Device Network SDK Programming Manual(Decoder)
User Manual: Pdf
Open the PDF directly: View PDF
.
Page Count: 43
- Index
- 1 SDK Overview
- 2 API Calling Procedure
- 3 API Calling Example
- 4 API Description
- 4.1 SDK Initialization
- 4.2 Get Error Message
- 4.3 Login the Device
- 4.4 Get the capability set of the device
- 4.5 Configuration and Control of the Display Channel
- 4.6 Parameter Configuration
- 4.7 Function about Decoding Channel
- 4.7.1 Get the configuration of decoding channel: NET_DVR_MatrixGetDecChanCfg
- 4.7.2 Configure the decoding channel: NET_DVR_MatrixSetDecChanCfg
- 4.7.3 Get the video format of the decoding channel: NET_DVR_MatrixGetVideoStandard
- 4.7.4 Set the video format of the decoding channel: NET_DVR_MatrixSetVideoStandard
- 4.7.5 Get the status of current decoding channel: NET_DVR_MatrixGetDecChanStatus
- 4.7.6 Get the switch of the decoding channel: NET_DVR_MatrixGetDecChanEnable
- 4.7.7 Set the switch of the decoding channel: NET_DVR_MatrixSetDecChanEnable
- 4.8 Active Decoding
- 4.8.1 Start dynamic decoding: NET_DVR_MatrixStartDynamic_V30
- 4.8.2 Stop dynamic decoding: NET_DVR_MatrixStopDynamic
- 4.8.3 Get the information of circle decoding channel: NET_DVR_MatrixGetLoopDecChanInfo_V30
- 4.8.4 Set the circle decoding channel: NET_DVR_MatrixSetLoopDecChanInfo_V30
- 4.8.5 Get the circle switch of the decoding channel: NET_DVR_MatrixGetLoopDecChanEnable
- 4.8.6 Set the circle switch of the decoding channel: NET_DVR_MatrixSetLoopDecChanEnable
- 4.8.7 Set the circle switch of all decoding channels: NET_DVR_MatrixGetLoopDecEnable
- 4.8.8 Get the information of current decoding channel: NET_DVR_MatrixGetDecChanInfo_V30
- 4.8.9 Configure the playback of remote files: NET_DVR_MatrixSetRemotePlay
- 4.8.10 Control the playback of remote files: NET_DVR_MatrixSetRemotePlayControl
- 4.8.11 Get the status of playback: NET_DVR_MatrixGetRemotePlayStatus
- 4.9 Passive Decoding
- 4.9.1 Start passive decoding: NET_DVR_MatrixStartPassiveDecode
- 4.9.2 Send data to the passive decoding channel: NET_DVR_MatrixSendData
- 4.9.3 Stop the passive decoding: NET_DVR_MatrixStopPassiveDecode
- 4.9.4 Get status of the passive decoding: NET_DVR_MatrixGetPassiveDecodeStatus
- 4.9.5 Control of the passive decoding: NET_DVR_MatrixPassiveDecodeControl
- 4.10 Upload the LOGO and Control Its Display
- 4.11 Transparent Channel
- 4.12 Device Status
- 5 Macro Definition of Error Code

Device Network SDK
Programming User Manual
V4.2
(For Decoder)

Device Network SDK User Manual
I
The information in this documentation is subject to change without notice and does not represent any
commitment on behalf of HIKVISION. HIKVISION disclaims any liability whatsoever for incorrect data
that may appear in this documentation. The product(s) described in this documentation are furnished
subject to a license and may only be used in accordance with the terms and conditions of such license.
Copyright © 2006-2012 by HIKVISION. All rights reserved.
This documentation is issued in strict confidence and is to be used only for the purposes for
which it is supplied. It may not be reproduced in whole or in part, in any form, or by any means
or be used for any other purpose without prior written consent of HIKVISION and then only on
the condition that this notice is included in any such reproduction. No information as to the
contents or subject matter of this documentation, or any part thereof, or arising directly or
indirectly therefrom, shall be given orally or in writing or shall be communicated in any manner
whatsoever to any third party being an individual, firm, or company or any employee thereof
without the prior written consent of HIKVISION. Use of this product is subject to acceptance of
the HIKVISION agreement required to use this product. HIKVISION reserves the right to make
changes to its products as circumstances may warrant, without notice.
This documentation is provided “as-is,” without warranty of any kind.
Please send any comments regarding the documentation to:
overseasbusiness@hikvision.com
Find out more about HIKVISION at www.hikvision.com

Device Network SDK User Manual
II
Index
1 SDK Overview ............................................................................................................................ 1
2 API Calling Procedure ................................................................................................................ 3
2.1 The Calling Procedure of Decoder ............................................................................... 3
2.2 Active Decoding Procedure ......................................................................................... 4
2.2.1 Decode Real-time Stream .................................................................................. 4
2.2.2 Remote File Playback ........................................................................................ 5
2.3 Passive Decoding Procedure ....................................................................................... 6
3 API Calling Example ................................................................................................................... 7
3.1 Example Code of Dynamic Decoding ........................................................................... 7
3.1.1 Decode Real-time Stream .................................................................................. 7
3.1.2 Decode Remote File Recorded in the Device .................................................. 10
3.2 Example Code of Passive Decoding ........................................................................... 13
4 API Description ........................................................................................................................ 15
4.1 SDK Initialization........................................................................................................ 15
4.1.1 Initialize SDK: NET_DVR_Init ........................................................................... 15
4.1.2 Release SDK resource: NET_DVR_Cleanup ...................................................... 15
4.2 Get Error Message ..................................................................................................... 15
4.2.1 Get the error code of last operation: NET_DVR_GetLastError ........................ 15
4.2.2 Get the error message of last operation: NET_DVR_GetErrorMsg ................. 16
4.3 Login the Device ........................................................................................................ 16
4.3.1 Loin the device: NET_DVR_Login_V30 ............................................................ 16
4.3.2 Logout: NET_DVR_Logout ............................................................................... 16
4.4 Get the capability set of the device .......................................................................... 17
4.4.1 Get the capability set: NET_DVR_GetDeviceAbility ........................................ 17
4.5 Configuration and Control of the Display Channel .................................................... 18
4.5.1 Get the information of display channel: NET_DVR_MatrixGetDisplayCfg_V41 ..
......................................................................................................................... 18
4.5.2 Configure the display channel: NET_DVR_MatrixSetDisplayCfg_V41 ............. 18
4.5.3 Control the display channel: NET_DVR_MatrixDiaplayControl ....................... 18
4.6 Parameter Configuration ........................................................................................... 19
4.6.1 Get configuration of the device: NET_DVR_GetDVRConfig ............................. 19
4.6.2 Set the parameters of the device: NET_DVR_SetDVRConfig ........................... 20
4.7 Function about Decoding Channel ............................................................................ 20
4.7.1 Get the configuration of decoding channel: NET_DVR_MatrixGetDecChanCfg ..
......................................................................................................................... 20
4.7.2 Configure the decoding channel: NET_DVR_MatrixSetDecChanCfg ............... 21
4.7.3 Get the video format of the decoding channel:
NET_DVR_MatrixGetVideoStandard ............................................................................... 21
4.7.4 Set the video format of the decoding channel:
NET_DVR_MatrixSetVideoStandard ............................................................................... 21
4.7.5 Get the status of current decoding channel:

Device Network SDK User Manual
III
NET_DVR_MatrixGetDecChanStatus ............................................................................... 22
4.7.6 Get the switch of the decoding channel: NET_DVR_MatrixGetDecChanEnable .
......................................................................................................................... 22
4.7.7 Set the switch of the decoding channel: NET_DVR_MatrixSetDecChanEnable ..
......................................................................................................................... 22
4.8 Active Decoding ......................................................................................................... 23
4.8.1 Start dynamic decoding: NET_DVR_MatrixStartDynamic_V30 ....................... 23
4.8.2 Stop dynamic decoding: NET_DVR_MatrixStopDynamic ................................ 23
4.8.3 Get the information of circle decoding channel:
NET_DVR_MatrixGetLoopDecChanInfo_V30 .................................................................. 24
4.8.4 Set the circle decoding channel: NET_DVR_MatrixSetLoopDecChanInfo_V30 ...
......................................................................................................................... 24
4.8.5 Get the circle switch of the decoding channel:
NET_DVR_MatrixGetLoopDecChanEnable ...................................................................... 25
4.8.6 Set the circle switch of the decoding channel:
NET_DVR_MatrixSetLoopDecChanEnable ...................................................................... 25
4.8.7 Set the circle switch of all decoding channels:
NET_DVR_MatrixGetLoopDecEnable .............................................................................. 26
4.8.8 Get the information of current decoding channel:
NET_DVR_MatrixGetDecChanInfo_V30 .......................................................................... 26
4.8.9 Configure the playback of remote files: NET_DVR_MatrixSetRemotePlay ..... 26
4.8.10 Control the playback of remote files: NET_DVR_MatrixSetRemotePlayControl .
......................................................................................................................... 27
4.8.11 Get the status of playback: NET_DVR_MatrixGetRemotePlayStatus .............. 28
4.9 Passive Decoding ....................................................................................................... 28
4.9.1 Start passive decoding: NET_DVR_MatrixStartPassiveDecode ....................... 28
4.9.2 Send data to the passive decoding channel: NET_DVR_MatrixSendData ....... 29
4.9.3 Stop the passive decoding: NET_DVR_MatrixStopPassiveDecode .................. 29
4.9.4 Get status of the passive decoding: NET_DVR_MatrixGetPassiveDecodeStatus
......................................................................................................................... 29
4.9.5 Control of the passive decoding: NET_DVR_MatrixPassiveDecodeControl .... 30
4.10 Upload the LOGO and Control Its Display .................................................................. 30
4.10.1 Upload the LOGO: NET_DVR_UploadLogo ...................................................... 30
4.10.2 Display control of the LOGO: NET_DVR_LogoSwitch ....................................... 30
4.11 Transparent Channel ................................................................................................. 31
4.11.1 Get the information of transparent channel:
NET_DVR_MatrixGetTranInfo_V30 ................................................................................. 31
4.11.2 Set the transparent channel: NET_DVR_MatrixSetTranInfo_V30 ................... 31
4.12 Device Status ............................................................................................................. 32
4.12.1 Get the status of the device: NET_DVR_MatrixGetDeviceStatus_V41 ............ 32
5 Macro Definition of Error Code ............................................................................................... 33
5.1 Error code of network communication library .......................................................... 33
5.2 Error code of RTSP communication library ............................................................... 37
5.3 Error code of software decoding library ................................................................... 38

Device Network SDK User Manual
1 1
1 SDK Overview
The device network SDK is developed based on private network communication protocol,
and it is designed for the remote connection and configuration of embedded devices. This
document is mainly for decoder, and the main device types are listed as below:
DS-6300D(-JX), DS-6400HD(-JX/-T) series decoder
This document introduces only the major function supported by decoder, and please get
more information about other function and related structures from “Device Network SDK
Programming Manual.chm”.
The device network SDK has both Windows and Linux version.
1. Windows version supports Windows7/XP/2000/2003/Vista(32bit), and it has the files:
Network
Communication
Library
HCNetSDK.h
head file
HCNetSDK.lib
LIB file
HCNetSDK.dll
DLL file
Qos Library
QosControl.dll
DLL file
RTSP Communication
Library
StreamTransClient.dll
DLL file
Software Decode
Library
PlayM4.h
head file
PlayCtrl.lib
LIB file
PlayCtrl.dll
DLL file
Encapsulation
Transformation
Library
SystemTransform.dll
DLL file
Hardware decode
Library
DataType.h
and DecodeCardSdk.h
head file
DsSdk.lib
LIB file
DsSdk.dll
DLL file
2. Linux version supports the system(32bit) that gcc-v is 4.1 or above. The tested system
have RedHat AS 5/6, (Fedora)FC10/12, CentOS 5, SUSE 10, openSUSE 11, and Ubuntu 9.04/10.04.
The SDK has the files:
Network
Communication
Library
hcnetsdk.h
head file
libhcnetsdk.so
SO file

Device Network SDK User Manual
2 2
Qos Library
libQosControl.so
SO file
RTSP Communication
Library
libStreamTransClient.so
SO file
Software Decode
Library
playsdkpu.h
head file
libm4play.so
SO file
Encapsulation
Transformation
Library
libSystemTransform.so
SO file
HCNetSDK is required to be loaded for client development, and the other '.dll' files are
optional components.
- The Network Communication Library is the main functional part of the device network SDK.
It is used for communication between the client and devices, including remote control &
configuration, video stream acquiring and handling, etc; and Network communication library
will dynamically loading RTSP communication library, Software decoding library, Hardware
decoding library, etc. Network communication library combines a lot of functions from the
Software decoding library and Hardware decoding library to facilitate the programming work.
However, it is suggested the users to get video stream from 'HCNetSDK.dll', and call relative
APIs in the Software decoding library or Hardware decoding library directly if you want to
build a system with more complete functions, or in a more flexible way.
- The 'QosControl' library is stream bitrate control library, used for push mode SDK.
- RTSP Communication Library only supports IP devices. Users need to load this component
for operations like streaming from products which support RTSP protocol.
- Software Decoding Library is used for decoding real-time video stream (remote live view),
playback files, etc. It has included standard stream decoding function. If users needs to play
real-time stream or recoding data and display(i.e. the second structure parameter play
handle of NET_DVR_RealPlay_V30 interface set to effective), must load this component.
However, if users just need to use it for capturing data, then do external operation, needn't
load this component, this way is more flexible.
- Encapsulation transformation library function can be divided into two pieces: one is
converting standard stream data to private encapsulation format stream data. When users
need to capture private format stream data from products supporting RTSP protocol(that is
setting callback function of NET_DVR_RealPlay_V30 interface for capturing data or call
NET_DVR_SetRealDataCallBack interface to capture data), must load this component.
Another is converting standard stream data to other package format, such as 3GPP,PS and so
on. For example, when users need to capture specific package format real-time stream data
from products supporting RTSP protocol(corresponding interface is NET_DVR_SaveRealData),
must load this component.
- Hardware Decoding Library can only be used when there is MDI card installed in the PC, and
it can output video or video matrix to analog monitors. For decoder, this library is not
required.

Device Network SDK User Manual
3 3
2 API Calling Procedure
Notes: The part in dashed box is optional and will not affect the function and use of other
process and modules.
2.1 The Calling Procedure of Decoder
Fuction modules of multi-channel decoder include display channel control, parameter
configuration, dynamic decoding, passive decoding, transparent channel configuration, getting
device status information and getting device capability set modules. All modules need to register
user to the device, and the user ID returned from NET_DVR_Login_V30 is used as parameter of
other APIs.
- Display channel control module: configuration of each parameter of display channel, audio
turn on & off, and zoom control of child window. For details, please refer to "Configuration
and Control of Display Channel".
- Parameter configuration module: to configure the basic parameters of the multi-channel
decoder, the related APIs: NET_DVR_GetDVRConfig and NET_DVR_SetDVRConfig. For details,
please refer to “Parameter Configuration”.
- Active decoding module: the decoder gets the stream data from encoder devices actively,
then decodes the data. The related function has: 1) get the parameter of dynamic decoding;
2)control the decoding, including the starting and stopping the dynamic decoding and circle
decoding, controlling the playback of remote files, and getting the status of decoding; 3)
upload LOGO to the decoder. For details, please refer to “Active Decoding Procedure”.
- Passive decoding module: start decoding, send data and stop decoding of passive decoding
channels. For details, please refer to “Passive Decoding Procedure”.
- Transparent channel configuration module: configure related parameters of transparent

Device Network SDK User Manual
4 4
channel. For details, please refer to “Transparent Channel Configuration”.
- Get device status information: It supports to get the status information of decoding, alam
input, alarm output, and voice talk by calling NET_DVR_MatrixGetDeviceStatus_V41.
- Get device capability set: It supports to get the capability information ofdisplay and
decoding by calling NET_DVR_GetDeviceAbility.
2.2 Active Decoding Procedure
2.2.1 Decode Real-time Stream
- After login the decoder, it requires to set the display channel firstly. Please set the decoding
channel associated with the display channel, otherwise, it is not able to start decoding

Device Network SDK User Manual
5 5
normally. The related APIs: NET_DVR_MatrixGetDisplayCfg_V41,
NET_DVR_MatrixSetDisplayCfg_V41.
- Call NET_DVR_MatrixStartDynamic_V30 to start dynamic decoding, the decoder will get
stream form the encoder device and decode the data.
- It supports to set circle decoding, by calling NET_DVR_MatrixSetLoopDecChanInfo_V30 to
set circle group and calling NET_DVR_MatrixSetLoopDecChanEnable to start circle decoding.
Example Code
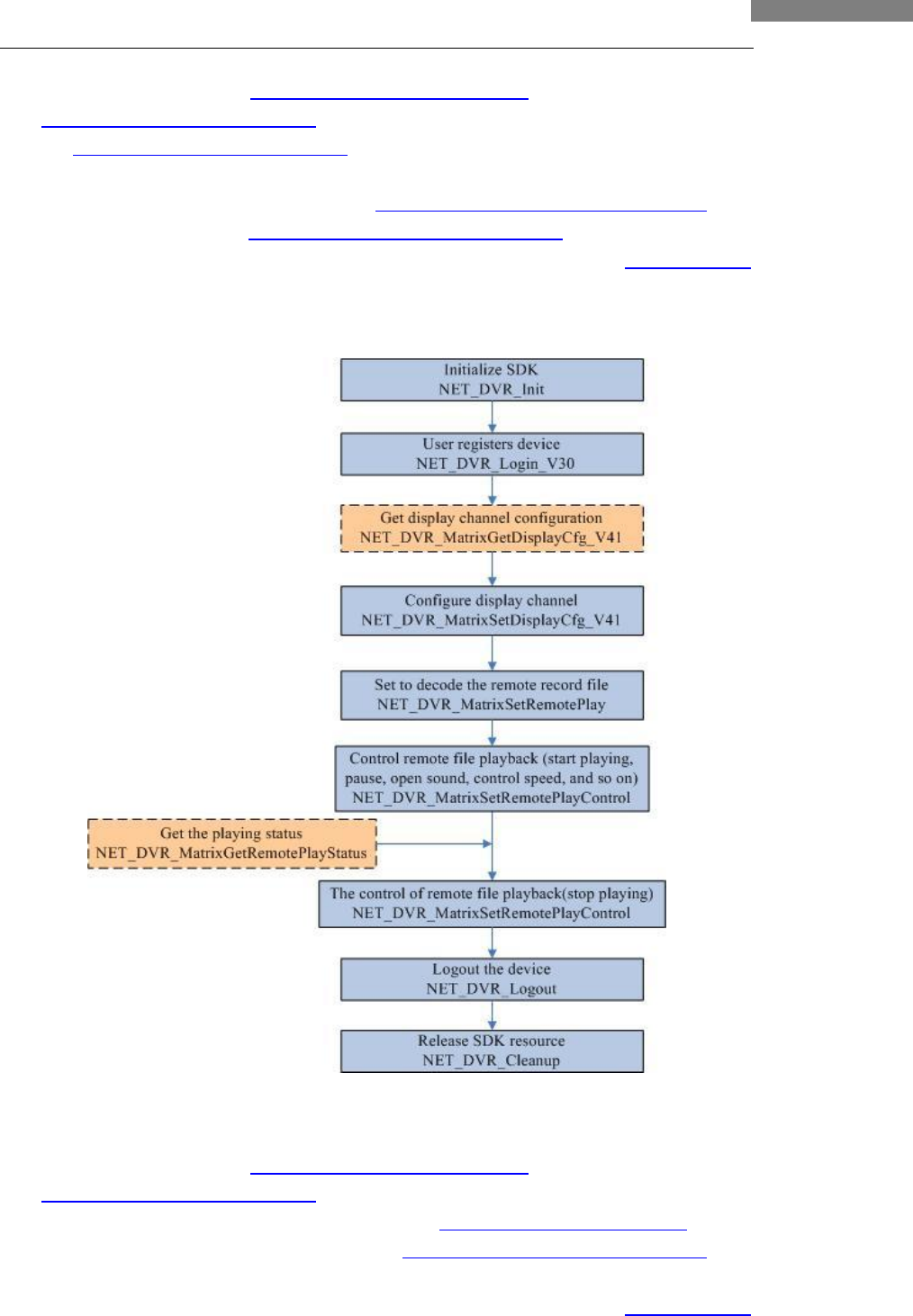
2.2.2 Remote File Playback
- After login the decoder, it requires to set the display channel firstly. Please set the decoding
channel associated with the display channel, otherwise, it is not able to start decoding
normally. The related APIs: NET_DVR_MatrixGetDisplayCfg_V41,
NET_DVR_MatrixSetDisplayCfg_V41.
- Set to decode remote record files: firstly, please call NET_DVR_MatrixSetRemotePlay to set
playback by time or by file name, and then call NET_DVR_MatrixSetRemotePlayControl to
start encoding.
Example Code

Device Network SDK User Manual
6 6
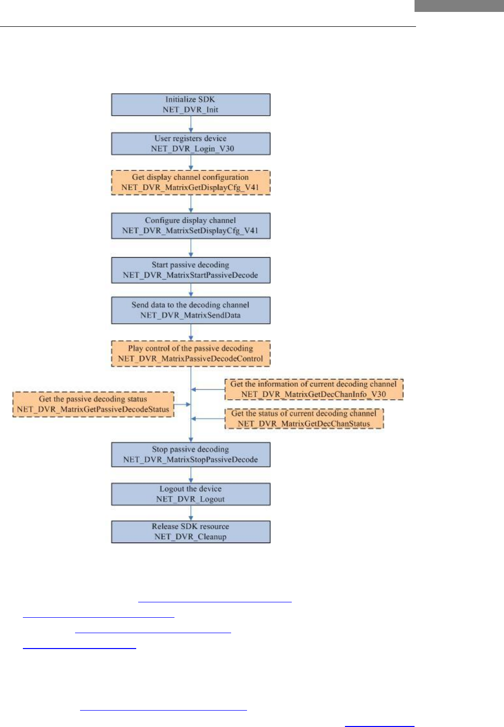
2.3 Passive Decoding Procedure
- After login the decoder, it requires to set the display channel firstly. Please set the decoding
channel associated with the display channel, otherwise, it is not able to start decoding
normally. The related APIs: NET_DVR_MatrixGetDisplayCfg_V41,
NET_DVR_MatrixSetDisplayCfg_V41.
- After calling NET_DVR_MatrixStartPassiveDecode to start passive decoding, please call
NET_DVR_MatrixSendData to send data to the decoding channel. The data to be decoded
can be get from remote device or read from record file, and the size of data for each sending
should be less than 30K bytes.
- Decoding control: pause, fast play, slow play, open or close sound, clear buffer, and so on.
Related APIs: NET_DVR_MatrixPassiveDecodeControl.
Example Code

Device Network SDK User Manual
7 7
3 API Calling Example
3.1 Example Code of Dynamic Decoding
3.1.1 Decode Real-time Stream
Related procedure chart
#include <stdio.h>
#include <iostream>
#include "Windows.h"
#include "HCNetSDK.h"
using namespace std;
void main() {
//---------------------------------------
//Initialize SDK
NET_DVR_Init();
//Set connect time and reconnect time
NET_DVR_SetConnectTime(2000, 1);
NET_DVR_SetReconnect(10000, true);
//---------------------------------------
// Login the device (Login the decoder)
NET_DVR_DEVICEINFO_V30 struDeviceInfo;
memset(&struDeviceInfo, 0, sizeof(NET_DVR_DEVICEINFO_V30)); //The structure to save device information
LONG lUserID = NET_DVR_Login_V30("172.0.0.100", 8000, "admin", "12345", &struDeviceInfo);
if (lUserID < 0)
{
if (NET_DVR_GetLastError() == NET_DVR_PASSWORD_ERROR)//Password error
{
…… //Handle the error message
}
else if(NET_DVR_GetLastError() == NET_DVR_OVER_MAXLINK)
//The count of connection to the device over the limit
{
…… // Handle the error message
}
…… // Handle other error message
}

Device Network SDK User Manual
8 8
//Get display capability of the decoder
NET_DVR_MATRIX_ABILITY m_matrixability;
NET_DVR_GetDeviceAbility(lUserID, MATRIXDECODER_ABILITY, NULL, 0, (char*)&m_matrixability,
sizeof(NET_DVR_MATRIX_ABILITY));
//Configure the display channel
DWORD DispChanNum=1;//Display channel, can get it from capability set
NET_DVR_MATRIX_VOUTCFG VoutCfg;
if(!NET_DVR_MatrixGetDisplayCfg_V41(lUserID, DecChanNum, &VoutCfg))
{
…… // Handle the error message
}
VoutCfg.dwWindowMode = 4; //Set window to 4 screens
VoutCfg.byJoinDecChan[0] = 1;
//The decoding channel associated with the upper left screen is set to channel 1
…… //To set other display channels
if(!NET_DVR_MatrixSetDisplayCfg_V41(lUserID, DecChanNum, &VoutCfg))
{
…… // Handle the error message
}
//Active decoding(includes dynamic decoding and circle decoding)
int DecChanNum = 1;//Decoding channel number
DWORD dec = 0;
if(!NET_DVR_MatrixGetDecChanEnable(lUserID, DispChanNum, &dec)) //Get the switch of decoding channels
{
…… // Handle the error message
}
dec = 1; //Open the decoding channel: 0- close, 1- open
if(!NET_DVR_MatrixSetDecChanEnable(lUserID, DecChanNum, dec))
// Set the switch of decoding channels, if set to close, the channel will stop decoding
{
…… // Handle the error message
}
// Dynamic decoding
NET_DVR_PU_STREAM_CFG dt;
dt.struDevChanInfo.struIP.sIpV4 = "172.0.0.101";//IP address of front-end device(encoder device)
dt.struDevChanInfo.wDVRPort = 8000; //Port number of front-end device
dt.struDevChanInfo.byChannel = 1;//Channel number
dt.struStreamMediaSvrCfg.byValid = 0;
//Whether enable to get stream from stream server: 0- disable, not 0-enable

Device Network SDK User Manual
9 9
…… //Set other parameters of dynamic decoding
if(!NET_DVR_MatrixStartDynamic_V30(lUserID, DecChanNum, &dt)) //Start dynamic decoding
{
CString tmp;
tmp.Format("Error: NET_DVR_MatrixStartDynamic = %d\n", NET_DVR_GetLastError());
//Get error code
AfxMessageBox(tmp);
}
//Get decoding status
NET_DVR_MATRIX_DEC_CHAN_STATUS m_DecChanStatus;
memset(&m_DecChanStatus, 0, sizeof(NET_DVR_MATRIX_DEC_CHAN_STATUS));
if(!NET_DVR_MatrixGetDecChanStatus(lUserID, DecChanNum, &m_DecChanStatus))
//Get the status of the decoding channel
{
…… // Handle the error message
}
NET_DVR_MATRIX_DEC_CHAN_INFO_V30 m_DecChanInfo;
memset(&m_DecChanInfo, 0, sizeof(NET_DVR_MATRIX_DEC_CHAN_INFO_V30));
if(!NET_DVR_MatrixGetDecChanInfo_V30(lUserID, DecChanNum, &m_DecChanInfo))
//Get the information of the decoding channel
{
…… // Handle the error message
}
//Other operation
if(!NET_DVR_MatrixStopDynamic(lUserID, DecChanNum)) //Stop dynamic decoding
{
CString tmp;
tmp.Format("Error: NET_DVR_MatrixStartDynamic = %d\n", NET_DVR_GetLastError());
//Get error code
AfxMessageBox(tmp);
}
//Loop decoding
NET_DVR_MATRIX_LOOP_DECINFO_V30 m_MatLoopDec;
memset(&m_MatLoopDec, 0, sizeof(NET_DVR_MATRIX_LOOP_DECINFO_V30));
NET_DVR_MatrixGetLoopDecChanInfo_V30(lUserID, DecChanNum, &m_MatLoopDec);
//Get parameters of loop decoding channel
CString m_DVRIP = "172.0.0.101";
sprintf(m_MatLoopDec.struchanConInfo.struDecChanInfo.struIP.sIpV4,"%s", m_DVRIP);

Device Network SDK User Manual
10 10
//IP address of the device to be decoded
…… // Set other parameters of loop decoding channel
NET_DVR_MatrixSetLoopDecChanInfo_V30 (lUserID, DecChanNum, &m_MatLoopDec);
//Set the parameter of loop decoding channel
DWORD chanNum = 0;
NET_DVR_MatrixGetLoopDecChanEnable(lUserID, DecChanNum, &chanNum);
//Get decoding switch of current channel, if chanNum=0, it is closed; if chanNum=1, it is open
chanNum = 1; //Open switch of decoding
NET_DVR_MatrixSetLoopDecChanEnable(lUserID, DecChanNum, chanNum);
/*Close the switch of current decoding channel. If the loop switch is closed, the decoding channel stopped the
loop and switch to dynamic decoding*/
NET_DVR_MatrixGetLoopDecEnable(lUserID, &chanNum);
//Get the decoding switch of all channels, indicated by byte: 0- closed, 1- open
// E.g. chanNum&0x01==0 means the channel no.1 is closed
dec = 0; //Close the decoding channel: 0- close, 1- open
if(!NET_DVR_MatrixSetDecChanEnable(lUserID, DecChanNum, dec))
// Set the switch of decoding channels, the channel stops decoding
{
…… // Handle the error message
}
// Logout
NET_DVR_Logout(lUserID);
// Release SDK resource
NET_DVR_Cleanup();
return;
}
3.1.2 Decode Remote File Recorded in the Device
Related procedure chart
#include <stdio.h>
#include <iostream>
#include "Windows.h"
#include "HCNetSDK.h"
using namespace std;
void main() {
//---------------------------------------

Device Network SDK User Manual
11 11
//Initialize SDK
NET_DVR_Init();
//Set connect time and reconnect time
NET_DVR_SetConnectTime(2000, 1);
NET_DVR_SetReconnect(10000, true);
//---------------------------------------
// Login the device
NET_DVR_DEVICEINFO_V30 struDeviceInfo;
memset(&struDeviceInfo, 0, sizeof(NET_DVR_DEVICEINFO_V30));//The structure to save device information
LONG lUserID = NET_DVR_Login_V30("172.0.0.100", 8000, "admin", "12345", &struDeviceInfo);
if (lUserID < 0)
{
if (NET_DVR_GetLastError() == NET_DVR_PASSWORD_ERROR)//Password error
{
…… // Handle the error message
}
else if(NET_DVR_GetLastError() == NET_DVR_OVER_MAXLINK)
// The count of connection to the device over the limit
{
…… // Handle the error message
}
…… // Handle other error message
}
// Get display capability of the decoder
NET_DVR_MATRIX_ABILITY m_matrixability;
NET_DVR_GetDeviceAbility(lUserID, MATRIXDECODER_ABILITY, NULL, 0, (char*)&m_matrixability,
sizeof(NET_DVR_MATRIX_ABILITY));
// Configure the display channel
DWORD DispChanNum=1;// Display channel, can get it from capability set
NET_DVR_MATRIX_VOUTCFG VoutCfg;
if(!NET_DVR_MatrixGetDisplayCfg_V41(lUserID, DecChanNum, &VoutCfg))
{
…… // Handle the error message
}
VoutCfg.dwWindowMode = 1; // Set window to 4 screens
VoutCfg.byJoinDecChan[0] = 1;
//The decoding channel associated with the upper left screen is set to channel 1
…… //To set other display channels
if(!NET_DVR_MatrixSetDisplayCfg_V41(lUserID, DecChanNum, &VoutCfg))
{

Device Network SDK User Manual
12 12
…… // Handle the error message
}
int DecChanNum = 1; //Decoding channel number
if(!NET_DVR_MatrixGetDecChanEnable(lUserID, DispChanNum, &dec)) //Get the switch of decoding channels
{
…… // Handle the error message
}
dec = 1; //Open the decoding channel: 0- close, 1- open
if(!NET_DVR_MatrixSetDecChanEnable(lUserID, DecChanNum, dwEnable))
// Set the switch of decoding channels, if set to close, the channel will stop decoding
{
…… // Handle the error message
}
//Playback remote file in the front-end device (encoder device)
NET_DVR_MATRIX_DEC_REMOTE_PLAY m_struPlay;
m_struPlay. sDVRIP = "172.0.0.101"; //IP address of front-end device(encoder device)
m_struPlay.wDVRPort = m_PlayBackPort; //Port number of front-end device
m_struPlay.byChannel = (BYTE)m_PlayBackChan; //Channel number of the front-end device to be decoded
…… //Set other parameters of playback
NET_DVR_MatrixSetRemotePlay(lUserID, DecChanNum, &m_struPlay); //Configure the remote playback
//Start playback
NET_DVR_MatrixSetRemotePlayControl(lUserID, DecChanNum, NET_DVR_PLAYSTART, 0, NULL);
//Open sound
NET_DVR_MatrixSetRemotePlayControl(lUserID, DecChanNum, NET_DVR_PLAYSTARTAUDIO, 0, NULL);
NET_DVR_MatrixSetRemotePlayControl(lUserID, DecChanNum, …, 0, NULL);//Other playback control
NET_DVR_MATRIX_DEC_REMOTE_PLAY_STATUS m_struState;
NET_DVR_MatrixGetRemotePlayStatus(lUserID, DecChanNum, &m_struState); //Get playback status
//Stop decoding
NET_DVR_MatrixSetRemotePlayControl(lUserID, DecChanNum, NET_DVR_PLAYSTOP, 0, NULL);
//Logout
NET_DVR_Logout(lUserID);
// Release SDK resource
NET_DVR_Cleanup();
return;
}

Device Network SDK User Manual
13 13
3.2 Example Code of Passive Decoding
Related procedure chart
#include <stdio.h>
#include <iostream>
#include "Windows.h"
#include "HCNetSDK.h"
using namespace std;
void main() {
//---------------------------------------
//Initialize SDK
NET_DVR_Init();
//Set connect time and reconnect time
NET_DVR_SetConnectTime(2000, 1);
NET_DVR_SetReconnect(10000, true);
//---------------------------------------
// Login the device
NET_DVR_DEVICEINFO_V30 struDeviceInfo;
memset(&struDeviceInfo, 0, sizeof(NET_DVR_DEVICEINFO_V30)); //The structure to save device information
LONG lUserID = NET_DVR_Login_V30("172.0.0.100", 8000, "admin", "12345", &struDeviceInfo);
if (lUserID < 0)
{
if (NET_DVR_GetLastError() == NET_DVR_PASSWORD_ERROR) //Password error
{
…… // Handle the error message
}
else if(NET_DVR_GetLastError() == NET_DVR_OVER_MAXLINK)
//The count of connection to the device over the limit
{
…… // Handle the error message
}
……// Handle other error message
}
//Get display capability of the decoder
NET_DVR_MATRIX_ABILITY m_matrixability;
NET_DVR_GetDeviceAbility(lUserID, MATRIXDECODER_ABILITY, NULL, 0, (char*)&m_matrixability,
sizeof(NET_DVR_MATRIX_ABILITY));
//Configure the display channel
DWORD DispChanNum=1; //Display channel, can get it from capability set
NET_DVR_MATRIX_VOUTCFG VoutCfg;

Device Network SDK User Manual
14 14
if(!NET_DVR_MatrixGetDisplayCfg_V41(lUserID, DecChanNum, &VoutCfg))
{
…… // Handle the error message
}
VoutCfg.dwWindowMode = 1; //Set window to 4 screens
VoutCfg.byJoinDecChan[0] = 1;
//The decoding channel associated with the upper left screen is set to channel 1
……//To set other display channels
if(!NET_DVR_MatrixSetDisplayCfg_V41(lUserID, DecChanNum, &VoutCfg))
{
…… // Handle the error message
}
int DecChanNum = 1;// Decoding channel number
if(!NET_DVR_MatrixGetDecChanEnable(lUserID, DispChanNum, &dec)) // Get the switch of decoding channels
{
…… // Handle the error message
}
dec = 1; // Open the decoding channel: 0- close, 1- open
if(!NET_DVR_MatrixSetDecChanEnable(lUserID, DecChanNum, dwEnable))
// Set the switch of decoding channels, if set to close, the channel will stop decoding
{
…… // Handle the error message
}
//Passive decoding
DWORD m_PassivePort = 8000;
LONG lPassiveModeHandle = -1; //The handle of passive decoding
NET_DVR_MATRIX_PASSIVEMODE m_PassiveMode;
m_PassiveMode.wPassivePort = m_PassivePort;
//The port number of UDP, when the transmission mode is TCP, it is defaulted to 8000.
…… //Other parameters of passive decoding
lPassiveModeHandle = NET_DVR_MatrixStartPassiveDecode(lUserID, DecChanNum, &m_PassiveMode);
//Start passive decoding
NET_DVR_MatrixSendData(lPassiveModeHandle, pSendBuf, dwBufSize);
//Send data to the decoder, pSendBuf is the buffer that saves the data, and dwBufSize is the size of the data
NET_DVR_MatrixStopPassiveDecode(lPassiveModeHandle); //Stop passive decoding
//Logout
NET_DVR_Logout(lUserID);
// Release SDK resource
NET_DVR_Cleanup();
return;
}

Device Network SDK User Manual
15 15
4 API Description
4.1 SDK Initialization
4.1.1 Initialize SDK: NET_DVR_Init
API:
BOOL NET_DVR_Init()
Parameters:
None
Return:
Return TRUE on success, FALSE on failure.
Remarks:
This API is used to initialize SDK. Please call this API before calling any other API.
Return to index
4.1.2 Release SDK resource: NET_DVR_Cleanup
API:
BOOL NET_DVR_Cleanup()
Parameters:
None
Return:
Return TRUE on success, FALSE on failure. Please call NET_DVR_GetLastError to
get the error code.
Remarks:
This API is used to release SDK resource. Please calling it before closing the
program.
Return to index
4.2 Get Error Message
4.2.1 Get the error code of last operation: NET_DVR_GetLastError
API:
DWORD NET_DVR_GetLastError()
Parameters:
Return:
The error code of last operation.
Remarks:
Return the error code. Generally, there are 3 different types of error
information: error of network communication library, error of RTSP library, and
error of software/hardware decoding library, see detail to macro definition of
error code.
Return to index

Device Network SDK User Manual
16 16
4.2.2 Get the error message of last operation: NET_DVR_GetErrorMsg
API:
char* NET_DVR_GetErrorMsg(LONG *pErrorNo)
Parameters:
[out] pErrorNo
The pointer of the error code number
Return:
The pointer that saves the error message. Please call NET_DVR_GetLastError to
get the error code.
Remarks:
Generally, there are 3 different types of error information: error of network
communication library, error of RTSP library, and error of software/hardware
decoding library, see detail to macro definition of error code.
Return to index
4.3 Login the Device
4.3.1 Loin the device: NET_DVR_Login_V30
API:
LONG NET_DVR_Login_V30(char *sDVRIP, WORD wDVRPort, char
*sUserName, char *sPassword,LPNET_DVR_DEVICEINFO_V30 lpDeviceInfo)
Parameters:
[in] Sdvrip
[in] wDVRPort
[in] sUserName
[in] sPassword
[out] lpDeviceInfo
IP address of the device
Port number of the devic
User name
Password
Device information
Return:
Return -1 if it is failed, and other value is the value of returned user ID. The
user ID is unique, and next operations should be realized through this ID.
Please call NET_DVR_GetLastError to get the error code.
Remarks:
Decoder supports 32 different user names and 128 users login at the same
time. SDK supports 512 * login. UserID is incremented one by one, from 0 to
511 and then return to 0. Logout and NET_DVR_Cleanup will not initialize the
UserID to 0.
Return to index
4.3.2 Logout: NET_DVR_Logout
API:
BOOL NET_DVR_Logout(LONG lUserID)
Parameters:
[in] lUserID
User ID, the return value of NET_DVR_Login_V30
Return:
Return TRUE on success, FALSE on failure. Please call NET_DVR_GetLastError to
get the error code.
Remarks:
It is suggested to call this API to logout.
Return to index

Device Network SDK User Manual
17 17
4.4 Get the capability set of the device
4.4.1 Get the capability set: NET_DVR_GetDeviceAbility
API:
BOOL NET_DVR_GetDeviceAbility(LONG lUserID, DWORD dwAbilityType,
char* pInBuf, DWORD dwInLength, char* pOutBuf, DWORD dwOutLength)
Parameters:
[in] lUserID
[in] dwAbilityType
[in] pInBuf
[in] dwInLength
[out] pOutBuf
[in] dwOutLength
The return value of NET_DVR_Login_V30
Capability type, details listed below
Pointer of the input buffer (according to
description mode of ability parameter, defined
by device, it supports XML text or structure
format)
Length of input buffer
Pointer of the output buffer (according to
description mode of ability set, defined by
device, it supports XML text or structure format)
Length of output buffer
dwAbilityType Macro Definition
Value
Implication
MATRIXDECODER_ABILITY
0x200
Display and decoding capability of
multi-channel decoder
MATRIXDECODER_ABILITY_V41
0x260
Decoder capability set (extended)
Return:
Return TRUE on success, FALSE on failure. Please call NET_DVR_GetLastError
to get the error code.
Remarks:
The definitions of pInBuf are different according to different devices, and the
input and output parameter format when getting different types of
capabilities are defined as below:
Macro Definition
Type of Ability
pInBuf
pOutBuf
MATRIXDECODER_ABILITY
Get display and decoding
capability of multi-channel
decoder
None
NET_DVR_MATRIX_ABILITY
MATRIXDECODER_ABILITY_V41
Get decoder capability set
(extended)
None
NET_DVR_MATRIX_ABILITY_V41
Return to index

Device Network SDK User Manual
18 18
4.5 Configuration and Control of the Display Channel
4.5.1 Get the information of display channel:
NET_DVR_MatrixGetDisplayCfg_V41
API:
BOOL NET_DVR_MatrixGetDisplayCfg_V41 (LONG lUserID, LONG
dwDispChanNum, LPNET_DVR_MATRIX_VOUTCFG lpVoutCfg)
Parameters:
[in]lUserID
[in] dwDispChanNum
[out] lpVoutCfg
User ID, the return value of NET_DVR_Login_V30
Display channel, please get it from capability set
Display channel information, please kindly refer
to the structure: NET_DVR_MATRIX_VOUTCFG
Return:
Return TRUE on success, FALSE on failure. Please call NET_DVR_GetLastError
to get the error code.
Remarks:
Return to index
4.5.2 Configure the display channel:
NET_DVR_MatrixSetDisplayCfg_V41
API:
BOOL NET_DVR_MatrixSetDisplayCfg_V41(LONG lUserID, LONG
dwDispChanNum, LPNET_DVR_MATRIX_VOUTCFG lpVoutCfg)
Parameters:
[in] lUserID
[in] dwDispChanNum
[in] lpVoutCfg
User ID, the return value of NET_DVR_Login_V30
Display channel, please get it from capability set
Display channel configuration, please kindly
refer to the structure:
NET_DVR_MATRIX_VOUTCFG
Return:
Return TRUE on success, FALSE on failure. Please call NET_DVR_GetLastError
to get the error code.
Remarks:
Return to index
4.5.3 Control the display channel: NET_DVR_MatrixDiaplayControl
API:
BOOL NET_DVR_MatrixDiaplayControl(LONG lUserID, DWORD
dwDispChanNum, DWORD dwDispChanCmd, DWORD dwCmdParam)
Parameters:
[in] lUserID
[in] dwDispChanNum
[in] dwDispChanCmd
User ID, the return value of NET_DVR_Login_V30
Display channel, please get it from capability set
Display channel control command, see to the
following list

Device Network SDK User Manual
19 19
[in] dwCmdParam
Command parameter, please set to 0
dwDispChanNum Macro Definition
Value
Implication
DISP_CMD_ENLARGE_WINDOW
1
Enlarge one window of
the display channel
DISP_CMD_RENEW_WINDOW
2
Resume the window of
the display channel
Return:
Return TRUE on success, FALSE on failure. Please call NET_DVR_GetLastError
to get the error code.
Remarks:
Return to index
4.6 Parameter Configuration
4.6.1 Get configuration of the device: NET_DVR_GetDVRConfig
API:
BOOL NET_DVR_GetDVRConfig(LONG lUserID, DWORD dwCommand,LONG
lChannel, LPVOID lpOutBuffer, DWORD dwOutBufferSize, LPDWORD
lpBytesReturned)
Paramete
rs:
[in] lUserID
[in] dwCommand
[in] lChannel
[out] lpOutBuffer
[in] dwOutBufferSize
[out] lpBytesReturned
User ID, the return value of NET_DVR_Login_V30
Configuration command, please kindly refer to
the following list
Channel number, if the channel parameter is not
required, lChannel is invalid, and set it as
0xFFFFFFFF
The buffer to save the received data
The size of the buffer (unit: byte), it can't be 0
The size of the returned buffer, it can't be NULL
Return:
Return TRUE on success, FALSE on failure. Please call NET_DVR_GetLastError to
get the error code.
Remarks:
The structures and command numbers are different according to the various
getting functions, and they are listed as below:
Macro Definition of dwCommand
Description
lChannel
lpOutBuffer
Value
NET_DVR_GET_NETCFG_OTHER
Get network
configuration of
multi-channel decoder
invalid
NET_DVR_NETCFG_OTHER
244
NET_DVR_MATRIX_BIGSCREENCFG
_GET
Get screen stitching
parameter(supported
by 64-T HD decoder)
valid
NET_DVR_BIGSCREENCFG
1140
Return to index

Device Network SDK User Manual
20 20
4.6.2 Set the parameters of the device: NET_DVR_SetDVRConfig
API:
BOOL NET_DVR_SetDVRConfig(LONG lUserID, DWORD dwCommand,LONG
lChannel, LPVOID lpInBuffer, DWORD dwInBufferSize)
Parameters:
[in] lUserID
[in] dwCommand
[in] lChannel
[in] lpInBuffer
[in] dwInBufferSize
User ID, the return value of NET_DVR_Login_V30
Parameter type. Please kindly refer to the
following list
Channel number, if it is not the channel
parameter, do not use lChannel, and set it as
0xFFFFFFFF
Buffer that saves the output parameters
The buffer size (unit: byte)
Return:
Return TRUE on success, FALSE on failure. Please call NET_DVR_GetLastError
to get the error code.
Remarks:
The structures and command numbers are different according to the various
setting functions, and they are listed as below:
Macro Definition of dwCommand
Description
lChannel
lpInBuffer
Value
NET_DVR_SET_NETCFG_OTHER
Se network parameter
channel decoder
invalid
NET_DVR_NETCFG_OTHER
245
NET_DVR_MATRIX_BIGSCREENCFG
_SET
Set screen stitching
parameter(supported
by 64-T HD decoder)
valid
NET_DVR_BIGSCREENCFG
1141
Return to index
4.7 Function about Decoding Channel
4.7.1 Get the configuration of decoding channel:
NET_DVR_MatrixGetDecChanCfg
API:
BOOL NET_DVR_MatrixGetDecChanCfg(LONG lUserID, DWORD dwDecChan,
LPNET_DVR_MATRIX_DECCHAN_CONTROL lpInter)
Parameters:
[in] lUserID
[in] dwDecChan
[out] lpInter
User ID, the return value of NET_DVR_Login_V30
Decoding channel number
Decode channel zoom control, please kindly
refer to the structure:
NET_DVR_MATRIX_DECCHAN_CONTROL
Return:
Return TRUE on success, FALSE on failure. Please call NET_DVR_GetLastError
to get the error code.
Remarks:
Return to index

Device Network SDK User Manual
21 21
4.7.2 Configure the decoding channel: NET_DVR_MatrixSetDecChanCfg
API:
BOOL NET_DVR_MatrixSetDecChanCfg(LONG lUserID, DWORD dwDecChan,
LPNET_DVR_MATRIX_DECCHAN_CONTROL lpInter)
Parameters:
[in] lUserID
[in] dwDecChan
[in] lpInter
User ID, the return value of NET_DVR_Login_V30
Decoding channel number
Decode channel zoom control, please kindly
refer to the structure:
NET_DVR_MATRIX_DECCHAN_CONTROL
Return:
Return TRUE on success, FALSE on failure. Please call NET_DVR_GetLastError
to get the error code.
Remarks:
Return to index
4.7.3 Get the video format of the decoding channel:
NET_DVR_MatrixGetVideoStandard
API:
BOOL NET_DVR_MatrixGetVideoStandard(LONG lUserID,LONG
dwDecChanNum, LPDWORD lpdwVideoStandard)
Parameters:
[in] lUserID
[in] dwDecChanNum
[out] lpdwVideoStandard
User ID, the return value of NET_DVR_Login_V30
Decoding channel number
Decode video format: 0- PAL, 1- NTSC
Return:
Return TRUE on success, FALSE on failure. Please call NET_DVR_GetLastError
to get the error code.
Remarks:
Return to index
4.7.4 Set the video format of the decoding channel:
NET_DVR_MatrixSetVideoStandard
API:
BOOL NET_DVR_MatrixSetVideoStandard(LONG lUserID,DWORD
dwDecChanNum, DWORD dwVideoStandard)
Parameters:
[in] lUserID
[in] dwDecChanNum
[in] dwVideoStandard
User ID, the return value of NET_DVR_Login_V30
Decoding channel number
Decode video format: 0- PAL, 1- NTSC
Return:
Return TRUE on success, FALSE on failure. Please call NET_DVR_GetLastError
to get the error code.
Remarks:
Return to index

Device Network SDK User Manual
22 22
4.7.5 Get the status of current decoding channel:
NET_DVR_MatrixGetDecChanStatus
API:
BOOL NET_DVR_MatrixGetDecChanStatus(LONG lUserID, DWORD
dwDecChanNum, LPNET_DVR_MATRIX_DEC_CHAN_STATUS lpInter)
Parameters:
[in] lUserID
[in] dwDecChanNum
[out] lpInter
User ID, the return value of NET_DVR_Login_V30
Decoding channel number
Status of the decoding channel, please kindly
refer to the structure:
NET_DVR_MATRIX_DEC_CHAN_STATUS
Return:
Return TRUE on success, FALSE on failure. Please call NET_DVR_GetLastError
to get the error code.
Remarks:
It is used to get the status of the decoding channel, including decoding status,
stream transmission rate
Return to index
4.7.6 Get the switch of the decoding channel:
NET_DVR_MatrixGetDecChanEnable
API:
BOOL NET_DVR_MatrixGetDecChanEnable(LONG lUserID, DWORD
dwDecChanNum, LPDWORD lpdwEnable)
Parameters:
[in] lUserID
[in] dwDecChanNum
[out] lpdwEnable
User ID, the return value of NET_DVR_Login_V30
Decoding channel number
0- close, 1- open
Return:
Return TRUE on success, FALSE on failure. Please call NET_DVR_GetLastError
to get the error code.
Remarks:
The switch of decoding channel, is used to control the decoding process of the
decoding channel. When set the switch to close, whether current decoding
channel is during dynamic decoding or loop decoding, it will stop decoding.
The display window will turn to black screen after it is effected. If set the
switch on, it will resume the last process.
Notes: This function can be used with the switch of loop decoding to control
loop decoding.
Return to index
4.7.7 Set the switch of the decoding channel:
NET_DVR_MatrixSetDecChanEnable
API:
BOOL NET_DVR_MatrixSetDecChanEnable (LONG lUserID, DWORD

Device Network SDK User Manual
23 23
dwDecChanNum, DWORD dwEnable)
Parameters:
[in] lUserID
[in] dwDecChanNum
[in] dwEnable
User ID, the return value of NET_DVR_Login_V30
Decoding channel number
0- close, 1- open
Return:
Return TRUE on success, FALSE on failure. Please call NET_DVR_GetLastError
to get the error code.
Remarks:
The switch of decoding channel, is used to control the decoding process of the
decoding channel. When set the switch to close, whether current decoding
channel is during dynamic decoding or loop decoding, it will stop decoding.
The display window will turn to black screen after it is effected. If set the
switch on, it will resume the last process.
Notes: This function can be used with the switch of loop decoding to control
loop decoding.
Return to index
4.8 Active Decoding
4.8.1 Start dynamic decoding: NET_DVR_MatrixStartDynamic_V30
API:
BOOL NET_DVR_MatrixStartDynamic_V30( LONG lUserID, DWORD
dwDecChanNum, LPNET_DVR_PU_STREAM_CFG lpDynamicInfo)
Parameters:
[in] lUserID
[in] dwDecChanNum
[in] lpDynamicInfo
User ID, the return value of NET_DVR_Login_V30
Decoding channel number
Dynamic decoding parameter, please kindly
refer to the structure:
NET_DVR_PU_STREAM_CFG
Return:
Return TRUE on success, FALSE on failure. Please call NET_DVR_GetLastError
to get the error code.
Remarks:
It is used to connect one decoding channel of the multi-channel decoder to
one channel of front-end device, and continue to decode until call the stop API
or set decoding switch off. If decoding interruption is caused by network
interrupted during the decoding process, the multi-channel decoder will
automatically re-connect to the front device, till the connection is successful or
the stop API is called. During re-connecting, the decoding channel is in the
black state.
Return to index
4.8.2 Stop dynamic decoding: NET_DVR_MatrixStopDynamic
API:
BOOL NET_DVR_MatrixStopDynamic(LONG lUserID, DWORD dwDecChanNum)
Parameters:
[in] lUserID
[in] dwDecChanNum
User ID, the return value of NET_DVR_Login_V30
Decoding channel number

Device Network SDK User Manual
24 24
Return:
Return TRUE on success, FALSE on failure. Please call NET_DVR_GetLastError
to get the error code.
Remarks:
Return to index
4.8.3 Get the information of circle decoding channel:
NET_DVR_MatrixGetLoopDecChanInfo_V30
API:
BOOL NET_DVR_MatrixGetLoopDecChanInfo_V30(LONG lUserID, DWORD
dwDecChanNum, LPNET_DVR_MATRIX_LOOP_DECINFO_V30 lpInter)
Parameters:
[in] lUserID
[in]dwDecChanNum
[out] lpInter
User ID, the return value of NET_DVR_Login_V30
Decoding channel number
The info of circle decoding channel, please kindly
refer to the structure:
NET_DVR_MATRIX_LOOP_DECINFO_V30
Return:
Return TRUE on success, FALSE on failure. Please call NET_DVR_GetLastError
to get the error code.
Remarks:
It is used to set circle decoding parameter of one decode channel in
multi-channel decoder, and every decoding channel can connect to 16
front-end channels for circle decoding. The cycle period supports to be set.
After set successfully, if the starting flag of connection information is enabled,
the channel go into circle status and start circle decoding; If disabled, then not
start loop decoding. We can use with the switch API of circle decoding to
achieve the circle decoding control, details refer to the part of the circle
decoding switch (NET_DVR_MatrixGetLoopDecChanEnable and
NET_DVR_MatrixSetLoopDecChanEnable).
Return to index
4.8.4 Set the circle decoding channel:
NET_DVR_MatrixSetLoopDecChanInfo_V30
API:
BOOL NET_DVR_MatrixSetLoopDecChanInfo_V30(LONG lUserID, DWORD
dwDecChanNum, LPNET_DVR_MATRIX_LOOP_DECINFO_V30 lpInter)
Parameters:
[in] lUserID
[in] dwDecChanNum
[in] lpInter
User ID, the return value of NET_DVR_Login_V30
Decoding channel number
The configuration of the circle decoding channel,
please kindly refer to the structure:
NET_DVR_MATRIX_LOOP_DECINFO_V30
Return:
Return TRUE on success, FALSE on failure. Please call NET_DVR_GetLastError
to get the error code.
Remarks:
It is used to set circle decoding parameter of one decode channel in

Device Network SDK User Manual
25 25
multi-channel decoder, and every decoding channel can connect to 16
front-end channels for circle decoding. The cycle period supports to be set.
After set successfully, if the starting flag of connection information is enabled,
the channel go into circle status and start circle decoding; If disabled, then not
start loop decoding. We can use with the switch API of circle decoding to
achieve the circle decoding control, details refer to the part of the circle
decoding switch (NET_DVR_MatrixGetLoopDecChanEnable and
NET_DVR_MatrixSetLoopDecChanEnable).
Return to index
4.8.5 Get the circle switch of the decoding channel:
NET_DVR_MatrixGetLoopDecChanEnable
API:
BOOL NET_DVR_MatrixGetLoopDecChanEnable(LONG lUserID, DWORD
dwDecChanNum, LPDWORD lpdwEnable)
Parameters:
[in] lUserID
[in] dwDecChanNum
[out] lpdwEnable
User ID, the return value of NET_DVR_Login_V30
Decoding channel number
0- close, 1- open
Return:
Return TRUE on success, FALSE on failure. Please call NET_DVR_GetLastError
to get the error code.
Remarks:
The circle switch is used to control the starting and stopping of circle decoing,
not to control the starting and stopping of decoding. When set the circle
switch off, the decoding channel will stop the circle decoding and continue to
decode the stream of the currently connected channel, that is, turn to
dynamic decoding. When set the switch on, it will resume to circle decoding.
Return to index
4.8.6 Set the circle switch of the decoding channel:
NET_DVR_MatrixSetLoopDecChanEnable
API:
BOOL NET_DVR_MatrixSetLoopDecChanEnable(LONG lUserID, DWORD
dwDecChanNum, DWORD dwEnable)
Parameters:
[in] lUserID
[in] dwDecChanNum
[in] dwEnable
User ID, the return value of NET_DVR_Login_V30
Decoding channel number
0- close, 1- open
Return:
Return TRUE on success, FALSE on failure. Please call NET_DVR_GetLastError
to get the error code.
Remarks:
The circle switch is used to control the starting and stopping of circle decoing,
not to control the starting and stopping of decoding. When set the circle
switch off, the decoding channel will stop the circle decoding and continue to
decode the stream of the currently connected channel, that is, turn to

Device Network SDK User Manual
26 26
dynamic decoding. When set the switch on, it will resume to circle decoding.
Return to index
4.8.7 Set the circle switch of all decoding channels:
NET_DVR_MatrixGetLoopDecEnable
API:
BOOL NET_DVR_MatrixGetLoopDecEnable(LONG lUserID, LPDWORD
lpdwEnable)
Parameters:
[in] lUserID
[out] lpdwEnable
User ID, the return value of NET_DVR_Login_V30
indicated by bit: 0- close, 1- open
Return:
Return TRUE on success, FALSE on failure. Please call NET_DVR_GetLastError
to get the error code.
Remarks:
lpdwEnable is indicated by bit, for example, if lpdwEnable&0x1=1 and
lpdwEnable&0x4=1, other bits are 0, it means the circle switch of no.1 and
no.3 decoding channel are turned on, and that of the other channels are off.
Return to index
4.8.8 Get the information of current decoding channel:
NET_DVR_MatrixGetDecChanInfo_V30
API:
BOOL NET_DVR_MatrixGetDecChanInfo_V30(LONG lUserID, DWORD
dwDecChanNum, LPNET_DVR_MATRIX_DEC_CHAN_INFO_V30 lpInter)
Parameters:
[in] lUserID
[in] dwDecChanNum
[out] lpInter
User ID, the return value of NET_DVR_Login_V30
Decoding channel number
Decoding channel information, please kindly
refer to the structure:
NET_DVR_MATRIX_DEC_CHAN_INFO_V30
Return:
Return TRUE on success, FALSE on failure. Please call NET_DVR_GetLastError
to get the error code.
Remarks:
It is used to get the information of current decoding channel, including the
information of front-end device, stream mode, and so on.
Return to index
4.8.9 Configure the playback of remote files:
NET_DVR_MatrixSetRemotePlay
API:
BOOL NET_DVR_MatrixSetRemotePlay(LONG lUserID, DWORD
dwDecChanNum, LPNET_DVR_MATRIX_DEC_REMOTE_PLAY lpInter)
Parameters:
[in] lUserID
User ID, the return value of NET_DVR_Login_V30

Device Network SDK User Manual
27 27
[in] dwDecChanNum
[in] lpInter
Decoding channel number
Playback parameters, please kindly refer to the
structure:
NET_DVR_MATRIX_DEC_REMOTE_PLAY
Return:
Return TRUE on success, FALSE on failure. Please call NET_DVR_GetLastError
to get the error code.
Remarks:
After calling this API to configure the parameters, please call
NET_DVR_MatrixSetRemotePlayControl (NET_DVR_PLAYSTART) to start play.
Return to index
4.8.10 Control the playback of remote files:
NET_DVR_MatrixSetRemotePlayControl
API:
BOOL NET_DVR_MatrixSetRemotePlayControl(LONG lUserID, DWORD
dwDecChanNum, DWORD dwControlCode, DWORD dwInValue, DWORD
*lpOutValue)
Parameters:
[in] lUserID
[in] dwDecChanNum
[in] dwControlCode
[in] dwInValue
[in] lpOutValue
User ID, the return value of NET_DVR_Login_V30
Decoding channel number
Control commands, see to the following list
The input value, related to the command
The output parameter, related to the command
dwControlCode Macro Definition
Value
Implication
NET_DVR_PLAYSTART
1
Start playing
NET_DVR_PLAYSTOP
2
Stop playing
NET_DVR_PLAYPAUSE
3
Pause
NET_DVR_PLAYRESTART
4
Resume
NET_DVR_PLAYFAST
5
Fast
NET_DVR_PLAYSLOW
6
Slow
NET_DVR_PLAYNORMAL
7
Normal speed
NET_DVR_PLAYSTARTAUDIO
9
Open sound
NET_DVR_PLAYSTOPAUDIO
10
Close sound
NET_DVR_PLAYSETPOS
12
Change progress of playback by file
Return:
Return TRUE on success, FALSE on failure. Please call NET_DVR_GetLastError
to get the error code.
Remarks:
dwInValue and lpOutValue are related to the control command. For some
commands, such as NET_DVR_PLAYSTART, it does not require to set both the
two parameters; For some commands, such as NET_DVR_PLAYSETPOS, it
requires to set the value of dwInValue. The playback by time does not support
the control command NET_DVR_PLAYSETPOS
Return to index

Device Network SDK User Manual
28 28
4.8.11 Get the status of playback:
NET_DVR_MatrixGetRemotePlayStatus
API:
BOOL NET_DVR_MatrixGetRemotePlayStatus(LONG lUserID, DWORD
dwDecChanNum,LPNET_DVR_MATRIX_DEC_REMOTE_PLAY_STATUS lpOuter)
Parameters:
[in] lUserID
[in] dwDecChanNum
[out] lpOuter
User ID, the return value of NET_DVR_Login_V30
Decoding channel number
Playback status, please kindly refer to the
structure:
NET_DVR_MATRIX_DEC_REMOTE_PLAY_STATUS
Return:
Return TRUE on success, FALSE on failure. Please call NET_DVR_GetLastError
to get the error code.
Remarks:
The decoder connects to the front-end device and playback the files by file
name or by time. This API is used to get the status of the playback. There is
certain delay for the command is transferred by the client, so we cannot call
NET_DVR_MatrixSetRemotePlayControl frequently. If we get the status of
playback and handle the playback according to the status, we should consider
the network delay.
Return to index
4.9 Passive Decoding
4.9.1 Start passive decoding: NET_DVR_MatrixStartPassiveDecode
API:
LONG NET_DVR_MatrixStartPassiveDecode(LONG lUserID, DWORD
dwDecChanNum, LPNET_DVR_MATRIX_PASSIVEMODE lpPassiveMode)
Parameters:
[in] lUserID
[in] dwDecChanNum
[in] lpPassiveMode
User ID, the return value of NET_DVR_Login_V30
Decoding channel number
Passive decoding parameter, please kindly refer
to the structure:
NET_DVR_MATRIX_PASSIVEMODE
Return:
-1 means false, and other values could be used as the parameters of other
interfaces, such as NET_DVR_MatrixSendData. Please call
NET_DVR_GetLastError to get the error code.
Remarks:
Return to index

Device Network SDK User Manual
29 29
4.9.2 Send data to the passive decoding channel:
NET_DVR_MatrixSendData
API:
BOOL NET_DVR_MatrixSendData(LONG lPassiveHandle, char *pSendBuf,
DWORD dwBufSize)
Parameters:
[in] lPassiveHandle
[in] pSendBuf
[in] dwBufSize
The return value of
NET_DVR_MatrixStartPassiveDecode
The buffer that saves the data to be sent
Size of the buffer, should be less than 30K bytes
Return:
Return TRUE on success, FALSE on failure. Please call NET_DVR_GetLastError
to get the error code.
Remarks:
Return to index
4.9.3 Stop the passive decoding: NET_DVR_MatrixStopPassiveDecode
API:
BOOL NET_DVR_MatrixStopPassiveDecode(LONG lPassiveHandle)
Parameters:
[in] lPassiveHandle
The return value of
NET_DVR_MatrixStartPassiveDecode
Return:
Return TRUE on success, FALSE on failure. Please call NET_DVR_GetLastError
to get the error code.
Remarks:
Return to index
4.9.4 Get status of the passive decoding:
NET_DVR_MatrixGetPassiveDecodeStatus
API:
LONG NET_DVR_MatrixGetPassiveDecodeStatus(LONG lPassiveHandle)
Parameters:
[in] lPassiveHandle
The return value of
NET_DVR_MatrixStartPassiveDecode
Return:
-1- failed, 1- send the data successfully, 2- sending is suspended, 3- sending is
resumed, 4- error, 5- heartbeat messages. Please call NET_DVR_GetLastError
to get the error code.
Remarks:
Return to index

Device Network SDK User Manual
30 30
4.9.5 Control of the passive decoding:
NET_DVR_MatrixPassiveDecodeControl
API:
BOOL NET_DVR_MatrixPassiveDecodeControl( LONG lUserID, DWORD
dwDecChanNum, LPNET_DVR_PASSIVEDECODE_CONTROL lpInter)
Parameters:
[in] lUserID
[in] dwDecChanNum
[in] lpInter
User ID, the return value of NET_DVR_Login_V30
Decoding channel number
The control parameters, please kindly refer to
the structure:
NET_DVR_PASSIVEDECODE_CONTROL
Return:
Return TRUE on success, FALSE on failure. Please call NET_DVR_GetLastError
to get the error code.
Remarks:
Return to index
4.10 Upload the LOGO and Control Its Display
4.10.1 Upload the LOGO: NET_DVR_UploadLogo
API:
BOOL NET_DVR_UploadLogo(LONG lUserID,DWORD dwDecChanNum,
LPNET_DVR_DISP_LOGOCFG lpDispLogoCfg, char *sLogoBuffer)
Parameters:
[in] lUserID
[in] dwDecChanNum
[in] lpDispLogoCfg
[in] sLogoBuffer
User ID, the return value of NET_DVR_Login_V30
The number of decoding channel
The LOGO parameters, please kindly refer to the
structure: NET_DVR_DISP_LOGOCFG
LOGO data buffer, at most 100k, width and
height must be multiples of 32
Return:
Return TRUE on success, FALSE on failure. Please call NET_DVR_GetLastError
to get the error code.
Remarks:
Return to index
4.10.2 Display control of the LOGO: NET_DVR_LogoSwitch
API:
BOOL NET_DVR_LogoSwitch(LONG lUserID, DWORD dwDecChan, DWORD
dwLogoSwitch)
Parameters:
[in] lUserID
[in] dwDecChan
[in] dwLogoSwitch
User ID, the return value of NET_DVR_Login_V30
The number of decoding channel
Switch command, please kindly see to the
following list

Device Network SDK User Manual
31 31
Macro Definition
Value
Implication
NET_DVR_SHOWLOGO
1
Display LOGO
NET_DVR_HIDELOGO
2
Hide LOGO
Return:
Return TRUE on success, FALSE on failure. Please call NET_DVR_GetLastError
to get the error code.
Remarks:
Return to index
4.11 Transparent Channel
4.11.1 Get the information of transparent channel:
NET_DVR_MatrixGetTranInfo_V30
API:
BOOL NET_DVR_MatrixGetTranInfo_V30(LONG lUserID,
LPNET_DVR_MATRIX_TRAN_CHAN_CONFIG_V30 lpTranInfo)
Parameters:
[in] lUserID
[out] lpTranInfo
User ID, the return value of NET_DVR_Login_V30
The parameter of transparent channel, please
kindly refer to the structure:
NET_DVR_MATRIX_TRAN_CHAN_CONFIG_V30
Return:
Return TRUE on success, FALSE on failure. Please call NET_DVR_GetLastError
to get the error code.
Remarks:
Here transparent channel configuration is to build network transparent
channel between the decoder and the front-end device, not between client
and the decoder. Because most multi-channel decoders don't support building
232/485 transparent channel between with the PC client, local serial port can
only be the access port of the serial console (via RS 232) or device like control
keyboard (via RS232/RS485).
Return to index
4.11.2 Set the transparent channel: NET_DVR_MatrixSetTranInfo_V30
API:
BOOL NET_DVR_MatrixSetTranInfo_V30(LONG lUserID,
LPNET_DVR_MATRIX_TRAN_CHAN_CONFIG_V30 lpTranInfo)
Parameters:
[in] lUserID
[in] lpTranInfo
User ID, the return value of NET_DVR_Login_V30
The parameter of transparent channel, please
kindly refer to the structure:
NET_DVR_MATRIX_TRAN_CHAN_CONFIG_V30
Return:
Return TRUE on success, FALSE on failure. Please call NET_DVR_GetLastError
to get the error code.
Remarks:
Currently, one multi-channel decoder supports 64 transparent channels at

Device Network SDK User Manual
32 32
most, including 232 and 485 transparent channels. It supports only one 232
full-duplex transparent channel and one 485 full-duplex transparent channel,
and it supports not to set full-duple transparent channel.
Return to index
4.12 Device Status
4.12.1 Get the status of the device:
NET_DVR_MatrixGetDeviceStatus_V41
API:
BOOL NET_DVR_MatrixGetDeviceStatus_V41(LONG lUserID,
LPNET_DVR_DECODER_WORK_STATUS_V41 lpDecoderCfg)
Parameters:
[in] lUserID
[out] lpDecoderCfg
User ID, the return value of NET_DVR_Login_V30
The status of the decoder, please kindly refer to
the structure:
NET_DVR_DECODER_WORK_STATUS_V41
Return:
Return TRUE on success, FALSE on failure. Please call NET_DVR_GetLastError
to get the error code.
Remarks:
Return to index

Device Network SDK User Manual
33 33
5 Macro Definition of Error Code
5.1 Error code of network communication library
Error
Value
Message
NET_DVR_NOERROR
0
No error.
NET_DVR_PASSWORD_ERROR
1
User name or password error.
NET_DVR_NOENOUGHPRI
2
Not authorized to do this operation.
NET_DVR_NOINIT
3
SDK is not initialized.
NET_DVR_CHANNEL_ERROR
4
Channel number error. There is no corresponding channel
number on the device.
NET_DVR_OVER_MAXLINK
5
The number of clients connected to the device has
exceeded the max limit.
NET_DVR_VERSIONNOMATCH
6
Version mismatch. SDK version is not matching with the
device.
NET_DVR_NETWORK_FAIL_CONNECT
7
Failed to connect to the device. The device is off-line, or
connection timeout caused by network.
NET_DVR_NETWORK_SEND_ERROR
8
Failed to send data to the device.
NET_DVR_NETWORK_RECV_ERROR
9
Failed to receive data from the device.
NET_DVR_NETWORK_RECV_TIMEOUT
10
Timeout when receiving the data from the device.
NET_DVR_NETWORK_ERRORDATA
11
The data sent to the device is illegal, or the data received
from the device error. E.g. The input data is not
supported by the device for remote configuration.
NET_DVR_ORDER_ERROR
12
API calling order error.
NET_DVR_OPERNOPERMIT
13
Not authorized for this operation.
NET_DVR_COMMANDTIMEOUT
14
Executing command on the device is timeout.
NET_DVR_ERRORSERIALPORT
15
Serial port number error. The assigned serial port does
not exist on the device.
NET_DVR_ERRORALARMPORT
16
Alarm port number error.
NET_DVR_PARAMETER_ERROR
17
Parameter error. Input or output parameter in the SDK
API is NULL.
NET_DVR_CHAN_EXCEPTION
18
Device channel is in exception status.
NET_DVR_NODISK
19
No hard disk on the device, and the operation of
recording and hard disk configuration will fail.
NET_DVR_ERRORDISKNUM
20
Hard disk number error. The assigned hard disk number
does not exist during hard disk management.
NET_DVR_DISK_FULL
21
Device hark disk is full.
NET_DVR_DISK_ERROR
22
Device hard disk error.
NET_DVR_NOSUPPORT
23
Device does not support this function.
NET_DVR_BUSY
24
Device is busy.
NET_DVR_MODIFY_FAIL
25
Failed to modify device parameters.

Device Network SDK User Manual
34 34
NET_DVR_PASSWORD_FORMAT_ERROR
26
The inputting password format is not correct.
NET_DVR_DISK_FORMATING
27
Hard disk is formatting, and the operation cannot be
done.
NET_DVR_DVRNORESOURCE
28
Not enough resource on the device.
NET_DVR_DVROPRATEFAILED
29
Device operation failed.
NET_DVR_OPENHOSTSOUND_FAIL
30
Failed to collect local audio data or to open audio output
during voice talk / broadcasting.
NET_DVR_DVRVOICEOPENED
31
Voice talk channel on the device has been occupied.
NET_DVR_TIMEINPUTERROR
32
Time input is not correct.
NET_DVR_NOSPECFILE
33
There is no selected file for playback.
NET_DVR_CREATEFILE_ERROR
34
Failed to create a file, during local recording, saving
picture, getting configuration file or downloading record
file.
NET_DVR_FILEOPENFAIL
35
Failed to open a file, when importing configuration file,
upgrading device or uploading inquest file.
NET_DVR_OPERNOTFINISH
36
The last operation has not been completed.
NET_DVR_GETPLAYTIMEFAIL
37
Failed to get the current played time.
NET_DVR_PLAYFAIL
38
Failed to start playback.
NET_DVR_FILEFORMAT_ERROR
39
The file format is not correct.
NET_DVR_DIR_ERROR
40
File directory error.
NET_DVR_ALLOC_RESOURCE_ERROR
41
Resource allocation error.
NET_DVR_AUDIO_MODE_ERROR
42
Sound adapter mode error. Currently opened sound
playing mode does not match with the set mode.
NET_DVR_NOENOUGH_BUF
43
Buffer is not enough.
NET_DVR_CREATESOCKET_ERROR
44
Create SOCKET error.
NET_DVR_SETSOCKET_ERROR
45
Set SOCKET error.
NET_DVR_MAX_NUM
46
The number of login or preview connections has
exceeded the SDK limitation.
NET_DVR_USERNOTEXIST
47
User doest not exist. The user ID has been logged out or
unavailable.
NET_DVR_WRITEFLASHERROR
48
Writing FLASH error. Failed to write FLASH during device
upgrade.
NET_DVR_UPGRADEFAIL
49
Failed to upgrade device. It is caused by network problem
or the language mismatch between the device and the
upgrade file.
NET_DVR_CARDHAVEINIT
50
The decode card has already been initialed.
NET_DVR_PLAYERFAILED
51
Failed to call API of player SDK.
NET_DVR_MAX_USERNUM
52
The number of login user has reached the maximum limit.
NET_DVR_GETLOCALIPANDMACFAIL
53
Failed to get the IP address or physical address of local PC.
NET_DVR_NOENCODEING
54
This channel hasn't started encoding.
NET_DVR_IPMISMATCH
55
IP address not match.
NET_DVR_MACMISMATCH
56
MAC address not match.
NET_DVR_UPGRADELANGMISMATCH
57
The language of upgrading file does not match the
language of the device.

Device Network SDK User Manual
35 35
NET_DVR_MAX_PLAYERPORT
58
The number of player ports has reached the maximum
limit.
NET_DVR_NOSPACEBACKUP
59
No enough space to backup file in backup device.
NET_DVR_NODEVICEBACKUP
60
No backup device.
NET_DVR_PICTURE_BITS_ERROR
61
The color quality setting of the picture does not match
the requirement, and it should be limited to 24.
NET_DVR_PICTURE_DIMENSION_ERROR
62
The dimension is over 128x256.
NET_DVR_PICTURE_SIZ_ERROR
63
The size of picture is over 100K.
NET_DVR_LOADPLAYERSDKFAILED
64
Failed to load the player SDK.
NET_DVR_LOADPLAYERSDKPROC_ERROR
65
Can not find the function in player SDK.
NET_DVR_LOADDSSDKFAILED
66
Failed to load the library file-"DsSdk".
NET_DVR_LOADDSSDKPROC_ERROR
67
Can not find the API in "DsSdk".
NET_DVR_DSSDK_ERROR
68
Failed to call the API in "DsSdk".
NET_DVR_VOICEMONOPOLIZE
69
Sound adapter has been monopolized.
NET_DVR_JOINMULTICASTFAILED
70
Failed to join to multicast group.
NET_DVR_CREATEDIR_ERROR
71
Failed to create log file directory.
NET_DVR_BINDSOCKET_ERROR
72
Failed to bind socket.
NET_DVR_SOCKETCLOSE_ERROR
73
Socket disconnected. It is caused by network
disconnection or destination unreachable.
NET_DVR_USERID_ISUSING
74
The user ID is operating when logout.
NET_DVR_SOCKETLISTEN_ERROR
75
Failed to listen.
NET_DVR_PROGRAM_EXCEPTION
76
SDK program exception.
NET_DVR_WRITEFILE_FAILED
77
Failed to write file, during local recording, saving picture
or downloading record file.
NET_DVR_FORMAT_READONLY
78
Failed to format read-only HD.
NET_DVR_WITHSAMEUSERNAME
79
This user name already exists in the user configuration
structure.
NET_DVR_DEVICETYPE_ERROR
80
Device type does not match when import configuration.
NET_DVR_LANGUAGE_ERROR
81
Language does not match when import configuration.
NET_DVR_PARAVERSION_ERROR
82
Software version does not match when import
configuration.
NET_DVR_IPCHAN_NOTALIVE
83
IP channel is not on-line when previewing.
NET_DVR_RTSP_SDK_ERROR
84
Load StreamTransClient.dll failed.
NET_DVR_CONVERT_SDK_ERROR
85
Load SystemTransform.dll failed.
NET_DVR_IPC_COUNT_OVERFLOW
86
Exceeds maximum number of connected IP channels.
NET_DVR_MAX_ADD_NUM
87
Exceeds maximum number of supported record labels or
other operations.
NET_DVR_PARAMMODE_ERROR
88
Image intensifier, parameter mode error. This error may
occur when client sets software or hardware parameters.
NET_DVR_CODESPITTER_OFFLINE
89
Code splitter is offline.
NET_DVR_BACKUP_COPYING
90
Device is backing up.
NET_DVR_CHAN_NOTSUPPORT
91
Channel not support.
NET_DVR_CALLINEINVALID
92
The height line location is too concentrated, or the length
line is not inclined enough.

Device Network SDK User Manual
36 36
NET_DVR_CALCANCELCONFLICT
93
Cancel calibration conflict, if the rule and overall actual
size filter have been set.
NET_DVR_CALPOINTOUTRANGE
94
Calibration point exceeds the range.
NET_DVR_FILTERRECTINVALID
95
The size filter does not meet the requirement.
NET_DVR_DDNS_DEVOFFLINE
96
Device has not registered to DDNS.
NET_DVR_DDNS_INTER_ERROR
97
DDNS inner error.
NET_DVR_ALIAS_DUPLICATE
150
Alias is duplicate (for EasyDDNS)
NET_DVR_DEV_NET_OVERFLOW
800
Network traffic is over device ability limit.
NET_DVR_STATUS_RECORDFILE_WRITING
_NOT_LOCK
801
The video file is recording and can't be locked.
NET_DVR_STATUS_CANT_FORMAT_LITTLE
_DISK
802
The hard disk capacity is too small and can not be
formatted.
Error code of RAID
NET_DVR_NAME_NOT_ONLY
200
This user name already exists.
NET_DVR_OVER_MAX_ARRAY
201
The array exceeds the limitation.
NET_DVR_OVER_MAX_VD
202
The virtual disk exceeds the limitation.
NET_DVR_VD_SLOT_EXCEED
203
The virtual disk slots are full.
NET_DVR_PD_STATUS_INVALID
204
Physical disk used to rebuild RAID is in error state.
NET_DVR_PD_BE_DEDICATE_SPARE
205
Physical disk used to rebuild RAID is assigned as spare
disk.
NET_DVR_PD_NOT_FREE
206
Physical disk used to rebuild RAID is not free.
NET_DVR_CANNOT_MIG2NEWMODE
207
Can not migrate from current RAID type to the new type.
NET_DVR_MIG_PAUSE
208
Migration has been paused.
NET_DVR_MIG_ABOUTED
209
Migration has been aborted.
NET_DVR_EXIST_VD
210
There is virtual disk in the array, and the array can not
been deleted.
NET_DVR_TARGET_IN_LD_FUNCTIONAL
211
Target physical disk is part of the virtual disk and is
functional.
NET_DVR_HD_IS_ASSIGNED_ALREADY
212
Specified physical disk is assigned as a virtual disk.
NET_DVR_INVALID_HD_COUNT
213
Number of physical disks doesn't fit the specified RAID
level.
NET_DVR_LD_IS_FUNCTIONAL
214
Specified virtual disk is functional and it can not be
rebuilt.
NET_DVR_BGA_RUNNING
215
BGA is running.
NET_DVR_LD_NO_ATAPI
216
Can not create virtual disk with ATAPI drive.
NET_DVR_MIGRATION_NOT_NEED
217
Migration is not necessary.
NET_DVR_HD_TYPE_MISMATCH
218
Physical disks are not of the same type.
NET_DVR_NO_LD_IN_DG
219
No virtual disk exists on the specified array.
NET_DVR_NO_ROOM_FOR_SPARE
220
Disk space is too small to be assigned as spare drive.
NET_DVR_SPARE_IS_IN_MULTI_DG
221
Disk is already assigned as a spare drive for an array.
NET_DVR_DG_HAS_MISSING_PD
222
Disk is missing from an array.

Device Network SDK User Manual
37 37
Error code of intelligent device
NET_DVR_ID_ERROR
300
Configuration ID is illegal.
NET_DVR_POLYGON_ERROR
301
Polygon does not match requirement.
NET_DVR_RULE_PARAM_ERROR
302
Rule parameter is illegal.
NET_DVR_RULE_CFG_CONFLICT
303
Configuration conflict.
NET_DVR_CALIBRATE_NOT_READY
304
Calibration not ready.
NET_DVR_CAMERA_DATA_ERROR
305
Camera parameter is illegal.
NET_DVR_CALIBRATE_DATA_UNFIT
306
Not inclined enough, not fit to calibrate.
NET_DVR_CALIBRATE_DATA_CONFILICT
307
Calibration error.
NET_DVR_CALIBRATE_CALC_FAIL
308
Failed to calculate camera calibration parameter.
NET_DVR_CALIBRATE_LINE_OUT_RECT
309
The input calibrating line exceeds the external rectangle
sample.
NET_DVR_ENTER_RULE_NOT_READY
310
Enter rule not ready.
NET_DVR_AID_RULE_NO_INCLUDE_LANE
311
It does not include lane in the traffic event rule (especial
for traffic jam or driving against the traffic).
NET_DVR_LANE_NOT_READY
312
Lane not ready.
NET_DVR_RULE_INCLUDE_TWO_WAY
313
There are two different directions in event rule.
NET_DVR_LANE_TPS_RULE_CONFLICT
314
The lane conflicts with the data rule.
NET_DVR_NOT_SUPPORT_EVENT_TYPE
315
The event type is not supported by the device.
NET_DVR_LANE_NO_WAY
316
The lane has no direction.
NET_DVR_SIZE_FILTER_ERROR
317
The size of filter is illegal.
NET_DVR_LIB_FFL_NO_FACE
318
There is no face when feature point positioning.
NET_DVR_LIB_FFL_IMG_TOO_SMALL
319
The input image is too small when feature point
positioning.
NET_DVR_LIB_FD_IMG_NO_FACE
320
The input image has no face when detecting face in single
image.
NET_DVR_LIB_FACE_TOO_SMALL
321
Face is too small when building model.
NET_DVR_LIB_FACE_QUALITY_TOO_BAD
322
Face image is of poor quality when building model.
NET_DVR_KEY_PARAM_ERR
323
Advanced parameter setting error.
NET_DVR_CALIBRATE_DATA_ERR
324
Calibration sample size error, or data value error, or
sample points beyond the horizon
NET_DVR_CALIBRATE_DISABLE_FAIL
325
The configured rules do not allow to cancel calibration.
5.2 Error code of RTSP communication library
Error
Value
Message
NET_DVR_RTSP_GETPORTFAILED
407
RTSP port getting error.
NET_DVR_RTSP_DESCRIBESENDTIMEOUT
411
Sending "RTSP DECRIBE" is timeout.
NET_DVR_RTSP_DESCRIBESENDERROR
412
Failed to send "RTSP DECRIBE".
NET_DVR_RTSP_DESCRIBERECVTIMEOUT
413
Receiving "RTSP DECRIBE" is timeout.
NET_DVR_RTSP_DESCRIBERECVDATALOST
414
Receiving data of "RTSP DECRIBE" error.
NET_DVR_RTSP_DESCRIBERECVERROR
415
Failed to receive "RTSP DECRIBE".

Device Network SDK User Manual
38 38
NET_DVR_RTSP_DESCRIBESERVERERR
416
"RTSP DECRIBE" device returns the error that values
401 or 501.
NET_DVR_RTSP_SETUPSENDTIMEOUT
421
Sending "RTSP SETUP" is timeout.
NET_DVR_RTSP_SETUPSENDERROR
422
Sending "RTSP SETUP" error.
NET_DVR_RTSP_SETUPRECVTIMEOUT
423
Receiving "RTSP SETUP" is timeout.
NET_DVR_RTSP_SETUPRECVDATALOST
424
Receiving data of "RTSP SETUP" error.
NET_DVR_RTSP_SETUPRECVERROR
425
Failed to receive "RTSP SETUP".
NET_DVR_RTSP_OVER_MAX_CHAN
426
"RTSP SETUP" device returns the error that values
401 or 501. It exceeds the max connection number.
NET_DVR_RTSP_PLAYSENDTIMEOUT
431
Sending "RTSP PLAY" is timeout.
NET_DVR_RTSP_PLAYSENDERROR
432
Sending "RTSP PLAY" error.
NET_DVR_RTSP_PLAYRECVTIMEOUT
433
Receiving "RTSP PLAY" is timeout.
NET_DVR_RTSP_PLAYRECVDATALOST
434
Receiving data of "RTSP PLAY" error.
NET_DVR_RTSP_PLAYRECVERROR
435
Failed to receive "RTSP PLAY".
NET_DVR_RTSP_PLAYSERVERERR
436
"RTSP PLAY" device returns the error that values 401
or 501.
NET_DVR_RTSP_TEARDOWNSENDTIMEOUT
441
Sending "RTSP TEARDOWN" is timeout.
NET_DVR_RTSP_TEARDOWNSENDERROR
442
Sending "RTSP TEARDOWN" error.
NET_DVR_RTSP_TEARDOWNRECVTIMEOUT
443
Receiving "RTSP TEARDOWN" is timeout.
NET_DVR_RTSP_TEARDOWNRECVDATALOST
444
Receiving data of "RTSP TEARDOWN" error.
NET_DVR_RTSP_TEARDOWNRECVERROR
445
Failed to receive "RTSP TEARDOWN".
NET_DVR_RTSP_TEARDOWNSERVERERR
446
"RTSP TEARDOWN" device returns the error that
values 401 or 501.
5.3 Error code of software decoding library
Error
Value
Message
NET_PLAYM4_NOERROR
500
No error.
NET_PLAYM4_PARA_OVER
501
Input parameter is invalid.
NET_PLAYM4_ORDER_ERROR
502
API calling order error.
NET_PLAYM4_TIMER_ERROR
503
Failed to create multimedia clock.
NET_PLAYM4_DEC_VIDEO_ERROR
504
Failed to decode video data.
NET_PLAYM4_DEC_AUDIO_ERROR
505
Failed to decode audio data.
NET_PLAYM4_ALLOC_MEMORY_ERROR
506
Failed to allocate memory.
NET_PLAYM4_OPEN_FILE_ERROR
507
Failed to open the file.
NET_PLAYM4_CREATE_OBJ_ERROR
508
Failed to create thread event.
NET_PLAYM4_CREATE_DDRAW_ERROR
509
Failed to create DirectDraw object.
NET_PLAYM4_CREATE_OFFSCREEN_ERROR
510
Failed to create backstage cache for OFFSCREEN

Device Network SDK User Manual
39 39
mode.
NET_PLAYM4_BUF_OVER
511
Buffer overflow, failed to input stream.
NET_PLAYM4_CREATE_SOUND_ERROR
512
Failed to create audio equipment.
NET_PLAYM4_SET_VOLUME_ERROR
513
Failed to set the volume.
NET_PLAYM4_SUPPORT_FILE_ONLY
514
This API can be called only for file playback mode.
NET_PLAYM4_SUPPORT_STREAM_ONLY
515
This API can be called only when playing stream.
NET_PLAYM4_SYS_NOT_SUPPORT
516
Not support by the system. Decoder can only work
on the system above Pentium 3.
NET_PLAYM4_FILEHEADER_UNKNOWN
517
There is no file header.
NET_PLAYM4_VERSION_INCORRECT
518
The version mismatch between decoder and
encoder.
NET_PLAYM4_INIT_DECODER_ERROR
519
Failed to initialize the decoder.
NET_PLAYM4_CHECK_FILE_ERROR
520
The file is too short, or the stream data is unknown.
NET_PLAYM4_INIT_TIMER_ERROR
521
Failed to initialize multimedia clock.
NET_PLAYM4_BLT_ERROR
522
BLT failure.
NET_PLAYM4_UPDATE_ERROR
523
Failed to update overlay surface
NET_PLAYM4_OPEN_FILE_ERROR_MULTI
524
Failed to open video & audio stream file.
NET_PLAYM4_OPEN_FILE_ERROR_VIDEO
525
Failed to open video stream file.
NET_PLAYM4_JPEG_COMPRESS_ERROR
526
JPEG compression error.
NET_PLAYM4_EXTRACT_NOT_SUPPORT
527
Don't support the version of this file.
NET_PLAYM4_EXTRACT_DATA_ERROR
528
Extract video data failed.