Geotech PFAS Free Portable Bladder Pump Installation And Operation Manual
User Manual: Pdf Geotech PFAS Free Portable Bladder Pump
Open the PDF directly: View PDF
.
Page Count: 36

Rev 5/8/18 Part # 11150324
PFAS Free Portable
Bladder Pump
Installation and Operation Manual
1
Table of Contents
Section 1: System Description ........................................................................... 4
Function and Theory ......................................................................................... 4
System Components ......................................................................................... 5
Bladder Assembly ............................................................................................. 5
Pump Housing ................................................................................................... 5
Intake screen ..................................................................................................... 5
Optional Drop Tube Intake Assembly ............................................................... 5
Section 2: System Installation ............................................................................ 6
Safety Cable ...................................................................................................... 6
Pump Controller ................................................................................................ 6
Pump Tubing Lines ........................................................................................... 6
Reverse Coil Method ......................................................................................... 7
Optional Drop Tube Intake Assembly ............................................................... 7
Section 3: System Operation .............................................................................. 8
Flowrates ........................................................................................................... 8
Example Flow Rates ......................................................................................... 9
Selecting an Air Source ................................................................................... 10
Volume of Tubing ............................................................................................ 10
Air Volume of Bladder Pumps ......................................................................... 10
Determining PSI .............................................................................................. 12
Section 4: System Maintenance ....................................................................... 13
Bladder Removal Steps ................................................................................... 13
Bottom Intake Assembly .................................................................................. 15
Bottom Intake Reassembly ............................................................................. 15
Bladder Reassembly ....................................................................................... 16
Replacement Parts .......................................................................................... 20
Section 5: System Troubleshooting ................................................................ 21
Section 6: System Specifications .................................................................... 22
Section 7: Replacement Parts List .................................................................. 24
1.66 Bladder Pump Components .................................................................... 24
.850 Bladder Pump Components .................................................................... 26
.675 Bladder Pump Components .................................................................... 28
EC Declaration of Conformity .......................................................................... 32
The Warranty ...................................................................................................... 33

2
NOTE
DOCUMENTATION CONVENTIONS
This document uses the following conventions to present information:
An exclamation point icon indicates a WARNING of a situation
or condition that could lead to personal injury or death. You
should not proceed until you read and thoroughly understand the
WARNING message.
WARNING
CAUTION
A raised hand icon indicates CAUTION information that relates to
a situation or condition that could lead to equipment malfunction
or damage. You should not proceed until you read and thoroughly
understand the CAUTION message.
A note icon indicates NOTE information. Notes provide additional
or supplementary information about an activity or concept.

3
For long-term storage greater than one week, care should be taken to clean and dry all
pump components. This will help with long-term reliability. Deionized water or a silicone-
based lubricant can be used on the O-ring seals to promote longevity and elasticity.
Pump operation and decontamination should be performed to standard operating
procedures.
Operation of system utilizing non-Geotech manufactured equipment could result in
equipment failure or malfunction and may void the warranty. This includes air and fluid
tubing.
Avoid operating the system without securely anchoring safety cable attached to down well
components.
Always wear nitrile powderless gloves and be mindful of contaminated fluids contacting
your person and entering the environment when operating any ground water sampling
device.
WARNING
The following applies only to users in European countries:
This product is designated for separate collection at an appropriate collection
point. Do not dispose of as household waste.
For more information, contact the seller or the local authorities in charge of waste
management.
Do not operate this equipment if it has visible signs of significant
physical damage other than normal wear and tear.
Notice for consumers in Europe:
This symbol indicates that this product is to be collected
separately.
In order to ensure that your pump has a long service life and
operates properly, adhere to the cautions below and read
this manual before use.

4
Section 1: System Description
Function and Theory
The PFAS Free Portable Bladder Pump is designed specifically for sampling per- and
polyfluoroalkyl substances (PFAS) such as perfluorooctanoic acid (PFOA) and
perfluorooctane sulfonate (PFOS) in groundwater. PFAS compounds are synthetic
chemicals used in firefighting foams, stain resistant carpets, and other repellant/non-stick
applications. A chemically stable substance with low volatility, PFAS compounds are not
absorbed well in soil and can migrate to water sources. The PFAS Free Portable Bladder
pump is made with PFAS free materials such as 316 Stainless Steel, high-density
polyethylene (HDPE), and Buna-Nitrile to provide representative water samples for
testing.
The PFAS Free Portable Bladder Pump is proven to not contribute any PFAS substances
to samples. Complete pump, tubing and safety cable have been soak tested and
laboratory analyzed under ‘EPA 537 Modified’ method. The samples from those tests
showed non-detect for all 25 PFAS analytes. (See Section 6: System Specifications)
The pump is ideal for both gentle low-flow sampling and higher flow rate purging. Timed
ON/OFF cycles of compressed air alternately squeeze the flexible bladder to displace
water out of the pump to the surface and then exhaust the air allowing the pump to refill.
Fluid enters the pump through the fluid inlet check valve at the bottom of the pump body
via hydrostatic pressure. The bladder then fills with fluid. Compressed air enters the space
between the bladder and the interior of the pump housing. The intake check valve
(bottom) closes and the discharge check valve (top) opens. Compressed air squeezes the
bladder, pushing the fluid to the surface (see Figure 1-1). The discharge check valve
prevents back flow from the discharge tubing. Operated by the Bladder Pump Controller
(BP Controller) or Geocontrol PRO, this cycle automatically repeats.
Compressed air does not contact the sample. The bladder prevents contact between the
pump drive air and the fluid sample.
Figure 1-1: Bladder Pump Operation

5
Figure 1-1: Bladder Pump Operation
System Components
A Geotech Portable Bladder Pump consists of four components:
- Bladder Assembly
- Pump Housing
- Internal Tube Assembly
- Intake Screen Assembly
* Optional: Drop Tube Intake Assembly. See Section 7: Replacement Parts List.
Bladder Assembly
The bladders are made from extruded Polyethylene (PE) to provide a long life and to
ensure undisturbed samples in PFAS sampling applications. The internal bladders are
easily replaceable, see Section 4: System Maintenance.
Pump Housing
The bladder pump housing is constructed of electro polished 316 Stainless Steel. The
black Buna Nitrile O-rings provide the high-pressure seals between the end caps and the
housing tube.
Intake screen
The intake filter screen is constructed of 316 Stainless Steel and is easily removable for
field maintenance. The intake filter screen protects and extends the life of the bladder
material (see Warranty).
Optional Drop Tube Intake Assembly
An optional drop tube can be used to sample from depths below the specified maximum
sampling depth. The Drop Tube Assembly connects a remote intake to the pump through
a tube connected to the pump inlet. The intake depth can be any custom length of tubing.
The pump assembly itself must be submerged below the water level. This means the
depth to water cannot exceed the maximum pumping depth of the pump.
Read and understand the portable generator and/or portable air
compressor user manual for proper installation and operation, and
Earth grounding instructions. If using portable compressed gas tanks,
exercise proper caution, use safety protection devices as outlined by
the supplier, and observe any additional safety requirements
mandated by local jurisdiction.
If using a drop tube assembly not provided by Geotech, ensure all
materials are PFAS testing approved. Use of unapproved materials
may contaminate samples.

6
Section 2: System Installation
The user must determine site-specific parameters such as water level, recharge rate, and
adherence to low flow purging guidelines.
Safety Cable
Before deploying any sampling pump, secure a safety cable from an anchoring point at or
near the wellhead to the top of the pump. When testing in PFAS contaminated
environments, ensure the safety cable does not have any nonstick or repellant coating as
these coatings may be made with PFAS materials and will contaminate testing samples.
Ensure all safety cables are PFAS testing approved before use.
Pump Controller
Geotech PFAS Free Portable Bladder Pumps can be operated with Geotech’s Geocontrol
PRO, BP Controller 300 PSI, or BP Controller 500PSI. Be sure to consult the user guide
of the controller you are using.
The Geocontrol PRO is an easy-to-use portable compressor and logic unit specifically
designed to operate Geotech’s PFAS Free Portable Bladder Pumps.
Pump Tubing Lines
The Geotech PFAS Free Portable Bladder Pump requires two tubing lines. One of the
lines is used for the air supply and exhaust. The second line is used for discharge fluid.
See Section 6: System Specifications for tubing sizes.
Failure to attach air and fluid lines to the appropriate ports could
result in damage to the bladder.
In the case that a PFAS Free Portable Bladder Pump is deployed deeper
than 155’ (47 m) with a Geocontrol PRO, the pump’s overall flow rate will
decrease. To obtain full bladder volumes in this scenario, use the
Bladder Pump Controller 300PSI.
Read the following before installation to prevent damage to the
bladder pump.
Use of an air source and controller not supplied by Geotech could
result in pressure buildup and unexpected pressure storage in the
pump and airline. Operation of the pump is not recommended with
equipment other than that provided by Geotech.

7
Reverse Coil Method
When lowering the pump into the well, it is important to reverse the natural bend of the
coiled tubing so that the tubing will straighten out as it is lowered (see figure 2-1). As the
pump and tubing are lowered into the well, the direction of the bend should be reversed
from the direction in which it is coiled. If the tubing is allowed to uncoil naturally and the
natural bend not interrupted, the tubing will continue its coil into the well. Using the reverse
coil method will avoid difficulty in lowering the pump into the well, especially when the well
is not vertical, or has come out of alignment for any reason.
Optional Drop Tube Intake Assembly
If a Drop Tube Intake Assembly is employed, a third tubing line is necessary to connect
from the bottom of the bladder pump to the top of the drop tube intake.
For deployment of optional Drop Tube Intake Assembly, attach desired length of drop tube
between the intake’s hose barb and hose barb on bottom of pump. For added security, a
safety cable may be installed to support the drop tube intake to the bottom of pump.
Send the drop tube intake down the well followed by the drop tube tubing, then the pump,
and finally the air and fluid discharge lines.
Figure 2-1: Reverse Coil Method
8
Section 3: System Operation
Once tubing and safety cable are connected, slowly deploy the pump into the well. If depth
to water is known, a mark can be placed on the tubing to indicate when the pump has
reached the desired level.
The pump must be fully submerged. Optimal pump performance is achieved with
submergence of greater than 10’ (3m) of water column. Less submergence could result in
reduced pump performance and physical damage to the bladder. Worn bladders can
develop a shape memory and may not be able to fill completely without sufficient
submergence. Pumping will still be achieved and the sampling event can be completed.
Once the pump is at the desired level within the well, set the controller DISCHARGE and
FILL timers. These settings should be such that the bladder is never over compressed.
Set the pressure cycle so the fluid stream exiting the fluid line starts to fall off when the
DISCHARGE timer expires. If the controller being used has a pressure gauge, you will
notice the pressure level will climb and then stabilize during pumping and start to increase
after all of the water has been evacuated from the pump. If you notice the pressure
increasing after a pump cycle, reduce the pressurization/discharge time.
Using the Example Flow Rates, set the FILL TIME to optimize the amount of fluid
discharged during the pressure cycle.
Both FILL TIME and DISCHARGE TIME vary depending on submergence, depth to water,
tubing size, and overall tubing length.
More information can be found in the user manual specific to the controller you are using.
Flowrates
Bladder Pump flow rates are influenced by pump size (diameter and length), pump depth
and submergance, as well as controller selection (i.e. compressor performance, valve flow
coefficient). A large pump at shallow depths will produce the most flow, and a small pump
at maximum depths will produce the least amount of flow.
Factors that increase flow:
increased submergance (depth of pump below water line).
a strong compressor, like the Geocontrol PRO, will enable fast pressure build up
in the airline tubing and pump cavity.
a clean intake screen will maximize the amount of water entering into the pump.

9
Example Flow Rates
Table 3-1: Flow Rates with 25’ (7.6m) Airline
@ 25 ft. (7.6 m) airline*
(3 ft. (0.9 m) submergence)
Pump Size:
Discharge Tube
Size:
Flow:
Approx. Geocontrol PRO Settings
Fill Time:
Discharge Time:
1.66 x 36"
(4 x 91 cm)
1/4" ID x 3/8" OD
(64 x 127 mm)
43 oz/min
(1.3 L/min)
10 sec.
7 sec.
1.66 x 18"
(4 x 46 cm)
33 oz/min
(1 L/min)
5 sec.
5 sec.
0.85 x 18"
(2.2 x 46 cm)
.17" ID x 1/4" OD
(43 x 64 mm)
20 oz/min
(0.6 L/min)
1 sec.
2 sec.
0.675 x 18"
(1.7 x 46 cm)
10 oz/min
(0.3 L/min)
1 sec.
2 sec.
Table 3-2: Flow Rates with 150’ (46m) Airline
@ 150 ft. (46 m) airline*
(3 ft. (0.9 m) submergence)
Pump Size:
Discharge Tube
Size:
Flow:
Approx. Geocontrol PRO Settings
Fill Time:
Discharge Time:
1.66 x 36"
(4 x 91 cm)
1/4" ID x 3/8" OD
(64 x 127 mm)
9 oz/min
(260
mL/min)
20 sec.
55 sec.
1.66 x 18"
(4 x 46 cm)
6 oz/min
(175
mL/min)
15 sec.
40 sec.
0.85 x 18"
(2.2 x 46 cm)
.17" ID x 1/4" OD
(43 x 64 mm)
2 oz/min
(59
mL/min)
8 sec.
30 sec.
0.675 x 18"
(1.7 x 46 cm)
1 oz/min
(27
mL/min)
5 sec.
25 sec.
* Airline tubing size: .17”ID x ¼” OD (4 x 6 mm)
Speak with a Geotech representative to determine the best configuration to fulfill your
sampling needs.
Flow rates are based on 3’ (0.9 m) of pump submergence. Field
environments typically provide over 10’ (3 m) of submergence, which
increases flow.

10
Selecting an Air Source
The Geocontrol PRO is an easy-to-use portable compressor and logic unit specifically
designed to operate Portable Bladder Pumps deployed down to 180’ (55 m) or less.
Air consumption depends on the volume of tubing and the size of deployed Bladder Pump.
Follow the general guidelines and examples below to calculate the air consumption for
specific sampling configurations.
Volume of Tubing
TUBING LENGTH
TUBE I.D.
1 ft./
0.3 m
10 ft./
3 m
50 ft./
15 m
100 ft./
30 m
250 ft./
76 m
500 ft./
152 m
0.17 in/
0.43 cm
0.3 in³/
5 cm³
3 in³/
50 cm³
15 in³/
246 cm³
30 in³/
492 cm³
75 in³/
1230 cm³
150 in³/
2460 cm³
0.25 in/
0.64 cm
0.6 in³/
10 cm³
6 in³/
100 cm³
30 in³/
492 cm³
60 in³/
984 cm³
150 in³/
2460 cm³
300 in³/
4920 cm³
Air Volume of Bladder Pumps
BP DIAMETER
BP LENGTH
VOLUME (in³)
1.66 in/
4 cm
36 in/
91 cm
78 in³/
1278 cm³
1.66 in/
4 cm
18 in/
46 cm
39 in³/
640 cm³
0.85 in/
2.2 cm
18 in/
46 cm
10 in³/
164 cm³
0.675 in/
1.7 cm
18 in/
46 cm
6 in³/
100 cm³
Calculation guideline:
Volume of Tubing (in³/cm³)
+ Volume of Bladder Pump (in³/ cm³)
= Air Consumption per cycle (in³/ cm³)
If planning to use an air compressor, use one with a reserve tank to ensure proper air
supply to the pump. If using a Nitrogen Tank, see Figure 3-1 for Nitrogen Tank Volume vs.
Bladder Pump consumption. Ensure the air compressor is constructed from suitable
materials for sampling PFAS compounds.

11
Figure 3-1: Tank Volume vs. BP Consumption

12
Determining PSI
Determine the air pressure needed to operate the Bladder Pump based on the length of
the air supply line to the pump (well depth). Use the simplified formula:
0.5 PSI (per foot) + 10 PSI (to account for tubing friction) = required PSI
0.12 bar (per meter) + 0.7 bar (to account for tubing friction) = required bar
As mentioned above, the additional 10 PSI/ 0.7 bar is to account for the pump itself and
friction loss along the airline tubing. When the length of the airline is 50’ (15 m) or less,
there is no need for the additional pressure.
The formulas stated above are not absolute, and are meant to
provide baseline information.

13
Section 4: System Maintenance
Remove the pump from the well. It is not necessary to remove the air and sample lines
from the pump. Upon removal, note the pump may be filled with fluid.
Bladder Removal Steps
1. Remove the bottom intake assembly and outer housing by turning the housing
counter-clockwise.
Use your hand or a strap wrench
If the pump does not easily come off, use the wrench flats on the cap to
provide leverage. The housing should twist/slide off.
DO NOT grip the hose barbs.
Figure 4-1: Removal of the bottom intake and outer housing
2. Remove the lower HDPE Compression Ring (#21150149) by pulling it off the end
of the internal center tube assembly (18” #21150091; 36” #21150136)
Geotech uses black Buna-N O-rings for the PFAS free portable bladder
pumps. If you receive an O-ring from Geotech that is not black, do not
use the O-ring on the bladder pump and contact a Geotech
representative. Using incorrect materials while testing for PFAS
compounds will contaminate testing samples.

14
Figure 4-2: Removal of bottom HDPE Compression Ring
3. Remove the upper HDPE Compression Ring (#21150149) by sliding it over the
bladder and over the end of the internal center tube assembly.
Figure 4-3: Removal of upper HDPE Compression Ring
4. Pulling from the lower end of the bladder (18” #21150055; 36” #21150140), slide
the bladder off the internal center tube weldment assembly.
Figure 4-4: Removal of Bladder
5. Remove all O-rings.
If needed, use a flat object to help the O-ring out of the groove on the center
tube weldment assembly,
Do not over-stretch, damage, or puncture the O-rings in any way.

15
Figure 4-5: Removal of O-rings
6. Clean and prepare replacement parts as needed.
Bottom Intake Assembly
1. Pull the Check Ball Retainer from the Bottom Intake Assembly.
Figure 4-7a: Check Ball
Retainer
Figure 4-7b: Removing Check
Ball Retainer
Figure 4-7c: Check Ball
Retainer Removed
2. Remove the SS Check Ball from the inside of the Bottom Intake Assembly.
3. Remove all O-rings on the assembly.
If needed, use a flat object to help the O-rings out of the grooves on the
Bottom Intake Assembly
Do not over-stretch, damage, or puncture the O-rings in any way.
4. Clean and prepare replacement parts as needed.
Bottom Intake Reassembly
1. Install O-ring (#11154057) in the groove on the Check Ball Retainer.
Ensure that O-rings are not twisted.

16
Figure 4-8: Check Ball Retainer O-ring
2. Install O-rings (#11154058 & #11154056) in the grooves on the Bottom Intake
Assembly.
Ensure that O-rings are not twisted.
Figure 4-9: O-rings on the Bottom Intake Assembly
3. Insert the SS Check ball into the Bottom Intake Assembly.
4. Push the Check Ball Retainer in ensuring the O-ring is no longer visible.
Bladder Reassembly
1. Install O-ring (#11154056) on the cap of the center tube weldment assembly.
SS Check Ball must be inside the Bottom Intake
Assembly.
The configuration shown may damage pump.

17
Figure 4-10: Cap O-ring
2. Install O-ring (#11154055) on the upper end of the center tube weldment
assembly.
Figure 4-11: Upper end O-ring
3. Install O-ring (#11150455) on the lower end of the center tube weldment
assembly.
Figure 4-12: Lower O-ring

18
4. Add both HDPE Compression rings onto the center tube weldment.
Figure 4-13: Compression rings on the center tube weldment
5. Slide bladder (18” #21150055; 36” #21150140) onto the internal center tube
weldment assembly, over the O-ring (#11150455) on the bottom end of the
center tube assembly, and through the HDPE Compression rings.
Twisting the bladder on may help with installation.
Figure 4-14: Bladder through compression rings
5A. Alternatively, if the bladder is difficult to install:
a) Remove the bladder.
Compression rings can remain on the center tube weldment assembly.
b) Remove the bottom O-ring.
c) Install bladder through HPDE Compression rings.
d) Slide bladder so that the bottom O-ring groove on the center tube weldment
is visible.
e) Install the bottom O-ring.
f) Slide bladder over the bottom O-ring.
Figure 4-15a: Add O-ring
Figure 4-15b: Place bladder over
O-ring
*The bladder will get wrinkled. Inspect bladder for damage before proceeding.
6. Continue to slide the bladder until the bladder is over the top O-ring (#11150455)
and flush with the top of the center tube weldment assembly. Do not to roll the O-
rings.
If needed, use Deionized water or a silicone based lubricant on the O-ring
seals to help the bladder slide over the O-rings.
Install O-ring
#11150455
O-ring installed

19
Figure 4-16a: Sliding bladder on
Figure 4-16b: Bladder entirely on
7. Slide an HDPE Compression Ring (#21150149) over the bladder to the upper
end of the center tube weldment assembly.
Figure 4-17a: Compression Ring on Bladder
Figure 4-17b: Compression ring secured
8. With the upper end of the bladder secured by the HDPE Compression Ring
(#21150149), slide the second compression ring over the end of the bladder until
the O-ring is visible in the middle of the HDPE Compression Ring.
Figure 4-18: Bottom Compression ring with visible O-ring

20
9. Replace the outer housing (18” #21150041; 36” #51150141)
Be sure the outer housing is sealed against the upper cap.
Figure 4-19a: Incorrect Installation
Figure 4-19b: Correct Installation
10. Replace the bottom intake assembly by screwing it into the bottom of the pump.
Be sure the bottom intake assembly is sealed against the outer housing.
Figure 4-20a: Incorrect Installation
Figure 4-20b Correct Installation
Replacement Parts
Due to the sensitivity of PFAS testing, it is important to use only PFAS testing approved
materials. Use of unapproved materials, such as Viton, will contaminate samples.
Additional PFAS approved replacement parts can be purchased through Geotech. See
Section 7: Replacement Parts List.
Inspect O-rings and bladder for damage.
Replace if torn, ripped, or excessively worn.

21
Section 5: System Troubleshooting
Do not operate equipment if it has been damaged, broken, smashed, or excessively
worn. Broken components pose a severe threat to the safety of the operator and
his or her environment. Contact Geotech for any service or repair needs.
Problem: Air in fluid line or flow cell.
Solutions:
Ensure timer settings on controller prevent bladder from being over pressurized.
Verify HDPE collar is in place at either end of the bladder. Inspect O-rings for
damage and replace if needed. Inspect bladder for cuts and holes and replace if
needed.
Occasionally, significant amounts of dissolved gasses can be encountered in
ground water, especially in deep well areas with significant hydraulic pressures.
When this fluid is exposed to atmosphere, out-gassing may occur. Refer to your
Standard Operating Procedures for specifics on dealing with this situation.
Problem: Not pumping any fluid (or no air).
Solutions:
Verify the pump is below static water level. Inspect airline tubing for kinks, cracks
or breaks. Make sure there are no leaks at any fittings. Replace damaged or
worn tubing. Cut tubing back and re-terminate at leaking fitting joint.
Problem: Not pumping any fluid (air is coming out fluid discharge line).
Solutions:
Disassemble pump and inspect the O-rings and bladder. Replace either or both if
damaged. Verify the pump is below static water level.
If you are experiencing other problems than mentioned above, please call Geotech
Technical Support for immediate assistance, (800) 833-7958.
Read and understand the portable generator and/or portable air
compressor user manual for proper installation and operation, and
Earth grounding instructions. If using portable compressed gas tanks,
be sure to exercise proper caution and safety protection devices as
outlined by the supplier and any additional safety requirements
mandated by local jurisdiction.

22
Section 6: System Specifications
1.66x36"
1.66x18"
0.85
0.675
Pump Housing
316 SS
Pump Ends
Bladder Material
Polyethylene (PE)
Bladder Collar Material
High-Density Polyethylene (HDPE)
O-Ring Material
Buna-Nitrile (black)
Outer Diameter
1.66”
40 mm
1.66”
40 mm
.850"
.675"
Length w/ screen
40”
101.6 cm
19”
48.2 cm
21.6 mm
17 mm
Weight
5.0 lbs.
2.27 Kg
3.0 lbs.
1.36 Kg
18 5⁄ 8"
18 3⁄4"
Volume/Cycle
11 oz.
310 mL
5 oz.
150 mL
47.3 cm
47.6 cm
Min. Well I.D.
2”
50 mm
2”
50 mm
1.1 lbs.
0.83 lbs.
Min. Operating
Pressure
5 psi (ash)*
(.3 bar)
Operating Pressure
100psi
7 bar
Proof Pressure
200psi
14 bar
Burst Pressure
300 psI
21 bar
Max. Sampling Depth
200’
61 m
Operating
Temperature
32°F (0°C) to 212°F (100°C)
ambient air or fluid temperature
Tubing Size
Air Line
.17" ID x .25" OD
(4 mm ID x 6 mm OD)
Discharge Line
0.25" ID x .375" OD
(6 mm ID x 10MM OD)
.17" ID x .25" OD
(4 mm ID x 6 mm OD)
*ash = above static head

23
System Specifications, continued:
IP rating: (NA) Submersible to 500’ (152 m) of water column.
The PFAS Free Portable Bladder Pump is proven to not contribute any PFAS substances
to samples. Complete pump, tubing and safety cable have been soak tested and
laboratory analyzed under ‘EPA 537 Modified’ method. The samples from those tests
showed non-detect for all 25 PFAS analytes
Perfluorooctanesulfonate (PFOS)
Perfluorooctanoic acid (PFOA)
Perfluorobutanesulfonate (PFBS)
Perfluorobutyric acid (PFBA)
Perfluorodecanesulfonate (PFDS)
Perfluorodecanoic acid (PFDA)
Perfluorododecanoic acid (PFDoA)
Perfluoroheptanesulfonate (PFHpS)
Perfluoroheptanoic acid (PFHpA)
Perfluorohexanesulfonate (PFHxS)
Perfluorohexanoic acid (PFHxA)
Perfluorononanesulfonate (PFNS)
Perfluorononanoic acid (PFNA)
Perfluorooctanesulfonamide (PFOSA)
Perfluoropentanesulfonate (PFPeS)
Perfluoropentanoic acid (PFPeA)
Perfluorotetradecanoic acid (PFTeDA)
Perfluorotridecanoic acid (PFTrDA)
Perfluoroundecanoic acid (PFUdA)
2,3,3,3-Tetrafluoro (PFPrOPrA) (GenX)
Fluorotelomer sulfonate 4:2 (4:2 FTS)
Fluorotelomer sulfonate 6:2 (6:2 FTS)
Fluorotelomer sulfonate 8:2 (8:2 FTS)
N-ethylperfluoro-1-octanesulfonamidoacetic acid
N-methylperfluoro-1-octanesulfonamidoacetic acid
Special care must be taken to avoid burns and exposure to out-
gassing of volatiles when pumping fluids at elevated temperatures.
Special air source considerations need to be taken into account
9000’ (2.75 km) above mean sea level (AMSL).

24
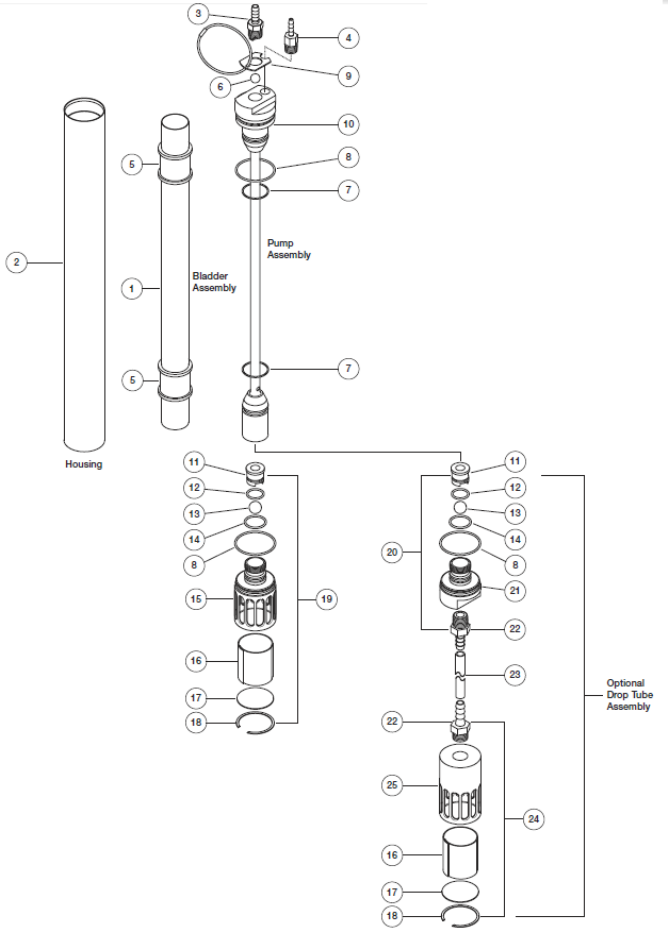
Section 7: Replacement Parts List
1.66 Bladder Pump Components
18” model shown

25
Bladder Pump, 1.66, Portable Stainless Steel, Screened
Length: 18” (81150051) or 36” (81150052)
Item
Qty
Description
Part No.
1
§
BLADDER, PE, 1.66 x 18,PBP, EA
21150055
1
§
BLADDER, PE, 1.66 x 36,PBP, EA
21150140
1
§
BLADDER, PE, 1.66 x 18,PBP,12PK
21150056
1
§
BLADDER, PE, 1.66 x 36,PBP,12PK
21150139
2
1
HOUSING, SS6, 1.66 x 18,PBP
21150041
2
§
HOUSING, SS6, 1.66 x 36,PBP
51150141
3
1
HOSEBARB, SS6, MOD, 1/4 X 1/4 MPT MODIFIED
DISCHARGE
11150106
4
1
HOSEBARB, SS6, .170 X 1/8 MPT AIR LINE
21150019
5
2
RING, COMPRESSION, HDPE 1.66 BP, CE
21150149
6
1
BALL, SS6, 3/8"
17500081
7
2
O-RING, 2MM X 23MM, BUNA-N
11150455
8
2
O-RING, 2.5MM X 36MM, BUNA-N
11154056
9
1
ASSY, HANGER, 166, PBP, SFTY CB, PFAS FREE CE
51150144
10
1
CAP UPPER WELDMENT, SS, 1.66, 18”,PBP CE
21150091
10
§
CAP UPPER WELDMENT, SS, 1.66, 36”,PBP CE
21150136
11
1
PLUG, BALL RETAINER, 1.66 PBP CE
21150096
12
1
O-RING, #014, BUNA-N
11154057
13
1
BALL, SS6, 1/2"
17500082
14
1
O-RING, 2MM X 20MM, BUNA-A
11154058
15
1
CAP LOWER, SS, 1.66, PRTBL BP, CE
21150094
16
1
SCREEN, INTAKE, 1.66, SS6, PBP, CE
21150095
17
1
DISC, SS6, 1.66, PBP
21150148
18
1
RING, SNAP, SS6, INTERNAL, 1.66 BP PORTABLE
11150051
19
1
ASSY, BOTTOM INTAKE, 1.66 PPB, PFAS FREE, CE
51150145
20
§
ASSY, LOWER CAP, 1.66 BP, PFAS FREE DROP TUBE,
CE
51150146
21
§
DROP TUBE, CAP LOWER, 1.66 PBP, CE SS
21150098
22
§
HOSEBARB, SS6, 1/2 X 3/8 MPT
16600217
23
§
TUBING, PE, 1/2 X 5/8, FT POLYETHYLENE
87050504
24
§
ASSY, INTAKE, 1.66” SS, DROP TUBE, WITH ½”
HOSEBARB,
51150078
25
1
INTAKE, 1.66”, DROP TUBE
21150113
1
MANUAL, PBP, PFAS FREE CE
11150324
§
SPARE PARTS KIT, 1.66, PBP, PFAS FREE, CE
[Items 5 (2), 6, 7 (2), 8 (2), 12, 13, 14, 16, 17, 18]
51150079
§
KIT, 1.66 PBP, O-RING SET, CE O-RING SERVICE KIT,
PFAS FREE
91150022
§ = Sold Separately

26
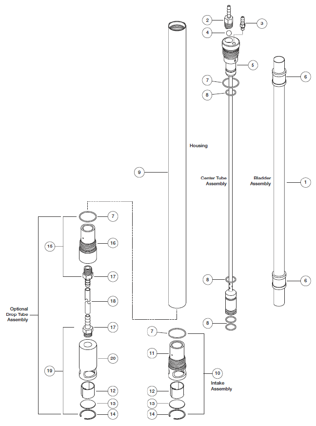
.850 Bladder Pump Components

27
Bladder Pump, .850, Stainless Steel, Screened - 81150055
Item
Qty
Description
Part No.
1
1
BLADDER, PE, .85 BP, EA
21150100
1
§
BLADDER, PE, .85, CE, 12PK
21150099
2
1
HOSEBARB, SS6, MOD, .170 X 1/8 NPT DISCHARGE
11150118
3
1
HOSEBARB, SS6, .170 X 10/24 AIR
17200245
4
2
BALL, SS6, 1/4"
17500079
5
1
CAP UPPER WELDMENT, SS6, .85 BP
21150045
6
2
RING, COMPRESSION, HDPE, .850, CE, BP
21150150
7
2
O-RING, #017, BUNA-N
11150470
8
4
O-RING, #012, BUNA-N
11150471
9
1
HOUSING, SS6, .850, BP
21150047
10
1
ASSY, BOTTOM INTAKE, .85 BP
51150147
11
1
CAP, LOWER, SS6, .850, BP
21150046
12
1
SCREEN, INTAKE, SS6, .85 BP
21150050
13
1
DISC, SS6, .85 BP
21150049
14
1
RING, SNAP, SS6, INTERNAL, .85 BP
11150053
15
§
ASSY, LOWER CAP, .850 BP, DROP TUBE, CE, W/ 1/4"
HOSEBARB
51150148
16
§
DROP TUBE, CAP LOWER, .850 BP, CE SS
21150109
17
§
HOSEBARB, SS6, 1/4 X 1/8 MPT
17200072
18
§
TUBING, PE, 1/4 X 3/8, FT POLYETHYLENE
87050502
19
§
ASSY, INTAKE, .850 BP, DROP TUBE, CE, W/ 1/4"
HOSEBARB
51150069
20
§
INTAKE, DROP TUBE, .850 BP, CE, SS
21150111
Not Shown:
1
MANUAL, PBP, PFAS FREE CE
11150324
§
SPARE PARTS KIT, .85, BP, CE
[Items 4 (2), 6 (2), 7 (2), 8 (4), 12, 13, 14]
51150150
§
KIT, .85 BP, O-RING SET, CE, O-RING SERVICE KIT
[Items 7 (2), 8 (4)]
91150024
§
= Sold Separately

28
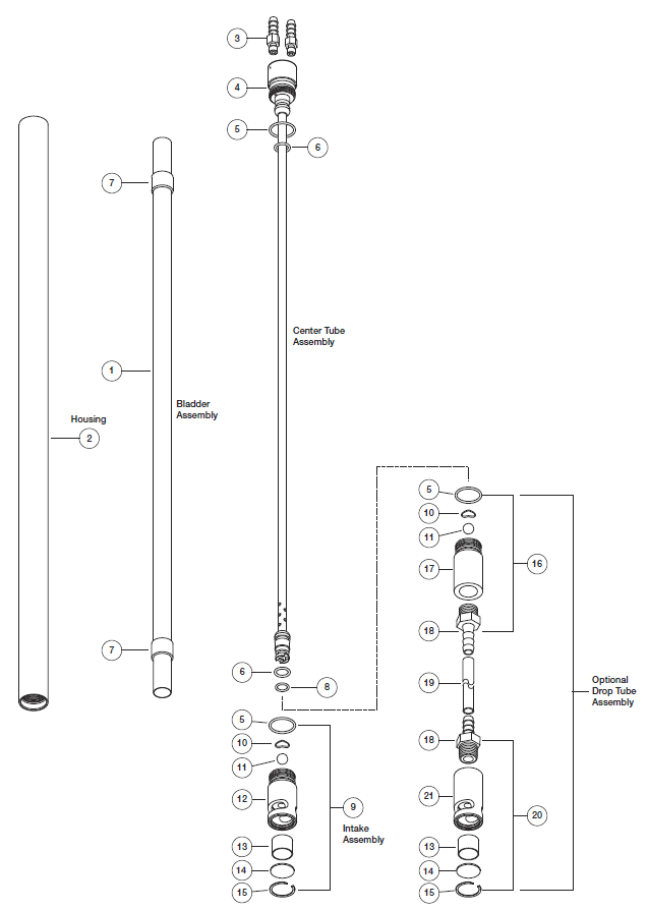
.675 Bladder Pump Components

29
Bladder Pump, .675, Stainless Steel, Screened - 81150056
Item
Qty
Description
Part No.
1
1
BLADDER, PE, .675, EA
21150102
1
§
BLADDER, PE, .675, CE, 12PK
21150101
2
1
HOUSING, SS6, .675, BP
21150032
3
2
HOSEBARB, SS6, .170 X 10/24 AIR
17200245
4
1
WELDMENT, INNER, SS6, .675 BP
51150125
5
2
O-RING, #014, BUNA-N
11154057
6
2
O-RING, #107, BUNA-N
11150468
7
2
RING, COMPRESSION, HDPE, .675 BP, CE
21150151
8
1
O-RING, #009, BUNA-N
1150469
9
1
ASSY, BOTTOM INTAKE, .675, BP
51150151
10
1
RETAINER, BALL, .675 BP, TACO
21150087
11
1
BALL, SS6, 1/4"
17500079
12
1
CAP, LOWER, SS6, .675 BP
21150031
13
1
SCREEN, INTAKE, SS6, .675 BP
11150317
14
1
DISC, SS6, .675 BP
21150033
15
1
RING, SNAP, SS, .675 BP
11150182
16
§
ASSY, LOWER CAP, .675 BP, DROP TUBE, CE
51150152
17
§
DROP TUBE, CAP LOWER, .675 BP, CE SS
21150110
18
§
HOSEBARB, SS6, 1/4 X 1/8 MPT
17200072
19
§
TUBING, PE, 1/4 X 3/8, FT POLYETHYLENE
87050502
20
§
ASSY, INTAKE .675 BP, DROP TUBE CE
51150070
21
§
INTAKE, DROP TUBE, .675 BP, CE, SS
21150112
Not Shown:
1
MANUAL, PBP, PFAS FREE CE
11150324
§
SPARE PARTS KIT, .675, BP, CE
[Items 5(2), 6 (2), 7(2), 8, 10, 11, 13, 14, 15]
51150154
§
KIT, .675 BP, O-RING SET, CE O-RING SERVICE KIT
[Items 5 (2), 6 (2), 8]
91150025
§
= Sold Separately
30
Notes

31
DOCUMENT REVISIONS
EDCF#
DESCRIPTION
REV/DATE
Project
1526
Release, StellaR
2/6/2017
Project
1629
Updated Bladder Re-assembly instructions, added
.850 and .675 sizes, updated part numbers list –
StellaR, TA
4/24/2018

32
EC Declaration of Conformity
Manufacturer: Geotech Environmental Equipment, Inc.
2650 E 40th Avenue
Denver, CO 80205
Declares that the following products,
Product Name: Geotech Portable Bladder Pump, PFAS Free, CE
Model(s): 1.66” Bladder Pump, 18” & 36” lengths
Year of manufacture: 2017
.850” Bladder Pump
.675” Bladder Pump
Year of manufacture: 2018
Conform to the protection requirements of 2006/42/EC Machinery Directive by application of the
following standards:
EN 809+A1/AC:2010
EN 61010-1: 2010
Year of affixation of the CE Marking: 2017
Production control follows the ISO 9001:2015 regulations and includes required safety routine tests.
This declaration issued under the sole responsibility of Geotech Environmental Equipment, Inc.
Joe Leonard
Product Development
Serial number ________________
33
The Warranty
For a period of one (1) year from date of first sale, product is warranted to be free from
defects in materials and workmanship. Geotech agrees to repair or replace, at Geotech’s
option, the portion proving defective, or at our option to refund the purchase price thereof.
Geotech will have no warranty obligation if the product is subjected to abnormal operating
conditions, accident, abuse, misuse, unauthorized modification, alteration, repair, or
replacement of wear parts. User assumes all other risk, if any, including the risk of injury,
loss, or damage, direct or consequential, arising out of the use, misuse, or inability to use
this product. User agrees to use, maintain and install product in accordance with
recommendations and instructions. User is responsible for transportation charges
connected to the repair or replacement of product under this warranty.
Equipment Return Policy
A Return Material Authorization number (RMA #) is required prior to return of any
equipment to our facilities, please call our 800 number for appropriate location. An RMA #
will be issued upon receipt of your request to return equipment, which should include
reasons for the return. Your return shipment to us must have this RMA # clearly marked
on the outside of the package. Proof of date of purchase is required for processing of all
warranty requests.
This policy applies to both equipment sales and repair orders.
FOR A RETURN MATERIAL AUTHORIZATION, PLEASE CALL OUR
SERVICE DEPARTMENT AT 1-800-833-7958
Model Number: ________________
Serial Number: ________________
Date of Purchase: ________________
Equipment Decontamination
Prior to return, all equipment must be thoroughly cleaned and decontaminated. Please
make note on RMA form, the use of equipment, contaminants equipment was exposed to,
and decontamination solutions/methods used. Geotech reserves the right to refuse any
equipment not properly decontaminated. Geotech may also choose to decontaminate the
equipment for a fee, which will be applied to the repair order invoice.

Geotech Environmental Equipment, Inc.
2650 East 40th Avenue Denver, Colorado 80205
(303) 320-4764 ● (800) 833-7958 ● FAX (303) 322-7242
email: sales@geotechenv.com
website: www.geotechenv.com
In the EU
Geotech Equipos Ambientales
Calle Francesc I Ferrer, Guardia Local 19, Mollet del Valles, Barcelona 08100, España
Tlf: (34)93 5445937
email: ventas@geotechenv.com
website: http://spanish.geotechenv.com
Printed in the United States of America