Nota Fiscal Eletrônica NFE 2012 Manual De Orientacao Contribuinte V 5.00
User Manual: Pdf
Open the PDF directly: View PDF
.
Page Count: 216 [warning: Documents this large are best viewed by clicking the View PDF Link!]

Nota Fiscal Eletrônica Manual de Orientação - Contribuinte
Pág. 1 / 216
Sistema Nota Fiscal Eletrônica
Manual de Orientação do Contribuinte
Padrões Técnicos de Comunicação
Versão 5.0
Março 2012

Nota Fiscal Eletrônica Manual de Orientação – Contribuinte NF-e
Pág. 2 / 216
Controle de Versões
Versão
Data
Ato COTEPE
0.1.0
16/12/2005 – SC
1.0.0
06/01/2006 – SP
Ato COTEPE/ICMS Nº 72, de
20.12.2005
1.0.1
11/01/2006 – GO
1.0.2
19/01/2006 – SP
1.1.0
26/01/2006 – SP
1.1.1
30/05/2006 – SP consolidação das seguintes
erratas:
- Errata 13-03-2006
- Errata 21-03-2006
- Errata 05-05-2006
- Errata 08-05-2006
- Errata 25-05-2006
2.0.0
27/11/2006 – SP/RS
2.0.1
23/04/2007 – SP/RS/GO
2.0.2
29/06/2007 - SP/RS
Ato COTEPE/ICMS Nº 14, de
12.11.2007
2.0.2a
16/06/2008 - SP
Ato COTEPE/ICMS Nº 22, de
25.06.2008
3.0
16/03/2009 – SP/RS
Ato COTEPE/ICMS nº 3, de
19.03.2009
4.0
21/09/2009 – SP/RS
Ato COTEPE/ICMS nº 39, de
19.11.2009
4.0.1
03/11/2009 – SP/RS Errata da versão 4.0
Ato COTEPE/ICMS Nº 49, de
27.11.2009
4.0.1-NT 2009/06
Dez/2009 – com atualizações da NT
2009/006
5.0
Março 2012 – SP/RS com atualizações das
NT 2010/001, 2010/002, 2010/004,
2010/005, 2010/007, 2010/008, 2010/009,
2010/010, 2011/001, 2011/002, 2011/003,
2011/004, 2011/005, 2011/007, 2012/001

Nota Fiscal Eletrônica Manual de Orientação – Contribuinte NF-e
Pág. 3 / 216
Identificação e vigência do Manual
Versão do manual
5.0
Data de divulgação da versão inicial do manual
Data de divulgação da versão corrigida do manual
Pacote de liberação de Schema XML
Data de início de vigência no ambiente de homologação
Data de início de vigência no ambiente de produção
Versões de leiautes do PL_006i
Leiaute
versão
Observação
NFe
2.00
Leiaute da NF-e.
enviNFe
2.00
Mensagem de envio de lote de NF-e.
retEnviNFe
2.00
Mensagem de retorno do envio de lote de NF-e.
consReciNFe
2.00
Mensagem de consulta processamento do lote de NF-e
transmitida.
retconsReciNFe
2.00
Mensagem de retorno da consulta de processamento do lote
de NF-e.
procNFe
2.00
Leiaute de compartilhamento da NF-e.
cancNFe
2.00
Mensagem de solicitação de cancelamento da NF-e.
retCancNFe
2.00
Mensagem de retorno da solicitação de cancelamento da NF-
e.
procCancNFe
2.00
Leiaute de compartilhamento de Pedido de cancelamento de
NF-e
inutNFe
2.00
Mensagem de solicitação de inutilização de numeração de NF-
e.
retInutNFe
2.00
Mensagem de retorno da solicitação de inutilização de
numeração de NF-e.
procInutNFe
2.00
Leiaute de compartilhamento de pedido de inutilização de
numeração de NF-e
consSitNFe
2.01
Mensagem de consulta da situação atual da NF-e.
retconsSitNFe
2.00
Mensagem de retorno da consulta da situação atual da NF-e.
consStatServ
2.00
Mensagem da consulta do status do serviço de autorização de
NF-e.
retConsStatServ
2.00
Mensagem de retorno da consulta do status do serviço de
autorização de NF-e.
consCad
2.00
Mensagem de consulta ao cadastro de contribuintes do ICMS.
retConsCad
2.00
Mensagem de retorno da consulta ao cadastro de contribuintes
do ICMS.

Nota Fiscal Eletrônica Manual de Orientação – Contribuinte NF-e
Pág. 4 / 216
Índice
1. Introdução ....................................................................................................................... 9
2. Considerações Iniciais ................................................................................................... 10
2.1 Objetivos do Projeto ............................................................................................. 10
2.2 Conceito da NF-e ................................................................................................. 10
2.3 Descrição Simplificada do Modelo Operacional .................................................... 10
3. Arquitetura de Comunicação com Contribuinte .............................................................. 12
3.1 Modelo Conceitual ................................................................................................ 12
3.2 Padrões Técnicos ................................................................................................. 13
3.2.1 Padrão de Documento XML.............................................................................. 13
3.2.2 Padrão de Comunicação .................................................................................. 14
3.2.3 Padrão de Certificado Digital ............................................................................ 15
3.2.4 Padrão de Assinatura Digital ............................................................................ 15
3.2.5 Validação de Assinatura Digital pela Secretaria de Fazenda Estadual ............. 17
3.2.6 Resumo dos Padrões Técnicos ........................................................................ 17
3.3 Modelo Operacional ............................................................................................. 19
3.3.1 Serviços Síncronos ........................................................................................... 19
3.3.2 Serviços Assíncronos ....................................................................................... 19
3.3.3 Filas e Mensagens ........................................................................................... 20
3.4 Padrão de Mensagens dos Web Services ............................................................ 21
3.4.1 Informação de Controle e Área de Dados das Mensagens ............................... 21
3.4.2 Validação da Estrutura XML das Mensagens dos Web Services ...................... 22
3.4.3 Schemas XML das Mensagens dos Web Services ........................................... 22
3.5 Versão dos Schemas ........................................................................................... 23
3.5.1 Liberação das Versões dos Schemas para o Sistema da NF Eletrônica ........... 23
3.5.2 Controle de Versão ........................................................................................... 24
3.6 SEFAZ Virtual....................................................................................................... 24
4. Web Services ................................................................................................................ 25
4.1 Web Service – NfeRecepcao2 .............................................................................. 25
4.1.1 Leiaute Mensagem de Entrada ......................................................................... 25
4.1.2 Leiaute Mensagem de Retorno ......................................................................... 26
4.1.3 Descrição do Processo de Recepção de Lotes de NF-e ................................... 26
4.1.4 Validação do Certificado de Transmissão ......................................................... 27
4.1.5 Validação Inicial da Mensagem no Web Service .............................................. 27
4.1.6 Geração da Resposta com o Recibo ................................................................ 27
4.1.7 Descrição do Processamento do Lote de NF-e................................................. 28
4.1.8 Validação das informações de controle da chamada ao Web Service .............. 28
4.1.9 Validação da Área de Dados ............................................................................ 28
4.1.10 Final do Processamento do Lote .................................................................. 43
4.2 Web Service – NfeRetRecepcao2 ........................................................................ 44
4.2.1 Leiaute Mensagem de Entrada ......................................................................... 44
4.2.2 Leiaute Mensagem de Retorno ......................................................................... 44
4.2.3 Descrição do Processo de Web Service ........................................................... 46
4.2.4 Validação do Certificado de Transmissão ......................................................... 46
4.2.5 Validação Inicial da Mensagem no Web Service .............................................. 46
4.2.6 Validação das informações de controle da chamada ao Web Service .............. 47
4.2.7 Validação da Área de Dados ............................................................................ 47
4.2.8 Final do Processamento ................................................................................... 48
4.2.9 Canal de Comunicação com Contribuinte ......................................................... 48
4.3 Web Service – NfeCancelamento2 ....................................................................... 49
4.3.1 Leiaute Mensagem de Entrada ......................................................................... 49
4.3.2 Leiaute Mensagem de Retorno ......................................................................... 49
4.3.3 Descrição do Processo de Web Service ........................................................... 50
4.3.4 Validação do Certificado de Transmissão ......................................................... 50

Nota Fiscal Eletrônica Manual de Orientação – Contribuinte NF-e
Pág. 5 / 216
4.3.5 Validação Inicial da Mensagem no Web Service .............................................. 51
4.3.6 Validação das informações de controle da chamada ao Web Service .............. 52
4.3.7 Validação da Área de Dados ............................................................................ 52
4.3.8 Final do Processamento ................................................................................... 54
4.4 Web Service – NfeInutilizacao2 ............................................................................ 55
4.4.1 Leiaute Mensagem de Entrada ......................................................................... 55
4.4.2 Leiaute Mensagem de Retorno ......................................................................... 55
4.4.3 Descrição do Processo de Web Service ........................................................... 56
4.4.4 Validação do Certificado de Transmissão ......................................................... 57
4.4.5 Validação Inicial da Mensagem no Web Service .............................................. 57
4.4.6 Validação das informações de controle da chamada ao Web Service .............. 58
4.4.7 Validação da Área de Dados ............................................................................ 58
4.4.8 Final do Processamento ................................................................................... 60
4.5 Web Service – NfeConsulta2 Protocolo ................................................................ 61
4.5.1 Leiaute Mensagem de Entrada ......................................................................... 61
4.5.2 Leiaute Mensagem de Retorno ......................................................................... 62
4.5.3 Descrição do Processo de Web Service ........................................................... 63
4.5.4 Validação do Certificado de Transmissão ......................................................... 63
4.5.5 Validação Inicial da Mensagem no Web Service .............................................. 63
4.5.6 Validação das informações de controle da chamada ao Web Service .............. 64
4.5.7 Validação da Área de Dados ............................................................................ 64
4.5.8 Final do Processamento ................................................................................... 65
4.6 Web Service – NfeStatusServico2 ........................................................................ 66
4.6.1 Leiaute Mensagem de Entrada ......................................................................... 66
4.6.2 Leiaute Mensagem de Retorno ......................................................................... 66
4.6.3 Descrição do Processo de Web Service ........................................................... 67
4.6.4 Validação do Certificado de Transmissão ......................................................... 67
4.6.5 Validação Inicial da Mensagem no Web Service .............................................. 68
4.6.6 Validação das informações de controle da chamada ao Web Service .............. 68
4.6.7 Validação da Área de Dados ............................................................................ 68
4.6.8 Final do Processamento ................................................................................... 69
4.7 Web Service – CadConsultaCadastro2 ................................................................ 70
4.7.1 Leiaute da Mensagem de Entrada .................................................................... 70
4.7.2 Leiaute da Mensagem de Retorno .................................................................... 70
4.7.3 Descrição do Processo de Web Service ........................................................... 73
4.7.4 Verificação do Certificado de Transmissão ....................................................... 73
4.7.5 Verificação Inicial da Mensagem no Web Service ............................................ 74
4.7.6 Validação das informações de controle da chamada ao Web Service .............. 74
4.7.7 Validação da Área de Dados ............................................................................ 75
4.7.8 Final do Processamento ................................................................................... 75
4.8 Web Service – RecepcaoEvento – Carta de Correção ......................................... 76
4.8.1 Leiaute Mensagem de Entrada ......................................................................... 76
4.8.2 Leiaute Mensagem de Retorno ......................................................................... 78
4.8.3 Descrição do Processo de Recepção de Evento .............................................. 79
4.8.4 Validação do Certificado de Transmissão ......................................................... 79
4.8.5 Validação Inicial da Mensagem no Web Service .............................................. 80
4.8.6 Validação das informações de controle da chamada ao Web Service .............. 80
4.8.7 Validação da área de Dados............................................................................. 81
4.8.8 Regras de validação específica do evento Carta de Correção .......................... 83
4.8.9 Final do Processamento do Lote ...................................................................... 83
4.8.10 Armazenamento e Disponibilização da Carta de Correção ........................... 83
5. Web Services – Informações Adicionais ........................................................................ 85
5.1 Regras de validação ............................................................................................. 85
5.1.1 Tabela de Códigos de Erros e Descrições de Mensagens de Erros ................. 85
5.2 Padrão de Nomes para os Arquivos ..................................................................... 90
5.3 Tratamento de Caracteres Especiais no Texto de XML ........................................ 91

Nota Fiscal Eletrônica Manual de Orientação – Contribuinte NF-e
Pág. 6 / 216
5.4 Chave de Acesso da NF-e ................................................................................... 91
5.4.1 Cálculo do Dígito Verificador da Chave de Acesso da NF-e ............................. 92
5.5 Número do Recibo de Lote ................................................................................... 93
5.6 Número do Protocolo ............................................................................................ 93
5.7 Tempo Médio de Resposta ................................................................................... 94
6. Código de Barra ............................................................................................................ 95
6.1 Cálculo do Dígito Verificador do CODE-128C....................................................... 96
6.2 Representação Simbólica do Código .................................................................... 96
7. DANFE 97
7.1 Campos do DANFE .............................................................................................. 97
7.1.1 Chave de Acesso ............................................................................................. 97
7.1.2 Dados da NF-e ................................................................................................. 97
7.1.3 Dados do Emitente ........................................................................................... 97
7.1.4 Quadro Fatura/Duplicatas ................................................................................. 98
7.1.5 Quadro Dados dos Produtos / Serviços ............................................................ 98
7.1.6 Informações Complementares .......................................................................... 99
7.1.7 Reservado ao Fisco .......................................................................................... 99
7.1.8 Quadro do Transportador ................................................................................. 99
7.2 Possibilidade de Uso de Uma Mesma Coluna Com Mais de Um Campo no Quadro
“Dados dos Produtos/Serviços” ................................................................................... 100
7.3 Supressões e Modificações Permitidas .............................................................. 100
7.3.1 Bloco de Canhoto ........................................................................................... 100
7.3.2 Quadro “Fatura/Duplicatas” ............................................................................ 100
7.3.3 Quadro “Cálculo do ISSQN” ........................................................................... 100
7.4 Verso do DANFE ................................................................................................ 101
7.5 Folhas Adicionais ............................................................................................... 101
7.6 Formulário .......................................................................................................... 101
7.6.1 Tamanho do Papel ......................................................................................... 101
7.6.2 Margem Lateral no Formulário ........................................................................ 102
7.6.3 Modelos de DANFE Permitidos ...................................................................... 102
7.7 Padrões de Caracteres (Tipos de Fontes) .......................................................... 102
7.7.1 Descritivo dos Blocos de Campos .................................................................. 102
7.7.2 Descritivo dos Campos do Quadro “Dados dos Produtos/Serviços” ............... 102
7.7.3 Descritivo dos Demais Campos ...................................................................... 102
7.7.4 Conteúdo do Bloco de Campos de Identificação do Documento .................... 102
7.7.5 Conteúdo do Campo Chave de Acesso. ......................................................... 102
7.7.6 Conteúdo do Quadro Dados do Emitente ....................................................... 102
7.7.7 Conteúdo dos Campos do Quadro “Dados dos Produtos/Serviços”................ 103
7.7.8 Conteúdo do Campo Informações Complementares ...................................... 103
7.7.9 Conteúdo dos Demais Campos ...................................................................... 103
7.8 Tamanho dos Campos ....................................................................................... 103
7.8.1 Formulário A-4 em Modo Retrato ................................................................... 103
7.8.2 Formulário A-4 em Modo Paisagem ............................................................... 104
7.9 Campos de Conteúdo Variável ........................................................................... 106
7.9.1 Emissão Normal da NF-e e SCAN .................................................................. 106
7.9.2 Emissão da NF-e em Contingência com Impressão do DANFE em Formulário
de Segurança ............................................................................................................. 107
7.9.3 Emissão da NF-e com Prévio Registro da DPEC no Ambiente Nacional ........ 107
7.10 Outros ................................................................................................................ 108
7.10.1 Marca d‟Água ............................................................................................. 108
7.10.2 Impressão do Número da Folha .................................................................. 108
7.10.3 Limitações da Impressora ........................................................................... 108
7.10.4 Código de Barras ........................................................................................ 108
7.11 DANFE Simplificado ........................................................................................... 108
7.11.1 Tipo e tamanho do Papel ............................................................................ 108

Nota Fiscal Eletrônica Manual de Orientação – Contribuinte NF-e
Pág. 7 / 216
7.11.2 Chave de acesso ........................................................................................ 108
7.11.3 Padrões de Caracteres (Tipos de Fontes) .................................................. 108
7.11.4 Campos obrigatórios ................................................................................... 109
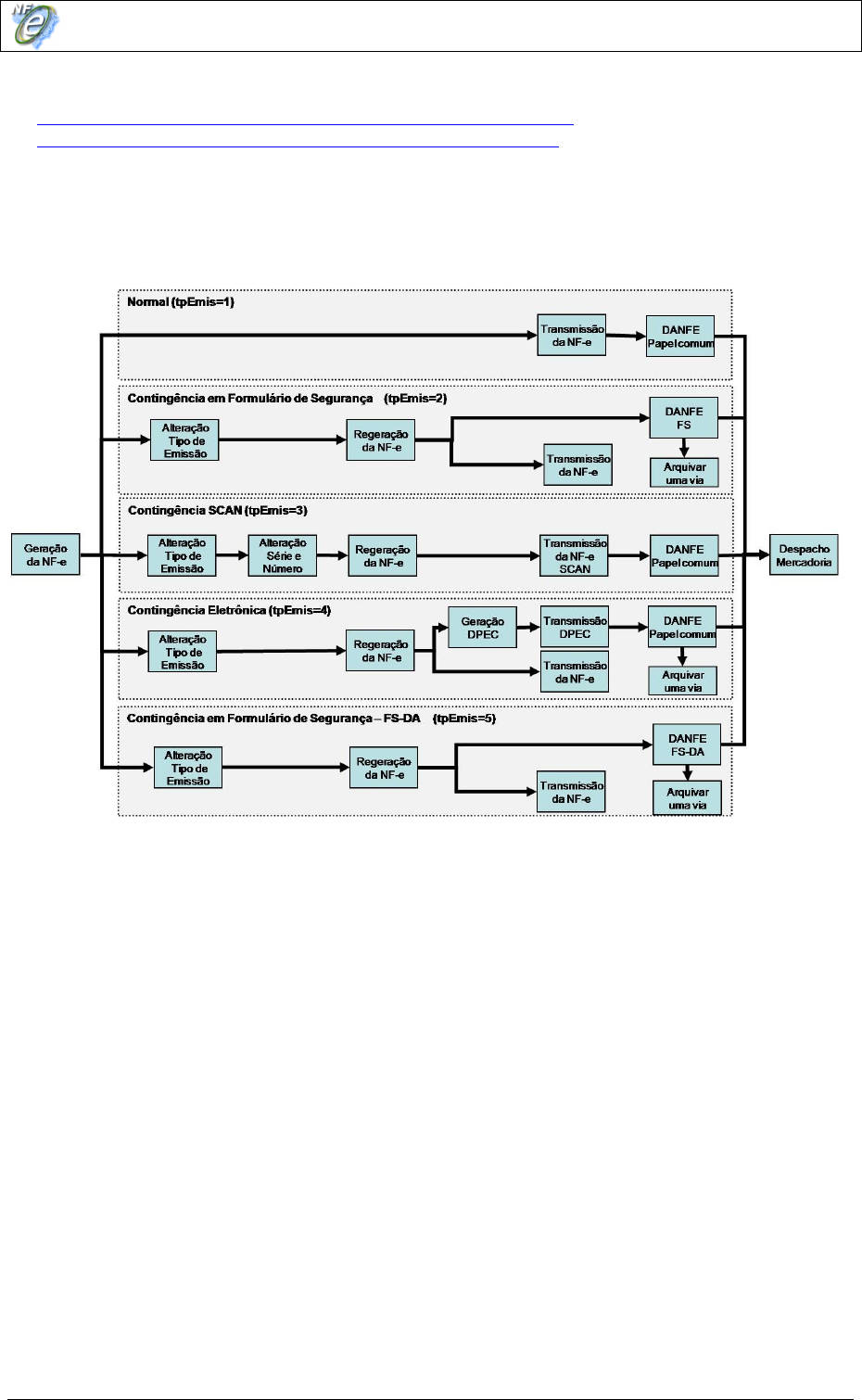
8. Contingência ............................................................................................................... 110
8.1 Modalidades de Emissão de NF-e ...................................................................... 111
8.1.1 Emissão Normal ............................................................................................. 111
8.1.2 Contingência em Formulário de Segurança para impressão de Documento
Auxiliar de Documento Fiscal Eletrônico – FS-DA ...................................................... 112
8.1.3 Contingência SCAN ........................................................................................ 113
8.1.4 Contingência Eletrônica com o uso da Declaração Prévia de Emissão em
Contingência – SCE/DPEC ........................................................................................ 115
8.1.5 Quadro Resumo das modalidades de emissão da NF-e ................................. 117
8.2 Documento Auxiliar da Nota Fiscal Eletrônica - DANFE ..................................... 117
8.2.1 Formulários de Segurança para Impressão do DANFE .................................. 117
8.2.1 localização da Estampa Fiscal no FS -DA ...................................................... 119
8.2.2 Impressão do DANFE em Contingência com Formulário de Segurança ......... 121
8.3 Ações que devem ser tomadas após a recuperação da falha ............................. 121
8.3.1 Transmissão das NF-e emitidas em Contingência .......................................... 121
8.3.2 Rejeição de NF-e emitidas em Contingência .................................................. 121
8.3.3 NF-e Pendentes de Retorno ........................................................................... 122
8.4 Arquitetura do Sistema Eletrônico de Contingência ............................................ 122
8.4.1 Modelo Conceitual do SCE ............................................................................. 122
8.4.2 Padrões Técnicos ........................................................................................... 123
8.4.3 Padrão de mensagens dos Web Services ...................................................... 125
8.4.4 Versão dos Schemas...................................................................................... 127
8.5 Web Services ..................................................................................................... 128
8.5.1 Serviço de Recepção de DPEC ...................................................................... 129
8.5.2 Leiaute Mensagem de Entrada ....................................................................... 129
8.5.3 Leiaute Mensagem de Retorno ....................................................................... 130
8.5.4 Descrição do Processo de Geração da Declaração Prévia de Emissão em
Contingência - DPEC ................................................................................................. 132
8.5.5 Descrição do Processo de Recepção da Declaração Prévia de Emissão em
Contingência .............................................................................................................. 132
8.5.6 Validação do Certificado de Transmissão ....................................................... 133
8.5.7 Validação Inicial da Mensagem no Web Service ............................................ 133
8.5.8 Validação das informações de controle da chamada ao Web Service ............ 134
8.5.9 Validação da área de Dados........................................................................... 134
8.5.10 Final do Processamento do Lote ................................................................ 135
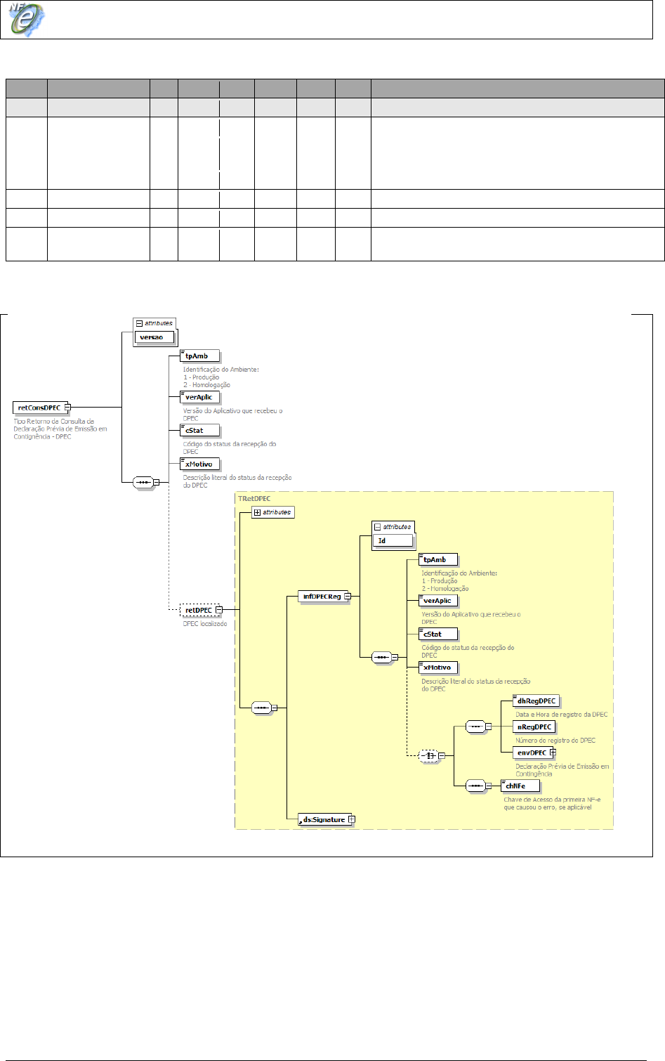
8.6 Serviço de Consulta de DPEC ............................................................................ 138
8.6.1 Web Service – SCEConsultaRFB ................................................................... 139
8.6.2 Leiaute Mensagem de Entrada ....................................................................... 139
8.6.3 Leiaute Mensagem de Retorno ....................................................................... 139
8.6.4 Descrição do Processo de Consulta de DPEC ............................................... 140
8.6.5 Descrição do Processo de Consulta DPEC .................................................... 141
8.6.6 Validação do Certificado de Transmissão ....................................................... 141
8.6.7 Validação Inicial da Mensagem no Web Service ............................................ 142
8.6.8 Validação das informações de controle da chamada ao Web Service ............ 142
8.6.9 Validação da área de Dados........................................................................... 142
8.6.10 Processamento da consulta ........................................................................ 143
8.7 Consumo dos Web Services através de páginas WEB ....................................... 143
8.7.1 Envio de DPEC via página WEB .................................................................... 143
8.7.2 Consulta de DPEC por página WEB ............................................................... 144
9. Ambientes de Homologação e de Produção ................................................................ 145
10. Distribuição da NF-e para o Destinatário ..................................................................... 146
10.1 Processo de Distribuição .................................................................................... 146

Nota Fiscal Eletrônica Manual de Orientação – Contribuinte NF-e
Pág. 8 / 216
10.2 Leiaute da Distribuição: NF-e ............................................................................. 146
10.3 Leiaute de Distribuição: Cancelamento de NF-e ................................................. 146
Anexo I – Leiaute da NF-e ................................................................................................. 147
Anexo II – DANFE Tamanho A-4 em Modo Retrato, Folhas Soltas .................................... 206
Anexo III – DANFE Tamanho A-4 em Modo Retrato, Formulário Contínuo ........................ 207
Anexo IV – DANFE Tamanho A-4 em Modo Paisagem, Folhas Soltas .............................. 208
Anexo V – DANFE Tamanho A-4 em Modo Paisagem, Formulário Contínuo .................... 209
Anexo VI – WS Disponíveis ............................................................................................... 210
Anexo VII – Conjunto de Caracteres Código de Barras CODE-128C ................................. 211
Anexo VIII – Projeto Piloto da NF-e ................................................................................... 212
Anexo IX – Tabelas de UF, Município e País ..................................................................... 213

Nota Fiscal Eletrônica Manual de Orientação – Contribuinte NF-e
Pág. 9 / 216
1. Introdução
Este documento tem por objetivo a definição das especificações e critérios técnicos
necessários para a integração entre os Portais das Secretarias de Fazendas dos Estados e
os sistemas de informações das empresas emissoras de NF-e - Nota Fiscal Eletrônica, e
esclarecer alguns casos especiais de emissão.

Nota Fiscal Eletrônica Manual de Orientação – Contribuinte NF-e
Pág. 10 / 216
2. Considerações Iniciais
A Nota Fiscal Eletrônica (NF-e) é desenvolvida de forma integrada, pelas Secretarias de
Fazenda dos Estados e Secretaria da Receita Federal do Brasil, a partir da assinatura do
Protocolo ENAT 03/2005 (27/08/2005), que atribui ao Encontro Nacional de Coordenadores
e Administradores Tributários Estaduais (ENCAT) a coordenação e a responsabilidade pelo
desenvolvimento e implantação do Projeto NF-e.
Para instituir a NF-e foi celebrado o Ajuste SINIEF 07/05, pelos Estados, Distrito Federal e
Ministério da Fazenda, juntamente com a legislação complementar contida no Ato COTEPE
72/05, de 22/12/2005. Ambas legislações sofreram modificações e atualizações, resultado
da evolução ocorrida desde o início da fase de massificação.
2.1 Objetivos do Projeto
O Projeto NF-e teve como objetivo a implantação de um modelo nacional de documento
fiscal eletrônico visando a substituir a sistemática de emissão do documento fiscal em papel,
modelos 1 e 1A, com validade jurídica garantida pela assinatura digital do emitente,
simplificando as obrigações acessórias dos contribuintes e permitindo, ao mesmo tempo, o
acompanhamento em tempo real das operações comerciais pelo Fisco.
O final do processo de implantação das diversas obrigatoriedades de uso da NF-e com
alcance nacional, em dezembro de 2010, marcou o fim do Projeto, e a NF-e assumiu o
status de um sistema nacional de documento fiscal eletrônico, compartilhado entre as
unidades da Federação e a Receita Federal do Brasil.
2.2 Conceito da NF-e
A Nota Fiscal Eletrônica (NF-e) é um documento de existência exclusivamente digital,
emitido e armazenado eletronicamente, com o intuito de documentar uma operação de
circulação de mercadorias ou prestação de serviços, cuja validade jurídica é garantida por
duas condições necessárias: a assinatura digital do emitente e a Autorização de Uso
fornecida pela administração tributária do domicílio do contribuinte.
2.3 Descrição Simplificada do Modelo Operacional
A empresa emissora de NF-e gera um arquivo eletrônico contendo as informações fiscais da
operação comercial, o qual deverá ser assinado digitalmente, transformando este arquivo
em um documento eletrônico nos termos da legislação brasileira de maneira a garantir a
integridade dos dados e a autoria do emissor. Este arquivo eletrônico será transmitido pela
Internet para a Secretaria de Fazenda Estadual de jurisdição do contribuinte emitente, a
qual, após verificar a integridade formal, devolverá um protocolo de recebimento
denominado “Autorização de Uso”, sem o qual não poderá haver o trânsito da mercadoria,
ressalvados os casos previstos na legislação para a hipótese de haver problemas técnicos
na comunicação do contribuinte com a Receita.
Após a Autorização de Uso, que transforma o documento eletrônico no Documento Fiscal
denominado Nota Fiscal Eletrônica, a Secretaria de Fazenda Estadual disponibilizará
consulta, através Internet, para o destinatário e outros legítimos interessados, que
conheçam a chave de acesso do documento eletrônico.
Este mesmo arquivo da NF-e será ainda transmitido para:
a Receita Federal, que será repositório nacional de todas as NF-e emitidas;
no caso de uma operação interestadual, a Secretaria de Fazenda Estadual de destino da
operação; e,
quando aplicável, os Órgãos e Entidades da Administração Pública Federal Direta e Indireta que
tenham atribuição legal de regulação, normatização, controle e fiscalização, tais como a
SUFRAMA, por exemplo.

Nota Fiscal Eletrônica Manual de Orientação – Contribuinte NF-e
Pág. 11 / 216
Para acompanhar o trânsito da mercadoria será impressa uma representação gráfica
simplificada da Nota Fiscal Eletrônica, intitulada DANFE (Documento Auxiliar da Nota Fiscal
Eletrônica), geralmente em papel comum, em única via. O DANFE conterá impressos, em
destaque:
a chave de acesso e o código de barras linear tomando-se por referência o padrão CODE-128C,
para facilitar e agilizar a consulta da NF-e na Internet e a respectiva confirmação de informações
pelas unidades fiscais e contribuintes destinatários; e
o protocolo de autorização de uso.
O DANFE não é nota fiscal, nem a substitui, servindo apenas como instrumento auxiliar para
consulta da NF-e, pois contém a chave de acesso da NF-e, que permite ao detentor desse
documento confirmar, através das páginas da Secretaria de Fazenda Estadual ou da
Receita Federal do Brasil, a efetiva existência de uma NF-e que tenha tido seu uso
regularmente autorizado.
O sistema NF-e implementa o conceito de “evento”, que é o registro de uma ação ou
situação relacionada com a nota fiscal, que ocorreu após a autorização de uso, como o
registro de uma carta de correção eletrônica, por exemplo.

Nota Fiscal Eletrônica Manual de Orientação – Contribuinte NF-e
Pág. 12 / 216
3. Arquitetura de Comunicação com Contribuinte
3.1 Modelo Conceitual
As Secretarias de Fazenda Estaduais irão disponibilizar os seguintes serviços:
a) Recepção de NF-e;
1) Recepção de Lote;
2) Consulta Processamento de Lote;
b) Cancelamento de NF-e;
c) Inutilização de numeração de NF-e;
d) Consulta da situação atual da NF-e;
e) Consulta do status do serviço;
f) Consulta cadastro;
g) Registro de eventos.
Para cada serviço oferecido existirá um Web Service específico. O fluxo de comunicação é
sempre iniciado pelo aplicativo do contribuinte através do envio de uma mensagem ao Web
Service com a solicitação do serviço desejado.
O Web Service sempre devolve uma mensagem de resposta confirmando o recebimento da
solicitação de serviço ao aplicativo do contribuinte na mesma conexão.
A solicitação de serviço poderá ser atendida na mesma conexão ou ser armazenada em
filas de processamento nos serviços mais críticos para um melhor aproveitamento dos
recursos de comunicação e de processamento das Secretarias de Fazenda Estaduais.
Os serviços podem ser síncronos ou assíncronos em função da forma de processamento da
solicitação de serviços:
a) Serviços síncronos – o processamento da solicitação de serviço é concluído na mesma conexão,
com a devolução de uma mensagem com o resultado do processamento do serviço solicitado;
b) Serviços assíncronos – o processamento da solicitação de serviço não é concluído na mesma
conexão, havendo a devolução de uma mensagem de resposta com um recibo que apenas
confirma o recebimento da solicitação de serviço. O aplicativo do contribuinte deverá realizar uma
nova conexão para consultar o resultado do processamento do serviço solicitado anteriormente.
O diagrama a seguir ilustra o fluxo conceitual de comunicação entre o aplicativo do
contribuinte e o Portal da Secretaria de Fazenda Estadual:
Contribuinte
Secretaria de Fazenda Estadual
Cliente NFe
(
ERP ou software específico
)
Notas
Fiscais
Aplicativo de Faturamento
(
ERP ou software específico
)
HTTPS
Fluxo de
Comunicação
Serviços
Síncronos
Aplicação NFE
Filas de Msgs
NFEs
Arquitetura de Comunicação
–
Visão
Conceitual
Serviços
Assíncronos
Web Services
Transações

Nota Fiscal Eletrônica Manual de Orientação – Contribuinte NF-e
Pág. 13 / 216
3.2 Padrões Técnicos
3.2.1 Padrão de Documento XML
3.2.1.1 Padrão de Codificação
A especificação do documento XML adotada é a recomendação W3C para XML 1.0,
disponível em www.w3.org/TR/REC-xml e a codificação dos caracteres será em UTF-8,
assim todos os documentos XML serão iniciados com a seguinte declaração:
<?xml version="1.0" encoding="UTF-8"?>
Cada arquivo XML somente poderá ter uma única declaração <?xml version="1.0"
encoding="UTF-8"?>. Nas situações em que um documento XML pode conter outros
documentos XML, como ocorre com o documento XML de lote de envio de NF-e, deve-se
tomar cuidado para que exista uma única declaração no início do lote.
3.2.1.2 Declaração namespace
O documento XML deverá ter uma única declaração de namespace no elemento raiz do
documento com o seguinte padrão:
<enviNFe xmlns=”http://www.portalfiscal.inf.br/nfe”>
(exemplo para o XML de envio de Lote de NF-e)
O uso de declaração namespace diferente do padrão estabelecido é vedado.
A declaração do namespace da assinatura digital deverá ser realizada na própria tag
<Signature>, conforme exemplo abaixo.
<?xml version="1.0" encoding="UTF-8"?>
<enviNFe xmlns="http://www.portalfiscal.inf.br/nfe" versao="1.01">
<idLote>200602220000001</idLote>
<NFe xmlns="http://www.portalfiscal.inf.br/nfe">
<infNFe Id="NFe31060243816719000108550000000010001234567890" versao="1.01">
...
<Signature xmlns="http://www.w3.org/2000/09/xmldsig#">
…
</NFe>
<NFe xmlns="http://www.portalfiscal.inf.br/nfe">
<infNFe Id="NFe31060243816719000108550000000010011234567900" versao="1.01">
...
<Signature xmlns="http://www.w3.org/2000/09/xmldsig#">
…
</NFe>
<NFe xmlns="http://www.portalfiscal.inf.br/nfe">
<infNFe Id="NFe31060243816719000108550000000010021234567916" versao="1.01">
...
<Signature xmlns="http://www.w3.org/2000/09/xmldsig#">
…
</NFe>
</enviNFe>
3.2.1.3 Otimização na montagem do arquivo
Na geração do arquivo XML da NF-e, excetuados os campos identificados como obrigatórios
no modelo, não deverá ser incluída a TAG de campo com conteúdo zero (para campos tipo
numérico) ou vazio (para campos tipo caractere).
A regra constante do parágrafo anterior deverá estender-se para os campos onde não há
indicação de obrigatoriedade e que, no entanto, seu preenchimento torna-se obrigatório por
estar condicionado à legislação específica ou ao negócio do contribuinte. Neste caso,
deverá constar a TAG com o valor correspondente e, para os demais campos, deverão ser
eliminadas as TAG.
(Exemplo 1: campo R01 – indAdic. Será preenchido se a legislação específica o exigir)
(Exemplo 2: Subgrupo de Informações de Transportadora. Será preenchido somente se o
negócio do contribuinte for transporte.)

Nota Fiscal Eletrônica Manual de Orientação – Contribuinte NF-e
Pág. 14 / 216
Para reduzir o tamanho final do arquivo XML da NF-e alguns cuidados de programação
deverão ser assumidos:
não incluir "zeros não significativos" para campos numéricos;
não incluir "espaços" no início ou no final de campos numéricos e alfanuméricos;
não incluir comentários no arquivo XML;
não incluir anotação e documentação no arquivo XML (TAG annotation e TAG documentation);
não incluir caracteres de formatação no arquivo XML ("line-feed", "carriage return", "tab", caractere
de "espaço" entre as TAGs).
3.2.1.4 Validação de Schema
Para garantir minimamente a integridade das informações prestadas e a correta formação
dos arquivos XML, o contribuinte deverá submeter o arquivo da NF-e e as demais
mensagens XML para validação pelo Schema do XML (XSD – XML Schema Definition),
disponibilizado pela Secretaria de Fazenda Estadual antes de seu envio.
3.2.2 Padrão de Comunicação
A comunicação será baseada em Web Services disponibilizados pelo Sistema de Recepção
de Nota Fiscal eletrônica.
O meio físico de comunicação utilizado será a Internet, com o uso do protocolo SSL versão
3.0, com autenticação mútua, que além de garantir um duto de comunicação seguro na
Internet, permite a identificação do servidor e do cliente através de certificados digitais,
eliminando a necessidade de identificação do usuário através de nome ou código de usuário
e senha.
O modelo de comunicação segue o padrão de Web Services definido pelo WS-I Basic
Profile.
A troca de mensagens entre os Web Services do ambiente do Sistema de Recepção da NF-
e e o aplicativo da empresa será realizada no padrão SOAP versão 1.2, com troca de
mensagens XML no padrão Style/Enconding: Document/Literal.
A chamada de diferentes Web Services é realizada com o envio de uma mensagem XML
através do parâmetro nfeDadosMsg.
A versão do leiaute da mensagem XML contida no parâmetro nfeDadosMsg será informada
no elemento versaoDados do tipo string localizado no elemento nfeCabecMsg do SOAP
Header.
Exemplo de uma mensagem requisição padrão SOAP:
<?xml version="1.0" encoding="utf-8"?>
<soap12:Envelope xmlns:xsi="http://www.w3.org/2001/XMLSchema-instance"
xmlns:xsd="http://www.w3.org/2001/XMLSchema"
xmlns:soap12="http://www.w3.org/2003/05/soap-envelope">
<soap12:Header>
<nfeCabecMsg xmlns="http://www.portalfiscal.inf.br/sce/wsdl/NfeRecepcao2">
<versaoDados>string</versaoDados>
</nfeCabecMsg>
</soap12:Header>
<soap12:Body>
<<nfeDadosMsg xmlns="http://www.portalfiscal.inf.br/nfe/wsdl/NfeRecepcao2">
xml</nfeDadosMsg>
</nfeRecepcao>
</soap12:Body>
</soap12:Envelope>
Exemplo de uma mensagem de retorno padrão SOAP:
<?xml version="1.0" encoding="utf-8"?>
<soap12:Envelope xmlns:xsi="http://www.w3.org/2001/XMLSchema-instance"
xmlns:xsd="http://www.w3.org/2001/XMLSchema"
xmlns:soap12="http://www.w3.org/2003/05/soap-envelope">
<soap12:Header>

Nota Fiscal Eletrônica Manual de Orientação – Contribuinte NF-e
Pág. 15 / 216
<nfeCabecMsg xmlns="http://www.portalfiscal.inf.br/nfe/wsdl/NfeRecepcao2">
<versaoDados>string</versaoDados>
</nfeCabecMsg>
</soap12:Header>
<soap12:Body>
<nfeRecepcaoLote2Result
xmlns="http://www.portalfiscal.inf.br/nfe/wsdl/NfeRecepcao2">
xml</nfeRecepcaoResult>
</soap12:Body>
</soap12:Envelope>
3.2.3 Padrão de Certificado Digital
O certificado digital utilizado no Sistema Nota Fiscal eletrônica será emitido por Autoridade
Certificadora credenciada pela Infraestrutura de Chaves Públicas Brasileira – ICP-Brasil, tipo
A1 ou A3, devendo conter o CNPJ da pessoa jurídica titular do certificado digital no campo
otherName OID =2.16.76.1.3.3.
Os certificados digitais serão exigidos em 2 (dois) momentos distintos:
a) Assinatura de Mensagens: O certificado digital utilizado para essa função deverá conter o CNPJ
de um dos estabelecimentos da empresa emissora da NF-e. Por mensagens, entenda-se: o
Pedido de Autorização de Uso (Arquivo NF-e), o Pedido de Cancelamento de NF-e, o Pedido de
Inutilização de Numeração de NF-e, o Registro de Evento e demais arquivos XML que necessitem
de assinatura. O certificado digital deverá ter o “uso da chave” previsto para a função de
assinatura digital, respeitando a Política do Certificado.
b) Transmissão (durante a transmissão das mensagens entre o servidor do contribuinte e o Portal
da Secretaria de Fazenda Estadual): O certificado digital utilizado para identificação do aplicativo
do contribuinte deverá conter o CNPJ do responsável pela transmissão das mensagens, que não
será necessariamente o CNPJ da empresa emissora da NF-e, devendo ter a extensão Extended
Key Usage com permissão de "Autenticação Cliente".
3.2.4 Padrão de Assinatura Digital
As mensagens enviadas ao Portal da Secretaria de Fazenda Estadual são documentos
eletrônicos elaborados no padrão XML e devem ser assinados digitalmente com um
certificado digital que contenha o CNPJ de um dos estabelecimentos da empresa emissora
da NF-e objeto do pedido.
Alguns elementos estão presentes dentro do Certificado do contribuinte tornando
desnecessária a sua representação individualizada no arquivo XML. Portanto, o arquivo
XML não deve conter os elementos:
<X509SubjectName>
<X509IssuerSerial>
<X509IssuerName>
<X509SerialNumber>
<X509SKI>
Deve-se evitar o uso das TAG abaixo, pois as informações serão obtidas a partir do
Certificado do emitente:
<KeyValue>
<RSAKeyValue>
<Modulus>
<Exponent>
A NF-e utiliza um subconjunto do padrão de assinatura XML definido pelo
http://www.w3.org/TR/xmldsig-core/, com o seguinte leiaute:

Nota Fiscal Eletrônica Manual de Orientação – Contribuinte NF-e
Pág. 16 / 216
Schema XML: xmldsig-core-schema_v1.01.xsd
#
Campo
Ele
Pai
Tipo
Ocor.
Tam.
Descrição/Observação
XS01
Signature
Raiz
-
-
-
-
XS02
SignedInfo
G
XS01
-
1-1
Grupo da Informação da assinatura
XS03
CanonicalizationM
ethod
G
XS02
-
1-1
Grupo do Método de Canonicalização
XS04
Algorithm
A
XS03
C
1-1
Atributo Algorithm de CanonicalizationMethod:
http://www.w3.org/TR/2001/REC-xml-c14n-20010315
XS05
SignatureMethod
G
XS02
-
1-1
Grupo do Método de Assinatura
XS06
Algorithm
A
XS05
C
1-1
Atributo Algorithm de SignatureMethod:
http://www.w3.org/2000/09/xmldsig#rsa-sha1
XS07
Reference
G
XS02
-
1-1
Grupo Reference
XS08
URI
A
XS07
C
1-1
Atributo URI da tag Reference
XS10
Transforms
G
XS07
-
1-1
Grupo do algorithm de Transform
XS11
unique_Transf_Alg
RC
XS10
-
1-1
Regra para o atributo Algorithm do Transform ser
único.
XS12
Transform
G
XS10
-
2-2
Grupo de Transform
XS13
Algorithm
A
XS12
C
1-1
Atributos válidos Algorithm do Transform:
http://www.w3.org/TR/2001/REC-xml-c14n-20010315
http://www.w3.org/2000/09/xmldsig#enveloped-
signature
XS14
XPath
E
XS12
C
0-N
XPath
XS15
DigestMethod
G
XS07
-
1-1
Grupo do Método de DigestMethod
XS16
Algorithm
A
XS15
C
1-1
Atributo Algorithm de DigestMethod:
http://www.w3.org/2000/09/xmldsig#sha1
XS17
DigestValue
E
XS07
C
1
Digest Value (Hash SHA-1 – Base64)
XS18
SignatureValue
G
XS01
-
1-1
Grupo do Signature Value
XS19
KeyInfo
G
XS01
-
1-1
Grupo do KeyInfo
XS20
X509Data
G
XS19
-
1-1
Grupo X509
XS21
X509Certificate
E
XS20
C
1-1
Certificado Digital X509 em Base64
A assinatura do Contribuinte na NF-e será feita na TAG <infNFe> identificada pelo atributo
Id, cujo conteúdo deverá ser um identificador único (chave de acesso) precedido do literal
„NFe‟ para cada NF-e conforme leiaute descrito no Anexo I. O identificador único precedido
do literal „#NFe‟ deverá ser informado no atributo URI da TAG <Reference>. Para as demais
mensagens a serem assinadas, o processo é o mesmo mantendo sempre um identificador
único para o atributo Id na TAG a ser assinada. Segue abaixo um exemplo:
<NFe xmlns="http://www.portalfiscal.inf.br/nfe" >
<infNFe Id="NFe31060243816719000108550000000010001234567897" versao="1.01">
...
</infNFe>
<Signature xmlns="http://www.w3.org/2000/09/xmldsig#">
<SignedInfo>
<CanonicalizationMethod Algorithm="http://www.w3.org/TR/2001/REC-xml-c14n-20010315"/>
<SignatureMethod Algorithm="http://www.w3.org/2000/09/xmldsig#rsa-sha1" />
<Reference URI="#NFe31060243816719000108550000000010001234567897">
<Transforms>
<Transform Algorithm="http://www.w3.org/2000/09/xmldsig#enveloped-signature"/>
<Transform Algorithm="http://www.w3.org/TR/2001/REC-xml-c14n-20010315"/>
</Transforms>
<DigestMethod Algorithm="http://www.w3.org/2000/09/xmldsig#sha1"/
<DigestValue>vFL68WETQ+mvj1aJAMDx+oVi928=</DigestValue>
</Reference>
</SignedInfo>
<SignatureValue>IhXNhbdL1F9UGb2ydVc5v/gTB/y6r0KIFaf5evUi1i ...</SignatureValue>
<KeyInfo>
<X509Data>
<X509Certificate>MIIFazCCBFOgAwIBAgIQaHEfNaxSeOEvZGlVDANB ... </X509Certificate>
</X509Data>
</KeyInfo>
</Signature>
</NFe>

Nota Fiscal Eletrônica Manual de Orientação – Contribuinte NF-e
Pág. 17 / 216
Para o processo de assinatura o contribuinte não deve fornecer a Lista de Certificados
Revogados, já que a mesma será montada e validada por cada Portal da Secretaria de
Fazenda Estadual no momento da conferência da assinatura digital.
A assinatura digital do documento eletrônico deverá atender aos seguintes padrões
adotados:
a) Padrão de assinatura: “XML Digital Signature”, utilizando o formato “Enveloped”
(http://www.w3.org/TR/xmldsig-core/);
b) Certificado digital: Emitido por AC credenciada no ICP-Brasil
(http://www.w3.org/2000/09/xmldsig#X509Data);
c) Cadeia de Certificação: EndCertOnly (Incluir na assinatura apenas o certificado do usuário final);
d) Tipo do certificado: A1 ou A3;
e) Tamanho da Chave Criptográfica: Compatível com os certificados A1 e A3 (1024 bits);
f) Função criptográfica assimétrica: RSA (http://www.w3.org/2000/09/xmldsig#rsa-sha1);
g) Função de “message digest”: SHA-1 (http://www.w3.org/2000/09/xmldsig#sha1);
h) Codificação: Base64 (http://www.w3.org/2000/09/xmldsig#base64);
i) Transformações exigidas: Útil para realizar a canonicalização do XML enviado para realizar a
validação correta da Assinatura Digital. São elas:
1) Enveloped (http://www.w3.org/2000/09/xmldsig#enveloped-signature)
2) C14N (http://www.w3.org/TR/2001/REC-xml-c14n-20010315)
3.2.5 Validação de Assinatura Digital pela Secretaria de Fazenda Estadual
O Procedimento para a validação da assinatura digital adotado pelas Secretarias de
Fazenda Estaduais é:
(1) Extrair a chave pública do certificado;
(2) Verificar o prazo de validade do certificado utilizado;
(3) Montar e validar a cadeia de confiança dos certificados validando também a LCR (Lista de
Certificados Revogados) de cada certificado da cadeia;
(4) Validar o uso da chave utilizada (Assinatura Digital) de tal forma a aceitar certificados somente
do tipo A (não serão aceitos certificados do tipo S);
(5) Garantir que o certificado utilizado é de um usuário final e não de uma Autoridade Certificadora;
(6) Adotar as regras definidas pelo RFC 3280 para as LCR e cadeia de confiança;
(7) Validar a integridade de todas as LCR utilizadas pelo sistema;
(8) Prazo de validade de cada LCR utilizada (verificar data inicial e final).
A forma de conferência da LCR fica a critério de cada Secretaria de Fazenda Estadual,
podendo ser feita de 2 (duas) maneiras: Online ou Download periódico. As assinaturas
digitais das mensagens serão verificadas considerando a lista de certificados revogados
disponível no momento da conferência da assinatura.
3.2.6 Resumo dos Padrões Técnicos
A tabela a seguir resume os principais padrões de tecnologia utilizados:
Característica
Descrição
Web Services
Padrão definido pelo WS-I Basic Profile 1.1 (http://www.ws-
i.org/Profiles/BasicProfile-1.1-2004-08-24.html).
Meio lógico de comunicação
Web Services, disponibilizados pelo Portal da Secretaria de
Fazenda Estadual.
Meio físico de comunicação
Internet
Protocolo Internet
SSL versão 3.0, com autenticação mútua através de
certificados digitais.
Padrão de troca de mensagens
SOAP versão 1.2.
Padrão da mensagem
XML no padrão Style/Encoding: Document/Literal.
Padrão de certificado digital
X.509 versão 3, emitido por Autoridade Certificadora
credenciada pela Infraestrutura de Chaves Públicas Brasileira
– ICP-Brasil, do tipo A1 ou A3, devendo conter o CNPJ do
proprietário do certificado digital.
Para transmissão, utilizar o certificado digital do responsável

Nota Fiscal Eletrônica Manual de Orientação – Contribuinte NF-e
Pág. 18 / 216
Característica
Descrição
pela transmissão.
Padrão de assinatura digital
XML Digital Signature, Enveloped, com certificado digital
X.509 versão 3, com chave privada de tamanho variável,
conforme o padrão da ICP-Brasil (1024, 2048, ou mais bits).,
com padrões de criptografia assimétrica RSA, algoritmo
message digest SHA-1 e utilização das transformações
Enveloped e C14N.
Validação de assinatura digital
Será validada além da integridade e autoria, a cadeia de
confiança com a validação das LCR.
Padrões de preenchimento XML
Campos não obrigatórios do Schema que não possuam
conteúdo terão suas tags suprimidas no arquivo XML.
Máscara de números decimais e datas estão definidas no
Schema XML.
Nos campos numéricos inteiro, não incluir a vírgula ou
ponto decimal.
Nos campos numéricos com casas decimais, utilizar o
“ponto decimal” na separação da parte inteira.

Nota Fiscal Eletrônica Manual de Orientação – Contribuinte NF-e
Pág. 19 / 216
3.3 Modelo Operacional
A forma de processamento das solicitações de serviços no sistema Nota Fiscal Eletrônica
pode ser síncrona, caso o atendimento da solicitação de serviço seja realizada na mesma
conexão, ou assíncrona, quando o processamento do serviço solicitado não é atendido na
mesma conexão, nesta situação torna-se necessária a realização de mais uma conexão
para a obtenção do resultado do processamento.
As solicitações de serviços que exigem processamento intenso serão executadas de forma
assíncrona e as demais solicitações de serviços de forma síncrona.
Assim, os serviços da NF-e serão implementados da seguinte forma:
Serviço
Implementação
Recepção de NF-e
Assíncrona
Cancelamento de NF-e
Síncrona
Inutilização de Numeração de NF-e
Síncrona
Consulta da situação atual da NF-e
Síncrona
Consulta do status do serviço
Síncrona
Consulta cadastro
Síncrona
Registro de evento
Síncrona
3.3.1 Serviços Síncronos
As solicitações de serviços de implementação síncrona são processadas imediatamente e o
resultado do processamento é obtido em uma única conexão.
Abaixo, o fluxo simplificado de funcionamento:
Etapas do processo ideal:
(1) O aplicativo do contribuinte inicia a conexão enviando uma mensagem de solicitação de serviço
para o Web Service;
(2) O Web Service recebe a mensagem de solicitação de serviço e encaminha ao aplicativo da NF-e
que irá processar o serviço solicitado;
(3) O aplicativo da NF-e recebe a mensagem de solicitação de serviço e realiza o processamento,
devolvendo uma mensagem de resultado do processamento ao Web Service;
(4) O Web Service recebe a mensagem de resultado do processamento e o encaminha ao aplicativo
do contribuinte;
(5) O aplicativo do contribuinte recebe a mensagem de resultado do processamento e, caso não
exista outra mensagem, encerra a conexão.
3.3.2 Serviços Assíncronos
As solicitações de serviços de implementação assíncrona são processadas de forma
distribuída por vários processos e o resultado do processamento somente é obtido na
segunda conexão.
Abaixo, o fluxo simplificado de funcionamento:
Aplicativo
Cliente
Web Service
Processamento
de Serviços
(1) Solicitação de serviço
(2) Solicitação de serviço
(4) Resultado
(3) Resultado
Contribuinte
Secretaria de Fazenda Estadual
Serviço de Implementação síncrona

Nota Fiscal Eletrônica Manual de Orientação – Contribuinte NF-e
Pág. 20 / 216
Etapas do processo ideal:
(1) O aplicativo do contribuinte inicia a conexão enviando uma mensagem de solicitação de serviço
para o Web Service de recepção de solicitação de serviços;
(2) O Web Service de recepção de solicitação de serviços recebe a mensagem de solicitação de
serviço e a coloca na fila de serviços solicitados, acrescentando o CNPJ do transmissor obtido
do certificado digital do transmissor;
(3) O Web Service de recepção de solicitação de serviço retorna o recibo da solicitação de serviço e
a data e hora de recebimento da mensagem no Web service;
(4) O aplicativo do contribuinte recebe o recibo e o coloca na fila de recibos de serviços solicitados e
ainda não processados e, caso não exista outra mensagem, encerra a conexão;
(5) Na Secretaria de Fazenda Estadual a solicitação de serviços é retirada da fila de serviços
solicitados pelo aplicativo da NF-e;
(6) O serviço solicitado é processado pelo aplicativo da NF-e e o resultado do processamento é
colocado na fila de serviços processados;
(7) O aplicativo do contribuinte retira um recibo da fila de recibos de serviços solicitados;
(8) O aplicativo do contribuinte envia uma consulta de recibo, iniciando uma conexão com o Web
Service “Consulta Recibo (NFeRetRecepcao)”;
(9) O Web Service “Consulta Recibo” recebe a mensagem de consulta recibo e localiza o resultado
de processamento da solicitação de serviço;
(10) O Web Service “Consulta Recibo (NFeRetRecepcao)” devolve o resultado do processamento ao
aplicativo contribuinte;
(11) O aplicativo do contribuinte recebe a mensagem de resultado do processamento e, caso não
exista outra mensagem, encerra a conexão.
3.3.3 Filas e Mensagens
As filas de mensagens de solicitação de serviços são necessárias para a implementação do
processamento assíncrono das solicitações de serviços.
As mensagens de solicitações de serviços no processamento assíncrono são armazenadas
em uma fila de entrada.
Para ilustrar como as filas armazenam as informações, observe o diagrama a seguir:
Envio de
Solicitação
de Serviços
Consulta
Recibo
Web Service
Recebe Solicitação
de Serviços
Web Service
Consulta recibo
Processamento
de Serviços
(1) Solicitação de serviço (2) Solicitação de serviço
(8) Consulta recibo
(3) Recibo
Fila de
serviços
solicitados
Fila de
recibos
(4)
(7)
(5)
(6)
(10) Resultado processamento
(9) Resultado processamento
Fila de
serviços
processados
Contribuinte Secretaria de Fazenda Estadual
Serviço de Implementação assíncrona

Nota Fiscal Eletrônica Manual de Orientação – Contribuinte NF-e
Pág. 21 / 216
A estrutura de um item é composta pela área de controle (identificador) e pela área de
detalhe. As seguintes informações são adotadas como atributos de controle:
CNPJ do transmissor: CNPJ da empresa que enviou a mensagem que não necessita estar
vinculado ao CNPJ do estabelecimento emissor da NF-e. Somente o transmissor da mensagem
terá acesso ao resultado do processamento das mensagens de solicitação de serviços;
Recibo de entrega: Número sequencial único atribuído para a mensagem pela Secretaria de
Fazenda Estadual. Este atributo identifica a mensagem de solicitação de serviços na fila de
mensagem;
Data e hora de recebimento da mensagem: Data e hora local do instante de recebimento da
mensagem atribuída pela Secretaria de Fazenda Estadual. Este atributo é importante como
parâmetro de desempenho do sistema, eliminação de mensagens, adoção do regime de
contingência, etc. O tempo médio de resposta é calculado com base neste atributo.
A área de mensagem contém uma área de cabeçalho e a área de dados em formato XML.
Para processar as mensagens de solicitações de serviços, a aplicação da NF-e irá retirar a
mensagem da fila de entrada de acordo com a ordem de chegada, devendo armazenar o
resultado do processamento da solicitação de serviço em uma fila de saída.
A fila de saída terá a mesma estrutura da fila de entrada, a única diferença será no conteúdo
do detalhe da mensagem que contém o resultado do processamento da solicitação de
serviço em formato XML.
O tempo médio de resposta que mede a performance do serviço de processamento dos
lotes é calculado com base no tempo decorrido entre o momento de recebimento da
mensagem e o momento de armazenamento do resultado do processamento da solicitação
de serviço na fila de saída.
Nota: O termo fila é utilizado apenas para designar um repositório de recibos
emitidos. A implementação da fila poderá ser feita através de Banco de Dados ou
qualquer outra forma, sendo transparente ao contribuinte que realizará a consulta do
processamento efetuado (processos assíncronos).
3.4 Padrão de Mensagens dos Web Services
As chamadas dos Web Services disponibilizados pelos Web Service da NF-e e os
respectivos resultados do processamento são realizadas através das mensagens com o
seguinte padrão:
versaoDados: versão do leiaute da estrutura XML informado na área de dados.
Área de Dados estrutura XML variável definida na documentação do Web Service acessado.
3.4.1 Informação de Controle e Área de Dados das Mensagens
A identificação da versão da mensagem XML submetida ao Web Service será realizada
através do campo versaoDados informado no elemento nfeCabecMsg do SOAP Header:
CNPJ do
Transmissor
Número
do Recibo
data e hora
recebimento
XML de
Cabeçalho
XML de Dados
Estrutura de um item da fila:
Área de controle
Área de mensagem
Estrutura XML definida na documentação do Web Service
Padrão de Mensagem de chamada/retorno de Web Service
Elemento nfeCabecMsg (SOAP Header)
Área de dados (SOAP Body)
versaoDados

Nota Fiscal Eletrônica Manual de Orientação – Contribuinte NF-e
Pág. 22 / 216
<soap12:Header>
<nfeCabecMsg xmlns="http://www.portalfiscal.inf.br/nfe/wsdl/NFeRecepcao">
<versaoDados>string</versaoDados>
<cUF>string<cUF>
</nfeCabecMsg>
</soap12:Header>
A informação armazenada na área de dados é um documento XML que deve atender o
leiaute definido na documentação do Web Service acessado:
<soap12:Body>
<nfeRecepcaoResponse
xmlns="http://www.portalfiscal.inf.br/nfe/wsdl/NFeRecepcao">
<nfeRetornoMsg>xml</nfeRetornoMsg>
</nfeRecepcaoResponse>
3.4.2 Validação da Estrutura XML das Mensagens dos Web Services
As informações são enviadas ou recebidas dos Web Services através de mensagens no
padrão XML definido na documentação de cada Web Service.
As alterações de leiaute e da estrutura de dados XML realizadas nas mensagens são
controladas através da atribuição de um número de versão para a mensagem.
Um Schema XML é uma linguagem que define o conteúdo do documento XML, descrevendo
os seus elementos e a sua organização, além de estabelecer regras de preenchimento de
conteúdo e de obrigatoriedade de cada elemento ou grupo de informação.
A validação da estrutura XML da mensagem é realizada por um analisador sintático (parser)
que verifica se a mensagem atende as definições e regras de seu Schema XML.
Qualquer divergência da estrutura XML da mensagem em relação ao seu Schema XML
provoca um erro de validação do Schema XML.
A primeira condição para que a mensagem seja validada com sucesso é que ela seja
submetida ao Schema XML correto.
Assim, os aplicativos do contribuinte devem estar preparados para gerar as mensagens no
leiaute em vigor, devendo ainda informar a versão do leiaute da estrutura XML da
mensagem no campo versaoDados da área de cabeçalho da mensagem.
3.4.3 Schemas XML das Mensagens dos Web Services
Toda mudança de leiaute das mensagens dos Web Services implica na atualização do seu
respectivo Schema XML.
A identificação da versão dos Schemas será realizada com o acréscimo do número da
versão no nome do arquivo precedida do literal „_v‟, como segue:
enviNFe_v1.03.xsd (Schema XML de Envio de NF-e, versão 1.03);
retCancNFe_v1.10.xsd (Schema XML do Retorno de Cancelamento de NF-e, versão 1.10);
leiauteNFe_v10.15.xsd (Schema XML dos tipos básicos da NF-e, versão 10.15).
A maioria dos Schemas XML da NF-e utilizam as definições de tipos básicos ou tipos
complexos que estão definidos em outros Schemas XML (ex.: tiposBasico_v1.00.xsd, etc.),
nestes casos, a modificação de versão do Schema básico será repercutida no Schema
principal.
Por exemplo, o tipo numérico de 15 posições com 2 decimais é definido no Schema
tiposBasico_v1.00.xsd, caso ocorra alguma modificação na definição deste tipo, todos os
Schemas que utilizam este tipo básico devem ter a sua versão atualizada e as declarações
“import” ou “include” devem ser atualizadas com o nome do Schema básico atualizado.

Nota Fiscal Eletrônica Manual de Orientação – Contribuinte NF-e
Pág. 23 / 216
Exemplo de Schema XML
<?xml version="1.0" encoding="UTF-8"?>
<xs:schema xmlns:ds="http://www.w3.org/2000/09/xmldsig#" xmlns:xs="http://www.w3.org/2001/XMLSchema"
xmlns="http://www.portalfiscal.inf.br/nfe" targetNamespace="http://www.portalfiscal.inf.br/nfe"
elementFormDefault="qualified" attributeFormDefault="unqualified">
<xs:import namespace="http://www.w3.org/2000/09/xmldsig#" schemaLocation="xmldsig-core-
schema_v1.01.xsd"/>
<xs:include schemaLocation="tiposBasico_v1.00.xsd"/>
<xs:element name="NFe">
<xs:annotation>
<xs:documentation>Nota Fiscal Eletrônica</xs:documentation>
</xs:annotation>
As modificações de leiaute das mensagens dos Web Services podem ser causadas por
necessidades técnicas ou em razão da modificação de alguma legislação. As modificações
decorrentes de alteração da legislação deverão ser implementadas nos prazos previstos no
ato normativo que introduziu a alteração. As modificações de ordem técnica serão
divulgadas pela Coordenação Técnica do Sistema e poderão ocorrer sempre que se fizerem
necessárias.
3.5 Versão dos Schemas
3.5.1 Liberação das Versões dos Schemas para o Sistema da NF Eletrônica
Os schemas válidos para o Sistema da Nota Fiscal Eletrônica serão disponibilizados no
Portal Nacional da NF-e (www.nfe.fazenda.gov.br), e serão liberados após autorização da
Coordenação Técnica do Sistema.
A cada nova liberação será disponibilizado um arquivo compactado contendo o conjunto de
schemas a serem utilizados pelas empresas para a geração dos arquivos XML. Este arquivo
será denominado “Pacote de Liberação” e será numerado sequencialmente. Os pacotes de
liberação serão identificados pelas letras “PL”, seguida do número do pacote.
Exemplificando: O pacote PL_001.zip representa o “Pacote de Liberação” nº 1 de schemas
da Nota Fiscal Eletrônica.
Os schemas válidos estão contidos no pacote de liberação e são identificados pelo seu
nome, seguido da versão do respectivo schema.
Assim, para o schema de “Envio de Lotes de Nota Fiscal Eletrônica”, corresponderá um
arquivo com a extensão .XSD, que terá o nome de “enviNFe_v9.99.xsd”, onde v9.99,
corresponde a versão do respectivo schema.
Para identificar quais os schemas que sofreram alteração em um determinado pacote
liberado, deve-se comparar o número da versão do schema deste pacote com o do pacote
anterior.
Exemplificando:
PACOTE
PL_001.ZIP
PL_002.ZIP
DATA LIBERAÇÃO
01/04/2006
01/06/2006
SCHEMAS
enviNFe_v1.00.xsd
enviNFe_v1.30.xsd
inutNFe_v1.00.xsd
inutNFe_v1.00.xsd
cancNFe_v1.00.xsd
cancNFe_v1.00.xsd
tiposBasico_v1.00.xsd
tiposBasico_v1.01.xsd
Para as atualizações de versões que decorrem de correção de regra de validação,
modificação da obrigatoriedade de campo, etc., que não modificam a estrutura do Schema
através da inclusão ou exclusão de campos, serão liberados novos pacotes de liberação
sem a atualização do número do pacote. Nestas situações os pacotes mais recentes serão
identificados com o acréscimo de letras minúscula do alfabeto, como por exemplo:
PL_002a.ZIP, indicando que se trata da primeira versão corrigida do PL_002.ZIP.

Nota Fiscal Eletrônica Manual de Orientação – Contribuinte NF-e
Pág. 24 / 216
3.5.2 Controle de Versão
O controle de versão de cada um dos schemas válidos para o Sistema Nota Fiscal
Eletrônica compreende uma definição nacional sobre:
qual a versão vigente (versão mais atualizada);
quais são as versões anteriores ainda suportadas por todas as SEFAZ.
Este controle de versões permite a adaptação dos sistemas de informática das empresas
participantes do Sistema em diferentes datas; desta forma, algumas empresas poderão
estar com uma versão de leiaute mais atualizada, enquanto outras empresas poderão ainda
estar operando com mensagens em um leiaute anterior.
Não existem mudanças frequentes de leiaute de mensagens e as empresas dispõem de um
prazo razoável para implementar as mudanças necessárias, conforme acordo operacional
estabelecido.
Mensagens recebidas com uma versão de leiaute não suportada serão rejeitadas com uma
mensagem de erro específica na versão do leiaute de resposta mais antiga em uso.
3.6 SEFAZ Virtual
As Secretarias da Fazenda Estadual podem optar por não desenvolver sistemas próprios de
autorização da emissão da Nota Fiscal Eletrônica para os Contribuintes da sua jurisdição.
Neste caso, os serviços da autorização de emissão da NF-e serão supridos por uma SEFAZ
VIRTUAL, através de um Protocolo de cooperação assinado entre as SEFAZ e/ou entre a
SEFAZ e a RFB.
Os serviços da SEFAZ VIRTUAL compreendem os Web Services descritos no Modelo
Conceitual da Arquitetura de Comunicação, conforme consta no item 3.1 deste Manual.
Atualmente estão previstas as operações das seguintes SEFAZ Virtuais:
SEFAZ VIRTUAL – RS;
SEFAZ VIRTUAL – RFB.
Em qualquer um dos casos, a responsabilidade sobre o credenciamento e sobre a
autorização para o contribuinte usar os serviços de uma determinada SEFAZ VIRTUAL é da
SEFAZ de circunscrição do contribuinte.
Para os sistemas das Empresas é transparente se os serviços estão sendo disponibilizados
pela SEFAZ VIRTUAL ou por um sistema de autorização da própria SEFAZ de circunscrição
do contribuinte. A única mudança visível é no endereço dos Web Services onde ficam
disponibilizados os serviços.

Nota Fiscal Eletrônica Manual de Orientação – Contribuinte NF-e
Pág. 25 / 216
4. Web Services
Os Web Services disponibilizam os serviços que serão utilizados pelos aplicativos dos
contribuintes. O mecanismo de utilização dos Web Services segue as seguintes premissas:
a) É disponibilizado um Web Service por serviço, existindo um método para cada tipo de serviço;
b) Para os serviços assíncronos, o método de envio retorna uma mensagem de confirmação de
recebimento da solicitação de serviço com o recibo e a data e hora local de recebimento da
solicitação ou retorna uma mensagem de erro.
As Secretarias de Fazenda Estaduais se comprometem a processar os lotes de notas
fiscais recebidas em até 3 minutos em no mínimo 95% do total do volume recebido no
período de 24 horas. Este indicador de performance será constantemente avaliado e
aperfeiçoado pelo Comitê Gestor e os contribuintes emissores de NF-e.
A qualquer momento as empresas poderão verificar a performance do serviço de
processamento dos lotes, verificando o tempo médio de resposta do serviço nos últimos 5
minutos.
No recibo de recepção do lote, também será informado o tempo médio de resposta do
serviço nos últimos 5 minutos.
Cada Portal de Secretaria de Fazenda Estadual disponibilizará o resultado do
processamento do lote por um período mínimo de 24 horas (nfeRetRecepcao2). Após o
término do processamento, a informação da situação atual de cada nota será
disponibilizada para consulta individual (nfeConsultaNF2).
c) Para os serviços síncronos, o envio da solicitação e a obtenção do retorno serão realizados na
mesma conexão através de um único método.
d) As URL dos Web Services encontram-se no Anexo VI deste manual. Acessando a URL pode ser
obtido o WSDL (Web Services Description Language) de cada Web Service.
e) O processo de utilização dos Web Services sempre é iniciado pelo contribuinte enviando uma
mensagem nos padrões XML e SOAP, através do protocolo SSL com autenticação mútua.
f) A ocorrência de qualquer erro na validação dos dados recebidos interrompe o processo com a
disponibilização de uma mensagem contendo o código e a descrição do erro.
Uma exceção ao descrito no item “a” são os registros de eventos, que poderão ser
atendidos por Web Services diferentes conforme o tipo de evento.
4.1 Web Service – NfeRecepcao2
Função: serviço destinado à recepção de mensagens de lote de NF-e.
Processo: assíncrono.
Método: nfeRecepcaoLote2
4.1.1 Leiaute Mensagem de Entrada
Entrada: Estrutura XML com as notas fiscais enviadas.
Contribuinte
Client NFe
Secretaria de Fazenda Estadual
Aplicação NF-e
Processamento
Envio do lote de NF-e
Filas de Entrada.
Lote de NF-e
nfeRecepcaoLote
Web Service:
NfeRecepcao
msgs Proc.
Recibo

Nota Fiscal Eletrônica Manual de Orientação – Contribuinte NF-e
Pág. 26 / 216
Schema XML: enviNFe_v2.00.xsd
#
Campo
Ele
Pai
Tipo
Ocor.
Tam.
Dec.
Descrição/Observação
AP01
enviNFe
Rai
z
-
-
-
-
TAG raiz
AP02
versao
A
AP01
N
1-1
1-4
2
Versão do leiaute
AP03
idLote
E
AP01
N
1-1
1-15
Identificador de controle do envio do lote.
Número sequencial auto-incremental, de controle
correspondente ao identificador único do lote
enviado. A responsabilidade de gerar e controlar
esse número é exclusiva do contribuinte.
AP04
NFe
G
AP01
xml
1-50
-
Conjunto de NF-e transmitidas (máximo de 50
NF-e), seguindo definição do Anexo I - Leiaute
da NF-e.
4.1.2 Leiaute Mensagem de Retorno
Retorno: Estrutura XML com a mensagem do resultado da transmissão.
Schema XML: retEnviNFe_v2.00.xsd
#
Campo
Ele
Pai
Tipo
Ocor.
Tam.
Dec.
Descrição/Observação
AR01
retEnviNFe
Rai
z
-
-
-
-
TAG raiz da Resposta
AR02
versao
A
AR01
N
1-1
1-4
2
Versão do leiaute
AR03
tpAmb
E
AR01
N
1-1
1
Identificação do Ambiente:
1 – Produção / 2 - Homologação
AR04
verAplic
E
AR01
C
1-1
1-20
Versão do Aplicativo que recebeu o Lote.
A versão deve ser iniciada com a sigla da UF
nos casos de WS próprio ou a sigla SCAN,
SVAN ou SVRS nos demais casos.
AR05
cStat
E
AR01
N
1-1
3
Código do status da resposta (vide item 5.1.1)
AR06
xMotivo
E
AR01
C
1-1
1-255
Descrição literal do status da resposta
AR06a
cUF
E
AR01
N
1-1
2
Código da UF que atendeu a solicitação.
AR06b
dhRecbto
E
AR01
D
1-1
-
Data e Hora do Recebimento
Formato = AAAA-MM-DDTHH:MM:SS
Preenchido com data e hora do recebimento do
lote.
AR07
infRec
G
AR01
-
0-1
-
Dados do Recibo do Lote (Só é gerado se o
Lote for aceito)
AR08
nRec
E
AR07
N
1-1
15
Número do Recibo gerado pelo Portal da
Secretaria de Fazenda Estadual (vide item 5.5).
AR10
tMed
E
AR07
N
1-1
N
1-4
Tempo médio de resposta do serviço (em
segundos) dos últimos 5 minutos (vide item
5.7).
Nota: Caso o tempo médio de resposta fique
abaixo de 1 (um) segundo, o tempo será
informado como 1 segundo. Arredondar as
frações de segundos para cima.
As mensagens recebidas com erro geram uma mensagem de erro. Nas demais hipóteses
será retornado um recibo com número, data, hora local de recebimento e tempo médio de
resposta do serviço nos últimos 5 minutos.
O número do recibo gerado pelo Portal da Secretaria de Fazenda Estadual será a chave de
acesso do serviço de consulta ao resultado do processamento do lote.
4.1.3 Descrição do Processo de Recepção de Lotes de NF-e
Este método será responsável por receber as mensagens de envio de lotes de NF-e e
colocá-las na fila de entrada.
Deverão ser realizadas as validações e procedimentos que seguem.

Nota Fiscal Eletrônica Manual de Orientação – Contribuinte NF-e
Pág. 27 / 216
4.1.4 Validação do Certificado de Transmissão
Validação do Certificado Digital do Transmissor (protocolo SSL)
#
Regra de Validação
Crítica
Msg
Efeito
A01
Certificado de Transmissor Inválido:
- Certificado de Transmissor inexistente na mensagem
- Versão difere "3"
- Se informado, Basic Constraint de ser true (não pode ser Certificado
de AC)
- KeyUsage não define "Autenticação Cliente"
Obrig.
280
Rej.
A02
Validade do Certificado (data início e data fim)
Obrig.
281
Rej.
A03
Verifica a Cadeia de Certificação:
- Certificado da AC emissora não cadastrado na SEFAZ
- Certificado de AC revogado
- Certificado não assinado pela AC emissora do Certificado
Obrig.
283
Rej.
A04
LCR do Certificado de Transmissor
- Falta o endereço da LCR (CRL DistributionPoint)
- LCR indisponível
- LCR inválida
Obrig.
286
Rej.
A05
Certificado do Transmissor revogado
Obrig.
284
Rej.
A06
Certificado Raiz difere da "ICP-Brasil"
Obrig.
285
Rej.
A07
Falta a extensão de CNPJ no Certificado (OtherName -
OID=2.16.76.1.3.3)
Obrig.
282
Rej.
As validações de A01, A02, A03, A04 e A05 são realizadas pelo protocolo SSL e não
precisam ser implementadas. A validação A06 também pode ser realizada pelo protocolo
SSL, mas pode falhar se existirem outros certificados digitais de Autoridade Certificadora
Raiz que não sejam “ICP-Brasil” no repositório de certificados digitais do servidor de Web
Service da SEFAZ.
4.1.5 Validação Inicial da Mensagem no Web Service
Validação Inicial da Mensagem no Web Service
#
Regra de Validação
Aplic.
Msg
Efeito
B01
Tamanho do XML de Dados superior a 500 Kbytes
Obrig.
214
Rej.
B02
XML de Dados Mal Formado
Facult.
243
Rej.
B03
Verifica se o Servidor de Processamento está Paralisado
Momentaneamente
Obrig.
108
Rej.
B04
Verifica se o Servidor de Processamento está Paralisado sem Previsão
Obrig.
109
Rej.
A mensagem será descartada se o tamanho exceder o limite previsto (500 KB) A aplicação
do contribuinte não poderá permitir a geração de mensagem com tamanho superior a 500
KB. Caso isto ocorra, a conexão poderá ser interrompida sem mensagem de erro se o
controle do tamanho da mensagem for implementado por configurações do ambiente de
rede da SEFAZ (ex.: controle no firewall). No caso do controle de tamanho ser
implementado por aplicativo teremos a devolução da mensagem de erro 214.
As unidades federadas que mantêm o Web Service disponível, mesmo quando o serviço
estiver paralisado, deverão implementar as verificações 108 e 109. Estas validações
poderão ser dispensadas se o Web Service não ficar disponível quando o serviço estiver
paralisado.
4.1.6 Geração da Resposta com o Recibo
Não existindo qualquer problema nas validações acima referidas, o aplicativo deverá gerar
um número de recibo (vide item 5.5) e gravar a mensagem, juntamente com o número do
recibo e o CNPJ do transmissor.
Após a gravação da mensagem na fila de entrada será retornada uma mensagem de
confirmação de recebimento para o transmissor, com as seguintes informações:

Nota Fiscal Eletrônica Manual de Orientação – Contribuinte NF-e
Pág. 28 / 216
a identificação do ambiente;
a versão do aplicativo;
o código 103 e o literal “Lote recebido com Sucesso”;
o código da UF que atendeu a solicitação;
o número do recibo (vide item 5.5), com data, hora local de recebimento da mensagem;
tempo médio de resposta do serviço de processamento dos lotes nos últimos 5 minutos (vide
detalhamento da forma de cálculo no item 5.7).
Caso ocorra algum problema de validação, o aplicativo deverá retornar uma mensagem com
as seguintes informações:
a identificação do ambiente;
a versão do aplicativo;
o código e a respectiva mensagem de erro (vide a tabela do item 5.1);
4.1.7 Descrição do Processamento do Lote de NF-e
O processamento de Lote de NF-e recepcionada é realizada pelo Servidor de
Processamento de NF-e que consome as mensagens armazenadas na fila de entrada pelo
método NfeRecepcao2 e faz a validação de forma e das regras de negócios e armazena o
resultado do processamento na fila de saída.
4.1.8 Validação das informações de controle da chamada ao Web Service
Validação das informações de controle da chamada ao Web Service
#
Regra de Validação
Aplic.
Msg
Efeito
C01
Elemento nfeCabecMsg inexistente no SOAP Header
Facult.
242
Rej.
C02
Campo cUF inexistente no elemento nfeCabecMsg do SOAP Header
Obrig.
409
Rej.
C03
Verificar se a UF informada no campo cUF é atendida pelo Web Service
Obrig.
410
Rej.
C04
Campo versaoDados inexistente no elemento nfeCabecMsg do SOAP
Header
Obrig.
411
Rej.
C05
Versão dos Dados informada é superior à versão vigente
Facult.
238
Rej.
C06
Versão dos Dados não suportada
Obrig.
239
Rej.
A informação da versão do leiaute do lote e a UF de origem do emissor das NF-e constam
no elemento nfeCabecMsg do SOAP Header (para maiores detalhes vide item 3.4.1).
A aplicação deverá validar os campos cUF e versaoDados, rejeitando o lote recebido em
caso de informações inexistentes ou inválidas.
O campo versaoDaidos contém a versão do Schema XML da mensagem contida na área de
dados que deve ser utilizado pelo Servidor de Processamento da NF-e na validação do
Schema XML do lote. Cabe ressaltar que um lote deve conter somente NF-e da mesma
versão.
4.1.9 Validação da Área de Dados
4.1.9.1 Validação de forma da área de dados
A validação de forma da área de dados da mensagem é realizada com a aplicação da
seguinte regra:
Validação da área de dados da mensagem
#
Regra de Validação
Aplic.
Msg
Efeito
D01
Verifica Schema XML da Área de Dados
Obrig.
225
Rej.
D01a
Em caso de Falha de Schema, verificar se existe a tag raiz esperada
para o lote
Facult.
565
Rej.
D01b
Em caso de Falha de Schema, verificar se existe o atributo versao para
a tag raiz da mensagem
Facult.
568
Rej.
D01c
Em caso de Falha de Schema, verificar se o conteúdo do atributo versao
difere do conteúdo da versaoDados informado no SOAPHeader
Facult.
567
Rej.
D01d
Verifica a existência de qualquer namespace diverso do namespace
padrão da NF-e (http://www.portalfiscal.inf.br/nfe)
Facult.
587
Rej.
D01e
Verifica a existência de caracteres de edição no início ou fim da
Facult.
588
Rej.

Nota Fiscal Eletrônica Manual de Orientação – Contribuinte NF-e
Pág. 29 / 216
Validação da área de dados da mensagem
#
Regra de Validação
Aplic.
Msg
Efeito
mensagem ou entre as tags
D02
Verifica o uso de prefixo no namespace
Obrig.
404
Rej.
D03
XML utiliza codificação diferente de UTF-8
Obrig.
402
Rej.
As validações D01a, D01b e D01c são de aplicação facultativa e podem ser aplicadas
sucessivamente quando ocorrer falha na validação D01 e a SEFAZ entender oportuno
informar a divergência entre a versão informada no SOAP Header e a versão da mensagem
XML.
Como a validação do Schema XML é realizada em toda mensagem de entrada, a existência
de um erro em uma NF-e implica na rejeição de todo o lote.
4.1.9.2 Validação do Certificado Digital de Assinatura
A seguir são extraídas todas NF-e das mensagens de envio de lote e validadas as seguintes
regras de negócios para cada NF-e:
Validação do Certificado Digital utilizado na Assinatura Digital da NF-e
#
Regra de Validação
Aplic.
Msg
Efeito
E01
Certificado de Assinatura inválido:
- Certificado de Assinatura inexistente na mensagem (*validado também
pelo Schema)
- Versão difere "3"
- Se informado, Basic Constraint deve ser true (não pode ser Certificado
de AC)
- KeyUsage não define "Assinatura Digital" e “Não Recusa”
Obrig.
290
Rej.
E02
Validade do Certificado (data início e data fim)
Obrig.
291
Rej.
E03
Falta a extensão de CNPJ no Certificado (OtherName -
OID=2.16.76.1.3.3)
Obrig.
292
Rej.
E04
Verifica Cadeia de Certificação:
- Certificado da AC emissora não cadastrado na SEFAZ
- Certificado de AC revogado
- Certificado não assinado pela AC emissora do Certificado
Obrig.
293
Rej.
E05
LCR do Certificado de Assinatura:
- Falta o endereço da LCR (CRLDistributionPoint)
- Erro no acesso a LCR ou LCR inexistente
Obrig.
296
Rej.
E06
Certificado de Assinatura revogado
Obrig.
294
Rej.
E07
Certificado Raiz difere da “ICP-Brasil”
Obrig.
295
Rej.
4.1.9.3 Validação da Assinatura Digital
Validação da Assinatura Digital da NF-e
#
Regra de Validação
Aplic.
Msg
Efeito
F01
Assinatura difere do padrão do Sistema:
- Não assinado o atributo "Id" (falta "Reference URI" na assinatura)
(*validado também pelo Schema)
- Faltam os "Transform Algorithm" previstos na assinatura ("C14N" e
"Enveloped")
Estas validações são implementadas pelo Schema XML da Signature
Obrig.
298
Rej.
F02
Valor da assinatura (SignatureValue) difere do valor calculado
Obrig.
297
Rej.
F03
CNPJ-Base do Emitente difere do CNPJ-Base do Certificado Digital
Obrig.
213
Rej.

Nota Fiscal Eletrônica Manual de Orientação - Contribuinte
Pág. 30 / 216
4.1.9.4 Validação de regras de negócios da NF-e
#
Campo
Regra de Validação
Aplic.
Msg
Efeito
Descrição Erro
A - Dados da NF-e
GA03
A03
Campo Id inválido:
– Chave de Acesso do campo Id difere da concatenação
dos campos correspondentes
Obrig.
502
Rej.
Rejeição: Erro na Chave de Acesso - Campo Id não
corresponde à concatenação dos campos correspondentes
B - Identificação da NF-e
GB02
B02
Código da UF do Emitente difere da UF do Web Service
Obrig.
226
Rej.
Rejeição: Código da UF do Emitente diverge da UF
autorizadora
GB07
B07
Na autorização pela SEFAZ (ou SEFAZ VIRTUAL):
– Série da NF-e difere da faixa de 0-889
A faixa 890-899 é reservada para a emissão de NF-e avulsa
quando permitida pela SEFAZ.
Obrig.
266
Rej.
Rejeição: Série utilizada fora da faixa permitida no Web
Service (0-889)
GB07.1
B07
Na autorização pelo SCAN - Sistema de Contingência
Nacional:
– Série da NF-e difere da faixa de 900-999
Obrig.
503
Rej.
Rejeição: Série utilizada fora da faixa permitida no SCAN
(900-999)
GB09
B09
Data de Emissão posterior à data de recebimento da NF-e na
SEFAZ
Obrig.
212
Rej.
Rejeição: Data de emissão NF-e posterior a data de
recebimento
GB09.1
B09
Data de Emissão ocorrida há mais de 30 dias (ou outro limite
definido pela SEFAZ)
Obrig.
228
Rej.
Rejeição: Data de Emissão muito atrasada
GB09.02
B09
Data de Emissão posterior à 31/03/2011
(NT 2011.002)
Obrig.
595
Rej.
Rejeição: A versão do leiaute da NF-e utilizada não é mais
válida
GB09.03
B24
Data de Recepção posterior à 31/03/2011 e tpAmb (B24) = 2
– homologação
(NT 2011.002)
Obrig.
596
Rej.
Rejeição: Ambiente de homologação indisponível para
recepção de NF-e da versão 1.10.
GB10
B10
Se informado Data de Entrada / Saída (dSaiEnt):
– Data Entrada / Saída posterior a 30 dias da Data de
Autorização
Facult.
504
Rej.
Rejeição: Data de Entrada/Saída posterior ao permitido
GB10.1
B10
Se informado Data de Entrada / Saída (dSaiEnt):
– Data Entrada / Saída anterior a 30 dias da Data de
Autorização
Facult.
505
Rej.
Rejeição: Data de Entrada/Saída anterior ao permitido
GB10.2
B10
Se informado Data de Entrada / Saída (dSaiEnt) para NF-e
de Saída (tpNF=1):
– Data de Saída (dSaiEnt) menor que a Data de Emissão
(dEmis)
Facult.
506
Rej.
Rejeição: Data de Saída menor que a Data de Emissão
GB12
B12
Código do Município do Fato Gerador de ICMS com dígito
verificador (DV) inválido (*1)
Obrig.
270
Rej.
Rejeição: Código Município do Fato Gerador: dígito inválido
GB12.1
B12
Código do Município do Fato Gerador (2 primeiras posições)
Obrig.
271
Rej.
Rejeição: Código Município do Fato Gerador: difere da UF

Nota Fiscal Eletrônica Manual de Orientação – Contribuinte NF-e
Pág. 31 / 216
#
Campo
Regra de Validação
Aplic.
Msg
Efeito
Descrição Erro
difere do Código da UF do emitente
do emitente
GB13
B13
Se informada a TAG de NF-e Referenciada:
- Dígito Verificador da Chave de Acesso inválido
Facult.
547
Rej.
Rejeição: Dígito Verificador da Chave de Acesso da NF-e
Referenciada inválido
GB17
B17
Se informada a TAG de NF Referenciada:
– CNPJ com zeros, nulo ou DV inválido
Facult.
548
Rej.
Rejeição: CNPJ da NF referenciada inválido.
GB20d
B20d
Se informada a TAG de NF Referenciada de produtor:
– CNPJ com zeros, nulo ou DV inválido
Facult.
549
Rej.
Rejeição: CNPJ da NF referenciada de produtor inválido.
GB20e
B20e
Se informada a TAG de NF Referenciada de produtor:
– CPF com zeros, nulo ou DV inválido
Facult.
550
Rej.
Rejeição: CPF da NF referenciada de produtor inválido.
GB20f
B20f
Se informada a TAG de NF Referenciada de produtor:
– IE com zeros, nulo ou DV inválido para a UF.
Facult.
551
Rej.
Rejeição: IE da NF referenciada de produtor inválido.
GB20i
B20i
Se informada a TAG de CT-e Referenciado:
- Dígito Verificador da Chave de Acesso inválido
Facult.
552
Rej.
Rejeição: Dígito Verificador da Chave de Acesso do CT-e
Referenciado inválido
GB22
B22
Se informada a TAG de tpEmis = 1:
dhCont e xJust não devem ser informados
Obrig.
556
Rej.
Rejeição: Justificativa de entrada em contingência não deve
ser informada para tipo de emissão normal
GB22.1
B22
Se informada a TAG de tpEmis diferente de 1:
dhCont e xJust devem ser informados
Obrig.
557
Rej.
Rejeição: A Justificativa de entrada em contingência deve
ser informada
GB22.2
B22
Na autorização pela SEFAZ Autorizadora: não aceitar o
conteúdo = 3 (SCAN) (NT 2010.004)
Obrig.
570
Rej.
Rejeição: tpEmis = 3 só é válido na contingência SCAN
GB22.3
B22
Na autorização pelo SCAN: não aceitar o conteúdo diferente
de 3 (SCAN) (NT 2010.004)
Obrig.
571
Rej.
Rejeição: O tpEmis informado diferente de 3 para
contingência SCAN
GB23
B23
Chave de Acesso obtida pela concatenação dos campos
correspondentes com dígito verificador (DV) inválido
Obrig.
253
Rej.
Rejeição: Digito Verificador da chave de acesso composta
inválida
GB24
B24
Tipo do ambiente da NF-e difere do ambiente do Web
Service
Obrig.
252
Rej.
Rejeição: Ambiente informado diverge do Ambiente de
recebimento
GB25
B25
Se NF-e complementar (finNFe=2):
– Não informado NF referenciada (NF modelo 1 ou NF-e)
Obrig.
254
Rej.
Rejeição: NF-e complementar não possui NF referenciada
GB25.1
B25
– NF referenciada com mais de uma ocorrência (NF
modelo 1 ou NF-e)
Obrig.
255
Rej.
Rejeição: NF-e complementar possui mais de uma NF
referenciada
GB25.2
B25
– CNPJ emitente da NF Referenciada difere do CNPJ
emitente desta NF-e (NF modelo 1 ou NF-e)
Obrig.
269
Rej.
Rejeição: CNPJ Emitente da NF Complementar difere do
CNPJ da NF Referenciada
GB26
B26
Processo de Emissão difere de emissão pelo contribuinte
(procEmi <> 0 e 3)
Obrig.
451
Rej.
Rejeição: Processo de emissão informado inválido
C- Identificação do Emitente
GB28
B28
Data de entrada em contingência não deve ser maior que a
data de recepção da NF-e (NT 2010.004)
Facult.
558
Rej.
Rejeição: Data de entrada em contingência posterior a data
de recebimento
GB28a
B28
Data de entrada em contingência deve ser menor ou igual à
Facult.
569
Rej.
Rejeição: Data de entrada em contingência muito atrasada

Nota Fiscal Eletrônica Manual de Orientação – Contribuinte NF-e
Pág. 32 / 216
#
Campo
Regra de Validação
Aplic.
Msg
Efeito
Descrição Erro
data de emissão – 30 dias (NT 2010.004)
GC02
C02
Se informada a TAG de CNPJ do emitente:
– CNPJ com zeros, nulo ou DV inválido
Obrig.
207
Rej.
Rejeição: CNPJ do emitente inválido
GC02.1
C02
CNPJ Base do Emitente difere do CNPJ Base da primeira
NF-e do Lote recebido
Facult.
560
Rej.
Rejeição: CNPJ base do emitente difere do CNPJ base da
primeira NF-e do lote recebido
GC02a
C02a
Se informada a TAG CPF do emitente:
– CPF só pode ser informado no campo Emitente para NF-
e avulsa
Obrig.
407
Rej.
Rejeição: O CPF só pode ser informado no campo emitente
para a NF-e avulsa
GC02a.1
C02a
- CPF do Remetente de NF-e Avulsa com zeros, nulo ou
DV inválido
Obrig.
401
Rej.
Rejeição: CPF do remetente inválido
GC10
C10
Código do Município do Emitente com DV inválido (*1)
Obrig.
272
Rej.
Rejeição: Código Município do Emitente: dígito inválido
GC10.1
C10
Código do Município do Emitente (2 primeiras posições)
difere do Código da UF do emitente
Obrig.
273
Rej.
Rejeição: Código Município do Emitente: difere da UF do
emitente
GC12
C12
Sigla da UF do Emitente difere da UF do Web Service
Obrig.
247
Rej.
Rejeição: Sigla da UF do Emitente diverge da UF
autorizadora
GC17
C17
IE Emitente com zeros ou nulo
Obrig.
229
Rej.
Rejeição: IE do emitente não informada
GC17.1
C17
IE Emitente inválida para a UF: erro no tamanho, na
composição da IE, ou no dígito verificador (*2)
Obrig.
209
Rej.
Rejeição: IE do emitente inválida
GC18
C18
Se informada operação de Faturamento Direto para veículos
novos (tpOp, campo J02 = 2):
– UF do Local de Entrega (campo G09) não informada
(A UF é necessária na validação da IEST nestas operações.
Vide Convênio ICMS 51/00).
Obrig.
478
Rej.
Rejeição: Local da entrega não informado para faturamento
direto de veículos novos
GC18.1
C18
Se informada a IE do Substituto Tributário:
- IEST inválida para a UF: erro no tamanho, na composição
da IE, ou no dígito verificador (*2)
UF a ser utilizada na validação:
– UF do Local de Entrega para operação de Faturamento
Direto de veículos novos (campo G09, caso tpOP,
campo J02 = 2);
– UF do destinatário (UF, campo E12) nos demais casos.
Obrig.
211
Rej.
Rejeição: IE do substituto inválida
D - Identificação do Fisco Emitente (NF-e Avulsa)
GD01
D01
Informado o grupo “avulsa” pela empresa
Obrig.
403
Rej.
Rejeição: O grupo de informações da NF-e avulsa é de uso
exclusivo do Fisco
E - Identificação do Destinatário
GE02
E02
Se Operação com Exterior (UF Destinatário = “EX”)
Obrig.
507
Rej.
Rejeição: O CNPJ do destinatário/remetente não deve ser

Nota Fiscal Eletrônica Manual de Orientação – Contribuinte NF-e
Pág. 33 / 216
#
Campo
Regra de Validação
Aplic.
Msg
Efeito
Descrição Erro
- não informada TAG CNPJ ou CNPJ <> nulo
informado em operação com o exterior
GE02.1
E02
Se não é Operação com Exterior (UF destinatário <> “EX”):
- CNPJ destinatário é nulo e CPF destinatário é nulo
Obrig..
508
Rej.
Rejeição: O CNPJ com conteúdo nulo só é válido em
operação com exterior.
GE02.2
E02
Se informada TAG CNPJ:
- CNPJ com zeros ou dígito de controle inválido
Obrig.
208
Rej.
Rejeição: CNPJ do destinatário inválido
GE03
E03
Se informada a TAG CPF:
- CPF com zeros ou dígito de controle inválido
Obrig.
237
Rej.
Rejeição: CPF do destinatário inválido
GE04
E04
Se tpAmb (B24) = 2:
o xNome (E04) deve ser informado com a literal “NF-E
EMITIDA EM AMBIENTE DE HOMOLOGACAO - SEM
VALOR FISCAL”
(NT 2011.002)
Obrig
598
Rej.
Rejeição: NF-e emitida em ambiente de homologação com
Razão Social do destinatário diferente de NF-E EMITIDA
EM AMBIENTE DE HOMOLOGACAO - SEM VALOR
FISCAL
GE10
E10
Se não é Operação com Exterior (UF Destinatário <> “EX”):
- Código Município do destinatário com dígito verificador
inválido
Obrig.
274
Rej.
Rejeição: Código Município do Destinatário: dígito inválido
GE10.1
E10
- Código Município do destinatário (2 primeiras posições)
difere do Código da UF do destinatário
Obrig.
275
Rej.
Rejeição: Código Município do Destinatário: difere da UF do
Destinatário
GE10.2
E10
Se Operação com Exterior (UF Destinatário = “EX”):
- Código Município do destinatário difere de “9999999”
Obrig.
509
Rej.
Rejeição: Informado código de município diferente de
“9999999” para operação com o exterior
GE14
E14
Se Operação com Exterior (UF Destinatário = “EX”):
- Código País do destinatário = 1058 (Brasil), ou não
informado
Facult.
510
Rej.
Rejeição: Operação com Exterior e Código País destinatário
é 1058 (Brasil) ou não informado
GE14.1
E14
Se informado Código País do destinatário e não é uma
Operação com Exterior (UF Destinatário <> “EX”):
- Código País do destinatário difere de 1058 (Brasil)
Facult.
511
Rej.
Rejeição: Não é de Operação com Exterior e Código País
destinatário difere de 1058 (Brasil)
GE17
E17
Se Operação com Exterior (UF Destinatário = “EX”):
- IE Destinatário difere de nulo ou “ISENTO”
Obrig.
210
Rej.
Rejeição: IE do destinatário inválida
GE17.1
E17
Se não é Operação com Exterior (UF Destinatário = “EX”):
- IE inválida para a UF: erro no tamanho, na composição
da IE, ou no dígito verificador (*2)
Obrig.
210
Rej.
Rejeição: IE do destinatário inválida
GE18
E18
Inscr. SUFRAMA informada:
- Inscrição com dígito verificador inválido
Obrig.
235
Rej.
Rejeição: Inscrição SUFRAMA inválida
GE18.1
E18
Inscr. SUFRAMA informada:
- UF destinatário difere de AC-Acre, ou AM-Amazonas, ou
RO-Rondônia, ou RR-Roraima, ou AP-Amapá (só para
municípios 1600303-Macapá e 1600600-Santana)
Obrig.
251
Rej.
Rejeição: UF/Município destinatário não pertence a
SUFRAMA
F - Local da Retirada

Nota Fiscal Eletrônica Manual de Orientação – Contribuinte NF-e
Pág. 34 / 216
#
Campo
Regra de Validação
Aplic.
Msg
Efeito
Descrição Erro
GF02
F02
Se informado Local de Retirada e CNPJ Retirada difere de
nulo:
- CNPJ com zeros ou dígito inválido
Facult.
512
Rej.
Rejeição: CNPJ do Local de Retirada inválido
GF02a
F02a
Se informada a TAG CPF:
- CPF com zeros ou dígito de controle inválido
Facult.
540
Rej.
Rejeição: CPF do Local de Retirada inválido
GF07
F07
Se informado Local de Retirada e UF Retirada = “EX”:
- Código do Município do Local de Retirada difere de
“9999999”
Obrig.
513
Rej.
Rejeição: Código Município do Local de Retirada deve ser
9999999 para UF retirada = “EX”.
GF07.1
F07
Se informado Local de Retirada e UF Retirada <> “EX”:
- Código do Município do Local de Retirada com dígito
verificador inválido
Obrig.
276
Rej.
Rejeição: Código Município do Local de Retirada: dígito
inválido
GF07.2
F07
- Código Município do Local de Retirada (2 primeiras
posições) difere do Código da UF do Local de Retirada
Obrig.
277
Rej.
Rejeição: Código Município do Local de Retirada: difere da
UF do Local de Retirada
G - Local da Entrega
GG02
G02
Se informado o Local de Entrega e CNPJ Entrega difere de
nulo:
- CNPJ com zeros ou dígito inválido
Facult.
514
Rej.
Rejeição: CNPJ do Local de Entrega inválido
GG02a
G02a
Se informada a TAG CPF:
- CPF com zeros ou dígito de controle inválido
Facult.
541
Rej.
Rejeição: CPF do Local de Entrega inválido
GG07
G07
Se informado Local de Entrega e UF Entrega = “EX”:
- Código do Município do Local de Entrega difere de
“9999999”
Obrig.
515
Rej,
Rejeição: Código Município do Local de Entrega deve ser
9999999 para UF entrega = “EX”.
GG07.1
G07
Se informado Local de Entrega e UF Entrega <> “EX”:
- Código Município do Local de Entrega com dígito
verificador inválido
Obrig.
278
Rej.
Rejeição: Código Município do Local de Entrega: dígito
inválido
GG07.2
G07
- Código Município do Local de Entrega (2 primeiras
posições) difere do Código da UF do Local de Entrega
Obrig.
279
Rej.
Rejeição: Código Município do Local de Entrega: difere da
UF do Local de Entrega
H - Detalhamento Produtos e Serviços
I - Produtos e Serviços
GI03
I03
Se informada a TAG cEAN:
- cEAN com zeros ou dígito de controle inválido (NT
2011/004)
Facult.
611
Rej.
Rejeição: cEAN inválido
(NT 2011/004)
GI08
I08
CFOP de Entrada (inicia por 1, 2, 3) para NF-e de Saída
(tpNF=1)
Facult.
518
Rej.
Rejeição: CFOP de entrada para NF-e de saída
GI08.1
I08
CFOP de Saída (inicia por 5, 6, 7) para NF-e de Entrada
(tpNF=0)
Facult.
519
Rej.
Rejeição: CFOP de saída para NF-e de entrada

Nota Fiscal Eletrônica Manual de Orientação – Contribuinte NF-e
Pág. 35 / 216
#
Campo
Regra de Validação
Aplic.
Msg
Efeito
Descrição Erro
GI08.2
I08
CFOP de Operação com Exterior (inicia por 3 ou 7) e UF
destinatário <> “EX”
Exceção: Verificar se a tag UFCons (id:L120) foi informada
com ”EX”, neste caso o CFOP iniciado com 3 ou 7 é válido
(NT 2010/007)
Facult.
520
Rej.
Rejeição: CFOP de Operação com Exterior e UF
destinatário difere de “EX”
GI08.3
I08
CFOP de Operação no Estado (inicia com 5) e UF emitente
diferente UF destinatário e destinatário contribuinte do ICMS
(tem IE)
Exceção: Verificar se a tag UFCons (id:L120) foi informada
com a mesma UF do emitente , neste caso o CFOP iniciado
com 5 é válido. (NT 2010/007)
Exceção: Verificar se a tag modFrete (id:X02) foi informada
com 9- Sem frete, neste caso o CFOP iniciado com 5 é
válido. (NT 2011/004)
Facult.
521
Rej.
Rejeição: CFOP de Operação Estadual e UF do emitente
difere da UF do destinatário para destinatário contribuinte do
ICMS.
GI08.4
I08
CFOP de Operação no Estado (inicia com 1) e UF emitente
diferente da UF remetente e remetente contribuinte do ICMS
(tem IE) (NT 2010.007)
Exceção: Verificar se a tag UFCons (id:L120) foi informada
com a mesma UF do emitente , neste caso o CFOP iniciado
com 1 é válido. (NT 2010/010)
Facult.
522
Rej.
Rejeição: CFOP de Operação Estadual e UF emitente difere
da UF remetente para remetente contribuinte do ICMS. (NT
2010.007)
GI08.5
I08
CFOP é de operação interestadual (inicia por 2 ou 6) e UF
emitente = UF destinatário e CNPJ emissor diferente do
CNPJ destinatário (NT 2010.004)
Exceção: Verificar se a tag UFCons (id:L120) foi informada
com UF diversa do emitente , neste caso o CFOP iniciado
com 2 ou 6 é válido. (NT 2010/010)
Facult.
523
Rej.
Rejeição: CFOP não é de Operação Estadual e UF emitente
igual à UF destinatário.
GI08.6
I08
CFOP de Operação com Exterior (inicia por 3 ou 7) e não
informada TAG NCM (id:I05) completo (8 posições)
Exceção: O item de Serviço da NF-e (id:U01) conjugada
pode ter NCM = “00” (NT 2010/010)
Facult.
524
Rej.
Rejeição: CFOP de Operação com Exterior e não informado
NCM completa
GI08.7
I08
CFOP de Importação (inicia por 3) e não informado a tag DI
Exceção: a regra não se aplica para os seguintes CFOP:
3.201 - Devolução de venda de produção do estabelecimento
3.202 - Devolução de venda de mercadoria adquirida ou
recebida de terceiros
3.211 - Devolução de venda de produção do estabelecimento
sob o regime de “drawback”
3.503 - Devolução de mercadoria exportada que tenha sido
Facult.
525
Rej.
Rejeição: CFOP de Importação e não informado dados da
DI

Nota Fiscal Eletrônica Manual de Orientação – Contribuinte NF-e
Pág. 36 / 216
#
Campo
Regra de Validação
Aplic.
Msg
Efeito
Descrição Erro
recebida com fim específico de exportação
3.553 - Devolução de venda de bem do ativo imobilizado (NT
2010.007)
GI08.7a
I08
CFOP de Importação (inicia por 3) e não informado o grupo
de IPI
Exceção: a regra não se aplica para os seguintes CFOP:
3.201 - Devolução de venda de produção do estabelecimento
3.202 - Devolução de venda de mercadoria adquirida ou
recebida de terceiros
3.211 - Devolução de venda de produção do estabelecimento
sob o regime de “drawback”
3.503 - Devolução de mercadoria exportada que tenha sido
recebida com fim específico de exportação
3.553 - Devolução de venda de bem do ativo imobilizado (NT
2011.004)
Facult.
597
Rej.
Rejeição: CFOP de Importação e não informado dados de
IPI
(NT 2011/004)
GI08.7b
I08
CFOP de Importação (inicia por 3) e não informado o grupo
de II
Exceção: a regra não se aplica para os seguintes CFOP:
3.201 - Devolução de venda de produção do estabelecimento
3.202 - Devolução de venda de mercadoria adquirida ou
recebida de terceiros
3.211 - Devolução de venda de produção do estabelecimento
sob o regime de “drawback”
3.503 - Devolução de mercadoria exportada que tenha sido
recebida com fim específico de exportação
3.553 - Devolução de venda de bem do ativo imobilizado (NT
2011.004)
Facult.
599
Rej.
Rejeição: CFOP de Importação e não informado dados de II
(NT 2011/004)
GI08.8
I08
CFOP de Exportação (inicia por 7) e não informado Local de
Embarque (id:ZA01)
Facult.
526
Rej.
Rejeição: CFOP de Exportação e não informado Local de
Embarque
GI10a
I10a
Se NF-e Normal (finNFe=1):
- vProd (id:I11) difere de vUnCom (id:I10a) * qCom (id:I10)
(*4)
Facult.
629
Rej.
Rejeição: Valor do Produto difere do produto Valor
Unitário de Comercialização e Quantidade Comercial
(NT 2011/005)
GI12
I12
Se informada a TAG cEANTrib:
- cEANTrib com zeros ou dígito de controle inválido (NT
2011/004)
Obrig.
612
Rej.
Rejeição: cEANTrib inválido
(NT 2011/004)
GI14a
I14a
Se NF-e Normal (finNFe=1):
- vProd (id:I11) difere de vUnTrib (id:I14a) * qTrib (id:I14)
(*4)
Facult.
630
Rej.
Rejeição: Valor do Produto difere do produto Valor
Unitário de Tributação e Quantidade Tributável (NT
2011/005)

Nota Fiscal Eletrônica Manual de Orientação – Contribuinte NF-e
Pág. 37 / 216
#
Campo
Regra de Validação
Aplic.
Msg
Efeito
Descrição Erro
J - Item / Veículos Novos
K - Item / Medicamentos
L - Item / Armamentos
L1 - Item / Combustível
M - Item / Tributos do Produto e Serviço
N - Item / Tributo: ICMS
GN12
N12
CFOP de Exportação (inicia por 7):
- Informado CST de ICMS diferente de 41 ou CSOSN
diferente de 300 (NT 2010.010)
Facult.
527
Rej.
Rejeição: Operação de Exportação com informação de
ICMS incompatível
GN12.1
N12
Informado CST (id:N12) para CRT (id:C21) igual a 1 (NT
2010.010)
Facult.
590
Rej.
Rejeição: Informado CST para emissor do Simples Nacional
(CRT=1)
GN12a
N12a
Informado CSOSN (id:N12a) para CRT (id:C21) diferente de
1 (NT 2010.010)
Facult.
591
Rej.
Rejeição: Informado CSOSN para emissor que não é do
Simples Nacional (CRT diferente de 1)
GN17
N17
Se CST de ICMS = 00, 10, 20, 51 ou 70 e tag finNFe (id:B25)
= 1 (NT 2010.010):
- Valor ICMS (id:N17) difere de Base de Cálculo (id:N15) *
Alíquota (id:N16) (*3)
Facult.
528
Rej.
Rejeição: Valor do ICMS difere do produto BC e Alíquota
GN28
N28
Se informado motDesICMS = 7
ISUF (id:E18) deve ser informado
Facult.
625
Rej.
Rejeição: Inscrição SUFRAMA deve ser informada na venda
com isenção para ZFM
(NT 2011/004)
GN28.1
N28
Se informado motDesICMS = 7
CFOP deve ser 6109 ou 6110
Facult.
626
Rej.
Rejeição: O CFOP de operação isenta para ZFM deve ser
6109 ou 6110
(NT 2011/004)
GN28.2
N28
Se informado motDesICMS, o vICMS (id:N17) deve ser maior
que zero
Facult.
627
Rej.
Rejeição: O valor do ICMS desonerado deve ser informado
(NT 2011/004)
O - Item / Tributo: IPI
GO07
O07
Informada tributação do IPI (id:O07) sem informar a TAG
NCM (id:I05) completo (8 posições)
Facult.
529
Rej.
Rejeição: NCM de informação obrigatória para produto
tributado pelo IPI
P - Item / Tributo: II
Q - Item / Tributo: PIS

Nota Fiscal Eletrônica Manual de Orientação – Contribuinte NF-e
Pág. 38 / 216
#
Campo
Regra de Validação
Aplic.
Msg
Efeito
Descrição Erro
R - Item / Tributo: PIS ST
S - Item / Tributo: COFINS
T - Item / Tributo: COFINS ST
U - Item / Tributo: ISSQN
GU01
U01
Informado grupo de tributação do ISSQN (id:U01) sem
informar a Inscrição Municipal (id:C19)
Facult.
530
Rej.
Rejeição: Operação com tributação de ISSQN sem informar
a Inscrição Municipal
GU01.1
U01
Informado grupo de tributação do ISSQN (id:U01) sem
informar nenhum grupo de ICMS (id:N01)
Exceção: Somente o DF pode autorizar a emissão de NF-e,
modelo 55, que só tenham itens sujeitos ao ISSQN. (NT
2010.010)
Facult.
592
Rej.
Rejeição: A NF-e deve ter pelo menos um item de produto
sujeito ao ICMS.
GU05
U05
Se informado Código Município do FG - ISSQN:
– Código Município do FG - ISSQN com dígito inválido
Obrig.
287
Rej.
Rejeição: Código Município do FG - ISSQN: dígito inválido
V - Item / Informação Adicional
W - Total da NF-e
GW03
Total da BC ICMS (id:W03) difere do somatório do valor dos
itens (id:N15) (*3). O Total não deve considerar o valor
informado para o CST 51.
Facult.
531
Rej.
Rejeição: Total da BC ICMS difere do somatório dos itens
GW04
Total do ICMS (id:W04) difere do somatório do valor dos
itens (id:N17) (*3). O Total não deve considerar o valor
informado para os CST 40, 41, 50 e 51. (NT 2010/007)
Facult.
532
Rej.
Rejeição: Total do ICMS difere do somatório dos itens
GW05
Total da BC ICMS-ST (id:W05) difere do somatório do valor
dos itens (id:N21) (*3)
Facult.
533
Rej.
Rejeição: Total da BC ICMS-ST difere do somatório dos
itens
GW06
Total do ICMS-ST (id:W06) difere do somatório do valor dos
itens (id:N23) (*3)
Facult.
534
Rej.
Rejeição: Total do ICMS-ST difere do somatório dos itens
GW07
Total dos Produtos e Serviços (id:W07) difere do somatório
do valor dos itens (id:I11) sujeitos ao ICMS. Considerar
somente os valores dos itens com a TAG indTot (id:I17b) = 1
(*3) (NT 2011/004)
Facult.
564
Rej.
Rejeição: Total do Produto / Serviço difere do somatório dos
itens
GW08
Total do Frete (id:W08) difere do somatório do valor dos itens
(id:I15) (*3)
Facult.
535
Rej.
Rejeição: Total do Frete difere do somatório dos itens
GW09
Total do Seguro (id:W09) difere do somatório do valor dos
itens (id:I16) (*3)
Facult.
536
Rej.
Rejeição: Total do Seguro difere do somatório dos itens

Nota Fiscal Eletrônica Manual de Orientação – Contribuinte NF-e
Pág. 39 / 216
#
Campo
Regra de Validação
Aplic.
Msg
Efeito
Descrição Erro
GW10
Total do Desconto (id:W10) difere do somatório do valor dos
itens (id:I17) (*3)
Facult.
537
Rej.
Rejeição: Total do Desconto difere do somatório dos itens
GW11
Total do vII (id:W11) difere do somatório do valor dos itens
(id:P04) (*3)
Facult.
601
Rej.
Rejeição: Total do II difere do somatório dos itens (NT
2011/004)
GW12
Total do IPI (id:W12) difere do somatório do valor dos itens
(id:O14) (*3)
Facult.
538
Rej.
Rejeição: Total do IPI difere do somatório dos itens
GW13
Total do vPIS (id:W13) difere do somatório do valor dos itens
(id:Q09) (*3) de item sujeito ao ICMS (existe grupo ICMS)
Facult.
602
Rej.
Rejeição: Total do PIS difere do somatório dos itens sujeitos
ao ICMS (NT 2011/004)
GW14
Total do vCOFINS (id:W14) difere do somatório do valor dos
itens (id:S11) (*3) de item sujeito ao ICMS (existe grupo
ICMS)
Facult.
603
Rej.
Rejeição: Total do COFINS difere do somatório dos itens
sujeitos ao ICMS (NT 2011/004)
GW15
Total do vOutro (id:W15) difere do somatório do valor dos
itens (id:I17a) (*3)
Facult.
604
Rej.
Rejeição: Total do vOutro difere do somatório dos itens (NT
2011/004)
GW16
Se NF-e de Saída (tpNF=1):
-Total do vNF (id:W16) difere do somatório de:
(+) vProd (id:W07)
(-) vDesc (id:W10)
(+) vST (id:W06)
(+) vFrete (id:W08)
(+) vSeg (id:W09)
(+) vOutro (id:W15)
(+) vII (id:W11)
(+) vIPI (id:W12)
(+) vServ (id:W18) (*3)
Exceção – Faturamento direto de veículos novos:
Se NF-e de Saída (tpNF=1, id:B11) e se informada operação
de Faturamento Direto para veículos novos (tpOp = 2,
id:J02):
- Total do vNF (id:W16) difere do somatório de:
(+) vProd (id:W07)
(-) vDesc (id:W10)
(+) vFrete (id:W08)
(+) vSeg (id:W09)
(+) vOutro (id:W15)
(+) vII (id:W11)
(+) vIPI (id:W12)
(+) vServ (id:W18) (*3)
Facult.
610
Rej.
Rejeição: Total da NF difere do somatório dos Valores
compõe o valor Total da NF. (NT 2011/005)

Nota Fiscal Eletrônica Manual de Orientação – Contribuinte NF-e
Pág. 40 / 216
#
Campo
Regra de Validação
Aplic.
Msg
Efeito
Descrição Erro
GW16a
Verificar se o valor total da NF-e é superior ao valor limite
estabelecido pela SEFAZ, o valor limite deve ser
parametrizável.
Facult.
611
Rej.
Rejeição: Total da NF superior ao valor limite estabelecido
pela SEFAZ [Limite](NT 2011/004)
GW18
Total do vServ (id:W18) difere do somatório do valor dos
itens do vProd (id:I11) de item sujeito ao ISSQN (*3)
Facult.
605
Rej.
Rejeição: Total do vServ difere do somatório do vProd dos
itens sujeitos ao ISSQN (NT 2011/004)
GW19
Total do vBC (id:W19) difere do somatório do valor dos itens
(id:U02) de item sujeito ao ISSQN (*3)
Facult.
606
Rej.
Rejeição: Total do vBC do ISS difere do somatório dos itens
(NT 2011/004)
GW20
Total do vISS (id:W20) difere do somatório do valor dos itens
(id:U04) de item sujeito ao ISSQN (*3)
Facult.
607
Rej.
Rejeição: Total do ISS difere do somatório dos itens (NT
2011/004)
GW21
Total do vPIS (id:W21) difere do somatório do valor dos itens
(id:Q09) de item sujeito ao ISSQN (*3)
Facult.
608
Rej.
Rejeição: Total do PIS difere do somatório dos itens sujeitos
ao ISSQN (NT 2011/004)
GW22
Total do vCOFINS (id:W22) difere do somatório do valor dos
itens (id:S11) de item sujeito ao ISSQN (*3)
Facult.
609
Rej.
Rejeição: Total do COFINS difere do somatório dos itens
sujeitos ao ISSQN (NT 2011/004)
X - Transporte da NF-e
GX04
X04
Validar CNPJ do transportador, se informado.
Obrig.
542
Rej.
Rejeição: CNPJ do Transportador inválido
GX05
X05
Validar CPF do transportador, se informado.
Obrig.
543
Rej.
Rejeição: CPF do Transportador inválido
GX07
X07
Se informada a IE do Transportador:
- UF do Transportador (id:X10) não informada
Obrig.
559
Rej.
Rejeição: UF do Transportador não informada
GX07.1
X07
IE do Transportador informada e diferente de “ISENTO”:
- Validar IE, conforme a UF do transportador informada
Obrig.
544
Rej.
Rejeição: IE do Transportador inválida
GX17
X17
Se informado Código Município do FG - Transporte (id:X17):
- Código do Município do FG - Transporte com dígito
inválido
Obrig.
288
Rej.
Rejeição: Código Município do FG - Transporte: dígito
inválido
Y - Dados da Cobrança
Z - Informação Adicional da NF-e
ZA - Comércio Exterior
ZB - Informação de Compra
ZC - Informações do Registro de Aquisição de Cana
ZD – Informação de Crédito do Simples Nacional
Banco de Dados: Emitente
G1C02
C02
Acessar Cadastro Contribuinte p/ Emitente:
Facult.
245
Rej.
Rejeição: CNPJ Emitente não cadastrado

Nota Fiscal Eletrônica Manual de Orientação – Contribuinte NF-e
Pág. 41 / 216
#
Campo
Regra de Validação
Aplic.
Msg
Efeito
Descrição Erro
– CNPJ emitente não cadastrado
G1C02.1
C02
– Emitente não autorizado
Obrig.
203
Rej.
Rejeição: Emissor não habilitado para emissão da NF-e
G1C02a
C02a
Acessar Cadastro Contribuinte para o Emitente CPF:
- CPF Emitente não cadastrado
Facult.
621
Rej.
Rejeição: CPF Emitente não cadastrado
(NT 2011/004)
- IE emitente não vinculada ao CPF
Obrig.
622
Rej.
Rejeição: IE emitente não vinculada ao CPF
(NT 2011/004)
G1C17
C17
– IE Emitente não cadastrada
Facult.
230
Rej.
Rejeição: IE do emitente não cadastrada
G1C17.1
C17
– IE Emitente não vinculada ao CNPJ
Obrig.
231
Rej.
Rejeição: IE do emitente não vinculada ao CNPJ
G1C17.2
C17
– Emitente em situação irregular perante o Fisco
Obrig.
301
Den.
Uso Denegado: Irregularidade fiscal do emitente
Banco de Dados: Chave da NF-e
G1B08
B08
Acesso BD NFE (Chave: CNPJ Emitente, Modelo, Série,
Nro):
– NF-e já cadastrada, com diferença na Chave de Acesso
(Código Numérico ou outras posições da Chave de
Acesso). (NT 2011/004)
Facult.
539
Rej.
Duplicidade de NF-e com diferença na Chave de Acesso
[chNFe:
99999999999999999999999999999999999999999999][nRe
c:999999999999999]
A SEFAZ pode devolver o nREC – Número do Recibo do
Lote caso tenha condições. (NT 2011/004)
G1B08.1
B08
– NF-e já cadastrada e não Cancelada/Denegada (NT
2011/004)
Obrig.
204
Rej.
Duplicidade de NF-e [nRec:999999999999999]
A SEFAZ pode devolver o nREC – Número do Recibo do
Lote caso tenha condições. (NT 2011/004)
G1B08.2
B08
- NF-e já cadastrada e está Cancelada
Obrig.
218
Rej.
NF-e já está cancelada na base de dados da SEFAZ
[nRec:999999999999999]
A SEFAZ pode devolver o nREC – Número do Recibo do
Lote caso tenha condições. (NT 2011/004)
G1B08.3
B08
- NF-e já cadastrada e está Denegada
Obrig.
205
Rej.
NF-e está denegada na base de dados da SEFAZ
[nRec:999999999999999]
A SEFAZ pode devolver o nREC – Número do Recibo do
Lote caso tenha condições. (NT 2011/004)
G1B08.4
B08
Acesso BD de Inutilização (Chave: CNPJ, Modelo, Série,
Nro):
- Numeração da NF-e está inutilizada (NT 2011/004)
Obrig.
206
Rej.
Rejeição: NF-e já está inutilizada na Base de dados da
SEFAZ
G1B08.5
B08
NF-e com mesmo número e série já transmitida e
aguardando processamento (NT 2011/004)
Facult.
635
Rej.
Rejeição: NF-e com mesmo número e série já transmitida e
aguardando processamento
Banco de Dados: NF-e Complementar

Nota Fiscal Eletrônica Manual de Orientação – Contribuinte NF-e
Pág. 42 / 216
#
Campo
Regra de Validação
Aplic.
Msg
Efeito
Descrição Erro
G1B25
B25
Se NF-e complementar (finNFe=2) e informado NF-e
referenciada (Campo: refNFe):
. Acessar BD NFE com a Chave de Acesso informada
(Campo: refNFe);
- NF-e referenciada inexistente
Facult.
267
Rej.
Rejeição: NF Complementar referencia uma NF-e
inexistente
G1B25.1
B25
- NF-e referenciada acessada também é uma NF-e
Complementar (finNFe=2)
Facult.
268
Rej.
Rejeição: NF Complementar referencia uma outra NF-e
Complementar
Banco de Dados: Destinatário
G1E17
E17
Se Operação no Estado (UF emitente = UF destinatário) e
informado IE Destinatário:
. Acessar Cadastro Contribuinte (Chave: IE, CNPJ destinatário)
- CNPJ destinatário não cadastrado
Facult.
246
Rej.
Rejeição: CNPJ Destinatário não cadastrado
G1E17.1
E17
- IE destinatário não cadastrada
Facult.
233
Rej.
Rejeição: IE do destinatário não cadastrada
G1E17.2
E17
- IE destinatário não vinculada ao CNPJ
Facult.
234
Rej.
Rejeição: IE do destinatário não vinculada ao CNPJ
G1E17.3
E17
Se informado IE do Destinatário e CPF:
. Acessar Cadastro Contribuinte (Chave: IE / CPF destinatário)
- CPF Destinatário não cadastrado
Facult.
623
Rej.
Rejeição: CPF Destinatário não cadastrado
(NT 2011/004)
G1E17.4
- IE destinatário não vinculada ao CPF
Facult.
624
Rej.
Rejeição: IE Destinatário não vinculada ao CPF
(NT 2011/004)
G1E17.5
Se informado IE do Destinatário:
- Destinatário em situação irregular perante o Fisco
Facult.
302
Rej.
Uso Denegado: Irregularidade fiscal do destinatário
(*1) Não validar o dígito de controle para os Códigos de Município que seguem: 2201919 - Bom Princípio do Piauí/PI; 2202251 - Canavieira /PI;
2201988 - Brejo do Piauí/PI; 2611533 – Quixaba/PE; 3117836 - Cônego Marinho/MG; 3152131 - Ponto Chique/MG; 4305871 - Coronel
Barros/RS; 5203939 - Buriti de Goiás/GO; 5203962 – Buritinópolis/GO.
(*2) O tamanho da IE deve ser normalizado, na aplicação da SEFAZ, com acréscimo de zeros não significativos, se necessário, antes da verificação
do dígito de controle.
(*3) Considerar uma tolerância de R$ 1,00 para mais ou para menos.
(*4) O valor resultante da multiplicação deve ser arredondado para um valor numérico com duas casas decimais. Considerar uma tolerância de R$
0,01 para mais ou para menos na validação.

Nota Fiscal Eletrônica Manual de Orientação - Contribuinte
Pág. 43 / 216
4.1.10 Final do Processamento do Lote
A validação da NF-e poderá resultar em:
Rejeição – a NF-e será descartada, não sendo armazenada no Banco de Dados podendo ser
corrigida e novamente transmitida;
Autorização de uso – a NF-e será armazenada no Banco de Dados;
Denegação de uso – a NF-e será armazenada no Banco de Dados com esse status nos casos de
irregularidade fiscal do emitente.
Ou seja:
Validação
Consequência
NF-e
Emitente
Situação da NF-e
Para o contribuinte
Banco
de Dados
Inválida
Irrelevante
Rejeição
Corrigir NF-e
Não gravar
Válida
Irregular
Denegação de uso
A operação não poderá
ser realizada
Gravar
Válida
Regular
Autorização de uso
A operação autorizada
Gravar
Para cada NF-e autorizada ou denegada será atribuído um número de protocolo da
Secretaria de Fazenda (vide regra de formação no item 5.6).
O resultado do processamento do lote será disponibilizado na fila de saída e conterá o
resultado da validação de cada NF-e contida no lote.
O resultado do processamento do lote deve ficar disponível na fila de saída por um período
mínimo de 24 horas.

Nota Fiscal Eletrônica Manual de Orientação – Contribuinte NF-e
Pág. 44 / 216
4.2 Web Service – NfeRetRecepcao2
Função: serviço destinado a retornar o resultado do processamento do lote de NF-e.
A mensagem de retorno poderá ser utilizada pela SEFAZ para enviar mensagens de
interesse da SEFAZ para o emissor.
Processo: assíncrono.
Método: nfeRetRecepcao2
4.2.1 Leiaute Mensagem de Entrada
Entrada: Estrutura XML contendo o número do recibo que identifica a mensagem de envio
de lotes de NF-e.
Schema XML: consReciNFe_v2.00.xsd
#
Campo
Ele
Pai
Tipo
Ocor.
Tam.
Dec.
Descrição/Observação
BP01
consReciNFe
Raiz
-
-
-
TAG raiz
BP02
versao
A
BP01
N
1-1
1-4
2
Versão do leiaute
BP03
tpAmb
E
BP01
N
1-1
1
Identificação do Ambiente:
1 – Produção / 2 – Homologação
BP04
nRec
E
BP01
N
1-1
15
Número do Recibo
Número gerado pelo Portal da Secretaria de
Fazenda Estadual (vide item 5.5).
4.2.2 Leiaute Mensagem de Retorno
Retorno: Estrutura XML com o resultado do processamento da mensagem de envio de lote
de NF-e.
Schema XML: retConsReciNFe_v2.00.xsd
#
Campo
Ele
Pai
Tipo
Ocor.
Tam.
Dec.
Descrição/Observação
BR01
retConsReciNFe
Raiz
-
-
-
-
TAG raiz da Resposta
BR02
versao
A
BR01
N
1-1
1-4
2
Versão do leiaute
BR03
tpAmb
E
BR01
N
1-1
1
Identificação do Ambiente:
1 – Produção / 2 - Homologação
BR04
verAplic
E
BR01
C
1-1
1-20
Versão do Aplicativo que recebeu a Consulta.
A versão deve ser iniciada com a sigla da UF
nos casos de WS próprio ou a sigla SCAN,
SVAN ou SVRS nos demais casos.
Contribuinte
Client NFe
Consulta Lote de Nota Fiscal
Consulta Processamento de Lote de NF-e
Retorno
Secretaria de Fazenda Estadual
Aplicação NF-e
Consulta
Processamento
Ret
Proc.
nfeRetRecepcao
Web Service:
NfeRetRecepcao

Nota Fiscal Eletrônica Manual de Orientação – Contribuinte NF-e
Pág. 45 / 216
#
Campo
Ele
Pai
Tipo
Ocor.
Tam.
Dec.
Descrição/Observação
BR04a
nRec
E
BR01
N
1-1
15
Número do Recibo consultado. Será
preenchido com zeros se for impossível de
obter o valor da mensagem de entrada (Ex.
mensagem inválida).
BR05
cStat
E
BR01
N
1-1
3
Código do status da resposta para o Lote (vide
item 5.1.1)
Se cStatus = 215, 516, 517 ou 545 significa
que a mensagem de consulta é inválida.
Se cStatus = 225, 565. 567 ou 568, significa
que o lote de NF-e consultado é inválido
BR06
xMotivo
E
BR01
C
1-1
1-255
Descrição literal do status da resposta.
BR06a
cUF
E
BR01
N
1-1
2
Código da UF que atendeu a solicitação.
BR06b
cMsg
E
BR01
N
0-1
1-4
Código da Mensagem (v2.0) Campo de uso da
SEFAZ para enviar mensagem de interesse da
SEFAZ para o emissor. (NT 2011/004)
BR06c
xMsg
E
BR01
C
0-1
1-200
Mensagem da SEFAZ para o emissor. (v2.0)
Os protocolos são retornados para os lotes processados cStat = 104
BR07
protNFe*
xml
BR01
-
0-50
-
Conjunto de resultado do processamento de
cada NF-e (vide leiaute abaixo).
Estas informações são retornadas apenas para
o código do status do lote = 104 (Lote
processado)
* Para cada Protocolo de uma NF-e processada teremos o seguinte leiaute:
#
Campo
Ele
Pai
Tipo
Ocor.
Tam.
Dec.
Descrição/Observação
PR01
protNFe
Raiz
-
-
-
-
TAG raiz do Protocolo de recebimento da NFe
PR02
versao
A
PR01
N
1-1
4
2
Versão do leiaute das informações de
Protocolo.
PR03
infProt
G
PR01
-
1-1
-
Informações do Protocolo de resposta.
TAG a ser assinada
PR04
Id
ID
PR03
C
0-1
-
Identificador da TAG a ser assinada, somente
precisa ser informado se a UF assinar a
resposta.
Em caso de assinatura da resposta pela
SEFAZ preencher o campo com o Nro do
Protocolo, precedido com o literal “ID”
PR05
tpAmb
E
PR03
N
1-1
1
Identificação do Ambiente:
1 – Produção / 2 - Homologação
PR06
verAplic
E
PR03
C
1-1
1-20
Versão do Aplicativo que processou o Lote.
A versão deve ser iniciada com a sigla da UF
nos casos de WS próprio ou a sigla SCAN,
SVAN ou SVRS nos demais casos.
PR07
chNFe
E
PR03
N
1-1
44
Chave de Acesso da NF-e (vide item 5.4)
PR08
dhRecbto
E
PR03
D
1-1
-
Data e hora de processamento
Formato = AAAA-MM-DDTHH:MM:SS
Preenchido com data e hora da gravação da
NF-e no Banco de Dados.
Em caso de Rejeição, com data e hora do
recebimento do Lote de NF-e enviado.
PR09
nProt
E
PR03
N
0-1
15
Número do Protocolo da NF-e (vide item 5.6)
PR10
digVal
E
PR03
C
0-1
28
Digest Value da NF-e processada
Utilizado para conferir a integridade da NFe
original.
PR11
cStat
E
PR03
N
1-1
3
Código do status da resposta para a NF-e (vide
item 5.1.1).
PR12
xMotivo
E
PR03
C
1-1
1-255
Descrição literal do status da resposta para a
NF-e.

Nota Fiscal Eletrônica Manual de Orientação – Contribuinte NF-e
Pág. 46 / 216
#
Campo
Ele
Pai
Tipo
Ocor.
Tam.
Dec.
Descrição/Observação
PR13
Signature
G
PR01
xml
0-1
-
Assinatura XML do grupo identificado pelo
atributo “Id”
A decisão de assinar a mensagem fica a
critério da UF interessada.
4.2.3 Descrição do Processo de Web Service
Este método oferece a consulta do resultado do processamento de um lote de NF-e.
O aplicativo do Contribuinte deve ser construído de forma a aguardar um tempo mínimo de
15 segundos entre o envio do Lote de NF-e para processamento e a consulta do resultado
deste processamento, evitando a obtenção desnecessária do status de erro 105 - "Lote em
Processamento".
Deverão ser realizadas as validações e procedimentos que seguem:
4.2.4 Validação do Certificado de Transmissão
Validação do Certificado Digital do Transmissor (protocolo SSL)
#
Regra de Validação
Crítica
Msg
Efeito
A01
Certificado de Transmissor Inválido:
- Certificado de Transmissor inexistente na mensagem
- Versão difere "3"
- Se informado, Basic Constraint de ser true (não pode ser Certificado
de AC)
- KeyUsage não define "Autenticação Cliente"
Obrig.
280
Rej.
A02
Validade do Certificado (data início e data fim)
Obrig.
281
Rej.
A03
Verifica a Cadeia de Certificação:
- Certificado da AC emissora não cadastrado na SEFAZ
- Certificado de AC revogado
- Certificado não assinado pela AC emissora do Certificado
Obrig.
283
Rej.
A04
LCR do Certificado de Transmissor
- Falta o endereço da LCR (CRL DistributionPoint)
- LCR indisponível
- LCR inválida
Obrig.
286
Rej.
A05
Certificado do Transmissor revogado
Obrig.
284
Rej.
A06
Certificado Raiz difere da "ICP-Brasil"
Obrig.
285
Rej.
A07
Falta a extensão de CNPJ no Certificado (OtherName -
OID=2.16.76.1.3.3)
Obrig.
282
Rej.
As validações de A01, A02, A03, A04 e A05 são realizadas pelo protocolo SSL e não
precisam ser implementadas. A validação A06 também pode ser realizada pelo protocolo
SSL, mas pode falhar se existirem outros certificados digitais de Autoridade Certificadora
Raiz que não sejam “ICP- Brasil” no repositório de certificados digitais do servidor de Web
Service da SEFAZ.
4.2.5 Validação Inicial da Mensagem no Web Service
Validação Inicial da Mensagem no Web Service
#
Regra de Validação
Aplic.
Msg
Efeito
B01
Tamanho do XML de Dados superior a 500 Kbytes
Obrig.
214
Rej.
B02
XML de Dados Mal Formado
Facult.
243
Rej.
B03
Verifica se o Serviço está Paralisado Momentaneamente
Obrig.
108
Rej.
B04
Verifica se o Serviço está Paralisado sem Previsão
Obrig.
109
Rej.

Nota Fiscal Eletrônica Manual de Orientação – Contribuinte NF-e
Pág. 47 / 216
A mensagem será descartada se o tamanho exceder o limite previsto (500 KB) A aplicação
do contribuinte não poderá permitir a geração de mensagem com tamanho superior a 500
KB. Caso isto ocorra, a conexão poderá ser interrompida sem mensagem de erro se o
controle do tamanho da mensagem for implementado por configurações do ambiente de
rede da SEFAZ (ex.: controle no firewall). No caso do controle de tamanho ser
implementado por aplicativo teremos a devolução da mensagem de erro 214.
As unidades federadas que mantêm o Web Service disponível, mesmo quando o serviço
estiver paralisado, deverão implementar as verificações 108 e 109. Estas validações
poderão ser dispensadas se o Web Service não ficar disponível quando o serviço estiver
paralisado.
4.2.6 Validação das informações de controle da chamada ao Web Service
Validação das informações de controle da chamada ao Web Service
#
Regra de Validação
Aplic.
Msg
Efeito
C01
Elemento nfeCabecMsg inexistente no SOAP Header
Facult.
242
Rej.
C02
Campo cUF inexistente no elemento nfeCabecMsg do SOAP Header
Obrig.
409
Rej.
C03
Verificar se a UF informada no campo cUF é atendida pelo Web Service
Obrig.
410
Rej.
C04
Campo versaoDados inexistente no elemento nfeCabecMsg do SOAP
Header
Obrig.
411
Rej.
C05
Versão dos Dados informada é superior à versão vigente
Facult.
238
Rej.
C06
Versão dos Dados não suportada
Obrig.
239
Rej.
A informação da versão do leiaute da mensagem e a UF de origem do emissor da NF-e
constam no elemento nfeCabecMsg do SOAP Header (para maiores detalhes vide item
3.4.1).
A aplicação deverá validar os campos cUF e versaoDados, rejeitando a mensagem recebida
em caso de informações inexistentes ou inválidas.
O campo versaoDados contém a versão do Schema XML da mensagem contida na área de
dados que será utilizado pelo Web Service.
A ocorrência de qualquer erro na validação da área de cabeçalho da mensagem
impossibilita o processamento da mensagem contida na área de dados.
4.2.7 Validação da Área de Dados
4.2.7.1 Validação da Forma da Área de Dados
Validação da Mensagem do Pedido de Consulta de Lote
#
Regra de Validação
Aplic.
Msg
Efeito
D01
Verifica Schema XML da Área de Dados
Obrig.
215
Rej.
D01a
Em caso de Falha de Schema, verificar se existe a tag raiz esperada
para mensagem
Facul.
516
Rej.
D01b
Em caso de Falha de Schema, verificar se existe o atributo versao
para a tag raiz da mensagem
Facul.
517
Rej.
D01c
Em caso de Falha de Schema, verificar se o conteúdo do atributo
versao difere do conteúdo da versaoDados informado no
SOAPHeader
Facul.
545
Rej.
D01d
Verifica a existência de qualquer namespace diverso do namespace
padrão da NF-e (http://www.portalfiscal.inf.br/nfe)
Facul.
587
Rej.
D01e
Verifica a existência de caracteres de edição no início ou fim da
mensagem ou entre as tags
Facul.
588
Rej.

Nota Fiscal Eletrônica Manual de Orientação – Contribuinte NF-e
Pág. 48 / 216
Validação da Mensagem do Pedido de Consulta de Lote
#
Regra de Validação
Aplic.
Msg
Efeito
D02
Verifica o uso de prefixo no namespace
Obrig.
404
Rej.
D03
XML utiliza codificação diferente de UTF-8
Obrig.
402
Rej.
As validações D01a, D01b e D01c são de aplicação facultativa e podem ser aplicadas
sucessivamente quando ocorrer falha na validação D01 e a SEFAZ entender oportuno
informar a divergência entre a versão informada no SOAP Header e a versão da mensagem
XML.
4.2.7.2 Validação das Regras de Negócio da Consulta Recibo
A seguir são realizadas as seguintes validações:
Validação da Consulta Recibo
#
Regra de Validação
Aplic.
Msg
Efeito
E01
Tipo do ambiente da NF-e difere do ambiente do Web Service
Obrig.
252
Rej.
E02
UF do Recibo difere da UF do Web Service
Obrig.
248
Rej.
E02a
Tipo autorizador do recibo diverge do Órgão Autorizador.
Obrig.
553
Rej.
E03
- Verifica se o Lote não está na fila de saída, nem na fila de entrada
Obrig.
106
Rej.
E04
- Verifica se o Lote não está na fila de resposta, mas está na fila de
entrada
Obrig.
105
Rej.
E05
CNPJ do transmissor do lote difere do CNPJ do transmissor da
consulta
Obrig.
223
Rej.
4.2.8 Final do Processamento
A mensagem de retorno poderá ser:
Lote processado - cStat=104, com os resultados individuais de processamento das NF-e;
Lote em processamento – cStat=105, o aplicativo do contribuinte deverá fazer uma nova
consulta;
Lote não localizado - cStat=106, o aplicativo do contribuinte deverá providenciar o reenvio da
mensagem;
Recibo ou CNPJ do requisitante com problemas - cStat= 248 ou 223, o aplicativo do
contribuinte deverá sanar o problema;
4.2.9 Canal de Comunicação com Contribuinte
A SEFAZ poderá utilizar este serviço como canal de comunicação com o emissor da NF-e.
A aplicação deverá verificar se existe alguma mensagem para o emissor, se existir a
mensagem será disponibilizada para o contribuinte.

Nota Fiscal Eletrônica Manual de Orientação – Contribuinte NF-e
Pág. 49 / 216
4.3 Web Service – NfeCancelamento2
Função: serviço destinado ao atendimento de solicitações de cancelamento de Notas
Fiscais Eletrônicas.
Processo: síncrono.
Método: nfeCancelamentoNF2
4.3.1 Leiaute Mensagem de Entrada
Entrada: Estrutura XML contendo a mensagem de solicitação de cancelamento.
Schema XML: cancNFe_v2.00.xsd
#
Campo
Ele
Pai
Tipo
Ocor.
Tam.
Dec.
Descrição/Observação
CP01
cancNFe
Raiz
-
-
-
-
TAG raiz
CP02
versao
A
CP01
N
1-1
1-4
2
Versão do leiaute
CP03
infCanc
G
CP01
-
1-1
-
Dados do Pedido - TAG a ser assinada
CP04
Id
ID
CP03
C
1-1
46
Identificador da TAG a ser assinada
Informar a chave de acesso precedida do literal
“ID”
CP05
tpAmb
E
CP03
N
1-1
1
Identificação do Ambiente:
1 – Produção / 2 - Homologação
CP06
xServ
E
CP03
C
1-1
8
Serviço solicitado „CANCELAR‟
CP07
chNFe
E
CP03
N
1-1
44
Chave de acesso da NF-e (vide item 5.4)
CP08
nProt
E
CP03
N
1-1
15
Informar o número do Protocolo de Autorização
da NF-e a ser Cancelada
(vide item 5.6).
CP09
xJust
E
CP03
C
1-1
15-
255
Informar a justificativa do cancelamento
CP10
Signature
E
CP01
xml
1-1
-
Assinatura XML do grupo identificado pelo
atributo “Id”
4.3.2 Leiaute Mensagem de Retorno
Retorno: Estrutura XML contendo a mensagem do resultado da solicitação de
cancelamento:
Schema XML: retCancNFe_v2.00.xsd
#
Campo
Ele
Pai
Tipo
Ocor.
Tam.
Dec.
Descrição/Observação
CR01
retCancNFe
Raiz
-
-
-
-
TAG raiz da Resposta
CR02
versao
A
CR01
N
1-1
1-4
2
Versão do leiaute
CR03
infCanc
G
CR01
-
1-1
-
Dados da resposta - TAG a ser assinada
Contribuinte
Client NFe
Secretaria de Fazenda Estadual
Aplicação NF-e
Cancelamento
Cancelamento da NF-e
Cancelamento de NF-e
Retorno
nfeCancelamentoNF
Web Service:
NfeCancelamento
Ret
Proc.

Nota Fiscal Eletrônica Manual de Orientação – Contribuinte NF-e
Pág. 50 / 216
#
Campo
Ele
Pai
Tipo
Ocor.
Tam.
Dec.
Descrição/Observação
CR04
Id
ID
CR03
C
0-1
-
Identificador da TAG a ser assinada, somente
precisa ser informado se a UF assinar a
resposta.
Em caso de assinatura da resposta pela
SEFAZ preencher o campo com o Nro do
Protocolo, precedido com o literal “ID”
CR05
tpAmb
E
CR03
N
1-1
1
Identificação do Ambiente:
1 – Produção / 2 – Homologação
CR06
verAplic
E
CR03
C
1-1
1-20
Versão do Aplicativo que processou o pedido
de cancelamento.
A versão deve ser iniciada com a sigla da UF
nos casos de WS próprio ou a sigla SCAN,
SVAN ou SVRS nos demais casos.
CR07
cStat
E
CR03
N
1-1
3
Código do status da resposta (vide item 5.1.1).
CR08
xMotivo
E
CR03
C
1-1
1-255
Descrição literal do status da resposta.
CR08a
cUF
E
CR03
N
1-1
2
Código da UF que atendeu a solicitação.
Os campos a seguir são obrigatórios no caso de homologação de cancelamento cStat=101.
Os campos de dhRecbto e nProt não serão preenchidos em caso de cancelamento homologado ou quando a
NF-e já tiver sido cancelada (NT 2011/004).
CR09
chNFe
E
CR03
N
0-1
44
Chave de Acesso da NF-e.
CR10
dhRecbto
E
CR03
D
0-1
-
Data e hora de processamento
Formato = AAAA-MM-DDTHH:MM:SS
Preenchido com data e hora da homologação
do Pedido.
CR11
nProt
E
CR03
N
0-1
15
Número do Protocolo de Cancelamento (vide
item 5.6). O controle de numeração de
Protocolo será único para todos os serviços.
CR12
Signature
G
CR01
xml
0-1
-
Assinatura XML do grupo identificado pelo
atributo “Id”
A decisão de assinar a mensagem fica a
critério da UF interessada.
4.3.3 Descrição do Processo de Web Service
Este método é responsável por receber as solicitações referentes ao cancelamento de NF-e.
Ao receber a solicitação do transmissor, a aplicação do Portal da Secretaria de Fazenda
Estadual realiza o processamento da solicitação e devolve o resultado do processamento
para o aplicativo do mesmo.
A mensagem de solicitação de cancelamento de NF-e é um documento eletrônico e deve
ser assinado digitalmente pelo emitente da NF-e.
Deverão ser realizadas as validações e procedimentos que seguem.
4.3.4 Validação do Certificado de Transmissão
Validação do Certificado Digital do Transmissor (protocolo SSL)
#
Regra de Validação
Crítica
Msg
Efeito
A01
Certificado de Transmissor Inválido:
- Certificado de Transmissor inexistente na mensagem
- Versão difere "3"
- Se informado, Basic Constraint de ser true (não pode ser Certificado
de AC)
- KeyUsage não define "Autenticação Cliente"
Obrig.
280
Rej.

Nota Fiscal Eletrônica Manual de Orientação – Contribuinte NF-e
Pág. 51 / 216
Validação do Certificado Digital do Transmissor (protocolo SSL)
#
Regra de Validação
Crítica
Msg
Efeito
A02
Validade do Certificado (data início e data fim)
Obrig.
281
Rej.
A03
Verifica a Cadeia de Certificação:
- Certificado da AC emissora não cadastrado na SEFAZ
- Certificado de AC revogado
- Certificado não assinado pela AC emissora do Certificado
Obrig.
283
Rej.
A04
LCR do Certificado de Transmissor
- Falta o endereço da LCR (CRL DistributionPoint)
- LCR indisponível
- LCR inválida
Obrig.
286
Rej.
A05
Certificado do Transmissor revogado
Obrig.
284
Rej.
A06
Certificado Raiz difere da "ICP-Brasil"
Obrig.
285
Rej.
A07
Falta a extensão de CNPJ no Certificado (OtherName -
OID=2.16.76.1.3.3)
Obrig.
282
Rej.
As validações de A01, A02, A03, A04 e A05 são realizadas pelo protocolo SSL e não
precisam ser implementadas. A validação A06 também pode ser realizada pelo protocolo
SSL, mas pode falhar se existirem outros certificados digitais de Autoridade Certificadora
Raiz que não sejam “ICP-Brasil” no repositório de certificados digitais do servidor de Web
Service da SEFAZ.
4.3.5 Validação Inicial da Mensagem no Web Service
Validação Inicial da Mensagem no Web Service
#
Regra de Validação
Aplic.
Msg
Efeito
B01
Tamanho do XML de Dados superior a 500 Kbytes
Obrig.
214
Rej.
B02
XML de Dados Mal Formado
Facult.
243
Rej.
B03
Verifica se o Serviço está Paralisado Momentaneamente
Obrig.
108
Rej.
B04
Verifica se o Serviço está Paralisado sem Previsão
Obrig.
109
Rej.
A mensagem será descartada se o tamanho exceder o limite previsto (500 KB) A aplicação
do contribuinte não poderá permitir a geração de mensagem com tamanho superior a 500
KB. Caso isto ocorra, a conexão poderá ser interrompida sem mensagem de erro se o
controle do tamanho da mensagem for implementado por configurações do ambiente de
rede da SEFAZ (ex.: controle no firewall). No caso do controle de tamanho ser
implementado por aplicativo teremos a devolução da mensagem de erro 214.
As unidades federadas que mantêm o Web Service disponível, mesmo quando o serviço
estiver paralisado, deverão implementar as verificações 108 e 109. Estas validações
poderão ser dispensadas se o Web Service não ficar disponível quando o serviço estiver
paralisado.

Nota Fiscal Eletrônica Manual de Orientação – Contribuinte NF-e
Pág. 52 / 216
4.3.6 Validação das informações de controle da chamada ao Web Service
Validação das informações de controle da chamada ao Web Service
#
Regra de Validação
Aplic.
Msg
Efeito
C01
Elemento nfeCabecMsg inexistente no SOAP Header
Facult.
242
Rej.
C02
Campo cUF inexistente no elemento nfeCabecMsg do SOAP Header
Obrig.
409
Rej.
C03
Verificar se a UF informada no campo cUF é atendida pelo WebService
Obrig.
410
Rej.
C04
Campo versaoDados inexistente no elemento nfeCabecMsg do SOAP
Header
Obrig.
411
Rej.
C05
Versão dos Dados informada é superior à versão vigente
Facult.
238
Rej.
C06
Versão dos Dados não suportada
Obrig.
239
Rej.
A informação da versão do leiaute da mensagem e a UF de origem do emissor da NF-e
constam no elemento nfeCabecMsg do SOAP Header (para maiores detalhes vide item
3.4.1).
A aplicação deverá validar os campos cUF e versaoDados, rejeitando a mensagem recebida
em caso de informações inexistentes ou inválidas.
O campo versaoDados contém a versão do Schema XML da mensagem contida na área de
dados que será utilizado pelo Web Service.
4.3.7 Validação da Área de Dados
4.3.7.1 Validação da Forma da Área de Dados
Validação da Mensagem do Pedido de Cancelamento da NF-e
#
Regra de Validação
Aplic.
Msg
Efeito
D01
Verifica Schema XML da Área de Dados
Obrig.
215
Rej.
D01a
Em caso de Falha de Schema, verificar se existe a tag raiz esperada
para mensagem
Facul.
516
Rej.
D01b
Em caso de Falha de Schema, verificar se existe o atributo versao
para a tag raiz da mensagem
Facul.
517
Rej.
D01c
Em caso de Falha de Schema, verificar se o conteúdo do atributo
versao difere do conteúdo da versaoDados informado no
SOAPHeader
Facul.
545
Rej.
D01d
Verifica a existência de qualquer namespace diverso do namespace
padrão da NF-e (http://www.portalfiscal.inf.br/nfe)
Facul.
587
Rej.
D01e
Verifica a existência de caracteres de edição no início ou fim da
mensagem ou entre as tags
Facul.
588
Rej.
D02
Verifica o uso de prefixo no namespace
Obrig.
404
Rej.
D03
XML utiliza codificação diferente de UTF-8
Obrig.
402
Rej.
As validações D01a, D01b e D01c são de aplicação facultativa e podem ser aplicadas
sucessivamente quando ocorrer falha na validação D01 e a SEFAZ entender oportuno
informar a divergência entre a versão informada no SOAP Header e a versão da mensagem
XML.

Nota Fiscal Eletrônica Manual de Orientação – Contribuinte NF-e
Pág. 53 / 216
4.3.7.2 Validação do Certificado Digital utilizado na Assinatura
Validação do Certificado Digital utilizado na Assinatura Digital
#
Regra de Validação
Aplic.
Msg
Efeito
E01
Certificado de Assinatura inválido:
- Certificado de Assinatura inexistente na mensagem (*validado
também pelo Schema)
- Versão difere "3"
- Se informado, Basic Constraint deve ser true (não pode ser
Certificado de AC)
- KeyUsage não define "Assinatura Digital" e “Não Recusa”
Obrig.
290
Rej.
E02
Validade do Certificado (data início e data fim)
Obrig.
291
Rej.
E03
Falta a extensão de CNPJ no Certificado (OtherName -
OID=2.16.76.1.3.3)
Obrig.
292
Rej.
E04
Verifica Cadeia de Certificação:
- Certificado da AC emissora não cadastrado na SEFAZ
- Certificado de AC revogado
- Certificado não assinado pela AC emissora do Certificado
Obrig.
293
Rej.
E05
LCR do Certificado de Assinatura:
- Falta o endereço da LCR (CRLDistributionPoint)
- Erro no acesso a LCR
Obrig.
296
Rej.
E06
Certificado de Assinatura revogado
Obrig.
294
Rej.
E07
Certificado Raiz difere da “ICP-Brasil”
Obrig.
295
Rej.
4.3.7.3 Validação da Assinatura Digital
Validação da Assinatura Digital
#
Regra de Validação
Aplic.
Msg
Efeito
F01
Assinatura difere do padrão do Sistema:
- Não assinado o atributo "Id" (falta "Reference URI" na assinatura)
(*validado também pelo Schema)
- Faltam os "Transform Algorithm" previstos na assinatura ("C14N" e
"Enveloped")
Estas validações são implementadas pelo Schema XML da Signature
Obrig.
298
Rej.
F02
Valor da assinatura (SignatureValue) difere do valor calculado
Obrig.
297
Rej.
F03
CNPJ-Base do Emitente difere do CNPJ-Base do Certificado Digital
Obrig.
213
Rej.
4.3.7.4 Validação das Regras de Negócio do Cancelamento de NF-e
Pedido de cancelamento de NF-e – Regras de Negócios
#
Regra de Validação
Aplic.
Msg
Efeito
H01
Tipo do ambiente da NF-e difere do ambiente do Web Service
Obrig.
252
Rej.
H02
UF da Chave de Acesso difere da UF do Web Service
Obrig.
249
Rej.
H02a
Campo serie – na autorização pela SEFAZ Autorizadora: não aceitar
série diferente de 0-899
Obrig.
266
Rej
H02b
Campo serie – na autorização pelo SCAN: não aceitar série diferente
de 900-999
Obrig.
503
Rej
H02c
Campo Id inválido: conteúdo informado difere da concatenação dos
campos correspondentes
Obrig.
502
Rej
H03
Chave de Acesso: Dígito Verificador inválido
Obrig.
236
Rej.
H04
Acesso Cadastro Contribuinte:
- Verificar Emitente não autorizado a emitir NF-e
Obrig.
203
Rej.

Nota Fiscal Eletrônica Manual de Orientação – Contribuinte NF-e
Pág. 54 / 216
Pedido de cancelamento de NF-e – Regras de Negócios
#
Regra de Validação
Aplic.
Msg
Efeito
H05
- Verificar Situação Fiscal irregular do Emitente
Obrig.
240
Rej.
H06
Acesso BD NFE (Chave: Ano, CNPJ Emit, Modelo, Série, Nro):
- Verificar se NF-e não existe
Obrig.
217
Rej.
H07
- “Código Numérico” informado na Chave de Acesso é diferente do
existente no BD
Obrig.
216
Rej.
H07a
“Mês de Emissão” informado na Chave de Acesso difere do “Mês de
Emissão” da NF-e
Obrig.
561
Rej.
H07b
Chave de Acesso difere da existente em BD (NT 2011/004)
Obrig.
613
Rej.
H08
- Verificar se NF-e já está Denegada
Obrig.
205
Rej.
H09
- Verificar se NF-e já está Cancelada
Devolver a dhProt e nProt do cancelamento. (NT 2011/004)
Obrig.
420
Rej.
H10
- Verificar NF-e autorizada há mais de 1 dia (24 horas), considerando
também a exceção de prazo definida em legislação estadual.
Obrig.
220
Rej.
H11
- Verificar se o número Protocolo informado difere do nro. Protocolo
da NF-e
Obrig.
222
Rej.
H12
- Verificar recebimento da NF-e pelo Destinatário*
Obrig.
221
Rej.
H13
- Verificar registro de Circulação de Mercadoria
Obrig.
219
Rej.
* Obs. A regra de validação H12 será implementada oportunamente.
O cancelamento só poderá ser realizado nota a nota e para cada cancelamento homologado
é criado um novo protocolo de status para NF-e, com a atribuição de um número de
protocolo único (vide item 5.6).
4.3.8 Final do Processamento
No caso de homologação do Cancelamento retornar o cStat = 101.

Nota Fiscal Eletrônica Manual de Orientação – Contribuinte NF-e
Pág. 55 / 216
4.4 Web Service – NfeInutilizacao2
Função: serviço destinado ao atendimento de solicitações de inutilização de numeração.
Processo: síncrono.
Método: nfeInutilizacaoNF2
4.4.1 Leiaute Mensagem de Entrada
Entrada: Estrutura XML contendo a mensagem de solicitação de inutilização.
Schema XML: inutNFe_v2.00.xsd
#
Campo
Ele
Pai
Tipo
Ocor.
Tam.
Dec.
Descrição/Observação
DP01
inutNFe
Raiz
-
-
-
-
TAG raiz
DP02
versao
A
DP01
N
1-1
1-4
2
Versão do leiaute
DP03
infInut
G
DP01
-
1-1
-
Dados do Pedido
TAG a ser assinada
DP04
Id
ID
DP03
C
1-1
43
Identificador da TAG a ser assinada formada
com Código da UF + Ano (2 posições) + CNPJ
+ modelo + série + nro inicial e nro final
precedida do literal “ID”
DP05
tpAmb
E
DP03
N
1-1
1
Identificação do Ambiente:
1 – Produção / 2 - Homologação
DP06
xServ
E
DP03
C
1-1
10
Serviço solicitado: „INUTILIZAR‟
DP07
cUF
E
DP03
N
1-1
2
Código da UF do solicitante
DP08
ano
E
DP03
N
1-1
2
Ano de inutilização da numeração
DP09
CNPJ
E
DP03
C
1-1
14
CNPJ do emitente
DP10
mod
E
DP03
N
1-1
2
Modelo da NF-e (55)
DP11
serie
E
DP03
N
1-1
1-3
Série da NF-e
DP12
nNFIni
E
DP03
N
1-1
1-9
Número da NF-e inicial a ser inutilizada
DP13
nNFFin
E
DP03
N
1-1
1-9
Número da NF-e final a ser inutilizada
DP14
xJust
E
DP03
C
1-1
15-
255
Informar a justificativa do pedido de inutilização
DP15
Signature
G
DP01
xml
1-1
-
Assinatura XML do grupo identificado pelo
atributo “Id”
4.4.2 Leiaute Mensagem de Retorno
Retorno: Estrutura XML contendo a mensagem do resultado da solicitação de inutilização:
Schema XML: retInutNFe_v2.00.xsd
Inutilização de numeração de NF-e
Ret
Contribuinte
Client NFe
Secretaria de Fazenda Estadual
Aplicação NF-e
Inutilizacao
Inutilização de Numeração
Retorno
nfeInutilizacaoNF
Web Service:
NfeInutilizacao Proc.
Inutilização

Nota Fiscal Eletrônica Manual de Orientação – Contribuinte NF-e
Pág. 56 / 216
#
Campo
Ele
Pai
Tipo
Ocor.
Tam.
Dec.
Descrição/Observação
DR01
retInutNFe
Raiz
-
-
-
-
TAG raiz da Resposta
DR02
versao
A
DR01
N
1-1
1-4
2
Versão do leiaute
DR03
infInut
G
DR01
-
1-1
-
Dados da resposta - TAG a ser assinada
DR04
Id
ID
DR03
C
0-1
17
Identificador da TAG a ser assinada, somente
precisa ser informado se a UF assinar a
resposta.
Em caso de assinatura da resposta pela
SEFAZ preencher o campo com o Nro do
Protocolo, precedido com o literal “ID”.
DR05
tpAmb
E
DR03
N
1-1
1
Identificação do Ambiente:
1 – Produção / 2 – Homologação
DR06
verAplic
E
DR03
C
1-1
1-20
Versão do Aplicativo que processou o pedido
de inutilização.
A versão deve ser iniciada com a sigla da UF
nos casos de WS próprio ou a sigla SCAN,
SVAN ou SVRS nos demais casos.
DR07
cStat
E
DR03
N
1-1
3
Código do status da resposta (vide item 5.1.1).
DR08
xMotivo
E
DR03
C
1-1
1-255
Descrição literal do status da resposta.
DR09
cUF
E
DR03
N
1-1
2
Código da UF que atendeu a solicitação
Os campos a seguir são obrigatórios no caso de homologação da inutilização cStat=102.
Os campos de dhRecbto e nProt não serão preenchidos em caso de erro
DR10
ano
E
DR03
N
0-1
2
Ano de inutilização da numeração
DR11
CNPJ
E
DR03
C
0-1
14
CNPJ do emitente
DR12
mod
E
DR03
N
0-1
2
Modelo da NF-e
DR13
serie
E
DR03
N
0-1
1-3
Série da NF-e
DR14
nNFIni
E
DR03
N
0-1
1-9
Número da NF-e inicial a ser inutilizada
DR15
nNFFin
E
DR03
N
0-1
1-9
Número da NF-e final a ser inutilizada
DR16
dhRecbto
E
DR03
D
0-1
-
Data e hora de processamento
Formato = AAAA-MM-DDTHH:MM:SS
Preenchido com data e hora da gravação no
Banco de Dados em caso de Confirmação.
Em caso de Rejeição, com data e hora do
recebimento do Pedido.
DR17
nProt
E
DR03
N
0-1
15
Número do Protocolo de Inutilização (vide item
5.6).
DR18
Signature
G
DR01
xml
0-1
-
Assinatura XML do grupo identificado pelo
atributo “Id”
A decisão de assinar a mensagem fica a
critério da UF interessada.
4.4.3 Descrição do Processo de Web Service
Este método será responsável por receber as solicitações referentes à inutilização de faixas
de numeração de notas fiscais eletrônicas. Ao receber a solicitação, a aplicação NFE realiza
o processamento da solicitação e devolve o resultado do processamento para o aplicativo
do transmissor.
A mensagem de pedido de inutilização de numeração de NF-e é um documento eletrônico e
deve ser assinado digitalmente pelo emitente da NF-e.
Deverão ser realizadas as validações e procedimentos que seguem.

Nota Fiscal Eletrônica Manual de Orientação – Contribuinte NF-e
Pág. 57 / 216
4.4.4 Validação do Certificado de Transmissão
Validação do Certificado Digital do Transmissor (protocolo SSL)
#
Regra de Validação
Crítica
Msg
Efeito
A01
Certificado de Transmissor Inválido:
- Certificado de Transmissor inexistente na mensagem
- Versão difere "3"
- Se informado, Basic Constraint de ser true (não pode ser Certificado
de AC)
- KeyUsage não define "Autenticação Cliente"
Obrig.
280
Rej.
A02
Validade do Certificado (data início e data fim)
Obrig.
281
Rej.
A03
Verifica a Cadeia de Certificação:
- Certificado da AC emissora não cadastrado na SEFAZ
- Certificado de AC revogado
- Certificado não assinado pela AC emissora do Certificado
Obrig.
283
Rej.
A04
LCR do Certificado de Transmissor
- Falta o endereço da LCR (CRL DistributionPoint)
- LCR indisponível
- LCR inválida
Obrig.
286
Rej.
A05
Certificado do Transmissor revogado
Obrig.
284
Rej.
A06
Certificado Raiz difere da "ICP-Brasil"
Obrig.
285
Rej.
A07
Falta a extensão de CNPJ no Certificado (OtherName -
OID=2.16.76.1.3.3)
Obrig.
282
Rej.
As validações de A01, A02, A03, A04 e A05 são realizadas pelo protocolo SSL e não
precisam ser implementadas. A validação A06 também pode ser realizada pelo protocolo
SSL, mas pode falhar se existirem outros certificados digitais de Autoridade Certificadora
Raiz que não sejam “ICP-Brasil” no repositório de certificados digitais do servidor de Web
Service da SEFAZ.
4.4.5 Validação Inicial da Mensagem no Web Service
Validação Inicial da Mensagem no Web Service
#
Regra de Validação
Aplic.
Msg
Efeito
B01
Tamanho do XML de Dados superior a 500 Kbytes
Obrig.
214
Rej.
B02
XML de Dados Mal Formado
Facult.
243
Rej.
B03
Verifica se o Serviço está Paralisado Momentaneamente
Obrig.
108
Rej.
B04
Verifica se o Serviço está Paralisado sem Previsão
Obrig.
109
Rej.
A mensagem será descartada se o tamanho exceder o limite previsto (500 KB) A aplicação
do contribuinte não poderá permitir a geração de mensagem com tamanho superior a 500
KB. Caso isto ocorra, a conexão poderá ser interrompida sem mensagem de erro se o
controle do tamanho da mensagem for implementado por configurações do ambiente de
rede da SEFAZ (ex.: controle no firewall). No caso do controle de tamanho ser
implementado por aplicativo teremos a devolução da mensagem de erro 214.
As unidades federadas que mantêm o Web Service disponível, mesmo quando o serviço
estiver paralisado, deverão implementar as verificações 108 e 109. Estas validações
poderão ser dispensadas se o Web Service não ficar disponível quando o serviço estiver
paralisado.

Nota Fiscal Eletrônica Manual de Orientação – Contribuinte NF-e
Pág. 58 / 216
4.4.6 Validação das informações de controle da chamada ao Web Service
Validação das informações de controle da chamada ao Web Service
#
Regra de Validação
Aplic.
Msg
Efeito
C01
Elemento nfeCabecMsg inexistente no SOAP Header
Facult.
242
Rej.
C02
Campo cUF inexistente no elemento nfeCabecMsg do SOAP Header
Obrig.
409
Rej.
C03
Verificar se a UF informada no campo cUF é atendida pelo Web Service
Obrig.
410
Rej.
C04
Campo versaoDados inexistente no elemento nfeCabecMsg do SOAP
Header
Obrig.
411
Rej.
C05
Versão dos Dados informada é superior à versão vigente
Facult.
238
Rej.
C06
Versão dos Dados não suportada
Obrig.
239
Rej.
A informação da versão do leiaute da mensagem e a UF de origem do emissor da NF-e
constam no elemento nfeCabecMsg do SOAP Header (para maiores detalhes vide item
3.4.1).
A aplicação deverá validar os campos cUF e versaoDados, rejeitando a mensagem recebida
em caso de informações inexistentes ou inválidas.
O campo versaoDados contém a versão do Schema XML da mensagem contida na área de
dados que será utilizado pelo Web Service.
4.4.7 Validação da Área de Dados
4.4.7.1 Validação da Forma da Área de Dados
Validação da Mensagem do Pedido de Inutilização de numeração de NF-e.
#
Regra de Validação
Aplic.
Msg
Efeito
D01
Verifica Schema XML da Área de Dados
Obrig.
215
Rej.
D01a
Em caso de Falha de Schema, verificar se existe a tag raiz esperada
para mensagem
Facul.
516
Rej.
D01b
Em caso de Falha de Schema, verificar se existe o atributo versao
para a tag raiz da mensagem
Facul.
517
Rej.
D01c
Em caso de Falha de Schema, verificar se o conteúdo do atributo
versao difere do conteúdo da versaoDados informado no
SOAPHeader
Facul.
545
Rej.
D01d
Verifica a existência de qualquer namespace diverso do namespace
padrão da NF-e (http://www.portalfiscal.inf.br/nfe)
Facul.
587
Rej.
D01e
Verifica a existência de caracteres de edição no início ou fim da
mensagem ou entre as tags
Facul.
588
Rej.
D02
Verifica o uso de prefixo no namespace
Obrig.
404
Rej.
D03
XML utiliza codificação diferente de UTF-8
Obrig.
402
Rej.
As validações D01a, D01b e D01c são de aplicação facultativa e podem ser aplicadas
sucessivamente quando ocorrer falha na validação D01 e a SEFAZ entender oportuno
informar a divergência entre a versão informada no SOAP Header e a versão da mensagem
XML.

Nota Fiscal Eletrônica Manual de Orientação – Contribuinte NF-e
Pág. 59 / 216
4.4.7.2 Validação do Certificado Digital utilizado na Assinatura
Validação do Certificado Digital utilizado na Assinatura Digital
#
Regra de Validação
Aplic.
Msg
Efeito
E01
Certificado de Assinatura inválido:
- Certificado de Assinatura inexistente na mensagem (*validado
também pelo Schema)
- Versão difere "3"
- Se informado, Basic Constraint deve ser true (não pode ser
Certificado de AC)
- KeyUsage não define "Assinatura Digital" e “Não Recusa”
Obrig.
290
Rej.
E02
Validade do Certificado (data início e data fim)
Obrig.
291
Rej.
E03
Falta a extensão de CNPJ no Certificado (OtherName -
OID=2.16.76.1.3.3)
Obrig.
292
Rej.
E04
Verifica Cadeia de Certificação:
- Certificado da AC emissora não cadastrado na SEFAZ
- Certificado de AC revogado
- Certificado não assinado pela AC emissora do Certificado
Obrig.
293
Rej.
E05
LCR do Certificado de Assinatura:
- Falta o endereço da LCR (CRLDistributionPoint)
- Erro no acesso a LCR
Obrig.
296
Rej.
E06
Certificado de Assinatura revogado
Obrig.
294
Rej.
E07
Certificado Raiz difere da “ICP-Brasil”
Obrig.
295
Rej.
4.4.7.3 Validação da Assinatura Digital
Validação da Assinatura Digital
#
Regra de Validação
Aplic.
Msg
Efeito
F01
Assinatura difere do padrão do Sistema:
- Não assinado o atributo "Id" (falta "Reference URI" na assinatura)
(*validado também pelo Schema)
- Faltam os "Transform Algorithm" previstos na assinatura ("C14N" e
"Enveloped")
Estas validações são implementadas pelo Schema XML da Signature
Obrig.
298
Rej.
F02
Valor da assinatura (SignatureValue) difere do valor calculado
Obrig.
297
Rej.
F03
CNPJ-Base do Emitente difere do CNPJ-Base do Certificado Digital
Obrig.
213
Rej.
4.4.7.4 Validação das Regras de Negócio da Inutilização de numeração de NF-e
Pedido de Inutilização de numeração de NF-e – Regras de Negócios
#
Regra de Validação
Aplic.
Msg
Efeito
I01
Tipo do ambiente da NF-e difere do ambiente do Web Service
Obrig.
252
Rej.
I02
UF do Pedido de inutilização difere da UF do Web Service
Obrig.
250
Rej
I02a
Na SEFAZ ou SEFAZ VIRTUAL:
– Série da NF-e difere da faixa de 0-889
Obrig.
266
Rej
I02a1
No SCAN:
– Série da NF-e difere da faixa de 900-999
Obrig.
554
Rej
I02b
Ano da Inutilização não pode ser superior ao Ano atual
Obrig.
453
Rej.
I02c
Ano da inutilização não pode ser inferior a 2006
Obrig.
454
Rej.
I03
Número da Faixa Inicial maior do que o número Final
Obrig.
224
Rej

Nota Fiscal Eletrônica Manual de Orientação – Contribuinte NF-e
Pág. 60 / 216
Pedido de Inutilização de numeração de NF-e – Regras de Negócios
#
Regra de Validação
Aplic.
Msg
Efeito
I04
Quantidade máxima de numeração a inutilizar ultrapassa o limite
(1.000 números)
Obrig.
201
Rej
I04.a
Campo Id inválido: conteúdo informado difere da concatenação dos
campos correspondentes
Obrig.
502
Rej.
I05
Acesso Cadastro Contribuinte:
- Verificar Emitente não autorizado a emitir NF-e
Obrig.
203
Rej
I06
- Verificar Situação Fiscal irregular do Emitente
Obrig.
240
Rej
I07
Acesso BD NFE-Inutilização (Chave: Ano, CNPJ Emit, Modelo, Série,
nNFIni, nNFFin):
- Verificar se já existe um Pedido de inutilização igual (NT 2011/004)
Obrig.
563
Rej
I07a
- Verificar se algum Nro da Faixa de Inutilização atual pertence a uma
faixa anterior
Obrig.
256
Rej
I08
Acesso BD NFE (Chave: Ano, CNPJ Emit, Modelo, Série, Nro):
- Verificar se existe NF-e utilizada na faixa de inutilização solicitada
Obrig.
241
Rej
Para cada inutilização de numeração de NF-e homologada é criado um novo protocolo de
status para NF-e, com a atribuição de um número de protocolo único (vide item 5.6).
4.4.8 Final do Processamento
No caso de homologação da Inutilização retornar o cStat = 102.

Nota Fiscal Eletrônica Manual de Orientação – Contribuinte NF-e
Pág. 61 / 216
4.5 Web Service – NfeConsulta2 Protocolo
Função: serviço destinado ao atendimento de solicitações de consulta da situação atual da
NF-e na Base de Dados do Portal da Secretaria de Fazenda Estadual.
Processo: síncrono.
Método: nfeConsultaNF2
4.5.1 Leiaute Mensagem de Entrada
Entrada: Estrutura XML contendo a chave de acesso da NF-e.
A versão 2.00 do Web Service será oferecida enquanto a CC-e - Carta de Correção
eletrônica não for obrigatória.
A versão 2.01 do Web Service que possibilita a consulta dos eventos deve ser
disponbilizada pelas SEFAZ que oferecem a CC-e - Carta de Correção eletrônica.
Schema XML: consSitNFe_v2.00.xsd (versão 2.00)
#
Campo
Ele
Pai
Tipo
Ocor.
Tam.
Dec.
Descrição/Observação
EP01
consSitNFe
Raiz
-
-
-
-
TAG raiz
EP02
versao
A
EP01
N
1-1
1-4
2
Versão do leiaute
EP03
tpAmb
E
EP01
N
1-1
1
Identificação do Ambiente:
1 – Produção / 2 - Homologação
EP04
xServ
E
EP01
C
1-1
9
Serviço solicitado
„CONSULTAR‟
EP05
chNFe
E
EP01
N
1-1
44
Chave de Acesso da NF-e.
Schema XML: consSitNFe_v2.01.xsd (versão 2.01)
#
Campo
Ele
Pai
Tipo
Ocor.
Tam.
Dec.
Descrição/Observação
EP01
consSitNFe
Raiz
-
-
-
-
TAG raiz
EP02
versao
A
EP01
N
1-1
1-4
2
Versão do leiaute
EP03
tpAmb
E
EP01
N
1-1
1
Identificação do Ambiente:
1 – Produção / 2 - Homologação
EP04
xServ
E
EP01
C
1-1
9
Serviço solicitado
„CONSULTAR‟
EP05
chNFe
E
EP01
N
1-1
44
Chave de Acesso da NF-e.
Consulta situação atual da NF-e
Ret
Contribuinte
Client NFe
Secretaria de Fazenda Estadual
Aplicação NF-e
Consulta NF-e
Consulta NF-e
Retorno
nfeConsultaNF
Web Service:
NfeConsulta Proc.

Nota Fiscal Eletrônica Manual de Orientação – Contribuinte NF-e
Pág. 62 / 216
4.5.2 Leiaute Mensagem de Retorno
Retorno: Estrutura XML contendo a mensagem do resultado da consulta de protocolo:
Schema XML: retConsSitNFe_v2.00.xsd (versão 2.00)
#
Campo
Ele
Pai
Tipo
Ocor.
Tam.
Dec.
Descrição/Observação
ER01
retConsSitNFe
Raiz
-
-
-
-
TAG raiz da Resposta
ER02
versao
A
ER01
N
1-1
1-4
2
Versão do leiaute
ER03
tpAmb
E
ER01
N
1-1
1
Identificação do Ambiente:
1 – Produção / 2 – Homologação
ER04
verAplic
E
ER01
C
1-1
1-20
Versão do Aplicativo que processou a consulta.
A versão deve ser iniciada com a sigla da UF
nos casos de WS próprio ou a sigla SCAN,
SVAN ou SVRS nos demais casos.
ER05
cStat
E
ER01
N
1-1
3
Código do status da resposta.
ER06
xMotivo
E
ER01
C
1-1
1-255
Descrição literal do status da resposta.
ER07
cUF
E
ER01
N
1-1
2
Código da UF que atendeu a solicitação.
EP07a
chNFe
E
ER01
N
1-1
44
Chave de Acesso da NF-e consultada.
ER08
protNFe
G
ER01
xml
0-1
-
Protocolo de autorização ou denegação de uso
do NF-e (vide item 4.2.2).
Informar se localizado uma NF-e com cStat =
100 (uso autorizado) ou 110 (uso denegado).
ER09
retCancNFe
G
ER01
xml
0-1
-
Protocolo de homologação de cancelamento
de NF-e (vide item 4.3.2).
Informar se localizado uma NF-e com cStat =
101 (cancelado).
Schema XML: retConsSitNFe_v2.01.xsd (versão 2.01)
#
Campo
Ele
Pai
Tipo
Ocor.
Tam.
Dec.
Descrição/Observação
ER01
retConsSitNFe
Raiz
-
-
-
-
TAG raiz da Resposta
ER02
versao
A
ER01
N
1-1
1-4
2
Versão do leiaute
ER03
tpAmb
E
ER01
N
1-1
1
Identificação do Ambiente:
1 – Produção / 2 – Homologação
ER04
verAplic
E
ER01
C
1-1
1-20
Versão do Aplicativo que processou a consulta.
A versão deve ser iniciada com a sigla da UF
nos casos de WS próprio ou a sigla SCAN,
SVAN ou SVRS nos demais casos.
ER05
cStat
E
ER01
N
1-1
3
Código do status da resposta.
ER06
xMotivo
E
ER01
C
1-1
1-255
Descrição literal do status da resposta.
ER07
cUF
E
ER01
N
1-1
2
Código da UF que atendeu a solicitação.
EP07a
chNFe
E
ER01
N
1-1
44
Chave de Acesso da NF-e consultada.
ER08
protNFe
G
ER01
xml
0-1
-
Protocolo de autorização ou denegação de uso
da NF-e (vide item 4.2.2).
Informar se localizado uma NF-e com cStat =
100 (uso autorizado) ou 110 (uso denegado).
ER09
retCancNFe
G
ER01
xml
0-1
-
Protocolo de homologação de cancelamento
de NF-e (vide item 4.3.2).
Informar se localizado uma NF-e com cStat =
101 (cancelado).
ER10
procEventoNFe
G
ER01
xml
0-N
-
Informação do evento e respectivo Protocolo
de registro de Evento

Nota Fiscal Eletrônica Manual de Orientação – Contribuinte NF-e
Pág. 63 / 216
4.5.3 Descrição do Processo de Web Service
Este método será responsável por receber as solicitações referentes à consulta de situação
de notas fiscais eletrônicas enviadas para as Secretarias de Fazendas Estaduais. Seu
acesso é permitido apenas pela chave única de identificação da nota fiscal.
O aplicativo do contribuinte envia a solicitação para o Web Service da Secretaria de
Fazenda Estadual. Ao receber a solicitação a aplicação do Portal da Secretaria de Fazenda
Estadual processará a solicitação de consulta, validando a Chave de Acesso da NF-e, e
retornará mensagem contendo a situação atual da NF-e na Base de Dados.
Deverão ser realizadas as validações e procedimentos que seguem.
4.5.4 Validação do Certificado de Transmissão
Validação do Certificado Digital do Transmissor (protocolo SSL)
#
Regra de Validação
Crítica
Msg
Efeito
A01
Certificado de Transmissor Inválido:
- Certificado de Transmissor inexistente na mensagem
- Versão difere "3"
- Se informado, Basic Constraint de ser true (não pode ser Certificado
de AC)
- KeyUsage não define "Autenticação Cliente"
Obrig.
280
Rej.
A02
Validade do Certificado (data início e data fim)
Obrig.
281
Rej.
A03
Verifica a Cadeia de Certificação:
- Certificado da AC emissora não cadastrado na SEFAZ
- Certificado de AC revogado
- Certificado não assinado pela AC emissora do Certificado
Obrig.
283
Rej.
A04
LCR do Certificado de Transmissor
- Falta o endereço da LCR (CRL DistributionPoint)
- LCR indisponível
- LCR inválida
Obrig.
286
Rej.
A05
Certificado do Transmissor revogado
Obrig.
284
Rej.
A06
Certificado Raiz difere da "ICP-Brasil"
Obrig.
285
Rej.
A07
Falta a extensão de CNPJ no Certificado (OtherName -
OID=2.16.76.1.3.3)
Obrig.
282
Rej.
As validações de A01, A02, A03, A04 e A05 são realizadas pelo protocolo SSL e não
precisam ser implementadas. A validação A06 também pode ser realizada pelo protocolo
SSL, mas pode falhar se existirem outros certificados digitais de Autoridade Certificadora
Raiz que não sejam “ICP-Brasil” no repositório de certificados digitais do servidor de Web
Service da SEFAZ.
4.5.5 Validação Inicial da Mensagem no Web Service
Validação Inicial da Mensagem no Web Service
#
Regra de Validação
Aplic.
Msg
Efeito
B01
Tamanho do XML de Dados superior a 500 Kbytes
Obrig.
214
Rej.
B02
XML de Dados Mal Formado
Facult.
243
Rej.
B03
Verifica se o Serviço está Paralisado Momentaneamente
Obrig.
108
Rej.
B04
Verifica se o Serviço está Paralisado sem Previsão
Obrig.
109
Rej.
A mensagem será descartada se o tamanho exceder o limite previsto (500 KB) A aplicação
do contribuinte não poderá permitir a geração de mensagem com tamanho superior a 500

Nota Fiscal Eletrônica Manual de Orientação – Contribuinte NF-e
Pág. 64 / 216
KB. Caso isto ocorra, a conexão poderá ser interrompida sem mensagem de erro se o
controle do tamanho da mensagem for implementado por configurações do ambiente de
rede da SEFAZ (ex.: controle no firewall). No caso do controle de tamanho ser
implementado por aplicativo teremos a devolução da mensagem de erro 214.
As unidades federadas que mantêm o Web Service disponível, mesmo quando o serviço
estiver paralisado, deverão implementar as verificações 108 e 109. Estas validações
poderão ser dispensadas se o Web Service não ficar disponível quando o serviço estiver
paralisado.
4.5.6 Validação das informações de controle da chamada ao Web Service
Validação das informações de controle da chamada ao Web Service
#
Regra de Validação
Aplic.
Msg
Efeito
C01
Elemento nfeCabecMsg inexistente no SOAP Header
Facult.
242
Rej.
C02
Campo cUF inexistente no elemento nfeCabecMsg do SOAP Header
Obrig.
409
Rej.
C03
Verificar se a UF informada no campo cUF é atendida pelo Web Service
Obrig.
410
Rej.
C04
Campo versaoDados inexistente no elemento nfeCabecMsg do SOAP
Header
Obrig.
411
Rej.
C05
Versão dos Dados informada é superior à versão vigente
Facult.
238
Rej.
C06
Versão dos Dados não suportada
Obrig.
239
Rej.
A informação da versão do leiaute da mensagem e a UF de origem do emissor da NF-e
constam no elemento nfeCabecMsg do SOAP Header (para maiores detalhes vide item
3.4.1).
A aplicação deverá validar os campos cUF e versaoDados, rejeitando a mensagem recebida
em caso de informações inexistentes ou inválidas.
O campo versaoDados contém a versão do Schema XML da mensagem contida na área de
dados que será utilizado pelo Web Service.
4.5.7 Validação da Área de Dados
4.5.7.1 Validação da Forma da Área de Dados
Validação da Mensagem do Pedido de Consulta de situação de NF-e.
#
Regra de Validação
Aplic.
Msg
Efeito
D01
Verifica Schema XML da Área de Dados
Obrig.
215
Rej.
D01a
Em caso de Falha de Schema, verificar se existe a tag raiz esperada
para mensagem
Facult.
516
Rej.
D01b
Em caso de Falha de Schema, verificar se existe o atributo versao
para a tag raiz da mensagem
Facult.
517
Rej.
D01c
Em caso de Falha de Schema, verificar se o conteúdo do atributo
versao difere do conteúdo da versaoDados informado no
SOAPHeader
Facult.
545
Rej.
D01d
Verifica a existência de qualquer namespace diverso do namespace
padrão da NF-e (http://www.portalfiscal.inf.br/nfe)
Facult.
587
Rej.
D01e
Verifica a existência de caracteres de edição no início ou fim da
mensagem ou entre as tags
Facult.
588
Rej.
D02
Verifica o uso de prefixo no namespace
Obrig.
404
Rej.
D03
XML utiliza codificação diferente de UTF-8
Obrig.
402
Rej.

Nota Fiscal Eletrônica Manual de Orientação – Contribuinte NF-e
Pág. 65 / 216
As validações D01a, D01b e D01c são de aplicação facultativa e podem ser aplicadas
sucessivamente quando ocorrer falha na validação D01 e a SEFAZ entender oportuno
informar a divergência entre a versão informada no SOAP Header e a versão da mensagem
XML.
4.5.7.2 Validação das Regras de Negócios da Consulta a NF-e
A seguir são realizadas as seguintes validações:
Validação do Pedido de Consulta de situação de NF-e – Regras de Negócios
#
Regra de Validação
Aplic.
Msg
Efeito
J01
Tipo do ambiente da NF-e difere do ambiente do Web Service
Obrig.
252
Rej.
J02
UF da Chave de Acesso difere da UF do Web Service
Obrig.
226
Rej.
J02a
Chave de Acesso com dígito verificador inválido (NT 2011/004)
Obrig.
236
Rej.
J02b
Chave de Acesso inválida (Código UF inválido) (NT 2011/004)
Obrig.
614
Rej.
J02c
Chave de Acesso inválida (Ano < 05 ou Ano maior que Ano corrente)
(NT 2011/004)
Obrig.
615
Rej.
J02d
Chave de Acesso inválida (Mês < 1 ou Mês > 12) (NT 2011/004)
Obrig.
616
Rej.
J02e
Chave de Acesso inválida (CNPJ zerado ou dígito inválido) (NT
2011/004)
Obrig.
617
Rej.
J02f
Chave de Acesso inválida (modelo diferente de 55) (NT 2011/004)
Obrig.
618
Rej.
J02g
Chave de Acesso inválida (número NF = 0) (NT 2011/004)
Obrig.
619
Rej.
J03
Acesso BD NFE (Chave: CNPJ Emit, Modelo, Série, Nro):
- Verificar se NF-e não existe
Obrig.
217
Rej.
J04
- Verificar se campo “Código Numérico” informado na Chave de
Acesso é diferente do existente no BD
Se o CNPJ base do titular do certificado digital utilizado na
transmissão da consulta for igual ao CNPJ base do emissor ou do
destinatário da NF-e, a mensagem de erro será complementada com
a Chave de Acesso da NF-e existente no BD (NT 2010/007).
A chave de acesso também poderá ser disponibilizada nos casos em
que o CNPJ base do titular do certificado digital utilizado na
transmissão da consulta seja igual ao CNPJ base do transmissor da
NF-e, nas UF que tenham esta informação (NT 2010/007).
Obrig.
562
Rej.
J05
- Verificar se campo MM (mês) informado na Chave de Acesso
é diferente do existente no BD
Obrig.
561
Rej.
J06
Chave de Acesso difere da existente em BD (NT 2011/004)
Obrig.
620
Rej.
4.5.8 Final do Processamento
O processamento do pedido de consulta de status de NF-e pode resultar em uma
mensagem de erro ou retornar a situação atual da NF-e consultada.
No caso de localização da NF-e retornar o cStat com os valores “100-Autorizado o Uso”,
“101-Cancelamento de NF-e Homologado” ou “110-Uso Denegado”.

Nota Fiscal Eletrônica Manual de Orientação – Contribuinte NF-e
Pág. 66 / 216
4.6 Web Service – NfeStatusServico2
Função: serviço destinado à consulta do status do serviço prestado pelo Portal da
Secretaria de Fazenda Estadual.
Processo: síncrono.
Método: nfeStatusServicoNF2
4.6.1 Leiaute Mensagem de Entrada
Entrada: Estrutura XML para a consulta do status do serviço.
Schema XML: consStatServ_v2.00.xsd
#
Campo
Ele
Pai
Tipo
Ocor.
Tam.
Dec.
Descrição/Observação
FP01
consStatServ
Raiz
-
-
-
-
TAG raiz
FP02
versao
A
FP01
N
1-1
1-4
2
Versão do leiaute
FP03
tpAmb
E
FP01
N
1-1
1
Identificação do Ambiente:
1 – Produção / 2 - Homologação
FP04
cUF
E
FP01
N
1-1
2
Código da UF consultada
FP05
xServ
E
FP01
C
1-1
6
Serviço solicitado
„STATUS‟
4.6.2 Leiaute Mensagem de Retorno
Retorno: Estrutura XML contendo a mensagem do resultado da consulta do status do
serviço:
Schema XML: retConsStatServ_v2.00.xsd
#
Campo
Ele
Pai
Tipo
Ocor.
Tam.
Dec.
Descrição/Observação
FR01
retConsStatServ
Raiz
-
-
-
-
TAG raiz da Resposta
FR02
versao
A
FR01
N
1-1
1-4
2
Versão do leiaute
FR03
tpAmb
E
FR01
N
1-1
1
Identificação do Ambiente:
1 – Produção / 2 - Homologação
FR04
verAplic
E
FR01
C
1-1
1-20
Versão do Aplicativo que processou a consulta.
A versão deve ser iniciada com a sigla da UF
nos casos de WS próprio ou a sigla SCAN,
SVAN ou SVRS nos demais casos.
FR05
cStat
E
FR01
N
1-1
3
Código do status da resposta.
FR06
xMotivo
E
FR01
C
1-1
1-60
Descrição literal do status da resposta.
FR07
cUF
E
FR01
N
1-1
2
Código da UF que atendeu a solicitação
Consulta Status do Serviço
Ret
Contribuinte
Client NFe
Secretaria de Fazenda Estadual
Aplicação NF-e
Consulta Status
Consulta Status
Retorno
nfeStatusServicoNF
Web Service:
NfeStatusServico Proc.

Nota Fiscal Eletrônica Manual de Orientação – Contribuinte NF-e
Pág. 67 / 216
#
Campo
Ele
Pai
Tipo
Ocor.
Tam.
Dec.
Descrição/Observação
FR08
dhRecbto
E
FR01
D
1-1
-
Data e hora de recebimento
Formato = AAAA-MM-DDTHH:MM:SS
Preenchido com data e hora do recebimento
do Pedido.
FR09
tMed
E
FR01
N
0-1
1-4
Tempo médio de resposta do serviço (em
segundos) dos últimos 5 minutos (item 5.7).
FR10
dhRetorno
E
FR01
D
0-1
-
Preencher com data e hora previstas para o
retorno do Web Service, no formato AAA-MM-
DDTHH:MM:SS
FR11
xObs
E
FR01
C
0-1
1-255
Informações adicionais para o Contribuinte
4.6.3 Descrição do Processo de Web Service
Este método será responsável por receber as solicitações referentes à consulta do status do
serviço do Portal da Secretaria de Fazenda Estadual.
O aplicativo do contribuinte envia a solicitação para o Web Service da Secretaria de
Fazenda Estadual. Ao receber a solicitação a aplicação do Portal da Secretaria de Fazenda
Estadual processará a solicitação de consulta, e retornará mensagem contendo a status do
serviço.
As Empresas que construírem um aplicativo que se mantenha em "loop" permanente de
consulta a este Web Service, devem aguardar um tempo mínimo de 3 minutos entre cada
consulta, evitando sobrecarregar desnecessariamente os servidores da SEFAZ.
Deverão ser realizadas as validações e procedimentos que seguem.
4.6.4 Validação do Certificado de Transmissão
Validação do Certificado Digital do Transmissor (protocolo SSL)
#
Regra de Validação
Crítica
Msg
Efeito
A01
Certificado de Transmissor Inválido:
- Certificado de Transmissor inexistente na mensagem
- Versão difere "3"
- Se informado, Basic Constraint de ser true (não pode ser Certificado
de AC)
- KeyUsage não define "Autenticação Cliente"
Obrig.
280
Rej.
A02
Validade do Certificado (data início e data fim)
Obrig.
281
Rej.
A03
Verifica a Cadeia de Certificação:
- Certificado da AC emissora não cadastrado na SEFAZ
- Certificado de AC revogado
- Certificado não assinado pela AC emissora do Certificado
Obrig.
283
Rej.
A04
LCR do Certificado de Transmissor
- Falta o endereço da LCR (CRL DistributionPoint)
- LCR indisponível
- LCR inválida
Obrig.
286
Rej.
A05
Certificado do Transmissor revogado
Obrig.
284
Rej.
A06
Certificado Raiz difere da "ICP-Brasil"
Obrig.
285
Rej.
A07
Falta a extensão de CNPJ no Certificado (OtherName -
OID=2.16.76.1.3.3)
Obrig.
282
Rej.
As validações de A01, A02, A03, A04 e A05 são realizadas pelo protocolo SSL e não
precisam ser implementadas. A validação A06 também pode ser realizada pelo protocolo
SSL, mas pode falhar se existirem outros certificados digitais de Autoridade Certificadora
Raiz que não sejam “ICP-Brasil” no repositório de certificados digitais do servidor de Web
Service da SEFAZ.

Nota Fiscal Eletrônica Manual de Orientação – Contribuinte NF-e
Pág. 68 / 216
4.6.5 Validação Inicial da Mensagem no Web Service
Validação Inicial da Mensagem no Web Service
#
Regra de Validação
Aplic.
Msg
Efeito
B01
Tamanho do XML de Dados superior a 500 Kbytes
Obrig.
214
Rej.
B02
XML de Dados Mal Formado
Facult.
243
Rej.
B03
Verifica se o Serviço está Paralisado Momentaneamente
Obrig.
108
Rej.
B04
Verifica se o Serviço está Paralisado sem Previsão
Obrig.
109
Rej.
A mensagem será descartada se o tamanho exceder o limite previsto (500 KB) A aplicação
do contribuinte não poderá permitir a geração de mensagem com tamanho superior a 500
KB. Caso isto ocorra, a conexão poderá ser interrompida sem mensagem de erro se o
controle do tamanho da mensagem for implementado por configurações do ambiente de
rede da SEFAZ (ex.: controle no firewall). No caso do controle de tamanho ser
implementado por aplicativo teremos a devolução da mensagem de erro 214.
As unidades federadas que mantêm o Web Service disponível, mesmo quando o serviço
estiver paralisado, deverão implementar as verificações 108 e 109. Estas validações
poderão ser dispensadas se o Web Service não ficar disponível quando o serviço estiver
paralisado.
4.6.6 Validação das informações de controle da chamada ao Web Service
Validação das informações de controle da chamada ao Web Service
#
Regra de Validação
Aplic.
Msg
Efeito
C01
Elemento nfeCabecMsg inexistente no SOAP Header
Facult.
242
Rej.
C02
Campo cUF inexistente no elemento nfeCabecMsg do SOAP Header
Obrig.
409
Rej.
C03
Verificar se a UF informada no campo cUF é atendida pelo Web Service
Obrig.
410
Rej.
C04
Campo versaoDados inexistente no elemento nfeCabecMsg do SOAP
Header
Obrig.
411
Rej.
C05
Versão dos Dados informada é superior à versão vigente
Facult.
238
Rej.
C06
Versão dos Dados não suportada
Obrig.
239
Rej.
A informação da versão do leiaute da mensagem e a UF de origem do emissor da NF-e
constam no elemento nfeCabecMsg do SOAP Header (para maiores detalhes vide item
3.4.1).
A aplicação deverá validar os campos cUF e versaoDados, rejeitando a mensagem recebida
em caso de informações inexistentes ou inválidas.
O campo versaoDados contém a versão do Schema XML da mensagem contida na área de
dados que será utilizado pelo Web Service.
4.6.7 Validação da Área de Dados
4.6.7.1 Validação da Forma da Área de Dados
Validação da Mensagem da Consulta de Status de Serviço
#
Regra de Validação
Aplic.
Msg
Efeito
D01
Verifica Schema XML da Área de Dados
Obrig.
215
Rej.
D01a
Em caso de Falha de Schema, verificar se existe a tag raiz esperada
para mensagem
Facul.
516
Rej.
D01b
Em caso de Falha de Schema, verificar se existe o atributo versao
para a tag raiz da mensagem
Facul.
517
Rej.

Nota Fiscal Eletrônica Manual de Orientação – Contribuinte NF-e
Pág. 69 / 216
Validação da Mensagem da Consulta de Status de Serviço
#
Regra de Validação
Aplic.
Msg
Efeito
D01c
Em caso de Falha de Schema, verificar se o conteúdo do atributo
versao difere do conteúdo da versaoDados informado no
SOAPHeader
Facul.
545
Rej.
D01d
Verifica a existência de qualquer namespace diverso do namespace
padrão da NF-e (http://www.portalfiscal.inf.br/nfe)
Facul.
587
Rej.
D01e
Verifica a existência de caracteres de edição no início ou fim da
mensagem ou entre as tags
Facul.
588
Rej.
D02
Verifica o uso de prefixo no namespace
Obrig.
404
Rej.
D03
XML utiliza codificação diferente de UTF-8
Obrig.
402
Rej.
As validações D01a, D01b e D01c são de aplicação facultativa e podem ser aplicadas
sucessivamente quando ocorrer falha na validação D01 e a SEFAZ entender oportuno
informar a divergência entre a versão informada no SOAP Header e a versão da mensagem
XML.
4.6.7.2 Validação das Regras de Negócios da Consulta Status de Serviço da NF-e
Validação do Pedido de Consulta de Status de Serviço – Regras de Negócios
#
Regra de Validação
Aplic.
Msg
Efeito
K01
Tipo do ambiente da NF-e difere do ambiente do Web Service
Obrig.
252
Rej.
K02
Código da UF consultada difere da UF do Web Service
Obrig.
289
Rej.
K03
Verifica se o Servidor de Processamento está Paralisado
Momentaneamente
Obrig.
108
-
K04
Verifica se o Servidor de Processamento está Paralisado sem
Previsão
Obrig.
109
-
4.6.8 Final do Processamento
O processamento do pedido de consulta de status de Serviço pode resultar em uma
mensagem de erro ou retornar a situação atual do Servidor de Processamento, códigos de
situação “107-Serviço em Operação”, “108-Serviço Paralisado Temporariamente” e “109-
Serviço Paralisado sem Previsão”. A critério da UF o campo xObs pode ser utilizado para
fornecer maiores informações ao contribuinte, como por exemplo: “manutenção
programada”, “modificação de versão do aplicativo”, “previsão de retorno”, etc.

Nota Fiscal Eletrônica Manual de Orientação – Contribuinte NF-e
Pág. 70 / 216
4.7 Web Service – CadConsultaCadastro2
Função: Serviço para consultar o cadastro de contribuintes do ICMS da unidade federada.
Processo: síncrono.
Método: consultaCadastro2
4.7.1 Leiaute da Mensagem de Entrada
Entrada: Estrutura XML para consulta ao cadastro de contribuintes ICMS.
Schema XML: consCad_v2.00.xsd
#
Campo
Ele
Pai
Tipo
Ocor.
Tam.
Dec.
Descrição /
Observações
GP01
ConsCad
Raiz
-
-
-
-
-
TAG raiz da solicitação
GP02
versao
A
GP01
N
1-1
1-4
2
Versão do leiaute
GP03
infCons
G
GP01
-
1-1
-
-
Dados da consulta
GP04
xServ
E
GP03
C
1-1
8
Serviço solicitado
„CONS-CAD‟
GP05
UF
E
GP03
C
1-1
2
Sigla da UF consultada,
informar 'SU' para
SUFRAMA.
GP06
IE
CE
GP03
C
1-1
2-14
Inscrição estadual do
contribuinte
GP07
CNPJ
CE
GP03
N
1-1
3-14
CNPJ do contribuinte
GP08
CPF
CE
GP03
N
1-1
3-11
-
CPF do contribuinte
4.7.2 Leiaute da Mensagem de Retorno
Retorno: Estrutura XML com o retorno da consulta ao cadastro de contribuintes do ICMS.
Schema XML: retConsCad_v2.00.xsd
#
Campo
Ele
Pai
Tipo
Ocor.
Tam.
Dec.
Descrição /
Observações
GR01
retConsCad
Raiz
-
-
-
-
-
TAG raiz da solicitação
GR02
versao
A
GR01
N
1-1
1-4
2
Versão do leiaute
GR03
infCons
G
GR01
-
1-1
-
-
Dados da consulta
GR04
verAplic
E
GR03
C
1-1
1-20
Versão do Aplicativo que
processou a consulta.
A versão deve ser
iniciada com a sigla da
UF nos casos de WS
próprio ou a sigla SCAN,
SVAN ou SVRS nos
demais casos.
Contribuinte
Client NFe
Secretaria de Fazenda Estadual
Cadastro de
Contribuintes
Consulta
Consulta Cadastro
Consulta Cadastro
Retorno
consultaCadastro
Web Service
:
CadConsultaCadastro
Re
t
Proc
.

Nota Fiscal Eletrônica Manual de Orientação – Contribuinte NF-e
Pág. 71 / 216
#
Campo
Ele
Pai
Tipo
Ocor.
Tam.
Dec.
Descrição /
Observações
GR05
cStat
E
GR03
N
1-1
3
Código do status da
resposta.
GR06
xMotivo
E
GR03
C
1-1
1-255
Descrição do Status da
resposta.
GR06a
UF
E
GP03
C
1-1
2
Sigla da UF consultada.
GR06b
IE
CE
GP03
C
1-1
2-14
Inscrição estadual
consultada
GR06c
CNPJ
CE
GP03
N
1-1
3-14
CNPJ consultado
GR06d
CPF
CE
GP03
N
1-1
3-11
-
CPF consultado
GR06e
dhCons
E
GR03
D
1-1
Data e hora de
processamento da
consulta
Formato = AAAA-MM-
DDTHH:MM:SS
GR06f
cUF
E
GR03
N
1-1
2
Código da UF que
atendeu a solicitação.
GR07
infCad
G
GR03
-
0-N
-
-
Dados da situação
cadastral
Esta estrutura existe
somente para as
consultas realizadas com
sucesso cStat=111, com
possibilidade de
múltiplas ocorrências
(Ex.: consulta por IE de
contribuinte com
Inscrição Única - retorno
de todos os
estabelecimentos do
contribuinte).
GR08
IE
E
GR07
C
1-1
2-14
Inscrição estadual do
contribuinte
GR09
CNPJ
CE
GR07
N
1-1
3-14
CNPJ do contribuinte
GR10
CPF
CE
GR07
N
1-1
3-11
CPF em caso de pessoa
física com IE
GR11
UF
E
GR07
C
1-1
2
O campo deve ser
preenchido com a sigla
da UF de localização do
contribuinte. Em algumas
situações, a UF de
localização pode ser
diferente da UF
consultada. Ex. IE de
contribuinte inscrito
como Substituto
Tributário.
GR12
cSit
E
GR07
N
1-1
1
Situação do contribuinte:
0 - não habilitado;
1 - habilitado.

Nota Fiscal Eletrônica Manual de Orientação – Contribuinte NF-e
Pág. 72 / 216
#
Campo
Ele
Pai
Tipo
Ocor.
Tam.
Dec.
Descrição /
Observações
GR12a
indCredNFe
E
GR07
N
1-1
1
Indicador de contribuinte
credenciado a emitir NF-
e.
0 - Não credenciado para
emissão da NF-e;
1 - Credenciado;
2 - Credenciado com
obrigatoriedade para
todas operações;
3 - Credenciado com
obrigatoriedade parcial;
4 – a SEFAZ não fornece
a informação.
Este indicador significa
apenas que o
contribuinte é
credenciado para emitir
NF-e na SEFAZ
consultada.
GR12b
indCredCTe
E
GR07
N
1-1
1
Indicador de contribuinte
credenciado a emitir CT-
e.
0 - Não credenciado para
emissão da CT-e;
1 - Credenciado;
2 - Credenciado com
obrigatoriedade para
todas operações;
3 - Credenciado com
obrigatoriedade parcial;
4 – a SEFAZ não fornece
a informação.
Este indicador significa
apenas que o
contribuinte é
credenciado para emitir
CT-e na SEFAZ
consultada.
GR13
xNome
E
GR07
C
1-1
1-60
Razão Social ou nome
do Contribuinte
GR13a
xFant
E
GR07
C
0-1
1-60
Nome Fantasia
GR14
xRegApur
E
GR07
C
0-1
1-60
Regime de Apuração do
ICMS do Contribuinte
GR15
CNAE
E
GR07
N
0-1
6-7
CNAE principal do
contribuinte
GR16
dIniAtiv
E
GR07
D
0-1
Data de Início da
Atividade do Contribuinte
GR17
dUltSit
E
GR07
D
0-1
Data da última
modificação da situação
cadastral do contribuinte.
GR18
dBaixa
E
GR07
D
0-1
Data de ocorrência da
baixa do contribuinte.
GR20
IEUnica
E
GR07
C
0-1
2-14
IE única, este campo
será informado quando o
contribuinte possuir IE
única.
GR21
IEAtual
E
GR07
C
0-1
2-14
IE atual (em caso de IE
antiga consultada)
GR22
ender
G
GR07
0-1
Endereço - grupo de
informações opcionais.
GR23
xLgr
E
GR22
C
0-1
1-255
Nome do Logradouro
GR24
nro
E
GR22
C
0-1
1-60
Número
GR25
xCpl
E
GR22
C
0-1
1-60
Complemento
GR26
xBairro
E
GR22
C
0-1
1-60
Nome do Bairro

Nota Fiscal Eletrônica Manual de Orientação – Contribuinte NF-e
Pág. 73 / 216
#
Campo
Ele
Pai
Tipo
Ocor.
Tam.
Dec.
Descrição /
Observações
GR27
cMun
E
GR22
N
0-1
7
Código do Município do
Contribuinte, conforme
Tabela do IBGE
GR28
xMun
E
GR22
C
0-1
1-60
Nome do município
GR29
CEP
E
GR22
N
0-1
7-8
Código do CEP
4.7.3 Descrição do Processo de Web Service
Este Web Service oferece a consulta pública do cadastro de contribuintes do ICMS de uma
unidade federada.
O Web Service poderá ser oferecido por qualquer UF, sendo de oferecimento obrigatório
para as UF que autorizam a emissão de qualquer espécie de Documento Fiscal eletrônico -
DF-e.
Apenas as empresas autorizadas a emitir Documentos Fiscais eletrônicos poderão utilizar
este serviço. A UF que oferecer o Web Service deverá verificar se o CNPJ da empresa
solicitante consta do cadastro nacional de emissores de Documentos Fiscais eletrônicos -
DF-e.
A identificação da empresa solicitante do serviço será realizada através do CNPJ contido na
extensão otherName – OID=2.16.76.1.3.3 do certificado digital utilizado na conexão SSL.
Importante ressaltar que este Web Service não tem a mesma disponibilidade dos demais
Web Services da NF-e.
O aplicativo do contribuinte envia a solicitação para o Web Service da Secretaria de
Fazenda Estadual. Ao receber a solicitação a aplicação do Portal da Secretaria de Fazenda
Estadual processará a solicitação de consulta, validando o argumento de pesquisa
informado (CNPJ ou CPF ou IE), e retornará mensagem contendo a situação cadastral atual
do contribuinte no cadastro de contribuintes do ICMS.
Deverão ser realizadas as validações e procedimentos que seguem.
4.7.4 Verificação do Certificado de Transmissão
Validação do Certificado Digital do Transmissor (protocolo SSL)
#
Regra de Validação
Crítica
Msg
Efeito
A01
Certificado de Transmissor Inválido:
- Certificado de Transmissor inexistente na mensagem
- Versão difere "3"
- Se informado, Basic Constraint de ser true (não pode ser Certificado
de AC)
- KeyUsage não define "Autenticação Cliente""
Obrig.
280
Rej.
A02
Validade do Certificado (data início e data fim)
Obrig.
281
Rej.
A03
Verifica a Cadeia de Certificação:
- Certificado da AC emissora não cadastrado na SEFAZ
- Certificado de AC revogado
- Certificado não assinado pela AC emissora do Certificado
Obrig.
283
Rej.
A04
LCR do Certificado de Transmissor
- Falta o endereço da LCR (CRL DistributionPoint)
- LCR indisponível
- LCR inválida
Obrig.
286
Rej.
A05
Certificado do Transmissor revogado
Obrig.
284
Rej.
A06
Certificado Raiz difere da "ICP-Brasil"
Obrig.
285
Rej.

Nota Fiscal Eletrônica Manual de Orientação – Contribuinte NF-e
Pág. 74 / 216
Validação do Certificado Digital do Transmissor (protocolo SSL)
#
Regra de Validação
Crítica
Msg
Efeito
A07
Falta a extensão de CNPJ no Certificado (OtherName -
OID=2.16.76.1.3.3)
Obrig.
282
Rej.
As validações de A01, A02, A03, A04 e A05 são realizadas pelo protocolo SSL e não
precisam ser implementadas. A validação A06 também pode ser realizada pelo protocolo
SSL, mas pode falhar se existirem outros certificados digitais de Autoridade Certificadora
Raiz que não sejam “ICP-Brasil” no repositório de certificados digitais do servidor de Web
Service da SEFAZ.
4.7.5 Verificação Inicial da Mensagem no Web Service
Validação Inicial da Mensagem no Web Service
#
Regra de Validação
Aplic.
Msg
Efeito
B01
Tamanho do XML de Dados superior a 500 Kbytes
Obrig.
214
Rej.
B02
XML de Dados Mal Formado
Facult.
243
Rej.
B02a
XML utiliza codificação diferente de UTF-8
Facult.
299
Rej.
B03
Verifica se o Serviço está Paralisado Momentaneamente
Obrig.
108
Rej.
B04
Verifica se o Serviço está Paralisado sem Previsão
Obrig.
109
Rej.
A mensagem será descartada se o tamanho exceder o limite previsto (500 KB) A aplicação
do contribuinte não poderá permitir a geração de mensagem com tamanho superior a 500
KB. Caso isto ocorra, a conexão poderá ser interrompida sem mensagem de erro se o
controle do tamanho da mensagem for implementado por configurações do ambiente de
rede da SEFAZ (ex.: controle no firewall). No caso do controle de tamanho ser
implementado por aplicativo teremos a devolução da mensagem de erro 214.
As unidades federadas que mantêm o Web Service disponível, mesmo quando o serviço
estiver paralisado, deverão implementar as verificações 108 e 109. Estas validações
poderão ser dispensadas se o Web Service não ficar disponível quando o serviço estiver
paralisado.
4.7.6 Validação das informações de controle da chamada ao Web Service
Validação das informações de controle da chamada ao Web Service
#
Regra de Validação
Aplic.
Msg
Efeito
C01
Elemento nfeCabecMsg inexistente no SOAP Header
Facult.
242
Rej.
C02
Campo cUF inexistente no elemento nfeCabecMsg do SOAP Header
Obrig.
409
Rej.
C03
Verificar se a UF informada no campo cUF é atendida pelo Web Service
Obrig.
410
Rej.
C04
Campo versaoDados inexistente no elemento nfeCabecMsg do SOAP
Header
Obrig.
411
Rej.
C05
Versão dos Dados informada é superior à versão vigente
Facult.
238
Rej.
C06
Versão dos Dados não suportada
Obrig.
239
Rej.
A informação da versão do leiaute da mensagem e a UF de origem do emissor da NF-e
constam no elemento nfeCabecMsg do SOAP Header (para maiores detalhes vide item
3.4.1).
A aplicação deverá validar os campos cUF e versaoDados, rejeitando a mensagem recebida
em caso de informações inexistentes ou inválidas.

Nota Fiscal Eletrônica Manual de Orientação – Contribuinte NF-e
Pág. 75 / 216
O campo versaoDados contém a versão do Schema XML da mensagem contida na área de
dados que será utilizado pelo Web Service.
4.7.7 Validação da Área de Dados
4.7.7.1 Validação da Forma da Área de Dados
Validação da Mensagem do Consulta Cadastro
#
Regra de Validação
Aplic.
Msg
Efeito
D01
Verifica Schema XML da Área de Dados
Obrig.
215
Rej.
D01a
Em caso de Falha de Schema, verificar se existe a tag raiz esperada
para mensagem
Facul.
516
Rej.
D01b
Em caso de Falha de Schema, verificar se existe o atributo versao
para a tag raiz da mensagem
Facul.
517
Rej.
D01c
Em caso de Falha de Schema, verificar se o conteúdo do atributo
versao difere do conteúdo da versaoDados informado no
SOAPHeader
Facul.
545
Rej.
D01d
Verifica a existência de qualquer namespace diverso do namespace
padrão da NF-e (http://www.portalfiscal.inf.br/nfe)
Facul.
587
Rej.
D01e
Verifica a existência de caracteres de edição no início ou fim da
mensagem ou entre as tags
Facul.
588
Rej.
D02
Verifica o uso de prefixo no namespace
Obrig.
404
Rej.
D03
XML utiliza codificação diferente de UTF-8
Obrig.
402
Rej.
As validações D01a, D01b e D01c são de aplicação facultativa e podem ser aplicadas
sucessivamente quando ocorrer falha na validação D01 e a SEFAZ entender oportuno
informar a divergência entre a versão informada no SOAP Header e a versão da mensagem
XML.
4.7.7.2 Validação das Regras de Negócio da Consulta Cadastro
Validação do Pedido de Consulta Cadastro – Regras de Negócios
#
Regra de Validação
Aplic.
Msg
Efeito
K01
UF da consulta difere da UF do Web Service
Obrig.
265
Rej.
K02
Acessar Cadastro Contribuintes:
Verificar CNPJ Solicitante é emissor de NF-e
(Obs. prever a consulta ao cadastro nacional de emissores de NF-e)
Obrig.
257
Rej.
K03
Se informado CNPJ: Verificar dígito controle, ou zeros
Obrig.
258
Rej.
K04
Se informado CNPJ: Acessar Cadastro Contribuinte por CNPJ
Não encontrado Contribuinte
Obrig.
259
Rej.
K05
Se informado IE: Verificar dígito controle ou zeros
Obrig.
260
Rej.
K06
Se informado IE: Acessar Cadastro Contribuinte por IE
Não encontrado Contribuinte
Obrig.
261
Rej.
K07
Se informado CPF: Verificar se a UF fornece consulta por CPF
Obrig.
262
Rej.
K08
Se informado CPF: Verificar dígito controle ou zeros
Obrig.
263
Rej.
K09
Se informado CPF: Acessar Cadastro Contribuinte por CPF
Não encontrado Contribuinte
Obrig.
264
Rej.
4.7.8 Final do Processamento
A consulta com sucesso poderá resultar:
cStat = 111 - consulta cadastro com uma ocorrência;
cStat = 112 - consulta cadastro com mais de uma ocorrência, existe mais de um estabelecimento
para o argumento pesquisado - ex.: consulta por IE de contribuinte com diversos estabelecimentos
e inscrição estadual única.

Nota Fiscal Eletrônica Manual de Orientação – Contribuinte NF-e
Pág. 76 / 216
4.8 Web Service – RecepcaoEvento – Carta de Correção
Função: serviço destinado à recepção de mensagem de Evento da NF-e
A Carta de Correção é um evento para corrigir as informações da NF-e, prevista na cláusula
décima quarta-A do Ajuste SINIEF 07/05.
O autor do evento é o emissor da NF-e. A mensagem XML do evento será assinada com o
certificado digital que tenha o CNPJ base do Emissor da NF-e.
O evento será utilizado pelo contribuinte e o alcance das alterações permitidas é definido no
§ 1º do art. 7º do Convênio SINIEF s/n de 1970:
“Art. 7º Os documentos fiscais referidos nos incisos I a V do artigo anterior
deverão ser extraídos por decalque a carbono ou em papel carbonado, devendo ser
preenchidos a máquina ou manuscritos a tinta ou a lápis-tinta, devendo ainda os
seus dizeres e indicações estar bem legíveis, em todas as vias.
(...)
§ 1º-A Fica permitida a utilização de carta de correção, para regularização de
erro ocorrido na emissão de documento fiscal, desde que o erro não esteja
relacionado com:
I - as variáveis que determinam o valor do imposto tais como: base de
cálculo, alíquota, diferença de preço, quantidade, valor da operação ou da
prestação;
II - a correção de dados cadastrais que implique mudança do remetente ou
do destinatário;
III - a data de emissão ou de saída.”
O registro de uma nova Carta de Correção substitui a Carta de Correção anterior, assim a
nova Carta de Correção deve conter todas as correções a serem consideradas.
Processo: síncrono.
Método: nfeRecepcaoEvento
4.8.1 Leiaute Mensagem de Entrada
Entrada: Estrutura XML com o Evento
Schema XML: envCCe_v9.99.xsd
#
Campo
Ele
Pai
Tipo
Ocor.
Tam.
Dec.
Descrição/Observação
HP01
envEvento
Raiz
-
-
-
-
TAG raiz
HP02
versao
A
HP01
N
1-1
1-4
2
Versão do leiaute
Sistema de Registro de Eventos
Ret
Emissor NF-e
Cliente
SRE
WS da Fazenda
Aplicação SRE
Recepção
Envio de Evento da NF-e
Retorno
nfeRecepcaoEvento
Web Service
:
RecepcaoEvento
Proc
.

Nota Fiscal Eletrônica Manual de Orientação – Contribuinte NF-e
Pág. 77 / 216
#
Campo
Ele
Pai
Tipo
Ocor.
Tam.
Dec.
Descrição/Observação
HP03
idLote
E
HP01
N
1-1
1-15
Identificador de controle do Lote de envio do
Evento.
Número sequencial autoincremental único para
identificação do Lote. A responsabilidade de
gerar e controlar é exclusiva do autor do
evento. O Web Service não faz qualquer uso
deste identificador.
HP04
evento
G
HP01
xml
1-20
-
Evento, um lote pode conter até 20 eventos
HP05
versao
A
HP04
N
1-1
1-4
2
Versão do leiaute do evento
HP06
infEvento
G
HP04
1-1
Grupo de informações do registro do Evento
HP07
Id
ID
HP06
C
1-1
54
Identificador da TAG a ser assinada, a regra de
formação do Id é:
“ID” + tpEvento + chave da NF-e + nSeqEvento
HP08
cOrgao
E
HP06
N
1-1
2
Código do órgão de recepção do Evento.
Utilizar a Tabela do IBGE, utilizar 90 para
identificar o Ambiente Nacional.
HP09
tpAmb
E
HP06
N
1-1
1
Identificação do Ambiente:
1 - Produção
2 – Homologação
HP10
CNPJ
CE
HP06
N
1-1
14
Informar o CNPJ ou o CPF do autor do Evento
HP11
CPF
CE
HP06
N
1-1
11
HP12
chNFe
E
HP06
N
1-1
44
Chave de Acesso da NF-e vinculada ao Evento
HP13
dhEvento
E
HP06
D
1-1
Data e hora do evento no formato AAAA-MM-
DDThh:mm:ssTZD (UTC - Universal
Coordinated Time, onde TZD pode ser -02:00
(Fernando de Noronha), -03:00 (Brasília) ou -
04:00 (Manaus), no horário de verão serão -
01:00, -02:00 e -03:00. Ex.: 2010-08-
19T13:00:15-03:00.
HP14
tpEvento
E
HP06
N
1-1
6
Código do de evento = 110110
HP15
nSeqEvento
E
HP06
N
1-1
1-2
Sequencial do evento para o mesmo tipo de
evento. Para maioria dos eventos será 1, nos
casos em que possa existir mais de um evento,
como é o caso da carta de correção, o autor do
evento deve numerar de forma sequencial.
HP16
verEvento
E
HP06
N
1-1
1-4
2
Versão do evento
HP17
detEvento
G
HP06
1-1
Informações da carta de correção
HP18
versao
A
HP17
1-1
Versão da carta de correção
HP19
descEvento
E
HP17
C
1-1
5-60
“Carta de Correção” ou “Carta de Correcao”
HP20
xCorrecao
E
HP17
C
1-1
15-
1000
Correção a ser considerada, texto livre. A
correção mais recente substitui as anteriores.

Nota Fiscal Eletrônica Manual de Orientação – Contribuinte NF-e
Pág. 78 / 216
#
Campo
Ele
Pai
Tipo
Ocor.
Tam.
Dec.
Descrição/Observação
HP20a
xCondUso
E
HP17
C
1-1
-
Condições de uso da Carta de Correção,
informar a literal :
“A Carta de Correção é disciplinada pelo § 1º-A
do art. 7º do Convênio S/N, de 15 de dezembro
de 1970 e pode ser utilizada para regularização
de erro ocorrido na emissão de documento
fiscal, desde que o erro não esteja relacionado
com: I - as variáveis que determinam o valor do
imposto tais como: base de cálculo, alíquota,
diferença de preço, quantidade, valor da
operação ou da prestação; II - a correção de
dados cadastrais que implique mudança do
remetente ou do destinatário; III - a data de
emissão ou de saída.” (texto com acentuação)
ou
“A Carta de Correcao e disciplinada pelo
paragrafo 1o-A do art. 7o do Convenio S/N, de
15 de dezembro de 1970 e pode ser utilizada
para regularizacao de erro ocorrido na emissao
de documento fiscal, desde que o erro nao
esteja relacionado com: I - as variaveis que
determinam o valor do imposto tais como: base
de calculo, aliquota, diferenca de preco,
quantidade, valor da operacao ou da prestacao;
II - a correcao de dados cadastrais que implique
mudanca do remetente ou do destinatario; III - a
data de emissao ou de saida.” (texto sem
acentuação)
HP21
Signature
G
HP04
XML
1-1
Assinatura Digital do documento XML, a
assinatura deverá ser aplicada no elemento
infEvento
4.8.2 Leiaute Mensagem de Retorno
Retorno: Estrutura XML com a mensagem do resultado da transmissão.
Schema XML: retEnvCCe_v9.99.xsd
#
Campo
Ele
Pai
Tipo
Ocor.
Tam.
Dec.
Descrição/Observação
HR01
retEnvEvento
Raiz
-
-
-
-
TAG raiz do Resultado do Envio do Evento
HR02
versao
A
HR01
N
1-1
1-4
2
Versão do leiaute
HR03
idLote
E
HR01
N
1-1
1-15
Identificador de controle do Lote de envio do
Evento.
Número sequencial autoincremental único para
identificação do Lote.
HR04
tpAmb
E
HR01
N
1-1
1
Identificação do Ambiente:
1 – Produção / 2 - Homologação
HR05
verAplic
E
HR01
C
1-1
1-20
Versão da aplicação que processou o evento.
HR06
cOrgao
E
HR01
N
1-1
2
Código da UF que registrou o Evento. Utilizar
90 para o Ambiente Nacional.
HR07
cStat
E
HR01
N
1-1
3
Código do status da resposta
HR08
xMotivo
E
HR01
C
1-1
255
Descrição do status da resposta
HR09
retEvento
G
HR01
-
0-20
-
TAG de grupo do resultado do processamento
do Evento
HR10
versao
A
HR09
N
1-1
1-4
2
Versão do leiaute
HR11
infEvento
G
HR09
1-1
Grupo de informações do registro do Evento
HR12
Id
ID
HR11
C
0-1
17
Identificador da TAG a ser assinada, somente
deve ser informado se o órgão de registro
assinar a resposta.
Em caso de assinatura da resposta pelo órgão
de registro, preencher com o número do
protocolo, precedido pela literal “ID”

Nota Fiscal Eletrônica Manual de Orientação – Contribuinte NF-e
Pág. 79 / 216
#
Campo
Ele
Pai
Tipo
Ocor.
Tam.
Dec.
Descrição/Observação
HR13
tpAmb
E
HR11
N
1-1
1
Identificação do Ambiente:
1 – Produção / 2 – Homologação
HR14
verAplic
E
HR11
C
1-1
1-20
Versão da aplicação que registrou o Evento,
utilizar literal que permita a identificação do
órgão, como a sigla da UF ou do órgão.
HR15
cOrgao
E
HR11
N
1-1
2
Código da UF que registrou o Evento. Utilizar
90 para o Ambiente Nacional.
HR16
cStat
E
HR11
N
1-1
3
Código do status da resposta.
HR17
xMotivo
E
HR11
C
1-1
255
Descrição do status da resposta.
HR18
chNFe
E
HR11
N
0-1
44
Chave de Acesso da NF-e vinculada ao evento.
HR19
tpEvento
E
HR11
N
0-1
6
Código do Tipo do Evento.
HR20
xEvento
E
HR11
C
0-1
5-60
Descrição do Evento – “Carta de Correção
registrada”
HR21
nSeqEvento
E
HR11
N
0-1
1-2
Sequencial do evento para o mesmo tipo de
evento. Para maioria dos eventos será 1, nos
casos em que possa existir mais de um evento,
como é o caso da carta de correção, o autor do
evento deve numerar de forma sequencial.
HR22
CNPJDest
CE
HR11
N
0-1
14
Informar o CNPJ ou o CPF do destinatário da
NF-e.
HR23
CPFDest
CE
HR11
N
0-1
11
HR24
emailDest
E
HR11
C
0-1
1-60
email do destinatário informado na NF-e.
HR25
dhRegEvento
E
HR11
D
1-1
Data e hora de registro do evento no formato
AAAA-MM-DDTHH:MM:SSTZD (formato UTC,
onde TZD é +HH:MM ou –HH:MM), se o evento
for rejeitado informar a data e hora de
recebimento do evento.
HR26
nProt
E
HR11
N
0-1
15
Número do Protocolo da NF-e
1 posição (1-Secretaria da Fazenda Estadual,
2-RFB), 2 posições para o código da UF, 2
posições para o ano e 10 posições para o
sequencial no ano.
HR27
Signature
G
HR09
XML
0-1
Assinatura Digital do documento XML, a
assinatura deverá ser aplicada no elemento
infEvento. A decisão de assinar a mensagem
fica a critério da UF.
4.8.3 Descrição do Processo de Recepção de Evento
O Web Service de Eventos é acionado pelo interessado emissor da NF-e que deve enviar
mensagem de registro de evento da Carta de Correção.
O processo de Registro de Eventos recebe eventos em uma estrutura de lotes, que pode
conter de 1 a 20 eventos.
4.8.4 Validação do Certificado de Transmissão
Validação do Certificado Digital do Transmissor (protocolo SSL)
#
Regra de Validação
Crítica
Msg
Efeito
A01
Certificado de Transmissor Inválido:
- Certificado de Transmissor inexistente na mensagem
- Versão difere "3"
- Se informado o Basic Constraint deve ser true (não pode ser
Certificado de AC)
- KeyUsage não define "Autenticação Cliente"
Obrig.
280
Rej.
A02
Validade do Certificado (data início e data fim)
Obrig.
281
Rej.

Nota Fiscal Eletrônica Manual de Orientação – Contribuinte NF-e
Pág. 80 / 216
Validação do Certificado Digital do Transmissor (protocolo SSL)
#
Regra de Validação
Crítica
Msg
Efeito
A03
Verifica a Cadeia de Certificação:
- Certificado da AC emissora não cadastrado na SEFAZ
- Certificado de AC revogado
- Certificado não assinado pela AC emissora do Certificado
Obrig.
283
Rej.
A04
LCR do Certificado de Transmissor
- Falta o endereço da LCR (CRL DistributionPoint)
- LCR indisponível
- LCR inválida
Obrig.
286
Rej.
A05
Certificado do Transmissor revogado
Obrig.
284
Rej.
A06
Certificado Raiz difere da "ICP-Brasil"
Obrig.
285
Rej.
A07
Falta a extensão de CNPJ no Certificado (OtherName -
OID=2.16.76.1.3.3)
Obrig.
282
Rej.
As validações de A01, A02, A03, A04 e A05 são realizadas pelo protocolo SSL e não
precisam ser implementadas. A validação A06 também pode ser realizada pelo protocolo
SSL, mas pode falhar se existirem outros certificados digitais de Autoridade Certificadora
Raiz que não sejam “ICP-Brasil” no repositório de certificados digitais do servidor de Web
Service do Órgão de registro.
4.8.5 Validação Inicial da Mensagem no Web Service
Validação Inicial da Mensagem no Web Service
#
Regra de Validação
Aplic.
Msg
Efeito
B01
Tamanho do XML de Dados superior a 500 KB
Obrig.
214
Rej.
B02
Verifica se o Servidor de Processamento está Paralisado
Momentaneamente
Obrig.
108
Rej.
B03
Verifica se o Servidor de Processamento está Paralisado sem
Previsão
Obrig.
109
Rej.
A mensagem será descartada se o tamanho exceder o limite previsto (500 KB). A aplicação
do contribuinte não poderá permitir a geração de mensagem com tamanho superior a 500
KB. Caso isto ocorra, a conexão poderá ser interrompida sem retorno da mensagem de erro
se o controle do tamanho da mensagem for implementado por configurações do ambiente
de rede (ex.: controle no firewall). No caso do controle de tamanho ser implementado por
aplicativo teremos a devolução da mensagem de erro 214.
Caso o Web Service fique disponível, mesmo quando o serviço estiver paralisado, deverão
implementar as verificações 108 e 109. Estas validações poderão ser dispensadas se o Web
Service não ficar disponível quando o serviço estiver paralisado.
4.8.6 Validação das informações de controle da chamada ao Web Service
Validação das informações de controle da chamada ao Web Service
#
Regra de Validação
Aplic.
Msg
Efeito
C01
Elemento nfeCabecMsg inexistente no SOAP Header
Obrig.
242
Rej.
C02
Campo cUF inexistente no elemento nfeCabecMsg do SOAP Header
Obrig.
409
Rej.
C03
Verificar se a UF informada no campo cUF é atendida pelo Web Service
Obrig.
410
Rej.
C04
Campo versaoDados inexistente no elemento nfeCabecMsg do SOAP
Header
Obrig.
411
Rej.
C05
Versão dos Dados informada é superior à versão vigente
Facult.
238
Rej.
C06
Versão dos Dados não suportada
Obrig.
239
Rej.

Nota Fiscal Eletrônica Manual de Orientação – Contribuinte NF-e
Pág. 81 / 216
A informação da versão do leiaute do registro de evento é informada no elemento
nfeCabecMsg do SOAP Header (para maiores detalhes vide item 3.4).
A aplicação deverá validar o campo de versão da mensagem (versaoDados), rejeitando a
solicitação recebida em caso de informações inexistentes ou inválidas.
4.8.7 Validação da área de Dados
4.8.7.1 Validação de forma da área de dados
A validação de forma da área de dados da mensagem é realizada com a aplicação da
seguinte regra:
Validação da área de dados da mensagem
#
Regra de Validação
Aplic.
Msg
Efeito
D01
Verifica Schema XML da Área de Dados
Obrig.
225
Rej.
D01a
Em caso de Falha de Schema, verificar se existe a tag raiz
esperada para o lote
Facul.
516
Rej.
D01b
Em caso de Falha de Schema, verificar se existe o atributo versao
para a tag raiz da mensagem
Facul.
517
Rej.
D01c
Em caso de Falha de Schema, verificar se o conteúdo do atributo
versao difere do conteúdo da versaoDados informado no
SOAPHeader
Facul.
545
Rej.
D01d
Verifica a existência de qualquer namespace diverso do
namespace padrão da NF-e (http://www.portalfiscal.inf.br/nfe)
Facul.
587
Rej.
D01e
Verifica a existência de caracteres de edição no início ou fim da
mensagem ou entre as tags
Facul.
588
Rej.
D02
Verifica o uso de prefixo no namespace
Obrig.
404
Rej.
D03
XML utiliza codificação diferente de UTF-8
Obrig.
402
Rej.
As validações D01d, D01e e D01f são de aplicação facultativa e podem ser aplicadas
sucessivamente quando ocorrer falha na validação D01 e a SEFAZ entender oportuno
informar a divergência entre a versão informada no SOAP Header e a versão da mensagem
XML.
A validação do Schema XML é realizada em toda mensagem de entrada, mas como existe
uma parte da mensagem que é variável pode ocorrer erro de falha de Schema XML da parte
específica da mensagem que será identificado posteriormente.
4.8.7.2 Extração dos eventos do lote e validação do Schema XML do evento
A aplicação deve extrair os eventos do lote para tratar individualmente os eventos, a
princípio não existe necessidade de que todos os eventos sejam do mesmo tipo.
A escolha do Schema XML aplicável para o evento é realizado com base no tipo do evento
tpEvento combinado com a verEvento, assim, a aplicação deve manter um controle dos
tpEvento válidos e as verEvento em vigência e o respectivo Schema XML.
Validação do evento
#
Regra de Validação
Aplic.
Msg
Efeito
D04
Verifica se o tpEvento é válido
Obrig.
491
Rej.
D05
Verifica se o verEvento é válido
Obrig.
492
Rej.
D06
Verifica se o detEvento atende o respectivo schema XML
Obrig.
493
Rej.

Nota Fiscal Eletrônica Manual de Orientação – Contribuinte NF-e
Pág. 82 / 216
4.8.7.3 Validação do Certificado Digital de Assinatura
Validação do Certificado Digital utilizado na Assinatura Digital do DF-e
#
Regra de Validação
Aplic.
Msg
Efeito
E01
Certificado de Assinatura inválido:
- Certificado de Assinatura inexistente na mensagem (*validado
também pelo Schema)
- Versão difere "3"
- Se informado o Basic Constraint deve ser true (não pode ser
Certificado de AC)
- KeyUsage não define "Assinatura Digital" e “Não Recusa”
Obrig.
290
Rej.
E02
Validade do Certificado (data início e data fim)
Obrig.
291
Rej.
E03
Falta a extensão de CNPJ no Certificado (OtherName -
OID=2.16.76.1.3.3)
Obrig.
292
Rej.
E04
Verifica Cadeia de Certificação:
- Certificado da AC emissora não cadastrado na SEFAZ
- Certificado de AC revogado
- Certificado não assinado pela AC emissora do Certificado
Obrig.
293
Rej.
E05
LCR do Certificado de Assinatura:
- Falta o endereço da LCR (CRLDistributionPoint)
- Erro no acesso a LCR ou LCR inexistente
Obrig.
296
Rej.
E06
Certificado de Assinatura revogado
Obrig.
294
Rej.
E07
Certificado Raiz difere da “ICP-Brasil”
Obrig.
295
Rej.
4.8.7.4 Validação da Assinatura Digital
Validação da Assinatura Digital do DF-e
#
Regra de Validação
Aplic.
Msg
Efeito
F01
Assinatura difere do padrão do Sistema:
- Não assinado o atributo "ID" (falta "Reference URI" na assinatura)
(*validado também pelo Schema)
- Faltam os "Transform Algorithm" previstos na assinatura ("C14N" e
"Enveloped")
Estas validações são implementadas pelo Schema XML da Signature
Obrig.
298
Rej.
F02
Valor da assinatura (SignatureValue) difere do valor calculado
Obrig.
297
Rej.
F03
CNPJ-Base do Autor da mensagem difere do CNPJ-Base do Certificado
Digital
Obrig.
213
Rej.
4.8.7.5 Validação de regras de negócios do Registro de Evento- parte Geral
Validação do Registro de Eventos – Regras de Negócios – parte Geral
#
Regra de Validação
Aplic.
Msg
Efeito
G01
Tipo do ambiente difere do ambiente do Web Service
Obrig.
252
Rej.
G02
Código do órgão de recepção do Evento da UF diverge da solicitada
Obrig.
250
Rej.
G03
CNPJ do autor do evento informado inválido (DV ou zeros)
Obrig.
489
Rej.
G04
CPF do autor do evento informado inválido (DV ou zeros)
Obrig.
490
Rej.
G05
Validar se atributo Id corresponde à concatenação dos campos evento
(“ID” + tpEvento + chNFe + nSeqEvento)
Obrig.
572
Rej.
G06
Chave de Acesso inexistente para o tpEvento que exige a existência
da NF-e
Obrig.
494
Rej.
G07
Verificar duplicidade do evento (tpEvento + chNFe + nSeqEvento)
Obrig.
573
Rej.
G08
Se evento do emissor verificar se CNPJ do Autor diferente do CNPJ
base da chave de acesso da NF-e
Obrig.
574
Rej.

Nota Fiscal Eletrônica Manual de Orientação – Contribuinte NF-e
Pág. 83 / 216
Validação do Registro de Eventos – Regras de Negócios – parte Geral
#
Regra de Validação
Aplic.
Msg
Efeito
G09
Se evento do destinatário verificar se CNPJ do Autor diferente do
CNPJ base do destinatário da NF-e
Obrig.
575
Rej.
G10
Se evento do Fisco/RFB/Outros órgãos, verificar se CNPJ do Autor
consta da tabela de órgãos autorizados a gerar evento
Obrig.
576
Rej.
G11
Data do evento não pode ser menor que a data de emissão da NF-e,
se existir
Obrig.
577
Rej.
G12
Data do evento não pode ser maior que a data de processamento
Obrig.
578
Rej.
G13
Data do evento não pode ser menor que a data de autorização para
NF-e não emitida em contingência se a NF-e existir.
Obrig.
579
Rej.
4.8.8 Regras de validação específica do evento Carta de Correção
Validação do Registro de Eventos – Regras de Negócios específica
#
Regra de Validação
Aplic.
Msg
Efeito
GA01
Verificar se a NF-e está autorizada (não pode estar cancelada nem
denegada)
Obrig.
580
Rej.
GA03
Verificar o sequencial do evento (HP15 - nSeqEvento) é valor válido (1-
20)
Obrig.
594
Rej.
4.8.9 Final do Processamento do Lote
O processamento do lote pode resultar em:
Rejeição do Lote – por algum problema que comprometa o processamento do lote;
Processamento do Lote – o lote foi processado (cStat=128), a validação de cada evento do lote
poderá resultar em:
o Rejeição – o Evento será descartado, com retorno do código do status do motivo da rejeição;
o Recebido pelo Sistema de Registro de Eventos, com vinculação do evento na NF-e, o
Evento será armazenado no repositório do Sistema de Registro de Eventos com a vinculação
do Evento à respectiva NF-e (cStat=135);
o Recebido pelo Sistema de Registro de Eventos – vinculação do evento à respectiva NF-e
prejudicada – o Evento será armazenado no repositório do Sistema de Registro de Eventos, a
vinculação do evento à respectiva NF-e fica prejudicada face a inexistência da NF-e no
momento do recebimento do Evento (cStat=136);
A UF que recepcionar o Evento deve enviá-lo para o Sistema de compartilhamento do AN –
Ambiente Nacional para que o Evento seja distribuído para todos os interessados.
4.8.10 Armazenamento e Disponibilização da Carta de Correção
O emissor deve manter o arquivo digital da Carta de Correção com a informação de Registro
do Evento da SEFAZ na forma que segue:
Schema XML: procCCeNFe_v99.99.xsd
#
Campo
Ele
Pai
Tip
o
Ocor.
Tam.
Dec.
Descrição/Observação
ZR01
procEventoNFe
Raiz
-
-
-
-
-
TAG raiz
ZR02
versao
A
ZR01
N
1-1
1-4
2
ZR03
evento
G
ZR01
-
1-1
-
-
YR04
(dados)
-
-
-
-
-
-
Dados da Carta de Correção (item 4.8.1)
YR05
retEvento
G
ZR01
-
1-1
-
-
YR06
(dados)
-
-
-
-
-
-
Dados da registro da Carta de Correção (item
4.8.2)
Diagrama simplificado do procCCeNFe

Nota Fiscal Eletrônica Manual de Orientação – Contribuinte NF-e
Pág. 84 / 216
O arquivo digital da Carta de Correção com a respectiva informação de Registro do Evento
da SEFAZ faz parte integrante da NF-e e também deve ser disponibilizado para o
destinatário e para o transportador..

Nota Fiscal Eletrônica Manual de Orientação – Contribuinte NF-e
Pág. 85 / 216
5. Web Services – Informações Adicionais
5.1 Regras de validação
As regras de validação aplicadas nos Web Service estão agrupadas da seguinte forma:
Grupo
Aplicação
A
Validação do Certificado Digital utilizada no protocolo SSL
geral
B
Validação da Mensagem XML no serviço assíncrono
geral
C
Validação da área de cabeçalho da Mensagem XML
geral
D
Validação da área de dados da Mensagem XML
geral
E
Validação do Certificado Digital utilizada na Assinatura Digital
geral
F
Validação da Assinatura Digital
geral
G
Validação da NF-e
específica
H
Validação do Pedido de Cancelamento de NF-e
específica
I
Validação do Pedido de Inutilização de numeração de NF-e
específica
J
Validação do Pedido de Consulta de situação de NF-e
específica
K
Validação do Pedido de Consulta de Status de Serviço
específica
L
Validação do Pedido de Consulta de Cadastro de Contribuintes
específica
As regras do grupo A, B, C, D, E e F são de aplicação geral e aplicadas em todos os Web
Services existentes, as regras do grupo G, H, I, J, K e L são específicos de cada Web
Service existente.
5.1.1 Tabela de Códigos de Erros e Descrições de Mensagens de Erros
CÓDIGO
RESULTADO DO PROCESSAMENTO DA SOLICITAÇÃO
100
Autorizado o uso da NF-e
101
Cancelamento de NF-e homologado
102
Inutilização de número homologado
103
Lote recebido com sucesso
104
Lote processado
105
Lote em processamento
106
Lote não localizado
107
Serviço em Operação
108
Serviço Paralisado Momentaneamente (curto prazo)
109
Serviço Paralisado sem Previsão
110
Uso Denegado
111
Consulta cadastro com uma ocorrência
112
Consulta cadastro com mais de uma ocorrência
128
Lote de Evento Processado
135
Evento registrado e vinculado a NF-e
136
Evento registrado, mas não vinculado a NF-e
CÓDIGO
MOTIVOS DE NÃO ATENDIMENTO DA SOLICITAÇÃO
201
Rejeição: O numero máximo de numeração de NF-e a inutilizar ultrapassou o limite
202
Rejeição: Falha no reconhecimento da autoria ou integridade do arquivo digital
203
Rejeição: Emissor não habilitado para emissão da NF-e
204
Duplicidade de NF-e [nRec:999999999999999]
205
NF-e está denegada na base de dados da SEFAZ [nRec:999999999999999]
206
Rejeição: NF-e já está inutilizada na Base de dados da SEFAZ
207
Rejeição: CNPJ do emitente inválido
208
Rejeição: CNPJ do destinatário inválido
209
Rejeição: IE do emitente inválida
210
Rejeição: IE do destinatário inválida
211
Rejeição: IE do substituto inválida

Nota Fiscal Eletrônica Manual de Orientação – Contribuinte NF-e
Pág. 86 / 216
CÓDIGO
MOTIVOS DE NÃO ATENDIMENTO DA SOLICITAÇÃO
212
Rejeição: Data de emissão NF-e posterior a data de recebimento
213
Rejeição: CNPJ-Base do Emitente difere do CNPJ-Base do Certificado Digital
214
Rejeição: Tamanho da mensagem excedeu o limite estabelecido
215
Rejeição: Falha no schema XML
216
Rejeição: Chave de Acesso difere da cadastrada
217
Rejeição: NF-e não consta na base de dados da SEFAZ
218
NF-e já está cancelada na base de dados da SEFAZ [nRec:999999999999999]
219
Rejeição: Circulação da NF-e verificada
220
Rejeição: Prazo de Cancelamento superior ao previsto na Legislação
221
Rejeição: Confirmado o recebimento da NF-e pelo destinatário
222
Rejeição: Protocolo de Autorização de Uso difere do cadastrado
223
Rejeição: CNPJ do transmissor do lote difere do CNPJ do transmissor da consulta
224
Rejeição: A faixa inicial é maior que a faixa final
225
Rejeição: Falha no Schema XML do lote de NFe
226
Rejeição: Código da UF do Emitente diverge da UF autorizadora
227
Rejeição: Erro na Chave de Acesso - Campo Id – falta a literal NFe
228
Rejeição: Data de Emissão muito atrasada
229
Rejeição: IE do emitente não informada
230
Rejeição: IE do emitente não cadastrada
231
Rejeição: IE do emitente não vinculada ao CNPJ
232
Rejeição: IE do destinatário não informada
233
Rejeição: IE do destinatário não cadastrada
234
Rejeição: IE do destinatário não vinculada ao CNPJ
235
Rejeição: Inscrição SUFRAMA inválida
236
Rejeição: Chave de Acesso com dígito verificador inválido
237
Rejeição: CPF do destinatário inválido
238
Rejeição: Cabeçalho - Versão do arquivo XML superior a Versão vigente
239
Rejeição: Cabeçalho - Versão do arquivo XML não suportada
240
Rejeição: Cancelamento/Inutilização - Irregularidade Fiscal do Emitente
241
Rejeição: Um número da faixa já foi utilizado
242
Rejeição: Cabeçalho - Falha no Schema XML
243
Rejeição: XML Mal Formado
244
Rejeição: CNPJ do Certificado Digital difere do CNPJ da Matriz e do CNPJ do Emitente
245
Rejeição: CNPJ Emitente não cadastrado
246
Rejeição: CNPJ Destinatário não cadastrado
247
Rejeição: Sigla da UF do Emitente diverge da UF autorizadora
248
Rejeição: UF do Recibo diverge da UF autorizadora
249
Rejeição: UF da Chave de Acesso diverge da UF autorizadora
250
Rejeição: UF diverge da UF autorizadora
251
Rejeição: UF/Município destinatário não pertence a SUFRAMA
252
Rejeição: Ambiente informado diverge do Ambiente de recebimento
253
Rejeição: Digito Verificador da chave de acesso composta inválida
254
Rejeição: NF-e complementar não possui NF referenciada
255
Rejeição: NF-e complementar possui mais de uma NF referenciada
256
Rejeição: Uma NF-e da faixa já está inutilizada na Base de dados da SEFAZ
257
Rejeição: Solicitante não habilitado para emissão da NF-e
258
Rejeição: CNPJ da consulta inválido
259
Rejeição: CNPJ da consulta não cadastrado como contribuinte na UF
260
Rejeição: IE da consulta inválida
261
Rejeição: IE da consulta não cadastrada como contribuinte na UF
262
Rejeição: UF não fornece consulta por CPF
263
Rejeição: CPF da consulta inválido
264
Rejeição: CPF da consulta não cadastrado como contribuinte na UF
265
Rejeição: Sigla da UF da consulta difere da UF do Web Service
266
Rejeição: Série utilizada não permitida no Web Service
267
Rejeição: NF Complementar referencia uma NF-e inexistente

Nota Fiscal Eletrônica Manual de Orientação – Contribuinte NF-e
Pág. 87 / 216
CÓDIGO
MOTIVOS DE NÃO ATENDIMENTO DA SOLICITAÇÃO
268
Rejeição: NF Complementar referencia uma outra NF-e Complementar
269
Rejeição: CNPJ Emitente da NF Complementar difere do CNPJ da NF Referenciada
270
Rejeição: Código Município do Fato Gerador: dígito inválido
271
Rejeição: Código Município do Fato Gerador: difere da UF do emitente
272
Rejeição: Código Município do Emitente: dígito inválido
273
Rejeição: Código Município do Emitente: difere da UF do emitente
274
Rejeição: Código Município do Destinatário: dígito inválido
275
Rejeição: Código Município do Destinatário: difere da UF do Destinatário
276
Rejeição: Código Município do Local de Retirada: dígito inválido
277
Rejeição: Código Município do Local de Retirada: difere da UF do Local de Retirada
278
Rejeição: Código Município do Local de Entrega: dígito inválido
279
Rejeição: Código Município do Local de Entrega: difere da UF do Local de Entrega
280
Rejeição: Certificado Transmissor inválido
281
Rejeição: Certificado Transmissor Data Validade
282
Rejeição: Certificado Transmissor sem CNPJ
283
Rejeição: Certificado Transmissor - erro Cadeia de Certificação
284
Rejeição: Certificado Transmissor revogado
285
Rejeição: Certificado Transmissor difere ICP-Brasil
286
Rejeição: Certificado Transmissor erro no acesso a LCR
287
Rejeição: Código Município do FG - ISSQN: dígito inválido
288
Rejeição: Código Município do FG - Transporte: dígito inválido
289
Rejeição: Código da UF informada diverge da UF solicitada
290
Rejeição: Certificado Assinatura inválido
291
Rejeição: Certificado Assinatura Data Validade
292
Rejeição: Certificado Assinatura sem CNPJ
293
Rejeição: Certificado Assinatura - erro Cadeia de Certificação
294
Rejeição: Certificado Assinatura revogado
295
Rejeição: Certificado Assinatura difere ICP-Brasil
296
Rejeição: Certificado Assinatura erro no acesso a LCR
297
Rejeição: Assinatura difere do calculado
298
Rejeição: Assinatura difere do padrão do Sistema
299
Rejeição: XML da área de cabeçalho com codificação diferente de UTF-8
401
Rejeição: CPF do remetente inválido
402
Rejeição: XML da área de dados com codificação diferente de UTF-8
403
Rejeição: O grupo de informações da NF-e avulsa é de uso exclusivo do Fisco
404
Rejeição: Uso de prefixo de namespace não permitido
405
Rejeição: Código do país do emitente: dígito inválido
406
Rejeição: Código do país do destinatário: dígito inválido
407
Rejeição: O CPF só pode ser informado no campo emitente para a NF-e avulsa
409
Rejeição: Campo cUF inexistente no elemento nfeCabecMsg do SOAP Header
410
Rejeição: UF informada no campo cUF não é atendida pelo Web Service
411
Rejeição: Campo versaoDados inexistente no elemento nfeCabecMsg do SOAP Header
420
Rejeição: Cancelamento para NF-e já cancelada
450
Rejeição: Modelo da NF-e diferente de 55
451
Rejeição: Processo de emissão informado inválido
452
Rejeição: Tipo Autorizador do Recibo diverge do Órgão Autorizador
453
Rejeição: Ano de inutilização não pode ser superior ao Ano atual
454
Rejeição: Ano de inutilização não pode ser inferior a 2006
478
Rejeição: Local da entrega não informado para faturamento direto de veículos novos
489
Rejeição: CNPJ informado inválido (DV ou zeros)
490
Rejeição: CPF informado inválido (DV ou zeros)
491
Rejeição: O tpEvento informado inválido
492
Rejeição: O verEvento informado inválido
493
Rejeição: Evento não atende o Schema XML específico
494
Rejeição: Chave de Acesso inexistente

Nota Fiscal Eletrônica Manual de Orientação – Contribuinte NF-e
Pág. 88 / 216
CÓDIGO
MOTIVOS DE NÃO ATENDIMENTO DA SOLICITAÇÃO
502
Rejeição: Erro na Chave de Acesso - Campo Id não corresponde à concatenação dos
campos correspondentes
503
Rejeição: Série utilizada fora da faixa permitida no SCAN (900-999)
504
Rejeição: Data de Entrada/Saída posterior ao permitido
505
Rejeição: Data de Entrada/Saída anterior ao permitido
506
Rejeição: Data de Saída menor que a Data de Emissão
507
Rejeição: O CNPJ do destinatário/remetente não deve ser informado em operação com o
exterior
508
Rejeição: O CNPJ com conteúdo nulo só é válido em operação com exterior
509
Rejeição: Informado código de município diferente de “9999999” para operação com o
exterior
510
Rejeição: Operação com Exterior e Código País destinatário é 1058 (Brasil) ou não
informado
511
Rejeição: Não é de Operação com Exterior e Código País destinatário difere de 1058
(Brasil)
512
Rejeição: CNPJ do Local de Retirada inválido
513
Rejeição: Código Município do Local de Retirada deve ser 9999999 para UF retirada =
EX
514
Rejeição: CNPJ do Local de Entrega inválido
515
Rejeição: Código Município do Local de Entrega deve ser 9999999 para UF entrega = EX
516
Rejeição: Falha no schema XML – inexiste a tag raiz esperada para a mensagem
517
Rejeição: Falha no schema XML – inexiste atributo versao na tag raiz da mensagem
518
Rejeição: CFOP de entrada para NF-e de saída
519
Rejeição: CFOP de saída para NF-e de entrada
520
Rejeição: CFOP de Operação com Exterior e UF destinatário difere de EX
521
Rejeição: CFOP de Operação Estadual e UF do emitente difere da UF do destinatário
para destinatário contribuinte do ICMS.
522
Rejeição: CFOP de Operação Estadual e UF emitente difere da UF remetente para
remetente contribuinte do ICMS.
523
Rejeição: CFOP não é de Operação Estadual e UF emitente igual a UFdestinatário.
524
Rejeição: CFOP de Operação com Exterior e não informado NCM
525
Rejeição: CFOP de Importação e não informado dados da DI
526
Rejeição: CFOP de Exportação e não informado Local de Embarque
527
Rejeição: Operação de Exportação com informação de ICMS incompatível
528
Rejeição: Valor do ICMS difere do produto BC e Alíquota
529
Rejeição: NCM de informação obrigatória para produto tributado pelo IPI
530
Rejeição: Operação com tributação de ISSQN sem informar a Inscrição Municipal
531
Rejeição: Total da BC ICMS difere do somatório dos itens
532
Rejeição: Total do ICMS difere do somatório dos itens
533
Rejeição: Total da BC ICMS-ST difere do somatório dos itens
534
Rejeição: Total do ICMS-ST difere do somatório dos itens
535
Rejeição: Total do Frete difere do somatório dos itens
536
Rejeição: Total do Seguro difere do somatório dos itens
537
Rejeição: Total do Desconto difere do somatório dos itens
538
Rejeição: Total do IPI difere do somatório dos itens
539
Duplicidade de NF-e com diferença na Chave de Acesso [chNFe:
99999999999999999999999999999999999999999999][nRec:999999999999999]
540
Rejeição: CPF do Local de Retirada inválido
541
Rejeição: CPF do Local de Entrega inválido
542
Rejeição: CNPJ do Transportador inválido
543
Rejeição: CPF do Transportador inválido
544
Rejeição: IE do Transportador inválida
545
Rejeição: Falha no schema XML – versão informada na versaoDados do SOAPHeader
diverge da versão da mensagem
546
Rejeição: Erro na Chave de Acesso – Campo Id – falta a literal NFe
547
Rejeição: Dígito Verificador da Chave de Acesso da NF-e Referenciada inválido

Nota Fiscal Eletrônica Manual de Orientação – Contribuinte NF-e
Pág. 89 / 216
CÓDIGO
MOTIVOS DE NÃO ATENDIMENTO DA SOLICITAÇÃO
548
Rejeição: CNPJ da NF referenciada inválido.
549
Rejeição: CNPJ da NF referenciada de produtor inválido.
550
Rejeição: CPF da NF referenciada de produtor inválido.
551
Rejeição: IE da NF referenciada de produtor inválido.
552
Rejeição: Dígito Verificador da Chave de Acesso do CT-e Referenciado inválido
553
Rejeição: Tipo autorizador do recibo diverge do Órgão Autorizador.
554
Rejeição: Série difere da faixa 0-899
555
Rejeição: Tipo autorizador do protocolo diverge do Órgão Autorizador.
556
Rejeição: Justificativa de entrada em contingência não deve ser informada para tipo de
emissão normal.
557
Rejeição: A Justificativa de entrada em contingência deve ser informada.
558
Rejeição: Data de entrada em contingência posterior a data de recebimento.
559
Rejeição: UF do Transportador não informada
560
Rejeição: CNPJ base do emitente difere do CNPJ base da primeira NF-e do lote recebido
561
Rejeição: Mês de Emissão informado na Chave de Acesso difere do Mês de Emissão da
NF-e
562
Rejeição: Código Numérico informado na Chave de Acesso difere do Código Numérico
da NF-e [chNFe:99999999999999999999999999999999999999999999]
563
Rejeição: Já existe pedido de Inutilização com a mesma faixa de inutilização
564
Rejeição: Total do Produto / Serviço difere do somatório dos itens
565
Rejeição: Falha no schema XML – inexiste a tag raiz esperada para o lote de NF-e
567
Rejeição: Falha no schema XML – versão informada na versaoDados do SOAPHeader
diverge da versão do lote de NF-e
568
Rejeição: Falha no schema XML – inexiste atributo versao na tag raiz do lote de NF-e
569
Rejeição: Data de entrada em contingência muito atrasada
570
Rejeição: tpEmis = 3 só é válido na contingência SCAN
571
Rejeição: O tpEmis informado diferente de 3 para contingência SCAN
572
Rejeição: Erro Atributo ID do evento não corresponde a concatenação dos campos (“ID” +
tpEvento + chNFe + nSeqEvento)
573
Rejeição: Duplicidade de Evento
574
Rejeição: O autor do evento diverge do emissor da NF-e
575
Rejeição: O autor do evento diverge do destinatário da NF-e
576
Rejeição: O autor do evento não é um órgão autorizado a gerar o evento
577
Rejeição: A data do evento não pode ser menor que a data de emissão da NF-e
578
Rejeição: A data do evento não pode ser maior que a data do processamento
579
Rejeição: A data do evento não pode ser menor que a data de autorização para NF-e não
emitida em contingência
580
Rejeição: O evento exige uma NF-e autorizada
587
Rejeição: Usar somente o namespace padrão da NF-e
588
Rejeição: Não é permitida a presença de caracteres de edição no início/fim da mensagem
ou entre as tags da mensagem
590
Rejeição: Informado CST para emissor do Simples Nacional (CRT=1)
591
Rejeição: Informado CSOSN para emissor que não é do Simples Nacional (CRT diferente
de 1)
592
Rejeição: A NF-e deve ter pelo menos um item de produto sujeito ao ICMS
594
Rejeição: O número de sequencia do evento informado é maior que o permitido
595
Rejeição: A versão do leiaute da NF-e utilizada não é mais válida
596
Rejeição: Ambiente de homologação indisponível para recepção de NF-e da versão 1.10.
597
Rejeição: CFOP de Importação e não informado dados de IPI
598
Rejeição: NF-e emitida em ambiente de homologação com Razão Social do destinatário
diferente de NF-E EMITIDA EM AMBIENTE DE HOMOLOGACAO - SEM VALOR FISCAL
599
Rejeição: CFOP de Importação e não informado dados de II
601
Rejeição: Total do II difere do somatório dos itens
602
Rejeição: Total do PIS difere do somatório dos itens sujeitos ao ICMS
603
Rejeição: Total do COFINS difere do somatório dos itens sujeitos ao ICMS
604
Rejeição: Total do vOutro difere do somatório dos itens

Nota Fiscal Eletrônica Manual de Orientação – Contribuinte NF-e
Pág. 90 / 216
CÓDIGO
MOTIVOS DE NÃO ATENDIMENTO DA SOLICITAÇÃO
605
Rejeição: Total do vISS difere do somatório do vProd dos itens sujeitos ao ISSQN
606
Rejeição: Total do vBC do ISS difere do somatório dos itens
607
Rejeição: Total do ISS difere do somatório dos itens
608
Rejeição: Total do PIS difere do somatório dos itens sujeitos ao ISSQN
609
Rejeição: Total do COFINS difere do somatório dos itens sujeitos ao ISSQN
610
Rejeição: Total da NF difere do somatório dos Valores compõe o valor Total da NF.
611
Rejeição: cEAN inválido
612
Rejeição: cEANTrib inválido
613
Rejeição: Chave de Acesso difere da existente em BD
614
Rejeição: Chave de Acesso inválida (Código UF inválido)
615
Rejeição: Chave de Acesso inválida (Ano < 05 ou Ano maior que Ano corrente)
616
Rejeição: Chave de Acesso inválida (Mês < 1 ou Mês > 12)
617
Rejeição: Chave de Acesso inválida (CNPJ zerado ou dígito inválido)
618
Rejeição: Chave de Acesso inválida (modelo diferente de 55)
619
Rejeição: Chave de Acesso inválida (número NF = 0)
620
Rejeição: Chave de Acesso difere da existente em BD
621
Rejeição: CPF Emitente não cadastrado
622
Rejeição: IE emitente não vinculada ao CPF
623
Rejeição: CPF Destinatário não cadastrado
624
Rejeição: IE Destinatário não vinculada ao CPF
625
Rejeição: Inscrição SUFRAMA deve ser informada na venda com isenção para ZFM
626
Rejeição: O CFOP de operação isenta para ZFM deve ser 6109 ou 6110
627
Rejeição: O valor do ICMS desonerado deve ser informado
628
Rejeição: Total da NF superior ao valor limite estabelecido pela SEFAZ [Limite]
629
Rejeição: Valor do Produto difere do produto Valor Unitário de Comercialização e
Quantidade Comercial
630
Rejeição: Valor do Produto difere do produto Valor Unitário de Tributação e Quantidade
Tributável
635
Rejeição: NF-e com mesmo número e série já transmitida e aguardando processamento
CÓDIGO
MOTIVOS DE DENEGAÇÃO DE USO
301
Uso Denegado: Irregularidade fiscal do emitente
302
Uso Denegado: Irregularidade fiscal do destinatário
999
Rejeição: Erro não catalogado (informar a mensagem de erro capturado no tratamento da
exceção)
OBS.:
1. Recomendamos a não utilização de caracteres especiais ou acentuação nos textos das
mensagens de erro.
2. Recomendamos que o campo xMotivo da mensagem de erro para o código 999 seja
informado com a mensagem de erro do aplicativo ou do sistema que gerou a exceção não
prevista.
5.2 Padrão de Nomes para os Arquivos
Visando facilitar o processo de guarda dos arquivos pelos legítimos interessados, foi criado
um padrão de nome para os diversos tipos de arquivos utilizados pelo sistema NF-e. São
eles:
NF-e: O nome do arquivo será a chave de acesso completa com extensão “-nfe.xml”;
Envio de Lote de NF-e: O nome do arquivo será o número do lote com extensão “-env-lot.xml”;
Recibo: O nome do arquivo será o número do lote com extensão “-rec.xml”;
Pedido do Resultado do Processamento do Lote de NF-e: O nome do arquivo será o número do
recibo com extensão “-ped-rec.xml”;

Nota Fiscal Eletrônica Manual de Orientação – Contribuinte NF-e
Pág. 91 / 216
Resultado do Processamento do Lote de NF-e: O nome do arquivo será o número do recibo
com extensão “-pro-rec.xml”;
Denegação de Uso: O nome do arquivo será a chave de acesso completa com extensão “-
den.xml”;
Pedido de Cancelamento de NF-e: O nome do arquivo será a chave de acesso completa com
extensão “-ped-can.xml”;
Cancelamento de NF-e: O nome do arquivo será a chave de acesso completa com extensão “-
can.xml”;
Pedido de Inutilização de Numeração: O nome do arquivo será composto por: UF + Ano de
inutilização + CNPJ do emitente + Modelo + Série + Número Inicial + Número Final com extensão
“-ped-inu.xml”;
Inutilização de Numeração: O nome do arquivo será composto por: Ano de inutilização + CNPJ
do emitente + Modelo + Série + Número Inicial + Número Final com extensão “-inu.xml”;
Pedido de Consulta Situação Atual da NF-e: O nome do arquivo será a chave de acesso
completa com extensão “-ped-sit.xml”;
Situação Atual da NF-e: O nome do arquivo será a chave de acesso completa com extensão “-
sit.xml”;
Pedido de Consulta do Status do Serviço: O nome do arquivo será: “AAAAMMDDTHHMMSS”
do momento da consulta com extensão “-ped-sta.xml”;
Status do Serviço: O nome do arquivo será: “AAAAMMDDTHHMMSS” do momento da consulta
com extensão “-sta.xml”;
O padrão na nomenclatura também facilitará ao aplicativo visualizador da NF-e.
5.3 Tratamento de Caracteres Especiais no Texto de XML
Todos os textos de um documento XML passam por uma análise do “parser” específico da
linguagem. Alguns caracteres afetam o funcionamento deste “parser”, não podendo
aparecer no texto de uma forma não controlada.
Os caracteres que afetam o “parser” são:
> (sinal de maior),
< (sinal de menor),
& (e-comercial),
“ (aspas),
„ (sinal de apóstrofe).
Alguns destes caracteres podem aparecer especialmente no campo de Razão Social,
Endereço e Informação Adicional. Para resolver esses casos, é recomendável o uso de uma
sequência de “escape” em substituição ao caractere que causa o problema.
Ex. a denominação: DIAS & DIAS LTDA deve ser informada como: DIAS & DIAS LTDA
no XML para não afetar o funcionamento do "parser".
caractere
sequência de escape
<
<
>
>
&
&
"
"
'
'
Nota: A sequência de escape conta como um único caractere para a validação do tamanho
do campo pelo Schema.
5.4 Chave de Acesso da NF-e
Até a versão 1.10 do layout da NF-e, a Chave de Acesso da Nota Fiscal Eletrônica foi
representada por uma sequência de 44 caracteres numéricos, representados da seguinte
forma:

Nota Fiscal Eletrônica Manual de Orientação – Contribuinte NF-e
Pág. 92 / 216
Código
da UF
AAMM da
emissão
CNPJ do
Emitente
Modelo
Série
Número
da NF-e
Código
Numérico
DV
Quantidade
de
caracteres
02
04
14
02
03
09
09
01
A Chave de Acesso da Nota Fiscal eletrônica não existe como a sequência acima descrita
no leiaute da NF-e, devendo ser composta pelos seguintes campos que se encontram
dispersos no leiaute da NF-e (vide Anexo I):
cUF - Código da UF do emitente do Documento Fiscal
AAMM - Ano e Mês de emissão da NF-e
CNPJ - CNPJ do emitente
mod - Modelo do Documento Fiscal
serie - Série do Documento Fiscal
nNF - Número do Documento Fiscal
cNF - Código Numérico que compõe a Chave de Acesso
cDV - Dígito Verificador da Chave de Acesso
A partir da versão 2.00 do leiaute da NF-e, o campo tpEmis (forma de emissão da NF-e)
passou a compor a chave de acesso da seguinte forma:
Código
da UF
AAMM da
emissão
CNPJ do
Emitente
Modelo
Série
Número
da NF-e
forma de
emissão
da NF-e
Código
Numérico
DV
Quantidade
de
caracteres
02
04
14
02
03
09
01
08
01
O tamanho do campo cNF - código numérico da NF-e foi reduzido para oito posições para
não alterar o tamanho da chave de acesso da NF-e de 44 posições que passa ser composta
pelos seguintes campos que se encontram dispersos na NF-e :
cUF - Código da UF do emitente do Documento Fiscal
AAMM - Ano e Mês de emissão da NF-e
CNPJ - CNPJ do emitente
mod - Modelo do Documento Fiscal
serie - Série do Documento Fiscal
nNF - Número do Documento Fiscal
tpEmis – forma de emissão da NF-e
cNF - Código Numérico que compõe a Chave de Acesso
cDV - Dígito Verificador da Chave de Acesso
O Dígito Verificador (DV) irá garantir a integridade da chave de acesso, protegendo-a
principalmente contra digitações erradas.
5.4.1 Cálculo do Dígito Verificador da Chave de Acesso da NF-e
O dígito verificador da chave de acesso da NF-e é baseado em um cálculo do módulo 11. O
módulo 11 de um número é calculado multiplicando-se cada algarismo pela sequência de
multiplicadores 2,3,4,5,6,7,8,9,2,3, ..., posicionados da direita para a esquerda.
A somatória dos resultados das ponderações dos algarismos é dividida por 11 e o DV (dígito
verificador) será a diferença entre o divisor (11) e o resto da divisão:
DV = 11 - (resto da divisão)
Quando o resto da divisão for 0 (zero) ou 1 (um), o DV deverá ser igual a 0 (zero).
Exemplo: consideremos que a chave de acesso tem a seguinte sequência de caracteres:

Nota Fiscal Eletrônica Manual de Orientação – Contribuinte NF-e
Pág. 93 / 216
Somatória das ponderações = 644
Dividindo a somatória das ponderações por 11 teremos, 644 /11 = 58 restando 6.
Como o dígito verificador DV = 11 - (resto da divisão), portando 11 - 6 = 5
Neste caso o DV da chave de acesso da NF-e é igual a "5", valor este que deverá compor a
chave de acesso totalizando a uma sequência de 44 caracteres.
5.5 Número do Recibo de Lote
O número do Recibo do Lote deve ser gerado pelo Portal da Secretaria de Fazenda
Estadual, com a seguinte regra de formação:
2 posições com o Código da UF onde foi entregue o lote (codificação do IBGE);
1 posição com o Tipo de Autorizador (0 ou 1=SEFAZ normal, 2=Contingência SCAN - RFB,
3=SEFAZ VIRTUAL-RS, 4=SEFAZ VIRTUAL-RFB);
12 posições numéricas sequenciais.
campo
Código da UF
Tipo Autorizador
sequencial
Quantidade de
caracteres
02
01
12
O sistema utiliza a codificação da UF definida pelo IBGE:
Região Norte
Região Nordeste
Região
Sudeste
Região Sul
Região Centro-
Oeste
11-Rondônia
12-Acre
13-Amazonas
14-Roraima
15-Pará
16-Amapá
17-Tocantins
21-Maranhão
22-Piauí
23-Ceará
24-Rio Grande do
Norte
25-Paraíba
26-Pernambuco
27-Alagoas
28-Sergipe
29-Bahia
31-Minas
Gerais
32-Espírito
Santo
33-Rio de
Janeiro
35-São Paulo
41-Paraná
42-Santa
Catarina
43-Rio Grande
do Sul
50-Mato Grosso
do Sul
51-Mato Grosso
52-Goiás
53-Distrito
Federal
5.6 Número do Protocolo
O número do protocolo é gerado pelo Portal da Secretaria da Fazenda Estadual ou da
Secretaria da Receita Federal do Brasil para identificar univocamente as transações
realizadas de autorização de uso, denegação de uso, cancelamento de NF-e e inutilização
de numeração de NF-e.
A regra de formação do número do protocolo é:
9
9
9
9
9
9
9
9
9
9
9
9
9
9
9
Tipo
Autorizador
código
da UF
ano
sequencial de 10 posições
1 posição para indicar o Tipo Autorizador (1 – Secretaria de Fazenda Estadual, 2 – Receita
Federal, 3 – SEFAZ Virtual RS e 4 – SEFAZ Virtual RFB);
2 posições para o código da UF do IBGE;
2 posições para ano;
10 posições para o sequencial no ano.
A CHAVE DE ACESSO
5 2 0 6 0 4 3 3 0 0 9 9 1 1 0 0 2 5 0 6 5 5 0 1 2 0 0 0 0 0 0 7 8 0 0 2 6 7 3 0 1 6 1
B PESOS 4 3 2 9 8 7 6 5 4 3 2 9 8 7 6 5 4 3 2 9 8 7 6 5 4 3 2 9 8 7 6 5 4 3 2 9 8 7 6 5 4 3 2
C PONDERAÇÃO (A*B) 20 6054 028 18 15 0 0 18 81 8700815 054 40 35 05800000035 32 0018 48 49 18 0418 2

Nota Fiscal Eletrônica Manual de Orientação – Contribuinte NF-e
Pág. 94 / 216
A geração do número de protocolo deverá ser única, sendo utilizada por todos os Web
Services que precisam atribuir um número de protocolo para o resultado do processamento.
5.7 Tempo Médio de Resposta
O tempo médio de resposta é um indicador que mede a performance do serviço de
processamento dos lotes dos últimos 5 minutos.
O tempo médio de processamento de uma NF-e é obtido pela divisão do tempo decorrido
entre o recebimento da mensagem e o momento de armazenamento da mensagem de
processamento do lote pela quantidade de NF-e existentes no lote.
O tempo médio de resposta é a média dos tempos médios de processamento de uma NF-e
dos últimos 5 minutos.
Caso o tempo médio de resposta fique abaixo de 1 (um) segundo, o tempo será informado
como 1 segundo. Arredondar as frações de segundos para cima.

Nota Fiscal Eletrônica Manual de Orientação – Contribuinte NF-e
Pág. 95 / 216
6. Código de Barra
O padrão de código de barras a ser impresso no DANFE é o CODE-128C. Utilize o código
de barras:
a) No caso de DANFE impresso para representar uma NF-e emitida em operação normal ou em
contingência utilizando o Sistema de Contingência do Ambiente Nacional: apenas um código de
barras com a chave de acesso do arquivo da nota fiscal eletrônica, descrita no item 5.4; e
b) No caso de DANFE impresso para representar uma NF-e emitida nas demais hipóteses de
contingência: dois códigos de barras; um para representar a chave de acesso do arquivo da nota
fiscal eletrônica, descrita no item 5.4, e outro para representar dados da NF-e emitida em
contingência, conforme o item 7.9.2.
A impressão dos códigos de barras no DANFE tem a finalidade de facilitar e agilizar a
captura de dados para consulta nos portais estaduais e da Receita Federal do Brasil.
Com a chave de acesso é possível realizar a consulta de uma Nota Fiscal Eletrônica e de
sua situação, bem como visualizar a autorização de uso da mesma. Dentre outras
finalidades do código, destacam-se o registro do trânsito de mercadorias nos Postos Fiscais
e, a critério de cada unidade federada, a disponibilização do arquivo da NF-e consultada.
Os dados adicionais contidos no segundo código de barras serão utilizados para auxiliar o
registro do trânsito de mercadorias acobertadas por notas fiscais eletrônicas emitidas em
contingência.
O conjunto de caracteres representativos do Código de Barras CODE-128C encontra-se no
Anexo VII deste manual. Para a sua impressão será considerada a seguinte estrutura de
simbolização:
Margem
clara
Start C
Dados representados
DV
Stop
Margem
clara
Margem Clara: espaço claro que não contém nenhuma marca legível por máquina, localizado à
esquerda e à direita do código, a fim de evitar interferência na decodificação da simbologia. A
margem clara é chamada também de "área livre", "zona de silêncio" ou "margem de silêncio".
Start C: inicia a codificação dos dados CODE-128C de acordo com o conjunto de caracteres. O
Start C não representa nenhum caractere.
Dados representados: caracteres representados no código de barras.
DV: dígito verificador da simbologia.
Stop: caractere de parada que indica o final do código ao leitor óptico.
O código de barras deverá ser impresso com os padrões próprios residentes das
impressoras de não impacto (laser ou deskjet) e de impacto (matriciais ou de linhas) a fim de
respeitarem os padrões dos referidos códigos:
A área reservada no DANFE;
Largura mínima total do código de barras (considerando o código de barras da chave de acesso,
com 44 posições):
o 6 cm para impressoras de Não Impacto (Laser de Jato de Tinta);
o 11,5 cm para impressora de impacto (Matricial e de linha)
Altura mínima da barra: 0,8 cm;
Largura mínima da barra: 0,02 cm, conforme explicado a seguir:
Considerando que para cada símbolo da barra são codificados dois caracteres, então teremos:
Tamanho do campo = 44 (caracteres) / 2 = 22 (símbolos)
Considerando que cada símbolo possui 11 (módulos) * 22 (símbolos) = 242 posições

Nota Fiscal Eletrônica Manual de Orientação – Contribuinte NF-e
Pág. 96 / 216
Margem clara = deve ter no mínimo a dimensão de 10 (módulos) * 2 = 20 posições
Start C = 11 (módulos) = 11 posições
DV = 11 (módulos) = 11 posições
Stop = 13 (módulos) = 13 posições
Tamanho total da simbologia = 242 + 20 + 11 + 11 + 13 = 297 (posições)
Largura mínima de cada módulo da barra = 6 cm / 297 (posições) = 0,02 cm
6.1 Cálculo do Dígito Verificador do CODE-128C
O dígito verificador é baseado em um cálculo do módulo 103 considerando a soma
ponderada dos valores de cada um dos dígitos na mensagem que está sendo codificada,
incluindo o valor do caractere de início (start).
Exemplo: consideremos que a chave de acesso fosse apenas de oito caracteres e
contivesse o seguinte número: 09758364
Chave de acesso
START
09
75
83
64
Sequência
A
1
2
3
4
Valor do caractere
B
105
9
75
83
64
Valor Ponderado (A X B)
C
105
9
150
249
256
Na linha valor do caractere foi incluso o valor 105 que corresponde ao valor do caractere de início
(start) para o padrão Code C.
Excetuando o caractere de start, os demais valores dos caracteres coincidem com os valores da
chave de acesso, isto porque estamos utilizando o padrão Code C de codificação que é
exclusivamente numérico.
O dígito verificador do código será o resto da divisão da somatória dos valores ponderados
dividido por 103 (módulo 103).
Assim o dígito verificador será:
Valor da soma ponderada = (1x105)+(1x9)+(2x75)+(3x83)+(4x64) = 769
769/103 = 7 resta 48, assim o DV é 48
6.2 Representação Simbólica do Código
START
09
75
83
64
DV = 48
STOP
B
S
B
S
B
S
B
S
B
S
B
S
B
S
B
S
B
S
B
S
B
S
B
S
B
S
B
S
B
S
B
S
B
S
B
S
B
S
B
S
B
S
B
2
1
1
2
3
2
2
2
1
2
1
3
2
4
1
2
1
1
1
1
4
2
1
2
1
1
1
4
2
2
3
1
3
1
2
1
2
3
3
1
1
1
2
A sequência de barras está descrita na tabela do Anexo VII deste manual.
B = barra preta
S = espaço ou barra branca
A numeração acima indica quantas vezes a barra deverá ser impressa no símbolo.

Nota Fiscal Eletrônica Manual de Orientação – Contribuinte NF-e
Pág. 97 / 216
7. DANFE
O DANFE é um documento auxiliar impresso em papel com os objetivos de:
a) Acompanhar o trânsito de mercadorias;
b) Colher a firma do destinatário/tomador para comprovação de entrega das mercadorias ou
prestação de serviços;
c) Prover a necessidade de representações impressas adicionais previstas expressamente na
legislação; e
d) Auxiliar a escrituração da NF-e pelo destinatário não credenciado como emissor de NF-e.
O DANFE será impresso:
a) Em condições normais, em qualquer tipo de papel, exceto papel jornal; e
b) Em uma única via, salvo quando houver disposição expressa em outro sentido.
O DANFE emitido para representar NF-e cujo uso foi autorizado em ambiente de
homologação sempre deverá conter a frase “SEM VALOR FISCAL” no quadro “Informações
Complementares” ou em marca d‟água destacada.
O DANFE emitido para representar NF-e emitida em contingência deverá conter esta
informação em destaque, conforme disposto no Capítulo 8.
7.1 Campos do DANFE
Os campos do DANFE deverão representar o conteúdo das respectivas TAG XML da NF-e,
quando conhecidos no momento da solicitação de autorização de uso. Não poderão ser
impressas informações que não constem do arquivo da NF-e.
O conteúdo dos campos poderá ser impresso em mais de uma linha desde que a leitura
possa ser feita de forma clara.
O item 7.8 deste manual traz a sugestão de tamanhos a serem seguidos para cada campo,
que garantem a legibilidade prevista na legislação. Embora os tamanhos descritos no item
7.8 não sejam obrigatórios, o DANFE deverá ser impresso conforme um dos modelos
permitido (conforme o item 7.6.3) e utilizando-se os tamanhos mínimos de fonte descritos no
item 7.7.
O DANFE deverá conter todos os campos previstos no modelo adotado, com exceção dos
campos não obrigatórios do quadro “Dados dos Produtos/Serviços”, conforme disposto no
item 7.1.3.
As regras estabelecidas para a impressão dos campos aplicam-se também para a
impressão das folhas adicionais do DANFE.
7.1.1 Chave de Acesso
A chave de acesso será impressa em onze blocos de quatro dígitos cada, com a seguinte
máscara:
9999 9999 9999 9999 9999 9999 9999 9999 9999 9999 9999
7.1.2 Dados da NF-e
Em caso de contingência, os dados adicionais da NF-e serão impressos em nove blocos de
quatro dígitos cada, com a seguinte máscara:
9999 9999 9999 9999 9999 9999 9999 9999 9999
7.1.3 Dados do Emitente
Deverá conter a identificação do emitente, composta no mínimo por:
nome ou razão social;
endereço completo (logradouro, número, complemento, bairro, município, UF, CEP); e

Nota Fiscal Eletrônica Manual de Orientação – Contribuinte NF-e
Pág. 98 / 216
telefone.
Opcionalmente poderá conter logotipo, desde que sua inclusão não prejudique a exibição
das informações obrigatórias.
7.1.4 Quadro Fatura/Duplicatas
Poderá conter linhas divisórias internas separando as informações. Poderão ser acrescidas
ao quadro outras informações relativas ao assunto, além das informações contidas no grupo
de Dados de Cobrança da NF-e, desde que estas informações adicionais também estejam
contidas no arquivo da NF-e.
7.1.5 Quadro Dados dos Produtos / Serviços
As informações adicionais de produto (TAG <infAdProd>) deverão constar impressas no
DANFE logo abaixo do item ao qual se referirem.
Sempre que o conteúdo de um mesmo item for impresso utilizando-se mais de uma linha do
quadro de “Dados dos Produtos/Serviços”, deverá ser aplicado um destaque divisório que
identifique quais linhas foram utilizadas para cada item, a fim de distinguir com clareza um
item do outro. O destaque divisório pode ser aplicado com o uso de linha (pontilhadas,
continuas, ou tracejada), espaçamento duplo entre linhas, sombreamento ou qualquer outro
recurso ou efeito semelhate que resulte no destaque divisório.
Exemplo de destaque divisório com linha tracejada:
Cód. Produto
Descrição do Produto/Serviço
NCM
123
Camisa Social Masculina Manga Longa
EAN 7890123456789
61099000
124
Camisa Social Masculina Manga Curta
EAN 7890123456790
61099000
125
Camiseta Polo
EAN 7890123456790
61099000
Exemplo de destaque divisório com espaço duplo:
Cód. Produto
Descrição do Produto/Serviço
NCM
123
Camisa Social Masculina Manga Longa
EAN 7890123456789
61099000
124
Camisa Social Masculina Manga Curta
EAN 7890123456790
61099000
125
Camiseta Polo
EAN 7890123456790
61099000
Exemplo de destaque divisório com sobreamento:
Cód. Produto
Descrição do Produto/Serviço
NCM
123
Camisa Social Masculina Manga Longa
EAN 7890123456789
61099000
124
Camisa Social Masculina Manga Curta
EAN 7890123456790
61099000
125
Camiseta Polo
EAN 7890123456790
61099000

Nota Fiscal Eletrônica Manual de Orientação – Contribuinte NF-e
Pág. 99 / 216
Essa exigência também se aplica no caso da utilização de uma mesma coluna para
aposição de outro campo, conforme o item 7.2.
Deve-se utilizar o quadro “Dados dos Produtos/Serviços” para detalhar as operações que
não caracterizem circulação de mercadorias ou prestações de serviços, e que exijam
emissão de documentos fiscais (como transferência de créditos ou apropriação de
incentivos fiscais, por exemplo).
Nas situações em que o valor unitário comercial for diferente do valor unitário tributável,
ambas as informações deverão estar expressas e identificadas no DANFE, podendo ser
utilizada uma das linhas adicionais previstas, ou o campo de informações adicionais.
Independente do descrito no item 7.3, o contribuinte poderá suprimir colunas do quadro
“Dados dos Produtos/Serviços” que não se apliquem a suas atividades e acrescentar outras
do seu interesse. A inserção destas colunas será realizada à direita da coluna “Descrição
dos Produtos/Serviços”. A ordem das colunas remanescentes deverá ser respeitadas.
As seguintes colunas não poderão ser suprimidas:
Código dos Produtos/Serviços;
Descrição dos Produtos/Serviços;
NCM;
CST;
CFOP;
Unidade;
Quantidade;
Valor Unitário;
Valor Total;
Base de Cálculo do ICMS próprio;
Valor do ICMS próprio; e
Alíquota do ICMS.
7.1.6 Informações Complementares
Deverá conter todas as Informações Adicionais da NF-e incluídas nas TAGs <infAdFisco> e
<infCpl>, ficando facultada a impressão das informações adicionais contidas nas TAGs
<obsCont>. Na hipótese de insuficiência de espaço no quadro de “informações
complementares”, a impressão destas deverá ser continuada no verso ou na folha seguinte,
neste mesmo quadro ou no quadro “Dados dos Produtos/Serviços”.
7.1.7 Reservado ao Fisco
O contribuinte não deverá preencher este quadro, sendo seu preenchimento de uso
exclusivo do fisco. Em caso de utilização de formulário de segurança provido de estampa
fiscal, esse quadro não estará presente.
7.1.8 Quadro do Transportador
O campo indentificação da Modalidade do Frete deverá ser preenchido com um dos
seguintes códigos:
0 – Emitente;
1 – Dest/Rem;
2 – Terceiros;
9 – Sem Frete;
Exemplo de preenchimento:
Nome / Razão Social
Frete por Conta
Código ANTT
0 - Emitente

Nota Fiscal Eletrônica Manual de Orientação – Contribuinte NF-e
Pág. 100 / 216
7.2 Possibilidade de Uso de Uma Mesma Coluna Com Mais de Um Campo no
Quadro “Dados dos Produtos/Serviços”
É permitida a utilização de uma mesma coluna para aposição de outro campo no quadro
“Dados dos Produtos/Serviços” do DANFE.
A utilização de uma mesma coluna para mais de um campo implicará na ocupação de duas
linhas do “Dados dos Produtos/Serviços” para cada item da NF-e, além das linhas adicionais
previstas para descrever as informações adicionais de produto/serviço (TAG <infAdProd>).
Deverá ser observada a necessidade de aposição de destaque divisório dos diferentes itens
do quadro “Dados dos Produtos/Serviços”, conforme descrito no item 7.1.3.
Os campos que podem ser colocados na mesma coluna são:
“Código do Produto/Serviço” com “NCM/SH”;
“CST” com “CFOP”;
“Quantidade” com “Unidade”;
“Valor Unitário” com “Desconto”;
“Valor Total” com “Base de Cálculo do ICMS”;
“Base de Cálculo do ICMS por Substituição Tributária” com “Valor do ICMS por Substituição
Tributária”;
“Valor do ICMS Próprio” com “Valor do IPI”;
“Alíquota do ICMS” com “Alíquota do IPI”.
A utilização de uma mesma coluna para mais de um campo não se aplicará para a aposição
do campo Descrição dos Produtos e/ou Serviços, podendo-se, neste caso, utilizar mais
linhas para aposição de seu conteúdo.
7.3 Supressões e Modificações Permitidas
Além das supressões e inclusões de colunas tratadas no item 7.1.5, poderão ser feitas ainda
as seguintes alterações:
7.3.1 Bloco de Canhoto
Caso o emitente não utilize o bloco de Canhoto, poderá aumentar o quadro “Dados dos
Produtos/Serviços” suprimindo os campos do referido bloco e deslocando para cima os
campos seguintes. Estes ajustes deverão ser feitos no mesmo valor da redução obtida com
a eliminação do quadro Fatura e de sua descrição.
Para a impressão de DANFE que não utilizar formulário de segurança, o bloco de canhoto
poderá ser deslocado para a extremidade inferior do formulário, sem alterações nas demais
dimensões e disposições de campos e quadros.
Essas alterações serão admitidas somente no formato retrato.
7.3.2 Quadro “Fatura/Duplicatas”
O quadro “fatura/duplicatas” poderá ser suprimido, caso o contribuinte não utilize esses
documentos; ou reduzido, desde que contenha todos os dados das respectivas TAGs.
O valor obtido com a eliminação ou redução do quadro “fatura/duplicatas” deverá ser
acrescido na altura do quadro “Dados dos Produtos/Serviços”, deslocando para cima os
campos seguintes ao quadro Fatura e anteriores ao quadro a ser aumentado.
Essas alterações poderão ser feitas tanto nos formatos retrato quanto paisagem.
7.3.3 Quadro “Cálculo do ISSQN”
Caso não se aplique às suas operações, o emitente poderá suprimir os campos do bloco
“Cálculo do ISSQN” e efetuar os seguintes ajustes:

Nota Fiscal Eletrônica Manual de Orientação – Contribuinte NF-e
Pág. 101 / 216
Aumentar a altura do quadro “Dados dos Produtos/Serviços” no mesmo valor da redução obtida
com a eliminação dos campos do referido bloco.
Aumentar a altura do campo “Informações Complementares” e do quadro “Reservado ao Fisco” no
mesmo valor da redução obtida com a eliminação dos campos do bloco “Cálculo do ISSQN”.
7.4 Verso do DANFE
Até 50% do verso de qualquer folha do DANFE poderá ser utilizado para continuação dos
dados do quadro “Dados dos Produtos/Serviços”, do campo “Informações Complementares”
ou para uma combinação de ambos. O restante do verso deverá ser deixado sem nenhum
tipo de impressão.
Sempre que o verso do DANFE for utilizado, a informação “CONTINUA NO VERSO” deverá
constar no anverso, ao final dos quadros “Dados dos Produtos/Serviços” e “Informações
Complementares”, conforme a utilização.
7.5 Folhas Adicionais
O DANFE poderá ser emitido em mais de uma folha.
Cada uma das folhas adicionais deverá conter, na parte superior, no mínimo as seguintes
informações, impressas na mesma disposição e tamanho definidos para a primeira folha:
Dados de Identificação do Emitente;
As descrições “DANFE” em destaque, e “Documento Auxiliar da Nota Fiscal Eletrônica”;
O número e a série da NF-e, o tipo de operação, se Entrada ou Saída, além do número total de
folhas e o número de ordem de cada folha;
Código(s) de Barras;
Campos Natureza da Operação e Chave de Acesso; e
Demais campos de identificação do Emitente: Inscrição Estadual, Inscrição Estadual do Substituto
Tributário e CNPJ.
A área restante das folhas adicionais poderá ser utilizada exclusivamente para apor:
Os demais itens da NF-e que não couberem na primeira folha do DANFE, mantendo-se as
mesmas colunas com a mesma disposição e largura utilizadas na primeira folha; e/ou
As demais informações complementares da NF-e que não couberem no campo próprio da primeira
folha do DANFE.
7.6 Formulário
Para a impressão do DANFE poderá ser utilizado qualquer tipo de papel, com exceção de
papel jornal, desde que seja garantido o contraste necessário para assegurar leitura dos
códigos de barras sem problemas.
7.6.1 Tamanho do Papel
A impressão do DANFE poderá ser efetuada tanto em modo retrato quanto em modo
paisagem, utilizando-se formulários de tamanho mínimo A-4 e máximo Ofício II (230 x 330
mm).
Em caso de uso de folha de tamanho superior ao tamanho A-4 o espaço excedente deverá
ser alocado da seguinte maneira:
Na horizontal, para aumentar a largura dos campos; e
Na vertical, somente para aumentar a altura:
o do quadro “Dados dos Produtos/Serviços”; ou
o simultaneamente dos campo “Informações Complementares” e “Reservado ao Fisco”; ou,
ainda,
o de uma combinação destas duas opções.

Nota Fiscal Eletrônica Manual de Orientação – Contribuinte NF-e
Pág. 102 / 216
7.6.2 Margem Lateral no Formulário
As Margens entre o corpo impresso do DANFE e o final do formulário (ou a linha de picote)
deverão ter, no mínimo, 0,2 cm e, no máximo, 0,8 cm em cada lateral (inclusive nas
margens superior e inferior).
7.6.3 Modelos de DANFE Permitidos
É opção do contribuinte a utilização em folhas soltas ou formulário contínuo, pré-impresso
ou em branco. Poderão ser utilizados os formatos a seguir, devendo a disposição de
campos obrigatoriamente obedecer o disposto no respectivo anexo:
Tamanho A-4 em modo retrato:
o Folhas Soltas – Anexo II
o Formulário Contínuo – Anexo III
Tamanho A-4 em modo paisagem:
o Folhas Soltas – Anexo IV
o Formulário Contínuo – Anexo V
7.7 Padrões de Caracteres (Tipos de Fontes)
Todos os caracteres deverão estar impressos na fonte Times New Roman ou na fonte
Courier New. A impressão dos dados variáveis feitas por Impressoras de Impacto (Matricial
e de Linha) deverá estar entre 10 e 17 CPP (Caracteres por Polegada).
7.7.1 Descritivo dos Blocos de Campos
Deverá ter tamanho mínimo de cinco (5) pontos, impresso em negrito em caixa alta
(maiúsculas).
7.7.2 Descritivo dos Campos do Quadro “Dados dos Produtos/Serviços”
Deverá ser impresso em caixa alta (maiúsculas), com tamanho mínimo de cinco (5) pontos.
7.7.3 Descritivo dos Demais Campos
Deverá ser impresso em caixa alta (maiúsculas) e ter tamanho mínimo de seis (6) pontos.
7.7.4 Conteúdo do Bloco de Campos de Identificação do Documento
O conteúdo dos campos “DANFE”, “entrada ou saída”, “número”, “série” e “folhas do
documento” deverá ser impresso em caixa alta (maiúsculas). Além disto:
a descrição “DANFE” deverá estar impressa em negrito e ter tamanho mínimo de doze (12)
pontos, ou 10 CPP;
a série e número da NF-e, o número de ordem da folha, o total de folhas do DANFE e o número
identificador do tipo de operação (se “ENTRADA” ou “SAÍDA”, conforme tag “tpNF”) deverão estar
impressos em negrito e ter tamanho mínimo de dez (10) pontos, ou 10 CPP;
a identificação “DOCUMENTO AUXILIAR DA NOTA FISCAL ELETRÔNICA” e as descrições do
tipo de operação, “ENTRADA” ou “SAÍDA” deverão ter tamanho mínimo de oito (8) pontos, ou 17
CPP.
7.7.5 Conteúdo do Campo Chave de Acesso.
Deverá ser impresso em formato negrito.
7.7.6 Conteúdo do Quadro Dados do Emitente
Deverá estar impresso em negrito. A razão social e/ou nome fantasia deverá ter tamanho
mínimo de doze (12) pontos, ou 17 CPP e os demais dados do emitente, endereço,
município, CEP, fone/fax deverão ter tamanho mínimo de oito (8) pontos, ou 17 CPP.

Nota Fiscal Eletrônica Manual de Orientação – Contribuinte NF-e
Pág. 103 / 216
7.7.7 Conteúdo dos Campos do Quadro “Dados dos Produtos/Serviços”
Deverá ter tamanho mínimo de seis (6) pontos, ou 17 CPP.
7.7.8 Conteúdo do Campo Informações Complementares
Deverá ter tamanho mínimo de seis (6) pontos, ou 17 CPP.
7.7.9 Conteúdo dos Demais Campos
Deverá ter tamanho mínimo de dez (10) pontos, ou 17 CPP.
7.8 Tamanho dos Campos
Esta seção apresenta a sugestão de tamanho e posição de cada campo. Todas as medidas
estão em centímetros.
7.8.1 Formulário A-4 em Modo Retrato
O eixo 0 (zero) é no início da folha no canto superior esquerdo.
NOME
Id
da
TAG
Tamanhos
Mínimos
Posição c/ relação
à margem
Linha
Outras
TAG/
Obs
Tam.
das
TAG
BLOCO
CAMPO
Altura
Largura
Esquerda
Superior
CANHOTO
RECEBEMOS DE...
0,85
16,10
0,25
0,42
NF-e / Nº 000.000.000 / SÉRIE 000
1,70
4,50
16,35
0,42
DATA DE RECEBIMENTO
0,85
4,10
0,25
1,27
IDENTIFICAÇÃO E ASSINATURA...
0,85
12,10
4,35
1,27
DADOS DA NF-e
QUADRO IDENTIFICAÇÃO DO EMITENTE
Mat.
Laser
3,92
3.92
5,33
10.00
0,25
0.25
2,54
2.54
Obs 5
QUADRO DA DESCRIÇÃO "DANFE..."
3,92
3.92
2,54
2.54
5,58
10.25
2,54
2.54
QUADRO CÓDIGO DE BARRAS DA CHAVE
Mat.
Laser
1,48
1.48
12,70
8.00
8,12
12.79
2,54
2.54
CÓDIGO DE BARRAS DA CHAVE
1,00
11,50
8,62
2,78
CHAVE DE ACESSO
0,85
12,70
8,12
4,02
44
QUADRO TIPO DE OPERAÇÃO
Invisível
Obs 6
QUADRO NÚMERO/SÉRIE DA NF-e
Invisível
Obs 7
QUADRO CÓDIGO DE BARRAS DOS DADOS
Mat.
Laser
1,48
1.48
12,70
8.00
8,12
12.79
4,98
4.98
Obs 9
CÓDIGO DE BARRAS DOS DADOS
1,00
7,00
Ver
Ver
Obs 9
NATUREZA DA OPERAÇÃO
B04
0,85
7,87
0,25
6,46
60
DADOS DA NF-e
Mat.
Laser
0,85
0.85
12,70
8.00
8,12
12.79
6,46
6.46
Obs 9
44
INSCRIÇÃO ESTADUAL DO EMITENTE
C17
0,85
6,86
0,25
7,31
14
INSCRIÇÃO ESTADUAL DE ST DO EMITENTE
C18
0,85
6,86
7,11
7,31
14
CNPJ DO EMITENTE
C02
0,85
6,86
13,97
7,31
14
DESTINATÁRIO/REMETENTE
0,42
3,30
0,25
8,16
Invisível
RAZÃO SOCIAL
E04
0,85
12,32
0,25
8,58
60
CNPJ
E02
0,85
5,33
12,57
8,58
Negrito
14
DATA DA EMISSÃO
B09
0,85
2,92
17,90
8,58
10
ENDEREÇO
E06
0,85
10,16
0,25
9,43
E07
120
BAIRRO/DISTRITO
E09
0,85
4,83
10,41
9,43
60
CEP
E13
0,85
2,67
15,24
9,43
8
DATA DA ENTRADA/SAÍDA
B10
0,85
2,92
17,91
9,43
Negrito
10
MUNICÍPIO
E11
0,85
7,11
0,25
10,28
60
FONE/FAX
E16
0,85
4,06
7,36
10,28
10
UF
E12
0,85
1,14
11,42
10,28
2
INSCRIÇÃO ESTADUAL
E03
0,85
5,33
12,56
10,28
14
HORA DA ENTRADA/SAÍDA
0,85
2,92
17,89
10,28
Negrito
FATURA/DUPLICATAS
0,42
1,00
0,25
11,09
Invisível
FATURA
Y02
0,85
20,57
0,25
11,51
Obs 1
CÁLCULO DO IMPOSTO
0,42
5,60
0,25
12,36
Invisível
BASE DE CÁLCULO DO ICMS
W03
0,85
4,06
0,25
12,78
15
VALOR DO ICMS
W04
0,85
4,06
4,31
12,78
15
BASE DE CÁLCULO DO ICMS ST
W05
0,85
4,06
8,37
12,78
15
VALOR DO ICMS ST
W06
0,85
4,06
12,43
12,78
15
VALOR TOTAL DOS PRODUTOS
W07
0,85
4,32
16,49
12,78
15
VALOR DO FRETE
W08
0,85
3,30
0,25
13,63
15
VALOR DO SEGURO
W09
0,85
3,30
3,55
13,63
15
DESCONTO
W10
0,85
3,30
6,85
13,63
15
OUTRAS DESPESAS ACESSÓRIAS
W15
0,85
3,30
10,15
13,63
15
VALOR DO IPI
W12
0,85
3,30
13,45
13,63
15
VALOR TOTAL DA NOTA
W16
0,85
4,06
16,75
13,63
Negrito
15
TRANSPORTADOR/VOLUMES TRANSPORTADOS
0,42
5,20
0,25
14,48
Invisível

Nota Fiscal Eletrônica Manual de Orientação – Contribuinte NF-e
Pág. 104 / 216
NOME
Id
da
TAG
Tamanhos
Mínimos
Posição c/ relação
à margem
Linha
Outras
TAG/
Obs
Tam.
das
TAG
BLOCO
CAMPO
Altura
Largura
Esquerda
Superior
RAZÃO SOCIAL
X06
0,85
9,02
0,25
14,90
60
FRETE POR CONTA DE
0,85
2,79
9,27
14,90
Obs 8
CÓDIGO ANTT
X21
0,85
1,78
12,06
14,90
X25
20
PLACA DO VEÍCULO
X19
0,85
2,29
13,84
14,90
X23
8
UF
X10
0,85
0,76
16,13
14,90
2
CNPJ/CPF
X04
0,85
3,94
16,89
14,90
14
ENDEREÇO
X08
0,85
9,02
0,25
15,75
60
MUNICÍPIO
X09
0,85
6,86
9,27
15,75
60
UF
X10
0,85
0,76
16,13
15,75
2
INSCRIÇÃO ESTADUAL
X07
0,85
3,94
16,89
15,75
14
QUANTIDADE DE VOLUMES
X27
0,85
2,92
0,25
16,60
15
ESPÉCIE
X28
0,85
3,05
3,17
16,60
60
MARCA
X29
0,85
3,05
6,22
16,60
60
NUMERAÇÃO
X30
0,85
4,83
9,27
16,60
60
PESO BRUTO
X32
0,85
3,43
14,10
16,60
15
PESO LÍQUIDO
X31
0,85
3,30
17,53
16,60
15
DADOS DOS PRODUTOS/SERVIÇOS
0,42
4,00
0,25
17,45
Invisível
QUADRO DADOS DOS PRODUTOS/SERVIÇOS
6,77
20,57
0,25
17,87
Obs 4
CÓDIGO
I02
60
DESCRIÇÃO DOS PRODUTOS/SERVIÇOS
I04
120
"COLUNAS ESPECÍFICAS DA EMPRESA"
Obs 2
NCM/SH
I05
8
CST
N11
N12
CFOP
I08
4
UNIDADE
I09
I13
6
QUANTIDADE
I10
I14
12
VALOR UNITÁRIO
I10a
I14a
16
DESCONTO
I17
15
VALOR TOTAL
I11
Obs 3
15
B.CÁLC.ICMS
N15
15
B.CÁLC.ICMS ST
N21
15
VALOR ICMS
N17
15
VALOR ICMS ST
N23
15
VALOR IPI
O14
15
ALÍQUOTA ICMS
N16
5
ALÍQUOTA IPI
O13
5
CÁLCULO DO ISSQN
0,42
2,29
0,25
24,64
Invisível
INSCRIÇÃO MUNICIPAL
C19
0,85
5,08
0,25
25,06
15
VALOR TOTAL DOS SERVIÇOS
W18
0,85
5,08
5,33
25,06
15
BASE DE CÁLCULO DO ISSQN
W19
0,85
5,08
10,41
25,06
U02
15
VALOR DO ISSQN
W20
0,85
5,33
15,49
25,06
U04
15
DADOS ADICIONAIS
0,42
2,29
0,25
25,91
Invisível
INFORMAÇÕES COMPLEMENTARES
Z02
3,07
12,95
0,25
26,33
Z03
5256
RESERVADO AO FISCO
Invisível
RESERVADO AO FISCO
3,07
7,62
13,17
26,33
Obs 1: Permite-se a inclusão dos dados de duplicatas das TAG do grupo Y07
Obs 2: Detalhamento específicos de produtos/serviços (outras TAG do grupo H)
Obs 3: Total Bruto (TAG) ou Líquido (Mod.1/1-A)?
Obs 4: Colunas apresentadas na ordem descrita
Obs 5: TAG: C03, C04, C06, C07, C08, C09, C11, C12, C13, C16
Obs 6: TAG: B11
Obs 7: TAG: B07, B08
Obs 8: TAG: X02
Obs 9: Campo utilizado exclusivamente no Modelo de Contingência
7.8.2 Formulário A-4 em Modo Paisagem
O eixo 0 (zero) é no início da folha no canto superior esquerdo.
NOME
Id
da
TAG
Tamanho
Mínimo
Posição c/ relação
à margem
Linha
Outras
tag/
obs
Tama
das
TAG
BLOCO
CAMPO
Altura
Largura
Esquerda
Superior
CANHOTO
NF-e / Nº 000.000.000 / SÉRIE 000
4,53
2,03
0,13
0,47
RECEBEMOS DE...
16,95
1,02
0,13
5,00
IDENTIFICAÇÃO E ASSINATURA...
9,21
1,02
1,15
5,00
DATA DE RECEBIMENTO
6,75
1,05
1,15
14,21
DADOS DA NF-e
QUADRO IDENTIFICAÇÃO DO EMITENTE
3,10
11,43
2,41
0,47
Obs 5
QUADRO DA DESCRIÇÃO "DANFE..."
3,10
3,05
13,84
0,47
QUADRO CÓDIGO DE BARRAS DA CHAVE
1,19
12,57
16,89
0,47
CÓDIGO DE BARRAS DA CHAVE
CHAVE DE ACESSO
0,64
12,57
16,89
1,66
44
QUADRO TIPO DE OPERAÇÃO
Invisível
Obs 6
QUADRO CÓDIGO DE BARRAS DOS DADOS
1,19
12,57
16,89
2,38
Obs 9

Nota Fiscal Eletrônica Manual de Orientação – Contribuinte NF-e
Pág. 105 / 216
NOME
Id
da
TAG
Tamanho
Mínimo
Posição c/ relação
à margem
Linha
Outras
tag/
obs
Tama
das
TAG
BLOCO
CAMPO
Altura
Largura
Esquerda
Superior
CÓDIGO DE BARRAS DOS DADOS
Obs 9
QUADRO NÚMERO/FL./SÉRIE DA NF-e
Invisível
Obs 7
DADOS DA NF-e
0,64
12,57
16,89
3,57
Obs 9
44
NATUREZA DA OPERAÇÃO
B04
0,64
13,97
2,92
3,57
60
INSCRIÇÃO ESTADUAL DO EMITENTE
C17
0,64
8,89
2,92
4,21
14
INSCRIÇÃO ESTADUAL DE ST DO EMITENTE
C18
0,64
8,89
11,81
4,21
14
CNPJ DO EMITENTE
C02
0,64
8,76
20,70
4,21
14
DESTINATÁRIO/REMETENTE
1,92
0,51
2,41
4,85
RAZÃO SOCIAL
E04
0,64
16,38
2,92
4,85
60
CNPJ
E02
0,64
5,84
19,30
4,85
Negrito
14
DATA DA EMISSÃO
B09
0,64
4,32
25,14
4,85
10
ENDEREÇO
E06
0,64
12,45
2,92
5,49
E07
120
BAIRRO/DISTRITO
E09
0,64
5,84
15,37
5,49
60
CEP
E13
0,64
3,94
21,21
5,49
8
DATA DA ENTRADA/SAÍDA
B10
0,64
4,32
25,14
5,49
Negrito
10
MUNICÍPIO
E11
0,64
10,03
2,92
6,13
60
FONE/FAX
E16
0,64
5,08
12,95
6,13
10
UF
E12
0,64
1,27
18,03
6,13
2
INSCRIÇÃO ESTADUAL
E03
0,64
5,84
19,30
6,13
14
HORA DA ENTRADA/SAÍDA
0,64
4,32
25,14
6,13
Negrito
FATURA/DUPLICATAS
0,64
0,51
2,41
6,77
Invisível
FATURA
Y02
0,64
26,54
2,92
6,77
Obs 1
CÁLCULO DO IMPOSTO
1,28
0,51
2,41
7,41
Invisível
BASE DE CÁLCULO DO ICMS
W03
0,64
5,33
2,92
7,41
15
VALOR DO ICMS
W04
0,64
5,33
8,25
7,41
15
BASE DE CÁLCULO DO ICMS ST
W05
0,64
5,33
13,58
7,41
15
VALOR DO ICMS ST
W06
0,64
5,33
18,91
7,41
15
VALOR TOTAL DOS PRODUTOS
W07
0,64
5,21
24,24
7,41
15
VALOR DO FRETE
W08
0,64
4,32
2,92
8,05
15
VALOR DO SEGURO
W09
0,64
4,32
7,24
8,05
15
DESCONTO
W10
0,64
4,32
11,56
8,05
15
OUTRAS DESPESAS ACESSÓRIAS
W15
0,64
4,32
15,88
8,05
15
VALOR DO IPI
W12
0,64
4,32
20,20
8,05
15
VALOR TOTAL DA NOTA
W16
0,64
4,95
24,52
8,05
Negrito
15
TRANSPORTADOR/VOLUMES TRANSPORTADOS
1,92
0,51
2,41
8,69
RAZÃO SOCIAL
X06
0,64
11,56
2,92
8,69
60
FRETE POR CONTA DE
0,64
2,79
14,48
8,69
Obs 8
CÓDIGO ANTT
X21
0,64
2,54
17,27
8,69
X25
20
PLACA DO VEÍCULO
X19
0,64
3,81
19,81
8,69
X23
8
UF
X20
0,64
1,02
23,62
8,69
X24
2
CNPJ/CPF
X04
0,64
4,83
24,64
8,69
14
ENDEREÇO
X08
0,64
11,56
2,92
9,33
60
MUNICÍPIO
X09
0,64
9,14
14,48
9,33
60
UF
X10
0,64
1,02
23,62
9,33
2
INSCRIÇÃO ESTADUAL
X07
0,64
4,83
24,64
9,33
14
QUANTIDADE DE VOLUMES
X27
0,64
3,56
2,92
9,97
15
ESPÉCIE
X28
0,64
3,81
6,48
9,97
60
MARCA
X29
0,64
4,19
10,29
9,97
60
NUMERAÇÃO
X30
0,64
5,08
14,48
9,97
60
PESO BRUTO
X32
0,64
5,08
19,56
9,97
15
PESO LÍQUIDO
X31
0,64
4,83
24,64
9,97
15
DADOS DOS PRODUTOS/SERVIÇOS
6,67
0,51
2,41
10,61
QUADRO DADOS DOS PRODUTOS/SERVIÇOS
6,67
26,54
2,92
10,61
Obs 4
CÓDIGO
I02
60
DESCRIÇÃO DOS PRODUTOS/SERVIÇOS
I04
120
"COLUNAS ESPECÍFICAS DA EMPRESA"
Obs 2
NCM/SH
I05
8
CST
N11
N12
CFOP
I08
4
UNIDADE
I09
I13
6
QUANTIDADE
I10
I14
12
VALOR UNITÁRIO
I10a
I14a
16
DESCONTO
I17
15
VALOR TOTAL
I11
Obs 3
15
B.CÁLC.ICMS
N15
15
B.CÁLC.ICMS ST
N21
15
VALOR ICMS
N17
15
VALOR ICMS ST
N23
15
VALOR IPI
O14
15
ALÍQUOTA ICMS
N16
5
ALÍQUOTA IPI
O13
5
CÁLCULO DO ISSQN
0,67
0,51
2,41
17,28
INSCRIÇÃO MUNICIPAL
C19
0,67
6,60
2,92
17,28
15
VALOR TOTAL DOS SERVIÇOS
W18
0,67
6,60
9,52
17,28
15
BASE DE CÁLCULO DO ISSQN
W19
0,67
6,60
16,12
17,28
U02
15
VALOR DO ISSQN
W20
0,67
6,73
22,72
17,28
U04
15

Nota Fiscal Eletrônica Manual de Orientação – Contribuinte NF-e
Pág. 106 / 216
NOME
Id
da
TAG
Tamanho
Mínimo
Posição c/ relação
à margem
Linha
Outras
tag/
obs
Tama
das
TAG
BLOCO
CAMPO
Altura
Largura
Esquerda
Superior
DADOS ADICIONAIS
2,94
0,51
2,41
17,95
INFORMAÇÕES COMPLEMENTARES
Z02
2,94
19,05
2,92
17,95
Z03
5256
RESERVADO AO FISCO
RESERVADO AO FISCO
2,94
7,49
21,97
17,95
Obs 1: Permite-se a inclusão dos dados de duplicatas das TAG do grupo Y07
Obs 2: Detalhamento específicos de produtos/serviços (outras TAG do grupo H)
Obs 3: Total Bruto sem desconto
Obs 4: Colunas apresentadas na ordem descrita
Obs 5: TAG: C03, C04, C06, C07, C08, C09, C11, C12, C13, C16
Obs 6: TAG: B11
Obs 7: TAG: B07, B08
Obs 8: TAG: X02
Obs 9 :Campo utilizado exclusivamente no Modelo de Contingência
7.9 Campos de Conteúdo Variável
O leiaute de impressão DANFE prevê dois campos de conteúdo variável logo abaixo do
local onde é impressa a chave de acesso, de acordo com a seguinte disposição:
DANFE
DOCUMENTO AUXILIAR DA
NOTA FISCAL ELETRÔNICA
0- ENTRADA
1- SAÍDA
Nº 999.999.999
SÉRIE 999
FOLHA 01/01
9999 9999 9999 9999 9999 9999 9999 9999 9999 9999 9999
Campo 1 de conteúdo variável
Campo 2 de conteúdo variável
O conteúdo destes campos é função da forma de emissão da NF-e.
7.9.1 Emissão Normal da NF-e e SCAN
A emissão de NF-e normal e emissão com a utilização do Sistema de Contingência do
Ambiente Nacional (SCAN) são formas conclusivas de emissão da NF-e, pois é dada a
autorização de uso para a NF-e, sem necessidade de posterior transmissão para a SEFAZ.
Nestes casos, após a obtenção da autorização de uso da NF-e o emissor poderá imprimir o
DANFE em papel comum, informando o número do protocolo de autorização de uso e a data
e a hora de autorização no Campo 2, de acordo com a seguinte disposição:
DANFE
DOCUMENTO AUXILIAR DA
NOTA FISCAL ELETRÔNICA
0- ENTRADA
1-SAÍDA
Nº 999.999.999
SÉRIE 999
FOLHA 01/01
9999 9999 9999 9999 9999 9999 9999 9999 9999 9999 9999
Consulta de autenticidade no portal nacional da NF-e
www.nfe.fazenda.gov.br/portal ou no site da Sefaz Autorizadora
11090123456789 12/03/2009 10:00:00
O Campo 1 conterá a mensagem informando onde pode ser consultada a autenticidade da
NF-e a partir do valor da chave de acesso.
1
CHAVE DE ACESSO
1
CHAVE DE ACESSO
PROTOCOLO DE AUTORIZAÇÃO DE USO

Nota Fiscal Eletrônica Manual de Orientação – Contribuinte NF-e
Pág. 107 / 216
7.9.2 Emissão da NF-e em Contingência com Impressão do DANFE em Formulário
de Segurança
O uso do formulário de segurança (FS ou FS-DA) para impressão do DANFE é a forma de
contingência mais simples. As NF-e devem ser transmitidas posteriormente para a SEFAZ
quando cessados os problemas técnicos que impediam a transmissão.
Neste caso, o emissor deverá gerar o Código de Barras Adicional “Dados da NF-e” no
Campo 1 e a representação numérica deste Código de Barras Adicional no Campo 2:
DANFE
DOCUMENTO AUXILIAR DA
NOTA FISCAL ELETRÔNICA
0-ENTRADA
1-SAÍDA
Nº 999.999.999
SÉRIE 999
FOLHA 01/01
9999 9999 9999 9999 9999 9999 9999 9999 9999 9999 9999
9999 9999 9999 9999 9999 9999 9999 9999 9999
O Código de Barras Adicional dos Dados da NF-e será formado pelo seguinte conteúdo, em
um total de 36 caracteres:
cUF
tpEmis
CNPJ
vNF
ICMSp
ICMSs
DD
DV
Quantidade de caracteres
02
01
14
14
01
01
02
01
cUF = Código da UF do destinatário ou remetente do Documento Fiscal, informar 99 quando a
operação for de comércio exterior;
tpEmis = Forma de Emissão da NF-e, informar 2-Contingência FS ou 5- Contingência FS-DA,
conforme o Anexo I.
CNPJ = CNPJ do destinatário ou do remetente, informar zeros no caso de operação com o
exterior ou o CPF caso o destinatário ou remetente seja pessoa física;
vNF = Valor Total da NF-e (sem ponto decimal, informar sempre os centavos);
ICMSp = Destaque de ICMS próprio na NF-e no seguinte formato:
o 1 = há destaque de ICMS próprio;
o 2 = não há destaque de ICMS próprio.
ICMSs = Destaque de ICMS por substituição tributária na NF-e, no seguinte formato:
o 1 = há destaque de ICMS por substituição tributária;
o 2 = não há destaque de ICMS por substituição tributária.
DD = Dia da emissão da NF-e;
DV = Dígito Verificador, calculado de forma igual ao DV da Chave de Acesso (item 5.4).
Obs. Todos os campos que formam o código de barras devem ser preenchidos com
alinhamento à direita, sem formatação e com os zeros não significativos necessários para
alcançar o tamanho do campo.
7.9.3 Emissão da NF-e com Prévio Registro da DPEC no Ambiente Nacional
Nesta modalidade de contingência eletrônica o emissor deve gerar a Declaração Prévia de
Emissão em Contingência (DPEC), que consiste em um arquivo de resumo das operações
que está realizando. Este arquivo será transmitido ao Ambiente Nacional para registro da
DPEC.
1
CHAVE DE ACESSO
DADOS DA NF-E

Nota Fiscal Eletrônica Manual de Orientação – Contribuinte NF-e
Pág. 108 / 216
Após o registro da DPEC o emissor poderá imprimir o DANFE em papel comum devendo
consignar o número e data e hora do registro do DPEC no campo 2:
DANFE
DOCUMENTO AUXILIAR DA
NOTA FISCAL ELETRÔNICA
0-ENTRADA
1-SAÍDA
Nº 999.999.999
SÉRIE 999
FOLHA 01/01
9999 9999 9999 9999 9999 9999 9999 9999 9999 9999 9999
Consulta de autenticidade no portal da NF-e
www.nfe.fazenda.gov.br/portal
11090123456789 12/03/2009 10:00:00
7.10 Outros
7.10.1 Marca d’Água
O formulário poderá conter marca d‟água desde que não prejudique a legibilidade dos dados
impressos.
7.10.2 Impressão do Número da Folha
O número de ordem e o número total de folhas deverão ser impressos na parte superior de
cada uma das folhas do DANFE, inclusive na primeira, mesmo que se utilize uma única
folha.
7.10.3 Limitações da Impressora
Se, no formato retrato, for necessária a utilização de uma margem superior ou inferior maior,
devido a limitações da impressora, a redução necessária poderá ser feita somente na altura
do quadro de “Dados dos Produtos/Serviços” deslocando os campos seguintes para cima
pelo valor desta redução. Essa redução não é permitida no formato paisagem.
7.10.4 Código de Barras
É permitida a impressão de código de barras de informações existentes na NF-e de
interesse do emissor no quadro de informações complementares, no rodapé ou no verso do
DANFE.
7.11 DANFE Simplificado
Nas operações realizadas fora do estabelecimento o DANFE poderá ser impresso em
formato simplificado, não sendo admitida a emissão em contingência utilizando DPEC ou a
impressão de DANFE em formulário de segurança.
7.11.1 Tipo e tamanho do Papel
Para a impressão do DANFE Simplificado poderá ser utilizado qualquer tipo de papel com
largura mínima de 55 milímetros, com exceção de papel jornal, desde que seja garantido o
contraste necessário para assegurar leitura dos códigos de barras sem problemas.
7.11.2 Chave de acesso
A chave de acesso e seu respectivo código de barras poderão ser impressos em qualquer
sentido, no canto superior direito do papel, observadas as demais disposições do Capítulo 6.
7.11.3 Padrões de Caracteres (Tipos de Fontes)
Todos os caracteres deverão estar impressos em tamanho não inferior a seis (6) pontos,
sendo os títulos dos campos impressos em negrito em caixa alta (maiúsculas).
1
CHAVE DE ACESSO
NÚMERO DE REGISTRO DPEC

Nota Fiscal Eletrônica Manual de Orientação – Contribuinte NF-e
Pág. 109 / 216
7.11.4 Campos obrigatórios
No DANFE Simplificado deverão ser impressos no mínimo, além da chave de acesso, seu
código de barras e do correspondente Protocolo de Autorização de Uso, o conteúdo dos
seguintes campos:
Dados do emitente: Nome/Razão social
Dados gerais da NF-e: Tipo de operação, Série e número da NF-e, Data de emissão
Dados do destinatário/remetente: Nome/Razão social, CNPJ/CPF
Dados dos itens: Descrição dos Produtos/Serviços, Unidade, Quantidade, Valor unitário, Valor
total do item
Dados dos totais da NF-e: Valor total da Nota

Nota Fiscal Eletrônica Manual de Orientação – Contribuinte NF-e
Pág. 110 / 216
8. Contingência
O Sistema da NF-e é baseado no conceito de documento fiscal eletrônico: um arquivo
eletrônico com as informações fiscais da operação comercial que tenha a assinatura digital
do emissor.
A validade de uma NF-e está condicionada à existência da respectiva autorização de uso
concedida pela Secretaria de Fazenda de localização do emissor ou pelo órgão por ela
designado para autorizar a NF-e em seu nome, como são os casos da SEFAZ Virtual do
Ambiente Nacional, da SEFAZ Virtual do Rio Grande do Sul, das Sefaz Virtuais de
Contingência (SVC) e do Sistema de Contingência do Ambiente Nacional - SCAN.
A obtenção da autorização de uso da NF-e é um processo que envolve diversos recursos de
infraestrutura, hardware e software. O mau funcionamento ou a indisponibilidade de
qualquer um destes recursos pode prejudicar o processo de autorização da NF-e, com
reflexos nos negócios do emissor da NF-e que fica impossibilitado de obter a prévia
autorização de uso da NF-e exigida na legislação para a emissão do DANFE para
acompanhar a circulação da mercadoria.
A alta disponibilidade é uma das premissas básicas do sistema da NF-e e os sistemas de
recepção de NF-e das UF foram construídos para funcionar em regime de 24x7, contudo,
existem diversos outros componentes do sistema que podem apresentar falhas e
comprometer a disponibilidade dos serviços, exigindo alternativas de emissão da NF-e em
contingência.
Atualmente existem as seguintes modalidades de emissão de NF-e:
a) Normal – é o procedimento padrão de emissão da NF-e com transmissão da NF-e para a
Secretaria de Fazenda da unidade federeada ondo o emissor está estabelecido para obter a
autorização de uso. O DANFE será impresso em papel comum após o recebimento da autorização
de uso da NF-e;
b) FS-DA – Contingência com uso do Formulário de Segurança para impressão de Documento
Auxiliar do Documento Fiscal eletrônico – é a alternativa mais simples para a situação em que
exista algum impedimento para obtenção da autorização de uso da NF-e, como por exemplo, um
problema no acesso à internet ou a indisponibilidade da SEFAZ de origem do emissor. Neste
EMISSÃO
Normal
FS-DA
SCAN
SVC
DPEC

Nota Fiscal Eletrônica Manual de Orientação – Contribuinte NF-e
Pág. 111 / 216
caso, o emissor pode optar pela emissão da NF-e em contingência com a impressão do DANFE
em Formulário de Segurança. O envio das NF-e emitidas nesta situação para SEFAZ de origem
será realizado quando cessarem os problemas técnicos que impediam a sua transmissão. Cabe
ressaltar que a esta modalidade de contingência ainda é possível utilizando-se formulários de
segurança para impressor autônomo, nos termos da legislação vigente até 2010, até o final do
estoque daquels formulários;
c) SCAN – Sistema de Contingência do Ambiente Nacional – é a alternativa de emissão da NF-e em
contingência com transmissão da NF-e para o Sistema de Contingência do Ambiente Nacional
(SCAN), Nesta modalidade de contingência o DANFE pode ser impresso em papel comum e não
existe necessidade de transmissão da NF-e para a SEFAZ de origem quando cessarem os
problemas técnicos que impediam a transmissão. Além do uso de série específica reservada para
o SCAN (série 900-999), o Sistema de Contingência do Ambiente Nacional depende de ativação
da SEFAZ de origem, o que significa dizer que o SCAN só entra em operação quando a SEFAZ de
origem estiver com problemas técnicos que impossibilitam a recepção da NF-e;
d) DPEC – Declaração Prévia de Emissão em Contingência – é alternativa de emissão de NF-e em
contingência com o registro prévio do resumo das NF-e emitidas. O registro prévio das NF-e
permite a impressão do DANFE em papel comum. A validade do DANFE está condicionada à
posterior transmissão da NF-e para a SEFAZ de Origem;.
e) SVC – Sefaz Virtual de Contingência – é alternativa de emissão de NF-e em contingência com
transmissão da NF-e para uma das Sefaz Virtuais de Contingência. Nesta modalidade de
contingência o DANFE pode ser impresso em papel comum e não existe necessidade de
transmissão da NF-e para a SEFAZ de origem quando cessarem os problemas técnicos que
impediam a transmissão. A utilização da SVC depende de ativação da SEFAZ de origem, o que
significa dizer que a SVC só entra em operação quando a SEFAZ de origem estiver com
problemas técnicos que impossibilitam a recepção da NF-e.
8.1 Modalidades de Emissão de NF-e
O AJUSTE SINIEF 07/05 e as legislações específicas de cada UF disciplinam e detalham as
modalidades de emissão de NF-e que serão descritos de forma simplificada a seguir.
Em um cenário de falha que impossibilite a emissão da NF-e na modalidade normal, o
emissor deve escolher a modalidade de emissão de contingência que lhe for mais
conveniente, ou até mesmo aguardar a normalização da situação para voltar a emitir a NF-e
na modalidade normal, caso a emissão da NF-e não seja premente.
Como não existe precedência ou hierarquia nas modalidades de emissão da NF-e em
contingência, o emissor pode adotar uma, algumas ou todas as modalidades que tiver à sua
disposição, ou não adotá-las.
8.1.1 Emissão Normal
O processo de emissão normal é a situação desejada e mais adequada para o emissor, pois
é a situação em que todos os recursos necessários para a emissão da NF-e estão
operacionais e a autorização de uso da NF-e é concedida normalmente pela SEFAZ.
Nesta situação a emissão das NF-e é realizada normalmente com a impressão do DANFE
em papel comum, após o recebimento da autorização de uso da NF-e.

Nota Fiscal Eletrônica Manual de Orientação – Contribuinte NF-e
Pág. 112 / 216
8.1.2 Contingência em Formulário de Segurança para impressão de Documento
Auxiliar de Documento Fiscal Eletrônico – FS-DA
A contingência com o uso do formulário de segurança é o processo mais simples de
implementar, sendo o processo de contingência que tem a menor dependência de recursos
de infra-estrutura, hardware e software para ser utilizado.
Sendo identificada a existência de qualquer incidente que prejudique ou impossibilite a
transmissão das NF-e e/ou obtenção da autorização de uso da SEFAZ, a empresa pode
adotar a Contingência com formulário de segurança que requer os seguintes procedimentos
do emissor:
atribuir novo número de NF-e para as NF-e transmitidas que estão pendentes de retorno;
alterar o campo tpEmis para “5”
1
;
informar o motivo de entrada em contingência com data, hora com minutos e segundos do seu
início, que devem ser impressas no DANFE;
regerar o XML da NF-e com outro número e, eventualmente, outra série, caso já tenha transmitido
a NF-e com o campo tpEmis com valor “1”;
impressão de pelo menos duas vias do DANFE em formulário de segurança constando no corpo
a expressão “DANFE em Contingência - impresso em decorrência de problemas técnicos”,
tendo as vias a seguinte destinação:
o uma das vias permitirá o trânsito das mercadorias e deverá ser mantida em arquivo pelo
destinatário pelo prazo estabelecido na legislação tributária para a guarda de documentos
fiscais;
o a outra via deverá ser mantida em arquivo pelo emitente pelo prazo estabelecido na legislação
tributária para a guarda dos documentos fiscais.
transmitir as NF-e imediatamente após a cessação dos problemas técnicos que impediam a
transmissão da NF-e, observando o prazo limite de transmissão na legislação;
1
Se a empresa estiver utilizando seu estoque de FS-IA nos termos do Convênio ICMS 58/95, deverá
utilzar o o campo tpEmis com valor “2”
1
Contribuinte
SEFAZ
Autorizadora
(3 )
DANFE impresso
em PAPEL COMUM
1. Gerar NF-e;
2. Transmitir NF-e;
3. Imprimir
DANFE.
Emissão de NF-e – modalidade normal

Nota Fiscal Eletrônica Manual de Orientação – Contribuinte NF-e
Pág. 113 / 216
tratar as NF-e transmitidas por ocasião da ocorrência dos problemas técnicos que estão
pendentes de retorno.
8.1.3 Contingência SCAN
O Sistema de Contingência do Ambiente Nacional – SCAN é administrada pela Receita
Federal do Brasil que pode assumir a recepção e autorização das NF-e de qualquer unidade
da federação, quando solicitado pela UF interessada.
O SCAN somente tratará NF-e emitidas com numeração nas séries 900 a 999, inclusive.
Esta regra aplica-se a todos os serviços (autorização, cancelamento, inutilização e consulta
situação da NF-e). Com esta restrição elimina-se a possibilidade de que, após a
recuperação de uma falha, uma mesma NF-e tenha sido autorizada pelo SCAN e pela
SEFAZ origem. Da mesma forma, a SEFAZ origem não autorizará, cancelará ou inutilizará
numeração de NF-e nestas séries reservadas ao SCAN. A exceção a esta regra é o serviço
de consulta à situação da NF-e, uma vez que a SEFAZ origem poderá responder à consulta
de situação das NF-e das séries 900-999 que estejam em sua base de dados.
A recepção das NF-e pelo SCAN é ativado pela UF interessada e uma vez acionada passa
a recepcionar as NF-e de série 900 a 999 dos emissores credenciados para emitir NF-e na
UF. Eventualmente um emissor credenciado recentemente pode não estar autorizado a
emitir NF-e no SCAN caso o Cadastro Nacional de Emissores não tenha sido atualizado
pela UF interessada.
Ocorrendo a indisponibilidade, a SEFAZ origem acionará o SCAN para que ative o serviço
de recepção e autorização de NF-e em seu lugar. Finda a indisponibilidade, a SEFAZ
origem acionará novamente o SCAN, agora para desativar o serviço. A desativação do
serviço de recepção e autorização de NF-e pelo SCAN será precedida por um período de 15
minutos, em que ambos os ambientes estarão simultaneamente disponíveis, de forma a
minimizar o impacto da mudança para o Contribuinte.
Inicialmente, o acionamento para ativação/desativação será baseado em interação humana,
entre a operação da SEFAZ origem e a operação do SCAN.
Apenas o serviço de recepção e autorização de NF-e pelo SCAN seguirá a sistemática de
ativação/desativação. Os demais serviços (cancelamento, inutilização, consulta status de
NF-e e consulta status do serviço) ficarão permanentemente ativos. Com isso o Contribuinte
Contribuinte
SEFAZ
Autorizadora
(2 )
1. Gerar NF-e;
2.
Imprimir DANFE;
3. transmitir NF-e
após superados os
problemas técnicos.
Contingência FS – Formulário de Segurança
DANFE
Impresso em FS

Nota Fiscal Eletrônica Manual de Orientação – Contribuinte NF-e
Pág. 114 / 216
poderá, a qualquer momento, executar os cancelamentos, inutilizações e consultas
necessárias à manutenção da integridade da sequência de numeração das emissões de NF-
e nas séries reservadas ao SCAN.
Após a recuperação da falha pela SEFAZ origem, as NF-e recebidas pelo SCAN (séries 900
a 999) serão transmitidas pelo Ambiente Nacional para a SEFAZ origem, de forma que,
como as demais NF-e, elas ficarão disponíveis para consulta nos dois ambientes.
A contingência SCAN deverá ser ativada com maior frequência nas situações em que a
indisponibilidade da recepção de NF-e pela SEFAZ de origem seja previsível e de longa
duração como é o caso das interrupções programadas para manutenção preventiva da infra-
estrutura de recepção da SEFAZ de origem.
Se o SCAN estiver desabilitado para a UF, qualquer mensagem enviada pela empresa será
rejeitada com o erro "114-SCAN desabilitado pela SEFAZ Origem”.
A identificação de que o SCAN foi ativado pela SEFAZ será através do serviço Consulta ao
Status do SCAN que poderá retornar os seguintes códigos de situação:
107 - Serviço em Operação;
113 - SCAN será desabilitado para a UF às hh:mm;
114 - SCAN desabilitado pela SEFAZ Origem;
A empresa pode acionar o SCAN somente quando obtiver o “status 107 - Serviço em
Operação”, devendo adotar os seguintes procedimentos:
Identificação de que o SCAN foi acionado pela SEFAZ;
alteração da série da NF-e para a faixa de uso exclusivo do SCAN (900 a 999), a alteração da
série implica na adoção da numeração em uso da série escolhida o que implica na alteração do
número da NF-e também;
alterar o valor de tpEmis para “3” ;
geração de novo arquivo XML da NF-e informando a data e hora de início da contingência e o
motivo da adoção da contingência, que devem ser impressas no DANFE;
transmissão da NF-e para o SCAN e obtenção da autorização de uso;
impressão do DANFE em papel comum;
Contribuinte
SEFAZ
Autorizadora
(3 )
SCAN (RFB)
1. Gerar NF-e;
2. Transmitir NF-e;
3. Imprimir DANFE.
Contingência SCAN – Sistema de Contingência do
Ambiente Nacional
.DANFE impresso
em PAPEL COMUM

Nota Fiscal Eletrônica Manual de Orientação – Contribuinte NF-e
Pág. 115 / 216
tratamento dos arquivos de NF-e transmitidos antes da ocorrência dos problemas técnicos e que
estão pendentes de retorno, cancelando aquelas NF-e autorizadas e que foram substituídas pela
seriação do SCAN ou inutilizando a numeração de arquivos não recebidos ou processados.
Web Services do ambiente de Homologação do SCAN:
https://hom.nfe.fazenda.gov.br/SCAN/NfeCancelamento2/NfeCancelamento2.asmx
https://hom.nfe.fazenda.gov.br/SCAN/NfeConsulta2/NfeConsulta2.asmx
https://hom.nfe.fazenda.gov.br/SCAN/NfeInutilizacao2/NfeInutilizacao2.asmx
https://hom.nfe.fazenda.gov.br/SCAN/NfeRecepcao2/NfeRecepcao2.asmx
https://hom.nfe.fazenda.gov.br/SCAN/NfeRetRecepcao2/NfeRetRecepcao2.asmx
https://hom.nfe.fazenda.gov.br/SCAN/NfeStatusServico2/NfeStatusServico2.asmx
Web Services do ambiente de produção do SCAN:
https://www.scan.fazenda.gov.br/NfeCancelamento2/NfeCancelamento2.asmx
https://www.scan.fazenda.gov.br/NfeConsulta2/NfeConsulta2.asmx
https://www.scan.fazenda.gov.br/NfeInutilizacao2/NfeInutilizacao2.asmx
https://www.scan.fazenda.gov.br/NfeRecepcao2/NfeRecepcao2.asmx
https://www.scan.fazenda.gov.br/NfeRetRecepcao2/NfeRetRecepcao2.asmx
https://www.scan.fazenda.gov.br/NfeStatusServico2/NfeStatusServico2.asmx
8.1.4 Contingência Eletrônica com o uso da Declaração Prévia de Emissão em
Contingência – SCE/DPEC
O modelo de Contingência Eletrônica foi idealizado como alternativa que permita a dispensa
do uso do formulário de segurança para impressão do DANFE e a não alteração da série e
numeração da NF-e emitida em contingência.
Esta modalidade de contingência é baseada no conceito de Declaração Prévia de Emissão
em Contingência – DPEC, que contem as principais informações da NF-e que serão
emitidas em contingência, que será prestada pelo emissor para SEFAZ.
A Contingência Eletrônica poderá ser adotada por qualquer emissor que esteja
impossibilitado de transmissão e/ou recepção das autorizações de uso de suas NF-e,
adotando os seguintes passos:
atribuir novo número de NF-e para as NF-e transmitidas que estão pendentes de retorno;
alterar o tpEmis das NF-e que deseja emitir para “4”;
informar o motivo de entrada em contingência na NF-e com data, hora com minutos e segundos
do seu início, que devem ser impressas no DANFE;
regerar as notas fiscais e os lotes de NF-e com outro número e, eventualmente, outra série, caso
já tenha transmitido a NF-e com o campo tpEmis com valor “1”;
gerar o arquivo XML de Declaração Prévia de Emissão em Contingência – DPEC, com as
seguintes informações das NF-e que compõe um lote de NF-e:
o chave de acesso;
NF-e
DPEC
Sistema de Recepção de
NF-e da SEFAZ
Sistema de
Contingência Eletrônica
Emissor de NF-e
Impossibilidade de transmissão
SEFAZ
Transmissão da DPEC ao SCE
Sistema de Contingência Eletrônica – SCE – visão geral
Gerar DPEC

Nota Fiscal Eletrônica Manual de Orientação – Contribuinte NF-e
Pág. 116 / 216
o CNPJ ou CPF do destinatário;
o UF de localização do destinatário;
o Valor Total da NF-e;
o Valor Total do ICMS;
o Valor Total do ICMS retido por Substituição Tributária.
completar o arquivo gerado com outras informações de controle como o CNPJ, a IE e a UF de
localização do contribuinte emissor e assinar o arquivo com o certificado digital do seu emissor;
enviar o arquivo XML da DPEC para a Receita Federal do Brasil via Web Service ou via upload
através de página WEB do Portal Nacional da NF-e;
impressão dos DANFE das NF-e que constam da DPEC enviado ao SCE em papel comum,
constando no corpo a expressão “DANFE impresso em contingência - DPEC regularmente
recebida pela Receita Federal do Brasil”, tendo as vias a seguinte destinação:
o uma das vias permitirá o trânsito das mercadorias e deverá ser mantida em arquivo pelo
destinatário pelo prazo estabelecido na legislação tributária para a guarda de documentos
fiscais;
o a outra via deverá ser mantida em arquivo pelo emitente pelo prazo estabelecido na legislação
tributária para a guarda dos documentos fiscais.
Adotar as seguintes providências, após a cessação dos problemas técnicos que impediam a
transmissão da NF-e para UF de origem:
o transmitir as NF-e emitidas em Contingência Eletrônica para a SEFAZ de origem, observando o
prazo limite de transmissão na legislação;
o tratar as NF-e transmitidas por ocasião da ocorrência dos problemas técnicos que estão
pendentes de retorno;
o
WS da DPEC do ambiente de homologação:
https://hom.nfe.fazenda.gov.br/SCERecepcaoRFB/SCERecepcaoRFB.asmx
https://hom.nfe.fazenda.gov.br/SCEConsultaRFB/SCEConsultaRFB.asmx
Página Web da DPEC do ambiente de homologação:
https://hom.nfe.fazenda.gov.br/PORTAL/DPEC/ConsultaDPEC.aspx
https://hom.nfe.fazenda.gov.br/PORTAL/DPEC/UploadDPEC.aspx
WS de DPEC do ambiente de produção:
https://www.nfe.fazenda.gov.br/SCERecepcaoRFB/SCERecepcaoRFB.asmx
https://www.nfe.fazenda.gov.br/SCEConsultaRFB/SCEConsultaRFB.asmx
Contribuinte
SEFAZ
Autorizador
a
(3 )
DPEC (RFB)
D
1. Gerar NF-e;
2. Gerar e Transmitir DPEC;
3. Imprimir DANFE;
4. transmitir NF-e após
5. superados os problemas
6. técnicos
Contingência DPEC – Declaração Prévia de
Emissão em Contingência
DANFE impresso
em PAPEL COMUM

Nota Fiscal Eletrônica Manual de Orientação – Contribuinte NF-e
Pág. 117 / 216
Página Web da DPEC do ambiente de produção:
https://www.nfe.fazenda.gov.br/portal/DPEC/ConsultaDPEC.aspx
https://www.nfe.fazenda.gov.br/portal/DPEC/UploadDPEC.aspx
8.1.5 Quadro Resumo das modalidades de emissão da NF-e
A seguir resumimos os principais procedimentos necessários para adequar a NF-e para a
modalidade de emissão desejada.
8.2 Documento Auxiliar da Nota Fiscal Eletrônica - DANFE
O DANFE é um documento fiscal auxiliar que tem a finalidade de acobertar a circulação da
mercadoria e não se confunde com a NF-e da qual é mera representação gráfica,
obedecendo ao disposto no capítulo 7. A sua validade está condicionada à existência da
NF-e que representa devidamente autorizada na SEFAZ de origem.
As folhas soltas, formulário contínuo ou formulário pré-impresso são considerados papel
comum e a sua aquisição ou confecção não está sujeito ao controle do fisco como ocorre
com o formulário de segurança que é um impresso fiscal com normas rígidas de aquisição,
controle e utilização.
8.2.1 Formulários de Segurança para Impressão do DANFE
Atualmente existem os seguintes tipos de formulários de segurança:
Formulário de Segurança – FS:, disciplinado pelos Convênios ICMS 58/95 e 131/95;
Formulário de Segurança para Impressão de Documento Auxiliar de Documento Fiscal Eletrônico -
FS-DA: disciplinado pelo Convênio ICMS 110/08 e Ato COTEPE 35/08.
O uso do formulário de segurança - FS será permitido apenas para consumir os estoques
existentes, pois sua aquisição para impressão de DANFE não é mais autorizada.
O FS e o FS-DA podem ser fabricados por estabelecimento industrial gráfico previamente
credenciado junto à COTEPE/ICMS, porém somente aquele último tem a possibilidade de

Nota Fiscal Eletrônica Manual de Orientação – Contribuinte NF-e
Pág. 118 / 216
ser distribuído através de estabelecimento gráfico credenciado como distribuidor junto à UF
de interesse, mediante a obtenção de credenciamento, concedido por regime especial,
Os formulários de segurança são confeccionados com requisitos de segurança com o
objetivo de dificultar falsificação e fraudes. Estes requisitos são adicionados ou por ocasião
da fabricação do papel de segurança produzido pelo processo mould made ou por ocasião
da impressão no caso do FS fabricado com papel dotado de estampa fiscal, com recursos
de segurança impressos. Assim, a legislação tributária permite o uso de formulários de
segurança que atendam os seguintes requisitos:
FS com Estampa Fiscal – impresso com calcografia com microtexto e imagem latente na área
reservado ao fisco, o impresso deverá ter fundo numismático com tinta reagente a produtos
químicos combinado com as Armas da República;
FS em Papel de Segurança - com filigrana (marca d‟água) produzida pelo processo "mould
made", fibras coloridas e luminescentes, papel não fluorescente, microcápsulas de reagente
químico e microporos que aumentem a aderência do toner ao papel.
Todos os formulários de segurança terão o número de controle do formulário com
numeração sequencial de 000.000.001 a 999.999.999 e seriação de "AA" a "ZZ", impresso
no quadro reservado ao fisco.
A identificação do formulário de segurança com calcografia é mais simples pela existência
da estampa fiscal localizada no quadro reservado ao fisco e pelo fundo numismático com
cor característica associada ao brasão das Armas da República no corpo do formulário.
A diferenciação entre o FS-IA e FS-DA produzidos por calcografia é estabelecida
simultaneamente pela cor utilizada no fundo numismático, pela estampa fiscal, pelas Armas
da República e pelo logotipo característico de formulário destinado a impressão de
documento fiscal eletrônico.
O FS-IA tem o fundo numismático impresso na cor de tonalidade predominante esverdeada
combinada com as Armas da República e estampa fiscal na cor azul pantone. O FS-DA tem
o fundo numismático impresso na cor de tonalidade predominante Salmão pantone nº 155
combinada com as Armas da República ao lado do logotipo que caracteriza o Documento
Auxiliar de Documento Fiscal Eletrônico e estampa fiscal na cor Vinho Pantone, conforme
exemplos visualizados na figura abaixo.
Exemplo de FS
Exemplo de FS-DA
A identificação do formulário de segurança fabricado em papel de segurança não é tão
evidente como é o formulário com calcografia, pois a primeira vista é um papel branco
facilmente confundido com um papel comum.
A distinção deste papel de segurança deve ser feito pela filigrana (marca d‟água) existente
no seu corpo; pela seriação composta por duas letras e numeração sequencial de nove
números aposta no espaço normalmente reservado ao fisco; pela impressão da identificação
do adquirente e pelo códigos de barras impressos no rodapé inferior.

Nota Fiscal Eletrônica Manual de Orientação – Contribuinte NF-e
Pág. 119 / 216
O FS –IA possui filigrana caracterizada com o brasão de Armas da República intercalada
com a expressão “NOTA FISCAL”, enquanto que o FS-DA possui filigrana caracterizada
pelo brasão das Armas da República intercalada com o logotipo do Documento Auxiliar de
Documentos Fiscais Eletrônicos. Estas filigranas somente se tornam visíveis contra a luz,
conformes exemplos e modelos reproduzidos nas figuras abaixo
Ex. FS com os detalhes da filigrana que só é visível contra luz. No FS-DA teremos o logotipo do
Documento Auxiliar de Documentos Fiscais Eletrônicos no lugar da expressão “NOTA FISCAL”.
Modelo da filigrana característica do papel de segurança exclusivo para o FS-DA
8.2.1 localização da Estampa Fiscal no FS -DA
A estampa fiscal é impressa na área reservado ao fisco que está localizada no canto inferior
direito do formulário de segurança.
Nesta mesma área também é impresso a série e o número de controle do impresso, assim,
o emissor deve tomar os cuidados necessários para que o recibo do canhoto de entrega não
utilize o espaço de 40 mm x 85 mm do canto inferior do impresso, deslocando-o para a parte
superior do formulário.

Nota Fiscal Eletrônica Manual de Orientação – Contribuinte NF-e
Pág. 120 / 216
Modelo das dimensões e posicionamento das filigranas no papel de segurança para FS-DA
Ex. de DANFE com recibo deslocado para a parte superior.

Nota Fiscal Eletrônica Manual de Orientação – Contribuinte NF-e
Pág. 121 / 216
Importante destacar que o FS-DA tem um código de barras com a identificação da sua
origem e seu usuário pré-impresso no rodapé inferior, que deve ser preservado, pois será
utilizado na fiscalização de trânsito.
8.2.2 Impressão do DANFE em Contingência com Formulário de Segurança
Quando a modalidade emissão de contingência for baseada no uso de formulário de
segurança, o DANFE deve ser impresso no mesmo tipo de formulário de segurança
declarado no campo tpEmis da NF-e.
Nos casos de contingência com uso de formulário de segurança, a impressão do DANFE em
papel comum contraria a legislação e ocasiona graves consequências ao emitente, pelo
descumprimento de obrigação acessória, caracterizando ainda a inidoneidade do DANFE
para efeito de circulação da mercadoria e de escrituração e aproveitamento do crédito pelo
seu destinatário.
O formulário de segurança pode ser utilizado para impressão do DANFE em qualquer
modalidade de emissão, contudo, o emissor deverá formalizar a opção pelo uso do
formulário de segurança em todas as operações no livro Registro de Documentos Fiscais e
Termos de Ocorrência – RUDFTO, modelo 6.
Impressão do DANFE
Modalidade de emissão da NF-e
Normal
FS-IA
FS-DA
SCAN
DPEC
em papel comum
em FS-IA (Convênio ICMS 58/57)
em FS-DA (Convênio ICMS 110/08)
DANFE regular / DANFE irregular / DANFE regular, mas requer opção do emissor
8.3 Ações que devem ser tomadas após a recuperação da falha
A emissão de NF-e em contingência é um procedimento de exceção e existem algumas
ações que devem ser tomadas após a recuperação da falha, a principal delas é a
transmissão das NF-e emitidas em contingência para que sejam autorizadas.
8.3.1 Transmissão das NF-e emitidas em Contingência
As notas fiscais emitidas em contingência FS-IA, FS-DA e DPEC devem ser transmitidas
imediatamente após a cessação dos problemas técnicos que impediam a transmissão da
NF-e, observando o prazo limite de transmissão estabelecido na legislação.
As NF-e emitidas no SCAN ou com uma das SVC não precisam ser transmitidas para a
SEFAZ de origem.
8.3.2 Rejeição de NF-e emitidas em Contingência
Caso ocorra a rejeição de alguma NF-e emitida em contingência, o contribuinte deverá:
(1) Gerar novamente o arquivo com a mesma numeração e série
2
, sanando a irregularidade desde
que não se altere:
2
Observar que a manutenção do número e série somente se aplica para os caso de rejeição da NF-e
que foi emitida em contingência, e nunca para os casos em que a NF-e foi normalemnte emitda mas
o contribuinte não obteve êxito na consulta sobre o resultado da autorização de uso de uma NF-e
emitda com tpEmis = “1” (as NF-e pendentes de retorno, conforme item 8.3.3).

Nota Fiscal Eletrônica Manual de Orientação – Contribuinte NF-e
Pág. 122 / 216
(a) as variáveis que determinam o valor do imposto tais como: base de cálculo, alíquota,
diferença de preço, quantidade, valor da operação ou da prestação;
(b) a correção de dados cadastrais que implique mudança do remetente ou do destinatário;
nem
(c) a data de emissão ou de saída;
(2) Solicitar Autorização de Uso da NF-e;
(3) Imprimir o DANFE correspondente à NF-e autorizada, no mesmo tipo de papel utilizado para
imprimir o DANFE original;
(4) Providenciar, junto ao destinatário, a entrega da NF-e autorizada bem como do novo DANFE
impresso nos termos do item III, caso a geração saneadora da irregularidade da NF-e tenha
promovido alguma alteração no DANFE.
8.3.3 NF-e Pendentes de Retorno
Quando ocorrer uma falha, seja ela no ambiente do Contribuinte, no ambiente da SEFAZ
origem ou no ambiente do SCAN, há a probabilidade de existirem NF-e transmitidas pelo
contribuinte e para as quais ele ainda não obteve o resultado do processamento. Estas NF-e
são denominadas de “NF-e Pendentes de Retorno”.
As NF-e Pendentes de Retorno podem não ter sido recebidas pela SEFAZ origem, estar na
fila aguardando processamento, estar em processamento ou o processamento pode já ter
sido concluído.
Caso a falha tenha ocorrido na SEFAZ origem, ao retornar à operação normal, é possível
que as NF-e que estavam em processamento sejam perdidas, e que as que estavam na fila
tenham o seu processamento concluído normalmente.
Todas as NF-e Pendentes de Retorno devem receber nova numeração para serem emitidas
em contingências, este procedimento é necessário para evitar a rejeição da NF-e emitida em
contingência que pode ocorrer caso a NF-e transmitida incialmente tenha sido autorizada.
Cabe à aplicação do contribuinte tratar adequadamente a situação das NF-e Pendentes de
Retorno e executar, imediatamente após o retorno à operação normal, as ações necessárias
à regularização da situação destas NF-e, a saber:
a) Cancelar as NF-e Pendentes de Retorno que tenham sido autorizadas pela SEFAZ origem, mas
que tiveram as operações comerciais correspondentes registradas em NF-e emitidas em
contingência.
b) Inutilizar a numeração das NF-e Pendentes de Retorno que não foram autorizadas ou denegadas.
8.4 Arquitetura do Sistema Eletrônico de Contingência
8.4.1 Modelo Conceitual do SCE
O Sistema de Contingência Eletrônica – SCE é o modelo de registro de Declaração Prévia
de Emissão em Contingência - DPEC emitida pelo Emissor de NF-e em contingência.
Esta modalidade de contingência prevê a elaboração de uma Declaração Prévia de Emissão
em Contingência - DPEC que contém os resumos das NF-e emitidas pelo interessado e a
emissão do DANFE em papel comum sem alteração da série da NF-e.
Como a DPEC é um resumo das NF-e, o seu tamanho é bastante reduzido em comparação
com a NF-e, sendo viável a transmissão para o Web Service do SCE por acesso discado ou
através de upload em página WEB do Portal Nacional da NF-e (Ambiente Nacional). A
opção de upload de arquivo é interessante por dispensar a exigência de uma aplicação
cliente para consumir o Web Service, permitindo a transmissão da DPEC de qualquer
equipamento que tenha acesso a Internet via browser.
A consulta da DPEC existente no Sistema de Contingência Eletrônica – SCE poderá ser
feita através de Web Service pelo emissor.

Nota Fiscal Eletrônica Manual de Orientação – Contribuinte NF-e
Pág. 123 / 216
A consulta pela chave de acesso da NF-e deverá disponibilizar as informações básicas da
NF-e dando uma maior segurança para todos os envolvidos no processo de emissão da NF-
e.
8.4.2 Padrões Técnicos
8.4.2.1 Padrão de documento XML
a) Padrão de Codificação
A especificação do documento XML adotada é a recomendação W3C para XML 1.0,
disponível em www.w3.org/TR/REC-xml e a codificação dos caracteres será o UTF-8, assim
todos os documentos XML serão iniciados com a seguinte declaração:
<?xml version="1.0" encoding="UTF-8"?>
OBS: Lembrando que cada arquivo XML somente poderá ter uma única declaração <?xml
version="1.0" encoding="UTF-8"?>. Nas situações em que um documento XML pode conter
outros documentos XML, como ocorre com o documento XML de retorno da DPEC, deve-se
tomar o cuidado para que exista uma única declaração no início do arquivo.
b) Declaração namespace
O documento XML deverá ter uma única declaração de namespace no elemento raiz do
documento com o seguinte padrão:
<envDPEC xmlns=”http://www.portalfiscal.inf.br/nfe” >
(exemplo para o XML de envio da DPEC)
O uso de declaração namespace diferente do padrão estabelecido é vedado.
A declaração do namespace da assinatura digital deverá ser realizada na própria tag
<Signature>, conforme exemplo abaixo.
Cada documento XML deverá ter o seu namespace individual em seu elemento raiz. No
caso específico do arquivo de retorno da DPEC, a DPEC enviada e o arquivo de retorno
terão seu namespace individual, para possibilitar que a extração da DPEC enviada da
mensagem de retorno se necessário.
Segue abaixo um exemplo:
<?xml version="1.0" encoding="UTF-8"?>
<loteRFBNFe xmlns="http://www.portalfiscal.inf.br/nfe" versao="1.00">
<NFe xmlns="http://www.portalfiscal.inf.br/nfe">
<infNFe Id="NFe31060243816719000108650000000010001234567890" versao="1.01">
...
<Signature xmlns="http://www.w3.org/2000/09/xmldsig#">
…
</NFe>
<NFe xmlns="http://www.portalfiscal.inf.br/nfe">
<infNFe Id="NFe31060243816719000108650000000010011234567900" versao="1.01">
...
<Signature xmlns="http://www.w3.org/2000/09/xmldsig#">
…
</NFe>
<NFe xmlns="http://www.portalfiscal.inf.br/nfe">
<infNFe Id="NFe31060243816719000108650000000010021234567916" versao="1.01">
...
<Signature xmlns="http://www.w3.org/2000/09/xmldsig#">
…
</NFe>
</loteRFBNFe>
c) Prefixo de namespace
Não é permitida a utilização de prefixos de namespace. Essa restrição visa otimizar o
tamanho do arquivo XML.

Nota Fiscal Eletrônica Manual de Orientação – Contribuinte NF-e
Pág. 124 / 216
Assim, ao invés da declaração:
<NFe xmlns:nfe=http://www.portalfiscal.inf.br/nfe>
(exemplo para o XML de NF-e com prefixo nfe)
deverá ser adotada a declaração:
<NFe xmlns =”http://www.portalfiscal.inf.br/nfe” >
d) Validação de Schema
Para garantir minimamente a integridade das informações prestadas e a correta formação
dos arquivos XML, as mensagens XML deverão ser submetidas ao respectivo Schema XML
(XSD – XML Schema Definition).
8.4.2.2 Padrão de Comunicação
A comunicação será baseada em Web Services disponibilizados pelo Sistema de
Contingência Eletrônica.
O meio físico de comunicação utilizado será a Internet, com o uso do protocolo SSL versão
3.0, com autenticação mútua, que além de garantir um duto de comunicação seguro na
Internet, permite a identificação do servidor e do cliente através de certificados digitais,
eliminando a necessidade de identificação do usuário através de nome ou código de usuário
e senha.
O modelo de comunicação segue o padrão de Web Services definido pelo WS-I Basic
Profile.
A troca de mensagens entre os Web Services do Ambiente Nacional e o aplicativo da
empresa será realizada no padrão SOAP versão 1.2, com troca de mensagens XML no
padrão Style/Enconding: Document/Literal.
A chamada de diferentes Web Services do Sistema de Contingência Eletrônica é realizado
com o envio de uma mensagem XML através do parâmetro sceDadosMsg.
A versão do leiaute da mensagem XML contida no parâmetro sceDadosMsg será informado
no elemento versaoDados do tipo string localizados no elemento sceCabecMsg do SOAP
Header.
Exemplo de uma mensagem requisição padrão SOAP:
<?xml version="1.0" encoding="utf-8"?>
<soap12:Envelope xmlns:xsi="http://www.w3.org/2001/XMLSchema-instance"
xmlns:xsd="http://www.w3.org/2001/XMLSchema"
xmlns:soap12="http://www.w3.org/2003/05/soap-envelope">
<soap12:Header>
<sceCabecMsg xmlns="http://www.portalfiscal.inf.br/sce/wsdl/SCERecepcaoRFB">
<versaoDados>string</versaoDados>
</sceCabecMsg>
</soap12:Header>
<soap12:Body>
<scRecepcaoDPEC xmlns="http://www.portalfiscal.inf.br/nfe/wsdl/SCERecepcaoRFB">
<nfeDadosMsg>xml</nfeDadosMsg>
</nfeRecepcaoDPEC>
</soap12:Body>
</soap12:Envelope>
Exemplo de uma mensagem de retorno padrão SOAP:
<?xml version="1.0" encoding="utf-8"?>
<soap12:Envelope xmlns:xsi="http://www.w3.org/2001/XMLSchema-instance"
xmlns:xsd="http://www.w3.org/2001/XMLSchema"
xmlns:soap12="http://www.w3.org/2003/05/soap-envelope">
<soap12:Header>
<sceCabecMsg xmlns="http://www.portalfiscal.inf.br/nfe/wsdl/SCERecepcaoRFB">

Nota Fiscal Eletrônica Manual de Orientação – Contribuinte NF-e
Pág. 125 / 216
<versaoDados>string</versaoDados>
</sceCabecMsg>
</soap12:Header>
<soap12:Body>
<sceRecepcaoDPECResponse
xmlns="http://www.portalfiscal.inf.br/nfe/wsdl/SCERecepcaoRFB">
<sceRecepcaoDPECResult>xml</sceRecepcaoDPECResult>
</sceRecepcaoDPECResponse>
</soap12:Body>
</soap12:Envelope>
8.4.2.3 Padrão de Certificado Digital
O certificado digital utilizado no estabelecimento da conexão segura com autenticação
mútua será emitido por Autoridade Certificadora credenciada pela Infra-estrutura de Chaves
Públicas Brasileira – ICP-Brasil, tipo A1 ou A3, devendo conter o CNPJ da pessoa jurídica
titular do certificado digital no campo otherName OID =2.16.76.1.3.3 e ter a extensão
Extended Key Usage com permissão de "Autenticação Cliente".
8.4.2.4 Resumo dos Padrões Técnicos
A tabela a seguir resume os principais padrões de tecnologia utilizados:
8.4.3 Padrão de mensagens dos Web Services
As chamadas dos Web Services disponibilizados pelo Ambiente Nacional e os respectivos
resultados do processamento são realizadas através das mensagens com o seguinte
padrão:
versaoDados - versão do leiaute da estrutura XML informado na área de dados.
Área de Dados – estrutura XML variável definida na documentação do Web Service acessado.
8.4.3.1 Informação de controle e área de dados das mensagens
A identificação da versão da mensagem XML submetida ao Web Service será realizada
através do campo versaoDados informado no elemento sceCabecMsg do SOAP Header:
<soap12:Header>
<sceCabecMsg xmlns="http://www.portalfiscal.inf.br/nfe/wsdl/SCERecepcaoRFB">
<versaoDados>string</versaoDados>
</sceCabecMsg>
</soap12:Header>
A informação armazenada na área de dados é um documento XML que deve atender o
leiaute definido na documentação do Web Service acessado:
<soap12:Body>
<sceRecepcaoDPECResponse
xmlns="http://www.portalfiscal.inf.br/nfe/wsdl/SCERecepcaoRFB">
<nfeRetornoMsg>xml</nfeRetornoMsg>
</sceRecepcaoDPECResponse>
</soap12:Body>
8.4.3.2 Validação da estrutura XML das Mensagens dos Web Services
As informações são enviadas ou recebidas dos Web Services através de mensagens no padrão XML
definido na documentação de cada Web Service.
Estrutura XML definida na documentação do Web Service
Padrão de Mensagem de chamada/retorno de Web Service
Elemento sceCabecMsg (SOAP Header)
Área de dados (SOAP Body)
versaoDados

Nota Fiscal Eletrônica Manual de Orientação – Contribuinte NF-e
Pág. 126 / 216
As alterações de leiaute e da estrutura de dados XML realizadas nas mensagens são controladas
através da atribuição de um número de versão para a mensagem.
Um Schema XML é uma linguagem que define o conteúdo do documento XML, descrevendo os seus
elementos e a sua organização, além de estabelecer regras de preenchimento de conteúdo e de
obrigatoriedade de cada elemento ou grupo de informação.
A validação da estrutura XML da mensagem é realizada por um analisador sintático (parser) que
verifica se a mensagem atende as definições e regras de seu Schema XML.
Qualquer divergência da estrutura XML da mensagem em relação ao seu Schema XML, provoca um
erro de validação do Schema XML.
A primeira condição para que a mensagem seja validada com sucesso é que ela seja submetida ao
Schema XML correto.
Assim, os aplicativos clientes devem estar preparados para gerar as mensagens no leiaute em vigor,
devendo ainda informar a versão do leiaute da estrutura XML da mensagem no campo versaoDados
do elemento sceCabecMsg do SOAP Header.
<soap12:Header>
<sceCabecMsg xmlns="http://www.portalfiscal.inf.br/nfe/wsdl/SCERecepcaoRFB">
<versaoDados>1.00</versaoDados>
</sceCabecMsg>
</soap12:Header>
8.4.3.3 Schemas XML das Mensagens dos Web Services
Qualquer alteração de leiaute das mensagens dos Web Services implica na atualização do
seu respectivo Schema XML.
A identificação da versão dos Schemas será realizada com o acréscimo do número da
versão no nome do arquivo precedida da literal „_v‟, como segue:
envDPEC_v1.00.xsd (Schema XML da mensagem de envio da DPEC, versão 1.00);
leiauteDPEC_v10.15.xsd (Schema XML dos tipos básicos da DPEC, versão 10.15).
A maioria dos Schemas XML do Sistema de Contingência Eletrônica utiliza as definições de
tipos básicos ou tipos complexos que estão definidos em outros Schemas XML (ex.:
leiauteDPEC_v1.00.xsd, etc.), nestes casos, a modificação de versão do Schema básico
será repercutida no Schema principal.
Por exemplo, o tipo numérico de 15 posições com 2 decimais é definido no Schema
leiuateDPEC_v1.00.xsd, caso ocorra alguma modificação na definição deste tipo, todos os
Schemas que utilizam este tipo básico devem ter a sua versão atualizada e as declarações
“import” ou “include” devem ser atualizadas com o nome do Schema básico atualizado.
Exemplo de Schema XML
<?xml version="1.0" encoding="UTF-8"?>
<xs:schema xmlns:ds="http://www.w3.org/2000/09/xmldsig#"
xmlns:xs="http://www.w3.org/2001/XMLSchema" xmlns="http://www.portalfiscal.inf.br/nfe"
targetNamespace="http://www.portalfiscal.inf.br/nfe" elementFormDefault="qualified"
attributeFormDefault="unqualified">
<xs:import namespace="http://www.w3.org/2000/09/xmldsig#" schemaLocation="xmldsig-core-
schema_v1.01.xsd"/>
<xs:include schemaLocation="leiauteDPEC_v1.00.xsd"/>
<xs:element name="envDPEC">
<xs:annotation>
<xs:documentation>mensagem de envio de DPEC</xs:documentation>
</xs:annotation>

Nota Fiscal Eletrônica Manual de Orientação – Contribuinte NF-e
Pág. 127 / 216
As modificações de leiaute das mensagens dos Web Services podem ser causadas por
necessidades técnicas ou em razão da modificação de alguma legislação. As modificações
decorrentes de alteração da legislação deverão ser implementadas nos prazos previstos no
ato normativo que introduziu a alteração. As modificações de ordem técnica serão
divulgadas pela Coordenação Técnica do ENCAT e poderão ocorrer sempre que se fizerem
necessárias.
8.4.4 Versão dos Schemas
8.4.4.1 Liberação das versões dos Schemas para o WS do Sistema de Contingência
Eletrônico
Os schemas válidos para o WS do Sistema de Contingência Eletrônico serão
disponibilizados no Portal Nacional da NF-e (www.nfe.fazenda.gov.br), e serão liberados
após autorização da Coordenação Técnica do Sistema.
A cada nova liberação será disponibilizado um arquivo compactado contendo o conjunto de
schemas a serem utilizados pelos emissores de NF-e para a geração dos arquivos XML.
Este arquivo será denominado “Pacote de Liberação” e terá a mesma numeração da versão
do Manual que lhe é compatível. Os pacotes de liberação serão identificados pelas letras
“PL_SCE”, seguida do número da versão do Manual do Sistema de Contingência Eletrônica
correspondente. Exemplificando: O pacote PL_SCE_1.00.zip representa o “Pacote de
Liberação” de schemas do WS do Sistema de Contingência Eletrônica compatíveis com o
Manual de Sistema de Contingência Eletrônica – versão 1.00.
Os schemas XML das mensagens XML do sistema são identificados pelo seu nome,
seguido da versão do respectivo schema.
Assim, para o schema XML de “Envio de Declaração Prévia de Emissão em Contingência”,
corresponderá um arquivo com a extensão “.xsd”, que terá o nome de
“envDPEC_v9.99.xsd”, onde v9.99, corresponde à versão do respectivo schema.
Para identificar quais os schemas que sofreram alteração em um determinado pacote
liberado, deve-se comparar o número da versão do schema deste pacote com o do pacote
anterior.
Exemplificando:
PACOTE
PL_ SCE_ 1.00.ZIP
PL_SCE_ 1.01.ZIP
DATA LIBERAÇÃO
01/09/2008
01/10/2009
SCHEMAS
envDPEC_v1.00.xsd
envDPEC_v1.30.xsd
retDPEC_v1.00.xsd
retDPEC_v1.00.xsd
leiauteDPEC_v1.00.xsd
leiauteDPEC_v1.01.xsd
8.4.4.2 Pacote de Liberação Preliminar
Após a divulgação de uma nova versão do Manual de Orientação do Contribuinte – NF-e,
será divulgado um pacote de liberação preliminar com vigência limitada até o início da fase
de disponibilização do ambiente de homologação.
Durante este período, os novos Schemas XML serão avaliados e testados para a
identificação de eventuais falhas de implementação das alterações realizadas na nova
versão do Manual de Sistema de Contingência Eletrônica.
O PL preliminar será identificado com o acréscimo do literal „pre‟ na identificação do pacote,
como por exemplo: PL_SCE_1.00pre.zip.

Nota Fiscal Eletrônica Manual de Orientação – Contribuinte NF-e
Pág. 128 / 216
8.4.4.3 Pacote de Liberação de Homologação e Pacote de Liberação definitivo
Para o ambiente de homologação será divulgado um pacote de liberação de homologação
identificado com o acréscimo da literal „hom‟ na identificação do pacote, como por exemplo:
PL_SCE_100hom.zip.
A principal característica do pacote de liberação de homologação é seu uso estar restrito ao
ambiente de homologação por aceitar somente mensagens XML com tpAmb=2-
homologação.
O pacote de liberação definitivo será divulgado na véspera da data de início da vigência do
ambiente de produção.
8.4.4.4 Correção de Pacote de Liberação
Em algumas situações pode surgir a necessidade de correção de um Schema XML por um
erro de implementação de regra de validação, obrigatoriedade de campo, nome de tag
divergente do definido no leiaute da mensagem, que não modifica a estrutura do Schema
XML e nem exige a alteração dos aplicativos da SEFAZ.
Nesta situação, divulgaremos um novo pacote de liberação com o Schema XML corrigido,
sem modificar o número da versão do PL para manter a compatibilidade com o Manual de
Sistema de Contingência Eletrônica vigente.
A identificação dos pacotes mais recentes se dará com o acréscimo de letra minúscula do
alfabeto, como por exemplo: PL_SCE_1.00a.ZIP, indicando que se trata da primeira versão
corrigida do PL_SCE_1.00.ZIP
8.4.4.5 Divulgação de novos Pacotes de Liberação
A divulgação de novos pacotes de liberação ou atualizações de pacote de liberação será
realizada através da publicação de Notas Técnicas pela Coordenação Técnica do Sistema
no Portal Nacional da NF-e com as informações necessárias para a implementação dos
novos pacotes de liberação.
8.4.4.6 Controle de Versão
O controle de versão de cada um dos schemas válidos para o WS do Sistema de
Contingência Eletrônica compreende uma definição nacional sobre:
qual a versão vigente (versão mais atualizada);
quais são as versões anteriores ainda suportadas.
Este controle de versões permite a adaptação dos sistemas de informática dos emissores
em diferentes datas. Ou seja, alguns emissores poderão estar com uma versão de leiaute
mais atualizada, enquanto outros poderão ainda estar operando com mensagens em um
leiaute anterior.
Mensagens recebidas com uma versão de leiaute não suportada serão rejeitadas com uma
mensagem de erro específica na versão do leiaute de resposta mais recente em uso.
8.5 Web Services
Os Web Services disponibilizam os serviços que serão utilizados pelos aplicativos dos
emissores de NF-e que desejam emitir a NF-e em contingência pelo Sistema de
Contingência Eletrônica. O mecanismo de utilização dos Web Services segue as seguintes
premissas:
Será disponibilizado um Web Service por serviço, existindo um método para cada tipo de serviço;
O envio da solicitação e a obtenção do retorno serão realizados na mesma conexão através de um
único método.
As URL dos Web Services serão publicadas no portal do Ambiente Nacional. Acessando a URL
pode ser obtido o WSDL (Web Services Description Language) de cada Web Service.

Nota Fiscal Eletrônica Manual de Orientação – Contribuinte NF-e
Pág. 129 / 216
O processo de utilização dos Web Services sempre é iniciado pelo emissor da NF-e enviando uma
mensagem nos padrões XML e SOAP, através do protocolo SSL com autenticação mútua.
A ocorrência de qualquer erro na validação dos dados recebidos interrompe o processo com a
disponibilização de uma mensagem contendo o código e a descrição do erro.
8.5.1 Serviço de Recepção de DPEC
O Serviço de Recepção de DPEC é o serviço oferecido pelo WS do Sistema de
Contingência Eletrônica para atualização do repositório de Declaração Prévia de Emissão
em Contingência - DPEC emitidos por emissores de NF-e que emitam NF-e pelo Sistema de
Contingência Eletrônica.
Web Service – SCERecepcaoRFB
Função: serviço destinado à recepção de mensagens de envio de DPEC.
Processo: síncrono.
Método: sceRecepcaoDPEC
8.5.2 Leiaute Mensagem de Entrada
Entrada: Estrutura XML com a Declaração Prévia Emissão em Contingência - DPEC
Schema XML: envDPEC_v9.99.xsd
#
Campo
Ele
Pai
Tipo
Ocor.
Tam.
Dec.
Descrição/Observação
AP01
envDPEC
Raiz
-
-
-
-
TAG raiz
AP02
versao
A
AP01
N
1-1
1-4
2
Versão do leiaute
AP03
infDPEC
G
AP01
1-1
Tag de grupo com Informações da Declaração
Prévia de Emissão em Contingência
AP04
Id
E
AP03
C
1-1
18
Grupo de Identificação da TAG a ser assinada.
Informar com a literal “DPEC” + CNPJ do emissor.
AP05
ideDec
G
AP03
1-1
-
Grupo de Identificação do Declarante, deve ser
informado com os dados do emissor das NF-e
emitidas em contingência eletrônica
AP06
cUF
E
AP05
N
1-1
2
Código da UF do emitente do Documento Fiscal.
Utilizar a Tabela do IBGE.
AP07
tpAmb
E
AP05
N
1-1
1
Identificação do Ambiente:
1 - Produção
2 - Homologação
AP08
verProc
E
AP05
C
1-1
1-20
versão do aplicativo utilizado no processo de
emissão da DPEC
AP09
CNPJ
E
AP05
N
1-1
14
Número do CNPJ do emitente, vedada a
formatação do campo.
AP10
IE
E
AP05
N
1-1
2-14
Número da Inscrição Estadual do emitente, vedada
a formatação do campo
Recepção Sistema de Contingência Eletrônica
Ret
Emissor NF-e
Cliente
Receita Federal do Brasil
Aplicação SCE
Recepção
Envio de Declaração Prévia
de Emissão em Contingência
Retorno
sceRecepcaoDPEC
Web Service
:
SCERecepcaoRFB
Proc
.

Nota Fiscal Eletrônica Manual de Orientação – Contribuinte NF-e
Pág. 130 / 216
#
Campo
Ele
Pai
Tipo
Ocor.
Tam.
Dec.
Descrição/Observação
AP11
resNFe
G
AP03
1-50
Resumo das NF-e emitidas no Sistema de
Contingência Eletrônica (até 50 NF-e com tpEmis =
"4")
AP12
chNFe
E
AP11
N
1-1
44
Chave de Acesso da NF-e emitida em contingência
eletrônica
AP13
CNPJ
CE
AP11
N
1-1
14
Informar o CNPJ ou o CPF do destinatário da NF-e,
em caso de destinatário ou remetente estabelecido
no exterior deverá ser informado a tag CNPJ sem
conteúdo.
AP14
CPF
CE
AP11
N
1-1
11
AP15
UF
E
AP11
C
1-1
2
Sigla da UF de destino da mercadoria
AP16
vNF
E
AP11
N
1-1
15
2
Valor total da NF-e
AP17
vICMS
E
AP11
N
1-1
15
2
Valor Total do ICMS da operação própria
AP18
vST
E
AP11
N
1-1
15
2
Valor Total do ICMS retido por Substituição
Tributária
AP19
Signature
G
AP01
G
1-1
Assinatura Digital do documento XML, a assinatura
deverá ser aplicada no elemento infDPEC.
Diagrama simplificado do Schema XML: envDPEC_v9.99.xsd
8.5.3 Leiaute Mensagem de Retorno
Retorno: Estrutura XML com a mensagem do resultado da transmissão.

Nota Fiscal Eletrônica Manual de Orientação – Contribuinte NF-e
Pág. 131 / 216
Schema XML: retDPEC_v9.99.xsd
#
Campo
Ele
Pai
Tipo
Ocor.
Tam.
Dec.
Descrição/Observação
AR01
retDPEC
Raiz
-
-
-
-
TAG raiz do Resultado da Transmissão
AR02
versao
A
AR01
N
1-1
1-4
2
Versão do leiaute
AR03
infDPECReg
G
AR01
1-1
Grupo de informações do resultado da transmissão
da DPEC
AR04
Id
E
AR03
C
1-1
21
Grupo de Identificação da TAG a ser assinada.
Informar com a literal “RETDPEC” + CNPJ do
emissor.
AR05
tpAmb
E
AR03
N
1-1
1
Identificação do Ambiente:
1 – Produção / 2 - Homologação
AR06
verAplic
E
AR03
C
1-1
1-20
Versão da aplicação do AN.
AR07
cStat
E
AR03
N
1-1
3
Código do status da resposta (vide item 5.1.1)
AR08
xMotivo
E
AR03
C
1-1
1-255
Descrição literal do status da resposta
As tags AR09, AR10 e AR11 só existirão se a DPEC for processada com sucesso
AR09
dhRegDPEC
E
AR03
D
1-1
-
Data e Hora de registro da DPEC
AR10
nRegDPEC
E
AR03
N
1-1
15
Número de registro da DPEC
AR11
envDPEC
G
AR03
xml
1-1
Mensagem de Declaração Prévia de Emissão em
Contingência transmitida
A tag chNFe só existirá no caso de DPEC inconsistente por falha na validação da chave de acesso da NF-e
AR12
chNFe
E
AR03
N
1-1
44
Chave de Acesso da 1ª NF-e que provocou o erro
de validação
AR13
Signature
G
AR01
G
1-1
Assinatura Digital do documento XML, a assinatura
deverá ser aplicada no elemento infDPECReg.
Diagrama Simplificado do retorno

Nota Fiscal Eletrônica Manual de Orientação – Contribuinte NF-e
Pág. 132 / 216
8.5.4 Descrição do Processo de Geração da Declaração Prévia de Emissão em
Contingência - DPEC
Ao optar por adotar o uso do Sistema de Contingência Eletrônica, o emissor de NF-e deve
executar os seguintes procedimentos:
8.5.4.1 Geração da DPEC
alterar o tpEmis das NF-e que deseja emitir em Sistema de Contingência Eletrônica para “4”;
regerar as notas fiscais e os lotes de NF-e;
gerar o arquivo XML de Declaração Prévia de Emissão em Contingência – DPEC, com as
seguintes informações das NF-e que compõe um lote de NF-e:
o chave de acesso;
o CNPJ ou CPF do destinatário;
o UF de localização do destinatário;
o Valor Total da NF-e;
o Valor Total do ICMS;
o Valor Total do ICMS ST;
o o arquivo gerado deve ser complementado com outras informações de controle como o CNPJ,
a IE e a UF de localização do contribuinte e assinado digitalmente com o certificado digital do
emissor dos documentos contidos no arquivo.
A adoção do mesmo critério de formação de lotes para formar a Declaração Prévia de
Emissão em Contingência é recomendada para facilitar a posterior transmissão da NF-e.
O contribuinte deve manter um rígido controle de transmissão das NF-e emitidas no Sistema
de Contingência Eletrônica, para evitar que venha a ser penalizado pela não transmissão
das NF-e emitidas em contingência.
8.5.4.2 Informações de controle
A informação da versão do leiaute dos dados será informada no elemento sceCabecMsg do
SOAP Header (para maiores detalhes vide item 8.4.4).
8.5.4.3 envio das informações
A mensagem do lote será transmitida através do Web Service do Sistema de Contingência
Eletrônica.
URL de Envio de DPEC do ambiente de homologação:
https://hom.nfe.fazenda.gov.br/SCERecepcaoRFB/SCERecepcaoRFB.asmx
URL de Envio de DPEC do ambiente de produção:
https://www.nfe.fazenda.gov.br/SCERecepcaoRFB/SCERecepcaoRFB.asmx
8.5.5 Descrição do Processo de Recepção da Declaração Prévia de Emissão em
Contingência
O WS do Sistema de Contingência Eletrônica é acionado pelo emissor ou pela aplicação
Web da Receita Federal (opção de envio da DPEC via formulário WEB) que devem enviar
uma Declaração Prévia de Emissão em Contingência que atenda os padrões estabelecidos
neste manual.

Nota Fiscal Eletrônica Manual de Orientação – Contribuinte NF-e
Pág. 133 / 216
8.5.6 Validação do Certificado de Transmissão
Validação do Certificado Digital do Transmissor (protocolo SSL
#
Regra de Validação
Crítica
Msg
Efeito
A01
Certificado de Transmissor Inválido:
- Certificado de Transmissor inexistente na mensagem
- Versão difere "3"
- Se informado o Basic Constraint deve ser true (não pode ser
Certificado de AC)
- KeyUsage não define "Autenticação Cliente"
Obrig.
280
Rej.
A02
Validade do Certificado (data início e data fim)
Obrig.
281
Rej.
A03
Verifica a Cadeia de Certificação:
- Certificado da AC emissora não cadastrado na SEFAZ
- Certificado de AC revogado
- Certificado não assinado pela AC emissora do Certificado
Obrig.
283
Rej.
A04
LCR do Certificado de Transmissor
- Falta o endereço da LCR (CRL DistributionPoint)
- LCR indisponível
- LCR inválida
Obrig.
286
Rej.
A05
Certificado do Transmissor revogado
Obrig.
284
Rej.
A06
Certificado Raiz difere da "ICP-Brasil"
Obrig.
285
Rej.
A07
Falta a extensão de CNPJ no Certificado (OtherName -
OID=2.16.76.1.3.3)
Obrig.
282
Rej.
As validações de A01, A02, A03, A04 e A05 são realizadas pelo protocolo SSL e não
precisam ser implementadas. A validação A06 também pode ser realizada pelo protocolo
SSL, mas pode falhar se existirem outros certificados digitais de Autoridade Certificadora
Raiz que não sejam “ICP-Brasil” no repositório de certificados digitais do servidor de Web
Service do Ambiente Nacional.
8.5.7 Validação Inicial da Mensagem no Web Service
Validação Inicial da Mensagem no Web Service
#
Regra de Validação
Aplic.
Msg
Efeito
B01
Tamanho do XML de Dados superior a 50 KB
Obrig.
214
Rej.
B02
XML de Dados Mal Formado
Obrig.
243
Rej.
B03
Verifica se o Servidor de Processamento está Paralisado
Momentaneamente
Obrig.
108
Rej.
B04
Verifica se o Servidor de Processamento está Paralisado sem
Previsão
Obrig.
109
Rej.
A mensagem será descartada se o tamanho exceder o limite previsto (50 KB). A aplicação
do Emissor não poderá permitir a geração de mensagem com tamanho superior a 50 KB.
Caso isto ocorra, a conexão poderá ser interrompida sem retorno da mensagem de erro se o
controle do tamanho da mensagem for implementado por configurações do ambiente de
rede do Sistema de Contingência Eletrônica (ex.: controle no firewall). No caso do controle
de tamanho ser implementado por aplicativo teremos a devolução da mensagem de erro
214.
Caso o Web Service fique disponível, mesmo quando o serviço estiver paralisado, deverão
implementar as verificações 108 e 109. Estas validações poderão ser dispensadas se o Web
Service não ficar disponível quando o serviço estiver paralisado.

Nota Fiscal Eletrônica Manual de Orientação – Contribuinte NF-e
Pág. 134 / 216
8.5.8 Validação das informações de controle da chamada ao Web Service
Validação das informações de controle da chamada ao Web Service
#
Regra de Validação
Aplic.
Msg
Efeito
C01
Elemento sceCabecMsg inexistente no SOAP Header
Obrig.
409
Rej.
C02
Campo versaoDados inexistente no elemento nfeCabecMsg do SOAP
Header
Obrig.
412
Rej.
C03
Versão dos Dados informada é superior à versão vigente
Facult.
238
Rej.
C04
Versão dos Dados não suportada
Obrig.
239
Rej.
A informação da versão do leiaute da DPEC é informada no elemento sceCabecMsg do
SOAP Header (para maiores detalhes vide item 8.4.4).
A aplicação deverá validar o campo de versão da mensagem (versaoDados), rejeitando a
solicitação recebida em caso de informações inexistentes ou inválidas.
8.5.9 Validação da área de Dados
8.5.9.1 Validação de forma da área de dados
A validação de forma da área de dados da mensagem é realizada com a aplicação da
seguinte regra:
Validação da área de dados da mensagem
#
Regra de Validação
Aplic.
Msg
Efeito
D01
Verifica Schema XML da Área de Dados
Obrig.
215
Rej.
D02
Verifica o uso de prefixo no namespace
Obrig.
404
Rej.
D03
XML utiliza codificação diferente de UTF-8
Obrig.
402
Rej.
Como a validação do Schema XML é realizada em toda mensagem de entrada, a existência
de um erro em um dos Resumos de NF-e implica na rejeição de toda a DPEC.
8.5.9.2 Validação do Certificado Digital de Assinatura
A seguir será validada a assinatura digital da DPEC:
Validação do Certificado Digital utilizado na Assinatura Digital da DPEC
#
Regra de Validação
Aplic.
Msg
Efeito
E01
Certificado de Assinatura inválido:
- Certificado de Assinatura inexistente na mensagem (*validado
também pelo Schema)
- Versão difere "3"
- Se informado o Basic Constraint deve ser true (não pode ser
Certificado de AC)
- KeyUsage não define "Assinatura Digital" e “Não Recusa”
Obrig.
290
Rej.
E02
Validade do Certificado (data início e data fim)
Obrig.
291
Rej.
E03
Falta a extensão de CNPJ no Certificado (OtherName -
OID=2.16.76.1.3.3)
Obrig.
292
Rej.
E04
Verifica Cadeia de Certificação:
- Certificado da AC emissora não cadastrado na SEFAZ
- Certificado de AC revogado
- Certificado não assinado pela AC emissora do Certificado
Obrig.
293
Rej.
E05
LCR do Certificado de Assinatura:
- Falta o endereço da LCR (CRLDistributionPoint)
- Erro no acesso a LCR ou LCR inexistente
Obrig.
296
Rej.

Nota Fiscal Eletrônica Manual de Orientação – Contribuinte NF-e
Pág. 135 / 216
Validação do Certificado Digital utilizado na Assinatura Digital da DPEC
#
Regra de Validação
Aplic.
Msg
Efeito
E06
Certificado de Assinatura revogado
Obrig.
294
Rej.
E07
Certificado Raiz difere da “ICP-Brasil”
Obrig.
295
Rej.
8.5.9.3 Validação da Assinatura Digital
Validação da Assinatura Digital da DPEC
#
Regra de Validação
Aplic.
Msg
Efeito
F01
Assinatura difere do padrão do Sistema:
- Não assinado o atributo "Id" (falta "Reference URI" na assinatura)
(*validado também pelo Schema)
- Faltam os "Transform Algorithm" previstos na assinatura ("C14N" e
"Enveloped")
Estas validações são implementadas pelo Schema XML da Signature
Obrig.
298
Rej.
F02
Valor da assinatura (SignatureValue) difere do valor calculado
Obrig.
297
Rej.
F03
CNPJ-Base do Emitente difere do CNPJ-Base do Certificado Digital
Obrig.
213
Rej.
8.5.9.4 Validação de regras de negócios da DPEC
Validação da DPEC – Regras de Negócios
#
Regra de Validação
Aplic.
Msg
Efeito
G01
Tipo do ambiente da DPEC difere do ambiente do Web Service
Obrig.
252
Rej.
G02
CNPJ do emitente informado inválido (DV ou zeros)
Obrig.
207
Rej.
G03
IE do emitente informado inválido (DV ou zeros)
Obrig.
209
Rej.
G04
Emitente não credenciado como emissor da NF-e na UF informada
Obrig.
203
Rej.
G05
IE do emitente não vinculado ao CNPJ
Obrig.
231
Rej.
G06
Emissor em situação irregular perante o fisco
Obrig.
479
Rej.
G07
CNPJ da Chave de acesso da NF-e informada diverge do CNPJ do
emitente
Obrig.
480
Rej.
G08
UF da Chave de acesso diverge do código da UF informada
Obrig.
481
Rej.
G09
AA da Chave de acesso inválida (valores válidos: ano atual ou ano atual
– 1, se mês atual = 01)
Obrig.
482
Rej.
G10
MM da chave de acesso inválido (valores válidos: mês atual ou mês
atual -1, se dia atual = 01)
Obrig.
483
Rej.
G11
DV da Chave de acesso inválida
Obrig.
484
Rej.
G12
CNPJ do destinatário inválido
Obrig.
208
Rej.
G13
Chave de acesso já existe no cadastro de DPEC
Obrig.
485
Rej.
A existência de um erro na chave de acesso da NF-e de qualquer um dos Resumos de NF-
e, interrompe a validação dos Resumos de NF-e, resultando na rejeição de todos os
Resumos de NF-e existentes na DPEC.
8.5.10 Final do Processamento do Lote
A validação da DPEC poderá resultar em:
Rejeição – a DPEC será descartada, com retorno do código do status do motivo da rejeição -o
motivo da rejeição poderá ser de forma (validações dos blocos A, B, C, D, E, F e G01 a G06) ou
violação das regras de negócios dos resumos da NF-e (validações G07 a G13);

Nota Fiscal Eletrônica Manual de Orientação – Contribuinte NF-e
Pág. 136 / 216
Recebido pelo Sistema de Contingência Eletrônica – a DPEC será armazenada no repositório
do Sistema de Contingência Eletrônica (cStat=124);
O Sistema de Contingência Eletrônica deve atribuir um número de Registro da DPEC
(nRegDPEC) para todos os DPEC recepcionados, independentemente da forma de
recepção (WS do Sistema de Contingência Eletrônica ou Página WEB de upload da DPEC).
A regra de formação do número de Registro de DPEC é:
9
9
9
9
9
9
9
9
9
9
9
9
9
9
9
Tipo de
Autorizador
ano
sequencial de 12 posições
1 posição com o Tipo de Autorizador (9-Sistema de Contingência Eletrônica);
2 posições para ano;
12 posições para o sequencial no ano.
Importante ressaltar que o serviço de consulta das DPEC poderá ser feito pelo número de
Registro da DPEC ou pela chave de acesso das NF-e vinculadas à DPEC.
A mensagem de retorno do processamento será sempre assinada digitalmente pelo Sistema
de Contingência Eletrônico e nos casos de DPEC ser aceita pelo Sistema de Contingência
Eletrônica, a mensagem de envio da DPEC fará parte da mensagem de retorno da DPEC
recebida.
Diagrama Simplificado do retorno em caso de Falha na validação do Schema XML,
Assinatura Digital, etc. (validações dos blocos A, B, C, D, E, F e G01 a G06)

Nota Fiscal Eletrônica Manual de Orientação – Contribuinte NF-e
Pág. 137 / 216
Diagrama simplificado de retorno na Falha na validação das regras de negócios
relacionadas com o resumo da NF-e contidas na DPEC (regras G07 a G13)

Nota Fiscal Eletrônica Manual de Orientação – Contribuinte NF-e
Pág. 138 / 216
Diagrama simplificado do retorno da DPEC processada com sucesso
8.6 Serviço de Consulta de DPEC
O Serviço de Consulta de DPEC é o serviço oferecido pelo Sistema de Contingência
Eletrônica que permite a consulta das DPEC existentes no Sistema de Contingência
Eletrônica.
A DPEC poderá ser consultada pelo número de Registro de DPEC (nRegDPEC) ou pela
chave de Acesso da NF-e.

Nota Fiscal Eletrônica Manual de Orientação – Contribuinte NF-e
Pág. 139 / 216
8.6.1 Web Service – SCEConsultaRFB
Função: serviço destinado à consulta de DPEC.
Processo: síncrono.
8.6.2 Leiaute Mensagem de Entrada
Entrada: Estrutura XML com o pedido de consulta de DPEC
Schema XML: distNFe_v9.99.xsd
#
Campo
Ele
Pai
Tipo
Ocor.
Tam.
Dec.
Descrição/Observação
BP01
consDPEC
Raiz
-
-
-
-
TAG raiz
BP02
versao
A
BP01
N
1-1
1-4
2
Versão do leiaute
BP03
tpAmb
E
BP01
N
1-1
1
Identificação do Ambiente:
1 - Produção
2 – Homologação
BP04
verAplic
E
BP01
C
1-1
1-20
Versão do Aplicativo que solicitou a consulta
BP05
chNFe
CE
BP01
N
1-1
44
Chave de Acesso da NF-e
BP06
nRegDPEC
CE
BP01
N
1-1
15
Número de registro da DPEC
Diagrama simplificado do Schema XML: consNFe_v9.99.xsd
8.6.3 Leiaute Mensagem de Retorno
Retorno: Estrutura XML de retorno, pode conter uma DPEC localizada.
Consulta do Sistema de Contingência
Eletrônica
Ret
Emissor NF-e
Cliente
Receita Federal do Brasil
Aplicação SCE
Consulta
Solicitação de
Consulta de DPEC
Retorno (DPEC)
sceConsultaDPEC
Web Service
:
SCEConsultaRFB
Proc
.

Nota Fiscal Eletrônica Manual de Orientação – Contribuinte NF-e
Pág. 140 / 216
Schema XML: retConsDPEC_v9.99.xsd
#
Campo
Ele
Pai
Tipo
Ocor.
Tam.
Dec.
Descrição/Observação
BR01
retDistNFe
Raiz
-
-
-
-
TAG raiz da Resposta
BR02
versao
A
BR01
N
1-1
1-4
2
Versão do leiaute
BR03
tpAmb
E
BR01
N
1-1
1
Identificação do Ambiente:
1 – Produção / 2 - Homologação
BR04
verAplic
E
BR01
C
1-1
1-20
Versão do Aplicativo do SCE.
BR05
cStat
E
BR01
N
1-1
3
Código do status da resposta
BR06
xMotivo
E
BR01
C
1-1
1-255
Descrição literal do status da resposta
BR07
DPEC
G
BR01
Xml
0-1
DPEC localizado tem a mesma estrutura do
retDPEC
Diagrama simplificado do Schema XML: retConsDPEC_v9.99.xsd
8.6.4 Descrição do Processo de Consulta de DPEC
Este serviço pode ser consumido por qualquer UF que desejar acessar as DPEC existentes
no Sistema de Contingência Eletrônico e pelo emissor de NF-e que gerou a DPEC.
8.6.4.1 Geração do pedido de Consulta
A aplicação cliente do WS deve gerar uma mensagem informando o número de registro da
DPEC ou a chave de acesso da NF-e.

Nota Fiscal Eletrônica Manual de Orientação – Contribuinte NF-e
Pág. 141 / 216
8.6.4.2 Informações de controle
A versão do leiaute dos dados será informada no elemento nfeCabecMsg do SOAP Header
(para maiores detalhes vide item 8.4.4).
8.6.4.3 Envio das informações
O pedido de consulta será transmitido através de requisição SOAP, com autenticação
mútua, sendo necessário que o CNPJ utilizado na transmissão pela SEFAZ interessada
esteja previamente cadastrada no Sistema de Contingência Eletrônica caso o CNPJ seja
divergente do emissor da DPEC.
URL de Consulta de DPEC do ambiente de homologação:
https://hom.nfe.fazenda.gov.br/SCEConsultaRFB/SCEConsultaRFB.asmx
URL de Consulta de DPEC do ambiente de produção:
https://www.nfe.fazenda.gov.br/SCEConsultaRFB/SCEConsultaRFB.asmx
8.6.5 Descrição do Processo de Consulta DPEC
O WS do Ambiente Nacional é acionado pelo interessado na consulta que deve enviar uma
consulta DPEC por Número de Registro da DPEC ou chave de acesso da NF-e que atenda
os padrões estabelecidos neste manual.
8.6.6 Validação do Certificado de Transmissão
Validação do Certificado Digital do Transmissor (protocolo SSL)
#
Regra de Validação
Crítica
Msg
Efeito
A01
Certificado de Transmissor Inválido:
- Certificado de Transmissor inexistente na mensagem
- Versão difere "3"
- Se informado o Basic Constraint deve ser true (não pode ser
Certificado de AC)
- KeyUsage não define "Autenticação Cliente"
Obrig.
280
Rej.
A02
Validade do Certificado (data início e data fim)
Obrig.
281
Rej.
A03
Verifica a Cadeia de Certificação:
- Certificado da AC emissora não cadastrado na SEFAZ
- Certificado de AC revogado
- Certificado não assinado pela AC emissora do Certificado
Obrig.
283
Rej.
A04
LCR do Certificado de Transmissor
- Falta o endereço da LCR (CRL DistributionPoint)
- LCR indisponível
- LCR inválida
Obrig.
286
Rej.
A05
Certificado do Transmissor revogado
Obrig.
284
Rej.
A06
Certificado Raiz difere da "ICP-Brasil"
Obrig.
285
Rej.
A07
Falta a extensão de CNPJ no Certificado (OtherName -
OID=2.16.76.1.3.3)
Obrig.
282
Rej.
As validações de A01, A02, A03, A04 e A05 são realizadas pelo protocolo SSL e não
precisam ser implementadas. A validação A06 também pode ser realizada pelo protocolo
SSL, mas pode falhar se existirem outros certificados digitais de Autoridade Certificadora
Raiz que não sejam “ICP-Brasil” no repositório de certificados digitais do servidor de Web
Service do Ambiente Nacional.

Nota Fiscal Eletrônica Manual de Orientação – Contribuinte NF-e
Pág. 142 / 216
8.6.7 Validação Inicial da Mensagem no Web Service
Validação Inicial da Mensagem no Web Service
#
Regra de Validação
Aplic.
Msg
Efeito
B01
Tamanho do XML de Dados superior a 10 KB
Obrig.
214
Rej.
B02
XML de Dados Mal Formado
Obrig.
243
Rej.
B03
Verifica se o Servidor de Processamento está Paralisado
Momentaneamente
Obrig.
108
Rej.
B04
Verifica se o Servidor de Processamento está Paralisado sem
Previsão
Obrig.
109
Rej.
A mensagem será descartada se o tamanho exceder o limite previsto (10 KB). A aplicação
da Secretaria de Fazenda não poderá permitir a geração de mensagem com tamanho
superior a 10 KB. Caso isto ocorra, a conexão poderá ser interrompida sem retorno da
mensagem de erro se o controle do tamanho da mensagem for implementado por
configurações do ambiente de rede do Ambiente Nacional (ex.: controle no firewall). No caso
do controle de tamanho ser implementado por aplicativo teremos a devolução da mensagem
de erro 214.
Caso o Web Service fique disponível, mesmo quando o serviço estiver paralisado, deverão
implementar as verificações 108 e 109. Estas validações poderão ser dispensadas se o Web
Service não ficar disponível quando o serviço estiver paralisado.
8.6.8 Validação das informações de controle da chamada ao Web Service
Validação das informações de controle da chamada ao Web Service
#
Regra de Validação
Aplic.
Msg
Efeito
C01
Elemento nfeCabecMsg inexistente no SOAP Header
Obrig.
409
Rej.
C02
Campo versaoDados inexistente no elemento nfeCabecMsg do
SOAP Header
Obrig.
412
Rej.
C03
Versão dos Dados informada é superior à versão vigente
Facult.
238
Rej.
C04
Versão dos Dados não suportada
Obrig.
239
Rej.
A informação da versão do leiaute do lote será informada no elemento sceCabecMsg do
SOAP Header (para maiores detalhes vide item 8.4.4).
8.6.9 Validação da área de Dados
8.6.9.1 Validação de forma da área de dados
A validação de forma da área de dados da mensagem é realizada pelo WS do Ambiente
Nacional com a aplicação da seguinte regra:
Validação da área de dados da mensagem
#
Regra de Validação
Aplic.
Msg
Efeito
D01
Verifica Schema XML da Área de Dados
Obrig.
215
Rej.
D02
Verifica o uso de prefixo no namespace
Obrig.
404
Rej.
D03
XML utiliza codificação diferente de UTF-8
Obrig.
402
Rej.

Nota Fiscal Eletrônica Manual de Orientação – Contribuinte NF-e
Pág. 143 / 216
8.6.9.2 Validação de regras de negócios da Consulta DPEC
Validação da Consulta DPEC – Regras de Negócios
#
Regra de Validação
Aplic.
Msg
Efeito
H01
Tipo do ambiente do SCE difere do ambiente do Web Service
Obrig.
252
Rej.
H02
Validar DV da Chave de Acesso da DPEC
Obrig
484
Rej.
H03
se informado o número do registro da DPEC como argumento de
pesquisa - Consultar DPEC por número do registro da DPEC
Obrig
486
Rej.
H04
se informada chave de acesso da NF-e como argumento de pesquisa
– Consultar DPEC por chave de acesso da NF-e
Obrig
487
Rej.
H05
se solicitante da consulta não for órgão conveniado ( Tabela de
órgãos conveniados), validar se o CNPJ do requisitante da consulta é
o emissor da DPEC
Obrig
488
Rej.
8.6.10 Processamento da consulta
A aplicação deve localizar a DPEC pela chave de acesso da NF-e ou pelo número de
registro da DPEC.
Após a localização da DPEC, verificar se o CNPJ do solicitante tem o mesmo CNPJ do
emissor da DPEC, em caso negativo, verificar se o CNPJ pertence a um órgão conveniado
(Tabela de órgãos conveniados).
A resposta do WS do Ambiente Nacional pode ser:
rejeição - com a devolução da mensagem com o motivo da falha informado no cStat.
DPEC não localizado – não existe DPEC para o número de registro de DPEC informado – cStat
= 126 ou não existe DPEC para a chave de acesso da NF-e informada – cStat = 127.
DPEC localizado – com a devolução da DPEC encontrado – cStat = 125;
8.7 Consumo dos Web Services através de páginas WEB
O Sistema de Contingência Eletrônica – SCE deverá oferecer a possibilidade de consumir
os Web Services através de páginas WEB para permitir que um emissor consiga transmitir
ou consultar a DPEC em qualquer ambiente que ofereça acesso WEB.
8.7.1 Envio de DPEC via página WEB
O envio de DPEC por página WEB será viabilizado com o oferecimento de uma página WEB
que permitirá realizar o envio da DPEC elaborado nos padrões descritos neste manual.
A aplicação deve permitir a indicação de um dispositivo para leitura do arquivo DPEC e
realizar o envio deste arquivo para o Web Service de recepção de DPEC, mostrando a
mensagem de resultado do processamento da DPEC.
O resultado do processamento será apresentado na tela e haverá uma opção para gravar o
resultado do processamento no padrão XML definido no sistema no dispositivo de gravação
que o usuário indicar.
Não será necessário realizar a autenticação do usuário, pois a autoria do documento será
verificada pela assinatura digital da DPEC, sendo requerido apenas o uso de Código de
Verificação (CAPCHA ) para restringir a consulta por robôs.
URL da página web para envio de DPEC do ambiente de homologação:
https://hom.nfe.fazenda.gov.br/PORTAL/DPEC/UploadDPEC.aspx
URL da página web para envio de DPEC do ambiente de produção:
https://www.nfe.fazenda.gov.br/portal/DPEC/UploadDPEC.aspx

Nota Fiscal Eletrônica Manual de Orientação – Contribuinte NF-e
Pág. 144 / 216
8.7.2 Consulta de DPEC por página WEB
O controle de acesso à consulta de DPEC por página WEB será realizado através da
exigência do certificado digital do usuário. A verificação da legitimidade da consulta será
realizada através da comparação do CNPJ base do certificado digital utilizado com o CNPJ
base do emissor da DPEC consultado.
A consulta poderá ser realizada por número de registro da DPEC ou pela chave de acesso
da NF-e. No caso de consulta por chave de acesso da NF-e, a aplicação WEB deverá
verificar se o CNPJ base da chave de acesso da NF-e consultada e o CNPJ base do titular
do certificado digital utilizado na autenticação do usuário são iguais.
URL da página web para consulta de DPEC do ambiente de homologação:
https://hom.nfe.fazenda.gov.br/PORTAL/DPEC/ConsultaDPEC.aspx
URL da página web para consulta de DPEC do ambiente de produção:
https://www.nfe.fazenda.gov.br/portal/DPEC/ConsultaDPEC.aspx

Nota Fiscal Eletrônica Manual de Orientação – Contribuinte NF-e
Pág. 145 / 216
9. Ambientes de Homologação e de Produção
As Secretarias de Fazenda Estaduais mantêm dois ambientes para recepção de NF-e. O
ambiente de homologação é específico para a realização de testes e integração das
aplicações do contribuinte durante a fase de implementação e adequação do sistema de
emissão de NF-e do contribuinte, e nos casos em que este sistema sofre alterações após
entrar em regime de operação normal.
A autorização de uso de NF-e no ambiente de produção, nos termos das cláusulas quarta e
quinta do Ajuste Sinief 07/05, de 30 de setembro de 2005, tem o efeito de permitir que o
arquivo da NF-e seja utilizado como documento fiscal.
A utilização pelo contribuinte de qualquer um dos dois ambientes fica condicionada a prévia
autorização da Secretaria de Fazenda, Finanças ou Tributação de sua UF, através do
respectivo processo de credenciamento.
O acesso a cada um dos ambientes será concedido mediante prévia requisição do
contribuinte ou de ofício, caso seja de interesse da Administração Tributária.

Nota Fiscal Eletrônica Manual de Orientação – Contribuinte NF-e
Pág. 146 / 216
10. Distribuição da NF-e para o Destinatário
Conforme previsto na cláusula décima do Ajuste Sinief 07/05, de 30 de setembro de 2005, o
emitente e o destinatário deverão manter em arquivo digital as Notas Fiscais eletrônicas
pelo prazo estabelecido na legislação tributária para a guarda dos documentos fiscais,
devendo ser apresentadas à administração tributária, quando solicitado.
O emissor da Nota Fiscal Eletrônica deve enviar o arquivo digital da NF-e para o
destinatário, seja de forma eletrônica ou por qualquer outro meio que possibilite o
destinatário ter acesso ao arquivo digital.
O DANFE é um Documento Auxiliar da Nota Fiscal Eletrônica e, ainda que hábil para
acompanhar o trânsito de mercadorias, não substitui o arquivo da Nota Fiscal.
Os destinatários que não sejam credenciados para operar com a NF-e poderão escriturar a
NF-e com base nas informações contidas no DANFE, que neste caso deverá ser mantido
pelo prazo decadencial para apresentação à Administração Tributária quando solicitado.
10.1 Processo de Distribuição
A modalidade tecnológica de intercâmbio do documento eletrônico entre o emissor e
receptor deve ser acordada entre ambos, respeitando o sigilo fiscal e o padrão de conteúdo
de dados definido neste item. As formas mais comuns de troca de informações entre as
empresas no comércio eletrônico (B2B) são:
troca de mensagens em sistema específico, baseado em WEB ou rede privativa;
troca de arquivos;
troca de mensagens via e-mail;
disponibilização de informações em portais, com acesso sob demanda e autenticação de acesso.
10.2 Leiaute da Distribuição: NF-e
Deverá ser disponibilizado para o destinatário o mesmo conteúdo da NF-e enviada para a
SEFAZ, complementada com a informação da Autorização de Uso, na forma que segue.
Schema XML: procNFe_v2.00.xsd
#
Campo
Ele
Pai
Tipo
Ocor.
Tam.
Dec.
Descrição/Observação
XR01
nfeProc
Raiz
-
-
-
-
-
TAG raiz
XR02
versao
A
XR01
N
1-1
1-4
2
XR03
NFe
G
XR01
-
1-1
-
-
XR04
(dados)
-
-
-
-
-
-
Dados da NF-e, inclusive com os dados da
assinatura (Anexo I)
XR05
protNfe
G
XR01
-
1-1
-
-
XR06
(dados)
-
-
-
-
-
-
Dados do Protocolo de Autorização de Uso
(item 4.2.2)
10.3 Leiaute de Distribuição: Cancelamento de NF-e
Será disponibilizada para o destinatário a mesma NF-e enviada para a SEFAZ,
acrescentados os dados da homologação do pedido de cancelamento, na forma que segue.
Schema XML: procCancNFe_v2.00.xsd
#
Campo
Ele
Pai
Tipo
Ocor.
Tam.
Dec.
Descrição/Observação
YR01
procCancNFe
Raiz
-
-
-
-
-
TAG raiz
YR02
versao
A
YR01
N
1-1
1-4
2
YR03
cancNFe
G
YR01
-
1-1
-
-
YR04
(dados)
-
-
-
-
-
-
Dados do Pedido de Cancelamento (item
4.3.1)
YR05
retCancNfe
G
YR01
-
1-1
-
-
YR06
(dados)
-
-
-
-
-
-
Dados da homologação do pedido (item 4.3.2)

Nota Fiscal Eletrônica Manual de Orientação - Contribuinte
Página 147 de 216
Anexo I – Leiaute da NF-e
Diagrama simplificado dos grupos de informações da NF-e
Schema XML: nfe_v99.99.xsd

Nota Fiscal Eletrônica Manual de Orientação – Contribuinte NF-e
Página 148 de 216
#
ID
Campo
Descrição
Ele
Pai
Tipo
Ocorrência
tamanho
Dec.
Observação
-
NFe
TAG raiz da NF-e
G
-
1-1
TAG raiz da NF-e
A - Dados da Nota Fiscal eletrônica
#
ID
Campo
Descrição
Ele
Pai
Tipo
Ocorrência
tamanho
Dec.
Observação
1
A01
infNFe
Grupo das informações da NF-e
G
Raiz
-
1-1
-
Grupo que contém as informações da
NF-e
2
A02
versao
Versão do leiaute
A
A01
N
1-1
1-4
2
Versão do leiaute (v2.0)
3
A03
Id
Identificador da TAG a ser
assinada
ID
A01
C
1-1
47
informar a chave de acesso da NF-e
precedida do literal „NFe‟,
acrescentada a validação do formato
(v2.0).
4
A04
pk_nItem
regra para que a numeração do
item de detalhe da NF-e seja
única.
RC
-
-
1-1
Regra de validação do item de detalhe
da NF-e, campo de controle do
Schema XML, o contribuinte não deve
se preocupar com o preenchimento
deste campo.
B - Identificação da Nota Fiscal eletrônica
#
ID
Campo
Descrição
Ele
Pai
Tipo
Ocorrência
tamanho
Dec
Observação
5
B01
ide
Grupo das informações de
identificação da NF-e
G
A01
1-1
6
B02
cUF
Código da UF do emitente do
Documento Fiscal
E
B01
N
1-1
2
Código da UF do emitente do
Documento Fiscal. Utilizar a Tabela do
IBGE de código de unidades da
federação (Anexo IX - Tabela de UF,
Município e País).
7
B03
cNF
Código Numérico que compõe a
Chave de Acesso
E
B01
N
1-1
8
Código numérico que compõe a Chave
de Acesso. Número aleatório gerado
pelo emitente para cada NF-e para
evitar acessos indevidos da NF-e.
(v2.0)

Nota Fiscal Eletrônica Manual de Orientação – Contribuinte NF-e
Página 149 de 216
#
ID
Campo
Descrição
Ele
Pai
Tipo
Ocorrência
tamanho
Dec.
Observação
8
B04
natOp
Descrição da Natureza da
Operação
E
B01
C
1-1
1-60
Informar a natureza da operação de
que decorrer a saída ou a entrada, tais
como: venda, compra, transferência,
devolução, importação, consignação,
remessa (para fins de demonstração,
de industrialização ou outra), conforme
previsto na alínea 'i', inciso I, art. 19 do
CONVÊNIO S/Nº, de 15 de dezembro
de 1970.
9
B05
indPag
Indicador da forma de
pagamento
E
B01
N
1-1
1
0 – pagamento à vista;
1 – pagamento à prazo;
2 - outros.
10
B06
mod
Código do Modelo do Documento
Fiscal
E
B01
C
1-1
2
Utilizar o código 55 para identificação
da NF-e, emitida em substituição ao
modelo 1 ou 1A.
11
B07
serie
Série do Documento Fiscal
E
B01
N
1-1
1-3
Série do Documento Fiscal, preencher
com zeros na hipótese de a NF-e não
possuir série. (v2.0)
Série 890-899 de uso exclusivo para
emissão de NF-e avulsa, pelo
contribuinte com seu certificado digital,
através do site do Fisco (procEmi=2).
(v2.0)
Serie 900-999 – uso exclusivo de NF-e
emitidas no SCAN. (v2.0)
12
B08
nNF
Número do Documento Fiscal
E
B01
N
1-1
1-9
Número do Documento Fiscal.
13
B09
dEmi
Data de emissão do Documento
Fiscal
E
B01
D
1-1
Formato “AAAA-MM-DD”
14
B10
dSaiEnt
Data de Saída ou da Entrada da
Mercadoria/Produto
E
B01
D
0-1
Formato “AAAA-MM-DD”
14a
B10a
hSaiEnt
Hora de Saída ou da Entrada da
Mercadoria/Produto
E
B01
H
0-1
Formato “HH:MM:SS” (v.2.0)
15
B11
tpNF
Tipo de Operação
E
B01
N
1-1
1
0-entrada / 1-saída

Nota Fiscal Eletrônica Manual de Orientação – Contribuinte NF-e
Página 150 de 216
#
ID
Campo
Descrição
Ele
Pai
Tipo
Ocorrência
tamanho
Dec.
Observação
16
B12
cMunFG
Código do Município de
Ocorrência do Fato Gerador
E
B01
N
1-1
7
Informar o município de ocorrência do
fato gerador do ICMS. Utilizar a Tabela
do IBGE (Anexo IX - Tabela de UF,
Município e País)
16a
B12a
NFref
Grupo de informação das NF/NF-
e referenciadas
G
B01
0-N
Grupo com as informações das NF/NF-
e /NF de produtor/ Cupom Fiscal
referenciadas.
Esta informação será utilizada nas
hipóteses previstas na legislação. (Ex.:
Devolução de Mercadorias,
Substituição de NF cancelada,
Complementação de NF, etc.). (v.2.0)
17
B13
refNFe
Chave de acesso da NF-e
referenciada
CE
B12a
N
1-1
44
Utilizar esta TAG para referenciar uma
Nota Fiscal Eletrônica emitida
anteriormente, vinculada a NF-e atual.
18
B14
refNF
Grupo de informação da NF
modelo 1/1A referenciada
CG
B12a
1-1
19
B15
cUF
Código da UF do emitente do
Documento Fiscal
E
B14
N
1-1
2
Utilizar a Tabela do IBGE (Anexo IX -
Tabela de UF, Município e País)
20
B16
AAMM
Ano e Mês de emissão da NF-e
E
B14
N
1-1
4
AAMM da emissão da NF
21
B17
CNPJ
CNPJ do emitente
E
B14
C
1-1
14
Informar o CNPJ do emitente da NF
22
B18
mod
Modelo do Documento Fiscal
E
B14
N
1-1
2
Informar o código do modelo do
Documento fiscal: 01 – modelo 01
23
B19
serie
Série do Documento Fiscal
E
B14
N
1-1
1-3
Informar a série do documento fiscal
(informar zero se inexistente).
24
B20
nNF
Número do Documento Fiscal
E
B14
N
1-1
1-9
1 – 999999999
24a
B20a
refNFP
Grupo de informações da NF de
produtor rural referenciada
CG
B12a
1-1
24b
B20b
cUF
Código da UF do emitente do
Documento Fiscal
E
B20a
N
1-1
2
Utilizar a Tabela do IBGE (Anexo IX -
Tabela de UF, Município e País) (v2.0)
24c
B20c
AAMM
Ano e Mês de emissão da NF-e
E
B20a
N
1-1
4
AAMM da emissão da NF de produtor
(v2.0)
24d
B20d
CNPJ
CNPJ do emitente
CE
B20a
C
1-1
14
Informar o CNPJ do emitente da NF de
produtor (v2.0)

Nota Fiscal Eletrônica Manual de Orientação – Contribuinte NF-e
Página 151 de 216
#
ID
Campo
Descrição
Ele
Pai
Tipo
Ocorrência
tamanho
Dec.
Observação
24e
B20e
CPF
CPF do emitente
CE
B20a
C
1-1
11
Informar o CPF do emitente da NF de
produtor (v2.0)
24f
B20f
IE
IE do emitente
E
B20a
C
1-1
1-14
Informar a IE do emitente da NF de
Produtor ou “ISENTO” (v2.0)
24g
B20g
mod
Modelo do Documento Fiscal
E
B20a
N
1-1
2
Informar o código 04 – NF de Produtor
ou 01- para NF avulsa
(v2.0)
24h
B20h
serie
Série do Documento Fiscal
E
B20a
N
1-1
1-3
Informar a série do documento fiscal
(informar zero se inexistente) (v2.0).
24ha
B20ha
nNF
Número do Documento Fiscal
E
B20a
N
1-1
1-6
1 – 999999999
24i
B20i
refCTe
Chave de acesso do CT-e
referenciada
CE
B12a
N
1-1
44
Utilizar esta TAG para referenciar um
CT-e emitido anteriormente, vinculada
a NF-e atual - (v2.0).
24j
B20j
refECF
Informações do Cupom Fiscal
referenciado
CG
B12a
1-1
Grupo do Cupom Fiscal vinculado à
NF-e (v2.0).
24k
B20k
mod
Modelo do Documento Fiscal
E
B20j
C
1-1
2
Preencher com "2B", quando se tratar
de Cupom Fiscal emitido por máquina
registradora (não ECF), com "2C",
quando se tratar de Cupom Fiscal
PDV, ou "2D", quando se tratar de
Cupom Fiscal (emitido por ECF) (v2.0).
24l
B20l
nECF
Número de ordem sequencial do
ECF
E
B20j
N
1-1
3
Informar o número de ordem
sequencial do ECF que emitiu o
Cupom Fiscal vinculado à NF-e (v2.0).
24m
B20m
nCOO
Número do Contador de Ordem
de Operação - COO
E
B20j
N
1-1
6
Informar o Número do Contador de
Ordem de Operação - COO vinculado
à NF-e (v2.0).
25
B21
tpImp
Formato de Impressão do
DANFE
E
B01
N
1-1
1
1-Retrato/ 2-Paisagem

Nota Fiscal Eletrônica Manual de Orientação – Contribuinte NF-e
Página 152 de 216
#
ID
Campo
Descrição
Ele
Pai
Tipo
Ocorrência
tamanho
Dec.
Observação
26
B22
tpEmis
Tipo de Emissão da NF-e
E
B01
N
1-1
1
1 – Normal – emissão normal;
2 – Contingência FS – emissão em
contingência com impressão do
DANFE em Formulário de Segurança;
3 – Contingência SCAN – emissão em
contingência no Sistema de
Contingência do Ambiente Nacional –
SCAN;
4 – Contingência DPEC - emissão em
contingência com envio da Declaração
Prévia de Emissão em Contingência –
DPEC;
5 – Contingência FS-DA - emissão em
contingência com impressão do
DANFE em Formulário de Segurança
para Impressão de Documento Auxiliar
de Documento Fiscal Eletrônico (FS-
DA);
6 – Contingência SVC-AN, emissão em
contingência na SEFAZ Virtual do
Ambiente Nacional;
7 – Contingência SVC-RS, emissão em
contingência na SEFAZ Virtual do RS.
27
B23
cDV
Dígito Verificador da Chave de
Acesso da NF-e
E
B01
N
1-1
1
Informar o DV da Chave de Acesso da
NF-e, o DV será calculado com a
aplicação do algoritmo módulo 11
(base 2,9) da Chave de Acesso. (vide
item 5 do Manual de Orientação)
28
B24
tpAmb
Identificação do Ambiente
E
B01
N
1-1
1
1-Produção/ 2-Homologação
29
B25
finNFe
Finalidade de emissão da NF-e
E
B01
N
1-1
1
1- NF-e normal/ 2-NF-e complementar /
3 – NF-e de ajuste

Nota Fiscal Eletrônica Manual de Orientação – Contribuinte NF-e
Página 153 de 216
#
ID
Campo
Descrição
Ele
Pai
Tipo
Ocorrência
tamanho
Dec.
Observação
29a
B26
procEmi
Processo de emissão da NF-e
E
B01
N
1-1
1
Identificador do processo de emissão
da NF-e:
0 - emissão de NF-e com aplicativo do
contribuinte;
1 - emissão de NF-e avulsa pelo Fisco;
2 - emissão de NF-e avulsa, pelo
contribuinte com seu certificado digital,
através do site do Fisco;
3- emissão NF-e pelo contribuinte com
aplicativo fornecido pelo Fisco.
29b
B27
verProc
Versão do Processo de emissão
da NF-e
E
B01
C
1-1
1-20
Identificador da versão do processo de
emissão (informar a versão do
aplicativo emissor de NF-e).
29c
B28
dhCont
Data e Hora da entrada em
contingência
E
B01
D
0-1
Informar a data e hora de entrada em
contingência no formato AAAA-MM-
DDTHH:MM:SS (v.2.0).
29d
B29
xJust
Justificativa da entrada em
contingência
E
B01
C
0-1
15-256
Informar a Justificativa da entrada em
(v.2.0)
C - Identificação do Emitente da Nota Fiscal eletrônica
#
ID
Campo
Descrição
Ele
Pai
Tipo
Ocorrência
tamanho
Dec
Observação
30
C01
emit
Grupo de identificação do
emitente da NF-e
G
A01
1-1
31
C02
CNPJ
CNPJ do emitente
CE
C01
C
1-1
14
Informar o CNPJ do emitente. Em se
tratando de emissão de NF-e avulsa
pelo Fisco, as informações do
remetente serão informadas neste
grupo. O CNPJ ou CPF deverão ser
informados com os zeros não
significativos.
31a
C02a
CPF
CPF do remetente
CE
C01
C
1-1
11

Nota Fiscal Eletrônica Manual de Orientação – Contribuinte NF-e
Página 154 de 216
#
ID
Campo
Descrição
Ele
Pai
Tipo
Ocorrência
tamanho
Dec.
Observação
32
C03
xNome
Razão Social ou Nome do
emitente
E
C01
C
1-1
2-60
33
C04
xFant
Nome fantasia
E
C01
C
0-1
1-60
34
C05
enderEmit
Grupo do Endereço do emitente
G
C01
1-1
35
C06
xLgr
Logradouro
E
C05
C
1-1
2-60
36
C07
nro
Número
E
C05
C
1-1
1-60
37
C08
xCpl
Complemento
E
C05
C
0-1
1-60
38
C09
xBairro
Bairro
E
C05
C
1-1
2-60
39
C10
cMun
Código do município
E
C05
N
1-1
7
Utilizar a Tabela do IBGE (Anexo X-
Tabela de UF, Município e País).
40
C11
xMun
Nome do município
E
C05
C
1-1
2-60
41
C12
UF
Sigla da UF
E
C05
C
1-1
2
42
C13
CEP
Código do CEP
E
C05
N
1-1
8
Informar os zeros não significativos.
(NT 2011/004)
43
C14
cPais
Código do País
E
C05
N
0-1
4
1058 - Brasil
44
C15
xPais
Nome do País
E
C05
C
0-1
1-60
Brasil ou BRASIL
45
C16
fone
Telefone
E
C05
N
0-1
6-14
Preencher com o Código DDD +
número do telefone. Nas operações
com exterior é permitido informar o
código do país + código da localidade
+ número do telefone (v.2.0)
46
C17
IE
IE
E
C01
C
1-1
2-14
Campo de informação obrigatória nos
casos de emissão própria (procEmi =
0, 2 ou 3).
A IE deve ser informada apenas com
algarismos para destinatários
contribuintes do ICMS, sem caracteres
de formatação (ponto, barra, hífen,
etc.);
O literal “ISENTO” deve ser informado
apenas para contribuintes do ICMS
que são isentos de inscrição no
cadastro de contribuintes do ICMS e
estejam emitindo NF-e avulsa;

Nota Fiscal Eletrônica Manual de Orientação – Contribuinte NF-e
Página 155 de 216
#
ID
Campo
Descrição
Ele
Pai
Tipo
Ocorrência
tamanho
Dec.
Observação
47
C18
IEST
IE do Substituto Tributário
E
C01
C
0-1
2-14
Informar a IE do ST da UF de destino
da mercadoria, quando houver a
retenção do ICMS ST para a UF de
destino.
48
C19
IM
Inscrição Municipal
E
C01
C
0-1
1-15
Este campo deve ser informado,
quando ocorrer a emissão de NF-e
conjugada, com prestação de serviços
sujeitos ao ISSQN e fornecimento de
peças sujeitos ao ICMS.
49
C20
CNAE
CNAE fiscal
E
C01
C
0-1
7
Este campo deve ser informado
quando o campo IM (C19) for
informado.
49a
C21
CRT
Código de Regime Tributário
E
C01
N
1-1
1
Este campo será obrigatoriamente
preenchido com:
1 – Simples Nacional;
2 – Simples Nacional – excesso de
sublimite de receita bruta;
3 – Regime Normal. (v2.0).
D - Identificação do Fisco Emitente da NF-e
#
ID
Campo
Descrição
Ele
Pai
Tipo
Ocorrência
tamanho
Dec
Observação
50
D01
avulsa
A01
0-1
Informações do fisco emitente, grupo
de uso exclusivo do fisco.
51
D02
CNPJ
CNPJ do órgão emitente
E
D01
C
1-1
14
Informar os zeros não significativos.
52
D03
xOrgao
Órgão emitente
E
D01
C
1-1
1-60
53
D04
matr
Matrícula do agente
E
D01
C
1-1
1-60
54
D05
xAgente
Nome do agente
E
D01
C
1-1
1-60
55
D06
fone
Telefone
E
D01
N
0-1
6-14
Preencher com Código DDD + número
do telefone (v.2.0)
(NT 2011/004)
56
D07
UF
Sigla da UF
E
D01
C
1-1
2
57
D08
nDAR
Número do Documento de
Arrecadação de Receita
E
D01
C
0-1
1-60
(NT 2011/004)
58
D09
dEmi
Data de emissão do Documento
de Arrecadação
E
D01
D
0-1
-
Formato “AAAA-MM-DD”
(NT 2011/004)

Nota Fiscal Eletrônica Manual de Orientação – Contribuinte NF-e
Página 156 de 216
#
ID
Campo
Descrição
Ele
Pai
Tipo
Ocorrência
tamanho
Dec.
Observação
59
D10
vDAR
Valor Total constante no
Documento de arrecadação de
Receita
E
D01
N
0-1
1-15
2
(NT 2011/004)
60
D11
repEmi
Repartição Fiscal emitente
E
D01
C
1-1
1-60
61
D12
dPag
Data de pagamento do
Documento de Arrecadação
E
D01
D
0-1
-
Formato “AAAA-MM-DD”
E - Identificação do Destinatário da Nota Fiscal eletrônica
#
ID
Campo
Descrição
Ele
Pai
Tipo
Ocorrência
tamanho
Dec
Observação
62
E01
dest
Grupo de identificação do
Destinatário da NF-e
G
A01
1-1
63
E02
CNPJ
CNPJ do destinatário
CE
E01
C
1-1
0 ou14
Informar o CNPJ ou o CPF do
destinatário, preenchendo os zeros não
significativos.
Não informar o conteúdo da TAG se a
operação for realizada com o exterior.
64
E03
CPF
CPF do destinatário
CE
E01
C
1-1
11
65
E04
xNome
Razão Social ou nome do
destinatário
E
E01
C
1-1
2-60
66
E05
enderDest
Grupo de endereço do
Destinatário da NF-e
G
E01
1-1
67
E06
xLgr
Logradouro
E
E05
C
1-1
2-60
68
E07
nro
Número
E
E05
C
1-1
1-60
69
E08
xCpl
Complemento
E
E05
C
0-1
1-60
70
E09
xBairro
Bairro
E
E05
C
1-1
1-60
71
E10
cMun
Código do município
E
E05
N
1-1
7
Utilizar a Tabela do IBGE (Anexo IX -
Tabela de UF, Município e País).
Informar „9999999 „para operações
com o exterior.
72
E11
xMun
Nome do município
E
E05
C
1-1
2-60
Informar „EXTERIOR „para operações
com o exterior.

Nota Fiscal Eletrônica Manual de Orientação – Contribuinte NF-e
Página 157 de 216
#
ID
Campo
Descrição
Ele
Pai
Tipo
Ocorrência
tamanho
Dec.
Observação
73
E12
UF
Sigla da UF
E
E05
C
1-1
2
Informar „EX‟ para operações com o
exterior.
74
E13
CEP
Código do CEP
E
E05
N
0-1
8
Informar os zeros não significativos.
75
E14
cPais
Código do País
E
E05
N
0-1
2-4
Utilizar a Tabela do BACEN (Anexo VII
- Tabela de UF, Município e País).
76
E15
xPais
Nome do País
E
E05
C
0-1
2-60
77
E16
fone
Telefone
E
E05
N
0-1
6-14
Preencher com o Código DDD +
número do telefone. Nas operações
com exterior é permitido informar o
código do país + código da localidade
+ número do telefone (v.2.0)
78
E17
IE
IE
E
E01
C
1-1
0,2-14
Informar a IE quando o destinatário for
contribuinte do ICMS.
Informar ISENTO quando o
destinatário for contribuinte do ICMS,
mas não estiver obrigado à inscrição
no cadastro de contribuintes do ICMS.
Não informar o conteúdo da TAG se o
destinatário não for contribuinte do
ICMS.
Esta tag aceita apenas:
. ausência de conteúdo (<IE></IE> ou
<IE/>) para destinatários não
contribuintes do ICMS;
. algarismos para destinatários
contribuintes do ICMS, sem caracteres
de formatação (ponto, barra, hífen,
etc.);
. literal “ISENTO” para destinatários
contribuintes do ICMS que são isentos
de inscrição no cadastro de
contribuintes do ICMS;

Nota Fiscal Eletrônica Manual de Orientação – Contribuinte NF-e
Página 158 de 216
#
ID
Campo
Descrição
Ele
Pai
Tipo
Ocorrência
tamanho
Dec.
Observação
79
E18
ISUF
Inscrição na SUFRAMA
E
E01
C
0-1
8-9
Obrigatório, nas operações que se
beneficiam de incentivos fiscais
existentes nas áreas sob controle da
SUFRAMA.
A omissão da Inscrição SUFRAMA
impede o processamento da operação
pelo Sistema de Mercadoria Nacional
da SUFRAMA e a liberação da
Declaração de Ingresso, prejudicando
a comprovação do
ingresso/internamento da mercadoria
nas áreas sob controle da SUFRAMA.
(v2.0)
79a
E19
email
email
E
E01
C
0-1
1-60
Informar o e-mail do destinatário. O
campo pode ser utilizado para informar
o e-mail de recepção da NF-e indicada
pelo destinatário (v2.0)
F - Identificação do Local de Retirada
#
ID
Campo
Descrição
Ele
Pai
Tipo
Ocorrência
tamanho
Dec
Observação
80
F01
retirada
Grupo de identificação do Local
de retirada
G
A01
0-1
Informar apenas quando for diferente
do endereço do remetente.
81
F02
CNPJ
CNPJ
CE
F01
C
1-1
0 ou 14
Informar o CNPJ ou o CPF,
preenchendo os zeros não
significativos. (v2.0)
81a
F02a
CPF
CPF
CE
F01
C
1-1
11
82
F03
xLgr
Logradouro
E
F01
C
1-1
2-60
83
F04
nro
Número
E
F01
C
1-1
1-60
84
F05
xCpl
Complemento
E
F01
C
0-1
1-60
85
F06
xBairro
Bairro
E
F01
C
1-1
1-60

Nota Fiscal Eletrônica Manual de Orientação – Contribuinte NF-e
Página 159 de 216
#
ID
Campo
Descrição
Ele
Pai
Tipo
Ocorrência
tamanho
Dec.
Observação
86
F07
cMun
Código do município
E
F01
N
1-1
7
Utilizar a Tabela do IBGE (Anexo IX -
Tabela de UF, Município e País).
Informar „9999999 „para operações
com o exterior.
87
F08
xMun
Nome do município
E
F01
C
1-1
2-60
Informar „EXTERIOR „para operações
com o exterior.
88
F09
UF
Sigla da UF
E
F01
C
1-1
2
Informar „EX‟ para operações com o
exterior.
G - Identificação do Local de Entrega
#
ID
Campo
Descrição
Ele
Pai
Tipo
Ocorrência
tamanho
Dec
Observação
89
G01
entrega
Grupo de identificação do Local
de entrega
G
A01
0-1
Informar apenas quando for diferente
do endereço do destinatário.
90
G02
CNPJ
CNPJ
CE
G01
C
1-1
0 ou 14
Informar o CNPJ ou o CPF,
preenchendo os zeros não
significativos. (v2.0)
90a
G02a
CPF
CPF
CE
G01
C
1-1
11
91
G03
xLgr
Logradouro
E
G01
C
1-1
2-60
92
G04
nro
Número
E
G01
C
1-1
1-60
93
G05
xCpl
Complemento
E
G01
C
0-1
1-60
94
G06
xBairro
Bairro
E
G01
C
1-1
1-60
95
G07
cMun
Código do município
E
G01
N
1-1
7
Utilizar a Tabela do IBGE (Anexo IX -
Tabela de UF, Município e País).
Informar „9999999 „para operações
com o exterior.
96
G08
xMun
Nome do município
E
G01
C
1-1
2-60
Informar „EXTERIOR „para operações
com o exterior.
97
G09
UF
Sigla da UF
E
G01
C
1-1
2
Informar „EX‟ para operações com o
exterior.
H - Detalhamento de Produtos e Serviços da NF-e
#
ID
Campo
Descrição
Ele
Pai
Tipo
Ocorrência
tamanho
Dec
Observação

Nota Fiscal Eletrônica Manual de Orientação – Contribuinte NF-e
Página 160 de 216
#
ID
Campo
Descrição
Ele
Pai
Tipo
Ocorrência
tamanho
Dec.
Observação
98
H01
det
Grupo do detalhamento de
Produtos e Serviços da NF-e
G
A01
1-990
Múltiplas ocorrências (máximo = 990)
99
H02
nItem
Número do item
A
H01
N
1-1
1-3
Número do item (1-990)
I - Produtos e Serviços da NF-e
#
ID
Campo
Descrição
Ele
Pai
Tipo
Ocorrência
tamanho
Dec
Observação
100
I01
prod
Grupo do detalhamento de
Produtos e Serviços da NF-e
G
H01
1-1
101
I02
cProd
Código do produto ou serviço
E
I01
C
1-1
1-60
Preencher com CFOP, caso se trate de
itens não relacionados com
mercadorias/produtos e que o
contribuinte não possua codificação
própria.
Formato ”CFOP9999”
102
I03
cEAN
GTIN (Global Trade Item
Number) do produto, antigo
código EAN ou código de barras
E
I01
N
1-1
0,8,12,13,14
Preencher com o código GTIN-8,
GTIN-12, GTIN-13 ou GTIN-14 (antigos
códigos EAN, UPC e DUN-14), não
informar o conteúdo da TAG em caso
de o produto não possuir este código.
103
I04
xProd
Descrição do produto ou serviço
E
I01
C
1-1
1-120
104
I05
NCM
Código NCM com 8 dígitos ou 2
dígitos (gênero)
E
I01
N
1-1
2, 8
Código NCM (8 posições), informar o
gênero (posição do
capítulo do NCM) quando a operação
não for de comércio
exterior (importação/exportação) ou o
produto não seja tributado pelo IPI.
Em caso de item de serviço ou item
que não tenham produto (Ex.
transferência de crédito, crédito do
ativo imobilizado, etc.), informar o
código 00 (zeros) (v2.0)
105
I06
EXTIPI
EX_TIPI
E
I01
N
0-1
2-3
Preencher de acordo com o código EX
da TIPI. Em caso de serviço, não
incluir a TAG.
107
I08
CFOP
Código Fiscal de Operações e
Prestações
E
I01
N
1-1
4
Utilizar Tabela de CFOP.

Nota Fiscal Eletrônica Manual de Orientação – Contribuinte NF-e
Página 161 de 216
#
ID
Campo
Descrição
Ele
Pai
Tipo
Ocorrência
tamanho
Dec.
Observação
108
I09
uCom
Unidade Comercial
E
I01
C
1-1
1-6
Informar a unidade de comercialização
do produto.
109
I10
qCom
Quantidade Comercial
E
I01
N
1-1
15
0-4
Informar a quantidade de
comercialização do produto (v2.0).
109a
I10a
vUnCom
Valor Unitário de
Comercialização
E
I01
N
1-1
21
0-
10
Informar o valor unitário de
comercialização do produto, campo
meramente informativo, o contribuinte
pode utilizar a precisão desejada (0-10
decimais). Para efeitos de cálculo, o
valor unitário será obtido pela divisão
do valor do produto pela quantidade
comercial. (v2.0)
110
I11
vProd
Valor Total Bruto dos Produtos
ou Serviços
E
I01
N
1-1
15
2
111
I12
cEANTrib
GTIN (Global Trade Item
Number) da unidade tributável,
antigo código EAN ou código de
barras
E
I01
N
1-1
0,8,12,13,14
Preencher com o código GTIN-8,
GTIN-12, GTIN-13 ou GTIN-14 (antigos
códigos EAN, UPC e DUN-14) da
unidade tributável do produto, não
informar o conteúdo da TAG em caso
de o produto não possuir este código.
112
I13
uTrib
Unidade Tributável
E
I01
C
1-1
1-6
113
I14
qTrib
Quantidade Tributável
E
I01
N
1-1
15
0-4
Informar a quantidade de tributação do
produto (v2.0).
113a
I14a
vUnTrib
Valor Unitário de tributação
E
I01
N
1-1
21
0-10
Informar o valor unitário de tributação
do produto, campo meramente
informativo, o contribuinte pode utilizar
a precisão desejada (0-10 decimais).
Para efeitos de cálculo, o valor unitário
será obtido pela divisão do valor do
produto pela quantidade tributável.
114
I15
vFrete
Valor Total do Frete
E
I01
N
0-1
15
2
115
I16
vSeg
Valor Total do Seguro
E
I01
N
0-1
15
2
116
I17
vDesc
Valor do Desconto
E
I01
N
0-1
15
2
116a
I17a
vOutro
Outras despesas acessórias
E
I01
N
0-1
15
2
(v2.0)

Nota Fiscal Eletrônica Manual de Orientação – Contribuinte NF-e
Página 162 de 216
#
ID
Campo
Descrição
Ele
Pai
Tipo
Ocorrência
tamanho
Dec.
Observação
116b
I17b
indTot
Indica se valor do Item (vProd)
entra no valor total da NF-e
(vProd)
E
I01
N
1-1
1
Este campo deverá ser preenchido
com:
0 – o valor do item (vProd) não compõe
o valor total da NF-e (vProd)
1 – o valor do item (vProd) compõe o
valor total da NF-e (vProd) (v2.0)
117
I18
DI
Declaração de Importação
G
I01
0-100
Informar dados da importação
(NT 2011/004)
118
I19
nDI
Número do Documento de
Importação DI/DSI/DA/DREI/etc.
E
I18
C
1-1
1-12
(NT 2011/004)
119
I20
dDI
Data de Registro da
DI/DSI/DA/DREI/etc.
E
I18
D
1-1
Formato “AAAA-MM-DD”
120
I21
xLocDesemb
Local de desembaraço
E
I18
C
1-1
1-60
121
I22
UFDesemb
Sigla da UF onde ocorreu o
Desembaraço Aduaneiro
E
I18
C
1-1
2
122
I23
dDesemb
Data do Desembaraço Aduaneiro
E
I18
D
1-1
Formato “AAAA-MM-DD”
123
I24
cExportador
Código do exportador
E
I18
C
1-1
1-60
Código do exportador, usado nos
sistemas internos de informação do
emitente da NF-e
124
I25
adi
Adições
G
I18
1-100
(NT 2011/004)
125
I26
nAdicao
Numero da adição
E
I25
N
1-1
1-3
126
I27
nSeqAdicC
Numero sequencial do item
dentro da adição
E
I25
N
1-1
1-3
127
I28
cFabricante
Código do fabricante estrangeiro
E
I25
C
1-1
1-60
Código do fabricante estrangeiro,
usado nos sistemas internos de
informação do emitente da NF-e
128
I29
vDescDI
Valor do desconto do item da
DI – adição
E
I25
N
0-1
15
2
128a
I30
xPed
Número do Pedido de Compra
E
I01
C
0-1
1-15
Informação de interesse do emissor
para controle do B2B. (v2.0)
128b
I31
nItemPed
Item do Pedido de Compra
E
I01
N
0-1
6
J - Detalhamento Específico de Veículos novos
#
ID
Campo
Descrição
Ele
Pai
Tipo
Ocorrência
tamanho
Dec
Observação
129
J01
veicProd
Grupo do detalhamento de
Veículos novos
CG
I01
0-1
Informar apenas quando se tratar de
veículos novos

Nota Fiscal Eletrônica Manual de Orientação – Contribuinte NF-e
Página 163 de 216
#
ID
Campo
Descrição
Ele
Pai
Tipo
Ocorrência
tamanho
Dec.
Observação
130
J02
tpOp
Tipo da operação
E
J01
N
1-1
1
1 – Venda concessionária,
2 – Faturamento direto para
consumidor final
3 – Venda direta para grandes
consumidores (frotista, governo, ...)
0 – Outros
131
J03
chassi
Chassi do veículo
E
J01
C
1-1
17
VIN (código-identificação-veículo)
132
J04
cCor
Cor
E
J01
C
1-1
4
Código de cada montadora
133
J05
xCor
Descrição da Cor
E
J01
C
1-1
1-40
134
J06
pot
Potência Motor (CV)
E
J01
C
1-1
4
Potência máxima do motor do veículo
em cavalo vapor (CV). (potência-
veículo)
135
J07
cilin
Cilindradas
E
J01
C
1-1
4
Capacidade voluntária do motor
expressa em centímetros cúbicos (CC).
(cilindradas) (v2.0)
136
J08
pesoL
Peso Líquido
E
J01
C
1-1
9
Em toneladas - 4 casas decimais
137
J09
pesoB
Peso Bruto
E
J01
C
1-1
9
Peso Bruto Total - em tonelada - 4
casas decimais
138
J10
nSerie
Serial (série)
E
J01
C
1-1
9
139
J11
tpComb
Tipo de combustível
E
J01
C
1-1
2
Utilizar Tabela RENAVAM (v2.0)
01-Álcool
02-Gasolina
03-Diesel
(...)
16-Álcool/Gasolina
17-Gasolina/Álcool/GNV
18-Gasolina/Elétrico
140
J12
nMotor
Número de Motor
E
J01
C
1-1
21
141
J13
CMT
Capacidade Máxima de Tração
E
J01
C
1-1
9
CMT-Capacidade Máxima de Tração -
em Toneladas 4 casas decimais (v2.0)
142
J14
dist
Distância entre eixos
E
J01
C
1-1
4
144
J16
anoMod
Ano Modelo de Fabricação
E
J01
N
1-1
4
145
J17
anoFab
Ano de Fabricação
E
J01
N
1-1
4
146
J18
tpPint
Tipo de Pintura
E
J01
C
1-1
1

Nota Fiscal Eletrônica Manual de Orientação – Contribuinte NF-e
Página 164 de 216
#
ID
Campo
Descrição
Ele
Pai
Tipo
Ocorrência
tamanho
Dec.
Observação
147
J19
tpVeic
Tipo de Veículo
E
J01
N
1-1
2
Utilizar Tabela RENAVAM
06-AUTOMÓVEL
14-CAMINHÃO
13-CAMINHONETA
24-CARGA / CAM
02-CICLOMOTO
22-ESP / ÔNIBUS
07-MICROÔNIBUS
23-MISTO / CAM
04-MOTOCICLO
03-MOTONETA
08-ÔNIBUS
10-REBOQUE
05-TRICICLO
17-C. TRATOR
*Lista exemplificativa.
148
J20
espVeic
Espécie de Veículo
E
J01
N
1-1
1
Utilizar Tabela RENAVAM
1-PASSAGEIRO
2-CARGA
3-MISTO
4-CORRIDA
5-TRAÇÃO
6-ESPECIAL
149
J21
VIN
Condição do VIN
E
J01
C
1-1
1
Informa-se o veículo tem VIN (chassi)
remarcado.
R-Remarcado
N-Normal
150
J22
condVeic
Condição do Veículo
E
J01
N
1-1
1
1-Acabado;
2-Inacabado;
3-Semi-acabado
151
J23
cMod
Código Marca Modelo
E
J01
N
1-1
6
Utilizar Tabela RENAVAM

Nota Fiscal Eletrônica Manual de Orientação – Contribuinte NF-e
Página 165 de 216
#
ID
Campo
Descrição
Ele
Pai
Tipo
Ocorrência
tamanho
Dec.
Observação
151a
J24
cCorDENATRAN
Código da Cor
E
J01
N
1-1
2
Segundo as regras de pré-cadastro do
DENATRAN (v2.0)
01-AMARELO
02-AZUL
03-BEGE
04-BRANCA
05-CINZA
06-DOURADA
07-GRENA
08-LARANJA
09-MARROM
10-PRATA
11-PRETA
12-ROSA
13-ROXA
14-VERDE
15-VERMELHA
16-FANTASIA
151b
J25
lota
Capacidade máxima de lotação
E
J01
N
1-1
1-3
Quantidade máxima permitida de
passageiros sentados, inclusive
motorista. (v2.0)
151c
J26
tpRest
Restrição
E
J01
N
1-1
1
0 - Não há;
1 - Alienação Fiduciária;
2 - Arrendamento Mercantil;
3 - Reserva de Domínio;
4 - Penhor de Veículos;
9 - outras. (v2.0)
K - Detalhamento Específico de Medicamento e de matérias-primas farmacêuticas
#
ID
Campo
Descrição
Ele
Pai
Tipo
Ocorrência
tamanho
Dec
Observação
152
K01
med
Grupo do detalhamento de
Medicamentos e de matérias-
primas farmacêuticas
CG
I01
0-N
Informar apenas quando se tratar de
medicamentos ou de matérias-primas
farmacêuticas, permite múltiplas
ocorrências (ilimitado)
153
K02
nLote
Número do Lote de
medicamentos ou de matérias-
primas farmacêuticas
E
K01
C
1-1
1-20

Nota Fiscal Eletrônica Manual de Orientação – Contribuinte NF-e
Página 166 de 216
#
ID
Campo
Descrição
Ele
Pai
Tipo
Ocorrência
tamanho
Dec.
Observação
154
K03
qLote
Quantidade de produto no Lote
de medicamentos ou de
matérias-primas farmacêuticas
E
K01
N
1-1
11
3
155
K04
dFab
Data de fabricação
E
K01
D
1-1
Formato “AAAA-MM-DD”
156
K05
dVal
Data de validade
E
K01
D
1-1
Formato “AAAA-MM-DD”
157
K06
vPMC
Preço máximo consumidor
E
K01
N
1-1
15
2
L - Detalhamento Específico de Armamentos
#
ID
Campo
Descrição
Ele
Pai
Tipo
Ocorrência
tamanho
Dec
Observação
158
L01
arma
Grupo do detalhamento de
Armamento
CG
I01
0-N
Informar apenas quando se tratar de
armamento, permite múltiplas
ocorrências (ilimitado)
159
L02
tpArma
Indicador do tipo de arma de fogo
E
L01
N
1-1
1
0 - Uso permitido;
1 - Uso restrito;
160
L03
nSerie
Número de série da arma
E
L01
C
1-1
1-9
161
L04
nCano
Número de série do cano
E
L01
C
1-1
1-9
162
L05
descr
Descrição completa da arma,
compreendendo: calibre, marca,
capacidade, tipo de
funcionamento, comprimento e
demais elementos que permitam
a sua perfeita identificação.
E
L01
C
1-1
1-256
L1 - Detalhamento Específico de Combustíveis
#
ID
Campo
Descrição
Ele
Pai
Tipo
Ocorrência
tamanho
Dec
Observação
162a
L101
comb
Grupo de informações
específicas para combustíveis
líquidos e lubrificantes
CG
I01
0-1
Informar apenas para operações com
combustíveis líquidos e lubrificantes.
162b
L102
cProdANP
Código de produto da ANP
CE
L101
N
1-1
9
Utilizar a codificação de produtos do
Sistema de Informações de
Movimentação de produtos - SIMP
(http://www.anp.gov.br/simp/index.htm).
Informar 999999999 se o produto não
possuir código de produto ANP.

Nota Fiscal Eletrônica Manual de Orientação – Contribuinte NF-e
Página 167 de 216
#
ID
Campo
Descrição
Ele
Pai
Tipo
Ocorrência
tamanho
Dec.
Observação
162c
L103
CODIF
Código de autorização / registro
do CODIF
E
L101
N
0-1
0-21
Informar apenas quando a UF utilizar o
CODIF (Sistema de Controle do
Diferimento do Imposto nas Operações
com AEAC - Álcool Etílico Anidro
Combustível).
162d
L104
qTemp
Quantidade de combustível
faturada à temperatura ambiente.
E
L101
N
0-1
16
4
Informar quando a quantidade faturada
informada no campo qCom (I10) tiver
sido ajustada para uma temperatura
diferente da ambiente.
162e
L120
UFCons
Sigla da UF de consumo
E
L101
C
1-1
2
Informar a UF de consumo
162f
L105
CIDE
Grupo da CIDE
G
L101
0-1
Grupo de informações da CIDE
162g
L106
qBCProd
BC da CIDE
E
L105
N
1-1
16
4
Informar a BC da CIDE em quantidade
162h
L107
vAliqProd
Valor da alíquota da CIDE
E
L105
N
1-1
15
4
Informar o valor da alíquota em reais
da CIDE
162i
L108
vCIDE
Valor da CIDE
E
L105
N
1-1
15
2
Informar o valor da CIDE
M - Tributos incidentes no Produto ou Serviço
#
ID
Campo
Descrição
Ele
Pai
Tipo
Ocorrência
tamanho
Dec
Observação
163
M01
imposto
Grupo de Tributos incidentes no
Produto ou Serviço
G
H01
1-1
O grupo ISSQN é mutuamente
exclusivo com os grupos ICMS, IPI e II,
isto é se ISSQN for informado os
grupos ICMS, IPI e II não serão
informados e vice-versa (v2.0).

Nota Fiscal Eletrônica Manual de Orientação – Contribuinte NF-e
Página 168 de 216
#
ID
Campo
Descrição
Ele
Pai
Tipo
Ocorrência
tamanho
Dec.
Observação
N - ICMS Normal e ST
#
ID
Campo
Descrição
Ele
Pai
Tipo
Ocorrência
tamanho
Dec
Observação
164
N01
ICMS
Grupo do ICMS da Operação
própria e ST
CG
M01
1-1
Informar apenas um dos grupos N02,
N03, N04, N05, N06, N07, N08, N09,
N10, N10a, N10b, N10c, N10d, N10e,
N10f, N10g ou N10h com base no
conteúdo informado na TAG Tributação
do ICMS. (v2.0)
165
N02
ICMS00
Grupo de Tributação do ICMS=
00
CG
N01
1-1
Tributação do ICMS – 00 – Tributada
integralmente
166
N11
orig
Origem da mercadoria
E
N02
N
1-1
1
Origem da mercadoria:
0 – Nacional;
1 – Estrangeira – Importação direta;
2 – Estrangeira – Adquirida no
mercado interno.
167
N12
CST
Tributação do ICMS = 00
E
N02
N
1-1
2
Tributação do ICMS:
00 – Tributada integralmente.
168
N13
modBC
Modalidade de determinação da
BC do ICMS
E
N02
N
1-1
1
0 - Margem Valor Agregado (%);
1 - Pauta (Valor);
2 - Preço Tabelado Máx. (valor);
3 - valor da operação.
169
N15
vBC
Valor da BC do ICMS
E
N02
N
1-1
15
2
170
N16
pICMS
Alíquota do imposto
E
N02
N
1-1
5
2
171
N17
vICMS
Valor do ICMS
E
N02
N
1-1
15
2
172
N03
ICMS10
Grupo de Tributação do ICMS =
10
CG
N01
1-1
Tributação do ICMS - 10 - Tributada e
com cobrança do ICMS por
substituição tributária
173
N11
orig
Origem da mercadoria
E
N03
N
1-1
1
Origem da mercadoria:
0 – Nacional;
1 – Estrangeira – Importação direta;
2 – Estrangeira – Adquirida no
mercado interno.
174
N12
CST
Tributação do ICMS = 10
E
N03
N
1-1
2
Tributação pelo ICMS
10 - Tributada e com cobrança do
ICMS por substituição tributária

Nota Fiscal Eletrônica Manual de Orientação – Contribuinte NF-e
Página 169 de 216
#
ID
Campo
Descrição
Ele
Pai
Tipo
Ocorrência
tamanho
Dec.
Observação
175
N13
modBC
Modalidade de determinação da
BC do ICMS
E
N03
N
1-1
1
0 - Margem Valor Agregado (%);
1 - Pauta (Valor);
2 - Preço Tabelado Máx. (valor);
3 - valor da operação.
176
N15
vBC
Valor da BC do ICMS
E
N03
N
1-1
15
2
177
N16
pICMS
Alíquota do imposto
E
N03
N
1-1
5
2
178
N17
vICMS
Valor do ICMS
E
N03
N
1-1
15
2
179
N18
modBCST
Modalidade de determinação da
BC do ICMS ST
E
N03
N
1-1
1
0 – Preço tabelado ou máximo
sugerido;
1 - Lista Negativa (valor);
2 - Lista Positiva (valor);
3 - Lista Neutra (valor);
4 - Margem Valor Agregado (%);
5 - Pauta (valor);
180
N19
pMVAST
Percentual da margem de valor
Adicionado do ICMS ST
E
N03
N
0-1
5
2
181
N20
pRedBCST
Percentual da Redução de BC do
ICMS ST
E
N03
N
0-1
5
2
182
N21
vBCST
Valor da BC do ICMS ST
E
N03
N
1-1
15
2
183
N22
pICMSST
Alíquota do imposto do ICMS ST
E
N03
N
1-1
5
2
184
N23
vICMSST
Valor do ICMS ST
E
N03
N
1-1
15
2
Valor do ICMS ST retido
185
N04
ICMS20
Grupo de Tributação do ICMS =
20
CG
N01
1-1
Tributação do ICMS – 20 - Com
redução de base de cálculo
186
N11
orig
Origem da mercadoria
E
N04
N
1-1
1
Origem da mercadoria:
0 – Nacional;
1 – Estrangeira – Importação direta;
2 – Estrangeira – Adquirida no
mercado interno.
187
N12
CST
Tributação do ICMS = 20
E
N04
N
1-1
2
Tributação pelo ICMS
20 - Com redução de base de cálculo
188
N13
modBC
Modalidade de determinação da
BC do ICMS
E
N04
N
1-1
1
0 - Margem Valor Agregado (%);
1 - Pauta (Valor);
2 - Preço Tabelado Máx. (valor);
3 - valor da operação.
189
N14
pRedBC
Percentual da Redução de BC
E
N04
N
1-1
5
2
190
N15
vBC
Valor da BC do ICMS
E
N04
N
1-1
15
2

Nota Fiscal Eletrônica Manual de Orientação – Contribuinte NF-e
Página 170 de 216
#
ID
Campo
Descrição
Ele
Pai
Tipo
Ocorrência
tamanho
Dec.
Observação
191
N16
pICMS
Alíquota do imposto
E
N04
N
1-1
5
2
192
N17
vICMS
Valor do ICMS
E
N04
N
1-1
15
2
193
N05
ICMS30
Grupo de Tributação do ICMS =
30
CG
N01
1-1
Tributação do ICMS – 30 - Isenta ou
não tributada e com cobrança do ICMS
por substituição tributária
194
N11
orig
Origem da mercadoria
E
N05
N
1-1
1
Origem da mercadoria:
0 – Nacional;
1 – Estrangeira – Importação direta;
2 – Estrangeira – Adquirida no
mercado interno.
195
N12
CST
Tributação do ICMS = 30
E
N05
N
1-1
2
Tributação pelo ICMS
30 - Isenta ou não tributada e com
cobrança do ICMS por substituição
tributária
196
N18
modBCST
Modalidade de determinação da
BC do ICMS ST
E
N05
N
1-1
1
0 – Preço tabelado ou máximo
sugerido;
1 - Lista Negativa (valor);
2 - Lista Positiva (valor);
3 - Lista Neutra (valor);
4 - Margem Valor Agregado (%);
5 - Pauta (valor);
197
N19
pMVAST
Percentual da margem de valor
Adicionado do ICMS ST
E
N05
N
0-1
5
2
198
N20
pRedBCST
Percentual da Redução de BC do
ICMS ST
E
N05
N
0-1
5
2
199
N21
vBCST
Valor da BC do ICMS ST
E
N05
N
1-1
15
2
200
N22
pICMSST
Alíquota do imposto do ICMS ST
E
N05
N
1-1
5
2
201
N23
vICMSST
Valor do ICMS ST
E
N05
N
1-1
15
2
Valor do ICMS ST retido
202
N06
ICMS40
Grupo de Tributação do ICMS =
40, 41 ou 50
CG
N01
1-1
Tributação do ICMS –
40 - Isenta
41 - Não tributada
50 - Suspensão

Nota Fiscal Eletrônica Manual de Orientação – Contribuinte NF-e
Página 171 de 216
#
ID
Campo
Descrição
Ele
Pai
Tipo
Ocorrência
tamanho
Dec.
Observação
203
N11
orig
Origem da mercadoria
E
N06
N
1-1
1
Origem da mercadoria:
0 – Nacional;
1 – Estrangeira – Importação direta;
2 – Estrangeira – Adquirida no
mercado interno.
204
N12
CST
Tributação do ICMS = 40, 41 ou
50
E
N06
N
1-1
2
Tributação pelo ICMS
40 - Isenta
41 - Não tributada
50 - Suspensão
204.01
N17
vICMS
Valor do ICMS
E
N06
N
0-1
15
2
O valor do ICMS desonerado será
informado apenas nas operações:
a) com produtos beneficiados com a
desoneração condicional do ICMS.
b) destinadas à SUFRAMA,
informando-se o valor que seria devido
se não houvesse isenção.
c) de venda a órgãos da administração
pública direta e suas fundações e
autarquias com isenção do ICMS. (NT
2011/004)
204.02
N28
motDesICMS
Motivo da desoneração do ICMS
E
N06
N
0-1
1
Este campo será preenchido quando o
campo anterior estiver preenchido.
Informar o motivo da desoneração:
1 – Táxi;
2 – Deficiente Físico;
3 – Produtor Agropecuário;
4 – Frotista/Locadora;
5 – Diplomático/Consular;
6 – Utilitários e Motocicletas da
Amazônia Ocidental e Áreas de Livre
Comércio (Resolução 714/88 e 790/94
– CONTRAN e suas alterações);
7 – SUFRAMA;
8 – Venda a Órgãos Públicos
9 – outros. (NT 2011/004)

Nota Fiscal Eletrônica Manual de Orientação – Contribuinte NF-e
Página 172 de 216
#
ID
Campo
Descrição
Ele
Pai
Tipo
Ocorrência
tamanho
Dec.
Observação
205
N07
ICMS51
Grupo de Tributação do ICMS =
51
CG
N01
1-1
Tributação do ICMS – 51 - Diferimento
A exigência do preenchimento das
informações do ICMS diferido fica a
critério de cada UF.
206
N11
orig
Origem da mercadoria
E
N07
N
1-1
1
Origem da mercadoria:
0 – Nacional;
1 – Estrangeira – Importação direta;
2 – Estrangeira – Adquirida no
mercado interno.
207
N12
CST
Tributação do ICMS = 51
E
N07
N
1-1
2
Tributação pelo ICMS
51 - Diferimento
208
N13
modBC
Modalidade de determinação da
BC do ICMS
E
N07
N
0-1
1
0 - Margem Valor Agregado (%);
1 - Pauta (Valor);
2 - Preço Tabelado Máx. (valor);
3 - valor da operação.
209
N14
pRedBC
Percentual da Redução de BC
E
N07
N
0-1
5
2
210
N15
vBC
Valor da BC do ICMS
E
N07
N
0-1
15
2
211
N16
pICMS
Alíquota do imposto
E
N07
N
0-1
5
2
212
N17
vICMS
Valor do ICMS
E
N07
N
0-1
15
2
213
N08
ICMS60
Grupo de Tributação do ICMS =
60
CG
N01
1-1
Tributação do ICMS – 60 - ICMS
cobrado anteriormente por substituição
tributária
214
N11
orig
Origem da mercadoria
E
N08
N
1-1
1
Origem da mercadoria:
0 – Nacional;
1 – Estrangeira – Importação direta;
2 – Estrangeira – Adquirida no
mercado interno.
215
N12
CST
Tributação do ICMS = 60
E
N08
N
1-1
2
Tributação pelo ICMS
60 - ICMS cobrado anteriormente por
substituição tributária
216
N26
vBCSTRet
Valor da BC do ICMS ST retido
E
N08
N
0-1
15
2
Valor da BC do ICMS ST cobrado
anteriormente por ST (v2.0). O valor
pode ser omitido quando a legislação
não exigir a sua informação. (NT
2011/004)

Nota Fiscal Eletrônica Manual de Orientação – Contribuinte NF-e
Página 173 de 216
#
ID
Campo
Descrição
Ele
Pai
Tipo
Ocorrência
tamanho
Dec.
Observação
217
N27
vICMSSTRet
Valor do ICMS ST retido
E
N08
N
0-1
15
2
Valor do ICMS ST cobrado
anteriormente por ST (v2.0). O valor
pode ser omitido quando a legislação
não exigir a sua informação.
(NT 2011/004)
218
N09
ICMS70
Grupo de Tributação do ICMS =
70
CG
N01
1-1
Tributação do ICMS - 70 - Com
redução de base de cálculo e cobrança
do ICMS por substituição tributária
219
N11
orig
Origem da mercadoria
E
N09
N
1-1
1
Origem da mercadoria:
0 – Nacional;
1 – Estrangeira – Importação direta;
2 – Estrangeira – Adquirida no
mercado interno.
220
N12
CST
Tributação do ICMS = 70
E
N09
N
1-1
2
Tributação pelo ICMS
70 - Com redução de base de cálculo e
cobrança do ICMS por substituição
tributária ICMS por substituição
tributária
221
N13
modBC
Modalidade de determinação da
BC do ICMS
E
N09
N
1-1
1
0 - Margem Valor Agregado (%);
1 - Pauta (Valor);
2 - Preço Tabelado Máx. (valor);
3 - valor da operação.
222
N14
pRedBC
Percentual da Redução de BC
E
N09
N
1-1
5
2
223
N15
vBC
Valor da BC do ICMS
E
N09
N
1-1
15
2
224
N16
pICMS
Alíquota do imposto
E
N09
N
1-1
5
2
225
N17
vICMS
Valor do ICMS
E
N09
N
1-1
15
2
226
N18
modBCST
Modalidade de determinação da
BC do ICMS ST
E
N09
N
1-1
1
0 – Preço tabelado ou máximo
sugerido;
1 - Lista Negativa (valor);
2 - Lista Positiva (valor);
3 - Lista Neutra (valor);
4 - Margem Valor Agregado (%);
5 - Pauta (valor);
227
N19
pMVAST
Percentual da margem de valor
Adicionado do ICMS ST
E
N09
N
0-1
5
2

Nota Fiscal Eletrônica Manual de Orientação – Contribuinte NF-e
Página 174 de 216
#
ID
Campo
Descrição
Ele
Pai
Tipo
Ocorrência
tamanho
Dec.
Observação
228
N20
pRedBCST
Percentual da Redução de BC do
ICMS ST
E
N09
N
0-1
5
2
229
N21
vBCST
Valor da BC do ICMS ST
E
N09
N
1-1
15
2
230
N22
pICMSST
Alíquota do imposto do ICMS ST
E
N09
N
1-1
5
2
231
N23
vICMSST
Valor do ICMS ST
E
N09
N
1-1
15
2
Valor do ICMS ST retido
232
N10
ICMS90
Grupo de Tributação do ICMS =
90
CG
N01
1-1
Tributação do ICMS - 90 – Outros
233
N11
orig
Origem da mercadoria
E
N10
N
1-1
1
Origem da mercadoria:
0 – Nacional;
1 – Estrangeira – Importação direta;
2 – Estrangeira – Adquirida no
mercado interno.
234
N12
CST
Tributação do ICMS = 90
E
N10
N
1-1
2
Tributação pelo ICMS
90 - Outros
235
N13
modBC
Modalidade de determinação da
BC do ICMS
E
N10
N
1-1
1
0 - Margem Valor Agregado (%);
1 - Pauta (Valor);
2 - Preço Tabelado Máx. (valor);
3 - valor da operação.
236
N15
vBC
Valor da BC do ICMS
E
N10
N
1-1
15
2
237
N14
pRedBC
Percentual da Redução de BC
E
N10
N
0-1
5
2
238
N16
pICMS
Alíquota do imposto
E
N10
N
1-1
5
2
239
N17
vICMS
Valor do ICMS
E
N10
N
1-1
15
2
240
N18
modBCST
Modalidade de determinação da
BC do ICMS ST
E
N10
N
1-1
1
0 – Preço tabelado ou máximo
sugerido;
1 - Lista Negativa (valor);
2 - Lista Positiva (valor);
3 - Lista Neutra (valor);
4 - Margem Valor Agregado (%);
5 - Pauta (valor);
241
N19
pMVAST
Percentual da margem de valor
Adicionado do ICMS ST
E
N10
N
0-1
5
2
242
N20
pRedBCST
Percentual da Redução de BC do
ICMS ST
E
N10
N
0-1
5
2
243
N21
vBCST
Valor da BC do ICMS ST
E
N10
N
1-1
15
2
244
N22
pICMSST
Alíquota do imposto do ICMS ST
E
N10
N
1-1
5
2
245
N23
vICMSST
Valor do ICMS ST
E
N10
N
1-1
15
2
Valor do ICMS ST retido

Nota Fiscal Eletrônica Manual de Orientação – Contribuinte NF-e
Página 175 de 216
#
ID
Campo
Descrição
Ele
Pai
Tipo
Ocorrência
tamanho
Dec.
Observação
245.01
N10a
ICMSPart
Grupo de partilha do ICMS entre
a UF de origem e UF de destino
ou a UF definida na legislação.
CG
N01
1-1
Operação interestadual para
consumidor final com partilha do ICMS
devido na operação entre a UF de
origem e a UF do destinatário ou a UF
definida na legislação. (Ex. UF da
concessionária de entrega do veículos)
(v2.0)
245.02
N11
orig
Origem da mercadoria
E
N10a
N
1-1
1
Origem da mercadoria:
0 – Nacional;
1 – Estrangeira – Importação direta;
2 – Estrangeira – Adquirida no
mercado interno. (v2.0)
245.03
N12
CST
Tributação do ICMS
E
N10a
N
1-1
2
Tributação pelo ICMS
10 - Tributada e com cobrança do
ICMS por substituição tributária;
90 – Outros.
245.04
N13
modBC
Modalidade de determinação da
BC do ICMS
E
N10a
N
1-1
1
0 - Margem Valor Agregado (%);
1 - Pauta (Valor);
2 - Preço Tabelado Máx. (valor);
3 - valor da operação.
(v2.0)
245.05
N15
vBC
Valor da BC do ICMS
E
N10a
N
1-1
15
2
(v2.0)
245.06
N14
pRedBC
Percentual da Redução de BC
E
N10a
N
0-1
5
2
(v2.0)
245.07
N16
pICMS
Alíquota do imposto
E
N10a
N
1-1
5
2
(v2.0)
245.08
N17
vICMS
Valor do ICMS
E
N10a
N
1-1
15
2
245.09
N18
modBCST
Modalidade de determinação da
BC do ICMS ST
E
N10a
N
1-1
1
0 – Preço tabelado ou máximo
sugerido;
1 - Lista Negativa (valor);
2 - Lista Positiva (valor);
3 - Lista Neutra (valor);
4 - Margem Valor Agregado (%);
5 - Pauta (valor);
245.10
N19
pMVAST
Percentual da margem de valor
Adicionado do ICMS ST
E
N10a
N
0-1
5
2
(v2.0)
245.11
N20
pRedBCST
Percentual da Redução de BC do
ICMS ST
E
N10a
N
0-1
5
2
(v2.0)

Nota Fiscal Eletrônica Manual de Orientação – Contribuinte NF-e
Página 176 de 216
#
ID
Campo
Descrição
Ele
Pai
Tipo
Ocorrência
tamanho
Dec.
Observação
245.12
N21
vBCST
Valor da BC do ICMS ST
E
N10a
N
1-1
15
2
(v2.0)
245.13
N22
pICMSST
Alíquota do imposto do ICMS ST
E
N10a
N
1-1
5
2
(v2.0)
245.14
N23
vICMSST
Valor do ICMS ST
E
N10a
N
1-1
15
2
Valor do ICMS ST(v2.0)
245.15
N25
pBCOp
Percentual da BC operação
própria
E
N10a
N
1-1
5
2
Percentual para determinação do valor
da Base de Cálculo da operação
própria. (v2.0)
245.16
N24
UFST
UF para qual é devido o ICMS
ST
E
N10a
C
1-1
2
Sigla da UF para qual é devido o ICMS
ST da operação. (v2.0)
245.17
N10b
ICMSST
Grupo de repasse de ICMS ST
retido anteriormente em
operações interestaduais com
repasses através do Substituto
Tributário
CG
N01
1-1
Grupo de informação do ICMS ST
devido para a UF de destino, nas
operações interestaduais de produtos
que tiveram retenção antecipada de
ICMS por ST na UF do remetente.
Repasse via Substituto Tributário.
(v2.0)
245.18
N11
orig
Origem da mercadoria
E
N10b
N
1-1
1
Origem da mercadoria:
0 – Nacional;
1 – Estrangeira – Importação direta;
2 – Estrangeira – Adquirida no
mercado interno. (v2.0)
245.19
N12
CST
Tributação do ICMS
E
N10b
N
1-1
2
Tributação pelo ICMS
41 – Não Tributado (v2.0)
245.20
N26
vBCSTRet
Valor do BC do ICMS ST retido
na UF remetente
E
N10b
N
1-1
15
2
Informar o valor da BC do ICMS ST
retido na UF remetente (v2.0)
245.21
N27
vICMSSTRet
Valor do ICMS ST retido na UF
remetente
E
N10b
N
1-1
15
2
Informar o valor do ICMS ST retido na
UF remetente (iv2.0)
245.22
N31
vBCSTDest
Valor da BC do ICMS ST da UF
destino
E
N10b
N
1-1
15
2
Informar o valor da BC do ICMS ST da
UF destino (v2.0)
245.23
N32
vICMSSTDest
Valor do ICMS ST da UF destino
E
N10b
N
1-1
15
2
Informar o valor da BC do ICMS ST da
UF destino (v2.0)
245.24
N10c
ICMSSN101
Grupo CRT=1 – Simples
Nacional e CSOSN=101
CG
N01
1-1
Tributação do ICMS pelo SIMPLES
NACIONAL e CSOSN=101 (v.2.0)

Nota Fiscal Eletrônica Manual de Orientação – Contribuinte NF-e
Página 177 de 216
#
ID
Campo
Descrição
Ele
Pai
Tipo
Ocorrência
tamanho
Dec.
Observação
245.25
N11
orig
Origem da mercadoria
E
N10c
N
1-1
1
Origem da mercadoria:
0 – Nacional;
1 – Estrangeira – Importação direta;
2 – Estrangeira – Adquirida no
mercado interno. (v.2.0)
245.26
N12a
CSOSN
Código de Situação da Operação
– Simples Nacional
E
N10c
N
1-1
3
101- Tributada pelo Simples Nacional
com permissão de crédito. (v.2.0)
245.27
N29
pCredSN
Alíquota aplicável de cálculo do
crédito (Simples Nacional).
E
N10c
N
1-1
5
2
(v.2.0)
245.28
N30
vCredICMSSN
Valor crédito do ICMS que pode
ser aproveitado nos termos do
art. 23 da LC 123 (Simples
Nacional)
E
N10c
N
1-1
15
2
(v.2.0)
245.24
N10d
ICMSSN102
Grupo CRT=1 – Simples
Nacional e CSOSN=102, 103,
300 ou 400
CG
N01
1-1
Tributação do ICMS pelo SIMPLES
NACIONAL e CSOSN=102, 103, 300
ou 400 (v.2.0)
245.25
N11
orig
Origem da mercadoria
E
N10d
N
1-1
1
Origem da mercadoria:
0 – Nacional;
1 – Estrangeira – Importação direta;
2 – Estrangeira – Adquirida no
mercado interno. (v.2.0)
245.26
N12a
CSOSN
Código de Situação da Operação
– Simples Nacional
E
N10d
N
1-1
3
102- Tributada pelo Simples Nacional
sem permissão de crédito.
103 – Isenção do ICMS no Simples
Nacional para faixa de receita bruta.
300 – Imune.
400 – Não tributada pelo Simples
Nacional (v.2.0) (v.2.0)
245.27
N10e
ICMSSN201
Grupo CRT=1 – Simples
Nacional e CSOSN=201
CG
N01
1-1
Tributação do ICMS pelo SIMPLES
NACIONAL e CSOSN=201 (v.2.0)
245.28
N11
orig
Origem da mercadoria
E
N10e
N
1-1
1
Origem da mercadoria:
0 – Nacional;
1 – Estrangeira – Importação direta;
2 – Estrangeira – Adquirida no
mercado interno. (v.2.0)

Nota Fiscal Eletrônica Manual de Orientação – Contribuinte NF-e
Página 178 de 216
#
ID
Campo
Descrição
Ele
Pai
Tipo
Ocorrência
tamanho
Dec.
Observação
245.29
N12a
CSOSN
Código de Situação da Operação
– Simples Nacional
E
N10e
N
1-1
3
201- Tributada pelo Simples Nacional
com permissão de crédito e com
cobrança do ICMS por Substituição
Tributária (v.2.0)
245.30
N18
modBCST
Modalidade de determinação da
BC do ICMS ST
E
N10e
N
1-1
1
0 – Preço tabelado ou máximo
sugerido;
1 - Lista Negativa (valor);
2 - Lista Positiva (valor);
3 - Lista Neutra (valor);
4 - Margem Valor Agregado (%);
5 - Pauta (valor); (v.2.0)
245.31
N19
pMVAST
Percentual da margem de valor
Adicionado do ICMS ST
E
N10e
N
0-1
5
2
(v.2.0)
224.32
N20
pRedBCST
Percentual da Redução de BC do
ICMS ST
E
N10e
N
0-1
5
2
(v.2.0)
245.33
N21
vBCST
Valor da BC do ICMS ST
E
N10e
N
1-1
15
2
(v.2.0)
245.34
N22
pICMSST
Alíquota do imposto do ICMS ST
E
N10e
N
1-1
5
2
(v.2.0)
245.35
N23
vICMSST
Valor do ICMS ST
E
N10e
N
1-1
15
2
Valor do ICMS ST retido (v.2.0)
245.36
N29
pCredSN
Alíquota aplicável de cálculo do
crédito (SIMPLES NACIONAL).
E
N10e
N
1-1
5
2
(v.2.0)
245.37
N30
vCredICMSSN
Valor crédito do ICMS que pode
ser aproveitado nos termos do
art. 23 da LC 123 (SIMPLES
NACIONAL)
E
N10e
N
1-1
15
2
(v.2.0)
245.38
N10f
ICMSSN202
Grupo CRT=1 – Simples
Nacional e CSOSN=202 ou 203
CG
N01
1-1
Tributação do ICMS pelo SIMPLES
NACIONAL e CSOSN=202 ou 203
(v.2.0)
245.39
N11
orig
Origem da mercadoria
E
N10f
N
1-1
1
Origem da mercadoria:
0 – Nacional;
1 – Estrangeira – Importação direta;
2 – Estrangeira – Adquirida no
mercado interno. (v.2.0)

Nota Fiscal Eletrônica Manual de Orientação – Contribuinte NF-e
Página 179 de 216
#
ID
Campo
Descrição
Ele
Pai
Tipo
Ocorrência
tamanho
Dec.
Observação
245.40
N12a
CSOSN
Código de Situação da Operação
– Simples Nacional
E
N10f
N
1-1
3
202- Tributada pelo Simples Nacional
sem permissão de crédito e com
cobrança do ICMS por Substituição
Tributária 203- Isenção do ICMS nos
Simples Nacional para faixa de receita
bruta e com cobrança do ICMS por
Substituição Tributária (v.2.0)
245.41
N18
modBCST
Modalidade de determinação da
BC do ICMS ST
E
N10f
N
1-1
1
0 – Preço tabelado ou máximo
sugerido;
1 - Lista Negativa (valor);
2 - Lista Positiva (valor);
3 - Lista Neutra (valor);
4 - Margem Valor Agregado (%);
5 - Pauta (valor); (v.2.0)
245.42
N19
pMVAST
Percentual da margem de valor
Adicionado do ICMS ST
E
N10f
N
0-1
5
2
(v.2.0)
224.43
N20
pRedBCST
Percentual da Redução de BC do
ICMS ST
E
N10f
N
0-1
5
2
(v.2.0)
245.44
N21
vBCST
Valor da BC do ICMS ST
E
N10f
N
1-1
15
2
(v.2.0)
245.45
N22
pICMSST
Alíquota do imposto do ICMS ST
E
N10f
N
1-1
5
2
(v.2.0)
245.46
N23
vICMSST
Valor do ICMS ST
E
N10f
N
1-1
15
2
Valor do ICMS ST retido (v.2.0)
245.47
N10g
ICMSSN500
Grupo CRT=1 – Simples
Nacional e CSOSN = 500
CG
N01
1-1
Tributação do ICMS pelo SIMPLES
NACIONAL e CSOSN=500 (v.2.0)
245.48
N11
orig
Origem da mercadoria
E
N10g
N
1-1
1
Origem da mercadoria:
0 – Nacional;
1 – Estrangeira – Importação direta;
2 – Estrangeira – Adquirida no
mercado interno. (v.2.0)
245.49
N12a
CSOSN
Código de Situação da Operação
– Simples Nacional
E
N10g
N
1-1
3
500 – ICMS cobrado anteriormente por
substituição tributária (substituído) ou
por antecipação
(v.2.0)

Nota Fiscal Eletrônica Manual de Orientação – Contribuinte NF-e
Página 180 de 216
#
ID
Campo
Descrição
Ele
Pai
Tipo
Ocorrência
tamanho
Dec.
Observação
245.50
N26
vBCSTRet
Valor da BC do ICMS ST retido
E
N10g
N
0-1
15
2
Valor da BC do ICMS ST cobrado
anteriormente por ST (v2.0). O valor
pode ser omitido quando a legislação
não exigir a sua informação.
(NT 2011/004)
245.51
N27
vICMSSTRet
Valor do ICMS ST retido
E
N10g
N
0-1
15
2
Valor do ICMS ST cobrado
anteriormente por ST (v2.0). O valor
pode ser omitido quando a legislação
não exigir a sua informação.
(NT 2011/004)
245.52
N10h
ICMSSN900
Grupo CRT=1 – Simples
Nacional e CSOSN=900
CG
N01
1-1
Tributação do ICMS pelo SIMPLES
NACIONAL e CSOSN=900 (v2.0)
245.53
N11
orig
Origem da mercadoria
E
N10h
N
1-1
1
Origem da mercadoria:
0 – Nacional;
1 – Estrangeira – Importação direta;
2 – Estrangeira – Adquirida no
mercado interno. (v2.0)
245.54
N12a
CSOSN
Código de Situação da Operação
– SIMPLES NACIONAL
E
N10h
N
1-1
3
Tributação pelo ICMS
900 - Outros(v2.0)
245.55
N13
modBC
Modalidade de determinação da
BC do ICMS
E
N10h
N
1-1
1
0 - Margem Valor Agregado (%);
1 - Pauta (Valor);
2 - Preço Tabelado Máx. (valor);
3 - valor da operação. (v2.0)
245.56
N15
vBC
Valor da BC do ICMS
E
N10h
N
1-1
15
2
(v2.0)
245.57
N14
pRedBC
Percentual da Redução de BC
E
N10h
N
0-1
5
2
(v2.0)
245.58
N16
pICMS
Alíquota do imposto
E
N10h
N
1-1
5
2
(v2.0)
245.59
N17
vICMS
Valor do ICMS
E
N10h
N
1-1
15
2
(v2.0)
245.60
N18
modBCST
Modalidade de determinação da
BC do ICMS ST
E
N10h
N
1-1
1
0 – Preço tabelado ou máximo
sugerido;
1 - Lista Negativa (valor);
2 - Lista Positiva (valor);
3 - Lista Neutra (valor);
4 - Margem Valor Agregado (%);
5 - Pauta (valor); (v2.0)
245.61
N19
pMVAST
Percentual da margem de valor
Adicionado do ICMS ST
E
N10h
N
0-1
5
2
(v2.0)

Nota Fiscal Eletrônica Manual de Orientação – Contribuinte NF-e
Página 181 de 216
#
ID
Campo
Descrição
Ele
Pai
Tipo
Ocorrência
tamanho
Dec.
Observação
245.62
N20
pRedBCST
Percentual da Redução de BC do
ICMS ST
E
N10h
N
0-1
5
2
(v2.0)
245.63
N21
vBCST
Valor da BC do ICMS ST
E
N10h
N
1-1
15
2
(v2.0)
245.64
N22
pICMSST
Alíquota do imposto do ICMS ST
E
N10h
N
1-1
5
2
(v2.0)
245.65
N23
vICMSST
Valor do ICMS ST
E
N10h
N
1-1
15
2
Valor do ICMS ST retido(v2.0)
245.52
N29
pCredSN
Alíquota aplicável de cálculo do
crédito (SIMPLES NACIONAL).
E
N10h
N
1-1
5
2
(v2.0)
245.53
N30
vCredICMSSN
Valor crédito do ICMS que pode
ser aproveitado nos termos do
art. 23 da LC 123 (SIMPLES
NACIONAL)
E
N10h
N
1-1
15
2
(v2.0)
O - Imposto sobre Produtos Industrializados
#
ID
Campo
Descrição
Ele
Pai
Tipo
Ocorrência
tamanho
Dec
Observação
246
O01
IPI
Grupo do IPI
CG
M01
0-1
Informar apenas quando o item for
sujeito ao IPI
247
O02
clEnq
Classe de enquadramento do IPI
para Cigarros e Bebidas
E
O01
C
0-1
5
Preenchimento conforme Atos
Normativos editados pela Receita
Federal (Observação 2)
248
O03
CNPJProd
CNPJ do produtor da mercadoria,
quando diferente do emitente.
Somente para os casos de
exportação direta ou indireta.
E
O01
C
0-1
14
Informar os zeros não significativos
249
O04
cSelo
Código do selo de controle IPI
E
O01
C
0-1
1-60
Preenchimento conforme Atos
Normativos editados pela Receita
Federal (Observação 3)
250
O05
qSelo
Quantidade de selo de controle
E
O01
N
0-1
1-12
251
O06
cEnq
Código de Enquadramento Legal
do IPI
E
O01
C
1-1
3
Tabela a ser criada pela RFB, informar
999 enquanto a tabela não for criada

Nota Fiscal Eletrônica Manual de Orientação – Contribuinte NF-e
Página 182 de 216
#
ID
Campo
Descrição
Ele
Pai
Tipo
Ocorrência
tamanho
Dec.
Observação
252
O07
IPITrib
Grupo do CST 00, 49, 50 e 99
CG
O01
1-1
Informar apenas um dos grupos O07
ou O08 com base valor atribuído ao
campo O09 – CST do IPI
253
O09
CST
Código da situação tributária do
IPI
E
O07
N
1-1
2
00-Entrada com recuperação de
crédito
49-Outras entradas
50-Saída tributada
99-Outras saídas
254
O10
vBC
Valor da BC do IPI
CE
O07
N
1-1
15
2
Informar os campos O10 e O13 caso o
cálculo do IPI seja por alíquota ou os
campos O11 e O12 caso o cálculo do
IPI seja valor por unidade.
257
O13
pIPI
Alíquota do IPI
CE
O07
N
1-1
5
2
255
O11
qUnid
Quantidade total na unidade
padrão para tributação (somente
para os produtos tributados por
unidade)
CE
O07
N
1-1
16
4
256
O12
vUnid
Valor por Unidade Tributável
CE
O07
N
1-1
15
4

Nota Fiscal Eletrônica Manual de Orientação – Contribuinte NF-e
Página 183 de 216
#
ID
Campo
Descrição
Ele
Pai
Tipo
Ocorrência
tamanho
Dec.
Observação
259
O14
vIPI
Valor do IPI
E
O07
N
1-1
15
2
260
O08
IPINT
Grupo do CST 01, 02, 03, 04, 51,
52, 53, 54 e 55
CG
O01
1-1
261
O09
CST
Código da situação tributária do
IPI
E
O08
C
1-1
2
01-Entrada tributada com alíquota zero
02-Entrada isenta
03-Entrada não-tributada
04-Entrada imune
05-Entrada com suspensão
51-Saída tributada com alíquota zero
52-Saída isenta
53-Saída não-tributada
54-Saída imune
55-Saída com suspensão
P - Imposto de Importação
#
ID
Campo
Descrição
Ele
Pai
Tipo
Ocorrência
tamanho
Dec
Observação
262
P01
II
Grupo do Imposto de Importação
CG
M01
0-1
Informar apenas quando o item for
sujeito ao II
263
P02
vBC
Valor BC do Imposto de
Importação
E
P01
N
1-1
15
2
264
P03
vDespAdu
Valor despesas aduaneiras
E
P01
N
1-1
15
2
265
P04
vII
Valor Imposto de Importação
E
P01
N
1-1
15
2
266
P05
vIOF
Valor Imposto sobre Operações
Financeiras
E
P01
N
1-1
15
2
Q – PIS
#
ID
Campo
Descrição
Ele
Pai
Tipo
Ocorrência
tamanho
Dec
Observação

Nota Fiscal Eletrônica Manual de Orientação – Contribuinte NF-e
Página 184 de 216
#
ID
Campo
Descrição
Ele
Pai
Tipo
Ocorrência
tamanho
Dec.
Observação
267
Q01
PIS
Grupo do PIS
G
M01
1-1
Informar apenas um dos grupos Q02,
Q03, Q04 ou Q05 com base valor
atribuído ao campo Q06 – CST do PIS
268
Q02
PISAliq
Grupo de PIS tributado pela
alíquota
CG
Q01
1-1
CST = 01 e 02
269
Q06
CST
Código de Situação Tributária do
PIS
E
Q02
N
1-1
2
01 – Operação Tributável (base de
cálculo = valor da operação alíquota
normal (cumulativo/não cumulativo));
02 - Operação Tributável (base de
cálculo = valor da operação (alíquota
diferenciada));
270
Q07
vBC
Valor da Base de Cálculo do PIS
E
Q02
N
1-1
15
2
271
Q08
pPIS
Alíquota do PIS (em percentual)
E
Q02
N
1-1
5
2

Nota Fiscal Eletrônica Manual de Orientação – Contribuinte NF-e
Página 185 de 216
#
ID
Campo
Descrição
Ele
Pai
Tipo
Ocorrência
tamanho
Dec.
Observação
272
Q09
vPIS
Valor do PIS
E
Q02
N
1-1
15
2
273
Q03
PISQtde
Grupo de PIS tributado por Qtde
CG
Q01
1-1
CST = 03
274
Q06
CST
Código de Situação Tributária do
PIS
E
Q03
N
1-1
2
03 - Operação Tributável (base de
cálculo = quantidade vendida x
alíquota por unidade de produto);
275
Q10
qBCProd
Quantidade Vendida
E
Q03
N
1-1
16
0-4
276
Q11
vAliqProd
Alíquota do PIS (em reais)
E
Q03
N
1-1
15
4
277
Q09
vPIS
Valor do PIS
E
Q03
N
1-1
15
2
278
Q04
PISNT
Grupo de PIS não tributado
CG
Q01
1-1
CST = 04, 06, 07, 08 ou 09
279
Q02
CST
Código de Situação Tributária do
PIS
E
Q04
N
1-1
2
04 - Operação Tributável (tributação
monofásica (alíquota zero));
06 - Operação Tributável (alíquota
zero);
07 - Operação Isenta da Contribuição;
08 - Operação Sem Incidência da
Contribuição;
09 - Operação com Suspensão da
Contribuição;
280
Q05
PISOutr
Grupo de PIS Outras Operações
CG
Q01
1-1
CST = 99
281
Q06
CST
Código de Situação Tributária do
PIS
E
Q05
N
1-1
2
49 - Outras Operações de Saída;
50 - Operação com Direito a Crédito -
Vinculada Exclusivamente a Receita
Tributada no Mercado Interno;
51 - Operação com Direito a Crédito -
Vinculada Exclusivamente a Receita
Não Tributada no Mercado Interno;
52 - Operação com Direito a Crédito –
Vinculada Exclusivamente a Receita de
Exportação;
53 - Operação com Direito a Crédito -
Vinculada a Receitas Tributadas e
Não-Tributadas no
Mercado Interno;
54 - Operação com Direito a Crédito -
Vinculada a Receitas Tributadas no
Mercado Interno e

Nota Fiscal Eletrônica Manual de Orientação – Contribuinte NF-e
Página 186 de 216
#
ID
Campo
Descrição
Ele
Pai
Tipo
Ocorrência
tamanho
Dec.
Observação
de Exportação;
55 - Operação com Direito a Crédito -
Vinculada a Receitas Não-Tributadas
no Mercado
Interno e de Exportação;
56 - Operação com Direito a Crédito -
Vinculada a Receitas Tributadas e
Não-Tributadas no
Mercado Interno, e de Exportação;
60 - Crédito Presumido - Operação de
Aquisição Vinculada Exclusivamente a
Receita Tributada no Mercado Interno;
61 - Crédito Presumido - Operação de
Aquisição Vinculada Exclusivamente a
Receita Não-
Tributada no Mercado Interno;
62 - Crédito Presumido - Operação de
Aquisição Vinculada Exclusivamente a
Receita de Exportação;
63 - Crédito Presumido - Operação de
Aquisição Vinculada a Receitas
Tributadas e Não-Tributadas no
Mercado Interno;
64 - Crédito Presumido - Operação de
Aquisição Vinculada a Receitas
Tributadas no Mercado Interno e de
Exportação;
65 - Crédito Presumido - Operação de
Aquisição Vinculada a Receitas Não-
Tributadas no Mercado Interno e de
Exportação;
66 - Crédito Presumido - Operação de
Aquisição Vinculada a Receitas
Tributadas e Não-Tributadas no
Mercado Interno, e de Exportação;
67 - Crédito Presumido - Outras

Nota Fiscal Eletrônica Manual de Orientação – Contribuinte NF-e
Página 187 de 216
#
ID
Campo
Descrição
Ele
Pai
Tipo
Ocorrência
tamanho
Dec.
Observação
Operações;
70 - Operação de Aquisição sem
Direito a Crédito;
71 - Operação de Aquisição com
Isenção;
72 - Operação de Aquisição com
Suspensão;
73 - Operação de Aquisição a Alíquota
Zero;
74 - Operação de Aquisição; sem
Incidência da Contribuição;
75 - Operação de Aquisição por
Substituição Tributária;
98 - Outras Operações de Entrada;
99 - Outras Operações;
282
Q07
vBC
Valor da Base de Cálculo do PIS
CE
Q05
N
1-1
15
2
Informar campos para cálculo do PIS
em percentual (P07 e P08) ou campos
para PIS em valor (P10 e P11).
283
Q08
pPIS
Alíquota do PIS (em percentual)
CE
Q05
N
1-1
5
2
284
Q10
qBCProd
Quantidade Vendida
CE
Q05
N
1-1
16
0-4
285
Q11
vAliqProd
Alíquota do PIS (em reais)
CE
Q05
N
1-1
15
4
286
Q09
vPIS
Valor do PIS
E
Q05
N
1-1
15
2
R – PIS ST
#
ID
Campo
Descrição
Ele
Pai
Tipo
Ocorrência
tamanho
Dec
Observação
287
R01
PISST
Grupo de PIS Substituição
Tributária
G
M01
0-1
288
R02
vBC
Valor da Base de Cálculo do PIS
CE
R01
N
1-1
15
2
Informar campos para cálculo do PIS
em percentual (R02 e R03) ou campos
para PIS em valor (R04 e R05).
289
R03
pPIS
Alíquota do PIS (em percentual)
CE
R01
N
1-1
5
2
290
R04
qBCProd
Quantidade Vendida
CE
R01
N
1-1
16
0-4

Nota Fiscal Eletrônica Manual de Orientação – Contribuinte NF-e
Página 188 de 216
#
ID
Campo
Descrição
Ele
Pai
Tipo
Ocorrência
tamanho
Dec.
Observação
291
R05
vAliqProd
Alíquota do PIS (em reais)
CE
R01
N
1-1
15
4
292
R06
vPIS
Valor do PIS
E
R01
N
1-1
15
2
S – COFINS
#
ID
Campo
Descrição
Ele
Pai
Tipo
Ocorrência
tamanho
Dec
Observação

Nota Fiscal Eletrônica Manual de Orientação – Contribuinte NF-e
Página 189 de 216
#
ID
Campo
Descrição
Ele
Pai
Tipo
Ocorrência
tamanho
Dec.
Observação
293
S01
COFINS
Grupo do COFINS
G
M01
1-1
Informar apenas um dos grupos S02,
S03, S04 ou S04 com base valor
atribuído ao campo S06 – CST do
COFINS
294
S02
COFINSAliq
Grupo de COFINS tributado pela
alíquota
CG
S01
1-1
CST = 01 ou 02
295
S06
CST
Código de Situação Tributária da
COFINS
E
S02
N
1-1
2
01 – Operação Tributável (base de
cálculo = valor da operação alíquota
normal (cumulativo/não cumulativo));
02 - Operação Tributável (base de
cálculo = valor da operação (alíquota
diferenciada));

Nota Fiscal Eletrônica Manual de Orientação – Contribuinte NF-e
Página 190 de 216
#
ID
Campo
Descrição
Ele
Pai
Tipo
Ocorrência
tamanho
Dec.
Observação
296
S07
vBC
Valor da Base de Cálculo da
COFINS
E
S02
N
1-1
15
2
297
S08
pCOFINS
Alíquota da COFINS (em
percentual)
E
S02
N
1-1
5
2
298
S11
vCOFINS
Valor da COFINS
E
S02
N
1-1
15
2
299
S03
COFINSQtde
Grupo de COFINS tributado por
Qtde
CG
S01
1-1
CST = 03
300
S06
CST
Código de Situação Tributária da
COFINS
E
S03
N
1-1
2
03 - Operação Tributável (base de
cálculo = quantidade vendida x
alíquota por unidade de produto);
301
S09
qBCProd
Quantidade Vendida
E
S03
N
1-1
16
0-4
302
S10
vAliqProd
Alíquota da COFINS (em reais)
E
S03
N
1-1
15
4
303
S11
vCOFINS
Valor do COFINS
E
S03
N
1-1
15
2
304
S04
COFINSNT
Grupo de COFINS não tributado
CG
S01
1-1
CST = 04, 06, 07, 08 ou 09
305
S06
CST
Código de Situação Tributária da
COFINS
E
S04
N
1-1
2
04 - Operação Tributável (tributação
monofásica (alíquota zero));
06 - Operação Tributável (alíquota
zero);
07 - Operação Isenta da Contribuição;
08 - Operação Sem Incidência da
Contribuição;
09 - Operação com Suspensão da
Contribuição;
306
S05
COFINSOutr
Grupo de COFINS Outras
Operações
CG
S01
1-1
CST = 99
307
S06
CST
Código de Situação Tributária da
COFINS
E
S05
N
1-1
2
49 - Outras Operações de Saída;
50 - Operação com Direito a Crédito -
Vinculada Exclusivamente a Receita
Tributada no Mercado Interno;
51 - Operação com Direito a Crédito -
Vinculada Exclusivamente a Receita
Não Tributada no Mercado Interno;
52 - Operação com Direito a Crédito –
Vinculada Exclusivamente a Receita de
Exportação;
53 - Operação com Direito a Crédito -

Nota Fiscal Eletrônica Manual de Orientação – Contribuinte NF-e
Página 191 de 216
#
ID
Campo
Descrição
Ele
Pai
Tipo
Ocorrência
tamanho
Dec.
Observação
Vinculada a Receitas Tributadas e
Não-Tributadas no
Mercado Interno;
54 - Operação com Direito a Crédito -
Vinculada a Receitas Tributadas no
Mercado Interno e
de Exportação;
55 - Operação com Direito a Crédito -
Vinculada a Receitas Não-Tributadas
no Mercado
Interno e de Exportação;
56 - Operação com Direito a Crédito -
Vinculada a Receitas Tributadas e
Não-Tributadas no
Mercado Interno, e de Exportação;
60 - Crédito Presumido - Operação de
Aquisição Vinculada Exclusivamente a
Receita Tributada no Mercado Interno;
61 - Crédito Presumido - Operação de
Aquisição Vinculada Exclusivamente a
Receita Não-
Tributada no Mercado Interno;
62 - Crédito Presumido - Operação de
Aquisição Vinculada Exclusivamente a
Receita de Exportação;
63 - Crédito Presumido - Operação de
Aquisição Vinculada a Receitas
Tributadas e Não-Tributadas no
Mercado Interno;
64 - Crédito Presumido - Operação de
Aquisição Vinculada a Receitas
Tributadas no Mercado Interno e de
Exportação;
65 - Crédito Presumido - Operação de
Aquisição Vinculada a Receitas Não-
Tributadas no Mercado Interno e de

Nota Fiscal Eletrônica Manual de Orientação – Contribuinte NF-e
Página 192 de 216
#
ID
Campo
Descrição
Ele
Pai
Tipo
Ocorrência
tamanho
Dec.
Observação
Exportação;
66 - Crédito Presumido - Operação de
Aquisição Vinculada a Receitas
Tributadas e Não-Tributadas no
Mercado Interno, e de Exportação;
67 - Crédito Presumido - Outras
Operações;
70 - Operação de Aquisição sem
Direito a Crédito;
71 - Operação de Aquisição com
Isenção;
72 - Operação de Aquisição com
Suspensão;
73 - Operação de Aquisição a Alíquota
Zero;
74 - Operação de Aquisição; sem
Incidência da Contribuição;
75 - Operação de Aquisição por
Substituição Tributária;
98 - Outras Operações de Entrada;
99 - Outras Operações;
308
S07
vBC
Valor da Base de Cálculo da
COFINS
CE
S05
N
1-1
15
2
Informar campos para cálculo da
COFINS em percentual (S07 e S08) ou
campos para COFINS em valor (S09 e
S10).
309
S08
pCOFINS
Alíquota da COFINS (em
percentual)
CE
S05
N
1-1
5
2
310
S09
qBCProd
Quantidade Vendida
CE
S05
N
1-1
16
0-4
311
S10
vAliqProd
Alíquota da COFINS (em reais)
CE
S05
N
1-1
15
4
312
S11
vCOFINS
Valor da COFINS
E
S05
N
1-1
15
2
T - COFINS ST
#
ID
Campo
Descrição
Ele
Pai
Tipo
Ocorrência
tamanho
Dec
Observação
313
T01
COFINSST
Grupo de COFINS Substituição
Tributária
G
M01
0-1
314
T02
vBC
Valor da Base de Cálculo da
COFINS
CE
T01
N
1-1
15
2
Informar campos para cálculo do
COFINS Substituição Tributária em
percentual (T02 e T03) ou campos
para COFINS em valor (T04 e T05).
315
T03
pCOFINS
Alíquota da COFINS (em
percentual)
CE
T01
N
1-1
5
2

Nota Fiscal Eletrônica Manual de Orientação – Contribuinte NF-e
Página 193 de 216
#
ID
Campo
Descrição
Ele
Pai
Tipo
Ocorrência
tamanho
Dec.
Observação
316
T04
qBCProd
Quantidade Vendida
CE
T01
N
1-1
16
0-4
317
T05
vAliqProd
Alíquota da COFINS (em reais)
CE
T01
N
1-1
15
4
318
T06
vCOFINS
Valor da COFINS
E
T01
N
1-1
15
2
U - ISSQN
#
ID
Campo
Descrição
Ele
Pai
Tipo
Ocorrência
tamanho
Dec
Observação
319
U01
ISSQN
Grupo do ISSQN
CG
M01
0-1
Informar os campos para cálculo do
ISSQN nas NFe conjugadas, onde há
a prestação de serviços sujeitos ao
ISSQN e fornecimento de peças
sujeitas ao ICMS.
O grupo de ISSQN é mutuamente
exclusivo com os grupos ICMS, IPI e
II, isto é se ISSQN for informado os
grupos ICMS, IPI e II não serão
informados e vice-versa (v2.0).
320
U02
vBC
Valor da Base de Cálculo do
ISSQN
E
U01
N
1-1
15
2
321
U03
vAliq
Alíquota do ISSQN
E
U01
N
1-1
5
2
322
U04
vISSQN
Valor do ISSQN
E
U01
N
1-1
15
2
323
U05
cMunFG
Código do município de
ocorrência do fato gerador do
ISSQN
E
U01
N
1-1
7
Informar o município de ocorrência do
fato gerador do ISSQN. Utilizar a
Tabela do IBGE (Anexo IX - Tabela de
UF, Município e País). “Atenção, não
vincular com os campos B12, C10
ou E10” v2.0
324
U06
cListServ
Item da Lista de Serviços
E
U01
N
1-1
3-4
Informar o Item da lista de serviços da
LC 116/03 em que se classifica o
serviço.
324a
U07
cSitTrib
Código de Tributação do ISSQN
E
U01
C
1-1
1
Informar o código da tributação do
ISSQN:
N – NORMAL;
R – RETIDA;
S –SUBSTITUTA;
I – ISENTA. (v.2.0)
V - Informações adicionais
#
ID
Campo
Descrição
Ele
Pai
Tipo
Ocorrência
tamanho
Dec
Observação

Nota Fiscal Eletrônica Manual de Orientação – Contribuinte NF-e
Página 194 de 216
#
ID
Campo
Descrição
Ele
Pai
Tipo
Ocorrência
tamanho
Dec.
Observação
325
V01
infAdProd
Informações Adicionais do
Produto
E
H01
C
0-1
500
Norma referenciada, informações
complementares, etc.
W - Valores Totais da NF-e
#
ID
Campo
Descrição
Ele
Pai
Tipo
Ocorrência
tamanho
Dec
Observação
326
W01
total
Grupo de Valores Totais da NF-e
G
A01
1-1
O grupo de valores totais da NF-e deve
ser informado com o somatório do
campo correspondete do item da NF-e
327
W02
ICMSTot
Grupo de Valores Totais
referentes ao ICMS
G
W01
1-1
328
W03
vBC
Base de Cálculo do ICMS
E
W02
N
1-1
15
2
329
W04
vICMS
Valor Total do ICMS
E
W02
N
1-1
15
2
330
W05
vBCST
Base de Cálculo do ICMS ST
E
W02
N
1-1
15
2
331
W06
vST
Valor Total do ICMS ST
E
W02
N
1-1
15
2
332
W07
vProd
Valor Total dos produtos e
serviços
E
W02
N
1-1
15
2
333
W08
vFrete
Valor Total do Frete
E
W02
N
1-1
15
2
334
W09
vSeg
Valor Total do Seguro
E
W02
N
1-1
15
2
335
W10
vDesc
Valor Total do Desconto
E
W02
N
1-1
15
2
336
W11
vII
Valor Total do II
E
W02
N
1-1
15
2
337
W12
vIPI
Valor Total do IPI
E
W02
N
1-1
15
2
338
W13
vPIS
Valor do PIS
E
W02
N
1-1
15
2
339
W14
vCOFINS
Valor do COFINS
E
W02
N
1-1
15
2
340
W15
vOutro
Outras Despesas acessórias
E
W02
N
1-1
15
2
341
W16
vNF
Valor Total da NF-e
E
W02
N
1-1
15
2
(+) vProd (id:W07)
(-) vDesc (id:W10)
(+) vICMSST (id:W06)
(+) vFrete (id:W09)
(+) vSeg (id:W10)
(+) vOutro (id:W15)
(+) vII (id:W11)
(+) vIPI (id:W12)
(+) vServ (id:W19) (NT 2011/004)
342
W17
ISSQNtot
Grupo de Valores Totais
referentes ao ISSQN
G
W01
0-1

Nota Fiscal Eletrônica Manual de Orientação – Contribuinte NF-e
Página 195 de 216
#
ID
Campo
Descrição
Ele
Pai
Tipo
Ocorrência
tamanho
Dec.
Observação
343
W18
vServ
Valor Total dos Serviços sob
não-incidência ou não tributados
pelo ICMS
E
W17
N
0-1
15
2
344
W19
vBC
Base de Cálculo do ISS
E
W17
N
0-1
15
2
345
W20
vISS
Valor Total do ISS
E
W17
N
0-1
15
2
346
W21
vPIS
Valor do PIS sobre serviços
E
W17
N
0-1
15
2
347
W22
vCOFINS
Valor do COFINS sobre serviços
E
W17
N
0-1
15
2
348
W23
retTrib
Grupo de Retenções de Tributos
G
W01
0-1
349
W24
vRetPIS
Valor Retido de PIS
E
W23
N
0-1
15
2
Exemplos de atos normativos que
definem obrigatoriedade da retenção
de contribuições:
a) IRPJ/CSLL/PIS/COFINS - Fonte -
Recebimentos de Órgãos Públicos
Federais
Lei nº 9.430, de 27 de dezembro de
1996, art. 64
Lei nº 10.833/2003, art. 34
como normas infralegais, temos como
exemplo:
Instrução Normativa SRF nº 480/2004
e Instrução Normativa nº 539, de
25/04/2005.
b) Retenção do Imposto de Renda
pelas Fontes Pagadoras
REMUNERAÇÃO DE SERVIÇOS
PROFISSIONAIS PRESTADOS POR
PESSOA JURÍDICA
LEI Nº 7.450/85, ART. 52
c) IRPJ, CSLL, COFINS e PIS -
Serviços Prestados por Pessoas
Jurídicas - Retenção na Fonte
Lei nº 10.833 de 29.12.2003, arts. 30,
31, 32, 35 e 36
350
W25
vRetCOFINS
Valor Retido de COFINS
E
W23
N
0-1
15
2
351
W26
vRetCSLL
Valor Retido de CSLL
E
W23
N
0-1
15
2
352
W27
vBCIRRF
Base de Cálculo do IRRF
E
W23
N
0-1
15
2
353
W28
vIRRF
Valor Retido do IRRF
E
W23
N
0-1
15
2
354
W29
vBCRetPrev
Base de Cálculo da Retenção da
Previdência Social
E
W23
N
0-1
15
2
355
W30
vRetPrev
Valor da Retenção da
Previdência Social
E
W23
N
0-1
15
2
X - Informações do Transporte da NF-e
#
ID
Campo
Descrição
Ele
Pai
Tipo
Ocorrência
tamanho
Dec
Observação

Nota Fiscal Eletrônica Manual de Orientação – Contribuinte NF-e
Página 196 de 216
#
ID
Campo
Descrição
Ele
Pai
Tipo
Ocorrência
tamanho
Dec.
Observação
356
X01
transp
Grupo de Informações do
Transporte da NF-e
G
A01
1-1
357
X02
modFrete
Modalidade do frete
E
X01
N
1-1
1
0- Por conta do emitente;
1- Por conta do destinatário/remetente;
2- Por conta de terceiros;
9- Sem frete. (V2.0)
358
X03
transporta
Grupo Transportador
G
X01
0-1
359
X04
CNPJ
CNPJ
CE
X03
C
0-1
14
Informar o CNPJ ou o CPF do
Transportador, preenchendo os zeros
não significativos.
360
X05
CPF
CPF
CE
X03
C
0-1
11
361
X06
xNome
Razão Social ou nome
E
X03
C
0-1
1-60
362
X07
IE
Inscrição Estadual
E
X03
C
0-1
0,2-14
Informar a IE quando o transportador
for contribuinte do ICMS.
Informar ISENTO quando o
transportador for contribuinte do ICMS,
mas não estiver obrigado à inscrição
no cadastro de contribuintes do ICMS.
Não informar o conteúdo da TAG se o
transportador não for contribuinte do
ICMS.
Esta tag aceita apenas:
. ausência de conteúdo (<IE></IE> ou
<IE/>) para transportador não
contribuinte do ICMS;
. algarismos para transportador
contribuinte do ICMS, sem caracteres
de formatação (ponto, barra, hífen,
etc.);
. literal “ISENTO” para transportador
contribuintes do ICMS que são isentos
de inscrição no cadastro de
contribuintes do ICMS;
A UF deve ser informada se informado
uma IE. (v2.0)
363
X08
xEnder
Endereço Completo
E
X03
C
0-1
1-60

Nota Fiscal Eletrônica Manual de Orientação – Contribuinte NF-e
Página 197 de 216
#
ID
Campo
Descrição
Ele
Pai
Tipo
Ocorrência
tamanho
Dec.
Observação
364
X09
xMun
Nome do município
E
X03
C
0-1
1-60
365
X10
UF
Sigla da UF
E
X03
C
0-1
2
A UF deve ser informada se informado
uma IE. (v2.0)
366
X11
retTransp
Grupo de Retenção do ICMS do
transporte
G
X01
0-1
Informar o valor do ICMS do serviço de
transporte retido.
367
X12
vServ
Valor do Serviço
E
X11
N
1-1
15
2
368
X13
vBCRet
BC da Retenção do ICMS
E
X11
N
1-1
15
2
369
X14
pICMSRet
Alíquota da Retenção
E
X11
N
1-1
5
2
370
X15
vICMSRet
Valor do ICMS Retido
E
X11
N
1-1
15
2
371
X16
CFOP
CFOP
E
X11
N
1-1
4
Utilizar Tabela de CFOP.
372
X17
cMunFG
Código do município de
ocorrência do fato gerador do
ICMS do transporte
E
X11
N
1-1
7
Informar o município de ocorrência do
fato gerador do ICMS do transporte.
Utilizar a Tabela do IBGE (Anexo IX -
Tabela de UF, Município e País)
373
X18
veicTransp
Grupo Veículo
GE
X01
0-1
Informar o veículo trator (v2.0)
374
X19
placa
Placa do Veículo
E
X18
C
1-1
7
Informar em um dos seguintes
formatos: XXX9999, XXX999, XX9999
ou XXXX999. Informar a placa em
informações complementares quando a
placa do veículo tiver lei de formação
diversa. (NT 2011/005)
375
X20
UF
Sigla da UF
E
X18
C
1-1
2
376
X21
RNTC
Registro Nacional de
Transportador de Carga (ANTT)
E
X18
C
0-1
1-20
377
X22
reboque
Grupo Reboque
G
X01
0-5
Informar os reboques/Dolly (v2.0)
378
X23
placa
Placa do Veículo
E
X22
C
1-1
1-7
Informar em um dos seguintes
formatos: XXX9999, XXX999, XX9999
ou XXXX999. Informar a placa em
informações complementares quando a
placa do veículo tiver lei de formação
diversa. (NT 2011/005)
379
X24
UF
Sigla da UF
E
X22
C
1-1
2
380
X25
RNTC
Registro Nacional de
Transportador de Carga (ANTT)
E
X22
C
0-1
1-20
380a
X25a
vagao
Identificação do vagão
CE
X01
C
0-1
1-20
(v2.0)
380b
X25b
balsa
Identificação da balsa
CE
X01
C
0-1
1-20
(v2.0)

Nota Fiscal Eletrônica Manual de Orientação – Contribuinte NF-e
Página 198 de 216
#
ID
Campo
Descrição
Ele
Pai
Tipo
Ocorrência
tamanho
Dec.
Observação
381
X26
vol
Grupo Volumes
G
X01
0-N
382
X27
qVol
Quantidade de volumes
transportados
E
X26
N
0-1
1-15
383
X28
esp
Espécie dos volumes
transportados
E
X26
C
0-1
1-60
384
X29
marca
Marca dos volumes
transportados
E
X26
C
0-1
1-60
385
X30
nVol
Numeração dos volumes
transportados
E
X26
C
0-1
1-60
386
X31
pesoL
Peso Líquido (em kg)
E
X26
N
0-1
15
3
387
X32
pesoB
Peso Bruto (em kg)
E
X26
N
0-1
15
3
387a
X33
lacres
Grupo de Lacres
G
X26
0-N
388
X34
nLacre
Número dos Lacres
E
X33
C
1-1
1-60
Y – Dados da Cobrança
#
ID
Campo
Descrição
Ele
Pai
Tipo
Ocorrência
tamanho
Dec
Observação
389
Y01
cobr
Grupo de Cobrança
G
A01
0-1
390
Y02
fat
Grupo da Fatura
G
Y01
0-1
391
Y03
nFat
Número da Fatura
E
Y02
C
0-1
1-60
392
Y04
vOrig
Valor Original da Fatura
E
Y02
N
0-1
15
2
393
Y05
vDesc
Valor do desconto
E
Y02
N
0-1
15
2
394
Y06
vLiq
Valor Líquido da Fatura
E
Y02
N
0-1
15
2
395
Y07
dup
Grupo da Duplicata
G
Y01
0-120
(NT 2011/004)
396
Y08
nDup
Número da Duplicata
E
Y07
C
0-1
1-60
397
Y09
dVenc
Data de vencimento
E
Y07
D
0-1
Formato “AAAA-MM-DD”
398
Y10
vDup
Valor da duplicata
E
Y07
N
0-1
15
2
Z - Informações Adicionais da NF-e
#
ID
Campo
Descrição
Ele
Pai
Tipo
Ocorrência
tamanho
Dec
Observação
399
Z01
infAdic
Grupo de Informações Adicionais
G
A01
0-1
400
Z02
infAdFisco
Informações Adicionais de
Interesse do Fisco
E
Z01
C
0-1
1-2000
(v2.0)
401
Z03
infCpl
Informações Complementares de
interesse do Contribuinte
E
Z01
C
0-1
1-5000

Nota Fiscal Eletrônica Manual de Orientação – Contribuinte NF-e
Página 199 de 216
#
ID
Campo
Descrição
Ele
Pai
Tipo
Ocorrência
tamanho
Dec.
Observação
401a
Z04
obsCont
Grupo do campo de uso livre do
contribuinte
G
Z01
0-10
Campo de uso livre do contribuinte,
informar o nome do campo no atributo
xCampo
e o conteúdo do campo no xTexto
401b
Z05
xCampo
Identificação do campo
A
Z04
C
1-1
1-20
Identificação do campo
401c
Z06
xTexto
Conteúdo do campo
E
Z04
C
1-1
1-60
Conteúdo do campo
401d
Z07
obsFisco
Grupo do campo de uso livre do
Fisco
G
Z01
0-10
Campo de uso livre do Fisco
Informar o nome do campo no atributo
xCampo
e o conteúdo do campo no xTexto
401e
Z08
xCampo
Identificação do campo
A
Z07
C
1-1
1-20
Identificação do campo
401f
Z09
xTexto
Conteúdo do campo
E
Z07
C
1-1
1-60
Conteúdo do campo
401g
Z10
procRef
Grupo do processo referenciado
G
Z01
0-N
401h
Z11
nProc
Identificador do processo ou ato
concessório
E
Z10
C
1-1
1-60
Identificador do processo ou ato
concessório
401i
Z12
indProc
Indicador da origem do processo
E
Z10
N
1-1
1
Origem do processo, informar com:
0 - SEFAZ;
1 - Justiça Federal;
2 - Justiça Estadual;
3 - Secex/RFB;
9 - Outros
ZA - Informações de Comércio Exterior
#
ID
Campo
Descrição
Ele
Pai
Tipo
Ocorrência
tamanho
Dec
Observação
402
ZA01
exporta
Grupo de Exportação
G
A01
0-1
Informar apenas na exportação.
403
ZA02
UFEmbarq
Sigla da UF onde ocorrerá o
Embarque dos produtos
E
ZA01
C
1-1
2
404
ZA03
xLocEmbarq
Local onde ocorrerá o Embarque
dos produtos
E
ZA01
C
1-1
1-60
ZB - Informações de Compras
#
ID
Campo
Descrição
Ele
Pai
Tipo
Ocorrência
tamanho
Dec
Observação
405
ZB01
compra
Grupo de Compra
G
A01
0-1
Informação adicional de compra
406
ZB02
xNEmp
Nota de Empenho
E
ZB01
C
0-1
1-22
Informar a identificação da Nota de
Empenho, quando se tratar de
compras públicas (NT 2011/004)

Nota Fiscal Eletrônica Manual de Orientação – Contribuinte NF-e
Página 200 de 216
#
ID
Campo
Descrição
Ele
Pai
Tipo
Ocorrência
tamanho
Dec.
Observação
407
ZB03
xPed
Pedido
E
ZB01
C
0-1
1-60
Informar o pedido.
408
ZB04
xCont
Contrato
E
ZB01
C
0-1
1-60
Informar o contrato de compra
ZC - Informações do Registro de Aquisição de Cana
#
ID
Campo
Descrição
Ele
Pai
Tipo
Ocorrência
tamanho
Dec
Observação
409
ZC01
cana
Grupo de cana
G
A01
0-1
Informações de registro aquisições de
cana v2.0
410
ZC02
safra
Identificação da safra
E
ZC01
C
1-1
4-9
Informar a safra, AAAA ou
AAAA/AAAA. v2.0
411
ZC03
ref
Mês e ano de referência
E
ZC01
C
1-1
7
Informar o mês e ano de referência,
MM/AAAA. v2.0
412
ZC04
forDia
Grupo de Fornecimento diário de
cana
G
ZC01
1-31
Informar os fornecimentos diários de
cana v2.0
427
ZC05
dia
Dia
A
ZC04
N
1-1
1-2
v2.0
414
ZC06
qtde
Quantidade
E
ZC04
N
1-1
1-11
10
Quantidade em KG v2.0
415
ZC07
qTotMes
Quantidade Total do Mês
E
ZC01
N
1-1
1-11
10
v2.0
416
ZC08
qTotAnt
Quantidade Total Anterior
E
ZC01
N
1-1
1-11
10
v2.0
417
ZC09
qTotGer
Quantidade Total Geral
E
ZC01
N
1-1
1-11
10
v2.0
418
ZC10
deduc
Grupo de Deduções – Taxas e
Contribuições
G
ZC01
0-10
Informar as Deduções – Taxas e
Contribuições v2.0
419
ZC11
xDed
Descrição da Dedução
E
ZC10
C
1-1
1-60
Informar a Descrição da Dedução v2.0
420
ZC12
vDed
Valor da Dedução
E
ZC10
N
1-1
15
2
v2.0
421
ZC13
vFor
Valor dos Fornecimentos
E
ZC01
N
1-1
15
2
Valor dos Fornecimentos v2.0
422
ZC14
vTotDed
Valor Total da Dedução
E
ZC01
N
1-1
15
2
Valor das deduções v2.0
423
ZC15
vLiqFor
Valor Líquido dos Fornecimentos
E
ZC01
N
1-1
15
2
Valor Líquido dos Fornecimentos v2.0
ZZ - Informações da Assinatura Digital
#
ID
Campo
Descrição
Ele
Pai
Tipo
Ocorrência
tamanho
Dec
Observação
999
ZZ01
Signature
Assinatura XML da NF-e
Segundo o Padrão XML Digital
Signature
G
A01
1-1
OBSERVAÇÕES:
1. Abreviações utilizadas nas colunas de cabeçalho do leiaute:
#
ID
Campo
Descrição
Ele
Pai
Tipo
Ocorrência
tamanho
Dec
Observação
389
Y01
cobr
grupo de Cobrança
G
A01
0-1

Nota Fiscal Eletrônica Manual de Orientação – Contribuinte NF-e
Página 201 de 216
a) coluna # : identificador da linha da tabela;
b) coluna ID : identificação do campo, alguns campos relacionados com tributos podem aparecer mais de uma vez no leiaute em função da estrutura de grupos de
choice baseados no CST – Código de Tributação do ICMS.
Exemplo:
O preenchimento dos campos de tributos relacionados com o “ICMS Normal e ST” depende do conteúdo informado no código de Tributação do ICMS (campo N12), que
pode assumir um dos seguintes valores:
00 - Tributada integralmente;
10 - Tributada e com cobrança do ICMS por substituição tributária;
20 - Com redução de base de cálculo;
30 - Isenta ou não tributada e com cobrança do ICMS por substituição tributária;
40 - Isenta;
41 - Não tributada;
50 - Suspensão;
51 - Diferimento;
60 - ICMS cobrado anteriormente por substituição tributária;
70 - Com redução de base de cálculo e cobrança do ICMS por substituição tributária;
90 - Outros.
Assim, conforme o código de Tributação do ICMS aplicável para a situação, o grupo de tributo “ICMS Normal e ST” deverá ter os campos assinalados com „S‟ ou „?‟ da
seguinte tabela:
ID
Campo
Descrição
Tributação do ICMS
00
10
20
30
40
41
50
51
60
70
90
N11
Orig
Origem da mercadoria
S
S
S
S
S
S
S
S
S
S
?
N12
CST
Tributação do ICMS
S
S
S
S
S
S
S
S
S
S
?
N13
modBC
Modalidade de determinação da
BC do ICMS
S
S
S
N
N
N
N
?
N
S
?
N14
pRedBC
Percentual da Redução de BC
N
N
S
N
N
N
N
?
N
S
?
N15
vBC
Valor da BC do ICMS
S
S
S
N
N
N
N
?
N
S
?
N16
pICMS
Alíquota do imposto
S
S
S
N
N
N
N
?
N
S
?
N17
vICMS
Valor do ICMS
S
S
S
N
N
N
N
?
N
S
?
N18
modBCST
Modalidade de determinação da
BC do ICMS ST
N
S
N
S
N
N
N
N
N
S
?
N19
pMVAST
Percentual da margem de valor
Adicionado do ICMS ST
N
S
N
S
N
N
N
N
N
S
?

Nota Fiscal Eletrônica Manual de Orientação – Contribuinte NF-e
Página 202 de 216
N20
pRedBCST
Percentual da Redução de BC do
ICMS ST
N
?
N
?
N
N
N
N
N
?
?
N21
vBCST
Valor da BC do ICMS ST
N
S
N
S
N
N
N
N
S
S
?
N22
pICMSST
Alíquota do imposto do ICMS ST
N
S
N
S
N
N
N
N
N
S
?
N23
vICMSST
Valor do ICMS ST
N
S
N
S
N
N
N
N
S
S
?
N24
UFST
UF para qual é devido o ICMS
ST
N
N
N
N
N
N
N
N
N
N
?
N25
pBCop
Percentual da BC operação
própria
N
N
N
N
N
N
N
N
N
N
?
N26
vBCSTRet
Valor da BC do ICMS Retido
Anteriormente
N
N
N
N
N
S
N
N
S
N
?
N27
vICMSSTRet
Valor do ICMS Retido
Anteriormente
N
N
N
N
N
S
N
N
S
N
?
N28
motDesICMS
Motivo da desoneração do ICMS
N
N
N
N
N
N
N
N
N
N
?
N31
vBCSTDest
Valor da BC do ICMS ST da UF
destino
N
N
N
N
N
S
N
N
N
N
N
N32
vICMSSTDest
Valor do ICMS ST da UF destino
N
N
N
N
N
S
N
N
N
N
N
* “S” – o campo deve ser informado, “N” – o campo não deve ser informado e “?” – a exigência do campo depende da situação fática.
c) coluna campo: identificador do nome do campo, como a nomenclatura dos nomes dos campos foi padronizada, um nome de campo é utilizado para identificar
campos diferentes, como por exemplo, a IE, que pode ser do emitente ou do destinatário. A diferenciação dos campos é realizada considerando as tags de grupo.
d) coluna Ele:

Nota Fiscal Eletrônica Manual de Orientação – Contribuinte NF-e
Página 203 de 216
A - indica que o campo é um atributo do Elemento anterior;
E - indica que o campo é um Elemento;
CE – indica que o campo é um Elemento que deriva de uma Escolha
(Choice);
G – indica que o campo é um Elemento de Grupo;
CG - indica que o campo é um Elemento de Grupo que deriva de uma
Escolha (Choice);
ID – indica que o campo é um ID da XML 1.0;
RC – indica que o campo é uma key constraint (Restrição de Chave) para
garantir a unicidade e presença do valor;
e) coluna Pai: indica qual é o elemento pai;
f) coluna Tipo:
N – campo numérico;
C – campo alfanumérico;
D – campo data;
g) Coluna Ocorrência: x-y, onde x indica a ocorrência mínima e y a ocorrência máxima;
h) Coluna tamanho: x-y, onde x indica o tamanho mínimo e y o tamanho máximo; a existência de um único valor indica que o campo tem tamanho fixo, devendo-se
informar a quantidade de caracteres exigidos, preenchendo-se os zeros não significativos; tamanhos separados por vírgula indicam que o campo deve ter um dos
tamanhos fixos da lista;
i) coluna dec: indica a quantidade máxima de casas decimais do campo;

Nota Fiscal Eletrônica Manual de Orientação – Contribuinte NF-e
Página 204 de 216
j) O tamanho máximo dos campos Tipo “C”, quando não especificado, é 60 posições;
2. A informação da Classe de enquadramento do IPI para Cigarros e Bebidas, quando aplicável, deve ser informada utilizando a codificação prevista nos Atos
Normativos editados pela Receita Federal.
Exemplo: tabela do artigo 149 do RIPI/2002 (Decreto nº 4.544 de 26.12.2002 D.O.U: 27.12.2002) :
CÓDIGO
NCM
DESCRIÇÃO
CLASSE POR CAPACIDADE (ml) DO
RECIPIENTE
Até
180
De 181
a 375
De 376
a 670
De 671
a 1000
2204.10.10
Tipo Champanha ("Champagne")
E a H
J a M
K a P
L a Q
2204.10.90
Outros Espumantes
C a G
H a L
I a O
K a Q
2204.2
- Outros vinhos; mostos de uvas cuja fermentação tenha sido impedida
ou interrompida por adição de álcool
1. Vinhos da madeira, do porto e de xerez, de málaga e outros licorosos
E a F
J a K
K a L
L a O
2. Mostos de uvas cuja fermentação tenha sido impedida ou interrompida
por adição de álcool, compreendendo as mistelas
A a C
A a F
B a I
C a J
3. Vinhos de mesa comum ou de consumo corrente produzidos com uvas
de variedades americanas ou híbridas, incluídos os frisantes com
gaseificação máxima de 2 atmosferas e mínima de meia atmosfera e
graduação alcoólica não superior a 13 G.L.
A a B
A a D
B a G
C a J
4. Vinhos de mesa finos ou nobres e especiais produzidos com uvas
viníferas, incluídos os frisantes com gaseificação máxima de 2
atmosferas e mínima de meia atmosfera e graduação alcoólica não
superior a 13 G.L.
C a E
E a F
G a I
H a J
5. Outros vinhos
C a I
E a M
G a P
H a Q
3. A informação do código de selo, quando aplicável, deve ser informada utilizando a codificação prevista nos Atos Normativos editados pela Receita
Federal.
Exemplo: Codificação utilizada no ATO DECLARATÓRIO EXECUTIVO COFIS Nº 8, DE 31 DE MARÇO DE 2005:
Tipo/cor do selo
Código
Uísque Verde
9729-11
Uísque Azul
9729-12
Uísque Vermelho
9729-13
Uísque Amarelo
9729-14
Uísque Miniatura Verde
9729-21
Uísque Miniatura Azul
9729-22
Uísque Miniatura Vermelho
9729-23
Uísque Miniatura Amarelo
9729-24
Bebida Alcoólica Laranja
9737-11

Nota Fiscal Eletrônica Manual de Orientação – Contribuinte NF-e
Página 205 de 216
Tipo/cor do selo
Código
Bebida Alcoólica Cinza
9737-12
Bebida Alcoólica Marrom
9737-13
Bebida Alcoólica Verde
9737-14
Bebida Alcoólica Vermelho
9737-15
Bebida Alcoólica Azul Marinho
9737-16
Bebida Alcoólica Miniatura Verde
9737-21
Bebida Alcoólica Miniatura Vermelho
9737-22
Bebida Alcoólica Miniatura Azul Marinho
9737-23
Aguardente Laranja
9745-11
Aguardente Azul
9745-12
Aguardente Violeta
9745-13
4. Regras de preenchimento dos campos da Nota Fiscal Eletrônica:
Campos que representam códigos (CNPJ, CPF, CEP, CST, NCM, EAN, etc.) devem ser informados com o tamanho fixo previsto, sem formatação e com o
preenchimento dos zeros não significativos;
Campos numéricos que representam valores e quantidades são de tamanho variável, respeitando o tamanho máximo previsto para o campo e a quantidade de casas
decimais. O preenchimento de zeros não significativos causa erro de validação do Schema XML. Os campos numéricos devem ser informados sem o separador de
milhar, com uso do ponto decimal para indicar a parte fracionária se existente respeitando-se a quantidade de dígitos prevista no leiaute;
O uso de caracteres acentuados e símbolos especiais para o preenchimento dos campos alfanuméricos devem ser evitados. Os espaços informados no início e no final
do campo alfanumérico também devem ser evitados;
As datas devem ser informadas no formato “AAAA-MM-DD”;
A forma e a obrigatoriedade de preenchimento dos campos da Nota Fiscal Eletrônica estão previstas na legislação aplicável para a operação que se pretende realizar;
Inexistindo conteúdo (valor zero ou vazio) para um campo não obrigatório, a TAG deste campo não deverá ser informada no arquivo da NF-e;
Tratando-se de operações com o exterior, uma vez que o campo CNPJ é obrigatório não informar o conteúdo deste campo;
No caso das pessoas desobrigadas de inscrição no CNPJ/MF, deverá ser informado o CPF da pessoa, exceto nas operações com o exterior;

Nota Fiscal Eletrônica Manual de Orientação - Contribuinte
Pág. 206 / 216
Anexo II – DANFE Tamanho A-4 em Modo Retrato, Folhas Soltas

Nota Fiscal Eletrônica
Manual de Orientação - Contribuinte
Pág. 207 / 216
Anexo III – DANFE Tamanho A-4 em Modo Retrato, Formulário Contínuo

Nota Fiscal Eletrônica
Manual de Orientação - Contribuinte
Pág. 208 / 216
Anexo IV – DANFE Tamanho A-4 em Modo Paisagem, Folhas Soltas

Nota Fiscal Eletrônica
Manual de Orientação - Contribuinte
Pág. 209 / 216
Anexo V – DANFE Tamanho A-4 em Modo Paisagem, Formulário Contínuo

Nota Fiscal Eletrônica
Manual de Orientação - Contribuinte
Pág. 210 / 216
Anexo VI – WS Disponíveis
A relação dos Web Services em operação está disponível no Portal Nacional:
WS de Homologação:
http://hom.nfe.fazenda.gov.br/portal/webServices.aspx?tipoConteudo=Wak0FwB7dKs=
WS de Produção:
http://www.nfe.fazenda.gov.br/portal/webServices.aspx?tipoConteudo=Wak0FwB7dKs=
A documentação do WSDL pode ser obtida na internet acessando o endereço do Web
Service desejado.
Exemplificando, para obter o WSDL de cada um dos Web Services acione o navegador Web
(Internet Explorer, por exemplo) e digite o endereço desejado seguido do literal „?WSDL‟.

Nota Fiscal Eletrônica
Manual de Orientação - Contribuinte
Pág. 211 / 216
Anexo VII – Conjunto de Caracteres Código de Barras CODE-128C
Combinação de barras: B = barra preta e S = espaço (barra branca)
Valor Valor Valor
CODE C B S B S B S CODE C B S B S B S CODE C B S B S B S
00 2 1 2 2 2 2 50 2 3 1 1 3 1 100 1 1 4 1 3 1
01 2 2 2 1 2 2 51 2 1 3 1 1 3 101 3 1 1 1 4 1
02 2 2 2 2 2 1 52 2 1 3 3 1 1 102 4 1 1 1 3 1
03 1 2 1 2 2 3 53 2 1 3 1 3 1 103 2 1 1 4 1 2
04 1 2 1 3 2 2 54 3 1 1 1 2 3 104 2 1 1 2 1 4
05 1 3 1 2 2 2 55 3 1 1 3 2 1
06 1 2 2 2 1 3 56 3 3 1 1 2 1
07 1 2 2 3 1 2 57 3 1 2 1 1 3
08 1 3 2 2 1 2 58 3 1 2 3 1 1
09 2 2 1 2 1 3 59 3 3 2 1 1 1
10 2 2 1 3 1 2 60 3 1 4 1 1 1
11 2 3 1 2 1 2 61 2 2 1 4 1 1
12 1 1 2 2 3 2 62 4 3 1 1 1 1
13 1 2 2 1 3 2 63 1 1 1 2 2 4
14 1 2 2 2 3 1 64 1 1 1 4 2 2
15 1 1 3 2 2 2 65 1 2 1 1 2 4
16 1 2 3 1 2 2 66 1 2 1 4 2 1
17 1 2 3 2 2 1 67 1 4 1 1 2 2
18 2 2 3 2 1 1 68 1 4 1 2 2 1
19 2 2 1 1 3 2 69 1 1 2 2 1 4
20 2 2 1 2 3 1 70 1 1 2 4 1 2
21 2 1 3 2 1 2 61 1 2 2 1 1 4
22 2 2 3 1 1 2 72 1 2 2 4 1 1
23 3 1 2 1 3 1 73 1 4 2 1 1 2
24 3 1 1 2 2 2 74 1 4 2 2 1 1
25 3 2 1 1 2 2 75 2 4 1 2 1 1
26 3 2 1 2 2 1 76 2 2 1 1 1 4
27 3 1 2 2 1 2 77 4 1 3 1 1 1
28 3 2 2 1 1 2 78 2 4 1 1 1 2
29 3 2 2 2 1 1 79 1 3 4 1 1 1
30 2 1 2 1 2 3 80 1 1 1 2 4 2
31 2 1 2 3 2 1 81 1 2 1 1 4 2
32 2 3 2 1 2 1 82 1 2 1 2 4 1
33 1 1 1 3 2 3 83 1 1 4 2 1 2
34 1 3 1 1 2 3 84 1 2 4 1 1 2
35 1 3 1 3 2 1 85 1 2 4 2 1 1
36 1 1 2 3 1 3 86 4 1 1 2 1 2
37 1 3 2 1 1 3 87 4 2 1 1 1 2
38 1 3 2 3 1 1 88 4 2 1 2 1 1
39 2 1 1 3 1 3 89 2 1 2 1 4 1
40 2 3 1 1 1 3 90 2 1 4 1 2 1
41 2 3 1 3 1 1 91 4 1 2 1 2 1
42 1 1 2 1 3 3 92 1 1 1 1 4 3
43 1 1 2 3 3 1 93 1 1 1 3 4 1
44 1 3 2 1 3 1 94 1 3 1 1 4 1
45 1 1 3 1 2 3 95 1 1 4 1 1 3
46 1 1 3 3 2 1 96 1 1 4 3 1 1
47 1 3 3 1 2 1 97 4 1 1 1 1 3
48 3 1 3 1 2 1 98 4 1 1 3 1 1
49 2 1 1 3 3 1 99 1 1 3 1 4 1
Valor
B S B S B S B S B S B S B
2 1 1 2 3 2 2 3 3 1 1 1 2
Combinação de Barras
Conjunto de caracteres representativos do Código de Barras CODE-128C
Caractere de Início (START)
105
Caractere de Fim (STOP)
Combinação de Barras
Combinação de Barras

Nota Fiscal Eletrônica
Manual de Orientação - Contribuinte
Pág. 212 / 216
Anexo VIII – Projeto Piloto da NF-e
O Projeto Piloto da Nota Fiscal Eletrônica foi desenvolvido, de forma integrada, pelas Secretarias de
Fazenda dos Estados da Bahia, Goiás, Maranhão, Rio Grande do Sul, Santa Catarina e São Paulo,
Secretaria da Receita Federal do Brasil, Superintendência da Zona Franca de Manaus (SUFRAMA),
Encontro Nacional de Coordenadores e Administradores Tributários Estaduais (ENCAT) e as
seguintes empresas:
Cervejarias Kaiser S.A.
Companhia Ultragaz S.A.
Dimed Distribuidora de Medicamentos S.A.
Eletropaulo Metropolitana Eletricidade de São Paulo S.A.
Eurofarma Laboratórios Ltda.
Ford Motor Company Brasil Ltda.
General Motors do Brasil Ltda.
Gerdau Aços Longos S.A.
Office Net do Brasil S.A.
Petrobrás - Distribuidora de Petróleo
Petrobrás - Petróleo Brasileiro S.A.
Robert Bosch Limitada
Sadia S.A.
Siemens VDO Automotive Ltda.
Souza Cruz S.A.
Telefônica - Telesp Telecomunicações de São Paulo S.A.
Toyota do Brasil
Volkswagen do Brasil Indústria de Veículos Automotores Ltda.
Wickbold & Nosso Pão Indústrias Alimentícias Ltda.

Nota Fiscal Eletrônica
Manual de Orientação - Contribuinte
Pág. 213 / 216
Anexo IX – Tabelas de UF, Município e País
1. Tabela de Código de UF do IBGE
A tabela de UF do IBGE está disponível em:
http://www.sped.fazenda.gov.br/spedtabelas/AppConsulta/publico/aspx/ConsultaTabelasExternas.as
px?CodSistema=SpedFisca
opção: Selecionar Tabelas Globais/Baixar UF Código - Sigla
A seguinte codificação adotada pelo IBGE deverá ser utilizada para representar o código da UF:
Região Norte
Região Nordeste
Região
Sudeste
Região Sul
Região Centro-
Oeste
11-Rondônia
12-Acre
13-Amazonas
14-Roraima
15-Pará
16-Amapá
17-Tocantins
21-Maranhão
22-Piauí
23-Ceará
24-Rio Grande do Norte
25-Paraíba
26-Pernambuco
27-Alagoas
28-Sergipe
29-Bahia
31-Minas
Gerais
32-Espírito
Santo
33-Rio de
Janeiro
35-São Paulo
41-Paraná
42-Santa
Catarina
43-Rio Grande
do Sul
50-Mato Grosso
do Sul
51-Mato Grosso
52-Goiás
53-Distrito Federal
2. Tabela de Código de Município do IBGE
Os campos de códigos de municípios devem ser informados com a utilização da Tabela de código de
Município mantida pelo IBGE disponível em:
http://www.sped.fazenda.gov.br/spedtabelas/AppConsulta/publico/aspx/ConsultaTabelasExternas.as
px?CodSistema=SpedFiscal
opção: Selecionar Tabelas Globais/Baixar Municípios
O código de município é composto de 7 dígitos numéricos, com as duas primeiras representando a
UF. Os códigos de município das capitais dos estados são:
Município
código
Estado
código
Aracaju
2800308
Sergipe
28
Belém
1501402
Pará
15
Belo Horizonte
3106200
Minas Gerais
31
Boa Vista
1400100
Roraima
14
Brasília
5300108
Distrito Federal
53
Campo Grande
5002704
Mato Grosso do Sul
50
Cuiabá
5103403
Mato Grosso
51
Curitiba
4106902
Paraná
41
Florianópolis
4205407
Santa Catarina
42
Fortaleza
2304400
Ceará
23
Goiânia
5208707
Goiás
52
João Pessoa
2507507
Paraíba
25
Macapá
1600303
Amapá
16
Maceió
2704302
Alagoas
27
Manaus
1302603
Amazonas
13
Natal
2408102
Rio Grande do Norte
24

Nota Fiscal Eletrônica
Manual de Orientação - Contribuinte
Pág. 214 / 216
Município
código
Estado
código
Palmas
1721000
Tocantins
17
Porto Alegre
4314902
Rio Grande do Sul
43
Porto Velho
1100205
Rondônia
11
Recife
2611606
Pernambuco
26
Rio Branco
1200401
Acre
12
Rio de Janeiro
3304557
Rio de Janeiro
33
Salvador
2927408
Bahia
29
São Luís
2111300
Maranhão
21
São Paulo
3550308
São Paulo
35
Teresina
2211001
Piauí
22
Vitória
3205309
Espírito Santo
32
Informar o código 9999999 e o nome do município “EXTERIOR” para as operações que envolvam
localidades do exterior.
Quando a operação envolver regiões administrativas (Ex. Cidades-satélites do DF), deve ser
considerado o município sede como localidade da operação.
2.1. Validação do Código de Município
O Código de Município do IBGE tem a composição que segue:
Composição: UUNNNND
Onde:
UU = Código da UF do IBGE
NNNN = Número de ordem dentro da UF;
D = Dígito de Controle módulo 10
Validação possível:
Extensão máxima: 7 dígitos;
Extensão mínima: 7 dígitos;
Código da UF: deve ser válido, conforme Tabela de UF do IBGE;
Número de ordem dentro da UF: não pode ser zero;
Dígito de Controle: módulo 10 (pesos 2 e 1)
Obs 1: Considerar a soma dos algarismos no somatório dos produtos dos pesos. Ou seja, se o
produto for superior a 9 os dois algarismos devem ser somados.
Obs 2: Se o resto da divisão for zero, considerar o dígito verificador igual a zero.
2.2. Exemplo de Cálculo do Dígito de Controle do Código de Município
Exemplo 1:
Código Município IBGE = 355030 D (Município de São Paulo)
A. CÓDIGO MUN
3
5
5
0
3
0
B. PESOS
1
2
1
2
1
2
C. PONDERAÇÃO (A * B)
3
10
5
0
3
0
D. SOMA ALGARISMOS
3
1
5
0
3
0
O somatório da soma dos algarismos é: 3 + 1 + 5 + 0 + 3 + 0 = 12
Dividindo o somatório por 10 teremos: 12 / 10 = 1, com um resto valendo 2
O dígito verificador é: DV = 10 – (resto da divisão), portanto 10 – 2 = 8
Neste caso, o Dígito Verificador = 8

Nota Fiscal Eletrônica
Manual de Orientação - Contribuinte
Pág. 215 / 216
Exemplo 2:
Código Município IBGE = 211130 D (Município de São Luís)
A. CÓDIGO MUN
2
1
1
1
3
0
B. PESOS
1
2
1
2
1
2
C. PONDERAÇÃO (A * B)
2
2
1
2
3
0
D. SOMA ALGARISMOS
2
2
1
2
3
0
O somatório da soma dos algarismos é: 2 + 2 + 1 + 2 + 3 + 0 = 10
Dividindo o somatório por 10 teremos: 10 / 10 = 1, com um resto valendo 0
O dígito verificador é: DV = 10 – (resto da divisão), portanto 10 – 0 = 10
Neste caso, o Dígito Verificador = 0
O código de Município do IBGE dos seguintes Municípios tem o DV - dígito verificador inválido:
4305871 - Coronel Barros/RS;
2201919 - Bom Princípio do Piauí/PI;
2202251 - Canavieira /PI;
2201988 - Brejo do Piauí/PI;
2611533 - Quixaba/PE;
3117836 - Cônego Marinho/MG;
3152131 - Ponto Chique/MG;
5203939 - Buriti de Goiás/GO;
5203962 - Buritinópolis/GO;
As aplicações dos Estados e dos emissores devem utilizar os códigos de município do IBGE sem
validação do DV – dígito verificador, da mesma forma como consta da tabela de código de município
do IBGE.
3. Tabela de Código de País do BACEN
Para o preenchimento dos campos de códigos de países deve ser utilizada a Tabela de País do
Banco Central do Brasil, disponível em:
http://www.bcb.gov.br/Rex/TabPaises/Ftp/paises.txt
Exemplo de codificação:
País
código
País
código
País
código
Brasil
1058
Espanha
2453
Estados Unidos
2496
Argentina
0639
França
2755
China, República
Popular,
1600
Chile
1589
Itália
3867
Coréia, República da,
1902
Paraguai
5860
Portugal
6076
Formosa
1619
Uruguai
8451
Reino Unido
6289
Japão
3999
3.1. Validação do Código de País
Composição do Código de País:
NNND
Onde:
NNN = Número de ordem do Código do País;
D = Dígito de Controle módulo 11.
Validação possível:
Extensão máxima: 4 dígitos;
Extensão mínima: 2 dígitos;

Nota Fiscal Eletrônica
Manual de Orientação - Contribuinte
Pág. 216 / 216
Dígito de Controle: módulo 11, pesos 2 a 9
Obs.: Se o resto da divisão for zero ou 1, considerar o dígito verificador igual a zero.
3.2. Exemplo de Cálculo do Dígito de Controle do Código de País
Exemplo 1 – Código País = 105 D (Brasil):
A. CÓDIGO PAÍS
1
0
5
B. PESOS
4
3
2
C. PRODUTOS (A * B)
4
0
10
O somatório dos produtos é: 4 + 0 + 10 = 14
Dividindo o somatório por 11 teremos: 14 / 11 = 1, com resto valendo 3
Considerar: 11 – (resto da divisão), portanto: 11 – 3 = 8
Neste caso, o Dígito Verificador = 8
Exemplo 2 – Código País = 586 D (Paraguai):
A. CÓDIGO PAÍS
5
8
6
B. PESOS
4
3
2
C. PRODUTOS (A * B)
20
24
12
O somatório dos produtos é: 20 + 24 + 12 = 56
Dividindo o somatório por 11 teremos: 56 / 11 = 5, com resto valendo 1
Considerar: 11 – (resto da divisão), portanto: 11 – 1 = 10
Neste caso, o Dígito Verificador = 0
O código de País do BACEN dos seguintes países tem o DV - dígito verificador inválido:
1504 - GUERNSEY, ILHA DO CANAL (INCLUI ALDERNEY E SARK);
1508 - JERSEY, ILHA DO CANAL;
4525 - MADEIRA, ILHA DA;
3595 - MAN, ILHA DE;
4985 - MONTENEGRO;
6781 - SAINT KITTS E NEVIS;
7370 - SERVIA;
As aplicações dos Estados e dos emissores devem utilizar os códigos de País do BACEN sem
validação do DV – dígito verificador, da mesma forma que consta da tabela de código de país do
BACEN.