E5CNH E5AN H E5EN Digital Controllers User's Manual Omron
User Manual: Pdf Omron E5AN
Open the PDF directly: View PDF
.
Page Count: 376 [warning: Documents this large are best viewed by clicking the View PDF Link!]
- E5CN-H E5AN-H E5EN-H Digital Controllers
- About this Manual:
- SECTION 1 Introduction
- SECTION 2 Preparations
- SECTION 3 Basic Operation
- 3-1 Initial Setting Examples
- 3-2 Setting the Input Type
- 3-3 Selecting the Temperature Unit
- 3-4 Selecting PID Control or ON/OFF Control
- 3-5 Setting Output Specifications
- 3-6 Setting the Set Point (SP)
- 3-7 Using ON/OFF Control
- 3-8 Determining PID Constants (AT, ST, Manual Setup)
- 3-9 Alarm Outputs
- 3-10 Using Heater Burnout, Heater Short, and Heater Overcurrent Alarms
- 3-11 Setting the No. 3 Display
- SECTION 4 Applications Operations
- 4-1 Shifting Input Values
- 4-2 Alarm Hysteresis
- 4-3 Setting Scaling Upper and Lower Limits for Analog Inputs
- 4-4 Executing Heating/Cooling Control
- 4-5 Using Event Inputs
- 4-6 Setting the SP Upper and Lower Limit Values
- 4-7 Using the SP Ramp Function to Limit the SP Change Rate
- 4-8 Moving to the Advanced Function Setting Level
- 4-9 Using the Key Protect Level
- 4-10 PV Change Color
- 4-11 Alarm Delays
- 4-12 Loop Burnout Alarm
- 4-13 Performing Manual Control
- 4-14 Using the Transfer Output
- 4-15 Using Banks and PID Sets
- 4-16 Using the Simple Program Function
- 4-17 Output Adjustment Functions
- 4-18 Using the Extraction of Square Root Parameter
- 4-19 Setting the Width of MV Variation
- 4-20 Setting the PF Key
- 4-21 Counting Control Output ON/OFF Operations
- 4-22 Displaying PV/SV Status
- 4-23 Using a Remote SP
- 4-24 Position-proportional Control
- 4-25 Logic Operations
- SECTION 5 Parameters
- SECTION 6 CALIBRATION
- 6-1 Parameter Structure
- 6-2 User Calibration
- 6-3 Thermocouple Calibration (Thermocouple/Resistance Thermometer Input)
- 6-4 Platinum Resistance Thermometer Calibration (Thermocouple/Resistance Thermometer Input)
- 6-5 Calibrating Analog Input (Analog Input)
- 6-6 Calibrating the Transfer Output
- 6-7 Checking Indication Accuracy
- Appendix
- Index
- Revision History

E5CN-H
E5CN-H
E5CN-H
E5AN-H
E5AN-H
E5AN-H
E5EN-H
E5EN-H
E5EN-H
User's Manual
Advanced Type
Digital Controllers
Cat. No. H157-E1-03
PF
A/M
SUB3
HA
SUB2
OUT2
OUT1
CMW
RSP
STOP
MANU
SUB1
MV
SV
PV
Ir
E5AN-H
Ir
PF
A/M
MV
SV
PV
SUB2
SUB3
STOPOUT1
RSP
MANU
CMWOUT2
SUB1
HA
E5EN-H
E5CN-H
SUB1
OUT1
OUT2
STOP
CWM
MANU
SUB2
SUB3
HA
E5CN-H
E5AN-H
E5EN-H
Digital Controllers
User’s Manual
Advanced Type
Revised January 2011
iv
v
Preface
The E5CN-H, E5AN-H, and E5EN-H are Digital Controllers. The main functions and characteristics of
these Digital Controllers are as follows:
• Use the universal inputs to input from thermocouples or temperature-
resistance thermometers, or to input analog voltage or analog current
inputs.
• Either standard or heating/cooling control can be performed.
• Both auto-tuning and self-tuning are supported.
• Event inputs can be used to switch banks, switch between RUN and
STOP status, switch between automatic and manual operation, start/reset
the simple program function, and perform other operations.
• Heater burnout detection, heater short (HS) alarms, and heater overcur-
rent (OC) functions are supported. (Applicable to E5CN-H, E5AN-H, and
E5EN-H models with heater burnout detection function.)
• Communications are supported. (Applicable to E5CN-H, E5AN-H, and
E5EN-H models with communications.)
• User calibration of the sensor input is supported.
• User calibration of transfer output is supported. (Applicable to E5CN-H,
E5AN-H, and E5EN-H models with transfer outputs.)
• Use position-proportional control. (Applicable to the E5AN-H and E5EN-
H.)
• Use a remote SP input (Applicable to the E5AN-H and E5EN-H.)
• The structure is waterproof (IP66).
• Conforms to UL, CSA, and IEC safety standards and EMC Directive.
• The PV display color can be switched to make process status easy to
understand at a glance.
This manual describes the E5CN-H, E5AN-H, and E5EN-H. Read this manual thoroughly and be sure
you understand it before attempting to use the Digital Controller and use the Digital Controller correctly
according to the information provided. Keep this manual in a safe place for easy reference. Refer to the
following manual for further information on communications: E5CN-H/E5AN-H/E5EN-H Digital Control-
lers Communications Manual Advanced Type (Cat. No. H159).
Visual Aids
The following headings appear in the left column of the manual to help you locate different types of
information.
Note Indicates information of particular interest for efficient and convenient opera-
tion of the product.
1,2,3... 1. Indicates lists of one sort or another, such as procedures, checklists, etc.
OMRON, 2008
All rights reserved. No part of this publication may be reproduced, stored in a retrieval system, or transmitted, in any form, o
r
by any means, mechanical, electronic, photocopying, recording, or otherwise, without the prior written permission o
f
OMRON.
No patent liability is assumed with respect to the use of the information contained herein. Moreover, because OMRON is con-
stantly striving to improve its high-quality products, the information contained in this manual is subject to change without
notice. Every precaution has been taken in the preparation of this manual. Nevertheless, OMRON assumes no responsibility
for errors or omissions. Neither is any liability assumed for damages resulting from the use of the information contained in
this publication.

vi
Read and Understand this Manual
Please read and understand this manual before using the products. Please consult your OMRON
representative if you have any questions or comments.
Warranty, Limitations of Liability
WARRANTY
OMRON's exclusive warranty is that the products are free from defects in materials and workmanship for a
period of one year (or other period if specified) from date of sale by OMRON.
OMRON MAKES NO WARRANTY OR REPRESENTATION, EXPRESS OR IMPLIED, REGARDING NON-
INFRINGEMENT, MERCHANTABILITY, OR FITNESS FOR PARTICULAR PURPOSE OF THE PRODUCTS. ANY
BUYER OR USER ACKNOWLEDGES THAT THE BUYER OR USER ALONE HAS DETERMINED THAT THE
PRODUCTS WILL SUITABLY MEET THE REQUIREMENTS OF THEIR INTENDED USE. OMRON DISCLAIMS ALL
OTHER WARRANTIES, EXPRESS OR IMPLIED.
LIMITATIONS OF LIABILITY
OMRON SHALL NOT BE RESPONSIBLE FOR SPECIAL, INDIRECT, OR CONSEQUENTIAL DAMAGES,
LOSS OF PROFITS OR COMMERCIAL LOSS IN ANY WAY CONNECTED WITH THE PRODUCTS,
WHETHER SUCH CLAIM IS BASED ON CONTRACT, WARRANTY, NEGLIGENCE, OR STRICT
LIABILITY.
In no event shall the responsibility of OMRON for any act exceed the individual price of the product on which
liability is asserted.
IN NO EVENT SHALL OMRON BE RESPONSIBLE FOR WARRANTY, REPAIR, OR OTHER CLAIMS
REGARDING THE PRODUCTS UNLESS OMRON'S ANALYSIS CONFIRMS THAT THE PRODUCTS
WERE PROPERLY HANDLED, STORED, INSTALLED, AND MAINTAINED AND NOT SUBJECT TO
CONTAMINATION, ABUSE, MISUSE, OR INAPPROPRIATE MODIFICATION OR REPAIR.
Application Considerations
SUITABILITY FOR USE
OMRON shall not be responsible for conformity with any standards, codes, or regulations that apply to the
combination of the products in the customer's application or use of the products.
At the customer's request, OMRON will provide applicable third party certification documents identifying
ratings and limitations of use that apply to the products. This information by itself is not sufficient for a
complete determination of the suitability of the products in combination with the end product, machine,
system, or other application or use.
The following are some examples of applications for which particular attention must be given. This is not
intended to be an exhaustive list of all possible uses of the products, nor is it intended to imply that the uses
listed may be suitable for the products:
•Outdoor use, uses involving potential chemical contamination or electrical interference, or conditions or
uses not described in this manual.
•Nuclear energy control systems, combustion systems, railroad systems, aviation systems, medical
equipment, amusement machines, vehicles, safety equipment, and installations subject to separate
industry or government regulations.
•Systems, machines, and equipment that could present a risk to life or property.
Please know and observe all prohibitions of use applicable to the products.
NEVER USE THE PRODUCTS FOR AN APPLICATION INVOLVING SERIOUS RISK TO LIFE OR
PROPERTY WITHOUT ENSURING THAT THE SYSTEM AS A WHOLE HAS BEEN DESIGNED TO
ADDRESS THE RISKS, AND THAT THE OMRON PRODUCTS ARE PROPERLY RATED AND INSTALLED
FOR THE INTENDED USE WITHIN THE OVERALL EQUIPMENT OR SYSTEM.
PROGRAMMABLE PRODUCTS
OMRON shall not be responsible for the user's programming of a programmable product, or any
consequence thereof.

vii
Disclaimers
CHANGE IN SPECIFICATIONS
Product specifications and accessories may be changed at any time based on improvements and other
reasons.
It is our practice to change model numbers when published ratings or features are changed, or when
significant construction changes are made. However, some specifications of the products may be changed
without any notice. When in doubt, special model numbers may be assigned to fix or establish key
specifications for your application on your request. Please consult with your OMRON representative at any
time to confirm actual specifications of purchased products.
DIMENSIONS AND WEIGHTS
Dimensions and weights are nominal and are not to be used for manufacturing purposes, even when
tolerances are shown.
PERFORMANCE DATA
Performance data given in this manual is provided as a guide for the user in determining suitability and does
not constitute a warranty. It may represent the result of OMRON's test conditions, and the users must
correlate it to actual application requirements. Actual performance is subject to the OMRON Warranty and
Limitations of Liability.
ERRORS AND OMISSIONS
The information in this manual has been carefully checked and is believed to be accurate; however, no
responsibility is assumed for clerical, typographical, or proofreading errors, or omissions.

viii
■Definition of Precautionary Information
The following notation is used in this manual to provide precautions required
to ensure safe usage of the product.
The safety precautions that are provided are extremely important to safety.
Always read and heed the information provided in all safety precautions.
The following notation is used.
■Symbols
Safety Precautions
CAUTION
Indicates a potentially hazardous situation which, if not
avoided, is likely to result in minor or moderate injury or in
property damage.
Symbol Meaning
Caution
General Caution
Indicates non-specific general cautions, warnings, and
dangers.
Electrical Shock Caution
Indicates possibility of electric shock under specific
conditions.
Prohibition General Prohibition
Indicates non-specific general prohibitions.
Mandatory
Caution
General Caution
Indicates non-specific general cautions, warnings, and
dangers.

ix
■Safety Precautions
Note 1: An SELV circuit is one separated from the power supply with double
insulation or reinforced insulation, that does not exceed 30 V r.m.s.
and 42.4 V peak or 60 VDC.
Note 2: A class 2 power supply is one tested and certified by UL as having
the current and voltage of the secondary output restricted to specific
levels.
CAUTION
Do not touch the terminals while power is being supplied.
Doing so may occasionally result in minor injury due to electric
shock.
Do not allow pieces of metal, wire clippings, or fine metallic shav-
ings or filings from installation to enter the product. Doing so may
occasionally result in electric shock, fire, or malfunction.
Do not use the product where subject to flammable or explosive
gas. Otherwise, minor injury from explosion may occasionally
occur.
Never disassemble, modify, or repair the product or touch any of
the internal parts. Minor electric shock, fire, or malfunction may
occasionally occur.
CAUTION - Risk of Fire and Electric Shock
a) This product is UL listed as Open Type Process Control
Equipment. It must be mounted in an enclosure that does not
allow fire to escape externally.
b) When using more than one shutoff switch, always turn OFF all
the shutoff switches to ensure that no power is being supplied
before servicing the product.
c) Signal inputs are SELV, limited energy. (See note 1.)
d) Caution: To reduce the risk of fire or electric shock, do not
interconnect the outputs of different Class 2 circuits. (See note
2.)
If the output relays are used past their life expectancy, contact
fusing or burning may occasionally occur.
Always consider the application conditions and use the output
relays within their rated load and electrical life expectancy. The life
expectancy of output relays varies considerably with the output
load and switching conditions.

x
CAUTION
Tighten the terminal screws to between 0.74 and 0.90 N·m. Loose
screws may occasionally result in fire.
Set the parameters of the product so that they are suitable for the
system being controlled. If they are not suitable, unexpected
operation may occasionally result in property damage or
accidents.
A malfunction in the Digital Controller may occasionally make
control operations impossible or prevent alarm outputs, resulting
in property damage. To maintain safety in the event of malfunction
of the Digital Controller, take appropriate safety measures, such
as installing a monitoring device on a separate line.
When inserting the body of the Digital Controller into the case,
confirm that the hooks on the top and bottom are securely
engaged with the case. If the body of the Digital Controller is not
inserted properly, faulty contact in the terminal section or reduced
water resistance may occasionally result in fire or malfunction.
When connecting the Control Output Unit to the socket, press it in
until there is no gap between the Control Output Unit and the
socket. Otherwise contact faults in the connector pins may occa-
sionally result in fire or malfunction.

xi
Be sure to observe the following precautions to prevent operation failure, malfunction, or adverse affects on
the performance and functions of the product. Not doing so may occasionally result in unexpected events.
1) The product is designed for indoor use only. Do not use the product outdoors or in any of the following
locations.
• Places directly subject to heat radiated from heating equipment.
• Places subject to splashing liquid or oil atmosphere.
• Places subject to direct sunlight.
• Places subject to dust or corrosive gas (in particular, sulfide gas and ammonia gas).
• Places subject to intense temperature change.
• Places subject to icing and condensation.
• Places subject to vibration and large shocks.
2) Use and store the Digital Controller within the rated ambient temperature and humidity.
Gang-mounting two or more Digital Controllers, or mounting Digital Controllers above each other may
cause heat to build up inside the Digital Controllers, which will shorten their service life. In such a case,
use forced cooling by fans or other means of air ventilation to cool down the Digital Controllers.
3) To allow heat to escape, do not block the area around the product. Do not block the ventilation holes on
the product.
4) Be sure to wire properly with correct polarity of terminals.
5) Use specified size (M3.5, width 7.2 mm or less) crimped terminals for wiring. To connect bare wires, use
stranded or solid copper wires with a gage of AWG24 to AWG14 (equal to cross-sectional areas of 0.205
to 2.081 mm2). (The stripping length is 5 to 6 mm.) Up to two wires of same size and type, or two crimp
terminals can be inserted into a single terminal.
6) Do not wire the terminals which are not used.
7) To avoid inductive noise, keep the wiring for the Digital Controller's terminal block away from power cables
carry high voltages or large currents. Also, do not wire power lines together with or parallel to Digital
Controller wiring. Using shielded cables and using separate conduits or ducts is recommended.
Attach a surge suppressor or noise filter to peripheral devices that generate noise (in particular, motors,
transformers, solenoids, magnetic coils or other equipment that have an inductance component).
When a noise filter is used at the power supply, first check the voltage or current, and attach the noise
filter as close as possible to the Digital controller.
Allow as much space as possible between the Digital Controller and devices that generate powerful high
frequencies (high-frequency welders, high-frequency sewing machines, etc.) or surge.
8) Use this product within the rated load and power supply.
9) Make sure that the rated voltage is attained within two seconds of turning ON the power using a switch or
relay contact. If the voltage is applied gradually, the power may not be reset or output malfunctions may
occur.
10) Make sure that the Digital Controller has 30 minutes or more to warm up after turning ON the power
before starting actual control operations to ensure the correct temperature display.
11) When using self-tuning, turn ON power for the load (e.g., heater) at the same time as or before supplying
power to the Digital Controller. If power is turned ON for the Digital Controller before turning ON power for
the load, self-tuning will not be performed properly and optimum control will not be achieved.
12) A switch or circuit breaker should be provided close to this unit. The switch or circuit breaker should be
within easy reach of the operator, and must be marked as a disconnecting means for this unit.
13) Always turn OFF the power supply before pulling out the interior of the product, and never touch nor apply
shock to the terminals or electronic components. When inserting the interior of the product, do not allow
the electronic components to touch the case.
14) Do not use paint thinner or similar chemical to clean with. Use standard grade alcohol.
Precautions for Safe Use
xii
15) Design system (control panel, etc.) considering the 2 second of delay that the controller’s output to be set
after power ON.
16) The output may turn OFF when shifting to certain levels. Take this into consideration when performing
control.
17) The number of EEPROM write operations is limited. Therefore, use RAM write mode when frequently
overwriting data during communications or other operations.
18) Always touch a grounded piece of metal before touching the Digital Controller to discharge static
electricity from your body.
19) Do not remove the terminal block. Doing so may result in failure or malfunction.
20) Control outputs that are voltage outputs are not isolated from the internal circuits. When using a grounded
thermocouple, do not connect any of the control output terminals to ground. (Doing so may result in an
unwanted circuit path, causing error in the measured temperature.)
21) When replacing the body of the Digital Controller, check the condition of the terminals. If corroded
terminals are used, contact failure in the terminals may cause the temperature inside the Digital Controller
to increase, possibly resulting in fire. If the terminals are corroded, replace the case as well.
22) Use suitable tools when taking the Digital Controller apart for disposal. Sharp parts inside the Digital
Controller may cause injury.
23) Check the specifications of the Control Output Unit and assemble it correctly.
24) When mounting the Control Output Unit, read and follow all relevant information in the product catalogs
and manuals.
25) When applying Lloyd's standards, install the Digital Controller according to the requirements given in
Shipping Standards.
● Service Life
Use the Digital Controller within the following temperature and humidity ranges:
Temperature: −10 to 55°C (with no icing or condensation), Humidity: 25% to 85%
If the Controller is installed inside a control board, the ambient temperature must be kept to under
55°C, including the temperature around the Controller.
The service life of electronic devices like Digital Controllers is determined not only by the number of
times the relay is switched but also by the service life of internal electronic components. Component
service life is affected by the ambient temperature: the higher the temperature, the shorter the service
life and, the lower the temperature, the longer the service life. Therefore, the service life can be
extended by lowering the temperature of the Digital Controller.
When two or more Digital Controllers are mounted horizontally close to each other or vertically next to
one another, the internal temperature will increase due to heat radiated by the Digital Controllers and
the service life will decrease. In such a case, use forced cooling by fans or other means of air ventila-
tion to cool down the Digital Controllers. When providing forced cooling, however, be careful not to cool
down the terminals sections alone to avoid measurement errors.
● Ambient Noise
To avoid inductive noise, keep the wiring for the Digital Controller's terminal block wiring away from
power cables carrying high voltages or large currents. Also, do not wire power lines together with or
parallel to Digital Controller wiring. Using shielded cables and using separate conduits or ducts is rec-
ommended.
Attach a surge suppressor or noise filter to peripheral devices that generate noise (in particular,
motors, transformers, solenoids, magnetic coils or other equipment that have an inductance compo-
nent). When a noise filter is used at the power supply, first check the voltage or current, and attach the
noise filter as close as possible to the Digital Controller.
Allow as much space as possible between the Digital Controller and devices that generate powerful
high frequencies (high-frequency welders, high-frequency sewing machines, etc.) or surge.
xiii
● Ensuring Measurement Accuracy
When extending or connecting the thermocouple lead wire, be sure to use compensating wires that
match the thermocouple types.
When extending or connecting the lead wire of the platinum resistance thermometer, be sure to use
wires that have low resistance and keep the resistance of the three lead wires the same.
Mount the Digital Controller so that it is horizontally level.
If the measurement accuracy is low, check to see if input shift has been set correctly.
● Waterproofing
The degree of protection is as shown below. Sections without any specification on their degree of pro-
tection or those with IP@0 are not waterproof.
Front panel: IP66
Rear case: IP20, Terminal section: IP00

xiv
1) It takes approximately two seconds for the outputs to turn ON from after the power supply is turned ON.
Due consideration must be given to this time when incorporating Digital Controllers into a control panel or
similar device.
2) Make sure that the Digital Controller has 30 minutes or more to warm up after turning ON the power
before starting actual control operations to ensure the correct temperature display.
3) When executing self-tuning, turn ON power for the load (e.g., heater) at the same time as or before
supplying power to the Digital Controller. If power is turned ON for the Digital Controller before turning ON
power for the load, self-tuning will not be performed properly and optimum control will not be achieved.
When starting operation after the Digital Controller has warmed up, turn OFF the power and then turn it
ON again at the same time as turning ON power for the load. (Instead of turning the Digital Controller OFF
and ON again, switching from STOP mode to RUN mode can also be used.)
4) Avoid using the Controller in places near a radio, television set, or wireless installing. The Controller may
cause radio disturbance for these devices.
The E5@N-H Digital Controllers comply with Lloyd's standards. When applying the standards, the following
installation and wiring requirements must be met in the application.
■Application Conditions
1) Installation Location
The E5@N-H Digital Controllers comply with installation categories ENV1 and ENV2 of Lloyd's stan-
dards. They must therefore be installed in a location equipped with air conditioning. They cannot be
used on the bridge or decks, or in a location subject to strong vibration.
2) Wiring Conditions
Install the recommended ferrite core and wrap the line around it three turns for the applicable lines
(e.g., power supply cable line and signal lines) of the models listed in the following table. (See illustra-
tions.) Install the ferrite cores as close to the terminal block of the E5@N-H as possible. (As a guideline,
the ferrite core should be within 10 cm of the terminal block.)
● Lines Requiring Ferrite Cores
● Recommended Ferrite Core
Precautions for Operation
Shipping Standards
Model Signal line or power supply line onto which a ferrite core is installed
E5CN, E5CN-U, or E5CN-H Input power supply line
E5EN, E5AN, E5EN-H, or
E5AN-H Input power supply line and I/O lines (control outputs 1 and 2, communica-
tions, event inputs EV1, EV2, EV3, and EV4, transfer output, and external
power supply (not provided on Advanced-type Digital Controllers (E5@N-H)))
Manufacturer Seiwa Electric Manufacturing Co., Ltd.
Model E04RA310190100

xv
● Ferrite Core Connection Examples
1. E5CN/E5CN-H
2. E5AN/E5EN/E5AN-H/E5EN-H
A
B
+
+
−
+
−
−
+
−
●B
●
V
DO NOT
USE
DO NOT
USE
DO NOT
USE
mA
●
6
7
8
9
10
11
12
13
14
15
1
3
2
4
5Input power
supply
Auxiliary
output 1
Auxiliary output 2
Control output 1
Auxiliary outputs
(relay outputs)
Analog input TC/Pt universal input
Power suppl
y
AC/DC
3 turns
1
2
3
4
5
6
7
8
9
10
21
22
23
24
25
26
27
28
29
30
21
22
23
24
25
26
27
28
29
30
21
22
23
24
25
26
27
28
29
30
11
12
13
14
15
16
17
18
19
20
EV4
EV3
+
−
+
−
+
−
+
−
+
−
−
+
−
+
DO NOT USE
DO NOT USE
DO NOT USE
B
V
CT2
CT1
EV1
EV2
CT1/CT2
DO NOT
USE DO NOT
USE
DO NOT
USE
B
A
DO NOT
USE DO NOT
USE
DO NOT
USE
B (+)
A (−)
DO NOT USE
B (+)
A (−)
11
12
13
21
22
11
12
13
21
22
RS-485RS-232C
SD
RD
SG
DO NOT USE
DO NOT USE
mA
Input power
supply
Control output 1
Auxiliary output 3
Auxiliary output 2
Auxiliary output 1
Transfer output 4 to 20 mA DC
(Load: 600 Ω max.)
Communications
Event Inputs
Control
Output 2
Control
Output 2
External Power
Supply
External power supply
12 VDC, 20 mA
Connected to
communications or
event inputs 1 and 2.
Connected to
control output 2
or external
power supply.
Power
supply
Connected to
control output 1.
Connected to event
inputs 3 and 4.
Connected to
transfer output.
Analog input
TC/Pt universal input
AC/DC
3 turns
3 turns
3 turns
3 turns
3 turns
3 turns

xvi
Be sure to thoroughly read and understand the manual provided with the product, and check the fol-
lowing points.
Preparations for Use
Timing Check point Details
Purchasing the prod-
uct Product appearance After purchase, check that the product and packaging are not dented or
otherwise damaged. Damaged internal parts may prevent optimum
control.
Product model and speci-
fications Make sure that the purchased product meets the required specifica-
tions.
Setting the Unit Product installation loca-
tion Provide sufficient space around the product for heat dissipation. Do not
block the vents on the product.
Wiring Terminal wiring Do not subject the terminal screws to excessive stress (force) when
tightening them.
Make sure that there are no loose screws after tightening terminal
screws to the specified torque of 0.74 to 0.90 N·m.
Be sure to confirm the polarity for each terminal before wiring the termi-
nal block and connectors.
Power supply inputs Wire the power supply inputs correctly. Incorrect wiring will result in
damage to the internal circuits.
Operating environ-
ment Ambient temperature The ambient operating temperature for the product is −10 to 55°C (with
no condensation or icing). To extend the service life of the product,
install it in a location with an ambient temperature as low as possible. In
locations exposed to high temperatures, if necessary, cool the products
using a fan or other cooling method.
Vibration and shock Check whether the standards related to shock and vibration are satis-
fied at the installation environment. (Install the product in locations
where the conductors will not be subject to vibration or shock.)
Foreign particles Install the product in a location that is not subject to liquid or foreign
particles entering the product.

xvii
Conventions Used in This Manual
Meanings of Abbreviations
The following abbreviations are used in parameter names, figures and in text explanations. These
abbreviations mean the following:
Note: (1) A heater short indicates that the heater remains ON even when the control output from the Digital
Controller is OFF because the SSR has failed or for any other reason.
(2) “EU” stands for Engineering Unit. EU is used as the minimum unit for engineering units such as °C,
m, and g. The size of EU varies according to the input type.
For example, when the input temperature setting range is –200 to +1300°C, 1 EU is 1°C, and when
the input temperature setting range is –20.0 to +500.0°C, 1 EU is 0.1°C.
For analog inputs, the size of EU varies according to the decimal point position of the scaling setting,
and 1 EU becomes the minimum scaling unit.
Symbol Term
PV Process value
SP Set point
SV Set value
AT Auto-tuning
ST Self-tuning
HB Heater burnout
HS Heater short (See note 1.)
OC Heater overcurrent
LBA Loop burnout alarm
EU Engineering unit (See note 2.)
RSP Remote SP
LSP Local SP

xviii
How to Read Display Symbols
The following tables show the correspondence between the symbols displayed on the displays and
alphabet characters. The default is for 11-segment displays.
The Character Select parameter in the advanced function setting level can be turned OFF to display
the following 7-segment characters.
ABCDEFGHIJKL
M
NOPQRSTUVWXYZ
abcdefghijklm
nopqrstuvwxyz
ABCDEFGHI JKLM
NOPQRSTUVWXYZ
xix
TABLE OF CONTENTS
SECTION 1
Introduction. . . . . . . . . . . . . . . . . . . . . . . . . . . . . . . . . . . . . . . 1
1-1 Names of Parts. . . . . . . . . . . . . . . . . . . . . . . . . . . . . . . . . . . . . . . . . . . . . . . . . . . . . . . . . . . . 2
1-2 I/O Configuration and Main Functions . . . . . . . . . . . . . . . . . . . . . . . . . . . . . . . . . . . . . . . . . 5
1-3 Setting Level Configuration and Key Operations . . . . . . . . . . . . . . . . . . . . . . . . . . . . . . . . . 11
1-4 Communications Function. . . . . . . . . . . . . . . . . . . . . . . . . . . . . . . . . . . . . . . . . . . . . . . . . . . 14
SECTION 2
Preparations . . . . . . . . . . . . . . . . . . . . . . . . . . . . . . . . . . . . . . 17
2-1 Installation . . . . . . . . . . . . . . . . . . . . . . . . . . . . . . . . . . . . . . . . . . . . . . . . . . . . . . . . . . . . . . . 18
2-2 Wiring Terminals . . . . . . . . . . . . . . . . . . . . . . . . . . . . . . . . . . . . . . . . . . . . . . . . . . . . . . . . . . 28
2-3 Using the Support Software Port. . . . . . . . . . . . . . . . . . . . . . . . . . . . . . . . . . . . . . . . . . . . . . 40
2-4 Using Infrared Communications . . . . . . . . . . . . . . . . . . . . . . . . . . . . . . . . . . . . . . . . . . . . . . 42
SECTION 3
Basic Operation. . . . . . . . . . . . . . . . . . . . . . . . . . . . . . . . . . . . 45
3-1 Initial Setting Examples. . . . . . . . . . . . . . . . . . . . . . . . . . . . . . . . . . . . . . . . . . . . . . . . . . . . . 46
3-2 Setting the Input Type . . . . . . . . . . . . . . . . . . . . . . . . . . . . . . . . . . . . . . . . . . . . . . . . . . . . . . 49
3-3 Selecting the Temperature Unit . . . . . . . . . . . . . . . . . . . . . . . . . . . . . . . . . . . . . . . . . . . . . . . 51
3-4 Selecting PID Control or ON/OFF Control. . . . . . . . . . . . . . . . . . . . . . . . . . . . . . . . . . . . . . 51
3-5 Setting Output Specifications . . . . . . . . . . . . . . . . . . . . . . . . . . . . . . . . . . . . . . . . . . . . . . . .52
3-6 Setting the Set Point (SP) . . . . . . . . . . . . . . . . . . . . . . . . . . . . . . . . . . . . . . . . . . . . . . . . . . . 56
3-7 Using ON/OFF Control . . . . . . . . . . . . . . . . . . . . . . . . . . . . . . . . . . . . . . . . . . . . . . . . . . . . .57
3-8 Determining PID Constants (AT, ST, Manual Setup) . . . . . . . . . . . . . . . . . . . . . . . . . . . . . . 60
3-9 Alarm Outputs . . . . . . . . . . . . . . . . . . . . . . . . . . . . . . . . . . . . . . . . . . . . . . . . . . . . . . . . . . . . 67
3-10 Using Heater Burnout, Heater Short, and Heater Overcurrent Alarms . . . . . . . . . . . . . . . . . 71
3-11 Setting the No. 3 Display. . . . . . . . . . . . . . . . . . . . . . . . . . . . . . . . . . . . . . . . . . . . . . . . . . . . 82
SECTION 4
Applications Operations. . . . . . . . . . . . . . . . . . . . . . . . . . . . . 85
4-1 Shifting Input Values . . . . . . . . . . . . . . . . . . . . . . . . . . . . . . . . . . . . . . . . . . . . . . . . . . . . . . . 87
4-2 Alarm Hysteresis . . . . . . . . . . . . . . . . . . . . . . . . . . . . . . . . . . . . . . . . . . . . . . . . . . . . . . . . . . 90
4-3 Setting Scaling Upper and Lower Limits for Analog Inputs. . . . . . . . . . . . . . . . . . . . . . . . . 92
4-4 Executing Heating/Cooling Control . . . . . . . . . . . . . . . . . . . . . . . . . . . . . . . . . . . . . . . . . . . 93
4-5 Using Event Inputs . . . . . . . . . . . . . . . . . . . . . . . . . . . . . . . . . . . . . . . . . . . . . . . . . . . . . . . . 96
4-6 Setting the SP Upper and Lower Limit Values . . . . . . . . . . . . . . . . . . . . . . . . . . . . . . . . . . . 100
4-7 Using the SP Ramp Function to Limit the SP Change Rate . . . . . . . . . . . . . . . . . . . . . . . . . 102
4-8 Moving to the Advanced Function Setting Level . . . . . . . . . . . . . . . . . . . . . . . . . . . . . . . . . 104
4-9 Using the Key Protect Level . . . . . . . . . . . . . . . . . . . . . . . . . . . . . . . . . . . . . . . . . . . . . . . . .106
4-10 PV Change Color. . . . . . . . . . . . . . . . . . . . . . . . . . . . . . . . . . . . . . . . . . . . . . . . . . . . . . . . . . 109
4-11 Alarm Delays. . . . . . . . . . . . . . . . . . . . . . . . . . . . . . . . . . . . . . . . . . . . . . . . . . . . . . . . . . . . . 112
4-12 Loop Burnout Alarm . . . . . . . . . . . . . . . . . . . . . . . . . . . . . . . . . . . . . . . . . . . . . . . . . . . . . . . 114
4-13 Performing Manual Control. . . . . . . . . . . . . . . . . . . . . . . . . . . . . . . . . . . . . . . . . . . . . . . . . .119
4-14 Using the Transfer Output . . . . . . . . . . . . . . . . . . . . . . . . . . . . . . . . . . . . . . . . . . . . . . . . . . . 124
xx
TABLE OF CONTENTS
4-15 Using Banks and PID Sets. . . . . . . . . . . . . . . . . . . . . . . . . . . . . . . . . . . . . . . . . . . . . . . . . . .129
4-16 Using the Simple Program Function . . . . . . . . . . . . . . . . . . . . . . . . . . . . . . . . . . . . . . . . . . . 132
4-17 Output Adjustment Functions . . . . . . . . . . . . . . . . . . . . . . . . . . . . . . . . . . . . . . . . . . . . . . . . 141
4-18 Using the Extraction of Square Root Parameter . . . . . . . . . . . . . . . . . . . . . . . . . . . . . . . . . . 144
4-19 Setting the Width of MV Variation . . . . . . . . . . . . . . . . . . . . . . . . . . . . . . . . . . . . . . . . . . . . 146
4-20 Setting the PF Key. . . . . . . . . . . . . . . . . . . . . . . . . . . . . . . . . . . . . . . . . . . . . . . . . . . . . . . . . 148
4-21 Counting Control Output ON/OFF Operations . . . . . . . . . . . . . . . . . . . . . . . . . . . . . . . . . . . 150
4-22 Displaying PV/SV Status. . . . . . . . . . . . . . . . . . . . . . . . . . . . . . . . . . . . . . . . . . . . . . . . . . . . 152
4-23 Using a Remote SP . . . . . . . . . . . . . . . . . . . . . . . . . . . . . . . . . . . . . . . . . . . . . . . . . . . . . . . . 155
4-24 Position-proportional Control . . . . . . . . . . . . . . . . . . . . . . . . . . . . . . . . . . . . . . . . . . . . . . . .157
4-25 Logic Operations . . . . . . . . . . . . . . . . . . . . . . . . . . . . . . . . . . . . . . . . . . . . . . . . . . . . . . . . . . 159
SECTION 5
Parameters. . . . . . . . . . . . . . . . . . . . . . . . . . . . . . . . . . . . . . . . 169
5-1 Conventions Used in this Section . . . . . . . . . . . . . . . . . . . . . . . . . . . . . . . . . . . . . . . . . . . . . 170
5-2 Protect Level . . . . . . . . . . . . . . . . . . . . . . . . . . . . . . . . . . . . . . . . . . . . . . . . . . . . . . . . . . . . . 171
5-3 Operation Level . . . . . . . . . . . . . . . . . . . . . . . . . . . . . . . . . . . . . . . . . . . . . . . . . . . . . . . . . . . 175
5-4 Adjustment Level. . . . . . . . . . . . . . . . . . . . . . . . . . . . . . . . . . . . . . . . . . . . . . . . . . . . . . . . . . 190
5-5 Bank Setting Level. . . . . . . . . . . . . . . . . . . . . . . . . . . . . . . . . . . . . . . . . . . . . . . . . . . . . . . . . 209
5-6 PID Setting Level. . . . . . . . . . . . . . . . . . . . . . . . . . . . . . . . . . . . . . . . . . . . . . . . . . . . . . . . . . 216
5-7 Monitor/Setting Item Level . . . . . . . . . . . . . . . . . . . . . . . . . . . . . . . . . . . . . . . . . . . . . . . . . .220
5-8 Manual Control Level . . . . . . . . . . . . . . . . . . . . . . . . . . . . . . . . . . . . . . . . . . . . . . . . . . . . . . 221
5-9 Initial Setting Level . . . . . . . . . . . . . . . . . . . . . . . . . . . . . . . . . . . . . . . . . . . . . . . . . . . . . . . . 223
5-10 Advanced Function Setting Level . . . . . . . . . . . . . . . . . . . . . . . . . . . . . . . . . . . . . . . . . . . . . 242
5-11 Communications Setting Level . . . . . . . . . . . . . . . . . . . . . . . . . . . . . . . . . . . . . . . . . . . . . . . 281
SECTION 6
CALIBRATION . . . . . . . . . . . . . . . . . . . . . . . . . . . . . . . . . . . 283
6-1 Parameter Structure . . . . . . . . . . . . . . . . . . . . . . . . . . . . . . . . . . . . . . . . . . . . . . . . . . . . . . . . 284
6-2 User Calibration. . . . . . . . . . . . . . . . . . . . . . . . . . . . . . . . . . . . . . . . . . . . . . . . . . . . . . . . . . . 285
6-3 Thermocouple Calibration (Thermocouple/Resistance Thermometer Input) . . . . . . . . . . . . 285
6-4 Platinum Resistance Thermometer Calibration
(Thermocouple/Resistance Thermometer Input). . . . . . . . . . . . . . . . . . . . . . . . . . . . . . . . . . 289
6-5 Calibrating Analog Input (Analog Input) . . . . . . . . . . . . . . . . . . . . . . . . . . . . . . . . . . . . . . . 290
6-6 Calibrating the Transfer Output. . . . . . . . . . . . . . . . . . . . . . . . . . . . . . . . . . . . . . . . . . . . . . . 292
6-7 Checking Indication Accuracy . . . . . . . . . . . . . . . . . . . . . . . . . . . . . . . . . . . . . . . . . . . . . . . 294
Appendix . . . . . . . . . . . . . . . . . . . . . . . . . . . . . . . . . . . . . . . . . 297
Index. . . . . . . . . . . . . . . . . . . . . . . . . . . . . . . . . . . . . . . . . . . . . 343
Revision History . . . . . . . . . . . . . . . . . . . . . . . . . . . . . . . . . . . 351

xxi
About this Manual:
This manual describes the E5CN/AN/EN-H Digital Controllers and includes the sections described
below.
Please read this manual carefully and be sure you understand the information provided before
attempting to set up or operate an E5CN/AN/EN-H Digital Controller.
•Overview
Section 1 introduces the features, components, and main specifications of the E5CN/AN/EN-H Digital
Controllers.
•Setup
Section 2 describes the work required to prepare the E5CN/AN/EN-H Digital Controllers for operation,
including installation and wiring.
•Basic Operations
Section 3 describes the basic operation of the E5CN/AN/EN-H Digital Controllers, including key oper-
ations to set parameters and descriptions of display elements based on specific control examples.
Section 5 describes the individual parameters used to set up, control, and monitor operation.
•Operations for Applications
Section 4 describes scaling, the SP ramp function, and other special functions that can be used to
make the most of the functionality of the E5CN/AN/EN-H Digital Controllers.
Section 5 describes the individual parameters used to setup, control, and monitor operation.
•User Calibration
Section 6 describes how the user can calibrate the E5CN/AN/EN-H Digital Controllers.
•Appendix
The Appendix provides information for easy reference, including lists of parameters and settings.
!WARNING Failure to read and understand the information provided in this manual may result in per-
sonal injury or death, damage to the product, or product failure. Please read each section
in its entirety and be sure you understand the information provided in the section and
related sections before attempting any of the procedures or operations given.
xxii
1
SECTION 1
Introduction
This section introduces the features, components, and main specifications of the E5CN-H, E5AN-H, and E5EN-H Digital
Controllers.
1-1 Names of Parts . . . . . . . . . . . . . . . . . . . . . . . . . . . . . . . . . . . . . . . . . . . . . . . . 2
1-1-1 Front Panel . . . . . . . . . . . . . . . . . . . . . . . . . . . . . . . . . . . . . . . . . . . . 2
1-1-2 Explanation of Indicators . . . . . . . . . . . . . . . . . . . . . . . . . . . . . . . . . 3
1-1-3 Using the Keys . . . . . . . . . . . . . . . . . . . . . . . . . . . . . . . . . . . . . . . . . 4
1-2 I/O Configuration and Main Functions. . . . . . . . . . . . . . . . . . . . . . . . . . . . . . 5
1-2-1 I/O Configuration . . . . . . . . . . . . . . . . . . . . . . . . . . . . . . . . . . . . . . . 5
1-2-2 Main Functions. . . . . . . . . . . . . . . . . . . . . . . . . . . . . . . . . . . . . . . . . 8
1-3 Setting Level Configuration and Key Operations . . . . . . . . . . . . . . . . . . . . . . 11
1-3-1 Selecting Parameters. . . . . . . . . . . . . . . . . . . . . . . . . . . . . . . . . . . . . 14
1-3-2 Saving Settings . . . . . . . . . . . . . . . . . . . . . . . . . . . . . . . . . . . . . . . . . 14
1-4 Communications Function . . . . . . . . . . . . . . . . . . . . . . . . . . . . . . . . . . . . . . . 14

2
Names of Parts Section 1-1
1-1 Names of Parts
1-1-1 Front Panel
E5CN-H
E5AN-H
Temperature
unit
Operation
indicators
No. 1 display
No. 2 display
Mode Key Up Key
Level Key
Down Key
Infrared Communications
Light Receiver
Temperature
unit
No. 1 display
No. 2 display
Mode Key
Up Key
Level Key Down Key
Operation
indicators
PF (Function (Auto/
Manual)) Key
No. 3 display
Ir

3
Names of Parts Section 1-1
E5EN-H
1-1-2 Explanation of Indicators
No. 1 Display Displays the process value or parameter name.
Lights for approximately one second during startup.
No. 2 Display Displays the set point, parameter operation read value, or the variable input
value.
Lights for approximately one second during startup.
No. 3 Display
(E5AN/EN-H Only) Displays MV (valve opening), soak time remain, or bank number.
Lights for approximately one second during startup.
Operation Indicators
1,2,3... 1. SUB1 (Sub 1)
Lights when the function set for the Auxiliary Output 1 Assignment param-
eter is ON.
SUB2 (Sub 2)
Lights when the function set for the Auxiliary Output 2 Assignment param-
eter is ON.
SUB3 (Sub 3)
Lights when the function set for the Auxiliary Output 3 Assignment param-
eter is ON.
2. HA (Heater Burnout, Heater Short Alarm, Heater Overcurrent Detection
Output Display)
Lights when a heater burnout, heater short alarm, or heater overcurrent
occurs.
3. OUT1 (Control Output 1)
Lights when the control output function assigned to control output 1 turns
ON. For a current output, however, OFF for a 0% output only.
With position-proportional models, OUT1 lights when the "open" output
turns ON.
Infrared Communications
Light Receiver
No. 1 display
No. 2 display
Mode Key
Up Key
Level Key Down Key
Temperature
unit
Operation
indicators
Operation
indicators
No. 3 display
Ir
PF (Function (Auto/
Manual)) Key

4
Names of Parts Section 1-1
OUT2 (Control Output 2)
Lights when the control output function assigned to control output 2 turns
ON. For a current output, however, OFF for a 0% output only.
With position-proportional models, OUT2 lights when the "close" output
turns ON.
4. STOP
Lights when operation is stopped.
During operation, this indicator lights when operation is stopped by an
event or by key input using the RUN/STOP function.
5. CMW (Communications Writing)
Lights when communications writing is enabled and is not lit when it is dis-
abled.
6. MANU (Manual Mode)
Lights when the auto/manual mode is set to manual mode.
7. (Key)
Lights when settings change protect is ON (i.e., when the U and D Keys
are disabled by protected status.
8. RSP
Lights when the SP Mode parameter is set to Remote SP Mode.
Temperature Unit The temperature unit is displayed when parameters are set to display a tem-
perature. The display is determined by the currently set value of the Tempera-
ture Unit parameter. c indicates °C and f indicates °F.
This indicator flashes during ST operation. It is OFF when an analog input is
set.
Ir Indicates whether infrared communications is enabled. Lights when communi-
cations is enabled. Not lit when infrared communications is disabled.
• Infrared Communications Light Receiver
Used when infrared cable is used.
1-1-3 Using the Keys
This section describes the basic functions of the front panel keys.
PF (Function (Auto/
Manual)) Key
(E5AN/EN-H Only)
This is a function key. When it is pressed for at least 1 second, the function set
in the PF Setting parameter will operate.
Example: When A-M (auto/manual) is selected in the PF Setting parameter
(initial value: A-M), the key operates as an auto/manual switch, switching
between Auto Mode and Manual Mode. If the key is pressed for more than 1
second (regardless of key release timing), the mode will switch.
O Key Press this key to move between setting levels. The setting level is selected in
the following order: operation level: adjustment level, initial setting level, com-
munications setting level.
M Key Press this key to change parameters within a setting level.
The parameters can be reversed by holding down the key (moving one per
second in reverse order).
U Key Each press of this key increments the value displayed on the No. 2 display or
advances the setting. Holding the key down speeds up the incrementation.
D Key Each press of this key decrements values displayed on the No. 2 display or
reverses the setting. Holding the key down speeds up the incrementation.

5
I/O Configuration and Main Functions Section 1-2
O + M Keys Press these keys to change to the protect level. For details on operations
involving holding these keys down simultaneously, refer to 1-3 Setting Level
Configuration and Key Operations. For details on the protect level, refer to
SECTION 5 Parameters.
O + U Keys
O + D Keys To restrict set value changes (in order to prevent accidental or incorrect oper-
ations), these key operations require simultaneously pressing the O key
along with U or D key. This applies only to the parameter for the password to
move to protect level. (Refer to page 174.)
1-2 I/O Configuration and Main Functions
1-2-1 I/O Configuration
E5CN-H
Note Functions can be assigned individually for each output by changing the set
values for the Control Output 1 Assignment, the Control Output 2 Assignment,
the Auxiliary Output 1 Assignment, and the Auxiliary Output 2 Assignment
parameters in the advanced function setting level.
Temperature input
or analog input
CT1 input
CT2 input
Event inputs
2 channels
Control
section Control output
(heating)
Control output
(cooling)
Alarm 2
HB alarm
Alarm 1
Control output 1
Control output 2
HS alarm
OC alarm
Input error
Program end
output
Communications
function
Heating/cooling
Auxiliary output 1
Auxiliary output 2
Alarm 3

6
I/O Configuration and Main Functions Section 1-2
Model Number Structure
Model Number Legends
Controllers Option Units
1. Type
H: Advanced
2. Control Output 1
R: Relay output
Q: Voltage output
(for driving SSR)
C: Current output
V: Linear voltage output
3. Auxiliary Outputs
2: Two outputs
4. Option 1
M: Option Unit can be mounted.
5. Power Supply Voltage
Blank: 100 to 240 VAC
D: 24 VAC/VDC
6. Case Color
Blank: Black
W: Silver
7. Terminal Cover
−500: With terminal cover
1. Applicable Controller
CN: E5CN-H or E5CN
2. Function 1
Blank: None
Q: Control output 2 (voltage output for
driving SSR)
P: Power supply for sensor
C: Current output
3. Function 2
Blank: None
H: Heater burnout/Heater short/
Heater overcurrent detection (CT1)
HH: Heater burnout/Heater short/
Heater overcurrent detection (CT2)
B: Two event inputs
03: RS-485 communications
H03: Heater burnout/Heater short/
Heater overcurrent detection (CT1)
+ RS-485 communications
HB: Heater burnout/Heater short/
Heater overcurrent detection (CT1)
+ Two event inputs
HH03: Heater burnout/Heater short/
Heater overcurrent detection (CT2)
+ RS-485 communications
H01: Heater burnout/Heater short/
Heater overcurrent detection (CT1)/
RS-232C communications
F: Transfer output
BF: Two event inputs/Transfer output
4. Version
N2: Available only to models released
after January 2008
1 2 3 4 5 6 7
E5CN-@@@M@-@-500 1 2 3 4
E53-@@@@

7
I/O Configuration and Main Functions Section 1-2
E5AN/EN-H
Note Functions can be assigned individually to each output by changing the set val-
ues for the Control Output 1 Assignment, Control Output 2 Assignment, Auxil-
iary Output 1 Assignment, Auxiliary Output 2 Assignment, and Auxiliary
Output 3 Assignment parameters in the advanced function setting level.
Temperature input
or analog input Control
section
CT1 input
CT2 input
Event inputs 1 and
2 (2 channels)
Control output
(heating)
Control output
(cooling)
Alarm 3
Alarm 1
Alarm 2
HB alarm
HS alarm
Input error
Program end
output
Communications
function
Heating/cooling
Control output 1
Control output 2
Alarm output 1
Alarm output 2
Alarm output 3
OC alarm
Event inputs 3 and
4 (2 channels)
RSP input error
Remote SP
input error

8
I/O Configuration and Main Functions Section 1-2
Model Number Structure
Model Number Legends
1-2-2 Main Functions
This section introduces the main E5@N-H functions. For details on particular
functions and how to use them, refer to SECTION 3 Basic Operation and fol-
lowing sections.
Input Sensor Types • The following input sensors can be connected.:
Thermocouple: K, J, T, E, L, U, N, R, S, B, W, PLII
Platinum resistance thermometer:Pt100, JPt100
Current input: 4 to 20 mA DC, 0 to 20 mA DC
Voltage input: 1 to 5 VDC, 0 to 5 V DC, 0 to 10 V DC
Controllers Option Units
1. Type
H: Advanced
2. Control Mode
Blank: Standard or heating/cooling control
P: Position-proportional control
3. Control Output 1
A: Control Output Unit
R: Relay output
S: SSR output
4. Control Output 2
A: Control Output Unit
R: Relay output
S: SSR output
5. Auxiliary Outputs
2: Two outputs
3: Three outputs
6. Option 1
Blank: None
H: Heater burnout/Heater short/
Heater overcurrent detection (CT1)
HH: Heater burnout/Heater short/
Heater overcurrent detection (CT2)
7. Option 2
B: Two event inputs
BF: Event input + Transfer output
8. Option 3
M: Option Unit can be mounted.
9. Power Supply Voltage
Blank: 100 to 240 VAC
D: 24 VAC/VDC
10. Case Color
Blank: Black
W: Silver
11. Terminal Cover
-500: With Terminal Cover
1. Function
EN01: RS-232C
communications
EN02: RS-422
communications
EN03: RS-485
communications
AKB: Event input
Output Units
1. Control Output
R: Relay output
Q: Voltage output
(for driving SSR)
Q3: Voltage output
(for driving SSR) +
24 VDC (NPN)
Q4: Voltage output
(for driving SSR) +
24 VDC (PNP)
C3: Current output +
4 to 20 mA DC
C3D: Current output +
0 to 20 mA DC
V34: Linear voltage output +
0 to 10 VDC
V35: Linear voltage output +
0 to 5 VDC
2. Version
Blank: Available for
E5AN-H/E5EN-H and
E5AK/E5EK.
N: Available only for
E5AN-H/E5EN-H.
1 2 3 4 5 6 7 8 9 10 11
E5AN/E5EN-@@@@@@@M@-@-500 1
E53-@
1 2
E53-@@

9
I/O Configuration and Main Functions Section 1-2
Control Outputs • A control output can be a relay output, voltage output (for driving SSR),
linear voltage output, SSR output, or current output, depending on the
model.
• With the E5CN-H@2@@, auxiliary output 2 is used as control output (cool-
ing) when heating/cooling control is selected. (It is also possible to allo-
cate a different output.) Therefore, use auxiliary output 1 if an auxiliary
output is required while using heating/cooling control.
Alarms • Set the alarm type and alarm value or the alarm value upper and lower
limits.
• If necessary, a more comprehensive alarm function can be achieved by
setting a standby sequence, alarm hysteresis, auxiliary output close in
alarm/open in alarm, alarm latch, alarm ON delay, and alarm OFF delay.
• If the Input Error Output parameter is set to ON, the output assigned to
alarm 1 function will turn ON when an input error occurs.
• If the Remote SP Input Error Output parameter is set to ON, the output
assigned to the alarm 1 function will turn ON when an input error occurs.
Control Adjustment • Optimum PID constants can be set easily by performing AT (auto-tuning)
or ST (self-tuning).
Event Inputs • With the E53-CN@B@N2 for the E5CN-H (for two event inputs), the
E5AN/EN-H@B@M@-500 for E5AN/EN-H (for two event inputs) or the
E5AN/EN-H@B@M@-500 with the E53-AKB for the E5AN/EN-H (for four
event inputs), the following functions can be executed using event inputs:
switching banks, switching RUN/STOP, switching between automatic and
manual operation, starting/resetting the program, inverting direct/reverse
operation, switching SP modes, 100% AT execute/cancel, 40% AT exe-
cute/cancel, setting change enable/disable, communications writing
enable/disable and canceling the alarm latch.
Heater Burnout, HS Alarm,
and Heater Overcurrent • With the E53-CN@H@N2 or E53-CN@HH@N2 for the E5CN-H, or the
E5AN/EN-H@@H@-500 or E5AN/EN-H@@HH@-500, the heater burnout
detection function, HS alarm function, and heater overcurrent detection
function can be used.
Communications
Functions • Communications functions utilizing CompoWay/F (See note 1.), SYSWAY
(See note 2.), or Modbus (See note 3.) can be used.
RS-485 Interface
Use the E53-CN@03N2 for the E5CN-H, or the E53-EN03 for the E5AN/
EN-H.
RS-232C Interface
Use the E53-CN@01N2 for the E5CN-H, or the E53-EN01 for the E5AN/
EN-H.
RS-422 Interface
Use the E53-EN02 for the E5AN/EN-H.
Note (1) CompoWay/F is an integrated general-purpose serial communications
protocol developed by OMRON. It uses commands compliant with the
well-established FINS, together with a consistent frame format on
OMRON Programmable Controllers to facilitate communications be-
tween personal computers and components.
(2) SYSWAY communications do not support alarm 3.
(3) Modbus is a communications control method conforming to the RTU
Mode of Modbus Protocol. Modbus is a registered trademark of
Schneider Electric.

10
I/O Configuration and Main Functions Section 1-2
(4) The E5CN-H does not support the RS-422 interface.
Transfer Output A 4 to 20-mA transfer output can be used with the E53-CN@FN2 for the
E5CN-H, or the E5AN/EN-H@@F-500.
Remote SP Inputs Remote SP inputs can be used with the E5AN-H and E5EN-H.
Infrared Communications When Support Software, such as CX-Thermo version 4.00 or later (EST2-2C-
MV4 or later), is used, the personal computer can be connected to the Digital
Controller using infrared communications.

11
Setting Level Configuration and Key Operations Section 1-3
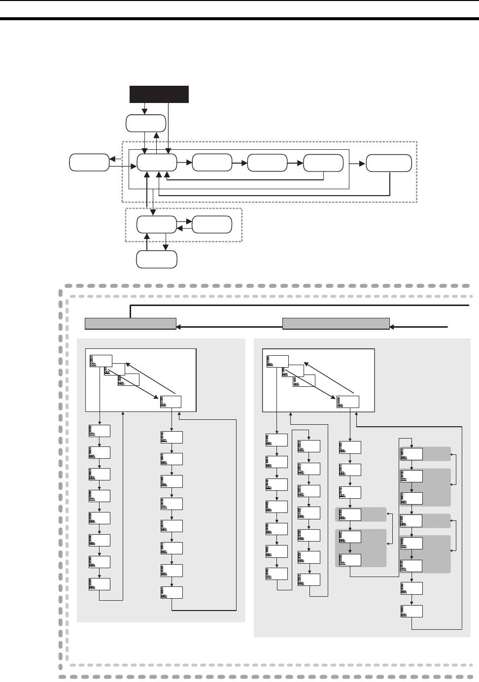
1-3 Setting Level Configuration and Key Operations
Parameters are divided into groups, each called a level. Each of the set val-
ues (setting items) in these levels is called a parameter. The parameters on
the E5CN/AN/EN-H are divided into the following 9 levels.
When the power is turned ON, all of the display lights for approximately one
second.
Note (1) Your can return to the operation level by executing a software reset.
(2) You cannot move to other levels by operating the keys on the front panel
from the calibration level. You must turn OFF the power supply.
(3) From the manual control level, key operations can be used to move to the
operation level only.
Start in manual mode.
Press the O Key
for at least 3 s while
a-m is displayed.
(a-m will flash after
1st second.)
25.0
100.0
c
a-m
25.0
100.0
c
Power ON
Manual
Control Level
Manual
mode
Operation
Level
Press the O Key
for at least 1 s.
Input password.
Press the
O Key less than 1 s.
Press the O Key for at
least 3 s. (Display will flash
after 1st second.)
Control stops.
Press the
O Key for less than 1 s.
Press the O+
M Keys for at
least 1 s.
Press
the O +
M Keys
for at
least 3 s.
(Display
will flash
after 1st
second.)
Protect Level
Control in progress
Level change
Not displayed for some models
Control stopped
Start in automatic mode.
Adjustment
Level
Initial Setting
Level
Monitor/Setting
Item Level
Advanced Function
Setting Level
Calibration Level
Press the PF Key
for at least 1 s.
Communica-
tions Setting
Level
Press the
O Key less than 1 s.
Press the
O Key less
than 1 s.
Press the O Key
for at least 1 s.
PID Setting
Level Bank Setting
Level
Press the
O Key less
than 1 s.
Note: The time taken to
move to the protect
level can be adjusted
by changing the
“Move to protect level
time” setting.
Level Control in progress Control stopped
Protect level Can be set. ---
Operation level Can be set. ---
Adjustment level Can be set. ---
Bank setting level Can be set. ---

12
Setting Level Configuration and Key Operations Section 1-3
Of these levels, the initial setting level, communications setting level,
advanced function setting level, and calibration level can be used only
when control is stopped. Control outputs are stopped when any of
these four levels is selected.
(4) When the PF Setting is set to A-M in models with a PF Key (E5AN/EN-H)
(5) When the PF Setting is set to PFDP in models with a PF Key (E5AN/EN-
H)
Protect Level • To switch to the protect level from the operation level, the adjustment
level, bank setting level, or PID setting level, simultaneously hold down
the O and M Keys for at least 3 seconds. (See note.) This level is for pre-
venting unwanted or accidental modification of parameters. Protected lev-
els will not be displayed, and so the parameters in that level cannot be
modified.
Note The key pressing time can be changed in Move to Protect Level pa-
rameter (advanced function setting level).
Operation Level • The operation level is displayed when the power is turned ON. You can
move to the protect level, initial setting level, or adjustment level from this
level.
• Normally, select this level during operation. While operation is in progress,
items such as the PV and manipulated variable (MV) can be monitored,
and the set points, alarm values, and alarm upper and lower limits can be
monitored and changed.
Adjustment Level • To move to the adjustment level, press the O Key once (for less than 1 s).
• This level is for entering set values and offset values for control. In addi-
tion to AT (auto-tuning), communications write enable/disable switching,
hysteresis settings, SP settings, and input offset parameters, it includes
HB alarm, HS alarm, OC alarm, and PID constants. From the adjustment
level, it is possible to move to the bank setting level, initial setting level, or
protect level.
Bank Setting Level • To move to the bank setting level from the adjustment level, press the O
Key once (for less than 1 s).
• This level is used to input parameters such as set points, alarm values,
and PID set numbers. From the bank setting level, it is possible to move to
the PID setting level, the initial setting level, or the protect level.
PID Setting Level • To move to the PID setting level from the bank setting level, press the O
Key once (for less than 1 s).
• This level is used to input parameters such as the PID values for each PID
set, MV upper and lower limits, and automatic selection range upper and
lower limits. From the PID setting level, it is possible to move to the opera-
tion level, the initial setting level, or the protect level.
PID setting level Can be set. ---
Manual control level Can be set. ---
Monitor/setting item level Can be set. ---
Initial setting level --- Can be set.
Advanced function setting level --- Can be set.
Calibration level --- Can be set.
Communications setting level --- Can be set.
Level Control in progress Control stopped

13
Setting Level Configuration and Key Operations Section 1-3
Monitor/Setting Item Level • To switch to the monitor/setting item level, press the PF Key from the
operation level, adjustment level, bank setting level, or PID setting level.
The contents set for monitor/setting items 1 to 5 can be displayed. You
can move from the monitor/setting item level to the operation level or initial
setting level. (E5AN/EN-H only.)
Manual Control Level • When the O Key is pressed for at least 3 seconds from the operation
level's auto/manual switching display, the manual control level will be dis-
played. (The MANU indicator will light.)
• When the PF Setting is set to A-M (auto/manual) and the PF Key is
pressed for more than one second from the operation level, adjustment
level, bank setting level, or PID setting level the manual control level will
be displayed. (E5AN/EN-H only.)
• This is the level for changing the MV in manual mode.
• To return to the operation level, press the O Key for at least one second.
It is also possible to return to the operation level by pressing the PF Key
for more than one second when the PF Setting is set to A-M.
Initial Setting Level • To move to the initial setting level from the operation level, the adjustment
level, bank setting level, PID setting level, or monitor/setting item level,
press the O Key for at least 3 seconds. The PV display flashes after one
second. This level is for specifying the input type and selecting the control
method, control period, setting direct/reverse operation, setting the alarm
types, etc. You can move to the advanced function setting level or commu-
nications setting level from this level. To return to the operation level,
press the O Key for at least one second. To move to the communications
setting level, press the O Key for less than one second.
(When moving from the initial setting level to the operation level, all the
indicators will light.)
Note Pressing the O Key for at least 3 seconds in the operation level's
auto/manual switching display will move to the manual control level,
and not the initial setting level.
Advanced Function
Setting Level • To move to the advanced function setting level, set the Initial Setting/Com-
munications Protect parameter in the protect level to 0 (the default) and
then, in the initial setting level, input the password (−169).
• From the advanced function setting level, it is possible to move to the cali-
bration level or to the initial setting level.
• This level is for setting the automatic display return time and standby
sequence, and it is the level for moving to the user calibration and other
functions.
Communications Setting
Level • To move to the communications setting level from the initial setting level,
press the O Key once (for less than 1 s). When using the communica-
tions function, set the communications conditions in this level. Communi-
cating with a personal computer (host computer) allows set points to be
read and written, and manipulated variables (MV) to be monitored.
Calibration Level • To move to the calibration level, input the password (1201) from the
advanced function setting level. The calibration level is for offsetting error
in the input circuit.
• You cannot move to other levels from the calibration level by operating the
keys on the front panel. To cancel this level, turn the power OFF then back
ON again.

14
Communications Function Section 1-4
1-3-1 Selecting Parameters
• Within each level, the parameter is changed in order (or in reverse order)
each time the M Key is pressed. (In the calibration level, however, param-
eters cannot be changed in reverse order.) For details, refer to SECTION
5 Parameters.
1-3-2 Saving Settings
• If you press the M Key at the final parameter, the display returns to the
top parameter for the current level.
• To change parameter settings, specify the setting using the U or D Key,
and either leave the setting for at least two seconds or press the M Key.
This saves the setting.
• When another level is selected after a setting has been changed, the con-
tents of the parameter prior to the change is saved.
• When you turn the power OFF, you must first save the settings (by press-
ing the M Key). The settings are sometimes not changed by merely
pressing the U or D Keys.
1-4 Communications Function
The E5CN/AN/EN-H Digital Controllers are provided with a communications
function that enables parameters to be checked and set from a host computer.
If the communications function is required, use a model that has that function
(E5CN-H@M@-500 with an E53-CN@01N2 or E53-CN@03N2, E5AN-H/EN-
H@M@-500 with an E53-EN01, E53-EN02, or E53-EN03). For details on the
communications function, see the separate Communications Manual
Advanced Type. Use the following procedure to move to the communications
setting level.
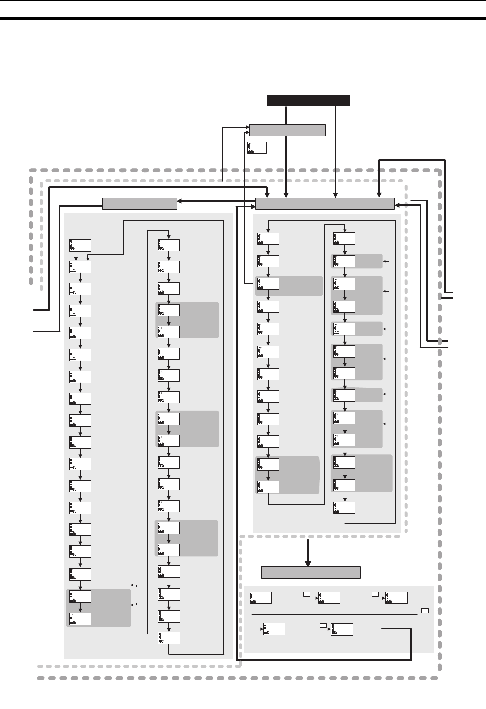
1,2,3... 1. Press the O Key for at least three seconds to move from the operation lev-
el to the initial setting level.
M
M
Moves in order after M key
is pressed (if key is
released within 1 s).
Parameter 1
Parameter 2
Parameter 3
After M key
is pressed
Parameter 4
Hold down the M key
during this interval.
While the M key is being held
down, the parameter will move
each second in reverse order.
Parameter 2
Parameter 3
After M key has
been held down
for 2 s.
After M key has
been held down
for 1 s.

15
Communications Function Section 1-4
2. Press the O Key for less than one second to move from the initial setting
level to the communications setting level.
3. Select the parameters as shown below by pressing the M Key.
4. Press the U or D Key to change the parameter setting.
Note The Protocol Setting parameter is displayed only when CompoWay/F commu-
nications are being used.
Setting Communications
Data Match the communications specifications of the E5CN/AN/EN-H and the host
computer. If a 1:N connection is being used, ensure that the communications
specifications for all devices in the system (except the communications Unit
No.) are the same.
M
M
M
M
M
M
M
psel
cwf
u-no
1
bps
9.6
len
7
sbit
2
prty
even
sdwt
20
Protocol Setting
Communications Unit No.
Communications Baud Rate
Communications Parity
Send Data Wait Time
Communications Data Length
(See note.)
Communications Stop Bits
(See note.)
Parameter name Symbol Setting (monitor) value Selection symbols Default Unit
Protocol Setting psel CompoWay/F (SYSWAY),
Modbus cwf, mod CompoWay/F
(SYSWAY) None
Communications
Unit No. u-no 0 to 99 1 None
Communications
Baud Rate bps 1.2, 2.4, 4.8, 9.6, 19.2,
38.4, 57.6 1.2, 2.4, 4.8, 9.6, 19.2, 38.4.
57.6 9.6 kbps
Communications
Data Length len 7, 8 7 Bits
Communications
Stop Bits sbit 1, 2 2 Bits
Communications
Parity prty None, Even, Odd none, even, odd Even None
Send Data Wait
Time sdwe 0 to 99 20 ms

16
Communications Function Section 1-4
17
SECTION 2
Preparations
This section describes the work required to prepare the E5CN-H, E5AN-H, and E5EN-H Digital Controllers for operation,
including installation and wiring.
2-1 Installation. . . . . . . . . . . . . . . . . . . . . . . . . . . . . . . . . . . . . . . . . . . . . . . . . . . . 18
2-1-1 Dimensions . . . . . . . . . . . . . . . . . . . . . . . . . . . . . . . . . . . . . . . . . . . . 18
2-1-2 Panel Cutout . . . . . . . . . . . . . . . . . . . . . . . . . . . . . . . . . . . . . . . . . . . 19
2-1-3 Mounting. . . . . . . . . . . . . . . . . . . . . . . . . . . . . . . . . . . . . . . . . . . . . . 21
2-1-4 Removing the Digital Controller from the Case. . . . . . . . . . . . . . . . 23
2-2 Wiring Terminals. . . . . . . . . . . . . . . . . . . . . . . . . . . . . . . . . . . . . . . . . . . . . . . 28
2-2-1 Terminal Arrangement . . . . . . . . . . . . . . . . . . . . . . . . . . . . . . . . . . . 28
2-2-2 Precautions when Wiring . . . . . . . . . . . . . . . . . . . . . . . . . . . . . . . . . 30
2-2-3 Wiring . . . . . . . . . . . . . . . . . . . . . . . . . . . . . . . . . . . . . . . . . . . . . . . . 30
2-3 Using the Support Software Port. . . . . . . . . . . . . . . . . . . . . . . . . . . . . . . . . . . 40
2-4 Using Infrared Communications. . . . . . . . . . . . . . . . . . . . . . . . . . . . . . . . . . . 42

18
Installation Section 2-1
2-1 Installation
2-1-1 Dimensions
Unit: mm
E5CN-H
E5AN-H
E5EN-H
48 × 48
44.8 × 44.8
48.8
91
78
1.5
58
6
79.2
91 × 91
96 × 96
112
78
6
2
44
91
79.2
6
278
112
96
48

19
Installation Section 2-1
2-1-2 Panel Cutout
Unit: mm
E5CN-H
E5AN-H
Note Group mounting is not possible when an SSR output is used for
control output 1 or 2 and an E53-C3N or E53-C3DN Output Unit is
used. Mount at the intervals shown in the following diagram.
60 min.
+1.0
0
Individual Mounting Group Mounting
(48 × number of Units − 2.5)
120 min.
+1.0
0
Individual Mounting Group Mounting (See note.)
(96 × number of Units − 3.5)
120 min.
110 min.

20
Installation Section 2-1
E5EN-H
Note Group mounting is not possible when an SSR output is used for
control output 1 or 2 and an E53-C3N or E53-C3DN Output Unit is
used. Mount at the intervals shown in the following diagram.
• Waterproofing is not possible when group mounting several Controllers.
• The recommended panel thickness is 1 to 5 mm for E5CN-H, and 1 to 8
mm for E5AN/E5EN-H.
• Units must not be group mounted vertically. In addition, group mounting is
not possible when an SSR output is used for control output 1 or 2 and an
E53-C3N or E53-C3DN Output Unit is used. (Observe the recommended
mounting intervals.)
• When group mounting several Controllers, ensure that the surrounding
temperature does not exceed the ambient operating temperature listed in
the specifications.
120 min.
+1.0
0
Individual Mounting Group Mounting (See note.
)
(48 × number of Units − 2.5)
120 min.
60 min.

21
Installation Section 2-1
2-1-3 Mounting
E5CN-H
Mounting to the Panel
1,2,3... 1. For waterproof mounting, waterproof packing must be installed on the
Controller. Waterproofing is not possible when group mounting several
Controllers. Waterproof packing is not necessary when there is no need for
the waterproofing function.
2. Insert the E5CN-H into the mounting hole in the panel.
3. Push the adapter from the terminals up to the panel, and temporarily fasten
the E5CN-H.
4. Tighten the two fastening screws on the adapter. Alternately tighten the
two screws little by little to maintain a balance. Tighten the screws to a
torque of 0.29 to 0.39 N·m.
Adapter
Waterproof packing
Panel
E53-COV17
Terminal Cover

22
Installation Section 2-1
Mounting the Terminal Cover
Make sure that the "UP" mark is facing up, and then attach the E53-COV17
Terminal Cover to the holes on the top and bottom of the Digital Controller.
E5AN/EN-H
E5AN-H
Waterproof packing
Panel
Terminal Cover
(E53-COV16)
Mounting
Bracket
E5EN-H
Terminal Cover
(E53-COV16)
Waterproof packing
Mounting
Bracket
Panel

23
Installation Section 2-1
Mounting to the Panel
1,2,3... 1. For waterproof mounting, waterproof packing must be installed on the
Controller. Waterproofing is not possible when group mounting several
Controllers. Waterproof packing is not necessary when there is no need for
the waterproofing function.
2. Insert the E5AN/E5EN-H into the square mounting hole in the panel (thick-
ness: 1 to 8 mm). Attach the Mounting Brackets provided with the product
to the mounting grooves on the top and bottom surfaces of the rear case.
3. Use a ratchet to alternately tighten the screws on the top and bottom
Mounting Brackets little by little to maintain balance, until the ratchet turns
freely.
Mounting the Terminal Cover
Slightly bend the E53-COV16 Terminal Cover to attach it to the terminal block
as shown in the following diagram. The Terminal Cover cannot be attached in
the opposite direction.
2-1-4 Removing the Digital Controller from the Case
The body of the Digital Controller can be removed from the case to set Output
Units or to perform maintenance. Check the specifications of the case and
Digital Controller before removing the Digital Controller from the case.
E5CN-H
Slightly bend the
E53-COV16
Terminal Cover in
the direction shown
by the arrows to
attach it to the
terminal block.
Enlarged Illustration of Terminal Section
Flat-blade screwdriver
(Unit: mm)
Tool insertion hole
(1)
(1)
(2)
(3)
2.0
0.4

24
Installation Section 2-1
1,2,3... 1. Insert a flat-blade screwdriver into the two tool insertion holes (one on the
top and one on the bottom) to release the hooks.
2. Insert the flat-blade screwdriver in the gap between the front panel and
rear case, and pull out the front panel slightly. Hold the top and bottom of
the front panel and carefully pull it out toward you, without applying unnec-
essary force.
3. When inserting the body of the Digital Controller into the case, make sure
the PCBs are parallel to each other, make sure that the sealing rubber is
in place, and press the E5CN-H all the way to the rear case. While pushing
the E5CN-H into place, push down on the hooks on the top and bottom sur-
faces of the rear case so that the hooks are securely locked in place. Be
sure that electronic components do not come into contact with the case.
Keep the PCBs parallel to
each other and insert them
into the rear case.
Bottom View of the E5CN-H

25
Installation Section 2-1
E5AN/EN-H
1,2,3... 1. Insert a flat-blade screwdriver into the two tool insertion holes (one on the
top and one on the bottom) to release the hooks.
2. Insert a flat-blade screwdriver in the gap between the front panel and rear
case (two on the top and two on the bottom), and use it to pry and pull out
the front panel slightly. Then, pull out on the front panel gripping both sides.
Be sure not to impose excessive force on the panel.
(1)
(2)
(3)
(1)
Tool insertion hole
(1)
(2)
(3)
(1)
Tool insertion hole
2.0
0.4 5.0
Flat-blade screwdriver
(Unit: mm)

26
Installation Section 2-1
3. When inserting the body of the Digital Controller into the case, make sure
the PCBs are parallel to each other, make sure that the sealing rubber is
in place, and press the E5AN/EN-H toward the rear case until it snaps into
position. While pressing the E5AN/EN-H into place, press down on the
hooks on the top and bottom surfaces of the rear case so that the hooks
securely lock in place. Make sure that electronic components do not come
into contact with the case.
Mounting Output Units
Before Performing the
Setup • Confirm the type of Output Units that are to be set.
• For details on types of Output Units and the main specifications, refer to
Output Units on page 32.
• For position-proportional models and models with SSR outputs, the Out-
put Units are already set. This setting operation is not required.
• When setting the Output Units, draw out the body of the Controller from
the case and insert the Output Units into the sockets for control output 1
and 2.
Setting Procedure • Check the socket positions to be set using the following diagram.
Top View of E5AN-H Top View of E5EN-H
Gap between the Front Panel and Rear Case
Four gaps, two on the top and two on the bottom Gap between the Front Panel and Rear Case
Four gaps, two on the top and two on the bottom
Bottom View of the E5EN-H
Bottom View of the E5AN-H
Keep the PCBs parallel to
each other and insert them
into the rear case.
Keep the PCBs parallel to
each other and insert them
into the rear case.
OUT1
OUT2
E5AN-H
OUT1
OUT2
E5EN-H

27
Installation Section 2-1
1,2,3... 1. While lifting the hooks securing the PCB on the front panel, remove the
PCB to which the sockets are attached.
2. Set the Output Unit for control output 1 in the OUT1 socket. Set the Output
Unit for control output 2 in the OUT2 socket.
3. For the E5AN-H, use the enclosed clamps to secure the Output Units. Do
not use clamps for the E5EN-H.
4. Set the PCB back in its original location, and make sure that the hooks se-
curing the PCB are firmly in place.
E5AN-H
Hooks securing PCB
E5EN-H
Hooks securing PCB
OUT1
OUT2
Clamps
E5AN-H
Confirm that the hooks
securing the PCB are
firmly in place on the top
and bottom.
E5EN-H
Confirm that the hooks
securing the PCB are
firmly in place on the top
and bottom.

28
Wiring Terminals Section 2-2
2-2 Wiring Terminals
Check the terminal arrangements for E5CN-H terminals 1 to 15 and E5AN/
EN-H terminals 1 to 30 as marked on the product label and on the side of the
case.
2-2-1 Terminal Arrangement
E5CN-H
Note Wire all voltage input terminals correctly. The Controller may fail if
voltage input terminals are wired incorrectly.
Control output 1
A
B
B
Control output 1
V
DO NOT
USE
DO NOT
USE
DO NOT
USE
mA
Auxiliary outputs
(relay outputs)
Input power supply
Auxiliary outputs (relay outputs)
250 VAC, 3 A
(resistive load)
• 100 to 240 VAC
• 24 VAC/VDC (no polarity)
Auxiliary output 2
Auxiliary output 1
6
7
8
9
10
11
12
13
14
15
1
3
2
4
5
A heater burnout alarm, heater
short, heater overcurrent alarm,
or input error is sent to the
output to which the alarm 1
function is assigned.
RS-232C
CT1
CT1
CT1
11
12
13
14
15
Communications
(RS-232) and CT
11
12
13
14
15
CT2 CT1
Control Output 2
and CT2
11
12
13
14
15
Control Output 2 and
Transfer Output
11
12
13
14
15
EV1
EV2
Event Inputs
E53-CNBN2
E53-CNQHHN2
11
12
13
14
15
CT1
Control Output 2
and CT
E53-CNQHN2E53-CN03N2 E53-CNQ03N2 E53-CNH03N2 E53-CNHH03N2
E53-CNQFN2 E53-CN01N2 E53-CNH01N2 E53-CNQ01N2
E53-CNQBN2 E53-CNHBN2 E53-CNBFN2
SD RS-232C
RD
SG
SD
RD
SG
RS-232C
11
12
13
14
15
Communications
(RS-232)
SD
RD
SG
11
12
13
14
15
11
12
13
14
15
RS-485
Communications
(RS-485) and CT
11
12
13
14
15
CT2 CT1
RS-485
Communications
(RS-485) and CT2
Communications (RS-232)
and Control Output 2
11
12
13
14
15
RS-485
Communications (RS-485)
and Control Output 2
11
12
13
14
15
RS-485
Communications
(RS-485)
11
12
13
14
15
EV1
EV2
Event Inputs and
Control Output 2
11
12
13
14
15
EV1
EV2
Event Inputs
and CT
11
12
13
14
15
EV1
EV2
Event Inputs and
Transfer Output
Transfer output
DO NOT
USE
DO NOT
USE
DO NOT
USE
DO NOT
USE
DO NOT
USE
DO NOT
USE
DO NOT
USE
DO NOT
USE
DO NOT
USE
DO NOT
USE
DO NOT
USE
B (+)
A (−)
B (+)
A (−)
B (+)
A (−)
B (+)
A (−)
Control output 2
12 VDC 21 mA
Control output 2
12 VDC 21 mA
Control output 2
12 VDC 21 mA
Control output 2
12 VDC 21 mA
Transfer output Control output 2
12 VDC 21 mA
Control output 2
12 VDC 21 mA
Controllers
Option Units

29
Wiring Terminals Section 2-2
E5AN/EN-H
Note Wire all voltage input terminals correctly. The Controller may fail if
voltage input terminals are wired incorrectly.
Potentiometer
RDB
RDA
SG
SDB
SDA
4 to 20 mA DC
(Load: 600 max.)
4 to 20 mA DC
1
2
3
4
5
6
7
8
9
10
21
22
23
24
25
26
27
28
29
30
21
22
23
24
25
26
27
28
29
30
11
12
13
14
15
16
17
18
19
20
100 to 240 VAC
24 VAC/VDC (no polarity)
Input power
supply
Control output 1
B
V
mA
Control output 2
CT2
CT1
EV1
EV2
CT2
DO NOT
USE DO NOT
USE DO NOT
USE
B
A
C
W
O
DO NOT
USE
DO NOT
USE
DO NOT
USE
DO NOT
USE
Event Inputs
EV1
EV2
Event Inputs
Communications
B (+)
A ( )
DO NOT USE
B (+)
A ( )
11
12
13
21
22
E53-EN03
RS-485
11
12
13
21
22
E53-EN01
RS-232C
SD
RD
SG
DO NOT USE
DO NOT USE
11
12
13
21
22
E53-AKB
11
12
13
21
22
E53-EN02
RS-422
Control Output Unit
Control outputs 1, 2
Refer to page 32
SSR Outputs
75 to 250 VAC, 1 A
(resistive load)
Models with Position-
proportional Control
Relay output
250 VAC, 1 A
(including inrush
current)
Control outputs 1, 2
Relay output
SPST-NO,
250 VAC, 3 A
(resistive load)
Auxiliary outputs 1, 2, 3
A heater burnout alarm, SSR
failure, heater overcurrent
alarm, input error, or Remote
SP Input Error is sent to the
output to which the alarm 1
function is assigned.
Auxiliary output 3
14
15
16
1
2
3
4
5
6
7
8
9
10
21
22
23
24
25
26
27
28
29
30
EV4
EV3
+
+
+
+
Output unit
Output unit
Control Output Unit
1
2
3
4
5
6
7
8
9
10
SSR
SSR
SSR Outputs
1
2
3
4
5
6
7
8
9
10
Open
Closed
Models with Position-
proportional Control
Event input/
Transfer output/
Remote SP
Remote SP input
DO NOT USE
Transfer output
Input power
supply Input power
supply Input power
supply
Auxiliary output 2
Auxiliary output 1
Auxiliary output 2
Auxiliary output 1
Auxiliary output 2
Auxiliary output 1
Auxiliary output 2
Auxiliary output 1
Relay output
SPDT, 250 VAC, 3 A
(resistive load)
Auxiliary output 3
Option UnitsControllers
−
−

30
Wiring Terminals Section 2-2
2-2-2 Precautions when Wiring
• Separate input leads and power lines in order to prevent external noise.
• Use AWG24 (cross-sectional area: 0.205 mm2) to AWG14 (cross-sec-
tional area: 2.081 mm2) twisted-pair cable (stripping length: 5 to 6 mm).
• Use crimp terminals when wiring the terminals.
• Use the suitable wiring material and crimp tools for crimp terminals.
• Tighten the terminal screws to a torque of 0.74 to 0.90 N·m.
• Use the following types of crimp terminals for M3.5 screws.
Note Do not remove the terminal block. Doing so will result in malfunction or failure.
2-2-3 Wiring
In the connection diagrams, the left side of the terminal numbers represents
the inside of the Controller and the right side represents the outside.
Power supply • With the E5CN-H, connect to terminals 9 and 10; with the E5AN-H and
E5EN-H, connect pins 1 and 2. The following table shows the specifica-
tions.
• These models have reinforced insulation between the input power supply,
the relay outputs, and other terminals.
Input • Make the connections as shown below, using terminals 3 to 5 for the
E5CN-H and pins 17 to 20 for the E5AN/EN-H, and matching the input
types.
Note When wiring a voltage input, check the connected terminals care-
fully to make sure there are no mistakes. Incorrect wiring can cause
the Unit to fail.
7.2 mm max.
7.2 mm max.
Input power supply E5CN-H E5AN/EN-H
100 to 240 VAC, 50/60 Hz 8.5 VA 12 VA
24 VAC, 50/60 Hz 5.5 VA 8.5 VA
24 VDC (no polarity) 3.5 W 5.5 W
E5CN-H
Do not
use.
18
17
+
−
−
+
+
mA
−
−
+
−
V
+
−
V
+
Platinum resistance
thermometer
Thermocouple Analog input
E5AN/EN-H
Analog input
Platinum resistance
thermometer
Thermocouple
Do not
use.
Do not
use.
Do not
use. Do not
use. Do not
use.
Do not
use. Do not
use.
17 17
18 18
19
20
19
20
19
20
4
3
5
4
3
5
4
3
5
mA
Do not
use.
Do not
use.

31
Wiring Terminals Section 2-2
Control Output 1 • Outputs are sent from terminals 1 and 2 with the E5CN-H and from pins 3
and 4 with the E5AN/EN-H. The following diagrams show the available
outputs and their internal equalizing circuits.
• The following table shows the specifications for each output type.
E5CN-H
E5AN/EN-H
Note The SSR output (control output 1 or control output 2) ratings are as
follows:
• Rated load voltage: 75 to 250 VAC
• Rated load current: 1 A (resistance load)
Use the load current within the derating curve.
• A zero cross function is not supported.
+
−
L
VL
+v+
−
+v
L
+
−
+v
L
+
−
+
−
L
V
+
−
L
+vL
+
−
Relay
E5CN-H
E5AN/EN-H
CurrentVoltage (for driving SSR)
Relay
GND
1
2
4
3
Linear voltage
GND GND
E53-Q4 (PNP)
E53-QN (PNP) E53-Q3 (NPN) E53-V34N
E53-V35N E53-C3N
E53-C3DN
mA
4
3
4
34
3
4
3
4
3
1
2
1
2
1
2
SSR
Output type Specifications
Relay 250 VAC, 3 A (resistive load), electrical durability: 100,000
operations
Voltage (for driv-
ing SSR) PNP type, 12 VDC ±15%, 21 mA (with short-circuit protec-
tion)
Current DC 4 to 20 mA/DC 0 to 20 mA, resistive load: 600 Ω max.
Resolution: Approx. 10,000
Linear voltage 0 to 10 VDC, resistive load: 1 kΩ max.
Resolution: Approx. 10,000
Output type Specifications
SSR 75 to 250 VAC, 1 A (See note.)
Relay (Position-
proportional mod-
els)
250 VAC 1 A (including inrush current)

32
Wiring Terminals Section 2-2
■Output Units
• The E5CN-H voltage output (for driving SSR) is not electrically isolated
from the internal circuits. When using a grounding thermocouple, do not
connect any of the control output terminals to the ground. (If a control out-
put terminal is connected to the ground, errors will occur in the measured
temperature as a result of leakage current.) E5AN/EN-H voltage outputs
(for driving SSR), however, are functionally isolated from the internal cir-
cuits.
• If high levels of noise or surge are imposed between the output terminals
of an SSR output, short-circuit faults may occasionally occur. If the output
becomes permanently shorted, there is the danger of fire due to overheat-
ing of the heater. Design safety into the system, including measures to
prevent excessive temperature rise and spreading of fire.
0
0.25
0.5
0.75
1
1.25
1.5
−100 1020304050
Derating Curve for SSR
Output Models
Load current I (A) for
current output 1 or 2
Condition A
Condition B
Ambient temperature (°C)
55°C
45°C
25°C
Condition A: SSR output 100% ON
Condition B: SSR output 50% ON, control cycle: 2 s
Model Output Type Output
method Specifications
E53-RN Relay ON/OFF 250 VAC, 5 A (resistive load), Electrical life:
100,000 operations
E53-QN
E53-Q3
E53-Q4
Voltage (PNP)
Voltage (NPN)
Voltage (PNP)
ON/OFF
ON/OFF
ON/OFF
PNP type, 12 VDC, 40 mA (with short-circuit
protection)
NPN type, 24 VDC, 20 mA (with short-circuit
protection)
PNP type, 24 VDC, 20 mA (with short-circuit
protection)
E53-C3N
E53-C3DN 4 to 20 mA
0 to 20 mA Linear
Linear DC 4 to 20 mA, resistive load: 600 Ω max.
Resolution: Approx. 10,000
DC 0 to 20 mA, resistive load: 600 Ω max.
Resolution: Approx. 10,000
E53-V34N
E53-V35N 0 to 10 V
0 to 5 V Linear
Linear 0 to 10 VDC, resistive load: 1 kΩ min.
Resolution: Approx. 10,0000 to 5 VDC, resis-
tive load: 1 kΩ min.
Resolution: Approx. 10,000

33
Wiring Terminals Section 2-2
• Take countermeasures such as installing a surge absorber. As an addi-
tional safety measure, provide error detection in the control loop. (Use the
Loop Burnout Alarm (LBA) and HS alarm that are provided for the E5@N-
H.)
Select a surge absorber that satisfies the following conditions.
Control Output 2 • Outputs are sent from terminals 11, 12, 14, and 15 with the E5CN-H, and
from pins 5 and 6 with the E5AN/EN-H. The following diagrams show the
available outputs and their internal equalizing circuits.
• The following table shows the specifications for each output type.
E5CN-H
E5AN/EN-H
Note The SSR output (control output 1 or control output 2) ratings are as
follows:
• Rated load voltage: 75 to 250 VAC
• Rated load current: 1 A (resistance load)
Use the load current within the derating curve.
Voltage used Varistor voltage Surge resistance
100 to 120 VAC 240 to 270 V 1,000 A min.
200 to 240 VAC 440 to 470 V
4
3
SSR output Varistor
Load
Varistor ~
E5AN/EN-H
Relay
GND
Voltage (for driving SSR)
E5CN-H
or
+v
L
+
−
+v
L
+
−
+
−
L
V
+
−
L
mA
+v
L
+
−
+v
L
+
−
Voltage (for driving SSR)
GND
GND GND
SSR E53-Q4 (PNP)
E53-QN (PNP) E53-Q3 (NPN) E53-V34N
E53-V35N E53-C3N
E53-C3DN
14
15
11
12
5
6
5
6
5
6
5
65
6
5
6
Output type Specifications
Voltage (for driv-
ing SSR) PNP type, 12 VDC ±15%, 21 mA (with short-circuit protec-
tion)
Output type Specifications
SSR 75 to 250 VAC 1 A (See note.)
Relay (Position-
proportional mod-
els)
250 VAC 1 A (including inrush current)

34
Wiring Terminals Section 2-2
• A zero cross function is not supported.
■Output Units
• The E5CN-H voltage output (for driving SSR) is not electrically isolated
from the internal circuits. When using a grounding thermocouple, do not
connect any of the control output terminals to the ground. (If a control out-
put terminal is connected to the ground, errors will occur in the measured
temperature as a result of leakage current.) E5AN/EN-H voltage outputs
(for driving SSR), however, are functionally isolated from the internal cir-
cuits.
• Control output 2 of the E5CN-H is a voltage output (for driving SSR) only,
and outputs across terminals 11(+) and 12(-), or 14(+) and 15(-).
• Control output 1 (voltage output for driving SSR) and control output 2
(voltage output for driving SSR) are not isolated.
• If high levels of noise or surge are imposed between the output terminals
of an SSR output, short-circuit faults may occasionally occur. If the output
becomes permanently shorted, there is the danger of fire due to overheat-
ing of the heater. Design safety into the system, including measures to
prevent excessive temperature rise and spreading of fire.
0
0.25
0.5
0.75
1
1.25
1.5
−100 1020304050
Derating Curve for SSR
Output Models
Load current I (A) for
current output 1 or 2
Condition A
Condition B
Ambient temperature (°C)
55°C
45°C
25°C
Condition A: SSR output 100% ON
Condition B: SSR output 50% ON, control cycle: 2 s
Model Output Type Output
method Specifications
E53-RN Relay ON/OFF 250 VAC, 5 A (resistive load), Electrical life:
100,000 operations
E53-QN
E53-Q3
E53-Q4
Voltage (PNP)
Voltage (NPN)
Voltage (PNP)
ON/OFF
ON/OFF
ON/OFF
PNP type, 12 VDC, 40 mA (with short-circuit
protection)
NPN type, 24 VDC, 20 mA (with short-circuit
protection)
PNP type, 24 VDC, 20 mA (with short-circuit
protection)
E53-C3N
E53-C3DN 4 to 20 mA
0 to 20 mA Linear
Linear DC 4 to 20 mA, resistive load: 600 Ω max.
Resolution: Approx. 10,000
DC 0 to 20 mA, resistive load: 600 Ω max.
Resolution: Approx. 10,000
E53-V34N
E53-V35N 0 to 10 V
0 to 5 V Linear
Linear 0 to 10 VDC, resistive load: 1 kΩ min.
Resolution: Approx. 10,0000 to 5 VDC,
resistive load: 1 kΩ min.
Resolution: Approx. 10,000

35
Wiring Terminals Section 2-2
• Take countermeasures such as installing a surge absorber. As an addi-
tional safety measure, provide error detection in the control loop. (Use the
Loop Burnout Alarm (LBA) and HS alarm that are provided for the E5@N-
H.)
Select a surge absorber that satisfies the following conditions.
Auxiliary Outputs 2, and 3 • On the E5CN-H@2@-500, auxiliary output 1 (SUB1) is output across ter-
minals 7 and 8, and auxiliary output 2 (SUB2) is output across terminals 6
and 8.
• On the E5AN/EN-H@2@-500, auxiliary output 1 (SUB1) is output across
terminals 9 and 10, auxiliary output 2 (SUB2) is output across terminals 7
and 8.
• On the E5AN/EN-H@3@-500, auxiliary output 1 (SUB1) is output across
terminals 9 and 10, auxiliary output 2 (SUB2) is output across terminals 7
and 8, and auxiliary output 3 (SUB3) is output across terminals 14, 15
and 16.
• When the Input Error Output parameter is set to ON, the output assigned
to the alarm 1 function turns ON when an input error occurs.
• If the Remote SP Input Error Output parameter is set to ON, the output
assigned to the alarm 1 function will turn ON when an RSP input error
occurs.
• When the HB alarm, HS alarm, or heater overcurrent alarm is used with
the E5CN-H (with E53-CN@H/HH@N2), alarms are output to the output
assigned to the alarm 1 function.
• When the HB alarm, HS alarm, or heater overcurrent alarm is used with
the E5AN-H/EN-H, alarms are output across terminals 9 and 10.
• On the E5CN-H, when heating/cooling control is used, auxiliary output 2
becomes control output (cooling).
• On the E5AN-H and E5EN-H, when heating/cooling control is used, con-
trol output 2 becomes the control output (cooling).
• For models that have a heater burnout alarm, an OR of the alarm 1 func-
tion and the HB alarm, HS alarm, or heater overcurrent alarm is output. If
the alarm 1 function is to be used for HB alarm only, set the alarm 1 type
to 0 (i.e., do not use alarm 1 function).
• The following diagrams show the internal equalizing circuits for auxiliary
outputs 1, 2, and 3.
Voltage used Varistor voltage Surge resistance
100 to 120 VAC 240 to 270 V 1,000 A min.
200 to 240 VAC 440 to 470 V
Load
5
6
SSR output Varistor
Varistor ~

36
Wiring Terminals Section 2-2
ALM1, 2, 3 can be output to auxiliary output 1, 2, 3 or changed with the
advanced function setting level.
• The relay specifications are as follows:
Event Inputs •The E5@N-H@@@B supports event inputs. When event inputs 1/2 are to
be used, connect to terminals 11 to 13, and when event inputs 3/4 are to
be used, connect to terminals 23 to 25.
• Use event inputs under the following conditions:
• The outflow current is approximately 7 mA.
Polarities during no-contact input are as follows:
E5@N-H (SUB1, SUB2) SPST-NO, 250 VAC, 3 A
E5@N-H (SUB3) SPDT, 250 VAC, 3 A
E5AN/EN-H
SUB1
SUB2
E5CN-H
SUB3
SUB2
SUB1
Contact inputON: 1 kΩ max., OFF: 100 kΩ min.
No-contact inputON: Residual voltage 1.5 V max.; OFF: Leakage current 0.1 mA
max.
E53-CN@B@N2
(for E5CN-H) E53-AKB (for E5AN/EN-H)
11
12
13
23
24
25
EV1
EV2
EV1
EV2
EV1
EV2
E5AN-H/EN-H@B@M@-500
EV3
EV4
11
12
13
11
12
13
EV1
EV2
+
−
+
EV1
EV2
Two Event Inputs:
E53-CN@B@N2
(for E5CN-H)
+
−
+
EV3
EV4
23
24
25
11
12
13
11
12
13
+
−
+
Two Additional Event Inputs:
E53-AKB in E5AN/EN-
H@B@M@-500
(for E5AN/EN-H)
Two Event Inputs:
E5AN/EN-
H@B@M@-500
(for E5AN/EN-H)

37
Wiring Terminals Section 2-2
CT Inputs • When the HB alarm, HS alarm, or heater overcurrent alarm is to be used
with the E5CN-H@M@-500 with an E53-CN@H/HH@N2 Option Unit, con-
nect a current transformer (CT) across terminals 14 and 15 or terminals
13 and 15 (no polarity).
• When the HB alarm, HS alarm, or heater overcurrent alarm is to be used
with the E5AN/EN-H@@H@-500 or E5AN/EN-H@@HH@-500, connect a
current transformer (CT) across terminals 14 and 15 or terminals 15 and
16 (no polarity).
Transfer Output • On the E5CN-H@M@-500 with an E53-CN@FN2, the transfer output is
output across terminals 14 and 15.
• On the E5AN/EN-H@@F-500, transfer output is output across terminals
27 and 28.
Even with models that do not have a transfer output, control outputs 1 or 2 can
be used as a simple transfer output if it is a current output or linear output. For
details on the operation, refer to 4-14 Using the Transfer Output.
Remote SP Input • The E5AN-H and E5EN-H support remote SP inputs. To use remote SP,
connect to terminals 29 and 30.
Remote SP inputs are not electrically isolated from the internal circuits. When
using a grounding thermocouple, do not connect any of the remote SP input
terminals to the ground. (If a remote SP input terminal is connected to the
ground, errors will occur in the measured temperature as a result of leakage
current.)
E53-CN@H@N2
(for E5CN-H)
15
14 CT
E53-CN@HH@N2
15
14
13
CT1 CT2
CT
E5AN/EN-H@@H@-500 E5AN/EN-H@@HH@-500
CT2
CT1
14
15
14
15
16
Output type Specifications
Current 4 to 20 mA DC, Load: 600 Ω max., Resolution: 10,000
L
+v+
−
27
28
L
+v+
−
14
15
Current Current
E53-CN@FN2
(
for E5CN-H
)
E5AN/EN-H@@F-500
29
30
+
−
4 to 20 mA
E5AN/EN-H

38
Wiring Terminals Section 2-2
Communications RS-485
• When communications are to be used with the E53-CN@03N2 for the
E5CN-H, or E53-EN03 for the E5AN/EN-H, connect communications
cable across terminals 11 and 12 or 21 and 22.
Specify both ends of the transmission path including the host computer as
end nodes (that is, connect terminators to both ends).
The minimum terminal resistance is 54 Ω.
Communications Unit Connection Diagram
E5CN-H
E5AN/EN-H
• The RS-485 connection can be either one-to-one or one-to-N. A maxi-
mum of 32 Units (including the host computer) can be connected in one-
to-N systems. The maximum total cable length is 500 m. Use AWG24
(cross-sectional area: 0.205 mm2) to AWG14 (cross-sectional area:
2.081 mm2) shielded twisted-pair cable.
E53-CN@03N2 (for E5CN-H)
11
12 RS-485
A(−)
B(+)
E53-EN03 (for E5AN/EN-H)
RS-485
Do not use.
B(+)
B(+)
A(−)
A(−)
11
12
13
21
22
No.
12
11 A (−)
B (+) A (−)
B (+)
RS-485
−
+
FG
No.
12
11
RS-485
E5CN-H (No. 1) E5CN-H (No. 31)
RS-485
Host computerShield
Terminator (120 Ω, 1/2 W)
Abbreviation Abbreviation
A < B: [1] Mark
A > B: [0] Space
RS-485 RS-485
RS-485
Host computer Shield
Terminator (120 Ω, 1/2 W)
Abbreviation
A < B: [1] Mark
A > B: [0] Space
−
+
FG No.
22
21
No.
22
21
12
11 12
11
E5AN/EN-H (No. 31)
E5AN/EN-H (No. 1)
Abbreviation
A (−)
A (−)
A (−)
A (−)
B (+)
B (+)
B (+)
B (+)
Cross-sectional area of
conductor
AWG24: 0.205 mm
2
AWG14: 2.081 mm
2

39
Wiring Terminals Section 2-2
RS-232C
• When communications are to be used with the E53-CN@01N2 for the
E5CN-H, or the E53-EN01 for the E5AN/EN-H, connect communications
cable across terminals 11 to 13.
• A 1:1 connection is used. The maximum cable length is 15 m. To extend
the transmission path, use the OMRON Z3R RS-232C Optical Interface.
• Use AWG24 (cross-sectional area: 0.205 mm2) to AWG14 (cross-sec-
tional area: 2.081 mm2) shielded twisted-pair cable.
RS-422 (E5AN/EN-H Only)
• When communications are to be used with the E53-EN02 for the E5AN/
EN-H, connect Communications Cable across terminals 11 to 13 and 21
to 22.
SD
RD
SG RS-232C
RD (RXD)
SD (TXD)
ER (DTR)
SG
DR (DSR)
RS (RTS)
CS (CTS)
3
4
5
6
7
2
8
11
No.
12
13
SD
RD
SG
1
FG
SD (TXD)
RD (RXD)
RS (RTS)
CS (CTS)
DR (DSR)
SG
ER (DTR)
3
4
5
6
7
20
211
No.
12
13
SD
RD
SG
E53-CN@01N2 (for E5CN-H)
E53-EN01 (for E5AN/EN-H)
Host computer
RS-232C: 25-pin E5@N-H
RS-232C
Host computer (DOS/V)
RS-232C: 9-pin E5@N-H
RS-232C
Cross-sectional area of
conductor
AWG24: 0.205 mm2
AWG14: 2.081 mm2
K
L
SDB
SDA
MSG
U
V
RS-422
E5AN/EN-H@M@-500
with an E53-EN02
RDB
RDA

40
Using the Support Software Port Section 2-3
• A 1:1 or 1:N connection is used. When a 1:N connection is used, a maxi-
mum of 32 nodes including the host computer can be connected.
• Use AWG24 (cross-sectional area: 0.205 mm2) to AWG14 (cross-sec-
tional area: 2.081 mm2) shielded twisted-pair cable.
2-3 Using the Support Software Port
Use the communications port for Support Software to connect the personal
computer to the Digital Controller when using EST2-2C-MV4 CX-Thermo or a
version of CX-Thermo higher than 4.00, or other Support Software. The E58-
CIFQ1 USB-Serial Conversion Cable is required to make the connection.
For information concerning the models that can be used with CX-Thermo,
contact your OMRON sales representative.
Procedure Use the following procedure to connect the Digital Controller to the personal
computer using the USB-Serial Conversion Cable. The USB-Serial Conver-
sion Cable is used to communicate with the COM port of the personal com-
puter. To perform communications using USB-Serial Conversion Cable, set
the communications port (COM port) number to be used for the software to
the COM port assigned to the Cable.
1,2,3... 1. Turn ON the power to the Digital Controller.
Note If the Cable is connected when the power to the Digital Controller
is OFF, power will be supplied from the personal computer and im-
pose a load on the internal circuits of the Digital Controller.
2. Connect the Cable.
Connect the personal computer’s USB port with the Support Software port
on the Digital Controller using the Cable.
22
21
12
SDA
SDB
RDA
11 RDB
13 SG
RS-422
Shielded cable
RDA
RDB
SDA
SDB
SG
FG
RS-422
Host computer
22
21
12
SDA
SDB
RDA
11 RDB
13 SG
RS-422
Two Terminators
(240 Ω, 1/2 W)
E5AN/EN-H (No.1) E5AN/EN-H (No.31)
No. No.
Cross-sectional area of
conductor
AWG24: 0.205 mm
2
AWG14: 2.081 mm
2

41
Using the Support Software Port Section 2-3
• Digital Controller Connection Method
Note Hold the connector when inserting or disconnecting the Cable.
3. Install the driver.
Install the driver to enable the Cable to be used with the personal comput-
er.
• Installation
When the Cable is connected with the personal computer, the OS detects
the product as a new device. At this time, install the driver using the instal-
lation wizard. For details on installation methods, refer to the user’s man-
ual for the E58-CIFQ1 USB-Serial Conversion Cable.
4. Setting Setup Tool Communications Conditions
Set the communications port (COM port) number to be used for the CX-
Thermo Setup Tool to the COM port number assigned to the USB-Serial
Conversion Cable.
Refer to the E58-CIFQ1 USB-Serial Conversion Cable Instruction Manual
and Setup Manual for details on how to check the COM port assigned to
the USB-Serial Conversion Cable.
The communications conditions for Setup Tool COM ports are fixed as
shown in the table below. Set the communications conditions for the CX-
Thermo Setup Tool according to the following table.
E5CN-H
E5AN-HE5EN-H
Personal computer's USB port
Communications port
for Support Software
Communications port
for Support Software
Communications port
for Support Software
Bottom view of E5EN-H
Bottom view of E5CN-H
Bottom view of E5AN-H
E58-CIFQ1
Parameter Set value
Communications Unit No. 01
Communications baud rate 38.4 (kbps)
Communications data length 7 (bits)
Communications stop bits 2 (bits)
Communications parity Even

42
Using Infrared Communications Section 2-4
2-4 Using Infrared Communications
When a Setup Tool, such as CX-Thermo version 4.00 or later (EST2-2C-MV4
or later), is used, the personal computer and Digital Controller can be con-
nected using infrared communications. Using infrared communications
enables the personal computer and Digital Controller to be connected from
the front panel while ensuring a dust-tight and drip-tight structure. Use a USB-
Infrared Conversion Cable, and connect it to the USB port at the personal
computer. Infrared communications are supported only for the E5AN-H and
E5EN-H. The infrared communications port and the Setup Tool port cannot be
used at the same time.
For information concerning the models that can be used with the CX-Thermo,
contact your OMRON sales representatives.
Procedure Use the following procedure to connect the Digital Controller to the personal
computer using the USB-Infrared Conversion Cable. The USB-Infrared Con-
version Cable is used to communicate with the COM port on the personal
computer. To perform communications using the USB-Infrared Conversion
Cable, set the communications port (COM port) number to be used for the
Setup Tool (such as CX-Thermo) to the COM port assigned to the Cable.
1,2,3... 1. Connecting the USB-Infrared Conversion Cable to the Personal Computer
Connect the USB-Infrared Conversion Cable to the USB port on the per-
sonal computer.
2. Install the driver
Install the driver to enable the USB-Infrared Conversion Cable to be used
with the personal computer.
• Installation
When the Cable is connected with the personal computer, the OS will
detect is as a new device. At this time, install the driver using the installa-
tion wizard. For details on installation methods, refer to the Instruction
Sheet and Setup Manual for the E58-CIFIR USB-Infrared Conversion
Cable.
3. Enabling Digital Controller Infrared Communications
Mount the Digital Controller to the panel and wire it. Turn ON the power
supply for the Digital Controller, go to the adjustment level, and set the In-
frared Communications Use parameter to ON. When this parameter is set
to ON, the Ir indicator on the front panel of the Digital Controller will light.
This enables connecting to a personal computer using infrared communi-
cations.
Lit when Infrared Communications
Use parameter is set to ON.
E5EN-H Series E5AN-H Series

43
Using Infrared Communications Section 2-4
4. Connecting the USB-Infrared Conversion Cable to the Digital Controller
Mount the enclosed adapter to the Digital Controller. Hold the USB-Infra-
red Conversion Cable with the label side facing up, and insert the Cable
into the adapter to the line specified on the label.
5. Setting the Setup Tool Communications Conditions
Set the communications port (COM port) number to be used for the CX-
Thermo Setup Tool to the COM port number assigned to the USB-Infrared
Conversion Cable.
Refer to the E58-CIFIR USB-Infrared Conversion Cable Instruction Sheet
and Setup Manual for details on checking the COM port assigned to the
USB-Infrared Conversion Cable. The communications conditions for infra-
red COM ports are fixed as shown in the table below. Set the communica-
tions conditions for the CX-Thermo Setup Tool according to the following
table.
6. Checking the Settings
After completing all data transfers, be sure that the data is correct. Finally,
remove the USB-Infrared Conversion Cable and mounting adapter from
the Digital Controller and set the Infrared Communications Use parameter
to OFF. Operation can now be started.
Turn ON the Infrared Communications Use parameter only when connect-
ed to the Setting Tool through infrared communications. Leave it set to OFF
during normal operation.
Parameter Set value
Communications Unit No. 01
Communications baud rate 38.4 (kbps)
Communications data length 7 (bits)
Communications stop bits 2 (bits)
Communications parity Even
Mounting adapters
E5EN-H Series E5AN-H Series
Line on label
Insert up to the line

44
Using Infrared Communications Section 2-4
45
SECTION 3
Basic Operation
This section describes the basic operation of the E5CN-H, E5AN-H, and E5EN-H Digital Controllers, including key
operations to set parameters and descriptions of display elements based on specific control examples.
3-1 Initial Setting Examples . . . . . . . . . . . . . . . . . . . . . . . . . . . . . . . . . . . . . . . . . 46
3-2 Setting the Input Type . . . . . . . . . . . . . . . . . . . . . . . . . . . . . . . . . . . . . . . . . . . 49
3-2-1 Input Type. . . . . . . . . . . . . . . . . . . . . . . . . . . . . . . . . . . . . . . . . . . . . 49
3-3 Selecting the Temperature Unit. . . . . . . . . . . . . . . . . . . . . . . . . . . . . . . . . . . . 51
3-3-1 Temperature Unit . . . . . . . . . . . . . . . . . . . . . . . . . . . . . . . . . . . . . . . 51
3-4 Selecting PID Control or ON/OFF Control . . . . . . . . . . . . . . . . . . . . . . . . . . 51
3-5 Setting Output Specifications . . . . . . . . . . . . . . . . . . . . . . . . . . . . . . . . . . . . . 52
3-5-1 Control Periods. . . . . . . . . . . . . . . . . . . . . . . . . . . . . . . . . . . . . . . . . 52
3-5-2 Direct and Reverse Operation. . . . . . . . . . . . . . . . . . . . . . . . . . . . . . 52
3-5-3 Assigned Output Functions. . . . . . . . . . . . . . . . . . . . . . . . . . . . . . . . 53
3-6 Setting the Set Point (SP) . . . . . . . . . . . . . . . . . . . . . . . . . . . . . . . . . . . . . . . . 56
3-6-1 Changing the SP . . . . . . . . . . . . . . . . . . . . . . . . . . . . . . . . . . . . . . . . 56
3-7 Using ON/OFF Control. . . . . . . . . . . . . . . . . . . . . . . . . . . . . . . . . . . . . . . . . . 57
3-7-1 ON/OFF Control. . . . . . . . . . . . . . . . . . . . . . . . . . . . . . . . . . . . . . . . 57
3-7-2 Settings . . . . . . . . . . . . . . . . . . . . . . . . . . . . . . . . . . . . . . . . . . . . . . . 58
3-8 Determining PID Constants (AT, ST, Manual Setup) . . . . . . . . . . . . . . . . . . . 60
3-8-1 AT (Auto-tuning) . . . . . . . . . . . . . . . . . . . . . . . . . . . . . . . . . . . . . . . 60
3-8-2 ST (Self-tuning) . . . . . . . . . . . . . . . . . . . . . . . . . . . . . . . . . . . . . . . . 62
3-8-3 RT (Robust Tuning) . . . . . . . . . . . . . . . . . . . . . . . . . . . . . . . . . . . . . 64
3-8-4 Manual Setup . . . . . . . . . . . . . . . . . . . . . . . . . . . . . . . . . . . . . . . . . . 66
3-9 Alarm Outputs. . . . . . . . . . . . . . . . . . . . . . . . . . . . . . . . . . . . . . . . . . . . . . . . . 67
3-9-1 Alarm Types . . . . . . . . . . . . . . . . . . . . . . . . . . . . . . . . . . . . . . . . . . . 67
3-9-2 Alarm Values . . . . . . . . . . . . . . . . . . . . . . . . . . . . . . . . . . . . . . . . . . 69
3-10 Using Heater Burnout, Heater Short, and Heater Overcurrent Alarms. . . . . . 71
3-10-1 Heater Burnout, Heater Short,
and Heater Overcurrent Alarm Operations. . . . . . . . . . . . . . . . . . . . 71
3-10-2 Installing Current Transformers (CT). . . . . . . . . . . . . . . . . . . . . . . . 72
3-10-3 Calculating Detection Current Values . . . . . . . . . . . . . . . . . . . . . . . 73
3-10-4 Application Examples. . . . . . . . . . . . . . . . . . . . . . . . . . . . . . . . . . . . 74
3-10-5 Settings: HB Alarm. . . . . . . . . . . . . . . . . . . . . . . . . . . . . . . . . . . . . . 78
3-10-6 Settings: Heater Short Alarm . . . . . . . . . . . . . . . . . . . . . . . . . . . . . . 79
3-10-7 Settings: Heater Overcurrent Alarm . . . . . . . . . . . . . . . . . . . . . . . . . 80
3-11 Setting the No. 3 Display . . . . . . . . . . . . . . . . . . . . . . . . . . . . . . . . . . . . . . . . 82
3-11-1 PV/SP Display Selection . . . . . . . . . . . . . . . . . . . . . . . . . . . . . . . . . 82

46
Initial Setting Examples Section 3-1
3-1 Initial Setting Examples
Initial hardware setup, including the sensor input type, alarm types, control
periods, and other settings is done using parameter displays. The O and M
Keys are used to switch between parameters, and the amount of time that you
press the keys determines which parameter you move to.
This section describes 3 typical examples.
Explanation of Examples
Example 1
25.0
0.0
C
in-t
0
cntl
pid
cntl
M
M
M
pid
in-l
0
in-h
100
Changing Parameters A image means that there are parameters.
Continue pressing the M key to change parameters
until you reach the intended parameter.
Changing Numbers
Numeric data and selections in each
screen can be changed by using the
U and D keys.
100.0
20.0
onof
pid
run
stop
25.0
0.0
C
in-t
5
cntl
onof
alt1
2
25.0
100.0
C
r-s
run
al-1
20.0
C
M
M
M
M
M
M
Input type: 5 (K thermocouple,
−200.0°C to 1,300.0°C)
Control method: ON/OFF control
Alarm type: 2 (upper limit)
Alarm value 1: 20°C (deviation)
Set point: 100°C
Setup Procedure
Power ON
Initial Setting
Level
Set input
specifications
Set control
specifications
Set alarm type
Operation
Level
Set alarm values
Start operation
Power ON
Operation
Level PV/SP
Press the O key for
at least 3 s.
Control stops.
Initial Setting
Level Input Type: 5
Check that
control method is
ON/OFF control.
ON/OFF
control:
PID
control:
Check alarm type.
Check input type.
Alarm 1 Type: 2
Press the O key for
at least 1 s.
Control starts.
Operation
Level
Use the U and
D keys to set the
SP to 100°C. PV/SP:
Confirm that
control is running. Running
Stopped:
Use the U and
D keys to set the
alarm value to
20°C.
Alarm Value 1:
Start operation.

47
Initial Setting Examples Section 3-1
Example 2
9
20
30.0
2
150.0
onof
pid
on
off
off
run
stop
Input type: 9 (T thermocouple,
−200.0°C to 400.0°C)
Control method: PID control
PID constants found using
auto-tuning (AT).
Alarm type: 2 upper limit
Alarm value 1: 30°C
Set point: 150°C
Setup Procedure
Power ON
Initial Setting
Level
Set input
specifications
Set control
specifications
Set alarm type
Adjustment
Level
AT execution
(When PID
control is
selected)
Operation
Level
Set alarm value
Start operation
Power ON
25.0
0.0
C
in-t
9
cntl
pid
st
off
cp
20
alt1
2
25.0
150.0
C
at
off
25.0
150.0
C
r-s
run
al-1
30.0
C
at
at-1
at
off
26.0
150.0
C
25.0
150.0
C
M
M
M
M
M
M
M
M
Operation Level
PV/SP
Press the O key for
at least 3 s.
Control stops.
Initial Setting
Level
Use the U and
D keys to
select the input
type.
Input Type:
Use the U and
D keys to select
PID control.
ON/OFF
control:
Use the U and
D keys to set ST
to OFF.
To execute
ST:
PID
control:
To cancel
ST:
Check the
control period. Control Period
(Heat)
(Unit: Seconds)
Check the
alarm type. Alarm 1 Type:
When ON, self-tuning
operates.
It is recommended that 20 seconds
be set for a relay output and 2
seconds for an SSR voltage output.
Press the O key for
at least 1 s.
Operation Level
Use the U and
D keys to set
the SP to 150°C. PV/SP:
Adjustment
Level
Execute AT.
To execute
100%AT:
To cancel
AT:
To execute 100% AT (auto-tuning),
select at-2. To execute 40% AT,
select at-1. To cancel AT, select
off: (AT cancel).
Press the O key
(for less than 1 s).
Press the O key
(for less than 1 s).
Control starts.
Operation Level
Confirm that
the set point
is 150°C. PV/SP
Confirm that
control is
running. Running
Stopped
Use the U and
D keys to set
the alarm value
to 30°C.
Alarm
Value 1
Start operation.
PV/SP
after AT is
stopped
The set point
flashes during
auto-tuning (AT)
execution.
After AT is
stopped
During AT
execution
at-1
To execute
40%AT:
at-2

48
Initial Setting Examples Section 3-1
Example 3
stop
run
M
M
25.0
0.0
M
M
M
mot
45
in-t
5
clfl
flot
5
45
flot
clos
250.0
25.0
250.0
c
25.0
250.0
c
r-5
run
c
at
off
M
sprt
10.0 10.0
250.0
Input type: 5 (K thermocouple,
−200.0°C to 1,300.0°C)
Control method: Floating control (default)
SP ramp time unit: EU/min (default)
Travel time: 45 s
SP ramp set value: 10.0 EU (°C)
Set point: 250°C
Setup Procedure
Power ON
Initial Setting
Level
Set input
specifications
Set control
specifications
Adjustment
Level
Start operation
Power ON
Operation Level
PV/SP
Press the O key for
at least 3 s.
Control stops.
Initial Setting
Level
Press the O key for
at least 1 s.
Operation Level
Use the U and
D keys to set the
SP to 250.0°C.
PV/SP:
Adjustment
Level
Press the O key
(for less than 1 s).
Control starts.
Operation Level
Confirm that
control is running. Running
Stopped
Start o
p
eration.
PV/SP:
Press the O key
(for less than 1 s).
Set travel time
Set SP ramp
Check input type. Input Type:
Check that control
method is floating
control.
Floating
control:
Close control:
Use the U and D
keys to set the
travel time to 45. Travel time:
Use the U and D
keys to set the SP
ramp set value to
10.0°C.
SP ramp set value:

49
Setting the Input Type Section 3-2
3-2 Setting the Input Type
The Controller supports 3 input types: platinum resistance thermometer, ther-
mocouple, and analog inputs. Set the input type that matches the sensor that
is used.
3-2-1 Input Type
The following example shows how to set a K thermocouple for −20.0 to
500.0°C.
Operating Procedure
List of Input Types
Operation Level 1. Press the O Key for at least three seconds to move from the operation
level to the initial setting level.
Initial Setting Level 2. Press the U Key to enter the set value of the desired sensor.
When you use a K thermocouple (−20.0 to 500.0°C), enter 6 as the set
value.
Hint: The key operation is saved two seconds after the change, or by press-
ing the O or M Key.
Input type Specifications Set value Input temperature setting range
Platinum resistance
thermometer Pt100 0 −200.0 to 850.0 (°C)/−300.0 to 1,500.0 (°F)
1−199.9 to 500.0 (°C)/−199.9 to 900.0 (°F)
2 0.0 to 100.0 (°C)/0.0 to 210.0 (°F)
JPt100 3 −199.9 to 500.0 (°C)/−199.9 to 900.0 (°F)
4 0.0 to 100.0 (°C)/0.0 to 210.0 (°F)
Thermocouple K 5−200.0 to 1,300.0 (°C)/−300.0 to 2,300.0 (°F)
6−20.0 to 500.0 (°C)/0.0 to 900.0 (°F)
J7−100.0 to 850.0 (°C)/−100.0 to 1,500.0 (°F)
8−20.0 to 400.0 (°C)/0.0 to 750.0 (°F)
T9−200.0 to 400.0 (°C)/−300.0 to 700.0 (°F)
10 −199.9 to 400.0 (°C)/−199.9 to 700.0 (°F)
E11−200.0 to 600.0 (°C)/−300.0 to 1,100.0 (°F)
L12−100.0 to 850.0 (°C)/−100.0 to 1,500.0 (°F)
U13−200.0 to 400.0 (°C)/−300.0 to 700.0 (°F)
14 −199.9 to 400.0 (°C)/−199.9 to 700.0 (°F)
N15−200.0 to 1,300.0 (°C)/−200.0 to 2,300.0 (°F)
R 16 0.0 to 1,700.0 (°C)/0.0 to 3,000.0 (°F)
S 17 0.0 to 1,700.0 (°C)/0.0 to 3,000.0 (°F)
B 18 100.0 to 1,800.0 (°C)/300.0 to 3,200.0 (°F)
W 19 0.0 to 2,300.0 (°C)/0.0 to 3,200.0 (°F)
PLII 20 0.0 to 1,300.0 (°C)/0.0 to 2,300.0 (°F)
K21−50.0 to 200.0 (°C)/−50.0 to 200.0 (°F)
J22−50.0 to 200.0 (°C)/−50.0 to 200.0 (°F)
T23−50.0 to 200.0 (°C)/−50.0 to 200.0 (°F)
C
25.0
0.0
in-t
5
Input Type
in-t
6

50
Setting the Input Type Section 3-2
• The default is 5.
• If a platinum resistance thermometer is mistakenly connected while a set-
ting for other than a platinum resistance thermometer is in effect, S.ERR
will be displayed. To clear the S.ERR display, check the wiring and then
turn the power OFF and back ON.
Platinum resistance
thermometer Pt100 24 −50.0 to 200.0 (°C)/−50.0 to 200.0 (°F)
Current input 4 to 20 mA 25 Either of the following ranges, by scaling:
−19999 to 32400
−1999.9 to 3240.0
−199.99 to 324.00
−19.999 to 32.400
0 to 20 mA 26
Voltage input 1 to 5 V 27
0 to 5 V 28
0 to 10 V 29
Input type Specifications Set value Input temperature setting range

51
Selecting the Temperature Unit Section 3-3
3-3 Selecting the Temperature Unit
3-3-1 Temperature Unit
• Either °C or °F can be selected as the temperature unit.
• Set the temperature unit in the Temperature Unit parameter of the initial
setting level. The default is c (°C).
Operating Procedure The following example shows how to select °C as the temperature unit.
3-4 Selecting PID Control or ON/OFF Control
Two control methods are supported: 2-PID control and ON/OFF control.
Switching between 2-PID control and ON/OFF control is executed by means
of the PID ON/OFF parameter in the initial setting level. When this parameter
is set to pid, 2-PID control is selected, and when set to onoff, ON/OFF con-
trol, is selected. The default is pid. ON/OFF control is not displayed for posi-
tion-proportional models.
2-PID Control PID control is set by AT (auto-tuning), ST (self-tuning), or manual setting.
For PID control, set the PID constants in the Proportional Band (P), Integral
Time (I), and Derivative Time (D) parameters.
ON/OFF Control In ON/OFF control, the control output is turned ON when the process value is
lower than the current set point, and the control output is turned OFF when
the process value is higher than the current set point (reverse operation).
Operation Level 1. Press the O Key for at least three seconds to move from the operation
level to the initial setting level.
Initial Setting Level 2. Select the Temperature Unit parameter by pressing the M Key.
Press the U or D Key to select either °C or °F.
c: °C
f: °F
3. To return to the operation level, press the O Key for at least one second.
C
30.0
0.0
in-t
5
Input Type
d-u
c
Temperature
Unit

52
Setting Output Specifications Section 3-5
3-5 Setting Output Specifications
The following table shows the parameters related to outputs. Each of the
parameters is described in detail following the table.
(●: Supported)
3-5-1 Control Periods
• Set the output periods (control periods). Though a shorter period provides
better control performance, it is recommended that the control period be
set to 20 seconds or longer for a relay output to preserve the service life
of the relay. After the settings have been made in the initial setup, readjust
the control period, as required, by means such as trial operation.
• Set the control periods in the Control Period (Heating) and Control Period
(Cooling) parameters in the initial setting level. The default is 20 seconds.
• The Control Period (Cooling) parameter is used only for heating/cooling
control.
• When the control output is used as a current output or linear voltage out-
put, the Control Period settings cannot be used.
• The control period can be set for standard models only.
3-5-2 Direct and Reverse Operation
• Direct operation increases the manipulated variable whenever the pro-
cess value increases. Reverse operation decreases the manipulated vari-
able whenever the process value increases.
Parameter Standard
models Position-
proportional
models
cp Control Period (Heating) ●
c-cp Control Period (Cooling) ●
orev Direct/Reverse Operation ●●
out1 Control Output 1 Assignment ●
out2 Control Output 2 Assignment ●
sub1 Auxiliary Output 1 Assignment ●●
sub2 Auxiliary Output 2 Assignment ●●
sub3 Auxiliary Output 3 Assignment ●
cp
c-cp
Control Period
(Heating)
Control Period
(Coolin
g
)
100%
0%
100%
0%
Manipulated variable Manipulated variable
Low
temperature Set Value High
temperature Low
temperature Set Value High
temperature
Direct operation Reverse operation

53
Setting Output Specifications Section 3-5
For example, when the process value (PV) is lower than the set point (SP)
in a heating control system, the manipulated variable increases according
to the difference between the PV and SP. Accordingly, reverse operation is
used in a heating control system. Direct operation is used in a cooling con-
trol system, in which the operation is the opposite of a heating control sys-
tem.
• Direct/reverse operation is set in the Direct/Reverse Operation parameter
in the initial setting level. The default is or-r (reverse operation).
Operating Procedure In this example, the input type, temperature unit, direct/reverse operation, and
control period (heat) parameters are checked.
Input type = s (K thermocouple)
Temperature unit = c (°C)
Direct/reverse operation = or-r (reverse operation)
Control period (heat) = 20 (seconds)
3-5-3 Assigned Output Functions
• Function assignments can be changed by changing the settings for con-
trol and auxiliary output assignments.
• The default function assignments for each output are shown below.
Operation Level 1. Press the O Key for at least three seconds to move from the operation
level to the initial setting level.
Initial Setting Level 2. The input type is displayed. When the input type is being set for the first
time, s (K thermocouple) is set. To select a different sensor, press the U
or D Key.
3. Select the Temperature Unit parameter by pressing the M Key. The de-
fault is c (°C). To select f (°F), press the U Key.
4. Select the Control Period (Heating) parameter by pressing the M Key.
The default is 20.
5. Select the Direct/Reverse Operation parameter by pressing the M Key.
The default is or-r (reverse operation). To select or-d (direct opera-
tion), press the U Key.
Operation Level 6. To return to the operation level, press the O Key for at least one second.
C
30.0
0.0
in-t
5
Input Type
d-u
c
Temperature
Unit
cp
20
Control Period
(Heating)
orev
or-r
Direct/Reverse
Operation
C
30.0
0.0
PV/SP
Parameter name Symbol Initial status
Control Output 1 Assignment out1 Control output (heating)
Control Output 2 Assignment out2 Not assigned.
Auxiliary Output 1 Assignment sub1 Alarm 1

54
Setting Output Specifications Section 3-5
• Each output is automatically initialized as shown below by changing the
control mode.
Example: E5CN-H
Note (1) There is no control output 2 and no parameter assignment is displayed
for that output.
(2) The Auxiliary Output 1 Assignment parameter becomes the program end
output unless the Program Pattern parameter is set to OFF.
■Alarms
It will be specified in this section when an alarm must be assigned, i.e., when
an alarm must be set for the Control Output 1 or 2 Assignment parameters, or
for the Auxiliary Output 1 or 3 Assignment parameters. For example, if alarm 1
is set for the Control Output 1 Assignment parameter, then alarm 1 has been
assigned.
Assigning a work bit to either control output 1 or 2 or to auxiliary output 1 to 3
is also considered to be the same as assigning an alarm. For example, if work
bit 1 is set for the Auxiliary Output 1 Assignment parameter, then alarms 1 to 3
have been assigned.
Operating Procedure This procedure sets the following control and auxiliary output assignments.
Control output 1: Control output (heating); Control output 2: Control output
(cooling); Auxiliary output 1: Alarm 1; Auxiliary output 2: Alarm 2
Auxiliary Output 2 Assignment sub2 Alarm 2
Auxiliary Output 3 Assignment
(E5AN/EN-H only) sub3 Alarm 3
Parameter name Symbol Initial status
Parameter name Symbol Without control output 2 With control output 2
Standard Heating/cooling Standard Heating/cooling
Control Output 1
Assignment out1 Control output
(heating) Control output
(heating) Control output
(heating) Control output
(heating)
Control Output 2
Assignment out2 Not assigned.
(See note 1.) Not assigned.
(See note 1.) Not assigned. Control output
(cooling)
Auxiliary Output 1
Assignment sub1 Alarm 1
(See note 2.) Alarm 1
(See note 2.) Alarm 1
(See note 2.) Alarm 1
(See note 2.)
Auxiliary Output 2
Assignment sub2 Alarm 2 Control output
(cooling) Alarm 2 Alarm 2
Operation Level 1. Press the O Key for at least three seconds to move from the operation
level to the initial setting level.
Initial Setting Level
Initial Setting Level
2. Select the Standard or Heating/Cooling parameter by pressing the M
Key.
C
25.0
100.0
PV/S
P
in-t
5
Input Type
5-hc
stnd
Standard or
Heating/Cooling

55
Setting Output Specifications Section 3-5
Initial Setting Level 3. Press the U Key to set the parameter to h-c.
Note The following output assignments do not need to be set because they
are set automatically by changing the control mode, but they are
shown here as a reference for checking the assignments for each out-
put.
4. Select the Move to Advanced Function Setting Level parameter by press-
ing the M Key. (For details on moving between levels, refer to 4-8 Moving
to the Advanced Function Setting Level.)
Advanced Function Setting Level 5. Press the D Key to enter the password (“−169”), and move from the initial
setting level to the advanced function setting level.
Advanced Function Setting Level 6. Select the Control Output 1 Assignment parameter by pressing the M
Key.
7. Press the U or D Key to set o.
(The default is o.)
Advanced Function Setting Level 8. Select the Control Output 2 Assignment parameter by pressing the M
Key.
9. Press the U or D Key to set c-o.
(When h-c is selected for the Standard or Heating/Cooling parameter,
the setting will be c-o.)
Advanced Function Setting Level 10. Select the Auxiliary Output 1 Assignment parameter by pressing the M
Key.
11. Press the U or D Key to set alm1.
(The default is alm1.)
Advanced Function Setting Level 12. Select the Auxiliary Output 2 Assignment parameter by pressing the M
Key.
13. Press the U or D Key to set alm2.
(The default is alm2.)
5-hc
h-c
amov
0
Move to Ad-
vanced Function
Setting Level
init
off
Parameter
Initialization
out1
o
Control Output
1 Assignment
out1
o
out2
c-o
Control Output
2 Assignment
out2
c-o
sub1
alm1
Auxiliary Output
1 Assignment
sub1
alm1
sub2
alm2
Auxiliary Output
2 Assignment
sub2
alm2

56
Setting the Set Point (SP) Section 3-6
Auxiliary Output
Opening or Closing in
Alarm
• When “close in alarm” is set, the status of the auxiliary output is output
unchanged. When “open in alarm” is set, the status of the auxiliary output
function is reversed before being output.
• Each auxiliary output can be set independently.
• These settings are made in the Auxiliary Output 1 to 3 Open in Alarm
parameters (advanced function setting level).
• The default is n-o: Close in Alarm.
• When “open in alarm” is set for the alarm 1 output, the open in alarm sta-
tus is also applied to heater burnout, HS alarm, heater overcurrent, and
input error outputs.
• The alarm output will turn OFF (i.e., the relay contacts will open) when
power is interrupted and for about two seconds after the power is turned
ON regardless of the setting of the Auxiliary Output 1 to 3 Open in Alarm
parameter.
3-6 Setting the Set Point (SP)
3-6-1 Changing the SP
• The set point cannot be changed when the Operation/Adjustment Protect
parameter is set to 3. For details, refer to 4-9 Using the Key Protect Level.
Initial Setting Level 14. Press the O Key for at least one second to move from the advanced
function setting level to the initial setting level.
Operation Level 15. Press the O Key for at least one second to move from the initial setting
level to the operation level.
in-t
5
Input Type
C
25.0
100.0
PV/SP
Auxiliary output
functions 1 to 3 Auxiliary
output Indicators
(SUB1 to SUB3)
Close in Alarm ON ON Lit
OFF OFF Not lit
Open in Alarm ON OFF Lit
OFF ON Not lit
Operation Level The operation level is displayed when the power is turned ON. The process
value (PV) is at the top of the display, and the set point (SP) is at the bottom.
Operation Level For Controllers that support a No. 3 display (E5AN/E5EN-H), the contents
set in the PV/SP Display Screen Selection parameter (advanced function
setting level) are displayed below the PV and SP.
The MV is displayed as the default. For details, refer to 3-11 Setting the No.
3 Display.
C
20.0
0.0
C
20.0
0.0
50.0

57
Using ON/OFF Control Section 3-7
• To change the set point, select the bank number in the Display Bank
Selection parameter in the bank setting level, and press the U or D Key
in the SP parameter (in the bank setting level) for each bank to set the
desired set value. The new set point will be selected two seconds after the
new value has been specified.
• If the SP parameter is changed in the operation level, the change will be
reflected in the set point for the current bank.
• The bank function can be used to change eight set points. For details,
refer to Banks on page 129.
Operating Procedure In this example, the set point in bank 3 is changed from 0°C to 200°C.
3-7 Using ON/OFF Control
In ON/OFF control, the control output turns OFF when the temperature being
controlled reaches the preset set point. When the manipulated variable turns
OFF, the temperature begins to fall and the control turns ON again. This oper-
ation is repeated over a certain temperature range. At this time, how much the
temperature must fall before control turns ON again is determined by the Hys-
teresis (Heating) parameter. Also, what direction the manipulated variable
must be adjusted in response to an increase or decrease in the process value
is determined by the Direct/Reverse Operation parameter.
3-7-1 ON/OFF Control
• Switching between 2-PID control and ON/OFF control is performed using
the PID ON/OFF parameter in the initial setting level. When this parame-
ter is set to pid, 2-PID control is selected, and when it is set to onof, ON/
OFF control is selected. The default is pid.
• ON/OFF control can be set for standard models only.
Operation Level 1. Normally, the Process Value/Set Point parameter is displayed. The set
point is 0.0°C.
Bank Setting Level 2. The current bank number will be displayed.
Press the O Key to move the bank setting level.
3. Press the U or D Key to set 3.
4. Select the Bank 3 SP parameter by pressing the M Key.
5. Press the U and D Keys to set 200.0.
C
30.0
0.0
d.bnk
0
Display Bank
Selection
d.bnk
3
3.lsp
0.0
C
Bank 3 SP 1
3.lsp
200.0
C
Bank 3 SP 1

58
Using ON/OFF Control Section 3-7
Hysteresis • With ON/OFF control, hysteresis is used to stabilize operation when
switching between ON and OFF. The control output (heating) and control
output (cooling) functions are set in the Hysteresis (Heating) and Hystere-
sis (Cooling) parameters, respectively.
• In standard control (heating or cooling control), the setting of the Hystere-
sis (Heating) parameter in the adjustment level is used as the hysteresis
regardless of whether the control type is heating control or cooling con-
trol.
Three-position
Control • In heating/cooling control, a dead band (an area where both control out-
puts are 0) can be set to either the heating or cooling side. This makes it
possible to use 3-position control.
Parameters
3-7-2 Settings
To execute ON/OFF control, set the Set Point, PID ON/OFF, and Hysteresis
parameters.
Setting the PID ON/OFF Parameter
Operating Procedure The following example shows how to change the PID ON/OFF parameter to
onof in the initial setting level.
PV
ON
OFF
Reverse operation
Hysteresis (heating)
Set
p
oint
Symbol Parameter: level Application
s-hc
cntl
orev
c-db
hys
chys
Standard or Heating/Cooling: Initial setting level
PID ON/OFF: Initial setting level
Direct/Reverse Operation: Initial setting level
Dead Band: Adjustment level
Hysteresis (Heating): Adjustment level
Hysteresis (Cooling): Adjustment level
Specifying control method
Specifying control method
Specifying control method
Heating/cooling control
ON/OFF control
ON/OFF control
PV
ON
OFF
Reverse operation
Dead band
Hysteresis (heating) Hysteresis (cooling)
Heating
side Cooling
side
Set point
Operation Level 1. Press the O Key for at least three seconds to move from the operation
level to the initial setting level.
C
25.0
100.0
P
V

59
Using ON/OFF Control Section 3-7
Setting the SP
Operating Procedure In this example, the set point is set to 200.0. The set value (i.e., the SP) is
shown at the bottom of the display.
Setting the Hysteresis
Operating Procedure Set the hysteresis to 2.0°C.
Initial Setting Level 2. The Input Type parameter is displayed in the initial setting level.
3. Select the PID ON/OFF parameter by pressing the M Key.
4. Use the U and D Keys to set onof.
5. To return to the operation level, press the O Key for at least one second.
Next, set the set point value.
in-t
5
Input Type
cntl
pid
PID
•
ON/OFF
cntl
onoff
PID
•
ON/OFF
Operation Level 1. Select the Process Value/Set Point parameter in the operation level.
2. Use the U and D Keys to set the SP. (In this example, it is set to 200.0.)
The new set value can be saved by pressing the M Key, or it will go into
effect after two seconds have elapsed. (The new set point will be reflected
in the current bank.)
Next, set the hysteresis.
C
25.0
100.0
PV/SP
C
25.0
200.0
Operation Level 1. Press the O Key to move from the operation level to the adjustment level.
Adjustment Level 2. The Adjustment Level Display parameter will be displayed in the adjust-
ment level.
3. Select the Hysteresis (Heating) parameter by pressing the M Key.
4. Press the U and D Keys to set the hysteresis (2.0 in this example). Ei-
ther press the M Key or wait for at least two seconds after setting the hys-
teresis value to confirm the setting.
5. To return to the operation level, press the O Key.
C
25.0
200.0
PV/SP
1.adj Adjustment
Level Display
hys
1.0
Hysteresis
(Heating)
C
hys
2.0
C

60
Determining PID Constants (AT, ST, Manual Setup) Section 3-8
3-8 Determining PID Constants (AT, ST, Manual Setup)
3-8-1 AT (Auto-tuning)
• When AT is executed, the optimum PID constants for the set point at that
time are set automatically. A method (called the limit cycle method) for
forcibly changing the manipulated variable and finding the characteristics
of the control object is employed.
• Either 40% AT or 100% AT can be selected depending on the width of MV
variation in the limit cycle. In the AT Execute/Cancel parameter, specify
at-2 (100% AT) or at-1 (40% AT). To cancel AT, specify off (AT can-
cel).
• Only 100% AT can be executed for heating and cooling control or for float-
ing control for position-proportional models.
• AT cannot be executed when control has stopped or during ON/OFF con-
trol.
• The results of AT are reflected in the Proportional Band (P), Integral Time
(I), and Derivative Time (D) parameters for the PID set at the time AT exe-
cution starts. For details on PID sets, refer to PID Sets on page 129.
AT Operations AT is started when either at-2 (100% AT) or at-1 (40% AT) is specified for
the AT Execute/Cancel parameter. During execution, the AT Execute/Cancel
parameter on the No. 1 display flashes. When AT ends, the AT Execute/Can-
cel parameter turns OFF, and the No. 1 display stops flashing.
If you move to the operation level during AT execution, the No. 2 display
flashes to indicate that AT is being executed.
Only the Communications Writing, RUN/STOP, AT Execution/Cancel, and Pro-
gram Start parameters can be changed during AT execution. Other parame-
ters cannot be changed.
at
∗.i
233.0
C
∗.p
(0
∗.d
40.0
PID Setting LevelPID* Proportional Band
PID* Integral Time
PID* Derivative Time
(∗: 1 to 8)
at
off
at
at-2
AT Execute/Cancel No. 1 displa
y
100% AT execution in progress
C
25.0
100.0
C
25.0
100.0
PV/SP
AT execution in progress
No. 2 display

61
Determining PID Constants (AT, ST, Manual Setup) Section 3-8
AT Calculated Gain
The AT Calculated Gain parameter sets the gain for when PID values are cal-
culated using AT. When emphasizing response, decrease the set value. When
emphasizing stability, increase the set value.
AT Hysteresis
The AT Hysteresis parameter sets the hysteresis when switching ON and OFF
for the limit cycle operation during auto-tuning.
Limit Cycle MV Amplitude
The Limit Cycle MV Amplitude parameter sets the MV amplitude for limit cycle
operation during auto-tuning.
Note Disabled for 100% AT.
■40% AT
The width of MV variation in the limit cycle can be changed in the Limit Cycle
MV Amplitude parameter, but the AT execution time may be longer than for
100% AT. The limit cycle timing varies according to whether the deviation (DV)
at the start of auto-tuning execution is less than 10% FS.
■100% AT
Operation will be as shown in the following diagram, regardless of the devia-
tion (DV) at the start of AT execution. To shorten the AT execution time, select
100% AT.
Note The Limit Cycle MV Amplitude parameter is disabled.
Operating Procedure This procedure executes 100%AT.
SP
PV
AT started AT ended
Time
Limit Cycle MV
Amplitude 40%
Deviation ≥ 10% FS
Deviation:
10% FS
Time
Deviation < 10% FS
SP
PV
AT started AT ended
Limit Cycle MV
Amplitude 40%
Deviation:
10% FS
SP
PV
AT started AT ended
Time
Limit Cycle MV
Amplitude 100%
Adjustment Level 1. Press the O Key to move from the operation level to the adjustment level.
Press the M Key to select the AT Execute/Cancel parameter.
2. Press the U Key to select at-2. The No. 1 display for AT Execute/Cancel
will flash during AT execution.
at
off
AT Execute/
Cancel
at
at-2

62
Determining PID Constants (AT, ST, Manual Setup) Section 3-8
3-8-2 ST (Self-tuning)
ST (self-tuning) is a function that finds PID constants by using step response
tuning (SRT) when Digital Controller operation begins or when the set point is
changed.
Once the PID constants have been calculated, ST is not executed when the
next control operation is started as long as the set point remains unchanged.
ST (self-tuning) is enabled when the ST parameter is set to ON in the initial
setting level.
When the ST function is in operation, be sure to turn the power supply of the
load connected to the control output ON simultaneously with or before starting
Controller operation.
When executing self-tuning, turn ON power for the load (e.g., heater) at the
same time as or before supplying power to the Digital Controller. If power is
turned ON for the Digital Controller before turning ON power for the load, self-
tuning will not be performed properly and optimum control will not be
achieved. ST can be set for standard models only.
Operating Procedure This procedure executes self-tuning (ST).
Note PID Constants
When control characteristics are already known, PID constants can be set
directly to adjust control. PID constants are set in the Proportional Band (P),
Integral Time (I), and Derivative Time (D) parameters, according to the Dis-
play PID Selection parameter setting in the PID setting level. Changing the
Proportional Band (P), Integral Time (I), or Derivative Time (D) parameter set-
tings in the adjustment level changes the settings in these parameters in the
current PID set.
3. off will be displayed when AT ends.
Operation Level 4. To return to the operation level, press the O Key.
at
off
C
25.0
0.0
PV
st
Initial Setting Level 1. Press the O Key for at least three seconds to move from the operation
level to the initial setting level.
2. Select the ST parameter by pressing the M Key.
3. Press the U Key to select on. ON is the default.
Operation Level 4. To return to the operation level, press the O Key for at least one second.
The temperature display flashes during self-tuning (ST) execution.
in-t
5
Input Type
st
on
ST
C
25.0
100.0
PV

63
Determining PID Constants (AT, ST, Manual Setup) Section 3-8
Startup Conditions Self-tuning by step response tuning (SRT) is started when the following condi-
tions are met after program execution is started and the set point is changed.
Note (1) The previous SRT-implemented set point is the set point that was used for
calculating the PID constants for the previous SRT.
(2) In this state, the measurement point is within the ST stable range.
(3) In this state, the change width of the PV every 60 seconds is within the
ST stable range or less.
In the following instances, PID constants are not changed by self-tuning (ST)
for the present set point.
1. When the PID constants have been changed manually with ST set to ON.
2. When auto-tuning (AT) has been executed.
3. When the PID set has been changed during SRT.
4. When the PID set for the current bank is set to 0 (PID set automatic selec-
tion).
In addition, the following diagrams show the difference between setting a dif-
ferent PID set for each bank and setting the same PID set. For details on bank
settings, refer to 4-15 Using Banks and PID Sets.
1,2,3... 1. When operation starts, ST is executed for each bank and the PID con-
stants are saved for each PID set. Stable control is thus enabled, because
ST is not executed when the bank is changed or when the next operation
starts.
2. ST is executed each time the bank is changed, and PID constants are
saved for the same PID set. Therefore ST is executed each time the bank
is changed and when the next operation starts.
At start of operation When set point is changed
1. The set point at the start of operation
differs from the set point when the pre-
vious SRT was executed. (See note 1.)
2. The difference between the tempera-
ture at the start of operation and the set
point is greater both of the following:
(Present proportional band × 1.27 +
4°C) and the ST stable range.
3. The temperature at the start of opera-
tion is lower than the set point during
reverse operation, and is larger than
the set point during direct operation.
4. There is no reset from input errors.
1. The new set point differs from the set
point used when the previous SRT was
executed. (See note 1.)
2. The set point change width is greater
both of the following: (Present propor-
tional band × 1.27 + 4°C) and the ST
stable range.
3. During reverse operation, the new set
point is larger than the set point before
the change; and during direct opera-
tion, the new set point is smaller than
the set point before the change.
4. The temperature is stable. (See note
2.) (Equilibrium with the output amount
at 0% when the power is turned ON is
also all right.) (See note 3.)
Bank 0 PID set number = 1 Bank 1 PID set number = 2
Bank 0 Bank 1 Bank 0 Bank 1
Bank 0 PID set number = 1 Bank 0 PID set number = 1
SP=200 SP=200
SP=100 SP=100

64
Determining PID Constants (AT, ST, Manual Setup) Section 3-8
ST Stable Range
Operating Procedure The ST stable range determines the condition under which ST (self-tuning)
functions.
This procedure sets the ST stable range to 20°C.
3-8-3 RT (Robust Tuning)
• When AT or ST is executed with RT selected, PID constants are automat-
ically set that make it hard for control performance to degenerate even
when the characteristics of the controlled object are changed.
• RT can be set in the advanced function setting level when PID control has
been set.
• The RT mode cannot be selected while an analog input is set.
• Selecting the RT mode in the following cases will help to prevent hunting
from occurring.
• When the set temperature is not constant and is changed in a wide
range
• When there are large variations in ambient temperatures due to factors
such as seasonal changes or differences between day and night tem-
peratures
• When there are large variations in ambient wind conditions and air flow
• When heater characteristics change depending on the temperature
• When an actuator with disproportional I/O, such as a phase-control-
type power regulator, is used
• When a rapidly heating heater is used
• When the control object or sensor has much loss time
• When hunting occurs in normal mode for any reason
• PID constants are initialized to the factory settings by switching to RT
mode.
• When the RT mode is selected, the derivative time setting unit be-
comes the second.
RT Features • Even when hunting occurs for PID constants when AT or ST is executed
in normal mode, it is less likely to occur when AT or ST is executed in RT
mode.
Advanced Function Setting Level 1. Select the ST Stable Range parameter by pressing the M Key in the ad-
vanced function setting level.
2. Use the U Key to set the parameter to 20°C.
C
st-b
1%0
ST Stable
Range
C
st-b
2*0
rt

65
Determining PID Constants (AT, ST, Manual Setup) Section 3-8
• When the temperature (PV) falls short of the set point for the PID con-
stants when using AT or ST in normal mode, executing AT or ST in RT
mode tends to improve performance.
• When the manipulated variable (MV) is saturated, the amount of over-
shooting may be somewhat higher in comparison to PID control based on
AT or ST in normal mode.
Operating Procedure This procedure selects RT mode.
Temperature Temperature
Much hunting occurs.
Set value Set value
Start of control Start of control
Time Time
Hunting is reduced.
Temperature Temperature
Set value Set value
Start of control Start of control
Time Time
Operation Level 1. Press the O Key for at least three seconds to move from the operation
level to the initial setting level.
Initial Setting Level 2. Select the Move to Advanced Function Setting Level parameter by press-
ing the M Key.
Initial Setting Level 3. Use the D Key to enter “−169” (the password).
Advanced Function Setting Level It is possible to move to the advanced function setting level by pressing
the M Key or leaving the setting for at least two seconds.
Advanced Function Setting Level 4. Press the M Key to select rt.
C
25.0
100.0
PV/S
P
in-t
5
Input Type
amov
0
Move to Ad-
vanced Function
Setting Level
init
off
Parameter
Initialization
rt
off
RT

66
Determining PID Constants (AT, ST, Manual Setup) Section 3-8
3-8-4 Manual Setup
PID constants can be manually and individually set in the Proportional Band
(P), Integral Time (I), and Derivative Time (D) parameters, according to the
Display PID Selection parameter set in the PID setting level. Changing the
Proportional Band (P), Integral Time (I), or Derivative Time (D) parameter set-
tings in the adjustment level changes the settings in the current PID set. For
details on PID sets, refer to PID Sets on page 129.
Operating Procedure In this example, the PID 2 Proportional Band parameter is set to 10.0, the PID
2 Integral Time parameter to 250, and the PID 2 Derivative Time parameter to
45.
5. Press the U Key to select on. off is the default.
Initial Setting Level 6. To return to the initial setting level, press the O Key for at least one sec-
ond.
Operation Level 7. To return to the operation level, press the O Key for at least one second.
rt
on
in-t
5
Input Type
C
25.0
100.0
PV/SP
PID Setting Level 1. Press the O Key to move from the operation level to the PID setting level.
2. Use the U and D Keys to set 2.
3. Press the M Key to select the PID 2 Proportional Band parameter.
4. Use the U and D Keys to set 10.0.
5. Press the M Key to select the PID 2 Integral Time parameter.
6. Use the U and D Keys to set 250.0.
7. Press the M Key to select the PID 2 Derivative Time parameter.
d.pid
1
Display PID
Selection
d.pid
2
2.p
8.0
C
Proportional
Band
2.p
10.0
C
2.i
233.0
Integral Time
2.i
250.0
2.d
40.0
Derivative Time

67
Alarm Outputs Section 3-9
Note Proportional Action
When PID constants I (integral time) and D (derivative time) are set to 0, con-
trol is executed according to proportional action. As the default, the center
value of the proportional band becomes the set point.
Related parameter: Manual reset value (adjustment level)
3-9 Alarm Outputs
• Alarm outputs are determined by a combination of Alarm Type, Alarm
Value, and Alarm Hysteresis alarm output conditions. For details, refer to
4-2 Alarm Hysteresis.
• This section describes the Alarm Type, Alarm Value, Upper-limit Alarm
and Lower-limit Alarm parameters.
3-9-1 Alarm Types
8. Use the U and D Keys to set 45.0.
9. To return to the operation level, press the O Key.
2.d
45.0
Set value Alarm type Alarm output operation
When alarm value X
is positive When alarm value X
is negative
0 Alarm function OFF Output OFF
1 Upper- and lower-limit See note 2.
2 (See note
1.) Upper-limit
3 Lower-limit
4 (See note
1.) Upper- and lower-limit
range See note 3.
5 (See note
1.) Upper- and lower-limit
with standby sequence See note 4.
6 Upper-limit with standby
sequence
7 Lower-limit with standby
sequence
8 Absolute-value upper-
limit
9 Absolute-value lower-limit
10 Absolute-value upper-
limit with standby
sequence
LH
ON
OFF SP
X
ON
OFF SP ON
OFF SP
X
X
ON
OFF SP
X
ON
OFF SP
LH
ON
OFF SP
LH
ON
OFF SP
See note 5.
X
ON
OFF SP ON
OFF SP
X
X
ON
OFF SP
X
ON
OFF SP
X
ON
OFF 0
X
ON
OFF 0
ON
OFF X
0ON
OFF X
0
X
ON
OFF 0
X
ON
OFF 0

68
Alarm Outputs Section 3-9
Note (1) With set values 1, 4, and 5, the upper- and lower-limit values can be set
independently for each alarm type, and are expressed as “L” and “H.”
(2) Set value: 1 (Upper- and lower-limit alarm)
(3) Set value: 4 (Lower limit range)
(4) Set value: 5 (Upper- and lower-limit with standby sequence)
• For the lower-limit alarms in cases 1 and 2 above, the alarm is always
OFF if upper- and lower-limit hysteresis overlaps.
• In case 3, the alarm is always OFF.
(5) Set value: 5 (Upper- and lower-limit with standby sequence)
• The alarm is always OFF if upper- and lower-limit hysteresis overlaps.
(6) Displayed when remote SP input is used.
• Set the alarm type independently for each alarm in the Alarm 1 to 3 Type
parameters in the initial setting level. The default is 2 (Upper-limit alarm).
11 Absolute-value lower-limit
with standby sequence
12 LBA (alarm 1 type only) ---
13 PV change rate alarm ---
14 Remote SP absolute
value upper limit (See
note 6.)
15 Remote SP absolute
value lower limit (See
note 6.)
Set value Alarm type Alarm output operation
When alarm value X
is positive When alarm value X
is negative
ON
OFF X
0ON
OFF X
0
X
ON
OFF 0
X
ON
OFF 0
ON
OFF X
0ON
OFF X
0
LH
H < 0, L > 0
|H| < |L|
SP LH
H > 0, L < 0
|H| > |L|
SP LH H < 0, L < 0
SP
LH H < 0, L > 0
|H| ≥ |L|
SP
LH H > 0, L < 0
|H| ≤ |L|
SP
Case 1 Case 2 Case 3 (Always ON)
LH
H < 0, L > 0
|H| < |L|
SP HL
H > 0, L < 0
|H| > |L|
SP LH H < 0, L <
0
SP
L
L
H
H
H < 0, L > 0
|H| ≥ |L|
SP
SP
H > 0, L < 0
|H| ≤ |L|
Case 1 Case 2 Case 3 (Always OFF)

69
Alarm Outputs Section 3-9
3-9-2 Alarm Values
• Alarm values are indicated by “X” in the table on the previous page. When
the upper and lower limits are set independently, “H” is displayed for
upper limit values, and “L” is displayed for lower limit values.
• To set the alarm upper and lower limits for deviation, set the upper and
lower limits in the Alarm 1 to 3 Upper Limit and Alarm 1 to 3 Lower Limit
parameters.
• Alarm values can be set for each bank. Select the bank number in the
Display Bank Selection parameter in the bank setting level, and set the
Alarm Value, Alarm Value Upper Limit (1 to 3), and Alarm Value Lower
Limit (1 to 3) parameters for that bank.
• When the Alarm Value, Alarm Value Upper Limit, and Alarm Value Lower
Limit parameters in the operation level are changed, the changes will be
reflected in those parameters for the current bank.
Operating Procedure This procedure sets alarm 1 for bank number 1 as an upper-limit alarm. The
related parameters and settings are shown below. The alarm is output when
the set point exceeds 10°C. (In this example, the temperature unit is °C.)
Alarm 1 type = 2 (Upper-limit alarm)
Bank 1 Alarm value 1 = 10
∗.a1l
∗.a1h
∗.a2l
∗.a2h
∗.a-1
∗.a-2
∗.a3l
∗.a3h
∗.a-3
Bank* Alarm Value
Lower Limit
Alarm Value Upper
Limit Value
Alarm Value
(∗: 0 to 7)
(∗: 0 to 7)
(∗: 0 to 7)
Initial Setting Level 1. Press the O Key for at least three seconds to move from the operation
level to the initial setting level.
2. Select the Alarm 1 Type parameter by pressing the M Key. Confirm that
the set value is 2. The default value is 2 (Upper-limit alarm).
3. To return to the operation level, press the O Key for at least one second.
Bank Setting Level 4. Press the O Key to move to the bank setting level.
5. Use the U and D Keys to set 1.
in-t
5
Input Type
alt1
2
Alarm 1 Type
C
25.0
100.0
PV/SP
d.bnk
0
Display Bank
Selection
d.bnk
1

70
Alarm Outputs Section 3-9
PV Change Rate Alarm The change width can be found for PV input values in any set period. Differ-
ences with previous values in each set period are calculated, and an alarm is
output if the result exceeds the alarm value. The PV rate of change calculation
period can be set in units of 60 ms.
If a positive value is set for the alarm value, the PV will operate as a change
rate alarm in the rising direction. If a negative value is set, the PV will operate
as a change rate alarm in the falling direction.
Precaution
If a shorter PV rate of change calculation period is set, outputs set for the PV
change rate alarm function may repeatedly turn ON and OFF for a short
period of time. It is therefore recommended that the PV change rate alarm be
used with the alarm latch turned ON.
SP Alarms When Remote
SP Is Used RSP Absolute Upper Limit and RSP Absolute Lower Limit parameters were
added for the E5AN-H and E5EN-H (with remote SP input). These parame-
ters are used for a remote SP regardless of whether the SP mode is set to
Remote SP or Local SP Mode.
6. Press the M Key to select the Bank 1 Alarm Value 1 parameter.
7. Use the U Key to set 10.0.
1.a-1
0.0
C
Bank 1
Alarm Value 1
1.a-1
10.0
C
Parameter name Setting range Unit Default
PV Rate of Change
Calculation Period 1 to 999 Sampling cycle 17
(= 17 × 60 ms = 1,020 ms)
PV
Alarm value
Time
PV change width for PV rate
of change calculation period
Alarm function OFF
ON
OFF
ON
0

71
Using Heater Burnout, Heater Short, and Heater Overcurrent Alarms Section 3-10
3-10 Using Heater Burnout, Heater Short, and Heater
Overcurrent Alarms
3-10-1 Heater Burnout, Heater Short, and Heater Overcurrent Alarm
Operations
• Heater burnout detection and heater overcurrent detection are executed
by measuring heater current while the control output (heating) is ON, and
heater short detection is executed by measuring heater current while it is
OFF. For details, refer to the following table. (Heater burnout detection,
heater short detection, and heater overcurrent detection cannot be used
with the control output for cooling.)
• These settings can be made for standard models only.
Note (1) In the above diagram, power is considered to be ON (normal) if the heater
current is greater than the heater burnout detection current during the Ton
interval. If the heater is burned out, the measured current decreases and
falls below the heater burnout detection value. The output is then activat-
ed as the heater burnout alarm.
(2) In the above diagram, power is considered to be OFF (normal) if the leak-
age current is less than the HS alarm current during the Toff interval. If
the SSR output is short-circuited, the measured current increases be-
yond the HS alarm value. The output is then activated as the HS alarm.
(3) In the above diagram, it is regarded as normal when the heater current is
less than the heater overcurrent detection current during the Ton period.
Current is increased when excessive current flows to the heater, causing
the heater overcurrent detection value to be exceeded and an OC (heater
overcurrent) alarm to be output.
(4) Heater burnout and heater overcurrent are not detected if the control out-
put (heating) ON time (Ton) is 100 ms or less.
(5) HS alarms are not detected if the control output (heating) OFF time (Toff)
is 100 ms or less.
Control output (heating) status Power to heater HB alarm
output HS alarm
output Heater overcurrent
alarm output
Control output
(heating) Operation
indicator
ON Lit Yes (Normal) (See note 1.) OFF --- ---
No (Heater burnout) ON --- ---
OFF Not lit Yes (HS alarm) --- ON ---
No (Normal) (See note 2.) --- OFF ---
ON Lit Normal --- --- OFF
Heater overcurrent status
(See note 3.) --- --- ON
Ton
(See note 3.)
ON
OFF
Toff
(See note 4.)
Control output (heating)

72
Using Heater Burnout, Heater Short, and Heater Overcurrent Alarms Section 3-10
• For Controllers with heater burnout, HS, and heater overcurrent alarms,
an OR output is established between the ALM 1 function and the alarms.
If the ALM1 function is to be used for the heater burnout, HS, and heater
overcurrent alarms only, set 0 as the alarm 1 type (i.e., do not use ALM1).
• Turn the heater power ON simultaneously or before turning ON the
E5@N-H power. If the heater power is turned ON after turning ON the
E5AN-H power, the HB alarm will be activated.
• Control is continued even when the heater burnout, HS, or heater over-
current alarm is active.
• The rated current value may sometimes differ slightly from the actual cur-
rent flowing to the heater.
Use the Heater Current 1 Value Monitor, Heater Current 2 Value Monitor,
Leakage Current 1 Monitor, and Leakage Current 2 Monitor parameters to
check the actual current being used.
• If there is little difference between the current in normal and abnormal
states, detection may become unstable. To stabilize detection, set a cur-
rent value difference of at least 1.0 A for heaters of less than 10.0 A, and
at least 2.5 A for heaters of 10.0 A or more. If the heater current is too low,
loop the load line several times through a CT, as shown in the diagram
below. Looping it through once will double the detection current.
3-10-2 Installing Current Transformers (CT)
• This function can be used with E5@N-H models that have the HB alarm,
HS alarm, and OC alarm.
For the E5CN-H, connect the CT in advance to terminals 14 and 15
(CT1), or 13 and 15 (CT2). For the E5AN-H/EN-H, connect the CT in
advance to terminals 14 and 15 (CT1) or 15 and 16 (CT2). Then pass the
heater power line through the CT's hole.
For specifications, models and dimensions of current transformers that
can be used with this Controller, see Appendix Current Transformer (CT)
on page 300.
Single-phase Heaters For single-phase heaters, install the CT in the position shown in the following
diagram.
Three-phase Heaters
(E5@N-H@@HH@ 3-phase
Heater Detection Models)
When a 3-phase power supply is used, regardless of the types of connecting
lines, two current transformers (CTs) are required to detect heater burnout,
HS, and OC.
■Delta connecting lines: Refer to the following diagram for CT installation
positions.
Note Heater voltage fluctuations are not considered here, so be take that
into account when setting the detection current.
CT
Load line
CT
Load Load (such as a heater)
AC line
Product
To CT input

73
Using Heater Burnout, Heater Short, and Heater Overcurrent Alarms Section 3-10
■Star connecting lines: Refer to the following diagram for CT installation
positions.
Note Heater voltage fluctuations are not considered here, so be take that
into account when setting the detection current.
■V connecting lines: Refer to the following diagram for CT installation
positions.
Note Heater voltage fluctuations are not considered here, so be take that
into account when setting the detection current.
3-10-3 Calculating Detection Current Values
• Calculate the set value using the following equation:
• To set the current for heater burnout when two or more heaters are con-
nected through the CT, use the value from when the heater with the small-
est current burns out. If all of the heaters have the same current, use the
value from when any one of them burns out.
CT
Load
Load
To CT input
Load Load (such as a heater)
AC line
AC line
Product
To CT input
Product
CT
CT
Load
Load
Load
Load (such as a heater)
AC line
Product
To CT input
Product
To CT input
CT
CT
Load
Load
Load (such as a heater)
AC line
Product
To CT input
Product
To CT input
Heater Burnout Detection 1/2 set value = Normal current value + Burnout current value
2
HS Alarm 1/2 set value = Leakage current value (output OFF) + HS current value
2
Heater overcurrent 1/2 set value = Normal current value + Overcurrent value
2

74
Using Heater Burnout, Heater Short, and Heater Overcurrent Alarms Section 3-10
• Make sure that the following conditions are satisfied:
Heater with a current of less than 10.0 A:
(Current value at normal operation) − (Current value at heater burnout) ≥
1A
When the difference is less than 1 A, detection is unstable.
Heater with a current of 10.0 A or more:
(Current value at normal operation) − (Current value at heater burnout) ≥
2.5 A
When the difference is less than 2.5 A, detection is unstable.
• The setting range is 0.1 to 49.9 A. Heater burnout, HS, and heater over-
current are not detected when the set value is 0.0 or 50.0. When the set
value is 0.0, the heater burnout alarm is always OFF, the HS alarm is
always ON, and the heater overcurrent alarm is always ON. When the set
value is 50.0, the heater burnout alarm is always ON, the HS alarm is
always OFF, and the heater overcurrent alarm is always OFF.
• Set the total current value for normal heater operation to 50 A or less.
When a current value of 55.0 A is exceeded, ffff is displayed in the
Heater Current 1 (or 2) Value Monitor and Leakage Current 1 (or 2) Moni-
tor parameters.
3-10-4 Application Examples
Single-phase Heaters Example: Using a 200-VAC, 1-kW Heater
The heater power supply provides 5 A when the current is normal, and 0 A
when there is a burnout, so the heater burnout detection current is calculated
as follows:
Example: Using Three 200-VAC, 1-kW Heaters
The heater power supply provides 15 A when the current is normal, and 10 A
when there is a burnout, so the heater burnout detection current is calculated
as follows:
CT
0 A
200 V
CT
5 A→
←5 A
200 V
Normal
AC line
Load Load
AC line
Product
To CT in
p
ut Product
To CT input
Burnout
Load (such as a heater)
Burnout
Heater burnout detection current = (Normal current) + (Heater burnout current)
2
=5 + 0
2= 2.5 [A]
10 A
10 A
CT
15 A→
←15 A
200 V
CT
200 V
Normal
Product
To CT input Product
To CT in
p
ut
Burnout
Load LoadLoad Load LoadLoad
Burn-
out

75
Using Heater Burnout, Heater Short, and Heater Overcurrent Alarms Section 3-10
Three-phase Heaters Delta Connecting Lines
Example: Using Three 200-VAC, 2-kW Heaters
The current when each phase is normal is 17.3 A (≈ √3 × 10 A).
The heater burnout current when there is a burnout at the load line is as fol-
lows:
(Heater burnout detection current) = (17.3 + 15) / 2 ≈ 16.1 [A]
The heater burnout current when there is a burnout at the load is as follows:
(Heater burnout detection current) = (17.3 + 10) / 2 ≈ 13.65 [A]
To enable detection in either case, use 16.1 A as the heater burnout detection
current.
Heater burnout detection current = (Normal current) + (Heater burnout current)
2
=15 + 10
2= 12.5 [A]
CT
Load
Load
200 V
200 V
17.3 A→
17.3 A→
17.3 A→
200 V
Normal
Product
To CT input
Product
To CT input
Load
CT
CT
Load
Load
200 V
200 V
15 A→
15 A→
200 V
CT
CT
Load
Load
200 V
200 V
10 A→
17.3 A→
10 A→
200 V
Burnout Burnout
Burnout
Load Load
Product
To CT input
Product
To CT input
Product
To CT input
Product
To CT input
Current when there is a burnout = 10 A × √3 ×
(√3/2) = 15 A Current when there is a burnout = 10 A × √3 ×
(1/√3) = 10 A
Burnout

76
Using Heater Burnout, Heater Short, and Heater Overcurrent Alarms Section 3-10
Star Connecting Lines
Example: Using Three 200-VAC, 2-kW Heaters
The current when each phase is normal is 5.8 A (≈ 10 A × (1 /√3)).
The heater burnout detection current for this connecting line is 5.4 A (= (5.8 +
5) / 2).
CT
CT
200 V200 V
5.8 A→
5.8 A→
5.8 A→
200 V
Load
Load
Load
Normal
Product
To CT input
Product
To CT in
p
ut
Load (such as a heater)
CT
CT
200 V
200 V
5 A→
5 A→
200 V
Load
Load
CT
CT
200 V
200 V
5 A→
5 A→
200 V
Load
Load
Burnout Burnout
Load (such as a heater) Load (such as a heater)
Load
Load
Product
To CT input Product
To CT input
Product
To CT input
Burnout
Current when there is a burnout = 10 A × (1/√3)
× (√3/2) = 5 A Current when there is a burnout = 10 A × (1/√3)
× (√3/2) = 5 A
Product
To CT input

77
Using Heater Burnout, Heater Short, and Heater Overcurrent Alarms Section 3-10
V Connecting Lines
Example: Using Two 200-VAC, 2-kW Heaters
The heater burnout current when there is a burnout at the common is as fol-
lows:
Heater burnout detection current = (10 + 5) / 2 ≈ 7.5 [A]
The heater burnout current when there is a burnout at the load is as follows:
Heater burnout detection current = (10 + 0) / 2 ≈ 5 [A]
To enable detection in either case, use 7.5 A as the heater burnout detection
current.
CT
CT
Load
200 V
10 A
10 A→
17.3 A→
200 V
200 V
Load
Normal
Product
To CT input
Product
To CT input
CT
CT
Load
200 V
10 A→
10 A→
200 V
200 V
Load
CT
CT
Load
200 V
5 A→
5 A→
200 V
200 V
Load
Burnout
Product
To CT input
Product
To CT input
Product
To CT input
Product
To CT input
Current when there is a burnout = 10 A × (1/2)
= 5 A
Burnout
Current when there is a burnout = 0 A

78
Using Heater Burnout, Heater Short, and Heater Overcurrent Alarms Section 3-10
3-10-5 Settings: HB Alarm
To activate the heater burnout alarm, set the HB ON/OFF parameter to ON in
the advanced function setting level and set the Heater Burnout Detection 1
and Heater Burnout Detection 2 parameters in the adjustment level.
Operating Procedure This procedure sets the Heater Burnout Detection 1 parameter to 2.5.
■Moving to the Advanced Function Setting Level
The Heater Burnout Detection parameter setting is already ON by default, so
set the Heater Burnout Detection 1 parameter.
■Setting Heater Burnout Detection
Operation Level 1. Move to the advanced function setting level.
Press the O Key for at least three seconds to move from the operation
level to the initial setting level.
Initial Setting Level 2. Select Move to Advanced Function Setting Level by pressing the M Key.
(For details on moving between levels, refer to 4-8 Moving to the Ad-
vanced Function Setting Level.)
Initial Setting Level 3. Press the D Key to enter the password (−169), and move from the initial
setting level to the advanced function setting level.
Advanced Function Setting Level The top parameter in the advanced function setting level is displayed.
4. Select the Heater Burnout Detection parameter by pressing the M Key.
Check that this parameter is set to ON (the default).
Next, set the Heater Burnout Detection 1 parameter.
Operation Level 5. Press the O Key for at least one second to move from the advanced
function setting level to the initial setting level. Press the O key again for
at least one second to move to the operation level.
Adjustment Level 6. Press the O Key for less than one second to move from the operation
level to the adjustment level.
7. Select the Heater Current 1 Value Monitor parameter by pressing the M
Key. Check the current value. Next, set the Heater Burnout Detection 1
parameter.
8. Select the Heater Burnout Detection 1 parameter by pressing the M Key.
Refer to Calculating Detection Current Values on page 73 on when mak-
ing the settings.
C
25.0
100.0
PV/SP
in-t
5
Input Type
amov
-169
Moves to Ad-
vanced Function
Setting Level
init
off
hbu
on
Heater Burnout
Detection
C
25.0
100.0
PV/SP
l.adj Adjustment Level
Display
ct1
0.0
Heater Current
1 Value Monitor
hb1
0.0
Heater Burnout
Detection 1

79
Using Heater Burnout, Heater Short, and Heater Overcurrent Alarms Section 3-10
3-10-6 Settings: Heater Short Alarm
To activate the HS alarm, set the HS Alarm Use parameter to ON in the
advanced function setting level and set the HS Alarm 1 and HS Alarm 2
parameters in the adjustment level.
Operating Procedure This procedure sets the HS Alarm 1 parameter to 2.5.
■Moving to the Advanced Function Setting Level
The HS Alarm Use parameter setting is already ON by default, so set the HS
Alarm 1 parameter.
9. For this example, set 2.5. To return to the operation level, press the O
Key for less than one second.
hb1
2.5
Operation Level 1. Move to the advanced function setting level.
Press the O Key for at least three seconds to move from the operation
level to the initial setting level.
Initial Setting Level 2. Select Move to Advanced Function Setting Level by pressing the M Key.
(For details on moving between levels, refer to 4-8 Moving to the Ad-
vanced Function Setting Level.)
Initial Setting Level 3. Press the D Key to enter the password (−169), and move from the initial
setting level to the advanced function setting level.
Advanced Function Setting Level The top parameter in the advanced function setting level is displayed.
4. Select the HS Alarm Use parameter by pressing the M Key.
Check that this parameter is set to ON (the default).
Next, set the HS Alarm 1 parameter.
C
25.0
100.0
PV/SP
in-t
5
Input Type
amov
-169
init
off
Move to the
Advanced
Function
Setting Level
hsu
on
HS Alarm
Use

80
Using Heater Burnout, Heater Short, and Heater Overcurrent Alarms Section 3-10
■HS Alarm Settings
3-10-7 Settings: Heater Overcurrent Alarm
To activate heater overcurrent alarm, set the Heater Overcurrent Use parame-
ter to ON in the advanced function setting level and set the Heater Overcur-
rent Detection 1 and Heater Overcurrent Detection 2 parameters in the
adjustment level.
Operating Procedure This procedure sets the Heater Overcurrent Detection 1 parameter to 20.0.
■Moving to the Advanced Function Setting Level
The default setting for the Heater Overcurrent Use parameter is ON, so set
the Heater Overcurrent Detection 1 parameter.
Operation Level 5. Press the O Key for at least one second to move from the advanced
function setting level to the initial setting level. Press the O key again for
at least one second to move to the operation level.
Adjustment Level 6. Press the O Key for less than one second to move from the operation
level to the adjustment level.
7. Select the Leakage Current 1 Monitor parameter by pressing the M Key.
Check the current value. Next, set the HS Alarm 1 parameter.
8. Select the HS Alarm 1 parameter by pressing the M Key. Refer to Calcu-
lating Detection Current Values on page 73 when setting the values.
9. For this example, set 2.5. To return to the operation level, press the O
Key for less than one second.
C
25.0
100.0
PV/S
P
l.adj Adjustment Level
Display
lcr1
0.0
Leakage Current
1 Monitor
hs1
50.0
HS Alarm 1
hs1
2.5
Operation Level 1. Move to the advanced function setting level.
Press the O Key for at least three seconds to move from the operation
level to the initial setting level.
Initial Setting Level 2. Press the M Key to select the Move to Advanced Function Setting Level
parameter. (For details on moving between levels, refer to 4-8.)
Initial Setting Level 3. Press the D Key to enter the password (−169), and move from the initial
setting level to the advanced function setting level.
C
25.0
100.0
PV/SP
in-t
5
Input Type
amov
-169

81
Using Heater Burnout, Heater Short, and Heater Overcurrent Alarms Section 3-10
■Setting Heater Overcurrent Detection
Advanced Function Setting Level The top parameter in the advanced function setting level is displayed.
4. Press the M Key to select the Heater Overcurrent Use parameter.
Check that this parameter is set to ON (the default), and then set the
Heater Overcurrent Detection 1 parameter.
Operation Level 5. Press the O Key for at least one second to move from the advanced
function setting level to the initial setting level. Press the O key again for
at least one second to move to the operation level.
Adjustment Level 6. Press the O Key for less than one second to move from the operation
level to the adjustment level.
7. Press the M Key to select the Heater Current 1 Value Monitor parameter.
Check the current value, and then set the Heater Overcurrent Detection
parameter.
8. Press the M Key to select the Heater Overcurrent Detection 1 parameter.
Refer to Calculating Detection Current Values on page 73 when setting
the values.
9. For this example, set 20.0. To return to the operation level, press the O
Key for less than one second.
init
off
Move to the
Advanced
Function
Setting Level
ocu
on
Heater
Overcurrent
Use
C
25.0
100.0
PV/S
P
l.adj Adjustment Level
Display
ct1
0.0
Heater Current
1 Value Monitor
oc1
50.0
Heater
Overcurrent
Detection 1
oc1
20.0

82
Setting the No. 3 Display Section 3-11
3-11 Setting the No. 3 Display
This section describes how to set the No. 3 Display (E5AN/EN-H). The bank
No., MV, or soak time remain can be displayed on the No. 3 display.
3-11-1 PV/SP Display Selection
The following table shows the set values and display contents for the PV/SP
Display selection.
Note (1) The default setting is 4.
(2) For details on setting the MV for heating and cooling control, refer to MV
Display for Heating and Cooling Control below. The MV for position-pro-
portional models becomes the value for opening the valve.
When 1, 2, 5, or 6 is selected, press the M Key to display the next value set
for the PV/SP display (display 2).
Example: When the PV/SP Display Screen Parameter Is Set to 2
MV Display for
Heating and Cooling
Control
Select either the manipulated variable (heating) or manipulated variable (cool-
ing) as the MV to be displayed for PV/SP/MV during heating and cooling con-
trol. This parameter is displayed only when heating/cooling control is being
performed and PV/SP/MV is selected in the PV/SP Display Screen parameter
or a Monitor/Setting Item Display parameter. This setting can be made for
standard models only.
Set value Display contents
0 Only PV/SP is displayed (with no No. 3 display.)
1 PV/SP/Bank No. and PV/SP/MV are displayed in order. (See note 2.)
2 PV/SP/MV and PV/SP/Bank No. are displayed in order. (See note 2.)
3 Only PV/SP/Bank No. is displayed.
4 Only PV/SP/MV is displayed. (See note 2.)
5 PV/SP/Bank No. and PV/SP/Soak time remain are displayed in order.
6 PV/SP/MV and PV/SP/Soak time remain are displayed in order. (See
note 2.)
7 Only PV/SP/Soak time remain is displayed.
25.0
100.0
50.0
25.0
100.0
b.0
Press the
M key
PV/SP/MV PV/SP/Bank No.
Operation Level
PV/SP (Display 1)
CC
PV/SP (Display 2)
Parameter name Set value Symbol Display contents
MV Display Selection O oManipulated variable
(heating)
C-O c-o Manipulated variable
(cooling)

83
Setting the No. 3 Display Section 3-11
Operating Procedure This procedure displays PV/SP/MV and PV/SP/Bank No. on the Process
Value/Set Point display. The PV/SP Display Screen Selection parameter is set
to 2.
Operation Level 1. Press the O Key for at least three seconds to move from the operation
level to the initial setting level.
Initial Setting Level 2. Press the M Key to select the Move to Advanced Function Setting Level
parameter.
Initial Setting Level 3. Use the D Key to enter the password (“−169”).
It is possible to move to the advanced function setting level by either
pressing the M Key or waiting two seconds without pressing any key.
Advanced Function Setting Level 4. Press the M Key to select the PV/SP Display Screen Selection parame-
ter.
Advanced Function Setting Level 5. Use the U and D Keys to set 2.
6. Press the O Key for at least one second to move from the advanced
function setting level to the initial setting level.
Initial Setting Level 7. Press the O Key for at least one second to move from the initial setting
level to the operation level.
The MV will be displayed on the No. 3 display.
Operation Level 8. Press the M Key to confirm that the Bank No. is displayed on the No. 3
Operation Level
PV/SP
25.0
100.0
C
50.0
Input Type
in-t
5
amov
-169
Move to
Advanced
Function Setting
Level
Parameter
Initialization
init
off
spdp
4
PV/SP Display
Screen Selection
spdp
2
in-t
5
Input Type
25.0
100.0
50.0
PV/SP
C
PV/SP
25.0
100.0
b.0
C

84
Setting the No. 3 Display Section 3-11
85
SECTION 4
Applications Operations
This section describes scaling, the SP ramp function, and other special functions that can be used to make the most of the
functionality of the E5CN-H, E5AN-H, and E5EN-H Digital Controllers.
4-1 Shifting Input Values. . . . . . . . . . . . . . . . . . . . . . . . . . . . . . . . . . . . . . . . . . . . 87
4-1-1 Shifting Inputs . . . . . . . . . . . . . . . . . . . . . . . . . . . . . . . . . . . . . . . . . 87
4-1-2 How to Calculate Input Shift Values for a 2-point Shift. . . . . . . . . . 88
4-2 Alarm Hysteresis. . . . . . . . . . . . . . . . . . . . . . . . . . . . . . . . . . . . . . . . . . . . . . . 90
4-2-1 Standby Sequence. . . . . . . . . . . . . . . . . . . . . . . . . . . . . . . . . . . . . . . 90
4-2-2 Alarm Latch . . . . . . . . . . . . . . . . . . . . . . . . . . . . . . . . . . . . . . . . . . . 91
4-3 Setting Scaling Upper and Lower Limits for Analog Inputs . . . . . . . . . . . . . 92
4-3-1 Analog Input. . . . . . . . . . . . . . . . . . . . . . . . . . . . . . . . . . . . . . . . . . . 92
4-4 Executing Heating/Cooling Control . . . . . . . . . . . . . . . . . . . . . . . . . . . . . . . . 93
4-4-1 Heating/Cooling Control . . . . . . . . . . . . . . . . . . . . . . . . . . . . . . . . . 93
4-4-2 Settings . . . . . . . . . . . . . . . . . . . . . . . . . . . . . . . . . . . . . . . . . . . . . . . 95
4-5 Using Event Inputs . . . . . . . . . . . . . . . . . . . . . . . . . . . . . . . . . . . . . . . . . . . . . 96
4-5-1 Event Input Settings . . . . . . . . . . . . . . . . . . . . . . . . . . . . . . . . . . . . . 96
4-5-2 Operation Commands Other than Bank Selection . . . . . . . . . . . . . . 98
4-6 Setting the SP Upper and Lower Limit Values . . . . . . . . . . . . . . . . . . . . . . . . 100
4-6-1 Set Point Limiter. . . . . . . . . . . . . . . . . . . . . . . . . . . . . . . . . . . . . . . . 100
4-6-2 Setting. . . . . . . . . . . . . . . . . . . . . . . . . . . . . . . . . . . . . . . . . . . . . . . . 101
4-7 Using the SP Ramp Function to Limit the SP Change Rate. . . . . . . . . . . . . . 102
4-7-1 SP Ramp . . . . . . . . . . . . . . . . . . . . . . . . . . . . . . . . . . . . . . . . . . . . . . 102
4-8 Moving to the Advanced Function Setting Level . . . . . . . . . . . . . . . . . . . . . . 104
4-9 Using the Key Protect Level . . . . . . . . . . . . . . . . . . . . . . . . . . . . . . . . . . . . . . 106
4-9-1 Protection . . . . . . . . . . . . . . . . . . . . . . . . . . . . . . . . . . . . . . . . . . . . . 106
4-9-2 Entering the Password to Move to the Protect Level . . . . . . . . . . . . 107
4-10 PV Change Color . . . . . . . . . . . . . . . . . . . . . . . . . . . . . . . . . . . . . . . . . . . . . . 109
4-10-1 PV Color Change Function. . . . . . . . . . . . . . . . . . . . . . . . . . . . . . . . 109
4-10-2 Setting. . . . . . . . . . . . . . . . . . . . . . . . . . . . . . . . . . . . . . . . . . . . . . . . 110
4-11 Alarm Delays . . . . . . . . . . . . . . . . . . . . . . . . . . . . . . . . . . . . . . . . . . . . . . . . . 112
4-11-1 Alarm Delays . . . . . . . . . . . . . . . . . . . . . . . . . . . . . . . . . . . . . . . . . . 112
4-12 Loop Burnout Alarm. . . . . . . . . . . . . . . . . . . . . . . . . . . . . . . . . . . . . . . . . . . . 114
4-12-1 Loop Burnout Alarm (LBA). . . . . . . . . . . . . . . . . . . . . . . . . . . . . . . 114
4-13 Performing Manual Control . . . . . . . . . . . . . . . . . . . . . . . . . . . . . . . . . . . . . . 119
4-13-1 Manual Operation. . . . . . . . . . . . . . . . . . . . . . . . . . . . . . . . . . . . . . . 119
4-14 Using the Transfer Output. . . . . . . . . . . . . . . . . . . . . . . . . . . . . . . . . . . . . . . . 124
4-14-1 Transfer Output Function . . . . . . . . . . . . . . . . . . . . . . . . . . . . . . . . . 124
4-15 Using Banks and PID Sets . . . . . . . . . . . . . . . . . . . . . . . . . . . . . . . . . . . . . . . 129
86
4-16 Using the Simple Program Function . . . . . . . . . . . . . . . . . . . . . . . . . . . . . . . . 132
4-16-1 Simple Program Function . . . . . . . . . . . . . . . . . . . . . . . . . . . . . . . . . 132
4-16-2 Operation at the Program End. . . . . . . . . . . . . . . . . . . . . . . . . . . . . . 136
4-16-3 Combining a Simple Program with an SP Ramp . . . . . . . . . . . . . . . 137
4-16-4 Relationships between Simple Programs and Other Functions . . . . 138
4-17 Output Adjustment Functions . . . . . . . . . . . . . . . . . . . . . . . . . . . . . . . . . . . . . 141
4-17-1 Output Limits . . . . . . . . . . . . . . . . . . . . . . . . . . . . . . . . . . . . . . . . . . 141
4-17-2 MV at Stop . . . . . . . . . . . . . . . . . . . . . . . . . . . . . . . . . . . . . . . . . . . . 142
4-17-3 MV at PV Error. . . . . . . . . . . . . . . . . . . . . . . . . . . . . . . . . . . . . . . . . 143
4-18 Using the Extraction of Square Root Parameter . . . . . . . . . . . . . . . . . . . . . . . 144
4-19 Setting the Width of MV Variation . . . . . . . . . . . . . . . . . . . . . . . . . . . . . . . . . 146
4-20 Setting the PF Key. . . . . . . . . . . . . . . . . . . . . . . . . . . . . . . . . . . . . . . . . . . . . . 148
4-20-1 PF Setting (Function Key). . . . . . . . . . . . . . . . . . . . . . . . . . . . . . . . . 148
4-21 Counting Control Output ON/OFF Operations . . . . . . . . . . . . . . . . . . . . . . . . 150
4-21-1 Control Output ON/OFF Count Function . . . . . . . . . . . . . . . . . . . . . 150
4-22 Displaying PV/SV Status. . . . . . . . . . . . . . . . . . . . . . . . . . . . . . . . . . . . . . . . . 152
4-22-1 PV and SV Status Display Functions . . . . . . . . . . . . . . . . . . . . . . . . 152
4-23 Using a Remote SP . . . . . . . . . . . . . . . . . . . . . . . . . . . . . . . . . . . . . . . . . . . . . 155
4-24 Position-proportional Control . . . . . . . . . . . . . . . . . . . . . . . . . . . . . . . . . . . . . 157
4-25 Logic Operations . . . . . . . . . . . . . . . . . . . . . . . . . . . . . . . . . . . . . . . . . . . . . . . 159
4-25-1 The Logic Operation Function (CX-Thermo). . . . . . . . . . . . . . . . . . 159
4-25-2 Using Logic Operations . . . . . . . . . . . . . . . . . . . . . . . . . . . . . . . . . . 159

87
Shifting Input Values Section 4-1
4-1 Shifting Input Values
4-1-1 Shifting Inputs
Either a 1-point shift or a 2-point shift can be used to shift the input. The
default setting is for a 1-point shift. To execute a 2-point shift, change the Input
Shift Type parameter setting (advanced function setting level) to INS2.
There is no shift function for analog inputs. Use scaling for fine adjustments.
One-point shift • With a 1-point shift, the value set for the Temperature Input Shift parame-
ter (adjustment level) is applied to each point in the entire temperature
input range. For example, if the input shift value is set to 1.2°C, the pro-
cess value is treated as 201.2°C after the input shift is applied when the
measured process value is 200°C.
Operating Procedure In this example, the input from a K sensor is shifted by 1°C using a 1-point
input shift.
ins
Temperature
Input Shift
0100
Temperature
Upper limit
Lower limit
Before
shifting
After shifting
Input shift value
Input
Operation Level Operation Level
Adjustment Level 1. Press the O Key to move from the operation level to the adjustment level.
2. Select the Temperature Input Shift parameter by pressing the M Key.
3. Press the U or D Key to set 1.00.
Operation Level 4. To return to the operation level, press the O Key. The process value is
1°C larger than before the shift was applied.
C
30.0
200.0
l.adj Adjustment
Level Display
C
ins
0.00
Temperature
Input Shift
C
ins
1.00
C
31.0
200.0

88
Shifting Input Values Section 4-1
Two-point shift • Separate shift values can be set for the upper limit and lower limit of the
sensor input range for an infrared sensor as well as for a thermocouple or
platinum resistance thermometer with the Input Shift Type parameter set
to INS2. If different shift values are set for the upper limit and lower limit,
then the slope of the line will be different before and after applying the
input shift. For example, if the upper-limit value is set to 2°C and the
lower-limit value is set to 1°C, the input temperature will be shifted by
1.5°C for a 50% input, i.e., by the average of the upper-limit and lower-
limit values.
• Set the upper-limit value in the Upper-limit Temperature Input Shift Value
parameter and the lower-limit value in the Lower-limit Temperature Input
Shift Value parameter.
4-1-2 How to Calculate Input Shift Values for a 2-point Shift
Offset the readout value using a 1-point or 2-point shift as described in this
section. This offset occurs because a bias current for detecting a Controller
sensor error flows to the output impedance of the infrared temperature sen-
sor.
Method for a 1-point Shift
1,2,3... 1. In the configuration shown in Figure 1, bring the set point to near the value
at which the temperature of the control target is to be controlled. Assume
that the control target temperature (C) and the thermometer temperature
(B) are the same.
2. Check the control target temperature (B) and the Controller readout (A).
Subtract the Controller readout temperature (A) from the control target
temperature (B), and set ins as the input shift value to the result. The shift
is illustrated in Figure 2.
insh
insl
Upper-limit
Temperature
Input Shift Value
Lower-limit
Temperature
Input Shift Value
0100
Temperature
Upper limit
Lower limit
Before shifting
After shifting
Input
Upper-limit temperature
input shift value
Lower-limit temperature
input shift value
C
ins
1.00

89
Shifting Input Values Section 4-1
3. After setting the input shift values, check the Controller readout (A) and the
control target temperature (B). If they are approximately the same, this
completes setting the input shift.
Method for a 2-point
Shift Use a 2-point input shift if you want to increase the accuracy of the readout
values across the range of the Sensor.
1,2,3... 1. Shift the Controller readout at two points, near room temperature and near
the value at which the temperature of the control target is to be controlled.
For this reason, check the thermometer temperature (B) and Controller
readout (A) with the thermometer temperature near room temperature and
near the set point.
2. • Y1 is the Controller readout at room temperature before shifting and
X1 is the Controller readout at room temperature after shifting.
• Y2 is the Controller readout at the set temperature before shifting and
X2 is the Controller readout at the set temperature after shifting.
• Set the upper-limit temperature input shift and the lower-limit temper-
ature input shift using the following formulas based on the tempera-
tures before shifting (Y1 and Y2), the temperatures after shifting (X1
and X2), the set temperature upper limit (YH), and the set temperature
lower limit (YL). The shift is illustrated in Figure 3.
Figure 3 Illustration of 2-Point Shift
Figure 2 Illustration of 1-Point Shift
(C) Control targe
t
(B) Thermometer
(A) E5@N-H
Figure 1
0
Controller readout (A)
Controller readout after
shifting (e.g., 120°C)
Controller readout before
shifting (e.g., 110°C) Before shifting
After shifting
Input shift value (e.g., 10°C)
Near set point
(e.g., 120°C)
Control target temperature (B)
0
Controller readout (A)
YH: Set temperature upper limit
(e.g., 260°C)
X2: Controller readout after shifting
(e.g., 110°C)
Y2: Controller readout before shifting
(e.g., 105°C)
Y1: Controller readout before shifting
(e.g., 40°C)
X1: Controller readout after shifting
(e.g., 25°C)
After shifting
Upper-limit temperature input
shift value (e.g., 52.7°C) insh
Before shifting
X1: Room temper-
ature (e.g., 25°C)
Control target temperature (B)
Lower-limit temperature input
shift value (e.g., −27.3°C) insl
YL: Set temperature lower limit
(e.g., 0°C)
X2: Near set point (e.g., 110°C)
260°C

90
Alarm Hysteresis Section 4-2
a. Lower-limit temperature input shift value
b. Upper-limit temperature input shift value
3. After setting the calculated values to insl and insh, check the Digital
Controller readout (A) and thermometer temperature (B).
4. Here, offsets are set at two points, near room temperature and near the set
point. To improve accuracy within the measurement temperature range,
another point in the measurement temperature range other than the set
point should be set instead of room temperature.
Example of a 2-point
Temperature Input
Shift
In this example, a K thermocouple from −200.0 to 1,300.0°C is used. In equa-
tions 1 and 2, the set temperature lower limit YL is −200°C and the set tem-
perature upper limit YH is 1,300°C. Check the temperature of the control
target.
The temperature input offset values can be calculated as shown below when
the Digital Controller readout Y1 is 35°C for a room temperature X1 of 25°C
and when the Digital Controller readout Y2 is 105°C for a set point tempera-
ture X2 of 110°C.
Lower-limit Temperature Input Shift Value
Upper-limit Temperature Input Shift Value
4-2 Alarm Hysteresis
• The hysteresis of alarm outputs when alarms are switched ON/OFF can
be set as follows:
• Alarm hysteresis is set independently for each alarm in the Alarm Hyster-
esis 1 to Alarm Hysteresis 3 parameters (initial setting level).
• The default is 0.2 (°C/°F) when a temperature input is selected, and
0.02% FS when an analog input is selected.
4-2-1 Standby Sequence
• The standby sequence can be used so that an alarm will not be output
until the process value leaves the alarm range once and then enters it
again.
insl = YL − Y1
Y2 − Y1 × {(X2 − Y2) − (X1 − Y1)} + (X1 − Y1)
insh = YH − Y1
Y2 − Y1 × {(X2 − Y2) − (X1 − Y1)} + (X1 − Y1)
C
insl
-27.3
Lower-limit
Temperature
Input Shift
Value
insl = −200 − 35
105 − 35 × {(110 − 105) − (25 − 35)} + (25 − 35) = −60.35 (°C)
C
insh
261.07
Upper-limit
Temperature
Input Shift
Value
C
insl
-60.35
Lower-limit
Temperature
Input Shift
Value
insh = 1300 − 35
105 − 35 × {(110 − 105) − (25 − 35)} + (25 − 35) = 261.07 (°C)
ON
OFF
ON
OFF
Upper-limit alarm Alarm hysteresis
Alarm value
Lower-limit alarm Alarm hysteresi
s
Alarm value

91
Alarm Hysteresis Section 4-2
• For example, with a lower limit alarm, the process value will normally be
below the set point, i.e., within the alarm range, when the power supply is
turned ON, causing an alarm to be output.
If the lower limit alarm with a standby sequence is selected, an alarm will
not be output until the process value increases above the alarm set value,
i.e., until it leaves the alarm range, and then falls back below the alarm set
value.
Restart • The standby sequence is canceled when an alarm is output. It is, how-
ever, restarted later by the Standby Sequence Reset parameter
(advanced function setting level). For details, refer to the Standby
Sequence Reset parameter in SECTION 5 Parameters.
4-2-2 Alarm Latch
• The alarm latch can be used to keep the alarm output ON until the latch is
canceled regardless of the temperature once the alarm output has turned
ON.
Any of the following methods can be used to clear the alarm latch.
• Turn OFF the power supply. (The alarm latch is also cleared by switching
to the initial setting level, communications setting level, advanced function
setting level, or calibration level.)
•Use the PF Key.
• Use an event input.
For details on setting the PF Key, refer to 4-20 Setting the PF Key. For details
on setting events, refer to 4-5 Using Event Inputs.
Summary of Alarm
Operation The following figure summarizes the operation of alarms when the Alarm Type
parameter is set to “lower-limit alarm with standby sequence” and “close in
alarm” is set.
Parameters
Note * = 1 to 3
OFF
ON
PV
Alarm type: Lower-limit alarm with standby sequence
Alarm value
Alarm hysteresis
Time
Standby sequence
canceled
Alarm
Output OFF
(
o
p
en
)
ON (closed)
Symbol Parameter: level Description
alh*
rest
Alarm 1 to 3 Hysteresis: Initial setting level
Standby Sequence: Advanced function setting level Alarm
Alarm

92
Setting Scaling Upper and Lower Limits for Analog Inputs Section 4-3
4-3 Setting Scaling Upper and Lower Limits for Analog Inputs
4-3-1 Analog Input
• When an analog input is selected, scaling can be performed as needed
by the control application.
• Scaling is set in the Scaling Upper Limit, Scaling Lower Limit, and Deci-
mal Point parameters (initial setting level). These parameters cannot be
used when a temperature input is selected.
• The Scaling Upper Limit parameter sets the physical quantity to be
expressed by the upper limit value of input, and the Scaling Lower Limit
parameter sets the physical quantity to be expressed by the lower-limit
value of input. The Decimal Point parameter specifies the number of digits
below the decimal point.
• The following figure shows a scaling example for a 4 to 20-mV analog
input. After scaling, the temperature can be directly read. The decimal
point is set to 1.
Operating Procedure In this example scaling is set to display 4 to 20 mA as 10.0% to 95.0%.
in-h
in-l
dp
Scaling Upper Limit
Scaling Lower Limit
Decimal Point
420
Display
(humidity)
Upper limit (95.0%)
Lower limit (10.0%)
Input (mA)
Initial Setting Level 1. Press the O Key for three seconds to move from the operation level to
the initial setting level.
2. Press the U and D Keys to set 25.
3. Select Scaling Upper Limit parameter by pressing the M Key.
4. Use the U and D Keys to set the parameter to 950.
5. Select the Scaling Lower Limit parameter by pressing the M Key.
6. Press the U and D Keys to set 100.
in-t
5
Input Typ
e
in-t
25
in-h
100
Scaling Upper
Limit
in-h
950
in-l
0
Scaling Lower
Limit
in-l
100

93
Executing Heating/Cooling Control Section 4-4
4-4 Executing Heating/Cooling Control
4-4-1 Heating/Cooling Control
Heating/cooling control operates when h-c (heating/cooling) is selected for
the Standard or Heating/Cooling parameter for standard models. The follow-
ing functions are assigned to outputs by default.
Each output assignment is automatically initialized as shown below when the
control mode is changed.
Example: E5CN-H
Note (1) No parameter assignment is displayed because there is no control output
2.
(2) The output set for the Auxiliary Output 1 Assignment parameter becomes
the program END output unless the program pattern is OFF.
• The heating/cooling operation of the control outputs will switch when the
Direct/Reverse Operation parameter is set to “direct.”
• When DRS (Invert Direct/Reverse Operation) is assigned for an Event
Input Assignment (1 to 4), control will start with the contents set for the
Direct/Reverse Operation parameter inverted when the event input turns
ON, and with the contents left according to the setting when the event
input turns OFF. For details on event inputs and control combined with the
Direct/Reverse Operation parameter, refer to Control by Inverting Direct/
Reverse Operation on page 99.
7. Select the Decimal Point parameter by pressing the M Key.
8. Press the U and D Keys to set 1.
9. To return to the operation level, press the O Key for one second.
dp
0
Decimal Point
dp
1
Parameter name Symbol Initial status
Control Output 1 Assignment out1 Control output for heating
Control Output 2 Assignment out2 Not assigned.
Auxiliary Output 1 Assignment sub1 Alarm 1
Auxiliary Output 2 Assignment sub2 Alarm 2
Auxiliary Output 3 Assignment
(E5AN/EN-H only) sub3 Alarm 3
Parameter name Symbol Without control output 2 With control output 2
Standard Heating/cooling Standard Heating/cooling
Control Output 1
Assignment out1 Control output
(heating) Control output
(heating) Control output
(heating) Control output
(heating)
Control Output 2
Assignment out2 Not assigned. (See
note 1.) Not assigned. (See
note 1.) Not assigned. Control output (coo-
ing)
Auxiliary Output 1
Assignment sub1 Alarm 1 (See note
2.) Alarm 1 (See note
2.) Alarm 1 (See note
2.) Alarm 1 (See note
2.)
Auxiliary Output 2
Assignment sub2 Alarm 2 Control output (coo-
ing) Alarm 2 Alarm 2

94
Executing Heating/Cooling Control Section 4-4
• When heating/cooling control is selected, the Dead Band and Cooling
Coefficient parameters can be used.
Dead Band • For heating/cooling control, the dead band is set with the set point as its
center. The dead band width is the set value of the Dead Band parameter
(adjustment level). Setting a negative value produces an overlapping
band.
• If an overlapping band is set, the bumpless function may not operate
when switching between manual operation and automatic operation.
• The default is 0.0 EU for a temperature input and 0.00% FS for an analog
input.
Cooling Coefficient If the heating characteristics and cooling characteristics of the control object
are very different and good control characteristics cannot be achieved with the
same PID constants, the cooling coefficient can be used to adjust the propor-
tional band (P) for the control output assigned to the cooling side. Use this to
achieve balanced control between the heating side and cooling side. The pro-
portional bands (P) for the control outputs assigned to the heating/cooling
sides can be calculated using the following equations.
P for control output assigned to heating side = P
P for control output assigned to cooling side = P for control output assigned to
heating side × cooling coefficient
The cooling coefficient is multiplied by the P for the control output assigned to
the heating side to obtain control with characteristics that differ from those of
the control output assigned to the heating side.
A cooling coefficient can be set for each PID set. To set the cooling coefficient,
select the PID set number in the Display PID Selection parameter (PID setting
level) and then set the Cooling Coefficient parameter. If the Cooling Coeffi-
cient parameter setting is changed in the adjustment level, the change will be
reflected in the Cooling Coefficient parameter for the current PID set.
PV
0PV
0
Output Dead band: Dead band
width = A positive value Output
Heating
side Cooling
side
Set
p
oint
Overlapping dead band: Dead
band width = A negative value
Heating
side Cooling
side
Set
p
oint
PV
0PV
0
Output Output
P for control output
assigned to heating side
P for control output
assigned to heat-
ing side × 1.0
P for control output
assigned to cooling side
Set point
P for control output assigned to
heating side × 0.8
P for control output
assigned to heating side
P for control output
assigned to heat-
ing side × 1.0
P for control output
assigned to cooling side
P for control output assigned to
heating side × 1.5

95
Executing Heating/Cooling Control Section 4-4
Automatic Cooling
Coefficient Adjustment By executing AT during heating/cooling control, the cooling coefficient can be
automatically calculated along with the PID parameters.
Note If there is strong non-linear gain for the cooling characteristics, such as when
cooling water boils for cooling control, it may not be possible to obtain the opti-
mum cooling coefficient at the Controller, and control may take the form of
oscillating waves. If that occurs, increase the proportional band or the cooling
coefficient to improve control.
4-4-2 Settings
To set heating/cooling control, set the Standard or Heating/Cooling, Dead
Band, and Cooling Coefficient parameters.
Setting Heating/Cooling Control
Operating Procedure Standard or heating/cooling = Heating/cooling
Setting the Cooling Coefficient
Operating Procedure PID 1 Cooling Coefficient = 10
Setting the Dead Band
Operating Procedure Dead Band = 5
Parameter name Setting rage Default
Automatic Cooling Coef-
ficient Adjustment OFF: Disabled, ON: Enabled OFF
Initial Setting Level 1. Press the O Key for at least three seconds to move from the operation
level to the initial setting level.
2. Select “heating/cooling control” in the initial setting level.
stnd:Standard control
h-c: Heating/cooling control
s-hc
stnd
Standard or
Heating/
Cooling
PID Setting Level 1. Press the O Key to move from the operation level to the PID setting level.
The current PID set number will be displayed. Use the U or D Key to
select 1.
2. Select the PID1 Cooling Coefficient parameter by pressing the M Key.
3. Press the U and D Keys to set 10.00.
d.pid
1
Display PID
selection
1.csc
1.00
PID1 Cooling
Coefficient
1.csc
10.00
Adjustment Level 1. Select the Dead Band parameter in the adjustment level.
2. Use the U Key to set the parameter to 5.0.
C
c-db
0.0
Dead Band
C
c-db
5.0

96
Using Event Inputs Section 4-5
4-5 Using Event Inputs
4-5-1 Event Input Settings
• Depending on the Controller, there are either two event inputs (event
inputs 1 and 2 or 3 and 4) or four event inputs (event inputs 1 to 4). The
number of event inputs that can be used varies. (Only the E5AN/EN-H
has event inputs 3 and 4.)
• Event inputs can be used for Bank Selection, RUN/STOP, Auto/Manual
Switch, Program Start, Direct/Reverse Operation, SP Mode Switch
(E5AN/EN-H only), 100% AT Execute/Cancel, 40% AT Execute/Cancel,
Setting Change Enable/Disable, Communications Write Enable/Disable,
and Alarm Latch Cancel.
• Of these, only the number of event inputs (0 to 3) set in the Bank Num-
bers Used parameter (initial setting level) are used for the bank selection
function.
• Event inputs (1 to 4) that are not used for the bank selection function are
assigned using the Event Input Assignment (1 to 4) parameters (initial
setting level).
• Event inputs can be used on the following models:
Two Event Inputs;
E5CN-H@M@-500 with the E53-CN@B@N2 for the E5CN-H
E5AN/EN-H@B@M@-500 for the E5AN/EN-H
Four Event Inputs;
E5AN/EN-H@B@M@-500 with the E53-AKB for the E5AN/EN-H
• When using event inputs for bank selection, the event input assignment
screen will not be displayed. Whether the set value and event input
assignments 1 to 4 will be displayed or hidden is shown in the tables
below.
• Do not connect the contacts from the same switch for more than one
E5@N Controllers.
Controllers with Event Inputs 1 and 2 (Two Event Inputs)
Controllers with Event Inputs 3 and 4 (Two Event Inputs)
Event input assignment 1 Event input assignment 2
Bank Numbers Used 0 Displayed (Bank selection not used.)
1 Hidden (Bank, 2 points) Displayed (Event input 2 not
used for bank selection.)
2 Hidden (Bank, 4 points)
Event input assignment 3 Event input assignment 4
Bank Numbers Used 0 Displayed (Bank selection not used.)
1 Hidden (Bank, 2 points) Displayed (Event input 4 not
used for bank selection.)
2 Hidden (Bank, 4 points)

97
Using Event Inputs Section 4-5
Controllers with Event Inputs 1 to 4 (Four Event Inputs)
The following table shows the relation between ON/OFF combinations of
event inputs and the banks that are selected.
Note (1) For models with event inputs 3 and 4, this becomes event input 3.
(2) For models with event inputs 3 and 4, this becomes event input 4.
To set two banks are externally, make the setting in the Bank Numbers Used
parameter.
• Switching is possible between two banks (0 and 1) by setting the Bank
Numbers Used parameter to 1. The default setting is 1 and does not need
to be changed. Banks 0 and 1 are specified by the status of event input 1
or 3.
Event input
assignment
1
Event input
assignment
2
Event input
assignment
3
Event input
assignment
4
Bank Numbers Used 0 Displayed (Bank selection not used.)
1 Hidden (Bank,
2 points) Displayed (Event inputs 2 to 4 not used for
bank selection.)
2 Hidden (Bank, 4 points) Displayed (Event input 3 and
4 not used for bank selection.)
3 Hidden (Bank, 8 points) Displayed
(Event input 4
not used for
bank selec-
tion.)
Bank
Numbers
Used
Event No. Bank No.
01234567
1 Event input 1 (See
note 1.) OFF ON --- --- --- --- --- ---
2 Event input 1 (See
note 1.) OFF ON OFF ON --- --- --- ---
Event input 2 (See
note 2.) OFF OFF ON ON --- --- --- ---
3 Event input 1 OFF ON OFF ON OFF ON OFF ON
Event input 2 OFF OFF ON ON OFF OFF ON ON
Event input 3 OFF OFF OFF OFF ON ON ON ON
E5CN-H
EV1
EV2
EV3
EV4
EV1
EV2
+
−
+
EV1
EV2 EV1
EV2
+
−
+EV3
EV4
+
−
+
E5AN/EN-H
11
12
13
11
12
13
23
24
25
Two Event Inputs:
E53-CN@B@N2
(for E5CN-H)
Two Additional Event Inputs:
E53-AKB in E5AN/EN-
H@B@M@-500
(for E5AN/EN-H)
Two Event Inputs:
E5AN/EN-
H@B@M@-500
(for E5AN/EN-H)

98
Using Event Inputs Section 4-5
4-5-2 Operation Commands Other than Bank Selection
The following table shows the functions assigned when an Event Input
Assignment (1 to 4) is displayed.
Note (1) PRST (Program Start) can be set even when the Program Pattern param-
eter is set to OFF, but the function will be disabled.
(2) This function can be selected only with models that support remote SP.
(3) This function can be set for heating/cooling control, but the function will
be disabled.
(4) This function can be selected only with models that support communica-
tions. Also, when a work bit is selected as event input data, Communica-
tions Write Enable/Disable parameter cannot be selected.
When any of the following functions is set for an Event Input Assignment
parameter, the same function cannot be set for another Event Input Assign-
ment parameter: STOP (RUN/STOP), MANU (Auto/Manual Switch), PRST
(Program Start), DRS (Direct/Reverse Operation), RSP (SP Mode Switch),
AT-2 (100% AT Execute/Cancel), AT-1 (40% AT Execute/Cancel), WTPT (Set-
ting Change Enable/Disable), CMWT (Communications Write Enable/Dis-
able), or LAT (Alarm Latch Cancel).
Turn event inputs ON and OFF while the power is being supplied. Event input
ON/OFF changes are detected for inputs of 50 ms or longer. (However, inputs
of 250 ms or longer is determined using logic operation.)
The functions are described in detail below. Event inputs 1 and 2 are taken as
examples. When using event inputs 3 and 4, substitute event input 3 for event
input 1 and event input 4 for event input 2.
Executing Run/Stop
Control When the Event Input Assignment 1 or Event Input Assignment 2 parameter
is set to STOP (RUN/STOP), control is started when event input 1 or 2 turns
OFF. Control is stopped when the input turns ON. Alarm outputs, however, will
be according to the process value.
The STOP indicator will light while control is stopped.
Switching between
Auto and Manual
Control
When the Event Input Assignment 1 or Event Input Assignment 2 parameter
is set to MANU (auto/manual), manual control will start when event input 1 or
2 turns ON. Auto control will start when the input turns OFF.
Setting Function
none None
stop RUN/STOP
manu Auto/Manual
prst Program Start (See note 1.)
drs Invert Direct/Reverse Operation
rsp SP Mode Switch (See note 2.)
at-2 100% AT Execute/Cancel
at-1 40% AT Execute/Cancel (See note 3.)
wtpt Setting Change Enable/Disable
cmwt Communications Write Enable/Disable (See note 4.)
lat Alarm Latch Cancel
Setting Input contact Status
Event input 1 or 2 ON STOP
Event input 1 or 2 OFF RUN

99
Using Event Inputs Section 4-5
The MANU indicator will light during manual control.
Controlling the Start
of the Simple
Program Function
When the Event Input Assignment 1 or Event Input Assignment 2 parameter
is set to PRST (program start), the program will start when event input 1 or 2
turns ON. The program will be reset when the input turns OFF and the RUN/
STOP status will automatically switch to STOP mode. If the program END out-
put is ON, the program END output will turn OFF.
Control by Inverting
Direct/Reverse
Operation
When DRS (Invert Direct/Reverse Operation) is set for the Event Input
Assignment 1 or Event Input Assignment 2 parameter and the Direct/Reverse
Operation parameter is set for reverse operation, control starts with direct
operation (cooling control) when event input 1 or 2 turns ON and control starts
with reverse operation (heating control) when the event input turns OFF.
Switching SP Mode When RSP (SP Mode Switch) is set for either the Event Input Assignment 1 or
Event Input Assignment 2 parameter, operation will be started with remote SP
when event input 1 or 2 turns ON. Operation will start with local SP when the
input turns OFF. The RSP operation indicator will light while in remote SP
mode.
Switching 100% AT
Execute/Cancel When AT-2 (100% AT Execute/Cancel) is set for either the Event Input Assign-
ment 1 or Event Input Assignment 2 parameter, 100% AT will be executed
when event input 1 or 2 turns ON and will be cancelled when the input turns
OFF.
Switching 40% AT
Execute/Cancel When AT-1 (40% AT Execute/Cancel) is set for either the Event Input Assign-
ment 1 or Event Input Assignment 2 parameter, 40% AT will be executed
when event input 1 or 2 turns ON and will be cancelled when the input turns
OFF.
Setting Input contact Status
Event input 1 or 2 OFF Automatic
Event input 1 or 2 ON Manual
Setting Input contact Status
Event input 1 or 2 OFF Reset
Event input 1 or 2 ON Start
Setting Input
contact Direct/Reverse Operation
parameter Status
Event input
1 or 2 OFF Direct operation (cooling) Direct operation (cooling)
Reverse operation (heating) Reverse operation (heating)
Event input
1 or 2 ON Direct operation (cooling) Reverse operation (heating)
Reverse operation (heating) Direct operation (cooling)
Setting Input contact Status
Event input 1 or 2 OFF Local SP
Event input 1 or 2 ON Remote SP
Setting Input contact Status
Event input 1 or 2 OFF 100% AT cancelled
Event input 1 or 2 ON 100% AT executed
Setting Input contact Status
Event input 1 or 2 OFF 40% AT cancelled
Event input 1 or 2 ON 40% AT executed

100
Setting the SP Upper and Lower Limit Values Section 4-6
Switching Setting
Change Enable/
Disable
When WTPT (Setting Change Enable/Disable) is set for either the Event Input
Assignment 1 or Event Input Assignment 2 parameter, the setting change will
be disabled when event input 1 or 2 turns ON and will be enabled when the
input turns OFF.
Switching
Communications
Write Enable/Disable
Only event inputs 3 and 4 can be set to Communications Write Enable/Dis-
able.
When CMWT (Communications Write Enable/Disable) is set for either the
Event Input Assignment 3 or Event Input Assignment 4 parameter, communi-
cations writing will be enabled when event input 3 or 4 turns ON and will be
disabled when the input turns OFF.
Switching Alarm
Latch Cancel When LAT (Alarm Latch Cancel) is set for either the Event Input Assignment 1
or Event Input Assignment 2 parameter, all alarm latches (alarms 1 to 3,
heater burnout, HS alarm, and heater overcurrent latch) will be cancelled
when event input 1 or 2 turns ON.
Parameters
4-6 Setting the SP Upper and Lower Limit Values
4-6-1 Set Point Limiter
The setting range of the set point is limited by the set point limiter. The set
point limiter is used to prevent the control target from reaching abnormal tem-
peratures. The upper- and lower-limit values of the set point limiter are set
using the Set Point Upper Limit and Set Point Lower Limit parameters in the
initial setting level. When the set point limiter is reset, the set point is forcibly
changed to the upper- or lower-limit value of the set point limiter if the set point
is out of the limiter range. Also, when the input type and the temperature unit,
scaling upper-limit value, or lower-limit value are changed, the set point limiter
is forcibly reset to the input setting range or the scaling upper- or lower-limit
value.
Setting Input contact Status
Event input 1 or 2 OFF Enabled
Event input 1 or 2 ON Disabled
Setting Input contact Status
Event input 3 or 4 OFF Disabled
Event input 3 or 4 ON Enabled
Setting Input contact Status
Event input 1 or 2 OFF ---
Event input 1 or 2 ON Cancelled
Symbol Parameter: level Description
ev-1 Event Input Assignment 1: Initial setting level Function of
event input func-
tion
ev-2 Event Input Assignment 2: Initial setting level
ev-3 Event Input Assignment 3: Initial setting level
ev-4 Event Input Assignment 4: Initial setting level
ev-b Bank Numbers Used: Initial setting level

101
Setting the SP Upper and Lower Limit Values Section 4-6
Parameters
4-6-2 Setting
Set the set point upper and lower limits in the Set Point Upper Limit and Set
Point Lower Limit parameters in the initial setting level. In this example, it is
assumed that the input type is set to a K thermocouple with a temperature
range of −200.0 to 1300.0°C.
Setting the Set Point Upper-limit Value
Operating Procedure Set Point Upper Limit = 1000
A
C
B
B
Input setting range
Set point limiter
Setting range
Upper limit value changed
Input type changed
Upper limit
value changed
Set poin
t
(Cannot be set.)
Set poin
t
Set poin
t
(Can be set.)
Set value Upper/lower limit values
Sensor upper/lower limit values
Symbol Parameter: level Description
sl-h
sl-l
Set Point Upper Limit: Initial setting level
Set Point Lower Limit: Initial setting level To limit the SP setting
To limit the SP setting
−200.0 1300.0
−100.0 1000.0
Input setting range
Set point limiter
1. Press the O Key for at least three seconds to move from the operation
level to the initial setting level.
2. Select the Set Point Upper Limit parameter.
3. Use the U and D Keys to set the parameter to 1000.0.
in-t
5
Input Type
C
sl-h
1300.0
Set Point
Upper-limit
C
sl-h
1000.0

102
Using the SP Ramp Function to Limit the SP Change Rate Section 4-7
Setting the Set Point Lower-limit Value
Operating Procedure Set Point Lower Limit = −100
4-7 Using the SP Ramp Function to Limit the SP Change Rate
4-7-1 SP Ramp
The SP ramp function is used to restrict the width of changes in the set point
as a rate of change. When the SP ramp function is enabled and the change
width exceeds the specified rate of change, an area where the set point is
restricted will be created, as shown in the following diagram.
During the SP ramp, control will be performed not for the specified set point
but rather for the set point restricted by the rate of change set for the SP ramp
function.
The rate of change during SP ramp is specified using the SP Ramp Set Value
and SP Ramp Time Unit parameters. The SP Ramp Set Value parameter is
set to OFF by default, i.e., the SP ramp function is disabled.
The SP Ramp Set Value parameter can be set for each bank. Select the bank
number in the Display Bank Selection parameter (bank setting level), and then
set the SP Ramp Set Value parameter. Also, the ramp set point for the current
bank can be monitored in the Set Point During SP Ramp parameter (opera-
tion level). Use this parameter when monitoring SP ramp operation.
If the SP Ramp Set Value parameter setting is changed in the adjustment
level, the change will be reflected in the SP Ramp Set Value parameter for the
current bank.
The SP ramp function is enabled even when switching from local SP to
remote SP, and the SP ramp will operate.
1. Select the Set Point Lower Limit parameter in the initial setting level.
2. Use the U and D Keys to set the parameter to −100.0.
C
sl-l
-200.0
Set Point
Lower Limit
C
sl-l
-100.0
SP
SP ramp
SP after change
SP before change
Point of chan
g
eTime
SP ramp
set value
SP ramp time unit (s/min)

103
Using the SP Ramp Function to Limit the SP Change Rate Section 4-7
Parameters
Operation at Startup If the SP ramp function is enabled when the Controller is turned ON or when
switching from STOP to RUN mode, the process value reaches the set point
using the SP ramp function in the same way as when the set point is changed.
In this case, operation is carried out with the process value treated as the set
point before the change was made. The direction of the SP ramp changes
according to the relationship between the process value and the set point.
Restrictions during
SP Ramp Operation • Execution of auto-tuning starts after the end of the SP ramp.
• When control is stopped or an error occurs, the SP ramp function is dis-
abled.
Symbol Parameter: level Description
∗olh (∗: 1 to 8)
∗oll (∗: 1 to 8)
sl-h
sl-l
∗spr (∗: 0 to 7)
spru
alsp
PID* MV Upper Limit: PID setting level
PID* MV Lower Limit: PID setting level
Set Point Upper Limit: Initial setting level
Set Point Lower Limit: Initial setting level
Bank* SP Ramp Set Value: Bank setting level
SP Ramp Time Unit: Advanced function setting level
Alarm SP Selection: Advanced function setting level
To limit the manipulated variable
To limit the manipulated variable
To limit the SP setting
To limit the SP setting
To limit the SP rate of change
Unit for setting the SP
Alarm SP selection
SP SP
PV
PV
PV < SP
SP ramp
Set point
Time Time
Power ON Power ON
PV > SP
SP ramp
Same rate
of change
Set point

104
Moving to the Advanced Function Setting Level Section 4-8
Alarms during SP
Ramp Operation The operation of alarms during SP ramp operation depends on whether
alarms are set to be based on the ramp set point or the target set point (refer
to the following diagrams). The set point to be used is set in the Alarm SP
Selection parameter.
4-8 Moving to the Advanced Function Setting Level
Use the following procedure to move to the advanced function setting level.
1,2,3... 1. Press the O and M Keys simultaneously for at least three seconds in op-
eration level.
Note The key pressing time can be changed in the Move to Protect Level
Time parameter (advanced function setting level).
Alarm SP Selection = Ramp SP (Alarm Type: 1 (Upper/Lower Limits))
Alarm SP Selection = Target SP (Alarm Type: 1 (Upper/Lower Limits))
Temperature
Temperature
Time
Time
Alarm output ON
Alarm output ON
Alarm output ON
Alarm output ON
Protect Level 2. The Controller moves to the protect level, and the Operation/Adjustment
Protect parameter is displayed.
3. Press the M Key once to move to the Initial Setting/Communications Pro-
tect parameter.
4. Set the set value to 0. The default setting is 0 (possible to reach).
oapt
0
Operation/Adjust-
ment Protect
icpt
0
Initial Setting/
Communica-
tions Protect
icpt
0

105
Moving to the Advanced Function Setting Level Section 4-8
Operation Level 5. Press the O and M Keys simultaneously for at least one second to re-
turn to the operation level.
Initial Setting Level 6. Move to the advanced function setting level.
Press the O Key for at least three seconds to move from the operation
level to the initial setting level.
Initial Setting Level 7. Select the Move to Advanced Function Setting Level parameter by press-
ing the M Key.
Advanced function setting level 8. Press the D Key, enter the password (−169), and then either press the
M Key or leave the setting for at least two seconds to move to the ad-
vanced function setting level from the initial setting level.
Initial Setting Level 9. To return to the initial setting level, press the O Key for at least one sec-
ond.
Operation Level 10. To return to the operation level, press the O Key for at least one second.
C
25.0
100.0
PV/SP
in-t
5
Input Type
amov
-169
Move to Ad-
vanced Function
Setting Level
init
off
Parameter
Initialization
in-t
5
Input Type
C
25.0
100.0
PV/SP

106
Using the Key Protect Level Section 4-9
4-9 Using the Key Protect Level
4-9-1 Protection
• To move to the protect level, press the O and M Keys simultaneously for
at least three seconds in operation level or adjustment level. (See note.)
Note The key pressing time can be changed in the Move to Protect Level
Time parameter (advanced function setting level).
• The protect level protects parameters that are not changed during Con-
troller operation until operation is started to prevent them from being mod-
ified unintentionally.
There are four types of protection: operation/adjustment protect, initial
setting/communications protect, setting change protect, and PF Key pro-
tect.
• The protect level settings restrict the range of parameters that can be
used.
Operation/Adjustment
Protect The following table shows the relationship between set values and the range
of protection.
• Parameters are not protected when the set value is set to 0.
• The default is 0.
Initial Setting/
Communications
Protect
This protect level restricts movement to the initial setting level, communica-
tions setting level, and advanced function setting level.
• The default is 0.
Setting Change
Protect This protect level restricts key operations.
oapt
0
Level Set value
0123
Operation
level PV Can be dis-
played Can be dis-
played Can be dis-
played Can be dis-
played
PV/SP Can be dis-
played and
changed
Can be dis-
played and
changed
Can be dis-
played and
changed
Can be dis-
played
Others Can be dis-
played and
changed
Can be dis-
played and
changed
Cannot be
displayed and
moving to
other levels is
not possible
Cannot be
displayed and
moving to
other levels is
not possible
Adjustment level Can be dis-
played and
changed
Cannot be
displayed and
moving to
other levels is
not possible
Cannot be
displayed and
moving to
other levels is
not possible
Cannot be
displayed and
moving to
other levels is
not possible
icpt
0
Set
value Initial setting level Communications
setting level Advanced function
setting level
0 Possible to reach Possible to reach Possible to reach
1 Possible to reach Possible to reach Not possible to reach
2 Not possible to reach Not possible to reach Not possible to reach
wtpt
off
Set value Description
OFF Settings can be changed using key operations.
ON Settings cannot be changed using key operations. (The protect level
settings, however, can be changed.)

107
Using the Key Protect Level Section 4-9
• The default is OFF.
• The all protect indication ( ) will light when setting change protect is
set.
PF Key Protect This protect level enables or disables PF Key operations.
• The default is OFF.
4-9-2 Entering the Password to Move to the Protect Level
• Protect level can be moved to only by display the password display and
entering the correct password. (The user can set any password in the
Protect Level Password parameter. If no password is set (i.e., if the pass-
word is set to 0 in the Protect Level Password parameter), the password
input display to move to protect level will not be displayed and the protect
level can be moved to directly.
Operating Procedure Use the following procedure to move to protect level.
■Example with a Password of 1234
■Example with No Password Set
pfpt
off
Set value Description
OFF PF Key enabled.
ON PF Key disabled (Operation as function key prohibited).
Operation Level
Protect Level 1. Press the O and M Keys simultaneously for at least the time set in the
Move to Protect Level Time parameter to move from the operation level
to the protect level.
2. Press the U Key to set the parameter to 1234 (password input).
Protect Level 3. Move to the Operation/Adjustment Protect parameter by pressing the O
or M Key or leaving the setting for at least two seconds.
Operation Level
Protect Level Press the O and M Keys simultaneously for at least the time set in the
Operation/Adjustment Protect parameter to move from the operation level to
the protect level.
When a password is not set, the Operation/Adjustment Protect parameter
will be displayed.
C
25.0
100.0
PV/SP
pmov
0
Move to Protect
Level
pmov
1234
oapt
0
Operation/Adjust-
ment Protect
C
25.0
100.0
PV/SP
oapt
0
Operation/Adjust-
ment Protect

108
Using the Key Protect Level Section 4-9
Setting the Password
Operating Procedure Use the following procedure to set the password to move to the protect level.
■Example To set the Password to 1234
Communications
Operation Command
to Move to the Protect
Level
• The Write Variable operation command can be used via communications
to write the password to the Move to Protect Level parameter. When the
correct password is written, the display will change to the Operation/
Adjustment Protect parameter and writing the parameters in the protect
level will be enabled.
Note (1) If the Write Variable operation command is used to write the wrong pass-
word to the Move to Protect Level parameter after the correct parameter
has been written, the Move to Protect Level parameter will be displayed
and any Write Variable operation commands to write parameters in the
protect level will result in operation errors.
(2) If a password is not set or if it is set to 0, the display will change to the
Operation/Adjustment Protect parameter and writing the parameters in
the protect level will be enabled immediately.
Operation Level
Protect Level 1. Press the O and M Keys simultaneously for at least the time set in the
Move to Protect Level Time parameter to move from the operation level
to the protect level.
Protect Level 2. Select the Password to Move to Protect Level parameter by pressing the
M Key.
3. Press the O and U Keys to set the parameter to 1234.
(To prevent setting the password incorrectly, the U and O Keys or D
and O Keys must be pressed simultaneously to set the password.)
Note Protection cannot be cleared or changed without the password. Be
careful not to forget it. If you forget the password, contact your
OMRON sales representative.
C
25.0
100.0
PV/SP
oapt
0
Operation/Adjust-
ment Protect
prlp
0
Password to
Move to Protect
Level
prlp
1234

109
PV Change Color Section 4-10
4-10 PV Change Color
4-10-1 PV Color Change Function
Use the PV color change function to change the color of the PV display (No. 1
display).
There are three display colors, orange, red, and green, and you can select
from the following three modes and eight functions.
• Constant: This mode displays orange, red, or green all the time.
• Linked to Alarm 1: This mode switches the PV display color from red to
green when alarm 1 turns ON or from green to red when alarm 1 turns
ON.
• Linked to PV stable band: This mode switches the PV display color
between red outside the PV stable band and green within PV stable band,
or between green outside the PV stable band and red within PV stable
band.
Set the PV stable band in the PV Stable Band parameter (advanced func-
tion setting level).
• The default is red (red).
The following tables shows the display functions that can be set using the PV
color change function.
colr PV Change
Color
Mode Setting Function PV change color Application example
Constant org Orange Constant: Orange To match the display color
with other Controller models
red Red Constant: Red To match the display color
with other Controller models
grn Green Constant: Green To match the display color
with other Controller models
Linked to
alarm 1
ALM1 not lit ALM1 lit Application example
r-g Red to Green Red Green To display the PV reached sig-
nal
g-r Green to Red Green Red To display error signals
Linked to
PV stable
band
Low Within PV stable
band High Application example
r-g.r Red to Green to
Red Red Green Red To display stable status
g-o.r Green to
Orange to Red Green Orange Red To display stable status
o-g.r Orange to
Green to Red Orange Green Red To display stable status
PV
SP
Alarm
value
ALM1 lit
PV
SP
PV
stable
band
PV
stable
band
Low Within High

110
PV Change Color Section 4-10
PV Stable Band When the mode to link to the PV stable band is selected, the PV display color
will change according to whether the present value (PV) is lower than, within,
or higher than the PV stable band shown in the following figure. The PV stable
band is set with the SP as the center, as shown below.
The default is 5.0 (°C/°F) for a temperature input and 5.0% FS for an analog
input.
4-10-2 Setting
Setting the PV
Change Color to
Indicate Stable Status
To display the PV in a stable green display when the PV is within ±15.0°C of
the set point to enable checking the control process at a glance, set the PV
Change Color and PV Stable Band parameters.
PV change color = r-gr (Red to Green to Red)
PV stable band = 15.0°C
Operating Procedure Release the protection before setting the PV Change Color and PV Stable
Band parameters to enable moving to advanced function setting level. (Refer
to steps 1 to 8 on page 104.)
PV Change Color: r-g.r (Red to Green to Red)
PV Stable Band: 15.0 (°C)
pv-b
PV Stable
Band
P
V
SP
PV stable
band PV stable
band
Low Within High
Operation Level
Initial Setting Level 1. Press the O Key for at least three seconds to move from the operation
level to the initial setting level.
Initial Setting Level 2. Select the Move to Advanced Function Setting Level parameter by press-
ing the M Key.
3. Use the D Key to enter “−169” (the password).
Advanced Function Setting Level Move to the advanced function setting level by pressing the M Key or
leaving the setting for at least two seconds.
Advanced Function Setting Level 4. Select the PV Change Color parameter by pressing the M Key.
C
25.0
100.0
PV/S
P
in-t
5
Input Type
amov
-169
Move to Ad-
vanced Function
Setting Level
init
off
Parameter
Initialization
colr
red
PV Change
Color

111
PV Change Color Section 4-10
5. Press the U Key to set the parameter to r-gr.
Advanced Function Setting Level 6. Select the PV Stable Band parameter by pressing the M Key.
7. Use the U Key to set the parameter to 15.0.
8. To return to the initial setting level, press the O Key for at least one sec-
ond.
Operation Level 9. To return to the operation level, press the O Key for at least one second.
colr
r-g.r
C
pv-b
5.0
PV Stable
Band
C
pv-b
15.0
C
25.0
100.0
PV/SP

112
Alarm Delays Section 4-11
4-11 Alarm Delays
4-11-1 Alarm Delays
• Delays can be set for the alarm outputs. ON and OFF delays can be set
separately for alarms 1, 2, and 3. The ON and OFF delays for alarm 1
function only for the alarm function. If the alarm 1 function is set to be out-
put as an OR with other alarms (i.e., the heater burnout alarm, HS alarm,
heater overcurrent alarm, or input error output alarm), delays cannot be
set for the other alarms. The ON and OFF delays for alarms 1, 2, and 3
also apply to the individual SUB1, SUB2, and SUB3 indicators and to
communications status. The alarm ON delays will also function when
power is turned ON or when moving from the initial setting level to opera-
tion level (e.g., to software resets). All outputs will turn OFF and the OFF
delays will not function when moving to the initial setting level or when an
alarm is output for a A/D converter error.
Operation of Alarm ON and OFF Delays (for an Upper-limit Alarm)
• The alarm will not turn ON if the time that the alarm is ON is equal to or
less than the ON delay set time. Also, the alarm will not turn OFF if the
time that the alarm is OFF is equal to or less than the OFF delay set time.
• If an alarm turns OFF and then back ON during the ON delay time, the
time will be remeasured from the last time the alarm turns ON. Also, if an
alarm turns ON and then back OFF during the OFF delay time, the time
will be remeasured from the last time the alarm turns OFF.
Parameters Related to Alarm Delays
PV
Alarm setting Alarm hysteresis
Alarm status
ON delay
set time
ON delay set time
OFF delay
set time
Alarm Latch = OFF
Alarm will not turn ON.
Parameter name Symbol Set (monitor) values
Alarm 1 ON Delay a1on 0 to 999 (s)
Alarm 2 ON Delay a2on 0 to 999 (s)
Alarm 3 ON Delay a3on 0 to 999 (s)
Alarm 1 OFF Delay a1of 0 to 999 (s)
Alarm 2 OFF Delay a2of 0 to 999 (s)
Alarm 3 OFF Delay a3of 0 to 999 (s)

113
Alarm Delays Section 4-11
Note (1) The defaults are 0, i.e., the ON and OFF delays are disabled.
(2) The parameters are displayed when alarm functions are assigned and
when the alarm type is set to any type but 0 (none), 12: LBA, or 13: PV
change rate alarm.
Operating Procedure Use the following procedure to set ON and OFF delays for the alarm 1.
An ON delay of 5 seconds and an OFF delay of 10 s will be set.
Operation Level
Initial Setting Level 1. Press the O Key for at least three seconds to move from the operation
level to the initial setting level.
Initial Setting Level 2. Select the Move to Advanced Function Setting Level parameter by press-
ing the M Key. (For details on moving between levels, refer to 4-8 Moving
to the Advanced Function Setting Level.)
Advanced Function Setting Level 3. Press the D Key to enter the password (−169) and move from the initial
setting level to the advanced function setting level.
Advanced Function Setting Level 4. Press the M Key to select the Alarm 1 ON Delay parameter.
5. Press the U Key to set the parameter to 5.
Advanced Function Setting Level 6. Press the M Key to select the Alarm 1 OFF Delay parameter.
7. Press the U Key to set the parameter to 10.
Initial Setting Level 8. Press the O Key for at least one second to move from the advanced
function setting level to the initial setting level.
C
25.0
100.0
PV/SP
in-t
5
Input Typ
e
amov
0
Move to Ad-
vanced Function
Setting Level
init
off
Parameter
Initialization
a1on
0
Alarm 1 ON
Delay
a1on
5
a1of
0
Alarm 1 OFF
Delay
a1of
10
in-t
5
Input Typ
e

114
Loop Burnout Alarm Section 4-12
4-12 Loop Burnout Alarm
4-12-1 Loop Burnout Alarm (LBA)
• The loop burnout alarm can be used only with standard models.
• With a loop burnout alarm, there is assumed to be an error in the control
loop if the control deviation (SP − PV) is greater than the threshold set in
the LBA Level parameter and if the control deviation is not reduced by at
least the value set in the LBA Detection Band parameter within the LBA
detection time.
• Loop burnout alarms are detected at the following times.
If the control deviation is reduced in the area between 1 and 2 (i.e., the set
point is approached) and the amount the control deviation is reduced is at
least equal to the LBA band, the loop burnout alarm will remain OFF.
The process value is within the LBA level between 3 and 4, and thus loop
burnout alarms will not be detected. (The loop burnout alarm will remain OFF.)
If the process value is outside the LBA level between 4 and 5 and the control
deviation is not reduced by at least the LBA band within the LBA detection
time, the loop burnout alarm will turn ON.
If the control deviation is reduced in the area between 5 and 6 (i.e., the set
point is approached) and the amount the control deviation is reduced is at
least equal to the LBA band, the loop burnout alarm will turn OFF.
If the control deviation is reduced in the area between 6 and 7 (i.e., the set
point is approached) and the amount the control deviation is reduced is less
than the LBA band, the loop burnout alarm will turn ON.
• If the LBA detection time, LBA level, LBA detection band, and PID set-
tings are not appropriate, alarms may be detected inappropriately or
alarms may not be output when necessary.
• Loop burnout alarms may be detected if unexpectedly large disturbances
occur continuously and a large deviation does not decrease.
Operation Level 9. Press the O Key for at least one second to move from the initial setting
level to the operation level.
C
25.0
100.0
PV/SP
LBA ONLBA ON LBA OFFLBA OFF
(1) (2) (3) (4) (5) (6) (7)
Set point
LBA detec-
tion time Area where LBA
is not detected LBA detection
time LBA detection
time
LBA detection
time
LBA band LBA band
LBA band
LBA level
LBA level

115
Loop Burnout Alarm Section 4-12
• If a loop burnout occurs when the set point is near the ambient tempera-
ture, the temperature deviation in a steady state may be less than the LBA
level, preventing detection of the loop burnout.
• If the set point is so high or low that it cannot be reached even with a sat-
urated manipulated variable, a temperature deviation may remain even in
a steady state and a loop burnout may be detected.
• Detection is not possible if a fault occurs that causes an increase in tem-
perature while control is being applied to increase the temperature (e.g.,
an SSR short-circuit fault).
• Detection is not possible if a fault occurs that causes a decrease in tem-
perature while control is being applied to decrease the temperature (e.g.,
a heater burnout fault).
Parameters Related to Loop Burnout Alarms
Note Set “None” as the unit for analog inputs.
• A loop burnout alarm can be output by setting the alarm 1 type to 12
(LBA).
• A setting of 12 (LBA) can be set for alarm 2 or alarm 3, but the setting will
be disabled.
• Loop burnouts are not detected during SP ramp operation.
• Loop burnouts are not detected during auto-tuning, manual operation, or
while stopped.
• If the alarm 1 latch is set to ON, the latch will be effective for the loop
burnout alarm.
• Loop burnout alarms are not detected when using a remote SP.
Automatically Setting
the LBA Detection
Time
• Automatic setting is not possible for ON/OFF control. Set the LBA Detec-
tion Time parameter in the advanced function setting level.
• When PID control is being used, the LBA detection time can be set indi-
vidually for each PID set. First select the PID set number in the Display
PID Selection parameter (PID setting level), and then set the time in the
LBA Detection Time parameter.
• The LBA detection time is automatically set by auto-tuning, and the exe-
cution results are saved in the PID set when auto-tuning is started. (The
results are not set automatically, however, for heating/cooling control.)
• If the optimum LBA detection time is not obtained by auto-tuning, set the
LBA Detection Time parameter (PID setting level).
Parameter name Symbol Setting range Remarks
PID* LBA Detection
Time
(*: 1 to 8)
∗.lba 0 to 9999 (s) Setting 0 disables the LBA
function.
LBA Detection Time lba
LBA Level lbal Controllers with tempera-
ture inputs 0.1 to 3,240.0 (°C/°F) (See
note.) Default: 8.0 (°C/°F)
Controllers with analog
inputs 0.01 to 99.99 (%FS) Default: 10.00% FS
LBA Band lbab Controllers with tempera-
ture inputs 0.0 to 3,240.0 (°C/°F) (See
note.) Default: 3.0 (°C/°F)
Controllers with analog
inputs 0.00 to 99.99 (%FS) Default: 0.20% FS

116
Loop Burnout Alarm Section 4-12
Determining the LBA
Detection Time • To manually set the LBA detection time, set the LBA Detection Time
parameter to twice the LBA reference time given below.
1,2,3... 1. Set the output to the maximum value.
2. Measure the time required for the width of change in the input to reach the
LBA band.
3. Set the LBA Detection Time parameter to two times the measured time.
LBA Level • Set the control deviation when the control loop is working properly.
• The default is 8.0 (°C/°F) for a temperature input and 10.00% FS for an
analog input.
LBA Band • There is assumed to be an error in the control loop if the control deviation
is greater than the threshold set in the LBA Level parameter and if the
control deviation does not change by at least the value set in the LBA
Band parameter.
• The default is 3.0 (°C/°F) for a temperature input and 0.20% FS for an
analog input.
Operating Procedure Perform the following procedure to use the loop burnout alarm.
In this example, the LBA detection time is set to 10, the LBA level is set to 8.0,
and the LBA band is set to 3.0.
MV = 100%
PV
Temperature
Time
Measurement time
Tm
LBA band
LBA detection time = Tm × 2
Operation Level
Initial Setting Level 1. Press the O Key for at least three seconds to move from the operation
level to the initial setting level.
Initial Setting Level 2. Select the Alarm 1 Type parameter by pressing the M Key.
C
25.0
100.0
PV/SP
in-t
5
Input Type
alt1
2
Alarm 1 Typ
e

117
Loop Burnout Alarm Section 4-12
Initial Setting Level 3. Press the U Key to set the parameter to 12.
To return to the operation level, press the O Key for at least one second.
Operation Level 4. Press the O Key to move from the operation level to the PID setting level.
PID Setting Level 5. The current PID set number will be displayed. Press the U or D Key to
select PID set 2.
6. Press the M Key to select the PID 2 LBA Detection Time parameter.
7. Press the U Key to set the parameter to 10.
Initial Setting Level 8. Press the O Key for at least three seconds to move to the initial setting
level.
9. Select the Move to Advanced Function Setting Level parameter by press-
ing the M Key. (For details on moving between levels, refer to 4-8 Moving
to the Advanced Function Setting Level.)
Advanced Function Setting Level 10. Press the D Key to enter the password (−169), and move from the initial
setting level to the advanced function setting level.
Advanced Function Setting Level 11. Select the LBA Level parameter by pressing the M Key.
12. Press the U Key to set the parameter to 8.0. (The default is 8.0.)
Advanced Function Setting Level 13. Select the LBA Band parameter by pressing the M Key.
14. Press the U or D Key to set the parameter to 3.0. (The default is 3.0.)
alt1
12
C
25.0
100.0
PV/SP
d.pid
2
Display PID
Selection
2.lba
0
PID 2 LBA
Detection Time
2.lba
10
in-t
5
Input Type
amov
0
Move to Ad-
vanced Function
Setting Level
init
off
Parameter
Initialization
C
lbal
8.0
LBA Level
C
lbal
8.0
C
lbab
3.0
LBA Band
C
lbab
3.0

118
Loop Burnout Alarm Section 4-12
Initial Setting Level 3. Press the U Key to set the parameter to 12.
To return to the operation level, press the O Key for at least one second.
Operation Level 4. Press the O Key to move from the operation level to the PID setting level.
PID Setting Level 5. The current PID set number will be displayed. Press the U or D Key to
select PID set 2.
6. Press the M Key to select the PID 2 LBA Detection Time parameter.
7. Press the U Key to set the parameter to 10.
Initial Setting Level 8. Press the O Key for at least three seconds to move to the initial setting
level.
9. Select the Move to Advanced Function Setting Level parameter by press-
ing the M Key. (For details on moving between levels, refer to 4-8 Moving
to the Advanced Function Setting Level.)
Advanced Function Setting Level 10. Press the D Key to enter the password (−169), and move from the initial
setting level to the advanced function setting level.
Advanced Function Setting Level 11. Select the LBA Level parameter by pressing the M Key.
12. Press the U Key to set the parameter to 8.0. (The default is 8.0.)
Advanced Function Setting Level 13. Select the LBA Band parameter by pressing the M Key.
14. Press the U or D Key to set the parameter to 3.0. (The default is 3.0.)
alt1
12
C
25.0
100.0
PV/SP
d.pid
2
Display PID
Selection
2.lba
0
PID 2 LBA
Detection Time
2.lba
10
in-t
5
Input Type
amov
0
Move to Ad-
vanced Function
Setting Level
init
off
Parameter
Initialization
C
lbal
8.0
LBA Level
C
lbal
8.0
C
lbab
3.0
LBA Band
C
lbab
3.0

119
Performing Manual Control Section 4-13
4-13 Performing Manual Control
4-13-1 Manual Operation
• With standard models, the MV is manipulated directly. With position-pro-
portional models, the MV is manipulated through the amount of valve
opening or by parameter settings.
• The manipulated variable can be set in manual mode if the PV/MV param-
eter is displayed in the manual control level. The final MV used in auto-
matic mode will be used as the initial manual MV when moving from
automatic mode to manual mode. In manual mode, the change value will
be saved immediately and reflected in the actual MV.
• Manual operation can be used only for PID control.
Standard Models • The automatic display return function will not operate in manual mode.
• Balanceless-bumpless operation will be performed for the MV when
switching from manual operation to automatic operation. (See note.)
• If a power interruption occurs during manual operation, manual operation
will be restarted when power is restored using the same MV as when
power was interrupted.
• Switching between automatic and manual operation is possible for a max-
imum of one million times.
The overall manual operation is illustrated in the following figure.
Position-proportional
Models • When floating control is used or when the Direct Setting of Position Pro-
portional MV parameter is set to OFF:
•Pressing the U Key turns ON the open output, and pressing the D
Key turns ON the close output.
Initial Setting Level 15. Press the O Key for at least one second to move from the advanced
function setting level to the initial setting level.
Operation Level 16. Press the O Key for at least one second to move from the initial setting
level to the operation level.
in-t
5
Input Type
C
25.0
100.0
PV/S
P
0ONOFF
MV (%)
Time
Balanceless-bumpless
Manual
Automatic
MV switched
Power in-
terrupted

120
Performing Manual Control Section 4-13
• The automatic display return function will not operate in manual mode.
• Balanceless-bumpless operation will be performed for the MV when
switching between manual and automatic operation. (See note.)
• Switching between manual and automatic operation is possible for a
maximum of one million times.
• When close control is used or when the Direct Setting of Position Propor-
tional MV parameter is set to ON:
• Just as with standard models, the MV is set numerically.
• The automatic display return function will not operate in manual mode.
• Balanceless-bumpless operation will be performed for the MV when
switching between manual and automatic operation. (See note.)
Note In balanceless-bumpless operation, the MV before switching is
used initially after the switch and then gradually changed to achieve
the proper value after switch to prevent radical changes in the MV
after switching operation.
• If a power interruption occurs during manual operation, manual operation
will be restarted when power is restored using the same MV as when
power was interrupted.
• Switching between manual and automatic operation is possible for a max-
imum of one million times.
• Operation will be as described below if a potentiometer input error occurs.
When the Manual MV Limit Enable Parameter Is Set to OFF:
If the manual MV is other than the above, the open and close outputs
will both be OFF.
When the Manual MV Limit Enable Parameter Is Set to ON:
If the manual MV is other than the above, the open and close outputs
will both be OFF.
Related Displays and Parameters
Note (1) Refer to 4-17 Output Adjustment Functions for information on the priority
for the MV.
Manual MV ≥ 100
Manual MV ≤ 0 Open output: ON
Close output: ON
Manual MV = MV upper limit
Manual MV = MV lower limit Open output: ON
Close output: ON
Parameter name Symbol Level Remarks
PV/MV (Manual MV) --- Manual Control Level Changes the manual MV.
Standard: −5.0 to 105.0 (See note 2.)
Heating/cooling: −105.0 to 105.0 (See note 2.)
Position-proportional: −5.0 to 105.0 (See notes 2
and 3.)
Direct Setting of Position
Proportional MV pmvd Advanced Function Setting
Level Selects the method for specifying each MV for
manual operation, when stopping, or when an
error occurs.
OFF: All open, hold, all closed
ON: −5.0 to 105%
Auto/Manual Switch a-m Operation Level Switches between automatic and manual
modes.
Auto/Manual Select Addi-
tion amad Advanced Function Setting
Level Enables switching between automatic and man-
ual modes.

121
Performing Manual Control Section 4-13
(2) For Manual MV Limit Enable, this value will be between the MV upper limit
and the MV lower limit.
(3) This setting is enabled only when the Direct Setting of Position Propor-
tional MV parameter is set to ON.
Manual MV Limit
Enable When the Manual MV Limit Enable parameter is set to ON (enabled), the MV
limits will function and the setting range for the Manual MV parameter will be
between the MV upper limit and the MV lower limit. When the parameter is set
to OFF (disabled), MV limits will not function.
Moving from the
Operation Level to the
Manual Control Level
• When the O Key is pressed for at least 3 seconds in the operation level's
auto/manual switching display, the manual mode will be entered and the
manual control level will be displayed. It is not possible to move to any dis-
plays except for the PV/MV parameter during manual operation. Press the
O Key for at least one second from the PV/MV parameter display in man-
ual control level to return to automatic mode and display the top parame-
ter in the operation level.
• If an event input is set to MANU (auto/manual), the Auto/Manual Switch
parameter will not be displayed. Use the event input to switch between
automatic and manual modes.
Parameter name Setting range Default
Manual MV Limit
Enable OFF: Disabled, ON: Enabled ON
C
M
M
M
C
C
M
a-m
25.0
25.0
100.0
25.0
20.0
Press O key for at least 1 s.
a-m
bank
0
Operation Level
Manual Control Level
PV/MV Press O key for at least
3 s.
a-m display flashes for
at least 1 s.
PV
PV/SP
Auto/Manual Switch
Bank No.

122
Performing Manual Control Section 4-13
Using the PF Key to
Move to the Manual
Control Level
• When the PF Setting parameter is set to A-M (Auto/Manual), pressing the
PF Key for at least one second while in the adjustment, operation, bank
setting, or PID setting level will change the mode to manual mode and
move to the manual control level. During manual operation it is not possi-
ble to move to any displays other than PV/MV (Manual MV). Press the PF
Key for at least one second from the PV/MV display in the manual control
mode to change the mode to automatic mode, move to the operation
level, and display the top parameter in the operation level.
• When MANU (Auto/Manual) is selected for an event input, the Auto/Man-
ual Switch parameter is not displayed. In that case, switching between
auto and manual mode is executed by using an event input.
Auto/Manual Select
Addition • The Auto/Manual Select Addition parameter must be set to ON in the
advanced function setting level before it is possible to move to manual
mode. The default is on.
Note (1) Priority of Manual MV and Other Functions
Even when operation is stopped, the manual MV is given priority.
Auto-tuning and self-tuning will stop when manual mode is entered.
(2) Manual MV and SP Ramp
If operating, the SP ramp function will continue even when manual mode
is entered.
Operating Procedure Use the following procedure to set the manipulated variable in manual mode.
Operation Level
Initial Setting Level 1. Press the O Key for at least three seconds to move from the operation
level to the initial setting level.
2. Select the PID ON/OFF parameter by pressing the M Key. (The default
is PID.)
Initial Setting Level 3. Select the Move to Advanced Function Setting Level parameter by press-
ing the M Key. (For details on moving between levels, refer to 4-8 Moving
to the Advanced Function Setting Level.)
Advanced Function Setting Level 4. Press the D Key to enter the password (−169), and move from the initial
setting level to the advanced function setting level.
Advanced Function Setting Level 5. Select the Auto/Manual Select Addition parameter by pressing the M
Key.
C
25.0
100.0
PV/SP
in-t
5
Input Type
cntl
pid
amov
0
Move to Ad-
vanced Function
Setting Level
init
off
Parameter
Initialization
amad
on
Auto/Manual
Select Addition

123
Performing Manual Control Section 4-13
Operating Procedure In this example, A-M (Auto/Manual) is set for the PF Setting parameter
(E5AN/EN-H only).
6. Use the U Key to set the parameter to ON. (The default is ON.)
Initial Setting Level 7. Press the O Key for at least one second to move from the advanced
function setting level to the initial setting level.
8. Press the O Key for at least one second to move from the initial setting
level to the operation level.
Operation Level 9. Select the Auto/Manual Switch parameter by pressing the M Key.
Manual Control Level 10. Press the O Key for at least three seconds to move from the operation
level to the manual control level.
11. Press the U or D Key to set the manual MV. (In this example, the MV is
set to 500%.)
Note The manual MV setting must be saved (see page 14), but values
changed with Key operations are reflected in the control output
immediately.
Operation Level 12. Press the O Key for at least one second to move from the manual control
level to the operation level.
amad
on
in-t
5
Input Type
a-m Auto/Manual
Switch
C
25.0
0.0
PV/M
V
C
25.0
50.0
C
25.0
100.0
al
m
▲
▲
Operation Level
Initial Setting Level 1. Press the O Key for at least three seconds to move from the operation
level to the initial setting level.
2. Select the PID ON/OFF parameter by pressing the U Key. (The default
is PID.)
Initial Setting Level 3. Select the Move to Advanced Function Setting Level parameter by press-
ing the M Key. (For details on moving between levels, refer to 4-8 Moving
to the Advanced Function Setting Level.)
C
25.0
100.0
al
m
▲
▲
in-t
5
Input Type
cntl
pid
amov
0
Move to Ad-
vanced Function
Setting Level

124
Using the Transfer Output Section 4-14
4-14 Using the Transfer Output
4-14-1 Transfer Output Function
• The transfer output function can be used by Controllers that support a
transfer output (E5AN/EN-H@F). For Controllers that do not have a trans-
fer output, a control output can be used as a simple transfer output if the
control output is a current output or a linear voltage output.
• To use a transfer output, change the setting for the Transfer Type parame-
ter to anything other than OFF. (This will enable the Transfer Output Upper
Limit and Transfer Output Lower Limit parameters.)
Advanced Function Setting Level 4. Press the D Key to enter the password (−169), and move from the initial
setting level to the advanced function setting level.
Advanced Function Setting Level 5. Select the Auto/Manual Select Addition parameter by pressing the M
Key.
6. Use the U Key to set the parameter to ON.
(The default is ON.)
7. Press the M Key to select the PF Setting parameter and confirm that it is
set to “A-M.” (“A-M” is the default setting.)
Initial Setting Level 8. Press the O Key for at least one second to move from the advanced
function setting level to the initial setting level.
9. Press the O Key for at least one second to move from the initial setting
level to the operation level.
Manual Control Level 10. Press the PF Key for at least one second to move from the operation level
to the manual control level.
11. Press the U or D Key to set the manual MV. (In this example, the MV is
set to 50.0%.)
Note The manual MV setting must be saved (see page 14), but values
changed with key operations are reflected in the control output
immediately.
Operation Level 12. Press the PF Key to move from the manual control level to the operation
level.
init
off
Parameter
Initialization
amad
on
Auto/Manual
Select Addition
amad
on
pf
a-m
in-t
5
Input Type
C
25.0
0.0
PV/M
V
C
25.0
50.0
C
25.0
100.0
al
m
▲
▲

125
Using the Transfer Output Section 4-14
• The operation differs for models with a transfer output and models without
a transfer output for which control output 1 or control output 2 is used as a
simple transfer output, as shown in the following table.
Transfer Output
Destination
■Precision and User Calibration
Note For details on the calibration method, refer to SECTION 6 CALI-
BRATION.
Transfer Output Type
Note (1) The default is OFF. For a Controller that does not support a transfer out-
put, the item specified for the Control Output 1 Assignment or Control
Output 2 Assignment parameter will be output.
(2) The output value will be different between when the Transfer Output Type
parameter is set to MV monitor (heating) or MV monitor (cooling), and
when the Control Output 1 Assignment parameter is set to a heating con-
trol output or cooling control output.
Example: When a Current Output Is Set to 4 to 20 mA and MV Monitor
(Heating) Is Selected
When used as a transfer output, 4.0 mA will be output for 0% and
20.0 mA will be output for 100%.
Transfer
output Control output 1 Control output 2 Transfer output
destination
Yes --- --- Transfer output
No Current output or linear
voltage output None, relay output, voltage
output (for driving SSR), or
SSR output
Control output 1
No Current output or linear
voltage output Current output or linear
voltage output Control output 1
No Relay output, voltage
output (for driving
SSR), or SSR output
Current output or linear
voltage output Control output 2
No Relay output, voltage
output (for driving
SSR), or SSR output
None, relay output, voltage
output (for driving SSR), or
SSR output
None
Precision User calibration
Transfer output ±0.3% FS Supported. (See note.)
Simple transfer out-
put Not specified. Not supported.
Transfer output type Symbol Setting range
OFF (See note 1.) off ---
Set point sp SP lower limit to SP upper limit
Set point during SP ramp sp-m SP lower limit to SP upper limit
PV pv Input setting range lower limit to input set-
ting range upper limit or
Scaling lower limit to scaling upper limit
MV monitor (heating)
(See note 4.) mv −5.0 to 105.0 (heating/cooling control: 0.0 to
105.0) (See note 2.)
MV monitor (cooling)
(See note 5.) c-mv 0.0 to 105.0 (See note 2.)
Valve opening (See note
6.) v-m −10.0 to 110.0

126
Using the Transfer Output Section 4-14
When used as a control output, 3.7 mA will be output for 0% and 20.3 mA
will be output for 100% so that the actuator is controlled at 0% or 100%.
(3) When the set point is selected, remote SP will be output while the Remote
SP Mode is set in the SP Mode parameter.
(4) This setting will be ignored for position-proportional models.
(5) This setting will be ignored for standard control or for position-proportion-
al models.
(6) Displayed for position-proportional models only when there is a potenti-
ometer input.
Transfer Scaling • Reverse scaling is possible by setting the Transfer Output Lower Limit
parameter larger than the Transfer Output Upper Limit parameter. If the
Transfer Output Lower Limit and Transfer Output Upper Limit parameters
are set to the same value when 4 to 20 mA is set, the transfer output will
be output continuously at 0% (4 mA).
• If the SP, SP during SP ramp, or PV is selected, the Transfer Output
Lower Limit and Transfer Output Upper Limit parameters will be forcibly
initialized to the respective upper and lower setting limits for changes in
the upper and lower limits of the SP limiter and the temperature unit.
If the MV for heating or MV for cooling is selected, the Transfer Output
Lower Limit and Transfer Output Upper Limit parameters will be initialized
to 100.0 and 0.0, respectively, when a switch is made between standard
control and heating/cooling control using the Standard or Heating/Cooling
parameter.
• The output current when the linear current type is set to 4 to 20 mA, the
transfer output upper limit is set to 90.0, and the transfer output lower limit
is set to 10.0 is shown in the following graph.
• For scaling from 0.0% to 100.0%, the output for −5.0 to 0.0 will be the
same value as for 0.0%, and the output for 100.0 to 105.0 will be the
same value as for 100.0%
20.3
20
4
3.7
0100
Output current (mA)
Transfer output value
Control output
MV (%)
(The above graph is for when the linear current output is set to 4 to 20 mA.)

127
Using the Transfer Output Section 4-14
Operating Procedure The following procedure sets the transfer output for an SP range of −50 to
200.
100
90
100
20
4
Output current (mA)
MV (%)
Transfer output
lower limit Transfer output
upper limit
(The above graph is for when the linear current output is set to 4 to 20 mA.)
Operation Level
Initial Setting Level 1. Press the O Key for at least three seconds to move from the operation
level to the initial setting level.
Initial Setting Level 2. Select the Transfer Output Type parameter by pressing the M Key.
3. Press the U Key to select sp (set point).
Initial Setting Level 4. Select the Transfer Output Upper Limit parameter by pressing the M Key.
5. Use the D Key to set the parameter to 200.0. The default is 1300.0.
Initial Setting Level 6. Select the Transfer Output Lower Limit parameter by pressing the M Key.
C
25.0
100.0
PV/SP
in-t
5
Input Type
tr-t
off
Transfer Output
Type
tr-t
sp
C
tr-h
1300.0
Transfer Output
Upper Limit
C
tr-h
200.0
C
tr-l
-200.0
Transfer Output
Lower Limit

128
Using the Transfer Output Section 4-14
7. Use the U Key to set the parameter to −50.0. The default is −200.0.
Operation Level 8. To return to the operation level, press the O Key for at least one second.
C
tr-l
-50.0
C
25.0
100.0
PV/SP

129
Using Banks and PID Sets Section 4-15
4-15 Using Banks and PID Sets
Banks Up to eight banks, each of which contains the following parameters, can be
created. The current bank number can be changed by using key operations,
event inputs, communications (operation commands), or simple programs.
In the bank setting level, select the bank numbers to be edited with the Dis-
play Bank Selection parameter, and make the settings for each bank.
Note The current bank will be displayed. If you change the bank using
the U and D Keys, monitor function will be canceled.
If the following parameters are changed, the changes will be saved in the cur-
rent bank:
Set Point, Alarm Values 1 to 3, Alarm Value Upper Limits 1 to 3, Alarm Val-
ue Lower Limits 1 to 3, (operation level)
SP Ramp Set Value, Soak Time, Wait Band (adjustment level).
PID Set Number
Simple Program and Bank Functions
For each bank, the Soak Time and Wait Band parameters can be set, and a
simple program can be created. For details on creating a simple program,
refer to 4-16 Using the Simple Program Function.
PID Sets • The PID set to be executed is selected by using the PID Set No. parame-
ter in the bank setting level. If 0 (Automatic selection) is set, then the PID
set will be selected automatically according to preset conditions.
• Up to eight of the following parameters can be registered for each PID set.
Parameter 0 1 • • • 7
Set Point 200.0 500.0
PID Set No. 0 0
SP Ramp Set Value OFF OFF
Alarm Value 1 to 3 240.0 300.0
Alarm Value Upper Limit
1 to 3 40.0 30.0
Alarm Value Lower Limit
1 to 3 40.0 30.0
Soak Time 5 10
Wait Band 3.0 5.0
Parameter Setting
range Unit Default
Bank No. 0 to 7 --- 0
Display Bank Selection 0 to 7 --- See note.
• Select a number from 1 to 8 to specify the PID set for each bank.
• The default setting is 1. For details, refer to PID Sets.
• The bank number can be confirmed by checking the number at the
beginning of the parameter.
PID Set No.
0.pid
1
Parameter Setting range Default Unit
Proportional Band Temperature: 0.1 to 3,240.0 8.0 °C or °F
Analog: 0.1 to 999.9 10.0 %FS

130
Using Banks and PID Sets Section 4-15
Note When the PID Automatic Selection Data parameter is set to DV, the
unit will be %FS.
The settings for the PID sets are made in the PID setting level. In the PID set-
ting level, select the PID set numbers to be edited with the Display PID Selec-
tion parameter, and make the settings for each PID set.
Note The current PID set is displayed. If you use the U and D Keys to
change the PID set, the monitor function will be canceled
When the following parameters are changed, the changes will be reflected in
the current PID set:
Proportional Band, Integral Time, Derivative Time, MV Upper Limit, MV
Lower Limit, Cooling Coefficient (adjustment level)
LBA Detection Time (advanced function setting level)
Automatic PID Set Selection • If the PID Set No. parameter for a bank is set to 0, the PID set will be
selected automatically according to preset conditions.
Integral Time Standard, heating/cooling,
position proportional (closed):
0.0 to 3,240.0
Position proportional (float-
ing): 0.1 to 3,240.0
233.0 s
Derivative Time 0.0 to 3240.0 40.0 s
MV Upper Limit Standard: MV lower limit + 0.1
to 105.0
Heating/cooling: 0.0 to 105.0
105.0 %
Position proportional (closed):
MV lower limit + 0.1 to 105.0
MV Lower Limit Standard: −5.0 to MV upper
limit −0.1 −5.0 %
Heating/cooling: −105.0 to 0.0 −105.0
Position proportional (closed):
−5.0 to MV upper limit −0.1 −5.0
Automatic Selection
Range Upper Limit Temperature: −19,999 to
32,400 1320.0 EU
Analog: −5.0 to 105.0 105.0 % (See note.)
Cooling Coefficient 0.01 to 99.99 1.00 None
LBA Detection Time 0 to 9,999 (0: LBA function
disabled) 0s
Parameter Setting range Unit Default
Display PID Selection 1 to 8 --- See note.
Parameter Setting range Default Unit
In the setting example on the left (with the PID Set Automatic Selection Data parame-
ter set to PV), the following PID parameters are used:
PV ≤ 200°C: PID Set No. 1
200°C < PV ≤ 400°C: PID Set No. 2
Set the PID Set Automatic Selection Range Upper Limit so that the set value
becomes larger as the PID set number increases. For PID Set No. 8, however, the
automatic selection range upper limit always equals the upper limit of the specified
range.
The PID Set Automatic Selection Hysteresis parameter can be used to set the hyster-
esis to prevent chattering when changing the PID set.
The PID Set Automatic Selection Data parameter can be used to select PV, DV
(Derivative), or SP.
PID set
1
2
3
4
5
6
7
8
200.0
400.0
500.0
600.0
700.0
800.0
1000.0
1300.0
(upper limit)
PV: 240.0
Automatic selection
range

131
Using Banks and PID Sets Section 4-15
Note When the PID Set Automatic Hysteresis parameter is set to DV, the
default setting becomes %FS.
Parameter Setting range Unit Default
Bank * PID Set No.
*: 0 to 7 0: Automatic selection
1 to 7: PID Set No. 1 to 7 --- 1
PID *Automatic
Selection Range
Upper Limit
*: 1 to 8
Temperature: −19,999 to
32,400 1320.0 EU
Analog: −5.0 to 105.0 105.0 % (See note.)
PID Set Automatic
Setting Data PV: Process value
DV: Derivative value
SP: Set point
PV None
PID Set Automatic
Hysteresis 0.10 to 99.99 0.50 %FS

132
Using the Simple Program Function Section 4-16
4-16 Using the Simple Program Function
4-16-1 Simple Program Function
• A simple program consists of multiple banks.
The program can be created from the required number of banks by speci-
fying the end bank in the Valid Program Bank parameter.
A simple program can be started from any of the banks from bank 0 to the
end bank. When operation is finished in one bank, the program switches
to the next bank and operation starts in that bank. Operation after the end
bank has been completed can be set in the Program Pattern parameter.
• The program starts when the Program Start parameter is changed from
RSET to STRT.
• The program stops when the Program Start parameter is changed from
STRT to RSET. The program can be reset in any bank.
Parameters Related to the Simple Program Function
Note (1) The setting unit is %FS for analog inputs.
(2) When the Soak Time or Wait Band parameter is changed in the adjust-
ment level, the changes will be reflected in the current bank.
(3) Displayed when the Program Pattern parameter is set to any value other
than OFF. The bank cannot be switched to any other bank.
Soak time 0
SP1
SPn
SP0
Soak time 1 Soak time n
Wait band 1
Wait band 0 Wait band n
(Bank n)(Bank 1)(Bank 0)
Parameter name Symbol Set (monitor) values Unit Display level
Program Pattern ptrn OFF, STOP, CONT, LOOP --- Initial setting level
Program Start prst RSET, STRT --- Operation level
Bank ∗ Soak Time
(See note 2.) ∗ sok 0 to 9999 min or h Bank setting level
Soak Time Unit t-u m (minutes)/h (hours) --- Advanced function set-
ting level
Bank ∗ Wait Band
(See note 2.) ∗ wtb Temperature: OFF, 0.1 to 3,240.0
Analog: OFF, 0.01 to 99.99 °C or °F (See note 1.) Bank setting level
Soak Time Remain
Monitor sktr 0 to 9999 min or h Operation level
Valid Program Bank
(See note 3.) pbnk 0 to 7 --- Initial setting level

133
Using the Simple Program Function Section 4-16
Program Pattern Any of three program patterns can be selected. The simple program will not
be run if the Program Pattern parameter is set to OFF.
•Banks where the Soak Time parameter is set to 0 will not be executed.
• The bank number can be changed even during program operation by using either an
event input or key operations.
• The bank number is initialized to 0 when the program pattern is changed.
■Pattern 1 (STOP)
Control will stop and the STOP mode will be entered when the program has
ended.
Program Pattern Operation
OFF Program will not be executed.
STOP •Program operation will start when the Program Start parame-
ter is changed from RSET to STRT. The bank number will be
automatically incremented by one when the Soak Time
parameter setting for the bank has elapsed.
• After the bank specified in the Valid Program Bank parame-
ter has been executed, program operation will be ended. The
RUN/STOP status will become STOP, and the program end
output will be turned ON.
CONT •Program operation will start when the Program Start parame-
ter is changed from RSET to STRT. The bank number will be
automatically incremented by one when the Soak Time
parameter setting for the bank has elapsed.
• After the bank specified in the Valid Program Bank parame-
ter has been executed, program operation will be ended. The
RUN/STOP status will continue as RUN (control will continue
at the SP at the end bank), and the program end output will
be turned ON.
LOOP • Program operation will start when the Program Start parame-
ter is changed from RSET to STRT. The bank number will be
automatically incremented by one when the Soak Time
parameter setting for the bank has elapsed.
• After the bank specified in the Valid Program Bank parame-
ter has been executed, the bank number will return to 0 and
the program execution will continue.
Set point n
SP
PV
Soak time
Wait band
END display
END output
Wait band
Automatically switches from RUN to STOP mode.
Bank n (end bank)

134
Using the Simple Program Function Section 4-16
■Pattern 2 (CONT)
Control will continue in RUN mode when the program has ended.
■Pattern 3 (LOOP)
At the end of the program, operation switches to the start bank and continues
in RUN mode.
Starting Method Any of the following three methods can be used to start the simple program.
• Setting the Program Start parameter to STRT.
• Turning ON an event input. (The program start must be assigned to an
event input. See note.)
• Starting with an Operation Command using communications. (When the
program start is not assigned to an event input.)
Note When an event input is used to start and reset the simple program, writing is
performed to EEPROM. Be sure to consider the write life (1 million writes) of
the EEPROM in the system design. When the program start is assigned to an
event input, the Program Start parameter will function as a monitor display,
and the RSET/STRT displays can be used to check when the event input has
started or reset the simple program. When this is done, the Program Start
parameter functions as a monitor display only and cannot be changed using
key operations. If the Program Pattern parameter is set to OFF, the event input
assignment setting will be initialized to “None.”
Set point n
SP
PV
Soak time
Wait band
END display
END output
Wait band
RUN mode continues.
Bank n (end bank)
Set point n
SP
PV
Soak time
Wait ba
n
Wait ba
n
Bank n (end bank)
RUN mode continues.
Bank 0 (start bank)
Set point 0

135
Using the Simple Program Function Section 4-16
The following table shows the operations when the program is started.
• Changing from RSET to STRT
The following table shows the operations when the program is reset.
• Changing from STRT to RSET
Note (1) The bank number can be changed even during program operation by us-
ing either an event input or key operations.
(2) The bank number is initialized to 0 when the program pattern is changed.
(3) Even if an event input assigned to "Program Start" is switched from STRT
to RSET while the power is OFF, the RUN/STOP status will not be
changed when the power is turned ON and the bank number will not be
initialized to 0.
Soak Time and Wait Band
The wait band is the band within which the process value is stable in respect
to the set point. The soak time is measured within the wait band. The timer
that measures the soak time operates only when the process value is within
the wait band around the set point (i.e., SP ± wait band). In the following dia-
gram, the timer will be stopped between the start and (1), (2) and (3), and (4)
and (5) and will measure the time only between (1) and (2), (3) and (4), and
(5) and the end.
Program Pattern Executed bank
No. RUN/STOP status Program end
output
STOP Executed from cur-
rent bank RUN command
executed. OFF
CONT
LOOP
Program Pattern Executed bank
No. RUN/STOP status Program end
output
STOP Initialized to bank 0 STOP command
executed. OFF
CONT
LOOP
RSET → STRT
PV
(5)
(1) (2) (3) (4)
Set point
Wait band
Wait band
Soak time
remain
Set
p
oint Set
p
oint

136
Using the Simple Program Function Section 4-16
Note If the wait band is set to OFF, the wait band will be treated as infinity and the
timer will measure time continuously after changing from RSET to STRT.
Operation When
Power Is Turned ON The following will occur if a power interruption occurs during execution of a
simple program:
• The program start (RSET/STRT) and RUN/STOP status from before the
power interruption will be held.
• The timer value for the Soak Time parameter will be reset.
Therefore, when a power interruption occurs, the timer value for the Soak
Time parameter will not be correct. In addition, if starting the program is
assigned to an event input, the event input status when a power interruption
occurs will be the program start status from just before the power interruption.
4-16-2 Operation at the Program End
The following table shows operation when program operation ends, according
to the Program Pattern parameter setting.
Note (1) The bank number can be changed even during program operation by us-
ing either an event inputs or key operation.
(2) The bank number is initialized to 0 when the program pattern is changed.
Display at the Program End
When the program ends, the process value will be displayed on the No. 1 dis-
play (see note) and the set point and “end” will be alternately displayed on the
No. 2 display at 0.5 s intervals.
Note One of the following displays: PV/SP, PV only, or PV/MV.
Program End Output
When the Program Pattern parameter is changed from OFF to STOP, CONT,
or LOOP, the Auxiliary Output 1 Assignment parameter will automatically be
set to the end output. Conversely, when the Program Pattern parameter is
changed from STOP, CONT, or LOOP to OFF, the Alarm 1 Output Assignment
parameter will automatically be initialized to ALM1. The output assignment
parameters can also be used to assign the program end output to any output.
A program end output is also provided in communications status.
Clearing the Program End Status
The program END output and display will be cleared when the Program Start
parameter is changed from STRT to RSET. The setting is changed from STRT
to RSET while the Program Start parameter is displayed.
Program Pattern Executed bank
No. RUN/STOP status Program end
output
STOP End bank number
held STOP command
executed. ON
CONT RUN continues.
LOOP --- --- ---
120.1
end 120.0
Displayed alternately.

137
Using the Simple Program Function Section 4-16
The program END status can also be cleared using an event. If the program
start function is assigned to an event, however, the program end status cannot
be cleared from the Program Start parameter display, which will function only
as a monitor display.
4-16-3 Combining a Simple Program with an SP Ramp
Control can be combined with the SP ramp by setting the SP Ramp Set Value
and Soak Time parameters for each bank.
If the program moves to the next bank at the end of the soak time before the
ramp SP reaches the SP, the SP ramp operation will extend across the banks
as shown below as long as the SP Ramp Set Value parameter is not set to 0.
If the SP Ramp Set Value parameter is set to 0 for the next bank, SP ramp
operation will be stopped as shown below.
Bank n+1Bank n
SPn
PV
Wait band
Soak time
SPn+1
SPn-1
Wait band
Wait band
Wait band
Ramp SP
Bank n+1Bank n
SPn
PV Soak time
SPn+1
SPn-1 Ramp SP
Bank n+1Bank n
SPn
PV Soak time
SPn+1
SPn-1 Ramp SP

138
Using the Simple Program Function Section 4-16
SP Start Program operation can be started by using an SP start from the bank 0 LSP.
To use an SP start, set the SP Ramp Set Value and Soak Time parameters for
bank 0 to 0.
4-16-4 Relationships between Simple Programs and Other Functions
• Changing the Soak Time
If the soak time is changed while the program is being executed, timing
will be continued from the time value at that point. The timer value will
be reset, however, if a power interruption occurs.
• Changing the SP
If the soak time is changed while the program is being executed, timing
will be continued from the timer value at that point.
• Input Errors
Timing will be continued even if an input error occurs during operation
in program mode.
Note Timing will be performed according to the PV at the time of the input
error (i.e., the sensor input setting range upper limit).
• Changing to Manual Mode
Timing will be continued when changing to manual mode while the
simple program is being executed.
•AT AT will be executed even if it is started while the simple program is be-
ing executed. While AT is being executed, operation will not move to
the next bank and the soak remain time will remain at 0. Operation will
move to the next bank after AT has been completed. After operation
has been completed for the end bank, one of the following operations
will be executed depending on the program pattern.
Example Bank 0 SP: 30
Bank 0 SP ramp set value: OFF
Bank 0 soak time: 0
Bank 1 SP: 100
Bank 1 SP ramp set value: 1
Bank 1 soak time: 5
Bank 2Bank 1
SP=100
PV
Soak time
SP2
SP=30
Ramp SP
Program Pattern Operation
STOP The STOP operation command will be executed, so AT will be
stopped.
CONT The STOP operation command will not be executed, so AT will
continue.
LOOP AT will be continued by changing to the start bank.

139
Using the Simple Program Function Section 4-16
• SP Mode
STRT and RSET can be executed for the simple program without re-
gard to the SP mode. SP mode changes are enabled while the simple
program is being executed. Timing will continue in the SP mode after
the change.
• RSP Input Errors
Timing will be continued even if an RSP input error occurs while the
simple program is being executed.
Note Timing will be performed according to the PV and remote SP at the
time of the RSP error.
• Switching RUN and STOP
Timing will continue if RUN and STOP are switched while the simple
program is being executed.
• Changing Banks
If the bank is changed while the simple program is being executed, the
time up to that point will be cleared and timing will start for the new
bank's set value.
Operating Procedure Perform the following procedure to use the simple program function.
Program pattern: STOP
Valid program bank: 1
Bank 0 set point: 150°C, Soak time: 5 min, Wait band: 3°C
Bank 0 set point: 200°C, Soak time: 10 min, Wait band: 5°C
SP mode Description
LSP Timing is performed according to the SP of the bank being
executed.
RSP Timing is performed according to the remote SP.
Bank 0
SP0=150.0
RSET → STRT
PV
End display
End output
Wait band = 3
STOP
Soak time = 5 min Soak time = 10 min
Wait band = 5
SP0=200.0
Bank 1
Operation Level 1. Press the O Key for at least three seconds to move from the operation
level to the initial setting level.
Initial Setting Level 2. Select the Program Pattern parameter by pressing the M Key.
C
25.0
100.0
PV/SP
in-t
5
Input Type

140
Using the Simple Program Function Section 4-16
Initial Setting Level 3. Use the U Key to set the parameter to STOP.
4. Press the M Key to select the Valid Program Bank parameter.
5. Use the U and D Keys to set 2.
6. Press the O Key for at least one second to move from the initial setting
level to the operation level.
Operation Level 7. Press the O Key to move from the operation level to the bank setting lev-
el.
Bank setting level 8. The Display Bank Selection parameter will be displayed. The current
bank number will be displayed, so use the U and D Keys to select 0.
9. Press the M Key to select the Bank 0 SP parameter.
10. Use the U and D Keys to set the parameter to 150.0.
11. Press the M Key to select the Bank 0 Soak Time parameter.
12. Use the U and D Keys to set the parameter to 5.
13. Press the M Key to select the Bank 0 Wait band parameter.
14. Use the U and D Keys to set the parameter to 3.0.
15. Press the M Key to select the Display Bank Selection parameter.
ptrn
off
Program Pattern
ptrn
stop
pbnk
7
pbnk
2
C
25.0
100.0
PV/SP
d.bnk
0
Display Bank
Selection
d.bnk
0
0.lsp
0.0
Bank 0 SP
0.lsp
150.0
0.sok
1
Bank 0
Soak Time
0.sok
5
0.wtb
off
Bank 0
Wait band
0.wtb
3.0

141
Output Adjustment Functions Section 4-17
4-17 Output Adjustment Functions
4-17-1 Output Limits
• Output limits can be set to control the output using the upper and lower
limits to the calculated MV.
• The following MV takes priority over the MV limits.
Manual MV (See note.)
MV at stop
MV at PV error
16. Use the U and D Keys to set the parameter to 1.
17. Press the M Key to select the Bank 1 SP parameter.
18. Use the U and D Keys to set the parameter to 200.0.
19. Press the M Key to select the Bank 1 Soak Time parameter.
20. Use the U and D Keys to set the parameter to 10.
21. Press the M Key to select the Bank 1 Wait band parameter.
22. Use the U and D Keys to set the parameter to 5.0.
23. Press the O Key to move from the bank setting level to the operation lev-
el.
Operation Level
d.bnk
0
Display Bank
Selection
d.bnk
1
1.lsp
0.0
Bank 1 SP
1.lsp
200.0
1.sok
1
Bank 1
Soak Time
0.sok
10
1.wtb
off
Bank 1
Wait band
1.wtb
5.0
C
25.0
100.0
PV/SP

142
Output Adjustment Functions Section 4-17
Note When the manual MV limit is enabled, the manual MV will be re-
stricted by the MV limit.
• For heating/cooling control, upper and lower limits are set of overall heat-
ing/cooling control. (They cannot be set separately for heating/cooling.)
4-17-2 MV at Stop
The MV when control is stopped can be set.
When setting the MV when control is stopped, set the MV at Stop and Error
Addition parameter (advanced function setting level) to ON.
■Standard Models
For heating/cooling control, the MV at stop will apply to the cooling side if the
MV is negative and to the heating side if the MV is positive. The default is 0.0,
so an MV will not be output for either standard or heating/cooling control.
■Position-proportional Models
Open, close, or hold status can be selected for floating control or when the
Direct Setting of Position Proportional MV parameter is set to OFF. With open
status, only the open output will turn ON. With close status, only the close out-
put will turn ON. With hold status, the open and close outputs will both turn
OFF. The default setting is for hold status, with no outputs.
0%
100
%
Output
MV upper limit
MV lower limit
Output
MV lower limit
MV upper limit
Heating MV Cooling MV

143
Output Adjustment Functions Section 4-17
If the Direct Setting of Position Proportional MV parameter is set to ON during
close control, the valve opening can be specified. The default setting is 0.0
(i.e., the open and close outputs are adjusted so that valve opening will be 0).
Note The order of priority is as follows: Manual MV > MV at stop > MV at PV error.
• The following table shows the operation when a potentiometer error
occurs when the Direct Setting of Position Proportional MV parameter is
set to ON.
When the MV at stop is other than the above, the open and close out-
puts will both be OFF.
4-17-3 MV at PV Error
• A fixed MV is output for an input error, RSP input error, or potentiometer
error (close control only). To set the MV at PV error, set the MV at Stop
and Error Addition parameter (advanced function setting level) to ON.
The MV at stop takes priority when stopped and the manual MV takes pri-
ority in manual mode.
■Standard Models
With heating/cooling control, the MV on the cooling side is taken to be a neg-
ative value, so the output is made to the heating side for a positive value and
to the cooling side for a negative value. The default setting is 0.0 (i.e., there
are not outputs for either standard control or heating/cooling control).
■Position-proportional Models
Open, close, or hold status can be selected for floating control or when the
Direct Setting of Position Proportional MV parameter is set to OFF. With open
status, only the open output will turn ON. With close status, only the close out-
put will turn ON. With hold status, the open and close outputs will both turn
OFF. The default setting is for hold status, with no outputs.
Parameter
name Setting range Unit Default
MV at STOP −5.0 to 105.0 for standard control
−105.0 to 105.0 (heating/cooling control) % or none 0.0 or HOLD
Position-proportional Control
Close control and Direct Setting of Posi-
tion Proportional MV parameter ON: −5.0
to 105.0
Floating control or Direct Setting of Posi-
tion Proportional MV parameter OFF:
CLOS (Control output 2 ON)
HOLD (Control outputs 1 and 2 both
OFF)
OPEN (Control output 1 ON)
MV at stop ≥ 100
MV at stop ≤ 0 Open output ON
Close output ON

144
Using the Extraction of Square Root Parameter Section 4-18
If the Direct Setting of Position Proportional MV parameter is set to ON during
close control, valve opening can be specified. The default setting is 0.0, so
open and close outputs are adjusted so that valve opening will be 0.
Note The order of priority is as follows: Manual MV > MV at stop > MV at PV error.
• The following table shows the operation when a potentiometer error
occurs when the Direct Setting of Position Proportional MV parameter is
set to ON.
When the MV at stop is other than the above, the open and close outputs
will both be OFF.
• The order of priority of the MVs is illustrated in the following diagram.
Note When the Manual MV Limit Enable parameter is set to ON, the setting range
will be the MV lower limit to the MV upper limit.
4-18 Using the Extraction of Square Root Parameter
Extraction of Square
Roots
Parameter
name Setting range Unit Default
MV at PV
ERROR −5.0 to 105.0 for standard control
−105.0 to 105.0 (heating/cooling control) % or none 0.0 or
HOLD
Position-proportional Control
Close control and Direct Setting of Posi-
tion Proportional MV parameter ON: −5.0
to 105.0
Floating control or Direct Setting of Posi-
tion Proportional MV parameter OFF:
CLOS (Control output 2 ON)
HOLD (Control outputs 1 and 2 both OFF)
OPEN (Control output 1 ON)
MV at stop ≥ 100
MV at stop ≤ 0 Open output ON
Close output ON
PID
calculations
MV upper limit
Manipulated variable
Time
MV lower limit
MV at PV Error
RUN/STOP
MV at Stop
Manual MV
(See note.)
Auto/manual switch
Output
RSP input error
Potentiometer input
error (close control)
Extraction of Square Root Enable • For analog inputs, the Extraction of Square Root parameter is provided
for inputs so that differential pressure-type flow meter signals can be
directly input.
• The default setting for the Extraction of Square Root parameter is OFF.
The Extraction of Square Root Enable parameter must be set to ON in
order to use this function.
sqr
off

145
Using the Extraction of Square Root Parameter Section 4-18
Operating Procedure Input type = 25 (4 to 20 mA)
This procedure sets the Extraction of Square Root Low-cut Point parameter to
10.0%.
Extraction of Square Root Low-cut
Point • If the PV input (i.e., the input before extracting the square root) is higher
than 0.0% and lower than the low cut point set in the Extraction of
Square Root Low-Cut Point parameter, the results of extracting the
square root will be 0.0%. If the PV input is lower than 0.0% or higher
than 100.0%, extraction of the square root will not be executed, so the
result will be equal to the PV input. The low-cut point is set as normal-
ized data for each input, with 0.0 as the lower limit and 100.0 as the
upper limit for the input setting range.
sqrp
0.0
Argument 1 (Input Data)
Extraction of
square root
100% FS
100% FS0
Extraction of square
root low-cut point
Parameter name Setting rage Unit Default
Extraction of Square
Root Enable OFF: Disabled, ON: Enabled --- OFF
Extraction of Square
Root Low-cut Point 0.0 to 100.0 % 0.0
Operation Level
Initial Setting Level 1. Press the O Key for at least three seconds to move from the operation
level to the initial setting level.
2. Use the U and D Keys to set the parameter to 25 (4 to 20 mA).
3. Press the M Key to select the Extraction of Square Root Enable param-
eter.
4. Use the U Key to select ON.
C
25.0
100.0
PV/SP
in-t
5
Input Type
in-t
25
sqr
off
Extraction
of Square
Root Enable
sqr
on
Extraction
of Square
Root Enable

146
Setting the Width of MV Variation Section 4-19
4-19 Setting the Width of MV Variation
MV Change Rate Limit
Operating Procedure This procedure sets the MV change rate limit to 5.0%/s. The related parame-
ters are as follows:
PID·ON/OFF = PID
ST = OFF
Operation Level 5. Press the O Key for at least one second to move from the initial setting
level to the operation level.
Adjustment Level 6. Press the O Key to move from the operation level to the adjustment level.
7. Select the Extraction of Square Root Low-cut Point parameter by press-
ing the M Key.
8. Use the U Key to set the parameter to −10.0.
Operation Level 9. Press the O Key to return to the operation level.
C
25.0
100.0
PV/SP
l.adj
sqrp
0.0
Extraction of
Square Root
Low-cut Point
sqrp
10.0
Extraction of
Square Root
Low-cut Point
C
25.0
100.0
PV/SP
MV Change Rate Limit (Heating) • The MV change rate limit sets the maximum allowable width of change
in the MV per second. If the change in the MV exceeds this setting, the
MV will be changed by the MV change rate limit until the calculated
value is reached. This function is disabled when the setting is 0.0.
• The MV change rate limit does not function in the following situations:
• In manual mode
• During ST execution (Cannot be set when ST is ON.)
• During AT execution
• During ON/OFF control
• While stopped (during MV at Stop output)
• During MV at PV Error output
orl
0.0
Parameter name Setting rage Unit Default
MV Change Rate
Limit 0.0 to 100.0 %/s 0.0

147
Setting the Width of MV Variation Section 4-19
Operation Level
Initial Setting Level 1. Press the O Key for at least three seconds to move from the operation
level to the initial setting level.
2. Select the PID ON/OFF parameter by pressing the M Key.
3. Use the U Key to select 2-PID control. (The default is PID.)
4. Press the M Key to select the ST parameter.
5. Press the D Key to select OFF.
Operation Level 6. Press the O Key for at least one second to move from the initial setting
level to the operation level.
Adjustment Level 7. Press the O Key to move from the operation level to the adjustment level.
8. Press the M Key to select the MV Change Rate Limit parameter.
9. Use the U Key to set the parameter to 5.0.
Operation Level 10. Press the O Key to return to the operation level.
C
25.0
100.0
PV/SP
in-t
5
Input Type
cntl
pid
PID·ON/OFF
cntl
pid
PID·ON/OFF
st
on
ST
st
off
ST
C
25.0
100.0
PV/SP
l.adj
orl
0.0
MV
Change
Rate Limit
orl
5.0
MV
Change
Rate Limit
C
25.0
100.0
PV/S
P

148
Setting the PF Key Section 4-20
4-20 Setting the PF Key
4-20-1 PF Setting (Function Key)
Note (1) When AT cancel is specified, it means that AT is cancelled regardless of
whether the AT currently being executed is 100% AT or 40% AT.
(2) The setting of AT-1 will be ignored for heating/cooling control or for posi-
tion-proportional floating control.
(3) Alarms 1 to 3, heater burnout, HS alarms, and heater overcurrent latches
are cancelled.
(4) For details on auto/manual operations using the PF Key, refer to 4-13 Per-
forming Manual Control.
(5) Pressing the PF Key for at least one second executes operation accord-
ing to the set value. When the Monitor/Setting Item parameter is selected,
however, the display is changed in order from Monitor/Setting Item 1 to 5
each time the key is pressed.
(6) This function is enabled when PF Key Protect is OFF.
Monitor/Setting Item
PF Setting • Pressing the PF Key for at least one second executes the operation set
in the PF Setting parameter (E5AN/EN-H only).
Set value Symbol Setting Function
OFF off Disabled Does not operate as a function key.
RUN run RUN Specifies RUN status.
STOP stop STOP Specifies STOP status.
R-S r-s RUN/STOP reverse
operation Specifies reversing the RUN/STOP opera-
tion status.
AT-2 at-2 100% AT
Execute/Cancel Specifies reversing the 100% AT Execute/
Cancel status. (See note 1.)
AT-1 at-1 40% AT
Execute/Cancel Specifies reversing the 40% AT Execute/
Cancel status. (See notes 1 and 2.)
LAT lat Alarm Latch Cancel Specifies canceling all alarm latches. (See
note 3.)
A-M a-m Auto/Manual Specifies reversing the Auto/Manual status.
(See note 4.)
PFDP pfdp Monitor/Setting Item Specifies the monitor/setting item display.
Select the monitor setting item according to
the Monitor/Setting Item 1 to 5 parameters
(advanced function setting level).
BANK bank Bank Selection Specifies switching to the bank number + 1.
pf
a-m
Monitor/Setting Item 1 Setting the PF Setting parameter to the Monitor/Setting Item makes it possi-
ble to display monitor/setting items using the function key. The following
table shows the details of the settings. For setting (monitor) ranges, refer to
the applicable parameter.
pfd5
0
Item 5
pfd1
1

149
Setting the PF Key Section 4-20
Note (1) The SP for the current bank will be displayed.
(2) For details on MV settings for heating and cooling control, refer to MV
Display for Heating and Cooling Control on page 82.
(3) The set value for the current PID set will be displayed.
(4) The set value for the current bank will be displayed.
Setting Monitor/Setting Items
Pressing the PF Key in the operation, adjustment, bank setting, or PID setting
level displays the applicable monitor/setting items. Press the PF Key to dis-
play in order Monitor/Setting Items 1 to 5. After Monitor/Setting Item 5 has
been displayed, the display will switch to the top parameter in the operation
level.
Note (1) Items set as disabled in the Monitor/Setting Items 1 to 5 parameters will
not be displayed, and the display will skip to the next enabled setting.
(2) While a monitor/setting item is being displayed, the display will be
switched to the top parameter in the operation level if the M Key or the
O Key is pressed.
Operating Procedure This procedure sets the PF Setting parameter to PFDP, and the Monitor/Set-
ting Item 1 parameter to 7 (Alarm Value 1).
Set
value Setting Remarks
Monitor/Setting Symbol
0 Disabled ---
1 PV/SP/Bank No. (See note 1.) Can be set. (SP) ---
2 PV/SP/MV (See notes 1 and 2.) Can be set. (SP) ---
3 PV/SP /Soak time remain (See note 1.) Can be set. (SP) ---
4 Proportional band (P) (See note 3.) Can be set. p
5 Integral time (I) (See note 3.) Can be set. i
6 Derivative time (D) (See note 3.) Can be set. d
7 Alarm value 1 (See note 4.) Can be set. al-1
8 Alarm value upper limit 1 (See note 4.) Can be set. al1h
9 Alarm value lower limit 1 (See note 4.) Can be set. al1l
10 Alarm value 2 (See note 4.) Can be set. al-2
11 Alarm value upper limit 2 (See note 4.) Can be set. al2h
12 Alarm value lower limit 2 (See note 4.) Can be set. al2l
13 Alarm value 3 (See note 4.) Can be set. al-3
14 Alarm value upper limit 3 (See note 4.) Can be set. al3h
15 Alarm value lower limit 3 (See note 4.) Can be set. al3l
16 Bank No. Can be set. bank
Operation Level
Initial Setting Level 1. Press the O Key for at least three seconds to move from the operation
level to the initial setting level.
C
25.0
100.0
PV/SP
in-t
5
Input Type

150
Counting Control Output ON/OFF Operations Section 4-21
4-21 Counting Control Output ON/OFF Operations
4-21-1 Control Output ON/OFF Count Function
If Control Output 1 and 2 are ON/OFF outputs (relay outputs, voltage outputs
for driving SSR, or SSR outputs), the number of times that a control output
turns ON and OFF can be counted. Based on the control output ON/OFF
count alarm set value, an alarm can be output and an error can be displayed if
the set count value is exceeded.
The default setting of the Control Output ON/OFF Alarm Set Value parameter
is 0. ON/OFF operations are not counted when this parameter is set to 0. To
enable counting ON/OFF operations, change the setting to a value other than
0.
Initial Setting Level 2. Select the Move to Advanced Function Setting Level parameter by press-
ing the M Key.
Advanced Function Setting Level 3. Press the D Key to enter the password (−169). It is possible to move to
the advanced function setting level by either pressing the M Key or wait-
ing two seconds without pressing any key.
4. Press the M Key to select the PF Setting parameter.
5. Press the U Key to select PFDP (Monitor/Setting Item).
6. Press the M Key to select the Monitor/Setting Item 1 parameter.
7. Press the U Key to select 7 (Alarm Value 1).
Initial Setting Level 8. Press the O Key for at least one second to move from the advanced
function setting level to the initial setting level.
Operation Level 9. Press the O Key for at least one second to move from the initial setting
level to the operation level.
Monitor/Setting Item Level 10. Press the PF Key to display Alarm Value 1 for the current bank.
amov
-169
Move to Ad-
vanced Function
Setting Level
init
off
Parameter
Initialization
pf
a-m
PF Setting
pf
pfdp
PF Setting
pfd1
1
Monitor/Setting
Item 1
pfd1
7
Monitor/Setting
Item 1
in-t
5
Input Type
C
25.0
100.0
al
m
▲
▲
al-1
0.0
Monitor/Setting
Item Display 1
C

151
Counting Control Output ON/OFF Operations Section 4-21
Control Output ON/
OFF Counter Monitor
Function
This function is not displayed when the Control Output 1 ON/OFF Alarm Set
Value and the Control Output 2 ON/OFF Alarm Set Value parameter are set to
0, or when the control outputs are set for linear outputs.
Display When ON/OFF Count Alarm Occurs
When an ON/OFF count alarm occurs, the PV display in the No. 1 display
shown below alternates with the ralm display on the No. 2 display.
•PV
• PV/SP (Including the items displayed by setting the “PV/SP” Display
Screen Selection parameter.)
• PV/Manual MV (Valve Opening), PV/SP/Manual MV (Valve Opening)
• PV/SP displayed for the monitor/setting items
Control Output ON/
OFF Count Alarm
Function
If the ON/OFF counter exceeds the control output ON/OFF count alarm set
value, an ON/OFF count alarm will occur. The alarm status can be assigned
to a control output or an auxiliary output, or it can be displayed at the Control-
ler. The ON/OFF count alarm set value function is disabled by setting the ON/
OFF count alarm set value to 0.
ON/OFF Counter Reset Function
The ON/OFF counter can be reset for a specific control output.
Note After the counter has been reset, the control output ON/OFF count monitor
value will be automatically returned to 0.
If an error occurs in the control output ON/OFF counter data, the ON/OFF
count monitor value will be set to 9999 and an ON/OFF count alarm will occur.
The alarm can be cleared by resetting the ON/OFF counter.
Parameter name Setting range Unit Default
Control Output 1 ON/OFF Count Monitor 0 to 9999 100 times 0
Control Output 2 ON/OFF Count Monitor 0 to 9999 100 times 0
PV/SP
25.0
100.0
25.0
ralm 100.0
CC
Normal ON/OFF Count Alarm
Alternating
display
Parameter name Setting range Unit Default
Control Output 1 ON/OFF Alarm Set
Value 0 to 9999 100 times 0
Control Output 2 ON/OFF Alarm Set
Value 0 to 9999 100 times 0
Parameter name Setting range Unit Default
ON/OFF Counter Reset 0: Disable the counter reset
function.
1: Reset the control output 1
ON/OFF counter.
2: Reset the control output 2
ON/OFF counter.
--- 0

152
Displaying PV/SV Status Section 4-22
Operating Procedure This procedure sets the Control Output 1 ON/OFF Alarm Set Value parameter
to 10 (1,000 times).
4-22 Displaying PV/SV Status
4-22-1 PV and SV Status Display Functions
PV Status Display
Function The PV function in the PV/SP, PV, or PV/Manual MV (Valve Opening) Display
and the control and alarm status specified for the PV and PV status display
are alternately displayed in 0.5-s
Initial Setting Level 1. Press the O Key for at least three seconds to move from the operation
level to the initial setting level.
Initial Setting Level 2. Select the Move to Advanced Function Setting Level parameter by press-
ing the M Key.
Advanced Function Setting Level 3. Use the D Key to enter the password (“−169”). It is possible to move to
the advanced function setting level by either pressing the M Key or wait-
ing two seconds without pressing any key.
4. Press the M Key to select the Control Output 1 ON/OFF Count Alarm Set
Value parameter.
5. Use the U Key to set the parameter to 10.
Initial Setting Level 6. Press the O Key for at least one second to move to the initial setting lev-
el.
Operation Level 7. Press the O Key for at least one second to move to the operation level.
in-t
5
Input Type
amov
-169
Move to Ad-
vanced Function
Setting Level
init
off
Parameter
Initialization
ra1
0
Control Output
1 ON/OFF
Count Alarm
Set Value
ra1
10
Control Output
1 ON/OFF
Count Alarm
Set Value
in-t
5
Input Type
C
25.0
100.0
al
m
▲
▲
Set value Symbol Function
OFF off No PV status display
Manual manu MANU is alternately displayed during
manual control.
Stop stop STOP is alternately displayed while oper-
ation is stopped.
Alarm 1 alm1 ALM1 is alternately displayed during
Alarm 1 status.
Alarm 2 alm2 ALM2 is alternately displayed during
Alarm 2 status.

153
Displaying PV/SV Status Section 4-22
• The default is OFF.
Note “HA” can be selected for models that do not support heater burnout detection,
but the function will be disabled.
Example: When STOP Is Selected for the PV Status Display Function
SV Status Display
Function The SP, Blank, or Manual MV in the PV/SP, PV, or PV/Manual MV Display
(Valve Opening) and the control and alarm status specified for the SV status
display function are alternately displayed in 0.5-s cycles.
• The default is OFF.
Note “HA” can be selected for models that do not support heater burnout detection,
but the function will be disabled.
Example: When ALM1 Is Selected for the SV Status Display Function
Note The order of priority for flashing and alternating displays on the No. 2 display
are as follows:
Alarm 3 alm3 ALM3 is alternately displayed during
Alarm 3 status.
Alarm 1 to 3 OR status alm ALM is alternately displayed when Alarm
1, 2, or 3 is set to ON.
Heater Alarm (See note.) ha HA is alternately displayed when a heater
burnout alarm, HS alarm, or heater over-
current alarm is ON.
Set value Symbol Function
25.0
100.0
stop
100.0 25.0
CC
Normal
PV/SP
When RUN/STOP
is STOP
Alternating
display
Set value Symbol Function
OFF off No SV status display
Manual manu MANU is alternately displayed during
manual control.
Stop stop STOP is alternately displayed while oper-
ation is stopped.
Alarm 1 alm1 ALM1 is alternately displayed during
Alarm 1 status.
Alarm 2 alm2 ALM2 is alternately displayed during
Alarm 2 status.
Alarm 3 alm3 ALM3 is alternately displayed during
Alarm 3 status.
Alarm 1 to 3 OR status alm ALM is alternately displayed when Alarm
1, 2, or 3 is set to ON.
Heater Alarm (See note.) ha HA is alternately displayed when a heater
burnout alarm, HS alarm, or heater over-
current alarm is ON.
25.0
100.0
25.0
alm1 100.0
C
When ALM1 Is ON
Normal
PV/SP
Alternating
display
C

154
Displaying PV/SV Status Section 4-22
(1) Alternating display in SV status display
(2) Alternating display during program end output
(3) Flashing display during auto-tuning
(4) Alternating display when a control output ON/OFF count alarm occurs
(5) Flashing display when out of the setting range
Operating Procedure This procedure sets the PV Status Display Function parameter to ALM1.
Initial Setting Level 1. Press the O Key for at least three seconds to move from the operation
level to the initial setting level.
Initial Setting Level 2. Select the Move to Advanced Function Setting Level parameter by press-
ing the M Key.
Advanced Function Setting Level 3. Use the D Key to enter the password (−169). It is possible to move to the
advanced function setting level by either pressing the M Key or waiting
two seconds without pressing any key.
4. Press the M Key to select the PV Status Display Function parameter.
5. Press the U Key to select ALM1.
Initial Setting Level 6. Press the O Key for at least one second to move to the initial setting lev-
el.
Operation Level 7. Press the O Key for at least one second to move to the operation level.
If the Alarm 1 status is ON, PV and ALM1 will be alternately displayed.
in-t
5
Input Type
amov
-169
Move to Ad-
vanced Function
Setting Level
init
off
Parameter
Initialization
pvst
off
PV Status
Display
Function
pvst
alm1
PV Status
Display
Function
in-t
5
Input Type
C
25.0
100.0
alm
1
▲
▲

155
Using a Remote SP Section 4-23
4-23 Using a Remote SP
The remote SP function scales a remote SP input (4 to 20 mA) to the remote
SP upper and lower limits, and takes it as the set point. (This function is sup-
ported by the E5AN-H and E5EN-H only.)
Set the Remote SP Enable parameter (advanced function setting level) to ON,
and use an event input or an operation command to select the remote SP.
Precautions
• When the ST (self-tuning) parameter is turned ON, the SP Mode parame-
ter is forcibly set to LSP.
• The remote SP input is not accepted during autotuning. Autotuning is exe-
cuted for the remote SP at the beginning of autotuning.
• Changes in the remote SP value are not used as conditions for resetting
the standby sequence.
Remote SP Scaling • The remote SP input (4 to 20 mA) can be scaled to match the PV input
range, based on the Remote SP Upper Limit and Remote SP Lower Limit
parameter settings.
• The remote SP input can be input in a range of −10% to 110% of 4 to 20
mA. Input values outside of this range treated as out-of-range input val-
ues (RSP input error) and clamped to the upper or lower limit. In SP
mode, the RSP single indicator will flash, and in local SP mode the No. 2
indicator for the Remote SP Monitor will flash.
• An alarm can be output if an RSP input error occurs by setting the
Remote SP Input Error Output parameter to ON.
Parameter Setting range Unit Default
Remote SP Enable OFF: Disable, ON: Enable None OFF
Remote SP Upper Limit SP lower limit to SP upper limit EU 1300.0
Remote SP Lower Limit SP lower limit to SP upper limit EU −200.0
SP Tracking OFF: Disable, ON: Enable None OFF
Remote SP Input Error
Output OFF: Disable, ON: Enable None OFF
SP Mode LSP: Local SP, RSP: Remote SP None LSP
Remote SP Monitor Remote SP lower limit to remote SP
upper limit EU ---
Input (mA)
RSP (%)
2.4 (−10%)
4.0 21.6
Remote SP lower limit
20.0 (110%)
Remote SP upper limit

156
Using a Remote SP Section 4-23
• When the SP Upper Limit or SP Lower Limit parameter setting is
changed, the remote SP upper or lower limit will be forcibly changed to
the SP upper or lower limit. For example, if the upper limit for the SP lim-
iter is changed from A to B, the remote SP upper and lower limits will be
changed as shown in the following diagram.
SP Mode The SP mode is used to switch between local SP and remote SP. When a
remote SP is selected in SP mode, the RSP single indicator will light.
Remote SP Monitor In remote SP mode, the remote SP can be checked on the No. 2 display in the
PV/SP Display Screen. In local SP mode, it can be checked with the Remote
SP Monitor parameter.
SP Tracking • If the SP tracking function is enabled, the local SP inherits the remote SP
value after switching from remote SP to local SP. To enable the SP track-
ing function, set the SP Tracking parameter to ON.
• SP tracking operates as follows:
1,2,3... 1. Switching to remote SP when the SP is LSP1 will result in switching to
RSP2.
2. The operation will proceed according to remote SP inputs.
3. If the SP tracking function is enabled, the SP will become LSP2 after
switching to local SP. If the SP tracking function is disabled, the SP will re-
main as LSP1.
• If the SP tracking function is enabled when switching from local SP to
remote SP, the SP ramp will operate.
Before change
Upper limit changed
from A to B
SP limiter
RSP scaling range
B
After limiter upper limit change
SP upper and lower limits
Remote SP upper and lower limits
A
LSP1
RSP LSP
RSP2
LSP2
SP mode LSP

157
Position-proportional Control Section 4-24
4-24 Position-proportional Control
The control method used to adjust the opening and closing of a valve with a
control motor is called "position-proportional control" or "ON/OFF servo con-
trol." Either closed control or floating control can be selected for position-pro-
portional control. Only models that support position-proportional control
(E5AN/EN-HPRR@) can be used for position-proportional control. In addition,
the following functions are disabled when using position-proportional control.
•ST
•LBA
• Heater burnout, heater short, and heater overcurrent alarms
• ON/OFF control
• P and PD control (for floating control only)
• 40% AT (for floating control only)
Closed Control Closed control provides control using feedback on the valve opening by con-
necting a potentiometer.
Floating Control Floating control provides control without using feedback on the valve opening,
so control is still possible even if a potentiometer is not connected. With float-
ing control, the expected valve opening is calculated from the travel time, and
that value is treated as the valve opening for executing control outputs.
If there is no FB input, then even if the Closed/Floating parameter is set to
Closed the parameter will be disabled and floating control will be executed.
Motor Calibration and Travel Time
Calibrate the motor when a potentiometer is connected, such as in closed
control or in floating control for monitoring valve opening. The fully closed and
fully open valve positions will be calibrated and the travel time, i.e., the time
from the fully open to the fully closed position, will be automatically measured
and set. Set the Motor Calibration parameter to ON to execute the motor cali-
bration. The setting will be automatically changed OFF when the calibration
has been completed.
For floating control (i.e., without a potentiometer connection), it is necessary
to manually set the travel time. Set the Travel Time parameter to the time from
the fully open to the fully closed valve position.
Parameter Setting range Unit Default
Travel Time 1 to 999 s 30
Parameter Setting range Unit Default
Motor Calibration OFF, ON --- OFF

158
Position-proportional Control Section 4-24
Position-proportional Dead Band and Open/Close Hysteresis
The interval during which the valve output is held (for the ON and OFF switch-
ing points for the open output and closed output) is set by the Position Propor-
tional Dead Band parameter, and the hysteresis is set by the Open/Close
Hysteresis parameter.
PV Dead Band When the process value (PV) is within the PV dead band, control is executed
as if the process value is equal to the set point for the current bank to prevent
unnecessary outputs when the process value is in the vicinity of the set point.
Valve Opening Monitor Valve opening can be monitored by connecting a potentiometer. The motor
must be calibrated after the potentiometer is connected.
Note If no potentiometer is connected or if a potentiometer input error oc-
curs, "---- " will be displayed.
With the E5AN/EN-H, valve opening can also be monitored on the PV/SP/MV
(Valve Opening) Screen.
Parameter Setting range Unit Default
Position Proportional
Dead Band Position proportional (closed): 0.1 to
10.0 %4.0
Position proportional (floating): 0.1 to
10.0 2.0
Open/Close Hysteresis 0.1 to 20.0 % 0.8
0
Dead band
−100%
OFF
ON
100%
MV − Valve opening
Open/close positional-
proportional hysteresis
Parameter Setting range Unit Default
PV Dead Band 0 to 32400 EU 0.0
PV dead band
SP
Parameter Setting range Unit Default
Valve Opening Monitor −10.0 to 110.0 % ---

159
Logic Operations Section 4-25
Manual Operation With models that support position-proportional control, manual operation is
possible by moving to the manual control level and pressing the Up and Down
Keys. The output on the open side is ON while the Up Key is pressed, and the
output on the closed side is ON while the Down Key is pressed. If the Direct
Setting of Position Proportional MV parameter is set to ON and closed control
is used, however, the Manual MV parameter can be set with the same display
and operations as for standard models.
MV at Stop and Error With floating control or when the Direct Setting of Position Proportional MV
parameter is set to OFF, select to output open, closed, or hold status when
stopped or when an error occurs. If the Direct Setting of Position Proportional
MV parameter is set to ON for closed control, set the MV.
4-25 Logic Operations
4-25-1 The Logic Operation Function (CX-Thermo)
• The logic operation function logically calculates as 1 or 0 the Controller
status (alarms, SP ramp, RUN/STOP, auto/manual, etc.) and the external
event input status, and outputs the results to work bits. The work bit status
can be output to auxiliary or control outputs, and operating status can be
switched according to the work bit status.
• Work bit logic operation can be set from 1 to 8. Set them to No operation
(Always OFF) (the default) when the work bits are not to be used. When
logic operations are being used, a dot will be displayed on the No. 2 dis-
play of the adjustment level display
4-25-2 Using Logic Operations
Logic operations are set using the CX-Thermo.
Starting Logic
Operations There are two ways to start logic operations.
•Select Logic Operation Editor from the CX-Thermo tree, and click the
Start Button.
l.adj
.
Dot displayed.
Adjustment level displa
y
Adjustment Level

160
Logic Operations Section 4-25
•Select Logic Operation Editor from the CX-Thermo Options Menu.
Making the Settings The following display will appear on the Logic Operation Editor Setting Win-
dow. Set each of the parameters.
1,2,3... 1. Displaying the Library Import Dialog Box
Logic operation samples for specific cases are set in the library in advance.
Examples of settings for specific cases are loaded by selecting them from
the library list and clicking the OK Button.
A
B
C
D
E
F
GH
I
J
KL
M
N
O

161
Logic Operations Section 4-25
Example: Selecting Library 1
2. Switching Work Bit Operations
Select the work bit logic operations from the Operation of Work Bit 1 to Op-
eration of Work Bit 8 Tab Pages.
3. Selecting the Operation Type
From one to four operations are supported. If work bits are not to be used,
set them to No operation (Always OFF) (the default).
• No Operation (Always OFF)
• Operation 1
• Operation 2
(A and B) or (C and D)
When conditions A
and B or conditions C
and D are satisfied
(A or C) and (B or D)
When condition A or
C and condition B or
D are satisfied

162
Logic Operations Section 4-25
• Operation 3
• Operation 4
A or B or C or D
When condition A, B, C
or D is satisfied
A and B and C and D
When conditions A, B,
C and D are all satisfied

163
Logic Operations Section 4-25
4. Selecting Input Assignments
Select the input assignment for the work bit logic operation from the follow-
ing settings.
Note (1) The event inputs that can be used depend on the Controller model.
Parameter
name Setting range
Work Bit 1 Input
Assignment A 0: Always OFF
1: Always ON
2: ON for one cycle when power is turned ON
3: Event Input 1 (external input) (See note 1.)
4: Event Input 2 (external input) (See note 1.)
5: Event Input 3 (external input) (See note 1.)
6: Event Input 4 (external input) (See note 1.)
7: Alarm 1
8: Alarm 2
9: Alarm 3
10: Control output ON/OFF count alarm (See note 2.)
11: Control output (heating)
12: Control output (cooling)
13: Input error
14: RSP input error
15: HB (heater burnout) alarm
16: HS alarm
17: OC (heater overcurrent) alarm
18: Auto/Manual
19: RUN/STOP
20: RSP/LSP
21: Program start
22: AT Execute/Cancel
23: SP ramp operating
24: Bank No. (bit 0)
25: Bank No. (bit 1)
26: Bank No. (bit 2)
27: Program end output
28: Work bit 1
29: Work bit 2
30: Work bit 3
31: Work bit 4
32: Work bit 5
33: Work bit 6
34: Work bit 7
35: Work bit 8
Work Bit 1 Input
Assignment B Same as for work bit 1 input assignment A
Work Bit 1 Input
Assignment C Same as for work bit 1 input assignment A
Work Bit 1 Input
Assignment D Same as for work bit 1 input assignment A
to to
Work Bit 8 Input
Assignment D Same as for work bit 1 input assignment A

164
Logic Operations Section 4-25
(2) Turns ON when either the control output 1 or 2 ON/OFF count alarm is
ON.
5. Switching between Normally Open and Normally Closed for Inputs A to D
Click the condition to switch between normally open and normally closed
inputs A to D.
6. Switching between Normally Open and Normally Closed for Work Bits
Click the condition to switch between normally open and normally closed
work bits.
7. Setting ON Delay Times
When an input with an ON delay turns ON, the output will turn ON after the
set delay time has elapsed. The setting range is 0 to 9,999. The default is
0 (disabled).
8. Setting OFF Delay Times
When an input with an OFF delay turns OFF, the output will turn OFF after
the set delay time has elapsed. The setting range is 0 to 9,999. The default
is 0 (disabled).
9. Switching ON/OFF Delay Time Unit
Select either seconds or minutes for the ON/OFF delay time unit. The de-
fault is seconds.
10. Selecting the Number of Banks to Use
Select a number from 0 to 3 for the Bank Numbers Used parameter.
(For models with two event inputs, select a number between 0 and 2.)
Note If a work bit is assigned for either the Event Input Data 1 or Event
Input Data 2 parameter for a model that does not support event in-
puts 1 and 2 and if a number greater than 0 is set for the Bank Num-
bers Used parameter, then event inputs 1 and 2 will be used for
bank selection.
For example, if the Bank Numbers Used parameter is set to 2 for a model
with event inputs 3 and 4, and the following settings are made, then event
input 1 (work bit 1) and event input 2 (work bit 2) will be used for bank se-
lection.
• Event Input Data 1: Work bit 1
• Event Input Data 2: Work bit 2
• Event Input Data 3: Event input 3 (external input)
• Event Input Data 4: Event input 4 (external input)
To use event input 3 (external input) and event input 4 (external input) for
bank selection, make the following settings:
• Event Input Data 1: Event input 3 (external input)
• Event Input Data 2: Event input 4 (external input)
• Event Input Data 3: Work bit 1
• Event Input Data 4: Work bit 2
Normally open Normally closed
Normally open Normally closed

165
Logic Operations Section 4-25
11. Changing Event Input Data
Select the event input conditions from the following setting ranges.
Note The event input data can be changed from the default setting even
if there is no event input terminal (external input). By changing the
default setting, the event input assignment parameters will be dis-
played at the Controller display and can be set from the Controller.
12. Changing the Event Input Assignment Function
Select the setting for the event input assignment.
When a work bit is selected as event input data, Communications Write
Enable/Disable cannot be assigned to an event input.
13. Changing Control Output and Auxiliary Output Settings
Control output and auxiliary output assignments can be changed. The
items that can be changed depend on the Controller model. For details, re-
fer to 3-5-3 Assigned Output Functions.
Assigning a work bit to either a control output or to an auxiliary output is
also considered to be the same as assigning an alarm. For example, if
work bit 1 is set for the Auxiliary Output 1 Assignment parameter, then
alarms 1 to 3 have been assigned.
14. Displaying Parameter Guides
A description of the parameters can be displayed.
15. Displaying the Work Bit Use Destinations
Display a list of destinations where the work bits are used.
Operating Procedure This procedure uses event input 2 to change to RUN or STOP.
Event input 2 ON: RUN
Event input 2 OFF: STOP
Parameter name Setting range
Event Input Data 1 0: Not assigned.
1: Event input 1 (external input)
2: Event input 2 (external input)
3: Event input 3 (external input)
4: Event input 4 (external input)
5: Work bit 1
6: Work bit 2
7: Work bit 3
8: Work bit 4
9: Work bit 5
10: Work bit 6
11: Work bit 7
12: Work bit 8
Event Input Data 2 Same as for event input data 1
Event Input Data 3 Same as for event input data 1
Event Input Data 4 Same as for event input data 1

166
Logic Operations Section 4-25
Event 2 Work bit 1
Always OFF
Reverse
operation
Always OFF
Always OFF
1. Select Logic Operation Editor from the CX-Thermo
tree, and click the Start Button.
2. The Logic Operation Editor will be displayed. Confirm
that the screen for work bit 1 is displayed, and select
Operation 3 from the Operation Type Field.
3. Set the operation by selecting one of the following:
Work bit 1 input assignment A = 4: Event input 2 (ex-
ternal input)
Work bit 1 input assignment B = 0: Always OFF
Work bit 1 input assignment C = 0: Always OFF
Work bit 1 input assignment D = 0: Always OFF
4. Invert work bit 1. Click (Normally open) to change
it to (Normally closed).
5. Assign RUN/STOP to event input 2. Set “5: Work bit 1”
for the event input data for event input 2, and set “RUN/
STOP” for the assignment function.
6. Closing the Logic Operation Editor Dialog Box
Click the Close Button.
This completes the procedure for setting parameters
using the CX-Thermo. Transfer the settings to the Control-
ler to set the Controller. Refer to CX-Thermo help for the
procedure to transfer the settings.

167
Logic Operations Section 4-25
Operating Procedure This procedure outputs alarm 1 status to auxiliary output 1 during operation
(RUN). A library object is used to make the setting.
Alarm 1 RUN/STOP Work bit 1
Always OFF Always OFF
1. Select Logic Operation Editor from the CX-Thermo
tree, and click the Start Button.
2. Click the Import of Library Button.
3. Select Library 1 from the library list, and then click the
OK Button.
Confirm the following settings, and then click the OK
Button.
Work bit 1 operation type: Operation 1
Work bit 1 input assignment A = 7: Alarm 1
Work bit 1 input assignment B = 19: Invert for RUN/
STOP
Work bit 1 input assignment C = 0: Always OFF
Work bit 1 input assignment D = 0: Always OFF
Auxiliary output 1 = Work bit 1
4. Closing the Logic Operation Editor Dialog Box
Click the Close Button.
This completes the procedure for setting parameters
using the CX-Thermo. Transfer the settings to the Control-
ler to set the Controller. Refer to CX-Thermo help for the
procedure to transfer the settings.

168
Logic Operations Section 4-25
169
SECTION 5
Parameters
This section describes the individual parameters used to setup, control, and monitor operation.
5-1 Conventions Used in this Section . . . . . . . . . . . . . . . . . . . . . . . . . . . . . . . . . . 170
5-1-1 Meanings of Icons Used in this Section . . . . . . . . . . . . . . . . . . . . . . 170
5-1-2 About Related Parameter Displays. . . . . . . . . . . . . . . . . . . . . . . . . . 170
5-1-3 The Order of Parameters in This Section . . . . . . . . . . . . . . . . . . . . . 170
5-1-4 Alarms. . . . . . . . . . . . . . . . . . . . . . . . . . . . . . . . . . . . . . . . . . . . . . . . 170
5-2 Protect Level . . . . . . . . . . . . . . . . . . . . . . . . . . . . . . . . . . . . . . . . . . . . . . . . . . 171
5-3 Operation Level. . . . . . . . . . . . . . . . . . . . . . . . . . . . . . . . . . . . . . . . . . . . . . . . 175
5-4 Adjustment Level . . . . . . . . . . . . . . . . . . . . . . . . . . . . . . . . . . . . . . . . . . . . . . 190
5-5 Bank Setting Level . . . . . . . . . . . . . . . . . . . . . . . . . . . . . . . . . . . . . . . . . . . . . 209
5-6 PID Setting Level . . . . . . . . . . . . . . . . . . . . . . . . . . . . . . . . . . . . . . . . . . . . . . 216
5-7 Monitor/Setting Item Level. . . . . . . . . . . . . . . . . . . . . . . . . . . . . . . . . . . . . . . 220
5-8 Manual Control Level . . . . . . . . . . . . . . . . . . . . . . . . . . . . . . . . . . . . . . . . . . . 221
5-9 Initial Setting Level. . . . . . . . . . . . . . . . . . . . . . . . . . . . . . . . . . . . . . . . . . . . . 223
5-10 Advanced Function Setting Level . . . . . . . . . . . . . . . . . . . . . . . . . . . . . . . . . . 242
5-11 Communications Setting Level. . . . . . . . . . . . . . . . . . . . . . . . . . . . . . . . . . . . 281

170
Conventions Used in this Section Section 5-1
5-1 Conventions Used in this Section
5-1-1 Meanings of Icons Used in this Section
Describes the functions of the parameter.
Describes the setting range and default of the parameter.
Used to indicate parameters used only for monitoring.
Describes the parameter settings, such as those for Operation Commands,
and procedures.
Used to indicate information on descriptions in which the parameter is used or
the names of related parameters.
5-1-2 About Related Parameter Displays
Parameters are displayed only when the conditions for use given on the right
of the parameter heading are satisfied. Protected parameters are not dis-
played regardless of the conditions for use, but the settings of these parame-
ters are still valid.
5-1-3 The Order of Parameters in This Section
Parameters are described level by level.
The first page of each level describes the parameters in the level and the pro-
cedure to switch between parameters.
5-1-4 Alarms
It will be specified in this section when alarms are set for the Control Output 1
or 2 Assignment parameters, or for the Auxiliary Output 1 or 3 Assignment
parameters. For example, when alarm 1 is set for the Control Output 1 Assign-
ment parameter, it will be specified that alarm 1 is assigned.
Assigning a work bit to either control output 1 or 2 or to auxiliary output 1 to 3
is also considered to be the same as assigning an alarm. For example, if work
bit 1 is set for the Auxiliary Output 1 Assignment parameter, then alarms 1 to 3
have been assigned.
Function
Setting
Monitor
Operation
See
See
at
Dis
p
la
y
ed s
y
mbol
AT Execute/Cancel
Parameter name
The E5CN-H must be in operation,
and control must be 2-PID control.
Conditions for use

171
Protect Level Section 5-2
5-2 Protect Level
Four levels of protection are provided on the E5CN-H, operation/adjustment
protect, initial setting/ communications protect, setting change protect, and PF
key protect (PF Key protect is supported for the E5AN-H and E5EN-H only).
These protect levels prevent unwanted operation of the keys on the front
panel in varying degrees.
To move from the operation level to the protect level, press O and M Keys for
three seconds (see note) or more.
Note The time taken to move to the protect level can be adjusted by changing the
Move to Protect Level Time parameter setting.
Parameters that are protected will not be displayed and their settings cannot
be changed.
Control in Progress
Protect
Level
Press the O + M
Keys for at least 1 s.
Press the O + M keys;
display will flash.
Press the O + M Keys
for at least 3 s. (See
note.)
25.0
100.0
C
Power ON
Operation Level Adjustment
Level
PID Setting
Level Bank Setting
Level
Press the O Key
for at least 1 s.
Note The time to press the Key
can be changed using the
Move to Protect Level
Time parameter.
Protect Level
M
M
M
M
M
M
M
pmov
0
oapt
0
icpt
0
wtpt
off
pmsk
on
prlp
0
pfpt
off
Page
Move to Protect Level
Displayed only when a password
is set.
Operation/Adjustment
Protect
Initial Setting/
Communications Protect
Setting Change Protect
Parameter Mask Enable
Password to Move to
Protect Level
PF Key Protect
172
172
172
173
173
174
173

172
Protect Level Section 5-2
The password to move to the protect level is entered for this parameter.
• The password to move to the protect level (i.e., the password set for the
Password to Move to Protect Level parameter) is entered for this parame-
ter.
• The Operation/Adjustment Protect parameter will be displayed if the cor-
rect password is entered.
■Related Parameters
Password to move to protect level (protect level): Page 174
These parameters specify the range of parameters to be protected. Shaded
settings are the defaults.
■Operation/Adjustment Protect
The following table shows the relationship between set values and the range
of protection.
• Parameters are not protected when the set value is set to 0.
■Initial Setting/Communications Protect
This protect level restricts movement to the initial setting level, communica-
tions setting level, and advanced function setting level.
pmov Move to Protect Level The Password to Move to Protect
Level password must not be set to 0.
Function
See
See
oapt Operation/Adjustment Protect
icpt Initial Setting/Communications Protect
Function
Setting
Level Set value
0123
Operation
Level PV Can be displayed Can be displayed Can be displayed Can be displayed
PV/SP Can be displayed
and changed Can be displayed
and changed Can be displayed
and changed Can be displayed
Others Can be displayed
and changed Can be displayed
and changed Cannot be dis-
played and moving
to other levels is
not possible
Cannot be dis-
played and moving
to other levels is
not possible
Adjustment Level Can be displayed
and changed Cannot be dis-
played and moving
to other levels is
not possible
Cannot be dis-
played and moving
to other levels is
not possible
Cannot be dis-
played and moving
to other levels is
not possible
Set
value Initial setting level Communications
setting level Advanced function
setting level
0 Possible to reach Possible to reach Possible to reach
1 Possible to reach Possible to reach Not possible to reach
2 Not possible to reach Not possible to reach Not possible to reach

173
Protect Level Section 5-2
This parameter specifies the range of data to be protected. The shaded cell
indicates the default.
■Change Setting Protect
Changes to settings using key operations are restricted.
When enabling and disabling of setting changes by event inputs assignment 1
to 4 is selected, this parameter is not displayed.
• The all protect indication ( ) will light when setting is ON.
■PF Key Protect
This parameter enables and disables PF Key operation (E5AN/EN-H only).
• The shaded cell indicates the default.
• This parameter turns the parameter mask function ON and OFF.
Note A parameter mask can be used to hide the displays of parameters that are not
needed. The parameter mask function is provided by the Setup Tool.
Setup Tool: CX-Thermo (EST2-2C-MV4)
wtpt Setting Change Protect The Event Input Assignment 1 to 4
parameters must not be set to “set-
ting change enable/disable.”
Function
Set value Description
OFF Settings can be changed using key operations.
ON Settings cannot be changed using key operations. (The protect level
settings, however, can be changed.)
Setting
pfpt PF Key Protect The Controller must have a PF Key
(E5AN/EN-H).
Function
Set value Description
OFF PF Key enabled
ON PF Key disabled (Operation as a function key is prohibited.)
Setting
pmsk Parameter Mask Enable This parameter is displayed only
when a parameter mask has been
set from the Setup Tool.
Setting range Default
on: Enabled, off: Disabled on
Function
Setting

174
Protect Level Section 5-2
This parameter is used to set the password to move to the protect level.
• To prevent setting the password incorrectly, the U and O Keys or D and
O Keys must be pressed simultaneously to set the password.
• Set this parameter to 0 when no password is to be set.
■Related Parameters
Move to protect level (protect level): Page 172
Note Protection cannot be cleared or changed without the password. Be careful not
to forget it. If you forget the password, contact your OMRON sales representa-
tive.
prlp Password to Move to Protect Level
Setting range Default
−1999 to 9999 0
Function
Setting
See
See

175
Operation Level Section 5-3
5-3 Operation Level
Display this level to perform control operations. You can set alarm values,
monitor the manipulated variable, and perform other operations in this level.
In the advanced function setting level, you can set a parameter to hide or
show the set points.
This level is displayed immediately after the power is turned ON.
To move to other levels, press the O Key or the O and M Keys.
Control in progress
Control stopped
Operation
Level
Initial Setting
Level
Control stops.
Communi-
cations
Setting
Level
Adjustment
Level
Power ON
Press the
O Key less than 1 s.
Press the O Key
for at least 1 s.
Press the O Key for at
least 1 s; display will flash.
Press the O Key for at least 3 s.
Press the
O Key for less than 1 s.
PID Setting
Level
Bank Setting
Level
25
100
C

176
Operation Level Section 5-3
Note For details on the displays of Controllers with a No. 3 display (E5AN/EN-H),
refer to Process Value/Set Point on page 177.
Operation Level
Page Page
al1l
0.0
c
M
M
M
M
M
M
M
M
M
M
M
M
M
M
M
M
M
M
M
M
M
M
M
M
M
25.0
c
25.0
0.0
c
a-m
bank
0
rsp
0.0
sp-m
0.0
ct1
0.0
ct2
0.0
lcr1
0.0
lcr2
0.0
prst
rset
sktr
0
r-s
run
al-1
0.0
c
al-2
0.0
c
al2h
0.0
c
al2l
0.0
c
al-3
0.0
c
al3h
0.0
al3l
0.0
o
0.0
c-o
0.0
v-m
0.0
al1h
0.0
c
c
Process Value
Added when Additional
PV display is ON.
Process Value/
Set Point
Auto/Manual Switch
Set Point During
SP Ramp
Heater Current 1 Value
Monitor
Heater Current 2 Value
Monitor
Leakage Current 1
Monitor
Leakage Current 2
Monitor
Program Start
Soak Time Remain
RUN/STOP
Alarm Value 1
Alarm Value
Upper Limit 1
Alarm Value
Lower Limit 1
Alarm Value 2
Alarm Value
Upper Limit 2
Alarm Value
Lower Limit 2
Alarm Value 3
Alarm Value
Upper Limit 3
Alarm Value
Lower Limit 3
MV Monitor (Heating)
MV Monitor (Cooling)
Bank No.
Remote SP Monitor
Valve Opening
Monitor
177
177
178
179
179
180
182
181
183
183
184
184
185
185
187
187
186
187
187
186
188
188
188
189

177
Operation Level Section 5-3
The process value is displayed on the No. 1 display, and nothing is displayed
on the No. 2 and No. 3 (E5AN/EN-H only) displays.
During temperature input, the decimal point position depends on the currently
selected sensor, and during analog input it depends on the Decimal Point
parameter setting.
■Related Parameters
Input type: Page 224, Set point upper limit, Set point lower limit: Page 227 (ini-
tial setting level)
The process value is displayed on the No. 1 display, and the set point is dis-
played on the No. 2 display.
During temperature input, the decimal point position depends on the currently
selected sensor, and during analog input it depends on the Decimal Point
parameter setting.
No. 3 Display (E5AN/EN-H)
The following table shows the contents of the No. 3 display, according to the
setting of the PV/SP Display Screen Selection parameter.
Process Value The Additional PV Display parameter
must be set to ON.
Monitor range Unit
Process value Temperature: According to indication range for
each sensor.
Analog: Scaling lower limit −5% FS to Scaling
upper limit +5% FS (Refer to page 335.)
EU
Function
Monitor
See
See
Process Value/Set Point (Display 1) (The Process Value/Set Point (Dis-
play 2) parameter is supported for
the E5AN-H and E5EN-H only.)
Process Value/Set Point (Display 2)
Monitor range Unit
Process value Temperature: According to indication range for
each sensor.
Analog: Scaling lower limit −5% FS to Scaling
upper limit +5% FS (Refer to page 335.)
EU
Setting range Unit
Set point SP lower limit to SP upper limit EU
Set value Display contents
0 Only the PV and SP are displayed. (The No. 3 display is not
shown.)
1 PV/SP/Bank No. and PV/SP/MV are displayed in order.
Function
Monitor

178
Operation Level Section 5-3
When 1, 2, 5, or 6 is selected, press the M Key to display PV/SP (Display 2).
Example: When the PV/SP Display Screen Selection Parameter Is Set to 2
■Related Parameters
Input type: Page 224, Set point upper limit, Set point lower limit: Page 227 (ini-
tial setting level)
PV/SP display screen selection (advanced function setting level): Page 275
• This parameter switches the Controller between automatic and manual
modes.
• If the O Key is pressed for at least 3 seconds when the Auto/Manual
Switch parameter is displayed, the manual mode will be entered and the
manual control level will be displayed.
• This parameter will not be displayed if an event input is set to “MANU”
(auto/manual).
■Related Parameters
PID ON/OFF (initial setting level): Page 228
Auto/manual select addition (advanced function setting level): Page 256
2 PV/SP/MV and PV/SP/Bank No. are displayed in order.
3 Only PV/SP/Bank No. are displayed.
4 PV/SP/MV are displayed
5 PV/SP/Bank No. and PV/SP/Soak time remain are displayed in
order.
6 PV/SP/MV and PV/SP/Soak time remain are displayed in order.
7 Only PV/SP/Soak time remain are displayed.
Set value Display contents
25.0
100.0
50.0
25.0
100.0
0
M
Press the
key.
Operation Level
PV/SP (Display 1)
PV/SP/MV PV/SP/Bank No.
CC
PV/SP (Display 2)
See
See
a-m Auto/Manual Switch
The Event Input Assignment 1 to 4
parameters must not be set to Auto/
Manual and the Auto/Manual Select
Addition parameter must be set to
ON.
The control must be set to 2-PID
control.
Operation
See
See

179
Operation Level Section 5-3
• This parameter is used to select the bank. The SP, PID set number, SP
ramp set value, alarm value, soak time, and wait band are set in bank set-
ting level for each bank to be used, and then operation is switched
between the banks using bank specifications (with event inputs, key oper-
ations, or communications).
• With this parameter, the bank is specified by using key operations.
•Use the U and D Keys to specify the bank number.
• The default is for the current bank number to be displayed.
■Related Parameters
Bank numbers used (advanced function setting level): Page 237
• This parameter monitors the remote SP while in Local SP Mode.
• While in Remote SP Mode, the remote SP can be monitored on the No.
2 display of the PV/SP Screen.
■Related Parameters
Process value/Set point (operation level): Page 177
SP mode (adjustment level): Page 193
Remote SP upper limit, Remote SP lower limit (advanced function setting
level): Page 267
Remote SP enable (advanced function setting level): Page 266
bank Bank No. The Bank Numbers Used parameter
must be set to 0.
Function
Operation
See
See
rsp Remote SP Monitor
The ST parameter must be set to
OFF.
The Remote SP Enable parameter
must be set to ON.
The SP Mode parameter must be set
to LSP.
Monitor range Unit
Remote SP lower limit to remote
SP upper limit
There are restrictions on the SP
limits.
EU
Function
Monitor
See
See

180
Operation Level Section 5-3
This parameter monitors the set point during SP ramp operation.
A ramp is used to restrict the change width of the set point as a rate of
change.
This parameter is displayed when a set value is input for the Bank * SP Ramp
Set Value parameter (bank setting level).
When not in ramp operation, the set point will be the same as the one dis-
played for the Process Value/Set Point parameter.
■Related Parameters
Process value/Set point (operation level): Page 177
Bank * SP ramp set value (bank setting level): Page 211
Set point upper limit, Set point lower limit (initial setting level): Page 227
sp-m Set Point During SP Ramp
The Bank * SP Ramp Set Value
parameter must not be set to OFF, or
the Remote SP Enable parameter
must be set to ON.
The ST parameter must be set to
OFF.
Monitor range Unit
SP: SP lower limit to SP upper limit EU
Function
Monitor
See
See

181
Operation Level Section 5-3
This parameter measures the heater current from the CT input used for
detecting heater burnout.
This parameter measures and displays the heater current value.
• Heater burnouts and heater overcurrent are not detected if the control
output (heating) ON time is 100 ms or less.
•ffff is displayed when 55.0 A is exceeded.
• If a heater burnout detection 1 or heater overcurrent detection 1 alarm is
output, the HA indicator will light and the No. 1 display for the heater cur-
rent 1 value monitor will flash.
■Related Parameters
Heater burnout detection 1, Heater burnout detection 2 (adjustment level):
Page 194, 196
HB ON/OFF (advanced function setting level): Page 246
Heater overcurrent detection 1, Heater overcurrent detection 2 (adjustment
level): Page 195
Heater overcurrent use (advanced function setting level): Page 272
Error displays ct1: Page 306
ct1 Heater Current 1 Value Monitor
Heater burnout, HS alarm, and
heater overcurrent detection must be
supported.
Alarm 1 must be assigned.
The Heater Burnout Detection or
Heater Overcurrent Use parameter
must be set to ON.
Monitor range Unit
0.0 to 55.0 A
Function
Monitor
See
See

182
Operation Level Section 5-3
This parameter measures the heater current from the CT input used for
detecting heater burnout.
This parameter measures and displays the heater current value.
• Heater burnouts and heater overcurrent are not detected if the control
output (heating) ON time is 100 ms or less.
•ffff is displayed when 55.0 A is exceeded.
• If a heater burnout detection 2 or heater overcurrent detection 2 alarm is
output, the HA indicator will light and the No. 1 display for the heater cur-
rent 2 value monitor will flash.
■Related Parameters
Heater burnout detection 1, Heater burnout detection 2 (adjustment level):
Page 194, 196
HB ON/OFF (advanced function setting level): Page 246
Heater overcurrent detection 1, Heater overcurrent detection 2 (adjustment
level): Page 195, 196
Heater overcurrent use (advanced function setting level): Page 272
Error displays ct2: Page 306
ct2 Heater Current 2 Value Monitor
Heater burnout, HS alarm, and
heater overcurrent detection must be
supported (two CTs).
Alarm 1 must be assigned.
The Heater Burnout Detection or
Heater Overcurrent Use parameter
must be set to ON.
Monitor range Unit
0.0 to 55.0 A
Function
Monitor
See
See

183
Operation Level Section 5-3
This parameter measures the heater current from the CT input used for
detecting SSR short-circuits.
The heater current is measured and the leakage current 1 monitor is dis-
played.
• HS alarms are not detected if the control output (heating) OFF time is
100 ms or less.
•ffff is displayed when 55.0 A is exceeded.
• If an HS alarm 1 alarm is output, the HA indicator will light and the No. 1
display for the leakage current 1 monitor will flash.
■Related Parameters
HS alarm 1, HS alarm 2 (adjustment level): Page 197
Failure detection (advanced function setting level): Page 257
Error displays lcr1: Page 306
This parameter measures the heater current from the CT input used for
detecting SSR short-circuits.
This parameter measures and displays the heater current value.
• HS alarms are not detected if the control output (heating) OFF time is
100 ms or less.
•ffff is displayed when 55.0 A is exceeded.
• If an HS alarm 2 alarm is output, the HA indicator will light and the No. 1
display for the leakage current 2 monitor will flash.
■Related Parameters
HS alarm 1, HS alarm 2 (adjustment level): Page 197
HS alarm use (advanced function setting level): Page 257
Error displays lcr2: Page 306
lcr1 Leakage Current 1 Monitor
Heater burnout, HS alarms, and
heater overcurrent detection must be
supported.
The HS Alarm Use parameter must
be set to ON.
Monitor range Unit
0.0 to 55.0 A
Function
Monitor
See
See
lcr2 Leakage Current 2 Monitor
Heater burnout, HS alarms, and
heater overcurrent detection must be
supported (two CTs).
Alarm 1 must be assigned.
The HS Alarm Use parameter must
be set to ON.
Monitor range Unit
0.0 to 55.0 A
Function
Monitor
See
See

184
Operation Level Section 5-3
This parameter starts and stops the simple program function.
• The RUN/STOP status will automatically switch to RUN when this param-
eter is set to STRT.
• The simple program will stop when this parameter is set to RSET.
• This parameter will function as a monitor display for the start/stop status
of the simple program if an event input is selected to start the simple pro-
gram.
■Related Parameters
Soak time remain: Page 184, RUN/STOP: Page 185 (operation level)
Bank * soak time, Wait band (bank setting level): Page 215
Program pattern (initial setting level): Page 229
Soak time unit (advanced function setting level): Page 266
• This parameter measures and displays the remaining time of the soak
time for the simple program function.
■Related Parameters
Program start (operation level): Page 184
Bank * soak time, Wait band (bank setting level): Page 215
Program pattern (initial setting level): Page 229
Soak time unit (advanced function setting level): Page 266
prst Program Start The Program Pattern parameter
must not be set to OFF.
Setting range Default
RSET Stops the simpler program. rset
STRT Starts the simpler program.
Function
Operation
See
See
sktr Soak Time Remain The Program Pattern parameter
must not be set to OFF.
Monitor range Unit
0 to 9999 min or h
Function
Monitor
See
See

185
Operation Level Section 5-3
This parameter starts and stops the control operation.
When run (RUN) is selected, control is started. When stop (STOP) is
selected, control is stopped. The STOP indicator will light when control.
The default is run.
This parameter will not be displayed if an event input is set to “RUN/STOP.”
This parameter is set to one of the input values “X” in the alarm type list.
• This parameter sets the alarm value for alarm 1.
• During temperature input, the decimal point position depends on the cur-
rently selected sensor, and during analog input it depends on the Decimal
Point parameter setting.
• The set value is saved in the Alarm 1 parameter in the current bank.
■Related Parameters
Input type: Page 224, Scaling upper limit, Scaling lower limit, Decimal point
(initial setting level): Page 226 (initial setting level)
Alarm 1 type (initial setting level): Page 231
Standby sequence reset: Page 244, Auxiliary output * open in alarm: Page
245, Alarm 1 hysteresis: Page 233, Alarm 1 latch: Page 250 (advanced func-
tion setting level)
Bank * alarm value 1 (bank setting level): Page 211
r-s RUN/STOP The Event Input Assignment 1 to 4
parameters must not be set to “RUN/
STOP.”
Operation
See
See
al-1 Alarm Value 1 Alarm 1 must be assigned.
The alarm 1 type must not be 0, 1, 4,
5, or 12.
Setting range Unit Default
−1999 to 9999 EU 0
Function
Setting
See
See

186
Operation Level Section 5-3
This parameter is set to one of the input values “X” in the alarm type list.
• This parameter sets the alarm value for alarm 2.
• During temperature input, the decimal point position depends on the cur-
rently selected sensor, and during analog input it depends on the Decimal
Point parameter setting.
• The set value is saved in the Alarm 2 parameter in the current bank.
■Related Parameters
Input type: Page 224, Scaling upper limit, Scaling lower limit, Decimal point
(initial setting level): Page 226 (initial setting level)
Alarm 2 type (initial setting level): Page 233
Standby sequence reset: Page 244, Auxiliary output * open in alarm: Page
245, Alarm 2 hysteresis: Page 233, Alarm 2 latch: Page 250 (advanced func-
tion setting level)
Bank * alarm value 2 (bank setting level): Page 212
This parameter is set to one of the input values “X” in the alarm type list.
• This parameter sets the alarm value for alarm 3.
• During temperature input, the decimal point position depends on the cur-
rently selected sensor, and during analog input it depends on the Decimal
Point parameter setting.
• The set value is saved in the Alarm 3 parameter in the current bank.
■Related Parameters
Input type: Page 224, Scaling upper limit, Scaling lower limit, Decimal point
(initial setting level): Page 226 (initial setting level)
Alarm 3 type (initial setting level): Page 234
Standby sequence reset: Page 244, Auxiliary output * open in alarm: Page
245, Alarm 3 hysteresis: Page 233, Alarm 3 latch: Page 250 (advanced func-
tion setting level)
Bank * alarm value 3 (bank setting level): Page 213
al-2 Alarm Value 2 Alarm 2 must be assigned.
The alarm 2 type must not be 0, 1, 4,
5, or 12.
Setting range Unit Default
−1999 to 9999 EU 0
Function
Setting
See
See
al-3 Alarm Value 3 Alarm 3 must be assigned.
The alarm 3 type must not be 0, 1, 4,
5, or 12.
Setting range Unit Default
−1999 to 9999 EU 0
Function
Setting
See
See

187
Operation Level Section 5-3
These parameters independently set the alarm value upper and lower limits
when the mode for setting the upper and lower limits is selected for the Alarm
1 Type parameter (initial setting level).
• This parameter sets the upper and lower limit values of alarm 1.
• During temperature input, the decimal point position depends on the cur-
rently selected sensor, and during analog input it depends on the Decimal
Point parameter setting.
• The set value is saved in the Alarm Value Upper Limit 1 and Alarm Value
Lower Limit 1 parameters in the current bank.
■Related Parameters
Input type: Page 224, Scaling upper limit, Scaling lower limit, Decimal point:
Page 226, Alarm 1 type: Page 231 (initial setting level), Standby sequence
reset: Page 244, Auxiliary output * open in alarm: Page 245, Alarm 1 hystere-
sis: Page 233, Alarm 1 latch: Page 250 (advanced function setting level)
Bank * alarm value upper limit 1, Bank * alarm value lower limit 1 (bank setting
level): Page 212
These parameters independently set the alarm value upper and lower limits
when the mode for setting the upper and lower limits is selected for the Alarm
2 Type parameter (initial setting level).
• This parameter sets the upper and lower limit values of alarm 2.
• During temperature input, the decimal point position depends on the cur-
rently selected sensor, and during analog input it depends on the Decimal
Point parameter setting.
• The set value is saved in the Alarm Value Upper Limit 2 and Alarm Value
Lower Limit 2 parameters in the current bank.
al1h Alarm Value Upper Limit 1 Alarm 1 must be assigned.
The alarm 1 type must not be 1, 4, or
5.
al1l Alarm Value Lower Limit 1
Setting range Unit Default
−19999 to 32400 EU 0.0
Function
Setting
See
See
al2h Alarm Value Upper Limit 2 Alarm 2 must be assigned.
The alarm 2 type must not be 1, 4, or
5.
al2l Alarm Value Lower Limit 2
Setting range Unit Default
−1999 to 9999 EU 0
Function
Setting

188
Operation Level Section 5-3
■Related Parameters
Input type: Page 224, Scaling upper limit, Scaling lower limit, Decimal point:
Page 226, Alarm 2 type: Page 233 (initial setting level), Standby sequence
reset: Page 244, Auxiliary output * open in alarm: Page 245, Alarm 2 hystere-
sis: Page 233, Alarm 2 latch: Page 250 (advanced function setting level)
Bank * alarm value upper limit 2, Bank * alarm value lower limit 2 (bank setting
level): Page 213
These parameters independently set the alarm value upper and lower limits
when the mode for setting the upper and lower limits is selected for the Alarm
3 Type parameter (initial setting level).
• This parameter sets the upper and lower limit values of alarm 3.
• During temperature input, the decimal point position depends on the cur-
rently selected sensor, and during analog input it depends on the Decimal
Point parameter setting.
• The set value is saved in the Alarm Value Upper Limit 3 and Alarm Value
Lower Limit 3 parameters in the current bank.
■Related Parameters
Input type: Page 224, Scaling upper limit, Scaling lower limit, Decimal point:
Page 226, Alarm 3 type: Page 234 (initial setting level), Standby sequence
reset: Page 244, Auxiliary output * open in alarm: Page 245, Alarm 3 hystere-
sis: Page 233, Alarm 3 latch: Page 250 (advanced function setting level)
Bank * alarm value upper limit 3, Bank * alarm value lower limit 3 (bank setting
level): Page 214
This parameter is used to check the manipulated variable for the heating con-
trol output during operation.
• This parameter cannot be set.
• During standard control, the manipulated variable is monitored. During
heating/cooling control, the manipulated variables on the control output
(heating) is monitored.
• The default is OFF and the manipulated variable is not displayed.
See
See
al3h Alarm Value Upper Limit 3 Alarm 3 must be assigned.
The alarm 3 type must not be 1, 4, or
5.
al3l Alarm Value Lower Limit 3
Setting range Unit Default
−1999 to 9999 EU 0
Function
Setting
See
See
oMV Monitor (Heating) The MV Display parameter must be
set to ON.
Control Monitor range Unit
Standard −5.0 to 105.0 %
Heating/cooling 0.0 to 105.0 %
Function
Monitor

189
Operation Level Section 5-3
■Related Parameters
MV display (advanced function setting level): Page 250
This parameter is used to check the manipulated variable for the cooling con-
trol output during operation.
• This parameter cannot be set.
• During heating/cooling control, the manipulated variable on the control
output (cooling) is monitored.
• The default is OFF and the manipulated variable is not displayed.
■Related Parameters
Standard or heating/cooling (initial setting level): Page 228
MV display (advanced function setting level): Page 250
This parameter monitors the valve opening during operation.
• This parameter monitors the valve opening when position-proportional
control is used.
• The valve opening can be monitored if a potentiometer is connected and
motor calibration is executed.
■Related Parameters
Motor calibration (initial setting level): Page 240
PV/SP display screen selection (advanced function setting level): Page 275
See
See
c-o MV Monitor (Cooling) The control system must be set to
heating/cooling control.
The MV Display parameter must be
set to ON.
Control Monitor range Unit
Heating/cooling 0.0 to 105.0 %
Function
Monitor
See
See
v-m Valve Opening Monitor
Position-proportional control must be
supported. The No. 3 display must
be supported.
The PV/SP Display Screen Selection
parameter must be set to 1, 2, 4, or
6.
Control Monitor range Unit
Position-proportional −10.0 to 110.0 %
Function
Monitor
See
See

190
Adjustment Level Section 5-4
5-4 Adjustment Level
This level is for executing AT (auto-tuning) and other operations, and for set
control parameters.
This Digital Controllers the basic Controller parameters for PID control (pro-
portional band, integral time, derivative time) and heating/cooling control.
To move to the adjustment level from the operation level, press the O Key
once.
• The following parameters are displayed for Controllers with CT Inputs:
Heater current monitors, Leakage current monitors, heater burnout detec-
tions, HS alarms, and heater overcurrent detections.
• Adjustment level parameters can be changed after setting the Operation/
Adjustment Protect parameter to 0. Displays and changing levels are not
possible if the Operation/Adjustment Protect parameter is set to 1 to 3.
Protection is set in the protect level.
Power ON
Operation Level Adjustment
Level
PID Setting
Level Bank Setting
Level
Control in progress
Press the O Key
for at least 1 s.

191
Adjustment Level Section 5-4
Adjustment Level
Set either
of these
parame-
ters.
PID settings
Hysteresis settings
M
M
M
M
M
M
M
M
M
M
M
M
M
M
M
M
M
M
M
M
M
M
M
M
M
M
l.adj
at
off
cmwt
off
irda
off
spmd
lsp
ct1
0.0
ins
0.00
c
insh
0.00
c
insl
0.00
c
p
8.0
c
i
233.0
d
40.0
c-sc
1.00
c-db
0.0
of-r
50.0
hys
1.0
chys
1.0
soak
1
wt-b
off
mv-s
0.0
mv-e
0.0
sprt
off
ol-h
105.0
ol-l
-5.0
db
2.0
oc-h
0.8
sqrp
0.0
M
orl
M
0.0
M
M
M
M
M
M
M
M
ct2
0.0
lcr1
0.0
lcr2
0.0
hb1
0.0
hb2
0.0
hs1
50.0
hs2
50.0
oc1
50.0
oc2
50.0
M
AT Execute/Cancel
Communications
Writing
Heater Current 1
Value Monitor
Heater Burnout
Detection 1
Heater Overcurrent
Detection 1
Heater Current 2
Value Monitor
Heater Burnout
Detection 2
Heater Overcurrent
Detection 2
Leakage Current 1
Monitor
Leakage Current 2
Monitor
HS Alarm 1
HS Alarm 2
Temperature Input Shift
Upper Limit
Temperature
Input Shift Value
Lower Limit
Temperature
Input Shift Value
Proportional Band
Integral Time
Derivative Time
Cooling Coefficient
Heating/cooling
Dead Band
Manual Reset Value
Clear the offset during
stabilization of P or PD
control.
Hysteresis (Heating)
Hysteresis (Cooling)
Soak Time
Wait Band
MV at Stop
MV at PV Error
SP Ramp Set Value
MV Upper Limit
MV Lower Limit
MV Change Rate Limit
Extraction of Square
Root
Low-cut Point
Infrared
Communications
Use
SP Mode
Position Proportional
Dead Band
Open/Close Hysteresis
Page Page Page
Adjustment Level
Display
Displayed only
once when entering
adjustment level.
1-point shift
2-point shift
192
192
193
193
193
194
195
196
196
198
197
198
198
199
199
199
200
200
200
201
201
202
202
202
203
203
204
204
205
205
205
206
207
207
207
194
195

192
Adjustment Level Section 5-4
This parameter is displayed after moving to the adjustment level.
When a logic operation is set, a period "." will be displayed on the No. 2. dis-
play.
• This parameter indicates that the adjustment level has been entered.
(The Adjustment Level parameter will not be displayed again even if the
M Key is pressed in the adjustment level to scroll through the parame-
ters.)
This parameter executes auto-tuning (AT).
• The MV is forcibly increased and decreased around the set point to find
the characteristics of the control object. From the results, the PID con-
stants are automatically set in the Proportional Band (P), Integral Time (I),
and Derivative Time (D) parameters.
• Both 100% AT and 40% AT are supported for AT.
• Only 100% AT can be executed for heating/cooling control and position-
proportional floating control.
• This parameter will not be displayed when either 100% or 40% AT exe-
cute/cancel is set to be executed using an event input.
• This parameter is normally off. Press the U Key and select at-2 or at-
1 to execute AT. AT cannot be executed when control is stopped or during
ON/OFF control.
• When AT execution ends, the parameter setting automatically returns to
off.
■Related Parameters
PID * proportional band, PID * Integral time, PID * Derivative time (PID setting
level): Page 217
PID ON/OFF (initial setting level): Page 228
l.adj Adjustment Level Display
Function
at AT Execute/Cancel
The ramp must be in operation, and
2-PID control must be used. Event
Input Assignments 1 to 4 parameters
must be other than 100% or 40% AT
Execute/Cancel.
Setting rage Default
OFF: AT Cancel
AT-2: 100%AT Execute
AT-1: 40%AT Execute
OFF
Function
Operation
See
See

193
Adjustment Level Section 5-4
• This parameter enables/disables writing of parameters to the Digital Con-
trollers from the host (personal computer) using communications.
• This parameter is not displayed if communications write enable/disable is
set for execution using an event input assignment 1 to 4.
ON: Writing enabled
OFF: Writing disabled
• Default: OFF
■Related Parameters
MB command logic switching (advanced function setting level): Page 252
Communications unit No., Communications baud rate, Communications data
length, Communications parity, Communications stop bits (communications
setting level): Page 281
This parameter enables or disables infrared communications between the
host (personal computer) and the Digital Controller.
• Set this parameter to ON only when connecting to a Setup Tool, and leave
it set to OFF during normal operation.
ON: Infrared communications enabled.
OFF: Infrared communications disabled.
• Default: OFF
• This parameter is used to select the SP mode.
• In Local SP Mode, the local SP set in bank is used as the target value in
the control operation. In Remote SP Mode, the remote SP set via an
external signal (e.g., 4 to 20 mA) is used as the target value in the control
operation.
cmwt Communications Writing Communications must be supported.
The Event Input Assignments 1 to 4
parameters must not be set to
enable communications writing.
Function
Setting
See
See
irdr Infrared Communications Use Infrared communications must be
supported.
Function
Setting
spmd SP Mode
The ST parameter must be set to
OFF.
The Remote SP Enable parameter
must be set to ON.
The Event Input Assignment 1 to 4
parameters must not be set to switch
to SP mode.
Setting range Default
RSP: Remote SP, LSP: Local SP LSP
Function
Setting

194
Adjustment Level Section 5-4
■Related Parameters
Remote SP enable (advanced function setting level): Page 266
This parameter measures the heater current from the CT input used for
detecting heater burnout.
This parameter measures and displays the heater current value.
• Heater burnouts or heater overcurrent are not detected if the control out-
put (heating) ON time is 100 ms or less.
•ffff is displayed when 55.0 A is exceeded.
• If a heater burnout detection 1 or heater overcurrent detection 1 alarm is
output, the HA indicator will light and the No. 1 display for the heater cur-
rent 1 value monitor will flash.
■Related Parameters
Heater burnout detection 1, Heater burnout detection 2 (adjustment level):
Page 194, 196
HB ON/OFF (advanced function setting level): Page 246
Heater overcurrent detection 1, Heater overcurrent detection 2 (adjustment
level): Page 195, 196
Heater overcurrent use (advanced function setting level): Page 272
Error displays ct1: Page 306
This parameter sets the current for the heater burnout alarm to be output.
• The heater burnout alarm is output when the heater current value falls
below the setting of this parameter.
• When the set value is 0.0, the heater burnout alarm output is turned OFF.
When the set value is 50.0, the heater burnout alarm output is turned ON.
See
See
ct1 Heater Current 1 Value Monitor
Heater burnout, HS alarms, and
heater overcurrent detection must be
supported.
Alarm 1 must be assigned.
The HB ON/OFF parameter or
Heater Overcurrent Use parameter
must be set to ON.
Monitor range Unit
0.0 to 55.0 A
Function
Monitor
See
See
hb1 Heater Burnout Detection 1
Heater burnout, HS alarms, and
heater overcurrent detection must be
supported.
Alarm 1 must be assigned.
The Heater Burnout Detection
parameter must be set to ON.
Setting range Unit Default
0.0 to 50.0 A 0.0
Function
Setting

195
Adjustment Level Section 5-4
■Related Parameters
Heater current 1 value monitor (adjustment level): Page 181
HB ON/OFF, Heater burnout latch, Heater burnout hysteresis (advanced func-
tion setting level): Page 246, 247
This parameter sets the current value for heater overcurrent alarm outputs.
• A heater overcurrent alarm is output when the heater current exceeds the
value set for this parameter.
• When the set value is 50.0, the heater overcurrent alarm is turned OFF.
When the set value is 0.0, the heater overcurrent alarm is turned ON.
■Related Parameters
Heater current 1 value monitor (adjustment level): Page 181
Heater overcurrent use, Heater overcurrent latch, Heater overcurrent hystere-
sis (advanced function setting level): Page 272, 273
This parameter measures the heater current from the CT input used for
detecting heater burnout.
This parameter measures and displays the heater current value.
• Heater burnouts and heater overcurrent are not detected if the control
output (heating) ON time is 100 ms or less.
•ffff is displayed when 55.0 A is exceeded.
• If a heater burnout detection 2 or heater overcurrent detection 2 alarm is
output, the HA indicator will light and the No. 1 display for the heater cur-
rent 2 value monitor will flash.
See
See
oc1 Heater Overcurrent Detection 1
Heater burnout, HS alarms, and
heater overcurrent detection must be
supported.
Alarm 1 must be assigned.
The Heater Overcurrent Use ON/
OFF parameter must be set to ON.
Setting range Unit Default
0.0 to 50.0 A 50.0
Function
Setting
See
See
ct2 Heater Current 2 Value Monitor
Heater burnout, HS alarms, and
heater overcurrent detection must be
supported (two CTs).
Alarm 1 must be assigned.
The HB ON/OFF or Heater Overcur-
rent Use parameter must be set to
ON.
Monitor range Unit
0.0 to 55.0 A
Function
Monitor

196
Adjustment Level Section 5-4
■Related Parameters
Heater burnout detection 1, Heater burnout detection 2 (adjustment level):
Page 194, 196
HB ON/OFF (advanced function setting level): Page 246
Heater overcurrent detection 1, Heater overcurrent detection 2 (adjustment
level): Page 195, 196
Heater overcurrent use (advanced function setting level): Page 272
Error displays ct2: Page 306
This parameter sets the current for the heater burnout alarm to be output.
• The heater burnout alarm is output when the heater current value falls
below the setting of this parameter.
• When the set value is 0.0, the heater burnout alarm output is turned OFF.
When the set value is 50.0, the heater burnout alarm output is turned ON.
■Related Parameters
Heater current 2 value monitor (adjustment level): Page 182
HB ON/OFF, Heater burnout latch, Heater burnout hysteresis (advanced func-
tion setting level): Page 246
This parameter sets the current value for heater overcurrent alarm outputs.
• A heater overcurrent alarm is output when the heater current exceeds the
value set for this parameter.
• When the set value is 50.0, the heater overcurrent alarm is turned OFF.
When the set value is 0.0, the heater overcurrent alarm is turned turn ON.
See
See
hb2 Heater Burnout Detection 2
Heater burnout, HS alarms, and
heater overcurrent detection must be
supported (two CTs).
Alarm 1 must be assigned.
The HB ON/OFF parameter must be
set to ON.
Setting range Unit Default
0.0 to 50.0 A 0.0
Function
Setting
See
See
oc2 Heater Overcurrent Detection 2
Heater burnout, HS alarms, and
heater overcurrent detection must be
supported (two CTs).
Alarm 1 must be assigned.
The Heater Overcurrent Use param-
eter must be set to ON.
Setting range Unit Default
0.0 to 50.0 A 50.0
Function
Setting

197
Adjustment Level Section 5-4
■Related Parameters
Heater current 2 value monitor (adjustment level): Page 182
Heater overcurrent use, Heater overcurrent latch, Heater overcurrent hystere-
sis (advanced function setting level): Page 272, 273
This parameter measures the heater current from the CT input used for
detecting SSR short-circuits.
This parameter measures and displays the heater current when the heater is
OFF.
• HS alarms are not detected if the control output (heating) OFF time is
100 ms or less.
•ffff is displayed when 55.0 A is exceeded.
• If an HS alarm 1 alarm is output, the HA indicator will light and the No. 1
display for the leakage current 1 monitor will flash.
■Related Parameters
HS alarm 1, HS alarm 2 (adjustment level): Page 197
HS alarm use (advanced function setting level): Page 257
Error displays lcr1: Page 306
This parameter sets the current for the HS alarm to be output.
• An HS alarm is output when the leakage current value exceeds the set-
ting of this parameter.
• When the set value is 50.0, the HS alarm output is turned OFF. When the
set value is 0.0, the HS alarm output is turned ON.
See
See
lcr1 Leakage Current 1 Monitor
Heater burnout, HS alarms, and
heater overcurrent detection must be
supported.
Alarm 1 must be assigned.
The HS Alarm parameter must be
set to ON.
Monitor range Unit
0.0 to 55.0 A
Function
Monitor
See
See
hs1 HS Alarm 1
Heater burnout, HS alarms, and
heater overcurrent detection must be
supported.
Alarm 1 must be assigned.
The HS Alarm parameter must be
set to ON.
Setting range Unit Default
0.0 to 50.0 A 50.0
Function
Setting

198
Adjustment Level Section 5-4
■Related Parameters
Leakage current 1 monitor (adjustment level): Page 197
HS alarm, HS alarm latch, HS alarm hysteresis (advanced function setting
level): Page 257
This parameter measures the heater current from the CT input used for
detecting SSR short-circuits.
This parameter measures and displays the heater current value.
• HS alarms are not detected if the control output (heating) OFF time is
100 ms or less.
•ffff is displayed when 55.0 A is exceeded.
• If an HS alarm 2 alarm is output, the HA indicator will light and the No. 1
display for the leakage current 2 monitor will flash.
■Related Parameters
HS alarm 1, HS alarm 2 (adjustment level): Page 197
HS alarm use (advanced function setting level): Page 257
Error displays lcr2: Page 306
This parameter sets the current for the HS alarm to be output.
• An HS alarm is output when the leakage current value exceeds the set-
ting of this parameter.
• When the set value is 50.0, the HS alarm output is turned OFF. When the
set value is 0.0, the HS alarm output will turn ON.
See
See
lcr2 Leakage Current 2 Monitor
Heater burnout, HS alarms, and
heater overcurrent detection must be
supported (two CTs).
Alarm 1 must be assigned.
The HS Alarm parameter must be
set to ON.
Monitor range Unit
0.0 to 55.0 A
Function
Monitor
See
See
hs2 HS Alarm 2
Heater burnout, HS alarms, and
heater overcurrent detection must be
supported (two CTs).
Alarm 1 must be assigned.
The HS Alarm parameter must be
set to ON.
Setting range Unit Default
0.0 to 50.0 A 50.0
Function
Setting

199
Adjustment Level Section 5-4
■Related Parameters
Leakage current 2 monitor (adjustment level): Page 198
HS alarm use, HS alarm latch, HS alarm hysteresis (advanced function set-
ting level): Page 257
Sometimes an error occurs between the set point and the actual temperature.
To offset this, a compensated value can be obtained by adding an input shift
value to the input. The compensated value is displayed as the measurement
value and used for control.
The entire input range is shifted by a fixed rate (1-point shift). If the input shift
value is set to −1°C, control will be performed for a value 1°C lower than the
measured temperature.
■Related Parameters
Input type (initial setting level): Page 224
Input shift type (advanced function setting level): Page 256
These parameters are used to shift the input temperature at two points: an
upper-limit temperature and a lower-limit temperature (as opposed to the
Temperature Input Shift parameter, which shifts the input temperature by set-
ting the shift for only one point). A 2-point shift enables more accurate offset of
the input range compared with a 1-point shift if the input shift values at the
upper and lower limits differ.
This parameter sets input shift values for the upper and lower limits (2-point
shift) of the input range.
■Related Parameters
Input type (initial setting level): Page 224
Input shift type (advanced function setting level): Page 256
See
See
ins Temperature Input Shift
The Input Type parameter must be
set for a thermocouple or resistance
thermometer, and the Input Shift
Type parameter must be set to a
one-point shift.
Setting range Unit Default
−199.99 to 324.00 °C or °F0.00
Function
Setting
See
See
insh Upper-limit Temperature Input Shift Value The Input Type parameter must be
set for a thermocouple or resistance
thermometer and the Input Shift Type
parameter must be set to a 2-point
shift.
insl Lower-limit Temperature Input Shift Value
Setting range Unit Default
−199.99 to 324.00 °C or °F0.00
Function
Setting
See
See

200
Adjustment Level Section 5-4
These parameters set PID control constants. PID constants are automatically
set when AT or ST is executed.
P action: Refers to control in which the MV is proportional to the deviation
(control error).
I action: Refers to a control action that is proportional to the time integral of
the deviation. With proportional control, there is normally an offset
(control error). Proportional action is thus used in combination with
integral action. As time passes, this control error disappears, and
the control temperature (process value) comes to agree with the set
point.
D action: Refers to a control action that is proportional to the time derivative of
the control error. The proportional control and integral control cor-
rect for errors in the control result, and thus the control system is
late in responding to sudden changes in temperature. The derivative
action increases the MV in proportion to the slope of the change in
the temperature as a corrective action.
• The set values are saved in the Proportional Band, Integral Time, and
Derivative Time parameters for the selected PID set.
■Related Parameters
AT execute/cancel (adjustment level): Page 192
PID * proportional band, PID * Integral time, PID * Derivative time (PID setting
level): Page 217
pProportional Band The control must be set to 2-PID
control.
iIntegral Time
dDerivative Time
Parameter
name Models Unit Default
Proportional
Band Controllers with Temperature
Inputs: 0.1 to 3,240.0 °C or °F8.0
Analog input: 0.1 to 999.9 %FS 10.0
Integral Time Standard, heating/cooling, or posi-
tion-proportional (close) control:
0.0 to 3,240.0
Second 233.0
Position-proportional (floating)
control: 0.1 to 3,240.0
Derivative Time 0.0 to 3240.0 Second 40.0
Function
Setting
See
See

201
Adjustment Level Section 5-4
If the heating characteristics and cooling characteristics of the control object
are very different and good control characteristics cannot be achieved with the
same PID constants, the cooling coefficient can be used to adjust the propor-
tional band (P) for the control output assigned to the cooling side.
• In heating/cooling control, the proportional band P for the cooling control
output is calculated using the following formula to set the cooling coeffi-
cient:
Cooling control output side P = Cooling coefficient × P (proportional band)
• When the Automatic Cooling Coefficient Adjustment parameter is set to
ON, the cooling coefficient is set automatically when AT is executed. If
there is strong non-linear gain for the cooling characteristics, however, it
may not be possible to obtain the optimum cooling coefficient at the Con-
troller.
• The set value is saved in the Cooling Coefficient parameter for the current
PID set.
■Related Parameters
Proportional band (adjustment level): Page 200
Automatic cooling coefficient adjustment (advanced function setting level):
Page 271
PID * cooling coefficient (PID setting level): Page 219
This parameter sets the output dead band width for heating/cooling control. A
negative setting sets an overlapping band.
• This parameter sets an area in which the control output is 0 centering
around the set point for a heating/cooling control.
c-sc Cooling Coefficient The control must be heating/cooling
control and 2-PID control.
Setting range Unit Default
0.01 to 99.99 None 1.00
Function
Setting
See
See
c-db Dead Band The control system must be set to
heating/cooling control.
Model Setting range Unit Default
Temperature input −19999.9 to
3240.00 °C or °F0.0
Analog input −19.99 to 99.99 %FS 0.00
Function
Setting

202
Adjustment Level Section 5-4
• This parameter sets the required manipulated variable to remove offset
during stabilization of P or PD control.
■Related Parameters
PID * integral time (PID setting level): Page 217
PID ON/OFF (initial setting level): Page 228
This parameter sets the hysteresis for ensuring stable operation at the ON/
OFF switching point.
• For standard control, use the Hysteresis (Heating) parameter. The Hyster-
esis (Cooling) parameter cannot be used.
• For heating/cooling control, the hysteresis can be set independently for
heating/cooling. The Hysteresis (Heating) parameter is used for the heat-
ing side, and the Hysteresis (Cooling) parameter is used for the cooling
side.
■Related Parameters
PID ON/OFF, Standard or heating/cooling (initial setting level): Page 228
of-r Manual Reset Value The control must be standard control
and 2-PID control.
The Integral Time parameter for PID
sets 1 to 8 must be set to 0.
Setting range Unit Default
0.0 to 100.0 % 50.0
Function
Setting
See
See
hys Hysteresis (Heating) The control must be ON/OFF control.
For the Hysteresis (Cooling) parame-
ter, the control must be heating/cool-
ing control.
chys Hysteresis (Cooling)
Function
Setting
Parameter
name Model Setting range Unit Default
Hysteresis
(Heating) Temperature input 0.1 to 3240.00 °C or °F1.0
Analog Input 0.01 to 99.99 %FS 0.10
Hysteresis
(Cooling) Temperature input 0.1 to 3240.00 °C or °F1.0
Analog Input 0.01 o 99.99 %FS 0.10
See
See

203
Adjustment Level Section 5-4
• This parameter sets the time for the control operation when using the sim-
ple program function.
• The set value is saved in the Soak Time parameter for the current bank.
■Related Parameters
Program start, Soak time remain (operation level): Page 184
Bank * wait band, Bank * soak time (Bank setting level): Page 215
Program pattern (initial setting level): Page 229
Soak time unit (advanced function setting level): Page 266
• This parameter sets the stable band within which the soak time is mea-
sured for the simple program function.
• The set value is saved in the Soak Time parameter for the current bank.
■Related Parameters
Program start, Soak time remain (operation level): Page 184
Bank * wait band, Bank * soak time (Bank setting level): Page 215
Program pattern (initial setting level): Page 229
Soak time unit (advanced function setting level): Page 266
soak Soak Time The Program Pattern parameter
must not be set to OFF.
Setting range Unit Default
1 to 9999 min or h 1
Function
Setting
See
See
wt-b Wait Band The Program Pattern parameter
must not be set to OFF.
Model Setting range Unit Default
Temperature input OFF or 0.1 to
3240.0 °C or °Foff
Analog Input OFF or 0.01 to
99.99 %FS
Function
Setting
See
See

204
Adjustment Level Section 5-4
• This parameter sets the MV to use when the RUN/STOP status changes
from RUN to STOP.
■Related Parameters
RUN/STOP (operation level): Page 185
MV at stop and error addition (advanced function setting level): Page 256
• This parameter sets the MV to use when an input error occurs.
■Related Parameters
MV at stop and error addition (advanced function setting level): Page 256
mv-s MV at Stop The control must be set to 2-PID
control.
The MV at Stop and Error Addition
parameter must be ON.
Setting range Unit Default
Standard control: −5.0 to 105.0
Heating/cooling control: −105.0 to 105.0
Position-proportional control (close, with the
Direct Setting of Position Proportional MV
parameter ON): −5.0 to 105.0
%0.0
Position-proportional control (floating or
with the Direct Setting of Positional Propor-
tional MV parameter OFF): CLOS, HOLD,
OPEN
None HOLD
Function
Setting
See
See
mv-e MV at PV Error The control must be set to 2-PID
control.
The MV at Stop and Error Addition
parameter must be ON.
Setting range Unit Default
Standard control: −5.0 to 105.0
Heating/cooling control: −105.0 to 105.0
Position-proportional control (close, with the
Direct Setting of Position Proportional MV
parameter ON): −5.0 to 105.0
%0.0
Position-proportional control (floating or
with the Direct Setting of Positional Propor-
tional MV parameter OFF): CLOS, HOLD,
OPEN
None HOLD
Function
Setting
See
See

205
Adjustment Level Section 5-4
• This parameter sets the rate of change during SP ramp operation. Set the
maximum permissible change width per unit of time as the SP ramp set
value. The SP ramp function is disabled if this parameter is set to OFF.
• During temperature input, the decimal point position of the SP ramp set
value is dependent on the currently selected sensor, and during analog
input it is dependent on scaling.
• The set value is saved in the SP Ramp Set Value parameter for the cur-
rent bank.
■Related Parameters
Input type: Page 224, Scaling upper limit, Scaling lower limit, Decimal point
(initial setting level): Page 226, ST: Page 228 (initial setting level)
SP ramp time unit (advanced function setting level): Page 244
Bank * SP ramp set value (bank setting level): Page 211
• The MV Upper Limit and MV Lower Limit parameters set the upper and
lower limits of the manipulated variable. When the calculated manipulated
variable exceeds the upper or lower limit value, the upper or lower limit
value will be the output level.
• The set value is saved in the MV Upper Limit and MV Lower Limit param-
eters for the current PID set.
• MV Upper Limit
The setting ranges during standard control, heating/cooling control, and
position-proportional (close) control are different.
sprt SP Ramp Set Value The ST parameter must be set to
OFF.
Setting range Unit Default
OFF or 1 to 32400 EU/s or EU/minute off
Function
Setting
See
See
ol-h MV Upper Limit The control must be set to 2-PID
control.
The ST parameter must be set to
OFF.
Position-proportional (close) control
must be supported.
ol-l MV Lower Limit
Control method Setting range Unit Default
Standard MV lower limit + 0.1 to 105.0 % 105.0
Heating/cooling 0.0 to 105.0
Position proportional
(close) MV lower limit + 0.1 to 105.0
Function
Setting

206
Adjustment Level Section 5-4
• MV Lower Limit
The setting ranges during standard control, heating/cooling control, and
position-proportional (close) control are different. The manipulated vari-
able for the cooling control output side during heating/cooling control is
expressed as a negative value.
■Related Parameters
PID ON/OFF: Page 228, ST: Page 228 (initial setting level)
PID * MV upper limit, PID * MV lower limit (PID setting level): Page 217
• The MV Change Rate Limit parameter sets the maximum allowable varia-
tion in the MV per second. If the change in the MV exceeds this setting,
the MV will be changed by the MV change rate limit until the calculated
value is reached. If the limit is set to 0.0, this function will be disabled.
• The MV Change Rate Limit parameter will not operate in the following sit-
uations.
• In manual mode
• During ST execution (Cannot be set when ST is ON.)
• During AT execution
• During ON/OFF control
• While stopped (MV output during STOP)
• During MV output when error occurs
■Related Parameters
Proportional band (adjustment level): Page 200
Control method Setting range Unit Default
Standard −5.0 to MV upper limit −0.1 % −5.0
Heating/cooling −105.0 to 0.0 −105.0
Position proportional
(close) 5.0 to MV upper limit −0.1 −5.0
See
See
orl MV Change Rate Limit 2-PID control must be used.
ST must be OFF.
Setting range Unit Default
0.0 to 100.0 %/s 0.0
Function
Setting
See
See

207
Adjustment Level Section 5-4
• This parameter sets the output hold interval (the ON/OFF switching inter-
val between the open and close outputs) for position-proportional control.
■Related Parameters
Open/close hysteresis (adjustment level): Page 207
• This parameter provides hysteresis in position-proportional control when
the open and close outputs are switched ON or OFF.
■Related Parameters
Position proportional dead band (adjustment level): Page 207
• This parameter sets the extraction of square root low-cut point used for
the inputs. The data after extracting the square root is shown below.
db Position Proportional Dead Band Position-proportional control must be
supported.
Setting range Unit Default
Position proportional (close):
0.1 to 10.0 %4.0
Position proportional (floating):
0.1 to 10.0 %2.0
Function
Setting
See
See
oc-h Open/Close Hysteresis Position-proportional control must be
supported.
Setting range Unit Default
0.1 to 20.0 % 0.8
Function
Setting
See
See
sqrp Extraction of Square Root Low-cut Point The input type must be an analog
input, and the Extraction of Square
Root Enable parameter must be set
to ON.
Function

208
Adjustment Level Section 5-4
• The low-cut point is used for extracting the square root for flowrate sen-
sors.
■Related Parameters
Extraction of square root enable (initial setting level): Page 207
Setting range Unit Default
0.0 to 100.0 % 0.0
Argument 1 (input data)
Operation result
100% FS
0
100% FS
Extraction of square
root low-cut point
Setting
See
See

209
Bank Setting Level Section 5-5
5-5 Bank Setting Level
The bank setting level is used to make settings such as the SP, PID set, alarm
value, soak time, and wait band for each bank. Move to a particular bank from
the Display Bank Selection parameter, which is displayed first in the bank
selection level.
d.bnk
2
M
M
M
M
M
M
M
M
M
M
M
M
M
M
M
M
M
M
M
M
M
M
M
M
M
M
M
M
M
0.lsp
0.0
0.pid
1
0.spr
off
0.0
-10.a
1h
0.0
0.a
1l
0.0
0.a
0.0
-2
0.a
2h
0.0
0.a
2l
0.0
0.a
0.0
-3
0.a
3h
0.0
0.a
3l
0.0
0.a
1
0.sok
off
0.wtb
2l
0.0
7.a
0.0
-3
7.a
3h
0.0
7.a
3l
0.0
7.a
1
7.sok
off
7.wtb
7.lsp
0.0
7.pid
1
7.spr
off
1h
0.0
7.a
1l
0.0
7.a
0.0
-2
7.a
2h
0.0
7.a
d.bnk
7
-1
7.a
0.0
d.bnk
2
d.bnk
1
d.bnk
0
c
c
c
c
c
c
c
c
c
c
c
c
c
c
c
c
c
c
c
Power ON
Operation Level Adjustment
Level
PID Setting
Level Bank Setting
Level
Temperature control
being performed.
Press the O Key
for at least 1 s.
Bank Setting Level
Display Bank Selection
Bank0
Bank1
Bank2
Bank7
Bank 7 SP
Bank 7 PID
Set No.
Bank 7
SP Ramp
Set Value
Bank 7
Alarm Value 1
Bank 7
Alarm Value
Upper Limit 1
Bank 7
Alarm Value
Lower Limit 1
Bank 7
Alarm Value 2
Bank 7
Alarm Value
Upper Limit 2
Bank 7
Alarm Value
Lower Limit 2
Bank 7
Alarm Value 3
Bank 7
Alarm Value
Upper Limit 3
Bank 7
Alarm Value
Lower Limit 3
Bank 7
Soak Time
Bank 7
Wait Band

210
Bank Setting Level Section 5-5
The parameter is used to select the bank for making the display settings.
• This parameter selects the bank number for which the display settings are
to be made.
• Up to eight banks (0 to 7) can be used. The following items are registered
in each bank: SP, alarm value, SP ramp set value, soak time, and wait
band.
Note The current bank will be displayed. If you use the U and D Keys to
change the bank number, the monitor function will be canceled.
■Related Parameters
Bank No. (operation level): Page 179
Bank numbers used (initial setting level): Page 237
These parameters are used to set the SP for each bank.
• The SP can be set for banks 0 to 7.
■Related Parameters
PV/SP (operation level): Page 177
These parameters are used to set the PID set for each bank.
• The PID set can be set for banks 0 to 7.
• If the parameter is set to 0, the PID set that is automatically selected with
the PID set automatic selection function, based on the PV, DV, and SP, will
be used for control. To specify the PID set, set a number from 1 to 8.
d.bnk Display Bank Selection
Setting range Default
0 to 7 See note.
Function
Settin
g
See
See
*.lsp Bank (0 to 7) SP
Setting range Default
SP lower limit to SP upper limit 0.0
Function
Settin
g
See
See
*.pid Bank (0 to 7) PID Set No. 2-PID control must be used.
Setting range Default
0 to 8 1
Function
Settin
g

211
Bank Setting Level Section 5-5
■Related Parameters
PID (*) proportional band, PID (*) integral time, PID (*) derivative time (PID
setting level): Page 217
PID (*) automatic selection range upper limit (PID setting level): Page 218
PID set automatic selection data (advanced function setting level): Page 269
These parameters are used to set the SP ramp set value for each bank.
• The SP ramp set value can be set for banks 0 to 7.
• This parameter specifies the rate of change during SP ramp operation.
Set the maximum allowable change width per unit of time as the SP ramp
set value. When this parameter set to OFF, the SP ramp function will be
disabled.
• During temperature input, the decimal point position for the SP ramp set
value depends on the current sensor, and during analog input it depends
on scaling.
■Related Parameters
Input type: Page 224
Scaling upper limit, Scaling lower limit, Decimal point: Page 226
ST (initial setting level): Page 228
SP ramp time unit (advanced function setting level): Page 244
These parameters set one of the input values "X" in the alarm type list for
each bank.
• These parameters set the value for alarm value 1 in banks 0 to 7.
• During temperature input, the decimal point position is set automatically
according to the current sensor, and during analog input it depends on the
Decimal Point parameter setting.
See
See
*.spr Bank 0 to 7 SP Ramp Set Value The ST parameter must be set to
OFF.
Setting range Unit Default
OFF, 1 to 32400 EU/s, EU/min, EU/h OFF
Function
Settin
g
See
See
*.a-1 Bank * Alarm Value 1
(*: 0 to 7) Alarm 1 must be assigned.The
alarm 1 type must not be 0, 1, 4, 5,
or 12.
Setting range Unit Default
−19999 to 32400 EU 0.0
Function
Settin
g

212
Bank Setting Level Section 5-5
■Related Parameters
Input type: Page 224
Scaling upper limit, Scaling lower limit, Decimal point: Page 226
Alarm 1 type (initial setting level): Page 231
Standby sequence reset: Page 244
Auxiliary output * open in alarm: Page 245
Alarm 1 hysteresis: Page 233
Alarm 1 latch (advanced function level): Page 250
These parameters set the alarm value upper and lower limits individually for
each bank when the mode for setting the upper and lower limits is selected for
the Alarm 1 Type parameter (initial setting level).
• These parameters set the upper and lower limits of alarm 1 for banks 0 to
7.
• During temperature input, the decimal point position is set automatically
according to the current sensor, and during analog input it depends on the
Decimal Point parameter setting.
■Related Parameters
Input type: Page 224
Scaling upper limit, Scaling lower limit, Decimal point: Page 226
Alarm 1 type (initial setting level): Page 231
Standby sequence reset: Page 244
Auxiliary output * open in alarm: Page 245
Alarm 1 hysteresis: Page 233
Alarm 1 latch (advanced function level): Page 250
These parameters set one of the input values "X" in the alarm type list for
each bank.
• These parameters set the value for alarm value 2 in banks 0 to 7.
• During temperature input, the decimal point position is set automatically
according to the current sensor, and during analog input it depends on the
Decimal Point parameter setting.
See
See
*.a1h Bank * Alarm Value Upper Limit 1
*.a1l Bank * Alarm Value Lower Limit 1
(*: 0 to 7)
Alarm 1 must be assigned.
The alarm 1 type must not be 1, 4,
or 5.
Setting range Unit Default
−19999 to 32400 EU 0.0
Function
Settin
g
See
See
*.a-2 Bank * Alarm Value 2
(*: 0 to 7)
Alarm 2 must be assigned.
The alarm 2 type must not be 0, 1,
4, or 5, or 12.
Function

213
Bank Setting Level Section 5-5
■Related Parameters
Input type: Page 224
Scaling upper limit, Scaling lower limit, Decimal point: Page 226
Alarm 2 type (initial setting level): Page 233
Standby sequence reset: Page 244
Auxiliary output * open in alarm: Page 245
Alarm 2 hysteresis: Page 233
Alarm 2 latch (advanced function level): Page 250
These parameters set the alarm value upper and lower limits individually for
each bank when the mode for setting the upper and lower limits is selected for
the Alarm 2 Type parameter (initial setting level).
• These parameters set the upper and lower limits of alarm 2 for banks 0 to
7.
• During temperature input, the decimal point position is set automatically
according to the current sensor, and during analog input it depends on the
Decimal Point parameter setting.
■Related Parameters
Input type: Page 224
Scaling upper limit, Scaling lower limit, Decimal point: Page 226
Alarm 2 type (initial setting level): Page 233
Standby sequence reset: Page 244
Auxiliary output * open in alarm: Page 245
Alarm 2 hysteresis: Page 233
Alarm 2 latch (advanced function level): Page 250
These parameters set one of the input values "X" in the alarm type list for
each bank.
• These parameters set the value for alarm value 3 in banks 0 to 7.
Setting range Unit Default
−19999 to 32400 EU 0.0
Settin
g
See
See
*.a2h Bank * Alarm Value Upper Limit 2
*.a2l Bank * Alarm Value Lower Limit 2
(*: 0 to 7)
Alarm 2 must be assigned.
The alarm 2 type must not be 1, 4,
or 5.
Setting range Unit Default
−19999 to 32400 EU 0.0
Function
Settin
g
See
See
*.a-3 Bank * Alarm Value 3
(*: 0 to 7)
Alarm 3 must be assigned.
The alarm 3 type must not be 0, 1,
4, 5, or 12.
Function

214
Bank Setting Level Section 5-5
• During temperature input, the decimal point position is set automatically
according to the current sensor, and during analog input it depends on the
Decimal Point parameter setting.
■Related Parameters
Input type: Page 224
Scaling upper limit, Scaling lower limit, Decimal point: Page 226
Alarm 3 type (initial setting level): Page 234
Standby sequence reset: Page 244
Auxiliary output * open in alarm: Page 245
Alarm 3 hysteresis: Page 233
Alarm 3 latch (advanced function level): Page 250
These parameters set the alarm value upper and lower limits individually for
each bank when the mode for setting the upper and lower limits is selected for
the Alarm 3 Type parameter (initial setting level).
• These parameters set the upper and lower limits of alarm 3 for banks 0 to
7.
• During temperature input, the decimal point position is set automatically
according to the current sensor, and during analog input it depends on the
Decimal Point parameter setting.
■Related Parameters
Input type: Page 224
Scaling upper limit, Scaling lower limit, Decimal point: Page 226
Alarm 3 type (initial setting level): Page 234
Standby sequence reset: Page 244
Auxiliary output * open in alarm: Page 245
Alarm 3 hysteresis: Page 233
Alarm 3 latch (advanced function level): Page 250
Setting range Unit Default
−19999 to 32400 EU 0.0
Settin
g
See
See
*.a3h Bank * Alarm Value Upper Limit 3 Alarm 3 must be assigned.
*.a3l Bank * Alarm Value Lower Limit 3
(*: 0 to 7)
The alarm 3 type must be set to
"upper and lower limit alarm,"
"upper and lower limit range alarm,"
or "upper and lower limit alarm with
standby sequence."
Setting range Unit Default
−19999 to 32400 EU 0.0
Function
Settin
g
See
See

215
Bank Setting Level Section 5-5
These parameters set the soak time for each bank.
• These parameters set the time for the control operation in each bank
when using the simple program function
• When the bank function is enabled, this parameter is enabled when the
current bank program pattern is not set to OFF.
■Related Parameters
Program start, Soak time remain (operation level): Page 184
Bank (*) wait band (bank setting level): Page 215
Program pattern (initial setting level): Page 229
Soak time unit (advanced function setting level): Page 266
These parameters set the wait band for each bank.
• These parameters set the stable band, in each bank, within which the
soak time is measured for the simple program function.
• When the bank function is enabled, this parameter is enabled when the
current bank program pattern is not set to OFF.
■Related Parameters
Program start, Soak time remain (operation level): Page 184
Bank (*) soak time (bank setting level): Page 215
Program pattern (initial setting level): Page 229
Soak time unit (advanced function setting level): Page 266
*.sok Bank Soak Time The Program Pattern parameter
must not be set to OFF.
Setting range Unit Default
0 to 9999 min or h 1
Function
Settin
g
See
See
*.wtb Bank Wait Band The Program Pattern parameter
must not be set to OFF.
Setting range Unit Default
Temperature: OFF,
0.1 to 3,240.0 °C or °Foff
Analog: OFF, 0.01 to
99.99 %FS
Function
Settin
g
See
See

216
PID Setting Level Section 5-6
5-6 PID Setting Level
The PID setting level is used to make settings such as PID values for each
PID set and MV limit values. Move to a particular PID set from the Display PID
Set Selection parameter, which is displayed first in the PID setting level.
This parameter is used to select the PID set for making the display settings.
• This parameter selects the PID set for which the display settings are to be
made.
• Up to eight sets (1 to 8) can be used. The following items registered in
each set: PID value, MV upper and lower limits, automatic selection range
upper limit, cooling coefficient, and LBA detection time.
Note The current PID set will be displayed. If you use the U and D Keys
to change the PID set, the monitor function will be canceled.
■Related Parameters
Bank No. (operation level): Page 179
d.pid Display PID Selection
d.pid
3
d.pid
2
d.pid
1
d.pid
8
M
M
M
M
M
M
1.oll
-5.0
M
M
M
M
M
M
M
M
M
8.p
8.0
l
-5.0
8.d
40.0
h
105.0
M
M
M
8.ol
8.ol
1.p
8.0
1.i
233.0
1.d
40.0
1.olh
105.0
1.aut
1320.0
1.csc
1.00
1.lba
0
8.i
233.0
8.aut
1320.0
sc
1.00
8.c
8.lba
0
c
c
c
c
Power ON
Operation Level Adjustment
Level
PID Setting
Level Bank Setting
Level
Temperature control
being performed.
Press the O Key
for at least 1 s.
PID Setting Level
Display PID Selection
PID1
PID 8
Proportional Band
PID2
PID3
PID8
PID 8 Integral Time
PID 8 Derivative Time
PID 8 MV Upper Limit
PID 8 MV Lower Limit
PID 8
Automatic Selection
Range Upper Limit
PID 8
Cooling Coefficient
PID 8
LBA Detection Time
Setting range Default
1 to 8 See note.
Function
Settin
g
See
See

217
PID Setting Level Section 5-6
These parameters set the PID constants for each PID set. When AT and ST
are executed, the parameters are set automatically.
Note If the settings for RT (robust tuning) are changed, the P (proportion-
al band), I (integral time), and D (derivative time) will be initialized.
■Related Parameters
AT execute/cancel (adjustment level): Page 192
These parameters set the MV upper and lower limits for each PID set.
• The MV Upper Limit and MV Lower Limit parameters set the upper and
lower limits of the manipulated variable. When the calculated manipulated
variable exceeds the upper or lower limit value, the upper or lower limit
value will be the output level.
• MV limits do not operate when floating control is used with models that
support position-proportional control, so these parameters are disabled.
*.p PID * Proportional Band
*.i PID * Integral Time 2-PID control must be used.
*.d PID * Derivative Time (*: 1 to 8)
P action: For the P action, the MV is proportional to the derivative.
I action: For the I action, an output is produced that is proportional to the time
integral of the derivative. An offset normally occurs with the proportional
action, so the proportional action is used in combination with the inte-
gral action. As time passes, this offset disappears and the control tem-
perature comes to match the set point.
D action: For the D action, an output is produced that is proportional to the time
derivative of the input. Because the proportional action and integral
action correct for errors in the control result, the control system will be
slow to respond to sudden changes in temperature. The derivative
action performs a corrective action by increasing the MV in proportion to
the slope of the temperature change.
Parameter Setting range Unit Default
Proportional
Band Temperature: 0.1 to 3,240.0 °C or °F8.0
Analog: 0.1 to 999.9 %FS 10.0
Integral Time Standard/heating and cooling,
position proportional (closed): 0.0
to 3,240.0
s 233.0
Position proportional (floating): 0.1
to 3,240.0
Derivative Time 0.0 to 3240.0 s 40.0
Function
Settin
g
See
See
*.olh PID * MV Upper Limit 2-PID control must be used.
The ST parameter must be set to
OFF.
Closed control must be used (for
position proportional models).
*.oll PID * MV Lower Limit
(*: 1 to 8)
Function

218
PID Setting Level Section 5-6
• MV Upper Limit
The setting range depends on whether standard, position-proportional
(closed) control, or heating/cooling control is used. In addition, the cooling
MV during heating/cooling control is expressed as a negative value.
• MV Lower Limit
The setting range depends on whether standard, position-proportional
(closed) control, or heating/cooling control is used. In addition, the cooling
MV during heating/cooling control is expressed as a negative value.
■Related Parameters
PID ON/OFF: Page 228
ST (initial setting level): Page 228
These parameters set the upper limit for each PID set when PID sets are
selected automatically.
• These parameters are used to set the automatic selection range upper
limits for PID sets 1 to 8.
• The sensor setting range for PID set 8 is 32,400 EU for temperature
inputs and 105.0% for analog inputs. This parameter does not need to be
set.
• These values apply to the PV (process value), DV (deviation), or SP (set
point) set in the PID Set Automatic Selection Data parameter. The default
setting is PV.
■Related Parameters
PID set automatic selection data (advanced function setting level): Page 269
Control method Setting range Unit Default
Standard MV lower limit + 0.1 to 105.0 % 105.0
Heating/cooling 0.0 to 105.0
Position-propor-
tional (closed) MV lower limit + 0.1 to 105.0
Control method Setting range Unit Default
Standard −5.0 to MV lower limit - 0.1 % −5.0
Heating/cooling −105.0 to 0.0 −105.0
Position-propor-
tional (closed) −5.0 to MV upper limit - 0.1 −5.0
Settin
g
See
See
*.aut PID * Automatic Selection Range Upper
Limit (*: 1 to 8) 2-PID control must be used.
Setting range Unit Default
Temperature: −19,999 to
32,400 EU 1320.0
Analog: −5.0 to 105.0 % 105.0
Function
Settin
g
See
See

219
PID Setting Level Section 5-6
If the heating and cooling characteristics of the control object are very differ-
ent and good control characteristics cannot be achieved with the same PID
constants, the cooling coefficient can be used to adjust the proportional band
(P) for the control output assigned to the cooling side. One parameter is set
for each PID set.
• In heating/cooling control, the proportional band P for the cooling control
output is calculated using the following formula to set the cooling coeffi-
cient:
Cooling control output side P = Cooling coefficient × P (proportional band)
• The cooling coefficient will be set automatically if autotuning is executed
when the Automatic Cooling Coefficient Adjustment parameter is set to
ON. The execution results will be saved in the PID set where autotuning
was started. If non-linearity is strong in the cooling characteristics, how-
ever, this function may not find the optimum cooling coefficient.
■Related Parameters
PID (*) proportional band (PID setting level): Page 217
These parameters set whether the LBA function is to be enabled or disabled
and sets the time interval for detection, for each PID set.
• These parameters set the time interval for detecting the LBA.
• Setting 0 disables the LBA function.
• For ON/OFF control, make the setting in the LBA Detection Time parame-
ter in the advanced function setting level.
■Related Parameters
Alarm 1 type (initial setting level): Page 231
LBA level (advanced function setting level): Page 259
LBA band (advanced function setting level): Page 260
*.csc PID * Cooling Coefficient
(*: 1 to 8) Heating and cooling control and 2-
PID control must be used.
Setting range Unit Default
0.01 to 99.99 None 1.00
Function
Settin
g
See
See
*.lba PID * LBA Detection Time
(*: 1 to 8)
2-PID control must be used.
Alarm 1 must be assigned.
The alarm 1 type must be 12 (LBA).
Setting range Unit Default
0 to 9999 s 0
Function
Settin
g
See
See

220
Monitor/Setting Item Level Section 5-7
5-7 Monitor/Setting Item Level
Monitor/setting items can be displayed by means of the function key when the
PF Setting parameter (advanced function setting level) is set to PFDP: Moni-
tor/Setting Item (for the E5AN/EN-H only).
• When the PF Key is set to display monitor/setting items, pressing the PF
Key will display in order the contents of the Monitor/Setting Item 1 to 5
parameters. The contents of these parameters are shown in the following
table. For the setting (monitor) ranges, refer to the applicable parameters.
■Related Parameters
PF setting (advanced function setting level): Page 273
Monitor/setting items 1 to 5 (advanced function setting level): Page 274
Operation
Level
Power ON
PF Key
PF
Adjustment
Level
Monitor/Setting
Item Level
Control in progress
Press the O Key for
at least 1 s.
Key
PID Setting
Level Bank Setting
Level
Monitor/Setting Item Display 1 to 5 The PF Setting parameter must be
set to PFDP, and the Monitor/Setting
Item 1 to 5 parameters must not be
set to OFF.
Set
value Setting Remarks
Monitor/Setting Symbol
0 Disabled ---
1 PV/SP/Bank No. Can be set. (SP) ---
2 PV/SP/MV Can be set. (SP) ---
3 PV/SP /Soak time remain Can be set. (SP) ---
4 Proportional band (P) Can be set. p
5 Integral time (I) Can be set. i
6 Derivative time (D) Can be set. d
7 Alarm value 1 Can be set. al-1
8 Alarm value upper limit 1 Can be set. al1h
9 Alarm value lower limit 1 Can be set. al1l
10 Alarm value 2 Can be set. al-2
11 Alarm value upper limit 2 Can be set. al2h
12 Alarm value lower limit 2 Can be set. al2l
13 Alarm value 3 Can be set. al-3
14 Alarm value upper limit 3 Can be set. al3h
15 Alarm value lower limit 3 Can be set. al3l
16 Bank No. Can be set. bank
Function
See
See

221
Manual Control Level Section 5-8
5-8 Manual Control Level
The manipulated variable can be set in manual mode while the PV/MV param-
eter is displayed.
The final MV used in automatic mode will be used as the initial manual MV
when moving from automatic mode to manual mode. In manual mode, the
change value will be saved immediately and reflected in the actual MV.
To move from the operation level to the manual control level, press the O Key
for at least three seconds with the Auto/Manual Switch parameter displayed.
In addition, this operation can be performed using the PF Key by setting the
PF Key parameter (advanced function setting level) to A-M (Auto/Manual). For
details on the setting method, refer to 4-13 Performing Manual Control.
This setting cannot be made during ON/OFF operation.
• The MANU indicator will light during manual control.
• It is not possible to move to any displays except for the PV/MV parameter
during manual operation.
• To return to the operation level, press the O Key or the PF Key in the
manual control level for at least one second.
The manual control level display appears as shown below.
Press the O Key for at
least 1 s; display will flash.
a-m PF
Operation
Level
Power ON
Adjustment
Level
Press the O Key for
at least 1 s.
Press the Key
for at least 1 s. (See note.)
Manual Control Level
PF
Press the O Key for
at least 3 s.
Press the Key for
at least 1 s or the O
Key for at least 1 s.
(See note.)
Note: When the PF Setting parameter is
set to A-M for a Controller that has a
PF Key (E5AN/EN-H).
PID Setting
Level Bank Setting
Level
PV/MV (Manual MV)
Function
25.0
100.0
50.0
25.0
50.0
MANU MANU
25.0
MANU 50.0
With No. 3 Display Without No. 3 Display
PV/SP/Manual MV PV/Manual MV PV/Manual MV
Note: When the PV/SP Display Screen
Selection parameter is 0.
CCC

222
Manual Control Level Section 5-8
Note When the Manual MV Limit Enable parameter is set to ON, the setting range
will be the MV lower limit to the MV upper limit.
■Related Parameters
Standard or heating/cooling (initial setting level): Page 228
Monitor range Unit
Process value Temperature: According to indication range for
each sensor.
Analog: Scaling lower limit −5% FS to Scaling
upper limit +5% FS (Refer to page 335.)
EU
Set point SP lower limit to SP upper limit EU
Setting range Unit
MV (manual MV) Standard control −5.0 to 105.0
(See note.) %
Heating/cooling control −105.0 to 105.0
(See note.)
Position-proportional control −5.0 to 105.0
(See note.)
See
See

223
Initial Setting Level Section 5-9
5-9 Initial Setting Level
This level is used to set up the basic Digital Controller specifications. In this
level, you can set the Input Type parameter to set the sensor input to be con-
nected, limit the setting range of set points, set the alarm modes, and perform
other operations.
To move from the operation level to the initial setting level, press the O Key
for at least three seconds with any parameter displayed except for the Auto/
Manual Switch parameter.
• The initial setting level is not displayed when the Initial/Communications
Protect parameter is set to 2. It can be used when the Initial/Communica-
tions Protect parameter is set to 0 or 1.
• If the Input Type parameter is set for an analog input, the following param-
eters will be set: Scaling upper limit, Scaling lower limit, and Decimal
point.
Operation
Level
Initial Setting
Level
Control stops.
Power ON
Control in progres
s
Control stopped
25
100
C
Press the O Key
for at least 1 s.
Press the
O Key
for at
least 1 s;
display
will flash.
Press the O Key for at
least 3 s.

224
Initial Setting Level Section 5-9
• This parameter sets the type of sensor.
• When this parameter is changed, the set point limiter is changed to the
defaults. If the limiter must be specified, set the SP Upper Limit and SP
Lower Limit parameters (initial setting level) again.
Initial Setting Level
M
M
M
M
M
M
M
M
M
M
M
M
M
M
M
M
M
M
M
M
M
M
M
M
in-t
5
in-h
100
in-l
0
dp
0
d-u
c
sl-h
1300.0
c
sl-l
-200.0
c
cntl
pid
s-hc
stnd
st
on
ptrn
off
cp
20
c-cp
20
alt1
2
alt2
2
alt3
2
tr-t
off
tr-h
100.0
tr-l
0.0
o1-t
4-20
clfl
flot
calb
off
mot
30
off
sqr
amov
0
M
M
pbnk
7
M
alh1
0.2
c
M
alh2
0.2
c
M
alh3
0.2
c
M
M
M
M
ev-1
none
ev-2
stop
ev-3
none
ev-4
none
M
ev-b
1
M
orev
or-r
ST (Self-tuning)
Input Type
Scaling Upper Limit
Scaling Lower Limit
Decimal Point
For input type of analog
Temperature Unit
°C, °F
SP Upper Limit
SP Lower Limit
PID ON/OFF
Standard or
Heating/Cooling
Program Pattern
Control Period (Heating)
Control Period (Cooling)
Set the ON/OFF output
cycle.
Direct/Reverse Operation
Alarm 1 Type
Alarm 1
Hysteresis
Alarm 2 Type
Alarm 3 Type
Alarm 2
Hysteresis
Alarm 3
Hysteresis
Transfer Output Type
Linear output
Transfer Output
Upper Limit
Transfer Output
Lower Limit
Linear Current Output
Bank Numbers Used
Event Input 1
Assignment
Event Input 2
Assignment
Event Input 3
Assignment
Event Input 4
Assignment
Extraction of Square
Root Enable
Valid Program Bank
Closed/Floating
Motor Calibration
Travel Time
Page Page Page
For input type of
temperature
Limit the set point
For input type of
temperature, stand-
ard control, or PID
When assigning PID
or control output to
ON/OFF output
Linear output
Move to Advanced Func-
tion Setting Level:
Displayed when initial set-
ting/ communications pro-
tect is set to 0.
Move by setting password (−169).
224
226
226
226
226
227
227
228
228
228
229
230
230
233
233
233
234
235
236
236
236
237
241
240
240
240
239
238
238
238
238
230
231
231
233
in-t Input Type
Function

225
Initial Setting Level Section 5-9
• Set one of the set values from the following table.
The default is 5.
• If a platinum resistance thermometer is mistakenly connected while a set-
ting for other than a platinum resistance thermometer is in effect, S.ERR
will be displayed. To clear the S.ERR display, check the wiring and then
cycle the power.
■Related Parameters
Temperature unit, Set point upper limit, Set point lower limit (initial setting
level): Page 226
Setting
Input type Specifications Set value Input temperature range
Platinum resistance
thermometer Pt100 0 −200.0 to 850.0 (°C)/−300.0 to 1,500.0 (°F)
1−199.9 to 500.0 (°C)/−199.9 to 900.0 (°F)
2 0.0 to 100.0 (°C)/0.0 to 210.0 (°F)
JPt100 3 −199.9 to 500.0 (°C)/−199.9 to 900.0 (°F)
4 0.0 to 100.0 (°C)/0.0 to 210.0 (°F)
Thermocouple K 5−200.0 to 1,300.0 (°C)/−300.0 to 2,300.0 (°F)
6−20.0 to 500.0 (°C)/0.0 to 900.0 (°F)
J7−100.0 to 850.0 (°C)/−100.0 to 1,500.0 (°F)
8−20.0 to 400.0 (°C)/0.0 to 750.0 (°F)
T9−200.0 to 400.0 (°C)/−300.0 to 700.0 (°F)
10 −199.9 to 400.0 (°C)/−199.9 to 700.0 (°F)
E11−200.0 to 600.0 (°C)/−300.0 to 1,100.0 (°F)
L12−100.0 to 850.0 (°C)/−100.0 to 1,500.0 (°F)
U13−200.0 to 400.0 (°C)/−300.0 to 700.0 (°F)
14 −199.9 to 400.0 (°C)/−199.9 to 700.0 (°F)
N15−200.0 to 1,300.0 (°C)/−300.0 to 2,300.0 (°F)
R 16 0.0 to 1,700.0 (°C)/0.0 to 3,000.0 (°F)
S 17 0.0 to 1,700.0 (°C)/0.0 to 3,000.0 (°F)
B 18 100.0 to 1,800.0 (°C)/300.0 to 3,200.0 (°F)
W 19 0.0 to 2,300.0 (°C)/0.0 to 3,200.0 (°F)
PLII 20 0.0 to 1,300.0 (°C)/0.0 to 2,300.0 (°F)
K21−50.0 to 200.0 (°C)/−50.0 to 200.0 (°F)
J22−50.0 to 200.0 (°C)/−50.0 to 200.0 (°F)
T23−50.0 to 200.0 (°C)/−50.0 to 200.0 (°F)
Platinum resistance
thermometer Pt100 24 −50.0 to 200.0 (°C)/−50.0 to 200.0 (°F)
Current input 4 to 20 mA 25 One of the following ranges depending on the scal-
ing.
−19999 to 32400
−1999.9 to 3240.0
−199.99 to 324.00
−19.999 to 32.400
0 to 20 mA 26
Voltage input 1 to 5 V 27
0 to 5 V 28
0 to 10 V 29
See
See

226
Initial Setting Level Section 5-9
• These parameters can be used when the input type is set for an analog
input.
• When an analog input is used, scaling is performed. Set the upper limit in
the Scaling Upper Limit parameter and the lower limit in the Scaling Lower
Limit parameter.
• The Decimal Point parameter specifies the decimal point position of
parameters (set point, etc.) whose unit is EU.
• Scaling Upper Limit, Scaling Lower Limit
• Decimal Point
■Related Parameters
Input type (initial setting level): Page 224
• Set the temperature input unit to either °C or °F.
■Related Parameters
Input type (initial setting level): Page 224
in-h Scaling Upper Limit The input type must be set for an
analog input.
in-l Scaling Lower limit
dp Decimal Point
Parameter name Setting range Unit Default
Scaling Upper Limit Scaling lower limit + 1 to 32400 None 100
Scaling Lower Limit −19999 to scaling upper limit − 1None 0
Parameter name Setting range Default
Decimal Point 0 to 3 0
Set value Settings Example
0 0 digits past decimal point 12345
1 1 digits past decimal point 1234.5
2 2 digits past decimal point 123.45
3 3 digits past decimal point 12.345
Function
Setting
See
See
d-u Temperature Unit The input type must be set for a tem-
perature input.
Setting range Default
c: °C, f: °Fc
Function
Setting
See
See

227
Initial Setting Level Section 5-9
• These parameters set the upper and lower limits of the set points. A set
point can be set within the range defined by the upper and lower limit set
values in the SP Upper Limit and SP Lower Limit parameters. If these
parameters are reset, any set point that is outside of the new range will be
forcibly changed to either the upper limit or the lower limit.
• When the temperature input type and temperature unit have been
changed, the set point upper limit and set point lower limit are forcibly
changed to the upper and lower limits of the sensor.
• During temperature input, the decimal point position depends on the cur-
rently selected sensor, and during analog input it depends on the Decimal
Point parameter setting.
Controllers with Thermocouple/Resistance Thermometer Universal Inputs
■Related Parameters
Input type: Page 224, Temperature unit: Page 226 (initial setting level)
sl-h SP Upper Limit
sl-l SP Lower Limit
Parameter
name Setting range Unit Default
Set Point
Upper Limit Temperature SP lower limit + 1 to Input set-
ting range upper limit EU 1300.0
Analog SP lower limit + 1 to scaling
upper limit EU
Set Point
Lower Limit Temperature Input setting range lower limit
to SP upper limit − 1 EU −200.0
Analog Scaling lower limit to SP
upper limit − 1 EU
Function
Setting
See
See

228
Initial Setting Level Section 5-9
• This parameter selects 2-PID control or ON/OFF control.
• The auto-tuning and self-tuning functions can be used in 2-PID control.
■Related Parameters
AT execute/cancel: Page 192, Manual reset, Hysteresis (heating), and Hyster-
esis (cooling): Page 202 (adjustment level)
ST stable range (advanced function setting level): Page 247
• This parameter selects standard control or heating/cooling control.
• When heating/cooling control is selected for the E5CN-H (for a model
which does not support control output 2), the auxiliary output 2 terminal
(SUB2) is assigned as the control output (cooling).
■Related Parameters
MV monitor (heating): Page 188, MV monitor (cooling): Page 189 (operation
level)
Cooling coefficient, Dead band: Page 201, Hysteresis (heating), Hysteresis
(cooling): Page 202 (adjustment level)
Control period (heat), Control period (cool) (initial setting level): Page 230
Control output 1 assignment: Page 261, Control output 2 assignment, Auxil-
iary output 1 assignment: Page 263, Auxiliary output 2 assignment: Page 264,
Auxiliary output 3 assignment: Page 265 (advanced function setting level)
• The ST (self-tuning) function executes tuning from the start of program
execution to calculate PID constants matched to the control target. When
the ST function is in operation, be sure to turn ON the power supply of the
load connected to the control output simultaneously with or before starting
Controller operation.
cntl PID ON/OFF
Setting range Default
pid: 2-PID, onof: ON/OFF pid
Function
Setting
See
See
s-hc Standard or Heating/Cooling
Setting range Default
stnd: Standard, h-c: Heating/cooling stnd
Function
Setting
See
See
st ST (self-tuning) The control must be set to a temper-
ature input, standard control, and 2-
PID control.
Function

229
Initial Setting Level Section 5-9
• Auto-tuning can be started during self-tuning.
■Related Parameters
Input type: Page 224, PID ON/OFF: Page 228 (initial setting level), ST stable
range (advanced function setting level): Page 247
This parameter sets the type of control when using the simple program func-
tion.
• If the Program Pattern parameter is set to OFF, the simple program will
not operate.
• If the Program Pattern parameter is set to STOP, the RUN/STOP status
will change to STOP after execution has been completed up to the bank
number specified in the Valid Program Bank parameter.
• If the Program Pattern parameter is set to CONT, control will continue in
RUN status after execution has been completed up to the bank number
specified in the Valid Program Bank parameter.
• If the Program Pattern parameter is set to LOOP, the program will return
to bank number 0 and repeat the program operation.
■Related Parameters
Program start, Soak time remain: Page 184, RUN/STOP: Page 185 (operation
level)
Bank * soak time, Bank * wait band (bank setting level): Page 215
Soak time unit (advanced function setting level): Page 266
Parameter name Setting range Unit Default
ST off: ST function OFF, on: ST
function ON None on
Setting
See
See
ptrn Program Pattern
Setting range Default
off Simple program function turned OFF off
stop Go to STOP mode at end of program.
cont Continue in RUN mode at end of program.
loop Return to bank number 0 and repeat the program
operation.
Function
Setting
See
See

230
Initial Setting Level Section 5-9
• This parameter sets the final bank number for executing program opera-
tion.
■Related Parameters
Program pattern (initial setting level): Page 229
• These parameters set the output periods. Set the control periods taking
the control characteristics and the electrical durability of the relay into
consideration.
• For standard control, use the Control Period (Heating) parameter. The
Control Period (Cooling) parameter cannot be used.
• When the heating control output is a current output, the Control Period
(Heating) parameter cannot be used.
• For heating/cooling control, the control period can be set independently
for heating and cooling. The Control Period (Heating) parameter is used
for the heating control output, and the Control Period (Cooling) parameter
is used for the cooling control output
■Related Parameters
PID ON/OFF (initial setting level): Page 228
pbnk Valid Program Bank
The Program Pattern parameter
must not be set to OFF.
Setting range Default
0 to 7 7
Function
Setting
See
See
cp Control Period (Heating)
The cooling control output and heat-
ing control outputs must be assigned
to relay outputs, voltage outputs (for
driving SSR), or SSR outputs.
The control must be set to 2-PID
control.
For the Control Period (Cooling)
parameter, the control must be set to
heating/cooling control.
c-cp Control Period (Cooling)
Parameter name Setting range Unit Default
Control Period (Heating) 0.5 or 1 to 99 Second 20
Control Period (Cooling) 0.5 or 1 to 99 Second 20
Function
Setting
See
See

231
Initial Setting Level Section 5-9
• “Direct operation” refers to control where the manipulated variable is
increased when the process value increases. Alternatively, “reverse oper-
ation” refers to control where the manipulated variable is increased when
the process value decreases.
• Select one of the following six alarm 1 types: Deviation, deviation range,
absolute value, LBA, PV change rate alarm, or RSP alarm.
orev Direct/Reverse Operation
Setting range Default
or-r: Reverse operation, or-d: Direct operation or-r
Function
Setting
alt1 Alarm 1 Type Alarm 1 must be assigned.
Set values Alarm type Alarm output operation
When alarm value X
is positive When alarm value X
is negative
0 Alarm function OFF Output OFF
1 (See note
1.) Upper- and lower-limit (See note 2.)
2 Upper-limit
3 Lower-limit
4 (See note
1.) Upper- and lower-limit
range (See note 3.)
5 (See note
1.) Upper- and lower-limit
with standby sequence (See note 4.)
6 Upper-limit with standby
sequence
7 Lower-limit with standby
sequence
8 Absolute-value upper-
limit
Function
Setting LH
ON
OFF SP
X
ON
OFF SP ON
OFF SP
X
X
ON
OFF SP
X
ON
OFF SP
LH
ON
OFF SP
LH
ON
OFF SP
(
See note 5.
)
X
ON
OFF SP ON
OFF SP
X
X
ON
OFF SP
X
ON
OFF SP
X
ON
OFF 0
X
ON
OFF 0

232
Initial Setting Level Section 5-9
Note (1) With set values 1, 4 and 5, the upper- and lower- limit values can be set
independently for each alarm type, and are expressed as “L” and “H.”
(2) Set value: 1 (Upper- and lower-limit alarm)
(3) Set value: 4 (Lower limit range)
(4) Set value: 5 (Upper- and lower-limit with standby sequence)
• For the lower-limit alarms in cases 1 and 2 above, the alarm is normal-
ly OFF if upper- and lower-limit hysteresis overlaps.
• In case 3, the alarm is always OFF.
(5) Set value: 5 (The alarm is always OFF if upper- and lower-limit alarm hys-
teresis with standby sequence overlaps.)
(6) Displayed when remote SP input is supported.
• Set the alarm type independently for each alarm in the Alarm 1 to 3 Type
parameters in the initial setting level. The default is 2 (Upper-limit alarm).
■Related Parameters
Bank * alarm value upper limit 1, Bank * alarm value lower limit 1 (bank setting
level): Page 212
Standby sequence reset: Page 244, Auxiliary output 1 open in alarm: Page
245, Alarm 1 hysteresis: Page 233, Alarm 1 latch: Page 250 (advanced func-
tion setting level)
9 Absolute-value lower-limit
10 Absolute-value upper-
limit with standby
sequence
11 Absolute-value lower-limit
with standby sequence
12 LBA (alarm 1 type only) ---
13 PV change rate alarm ---
14 Remote SP absolute
value upper limit (See
note 6.)
15 Remote SP absolute
value lower limit (See
note 6.)
Set values Alarm type Alarm output operation
When alarm value X
is positive When alarm value X
is negative
ON
OFF X
0ON
OFF X
0
X
ON
OFF 0
X
ON
OFF 0
ON
OFF X
0
ON
OFF X
0
X
ON
OFF 0
X
ON
OFF 0
ON
OFF X
0
ON
OFF X
0
LH
H < 0, L > 0
|H| < |L|
SP LH
H > 0, L < 0
|H| > |L|
SP LH H < 0, L < 0
SP
LH H < 0, L > 0
|H| ≥ |L|
SP
LH H > 0, L < 0
|H| ≤ |L|
SP
Case 3 (Always ON)Case 2Case 1
LH
H < 0, L > 0
|H| < |L|
SP HL
H > 0, L < 0
|H| > |L|
SP LH H < 0, L < 0
SP
L
L
H
H
H < 0, L > 0
|H| ≥ |L|
SP
SP
H > 0, L < 0
|H| ≤ |L|
Case 3 (Always OFF)Case 2Case 1
See
See

233
Initial Setting Level Section 5-9
• These parameters set the hysteresis for alarms 1, 2, and 3.
■Related Parameters
Bank * alarm value 1 to 3: Page 211, 212, 213, Bank * alarm value upper limit
1 to 3, Bank * alarm value lower limit 1 to 3: (bank setting level): Page 212,
213, 214
Alarm 1 to 3 type (initial setting level): Page 231, 233, 234
Standby sequence reset: Page 244, Alarm 1 to 3 open in alarm: Page 250,
Alarm 1 to 3 latch: Page 250 (advanced function setting level)
• Select one of the following five alarm 2 types: Deviation, deviation range,
absolute value, PV change rate alarm, or RSP alarm.
Refer to the alarm 1 type list. The 12: LBA (Loop Burnout Alarm) setting in
that list cannot be used.
■Related Parameters
Bank * alarm value 2: Page 212
Bank * alarm value upper limit 2, Bank * alarm value lower limit 2 (bank setting
level): Page 213
Standby sequence reset: Page 244, Auxiliary output 2 open in alarm: Page
245, Alarm 2 hysteresis: Page 233
Alarm 2 latch (advanced function setting level): Page 250
alh1 Alarm 1 Hysteresis Alarm 1 must be assigned.
The alarm 1 type must not be 0, 12,
or 13.
alh2 Alarm 2 Hysteresis Alarm 2 must be assigned.
The alarm 2 type must not be 0, 12,
or 13.
alh3 Alarm 3 Hysteresis Alarm 3 must be assigned.
The alarm 3 type must not be 0, 12,
or 13.
Models Unit Default
Temperature input: 0.1 to
3,240.0 °C or °F 0.2
Analog input: 0.01 to 99.9 %FS 0.02
Function
Setting
See
See
alt2 Alarm 2 Type Alarm 2 must be assigned.
Function
Setting
See
See

234
Initial Setting Level Section 5-9
• Select one of the following five alarm 3 types:
Deviation, deviation range, absolute value, PV change rate alarm, or RSP
alarm.
Refer to the alarm 1 type list. The 12: LBA (Loop Burnout Alarm) setting in
that list cannot be used.
■Related Parameters
Bank * alarm value 3: Page 213, Bank * alarm value upper limit 3, Bank *
alarm value lower limit 3: Page 214 (operation level)
Standby sequence reset: Page 244, Auxiliary output * open in alarm: Page
245, Alarm 3 hysteresis: Page 233, Alarm 3 latch: Page 250 (advanced func-
tion setting level)
alt3 Alarm 3 Type Alarm 3 must be assigned.
Setting
See
See

235
Initial Setting Level Section 5-9
• This parameter sets the transfer output type.
• The following table shows the differences between models with a transfer
output and models without a transfer output that use control output 1 or
control output 2 as a simple transfer output.
■Transfer Output Destination
■Precision and User Calibration
Note For details on the calibration method, refer to SECTION 6 CALI-
BRATION.
]
■Related Parameter
Transfer output upper limit, Transfer output lower limit (initial setting level):
Page 236
tr-t Transfer Output Type There must be a transfer output, cur-
rent output, or linear voltage output.
Transfer
output Control output 1 Control output 2 Transfer output
destination
Yes --- --- Transfer output
No Current output or
linear voltage out-
put
No
Relay output, voltage
output (for driving SSR),
or SSR output
Control output 1
No Current output or
linear voltage out-
put
Current output or linear
voltage output Control output 1
No Relay output, volt-
age output (for
driving SSR), or
SSR output
Current output or linear
voltage output Control output 2
No Relay output, volt-
age output (for
driving SSR), or
SSR output
No
Relay output, voltage
output (for driving SSR),
or SSR output
No
Precision User calibration
Transfer output ±0.3% FS Supported. (See note.)
Simple transfer output Not specified. Not supported.
Transfer output type Default
OFF off off
Set point sp
Set point during SP ramp sp-m
PV pv
MV monitor (heating) mv
MV monitor (cooling) c-mv
Valve opening v-m
Setting
See
See

236
Initial Setting Level Section 5-9
• This parameter sets the upper and lower limit values of transfer outputs.
Note (1) If the set point is selected, the remote SP will be output as long as the
Remote SP Mode is selected in the SP Mode parameter.
(2) This setting will be ignored for position-proportional model.
(3) This setting will be ignored for standard control or position-proportional
control.
(4) This parameter will be displayed only when the is a potentiometer input
for a position-proportional model.
■Related Parameter
Transfer output type (initial setting level): Page 235
This parameter selects the output type for linear current outputs.
• When control output 1 or control output 2 is a current output, select either
4 to 20 mA or 0 to 20 mA as the output type.
tr-h Transfer Output Upper Limit A transfer output or linear voltage
output must be supported.
The Transfer Output Type parameter
must not be set to OFF.
tr-l Transfer Output Lower Limit
Function
Setting
Transfer output
type Setting range Default Unit
Transfer
output lower
limit
Transfer
output upper
limit
Set point (See
note 1.) SP lower limit to SP upper limit SP lower limit SP upper limit EU
Set point during
SP ramp SP lower limit to SP upper limit
PV Temperature Input setting range lower limit
to input setting range upper
limit
Input setting
range lower
limit
Input setting
range upper
limit
Analog Analog scaling lower limit to
analog scaling upper limit Scaling lower
limit Scaling upper
limit
MV monitor
(heating) (See
note 2.)
Standard −5.0 to 105.0 0.0 100.0 %
Heating/
cooling 0.0 to 105.0
MV monitor
(cooling) (See
note 3.)
0.0 to 105.0
Valve opening
(See note 4.) Position-pro-
portional −10.0 to 110.0
See
See
o1-t Linear Current Output The E5CN-H must be used, and the
control output must be a current out-
put.

237
Initial Setting Level Section 5-9
Note Even when control output 1 or control output 2 is used as a control output or a
simple transfer output, 0 to 20 mA can be used.
■Related Parameter
Transfer output type (initial setting level): Page 235
The Bank Numbers Used parameter is used when switching bank numbers
according to ON/OFF combinations of event inputs that have been preset for
bank numbers 0 to 7. The number of banks used can be changed to 2, 4, or 8,
according to the set value.
The Event Input Assignment Screen will not be displayed when event inputs
are assigned for the Bank Numbers Used parameter. The following tables
show the set values and the display/hide status of Event Input Assignments 1
and 2.
■Controllers with Event Inputs 1 and 2 (Two Event Inputs)
■Controllers with Event Inputs 3 and 4 (Two Event Inputs)
■Controllers with Event Inputs 1 to 4 (Four Event Inputs)
Linear current
output Default
4-20: 4 to 20 mA
0-20: 0 to 20 mA 4-20
Setting
See
See
ev-b Bank Numbers Used Event inputs must be supported.
Function
Event Input Assignment 1 Event Input Assignment 2
Bank Num-
bers Used 0 Displayed (Banks not switched.)
1 Hidden (2 banks) Displayed (Event input 2 not
used to switch banks.)
2 Hidden (4 banks)
Event Input Assignment 3 Event Input Assignment 4
Bank Num-
bers Used 0 Displayed (Banks not switched.)
1 Hidden (2 banks) Displayed (Event input 4 not
used to switch banks.)
2 Hidden (4 banks)
Event Input
Assignment
1
Event Input
Assignment
2
Event Input
Assignment
3
Event Input
Assignment
4
Bank Numbers
Used 0 Displayed (Banks not switched.)
1 Hidden (2
banks) Displayed (Event inputs 2 to 4 not used to
switch banks.)
2 Hidden (4 banks) Displayed (Event inputs 3 to
4 not used to switch banks.)
3 Hidden (8 banks) Displayed
(Event input 4
not used to
switch
banks.)

238
Initial Setting Level Section 5-9
For details on event input assignments, refer to Event Input Assignments 1 to
4 on page 238.
The following table shows the relationship between event input ON/OFF com-
binations and the banks that are selected.
Note (1) For Controllers with event inputs 3 and 4, this becomes event input 3.
(2) For Controllers with event inputs 3 and 4, this becomes event input 4.
(3) Turn event inputs ON and OFF while power is being supplied. Changes
in ON/OFF status are detected for inputs of 50 ms or longer. (For logic
operations, however they are detected at 250 ms or longer.)
■Related Parameter
Event Input Assignment 1 to 4: Page 238
• The following functions can be assigned to event inputs 1 to 4.
RUN/STOP
Auto/Manual Switch
Program Start
Invert Direct/Reverse Operation
SP Mode Switch
100% AT Execute/Cancel
40% AT Execute/Cancel
Setting Change Enable/Disable
Communications Write Enable/Disable
Alarm Latch Cancel
Bank
Numbers
Used
Event No. Bank No.
01234567
1 Event input 1 (See
note 1.) OFF ON --- --- --- --- --- ---
2 Event input 1 (See
note 1.) OFF ON OFF ON --- --- --- ---
Event input 2 (See
note 2.) OFF OFF ON ON --- --- --- ---
3 Event input 1 (See
note 1.) OFF ON OFF ON OFF ON OFF ON
Event input 2 (See
note 2.) OFF OFF ON ON OFF OFF ON ON
Event input 3 (See
note 3.) OFF OFF OFF OFF ON ON ON ON
Setting range Default
0 to 2 (for 2 event inputs)
0 to 3 (for 4 event inputs) 1
See
See
ev-* Event Input Assignment * (*: 1 to 4) An event input must be assigned.
The event inputs must not be used to
switch banks.
Function

239
Initial Setting Level Section 5-9
• Default: Event Input Assignment 1: none
Event Input Assignment 2: stop
(For Controllers supporting
event inputs 3 and 4, the default
is none.)
Event Input Assignment 3: none
Event Input Assignment 4: none
Note (1) PRST (Program Start) can be set even when the Program Pattern param-
eter is set to OFF, but the function will be disabled.
(2) This can be selected only for models that support the remote SP function.
(3) This setting will be ignored for heating/cooling control or for position-pro-
portional (floating) control.
(4) This can be selected only for models that support communications. Also,
when a work bit is selected as event input data, communications writing
enable/disable cannot be selected.
■Related Parameter
Bank Numbers Used (initial setting level): Page 237
• This parameter is used to select the control method for position-propor-
tional control.
Setting Function
none None
stop RUN/STOP
manu Auto/Manual
prst Program start (See note 1.)
drs Invert Direct/Reverse Opera-
tion
rsp SP Mode Switch (See note 2.)
at-2 100% AT Execute/Cancel
at-1 40% AT Execute/Cancel (See
note 3.)
wtpt Setting Change Enable/Dis-
able (See note 4.)
cmwt Communications Write
Enable/Disable
lat Alarm Latch Cancel
Setting
See
See
clfl Closed/Floating Position-proportional control must be
supported and there must be a
potentiometer input.
Setting range Default
flot: Floating
clos: Closed flot
Function
Setting

240
Initial Setting Level Section 5-9
• This parameter is used to calibrate a motor. It must be executed when
monitoring valve opening. (The display cannot be changed during motor
calibration.)
• The travel time is reset when motor calibration is executed.
• The setting becomes off after switching to this parameter.
• Motor calibration is executed when on is selected.
• The setting returns to off after the motor calibration has been completed.
■Related Parameter
Travel Time (initial setting level): Page 240
• This parameter sets the time from when the valve is completely open until
it is completely closed.
• The travel time is set automatically when motor calibration is executed.
■Related Parameter
Motor Calibration (initial setting level): Page 240
This parameter enables and disables square root extraction.
■Related Parameter
Extraction of square root low-cut point (adjustment level): Page 207
calb Motor Calibration Position-proportional control must be
supported and there must be a
potentiometer input.
Function
See
See
mot Travel Time Position-proportional control must be
supported.
Setting range Unit Default
1 to 999 s 30
Function
Setting
See
See
sqr Extraction of Square Root Enable An analog input must be supported.
Setting range Default
on: Enabled, off: Disabled None
Function
Setting
See
See

241
Initial Setting Level Section 5-9
• Set the Move to Advanced Function Setting Level parameter set value to
“−169.”
• Move to the advanced function setting level either by pressing M Key or
O Key or by waiting or two seconds to elapse.
■Related Parameter
Initial setting/communication protect (adjustment level): Page 172
amov Move to Advanced Function Setting Level The Initial Setting/Communications
Protect parameter must be set to 0.
Function
See
See

242
Advanced Function Setting Level Section 5-10
5-10 Advanced Function Setting Level
The advanced function setting level is used for optimizing Controller perfor-
mance. To move to this level, input the password (“−169”) from the initial set-
ting level.
To be able to enter the password, the Initial Setting/Communications Protect
parameter in the protect level must be set to 0. (The default is 0.)
• The parameters in this level can be used when the Initial Setting/Commu-
nications Protect parameter is set to 0.
• To switch between setting levels, press the O Key.
• To change set values, press the U and D Keys.
Password input
set value −169
Control in progress
Control stopped
Operation
Level
Initial Setting
Level
Control stops.
Communi-
cations
Setting
Level
Adjustment
Level
Power ON
Advanced Function
Setting Level
PID Setting
Level Bank Setting
Level
25.0
100.0
C
Press the O Key
for at least 1 s.
Press the
O Key less than 1 s.
Press the
O Key
for at
least 3 s.
Press the O Key for at
least 3 s.
Press the
O Key for less than 1 s.
Press the O Key
for at least 1 s.

243
Advanced Function Setting Level Section 5-10
Advanced Function Setting Level
M
M
M
M
M
M
M
M
M
M
M
M
M
M
M
M
M
init
off
M
M
M
M
M
M
M
spru
m
rest
a
sb1n
n-o
sb2n
n-o
sb3n
n-o
hbh
0.1
hbu
on
hbl
off
M
a3lt
ret
o-dp
M
M
M
M
M
M
M
M
M
M
M
M
M
M
off
off
off
M
M
M
st-b
15.0
c
alfa
0.65
at-g
at-h
lcma
20.0
inf
0.0
pvad
off
a1lt
off
a2lt
off
prlt
3
sero
off
colr
red
rlrv
off
pv-b
5.0
c
M
cjc
on
M
M
M
M
M
M
M
M
M
M
M
M
istp
ins1
mvse
off
amad
on
rt
off
hsu
on
hsl
off
hsh
0.1
lba
0
lbab
3.0
c
out1
o
out2
none
8.0
clbal p-db
0.0
M
M
M
M
M
M
M
M
M
M
M
M
M
rspu
off
rsph
1300.0
rspl
-200.0
sptr
off
rseo
off
pidh
0.50
manl
off
pmvd
off
pvrp
17
csca
off
pidi
pv
pfd1
1
pfd2
0
pfd3
0
pfd4
0
pfd5
0
spdp
4
odsl
o
pvdp
on
pvst
off
svst
off
ra1m
0
ra2m
0
ra1
0
ra2
0
rac
0
cmov
0
c
c
c
c
M
M
M
M
M
0
a1on
0
a2on
0
a3on
0
a1of
a2of
0
a3of
0
M
M
M
M
sub1
alm1
sub2
alm2
csel
on
t-u
m
sub3
alm3
M
M
ocl
off
ocu
on
och
0.1
M
pf
a-m
0.8
1.0
M
alsp
sp-m
M
M
M
d.ref
0.25
0
RT
Parameter Initialization
SP Ramp Time Unit
Standby Sequence
Reset
Auxiliary Output 1
Open in Alarm
Auxiliary Output 2
Open in Alarm
Auxiliary Output 3
Open in Alarm
HB ON/OFF
Heater Burnout
Latch
Heater Burnout
Hysteresis
ST Stable Range
AT Calculated Gain
α
AT Hysteresis
Limit Cycle MV
Amplitude
Input Digital Filter
Additional PV Display
MV Display
Automatic Display
Return Time
Alarm 1 Latch
Alarm 2 Latch
Alarm 3 Latch
Move to Protect
Level Time
Input Error Output
Cold Junction
Compensation
Method
MB Command
Logic Switching
PV Change Color
PV Stable Band
Alarm 1 ON Delay
Alarm 2 ON Delay
Alarm 3 ON Delay
Alarm 1 OFF Delay
Alarm 2 OFF Delay
Alarm 3 OFF Delay
Input Shift Type
MV at Stop and Error
Addition
Auto/Manual Select
Addition
HS Alarm Use
HS Alarm Latch
HS Alarm Hysteresis
LBA Detection Time
LBA Level
LBA Band
Control Output 1
Assignment
Control Output 2
Assignment
Auxiliary Output 1
Assignment
Auxiliary Output 2
Assignment
Auxiliary Output 3
Assignment
(E5AN/E5EN-H only)
Character Select
Soak Time Unit
Alarm SP Selection
Manual MV
Limit Enable
PV Rate of Change
Calculation Period
Automatic Cooling
Coefficient Adjustment
Heater Overcurrent
Use
Heater Overcurrent
Latch
Heater Overcurrent
Hysteresis
Move to Calibration
Level
PF Setting
Monitor/Setting Item 1
Monitor/Setting Item 2
Monitor/Setting Item 3
Monitor/Setting Item 4
Monitor/Setting Item 5
"PV/SP" Display
Screen Selection
MV Display Selection
PV Decimal
Point Display
PV Status Display
Function
SV Status Display
Function
Display Refresh
Period
Control Output 1
ON/OFF Count
Monitor
Control Output 2
ON/OFF Count
Monitor
Control Output 1
ON/OFF Count
Alarm Set Value
Control Output 2
ON/OFF Count
Alarm Set Value
ON/OFF Counter
Reset
Remote SP Enable
Remote SP
Upper Limit
Remote SP
Lower Limit
SP Tracking
Remote SP Input
Error Output
PID Set Automatic
Selection Data
PID Set Automatic
Selection Hysteresis
PV Dead Band
Direct Setting of
Position Proportional MV
Page Page Page Page Page
244
244
244
245
246
247
247
247
248
252
248
249
253
255
255
255
255
255
255
256
256
256
257
257
258
258
259
264
265
266
266
266
267
267
268
268
269
269
269
270
270
274
274
274
274
274
275
275
276
277
278
278
279
280
277
245
245
246
254
248
249
259
260
261
262
263
265
271
271
272
272
273
273
276
279
280
250
250
250
250
250
251
251
252

244
Advanced Function Setting Level Section 5-10
• This parameter returns all parameter settings to their defaults.
• After the initialization, the set value automatically turns off.
• This parameter sets the time unit for the rate of change during SP ramp
operation.
■Related Parameters
Ramp SP monitor (operation level): Page 180
Bank * SP ramp set value (bank setting level): Page 211
• This parameter selects the conditions for enabling reset after the standby
sequence of the alarm has been canceled.
• Output is turned OFF when switching to the initial setting level, communi-
cations setting level, advanced function setting level, or calibration level.
• Condition A
Control started (including power ON), and set point, alarm value (alarm
value upper/lower limit), or input shift value (upper/lower-limit temperature
input shift value) changed.
• Condition B
Power ON
• The following example shows the reset action when the alarm type is
lower-limit alarm with standby sequence.
init Parameter Initialization
Setting range Default
off: Initialization is not executed. off
fact: Initializes to the factory settings described in the manual.
Function
Setting
spru SP Ramp Time Unit The ST parameter must be set to
OFF.
Setting range Default
s: EU/s, m: EU/min, h: EU/h m
Function
Setting
See
See
rest Standby Sequence Reset Alarm 1 to 3 type must be 5, 6, 7, 10,
or 11.
Function

245
Advanced Function Setting Level Section 5-10
■Related Parameters
Alarm 1 to 3 type (initial setting level): Page 231 to 233
Alarm 1 to 3 latch (advanced function setting level): Page 250
• This parameter sets the output status of auxiliary outputs 1 to 3.
• When Close in Alarm is set, the status of the auxiliary output function is
output unchanged. When Open in Alarm is set, the status of the auxiliary
output function is reversed before being output. The following table shows
the relationship between the auxiliary output function, auxiliary output,
and operation displays (SUB1 to SUB3).
■Related Parameters
Auxiliary output 1 to 3 assignment (advanced function setting level): Page 263
to 265
Setting range Default
a: Condition A, b: Condition B a
Alarm
(after change)
Alarm
SP change Condition A only
Condition A
only
Alarm hysteresis
: Standby sequence canceled
: Standby sequence reset
Alarm output:
Condition A
Alarm output:
Condition B
Setting
See
See
sb*nAuxiliary Output * Open in Alarm
(*: 1 to 3) Auxiliary output 1, 2, or 3 must be
assigned.
Auxiliary output
function Auxiliary output Operation display
(SUB1 to SUB3)
Close in Alarm ON ON Lit
OFF OFF Not lit
Open in Alarm ON OFF Lit
OFF ON Not lit
Setting range Default
n-o: Close in alarm, n-c: Open in alarm n-o
Function
Setting
See
See

246
Advanced Function Setting Level Section 5-10
• Set to use the heater burnout alarm.
• When this parameter is set to ON, the heater burnout alarm is held until
either of the following conditions is satisfied.
a Heater burnout detection is set to 0.0 A.
b The power is cycled.
c The latch is cancelled by the PF Key.
(PF Setting = LAT: Alarm Latch Cancel)
d The latch is cancelled by an event input.
(Event Input Assignment 1 to 4 = LAT: Alarm Latch Cancel)
• Output is turned OFF when switching to the initial setting level, communi-
cations setting level, advanced function setting level, or calibration level.
■Related Parameters
Event input assignment 1 to 4 (initial setting level): Page 238
HB ON/OFF: Page 246, PF setting: Page 273 (advanced function setting
level)
hbu HB ON/OFF Heater burnout, HS alarms, and
heater overcurrent detection must be
supported.
Alarm 1 must be assigned.
Setting range Default
on: Enabled, off: Disabled on
Function
Setting
hbl Heater Burnout Latch
Heater burnout, HS alarms, and
heater overcurrent detection must be
supported.
Alarm 1 must be assigned.
The Heater Burnout Detection
parameter must be set to ON.
Setting range Default
on: Enabled, off: Disabled off
Function
Setting
See
See

247
Advanced Function Setting Level Section 5-10
• This parameter sets hysteresis for heater burnout detection.
■Related Parameters
HB ON/OFF (advanced function setting level): Page 246
• The setting of this parameter determines when ST operates.
This parameter cannot be used when ST is set to OFF.
■Related Parameters
Input type: Page 224, PID ON/OFF: Page 228, ST: Page 228 (initial setting
level)
• Normally, use the default for this parameter.
• This parameter sets the 2-PID control α constant.
hbh Heater Burnout Hysteresis
The Heater Burnout parameter must
be set to ON.
The Heater Burnout Latch parameter
must be set to OFF.
Heater burnout, HS alarms, and
heater overcurrent detection must be
supported.
Alarm 1 must be assigned.
Setting range Unit Default
0.1 to 50.0 A 0.1
Function
Setting
See
See
st-b ST Stable Range ST must be ON and temperature
input, standard control, 2-PID control
must be set.
Setting range Unit Default
0.1 to 3240.0 °C or °F15.0
Function
Setting
See
See
alfa αST must be OFF and 2-PID control
must be set.
Setting range Unit Default
0.00 to 1.00 None 0.65
Function
Setting

248
Advanced Function Setting Level Section 5-10
■Related Parameters
PID ON/OFF: Page 228, ST: Page 228 (initial setting level)
• Normally use the default values for these parameters.
• The AT Calculated Gain parameter sets the gain for when PID values are
calculated using AT. When emphasizing response, decrease the set
value. When emphasizing stability, increase the set value.
• The AT Hysteresis parameter sets the hysteresis for limit cycle operation
during autotuning when switching ON and OFF.
• The Limit Cycle MV Amplitude parameter sets the MV amplitude for limit
cycle operation during autotuning.
Note (1) When the temperature unit is °F, the default is 1.4.
(2) With standard models, this is displayed during standard control. With po-
sition-proportional models, this is displayed during close control (when
there is a potentiometer input).
■Related Parameters
AT execute/cancel (adjustment level): Page 192
See
See
at-g AT Calculated Gain Control must be set to 2-PID control.
at-h AT Hysteresis
lcma Limit Cycle MV Amplitude
Parameter name Setting range Unit Default
AT Calculated Gain 0.1 to 10.0 --- 1.0
AT Hysteresis Temperature
input: 0.1 to
3,240.0
°C or °F 0.8 (See note 1.)
Analog input:
0.01 to 9.99 %FS 0.20
Limit Cycle MV
Amplitude (See note
2.)
5.0 to 50.0 % 20.0
Function
Setting
See
See

249
Advanced Function Setting Level Section 5-10
• This parameter sets the time constant for the input digital filter. The follow-
ing diagram shows the effect on data after passing through the digital fil-
ter:
This parameter adds a display at the beginning of the operation level for the
process value (PV). If there is no need to display the set point, use this to dis-
play only the present temperature.
Set to ON to display, and OFF to not display.
inf Input Digital Filter
Setting range Unit Default
0.0 to 999.9 Second 0.0
Function
0.63 A
A
PV before passing through filter
PV after passing through filter
(Time
constant)
In
p
ut di
g
ital filter
Time
Setting
pvad Additional PV Display
Setting range Default
on: Displayed, off: Not displayed off
Function
Setting

250
Advanced Function Setting Level Section 5-10
This parameter is used to display the manipulated variable (MV).
The manipulated variable is displayed when the MV Monitor (Heating) and MV
Monitor (Cooling) parameters are set to ON, and not displayed when these
parameters are set to OFF.
■Related Parameters
MV monitor (heating): Page 188, MV monitor (cooling): Page 189 (operation
level)
• In the operation level, adjustment level, bank setting level, PID setting
level, or monitor/setting item level, the display automatically returns to the
PV/SP if there are no key operations for the time set for this parameter.
• The automatic display return time is disabled when the parameter is set to
OFF. (In that case, the display will not be automatically switched.)
• When this parameter is set to ON, the alarm function is held until one of
the following conditions is satisfied.
a The power is cycled.
b The latch is cancelled by the PF Key.
(PF Setting = LAT: Alarm Latch Cancel)
c The latch is cancelled by an event input.
(Event Input Assignment 1 to 4 = LAT: Alarm Latch Cancel)
o-dp MV Display
Setting range Default
on: Displayed, off: Not displayed off
Function
Setting
See
See
ret Automatic Display Return Time
Setting range Unit Default
OFF, 1 to 99 Second off
Function
Setting
a1lt Alarm 1 Latch Alarm 1 must be assigned, and the
alarm 1 type must not be 0.
a2lt Alarm 2 Latch Alarm 2 must be assigned, and the
alarm 2 type must not be 0 or 12.
a3lt Alarm 3 Latch Alarm 3 must be assigned, and the
alarm 3 type must not be 0 or 12.
Function

251
Advanced Function Setting Level Section 5-10
• The output is turned OFF when switching to the initial setting level, com-
munications setting level, advanced function setting level, or calibration
level.
• If an auxiliary output is set to close in alarm, the output is kept closed. If it
is set to open in alarm, it is kept open.
■Related Parameters
Bank * alarm value 1 to 3 (bank setting level): Page 211, 212, 213
Bank * alarm value upper limit 1 to 3 (bank setting level): Page 212, 213, 214
Bank * alarm value lower limit 1 to 3 (bank setting level): Page 212, 213, 214
Alarm 1 to 3 type (initial setting level): Page 231 to 234
Standby sequence reset: Page 244, Auxiliary output * open in alarm: Page
245, HB ON/OFF: Page 246, Alarm 1 to 3 hysteresis: Page 233 (advanced
function setting level)
Event input assignment 1 to 4 (initial setting level): Page 238
HB ON/OFF: Page 246, PF setting: Page 273 (advanced function setting
level)
• This parameter sets the key pressing time required to move to the protect
level from the operation level, the adjustment level, bank setting level, PID
setting level, or monitor/setting item level.
■Related Parameters
Operation/adjustment protect, Initial setting/communications protect, Setting
change protect (protect level): Page 172
• When this parameter is set to ON, the output assigned for alarm 1 turns
ON for input errors.
Note For details on input errors, refer to Error Displays on page 304.
• The alarm 1 output is an OR output between alarm 1, HB alarm/HS
alarm, heater overcurrent alarm, and input error.
• Output is turned OFF when switching to the initial setting level, communi-
cations setting level, advanced function setting level, or calibration level.
Setting range Default
on: Enabled, off: Disabled off
Setting
See
See
prlt Move to Protect Level Time
Setting range Unit Default
1 to 30 Second 3
Function
Setting
See
See
sero Input Error Output Alarm 1 must be assigned, but not to
a work bit output.
Function
Setting

252
Advanced Function Setting Level Section 5-10
• This parameter specifies whether cold junction compensation is to be per-
formed internally by the Controller or to be performed externally when the
input type setting is 5 to 23.
• The cold junction compensation external setting is enabled when the tem-
perature difference is measured using two thermocouples.
■Related Parameters
Input type (initial setting level): Page 224
• This parameter switches the logic of the MB command (communications
writing switch) for the SYSWAY communications protocol
• The MB command (communications writing switch) is the equivalent of
the MB command (remote/local switch) of the E5@J.
• The setting indicated by the shaded cell indicates the default (same logic
as E5@J).
(Terms in parentheses () are the terms used on the E5@J.)
■Related Parameters
Communications writing (adjustment level): Page 193
Protocol setting (communications setting level): Page 281
Setting range Default
on: Enabled, off: Disabled off
cjc Cold Junction Compensation Method Input type must be thermocouple.
Setting range Default
on: Internally, off: Externally on
Function
Setting
See
See
rlrv MB Command Logic Switching Communications must be supported.
CompoWay/F must be selected as
the protocol.
Set
value Text data of MB command
0000 0001
OFF Communications writing enabled
(remote mode selection) Communications writing disabled
(local mode selection)
ON Communications writing disabled
(local mode selection) Communications writing enabled
(remote mode selection)
Function
Setting
See
See

253
Advanced Function Setting Level Section 5-10
Use the PV color change function to change the color of the PV display (No. 1
display).
There are three display colors, orange, red, and green, and you can select
from the following three modes and eight types.
• Constant: This mode displays orange, red, or green all the time.
• Linked to Alarm 1: This mode switches the PV display color from red to
green when alarm 1 turns ON or from green to red when alarm 1 turns
ON.
• Linked to PV stable band: This mode switches the PV display color
between red outside the PV stable band and green within PV stable band,
or between green outside the PV stable band and red within PV stable
band. Set the PV stable band in the PV Stable Band parameter in the
advanced function setting level.
• The default is red (red).
The following table shows the display functions that can be set using the PV
color change function.
colr PV Change Color
Function
Setting
Mode Setting Function PV change color Application example
Constant org Orange Constant: Orange To match the display color
with other Controller models
red Red Constant: Red To match the display color
with other Controller models
grn Green Constant: Green To match the display color
with other Controller models
Linked to
alarm 1
ALM1 ON ALM1
OFF Application example
r-g Red to
Green Red Green To display the PV reached
signal
g-r Green to
Red Green Red To display error signals
PV
SP
OFF
ON
Alarm
value ALM1 ON

254
Advanced Function Setting Level Section 5-10
■Related Parameters
PV stable band (advanced function setting level): Page 254
This parameter sets the PV stable band width within which the PV display
color is changed.
• When the mode to link to the PV stable band is selected with the PV
Change Color parameter, the PV display color will change according to
whether the present value (PV) is lower than, within, or higher than the PV
stable band, as shown in the following figure.
• There is a hysteresis of 0.2 (°C or °F).
Note Set “None” as the unit for Controllers with Analog Inputs.
■Related Parameters
PV change color (advanced function setting level): Page 253
Linked to
PV stable
band
Low PV stable band High Application example
r-g.r Red to
Green to
Red
Red Green Red To display stable status
g-o.r Green to
Orange to
Red
Green Orange Red To display stable status
o-g.r Orange to
Green to
Red
Orange Green Red To display stable status
Mode Setting Function PV change color Application example
PV
SP
Within
PV stable
band
Within
PV stable
band
WithinLow High
See
See
pv-b PV Stable Band
Models Setting range Unit Default
Controllers with Thermocouple/Resis-
tance Thermometer Universal Inputs 0.1 to 999.9 °C or °F
(See note.) 5.0
Controllers with Analog Inputs 0.01 to 99.99 %FS 5.00
Function
PV
0.2 (°C or °F)0.2 (°C or °F) SP
PV stable
band PV stable
band
Low Within High
When analog inputs are used: 0.02 (%FS)
Setting
See
See

255
Advanced Function Setting Level Section 5-10
Alarm 1, 2, or 3 outputs are prevented from turning ON until after the delay
times set in these parameters have elapsed.
• Set the time for which the ON delay is to be enabled.
• To disable the ON delay, set 0.
■Related Parameters
Alarm 1 to 3 type (initial setting level): Pages 231 to 234
Alarm 1, 2, or 3 outputs are prevented from turning OFF until after the delay
times set in these parameters have elapsed.
• Set the time for which the OFF delay is to be enabled.
• To disable the OFF delay, set 0.
■Related Parameters
Alarm 1 to 3 type (initial setting level): Pages 231 to 234
a1on Alarm 1 ON Delay Alarm 1 must be assigned, and the
alarm 1 type must not be 0, 12, or
13.
a2on Alarm 2 ON Delay Alarm 2 must be assigned, and the
alarm 2 type must not be 0, 12, or
13.
a3on Alarm 3 ON Delay Alarm 3 must be assigned, and the
alarm 3 type must not be 0, 12, or
13.
Setting range Unit Default
0 to 999 Second 0
Function
Setting
See
See
a1of Alarm 1 OFF Delay Alarm 1 must be assigned, and the
alarm 1 type must not be 0, 12, or
13.
a2of Alarm 2 OFF Delay Alarm 2 must be assigned, and the
alarm 2 type must not be 0, 12, or
13.
a3of Alarm 3 OFF Delay Alarm 3 must be assigned, and the
alarm 3 type must not be 0, 12, or
13.
Setting range Unit Default
0 to 999 Second 0
Function
Setting
See
See

256
Advanced Function Setting Level Section 5-10
This parameter sets the shift method for a temperature input.
• When the input type is for a temperature input, set either a 1-point shift or
a 2-point shift.
■Related Parameters
Temperature input shift, Upper-limit temperature input shift value, Lower-limit
temperature input shift value (adjustment level): Page 199
Input type (initial setting level): Page 224
This parameter sets whether or not the MV at Stop and MV at PV Error
parameters are to be displayed.
• Set whether or not the MV at Stop and MV at PV Error parameters are to
be displayed.
■Related Parameters
MV at stop, MV at PV error (adjustment level): Page 204
• Set whether the Auto/Manual Switch parameter is to be displayed.
Note For Controllers with a PF Key (E5AN/EN-H), the default is ON.
istp Input Shift Type The input type must be for a temper-
ature input.
Setting range Default
ins1: 1-point shift, ins2: 2-point shift ins1
Function
Setting
See
See
mvse MV at Stop and Error Addition The control must be set to 2-PID
control.
Setting range Default
on: Displayed, off: Not displayed off
Function
Setting
See
See
amad Auto/Manual Select Addition The control must be set to 2-PID
control.
Setting range Default
on: Displayed, off: Not displayed on
Function
Setting

257
Advanced Function Setting Level Section 5-10
■Related Parameters
Auto/manual switch (operation level): Page 178
This parameter executes robust tuning (RT).
• When AT or ST is executed with RT selected, PID constants are automat-
ically set which make it hard for control performance to degenerate even
when control object characteristics are changed.
• Even when hunting occurs for PID constants when AT or ST is executed
in normal mode, it is less likely to occur when AT or ST is executed in RT
mode.
■Related Parameters
AT execute/cancel (PID setting level): Page 192
PID * proportional band (PID setting level): Page 217
PID * integral time (PID setting level): Page 217
PID * derivative time (PID setting level): Page 217
PID ON/OFF (initial setting level): Page 228
ST (initial setting level): Page 228
• Set this parameter to use HS alarms.
See
See
rt RT The control must be set to 2-PID
control.
The input type must be set to tem-
perature input.
Setting range Default
on: RT function OFF, off: RT function ON off
Function
Setting
See
See
hsu HS Alarm Use Heater burnout, HS alarms, and
heater overcurrent detection must be
supported.
Alarm 1 must be assigned.
Setting range Default
on: Enabled, off: Disabled on
Function
Setting

258
Advanced Function Setting Level Section 5-10
• When this parameter is set to ON, the HS alarm is held until any of the fol-
lowing conditions is satisfied.
a The HS alarm current is set to 50.0 A.
b The power is cycled.
c The latch is cancelled by the PF Key.
(PF Setting = LAT: Alarm Latch Cancel)
d The latch is cancelled by an event input.
(Event Input Assignment 1 to 4 = LAT: Alarm Latch Cancel)
• Output is turned OFF when switching to the initial setting level, communi-
cations setting level, advanced function setting level, or calibration level.
■Related Parameters
HS alarm use (advanced function setting level): Page 257
Event input assignment 1 to 4 (initial setting level): Page 238
HB ON/OFF: Page 246, PF setting: Page 273 (advanced function setting
level)
• This parameter sets the hysteresis for HS alarms.
■Related Parameters
HS alarm use (advanced function setting level): Page 257
hsl HS Alarm Latch
Heater burnout, HS alarms, and
heater overcurrent detection must be
supported.
Alarm 1 must be assigned.
The HS Alarm parameter must be
set to ON.
Setting range Default
on: Enabled, off: Disabled OFF
Function
Setting
See
See
hsh HS Alarm Hysteresis
Heater burnout and HS alarms must
be supported.
Alarm 1 must be assigned.
The HS Alarm parameter must be
set to ON.
The HS Alarm Latch parameter must
be set to OFF.
Setting range Unit Default
0.1 to 50.0 A 0.1
Function
Setting
See
See

259
Advanced Function Setting Level Section 5-10
This parameter enables or disables the LBA function and sets the detection
time interval.
• Set the time interval for detecting loop burnouts.
• To disable the LBA function, set 0.
■Related Parameters
Alarm 1 type (initial setting level): Page 231
PID* LBA detection time (PID setting level): Page 219
LBA level: Page 259, LBA band: Page 260 (advanced function setting level)
• This parameter sets the LBA level.
• If the deviation between the SP and PV exceeds the LBA level, a loop
burnout is detected.
Note For ON/OFF control, the LBA Detection Time parameter (advanced
function setting level) must not be set to 0. For 2-PID control, the
LBA Detection Time parameter must not be set to 0 for any of PID
sets 1 to 8.
Note Set “None” as the unit for Controllers with Analog Inputs.
■Related Parameters
Process value/Set point (operation level): Page 177
Alarm 1 type (initial setting level): Page 231
PID * LBA detection time (PID setting level): Page 219
LBA detection time, LBA band: Page 219 (advanced function setting level)
lba LBA Detection Time
Alarm 1 must be assigned.
The alarm type must be set to 12
(LBA).
ON/OFF control must be used.
Setting range Unit Default
0 to 9999 Second 0
Function
Setting
See
See
lbal LBA Level Alarm 1 must be assigned.
The alarm type must be set to 12 (LBA).
The LBA detection time must not be 0.
(See note.)
Models Setting range Unit Default
Temperature input 0.1 to 3240.0 °C or °F8.0
Analog Input 0.01 to 99.99 %FS 10.00
Function
Setting
See
See

260
Advanced Function Setting Level Section 5-10
• This parameter sets the LBA band.
• If a control deviation greater than the LBA band is not reduced when the
LBA level is exceeded, an loop burnout is detected.
Note For ON/OFF control, the LBA Detection Time parameter (advanced
function setting level) must not be set to 0. For 2-PID control, the
LBA Detection Time parameter must not be set to 0 for any of PID
sets 1 to 8.
■Related Parameters
Process value/Set point (operation level): Page 177
Alarm 1 type (initial setting level): Page 231
LBA detection time, LBA level (advanced function setting level): Page 259
lbab LBA Band
Alarm 1 must be assigned.
The alarm type must be set to 12
(LBA).
The LBA detection time must not be
0. (See note.)
Models Setting range Unit Default
Temperature input 0.0 to 3240.0 °C or °F3.0
Analog input 0.00 to 99.99 %FS 0.20
Function
Setting
See
See

261
Advanced Function Setting Level Section 5-10
• This parameter sets the function to be assigned to control output 1.
Note (1) If c-o is assigned for standard control, a value equivalent to 0% is output.
(2) Can be selected for a relay output, voltage output (for driving SSR), or
SSR output only.
(3) Can be selected when the Program Pattern parameter is set to OFF, but
the function will be disabled.
(4) WR1 to WR8 are not displayed when the logic operation function is not
used.
■Related Parameters
Standard or heating/cooling: Page 228, Program pattern: Page 229, Transfer
output type: Page 235 (initial setting level)
out1 Control Output 1 Assignment
There must a transfer output, or if
there is no transfer output, control
output 1 must not be a linear output
or if it is a linear output, the transfer
output type must be set to OFF.
Setting range Default
None: No function is assigned to control output 1. o
o: Heating control output is output.
c-o: Cooling control output is output. (See note 1.)
alm1: Alarm 1 is output. (See note 2.)
alm2: Alarm 2 is output. (See note 2.)
alm3: Alarm 3 is output. (See note 2.)
p.end: Program end is output. (See notes 2 and 3.)
ralm: Control output ON/OFF count alarm (See note 2.)
wr1: Work bit 1 (See notes 2 and 4.)
wr2: Work bit 2 (See notes 2 and 4.)
wr3: Work bit 3 (See notes 2 and 4.)
wr4: Work bit 4 (See notes 2 and 4.)
wr5: Work bit 5 (See notes 2 and 4.)
wr6: Work bit 6 (See notes 2 and 4.)
wr7: Work bit 7 (See notes 2 and 4.)
wr8: Work bit 8 (See notes 2 and 4.)
Function
Setting
See
See

262
Advanced Function Setting Level Section 5-10
• This parameter sets the function to be assigned to control output 2.
Note (1) If c-o is assigned for standard control, a value equivalent to 0% will be
output.
(2) Can be selected for a relay output, voltage output (for driving SSR), or
SSR output only.
(3) The setting will be ignored when the Program Pattern parameter is set to
OFF.
(4) WR1 to WR8 are not displayed when the logic operation function is not
used.
(5) If the Standard or Heating/Cooling parameter is set to heating/cooling
control, control automatically switches to c-o.
■Related Parameters
Standard or heating/cooling: Page 228, Program pattern: Page 229, (initial
setting level)
out2 Control Output 2 Assignment
There must a transfer output, or if
there is no transfer output, control
output 1 must be a linear output or
control output 2 must not be a linear
output. If control output 1 is not a lin-
ear output and control output 2 is a
linear output, the transfer output type
must be set to OFF.
Setting range Default
none: No function is assigned to control output 2. none
(See note
5.)
o: Heating control output is output.
c-o: Cooling control output is output. (See note 1.)
alm1: Alarm 1 is output. (See note 2.)
alm2: Alarm 2 is output. (See note 2.)
alm3: Alarm 3 is output. (See note 2.)
p.end: Program end is output. (See notes 2 and 3.)
ralm: Control output ON/OFF count alarm (See note 2.)
wr1: Work bit 1 (See notes 2 and 4.)
wr2: Work bit 2 (See notes 2 and 4.)
wr3: Work bit 3 (See notes 2 and 4.)
wr4: Work bit 4 (See notes 2 and 4.)
wr5: Work bit 5 (See notes 2 and 4.)
wr6: Work bit 6 (See notes 2 and 4.)
wr7: Work bit 7 (See notes 2 and 4.)
wr8: Work bit 8 (See notes 2 and 4.)
Function
Setting
See
See

263
Advanced Function Setting Level Section 5-10
• This parameter sets the function to be assigned to auxiliary output 1.
Note (1) If c-o is assigned for standard control, a value equivalent to 0% will be
output.
(2) Can be selected when the Program Pattern parameter is set to OFF, but
the function will be disabled.
(3) If a setting is changed when the Program Pattern parameter is not set to
OFF, control automatically switches to p.end.
(4) WR1 to WR8 are not displayed when the logic operation function is not
used.
■Related Parameters
Program pattern (initial setting level): Page 229
sub1 Auxiliary Output 1 Assignment Auxiliary output 1 must be assigned.
Setting range Default
none: No function is assigned to auxiliary output 1. alm1
(See note
3.)
o: Heating control output is output.
c-o: Cooling control output is output. (See note 1.)
alm1: Alarm 1 is output.
alm2: Alarm 2 is output.
alm3: Alarm 3 is output.
p.end: Program end is output. (See note 2.)
ralm: Control output ON/OFF count alarm
wr1: Work bit 1 (See note 4.)
wr2: Work bit 2 (See note 4.)
wr3: Work bit 3 (See note 4.)
wr4: Work bit 4 (See note 4.)
wr5: Work bit 5 (See note 4.)
wr6: Work bit 6 (See note 4.)
wr7: Work bit 7 (See note 4.)
wr8: Work bit 8 (See note 4.)
Function
Setting
See
See

264
Advanced Function Setting Level Section 5-10
• This parameter sets the function to be assigned to auxiliary output 2.
Note (1) If c-o is assigned for standard control, a value equivalent to 0% will be
output.
(2) Can be selected when the Program Pattern parameter is set to OFF, but
the function will be disabled.
(3) If the Standard or Heating/Cooling parameter is set to heating/cooling
control when there is no control output 2 (E5CN-H), control automatically
switches to c-o.
(4) WR1 to WR8 are not displayed when the logic operation function is not
used.
■Related Parameters
Standard or heating/cooling: Page 228, Program pattern: Page 229, (initial
setting level)
sub2 Auxiliary Output 2 Assignment Auxiliary output 2 must be assigned.
Setting range Default
none: No function is assigned to auxiliary output 2. alm2
(See note
3.)
o: Heating control output is output.
c-o: Cooling control output is output. (See note 1.)
alm1: Alarm 1 is output.
alm2: Alarm 2 is output.
alm3: Alarm 3 is output.
p.end: Program end is output. (See note 2.)
ralm: Control output ON/OFF count alarm
wr1: Work bit 1 (See note 4.)
wr2: Work bit 2 (See note 4.)
wr3: Work bit 3 (See note 4.)
wr4: Work bit 4 (See note 4.)
wr5: Work bit 5 (See note 4.)
wr6: Work bit 6 (See note 4.)
wr7: Work bit 7 (See note 4.)
wr8: Work bit 8 (See note 4.)
Function
See
See

265
Advanced Function Setting Level Section 5-10
• This parameter sets the function to be assigned to Auxiliary output 3.
Note (1) If c-o is assigned for standard control, a value equivalent to 0% will be
output.
(2) Can be selected when the Program Pattern parameter is set to OFF, but
the function will be disabled.
(3) WR1 to WR8 are not displayed when the logic operation function is not
used.
■Related Parameters
Standard or heating/cooling: Page 228, Program pattern: Page 229, (initial
setting level)
• This parameter switches the characters to be displayed.
The following two types of characters can be displayed.
11-segment display
7-segment display
When set to on, an 11-segment display is used.
sub3 Auxiliary Output 3 Assignment Auxiliary output 3 must be assigned
(E5AN-H and E5EN-H only).
Setting range Default
none: No function is assigned to auxiliary output 3. alm3
o: Heating control output is output.
c-o: Cooling control output is output. (See note 1.)
alm1: Alarm 1 is output.
alm2: Alarm 2 is output.
alm3: Alarm 3 is output.
p.end: Program end is output. (See note 2.)
ralm: Control output ON/Off count alarm
wr1: Work bit 1 (See note 3.)
wr2: Work bit 2 (See note 3.)
wr3: Work bit 3 (See note 3.)
wr4: Work bit 4 (See note 3.)
wr5: Work bit 5 (See note 3.)
wr6: Work bit 6 (See note 3.)
wr7: Work bit 7 (See note 3.)
wr8: Work bit 8 (See note 3.)
Function
Setting
See
See
csel Character Select
Setting range Default
on: 11-segment display, off: 7-segment display on
Function
Setting

266
Advanced Function Setting Level Section 5-10
• Set the soak time unit for the simple program function.
■Related Parameters
Program start, Soak time remain (operation level): Page 184
Bank * soak time, Bank * wait band (bank setting level): Page 215
Program pattern (initial setting level): Page 229
This parameter sets whether the set point that triggers a deviation alarm dur-
ing SP ramp operation is to be the ramp SP or target SP.
• Set whether the set point that triggers a deviation alarm is the ramp SP or
target SP.
■Related Parameters
Bank * SP ramp set value (bank setting level): Page 211
ST (initial setting level): Page 228
• When this parameter is set to ON, you can switch between a remote SP
and local SP (by specifying one or the other in the SP Mode parameter).
The Set Point During SP Ramp parameter is always enabled.
t-u Soak Time Unit The Program Pattern parameter
must not be set to OFF.
Setting range Default
m: Minutes, h: Hours m
Function
Setting
See
See
alsp Alarm SP Selection
Alarm 1, 2, and 3 functions must be
assigned.
The SP Ramp Set Value parameter
must not be set to OFF.
The ST parameter must be set to
OFF.
The alarm type must be set to 1, 2, 3,
4, 5, 6, or 7.
Setting range Default
sp-m: Ramp SP, sp: SP sp-m
Function
Setting
See
See
rspu Remote SP Enable The ST parameter must be set to
OFF.
Function

267
Advanced Function Setting Level Section 5-10
• When this parameter is set to OFF, only the local SP can be used. In addi-
tion, the Set Point During SP Ramp parameter is enabled only when the
SP ramp function is set to ON.
■Related Parameters
Set point during SP ramp (operation level): Page 180
SP mode (adjustment level): Page 193
• This parameter sets the upper and lower limits for a remote SP. An upper
limit of 20 mA and a lower limit of 4 mA are supported. Set the upper limit
in the Remote SP Upper Limit parameter, and set the lower limit in the
Remote SP Lower limit parameter.
• When the SP Upper Limit or SP Lower Limit parameter setting is
changed, the remote SP upper or lower limit is forcibly changed to that
setting.
■Related Parameters
Decimal point (initial setting level): Page 226
SP upper limit, SP lower limit (initial setting level): Page 227
Remote SP enable (advanced function setting level): Page 266
Setting range Default
ON: Enabled, OFF: Disabled off
Setting
See
See
rsph
rspl
Remote SP Upper Limit
Remote SP Lower Limit
The ST parameter must be set to
OFF. The Remote SP Enable param-
eter must be set to ON.
Setting Setting range Unit Default
Remote SP
Upper Limit SP lower limit to SP upper limit EU 1300.0
Remote SP
Lower Limit SP lower limit to SP upper limit EU −200.0
Function
4
RSP
20
Upper limit
Lower limit
Input (mA)
Setting
See
See

268
Advanced Function Setting Level Section 5-10
• This parameter specifies the operation for when the mode is changed
from Remote SP Mode to Local SP Mode.
• When this parameter is set to ON, Local SP Mode inherits the remote SP.
• When this parameter is set to OFF, the local SP is not affected by the
remote SP.
■Related Parameters
Set point during SP ramp (operation level): Page 180
SP mode (adjustment level): Page 193
• When this parameter is set to ON, the output to which alarm 1 is assigned
turns ON when a remote SP input error occurs.
Note For details on input errors, refer to 4-23 Using a Remote SP Func-
tion.
• The output is an OR output between alarm 1, the heater burnout/HS/
heater overcurrent alarm, the input error, and the RSP input error status.
• The output turns OFF when switching to the initial setting level, advanced
function setting level, communications setting level, or calibration level.
■Related Parameters
Remote SP upper limit, Remote SP lower limit (advanced function setting
level): Page 267
SP mode (adjustment level): Page 193
sptr SP Tracking The ST parameter must be set to
OFF.
The Remote SP Enable parameter
must be set to OFF.
Setting range Default
ON: Enabled, OFF: Disabled off
Function
Setting
See
See
rseo Remote SP Input
Error Output
The ST parameter must be set to
OFF.
The Remote SP Enable parameter
must be set to ON.
Alarm 1 must be assigned, but not to
a work bit output.
Setting range Default
ON: Enabled, OFF: Disabled off
Function
Setting
See
See

269
Advanced Function Setting Level Section 5-10
• This parameter provides the data for automatic selection of the PID set.
• The PID set number to be used is automatically selected according to the
data set in the PID Set Automatic Selection Data parameter. The selec-
tion range is specified in the PID Set Automatic Selection Range Upper
Limit parameter.
• The PID Set Automatic Selection Hysteresis parameter is used to set the
hysteresis to prevent chattering when the PID set is changed.
■Related Parameters
PID set automatic selection range upper limit (PID setting level): Page 269
Bank * PID set No. (bank setting level): Page 210
• For position-proportional models, control is executed with the process
value equal to the set point when the process value is within the PV dead
band.
• This function prevents unnecessary outputs when the process value
approaches the set point.
■Related Parameters
Closed/floating (initial setting level): Page 239
Motor calibration (initial setting level): Page 240
Travel time (initial setting level): Page 240
Position proportional dead band (adjustment level): Page 207
Open/close hysteresis (adjustment level): Page 207
pidi
pidh PID Set Automatic Selection Data
PID Set Automatic Selection Hysteresis The control must be set to 2-PID
control.
Parameter Setting range Unit Default
PID Set Automatic Selec-
tion Data pv: Process value
dv: Deviation
sp: Set point
--- PV
PID Set Automatic Selec-
tion Hysteresis 0.10 to 99.99 %FS 0.50
Function
Setting
See
See
p-db PV Dead Band Position-proportional control must be
supported.
Setting range Unit Default
0 to 32400 EU 0.0
Function
Setting
See
See

270
Advanced Function Setting Level Section 5-10
This parameter sets whether the MV Upper Limit and MV Lower Limit param-
eters are to be enabled for manual MV in manual mode.
■Related Parameters
PID * MV upper limit, PID * MV lower limit (PID setting level): Page 217
• When this parameter is set to ON, valve opening can be specified in the
MV at Stop, MV at PV Error, and Manual MV Limit Enable parameters.
■Related Parameters
MV at stop (adjustment level): Page 204
MV at PV error (adjustment level): Page 204
Manual MV (manual control level): Page 221
manl Manual MV Limit Enable The control must be set to 2-PID
control.
Close control (position-proportional
models) must be used.
Setting range Default
on: Enabled, off: Disabled OFF
Function
Setting
See
See
pmvd Direct Setting of Position
Proportional MV Close control (position-proportional
models) must be used.
Setting range Default
on: Enabled, off: Disabled OFF
Function
Setting
See
See

271
Advanced Function Setting Level Section 5-10
• The change width can be found for PV input values in any set period. Dif-
ferences with previous values in each set period are calculated, and an
alarm is output if the results exceed the alarm value.
• The PV rate of change calculation period can be set in units of 60 ms
(sampling period).
■Related Parameters
Process value, Process value/set point (operation level): Page 177
Alarm 1 to 3 type, (Initial setting level): Pages 231, 233, 234.
• By setting the Automatic Cooling Coefficient Adjustment parameter to
ON, autotuning can be executed during heating/cooling control to auto-
matically calculate the cooling coefficient at the same time as the PID
parameters. If there is strong non-linear gain for the cooling characteris-
tics, such as when cooling water boils for cooling control, it may not be
possible to obtain the optimum cooling coefficient with this function, and
control may take the form of oscillating waves. If that occurs, increase the
proportional band or the cooling coefficient to improve control.
■Related Parameters
PID * cooling coefficient (PID setting level): Page 219
pvrp PV Rate of Change Calculation Period Alarms 1, 2, and 3 must be assigned.
The alarm type must be set to 13.
Setting range Unit Default
1 to 999 Sampling period 17 (= 17 × 60 ms = 1020 ms)
Function
Setting
See
See
csca Automatic Cooling Coefficient Adjust-
ment The control must be set to heating/
cooling control and 2-PID control.
Setting range Default
on: Enabled, off: Disabled OFF
Function
Setting
See
See

272
Advanced Function Setting Level Section 5-10
• Set this parameter to use the heater overcurrent alarm.
• When this parameter is set to ON, the HS alarm is held until any of the fol-
lowing conditions is satisfied.
a Heater overcurrent detection is set to 50.0 A.
b The power is cycled.
c The latch is cancelled by the PF Key.
(PF Setting = LAT: Alarm Latch Cancel)
d The latch is cancelled by an event input.
(Event Input Assignment 1 to 4 = LAT: Alarm Latch Cancel)
• Output is turned OFF when switching to the initial setting level, communi-
cations setting level, advanced function setting level, or calibration level.
■Related Parameters
Heater overcurrent detection 1, Heater overcurrent detection 2 (adjustment
level): Pages 195, 196
Heater overcurrent use (advanced function setting level): Page 272
Heater overcurrent hysteresis (advanced function setting level): Page 273
Event input assignment 1 to 4 (initial setting level): Page 238
HB ON/OFF: Page 246, PF setting: Page 273 (advanced function setting
level)
ocu Heater Overcurrent Use Heater burnout, HS alarms, and
heater overcurrent detection must be
supported.
Alarm 1 must be assigned.
Setting range Default
on: Enabled, off: Disabled ON
Function
Setting
ocl Heater Overcurrent Latch Heater burnout, HS alarms, and
heater overcurrent detection must be
supported (two CTs).
Alarm 1 must be assigned.
Setting range Default
on: Enabled, off: Disabled OFF
Function
Setting
See
See

273
Advanced Function Setting Level Section 5-10
• This parameter sets the hysteresis for heater overcurrent detection.
■Related Parameters
Heater overcurrent use (advanced function setting level): Page 272
• This parameter sets the function of the PF Key.
The default setting is A-M (Auto/Manual).
Note (1) When AT cancel is specified, it means that AT is cancelled regardless of
whether the AT currently being executed is 100% AT or 40% AT.
och Heater Overcurrent Hysteresis
Heater burnout, HS alarms, and
heater overcurrent detection must be
supported, and alarm 1 must be
assigned. The Heater Overcurrent
Use parameter must be set to ON,
and the Heater Overcurrent Latch
parameter must be set to OFF.
Setting range Unit Default
0.1 to 50.0 A 0.1
Function
Setting
See
See
pf PF Setting The PF Key must be supported
(E5AN/EN-H).
Set value Setting Function
OFF: off Disabled Does not operate as a function key.
RUN: run RUN Specifies RUN status.
STOP: stop STOP Specifies STOP status.
R-S: r-s Reversing RUN/STOP
operation Specifies reversing RUN/STOP opera-
tion status.
AT-2 : at-2 100%AT
Execute/Cancel Specifies reversing 100% AT Execute/
Cancel status. (See note 1.)
AT-1 : at-1 40%AT
Execute/Cancel Specifies reversing 40% AT Execute/
Cancel status. (See notes 1 and 2.)
LAT: lat Alarm Latch Cancel Specifies canceling alarm latches. (See
note 3.)
A-M: a-m Auto/Manual Specifies reversing Auto/Manual status
(See note 4.)
PFDP: pfdp Monitor/Setting Item Specifies the monitor/setting item dis-
play. Select the monitor/setting item
using the Monitor/Setting Item 1 to 5
parameters (advanced function setting
level).
BANK: bank Bank No. Specifies switching to the bank number
+ 1.
Function
Setting

274
Advanced Function Setting Level Section 5-10
(2) The setting of this function will be ignored for heating/cooling control or
position-proportional (floating) control.
(3) Alarms 1 to 3, heater burnout, HS alarms, and heater overcurrent latches
are cancelled.
(4) For details on auto/manual operations using the PF Key, refer to 4-13 Per-
forming Manual Control.
■Related Parameters
Monitor/setting item 1 to 5 (advanced function setting level): Page 274
• Set the PF Key parameter to Monitor/Setting Item to enable using the
function key to display monitor/setting items. The items that will be dis-
played are set using the Monitor/Setting Item 1 to 5 parameters. The set-
tings are listed in the following table.
Note The MV for heating and cooling control is set in the MV Display Selection
parameter.
■Related Parameters
PF setting: Page 273, MV display selection: Page 275 (advanced function set-
ting level)
See
See
pfd* Monitor/Setting Item * (*: 1 to 5) The PF Setting parameter must be
set to PFDP.
Function
Setting
Set value Setting Remarks
Monitor/Setting Symbol
0 Disabled ---
1 PV/SP/Bank No. Can be set. (SP) ---
2 PV/SP/MV (See note.) Can be set. (SP) ---
3 PV/SP/Soak time remain Can be set. (SP) ---
4 Proportional band (P) Can be set. p
5 Integral time (I) Can be set. i
6 Derivative time (D) Can be set. d
7 Alarm value 1 Can be set. al-1
8 Alarm value upper limit 1 Can be set. al1h
9 Alarm value lower limit 1 Can be set. al1l
10 Alarm value 2 Can be set. al-2
11 Alarm value upper limit 2 Can be set. al2h
12 Alarm value lower limit 2 Can be set. al2l
13 Alarm value 3 Can be set. al-3
14 Alarm value upper limit 3 Can be set. al3h
15 Alarm value lower limit 3 Can be set. al3l
16 Bank No. Can be set. bank
See
See

275
Advanced Function Setting Level Section 5-10
• This parameter sets the PV/SP Screen No. 3 display and order of display.
• The default is 4.
Note The MV for heating and cooling control is set in the MV Display Selection
parameter.
■Related Parameters
Process value/set point (operation level): Page 177
MV display selection (advanced function setting level): Page 275
• This parameter selects the MV display for PV/SP/MV during heating and
cooling control. Either heating MV or cooling MV can be selected.
spdp PV/SP Display Screen Selection The No. 3 display must be supported
(E5AN/EN-H).
Set value Display contents
0 Only PV/SP is displayed (with no No. 3 display).
1 PV/SP/Bank No. and PV/SP/MV are displayed in order.
(See note.)
2 PV/SP/MV and PV/SP/Bank No. are displayed in order.
(See note.)
3 Only PV/SP/Bank No. is displayed.
4 PV/SP/MV is displayed (See note.)
5 PV/SP/Bank No. and PV/SP/Soak time remain are dis-
played in order.
6 PV/SP/MV and PV/SP/Soak time remain are displayed in
order. (See note.)
7 Only PV/SP/Soak time remain is displayed.
Function
Setting
See
See
odsl MV Display Selection
The No. 3 display must be supported
(E5AN/EN-H).
Heating and cooling control must be
used.
The PV/SP Display Screen Selection
parameter must be set to 1, 2, 4, or
6, or the Monitor/Setting Item 1 to 5
parameter must be set to 2.
Setting range Default
o: MV (heating)
c-o: MV (cooling)
o
Function
Setting

276
Advanced Function Setting Level Section 5-10
The display below the decimal point in the PV can be hidden for temperature
inputs.
• The PV decimals below the decimal point can be hidden by setting the PV
Decimal Point Display parameter to OFF. When this parameter is set to
ON, the display below the decimal point will appear according to the input
type setting.
■Related Parameters
Input type (initial setting level): Page 224
• The PV in the No. 1 display for the PV/SP, PV, or PV/Manual MV (Valve
Opening) Screen is alternately displayed in 0.5-s cycles with the control
and alarm status specified for the PV status display function.
■Related Parameters
Process value/set point, PV (operation level): Page 177
PV/MV (manual MV) (manual control level): Page 221
pvdp PV Decimal Point Display The input type must be set to tem-
perature input.
Setting range Default
on: ON, off: OFF ON
Function
Setting
See
See
pvst PV Status Display Function
Monitor range Default
off: No PV status display off
manu: MANU is alternately displayed during manual control.
stop: STOP is alternately displayed while operation is stopped.
alm1: ALM1 is alternately displayed during Alarm 1 status.
alm2: ALM2 is alternately displayed during Alarm 2 status.
alm3: ALM3 is alternately displayed during Alarm 3 status.
alm: ALM is alternately displayed when Alarm 1, 2, or 3 is set to ON.
ha: HA is alternately displayed when a heater burnout alarm, HS alarm,
or heater overcurrent alarm is ON.
Monitor
See
See

277
Advanced Function Setting Level Section 5-10
• The SP, Blank, or Manual MV in the No. 2 display for the PV/SP, PV, or
PV/Manual MV (Valve Opening) Screen is alternately displayed in 0.5-s
cycles with the control and alarm status specified for the SV status display
function.
■Related Parameters
Process value/set point, PV (operation level): Page 177
PV/MV (manual MV) (manual control level): Page 221
• This parameter delays the display refresh period for monitor values. Only
display refreshing is delayed, and the refresh period for process values
used in control is not changed.
• This function is disabled by setting the parameter to OFF.
svst SV Status Display Function
Monitor range Default
off: No SV status display off
manu: MANU is alternately displayed during manual control.
stop: STOP is alternately displayed while operation is stopped.
alm1: ALM1 is alternately displayed during Alarm 1 status.
alm2: ALM2 is alternately displayed during Alarm 2 status.
alm3: ALM3 is alternately displayed during Alarm 3 status.
alm: ALM is alternately displayed when Alarm 1, 2, or 3 is set to ON.
ha: HA is alternately displayed when a heater burnout alarm, HS
alarm, or heater overcurrent alarm is ON.
Function
Monitor
See
See
d.ref Display Refresh Period
Setting range Unit Default
OFF, 0.25, 0.5, 1.0 Second 0.25
Function
Monitor

278
Advanced Function Setting Level Section 5-10
• This parameter monitors the number of times that control output 1 is
turned ON and OFF.
• This function is not displayed when the set value is 0, or when the control
output is a linear output.
• This parameter monitors the number of times that control output 2 is
turned ON and OFF.
• This function is not displayed when the set value is 0, or when the control
output is a linear output.
ra1m Control Output 1 ON/OFF Count Monitor
Control output 1 must be supported.
A relay output, voltage output (for
driving SSR), or SSR output must be
used.
The Control Output 1 ON/OFF Count
Alarm Set Value parameter must not
be set to 0.
Monitor range Unit
0 to 9999 100 times
Function
Monitor
ra2m Control Output 2 ON/OFF Count Monitor
Control output 2 must be supported.
Relay, voltage outputs (for driving
SSR), or SSR output must be used.
The Control Output 2 ON/OFF Count
Alarm Set Value parameter must not
be set to 0.
Monitor range Unit
0 to 9999 100 times
Function
Monitor

279
Advanced Function Setting Level Section 5-10
• An ON/OFF count alarm occurs when the ON/OFF counter exceeds the
value set for this parameter.
• It is possible to assign ON/OFF count alarms to auxiliary outputs and to
have them displayed on the screen.
• This function is disabled when the set value is 0.
■Related Parameters
Control output 1 ON/OFF count monitor (advanced function setting level):
Page 278
• An ON/OFF count alarm occurs when the ON/OFF counter exceeds the
value set for this parameter.
• It is possible to assign ON/OFF count alarms to auxiliary outputs and to
have them displayed on the screen.
• This function is disabled when the set value is 0.
■Related Parameters
Control output 2 ON/OFF count monitor (advanced function setting level):
Page 278
ra1 Control Output 1 ON/OFF Count Alarm
Set Value
Control output 1 must be supported.
Relay, voltage outputs (for driving
SSR), or SSR output must be used.
Setting range Unit Default
0 to 9999 100 times 0
Function
Monitor
See
See
ra2 Control Output 2 ON/OFF Count Alarm
Set Value
Control output 2 must be supported.
Relay, voltage outputs (for driving
SSR), or SSR output must be used.
Setting range Unit Default
0 to 9999 100 times 0
Function
Monitor
See
See

280
Advanced Function Setting Level Section 5-10
• This parameter resets the ON/OFF counter for specified control outputs.
Note After the counter has been reset, the set value will be automatically returned
to 0.
■Related Parameters
Control output 1 ON/OFF count monitor, Control output 2 ON/OFF count mon-
itor (advanced function setting level): Page 278
This parameter sets the password to move to the calibration level.
• Set the password to move to the calibration level. The password is 1201.
• Move to the calibration level either by pressing the M Key or O Key or by
waiting for two seconds to elapse.
■Related Parameter
Initial setting/communications protect (protect level): Page 172
rac ON/OFF Counter Reset Control outputs 1 and 2 must be sup-
ported.
Relay, or voltage outputs (for driving
SSR), or SSR output must be used.
Setting range Default
0: Disable the counter reset function.
1: Reset the control output 1 ON/OFF counter.
2: Reset the control output 2 ON/OFF counter.
0
Function
Setting
See
See
cmov Move to Calibration Level Initial setting/communications protect
must be 0.
Function
See
See

281
Communications Setting Level Section 5-11
5-11 Communications Setting Level
• Each parameter is enabled when the power is reset.
• Match the communications specifications of the E5@N-H and the host
computer. If multiple devices are connected, ensure that the communica-
tions specifications for all devices in the system (except the Communica-
tions unit number) are the same.
■Related Parameter
Communications writing (adjustment level): Page 193
psel Protocol Setting Communications must be supported.
u-no Communications Unit No.
bps Communications Baud Rate
len Communications Data Length CompoWay/F must be selected as the protocol.
sbit Communications Stop Bits CompoWay/F must be selected as the protocol.
prty Communications Parity
sdwt Send Data Wait Time
Item Symbol Set values Settings Default
Protocol setting psel cwf, mod CompoWay/F
(SYSWAY), Modbus cwf
Communications
Unit No. u-no 0 to 99 0 to 99 1
Communications
baud rate bps 1.2, 2.4, 4.8, 9.6,
19.2, 38.4, or 57.6
(kbps)
1.2, 2.4, 4.8, 9.6,
19.2, 38.4, or 57.6
(kbps)
9.6
Communications
data length len 7 or 8 bits 7 or 8 bits 7
Stop bits sbit 1 or 2 bits 1 or 2 bits 2
Communications
parity prty none, even, odd None, Even, Odd even
Send data wait time sdwt 0 to 99 0 to 99 (ms) 20
See
See

282
Communications Setting Level Section 5-11
283
SECTION 6
CALIBRATION
This section describes how the user can calibrate the E5CN-H Digital Controllers.
6-1 Parameter Structure. . . . . . . . . . . . . . . . . . . . . . . . . . . . . . . . . . . . . . . . . . . . . 284
6-2 User Calibration . . . . . . . . . . . . . . . . . . . . . . . . . . . . . . . . . . . . . . . . . . . . . . . 285
6-2-1 Calibrating Inputs . . . . . . . . . . . . . . . . . . . . . . . . . . . . . . . . . . . . . . . 285
6-2-2 Registering Calibration Data . . . . . . . . . . . . . . . . . . . . . . . . . . . . . . 285
6-3 Thermocouple Calibration (Thermocouple/Resistance Thermometer Input). 285
6-3-1 Preparations . . . . . . . . . . . . . . . . . . . . . . . . . . . . . . . . . . . . . . . . . . . 286
6-4 Platinum Resistance Thermometer Calibration
(Thermocouple/Resistance Thermometer Input) . . . . . . . . . . . . . . . . . . . . . . 289
6-5 Calibrating Analog Input (Analog Input) . . . . . . . . . . . . . . . . . . . . . . . . . . . . 290
6-5-1 Calibrating a Current Input. . . . . . . . . . . . . . . . . . . . . . . . . . . . . . . . 290
6-5-2 Calibrating a Voltage Input. . . . . . . . . . . . . . . . . . . . . . . . . . . . . . . . 291
6-6 Calibrating the Transfer Output . . . . . . . . . . . . . . . . . . . . . . . . . . . . . . . . . . . 292
6-7 Checking Indication Accuracy . . . . . . . . . . . . . . . . . . . . . . . . . . . . . . . . . . . . 294
6-7-1 Thermocouple. . . . . . . . . . . . . . . . . . . . . . . . . . . . . . . . . . . . . . . . . . 294
6-7-2 Platinum Resistance Thermometer. . . . . . . . . . . . . . . . . . . . . . . . . . 294
6-7-3 Analog Input. . . . . . . . . . . . . . . . . . . . . . . . . . . . . . . . . . . . . . . . . . . 295

284
Parameter Structure Section 6-1
6-1 Parameter Structure
• To execute user calibration, enter the password “1201” at the Move to Cal-
ibration Level parameter in the advanced function setting level. The mode
will be changed to the calibration mode, and adj will be displayed.
• The Move to Calibration Level parameter may not be displayed. If this
happens, set the Initial/Communications Protect parameter in the protect
level to 0 before moving to the advanced function setting level. (The
default setting is 0.)
• The calibration mode is ended by turning the power OFF.
• The parameter calibrations in the calibration mode are structured as
shown below.
Controllers with Thermocouple/Resistance Thermometer Universal Inputs
21: K
22: J
23: T
5: K
7: J
11: E
12: L
15: N
19: W
20: PLII
6: K
8: J
9, 10: T
13, 14: U
16: R
17: S
18: B
1: Pt100
2: Pt100
3: JPt100
4: JPt100
24: Pt100
0: Pt100 25: 4 to 20 mA
26: 0 to 20 mA 27: 1 to 5 V
28: 0 to 5 V 29: 0 to 10
V
Advanced Function
Setting Level
Moves automatically according to input type.
Platinum resistance thermometer Thermocouple
Note: This is displayed only for Controllers that have a transfer
output (E5AN/EN-H@@F).
adj
30
p390
e20c
p280
e26b
t 54
b9a5
t 24
e220
a 20
c8e7
a 1
4677
t -6
0200
t -6
2988
p 10
4543
p 10
4543
c400
29be
c700
ba13
c400
29be
c700
ba13
str
no
bia5
35b8
bia5
35b8
p200
93a7
p140
93d7
1v 5
c7c3
1v 1
5ac0
2v10
b104
2v 1
4ad9
Analog input
Transfer Output
Calibration

285
User Calibration Section 6-2
When calibration has been performed after purchase, the user calibration
information shown in the following illustration will be displayed when moving to
the calibration level.
6-2 User Calibration
The E5@N-H is correctly calibrated before it is shipped from the factory, and
normally need not be calibrated by the user.
If, however, it must be calibrated by the user, use the parameters for calibrat-
ing temperature input and analog input. OMRON, however, cannot ensure the
results of calibration by the user. Also, calibration data is overwritten with the
latest calibration results. The default calibration settings cannot be restored
after user calibration. Perform user calibration with care.
6-2-1 Calibrating Inputs
The input type selected in the parameter is used for calibration. The input
types are as follows:
Controllers with Thermocouple, Resistance Thermometer, Analog Universal
Inputs
• Thermocouple: 19 types
• Analog input: 5 types
• Platinum resistance thermometer:6 types
6-2-2 Registering Calibration Data
The new calibration data for each item is temporarily registered. It can be offi-
cially registered as calibration data only when all items have been calibrated
to new values. Therefore, be sure to temporarily register all items when you
perform the calibration. When the data is registered, it is also recorded that
user calibration has been performed.
Prepare separate measuring devices and equipment for calibration. For
details on how to handle measuring devices and equipment, refer to the
respective instruction manuals.
6-3 Thermocouple Calibration (Thermocouple/Resistance
Thermometer Input)
• Calibrate according to the type of thermocouple: thermocouple 1 group
(input types 5, 7, 11, 12, 15, 19, 20) and thermocouple 2 group (input
types 6, 8, 9, 10, 13, 14, 16, 17, 18, 21, 22, 23).
• When calibrating, do not cover the bottom of the Controller. Also, do not
touch input terminals/pins (terminals 4 and 5 on the E5CN-H, and pins 19
and 20 on the E5AN/EN-H) or compensating conductors.
.adj
30
A dot is dis
p
la
y
ed.

286
Thermocouple Calibration (Thermocouple/Resistance Thermometer Input) Section 6-3
6-3-1 Preparations
• Set the cold junction compensator designed for compensation of internal
thermocouples to 0°C. Make sure that internal thermocouples are dis-
abled (i.e., that tips are open).
• In the above figure, STV indicates a standard DC current/voltage source.
• Use the compensating conductor designed for the selected thermocou-
ple. When thermocouples R, S, E, B, W, or PLII is used, the cold junction
compensator and the compensating conductor can be substituted with
the cold junction compensator and the compensating conductor for ther-
mocouple K.
■Connecting the Cold Junction Compensator
Correct process values cannot be obtained if you touch the contact ends of
the compensating conductor during calibration of a thermocouple. Accord-
ingly, short-circuit (enable) or open (disable) the tip of the thermocouple inside
the cold junction compensator as shown in the figure below to create a con-
tact or non-contact state for the cold junction compensator.
E5CN-H STV
0°C/32°F
4
5
9
10
−
+
Input power supply
Compensating conductor
Cold junction
compensator
E5AN/EN-H STV
0°C/32°F
19
20
2
1
−
+
Input power supply
Compensating conductor
Cold junction
compensator
E5@N-H
0°C/32°F0°C/32°F
Compensatin
g
conductor Compensatin
g
conductor
Cold junction compensator Cold junction compensator
Short-circuit
Open
E5@N-H

287
Thermocouple Calibration (Thermocouple/Resistance Thermometer Input) Section 6-3
In this example, calibration is shown for a Controller with a thermocouple set
as the input type.
1,2,3... 1. Connect the power supply.
2. Connect a standard DC current/voltage source (STV), precision digital
multimeter (DMM), and contact junction compensator (e.g., a zero con-
troller as in the figure) to the thermocouple input terminals, as shown in
the figure below.
3. Turn the power ON.
4. Move to the calibration level.
This starts the 30-minute aging timer. This timer provides an approximate
timer for aging. After 30 minutes have elapsed, the No. 2 display changes
to 0. You can advance to the next step in this procedure even if 0 is not
displayed.
Input types 5, 7, 11, 12, 15, 19, 20:
Input types 6, 8, 9, 10, 13, 14, 16,
17, 18, 21, 22, 23:
5. When the M Key is pressed, the status changes as shown to the left.
The No. 2 display at this time shows the currently entered count value in
hexadecimal. Set the STV as follows:
• Input types 5, 7, 11, 12, 15, 19, 20: Set to 54 mV.
• Input types 6, 8, 9, 10, 13, 14, 16, 17, 18, 21, 22, 23:
Set to 24 mV.
Allow the count value on the No. 2 display to fully stabilize, then press the
D Key to temporarily register the calibration settings.
If this count value is outside of the specified range, the No. 2 display will
flash and the count value will not be temporarily registered.
6. When the M Key is pressed, the status changes as shown to the left.
Set the STV to −6 mV.
Allow the count value on the No. 2 display to fully stabilize, then press the
D Key to temporarily register the calibration settings.
If this count value is outside of the specified range, the No. 2 display will
flash and the count value will not be temporarily registered.
7. Press the M Key. The display changes as shown on the left. Set the STV
to 700 mV.
Allow the count value on the No. 2 display to fully stabilize, then press the
D Key to temporarily register the calibration settings.
If this count value is outside of the specified range, the No. 2 display will
flash and the count value will not be temporarily registered.
STV
DMM
OUTPUT INPUT
−
+
Leave open.
Compensating conductor of currently selected
thermocouple
Use K thermocouple compensating conductor
for E, R, S, B, W, and PLII thermocouples.
Zero
controller
adj
30
t-54
b9a5
t-24
e220
t--6
2988
c700-
ba13

288
Thermocouple Calibration (Thermocouple/Resistance Thermometer Input) Section 6-3
8. Press the M Key. The display changes as shown on the left.
Set the STV to 400 mV.
Allow the count value on the No. 2 display to fully stabilize, then press the
D Key to temporarily register the calibration settings.
If this count value is outside of the specified range, the No. 2 display will
flash and the count value will not be temporarily registered.
9. When the M Key is pressed, the status changes as shown to the left.
10. Change the wiring as follows:
Disconnect the STV to enable the thermocouple of the cold junction com-
pensator. When doing this, be sure to disconnect the wiring on the STV
side.
11. Allow the count value on the No. 2 display to fully stabilize, then press the
D Key to temporarily register the calibration settings.
12. When the M Key is pressed, the status changes as shown to the left.
The data to be temporarily registered is not displayed if it is not complete.
Press the U Key. The No. 2 display changes to yes. Release the key and
wait two seconds or press the M Key. This stores the temporarily regis-
tered calibration data to EEPROM. To cancel the saving of temporarily
registered calibration data to EEPROM, press the M Key (while no is dis-
played in the No. 2 display) without pressing the U Key.
13. The calibration mode is ended by turning the power OFF.
For Controllers that have a transfer output (E5AN/EN-H@@F), transfer
output calibration continues to be performed. For details on the settings,
refer to 6-6 Calibrating the Transfer Output on page 292.
c4004
29be
bias
35b8
STV
DMM
OUTPUT INPUT
−
+
Open in non-connected state
Short-circuit
Compensating conductor of currently
selected thermocouple
Use K thermocouple compensating
conductor for E, R, S, B, W and PLII
thermocouple.
Zero
controller
str
no

289
Platinum Resistance Thermometer Calibration (Thermocouple/Resistance Thermometer Input) Section 6-4
6-4 Platinum Resistance Thermometer Calibration
(Thermocouple/Resistance Thermometer Input)
In this example, calibration is shown for Controller with a resistance thermom-
eter set as the input type.
Use connecting wires of the same thickness.
1,2,3... 1. Connect the power supply.
2. Connect a precision resistance box (called a “6-dial” in this manual) to the
platinum resistance thermometer input terminals, as shown in the follow-
ing diagram.
3. Turn the power ON.
4. Move to the calibration level.
This starts the 30-minute aging timer. This timer provides an approximate
timer for aging. After 30 minutes have elapsed, the No. 2 display changes
to 0. You can advance to the next step in this procedure even if 0 is not
displayed.
Input type 0:
Input types 1, 2, 3, 4, 24:
5. Execute calibration for the main input.
Press the M Key to display the count value for each input type.
The No. 2 display at this time shows the currently entered count value in
hexadecimal. Set the 6-dial as follows:
• Input type 0: 390 Ω
• Input type 1, 2, 3, 4 or 24: 280 Ω
Allow the count value on the No. 2 display to fully stabilize, then press the
D Key to temporarily register the calibration settings.
If this count value is outside of the specified range, the No. 2 display will
flash and the count value will not be temporarily registered.
Input type 0: Press the M Key to display the count value for each input type.
The No. 2 display at this time shows the currently entered count value in
hexadecimal. Set the 6-dial as follows:
• Input type 0: 200 Ω
• Input type 1, 2, 3, 4 or 24: 140 Ω
Input types 1, 2, 3, 4, 24: Allow the count value on the No. 2 display to fully stabilize, then press the
D Key to temporarily register the calibration settings.
If this count value is outside of the specified range, the No. 2 display will
flash and the count value will not be temporarily registered.
E5CN-H
4
3
5
10
9
A
B'
B6-dial
Input power supply
E5AN/EN-H
19
18
20
2
1
A
B'
B6-dial
Input power supply
adj
30
p390
e20c
p280
e26b
p200
93a7
p140
e26b

290
Calibrating Analog Input (Analog Input) Section 6-5
6-5 Calibrating Analog Input (Analog Input)
6-5-1 Calibrating a Current Input
In this example, calibration is shown for a Controller with a current input set as
the input type.
6. When the M Key is pressed, the status changes as shown to the left.
Set the 6-dial to 10 Ω.
Allow the count value on the No. 2 display to fully stabilize, then press the
D Key to temporarily register the calibration settings.
If this count value is outside of the specified range, the No. 2 display will
flash and the count value will not be temporarily registered.
7. When the M Key is pressed, the status changes as shown to the left.
The data to be temporarily registered is not displayed if it is not complete.
Press the U Key. The No. 2 display changes to yes. Release the key and
wait two seconds or press the M Key. This stores the temporarily regis-
tered calibration data to EEPROM.
To cancel the saving of temporarily registered calibration data to EE-
PROM, press the M Key (while no is displayed in the No. 2 display) with-
out pressing the U Key.
8. The calibration mode is quit by turning the power OFF.
For Controllers that have a transfer output (E5AN/EN-H@@F), transfer output
calibration continues to be performed. For details on the settings, refer to 6-6
Calibrating the Transfer Output on page 292.
p-10
4543
str
no
1,2,3... 1. Connect the power supply.
2. Connect an STV and DMM to the current input terminals, as shown in the
following diagram.
3. Turn the power ON.
4. Move to the calibration level.
This starts the 30-minute aging timer. This timer provides an approximate
timer for aging. After 30 minutes have elapsed, the No. 2 display changes
to 0. You can advance to the next step in this procedure even if 0 is not
displayed.
5. When the M Key is pressed, the status changes as shown to the left.
The No. 2 display at this time shows the currently entered count value in
hexadecimal. Set the STV to 20 mA.
Allow the count value on the No. 2 display to fully stabilize, then press the
D Key to temporarily register the calibration settings.
If this count value is outside of the specified range, the No. 2 display will
flash and the count value will not be temporarily registered.
STV
E5CN-H
DMM
+
−
9
10
3
4
Input power supply
STV
E5AN/EN-H
DMM
+
−
1
2
18
19
Input power supply
adj
30
a-20
c8e7

291
Calibrating Analog Input (Analog Input) Section 6-5
6-5-2 Calibrating a Voltage Input
In this example, calibration is shown for a Controller with a voltage input set as
the input type.
6. When the M Key is pressed, the status changes as shown to the left.
Set the STV to 1 mA.
Allow the count value on the No. 2 display to fully stabilize, then press the
D Key to temporarily register the calibration settings.
If this count value is outside of the specified range, the No. 2 display will
flash and the count value will not be temporarily registered.
7. When the M Key is pressed, the status changes as shown to the left.
The data to be temporarily registered is not displayed if it is not complete.
Press the U Key. The No. 2 display changes to yes. Release the key and
wait two seconds or press the M Key. This stores the temporarily regis-
tered calibration data to EEPROM.
To cancel the saving of temporarily registered calibration data to EE-
PROM, press the M Key (while no is displayed in the No. 2 display) with-
out pressing the U Key.
8. The calibration mode is ended by turning the power OFF.
For Controllers that have a transfer output (E5AN/EN-H@@F), transfer
output calibration continues to be performed. For details on the settings,
refer to 6-6 Calibrating the Transfer Output on page 292.
a--1
4677
str
no
1,2,3... 1. Connect the power supply.
2. Connect an STV and DMM to the voltage input terminals, as shown in the
following diagram.
3. Turn the power ON.
4. Move to the calibration level.
This starts the 30-minute aging timer. This timer provides an approximate
timer for aging. After 30 minutes have elapsed, the No. 2 display changes
to 0. You can advance to the next step in this procedure even if 0 is not
displayed.
Input type 27 or 28:
Input type 29:
5. When the M Key is pressed, the status changes as shown to the left.
The No. 2 display at this time shows the currently entered count value in
hexadecimal. Set the STV as follows:
• Input type 27 or 28:5 V
• Input type 29: 10 V
Allow the count value on the No. 2 display to fully stabilize, then press the
D Key to temporarily register the calibration settings.
If this count value is outside of the specified range, the No. 2 display will
flash and the count value will not be temporarily registered.
STV
E5CN-H
DMM
−
+
9
10
4
5
Input power supply
STV
E5AN/EN-H
DMM
−
+
1
2
19
17
Input power supply
adj
30
1v-5
c7c3
2v10
b104

292
Calibrating the Transfer Output Section 6-6
6-6 Calibrating the Transfer Output
Input type 27 or 28:
Input type 29:
6. When the M Key is pressed, the status changes as shown to the left.
Set the STV to 1 V.
Allow the count value on the No. 2 display to fully stabilize, then press the
D Key to temporarily register the calibration settings.
If this count value is outside of the specified range, the No. 2 display will
flash and the count value will not be temporarily registered.
7. When the M Key is pressed, the status changes as shown to the left.
The data to be temporarily registered is not displayed if it is not complete.
Press the U Key. The No. 2 display changes to yes. Release the key and
wait two seconds or press the M Key. This stores the temporarily regis-
tered calibration data to EEPROM.
To cancel the saving of temporarily registered calibration data to EE-
PROM, press the M Key (while no is displayed in the No. 2 display) with-
out pressing the U Key.
8. The calibration mode is ended by turning the power OFF.
For Controllers that have a transfer output (E5AN/EN-H@@F), transfer
output calibration continues to be performed. For details on the settings,
refer to 6-6 Calibrating the Transfer Output on page 292.
For Controllers that have a transfer output (E5@N-H@@F),
the Transfer Output Calibration Screen will be displayed
after input calibration has been completed.
Use the following procedure for calibration.
1. Connect the DMM to the transfer output terminal.
1v-1
5ac0
2v-1
4ad9
str
no
adj
30
Advanced Function
Setting Level
Main Input
Calibration Input calibration
display
M
M
M
M
Note: This is displayed only for
Controllers that have a
transfer output (E5AN/EN-
H@@F).
Transfer Output
Calibration
E5AN/EN-H
+
−
28
27
15
14
10
DMM
Input power supply
+
−
E5CN-H
DMM
Input power supply
91
2

293
Calibrating the Transfer Output Section 6-6
2. Press the M Key to switch to the Transfer Output Screen.
3. The 20 mA Calibration Screen will be displayed. Use the U and D Keys to adjust
the DMM monitor value to 20 mA, and then press the M Key. The contents of the
calibration will be temporarily registered.
4. The 4 mA Calibration Screen will be displayed. Use the U and D Keys to adjust
the DMM monitor value to 4 mA, and then press the M Key. The contents of the
calibration will be temporarily registered.
5. Press the U Key. The No. 2 display changes to yes. Release the key and wait two
seconds or press the M Key. This stores the temporarily registered calibration data
to EEPROM.
To cancel the saving of temporarily registered calibration data to EEPROM, press
the M Key (while no is displayed in the No. 2 display) without pressing the U Key.
6. The calibration mode is quit by turning the power OFF.
str
no
a20.t
52ac
a4.t
0037
str.t
no

294
Checking Indication Accuracy Section 6-7
6-7 Checking Indication Accuracy
• After calibrating the input, be sure to check the indication accuracy to
make sure that the calibration has been executed correctly.
• Operate the E5@N-H in the process value/set point monitor mode.
• Check the indication accuracy at the following three values: upper limit,
lower limit, and mid-point.
6-7-1 Thermocouple
• Preparations
The diagram below shows the required device connections. Make sure
that the E5CN/AN/EN-H and cold junction compensator are connected by
a compensating conductor for the thermocouple that is to be used during
actual operation.
• Operation
Make sure that the cold junction compensator is at 0°C, and set the STV
output to the voltage equivalent of the starting power of the check value.
The cold junction compensator and compensation conductor are not
required when an external cold junction compensation method is used.
6-7-2 Platinum Resistance Thermometer
• Preparations
The diagram below shows the required device connections.
• Operation
Set the 6-dial to the resistance equivalent to the check value.
E5CN-H
4
5
9
10
STV
−
+
Input power supply Cold junction compensator
Compensating conductor
E5AN/EN-H
19
20
1
2
STV
−
+
Input power supply Cold junction compensator
Com
p
ensatin
g
conductor
E5CN-H
4
3
5
10
9
A
B'
B
Input power supply
6-dial
E5AN/EN-H
19
18
20
2
1
A
B'
B
Input power supply
6-dial

295
Checking Indication Accuracy Section 6-7
6-7-3 Analog Input
• Preparations
The diagram below shows the required device connections.
(The connection terminals depend on the model and input type.)
Current Input for a Controller with an Analog Input
Voltage Input for a Controller with an Analog Input
• Operation
Set the STV output to the voltage or current equivalent to the check value.
E5CN-H
3
4
10
9
STV
+
−
Input power supply
E5AN/EN-H
18
19
2
1
STV
+
−
Input power supply
E5CN-H
4
5
10
9
STV
−
+
Input power supply
E5AN/EN-H
19
17
2
1
STV
−
+
Input power supply

296
Checking Indication Accuracy Section 6-7

297
Appendix
Specifications
Ratings
Note (1) For the setting ranges for each sensor input, see page 335.
(2) When connecting the ES2-THB, connect it 1:1.
(3) The E5AN-H and E5EN-H Output Units are sold separately. Refer to the following table.
Supply voltage 100 to 240 VAC, 50/60 Hz 24 VAC, 50/60 Hz/24 VDC
Operating voltage range 85% to 110% of rated supply voltage
Power consump-
tion E5CN-H 8.5 VA 5.5 VA/3.5 W
E5AN-H 12 VA 8.5 VA/5.5 W
E5EN-H 12 VA 8.5 VA/5.5 W
Sensor input (See note 1.) Temperature input
Thermocouple: K, J, T, E, L, U, N, R, S, B, W, PLII
Platinum resistance thermometer: Pt100, JPt100
Controllers with Analog (See note 2.)
Current input: 4 to 20 mA, 0 to 20 mA (Input impedance: 150 Ω max.)
Voltage input: 1 to 5 V, 0 to 5 V, 0 to 10 V (Input impedance: 1 MΩ max.)
Control output (See note 3.) Relay output E5CN-H Relay output:
SPST-NO, 250 VAC, 3 A (resistive load), electrical dura-
bility: 100,000 operations
Min. applicable load: 5 V, 10 mA
E5AN-H
E5EN-H Relay output: Open and close
SPST-NO, 250 VAC, 1 A (including inrush current), elec-
trical durability: 100,000 operations
Min. applicable load: 5 V, 10 mA
Voltage output E5CN-H Output voltage 12 VDC ±15% (PNP), max. load current
21 mA, with short-circuit protection circuit
Current output E5CN-H 4 to 20 mA DC, 0 to 20 mA DC, Load: 600 Ω max.,
Resolution: approx. 10,000
Linear voltage
output E5CN-H 0 to 10 VDC,
Load: 1 kΩ min., Resolution: approx. 10,000
SSR output E5AN-H
E5EN-H 75 to 250 VAC , 1A (resistive load)
Auxiliary output E5CN-H SPST-NO, 250 VAC, 3 A (resistive load), electrical durability: 100,000
operations
Min. applicable load: 5 V, 10 mA
E5AN-H
E5EN-H SPST-NO, 250 VAC, 3 A (resistive load), electrical durability: 100,000
operations
Min. applicable load: 5 V, 10 mA
Control method 2-PID or ON/OFF control
Setting method Digital setting using front panel keys
Indication method 11-segment/7-segment digital display and single-lighting indicator
Other functions Depend on the model
Ambient temperature −10 to 55°C (with no condensation or icing); with 3-year guarantee: −10 to 50°C
Ambient humidity 25% to 85%
Storage temperature −25 to 65°C (with no condensation or icing)
Altitude 2,000 m or less
Recommended fuse T2A, 250 VAC, time lag, low shut-off capacity
Installation environment Installation Category II, Pollution Class 2 (IEC 61010-1 compliant)

298
Appendix
E5AN-H/EN-H Output Unit Ratings
HB, HS, and Heater Overcurrent Alarms (for E5CN/AN/EN-H Controllers with Heater
Burnout, HS, and Heater Overcurrent Alarms)
Note (1) When the control output 1 ON time is less than 100 ms, heater burnout detection, heater overcurrent
detection, and heater current measurement are not performed.
(2) When the control output 1 OFF time is less than 100 ms, HS alarm, and leakage current measure-
ment are not performed.
Characteristics
Model Output type Output form Specifications
E53-RN Relay ON/OFF 250 VAC, 5 A (resistive load), electrical durability: 100,000 opera-
tions
E53-QN
E53-Q3
E53-Q4
Voltage (PNP)
Voltage (NPN)
Voltage (PNP)
ON/OFF
ON/OFF
ON/OFF
PNP type, 12 VDC, 40 mA (with short-circuit protection)
NPN type, 24 VDC, 20 mA (with short-circuit protection)
PNP type, 24 VDC, 40 mA (with short-circuit protection)
E53-C3N
E53-C3DN 4 to 20 mA
0 to 20 mA Linear
Linear 4 to 20 mA DC, Load: 600 Ω max., Resolution: approx. 10,000
0 to 20 mA DC, Load: 600 Ω max., Resolution: approx. 10,000
E53-V34N
E53-V35N 0 to 5 V
0 to 10 V Linear
Linear 0 to 10 VDC, Load: 1 kΩ max., Resolution: approx. 10,000
0 to 5 VDC, Load: 1 kΩ max., Resolution: approx. 10,000
Max. heater current 50 A AC
Input current readout accuracy ±5% FS ±1 digit max.
Heater burnout alarm setting
range 0.1 to 49.9 A (0.1 A units)
0.0 A: Heater burnout alarm output turns OFF.
50.0 A: Heater burnout alarm output turns ON.
Min. detection ON time: 100 ms (See note 1.)
HS alarm setting range 0.1 to 49.9 A (0.1 A units)
0.0 A: HS alarm output turns ON.
50.0 A: HS alarm output turns OFF.
Min. detection OFF time: 100 ms (See note 2.)
Heater overcurrent alarm setting
range 0.1 to 49.9 A (0.1 A units)
0.0 A: Heater overcurrent alarm output turns ON.
50.0 A: Heater overcurrent alarm output turns OFF.
Min. detection OFF time: 100 ms
Indication accuracy
(ambient temperature of
23°C)
Thermocouple (See note 1.):
(±0.1% of indication value or ±1°C, whichever is greater) ±1 digit max.
Platinum resistance thermometer:
(±0.1% of indication value or ±0.5°C, whichever is greater) ±1 digit max.
Analog input: ±0.1% FS ±1 digit max.
CT input: ±5% FS ±1 digit max.
Temperature variation
influence (See note 2.) Thermocouple (R, S, B, W, PLII)
(±1% of PV or ±10°C, whichever is greater) ±1 digit max.
Other thermocouples:
(±1% of PV or ±4°C, whichever is greater) ±1 digit max.
*K thermocouple at −100°C max: ±10°C max.
Platinum resistance thermometer:
(±1% of PV or ±2°C, whichever is greater) ±1 digit max.
Analog input: ±1% FS ±1 digit max.
Voltage variation influence
(See note 2.)
Hysteresis Temperature Input 0.1 to 3240.0°C or °F
(in units of 0.1°C or °F)
Analog Input 0.01% to 99.99% FS (in units of 0.01% FS)

299
Appendix
Note (1) The indication accuracy of K thermocouples in the −200 to 1,300°C range, T and N thermocouples
at a temperature of −100°C or less, and U and L thermocouples at any temperature is ±2°C ±1 digit
maximum. The indication accuracy of B thermocouples at a temperature of 400°C to 800±3°C or
less is not specified. The indication accuracy of R and S thermocouples at a temperature of 200°C
or less is ±3°C ±1 digit maximum. The indication accuracy of W thermocouples is (the larger of
±0.3% or ±3°C) ±1 digit maximum and the indication accuracy of PLII thermocouples is (the larger
of ±0.3% or ±2°C) ±1 digit maximum.
(2) Ambient temperature: −10°C to 23°C to 55°C
Voltage range: −15 to +10% of rated voltage
Proportional band (P) Temperature Input 0.1 to 3240.0°C or °F
(in units of 0.1°C or °F)
Analog Input 0.1% to 999.9% FS (in units of 0.1% FS)
Integral time (I) Standard, heating/cooling, position proportional (closed): 0.0 to 3240.0
Position proportional (floating): 0.1 to 3240.0 (in units of 0.1 s)
Derivative time (D) 0.0 to 3240.0 (in units of 0.1 s)
Control Period 0.5, 1 to 99 s (in units of 1 s)
Manual reset value 0.0% to 100.0% (in units of 0.1%)
Alarm setting range −19,999 to 32,400 (decimal point position depends on input type)
Sampling period 60 ms
Insulation resistance 20 MΩ min. (at 500 VDC)
Dielectric strength 2,300 VAC, 50/60 Hz for 1 min between terminals of different charge
Malfunction vibration 10 to 55 Hz, 20 m/s2 for 10 min each in X, Y and Z directions
Vibration resistance 10 to 55 Hz, 20 m/s2 for 2 hr each in X, Y, and Z directions
Malfunction shock 100 m/s2, 3 times each in X, Y, and Z directions
Shock resistance 300 m/s2, 3 times each in X, Y, and Z directions
Weight E5CN-H Approx. 150 g Adapter: approx. 10 g Terminal cover: approx. 10 g
E5AN-H Approx. 310 g Adapter: approx. 100 g Terminal cover: approx.
1.6 g per cover
E5EN-H Approx. 260 g
Degree of protec-
tion E5CN-H
E5AN-H
E5EN-H
Front panel: IP66
Rear case: IP20
Terminals: IP00
Memory protection EEPROM (non-volatile memory) (number of writes: 1,000,000)

300
Appendix
Rating and Characteristics of Options
Current Transformer (CT)
Specifications
Note The maximum continuous current of the E5@N-H is 50 A.
External Dimensions
E54-CT1
Event inputs Contact Input
ON: 1 kΩ max., OFF: 100 kΩ min.
Non-contact Input
ON: Residual voltage 1.5 V max.; OFF: Leakage current 0.1 mA max.
Communications Transmission path: RS-485/232C/RS-422
Communications method: RS-485 (2-wire, half duplex), RS-232C or RS-422 (4-wire, half duplex)
Synchronization: Start-stop
Baud rate: 1.2, 2.4, 4.8, 9.6, 19.2, 38.4, or 57.6 kbps
Transfer output 4 to 20 mA DC, Load: 600 Ω max., Resolution: Approx. 10,000, Accuracy: ±0.3%
Item Specifications
Model number E54-CT1 E54-CT3
Max. continuous current 50 A 120 A (See note.)
Dielectric strength 1,000 VAC (for 1 min)
Vibration resistance 50 Hz, 98 m/s2
Weight Approx. 11.5 g Approx. 50 g
Accessories None Armature (2), Plug (2)
21
15
25
3
40
10.5
5.8 dia.
7.5
2.8
10
30
Two, 3.5 dia.

301
Appendix
E54-CT3
30
40 × 40
12 dia.
9
2.36 dia.
15
30
Two, M3 holes, depth: 4

302
Appendix
E58-CIFQ1 USB-Serial Conversion Cable
Specifications
Compatible Operating Environment
A personal computer that includes the following specifications is required.
•USB port
• CD-ROM drive
•Windows 2000/XP/Vista
Appearance and Nomenclature
Appearance (Unit: mm)
LED Indicator Display
Item Specifications
Applicable OS Windows 2000/XP/Vista
Applicable software CX-Thermo version 4.00 or higher
Applicable models OMRON E5AN/EN/CN-H Digital Controllers
USB interface rating Conforms to USB Specification 1.1
DTE speed 38,400 bps
Connector specifications Computer end: USB (type A plug)
Digital Controller end: Serial
Power supply Bus power (5 VDC supplied from USB host controller)
Current consumption 70 mA
Ambient operating temperature 0 to 55°C (with no condensation or icing)
Ambient operating humidity 10% to 80%
Storage temperature −20 to 60°C (with no condensation or icing)
Storage humidity 10% to 80%
Altitude 2,000 m max.
Weight Approx. 100 g
250 LED (SD)
(2,100)
LED (RD)
USB connector (type A plug)
1,765
Serial connector
Indicator Color Status Meaning
SD Yellow Lit Sending data from USB-Serial Conversion Cable
Not lit Not sending data from USB-Serial Conversion Cable
RD Yellow Lit Receiving data from the USB-Serial Conversion Cable
Not lit Not receiving data from the USB-Serial Conversion Cable

303
Appendix
E58-CIFIR USB-Infrared Conversion Cable
Specifications
Compatible Operating Environment
A personal computer that includes the following specifications is required.
•USB port
• CD-ROM drive
•Windows 2000/XP/Vista
Appearance and Nomenclature
Appearance (Unit: mm)
LED Indicators
Item Specifications
Applicable OS Windows 2000/XP/Vista
Applicable software CX-Thermo version 4.0 or higher
Applicable models OMRON E5AN/EN-H Digital Controllers
USB interface rating Conforms to USB Specification 1.1
DTE speed 38,400 bps
Connector specifications Computer end: USB (type A plug)
Power supply Bus power (5 VDC supplied from USB host controller)
Current consumption 80 mA max.
Ambient operating temperature 0 to 55°C (with no condensation or icing)
Ambient operating humidity 10% to 80%
Storage temperature −20 to 60°C (with no condensation or icing)
Storage humidity 10% to 80%
Altitude 2,000 m max.
Weight Approx. 130 g (including mounting adapter)
Accessories Instruction Sheet, Setup Manual, driver CD-ROM, mounting
adapter
Indicator Color Status Meaning
SD Yellow Lit Sending data from personal computer to Digital Controller.
Not lit Not sending data from personal computer to Digital Controller.
RD Yellow Lit Personal computer receiving data from Digital Controller.
Not lit Personal computer not receiving data from Digital Controller.
USB connector (type A plug)
35.8
17.8
4.6 dia.
23.1
(75)
21.8
99.2 16 39
18.5
(2,000) 54
LED (SD)
LED (RD)
Mounting adapter
With Mounting
Adapter Connected

304
Appendix
Error Displays
When an error occurs, the error contents are shown on the No. 1 or the No. 2 display.
This section describes how to check error codes on the display, and the actions to be taken to remedy the
problems.
Meaning
The input value has exceeded the control range. (See note.)
Note Control Range
Resistance thermometer, thermocouple input: Temperature setting lower limit −20°C to temperature
setting upper limit +20°C
(Temperature setting lower limit −40°F to temperature
setting upper limit +40°F)
Analog input −5% to +105% of scaling range
Action
Check the wiring of inputs for miswiring, disconnections, and short-circuits and check the input type.
If no abnormality is found in the wiring and input type, turn the power OFF then back ON again.
If the display remains the same, the Controller must be replaced. If the display is restored, then the probable
cause is electrical noise affecting the control system. Check for electrical noise.
Note With resistance thermometer input, a break in the A, B, or B’ line is regarded as a disconnection.
Operation at Error
After an error occurs, the error is displayed and the alarm outputs function as if the upper limit has been
exceeded.
When the Input Error Output parameter in the advanced function setting level is set to ON, the output assigned
to the alarm 1 function turns ON whenever an input error occurs.
An error message is displayed when the PV, PV/SP, or PV/MV is displayed.
Note The control output turns OFF. When the manual MV, MV at stop, or MV at PV error is set, however the
control output corresponds to the set value.
Meaning
Though this is not an error, it is displayed if the process value exceeds the display range when the control
range is larger than the display range.
The display ranges are shown below (with decimal points omitted).
• When less than −19,999 [[[[
• When more than 32,400 ]]]]
Input Error
s.err
Display Range Exceeded
[[[[
]]]]

305
Appendix
Action
Control continues, allowing normal operation. The message is displayed when the PV, PV/SP, or PV/MV is dis-
played.
Meaning
There is an error in internal circuits.
Action
First, turn the power OFF then back ON again. If the display remains the same, the Controller must be
repaired. If the display is restored, then the probable cause is electrical noise affecting the control system.
Check for electrical noise.
Operation
Control output and alarm output turn OFF.
Meaning
Internal memory operation is in error.
Action
First, turn the power OFF then back ON again. If the display remains the same, the Controller must be
repaired. If the display is restored, then the probable cause is electrical noise affecting the control system.
Check for electrical noise.
Operation at Error
Control output and alarm output turn OFF. (Current output is approx. 0 mA).
Meaning
This error is displayed when the heater current value exceeds 55.0 A.
−19999 32400 −19999 32400
Resistance thermometer input (Except for models with a
setting range of −199.9 to 500.0°C)
Thermocouple input (Except for models with a setting range of
−199.9 to 400.0°C)
Control range
s.err display Numeric display s.err display
Input indication range
Analog Input
• When display range < control rangeControl range
s.err display [[[[ display Numeric display
Input indication range
]]]] display s.err display
Display range
(See note.)
Resistance thermometer input (Except for models with a
setting range of −1999. to 500.0°C)
Thermocouple input (Except for models with a setting range of
−199.9 to 400.0°C) Control range
s.err display [[[[ display Numeric display
Input indication range
s.err display
Analog Input
• When display range > control range
Control range
s.err display Numeric display s.err display
Display range
(See note.)
Note: The display range is shown in numbers with decimal points omitted.
AD Converter Error
e333
Memory Error
e111
Current Value Exceeds
ffff

306
Appendix
Action
Control continues, allowing normal operation. An error message is displayed when the following items are dis-
played.
Heater current 1 value monitor
Heater current 2 value monitor
Leakage current 1 monitor
Leakage current 2 monitor
Meaning
When heater burnout, HS alarm, or heater overcurrent occurs, the No. 1 display in the applicable setting level
flashes.
Action
When a heater burnout, HS error, or heater overcurrent is detected, the HA indicator lights and the No. 1 dis-
play flashes for the applicable Heater Current 1 Value Monitor, Heater Current 2 Value Monitor, Leakage Cur-
rent 1 Monitor, or Leakage current 1 Monitor parameters in the operation level and adjustment level. Control
continues, allowing normal operation.
Meaning
When an input count value error occurs or the converted valve opening is not between −10% and 110%, the
valve opening monitor value will be displayed as “- - - -.”
Action
Check the wiring of the potentiometer.
Operation
The control outputs will turn OFF or will output the MV value set for errors. Operation will be normal if floating
control is being used. The valve opening monitor value will be displayed as “- - - -.”
Heater Burnout
HS Alarm
Heater Overcurrent
ct2
lcr1
lcr2
ct1
Potentiometer Input Error
----

307
Appendix
Troubleshooting
Checking Problems
If the Digital Controller is not operating normally, check the following points before requesting repairs. If the
problem persists, contact your OMRON representative for details on returning the product.
Timing Status Meaning Countermeasures Page
Turning ON the
power for the
first time
Temperature unit
(°C/°F) is flashing. ST (self-tuning) is in
progress (default
setting: ON).
This is not a product fault. The temperature
unit (°C/°F) flashes while ST (self-tuning) is
being performed
62
Temperature error is
large.
Input error (S.Err dis-
play)
Input type mismatch Check the sensor type and reset the input
type correctly. 49
Thermometer is not
installed properly. Check the thermometer installation location
and polarity and install correctly. 28
Communications are
not possible. Non-recommended
adapter is being
used.
Make sure that the connected device is not
faulty. Section 1 of
Communi-
cations
Manual
During opera-
tion Overshooting
Undershooting
Hunting
ON/OFF control is
enabled Select PID control and execute either ST
(self-tuning) or AT (auto-tuning).
When using self-tuning, turn ON the power
supply to the Digital Controller and load
(heater, etc.) at the same time, or turn ON
the load power supply first. Accurate self-
tuning and optimum control will not be pos-
sible if the power supply to the load is
turned ON after turning ON the power sup-
ply to the Digital Controller.
60
Control cycle is
longer compared
with the speed of
rise and fall in tem-
perature
Shorten the control cycle. A shorter control
cycle improves control performance, but a
cycle of 20 ms minimum is recommended in
consideration of the service life of the
relays.
52
Unsuitable PID con-
stant Set appropriate PID constants using either
of the following methods.
• Execute AT (autotuning).
•Set PID constants individually using man-
ual settings.
60
HS alarm operation
fault Use breeder resistance if the problem is
due to leakage current. Also investigate the
errors detected by the HS alarm function.
71
Temperature is not
rising Specified operation
is unsuitable for
required control
(default: Reverse
operation)
Select either forward or reverse operation
depending on the required control. Reverse
operation is used for heating operations.
52
Heater is burnt out or
deteriorated. Check whether heater burnout or deteriora-
tion have occurred. Also investigate the
errors detected by the heater burnout
alarm.
71
Insufficient heater
capacity Check whether the heater’s heating capac-
ity is sufficient. ---
Cooling system in
operation. Check whether a cooling system is operat-
ing. ---
Peripheral devices
have heat preven-
tion device operat-
ing.
Set the heating prevention temperature set-
ting to a value higher than the set tempera-
ture of the Digital Controller.
---

308
Appendix
During opera-
tion (continued) Output will not turn
ON Set to STOP
(default: RUN) Set the RUN/STOP mode to RUN. If STOP
is lit on the display, control is stopped. 185
Specified operation
is unsuitable for
required control
(default: Reverse
operation)
Select either forward or reverse operation
depending on the required control. Reverse
operation is used for heating operations.
52
A high hysteresis is
set for ON/OFF oper-
ation (default: 1.0°C)
Set a suitable value for the hysteresis. 57
Digital Controller will
not operate Set to STOP
(default: RUN) Set the RUN/STOP mode to RUN. If STOP
is lit on the display, control is stopped. 185
Temperature error is
large
Input error (S.err dis-
play)
Thermometer has
burnt out or short-cir-
cuited.
Check whether the thermometer has burnt
out or short-circuited ---
Thermometer lead
wires and power
lines are in the same
conduit, causing
noise from the power
lines (generally, dis-
play values will be
unstable).
Wire the lead wires and power lines in sep-
arate conduits, or wiring using a more direct
path.
---
Connection between
the Digital Controller
and thermocouple is
using copper wires.
Connect the thermocouple’s lead wires
directly, or connect a compensating conduc-
tor suitable for the thermocouple.
---
Installation location
of thermometer is
unsuitable.
Check whether the location of the thermom-
eter is suitable. ---
Input shift is not set
correctly (default:
0°C)
Set a suitable input shift. If input shift is not
required, set the input shift value to 0.0. 87
Keys will not operate Setting change pro-
tect is ON. Turn OFF setting change protect. 106
Cannot shift levels Operations limited
due to protection. Set the operation/adjustment protect, initial
setting/communications protect, and set-
ting change protect values as required.
106
After long ser-
vice life Control is unstable Terminal screws may
be loose. Retighten terminal screws to a torque of
0.74 to 0.90 N·m. 30
The internal compo-
nents have reached
the end of their ser-
vice life.
The Digital Controller’s internal electrolytic
capacitor depends on the ambient tempera-
ture, and load rate. The structural life
depends on the ambient environment
(shock, vibration). The life expectancy of the
output relays varies greatly with the switch-
ing capacity and other switching conditions.
Always use the output relays within their
rated load and electrical life expectancy. If
an output relay is used beyond its life
expectancy, its contacts may become
welded or burned. Replace the Digital Con-
troller and all other Digital Controllers pur-
chased in the same time period.
---
Timing Status Meaning Countermeasures Page

309
Appendix
Symptom: Cannot Communicate or a Communications Error
Occurs
Meaning Countermeasures
The communications wiring is not correct. Correct the wiring.
The communications line has become dis-
connected. Connect the communications line securely and tighten the screws.
The communications cable is broken. Replace the cable.
The communications cable is too long. The total cable length is 500 m maximum for RS-485 and 15 m maximum
for RS-232C communications. To extend the communications distance for
RS-232C communications, use OMROM's Z3R Optical Interface.
The wrong communications cable has been
used. Use a shielded, twisted-pair AWG24 to AWG14 (cross-sectional area of
0.205 to 2.081 mm2) cable for the communications cable.
More than the specified number of communi-
cations devices are connected to the same
communications path for RS-485/RS-422
communications.
When 1:N RS-485/RS-422 communications are used, a maximum of 32
nodes (including the host node) can be connected.
An end node has not been set at each end of
the communications line for RS-485/RS-422
communications.
Set or connect terminating resistance at each end of the line.
RS-485 connections: If the E5CN-H, E5AN-H, or E5EN-H is the end node,
use 120-Ω (1/2-W) terminating resistance. The combined terminating
resistance with the host device must be at least 54 Ω.
RS-422 connections: If the E5AN-H or E5EN-H is the end node,
use 240-Ω (1/2-W) terminating resistance. The combined terminating
resistance with the host device must be at least 100 Ω.
The specified power supply voltage is not
being supplied to the Controller. Supply the specified power supply voltage.
The specified power supply voltage is not
being supplied to an Interface Converter
(such as the K3SC).
Supply the specified power supply voltage.
The same baud rate and communications
method are not being used by all of the Con-
trollers, host devices, and other devices on
the same communications line.
Set the same values for the baud rate, protocol, data length, stop bits, and
parity on all nodes.
The unit number specified in the command
frame is different from the unit number set by
the Controller.
Use the same unit number.
The same unit number as the Controller is
being used for another node on the same
communications line for RS-485 communica-
tions.
Set each unit number for only one node.
There is a mistake in programming the host
device. Use a line monitor to check the commands. Check operation using a sam-
ple program.
The host device is detecting the absence of a
response as an error before it receives the
response from the Controller.
Shorten the send data wait time in the Controller or increase the response
wait time in the host device.
The host device is detecting the absence of a
response as an error after broadcasting a
command (except for SYSWAY).
The Controller does not return responses for broadcast commands.
The host device sent another command
before receiving a response from the Control-
ler.
The response must always be read after sending a command (except for
broadcast commands).
The host device sent the next command too
soon after receiving a response from the
Controller.
After receiving a response, wait at least 2 ms before sending the next
command.

310
Appendix
Note For details on errors, refer to E5CN-H/E5AN-H/E5EN-H Digital Controllers Communications Manual
Advanced Type (Cat. No. H159).
The communications line became unstable
when Controller power was turned ON or
interrupted, and the host device read the
unstable status as data.
Initialize the reception buffer in the host device before sending the first
command and after turning OFF the power to the Controller.
The communications data was corrupted
from noise from the environment. Try using a slower baud rate.
Separate the communications cable from the source of noise.
Use a shielded, twisted-pair cable for the communications cable.
Use as short a communications cable as possible, and do not lay or loop
extra cable.
To prevent inductive noise, do not run the communications cable parallel
to a power line.
If noise countermeasures are difficult to implement, use an Optical Inter-
face.
Meaning Countermeasures

311
Appendix
Parameter Operation Lists
Operation Level
Note (1) The parameters in the current bank will be accessed.
Parameters Characters Setting (monitor) value Display Default Unit Set value
Process Value Temperature: According to
indication range for each sen-
sor.
Analog: Scaling lower limit
−5% FS to Scaling upper limit
+5% FS
EU
Set Point (See note
1.) SP lower limit to SP upper
limit 0EU
Auto/Manual Switch a-m
Bank No. bank 0 to 7 (See note 2.) 0 None
Remote SP Monitor rsp Remote SP upper limit to
Remote SP lower limit EU
Set Point During SP
Ramp sp-m SP lower limit to SP upper
limit EU
Heater Current 1
Value Monitor ct1 0.0 to 55.0 A
Heater Current 2
Value Monitor ct2 0.0 to 55.0 A
Leakage Current 1
Monitor lcr1 0.0 to 55.0 A
Leakage Current 2
Monitor lcr2 0.0 to 55.0 A
Program Start prst RSET, STRT rset, strt RSET None
Soak Time Remain sktr 0 to 9999 min or h
RUN/STOP r-s RUN/STOP run, stop Run None
Alarm Value 1
(See note 1.) al-1 −19999 to 32400 0.0 EU
Alarm Value Upper
Limit 1 (See note 1.) al1h −19999 to 32400 0.0 EU
Alarm Value Lower
Limit 1 (See note 1.) al1l −19999 to 32400 0.0 EU
Alarm Value 2
(See note 1.) al-2 −19999 to 32400 0.0 EU
Alarm Value Upper
Limit 2 (See note 1.) al2h −19999 to 32400 0.0 EU
Alarm Value Lower
Limit 2 (See note 1.) al2l −19999 to 32400 0.0 EU
Alarm Value 3
(See note 1.) al-3 −19999 to 32400 0.0 EU
Alarm Value Upper
Limit 3 (See note 1.) al3h −19999 to 32400 0.0 EU
Alarm Value Lower
Limit 3 (See note 1.) al3l −19999 to 32400 0.0 EU
MV Monitor
(Heating) o−5.0 to 105.5 (standard)
0.0 to 105.0 (heating/cooling) %
MV Monitor
(Cooling) c-o 0.0 to 105.0 %
Valve Opening Moni-
tor v-m −10.0 to 110.0 %

312
Appendix
(2) Unless the Program Pattern parameter is set to OFF, the bank number will be from 0 to the value
set for the Valid Program Bank parameter.
Adjustment Level
Parameters Characters Setting (monitor) value Display Default Unit Set value
Adjustment Level
Display l.adj
AT Execute/Cancel at OFF: AT Cancel
AT-2: 100%AT Execute
AT-1: 40%AT Execute (See
note 3.)
off,
at-2,
at-1
OFF None
Communications
Writing cmwt OFF, ON off, on OFF None
Infrared Communica-
tions Use irdr OFF, ON off, on OFF None
SP Mode spmd LSP, RSP lsp, rsp LSP None
Heater Current 1
Value Monitor ct1 0.0 to 55.0 A
Heater Burnout
Detection 1 hb1 0.0 to 50.0 0.0 A
Heater Overcurrent
Detection 1 oc1 0.0 to 50.0 50.0 A
Heater Current 2
Value Monitor ct2 0.0 to 55.0 A
Heater Burnout
Detection 2 hb2 0.0 to 50.0 0.0 A
Heater Overcurrent
Detection 2 oc2 0.0 to 50.0 50.0 A
Leakage Current 1
Monitor lcr1 0.0 to 55.0 A
HS Alarm 1 hs1 0.0 to 50.0 50.0 A
Leakage Current 2
Monitor lcr2 0.0 to 55.0 A
HS Alarm 2 hs2 0.0 to 50.0 50.0 A
Heater Burnout
Detection 1 hb1 0.0 to 50.0 0.0 A
Heater Burnout
Detection 2 hb2 0.0 to 50.0 0.0 A
SP 0 sp-0 SP lower limit to SP upper
limit 0EU
SP 1 sp-1 SP lower limit to SP upper
limit 0EU
SP 2 sp-2 SP lower limit to SP upper
limit 0EU
SP 3 sp-3 SP lower limit to SP upper
limit 0EU
Temperature Input
Shift ins −199.99 to 32400 0.00 °C or °F
Upper Limit Temper-
ature Input Shift
Value
insh −199.99 to 32400 0.00 °C or °F
Lower Limit Temper-
ature Input Shift
Value
insl −199.99 to 32400 0.00 °C or °F

313
Appendix
Proportional Band
(See note 1.) pUniversal input: 0.1 to 3240.0 8.0 °C or °F
(See note
1.)
Analog input: 0.1 to 999.9 10.0 %FS
Integral Time
(See note 1.) iStandard, heating/cooling,
position proportional (closed):
0.0 to 3240.0
Position proportional
(floating): 0.1 to 3240.0
233.0 Second
Derivative Time
(See note 1.) d0.0 to 3240.0 40.0 Second
0.0 to 3240.0 40.0 Second
Cooling Coefficient
(See note 1.) c-sc 0.01 to 99.99 1.00 None
Dead Band c-db Temperature input: −1999.9 to
3240.0 0.0 °C or °F
Analog input: −19.99 to 99.99 0.00 %FS
Manual Reset Value of-r 0.0 to 100.0 50.0 %
Hysteresis (Heating) hys Temperature input: 0.1 to
3240.0 1.0 °C or °F
Analog input: 0.01 to 99.99 0.10 %FS
Hysteresis (Cooling) chys Temperature input: 0.1 to
3240.0 1.0 °C or °F
Analog input: 0.01 to 99.99 0.10 %FS
Soak Time
(See note 2.) soak 1 to 9,999 1 min or h
Wait Band
(See note 2.) wt-b Temperature input: OFF,
0.1 to 3240.0 off, 0.1 to
3240.0 OFF °C or °F
Analog input: OFF, 0.01 to
99.99 off, 0.01 to
99.99 OFF %FS
MV at Stop mv-5 Standard: −5.0 to 105.0
Heating/cooling: −105.0 to
105.0
0.0 %
Position proportional (Float-
ing or Direct Setting of Posi-
tion Proportional MV
parameter set to OFF): CLOS,
HOLD, OPEN
clos,
hold, open HOLD None
Position proportional (Close
and Direct Setting of Position
Proportional MV parameter
set to ON):
−5.0 to 105.0
0.0 %
MV at PV Error mv-e Standard: −5.0 to 105.0
Heating/cooling: −105.0 to
105.0
0.0 %
Position proportional (Float-
ing or Direct Setting of Posi-
tion Proportional MV
parameter set to OFF): CLOS,
HOLD, OPEN
clos,
hold, open HOLD None
Position proportional (Close
and Direct Setting of Position
Proportional MV parameter
set to ON):
−5.0 to 105.0
0.0 %
SP Ramp Set Value
(See note 2.) sprt OFF or 1 to 9,999 off, 1 to
9999 OFF EU/s, EU/
min, EU/h
Parameters Characters Setting (monitor) value Display Default Unit Set value

314
Appendix
Note (1) The parameters in the current PID set will be accessed.
(2) The parameters in the current bank will be accessed.
(3) Not displayed for heating/cooling control or floating control (for models with position-proportional
control).
MV Upper Limit
(See note 1.) ol-h Standard: MV lower limit (0.1
to 105.0
Heating/cooling: 0.0 to 105.0
105.0 %
Position proportional (closed):
MV upper limit (0.1 to 105.0)
MV Lower Limit
(See note 1.) ol-l Standard: −5.0 to MV upper
limit −0.1 −5.0 %
Heating/cooling: −105.0 to 0.0 −105.0
Position proportional (closed):
−5.0 to MV upper limit −0.1 −5.0
MV Change Rate
Limit orl 0.0 to 100.0
(0.0: MV Change Rate Limit
Disabled)
0.0 %/s
Position Propor-
tional Dead Band db Position proportional (closed):
0.1 to 10.0 4.0 %
Position proportional
(floating): 0.1 to 10.0 2.0
Open/Close Hystere-
sis oc-h 0.1 to 20.0 0.8 %
Extraction of Square
Root Low-cut Point sgrp 0.0 to 100.0 0.0 %
Parameters Characters Setting (monitor) value Display Default Unit Set value

315
Appendix
Bank Setting Level
Parameters Characters Setting (monitor) value Display Default Unit Set
value
Display Bank Selec-
tion d.bnk 0 to 7 (See note 1.) None
Bank 0 SP 0.lsp SP lower limit to SP upper
limit 0.0 EU
Bank 0 PID Set No. 0.pid 0 to 8 (0: Auto selection) 1 None
Bank 0 SP Ramp
Set Value 0.spr OFF, 1 to 32400 off, 1 to 32400 OFF EU/s,
EU/min,
EU/h
Bank 0 Alarm Value
10.al1 −19999 to 32400 0.0 EU
Bank 0 Alarm Value
Upper Limit 1 0.a1h −19999 to 32400 0.0 EU
Bank 0 Alarm Value
Lower Limit 1 0.a1l −19999 to 32400 0.0 EU
Bank 0 Alarm Value
20.a-2 −19999 to 32400 0.0 EU
Bank 0 Alarm Value
Upper Limit 2 0.a2h −19999 to 32400 0.0 EU
Bank 0 Alarm Value
Lower Limit 2 0.a2l −19999 to 32400 0.0 EU
Bank 0 Alarm Value
30.a-3 −19999 to 32400 0.0 EU
Bank 0 Alarm Value
Upper Limit 3 0.a3h −19999 to 32400 0.0 EU
Bank 0 Alarm Value
Lower Limit 3 0.a3l −19999 to 32400 0.0 EU
Bank 0 Soak Time 0.sok 0 to 9999 1 min or h
Bank 0 Wait Band 0.wtb Temperature input: OFF,
0.1 to 3240.0 off, 0.1 to 3240.0 OFF °C or °F
Analog input: OFF, 0.01 to
99.99 off, 0.01 to 99.99 %FS
Bank 1 SP 1.lsp SP lower limit to SP upper
limit 0.0 EU
to
Bank 1 Wait Band 1.wtb Temperature input: OFF,
0.1 to 3240.0 off, 0.1 to 3240.0 OFF °C or °F
Analog input: OFF, 0.01 to
99.99 off, 0.01 to 99.99 %FS
Bank 2 SP 2.lsp SP lower limit to SP upper
limit 0.0 EU
to
Bank 2 Wait Band 2.wtb Temperature input: OFF,
0.1 to 3240.0 off, 0.1 to 3240.0 OFF °C or °F
Analog input: OFF, 0.01 to
99.99 off, 0.01 to 99.99 %FS
Bank 3 SP 3.lsp SP lower limit to SP upper
limit 0.0 EU
to
Bank 3 Wait Band 3.wtb Temperature input: OFF,
0.1 to 3240.0 off, 0.1 to 3240.0 OFF °C or °F
Analog input: OFF, 0.01 to
99.99 off, 0.01 to 99.99 %FS

316
Appendix
Note The current bank is displayed. If the bank is changed with the Up or Down Key, monitor functions will be
lost.
Bank 4 SP 4.lsp SP lower limit to SP upper
limit 0.0 EU
to
Bank 4 Wait Band 4.wtb Temperature input: OFF,
0.1 to 3240.0 off, 0.1 to 3240.0 OFF °C or °F
Analog input: OFF, 0.01 to
99.99 off, 0.01 to 99.99 %FS
Bank 5 SP 5.lsp SP lower limit to SP upper
limit 0.0 EU
to
Bank 5 Wait Band 5.wtb Temperature input: OFF,
0.1 to 3240.0 off, 0.1 to 3240.0 OFF °C or °F
Analog input: OFF, 0.01 to
99.99 off, 0.01 to 99.99 %FS
Bank 6 SP 6.lsp SP lower limit to SP upper
limit 0.0 EU
to
Bank 6 Wait Band 6.wtb Temperature input: OFF,
0.1 to 3240.0 off, 0.1 to 3240.0 OFF °C or °F
Analog input: OFF, 0.01 to
99.99 off, 0.01 to 99.99 %FS
Bank 7 SP 7.lsp SP lower limit to SP upper
limit 0.0 EU
to
Bank 7 Wait Band 7.wtb Temperature input: OFF,
0.1 to 3240.0 off, 0.1 to 3240.0 OFF °C or °F
Analog input: OFF, 0.01 to
99.99 off, 0.01 to 99.99 %FS
Parameters Characters Setting (monitor) value Display Default Unit Set
value

317
Appendix
PID Setting Level
Parameters Characters Setting (monitor) value Display Default Unit Set value
Display PID Selec-
tion d.pid 1 to 8 (See note 1.)
PID 1 Proportional
Band up Temperature input: 0.1 to
3240.0 8.0 °C or °F
Analog input: 0.1 to 999.9 10.0 %FS
PID 1 Integral Time 1.i Standard/heating/cooling,
position proportional (closed):
0.0 to 3240.0
233.0 s
Position proportional (floating):
0.1 to 3240.0
PID 1 Derivative
Time 1.d 0.0 to 3240.0 40.0 s
PID 1 MV Upper
Limit 1.olh Standard: MV lower limit (0.1
to 105.0)
Heating/cooling: 0.0 to 105.0
105.0 %
Position proportional (closed):
MV lower limit (0.1 to 105.0)
PID 1 MV Lower
Limit 1.oll Standard: −5.0 to MV upper
limit −0.1 −5.0 %
Heating/cooling: −105.0 to 0.0 −105.0
Position proportional (closed):
−5.0 to MV upper limit −0.1 −5.0
PID 1 Automatic
Selection Range
Upper Limit
1.aut Temperature input: −19999 to
32400 1320.0 EU
Analog input: −5.0 to 105.0 105.0 % (See
note 2.)
PID 1 Cooling Coef-
ficient 1.csc 0.01 to 99.99 1.0 None
PID 1 LBA Detec-
tion Time 1.lbr 0 to 9999 (0: LBA function
disabled) 0s
PID 2 Proportional
Band 2.p Temperature input: 0.1 to
3240.0 8.0 °C or °F
Analog input: 0.1 to 999.9 10.0 %FS
to
PID 2 LBA Detec-
tion Time 2.lbr 0 to 9999 (0: LBA function
disabled) 0s
PID 3 Proportional
Band 3.p Temperature input: 0.1 to
3240.0 8.0 °C or °F
Analog input: 0.1 to 999.9 10.0 %FS
to
PID 3 LBA Detec-
tion Time 3.lbr 0 to 9999 (0: LBA function
disabled) 0s
PID 4 Proportional
Band 4.p Temperature input: 0.1 to
3240.0 8.0 °C or °F
Analog input: 0.1 to 999.9 10.0 %FS
to
PID 4 LBA Detec-
tion Time 4.lbr 0 to 9999 (0: LBA function
disabled) 0s
PID 5 Proportional
Band 5.p Temperature input: 0.1 to
3240.0 8.0 °C or °F
Analog input: 0.1 to 999.9 10.0 %FS
to

318
Appendix
Note (1) The current PID is displayed. If the PID set is changed with the Up or Down Key, monitor functions
will be lost.
(2) The unit will be %FS if the PID Set Automatic Selection Data parameter is set to DV.
Initial Setting Level
PID 5 LBA Detec-
tion Time 5.lbr 0 to 9999 (0: LBA function
disabled) 0s
PID 6 Proportional
Band 6.p Temperature input: 0.1 to
3240.0 8.0 °C or °F
Analog input: 0.1 to 999.9 10.0 %FS
to
PID 6 LBA Detec-
tion Time 6.lbr 0 to 9999 (0: LBA function
disabled) 0s
PID 7 Proportional
Band 7.p Temperature input: 0.1 to
3240.0 8.0 °C or °F
Analog input: 0.1 to 999.9 10.0 %FS
to
PID 7 LBA Detec-
tion Time 7.lbr 0 to 9999 (0: LBA function
disabled) 0s
PID 8 Proportional
Band 8.p Temperature input: 0.1 to
3240.0 8.0 °C or °F
Analog input: 0.1 to 999.9 10.0 %FS
to
PID 8 LBA Detec-
tion Time 8.lbr 0 to 9999 (0: LBA function
disabled) 0s
Parameters Characters Setting (monitor) value Display Default Unit Set value
Parameters Characters Setting (monitor) value Display Default Unit Set value
Input Type in-t Temper-
ature
input
0: Pt100
1: Pt100
2: Pt100
3: JPt100
4: JPt100
5None
5: K
6: K
7: J
8: J
9: T
10: T
11: E
12: L
13: U
14: U
15: N
16: R
17: S
18: B
19: W
20: PLII
21: K
22: J
23: T
24: Pt100
Analog
input 25: 4 to 20 mA
26: 0 to 20 mA
27: 1 to 5 V
28: 0 to 5 V
29: 0 to 10 V
0None

319
Appendix
Scaling Upper Limit in-h Scaling lower limit + 1 to
32400 100 None
Scaling Lower Limit in-l −19,999 to scaling upper limit
−10None
Decimal Point dp 0 to 3 0 None
Temperature Unit d-u °C, °Fc, f°CNone
SP Upper Limit sl-h Temperature input: SP lower
limit + 1 to input range upper
limit
1300.0 EU
Analog input: SP lower limit +
1 to Scaling upper limit
SP Lower Limit sl-l Temperature input: Input
range lower limit to SP upper
limit −1
−200.0 EU
Analog: Scaling lower limit to
SP upper limit −1
PID ON/OFF cntl ON/OFF 2-PID onof, pid PID None
Standard or Heating/
Cooling s-hc Standard or heating/cooling send, h-c Standard None
ST st OFF, ON off, on ON None
Program Pattern ptrn OFF, STOP, CONT, LOOP off, stop,
cont OFF None
Valid Program Bank pbnk 0 to 7 7 None
Control Period
(Heating) cp 0.5 or 1 to 99 0.5, 1 to 99 20 Second
Control Period (Cool-
ing) c-cp 0.5 or 1 to 99 0.5, 1 to 99 20 Second
Direct/Reverse
Operation orev Reverse operation, direct
operation or-r, or-d Reverse
operation None
Parameters Characters Setting (monitor) value Display Default Unit Set value

320
Appendix
Alarm 1Type alt1 0: Alarm function OFF
1: Upper and lower-limit
alarm
2: Upper-limit alarm
3: Lower-limit alarm
4: Upper and lower-limit
range alarm
5: Upper and lower-limit
alarm with standby
sequence
6: Upper-limit alarm with
standby sequence
7: Lower-limit alarm with
standby sequence
8: Absolute-value upper-limit
alarm
9: Absolute-value lower-limit
alarm
10: Absolute-value upper-limit
alarm with standby
sequence
11: Absolute-value lower-limit
alarm with standby
sequence
12: LBA (Loop Burnout Alarm)
13: PV change rate alarm
14: Remote SP absolute
value upper limit alarm
(See note 1.)
15: Remote SP absolute
value lower limit alarm
(See note 1.)
2None
Alarm 1 Hysteresis alh1 Temperature input: 0.1 to
3240.0 0.2 °C or °F
Analog input: 0.01 to 99.99 0.02 %FS
Alarm 2 Type alt2 Same settings as the alarm 1
type.
Note The 12: LBA (Loop
Burnout Alarm) setting
cannot be used.
2None
Alarm 2 Hysteresis alh2 Temperature input: 0.1 to
3240.0 0.2 °C or °F
Analog input: 0.01 to 99.99 0.02 %FS
Alarm 3 Type alt3 Same settings as the alarm 2
type 2None
Alarm 3 Hysteresis alh3 Temperature input: 0.1 to
3240.0 0.2 °C or °F
Analog input: 0.01 to 99.99 0.02 %FS
Transfer Output Type tr-t OFF: OFF
SP: Set point (See note 2.)
SP-M: Ramp set point
PV: Process value
MV: Manipulated variable
(heating) (See note 3.)
C-MV: Manipulated variable
(cooling) (See note 4.)
V-M: Valve Opening (See
note 5.)
off
sp
sp-m
pv
mv
c-mv
v-m
OFF None
Transfer Output
Upper Limit tr-h See note 6. See note 6. See note 6.
Parameters Characters Setting (monitor) value Display Default Unit Set value

321
Appendix
Note (1) Displayed when there is a remote SP input.
(2) If the PV is selected, the remote SP will be output as long as the SP Mode is set to the Remote SP
Mode.
(3) This setting is ignored for position-proportional control models.
(4) This setting is ignored for models with standard or position-proportional control.
(5) Displayed only when there is a potentiometer input for a model with position-proportional control.
Transfer Output
Lower Limit tr-l See note 6. See note 6. See note 6.
Linear Current Out-
put o1-t 4-20: 4 to 20 mA
0-20: 0 to 20 mA 4-20, 0-20 4-20 None
Bank Numbers Used ev-b 0 to 2
0 to 3 (Only when four event
inputs are supported)
1None
Event Input Assign-
ment 1 ev-1 None: None
STOP: RUN/STOP
MANU: Auto/Manual
PRST: Program Start (See
note 3.)
DRS: Invert Direct/Reverse
Operation
AT-2: 100% AT Execute/Can-
cel
AT-1: 40% AT Execute/Cancel
WTPT: Setting Change
Enable/Disable
CMWT: Communications
Write Enable/Disable
LAT: Alarm Latch Cancel
none
stop
manu
prst
drs
at-2
at-1
wtpt
cmwt
lat
NONE None
Event Input Assign-
ment 2 ev-2 None: None
STOP: RUN/STOP
MANU: Auto/Manual
PRST: Program Start (See
note 3.)
DRS: Invert Direct/Reverse
Operation
AT-2: 100% AT Execute/Can-
cel
AT-1: 40% AT Execute/Cancel
WTPT: Setting Change
Enable/Disable
CMWT: Communications
Write Enable/Disable
LAT: Alarm Latch Cancel
none
stop
manu
prst
drs
at-2
at-1
wtpt
cmwt
lat
STOP None
Event Input Assign-
ment 3 ev-3 Same as for Event Input
Assignment 1. none NONE None
Event Input Assign-
ment 4 ev-4 Same as for Event Input
Assignment 1. none NONE None
Closed/Floating clfl FLOT: Floating
CLOS: Closed
flot,
clos FLOT None
Motor Calibration calb OFF, ON off,
on OFF None
Travel Time mot 1 to 999 30 s
Extraction of Square
Root Enable sqr OFF, ON off,
on OFF None
Move to Advanced
function Setting
Level
amov −1999 to 9,999 0 None
Parameters Characters Setting (monitor) value Display Default Unit Set value

322
Appendix
(6) Refer to the following table.
(6.1) Initialized when the transfer output type is changed.
Initialized if the input type, temperature unit, scaling upper/lower limit, or SP upper/
lower limit is changed when the transfer output type is SP, ramp SP, or PV.
(7) The setting of PRST (program start) will be ignored if the Program Pattern parameter is set to OFF.
(8) Can be selected only for models with the remote SP function.
(9) This setting will be ignored for heating/cooling control or for floating control (for models with position-
proportional control).
(10) Displayed only for models with communications.
(11) The parameter will be “NONE” for models with event inputs 3 and 4.
Manual Control Level
Note (1) When the Manual MV Limit Enable parameter is set to ON, the setting range will be the MV lower
limit to the MV upper limit.
(2) The valve opening will be monitored for floating control or close control when the Direct Setting of
Position Proportional MV parameter is set to OFF.
Monitor/Setting Item Level
The contents displayed vary depending on the Monitor/Setting 1 to 5 (advanced function setting level) setting.
Advanced Function Setting Level
Transfer output
type Setting (monitor) range Default (transfer output
upper/lower limits)
(See note 6.1.)
Unit
Set Point SP lower limit to SP upper limit SP upper limit/lower limit EU
Set Point During SP
Ramp SP lower limit to SP upper limit SP upper limit/lower limit EU
PV Temperature input: Input set-
ting range lower limit to input
setting range upper limit
Input setting range upper/
lower limit EU
Analog input: Scaling lower limit
to scaling upper limit Scaling upper/lower limit EU
MV Monitor
(Heating) Standard: −5.0 to 105.0
Heating/cooling: 0.0 to 105.0 100.0/0.0 %
MV Monitor
(Cooling) 0.0 to 105.0 100.0/0.0 %
Valve Opening −10.0 to 110.0 100.0/0.0 %
Parameters Characters Setting (monitor) value Display Default Unit Set value
Manual MV −5.0 to 105.0 (standard) (See
note 1.)
−105.0 to 105.0 (heating/cool-
ing) (See note 1.)
−0.5 to 105.0 (position propor-
tional) (See notes 1 and 2.)
0.0 %
Parameters Characters Setting (monitor) value Display Default Unit Set value
Parameter Initializa-
tion init OFF, FACT off, fact OFF None
SP Ramp Time Unit
(See note 1.) spru S: EU/second
M: EU/minute
H: EU/hour
s
m
h
MNone
Standby Sequence
Reset rest Condition A, condition B a, bCondition A None
HB ON/OFF hbu OFF, ON off, on ON None

323
Appendix
Auxiliary Output 1
Open in Alarm sb1n N-O: Close in alarm
N-C: Open in alarm n-o, n-c N-O None
Auxiliary Output 2
Open in Alarm sb2n N-O: Close in alarm
N-C: Open in alarm n-o, n-c N-O None
Auxiliary Output 3
Open in Alarm sb3n N-O: Close in alarm
N-C: Open in alarm n-o, n-c N-O None
Heater Burnout
Latch hbl OFF, ON off, on OFF None
Heater Burnout Hys-
teresis hbh 0.1 to 50.0 0.1 A
ST Stable Range st-b 0.1 to 3240.0 15.0 °C or °F
αalfa 0.00 to 1.00 0.65 None
AT Calculated Gain at-g 0.1 to 10.0 0.8 None
AT Hysteresis at-h Universal input: 0.1 to 3240.0 0.8 °C or °F
Analog input: 0.01 to 9.99 0.20 %FS
Limit Cycle MV
Amplitude lcma 5.0 to 50.0 20.0 %
Input Digital Filter inf 0.0 to 999.9 0.0 Second
Additional PV Dis-
play pvad OFF, ON off, on OFF None
MV Display o-dp OFF, ON off, on OFF None
Automatic Display
Return Time ret OFF or 1 to 99 off, 1 to
99 OFF Second
Alarm 1 Latch a1lt OFF, ON off, on OFF None
Alarm 2 Latch a2lt OFF, ON off, on OFF None
Alarm 3 Latch a3lt OFF, ON off, on OFF None
Move to Protect
Level Time prlt 1 to 30 3 Second
Input Error Output sero OFF, ON off, on OFF None
Cold junction Com-
pensation Method cjc OFF, ON off, on ON None
MB Command Logic
Switching rlrv OFF, ON off, on OFF None
PV Change Color colr Orange, Red, Green
Red to Green: When ALM1 is
ON,
Green to Red: When ALM1 is
ON
Red to Green to Red
Within PV stable band:
Green
Outside stable band: Red
Green to Orange to Red
Within PV stable band:
Green
Outside stable band: Green,
Red
Orange to Green to Red
Within PV stable band:
Green
Outside stable band: Green,
Red
org, red,
grn
r-g
g-r
r-g.r
g-o.r
o-g.r
RED None
PV Stable Band pv-b Temperature input: 0.1 to
3240.0 5.0 °C or °F
(See note
1.)
Analog input: 0.01 to 99.99 5.00 %FS
Parameters Characters Setting (monitor) value Display Default Unit Set value

324
Appendix
Alarm 1 ON Delay a1on 0 to 999 (0: ON delay dis-
abled) 0 Second
Alarm 2 ON Delay a2on 0 to 999 (0: ON delay dis-
abled) 0 Second
Alarm 3 ON Delay a3on 0 to 999 (0: ON delay dis-
abled) 0 Second
Alarm 1 OFF Delay a1of 0 to 999 (0: OFF delay dis-
abled) 0 Second
Alarm 2 OFF Delay a2of 0 to 999 (0: OFF delay dis-
abled) 0 Second
Alarm 3 OFF Delay a3of 0 to 999 (0: OFF delay dis-
abled) 0 Second
Input Shift Type istp INS1: Temperature input 1-
point shift
INS2: Temperature input 2-
point shift
ins1, ins2 INS1 None
MV at Stop and Error
Addition mvst OFF, ON off, on OFF None
Auto/Manual Select
Addition amad OFF, ON off, on OFF None
RT rt OFF, ON off, on OFF None
HS Alarm Use hsu OFF, ON off, on ON None
HS Alarm Latch hsl OFF, ON off, on OFF None
HS Alarm Hysteresis hsh 0.1 to 50.0 0.1 A
LBA Detection Time
(See note 2.) lba 0 to 9999 (0: LBA function dis-
abled) 0 Second
LBA Level lbal Temperature input: 0.1 to
3240.0 8.0 °C or °F
Analog input: 0.01 to 99.99 10.00 %FS
LBA Band lbab Temperature input: 0.0 to
3240.0 3.0 °C or °F
Analog input: 0.00 to 99.99 0.20 %FS
Parameters Characters Setting (monitor) value Display Default Unit Set value

325
Appendix
Control Output 1
Assignment out1 When control output 1 is a
ON/OFF output (See note 3.):
NONE: No assignment
O: Control output (heat-
ing)
C-O: Control output (cool-
ing)
ALM1: Alarm 1
ALM2: Alarm 2
ALM3: Alarm 3
P.END: Program end output
(See note 5.)
RALM: Control output ON/
OFF count alarm
WR1: Work bit 1 (See note 6.)
WR2: Work bit 2 (See note 6.)
WR3: Work bit 3 (See note 6.)
WR4: Work bit 4 (See note 6.)
WR5: Work bit 5 (See note 6.)
WR6: Work bit 6 (See note 6.)
WR7: Work bit 7 (See note 6.)
WR8: Work bit 8 (See note 6.)
When control output 1 is a lin-
ear output (See note 3.):
NONE: No assignment
O: Control output
(heating)
C-O: Control output
(cooling)
none
o
c-o
alm1
alm2
alm3
p.end
ralm
wr1
wr2
wr3
wr4
wr5
wr6
wr7
wr8
none
o
c-o
ONone
Control Output 2
Assignment out2 When control output 2 is a
ON/OFF output (See note 4.):
NONE: No assignment
O: Control output (heat-
ing)
C-O: Control output (cool-
ing)
ALM1: Alarm 1
ALM2: Alarm 2
ALM3: Alarm 3
P.END: Program end output
(See note 5.)
RALM: Control output ON/
OFF count alarm
WR1: Work bit 1 (See note 6.)
WR2: Work bit 2 (See note 6.)
WR3: Work bit 3 (See note 6.)
WR4: Work bit 4 (See note 6.)
WR5: Work bit 5 (See note 6.)
WR6: Work bit 6 (See note 6.)
WR7: Work bit 7 (See note 6.)
WR8: Work bit 8 (See note 6.)
When control output 2 is a lin-
ear output (See note 4.)
NONE: No assignment
O: Control output (heat-
ing)
C-O: Control output (cool-
ing)
none
o
c-o
alm1
alm2
alm3
p.end
ralm
wr1
wr2
wr3
wr4
wr5
wr6
wr7
wr8
none
o
c-o
NONE None
Parameters Characters Setting (monitor) value Display Default Unit Set value

326
Appendix
Auxiliary Output 1
Assignment sub1 NONE: No assignment
O: Control output (heat-
ing)
C-O: Control output (cool-
ing)
ALM1: Alarm 1
ALM2: Alarm 2
ALM3: Alarm 3
P.END: Program end output
(See note 5.)
RALM: Control output ON/
OFF count alarm
WR1: Work bit 1 (See note 6.)
WR2: Work bit 2 (See note 6.)
WR3: Work bit 3 (See note 6.)
WR4: Work bit 4 (See note 6.)
WR5: Work bit 5 (See note 6.)
WR6: Work bit 6 (See note 6.)
WR7: Work bit 7 (See note 6.)
WR8: Work bit 8 (See note 6.)
none
o
c-o
alm1
alm2
alm3
p.end
ralm
wr1
wr2
wr3
wr4
wr5
wr6
wr7
wr8
ALM1 None
Auxiliary Output 2
Assignment sub2 NONE: No assignment
O: Control output
(heating)
C-O: Control output
(cooling)
ALM1: Alarm 1
ALM2: Alarm 2
ALM3: Alarm 3
P.END: Program end output
(See note 5.)
RALM: Control output ON/
OFF count alarm
WR1: Work bit 1 (See note 6.)
WR2: Work bit 2 (See note 6.)
WR3: Work bit 3 (See note 6.)
WR4: Work bit 4 (See note 6.)
WR5: Work bit 5 (See note 6.)
WR6: Work bit 6 (See note 6.)
WR7: Work bit 7 (See note 6.)
WR8: Work bit 8 (See note 6.)
none
o
c-o
alm1
alm2
alm3
p.end
ralm
wr1
wr2
wr3
wr4
wr5
wr6
wr7
wr8
ALM2 None
Auxiliary Output 3
Assignment sub3 NONE: No assignment
O: Control output
(heating)
C-O: Control output
(cooling)
ALM1: Alarm 1
ALM2: Alarm 2
ALM3: Alarm 3
P.END: Program end output
(See note 5.)
RALM: Control output ON/
OFF count alarm
WR1: Work bit 1 (See note 6.)
WR2: Work bit 2 (See note 6.)
WR3: Work bit 3 (See note 6.)
WR4: Work bit 4 (See note 6.)
WR5: Work bit 5 (See note 6.)
WR6: Work bit 6 (See note 6.)
WR7: Work bit 7 (See note 6.)
WR8: Work bit 8 (See note 6.)
none
o
c-o
alm1
alm2
alm3
p.end
ralm
wr1
wr2
wr3
wr4
wr5
wr6
wr7
wr8
ALM3 None
Character Select csel OFF, ON off, on ON None
Soak Time Unit t-u M: Minutes; H: Hours m, hMNone
Alarm SP Selection alsp SP-M: Ramp set point
SP: Set point sp-m, sp SP-M None
Parameters Characters Setting (monitor) value Display Default Unit Set value

327
Appendix
Remote SP Enable rspu OFF, ON off, on OFF None
Remote SP Upper
Limit rsph SP lower limit to SP upper
limit 1300.0 EU
Remote SP Lower
Limit rspl SP lower limit to SP upper
limit −200.0 EU
SP Tracking sptr OFF, ON off, on OFF None
Remote SP Input
Error Output rseo OFF, ON off, on OFF None
PID Set Automatic
Selection Data pidi PV: Process Value
DV: Deviation
SP: Set point
pv
dv
sp
PV None
PID Set Automatic
Selection Hysteresis pidh 0.10 to 99.99 0.50 %FS
PV Dead Band p-db 0 to 32400 0.0 EU
Manual MV Limit
Enable manl OFF, ON off, on OFF None
Direct Setting of
Position Propor-
tional MV
pmvd OFF, ON off, on OFF None
PV Rate of Change
Calculation Period pvrp 1 to 999 17 Sampling
period
Automatic Cooling
Coefficient Adjust-
ment
csca OFF, ON off, on OFF None
Heater Overcurrent
Use ocu OFF, ON off, on ON None
Heater Overcurrent
Latch ocl OFF, ON off, on OFF None
Heater Overcurrent
Hysteresis och 0.1 to 50.0 0.1 A
PF Setting pf OFF: Not assigned
RUN: RUN
STOP: STOP
R-S: RUN/STOP
AT-2: 100% AT Execute
AT-1: 40% AT Execute
LAT: Alarm Latch Cancel
A-M: Auto/manual
PFDP: Monitor/setting item
BANK: Bank selection
off
run
stop
r-s
at-2
at-1
lat
a-m
pfdp
bank
A-M None
Monitor/Setting Item
1pfd1 0: Disabled
1: PV/SP/Bank No.
2: PV/SP/MV
3: PV/SP/Soak time remain
4: Proportional band (P)
5: Integral time (I)
6: Derivative time (D)
7: Alarm value 1
8: Alarm value upper limit 1
9: Alarm value lower limit 1
10: Alarm value 2
11: Alarm value upper limit 2
12: Alarm value lower limit 2
13: Alarm value 3
14: Alarm value upper limit 3
15: Alarm value lower limit 3
16: Bank No.
1None
Monitor/Setting Item
2pfd2 Same as for Monitor/Setting
Item 1. 0None
Parameters Characters Setting (monitor) value Display Default Unit Set value

328
Appendix
Monitor/Setting Item
3pfd3 Same as for Monitor/Setting
Item 1. 0None
Monitor/Setting Item
4pfd4 Same as for Monitor/Setting
Item 1. 0None
Monitor/Setting Item
5pfd5 Same as for Monitor/Setting
Item 1. 0None
PV/SP Display
Screen Selection spdp 0: PV/SP
1: PV/SP/Bank No.,
PV/SP/MV
2: PV/SP/MV, PV/SP/Bank
No.
3: PV/SP/Bank No.
4: PV/SP/MV
5: PV/SP/Bank No., PV/SP/
Soak Time Remain
6: PV/SP/MV, PV/SP/Soak
Time Remain
7: PV/SP/Soak Time Remain
4None
MV Display Selec-
tion odsl O: MV (Heating)
C-O: MV (Cooling) o
c-o 0None
PV Decimal Point
Display pvdp OFF, ON off, on ON None
PV Status Display
Function pvst OFF: OFF
MANU: Manual
STOP: Stop
ALM1: Alarm 1
ALM2: Alarm 2
ALM3: Alarm 3
ALM: Alarm 1 to 3 OR status
HA: Heater alarm
off
manu
stop
alm1
alm2
alm3
alm
ha
OFF None
SV Status Display
Function svst OFF: OFF
MANU: Manual
STOP: Stop
ALM1: Alarm 1
ALM2: Alarm 2
ALM3: Alarm 3
ALM: Alarm 1 to 3 OR status
HA: Heater alarm
off
manu
stop
alm1
alm2
alm3
alm
ha
OFF None
Display Refresh
Period d.ref OFF, 0.25, 0.5, 1.0 off
0.25
0.5
1.0
0.25 Second
Control Output 1 ON/
OFF Count Monitor ra1m 0 to 9999 100 times
Control Output 2 ON/
OFF Count Monitor ra2m 0 to 9999 100 times
Control Output 1 ON/
OFF Count Alarm
Set Value
ra1 0 to 9999 0 100 times
Control Output 2 ON/
OFF Count Alarm
Set Value
ra2 0 to 9999 0 100 times
ON/OFF Counter
Reset rac 0 to 2 0 None
Move to Calibration
Level cmov −1999 to 9,999 0 None
Parameters Characters Setting (monitor) value Display Default Unit Set value

329
Appendix
Note (1) The parameters in the current PID set will be accessed.
(2) Displayed for ON/OFF control.
(3) The setting range depends on whether control output 1 is a linear output (relay output, current out-
put, or linear voltage output) or an ON/OFF output (voltage output (for driving SSR) or SSR output.
(4) The setting range depends on whether control output 2 is a linear output (relay output, current out-
put, or linear voltage output) or an ON/OFF output (voltage output (for driving SSR) or SSR output.
(5) This setting is ignored if the Program Pattern parameter is OFF.
(6) WR1 to WR8 are not displayed if logic operations are not used.
Protect Level
Communications Setting Level
Note (1) When setting CWF, either CompoWay/F or SYSWAY can be used as the communications protocol.
(CompoWay/F and SYSWAY are automatically identified by the command frames.)
Parameters Characters Setting (monitor) value Display Default Unit Set value
Move to Protect level pmov −1999 to 9,999 0 None
Operation/Adjust-
ment Protect oapt 0 to 3 0 None
Initial Setting/Com-
munications Protect icpt 0 to 2 0 None
Setting Change Pro-
tect wtpt OFF, ON off, on OFF None
PF Key Protect pfpt OFF, ON off, on OFF None
Parameter Mask
Enable pmsk OFF, ON off, on ON None
Password to Move to
Protect Level prlp −1999 to 9,999 0 None
Parameters Characters Setting (monitor) value Display Default Unit Set value
Protocol Setting psel CompoWay/F (SYSWAY),
Modbus (See note 1.) cwf, mod Compo-
Way/F
(SYSWAY)
None
Communications
Unit No. u-no 0 to 99 1 None
Communications
Baud Rate bps 1.2, 2.4, 4.8, 9.6, 19.2, 38.4,
or 57.6 1.2, 2.4,
4.8, 9.6,
19.2, 38.4,
57.6
9.6 kbps
Communications
Data Length len 7, 8 7 Bit
Communications
Stop Bits sbit 1, 2 2 Bit
Communications
Parity prty None, Even, Odd none,
even, odd Even None
Send Data Wait
Time sdwt 0 to 99 20 ms

330
Appendix
Initialization According to Parameter Changes
The parameters that are initialized when parameters are changed are shown under Related initialized parame-
ters.
Changed
parameter
Related initialized parameters
Input
type Tempera
ture unit Scaling
Lower
Limit
Scaling
Upper
Limit
SP
Lower
Limit
SP
Upper
Limit
PID/ON
OFF Stan-
dard or
Heating/
Cooling
Pro-
gram
Pattern
Valid
Program
Bank
ST Remote
SP
Enable
Related parameter initialization
execution condition --- Temper-
ature
input
Analog
input --- Standar
d
models
Stan-
dard
models
--- (See
note 21.) --- ---
SP Upper Limit, SP Lower Limit ● (See
note 1.) ● (See
note 1.) ● (See
note 1.) --- --- --- --- --- --- ---
Set Point ● (See
note 3.) ● (See
note 3.) ● (See
note 3.) ● (See
note 3.) --- --- --- --- --- ---
Bank No. --- --- --- --- --- --- ●●--- ---
RUN/STOP --- --- --- --- --- --- ● (See
note 22.) --- --- ---
RT ● (See
note 4.) --- --- --- --- --- --- --- --- ---
Proportional Band (See note 16.) ● (See
notes 4
and 15.)
--- --- --- --- --- --- --- --- ---
Integral Time (See note 16.) ● (See
notes 4
and 15.)
--- --- --- --- --- --- --- --- ---
Derivative Time (See note 16.) ● (See
notes 4
and 15.)
--- --- --- --- --- --- --- --- ---
MV Upper Limit, MV Lower Limit --- --- --- --- --- ● (See
note 6.) --- --- --- ---
MV at Stop --- --- --- --- --- ●--- --- --- ---
MV at PV Error --- --- --- --- --- ●--- --- --- ---
Manual MV --- --- --- --- --- --- --- --- --- ---
Transfer Output Upper Limit,
Transfer Output Lower Limit
(See note 5.)
● (See
notes 1
and 5.)
● (See
notes 1
and 5.)
● (See
notes 1
and 5.)
● (See
notes 1
and 5.)
--- ● (See
notes 2
and 5.)
--- --- --- ---
SP Mode ● (See
note 19.) --- --- --- ● (See
note 19.) ● (See
note 19.) --- --- ● (See
note 12.) ● (See
note 13.)
Remote SP Enable ● (See
note 19.) --- --- --- ● (See
note 19.) ● (See
note 19.) --- --- ● (See
note 12.) ---
Remote SP Upper Limit,
Remote SP Lower Limit
● (See
note 2.) ● (See
note 2.) ● (See
note 2.) ● (See
note 2.) --- --- --- --- --- ---
Control Output 1 Assignment --- --- --- --- --- ● ● --- --- ---
Control Output 2 Assignment --- --- --- --- --- ● (See
note 7.) ● (See
note 7.) --- --- ---
Auxiliary Output 1 Assignment --- --- --- --- --- ● (See
note 8.) ● (See
note 8.) --- --- ---
Auxiliary Output 2 Assignment --- --- --- --- --- ● (See
note 7.) ● (See
note 7.) --- --- ---
Auxiliary Output 3 Assignment --- --- --- --- --- ● (See
note 7.) ● (See
note 7.) --- --- ---
Event Input Assignment 1 --- --- --- --- --- --- ● (See
note 9.) --- --- ---
Event Input Assignment 2 --- --- --- --- --- --- ● (See
note 9.) --- --- ---
Event Input Assignment 3 --- --- --- --- --- --- ● (See
note 9.) --- --- ---
Event Input Assignment 4 --- --- --- --- --- --- ● (See
note 9.) --- --- ---
Move to Protect Level --- --- --- --- --- --- --- --- --- ---
MV Display Selection --- --- --- --- --- ● --- --- --- ---
Position Proportional Dead Band --- --- --- --- --- --- --- --- --- ---
Temperature Input Shift ● (See
note 15.) --- --- --- --- --- --- --- --- ---
Upper Limit Temperature Input Shift
Value, Lower Limit Temperature Input
Shift Value
● (See
note 15.) --- --- --- --- --- --- --- --- ---

331
Appendix
Dead Band ● (See
note 15.) --- --- --- --- --- --- --- --- ---
Hysteresis (Heating) ● (See
note 15.) --- --- --- --- --- --- --- --- ---
Hysteresis (Cooling) ● (See
note 15.) --- --- --- --- --- --- --- --- ---
Wait Band ● (See
note 15.) --- --- --- --- --- --- --- --- ---
Alarm 1 to 3 Hysteresis ● (See
note 15.) --- --- --- --- --- --- --- --- ---
ST Stable Range ● (See
note 15.) --- --- --- --- --- --- --- --- ---
AT Hysteresis ● (See
notes 15
and 20.)
● (See
note 20.) --- --- --- --- --- --- --- ---
PV Stable Band ● (See
note 15.) --- --- --- --- --- --- --- --- ---
LBA Level ● (See
note 15.) --- --- --- --- --- --- --- --- ---
LBA Band ● (See
note 15.) --- --- --- --- --- --- --- --- ---
Bank 1 to 7 SP ● (See
note 3.) ● (See
note 3.) ● (See
note 3.) ● (See
note 3.) --- --- --- --- --- ---
Bank 0 to 7 Wait Band ● (See
note 15.) --- --- --- --- --- --- --- --- ---
PID 1 to 8 Proportional Band
(See note 16.)
● (See
notes 4
and 15.)
--- --- --- --- --- --- --- --- ---
PID 1 to 8 Integral Time (See note 16.) ● (See
notes 4
and 15.)
--- --- --- --- --- --- --- --- ---
PID 1 to 8 Derivative Time
(See note 16.)
● (See
notes 4
and 15.)
--- --- --- --- --- --- --- --- ---
PID 1 to 8 MV Upper Limit,
PID 1 to 8 MV Lower Limit --- --- --- --- --- ● (See
note 6.) --- --- --- ---
PID 1 to 8 Automatic Selection Range
Upper Limit ● (See
note 14.) ● (See
note 14.) --- --- --- --- --- --- --- ---
Changed
parameter
Related initialized parameters
Input
type Tempera
ture unit Scaling
Lower
Limit
Scaling
Upper
Limit
SP
Lower
Limit
SP
Upper
Limit
PID/ON
OFF Stan-
dard or
Heating/
Cooling
Pro-
gram
Pattern
Valid
Program
Bank
ST Remote
SP
Enable
Related parameter initialization
execution condition --- Temper-
ature
input
Analog
input --- Standar
d
models
Stan-
dard
models
--- (See
note 21.) --- ---

332
Appendix
Changed
parameter
Related initialized parameters
Transfer Output
Type Floating/Closed Bank Numbers
Used PID Set
Automatic
Selection Data
Direct Setting of
Position
Proportional MV
Password to
Move to Protect
Level
Related parameter initialization
execution condition --- Models with
position-
proportional
control and FB
input
--- Models with
position-
proportional
control and FB
input, close
control
---
SP Upper Limit, SP Lower Limit --- --- --- --- --- ---
Set Point --- --- --- --- --- ---
Bank No. --- --- --- --- --- ---
RUN/STOP --- --- --- --- --- ---
RT --- --- --- --- --- ---
Proportional Band (See note 16.) --- --- --- --- --- ---
Integral Time (See note 16.) --- ● (See note 17.) --- --- --- ---
Derivative Time (See note 16.) --- --- --- --- --- ---
MV Upper Limit, MV Lower Limit --- --- --- --- --- ---
MV at Stop --- ●--- --- ●---
MV at PV Error --- ●--- --- ●---
Manual MV --- ●--- --- ●---
Transfer Output Upper Limit,
Transfer Output Lower Limit
(See note 5.)
● (See notes 3
and 5.) --- --- --- --- ---
SP Mode --- --- --- --- --- ---
Remote SP Enable --- --- --- --- --- ---
Remote SP Upper Limit,
Remote SP Lower Limit --- --- --- --- --- ---
Control Output 1 Assignment --- --- --- --- --- ---
Control Output 2 Assignment --- --- --- --- --- ---
Auxiliary Output 1 Assignment --- --- --- --- --- ---
Auxiliary Output 2 Assignment --- --- --- --- --- ---
Auxiliary Output 3 Assignment --- --- --- --- --- ---
Event Input Assignment 1 --- --- ● (See note 18.) --- --- ---
Event Input Assignment 2 --- --- ● (See note 18.) --- --- ---
Event Input Assignment 3 --- --- ● (See note 18.) --- --- ---
Event Input Assignment 4 --- --- ● (See note 18.) --- --- ---
Move to Protect Level --- --- --- --- --- ● (See note 10.)
MV Display Selection --- --- --- --- --- ---
Position Proportional Dead Band --- ● (See note 11.) --- --- --- ---
Temperature Input Shift --- --- --- --- --- ---
Upper Limit Temperature Input Shift
Value, Lower Limit Temperature Input
Shift Value --- --- --- --- --- ---
Dead Band --- --- --- --- --- ---
Hysteresis (Heating) --- --- --- --- --- ---
Hysteresis (Cooling) --- --- --- --- --- ---
Wait Band --- --- --- --- --- ---
Alarm 1 to 3 Hysteresis --- --- --- --- --- ---
ST Stable Range --- --- --- --- --- ---
AT Hysteresis --- --- --- --- --- ---
PV Stable Band --- --- --- --- --- ---
LBA Level --- --- --- --- --- ---
LBA Band --- --- --- --- --- ---

333
Appendix
Note (1) Initialized to input setting range upper and lower limits, or scaling upper and lower limits.
(2) Initialized to SP upper and lower limits.
(3) Clamped by SP upper and lower limits.
(4) Initialized only when the input type is changed to analog input when RT turns ON. The defaults are
as follows: RT: OFF
(5) Initialization is performed as shown below according to the transfer output type setting. The initial-
ization differs depending on the changed parameter and the output type setting.
SP: SP upper and lower limits
Ramp SP: SP upper and lower limits
PV: Input setting range upper and lower limits or scaling upper and lower limits
MV (Heating): 100.0/0.0
MV (Cooling): 100.0/0.0
Valve Opening: 100.0/0.0
(5.1) Initialized only when the transfer output type is set to SP, Ramp SP, or PV.
(5.2) Initialized only when the transfer output type is set to MV (Heating) or MV (Cooling).
(5.3) Initialized to the above default values regardless of the settings for changing the transfer output
type.
(6) Initialized as follows according to the Standard or Heating/Cooling parameter setting.
MV Upper Limit: 105.0
MV Lower Limit: Standard −5.0, heating/cooling −105.0
(7) For standard models, initialized to control output (cooling) for heating/cooling control, according to
the following. (The defaults for standard control and for models with position-propotional control are
the defaults in the parameter list.)
With control output 2: The Control Output 2 Assignment parameter is initialized to control output
(cooling).
Without control output 2 and E5CN-H: The Auxiliary Output 2 Assignment parameter is initialized to
control output (cooling).
(8) When the program pattern is OFF, the Auxiliary Output 1 Assignment parameter is initialized to
alarm output 1. When the program pattern is not OFF, the Auxiliary Output 1 Assignment parameter
is initialized to program end output.
(9) When the program pattern is changed to OFF, if the Program Start parameter is assigned it is ini-
tialized to “not assigned.”
(10) If the password is changed, it will be initialized to the new password.
Bank 1 to 7 SP --- --- --- --- --- ---
Bank 0 to 7 Wait Band --- --- --- --- --- ---
PID 1 to 8 Proportional Band
(See note 16.) --- --- --- --- --- ---
PID 1 to 8 Integral Time (See note 16.) --- ● (See note 17.) --- --- --- ---
PID 1 to 8 Derivative Time
(See note 16.) --- --- --- --- --- ---
PID 1 to 8 MV Upper Limit,
PID 1 to 8 MV Lower Limit --- --- --- --- --- ---
PID 1 to 8 Automatic Selection Range
Upper Limit --- --- --- ● (See note 14.) --- ---
Changed
parameter
Related initialized parameters
Transfer Output
Type Floating/Closed Bank Numbers
Used PID Set
Automatic
Selection Data
Direct Setting of
Position
Proportional MV
Password to
Move to Protect
Level
Related parameter initialization
execution condition --- Models with
position-
proportional
control and FB
input
--- Models with
position-
proportional
control and FB
input, close
control
---

334
Appendix
(11) Initialized to 4.0 for close control and to 2.0 for floating control.
(12) If the ST is changed to ON, the SP Mode will be initialized to LSP and the remote SP function will
be disabled.
(13) If the remote SP function is disabled, the SP Mode will be initialized to LSP.
(14) The default values are as follows:
Temperature Input
Depends on the setting of the PID Set Automatic Selection Data parameter and the upper and lower
limits for the input setting range (which depends on the temperature unit).
• PID Set Automatic Selection Data = PV: Upper limit + 20°C (40°F)
• PID Set Automatic Selection Data = DV: Upper limit − Lower Limit + 20°C (40°F)
• PID Set Automatic Selection Data = SP: Upper limit
Analog Input
The default is 105.0 (regardless of the setting of the PID Set Automatic Selection Data parameter.
(15) Initialized when the input type is changed from a temperature input to an analog input or from an
analog input to a temperature input.
(16) The proportional band, integral time, and derivative time are initialized when the input type is
changed from a temperature input to an analog input or from an analog input to a temperature input.
(17) Initialized to 233 if the integral time is 0 and the Close/Floating parameter is set for floating control.
(18) Event input assignments used for bank selection are initialized to NONE. They are also initialized to
NONE when only event inputs 3 and 4 are supported (i.e., when only two event inputs are support-
ed).
(19) If the ST is enabled, the SP Mode is initialized to LSP and the remote SP function is disabled.
(20) Initialized to 0.8 when the temperature unit is °C, and to 1.4 when the temperature unit is °F.
(21) When the program valid bank is exceeded and the Program Pattern parameter is not OFF.
(22) Initialized to Stop if the Program Pattern parameter is not OFF.

335
Appendix
Sensor Input Setting Range, Indication Range, Control Range
• The default is 5.
• The applicable standards for each of the above input ranges are as follows:
K, J, T, E, N, R, S, B: JIS C1602-1995, IEC 584-1
L: Fe-CuNi, DIN 43710-1985
U: Cu-CuNi, DIN 43710-1985
W: W5Re/W26Re, ASTM E988-1990
JPt100: JIS C 1604-1989, JIS C 1606-1989
Pt100: JIS C 1604-1997, IEC 751
PLII: According to Platinel II Electromotive Force Table by Engelhard Corp.
Input type Specific
ations Set
value Input setting range Input indication range
Resistance
thermometer Pt100 0 −200.0 to 850.0 (°C)/−300.0 to 1,500.0 (°F) −220.0 to 870.0 (°C)/−340.0 to 1,540.0 (°F)
1−199.9 to 500.0 (°C)/−199.9 to 900.0 (°F) −199.9 to 520.0 (°C)/−199.9 to 940.0 (°F)
2 0.0 to 100.0 (°C)/0.0 to 210.0 (°F) −20.0 to 120.0 (°C)/−40.0 to 250.0 (°F)
JPt100 3 −199.9 to 500.0 (°C)/−199.9 to 900.0 (°F) −199.9 to 520.0 (°C)/−199.9 to 940.0 (°F)
4 0.0 to 100.0 (°C)/0.0 to 210.0 (°F) −20.0 to 120.0 (°C)/−40.0 to 250.0 (°F)
Thermocou-
ple K5−200.0 to 1,300.0 (°C)/−300.0 to 2,300.0
(°F) −220.0 to 1,320.0 (°C)/−340.0 to 2,340.0
(°F)
6−20.0 to 500.0 (°C)/0.0 to 900.0 (°F) −40.0 to 520.0 (°C)/−40.0 to 940.0 (°F)
J7−100.0 to 850.0 (°C)/−100.0 to 1,500.0 (°F) −120.0 to 870.0 (°C)/−140.0 to 1,540.0 (°F)
8−20.0 to 400.0 (°C)/0.0 to 750.0 (°F) −40.0 to 420.0 (°C)/−40.0 to 790.0 (°F)
T9−200.0 to 400.0 (°C)/−300.0 to 700.0 (°F) −220.0 to 420.0 (°C)/−340.0 to 740.0 (°F)
10 −199.9 to 400.0 (°C)/−199.9 to 700.0 (°F) −199.9 to 420.0 (°C)/−199.9 to 740.0 (°F)
E11−200.0 to 600.0 (°C)/−300.0 to 1,100.0 (°F) −20.0 to 620.0 (°C)/−40.0 to 1,140.0 (°F)
L12−100.0 to 850.0 (°C)/−100.0 to 1,500.0 (°F) −120.0 to 870.0 (°C)/−140.0 to 1,540.0 (°F)
U13−200.0 to 850.0 (°C)/−300.0 to 700.0 (°F) −220.0 to 420.0 (°C)/−340.0 to 740.0 (°F)
14 −199.9 to 400.0 (°C)/−199.9 to 700.0 (°F) −199.9 to 420.0 (°C)/−199.9 to 740.0 (°F)
N15−200.0 to 1,300.0 (°C)/−300.0 to 2,300.0
(°F) −220.0 to 1,320.0 (°C)/−340.0 to 2,340.0
(°F)
R 16 0.0 to 1,700.0 (°C)/0.0 to 3,000.0 (°F) −20.0 to 1,720.0 (°C)/−40.0 to 3,040.0 (°F)
S 17 0.0 to 1,700.0 (°C)/0.0 to 3,000.0 (°F) −20.0 to 1,720.0 (°C)/−40.0 to 3,040.0 (°F)
B 18 100.0 to 1,800.0 (°C)/300.0 to 3,200.0 (°F) 0.0 to 1,820.0 (°C)/0.0 to 3,240.0 (°F)
W 19 0.0 to 2,300.0 (°C)/0.0 to 3,200.0 (°F) −20.0 to 2,320.0 (°C)/−40.0 to 270.0 (°F)
PLII 20 0.0 to 1,300.0 (°C)/0.0 to 2,300.0 (°F) −20.0 to 1,320.0 (°C)/−40.0 to 2,340.0 (°F)
K21−50.0 to 200.0 (°C)/−50.0 to 200.0 (°F) −90.0 to 220.0 (°C)/−90.0 to 240.0 (°F)
J22−50.0 to 200.0 (°C)/−50.0 to 200.0 (°F) −90.0 to 220.0 (°C)/−90.0 to 240.0 (°F)
T23−50.0 to 200.0 (°C)/−50.0 to 200.0 (°F) −90.0 to 220.0 (°C)/−90.0 to 240.0 (°F)
Resistance
thermometer Pt100 24 −50.0 to 200.0 (°C)/−50.0 to 200.0 (°F) −90.0 to 220.0 (°C)/−90.0 to 240.0 (°F)
Current input 4 to
20 mA 25 Any of the following ranges, by scaling:
−19,999 to 32,400
−1,999.9 to 3,240.0
−199.99 to 324.00
−19.999 to 32.400
−5% to 105% of setting range.
The display shows
−19,999 to 32,400 (numeric range with
decimal point omitted).
0 to
20 mA 26
Voltage input 1 to 5 V 27
0 to 5 V 28
0 to 10 V 29

336
Appendix
Control Range
• Resistance thermometer and thermocouple input
Temperature lower limit −20°C to temperature upper limit +20°C, or temperature lower limit −40°C to
temperature upper limit +40°C
• Analog input
−5% to +105% of scaling range
Setting Levels Diagram
This diagram shows all of the setting levels. To move to the advanced function setting level and calibration
level, you must enter passwords. Some parameters are not displayed depending on the protect level setting
and the conditions of use.
Control stops when you move from the operation level to the initial setting level.
Note (1) You can return to the operation level by executing a software reset.
(2) It is not possible to move to other levels from the calibration level by operating the keys on the front
panel. It can be done only by first turning OFF the power.
(3) From the manual control level, key operations can be used to move to the operation level only.
Start in manual mode.
Press the O Key
for at least 3 s while
a-m is displayed.
(a-m will flash after
1st second.)
25.0
100.0
c
a-m
25.0
100.0
c
Power ON
Manual
Control Level
Manual
mode
Operation
Level
Press the O Key
for at least 1 s.
Input password.
Press the
O Key less than 1 s.
Press the O Key for at
least 3 s. (Display will flash
after 1st second.)
Control stops.
Press the
O Key for less than 1 s.
Press the O+
M Keys for at
least 1 s.
Press
the O +
M Keys
for at
least 3 s.
(Display
will flash
after 1st
second.)
Protect Level
Control in progress
Level change
Not displayed for some models
Control stopped
Start in automatic mode.
Adjustment
Level
Initial Setting
Level
Monitor/Setting
Item Level
Advanced Function
Setting Level
Calibration Level
Press the PF Key
for at least 1 s.
Communica-
tions Setting
Level
Press the
O Key less than 1 s.
Press the
O Key less
than 1 s.
Press the O Key
for at least 1 s.
PID Setting
Level Bank Setting
Level
Press the
O Key less
than 1 s.
Note: The time taken to
move to the protect
level can be adjusted
by changing the
“Move to protect level
time” setting.

337
Appendix
(4) When the PF Setting parameter is set to A-M for a Controller with a PF Key (E5AN/EN-H).
(5) When the PF Setting parameter is set to PFDP for a Controller with a PF Key (E5AN/EN-H)

338
Appendix
Parameter Flow
This section describes the parameters set in each level. Pressing the M Key at the last parameter in each level
returns to the top parameter in that level.
PID Setting Level
d.pid
3
d.pid
2
d.pid
1
d.pid
8
Display PID Selection
PID1
M
M
M
M
M
M
1.oll
-5.0
M
M
M
M
PID 8 Proportional Band
M
M
M
M
M
8.p
8.0
l
-5.0
8.d
40.0
h
105.0
M
M
M
8.ol
8.ol
1.p
8.0
1.i
233.0
1.d
40.0
1.olh
105.0
1.aut
1320.0
1.csc
1.00
1.lba
0
8.i
233.0
8.aut
1320.0
sc
1.00
8.c
8.lba
0
c
c
Power ON
c
c
d.bnk
2
M
M
M
M
M
M
M
M
M
M
M
M
M
M
M
M
M
M
M
M
M
M
M
M
M
M
M
M
0.lsp
0.0
0.pid
1
0.spr
off
0.0
-10.a
1h
0.0
0.a
1l
0.0
0.a
0.0
-2
0.a
2h
0.0
0.a
2l
0.0
0.a
0.0
-30.a
3h
0.0
0.a
3l
0.0
0.a
1
0.sok
off
0.wtb
2l
0.0
7.a
0.0
-37.a
3h
0.0
7.a
3l
0.0
7.a
1
7.sok
off
7.wtb
7.lsp
0.0
7.pid
1
7.spr
off
1h
0.0
7.a
1l
0.0
7.a
2h
0.0
7.a
d.bnk
7
-1
7.a
0.0
d.bnk
2
d.bnk
1
d.bnk
0
c
c
c
c
c
c
c
c
c
c
c
c
c
c
c
c
c
c
c
0.0
-2
7.a
c
M
M
c
c
c
c
Manual
Control Level
Operation
Level
Initial Setting
Level
Advanced
Function Setting
Level
Communica-
tions Setting
Level
Adjustment
Level
Protect Level Monitor/Setting
Item Level
PID Setting
Level
Bank Setting
Level
Bank Setting Level
Press the O Key less than 1 s.
Press the O Key less than 1 s. Press the O Key less than 1 s.
PID2
PID3
PID8
PID 8 Integral Time
PID 8 Derivative Time
PID 8 MV Upper Limit
PID 8 MV Lower Limit
PID 8 Automatic Selection
Range Upper Limit
PID 8 Cooling Coefficient
PID 8 LBA Detection Time
Display Bank Selection
Bank0
Bank1
Bank2
Bank7
Bank 7 SP
Bank 7 PID
Set No.
Bank 7 SP
Ramp Set Value
Bank 7
Alarm Value 1
Bank 7
Alarm Value
Upper Limit 1
Bank 7
Alarm Value
Lower Limit 1
Set either of these parameters
Set either of these parameters
Set either of these parameters
Bank 7
Alarm Value 2
Bank 7
Alarm Value
Upper Limit 2
Bank 7
Alarm Value
Lower Limit 2
Bank 7
Alarm Value 3
Bank 7
Alarm Value
Upper Limit 3
Bank 7
Alarm Value
Lower Limit 3
Bank 7 Soak Time
Bank 7 Wait Band

339
Appendix
25.0
c
al1l
0.0
c
M
M
M
M
M
M
M
M
M
M
M
M
M
M
M
M
M
M
M
M
M
M
M
M
M
25.0
c
25.0
0.0
c
a-m
bank
0
rsp
0.0
sp-m
0.0
ct1
0.0
ct2
0.0
lcr1
0.0
lcr2
0.0
prst
rset
sktr
0
r-s
run
al-1
0.0
c
al-2
0.0
c
al2h
0.0
c
al2l
0.0
c
al-3
0.0
c
al3h
0.0
al3l
0.0
o
0.0
c-o
0.0
v-m
0.0
al1h
0.0
c
PF PF
PF
PF
25.0
0.0
c
M
M
M
M
M
M
M
M
M
M
M
M
M
M
M
M
M
M
M
M
M
M
M
M
M
M
l.adj
at
off
cmwt
off
irda
off
spmd
lsp
ct1
0.0
ins
0.00
c
insh
0.00
c
insl
0.00
c
p
8.0
c
i
233.0
d
40.0
c-sc
1.00
c-db
0.0
of-r
50.0
hys
1.0
chys
1.0
soak
1
wt-b
off
mv-s
0.0
mv-e
0.0
sprt
off
ol-h
105.0
ol-l
-5.0
db
2.0
oc-h
0.8
sqrp
0.0
M
orl
M
0.0
M
M
M
M
M
M
M
M
ct2
0.0
lcr1
0.0
lcr2
0.0
hb1
0.0
hb2
0.0
hs1
50.0
hs2
50.0
oc1
50.0
oc2
50.0
M
100.0
Starting in manual mode.
Note:
Power ON
Starting in
automatic
mode.
Manual Control Level
PID
Control
only
PV/MV
Press the O Key less than 1 s. Operation LevelAdjustment Level
Adjustment Level
Display
Displayed only
once when
entering
adjustment level.
AT Execute/Cancel
Communications
Writing
Heater Current 1
Value Monitor
Heater Burnout
Detection 1
Heater Overcurrent
Detection 1
Heater Current 2
Value Monitor
Heater Burnout
Detection 2
Heater Overcurrent
Detection 2
Leakage Current 1
Monitor
Leakage Current 2
Monitor
HS Alarm 1
HS Alarm 2
Temperature Input Shift
1-point shift
2-point shift
Upper Limit
Temperature
Input Shift Value
Lower Limit
Temperature
Input Shift Value
Proportional Band
Integral Time
PID settings
Derivative Time
Cooling Coefficient
Heating/cooling
Dead Band
Manual Reset Value
Clear the offset during
stabilization of P or PD
control.
Hysteresis (Heating)
Hysteresis (Cooling)
Hysteresis settings
Soak Time
Wait Band
MV at Stop
MV at PV Error
SP Ramp Set Value
MV Upper Limit
MV Lower Limit
MV Change Rate Limit
Process Value
Added when Additional
PV display is ON.
Process Value/
Set Point
Auto/Manual Switch
PID control only.
Added when auto/man-
ual select addition is ON.
Set Point During
SP Ramp
Heater Current 1 Value
Monitor
Heater Current 2 Value
Monitor
Leakage Current 1
Monitor
Leakage Current 2
Monitor
Program Start
Soak Time Remain
Press the O
and M Keys for
at least 3 s.
RUN/STOP
Alarm Value 1
Set either of these parameters.
Alarm Value
Upper Limit 1
Alarm Value
Lower Limit 1
Alarm Value 2
Set either of these parameters.
Alarm Value
Upper Limit 2
Alarm Value
Lower Limit 2
Alarm Value 3
Alarm Value
Upper Limit 3
Alarm Value
Lower Limit 3
Set either of these parameters.
MV Monitor (Heating)
MV Monitor (Cooling)
Press the PF Key
for at least 1 s.
(See note 1.)
Press the O
Key or the PF
Key for at least
1 s.
(See note 1.).
1. When the PF Setting parameter is set to A-M for a Controller with a PF Key (E5AN/EN-H).
2. When the PF Setting parameter is set to PFDP for a Controller with a PF Key (E5AN/EN-H).
Press
the O
Key for
at least
3 s.
Set either
of these
parame-
ters.
Extraction of Square
Root
Low-cut Point
Press the O
and M Keys for
at least 1 s.
PF Key (See note 2.)
PF Key (See note 2.)
Monitor/Setting Item Level
(E5AN/EN-H only)
Monitor/Setting
Item Display 1 Monitor/Setting
Item Display 2 Monitor/Setting
Item Display 3
Monitor/Setting
Item Display 4 Monitor/Setting
Item Display 5
Note: The monitor/setting items to be displayed is set in the Monitor/Setting Item 1 to
5 parameters (advanced function setting level).
Infrared Communications Use
SP Mode
Position Proportional
Dead Band
Open/Close Hysteresis
Bank No.
Remote SP Monitor
Valve Opening
Monitor

340
Appendix
M
M
M
M
M
M
M
pmov
0
oapt
0
icpt
0
wtpt
off
pfpt
off
pmsk
on
prlp
0
M
M
M
M
M
M
M
psel
cwf
u-no
1
bps
9.6
len
7
sbit
2
prty
even
sdwt
20
M
M
M
M
M
M
M
M
M
M
M
M
M
M
M
M
M
M
M
M
M
M
M
M
in-t
5
in-h
100
in-l
0
dp
0
d-u
c
sl-h
1300.0
c
sl-l
-200.0
c
cntl
pid
s-hc
stnd
st
on
ptrn
off
cp
20
c-cp
20
alt1
2
alt2
2
alt3
2
tr-t
off
tr-h
100.0
tr-l
0.0
o1-t
4-20
clfl
flot
calb
off
mot
30
off
sqr
amov
0
M
M
pbnk
7
M
alh1
0.2
c
M
alh2
0.2
c
M
alh3
0.2
c
M
M
M
M
ev-1
none
ev-2
stop
ev-3
none
ev-4
none
M
ev-b
1
M
orev
or-r
ST (Self-tuning)
Protect Level Communications
Setting Level
The time taken to move to the protect level
can be adjusted by changing the "Move to
protect level time" setting. Displayed only for models with communications. Changes
are effective after cycling power or after a software reset.
Move to Protect Level:
Displayed only when a password
is set. Restricts moving to protect
level.
Operation/Adjustment Pro-
tect:
Restricts displaying and
modifying menus in opera-
tion, adjustment, and man-
ual control levels.
Initial Setting/
Communications Protect:
This protect level restricts move-
ment to the initial setting, com-
munications setting, and ad-
vanced function setting levels.
Setting Change Protect:
Protects changes to setups
by operating the front panel
keys.
Password to Move to
Protect Level:
Password setting
PF Key Protect
Restricts PF key operation
(E5AN/EN-H only)
Parameter Mask Enable:
Displayed only when a
parameter mask is set.
Protocol Setting:
Switches between
CompoWay/F (SYS-
WAY) and Modbus.
Communications Unit No.
Communications
Baud Rate
CompoWay/F
(SYSWAY) only
Communications
Data Length
Communications
Stop Bits
Communications Parity
Send Data Wait Time
Press the O Key for at least 1 s.
Press the O Key less than 1 s.
Initial Setting Level
Input Type
Scaling Upper Limit
Scaling Lower Limit
Decimal Point
For input type of analog
Temperature Unit
°C, °FFor input type of
temperature
SP Upper Limit
SP Lower Limit
Limit the set point
PID ON/OFF
Standard or
Heating/Cooling
For input type of
temperature, stand-
ard control, or PID
Program Pattern
When assigning PID or
control output to ON/OFF
output
Control Period (Heating)
Control Period (Cooling)
Set the ON/OFF
output cycle.
Direct/Reverse Operation
Alarm 1 Type
Alarm 1
Hysteresis
Press the O Key for at least 3 s.
Other than the Auto/Manual Switch display
Press the O Key less than 1 s.
Alarm 2 Type
Alarm 3 Type
Alarm 2
Hysteresis
Alarm 3
Hysteresis
Transfer Output Type
Linear output
Transfer Output
Upper Limit
Transfer Output
Lower Limit
Linear Current Output
Linear output
Bank Numbers Used
Event Input
Assignment 1
Event Input
Assignment 2
Event Input
Assignment 3
Event Input
Assignment 4
Extraction of Square
Root Enable
Move to Advanced Function
Setting Level:
Displayed when initial set-
ting/ communications pro-
tect is set to 0.
Move by setting password (−169).
Valid Program Bank
Closed/Floating
Motor Calibration
Travel Time

341
Appendix
M
M
M
M
M
M
M
M
M
M
M
M
M
M
M
M
M
init
off
M
M
M
M
M
M
M
spru
m
rest
a
sb1n
n-o
sb2n
n-o
sb3n
n-o
hbh
0.1
hbu
on
hbl
off
M
a3lt
ret
o-dp
M
M
M
M
M
M
M
M
M
M
M
M
M
M
off
off
off
M
M
M
st-b
15.0
c
alfa
0.65
at-g
at-h
lcma
20.0
inf
0.0
pvad
off
a1lt
off
a2lt
off
prlt
3
sero
off
colr
red
rlrv
off
pv-b
5.0
c
M
cjc
on
M
M
M
M
M
M
M
M
M
M
M
M
istp
ins1
mvse
off
amad
on
rt
off
hsu
on
hsl
off
hsh
0.1
lba
0
lbab
3.0
c
out1
o
out2
none
8.0
clbal p-db
0.0
M
M
M
M
M
M
M
M
M
M
M
M
M
rspu
off
rsph
1300.0
rspl
-200.0
sptr
off
rseo
off
pidh
0.50
manl
off
pmvd
off
pvrp
17
csca
off
pidi
pv
pfd1
1
pfd2
0
pfd3
0
pfd4
0
pfd5
0
spdp
4
odsl
o
pvdp
on
pvst
off
svst
off
ra1m
0
ra2m
0
ra1
0
ra2
0
rac
0
cmov
0
c
c
c
c
M
M
M
M
M
0
a1on
0
a2on
0
a3on
0
a1of
a2of
0
a3of
0
M
M
M
M
sub1
alm1
sub2
alm2
csel
on
t-u
m
sub3
alm3
M
M
ocl
off
ocu
on
och
0.1
M
pf
a-m
0.8
1.0
M
alsp
sp-m
M
M
M
d.ref
0.25
0
RT
Press the O Key for at least 1 s.
Advanced Function Setting Level
Parameter Initialization
SP Ramp Time Unit
Standby Sequence
Reset
Auxiliary Output 1
Open in Alarm
Auxiliary Output 2
Open in Alarm
Auxiliary Output 3
Open in Alarm
HB ON/OFF
Heater Burnout
Latch
Heater Burnout
Hysteresis
ST Stable Range
AT Calculated Gain
α
AT Hysteresis
Limit Cycle MV
Amplitude
Input Digital Filter
Additional PV Display
MV Display
Automatic Display
Return Time
Alarm 1 Latch
Alarm 2 Latch
Alarm 3 Latch
Move to Protect Level
Time
Input Error Output
Cold Junction
Compensation
Method
MB Command
Logic Switching
PV Change Color
PV Stable Band
Alarm 1 ON Delay
Alarm 2 ON Delay
Alarm 3 ON Delay
Alarm 1 OFF Delay
Alarm 2 OFF Delay
Alarm 3 OFF Delay
Input Shift Type
MV at Stop and Error
Addition
Auto/Manual Select
Addition
HS Alarm Use
HS Alarm Latch
HS Alarm Hysteresis
LBA Detection Time
LBA Level
LBA Band
Control Output 1
Assignment
Control Output 2
Assignment
Auxiliary Output 1
Assignment
Auxiliary Output 2
Assignment
Auxiliary Output 3
Assignment
(E5AN/E5EN-H only)
Character Select
Soak Time Unit
Alarm SP Selection
Manual MV
Limit Enable
PV Rate of Change
Calculation Period
Automatic Cooling
Coefficient Adjustment
Heater Overcurrent
Use
Heater Overcurrent
Latch
Heater Overcurrent
Hysteresis
Move to Calibration
Level
PF Setting
Monitor/Setting Item 1
Monitor/Setting Item 2
Monitor/Setting Item 3
Monitor/Setting Item 4
Monitor/Setting Item 5
"PV/SP" Display
Screen Selection
MV Display Selection
PV Decimal Point
Display
PV Status Display
Function
SV Status Display
Function
Display Refresh
Period
Control Output 1
ON/OFF Count
Monitor
Control Output 2
ON/OFF Count
Monitor
Control Output 1
ON/OFF Count
Alarm Set Value
Control Output 2
ON/OFF Count
Alarm Set Value
ON/OFF Counter
Reset
Power ON
Manual
Control Level
Operation
Level
Initial Setting
Level
Adjustment
Level
Protect Level Monitor/Setting
Item Level
PID Setting
Level
Bank Setting
Level
Remote SP Enable
Remote SP
Upper Limit
Remote SP
Lower Limit
SP Tracking
Remote SP Input
Error Output
PID Set Automatic
Selection Data
PID Set Automatic
Selection Hysteresis
PV Dead Band
Direct Setting of
Position Proportional MV
Advanced
Function Setting
Level
Communica-
tions Setting
Level

342
Appendix
343
Index
Numerics
2-PID control, 51, 228
A
adjustment level, 12, 190
parameter operation list, 312
advanced function setting level, 13, 242
moving to, 104
parameter operation list, 322
alarm delays, 112
alarms, 9
alarm delays, 112
alarm hysteresis, 90
alarm latch, 91
alarm outputs, 67
alarm types, 67
alarm values, 69
operation, 91
analog input, 92, 295
calibration, 290
AT (auto-tuning), 60
auto control, 98
auto/manual select addition, 122, 256
auto/manual switch, 178
auxiliary output 1 assignment, 263
auxiliary output 2 assignment, 264
auxiliary output 3 assignment, 265
auxiliary outputs 2 and 3, 35
wiring, 36
B
bank setting level, 209
basic model
E5AN-H, 7
E5CN-H, 5
E5EN-H, 7
C
calibration
analog input, 290
current input, 290
indication accuracy, 294
input types, 285
platinum resistance thermometer, 289
registering calibration data, 285
thermocouple, 285
user calibration, 285
voltage input, 291
characteristics, 298
cold junction compensator
connecting, 286
communications
operation commands, 108
wiring
RS-485, 38
communications function, 9
communications setting level, 13, 281
parameter operation list, 329
control outputs, 9
control outputs 1 and 2
wiring, 31, 33
control periods, 52, 230
Controllers with Analog Input, 290
Controllers with Analog Inputs, 284, 291
cooling coefficient
setting, 95
current input
calibration, 290
current transformer
calculating detection current, 73
Current Transformers (CT), 72, 300
CT inputs
wiring, 37
external dimensions, 300
E54-CT1, 300
E54-CT3, 301
specifications, 300
Current Value Exceeds (error display), 305
D
dead band, 94
setting, 95
detection current, 73
dimensions, 18
E5AN-H, 18
E5CN-H, 18
E5EN-H, 18
direct operation, 52, 231
Display Range Exceeded (error display), 304
down key, 4

344
Index
E
error displays, 304
Current Value Exceeds, 305
Display Range Exceeded, 304
Heater Burnout, 306
Heater Overcurrent, 306
HS Alarm, 306
Input Error, 304
Memory Error, 305
event inputs, 9, 36, 96
wiring, 36
external dimensions
Current Transformer (CT), 300
F
front panel
E5AN-H, 2
E5CN-H, 2
E5EN-H, 3
H
HB alarm (heater burnout alarm), 71
settings, 78
Heater Burnout (error display), 306
heater burnout alarm, 9, 298
heater burnout hysteresis, 247
heater burnout latch, 246
heater overcurrent
hysteresis, 273
latch, 272
heating/cooling control, 93, 201, 228
cooling coefficient, 94, 201
dead band, 94, 201
setting, 95
HS alarm, 9, 71, 298
settings, 80
HS Alarm (error display), 306
hysteresis, 58, 59
I
I/O configuration, 5
basic model
E5AN-H, 7
E5CN-H, 5
E5EN-H, 7
main functions, 8
indication accuracy, 294
indicators
explanation, 3
operation, 3
initial setting level, 13, 223
parameter operation list, 318
initial setting/communications protect, 106
initial settings, 46
examples, 46, 47, 48
initialization, 244
Input Error (error display), 304
input sensor types, 8, 224
input shift, 87
one-point shift, 87
two-point shift, 88
input types, 49
list, 49
setting, 49
inputs
wiring, 30
installation, 18, 21
E5AN/E5EN-H
mounting the terminal cover, 22, 23
mounting to the panel, 23
E5CN-H
mounting the terminal cover, 22
mounting to the panel, 21
panel cutout
E5AN-H, 19
E5CN-H, 19
E5EN-H, 20
removing from case
E5AN-H, 25
E5CN-H, 23
E5EN-H, 25
K
keys
down key, 4
key operations, 11
level key, 4
mode key, 4
operations, 4
up key, 4

Index
345
L
LBA (loop burnout alarm), 114
band, 115
detection time, 116
level, 115, 116
level key, 4
logic operations, 159
loop burnout alarm (LBA), 114
M
main functions, 8
manual control, 98, 119
manual control level, 13
moving to, 121
parameter operation list, 322
manual setup, 66
Memory Error (error display), 305
mode key, 4
monitor/setting item level, 220
mounting, 21
terminal cover
E5AN/E5EN-H, 23
E5CN-H, 22
to panel
E5AN/E5EN-H, 23
E5CN-H, 21
MV at PV error, 143, 256
MV at stop, 142, 256
N
No. 1 display, 3
No. 2 display, 3
O
ON/OFF control, 51, 228
setting, 58
one-point shift, 88
operation level, 12, 175
parameter operation list, 311
operation/adjustment protect, 106
output functions
assignments, 53
output limits, 141
output periods, 230
output specifications
setting, 52
P
panel cutout
E5AN-H, 19
E5CN-H, 19
E5EN-H, 20
parameter flow, 336
parameter operation list, 311
adjustment level, 312
manual control level, 322
operation level, 311
parameter operation lists
advanced function setting level, 322
communications setting level, 329
initial setting level, 318
protect level, 329
parameter structure, 284
parameters
additional PV display, 249
adjustment level display, 192
alarm 1 hysteresis, 233
alarm 1 latch, 250
alarm 1 OFF delay, 255
alarm 1 ON delay, 255
alarm 1 type, 231
alarm 2 hysteresis, 233
alarm 2 latch, 250
alarm 2 OFF delay, 255
alarm 2 ON delay, 255
alarm 2 type, 233
alarm 3 hysteresis, 233
alarm 3 latch, 250
alarm 3 OFF delay, 255
alarm 3 ON delay, 255
alarm 3 type, 234
alarm SP selection, 266
alarm value 1, 185
alarm value 2, 186
alarm value 3, 186
alarm value lower limit 1, 187
alarm value lower limit 2, 187
alarm value lower limit 3, 188
alarm value upper limit 1, 187
alarm value upper limit 2, 187
alarm value upper limit 3, 188
alpha, 247

346
Index
AT calculated gain, 248
AT execute/cancel, 192
AT hysteresis, 248
auto/manual select addition, 256
auto/manual switch, 178
automatic cooling coefficient adjustment, 271
automatic display return time, 250
auxiliary output * open in alarm, 245
auxiliary output 1 assignment, 263
auxiliary output 2 assignment, 264
auxiliary output 3 assignment, 265
bank (0 to 7) PID set No., 210
bank (0 to 7) SP, 210
bank * alarm value 1, 211
bank * alarm value 2, 212
bank * alarm value 3, 213
bank * alarm value lower limit 1, 212
bank * alarm value lower limit 2, 213
bank * alarm value lower limit 3, 214
bank * alarm value upper limit 1, 212
bank * alarm value upper limit 2, 213
bank * alarm value upper limit 3, 214
bank 0 to 7 SP ramp set value, 211
bank No., 179
bank numbers used, 237
bank soak time, 215
bank wait band, 215
character select, 265
closed/floating, 239
cold junction compensation method, 252
communications baud rate, 281
communications data length, 281
communications parity, 281
communications stop bits, 281
communications Unit No., 281
communications writing, 193
control output 1 assignment, 261
control output 1 ON/OFF count alarm set value, 279
control output 1 ON/OFF count monitor, 278
control output 2 assignment, 262
control output 2 ON/OFF count alarm set value, 279
control output 2 ON/OFF count monitor, 278
control period (cooling), 230
control period (heating), 230
cooling coefficient, 201
dead band, 201
decimal point, 226
derivative time, 200
direct setting of position proportional MV, 270
direct/reverse operation, 231
display bank selection, 210
display PID selection, 216
display refresh period, 277
event input assignment *, 238
extraction of square root enable, 240
extraction of square root low-cut point, 207
HB ON/OFF, 246
heater burnout detection 1, 194
heater burnout detection 2, 196
heater burnout hysteresis, 247
heater burnout latch, 246
heater current 1 value monitor, 181, 194
heater current 2 value monitor, 182, 195
heater overcurrent detection 1, 195
heater overcurrent detection 2, 196
heater overcurrent hysteresis, 273
heater overcurrent latch, 272
heater overcurrent use, 272
HS alarm 1, 197
HS alarm 2, 198
HS alarm hysteresis, 258
HS alarm latch, 258
HS alarm use, 257
hysteresis (cooling), 202
hysteresis (heating), 202
infrared communications use, 193
initial setting/communications protect, 172
input digital filter, 249
input error output, 251
input shift type, 256
input type, 224
integral time, 200
LBA band, 260
LBA detection time, 259
LBA level, 259
leakage current 1 monitor, 183, 197
leakage current 2 monitor, 183, 198
limit cycle MV amplitude, 248
linear current output, 236
lower-limit temperature input shift value, 199
manual MV limit enable, 270
manual reset value, 202
MB command logic switching, 252
monitor/setting item, 274
monitor/setting item display 1 to 5, 220
motor calibration, 240
move to advanced function setting level, 241
move to calibration level, 280
move to protect level, 172
move to protect level time, 251
MV at PV error, 204
MV at stop, 204
MV at stop and error addition, 256
MV change rate limit, 206

Index
347
MV display, 250
MV display selection, 275
MV lower limit, 205
MV monitor (cooling), 189
MV monitor (heating), 188
MV upper limit, 205
ON/OFF counter reset, 280
open/close hysteresis, 207
operation/adjustment protect, 172
parameter initialization, 244
parameter mask enable, 173
password to move to protect level, 174
PF key protect, 173
PF setting, 273
PID * cooling coefficient, 219
PID * integral time, 217
PID * LBA detection time, 219
PID * MV lower limit, 217
PID * proportional band, 217
PID automatic selection range upper limit, 218
PID derivative time, 217
PID MV upper limit, 217
PID ON/OFF, 228
PID set automatic selection data, 269
PID set automatic selection hysteresis, 269
position proportional dead band, 207
process value, 177
process value/set point, 177
program pattern, 229
program start, 184
proportional band, 200
protocol setting, 281
PV change color, 253
PV dead band, 269
PV decimal point display, 276
PV rate of change calculation period, 271
PV stable band, 254
PV status display function, 276
PV/MV (manual MV), 221
PV/SP display screen selection, 275
remote SP enable, 266
remote SP input, 268
remote SP lower limit, 267
remote SP monitor, 179
remote SP upper limit, 267
RT, 257
RUN/STOP, 185
scaling lower limit, 226
scaling upper limit, 226
selecting, 14
send data wait time, 281
set point during SP ramp, 180
setting change protect, 173
soak time, 203
soak time remain, 184
soak time unit, 266
SP lower limit, 227
SP mode, 193
SP ramp set value, 205
SP ramp time unit, 244
SP tracking, 268
SP upper limit, 227
ST (self-tuning), 228
ST stable range, 247
standard or heating/cooling, 228
standby sequence reset, 244
SV status display function, 277
temperature input shift, 199
temperature unit, 226
transfer output lower limit, 236
transfer output type, 235
transfer output upper limit, 236
travel time, 240
upper-limit temperature input shift value, 199
valid program bank, 230
wait band, 203
part names, 2
password, 107, 108
PID constants, 60, 63
setting manually, 66
PID control
setting, 58
PID setting level, 216
platinum resistance thermometer, 294
calibration, 289
power supply
wiring, 30
precautions
wiring, 30
process value (PV), 177
program end, 136
output, 136
program patterns, 133
proportional action, 67
protect level, 12, 106, 171
moving to, 108, 172, 251
communications operation command, 108
password, 107, 174
parameter operation list, 329
protection, 106
initial setting/communications, 106, 172
operation/adjustment, 106, 172

348
Index
setting change, 106, 107
PV display
color change, 109
stable band, 110
PV/MV, 221
R
ratings, 297
removing from case
E5AN/E5EN-H, 25
E5CN-H, 23
reverse operation, 52, 231
RT (robust tuning), 64, 257
run/stop control, 98
S
scaling
upper and lower limits for analog inputs, 92
self-tuning (ST), 62, 228
sensor input
control range, 335
indication range, 335
setting range, 335
sensor types, 224
set point (SP), 56
limiter, 100
limiting change rate, 102
lower limit, 102
ramp, 102
setting, 56, 59
setting upper and lower limits, 100
upper limit, 101
setting change protect, 106
setting level configuration, 11
setting levels
diagram, 336
settings
cooling coefficient, 95
dead band, 95
event input, 96
HB alarm (heater burnout alarm), 78
moving to advanced function setting level, 78
heating/cooling control, 95
HS alarm, 80
moving to advanced function setting level, 79, 80
hysteresis, 59
LBA detection time, 115
password, 108
PID ON/OFF, 58
saving, 14
SP lower limit, 102
SP upper limit, 101
shifting input values, 87
simple program function, 132
controlling start, 99
starting, 134
soak time, 135
SP ramp, 102
alarm operations, 104
operation at startup, 103
restrictions, 103
specifications, 297
Current Transformer (CT), 300
output, 52
USB-Serial Conversion Cable, 302
ST (self-tuning), 62
ST stable range, 64
startup conditions, 63
standard control, 228
standby sequence, 90
startup
conditions, 63
operation, 103
support software port, 40
T
temperature input, 8
shift values, 90
temperature unit, 4, 51
terminals
arrangement
E5AN/E5EN-H, 29
E5CN-H, 28
wiring, 28
thermocouple, 294
calibration, 285
Thermocouple/Resistance Thermometer
input type, 289
three-position control, 58
transfer output, 124
type, 125
troubleshooting, 307
two-point shift, 88, 89, 90

Index
349
U
universal inputs, 284
up key, 4
USB-Serial Conversion Cable
specifications, 302
user calibration, 285
V
voltage input
calibration, 291
W
wait band, 135
wiring, 30
auxiliary outputs 2, and 3, 35
communications
RS-485, 38
control output 1, 31
control output 2, 33
CT inputs, 37
event inputs, 36
inputs, 30
power supply, 30
precautions, 30
terminal arrangement, 28
terminals, 28

350
Index

351
Revision History
A manual revision code appears as a suffix to the catalog number on the front cover of the manual.
The following table outlines the changes made to the manual during each revision. Page numbers refer to the
previous version.
Revision code Date Revised content
01 January 2008 Original production
01A March 2008 Page 6: Added case color information to the model number legend.
Page 8: Added model number legend for Output Units.
02 March 2009 Pages xii and xiv: Added information on shipping standards.
Pages 26, 32, 34, 72, 138, 213, 279, 295, 306, 313, and 314: Made minor correc-
tions.
Page 29: Replaced graphic.
Pages 73 to 77: Made minor corrections to graphics.
Page 89: Replaced graphic and changed step 2.
03 January 2011 Page 103: Removed last line of table.
Page 125: Changed note 2.
Page 132: Changed two symbols.
Cat. No. H157-E1-03
Revision code

Terms and Conditions of Sale
1. Offer; Acceptance. These terms and conditions (these "Terms") are deemed
part of all quotes, agreements, purchase orders, acknowledgments, price lists,
catalogs, manuals, brochures and other documents, whether electronic or in
writing, relating to the sale of products or services (collectively, the "Products")
by Omron Electronics LLC and its subsidiary companies (“Omron”). Omron
objects to any terms or conditions proposed in Buyer’s purchase order or other
documents which are inconsistent with, or in addition to, these Terms.
2. Prices; Payment Terms. All prices stated are current, subject to change with-
out notice by Omron. Omron reserves the right to increase or decrease prices
on any unshipped portions of outstanding orders. Payments for Products are
due net 30 days unless otherwise stated in the invoice.
3. Discounts. Cash discounts, if any, will apply only on the net amount of invoices
sent to Buyer after deducting transportation charges, taxes and duties, and will
be allowed only if (i) the invoice is paid according to Omron’s payment terms
and (ii) Buyer has no past due amounts.
4. Interest. Omron, at its option, may charge Buyer 1-1/2% interest per month or
the maximum legal rate, whichever is less, on any balance not paid within the
stated terms.
5. Orders. Omron will accept no order less than $200 net billing.
6. Governmental Approvals. Buyer shall be responsible for, and shall bear all
costs involved in, obtaining any government approvals required for the impor-
tation or sale of the Products.
7. Taxes. All taxes, duties and other governmental charges (other than general
real property and income taxes), including any interest or penalties thereon,
imposed directly or indirectly on Omron or required to be collected directly or
indirectly by Omron for the manufacture, production, sale, delivery, importa-
tion, consumption or use of the Products sold hereunder (including customs
duties and sales, excise, use, turnover and license taxes) shall be charged to
and remitted by Buyer to Omron.
8. Financial. If the financial position of Buyer at any time becomes unsatisfactory
to Omron, Omron reserves the right to stop shipments or require satisfactory
security or payment in advance. If Buyer fails to make payment or otherwise
comply with these Terms or any related agreement, Omron may (without liabil-
ity and in addition to other remedies) cancel any unshipped portion of Prod-
ucts sold hereunder and stop any Products in transit until Buyer pays all
amounts, including amounts payable hereunder, whether or not then due,
which are owing to it by Buyer. Buyer shall in any event remain liable for all
unpaid accounts.
9. Cancellation; Etc. Orders are not subject to rescheduling or cancellation
unless Buyer indemnifies Omron against all related costs or expenses.
10. Force Majeure. Omron shall not be liable for any delay or failure in delivery
resulting from causes beyond its control, including earthquakes, fires, floods,
strikes or other labor disputes, shortage of labor or materials, accidents to
machinery, acts of sabotage, riots, delay in or lack of transportation or the
requirements of any government authority.
11. Shipping; Delivery. Unless otherwise expressly agreed in writing by Omron:
a.Shipments shall be by a carrier selected by Omron; Omron will not drop ship
except in “break down” situations.
b.Such carrier shall act as the agent of Buyer and delivery to such carrier shall
constitute delivery to Buyer;
c. All sales and shipments of Products shall be FOB shipping point (unless oth-
erwise stated in writing by Omron), at which point title and risk of loss shall
pass from Omron to Buyer; provided that Omron shall retain a security inter-
est in the Products until the full purchase price is paid;
d.Delivery and shipping dates are estimates only; and
e.Omron will package Products as it deems proper for protection against nor-
mal handling and extra charges apply to special conditions.
12. Claims. Any claim by Buyer against Omron for shortage or damage to the
Products occurring before delivery to the carrier must be presented in writing
to Omron within 30 days of receipt of shipment and include the original trans-
portation bill signed by the carrier noting that the carrier received the Products
from Omron in the condition claimed.
13. Warranties. (a) Exclusive Warranty. Omron’s exclusive warranty is that the
Products will be free from defects in materials and workmanship for a period of
twelve months from the date of sale by Omron (or such other period expressed
in writing by Omron). Omron disclaims all other warranties, express or implied.
(b) Limitations. OMRON MAKES NO WARRANTY OR REPRESENTATION,
EXPRESS OR IMPLIED, ABOUT NON-INFRINGEMENT, MERCHANTABIL-
ITY OR FITNESS FOR A PARTICULAR PURPOSE OF THE PRODUCTS.
BUYER ACKNOWLEDGES THAT IT ALONE HAS DETERMINED THAT THE
PRODUCTS WILL SUITABLY MEET THE REQUIREMENTS OF THEIR
INTENDED USE. Omron further disclaims all warranties and responsibility of
any type for claims or expenses based on infringement by the Products or oth-
erwise of any intellectual property right. (c) Buyer Remedy. Omron’s sole obli-
gation hereunder shall be, at Omron’s election, to (i) replace (in the form
originally shipped with Buyer responsible for labor charges for removal or
replacement thereof) the non-complying Product, (ii) repair the non-complying
Product, or (iii) repay or credit Buyer an amount equal to the purchase price of
the non-complying Product; provided that in no event shall Omron be responsi-
ble for warranty, repair, indemnity or any other claims or expenses regarding
the Products unless Omron’s analysis confirms that the Products were prop-
erly handled, stored, installed and maintained and not subject to contamina-
tion, abuse, misuse or inappropriate modification. Return of any Products by
Buyer must be approved in writing by Omron before shipment. Omron Compa-
nies shall not be liable for the suitability or unsuitability or the results from the
use of Products in combination with any electrical or electronic components,
circuits, system assemblies or any other materials or substances or environ-
ments. Any advice, recommendations or information given orally or in writing,
are not to be construed as an amendment or addition to the above warranty.
See http://www.omron247.com or contact your Omron representative for pub-
lished information.
14. Limitation on Liability; Etc. OMRON COMPANIES SHALL NOT BE LIABLE
FOR SPECIAL, INDIRECT, INCIDENTAL, OR CONSEQUENTIAL DAMAGES,
LOSS OF PROFITS OR PRODUCTION OR COMMERCIAL LOSS IN ANY
WAY CONNECTED WITH THE PRODUCTS, WHETHER SUCH CLAIM IS
BASED IN CONTRACT, WARRANTY, NEGLIGENCE OR STRICT LIABILITY.
Further, in no event shall liability of Omron Companies exceed the individual
price of the Product on which liability is asserted.
15. Indemnities. Buyer shall indemnify and hold harmless Omron Companies and
their employees from and against all liabilities, losses, claims, costs and
expenses (including attorney's fees and expenses) related to any claim, inves-
tigation, litigation or proceeding (whether or not Omron is a party) which arises
or is alleged to arise from Buyer's acts or omissions under these Terms or in
any way with respect to the Products. Without limiting the foregoing, Buyer (at
its own expense) shall indemnify and hold harmless Omron and defend or set-
tle any action brought against such Companies to the extent based on a claim
that any Product made to Buyer specifications infringed intellectual property
rights of another party.
16. Property; Confidentiality. Any intellectual property in the Products is the exclu-
sive property of Omron Companies and Buyer shall not attempt to duplicate it
in any way without the written permission of Omron. Notwithstanding any
charges to Buyer for engineering or tooling, all engineering and tooling shall
remain the exclusive property of Omron. All information and materials supplied
by Omron to Buyer relating to the Products are confidential and proprietary,
and Buyer shall limit distribution thereof to its trusted employees and strictly
prevent disclosure to any third party.
17. Export Controls. Buyer shall comply with all applicable laws, regulations and
licenses regarding (i) export of products or information; (iii) sale of products to
“forbidden” or other proscribed persons; and (ii) disclosure to non-citizens of
regulated technology or information.
18. Miscellaneous. (a) Waiver. No failure or delay by Omron in exercising any right
and no course of dealing between Buyer and Omron shall operate as a waiver
of rights by Omron. (b) Assignment. Buyer may not assign its rights hereunder
without Omron's written consent. (c) Law. These Terms are governed by the
law of the jurisdiction of the home office of the Omron company from which
Buyer is purchasing the Products (without regard to conflict of law princi-
ples). (d) Amendment. These Terms constitute the entire agreement between
Buyer and Omron relating to the Products, and no provision may be changed
or waived unless in writing signed by the parties. (e) Severability
. If any provi-
sion hereof is rendered ineffective or invalid, such provision shall not invalidate
any other provision. (f) Setoff. Buyer shall have no right to set off any amounts
against the amount owing in respect of this invoice. (g) Definitions. As used
herein, “including” means “including without limitation”; and “Omron Compa-
nies” (or similar words) mean Omron Corporation and any direct or indirect
subsidiary or affiliate thereof.
Certain Precautions on Specifications and Use
1. Suitability of Use. Omron Companies shall not be responsible for conformity
with any standards, codes or regulations which apply to the combination of the
Product in the Buyer’s application or use of the Product. At Buyer’s request,
Omron will provide applicable third party certification documents identifying
ratings and limitations of use which apply to the Product. This information by
itself is not sufficient for a complete determination of the suitability of the Prod-
uct in combination with the end product, machine, system, or other application
or use. Buyer shall be solely responsible for determining appropriateness of
the particular Product with respect to Buyer’s application, product or system.
Buyer shall take application responsibility in all cases but the following is a
non-exhaustive list of applications for which particular attention must be given:
(i) Outdoor use, uses involving potential chemical contamination or electrical
interference, or conditions or uses not described in this document.
(ii) Use in consumer products or any use in significant quantities.
(iii) Energy control systems, combustion systems, railroad systems, aviation
systems, medical equipment, amusement machines, vehicles, safety equip-
ment, and installations subject to separate industry or government regulations.
(iv) Systems, machines and equipment that could present a risk to life or prop-
erty. Please know and observe all prohibitions of use applicable to this Prod-
uct.
NEVER USE THE PRODUCT FOR AN APPLICATION INVOLVING SERIOUS
RISK TO LIFE OR PROPERTY OR IN LARGE QUANTITIES WITHOUT
ENSURING THAT THE SYSTEM AS A WHOLE HAS BEEN DESIGNED TO
ADDRESS THE RISKS, AND THAT THE OMRON’S PRODUCT IS PROP-
ERLY RATED AND INSTALLED FOR THE INTENDED USE WITHIN THE
OVERALL EQUIPMENT OR SYSTEM.
2. Programmable Products. Omron Companies shall not be responsible for the
user’s programming of a programmable Product, or any consequence thereof.
3. Performance Data. Data presented in Omron Company websites, catalogs
and other materials is provided as a guide for the user in determining suitabil-
ity and does not constitute a warranty. It may represent the result of Omron’s
test conditions, and the user must correlate it to actual application require-
ments. Actual performance is subject to the Omron’s Warranty and Limitations
of Liability.
4. Change in Specifications. Product specifications and accessories may be
changed at any time based on improvements and other reasons. It is our prac-
tice to change part numbers when published ratings or features are changed,
or when significant construction changes are made. However, some specifica-
tions of the Product may be changed without any notice. When in doubt, spe-
cial part numbers may be assigned to fix or establish key specifications for
your application. Please consult with your Omron’s representative at any time
to confirm actual specifications of purchased Product.
5. Errors and Omissions. Information presented by Omron Companies has been
checked and is believed to be accurate; however, no responsibility is assumed
for clerical, typographical or proofreading errors or omissions.

Cat. No. H157-E1-03 01/11 Note: Specications are subject to change. © 2011 Omron Electronics LLC
OMRON CANADA, INC. • HEAD OFFICE
OMRON ELETRÔNICA DO BRASIL LTDA • HEAD OFFICE
OMRON ELECTRONICS MEXICO SA DE CV • HEAD OFFICE
OMRON ARGENTINA • SALES OFFICE
OMRON CHILE • SALES OFFICE
OTHER OMRON LATIN AMERICA SALES
OMRON ELECTRONICS LLC • THE AMERICAS HEADQUARTERS
OMRON EUROpE B.V.