STM32F100xx Advanced ARM® Based 32 Bit MCUs Reference Manual STM32F100
!F100%20Reference%20manual
User Manual: Pdf
Open the PDF directly: View PDF
.
Page Count: 713 [warning: Documents this large are best viewed by clicking the View PDF Link!]
- 1 Documentation conventions
- 2 Memory and bus architecture
- 3 CRC calculation unit
- 4 Power control (PWR)
- 5 Backup registers (BKP)
- 6 Reset and clock control (RCC)
- 6.1 Reset
- 6.2 Clocks
- Figure 8. STM32F100xx clock tree (low and medium-density devices)
- Figure 9. STM32F100xx clock tree (high-density devices)
- 6.2.1 HSE clock
- 6.2.2 HSI clock
- 6.2.3 PLL
- 6.2.4 LSE clock
- 6.2.5 LSI clock
- 6.2.6 System clock (SYSCLK) selection
- 6.2.7 Clock security system (CSS)
- 6.2.8 RTC clock
- 6.2.9 Watchdog clock
- 6.2.10 Clock-out capability
- 6.3 RCC registers
- 6.3.1 Clock control register (RCC_CR)
- 6.3.2 Clock configuration register (RCC_CFGR)
- 6.3.3 Clock interrupt register (RCC_CIR)
- 6.3.4 APB2 peripheral reset register (RCC_APB2RSTR)
- 6.3.5 APB1 peripheral reset register (RCC_APB1RSTR)
- 6.3.6 AHB peripheral clock enable register (RCC_AHBENR)
- 6.3.7 APB2 peripheral clock enable register (RCC_APB2ENR)
- 6.3.8 APB1 peripheral clock enable register (RCC_APB1ENR)
- 6.3.9 Backup domain control register (RCC_BDCR)
- 6.3.10 Control/status register (RCC_CSR)
- 6.3.11 Clock configuration register2 (RCC_CFGR2)
- 6.3.12 RCC register map
- 7 General-purpose and alternate-function I/Os (GPIOs and AFIOs)
- 7.1 GPIO functional description
- Figure 11. Basic structure of a standard I/O port bit
- Figure 12. Basic structure of a five-volt tolerant I/O port bit
- Table 16. Port bit configuration table
- Table 17. Output MODE bits
- 7.1.1 General-purpose I/O (GPIO)
- 7.1.2 Atomic bit set or reset
- 7.1.3 External interrupt/wakeup lines
- 7.1.4 Alternate functions (AF)
- 7.1.5 Software remapping of I/O alternate functions
- 7.1.6 GPIO locking mechanism
- 7.1.7 Input configuration
- 7.1.8 Output configuration
- 7.1.9 Alternate function configuration
- 7.1.10 Analog configuration
- 7.1.11 GPIO configurations for device peripherals
- 7.2 GPIO registers
- 7.2.1 Port configuration register low (GPIOx_CRL) (x=A..G)
- 7.2.2 Port configuration register high (GPIOx_CRH) (x=A..G)
- 7.2.3 Port input data register (GPIOx_IDR) (x=A..G)
- 7.2.4 Port output data register (GPIOx_ODR) (x=A..G)
- 7.2.5 Port bit set/reset register (GPIOx_BSRR) (x=A..G)
- 7.2.6 Port bit reset register (GPIOx_BRR) (x=A..G)
- 7.2.7 Port configuration lock register (GPIOx_LCKR) (x=A..G)
- 7.3 Alternate function I/O and debug configuration (AFIO)
- 7.3.1 Using OSC32_IN/OSC32_OUT pins as GPIO ports PC14/PC15
- 7.3.2 Using OSC_IN/OSC_OUT pins as GPIO ports PD0/PD1
- 7.3.3 JTAG/SWD alternate function remapping
- 7.3.4 Timer alternate function remapping
- Table 30. TIM5 alternate function remapping
- Table 31. TIM12 remapping
- Table 32. TIM13 remapping
- Table 33. TIM14 remapping
- Table 34. TIM4 alternate function remapping
- Table 35. TIM3 alternate function remapping
- Table 36. TIM2 alternate function remapping
- Table 37. TIM1 alternate function remapping
- Table 38. TIM1 DMA remapping
- Table 39. TIM15 remapping
- Table 40. TIM16 remapping
- Table 41. TIM17 remapping
- 7.3.5 USART alternate function remapping
- 7.3.6 I2C1 alternate function remapping
- 7.3.7 SPI1 alternate function remapping
- 7.3.8 CEC remap
- 7.4 AFIO registers
- 7.4.1 Event control register (AFIO_EVCR)
- 7.4.2 AF remap and debug I/O configuration register (AFIO_MAPR)
- 7.4.3 External interrupt configuration register 1 (AFIO_EXTICR1)
- 7.4.4 External interrupt configuration register 2 (AFIO_EXTICR2)
- 7.4.5 External interrupt configuration register 3 (AFIO_EXTICR3)
- 7.4.6 External interrupt configuration register 4 (AFIO_EXTICR4)
- 7.4.7 AF remap and debug I/O configuration register (AFIO_MAPR2)
- 7.5 GPIO and AFIO register maps
- 7.1 GPIO functional description
- 8 Interrupts and events
- 8.1 Nested vectored interrupt controller (NVIC)
- 8.2 External interrupt/event controller (EXTI)
- 8.3 EXTI registers
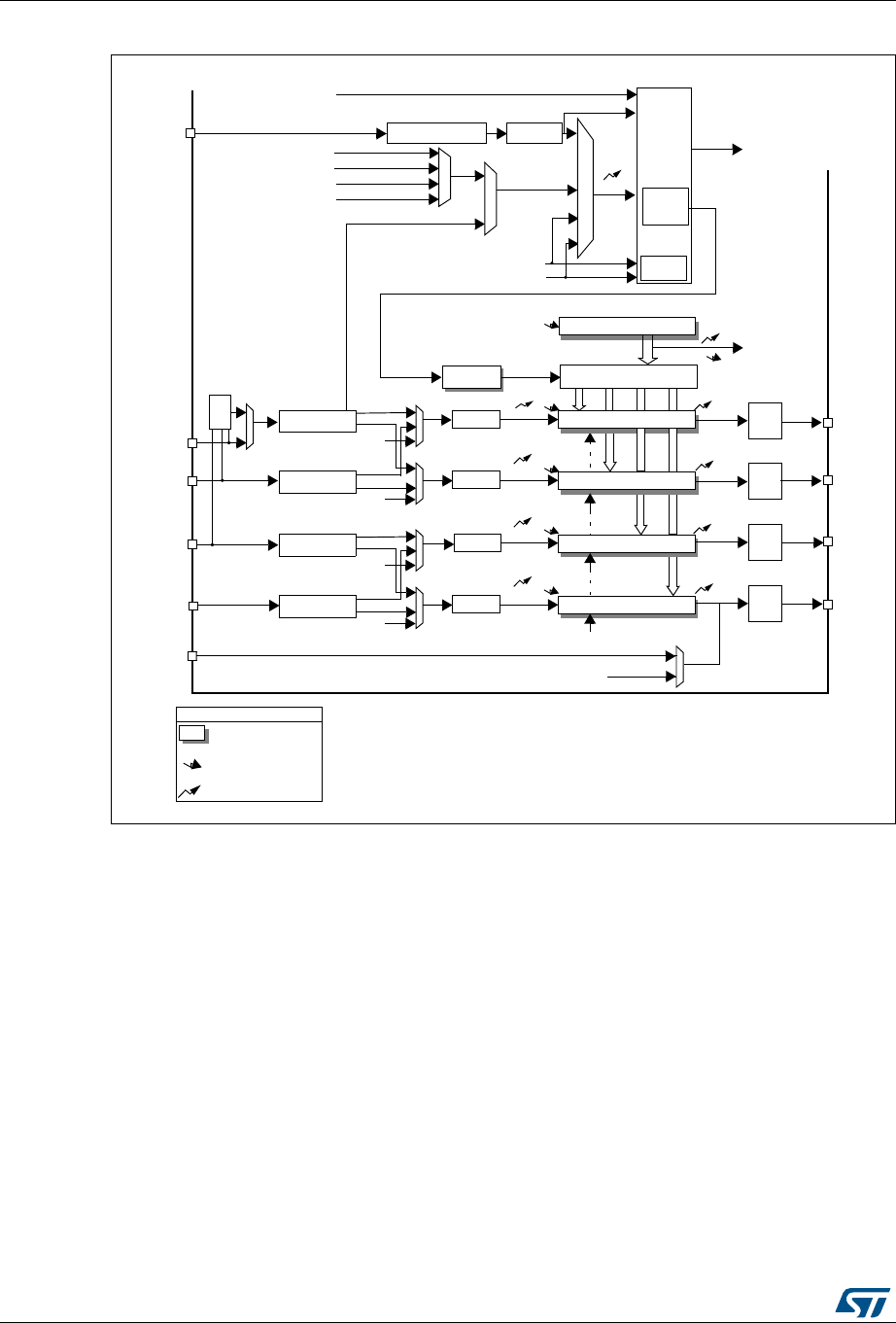
- 9 Direct memory access controller (DMA)
- 9.1 DMA introduction
- 9.2 DMA main features
- 9.3 DMA functional description
- 9.4 DMA registers
- 9.4.1 DMA interrupt status register (DMA_ISR)
- 9.4.2 DMA interrupt flag clear register (DMA_IFCR)
- 9.4.3 DMA channel x configuration register (DMA_CCRx) (x = 1..7, where x = channel number)
- 9.4.4 DMA channel x number of data register (DMA_CNDTRx) (x = 1..7, where x = channel number)
- 9.4.5 DMA channel x peripheral address register (DMA_CPARx) (x = 1..7, where x = channel number)
- 9.4.6 DMA channel x memory address register (DMA_CMARx) (x = 1..7, where x = channel number)
- 9.4.7 DMA register map
- 10 Analog-to-digital converter (ADC)
- 10.1 ADC introduction
- 10.2 ADC main features
- 10.3 ADC functional description
- 10.4 Calibration
- 10.5 Data alignment
- 10.6 Channel-by-channel programmable sample time
- 10.7 Conversion on external trigger
- 10.8 DMA request
- 10.9 Temperature sensor
- 10.10 ADC interrupts
- 10.11 ADC registers
- 10.11.1 ADC status register (ADC_SR)
- 10.11.2 ADC control register 1 (ADC_CR1)
- 10.11.3 ADC control register 2 (ADC_CR2)
- 10.11.4 ADC sample time register 1 (ADC_SMPR1)
- 10.11.5 ADC sample time register 2 (ADC_SMPR2)
- 10.11.6 ADC injected channel data offset register x (ADC_JOFRx) (x=1..4)
- 10.11.7 ADC watchdog high threshold register (ADC_HTR)
- 10.11.8 ADC watchdog low threshold register (ADC_LTR)
- 10.11.9 ADC regular sequence register 1 (ADC_SQR1)
- 10.11.10 ADC regular sequence register 2 (ADC_SQR2)
- 10.11.11 ADC regular sequence register 3 (ADC_SQR3)
- 10.11.12 ADC injected sequence register (ADC_JSQR)
- 10.11.13 ADC injected data register x (ADC_JDRx) (x= 1..4)
- 10.11.14 ADC regular data register (ADC_DR)
- 10.11.15 ADC register map
- 11 Digital-to-analog converter (DAC)
- 11.1 DAC introduction
- 11.2 DAC main features
- 11.3 DAC functional description
- 11.4 Dual DAC channel conversion
- 11.4.1 Independent trigger without wave generation
- 11.4.2 Independent trigger with single LFSR generation
- 11.4.3 Independent trigger with different LFSR generation
- 11.4.4 Independent trigger with single triangle generation
- 11.4.5 Independent trigger with different triangle generation
- 11.4.6 Simultaneous software start
- 11.4.7 Simultaneous trigger without wave generation
- 11.4.8 Simultaneous trigger with single LFSR generation
- 11.4.9 Simultaneous trigger with different LFSR generation
- 11.4.10 Simultaneous trigger with single triangle generation
- 11.4.11 Simultaneous trigger with different triangle generation
- 11.5 DAC registers
- 11.5.1 DAC control register (DAC_CR)
- 11.5.2 DAC software trigger register (DAC_SWTRIGR)
- 11.5.3 DAC channel1 12-bit right-aligned data holding register (DAC_DHR12R1)
- 11.5.4 DAC channel1 12-bit left aligned data holding register (DAC_DHR12L1)
- 11.5.5 DAC channel1 8-bit right aligned data holding register (DAC_DHR8R1)
- 11.5.6 DAC channel2 12-bit right aligned data holding register (DAC_DHR12R2)
- 11.5.7 DAC channel2 12-bit left aligned data holding register (DAC_DHR12L2)
- 11.5.8 DAC channel2 8-bit right-aligned data holding register (DAC_DHR8R2)
- 11.5.9 Dual DAC 12-bit right-aligned data holding register (DAC_DHR12RD)
- 11.5.10 DUAL DAC 12-bit left aligned data holding register (DAC_DHR12LD)
- 11.5.11 DUAL DAC 8-bit right aligned data holding register (DAC_DHR8RD)
- 11.5.12 DAC channel1 data output register (DAC_DOR1)
- 11.5.13 DAC channel2 data output register (DAC_DOR2)
- 11.5.14 DAC status register (DAC_SR)
- 11.5.15 DAC register map
- 12 Advanced-control timer (TIM1)
- 12.1 TIM1 introduction
- 12.2 TIM1 main features
- 12.3 TIM1 functional description
- 12.3.1 Time-base unit
- 12.3.2 Counter modes
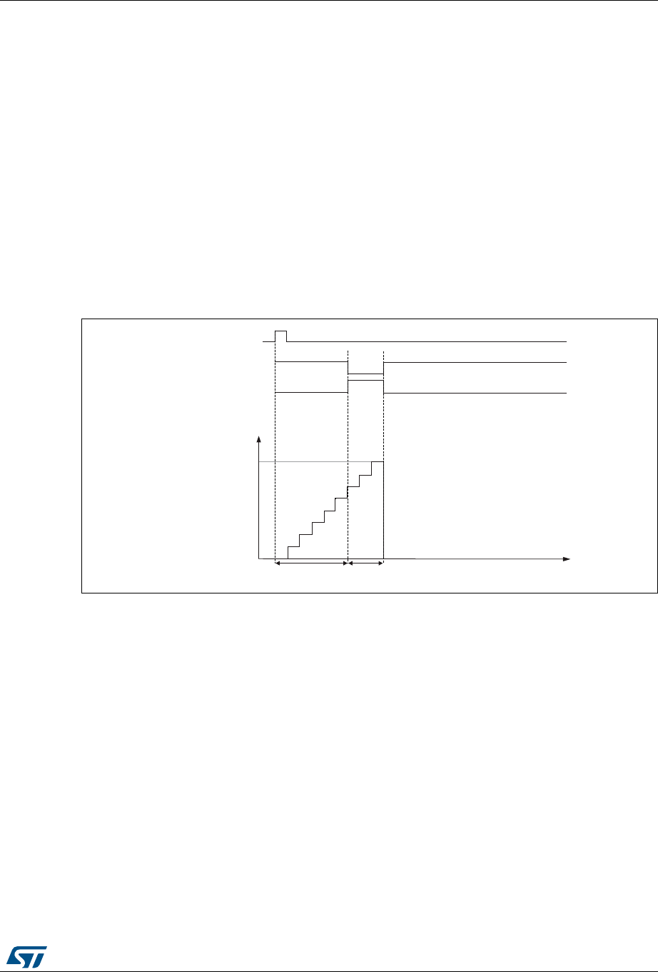
- Figure 43. Counter timing diagram, internal clock divided by 1
- Figure 44. Counter timing diagram, internal clock divided by 2
- Figure 45. Counter timing diagram, internal clock divided by 4
- Figure 46. Counter timing diagram, internal clock divided by N
- Figure 47. Counter timing diagram, update event when ARPE=0 (TIMx_ARR not preloaded)
- Figure 48. Counter timing diagram, update event when ARPE=1 (TIMx_ARR preloaded)
- Figure 49. Counter timing diagram, internal clock divided by 1
- Figure 50. Counter timing diagram, internal clock divided by 2
- Figure 51. Counter timing diagram, internal clock divided by 4
- Figure 52. Counter timing diagram, internal clock divided by N
- Figure 53. Counter timing diagram, update event when repetition counter is not used
- Figure 54. Counter timing diagram, internal clock divided by 1, TIMx_ARR = 0x6
- Figure 55. Counter timing diagram, internal clock divided by 2
- Figure 56. Counter timing diagram, internal clock divided by 4, TIMx_ARR=0x36
- Figure 57. Counter timing diagram, internal clock divided by N
- Figure 58. Counter timing diagram, update event with ARPE=1 (counter underflow)
- Figure 59. Counter timing diagram, Update event with ARPE=1 (counter overflow)
- 12.3.3 Repetition counter
- 12.3.4 Clock selection
- 12.3.5 Capture/compare channels
- 12.3.6 Input capture mode
- 12.3.7 PWM input mode
- 12.3.8 Forced output mode
- 12.3.9 Output compare mode
- 12.3.10 PWM mode
- 12.3.11 Complementary outputs and dead-time insertion
- 12.3.12 Using the break function
- 12.3.13 Clearing the OCxREF signal on an external event
- 12.3.14 6-step PWM generation
- 12.3.15 One-pulse mode
- 12.3.16 Encoder interface mode
- 12.3.17 Timer input XOR function
- 12.3.18 Interfacing with Hall sensors
- 12.3.19 TIMx and external trigger synchronization
- 12.3.20 Timer synchronization
- 12.3.21 Debug mode
- 12.4 TIM1 registers
- 12.4.1 TIM1 control register 1 (TIMx_CR1)
- 12.4.2 TIM1 control register 2 (TIMx_CR2)
- 12.4.3 TIM1 slave mode control register (TIMx_SMCR)
- 12.4.4 TIM1 DMA/interrupt enable register (TIMx_DIER)
- 12.4.5 TIM1 status register (TIMx_SR)
- 12.4.6 TIM1 event generation register (TIMx_EGR)
- 12.4.7 TIM1 capture/compare mode register 1 (TIMx_CCMR1)
- 12.4.8 TIM1 capture/compare mode register 2 (TIMx_CCMR2)
- 12.4.9 TIM1 capture/compare enable register (TIMx_CCER)
- 12.4.10 TIM1 counter (TIMx_CNT)
- 12.4.11 TIM1 prescaler (TIMx_PSC)
- 12.4.12 TIM1 auto-reload register (TIMx_ARR)
- 12.4.13 TIM1 repetition counter register (TIMx_RCR)
- 12.4.14 TIM1 capture/compare register 1 (TIMx_CCR1)
- 12.4.15 TIM1 capture/compare register 2 (TIMx_CCR2)
- 12.4.16 TIM1 capture/compare register 3 (TIMx_CCR3)
- 12.4.17 TIM1 capture/compare register 4 (TIMx_CCR4)
- 12.4.18 TIM1 break and dead-time register (TIMx_BDTR)
- 12.4.19 TIM1 DMA control register (TIMx_DCR)
- 12.4.20 TIM1 DMA address for full transfer (TIMx_DMAR)
- 12.4.21 TIM1 register map
- 13 General-purpose timers (TIM2 to TIM5)
- 13.1 TIM2 to TIM5 introduction
- 13.2 TIM2 to TIM5 main features
- 13.3 TIM2 to TIM5 functional description
- 13.3.1 Time-base unit
- 13.3.2 Counter modes
- Figure 91. Counter timing diagram, internal clock divided by 1
- Figure 92. Counter timing diagram, internal clock divided by 2
- Figure 93. Counter timing diagram, internal clock divided by 4
- Figure 94. Counter timing diagram, internal clock divided by N
- Figure 95. Counter timing diagram, Update event when ARPE=0 (TIMx_ARR not preloaded)
- Figure 96. Counter timing diagram, Update event when ARPE=1 (TIMx_ARR preloaded)
- Figure 97. Counter timing diagram, internal clock divided by 1
- Figure 98. Counter timing diagram, internal clock divided by 2
- Figure 99. Counter timing diagram, internal clock divided by 4
- Figure 100. Counter timing diagram, internal clock divided by N
- Figure 101. Counter timing diagram, Update event
- Figure 102. Counter timing diagram, internal clock divided by 1, TIMx_ARR=0x6
- Figure 103. Counter timing diagram, internal clock divided by 2
- Figure 104. Counter timing diagram, internal clock divided by 4, TIMx_ARR=0x36
- Figure 105. Counter timing diagram, internal clock divided by N
- Figure 106. Counter timing diagram, Update event with ARPE=1 (counter underflow)
- Figure 107. Counter timing diagram, Update event with ARPE=1 (counter overflow)
- 13.3.3 Clock selection
- 13.3.4 Capture/compare channels
- 13.3.5 Input capture mode
- 13.3.6 PWM input mode
- 13.3.7 Forced output mode
- 13.3.8 Output compare mode
- 13.3.9 PWM mode
- 13.3.10 One-pulse mode
- 13.3.11 Clearing the OCxREF signal on an external event
- 13.3.12 Encoder interface mode
- 13.3.13 Timer input XOR function
- 13.3.14 Timers and external trigger synchronization
- 13.3.15 Timer synchronization
- 13.3.16 Debug mode
- 13.4 TIMx2 to TIM5 registers
- 13.4.1 TIMx control register 1 (TIMx_CR1)
- 13.4.2 TIMx control register 2 (TIMx_CR2)
- 13.4.3 TIMx slave mode control register (TIMx_SMCR)
- 13.4.4 TIMx DMA/Interrupt enable register (TIMx_DIER)
- 13.4.5 TIMx status register (TIMx_SR)
- 13.4.6 TIMx event generation register (TIMx_EGR)
- 13.4.7 TIMx capture/compare mode register 1 (TIMx_CCMR1)
- 13.4.8 TIMx capture/compare mode register 2 (TIMx_CCMR2)
- 13.4.9 TIMx capture/compare enable register (TIMx_CCER)
- 13.4.10 TIMx counter (TIMx_CNT)
- 13.4.11 TIMx prescaler (TIMx_PSC)
- 13.4.12 TIMx auto-reload register (TIMx_ARR)
- 13.4.13 TIMx capture/compare register 1 (TIMx_CCR1)
- 13.4.14 TIMx capture/compare register 2 (TIMx_CCR2)
- 13.4.15 TIMx capture/compare register 3 (TIMx_CCR3)
- 13.4.16 TIMx capture/compare register 4 (TIMx_CCR4)
- 13.4.17 TIMx DMA control register (TIMx_DCR)
- 13.4.18 TIMx DMA address for full transfer (TIMx_DMAR)
- 13.4.19 TIMx register map
- 14 General-purpose timers (TIM12/13/14)
- 14.1 TIM12/13/14 introduction
- 14.2 TIM12/13/14 main features
- 14.3 TIM12/13/14 functional description
- 14.3.1 Time-base unit
- 14.3.2 Counter modes
- Figure 138. Counter timing diagram, internal clock divided by 1
- Figure 139. Counter timing diagram, internal clock divided by 2
- Figure 140. Counter timing diagram, internal clock divided by 4
- Figure 141. Counter timing diagram, internal clock divided by N
- Figure 142. Counter timing diagram, update event when ARPE=0 (TIMx_ARR not preloaded)
- Figure 143. Counter timing diagram, update event when ARPE=1 (TIMx_ARR preloaded)
- 14.3.3 Clock selection
- 14.3.4 Capture/compare channels
- 14.3.5 Input capture mode
- 14.3.6 PWM input mode (only for TIM12)
- 14.3.7 Forced output mode
- 14.3.8 Output compare mode
- 14.3.9 PWM mode
- 14.3.10 One-pulse mode
- 14.3.11 TIM12 external trigger synchronization
- 14.3.12 Timer synchronization (TIM12)
- 14.3.13 Debug mode
- 14.4 TIM12 registers
- 14.4.1 TIM12 control register 1 (TIMx_CR1)
- 14.4.2 TIM12 control register 2 (TIMx_CR2)
- 14.4.3 TIM12 slave mode control register (TIMx_SMCR)
- 14.4.4 TIM12 Interrupt enable register (TIMx_DIER)
- 14.4.5 TIM12 status register (TIMx_SR)
- 14.4.6 TIM event generation register (TIMx_EGR)
- 14.4.7 TIM capture/compare mode register 1 (TIMx_CCMR1)
- 14.4.8 TIM12 capture/compare enable register (TIMx_CCER)
- 14.4.9 TIM12 counter (TIMx_CNT)
- 14.4.10 TIM12 prescaler (TIMx_PSC)
- 14.4.11 TIM12 auto-reload register (TIMx_ARR)
- 14.4.12 TIM12 capture/compare register 1 (TIMx_CCR1)
- 14.4.13 TIM12 capture/compare register 2 (TIMx_CCR2)
- 14.4.14 TIM12 register map
- 14.5 TIM13/14 registers
- 14.5.1 TIM13/14 control register 1 (TIMx_CR1)
- 14.5.2 TIM10/11/13/14 Interrupt enable register (TIMx_DIER)
- 14.5.3 TIM13/14 status register (TIMx_SR)
- 14.5.4 TIM13/14 event generation register (TIMx_EGR)
- 14.5.5 TIM13/14 capture/compare mode register 1 (TIMx_CCMR1)
- 14.5.6 TIM13/14 capture/compare enable register (TIMx_CCER)
- 14.5.7 TIM13/14 counter (TIMx_CNT)
- 14.5.8 TIM13/14 prescaler (TIMx_PSC)
- 14.5.9 TIM13/14 auto-reload register (TIMx_ARR)
- 14.5.10 TIM13/14 capture/compare register 1 (TIMx_CCR1)
- 14.5.11 TIM13/14 register map
- 15 General-purpose timers (TIM15/16/17)
- 15.1 TIM15/16/17 introduction
- 15.2 TIM15 main features
- 15.3 TIM16 and TIM17 main features
- 15.4 TIM15/16/17 functional description
- 15.4.1 Time-base unit
- 15.4.2 Counter modes
- Figure 161. Counter timing diagram, internal clock divided by 1
- Figure 162. Counter timing diagram, internal clock divided by 2
- Figure 163. Counter timing diagram, internal clock divided by 4
- Figure 164. Counter timing diagram, internal clock divided by N
- Figure 165. Counter timing diagram, update event when ARPE=0 (TIMx_ARR not preloaded)
- Figure 166. Counter timing diagram, update event when ARPE=1 (TIMx_ARR preloaded)
- 15.4.3 Repetition counter
- 15.4.4 Clock selection
- 15.4.5 Capture/compare channels
- 15.4.6 Input capture mode
- 15.4.7 PWM input mode (only for TIM15)
- 15.4.8 Forced output mode
- 15.4.9 Output compare mode
- 15.4.10 PWM mode
- 15.4.11 Complementary outputs and dead-time insertion
- 15.4.12 Using the break function
- 15.4.13 One-pulse mode
- 15.4.14 TIM15 and external trigger synchronization (only for TIM15)
- 15.4.15 Timer synchronization
- 15.4.16 Debug mode
- 15.5 TIM15 registers
- 15.5.1 TIM15 control register 1 (TIM15_CR1)
- 15.5.2 TIM15 control register 2 (TIM15_CR2)
- 15.5.3 TIM15 slave mode control register (TIM15_SMCR)
- 15.5.4 TIM15 DMA/interrupt enable register (TIM15_DIER)
- 15.5.5 TIM15 status register (TIM15_SR)
- 15.5.6 TIM15 event generation register (TIM15_EGR)
- 15.5.7 TIM15 capture/compare mode register 1 (TIM15_CCMR1)
- 15.5.8 TIM15 capture/compare enable register (TIM15_CCER)
- 15.5.9 TIM15 counter (TIM15_CNT)
- 15.5.10 TIM15 prescaler (TIM15_PSC)
- 15.5.11 TIM15 auto-reload register (TIM15_ARR)
- 15.5.12 TIM15 repetition counter register (TIM15_RCR)
- 15.5.13 TIM15 capture/compare register 1 (TIM15_CCR1)
- 15.5.14 TIM15 capture/compare register 2 (TIM15_CCR2)
- 15.5.15 TIM15 break and dead-time register (TIM15_BDTR)
- 15.5.16 TIM15 DMA control register (TIM15_DCR)
- 15.5.17 TIM15 DMA address for full transfer (TIM15_DMAR)
- 15.5.18 TIM15 register map
- 15.6 TIM16&TIM17 registers
- 15.6.1 TIM16&TIM17 control register 1 (TIMx_CR1)
- 15.6.2 TIM16&TIM17 control register 2 (TIMx_CR2)
- 15.6.3 TIM16&TIM17 DMA/interrupt enable register (TIMx_DIER)
- 15.6.4 TIM16&TIM17 status register (TIMx_SR)
- 15.6.5 TIM16&TIM17 event generation register (TIMx_EGR)
- 15.6.6 TIM16&TIM17 capture/compare mode register 1 (TIMx_CCMR1)
- 15.6.7 TIM16&TIM17 capture/compare enable register (TIMx_CCER)
- 15.6.8 TIM16&TIM17 counter (TIMx_CNT)
- 15.6.9 TIM16&TIM17 prescaler (TIMx_PSC)
- 15.6.10 TIM16&TIM17 auto-reload register (TIMx_ARR)
- 15.6.11 TIM16&TIM17 repetition counter register (TIMx_RCR)
- 15.6.12 TIM16&TIM17 capture/compare register 1 (TIMx_CCR1)
- 15.6.13 TIM16&TIM17 break and dead-time register (TIMx_BDTR)
- 15.6.14 TIM16&TIM17 DMA control register (TIMx_DCR)
- 15.6.15 TIM16&TIM17 DMA address for full transfer (TIMx_DMAR)
- 15.6.16 TIM16&TIM17 register map
- 16 Basic timers (TIM6 and TIM7)
- 16.1 TIM6&TIM7 introduction
- 16.2 TIM6&TIM7 main features
- 16.3 TIM6&TIM7 functional description
- 16.3.1 Time-base unit
- 16.3.2 Counting mode
- Figure 189. Counter timing diagram, internal clock divided by 1
- Figure 190. Counter timing diagram, internal clock divided by 2
- Figure 191. Counter timing diagram, internal clock divided by 4
- Figure 192. Counter timing diagram, internal clock divided by N
- Figure 193. Counter timing diagram, update event when ARPE=0 (TIMx_ARR not preloaded)
- Figure 194. Counter timing diagram, update event when ARPE=1 (TIMx_ARR preloaded)
- 16.3.3 Clock source
- 16.3.4 Debug mode
- 16.4 TIM6&TIM7 registers
- 16.4.1 TIM6&TIM7 control register 1 (TIMx_CR1)
- 16.4.2 TIM6&TIM7 control register 2 (TIMx_CR2)
- 16.4.3 TIM6&TIM7 DMA/Interrupt enable register (TIMx_DIER)
- 16.4.4 TIM6&TIM7 status register (TIMx_SR)
- 16.4.5 TIM6&TIM7 event generation register (TIMx_EGR)
- 16.4.6 TIM6&TIM7 counter (TIMx_CNT)
- 16.4.7 TIM6&TIM7 prescaler (TIMx_PSC)
- 16.4.8 TIM6&TIM7 auto-reload register (TIMx_ARR)
- 16.4.9 TIM6&TIM7 register map
- 17 Real-time clock (RTC)
- 17.1 RTC introduction
- 17.2 RTC main features
- 17.3 RTC functional description
- 17.4 RTC registers
- 17.4.1 RTC control register high (RTC_CRH)
- 17.4.2 RTC control register low (RTC_CRL)
- 17.4.3 RTC prescaler load register (RTC_PRLH / RTC_PRLL)
- 17.4.4 RTC prescaler divider register (RTC_DIVH / RTC_DIVL)
- 17.4.5 RTC counter register (RTC_CNTH / RTC_CNTL)
- 17.4.6 RTC alarm register high (RTC_ALRH / RTC_ALRL)
- 17.4.7 RTC register map
- 18 Independent watchdog (IWDG)
- 19 Window watchdog (WWDG)
- 20 Flexible static memory controller (FSMC)
- 20.1 FSMC main features
- 20.2 Block diagram
- 20.3 AHB interface
- 20.4 External device address mapping
- 20.5 NOR Flash/PSRAM controller
- Table 92. Programmable NOR/PSRAM access parameters (continued)
- 20.5.1 External memory interface signals
- 20.5.2 Supported memories and transactions
- 20.5.3 General timing rules
- 20.5.4 NOR Flash/PSRAM controller asynchronous transactions
- Figure 204. Mode1 read accesses
- Figure 205. Mode1 write accesses
- Table 98. FSMC_BCRx bit fields (continued)
- Table 99. FSMC_BTRx bit fields
- Figure 206. ModeA read accesses
- Figure 207. ModeA write accesses
- Table 100. FSMC_BCRx bit fields
- Table 101. FSMC_BTRx bit fields
- Table 102. FSMC_BWTRx bit fields
- Figure 208. Mode2 and mode B read accesses
- Figure 209. Mode2 write accesses
- Figure 210. Mode B write accesses
- Table 103. FSMC_BCRx bit fields
- Table 104. FSMC_BTRx bit fields
- Table 105. FSMC_BWTRx bit fields
- Figure 211. Mode C read accesses
- Figure 212. Mode C write accesses
- Table 106. FSMC_BCRx bit fields (continued)
- Table 107. FSMC_BTRx bit fields
- Table 108. FSMC_BWTRx bit fields
- Figure 213. Mode D read accesses
- Figure 214. Mode D write accesses
- Table 109. FSMC_BCRx bit fields
- Table 110. FSMC_BTRx bit fields
- Table 111. FSMC_BWTRx bit fields
- Figure 215. Multiplexed read accesses
- Figure 216. Multiplexed write accesses
- Table 112. FSMC_BCRx bit fields (continued)
- Table 113. FSMC_BTRx bit fields
- Figure 217. Asynchronous wait during a read access
- Figure 218. Asynchronous wait during a write access
- 20.5.5 Synchronous transactions
- Figure 219. Wait configurations
- Figure 220. Synchronous multiplexed read mode - NOR, PSRAM (CRAM)
- Table 114. FSMC_BCRx bit fields (continued)
- Table 115. FSMC_BTRx bit fields
- Figure 221. Synchronous multiplexed write mode - PSRAM (CRAM)
- Table 116. FSMC_BCRx bit fields (continued)
- Table 117. FSMC_BTRx bit fields
- 20.5.6 NOR/PSRAM control registers
- 20.5.7 FSMC register map
- 21 Serial peripheral interface (SPI)
- 21.1 SPI introduction
- 21.2 SPI main features
- 21.3 SPI functional description
- 21.3.1 General description
- 21.3.2 Configuring the SPI in slave mode
- 21.3.3 Configuring the SPI in master mode
- 21.3.4 Configuring the SPI for half-duplex communication
- 21.3.5 Data transmission and reception procedures
- Figure 225. TXE/RXNE/BSY behavior in Master / full-duplex mode (BIDIMODE=0 and RXONLY=0) in case of continuous transfers
- Figure 226. TXE/RXNE/BSY behavior in Slave / full-duplex mode (BIDIMODE=0, RXONLY=0) in case of continuous transfers
- Figure 227. TXE/BSY behavior in Master transmit-only mode (BIDIMODE=0 and RXONLY=0) in case of continuous transfers
- Figure 228. TXE/BSY in Slave transmit-only mode (BIDIMODE=0 and RXONLY=0) in case of continuous transfers
- Figure 229. RXNE behavior in receive-only mode (BIDIRMODE=0 and RXONLY=1) in case of continuous transfers
- Figure 230. TXE/BSY behavior when transmitting (BIDIRMODE=0 and RXONLY=0) in case of discontinuous transfers
- 21.3.6 CRC calculation
- 21.3.7 Status flags
- 21.3.8 Disabling the SPI
- 21.3.9 SPI communication using DMA (direct memory addressing)
- 21.3.10 Error flags
- 21.3.11 SPI interrupts
- 21.4 SPI registers
- 22 Inter-integrated circuit (I2C) interface
- 22.1 I2C introduction
- 22.2 I2C main features
- 22.3 I2C functional description
- 22.3.1 Mode selection
- 22.3.2 I2C slave mode
- 22.3.3 I2C master mode
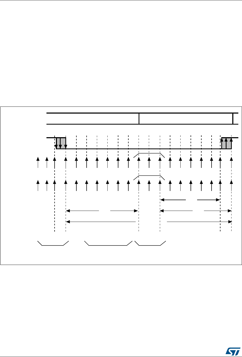
- Figure 237. Transfer sequence diagram for master transmitter
- Figure 238. Method 1: transfer sequence diagram for master receiver
- Figure 239. Method 2: transfer sequence diagram for master receiver when N>2
- Figure 240. Method 2: transfer sequence diagram for master receiver when N=2
- Figure 241. Method 2: transfer sequence diagram for master receiver when N=1
- 22.3.4 Error conditions
- 22.3.5 SDA/SCL line control
- 22.3.6 SMBus
- 22.3.7 DMA requests
- 22.3.8 Packet error checking
- 22.4 I2C interrupts
- 22.5 I2C debug mode
- 22.6 I2C registers
- 22.6.1 I2C Control register 1 (I2C_CR1)
- 22.6.2 I2C Control register 2 (I2C_CR2)
- 22.6.3 I2C Own address register 1 (I2C_OAR1)
- 22.6.4 I2C Own address register 2 (I2C_OAR2)
- 22.6.5 I2C Data register (I2C_DR)
- 22.6.6 I2C Status register 1 (I2C_SR1)
- 22.6.7 I2C Status register 2 (I2C_SR2)
- 22.6.8 I2C Clock control register (I2C_CCR)
- 22.6.9 I2C TRISE register (I2C_TRISE)
- 22.6.10 I2C register map
- 23 Universal synchronous asynchronous receiver transmitter (USART)
- 23.1 USART introduction
- 23.2 USART main features
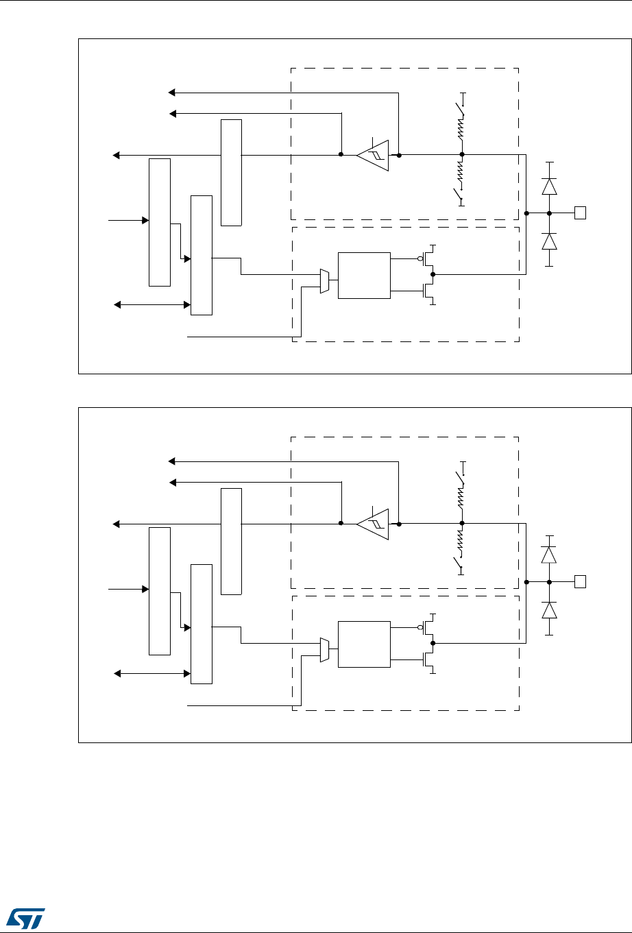
- 23.3 USART functional description
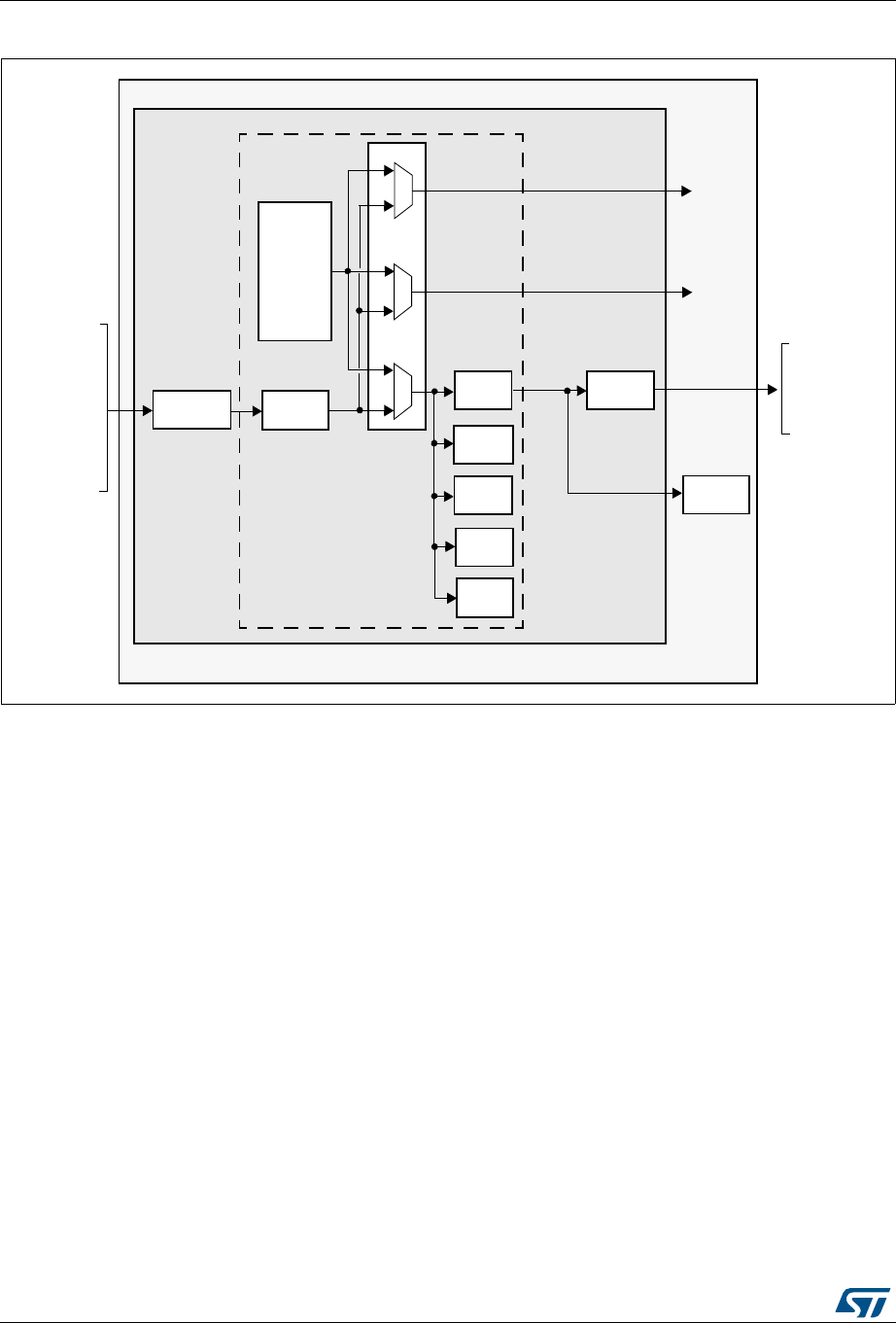
- Figure 243. USART block diagram
- 23.3.1 USART character description
- 23.3.2 Transmitter
- 23.3.3 Receiver
- 23.3.4 Fractional baud rate generation
- Table 125. Error calculation for programmed baud rates at fPCLK = 8 MHz or fPCLK = 12 MHz, oversampling by 16
- Table 126. Error calculation for programmed baud rates at fPCLK = 8 MHz or fPCLK =12 MHz, oversampling by 8
- Table 127. Error calculation for programmed baud rates at fPCLK = 16 MHz or fPCLK = 24 MHz, oversampling by 16 (continued)
- Table 128. Error calculation for programmed baud rates at fPCLK = 16 MHz or fPCLK = 24 MHz, oversampling by 8
- 23.3.5 USART receiver tolerance to clock deviation
- 23.3.6 Multiprocessor communication
- 23.3.7 Parity control
- 23.3.8 LIN (local interconnection network) mode
- 23.3.9 USART synchronous mode
- 23.3.10 Single-wire half-duplex communication
- 23.3.11 Smartcard
- 23.3.12 IrDA SIR ENDEC block
- 23.3.13 Continuous communication using DMA
- 23.3.14 Hardware flow control
- 23.4 USART interrupts
- 23.5 USART mode configuration
- 23.6 USART registers
- 24 High-definition multimedia interface-consumer electronics control controller (HDMI™-CEC)
- 24.1 Introduction
- 24.2 HDMI-CEC main features
- 24.3 HDMI-CEC bus topology
- 24.4 Arbitration
- 24.5 Error handling
- 24.6 Device addressing
- 24.7 HDMI-CEC functional description
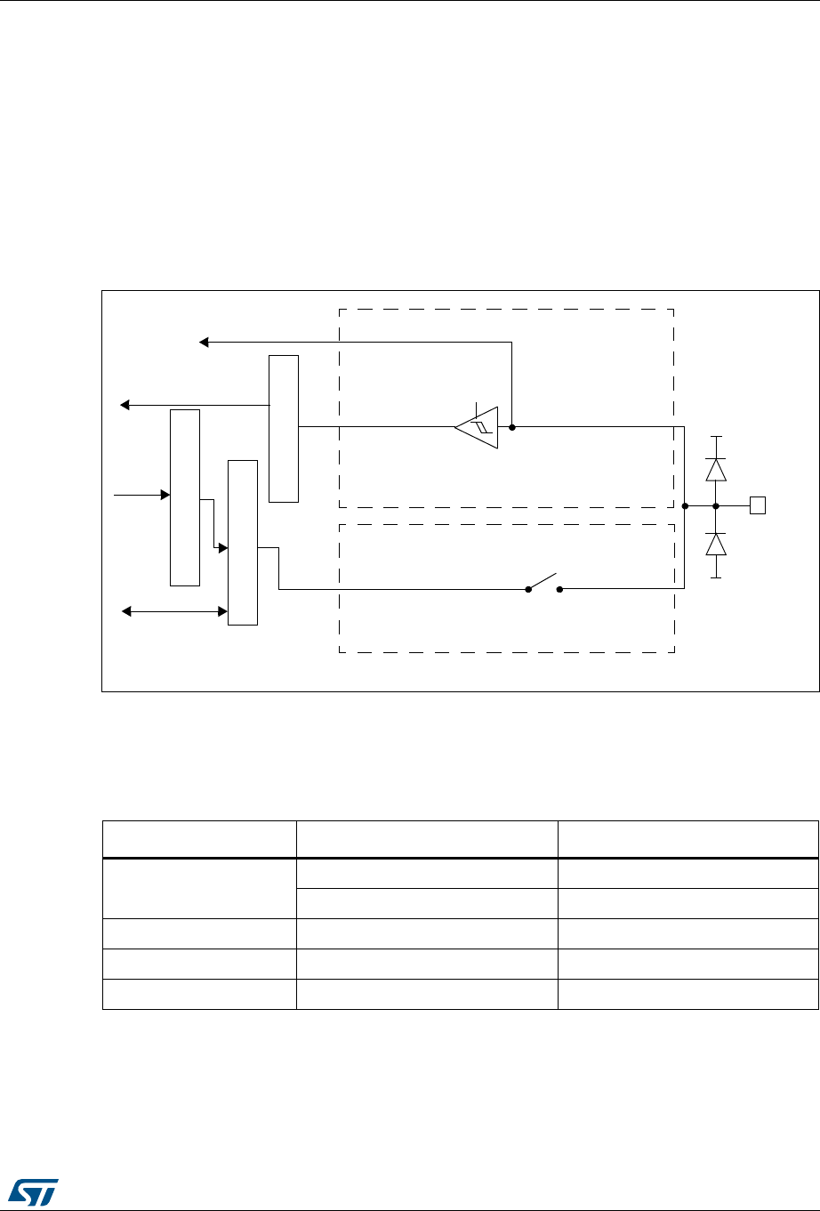
- 24.7.1 Block diagram
- 24.7.2 Prescaler
- 24.7.3 Rx digital filter
- 24.7.4 Rx bit timing
- 24.7.5 Tx bit timing
- 24.7.6 CEC arbiter
- 24.7.7 CEC states
- Figure 279. CEC control state machine
- Figure 280. Example of a complete message reception
- Table 140. Software sequence to respect when receiving a message
- Figure 281. Example of a complete message transmission
- Table 141. Software sequence to respect when transmitting a message (continued)
- Figure 282. Example of a message transmission with transmission error
- Table 142. Software sequence to respect when transmitting a message
- 24.7.8 CEC and system Stop mode
- 24.8 HDMI-CEC interrupts
- 24.9 HDMI-CEC registers
- 24.9.1 CEC configuration register (CEC_CFGR)
- 24.9.2 CEC own address register (CEC_OAR)
- 24.9.3 CEC prescaler register (CEC_PRES)
- 24.9.4 CEC error status register (CEC_ESR)
- 24.9.5 CEC control and status register (CEC_CSR)
- 24.9.6 CEC Tx data register (CEC_TXD)
- 24.9.7 CEC Rx data register (CEC_RXD)
- 24.9.8 HDMI-CEC register map
- 25 Debug support (DBG)
- 25.1 Overview
- 25.2 Reference ARM® documentation
- 25.3 SWJ debug port (serial wire and JTAG)
- 25.4 Pinout and debug port pins
- 25.5 STM32F100xx JTAG TAP connection
- 25.6 ID codes and locking mechanism
- 25.7 JTAG debug port
- 25.8 SW debug port
- 25.9 AHB-AP (AHB access port) - valid for both JTAG-DP and SW-DP
- 25.10 Core debug
- 25.11 Capability of the debugger host to connect under system reset
- 25.12 FPB (Flash patch breakpoint)
- 25.13 DWT (data watchpoint trigger)
- 25.14 ITM (instrumentation trace macrocell)
- 25.15 MCU debug component (DBGMCU)
- 25.16 TPIU (trace port interface unit)
- 25.16.1 Introduction
- 25.16.2 TRACE pin assignment
- 25.16.3 TPUI formatter
- 25.16.4 TPUI frame synchronization packets
- 25.16.5 Transmission of the synchronization frame packet
- 25.16.6 Synchronous mode
- 25.16.7 Asynchronous mode
- 25.16.8 TRACECLKIN connection inside the STM32F100xx
- 25.16.9 TPIU registers
- 25.16.10 Example of configuration
- 25.17 DBG register map
- 26 Device electronic signature
- 27 Revision history

June 2016 Doc ID16188 Rev 5 1/713
1
RM0041
Reference manual
STM32F100xx
advanced ARM®-based 32-bit MCUs
Introduction
This reference manual targets application developers. It provides complete information on
how to use the STM32F100x4, STM32F100x6, STM32F100x8, STM32F100xB,
STM32F100xC, STM32F100xD and STM32F100xE microcontroller memory and
peripherals. The STM32F100x4, STM32F100x6, STM32F100x8, STM32F100xB,
STM32F100xC, STM32F100xD and STM32F100xE will be referred to as STM32F100xx
throughout the document, unless otherwise specified.
The STM32F100xx is a family of microcontrollers with different memory sizes, packages
and peripherals.
For ordering information, mechanical and electrical device characteristics, refer to the
STM32F100xx datasheet.
For information on programming, erasing and protection of the internal Flash memory refer
to the STM32F100xx Flash programming manual (PM0063).
For information on the ARM® Cortex®-M3 core, refer to the Cortex®-M3 Technical
Reference Manual.
Related documents
Available from www.arm.com:
•Cortex®-M3 Technical Reference Manual
Available from www.st.com:
•STM32F100xx datasheets
•STM32F100xx Flash programming manual
www.st.com

Contents RM0041
2/713 Doc ID16188 Rev 5
Contents
1 Documentation conventions . . . . . . . . . . . . . . . . . . . . . . . . . . . . . . . . . 32
1.1 List of abbreviations for registers . . . . . . . . . . . . . . . . . . . . . . . . . . . . . . . 32
1.2 Glossary . . . . . . . . . . . . . . . . . . . . . . . . . . . . . . . . . . . . . . . . . . . . . . . . . . 32
1.3 Peripheral availability . . . . . . . . . . . . . . . . . . . . . . . . . . . . . . . . . . . . . . . . 32
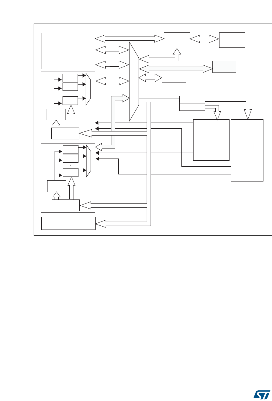
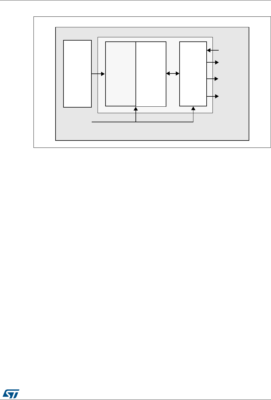
2 Memory and bus architecture . . . . . . . . . . . . . . . . . . . . . . . . . . . . . . . . 33
2.1 System architecture . . . . . . . . . . . . . . . . . . . . . . . . . . . . . . . . . . . . . . . . . 33
2.2 Memory organization . . . . . . . . . . . . . . . . . . . . . . . . . . . . . . . . . . . . . . . . 35
2.3 Memory map . . . . . . . . . . . . . . . . . . . . . . . . . . . . . . . . . . . . . . . . . . . . . . 36
2.3.1 Embedded SRAM . . . . . . . . . . . . . . . . . . . . . . . . . . . . . . . . . . . . . . . . . 39
2.3.2 Bit banding . . . . . . . . . . . . . . . . . . . . . . . . . . . . . . . . . . . . . . . . . . . . . . . 40
2.3.3 Embedded Flash memory . . . . . . . . . . . . . . . . . . . . . . . . . . . . . . . . . . . 40
2.4 Boot configuration . . . . . . . . . . . . . . . . . . . . . . . . . . . . . . . . . . . . . . . . . . 44
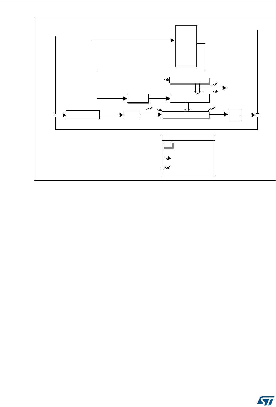
3 CRC calculation unit . . . . . . . . . . . . . . . . . . . . . . . . . . . . . . . . . . . . . . . . 46
3.1 CRC introduction . . . . . . . . . . . . . . . . . . . . . . . . . . . . . . . . . . . . . . . . . . . 46
3.2 CRC main features . . . . . . . . . . . . . . . . . . . . . . . . . . . . . . . . . . . . . . . . . . 46
3.3 CRC functional description . . . . . . . . . . . . . . . . . . . . . . . . . . . . . . . . . . . . 47
3.4 CRC registers . . . . . . . . . . . . . . . . . . . . . . . . . . . . . . . . . . . . . . . . . . . . . . 47
3.4.1 Data register (CRC_DR) . . . . . . . . . . . . . . . . . . . . . . . . . . . . . . . . . . . . 47
3.4.2 Independent data register (CRC_IDR) . . . . . . . . . . . . . . . . . . . . . . . . . 47
3.4.3 Control register (CRC_CR) . . . . . . . . . . . . . . . . . . . . . . . . . . . . . . . . . . 48
3.4.4 CRC register map . . . . . . . . . . . . . . . . . . . . . . . . . . . . . . . . . . . . . . . . . 48
4 Power control (PWR) . . . . . . . . . . . . . . . . . . . . . . . . . . . . . . . . . . . . . . . . 49
4.1 Power supplies . . . . . . . . . . . . . . . . . . . . . . . . . . . . . . . . . . . . . . . . . . . . . 49
4.1.1 Independent A/D and D/A converter supply and reference voltage . . . . 50
4.1.2 Battery backup domain . . . . . . . . . . . . . . . . . . . . . . . . . . . . . . . . . . . . . 50
4.1.3 Voltage regulator . . . . . . . . . . . . . . . . . . . . . . . . . . . . . . . . . . . . . . . . . . 51
4.2 Power supply supervisor . . . . . . . . . . . . . . . . . . . . . . . . . . . . . . . . . . . . . 51
4.2.1 Power on reset (POR)/power down reset (PDR) . . . . . . . . . . . . . . . . . . 51
4.2.2 Programmable voltage detector (PVD) . . . . . . . . . . . . . . . . . . . . . . . . . 52
4.3 Low-power modes . . . . . . . . . . . . . . . . . . . . . . . . . . . . . . . . . . . . . . . . . . 54

Doc ID16188 Rev 5 3/713
RM0041 Contents
21
4.3.1 Slowing down system clocks . . . . . . . . . . . . . . . . . . . . . . . . . . . . . . . . . 54
4.3.2 Peripheral clock gating . . . . . . . . . . . . . . . . . . . . . . . . . . . . . . . . . . . . . . 55
4.3.3 Sleep mode . . . . . . . . . . . . . . . . . . . . . . . . . . . . . . . . . . . . . . . . . . . . . . 55
4.3.4 Stop mode . . . . . . . . . . . . . . . . . . . . . . . . . . . . . . . . . . . . . . . . . . . . . . . 56
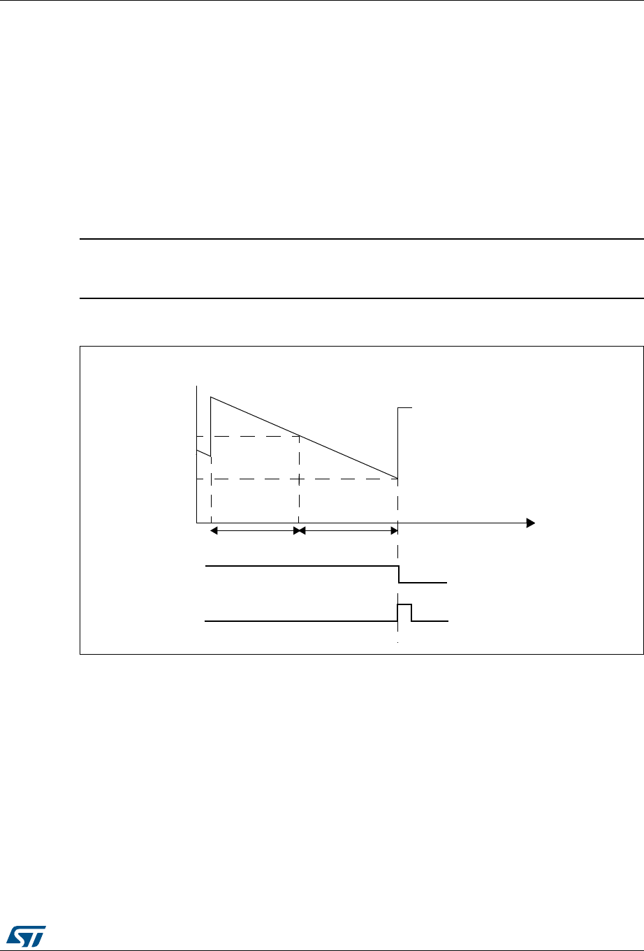
4.3.5 Standby mode . . . . . . . . . . . . . . . . . . . . . . . . . . . . . . . . . . . . . . . . . . . . 58
4.3.6 Auto-wakeup (AWU) from low-power mode . . . . . . . . . . . . . . . . . . . . . . 59
4.4 Power control registers . . . . . . . . . . . . . . . . . . . . . . . . . . . . . . . . . . . . . . . 59
4.4.1 Power control register (PWR_CR) . . . . . . . . . . . . . . . . . . . . . . . . . . . . . 59
4.4.2 Power control/status register (PWR_CSR) . . . . . . . . . . . . . . . . . . . . . . 61
4.4.3 PWR register map . . . . . . . . . . . . . . . . . . . . . . . . . . . . . . . . . . . . . . . . . 62
5 Backup registers (BKP) . . . . . . . . . . . . . . . . . . . . . . . . . . . . . . . . . . . . . 63
5.1 BKP introduction . . . . . . . . . . . . . . . . . . . . . . . . . . . . . . . . . . . . . . . . . . . . 63
5.2 BKP main features . . . . . . . . . . . . . . . . . . . . . . . . . . . . . . . . . . . . . . . . . . 63
5.3 BKP functional description . . . . . . . . . . . . . . . . . . . . . . . . . . . . . . . . . . . . 64
5.3.1 Tamper detection . . . . . . . . . . . . . . . . . . . . . . . . . . . . . . . . . . . . . . . . . . 64
5.3.2 RTC calibration . . . . . . . . . . . . . . . . . . . . . . . . . . . . . . . . . . . . . . . . . . . 64
5.4 BKP registers . . . . . . . . . . . . . . . . . . . . . . . . . . . . . . . . . . . . . . . . . . . . . . 65
5.4.1 Backup data register x (BKP_DRx) (x = 1 ..42) . . . . . . . . . . . . . . . . . . . 65
5.4.2 RTC clock calibration register (BKP_RTCCR) . . . . . . . . . . . . . . . . . . . . 65
5.4.3 Backup control register (BKP_CR) . . . . . . . . . . . . . . . . . . . . . . . . . . . . 66
5.4.4 Backup control/status register (BKP_CSR) . . . . . . . . . . . . . . . . . . . . . . 66
5.4.5 BKP register map . . . . . . . . . . . . . . . . . . . . . . . . . . . . . . . . . . . . . . . . . . 67
6 Reset and clock control (RCC) . . . . . . . . . . . . . . . . . . . . . . . . . . . . . . . . 69
6.1 Reset . . . . . . . . . . . . . . . . . . . . . . . . . . . . . . . . . . . . . . . . . . . . . . . . . . . . 69
6.1.1 System reset . . . . . . . . . . . . . . . . . . . . . . . . . . . . . . . . . . . . . . . . . . . . . 69
6.1.2 Power reset . . . . . . . . . . . . . . . . . . . . . . . . . . . . . . . . . . . . . . . . . . . . . . 70
6.1.3 Backup domain reset . . . . . . . . . . . . . . . . . . . . . . . . . . . . . . . . . . . . . . . 70
6.2 Clocks . . . . . . . . . . . . . . . . . . . . . . . . . . . . . . . . . . . . . . . . . . . . . . . . . . . . 71
6.2.1 HSE clock . . . . . . . . . . . . . . . . . . . . . . . . . . . . . . . . . . . . . . . . . . . . . . . 73
6.2.2 HSI clock . . . . . . . . . . . . . . . . . . . . . . . . . . . . . . . . . . . . . . . . . . . . . . . . 74
6.2.3 PLL . . . . . . . . . . . . . . . . . . . . . . . . . . . . . . . . . . . . . . . . . . . . . . . . . . . . 74
6.2.4 LSE clock . . . . . . . . . . . . . . . . . . . . . . . . . . . . . . . . . . . . . . . . . . . . . . . . 75
6.2.5 LSI clock . . . . . . . . . . . . . . . . . . . . . . . . . . . . . . . . . . . . . . . . . . . . . . . . 75
6.2.6 System clock (SYSCLK) selection . . . . . . . . . . . . . . . . . . . . . . . . . . . . . 76

Contents RM0041
4/713 Doc ID16188 Rev 5
6.2.7 Clock security system (CSS) . . . . . . . . . . . . . . . . . . . . . . . . . . . . . . . . . 76
6.2.8 RTC clock . . . . . . . . . . . . . . . . . . . . . . . . . . . . . . . . . . . . . . . . . . . . . . . 76
6.2.9 Watchdog clock . . . . . . . . . . . . . . . . . . . . . . . . . . . . . . . . . . . . . . . . . . . 77
6.2.10 Clock-out capability . . . . . . . . . . . . . . . . . . . . . . . . . . . . . . . . . . . . . . . . 77
6.3 RCC registers . . . . . . . . . . . . . . . . . . . . . . . . . . . . . . . . . . . . . . . . . . . . . . 78
6.3.1 Clock control register (RCC_CR) . . . . . . . . . . . . . . . . . . . . . . . . . . . . . . 78
6.3.2 Clock configuration register (RCC_CFGR) . . . . . . . . . . . . . . . . . . . . . . 80
6.3.3 Clock interrupt register (RCC_CIR) . . . . . . . . . . . . . . . . . . . . . . . . . . . . 82
6.3.4 APB2 peripheral reset register (RCC_APB2RSTR) . . . . . . . . . . . . . . . 84
6.3.5 APB1 peripheral reset register (RCC_APB1RSTR) . . . . . . . . . . . . . . . 86
6.3.6 AHB peripheral clock enable register (RCC_AHBENR) . . . . . . . . . . . . 88
6.3.7 APB2 peripheral clock enable register (RCC_APB2ENR) . . . . . . . . . . . 90
6.3.8 APB1 peripheral clock enable register (RCC_APB1ENR) . . . . . . . . . . . 92
6.3.9 Backup domain control register (RCC_BDCR) . . . . . . . . . . . . . . . . . . . 95
6.3.10 Control/status register (RCC_CSR) . . . . . . . . . . . . . . . . . . . . . . . . . . . . 96
6.3.11 Clock configuration register2 (RCC_CFGR2) . . . . . . . . . . . . . . . . . . . . 98
6.3.12 RCC register map . . . . . . . . . . . . . . . . . . . . . . . . . . . . . . . . . . . . . . . . . 99
7 General-purpose and alternate-function I/Os
(GPIOs and AFIOs) . . . . . . . . . . . . . . . . . . . . . . . . . . . . . . . . . . . . . . . . 100
7.1 GPIO functional description . . . . . . . . . . . . . . . . . . . . . . . . . . . . . . . . . . 100
7.1.1 General-purpose I/O (GPIO) . . . . . . . . . . . . . . . . . . . . . . . . . . . . . . . . 102
7.1.2 Atomic bit set or reset . . . . . . . . . . . . . . . . . . . . . . . . . . . . . . . . . . . . . 102
7.1.3 External interrupt/wakeup lines . . . . . . . . . . . . . . . . . . . . . . . . . . . . . . 103
7.1.4 Alternate functions (AF) . . . . . . . . . . . . . . . . . . . . . . . . . . . . . . . . . . . . 103
7.1.5 Software remapping of I/O alternate functions . . . . . . . . . . . . . . . . . . 103
7.1.6 GPIO locking mechanism . . . . . . . . . . . . . . . . . . . . . . . . . . . . . . . . . . 103
7.1.7 Input configuration . . . . . . . . . . . . . . . . . . . . . . . . . . . . . . . . . . . . . . . . 104
7.1.8 Output configuration . . . . . . . . . . . . . . . . . . . . . . . . . . . . . . . . . . . . . . 105
7.1.9 Alternate function configuration . . . . . . . . . . . . . . . . . . . . . . . . . . . . . . 106
7.1.10 Analog configuration . . . . . . . . . . . . . . . . . . . . . . . . . . . . . . . . . . . . . . 107
7.1.11 GPIO configurations for device peripherals . . . . . . . . . . . . . . . . . . . . . 107
7.2 GPIO registers . . . . . . . . . . . . . . . . . . . . . . . . . . . . . . . . . . . . . . . . . . . . 111
7.2.1 Port configuration register low (GPIOx_CRL) (x=A..G) . . . . . . . . . . . . 111
7.2.2 Port configuration register high (GPIOx_CRH) (x=A..G) . . . . . . . . . . . 112
7.2.3 Port input data register (GPIOx_IDR) (x=A..G) . . . . . . . . . . . . . . . . . . 112
7.2.4 Port output data register (GPIOx_ODR) (x=A..G) . . . . . . . . . . . . . . . . 113

Doc ID16188 Rev 5 5/713
RM0041 Contents
21
7.2.5 Port bit set/reset register (GPIOx_BSRR) (x=A..G) . . . . . . . . . . . . . . . 113
7.2.6 Port bit reset register (GPIOx_BRR) (x=A..G) . . . . . . . . . . . . . . . . . . . 114
7.2.7 Port configuration lock register (GPIOx_LCKR) (x=A..G) . . . . . . . . . . 114
7.3 Alternate function I/O and debug configuration (AFIO) . . . . . . . . . . . . . 115
7.3.1 Using OSC32_IN/OSC32_OUT pins as GPIO ports PC14/PC15 . . . . 115
7.3.2 Using OSC_IN/OSC_OUT pins as GPIO ports PD0/PD1 . . . . . . . . . . 115
7.3.3 JTAG/SWD alternate function remapping . . . . . . . . . . . . . . . . . . . . . . 116
7.3.4 Timer alternate function remapping . . . . . . . . . . . . . . . . . . . . . . . . . . . 116
7.3.5 USART alternate function remapping . . . . . . . . . . . . . . . . . . . . . . . . . 119
7.3.6 I2C1 alternate function remapping . . . . . . . . . . . . . . . . . . . . . . . . . . . . 120
7.3.7 SPI1 alternate function remapping . . . . . . . . . . . . . . . . . . . . . . . . . . . 120
7.3.8 CEC remap . . . . . . . . . . . . . . . . . . . . . . . . . . . . . . . . . . . . . . . . . . . . . 120
7.4 AFIO registers . . . . . . . . . . . . . . . . . . . . . . . . . . . . . . . . . . . . . . . . . . . . 121
7.4.1 Event control register (AFIO_EVCR) . . . . . . . . . . . . . . . . . . . . . . . . . . 121
7.4.2 AF remap and debug I/O configuration register (AFIO_MAPR) . . . . . . 122
7.4.3 External interrupt configuration register 1 (AFIO_EXTICR1) . . . . . . . . 124
7.4.4 External interrupt configuration register 2 (AFIO_EXTICR2) . . . . . . . . 124
7.4.5 External interrupt configuration register 3 (AFIO_EXTICR3) . . . . . . . . 125
7.4.6 External interrupt configuration register 4 (AFIO_EXTICR4) . . . . . . . . 125
7.4.7 AF remap and debug I/O configuration register (AFIO_MAPR2) . . . . . 126
7.5 GPIO and AFIO register maps . . . . . . . . . . . . . . . . . . . . . . . . . . . . . . . . 128
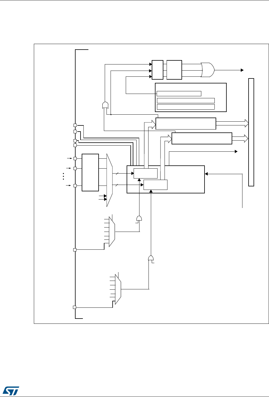
8 Interrupts and events . . . . . . . . . . . . . . . . . . . . . . . . . . . . . . . . . . . . . . 130
8.1 Nested vectored interrupt controller (NVIC) . . . . . . . . . . . . . . . . . . . . . . 130
8.1.1 SysTick calibration value register . . . . . . . . . . . . . . . . . . . . . . . . . . . . 130
8.1.2 Interrupt and exception vectors . . . . . . . . . . . . . . . . . . . . . . . . . . . . . . 130
8.2 External interrupt/event controller (EXTI) . . . . . . . . . . . . . . . . . . . . . . . . 134
8.2.1 Main features . . . . . . . . . . . . . . . . . . . . . . . . . . . . . . . . . . . . . . . . . . . . 134
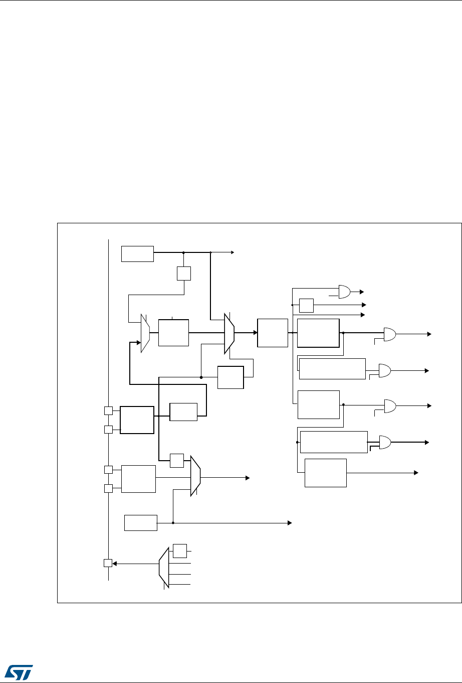
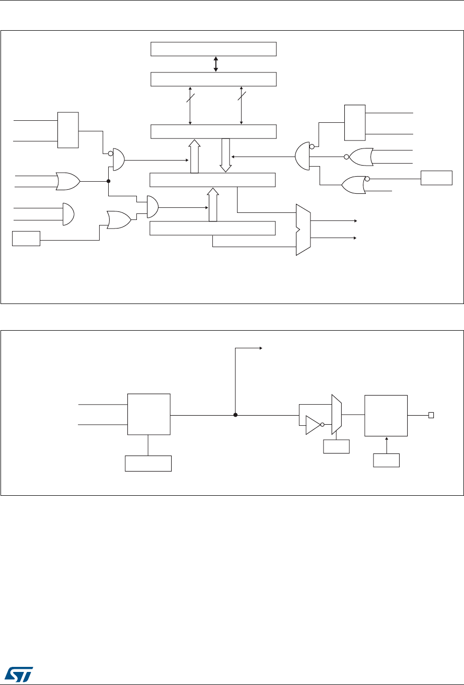
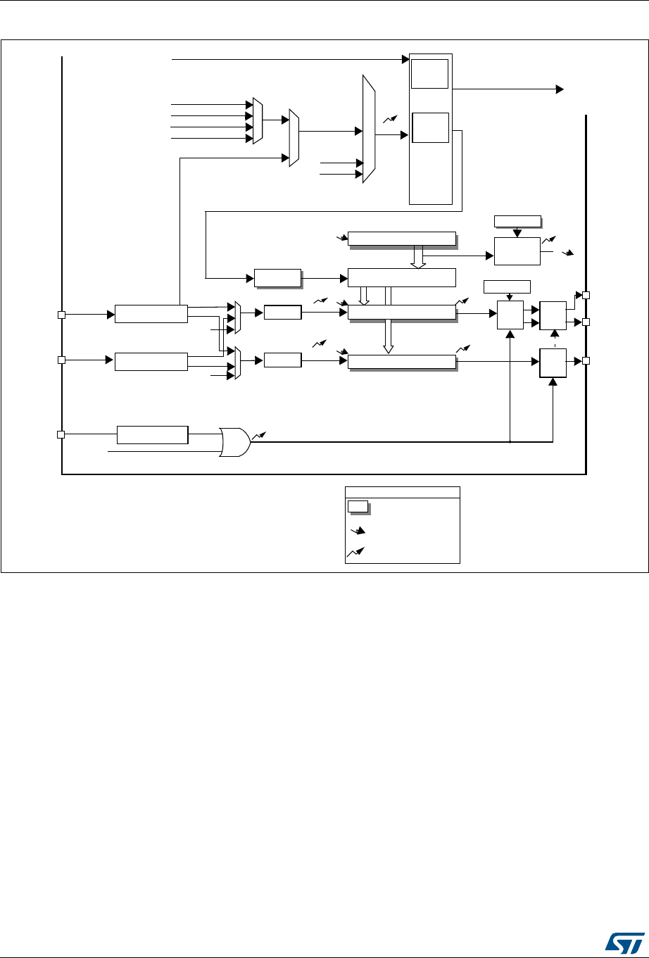
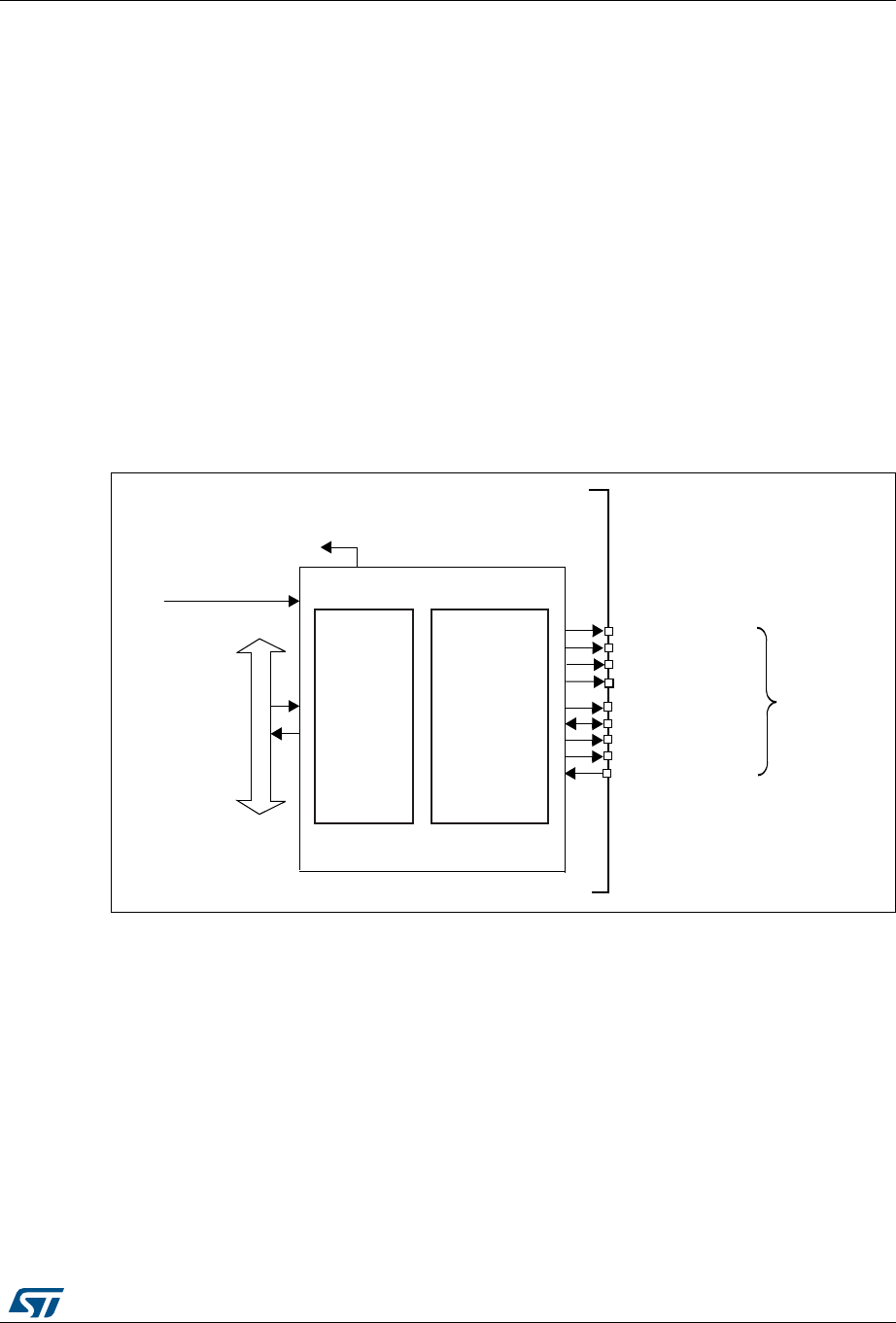
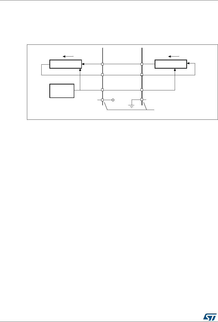
8.2.2 Block diagram . . . . . . . . . . . . . . . . . . . . . . . . . . . . . . . . . . . . . . . . . . . 134
8.2.3 Wakeup event management . . . . . . . . . . . . . . . . . . . . . . . . . . . . . . . . 135
8.2.4 Functional description . . . . . . . . . . . . . . . . . . . . . . . . . . . . . . . . . . . . . 135
8.2.5 External interrupt/event line mapping . . . . . . . . . . . . . . . . . . . . . . . . . 136
8.3 EXTI registers . . . . . . . . . . . . . . . . . . . . . . . . . . . . . . . . . . . . . . . . . . . . . 138
8.3.1 Interrupt mask register (EXTI_IMR) . . . . . . . . . . . . . . . . . . . . . . . . . . . 138
8.3.2 Event mask register (EXTI_EMR) . . . . . . . . . . . . . . . . . . . . . . . . . . . . 138
8.3.3 Rising trigger selection register (EXTI_RTSR) . . . . . . . . . . . . . . . . . . 139

Contents RM0041
6/713 Doc ID16188 Rev 5
8.3.4 Falling trigger selection register (EXTI_FTSR) . . . . . . . . . . . . . . . . . . 139
8.3.5 Software interrupt event register (EXTI_SWIER) . . . . . . . . . . . . . . . . . 140
8.3.6 Pending register (EXTI_PR) . . . . . . . . . . . . . . . . . . . . . . . . . . . . . . . . 140
8.3.7 EXTI register map . . . . . . . . . . . . . . . . . . . . . . . . . . . . . . . . . . . . . . . . 141
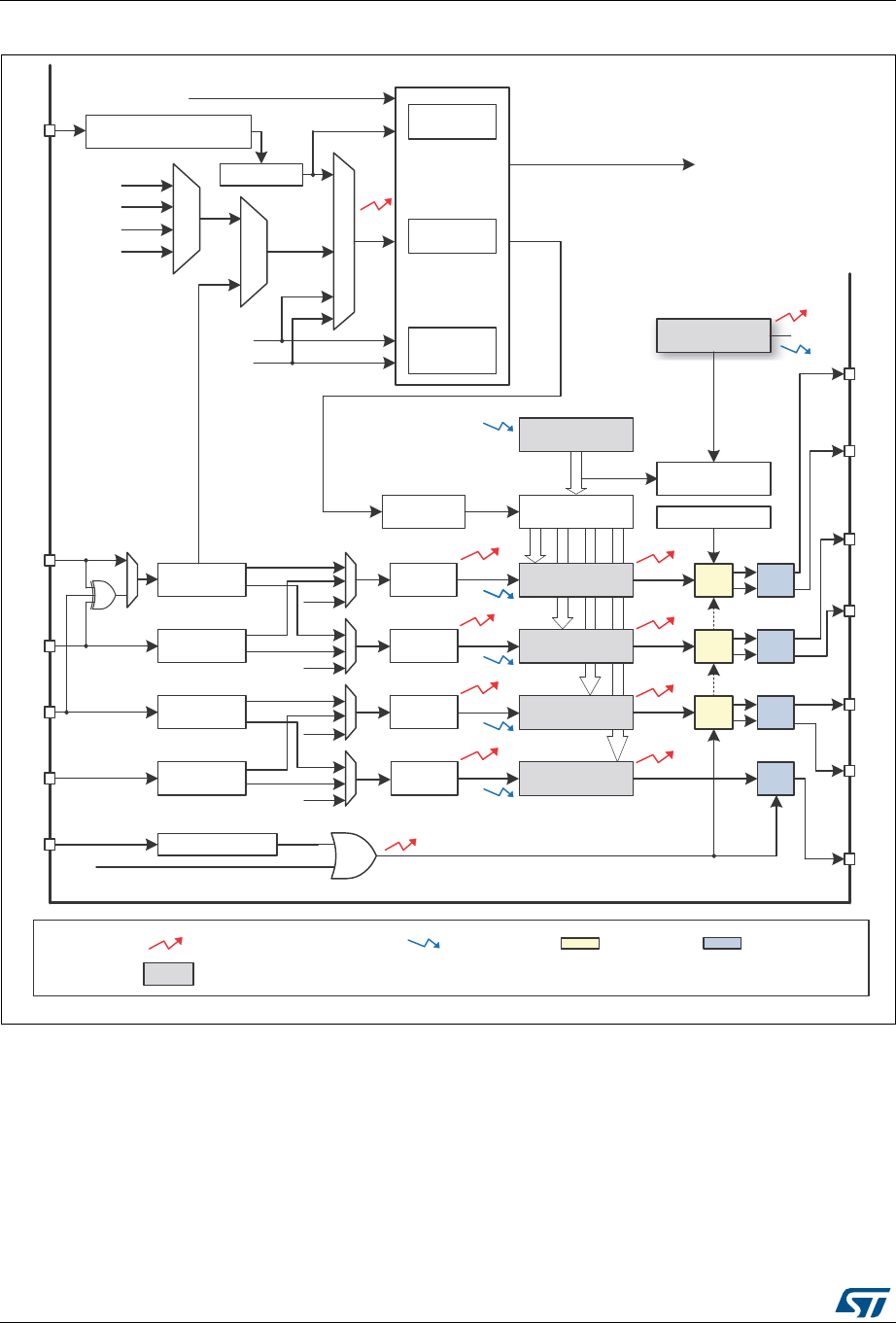
9 Direct memory access controller (DMA) . . . . . . . . . . . . . . . . . . . . . . . 142
9.1 DMA introduction . . . . . . . . . . . . . . . . . . . . . . . . . . . . . . . . . . . . . . . . . . 142
9.2 DMA main features . . . . . . . . . . . . . . . . . . . . . . . . . . . . . . . . . . . . . . . . . 142
9.3 DMA functional description . . . . . . . . . . . . . . . . . . . . . . . . . . . . . . . . . . 144
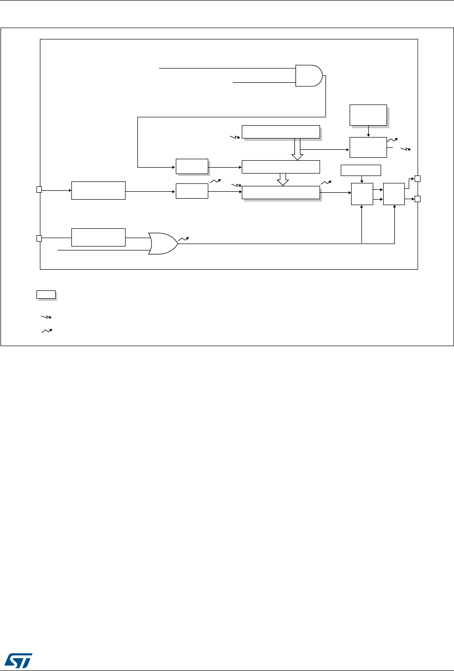
9.3.1 DMA transactions . . . . . . . . . . . . . . . . . . . . . . . . . . . . . . . . . . . . . . . . 144
9.3.2 Arbiter . . . . . . . . . . . . . . . . . . . . . . . . . . . . . . . . . . . . . . . . . . . . . . . . . 145
9.3.3 DMA channels . . . . . . . . . . . . . . . . . . . . . . . . . . . . . . . . . . . . . . . . . . . 145
9.3.4 Programmable data width, data alignment and endians . . . . . . . . . . . 147
9.3.5 Error management . . . . . . . . . . . . . . . . . . . . . . . . . . . . . . . . . . . . . . . . 148
9.3.6 Interrupts . . . . . . . . . . . . . . . . . . . . . . . . . . . . . . . . . . . . . . . . . . . . . . . 148
9.3.7 DMA request mapping . . . . . . . . . . . . . . . . . . . . . . . . . . . . . . . . . . . . . 148
9.4 DMA registers . . . . . . . . . . . . . . . . . . . . . . . . . . . . . . . . . . . . . . . . . . . . . 152
9.4.1 DMA interrupt status register (DMA_ISR) . . . . . . . . . . . . . . . . . . . . . . 152
9.4.2 DMA interrupt flag clear register (DMA_IFCR) . . . . . . . . . . . . . . . . . . 153
9.4.3 DMA channel x configuration register (DMA_CCRx) (x = 1..7,
where x = channel number) . . . . . . . . . . . . . . . . . . . . . . . . . . . . . . . . . 154
9.4.4 DMA channel x number of data register (DMA_CNDTRx) (x = 1..7,
where x = channel number) . . . . . . . . . . . . . . . . . . . . . . . . . . . . . . . . . 155
9.4.5 DMA channel x peripheral address register (DMA_CPARx) (x = 1..7,
where x = channel number) . . . . . . . . . . . . . . . . . . . . . . . . . . . . . . . . . 156
9.4.6 DMA channel x memory address register (DMA_CMARx) (x = 1..7,
where x = channel number) . . . . . . . . . . . . . . . . . . . . . . . . . . . . . . . . . 156
9.4.7 DMA register map . . . . . . . . . . . . . . . . . . . . . . . . . . . . . . . . . . . . . . . . 157
10 Analog-to-digital converter (ADC) . . . . . . . . . . . . . . . . . . . . . . . . . . . . 160
10.1 ADC introduction . . . . . . . . . . . . . . . . . . . . . . . . . . . . . . . . . . . . . . . . . . 160
10.2 ADC main features . . . . . . . . . . . . . . . . . . . . . . . . . . . . . . . . . . . . . . . . . 160
10.3 ADC functional description . . . . . . . . . . . . . . . . . . . . . . . . . . . . . . . . . . . 161
10.3.1 ADC on-off control . . . . . . . . . . . . . . . . . . . . . . . . . . . . . . . . . . . . . . . . 162
10.3.2 ADC clock . . . . . . . . . . . . . . . . . . . . . . . . . . . . . . . . . . . . . . . . . . . . . . 162
10.3.3 Channel selection . . . . . . . . . . . . . . . . . . . . . . . . . . . . . . . . . . . . . . . . 162
10.3.4 Single conversion mode . . . . . . . . . . . . . . . . . . . . . . . . . . . . . . . . . . . . 163
10.3.5 Continuous conversion mode . . . . . . . . . . . . . . . . . . . . . . . . . . . . . . . 163

Doc ID16188 Rev 5 7/713
RM0041 Contents
21
10.3.6 Timing diagram . . . . . . . . . . . . . . . . . . . . . . . . . . . . . . . . . . . . . . . . . . 163
10.3.7 Analog watchdog . . . . . . . . . . . . . . . . . . . . . . . . . . . . . . . . . . . . . . . . . 164
10.3.8 Scan mode . . . . . . . . . . . . . . . . . . . . . . . . . . . . . . . . . . . . . . . . . . . . . . 165
10.3.9 Injected channel management . . . . . . . . . . . . . . . . . . . . . . . . . . . . . . . 165
10.3.10 Discontinuous mode . . . . . . . . . . . . . . . . . . . . . . . . . . . . . . . . . . . . . . 166
10.4 Calibration . . . . . . . . . . . . . . . . . . . . . . . . . . . . . . . . . . . . . . . . . . . . . . . 167
10.5 Data alignment . . . . . . . . . . . . . . . . . . . . . . . . . . . . . . . . . . . . . . . . . . . . 168
10.6 Channel-by-channel programmable sample time . . . . . . . . . . . . . . . . . . 169
10.7 Conversion on external trigger . . . . . . . . . . . . . . . . . . . . . . . . . . . . . . . . 169
10.8 DMA request . . . . . . . . . . . . . . . . . . . . . . . . . . . . . . . . . . . . . . . . . . . . . 170
10.9 Temperature sensor . . . . . . . . . . . . . . . . . . . . . . . . . . . . . . . . . . . . . . . . 170
10.10 ADC interrupts . . . . . . . . . . . . . . . . . . . . . . . . . . . . . . . . . . . . . . . . . . . . 172
10.11 ADC registers . . . . . . . . . . . . . . . . . . . . . . . . . . . . . . . . . . . . . . . . . . . . . 173
10.11.1 ADC status register (ADC_SR) . . . . . . . . . . . . . . . . . . . . . . . . . . . . . . 173
10.11.2 ADC control register 1 (ADC_CR1) . . . . . . . . . . . . . . . . . . . . . . . . . . . 174
10.11.3 ADC control register 2 (ADC_CR2) . . . . . . . . . . . . . . . . . . . . . . . . . . . 175
10.11.4 ADC sample time register 1 (ADC_SMPR1) . . . . . . . . . . . . . . . . . . . . 178
10.11.5 ADC sample time register 2 (ADC_SMPR2) . . . . . . . . . . . . . . . . . . . . 179
10.11.6 ADC injected channel data offset register x (ADC_JOFRx) (x=1..4) . . 179
10.11.7 ADC watchdog high threshold register (ADC_HTR) . . . . . . . . . . . . . . 180
10.11.8 ADC watchdog low threshold register (ADC_LTR) . . . . . . . . . . . . . . . 180
10.11.9 ADC regular sequence register 1 (ADC_SQR1) . . . . . . . . . . . . . . . . . 181
10.11.10 ADC regular sequence register 2 (ADC_SQR2) . . . . . . . . . . . . . . . . . 182
10.11.11 ADC regular sequence register 3 (ADC_SQR3) . . . . . . . . . . . . . . . . . 183
10.11.12 ADC injected sequence register (ADC_JSQR) . . . . . . . . . . . . . . . . . . 184
10.11.13 ADC injected data register x (ADC_JDRx) (x= 1..4) . . . . . . . . . . . . . . 185
10.11.14 ADC regular data register (ADC_DR) . . . . . . . . . . . . . . . . . . . . . . . . . 185
10.11.15 ADC register map . . . . . . . . . . . . . . . . . . . . . . . . . . . . . . . . . . . . . . . . 186
11 Digital-to-analog converter (DAC) . . . . . . . . . . . . . . . . . . . . . . . . . . . . 188
11.1 DAC introduction . . . . . . . . . . . . . . . . . . . . . . . . . . . . . . . . . . . . . . . . . . 188
11.2 DAC main features . . . . . . . . . . . . . . . . . . . . . . . . . . . . . . . . . . . . . . . . . 188
11.3 DAC functional description . . . . . . . . . . . . . . . . . . . . . . . . . . . . . . . . . . . 190
11.3.1 DAC channel enable . . . . . . . . . . . . . . . . . . . . . . . . . . . . . . . . . . . . . . 190
11.3.2 DAC output buffer enable . . . . . . . . . . . . . . . . . . . . . . . . . . . . . . . . . . . 190
11.3.3 DAC data format . . . . . . . . . . . . . . . . . . . . . . . . . . . . . . . . . . . . . . . . . 190

Contents RM0041
8/713 Doc ID16188 Rev 5
11.3.4 DAC conversion . . . . . . . . . . . . . . . . . . . . . . . . . . . . . . . . . . . . . . . . . . 191
11.3.5 DAC output voltage . . . . . . . . . . . . . . . . . . . . . . . . . . . . . . . . . . . . . . . 192
11.3.6 DAC trigger selection . . . . . . . . . . . . . . . . . . . . . . . . . . . . . . . . . . . . . . 192
11.3.7 DMA request . . . . . . . . . . . . . . . . . . . . . . . . . . . . . . . . . . . . . . . . . . . . 193
11.3.8 Noise generation . . . . . . . . . . . . . . . . . . . . . . . . . . . . . . . . . . . . . . . . . 193
11.3.9 Triangle-wave generation . . . . . . . . . . . . . . . . . . . . . . . . . . . . . . . . . . . 194
11.4 Dual DAC channel conversion . . . . . . . . . . . . . . . . . . . . . . . . . . . . . . . . 195
11.4.1 Independent trigger without wave generation . . . . . . . . . . . . . . . . . . . 195
11.4.2 Independent trigger with single LFSR generation . . . . . . . . . . . . . . . . 196
11.4.3 Independent trigger with different LFSR generation . . . . . . . . . . . . . . 196
11.4.4 Independent trigger with single triangle generation . . . . . . . . . . . . . . . 197
11.4.5 Independent trigger with different triangle generation . . . . . . . . . . . . . 197
11.4.6 Simultaneous software start . . . . . . . . . . . . . . . . . . . . . . . . . . . . . . . . 197
11.4.7 Simultaneous trigger without wave generation . . . . . . . . . . . . . . . . . . 198
11.4.8 Simultaneous trigger with single LFSR generation . . . . . . . . . . . . . . . 198
11.4.9 Simultaneous trigger with different LFSR generation . . . . . . . . . . . . . 198
11.4.10 Simultaneous trigger with single triangle generation . . . . . . . . . . . . . . 199
11.4.11 Simultaneous trigger with different triangle generation . . . . . . . . . . . . 199
11.5 DAC registers . . . . . . . . . . . . . . . . . . . . . . . . . . . . . . . . . . . . . . . . . . . . . 200
11.5.1 DAC control register (DAC_CR) . . . . . . . . . . . . . . . . . . . . . . . . . . . . . . 200
11.5.2 DAC software trigger register (DAC_SWTRIGR) . . . . . . . . . . . . . . . . . 203
11.5.3 DAC channel1 12-bit right-aligned data holding register
(DAC_DHR12R1) . . . . . . . . . . . . . . . . . . . . . . . . . . . . . . . . . . . . . . . . . 203
11.5.4 DAC channel1 12-bit left aligned data holding register
(DAC_DHR12L1) . . . . . . . . . . . . . . . . . . . . . . . . . . . . . . . . . . . . . . . . . 204
11.5.5 DAC channel1 8-bit right aligned data holding register
(DAC_DHR8R1) . . . . . . . . . . . . . . . . . . . . . . . . . . . . . . . . . . . . . . . . . . 204
11.5.6 DAC channel2 12-bit right aligned data holding register
(DAC_DHR12R2) . . . . . . . . . . . . . . . . . . . . . . . . . . . . . . . . . . . . . . . . . 205
11.5.7 DAC channel2 12-bit left aligned data holding register
(DAC_DHR12L2) . . . . . . . . . . . . . . . . . . . . . . . . . . . . . . . . . . . . . . . . . 205
11.5.8 DAC channel2 8-bit right-aligned data holding register
(DAC_DHR8R2) . . . . . . . . . . . . . . . . . . . . . . . . . . . . . . . . . . . . . . . . . . 205
11.5.9 Dual DAC 12-bit right-aligned data holding register
(DAC_DHR12RD) . . . . . . . . . . . . . . . . . . . . . . . . . . . . . . . . . . . . . . . . 206
11.5.10 DUAL DAC 12-bit left aligned data holding register
(DAC_DHR12LD) . . . . . . . . . . . . . . . . . . . . . . . . . . . . . . . . . . . . . . . . . 206
11.5.11 DUAL DAC 8-bit right aligned data holding register
(DAC_DHR8RD) . . . . . . . . . . . . . . . . . . . . . . . . . . . . . . . . . . . . . . . . . 207

Doc ID16188 Rev 5 9/713
RM0041 Contents
21
11.5.12 DAC channel1 data output register (DAC_DOR1) . . . . . . . . . . . . . . . . 207
11.5.13 DAC channel2 data output register (DAC_DOR2) . . . . . . . . . . . . . . . . 207
11.5.14 DAC status register (DAC_SR) . . . . . . . . . . . . . . . . . . . . . . . . . . . . . . 208
11.5.15 DAC register map . . . . . . . . . . . . . . . . . . . . . . . . . . . . . . . . . . . . . . . . 208
12 Advanced-control timer (TIM1) . . . . . . . . . . . . . . . . . . . . . . . . . . . . . . . 210
12.1 TIM1 introduction . . . . . . . . . . . . . . . . . . . . . . . . . . . . . . . . . . . . . . . . . . 210
12.2 TIM1 main features . . . . . . . . . . . . . . . . . . . . . . . . . . . . . . . . . . . . . . . . 211
12.3 TIM1 functional description . . . . . . . . . . . . . . . . . . . . . . . . . . . . . . . . . . 213
12.3.1 Time-base unit . . . . . . . . . . . . . . . . . . . . . . . . . . . . . . . . . . . . . . . . . . . 213
12.3.2 Counter modes . . . . . . . . . . . . . . . . . . . . . . . . . . . . . . . . . . . . . . . . . . 215
12.3.3 Repetition counter . . . . . . . . . . . . . . . . . . . . . . . . . . . . . . . . . . . . . . . . 224
12.3.4 Clock selection . . . . . . . . . . . . . . . . . . . . . . . . . . . . . . . . . . . . . . . . . . . 226
12.3.5 Capture/compare channels . . . . . . . . . . . . . . . . . . . . . . . . . . . . . . . . . 229
12.3.6 Input capture mode . . . . . . . . . . . . . . . . . . . . . . . . . . . . . . . . . . . . . . . 232
12.3.7 PWM input mode . . . . . . . . . . . . . . . . . . . . . . . . . . . . . . . . . . . . . . . . . 233
12.3.8 Forced output mode . . . . . . . . . . . . . . . . . . . . . . . . . . . . . . . . . . . . . . . 233
12.3.9 Output compare mode . . . . . . . . . . . . . . . . . . . . . . . . . . . . . . . . . . . . . 234
12.3.10 PWM mode . . . . . . . . . . . . . . . . . . . . . . . . . . . . . . . . . . . . . . . . . . . . . 235
12.3.11 Complementary outputs and dead-time insertion . . . . . . . . . . . . . . . . 238
12.3.12 Using the break function . . . . . . . . . . . . . . . . . . . . . . . . . . . . . . . . . . . 240
12.3.13 Clearing the OCxREF signal on an external event . . . . . . . . . . . . . . . 243
12.3.14 6-step PWM generation . . . . . . . . . . . . . . . . . . . . . . . . . . . . . . . . . . . . 244
12.3.15 One-pulse mode . . . . . . . . . . . . . . . . . . . . . . . . . . . . . . . . . . . . . . . . . 245
12.3.16 Encoder interface mode . . . . . . . . . . . . . . . . . . . . . . . . . . . . . . . . . . . . 246
12.3.17 Timer input XOR function . . . . . . . . . . . . . . . . . . . . . . . . . . . . . . . . . . 249
12.3.18 Interfacing with Hall sensors . . . . . . . . . . . . . . . . . . . . . . . . . . . . . . . . 249
12.3.19 TIMx and external trigger synchronization . . . . . . . . . . . . . . . . . . . . . . 251
12.3.20 Timer synchronization . . . . . . . . . . . . . . . . . . . . . . . . . . . . . . . . . . . . . 254
12.3.21 Debug mode . . . . . . . . . . . . . . . . . . . . . . . . . . . . . . . . . . . . . . . . . . . . 254
12.4 TIM1 registers . . . . . . . . . . . . . . . . . . . . . . . . . . . . . . . . . . . . . . . . . . . . 255
12.4.1 TIM1 control register 1 (TIMx_CR1) . . . . . . . . . . . . . . . . . . . . . . . . . . 255
12.4.2 TIM1 control register 2 (TIMx_CR2) . . . . . . . . . . . . . . . . . . . . . . . . . . 256
12.4.3 TIM1 slave mode control register (TIMx_SMCR) . . . . . . . . . . . . . . . . . 259
12.4.4 TIM1 DMA/interrupt enable register (TIMx_DIER) . . . . . . . . . . . . . . . . 261
12.4.5 TIM1 status register (TIMx_SR) . . . . . . . . . . . . . . . . . . . . . . . . . . . . . . 263
12.4.6 TIM1 event generation register (TIMx_EGR) . . . . . . . . . . . . . . . . . . . . 264

Contents RM0041
10/713 Doc ID16188 Rev 5
12.4.7 TIM1 capture/compare mode register 1 (TIMx_CCMR1) . . . . . . . . . . 266
12.4.8 TIM1 capture/compare mode register 2 (TIMx_CCMR2) . . . . . . . . . . 268
12.4.9 TIM1 capture/compare enable register (TIMx_CCER) . . . . . . . . . . . . 270
12.4.10 TIM1 counter (TIMx_CNT) . . . . . . . . . . . . . . . . . . . . . . . . . . . . . . . . . . 272
12.4.11 TIM1 prescaler (TIMx_PSC) . . . . . . . . . . . . . . . . . . . . . . . . . . . . . . . . 272
12.4.12 TIM1 auto-reload register (TIMx_ARR) . . . . . . . . . . . . . . . . . . . . . . . . 273
12.4.13 TIM1 repetition counter register (TIMx_RCR) . . . . . . . . . . . . . . . . . . . 274
12.4.14 TIM1 capture/compare register 1 (TIMx_CCR1) . . . . . . . . . . . . . . . . . 274
12.4.15 TIM1 capture/compare register 2 (TIMx_CCR2) . . . . . . . . . . . . . . . . . 275
12.4.16 TIM1 capture/compare register 3 (TIMx_CCR3) . . . . . . . . . . . . . . . . . 275
12.4.17 TIM1 capture/compare register 4 (TIMx_CCR4) . . . . . . . . . . . . . . . . . 276
12.4.18 TIM1 break and dead-time register (TIMx_BDTR) . . . . . . . . . . . . . . . 276
12.4.19 TIM1 DMA control register (TIMx_DCR) . . . . . . . . . . . . . . . . . . . . . . . 278
12.4.20 TIM1 DMA address for full transfer (TIMx_DMAR) . . . . . . . . . . . . . . . 279
12.4.21 TIM1 register map . . . . . . . . . . . . . . . . . . . . . . . . . . . . . . . . . . . . . . . . 280
13 General-purpose timers (TIM2 to TIM5) . . . . . . . . . . . . . . . . . . . . . . . . 282
13.1 TIM2 to TIM5 introduction . . . . . . . . . . . . . . . . . . . . . . . . . . . . . . . . . . . 282
13.2 TIM2 to TIM5 main features . . . . . . . . . . . . . . . . . . . . . . . . . . . . . . . . . . 283
13.3 TIM2 to TIM5 functional description . . . . . . . . . . . . . . . . . . . . . . . . . . . . 284
13.3.1 Time-base unit . . . . . . . . . . . . . . . . . . . . . . . . . . . . . . . . . . . . . . . . . . . 284
13.3.2 Counter modes . . . . . . . . . . . . . . . . . . . . . . . . . . . . . . . . . . . . . . . . . . 286
13.3.3 Clock selection . . . . . . . . . . . . . . . . . . . . . . . . . . . . . . . . . . . . . . . . . . . 294
13.3.4 Capture/compare channels . . . . . . . . . . . . . . . . . . . . . . . . . . . . . . . . . 298
13.3.5 Input capture mode . . . . . . . . . . . . . . . . . . . . . . . . . . . . . . . . . . . . . . . 300
13.3.6 PWM input mode . . . . . . . . . . . . . . . . . . . . . . . . . . . . . . . . . . . . . . . . . 301
13.3.7 Forced output mode . . . . . . . . . . . . . . . . . . . . . . . . . . . . . . . . . . . . . . . 301
13.3.8 Output compare mode . . . . . . . . . . . . . . . . . . . . . . . . . . . . . . . . . . . . . 302
13.3.9 PWM mode . . . . . . . . . . . . . . . . . . . . . . . . . . . . . . . . . . . . . . . . . . . . . 303
13.3.10 One-pulse mode . . . . . . . . . . . . . . . . . . . . . . . . . . . . . . . . . . . . . . . . . 306
13.3.11 Clearing the OCxREF signal on an external event . . . . . . . . . . . . . . . 307
13.3.12 Encoder interface mode . . . . . . . . . . . . . . . . . . . . . . . . . . . . . . . . . . . . 308
13.3.13 Timer input XOR function . . . . . . . . . . . . . . . . . . . . . . . . . . . . . . . . . . 310
13.3.14 Timers and external trigger synchronization . . . . . . . . . . . . . . . . . . . . 311
13.3.15 Timer synchronization . . . . . . . . . . . . . . . . . . . . . . . . . . . . . . . . . . . . . 314
13.3.16 Debug mode . . . . . . . . . . . . . . . . . . . . . . . . . . . . . . . . . . . . . . . . . . . . 318
13.4 TIMx2 to TIM5 registers . . . . . . . . . . . . . . . . . . . . . . . . . . . . . . . . . . . . . 319

Doc ID16188 Rev 5 11/713
RM0041 Contents
21
13.4.1 TIMx control register 1 (TIMx_CR1) . . . . . . . . . . . . . . . . . . . . . . . . . . 319
13.4.2 TIMx control register 2 (TIMx_CR2) . . . . . . . . . . . . . . . . . . . . . . . . . . 321
13.4.3 TIMx slave mode control register (TIMx_SMCR) . . . . . . . . . . . . . . . . . 322
13.4.4 TIMx DMA/Interrupt enable register (TIMx_DIER) . . . . . . . . . . . . . . . . 324
13.4.5 TIMx status register (TIMx_SR) . . . . . . . . . . . . . . . . . . . . . . . . . . . . . . 325
13.4.6 TIMx event generation register (TIMx_EGR) . . . . . . . . . . . . . . . . . . . . 327
13.4.7 TIMx capture/compare mode register 1 (TIMx_CCMR1) . . . . . . . . . . . 328
13.4.8 TIMx capture/compare mode register 2 (TIMx_CCMR2) . . . . . . . . . . . 331
13.4.9 TIMx capture/compare enable register (TIMx_CCER) . . . . . . . . . . . . . 332
13.4.10 TIMx counter (TIMx_CNT) . . . . . . . . . . . . . . . . . . . . . . . . . . . . . . . . . . 333
13.4.11 TIMx prescaler (TIMx_PSC) . . . . . . . . . . . . . . . . . . . . . . . . . . . . . . . . 333
13.4.12 TIMx auto-reload register (TIMx_ARR) . . . . . . . . . . . . . . . . . . . . . . . . 334
13.4.13 TIMx capture/compare register 1 (TIMx_CCR1) . . . . . . . . . . . . . . . . . 334
13.4.14 TIMx capture/compare register 2 (TIMx_CCR2) . . . . . . . . . . . . . . . . . 334
13.4.15 TIMx capture/compare register 3 (TIMx_CCR3) . . . . . . . . . . . . . . . . . 335
13.4.16 TIMx capture/compare register 4 (TIMx_CCR4) . . . . . . . . . . . . . . . . . 335
13.4.17 TIMx DMA control register (TIMx_DCR) . . . . . . . . . . . . . . . . . . . . . . . 336
13.4.18 TIMx DMA address for full transfer (TIMx_DMAR) . . . . . . . . . . . . . . . 336
13.4.19 TIMx register map . . . . . . . . . . . . . . . . . . . . . . . . . . . . . . . . . . . . . . . . 338
14 General-purpose timers (TIM12/13/14) . . . . . . . . . . . . . . . . . . . . . . . . 340
14.1 TIM12/13/14 introduction . . . . . . . . . . . . . . . . . . . . . . . . . . . . . . . . . . . . 340
14.2 TIM12/13/14 main features . . . . . . . . . . . . . . . . . . . . . . . . . . . . . . . . . . 340
14.2.1 TIM12 main features . . . . . . . . . . . . . . . . . . . . . . . . . . . . . . . . . . . . . . 340
14.2.2 TIM13/TIM14 main features . . . . . . . . . . . . . . . . . . . . . . . . . . . . . . . . . 341
14.3 TIM12/13/14 functional description . . . . . . . . . . . . . . . . . . . . . . . . . . . . 343
14.3.1 Time-base unit . . . . . . . . . . . . . . . . . . . . . . . . . . . . . . . . . . . . . . . . . . . 343
14.3.2 Counter modes . . . . . . . . . . . . . . . . . . . . . . . . . . . . . . . . . . . . . . . . . . 345
14.3.3 Clock selection . . . . . . . . . . . . . . . . . . . . . . . . . . . . . . . . . . . . . . . . . . . 348
14.3.4 Capture/compare channels . . . . . . . . . . . . . . . . . . . . . . . . . . . . . . . . . 350
14.3.5 Input capture mode . . . . . . . . . . . . . . . . . . . . . . . . . . . . . . . . . . . . . . . 351
14.3.6 PWM input mode (only for TIM12) . . . . . . . . . . . . . . . . . . . . . . . . . . . . 353
14.3.7 Forced output mode . . . . . . . . . . . . . . . . . . . . . . . . . . . . . . . . . . . . . . . 354
14.3.8 Output compare mode . . . . . . . . . . . . . . . . . . . . . . . . . . . . . . . . . . . . . 354
14.3.9 PWM mode . . . . . . . . . . . . . . . . . . . . . . . . . . . . . . . . . . . . . . . . . . . . . 355
14.3.10 One-pulse mode . . . . . . . . . . . . . . . . . . . . . . . . . . . . . . . . . . . . . . . . . 356
14.3.11 TIM12 external trigger synchronization . . . . . . . . . . . . . . . . . . . . . . . . 358

Contents RM0041
12/713 Doc ID16188 Rev 5
14.3.12 Timer synchronization (TIM12) . . . . . . . . . . . . . . . . . . . . . . . . . . . . . . 361
14.3.13 Debug mode . . . . . . . . . . . . . . . . . . . . . . . . . . . . . . . . . . . . . . . . . . . . 361
14.4 TIM12 registers . . . . . . . . . . . . . . . . . . . . . . . . . . . . . . . . . . . . . . . . . . . 362
14.4.1 TIM12 control register 1 (TIMx_CR1) . . . . . . . . . . . . . . . . . . . . . . . . . 362
14.4.2 TIM12 control register 2 (TIMx_CR2) . . . . . . . . . . . . . . . . . . . . . . . . . 364
14.4.3 TIM12 slave mode control register (TIMx_SMCR) . . . . . . . . . . . . . . . . 365
14.4.4 TIM12 Interrupt enable register (TIMx_DIER) . . . . . . . . . . . . . . . . . . . 366
14.4.5 TIM12 status register (TIMx_SR) . . . . . . . . . . . . . . . . . . . . . . . . . . . . . 368
14.4.6 TIM event generation register (TIMx_EGR) . . . . . . . . . . . . . . . . . . . . . 369
14.4.7 TIM capture/compare mode register 1 (TIMx_CCMR1) . . . . . . . . . . . 371
14.4.8 TIM12 capture/compare enable register (TIMx_CCER) . . . . . . . . . . . 374
14.4.9 TIM12 counter (TIMx_CNT) . . . . . . . . . . . . . . . . . . . . . . . . . . . . . . . . . 375
14.4.10 TIM12 prescaler (TIMx_PSC) . . . . . . . . . . . . . . . . . . . . . . . . . . . . . . . 375
14.4.11 TIM12 auto-reload register (TIMx_ARR) . . . . . . . . . . . . . . . . . . . . . . . 375
14.4.12 TIM12 capture/compare register 1 (TIMx_CCR1) . . . . . . . . . . . . . . . . 376
14.4.13 TIM12 capture/compare register 2 (TIMx_CCR2) . . . . . . . . . . . . . . . . 376
14.4.14 TIM12 register map . . . . . . . . . . . . . . . . . . . . . . . . . . . . . . . . . . . . . . . 377
14.5 TIM13/14 registers . . . . . . . . . . . . . . . . . . . . . . . . . . . . . . . . . . . . . . . . . 379
14.5.1 TIM13/14 control register 1 (TIMx_CR1) . . . . . . . . . . . . . . . . . . . . . . . 379
14.5.2 TIM10/11/13/14 Interrupt enable register (TIMx_DIER) . . . . . . . . . . . 380
14.5.3 TIM13/14 status register (TIMx_SR) . . . . . . . . . . . . . . . . . . . . . . . . . . 380
14.5.4 TIM13/14 event generation register (TIMx_EGR) . . . . . . . . . . . . . . . . 381
14.5.5 TIM13/14 capture/compare mode register 1 (TIMx_CCMR1) . . . . . . . 382
14.5.6 TIM13/14 capture/compare enable register (TIMx_CCER) . . . . . . . . . 385
14.5.7 TIM13/14 counter (TIMx_CNT) . . . . . . . . . . . . . . . . . . . . . . . . . . . . . . 386
14.5.8 TIM13/14 prescaler (TIMx_PSC) . . . . . . . . . . . . . . . . . . . . . . . . . . . . . 386
14.5.9 TIM13/14 auto-reload register (TIMx_ARR) . . . . . . . . . . . . . . . . . . . . 386
14.5.10 TIM13/14 capture/compare register 1 (TIMx_CCR1) . . . . . . . . . . . . . 387
14.5.11 TIM13/14 register map . . . . . . . . . . . . . . . . . . . . . . . . . . . . . . . . . . . . . 387
15 General-purpose timers (TIM15/16/17) . . . . . . . . . . . . . . . . . . . . . . . . 389
15.1 TIM15/16/17 introduction . . . . . . . . . . . . . . . . . . . . . . . . . . . . . . . . . . . . 389
15.2 TIM15 main features . . . . . . . . . . . . . . . . . . . . . . . . . . . . . . . . . . . . . . . 390
15.3 TIM16 and TIM17 main features . . . . . . . . . . . . . . . . . . . . . . . . . . . . . . 391
15.4 TIM15/16/17 functional description . . . . . . . . . . . . . . . . . . . . . . . . . . . . 394
15.4.1 Time-base unit . . . . . . . . . . . . . . . . . . . . . . . . . . . . . . . . . . . . . . . . . . . 394

Doc ID16188 Rev 5 13/713
RM0041 Contents
21
15.4.2 Counter modes . . . . . . . . . . . . . . . . . . . . . . . . . . . . . . . . . . . . . . . . . . 395
15.4.3 Repetition counter . . . . . . . . . . . . . . . . . . . . . . . . . . . . . . . . . . . . . . . . 398
15.4.4 Clock selection . . . . . . . . . . . . . . . . . . . . . . . . . . . . . . . . . . . . . . . . . . . 399
15.4.5 Capture/compare channels . . . . . . . . . . . . . . . . . . . . . . . . . . . . . . . . . 401
15.4.6 Input capture mode . . . . . . . . . . . . . . . . . . . . . . . . . . . . . . . . . . . . . . . 403
15.4.7 PWM input mode (only for TIM15) . . . . . . . . . . . . . . . . . . . . . . . . . . . . 404
15.4.8 Forced output mode . . . . . . . . . . . . . . . . . . . . . . . . . . . . . . . . . . . . . . . 405
15.4.9 Output compare mode . . . . . . . . . . . . . . . . . . . . . . . . . . . . . . . . . . . . . 405
15.4.10 PWM mode . . . . . . . . . . . . . . . . . . . . . . . . . . . . . . . . . . . . . . . . . . . . . 406
15.4.11 Complementary outputs and dead-time insertion . . . . . . . . . . . . . . . . 408
15.4.12 Using the break function . . . . . . . . . . . . . . . . . . . . . . . . . . . . . . . . . . . 409
15.4.13 One-pulse mode . . . . . . . . . . . . . . . . . . . . . . . . . . . . . . . . . . . . . . . . . 412
15.4.14 TIM15 and external trigger synchronization (only for TIM15) . . . . . . . 414
15.4.15 Timer synchronization . . . . . . . . . . . . . . . . . . . . . . . . . . . . . . . . . . . . . 416
15.4.16 Debug mode . . . . . . . . . . . . . . . . . . . . . . . . . . . . . . . . . . . . . . . . . . . . 416
15.5 TIM15 registers . . . . . . . . . . . . . . . . . . . . . . . . . . . . . . . . . . . . . . . . . . . 416
15.5.1 TIM15 control register 1 (TIM15_CR1) . . . . . . . . . . . . . . . . . . . . . . . . 417
15.5.2 TIM15 control register 2 (TIM15_CR2) . . . . . . . . . . . . . . . . . . . . . . . . 418
15.5.3 TIM15 slave mode control register (TIM15_SMCR) . . . . . . . . . . . . . . 419
15.5.4 TIM15 DMA/interrupt enable register (TIM15_DIER) . . . . . . . . . . . . . 421
15.5.5 TIM15 status register (TIM15_SR) . . . . . . . . . . . . . . . . . . . . . . . . . . . 422
15.5.6 TIM15 event generation register (TIM15_EGR) . . . . . . . . . . . . . . . . . . 423
15.5.7 TIM15 capture/compare mode register 1 (TIM15_CCMR1) . . . . . . . . 424
15.5.8 TIM15 capture/compare enable register (TIM15_CCER) . . . . . . . . . . 427
15.5.9 TIM15 counter (TIM15_CNT) . . . . . . . . . . . . . . . . . . . . . . . . . . . . . . . . 430
15.5.10 TIM15 prescaler (TIM15_PSC) . . . . . . . . . . . . . . . . . . . . . . . . . . . . . . 430
15.5.11 TIM15 auto-reload register (TIM15_ARR) . . . . . . . . . . . . . . . . . . . . . . 430
15.5.12 TIM15 repetition counter register (TIM15_RCR) . . . . . . . . . . . . . . . . . 431
15.5.13 TIM15 capture/compare register 1 (TIM15_CCR1) . . . . . . . . . . . . . . . 431
15.5.14 TIM15 capture/compare register 2 (TIM15_CCR2) . . . . . . . . . . . . . . . 432
15.5.15 TIM15 break and dead-time register (TIM15_BDTR) . . . . . . . . . . . . . 432
15.5.16 TIM15 DMA control register (TIM15_DCR) . . . . . . . . . . . . . . . . . . . . . 434
15.5.17 TIM15 DMA address for full transfer (TIM15_DMAR) . . . . . . . . . . . . . 435
15.5.18 TIM15 register map . . . . . . . . . . . . . . . . . . . . . . . . . . . . . . . . . . . . . . . 435
15.6 TIM16&TIM17 registers . . . . . . . . . . . . . . . . . . . . . . . . . . . . . . . . . . . . . 438
15.6.1 TIM16&TIM17 control register 1 (TIMx_CR1) . . . . . . . . . . . . . . . . . . . 438
15.6.2 TIM16&TIM17 control register 2 (TIMx_CR2) . . . . . . . . . . . . . . . . . . . 439

Contents RM0041
14/713 Doc ID16188 Rev 5
15.6.3 TIM16&TIM17 DMA/interrupt enable register (TIMx_DIER) . . . . . . . . 441
15.6.4 TIM16&TIM17 status register (TIMx_SR) . . . . . . . . . . . . . . . . . . . . . . 442
15.6.5 TIM16&TIM17 event generation register (TIMx_EGR) . . . . . . . . . . . . 443
15.6.6 TIM16&TIM17 capture/compare mode register 1 (TIMx_CCMR1) . . . 444
15.6.7 TIM16&TIM17 capture/compare enable register (TIMx_CCER) . . . . . 447
15.6.8 TIM16&TIM17 counter (TIMx_CNT) . . . . . . . . . . . . . . . . . . . . . . . . . . 450
15.6.9 TIM16&TIM17 prescaler (TIMx_PSC) . . . . . . . . . . . . . . . . . . . . . . . . . 450
15.6.10 TIM16&TIM17 auto-reload register (TIMx_ARR) . . . . . . . . . . . . . . . . . 450
15.6.11 TIM16&TIM17 repetition counter register (TIMx_RCR) . . . . . . . . . . . . 451
15.6.12 TIM16&TIM17 capture/compare register 1 (TIMx_CCR1) . . . . . . . . . . 451
15.6.13 TIM16&TIM17 break and dead-time register (TIMx_BDTR) . . . . . . . . 452
15.6.14 TIM16&TIM17 DMA control register (TIMx_DCR) . . . . . . . . . . . . . . . . 453
15.6.15 TIM16&TIM17 DMA address for full transfer (TIMx_DMAR) . . . . . . . . 454
15.6.16 TIM16&TIM17 register map . . . . . . . . . . . . . . . . . . . . . . . . . . . . . . . . . 456
16 Basic timers (TIM6 and TIM7) . . . . . . . . . . . . . . . . . . . . . . . . . . . . . . . . 458
16.1 TIM6&TIM7 introduction . . . . . . . . . . . . . . . . . . . . . . . . . . . . . . . . . . . . . 458
16.2 TIM6&TIM7 main features . . . . . . . . . . . . . . . . . . . . . . . . . . . . . . . . . . . 458
16.3 TIM6&TIM7 functional description . . . . . . . . . . . . . . . . . . . . . . . . . . . . . 459
16.3.1 Time-base unit . . . . . . . . . . . . . . . . . . . . . . . . . . . . . . . . . . . . . . . . . . . 459
16.3.2 Counting mode . . . . . . . . . . . . . . . . . . . . . . . . . . . . . . . . . . . . . . . . . . 461
16.3.3 Clock source . . . . . . . . . . . . . . . . . . . . . . . . . . . . . . . . . . . . . . . . . . . . 464
16.3.4 Debug mode . . . . . . . . . . . . . . . . . . . . . . . . . . . . . . . . . . . . . . . . . . . . 465
16.4 TIM6&TIM7 registers . . . . . . . . . . . . . . . . . . . . . . . . . . . . . . . . . . . . . . . 465
16.4.1 TIM6&TIM7 control register 1 (TIMx_CR1) . . . . . . . . . . . . . . . . . . . . . 465
16.4.2 TIM6&TIM7 control register 2 (TIMx_CR2) . . . . . . . . . . . . . . . . . . . . . 467
16.4.3 TIM6&TIM7 DMA/Interrupt enable register (TIMx_DIER) . . . . . . . . . . 467
16.4.4 TIM6&TIM7 status register (TIMx_SR) . . . . . . . . . . . . . . . . . . . . . . . . 468
16.4.5 TIM6&TIM7 event generation register (TIMx_EGR) . . . . . . . . . . . . . . 468
16.4.6 TIM6&TIM7 counter (TIMx_CNT) . . . . . . . . . . . . . . . . . . . . . . . . . . . . 468
16.4.7 TIM6&TIM7 prescaler (TIMx_PSC) . . . . . . . . . . . . . . . . . . . . . . . . . . . 469
16.4.8 TIM6&TIM7 auto-reload register (TIMx_ARR) . . . . . . . . . . . . . . . . . . . 469
16.4.9 TIM6&TIM7 register map . . . . . . . . . . . . . . . . . . . . . . . . . . . . . . . . . . . 470
17 Real-time clock (RTC) . . . . . . . . . . . . . . . . . . . . . . . . . . . . . . . . . . . . . . 471
17.1 RTC introduction . . . . . . . . . . . . . . . . . . . . . . . . . . . . . . . . . . . . . . . . . . 471
17.2 RTC main features . . . . . . . . . . . . . . . . . . . . . . . . . . . . . . . . . . . . . . . . . 472

Doc ID16188 Rev 5 15/713
RM0041 Contents
21
17.3 RTC functional description . . . . . . . . . . . . . . . . . . . . . . . . . . . . . . . . . . . 473
17.3.1 Overview . . . . . . . . . . . . . . . . . . . . . . . . . . . . . . . . . . . . . . . . . . . . . . . 473
17.3.2 Resetting RTC registers . . . . . . . . . . . . . . . . . . . . . . . . . . . . . . . . . . . . 474
17.3.3 Reading RTC registers . . . . . . . . . . . . . . . . . . . . . . . . . . . . . . . . . . . . 474
17.3.4 Configuring RTC registers . . . . . . . . . . . . . . . . . . . . . . . . . . . . . . . . . . 474
17.3.5 RTC flag assertion . . . . . . . . . . . . . . . . . . . . . . . . . . . . . . . . . . . . . . . . 475
17.4 RTC registers . . . . . . . . . . . . . . . . . . . . . . . . . . . . . . . . . . . . . . . . . . . . . 476
17.4.1 RTC control register high (RTC_CRH) . . . . . . . . . . . . . . . . . . . . . . . . 476
17.4.2 RTC control register low (RTC_CRL) . . . . . . . . . . . . . . . . . . . . . . . . . . 477
17.4.3 RTC prescaler load register (RTC_PRLH / RTC_PRLL) . . . . . . . . . . . 478
17.4.4 RTC prescaler divider register (RTC_DIVH / RTC_DIVL) . . . . . . . . . . 479
17.4.5 RTC counter register (RTC_CNTH / RTC_CNTL) . . . . . . . . . . . . . . . . 480
17.4.6 RTC alarm register high (RTC_ALRH / RTC_ALRL) . . . . . . . . . . . . . . 481
17.4.7 RTC register map . . . . . . . . . . . . . . . . . . . . . . . . . . . . . . . . . . . . . . . . . 482
18 Independent watchdog (IWDG) . . . . . . . . . . . . . . . . . . . . . . . . . . . . . . 483
18.1 IWDG introduction . . . . . . . . . . . . . . . . . . . . . . . . . . . . . . . . . . . . . . . . . 483
18.2 IWDG main features . . . . . . . . . . . . . . . . . . . . . . . . . . . . . . . . . . . . . . . . 483
18.3 IWDG functional description . . . . . . . . . . . . . . . . . . . . . . . . . . . . . . . . . . 483
18.3.1 Hardware watchdog . . . . . . . . . . . . . . . . . . . . . . . . . . . . . . . . . . . . . . . 484
18.3.2 Register access protection . . . . . . . . . . . . . . . . . . . . . . . . . . . . . . . . . 484
18.3.3 Debug mode . . . . . . . . . . . . . . . . . . . . . . . . . . . . . . . . . . . . . . . . . . . . 484
18.4 IWDG registers . . . . . . . . . . . . . . . . . . . . . . . . . . . . . . . . . . . . . . . . . . . . 485
18.4.1 Key register (IWDG_KR) . . . . . . . . . . . . . . . . . . . . . . . . . . . . . . . . . . . 485
18.4.2 Prescaler register (IWDG_PR) . . . . . . . . . . . . . . . . . . . . . . . . . . . . . . 485
18.4.3 Reload register (IWDG_RLR) . . . . . . . . . . . . . . . . . . . . . . . . . . . . . . . 486
18.4.4 Status register (IWDG_SR) . . . . . . . . . . . . . . . . . . . . . . . . . . . . . . . . . 486
18.4.5 IWDG register map . . . . . . . . . . . . . . . . . . . . . . . . . . . . . . . . . . . . . . . 488
19 Window watchdog (WWDG) . . . . . . . . . . . . . . . . . . . . . . . . . . . . . . . . . 489
19.1 WWDG introduction . . . . . . . . . . . . . . . . . . . . . . . . . . . . . . . . . . . . . . . . 489
19.2 WWDG main features . . . . . . . . . . . . . . . . . . . . . . . . . . . . . . . . . . . . . . 489
19.3 WWDG functional description . . . . . . . . . . . . . . . . . . . . . . . . . . . . . . . . 489
19.4 How to program the watchdog timeout . . . . . . . . . . . . . . . . . . . . . . . . . . 491
19.5 Debug mode . . . . . . . . . . . . . . . . . . . . . . . . . . . . . . . . . . . . . . . . . . . . . . 492
19.6 WWDG registers . . . . . . . . . . . . . . . . . . . . . . . . . . . . . . . . . . . . . . . . . . 493

Contents RM0041
16/713 Doc ID16188 Rev 5
19.6.1 Control register (WWDG_CR) . . . . . . . . . . . . . . . . . . . . . . . . . . . . . . . 493
19.6.2 Configuration register (WWDG_CFR) . . . . . . . . . . . . . . . . . . . . . . . . . 494
19.6.3 Status register (WWDG_SR) . . . . . . . . . . . . . . . . . . . . . . . . . . . . . . . . 494
19.6.4 WWDG register map . . . . . . . . . . . . . . . . . . . . . . . . . . . . . . . . . . . . . . 495
20 Flexible static memory controller (FSMC) . . . . . . . . . . . . . . . . . . . . . 496
20.1 FSMC main features . . . . . . . . . . . . . . . . . . . . . . . . . . . . . . . . . . . . . . . 496
20.2 Block diagram . . . . . . . . . . . . . . . . . . . . . . . . . . . . . . . . . . . . . . . . . . . . . 497
20.3 AHB interface . . . . . . . . . . . . . . . . . . . . . . . . . . . . . . . . . . . . . . . . . . . . . 497
20.3.1 Supported memories and transactions . . . . . . . . . . . . . . . . . . . . . . . . 498
20.4 External device address mapping . . . . . . . . . . . . . . . . . . . . . . . . . . . . . 499
20.4.1 NOR/PSRAM address mapping . . . . . . . . . . . . . . . . . . . . . . . . . . . . . 499
20.5 NOR Flash/PSRAM controller . . . . . . . . . . . . . . . . . . . . . . . . . . . . . . . . 500
20.5.1 External memory interface signals . . . . . . . . . . . . . . . . . . . . . . . . . . . . 501
20.5.2 Supported memories and transactions . . . . . . . . . . . . . . . . . . . . . . . . 503
20.5.3 General timing rules . . . . . . . . . . . . . . . . . . . . . . . . . . . . . . . . . . . . . . . 504
20.5.4 NOR Flash/PSRAM controller asynchronous transactions . . . . . . . . . 505
20.5.5 Synchronous transactions . . . . . . . . . . . . . . . . . . . . . . . . . . . . . . . . . . 523
20.5.6 NOR/PSRAM control registers . . . . . . . . . . . . . . . . . . . . . . . . . . . . . . 529
20.5.7 FSMC register map . . . . . . . . . . . . . . . . . . . . . . . . . . . . . . . . . . . . . . . 537
21 Serial peripheral interface (SPI) . . . . . . . . . . . . . . . . . . . . . . . . . . . . . . 539
21.1 SPI introduction . . . . . . . . . . . . . . . . . . . . . . . . . . . . . . . . . . . . . . . . . . . 539
21.2 SPI main features . . . . . . . . . . . . . . . . . . . . . . . . . . . . . . . . . . . . . . . . . . 540
21.2.1 SPI features . . . . . . . . . . . . . . . . . . . . . . . . . . . . . . . . . . . . . . . . . . . . . 540
21.3 SPI functional description . . . . . . . . . . . . . . . . . . . . . . . . . . . . . . . . . . . . 541
21.3.1 General description . . . . . . . . . . . . . . . . . . . . . . . . . . . . . . . . . . . . . . . 541
21.3.2 Configuring the SPI in slave mode . . . . . . . . . . . . . . . . . . . . . . . . . . . . 544
21.3.3 Configuring the SPI in master mode . . . . . . . . . . . . . . . . . . . . . . . . . . 546
21.3.4 Configuring the SPI for half-duplex communication . . . . . . . . . . . . . . . 547
21.3.5 Data transmission and reception procedures . . . . . . . . . . . . . . . . . . . 547
21.3.6 CRC calculation . . . . . . . . . . . . . . . . . . . . . . . . . . . . . . . . . . . . . . . . . . 554
21.3.7 Status flags . . . . . . . . . . . . . . . . . . . . . . . . . . . . . . . . . . . . . . . . . . . . . 556
21.3.8 Disabling the SPI . . . . . . . . . . . . . . . . . . . . . . . . . . . . . . . . . . . . . . . . . 557
21.3.9 SPI communication using DMA (direct memory addressing) . . . . . . . 558
21.3.10 Error flags . . . . . . . . . . . . . . . . . . . . . . . . . . . . . . . . . . . . . . . . . . . . . . 560

Doc ID16188 Rev 5 17/713
RM0041 Contents
21
21.3.11 SPI interrupts . . . . . . . . . . . . . . . . . . . . . . . . . . . . . . . . . . . . . . . . . . . . 561
21.4 SPI registers . . . . . . . . . . . . . . . . . . . . . . . . . . . . . . . . . . . . . . . . . . . . . . 562
21.4.1 SPI control register 1 (SPI_CR1) . . . . . . . . . . . . . . . . . . . . . . . . . . . . . 562
21.4.2 SPI control register 2 (SPI_CR2) . . . . . . . . . . . . . . . . . . . . . . . . . . . . . 563
21.4.3 SPI status register (SPI_SR) . . . . . . . . . . . . . . . . . . . . . . . . . . . . . . . . 564
21.4.4 SPI data register (SPI_DR) . . . . . . . . . . . . . . . . . . . . . . . . . . . . . . . . . 565
21.4.5 SPI CRC polynomial register (SPI_CRCPR) . . . . . . . . . . . . . . . . . . . . 566
21.4.6 SPI RX CRC register (SPI_RXCRCR) . . . . . . . . . . . . . . . . . . . . . . . . . 566
21.4.7 SPI TX CRC register (SPI_TXCRCR) . . . . . . . . . . . . . . . . . . . . . . . . . 566
21.4.8 SPI register map . . . . . . . . . . . . . . . . . . . . . . . . . . . . . . . . . . . . . . . . . 568
22 Inter-integrated circuit (I2C) interface . . . . . . . . . . . . . . . . . . . . . . . . . 569
22.1 I2C introduction . . . . . . . . . . . . . . . . . . . . . . . . . . . . . . . . . . . . . . . . . . . . 569
22.2 I2C main features . . . . . . . . . . . . . . . . . . . . . . . . . . . . . . . . . . . . . . . . . . 569
22.3 I2C functional description . . . . . . . . . . . . . . . . . . . . . . . . . . . . . . . . . . . . 570
22.3.1 Mode selection . . . . . . . . . . . . . . . . . . . . . . . . . . . . . . . . . . . . . . . . . . . 570
22.3.2 I2C slave mode . . . . . . . . . . . . . . . . . . . . . . . . . . . . . . . . . . . . . . . . . . 572
22.3.3 I2C master mode . . . . . . . . . . . . . . . . . . . . . . . . . . . . . . . . . . . . . . . . . 575
22.3.4 Error conditions . . . . . . . . . . . . . . . . . . . . . . . . . . . . . . . . . . . . . . . . . . 583
22.3.5 SDA/SCL line control . . . . . . . . . . . . . . . . . . . . . . . . . . . . . . . . . . . . . . 584
22.3.6 SMBus . . . . . . . . . . . . . . . . . . . . . . . . . . . . . . . . . . . . . . . . . . . . . . . . . 585
22.3.7 DMA requests . . . . . . . . . . . . . . . . . . . . . . . . . . . . . . . . . . . . . . . . . . . 587
22.3.8 Packet error checking . . . . . . . . . . . . . . . . . . . . . . . . . . . . . . . . . . . . . 589
22.4 I2C interrupts . . . . . . . . . . . . . . . . . . . . . . . . . . . . . . . . . . . . . . . . . . . . . 589
22.5 I2C debug mode . . . . . . . . . . . . . . . . . . . . . . . . . . . . . . . . . . . . . . . . . . . 591
22.6 I2C registers . . . . . . . . . . . . . . . . . . . . . . . . . . . . . . . . . . . . . . . . . . . . . . 591
22.6.1 I2C Control register 1 (I2C_CR1) . . . . . . . . . . . . . . . . . . . . . . . . . . . . . 591
22.6.2 I2C Control register 2 (I2C_CR2) . . . . . . . . . . . . . . . . . . . . . . . . . . . . . 593
22.6.3 I2C Own address register 1 (I2C_OAR1) . . . . . . . . . . . . . . . . . . . . . . . 595
22.6.4 I2C Own address register 2 (I2C_OAR2) . . . . . . . . . . . . . . . . . . . . . . . 595
22.6.5 I2C Data register (I2C_DR) . . . . . . . . . . . . . . . . . . . . . . . . . . . . . . . . . 596
22.6.6 I2C Status register 1 (I2C_SR1) . . . . . . . . . . . . . . . . . . . . . . . . . . . . . 596
22.6.7 I2C Status register 2 (I2C_SR2) . . . . . . . . . . . . . . . . . . . . . . . . . . . . . 600
22.6.8 I2C Clock control register (I2C_CCR) . . . . . . . . . . . . . . . . . . . . . . . . . 601
22.6.9 I2C TRISE register (I2C_TRISE) . . . . . . . . . . . . . . . . . . . . . . . . . . . . . 602
22.6.10 I2C register map . . . . . . . . . . . . . . . . . . . . . . . . . . . . . . . . . . . . . . . . . 603

Contents RM0041
18/713 Doc ID16188 Rev 5
23 Universal synchronous asynchronous receiver
transmitter (USART) . . . . . . . . . . . . . . . . . . . . . . . . . . . . . . . . . . . . . . . 604
23.1 USART introduction . . . . . . . . . . . . . . . . . . . . . . . . . . . . . . . . . . . . . . . . 604
23.2 USART main features . . . . . . . . . . . . . . . . . . . . . . . . . . . . . . . . . . . . . . . 604
23.3 USART functional description . . . . . . . . . . . . . . . . . . . . . . . . . . . . . . . . 605
23.3.1 USART character description . . . . . . . . . . . . . . . . . . . . . . . . . . . . . . . 608
23.3.2 Transmitter . . . . . . . . . . . . . . . . . . . . . . . . . . . . . . . . . . . . . . . . . . . . . . 609
23.3.3 Receiver . . . . . . . . . . . . . . . . . . . . . . . . . . . . . . . . . . . . . . . . . . . . . . . . 612
23.3.4 Fractional baud rate generation . . . . . . . . . . . . . . . . . . . . . . . . . . . . . . 617
23.3.5 USART receiver tolerance to clock deviation . . . . . . . . . . . . . . . . . . . . 622
23.3.6 Multiprocessor communication . . . . . . . . . . . . . . . . . . . . . . . . . . . . . . 622
23.3.7 Parity control . . . . . . . . . . . . . . . . . . . . . . . . . . . . . . . . . . . . . . . . . . . . 624
23.3.8 LIN (local interconnection network) mode . . . . . . . . . . . . . . . . . . . . . . 625
23.3.9 USART synchronous mode . . . . . . . . . . . . . . . . . . . . . . . . . . . . . . . . . 628
23.3.10 Single-wire half-duplex communication . . . . . . . . . . . . . . . . . . . . . . . . 630
23.3.11 Smartcard . . . . . . . . . . . . . . . . . . . . . . . . . . . . . . . . . . . . . . . . . . . . . . 631
23.3.12 IrDA SIR ENDEC block . . . . . . . . . . . . . . . . . . . . . . . . . . . . . . . . . . . . 633
23.3.13 Continuous communication using DMA . . . . . . . . . . . . . . . . . . . . . . . . 635
23.3.14 Hardware flow control . . . . . . . . . . . . . . . . . . . . . . . . . . . . . . . . . . . . . 637
23.4 USART interrupts . . . . . . . . . . . . . . . . . . . . . . . . . . . . . . . . . . . . . . . . . . 639
23.5 USART mode configuration . . . . . . . . . . . . . . . . . . . . . . . . . . . . . . . . . . 640
23.6 USART registers . . . . . . . . . . . . . . . . . . . . . . . . . . . . . . . . . . . . . . . . . . 640
23.6.1 Status register (USART_SR) . . . . . . . . . . . . . . . . . . . . . . . . . . . . . . . . 640
23.6.2 Data register (USART_DR) . . . . . . . . . . . . . . . . . . . . . . . . . . . . . . . . . 643
23.6.3 Baud rate register (USART_BRR) . . . . . . . . . . . . . . . . . . . . . . . . . . . . 643
23.6.4 Control register 1 (USART_CR1) . . . . . . . . . . . . . . . . . . . . . . . . . . . . . 643
23.6.5 Control register 2 (USART_CR2) . . . . . . . . . . . . . . . . . . . . . . . . . . . . . 646
23.6.6 Control register 3 (USART_CR3) . . . . . . . . . . . . . . . . . . . . . . . . . . . . . 647
23.6.7 Guard time and prescaler register (USART_GTPR) . . . . . . . . . . . . . . 649
23.6.8 USART register map . . . . . . . . . . . . . . . . . . . . . . . . . . . . . . . . . . . . . . 650
24 High-definition multimedia interface-consumer
electronics control controller (HDMI™-CEC) . . . . . . . . . . . . . . . . . . . 651
24.1 Introduction . . . . . . . . . . . . . . . . . . . . . . . . . . . . . . . . . . . . . . . . . . . . . . 651
24.2 HDMI-CEC main features . . . . . . . . . . . . . . . . . . . . . . . . . . . . . . . . . . . . 652
24.3 HDMI-CEC bus topology . . . . . . . . . . . . . . . . . . . . . . . . . . . . . . . . . . . . 652

Doc ID16188 Rev 5 19/713
RM0041 Contents
21
24.3.1 HDMI-CEC pin . . . . . . . . . . . . . . . . . . . . . . . . . . . . . . . . . . . . . . . . . . . 652
24.3.2 Message description . . . . . . . . . . . . . . . . . . . . . . . . . . . . . . . . . . . . . . 653
24.3.3 Bit timing . . . . . . . . . . . . . . . . . . . . . . . . . . . . . . . . . . . . . . . . . . . . . . . 654
24.4 Arbitration . . . . . . . . . . . . . . . . . . . . . . . . . . . . . . . . . . . . . . . . . . . . . . . . 655
24.4.1 Signal free time (SFT) . . . . . . . . . . . . . . . . . . . . . . . . . . . . . . . . . . . . . 655
24.4.2 Header arbitration . . . . . . . . . . . . . . . . . . . . . . . . . . . . . . . . . . . . . . . . 655
24.5 Error handling . . . . . . . . . . . . . . . . . . . . . . . . . . . . . . . . . . . . . . . . . . . . . 656
24.5.1 BTE, BPE and Error bit generation . . . . . . . . . . . . . . . . . . . . . . . . . . . 656
24.5.2 Message error . . . . . . . . . . . . . . . . . . . . . . . . . . . . . . . . . . . . . . . . . . . 656
24.6 Device addressing . . . . . . . . . . . . . . . . . . . . . . . . . . . . . . . . . . . . . . . . . 656
24.7 HDMI-CEC functional description . . . . . . . . . . . . . . . . . . . . . . . . . . . . . 657
24.7.1 Block diagram . . . . . . . . . . . . . . . . . . . . . . . . . . . . . . . . . . . . . . . . . . . 657
24.7.2 Prescaler . . . . . . . . . . . . . . . . . . . . . . . . . . . . . . . . . . . . . . . . . . . . . . . 657
24.7.3 Rx digital filter . . . . . . . . . . . . . . . . . . . . . . . . . . . . . . . . . . . . . . . . . . . 658
24.7.4 Rx bit timing . . . . . . . . . . . . . . . . . . . . . . . . . . . . . . . . . . . . . . . . . . . . . 658
24.7.5 Tx bit timing . . . . . . . . . . . . . . . . . . . . . . . . . . . . . . . . . . . . . . . . . . . . . 659
24.7.6 CEC arbiter . . . . . . . . . . . . . . . . . . . . . . . . . . . . . . . . . . . . . . . . . . . . . 660
24.7.7 CEC states . . . . . . . . . . . . . . . . . . . . . . . . . . . . . . . . . . . . . . . . . . . . . . 661
24.7.8 CEC and system Stop mode . . . . . . . . . . . . . . . . . . . . . . . . . . . . . . . . 665
24.8 HDMI-CEC interrupts . . . . . . . . . . . . . . . . . . . . . . . . . . . . . . . . . . . . . . . 666
24.9 HDMI-CEC registers . . . . . . . . . . . . . . . . . . . . . . . . . . . . . . . . . . . . . . . . 667
24.9.1 CEC configuration register (CEC_CFGR) . . . . . . . . . . . . . . . . . . . . . . 667
24.9.2 CEC own address register (CEC_OAR) . . . . . . . . . . . . . . . . . . . . . . . 668
24.9.3 CEC prescaler register (CEC_PRES) . . . . . . . . . . . . . . . . . . . . . . . . . 668
24.9.4 CEC error status register (CEC_ESR) . . . . . . . . . . . . . . . . . . . . . . . . . 669
24.9.5 CEC control and status register (CEC_CSR) . . . . . . . . . . . . . . . . . . . 670
24.9.6 CEC Tx data register (CEC_TXD) . . . . . . . . . . . . . . . . . . . . . . . . . . . . 671
24.9.7 CEC Rx data register (CEC_RXD) . . . . . . . . . . . . . . . . . . . . . . . . . . . 671
24.9.8 HDMI-CEC register map . . . . . . . . . . . . . . . . . . . . . . . . . . . . . . . . . . . 672
25 Debug support (DBG) . . . . . . . . . . . . . . . . . . . . . . . . . . . . . . . . . . . . . . 673
25.1 Overview . . . . . . . . . . . . . . . . . . . . . . . . . . . . . . . . . . . . . . . . . . . . . . . . 673
25.2 Reference ARM® documentation . . . . . . . . . . . . . . . . . . . . . . . . . . . . . . 675
25.3 SWJ debug port (serial wire and JTAG) . . . . . . . . . . . . . . . . . . . . . . . . . 675
25.3.1 Mechanism to select the JTAG-DP or the SW-DP . . . . . . . . . . . . . . . . 675
25.4 Pinout and debug port pins . . . . . . . . . . . . . . . . . . . . . . . . . . . . . . . . . . 676

Contents RM0041
20/713 Doc ID16188 Rev 5
25.4.1 SWJ debug port pins . . . . . . . . . . . . . . . . . . . . . . . . . . . . . . . . . . . . . . 676
25.4.2 Flexible SWJ-DP pin assignment . . . . . . . . . . . . . . . . . . . . . . . . . . . . . 676
25.4.3 Internal pull-up and pull-down on JTAG pins . . . . . . . . . . . . . . . . . . . . 677
25.4.4 Using serial wire and releasing the unused debug pins as GPIOs . . . 679
25.5 STM32F100xx JTAG TAP connection . . . . . . . . . . . . . . . . . . . . . . . . . . 679
25.6 ID codes and locking mechanism . . . . . . . . . . . . . . . . . . . . . . . . . . . . . . 681
25.6.1 MCU device ID code . . . . . . . . . . . . . . . . . . . . . . . . . . . . . . . . . . . . . . 681
25.6.2 Boundary scan TAP . . . . . . . . . . . . . . . . . . . . . . . . . . . . . . . . . . . . . . . 682
25.6.3 Cortex®-M3 TAP . . . . . . . . . . . . . . . . . . . . . . . . . . . . . . . . . . . . . . . . . 682
25.6.4 Cortex®-M3 JEDEC-106 ID code . . . . . . . . . . . . . . . . . . . . . . . . . . . . 682
25.7 JTAG debug port . . . . . . . . . . . . . . . . . . . . . . . . . . . . . . . . . . . . . . . . . . 682
25.8 SW debug port . . . . . . . . . . . . . . . . . . . . . . . . . . . . . . . . . . . . . . . . . . . . 684
25.8.1 SW protocol introduction . . . . . . . . . . . . . . . . . . . . . . . . . . . . . . . . . . . 684
25.8.2 SW protocol sequence . . . . . . . . . . . . . . . . . . . . . . . . . . . . . . . . . . . . . 684
25.8.3 SW-DP state machine (reset, idle states, ID code) . . . . . . . . . . . . . . . 685
25.8.4 DP and AP read/write accesses . . . . . . . . . . . . . . . . . . . . . . . . . . . . . 686
25.8.5 SW-DP registers . . . . . . . . . . . . . . . . . . . . . . . . . . . . . . . . . . . . . . . . . 686
25.8.6 SW-AP registers . . . . . . . . . . . . . . . . . . . . . . . . . . . . . . . . . . . . . . . . . 687
25.9 AHB-AP (AHB access port) - valid for both JTAG-DP
and SW-DP . . . . . . . . . . . . . . . . . . . . . . . . . . . . . . . . . . . . . . . . . . . . . . 687
25.10 Core debug . . . . . . . . . . . . . . . . . . . . . . . . . . . . . . . . . . . . . . . . . . . . . . . 689
25.11 Capability of the debugger host to connect under system reset . . . . . . 690
25.12 FPB (Flash patch breakpoint) . . . . . . . . . . . . . . . . . . . . . . . . . . . . . . . . . 690
25.13 DWT (data watchpoint trigger) . . . . . . . . . . . . . . . . . . . . . . . . . . . . . . . . 691
25.14 ITM (instrumentation trace macrocell) . . . . . . . . . . . . . . . . . . . . . . . . . . 691
25.14.1 General description . . . . . . . . . . . . . . . . . . . . . . . . . . . . . . . . . . . . . . . 691
25.14.2 Time stamp packets, synchronization and overflow packets . . . . . . . . 691
25.15 MCU debug component (DBGMCU) . . . . . . . . . . . . . . . . . . . . . . . . . . . 693
25.15.1 Debug support for low-power modes . . . . . . . . . . . . . . . . . . . . . . . . . . 693
25.15.2 Debug support for timers, watchdog and I2C . . . . . . . . . . . . . . . . . . . . 693
25.15.3 Debug MCU configuration register . . . . . . . . . . . . . . . . . . . . . . . . . . . . 694
25.16 TPIU (trace port interface unit) . . . . . . . . . . . . . . . . . . . . . . . . . . . . . . . . 696
25.16.1 Introduction . . . . . . . . . . . . . . . . . . . . . . . . . . . . . . . . . . . . . . . . . . . . . 696
25.16.2 TRACE pin assignment . . . . . . . . . . . . . . . . . . . . . . . . . . . . . . . . . . . . 698
25.16.3 TPUI formatter . . . . . . . . . . . . . . . . . . . . . . . . . . . . . . . . . . . . . . . . . . . 699
25.16.4 TPUI frame synchronization packets . . . . . . . . . . . . . . . . . . . . . . . . . . 700

Doc ID16188 Rev 5 21/713
RM0041 Contents
21
25.16.5 Transmission of the synchronization frame packet . . . . . . . . . . . . . . . 700
25.16.6 Synchronous mode . . . . . . . . . . . . . . . . . . . . . . . . . . . . . . . . . . . . . . . 700
25.16.7 Asynchronous mode . . . . . . . . . . . . . . . . . . . . . . . . . . . . . . . . . . . . . . 701
25.16.8 TRACECLKIN connection inside the STM32F100xx . . . . . . . . . . . . . . 701
25.16.9 TPIU registers . . . . . . . . . . . . . . . . . . . . . . . . . . . . . . . . . . . . . . . . . . . 701
25.16.10 Example of configuration . . . . . . . . . . . . . . . . . . . . . . . . . . . . . . . . . . . 702
25.17 DBG register map . . . . . . . . . . . . . . . . . . . . . . . . . . . . . . . . . . . . . . . . . . 702
26 Device electronic signature . . . . . . . . . . . . . . . . . . . . . . . . . . . . . . . . . 704
26.1 Memory size registers . . . . . . . . . . . . . . . . . . . . . . . . . . . . . . . . . . . . . . 704
26.1.1 Flash size register . . . . . . . . . . . . . . . . . . . . . . . . . . . . . . . . . . . . . . . . 704
26.2 Unique device ID register (96 bits) . . . . . . . . . . . . . . . . . . . . . . . . . . . . . 705
27 Revision history . . . . . . . . . . . . . . . . . . . . . . . . . . . . . . . . . . . . . . . . . . 709

List of tables RM0041
22/713 Doc ID16188 Rev 5
List of tables
Table 1. Low and medium-density device register boundary addresses . . . . . . . . . . . . . . . . . . . . . 36
Table 2. High-density device register boundary addresses . . . . . . . . . . . . . . . . . . . . . . . . . . . . . . . 37
Table 3. Flash module organization (low-density value line devices). . . . . . . . . . . . . . . . . . . . . . . . 41
Table 4. Flash module organization (medium-density value line devices) . . . . . . . . . . . . . . . . . . . . 42
Table 5. Flash module organization (high-density value line devices) . . . . . . . . . . . . . . . . . . . . . . . 42
Table 6. Boot modes. . . . . . . . . . . . . . . . . . . . . . . . . . . . . . . . . . . . . . . . . . . . . . . . . . . . . . . . . . . . . 44
Table 7. CRC calculation unit register map and reset values . . . . . . . . . . . . . . . . . . . . . . . . . . . . . . 48
Table 8. Low-power mode summary . . . . . . . . . . . . . . . . . . . . . . . . . . . . . . . . . . . . . . . . . . . . . . . . 54
Table 9. Sleep-now . . . . . . . . . . . . . . . . . . . . . . . . . . . . . . . . . . . . . . . . . . . . . . . . . . . . . . . . . . . . . . 56
Table 10. Sleep-on-exit. . . . . . . . . . . . . . . . . . . . . . . . . . . . . . . . . . . . . . . . . . . . . . . . . . . . . . . . . . . . 56
Table 11. Stop mode . . . . . . . . . . . . . . . . . . . . . . . . . . . . . . . . . . . . . . . . . . . . . . . . . . . . . . . . . . . . . 57
Table 12. Standby mode. . . . . . . . . . . . . . . . . . . . . . . . . . . . . . . . . . . . . . . . . . . . . . . . . . . . . . . . . . . 58
Table 13. PWR register map and reset values . . . . . . . . . . . . . . . . . . . . . . . . . . . . . . . . . . . . . . . . . . 62
Table 14. BKP register map and reset values . . . . . . . . . . . . . . . . . . . . . . . . . . . . . . . . . . . . . . . . . . 67
Table 15. RCC register map and reset values . . . . . . . . . . . . . . . . . . . . . . . . . . . . . . . . . . . . . . . . . . 99
Table 16. Port bit configuration table . . . . . . . . . . . . . . . . . . . . . . . . . . . . . . . . . . . . . . . . . . . . . . . . 102
Table 17. Output MODE bits. . . . . . . . . . . . . . . . . . . . . . . . . . . . . . . . . . . . . . . . . . . . . . . . . . . . . . . 102
Table 18. Advanced timer TIM1 . . . . . . . . . . . . . . . . . . . . . . . . . . . . . . . . . . . . . . . . . . . . . . . . . . . . 107
Table 19. General-purpose timers TIM2/3/4/5 . . . . . . . . . . . . . . . . . . . . . . . . . . . . . . . . . . . . . . . . . 108
Table 20. General-purpose timers TIM15/16/17. . . . . . . . . . . . . . . . . . . . . . . . . . . . . . . . . . . . . . . . 108
Table 21. General-purpose timers TIM12/13/14. . . . . . . . . . . . . . . . . . . . . . . . . . . . . . . . . . . . . . . . 108
Table 22. USARTs . . . . . . . . . . . . . . . . . . . . . . . . . . . . . . . . . . . . . . . . . . . . . . . . . . . . . . . . . . . . . . 108
Table 23. SPI . . . . . . . . . . . . . . . . . . . . . . . . . . . . . . . . . . . . . . . . . . . . . . . . . . . . . . . . . . . . . . . . . . 108
Table 24. CEC . . . . . . . . . . . . . . . . . . . . . . . . . . . . . . . . . . . . . . . . . . . . . . . . . . . . . . . . . . . . . . . . . 109
Table 25. I2C . . . . . . . . . . . . . . . . . . . . . . . . . . . . . . . . . . . . . . . . . . . . . . . . . . . . . . . . . . . . . . . . . . 109
Table 26. FSMC . . . . . . . . . . . . . . . . . . . . . . . . . . . . . . . . . . . . . . . . . . . . . . . . . . . . . . . . . . . . . . . . 109
Table 27. Other IOs . . . . . . . . . . . . . . . . . . . . . . . . . . . . . . . . . . . . . . . . . . . . . . . . . . . . . . . . . . . . . 110
Table 28. Debug interface signals . . . . . . . . . . . . . . . . . . . . . . . . . . . . . . . . . . . . . . . . . . . . . . . . . . 116
Table 29. Debug port mapping . . . . . . . . . . . . . . . . . . . . . . . . . . . . . . . . . . . . . . . . . . . . . . . . . . . . . 116
Table 30. TIM5 alternate function remapping . . . . . . . . . . . . . . . . . . . . . . . . . . . . . . . . . . . . . . . . . . 117
Table 31. TIM12 remapping . . . . . . . . . . . . . . . . . . . . . . . . . . . . . . . . . . . . . . . . . . . . . . . . . . . . . . . 117
Table 32. TIM13 remapping . . . . . . . . . . . . . . . . . . . . . . . . . . . . . . . . . . . . . . . . . . . . . . . . . . . . . . . 117
Table 33. TIM14 remapping . . . . . . . . . . . . . . . . . . . . . . . . . . . . . . . . . . . . . . . . . . . . . . . . . . . . . . . 117
Table 34. TIM4 alternate function remapping . . . . . . . . . . . . . . . . . . . . . . . . . . . . . . . . . . . . . . . . . . 117
Table 35. TIM3 alternate function remapping . . . . . . . . . . . . . . . . . . . . . . . . . . . . . . . . . . . . . . . . . . 117
Table 36. TIM2 alternate function remapping . . . . . . . . . . . . . . . . . . . . . . . . . . . . . . . . . . . . . . . . . . 118
Table 37. TIM1 alternate function remapping . . . . . . . . . . . . . . . . . . . . . . . . . . . . . . . . . . . . . . . . . . 118
Table 38. TIM1 DMA remapping. . . . . . . . . . . . . . . . . . . . . . . . . . . . . . . . . . . . . . . . . . . . . . . . . . . . 118
Table 39. TIM15 remapping . . . . . . . . . . . . . . . . . . . . . . . . . . . . . . . . . . . . . . . . . . . . . . . . . . . . . . . 118
Table 40. TIM16 remapping . . . . . . . . . . . . . . . . . . . . . . . . . . . . . . . . . . . . . . . . . . . . . . . . . . . . . . . 119
Table 41. TIM17 remapping . . . . . . . . . . . . . . . . . . . . . . . . . . . . . . . . . . . . . . . . . . . . . . . . . . . . . . . 119
Table 42. USART3 remapping . . . . . . . . . . . . . . . . . . . . . . . . . . . . . . . . . . . . . . . . . . . . . . . . . . . . . 119
Table 43. USART2 remapping . . . . . . . . . . . . . . . . . . . . . . . . . . . . . . . . . . . . . . . . . . . . . . . . . . . . . 119
Table 44. USART1 remapping . . . . . . . . . . . . . . . . . . . . . . . . . . . . . . . . . . . . . . . . . . . . . . . . . . . . . 119
Table 45. I2C1 remapping . . . . . . . . . . . . . . . . . . . . . . . . . . . . . . . . . . . . . . . . . . . . . . . . . . . . . . . . 120
Table 46. SPI1 remapping . . . . . . . . . . . . . . . . . . . . . . . . . . . . . . . . . . . . . . . . . . . . . . . . . . . . . . . . 120
Table 47. CEC remapping . . . . . . . . . . . . . . . . . . . . . . . . . . . . . . . . . . . . . . . . . . . . . . . . . . . . . . . . 120
Table 48. GPIO register map and reset values . . . . . . . . . . . . . . . . . . . . . . . . . . . . . . . . . . . . . . . . 128

Doc ID16188 Rev 5 23/713
RM0041 List of tables
25
Table 49. AFIO register map and reset values . . . . . . . . . . . . . . . . . . . . . . . . . . . . . . . . . . . . . . . . . 128
Table 50. Vector table for STM32F100xx devices . . . . . . . . . . . . . . . . . . . . . . . . . . . . . . . . . . . . . . 130
Table 51. External interrupt/event controller register map and reset values. . . . . . . . . . . . . . . . . . . 141
Table 52. Programmable data width & endian behavior (when bits PINC = MINC = 1) . . . . . . . . . . 147
Table 53. DMA interrupt requests. . . . . . . . . . . . . . . . . . . . . . . . . . . . . . . . . . . . . . . . . . . . . . . . . . . 148
Table 54. Summary of DMA1 requests for each channel . . . . . . . . . . . . . . . . . . . . . . . . . . . . . . . . . 150
Table 55. Summary of DMA2 requests for each channel . . . . . . . . . . . . . . . . . . . . . . . . . . . . . . . . . 151
Table 56. DMA register map and reset values . . . . . . . . . . . . . . . . . . . . . . . . . . . . . . . . . . . . . . . . . 157
Table 57. ADC pins. . . . . . . . . . . . . . . . . . . . . . . . . . . . . . . . . . . . . . . . . . . . . . . . . . . . . . . . . . . . . . 162
Table 58. Analog watchdog channel selection . . . . . . . . . . . . . . . . . . . . . . . . . . . . . . . . . . . . . . . . . 164
Table 59. External trigger for regular channels for ADC1 . . . . . . . . . . . . . . . . . . . . . . . . . . . . . . . . . 169
Table 60. External trigger for injected channels for ADC1 . . . . . . . . . . . . . . . . . . . . . . . . . . . . . . . . 169
Table 61. ADC interrupts . . . . . . . . . . . . . . . . . . . . . . . . . . . . . . . . . . . . . . . . . . . . . . . . . . . . . . . . . 172
Table 62. ADC register map and reset values . . . . . . . . . . . . . . . . . . . . . . . . . . . . . . . . . . . . . . . . . 186
Table 63. DAC pins. . . . . . . . . . . . . . . . . . . . . . . . . . . . . . . . . . . . . . . . . . . . . . . . . . . . . . . . . . . . . . 189
Table 64. External triggers . . . . . . . . . . . . . . . . . . . . . . . . . . . . . . . . . . . . . . . . . . . . . . . . . . . . . . . . 192
Table 65. DAC register map . . . . . . . . . . . . . . . . . . . . . . . . . . . . . . . . . . . . . . . . . . . . . . . . . . . . . . . 208
Table 66. Counting direction versus encoder signals . . . . . . . . . . . . . . . . . . . . . . . . . . . . . . . . . . . . 247
Table 67. TIMx Internal trigger connection . . . . . . . . . . . . . . . . . . . . . . . . . . . . . . . . . . . . . . . . . . . . 261
Table 68. Output control bits for complementary OCx and OCxN channels with
break feature. . . . . . . . . . . . . . . . . . . . . . . . . . . . . . . . . . . . . . . . . . . . . . . . . . . . . . . . . . . 272
Table 69. TIM1 register map and reset values . . . . . . . . . . . . . . . . . . . . . . . . . . . . . . . . . . . . . . . . . 280
Table 70. Counting direction versus encoder signals . . . . . . . . . . . . . . . . . . . . . . . . . . . . . . . . . . . . 309
Table 71. TIMx internal trigger connection . . . . . . . . . . . . . . . . . . . . . . . . . . . . . . . . . . . . . . . . . . . . 324
Table 72. Output control bit for standard OCx channels. . . . . . . . . . . . . . . . . . . . . . . . . . . . . . . . . . 333
Table 73. TIMx register map and reset values . . . . . . . . . . . . . . . . . . . . . . . . . . . . . . . . . . . . . . . . . 338
Table 74. TIMx Internal trigger connection . . . . . . . . . . . . . . . . . . . . . . . . . . . . . . . . . . . . . . . . . . . . 366
Table 75. Output control bit for standard OCx channels. . . . . . . . . . . . . . . . . . . . . . . . . . . . . . . . . . 375
Table 76. TIM12 register map and reset values . . . . . . . . . . . . . . . . . . . . . . . . . . . . . . . . . . . . . . . . 377
Table 77. Output control bit for standard OCx channels. . . . . . . . . . . . . . . . . . . . . . . . . . . . . . . . . . 385
Table 78. TIM13/14 register map and reset values . . . . . . . . . . . . . . . . . . . . . . . . . . . . . . . . . . . . . 387
Table 79. TIMx Internal trigger connection . . . . . . . . . . . . . . . . . . . . . . . . . . . . . . . . . . . . . . . . . . . . 420
Table 80. Output control bits for complementary OCx and OCxN channels with break feature . . . . 429
Table 81. TIM15 register map and reset values . . . . . . . . . . . . . . . . . . . . . . . . . . . . . . . . . . . . . . . . 436
Table 82. Output control bits for complementary OCx and OCxN channels with break feature . . . . 449
Table 83. TIM16&TIM17 register map and reset values. . . . . . . . . . . . . . . . . . . . . . . . . . . . . . . . . . 456
Table 84. TIM6&TIM7 register map and reset values. . . . . . . . . . . . . . . . . . . . . . . . . . . . . . . . . . . . 470
Table 85. RTC register map and reset values . . . . . . . . . . . . . . . . . . . . . . . . . . . . . . . . . . . . . . . . . 482
Table 86. Min/max IWDG timeout period at 40 kHz (LSI). . . . . . . . . . . . . . . . . . . . . . . . . . . . . . . . . 484
Table 87. IWDG register map and reset values . . . . . . . . . . . . . . . . . . . . . . . . . . . . . . . . . . . . . . . . 488
Table 88. Minimum and maximum timeout values @24 MHz (fPCLK1) . . . . . . . . . . . . . . . . . . . . . . . 492
Table 89. WWDG register map and reset values . . . . . . . . . . . . . . . . . . . . . . . . . . . . . . . . . . . . . . . 495
Table 90. NOR/PSRAM bank selection . . . . . . . . . . . . . . . . . . . . . . . . . . . . . . . . . . . . . . . . . . . . . . 499
Table 91. External memory address. . . . . . . . . . . . . . . . . . . . . . . . . . . . . . . . . . . . . . . . . . . . . . . . . 499
Table 92. Programmable NOR/PSRAM access parameters . . . . . . . . . . . . . . . . . . . . . . . . . . . . . . 500
Table 93. Nonmultiplexed I/O NOR Flash . . . . . . . . . . . . . . . . . . . . . . . . . . . . . . . . . . . . . . . . . . . . 501
Table 94. Multiplexed I/O NOR Flash . . . . . . . . . . . . . . . . . . . . . . . . . . . . . . . . . . . . . . . . . . . . . . . . 501
Table 95. Nonmultiplexed I/Os PSRAM/SRAM . . . . . . . . . . . . . . . . . . . . . . . . . . . . . . . . . . . . . . . . 502
Table 96. Multiplexed I/O PSRAM . . . . . . . . . . . . . . . . . . . . . . . . . . . . . . . . . . . . . . . . . . . . . . . . . . 502
Table 97. NOR Flash/PSRAM controller: example of supported memories
and transactions . . . . . . . . . . . . . . . . . . . . . . . . . . . . . . . . . . . . . . . . . . . . . . . . . . . . . . . . 503
Table 98. FSMC_BCRx bit fields . . . . . . . . . . . . . . . . . . . . . . . . . . . . . . . . . . . . . . . . . . . . . . . . . . . 506

List of tables RM0041
24/713 Doc ID16188 Rev 5
Table 99. FSMC_BTRx bit fields . . . . . . . . . . . . . . . . . . . . . . . . . . . . . . . . . . . . . . . . . . . . . . . . . . . 507
Table 100. FSMC_BCRx bit fields . . . . . . . . . . . . . . . . . . . . . . . . . . . . . . . . . . . . . . . . . . . . . . . . . . . 509
Table 101. FSMC_BTRx bit fields . . . . . . . . . . . . . . . . . . . . . . . . . . . . . . . . . . . . . . . . . . . . . . . . . . . 509
Table 102. FSMC_BWTRx bit fields . . . . . . . . . . . . . . . . . . . . . . . . . . . . . . . . . . . . . . . . . . . . . . . . . . 510
Table 103. FSMC_BCRx bit fields . . . . . . . . . . . . . . . . . . . . . . . . . . . . . . . . . . . . . . . . . . . . . . . . . . . 512
Table 104. FSMC_BTRx bit fields . . . . . . . . . . . . . . . . . . . . . . . . . . . . . . . . . . . . . . . . . . . . . . . . . . . 512
Table 105. FSMC_BWTRx bit fields . . . . . . . . . . . . . . . . . . . . . . . . . . . . . . . . . . . . . . . . . . . . . . . . . . 513
Table 106. FSMC_BCRx bit fields . . . . . . . . . . . . . . . . . . . . . . . . . . . . . . . . . . . . . . . . . . . . . . . . . . . 514
Table 107. FSMC_BTRx bit fields . . . . . . . . . . . . . . . . . . . . . . . . . . . . . . . . . . . . . . . . . . . . . . . . . . . 515
Table 108. FSMC_BWTRx bit fields . . . . . . . . . . . . . . . . . . . . . . . . . . . . . . . . . . . . . . . . . . . . . . . . . . 515
Table 109. FSMC_BCRx bit fields . . . . . . . . . . . . . . . . . . . . . . . . . . . . . . . . . . . . . . . . . . . . . . . . . . . 517
Table 110. FSMC_BTRx bit fields . . . . . . . . . . . . . . . . . . . . . . . . . . . . . . . . . . . . . . . . . . . . . . . . . . . 517
Table 111. FSMC_BWTRx bit fields . . . . . . . . . . . . . . . . . . . . . . . . . . . . . . . . . . . . . . . . . . . . . . . . . . 518
Table 112. FSMC_BCRx bit fields . . . . . . . . . . . . . . . . . . . . . . . . . . . . . . . . . . . . . . . . . . . . . . . . . . . 519
Table 113. FSMC_BTRx bit fields . . . . . . . . . . . . . . . . . . . . . . . . . . . . . . . . . . . . . . . . . . . . . . . . . . . 520
Table 114. FSMC_BCRx bit fields . . . . . . . . . . . . . . . . . . . . . . . . . . . . . . . . . . . . . . . . . . . . . . . . . . . 525
Table 115. FSMC_BTRx bit fields . . . . . . . . . . . . . . . . . . . . . . . . . . . . . . . . . . . . . . . . . . . . . . . . . . . 526
Table 116. FSMC_BCRx bit fields . . . . . . . . . . . . . . . . . . . . . . . . . . . . . . . . . . . . . . . . . . . . . . . . . . . 527
Table 117. FSMC_BTRx bit fields . . . . . . . . . . . . . . . . . . . . . . . . . . . . . . . . . . . . . . . . . . . . . . . . . . . 528
Table 118. FSMC register map. . . . . . . . . . . . . . . . . . . . . . . . . . . . . . . . . . . . . . . . . . . . . . . . . . . . . . 537
Table 119. SPI interrupt requests . . . . . . . . . . . . . . . . . . . . . . . . . . . . . . . . . . . . . . . . . . . . . . . . . . . . 561
Table 120. SPI register map and reset values . . . . . . . . . . . . . . . . . . . . . . . . . . . . . . . . . . . . . . . . . . 568
Table 121. SMBus vs. I2C . . . . . . . . . . . . . . . . . . . . . . . . . . . . . . . . . . . . . . . . . . . . . . . . . . . . . . . . . 585
Table 122. I2C Interrupt requests . . . . . . . . . . . . . . . . . . . . . . . . . . . . . . . . . . . . . . . . . . . . . . . . . . . . 589
Table 123. I2C register map and reset values . . . . . . . . . . . . . . . . . . . . . . . . . . . . . . . . . . . . . . . . . . 603
Table 124. Noise detection from sampled data . . . . . . . . . . . . . . . . . . . . . . . . . . . . . . . . . . . . . . . . . 616
Table 125. Error calculation for programmed baud rates at fPCLK = 8 MHz or fPCLK = 12 MHz,
oversampling by 16. . . . . . . . . . . . . . . . . . . . . . . . . . . . . . . . . . . . . . . . . . . . . . . . . . . . . . 619
Table 126. Error calculation for programmed baud rates at fPCLK = 8 MHz or fPCLK =12 MHz,
oversampling by 8. . . . . . . . . . . . . . . . . . . . . . . . . . . . . . . . . . . . . . . . . . . . . . . . . . . . . . . 620
Table 127. Error calculation for programmed baud rates at fPCLK = 16 MHz or fPCLK = 24 MHz,
oversampling by 16. . . . . . . . . . . . . . . . . . . . . . . . . . . . . . . . . . . . . . . . . . . . . . . . . . . . . . 620
Table 128. Error calculation for programmed baud rates at fPCLK = 16 MHz or fPCLK = 24 MHz,
oversampling by 8. . . . . . . . . . . . . . . . . . . . . . . . . . . . . . . . . . . . . . . . . . . . . . . . . . . . . . . 621
Table 129. USART receiver’s tolerance when DIV fraction is 0 . . . . . . . . . . . . . . . . . . . . . . . . . . . . . 622
Table 130. USART receiver tolerance when DIV_Fraction is different from 0 . . . . . . . . . . . . . . . . . . 622
Table 131. Frame formats . . . . . . . . . . . . . . . . . . . . . . . . . . . . . . . . . . . . . . . . . . . . . . . . . . . . . . . . . 624
Table 132. USART interrupt requests. . . . . . . . . . . . . . . . . . . . . . . . . . . . . . . . . . . . . . . . . . . . . . . . . 639
Table 133. USART mode configuration . . . . . . . . . . . . . . . . . . . . . . . . . . . . . . . . . . . . . . . . . . . . . . . 640
Table 134. USART register map and reset values . . . . . . . . . . . . . . . . . . . . . . . . . . . . . . . . . . . . . . . 650
Table 135. HDMI pin . . . . . . . . . . . . . . . . . . . . . . . . . . . . . . . . . . . . . . . . . . . . . . . . . . . . . . . . . . . . . . 653
Table 136. Signal free time definition . . . . . . . . . . . . . . . . . . . . . . . . . . . . . . . . . . . . . . . . . . . . . . . . . 655
Table 137. Bit status depending on the low bit duration (LBD). . . . . . . . . . . . . . . . . . . . . . . . . . . . . . 659
Table 138. Bit status depending on the total bit duration (TBD) . . . . . . . . . . . . . . . . . . . . . . . . . . . . . 659
Table 139. STM32 CEC arbitration. . . . . . . . . . . . . . . . . . . . . . . . . . . . . . . . . . . . . . . . . . . . . . . . . . . 660
Table 140. Software sequence to respect when receiving a message. . . . . . . . . . . . . . . . . . . . . . . . 662
Table 141. Software sequence to respect when transmitting a message . . . . . . . . . . . . . . . . . . . . . 663
Table 142. Software sequence to respect when transmitting a message . . . . . . . . . . . . . . . . . . . . . 665
Table 143. HDMI-CEC interrupts . . . . . . . . . . . . . . . . . . . . . . . . . . . . . . . . . . . . . . . . . . . . . . . . . . . . 666
Table 144. HDMI-CEC register map and reset values . . . . . . . . . . . . . . . . . . . . . . . . . . . . . . . . . . . . 672
Table 145. SWJ debug port pins . . . . . . . . . . . . . . . . . . . . . . . . . . . . . . . . . . . . . . . . . . . . . . . . . . . . 676
Table 146. Flexible SWJ-DP pin assignment . . . . . . . . . . . . . . . . . . . . . . . . . . . . . . . . . . . . . . . . . . . 677

Doc ID16188 Rev 5 25/713
RM0041 List of tables
25
Table 147. JTAG debug port data registers . . . . . . . . . . . . . . . . . . . . . . . . . . . . . . . . . . . . . . . . . . . . 682
Table 148. 32-bit debug port registers addressed through the shifted value A[3:2] . . . . . . . . . . . . . . 683
Table 149. Packet request (8-bits) . . . . . . . . . . . . . . . . . . . . . . . . . . . . . . . . . . . . . . . . . . . . . . . . . . . 684
Table 150. ACK response (3 bits). . . . . . . . . . . . . . . . . . . . . . . . . . . . . . . . . . . . . . . . . . . . . . . . . . . . 685
Table 151. DATA transfer (33 bits) . . . . . . . . . . . . . . . . . . . . . . . . . . . . . . . . . . . . . . . . . . . . . . . . . . . 685
Table 152. SW-DP registers . . . . . . . . . . . . . . . . . . . . . . . . . . . . . . . . . . . . . . . . . . . . . . . . . . . . . . . . 686
Table 153. Cortex®-M3 AHB-AP registers . . . . . . . . . . . . . . . . . . . . . . . . . . . . . . . . . . . . . . . . . . . . . 688
Table 154. Core debug registers . . . . . . . . . . . . . . . . . . . . . . . . . . . . . . . . . . . . . . . . . . . . . . . . . . . . 689
Table 155. Main ITM registers . . . . . . . . . . . . . . . . . . . . . . . . . . . . . . . . . . . . . . . . . . . . . . . . . . . . . . 692
Table 156. Asynchronous TRACE pin assignment. . . . . . . . . . . . . . . . . . . . . . . . . . . . . . . . . . . . . . . 698
Table 157. Synchronous TRACE pin assignment . . . . . . . . . . . . . . . . . . . . . . . . . . . . . . . . . . . . . . . 698
Table 158. Flexible TRACE pin assignment . . . . . . . . . . . . . . . . . . . . . . . . . . . . . . . . . . . . . . . . . . . . 699
Table 159. Important TPIU registers. . . . . . . . . . . . . . . . . . . . . . . . . . . . . . . . . . . . . . . . . . . . . . . . . . 701
Table 160. Value DBG register map and reset values . . . . . . . . . . . . . . . . . . . . . . . . . . . . . . . . . . . . 703
Table 161. Document revision history . . . . . . . . . . . . . . . . . . . . . . . . . . . . . . . . . . . . . . . . . . . . . . . . 709

List of figures RM0041
26/713 Doc ID16188 Rev 5
List of figures
Figure 1. Low and medium density value line system architecture . . . . . . . . . . . . . . . . . . . . . . . . . . 33
Figure 2. High density value line system architecture . . . . . . . . . . . . . . . . . . . . . . . . . . . . . . . . . . . . 34
Figure 3. CRC calculation unit block diagram . . . . . . . . . . . . . . . . . . . . . . . . . . . . . . . . . . . . . . . . . . 46
Figure 4. Power supply overview . . . . . . . . . . . . . . . . . . . . . . . . . . . . . . . . . . . . . . . . . . . . . . . . . . . . 49
Figure 5. Power on reset/power down reset waveform . . . . . . . . . . . . . . . . . . . . . . . . . . . . . . . . . . . 52
Figure 6. PVD thresholds. . . . . . . . . . . . . . . . . . . . . . . . . . . . . . . . . . . . . . . . . . . . . . . . . . . . . . . . . . 53
Figure 7. Simplified diagram of the reset circuit . . . . . . . . . . . . . . . . . . . . . . . . . . . . . . . . . . . . . . . . . 70
Figure 8. STM32F100xx clock tree (low and medium-density devices). . . . . . . . . . . . . . . . . . . . . . . 71
Figure 9. STM32F100xx clock tree (high-density devices) . . . . . . . . . . . . . . . . . . . . . . . . . . . . . . . . 72
Figure 10. HSE/ LSE clock sources . . . . . . . . . . . . . . . . . . . . . . . . . . . . . . . . . . . . . . . . . . . . . . . . . . . 73
Figure 11. Basic structure of a standard I/O port bit . . . . . . . . . . . . . . . . . . . . . . . . . . . . . . . . . . . . . 101
Figure 12. Basic structure of a five-volt tolerant I/O port bit. . . . . . . . . . . . . . . . . . . . . . . . . . . . . . . . 101
Figure 13. Input floating/pull up/pull down configurations . . . . . . . . . . . . . . . . . . . . . . . . . . . . . . . . . 104
Figure 14. Output configuration . . . . . . . . . . . . . . . . . . . . . . . . . . . . . . . . . . . . . . . . . . . . . . . . . . . . . 105
Figure 15. Alternate function configuration . . . . . . . . . . . . . . . . . . . . . . . . . . . . . . . . . . . . . . . . . . . . 106
Figure 16. High impedance-analog configuration . . . . . . . . . . . . . . . . . . . . . . . . . . . . . . . . . . . . . . . 107
Figure 17. ADC / DAC . . . . . . . . . . . . . . . . . . . . . . . . . . . . . . . . . . . . . . . . . . . . . . . . . . . . . . . . . . . . 109
Figure 18. External interrupt/event controller block diagram . . . . . . . . . . . . . . . . . . . . . . . . . . . . . 134
Figure 19. External interrupt/event GPIO mapping . . . . . . . . . . . . . . . . . . . . . . . . . . . . . . . . . . . . . . 137
Figure 20. DMA block diagram in low and medium- density
Cat.1 and Cat.2 STM32F100xx devices . . . . . . . . . . . . . . . . . . . . . . . . . . . . . . . . . . . . . . 143
Figure 21. DMA block diagram in high-density
Cat.4 and Cat.5 STM32F100xx devices . . . . . . . . . . . . . . . . . . . . . . . . . . . . . . . . . . . . . 144
Figure 22. DMA1 request mapping . . . . . . . . . . . . . . . . . . . . . . . . . . . . . . . . . . . . . . . . . . . . . . . . . . 149
Figure 23. DMA2 request mapping . . . . . . . . . . . . . . . . . . . . . . . . . . . . . . . . . . . . . . . . . . . . . . . . . . 151
Figure 24. Single ADC block diagram . . . . . . . . . . . . . . . . . . . . . . . . . . . . . . . . . . . . . . . . . . . . . . . 161
Figure 25. Timing diagram . . . . . . . . . . . . . . . . . . . . . . . . . . . . . . . . . . . . . . . . . . . . . . . . . . . . . . . . 164
Figure 26. Analog watchdog guarded area . . . . . . . . . . . . . . . . . . . . . . . . . . . . . . . . . . . . . . . . . . . . 164
Figure 27. Injected conversion latency . . . . . . . . . . . . . . . . . . . . . . . . . . . . . . . . . . . . . . . . . . . . . . . 166
Figure 28. Calibration timing diagram . . . . . . . . . . . . . . . . . . . . . . . . . . . . . . . . . . . . . . . . . . . . . . . . 168
Figure 29. Right alignment of data . . . . . . . . . . . . . . . . . . . . . . . . . . . . . . . . . . . . . . . . . . . . . . . . . . 168
Figure 30. Left alignment of data . . . . . . . . . . . . . . . . . . . . . . . . . . . . . . . . . . . . . . . . . . . . . . . . . . . . 168
Figure 31. Temperature sensor and VREFINT channel block diagram . . . . . . . . . . . . . . . . . . . . . . 171
Figure 32. DAC channel block diagram . . . . . . . . . . . . . . . . . . . . . . . . . . . . . . . . . . . . . . . . . . . . . 189
Figure 33. Data registers in single DAC channel mode . . . . . . . . . . . . . . . . . . . . . . . . . . . . . . . . . . . 191
Figure 34. Data registers in dual DAC channel mode . . . . . . . . . . . . . . . . . . . . . . . . . . . . . . . . . . . . 191
Figure 35. Timing diagram for conversion with trigger disabled TEN = 0 . . . . . . . . . . . . . . . . . . . . . 192
Figure 36. DAC LFSR register calculation algorithm . . . . . . . . . . . . . . . . . . . . . . . . . . . . . . . . . . . . . 194
Figure 37. DAC conversion (SW trigger enabled) with LFSR wave generation. . . . . . . . . . . . . . . . . 194
Figure 38. DAC triangle wave generation . . . . . . . . . . . . . . . . . . . . . . . . . . . . . . . . . . . . . . . . . . . . . 195
Figure 39. DAC conversion (SW trigger enabled) with triangle wave generation . . . . . . . . . . . . . . . 195
Figure 40. Advanced-control timer block diagram . . . . . . . . . . . . . . . . . . . . . . . . . . . . . . . . . . . . . . . 212
Figure 41. Counter timing diagram with prescaler division change from 1 to 2 . . . . . . . . . . . . . . . . . 214
Figure 42. Counter timing diagram with prescaler division change from 1 to 4 . . . . . . . . . . . . . . . . . 214
Figure 43. Counter timing diagram, internal clock divided by 1 . . . . . . . . . . . . . . . . . . . . . . . . . . . . . 215
Figure 44. Counter timing diagram, internal clock divided by 2 . . . . . . . . . . . . . . . . . . . . . . . . . . . . . 216
Figure 45. Counter timing diagram, internal clock divided by 4 . . . . . . . . . . . . . . . . . . . . . . . . . . . . . 216
Figure 46. Counter timing diagram, internal clock divided by N. . . . . . . . . . . . . . . . . . . . . . . . . . . . . 216

Doc ID16188 Rev 5 27/713
RM0041 List of figures
31
Figure 47. Counter timing diagram, update event when ARPE=0 (TIMx_ARR not preloaded) . . . . . 217
Figure 48. Counter timing diagram, update event when ARPE=1 (TIMx_ARR preloaded) . . . . . . . . 217
Figure 49. Counter timing diagram, internal clock divided by 1 . . . . . . . . . . . . . . . . . . . . . . . . . . . . . 219
Figure 50. Counter timing diagram, internal clock divided by 2 . . . . . . . . . . . . . . . . . . . . . . . . . . . . . 219
Figure 51. Counter timing diagram, internal clock divided by 4 . . . . . . . . . . . . . . . . . . . . . . . . . . . . . 220
Figure 52. Counter timing diagram, internal clock divided by N. . . . . . . . . . . . . . . . . . . . . . . . . . . . . 220
Figure 53. Counter timing diagram, update event when repetition counter is not used . . . . . . . . . . . 221
Figure 54. Counter timing diagram, internal clock divided by 1, TIMx_ARR = 0x6 . . . . . . . . . . . . . . 222
Figure 55. Counter timing diagram, internal clock divided by 2 . . . . . . . . . . . . . . . . . . . . . . . . . . . . . 222
Figure 56. Counter timing diagram, internal clock divided by 4, TIMx_ARR=0x36 . . . . . . . . . . . . . . 223
Figure 57. Counter timing diagram, internal clock divided by N. . . . . . . . . . . . . . . . . . . . . . . . . . . . . 223
Figure 58. Counter timing diagram, update event with ARPE=1 (counter underflow) . . . . . . . . . . . . 224
Figure 59. Counter timing diagram, Update event with ARPE=1 (counter overflow) . . . . . . . . . . . . . 224
Figure 60. Update rate examples depending on mode and TIMx_RCR register settings . . . . . . . . . 225
Figure 61. Control circuit in normal mode, internal clock divided by 1 . . . . . . . . . . . . . . . . . . . . . . . . 226
Figure 62. TI2 external clock connection example. . . . . . . . . . . . . . . . . . . . . . . . . . . . . . . . . . . . . . . 227
Figure 63. Control circuit in external clock mode 1 . . . . . . . . . . . . . . . . . . . . . . . . . . . . . . . . . . . . . . 228
Figure 64. External trigger input block . . . . . . . . . . . . . . . . . . . . . . . . . . . . . . . . . . . . . . . . . . . . . . . . 228
Figure 65. Control circuit in external clock mode 2 . . . . . . . . . . . . . . . . . . . . . . . . . . . . . . . . . . . . . . 229
Figure 66. Capture/compare channel (example: channel 1 input stage) . . . . . . . . . . . . . . . . . . . . . . 230
Figure 67. Capture/compare channel 1 main circuit . . . . . . . . . . . . . . . . . . . . . . . . . . . . . . . . . . . . . 230
Figure 68. Output stage of capture/compare channel (channel 1 to 3) . . . . . . . . . . . . . . . . . . . . . . . 231
Figure 69. Output stage of capture/compare channel (channel 4). . . . . . . . . . . . . . . . . . . . . . . . . . . 231
Figure 70. PWM input mode timing . . . . . . . . . . . . . . . . . . . . . . . . . . . . . . . . . . . . . . . . . . . . . . . . . . 233
Figure 71. Output compare mode, toggle on OC1. . . . . . . . . . . . . . . . . . . . . . . . . . . . . . . . . . . . . . . 235
Figure 72. Edge-aligned PWM waveforms (ARR=8) . . . . . . . . . . . . . . . . . . . . . . . . . . . . . . . . . . . . . 236
Figure 73. Center-aligned PWM waveforms (ARR=8) . . . . . . . . . . . . . . . . . . . . . . . . . . . . . . . . . . . . 237
Figure 74. Complementary output with dead-time insertion. . . . . . . . . . . . . . . . . . . . . . . . . . . . . . . . 239
Figure 75. Dead-time waveforms with delay greater than the negative pulse. . . . . . . . . . . . . . . . . . 239
Figure 76. Dead-time waveforms with delay greater than the positive pulse. . . . . . . . . . . . . . . . . . . 239
Figure 77. Output behavior in response to a break.. . . . . . . . . . . . . . . . . . . . . . . . . . . . . . . . . . . . . . 242
Figure 78. Clearing TIMx OCxREF . . . . . . . . . . . . . . . . . . . . . . . . . . . . . . . . . . . . . . . . . . . . . . . . . . 243
Figure 79. 6-step generation, COM example (OSSR=1) . . . . . . . . . . . . . . . . . . . . . . . . . . . . . . . . . . 244
Figure 80. Example of one pulse mode. . . . . . . . . . . . . . . . . . . . . . . . . . . . . . . . . . . . . . . . . . . . . . . 245
Figure 81. Example of counter operation in encoder interface mode. . . . . . . . . . . . . . . . . . . . . . . . . 248
Figure 82. Example of encoder interface mode with TI1FP1 polarity inverted. . . . . . . . . . . . . . . . . . 248
Figure 83. Example of hall sensor interface. . . . . . . . . . . . . . . . . . . . . . . . . . . . . . . . . . . . . . . . . . . . 250
Figure 84. Control circuit in reset mode . . . . . . . . . . . . . . . . . . . . . . . . . . . . . . . . . . . . . . . . . . . . . . . 251
Figure 85. Control circuit in gated mode . . . . . . . . . . . . . . . . . . . . . . . . . . . . . . . . . . . . . . . . . . . . . . 252
Figure 86. Control circuit in trigger mode . . . . . . . . . . . . . . . . . . . . . . . . . . . . . . . . . . . . . . . . . . . . . . 253
Figure 87. Control circuit in external clock mode 2 + trigger mode . . . . . . . . . . . . . . . . . . . . . . . . . . 254
Figure 88. General-purpose timer block diagram . . . . . . . . . . . . . . . . . . . . . . . . . . . . . . . . . . . . . . . 284
Figure 89. Counter timing diagram with prescaler division change from 1 to 2 . . . . . . . . . . . . . . . . . 285
Figure 90. Counter timing diagram with prescaler division change from 1 to 4 . . . . . . . . . . . . . . . . . 286
Figure 91. Counter timing diagram, internal clock divided by 1 . . . . . . . . . . . . . . . . . . . . . . . . . . . . . 287
Figure 92. Counter timing diagram, internal clock divided by 2 . . . . . . . . . . . . . . . . . . . . . . . . . . . . . 287
Figure 93. Counter timing diagram, internal clock divided by 4 . . . . . . . . . . . . . . . . . . . . . . . . . . . . . 287
Figure 94. Counter timing diagram, internal clock divided by N. . . . . . . . . . . . . . . . . . . . . . . . . . . . . 288
Figure 95. Counter timing diagram, Update event when ARPE=0 (TIMx_ARR not preloaded). . . . . 288
Figure 96. Counter timing diagram, Update event when ARPE=1 (TIMx_ARR preloaded). . . . . . . . 289
Figure 97. Counter timing diagram, internal clock divided by 1 . . . . . . . . . . . . . . . . . . . . . . . . . . . . . 290
Figure 98. Counter timing diagram, internal clock divided by 2 . . . . . . . . . . . . . . . . . . . . . . . . . . . . . 290

List of figures RM0041
28/713 Doc ID16188 Rev 5
Figure 99. Counter timing diagram, internal clock divided by 4 . . . . . . . . . . . . . . . . . . . . . . . . . . . . . 290
Figure 100. Counter timing diagram, internal clock divided by N. . . . . . . . . . . . . . . . . . . . . . . . . . . . . 291
Figure 101. Counter timing diagram, Update event . . . . . . . . . . . . . . . . . . . . . . . . . . . . . . . . . . . . . . . 291
Figure 102. Counter timing diagram, internal clock divided by 1, TIMx_ARR=0x6 . . . . . . . . . . . . . . . 292
Figure 103. Counter timing diagram, internal clock divided by 2 . . . . . . . . . . . . . . . . . . . . . . . . . . . . . 293
Figure 104. Counter timing diagram, internal clock divided by 4, TIMx_ARR=0x36 . . . . . . . . . . . . . . 293
Figure 105. Counter timing diagram, internal clock divided by N. . . . . . . . . . . . . . . . . . . . . . . . . . . . . 293
Figure 106. Counter timing diagram, Update event with ARPE=1 (counter underflow). . . . . . . . . . . . 294
Figure 107. Counter timing diagram, Update event with ARPE=1 (counter overflow) . . . . . . . . . . . . . 294
Figure 108. Control circuit in normal mode, internal clock divided by 1 . . . . . . . . . . . . . . . . . . . . . . . . 295
Figure 109. TI2 external clock connection example. . . . . . . . . . . . . . . . . . . . . . . . . . . . . . . . . . . . . . . 296
Figure 110. Control circuit in external clock mode 1 . . . . . . . . . . . . . . . . . . . . . . . . . . . . . . . . . . . . . . 297
Figure 111. External trigger input block . . . . . . . . . . . . . . . . . . . . . . . . . . . . . . . . . . . . . . . . . . . . . . . . 297
Figure 112. Control circuit in external clock mode 2 . . . . . . . . . . . . . . . . . . . . . . . . . . . . . . . . . . . . . . 298
Figure 113. Capture/compare channel (example: channel 1 input stage) . . . . . . . . . . . . . . . . . . . . . . 298
Figure 114. Capture/compare channel 1 main circuit . . . . . . . . . . . . . . . . . . . . . . . . . . . . . . . . . . . . . 299
Figure 115. Output stage of capture/compare channel (channel 1). . . . . . . . . . . . . . . . . . . . . . . . . . . 299
Figure 116. PWM input mode timing . . . . . . . . . . . . . . . . . . . . . . . . . . . . . . . . . . . . . . . . . . . . . . . . . . 301
Figure 117. Output compare mode, toggle on OC1. . . . . . . . . . . . . . . . . . . . . . . . . . . . . . . . . . . . . . . 303
Figure 118. Edge-aligned PWM waveforms (ARR=8) . . . . . . . . . . . . . . . . . . . . . . . . . . . . . . . . . . . . . 304
Figure 119. Center-aligned PWM waveforms (ARR=8) . . . . . . . . . . . . . . . . . . . . . . . . . . . . . . . . . . . . 305
Figure 120. Example of one-pulse mode . . . . . . . . . . . . . . . . . . . . . . . . . . . . . . . . . . . . . . . . . . . . . . . 306
Figure 121. Clearing TIMx OCxREF . . . . . . . . . . . . . . . . . . . . . . . . . . . . . . . . . . . . . . . . . . . . . . . . . . 308
Figure 122. Example of counter operation in encoder interface mode . . . . . . . . . . . . . . . . . . . . . . . . 310
Figure 123. Example of encoder interface mode with TI1FP1 polarity inverted . . . . . . . . . . . . . . . . . 310
Figure 124. Control circuit in reset mode . . . . . . . . . . . . . . . . . . . . . . . . . . . . . . . . . . . . . . . . . . . . . . . 311
Figure 125. Control circuit in gated mode . . . . . . . . . . . . . . . . . . . . . . . . . . . . . . . . . . . . . . . . . . . . . . 312
Figure 126. Control circuit in trigger mode . . . . . . . . . . . . . . . . . . . . . . . . . . . . . . . . . . . . . . . . . . . . . . 313
Figure 127. Control circuit in external clock mode 2 + trigger mode . . . . . . . . . . . . . . . . . . . . . . . . . . 314
Figure 128. Master/Slave timer example . . . . . . . . . . . . . . . . . . . . . . . . . . . . . . . . . . . . . . . . . . . . . . 314
Figure 129. Gating TIM2 with OC1REF of TIM3 . . . . . . . . . . . . . . . . . . . . . . . . . . . . . . . . . . . . . . . . . 315
Figure 130. Gating TIM2 with Enable of TIM3 . . . . . . . . . . . . . . . . . . . . . . . . . . . . . . . . . . . . . . . . . . . 316
Figure 131. Triggering TIM2 with update of TIM3 . . . . . . . . . . . . . . . . . . . . . . . . . . . . . . . . . . . . . . . . 317
Figure 132. Triggering TIM2 with Enable of TIM3 . . . . . . . . . . . . . . . . . . . . . . . . . . . . . . . . . . . . . . . . 317
Figure 133. Triggering TIM3 and TIM2 with TIM3 TI1 input. . . . . . . . . . . . . . . . . . . . . . . . . . . . . . . . . 318
Figure 134. General-purpose timer block diagram (TIM12) . . . . . . . . . . . . . . . . . . . . . . . . . . . . . . . . 341
Figure 135. General-purpose timer block diagram (TIM13/14) . . . . . . . . . . . . . . . . . . . . . . . . . . . . . 342
Figure 136. Counter timing diagram with prescaler division change from 1 to 2 . . . . . . . . . . . . . . . . . 344
Figure 137. Counter timing diagram with prescaler division change from 1 to 4 . . . . . . . . . . . . . . . . . 344
Figure 138. Counter timing diagram, internal clock divided by 1 . . . . . . . . . . . . . . . . . . . . . . . . . . . . . 345
Figure 139. Counter timing diagram, internal clock divided by 2 . . . . . . . . . . . . . . . . . . . . . . . . . . . . . 346
Figure 140. Counter timing diagram, internal clock divided by 4 . . . . . . . . . . . . . . . . . . . . . . . . . . . . . 346
Figure 141. Counter timing diagram, internal clock divided by N. . . . . . . . . . . . . . . . . . . . . . . . . . . . . 346
Figure 142. Counter timing diagram, update event when ARPE=0 (TIMx_ARR not preloaded) . . . . . 347
Figure 143. Counter timing diagram, update event when ARPE=1 (TIMx_ARR preloaded) . . . . . . . . 347
Figure 144. Control circuit in normal mode, internal clock divided by 1 . . . . . . . . . . . . . . . . . . . . . . . . 348
Figure 145. TI2 external clock connection example. . . . . . . . . . . . . . . . . . . . . . . . . . . . . . . . . . . . . . . 349
Figure 146. Control circuit in external clock mode 1 . . . . . . . . . . . . . . . . . . . . . . . . . . . . . . . . . . . . . . 349
Figure 147. Capture/compare channel (example: channel 1 input stage) . . . . . . . . . . . . . . . . . . . . . . 350
Figure 148. Capture/compare channel 1 main circuit . . . . . . . . . . . . . . . . . . . . . . . . . . . . . . . . . . . . . 351
Figure 149. Output stage of capture/compare channel (channel 1). . . . . . . . . . . . . . . . . . . . . . . . . . . 351
Figure 150. PWM input mode timing . . . . . . . . . . . . . . . . . . . . . . . . . . . . . . . . . . . . . . . . . . . . . . . . . . 353

Doc ID16188 Rev 5 29/713
RM0041 List of figures
31
Figure 151. Output compare mode, toggle on OC1. . . . . . . . . . . . . . . . . . . . . . . . . . . . . . . . . . . . . . . 355
Figure 152. Edge-aligned PWM waveforms (ARR=8) . . . . . . . . . . . . . . . . . . . . . . . . . . . . . . . . . . . . . 356
Figure 153. Example of one pulse mode. . . . . . . . . . . . . . . . . . . . . . . . . . . . . . . . . . . . . . . . . . . . . . . 357
Figure 154. Control circuit in reset mode . . . . . . . . . . . . . . . . . . . . . . . . . . . . . . . . . . . . . . . . . . . . . . . 359
Figure 155. Control circuit in gated mode . . . . . . . . . . . . . . . . . . . . . . . . . . . . . . . . . . . . . . . . . . . . . . 360
Figure 156. Control circuit in trigger mode . . . . . . . . . . . . . . . . . . . . . . . . . . . . . . . . . . . . . . . . . . . . . . 360
Figure 157. TIM15 block diagram . . . . . . . . . . . . . . . . . . . . . . . . . . . . . . . . . . . . . . . . . . . . . . . . . . . . 392
Figure 158. TIM16 and TIM17 block diagram . . . . . . . . . . . . . . . . . . . . . . . . . . . . . . . . . . . . . . . . . . . 393
Figure 159. Counter timing diagram with prescaler division change from 1 to 2 . . . . . . . . . . . . . . . . . 395
Figure 160. Counter timing diagram with prescaler division change from 1 to 4 . . . . . . . . . . . . . . . . . 395
Figure 161. Counter timing diagram, internal clock divided by 1 . . . . . . . . . . . . . . . . . . . . . . . . . . . . . 396
Figure 162. Counter timing diagram, internal clock divided by 2 . . . . . . . . . . . . . . . . . . . . . . . . . . . . . 396
Figure 163. Counter timing diagram, internal clock divided by 4 . . . . . . . . . . . . . . . . . . . . . . . . . . . . . 397
Figure 164. Counter timing diagram, internal clock divided by N. . . . . . . . . . . . . . . . . . . . . . . . . . . . . 397
Figure 165. Counter timing diagram, update event when ARPE=0 (TIMx_ARR not
preloaded). . . . . . . . . . . . . . . . . . . . . . . . . . . . . . . . . . . . . . . . . . . . . . . . . . . . . . . . . . . . . 397
Figure 166. Counter timing diagram, update event when ARPE=1 (TIMx_ARR
preloaded). . . . . . . . . . . . . . . . . . . . . . . . . . . . . . . . . . . . . . . . . . . . . . . . . . . . . . . . . . . . . 398
Figure 167. Update rate examples depending on mode and TIMx_RCR register settings . . . . . . . . . 399
Figure 168. Control circuit in normal mode, internal clock divided by 1 . . . . . . . . . . . . . . . . . . . . . . . . 400
Figure 169. TI2 external clock connection example. . . . . . . . . . . . . . . . . . . . . . . . . . . . . . . . . . . . . . . 400
Figure 170. Control circuit in external clock mode 1 . . . . . . . . . . . . . . . . . . . . . . . . . . . . . . . . . . . . . . 401
Figure 171. Capture/compare channel (example: channel 1 input stage) . . . . . . . . . . . . . . . . . . . . . . 401
Figure 172. Capture/compare channel 1 main circuit . . . . . . . . . . . . . . . . . . . . . . . . . . . . . . . . . . . . . 402
Figure 173. Output stage of capture/compare channel (channel 1). . . . . . . . . . . . . . . . . . . . . . . . . . . 402
Figure 174. Output stage of capture/compare channel (channel 2 for TIM15) . . . . . . . . . . . . . . . . . . 402
Figure 175. PWM input mode timing . . . . . . . . . . . . . . . . . . . . . . . . . . . . . . . . . . . . . . . . . . . . . . . . . . 404
Figure 176. Output compare mode, toggle on OC1. . . . . . . . . . . . . . . . . . . . . . . . . . . . . . . . . . . . . . . 406
Figure 177. Edge-aligned PWM waveforms (ARR=8) . . . . . . . . . . . . . . . . . . . . . . . . . . . . . . . . . . . . . 407
Figure 178. Complementary output with dead-time insertion. . . . . . . . . . . . . . . . . . . . . . . . . . . . . . . . 408
Figure 179. Dead-time waveforms with delay greater than the negative pulse. . . . . . . . . . . . . . . . . . 408
Figure 180. Dead-time waveforms with delay greater than the positive pulse. . . . . . . . . . . . . . . . . . . 409
Figure 181. Output behavior in response to a break.. . . . . . . . . . . . . . . . . . . . . . . . . . . . . . . . . . . . . . 411
Figure 182. Example of one pulse mode. . . . . . . . . . . . . . . . . . . . . . . . . . . . . . . . . . . . . . . . . . . . . . . 412
Figure 183. Control circuit in reset mode . . . . . . . . . . . . . . . . . . . . . . . . . . . . . . . . . . . . . . . . . . . . . . . 414
Figure 184. Control circuit in gated mode . . . . . . . . . . . . . . . . . . . . . . . . . . . . . . . . . . . . . . . . . . . . . . 415
Figure 185. Control circuit in trigger mode . . . . . . . . . . . . . . . . . . . . . . . . . . . . . . . . . . . . . . . . . . . . . . 416
Figure 186. Basic timer block diagram. . . . . . . . . . . . . . . . . . . . . . . . . . . . . . . . . . . . . . . . . . . . . . . . . 459
Figure 187. Counter timing diagram with prescaler division change from 1 to 2 . . . . . . . . . . . . . . . . . 460
Figure 188. Counter timing diagram with prescaler division change from 1 to 4 . . . . . . . . . . . . . . . . . 461
Figure 189. Counter timing diagram, internal clock divided by 1 . . . . . . . . . . . . . . . . . . . . . . . . . . . . . 462
Figure 190. Counter timing diagram, internal clock divided by 2 . . . . . . . . . . . . . . . . . . . . . . . . . . . . . 462
Figure 191. Counter timing diagram, internal clock divided by 4 . . . . . . . . . . . . . . . . . . . . . . . . . . . . . 463
Figure 192. Counter timing diagram, internal clock divided by N. . . . . . . . . . . . . . . . . . . . . . . . . . . . . 463
Figure 193. Counter timing diagram, update event when ARPE=0 (TIMx_ARR not
preloaded). . . . . . . . . . . . . . . . . . . . . . . . . . . . . . . . . . . . . . . . . . . . . . . . . . . . . . . . . . . . . 463
Figure 194. Counter timing diagram, update event when ARPE=1 (TIMx_ARR
preloaded). . . . . . . . . . . . . . . . . . . . . . . . . . . . . . . . . . . . . . . . . . . . . . . . . . . . . . . . . . . . . 464
Figure 195. Control circuit in normal mode, internal clock divided by 1 . . . . . . . . . . . . . . . . . . . . . . . . 464
Figure 196. RTC simplified block diagram . . . . . . . . . . . . . . . . . . . . . . . . . . . . . . . . . . . . . . . . . . . . . . 473
Figure 197. RTC second and alarm waveform example with PR=0003, ALARM=00004 . . . . . . . . . . 475
Figure 198. RTC Overflow waveform example with PR=0003. . . . . . . . . . . . . . . . . . . . . . . . . . . . . . . 475

List of figures RM0041
30/713 Doc ID16188 Rev 5
Figure 199. Independent watchdog block diagram . . . . . . . . . . . . . . . . . . . . . . . . . . . . . . . . . . . . . . . 484
Figure 200. Watchdog block diagram . . . . . . . . . . . . . . . . . . . . . . . . . . . . . . . . . . . . . . . . . . . . . . . . . 490
Figure 201. Window watchdog timing diagram . . . . . . . . . . . . . . . . . . . . . . . . . . . . . . . . . . . . . . . . . . 491
Figure 202. FSMC block diagram . . . . . . . . . . . . . . . . . . . . . . . . . . . . . . . . . . . . . . . . . . . . . . . . . . . . 497
Figure 203. FSMC memory banks . . . . . . . . . . . . . . . . . . . . . . . . . . . . . . . . . . . . . . . . . . . . . . . . . . . 499
Figure 204. Mode1 read accesses. . . . . . . . . . . . . . . . . . . . . . . . . . . . . . . . . . . . . . . . . . . . . . . . . . . . 505
Figure 205. Mode1 write accesses . . . . . . . . . . . . . . . . . . . . . . . . . . . . . . . . . . . . . . . . . . . . . . . . . . . 506
Figure 206. ModeA read accesses . . . . . . . . . . . . . . . . . . . . . . . . . . . . . . . . . . . . . . . . . . . . . . . . . . . 508
Figure 207. ModeA write accesses . . . . . . . . . . . . . . . . . . . . . . . . . . . . . . . . . . . . . . . . . . . . . . . . . . . 508
Figure 208. Mode2 and mode B read accesses . . . . . . . . . . . . . . . . . . . . . . . . . . . . . . . . . . . . . . . . . 510
Figure 209. Mode2 write accesses . . . . . . . . . . . . . . . . . . . . . . . . . . . . . . . . . . . . . . . . . . . . . . . . . . . 511
Figure 210. Mode B write accesses . . . . . . . . . . . . . . . . . . . . . . . . . . . . . . . . . . . . . . . . . . . . . . . . . . . 511
Figure 211. Mode C read accesses . . . . . . . . . . . . . . . . . . . . . . . . . . . . . . . . . . . . . . . . . . . . . . . . . . 513
Figure 212. Mode C write accesses . . . . . . . . . . . . . . . . . . . . . . . . . . . . . . . . . . . . . . . . . . . . . . . . . . 514
Figure 213. Mode D read accesses . . . . . . . . . . . . . . . . . . . . . . . . . . . . . . . . . . . . . . . . . . . . . . . . . . . 516
Figure 214. Mode D write accesses. . . . . . . . . . . . . . . . . . . . . . . . . . . . . . . . . . . . . . . . . . . . . . . . . . . 516
Figure 215. Multiplexed read accesses . . . . . . . . . . . . . . . . . . . . . . . . . . . . . . . . . . . . . . . . . . . . . . . . 518
Figure 216. Multiplexed write accesses . . . . . . . . . . . . . . . . . . . . . . . . . . . . . . . . . . . . . . . . . . . . . . . . 519
Figure 217. Asynchronous wait during a read access . . . . . . . . . . . . . . . . . . . . . . . . . . . . . . . . . . . . 521
Figure 218. Asynchronous wait during a write access . . . . . . . . . . . . . . . . . . . . . . . . . . . . . . . . . . . . . 522
Figure 219. Wait configurations . . . . . . . . . . . . . . . . . . . . . . . . . . . . . . . . . . . . . . . . . . . . . . . . . . . . . . 524
Figure 220. Synchronous multiplexed read mode - NOR, PSRAM (CRAM) . . . . . . . . . . . . . . . . . . . . 525
Figure 221. Synchronous multiplexed write mode - PSRAM (CRAM) . . . . . . . . . . . . . . . . . . . . . . . . . 527
Figure 222. SPI block diagram. . . . . . . . . . . . . . . . . . . . . . . . . . . . . . . . . . . . . . . . . . . . . . . . . . . . . . . 541
Figure 223. Single master/ single slave application . . . . . . . . . . . . . . . . . . . . . . . . . . . . . . . . . . . . . . . 542
Figure 224. Data clock timing diagram . . . . . . . . . . . . . . . . . . . . . . . . . . . . . . . . . . . . . . . . . . . . . . . . 544
Figure 225. TXE/RXNE/BSY behavior in Master / full-duplex mode (BIDIMODE=0 and
RXONLY=0) in case of continuous transfers . . . . . . . . . . . . . . . . . . . . . . . . . . . . . . . . . . 550
Figure 226. TXE/RXNE/BSY behavior in Slave / full-duplex mode (BIDIMODE=0,
RXONLY=0) in case of continuous transfers . . . . . . . . . . . . . . . . . . . . . . . . . . . . . . . . . . 550
Figure 227. TXE/BSY behavior in Master transmit-only mode (BIDIMODE=0 and RXONLY=0)
in case of continuous transfers . . . . . . . . . . . . . . . . . . . . . . . . . . . . . . . . . . . . . . . . . . . . . 551
Figure 228. TXE/BSY in Slave transmit-only mode (BIDIMODE=0 and RXONLY=0) in case of
continuous transfers . . . . . . . . . . . . . . . . . . . . . . . . . . . . . . . . . . . . . . . . . . . . . . . . . . . . . 552
Figure 229. RXNE behavior in receive-only mode (BIDIRMODE=0 and RXONLY=1)
in case of continuous transfers . . . . . . . . . . . . . . . . . . . . . . . . . . . . . . . . . . . . . . . . . . . . . 553
Figure 230. TXE/BSY behavior when transmitting (BIDIRMODE=0 and RXONLY=0)
in case of discontinuous transfers . . . . . . . . . . . . . . . . . . . . . . . . . . . . . . . . . . . . . . . . . . 554
Figure 231. Transmission using DMA . . . . . . . . . . . . . . . . . . . . . . . . . . . . . . . . . . . . . . . . . . . . . . . . . 559
Figure 232. Reception using DMA . . . . . . . . . . . . . . . . . . . . . . . . . . . . . . . . . . . . . . . . . . . . . . . . . . . . 559
Figure 233. I2C bus protocol . . . . . . . . . . . . . . . . . . . . . . . . . . . . . . . . . . . . . . . . . . . . . . . . . . . . . . . . 571
Figure 234. I2C block diagram . . . . . . . . . . . . . . . . . . . . . . . . . . . . . . . . . . . . . . . . . . . . . . . . . . . . . . 572
Figure 235. Transfer sequence diagram for slave transmitter . . . . . . . . . . . . . . . . . . . . . . . . . . . . . . . 574
Figure 236. Transfer sequence diagram for slave receiver . . . . . . . . . . . . . . . . . . . . . . . . . . . . . . . . . 575
Figure 237. Transfer sequence diagram for master transmitter . . . . . . . . . . . . . . . . . . . . . . . . . . . . . 578
Figure 238. Method 1: transfer sequence diagram for master receiver . . . . . . . . . . . . . . . . . . . . . . . 580
Figure 239. Method 2: transfer sequence diagram for master receiver when N>2 . . . . . . . . . . . . . . . 581
Figure 240. Method 2: transfer sequence diagram for master receiver when N=2 . . . . . . . . . . . . . . . 582
Figure 241. Method 2: transfer sequence diagram for master receiver when N=1 . . . . . . . . . . . . . . . 583
Figure 242. I2C interrupt mapping diagram . . . . . . . . . . . . . . . . . . . . . . . . . . . . . . . . . . . . . . . . . . . . 590
Figure 243. USART block diagram . . . . . . . . . . . . . . . . . . . . . . . . . . . . . . . . . . . . . . . . . . . . . . . . . . . 607
Figure 244. Word length programming . . . . . . . . . . . . . . . . . . . . . . . . . . . . . . . . . . . . . . . . . . . . . . . . 608

Doc ID16188 Rev 5 31/713
RM0041 List of figures
31
Figure 245. Configurable stop bits . . . . . . . . . . . . . . . . . . . . . . . . . . . . . . . . . . . . . . . . . . . . . . . . . . . . 610
Figure 246. TC/TXE behavior when transmitting . . . . . . . . . . . . . . . . . . . . . . . . . . . . . . . . . . . . . . . . . 611
Figure 247. Start bit detection when oversampling by 16 or 8 . . . . . . . . . . . . . . . . . . . . . . . . . . . . . . . 612
Figure 248. Data sampling when oversampling by 16 . . . . . . . . . . . . . . . . . . . . . . . . . . . . . . . . . . . . . 615
Figure 249. Data sampling when oversampling by 8 . . . . . . . . . . . . . . . . . . . . . . . . . . . . . . . . . . . . . . 616
Figure 250. Mute mode using Idle line detection . . . . . . . . . . . . . . . . . . . . . . . . . . . . . . . . . . . . . . . . . 623
Figure 251. Mute mode using address mark detection . . . . . . . . . . . . . . . . . . . . . . . . . . . . . . . . . . . . 624
Figure 252. Break detection in LIN mode (11-bit break length - LBDL bit is set) . . . . . . . . . . . . . . . . . 627
Figure 253. Break detection in LIN mode vs. Framing error detection. . . . . . . . . . . . . . . . . . . . . . . . . 628
Figure 254. USART example of synchronous transmission. . . . . . . . . . . . . . . . . . . . . . . . . . . . . . . . . 629
Figure 255. USART data clock timing diagram (M=0) . . . . . . . . . . . . . . . . . . . . . . . . . . . . . . . . . . . . . 629
Figure 256. USART data clock timing diagram (M=1) . . . . . . . . . . . . . . . . . . . . . . . . . . . . . . . . . . . . . 630
Figure 257. RX data setup/hold time . . . . . . . . . . . . . . . . . . . . . . . . . . . . . . . . . . . . . . . . . . . . . . . . . . 630
Figure 258. ISO 7816-3 asynchronous protocol . . . . . . . . . . . . . . . . . . . . . . . . . . . . . . . . . . . . . . . . . 631
Figure 259. Parity error detection using the 1.5 stop bits . . . . . . . . . . . . . . . . . . . . . . . . . . . . . . . . . . 632
Figure 260. IrDA SIR ENDEC- block diagram . . . . . . . . . . . . . . . . . . . . . . . . . . . . . . . . . . . . . . . . . . . 634
Figure 261. IrDA data modulation (3/16) -Normal mode . . . . . . . . . . . . . . . . . . . . . . . . . . . . . . . . . . . 634
Figure 262. Transmission using DMA . . . . . . . . . . . . . . . . . . . . . . . . . . . . . . . . . . . . . . . . . . . . . . . . . 636
Figure 263. Reception using DMA . . . . . . . . . . . . . . . . . . . . . . . . . . . . . . . . . . . . . . . . . . . . . . . . . . . . 637
Figure 264. Hardware flow control between 2 USARTs . . . . . . . . . . . . . . . . . . . . . . . . . . . . . . . . . . . 637
Figure 265. RTS flow control . . . . . . . . . . . . . . . . . . . . . . . . . . . . . . . . . . . . . . . . . . . . . . . . . . . . . . . . 638
Figure 266. CTS flow control . . . . . . . . . . . . . . . . . . . . . . . . . . . . . . . . . . . . . . . . . . . . . . . . . . . . . . . . 638
Figure 267. USART interrupt mapping diagram . . . . . . . . . . . . . . . . . . . . . . . . . . . . . . . . . . . . . . . . . 639
Figure 268. CEC line connection . . . . . . . . . . . . . . . . . . . . . . . . . . . . . . . . . . . . . . . . . . . . . . . . . . . . . 653
Figure 269. Message structure . . . . . . . . . . . . . . . . . . . . . . . . . . . . . . . . . . . . . . . . . . . . . . . . . . . . . . 654
Figure 270. Blocks . . . . . . . . . . . . . . . . . . . . . . . . . . . . . . . . . . . . . . . . . . . . . . . . . . . . . . . . . . . . . . . . 654
Figure 271. Bit timings . . . . . . . . . . . . . . . . . . . . . . . . . . . . . . . . . . . . . . . . . . . . . . . . . . . . . . . . . . . . . 654
Figure 272. Follower acknowledge (ACK) . . . . . . . . . . . . . . . . . . . . . . . . . . . . . . . . . . . . . . . . . . . . . . 655
Figure 273. Signal free time. . . . . . . . . . . . . . . . . . . . . . . . . . . . . . . . . . . . . . . . . . . . . . . . . . . . . . . . . 655
Figure 274. Arbitration phase. . . . . . . . . . . . . . . . . . . . . . . . . . . . . . . . . . . . . . . . . . . . . . . . . . . . . . . . 655
Figure 275. Error bit timing . . . . . . . . . . . . . . . . . . . . . . . . . . . . . . . . . . . . . . . . . . . . . . . . . . . . . . . . . 656
Figure 276. HDMI-CEC block diagram . . . . . . . . . . . . . . . . . . . . . . . . . . . . . . . . . . . . . . . . . . . . . . . . 657
Figure 277. Bit timing . . . . . . . . . . . . . . . . . . . . . . . . . . . . . . . . . . . . . . . . . . . . . . . . . . . . . . . . . . . . . . 658
Figure 278. Tx bit timing . . . . . . . . . . . . . . . . . . . . . . . . . . . . . . . . . . . . . . . . . . . . . . . . . . . . . . . . . . . 659
Figure 279. CEC control state machine . . . . . . . . . . . . . . . . . . . . . . . . . . . . . . . . . . . . . . . . . . . . . . . . 661
Figure 280. Example of a complete message reception . . . . . . . . . . . . . . . . . . . . . . . . . . . . . . . . . . . 662
Figure 281. Example of a complete message transmission . . . . . . . . . . . . . . . . . . . . . . . . . . . . . . . . 663
Figure 282. Example of a message transmission with transmission error . . . . . . . . . . . . . . . . . . . . . . 664
Figure 283. CEC and system Stop mode . . . . . . . . . . . . . . . . . . . . . . . . . . . . . . . . . . . . . . . . . . . . . . 666
Figure 284. Block diagram of STM32 MCU and Cortex®-M3-level debug support . . . . . . . . . . . . . . 674
Figure 285. SWJ debug port . . . . . . . . . . . . . . . . . . . . . . . . . . . . . . . . . . . . . . . . . . . . . . . . . . . . . . . . 675
Figure 286. JTAG TAP connections . . . . . . . . . . . . . . . . . . . . . . . . . . . . . . . . . . . . . . . . . . . . . . . . . . 680
Figure 287. TPIU block diagram . . . . . . . . . . . . . . . . . . . . . . . . . . . . . . . . . . . . . . . . . . . . . . . . . . . . . 697

Documentation conventions RM0041
32/713 Doc ID16188 Rev 5
1 Documentation conventions
1.1 List of abbreviations for registers
The following abbreviations are used in register descriptions:
1.2 Glossary
•Low-density value line devices are STM32F100xx microcontrollers where the Flash
memory density ranges between 16 and 32 Kbytes.
•Medium-density value line devices are STM32F100xx microcontrollers where the
Flash memory density ranges between 64 and 128 Kbytes.
•High-density value line devices are STM32F100xx microcontrollers where the Flash
memory density ranges between 256 and 512 Kbytes.
•Word: data of 32-bit length.
•Half-word: data of 16-bit length.
•Byte: data of 8-bit length.
1.3 Peripheral availability
For the availability and number of peripherals across all STM32F100xx sales types, refer to
the low, medium and high-density STM32F100xx datasheet.
read/write (rw) Software can read and write to these bits.
read-only (r) Software can only read these bits.
write-only (w) Software can only write to this bit. Reading the bit returns the reset
value.
read/clear (rc_w1) Software can read as well as clear this bit by writing 1. Writing ‘0’ has
no effect on the bit value.
read/clear (rc_w0) Software can read as well as clear this bit by writing 0. Writing ‘1’ has
no effect on the bit value.
read/clear by read
(rc_r)
Software can read this bit. Reading this bit automatically clears it to ‘0’.
Writing ‘0’ has no effect on the bit value.
read/set (rs) Software can read as well as set this bit. Writing ‘0’ has no effect on the
bit value.
read-only write
trigger (rt_w)
Software can read this bit. Writing ‘0’ or ‘1’ triggers an event but has no
effect on the bit value.
toggle (t) Software can only toggle this bit by writing ‘1’. Writing ‘0’ has no effect.
Reserved (Res.) Reserved bit, must be kept at reset value.

Doc ID16188 Rev 5 33/713
RM0041 Memory and bus architecture
45
2 Memory and bus architecture
2.1 System architecture
In low-and medium-density value line devices, the main system consists of:
•Three masters:
–Cortex
®-M3 core DCode bus (D-bus) and System bus (S-bus)
– GP-DMA1 (general-purpose DMA)
•Three slaves:
– Internal SRAM
– Internal Flash memory
– AHB to APB bridges (AHB to APBx), which connect all the APB peripherals
These are interconnected using a multilayer AHB bus architecture as shown in Figure 1.
Figure 1. Low and medium density value line system architecture
&,!3(
&LASH
INTERFACE
#H
#H
#H
#ORTEX-
$-!
)#ODE
$#ODE
3YSTEM
!("SYSTEMBUS
$-!REQUEST
!0"
&LASH
MEMORY
"RIDGE
"RIDGE
32!-
!0"
$-!REQUEST
53!24
30)
4)-
4)-
!$#
#%#
4)-
)#
)#
53!24
53!24
30)
4)-
4)-
4)-
4)-
AI
"USMATRIX
$-!
2ESETCLOCK
CONTROL2##
4)-
4)- $!#
$!#
'0)/

Memory and bus architecture RM0041
34/713 Doc ID16188 Rev 5
In high-density value line devices, the main system consists of:
•Four masters:
–Cortex
®-M3 core DCode bus (D-bus) and System bus (S-bus)
– GP-DMA1 & 2 (general-purpose DMA)
•Four slaves:
– Internal SRAM
– Internal Flash memory
–FSMC
– AHB to APB bridges (AHB to APBx), which connect all the APB peripherals
These are interconnected using a multilayer AHB bus architecture as shown in Figure 2.
Figure 2. High density value line system architecture
ICode bus
This bus connects the instruction bus of the Cortex®-M3 core to the Flash memory
instruction interface. Instruction fetches are performed on this bus.
DCode bus
This bus connects the DCode bus (literal load and debug access) of the Cortex®-M3 core to
the Flash memory data interface.
#H
#H
#H
#ORTEX-
$-!
)#ODE
$#ODE
3YSTEM
!("SYSTEMBUS
$-!2EQUEST
!0"
&LASH
"RIDGE
"RIDGE
#H
#H
#H
$-!
32!-
&3-#
!0"
$-!REQUEST
53!24
30)
4)-
!$# 30)
4)-
30)
4)-
4)-
4)-
4)-
4)-
AI
"USMATRIX
$-!
$-!
2ESETCLOCK
CONTROL2##
MEMORY
&,!3(
&LASH
INFERFACE
4)-
4)-
4)-
$!#
)#
)#
5!24
5!24
53!24
53!24
$!#
#%#
4)-
4)-
4)-
'0)/

Doc ID16188 Rev 5 35/713
RM0041 Memory and bus architecture
45
System bus
This bus connects the system bus of the Cortex®-M3 core (peripherals bus) to a bus matrix
which manages the arbitration between the core and the DMA.
DMA bus
This bus connects the AHB master interface of the DMA to the bus matrix which manages
the access of CPU DCode and DMA to the SRAM, Flash memory and peripherals.
Bus matrix
The bus matrix manages the access arbitration between the core system bus and the DMA
master bus. The arbitration uses a round robin algorithm. In low and medium-density value
line devices the bus matrix is composed of three masters (CPU DCode, System bus, DMA1
bus) and three slaves (FLITF, SRAM and AHB to APB bridges).
In high-density value line devices the bus matrix is composed of four masters (CPU DCode,
System bus, DMA1 bus and DMA2 bus) and four slaves (FLITF, SRAM, FSMC and AHB to
APB bridges).
AHB peripherals are connected to the system bus through the bus matrix to allow DMA
access.
AHB/APB bridges (APB)
The two AHB/APB bridges provide full synchronous connections between the AHB and the
two APB buses. APB buses operate at full speed (up to 24 MHz).
Refer to Table 2 for the address mapping of the peripherals connected to each bridge.
After each device reset, all peripheral clocks are disabled (except for the SRAM and FLITF).
Before using a peripheral its clock in the RCC_AHBENR, RCC_APB2ENR or
RCC_APB1ENR register must be enabled.
Note: When a 16- or 8-bit access is performed on an APB register, the access is transformed into
a 32-bit access: the bridge duplicates the 16- or 8-bit data to feed the 32-bit vector.
2.2 Memory organization
Program memory, data memory, registers and I/O ports are organized within the same linear
4-Gbyte address space.
The bytes are coded in memory in little endian format. The lowest numbered byte in a word
is considered the word’s least significant byte and the highest numbered byte, the most
significant.
For the detailed mapping of peripheral registers, refer to the related sections.
The addressable memory space is divided into 8 main blocks, each of 512 MB.
All the memory areas that are not allocated to on-chip memories and peripherals are
considered “reserved”). Refer to the memory map figure in the corresponding product
datasheet.

Memory and bus architecture RM0041
36/713 Doc ID16188 Rev 5
2.3 Memory map
See the datasheet corresponding to the used device for a comprehensive diagram of the
memory map. Table 1 and Table 2 give the boundary addresses of the peripherals available
in all STM32F100xx devices.
Table 1. Low and medium-density device register boundary addresses
Boundary address Peripheral Bus Register map
0x4002 3000 - 0x4002 33FF CRC
AHB
Section 3.4.4 on page 48
0x4002 2400 - 0x4002 2FFF Reserved -
0x4002 2000 - 0x4002 23FF Flash memory interface -
0x4002 1400 - 0x4002 1FFF Reserved -
0x4002 1000 - 0x4002 13FF Reset and clock control RCC Section 6.3.12 on page 99
0x4002 0400 - 0x4002 0FFF Reserved -
0x4002 0000 - 0x4002 03FF DMA1 Section 9.4.7 on page 157
0x4001 4C00 - 0x4001 FFFF Reserved
APB2
-
0x4001 4800 - 0x4001 4BFF TIM17 timer Section 15.6.16 on page 456
0x4001 4400 - 0x4001 47FF TIM16 timer Section 15.6.16 on page 456
0x4001 4000 - 0x4001 43FF TIM15 timer Section 15.5.18 on page 435
0x4001 3C00 - 0x4001 3FFF Reserved -
0x4001 3800 - 0x4001 3BFF USART1 Section 23.6.8 on page 650
0x4001 3400 - 0x4001 37FF Reserved -
0x4001 3000 - 0x4001 33FF SPI1 Section 21.4.8 on page 568
0x4001 2C00 - 0x4001 2FFF TIM1 timer Section 12.4.21 on page 280
0x4001 2800 - 0x4001 2BFF Reserved -
0x4001 2400 - 0x4001 27FF ADC1 Section 10.11.15 on page 186
0x4001 1C00 - 0x4001 23FF Reserved -
0x4001 1800 - 0x4001 1BFF GPIO Port E Section 7.5 on page 128
0x4001 1400 - 0x4001 17FF GPIO Port D Section 7.5 on page 128
0x4001 1000 - 0x4001 13FF GPIO Port C Section 7.5 on page 128
0x4001 0C00 - 0x4001 0FFF GPIO Port B Section 7.5 on page 128
0x4001 0800 - 0x4001 0BFF GPIO Port A Section 7.5 on page 128
0x4001 0400 - 0x4001 07FF EXTI Section 8.3.7 on page 141
0x4001 0000 - 0x4001 03FF AFIO Section 7.5 on page 128

Doc ID16188 Rev 5 37/713
RM0041 Memory and bus architecture
45
0x4000 7C00 - 0x4000 FFFF Reserved
APB1
-
0x4000 7800 - 0x4000 7BFF CEC Section 24.9.8 on page 672
0x4000 7400 - 0x4000 77FF DAC Section 11.5.15 on page 208
0x4000 7000 - 0x4000 73FF Power control PWR Section 4.4.3 on page 62
0x4000 6C00 - 0x4000 6FFF Backup registers (BKP) Section 5.4.5 on page 67
0x4000 5C00 - 0x4000 6BFF Reserved -
0x4000 5800 - 0x4000 5BFF I2C2 Section 22.6.10 on page 603
0x4000 5400 - 0x4000 57FF I2C1 Section 22.6.10 on page 603
0x4000 4C00 - 0x4000 53FF Reserved -
0x4000 4800 - 0x4000 4BFF USART3 Section 23.6.8 on page 650
0x4000 4400 - 0x4000 47FF USART2 Section 23.6.8 on page 650
0x4000 3C00 - 0x4000 3FFF Reserved -
0x4000 3800 - 0x4000 3BFF SPI2 Section 21.4.8 on page 568
0x4000 3400 - 0x4000 37FF Reserved -
0x4000 3000 - 0x4000 33FF Independent watchdog (IWDG) Section 18.4.5 on page 488
0x4000 2C00 - 0x4000 2FFF Window watchdog (WWDG) Section 19.6.4 on page 495
0x4000 2800 - 0x4000 2BFF RTC Section 17.4.7 on page 482
0x4000 1800 - 0x4000 27FF Reserved -
0x4000 1400 - 0x4000 17FF TIM7 timer Section 16.4.9 on page 470
0x4000 1000 - 0x4000 13FF TIM6 timer Section 16.4.9 on page 470
0x4000 0C00 - 0x4000 0FFF Reserved -
0x4000 0800 - 0x4000 0BFF TIM4 timer Section 13.4.19 on page 338
0x4000 0400 - 0x4000 07FF TIM3 timer Section 13.4.19 on page 338
0x4000 0000 - 0x4000 03FF TIM2 timer Section 13.4.19 on page 338
Table 1. Low and medium-density device register boundary addresses (continued)
Boundary address Peripheral Bus Register map
Table 2. High-density device register boundary addresses
Boundary address Peripheral Bus Register map
0x4002 3000 - 0x4002 33FF CRC
AHB
Section 3.4.4 on page 48
0x4002 2400 - 0x4002 2FFF Reserved -
0x4002 2000 - 0x4002 23FF Flash memory interface -
0x4002 1400 - 0x4002 1FFF Reserved -
0x4002 1000 - 0x4002 13FF Reset and clock control RCC Section 6.3.12 on page 99
0x4002 0800 - 0x4002 0FFF Reserved -
0x4002 0400 - 0x4002 07FF DMA2 Section 9.4.7 on page 157
0x4002 0000 - 0x4002 03FF DMA1 Section 9.4.7 on page 157

Memory and bus architecture RM0041
38/713 Doc ID16188 Rev 5
0x4001 4C00 - 0x4001 FFFF Reserved
APB2
-
0x4001 4800 - 0x4001 4BFF TIM17 timer Section 15.6.16 on page 456
0x4001 4400 - 0x4001 47FF TIM16 timer Section 15.6.16 on page 456
0x4001 4000 - 0x4001 43FF TIM15 timer Section 15.5.18 on page 435
0x4001 3C00 - 0x4001 3FFF Reserved -
0x4001 3800 - 0x4001 3BFF USART1 Section 23.6.8 on page 650
0x4001 3400 - 0x4001 37FF Reserved -
0x4001 3000 - 0x4001 33FF SPI1 Section 21.4.8 on page 568
0x4001 2C00 - 0x4001 2FFF TIM1 timer Section 12.4.21 on page 280
0x4001 2800 - 0x4001 2BFF Reserved -
0x4001 2400 - 0x4001 27FF ADC1 Section 10.11.15 on page 186
0x4001 2000 - 0x4001 23FF GPIO Port G Section 7.5 on page 128
0x4001 1C00 - 0x4001 1FFF GPIO Port F Section 7.5 on page 128
0x4001 1800 - 0x4001 1BFF GPIO Port E Section 7.5 on page 128
0x4001 1400 - 0x4001 17FF GPIO Port D Section 7.5 on page 128
0x4001 1000 - 0x4001 13FF GPIO Port C Section 7.5 on page 128
0x4001 0C00 - 0x4001 0FFF GPIO Port B Section 7.5 on page 128
0x4001 0800 - 0x4001 0BFF GPIO Port A Section 7.5 on page 128
0x4001 0400 - 0x4001 07FF EXTI Section 8.3.7 on page 141
0x4001 0000 - 0x4001 03FF AFIO Section 7.5 on page 128
Table 2. High-density device register boundary addresses (continued)
Boundary address Peripheral Bus Register map

Doc ID16188 Rev 5 39/713
RM0041 Memory and bus architecture
45
2.3.1 Embedded SRAM
The STM32F100xx features up to 32 Kbytes of static SRAM. It can be accessed as bytes,
half-words (16 bits) or full words (32 bits). The SRAM start address is 0x2000 0000.
0x4000 7C00 - 0x4000 FFFF Reserved
APB1
-
0x4000 7800 - 0x4000 7BFF CEC Section 24.9.8 on page 672
0x4000 7400 - 0x4000 77FF DAC Section 11.5.15 on page 208
0x4000 7000 - 0x4000 73FF Power control PWR Section 4.4.3 on page 62
0x4000 6C00 - 0x4000 6FFF Backup registers (BKP) Section 5.4.5 on page 67
0x4000 5C00 - 0x4000 6BFF Reserved -
0x4000 5800 - 0x4000 5BFF I2C2 Section 22.6.10 on page 603
0x4000 5400 - 0x4000 57FF I2C1 Section 22.6.10 on page 603
0x4000 5000 - 0x4000 53FF UART5 Section 23.6.8 on page 650
0x4000 4C00 - 0x4000 4FFF UART4 Section 23.6.8 on page 650
0x4000 4800 - 0x4000 4BFF USART3 Section 23.6.8 on page 650
0x4000 4400 - 0x4000 47FF USART2 Section 23.6.8 on page 650
0x4000 4000 - 0x4000 43FF Reserved -
0x4000 3C00 - 0x4000 3FFF SPI3 Section 21.4.8 on page 568
0x4000 3800 - 0x4000 3BFF SPI2 Section 21.4.8 on page 568
0x4000 3400 - 0x4000 37FF Reserved -
0x4000 3000 - 0x4000 33FF Independent watchdog (IWDG) Section 18.4.5 on page 488
0x4000 2C00 - 0x4000 2FFF Window watchdog (WWDG) Section 18.4.5 on page 488
0x4000 2800 - 0x4000 2BFF RTC Section 17.4.7 on page 482
0x4000 2400 - 0x4000 27FF Reserved -
0x4000 2000 - 0x4000 23FF TIM14 timer Section 14.5.11 on page 387
0x4000 1C00 - 0x4000 1FFF TIM13 timer Section 14.5.11 on page 387
0x4000 1800 - 0x4000 1BFF TIM12 timer Section 14.4.14 on page 377
0x4000 1400 - 0x4000 17FF TIM7 timer Section 16.4.9 on page 470
0x4000 1000 - 0x4000 13FF TIM6 timer Section 16.4.9 on page 470
0x4000 0C00 - 0x4000 0FFF TIM5 timer Section 13.4.19 on page 338
0x4000 0800 - 0x4000 0BFF TIM4 timer Section 13.4.19 on page 338
0x4000 0400 - 0x4000 07FF TIM3 timer Section 13.4.19 on page 338
0x4000 0000 - 0x4000 03FF TIM2 timer Section 13.4.19 on page 338
Table 2. High-density device register boundary addresses (continued)
Boundary address Peripheral Bus Register map

Memory and bus architecture RM0041
40/713 Doc ID16188 Rev 5
2.3.2 Bit banding
The Cortex®-M3 memory map includes two bit-band regions. These regions map each word
in an alias region of memory to a bit in a bit-band region of memory. Writing to a word in the
alias region has the same effect as a read-modify-write operation on the targeted bit in the
bit-band region.
In the STM32F100xx, both peripheral registers and SRAM are mapped in a bit-band region.
This allows single bit-band write and read operations to be performed.
A mapping formula shows how to reference each word in the alias region to a corresponding
bit in the bit-band region. The mapping formula is:
bit_word_addr = bit_band_base + (byte_offset x 32) + (bit_number × 4)
where:
bit_word_addr is the address of the word in the alias memory region that maps to the
targeted bit
bit_band_base is the starting address of the alias region
byte_offset is the number of the byte in the bit-band region that contains the targeted
bit
bit_number is the bit position (0-7) of the targeted bit
Example:
The following example shows how to map bit 2 of the byte located at SRAM address
0x2000 0300 in the alias region:
0x2200 6008 = 0x2200 0000 + (0x300*32) + (2*4).
Writing to address 0x2200 6008 has the same effect as a read-modify-write operation on bit
2 of the byte at SRAM address 0x2000 0300.
Reading address 0x2200 6008 returns the value (0x01 or 0x00) of bit 2 of the byte at SRAM
address 0x2000 0300 (0x01: bit set; 0x00: bit cleared).
For more information on bit-banding, refer to the Cortex®-M3 Technical Reference Manual.
2.3.3 Embedded Flash memory
The high-performance Flash memory module has the following key features:
•Density of up to 512 Kbytes
•Memory organization: the Flash memory is organized as a main block and an
information block:
– Main memory block of size:
up to 8 Kbit × 32 bits divided into 32 pages of 1 Kbyte each for low-density value
line devices (see Table 3)
up to 32 Kbit × 32 bits divided into 128 pages of 1 Kbyte each for medium-density
value line devices (see Table 4)
up to 128 Kbit × 32 bits divided into 256 pages of 2 Kbyte each for high-density
value line devices (see Table 5)
– Information block of size:
516 × 32 bits for low, medium and high-density value line devices (see Table 3,
Table 4 and Table 5)

Doc ID16188 Rev 5 41/713
RM0041 Memory and bus architecture
45
The Flash memory interface (FLASH) features:
•Read interface (32-bit)
•Option byte loader
•Flash Program / Erase operation
•Read / write protection
Table 3. Flash module organization (low-density value line devices)
Block Name Base addresses Size (bytes)
Main memory
Page 0 0x0800 0000 - 0x0800 03FF 1 Kbyte
Page 1 0x0800 0400 - 0x0800 07FF 1 Kbyte
Page 2 0x0800 0800 - 0x0800 0BFF 1 Kbyte
Page 3 0x0800 0C00 - 0x0800 0FFF 1 Kbyte
Page 4 0x0800 1000 - 0x0800 13FF 1 Kbyte
.
.
.
.
.
.
.
.
.
Page 31 0x0800 7C00 - 0x0800 8000 1 Kbyte
Information block System memory 0x1FFF F000 - 0x1FFF F7FF 2 Kbytes
Option Bytes 0x1FFF F800 - 0x1FFF F80F 16
Flash memory
interface
registers
FLASH_ACR 0x4002 2000 - 0x4002 2003 4
FLASH_KEYR 0x4002 2004 - 0x4002 2007 4
FLASH_OPTKEYR 0x4002 2008 - 0x4002 200B 4
FLASH_SR 0x4002 200C - 0x4002 200F 4
FLASH_CR 0x4002 2010 - 0x4002 2013 4
FLASH_AR 0x4002 2014 - 0x4002 2017 4
Reserved 0x4002 2018 - 0x4002 201B 4
FLASH_OBR 0x4002 201C - 0x4002 201F 4
FLASH_WRPR 0x4002 2020 - 0x4002 2023 4

Memory and bus architecture RM0041
42/713 Doc ID16188 Rev 5
Table 4. Flash module organization (medium-density value line devices)
Block Name Base addresses Size (bytes)
Main memory
Page 0 0x0800 0000 - 0x0800 03FF 1 Kbyte
Page 1 0x0800 0400 - 0x0800 07FF 1 Kbyte
Page 2 0x0800 0800 - 0x0800 0BFF 1 Kbyte
Page 3 0x0800 0C00 - 0x0800 0FFF 1 Kbyte
Page 4 0x0800 1000 - 0x0800 13FF 1 Kbyte
.
.
.
.
.
.
.
.
.
Page 127 0x0801 FC00 - 0x0801 FFFF 1 Kbyte
Information block System memory 0x1FFF F000 - 0x1FFF F7FF 2 Kbytes
Option Bytes 0x1FFF F800 - 0x1FFF F80F 16
Flash memory
interface
registers
FLASH_ACR 0x4002 2000 - 0x4002 2003 4
FLASH_KEYR 0x4002 2004 - 0x4002 2007 4
FLASH_OPTKEYR 0x4002 2008 - 0x4002 200B 4
FLASH_SR 0x4002 200C - 0x4002 200F 4
FLASH_CR 0x4002 2010 - 0x4002 2013 4
FLASH_AR 0x4002 2014 - 0x4002 2017 4
Reserved 0x4002 2018 - 0x4002 201B 4
FLASH_OBR 0x4002 201C - 0x4002 201F 4
FLASH_WRPR 0x4002 2020 - 0x4002 2023 4
Table 5. Flash module organization (high-density value line devices)
Block Name Base addresses Size (bytes)
Main memory
Page 0 0x0800 0000 - 0x0800 07FF 2 Kbytes
Page 1 0x0800 0800 - 0x0800 0FFF 2 Kbytes
Page 2 0x0800 1000 - 0x0800 17FF 2 Kbytes
Page 3 0x0800 1800 - 0x0800 1FFF 2 Kbytes
.
.
.
.
.
.
.
.
.
Page 255 0x0807 F800 - 0x0807 FFFF 2 Kbytes
Information block System memory 0x1FFF F000 - 0x1FFF F7FF 2 Kbytes
Option Bytes 0x1FFF F800 - 0x1FFF F80F 16

Doc ID16188 Rev 5 43/713
RM0041 Memory and bus architecture
45
Note: For further information on the Flash memory interface registers, refer to the STM32F100xx
Flash programming manual (PM0063).
Reading Flash memory
Flash memory accesses are performed through the AHB bus. Accesses are either
instruction fetches over the ICode bus, or data accesses (e.g. literal pool) over the D-code
bus. Since these two buses have the same Flash memory as target, the interface gives
priority to D-code bus accesses over I-code bus, instruction fetch accesses.
Read accesses can be performed without any wait state and with the following configuration
options:
•Half cycle: for power optimization
Note: 1 Half cycle configuration is not available in combination with a prescaler on the AHB. The
system clock (SYSCLK) should be equal to the HCLK clock. This feature can therefore be
used only with a low-frequency clock of 8 MHz or less. It can be generated from the HSI or
the HSE but not from the PLL.
2 Using DMA: DMA accesses Flash memory on the DCode bus and has priority over ICode
instructions. The DMA provides one free cycle after each transfer. Some instructions can be
performed together with DMA transfer.
Programming and erasing Flash memory
The Flash memory can be programmed 16 bits (half words) at a time. For write and erase
operations on the Flash memory (write/erase), the internal RC oscillator (HSI) must be ON.
The Flash memory erase operation can be performed at page level or on the whole Flash
area (mass erase). Mass erase does not affect the information blocks.
To ensure that there is no overprogramming, the Flash programming and erase controller
blocks are clocked by a fixed clock.
The end of write operation (programming or erasing) can trigger an interrupt. This interrupt
can be used to exit the WFI mode, only if the FLASH clock is enabled. Otherwise, the
interrupt is served only after exiting WFI.
The FLASH_ACR register is used to enable/disable Flash memory half-cycle access. The
tables below provide the bit map and bit descriptions for this register.
Flash memory
interface
registers
FLASH_ACR 0x4002 2000 - 0x4002 2003 4
FLASH_KEYR 0x4002 2004 - 0x4002 2007 4
FLASH_OPTKEYR 0x4002 2008 - 0x4002 200B 4
FLASH_SR 0x4002 200C - 0x4002 200F 4
FLASH_CR 0x4002 2010 - 0x4002 2013 4
FLASH_AR 0x4002 2014 - 0x4002 2017 4
Reserved 0x4002 2018 - 0x4002 201B 4
FLASH_OBR 0x4002 201C - 0x4002 201F 4
FLASH_WRPR 0x4002 2020 - 0x4002 2023 4
Table 5. Flash module organization (high-density value line devices) (continued)
Block Name Base addresses Size (bytes)

Memory and bus architecture RM0041
44/713 Doc ID16188 Rev 5
For complete information on Flash memory operations and register configurations, refer to
the STM32F100xx Flash programming manual (PM0063).
Flash access control register (FLASH_ACR)
Address offset: 0x00
Reset value: 0x0000 0000
2.4 Boot configuration
In the STM32F100xx, three different boot modes can be selected through the BOOT[1:0]
pins as shown in Table 6.
The values on the BOOT pins are latched on the 4th rising edge of SYSCLK after a reset. It
is up to the application to set the BOOT1 and BOOT0 pins after reset to select the required
boot mode.
The BOOT pins are also resampled when exiting the Standby mode. Consequently, they
must be kept in the required boot mode configuration in the Standby mode. After this startup
delay has elapsed, the CPU fetches the top-of-stack value from address 0x0000 0000, then
starts code execution from the boot memory starting from 0x0000 0004.
Due to its fixed memory map, the code area starts from address 0x0000 0000 (accessed
through the ICode/DCode buses) while the data area (SRAM) starts from address
0x2000 0000 (accessed through the system bus). The Cortex-M3 CPU always fetches the
reset vector on the ICode bus, which implies to have the boot space available only in the
code area (typically, Flash memory). STM32F100xx microcontrollers implement a special
mechanism to be able to boot also from SRAM and not only from main Flash memory and
System memory.
31 30 29 28 27 26 25 24 23 22 21 20 19 18 17 16
Reserved
15 14 13 12 11 10 9 8 7 6 5 4 3 2 1 0
Reserved HLFCYA Reserved
rw
Bits 31:4 Reserved, must be kept cleared.
Bit 3 HLFCYA: Flash half cycle access enable
0: Half cycle is disabled
1: Half cycle is enabled
Bits 2:0 Reserved, must be kept cleared.
Table 6. Boot modes
Boot mode selection pins
Boot mode Aliasing
BOOT1 BOOT0
x 0 Main Flash memory Main Flash memory is selected as the boot space
0 1 System memory System memory is selected as the boot space
1 1 Embedded SRAM Embedded SRAM is selected as the boot space

Doc ID16188 Rev 5 45/713
RM0041 Memory and bus architecture
45
Depending on the boot mode selected, the main Flash memory, system memory or SRAM is
accessible as follows:
•Boot from main Flash memory: the main Flash memory is aliased in the boot memory
space (0x0000 0000), but still accessible from its original memory space (0x800 0000).
In other words, the Flash memory contents can be accessed starting from address
0x0000 0000 or 0x800 0000.
•Boot from system memory: the system memory is aliased in the boot memory space
(0x0000 0000), but still accessible from its original memory space (0x1FFF F000).
•Boot from the embedded SRAM: SRAM is accessible only at address 0x2000 0000.
Note: When booting from SRAM, in the application initialization code, the vector table in SRAM
must be relocated using the NVIC exception table and offset register.
Embedded boot loader
The embedded boot loader is used to reprogram the Flash memory using the USART1
serial interface. This program is located in the system memory and is programmed by ST
during production. For further details refer to AN2606.

CRC calculation unit RM0041
46/713 Doc ID16188 Rev 5
3 CRC calculation unit
Low-density value line devices are STM32F100xx microcontrollers where the Flash
memory density ranges between 16 and 32 Kbytes.
Medium-density value line devices are STM32F100xx microcontrollers where the Flash
memory density ranges between 64 and 128 Kbytes.
High-density value line devices are STM32F100xx microcontrollers where the Flash
memory density ranges between 256 and 512 Kbytes.
3.1 CRC introduction
The CRC (cyclic redundancy check) calculation unit is used to get a CRC code from a 32-bit
data word and a fixed generator polynomial.
Among other applications, CRC-based techniques are used to verify data transmission or
storage integrity. In the scope of the EN/IEC 60335-1 standard, they offer a means of
verifying the Flash memory integrity. The CRC calculation unit helps compute a signature of
the software during runtime, to be compared with a reference signature generated at link-
time and stored at a given memory location.
3.2 CRC main features
•Uses CRC-32 (Ethernet) polynomial: 0x4C11DB7
–X
32 + X26 + X23 + X22 + X16 + X12 + X11 + X10 +X8 + X7 + X5 + X4 + X2+ X + 1
•Single input/output 32-bit data register
•CRC computation done in 4 AHB clock cycles (HCLK)
•General-purpose 8-bit register (can be used for temporary storage)
The block diagram is shown in Figure 3.
Figure 3. CRC calculation unit block diagram
$+%EXV
ELWUHDGDFFHVV
'DWDUHJLVWHURXWSXW
&5&FRPSXWDWLRQSRO\QRPLDO[&'%
ELWZULWHDFFHVV
'DWDUHJLVWHULQSXW
DL

Doc ID16188 Rev 5 47/713
RM0041 CRC calculation unit
48
3.3 CRC functional description
The CRC calculation unit mainly consists of a single 32-bit data register, which:
•is used as an input register to enter new data in the CRC calculator (when writing into
the register)
•holds the result of the previous CRC calculation (when reading the register)
Each write operation into the data register creates a combination of the previous CRC value
and the new one (CRC computation is done on the whole 32-bit data word, and not byte per
byte).
The write operation is stalled until the end of the CRC computation, thus allowing back-to-
back write accesses or consecutive write and read accesses.
The CRC calculator can be reset to 0xFFFF FFFF with the RESET control bit in the
CRC_CR register. This operation does not affect the contents of the CRC_IDR register.
3.4 CRC registers
The CRC calculation unit contains two data registers and a control register.The peripheral
The CRC registers have to be accessed by words (32 bits).
3.4.1 Data register (CRC_DR)
Address offset: 0x00
Reset value: 0xFFFF FFFF
3.4.2 Independent data register (CRC_IDR)
Address offset: 0x04
Reset value: 0x0000 0000
31 30 29 28 27 26 25 24 23 22 21 20 19 18 17 16
DR [31:16]
rw rw rw rw rw rw rw rw rw rw rw rw rw rw rw rw
1514131211109876543210
DR [15:0]
rw rw rw rw rw rw rw rw rw rw rw rw rw rw rw rw
Bits 31:0 Data register bits
Used as an input register when writing new data into the CRC calculator.
Holds the previous CRC calculation result when it is read.
31 30 29 28 27 26 25 24 23 22 21 20 19 18 17 16
Reserved
1514131211109876543210
Reserved IDR[7:0]
rw rw rw rw rw rw rw rw

CRC calculation unit RM0041
48/713 Doc ID16188 Rev 5
3.4.3 Control register (CRC_CR)
Address offset: 0x08
Reset value: 0x0000 0000
3.4.4 CRC register map
The following table provides the CRC register map and reset values.
Bits 31:8 Reserved, must be kept at reset value.
Bits 7:0 General-purpose 8-bit data register bits
Can be used as a temporary storage location for one byte.
This register is not affected by CRC resets generated by the RESET bit in the CRC_CR
register.
31 30 29 28 27 26 25 24 23 22 21 20 19 18 17 16
Reserved
1514131211109876543210
Reserved
RESET
w
Bits 31:1 Reserved, must be kept at reset value.
Bit 0 RESET bit
Resets the CRC calculation unit and sets the data register to 0xFFFF FFFF.
This bit can only be set, it is automatically cleared by hardware.
Table 7. CRC calculation unit register map and reset values
Offset Register 31-24 23-16 15-8 7 6 5 4 3 2 1 0
0x00
CRC_DR Data register
Reset
value 0xFFFF FFFF
0x04
CRC_IDR
Reserved
Independent data register
Reset
value 0x00
0x08
CRC_CR
Reserved
RESET
Reset
value 0

Doc ID16188 Rev 5 49/713
RM0041 Power control (PWR)
62
4 Power control (PWR)
Low-density value line devices are STM32F100xx microcontrollers where the Flash
memory density ranges between 16 and 32 Kbytes.
Medium-density value line devices are STM32F100xx microcontrollers where the Flash
memory density ranges between 64 and 128 Kbytes.
High-density value line devices are STM32F100xx microcontrollers where the Flash
memory density ranges between 256 and 512 Kbytes.
This section applies to the whole STM32F100xx family, unless otherwise specified.
4.1 Power supplies
The device requires a 2.0-to-3.6 V operating voltage supply (VDD). An embedded regulator
is used to supply the internal 1.8 V digital power.
The real-time clock (RTC) and backup registers can be powered from the VBAT voltage
when the main VDD supply is powered off.
Figure 4. Power supply overview
1. VDDA and VSSA must be connected to VDD and VSS, respectively.
A/D converter
V
DDA
V
DD
V
SSA
V
REF+
V
BAT
V
SS
I/O Ring
(V
DD
)
(from 2.4 V up to V
DDA
)
BKP registers
Temp. sensor
Reset block
Standby circuitry
PLL
(Wakeup logic,
IWDG)
RTC
Voltage Regulator
Core
Memories
digital
peripherals
Low voltage detector
V
REF-
V
DDA
domain
V
DD
domain 1.8 V domain
Backup domain
LSE crystal 32K osc
RCC BDCR register
(V
SSA
)
(V
SS
)
D/A converter

Power control (PWR) RM0041
50/713 Doc ID16188 Rev 5
4.1.1 Independent A/D and D/A converter supply and reference voltage
To improve conversion accuracy, the ADC and the DAC have an independent power supply
which can be separately filtered and shielded from noise on the PCB.
•The ADC and DAC voltage supply input is available on a separate VDDA pin.
•An isolated supply ground connection is provided on pin VSSA.
When available (according to package), VREF- must be tied to VSSA.
On 100-pin packages
To ensure a better accuracy on low-voltage inputs and outputs, the user can connect a
separate external reference voltage on VREF+. VREF+ is the highest voltage, represented by
the full scale value, for an analog input (ADC) or output (DAC) signal. The voltage on VREF+
can range from 2.4 V to VDDA.
On 64-pin packages and packages with less pins
The VREF+ and VREF- pins are not available, they are internally connected to the ADC
voltage supply (VDDA) and ground (VSSA).
4.1.2 Battery backup domain
To retain the content of the Backup registers and supply the RTC function when VDD is
turned off, VBAT pin can be connected to an optional standby voltage supplied by a battery
or by another source.
The VBAT pin powers the RTC unit, the LSE oscillator and the PC13 to PC15 IOs, allowing
the RTC to operate even when the main digital supply (VDD) is turned off. The switch to the
VBAT supply is controlled by the Power Down Reset embedded in the Reset block.
Warning: During tRSTTEMPO (temporization at VDD startup) or after a PDR
is detected, the power switch between VBAT and VDD remains
connected to VBAT
.
During the startup phase, if VDD is established in less than
tRSTTEMPO (Refer to the datasheet for the value of tRSTTEMPO)
and VDD > VBAT + 0.6 V, a current may be injected into VBAT
through an internal diode connected between VDD and the
power switch (VBAT).
If the power supply/battery connected to the VBAT pin cannot
support this current injection, it is strongly recommended to
connect an external low-drop diode between this power
supply and the VBAT pin.
If no external battery is used in the application, it is recommended to connect VBAT
externally to VDD with a 100 nF external ceramic decoupling capacitor (for more details refer
to AN2586).

Doc ID16188 Rev 5 51/713
RM0041 Power control (PWR)
62
When the backup domain is supplied by VDD (analog switch connected to VDD), the
following functions are available:
•PC14 and PC15 can be used as either GPIO or LSE pins
•PC13 can be used as GPIO, TAMPER pin, RTC Calibration Clock, RTC Alarm or
second output (refer to Section 5: Backup registers (BKP))
Note: Due to the fact that the switch only sinks a limited amount of current (3 mA), the use of
GPIOs PC13 to PC15 in output mode is restricted: the speed has to be limited to 2 MHz with
a maximum load of 30 pF and these IOs must not be used as a current source (e.g. to drive
a LED).
When the backup domain is supplied by VBAT (analog switch connected to VBAT because
VDD is not present), the following functions are available:
•PC14 and PC15 can be used as LSE pins only
•PC13 can be used as TAMPER pin, RTC Alarm or Second output (refer to
Section 5.4.2: RTC clock calibration register (BKP_RTCCR)).
4.1.3 Voltage regulator
The voltage regulator is always enabled after Reset. It works in three different modes
depending on the application modes.
•In Run mode, the regulator supplies full power to the 1.8 V domain (core, memories
and digital peripherals).
•In Stop mode the regulator supplies low-power to the 1.8 V domain, preserving
contents of registers and SRAM
•In Standby Mode, the regulator is powered off. The contents of the registers and SRAM
are lost except for the Standby circuitry and the Backup Domain.
4.2 Power supply supervisor
4.2.1 Power on reset (POR)/power down reset (PDR)
The device has an integrated POR/PDR circuitry that allows proper operation starting
from/down to 2 V.
The device remains in Reset mode when VDD/VDDA is below a specified threshold,
VPOR/PDR, without the need for an external reset circuit. For more details concerning the
power on/power down reset threshold, refer to the electrical characteristics of the datasheet.

Power control (PWR) RM0041
52/713 Doc ID16188 Rev 5
Figure 5. Power on reset/power down reset waveform
4.2.2 Programmable voltage detector (PVD)
The PVD can be used to monitor the VDD/VDDA power supply by comparing it to a threshold
selected by the PLS[2:0] bits in the Power control register (PWR_CR).
The PVD is enabled by setting the PVDE bit.
A PVDO flag is available, in the Power control/status register (PWR_CSR), to indicate if
VDD/VDDA is higher or lower than the PVD threshold. This event is internally connected to
the EXTI line16 and can generate an interrupt if enabled through the EXTI registers. The
PVD output interrupt can be generated when VDD/VDDA drops below the PVD threshold
and/or when VDD/VDDA rises above the PVD threshold depending on EXTI line16
rising/falling edge configuration. As an example the service routine could perform
emergency shutdown tasks.
9''9''$
P9
K\VWHUHVLV
3'5
3'5
069
5HVHW
7HPSRUL]DWLRQ
W5677(032
93253'5
ULVLQJHGJH
93253'5
IDOOLQJHGJH

Doc ID16188 Rev 5 53/713
RM0041 Power control (PWR)
62
Figure 6. PVD thresholds
069
9''
P9
K\VWHUHVLV
39'WKUHVKROG
39'RXWSXW

Power control (PWR) RM0041
54/713 Doc ID16188 Rev 5
4.3 Low-power modes
By default, the microcontroller is in Run mode after a system or a power Reset. Several low-
power modes are available to save power when the CPU does not need to be kept running,
for example when waiting for an external event. It is up to the user to select the mode that
gives the best compromise between low-power consumption, short startup time and
available wakeup sources.
The STM32F100xx devices feature three low-power modes:
•Sleep mode (CPU clock off, all peripherals including Cortex®-M3 core peripherals like
NVIC, SysTick, etc. are kept running)
•Stop mode (all clocks are stopped)
•Standby mode (1.8V domain powered-off)
In addition, the power consumption in Run mode can be reduce by one of the following
means:
•Slowing down the system clocks
•Gating the clocks to the APB and AHB peripherals when they are unused.
4.3.1 Slowing down system clocks
In Run mode the speed of the system clocks (SYSCLK, HCLK, PCLK1, PCLK2) can be
reduced by programming the prescaler registers. These prescalers can also be used to slow
down peripherals before entering Sleep mode.
For more details refer to Section 7.3.2: Clock configuration register (RCC_CFGR).
Table 8. Low-power mode summary
Mode name Entry wakeup Effect on 1.8V
domain clocks
Effect on
VDD
domain
clocks
Voltage
regulator
Sleep
(Sleep now or
Sleep-on -
exit)
WFI Any interrupt CPU clock OFF
no effect on other
clocks or analog
clock sources
None ON
WFE Wakeup event
Stop
PDDS and LPDS
bits +
SLEEPDEEP bit
+ WFI or WFE
Any EXTI line
(configured in the
EXTI registers)
All 1.8V domain
clocks OFF
HSI and
HSE
oscillators
OFF
ON or in low-
power mode
(depends on
Power control
register
(PWR_CR))
Standby
PDDS bit +
SLEEPDEEP bit
+ WFI or WFE
WKUP pin rising
edge, RTC alarm,
external reset in
NRST pin,
IWDG reset
OFF

Doc ID16188 Rev 5 55/713
RM0041 Power control (PWR)
62
4.3.2 Peripheral clock gating
In Run mode, the HCLK and PCLKx for individual peripherals and memories can be stopped
at any time to reduce power consumption.
To further reduce power consumption in Sleep mode the peripheral clocks can be disabled
prior to executing the WFI or WFE instructions.
Peripheral clock gating is controlled by the , APB1 peripheral clock enable register
(RCC_APB1ENR) and APB2 peripheral clock enable register (RCC_APB2ENR).
4.3.3 Sleep mode
Entering Sleep mode
The Sleep mode is entered by executing the WFI (Wait For Interrupt) or WFE (Wait for
Event) instructions. Two options are available to select the Sleep mode entry mechanism,
depending on the SLEEPONEXIT bit in the Cortex®-M3 System Control register:
•Sleep-now: if the SLEEPONEXIT bit is cleared, the MCU enters Sleep mode as soon
as WFI or WFE instruction is executed.
•Sleep-on-exit: if the SLEEPONEXIT bit is set, the MCU enters Sleep mode as soon as
it exits the lowest priority ISR.
In the Sleep mode, all I/O pins keep the same state as in the Run mode.
Refer to Table 9 and Table 10 for details on how to enter Sleep mode.
Exiting Sleep mode
If the WFI instruction is used to enter Sleep mode, any peripheral interrupt acknowledged by
the nested vectored interrupt controller (NVIC) can wake up the device from Sleep mode.
If the WFE instruction is used to enter Sleep mode, the MCU exits Sleep mode as soon as
an event occurs. The wakeup event can be generated either by:
•enabling an interrupt in the peripheral control register but not in the NVIC, and enabling
the SEVONPEND bit in the Cortex®-M3 System Control register. When the MCU
resumes from WFE, the peripheral interrupt pending bit and the peripheral NVIC IRQ
channel pending bit (in the NVIC interrupt clear pending register) have to be cleared.
•or configuring an external or internal EXTI line in event mode. When the CPU resumes
from WFE, it is not necessary to clear the peripheral interrupt pending bit or the NVIC
IRQ channel pending bit as the pending bit corresponding to the event line is not set.
This mode offers the lowest wakeup time as no time is wasted in interrupt entry/exit.
Refer to Table 9 and Table 10 for more details on how to exit Sleep mode.

Power control (PWR) RM0041
56/713 Doc ID16188 Rev 5
4.3.4 Stop mode
The Stop mode is based on the Cortex®-M3 deepsleep mode combined with peripheral
clock gating. The voltage regulator can be configured either in normal or low-power mode.
In Stop mode, all clocks in the 1.8 V domain are stopped, the PLL, the HSI and the HSE RC
oscillators are disabled. SRAM and register contents are preserved.
In the Stop mode, all I/O pins keep the same state as in the Run mode.
Entering Stop mode
Refer to Table 11 for details on how to enter the Stop mode.
To further reduce power consumption in Stop mode, the internal voltage regulator can be put
in low-power mode. This is configured by the LPDS bit of the Power control register
(PWR_CR).
If Flash memory programming is ongoing, the Stop mode entry is delayed until the memory
access is finished.
If an access to the APB domain is ongoing, The Stop mode entry is delayed until the APB
access is finished.
Table 9. Sleep-now
Sleep-now mode Description
Mode entry
WFI (Wait for Interrupt) or WFE (Wait for Event) while:
– SLEEPDEEP = 0 and
– SLEEPONEXIT = 0
Refer to the Cortex®-M3 System Control register.
Mode exit
If WFI was used for entry:
Interrupt: Refer to Table 50: Vector table for STM32F100xx devices
If WFE was used for entry
Wakeup event: Refer to Section 8.2.3: Wakeup event management
Wakeup latency None
Table 10. Sleep-on-exit
Sleep-on-exit Description
Mode entry
WFI (wait for interrupt) while:
– SLEEPDEEP = 0 and
– SLEEPONEXIT = 1
Refer to the Cortex®-M3 System Control register.
Mode exit Interrupt: refer to Table 50: Vector table for STM32F100xx devices.
Wakeup latency None

Doc ID16188 Rev 5 57/713
RM0041 Power control (PWR)
62
In Stop mode, the following features can be selected by programming individual control bits:
•Independent watchdog (IWDG): the IWDG is started by writing to its Key register or by
hardware option. Once started it cannot be stopped except by a Reset. See
Section 18.3: IWDG functional description.
•Real-time clock (RTC): this is configured by the RTCEN bit in the Backup domain
control register (RCC_BDCR)
•Internal RC oscillator (LSI RC): this is configured by the LSION bit in the Control/status
register (RCC_CSR).
•External 32.768 kHz oscillator (LSE OSC): this is configured by the LSEON bit in the
Backup domain control register (RCC_BDCR).
The ADC or DAC can also consume power during the Stop mode, unless they are disabled
before entering it. To disable them, the ADON bit in the ADC_CR2 register and the ENx bit
in the DAC_CR register must both be written to 0.
Note: If the application needs to disable the external clock before entering Stop mode, the HSEON
bit must first be disabled and the system clock switched to HSI. Otherwise, if the HSEON bit
remains enabled and the external clock (external oscillator) is removed when entering Stop
mode, the clock security system (CSS) feature must be enabled to detect any external
oscillator failure and avoid a malfunction behavior when entering stop mode.
Exiting Stop mode
Refer to Table 11 for more details on how to exit Stop mode.
When exiting Stop mode by issuing an interrupt or a wakeup event, the HSI RC oscillator is
selected as system clock.
When the voltage regulator operates in low-power mode, an additional startup delay is
incurred when waking up from Stop mode. By keeping the internal regulator ON during Stop
mode, the consumption is higher although the startup time is reduced.
Table 11. Stop mode
Stop mode Description
Mode entry
WFI (Wait for Interrupt) or WFE (Wait for Event) while:
– Set SLEEPDEEP bit in Cortex®-M3 System Control register
– Clear PDDS bit in Power Control register (PWR_CR)
– Select the voltage regulator mode by configuring LPDS bit in PWR_CR
Note: To enter Stop mode, all EXTI Line pending bits (in Pending register
(EXTI_PR)), all peripheral interrupt pending bits, and RTC Alarm flag must
be reset. Otherwise, the Stop mode entry procedure is ignored and
program execution continues.
Mode exit
If WFI was used for entry:
Any EXTI Line configured in Interrupt mode (the corresponding EXTI
Interrupt vector must be enabled in the NVIC). Refer to Table 50: Vector
table for STM32F100xx devices.
If WFE was used for entry:
Any EXTI Line configured in event mode. Refer to Section 8.2.3: Wakeup
event management
Wakeup latency HSI RC wakeup time + regulator wakeup time from Low-power mode

Power control (PWR) RM0041
58/713 Doc ID16188 Rev 5
4.3.5 Standby mode
The Standby mode allows to achieve the lowest power consumption. It is based on the
Cortex®-M3 deepsleep mode, with the voltage regulator disabled. The 1.8 V domain is
consequently powered off. The PLL, the HSI oscillator and the HSE oscillator are also
switched off. SRAM and register contents are lost except for registers in the Backup domain
and Standby circuitry (see Figure 4).
Entering Standby mode
Refer to Table 12 for more details on how to enter Standby mode.
In Standby mode, the following features can be selected by programming individual control
bits:
•Independent watchdog (IWDG): the IWDG is started by writing to its Key register or by
hardware option. Once started it cannot be stopped except by a reset. See
Section 18.3: IWDG functional description.
•Real-time clock (RTC): this is configured by the RTCEN bit in the Backup domain
control register (RCC_BDCR)
•Internal RC oscillator (LSI RC): this is configured by the LSION bit in the Control/status
register (RCC_CSR).
•External 32.768 kHz oscillator (LSE OSC): this is configured by the LSEON bit in the
Backup domain control register (RCC_BDCR)
Exiting Standby mode
The microcontroller exits the Standby mode when an external reset (NRST pin), an IWDG
reset, a rising edge on the WKUP pin or the rising edge of an RTC alarm occurs (see
Figure 196: RTC simplified block diagram). All registers are reset after wakeup from
Standby except for Power control/status register (PWR_CSR).
After waking up from Standby mode, program execution restarts in the same way as after a
Reset (boot pins sampling, vector reset is fetched, etc.). The SBF status flag in the Power
control/status register (PWR_CSR) indicates that the MCU was in Standby mode.
Refer to Table 12 for more details on how to exit Standby mode.
Table 12. Standby mode
Standby mode Description
Mode entry
WFI (Wait for Interrupt) or WFE (Wait for Event) while:
– Set SLEEPDEEP in Cortex®-M3 System Control register
– Set PDDS bit in Power Control register (PWR_CR)
– Clear WUF bit in Power Control/Status register (PWR_CSR)
– No interrupt (for WFI) or event (for WFI) is pending
Mode exit WKUP pin rising edge, RTC alarm event’s rising edge, external Reset in
NRST pin, IWDG Reset.
Wakeup latency Reset phase

Doc ID16188 Rev 5 59/713
RM0041 Power control (PWR)
62
I/O states in Standby mode
In Standby mode, all I/O pins are high impedance except:
•Reset pad (still available)
•TAMPER pin if configured for tamper or calibration out
•WKUP pin, if enabled
Debug mode
By default, the debug connection is lost if the application puts the MCU in Stop or Standby
mode while the debug features are used. This is due to the fact that the Cortex®-M3 core is
no longer clocked.
However, by setting some configuration bits in the DBGMCU_CR register, the software can
be debugged even when using the low-power modes extensively. For more details, refer to
Section 25.15.1: Debug support for low-power modes.
4.3.6 Auto-wakeup (AWU) from low-power mode
The RTC can be used to wakeup the MCU from low-power mode without depending on an
external interrupt (Auto-wakeup mode). The RTC provides a programmable time base for
waking up from Stop or Standby mode at regular intervals. For this purpose, two of the three
alternative RTC clock sources can be selected by programming the RTCSEL[1:0] bits in the
Backup domain control register (RCC_BDCR):
•Low-power 32.768 kHz external crystal oscillator (LSE OSC).
This clock source provides a precise time base with very low-power consumption (less
than 1µA added consumption in typical conditions)
•Low-power internal RC Oscillator (LSI RC)
This clock source has the advantage of saving the cost of the 32.768 kHz crystal. This
internal RC Oscillator is designed to add minimum power consumption.
To wakeup from Stop mode with an RTC alarm event, it is necessary to:
•Configure the EXTI Line 17 to be sensitive to rising edge
•Configure the RTC to generate the RTC alarm
To wakeup from Standby mode, there is no need to configure the EXTI Line 17.
4.4 Power control registers
The peripheral registers can be accessed by half-words (16-bit) or words (32-bit).
4.4.1 Power control register (PWR_CR)
Address offset: 0x00
Reset value: 0x0000 0000 (reset by wakeup from Standby mode)
31 30 29 28 27 26 25 24 23 22 21 20 19 18 17 16
Reserved
1514131211109876543210
Reserved DBP PLS[2:0] PVDE CSBF CWUF PDDS LPDS
rw rw rw rw rw rc_w1 rc_w1 rw rw

Power control (PWR) RM0041
60/713 Doc ID16188 Rev 5
Bits 31:9 Reserved, must be kept at reset value..
Bit 8 DBP: Disable backup domain write protection.
In reset state, the RTC and backup registers are protected against parasitic write access.
This bit must be set to enable write access to these registers.
0: Access to RTC and Backup registers disabled
1: Access to RTC and Backup registers enabled
Note: If the HSE divided by 128 is used as the RTC clock, this bit must remain set to 1.
Bits 7:5 PLS[2:0]: PVD level selection.
These bits are written by software to select the voltage threshold detected by the Power
Voltage Detector
000: 2.2V
001: 2.3V
010: 2.4V
011: 2.5V
100: 2.6V
101: 2.7V
110: 2.8V
111: 2.9V
Note: Refer to the electrical characteristics of the datasheet for more details.
Bit 4 PVDE: Power voltage detector enable.
This bit is set and cleared by software.
0: PVD disabled
1: PVD enabled
Bit 3 CSBF: Clear standby flag.
This bit is always read as 0.
0: No effect
1: Clear the SBF Standby Flag (write).
Bit 2 CWUF: Clear wakeup flag.
This bit is always read as 0.
0: No effect
1: Clear the WUF Wakeup Flag after 2 System clock cycles. (write)
Bit 1 PDDS: Power down deepsleep.
This bit is set and cleared by software. It works together with the LPDS bit.
0: Enter Stop mode when the CPU enters Deepsleep. The regulator status depends on the
LPDS bit.
1: Enter Standby mode when the CPU enters Deepsleep.
Bit 0 LPDS: Low-power deepsleep.
This bit is set and cleared by software. It works together with the PDDS bit.
0: Voltage regulator on during Stop mode
1: Voltage regulator in low-power mode during Stop mode

Doc ID16188 Rev 5 61/713
RM0041 Power control (PWR)
62
4.4.2 Power control/status register (PWR_CSR)
Address offset: 0x04
Reset value: 0x0000 0000 (not reset by wakeup from Standby mode)
Additional APB cycles are needed to read this register versus a standard APB read.
31 30 29 28 27 26 25 24 23 22 21 20 19 18 17 16
Reserved
1514131211109876543210
Reserved EWUP Reserved PVDO SBF WUF
rw r r r
Bits 31:9 Reserved, must be kept at reset value.
Bit 8 EWUP: Enable WKUP pin
This bit is set and cleared by software.
0: WKUP pin is used for general purpose I/O. An event on the WKUP pin does not wakeup
the device from Standby mode.
1: WKUP pin is used for wakeup from Standby mode and forced in input pull down
configuration (rising edge on WKUP pin wakes-up the system from Standby mode).
Note: This bit is reset by a system Reset.
Bits 7:3 Reserved, must be kept at reset value.
Bit 2 PVDO: PVD output
This bit is set and cleared by hardware. It is valid only if PVD is enabled by the PVDE bit.
0: VDD/VDDA is higher than the PVD threshold selected with the PLS[2:0] bits.
1: VDD/VDDA is lower than the PVD threshold selected with the PLS[2:0] bits.
Note: The PVD is stopped by Standby mode. For this reason, this bit is equal to 0 after
Standby or reset until the PVDE bit is set.
Bit 1 SBF: Standby flag
This bit is set by hardware and cleared only by a POR/PDR (power on reset/power down reset)
or by setting the CSBF bit in the Power control register (PWR_CR)
0: Device has not been in Standby mode
1: Device has been in Standby mode
Bit 0 WUF: Wakeup flag
This bit is set by hardware and cleared by hardware, by a system reset or by setting the
CWUF bit in the Power control register (PWR_CR)
0: No wakeup event occurred
1: A wakeup event was received from the WKUP pin or from the RTC alarm
Note: An additional wakeup event is detected if the WKUP pin is enabled (by setting the
EWUP bit) when the WKUP pin level is already high.

Power control (PWR) RM0041
62/713 Doc ID16188 Rev 5
4.4.3 PWR register map
The following table summarizes the PWR registers.
Refer to Table 1 on page 36 and Table2 on page37 for the register boundary addresses.
Table 13. PWR register map and reset values
Offset Register
31
30
29
28
27
26
25
24
23
22
21
20
19
18
17
16
15
14
13
12
11
10
9
8
7
6
5
4
3
2
1
0
0x000 PWR_CR Reserved
DBP
PLS
[2:0]
PVDE
CSBF
CWUF
PDDS
LPDS
Reset value 000000000
0x004 PWR_CSR Reserved
EWUP
Reserved
PVDO
SBF
WUF
Reset value 0 0 0 0

Doc ID16188 Rev 5 63/713
RM0041 Backup registers (BKP)
68
5 Backup registers (BKP)
Low-density value line devices are STM32F100xx microcontrollers where the Flash
memory density ranges between 16 and 32 Kbytes.
Medium-density value line devices are STM32F100xx microcontrollers where the Flash
memory density ranges between 64 and 128 Kbytes.
High-density value line devices are STM32F100xx microcontrollers where the Flash
memory density ranges between 256 and 512 Kbytes.
This section applies to the whole STM32F100xx family, unless otherwise specified.
5.1 BKP introduction
The backup registers are ten 16-bit registers in low and medium density devices and fort-
two registers in high-density devices for storing 20 or 84 bytes of user application data.
They are implemented in the backup domain that remains powered on by VBAT when the
VDD power is switched off. They are not reset when the device wakes up from Standby
mode or by a system reset or power reset.
In addition, the BKP control registers are used to manage the Tamper detection feature and
RTC calibration.
After reset, access to the Backup registers and RTC is disabled and the Backup domain
(BKP) is protected against possible parasitic write access. To enable access to the Backup
registers and the RTC, proceed as follows:
•enable the power and backup interface clocks by setting the PWREN and BKPEN bits
in the RCC_APB1ENR register
•set the DBP bit the Power Control Register (PWR_CR) to enable access to the Backup
registers and RTC.
5.2 BKP main features
•20-byte data registers (in low and medium-density devices) or 84-byte data registers (in
high-density devices)
•Status/control register for managing tamper detection with interrupt capability
•Calibration register for storing the RTC calibration value
•Possibility to output the RTC Calibration Clock, RTC Alarm pulse or Second pulse on
TAMPER pin PC13 (when this pin is not used for tamper detection)

Backup registers (BKP) RM0041
64/713 Doc ID16188 Rev 5
5.3 BKP functional description
5.3.1 Tamper detection
The TAMPER pin generates a Tamper detection event when the pin changes from 0 to 1 or
from 1 to 0 depending on the TPAL bit in the Backup control register (BKP_CR). A tamper
detection event resets all data backup registers.
However to avoid losing Tamper events, the signal used for edge detection is logically
ANDed with the Tamper enable in order to detect a Tamper event in case it occurs before
the TAMPER pin is enabled.
•When TPAL=0: If the TAMPER pin is already high before it is enabled (by setting TPE
bit), an extra Tamper event is detected as soon as the TAMPER pin is enabled (while
there was no rising edge on the TAMPER pin after TPE was set)
•When TPAL=1: If the TAMPER pin is already low before it is enabled (by setting the
TPE bit), an extra Tamper event is detected as soon as the TAMPER pin is enabled
(while there was no falling edge on the TAMPER pin after TPE was set)
By setting the TPIE bit in the BKP_CSR register, an interrupt is generated when a Tamper
detection event occurs.
After a Tamper event has been detected and cleared, the TAMPER pin should be disabled
and then re-enabled with TPE before writing to the backup data registers (BKP_DRx) again.
This prevents software from writing to the backup data registers (BKP_DRx), while the
TAMPER pin value still indicates a Tamper detection. This is equivalent to a level detection
on the TAMPER pin.
Note: Tamper detection is still active when VDD power is switched off. To avoid unwanted resetting
of the data backup registers, the TAMPER pin should be externally tied to the correct level.
5.3.2 RTC calibration
For measurement purposes, the RTC clock with a frequency divided by 64 can be output on
the TAMPER pin. This is enabled by setting the CCO bit in the RTC clock calibration register
(BKP_RTCCR).
The clock can be slowed down by up to 121 ppm by configuring CAL[6:0] bits.
For more details about RTC calibration and how to use it to improve timekeeping accuracy,
refer to AN2604 "STM32F101xx and STM32F103xx RTC calibration”.

Doc ID16188 Rev 5 65/713
RM0041 Backup registers (BKP)
68
5.4 BKP registers
Refer to Section 1.1 on page 32 for a list of abbreviations used in register descriptions.
The peripheral registers can be accessed by half-words (16-bit) or words (32-bit).
5.4.1 Backup data register x (BKP_DRx) (x = 1 ..42)
Address offset: 0x04 to 0x28, 0x40 to 0xBC
Reset value: 0x0000 0000
5.4.2 RTC clock calibration register (BKP_RTCCR)
Address offset: 0x2C
Reset value: 0x0000 0000
15 14131211109876543210
D[15:0]
rw rw rw rw rw rw rw rw rw rw rw rw rw rw rw rw
Bits 15:0 D[15:0] Backup data
These bits can be written with user data.
Note: The BKP_DRx registers are not reset by a System reset or Power reset or when the
device wakes up from Standby mode.
They are reset by a Backup Domain reset or by a TAMPER pin event (if the TAMPER
pin function is activated).
1514131211109876543210
Reserved ASOS ASOE CCO CAL[6:0]
rw rw rw rw rw rw rw rw rw rw
Bits 15:10 Reserved, must be kept at reset value.
Bit 9 ASOS: Alarm or second output selection
When the ASOE bit is set, the ASOS bit can be used to select whether the signal output on
the TAMPER pin is the RTC Second pulse signal or the Alarm pulse signal:
0: RTC Alarm pulse output selected
1: RTC Second pulse output selected
Note: This bit is reset only by a Backup domain reset.

Backup registers (BKP) RM0041
66/713 Doc ID16188 Rev 5
5.4.3 Backup control register (BKP_CR)
Address offset: 0x30
Reset value: 0x0000 0000
Note: Setting the TPAL and TPE bits at the same time is always safe, however resetting both at
the same time can generate a spurious Tamper event. For this reason it is recommended to
change the TPAL bit only when the TPE bit is reset.
5.4.4 Backup control/status register (BKP_CSR)
Address offset: 0x34
Reset value: 0x0000 0000
Bit 8 ASOE: Alarm or second output enable
Setting this bit outputs either the RTC Alarm pulse signal or the Second pulse signal on the
TAMPER pin depending on the ASOS bit.
The output pulse duration is one RTC clock period. The TAMPER pin must not be enabled
while the ASOE bit is set.
Note: This bit is reset only by a Backup domain reset.
Bit 7 CCO: Calibration clock output
0: No effect
1: Setting this bit outputs the RTC clock with a frequency divided by 64 on the TAMPER pin.
The TAMPER pin must not be enabled while the CCO bit is set in order to avoid unwanted
Tamper detection.
Note: This bit is reset when the VDD supply is powered off.
Bit 6:0 CAL[6:0]: Calibration value
This value indicates the number of clock pulses that will be ignored every 2^20 clock pulses.
This allows the calibration of the RTC, slowing down the clock by steps of 1000000/2^20
PPM.
The clock of the RTC can be slowed down from 0 to 121PPM.
15 14 13 12 11 10 9 8 7 6 5 4 3 2 1 0
Reserved TPAL TPE
rw rw
Bits 15:2 Reserved, must be kept at reset value.
Bit 1 TPAL: TAMPER pin active level
0: A high level on the TAMPER pin resets all data backup registers (if TPE bit is set).
1: A low level on the TAMPER pin resets all data backup registers (if TPE bit is set).
Bit 0 TPE: TAMPER pin enable
0: The TAMPER pin is free for general purpose I/O
1: Tamper alternate I/O function is activated.
15 14 13 12 11 10 9 8 7 6 5 4 3 2 1 0
Reserved TIF TEF Reserved TPIE CTI CTE
rr rwww

Doc ID16188 Rev 5 67/713
RM0041 Backup registers (BKP)
68
5.4.5 BKP register map
BKP registers are mapped as 16-bit addressable registers as described in the table below:
Bits 15:10 Reserved, must be kept at reset value.
Bit 9 TIF: Tamper interrupt flag
This bit is set by hardware when a Tamper event is detected and the TPIE bit is set. It is
cleared by writing 1 to the CTI bit (also clears the interrupt). It is also cleared if the TPIE bit is
reset.
0: No Tamper interrupt
1: A Tamper interrupt occurred
Note: This bit is reset only by a system reset and wakeup from Standby mode.
Bit 8 TEF: Tamper event flag
This bit is set by hardware when a Tamper event is detected. It is cleared by writing 1 to the
CTE bit.
0: No Tamper event
1: A Tamper event occurred
Note: A Tamper event resets all the BKP_DRx registers. They are held in reset as long as the
TEF bit is set. If a write to the BKP_DRx registers is performed while this bit is set, the
value will not be stored.
Bits 7:3 Reserved, must be kept at reset value.
Bit 2 TPIE: TAMPER pin interrupt enable
0: Tamper interrupt disabled
1: Tamper interrupt enabled (the TPE bit must also be set in the BKP_CR register
Note: A Tamper interrupt does not wake up the core from low-power modes.
This bit is reset only by a system reset and wakeup from Standby mode.
Bit 1 CTI: Clear tamper interrupt
This bit is write only, and is always read as 0.
0: No effect
1: Clear the Tamper interrupt and the TIF Tamper interrupt flag.
Bit 0 CTE: Clear tamper event
This bit is write only, and is always read as 0.
0: No effect
1: Reset the TEF Tamper event flag (and the Tamper detector)
Table 14. BKP register map and reset values
Offset Register
31
30
29
28
27
26
25
24
23
22
21
20
19
18
17
16
15
14
13
12
11
10
9
8
7
6
5
4
3
2
1
0
0x00 Reserved
0x04 BKP_DR1 Reserved D[15:0]
Reset value 0000000000000000

Backup registers (BKP) RM0041
68/713 Doc ID16188 Rev 5
Refer to Table 1 on page 36 and Table 2 on page 37 for the register boundary addresses.
0x08 BKP_DR2 Reserved D[15:0]
Reset value 0000000000000000
0x0C BKP_DR3 Reserved D[15:0]
Reset value 0000000000000000
0x10 BKP_DR4 Reserved D[15:0]
Reset value 0000000000000000
0x14 BKP_DR5 Reserved D[15:0]
Reset value 0000000000000000
0x18 BKP_DR6 Reserved D[15:0]
Reset value 0000000000000000
0x1C BKP_DR7 Reserved D[15:0]
Reset value 0000000000000000
0x20 BKP_DR8 Reserved D[15:0]
Reset value 0000000000000000
0x24 BKP_DR9 Reserved D[15:0]
Reset value 0000000000000000
0x28 BKP_DR10 Reserved D[15:0]
Reset value 0000000000000000
0x2 BKP_RTCCR Reserved
ASOS
ASOE
CCO
CAL[6:0]
Reset value 0000000000
0x30 BKP_CR Reserved
TPAL
TPE
Reset value 00
0x34 BKP_CSR Reserved
TIF
TEF
Reserved
TPIE
CTI
CTE
Reset value 00 000
Table 14. BKP register map and reset values (continued)
Offset Register
31
30
29
28
27
26
25
24
23
22
21
20
19
18
17
16
15
14
13
12
11
10
9
8
7
6
5
4
3
2
1
0

Doc ID16188 Rev 5 69/713
RM0041 Reset and clock control (RCC)
99
6 Reset and clock control (RCC)
Low-density value line devices are STM32F100xx microcontrollers where the Flash
memory density ranges between 16 and 32 Kbytes.
Medium-density value line devices are STM32F100xx microcontrollers where the Flash
memory density ranges between 64 and 128 Kbytes.
High-density value line devices are STM32F100xx microcontrollers where the Flash
memory density ranges between 256 and 512 Kbytes.
This section applies to all STM32F100xx devices, unless otherwise specified.
6.1 Reset
There are three types of reset, defined as system Reset, power Reset and backup domain
Reset.
6.1.1 System reset
A system reset sets all registers to their reset values except the reset flags in the clock
controller CSR register and the registers in the Backup domain (see Figure 4).
A system reset is generated when one of the following events occurs:
1. A low level on the NRST pin (external reset)
2. Window watchdog end of count condition (WWDG reset)
3. Independent watchdog end of count condition (IWDG reset)
4. A software reset (SW reset) (see Software reset)
5. Low-power management reset (see Low-power management reset)
The reset source can be identified by checking the reset flags in the Control/Status register,
RCC_CSR (see Section 6.3.10: Control/status register (RCC_CSR)).
Software reset
The SYSRESETREQ bit in Cortex®-M3 Application Interrupt and Reset Control Register
must be set to force a software reset on the device. Refer to the Cortex®-M3 technical
reference manual for more details.
Low-power management reset
There are two ways to generate a low-power management reset:
1. Reset generated when entering Standby mode:
This type of reset is enabled by resetting nRST_STDBY bit in User Option Bytes. In this
case, whenever a Standby mode entry sequence is successfully executed, the device
is reset instead of entering Standby mode.
2. Reset when entering Stop mode:
This type of reset is enabled by resetting NRST_STOP bit in User Option Bytes. In this
case, whenever a Stop mode entry sequence is successfully executed, the device is
reset instead of entering Stop mode.

Reset and clock control (RCC) RM0041
70/713 Doc ID16188 Rev 5
For further information on the User Option Bytes, refer to the STM32F100xx Flash
programming manual.
6.1.2 Power reset
A power reset is generated when one of the following events occurs:
1. Power-on/power-down reset (POR/PDR reset)
2. When exiting Standby mode
A power reset sets all registers to their reset values except the Backup domain (see
Figure 4)
These sources act on the NRST pin and it is always kept low during the delay phase. The
RESET service routine vector is fixed at address 0x0000_0004 in the memory map. For more
details, refer to Table 51: External interrupt/event controller register map and reset values
on page 141.
The system reset signal provided to the device is output on the NRST pin. The pulse
generator guarantees a minimum reset pulse duration of 20 µs for each internal reset
source. In case of an external reset, the reset pulse is generated while the NRST pin is
asserted low.
Figure 7. Simplified diagram of the reset circuit
6.1.3 Backup domain reset
The backup domain has two specific resets that affect only the backup domain (see
Figure 4).
A backup domain reset is generated when one of the following events occurs:
1. Software reset, triggered by setting the BDRST bit in the Backup domain control
register (RCC_BDCR).
2. VDD or VBAT power on, if both supplies have previously been powered off.
1567
538
9''9''$
::'*UHVHW
,:'*UHVHW
3XOVH
JHQHUDWRU 3RZHUUHVHW
([WHUQDO
UHVHW
PLQV
6\VWHPUHVHW
)LOWHU
6RIWZDUHUHVHW
/RZSRZHUPDQDJHPHQWUHVHW
DLF

Doc ID16188 Rev 5 71/713
RM0041 Reset and clock control (RCC)
99
6.2 Clocks
Three different clock sources can be used to drive the system clock (SYSCLK):
•HSI oscillator clock
•HSE oscillator clock
•PLL clock
The devices have the following two secondary clock sources:
•40 kHz low speed internal RC (LSI RC) which drives the independent watchdog and
optionally the RTC used for Auto-wakeup from Stop/Standby mode.
•32.768 kHz low speed external crystal (LSE crystal) which optionally drives the real-
time clock (RTCCLK)
Each clock source can be switched on or off independently when it is not used, to optimize
power consumption.
Figure 8. STM32F100xx clock tree (low and medium-density devices)
1. For full details about the internal and external clock source characteristics, refer to the “Electrical
characteristics” section in the device datasheet.
(3%/3#
-(Z
/3#?).
/3#?/54
/3#?).
/3#?/54
,3%/3#
K(Z
(3)2#
-(Z
,3)2#
K(Z
TOINDEPENDENTWATCHDOG)7$'
0,,
XXX
0,,-5,
(3%(IGHSPEEDEXTERNALCLOCKSIGNAL
,3%,OWSPEEDEXTERNALCLOCKSIGNAL
,3),OWSPEEDINTERNALCLOCKSIGNAL
(3) (IGHSPEEDINTERNALCLOCKSIGNAL
,EGEND
-#/
CLOC KOUT PUT
-AIN
X !("
0RESCALER
0,,#,+
(3)
(3%
!0"
0RESCALER
!$#
0RESCALER
!$##,+-(ZMAX
0#,+
(#,+
0,,#,+
TO!("BUSCORE
MEMORYAND$-!
TO!$#
,3%
,3)
(3)
(3)
(3%
PERIPHERALS
TO!0"
0ERIPHERAL#LOCK
%NABLE
%NABLE
0ERIPHERAL#LOCK
!0"
0RESCALER
0#,+
4)-TIMERS TO4)-4)-
4)-AND4)-
PERIPHERALSTO!0"
0ERIPHERAL#LOCK
%NABLE
%NABLE
0ERIPHERAL#LOCK
-(ZMAX
-(Z
-(ZMAX
-(ZMAX
TO24#
0,,32# 37
-#/
#33
TO#ORTEX3YSTEMTIMER
#LOCK
%NABLE
393#,+
MAX
24##,+
24#3%,;=
4)-X#,+
4)-X#,+
)7$'#,+
393#,+
&#,+#ORTEX
FREERUNNINGCLOCK
4)- TO4)-AND
AI
)F!0"PRESCALERX
ELSEX
)F!0"PRESCALERX
ELSEX
02%$)6
TO&LASHPROGRAMMINGINTERFACE
&,)4&#,+

Reset and clock control (RCC) RM0041
72/713 Doc ID16188 Rev 5
Figure 9. STM32F100xx clock tree (high-density devices)
Several prescalers allow the configuration of the AHB frequency, the high speed APB
(APB2) and the low speed APB (APB1) domains. The maximum frequency of the AHB,
APB1 and APB2 domains is 24 MHz.
The RCC feeds the Cortex System Timer (SysTick) external clock with the AHB clock
(HCLK) divided by 8. The SysTick can work either with this clock or with the Cortex clock
(HCLK), configurable in the SysTick Control and Status Register. ADC1 is clocked by the
clock of the High Speed domain (APB2) divided by 2, 4, 6 or 8.
The Flash memory programming interface clock (FLITFCLK) is always the HSI clock.
The timer clock frequencies are automatically fixed by hardware. There are two cases:
1. if the APB prescaler is 1, the timer clock frequencies are set to the same frequency as
that of the APB domain to which the timers are connected.
2. otherwise, they are set to twice (×2) the frequency of the APB domain to which the
timers are connected.
FCLK acts as Cortex®-M3 free running clock. For more details refer to the ARM Cortex®-M3
Technical Reference
(3%/3#
-(Z
/3#?).
/3#?/54
/3#?).
/3#?/54
,3%/3#
K(Z
(3)2#
-(Z
,3)2#
K(Z
TOINDEPENDENTWATCHDOG)7$'
0,,
XXX
0,,-5,
(3%(IGHSPEEDEXTERNALCLOCKSIGNAL
,3%,OWSPEEDEXTERNALCLOCKSIGNAL
,3),OWSPEEDINTERNALCLOCKSIGNAL
(3) (IGHSPEEDINTERNALCLOCKSIGNAL
,EGEND
-#/
CLOC KOUT PUT
-AIN
X !("
0RESCALER
0,,#,+
(3)
(3%
!0"
0RESCALER
!$#
0RESCALER
!$##,+-(ZMAX
0#,+
(#,+
0,,#,+
TO!("BUSCORE
MEMORYAND$-!
TO!$#
,3%
,3)
(3)
(3)
(3%
PERIPHERALS
TO!0"
0ERIPHERAL#LOCK
%NABLE
%NABLE
0ERIPHERAL#LOCK
!0"
0RESCALER
0#,+
4)-TIMERS TO4)-4)-
4)-AND4)-
PERIPHERALSTO!0"
0ERIPHERAL#LOCK
%NABLE
%NABLE
0ERIPHERAL#LOCK
-(ZMAX
-(Z
-(ZMAX
-(ZMAX
TO24#
0,,32# 37
-#/
#33
TO#ORTEX3YSTEMTIMER
#LOCK
%NABLE
393#,+
MAX
24##,+
24#3%,;=
4)-X#,+
4)-X#,+
)7$'#,+
393#,+
&#,+#ORTEX
FREERUNNINGCLOCK
AI
)F!0"PRESCALERX
ELSEX
)F!0"PRESCALERX
ELSEX
02%$)6
%NABLE
&3-#,+ TO&3-#
0ERIPHERALCLOCK
4)- TO4)-
TO&LASHPROGRAMMINGINTERFACE
&,)4&#,+

Doc ID16188 Rev 5 73/713
RM0041 Reset and clock control (RCC)
99
Manual.
http://infocenter.arm.com/help/topic/com.arm.doc.ddi0337e/DDI0337E_cortex_m3_r1p1
_trm.pdf
6.2.1 HSE clock
The high speed external clock signal (HSE) can be generated from two possible clock
sources:
•HSE external crystal/ceramic resonator
•HSE user external clock
The resonator and the load capacitors have to be placed as close as possible to the
oscillator pins in order to minimize output distortion and startup stabilization time. The
loading capacitance values must be adjusted according to the selected oscillator.
External source (HSE bypass)
In this mode, an external clock source must be provided. It can have a frequency of up to
24 MHz. This mode is selected by setting the HSEBYP and HSEON bits in the Clock control
register (RCC_CR). The external clock signal (square, sinus or triangle) with ~50% duty
cycle has to drive the OSC_IN pin while the OSC_OUT pin should be left hi-Z. See
Figure 10.
Figure 10. HSE/ LSE clock sources
Clock source Hardware configuration
External clock
Crystal/Ceramic
resonators
OSC_OUT
External
source
(HiZ)
OSC_IN OSC_OUT
Load
capacitors
CL2
CL1

Reset and clock control (RCC) RM0041
74/713 Doc ID16188 Rev 5
External crystal/ceramic resonator (HSE crystal)
The 4 to 24 MHz external oscillator has the advantage of producing a very accurate rate on
the main clock.
The associated hardware configuration is shown in Figure 10. Refer to the electrical
characteristics section of the datasheet for more details.
The HSERDY flag in the Clock control register (RCC_CR) indicates if the high-speed
external oscillator is stable or not. At startup, the clock is not released until this bit is set by
hardware. An interrupt can be generated if enabled in the Clock interrupt register
(RCC_CIR).
The HSE Crystal can be switched on and off using the HSEON bit in the Clock control
register (RCC_CR).
6.2.2 HSI clock
The HSI clock signal is generated from an internal 8 MHz RC Oscillator and can be used
directly as a system clock or divided by 2 to be used as PLL input.
The HSI RC oscillator has the advantage of providing a clock source at low cost (no external
components). It also has a faster startup time than the HSE crystal oscillator however, even
with calibration the frequency is less accurate than an external crystal oscillator or ceramic
resonator.
Calibration
RC oscillator frequencies can vary from one chip to another due to manufacturing process
variations, this is why each device is factory calibrated by ST for 1% accuracy at TA=25°C.
After reset, the factory calibration value is loaded in the HSICAL[7:0] bits in the Clock control
register (RCC_CR).
If the application is subject to voltage or temperature variations this may affect the RC
oscillator speed. The HSI frequency can be trimmed in the application using the
HSITRIM[4:0] bits in the Clock control register (RCC_CR).
The HSIRDY flag in the Clock control register (RCC_CR) indicates if the HSI RC is stable or
not. At startup, the HSI RC output clock is not released until this bit is set by hardware.
The HSI RC can be switched on and off using the HSION bit in the Clock control register
(RCC_CR).
The HSI signal can also be used as a backup source (Auxiliary clock) if the HSE crystal
oscillator fails. Refer to Section 6.2.7: Clock security system (CSS) on page 76.
6.2.3 PLL
The internal PLL can be used to multiply the HSI RC output or HSE oscillator divided by
1..16 output clock frequency. Refer to Figure 8 and Clock control register (RCC_CR).
The PLL configuration (selection of HSI oscillator divided by 2 or HSE oscillator for PLL
input clock, and multiplication factor) must be done before enabling the PLL. Once the PLL
enabled, these parameters cannot be changed.
Note: The PLL output frequency must be in the range of 16-24 MHz.

Doc ID16188 Rev 5 75/713
RM0041 Reset and clock control (RCC)
99
An interrupt can be generated when the PLL is ready if enabled in the Clock interrupt
register (RCC_CIR).
6.2.4 LSE clock
The LSE crystal is a 32.768 kHz Low Speed External crystal or ceramic resonator. It has the
advantage providing a low-power but highly accurate clock source to the real-time clock
peripheral (RTC) for clock/calendar or other timing functions.
The LSE crystal is switched on and off using the LSEON bit in Backup domain control
register (RCC_BDCR).
The LSERDY flag in the Backup domain control register (RCC_BDCR) indicates if the LSE
crystal is stable or not. At startup, the LSE crystal output clock signal is not released until
this bit is set by hardware. An interrupt can be generated if enabled in the Clock interrupt
register (RCC_CIR).
External source (LSE bypass)
In this mode, an external clock source must be provided. It must have a frequency of
32.768 kHz. This mode is selected by setting the LSEBYP and LSEON bits in the Backup
domain control register (RCC_BDCR). The external clock signal (square, sinus or triangle)
with ~50% duty cycle has to drive the OSC32_IN pin while the OSC32_OUT pin should be
left Hi-Z. See Figure 10.
6.2.5 LSI clock
The LSI RC acts as an low-power clock source that can be kept running in Stop and
Standby mode for the independent watchdog (IWDG) and Auto-wakeup unit (AWU). The
clock frequency is around 40 kHz. For more details, refer to the electrical characteristics
section of the datasheets.
The LSI RC can be switched on and off using the LSION bit in the Control/status register
(RCC_CSR).
The LSIRDY flag in the Control/status register (RCC_CSR) indicates if the low-speed
internal oscillator is stable or not. At startup, the clock is not released until this bit is set by
hardware. An interrupt can be generated if enabled in the Clock interrupt register
(RCC_CIR).
LSI calibration
Note: LSI calibration is only available on high-density value line devices.
The frequency dispersion of the Low Speed Internal RC (LSI) oscillator can be calibrated to
have accurate RTC time base and/or IWDG timeout (when LSI is used as clock source for
these peripherals) with an acceptable accuracy.
This calibration is performed by measuring the LSI clock frequency with respect to TIM5
input clock (TIM5CLK). According to this measurement done at the precision of the HSE
oscillator, the software can adjust the programmable 20-bit prescaler of the RTC to get an
accurate time base or can compute accurate IWDG timeout.
Use the following procedure to calibrate the LSI:

Reset and clock control (RCC) RM0041
76/713 Doc ID16188 Rev 5
1. Enable TIM5 timer and configure channel4 in input capture mode
2. Set the TIM5CH4_IREMAP bit in the AFIO_MAPR register to connect the LSI clock
internally to TIM5 channel4 input capture for calibration purposes.
3. Measure the frequency of LSI clock using the TIM5 Capture/compare 4 event or
interrupt.
4. Use the measured LSI frequency to update the 20-bit prescaler of the RTC depending
on the desired time base and/or to compute the IWDG timeout.
6.2.6 System clock (SYSCLK) selection
After a system reset, the HSI oscillator is selected as system clock. When a clock source is
used directly or through the PLL as system clock, it is not possible to stop it.
A switch from one clock source to another occurs only if the target clock source is ready
(clock stable after startup delay or PLL locked). If a clock source which is not yet ready is
selected, the switch will occur when the clock source will be ready. Status bits in the Clock
control register (RCC_CR) indicate which clock(s) is (are) ready and which clock is currently
used as system clock.
6.2.7 Clock security system (CSS)
Clock Security System can be activated by software. In this case, the clock detector is
enabled after the HSE oscillator startup delay, and disabled when this oscillator is stopped.
If a failure is detected on the HSE clock, the HSE oscillator is automatically disabled, a clock
failure event is sent to the break input of the advanced-control timers (TIM1) and an
interrupt is generated to inform the software about the failure (Clock Security System
Interrupt CSSI), allowing the MCU to perform rescue operations. The CSSI is linked to the
Cortex®-M3 NMI (Non-Maskable Interrupt) exception vector.
Note: Once the CSS is enabled and if the HSE clock fails, the CSS interrupt occurs and an NMI is
automatically generated. The NMI will be executed indefinitely unless the CSS interrupt
pending bit is cleared. As a consequence, in the NMI ISR user must clear the CSS interrupt
by setting the CSSC bit in the Clock interrupt register (RCC_CIR).
If the HSE oscillator is used directly or indirectly as the system clock (indirectly means: it is
used as PLL input clock, and the PLL clock is used as system clock), a detected failure
causes a switch of the system clock to the HSI oscillator and the disabling of the HSE
oscillator. If the HSE clock (divided or not) is the clock entry of the PLL used as system clock
when the failure occurs, the PLL is disabled too.
6.2.8 RTC clock
The RTCCLK clock source can be either the HSE/128, LSE or LSI clocks. This is selected
by programming the RTCSEL[1:0] bits in the Backup domain control register (RCC_BDCR).
This selection cannot be modified without resetting the Backup domain.

Doc ID16188 Rev 5 77/713
RM0041 Reset and clock control (RCC)
99
The LSE clock is in the Backup domain, whereas the HSE and LSI clocks are not.
Consequently:
•If LSE is selected as RTC clock:
– The RTC continues to work even if the VDD supply is switched off, provided the
VBAT supply is maintained.
•If LSI is selected as Auto-Wakeup unit (AWU) clock:
– The AWU state is not guaranteed if the VDD supply is powered off. Refer to
Section 6.2.5: LSI clock on page 75 for more details on LSI calibration.
•If the HSE clock divided by 128 is used as the RTC clock:
– The RTC state is not guaranteed if the VDD supply is powered off or if the internal
voltage regulator is powered off (removing power from the 1.8 V domain).
– The DPB bit (Disable backup domain write protection) in the Power controller
register must be set to 1 (refer to Section 4.4.1: Power control register
(PWR_CR)).
When the RTC clock is LSE, the RTC remains clocked and functional under system reset.
6.2.9 Watchdog clock
If the Independent watchdog (IWDG) is started by either hardware option or software
access, the LSI oscillator is forced ON and cannot be disabled. After the LSI oscillator
temporization, the clock is provided to the IWDG.
6.2.10 Clock-out capability
The microcontroller clock output (MCO) capability allows the clock to be output onto the
external MCO pin. The configuration registers of the corresponding GPIO port must be
programmed in alternate function mode. One of 4 clock signals can be selected as the MCO
clock.
•SYSCLK
•HSI
•HSE
•PLL clock divided by 2
The selection is controlled by the MCO[2:0] bits of the Clock configuration register
(RCC_CFGR).

Reset and clock control (RCC) RM0041
78/713 Doc ID16188 Rev 5
6.3 RCC registers
Refer to Section 1.1 on page 32 for a list of abbreviations used in register descriptions.
6.3.1 Clock control register (RCC_CR)
Address offset: 0x00
Reset value: 0x0000 XX83 where X is undefined.
Access: no wait state, word, half-word and byte access
31 30 29 28 27 26 25 24 23 22 21 20 19 18 17 16
Reserved
PLL
RDY PLLON Reserved
CSS
ON
HSE
BYP
HSE
RDY
HSE
ON
rrw rwrwrrw
15 14 13 12 11 10 9 8 7 6 5 4 3 2 1 0
HSICAL[7:0] HSITRIM[4:0] Res.
HSI
RDY HSION
rrrrrr r rrwrwrwrwrw rrw
Bits 31:26 Reserved, always read as 0.
Bit 25 PLLRDY: PLL clock ready flag
Set by hardware to indicate that the PLL is locked.
0: PLL unlocked
1: PLL locked
Bit 24 PLLON: PLL enable
Set and cleared by software to enable PLL.
Cleared by hardware when entering Stop or Standby mode. This bit can not be reset if the
PLL clock is used as system clock or is selected to become the system clock.
0: PLL OFF
1: PLL ON
Bits 23:20 Reserved, always read as 0.
Bit 19 CSSON: Clock security system enable
Set and cleared by software to enable the clock security system. When CSSON is set, the
clock detector is enabled by hardware when the HSE oscillator is ready, and disabled by
hardware if an HSE clock failure is detected.
0: Clock detector OFF
1: Clock detector ON (Clock detector ON if the HSE oscillator is ready , OFF if not).
Bit 18 HSEBYP: External high-speed clock bypass
Set and cleared by software to bypass the oscillator with an external clock. The external
clock must be enabled with the HSEON bit set, to be used by the device. The HSEBYP bit
can be written only if the HSE oscillator is disabled.
0: HSE oscillator not bypassed
1: HSE oscillator oscillator bypassed with external clock
Bit 17 HSERDY: External high-speed clock ready flag
Set by hardware to indicate that the HSE oscillator is stable. This bit needs 6 cycles of the
HSE oscillator clock to go to zero after HSEON is reset.
0: HSE oscillator not ready
1: HSE oscillator ready

Doc ID16188 Rev 5 79/713
RM0041 Reset and clock control (RCC)
99
Bit 16 HSEON: External high-speed clock enable
Set and cleared by software.
Cleared by hardware to stop the HSE oscillator when entering in Stop or Standby mode. This
bit cannot be reset if the HSE oscillator is used directly or indirectly as the system clock.
0: HSE oscillator OFF
1: HSE oscillator ON
Bits 15:8 HSICAL[7:0]: Internal high-speed clock calibration
These bits are initialized automatically at startup.
Bits 7:3 HSITRIM[4:0]: Internal high-speed clock trimming
These bits provide an additional user-programmable trimming value that is added to the
HSICAL[7:0] bits. It can be programmed to adjust to variations in voltage and temperature
that influence the frequency of the internal HSI RC.
The default value is 16, which, when added to the HSICAL value, should trim the HSI to 8
MHz ± 1%. The trimming step (Fhsitrim) is around 40 kHz between two consecutive HSICAL
steps.
Bit 2 Reserved, always read as 0.
Bit 1 HSIRDY: Internal high-speed clock ready flag
Set by hardware to indicate that internal 8 MHz RC oscillator is stable. After the HSION bit is
cleared, HSIRDY goes low after 6 internal 8 MHz RC oscillator clock cycles.
0: internal 8 MHz RC oscillator not ready
1: internal 8 MHz RC oscillator ready
Bit 0 HSION: Internal high-speed clock enable
Set and cleared by software.
Set by hardware to force the internal 8 MHz RC oscillator ON when leaving Stop or Standby
mode or in case of failure of the HSE oscillator used directly or indirectly as system clock.
This bit cannot be reset if the internal 8 MHz RC is used directly or indirectly as system clock
or is selected to become the system clock.
0: internal 8 MHz RC oscillator OFF
1: internal 8 MHz RC oscillator ON

Reset and clock control (RCC) RM0041
80/713 Doc ID16188 Rev 5
6.3.2 Clock configuration register (RCC_CFGR)
Address offset: 0x04
Reset value: 0x0000 0000
Access: 0 ≤ wait state ≤ 2, word, half-word and byte access
1 or 2 wait states inserted only if the access occurs during clock source switch.
31 30 29 28 27 26 25 24 23 22 21 20 19 18 17 16
Reserved MCO[2:0] Reserved PLLMUL[3:0] PLL
XTPRE
PLL
SRC
rw rw rw rw rw rw rw rw rw
15 14 13 12 11 10 9 8 7 6 5 4 3 2 1 0
ADC PRE[1:0] PPRE2[2:0] PPRE1[2:0] HPRE[3:0] SWS[1:0] SW[1:0]
rw rw rw rw rw rw rw rw rw rw rw rw r r rw rw
Bits 31:27 Reserved, always read as 0.
Bits 26:24 MCO: Microcontroller clock output
Set and cleared by software.
0xx: No clock
100: System clock (SYSCLK) selected
101: HSI clock selected
110: HSE clock selected
111: PLL clock divided by 2 selected
Note: This clock output may have some truncated cycles at startup or during MCO clock
source switching.
Bits 23:22 Reserved.
Bits 21:18 PLLMUL: PLL multiplication factor
These bits are written by software to define the PLL multiplication factor. These bits can be
written only when PLL is disabled.
Caution: The PLL output frequency must be in the 16-24 MHz range.
0000: PLL input clock x 2
0001: PLL input clock x 3
0010: PLL input clock x 4
0011: PLL input clock x 5
0100: PLL input clock x 6
0101: PLL input clock x 7
0110: PLL input clock x 8
0111: PLL input clock x 9
1000: PLL input clock x 10
1001: PLL input clock x 11
1010: PLL input clock x 12
1011: PLL input clock x 13
1100: PLL input clock x 14
1101: PLL input clock x 15
1110: PLL input clock x 16
1111: PLL input clock x 16

Doc ID16188 Rev 5 81/713
RM0041 Reset and clock control (RCC)
99
Bit 17 PLLXTPRE: LSB of division factor PREDIV1
Set and cleared by software to select the least significant bit of the PREDIV1 division factor.
It is the same bit as bit 0 in the RCC_CFGR2 register, so modifying bit 0 in the
RCC_CFGR2 register changes this bit accordingly.
If bits[3:1] in the RCC_CFGR2 register are not set, the PLLXTPRE bit controls if PREDIV1
divides its input clock by 2 (PLLXTPRE=1) or not (PLLXTPRE=0).
This bit can be written only when the PLL is disabled.
Bit 16 PLLSRC: PLL entry clock source
Set and cleared by software to select PLL clock source. This bit can be written only when
PLL is disabled.
0: HSI oscillator clock / 2 selected as PLL input clock
1: Clock from PREDIV1 selected as the PLL input clock
Bits 15:14 ADCPRE: ADC prescaler
Set and cleared by software to select the frequency of the clock to ADC1.
00: PLCK2 divided by 2
01: PLCK2 divided by 4
10: PLCK2 divided by 6
11: PLCK2 divided by 8
Bits 13:11 PPRE2: APB high-speed prescaler (APB2)
Set and cleared by software to control the division factor of the APB high-speed clock
(PCLK2).
0xx: HCLK not divided
100: HCLK divided by 2
101: HCLK divided by 4
110: HCLK divided by 8
111: HCLK divided by 16
Bits 10:8 PPRE1: APB low-speed prescaler (APB1)
Set and cleared by software to control the division factor of the APB low-speed clock
(PCLK1).
Warning: the software has to set correctly these bits to not exceed 36 MHz on this domain.
0xx: HCLK not divided
100: HCLK divided by 2
101: HCLK divided by 4
110: HCLK divided by 8
111: HCLK divided by 16
Bits 7:4 HPRE: AHB prescaler
Set and cleared by software to control the division factor of the AHB clock.
0xxx: SYSCLK not divided
1000: SYSCLK divided by 2
1001: SYSCLK divided by 4
1010: SYSCLK divided by 8
1011: SYSCLK divided by 16
1100: SYSCLK divided by 64
1101: SYSCLK divided by 128
1110: SYSCLK divided by 256
1111: SYSCLK divided by 512

Reset and clock control (RCC) RM0041
82/713 Doc ID16188 Rev 5
6.3.3 Clock interrupt register (RCC_CIR)
Address offset: 0x08
Reset value: 0x0000 0000
Access: no wait state, word, half-word and byte access
Bits 3:2 SWS: System clock switch status
Set and cleared by hardware to indicate which clock source is used as system clock.
00: HSI oscillator used as system clock
01: HSE oscillator used as system clock
10: PLL used as system clock
11: not applicable
Bits 1:0 SW: System clock switch
Set and cleared by software to select SYSCLK source.
Set by hardware to force HSI selection when leaving Stop and Standby mode or in case of
failure of the HSE oscillator used directly or indirectly as system clock (if the Clock Security
System is enabled).
00: HSI selected as system clock
01: HSE selected as system clock
10: PLL selected as system clock
11: not allowed
31 30 29 28 27 26 25 24 23 22 21 20 19 18 17 16
Reserved
CSSC
Reserved
PLL
RDYC
HSE
RDYC
HSI
RDYC
LSE
RDYC
LSI
RDYC
wwwwww
15 14 13 12 11 10 9 8 7 6 5 4 3 2 1 0
Reserved
PLL
RDYIE
HSE
RDYIE
HSI
RDYIE
LSE
RDYIE
LSI
RDYIE CSSF
Reserved
PLL
RDYF
HSE
RDYF
HSI
RDYF
LSE
RDYF
LSI
RDYF
rw rw rw rw rw r r r r r r
Bits 31:24 Reserved, always read as 0.
Bit 23 CSSC: Clock security system interrupt clear
This bit is set by software to clear the CSSF flag.
0: No effect
1: Clear CSSF flag
Bits 22:21 Reserved, always read as 0.
Bit 20 PLLRDYC: PLL ready interrupt clear
This bit is set by software to clear the PLLRDYF flag.
0: No effect
1: PLLRDYF cleared
Bit 19 HSERDYC: HSE ready interrupt clear
This bit is set by software to clear the HSERDYF flag.
0: No effect
1: HSERDYF cleared

Doc ID16188 Rev 5 83/713
RM0041 Reset and clock control (RCC)
99
Bit 18 HSIRDYC: HSI ready interrupt clear
This bit is set software to clear the HSIRDYF flag.
0: No effect
1: HSIRDYF cleared
Bit 17 LSERDYC: LSE ready interrupt clear
This bit is set by software to clear the LSERDYF flag.
0: No effect
1: LSERDYF cleared
Bit 16 LSIRDYC: LSI ready interrupt clear
This bit is set by software to clear the LSIRDYF flag.
0: No effect
1: LSIRDYF cleared
Bits 15:13 Reserved, always read as 0.
Bit 12 PLLRDYIE: PLL ready interrupt enable
Set and cleared by software to enable/disable interrupt caused by PLL lock.
0: PLL lock interrupt disabled
1: PLL lock interrupt enabled
Bit 11 HSERDYIE: HSE ready interrupt enable
Set and cleared by software to enable/disable interrupt caused by the HSE oscillator
stabilization.
0: HSE ready interrupt disabled
1: HSE ready interrupt enabled
Bit 10 HSIRDYIE: HSI ready interrupt enable
Set and cleared by software to enable/disable interrupt caused by the internal 8 MHz RC
oscillator stabilization.
0: HSI ready interrupt disabled
1: HSI ready interrupt enabled
Bit 9 LSERDYIE: LSE ready interrupt enable
Set and cleared by software to enable/disable interrupt caused by the external 32 kHz
oscillator stabilization.
0: LSE ready interrupt disabled
1: LSE ready interrupt enabled
Bit 8 LSIRDYIE: LSI ready interrupt enable
Set and cleared by software to enable/disable interrupt caused by internal RC 40 kHz
oscillator stabilization.
0: LSI ready interrupt disabled
1: LSI ready interrupt enabled
Bit 7 CSSF: Clock security system interrupt flag
Set by hardware when a failure is detected in the HSE oscillator.
Cleared by software setting the CSSC bit.
0: No clock security interrupt caused by HSE clock failure
1: Clock security interrupt caused by HSE clock failure
Bits 6:5 Reserved, always read as 0.

Reset and clock control (RCC) RM0041
84/713 Doc ID16188 Rev 5
6.3.4 APB2 peripheral reset register (RCC_APB2RSTR)
Address offset: 0x0C
Reset value: 0x00000 0000
Access: no wait state, word, half-word and byte access
Bit 4 PLLRDYF: PLL ready interrupt flag
Set by hardware when the PLL locks and PLLRDYDIE is set.
Cleared by software setting the PLLRDYC bit.
0: No clock ready interrupt caused by PLL lock
1: Clock ready interrupt caused by PLL lock
Bit3 HSERDYF: HSE ready interrupt flag
Set by hardware when External High Speed clock becomes stable and HSERDYDIE is set.
Cleared by software setting the HSERDYC bit.
0: No clock ready interrupt caused by the HSE oscillator
1: Clock ready interrupt caused by the HSE oscillator
Bit 2 HSIRDYF: HSI ready interrupt flag
Set by hardware when the Internal High Speed clock becomes stable and HSIRDYDIE is
set.
Cleared by software setting the HSIRDYC bit.
0: No clock ready interrupt caused by the internal 8 MHz RC oscillator
1: Clock ready interrupt caused by the internal 8 MHz RC oscillator
Bit 1 LSERDYF: LSE ready interrupt flag
Set by hardware when the External Low Speed clock becomes stable and LSERDYDIE is
set.
Cleared by software setting the LSERDYC bit.
0: No clock ready interrupt caused by the external 32 kHz oscillator
1: Clock ready interrupt caused by the external 32 kHz oscillator
Bit 0 LSIRDYF: LSI ready interrupt flag
Set by hardware when the internal low speed clock becomes stable and LSIRDYDIE is set.
Cleared by software setting the LSIRDYC bit.
0: No clock ready interrupt caused by the internal RC 40 kHz oscillator
1: Clock ready interrupt caused by the internal RC 40 kHz oscillator
31 30 29 28 27 26 25 24 23 22 21 20 19 18 17 16
Reserved
TIM17
RST
TIM16
RST
TIM15
RST
rw rw rw
1514131211109 8 7654321 0
Res.
USART1
RST Res.
SPI1
RST
TIM1
RST Res.
ADC1
RST
IOPG
RST
IOPF
RST
IOPE
RST
IOPD
RST
IOPC
RST
IOPB
RST
IOPA
RST Res. AFIO
RST
rw rw rw rw rw rw rw rw rw rw rw Res. rw
Bits 31:19 Reserved, always read as 0.

Doc ID16188 Rev 5 85/713
RM0041 Reset and clock control (RCC)
99
Bit 18 TIM17RST: TIM17 reset
Set and cleared by software.
0: No effect
1: Reset TIM17
Bit 17 TIM16RST: TIM16 reset
Set and cleared by software.
0: No effect
1: Resets TIM16
Bit 16 TIM15RST: TIM15 reset
Set and cleared by software.
0: No effect
1: Resets TIM15
Bit 15 Reserved.
Bit 14 USART1RST: USART1 reset
Set and cleared by software.
0: No effect
1: Reset USART1
Bit 13 Reserved.
Bit 12 SPI1RST: SPI 1 reset
Set and cleared by software.
0: No effect
1: Reset SPI 1
Bit 11 TIM1RST: TIM1 timer reset
Set and cleared by software.
0: No effect
1: Reset TIM1 timer
Bit 10 Reserved.
Bit 9 ADC1RST: ADC 1 interface reset
Set and cleared by software.
0: No effect
1: Reset ADC 1 interface
Bit 8 IOPGRST: IO port G reset
Set and cleared by software.
0: No effect
1: Reset IO port G
Bit 7 IOPFRST: IO port F reset
Set and cleared by software.
0: No effect
1: Reset I/O port F
Bit 6 IOPERST: IO port E reset
Set and cleared by software.
0: No effect
1: Reset IO port E

Reset and clock control (RCC) RM0041
86/713 Doc ID16188 Rev 5
6.3.5 APB1 peripheral reset register (RCC_APB1RSTR)
Address offset: 0x10
Reset value: 0x0000 0000
Access: no wait state, word, half-word and byte access
Bit 5 IOPDRST: IO port D reset
Set and cleared by software.
0: No effect
1: Reset I/O port D
Bit 4 IOPCRST: IO port C reset
Set and cleared by software.
0: No effect
1: Reset I/O port C
Bit 3 IOPBRST: IO port B reset
Set and cleared by software.
0: No effect
1: Reset I/O port B
Bit 2 IOPARST: I/O port A reset
Set and cleared by software.
0: No effect
1: Reset I/O port A
Bit 1 Reserved, always read as 0.
Bit 0 AFIORST: Alternate function I/O reset
Set and cleared by software.
0: No effect
1: Reset Alternate Function
31 30 29 28 27 26 25 24 23 22 21 20 19 18 17 16
Res.
CECR
ST
DAC
RST
PWR
RST
BKP
RST Reserved
I2C2
RST
I2C1
RST
UART5
RST
UART4
RST
USART3
RST
USART2
RST Res.
rw rw rw rw rw rw rw rw rw rw
15 14 13 12 11 10 9 8 7 6 5 4 3 2 1 0
SPI3
RST
SPI2
RST Reserved
WWDG
RST Reserved
TIM14
RST
TIM13
RST
TIM12
RST
TIM7
RST
TIM6
RST
TIM5
RST
TIM4
RST
TIM3
RST
TIM2
RST
rw rw rw rw rw rw rw rw rw rw rw rw
Bit 31 Reserved, always read as 0.
Bit 30 CECRST: CEC reset
Set and cleared by software.
0: No effect
1: Reset CEC
Bit 29 DACRST: DAC interface reset
Set and cleared by software.
0: No effect
1: Reset DAC interface

Doc ID16188 Rev 5 87/713
RM0041 Reset and clock control (RCC)
99
Bit 28 PWRRST: Power interface reset
Set and cleared by software.
0: No effect
1: Reset power interface
Bit 27 BKPRST: Backup interface reset
Set and cleared by software.
0: No effect
1: Reset backup interface
Bits 26:23 Reserved, always read as 0.
Bit 22 I2C2RST: I2C 2 reset
Set and cleared by software.
0: No effect
1: Reset I2C 2
Bit 21 I2C1RST: I2C 1 reset
Set and cleared by software.
0: No effect
1: Reset I2C 1
Bit 20 UART5RST: UART 5 reset
Set and cleared by software.
0: No effect
1: Reset UART 5
Bit 19 UART4RST: UART 4 reset
Set and cleared by software.
0: No effect
1: Reset UART 4
Bit 18 USART3RST: USART 3 reset
Set and cleared by software.
0: No effect
1: Reset USART 3
Bit 17 USART2RST: USART 2 reset
Set and cleared by software.
0: No effect
1: Reset USART 2
Bit 16 Reserved, always read as 0.
Bit 15 SPI3RST: SPI 3 reset
Set and cleared by software.
0: No effect
1: Reset SPI 3
Bit 14 SPI2RST: SPI 2 reset
Set and cleared by software.
0: No effect
1: Reset SPI 2
Bits 13:12 Reserved, always read as 0.

Reset and clock control (RCC) RM0041
88/713 Doc ID16188 Rev 5
6.3.6 AHB peripheral clock enable register (RCC_AHBENR)
Address offset: 0x14
Reset value: 0x0000 0014
Bit 11 WWDGRST: Window watchdog reset
Set and cleared by software.
0: No effect
1: Reset window watchdog
Bits 10:9 Reserved, always read as 0.
Bit 8 TIM14RST: Timer 14 reset
Set and cleared by software.
0: No effect
1: Reset timer 14
Bit 7 TIM13RST: Timer 13 reset
Set and cleared by software.
0: No effect
1: Reset timer 13
Bit 6 TIM12RST: Timer 12 reset
Set and cleared by software.
0: No effect
1: Reset timer 12
Bit 5 TIM7RST: Timer 7 reset
Set and cleared by software.
0: No effect
1: Reset timer 7
Bit 4 TIM6RST: Timer 6 reset
Set and cleared by software.
0: No effect
1: Reset timer 6
Bit 3 TIM5RST: Timer 5 reset
Set and cleared by software.
0: No effect
1: Reset timer 5
Bit 2 TIM4RST: Timer 4 reset
Set and cleared by software.
0: No effect
1: Reset timer 4
Bit 1 TIM3RST: Timer 3 reset
Set and cleared by software.
0: No effect
1: Reset timer 3
Bit 0 TIM2RST: Timer 2 reset
Set and cleared by software.
0: No effect
1: Reset timer 2

Doc ID16188 Rev 5 89/713
RM0041 Reset and clock control (RCC)
99
Access: no wait state, word, half-word and byte access
Note: When the peripheral clock is not active, the peripheral register values may not be readable
by software and the returned value is always 0x0.
31 30 29 28 27 26 25 24 23 22 21 20 19 18 17 16
Reserved
15 14 13 12 11 10 9 8 7 6 5 4 3 2 1 0
Reserved
FSMC
EN Res.
CRCE
NRes.
FLITF
EN Res.
SRAM
EN
DMA2
EN
DMA1
EN
rw rw rw rw rw rw
Bits 31:9 Reserved, always read as 0.
Bit 8 FSMCEN: FSMC clock enable
Set and cleared by software.
0: FSMC clock disabled
1: FSMC clock enabled
Bit 7 Reserved, always read as 0.
Bit 6 CRCEN: CRC clock enable
Set and cleared by software.
0: CRC clock disabled
1: CRC clock enabled
Bit 5 Reserved, always read as 0.
Bit 4 FLITFEN: FLITF clock enable
Set and cleared by software to disable/enable FLITF clock during sleep mode.
0: FLITF clock disabled during Sleep mode
1: FLITF clock enabled during Sleep mode
Bit 3 Reserved, always read as 0.
Bit 2 SRAMEN: SRAM interface clock enable
Set and cleared by software to disable/enable SRAM interface clock during Sleep mode.
0: SRAM interface clock disabled during Sleep mode.
1: SRAM interface clock enabled during Sleep mode
Bit 1 DMA2EN: DMA2 clock enable
Set and cleared by software.
0: DMA2 clock disabled
1: DMA2 clock enabled
Bit 0 DMA1EN: DMA1 clock enable
Set and cleared by software.
0: DMA1 clock disabled
1: DMA1 clock enabled

Reset and clock control (RCC) RM0041
90/713 Doc ID16188 Rev 5
6.3.7 APB2 peripheral clock enable register (RCC_APB2ENR)
Address: 0x18
Reset value: 0x0000 0000
Access: word, half-word and byte access
No wait states, except if the access occurs while an access to a peripheral in the APB2
domain is on going. In this case, wait states are inserted until the access to APB2 peripheral
is finished.
Note: When the peripheral clock is not active, the peripheral register values may not be readable
by software and the returned value is always 0x0.
31 30 29 28 27 26 25 24 23 22 21 20 19 18 17 16
Reserved
TIM17
EN
TIM16
EN
TIM15
EN
rw rw rw
15 14 13 12 11 10 9 8 7 6 5 4 3 2 1 0
Res.
USAR
T1EN Res.
SPI1
EN
TIM1
EN Res.
ADC1
EN
IOPG
EN
IOPF
EN
IOPE
EN
IOPD
EN
IOPC
EN
IOPB
EN
IOPA
EN Res.
AFIO
EN
rw rw rw rw rw rw rw rw rw rw rw rw
Bits 31:19 Reserved, always read as 0.
Bit 18 TIM17EN: TIM17 Timer clock enable
Set and cleared by software.
0: TIM17 timer clock disabled
1: TIM17 timer clock enabled
Bit 17 TIM16EN: TIM16 timer clock enable
Set and cleared by software.
0: TIM16 timer clock disabled
1: TIM16 timer clock enabled
Bit 16 TIM15EN: TIM15 timer clock enable
Set and cleared by software.
0: TIM15 timer clock disabled
1: TIM15 timer clock enabled
Bit 15 Reserved.
Bit 14 USART1EN: USART1 clock enable
Set and cleared by software.
0: USART1 clock disabled
1: USART1 clock enabled
Bit 13 Reserved.
Bit 12 SPI1EN: SPI 1 clock enable
Set and cleared by software.
0: SPI 1 clock disabled
1: SPI 1 clock enabled

Doc ID16188 Rev 5 91/713
RM0041 Reset and clock control (RCC)
99
Bit 11 TIM1EN: TIM1 Timer clock enable
Set and cleared by software.
0: TIM1 timer clock disabled
1: TIM1 timer clock enabled
Bit 10 Reserved.
Bit 9 ADC1EN: ADC 1 interface clock enable
Set and cleared by software.
0: ADC 1 interface disabled
1: ADC 1 interface clock enabled
Bit 8 IOPGEN: I/O port G clock enable
Set and cleared by software.
0: I/O port G clock disabled
1: I/O port G clock enabled
Bit 7 IOPFEN: I/O port F clock enable
Set and cleared by software.
0: I/O port F clock disabled
1: I/O port F clock enabled
Bit 6 IOPEEN: I/O port E clock enable
Set and cleared by software.
0: I/O port E clock disabled
1: I/O port E clock enabled
Bit 5 IOPDEN: I/O port D clock enable
Set and cleared by software.
0: I/O port D clock disabled
1: I/O port D clock enabled
Bit 4 IOPCEN: I/O port C clock enable
Set and cleared by software.
0: I/O port C clock disabled
1:I/O port C clock enabled
Bit 3 IOPBEN: I/O port B clock enable
Set and cleared by software.
0: I/O port B clock disabled
1:I/O port B clock enabled
Bit 2 IOPAEN: I/O port A clock enable
Set and cleared by software.
0: I/O port A clock disabled
1:I/O port A clock enabled
Bit 1 Reserved, always read as 0.
Bit 0 AFIOEN: Alternate function I/O clock enable
Set and cleared by software.
0: Alternate Function I/O clock disabled
1:Alternate Function I/O clock enabled

Reset and clock control (RCC) RM0041
92/713 Doc ID16188 Rev 5
6.3.8 APB1 peripheral clock enable register (RCC_APB1ENR)
Address: 0x1C
Reset value: 0x0000 0000
Access: word, half-word and byte access
No wait state, except if the access occurs while an access to a peripheral on APB1 domain
is on going. In this case, wait states are inserted until this access to APB1 peripheral is
finished.
Note: When the peripheral clock is not active, the peripheral register values may not be readable
by software and the returned value is always 0x0.
31 30 29 28 27 26 25 24 23 22 21 20 19 18 17 16
Res.
CECE
N
DAC
EN
PWR
EN
BKP
EN Reserved
I2C2
EN
I2C1
EN
UART5E
N
UART4E
N
USART
3EN
USART
2EN Res.
rw rw rw rw rw rw rw rw rw rw Res.
15 14 13 12 11 10 9 8 7 6 5 4 3 2 1 0
SPI3
EN
SPI2
EN Reserved
WWD
GEN Reserved
TIM14
EN
TIM13
EN
TIM12
EN
TIM7
EN
TIM6
EN
TIM5
EN
TIM4
EN
TIM3
EN
TIM2
EN
rw rw rw rw rw rw rw rw rw rw rw rw
Bits 31:29 Reserved, always read as 0.
Bit 30 CECEN: CEC clock enable
Set and cleared by software.
0: CEC clock disabled
1: CEC clock enabled
Bit 29 DACEN: DAC interface clock enable
Set and cleared by software.
0: DAC interface clock disabled
1: DAC interface clock enable
Bit 28 PWREN: Power interface clock enable
Set and cleared by software.
0: Power interface clock disabled
1: Power interface clock enable
Bit 27 BKPEN: Backup interface clock enable
Set and cleared by software.
0: Backup interface clock disabled
1: Backup interface clock enabled
Bits 26:23 Reserved, always read as 0.
Bit 22 I2C2EN: I2C 2 clock enable
Set and cleared by software.
0: I2C 2 clock disabled
1: I2C 2 clock enabled

Doc ID16188 Rev 5 93/713
RM0041 Reset and clock control (RCC)
99
Bit 21 I2C1EN: I2C 1 clock enable
Set and cleared by software.
0: I2C 1 clock disabled
1: I2C 1 clock enabled
Bit 20 UART5EN: UART 5 clock enable
Set and cleared by software.
0: UART 5 clock disabled
1: UART 5 clock enabled
Bit 19 UART4EN: UART 4 clock enable
Set and cleared by software.
0: UART 4 clock disabled
1: UART 4 clock enabled
Bit 18 USART3EN: USART 3 clock enable
Set and cleared by software.
0: USART 3 clock disabled
1: USART 3 clock enabled
Bit 17 USART2EN: USART 2 clock enable
Set and cleared by software.
0: USART 2 clock disabled
1: USART 2 clock enabled
Bits 16 Reserved, always read as 0.
Bit 15 SPI3EN: SPI 3 clock enable
Set and cleared by software.
0: SPI 3 clock disabled
1: SPI 3 clock enabled
Bit 14 SPI2EN: SPI 2 clock enable
Set and cleared by software.
0: SPI 2 clock disabled
1: SPI 2 clock enabled
Bits 13:12 Reserved, always read as 0.
Bit 11 WWDGEN: Window watchdog clock enable
Set and cleared by software.
0: Window watchdog clock disabled
1: Window watchdog clock enabled
Bits 10:9 Reserved, always read as 0.
Bit 8 TIM14EN: Timer 14 clock enable
Set and cleared by software.
0: Timer 14 clock disabled
1: Timer 14 clock enabled
Bit 7 TIM13EN: Timer 13 clock enable
Set and cleared by software.
0: Timer 13 clock disabled
1: Timer 13 clock enabled

Reset and clock control (RCC) RM0041
94/713 Doc ID16188 Rev 5
Bit 6 TIM12EN: Timer 12 clock enable
Set and cleared by software.
0: Timer 12 clock disabled
1: Timer 12 clock enabled
Bit 5 TIM7EN: Timer 7clock enable
Set and cleared by software.
0: Timer 7 clock disabled
1: Timer 7 clock enabled
Bit 4 TIM6EN: Timer 6 clock enable
Set and cleared by software.
0: Timer 6 clock disabled
1: Timer 6 clock enabled
Bit 3 TIM5EN: Timer 5 clock enable
Set and cleared by software.
0: Timer 5 clock disabled
1: Timer 5 clock enabled
Bit 2 TIM4EN: Timer 4 clock enable
Set and cleared by software.
0: Timer 4 clock disabled
1: Timer 4 clock enabled
Bit 1 TIM3EN: Timer 3 clock enable
Set and cleared by software.
0: Timer 3 clock disabled
1: Timer 3 clock enabled
Bit 0 TIM2EN: Timer 2 clock enable
Set and cleared by software.
0: Timer 2 clock disabled
1: Timer 2 clock enabled

Doc ID16188 Rev 5 95/713
RM0041 Reset and clock control (RCC)
99
6.3.9 Backup domain control register (RCC_BDCR)
Address offset: 0x20
Reset value: 0x0000 0000, reset by Backup domain Reset.
Access: 0 ≤ wait state ≤ 3, word, half-word and byte access
Wait states are inserted in case of successive accesses to this register.
Note: LSEON, LSEBYP, RTCSEL and RTCEN bits of the Backup domain control register
(RCC_BDCR) are in the Backup domain. As a result, after Reset, these bits are write-
protected and the DBP bit in the Power control register (PWR_CR) has to be set before
these can be modified. Refer to Section 5: Backup registers (BKP) for further information.
These bits are only reset after a Backup domain Reset (see Section 6.1.3: Backup domain
reset). Any internal or external Reset will not have any effect on these bits.
31 30 29 28 27 26 25 24 23 22 21 20 19 18 17 16
Reserved
BDRST
rw
15 14 13 12 11 10 9 8 7 6 5 4 3 2 1 0
RTC
EN Reserved
RTCSEL[1:0]
Reserved
LSE
BYP
LSE
RDY LSEON
rw rw rw rw r rw
Bits 31:17 Reserved, always read as 0.
Bit 16 BDRST: Backup domain software reset
Set and cleared by software.
0: Reset not activated
1: Resets the entire Backup domain
Bit 15 RTCEN: RTC clock enable
Set and cleared by software.
0: RTC clock disabled
1: RTC clock enabled
Bits 14:10 Reserved, always read as 0.
Bits 9:8 RTCSEL[1:0]: RTC clock source selection
Set by software to select the clock source for the RTC. Once the RTC clock source has been
selected, it cannot be changed anymore unless the Backup domain is reset. The BDRST bit
can be used to reset them.
00: No clock
01: LSE oscillator clock used as RTC clock
10: LSI oscillator clock used as RTC clock
11: HSE oscillator clock divided by 128 used as RTC clock
Bits 7:3 Reserved, always read as 0.
Bit 2 LSEBYP: External low-speed oscillator bypass
Set and cleared by software to bypass oscillator in debug mode. This bit can be written only
when the external 32 kHz oscillator is disabled.
0: LSE oscillator not bypassed
1: LSE oscillator bypassed

Reset and clock control (RCC) RM0041
96/713 Doc ID16188 Rev 5
6.3.10 Control/status register (RCC_CSR)
Address: 0x24
Reset value: 0x0C00 0000, reset by system Reset, except reset flags by power Reset only.
Access: 0 ≤ wait state ≤ 3, word, half-word and byte access
Wait states are inserted in case of successive accesses to this register.
Bit 1 LSERDY: External low-speed oscillator ready
Set and cleared by hardware to indicate when the external 32 kHz oscillator is stable. After
the LSEON bit is cleared, LSERDY goes low after 6 external low-speed oscillator clock
cycles.
0: External 32 kHz oscillator not ready
1: External 32 kHz oscillator ready
Bit 0 LSEON: External low-speed oscillator enable
Set and cleared by software.
0: External 32 kHz oscillator OFF
1: External 32 kHz oscillator ON
31 30 29 28 27 26 25 24 23 22 21 20 19 18 17 16
LPWR
RSTF
WWDG
RSTF
IWDG
RSTF
SFT
RSTF
POR
RSTF
PIN
RSTF Res.
RMVF
Reserved
rw rw rw rw rw rw rw
15 14 13 12 11 10 9 8 7 6 5 4 3 2 1 0
Reserved
LSI
RDY LSION
rrw
Bit 31 LPWRRSTF: Low-power reset flag
Set by hardware when a Low-power management reset occurs.
Cleared by writing to the RMVF bit.
0: No Low-power management reset occurred
1: Low-power management reset occurred
For further information on Low-power management reset, refer to Low-power management
reset.
Bit 30 WWDGRSTF: Window watchdog reset flag
Set by hardware when a window watchdog reset occurs.
Cleared by writing to the RMVF bit.
0: No window watchdog reset occurred
1: Window watchdog reset occurred
Bit 29 IWDGRSTF: Independent watchdog reset flag
Set by hardware when an independent watchdog reset from VDD domain occurs.
Cleared by writing to the RMVF bit.
0: No watchdog reset occurred
1: Watchdog reset occurred

Doc ID16188 Rev 5 97/713
RM0041 Reset and clock control (RCC)
99
Bit 28 SFTRSTF: Software reset flag
Set by hardware when a software reset occurs.
Cleared by writing to the RMVF bit.
0: No software reset occurred
1: Software reset occurred
Bit 27 PORRSTF: POR/PDR reset flag
Set by hardware when a POR/PDR reset occurs.
Cleared by writing to the RMVF bit.
0: No POR/PDR reset occurred
1: POR/PDR reset occurred
Bit 26 PINRSTF: PIN reset flag
Set by hardware when a reset from the NRST pin occurs.
Cleared by writing to the RMVF bit.
0: No reset from NRST pin occurred
1: Reset from NRST pin occurred
Bit 25 Reserved, always read as 0.
Bit 24 RMVF: Remove reset flag
Set by software to clear the reset flags.
0: No effect
1: Clear the reset flags
Bits 23:2 Reserved, always read as 0.
Bit 1 LSIRDY: Internal low-speed oscillator ready
Set and cleared by hardware to indicate when the internal RC 40 kHz oscillator is stable.
After the LSION bit is cleared, LSIRDY goes low after 3 internal RC 40 kHz oscillator clock
cycles.
0: Internal RC 40 kHz oscillator not ready
1: Internal RC 40 kHz oscillator ready
Bit 0 LSION: Internal low-speed oscillator enable
Set and cleared by software.
0: Internal RC 40 kHz oscillator OFF
1: Internal RC 40 kHz oscillator ON

Reset and clock control (RCC) RM0041
98/713 Doc ID16188 Rev 5
6.3.11 Clock configuration register2 (RCC_CFGR2)
Address offset: 0x2C
Access: no wait state, word, half-word and byte access
Reset value: 0x0000 0000
31 30 29 28 27 26 25 24 23 22 21 20 19 18 17 16
Reserved
1514131211109876543210
Reserved PREDIV1[3:0]
rw rw rw rw
Bits 31:4 Reserved.
Bits 3:0 PREDIV1[3:0]: PREDIV1 division factor
Set and cleared by software to select the PREDIV1 division factor. These bits can be written
only when the PLL is disabled.
Note: Bit 0 is the same as bit 17 in the RCC_CFGR register, so modifying bit 17 in the
RCC_CFGR register changes bit 0 accordingly.
0000: PREDIV1 input clock not divided
0001: PREDIV1 input clock divided by 2
0010: PREDIV1 input clock divided by 3
0011: PREDIV1 input clock divided by 4
0100: PREDIV1 input clock divided by 5
0101: PREDIV1 input clock divided by 6
0110: PREDIV1 input clock divided by 7
0111: PREDIV1 input clock divided by 8
1000: PREDIV1 input clock divided by 9
1001: PREDIV1 input clock divided by 10
1010: PREDIV1 input clock divided by 11
1011: PREDIV1 input clock divided by 12
1100: PREDIV1 input clock divided by 13
1101: PREDIV1 input clock divided by 14
1110: PREDIV1 input clock divided by 15
1111: PREDIV1 input clock divided by 16

Doc ID16188 Rev 5 99/713
RM0041 Reset and clock control (RCC)
99
6.3.12 RCC register map
The following table gives the RCC register map and the reset values.
Refer to Table 1 on page 36 and Table 2 on page 37 for the register boundary addresses.
Table 15. RCC register map and reset values
Offset Register
31
30
29
28
27
26
25
24
23
22
21
20
19
18
17
16
15
14
13
12
11
10
9
8
7
6
5
4
3
2
1
0
0x000 RCC_CR Reserved
PLL RDY
PLL ON
Reserved
CSSON
HSEBYP
HSERDY
HSEON
HSICAL[7:0] HSITRIM[4:0]
Reserved
HSIRDY
HSION
Reset value 00 00000000000010000 11
0x004 RCC_CFGR Reserved MCO [2:0]
Reserved
PLLMUL[3:0]
PLLXTPRE
PLLSRC
ADC
PRE
[1:0]
PPRE2
[2:0]
PPRE1
[2:0] HPRE[3:0] SWS
[1:0]
SW
[1:0]
Reset value 000 0000000000000000000000
0x008 RCC_CIR Reserved
CSSC
Reserved
PLLRDYC
HSERDYC
HSIRDYC
LSERDYC
LSIRDYC
Reserved
PLLRDYIE
HSERDYIE
HSIRDYIE
LSERDYIE
LSIRDYIE
CSSF
Reserved
PLLRDYF
HSERDYF
HSIRDYF
LSERDYF
LSIRDYF
Reset value 0 00000 000000 00000
0x00C RCC_APB2RSTR Reserved
TIM17RST
TIM16RST
TIM15RST
Reserved
USART1RST
Reserved
SPI1RST
TIM1RST
Reserved
ADC1
IOPGRST
IOPFRST
IOPERST
IOPDRST
IOPCRST
IOPBRST
IOPARST
Reserved
AFIORST
Reset value 000000000000000
0x010 RCC_APB1RSTR
Reserved
CECRST
DACRST
PWRRST
BKPRST
Reserved
I2C2RST
I2C1RST
UART5RST
UART4RST
USART3RST
USART2RST
Reserved
SPI3RST
SPI2RST
Reserved
WWDGRST
Reserved
TIM14RST
TIM13RST
TIM12RST
TIM7RST
TIM6RST
TIM5RST
TIM4RST
TIM3RST
TIM2RST
Reset value 000 000000 00 0 000000000
0x014 RCC_AHBENR Reserved
FSMCEN
Reserved
CRCEN
Reserved
FLITFEN
Reserved
SRAMEN
DMA2EN
DMA1EN
Reset value 001100
0x018 RCC_APB2ENR Reserved
TIM17EN
TIM16EN
TIM15EN
Reserved
USART1EN
Reserved
SPI1EN
TIM1EN
Reserved
ADC1EN
IOPGEN
IOPFEN
IOPEEN
IOPDEN
IOPCEN
IOPBEN
IOPAEN
Reserved
AFIOEN
Reset value 000000000000000
0x01C RCC_APB1ENR
Reserved
CECEN
DACEN
PWREN
BKPEN
Reserved
I2C2EN
I2C1EN
UART5EN
UART4EN
USART3EN
USART2EN
Reserved
SPI3EN
SPI2EN
Reserved
WWDGEN
Reserved
TIM14EN
TIM13EN
TIM12EN
TIM7EN
TIM6EN
TIM5EN
TIM4EN
TIM3EN
TIM2EN
Reset value 0000 000000 00 0 000000000
0x020 RCC_BDCR Reserved
BDRST
RTCEN
Reserved
RTC
SEL
[1:0] Reserved
LSEBYP
LSERDY
LSEON
Reset value 0 0 0 0 0 0 0
0x024 RCC_CSR
LPWRSTF
WWDGRSTF
IWDGRSTF
SFTRSTF
PORRSTF
PINRSTF
Reserved
RMVF
Reserved
LSIRDY
LSION
Reset value 000011 0 00
0x02C RCC_CFGR2 Reserved PREDIV1[3:0]
Reset value 0000

General-purpose and alternate-function I/Os (GPIOs and AFIOs) RM0041
100/713 Doc ID16188 Rev 5
7 General-purpose and alternate-function I/Os
(GPIOs and AFIOs)
Low-density value line devices are STM32F100xx microcontrollers where the Flash
memory density ranges between 16 and 32 Kbytes.
Medium-density value line devices are STM32F100xx microcontrollers where the Flash
memory density ranges between 64 and 128 Kbytes.
High-density value line devices are STM32F100xx microcontrollers where the Flash
memory density ranges between 256 and 512 Kbytes.
This section applies to the whole STM32F100xx family, unless otherwise specified.
7.1 GPIO functional description
Each of the general-purpose I/O ports has two 32-bit configuration registers (GPIOx_CRL,
GPIOx_CRH), two 32-bit data registers (GPIOx_IDR, GPIOx_ODR), a 32-bit set/reset
register (GPIOx_BSRR), a 16-bit reset register (GPIOx_BRR) and a 32-bit locking register
(GPIOx_LCKR).
Subject to the specific hardware characteristics of each I/O port listed in the datasheet, each
port bit of the General Purpose IO (GPIO) Ports, can be individually configured by software
in several modes:
•Input floating
•Input pull-up
•Input-pull-down
•Analog
•Output open-drain
•Output push-pull
•Alternate function push-pull
•Alternate function open-drain
Each I/O port bit is freely programmable, however the I/O port registers have to be
accessed as 32-bit words (half-word or byte accesses are not allowed). The purpose of the
GPIOx_BSRR and GPIOx_BRR registers is to allow atomic read/modify accesses to any of
the GPIO registers. This way, there is no risk that an IRQ occurs between the read and the
modify access.
Figure 11 shows the basic structure of an I/O Port bit.

Doc ID16188 Rev 5 101/713
RM0041 General-purpose and alternate-function I/Os (GPIOs and AFIOs)
129
Figure 11. Basic structure of a standard I/O port bit
Figure 12. Basic structure of a five-volt tolerant I/O port bit
1. VDD_FT is a potential specific to five-volt tolerant I/Os and different from VDD.
Alternate Function Output
Alternate Function Input
Push-pull,
open-drain or
disabled
Input data register
Output data register
Read/write
From on-chip
peripheral
To on-chip
peripheral
Output
control
Analog Input
on/off
on/off
I/O pin
VDD
VDD
VSS
VSS
TTL Schmitt
trigger
VSS
VDD
Protection
diode
Protection
diode
on/off
Input driver
Output driver
P-MOS
N-MOS
Read
Bit set/reset registers
Write
ai14781
Alternate Function Output
Alternate Function Input
Push-pull,
open-drain or
disabled
Input data register
Output data register
Read/write
From on-chip
peripheral
To on-chip
peripheral
Output
control
Analog Input
on/off
on/off
I/O pin
VDD
VDD
VSS
VSS
TTL Schmitt
trigger
VSS
VDD_FT
(1)
Protection
diode
on/off
Input driver
Output driver
P-MOS
N-MOS
Read
Bit set/reset registers
Write
ai14782

General-purpose and alternate-function I/Os (GPIOs and AFIOs) RM0041
102/713 Doc ID16188 Rev 5
7.1.1 General-purpose I/O (GPIO)
During and just after reset, the alternate functions are not active and the I/O ports are
configured in Input Floating mode (CNFx[1:0]=01b, MODEx[1:0]=00b).
The JTAG pins are in input PU/PD after reset:
PA15: JTDI in PU
PA14: JTCK in PD
PA13: JTMS in PU
PB4: NJTRST in PU
When configured as output, the value written to the Output Data register (GPIOx_ODR) is
output on the I/O pin. It is possible to use the output driver in Push-Pull mode or Open-Drain
mode (only the N-MOS is activated when outputting 0).
The Input Data register (GPIOx_IDR) captures the data present on the I/O pin at every
APB2 clock cycle.
All GPIO pins have an internal weak pull-up and weak pull-down which can be activated or
not when configured as input.
7.1.2 Atomic bit set or reset
There is no need for the software to disable interrupts when programming the GPIOx_ODR
at bit level: it is possible to modify only one or several bits in a single atomic APB2 write
access. This is achieved by programming to ‘1’ the Bit Set/Reset Register (GPIOx_BSRR,
Table 16. Port bit configuration table
Configuration mode CNF1 CNF0 MODE1 MODE0 PxODR
register
General purpose
output
Push-pull 0001
10
11
see Table 17
0 or 1
Open-drain 1 0 or 1
Alternate Function
output
Push-pull 10 don’t care
Open-drain 1 don’t care
Input
Analog 00
00
don’t care
Input floating 1 don’t care
Input pull-down 10 0
Input pull-up 1
Table 17. Output MODE bits
MODE[1:0] Meaning
00 Reserved
01 Max. output speed 10 MHz
10 Max. output speed 2 MHz
11 Max. output speed 50 MHz

Doc ID16188 Rev 5 103/713
RM0041 General-purpose and alternate-function I/Os (GPIOs and AFIOs)
129
or for reset only GPIOx_BRR) to select the bits to modify. The unselected bits will not be
modified.
7.1.3 External interrupt/wakeup lines
All ports have external interrupt capability. To use external interrupt lines, the port must be
configured in input mode. For more information on external interrupts, refer to Section 8.2:
External interrupt/event controller (EXTI) and Section 8.2.3: Wakeup event management.
7.1.4 Alternate functions (AF)
It is necessary to program the Port Bit Configuration Register before using a default
alternate function.
•For alternate function inputs, the port must be configured in Input mode (floating, pull-
up or pull-down) and the input pin must be driven externally.
Note: It is also possible to emulate the AFI input pin by software by programming the GPIO
controller. In this case, the port should be configured in Alternate Function Output mode.
And obviously, the corresponding port should not be driven externally as it will be driven by
the software using the GPIO controller.
•For alternate function outputs, the port must be configured in Alternate Function Output
mode (Push-Pull or Open-Drain).
•For bidirectional Alternate Functions, the port bit must be configured in Alternate
Function Output mode (Push-Pull or Open-Drain). In this case the input driver is
configured in input floating mode
If a port bit is configured as Alternate Function Output, this disconnects the output register
and connects the pin to the output signal of an on-chip peripheral.
If software configures a GPIO pin as Alternate Function Output, but peripheral is not
activated, its output is not specified.
7.1.5 Software remapping of I/O alternate functions
To optimize the number of peripheral I/O functions for different device packages, it is
possible to remap some alternate functions to some other pins. This is achieved by
software, by programming the corresponding registers (refer to AFIO registers. In that case,
the alternate functions are no longer mapped to their original assignations.
7.1.6 GPIO locking mechanism
The locking mechanism allows the IO configuration to be frozen. When the LOCK sequence
has been applied on a port bit, it is no longer possible to modify the value of the port bit until
the next reset.

General-purpose and alternate-function I/Os (GPIOs and AFIOs) RM0041
104/713 Doc ID16188 Rev 5
7.1.7 Input configuration
When the I/O Port is programmed as Input:
•The Output Buffer is disabled
•The Schmitt Trigger Input is activated
•The weak pull-up and pull-down resistors are activated or not depending on input
configuration (pull-up, pull-down or floating):
•The data present on the I/O pin is sampled into the Input Data Register every APB2
clock cycle
•A read access to the Input Data Register obtains the I/O State.
Figure 13 shows the Input Configuration of the I/O Port bit.
Figure 13. Input floating/pull up/pull down configurations
1. VDD_FT is a potential specific to 5-Volt tolerant I/Os and different from VDD.
I/O pin
TTL Schmitt
trigger
V
SS
V
DD
or V
DD_FT(1)
protection
diode
protection
diode
on
input driver
output driver
Input data register
Output data register
Read/write
Read
Bit set/reset registers
Write
on/off
on/off
V
DD
V
SS
ai14783

Doc ID16188 Rev 5 105/713
RM0041 General-purpose and alternate-function I/Os (GPIOs and AFIOs)
129
7.1.8 Output configuration
When the I/O Port is programmed as Output:
•The Output Buffer is enabled:
– Open Drain Mode: A “0” in the Output register activates the N-MOS while a “1” in
the Output register leaves the port in Hi-Z. (the P-MOS is never activated)
– Push-Pull Mode: A “0” in the Output register activates the N-MOS while a “1” in the
Output register activates the P-MOS.
•The Schmitt Trigger Input is activated.
•The weak pull-up and pull-down resistors are disabled.
•The data present on the I/O pin is sampled into the Input Data Register every APB2
clock cycle
•A read access to the Input Data Register gets the I/O state in open drain mode
•A read access to the Output Data register gets the last written value in Push-Pull mode
Figure 14 shows the Output configuration of the I/O Port bit.
Figure 14. Output configuration
1. VDD_FT is a potential specific to 5-V tolerant I/Os and different from VDD.
Push-pull or
Open-drain
Output
control
I/O pin
V
DD
V
SS
TTL Schmitt
trigger
V
SS
V
DD
or V
DD_FT
(1)
Protection
diode
Protection
diode
on
Input driver
Output driver
P-MOS
N-MOS
Input data register
Output data register
Read/write
Read
Bit set/reset registers
Write
ai14784

General-purpose and alternate-function I/Os (GPIOs and AFIOs) RM0041
106/713 Doc ID16188 Rev 5
7.1.9 Alternate function configuration
When the I/O Port is programmed as Alternate Function:
•The Output Buffer is turned on in Open Drain or Push-Pull configuration
•The Output Buffer is driven by the signal coming from the peripheral (alternate function
out)
•The Schmitt Trigger Input is activated
•The weak pull-up and pull-down resistors are disabled.
•The data present on the I/O pin is sampled into the Input Data Register every APB2
clock cycle
•A read access to the Input Data Register gets the I/O state in open drain mode
•A read access to the Output Data register gets the last written value in Push-Pull mode
Figure 15 shows the Alternate Function Configuration of the I/O Port bit. Also, refer to
Section 7.4: AFIO registers for further information.
A set of Alternate Function I/O registers allows the user to remap some alternate functions
to different pins. Refer to Section 7.3: Alternate function I/O and debug configuration (AFIO).
Figure 15. Alternate function configuration
1. VDD_FT is a potential specific to 5-Volt tolerant I/Os and different from VDD.
Alternate Function Output
Alternate Function Input
push-pull or
open-drain
From on-chip
peripheral
To on-chip
peripheral
Output
control
I/O pin
V
DD
V
SS
TTL Schmitt
trigger
VSS
V
DD or VDD_FT(1)
Protection
diode
Protection
diode
on
Input driver
Output driver
P-MOS
N-MOS
Input data register
Output data register
Read/write
Read
Bit set/reset registers
Write
ai14785

Doc ID16188 Rev 5 107/713
RM0041 General-purpose and alternate-function I/Os (GPIOs and AFIOs)
129
7.1.10 Analog configuration
When the I/O Port is programmed as Analog configuration:
•The Output Buffer is disabled.
•The Schmitt Trigger Input is de-activated providing zero consumption for every analog
value of the I/O pin. The output of the Schmitt Trigger is forced to a constant value (0).
•The weak pull-up and pull-down resistors are disabled.
•Read access to the Input Data Register gets the value “0”.
Figure 16 shows the high impedance-analog configuration of the I/O Port bit.
Figure 16. High impedance-analog configuration
7.1.11 GPIO configurations for device peripherals
Table 1 8 to Table 27 give the GPIO configurations of the device peripherals.
From on-chip
peripheral
To on-chip
peripheral
Analog Input
I/O pin
TTL Schmitt
trigger
VSS
VDD or V
DD_FT
(1)
Protection
diode
Protection
diode
off
Input driver
0
Input data register
Output data register
Read/write
Read
Bit set/reset registers
Write
ai14786
Table 18. Advanced timer TIM1
TIM1 pinout Configuration GPIO configuration
TIM1_CHx Input capture channel x Input floating
Output compare channel x Alternate function push-pull
TIM1_CHxN Complementary output channel x Alternate function push-pull
TIM1_BKIN Break input Input floating
TIM1_ETR External trigger timer input Input floating

General-purpose and alternate-function I/Os (GPIOs and AFIOs) RM0041
108/713 Doc ID16188 Rev 5
Table 19. General-purpose timers TIM2/3/4/5
TIM2/3/4/5 pinout Configuration GPIO configuration
TIM2/3/4/5_CHx Input capture channel x Input floating
Output compare channel x Alternate function push-pull
TIM2/3/4/5_ETR External trigger timer input Input floating
Table 20. General-purpose timers TIM15/16/17
TIM15/16/17 pinout Configuration GPIO configuration
TIM15/16/17_CHx Input capture channel x Input floating
Output compare channel x Alternate function push-pull
TIM15/16/17_CHxN Complementary output channel x Alternate function push-pull
TIM15/16/17_BKIN Break input Input floating
TIM15/16/17_ETR External trigger timer input Input floating
Table 21. General-purpose timers TIM12/13/14
TIM12/13/14 pinout Configuration GPIO configuration
TIM12/13/14_CHx Input capture channel x Input floating
Output compare channel x Alternate function push-pull
Table 22. USARTs
USART pinout Configuration GPIO configuration
USARTx_TX(1)
1. The USART_TX pin can also be configured as alternate function open drain.
Full duplex Alternate function push-pull
Half duplex synchronous mode Alternate function push-pull
USARTx_RX Full duplex Input floating / Input pull-up
Half duplex synchronous mode Not used. Can be used as a general IO
USARTx_CK Synchronous mode Alternate function push-pull
USARTx_RTS Hardware flow control Alternate function push-pull
USARTx_CTS Hardware flow control Input floating/ Input pull-up
Table 23. SPI
SPI pinout Configuration GPIO configuration
SPIx_SCK Master Alternate function push-pull
Slave Input floating

Doc ID16188 Rev 5 109/713
RM0041 General-purpose and alternate-function I/Os (GPIOs and AFIOs)
129
The GPIO configuration of the ADC inputs should be analog.
SPIx_MOSI
Full duplex / master Alternate function push-pull
Full duplex / slave Input floating / Input pull-up
Simplex bidirectional data wire / master Alternate function push-pull
Simplex bidirectional data wire/ slave Not used. Can be used as a GPIO
SPIx_MISO
Full duplex / master Input floating / Input pull-up
Full duplex / slave (point to point) Alternate function push-pull
Full duplex / slave (multi-slave) Alternate function open drain
Simplex bidirectional data wire / master Not used. Can be used as a GPIO
Simplex bidirectional data wire/ slave
(point to point) Alternate function push-pull
Simplex bidirectional data wire/ slave
(multi-slave) Alternate function open drain
SPIx_NSS
Hardware master /slave Input floating/ Input pull-up / Input pull-down
Hardware master/ NSS output enabled Alternate function push-pull
Software Not used. Can be used as a GPIO
Table 24. CEC
CEC pinout Configuration GPIO configuration
CEC CEC line Alternate function open drain
Table 25. I2C
I2C pinout Configuration GPIO configuration
I2Cx_SCL I2C clock Alternate function open drain
I2Cx_SDA I2C Data I/O Alternate function open drain
Figure 17. ADC / DAC
ADC/DAC pin GPIO configuration
ADC/DAC Analog
Table 26. FSMC
FSMC pinout GPIO configuration
FSMC_A[25:0]
FSMC_D[15:0] Alternate function push-pull
FSMC_CK Alternate function push-pull
Table 23. SPI (continued)
SPI pinout Configuration GPIO configuration

General-purpose and alternate-function I/Os (GPIOs and AFIOs) RM0041
110/713 Doc ID16188 Rev 5
FSMC_NOE
FSMC_NWE Alternate function push-pull
FSMC_NE[4:1] Alternate function push-pull
FSMC_NWAIT Input floating/ Input pull-up
FSMC_NL
FSMC_NBL[1:0] Alternate function push-pull
Table 27. Other IOs
Pins Alternate function GPIO configuration
TAMPER-RTC pin RTC output Forced by hardware when configuring the
BKP_CR and BKP_RTCCR registers
Tamper event input
MCO Clock output Alternate function push-pull
EXTI input lines External input interrupts Input floating / input pull-up / input pull-down
Table 26. FSMC
FSMC pinout GPIO configuration

Doc ID16188 Rev 5 111/713
RM0041 General-purpose and alternate-function I/Os (GPIOs and AFIOs)
129
7.2 GPIO registers
Refer to Section 1.1 on page 32 for a list of abbreviations used in register descriptions.
The peripheral registers have to be accessed by words (32-bit).
7.2.1 Port configuration register low (GPIOx_CRL) (x=A..G)
Address offset: 0x00
Reset value: 0x4444 4444
31 30 29 28 27 26 25 24 23 22 21 20 19 18 17 16
CNF7[1:0] MODE7[1:0] CNF6[1:0] MODE6[1:0] CNF5[1:0] MODE5[1:0] CNF4[1:0] MODE4[1:0]
rw rw rw rw rw rw rw rw rw rw rw rw rw rw rw rw
1514131211109876543210
CNF3[1:0] MODE3[1:0] CNF2[1:0] MODE2[1:0] CNF1[1:0] MODE1[1:0] CNF0[1:0] MODE0[1:0]
rw rw rw rw rw rw rw rw rw rw rw rw rw rw rw rw
Bits 31:30, 27:26,
23:22, 19:18, 15:14,
11:10, 7:6, 3:2
CNFy[1:0]: Port x configuration bits (y= 0 .. 7)
These bits are written by software to configure the corresponding I/O port.
Refer to Table 16: Port bit configuration table.
In input mode (MODE[1:0]=00):
00: Analog mode
01: Floating input (reset state)
10: Input with pull-up / pull-down
11: Reserved
In output mode (MODE[1:0] > 00):
00: General purpose output push-pull
01: General purpose output Open-drain
10: Alternate function output Push-pull
11: Alternate function output Open-drain
Bits 29:28, 25:24,
21:20, 17:16, 13:12,
9:8, 5:4, 1:0
MODEy[1:0]: Port x mode bits (y= 0 .. 7)
These bits are written by software to configure the corresponding I/O port.
Refer to Table 16: Port bit configuration table.
00: Input mode (reset state)
01: Output mode, max speed 10 MHz.
10: Output mode, max speed 2 MHz.
11: Output mode, max speed 50 MHz.

General-purpose and alternate-function I/Os (GPIOs and AFIOs) RM0041
112/713 Doc ID16188 Rev 5
7.2.2 Port configuration register high (GPIOx_CRH) (x=A..G)
Address offset: 0x04
Reset value: 0x4444 4444
7.2.3 Port input data register (GPIOx_IDR) (x=A..G)
Address offset: 0x08h
Reset value: 0x0000 XXXX
31 30 29 28 27 26 25 24 23 22 21 20 19 18 17 16
CNF15[1:0] MODE15[1:0] CNF14[1:0] MODE14[1:0] CNF13[1:0] MODE13[1:0] CNF12[1:0] MODE12[1:0]
rw rw rw rw rw rw rw rw rw rw rw rw rw rw rw rw
1514131211109876543210
CNF11[1:0] MODE11[1:0] CNF10[1:0] MODE10[1:0] CNF9[1:0] MODE9[1:0] CNF8[1:0] MODE8[1:0]
rw rw rw rw rw rw rw rw rw rw rw rw rw rw rw rw
Bits 31:30, 27:26,
23:22, 19:18, 15:14,
11:10, 7:6, 3:2
CNFy[1:0]: Port x configuration bits (y= 8 .. 15)
These bits are written by software to configure the corresponding I/O port.
Refer to Table 16: Port bit configuration table.
In input mode (MODE[1:0]=00):
00: Analog mode
01: Floating input (reset state)
10: Input with pull-up / pull-down
11: Reserved
In output mode (MODE[1:0] > 00):
00: General purpose output push-pull
01: General purpose output Open-drain
10: Alternate function output Push-pull
11: Alternate function output Open-drain
Bits 29:28, 25:24,
21:20, 17:16, 13:12,
9:8, 5:4, 1:0
MODEy[1:0]: Port x mode bits (y= 8 .. 15)
These bits are written by software to configure the corresponding I/O port.
Refer to Table 16: Port bit configuration table.
00: Input mode (reset state)
01: Output mode, max speed 10 MHz.
10: Output mode, max speed 2 MHz.
11: Output mode, max speed 50 MHz.
31 30 29 28 27 26 25 24 23 22 21 20 19 18 17 16
Reserved
1514131211109876543210
IDR15 IDR14 IDR13 IDR12 IDR11 IDR10 IDR9 IDR8 IDR7 IDR6 IDR5 IDR4 IDR3 IDR2 IDR1 IDR0
rrrrrr r r r r rrrrrr
Bits 31:16 Reserved, must be kept at reset value.
Bits 15:0 IDRy: Port input data (y= 0 .. 15)
These bits are read only and can be accessed in Word mode only. They contain the input
value of the corresponding I/O port.

Doc ID16188 Rev 5 113/713
RM0041 General-purpose and alternate-function I/Os (GPIOs and AFIOs)
129
7.2.4 Port output data register (GPIOx_ODR) (x=A..G)
Address offset: 0x0C
Reset value: 0x0000 0000
7.2.5 Port bit set/reset register (GPIOx_BSRR) (x=A..G)
Address offset: 0x10
Reset value: 0x0000 0000
31 30 29 28 27 26 25 24 23 22 21 20 19 18 17 16
Reserved
1514131211109876543210
ODR15 ODR14 ODR13 ODR12 ODR11 ODR10 ODR9 ODR8 ODR7 ODR6 ODR5 ODR4 ODR3 ODR2 ODR1 ODR0
rw rw rw rw rw rw rw rw rw rw rw rw rw rw rw rw
Bits 31:16 Reserved, must be kept at reset value.
Bits 15:0 ODRy: Port output data (y= 0 .. 15)
These bits can be read and written by software and can be accessed in Word mode only.
Note: For atomic bit set/reset, the ODR bits can be individually set and cleared by writing to
the GPIOx_BSRR register (x = A .. E).
31 30 29 28 27 26 25 24 23 22 21 20 19 18 17 16
BR15 BR14 BR13 BR12 BR11 BR10 BR9 BR8 BR7 BR6 BR5 BR4 BR3 BR2 BR1 BR0
wwwwwwwwwwwwwwww
1514131211109876543210
BS15 BS14 BS13 BS12 BS11 BS10 BS9 BS8 BS7 BS6 BS5 BS4 BS3 BS2 BS1 BS0
wwwwwwwwwwwwwwww
Bits 31:16 BRy: Port x Reset bit y (y= 0 .. 15)
These bits are write-only and can be accessed in Word mode only.
0: No action on the corresponding ODRx bit
1: Reset the corresponding ODRx bit
Note: If both BSx and BRx are set, BSx has priority.
Bits 15:0 BSy: Port x Set bit y (y= 0 .. 15)
These bits are write-only and can be accessed in Word mode only.
0: No action on the corresponding ODRx bit
1: Set the corresponding ODRx bit

General-purpose and alternate-function I/Os (GPIOs and AFIOs) RM0041
114/713 Doc ID16188 Rev 5
7.2.6 Port bit reset register (GPIOx_BRR) (x=A..G)
Address offset: 0x14
Reset value: 0x0000 0000
7.2.7 Port configuration lock register (GPIOx_LCKR) (x=A..G)
This register is used to lock the configuration of the port bits when a correct write sequence
is applied to bit 16 (LCKK). The value of bits [15:0] is used to lock the configuration of the
GPIO. During the write sequence, the value of LCKR[15:0] must not change. When the
LOCK sequence has been applied on a port bit it is no longer possible to modify the value of
the port bit until the next reset.
Each lock bit freezes the corresponding 4 bits of the control register (CRL, CRH).
Address offset: 0x18
Reset value: 0x0000 0000
31 30 29 28 27 26 25 24 23 22 21 20 19 18 17 16
Reserved
1514131211109876543210
BR15 BR14 BR13 BR12 BR11 BR10 BR9 BR8 BR7 BR6 BR5 BR4 BR3 BR2 BR1 BR0
wwwwwwwwwwwwwwww
Bits 31:16 Reserved
Bits 15:0 BRy: Port x Reset bit y (y= 0 .. 15)
These bits are write-only and can be accessed in Word mode only.
0: No action on the corresponding ODRx bit
1: Reset the corresponding ODRx bit
31 30 29 28 27 26 25 24 23 22 21 20 19 18 17 16
Reserved LCKK
rw
1514131211109876543210
LCK15 LCK14 LCK13 LCK12 LCK11 LCK10 LCK9 LCK8 LCK7 LCK6 LCK5 LCK4 LCK3 LCK2 LCK1 LCK0
rw rw rw rw rw rw rw rw rw rw rw rw rw rw rw rw

Doc ID16188 Rev 5 115/713
RM0041 General-purpose and alternate-function I/Os (GPIOs and AFIOs)
129
7.3 Alternate function I/O and debug configuration (AFIO)
To optimize the number of peripherals available for the 64-pin or the 100-pin or the 144-pin
package, it is possible to remap some alternate functions to some other pins. This is
achieved by software, by programming the AF remap and debug I/O configuration register
(AFIO_MAPR). In this case, the alternate functions are no longer mapped to their original
assignations.
7.3.1 Using OSC32_IN/OSC32_OUT pins as GPIO ports PC14/PC15
The LSE oscillator pins OSC32_IN and OSC32_OUT can be used as general-purpose I/O
PC14 and PC15, respectively, when the LSE oscillator is off. The LSE has priority over the
GP IOs function.
Note: The PC14/PC15 GPIO functionality is lost when the 1.8 V domain is powered off (by
entering standby mode) or when the backup domain is supplied by VBAT (VDD no more
supplied). In this case the IOs are set in analog mode.
Refer to the note on IO usage restrictions in Section 4.1.2: Battery backup domain.
7.3.2 Using OSC_IN/OSC_OUT pins as GPIO ports PD0/PD1
The HSE oscillator pins OSC_IN/OSC_OUT can be used as general-purpose I/O PD0/PD1
by programming the PD01_REMAP bit in the AF remap and debug I/O configuration register
(AFIO_MAPR).
This remap is available only on 48- and 64-pin packages (PD0 and PD1 are available on
100-pin and 144-pin packages, no need for remapping).
Note: The external interrupt/event function is not remapped. PD0 and PD1 cannot be used for
external interrupt/event generation on 48- and 64-pin packages.
Bits 31:17 Reserved
Bit 16 LCKK[16]: Lock key
This bit can be read anytime. It can only be modified using the Lock Key Writing Sequence.
0: Port configuration lock key not active
1: Port configuration lock key active. GPIOx_LCKR register is locked until the next reset.
LOCK key writing sequence:
Write 1
Write 0
Write 1
Read 0
Read 1 (this read is optional but confirms that the lock is active)
Note: During the LOCK Key Writing sequence, the value of LCK[15:0] must not change.
Any error in the lock sequence will abort the lock.
Bits 15:0 LCKy: Port x Lock bit y (y= 0 .. 15)
These bits are read write but can only be written when the LCKK bit is 0.
0: Port configuration not locked
1: Port configuration locked.

General-purpose and alternate-function I/Os (GPIOs and AFIOs) RM0041
116/713 Doc ID16188 Rev 5
7.3.3 JTAG/SWD alternate function remapping
The debug interface signals are mapped on the GPIO ports as shown in Table 28.
To optimize the number of free GPIOs during debugging, this mapping can be configured in
different ways by programming the SWJ_CFG[1:0] bits in the AF remap and debug I/O
configuration register (AFIO_MAPR). Refer to Table 2 9
7.3.4 Timer alternate function remapping
Timer 4 channels 1 to 4 can be remapped from Port B to Port D. Other timer remapping
possibilities are listed in Table 35 to Table 37. Refer to AF remap and debug I/O
configuration register (AFIO_MAPR).
Table 28. Debug interface signals
Alternate function GPIO port
JTMS / SWDIO PA13
JTCK / SWCLK PA14
JTDI PA15
JTDO / TRACESWO PB3
NJTRST PB4
TRACECK PE2
TRACED0 PE3
TRACED1 PE4
TRACED2 PE5
TRACED3 PE6
Table 29. Debug port mapping
SWJ _CFG
[2:0] Available debug ports
SWJ I/O pin assigned
PA13 /
JTMS/
SWDIO
PA14 /
JTCK/S
WCLK
PA15 /
JTDI
PB3 / JTDO/
TRACE
SWO
PB4/
NJTRST
000 Full SWJ (JTAG-DP + SW-DP)
(Reset state) XXX X X
001 Full SWJ (JTAG-DP + SW-DP)
but without NJTRST XXX x free
010 JTAG-DP Disabled and
SW-DP Enabled X X free free(1)
1. Released only if not using asynchronous trace.
free
100 JTAG-DP Disabled and
SW-DP Disabled free free free free free
Other Forbidden - - - - -

Doc ID16188 Rev 5 117/713
RM0041 General-purpose and alternate-function I/Os (GPIOs and AFIOs)
129
Table 30. TIM5 alternate function remapping(1)
1. Remap available only for high-density value line devices.
Alternate function TIM5CH4_IREMAP = 0 TIM5CH4_IREMAP = 1
TIM5_CH4 TIM5 Channel 4 is
connected to PA3
LSI internal clock is connected to TIM5_CH4
input for calibration purpose.
Table 31. TIM12 remapping(1)
1. Refer to the AF remap and debug I/O configuration register Section 7.4.7: AF remap and debug I/O
configuration register (AFIO_MAPR2). Remap available only for high-density value line devices.
Alternate function TIM12_REMAP = 0 TIM12_REMAP = 1
TIM12_CH1 PC4 PB12
TIM12_CH2 PC5 PB13
Table 32. TIM13 remapping(1)
1. Refer to the AF remap and debug I/O configuration register Section 7.4.7: AF remap and debug I/O
configuration register (AFIO_MAPR2). Remap available only for high-density value line devices.
Alternate function TIM13_REMAP = 0 TIM13_REMAP = 1
TIM13_CH1 PC8 PB0
Table 33. TIM14 remapping(1)
1. Refer to the AF remap and debug I/O configuration register Section 7.4.7: AF remap and debug I/O
configuration register (AFIO_MAPR2). Remap available only for high-density value line devices.
Alternate function TIM14_REMAP = 0 TIM14_REMAP = 1
TIM14_CH1 PC9 PB1
Table 34. TIM4 alternate function remapping
Alternate function TIM4_REMAP = 0 TIM4_REMAP = 1(1)
1. Remap available only for 100-pin and for 144-pin package.
TIM4_CH1 PB6 PD12
TIM4_CH2 PB7 PD13
TIM4_CH3 PB8 PD14
TIM4_CH4 PB9 PD15
Table 35. TIM3 alternate function remapping
Alternate function TIM3_REMAP[1:0] =
“00” (no remap)
TIM3_REMAP[1:0] =
“10” (partial remap)
TIM3_REMAP[1:0] =
“11” (full remap) (1)
TIM3_CH1 PA6 PB4 PC6
TIM3_CH2 PA7 PB5 PC7
TIM3_CH3 PB0 PC8
TIM3_CH4 PB1 PC9

General-purpose and alternate-function I/Os (GPIOs and AFIOs) RM0041
118/713 Doc ID16188 Rev 5
1. Remap available only for 64-pin, 100-pin and 144-pin packages.
Table 36. TIM2 alternate function remapping
Alternate function
TIM2_REMAP[1:
0] = “00” (no
remap)
TIM2_REMAP[1:
0] = “01” (partial
remap)
TIM2_REMAP[1:
0] = “10” (partial
remap)
TIM2_REMAP[1:
0] = “11” (full
remap)
TIM2_CH1_ETR(1)
1. TIM_CH1 and TIM_ETR share the same pin but cannot be used at the same time (which is why we have
this notation: TIM2_CH1_ETR).
PA0PA15PA0PA15
TIM2_CH2 PA1 PB3 PA1 PB3
TIM2_CH3 PA2 PB10
TIM2_CH4 PA3 PB11
Table 37. TIM1 alternate function remapping
Alternate functions
mapping
TIM1_REMAP[1:0] =
“00” (no remap)
TIM1_REMAP[1:0] =
“01” (partial remap)
TIM1_REMAP[1:0] =
“11” (full remap) (1)
1. Remap available only for 100-pin and 144-pin packages.
TIM1_ETR PA12 PE7
TIM1_CH1 PA8 PE9
TIM1_CH2 PA9 PE11
TIM1_CH3 PA10 PE13
TIM1_CH4 PA11 PE14
TIM1_BKIN PB12 PA6 PE15
TIM1_CH1N PB13 PA7 PE8
TIM1_CH2N PB14 (2) PB0 PE10
TIM1_CH3N PB15 (2) PB1 PE12
Table 38. TIM1 DMA remapping(1)
1. Refer to the AF remap and debug I/O configuration register Section 7.4.7: AF remap and debug I/O
configuration register (AFIO_MAPR2).
DMA requests TIM1_DMA_REMAP = 0 TIM1_DMA_REMAP = 1
TIM1_CH1 DMA request Mapped on DMA1 Channel2 Mapped on DMA1 Channel6
TIM1_CH2 DMA request Mapped on DMA1 Channel3 Mapped on DMA1 Channel6
Table 39. TIM15 remapping(1)
1. Refer to the AF remap and debug I/O configuration register Section 7.4.7: AF remap and debug I/O
configuration register (AFIO_MAPR2).
Alternate function TIM15_REMAP = 0 TIM15_REMAP = 1
TIM15_CH1 PA2 PB14
TIM15_CH2 PA3 PB15

Doc ID16188 Rev 5 119/713
RM0041 General-purpose and alternate-function I/Os (GPIOs and AFIOs)
129
7.3.5 USART alternate function remapping
Refer to AF remap and debug I/O configuration register (AFIO_MAPR).
Table 40. TIM16 remapping(1)
1. Refer to the AF remap and debug I/O configuration register Section 7.4.7: AF remap and debug I/O
configuration register (AFIO_MAPR2).
Alternate function TIM16_REMAP = 0 TIM16_REMAP = 1
TIM16_CH1 PB8 PA6
Table 41. TIM17 remapping(1)
1. Refer to the AF remap and debug I/O configuration register Section 7.4.7: AF remap and debug I/O
configuration register (AFIO_MAPR2).
Alternate function TIM17_REMAP = 0 TIM17_REMAP = 1
TIM17_CH1 PB9 PA7
Table 42. USART3 remapping
Alternate function USART3_REMAP[1:0]
= “00” (no remap)
USART3_REMAP[1:0] =
“01” (partial remap) (1)
1. Remap available only for 64-pin, 100-pin and 144-pin packages
USART3_REMAP[1:0]
= “11” (full remap) (2)
2. Remap available only for 100-pin and 144-pin packages.
USART3_TX PB10 PC10 PD8
USART3_RX PB11 PC11 PD9
USART3_CK PB12 PC12 PD10
USART3_CTS PB13 PD11
USART3_RTS PB14 PD12
Table 43. USART2 remapping
Alternate functions USART2_REMAP = 0 USART2_REMAP = 1(1)
1. Remap available only for 100-pin and 144-pin packages.
USART2_CTS PA0 PD3
USART2_RTS PA1 PD4
USART2_TX PA2 PD5
USART2_RX PA3 PD6
USART2_CK PA4 PD7
Table 44. USART1 remapping
Alternate function USART1_REMAP = 0 USART1_REMAP = 1
USART1_TX PA9 PB6
USART1_RX PA10 PB7

General-purpose and alternate-function I/Os (GPIOs and AFIOs) RM0041
120/713 Doc ID16188 Rev 5
7.3.6 I2C1 alternate function remapping
Refer to AF remap and debug I/O configuration register (AFIO_MAPR)
7.3.7 SPI1 alternate function remapping
Refer to AF remap and debug I/O configuration register (AFIO_MAPR)
7.3.8 CEC remap
Refer to Section 7.4.7: AF remap and debug I/O configuration register (AFIO_MAPR2).
Table 45. I2C1 remapping
Alternate function I2C1_REMAP = 0 I2C1_REMAP = 1
I2C1_SCL PB6 PB8
I2C1_SDA PB7 PB9
Table 46. SPI1 remapping
Alternate function SPI1_REMAP = 0 SPI1_REMAP = 1
SPI1_NSS PA4 PA15
SPI1_SCK PA5 PB3
SPI1_MISO PA6 PB4
SPI1_MOSI PA7 PB5
Table 47. CEC remapping
Alternate function CEC_REMAP = 0 CEC_REMAP = 1
CEC PB8 PB10

Doc ID16188 Rev 5 121/713
RM0041 General-purpose and alternate-function I/Os (GPIOs and AFIOs)
129
7.4 AFIO registers
Refer to Section 1.1 on page 32 for a list of abbreviations used in register descriptions.
Note: To read/write the AFIO_EVCR, AFIO_MAPR, AFIO_MAPR2 and AFIO_EXTICRX registers,
the AFIO clock should first be enabled. Refer to APB2 peripheral clock enable register
(RCC_APB2ENR).
The peripheral registers have to be accessed by words (32-bit).
7.4.1 Event control register (AFIO_EVCR)
Address offset: 0x00
Reset value: 0x0000 0000
31 30 29 28 27 26 25 24 23 22 21 20 19 18 17 16
Reserved
1514131211109876543210
Reserved EVOE PORT[2:0] PIN[3:0]
rw rw rw rw rw rw rw rw
Bits 31:8 Reserved
Bit 7 EVOE: Event output enable
Set and cleared by software. When set the EVENTOUT Cortex® output is connected to the
I/O selected by the PORT[2:0] and PIN[3:0] bits.
Bits 3:0 PIN[3:0]: Pin selection (x = A .. E)
Set and cleared by software. Select the pin used to output the Cortex® EVENTOUT signal.
0000: Px0 selected
0001: Px1 selected
0010: Px2 selected
0011: Px3 selected
...
1111: Px15 selected

General-purpose and alternate-function I/Os (GPIOs and AFIOs) RM0041
122/713 Doc ID16188 Rev 5
7.4.2 AF remap and debug I/O configuration register (AFIO_MAPR)
Address offset: 0x04
Reset value: 0x0000 0000
31 30 29 28 27 26 25 24 23 22 21 20 19 18 17 16
Reserved SWJ_CFG[2:0] Reserved
TIM5C
H4_IRE
MAP
www rw
151413121110987654 3 2 1 0
PD01_
REMA
PReserved
TIM4_
REMA
P
TIM3_REMAP
[1:0]
TIM2_REMAP
[1:0]
TIM1_REMAP
[1:0]
USART3_
REMAP[1:0]
USART2
_
REMAP
USART1
_
REMAP
I2C1_
REMA
P
SPI1_
REMA
P
rw rw rw rw rw rw rw rw rw rw rw rw rw rw
Bits 31:27 Reserved
Bits 26:24 SWJ_CFG[2:0]: Serial wire JTAG configuration
These bits are write-only (when read, the value is undefined). They are used to configure the
SWJ and trace alternate function I/Os. The SWJ (Serial Wire JTAG) supports JTAG or SWD
access to the Cortex® debug port. The default state after reset is SWJ ON without trace.
This allows JTAG or SW mode to be enabled by sending a specific sequence on the JTMS /
JTCK pin.
000: Full SWJ (JTAG-DP + SW-DP): Reset State
001: Full SWJ (JTAG-DP + SW-DP) but without NJTRST
010: JTAG-DP Disabled and SW-DP Enabled
100: JTAG-DP Disabled and SW-DP Disabled
Other combinations: no effect
Bits 23:17 Reserved.
Bit 15 PD01_REMAP: Port D0/Port D1 mapping on OSC_IN/OSC_OUT
This bit is set and cleared by software. It controls the mapping of PD0 and PD1 GPIO
functionality. When the HSE oscillator is not used (application running on internal 8 MHz RC)
PD0 and PD1 can be mapped on OSC_IN and OSC_OUT. This is available only on 48- and
64-pin packages (PD0 and PD1 are available on 100-pin packages, no need for remapping).
0: No remapping of PD0 and PD1
1: PD0 remapped on OSC_IN, PD1 remapped on OSC_OUT,
Bits 14:13 Reserved.
Bit 12 TIM4_REMAP: TIM4 remapping
This bit is set and cleared by software. It controls the mapping of TIM4 channels 1 to 4 onto
the GPIO ports.
0: No remap (TIM4_CH1/PB6, TIM4_CH2/PB7, TIM4_CH3/PB8, TIM4_CH4/PB9)
1: Full remap (TIM4_CH1/PD12, TIM4_CH2/PD13, TIM4_CH3/PD14, TIM4_CH4/PD15)
Note: TIM4_ETR on PE0 is not re-mapped.
Bits 11:10 TIM3_REMAP[1:0]: TIM3 remapping
These bits are set and cleared by software. They control the mapping of TIM3 channels 1 to
4 on the GPIO ports.
00: No remap (CH1/PA6, CH2/PA7, CH3/PB0, CH4/PB1)
01: Not used
10: Partial remap (CH1/PB4, CH2/PB5, CH3/PB0, CH4/PB1)
11: Full remap (CH1/PC6, CH2/PC7, CH3/PC8, CH4/PC9)
Note: TIM3_ETR on PE0 is not re-mapped.

Doc ID16188 Rev 5 123/713
RM0041 General-purpose and alternate-function I/Os (GPIOs and AFIOs)
129
Bits 9:8 TIM2_REMAP[1:0]: TIM2 remapping
These bits are set and cleared by software. They control the mapping of TIM2 channels 1 to
4 and external trigger (ETR) on the GPIO ports.
00: No remap (CH1/ETR/PA0, CH2/PA1, CH3/PA2, CH4/PA3)
01: Partial remap (CH1/ETR/PA15, CH2/PB3, CH3/PA2, CH4/PA3)
10: Partial remap (CH1/ETR/PA0, CH2/PA1, CH3/PB10, CH4/PB11)
11: Full remap (CH1/ETR/PA15, CH2/PB3, CH3/PB10, CH4/PB11)
Bits 7:6 TIM1_REMAP[1:0]: TIM1 remapping
These bits are set and cleared by software. They control the mapping of TIM1 channels 1 to
4, 1N to 3N, external trigger (ETR) and Break input (BKIN) on the GPIO ports.
00: No remap (ETR/PA12, CH1/PA8, CH2/PA9, CH3/PA10, CH4/PA11, BKIN/PB12,
CH1N/PB13, CH2N/PB14, CH3N/PB15)
01: Partial remap (ETR/PA12, CH1/PA8, CH2/PA9, CH3/PA10, CH4/PA11, BKIN/PA6,
CH1N/PA7, CH2N/PB0, CH3N/PB1)
10: not used
11: Full remap (ETR/PE7, CH1/PE9, CH2/PE11, CH3/PE13, CH4/PE14, BKIN/PE15,
CH1N/PE8, CH2N/PE10, CH3N/PE12)
Bits 5:4 USART3_REMAP[1:0]: USART3 remapping
These bits are set and cleared by software. They control the mapping of USART3 CTS,
RTS,CK,TX and RX alternate functions on the GPIO ports.
00: No remap (TX/PB10, RX/PB11, CK/PB12, CTS/PB13, RTS/PB14)
01: Partial remap (TX/PC10, RX/PC11, CK/PC12, CTS/PB13, RTS/PB14)
10: not used
11: Full remap (TX/PD8, RX/PD9, CK/PD10, CTS/PD11, RTS/PD12)
Bit 3 USART2_REMAP: USART2 remapping
This bit is set and cleared by software. It controls the mapping of USART2 CTS, RTS,CK,TX
and RX alternate functions on the GPIO ports.
0: No remap (CTS/PA0, RTS/PA1, TX/PA2, RX/PA3, CK/PA4)
1: Remap (CTS/PD3, RTS/PD4, TX/PD5, RX/PD6, CK/PD7)
Bit 2 USART1_REMAP: USART1 remapping
This bit is set and cleared by software. It controls the mapping of USART1 TX and RX
alternate functions on the GPIO ports.
0: No remap (TX/PA9, RX/PA10)
1: Remap (TX/PB6, RX/PB7)
Bit 1 I2C1_REMAP: I2C1 remapping
This bit is set and cleared by software. It controls the mapping of I2C1 SCL and SDA
alternate functions on the GPIO ports.
0: No remap (SCL/PB6, SDA/PB7)
1: Remap (SCL/PB8, SDA/PB9)
Bit 0 SPI1_REMAP: SPI1 remapping
This bit is set and cleared by software. It controls the mapping of SPI1 NSS, SCK, MISO,
MOSI alternate functions on the GPIO ports.
0: No remap (NSS/PA4, SCK/PA5, MISO/PA6, MOSI/PA7)
1: Remap (NSS/PA15, SCK/PB3, MISO/PB4, MOSI/PB5)

General-purpose and alternate-function I/Os (GPIOs and AFIOs) RM0041
124/713 Doc ID16188 Rev 5
7.4.3 External interrupt configuration register 1 (AFIO_EXTICR1)
Address offset: 0x08
Reset value: 0x0000
7.4.4 External interrupt configuration register 2 (AFIO_EXTICR2)
Address offset: 0x0C
Reset value: 0x0000
31 30 29 28 27 26 25 24 23 22 21 20 19 18 17 16
Reserved
1514131211109876543210
EXTI3[3:0] EXTI2[3:0] EXTI1[3:0] EXTI0[3:0]
rw rw rw rw rw rw rw rw rw rw rw rw rw rw rw rw
Bits 31:16 Reserved
Bits 15:0 EXTIx[3:0]: EXTI x configuration (x= 0 to 3)
These bits are written by software to select the source input for EXTIx external interrupt.
Refer to Section 8.2.5: External interrupt/event line mapping
0000: PA[x] pin
0001: PB[x] pin
0010: PC[x] pin
0011: PD[x] pin
0100: PE[x] pin
0101: PF[x] pin
0110: PG[x] pin
31 30 29 28 27 26 25 24 23 22 21 20 19 18 17 16
Reserved
1514131211109876543210
EXTI7[3:0] EXTI6[3:0] EXTI5[3:0] EXTI4[3:0]
rw rw rw rw rw rw rw rw rw rw rw rw rw rw rw rw
Bits 31:16 Reserved
Bits 15:0 EXTIx[3:0]: EXTI x configuration (x= 4 to 7)
These bits are written by software to select the source input for EXTIx external interrupt.
0000: PA[x] pin
0001: PB[x] pin
0010: PC[x] pin
0011: PD[x] pin
0100: PE[x] pin
0101: PF[x] pin
0110: PG[x] pin

Doc ID16188 Rev 5 125/713
RM0041 General-purpose and alternate-function I/Os (GPIOs and AFIOs)
129
7.4.5 External interrupt configuration register 3 (AFIO_EXTICR3)
Address offset: 0x10
Reset value: 0x0000
7.4.6 External interrupt configuration register 4 (AFIO_EXTICR4)
Address offset: 0x14
Reset value: 0x0000
31 30 29 28 27 26 25 24 23 22 21 20 19 18 17 16
Reserved
1514131211109876543210
EXTI11[3:0] EXTI10[3:0] EXTI9[3:0] EXTI8[3:0]
rw rw rw rw rw rw rw rw rw rw rw rw rw rw rw rw
Bits 31:16 Reserved
Bits 15:0 EXTIx[3:0]: EXTI x configuration (x= 8 to 11)
These bits are written by software to select the source input for EXTIx external interrupt.
0000: PA[x] pin
0001: PB[x] pin
0010: PC[x] pin
0011: PD[x] pin
0100: PE[x] pin
0101: PF[x] pin
0110: PG[x] pin
31 30 29 28 27 26 25 24 23 22 21 20 19 18 17 16
Reserved
1514131211109876543210
EXTI15[3:0] EXTI14[3:0] EXTI13[3:0] EXTI12[3:0]
rw rw rw rw rw rw rw rw rw rw rw rw rw rw rw rw
Bits 31:16 Reserved
Bits 15:0 EXTIx[3:0]: EXTI x configuration (x= 12 to 15)
These bits are written by software to select the source input for EXTIx external interrupt.
0000: PA[x] pin
0001: PB[x] pin
0010: PC[x] pin
0011: PD[x] pin
0100: PE[x] pin
0101: PF[x] pin
0110: PG[x] pin

General-purpose and alternate-function I/Os (GPIOs and AFIOs) RM0041
126/713 Doc ID16188 Rev 5
7.4.7 AF remap and debug I/O configuration register (AFIO_MAPR2)
Address offset: 0x1C
Reset value: 0x0000 0000
31 30 29 28 27 26 25 24 23 22 21 20 19 18 17 16
Reserved
15141312111098765 4 3210
Reserved
MISC
_
REM
AP
TIM12_
REMA
P
TIM67_
DAC_
DMA_
REMA
P
FSM
C_NA
DV
TIM14_
REMA
P
TIM13_
REMA
PReserved
TIM1_
DMA_
REMAP
CEC_
REMA
P
TIM17_
REMA
P
TIM16_
REMA
P
TIM15_
REMA
P
rw rw rw rw rw rw rw rw rw rw rw
Bits 31:14 Reserved.
Bit 13 MISC_REMAP: Miscellaneous features remapping.
This bit is set and cleared by software. It controls miscellaneous features
The DMA2 channel 5 interrupt position in the vector table
The timer selection for DAC trigger 3 (TSEL[2:0] = 011, for more details refer to the
DAC_CR register).
0: DMA2 channel 5 interrupt is mapped with DMA2 channel 4 at position 59, TIM5 TRGO
event is selected as DAC Trigger 3, TIM5 triggers TIM1/3.
1: DMA2 channel 5 interrupt is mapped separately at position 60 and TIM15 TRGO event is
selected as DAC Trigger 3, TIM15 triggers TIM1/3.
Note: This bit is available only in high density value line devices.
Bit 12 TIM12_REMAP: TIM12 remapping
This bit is set and cleared by software. It controls the mapping of the TIM12_CH1 and
TIM12_CH2 alternate function onto the GPIO ports.
0: No remap (CH1/PC4, CH2/PC5)
1: Remap (CH1/PB12, CH2/PB13)
Note: This bit is available only in high density value line devices.
Bit 11 TIM76_DAC_DMA_REMAP: TIM67_DAC DMA remapping
This bit is set and cleared by software. It controls the mapping of the TIM6_DAC1 and
TIM7_DAC2 DMA requests onto the DMA1 channels.
0: No remap (TIM6_DAC1 DMA request/DMA2 Channel3, TIM7_DAC2 DMA request/DMA2
Channel4)
1: Remap (TIM6_DAC1 DMA request/DMA1 Channel3, TIM7_DAC2 DMA request/DMA1
Channel4)
Bit 10 FSMC_NADV: NADV connect/disconnect
This bit is set and cleared by software. It controls the use of the optional FSMC_NADV
signal.
0: The NADV signal is connected to the output (default)
1: The NADV signal is not connected. The I/O pin can be used by another peripheral.
Note: This bit is available only in high density value line devices.
Bit 9 TIM14_REMAP: TIM14 remapping
This bit is set and cleared by software. It controls the mapping of the TIM14_CH1 alternate
function onto the GPIO ports.
0: No remap (PC9)
1: Remap (PB1)

Doc ID16188 Rev 5 127/713
RM0041 General-purpose and alternate-function I/Os (GPIOs and AFIOs)
129
Bit 8 TIM13_REMAP: TIM13 remapping
This bit is set and cleared by software. It controls the mapping of the TIM13_CH1 alternate
function onto the GPIO ports.
0: No remap (PC8)
1: Remap (PB0)
Bits 7:5 Reserved.
Bit 4 TIM1_DMA_REMAP: TIM1 DMA remapping
This bit is set and cleared by software. It controls the mapping of the TIM1 channel 1 and
channel 2 DMA requests onto the DMA1 channels.
0: No remap (TIM1_CH1 DMA request/DMA1 Channel2, TIM1_CH2 DMA request/DMA1
Channel3)
1: Remap (TIM1_CH1 DMA request/DMA1 Channel6, TIM1_CH2 DMA request/DMA1
Channel6)
Bit 3 CEC_REMAP: CEC remapping
This bit is set and cleared by software. It controls the mapping of the alternate functions of
the CEC line onto the GPIO ports.
0: No remap (CEC/PB8)
1: Remap (CEC/PB10)
Bit 2 TIM17_REMAP: TIM17 remapping
This bit is set and cleared by software. It controls the mapping of the alternate functions of
TIM17 channel 1 onto the GPIO ports.
0: No remap (CH1/PB9)
1: Remap (CH1/PA7)
Bit 1 TIM16_REMAP: TIM16 remapping
This bit is set and cleared by software. It controls the mapping of the alternate functions of
TIM16 channel 1 onto the GPIO ports.
0: No remap (CH1/PB8)
1: Remap (CH1/PA6)
Bit 0 TIM15_REMAP: TIM15 remapping
This bit is set and cleared by software. It controls the mapping of the alternate functions of
TIM15 channels 1 and 2 onto the GPIO ports.
0: No remap (CH1/PA2, CH2/PA3)
1: Remap (CH1/PB14, CH2/PB15)

General-purpose and alternate-function I/Os (GPIOs and AFIOs) RM0041
128/713 Doc ID16188 Rev 5
7.5 GPIO and AFIO register maps
The following tables give the GPIO and AFIO register map and the reset values.
Refer to Table 1 on page 36 and Table 2 on page 37 for the register boundary addresses.
Table 48. GPIO register map and reset values
Offset Register
31
30
29
28
27
26
25
24
23
22
21
20
19
18
17
16
15
14
13
12
11
10
9
8
7
6
5
4
3
2
1
0
0x00 GPIOx_CRL
CN
F7
[1:0]
MODE
7
[1:0]
CN
F6
[1:0]
MOD
E6
[1:0]
CN
F5
[1:0]
MOD
E5
[1:0]
CNF
4
[1:0]
MOD
E4
[1:0]
CN
F3
[1:0]
MODE
3
[1:0]
CNF
2
[1:0]
MODE
2
[1:0]
CN
F1
[1:0]
MOD
E1
[1:0]
CNF
0
[1:0]
MOD
E0
[1:0]
Reset value 010 0010 0010 0010 0010 0010 0010 0010 0
0x04 GPIOx_CRH
CN
F
15
[1:0]
MODE
15
[1:0]
CN
F
14
[1:0]
MOD
E14
[1:0]
CN
F
13
[1:0]
MOD
E13
[1:0]
CNF
12
[1:0]
MOD
E12
[1:0]
CN
F
11
[1:0]
MODE
11
[1:0]
CNF
10
[1:0]
MODE
10
[1:0]
CN
F
9
[1:0]
MOD
E9
[1:0]
CNF
8
[1:0]
MOD
E8
[1:0]
Reset value 010 0010 0010 0010 0010 0010 0010 0010 0
0x08 GPIOx_IDR Reserved IDRy
Reset value 0 0 0 0 0 0 0 0 0 0 0 0 0 0 0 0
0x0C GPIOx_ODR Reserved ODRy
Reset value 0 0 0 0 0 0 0 0 0 0 0 0 0 0 0 0
0x10
GPIOx_BSR
RBR[15:0] BSR[15:0]
Reset value 000 0000 0000 0000 0000 0000 0000 0000 0
0x14 GPIOx_BRR Reserved BR[15:0]
Reset value 0 0 0 0 0 0 0 0 0 0 0 0 0 0 0 0
0x18
GPIOx_LCK
RReserved
LCKK
LCK[15:0]
Reset value 0 0 0 0 0 0 0 0 0 0 0 0 0 0 0 0 0
Table 49. AFIO register map and reset values
Offset Register
31
30
29
28
27
26
25
24
23
22
21
20
19
18
17
16
15
14
13
12
11
10
9
8
7
6
5
4
3
2
1
0
0x00 AFIO_EVCR Reserved
EVOE
PORT[2:
0] PIN[3:0]
Reset value 0000000
0x04 AFIO_MAPR Reserved
SWJ_
CFG[2:0] Reserved
TIM5CH4_IREMAP
PD01_REMAP
Reserved
TIM4_REMAP
TIM3_REMAP[1:0]
TIM2_REMAP[1:0]
TIM1_REMAP[1:0]
USART3_REMAP[1:0]
USART2_REMAP
USART1_REMAP
I2C1_REMAP
SPI1_REMAP
Reset value 000 00 0000000000000

Doc ID16188 Rev 5 129/713
RM0041 General-purpose and alternate-function I/Os (GPIOs and AFIOs)
129
0x08 AFIO_EXTICR1 Reserved EXTI3[3:0] EXTI2[3:0] EXTI1[3:0] EXTI0[3:0]
Reset value 0000000000000000
0x0C AFIO_EXTICR2 Reserved EXTI7[3:0] EXTI6[3:0] EXTI5[3:0] EXTI4[3:0]
Reset value 0000000000000000
0x10 AFIO_EXTICR3 Reserved EXTI11[3:0] EXTI10[3:0] EXTI9[3:0] EXTI8[3:0]
Reset value 0000000000000000
0x14 AFIO_EXTICR4 Reserved EXTI15[3:0] EXTI14[3:0] EXTI13[3:0] EXTI12[3:0]
Reset value 0000000000000000
0x1C AFIO_MAPR2 Reserved
MISC_ REMAP
TIM12_REMAP
TIM67_DAC_ DMA_ REMAP
FSMC_NADV
TIM14_REMAP
TIM13_REMAP
Res.
TIM1_DMA_REMAP
CEC_REMAP
TIM17_REMAP
TIM16_REMAP
TIM15_REMAP
Reset value 000000 00000
Table 49. AFIO register map and reset values (continued)
Offset Register
31
30
29
28
27
26
25
24
23
22
21
20
19
18
17
16
15
14
13
12
11
10
9
8
7
6
5
4
3
2
1
0

Interrupts and events RM0041
130/713 Doc ID16188 Rev 5
8 Interrupts and events
Low-density value line devices are STM32F100xx microcontrollers where the Flash
memory density ranges between 16 and 32 Kbytes.
Medium-density value line devices are STM32F100xx microcontrollers where the Flash
memory density ranges between 64 and 128 Kbytes.
High-density value line devices are STM32F100xx microcontrollers where the Flash
memory density ranges between 256 and 512 Kbytes.
This Section applies to the whole STM32F100xx family, unless otherwise specified.
8.1 Nested vectored interrupt controller (NVIC)
Features
•60 maskable interrupt channels in high-density value line devices and 56 in low and
medium-density value line devices (not including the sixteen Cortex®-M3 interrupt
lines)
•16 programmable priority levels (4 bits of interrupt priority are used)
•Low-latency exception and interrupt handling
•Power management control
•Implementation of System Control Registers
The NVIC and the processor core interface are closely coupled, which enables low latency
interrupt processing and efficient processing of late arriving interrupts.
All interrupts including the core exceptions are managed by the NVIC. For more information
on exceptions and NVIC programming, refer to STM32F100xx Cortex®-M3 programming
manual (see Related documents on page 1).
8.1.1 SysTick calibration value register
The SysTick calibration value is set to 9000, which gives a reference time base of 3 ms with
the SysTick clock set to 3 MHz (max HCLK/8).
8.1.2 Interrupt and exception vectors
Table 50. Vector table for STM32F100xx devices
Position
Priority
Type of
priority Acronym Description Address
- - - - Reserved 0x0000_0000
--3 fixed Reset Reset 0x0000_0004

Doc ID16188 Rev 5 131/713
RM0041 Interrupts and events
141
--2 fixed NMI_Handler
Non maskable interrupt. The RCC
Clock Security System (CSS) is
linked to the NMI vector.
0x0000_0008
--1 fixed HardFault_Handler All class of fault 0x0000_000C
- 0 settable MemManage_Handl
er Memory management 0x0000_0010
- 1 settable BusFault_Handler Pre-fetch fault, memory access fault 0x0000_0014
- 2 settable UsageFault_Handler Undefined instruction or illegal state 0x0000_0018
- - - - Reserved 0x0000_001C -
0x0000_002B
- 3 settable SVC_Handler System service call via SWI
instruction 0x0000_002C
- 4 settable DebugMon_Handler Debug Monitor 0x0000_0030
- - - - Reserved 0x0000_0034
- 5 settable PendSV_Handler Pendable request for system
service 0x0000_0038
- 6 settable SysTick_Handler System tick timer 0x0000_003C
0 7 settable WWDG Window Watchdog interrupt 0x0000_0040
1 8 settable PVD PVD through EXTI Line detection
interrupt 0x0000_0044
2 9 settable TAMPER_STAMP Tamper and TimeStamp through
EXTI line interrupts 0x0000_0048
3 10 settable RTC_WKUP RTC Wakeup through EXTI line
interrupt 0x0000_004C
4 11 settable FLASH Flash global interrupt 0x0000_0050
5 12 settable RCC RCC global interrupt 0x0000_0054
6 13 settable EXTI0 EXTI Line0 interrupt 0x0000_0058
7 14 settable EXTI1 EXTI Line1 interrupt 0x0000_005C
8 15 settable EXTI2 EXTI Line2 interrupt 0x0000_0060
9 16 settable EXTI3 EXTI Line3 interrupt 0x0000_0064
10 17 settable EXTI4 EXTI Line4 interrupt 0x0000_0068
11 18 settable DMA1_Channel1 DMA1 Channel1 global interrupt 0x0000_006C
12 19 settable DMA1_Channel2 DMA1 Channel2 global interrupt 0x0000_0070
Table 50. Vector table for STM32F100xx devices (continued)
Position
Priority
Type of
priority Acronym Description Address

Interrupts and events RM0041
132/713 Doc ID16188 Rev 5
13 20 settable DMA1_Channel3 DMA1 Channel3 global interrupt 0x0000_0074
14 21 settable DMA1_Channel4 DMA1 Channel4 global interrupt 0x0000_0078
15 22 settable DMA1_Channel5 DMA1 Channel5 global interrupt 0x0000_007C
16 23 settable DMA1_Channel6 DMA1 Channel6 global interrupt 0x0000_0080
17 24 settable DMA1_Channel7 DMA1 Channel7 global interrupt 0x0000_0084
18 25 settable ADC1 ADC1 global interrupt 0x0000_0088
-- - - Reserved 0x0000_008C -
0x0000_0098
23 30 settable EXTI9_5 EXTI Line[9:5] interrupts 0x0000_009C
24 31 settable TIM1_BRK_TIM15 TIM1 Break and TIM15 global
interrupt 0x0000_00A0
25 32 settable TIM1_UP_TIM16 TIM1 Update and TIM16 global
interrupts 0x0000_00A4
26 33 settable TIM1_TRG_COM_T
IM17
TIM1 Trigger and Commutation and
TIM17 global interrupts 0x0000_00A8
27 34 settable TIM1_CC TIM1 Capture Compare interrupt 0x0000_00AC
28 35 settable TIM2 TIM2 global interrupt 0x0000_00B0
29 36 settable TIM3 TIM3 global interrupt 0x0000_00B4
30 37 settable TIM4 TIM4 global interrupt 0x0000_00B8
31 38 settable I2C1_EV I2C1 event interrupt 0x0000_00BC
32 39 settable I2C1_ER I2C1 error interrupt 0x0000_00C0
33 40 settable I2C2_EV I2C2 event interrupt 0x0000_00C4
34 41 settable I2C2_ER I2C2 error interrupt 0x0000_00C8
35 42 settable SPI1 SPI1 global interrupt 0x0000_00CC
36 43 settable SPI2 SPI2 global interrupt 0x0000_00D0
37 44 settable USART1 USART1 global interrupt 0x0000_00D4
38 45 settable USART2 USART2 global interrupt 0x0000_00D8
39 46 settable USART3 USART3 global interrupt 0x0000_00DC
40 47 settable EXTI15_10 EXTI Line[15:10] interrupts 0x0000_00E0
41 48 settable RTC_Alarm RTC Alarms (A and B) through EXTI
line interrupt 0x0000_00E4
42 49 settable CEC CEC global interrupt 0x0000_00E8
Table 50. Vector table for STM32F100xx devices (continued)
Position
Priority
Type of
priority Acronym Description Address

Doc ID16188 Rev 5 133/713
RM0041 Interrupts and events
141
43 50 settable TIM12 TIM12 global interrupt 0x0000_00EC
44 51 settable TIM13 TIM13 global interrupt 0x0000_00F0
45 52 settable TIM14 TIM14 global interrupt 0x0000_00F4
-- - - Reserved 0x0000_00F8 -
0x0000_00FC
48 55 settable FSMC FSMC global interrupt 0x0000_0100
- - - - Reserved 0x0000_0104
50 57 settable TIM5 TIM5 global interrupt 0x0000_0108
51 58 settable SPI3 SPI3 global interrupt 0x0000_010C
52 59 settable UART4 UART4 global interrupt 0x0000_0110
53 60 settable UART5 UART5 global interrupt 0x0000_0114
54 61 settable TIM6_DAC TIM6 global and DAC underrun
interrupts 0x0000_0118
55 62 settable TIM7 TIM7 global interrupt 0x0000_011C
56 63 settable DMA2_Channel1 DMA2 Channel1 global interrupt 0x0000_0120
57 64 settable DMA2_Channel2 DMA2 Channel2 global interrupt 0x0000_0124
58 65 settable DMA2_Channel3 DMA2 Channel3 global interrupt 0x0000_0128
59 66 settable DMA2_Channel4_5 DMA2 Channel4 and DMA2
Channel5 global interrupts 0x0000_012C
60 67 settable DMA2_Channel5(1) DMA2 Channel5 global interrupt 0x0000_0130
1. For High-density value line devices, the DMA2 Channel 5 is mapped at postion 60 only if the
MISC_REMAP bit in the AFIO_MAPR2 register is set and DMA2 Channel 2 is connected with DMA2
Channel 4 at position 59 when the MISC_REMAP bit in the AFIO_MAPR2 register is reset.
Table 50. Vector table for STM32F100xx devices (continued)
Position
Priority
Type of
priority Acronym Description Address

Interrupts and events RM0041
134/713 Doc ID16188 Rev 5
8.2 External interrupt/event controller (EXTI)
The external interrupt/event controller consists of up to 18 edge detectors for generating
event/interrupt requests. Each input line can be independently configured to select the type
(event or interrupt) and the corresponding trigger event (rising or falling or both). Each line
can also masked independently. A pending register maintains the status line of the interrupt
requests
8.2.1 Main features
The EXTI controller main features are the following:
•Independent trigger and mask on each interrupt/event line
•Dedicated status bit for each interrupt line
•Generation of up to 18 software event/interrupt requests
•Detection of external signal with pulse width lower than APB2 clock period. Refer to the
electrical characteristics section of the datasheet for details on this parameter.
8.2.2 Block diagram
The block diagram is shown in Figure 18.
Figure 18. External interrupt/event controller block diagram
TRIGGER
SELECTION
0ERIPHERALINTERFACE
%DGEDETECT
!-"!!0"BUS
0#,+
CIRCUIT
INTERRUPT
3OFTWARE TRIGGER
SELECTION
2ISING &ALLING
(YHQW
PDVN
0ULSE
GENERATOR
)NPUT
,INE
REGISTER REGISTER
UHJLVWHU
EVENT
REGISTER
-36
0ENDING
REQUEST
REGISTER
)NTERRUPT
MASK
REGISTER
4O.6)#INTERRUPT
CONTROLLER

Doc ID16188 Rev 5 135/713
RM0041 Interrupts and events
141
8.2.3 Wakeup event management
The STM32F100xx is able to handle external or internal events in order to wake up the core
(WFE). The wakeup event can be generated either by:
•enabling an interrupt in the peripheral control register but not in the NVIC, and enabling
the SEVONPEND bit in the Cortex®-M3 System Control register. When the MCU
resumes from WFE, the peripheral interrupt pending bit and the peripheral NVIC IRQ
channel pending bit (in the NVIC interrupt clear pending register) have to be cleared.
•or configuring an external or internal EXTI line in event mode. When the CPU resumes
from WFE, it is not necessary to clear the peripheral interrupt pending bit or the NVIC
IRQ channel pending bit as the pending bit corresponding to the event line is not set.
To use an external line as a wakeup event, refer to Section 8.2.4: Functional description.
8.2.4 Functional description
To generate the interrupt, the interrupt line should be configured and enabled. This is done
by programming the two trigger registers with the desired edge detection and by enabling
the interrupt request by writing a ‘1’ to the corresponding bit in the interrupt mask register.
When the selected edge occurs on the external interrupt line, an interrupt request is
generated. The pending bit corresponding to the interrupt line is also set. This request is
reset by writing a ‘1’ in the pending register.
To generate the event, the event line should be configured and enabled. This is done by
programming the two trigger registers with the desired edge detection and by enabling the
event request by writing a ‘1’ to the corresponding bit in the event mask register. When the
selected edge occurs on the event line, an event pulse is generated. The pending bit
corresponding to the event line is not set
An interrupt/event request can also be generated by software by writing a ‘1’ in the software
interrupt/event register.
Hardware interrupt selection
To configure the 18 lines as interrupt sources, use the following procedure:
•Configure the mask bits of the 18 Interrupt lines (EXTI_IMR)
•Configure the Trigger Selection bits of the Interrupt lines (EXTI_RTSR and
EXTI_FTSR)
•Configure the enable and mask bits that control the NVIC IRQ channel mapped to the
External Interrupt Controller (EXTI) so that an interrupt coming from one of the 18 lines
can be correctly acknowledged.
Hardware event selection
To configure the 18 lines as event sources, use the following procedure:
•Configure the mask bits of the 18 Event lines (EXTI_EMR)
•Configure the Trigger Selection bits of the Event lines (EXTI_RTSR and EXTI_FTSR)

Interrupts and events RM0041
136/713 Doc ID16188 Rev 5
Software interrupt/event selection
The 18 lines can be configured as software interrupt/event lines. The following is the
procedure to generate a software interrupt.
•Configure the mask bits of the 18 Interrupt/Event lines (EXTI_IMR, EXTI_EMR)
•Set the required bit of the software interrupt register (EXTI_SWIER)
8.2.5 External interrupt/event line mapping
The 112 GPIOs are connected to the 16 external interrupt/event lines in the following
manner:

Doc ID16188 Rev 5 137/713
RM0041 Interrupts and events
141
Figure 19. External interrupt/event GPIO mapping
1. To configure the AFIO_EXTICRx for the mapping of external interrupt/event lines onto GPIOs, the AFIO
clock should first be enabled. Refer to Section 6.3.7: APB2 peripheral clock enable register
(RCC_APB2ENR).
The two other EXTI lines are connected as follows:
•EXTI line 16 is connected to the PVD output
•EXTI line 17 is connected to the RTC Alarm event
EXTI0
PA 0
PB0
PC0
PD0
PE0
EXTI0[3:0] bits in AFIO_EXTICR1 register
PF0
PG0
EXTI1
PA 1
PB1
PC1
PD1
PE1
EXTI1[3:0] bits in AFIO_EXTICR1 register
PF1
PG1
EXTI15
PA 1 5
PB15
PC15
PD15
PE15
EXTI15[3:0] bits in AFIO_EXTICR4 register
PF15
PG15

Interrupts and events RM0041
138/713 Doc ID16188 Rev 5
8.3 EXTI registers
Refer to Section 1.1 on page 32 for a list of abbreviations used in register descriptions.
The peripheral registers have to be accessed by words (32-bit).
8.3.1 Interrupt mask register (EXTI_IMR)
Address offset: 0x00
Reset value: 0x0000 0000
8.3.2 Event mask register (EXTI_EMR)
Address offset: 0x04
Reset value: 0x0000 0000
31 30 29 28 27 26 25 24 23 22 21 20 19 18 17 16
Reserved MR17 MR16
rw rw
15 14 13 12 11 10 9 8 7 6 5 4 3 2 1 0
MR15 MR14 MR13 MR12 MR11 MR10 MR9 MR8 MR7 MR6 MR5 MR4 MR3 MR2 MR1 MR0
rw rw rw rw rw rw rw rw rw rw rw rw rw rw rw rw
Bits 31:18 Reserved, must be kept at reset value (0).
Bits 17:0 MRx: Interrupt Mask on line x
0: Interrupt request from Line x is masked
1: Interrupt request from Line x is not masked
31 30 29 28 27 26 25 24 23 22 21 20 19 18 17 16
Reserved MR17 MR16
rw rw
15 14 13 12 11 10 9 8 7 6 5 4 3 2 1 0
MR15 MR14 MR13 MR12 MR11 MR10 MR9 MR8 MR7 MR6 MR5 MR4 MR3 MR2 MR1 MR0
rw rw rw rw rw rw rw rw rw rw rw rw rw rw rw rw
Bits 31:18 Reserved, must be kept at reset value (0).
Bits 17:0 MRx: Event mask on line x
0: Event request from Line x is masked
1: Event request from Line x is not masked

Doc ID16188 Rev 5 139/713
RM0041 Interrupts and events
141
8.3.3 Rising trigger selection register (EXTI_RTSR)
Address offset: 0x08
Reset value: 0x0000 0000
Note: The external wakeup lines are edge triggered, no glitches must be generated on these lines.
If a rising edge on external interrupt line occurs during writing of EXTI_RTSR register, the
pending bit will not be set.
Rising and Falling edge triggers can be set for the same interrupt line. In this configuration,
both generate a trigger condition.
8.3.4 Falling trigger selection register (EXTI_FTSR)
Address offset: 0x0C
Reset value: 0x0000 0000
Note: The external wakeup lines are edge triggered, no glitches must be generated on these lines.
If a falling edge on external interrupt line occurs during writing of EXTI_FTSR register, the
pending bit will not be set.
Rising and Falling edge triggers can be set for the same interrupt line. In this configuration,
both generate a trigger condition.
31 30 29 28 27 26 25 24 23 22 21 20 19 18 17 16
Reserved TR17 TR16
rw rw
1514131211109 87654321 0
TR15 TR14 TR13 TR12 TR11 TR10 TR9 TR8 TR7 TR6 TR5 TR4 TR3 TR2 TR1 TR0
rw rw rw rw rw rw rw rw rw rw rw rw rw rw rw rw
Bits 31:18 Reserved, must be kept at reset value (0).
Bits 17:0 TRx: Rising trigger event configuration bit of line x
0: Rising trigger disabled (for Event and Interrupt) for input line
1: Rising trigger enabled (for Event and Interrupt) for input line
31 30 29 28 27 26 25 24 23 22 21 20 19 18 17 16
Reserved TR17 TR16
rw rw
1514131211109 87654321 0
TR15 TR14 TR13 TR12 TR11 TR10 TR9 TR8 TR7 TR6 TR5 TR4 TR3 TR2 TR1 TR0
rw rw rw rw rw rw rw rw rw rw rw rw rw rw rw rw
Bits 31:18 Reserved, must be kept at reset value (0).
Bits 17:0 TRx: Falling trigger event configuration bit of line x
0: Falling trigger disabled (for Event and Interrupt) for input line
1: Falling trigger enabled (for Event and Interrupt) for input line

Interrupts and events RM0041
140/713 Doc ID16188 Rev 5
8.3.5 Software interrupt event register (EXTI_SWIER)
Address offset: 0x10
Reset value: 0x0000 0000
8.3.6 Pending register (EXTI_PR)
Address offset: 0x14
Reset value: undefined
31 30 29 28 27 26 25 24 23 22 21 20 19 18 17 16
Reserved
SWIER
17
SWIER
16
rw rw
1514131211109 87654321 0
SWIER
15
SWIER
14
SWIER
13
SWIER
12
SWIER
11
SWIER
10
SWIER
9
SWIER
8
SWIER
7
SWIER
6
SWIER
5
SWIER
4
SWIER
3
SWIER
2
SWIER
1
SWIER
0
rw rw rw rw rw rw rw rw rw rw rw rw rw rw rw rw
Bits 31:18 Reserved, must be kept at reset value (0).
Bits 17:0 SWIERx: Software interrupt on line x
If the interrupt is enabled on this line in the EXTI_IMR, writing a '1' to this bit when it is at '0'
sets the corresponding pending bit in EXTI_PR resulting in an interrupt request generation.
This bit is cleared by clearing the corresponding bit of EXTI_PR (by writing a 1 into the bit)
31 30 29 28 27 26 25 24 23 22 21 20 19 18 17 16
Reserved PR17 PR16
rc_w1 rc_w1
1514131211109 8 7654321 0
PR15 PR14 PR13 PR12 PR11 PR10 PR9 PR8 PR7 PR6 PR5 PR4 PR3 PR2 PR1 PR0
rc_w1 rc_w1 rc_w1 rc_w1 rc_w1 rc_w1 rc_w1 rc_w1 rc_w1 rc_w1 rc_w1 rc_w1 rc_w1 rc_w1 rc_w1 rc_w1
Bits 31:18 Reserved, must be kept at reset value (0).
Bits 17:0 PRx: Pending bit
0: No trigger request occurred
1: selected trigger request occurred
This bit is set when the selected edge event arrives on the external interrupt line. This bit is
cleared by writing a ‘1’ into the bit.

Doc ID16188 Rev 5 141/713
RM0041 Interrupts and events
141
8.3.7 EXTI register map
The following table gives the EXTI register map and the reset values.
Refer to Table 1 on page 36 and Table 2 on page 37 for the register boundary addresses.
Table 51. External interrupt/event controller register map and reset values
Offset Register
31
30
29
28
27
26
25
24
23
22
21
20
19
18
17
16
15
14
13
12
11
10
9
8
7
6
5
4
3
2
1
0
0x00 EXTI_IMR Reserved MR[17:0]
Reset value 000000000000000000
0x04 EXTI_EMR Reserved EMR[17:0]
Reset value 000000000000000000
0x08 EXTI_RTSR Reserved RTSR[17:0]
Reset value 000000000000000000
0x0C EXTI_FTSR Reserved FTSR[17:0]
Reset value 000000000000000000
0x10 EXTI_SWIER Reserved SWIER[17:0]
Reset value 000000000000000000
0x14 EXTI_PR Reserved PR[17:0]
Reset value 000000000000000000

Direct memory access controller (DMA) RM0041
142/713 Doc ID16188 Rev 5
9 Direct memory access controller (DMA)
Low-density value line devices are STM32F100xx microcontrollers where the Flash
memory density ranges between 16 and 32 Kbytes.
Medium-density value line devices are STM32F100xx microcontrollers where the Flash
memory density ranges between 64 and 128 Kbytes.
High-density value line devices are STM32F100xx microcontrollers where the Flash
memory density ranges between 256 and 512 Kbytes.
This section applies to the whole STM32F100xx family, unless otherwise specified.
9.1 DMA introduction
Direct memory access (DMA) is used in order to provide high-speed data transfer between
peripherals and memory as well as memory to memory. Data can be quickly moved by DMA
without any CPU actions. This keeps CPU resources free for other operations.
The two DMA controllers have 12 channels in total (7 for DMA1 and 5 for DMA2), each
dedicated to managing memory access requests from one or more peripherals. It has an
arbiter for handling the priority between DMA requests.
9.2 DMA main features
•12 independently configurable channels (requests): 7 for DMA1 and 5 for DMA2
•Each of the 12 channels is connected to dedicated hardware DMA requests, software
trigger is also supported on each channel. This configuration is done by software.
•Priorities between requests from channels of one DMA are software programmable (4
levels consisting of very high, high, medium, low) or hardware in case of equality
(request 1 has priority over request 2, etc.)
•Independent source and destination transfer size (byte, half word, word), emulating
packing and unpacking. Source/destination addresses must be aligned on the data
size.
•Support for circular buffer management
•3 event flags (DMA Half Transfer, DMA Transfer complete and DMA Transfer Error)
logically ORed together in a single interrupt request for each channel
•Memory-to-memory transfer
•Peripheral-to-memory and memory-to-peripheral, and peripheral-to-peripheral
transfers
•Access to Flash, SRAM, APB1, APB2 and AHB peripherals as source and destination
•Programmable number of data to be transferred: up to 65536
The block diagram is shown in Figure 20 and Figure 21.

Doc ID16188 Rev 5 143/713
RM0041 Direct memory access controller (DMA)
159
Figure 20. DMA block diagram in low and medium- density
Cat.1 and Cat.2 STM32F100xx devices
&,!3(
&LASH
INTERFACE
#H
#H
#H
!RBITER
#ORTEX-
32!-
!("3LAVE
$-!
)#ODE
$#ODE
!0"
&LASH
MEMORY
"RIDGE
"RIDGE !0"
AI
"USMATRIX
$-! 2ESETCLOCK
CONTROL2##
4)-
4)-
4)-
!$#
53!24
30)
4)-
4)-
4)-
4)-
4)-
4)-
#2#
$!#
)#
)#
53!24
53!24
30)

Direct memory access controller (DMA) RM0041
144/713 Doc ID16188 Rev 5
Figure 21. DMA block diagram in high-density
Cat.4 and Cat.5 STM32F100xx devices
Note: The DMA2 controller and its related requests are available only in High density value line
devices.
SPI3, UART4, UART5and TIM5 DMA requests are available only in High density value line
devices.
9.3 DMA functional description
The DMA controller performs direct memory transfer by sharing the system bus with the
Cortex®-M3 core. The DMA request may stop the CPU access to the system bus for some
bus cycles, when the CPU and DMA are targeting the same destination (memory or
peripheral). The bus matrix implements round-robin scheduling, thus ensuring at least half
of the system bus bandwidth (both to memory and peripheral) for the CPU.
9.3.1 DMA transactions
After an event, the peripheral sends a request signal to the DMA Controller. The DMA
controller serves the request depending on the channel priorities. As soon as the DMA
Controller accesses the peripheral, an Acknowledge is sent to the peripheral by the DMA
Controller. The peripheral releases its request as soon as it gets the Acknowledge from the
FLITF
Ch.1
Ch.2
Ch.7
Arbiter
Cortex-M3
SRAM
AHB Slave
DMA1
ICode
DCode
System
DMA request
APB2
Flash
Bridge 2
Bridge 1
Ch.1
Ch.2
Ch.5
Arbiter
AHB Slave
DMA2
FSMC
APB1
DMA request
DMA request
Bus matrix
DMA
DMA
Reset & clock control
(RCC)
AHB System
ai18303
SPI2
TIM2
SPI3
TIM7
TIM6
TIM5
TIM4
TIM3
DAC
I2C2
I2C1
UART5
UART4
USART3
USART2
USART1
SPI1
TIM1
ADC1
TIM17
TIM16
TIM15
DMA request

Doc ID16188 Rev 5 145/713
RM0041 Direct memory access controller (DMA)
159
DMA Controller. Once the request is deasserted by the peripheral, the DMA Controller
release the Acknowledge. If there are more requests, the peripheral can initiate the next
transaction.
In summary, each DMA transfer consists of three operations:
•The loading of data from the peripheral data register or a location in memory addressed
through an internal current peripheral/memory address register. The start address used
for the first transfer is the base peripheral/memory address programmed in the
DMA_CPARx or DMA_CMARx register
•The storage of the data loaded to the peripheral data register or a location in memory
addressed through an internal current peripheral/memory address register. The start
address used for the first transfer is the base peripheral/memory address programmed
in the DMA_CPARx or DMA_CMARx register
•The post-decrementing of the DMA_CNDTRx register, which contains the number of
transactions that have still to be performed.
9.3.2 Arbiter
The arbiter manages the channel requests based on their priority and launches the
peripheral/memory access sequences.
The priorities are managed in two stages:
•Software: each channel priority can be configured in the DMA_CCRx register. There
are four levels:
– Very high priority
– High priority
– Medium priority
– Low priority
•Hardware: if 2 requests have the same software priority level, the channel with the
lowest number will get priority versus the channel with the highest number. For
example, channel 2 gets priority over channel 4.
Note: In high-density value line devices, the DMA1 controller has priority over the DMA2
controller.
9.3.3 DMA channels
Each channel can handle DMA transfer between a peripheral register located at a fixed
address and a memory address. The amount of data to be transferred (up to 65535) is
programmable. The register which contains the amount of data items to be transferred is
decremented after each transaction.
Programmable data sizes
Transfer data sizes of the peripheral and memory are fully programmable through the
PSIZE and MSIZE bits in the DMA_CCRx register.
Pointer incrementation
Peripheral and memory pointers can optionally be automatically post-incremented after
each transaction depending on the PINC and MINC bits in the DMA_CCRx register. If
incremented mode is enabled, the address of the next transfer will be the address of the
previous one incremented by 1, 2 or 4 depending on the chosen data size. The first transfer

Direct memory access controller (DMA) RM0041
146/713 Doc ID16188 Rev 5
address is the one programmed in the DMA_CPARx/DMA_CMARx registers. During
transfer operations, these registers keep the initially programmed value. The current
transfer addresses (in the current internal peripheral/memory address register) are not
accessible by software.
If the channel is configured in noncircular mode, no DMA request is served after the last
transfer (that is once the number of data items to be transferred has reached zero). In order
to reload a new number of data items to be transferred into the DMA_CNDTRx register, the
DMA channel must be disabled.
Note: If a DMA channel is disabled, the DMA registers are not reset. The DMA channel registers
(DMA_CCRx, DMA_CPARx and DMA_CMARx) retain the initial values programmed during
the channel configuration phase.
In circular mode, after the last transfer, the DMA_CNDTRx register is automatically reloaded
with the initially programmed value. The current internal address registers are reloaded with
the base address values from the DMA_CPARx/DMA_CMARx registers.
Channel configuration procedure
The following sequence should be followed to configure a DMA channelx (where x is the
channel number).
1. Set the peripheral register address in the DMA_CPARx register. The data will be
moved from/ to this address to/ from the memory after the peripheral event.
2. Set the memory address in the DMA_CMARx register. The data will be written to or
read from this memory after the peripheral event.
3. Configure the total number of data to be transferred in the DMA_CNDTRx register.
After each peripheral event, this value will be decremented.
4. Configure the channel priority using the PL[1:0] bits in the DMA_CCRx register
5. Configure data transfer direction, circular mode, peripheral & memory incremented
mode, peripheral & memory data size, and interrupt after half and/or full transfer in the
DMA_CCRx register
6. Activate the channel by setting the ENABLE bit in the DMA_CCRx register.
As soon as the channel is enabled, it can serve any DMA request from the peripheral
connected on the channel.
Once half of the bytes are transferred, the half-transfer flag (HTIF) is set and an interrupt is
generated if the Half-Transfer Interrupt Enable bit (HTIE) is set. At the end of the transfer,
the Transfer Complete Flag (TCIF) is set and an interrupt is generated if the Transfer
Complete Interrupt Enable bit (TCIE) is set.
Circular mode
Circular mode is available to handle circular buffers and continuous data flows (e.g. ADC
scan mode). This feature can be enabled using the CIRC bit in the DMA_CCRx register.
When circular mode is activated, the number of data to be transferred is automatically
reloaded with the initial value programmed during the channel configuration phase, and the
DMA requests continue to be served.
Memory-to-memory mode
The DMA channels can also work without being triggered by a request from a peripheral.
This mode is called Memory to Memory mode.

Doc ID16188 Rev 5 147/713
RM0041 Direct memory access controller (DMA)
159
If the MEM2MEM bit in the DMA_CCRx register is set, then the channel initiates transfers
as soon as it is enabled by software by setting the Enable bit (EN) in the DMA_CCRx
register. The transfer stops once the DMA_CNDTRx register reaches zero. Memory to
Memory mode may not be used at the same time as Circular mode.
9.3.4 Programmable data width, data alignment and endians
When PSIZE and MSIZE are not equal, the DMA performs some data alignments as
described in Table 52.
Addressing an AHB peripheral that does not support byte or halfword write
operations
When the DMA initiates an AHB byte or halfword write operation, the data are duplicated on
the unused lanes of the HWDATA[31:0] bus. So when the used AHB slave peripheral does
not support byte or halfword write operations (when HSIZE is not used by the peripheral)
Table 52. Programmable data width & endian behavior (when bits PINC = MINC = 1)
Source
port
width
Desti-
nation
port
width
Number
of data
items to
transfer
(NDT)
Source content:
address / data Transfer operations Destination content:
address / data
88 4
@0x0 / B0
@0x1 / B1
@0x2 / B2
@0x3 / B3
1: READ B0[7:0] @0x0 then WRITE B0[7:0] @0x0
2: READ B1[7:0] @0x1 then WRITE B1[7:0] @0x1
3: READ B2[7:0] @0x2 then WRITE B2[7:0] @0x2
4: READ B3[7:0] @0x3 then WRITE B3[7:0] @0x3
@0x0 / B0
@0x1 / B1
@0x2 / B2
@0x3 / B3
816 4
@0x0 / B0
@0x1 / B1
@0x2 / B2
@0x3 / B3
1: READ B0[7:0] @0x0 then WRITE 00B0[15:0] @0x0
2: READ B1[7:0] @0x1 then WRITE 00B1[15:0] @0x2
3: READ B3[7:0] @0x2 then WRITE 00B2[15:0] @0x4
4: READ B4[7:0] @0x3 then WRITE 00B3[15:0] @0x6
@0x0 / 00B0
@0x2 / 00B1
@0x4 / 00B2
@0x6 / 00B3
832 4
@0x0 / B0
@0x1 / B1
@0x2 / B2
@0x3 / B3
1: READ B0[7:0] @0x0 then WRITE 000000B0[31:0] @0x0
2: READ B1[7:0] @0x1 then WRITE 000000B1[31:0] @0x4
3: READ B3[7:0] @0x2 then WRITE 000000B2[31:0] @0x8
4: READ B4[7:0] @0x3 then WRITE 000000B3[31:0] @0xC
@0x0 / 000000B0
@0x4 / 000000B1
@0x8 / 000000B2
@0xC / 000000B3
16 8 4
@0x0 / B1B0
@0x2 / B3B2
@0x4 / B5B4
@0x6 / B7B6
1: READ B1B0[15:0] @0x0 then WRITE B0[7:0] @0x0
2: READ B3B2[15:0] @0x2 then WRITE B2[7:0] @0x1
3: READ B5B4[15:0] @0x4 then WRITE B4[7:0] @0x2
4: READ B7B6[15:0] @0x6 then WRITE B6[7:0] @0x3
@0x0 / B0
@0x1 / B2
@0x2 / B4
@0x3 / B6
16 16 4
@0x0 / B1B0
@0x2 / B3B2
@0x4 / B5B4
@0x6 / B7B6
1: READ B1B0[15:0] @0x0 then WRITE B1B0[15:0] @0x0
2: READ B3B2[15:0] @0x2 then WRITE B3B2[15:0] @0x2
3: READ B5B4[15:0] @0x4 then WRITE B5B4[15:0] @0x4
4: READ B7B6[15:0] @0x6 then WRITE B7B6[15:0] @0x6
@0x0 / B1B0
@0x2 / B3B2
@0x4 / B5B4
@0x6 / B7B6
16 32 4
@0x0 / B1B0
@0x2 / B3B2
@0x4 / B5B4
@0x6 / B7B6
1: READ B1B0[15:0] @0x0 then WRITE 0000B1B0[31:0] @0x0
2: READ B3B2[15:0] @0x2 then WRITE 0000B3B2[31:0] @0x4
3: READ B5B4[15:0] @0x4 then WRITE 0000B5B4[31:0] @0x8
4: READ B7B6[15:0] @0x6 then WRITE 0000B7B6[31:0] @0xC
@0x0 / 0000B1B0
@0x4 / 0000B3B2
@0x8 / 0000B5B4
@0xC / 0000B7B6
32 8 4
@0x0 / B3B2B1B0
@0x4 / B7B6B5B4
@0x8 / BBBAB9B8
@0xC / BFBEBDBC
1: READ B3B2B1B0[31:0] @0x0 then WRITE B0[7:0] @0x0
2: READ B7B6B5B4[31:0] @0x4 then WRITE B4[7:0] @0x1
3: READ BBBAB9B8[31:0] @0x8 then WRITE B8[7:0] @0x2
4: READ BFBEBDBC[31:0] @0xC then WRITE BC[7:0] @0x3
@0x0 / B0
@0x1 / B4
@0x2 / B8
@0x3 / BC
32 16 4
@0x0 / B3B2B1B0
@0x4 / B7B6B5B4
@0x8 / BBBAB9B8
@0xC / BFBEBDBC
1: READ B3B2B1B0[31:0] @0x0 then WRITE B1B0[7:0] @0x0
2: READ B7B6B5B4[31:0] @0x4 then WRITE B5B4[7:0] @0x1
3: READ BBBAB9B8[31:0] @0x8 then WRITE B9B8[7:0] @0x2
4: READ BFBEBDBC[31:0] @0xC then WRITE BDBC[7:0] @0x3
@0x0 / B1B0
@0x2 / B5B4
@0x4 / B9B8
@0x6 / BDBC
32 32 4
@0x0 / B3B2B1B0
@0x4 / B7B6B5B4
@0x8 / BBBAB9B8
@0xC / BFBEBDBC
1: READ B3B2B1B0[31:0] @0x0 then WRITE B3B2B1B0[31:0] @0x0
2: READ B7B6B5B4[31:0] @0x4 then WRITE B7B6B5B4[31:0] @0x4
3: READ BBBAB9B8[31:0] @0x8 then WRITE BBBAB9B8[31:0] @0x8
4: READ BFBEBDBC[31:0] @0xC then WRITE BFBEBDBC[31:0] @0xC
@0x0 / B3B2B1B0
@0x4 / B7B6B5B4
@0x8 / BBBAB9B8
@0xC / BFBEBDBC

Direct memory access controller (DMA) RM0041
148/713 Doc ID16188 Rev 5
and does not generate any error, the DMA writes the 32 HWDATA bits as shown in the two
examples below:
•To write the halfword “0xABCD”, the DMA sets the HWDATA bus to “0xABCDABCD”
with HSIZE = HalfWord
•To write the byte “0xAB”, the DMA sets the HWDATA bus to “0xABABABAB” with
HSIZE = Byte
Assuming that the AHB/APB bridge is an AHB 32-bit slave peripheral that does not take the
HSIZE data into account, it will transform any AHB byte or halfword operation into a 32-bit
APB operation in the following manner:
•an AHB byte write operation of the data “0xB0” to 0x0 (or to 0x1, 0x2 or 0x3) will be
converted to an APB word write operation of the data “0xB0B0B0B0” to 0x0
•an AHB halfword write operation of the data “0xB1B0” to 0x0 (or to 0x2) will be
converted to an APB word write operation of the data “0xB1B0B1B0” to 0x0
For instance, to write the APB backup registers (16-bit registers aligned to a 32-bit address
boundary), the memory source size (MSIZE) must be configured to “16-bit” and the
peripheral destination size (PSIZE) to “32-bit”.
9.3.5 Error management
A DMA transfer error can be generated by reading from or writing to a reserved address
space. When a DMA transfer error occurs during a DMA read or a write access, the faulty
channel is automatically disabled through a hardware clear of its EN bit in the corresponding
Channel configuration register (DMA_CCRx). The channel's transfer error interrupt flag
(TEIF) in the DMA_IFR register is set and an interrupt is generated if the transfer error
interrupt enable bit (TEIE) in the DMA_CCRx register is set.
9.3.6 Interrupts
An interrupt can be produced on a Half-transfer, Transfer complete or Transfer error for
each DMA channel. Separate interrupt enable bits are available for flexibility.
Note: In high-density value line devices, DMA2 Channel4 and DMA2 Channel5 interrupts are
mapped onto the same interrupt vector. All other DMA1 and DMA2 Channel interrupts have
their own interrupt vector.
9.3.7 DMA request mapping
DMA1 controller
The 7 requests from the peripherals (TIMx[1,2,3,4,6,7,15,16,17], ADC1, SPI[1,2], I2Cx[1,2],
USARTx[1,2,3]) and DAC Channelx[1,2] are simply logically ORed before entering the
DMA1, this means that only one request must be enabled at a time. Refer to Figure 22.
Table 53. DMA interrupt requests
Interrupt event Event flag Enable Control bit
Half-transfer HTIF HTIE
Transfer complete TCIF TCIE
Transfer error TEIF TEIE

Doc ID16188 Rev 5 149/713
RM0041 Direct memory access controller (DMA)
159
The peripheral DMA requests can be independently activated/de-activated by programming
the DMA control bit in the registers of the corresponding peripheral.
Figure 22. DMA1 request mapping
1. The TIM1_CH1 and TIM1_CH2 DMA requests are mapped on DMA Channel 2 and DMA Channel 3,
respectively, only if the TIM1_DMA_REMAP bit in the AFIO_MAPR2 register is cleared. For more details
refer to the AFIO section.
2. The TIM1_CH1 and TIM1_CH2 DMA requests are mapped on DMA Channel 6 only if the
TIM1_DMA_REMAP bit in the AFIO_MAPR2 register is set. For more details refer to the AFIO section.
3. For High-density value line devices, the TIM6_DAC1 and TIM7_DAC2 DMA requests are mapped
respectively on DMA1 Channel 3 and DMA1 Channel 4 only if the TIM67_DAC_DMA_REMAP bit in the
AFIO_MAPR2 register is set and mapped respectively on DMA2 Channel 3 and DMA2 Channel 4 when the
TIM67_DAC_DMA_REMAP bit in the AFIO_MAPR2 register is reset.
Fixed hardware priority
Channel 3
internal
HW request 3
High priority
Low priority
Peripheral
Channel 2
HW request 2
Channel 1
SW trigger (MEM2MEM bit)
Channel 1 EN bit
HW request 1
Channel 4
HW request 4
DMA1
Channel 5
HW request 5
Channel 6
HW REQUEST 6
Channel 7
HW request 7
request
ADC1
USART1_TX
TIM1_CH4
SPI1_TX
USART3_TX
USART1_RX
TIM1_UP
I2C1_TX
TIM3_CH1
I2C1_RX
TIM2_CH2
SPI1_RX
TIM1_CH2(1)
TIM4_CH3
TIM2_CH1
SPI2_TX
I2C2_RX
USART2_RX
TIM3_TRIG
TIM1_CH3
USART2_TX
TIM2_CH4
TIM4_UP
SPI2_RX
I2C2_TX
TIM1_TRIG
TIM4_CH2
TIM3_CH4
TIM3_UP
USART3_RX
TIM3_CH3
TIM1_CH1
TIM2_UP
TIM2_CH3
TIM4_CH1
Channel 2 EN bit
Channel 3 EN bit
Channel 4 EN bit
Channel 5 EN bit
Channel 6 EN bit
Channel 7 EN bit
SW trigger (MEM2MEM bit)
SW trigger (MEM2MEM bit)
SW trigger (MEM2MEM bit)
SW trigger (MEM2MEM bit)
SW TRIGGER (MEM2MEM bit)
SW trigger (MEM2MEM bit)
request signals
TIM1_COM
TIM1_CH1(1)
TIM6_UP/DAC_Channel1(3)
TIM7_UP/DAC_Channel2(3)
TIM15_CH1
TIM15_UP
TIM15_TRIG
TIM15_COM
TIM1_CH2(2)
TIM1_CH1(2)
TIM16_CH1
TIM16_UP
TIM17_CH1
TIM17_UP

Direct memory access controller (DMA) RM0041
150/713 Doc ID16188 Rev 5
On low- and medium -density devices the TIM6_DAC1 and TIM7_DAC2 DMA requests are always
mapped respectively on DMA1 Channel 3 and DMA1 Channel 4. For more details refer to the AFIO
section.
Table 5 4 lists the DMA requests for each channel.
DMA2 controller
The 5 requests from the peripherals (TIMx[5,6,7], SPI3, UARTx[4,5], DAC_Channel[1,2])
are simply logically ORed before entering the DMA2, this means that only one request must
be enabled at a time. Refer to Figure 23.
The peripheral DMA requests can be independently activated/de-activated by programming
the DMA control bit in the registers of the corresponding peripheral.
Note: The DMA2 controller and its relative requests are available only in high-density value line
devices.
Table 54. Summary of DMA1 requests for each channel
Peripherals Channel 1 Channel 2 Channel 3 Channel 4 Channel 5 Channel 6 Channel 7
ADC1 ADC1 - - - - - -
SPI - SPI1_RX SPI1_TX SPI2_RX SPI2_TX - -
USART - USART3_TX USART3_RX USART1_TX USART1_RX USART2_RX USART2_TX
I2C - - - I2C2_TX I2C2_RX I2C1_TX I2C1_RX
TIM1 - TIM1_CH1 -TIM1_CH4
TIM1_TRIG
TIM1_COM
TIM1_UP
TIM1_CH3
TIM1_CH2
TIM1_CH1
-
TIM2 TIM2_CH3 TIM2_UP - - TIM2_CH1 - TIM2_CH2
TIM2_CH4
TIM3 - TIM3_CH3 TIM3_CH4
TIM3_UP --
TIM3_CH1
TIM3_TRIG -
TIM4 TIM4_CH1 - - TIM4_CH2 TIM4_CH3 - TIM4_UP
TIM6/DAC_
Channel1 -TIM6_UP/DA
C_Channel1 -
TIM7/DAC_
Channel2 -- -
TIM7_UP/DA
C_Channel2 ---
TIM15 - - - -
TIM15_CH1
TIM15_UP
TIM15_TRIG
TIM15_COM
--
TIM16 - - - - - TIM16_CH1
TIM16_UP -
TIM17 - - - - - - TIM17_CH1
TIM17_UP

Doc ID16188 Rev 5 151/713
RM0041 Direct memory access controller (DMA)
159
Figure 23. DMA2 request mapping
1. For high-density value line devices, the TIM6_DAC1 and TIM7_DAC2 DMA requests are mapped
respectively on DMA1 Channel 3 and DMA1 Channel 4 only if the TIM67_DAC_DMA_REMAP bit in the
AFIO_MAPR2 register is set, and mapped respectively on DMA2 Channel 3 and DMA2 Channel 4 when
the TIM67_DAC_DMA_REMAP bit in the AFIO_MAPR2 register is reset. On low- and medium -density
devices the TIM6_DAC1 and TIM7_DAC2 DMA requests are always mapped respectively on DMA1
Channel 3 and DMA1 Channel 4. For more details refer to the AFIO section.
Table 5 5 lists the DMA2 requests for each channel.
Table 55. Summary of DMA2 requests for each channel
Peripherals Channel 1 Channel 2 Channel 3 Channel 4 Channel 5
SPI3 SPI3_RX SPI3_TX - -
UART4 - - UART4_RX - UART4_TX
UART5 UART5_TX - - UART5_RX -
TIM5 TIM5_CH4
TIM5_TRIG
TIM5_CH3
TIM5_UP - TIM5_CH2 TIM5_CH1
TIM6/
DAC_Channel1 - - TIM6_UP/
DAC_Channel1 --
TIM7/
DAC_Channel2 -- -
TIM7_UP/
DAC_Channel2 -
Fixed hardware priority
Channel 3
internal
HW request 3
HIGH PRIORITY
LOW PRIORITY
Peripheral request signals
Channel 2
HW request 2
Channel 1
SW trigger (MEM2MEM bit)
Channel 1 EN bit
HW request 1
Channel 4
HW request 4
DMA2
Channel 5
HW request 5
request
TIM5_CH2
UART5_RX
TIM5_CH4
TIM7_UP/DAC_Channel2(1)
UART5_TX
TIM5_TRIG
Channel 2 EN bit
Channel 3 EN bit
Channel 4 EN bit
Channel 5 EN bit
SW trigger (MEM2MEM bit)
SW trigger (MEM2MEM bit)
SW trigger (MEM2MEM bit)
SW trigger (MEM2MEM bit)
TIM5_UP
TIM5_CH3
SPI3_TX
UART4_RX
TIM6_UP/DAC_Channel1(1)
UART4_TX
TIM5_CH1
SPI3_RX

Direct memory access controller (DMA) RM0041
152/713 Doc ID16188 Rev 5
9.4 DMA registers
Refer to for a list of abbreviations used in register descriptions.
Note: In the following registers, all bits related to channel6 and channel7 are not relevant for
DMA2 since it has only 5 channels.
The peripheral registers can be accessed by bytes (8-bit), half-words (16-bit) or words (32-
bit).
9.4.1 DMA interrupt status register (DMA_ISR)
Address offset: 0x00
Reset value: 0x0000 0000
31 30 29 28 27 26 25 24 23 22 21 20 19 18 17 16
Reserved TEIF7 HTIF7 TCIF7 GIF7 TEIF6 HTIF6 TCIF6 GIF6 TEIF5 HTIF5 TCIF5 GIF5
rrrrrrrrrrrr
1514131211109876543210
TEIF4 HTIF4 TCIF4 GIF4 TEIF3 HTIF3 TCIF3 GIF3 TEIF2 HTIF2 TCIF2 GIF2 TEIF1 HTIF1 TCIF1 GIF1
rrrrrrr r r r rrrrrr
Bits 31:28 Reserved, must be kept at reset value.
Bits 27, 23, 19, 15,
11, 7, 3
TEIFx: Channel x transfer error flag (x = 1 ..7)
This bit is set by hardware. It is cleared by software writing 1 to the corresponding bit in the
DMA_IFCR register.
0: No transfer error (TE) on channel x
1: A transfer error (TE) occurred on channel x
Bits 26, 22, 18, 14,
10, 6, 2
HTIFx: Channel x half transfer flag (x = 1 ..7)
This bit is set by hardware. It is cleared by software writing 1 to the corresponding bit in the
DMA_IFCR register.
0: No half transfer (HT) event on channel x
1: A half transfer (HT) event occurred on channel x
Bits 25, 21, 17, 13,
9, 5, 1
TCIFx: Channel x transfer complete flag (x = 1 ..7)
This bit is set by hardware. It is cleared by software writing 1 to the corresponding bit in the
DMA_IFCR register.
0: No transfer complete (TC) event on channel x
1: A transfer complete (TC) event occurred on channel x
Bits 24, 20, 16, 12,
8, 4, 0
GIFx: Channel x global interrupt flag (x = 1 ..7)
This bit is set by hardware. It is cleared by software writing 1 to the corresponding bit in the
DMA_IFCR register.
0: No TE, HT or TC event on channel x
1: A TE, HT or TC event occurred on channel x

Doc ID16188 Rev 5 153/713
RM0041 Direct memory access controller (DMA)
159
9.4.2 DMA interrupt flag clear register (DMA_IFCR)
Address offset: 0x04
Reset value: 0x0000 0000
31 30 29 28 27 26 25 24 23 22 21 20 19 18 17 16
Reserved
CTEIF
7
CHTIF
7CTCIF7 CGIF7 CTEIF6 CHTIF6 CTCIF6 CGIF6 CTEIF5 CHTIF5 CTCIF5 CGIF5
wwwwwwwwwwww
1514131211109876543210
CTEIF
4
CHTIF
4
CTCIF
4CGIF4 CTEIF
3
CHTIF
3CTCIF3 CGIF3 CTEIF2 CHTIF2 CTCIF2 CGIF2 CTEIF1 CHTIF1 CTCIF1 CGIF1
wwwwwww w w w w w w w w w
Bits 31:28 Reserved, must be kept at reset value.
Bits 27, 23, 19, 15,
11, 7, 3
CTEIFx: Channel x transfer error clear (x = 1 ..7)
This bit is set and cleared by software.
0: No effect
1: Clears the corresponding TEIF flag in the DMA_ISR register
Bits 26, 22, 18, 14,
10, 6, 2
CHTIFx: Channel x half transfer clear (x = 1 ..7)
This bit is set and cleared by software.
0: No effect
1: Clears the corresponding HTIF flag in the DMA_ISR register
Bits 25, 21, 17, 13,
9, 5, 1
CTCIFx: Channel x transfer complete clear (x = 1 ..7)
This bit is set and cleared by software.
0: No effect
1: Clears the corresponding TCIF flag in the DMA_ISR register
Bits 24, 20, 16, 12,
8, 4, 0
CGIFx: Channel x global interrupt clear (x = 1 ..7)
This bit is set and cleared by software.
0: No effect
1: Clears the GIF, TEIF, HTIF and TCIF flags in the DMA_ISR register

Direct memory access controller (DMA) RM0041
154/713 Doc ID16188 Rev 5
9.4.3 DMA channel x configuration register (DMA_CCRx) (x = 1..7,
where x = channel number)
Address offset: 0x08 + 0d20 × (channel number – 1)
Reset value: 0x0000 0000
31 30 29 28 27 26 25 24 23 22 21 20 19 18 17 16
Reserved
1514131211109876543210
Res.
MEM2
MEM PL[1:0] MSIZE[1:0] PSIZE[1:0] MINC PINC CIRC DIR TEIE HTIE TCIE EN
rw rw rw rw rw rw rw rw rw rw rw rw rw rw rw
Bits 31:15 Reserved, must be kept at reset value.
Bit 14 MEM2MEM: Memory to memory mode
This bit is set and cleared by software.
0: Memory to memory mode disabled
1: Memory to memory mode enabled
Bits 13:12 PL[1:0]: Channel priority level
These bits are set and cleared by software.
00: Low
01: Medium
10: High
11: Very high
Bits 11:10 MSIZE[1:0]: Memory size
These bits are set and cleared by software.
00: 8-bits
01: 16-bits
10: 32-bits
11: Reserved
Bits 9:8 PSIZE[1:0]: Peripheral size
These bits are set and cleared by software.
00: 8-bits
01: 16-bits
10: 32-bits
11: Reserved
Bit 7 MINC: Memory increment mode
This bit is set and cleared by software.
0: Memory increment mode disabled
1: Memory increment mode enabled
Bit 6 PINC: Peripheral increment mode
This bit is set and cleared by software.
0: Peripheral increment mode disabled
1: Peripheral increment mode enabled
Bit 5 CIRC: Circular mode
This bit is set and cleared by software.
0: Circular mode disabled
1: Circular mode enabled

Doc ID16188 Rev 5 155/713
RM0041 Direct memory access controller (DMA)
159
9.4.4 DMA channel x number of data register (DMA_CNDTRx) (x = 1..7,
where x = channel number)
Address offset: 0x0C + 0d20 × (channel number – 1)
Reset value: 0x0000 0000
Bit 4 DIR: Data transfer direction
This bit is set and cleared by software.
0: Read from peripheral
1: Read from memory
Bit 3 TEIE: Transfer error interrupt enable
This bit is set and cleared by software.
0: TE interrupt disabled
1: TE interrupt enabled
Bit 2 HTIE: Half transfer interrupt enable
This bit is set and cleared by software.
0: HT interrupt disabled
1: HT interrupt enabled
Bit 1 TCIE: Transfer complete interrupt enable
This bit is set and cleared by software.
0: TC interrupt disabled
1: TC interrupt enabled
Bit 0 EN: Channel enable
This bit is set and cleared by software.
0: Channel disabled
1: Channel enabled
31 30 29 28 27 26 25 24 23 22 21 20 19 18 17 16
Reserved
1514131211109876543210
NDT
rw rw rw rw rw rw rw rw rw rw rw rw rw rw rw rw
Bits 31:16 Reserved, must be kept at reset value.
Bits 15:0 NDT[15:0]: Number of data to transfer
Number of data to be transferred (0 up to 65535). This register can only be written when the
channel is disabled. Once the channel is enabled, this register is read-only, indicating the
remaining bytes to be transmitted. This register decrements after each DMA transfer.
Once the transfer is completed, this register can either stay at zero or be reloaded
automatically by the value previously programmed if the channel is configured in auto-
reload mode.
If this register is zero, no transaction can be served whether the channel is enabled or not.

Direct memory access controller (DMA) RM0041
156/713 Doc ID16188 Rev 5
9.4.5 DMA channel x peripheral address register (DMA_CPARx) (x = 1..7,
where x = channel number)
Address offset: 0x10 + 0d20 × (channel number – 1)
Reset value: 0x0000 0000
This register must not be written when the channel is enabled.
9.4.6 DMA channel x memory address register (DMA_CMARx) (x = 1..7,
where x = channel number)
Address offset: 0x14 + 0d20 × (channel number – 1)
Reset value: 0x0000 0000
This register must not be written when the channel is enabled.
313029282726252423222120191817161514131211109876543210
PA
rw rw rw rw rw rw rw rw rw rw rw rw rw rw rw rw rw rw rw rw rw rw rw rw rw rw rw rw rw rw rw rw
Bits 31:0 PA[31:0]: Peripheral address
Base address of the peripheral data register from/to which the data will be read/written.
When PSIZE is 01 (16-bit), the PA[0] bit is ignored. Access is automatically aligned to a half-
word address.
When PSIZE is 10 (32-bit), PA[1:0] are ignored. Access is automatically aligned to a word
address.
313029282726252423222120191817161514131211109876543210
MA
rw rw rw rw rw rw rw rw rw rw rw rw rw rw rw rw rw rw rw rw rw rw rw rw rw rw rw rw rw rw rw rw
Bits 31:0 MA[31:0]: Memory address
Base address of the memory area from/to which the data will be read/written.
When MSIZE is 01 (16-bit), the MA[0] bit is ignored. Access is automatically aligned to a
half-word address.
When MSIZE is 10 (32-bit), MA[1:0] are ignored. Access is automatically aligned to a word
address.

Doc ID16188 Rev 5 157/713
RM0041 Direct memory access controller (DMA)
159
9.4.7 DMA register map
The following table gives the DMA register map and the reset values.
Table 56. DMA register map and reset values
Offset Register
31
30
29
28
27
26
25
24
23
22
21
20
19
18
17
16
15
14
13
12
11
10
9
8
7
6
5
4
3
2
1
0
0x000 DMA_ISR Reserved
TEIF7
HTIF7
TCIF7
GIF7
TEIF6
HTIF6
TCIF6
GIF6
TEIF5
HTIF5
TCIF5
GIF5
TEIF4
HTIF4
TCIF4
GIF4
TEIF3
HTIF3
TCIF3
GIF3
TEIF2
HTIF2
TCIF2
GIF2
TEIF1
HTIF1
TCIF1
GIF1
Reset value 0000000000000000000000000000
0x004 DMA_IFCR Reserved
CTEIF7
CHTIF7
CTCIF7
CGIF7
CTEIF6
CHTIF6
CTCIF6
CGIF6
CTEIF5
CHTIF5
CTCIF5
CGIF5
CTEIF4
CHTIF4
CTCIF4
CGIF4
CTEIF3
CHTIF3
CTCIF3
CGIF3
CTEIF2
CHTIF2
CTCIF2
CGIF2
CTEIF1
CHTIF1
CTCIF1
CGIF1
Reset value 0000000000000000000000000000
0x008 DMA_CCR1 Reserved
MEM2MEM
PL
[1:0]
M SIZE [1:0]
PSIZE [1:0]
MINC
PINC
CIRC
DIR
TEIE
HTIE
TCIE
EN
Reset value 000000000000000
0x00C DMA_CNDTR1 Reserved NDT[15:0]
Reset value 0000000000000000
0x010 DMA_CPAR1 PA[31:0]
Reset value 00000000000000000000000000000000
0x014 DMA_CMAR1 MA[31:0]
Reset value 00000000000000000000000000000000
0x018 Reserved
0x01C DMA_CCR2 Reserved
MEM2MEM
PL
[1:0]
M SIZE [1:0]
PSIZE [1:0]
MINC
PINC
CIRC
DIR
TEIE
HTIE
TCIE
EN
Reset value 000000000000000
0x020 DMA_CNDTR2 Reserved NDT[15:0]
Reset value 0000000000000000
0x024 DMA_CPAR2 PA[31:0]
Reset value 00000000000000000000000000000000
0x028 DMA_CMAR2 MA[31:0]
Reset value 00000000000000000000000000000000
0x02C Reserved
0x030 DMA_CCR3 Reserved
MEM2MEM
PL
[1:0]
M SIZE [1:0]
PSIZE [1:0]
MINC
PINC
CIRC
DIR
TEIE
HTIE
TCIE
EN
Reset value 000000000000000
0x034 DMA_CNDTR3 Reserved NDT[15:0]
Reset value 0000000000000000
0x038 DMA_CPAR3 PA[31:0]
Reset value 00000000000000000000000000000000
0x03C DMA_CMAR3 MA[31:0]
Reset value 00000000000000000000000000000000
0x040 Reserved

Direct memory access controller (DMA) RM0041
158/713 Doc ID16188 Rev 5
0x044 DMA_CCR4 Reserved
MEM2MEM
PL
[1:0]
M SIZE [1:0]
PSIZE [1:0]
MINC
PINC
CIRC
DIR
TEIE
HTIE
TCIE
EN
Reset value 000000000000000
0x048 DMA_CNDTR4 Reserved NDT[15:0]
Reset value 0000000000000000
0x04C DMA_CPAR4 PA[31:0]
Reset value 00000000000000000000000000000000
0x050 DMA_CMAR4 MA[31:0]
Reset value 00000000000000000000000000000000
0x054 Reserved
0x058 DMA_CCR5 Reserved
MEM2MEM
PL
[1:0]
M SIZE [1:0]
PSIZE [1:0]
MINC
PINC
CIRC
DIR
TEIE
HTIE
TCIE
EN
Reset value 000000000000000
0x05C DMA_CNDTR5 Reserved NDT[15:0]
Reset value 0000000000000000
0x060 DMA_CPAR5 PA[31:0]
Reset value 00000000000000000000000000000000
0x064 DMA_CMAR5 MA[31:0]
Reset value 00000000000000000000000000000000
0x068 Reserved
0x06C DMA_CCR6 Reserved
MEM2MEM
PL
[1:0]
M SIZE [1:0]
PSIZE [1:0]
MINC
PINC
CIRC
DIR
TEIE
HTIE
TCIE
EN
Reset value 000000000000000
0x070 DMA_CNDTR6 Reserved NDT[15:0]
Reset value 0000000000000000
0x074 DMA_CPAR6 PA[31:0]
Reset value 00000000000000000000000000000000
0x078 DMA_CMAR6 MA[31:0]
Reset value 00000000000000000000000000000000
0x07C Reserved
0x080 DMA_CCR7 Reserved
MEM2MEM
PL
[1:0]
M SIZE [1:0]
PSIZE [1:0]
MINC
PINC
CIRC
DIR
TEIE
HTIE
TCIE
EN
Reset value 000000000000000
0x084 DMA_CNDTR7 Reserved NDT[15:0]
Reset value 0000000000000000
0x088 DMA_CPAR7 PA[31:0]
Reset value 00000000000000000000000000000000
Table 56. DMA register map and reset values (continued)
Offset Register
31
30
29
28
27
26
25
24
23
22
21
20
19
18
17
16
15
14
13
12
11
10
9
8
7
6
5
4
3
2
1
0

Doc ID16188 Rev 5 159/713
RM0041 Direct memory access controller (DMA)
159
Refer to Table 1 on page 36 and Table 2 on page 37 for the register boundary addresses.
0x08C DMA_CMAR7 MA[31:0]
Reset value 00000000000000000000000000000000
0x090 Reserved
Table 56. DMA register map and reset values (continued)
Offset Register
31
30
29
28
27
26
25
24
23
22
21
20
19
18
17
16
15
14
13
12
11
10
9
8
7
6
5
4
3
2
1
0

Analog-to-digital converter (ADC) RM0041
160/713 Doc ID16188 Rev 5
10 Analog-to-digital converter (ADC)
Low-density value line devices are STM32F100xx microcontrollers where the Flash
memory density ranges between 16 and 32 Kbytes.
Medium-density value line devices are STM32F100xx microcontrollers where the Flash
memory density ranges between 64 and 128 Kbytes.
High-density value line devices are STM32F100xx microcontrollers where the Flash
memory density ranges between 256 and 512 Kbytes.
This Section applies to the whole STM32F100xx family, unless otherwise specified.
10.1 ADC introduction
The 12-bit ADC is a successive approximation analog-to-digital converter. It has up to 18
multiplexed channels allowing it measure signals from 16 external and two internal sources.
A/D conversion of the various channels can be performed in single, continuous, scan or
discontinuous mode. The result of the ADC is stored in a left-aligned or right-aligned 16-bit
data register.
The analog watchdog feature allows the application to detect if the input voltage goes
outside the user-defined high or low thresholds.
The ADC input clock is generated from the PCLK2 clock divided by a prescaler, refer to
Figure 8: STM32F100xx clock tree (low and medium-density devices) and Figure 9:
STM32F100xx clock tree (high-density devices).
10.2 ADC main features
•12-bit resolution
•Interrupt generation at End of Conversion, End of Injected conversion and Analog
watchdog event
•Single and continuous conversion modes
•Scan mode for automatic conversion of channel 0 to channel ‘n’
•Self-calibration
•Data alignment with in-built data coherency
•Channel by channel programmable sampling time
•External trigger option for both regular and injected conversion
•Discontinuous mode
•ADC conversion time:
– STM32F100xx value line devices: 1.17 µs at 24 MHz
•ADC supply requirement: 2.4 V to 3.6 V
•ADC input range: VREF- ≤ VIN ≤ VREF+
•DMA request generation during regular channel conversion
The block diagram of the ADC is shown in Figure 24.
Note: VREF-,if available (depending on package), must be tied to VSSA.

Doc ID16188 Rev 5 161/713
RM0041 Analog-to-digital converter (ADC)
187
10.3 ADC functional description
Figure 24 shows a single ADC block diagramand Table 57 gives the ADC pin description.
Figure 24. Single ADC block diagram
!$#X?).
!$#X?).
!NALOG TO DIGITAL
CONVERTER
!$#X?).
!NALOG
-58
!$##,+
!$#)NTERRUPTTO.6)#
'0)/
0ORTS
!NALOG WATCHDOG
!DDRESSDATABUS
,OW4HRESHOLDBITS
#OMPARE2ESULT
(IGH4HRESHOLDBITS
&LAGS ENABLEBITS
%/#
!7$
!NALOGWATCHDOGEVENT
6$$!
633!
62%&
62%&
)NTERRUPT
4)-?#(
4)-?#(
4)-?#(
4)-?#(
&ROM!$#PRESCALER
BITS
%NDOFCONVERSION
CHANNELS
)NJECTED
CHANNELS
%NDOFINJECTEDCONVERSION *%/#
%/#)%
!7$)%
*%/#)%
UPTO
UPTO
2EGULARDATAREGISTER
§BITS
)NJECTEDDATAREGISTERS
2EGULAR
3TARTTRIGGER
REGULARGROUP
%843%,;=BITS
%842)'
4)-?#(
4)-?42'/
%84)?
4)-?#(
4)-?42'/
4)-?#(
4)-?42'/
3TARTTRIGGER
INJECTEDGROUP
*%843%,;=BITS
4)-?42'/
4)-?#(
*%842)'
BIT
BIT
$-!REQUEST
4EMPSENSOR
62%&).4
%84)?
AI

Analog-to-digital converter (ADC) RM0041
162/713 Doc ID16188 Rev 5
10.3.1 ADC on-off control
The ADC can be powered-on by setting the ADON bit in the ADC_CR2 register. When the
ADON bit is set for the first time, it wakes up the ADC from Power Down mode.
Conversion starts when ADON bit is set for a second time by software after ADC power-up
time (tSTAB).
The conversion can be stopped, and the ADC put in power down mode by resetting the
ADON bit. In this mode the ADC consumes almost no power (only a few µA).
10.3.2 ADC clock
The ADCCLK clock provided by the Clock Controller is synchronous with the PCLK2 (APB2
clock). The RCC controller has a dedicated programmable prescaler for the ADC clock,
refer to Section 6: Reset and clock control (RCC) for more details.
10.3.3 Channel selection
There are 16 multiplexed channels. It is possible to organize the conversions in two groups:
regular and injected. A group consists of a sequence of conversions which can be done on
any channel and in any order. For instance, it is possible to do the conversion in the
following order: Ch3, Ch8, Ch2, Ch2, Ch0, Ch2, Ch2, Ch15.
•The regular group is composed of up to 16 conversions. The regular channels and
their order in the conversion sequence must be selected in the ADC_SQRx registers.
The total number of conversions in the regular group must be written in the L[3:0] bits in
the ADC_SQR1 register.
•The injected group is composed of up to 4 conversions. The injected channels and
their order in the conversion sequence must be selected in the ADC_JSQR register.
The total number of conversions in the injected group must be written in the L[1:0] bits
in the ADC_JSQR register.
If the ADC_SQRx or ADC_JSQR registers are modified during a conversion, the current
conversion is reset and a new start pulse is sent to the ADC to convert the new chosen
group.
Table 57. ADC pins
Name Signal type Remarks
VREF+ Input, analog reference
positive
The higher/positive reference voltage for the ADC,
2.4 V ≤ VREF+ ≤ VDDA
VDDA(1)
1. VDDA and VSSA have to be connected to VDD and VSS, respectively.
Input, analog supply Analog power supply equal to VDD and
2.4 V ≤ VDDA ≤ 3.6 V
VREF- Input, analog reference
negative
The lower/negative reference voltage for the ADC,
VREF- = VSSA
VSSA(1) Input, analog supply
ground Ground for analog power supply equal to VSS
ADCx_IN[15:0] Analog signals Up to 21 analog channels(2)
2. For full details about the ADC I/O pins, refer to the “Pinouts and pin descriptions” section of the
corresponding device datasheet.

Doc ID16188 Rev 5 163/713
RM0041 Analog-to-digital converter (ADC)
187
Temperature sensor/VREFINT internal channels
The Temperature sensor is connected to channel ADCx_IN16 and the internal reference
voltage VREFINT is connected to ADCx_IN17. These two internal channels can be selected
and converted as injected or regular channels.
Note: The sensor and VREFINT are only available on the master ADC1 peripheral.
10.3.4 Single conversion mode
In Single conversion mode the ADC does one conversion. This mode is started either by
setting the ADON bit in the ADC_CR2 register (for a regular channel only) or by external
trigger (for a regular or injected channel), while the CONT bit is 0.
Once the conversion of the selected channel is complete:
•If a regular channel was converted:
– The converted data is stored in the 16-bit ADC_DR register
– The EOC (End Of Conversion) flag is set
– and an interrupt is generated if the EOCIE is set.
•If an injected channel was converted:
– The converted data is stored in the 16-bit ADC_DRJ1 register
– The JEOC (End Of Conversion Injected) flag is set
– and an interrupt is generated if the JEOCIE bit is set.
The ADC is then stopped.
10.3.5 Continuous conversion mode
In continuous conversion mode ADC starts another conversion as soon as it finishes one.
This mode is started either by external trigger or by setting the ADON bit in the ADC_CR2
register, while the CONT bit is 1.
After each conversion:
•If a regular channel was converted:
– The converted data is stored in the 16-bit ADC_DR register
– The EOC (End Of Conversion) flag is set
– An interrupt is generated if the EOCIE is set.
•If an injected channel was converted:
– The converted data is stored in the 16-bit ADC_DRJ1 register
– The JEOC (End Of Conversion Injected) flag is set
– An interrupt is generated if the JEOCIE bit is set.
10.3.6 Timing diagram
As shown in Figure 25, the ADC needs a stabilization time of tSTAB before it starts
converting accurately. After the start of ADC conversion and after 14 clock cycles, the EOC
flag is set and the 16-bit ADC Data register contains the result of the conversion.

Analog-to-digital converter (ADC) RM0041
164/713 Doc ID16188 Rev 5
Figure 25. Timing diagram
10.3.7 Analog watchdog
The AWD analog watchdog status bit is set if the analog voltage converted by the ADC is
below a low threshold or above a high threshold. These thresholds are programmed in the
12 least significant bits of the ADC_HTR and ADC_LTR 16-bit registers. An interrupt can be
enabled by using the AWDIE bit in the ADC_CR1 register.
The threshold value is independent of the alignment selected by the ALIGN bit in the
ADC_CR2 register. The comparison is done before the alignment (see Section 10.5).
The analog watchdog can be enabled on one or more channels by configuring the
ADC_CR1 register as shown in Table 58.
Figure 26. Analog watchdog guarded area
!$#?#,+
%/#
.EXT!$#CONVERSION
!$#CONVERSION
#ONVERSIONTIME
T34!"
!$#
3OFTWARECLEARSTHE%/#BIT
TOTALCONVTIME
3TARTSTCONVERSION 3TARTNEXTCONVERSION
AIB
!$/.
3734!24
*3734!24
Table 58. Analog watchdog channel selection
Channels to be guarded by analog
watchdog
ADC_CR1 register control bits (x = don’t care)
AWDSGL bit AWDEN bit JAWDEN bit
None x 0 0
All injected channels 0 0 1
All regular channels 0 1 0
DL
$QDORJYROWDJH
+LJKHUWKUHVKROG
/RZHUWKUHVKROG
*XDUGHGDUHD
+75
/75

Doc ID16188 Rev 5 165/713
RM0041 Analog-to-digital converter (ADC)
187
10.3.8 Scan mode
This mode is used to scan a group of analog channels.
Scan mode can be selected by setting the SCAN bit in the ADC_CR1 register. Once this bit
is set, ADC scans all the channels selected in the ADC_SQRx registers (for regular
channels) or in the ADC_JSQR (for injected channels). A single conversion is performed for
each channel of the group. After each end of conversion the next channel of the group is
converted automatically. If the CONT bit is set, conversion does not stop at the last selected
group channel but continues again from the first selected group channel.
When using scan mode, DMA bit must be set and the direct memory access controller is
used to transfer the converted data of regular group channels to SRAM after each update of
the ADC_DR register.
The injected channel converted data is always stored in the ADC_JDRx registers.
10.3.9 Injected channel management
Triggered injection
To use triggered injection, the JAUTO bit must be cleared and SCAN bit must be set in the
ADC_CR1 register.
1. Start conversion of a group of regular channels either by external trigger or by setting
the ADON bit in the ADC_CR2 register.
2. If an external injected trigger occurs during the regular group channel conversion, the
current conversion is reset and the injected channel sequence is converted in Scan
once mode.
3. Then, the regular group channel conversion is resumed from the last interrupted
regular conversion. If a regular event occurs during an injected conversion, it doesn’t
interrupt it but the regular sequence is executed at the end of the injected sequence.
Figure 27 shows the timing diagram.
Note: When using triggered injection, the interval between trigger events must be longer than the
injection sequence. For instance, if the sequence length is 28 ADC clock cycles (that is two
conversions with a 1.5 clock-period sampling time), the minimum interval between triggers
must be 29 ADC clock cycles.
All regular and injected channels 0 1 1
Single(1) injected channel 1 0 1
Single(1) regular channel 1 1 0
Single(1) regular or injected channel 1 1 1
1. Selected by AWDCH[4:0] bits
Table 58. Analog watchdog channel selection (continued)
Channels to be guarded by analog
watchdog
ADC_CR1 register control bits (x = don’t care)
AWDSGL bit AWDEN bit JAWDEN bit

Analog-to-digital converter (ADC) RM0041
166/713 Doc ID16188 Rev 5
Auto-injection
If the JAUTO bit is set, then the injected group channels are automatically converted after
the regular group channels. This can be used to convert a sequence of up to 20 conversions
programmed in the ADC_SQRx and ADC_JSQR registers.
In this mode, external trigger on injected channels must be disabled.
If the CONT bit is also set in addition to the JAUTO bit, regular channels followed by injected
channels are continuously converted.
For ADC clock prescalers ranging from 4 to 8, a delay of 1 ADC clock period is automatically
inserted when switching from regular to injected sequence (respectively injected to regular).
When the ADC clock prescaler is set to 2, the delay is 2 ADC clock periods.
Note: It is not possible to use both auto-injected and discontinuous modes simultaneously.
Figure 27. Injected conversion latency
1. The maximum latency value can be found in the electrical characteristics of the STM32F101xx and
STM32F103xx datasheets.
10.3.10 Discontinuous mode
Regular group
This mode is enabled by setting the DISCEN bit in the ADC_CR1 register. It can be used to
convert a short sequence of n conversions (n <=8) which is a part of the sequence of
conversions selected in the ADC_SQRx registers. The value of n is specified by writing to
the DISCNUM[2:0] bits in the ADC_CR1 register.
When an external trigger occurs, it starts the next n conversions selected in the ADC_SQRx
registers until all the conversions in the sequence are done. The total sequence length is
defined by the L[3:0] bits in the ADC_SQR1 register.
Example:
n = 3, channels to be converted = 0, 1, 2, 3, 6, 7, 9, 10
1st trigger: sequence converted 0, 1, 2. An EOC event is generated at each conversion
!$##,+
)NJECTIONEVENT
2ESET!$#
3/# MAXLATENCY
AI

Doc ID16188 Rev 5 167/713
RM0041 Analog-to-digital converter (ADC)
187
2nd trigger: sequence converted 3, 6, 7. An EOC event is generated at each
conversion
3rd trigger: sequence converted 9, 10. An EOC event is generated at each conversion
4th trigger: sequence converted 0, 1, 2. An EOC event is generated at each conversion
Note: When a regular group is converted in discontinuous mode, no rollover will occur. When all
sub groups are converted, the next trigger starts conversion of the first sub-group.
In the example above, the 4th trigger reconverts the 1st sub-group channels 0, 1 and 2.
Injected group
This mode is enabled by setting the JDISCEN bit in the ADC_CR1 register. It can be used to
convert the sequence selected in the ADC_JSQR register, channel by channel, after an
external trigger event.
When an external trigger occurs, it starts the next channel conversions selected in the
ADC_JSQR registers until all the conversions in the sequence are done. The total sequence
length is defined by the JL[1:0] bits in the ADC_JSQR register.
Example:
n = 1, channels to be converted = 1, 2, 3
1st trigger: channel 1 converted
2nd trigger: channel 2 converted
3rd trigger: channel 3 converted and EOC and JEOC events generated
4th trigger: channel 1
Note: When all injected channels are converted, the next trigger starts the conversion of the first
injected channel. In the example above, the 4th trigger reconverts the 1st injected channel
1.
It is not possible to use both auto-injected and discontinuous modes simultaneously.
The user must avoid setting discontinuous mode for both regular and injected groups
together. Discontinuous mode must be enabled only for one group conversion.
10.4 Calibration
The ADC has an built-in self calibration mode. Calibration significantly reduces accuracy
errors due to internal capacitor bank variations. During calibration, an error-correction code
(digital word) is calculated for each capacitor, and during all subsequent conversions, the
error contribution of each capacitor is removed using this code.
Calibration is started by setting the CAL bit in the ADC_CR2 register. Once calibration is
over, the CAL bit is reset by hardware and normal conversion can be performed. It is
recommended to calibrate the ADC once at power-on. The calibration codes are stored in
the ADC_DR as soon as the calibration phase ends.
Note: It is recommended to perform a calibration after each power-up.
Before starting a calibration, the ADC must have been in power-on state (ADON bit = ‘1’) for
at least two ADC clock cycles.

Analog-to-digital converter (ADC) RM0041
168/713 Doc ID16188 Rev 5
Figure 28. Calibration timing diagram
10.5 Data alignment
ALIGN bit in the ADC_CR2 register selects the alignment of data stored after conversion.
Data can be left or right aligned as shown in Figure 29. and Figure 30.
The injected group channels converted data value is decreased by the user-defined offset
written in the ADC_JOFRx registers so the result can be a negative value. The SEXT bit is
the extended sign value.
For regular group channels no offset is subtracted so only twelve bits are significant.
Figure 29. Right alignment of data
Figure 30. Left alignment of data
CLK
tCAL
Calibration ongoing
CAL
ADC
Conversion
Normal ADC Conversion
Calibration Reset by Hardware
$$$ $ $ $ $ $ $ $$$3%843%843%843%84
$$
$$
)NJECTEDGROUP
2EGULARGROUP
$ $ $ $ $ $ $ $
AI
$$
$ $ $ $ $ $$$$$3%84
)NJECTEDGROUP
2EGULARGROUP
AI
$ $ $ $ $ $ $ $ $ $ $ $

Doc ID16188 Rev 5 169/713
RM0041 Analog-to-digital converter (ADC)
187
10.6 Channel-by-channel programmable sample time
ADC samples the input voltage for a number of ADC_CLK cycles which can be modified us-
ing the SMP[2:0] bits in the ADC_SMPR1 and ADC_SMPR2 registers. Each channel can be
sampled with a different sample time.
The total conversion time is calculated as follows:
Tconv = Sampling time + 12.5 cycles
Example:
With an ADCCLK = 12 MHz and a sampling time of 1.5 cycles:
Tconv = 1.5 + 12.5 = 14 cycles = 1.17 µs
10.7 Conversion on external trigger
Conversion can be triggered by an external event (e.g. timer capture, EXTI line). If the EXT-
TRIG control bit is set then external events are able to trigger a conversion. The EXT-
SEL[2:0] and JEXTSEL[2:0] control bits allow the application to select decide which out of 8
possible events can trigger conversion for the regular and injected groups.
Note: When an external trigger is selected for ADC regular or injected conversion, only the rising
edge of the signal can start the conversion.
Table 59. External trigger for regular channels for ADC1
Source Type EXTSEL[2:0]
TIM1_CC1 event
Internal signal from on-chip
timers
000
TIM1_CC2 event 001
TIM1_CC3 event 010
TIM2_CC2 event 011
TIM3_TRGO event 100
TIM4_CC4 event 101
EXTI line 11 External pin 110
SWSTART Software control bit 111
Table 60. External trigger for injected channels for ADC1
Source Connection type JEXTSEL[2:0]
TIM1_TRGO event
Internal signal from on-chip
timers
000
TIM1_CC4 event 001
TIM2_TRGO event 010
TIM2_CC1 event 011
TIM3_CC4 event 100
TIM4_TRGO event 101
EXTI line 15 External pin 110
JSWSTART Software control bit 111

Analog-to-digital converter (ADC) RM0041
170/713 Doc ID16188 Rev 5
The software source trigger events can be generated by setting a bit in a register
(SWSTART and JSWSTART in ADC_CR2).
A regular group conversion can be interrupted by an injected trigger.
10.8 DMA request
Since converted regular channels value are stored in a unique data register, it is necessary
to use DMA for conversion of more than one regular channel. This avoids the loss of data
already stored in the ADC_DR register.
Only the end of conversion of a regular channel generates a DMA request, which allows the
transfer of its converted data from the ADC_DR register to the destination location selected
by the user.
10.9 Temperature sensor
The temperature sensor can be used to measure the ambient temperature (TA) of the
device.
The temperature sensor is internally connected to the ADCx_IN16 input channel which is
used to convert the sensor output voltage into a digital value. The recommended sampling
time for the temperature sensor is 17.1 µs.
The block diagram of the temperature sensor is shown in Figure 31.
When not in use, this sensor can be put in power down mode.
Note: The TSVREFE bit must be set to enable both internal channels: ADCx_IN16 (temperature
sensor) and ADCx_IN17 (VREFINT) conversion.
The temperature sensor output voltage changes linearly with temperature. The offset of this
line varies from chip to chip due to process variation (up to 45 °C from one chip to another).
The internal temperature sensor is more suited to applications that detect temperature
variations instead of absolute temperatures. If accurate temperature readings are needed,
an external temperature sensor part should be used.

Doc ID16188 Rev 5 171/713
RM0041 Analog-to-digital converter (ADC)
187
Figure 31. Temperature sensor and VREFINT channel block diagram
069
7HPSHUDWXUH
VHQVRU
96(16(
7695()(FRQWUROELW
$'&
$GGUHVVGDWDEXV
95(),17
$'&B,1
,QWHUQDO
SRZHUEORFN $'&B,1
FRQYHUWHGGDWD

Analog-to-digital converter (ADC) RM0041
172/713 Doc ID16188 Rev 5
Reading the temperature
To use the sensor:
1. Select the ADCx_IN16 input channel.
2. Select a sample time of 17.1 µs
3. Set the TSVREFE bit in the ADC control register 2 (ADC_CR2) to wake up the
temperature sensor from power down mode.
4. Start the ADC conversion by setting the ADON bit (or by external trigger).
5. Read the resulting VSENSE data in the ADC data register
6. Obtain the temperature using the following formula:
Temperature (in °C) = {(V25 - VSENSE) / Avg_Slope} + 25.
Where,
V25 = VSENSE value for 25° C and
Avg_Slope = Average Slope for curve between Temperature vs. VSENSE (given in
mV/° C or µV/ °C).
Refer to the Electrical characteristics section for the actual values of V25 and
Avg_Slope.
Note: The sensor has a startup time after waking from power down mode before it can output
VSENSE at the correct level. The ADC also has a startup time after power-on, so to minimize
the delay, the ADON and TSVREFE bits should be set at the same time.
10.10 ADC interrupts
An interrupt can be produced on end of conversion for regular and injected groups and
when the analog watchdog status bit is set. Separate interrupt enable bits are available for
flexibility.
Two other flags are present in the ADC_SR register, but there is no interrupt associated with
them:
•JSTRT (Start of conversion for injected group channels)
•STRT (Start of conversion for regular group channels)
Table 61. ADC interrupts
Interrupt event Event flag Enable Control bit
End of conversion regular group EOC EOCIE
End of conversion injected group JEOC JEOCIE
Analog watchdog status bit is set AWD AWDIE

Doc ID16188 Rev 5 173/713
RM0041 Analog-to-digital converter (ADC)
187
10.11 ADC registers
Refer to Section 1.1 on page 32 for a list of abbreviations used in register descriptions.
The peripheral registers have to be accessed by words (32-bit).
10.11.1 ADC status register (ADC_SR)
Address offset: 0x00
Reset value: 0x0000 0000
31 30 29 28 27 26 25 24 23 22 21 20 19 18 17 16
Reserved
1514131211109876543210
Reserved STRT JSTRT JEOC EOC AWD
rc_w0 rc_w0 rc_w0 rc_w0 rc_w0
Bits 31:5 Reserved, must be kept at reset value.
Bit 4 STRT: Regular channel Start flag
This bit is set by hardware when regular channel conversion starts. It is cleared by software.
0: No regular channel conversion started
1: Regular channel conversion has started
Bit 3 JSTRT: Injected channel Start flag
This bit is set by hardware when injected channel group conversion starts. It is cleared by
software.
0: No injected group conversion started
1: Injected group conversion has started
Bit 2 JEOC: Injected channel end of conversion
This bit is set by hardware at the end of all injected group channel conversion. It is cleared
by software.
0: Conversion is not complete
1: Conversion complete
Bit 1 EOC: End of conversion
This bit is set by hardware at the end of a group channel conversion (regular or injected). It is
cleared by software or by reading the ADC_DR.
0: Conversion is not complete
1: Conversion complete
Bit 0 AWD: Analog watchdog flag
This bit is set by hardware when the converted voltage crosses the values programmed in
the ADC_LTR and ADC_HTR registers. It is cleared by software.
0: No Analog watchdog event occurred
1: Analog watchdog event occurred

Analog-to-digital converter (ADC) RM0041
174/713 Doc ID16188 Rev 5
10.11.2 ADC control register 1 (ADC_CR1)
Address offset: 0x04
Reset value: 0x0000 0000
31 30 29 28 27 26 25 24 23 22 21 20 19 18 17 16
Reserved
AWDE
N
JAWDE
NReserved
rw rw
15 14 13 12 11 10 9 8 7 6 5 4 3 2 1 0
DISCNUM[2:0] JDISCE
N
DISC
EN JAUTO AWD
SGL SCAN JEOC
IE AWDIE EOCIE AWDCH[4:0]
rw rw rw rw rw rw rw rw rw rw rw rw rw rw rw rw
Bits 31:24 Reserved, must be kept at reset value.
Bit 23 AWDEN: Analog watchdog enable on regular channels
This bit is set/reset by software.
0: Analog watchdog disabled on regular channels
1: Analog watchdog enabled on regular channels
Bit 22 JAWDEN: Analog watchdog enable on injected channels
This bit is set/reset by software.
0: Analog watchdog disabled on injected channels
1: Analog watchdog enabled on injected channels
Bits 21:16 Reserved, must be kept at reset value.
Bits 15:13 DISCNUM[2:0]: Discontinuous mode channel count
These bits are written by software to define the number of regular channels to be converted
in discontinuous mode, after receiving an external trigger.
000: 1 channel
001: 2 channels
.......
111: 8 channels
Bit 12 JDISCEN: Discontinuous mode on injected channels
This bit set and cleared by software to enable/disable discontinuous mode on injected group
channels
0: Discontinuous mode on injected channels disabled
1: Discontinuous mode on injected channels enabled
Bit 11 DISCEN: Discontinuous mode on regular channels
This bit set and cleared by software to enable/disable Discontinuous mode on regular
channels.
0: Discontinuous mode on regular channels disabled
1: Discontinuous mode on regular channels enabled
Bit 10 JAUTO: Automatic Injected Group conversion
This bit set and cleared by software to enable/disable automatic injected group conversion
after regular group conversion.
0: Automatic injected group conversion disabled
1: Automatic injected group conversion enabled

Doc ID16188 Rev 5 175/713
RM0041 Analog-to-digital converter (ADC)
187
10.11.3 ADC control register 2 (ADC_CR2)
Address offset: 0x08
Reset value: 0x0000 0000
Bit 9 AWDSGL: Enable the watchdog on a single channel in scan mode
This bit set and cleared by software to enable/disable the analog watchdog on the channel
identified by the AWDCH[4:0] bits.
0: Analog watchdog enabled on all channels
1: Analog watchdog enabled on a single channel
Bit 8 SCAN: Scan mode
This bit is set and cleared by software to enable/disable Scan mode. In Scan mode, the
inputs selected through the ADC_SQRx or ADC_JSQRx registers are converted.
0: Scan mode disabled
1: Scan mode enabled
Note: An EOC or JEOC interrupt is generated only on the end of conversion of the last
channel if the corresponding EOCIE or JEOCIE bit is set
Bit 7 JEOCIE: Interrupt enable for injected channels
This bit is set and cleared by software to enable/disable the end of conversion interrupt for
injected channels.
0: JEOC interrupt disabled
1: JEOC interrupt enabled. An interrupt is generated when the JEOC bit is set.
Bit 6 AWDIE: Analog watchdog interrupt enable
This bit is set and cleared by software to enable/disable the analog watchdog interrupt.
0: Analog watchdog interrupt disabled
1: Analog watchdog interrupt enabled
Bit 5 EOCIE: Interrupt enable for EOC
This bit is set and cleared by software to enable/disable the End of Conversion interrupt.
0: EOC interrupt disabled
1: EOC interrupt enabled. An interrupt is generated when the EOC bit is set.
Bits 4:0 AWDCH[4:0]: Analog watchdog channel select bits
These bits are set and cleared by software. They select the input channel to be guarded by
the Analog watchdog.
00000: ADC analog Channel0
00001: ADC analog Channel1
....
01111: ADC analog Channel15
10000: ADC analog Channel16
10001: ADC analog Channel17
Other values reserved.
ADC1 analog Channel16 and Channel17 are internally connected to the temperature
sensor and to VREFINT, respectively.
31 30 29 28 27 26 25 24 23 22 21 20 19 18 17 16
Reserved
TSVRE
FE
SWSTA
RT
JSWST
ART
EXTTR
IG EXTSEL[2:0] Res.
rw rw rw rw rw rw rw

Analog-to-digital converter (ADC) RM0041
176/713 Doc ID16188 Rev 5
15 14 13 12 11 10 9 8 7 6 5 4 3 2 1 0
JEXTT
RIG JEXTSEL[2:0] ALIGN Reserved DMA Reserved
RST
CAL CAL CONT ADON
rw rw rw rw rw Res. rw rw rw rw rw
Bits 31:24 Reserved, must be kept at reset value.
Bit 23 TSVREFE: Temperature sensor and VREFINT enable
This bit is set and cleared by software to enable/disable the temperature sensor and VREFINT
channel.
0: Temperature sensor and VREFINT channel disabled
1: Temperature sensor and VREFINT channel enabled
Bit 22 SWSTART: Start conversion of regular channels
This bit is set by software to start conversion and cleared by hardware as soon as
conversion starts. It starts a conversion of a group of regular channels if SWSTART is
selected as trigger event by the EXTSEL[2:0] bits.
0: Reset state
1: Starts conversion of regular channels
Bit 21 JSWSTART: Start conversion of injected channels
This bit is set by software and cleared by software or by hardware as soon as the conversion
starts. It starts a conversion of a group of injected channels (if JSWSTART is selected as
trigger event by the JEXTSEL[2:0] bits.
0: Reset state
1: Starts conversion of injected channels
Bit 20 EXTTRIG: External trigger conversion mode for regular channels
This bit is set and cleared by software to enable/disable the external trigger used to start
conversion of a regular channel group.
0: Conversion on external event disabled
1: Conversion on external event enabled
Bits 19:17 EXTSEL[2:0]: External event select for regular group
These bits select the external event used to trigger the start of conversion of a regular group:
000: Timer 1 CC1 event
001: Timer 1 CC2 event
010: Timer 1 CC3 event
011: Timer 2 CC2 event
100: Timer 3 TRGO event
101: Timer 4 CC4 event
110: EXTI line 11
111: SWSTART
Bit 16 Reserved, must be kept at reset value.
Bit 15 JEXTTRIG: External trigger conversion mode for injected channels
This bit is set and cleared by software to enable/disable the external trigger used to start
conversion of an injected channel group.
0: Conversion on external event disabled
1: Conversion on external event enabled

Doc ID16188 Rev 5 177/713
RM0041 Analog-to-digital converter (ADC)
187
Bits 14:12 JEXTSEL[2:0]: External event select for injected group
These bits select the external event used to trigger the start of conversion of an injected
group:
000: Timer 1 TRGO event
001: Timer 1 CC4 event
010: Timer 2 TRGO event
011: Timer 2 CC1 event
100: Timer 3 CC4 event
101: Timer 4 TRGO event
110: EXTI line15
111: JSWSTART
Bit 11 ALIGN: Data alignment
This bit is set and cleared by software. Refer to Figure 29.and Figure 30.
0: Right Alignment
1: Left Alignment
Bits 10:9 Reserved, must be kept at reset value.
Bit 8 DMA: Direct memory access mode
This bit is set and cleared by software. Refer to the DMA controller chapter for more details.
0: DMA mode disabled
1: DMA mode enabled
Bits 7:4 Reserved, must be kept at reset value.
Bit 3 RSTCAL: Reset calibration
This bit is set by software and cleared by hardware. It is cleared after the calibration registers
are initialized.
0: Calibration register initialized.
1: Initialize calibration register.
Note: If RSTCAL is set when conversion is ongoing, additional cycles are required to clear the
calibration registers.
Bit 2 CAL: A/D Calibration
This bit is set by software to start the calibration. It is reset by hardware after calibration is
complete.
0: Calibration completed
1: Enable calibration
Bit 1 CONT: Continuous conversion
This bit is set and cleared by software. If set conversion takes place continuously till this bit is
reset.
0: Single conversion mode
1: Continuous conversion mode
Bit 0 ADON: A/D converter ON / OFF
This bit is set and cleared by software. If this bit holds a value of zero and a 1 is written to it
then it wakes up the ADC from Power Down state.
Conversion starts when this bit holds a value of 1 and a 1 is written to it. The application
should allow a delay of tSTAB between power up and start of conversion. Refer to Figure 25.
0: Disable ADC conversion/calibration and go to power down mode.
1: Enable ADC and to start conversion
Note: If any other bit in this register apart from ADON is changed at the same time, then
conversion is not triggered. This is to prevent triggering an erroneous conversion.

Analog-to-digital converter (ADC) RM0041
178/713 Doc ID16188 Rev 5
10.11.4 ADC sample time register 1 (ADC_SMPR1)
Address offset: 0x0C
Reset value: 0x0000 0000
31 30 29 28 27 26 25 24 23 22 21 20 19 18 17 16
Reserved SMP17[2:0] SMP16[2:0] SMP15[2:1]
rw rw rw rw rw rw rw rw
1514131211109876543210
SMP
15_0 SMP14[2:0] SMP13[2:0] SMP12[2:0] SMP11[2:0] SMP10[2:0]
rw rw rw rw rw rw rw rw rw rw rw rw rw rw rw rw
Bits 31:24 Reserved, must be kept at reset value.
Bits 23:0 SMPx[2:0]: Channel x Sample time selection
These bits are written by software to select the sample time individually for each channel.
During sample cycles channel selection bits must remain unchanged.
000: 1.5 cycles
001: 7.5 cycles
010: 13.5 cycles
011: 28.5 cycles
100: 41.5 cycles
101: 55.5 cycles
110: 71.5 cycles
111: 239.5 cycles
ADC1 analog Channel16 and Channel 17 are internally connected to the temperature
sensor and to VREFINT, respectively.

Doc ID16188 Rev 5 179/713
RM0041 Analog-to-digital converter (ADC)
187
10.11.5 ADC sample time register 2 (ADC_SMPR2)
Address offset: 0x10
Reset value: 0x0000 0000
10.11.6 ADC injected channel data offset register x (ADC_JOFRx) (x=1..4)
Address offset: 0x14-0x20
Reset value: 0x0000 0000
31 30 29 28 27 26 25 24 23 22 21 20 19 18 17 16
Reserved SMP9[2:0] SMP8[2:0] SMP7[2:0] SMP6[2:0] SMP5[2:1]
Res. rw rw rw rw rw rw rw rw rw rw rw rw rw rw
1514131211109876543210
SMP
5_0 SMP4[2:0] SMP3[2:0] SMP2[2:0] SMP1[2:0] SMP0[2:0]
rw rw rw rw rw rw rw rw rw rw rw rw rw rw rw rw
Bits 31:30 Reserved, must be kept at reset value.
Bits 29:0 SMPx[2:0]: Channel x Sample time selection
These bits are written by software to select the sample time individually for each channel.
During sample cycles channel selection bits must remain unchanged.
000: 1.5 cycles
001: 7.5 cycles
010: 13.5 cycles
011: 28.5 cycles
100: 41.5 cycles
101: 55.5 cycles
110: 71.5 cycles
111: 239.5 cycles
31 30 29 28 27 26 25 24 23 22 21 20 19 18 17 16
Reserved
1514131211109876543210
Reserved JOFFSETx[11:0]
rw rw rw rw rw rw rw rw rw rw rw rw
Bits 31:12 Reserved, must be kept at reset value.
Bits 11:0 JOFFSETx[11:0]: Data offset for injected channel x
These bits are written by software to define the offset to be subtracted from the raw
converted data when converting injected channels. The conversion result can be read from
in the ADC_JDRx registers.

Analog-to-digital converter (ADC) RM0041
180/713 Doc ID16188 Rev 5
10.11.7 ADC watchdog high threshold register (ADC_HTR)
Address offset: 0x24
Reset value: 0x0000 0FFF
Note: The software can write to these registers when an ADC conversion is ongoing. The
programmed value will be effective when the next conversion is complete. Writing to this
register is performed with a write delay that can create uncertainty on the effective time at
which the new value is programmed.
10.11.8 ADC watchdog low threshold register (ADC_LTR)
Address offset: 0x28
Reset value: 0x0000 0000
Note: The software can write to these registers when an ADC conversion is ongoing. The
programmed value will be effective when the next conversion is complete. Writing to this
register is performed with a write delay that can create uncertainty on the effective time at
which the new value is programmed.
31 30 29 28 27 26 25 24 23 22 21 20 19 18 17 16
Reserved
1514131211109876543210
Reserved HT[11:0]
rw rw rw rw rw rw rw rw rw rw rw rw
Bits 31:12 Reserved, must be kept at reset value.
Bits 11:0 HT[11:0]: Analog watchdog high threshold
These bits are written by software to define the high threshold for the analog watchdog.
31 30 29 28 27 26 25 24 23 22 21 20 19 18 17 16
Reserved
1514131211109876543210
Reserved LT[11:0]
rw rw rw rw rw rw rw rw rw rw rw rw
Bits 31:12 Reserved, must be kept at reset value.
Bits 11:0 LT[11:0]: Analog watchdog low threshold
These bits are written by software to define the low threshold for the analog watchdog.

Doc ID16188 Rev 5 181/713
RM0041 Analog-to-digital converter (ADC)
187
10.11.9 ADC regular sequence register 1 (ADC_SQR1)
Address offset: 0x2C
Reset value: 0x0000 0000
31 30 29 28 27 26 25 24 23 22 21 20 19 18 17 16
Reserved L[3:0] SQ16[4:1]
rw rw rw rw rw rw rw rw
15 14 13 12 11 10 9 8 7 6 5 4 3 2 1 0
SQ16_0 SQ15[4:0] SQ14[4:0] SQ13[4:0]
rw rw rw rw rw rw rw rw rw rw rw rw rw rw rw rw
Bits 31:24 Reserved, must be kept at reset value.
Bits 23:20 L[3:0]: Regular channel sequence length
These bits are written by software to define the total number of conversions in the regular
channel conversion sequence.
0000: 1 conversion
0001: 2 conversions
.....
1111: 16 conversions
Bits 19:15 SQ16[4:0]: 16th conversion in regular sequence
These bits are written by software with the channel number (0..17) assigned as the 16th in
the conversion sequence.
Bits 14:10 SQ15[4:0]: 15th conversion in regular sequence
Bits 9:5 SQ14[4:0]: 14th conversion in regular sequence
Bits 4:0 SQ13[4:0]: 13th conversion in regular sequence

Analog-to-digital converter (ADC) RM0041
182/713 Doc ID16188 Rev 5
10.11.10 ADC regular sequence register 2 (ADC_SQR2)
Address offset: 0x30
Reset value: 0x0000 0000
31 30 29 28 27 26 25 24 23 22 21 20 19 18 17 16
Reserved SQ12[4:0] SQ11[4:0] SQ10[4:1]
rw rw rw rw rw rw rw rw rw rw rw rw rw rw
1514131211109876543210
SQ10_
0SQ9[4:0] SQ8[4:0] SQ7[4:0]
rw rw rw rw rw rw rw rw rw rw rw rw rw rw rw rw
Bits 31:30 Reserved, must be kept at reset value.
Bits 29:26 SQ12[4:0]: 12th conversion in regular sequence
These bits are written by software with the channel number (0..17) assigned as the 12th in the
sequence to be converted.
Bits 24:20 SQ11[4:0]: 11th conversion in regular sequence
Bits 19:15 SQ10[4:0]: 10th conversion in regular sequence
Bits 14:10 SQ9[4:0]: 9th conversion in regular sequence
Bits 9:5 SQ8[4:0]: 8th conversion in regular sequence
Bits 4:0 SQ7[4:0]: 7th conversion in regular sequence

Doc ID16188 Rev 5 183/713
RM0041 Analog-to-digital converter (ADC)
187
10.11.11 ADC regular sequence register 3 (ADC_SQR3)
Address offset: 0x34
Reset value: 0x0000 0000
31 30 29 28 27 26 25 24 23 22 21 20 19 18 17 16
Reserved SQ6[4:0] SQ5[4:0] SQ4[4:1]
rw rw rw rw rw rw rw rw rw rw rw rw rw rw
1514131211109876543210
SQ4_0 SQ3[4:0] SQ2[4:0] SQ1[4:0]
rw rw rw rw rw rw rw rw rw rw rw rw rw rw rw rw
Bits 31:30 Reserved, must be kept at reset value.
Bits 29:25 SQ6[4:0]: 6th conversion in regular sequence
These bits are written by software with the channel number (0..17) assigned as the 6th in the
sequence to be converted.
Bits 24:20 SQ5[4:0]: 5th conversion in regular sequence
Bits 19:15 SQ4[4:0]: 4th conversion in regular sequence
Bits 14:10 SQ3[4:0]: 3rd conversion in regular sequence
Bits 9:5 SQ2[4:0]: 2nd conversion in regular sequence
Bits 4:0 SQ1[4:0]: 1st conversion in regular sequence

Analog-to-digital converter (ADC) RM0041
184/713 Doc ID16188 Rev 5
10.11.12 ADC injected sequence register (ADC_JSQR)
Address offset: 0x38
Reset value: 0x0000 0000
31 30 29 28 27 26 25 24 23 22 21 20 19 18 17 16
Reserved JL[1:0] JSQ4[4:1]
rw rw rw rw rw rw
15 14 13 12 11 10 9 8 7 6 5 4 3 2 1 0
JSQ4_0 JSQ3[4:0] JSQ2[4:0] JSQ1[4:0]
rw rw rw rw rw rw rw rw rw rw rw rw rw rw rw rw
Bits 31:22 Reserved, must be kept at reset value.
Bits 21:20 JL[1:0]: Injected sequence length
These bits are written by software to define the total number of conversions in the injected
channel conversion sequence.
00: 1 conversion
01: 2 conversions
10: 3 conversions
11: 4 conversions
Bits 19:15 JSQ4[4:0]: 4th conversion in injected sequence (when JL[1:0] = 3)(1)
These bits are written by software with the channel number (0..17) assigned as the 4th in
the sequence to be converted.
Note: Unlike a regular conversion sequence, if JL[1:0] length is less than four, the channels
are converted in a sequence starting from (4-JL). Example: ADC_JSQR[21:0] = 10
00011 00011 00111 00010 means that a scan conversion will convert the following
channel sequence: 7, 3, 3. (not 2, 7, 3)
Bits 14:10 JSQ3[4:0]: 3rd conversion in injected sequence (when JL[1:0] = 3)
Bits 9:5 JSQ2[4:0]: 2nd conversion in injected sequence (when JL[1:0] = 3)
Bits 4:0 JSQ1[4:0]: 1st conversion in injected sequence (when JL[1:0] = 3)
1. When JL=3 ( 4 injected conversions in the sequencer), the ADC converts the channels in this order:
JSQ1[4:0] >> JSQ2[4:0] >> JSQ3[4:0] >> JSQ4[4:0]
When JL=2 ( 3 injected conversions in the sequencer), the ADC converts the channels in this order:
JSQ2[4:0] >> JSQ3[4:0] >> JSQ4[4:0]
When JL=1 ( 2 injected conversions in the sequencer), the ADC converts the channels in this order:
JSQ3[4:0] >> JSQ4[4:0]
When JL=0 (1 injected conversion in the sequencer), the ADC converts only JSQ4[4:0] channel

Doc ID16188 Rev 5 185/713
RM0041 Analog-to-digital converter (ADC)
187
10.11.13 ADC injected data register x (ADC_JDRx) (x= 1..4)
Address offset: 0x3C - 0x48
Reset value: 0x0000 0000
10.11.14 ADC regular data register (ADC_DR)
Address offset: 0x4C
Reset value: 0x0000 0000
31 30 29 28 27 26 25 24 23 22 21 20 19 18 17 16
Reserved
1514131211109876543210
JDATA[15:0]
rrrrrr r r r r rrrrrr
Bits 31:16 Reserved, must be kept at reset value.
Bits 15:0 JDATA[15:0]: Injected data
These bits are read only. They contain the conversion result from injected channel x. The
data is left or right-aligned as shown in Figure 29 and Figure 30.
31 30 29 28 27 26 25 24 23 22 21 20 19 18 17 16
Reserved
1514131211109876543210
DATA[15:0]
rrrrrr r r r r rrrrrr
Bits 31:16 Reserved, must be kept at reset value.
Bits 15:0 DATA[15:0]: Regular data
These bits are read only. They contain the conversion result from the regular channels. The
data is left or right-aligned as shown in Figure 29 and Figure 30.

Analog-to-digital converter (ADC) RM0041
186/713 Doc ID16188 Rev 5
10.11.15 ADC register map
The following table summarizes the ADC registers.
Table 62. ADC register map and reset values
Offset Register
31
30
29
28
27
26
25
24
23
22
21
20
19
18
17
16
15
14
13
12
11
10
9
8
7
6
5
4
3
2
1
0
0x00 ADC_SR Reserved
STRT
JSTRT
JEOC
EOC
AWD
Reset value 00000
0x04 ADC_CR1 Reserved
AWDEN
JAWDEN
Reserved
DISC
NUM
[2:0]
JDISCEN
DISCEN
JAUTO
AWD SGL
SCAN
JEOC IE
AWDIE
EOCIE
AWDCH[4:0]
Reset value 00 0000000000000000
0x08 ADC_CR2 Reserved
TSVREFE
SWSTART
JSWSTART
EXTTRIG
EXTSEL
[2:0]
Reserved
JEXTTRIG
JEXTSE
L
[2:0]
ALIGN
Reserved
DMA
Reserved
RSTCAL
CAL
CONT
ADON
Reset value 0000000 00000 0 0000
0x0C ADC_SMPR1 Sample time bits SMPx_x
Reset value 00000000000000000000000000000000
0x10 ADC_SMPR2 Sample time bits SMPx_x
Reset value 00000000000000000000000000000000
0x14 ADC_JOFR1 Reserved JOFFSET1[11:0]
Reset value 000000000000
0x18 ADC_JOFR2 Reserved JOFFSET2[11:0]
Reset value 000000000000
0x1C ADC_JOFR3 Reserved JOFFSET3[11:0]
Reset value 000000000000
0x20 ADC_JOFR4 Reserved JOFFSET4[11:0]
Reset value 000000000000
0x24 ADC_HTR Reserved HT[11:0]
Reset value 000000000000
0x28 ADC_LTR Reserved LT[ 11:0 ]
Reset value 000000000000
0x2C ADC_SQR1 Reserved L[3:0]
SQ16[4:0] 16th
conversion in
regular
sequence bits
SQ15[4:0] 15th
conversion in
regular
sequence bits
SQ14[4:0] 14th
conversion in
regular
sequence bits
SQ13[4:0] 13th
conversion in
regular
sequence bits
Reset value 000000000000000000000000

Doc ID16188 Rev 5 187/713
RM0041 Analog-to-digital converter (ADC)
187
Refer to Table 1 on page 36 and Table 2 on page 37 for the register boundary addresses.
0x30 ADC_SQR2
Reserved
SQ12[4:0] 12th
conversion in
regular
sequence bits
SQ11[4:0] 11th
conversion in
regular
sequence bits
SQ10[4:0] 10th
conversion in
regular
sequence bits
SQ9[4:0] 9th
conversion in
regular
sequence bits
SQ8[4:0] 8th
conversion in
regular
sequence bits
SQ7[4:0] 7th
conversion in
regular
sequence bits
Reset value 000000000000000000000000000000
0x34 ADC_SQR3
Reserved
SQ6[4:0] 6th
conversion in
regular
sequence bits
SQ5[4:0] 5th
conversion in
regular
sequence bits
SQ4[4:0] 4th
conversion in
regular
sequence bits
SQ3[4:0] 3rd
conversion in
regular
sequence bits
SQ2[4:0] 2nd
conversion in
regular
sequence bits
SQ1[4:0] 1st
conversion in
regular
sequence bits
Reset value 000000000000000000000000000000
0x38 ADC_JSQR Reserved
JL[1:
0]
JSQ4[4:0] 4th
conversion in
injected
sequence bits
JSQ3[4:0] 3rd
conversion in
injected
sequence bits
JSQ2[4:0] 2nd
conversion in
injected
sequence bits
JSQ1[4:0] 1st
conversion in
injected
sequence bits
Reset value 0000000000000000000000
0x3C ADC_JDR1 Reserved JDATA[15:0]
Reset value 0000000000000000
0x40 ADC_JDR2 Reserved JDATA[15:0]
Reset value 0000000000000000
0x44 ADC_JDR3 Reserved JDATA[15:0]
Reset value 0000000000000000
0x48 ADC_JDR4 Reserved JDATA[15:0]
Reset value 0000000000000000
0x4C ADC_DR Reserved Regular DATA[15:0]
Reset value 0000000000000000
Table 62. ADC register map and reset values (continued)
Offset Register
31
30
29
28
27
26
25
24
23
22
21
20
19
18
17
16
15
14
13
12
11
10
9
8
7
6
5
4
3
2
1
0

Digital-to-analog converter (DAC) RM0041
188/713 Doc ID16188 Rev 5
11 Digital-to-analog converter (DAC)
Low-density value line devices are STM32F100xx microcontrollers where the Flash
memory density ranges between 16 and 32 Kbytes.
Medium-density value line devices are STM32F100xx microcontrollers where the Flash
memory density ranges between 64 and 128 Kbytes.
High-density value line devices are STM32F100xx microcontrollers where the Flash
memory density ranges between 256 and 512 Kbytes.
This section applies to the whole STM32F100xx family, unless otherwise specified.
11.1 DAC introduction
The DAC module is a 12-bit, voltage output digital-to-analog converter. The DAC can be
configured in 8- or 12-bit mode and may be used in conjunction with the DMA controller. In
12-bit mode, the data could be left- or right-aligned. The DAC has two output channels, each
with its own converter. In dual DAC channel mode, conversions could be done
independently or simultaneously when both channels are grouped together for synchronous
update operations. An input reference pin, VREF+ (shared with ADC) is available for better
resolution.
11.2 DAC main features
•Two DAC converters: one output channel each
•Left or right data alignment in 12-bit mode
•Synchronized update capability
•Noise-wave generation
•Triangular-wave generation
•Dual DAC channel for independent or simultaneous conversions
•DMA capability for each channel
•DMA underrun error detection
•External triggers for conversion
•Input voltage reference, VREF+
Figure 32 shows the block diagram of a DAC channel and Table 63 gives the pin
description.

Doc ID16188 Rev 5 189/713
RM0041 Digital-to-analog converter (DAC)
209
Figure 32. DAC channel block diagram
Note: Once the DAC channelx is enabled, the corresponding GPIO pin (PA4 or PA5) is
automatically connected to the analog converter output (DAC_OUTx). In order to avoid
parasitic consumption, the PA4 or PA5 pin should first be configured to analog (AIN).
Table 63. DAC pins
Name Signal type Remarks
VREF+ Input, analog reference
positive
The higher/positive reference voltage for the DAC,
2.4 V ≤ V
REF+ ≤ V
DDA
VDDA Input, analog supply Analog power supply
VSSA Input, analog supply ground Ground for analog power supply
DAC_OUTx Analog output signal DAC channelx analog output
VDDA
VSSA
VREF+
DAC_ OU Tx
Control logicx
DHRx
12-bit
12-bit
LFSRx trianglex
DM A requestx
TSELx[2:0] bits
TIM7_T RGO
TIM3_TRGO
TIM2_T RGO
TIM4_T RGO
TIM6_T RGO
EXTI_9
DMAENx
TENx
MAMPx[3:0] bits
WAVENx[1:0] bits
SWTR IGx
DORx
Digital-to-analog
converterx
12-bit
DAC control register
ai18304
Trigger selector x
TIM5_TRGO
or TIM15_TRGO

Digital-to-analog converter (DAC) RM0041
190/713 Doc ID16188 Rev 5
11.3 DAC functional description
11.3.1 DAC channel enable
Each DAC channel can be powered on by setting its corresponding ENx bit in the DAC_CR
register. The DAC channel is then enabled after a startup time tWAKEUP
.
Note: The ENx bit enables the analog DAC Channelx macrocell only. The DAC Channelx digital
interface is enabled even if the ENx bit is reset.
11.3.2 DAC output buffer enable
The DAC integrates two output buffers that can be used to reduce the output impedance,
and to drive external loads directly without having to add an external operational amplifier.
Each DAC channel output buffer can be enabled and disabled using the corresponding
BOFFx bit in the DAC_CR register.
11.3.3 DAC data format
Depending on the selected configuration mode, the data have to be written into the specified
register as described below:
•Single DAC channelx, there are three possibilities:
– 8-bit right alignment: the software has to load data into the DAC_DHR8Rx [7:0]
bits (stored into the DHRx[11:4] bits)
– 12-bit left alignment: the software has to load data into the DAC_DHR12Lx [15:4]
bits (stored into the DHRx[11:0] bits)
– 12-bit right alignment: the software has to load data into the DAC_DHR12Rx [11:0]
bits (stored into the DHRx[11:0] bits)
Depending on the loaded DAC_DHRyyyx register, the data written by the user is shifted and
stored into the corresponding DHRx (data holding registerx, which are internal non-memory-
mapped registers). The DHRx register is then loaded into the DORx register either
automatically, by software trigger or by an external event trigger.

Doc ID16188 Rev 5 191/713
RM0041 Digital-to-analog converter (DAC)
209
Figure 33. Data registers in single DAC channel mode
•Dual DAC channels, there are three possibilities:
– 8-bit right alignment: data for DAC channel1 to be loaded into the DAC_DHR8RD
[7:0] bits (stored into the DHR1[11:4] bits) and data for DAC channel2 to be loaded
into the DAC_DHR8RD [15:8] bits (stored into the DHR2[11:4] bits)
– 12-bit left alignment: data for DAC channel1 to be loaded into the DAC_DHR12LD
[15:4] bits (stored into the DHR1[11:0] bits) and data for DAC channel2 to be
loaded into the DAC_DHR12LD [31:20] bits (stored into the DHR2[11:0] bits)
– 12-bit right alignment: data for DAC channel1 to be loaded into the
DAC_DHR12RD [11:0] bits (stored into the DHR1[11:0] bits) and data for DAC
channel2 to be loaded into the DAC_DHR12LD [27:16] bits (stored into the
DHR2[11:0] bits)
Depending on the loaded DAC_DHRyyyD register, the data written by the user is shifted
and stored into DHR1 and DHR2 (data holding registers, which are internal non-memory-
mapped registers). The DHR1 and DHR2 registers are then loaded into the DOR1 and
DOR2 registers, respectively, either automatically, by software trigger or by an external
event trigger.
Figure 34. Data registers in dual DAC channel mode
11.3.4 DAC conversion
The DAC_DORx cannot be written directly and any data transfer to the DAC channelx must
be performed by loading the DAC_DHRx register (write to DAC_DHR8Rx, DAC_DHR12Lx,
DAC_DHR12Rx, DAC_DHR8RD, DAC_DHR12LD or DAC_DHR12LD).
Data stored in the DAC_DHRx register are automatically transferred to the DAC_DORx
register after one APB1 clock cycle, if no hardware trigger is selected (TENx bit in DAC_CR
register is reset). However, when a hardware trigger is selected (TENx bit in DAC_CR
register is set) and a trigger occurs, the transfer is performed three APB1 clock cycles later.
When DAC_DORx is loaded with the DAC_DHRx contents, the analog output voltage
becomes available after a time tSETTLING that depends on the power supply voltage and the
analog output load.
31 24 15 7 0
8-bit right aligned
12-bit left aligned
12-bit right aligned
ai14710
31 24 15 7 0
8-bit right aligned
12-bit left aligned
12-bit right aligned
ai14709

Digital-to-analog converter (DAC) RM0041
192/713 Doc ID16188 Rev 5
Figure 35. Timing diagram for conversion with trigger disabled TEN = 0
11.3.5 DAC output voltage
Digital inputs are converted to output voltages on a linear conversion between 0 and VREF+.
The analog output voltages on each DAC channel pin are determined by the following
equation:
11.3.6 DAC trigger selection
If the TENx control bit is set, conversion can then be triggered by an external event (timer
counter, external interrupt line). The TSELx[2:0] control bits determine which out of 8
possible events will trigger conversion as shown in Table 64.
Each time a DAC interface detects a rising edge on the selected timer TRGO output, or on
the selected external interrupt line 9, the last data stored into the DAC_DHRx register are
transferred into the DAC_DORx register. The DAC_DORx register is updated three APB1
cycles after the trigger occurs.
If the software trigger is selected, the conversion starts once the SWTRIG bit is set.
SWTRIG is reset by hardware once the DAC_DORx register has been loaded with the
DAC_DHRx register contents.
APB1_CLK
0x1AC
0x1AC
t
SETTLING
DHR
DOR
Output voltage
available on DAC_OUT pin
ai14711b
DACoutput VREF
DOR
4095
--------------
×=
Table 64. External triggers
Source Type TSEL[2:0]
Timer 6 TRGO event
Internal signal from on-chip
timers
000
Timer 3 TRGO event 001
Timer 7 TRGO event 010
Timer 5 or Timer 15 TRGO
event 011
Timer 2 TRGO event 100
Timer 4 TRGO event 101
EXTI line9 External pin 110
SWTRIG Software control bit 111

Doc ID16188 Rev 5 193/713
RM0041 Digital-to-analog converter (DAC)
209
Note: TSELx[2:0] bit cannot be changed when the ENx bit is set.
When software trigger is selected, the transfer from the DAC_DHRx register to the
DAC_DORx register takes only one APB1 clock cycle.
For High-density value line devices, the TIM15 TRGO event is selected as DAC Trigger 3
only if the MISC_REMAP bit in the AFIO_MAPR2 register is set and DAC Trigger 3 is
connected to TIM5 TRGO when the MISC_REMAP bit in the AFIO_MAPR2 register is reset.
On low- and medium -density devices the TIM15 TRGO event is always selected as DAC
Trigger 3. For more details refer to the Section 7.3: Alternate function I/O and debug
configuration (AFIO) on page 115.
11.3.7 DMA request
Each DAC channel has a DMA capability. Two DMA channels are used to service DAC
channel DMA requests.
A DAC DMA request is generated when an external trigger (but not a software trigger)
occurs while the DMAENx bit is set. The value of the DAC_DHRx register is then transferred
into the DAC_DORx register.
In dual mode, if both DMAENx bits are set, two DMA requests are generated. If only one
DMA request is needed, the user should set only the corresponding DMAENx bit. In this
way, the application can manage both DAC channels in dual mode by using one DMA
request and a unique DMA channel.
DMA underrun
The DAC DMA request is not queued so that if a second external trigger arrives before the
acknowledgement for the first external trigger is received (first request), then no new
request is issued and the DMA channelx underrun flag DMAUDRx in the DAC_SR register
is set, reporting the error condition. DMA data transfers are then disabled and no further
DMA request is treated. The DAC channelx continues to convert old data.
The software should clear the DMAUDRx flag by writing “1”, clear the DMAEN bit of the
used DMA stream and re-initialize both DMA and DAC channelx to restart the transfer
correctly. The software should modify the DAC trigger conversion frequency or lighten the
DMA workload to avoid a new DMA underrun. Finally, the DAC conversion could be
resumed by enabling both DMA data transfer and conversion trigger.
For each DAC channelx, an interrupt is also generated if its corresponding DMAUDRIEx bit
in the DAC_CR register is enabled.
11.3.8 Noise generation
In order to generate a variable-amplitude pseudonoise, an LFSR (linear feedback shift
register) is available. DAC noise generation is selected by setting WAVEx[1:0] to “01”. The
preloaded value in LFSR is 0xAAA. This register is updated three APB1 clock cycles after
each trigger event, following a specific calculation algorithm.

Digital-to-analog converter (DAC) RM0041
194/713 Doc ID16188 Rev 5
Figure 36. DAC LFSR register calculation algorithm
The LFSR value, that may be masked partially or totally by means of the MAMPx[3:0] bits in
the DAC_CR register, is added up to the DAC_DHRx contents without overflow and this
value is then stored into the DAC_DORx register.
If LFSR is 0x0000, a ‘1 is injected into it (antilock-up mechanism).
It is possible to reset LFSR wave generation by resetting the WAVEx[1:0] bits.
Figure 37. DAC conversion (SW trigger enabled) with LFSR wave generation
Note: The DAC trigger must be enabled for noise generation by setting the TENx bit in the
DAC_CR register.
11.3.9 Triangle-wave generation
It is possible to add a small-amplitude triangular waveform on a DC or slowly varying signal.
DAC triangle-wave generation is selected by setting WAVEx[1:0] to “10”. The amplitude is
configured through the MAMPx[3:0] bits in the DAC_CR register. An internal triangle counter
is incremented three APB1 clock cycles after each trigger event. The value of this counter is
then added to the DAC_DHRx register without overflow and the sum is stored into the
DAC_DORx register. The triangle counter is incremented as long as it is less than the
maximum amplitude defined by the MAMPx[3:0] bits. Once the configured amplitude is
reached, the counter is decremented down to 0, then incremented again and so on.
It is possible to reset triangle wave generation by resetting the WAVEx[1:0] bits.
11 10 9 8 7 6 5 4 3 2 1 0
12
NOR
X
12
X
0
X
X
4
X
6
XOR
ai14713b
APB1_CLK
0x00
0xAAA
DHR
DOR
ai14714
0xD55
SWTRIG

Doc ID16188 Rev 5 195/713
RM0041 Digital-to-analog converter (DAC)
209
Figure 38. DAC triangle wave generation
Figure 39. DAC conversion (SW trigger enabled) with triangle wave generation
Note: The DAC trigger must be enabled for noise generation by setting the TENx bit in the
DAC_CR register.
The MAMPx[3:0] bits must be configured before enabling the DAC, otherwise they cannot
be changed.
11.4 Dual DAC channel conversion
To efficiently use the bus bandwidth in applications that require the two DAC channels at the
same time, three dual registers are implemented: DHR8RD, DHR12RD and DHR12LD. A
unique register access is then required to drive both DAC channels at the same time.
Eleven possible conversion modes are possible using the two DAC channels and these dual
registers. All the conversion modes can nevertheless be obtained using separate DHRx
registers if needed.
All modes are described in the paragraphs below.
11.4.1 Independent trigger without wave generation
To configure the DAC in this conversion mode, the following sequence is required:
•Set the two DAC channel trigger enable bits TEN1 and TEN2
•Configure different trigger sources by setting different values in the TSEL1[2:0] and
TSEL2[2:0] bits
•Load the dual DAC channel data into the desired DHR register (DAC_DHR12RD,
DAC_DHR12LD or DAC_DHR8RD)
-!-0X;=MAXAMPLITUDE
$!#?$(2XBASEVALUE
$!#?$(2XBASEVALUE
)NCREMENTATION
AIC
$ECREMENTATION
APB1_CLK
0xABE
0xABE
DHR
DOR
ai14714
0xABF
SWTRIG
0xAC0

Digital-to-analog converter (DAC) RM0041
196/713 Doc ID16188 Rev 5
When a DAC channel1 trigger arrives, the DHR1 register is transferred into DAC_DOR1
(three APB1 clock cycles later).
When a DAC channel2 trigger arrives, the DHR2 register is transferred into DAC_DOR2
(three APB1 clock cycles later).
11.4.2 Independent trigger with single LFSR generation
To configure the DAC in this conversion mode, the following sequence is required:
•Set the two DAC channel trigger enable bits TEN1 and TEN2
•Configure different trigger sources by setting different values in the TSEL1[2:0] and
TSEL2[2:0] bits
•Configure the two DAC channel WAVEx[1:0] bits as “01” and the same LFSR mask
value in the MAMPx[3:0] bits
•Load the dual DAC channel data into the desired DHR register (DHR12RD, DHR12LD
or DHR8RD)
When a DAC channel1 trigger arrives, the LFSR1 counter, with the same mask, is added to
the DHR1 register and the sum is transferred into DAC_DOR1 (three APB1 clock cycles
later). Then the LFSR1 counter is updated.
When a DAC channel2 trigger arrives, the LFSR2 counter, with the same mask, is added to
the DHR2 register and the sum is transferred into DAC_DOR2 (three APB1 clock cycles
later). Then the LFSR2 counter is updated.
11.4.3 Independent trigger with different LFSR generation
To configure the DAC in this conversion mode, the following sequence is required:
•Set the two DAC channel trigger enable bits TEN1 and TEN2
•Configure different trigger sources by setting different values in the TSEL1[2:0] and
TSEL2[2:0] bits
•Configure the two DAC channel WAVEx[1:0] bits as “01” and set different LFSR masks
values in the MAMP1[3:0] and MAMP2[3:0] bits
•Load the dual DAC channel data into the desired DHR register (DAC_DHR12RD,
DAC_DHR12LD or DAC_DHR8RD)
When a DAC channel1 trigger arrives, the LFSR1 counter, with the mask configured by
MAMP1[3:0], is added to the DHR1 register and the sum is transferred into DAC_DOR1
(three APB1 clock cycles later). Then the LFSR1 counter is updated.
When a DAC channel2 trigger arrives, the LFSR2 counter, with the mask configured by
MAMP2[3:0], is added to the DHR2 register and the sum is transferred into DAC_DOR2
(three APB1 clock cycles later). Then the LFSR2 counter is updated.

Doc ID16188 Rev 5 197/713
RM0041 Digital-to-analog converter (DAC)
209
11.4.4 Independent trigger with single triangle generation
To configure the DAC in this conversion mode, the following sequence is required:
•Set the two DAC channel trigger enable bits TEN1 and TEN2
•Configure different trigger sources by setting different values in the TSEL1[2:0] and
TSEL2[2:0] bits
•Configure the two DAC channel WAVEx[1:0] bits as “1x” and the same maximum
amplitude value in the MAMPx[3:0] bits
•Load the dual DAC channel data into the desired DHR register (DAC_DHR12RD,
DAC_DHR12LD or DAC_DHR8RD)
When a DAC channel1 trigger arrives, the DAC channel1 triangle counter, with the same
triangle amplitude, is added to the DHR1 register and the sum is transferred into
DAC_DOR1 (three APB1 clock cycles later). The DAC channel1 triangle counter is then
updated.
When a DAC channel2 trigger arrives, the DAC channel2 triangle counter, with the same
triangle amplitude, is added to the DHR2 register and the sum is transferred into
DAC_DOR2 (three APB1 clock cycles later). The DAC channel2 triangle counter is then
updated.
11.4.5 Independent trigger with different triangle generation
To configure the DAC in this conversion mode, the following sequence is required:
•Set the two DAC channel trigger enable bits TEN1 and TEN2
•Configure different trigger sources by setting different values in the TSEL1[2:0] and
TSEL2[2:0] bits
•Configure the two DAC channel WAVEx[1:0] bits as “1x” and set different maximum
amplitude values in the MAMP1[3:0] and MAMP2[3:0] bits
•Load the dual DAC channel data into the desired DHR register (DAC_DHR12RD,
DAC_DHR12LD or DAC_DHR8RD)
When a DAC channel1 trigger arrives, the DAC channel1 triangle counter, with a triangle
amplitude configured by MAMP1[3:0], is added to the DHR1 register and the sum is
transferred into DAC_DOR1 (three APB1 clock cycles later). The DAC channel1 triangle
counter is then updated.
When a DAC channel2 trigger arrives, the DAC channel2 triangle counter, with a triangle
amplitude configured by MAMP2[3:0], is added to the DHR2 register and the sum is
transferred into DAC_DOR2 (three APB1 clock cycles later). The DAC channel2 triangle
counter is then updated.
11.4.6 Simultaneous software start
To configure the DAC in this conversion mode, the following sequence is required:
•Load the dual DAC channel data to the desired DHR register (DAC_DHR12RD,
DAC_DHR12LD or DAC_DHR8RD)
In this configuration, one APB1 clock cycle later, the DHR1 and DHR2 registers are
transferred into DAC_DOR1 and DAC_DOR2, respectively.

Digital-to-analog converter (DAC) RM0041
198/713 Doc ID16188 Rev 5
11.4.7 Simultaneous trigger without wave generation
To configure the DAC in this conversion mode, the following sequence is required:
•Set the two DAC channel trigger enable bits TEN1 and TEN2
•Configure the same trigger source for both DAC channels by setting the same value in
the TSEL1[2:0] and TSEL2[2:0] bits
•Load the dual DAC channel data to the desired DHR register (DAC_DHR12RD,
DAC_DHR12LD or DAC_DHR8RD)
When a trigger arrives, the DHR1 and DHR2 registers are transferred into DAC_DOR1 and
DAC_DOR2, respectively (after three APB1 clock cycles).
11.4.8 Simultaneous trigger with single LFSR generation
To configure the DAC in this conversion mode, the following sequence is required:
•Set the two DAC channel trigger enable bits TEN1 and TEN2
•Configure the same trigger source for both DAC channels by setting the same value in
the TSEL1[2:0] and TSEL2[2:0] bits
•Configure the two DAC channel WAVEx[1:0] bits as “01” and the same LFSR mask
value in the MAMPx[3:0] bits
•Load the dual DAC channel data to the desired DHR register (DHR12RD, DHR12LD or
DHR8RD)
When a trigger arrives, the LFSR1 counter, with the same mask, is added to the DHR1
register and the sum is transferred into DAC_DOR1 (three APB1 clock cycles later). The
LFSR1 counter is then updated. At the same time, the LFSR2 counter, with the same mask,
is added to the DHR2 register and the sum is transferred into DAC_DOR2 (three APB1
clock cycles later). The LFSR2 counter is then updated.
11.4.9 Simultaneous trigger with different LFSR generation
To configure the DAC in this conversion mode, the following sequence is required:
•Set the two DAC channel trigger enable bits TEN1 and TEN2
•Configure the same trigger source for both DAC channels by setting the same value in
the TSEL1[2:0] and TSEL2[2:0] bits
•Configure the two DAC channel WAVEx[1:0] bits as “01” and set different LFSR mask
values using the MAMP1[3:0] and MAMP2[3:0] bits
•Load the dual DAC channel data into the desired DHR register (DAC_DHR12RD,
DAC_DHR12LD or DAC_DHR8RD)
When a trigger arrives, the LFSR1 counter, with the mask configured by MAMP1[3:0], is
added to the DHR1 register and the sum is transferred into DAC_DOR1 (three APB1 clock
cycles later). The LFSR1 counter is then updated.
At the same time, the LFSR2 counter, with the mask configured by MAMP2[3:0], is added to
the DHR2 register and the sum is transferred into DAC_DOR2 (three APB1 clock cycles
later). The LFSR2 counter is then updated.

Doc ID16188 Rev 5 199/713
RM0041 Digital-to-analog converter (DAC)
209
11.4.10 Simultaneous trigger with single triangle generation
To configure the DAC in this conversion mode, the following sequence is required:
•Set the two DAC channel trigger enable bits TEN1 and TEN2
•Configure the same trigger source for both DAC channels by setting the same value in
the TSEL1[2:0] and TSEL2[2:0] bits
•Configure the two DAC channel WAVEx[1:0] bits as “1x” and the same maximum
amplitude value using the MAMPx[3:0] bits
•Load the dual DAC channel data into the desired DHR register (DAC_DHR12RD,
DAC_DHR12LD or DAC_DHR8RD)
When a trigger arrives, the DAC channel1 triangle counter, with the same triangle
amplitude, is added to the DHR1 register and the sum is transferred into DAC_DOR1 (three
APB1 clock cycles later). The DAC channel1 triangle counter is then updated.
At the same time, the DAC channel2 triangle counter, with the same triangle amplitude, is
added to the DHR2 register and the sum is transferred into DAC_DOR2 (three APB1 clock
cycles later). The DAC channel2 triangle counter is then updated.
11.4.11 Simultaneous trigger with different triangle generation
To configure the DAC in this conversion mode, the following sequence is required:
•Set the two DAC channel trigger enable bits TEN1 and TEN2
•Configure the same trigger source for both DAC channels by setting the same value in
the TSEL1[2:0] and TSEL2[2:0] bits
•Configure the two DAC channel WAVEx[1:0] bits as “1x” and set different maximum
amplitude values in the MAMP1[3:0] and MAMP2[3:0] bits
•Load the dual DAC channel data into the desired DHR register (DAC_DHR12RD,
DAC_DHR12LD or DAC_DHR8RD)
When a trigger arrives, the DAC channel1 triangle counter, with a triangle amplitude
configured by MAMP1[3:0], is added to the DHR1 register and the sum is transferred into
DAC_DOR1 (three APB1 clock cycles later). Then the DAC channel1 triangle counter is
updated.
At the same time, the DAC channel2 triangle counter, with a triangle amplitude configured
by MAMP2[3:0], is added to the DHR2 register and the sum is transferred into DAC_DOR2
(three APB1 clock cycles later). Then the DAC channel2 triangle counter is updated.

Digital-to-analog converter (DAC) RM0041
200/713 Doc ID16188 Rev 5
11.5 DAC registers
Refer to Section: List of abbreviations for registers for a list of abbreviations used in register
descriptions.
The peripheral registers have to be accessed by words (32 bits).
11.5.1 DAC control register (DAC_CR)
Address offset: 0x00
Reset value: 0x0000 0000
31 30 29 28 27 26 25 24 23 22 21 20 19 18 17 16
Reserved
DMAU
DRIE2
DMA
EN2 MAMP2[3:0] WAVE2[1:0] TSEL2[2:0] TEN2 BOFF2 EN2
rw rw rw rw rw rw rw rw rw rw rw rw rw rw
1514131211109876543210
Reserved
DMAU
DRIE1
DMA
EN1 MAMP1[3:0] WAVE1[1:0] TSEL1[2:0] TEN1 BOFF1 EN1
rw rw rw rw rw rw rw rw rw rw rw rw rw rw
Bits 31:30 Reserved, must be kept at reset value.
Bits 29 DMAUDRIE2: DAC channel2 DMA underrun interrupt enable
This bit is set and cleared by software.
0: DAC channel2 DMA underrun interrupt disabled
1: DAC channel2 DMA underrun interrupt enabled
Bit 28 DMAEN2: DAC channel2 DMA enable
This bit is set and cleared by software.
0: DAC channel2 DMA mode disabled
1: DAC channel2 DMA mode enabled
Bits 27:24 MAMP2[3:0]: DAC channel2 mask/amplitude selector
These bits are written by software to select mask in wave generation mode or amplitude in
triangle generation mode.
0000: Unmask bit0 of LFSR/ triangle amplitude equal to 1
0001: Unmask bits[1:0] of LFSR/ triangle amplitude equal to 3
0010: Unmask bits[2:0] of LFSR/ triangle amplitude equal to 7
0011: Unmask bits[3:0] of LFSR/ triangle amplitude equal to 15
0100: Unmask bits[4:0] of LFSR/ triangle amplitude equal to 31
0101: Unmask bits[5:0] of LFSR/ triangle amplitude equal to 63
0110: Unmask bits[6:0] of LFSR/ triangle amplitude equal to 127
0111: Unmask bits[7:0] of LFSR/ triangle amplitude equal to 255
1000: Unmask bits[8:0] of LFSR/ triangle amplitude equal to 511
1001: Unmask bits[9:0] of LFSR/ triangle amplitude equal to 1023
1010: Unmask bits[10:0] of LFSR/ triangle amplitude equal to 2047
≥ 1011: Unmask bits[11:0] of LFSR/ triangle amplitude equal to 4095
Bits 23:22 WAVE2[1:0]: DAC channel2 noise/triangle wave generation enable
These bits are set/reset by software.
00: wave generation disabled
01: Noise wave generation enabled
1x: Triangle wave generation enabled
Note: Only used if bit TEN2 = 1 (DAC channel2 trigger enabled)

Doc ID16188 Rev 5 201/713
RM0041 Digital-to-analog converter (DAC)
209
Bits 21:19 TSEL2[2:0]: DAC channel2 trigger selection
These bits select the external event used to trigger DAC channel2
000: Timer 6 TRGO event
001: Timer 3 TRGO event
010: Timer 7 TRGO event
011: Timer 5 or timer 15 TRGO event
100: Timer 2 TRGO event
101: Timer 4 TRGO event
110: External line9
111: Software trigger
Note: Only used if bit TEN2 = 1 (DAC channel2 trigger enabled).
For high-density value line devices, the TIM15 TRGO event is selected as DAC Trigger
3 only if the MISC_REMAP bit in the AFIO_MAPR2 register is set and DAC Trigger 3 is
connected to TIM5 TRGO when the MISC_REMAP bit in the AFIO_MAPR2 register is
reset. On low- and medium -density devices the TIM15 TRGO event is always selected
as DAC Trigger 3. For more details refer to the AFIO section.
Bit 18 TEN2: DAC channel2 trigger enable
This bit is set and cleared by software to enable/disable DAC channel2 trigger
0: DAC channel2 trigger disabled and data written into the DAC_DHRx register are
transferred one APB1 clock cycle later to the DAC_DOR2 register
1: DAC channel2 trigger enabled and data from the DAC_DHRx register are transferred
three APB1 clock cycles later to the DAC_DOR2 register
Note: When software trigger is selected, the transfer from the DAC_DHRx register to the
DAC_DOR2 register takes only one APB1 clock cycle.
Bit 17 BOFF2: DAC channel2 output buffer disable
This bit is set and cleared by software to enable/disable DAC channel2 output buffer.
0: DAC channel2 output buffer enabled
1: DAC channel2 output buffer disabled
Bit 16 EN2: DAC channel2 enable
This bit is set and cleared by software to enable/disable DAC channel2.
0: DAC channel2 disabled
1: DAC channel2 enabled
Bits 15:14 Reserved, must be kept at reset value.
Bit 13 DMAUDRIE1: DAC channel1 DMA Underrun Interrupt enable
This bit is set and cleared by software.
0: DAC channel1 DMA Underrun Interrupt disabled
1: DAC channel1 DMA Underrun Interrupt enabled
Bit 12 DMAEN1: DAC channel1 DMA enable
This bit is set and cleared by software.
0: DAC channel1 DMA mode disabled
1: DAC channel1 DMA mode enabled

Digital-to-analog converter (DAC) RM0041
202/713 Doc ID16188 Rev 5
Bits 11:8 MAMP1[3:0]: DAC channel1 mask/amplitude selector
These bits are written by software to select mask in wave generation mode or amplitude in
triangle generation mode.
0000: Unmask bit0 of LFSR/ triangle amplitude equal to 1
0001: Unmask bits[1:0] of LFSR/ triangle amplitude equal to 3
0010: Unmask bits[2:0] of LFSR/ triangle amplitude equal to 7
0011: Unmask bits[3:0] of LFSR/ triangle amplitude equal to 15
0100: Unmask bits[4:0] of LFSR/ triangle amplitude equal to 31
0101: Unmask bits[5:0] of LFSR/ triangle amplitude equal to 63
0110: Unmask bits[6:0] of LFSR/ triangle amplitude equal to 127
0111: Unmask bits[7:0] of LFSR/ triangle amplitude equal to 255
1000: Unmask bits[8:0] of LFSR/ triangle amplitude equal to 511
1001: Unmask bits[9:0] of LFSR/ triangle amplitude equal to 1023
1010: Unmask bits[10:0] of LFSR/ triangle amplitude equal to 2047
≥ 1011: Unmask bits[11:0] of LFSR/ triangle amplitude equal to 4095
Bits 7:6 WAVE1[1:0]: DAC channel1 noise/triangle wave generation enable
These bits are set and cleared by software.
00: wave generation disabled
01: Noise wave generation enabled
1x: Triangle wave generation enabled
Note: Only used if bit TEN1 = 1 (DAC channel1 trigger enabled).
Bits 5:3 TSEL1[2:0]: DAC channel1 trigger selection
These bits select the external event used to trigger DAC channel1.
000: Timer 6 TRGO event
001: Timer 3 TRGO event
010: Timer 7 TRGO event
011: Timer 5 or Timer 15 TRGO event
100: Timer 2 TRGO event
101: Timer 4 TRGO event
110: External line9
111: Software trigger
Note: Only used if bit TEN1 = 1 (DAC channel1 trigger enabled).
Bit 2 TEN1: DAC channel1 trigger enable
This bit is set and cleared by software to enable/disable DAC channel1 trigger.
0: DAC channel1 trigger disabled and data written into the DAC_DHRx register are
transferred one APB1 clock cycle later to the DAC_DOR1 register
1: DAC channel1 trigger enabled and data from the DAC_DHRx register are transferred
three APB1 clock cycles later to the DAC_DOR1 register
Note: When software trigger is selected, the transfer from the DAC_DHRx register to the
DAC_DOR1 register takes only one APB1 clock cycle.
Bit 1 BOFF1: DAC channel1 output buffer disable
This bit is set and cleared by software to enable/disable DAC channel1 output buffer.
0: DAC channel1 output buffer enabled
1: DAC channel1 output buffer disabled
Bit 0 EN1: DAC channel1 enable
This bit is set and cleared by software to enable/disable DAC channel1.
0: DAC channel1 disabled
1: DAC channel1 enabled

Doc ID16188 Rev 5 203/713
RM0041 Digital-to-analog converter (DAC)
209
11.5.2 DAC software trigger register (DAC_SWTRIGR)
Address offset: 0x04
Reset value: 0x0000 0000
11.5.3 DAC channel1 12-bit right-aligned data holding register
(DAC_DHR12R1)
Address offset: 0x08
Reset value: 0x0000 0000
31 30 29 28 27 26 25 24 23 22 21 20 19 18 17 16
Reserved
15 14 13 12 11 10 9 8 7 6 5 4 3 2 1 0
Reserved SWTRIG2 SWTRIG1
ww
Bits 31:2 Reserved, must be kept at reset value.
Bit 1 SWTRIG2: DAC channel2 software trigger
This bit is set and cleared by software to enable/disable the software trigger.
0: Software trigger disabled
1: Software trigger enabled
Note: This bit is cleared by hardware (one APB1 clock cycle later) once the DAC_DHR2
register value has been loaded into the DAC_DOR2 register.
Bit 0 SWTRIG1: DAC channel1 software trigger
This bit is set and cleared by software to enable/disable the software trigger.
0: Software trigger disabled
1: Software trigger enabled
Note: This bit is cleared by hardware (one APB1 clock cycle later) once the DAC_DHR1
register value has been loaded into the DAC_DOR1 register.
31 30 29 28 27 26 25 24 23 22 21 20 19 18 17 16
Reserved
1514131211109876543210
Reserved DACC1DHR[11:0]
rw rw rw rw rw rw rw rw rw rw rw rw
Bits 31:12 Reserved, must be kept at reset value.
Bits 11:0 DACC1DHR[11:0]: DAC channel1 12-bit right-aligned data
These bits are written by software which specifies 12-bit data for DAC channel1.

Digital-to-analog converter (DAC) RM0041
204/713 Doc ID16188 Rev 5
11.5.4 DAC channel1 12-bit left aligned data holding register
(DAC_DHR12L1)
Address offset: 0x0C
Reset value: 0x0000 0000
11.5.5 DAC channel1 8-bit right aligned data holding register
(DAC_DHR8R1)
Address offset: 0x10
Reset value: 0x0000 0000
31 30 29 28 27 26 25 24 23 22 21 20 19 18 17 16
Reserved
1514131211109876543210
DACC1DHR[11:0] Reserved
rw rw rw rw rw rw rw rw rw rw rw rw
Bits 31:16 Reserved, must be kept at reset value.
Bits 15:4 DACC1DHR[11:0]: DAC channel1 12-bit left-aligned data
These bits are written by software which specifies 12-bit data for DAC channel1.
Bits 3:0 Reserved, must be kept at reset value.
31 30 29 28 27 26 25 24 23 22 21 20 19 18 17 16
Reserved
1514131211109876543210
Reserved DACC1DHR[7:0]
rw rw rw rw rw rw rw rw
Bits 31:8 Reserved, must be kept at reset value.
Bits 7:0 DACC1DHR[7:0]: DAC channel1 8-bit right-aligned data
These bits are written by software which specifies 8-bit data for DAC channel1.

Doc ID16188 Rev 5 205/713
RM0041 Digital-to-analog converter (DAC)
209
11.5.6 DAC channel2 12-bit right aligned data holding register
(DAC_DHR12R2)
Address offset: 0x14
Reset value: 0x0000 0000
11.5.7 DAC channel2 12-bit left aligned data holding register
(DAC_DHR12L2)
Address offset: 0x18
Reset value: 0x0000 0000
11.5.8 DAC channel2 8-bit right-aligned data holding register
(DAC_DHR8R2)
Address offset: 0x1C
Reset value: 0x0000 0000
31 30 29 28 27 26 25 24 23 22 21 20 19 18 17 16
Reserved
1514131211109876543210
Reserved DACC2DHR[11:0]
rw rw rw rw rw rw rw rw rw rw rw rw
Bits 31:12 Reserved, must be kept at reset value.
Bits 11:0 DACC2DHR[11:0]: DAC channel2 12-bit right-aligned data
These bits are written by software which specifies 12-bit data for DAC channel2.
31 30 29 28 27 26 25 24 23 22 21 20 19 18 17 16
Reserved
1514131211109876543210
DACC2DHR[11:0] Reserved
rw rw rw rw rw rw rw rw rw rw rw rw
Bits 31:16 Reserved, must be kept at reset value.
Bits 15:4 DACC2DHR[11:0]: DAC channel2 12-bit left-aligned data
These bits are written by software which specify 12-bit data for DAC channel2.
Bits 3:0 Reserved, must be kept at reset value.
31 30 29 28 27 26 25 24 23 22 21 20 19 18 17 16
Reserved
1514131211109876543210
Reserved DACC2DHR[7:0]
rw rw rw rw rw rw rw rw
Bits 31:8 Reserved, must be kept at reset value.
Bits 7:0 DACC2DHR[7:0]: DAC channel2 8-bit right-aligned data
These bits are written by software which specifies 8-bit data for DAC channel2.

Digital-to-analog converter (DAC) RM0041
206/713 Doc ID16188 Rev 5
11.5.9 Dual DAC 12-bit right-aligned data holding register
(DAC_DHR12RD)
Address offset: 0x20
Reset value: 0x0000 0000
11.5.10 DUAL DAC 12-bit left aligned data holding register
(DAC_DHR12LD)
Address offset: 0x24
Reset value: 0x0000 0000
31 30 29 28 27 26 25 24 23 22 21 20 19 18 17 16
Reserved DACC2DHR[11:0]
rw rw rw rw rw rw rw rw rw rw rw rw
1514131211109876543210
Reserved DACC1DHR[11:0]
rw rw rw rw rw rw rw rw rw rw rw rw
Bits 31:28 Reserved, must be kept at reset value.
Bits 27:16 DACC2DHR[11:0]: DAC channel2 12-bit right-aligned data
These bits are written by software which specifies 12-bit data for DAC channel2.
Bits 15:12 Reserved, must be kept at reset value.
Bits 11:0 DACC1DHR[11:0]: DAC channel1 12-bit right-aligned data
These bits are written by software which specifies 12-bit data for DAC channel1.
31 30 29 28 27 26 25 24 23 22 21 20 19 18 17 16
DACC2DHR[11:0] Reserved
rw rw rw rw rw rw rw rw rw rw rw rw
1514131211109876543210
DACC1DHR[11:0] Reserved
rw rw rw rw rw rw rw rw rw rw rw rw
Bits 31:20 DACC2DHR[11:0]: DAC channel2 12-bit left-aligned data
These bits are written by software which specifies 12-bit data for DAC channel2.
Bits 19:16 Reserved, must be kept at reset value.
Bits 15:4 DACC1DHR[11:0]: DAC channel1 12-bit left-aligned data
These bits are written by software which specifies 12-bit data for DAC channel1.
Bits 3:0 Reserved, must be kept at reset value.

Doc ID16188 Rev 5 207/713
RM0041 Digital-to-analog converter (DAC)
209
11.5.11 DUAL DAC 8-bit right aligned data holding register
(DAC_DHR8RD)
Address offset: 0x28
Reset value: 0x0000 0000
11.5.12 DAC channel1 data output register (DAC_DOR1)
Address offset: 0x2C
Reset value: 0x0000 0000
11.5.13 DAC channel2 data output register (DAC_DOR2)
Address offset: 0x30
Reset value: 0x0000 0000
31 30 29 28 27 26 25 24 23 22 21 20 19 18 17 16
Reserved
1514131211109876543210
DACC2DHR[7:0] DACC1DHR[7:0]
rw rw rw rw rw rw rw rw rw rw rw rw rw rw rw rw
Bits 31:16 Reserved, must be kept at reset value.
Bits 15:8 DACC2DHR[7:0]: DAC channel2 8-bit right-aligned data
These bits are written by software which specifies 8-bit data for DAC channel2.
Bits 7:0 DACC1DHR[7:0]: DAC channel1 8-bit right-aligned data
These bits are written by software which specifies 8-bit data for DAC channel1.
31 30 29 28 27 26 25 24 23 22 21 20 19 18 17 16
Reserved
1514131211109876543210
Reserved DACC1DOR[11:0]
rrrrrrrrrrrr
Bits 31:12 Reserved, must be kept at reset value.
Bit 11:0 DACC1DOR[11:0]: DAC channel1 data output
These bits are read-only, they contain data output for DAC channel1.
31 30 29 28 27 26 25 24 23 22 21 20 19 18 17 16
Reserved
1514131211109876543210
Reserved DACC2DOR[11:0]
rrrrrrrrrrrr
Bits 31:12 Reserved, must be kept at reset value.
Bits 11:0 DACC2DOR[11:0]: DAC channel2 data output
These bits are read-only, they contain data output for DAC channel2.

Digital-to-analog converter (DAC) RM0041
208/713 Doc ID16188 Rev 5
11.5.14 DAC status register (DAC_SR)
Address offset: 0x34
Reset value: 0x0000 0000
11.5.15 DAC register map
Table 6 5 summarizes the DAC registers.
31 30 29 28 27 26 25 24 23 22 21 20 19 18 17 16
Reserved DMAUDR2 Reserved
rc_w1
1514 13 1211109876543210
Reserved DMAUDR1 Reserved
rc_w1
Bits 31:30 Reserved, must be kept at reset value.
Bit 29 DMAUDR2: DAC channel2 DMA underrun flag
This bit is set by hardware and cleared by software (by writing it to 1).
0: No DMA underrun error condition occurred for DAC channel2
1: DMA underrun error condition occurred for DAC channel2 (the currently selected trigger is
driving DAC channel2 conversion at a frequency higher than the DMA service capability rate)
Bits 28:14 Reserved, must be kept at reset value.
Bit 13 DMAUDR1: DAC channel1 DMA underrun flag
This bit is set by hardware and cleared by software (by writing it to 1).
0: No DMA underrun error condition occurred for DAC channel1
1: DMA underrun error condition occurred for DAC channel1 (the currently selected trigger is
driving DAC channel1 conversion at a frequency higher than the DMA service capability rate)
Bits 12:0 Reserved, must be kept at reset value.
Table 65. DAC register map
Offset Register
name
31
30
29
28
27
26
25
24
23
22
21
20
19
18
17
16
15
14
13
12
11
10
9
8
7
6
5
4
3
2
1
0
0x00 DAC_CR
Reserved
DMAUDRIE2
DMAEN2
MAMP2[3:0] WAVE
2[2:0] TSEL2[2:0]
TEN2
BOFF2
EN2
Reserved
DMAUDRIE1
DMAEN1
MAMP1[3:0] WAVE
1[2:0]
TSEL1[2
:0]
TEN1
BOFF1
EN1
0x04 DAC_
SWTRIGR Reserved
SWTRIG2
SWTRIG1
0x08 DAC_
DHR12R1 Reserved DACC1DHR[11:0]
0x0C DAC_
DHR12L1 Reserved DACC1DHR[11:0] Reserved
0x10 DAC_
DHR8R1 Reserved DACC1DHR[7:0]
0x14 DAC_
DHR12R2 Reserved DACC2DHR[11:0]
0x18 DAC_
DHR12L2 Reserved DACC2DHR[11:0] Reserved

Doc ID16188 Rev 5 209/713
RM0041 Digital-to-analog converter (DAC)
209
Refer to Section: Memory map for the register boundary addresses.
0x1C DAC_
DHR8R2 Reserved DACC2DHR[7:0]
0x20 DAC_
DHR12RD Reserved DACC2DHR[11:0] Reserved DACC1DHR[11:0]
0x24 DAC_
DHR12LD DACC2DHR[11:0] Reserved DACC1DHR[11:0] Reserved
0x28 DAC_
DHR8RD Reserved DACC2DHR[7:0] DACC1DHR[7:0]
0x2C DAC_
DOR1 Reserved DACC1DOR[11:0]
0x30 DAC_
DOR2 Reserved DACC2DOR[11:0]
0x34 DAC_SR
Reserved
DMAUDR2
Reserved
DMAUDR1
Reserved
Table 65. DAC register map (continued)
Offset Register
name
31
30
29
28
27
26
25
24
23
22
21
20
19
18
17
16
15
14
13
12
11
10
9
8
7
6
5
4
3
2
1
0

Advanced-control timer (TIM1) RM0041
210/713 Doc ID16188 Rev 5
12 Advanced-control timer (TIM1)
Low-density value line devices are STM32F100xx microcontrollers where the Flash
memory density ranges between 16 and 32 Kbytes.
Medium-density value line devices are STM32F100xx microcontrollers where the Flash
memory density ranges between 64 and 128 Kbytes.
High-density value line devices are STM32F100xx microcontrollers where the Flash
memory density ranges between 256 and 512 Kbytes.
This section applies to the whole STM32F100xx family, unless otherwise specified.
12.1 TIM1 introduction
The advanced-control timers (TIM1) consist of a 16-bit auto-reload counter driven by a
programmable prescaler.
It may be used for a variety of purposes, including measuring the pulse lengths of input
signals (input capture) or generating output waveforms (output compare, PWM,
complementary PWM with dead-time insertion).
Pulse lengths and waveform periods can be modulated from a few microseconds to several
milliseconds using the timer prescaler and the RCC clock controller prescalers.
The advanced-control (TIM1) and general-purpose (TIMx) timers are completely
independent, and do not share any resources. They can be synchronized together as
described in Section 12.3.20.

Doc ID16188 Rev 5 211/713
RM0041 Advanced-control timer (TIM1)
281
12.2 TIM1 main features
TIM1 timer features include:
•16-bit up, down, up/down auto-reload counter.
•16-bit programmable prescaler allowing dividing (also “on the fly”) the counter clock
frequency either by any factor between 1 and 65536.
•Up to 4 independent channels for:
– Input Capture
– Output Compare
– PWM generation (Edge and Center-aligned Mode)
– One-pulse mode output
•Complementary outputs with programmable dead-time
•Synchronization circuit to control the timer with external signals and to interconnect
several timers together.
•Repetition counter to update the timer registers only after a given number of cycles of
the counter.
•Break input to put the timer’s output signals in reset state or in a known state.
•Interrupt/DMA generation on the following events:
– Update: counter overflow/underflow, counter initialization (by software or
internal/external trigger)
– Trigger event (counter start, stop, initialization or count by internal/external trigger)
– Input capture
– Output compare
– Break input
•Supports incremental (quadrature) encoder and hall-sensor circuitry for positioning
purposes
•Trigger input for external clock or cycle-by-cycle current management

Advanced-control timer (TIM1) RM0041
212/713 Doc ID16188 Rev 5
Figure 40. Advanced-control timer block diagram
069
,QWHUUXSW'0$RXWSXW (YHQW
5HJ 3UHORDGUHJLVWHUVWUDQVIHUUHGWRDFWLYHUHJLVWHUVRQ8HYHQWDFFRUGLQJWRFRQWUROELW
/HJHQG
3RODULW\VHOHFWLRQ
,QSXWILOWHU
(GJHGHWHFWRU
,QSXWILOWHU
(GJHGHWHFWRU
,QSXWILOWHU
(GJHGHWHFWRU
,QSXWILOWHU
(GJHGHWHFWRU
75&
75&
75&
75&
7,)3
7,)3
7,)3
7,)3
3UHVFDOHU
,&
,&
,&
,&
3UHVFDOHU
3UHVFDOHU
3UHVFDOHU
7,)3
7,)3
7,)3
7,)3
7,
7,
7,
7,
%5.
&ORFNIDLOXUHHYHQWIURPFORFNFRQWUROOHU
&66&ORFN6HFXULW\6\VWHP
,&36
,&36
,&36
,&36
%,
&DSWXUH&RPSDUH
5HJLVWHU
8
&DSWXUH&RPSDUH
5HJLVWHU
8
8
&DSWXUH&RPSDUH
5HJLVWHU
&DSWXUH&RPSDUH
5HJLVWHU
8
&&,
&&,
&&,
&&,
&&,
&&,
&&,
&&,
2&5()
2&5()
2&5()
2&5()
2&
2&1
2&
2&1
2&
2&1 2&
'7*>@UHJLVWHUV
&17
FRXQWHU
36&
SUHVFDOHU
&.B&17&.B36&
5HSHWLWLRQFRXQWHU
5(35HJLVWHU
8,
3RODULW\VHOHFWLRQ
(GJHGHWHFWRUDQG3UHVFDOHU
,QSXWILOWHU
7ULJJHU
FRQWUROOHU
6ODYHPRGH
FRQWUROOHU
(QFRGHU
LQWHUIDFH
5HVHW
(QDEOH
8S'RZQ
&RXQW
7RRWKHUWLPHUV
7R'$&DQG$'&
75*2
75*,
7*,
,QWHUQDOFORFN&.B,17
(75)
(753
(75
&.B7,0IURP5&&
7,)3
7,)3
7,0[B(757,0[B&+7,0[B&+7,0[B&+7,0[B&+7,0[B%.,1
7,0[B&+7,0[B&+17,0[B&+7,0[B&+1 7,0[B&+7,0[B&+ 7,0[B&+1
8
8
'7* 2XWSXWFRQWURO
$XWR5HORDG
5HJLVWHU
8
,75
,75
,75
,75
7,)B('

Doc ID16188 Rev 5 213/713
RM0041 Advanced-control timer (TIM1)
281
12.3 TIM1 functional description
12.3.1 Time-base unit
The main block of the programmable advanced-control timer is a 16-bit counter with its
related auto-reload register. The counter can count up, down or both up and down. The
counter clock can be divided by a prescaler.
The counter, the auto-reload register and the prescaler register can be written or read by
software. This is true even when the counter is running.
The time-base unit includes:
•Counter register (TIMx_CNT)
•Prescaler register (TIMx_PSC)
•Auto-reload register (TIMx_ARR)
•Repetition counter register (TIMx_RCR)
The auto-reload register is preloaded. Writing to or reading from the auto-reload register
accesses the preload register. The content of the preload register are transferred into the
shadow register permanently or at each update event (UEV), depending on the auto-reload
preload enable bit (ARPE) in TIMx_CR1 register. The update event is sent when the counter
reaches the overflow (or underflow when downcounting) and if the UDIS bit equals 0 in the
TIMx_CR1 register. It can also be generated by software. The generation of the update
event is described in detailed for each configuration.
The counter is clocked by the prescaler output CK_CNT, which is enabled only when the
counter enable bit (CEN) in TIMx_CR1 register is set (refer also to the slave mode controller
description to get more details on counter enabling).
Note that the counter starts counting 1 clock cycle after setting the CEN bit in the TIMx_CR1
register.
Prescaler description
The prescaler can divide the counter clock frequency by any factor between 1 and 65536. It
is based on a 16-bit counter controlled through a 16-bit register (in the TIMx_PSC register).
It can be changed on the fly as this control register is buffered. The new prescaler ratio is
taken into account at the next update event.
Figure 41 and Figure 42 give some examples of the counter behavior when the prescaler
ratio is changed on the fly:

Advanced-control timer (TIM1) RM0041
214/713 Doc ID16188 Rev 5
Figure 41. Counter timing diagram with prescaler division change from 1 to 2
Figure 42. Counter timing diagram with prescaler division change from 1 to 4
&.B36&
&(1
7LPHUFORFN &.B&17
&RXQWHUUHJLVWHU
8SGDWHHYHQW8(9
3UHVFDOHUFRQWUROUHJLVWHU
:ULWHDQHZYDOXHLQ7,0[B36&
3UHVFDOHUEXIIHU
3UHVFDOHUFRXQWHU
)$ )%) ) ) )&
069
069
&.B36&
&(1
7LPHUFORFN &.B&17
&RXQWHUUHJLVWHU
8SGDWHHYHQW8(9
3UHVFDOHUFRQWUROUHJLVWHU
:ULWHDQHZYDOXHLQ7,0[B36&
3UHVFDOHUEXIIHU
3UHVFDOHUFRXQWHU
)$ )%
) ) ) )&

Doc ID16188 Rev 5 215/713
RM0041 Advanced-control timer (TIM1)
281
12.3.2 Counter modes
Upcounting mode
In upcounting mode, the counter counts from 0 to the auto-reload value (content of the
TIMx_ARR register), then restarts from 0 and generates a counter overflow event.
If the repetition counter is used, the update event (UEV) is generated after upcounting is
repeated for the number of times programmed in the repetition counter register plus one
(TIMx_RCR+1). Else the update event is generated at each counter overflow.
Setting the UG bit in the TIMx_EGR register (by software or by using the slave mode
controller) also generates an update event.
The UEV event can be disabled by software by setting the UDIS bit in the TIMx_CR1
register. This is to avoid updating the shadow registers while writing new values in the
preload registers. Then no update event occurs until the UDIS bit has been written to 0.
However, the counter restarts from 0, as well as the counter of the prescaler (but the
prescale rate does not change). In addition, if the URS bit (update request selection) in
TIMx_CR1 register is set, setting the UG bit generates an update event UEV but without
setting the UIF flag (thus no interrupt or DMA request is sent). This is to avoid generating
both update and capture interrupts when clearing the counter on the capture event.
When an update event occurs, all the registers are updated and the update flag (UIF bit in
TIMx_SR register) is set (depending on the URS bit):
•The repetition counter is reloaded with the content of TIMx_RCR register,
•The auto-reload shadow register is updated with the preload value (TIMx_ARR),
•The buffer of the prescaler is reloaded with the preload value (content of the TIMx_PSC
register).
The following figures show some examples of the counter behavior for different clock
frequencies when TIMx_ARR=0x36.
Figure 43. Counter timing diagram, internal clock divided by 1
ϬϬ ϬϮ Ϭϯ Ϭϰ Ϭϱ Ϭϲ Ϭϳϯϯ ϯϰ ϯϱ ϯϲϯϭ
069
<ͺW^
EdͺE
dŝŵĞƌĐůŽĐŬс<ͺEd
ŽƵŶƚĞƌƌĞŐŝƐƚĞƌ
hƉĚĂƚĞĞǀĞŶƚ;hsͿ
ŽƵŶƚĞƌŽǀĞƌĨůŽǁ
hƉĚĂƚĞŝŶƚĞƌƌƵƉƚĨůĂŐ;h/&Ϳ
ϬϭϯϮ

Advanced-control timer (TIM1) RM0041
216/713 Doc ID16188 Rev 5
Figure 44. Counter timing diagram, internal clock divided by 2
Figure 45. Counter timing diagram, internal clock divided by 4
Figure 46. Counter timing diagram, internal clock divided by N
069
&.B36&
&17B(1
7LPHUFORFN &.B&17
&RXQWHUUHJLVWHU
8SGDWHHYHQW8(9
&RXQWHURYHUIORZ
8SGDWHLQWHUUXSWIODJ8,)
069
&.B36&
&17B(1
7LPHUFORFN &.B&17
&RXQWHUUHJLVWHU
8SGDWHHYHQW8(9
&RXQWHURYHUIORZ
8SGDWHLQWHUUXSWIODJ8,)
069
&.B36&
7LPHUFORFN &.B&17
&RXQWHUUHJLVWHU
8SGDWHHYHQW8(9
&RXQWHURYHUIORZ
8SGDWHLQWHUUXSWIODJ8,)
)

Doc ID16188 Rev 5 217/713
RM0041 Advanced-control timer (TIM1)
281
Figure 47. Counter timing diagram, update event when ARPE=0 (TIMx_ARR not
preloaded)
Figure 48. Counter timing diagram, update event when ARPE=1 (TIMx_ARR
preloaded)
&& ϯϲ
069
<ͺW^
dŝŵĞƌĐůŽĐŬс<ͺEd
ŽƵŶƚĞƌƌĞŐŝƐƚĞƌ
hƉĚĂƚĞĞǀĞŶƚ;hsͿ
ŽƵŶƚĞƌŽǀĞƌĨůŽǁ
hƉĚĂƚĞŝŶƚĞƌƌƵƉƚĨůĂŐ;h/&Ϳ
ϬϬ ϬϮ Ϭϯ Ϭϰ Ϭϱ Ϭϲ ϬϳϯϮ ϯϯ ϯϰ ϯϱ ϯϲϯϭ Ϭϭ
E
ƵƚŽͲƌĞůŽĂĚƉƌĞůŽĂĚƌĞŐŝƐƚĞƌ
tƌŝƚĞĂŶĞǁǀĂůƵĞŝŶd/DdžͺZZ
069
)
&.B36&
7LPHUFORFN &.B&17
&RXQWHUUHJLVWHU
8SGDWHHYHQW8(9
&RXQWHURYHUIORZ
8SGDWHLQWHUUXSWIODJ
8,)
) ) ) ) ))
&(1
$XWRUHORDGSUHORDG
UHJLVWHU
:ULWHDQHZYDOXHLQ7,0[B$55
$XWRUHORDGVKDGRZ
UHJLVWHU )

Advanced-control timer (TIM1) RM0041
218/713 Doc ID16188 Rev 5
Downcounting mode
In downcounting mode, the counter counts from the auto-reload value (content of the
TIMx_ARR register) down to 0, then restarts from the auto-reload value and generates a
counter underflow event.
If the repetition counter is used, the update event (UEV) is generated after downcounting is
repeated for the number of times programmed in the repetition counter register plus one
(TIMx_RCR+1). Else the update event is generated at each counter underflow.
Setting the UG bit in the TIMx_EGR register (by software or by using the slave mode
controller) also generates an update event.
The UEV update event can be disabled by software by setting the UDIS bit in TIMx_CR1
register. This is to avoid updating the shadow registers while writing new values in the
preload registers. Then no update event occurs until UDIS bit has been written to 0.
However, the counter restarts from the current auto-reload value, whereas the counter of the
prescaler restarts from 0 (but the prescale rate doesn’t change).
In addition, if the URS bit (update request selection) in TIMx_CR1 register is set, setting the
UG bit generates an update event UEV but without setting the UIF flag (thus no interrupt or
DMA request is sent). This is to avoid generating both update and capture interrupts when
clearing the counter on the capture event.
When an update event occurs, all the registers are updated and the update flag (UIF bit in
TIMx_SR register) is set (depending on the URS bit):
•The repetition counter is reloaded with the content of TIMx_RCR register
•The buffer of the prescaler is reloaded with the preload value (content of the TIMx_PSC
register)
•The auto-reload active register is updated with the preload value (content of the
TIMx_ARR register). Note that the auto-reload is updated before the counter is
reloaded, so that the next period is the expected one
The following figures show some examples of the counter behavior for different clock
frequencies when TIMx_ARR=0x36.

Doc ID16188 Rev 5 219/713
RM0041 Advanced-control timer (TIM1)
281
Figure 49. Counter timing diagram, internal clock divided by 1
Figure 50. Counter timing diagram, internal clock divided by 2
)
069
&.B36&
&17B(1
7LPHUFORFN &.B&17
&RXQWHUUHJLVWHU
8SGDWHHYHQW8(9
&RXQWHUXQGHUIORZ
FQWBXGI
8SGDWHLQWHUUXSWIODJ
8,)
069
&.B36&
&17B(1
7LPHUFORFN &.B&17
&RXQWHUUHJLVWHU
8SGDWHHYHQW8(9
&RXQWHUXQGHUIORZ
8SGDWHLQWHUUXSWIODJ
8,)

Advanced-control timer (TIM1) RM0041
220/713 Doc ID16188 Rev 5
Figure 51. Counter timing diagram, internal clock divided by 4
Figure 52. Counter timing diagram, internal clock divided by N
069
&.B36&
7LPHUFORFN &.B&17
&RXQWHUUHJLVWHU
8SGDWHHYHQW8(9
&RXQWHUXQGHUIORZ
8SGDWHLQWHUUXSWIODJ8,)
&17B(1
)
069
&.B36&
7LPHUFORFN &.B&17
&RXQWHUUHJLVWHU
8SGDWHHYHQW8(9
&RXQWHUXQGHUIORZ
8SGDWHLQWHUUXSWIODJ
8,)

Doc ID16188 Rev 5 221/713
RM0041 Advanced-control timer (TIM1)
281
Figure 53. Counter timing diagram, update event when repetition counter is not used
Center-aligned mode (up/down counting)
In center-aligned mode, the counter counts from 0 to the auto-reload value (content of the
TIMx_ARR register) – 1, generates a counter overflow event, then counts from the auto-
reload value down to 1 and generates a counter underflow event. Then it restarts counting
from 0.
Center-aligned mode is active when the CMS bits in TIMx_CR1 register are not equal to
'00'. The Output compare interrupt flag of channels configured in output is set when: the
counter counts down (Center aligned mode 1, CMS = "01"), the counter counts up (Center
aligned mode 2, CMS = "10") the counter counts up and down (Center aligned mode 3,
CMS = "11").
In this mode, the DIR direction bit in the TIMx_CR1 register cannot be written. It is updated
by hardware and gives the current direction of the counter.
The update event can be generated at each counter overflow and at each counter underflow
or by setting the UG bit in the TIMx_EGR register (by software or by using the slave mode
controller) also generates an update event. In this case, the counter restarts counting from
0, as well as the counter of the prescaler.
The UEV update event can be disabled by software by setting the UDIS bit in the TIMx_CR1
register. This is to avoid updating the shadow registers while writing new values in the
preload registers. Then no update event occurs until UDIS bit has been written to 0.
However, the counter continues counting up and down, based on the current auto-reload
value.
In addition, if the URS bit (update request selection) in TIMx_CR1 register is set, setting the
UG bit generates an UEV update event but without setting the UIF flag (thus no interrupt or
DMA request is sent). This is to avoid generating both update and capture interrupts when
clearing the counter on the capture event.
))
069
&.B36&
7LPHUFORFN &.B&17
&RXQWHUUHJLVWHU
8SGDWHHYHQW8(9
&RXQWHUXQGHUIORZ
8SGDWHLQWHUUXSWIODJ
8,)
)
&(1
$XWRUHORDGSUHORDG
UHJLVWHU
:ULWHDQHZYDOXHLQ7,0[B$55

Advanced-control timer (TIM1) RM0041
222/713 Doc ID16188 Rev 5
When an update event occurs, all the registers are updated and the update flag (UIF bit in
TIMx_SR register) is set (depending on the URS bit):
•The repetition counter is reloaded with the content of TIMx_RCR register
•The buffer of the prescaler is reloaded with the preload value (content of the TIMx_PSC
register)
•The auto-reload active register is updated with the preload value (content of the
TIMx_ARR register). Note that if the update source is a counter overflow, the auto-
reload is updated before the counter is reloaded, so that the next period is the expected
one (the counter is loaded with the new value).
The following figures show some examples of the counter behavior for different clock
frequencies.
Figure 54. Counter timing diagram, internal clock divided by 1, TIMx_ARR = 0x6
1. Here, center-aligned mode 1 is used (for more details refer to Section 12.4: TIM1 registers).
Figure 55. Counter timing diagram, internal clock divided by 2
069
&.B36&
7LPHUFORFN &.B&17
&RXQWHUUHJLVWHU
8SGDWHHYHQW8(9
&RXQWHURYHUIORZ
8SGDWHLQWHUUXSWIODJ8,)
&(1
&RXQWHUXQGHUIORZ
069
&.B36&
7LPHUFORFN &.B&17
&RXQWHUUHJLVWHU
8SGDWHHYHQW8(9
8SGDWHLQWHUUXSWIODJ8,)
&17B(1
&RXQWHUXQGHUIORZ

Doc ID16188 Rev 5 223/713
RM0041 Advanced-control timer (TIM1)
281
Figure 56. Counter timing diagram, internal clock divided by 4, TIMx_ARR=0x36
1. Center-aligned mode 2 or 3 is used with an UIF on overflow.
Figure 57. Counter timing diagram, internal clock divided by N
069
&.B36&
7LPHUFORFN &.B&17
&RXQWHUUHJLVWHU
8SGDWHHYHQW8(9
&RXQWHURYHUIORZ
8SGDWHLQWHUUXSWIODJ8,)
&17B(1
069
&.B36&
7LPHUFORFN &.B&17
&RXQWHUUHJLVWHU
8SGDWHHYHQW8(9
8SGDWHLQWHUUXSWIODJ8,)
&RXQWHUXQGHUIORZ
)

Advanced-control timer (TIM1) RM0041
224/713 Doc ID16188 Rev 5
Figure 58. Counter timing diagram, update event with ARPE=1 (counter underflow)
Figure 59. Counter timing diagram, Update event with ARPE=1 (counter overflow)
12.3.3 Repetition counter
Section 12.3.1: Time-base unit describes how the update event (UEV) is generated with
respect to the counter overflows/underflows. It is actually generated only when the repetition
counter has reached zero. This can be useful when generating PWM signals.
This means that data are transferred from the preload registers to the shadow registers
(TIMx_ARR auto-reload register, TIMx_PSC prescaler register, but also TIMx_CCRx
capture/compare registers in compare mode) every N+1 counter overflows or underflows,
where N is the value in the TIMx_RCR repetition counter register.
069
&.B36&
7LPHUFORFN &.B&17
&RXQWHUUHJLVWHU
8SGDWHHYHQW8(9
&RXQWHURYHUIORZ
8SGDWHLQWHUUXSWIODJ8,)
&(1
$XWRUHORDGSUHORDGUHJLVWHU
:ULWHDQHZYDOXHLQ7,0[B$55
$XWRUHORDGDFWLYHUHJLVWHU
)'
)'
069
)'
&.B36&
7LPHUFORFN &.B&17
&RXQWHUUHJLVWHU
8SGDWHHYHQW8(9
&RXQWHURYHUIORZ
8SGDWHLQWHUUXSWIODJ8,)
)) ) )$ )% )&)
&(1
$XWRUHORDGSUHORDGUHJLVWHU
:ULWHDQHZYDOXHLQ7,0[B$55
$XWRUHORDGDFWLYHUHJLVWHU
)'

Doc ID16188 Rev 5 225/713
RM0041 Advanced-control timer (TIM1)
281
The repetition counter is decremented:
•At each counter overflow in upcounting mode,
•At each counter underflow in downcounting mode,
•At each counter overflow and at each counter underflow in center-aligned mode.
Although this limits the maximum number of repetition to 128 PWM cycles, it makes it
possible to update the duty cycle twice per PWM period. When refreshing compare
registers only once per PWM period in center-aligned mode, maximum resolution is
2xTck, due to the symmetry of the pattern.
The repetition counter is an auto-reload type; the repetition rate is maintained as defined by
the TIMx_RCR register value (refer to Figure 60). When the update event is generated by
software (by setting the UG bit in TIMx_EGR register) or by hardware through the slave
mode controller, it occurs immediately whatever the value of the repetition counter is and the
repetition counter is reloaded with the content of the TIMx_RCR register.
In center-aligned mode, for odd values of RCR, the update event occurs either on the
overflow or on the underflow depending on when the RCR register was written and when
the counter was started. If the RCR was written before starting the counter, the UEV occurs
on the overflow. If the RCR was written after starting the counter, the UEV occurs on the
underflow. For example for RCR = 3, the UEV is generated on each 4th overflow or
underflow event depending on when RCR was written.
Figure 60. Update rate examples depending on mode and TIMx_RCR register settings
06Y9
8(9
8(9
8(9
8(9
8(9
&RXQWHUDOLJQHGPRGH (GJHDOLJQHGPRGH
8SFRXQWLQJ 'RZQFRXQWLQJ
E\6:E\6:E\6:
7,0[B5&5
DQG
UHV\QFKURQL]DWLRQ
7,0[B5&5
7,0[B5&5
7,0[B5&5
7,0[B5&5
&RXQWHU
7,0[B&17
8(9 8SGDWHHYHQW3UHORDGUHJLVWHUVWUDQVIHUUHGWRDFWLYHUHJLVWHUVDQGXSGDWHLQWHUUXSWJHQHUDWHG
8SGDWH(YHQWLIWKHUHSHWLWLRQFRXQWHUXQGHUIORZRFFXUVZKHQWKHFRXQWHULVHTXDOWRWKHDXWRUHORDGYDOXH

Advanced-control timer (TIM1) RM0041
226/713 Doc ID16188 Rev 5
12.3.4 Clock selection
The counter clock can be provided by the following clock sources:
•Internal clock (CK_INT)
•External clock mode1: external input pin
•External clock mode2: external trigger input ETR
•Internal trigger inputs (ITRx): using one timer as prescaler for another timer, for
example, the user can configure Timer 1 to act as a prescaler for Timer 2. Refer to
Using one timer as prescaler for another timer for more details.
Internal clock source (CK_INT)
If the slave mode controller is disabled (SMS=000), then the CEN, DIR (in the TIMx_CR1
register) and UG bits (in the TIMx_EGR register) are actual control bits and can be changed
only by software (except UG which remains cleared automatically). As soon as the CEN bit
is written to 1, the prescaler is clocked by the internal clock CK_INT.
Figure 61 shows the behavior of the control circuit and the upcounter in normal mode,
without prescaler.
Figure 61. Control circuit in normal mode, internal clock divided by 1
External clock source mode 1
This mode is selected when SMS=111 in the TIMx_SMCR register. The counter can count at
each rising or falling edge on a selected input.
,QWHUQDOFORFN
&RXQWHUFORFN &.B&17 &.B36&
&RXQWHUUHJLVWHU
&(1 &17B(1
8*
&17B,1,7
069

Doc ID16188 Rev 5 227/713
RM0041 Advanced-control timer (TIM1)
281
Figure 62. TI2 external clock connection example
For example, to configure the upcounter to count in response to a rising edge on the TI2
input, use the following procedure:
1. Configure channel 2 to detect rising edges on the TI2 input by writing CC2S = ‘01’ in
the TIMx_CCMR1 register.
2. Configure the input filter duration by writing the IC2F[3:0] bits in the TIMx_CCMR1
register (if no filter is needed, keep IC2F=0000).
3. Select rising edge polarity by writing CC2P=0 in the TIMx_CCER register.
4. Configure the timer in external clock mode 1 by writing SMS=111 in the TIMx_SMCR
register.
5. Select TI2 as the trigger input source by writing TS=110 in the TIMx_SMCR register.
6. Enable the counter by writing CEN=1 in the TIMx_CR1 register.
Note: The capture prescaler is not used for triggering, so the user does not need to configure it.
When a rising edge occurs on TI2, the counter counts once and the TIF flag is set.
The delay between the rising edge on TI2 and the actual clock of the counter is due to the
resynchronization circuit on TI2 input.
([WHUQDOFORFN
PRGH
,QWHUQDOFORFN
PRGH
75*,
&.B,17
&.B36&
7,0[B60&5
606>@
,75[
7,B('
7,)3
7,)3
7,0[B60&5
76>@
7,
7,0[B&&(5
&&3
)LOWHU
,&)>@
7,0[B&&05
(GJH
GHWHFWRU
7,)B5LVLQJ
7,)B)DOOLQJ
[[
069
LQWHUQDOFORFN
7,) RU
7,) RU
RU
(QFRGHU
PRGH
(75)
([WHUQDOFORFN
PRGH
(75)
(&(

Advanced-control timer (TIM1) RM0041
228/713 Doc ID16188 Rev 5
Figure 63. Control circuit in external clock mode 1
External clock source mode 2
This mode is selected by writing ECE=1 in the TIMx_SMCR register.
The counter can count at each rising or falling edge on the external trigger input ETR.
Figure 64 gives an overview of the external trigger input block.
Figure 64. External trigger input block
&RXQWHUFORFN &.B&17 &.B36&
&RXQWHUUHJLVWHU
7,
&17B(1
7,)
:ULWH7,)
069
([WHUQDOFORFN
PRGH
,QWHUQDOFORFN
PRGH
75*,
&.B,17
&.B36&
7,0[B60&5
606>@
069
LQWHUQDOFORFN
7,) RU
7,) RU
RU
(QFRGHU
PRGH
([WHUQDOFORFN
PRGH
(75)
(&(
7,0[B60&5
(73
(75SLQ
(75
'LYLGHU
)LOWHU
GRZQFRXQWHU
I
(753
7,0[B60&5
(736>@
7,0[B60&5
(7)>@
'76

Doc ID16188 Rev 5 229/713
RM0041 Advanced-control timer (TIM1)
281
For example, to configure the upcounter to count each 2 rising edges on ETR, use the
following procedure:
1. As no filter is needed in this example, write ETF[3:0]=0000 in the TIMx_SMCR register.
2. Set the prescaler by writing ETPS[1:0]=01 in the TIMx_SMCR register
3. Select rising edge detection on the ETR pin by writing ETP=0 in the TIMx_SMCR
register
4. Enable external clock mode 2 by writing ECE=1 in the TIMx_SMCR register.
5. Enable the counter by writing CEN=1 in the TIMx_CR1 register.
The counter counts once each 2 ETR rising edges.
The delay between the rising edge on ETR and the actual clock of the counter is due to the
resynchronization circuit on the ETRP signal.
Figure 65. Control circuit in external clock mode 2
12.3.5 Capture/compare channels
Each Capture/Compare channel is built around a capture/compare register (including a
shadow register), a input stage for capture (with digital filter, multiplexing and prescaler) and
an output stage (with comparator and output control).
Figure 66 to Figure 69 give an overview of one Capture/Compare channel.
The input stage samples the corresponding TIx input to generate a filtered signal TIxF.
Then, an edge detector with polarity selection generates a signal (TIxFPx) which can be
used as trigger input by the slave mode controller or as the capture command. It is
prescaled before the capture register (ICxPS).
069
I&.B,17
&17B(1
(75
(753
(75)
&RXQWHUFORFN
&.B,17 &.B36&
&RXQWHUUHJLVWHU

Advanced-control timer (TIM1) RM0041
230/713 Doc ID16188 Rev 5
Figure 66. Capture/compare channel (example: channel 1 input stage)
The output stage generates an intermediate waveform which is then used for reference:
OCxRef (active high). The polarity acts at the end of the chain.
Figure 67. Capture/compare channel 1 main circuit
'LYLGHU
,&36>@
7,)B('
7RWKHVODYHPRGHFRQWUROOHU
7,)3
&&6>@
,&
7,)3
75&
IURPVODYHPRGH
FRQWUROOHU
,&36
069
7,
7,0[B&&(5
&&3&&13
)LOWHU
GRZQFRXQWHU
,&)>@
7,0[B&&05
(GJH
GHWHFWRU
7,)B5LVLQJ
7,)B)DOOLQJ
7,0[B&&05
7,0[B&&(5
7,)B5LVLQJ
IURPFKDQQHO
7,)B)DOOLQJ
IURPFKDQQHO
7,)
I
&&(
'76
&&(
&DSWXUHFRPSDUHVKDGRZUHJLVWHU
&RPSDUDWRU
&DSWXUHFRPSDUHSUHORDGUHJLVWHU
&RXQWHU
,&36
&&6>@
&&6>@
&DSWXUH
,QSXW
PRGH
6
5
5HDG&&5+
5HDG&&5/
UHDGBLQBSURJUHVV
FDSWXUHBWUDQVIHU &&6>@
&&6>@
6
5
ZULWH&&5+
ZULWH&&5/
ZULWHBLQBSURJUHVV
2XWSXW
PRGH
8(9
2&3(
IURPWLPH
EDVHXQLW
FRPSDUHBWUDQVIHU
$3%%XV
KLJK
ORZ
LIELW
0&8SHULSKHUDOLQWHUIDFH
7,0B&&05
2&3(
&17!&&5
&17 &&5
7,0B(*5
&&*
069

Doc ID16188 Rev 5 231/713
RM0041 Advanced-control timer (TIM1)
281
Figure 68. Output stage of capture/compare channel (channel 1 to 3)
Figure 69. Output stage of capture/compare channel (channel 4)
The capture/compare block is made of one preload register and one shadow register. Write
and read always access the preload register.
In capture mode, captures are actually done in the shadow register, which is copied into the
preload register.
In compare mode, the content of the preload register is copied into the shadow register
which is compared to the counter.
069
2XWSXW
PRGH
FRQWUROOHU
&17!&&5
&17 &&5
7,0B&&05
2&0>@
2&5()
2&&(
'HDGWLPH
JHQHUDWRU
2&B'7
2&1B'7
'7*>@
7,0B%'75
µ¶
µ¶
&&(
7,0B&&(5
&&1(
&&3
7,0B&&(5
&&13
7,0B&&(5
2&
2XWSXW
HQDEOH
FLUFXLW
2&1
&&( 7,0B&&(5
&&1(
266,
7,0B%'75
02( 2665
[
[
2XWSXW
VHOHFWRU
2&[5()
2&5()&
7RWKHPDVWHUPRGH
FRQWUROOHU
2XWSXW
HQDEOH
FLUFXLW
2&5()
(75)
069
2XWSXW
PRGH
FRQWUROOHU
7,0B&&05
2&0>@
2&5()
&&3
7,0B&&(5
2&
7RWKHPDVWHU
PRGHFRQWUROOHU 2XWSXW
HQDEOH
FLUFXLW
(75
&17!&&5
&17!&&5
7,0B&&(5
7,0B%'75
7,0B&5
266,02(
&&(
2,6

Advanced-control timer (TIM1) RM0041
232/713 Doc ID16188 Rev 5
12.3.6 Input capture mode
In Input capture mode, the Capture/Compare Registers (TIMx_CCRx) are used to latch the
value of the counter after a transition detected by the corresponding ICx signal. When a
capture occurs, the corresponding CCXIF flag (TIMx_SR register) is set and an interrupt or
a DMA request can be sent if they are enabled. If a capture occurs while the CCxIF flag was
already high, then the over-capture flag CCxOF (TIMx_SR register) is set. CCxIF can be
cleared by software by writing it to ‘0’ or by reading the captured data stored in the
TIMx_CCRx register. CCxOF is cleared when written to ‘0’.
The following example shows how to capture the counter value in TIMx_CCR1 when TI1
input rises. To do this, use the following procedure:
•Select the active input: TIMx_CCR1 must be linked to the TI1 input, so write the CC1S
bits to 01 in the TIMx_CCMR1 register. As soon as CC1S becomes different from 00,
the channel is configured in input and the TIMx_CCR1 register becomes read-only.
•Program the needed input filter duration with respect to the signal connected to the
timer (by programming ICxF bits in the TIMx_CCMRx register if the input is a TIx input).
Let’s imagine that, when toggling, the input signal is not stable during at must five
internal clock cycles. We must program a filter duration longer than these five clock
cycles. We can validate a transition on TI1 when 8 consecutive samples with the new
level have been detected (sampled at fDTS frequency). Then write IC1F bits to 0011 in
the TIMx_CCMR1 register.
•Select the edge of the active transition on the TI1 channel by writing CC1P bit to 0 in
the TIMx_CCER register (rising edge in this case).
•Program the input prescaler. In our example, we wish the capture to be performed at
each valid transition, so the prescaler is disabled (write IC1PS bits to ‘00’ in the
TIMx_CCMR1 register).
•Enable capture from the counter into the capture register by setting the CC1E bit in the
TIMx_CCER register.
•If needed, enable the related interrupt request by setting the CC1IE bit in the
TIMx_DIER register, and/or the DMA request by setting the CC1DE bit in the
TIMx_DIER register.
When an input capture occurs:
•The TIMx_CCR1 register gets the value of the counter on the active transition.
•CC1IF flag is set (interrupt flag). CC1OF is also set if at least two consecutive captures
occurred whereas the flag was not cleared.
•An interrupt is generated depending on the CC1IE bit.
•A DMA request is generated depending on the CC1DE bit.
In order to handle the overcapture, it is recommended to read the data before the
overcapture flag. This is to avoid missing an overcapture which could happen after reading
the flag and before reading the data.
Note: IC interrupt and/or DMA requests can be generated by software by setting the
corresponding CCxG bit in the TIMx_EGR register.

Doc ID16188 Rev 5 233/713
RM0041 Advanced-control timer (TIM1)
281
12.3.7 PWM input mode
This mode is a particular case of input capture mode. The procedure is the same except:
•Two ICx signals are mapped on the same TIx input.
•These 2 ICx signals are active on edges with opposite polarity.
•One of the two TIxFP signals is selected as trigger input and the slave mode controller
is configured in reset mode.
For example, user can measure the period (in TIMx_CCR1 register) and the duty cycle (in
TIMx_CCR2 register) of the PWM applied on TI1 using the following procedure (depending
on CK_INT frequency and prescaler value):
•Select the active input for TIMx_CCR1: write the CC1S bits to 01 in the TIMx_CCMR1
register (TI1 selected).
•Select the active polarity for TI1FP1 (used both for capture in TIMx_CCR1 and counter
clear): write the CC1P bit to ‘0’ (active on rising edge).
•Select the active input for TIMx_CCR2: write the CC2S bits to 10 in the TIMx_CCMR1
register (TI1 selected).
•Select the active polarity for TI1FP2 (used for capture in TIMx_CCR2): write the CC2P
bit to ‘1’ (active on falling edge).
•Select the valid trigger input: write the TS bits to 101 in the TIMx_SMCR register
(TI1FP1 selected).
•Configure the slave mode controller in reset mode: write the SMS bits to 100 in the
TIMx_SMCR register.
•Enable the captures: write the CC1E and CC2E bits to ‘1’ in the TIMx_CCER register.
Figure 70. PWM input mode timing
12.3.8 Forced output mode
In output mode (CCxS bits = 00 in the TIMx_CCMRx register), each output compare signal
(OCxREF and then OCx/OCxN) can be forced to active or inactive level directly by software,
independently of any comparison between the output compare register and the counter.
To force an output compare signal (OCXREF/OCx) to its active level, the user just needs to
write 101 in the OCxM bits in the corresponding TIMx_CCMRx register. Thus OCXREF is
TI1
TIMx_CNT 0000 0001 0002 0003 0004 00000004
TIMx_CCR1
TIMx_CCR2
0004
0002
IC1 capture
IC2 capture
reset counter
IC2 capture
pulse width
IC1 capture
period
measurementmeasurement
ai15413

Advanced-control timer (TIM1) RM0041
234/713 Doc ID16188 Rev 5
forced high (OCxREF is always active high) and OCx get opposite value to CCxP polarity
bit.
For example: CCxP=0 (OCx active high) => OCx is forced to high level.
The OCxREF signal can be forced low by writing the OCxM bits to 100 in the TIMx_CCMRx
register.
Anyway, the comparison between the TIMx_CCRx shadow register and the counter is still
performed and allows the flag to be set. Interrupt and DMA requests can be sent
accordingly. This is described in the output compare mode section below.
12.3.9 Output compare mode
This function is used to control an output waveform or indicating when a period of time has
elapsed.
When a match is found between the capture/compare register and the counter, the output
compare function:
•Assigns the corresponding output pin to a programmable value defined by the output
compare mode (OCxM bits in the TIMx_CCMRx register) and the output polarity (CCxP
bit in the TIMx_CCER register). The output pin can keep its level (OCXM=000), be set
active (OCxM=001), be set inactive (OCxM=010) or can toggle (OCxM=011) on match.
•Sets a flag in the interrupt status register (CCxIF bit in the TIMx_SR register).
•Generates an interrupt if the corresponding interrupt mask is set (CCXIE bit in the
TIMx_DIER register).
•Sends a DMA request if the corresponding enable bit is set (CCxDE bit in the
TIMx_DIER register, CCDS bit in the TIMx_CR2 register for the DMA request
selection).
The TIMx_CCRx registers can be programmed with or without preload registers using the
OCxPE bit in the TIMx_CCMRx register.
In output compare mode, the update event UEV has no effect on OCxREF and OCx output.
The timing resolution is one count of the counter. Output compare mode can also be used to
output a single pulse (in One Pulse mode).
Procedure:
1. Select the counter clock (internal, external, prescaler).
2. Write the desired data in the TIMx_ARR and TIMx_CCRx registers.
3. Set the CCxIE bit if an interrupt request is to be generated.
4. Select the output mode. For example:
– Write OCxM = 011 to toggle OCx output pin when CNT matches CCRx
– Write OCxPE = 0 to disable preload register
– Write CCxP = 0 to select active high polarity
– Write CCxE = 1 to enable the output
5. Enable the counter by setting the CEN bit in the TIMx_CR1 register.
The TIMx_CCRx register can be updated at any time by software to control the output
waveform, provided that the preload register is not enabled (OCxPE=’0’, else TIMx_CCRx
shadow register is updated only at the next update event UEV). An example is given in
Figure 71.

Doc ID16188 Rev 5 235/713
RM0041 Advanced-control timer (TIM1)
281
Figure 71. Output compare mode, toggle on OC1.
12.3.10 PWM mode
Pulse Width Modulation mode allows generating a signal with a frequency determined by
the value of the TIMx_ARR register and a duty cycle determined by the value of the
TIMx_CCRx register.
The PWM mode can be selected independently on each channel (one PWM per OCx
output) by writing ‘110’ (PWM mode 1) or ‘111’ (PWM mode 2) in the OCxM bits in the
TIMx_CCMRx register. The corresponding preload register must be enabled by setting the
OCxPE bit in the TIMx_CCMRx register, and eventually the auto-reload preload register (in
upcounting or center-aligned modes) by setting the ARPE bit in the TIMx_CR1 register.
As the preload registers are transferred to the shadow registers only when an update event
occurs, before starting the counter, the user must initialize all the registers by setting the UG
bit in the TIMx_EGR register.
OCx polarity is software programmable using the CCxP bit in the TIMx_CCER register. It
can be programmed as active high or active low. OCx output is enabled by a combination of
the CCxE, CCxNE, MOE, OSSI and OSSR bits (TIMx_CCER and TIMx_BDTR registers).
Refer to the TIMx_CCER register description for more details.
In PWM mode (1 or 2), TIMx_CNT and TIMx_CCRx are always compared to determine
whether TIMx_CCRx ≤TIMx_CNT or TIMx_CNT ≤TIMx_CCRx (depending on the direction
of the counter).
The timer is able to generate PWM in edge-aligned mode or center-aligned mode
depending on the CMS bits in the TIMx_CR1 register.
PWM edge-aligned mode
•Upcounting configuration
Upcounting is active when the DIR bit in the TIMx_CR1 register is low. Refer to
Upcounting mode.
In the following example, we consider PWM mode 1. The reference PWM signal
OCxREF is high as long as TIMx_CNT < TIMx_CCRx else it becomes low. If the
069
2&5() 2&
7,0B&17 % %
7,0B&&5 $
:ULWH%KLQWKH&&5UHJLVWHU
0DWFKGHWHFWHGRQ&&5
,QWHUUXSWJHQHUDWHGLIHQDEOHG
%
%
$

Advanced-control timer (TIM1) RM0041
236/713 Doc ID16188 Rev 5
compare value in TIMx_CCRx is greater than the auto-reload value (in TIMx_ARR)
then OCxREF is held at ‘1’. If the compare value is 0 then OCxRef is held at ‘0’.
Figure 72 shows some edge-aligned PWM waveforms in an example where
TIMx_ARR=8.
Figure 72. Edge-aligned PWM waveforms (ARR=8)
•Downcounting configuration
Downcounting is active when DIR bit in TIMx_CR1 register is high. Refer to
Downcounting mode
In PWM mode 1, the reference signal OCxRef is low as long as
TIMx_CNT > TIMx_CCRx else it becomes high. If the compare value in TIMx_CCRx is
greater than the auto-reload value in TIMx_ARR, then OCxREF is held at ‘1’. 0% PWM
is not possible in this mode.
PWM center-aligned mode
Center-aligned mode is active when the CMS bits in TIMx_CR1 register are different from
‘00’ (all the remaining configurations having the same effect on the OCxRef/OCx signals).
The compare flag is set when the counter counts up, when it counts down or both when it
counts up and down depending on the CMS bits configuration. The direction bit (DIR) in the
069
&RXQWHUUHJLVWHU
µ¶
2&;5()
&&[,)
2&;5()
&&[,)
2&;5()
&&[,)
2&;5()
&&[,)
&&5[
&&5[
&&5[!
&&5[
µ¶

Doc ID16188 Rev 5 237/713
RM0041 Advanced-control timer (TIM1)
281
TIMx_CR1 register is updated by hardware and must not be changed by software. Refer to
Center-aligned mode (up/down counting).
Figure 73 shows some center-aligned PWM waveforms in an example where:
•TIMx_ARR=8,
•PWM mode is the PWM mode 1,
•The flag is set when the counter counts down corresponding to the center-aligned
mode 1 selected for CMS=01 in TIMx_CR1 register.
Figure 73. Center-aligned PWM waveforms (ARR=8)
Hints on using center-aligned mode:
•When starting in center-aligned mode, the current up-down configuration is used. It
means that the counter counts up or down depending on the value written in the DIR bit
##X)&
#OUNTERREGISTER
##2X
/#X2%&
#-3
#-3
#-3
##X)&
##2X
/#X2%&
#-3OR
##X)&
##2X
/#X2%&
#-3
#-3
#-3
gg
##X)&
##2X
/#X2%&
#-3
#-3
#-3
gg
##X)&
##2X
/#X2%&
#-3
#-3
#-3
gg
AIB

Advanced-control timer (TIM1) RM0041
238/713 Doc ID16188 Rev 5
in the TIMx_CR1 register. Moreover, the DIR and CMS bits must not be changed at the
same time by the software.
•Writing to the counter while running in center-aligned mode is not recommended as it
can lead to unexpected results. In particular:
– The direction is not updated if the user writes a value in the counter greater than
the auto-reload value (TIMx_CNT>TIMx_ARR). For example, if the counter was
counting up, it will continue to count up.
– The direction is updated if the user writes 0 or write the TIMx_ARR value in the
counter but no Update Event UEV is generated.
•The safest way to use center-aligned mode is to generate an update by software
(setting the UG bit in the TIMx_EGR register) just before starting the counter and not to
write the counter while it is running.
12.3.11 Complementary outputs and dead-time insertion
The advanced-control timers (TIM1) can output two complementary signals and manage the
switching-off and the switching-on instants of the outputs.
This time is generally known as dead-time and it has to be adjust it depending on the
devices connected to the outputs and their characteristics (intrinsic delays of level-shifters,
delays due to power switches...)
User can select the polarity of the outputs (main output OCx or complementary OCxN)
independently for each output. This is done by writing to the CCxP and CCxNP bits in the
TIMx_CCER register.
The complementary signals OCx and OCxN are activated by a combination of several
control bits: the CCxE and CCxNE bits in the TIMx_CCER register and the MOE, OISx,
OISxN, OSSI and OSSR bits in the TIMx_BDTR and TIMx_CR2 registers. Refer to Table 68
for more details. In particular, the dead-time is activated when switching to the IDLE state
(MOE falling down to 0).
Dead-time insertion is enabled by setting both CCxE and CCxNE bits, and the MOE bit if the
break circuit is present. DTG[7:0] bits of the TIMx_BDTR register are used to control the
dead-time generation for all channels. From a reference waveform OCxREF, it generates 2
outputs OCx and OCxN. If OCx and OCxN are active high:
•The OCx output signal is the same as the reference signal except for the rising edge,
which is delayed relative to the reference rising edge.
•The OCxN output signal is the opposite of the reference signal except for the rising
edge, which is delayed relative to the reference falling edge.
If the delay is greater than the width of the active output (OCx or OCxN) then the
corresponding pulse is not generated.
The following figures show the relationships between the output signals of the dead-time
generator and the reference signal OCxREF. (we suppose CCxP=0, CCxNP=0, MOE=1,
CCxE=1 and CCxNE=1 in these examples)

Doc ID16188 Rev 5 239/713
RM0041 Advanced-control timer (TIM1)
281
Figure 74. Complementary output with dead-time insertion.
Figure 75. Dead-time waveforms with delay greater than the negative pulse.
Figure 76. Dead-time waveforms with delay greater than the positive pulse.
The dead-time delay is the same for each of the channels and is programmable with the
DTG bits in the TIMx_BDTR register. Refer to Section 12.4.18: TIM1 break and dead-time
register (TIMx_BDTR) for delay calculation.
Re-directing OCxREF to OCx or OCxN
In output mode (forced, output compare or PWM), OCxREF can be re-directed to the OCx
output or to OCxN output by configuring the CCxE and CCxNE bits in the TIMx_CCER
register.
This allows the user to send a specific waveform (such as PWM or static active level) on
one output while the complementary remains at its inactive level. Other possibilities are to
GHOD\
GHOD\
2&[5()
2&[
2&[1
069
069
GHOD\
2&[5()
2&[
2&[1
069
GHOD\
2&[5()
2&[
2&[1

Advanced-control timer (TIM1) RM0041
240/713 Doc ID16188 Rev 5
have both outputs at inactive level or both outputs active and complementary with dead-
time.
Note: When only OCxN is enabled (CCxE=0, CCxNE=1), it is not complemented and becomes
active as soon as OCxREF is high. For example, if CCxNP=0 then OCxN=OCxRef. On the
other hand, when both OCx and OCxN are enabled (CCxE=CCxNE=1) OCx becomes
active when OCxREF is high whereas OCxN is complemented and becomes active when
OCxREF is low.
12.3.12 Using the break function
When using the break function, the output enable signals and inactive levels are modified
according to additional control bits (MOE, OSSI and OSSR bits in the TIMx_BDTR register,
OISx and OISxN bits in the TIMx_CR2 register). In any case, the OCx and OCxN outputs
cannot be set both to active level at a given time. Refer to Table 68 for more details.
The break source can be either the break input pin or a clock failure event, generated by the
Clock Security System (CSS), from the Reset Clock Controller. For further information on
the Clock Security System, refer to Section 6.2.7: Clock security system (CSS).
When exiting from reset, the break circuit is disabled and the MOE bit is low. User can
enable the break function by setting the BKE bit in the TIMx_BDTR register. The break input
polarity can be selected by configuring the BKP bit in the same register. BKE and BKP can
be modified at the same time. When the BKE and BKP bits are written, a delay of 1 APB
clock cycle is applied before the writing is effective. Consequently, it is necessary to wait 1
APB clock period to correctly read back the bit after the write operation.
Because MOE falling edge can be asynchronous, a resynchronization circuit has been
inserted between the actual signal (acting on the outputs) and the synchronous control bit
(accessed in the TIMx_BDTR register). It results in some delays between the asynchronous
and the synchronous signals. In particular, if MOE is written to 1 whereas it was low, a delay
(dummy instruction) must be inserted before reading it correctly. This is because the user
writes an asynchronous signal, but reads a synchronous signal.
When a break occurs (selected level on the break input):
•The MOE bit is cleared asynchronously, putting the outputs in inactive state, idle state
or in reset state (selected by the OSSI bit). This feature functions even if the MCU
oscillator is off.
•Each output channel is driven with the level programmed in the OISx bit in the
TIMx_CR2 register as soon as MOE=0. If OSSI=0 then the timer releases the enable
output else the enable output remains high.
•When complementary outputs are used:
– The outputs are first put in reset state inactive state (depending on the polarity).
This is done asynchronously so that it works even if no clock is provided to the
timer.
– If the timer clock is still present, then the dead-time generator is reactivated in
order to drive the outputs with the level programmed in the OISx and OISxN bits
after a dead-time. Even in this case, OCx and OCxN cannot be driven to their

Doc ID16188 Rev 5 241/713
RM0041 Advanced-control timer (TIM1)
281
active level together. Note that because of the resynchronization on MOE, the
dead-time duration is a bit longer than usual (around 2 ck_tim clock cycles).
– If OSSI=0 then the timer releases the enable outputs else the enable outputs
remain or become high as soon as one of the CCxE or CCxNE bits is high.
•The break status flag (BIF bit in the TIMx_SR register) is set. An interrupt can be
generated if the BIE bit in the TIMx_DIER register is set. A DMA request can be sent if
the BDE bit in the TIMx_DIER register is set.
•If the AOE bit in the TIMx_BDTR register is set, the MOE bit is automatically set again
at the next update event UEV. This can be used to perform a regulation, for instance.
Else, MOE remains low until it is written to ‘1’ again. In this case, it can be used for
security and the break input can be connected to an alarm from power drivers, thermal
sensors or any security components.
Note: The break inputs is acting on level. Thus, the MOE cannot be set while the break input is
active (neither automatically nor by software). In the meantime, the status flag BIF cannot
be cleared.
The break can be generated by the BRK input which has a programmable polarity and an
enable bit BKE in the TIMx_BDTR Register.
There are two solutions to generate a break:
•By using the BRK input which has a programmable polarity and an enable bit BKE in
the TIMx_BDTR register
•By software through the BG bit of the TIMx_EGR register.
In addition to the break input and the output management, a write protection has been
implemented inside the break circuit to safeguard the application. It allows freezing the
configuration of several parameters (dead-time duration, OCx/OCxN polarities and state
when disabled, OCxM configurations, break enable and polarity). The user can choose from
three levels of protection selected by the LOCK bits in the TIMx_BDTR register. Refer to
Section 12.4.18: TIM1 break and dead-time register (TIMx_BDTR). The LOCK bits can be
written only once after an MCU reset.
Figure 77 shows an example of behavior of the outputs in response to a break.

Advanced-control timer (TIM1) RM0041
242/713 Doc ID16188 Rev 5
Figure 77. Output behavior in response to a break.
GHOD\ GHOD\ GHOD\
GHOD\ GHOD\ GHOD\
GHOD\
GHOD\
2&[5()
2&[
2&[1QRWLPSOHPHQWHG&&[3 2,6[
2&[
2&[1QRWLPSOHPHQWHG&&[3 2,6[
2&[
2&[1QRWLPSOHPHQWHG&&[3 2,6[
2&[
2&[1QRWLPSOHPHQWHG&&[3 2,6[
2&[
2&[1
&&[( &&[3 2,6[ &&[1( &&[13 2,6[1
2&[
2&[1
&&[( &&[3 2,6[ &&[1( &&[13 2,6[1
2&[
2&[1
&&[( &&[3 2,6[ &&[1( &&[13 2,6[1
2&[
2&[1
&&[( &&[3 2,6[ &&[1( &&[13 2,6[1
2&[
2&[1
&&[( &&[3 &&[1( &&[13 2,6[ 2,6[1 RU2,6[ 2,6[1
069
%5($.02(

Doc ID16188 Rev 5 243/713
RM0041 Advanced-control timer (TIM1)
281
12.3.13 Clearing the OCxREF signal on an external event
The OCxREF signal for a given channel can be driven Low by applying a High level to the
ETRF input (OCxCE enable bit of the corresponding TIMx_CCMRx register set to ‘1’). The
OCxREF signal remains Low until the next update event, UEV, occurs.
This function can only be used in output compare and PWM modes, and does not work in
forced mode.
For example, the ETR signal can be connected to the output of a comparator to be used for
current handling. In this case, the ETR must be configured as follow:
1. The External Trigger Prescaler should be kept off: bits ETPS[1:0] of the TIMx_SMCR
register set to ‘00’.
2. The external clock mode 2 must be disabled: bit ECE of the TIMx_SMCR register set to
‘0’.
3. The External Trigger Polarity (ETP) and the External Trigger Filter (ETF) can be
configured according to the user needs.
Figure 78 shows the behavior of the OCxREF signal when the ETRF Input becomes High,
for both values of the enable bit OCxCE. In this example, the timer TIMx is programmed in
PWM mode.
Figure 78. Clearing TIMx OCxREF
06Y9
&&5[
&RXQWHU&17
(75)
2&[5()2&[&( µ¶
2&[5()2&[&( µ¶
(75)EHFRPHVKLJK (75)VWLOOKLJK

Advanced-control timer (TIM1) RM0041
244/713 Doc ID16188 Rev 5
12.3.14 6-step PWM generation
When complementary outputs are used on a channel, preload bits are available on the
OCxM, CCxE and CCxNE bits. The preload bits are transferred to the shadow bits at the
COM commutation event. The user can thus program in advance the configuration for the
next step and change the configuration of all the channels at the same time. COM can be
generated by software by setting the COM bit in the TIMx_EGR register or by hardware (on
TRGI rising edge).
A flag is set when the COM event occurs (COMIF bit in the TIMx_SR register), which can
generate an interrupt (if the COMIE bit is set in the TIMx_DIER register) or a DMA request
(if the COMDE bit is set in the TIMx_DIER register).
Figure 79 describes the behavior of the OCx and OCxN outputs when a COM event occurs,
in 3 different examples of programmed configurations.
Figure 79. 6-step generation, COM example (OSSR=1)
(CCRx)
OCx
OCxN
Write COM to 1
counter (CNT)
OCxREF
COM event
CCxE=1
CCxNE=0
OCxM=100
OCx
OCxN
CCxE=0
CCxNE=1
OCxM=101
OCx
OCxN
CCxE=1
CCxNE=0
OCxM=100
Example 1
Example 2
Example 3
write OCxM to 100
CCxE=1
CCxNE=0
OCxM=100 (forced inactive)
CCxE=1
CCxNE=0
OCxM=100 (forced inactive)
Write CCxNE to 1
and OCxM to 101
write CCxNE to 0
and OCxM to 100
CCxE=1
CCxNE=0
OCxM=100 (forced inactive)
ai14910

Doc ID16188 Rev 5 245/713
RM0041 Advanced-control timer (TIM1)
281
12.3.15 One-pulse mode
One-pulse mode (OPM) is a particular case of the previous modes. It allows the counter to
be started in response to a stimulus and to generate a pulse with a programmable length
after a programmable delay.
Starting the counter can be controlled through the slave mode controller. Generating the
waveform can be done in output compare mode or PWM mode. Select One-pulse mode by
setting the OPM bit in the TIMx_CR1 register. This makes the counter stop automatically at
the next update event UEV.
A pulse can be correctly generated only if the compare value is different from the counter
initial value. Before starting (when the timer is waiting for the trigger), the configuration must
be:
•In upcounting: CNT < CCRx ≤ARR (in particular, 0 < CCRx)
•In downcounting: CNT > CCRx
Figure 80. Example of one pulse mode.
For example the user may want to generate a positive pulse on OC1 with a length of tPULSE
and after a delay of tDELAY as soon as a positive edge is detected on the TI2 input pin.
Let’s use TI2FP2 as trigger 1:
•Map TI2FP2 to TI2 by writing CC2S=’01’ in the TIMx_CCMR1 register.
•TI2FP2 must detect a rising edge, write CC2P=’0’ in the TIMx_CCER register.
•Configure TI2FP2 as trigger for the slave mode controller (TRGI) by writing TS=’110’ in
the TIMx_SMCR register.
•TI2FP2 is used to start the counter by writing SMS to ‘110’ in the TIMx_SMCR register
(trigger mode).
The OPM waveform is defined by writing the compare registers (taking into account the
clock frequency and the counter prescaler).
•The tDELAY is defined by the value written in the TIMx_CCR1 register.
•The tPULSE is defined by the difference between the auto-reload value and the compare
value (TIMx_ARR - TIMx_CCR1).
•Let us say the user wants to build a waveform with a transition from ‘0’ to ‘1’ when a
compare match occurs and a transition from ‘1’ to ‘0’ when the counter reaches the
069
7,
2&5()
&RXQWHU
ƚ
7,0B$55
7,0B&&5
2&
ƚ>z ƚWh>^

Advanced-control timer (TIM1) RM0041
246/713 Doc ID16188 Rev 5
auto-reload value. To do this, enable PWM mode 2 by writing OC1M=111 in the
TIMx_CCMR1 register. The user can optionally enable the preload registers by writing
OC1PE=’1’ in the TIMx_CCMR1 register and ARPE in the TIMx_CR1 register. In this
case the compare value must be written in the TIMx_CCR1 register, the auto-reload
value in the TIMx_ARR register, generate an update by setting the UG bit and wait for
external trigger event on TI2. CC1P is written to ‘0’ in this example.
In our example, the DIR and CMS bits in the TIMx_CR1 register should be low.
The user only wants one pulse (Single mode), so '1’ must be written in the OPM bit in the
TIMx_CR1 register to stop the counter at the next update event (when the counter rolls over
from the auto-reload value back to 0). When OPM bit in the TIMx_CR1 register is set to '0',
so the Repetitive Mode is selected.
Particular case: OCx fast enable:
In One-pulse mode, the edge detection on TIx input set the CEN bit which enables the
counter. Then the comparison between the counter and the compare value makes the
output toggle. But several clock cycles are needed for these operations and it limits the
minimum delay tDELAY min we can get.
If the user wants to output a waveform with the minimum delay, the OCxFE bit in the
TIMx_CCMRx register must be set. Then OCxRef (and OCx) are forced in response to the
stimulus, without taking in account the comparison. Its new level is the same as if a compare
match had occurred. OCxFE acts only if the channel is configured in PWM1 or PWM2
mode.
12.3.16 Encoder interface mode
To select Encoder Interface mode write SMS=‘001’ in the TIMx_SMCR register if the
counter is counting on TI2 edges only, SMS=’010’ if it is counting on TI1 edges only and
SMS=’011’ if it is counting on both TI1 and TI2 edges.
Select the TI1 and TI2 polarity by programming the CC1P and CC2P bits in the TIMx_CCER
register. When needed, the user can program the input filter as well.
The two inputs TI1 and TI2 are used to interface to an incremental encoder. Refer to
Table 6 6. The counter is clocked by each valid transition on TI1FP1 or TI2FP2 (TI1 and TI2
after input filter and polarity selection, TI1FP1=TI1 if not filtered and not inverted,
TI2FP2=TI2 if not filtered and not inverted) assuming that it is enabled (CEN bit in
TIMx_CR1 register written to ‘1’). The sequence of transitions of the two inputs is evaluated
and generates count pulses as well as the direction signal. Depending on the sequence the
counter counts up or down, the DIR bit in the TIMx_CR1 register is modified by hardware
accordingly. The DIR bit is calculated at each transition on any input (TI1 or TI2), whatever
the counter is counting on TI1 only, TI2 only or both TI1 and TI2.
Encoder interface mode acts simply as an external clock with direction selection. This
means that the counter just counts continuously between 0 and the auto-reload value in the
TIMx_ARR register (0 to ARR or ARR down to 0 depending on the direction). So user must
configure TIMx_ARR before starting. in the same way, the capture, compare, prescaler,
repetition counter, trigger output features continue to work as normal. Encoder mode and
External clock mode 2 are not compatible and must not be selected together.
In this mode, the counter is modified automatically following the speed and the direction of
the incremental encoder and its content, therefore, always represents the encoder’s
position. The count direction correspond to the rotation direction of the connected sensor.

Doc ID16188 Rev 5 247/713
RM0041 Advanced-control timer (TIM1)
281
The table summarizes the possible combinations, assuming TI1 and TI2 don’t switch at the
same time.
An external incremental encoder can be connected directly to the MCU without external
interface logic. However, comparators are normally be used to convert the encoder’s
differential outputs to digital signals. This greatly increases noise immunity. The third
encoder output which indicate the mechanical zero position, may be connected to an
external interrupt input and trigger a counter reset.
Figure 81 gives an example of counter operation, showing count signal generation and
direction control. It also shows how input jitter is compensated where both edges are
selected. This might occur if the sensor is positioned near to one of the switching points. For
this example we assume that the configuration is the following:
•CC1S=’01’ (TIMx_CCMR1 register, TI1FP1 mapped on TI1).
•CC2S=’01’ (TIMx_CCMR2 register, TI1FP2 mapped on TI2).
•CC1P=’0’, and IC1F = ‘0000’ (TIMx_CCER register, TI1FP1 non-inverted,
TI1FP1=TI1).
•CC2P=’0’, and IC2F = ‘0000’ (TIMx_CCER register, TI1FP2 non-inverted, TI1FP2=
TI2).
•SMS=’011’ (TIMx_SMCR register, both inputs are active on both rising and falling
edges).
•CEN=’1’ (TIMx_CR1 register, Counter enabled).
Table 66. Counting direction versus encoder signals
Active edge
Level on
opposite
signal (TI1FP1
for TI2,
TI2FP2 for
TI1)
TI1FP1 signal TI2FP2 signal
Rising Falling Rising Falling
Counting on
TI1 only
High Down Up No Count No Count
Low Up Down No Count No Count
Counting on
TI2 only
High No Count No Count Up Down
Low No Count No Count Down Up
Counting on
TI1 and TI2
High Down Up Up Down
Low Up Down Down Up

Advanced-control timer (TIM1) RM0041
248/713 Doc ID16188 Rev 5
Figure 81. Example of counter operation in encoder interface mode.
Figure 82 gives an example of counter behavior when TI1FP1 polarity is inverted (same
configuration as above except CC1P=’1’).
Figure 82. Example of encoder interface mode with TI1FP1 polarity inverted.
The timer, when configured in Encoder Interface mode provides information on the sensor’s
current position.The user can obtain dynamic information (speed, acceleration,
deceleration) by measuring the period between two encoder events using a second timer
configured in capture mode. The output of the encoder which indicates the mechanical zero
can be used for this purpose. Depending on the time between two events, the counter can
also be read at regular times. This can be done by latching the counter value into a third
input capture register if available (then the capture signal must be periodic and can be
generated by another timer). when available, it is also possible to read its value through a
DMA request generated by a real-time clock.
7,
EDFNZDUGMLWWHU MLWWHU
XS GRZQ XS
7,
&RXQWHU
IRUZDUG IRUZDUG
069
7,
EDFNZDUGMLWWHU MLWWHU
XSGRZQ
7,
&RXQWHU
IRUZDUG IRUZDUG
069
GRZQ

Doc ID16188 Rev 5 249/713
RM0041 Advanced-control timer (TIM1)
281
12.3.17 Timer input XOR function
The TI1S bit in the TIMx_CR2 register, allows the input filter of channel 1 to be connected to
the output of a XOR gate, combining the three input pins TIMx_CH1, TIMx_CH2 and
TIMx_CH3.
The XOR output can be used with all the timer input functions such as trigger or input
capture. An example of this feature used to interface Hall sensors is given in
Section 12.3.18 below.
12.3.18 Interfacing with Hall sensors
This is done using the advanced-control timers (TIM1) to generate PWM signals to drive the
motor and another timer TIMx (TIM2, TIM3, TIM4 or TIM5) referred to as “interfacing timer”
in Figure 83. The “interfacing timer” captures the 3 timer input pins (TIMx_CH1, TIMx_CH2,
and TIMx_CH3) connected through a XOR to the TI1 input channel (selected by setting the
TI1S bit in the TIMx_CR2 register).
The slave mode controller is configured in reset mode; the slave input is TI1F_ED. Thus,
each time one of the 3 inputs toggles, the counter restarts counting from 0. This creates a
time base triggered by any change on the Hall inputs.
On the “interfacing timer”, capture/compare channel 1 is configured in capture mode,
capture signal is TRC (see Figure 66). The captured value, which corresponds to the time
elapsed between 2 changes on the inputs, gives information about motor speed.
The “interfacing timer” can be used in output mode to generate a pulse which changes the
configuration of the channels of the advanced-control timer (TIM1) (by triggering a COM
event). The TIM1 timer is used to generate PWM signals to drive the motor. To do this, the
interfacing timer channel must be programmed so that a positive pulse is generated after a
programmed delay (in output compare or PWM mode). This pulse is sent to the advanced-
control timer (TIM1) through the TRGO output.
Example: the user wants to change the PWM configuration of the advanced-control timer
TIM1 after a programmed delay each time a change occurs on the Hall inputs connected to
one of the TIMx timers.
•Configure 3 timer inputs ORed to the TI1 input channel by writing the TI1S bit in the
TIMx_CR2 register to ‘1’,
•Program the time base: write the TIMx_ARR to the max value (the counter must be
cleared by the TI1 change. Set the prescaler to get a maximum counter period longer
than the time between 2 changes on the sensors,
•Program channel 1 in capture mode (TRC selected): write the CC1S bits in the
TIMx_CCMR1 register to ‘11’. The user can also program the digital filter if needed,
•Program channel 2 in PWM 2 mode with the desired delay: write the OC2M bits to ‘111’
and the CC2S bits to ‘00’ in the TIMx_CCMR1 register,
•Select OC2REF as trigger output on TRGO: write the MMS bits in the TIMx_CR2
register to ‘101’,
In the advanced-control timer TIM1, the right ITR input must be selected as trigger input, the
timer is programmed to generate PWM signals, the capture/compare control signals are
preloaded (CCPC=1 in the TIMx_CR2 register) and the COM event is controlled by the
trigger input (CCUS=1 in the TIMx_CR2 register). The PWM control bits (CCxE, OCxM) are
written after a COM event for the next step (this can be done in an interrupt subroutine
generated by the rising edge of OC2REF).

Advanced-control timer (TIM1) RM0041
250/713 Doc ID16188 Rev 5
Figure 83 describes this example.
Figure 83. Example of hall sensor interface
counter (CNT)
TRGO=OC2REF
(CCR2)
OC1
OC1N
COM
Write CCxE, CCxNE
TIH1
TIH2
TIH3
CCR1
OC2
OC2N
OC3
OC3N
C7A3C7A8C794 C7A5 C7AB C796
and OCxM for next step
Interfacing timer
advanced-control timers (TIM1)
ai17336

Doc ID16188 Rev 5 251/713
RM0041 Advanced-control timer (TIM1)
281
12.3.19 TIMx and external trigger synchronization
The TIMx timer can be synchronized with an external trigger in several modes: Reset mode,
Gated mode and Trigger mode.
Slave mode: Reset mode
The counter and its prescaler can be reinitialized in response to an event on a trigger input.
Moreover, if the URS bit from the TIMx_CR1 register is low, an update event UEV is
generated. Then all the preloaded registers (TIMx_ARR, TIMx_CCRx) are updated.
In the following example, the upcounter is cleared in response to a rising edge on TI1 input:
•Configure the channel 1 to detect rising edges on TI1. Configure the input filter duration
(in this example, we don’t need any filter, so we keep IC1F=0000). The capture
prescaler is not used for triggering, so there’s no need to configure it. The CC1S bits
select the input capture source only, CC1S = 01 in the TIMx_CCMR1 register. Write
CC1P=0 in TIMx_CCER register to validate the polarity (and detect rising edges only).
•Configure the timer in reset mode by writing SMS=100 in TIMx_SMCR register. Select
TI1 as the input source by writing TS=101 in TIMx_SMCR register.
•Start the counter by writing CEN=1 in the TIMx_CR1 register.
The counter starts counting on the internal clock, then behaves normally until TI1 rising
edge. When TI1 rises, the counter is cleared and restarts from 0. In the meantime, the
trigger flag is set (TIF bit in the TIMx_SR register) and an interrupt request, or a DMA
request can be sent if enabled (depending on the TIE and TDE bits in TIMx_DIER register).
The following figure shows this behavior when the auto-reload register TIMx_ARR=0x36.
The delay between the rising edge on TI1 and the actual reset of the counter is due to the
resynchronization circuit on TI1 input.
Figure 84. Control circuit in reset mode
069
8*
7,
&RXQWHUFORFN &.B&17 &.B36&
&RXQWHUUHJLVWHU
7,)

Advanced-control timer (TIM1) RM0041
252/713 Doc ID16188 Rev 5
Slave mode: Gated mode
The counter can be enabled depending on the level of a selected input.
In the following example, the upcounter counts only when TI1 input is low:
•Configure the channel 1 to detect low levels on TI1. Configure the input filter duration
(in this example, we don’t need any filter, so we keep IC1F=0000). The capture
prescaler is not used for triggering, so the user does not need to configure it. The
CC1S bits select the input capture source only, CC1S=01 in TIMx_CCMR1 register.
Write CC1P=1 in TIMx_CCER register to validate the polarity (and detect low level
only).
•Configure the timer in gated mode by writing SMS=101 in TIMx_SMCR register. Select
TI1 as the input source by writing TS=101 in TIMx_SMCR register.
•Enable the counter by writing CEN=1 in the TIMx_CR1 register (in gated mode, the
counter doesn’t start if CEN=0, whatever is the trigger input level).
The counter starts counting on the internal clock as long as TI1 is low and stops as soon as
TI1 becomes high. The TIF flag in the TIMx_SR register is set both when the counter starts
or stops.
The delay between the rising edge on TI1 and the actual stop of the counter is due to the
resynchronization circuit on TI1 input.
Figure 85. Control circuit in gated mode
069
7,
&17B(1
:ULWH7,)
&RXQWHUFORFN FNBFQW FNBSVF
&RXQWHUUHJLVWHU
7,)

Doc ID16188 Rev 5 253/713
RM0041 Advanced-control timer (TIM1)
281
Slave mode: Trigger mode
The counter can start in response to an event on a selected input.
In the following example, the upcounter starts in response to a rising edge on TI2 input:
•Configure the channel 2 to detect rising edges on TI2. Configure the input filter duration
(in this example, we don’t need any filter, so we keep IC2F=0000). The capture
prescaler is not used for triggering, so there’s no need to configure it. The CC2S bits
are configured to select the input capture source only, CC2S=01 in TIMx_CCMR1
register. Write CC2P=1 in TIMx_CCER register to validate the polarity (and detect low
level only).
•Configure the timer in trigger mode by writing SMS=110 in TIMx_SMCR register. Select
TI2 as the input source by writing TS=110 in TIMx_SMCR register.
When a rising edge occurs on TI2, the counter starts counting on the internal clock and the
TIF flag is set.
The delay between the rising edge on TI2 and the actual start of the counter is due to the
resynchronization circuit on TI2 input.
Figure 86. Control circuit in trigger mode
Slave mode: external clock mode 2 + trigger mode
The external clock mode 2 can be used in addition to another slave mode (except external
clock mode 1 and encoder mode). In this case, the ETR signal is used as external clock
input, and another input can be selected as trigger input (in reset mode, gated mode or
trigger mode). It is recommended not to select ETR as TRGI through the TS bits of
TIMx_SMCR register.
In the following example, the upcounter is incremented at each rising edge of the ETR
signal as soon as a rising edge of TI1 occurs:
1. Configure the external trigger input circuit by programming the TIMx_SMCR register as
follows:
– ETF = 0000: no filter
– ETPS = 00: prescaler disabled
– ETP = 0: detection of rising edges on ETR and ECE=1 to enable the external clock
mode 2.
2. Configure the channel 1 as follows, to detect rising edges on TI:
– IC1F=0000: no filter.
– The capture prescaler is not used for triggering and does not need to be
configured.
– CC1S=01 in TIMx_CCMR1 register to select only the input capture source
069
7,
&17B(1
&RXQWHUFORFN FNBFQW FNBSVF
&RXQWHUUHJLVWHU
7,)

Advanced-control timer (TIM1) RM0041
254/713 Doc ID16188 Rev 5
– CC1P=0 in TIMx_CCER register to validate the polarity (and detect rising edge
only).
3. Configure the timer in trigger mode by writing SMS=110 in TIMx_SMCR register. Select
TI1 as the input source by writing TS=101 in TIMx_SMCR register.
A rising edge on TI1 enables the counter and sets the TIF flag. The counter then counts on
ETR rising edges.
The delay between the rising edge of the ETR signal and the actual reset of the counter is
due to the resynchronization circuit on ETRP input.
Figure 87. Control circuit in external clock mode 2 + trigger mode
12.3.20 Timer synchronization
The TIM timers are linked together internally for timer synchronization or chaining. Refer to
Section 13.3.15: Timer synchronization for details.
Note: The clock of the slave timer must be enabled prior to receive events from the master timer,
and must not be changed on-the-fly while triggers are received from the master timer.
12.3.21 Debug mode
When the microcontroller enters debug mode (Cortex®-M3 core halted), the TIMx counter
either continues to work normally or stops, depending on DBG_TIMx_STOP configuration
bit in DBG module. For more details, refer to Section 25.15.2: Debug support for timers,
watchdog and I2C.
069
7,)
&RXQWHUUHJLVWHU
&RXQWHUFORFN &.B&17 &.B36&
(75
&(1&17B(1
7,

Doc ID16188 Rev 5 255/713
RM0041 Advanced-control timer (TIM1)
281
12.4 TIM1 registers
Refer to Section: List of abbreviations for registers for a list of abbreviations used in register
descriptions.
The peripheral registers can be accessed by half-words (16-bit) or words (32-bit).
12.4.1 TIM1 control register 1 (TIMx_CR1)
Address offset: 0x00
Reset value: 0x0000
1514131211109876543210
Reserved CKD[1:0] ARPE CMS[1:0] DIR OPM URS UDIS CEN
rw rw rw rw rw rw rw rw rw rw
Bits 15:10 Reserved, must be kept at reset value.
Bits 9:8 CKD[1:0]: Clock division
This bit-field indicates the division ratio between the timer clock (CK_INT) frequency and the
dead-time and sampling clock (tDTS)used by the dead-time generators and the digital filters
(ETR, TIx),
00: tDTS=tCK_INT
01: tDTS=2*tCK_INT
10: tDTS=4*tCK_INT
11: Reserved, do not program this value
Bit 7 ARPE: Auto-reload preload enable
0: TIMx_ARR register is not buffered
1: TIMx_ARR register is buffered
Bits 6:5 CMS[1:0]: Center-aligned mode selection
00: Edge-aligned mode. The counter counts up or down depending on the direction bit
(DIR).
01: Center-aligned mode 1. The counter counts up and down alternatively. Output compare
interrupt flags of channels configured in output (CCxS=00 in TIMx_CCMRx register) are set
only when the counter is counting down.
10: Center-aligned mode 2. The counter counts up and down alternatively. Output compare
interrupt flags of channels configured in output (CCxS=00 in TIMx_CCMRx register) are set
only when the counter is counting up.
11: Center-aligned mode 3. The counter counts up and down alternatively. Output compare
interrupt flags of channels configured in output (CCxS=00 in TIMx_CCMRx register) are set
both when the counter is counting up or down.
Note: It is not allowed to switch from edge-aligned mode to center-aligned mode as long as
the counter is enabled (CEN=1)
Bit 4 DIR: Direction
0: Counter used as upcounter
1: Counter used as downcounter
Note: This bit is read only when the timer is configured in Center-aligned mode or Encoder
mode.
Bit 3 OPM: One pulse mode
0: Counter is not stopped at update event
1: Counter stops counting at the next update event (clearing the bit CEN)

Advanced-control timer (TIM1) RM0041
256/713 Doc ID16188 Rev 5
12.4.2 TIM1 control register 2 (TIMx_CR2)
Address offset: 0x04
Reset value: 0x0000
Bit 2 URS: Update request source
This bit is set and cleared by software to select the UEV event sources.
0: Any of the following events generate an update interrupt or DMA request if enabled.
These events can be:
– Counter overflow/underflow
– Setting the UG bit
– Update generation through the slave mode controller
1: Only counter overflow/underflow generates an update interrupt or DMA request if
enabled.
Bit 1 UDIS: Update disable
This bit is set and cleared by software to enable/disable UEV event generation.
0: UEV enabled. The Update (UEV) event is generated by one of the following events:
– Counter overflow/underflow
– Setting the UG bit
– Update generation through the slave mode controller
Buffered registers are then loaded with their preload values.
1: UEV disabled. The Update event is not generated, shadow registers keep their value
(ARR, PSC, CCRx). However the counter and the prescaler are reinitialized if the UG bit is
set or if a hardware reset is received from the slave mode controller.
Bit 0 CEN: Counter enable
0: Counter disabled
1: Counter enabled
Note: External clock, gated mode and encoder mode can work only if the CEN bit has been
previously set by software. However trigger mode can set the CEN bit automatically by
hardware.
1514131211109876543210
Res. OIS4 OIS3N OIS3 OIS2N OIS2 OIS1N OIS1 TI1S MMS[2:0] CCDS CCUS Res. CCPC
rw rw rw rw rw rw rw rw rw rw rw rw rw rw
Bit 15 Reserved, must be kept at reset value.
Bit 14 OIS4: Output Idle state 4 (OC4 output)
refer to OIS1 bit
Bit 13 OIS3N: Output Idle state 3 (OC3N output)
refer to OIS1N bit
Bit 12 OIS3: Output Idle state 3 (OC3 output)
refer to OIS1 bit
Bit 11 OIS2N: Output Idle state 2 (OC2N output)
refer to OIS1N bit
Bit 10 OIS2: Output Idle state 2 (OC2 output)
refer to OIS1 bit

Doc ID16188 Rev 5 257/713
RM0041 Advanced-control timer (TIM1)
281
Bit 9 OIS1N: Output Idle state 1 (OC1N output)
0: OC1N=0 after a dead-time when MOE=0
1: OC1N=1 after a dead-time when MOE=0
Note: This bit can not be modified as long as LOCK level 1, 2 or 3 has been programmed
(LOCK bits in TIMx_BDTR register).
Bit 8 OIS1: Output Idle state 1 (OC1 output)
0: OC1=0 (after a dead-time if OC1N is implemented) when MOE=0
1: OC1=1 (after a dead-time if OC1N is implemented) when MOE=0
Note: This bit can not be modified as long as LOCK level 1, 2 or 3 has been programmed
(LOCK bits in TIMx_BDTR register).
Bit 7 TI1S: TI1 selection
0: The TIMx_CH1 pin is connected to TI1 input
1: The TIMx_CH1, CH2 and CH3 pins are connected to the TI1 input (XOR combination)
Bits 6:4 MMS[2:0]: Master mode selection
These bits allow to select the information to be sent in master mode to slave timers for
synchronization (TRGO). The combination is as follows:
000: Reset - the UG bit from the TIMx_EGR register is used as trigger output (TRGO). If the
reset is generated by the trigger input (slave mode controller configured in reset mode) then
the signal on TRGO is delayed compared to the actual reset.
001: Enable - the Counter Enable signal CNT_EN is used as trigger output (TRGO). It is
useful to start several timers at the same time or to control a window in which a slave timer is
enable. The Counter Enable signal is generated by a logic OR between CEN control bit and
the trigger input when configured in gated mode. When the Counter Enable signal is
controlled by the trigger input, there is a delay on TRGO, except if the master/slave mode is
selected (see the MSM bit description in TIMx_SMCR register).
010: Update - The update event is selected as trigger output (TRGO). For instance a master
timer can then be used as a prescaler for a slave timer.
011: Compare Pulse - The trigger output send a positive pulse when the CC1IF flag is to be
set (even if it was already high), as soon as a capture or a compare match occurred.
(TRGO).
100: Compare - OC1REF signal is used as trigger output (TRGO)
101: Compare - OC2REF signal is used as trigger output (TRGO)
110: Compare - OC3REF signal is used as trigger output (TRGO)
111: Compare - OC4REF signal is used as trigger output (TRGO)
Note: The clock of the slave timer and ADC must be enabled prior to receiving events from
the master timer, and must not be changed on-the-fly while triggers are received from
the master timer.
Bit 3 CCDS: Capture/compare DMA selection
0: CCx DMA request sent when CCx event occurs
1: CCx DMA requests sent when update event occurs

Advanced-control timer (TIM1) RM0041
258/713 Doc ID16188 Rev 5
Bit 2 CCUS: Capture/compare control update selection
0: When capture/compare control bits are preloaded (CCPC=1), they are updated by setting
the COMG bit only
1: When capture/compare control bits are preloaded (CCPC=1), they are updated by setting
the COMG bit or when an rising edge occurs on TRGI
Note: This bit acts only on channels that have a complementary output.
Bit 1 Reserved, must be kept at reset value.
Bit 0 CCPC: Capture/compare preloaded control
0: CCxE, CCxNE and OCxM bits are not preloaded
1: CCxE, CCxNE and OCxM bits are preloaded, after having been written, they are updated
only when a commutation event (COM) occurs (COMG bit set or rising edge detected on
TRGI, depending on the CCUS bit).
Note: This bit acts only on channels that have a complementary output.

Doc ID16188 Rev 5 259/713
RM0041 Advanced-control timer (TIM1)
281
12.4.3 TIM1 slave mode control register (TIMx_SMCR)
Address offset: 0x08
Reset value: 0x0000
1514131211109876543210
ETP ECE ETPS[1:0] ETF[3:0] MSM TS[2:0] Res. SMS[2:0]
rw rw rw rw rw rw rw rw rw rw rw rw Res. rw rw rw
Bit 15 ETP: External trigger polarity
This bit selects whether ETR or ETR is used for trigger operations
0: ETR is non-inverted, active at high level or rising edge.
1: ETR is inverted, active at low level or falling edge.
Bit 14 ECE: External clock enable
This bit enables External clock mode 2.
0: External clock mode 2 disabled
1: External clock mode 2 enabled. The counter is clocked by any active edge on the ETRF
signal.
Note: 1: Setting the ECE bit has the same effect as selecting external clock mode 1 with
TRGI connected to ETRF (SMS=111 and TS=111).
2: It is possible to simultaneously use external clock mode 2 with the following slave
modes: reset mode, gated mode and trigger mode. Nevertheless, TRGI must not be
connected to ETRF in this case (TS bits must not be 111).
3: If external clock mode 1 and external clock mode 2 are enabled at the same time,
the external clock input is ETRF.
Bits 13:12 ETPS[1:0]: External trigger prescaler
External trigger signal ETRP frequency must be at most 1/4 of TIMxCLK frequency. A
prescaler can be enabled to reduce ETRP frequency. It is useful when inputting fast external
clocks.
00: Prescaler OFF
01: ETRP frequency divided by 2
10: ETRP frequency divided by 4
11: ETRP frequency divided by 8

Advanced-control timer (TIM1) RM0041
260/713 Doc ID16188 Rev 5
Bits 11:8 ETF[3:0]: External trigger filter
This bit-field then defines the frequency used to sample ETRP signal and the length of the
digital filter applied to ETRP. The digital filter is made of an event counter in which N
consecutive events are needed to validate a transition on the output:
0000: No filter, sampling is done at fDTS
0001: fSAMPLING=fCK_INT, N=2
0010: fSAMPLING=fCK_INT, N=4
0011: fSAMPLING=fCK_INT, N=8
0100: fSAMPLING=fDTS/2, N=6
0101: fSAMPLING=fDTS/2, N=8
0110: fSAMPLING=fDTS/4, N=6
0111: fSAMPLING=fDTS/4, N=8
1000: fSAMPLING=fDTS/8, N=6
1001: fSAMPLING=fDTS/8, N=8
1010: fSAMPLING=fDTS/16, N=5
1011: fSAMPLING=fDTS/16, N=6
1100: fSAMPLING=fDTS/16, N=8
1101: fSAMPLING=fDTS/32, N=5
1110: fSAMPLING=fDTS/32, N=6
1111: fSAMPLING=fDTS/32, N=8
Bit 7 MSM: Master/slave mode
0: No action
1: The effect of an event on the trigger input (TRGI) is delayed to allow a perfect
synchronization between the current timer and its slaves (through TRGO). It is useful if we
want to synchronize several timers on a single external event.
Bits 6:4 TS[2:0]: Trigger selection
This bit-field selects the trigger input to be used to synchronize the counter.
000: Internal Trigger 0 (ITR0)
001: Internal Trigger 1 (ITR1)
010: Internal Trigger 2 (ITR2)
011: Internal Trigger 3 (ITR3)
100: TI1 Edge Detector (TI1F_ED)
101: Filtered Timer Input 1 (TI1FP1)
110: Filtered Timer Input 2 (TI2FP2)
111: External Trigger input (ETRF)
See Table 67 for more details on ITRx meaning for each Timer.
Note: These bits must be changed only when they are not used (e.g. when SMS=000) to
avoid wrong edge detections at the transition.
Bit 3 Reserved, must be kept at reset value.

Doc ID16188 Rev 5 261/713
RM0041 Advanced-control timer (TIM1)
281
12.4.4 TIM1 DMA/interrupt enable register (TIMx_DIER)
Address offset: 0x0C
Reset value: 0x0000
Bits 2:0 SMS: Slave mode selection
When external signals are selected the active edge of the trigger signal (TRGI) is linked to
the polarity selected on the external input (see Input Control register and Control Register
description.
000: Slave mode disabled - if CEN = ‘1’ then the prescaler is clocked directly by the internal
clock.
001: Encoder mode 1 - Counter counts up/down on TI2FP1 edge depending on TI1FP2
level.
010: Encoder mode 2 - Counter counts up/down on TI1FP2 edge depending on TI2FP1
level.
011: Encoder mode 3 - Counter counts up/down on both TI1FP1 and TI2FP2 edges
depending on the level of the other input.
100: Reset Mode - Rising edge of the selected trigger input (TRGI) reinitializes the counter
and generates an update of the registers.
101: Gated Mode - The counter clock is enabled when the trigger input (TRGI) is high. The
counter stops (but is not reset) as soon as the trigger becomes low. Both start and stop of
the counter are controlled.
110: Trigger Mode - The counter starts at a rising edge of the trigger TRGI (but it is not
reset). Only the start of the counter is controlled.
111: External Clock Mode 1 - Rising edges of the selected trigger (TRGI) clock the counter.
Note: The gated mode must not be used if TI1F_ED is selected as the trigger input
(TS=’100’). Indeed, TI1F_ED outputs 1 pulse for each transition on TI1F, whereas the
gated mode checks the level of the trigger signal.
The clock of the slave timer must be enabled prior to receiving events from the master
timer, and must not be changed on-the-fly while triggers are received from the master
timer.
Table 67. TIMx Internal trigger connection
Slave TIM ITR0 (TS = 000) ITR1 (TS = 001) ITR2 (TS = 010) ITR3 (TS = 011)
TIM1 TIM5_TRGO or
TIM15_TRGO(1)
1. TIM5 only in high density value line devices. Selection of TIM5 or TIM15 depends on the MISC_REMAP bit
in the AFIO_MAPR2 register.
TIM2_TRGO TIM3_TRGO TIM4_TRGO
1514131211109876543210
Res. TDE COMDE CC4DE CC3DE CC2DE CC1DE UDE BIE TIE COMIE CC4IE CC3IE CC2IE CC1IE UIE
rw rw rw rw rw rw rw rw rw rw rw rw rw rw rw
Bit 15 Reserved, must be kept at reset value.
Bit 14 TDE: Trigger DMA request enable
0: Trigger DMA request disabled
1: Trigger DMA request enabled
Bit 13 COMDE: COM DMA request enable
0: COM DMA request disabled
1: COM DMA request enabled

Advanced-control timer (TIM1) RM0041
262/713 Doc ID16188 Rev 5
Bit 12 CC4DE: Capture/Compare 4 DMA request enable
0: CC4 DMA request disabled
1: CC4 DMA request enabled
Bit 11 CC3DE: Capture/Compare 3 DMA request enable
0: CC3 DMA request disabled
1: CC3 DMA request enabled
Bit 10 CC2DE: Capture/Compare 2 DMA request enable
0: CC2 DMA request disabled
1: CC2 DMA request enabled
Bit 9 CC1DE: Capture/Compare 1 DMA request enable
0: CC1 DMA request disabled
1: CC1 DMA request enabled
Bit 8 UDE: Update DMA request enable
0: Update DMA request disabled
1: Update DMA request enabled
Bit 7 BIE: Break interrupt enable
0: Break interrupt disabled
1: Break interrupt enabled
Bit 6 TIE: Trigger interrupt enable
0: Trigger interrupt disabled
1: Trigger interrupt enabled
Bit 5 COMIE: COM interrupt enable
0: COM interrupt disabled
1: COM interrupt enabled
Bit 4 CC4IE: Capture/Compare 4 interrupt enable
0: CC4 interrupt disabled
1: CC4 interrupt enabled
Bit 3 CC3IE: Capture/Compare 3 interrupt enable
0: CC3 interrupt disabled
1: CC3 interrupt enabled
Bit 2 CC2IE: Capture/Compare 2 interrupt enable
0: CC2 interrupt disabled
1: CC2 interrupt enabled
Bit 1 CC1IE: Capture/Compare 1 interrupt enable
0: CC1 interrupt disabled
1: CC1 interrupt enabled
Bit 0 UIE: Update interrupt enable
0: Update interrupt disabled
1: Update interrupt enabled

Doc ID16188 Rev 5 263/713
RM0041 Advanced-control timer (TIM1)
281
12.4.5 TIM1 status register (TIMx_SR)
Address offset: 0x10
Reset value: 0x0000
1514131211109876543210
Reserved CC4OF CC3OF CC2OF CC1OF Res. BIF TIF COMIF CC4IF CC3IF CC2IF CC1IF UIF
rc_w0 rc_w0 rc_w0 rc_w0 Res. rc_w0 rc_w0 rc_w0 rc_w0 rc_w0 rc_w0 rc_w0 rc_w0
Bits 15:13 Reserved, must be kept at reset value.
Bit 12 CC4OF: Capture/Compare 4 overcapture flag
refer to CC1OF description
Bit 11 CC3OF: Capture/Compare 3 overcapture flag
refer to CC1OF description
Bit 10 CC2OF: Capture/Compare 2 overcapture flag
refer to CC1OF description
Bit 9 CC1OF: Capture/Compare 1 overcapture flag
This flag is set by hardware only when the corresponding channel is configured in input
capture mode. It is cleared by software by writing it to ‘0’.
0: No overcapture has been detected.
1: The counter value has been captured in TIMx_CCR1 register while CC1IF flag was
already set
Bit 8 Reserved, must be kept at reset value.
Bit 7 BIF: Break interrupt flag
This flag is set by hardware as soon as the break input goes active. It can be cleared by
software if the break input is not active.
0: No break event occurred.
1: An active level has been detected on the break input.
Bit 6 TIF: Trigger interrupt flag
This flag is set by hardware on trigger event (active edge detected on TRGI input when the
slave mode controller is enabled in all modes but gated mode.It is cleared by software.
0: No trigger event occurred.
1: Trigger interrupt pending.
Bit 5 COMIF: COM interrupt flag
This flag is set by hardware on COM event (when Capture/compare Control bits - CCxE,
CCxNE, OCxM - have been updated). It is cleared by software.
0: No COM event occurred.
1: COM interrupt pending.
Bit 4 CC4IF: Capture/Compare 4 interrupt flag
refer to CC1IF description
Bit 3 CC3IF: Capture/Compare 3 interrupt flag
refer to CC1IF description

Advanced-control timer (TIM1) RM0041
264/713 Doc ID16188 Rev 5
12.4.6 TIM1 event generation register (TIMx_EGR)
Address offset: 0x14
Reset value: 0x0000
Bit 2 CC2IF: Capture/Compare 2 interrupt flag
refer to CC1IF description
Bit 1 CC1IF: Capture/Compare 1 interrupt flag
If channel CC1 is configured as output:
This flag is set by hardware when the counter matches the compare value, with some
exception in center-aligned mode (refer to the CMS bits in the TIMx_CR1 register
description). It is cleared by software.
0: No match.
1: The content of the counter TIMx_CNT matches the content of the TIMx_CCR1 register.
When the contents of TIMx_CCR1 are greater than the contents of TIMx_ARR, the CC1IF
bit goes high on the counter overflow (in upcounting and up/down-counting modes) or
underflow (in downcounting mode)
If channel CC1 is configured as input:
This bit is set by hardware on a capture. It is cleared by software or by reading the
TIMx_CCR1 register.
0: No input capture occurred
1: The counter value has been captured in TIMx_CCR1 register (An edge has been
detected on IC1 which matches the selected polarity)
Bit 0 UIF: Update interrupt flag
This bit is set by hardware on an update event. It is cleared by software.
0: No update occurred.
1: Update interrupt pending. This bit is set by hardware when the registers are updated:
– At overflow or underflow regarding the repetition counter value (update if repetition counter
= 0) and if the UDIS=0 in the TIMx_CR1 register.
– When CNT is reinitialized by software using the UG bit in TIMx_EGR register, if URS=0 and
UDIS=0 in the TIMx_CR1 register.
– When CNT is reinitialized by a trigger event (refer to Section 12.4.3: TIM1 slave mode
control register (TIMx_SMCR)), if URS=0 and UDIS=0 in the TIMx_CR1 register.
1514131211109876543210
Reserved BG TG COMG CC4G CC3G CC2G CC1G UG
wwwwwwww
Bits 15:8 Reserved, must be kept at reset value.
Bit 7 BG: Break generation
This bit is set by software in order to generate an event, it is automatically cleared by
hardware.
0: No action
1: A break event is generated. MOE bit is cleared and BIF flag is set. Related interrupt or
DMA transfer can occur if enabled.
Bit 6 TG: Trigger generation
This bit is set by software in order to generate an event, it is automatically cleared by
hardware.
0: No action
1: The TIF flag is set in TIMx_SR register. Related interrupt or DMA transfer can occur if
enabled.

Doc ID16188 Rev 5 265/713
RM0041 Advanced-control timer (TIM1)
281
Bit 5 COMG: Capture/Compare control update generation
This bit can be set by software, it is automatically cleared by hardware
0: No action
1: When CCPC bit is set, it allows to update CCxE, CCxNE and OCxM bits
Note: This bit acts only on channels having a complementary output.
Bit 4 CC4G: Capture/Compare 4 generation
refer to CC1G description
Bit 3 CC3G: Capture/Compare 3 generation
refer to CC1G description
Bit 2 CC2G: Capture/Compare 2 generation
refer to CC1G description
Bit 1 CC1G: Capture/Compare 1 generation
This bit is set by software in order to generate an event, it is automatically cleared by
hardware.
0: No action
1: A capture/compare event is generated on channel 1:
If channel CC1 is configured as output:
CC1IF flag is set, Corresponding interrupt or DMA request is sent if enabled.
If channel CC1 is configured as input:
The current value of the counter is captured in TIMx_CCR1 register. The CC1IF flag is set,
the corresponding interrupt or DMA request is sent if enabled. The CC1OF flag is set if the
CC1IF flag was already high.
Bit 0 UG: Update generation
This bit can be set by software, it is automatically cleared by hardware.
0: No action
1: Reinitialize the counter and generates an update of the registers. Note that the prescaler
counter is cleared too (anyway the prescaler ratio is not affected). The counter is cleared if
the center-aligned mode is selected or if DIR=0 (upcounting), else it takes the auto-reload
value (TIMx_ARR) if DIR=1 (downcounting).

Advanced-control timer (TIM1) RM0041
266/713 Doc ID16188 Rev 5
12.4.7 TIM1 capture/compare mode register 1 (TIMx_CCMR1)
Address offset: 0x18
Reset value: 0x0000
The channels can be used in input (capture mode) or in output (compare mode). The
direction of a channel is defined by configuring the corresponding CCxS bits. All the other
bits of this register have a different function in input and in output mode. For a given bit,
OCxx describes its function when the channel is configured in output, ICxx describes its
function when the channel is configured in input. So the user must take care that the same
bit can have a different meaning for the input stage and for the output stage.
Output compare mode:
1514131211109876543210
OC2
CE OC2M[2:0] OC2
PE
OC2
FE CC2S[1:0]
OC1
CE OC1M[2:0] OC1
PE
OC1
FE CC1S[1:0]
IC2F[3:0] IC2PSC[1:0] IC1F[3:0] IC1PSC[1:0]
rw rw rw rw rw rw rw rw rw rw rw rw rw rw rw rw
Bit 15 OC2CE: Output Compare 2 clear enable
Bits 14:12 OC2M[2:0]: Output Compare 2 mode
Bit 11 OC2PE: Output Compare 2 preload enable
Bit 10 OC2FE: Output Compare 2 fast enable
Bits 9:8 CC2S[1:0]: Capture/Compare 2 selection
This bit-field defines the direction of the channel (input/output) as well as the used input.
00: CC2 channel is configured as output
01: CC2 channel is configured as input, IC2 is mapped on TI2
10: CC2 channel is configured as input, IC2 is mapped on TI1
11: CC2 channel is configured as input, IC2 is mapped on TRC. This mode is working only if
an internal trigger input is selected through the TS bit (TIMx_SMCR register)
Note: CC2S bits are writable only when the channel is OFF (CC2E = ‘0’ in TIMx_CCER).
Bit 7 OC1CE: Output Compare 1 clear enable
OC1CE: Output Compare 1 Clear Enable
0: OC1Ref is not affected by the ETRF Input
1: OC1Ref is cleared as soon as a High level is detected on ETRF input

Doc ID16188 Rev 5 267/713
RM0041 Advanced-control timer (TIM1)
281
Bits 6:4 OC1M: Output Compare 1 mode
These bits define the behavior of the output reference signal OC1REF from which OC1 and
OC1N are derived. OC1REF is active high whereas OC1 and OC1N active level depends
on CC1P and CC1NP bits.
000: Frozen - The comparison between the output compare register TIMx_CCR1 and the
counter TIMx_CNT has no effect on the outputs.(this mode is used to generate a timing
base).
001: Set channel 1 to active level on match. OC1REF signal is forced high when the counter
TIMx_CNT matches the capture/compare register 1 (TIMx_CCR1).
010: Set channel 1 to inactive level on match. OC1REF signal is forced low when the
counter TIMx_CNT matches the capture/compare register 1 (TIMx_CCR1).
011: Toggle - OC1REF toggles when TIMx_CNT=TIMx_CCR1.
100: Force inactive level - OC1REF is forced low.
101: Force active level - OC1REF is forced high.
110: PWM mode 1 - In upcounting, channel 1 is active as long as TIMx_CNT<TIMx_CCR1
else inactive. In downcounting, channel 1 is inactive (OC1REF=‘0’) as long as
TIMx_CNT>TIMx_CCR1 else active (OC1REF=’1’).
111: PWM mode 2 - In upcounting, channel 1 is inactive as long as TIMx_CNT<TIMx_CCR1
else active. In downcounting, channel 1 is active as long as TIMx_CNT>TIMx_CCR1 else
inactive.
Note: 1: These bits can not be modified as long as LOCK level 3 has been programmed
(LOCK bits in TIMx_BDTR register) and CC1S=’00’ (the channel is configured in
output).
2: In PWM mode 1 or 2, the OCREF level changes only when the result of the
comparison changes or when the output compare mode switches from “frozen” mode
to “PWM” mode.
Bit 3 OC1PE: Output Compare 1 preload enable
0: Preload register on TIMx_CCR1 disabled. TIMx_CCR1 can be written at anytime, the
new value is taken in account immediately.
1: Preload register on TIMx_CCR1 enabled. Read/Write operations access the preload
register. TIMx_CCR1 preload value is loaded in the active register at each update event.
Note: 1: These bits can not be modified as long as LOCK level 3 has been programmed
(LOCK bits in TIMx_BDTR register) and CC1S=’00’ (the channel is configured in
output).
2: The PWM mode can be used without validating the preload register only in one
pulse mode (OPM bit set in TIMx_CR1 register). Else the behavior is not guaranteed.
Bit 2 OC1FE: Output Compare 1 fast enable
This bit is used to accelerate the effect of an event on the trigger in input on the CC output.
0: CC1 behaves normally depending on counter and CCR1 values even when the trigger is
ON. The minimum delay to activate CC1 output when an edge occurs on the trigger input is
5 clock cycles.
1: An active edge on the trigger input acts like a compare match on CC1 output. Then, OC is
set to the compare level independently from the result of the comparison. Delay to sample
the trigger input and to activate CC1 output is reduced to 3 clock cycles. OCFE acts only if
the channel is configured in PWM1 or PWM2 mode.
Bits 1:0 CC1S: Capture/Compare 1 selection
This bit-field defines the direction of the channel (input/output) as well as the used input.
00: CC1 channel is configured as output
01: CC1 channel is configured as input, IC1 is mapped on TI1
10: CC1 channel is configured as input, IC1 is mapped on TI2
11: CC1 channel is configured as input, IC1 is mapped on TRC. This mode is working only if
an internal trigger input is selected through TS bit (TIMx_SMCR register)
Note: CC1S bits are writable only when the channel is OFF (CC1E = ‘0’ in TIMx_CCER).

Advanced-control timer (TIM1) RM0041
268/713 Doc ID16188 Rev 5
Input capture mode
12.4.8 TIM1 capture/compare mode register 2 (TIMx_CCMR2)
Address offset: 0x1C
Bits 15:12 IC2F: Input capture 2 filter
Bits 11:10 IC2PSC[1:0]: Input capture 2 prescaler
Bits 9:8 CC2S: Capture/Compare 2 selection
This bit-field defines the direction of the channel (input/output) as well as the used input.
00: CC2 channel is configured as output
01: CC2 channel is configured as input, IC2 is mapped on TI2
10: CC2 channel is configured as input, IC2 is mapped on TI1
11: CC2 channel is configured as input, IC2 is mapped on TRC. This mode is working only if an
internal trigger input is selected through TS bit (TIMx_SMCR register)
Note: CC2S bits are writable only when the channel is OFF (CC2E = ‘0’ in TIMx_CCER).
Bits 7:4 IC1F[3:0]: Input capture 1 filter
This bit-field defines the frequency used to sample TI1 input and the length of the digital filter applied
to TI1. The digital filter is made of an event counter in which N consecutive events are needed to
validate a transition on the output:
0000: No filter, sampling is done at fDTS
0001: fSAMPLING=fCK_INT, N=2
0010: fSAMPLING=fCK_INT, N=4
0011: fSAMPLING=fCK_INT, N=8
0100: fSAMPLING=fDTS/2, N=6
0101: fSAMPLING=fDTS/2, N=8
0110: fSAMPLING=fDTS/4, N=6
0111: fSAMPLING=fDTS/4, N=8
1000: fSAMPLING=fDTS/8, N=6
1001: fSAMPLING=fDTS/8, N=8
1010: fSAMPLING=fDTS/16, N=5
1011: fSAMPLING=fDTS/16, N=6
1100: fSAMPLING=fDTS/16, N=8
1101: fSAMPLING=fDTS/32, N=5
1110: fSAMPLING=fDTS/32, N=6
1111: fSAMPLING=fDTS/32, N=8
Bits 3:2 IC1PSC: Input capture 1 prescaler
This bit-field defines the ratio of the prescaler acting on CC1 input (IC1).
The prescaler is reset as soon as CC1E=’0’ (TIMx_CCER register).
00: no prescaler, capture is done each time an edge is detected on the capture input
01: capture is done once every 2 events
10: capture is done once every 4 events
11: capture is done once every 8 events
Bits 1:0 CC1S: Capture/Compare 1 Selection
This bit-field defines the direction of the channel (input/output) as well as the used input.
00: CC1 channel is configured as output
01: CC1 channel is configured as input, IC1 is mapped on TI1
10: CC1 channel is configured as input, IC1 is mapped on TI2
11: CC1 channel is configured as input, IC1 is mapped on TRC. This mode is working only if an
internal trigger input is selected through TS bit (TIMx_SMCR register)
Note: CC1S bits are writable only when the channel is OFF (CC1E = ‘0’ in TIMx_CCER).

Doc ID16188 Rev 5 269/713
RM0041 Advanced-control timer (TIM1)
281
Reset value: 0x0000
Refer to the above CCMR1 register description.
Output compare mode
1514131211109876543210
OC4
CE OC4M[2:0] OC4
PE
OC4
FE CC4S[1:0]
OC3
CE. OC3M[2:0] OC3
PE
OC3
FE CC3S[1:0]
IC4F[3:0] IC4PSC[1:0] IC3F[3:0] IC3PSC[1:0]
rw rw rw rw rw rw rw rw rw rw rw rw rw rw rw rw
Bit 15 OC4CE: Output compare 4 clear enable
Bits 14:12 OC4M: Output compare 4 mode
Bit 11 OC4PE: Output compare 4 preload enable
Bit 10 OC4FE: Output compare 4 fast enable
Bits 9:8 CC4S: Capture/Compare 4 selection
This bit-field defines the direction of the channel (input/output) as well as the used input.
00: CC4 channel is configured as output
01: CC4 channel is configured as input, IC4 is mapped on TI4
10: CC4 channel is configured as input, IC4 is mapped on TI3
11: CC4 channel is configured as input, IC4 is mapped on TRC. This mode is working only if
an internal trigger input is selected through TS bit (TIMx_SMCR register)
Note: CC4S bits are writable only when the channel is OFF (CC4E = ‘0’ in TIMx_CCER).
Bit 7 OC3CE: Output compare 3 clear enable
Bits 6:4 OC3M: Output compare 3 mode
Bit 3 OC3PE: Output compare 3 preload enable
Bit 2 OC3FE: Output compare 3 fast enable
Bits 1:0 CC3S: Capture/Compare 3 selection
This bit-field defines the direction of the channel (input/output) as well as the used input.
00: CC3 channel is configured as output
01: CC3 channel is configured as input, IC3 is mapped on TI3
10: CC3 channel is configured as input, IC3 is mapped on TI4
11: CC3 channel is configured as input, IC3 is mapped on TRC. This mode is working only if
an internal trigger input is selected through TS bit (TIMx_SMCR register)
Note: CC3S bits are writable only when the channel is OFF (CC3E = ‘0’ in TIMx_CCER).

Advanced-control timer (TIM1) RM0041
270/713 Doc ID16188 Rev 5
Input capture mode
12.4.9 TIM1 capture/compare enable register (TIMx_CCER)
Address offset: 0x20
Reset value: 0x0000
Bits 15:12 IC4F: Input capture 4 filter
Bits 11:10 IC4PSC: Input capture 4 prescaler
Bits 9:8 CC4S: Capture/Compare 4 selection
This bit-field defines the direction of the channel (input/output) as well as the used input.
00: CC4 channel is configured as output
01: CC4 channel is configured as input, IC4 is mapped on TI4
10: CC4 channel is configured as input, IC4 is mapped on TI3
11: CC4 channel is configured as input, IC4 is mapped on TRC. This mode is working only if
an internal trigger input is selected through TS bit (TIMx_SMCR register)
Note: CC4S bits are writable only when the channel is OFF (CC4E = ‘0’ in TIMx_CCER).
Bits 7:4 IC3F: Input capture 3 filter
Bits 3:2 IC3PSC: Input capture 3 prescaler
Bits 1:0 CC3S: Capture/compare 3 selection
This bit-field defines the direction of the channel (input/output) as well as the used input.
00: CC3 channel is configured as output
01: CC3 channel is configured as input, IC3 is mapped on TI3
10: CC3 channel is configured as input, IC3 is mapped on TI4
11: CC3 channel is configured as input, IC3 is mapped on TRC. This mode is working only if
an internal trigger input is selected through TS bit (TIMx_SMCR register)
Note: CC3S bits are writable only when the channel is OFF (CC3E = ‘0’ in TIMx_CCER).
1514131211109876543210
Reserved CC4P CC4E CC3NP CC3NE CC3P CC3E CC2NP CC2NE CC2P CC2E CC1NP CC1NE CC1P CC1E
rw rw rw rw rw rw rw rw rw rw rw rw rw rw
Bits 15:14 Reserved, must be kept at reset value.
Bit 13 CC4P: Capture/Compare 4 output polarity
refer to CC1P description
Bit 12 CC4E: Capture/Compare 4 output enable
refer to CC1E description
Bit 11 CC3NP: Capture/Compare 3 complementary output polarity
refer to CC1NP description
Bit 10 CC3NE: Capture/Compare 3 complementary output enable
refer to CC1NE description
Bit 9 CC3P: Capture/Compare 3 output polarity
refer to CC1P description
Bit 8 CC3E: Capture/Compare 3 output enable
refer to CC1E description

Doc ID16188 Rev 5 271/713
RM0041 Advanced-control timer (TIM1)
281
Bit 7 CC2NP: Capture/Compare 2 complementary output polarity
refer to CC1NP description
Bit 6 CC2NE: Capture/Compare 2 complementary output enable
refer to CC1NE description
Bit 5 CC2P: Capture/Compare 2 output polarity
refer to CC1P description
Bit 4 CC2E: Capture/Compare 2 output enable
refer to CC1E description
Bit 3 CC1NP: Capture/Compare 1 complementary output polarity
0: OC1N active high.
1: OC1N active low.
Note: This bit is not writable as soon as LOCK level 2 or 3 has been programmed (LOCK bits
in TIMx_BDTR register) and CC1S=”00” (the channel is configured in output).
Bit 2 CC1NE: Capture/Compare 1 complementary output enable
0: Off - OC1N is not active. OC1N level is then function of MOE, OSSI, OSSR, OIS1, OIS1N
and CC1E bits.
1: On - OC1N signal is output on the corresponding output pin depending on MOE, OSSI,
OSSR, OIS1, OIS1N and CC1E bits.
Bit 1 CC1P: Capture/Compare 1 output polarity
CC1 channel configured as output:
0: OC1 active high
1: OC1 active low
CC1 channel configured as input:
This bit selects whether IC1 or IC1 is used for trigger or capture operations.
0: non-inverted: capture is done on a rising edge of IC1. When used as external trigger, IC1
is non-inverted.
1: inverted: capture is done on a falling edge of IC1. When used as external trigger, IC1 is
inverted.
Note: This bit is not writable as soon as LOCK level 2 or 3 has been programmed (LOCK bits
in TIMx_BDTR register).
Bit 0 CC1E: Capture/Compare 1 output enable
CC1 channel configured as output:
0: Off - OC1 is not active. OC1 level is then function of MOE, OSSI, OSSR, OIS1, OIS1N
and CC1NE bits.
1: On - OC1 signal is output on the corresponding output pin depending on MOE, OSSI,
OSSR, OIS1, OIS1N and CC1NE bits.
CC1 channel configured as input:
This bit determines if a capture of the counter value can actually be done into the input
capture/compare register 1 (TIMx_CCR1) or not.
0: Capture disabled.
1: Capture enabled.

Advanced-control timer (TIM1) RM0041
272/713 Doc ID16188 Rev 5
Note: The state of the external I/O pins connected to the complementary OCx and OCxN channels
depends on the OCx and OCxN channel state and the GPIOand AFIO registers.
12.4.10 TIM1 counter (TIMx_CNT)
Address offset: 0x24
Reset value: 0x0000
12.4.11 TIM1 prescaler (TIMx_PSC)
Address offset: 0x28
Table 68. Output control bits for complementary OCx and OCxN channels with
break feature
Control bits Output states(1)
MOE
bit
OSSI
bit
OSSR
bit
CCxE
bit
CCxNE
bit OCx output state OCxN output state
1X
00 0
Output Disabled (not driven by
the timer), OCx=0, OCx_EN=0
Output Disabled (not driven by the
timer), OCxN=0, OCxN_EN=0
00 1
Output Disabled (not driven by
the timer), OCx=0, OCx_EN=0
OCxREF + Polarity OCxN=OCxREF
xor CCxNP, OCxN_EN=1
01 0
OCxREF + Polarity
OCx=OCxREF xor CCxP,
OCx_EN=1
Output Disabled (not driven by the
timer)
OCxN=0, OCxN_EN=0
01 1
OCREF + Polarity + dead-time
OCx_EN=1
Complementary to OCREF (not
OCREF) + Polarity + dead-time
OCxN_EN=1
10 0
Output Disabled (not driven by
the timer)
OCx=CCxP, OCx_EN=0
Output Disabled (not driven by the
timer)
OCxN=CCxNP, OCxN_EN=0
10 1
Off-State (output enabled with
inactive state)
OCx=CCxP, OCx_EN=1
OCxREF + Polarity
OCxN=OCxREF xor CCxNP,
OCxN_EN=1
11 0
OCxREF + Polarity
OCx=OCxREF xor CCxP,
OCx_EN=1
Off-State (output enabled with
inactive state)
OCxN=CCxNP, OCxN_EN=1
11 1
OCREF + Polarity + dead-time
OCx_EN=1
Complementary to OCREF (not
OCREF) + Polarity + dead-time
OCxN_EN=1
1. When both outputs of a channel are not used (CCxE = CCxNE = 0), the OISx, OISxN, CCxP and CCxNP bits must be kept
cleared.
1514131211109876543210
CNT[15:0]
rw rw rw rw rw rw rw rw rw rw rw rw rw rw rw rw
Bits 15:0 CNT[15:0]: Counter value

Doc ID16188 Rev 5 273/713
RM0041 Advanced-control timer (TIM1)
281
Reset value: 0x0000
12.4.12 TIM1 auto-reload register (TIMx_ARR)
Address offset: 0x2C
Reset value: 0x0000
1514131211109876543210
PSC[15:0]
rw rw rw rw rw rw rw rw rw rw rw rw rw rw rw rw
Bits 15:0 PSC[15:0]: Prescaler value
The counter clock frequency (CK_CNT) is equal to fCK_PSC / (PSC[15:0] + 1).
PSC contains the value to be loaded in the active prescaler register at each update event
(including when the counter is cleared through UG bit of TIMx_EGR register or through
trigger controller when configured in “reset mode”).
1514131211109876543210
ARR[15:0]
rw rw rw rw rw rw rw rw rw rw rw rw rw rw rw rw
Bits 15:0 ARR[15:0]: Auto-reload value
ARR is the value to be loaded in the actual auto-reload register.
Refer to Section 12.3.1: Time-base unit for more details about ARR update and behavior.
The counter is blocked while the auto-reload value is null.

Advanced-control timer (TIM1) RM0041
274/713 Doc ID16188 Rev 5
12.4.13 TIM1 repetition counter register (TIMx_RCR)
Address offset: 0x30
Reset value: 0x0000
12.4.14 TIM1 capture/compare register 1 (TIMx_CCR1)
Address offset: 0x34
Reset value: 0x0000
1514131211109876543210
Reserved REP[7:0]
rw rw rw rw rw rw rw rw
Bits 15:8 Reserved, must be kept at reset value.
Bits 7:0 REP[7:0]: Repetition counter value
These bits allow the user to set-up the update rate of the compare registers (i.e. periodic
transfers from preload to active registers) when preload registers are enable, as well as the
update interrupt generation rate, if this interrupt is enable.
Each time the REP_CNT related downcounter reaches zero, an update event is generated
and it restarts counting from REP value. As REP_CNT is reloaded with REP value only at
the repetition update event U_RC, any write to the TIMx_RCR register is not taken in
account until the next repetition update event.
It means in PWM mode (REP+1) corresponds to:
– the number of PWM periods in edge-aligned mode
– the number of half PWM period in center-aligned mode.
1514131211109876543210
CCR1[15:0]
rw rw rw rw rw rw rw rw rw rw rw rw rw rw rw rw
Bits 15:0 CCR1[15:0]: Capture/Compare 1 value
If channel CC1 is configured as output:
CCR1 is the value to be loaded in the actual capture/compare 1 register (preload value).
It is loaded permanently if the preload feature is not selected in the TIMx_CCMR1 register
(bit OC1PE). Else the preload value is copied in the active capture/compare 1 register when
an update event occurs.
The active capture/compare register contains the value to be compared to the counter
TIMx_CNT and signaled on OC1 output.
If channel CC1 is configured as input:
CCR1 is the counter value transferred by the last input capture 1 event (IC1).

Doc ID16188 Rev 5 275/713
RM0041 Advanced-control timer (TIM1)
281
12.4.15 TIM1 capture/compare register 2 (TIMx_CCR2)
Address offset: 0x38
Reset value: 0x0000
12.4.16 TIM1 capture/compare register 3 (TIMx_CCR3)
Address offset: 0x3C
Reset value: 0x0000
1514131211109876543210
CCR2[15:0]
rw rw rw rw rw rw rw rw rw rw rw rw rw rw rw rw
Bits 15:0 CCR2[15:0]: Capture/Compare 2 value
If channel CC2 is configured as output:
CCR2 is the value to be loaded in the actual capture/compare 2 register (preload value).
It is loaded permanently if the preload feature is not selected in the TIMx_CCMR2 register
(bit OC2PE). Else the preload value is copied in the active capture/compare 2 register when
an update event occurs.
The active capture/compare register contains the value to be compared to the counter
TIMx_CNT and signalled on OC2 output.
If channel CC2 is configured as input:
CCR2 is the counter value transferred by the last input capture 2 event (IC2).
1514131211109876543210
CCR3[15:0]
rw rw rw rw rw rw rw rw rw rw rw rw rw rw rw rw
Bits 15:0 CCR3[15:0]: Capture/Compare value
If channel CC3 is configured as output:
CCR3 is the value to be loaded in the actual capture/compare 3 register (preload value).
It is loaded permanently if the preload feature is not selected in the TIMx_CCMR3 register
(bit OC3PE). Else the preload value is copied in the active capture/compare 3 register when
an update event occurs.
The active capture/compare register contains the value to be compared to the counter
TIMx_CNT and signalled on OC3 output.
If channel CC3 is configured as input:
CCR3 is the counter value transferred by the last input capture 3 event (IC3).

Advanced-control timer (TIM1) RM0041
276/713 Doc ID16188 Rev 5
12.4.17 TIM1 capture/compare register 4 (TIMx_CCR4)
Address offset: 0x40
Reset value: 0x0000
12.4.18 TIM1 break and dead-time register (TIMx_BDTR)
Address offset: 0x44
Reset value: 0x0000
Note: As the bits AOE, BKP, BKE, OSSI, OSSR and DTG[7:0] can be write-locked depending on
the LOCK configuration, it can be necessary to configure all of them during the first write
access to the TIMx_BDTR register.
1514131211109876543210
CCR4[15:0]
rw rw rw rw rw rw rw rw rw rw rw rw rw rw rw rw
Bits 15:0 CCR4[15:0]: Capture/Compare value
If channel CC4 is configured as output:
CCR4 is the value to be loaded in the actual capture/compare 4 register (preload value).
It is loaded permanently if the preload feature is not selected in the TIMx_CCMR4 register
(bit OC4PE). Else the preload value is copied in the active capture/compare 4 register when
an update event occurs.
The active capture/compare register contains the value to be compared to the counter
TIMx_CNT and signalled on OC4 output.
If channel CC4 is configured as input:
CCR4 is the counter value transferred by the last input capture 4 event (IC4).
1514131211109876543210
MOE AOE BKP BKE OSSR OSSI LOCK[1:0] DTG[7:0]
rw rw rw rw rw rw rw rw rw rw rw rw rw rw rw rw
Bit 15 MOE: Main output enable
This bit is cleared asynchronously by hardware as soon as the break input is active. It is set
by software or automatically depending on the AOE bit. It is acting only on the channels
which are configured in output.
0: OC and OCN outputs are disabled or forced to idle state.
1: OC and OCN outputs are enabled if their respective enable bits are set (CCxE, CCxNE in
TIMx_CCER register).
See OC/OCN enable description for more details (Section 12.4.9: TIM1 capture/compare
enable register (TIMx_CCER)).
Bit 14 AOE: Automatic output enable
0: MOE can be set only by software
1: MOE can be set by software or automatically at the next update event (if the break input is
not be active)
Note: This bit can not be modified as long as LOCK level 1 has been programmed (LOCK bits
in TIMx_BDTR register).

Doc ID16188 Rev 5 277/713
RM0041 Advanced-control timer (TIM1)
281
Bit 13 BKP: Break polarity
0: Break input BRK is active low
1: Break input BRK is active high
Note: This bit can not be modified as long as LOCK level 1 has been programmed (LOCK bits
in TIMx_BDTR register).
Note: Any write operation to this bit takes a delay of 1 APB clock cycle to become effective.
Bit 12 BKE: Break enable
0: Break inputs (BRK and CSS clock failure event) disabled
1; Break inputs (BRK and CSS clock failure event) enabled
Note: This bit cannot be modified when LOCK level 1 has been programmed (LOCK bits in
TIMx_BDTR register).
Note: Any write operation to this bit takes a delay of 1 APB clock cycle to become effective.
Bit 11 OSSR: Off-state selection for Run mode
This bit is used when MOE=1 on channels having a complementary output which are
configured as outputs. OSSR is not implemented if no complementary output is implemented
in the timer.
See OC/OCN enable description for more details (Section 12.4.9: TIM1 capture/compare
enable register (TIMx_CCER)).
0: When inactive, OC/OCN outputs are disabled (OC/OCN enable output signal=0).
1: When inactive, OC/OCN outputs are enabled with their inactive level as soon as CCxE=1
or CCxNE=1. Then, OC/OCN enable output signal=1
Note: This bit can not be modified as soon as the LOCK level 2 has been programmed (LOCK
bits in TIMx_BDTR register).
Bit 10 OSSI: Off-state selection for Idle mode
This bit is used when MOE=0 on channels configured as outputs.
See OC/OCN enable description for more details (Section 12.4.9: TIM1 capture/compare
enable register (TIMx_CCER)).
0: When inactive, OC/OCN outputs are disabled (OC/OCN enable output signal=0).
1: When inactive, OC/OCN outputs are forced first with their idle level as soon as CCxE=1 or
CCxNE=1. OC/OCN enable output signal=1)
Note: This bit can not be modified as soon as the LOCK level 2 has been programmed (LOCK
bits in TIMx_BDTR register).
Bits 9:8 LOCK[1:0]: Lock configuration
These bits offer a write protection against software errors.
00: LOCK OFF - No bit is write protected.
01: LOCK Level 1 = DTG bits in TIMx_BDTR register, OISx and OISxN bits in TIMx_CR2
register and BKE/BKP/AOE bits in TIMx_BDTR register can no longer be written.
10: LOCK Level 2 = LOCK Level 1 + CC Polarity bits (CCxP/CCxNP bits in TIMx_CCER
register, as long as the related channel is configured in output through the CCxS bits) as well
as OSSR and OSSI bits can no longer be written.
11: LOCK Level 3 = LOCK Level 2 + CC Control bits (OCxM and OCxPE bits in
TIMx_CCMRx registers, as long as the related channel is configured in output through the
CCxS bits) can no longer be written.
Note: The LOCK bits can be written only once after the reset. Once the TIMx_BDTR register
has been written, their content is frozen until the next reset.

Advanced-control timer (TIM1) RM0041
278/713 Doc ID16188 Rev 5
12.4.19 TIM1 DMA control register (TIMx_DCR)
Address offset: 0x48
Reset value: 0x0000
Bits 7:0 DTG[7:0]: Dead-time generator setup
This bit-field defines the duration of the dead-time inserted between the complementary
outputs. DT correspond to this duration.
DTG[7:5]=0xx => DT=DTG[7:0]x tdtg with tdtg=tDTS.
DTG[7:5]=10x => DT=(64+DTG[5:0])xtdtg with Tdtg=2xtDTS.
DTG[7:5]=110 => DT=(32+DTG[4:0])xtdtg with Tdtg=8xtDTS.
DTG[7:5]=111 => DT=(32+DTG[4:0])xtdtg with Tdtg=16xtDTS.
Example if TDTS=125ns (8MHz), dead-time possible values are:
0 to 15875 ns by 125 ns steps,
16 us to 31750 ns by 250 ns steps,
32 us to 63us by 1 us steps,
64 us to 126 us by 2 us steps
Note: This bit-field can not be modified as long as LOCK level 1, 2 or 3 has been programmed
(LOCK bits in TIMx_BDTR register).
1514131211109876543210
Reserved DBL[4:0] Reserved DBA[4:0]
rw rw rw rw rw rw rw rw rw rw
Bits 15:13 Reserved, must be kept at reset value.
Bits 12:8 DBL[4:0]: DMA burst length
This 5-bit vector defines the number of DMA transfers (the timer detects a burst transfer
when a read or a write access to the TIMx_DMAR register address is performed).
the TIMx_DMAR address)
00000: 1 transfer
00001: 2 transfers
00010: 3 transfers
...
10001: 18 transfers
Bits 7:5 Reserved, must be kept at reset value.
Bits 4:0 DBA[4:0]: DMA base address
This 5-bits vector defines the base-address for DMA transfers (when read/write access are
done through the TIMx_DMAR address). DBA is defined as an offset starting from the
address of the TIMx_CR1 register.
Example:
00000: TIMx_CR1,
00001: TIMx_CR2,
00010: TIMx_SMCR,
...
Example: Let us consider the following transfer: DBL = 7 transfers and DBA = TIMx_CR1. In
this case the transfer is done to/from 7 registers starting from the TIMx_CR1 address.

Doc ID16188 Rev 5 279/713
RM0041 Advanced-control timer (TIM1)
281
12.4.20 TIM1 DMA address for full transfer (TIMx_DMAR)
Address offset: 0x4C
Reset value: 0x0000
Example of how to use the DMA burst feature
In this example the timer DMA burst feature is used to update the contents of the CCRx
registers (x = 2, 3, 4) with the DMA transferring half words into the CCRx registers.
This is done in the following steps:
1. Configure the corresponding DMA channel as follows:
– DMA channel peripheral address is the DMAR register address
– DMA channel memory address is the address of the buffer in the RAM containing
the data to be transferred by DMA into CCRx registers.
– Number of data to transfer = 3 (See note below).
– Circular mode disabled.
2. Configure the DCR register by configuring the DBA and DBL bit fields as follows:
DBL = 3 transfers, DBA = 0xE.
3. Enable the TIMx update DMA request (set the UDE bit in the DIER register).
4. Enable TIMx
5. Enable the DMA channel
Note: This example is for the case where every CCRx register to be updated once. If every CCRx
register is to be updated twice for example, the number of data to transfer should be 6. Let's
take the example of a buffer in the RAM containing data1, data2, data3, data4, data5 and
data6. The data is transferred to the CCRx registers as follows: on the first update DMA
request, data1 is transferred to CCR2, data2 is transferred to CCR3, data3 is transferred to
CCR4 and on the second update DMA request, data4 is transferred to CCR2, data5 is
transferred to CCR3 and data6 is transferred to CCR4.
1514131211109876543210
DMAB[15:0]
rw rw rw rw rw rw rw rw rw rw rw rw rw rw rw rw
Bits 15:0 DMAB[15:0]: DMA register for burst accesses
A read or write operation to the DMAR register accesses the register located at the address
(TIMx_CR1 address) + (DBA + DMA index) x 4
where TIMx_CR1 address is the address of the control register 1, DBA is the DMA base
address configured in TIMx_DCR register, DMA index is automatically controlled by the
DMA transfer, and ranges from 0 to DBL (DBL configured in TIMx_DCR).

Advanced-control timer (TIM1) RM0041
280/713 Doc ID16188 Rev 5
12.4.21 TIM1 register map
TIM1 registers are mapped as 16-bit addressable registers as described in the table below:
Table 69. TIM1 register map and reset values
Offset Register
31
30
29
28
27
26
25
24
23
22
21
20
19
18
17
16
15
14
13
12
11
10
9
8
7
6
5
4
3
2
1
0
0x00 TIMx_CR1 Reserved
CKD
[1:0]
ARPE
CMS
[1:0]
DIR
OPM
URS
UDIS
CEN
Reset value 0000000000
0x04 TIMx_CR2 Reserved
OIS4
OIS3N
OIS3
OIS2N
OIS2
OIS1N
OIS1
TI1S
MMS[2:0]
CCDS
CCUS
Reserved
CCPC
Reset value 0 0 0 0 0 0 0 0 0 0 0 0 0 0
0x08 TIMx_SMCR Reserved
ETP
ECE
ETP
S
[1:0]
ETF[3:0]
MSM
TS[2:0]
Reserved
SMS[2:0]
Reset value 0000000 0 0000 000
0x0C TIMx_DIER Reserved
TDE
COMDE
CC4DE
CC3DE
CC2DE
CC1DE
UDE
BIE
TIE
COMIE
CC4IE
CC3IE
CC2IE
CC1IE
UIE
Reset value 000000 0 00000000
0x10 TIMx_SR Reserved
CC4OF
CC3OF
CC2OF
CC1OF
Reserved
BIF
TIF
COMIF
CC4IF
CC3IF
CC2IF
CC1IF
UIF
Reset value 0000 00000000
0x14 TIMx_EGR Reserved
BG
TG
COMG
CC4G
CC3G
CC2G
CC1G
UG
Reset value 00000000
0x18
TIMx_CCMR1
Output
Compare mode Reserved
OC2CE
OC2M
[2:0]
OC2PE
OC2FE
CC2S
[1:0]
OC1CE
OC1M
[2:0]
OC1PE
OC1FE
CC1
S
[1:0]
Reset value 0000000 0 00000000
TIMx_CCMR1
Input Capture
mode Reserved IC2F[3:0]
IC2
PSC
[1:0]
CC2S
[1:0] IC1F[3:0]
IC1
PSC
[1:0]
CC1
S
[1:0]
Reset value 0000000 0 00000000
0x1C
TIMx_CCMR2
Output
Compare mode Reserved
O24CE
OC4M
[2:0]
OC4PE
OC4FE
CC4S
[1:0]
OC3CE
OC3M
[2:0]
OC3PE
OC3FE
CC3
S
[1:0]
Reset value 0000000 0 00000000
TIMx_CCMR2
Input Capture
mode Reserved IC4F[3:0]
IC4
PSC
[1:0]
CC4S
[1:0] IC3F[3:0]
IC3
PSC
[1:0]
CC3
S
[1:0]
Reset value 0000000 0 00000000
0x20 TIMx_CCER Reserved
CC4P
CC4E
CC3NP
CC3NE
CC3P
CC3E
CC2NP
CC2NE
CC2P
CC2E
CC1NP
CC1NE
CC1P
CC1E
Reset value 00000 0 00000000
0x24 TIMx_CNT Reserved CNT[15:0]
Reset value 0000000 0 00000000
0x28 TIMx_PSC Reserved PSC[15:0]
Reset value 0000000 0 00000000

Doc ID16188 Rev 5 281/713
RM0041 Advanced-control timer (TIM1)
281
Refer to Section: Memory map for the register boundary addresses.
0x2C TIMx_ARR Reserved ARR[15:0]
Reset value 0000000 0 00000000
0x30 TIMx_RCR Reserved REP[7:0]
Reset value 00000000
0x34 TIMx_CCR1 Reserved CCR1[15:0]
Reset value 0000000 0 00000000
0x38 TIMx_CCR2 Reserved CCR2[15:0]
Reset value 0000000 0 00000000
0x3C TIMx_CCR3 Reserved CCR3[15:0]
Reset value 0000000 0 00000000
0x40 TIMx_CCR4 Reserved CCR4[15:0]
Reset value 0000000 0 00000000
0x44 TIMx_BDTR Reserved
MOE
AOE
BKP
BKE
OSSR
OSSI
LOCK
[1:0] DT[7:0]
Reset value 0000000 0 00000000
0x48 TIMx_DCR Reserved DBL[4:0] Reserved DBA[4:0]
Reset value 0000 0 00000
0x4C TIMx_DMAR Reserved DMAB[15:0]
Reset value 0000000 0 00000000
Table 69. TIM1 register map and reset values (continued)
Offset Register
31
30
29
28
27
26
25
24
23
22
21
20
19
18
17
16
15
14
13
12
11
10
9
8
7
6
5
4
3
2
1
0

General-purpose timers (TIM2 to TIM5) RM0041
282/713 Doc ID16188 Rev 5
13 General-purpose timers (TIM2 to TIM5)
Low-density value line devices are STM32F100xx microcontrollers where the Flash
memory density ranges between 16 and 32 Kbytes.
Medium-density value line devices are STM32F100xx microcontrollers where the Flash
memory density ranges between 64 and 128 Kbytes.
High-density value line devices are STM32F100xx microcontrollers where the Flash
memory density ranges between 256 and 512 Kbytes.
This section applies to the whole STM32F100xx family, unless otherwise specified.
13.1 TIM2 to TIM5 introduction
The general-purpose timers consist of a 16-bit auto-reload counter driven by a
programmable prescaler.
They may be used for a variety of purposes, including measuring the pulse lengths of input
signals (input capture) or generating output waveforms (output compare and PWM).
Pulse lengths and waveform periods can be modulated from a few microseconds to several
milliseconds using the timer prescaler and the RCC clock controller prescalers.
The timers are completely independent, and do not share any resources. They can be
synchronized together as described in Section 13.3.15.

Doc ID16188 Rev 5 283/713
RM0041 General-purpose timers (TIM2 to TIM5)
339
13.2 TIM2 to TIM5 main features
General-purpose TIMx timer features include:
•16-bit up, down, up/down auto-reload counter.
•16-bit programmable prescaler used to divide (also “on the fly”) the counter clock
frequency by any factor between 1 and 65536.
•Up to 4 independent channels for:
– Input capture
– Output compare
– PWM generation (Edge- and Center-aligned modes)
– One-pulse mode output
•Synchronization circuit to control the timer with external signals and to interconnect
several timers.
•Interrupt/DMA generation on the following events:
– Update: counter overflow/underflow, counter initialization (by software or
internal/external trigger)
– Trigger event (counter start, stop, initialization or count by internal/external trigger)
– Input capture
– Output compare
•Supports incremental (quadrature) encoder and hall-sensor circuitry for positioning
purposes
•Trigger input for external clock or cycle-by-cycle current management

General-purpose timers (TIM2 to TIM5) RM0041
284/713 Doc ID16188 Rev 5
Figure 88. General-purpose timer block diagram
13.3 TIM2 to TIM5 functional description
13.3.1 Time-base unit
The main block of the programmable timer is a 16-bit counter with its related auto-reload
register. The counter can count up but also down or both up and down. The counter clock
can be divided by a prescaler.
The counter, the auto-reload register and the prescaler register can be written or read by
software. This is true even when the counter is running.
The time-base unit includes:
•Counter Register (TIMx_CNT)
•Prescaler Register (TIMx_PSC):
•Auto-Reload Register (TIMx_ARR)
Autoreload register
Capture/compare 1 register
Capture/compare 2 register
U
U
U
CC1I
CC2I
Trigger
controller
Stop, clear or up/down
TI1FP1
TI2FP2
ITR0
ITR1
ITR2
ITR3
TRGI
Encoder
Interface
Capture/compare 3 register
U
CC3I
output
control
OC1
TRGO
OC1REF
OC2REF
OC3REF
U
UI
Reset, enable, up/down, count
Capture/compare 4 register
U
CC4I
OC4REF
Prescaler
Prescaler
IC4PS
IC3PS
IC1
IC2
Prescaler
Prescaler
Input filter &
edge detector
IC2PS
IC1PS
TI1FP1
OC2
OC3
OC4
Reg
event
Notes:
Preload registers transferred
to active registers on
U
event
according to control bit
interrupt & DMA output
TGI
TRC
TRC
IC3
IC4
ITR
TRC
TI1F_ED
Input filter &
edge detector
Input filter &
edge detector
Input filter &
edge detector
CC1I
CC2I
CC3I
CC4I
TI1FP2
TI2FP1
TI2FP2
TI3FP3
TRC
TRC
TI3FP4
TI4FP3
TI4FP4
TI4
TI3
TI1
TI2
XOR
TIMx_CH1
TIMx_CH2
TIMx_CH3
TIMx_CH4
TIMx_CH1
TIMx_CH2
TIMx_CH3
TIMx_CH4
to other timers
TIMxCLK from RCC
Prescaler counter
+/-
CK_PSC
PSCCNT
CK_CNT
controller
mode
Slave
Internal clock (CK_INT)
ETR
Input filter
Pol arity selection & edge
detector & prescaler
ETRP
ETRF
TIMx_ETR
ETRF
to DAC/ADC
output
control
output
control
output
control
OCREF_CLR
ETRF
ai17188

Doc ID16188 Rev 5 285/713
RM0041 General-purpose timers (TIM2 to TIM5)
339
The auto-reload register is preloaded. Writing to or reading from the auto-reload register
accesses the preload register. The content of the preload register are transferred into the
shadow register permanently or at each update event (UEV), depending on the auto-reload
preload enable bit (ARPE) in TIMx_CR1 register. The update event is sent when the counter
reaches the overflow (or underflow when downcounting) and if the UDIS bit equals 0 in the
TIMx_CR1 register. It can also be generated by software. The generation of the update
event is described in detail for each configuration.
The counter is clocked by the prescaler output CK_CNT, which is enabled only when the
counter enable bit (CEN) in TIMx_CR1 register is set (refer also to the slave mode controller
description to get more details on counter enabling).
Note that the actual counter enable signal CNT_EN is set 1 clock cycle after CEN.
Prescaler description
The prescaler can divide the counter clock frequency by any factor between 1 and 65536. It
is based on a 16-bit counter controlled through a 16-bit register (in the TIMx_PSC register).
It can be changed on the fly as this control register is buffered. The new prescaler ratio is
taken into account at the next update event.
Figure 89 and Figure 90 give some examples of the counter behavior when the prescaler
ratio is changed on the fly:
Figure 89. Counter timing diagram with prescaler division change from 1 to 2
069
&.B36&
&17B(1
7LPHUFORFN &.B&17
&RXQWHUUHJLVWHU
8SGDWHHYHQW8(9
3UHVFDOHUFRQWUROUHJLVWHU
:ULWHDQHZYDOXHLQ7,0[B36&
3UHVFDOHUEXIIHU
3UHVFDOHUFRXQWHU
)$ )%) ) ) )&

General-purpose timers (TIM2 to TIM5) RM0041
286/713 Doc ID16188 Rev 5
Figure 90. Counter timing diagram with prescaler division change from 1 to 4
13.3.2 Counter modes
Upcounting mode
In upcounting mode, the counter counts from 0 to the auto-reload value (content of the
TIMx_ARR register), then restarts from 0 and generates a counter overflow event.
An Update event can be generated at each counter overflow or by setting the UG bit in the
TIMx_EGR register (by software or by using the slave mode controller).
The UEV event can be disabled by software by setting the UDIS bit in TIMx_CR1 register.
This is to avoid updating the shadow registers while writing new values in the preload
registers. Then no update event occurs until the UDIS bit has been written to 0. However,
the counter restarts from 0, as well as the counter of the prescaler (but the prescale rate
does not change). In addition, if the URS bit (update request selection) in TIMx_CR1
register is set, setting the UG bit generates an update event UEV but without setting the UIF
flag (thus no interrupt or DMA request is sent). This is to avoid generating both update and
capture interrupts when clearing the counter on the capture event.
When an update event occurs, all the registers are updated and the update flag (UIF bit in
TIMx_SR register) is set (depending on the URS bit):
•The buffer of the prescaler is reloaded with the preload value (content of the TIMx_PSC
register)
•The auto-reload shadow register is updated with the preload value (TIMx_ARR)
The following figures show some examples of the counter behavior for different clock
frequencies when TIMx_ARR=0x36.
069
&.B36&
&17B(1
7LPHUFORFN &.B&17
&RXQWHUUHJLVWHU
8SGDWHHYHQW8(9
3UHVFDOHUFRQWUROUHJLVWHU
:ULWHDQHZYDOXHLQ7,0[B36&
3UHVFDOHUEXIIHU
3UHVFDOHUFRXQWHU
)$ )%) ) ) )&

Doc ID16188 Rev 5 287/713
RM0041 General-purpose timers (TIM2 to TIM5)
339
Figure 91. Counter timing diagram, internal clock divided by 1
Figure 92. Counter timing diagram, internal clock divided by 2
Figure 93. Counter timing diagram, internal clock divided by 4
069
&.B,17
&17B(1
7LPHUFORFN &.B&17
&RXQWHUUHJLVWHU
8SGDWHHYHQW8(9
&RXQWHURYHUIORZ
8SGDWHLQWHUUXSWIODJ8,)
069
&.B,17
&17B(1
7LPHUFORFN &.B&17
&RXQWHUUHJLVWHU
8SGDWHHYHQW8(9
&RXQWHURYHUIORZ
8SGDWHLQWHUUXSWIODJ8,)
06Y9
&.B,17
7LPHUFORFN &.B&17
&RXQWHUUHJLVWHU
8SGDWHHYHQW8(9
&RXQWHURYHUIORZ
8SGDWHLQWHUUXSWIODJ8,)
&17B(1

General-purpose timers (TIM2 to TIM5) RM0041
288/713 Doc ID16188 Rev 5
Figure 94. Counter timing diagram, internal clock divided by N
Figure 95. Counter timing diagram, Update event when ARPE=0 (TIMx_ARR not
preloaded)
06Y9
&.B,17
7LPHUFORFN &.B&17
&RXQWHUUHJLVWHU
8SGDWHHYHQW8(9
&RXQWHURYHUIORZ
8SGDWHLQWHUUXSWIODJ8,)
)
))
06Y9
&.B,17
7LPHUFORFN &.B&17
&RXQWHUUHJLVWHU
8SGDWHHYHQW8(9
&RXQWHURYHUIORZ
8SGDWHLQWHUUXSWIODJ8,)
&17B(1
$XWRUHORDGUHJLVWHU
:ULWHDQHZYDOXHLQ7,0[B$55

Doc ID16188 Rev 5 289/713
RM0041 General-purpose timers (TIM2 to TIM5)
339
Figure 96. Counter timing diagram, Update event when ARPE=1 (TIMx_ARR
preloaded)
Downcounting mode
In downcounting mode, the counter counts from the auto-reload value (content of the
TIMx_ARR register) down to 0, then restarts from the auto-reload value and generates a
counter underflow event.
An Update event can be generate at each counter underflow or by setting the UG bit in the
TIMx_EGR register (by software or by using the slave mode controller)
The UEV update event can be disabled by software by setting the UDIS bit in TIMx_CR1
register. This is to avoid updating the shadow registers while writing new values in the
preload registers. Then no update event occurs until UDIS bit has been written to 0.
However, the counter restarts from the current auto-reload value, whereas the counter of the
prescaler restarts from 0 (but the prescale rate doesn’t change).
In addition, if the URS bit (update request selection) in TIMx_CR1 register is set, setting the
UG bit generates an update event UEV but without setting the UIF flag (thus no interrupt or
DMA request is sent). This is to avoid generating both update and capture interrupts when
clearing the counter on the capture event.
When an update event occurs, all the registers are updated and the update flag (UIF bit in
TIMx_SR register) is set (depending on the URS bit):
•The buffer of the prescaler is reloaded with the preload value (content of the TIMx_PSC
register).
•The auto-reload active register is updated with the preload value (content of the
TIMx_ARR register). Note that the auto-reload is updated before the counter is
reloaded, so that the next period is the expected one.
The following figures show some examples of the counter behavior for different clock
frequencies when TIMx_ARR=0x36.
06Y9
)
&.B36&
7LPHUFORFN &.B&17
&RXQWHUUHJLVWHU
8SGDWHHYHQW8(9
&RXQWHURYHUIORZ
8SGDWHLQWHUUXSWIODJ8,)
) ) ) ) ))
&17B(1
$XWRUHORDGSUHORDGUHJLVWHU
:ULWHDQHZYDOXHLQ7,0[B$55
$XWRUHORDGVKDGRZUHJLVWHU )

General-purpose timers (TIM2 to TIM5) RM0041
290/713 Doc ID16188 Rev 5
Figure 97. Counter timing diagram, internal clock divided by 1
Figure 98. Counter timing diagram, internal clock divided by 2
Figure 99. Counter timing diagram, internal clock divided by 4
)
06Y9
&.B,17
&17B(1
7LPHUFORFN &.B&17
&RXQWHUUHJLVWHU
8SGDWHHYHQW8(9
&RXQWHUXQGHUIORZFQWBXGI
8SGDWHLQWHUUXSWIODJ8,)
06Y9
&.B,17
&17B(1
7LPHUFORFN &.B&17
&RXQWHUUHJLVWHU
8SGDWHHYHQW8(9
&RXQWHUXQGHUIORZ
8SGDWHLQWHUUXSWIODJ8,)
069
&.B,17
7LPHUFORFN &.B&17
&RXQWHUUHJLVWHU
8SGDWHHYHQW8(9
&RXQWHUXQGHUIORZ
8SGDWHLQWHUUXSWIODJ8,)
&17B(1

Doc ID16188 Rev 5 291/713
RM0041 General-purpose timers (TIM2 to TIM5)
339
Figure 100. Counter timing diagram, internal clock divided by N
Figure 101. Counter timing diagram, Update event
Center-aligned mode (up/down counting)
In center-aligned mode, the counter counts from 0 to the auto-reload value (content of the
TIMx_ARR register) – 1, generates a counter overflow event, then counts from the auto-
reload value down to 1 and generates a counter underflow event. Then it restarts counting
from 0.
Center-aligned mode is active when the CMS bits in TIMx_CR1 register are not equal to
'00'. The Output compare interrupt flag of channels configured in output is set when: the
counter counts down (Center aligned mode 1, CMS = "01"), the counter counts up (Center
aligned mode 2, CMS = "10") the counter counts up and down (Center aligned mode 3,
CMS = "11").
069
)
&.B,17
7LPHUFORFN &.B&17
&RXQWHUUHJLVWHU
8SGDWHHYHQW8(9
&RXQWHURYHUIORZ
8SGDWHLQWHUUXSWIODJ8,)
069
))
&.B,17
7LPHUFORFN &.B&17
&RXQWHUUHJLVWHU
8SGDWHHYHQW8(9
&RXQWHURYHUIORZ
8SGDWHLQWHUUXSWIODJ8,)
&17B(1
$XWRUHORDGSUHORDGUHJLVWHU
:ULWHDQHZYDOXHLQ7,0[B$55
)

General-purpose timers (TIM2 to TIM5) RM0041
292/713 Doc ID16188 Rev 5
In this mode, the direction bit (DIR from TIMx_CR1 register) cannot be written. It is updated
by hardware and gives the current direction of the counter.
The update event can be generated at each counter overflow and at each counter underflow
or by setting the UG bit in the TIMx_EGR register (by software or by using the slave mode
controller) also generates an update event. In this case, the counter restarts counting from
0, as well as the counter of the prescaler.
The UEV update event can be disabled by software by setting the UDIS bit in TIMx_CR1
register. This is to avoid updating the shadow registers while writing new values in the
preload registers. Then no update event occurs until the UDIS bit has been written to 0.
However, the counter continues counting up and down, based on the current auto-reload
value.
In addition, if the URS bit (update request selection) in TIMx_CR1 register is set, setting the
UG bit generates an update event UEV but without setting the UIF flag (thus no interrupt or
DMA request is sent). This is to avoid generating both update and capture interrupt when
clearing the counter on the capture event.
When an update event occurs, all the registers are updated and the update flag (UIF bit in
TIMx_SR register) is set (depending on the URS bit):
•The buffer of the prescaler is reloaded with the preload value (content of the TIMx_PSC
register).
•The auto-reload active register is updated with the preload value (content of the
TIMx_ARR register). Note that if the update source is a counter overflow, the auto-
reload is updated before the counter is reloaded, so that the next period is the expected
one (the counter is loaded with the new value).
The following figures show some examples of the counter behavior for different clock
frequencies.
Figure 102. Counter timing diagram, internal clock divided by 1, TIMx_ARR=0x6
1. Here, center-aligned mode 1 is used, for more details refer to Section 13.4.1: TIMx control register 1 (TIMx_CR1).
069
&.B,17
7LPHUFORFN &.B&17
&RXQWHUUHJLVWHU
8SGDWHHYHQW8(9
&RXQWHURYHUIORZ
8SGDWHLQWHUUXSWIODJ8,)
&17B(1
&RXQWHUXQGHUIORZ

Doc ID16188 Rev 5 293/713
RM0041 General-purpose timers (TIM2 to TIM5)
339
Figure 103. Counter timing diagram, internal clock divided by 2
Figure 104. Counter timing diagram, internal clock divided by 4, TIMx_ARR=0x36
1. Center-aligned mode 2 or 3 is used with an UIF on overflow.
Figure 105. Counter timing diagram, internal clock divided by N
069
&.B,17
7LPHUFORFN &.B&17
&RXQWHUUHJLVWHU
8SGDWHHYHQW8(9
8SGDWHLQWHUUXSWIODJ8,)
&17B(1
&RXQWHUXQGHUIORZ
069
&.B,17
7LPHUFORFN &.B&17
&RXQWHUUHJLVWHU
8SGDWHHYHQW8(9
&RXQWHURYHUIORZFQWBRYI
8SGDWHLQWHUUXSWIODJ8,)
&17B(1
069
&.B,17
7LPHUFORFN &.B&17
&RXQWHUUHJLVWHU
8SGDWHHYHQW8(9
8SGDWHLQWHUUXSWIODJ8,)
&RXQWHUXQGHUIORZ
)

General-purpose timers (TIM2 to TIM5) RM0041
294/713 Doc ID16188 Rev 5
Figure 106. Counter timing diagram, Update event with ARPE=1 (counter underflow)
Figure 107. Counter timing diagram, Update event with ARPE=1 (counter overflow)
13.3.3 Clock selection
The counter clock can be provided by the following clock sources:
•Internal clock (CK_INT)
•External clock mode1: external input pin (TIx)
•External clock mode2: external trigger input (ETR).
•Internal trigger inputs (ITRx): using one timer as prescaler for another timer, for
example, Timer1 can be configured to act as a prescaler for Timer 2. Refer to Using
one timer as prescaler for another timer for more details.
069
)'
&.B,17
7LPHUFORFN &.B&17
&RXQWHUUHJLVWHU
8SGDWHHYHQW8(9
&RXQWHUXQGHUIORZ
8SGDWHLQWHUUXSWIODJ8,)
&17B(1
$XWRUHORDGSUHORDGUHJLVWHU
:ULWHDQHZYDOXHLQ7,0[B$55
)'
$XWRUHORDGDFWLYHUHJLVWHU
069
)'
&.B,17
7LPHUFORFN &.B&17
&RXQWHUUHJLVWHU
8SGDWHHYHQW8(9
&RXQWHURYHUIORZ
8SGDWHLQWHUUXSWIODJ8,)
)) ) )$ )% )&)
&17B(1
$XWRUHORDGSUHORDGUHJLVWHU
:ULWHDQHZYDOXHLQ7,0[B$55
$XWRUHORDGDFWLYHUHJLVWHU )'

Doc ID16188 Rev 5 295/713
RM0041 General-purpose timers (TIM2 to TIM5)
339
Internal clock source (CK_INT)
If the slave mode controller is disabled (SMS=000 in the TIMx_SMCR register), then the
CEN, DIR (in the TIMx_CR1 register) and UG bits (in the TIMx_EGR register) are actual
control bits and can be changed only by software (except UG which remains cleared
automatically). As soon as the CEN bit is written to 1, the prescaler is clocked by the internal
clock CK_INT.
Figure 108 shows the behavior of the control circuit and the upcounter in normal mode,
without prescaler.
Figure 108. Control circuit in normal mode, internal clock divided by 1
External clock source mode 1
This mode is selected when SMS=111 in the TIMx_SMCR register. The counter can count at
each rising or falling edge on a selected input.
,QWHUQDOFORFN
&RXQWHUFORFN &.B&17 &.B36&
&RXQWHUUHJLVWHU
&(1 &17B(1
8*
&17B,1,7
069

General-purpose timers (TIM2 to TIM5) RM0041
296/713 Doc ID16188 Rev 5
Figure 109. TI2 external clock connection example
For example, to configure the upcounter to count in response to a rising edge on the TI2
input, use the following procedure:
1. Configure channel 2 to detect rising edges on the TI2 input by writing CC2S= ‘01 in the
TIMx_CCMR1 register.
2. Configure the input filter duration by writing the IC2F[3:0] bits in the TIMx_CCMR1
register (if no filter is needed, keep IC2F=0000).
Note: The capture prescaler is not used for triggering, so there’s no need to configure it.
3. Select rising edge polarity by writing CC2P=0 and CC2NP=0 in the TIMx_CCER
register.
4. Configure the timer in external clock mode 1 by writing SMS=111 in the TIMx_SMCR
register.
5. Select TI2 as the input source by writing TS=110 in the TIMx_SMCR register.
6. Enable the counter by writing CEN=1 in the TIMx_CR1 register.
When a rising edge occurs on TI2, the counter counts once and the TIF flag is set.
The delay between the rising edge on TI2 and the actual clock of the counter is due to the
resynchronization circuit on TI2 input.
([WHUQDOFORFN
PRGH
,QWHUQDOFORFN
PRGH
75*,
&.B,17
&.B36&
7,0[B60&5
606>@
,75[
7,B('
7,)3
7,)3
7,0[B60&5
76>@
7,
7,0[B&&(5
&&3
)LOWHU
,&)>@
7,0[B&&05
(GJH
GHWHFWRU
7,)B5LVLQJ
7,)B)DOOLQJ
[[
069
LQWHUQDOFORFN
7,) RU
7,) RU
RU
(QFRGHU
PRGH
(75)
([WHUQDOFORFN
PRGH
(75)
(&(

Doc ID16188 Rev 5 297/713
RM0041 General-purpose timers (TIM2 to TIM5)
339
Figure 110. Control circuit in external clock mode 1
External clock source mode 2
This mode is selected by writing ECE=1 in the TIMx_SMCR register.
The counter can count at each rising or falling edge on the external trigger input ETR.
Figure 111 gives an overview of the external trigger input block.
Figure 111. External trigger input block
For example, to configure the upcounter to count each 2 rising edges on ETR, use the
following procedure:
1. As no filter is needed in this example, write ETF[3:0]=0000 in the TIMx_SMCR register.
2. Set the prescaler by writing ETPS[1:0]=01 in the TIMx_SMCR register
3. Select rising edge detection on the ETR pin by writing ETP=0 in the TIMx_SMCR
register
4. Enable external clock mode 2 by writing ECE=1 in the TIMx_SMCR register.
5. Enable the counter by writing CEN=1 in the TIMx_CR1 register.
The counter counts once each 2 ETR rising edges.
&RXQWHUFORFN &.B&17 &.B36&
&RXQWHUUHJLVWHU
7,
&17B(1
7,)
:ULWH7,)
069
069
75*,
&.B,17
7,0[B60&5
606>@
LQWHUQDOFORFN
7,) RU
7,) RU
RU (QFRGHU
PRGH
(75)
(&(
7,0[B60&5
(73
(75SLQ
(75
'LYLGHU
)LOWHU
GRZQFRXQWHU
&.B,17
(753
7,0[B60&5
(736>@
7,0[B60&5
(7)>@
([WHUQDOFORFN
PRGH
([WHUQDOFORFN
PRGH
,QWHUQDOFORFN
PRGH
&.B36&

General-purpose timers (TIM2 to TIM5) RM0041
298/713 Doc ID16188 Rev 5
The delay between the rising edge on ETR and the actual clock of the counter is due to the
resynchronization circuit on the ETRP signal.
Figure 112. Control circuit in external clock mode 2
13.3.4 Capture/compare channels
Each Capture/Compare channel (see Figure 113) is built around a capture/compare register
(including a shadow register), an input stage for capture (with digital filter, multiplexing and
prescaler) and an output stage (with comparator and output control).
The input stage samples the corresponding TIx input to generate a filtered signal TIxF.
Then, an edge detector with polarity selection generates a signal (TIxFPx) which can be
used as trigger input by the slave mode controller or as the capture command. It is
prescaled before the capture register (ICxPS).
Figure 113. Capture/compare channel (example: channel 1 input stage)
069
&17B(1
(75
(753
(75)
&RXQWHUFORFN &.B,17 &.B36&
&RXQWHUUHJLVWHU
&.B,17
'LYLGHU
,&36>@
7,)B('
7RWKHVODYHPRGHFRQWUROOHU
7,)3
&&6>@
,&
7,)3
75&
IURPVODYHPRGH
FRQWUROOHU
,&36
069
7,
7,0[B&&(5
&&3&&13
)LOWHU
GRZQFRXQWHU
,&)>@
7,0[B&&05
(GJH
GHWHFWRU
7,)B5LVLQJ
7,)B)DOOLQJ
7,0[B&&05
7,0[B&&(5
7,)B5LVLQJ
IURPFKDQQHO
7,)B)DOOLQJ
IURPFKDQQHO
7,)
I
&&(
'76

Doc ID16188 Rev 5 299/713
RM0041 General-purpose timers (TIM2 to TIM5)
339
The output stage generates an intermediate waveform which is then used for reference:
OCxRef (active high). The polarity acts at the end of the chain.
Figure 114. Capture/compare channel 1 main circuit
Figure 115. Output stage of capture/compare channel (channel 1)
The capture/compare block is made of one preload register and one shadow register. Write
and read always access the preload register.
In capture mode, captures are actually done in the shadow register, which is copied into the
preload register.
In compare mode, the content of the preload register is copied into the shadow register
which is compared to the counter.
&&(
&DSWXUHFRPSDUHVKDGRZUHJLVWHU
&RPSDUDWRU
&DSWXUHFRPSDUHSUHORDGUHJLVWHU
&RXQWHU
,&36
&&6>@
&&6>@
&DSWXUH
,QSXW
PRGH
6
5
5HDG&&5+
5HDG&&5/
UHDGBLQBSURJUHVV
FDSWXUHBWUDQVIHU &&6>@
&&6>@
6
5
ZULWH&&5+
ZULWH&&5/
ZULWHBLQBSURJUHVV
2XWSXW
PRGH
8(9
2&3(
IURPWLPH
EDVHXQLW
FRPSDUHBWUDQVIHU
$3%%XV
KLJK
ORZ
LIELW
0&8SHULSKHUDOLQWHUIDFH
7,0[B&&05
2&3(
&17!&&5
&17 &&5
7,0[B(*5
&&*
069
KƵƚƉƵƚŵŽĚĞ
EdхZϭ
EdсZϭ ĐŽŶƚƌŽůůĞƌ
d/DdžͺDZϭ
KϭDϮ͗Ϭ
ŽĐϭƌĞĨ
Ϭ
ϭ
ϭW
d/DdžͺZ
KƵƚƉƵƚ
ŶĂďůĞ
ŝƌĐƵŝƚ
Kϭ
ϭ
d/DdžͺZ
dŽƚŚĞŵĂƐƚĞƌŵŽĚĞ
ĐŽŶƚƌŽůůĞƌ
dZ&
Ϭ
ϭ
KZ&ͺ>Z
KZ&ͺ>Zͺ/Ed
K^
d/Ddžͺ^DZ
Ăŝϭϳϭϴϳ

General-purpose timers (TIM2 to TIM5) RM0041
300/713 Doc ID16188 Rev 5
13.3.5 Input capture mode
In Input capture mode, the Capture/Compare Registers (TIMx_CCRx) are used to latch the
value of the counter after a transition detected by the corresponding ICx signal. When a
capture occurs, the corresponding CCXIF flag (TIMx_SR register) is set and an interrupt or
a DMA request can be sent if they are enabled. If a capture occurs while the CCxIF flag was
already high, then the over-capture flag CCxOF (TIMx_SR register) is set. CCxIF can be
cleared by software by writing it to 0 or by reading the captured data stored in the
TIMx_CCRx register. CCxOF is cleared when written to 0.
The following example shows how to capture the counter value in TIMx_CCR1 when TI1
input rises. To do this, use the following procedure:
•Select the active input: TIMx_CCR1 must be linked to the TI1 input, so write the CC1S
bits to 01 in the TIMx_CCMR1 register. As soon as CC1S becomes different from 00,
the channel is configured in input and the TIMx_CCR1 register becomes read-only.
•Program the needed input filter duration with respect to the signal connected to the
timer (by programming the ICxF bits in the TIMx_CCMRx register if the input is one of
the TIx inputs). Let’s imagine that, when toggling, the input signal is not stable during at
must five internal clock cycles. We must program a filter duration longer than these five
clock cycles. We can validate a transition on TI1 when eight consecutive samples with
the new level have been detected (sampled at fDTS frequency). Then write IC1F bits to
0011 in the TIMx_CCMR1 register.
•Select the edge of the active transition on the TI1 channel by writing the CC1P bit to 0
in the TIMx_CCER register (rising edge in this case).
•Program the input prescaler. In our example, we wish the capture to be performed at
each valid transition, so the prescaler is disabled (write IC1PS bits to 00 in the
TIMx_CCMR1 register).
•Enable capture from the counter into the capture register by setting the CC1E bit in the
TIMx_CCER register.
•If needed, enable the related interrupt request by setting the CC1IE bit in the
TIMx_DIER register, and/or the DMA request by setting the CC1DE bit in the
TIMx_DIER register.
When an input capture occurs:
•The TIMx_CCR1 register gets the value of the counter on the active transition.
•CC1IF flag is set (interrupt flag). CC1OF is also set if at least two consecutive captures
occurred whereas the flag was not cleared.
•An interrupt is generated depending on the CC1IE bit.
•A DMA request is generated depending on the CC1DE bit.
In order to handle the overcapture, it is recommended to read the data before the
overcapture flag. This is to avoid missing an overcapture which could happen after reading
the flag and before reading the data.
Note: IC interrupt and/or DMA requests can be generated by software by setting the
corresponding CCxG bit in the TIMx_EGR register.

Doc ID16188 Rev 5 301/713
RM0041 General-purpose timers (TIM2 to TIM5)
339
13.3.6 PWM input mode
This mode is a particular case of input capture mode. The procedure is the same except:
•Two ICx signals are mapped on the same TIx input.
•These 2 ICx signals are active on edges with opposite polarity.
•One of the two TIxFP signals is selected as trigger input and the slave mode controller
is configured in reset mode.
For example, the user can measure the period (in TIMx_CCR1 register) and the duty cycle
(in TIMx_CCR2 register) of the PWM applied on TI1 using the following procedure
(depending on CK_INT frequency and prescaler value):
•Select the active input for TIMx_CCR1: write the CC1S bits to 01 in the TIMx_CCMR1
register (TI1 selected).
•Select the active polarity for TI1FP1 (used both for capture in TIMx_CCR1 and counter
clear): write the CC1P to ‘0’ (active on rising edge).
•Select the active input for TIMx_CCR2: write the CC2S bits to 10 in the TIMx_CCMR1
register (TI1 selected).
•Select the active polarity for TI1FP2 (used for capture in TIMx_CCR2): write the CC2P
bit to ‘1’ (active on falling edge).
•Select the valid trigger input: write the TS bits to 101 in the TIMx_SMCR register
(TI1FP1 selected).
•Configure the slave mode controller in reset mode: write the SMS bits to 100 in the
TIMx_SMCR register.
•Enable the captures: write the CC1E and CC2E bits to ‘1 in the TIMx_CCER register.
Figure 116. PWM input mode timing
13.3.7 Forced output mode
In output mode (CCxS bits = 00 in the TIMx_CCMRx register), each output compare signal
(OCxREF and then OCx) can be forced to active or inactive level directly by software,
independently of any comparison between the output compare register and the counter.
To force an output compare signal (ocxref/OCx) to its active level, the user just needs to
write 101 in the OCxM bits in the corresponding TIMx_CCMRx register. Thus ocxref is
TI1
TIMx_CNT 0000 0001 0002 0003 0004 00000004
TIMx_CCR1
TIMx_CCR2
0004
0002
IC1 capture
IC2 capture
reset counter
IC2 capture
pulse width
IC1 capture
period
measurementmeasurement
ai15413

General-purpose timers (TIM2 to TIM5) RM0041
302/713 Doc ID16188 Rev 5
forced high (OCxREF is always active high) and OCx get opposite value to CCxP polarity
bit.
e.g.: CCxP=0 (OCx active high) => OCx is forced to high level.
ocxref signal can be forced low by writing the OCxM bits to 100 in the TIMx_CCMRx
register.
Anyway, the comparison between the TIMx_CCRx shadow register and the counter is still
performed and allows the flag to be set. Interrupt and DMA requests can be sent
accordingly. This is described in the Output Compare Mode section.
13.3.8 Output compare mode
This function is used to control an output waveform or indicating when a period of time has
elapsed.
When a match is found between the capture/compare register and the counter, the output
compare function:
•Assigns the corresponding output pin to a programmable value defined by the output
compare mode (OCxM bits in the TIMx_CCMRx register) and the output polarity (CCxP
bit in the TIMx_CCER register). The output pin can keep its level (OCXM=000), be set
active (OCxM=001), be set inactive (OCxM=010) or can toggle (OCxM=011) on match.
•Sets a flag in the interrupt status register (CCxIF bit in the TIMx_SR register).
•Generates an interrupt if the corresponding interrupt mask is set (CCXIE bit in the
TIMx_DIER register).
•Sends a DMA request if the corresponding enable bit is set (CCxDE bit in the
TIMx_DIER register, CCDS bit in the TIMx_CR2 register for the DMA request
selection).
The TIMx_CCRx registers can be programmed with or without preload registers using the
OCxPE bit in the TIMx_CCMRx register.
In output compare mode, the update event UEV has no effect on ocxref and OCx output.
The timing resolution is one count of the counter. Output compare mode can also be used to
output a single pulse (in One-pulse mode).
Procedure:
1. Select the counter clock (internal, external, prescaler).
2. Write the desired data in the TIMx_ARR and TIMx_CCRx registers.
3. Set the CCxIE and/or CCxDE bits if an interrupt and/or a DMA request is to be
generated.
4. Select the output mode. For example, the user must write OCxM=011, OCxPE=0,
CCxP=0 and CCxE=1 to toggle OCx output pin when CNT matches CCRx, CCRx
preload is not used, OCx is enabled and active high.
5. Enable the counter by setting the CEN bit in the TIMx_CR1 register.
The TIMx_CCRx register can be updated at any time by software to control the output
waveform, provided that the preload register is not enabled (OCxPE=0, else TIMx_CCRx
shadow register is updated only at the next update event UEV). An example is given in
Figure 117.

Doc ID16188 Rev 5 303/713
RM0041 General-purpose timers (TIM2 to TIM5)
339
Figure 117. Output compare mode, toggle on OC1
13.3.9 PWM mode
Pulse width modulation mode allows generating a signal with a frequency determined by the
value of the TIMx_ARR register and a duty cycle determined by the value of the
TIMx_CCRx register.
The PWM mode can be selected independently on each channel (one PWM per OCx
output) by writing 110 (PWM mode 1) or ‘111 (PWM mode 2) in the OCxM bits in the
TIMx_CCMRx register. The user must enable the corresponding preload register by setting
the OCxPE bit in the TIMx_CCMRx register, and eventually the auto-reload preload register
by setting the ARPE bit in the TIMx_CR1 register.
As the preload registers are transferred to the shadow registers only when an update event
occurs, before starting the counter, the user has to initialize all the registers by setting the
UG bit in the TIMx_EGR register.
OCx polarity is software programmable using the CCxP bit in the TIMx_CCER register. It
can be programmed as active high or active low. OCx output is enabled by the CCxE bit in
the TIMx_CCER register. Refer to the TIMx_CCERx register description for more details.
In PWM mode (1 or 2), TIMx_CNT and TIMx_CCRx are always compared to determine
whether TIMx_CCRx≤TIMx_CNT or TIMx_CNT≤TIMx_CCRx (depending on the direction of
the counter). However, to comply with the ETRF (OCREF can be cleared by an external
event through the ETR signal until the next PWM period), the OCREF signal is asserted
only:
•When the result of the comparison changes, or
•When the output compare mode (OCxM bits in TIMx_CCMRx register) switches from
the “frozen” configuration (no comparison, OCxM=‘000) to one of the PWM modes
(OCxM=‘110 or ‘111).
This forces the PWM by software while the timer is running.
The timer is able to generate PWM in edge-aligned mode or center-aligned mode
depending on the CMS bits in the TIMx_CR1 register.
069
2&5() 2&
7,0[B&17 % %
7,0[B&&5 $
:ULWH%KLQWKH&&5UHJLVWHU
0DWFKGHWHFWHGRQ&&5
,QWHUUXSWJHQHUDWHGLIHQDEOHG
%
%
$

General-purpose timers (TIM2 to TIM5) RM0041
304/713 Doc ID16188 Rev 5
PWM edge-aligned mode
Upcounting configuration
Upcounting is active when the DIR bit in the TIMx_CR1 register is low. Refer to Upcounting
mode.
In the following example, we consider PWM mode 1. The reference PWM signal OCxREF is
high as long as TIMx_CNT <TIMx_CCRx else it becomes low. If the compare value in
TIMx_CCRx is greater than the auto-reload value (in TIMx_ARR) then OCxREF is held at ‘1.
If the compare value is 0 then OCxREF is held at ‘0. Figure 118 shows some edge-aligned
PWM waveforms in an example where TIMx_ARR=8.
Figure 118. Edge-aligned PWM waveforms (ARR=8)
Downcounting configuration
Downcounting is active when DIR bit in TIMx_CR1 register is high. Refer to Downcounting
mode.
In PWM mode 1, the reference signal ocxref is low as long as TIMx_CNT>TIMx_CCRx else
it becomes high. If the compare value in TIMx_CCRx is greater than the auto-reload value in
TIMx_ARR, then ocxref is held at ‘1. 0% PWM is not possible in this mode.
PWM center-aligned mode
Center-aligned mode is active when the CMS bits in TIMx_CR1 register are different from
‘00 (all the remaining configurations having the same effect on the ocxref/OCx signals). The
compare flag is set when the counter counts up, when it counts down or both when it counts
up and down depending on the CMS bits configuration. The direction bit (DIR) in the
069
&RXQWHUUHJLVWHU
µ¶
2&;5()
&&[,)
2&;5()
&&[,)
2&;5()
&&[,)
2&;5()
&&[,)
&&5[
&&5[
&&5[!
&&5[
µ¶

Doc ID16188 Rev 5 305/713
RM0041 General-purpose timers (TIM2 to TIM5)
339
TIMx_CR1 register is updated by hardware and must not be changed by software. Refer to
Center-aligned mode (up/down counting).
Figure 119 shows some center-aligned PWM waveforms in an example where:
•TIMx_ARR=8,
•PWM mode is the PWM mode 1,
•The flag is set when the counter counts down corresponding to the center-aligned
mode 1 selected for CMS=01 in TIMx_CR1 register.
Figure 119. Center-aligned PWM waveforms (ARR=8)
Hints on using center-aligned mode:
•When starting in center-aligned mode, the current up-down configuration is used. It
means that the counter counts up or down depending on the value written in the DIR bit
##X)&
#OUNTERREGISTER
##2X
/#X2%&
#-3
#-3
#-3
##X)&
##2X
/#X2%&
#-3OR
##X)&
##2X
/#X2%&
#-3
#-3
#-3
gg
##X)&
##2X
/#X2%&
#-3
#-3
#-3
gg
##X)&
##2X
/#X2%&
#-3
#-3
#-3
gg
AIB

General-purpose timers (TIM2 to TIM5) RM0041
306/713 Doc ID16188 Rev 5
in the TIMx_CR1 register. Moreover, the DIR and CMS bits must not be changed at the
same time by the software.
•Writing to the counter while running in center-aligned mode is not recommended as it
can lead to unexpected results. In particular:
– The direction is not updated if the user writes a value in the counter that is greater
than the auto-reload value (TIMx_CNT>TIMx_ARR). For example, if the counter
was counting up, it continues to count up.
– The direction is updated if the user writes 0 or write the TIMx_ARR value in the
counter but no Update Event UEV is generated.
•The safest way to use center-aligned mode is to generate an update by software
(setting the UG bit in the TIMx_EGR register) just before starting the counter and not to
write the counter while it is running.
13.3.10 One-pulse mode
One-pulse mode (OPM) is a particular case of the previous modes. It allows the counter to
be started in response to a stimulus and to generate a pulse with a programmable length
after a programmable delay.
Starting the counter can be controlled through the slave mode controller. Generating the
waveform can be done in output compare mode or PWM mode. Select One-pulse mode by
setting the OPM bit in the TIMx_CR1 register. This makes the counter stop automatically at
the next update event UEV.
A pulse can be correctly generated only if the compare value is different from the counter
initial value. Before starting (when the timer is waiting for the trigger), the configuration must
be:
•In upcounting: CNT<CCRx≤ARR (in particular, 0<CCRx),
•In downcounting: CNT>CCRx.
Figure 120. Example of one-pulse mode
For example the user may want to generate a positive pulse on OC1 with a length of tPULSE
and after a delay of tDELAY as soon as a positive edge is detected on the TI2 input pin.
069
7,
2&5()
&RXQWHU
W
7,0B$55
7,0B&&5
2&
W'(/$< W38/6(

Doc ID16188 Rev 5 307/713
RM0041 General-purpose timers (TIM2 to TIM5)
339
Let’s use TI2FP2 as trigger 1:
•Map TI2FP2 on TI2 by writing CC2S=01 in the TIMx_CCMR1 register.
•TI2FP2 must detect a rising edge, write CC2P=0 in the TIMx_CCER register.
•Configure TI2FP2 as trigger for the slave mode controller (TRGI) by writing TS=110 in
the TIMx_SMCR register.
•TI2FP2 is used to start the counter by writing SMS to ‘110 in the TIMx_SMCR register
(trigger mode).
The OPM waveform is defined by writing the compare registers (taking into account the
clock frequency and the counter prescaler).
•The tDELAY is defined by the value written in the TIMx_CCR1 register.
•The tPULSE is defined by the difference between the auto-reload value and the compare
value (TIMx_ARR - TIMx_CCR + 1).
•Let us say user wants to build a waveform with a transition from ‘0 to ‘1 when a
compare match occurs and a transition from ‘1 to ‘0 when the counter reaches the
auto-reload value. To do this enable PWM mode 2 by writing OC1M=111 in the
TIMx_CCMR1 register. The user can optionally enable the preload registers by writing
OC1PE=1 in the TIMx_CCMR1 register and ARPE in the TIMx_CR1 register. In this
case write the compare value in the TIMx_CCR1 register, the auto-reload value in the
TIMx_ARR register, generate an update by setting the UG bit and wait for external
trigger event on TI2. CC1P is written to ‘0 in this example.
In our example, the DIR and CMS bits in the TIMx_CR1 register should be low.
User only wants one pulse (Single mode), so write '1 in the OPM bit in the TIMx_CR1
register to stop the counter at the next update event (when the counter rolls over from the
auto-reload value back to 0). When OPM bit in the TIMx_CR1 register is set to '0', so the
Repetitive Mode is selected.
Particular case: OCx fast enable:
In One-pulse mode, the edge detection on TIx input set the CEN bit which enables the
counter. Then the comparison between the counter and the compare value makes the
output toggle. But several clock cycles are needed for these operations and it limits the
minimum delay tDELAY min we can get.
To output a waveform with the minimum delay, the user can set the OCxFE bit in the
TIMx_CCMRx register. Then OCxRef (and OCx) is forced in response to the stimulus,
without taking in account the comparison. Its new level is the same as if a compare match
had occurred. OCxFE acts only if the channel is configured in PWM1 or PWM2 mode.
13.3.11 Clearing the OCxREF signal on an external event
The OCxREF signal for a given channel can be driven Low by applying a High level to the
ETRF input (OCxCE enable bit of the corresponding TIMx_CCMRx register set to '1'). The
OCxREF signal remains Low until the next update event, UEV, occurs.
This function can only be used in output compare and PWM modes, and does not work in
forced mode.
For example, the ETR signal can be connected to the output of a comparator to be used for
current handling. In this case, ETR must be configured as follows:

General-purpose timers (TIM2 to TIM5) RM0041
308/713 Doc ID16188 Rev 5
1. The external trigger prescaler should be kept off: bits ETPS[1:0] in the TIMx_SMCR
register are cleared to 00.
2. The external clock mode 2 must be disabled: bit ECE in the TIM1_SMCR register is
cleared to 0.
3. The external trigger polarity (ETP) and the external trigger filter (ETF) can be
configured according to the application’s needs.
Figure 121 shows the behavior of the OCxREF signal when the ETRF input becomes high,
for both values of the OCxCE enable bit. In this example, the timer TIMx is programmed in
PWM mode.
Figure 121. Clearing TIMx OCxREF
Note: In case of a PWM with a 100% duty cycle (if CCRx>ARR), OCxREF is enabled again at the
next counter overflow.
13.3.12 Encoder interface mode
To select Encoder Interface mode write SMS=‘001 in the TIMx_SMCR register if the counter
is counting on TI2 edges only, SMS=010 if it is counting on TI1 edges only and SMS=011 if
it is counting on both TI1 and TI2 edges.
Select the TI1 and TI2 polarity by programming the CC1P and CC2P bits in the TIMx_CCER
register. CC1NP and CC2NP must be kept cleared. When needed, program the input filter
as well.
The two inputs TI1 and TI2 are used to interface to an incremental encoder. Refer to
Table 7 0. The counter is clocked by each valid transition on TI1FP1 or TI2FP2 (TI1 and TI2
after input filter and polarity selection, TI1FP1=TI1 if not filtered and not inverted,
TI2FP2=TI2 if not filtered and not inverted) assuming that it is enabled (CEN bit in
TIMx_CR1 register written to ‘1). The sequence of transitions of the two inputs is evaluated
and generates count pulses as well as the direction signal. Depending on the sequence the
counter counts up or down, the DIR bit in the TIMx_CR1 register is modified by hardware
accordingly. The DIR bit is calculated at each transition on any input (TI1 or TI2), whatever
the counter is counting on TI1 only, TI2 only or both TI1 and TI2.
Encoder interface mode acts simply as an external clock with direction selection. This
means that the counter just counts continuously between 0 and the auto-reload value in the
TIMx_ARR register (0 to ARR or ARR down to 0 depending on the direction). So the user
069
&&5[
&RXQWHU&17
(75)
2&[5()2&[&( µ¶
2&[5()2&[&( µ¶
(75)EHFRPHVKLJK (75)VWLOOKLJK

Doc ID16188 Rev 5 309/713
RM0041 General-purpose timers (TIM2 to TIM5)
339
must configure TIMx_ARR before starting. In the same way, the capture, compare,
prescaler, trigger output features continue to work as normal.
In this mode, the counter is modified automatically following the speed and the direction of
the incremental encoder and its content, therefore, always represents the encoder’s
position. The count direction correspond to the rotation direction of the connected sensor.
The table summarizes the possible combinations, assuming TI1 and TI2 don’t switch at the
same time.
An external incremental encoder can be connected directly to the MCU without external
interface logic. However, comparators are normally be used to convert the encoder’s
differential outputs to digital signals. This greatly increases noise immunity. The third
encoder output which indicate the mechanical zero position, may be connected to an
external interrupt input and trigger a counter reset.
Figure 122 gives an example of counter operation, showing count signal generation and
direction control. It also shows how input jitter is compensated where both edges are
selected. This might occur if the sensor is positioned near to one of the switching points. For
this example we assume that the configuration is the following:
•CC1S= ‘01’ (TIMx_CCMR1 register, TI1FP1 mapped on TI1)
•CC2S= ‘01’ (TIMx_CCMR2 register, TI2FP2 mapped on TI2)
•CC1P= ‘0’, CC1NP = ‘0’, IC1F =’0000’ (TIMx_CCER register, TI1FP1 noninverted,
TI1FP1=TI1)
•CC2P= ‘0’, CC2NP = ‘0’, IC2F =’0000’ (TIMx_CCER register, TI2FP2 noninverted,
TI2FP2=TI2)
•SMS= ‘011’ (TIMx_SMCR register, both inputs are active on both rising and falling
edges)
•CEN = 1 (TIMx_CR1 register, Counter is enabled)
Table 70. Counting direction versus encoder signals
Active edge
Level on opposite
signal (TI1FP1 for
TI2, TI2FP2 for TI1)
TI1FP1 signal TI2FP2 signal
Rising Falling Rising Falling
Counting on
TI1 only
High Down Up No Count No Count
Low Up Down No Count No Count
Counting on
TI2 only
High No Count No Count Up Down
Low No Count No Count Down Up
Counting on
TI1 and TI2
High Down Up Up Down
Low Up Down Down Up

General-purpose timers (TIM2 to TIM5) RM0041
310/713 Doc ID16188 Rev 5
Figure 122. Example of counter operation in encoder interface mode
Figure 123 gives an example of counter behavior when TI1FP1 polarity is inverted (same
configuration as above except CC1P=1).
Figure 123. Example of encoder interface mode with TI1FP1 polarity inverted
The timer, when configured in Encoder Interface mode provides information on the sensor’s
current position. The user can obtain dynamic information (speed, acceleration,
deceleration) by measuring the period between two encoder events using a second timer
configured in capture mode. The output of the encoder which indicates the mechanical zero
can be used for this purpose. Depending on the time between two events, the counter can
also be read at regular times. The user can do this by latching the counter value into a third
input capture register if available (then the capture signal must be periodic and can be
generated by another timer). when available, it is also possible to read its value through a
DMA request generated by a Real-Time clock.
13.3.13 Timer input XOR function
The TI1S bit in the TIM1_CR2 register, allows the input filter of channel 1 to be connected to
the output of a XOR gate, combining the three input pins TIMx_CH1 to TIMx_CH3.
The XOR output can be used with all the timer input functions such as trigger or input
capture.
7,
EDFNZDUGMLWWHU MLWWHU
XS GRZQ XS
7,
&RXQWHU
IRUZDUG IRUZDUG
069
7,
EDFNZDUGMLWWHU MLWWHU
XSGRZQ
7,
&RXQWHU
IRUZDUG IRUZDUG
069
GRZQ

Doc ID16188 Rev 5 311/713
RM0041 General-purpose timers (TIM2 to TIM5)
339
An example of this feature used to interface Hall sensors is given in Section 12.3.18.
13.3.14 Timers and external trigger synchronization
The TIMx Timers can be synchronized with an external trigger in several modes: Reset
mode, Gated mode and Trigger mode.
Slave mode: Reset mode
The counter and its prescaler can be reinitialized in response to an event on a trigger input.
Moreover, if the URS bit from the TIMx_CR1 register is low, an update event UEV is
generated. Then all the preloaded registers (TIMx_ARR, TIMx_CCRx) are updated.
In the following example, the upcounter is cleared in response to a rising edge on TI1 input:
•Configure the channel 1 to detect rising edges on TI1. Configure the input filter duration
(in this example, we don’t need any filter, so we keep IC1F=0000). The capture
prescaler is not used for triggering, so the user does not need to configure it. The
CC1S bits select the input capture source only, CC1S = 01 in the TIMx_CCMR1
register. Write CC1P=0 and CC1NP=0 in TIMx_CCER register to validate the polarity
(and detect rising edges only).
•Configure the timer in reset mode by writing SMS=100 in TIMx_SMCR register. Select
TI1 as the input source by writing TS=101 in TIMx_SMCR register.
•Start the counter by writing CEN=1 in the TIMx_CR1 register.
The counter starts counting on the internal clock, then behaves normally until TI1 rising
edge. When TI1 rises, the counter is cleared and restarts from 0. In the meantime, the
trigger flag is set (TIF bit in the TIMx_SR register) and an interrupt request, or a DMA
request can be sent if enabled (depending on the TIE and TDE bits in TIMx_DIER register).
Figure 124 shows this behavior when the auto-reload register TIMx_ARR=0x36. The delay
between the rising edge on TI1 and the actual reset of the counter is due to the
resynchronization circuit on TI1 input.
Figure 124. Control circuit in reset mode
Slave mode: Gated mode
The counter can be enabled depending on the level of a selected input.
In the following example, the upcounter counts only when TI1 input is low:
•Configure the channel 1 to detect low levels on TI1. Configure the input filter duration
(in this example, we don’t need any filter, so we keep IC1F=0000). The capture
069
&RXQWHUFORFN &.B&17 &.B36&
&RXQWHUUHJLVWHU
8*
7,
7,)

General-purpose timers (TIM2 to TIM5) RM0041
312/713 Doc ID16188 Rev 5
prescaler is not used for triggering, so the user does not need to configure it. The
CC1S bits select the input capture source only, CC1S=01 in TIMx_CCMR1 register.
Write CC1P=1 and CC1NP=0 in TIMx_CCER register to validate the polarity (and
detect low level only).
•Configure the timer in gated mode by writing SMS=101 in TIMx_SMCR register. Select
TI1 as the input source by writing TS=101 in TIMx_SMCR register.
•Enable the counter by writing CEN=1 in the TIMx_CR1 register (in gated mode, the
counter doesn’t start if CEN=0, whatever is the trigger input level).
The counter starts counting on the internal clock as long as TI1 is low and stops as soon as
TI1 becomes high. The TIF flag in the TIMx_SR register is set both when the counter starts
or stops.
The delay between the rising edge on TI1 and the actual stop of the counter is due to the
resynchronization circuit on TI1 input.
Figure 125. Control circuit in gated mode
Note: The configuration “CCxP=CCxNP=1” (detection of both rising and falling edges) does not
have any effect in gated mode because gated mode acts on a level and not on an edge.
Slave mode: Trigger mode
The counter can start in response to an event on a selected input.
In the following example, the upcounter starts in response to a rising edge on TI2 input:
•Configure the channel 2 to detect rising edges on TI2. Configure the input filter duration
(in this example, we don’t need any filter, so we keep IC2F=0000). The capture
prescaler is not used for triggering, so the user does not need to configure it. CC2S bits
are selecting the input capture source only, CC2S=01 in TIMx_CCMR1 register. Write
CC2P=1 and CC2NP=0 in TIMx_CCER register to validate the polarity (and detect low
level only).
•Configure the timer in trigger mode by writing SMS=110 in TIMx_SMCR register. Select
TI2 as the input source by writing TS=110 in TIMx_SMCR register.
When a rising edge occurs on TI2, the counter starts counting on the internal clock and the
TIF flag is set.
The delay between the rising edge on TI2 and the actual start of the counter is due to the
resynchronization circuit on TI2 input.
069
7,
&17B(1
:ULWH7,)
&RXQWHUFORFN &.B&17 &.B36&
&RXQWHUUHJLVWHU
7,)

Doc ID16188 Rev 5 313/713
RM0041 General-purpose timers (TIM2 to TIM5)
339
Figure 126. Control circuit in trigger mode
Slave mode: External Clock mode 2 + trigger mode
The external clock mode 2 can be used in addition to another slave mode (except external
clock mode 1 and encoder mode). In this case, the ETR signal is used as external clock
input, and another input can be selected as trigger input when operating in reset mode,
gated mode or trigger mode. It is recommended not to select ETR as TRGI through the TS
bits of TIMx_SMCR register.
In the following example, the upcounter is incremented at each rising edge of the ETR
signal as soon as a rising edge of TI1 occurs:
1. Configure the external trigger input circuit by programming the TIMx_SMCR register as
follows:
– ETF = 0000: no filter
– ETPS = 00: prescaler disabled
– ETP = 0: detection of rising edges on ETR and ECE=1 to enable the external clock
mode 2.
2. Configure the channel 1 as follows, to detect rising edges on TI:
– IC1F = 0000: no filter.
– The capture prescaler is not used for triggering and does not need to be
configured.
– CC1S = 01 in TIMx_CCMR1 register to select only the input capture source
– CC1P = 0 and CC1NP = 0 in TIMx_CCER register to validate the polarity (and
detect rising edge only).
3. Configure the timer in trigger mode by writing SMS=110 in TIMx_SMCR register. Select
TI1 as the input source by writing TS=101 in TIMx_SMCR register.
A rising edge on TI1 enables the counter and sets the TIF flag. The counter then counts on
ETR rising edges.
The delay between the rising edge of the ETR signal and the actual reset of the counter is
due to the resynchronization circuit on ETRP input.
069
7,
&17B(1
&RXQWHUUHJLVWHU
7,)
&RXQWHUFORFN &.B&17 &.B36&

General-purpose timers (TIM2 to TIM5) RM0041
314/713 Doc ID16188 Rev 5
Figure 127. Control circuit in external clock mode 2 + trigger mode
13.3.15 Timer synchronization
The TIMx timers are linked together internally for timer synchronization or chaining. When
one Timer is configured in Master Mode, it can reset, start, stop or clock the counter of
another Timer configured in Slave Mode.
Figure 128 presents an overview of the trigger selection and the master mode selection
blocks.
Note: The clock of the slave timer must be enabled prior to receiving events from the master timer,
and must not be changed on-the-fly while triggers are received from the master timer.
Using one timer as prescaler for another timer
Figure 128. Master/Slave timer example
069
7,)
&RXQWHUUHJLVWHU
&RXQWHUFORFN &.B&17 &.B36&
(75
&(1&17B(1
7,
TRGO1
UEV ITR2
Prescaler Counter
SMSTSMMS
TIM3 TIM2
Master
mode
control
Slave
mode
control
CK_PSC
Prescaler Counter
Clock
Input
selection
trigger

Doc ID16188 Rev 5 315/713
RM0041 General-purpose timers (TIM2 to TIM5)
339
For example, the user can configure TIM3 to act as a prescaler for TIM2. Refer to
Figure 128. To do this:
•Configure TIM3 in master mode so that it outputs a periodic trigger signal on each
update event UEV. If MMS=010 is written in the TIM3_CR2 register, a rising edge is
output on TRGO1 each time an update event is generated.
•To connect the TRGO1 output of TIM3 to TIM2, TIM2 must be configured in slave mode
using ITR2 as internal trigger. Select this through the TS bits in the TIM2_SMCR
register (writing TS=010).
•Then put the slave mode controller in external clock mode 1 (write SMS=111 in the
TIM2_SMCR register). This causes TIM2 to be clocked by the rising edge of the
periodic TIM3 trigger signal (which correspond to the TIM3 counter overflow).
•Finally both timers must be enabled by setting their respective CEN bits (TIMx_CR1
register).
Note: If OCx is selected on TIM3 as the trigger output (MMS=1xx), its rising edge is used to clock
the counter of TIM2.
Using one timer to enable another timer
In this example, we control the enable of TIM2 with the output compare 1 of Timer 1. Refer
to Figure 128 for connections. TIM2 counts on the divided internal clock only when OC1REF
of TIM3 is high. Both counter clock frequencies are divided by 3 by the prescaler compared
to CK_INT (fCK_CNT = fCK_INT/3).
•Configure TIM3 master mode to send its Output Compare 1 Reference (OC1REF)
signal as trigger output (MMS=100 in the TIM3_CR2 register).
•Configure the TIM3 OC1REF waveform (TIM3_CCMR1 register).
•Configure TIM2 to get the input trigger from TIM3 (TS=010 in the TIM2_SMCR
register).
•Configure TIM2 in gated mode (SMS=101 in TIM2_SMCR register).
•Enable TIM2 by writing ‘1 in the CEN bit (TIM2_CR1 register).
•Start TIM3 by writing ‘1 in the CEN bit (TIM3_CR1 register).
Note: The counter 2 clock is not synchronized with counter 1, this mode only affects the TIM2
counter enable signal.
Figure 129. Gating TIM2 with OC1REF of TIM3
In the example in Figure 129, the TIM2 counter and prescaler are not initialized before being
started. So they start counting from their current value. It is possible to start from a given
TIM2-TIF
Write TIF=0
FC FD FE FF 00
3045 3047 3048
CK_INT
TIM3-OC1REF
TIM3-CNT
TIM2-CNT
01
3046

General-purpose timers (TIM2 to TIM5) RM0041
316/713 Doc ID16188 Rev 5
value by resetting both timers before starting TIM3. The user can then write any value in the
timer counters. The timers can easily be reset by software using the UG bit in the
TIMx_EGR registers.
In the next example, we synchronize TIM3 and TIM2. TIM3 is the master and starts from 0.
TIM2 is the slave and starts from 0xE7. The prescaler ratio is the same for both timers. TIM2
stops when TIM3 is disabled by writing ‘0 to the CEN bit in the TIM3_CR1 register:
•Configure TIM3 master mode to send its Output Compare 1 Reference (OC1REF)
signal as trigger output (MMS=100 in the TIM3_CR2 register).
•Configure the TIM3 OC1REF waveform (TIM3_CCMR1 register).
•Configure TIM2 to get the input trigger from TIM3 (TS=000 in the TIM2_SMCR
register).
•Configure TIM2 in gated mode (SMS=101 in TIM2_SMCR register).
•Reset TIM3 by writing ‘1 in UG bit (TIM3_EGR register).
•Reset TIM2 by writing ‘1 in UG bit (TIM2_EGR register).
•Initialize TIM2 to 0xE7 by writing ‘0xE7’ in the TIM2 counter (TIM2_CNTL).
•Enable TIM2 by writing ‘1 in the CEN bit (TIM2_CR1 register).
•Start TIM3 by writing ‘1 in the CEN bit (TIM3_CR1 register).
•Stop TIM3 by writing ‘0 in the CEN bit (TIM3_CR1 register).
Figure 130. Gating TIM2 with Enable of TIM3
Using one timer to start another timer
In this example, we set the enable of Timer 2 with the update event of Timer 1. Refer to
Figure 128 for connections. Timer 2 starts counting from its current value (which can be
non-zero) on the divided internal clock as soon as the update event is generated by Timer 1.
When Timer 2 receives the trigger signal its CEN bit is automatically set and the counter
TIM2-TIF
Write TIF=0
75 00 01
CK_INT
TIM3-CEN=CNT_EN
TIM3-CNT
TIM2-CNT
02
TIM3-CNT_INIT
AB 00 E7 E8 E9
TIM2-CNT_INIT
TIM2
write CNT

Doc ID16188 Rev 5 317/713
RM0041 General-purpose timers (TIM2 to TIM5)
339
counts until we write ‘0 to the CEN bit in the TIM2_CR1 register. Both counter clock
frequencies are divided by 3 by the prescaler compared to CK_INT (fCK_CNT = fCK_INT/3).
•Configure TIM3 master mode to send its Update Event (UEV) as trigger output
(MMS=010 in the TIM3_CR2 register).
•Configure the TIM3 period (TIM3_ARR registers).
•Configure TIM2 to get the input trigger from TIM3 (TS=000 in the TIM2_SMCR
register).
•Configure TIM2 in trigger mode (SMS=110 in TIM2_SMCR register).
•Start TIM3 by writing ‘1 in the CEN bit (TIM3_CR1 register).
Figure 131. Triggering TIM2 with update of TIM3
As in the previous example, both counters can be initialized before starting counting.
Figure 132 shows the behavior with the same configuration as in Figure 131 but in trigger
mode instead of gated mode (SMS=110 in the TIM2_SMCR register).
Figure 132. Triggering TIM2 with Enable of TIM3
TIM2-TIF
Write TIF=0
FD FE FF 00 01
45 47 48
CK_INT
TIM3-UEV
TIM3-CNT
TIM2-CNT
02
46
TIM2-CEN=CNT_EN
TIM2-TIF
Write TIF=0
75 00 01
CK_INT
TIM3-CEN=CNT_EN
TIM3-CNT
TIM2-CNT
02
TIM3-CNT_INIT
CD 00 E7 E8 EA
TIM2-CNT_INIT
TIM2
write CNT
E9

General-purpose timers (TIM2 to TIM5) RM0041
318/713 Doc ID16188 Rev 5
Starting 2 timers synchronously in response to an external trigger
In this example, we set the enable of TIM3 when its TI1 input rises, and the enable of TIM2
with the enable of TIM3. Refer to Figure 128 for connections. To ensure the counters are
aligned, TIM3 must be configured in Master/Slave mode (slave with respect to TI1, master
with respect to TIM2):
•Configure TIM3 master mode to send its Enable as trigger output (MMS=001 in the
TIM3_CR2 register).
•Configure TIM1 slave mode to get the input trigger from TI1 (TS=100 in the
TIM3_SMCR register).
•Configure TIM3 in trigger mode (SMS=110 in the TIM3_SMCR register).
•Configure the TIM3 in Master/Slave mode by writing MSM=1 (TIM3_SMCR register).
•Configure TIM2 to get the input trigger from TIM3 (TS=000 in the TIM2_SMCR
register).
•Configure TIM2 in trigger mode (SMS=110 in the TIM2_SMCR register).
When a rising edge occurs on TI1 (TIM3), both counters starts counting synchronously on
the internal clock and both TIF flags are set.
Note: In this example both timers are initialized before starting (by setting their respective UG
bits). Both counters starts from 0, but the user can easily insert an offset between them by
writing any of the counter registers (TIMx_CNT). The master/slave mode inserts a delay
between CNT_EN and CK_PSC on TIM3.
Figure 133. Triggering TIM3 and TIM2 with TIM3 TI1 input
13.3.16 Debug mode
When the microcontroller enters debug mode (Cortex®-M3 core - halted), the TIMx counter
either continues to work normally or stops, depending on DBG_TIMx_STOP configuration
bit in DBGMCU module. For more details, refer to Section 25.15.2: Debug support for
timers, watchdog and I2C.
00 01
CK_INT
TIM3-CEN=CNT_EN
TIM3-CNT
TIM3-TI1
TIM3-CK_PSC
02 03 04 05 06 07 08 09
TIM3-TIF
00 01
TIM2-CEN=CNT_EN
TIM2-CNT
TIM2-CK_PSC
02 03 04 05 06 07 08 09
TIM2-TIF

Doc ID16188 Rev 5 319/713
RM0041 General-purpose timers (TIM2 to TIM5)
339
13.4 TIMx2 to TIM5 registers
Refer to Section: List of abbreviations for registers for a list of abbreviations used in register
descriptions.
The 32-bit peripheral registers have to be written by words (32 bits). All other peripheral
registers have to be written by half-words (16 bits) or words (32 bits). Read accesses can be
done by bytes (8 bits), half-words (16 bits) or words (32 bits).
13.4.1 TIMx control register 1 (TIMx_CR1)
Address offset: 0x00
Reset value: 0x0000
1514131211109876543210
Reserved CKD[1:0] ARPE CMS DIR OPM URS UDIS CEN
rw rw rw rw rw rw rw rw rw rw
Bits 15:10 Reserved, must be kept at reset value.
Bits 9:8 CKD: Clock division
This bit-field indicates the division ratio between the timer clock (CK_INT) frequency and
sampling clock used by the digital filters (ETR, TIx),
00: tDTS = tCK_INT
01: tDTS = 2 × tCK_INT
10: tDTS = 4 × tCK_INT
11: Reserved
Bit 7 ARPE: Auto-reload preload enable
0: TIMx_ARR register is not buffered
1: TIMx_ARR register is buffered
Bits 6:5 CMS: Center-aligned mode selection
00: Edge-aligned mode. The counter counts up or down depending on the direction bit
(DIR).
01: Center-aligned mode 1. The counter counts up and down alternatively. Output compare
interrupt flags of channels configured in output (CCxS=00 in TIMx_CCMRx register) are set
only when the counter is counting down.
10: Center-aligned mode 2. The counter counts up and down alternatively. Output compare
interrupt flags of channels configured in output (CCxS=00 in TIMx_CCMRx register) are set
only when the counter is counting up.
11: Center-aligned mode 3. The counter counts up and down alternatively. Output compare
interrupt flags of channels configured in output (CCxS=00 in TIMx_CCMRx register) are set
both when the counter is counting up or down.
Note: It is not allowed to switch from edge-aligned mode to center-aligned mode as long as
the counter is enabled (CEN=1)
Bit 4 DIR: Direction
0: Counter used as upcounter
1: Counter used as downcounter
Note: This bit is read only when the timer is configured in Center-aligned mode or Encoder
mode.
Bit 3 OPM: One-pulse mode
0: Counter is not stopped at update event
1: Counter stops counting at the next update event (clearing the bit CEN)

General-purpose timers (TIM2 to TIM5) RM0041
320/713 Doc ID16188 Rev 5
Bit 2 URS: Update request source
This bit is set and cleared by software to select the UEV event sources.
0: Any of the following events generate an update interrupt or DMA request if enabled.
These events can be:
– Counter overflow/underflow
– Setting the UG bit
– Update generation through the slave mode controller
1: Only counter overflow/underflow generates an update interrupt or DMA request if
enabled.
Bit 1 UDIS: Update disable
This bit is set and cleared by software to enable/disable UEV event generation.
0: UEV enabled. The Update (UEV) event is generated by one of the following events:
– Counter overflow/underflow
– Setting the UG bit
– Update generation through the slave mode controller
Buffered registers are then loaded with their preload values.
1: UEV disabled. The Update event is not generated, shadow registers keep their value
(ARR, PSC, CCRx). However the counter and the prescaler are reinitialized if the UG bit is
set or if a hardware reset is received from the slave mode controller.
Bit 0 CEN: Counter enable
0: Counter disabled
1: Counter enabled
Note: External clock, gated mode and encoder mode can work only if the CEN bit has been
previously set by software. However trigger mode can set the CEN bit automatically by
hardware.
CEN is cleared automatically in one-pulse mode, when an update event occurs.

Doc ID16188 Rev 5 321/713
RM0041 General-purpose timers (TIM2 to TIM5)
339
13.4.2 TIMx control register 2 (TIMx_CR2)
Address offset: 0x04
Reset value: 0x0000
1514131211109876543210
Reserved TI1S MMS[2:0] CCDS Reserved
rw rw rw rw rw
Bits 15:8 Reserved, must be kept at reset value.
Bit 7 TI1S: TI1 selection
0: The TIMx_CH1 pin is connected to TI1 input
1: The TIMx_CH1, CH2 and CH3 pins are connected to the TI1 input (XOR combination)
See also Section 12.3.18: Interfacing with Hall sensors
Bits 6:4 MMS[2:0]: Master mode selection
These bits allow to select the information to be sent in master mode to slave timers for
synchronization (TRGO). The combination is as follows:
000: Reset - the UG bit from the TIMx_EGR register is used as trigger output (TRGO). If the
reset is generated by the trigger input (slave mode controller configured in reset mode) then
the signal on TRGO is delayed compared to the actual reset.
001: Enable - the Counter enable signal, CNT_EN, is used as trigger output (TRGO). It is
useful to start several timers at the same time or to control a window in which a slave timer is
enabled. The Counter Enable signal is generated by a logic OR between CEN control bit
and the trigger input when configured in gated mode.
When the Counter Enable signal is controlled by the trigger input, there is a delay on TRGO,
except if the master/slave mode is selected (see the MSM bit description in TIMx_SMCR
register).
010: Update - The update event is selected as trigger output (TRGO). For instance a master
timer can then be used as a prescaler for a slave timer.
011: Compare Pulse - The trigger output send a positive pulse when the CC1IF flag is to be
set (even if it was already high), as soon as a capture or a compare match occurred.
(TRGO)
100: Compare - OC1REF signal is used as trigger output (TRGO)
101: Compare - OC2REF signal is used as trigger output (TRGO)
110: Compare - OC3REF signal is used as trigger output (TRGO)
111: Compare - OC4REF signal is used as trigger output (TRGO)
Note: The clock of the slave timer and ADC must be enabled prior to receiving events from
the master timer, and must not be changed on-the-fly while triggers are received from
the master timer.
Bit 3 CCDS: Capture/compare DMA selection
0: CCx DMA request sent when CCx event occurs
1: CCx DMA requests sent when update event occurs
Bits 2:0 Reserved, must be kept at reset value.

General-purpose timers (TIM2 to TIM5) RM0041
322/713 Doc ID16188 Rev 5
13.4.3 TIMx slave mode control register (TIMx_SMCR)
Address offset: 0x08
Reset value: 0x0000
1514131211109876543210
ETP ECE ETPS[1:0] ETF[3:0] MSM TS[2:0] OCCS SMS[2:0]
rw rw rw rw rw rw rw rw rw rw rw rw rw rw rw rw
Bit 15 ETP: External trigger polarity
This bit selects whether ETR or ETR is used for trigger operations
0: ETR is non-inverted, active at high level or rising edge
1: ETR is inverted, active at low level or falling edge
Bit 14 ECE: External clock enable
This bit enables External clock mode 2
0: External clock mode 2 disabled
1: External clock mode 2 enabled. The counter is clocked by any active edge on the ETRF
signal.
1: Setting the ECE bit has the same effect as selecting external clock mode 1 with TRGI
connected to ETRF (SMS=111 and TS=111).
2: It is possible to simultaneously use external clock mode 2 with the following slave modes:
reset mode, gated mode and trigger mode. Nevertheless, TRGI must not be connected to
ETRF in this case (TS bits must not be 111).
3: If external clock mode 1 and external clock mode 2 are enabled at the same time, the
external clock input is ETRF.
Bits 13:12 ETPS: External trigger prescaler
External trigger signal ETRP frequency must be at most 1/4 of CK_INT frequency. A
prescaler can be enabled to reduce ETRP frequency. It is useful when inputting fast external
clocks.
00: Prescaler OFF
01: ETRP frequency divided by 2
10: ETRP frequency divided by 4
11: ETRP frequency divided by 8
Bits 11:8 ETF[3:0]: External trigger filter
This bit-field then defines the frequency used to sample ETRP signal and the length of the
digital filter applied to ETRP. The digital filter is made of an event counter in which N
consecutive events are needed to validate a transition on the output:
0000: No filter, sampling is done at fDTS
0001: fSAMPLING=fCK_INT
, N=2
0010: fSAMPLING=fCK_INT
, N=4
0011: fSAMPLING=fCK_INT
, N=8
0100: fSAMPLING=fDTS/2, N=6
0101: fSAMPLING=fDTS/2, N=8
0110: fSAMPLING=fDTS/4, N=6
0111: fSAMPLING=fDTS/4, N=8
1000: fSAMPLING=fDTS/8, N=6
1001: fSAMPLING=fDTS/8, N=8
1010: fSAMPLING=fDTS/16, N=5
1011: fSAMPLING=fDTS/16, N=6
1100: fSAMPLING=fDTS/16, N=8
1101: fSAMPLING=fDTS/32, N=5
1110: fSAMPLING=fDTS/32, N=6
1111: fSAMPLING=fDTS/32, N=8

Doc ID16188 Rev 5 323/713
RM0041 General-purpose timers (TIM2 to TIM5)
339
Bit 7 MSM: Master/Slave mode
0: No action
1: The effect of an event on the trigger input (TRGI) is delayed to allow a perfect
synchronization between the current timer and its slaves (through TRGO). It is useful if we
want to synchronize several timers on a single external event.
Bits 6:4 TS: Trigger selection
This bit-field selects the trigger input to be used to synchronize the counter.
000: Internal Trigger 0 (ITR0).
001: Internal Trigger 1 (ITR1).
010: Internal Trigger 2 (ITR2).
011: Internal Trigger 3 (ITR3).
100: TI1 Edge Detector (TI1F_ED)
101: Filtered Timer Input 1 (TI1FP1)
110: Filtered Timer Input 2 (TI2FP2)
111: External Trigger input (ETRF)
See Table 71: TIMx internal trigger connection on page 324 for more details on ITRx
meaning for each Timer.
Note: These bits must be changed only when they are not used (e.g. when SMS=000) to
avoid wrong edge detections at the transition.
Bit 3 OCCS: OCREF clear selection
This bit is used to select the OCREF clear source
0: OCREF_CLR_INT is connected to the OCREF_CLR input
1: OCREF_CLR_INT is connected to ETRF
Bits 2:0 SMS: Slave mode selection
When external signals are selected the active edge of the trigger signal (TRGI) is linked to
the polarity selected on the external input (see Input Control register and Control Register
description.
000: Slave mode disabled - if CEN = ‘1 then the prescaler is clocked directly by the internal
clock.
001: Encoder mode 1 - Counter counts up/down on TI2FP1 edge depending on TI1FP2
level.
010: Encoder mode 2 - Counter counts up/down on TI1FP2 edge depending on TI2FP1
level.
011: Encoder mode 3 - Counter counts up/down on both TI1FP1 and TI2FP2 edges
depending on the level of the other input.
100: Reset Mode - Rising edge of the selected trigger input (TRGI) reinitializes the counter
and generates an update of the registers.
101: Gated Mode - The counter clock is enabled when the trigger input (TRGI) is high. The
counter stops (but is not reset) as soon as the trigger becomes low. Both start and stop of
the counter are controlled.
110: Trigger Mode - The counter starts at a rising edge of the trigger TRGI (but it is not
reset). Only the start of the counter is controlled.
111: External Clock Mode 1 - Rising edges of the selected trigger (TRGI) clock the counter.
Note: The gated mode must not be used if TI1F_ED is selected as the trigger input (TS=100).
Indeed, TI1F_ED outputs 1 pulse for each transition on TI1F, whereas the gated mode
checks the level of the trigger signal.
The clock of the slave timer must be enabled prior to receiving events from the master
timer, and must not be changed on-the-fly while triggers are received from the master
timer.

General-purpose timers (TIM2 to TIM5) RM0041
324/713 Doc ID16188 Rev 5
13.4.4 TIMx DMA/Interrupt enable register (TIMx_DIER)
Address offset: 0x0C
Reset value: 0x0000
Table 71. TIMx internal trigger connection
Slave TIM ITR0 (TS = 000) ITR1 (TS = 001) ITR2 (TS = 010) ITR3 (TS = 011)
TIM2 TIM1 TIM15 TIM3 TIM4
TIM3 TIM1 TIM2 TIM15 TIM4
TIM4 TIM1 TIM2 TIM3 TIM15
1514131211109876543210
Res. TDE Res CC4DE CC3DE CC2DE CC1DE UDE Res. TIE Res CC4IE CC3IE CC2IE CC1IE UIE
rw rw rw rw rw rw rw rw rw rw rw rw
Bit 15 Reserved, must be kept at reset value.
Bit 14 TDE: Trigger DMA request enable
0: Trigger DMA request disabled
1: Trigger DMA request enabled
Bit 13 Reserved, must be kept at reset value.
Bit 12 CC4DE: Capture/Compare 4 DMA request enable
0: CC4 DMA request disabled
1: CC4 DMA request enabled
Bit 11 CC3DE: Capture/Compare 3 DMA request enable
0: CC3 DMA request disabled
1: CC3 DMA request enabled
Bit 10 CC2DE: Capture/Compare 2 DMA request enable
0: CC2 DMA request disabled
1: CC2 DMA request enabled
Bit 9 CC1DE: Capture/Compare 1 DMA request enable
0: CC1 DMA request disabled
1: CC1 DMA request enabled
Bit 8 UDE: Update DMA request enable
0: Update DMA request disabled
1: Update DMA request enabled
Bit 7 Reserved, must be kept at reset value.
Bit 6 TIE: Trigger interrupt enable
0: Trigger interrupt disabled
1: Trigger interrupt enabled
Bit 5 Reserved, must be kept at reset value.
Bit 4 CC4IE: Capture/Compare 4 interrupt enable
0: CC4 interrupt disabled
1: CC4 interrupt enabled

Doc ID16188 Rev 5 325/713
RM0041 General-purpose timers (TIM2 to TIM5)
339
13.4.5 TIMx status register (TIMx_SR)
Address offset: 0x10
Reset value: 0x0000
Bit 3 CC3IE: Capture/Compare 3 interrupt enable
0: CC3 interrupt disabled
1: CC3 interrupt enabled
Bit 2 CC2IE: Capture/Compare 2 interrupt enable
0: CC2 interrupt disabled
1: CC2 interrupt enabled
Bit 1 CC1IE: Capture/Compare 1 interrupt enable
0: CC1 interrupt disabled
1: CC1 interrupt enabled
Bit 0 UIE: Update interrupt enable
0: Update interrupt disabled
1: Update interrupt enabled
1514131211109876543210
Reserved CC4OF CC3OF CC2OF CC1OF Reserved TIF Res CC4IF CC3IF CC2IF CC1IF UIF
rc_w0 rc_w0 rc_w0 rc_w0 rc_w0 rc_w0 rc_w0 rc_w0 rc_w0 rc_w0
Bits 15:13 Reserved, must be kept at reset value.
Bit 12 CC4OF: Capture/Compare 4 overcapture flag
refer to CC1OF description
Bit 11 CC3OF: Capture/Compare 3 overcapture flag
refer to CC1OF description
Bit 10 CC2OF: Capture/compare 2 overcapture flag
refer to CC1OF description
Bit 9 CC1OF: Capture/Compare 1 overcapture flag
This flag is set by hardware only when the corresponding channel is configured in input
capture mode. It is cleared by software by writing it to ‘0.
0: No overcapture has been detected
1: The counter value has been captured in TIMx_CCR1 register while CC1IF flag was
already set
Bits 8:7 Reserved, must be kept at reset value.
Bit 6 TIF: Trigger interrupt flag
This flag is set by hardware on trigger event (active edge detected on TRGI input when the
slave mode controller is enabled in all modes but gated mode. It is set when the counter
starts or stops when gated mode is selected. It is cleared by software.
0: No trigger event occurred
1: Trigger interrupt pending
Bit 5 Reserved, must be kept at reset value.
Bit 4 CC4IF: Capture/Compare 4 interrupt flag
refer to CC1IF description

General-purpose timers (TIM2 to TIM5) RM0041
326/713 Doc ID16188 Rev 5
Bit 3 CC3IF: Capture/Compare 3 interrupt flag
refer to CC1IF description
Bit 2 CC2IF: Capture/Compare 2 interrupt flag
refer to CC1IF description
Bit 1 CC1IF: Capture/compare 1 interrupt flag
If channel CC1 is configured as output:
This flag is set by hardware when the counter matches the compare value, with some
exception in center-aligned mode (refer to the CMS bits in the TIMx_CR1 register
description). It is cleared by software.
0: No match
1: The content of the counter TIMx_CNT matches the content of the TIMx_CCR1 register.
When the contents of TIMx_CCR1 are greater than the contents of TIMx_ARR, the CC1IF bit
goes high on the counter overflow (in upcounting and up/down-counting modes) or underflow
(in downcounting mode)
If channel CC1 is configured as input:
This bit is set by hardware on a capture. It is cleared by software or by reading the
TIMx_CCR1 register.
0: No input capture occurred
1: The counter value has been captured in TIMx_CCR1 register (An edge has been detected
on IC1 which matches the selected polarity)
Bit 0 UIF: Update interrupt flag
This bit is set by hardware on an update event. It is cleared by software.
0: No update occurred
1: Update interrupt pending. This bit is set by hardware when the registers are updated:
At overflow or underflow (for TIM2 to TIM4) and if UDIS=0 in the TIMx_CR1 register.
When CNT is reinitialized by software using the UG bit in TIMx_EGR register, if URS=0 and
UDIS=0 in the TIMx_CR1 register.
When CNT is reinitialized by a trigger event (refer to the synchro control register description),
if URS=0 and UDIS=0 in the TIMx_CR1 register.

Doc ID16188 Rev 5 327/713
RM0041 General-purpose timers (TIM2 to TIM5)
339
13.4.6 TIMx event generation register (TIMx_EGR)
Address offset: 0x14
Reset value: 0x0000
1514131211109876543210
Reserved TG Res. CC4G CC3G CC2G CC1G UG
w wwwww
Bits 15:7 Reserved, must be kept at reset value.
Bit 6 TG: Trigger generation
This bit is set by software in order to generate an event, it is automatically cleared by
hardware.
0: No action
1: The TIF flag is set in TIMx_SR register. Related interrupt or DMA transfer can occur if
enabled.
Bit 5 Reserved, must be kept at reset value.
Bit 4 CC4G: Capture/compare 4 generation
refer to CC1G description
Bit 3 CC3G: Capture/compare 3 generation
refer to CC1G description
Bit 2 CC2G: Capture/compare 2 generation
refer to CC1G description
Bit 1 CC1G: Capture/compare 1 generation
This bit is set by software in order to generate an event, it is automatically cleared by
hardware.
0: No action
1: A capture/compare event is generated on channel 1:
If channel CC1 is configured as output:
CC1IF flag is set, Corresponding interrupt or DMA request is sent if enabled.
If channel CC1 is configured as input:
The current value of the counter is captured in TIMx_CCR1 register. The CC1IF flag is set,
the corresponding interrupt or DMA request is sent if enabled. The CC1OF flag is set if the
CC1IF flag was already high.
Bit 0 UG: Update generation
This bit can be set by software, it is automatically cleared by hardware.
0: No action
1: Re-initialize the counter and generates an update of the registers. Note that the prescaler
counter is cleared too (anyway the prescaler ratio is not affected). The counter is cleared if
the center-aligned mode is selected or if DIR=0 (upcounting), else it takes the auto-reload
value (TIMx_ARR) if DIR=1 (downcounting).

General-purpose timers (TIM2 to TIM5) RM0041
328/713 Doc ID16188 Rev 5
13.4.7 TIMx capture/compare mode register 1 (TIMx_CCMR1)
Address offset: 0x18
Reset value: 0x0000
The channels can be used in input (capture mode) or in output (compare mode). The
direction of a channel is defined by configuring the corresponding CCxS bits. All the other
bits of this register have a different function in input and in output mode. For a given bit,
OCxx describes its function when the channel is configured in output, ICxx describes its
function when the channel is configured in input. Take care that the same bit can have a
different meaning for the input stage and for the output stage.
Output compare mode
1514131211109876543210
OC2CE OC2M[2:0] OC2PE OC2FE CC2S[1:0] OC1CE OC1M[2:0] OC1PE OC1FE CC1S[1:0]
IC2F[3:0] IC2PSC[1:0] IC1F[3:0] IC1PSC[1:0]
rw rw rw rw rw rw rw rw rw rw rw rw rw rw rw rw
Bit 15 OC2CE: Output compare 2 clear enable
Bits 14:12 OC2M[2:0]: Output compare 2 mode
Bit 11 OC2PE: Output compare 2 preload enable
Bit 10 OC2FE: Output compare 2 fast enable
Bits 9:8 CC2S[1:0]: Capture/Compare 2 selection
This bit-field defines the direction of the channel (input/output) as well as the used input.
00: CC2 channel is configured as output
01: CC2 channel is configured as input, IC2 is mapped on TI2
10: CC2 channel is configured as input, IC2 is mapped on TI1
11: CC2 channel is configured as input, IC2 is mapped on TRC. This mode is working only if
an internal trigger input is selected through the TS bit (TIMx_SMCR register)
Note: CC2S bits are writable only when the channel is OFF (CC2E = 0 in TIMx_CCER).
Bit 7 OC1CE: Output compare 1 clear enable
OC1CE: Output Compare 1 Clear Enable
0: OC1Ref is not affected by the ETRF input
1: OC1Ref is cleared as soon as a High level is detected on ETRF input

Doc ID16188 Rev 5 329/713
RM0041 General-purpose timers (TIM2 to TIM5)
339
Bits 6:4 OC1M: Output compare 1 mode
These bits define the behavior of the output reference signal OC1REF from which OC1 and
OC1N are derived. OC1REF is active high whereas OC1 and OC1N active level depends
on CC1P and CC1NP bits.
000: Frozen - The comparison between the output compare register TIMx_CCR1 and the
counter TIMx_CNT has no effect on the outputs.(this mode is used to generate a timing
base).
001: Set channel 1 to active level on match. OC1REF signal is forced high when the counter
TIMx_CNT matches the capture/compare register 1 (TIMx_CCR1).
010: Set channel 1 to inactive level on match. OC1REF signal is forced low when the
counter TIMx_CNT matches the capture/compare register 1 (TIMx_CCR1).
011: Toggle - OC1REF toggles when TIMx_CNT=TIMx_CCR1.
100: Force inactive level - OC1REF is forced low.
101: Force active level - OC1REF is forced high.
110: PWM mode 1 - In upcounting, channel 1 is active as long as TIMx_CNT<TIMx_CCR1
else inactive. In downcounting, channel 1 is inactive (OC1REF=‘0) as long as
TIMx_CNT>TIMx_CCR1 else active (OC1REF=1).
111: PWM mode 2 - In upcounting, channel 1 is inactive as long as TIMx_CNT<TIMx_CCR1
else active. In downcounting, channel 1 is active as long as TIMx_CNT>TIMx_CCR1 else
inactive.
Note: In PWM mode 1 or 2, the OCREF level changes only when the result of the
comparison changes or when the output compare mode switches from “frozen” mode
to “PWM” mode.
Bit 3 OC1PE: Output compare 1 preload enable
0: Preload register on TIMx_CCR1 disabled. TIMx_CCR1 can be written at anytime, the
new value is taken in account immediately.
1: Preload register on TIMx_CCR1 enabled. Read/Write operations access the preload
register. TIMx_CCR1 preload value is loaded in the active register at each update event.
Note: 1: These bits can not be modified as long as LOCK level 3 has been programmed
(LOCK bits in TIMx_BDTR register) and CC1S=00 (the channel is configured in
output).
2: The PWM mode can be used without validating the preload register only in one-
pulse mode (OPM bit set in TIMx_CR1 register). Else the behavior is not guaranteed.
Bit 2 OC1FE: Output compare 1 fast enable
This bit is used to accelerate the effect of an event on the trigger in input on the CC output.
0: CC1 behaves normally depending on counter and CCR1 values even when the trigger is
ON. The minimum delay to activate CC1 output when an edge occurs on the trigger input is
5 clock cycles.
1: An active edge on the trigger input acts like a compare match on CC1 output. Then, OC
is set to the compare level independently from the result of the comparison. Delay to sample
the trigger input and to activate CC1 output is reduced to 3 clock cycles. OCFE acts only if
the channel is configured in PWM1 or PWM2 mode.
Bits 1:0 CC1S: Capture/Compare 1 selection
This bit-field defines the direction of the channel (input/output) as well as the used input.
00: CC1 channel is configured as output.
01: CC1 channel is configured as input, IC1 is mapped on TI1.
10: CC1 channel is configured as input, IC1 is mapped on TI2.
11: CC1 channel is configured as input, IC1 is mapped on TRC. This mode is working only if
an internal trigger input is selected through TS bit (TIMx_SMCR register)
Note: CC1S bits are writable only when the channel is OFF (CC1E = 0 in TIMx_CCER).

General-purpose timers (TIM2 to TIM5) RM0041
330/713 Doc ID16188 Rev 5
Input capture mode
Bits 15:12 IC2F: Input capture 2 filter
Bits 11:10 IC2PSC[1:0]: Input capture 2 prescaler
Bits 9:8 CC2S: Capture/compare 2 selection
This bit-field defines the direction of the channel (input/output) as well as the used input.
00: CC2 channel is configured as output.
01: CC2 channel is configured as input, IC2 is mapped on TI2.
10: CC2 channel is configured as input, IC2 is mapped on TI1.
11: CC2 channel is configured as input, IC2 is mapped on TRC. This mode is working only if
an internal trigger input is selected through TS bit (TIMx_SMCR register)
Note: CC2S bits are writable only when the channel is OFF (CC2E = 0 in TIMx_CCER).
Bits 7:4 IC1F: Input capture 1 filter
This bit-field defines the frequency used to sample TI1 input and the length of the digital filter
applied to TI1. The digital filter is made of an event counter in which N consecutive events
are needed to validate a transition on the output:
0000: No filter, sampling is done at fDTS
0001: fSAMPLING=fCK_INT
, N=2
0010: fSAMPLING=fCK_INT
, N=4
0011: fSAMPLING=fCK_INT
, N=8
0100: fSAMPLING=fDTS/2, N=6
0101: fSAMPLING=fDTS/2, N=8
0110: fSAMPLING=fDTS/4, N=6
0111: fSAMPLING=fDTS/4, N=8
1000: fSAMPLING=fDTS/8, N=6
1001: fSAMPLING=fDTS/8, N=8
1010: fSAMPLING=fDTS/16, N=5
1011: fSAMPLING=fDTS/16, N=6
1100: fSAMPLING=fDTS/16, N=8
1101: fSAMPLING=fDTS/32, N=5
1110: fSAMPLING=fDTS/32, N=6
1111: fSAMPLING=fDTS/32, N=8
Bits 3:2 IC1PSC: Input capture 1 prescaler
This bit-field defines the ratio of the prescaler acting on CC1 input (IC1).
The prescaler is reset as soon as CC1E=0 (TIMx_CCER register).
00: no prescaler, capture is done each time an edge is detected on the capture input
01: capture is done once every 2 events
10: capture is done once every 4 events
11: capture is done once every 8 events
Bits 1:0 CC1S: Capture/Compare 1 selection
This bit-field defines the direction of the channel (input/output) as well as the used input.
00: CC1 channel is configured as output
01: CC1 channel is configured as input, IC1 is mapped on TI1
10: CC1 channel is configured as input, IC1 is mapped on TI2
11: CC1 channel is configured as input, IC1 is mapped on TRC. This mode is working only if
an internal trigger input is selected through TS bit (TIMx_SMCR register)
Note: CC1S bits are writable only when the channel is OFF (CC1E = 0 in TIMx_CCER).

Doc ID16188 Rev 5 331/713
RM0041 General-purpose timers (TIM2 to TIM5)
339
13.4.8 TIMx capture/compare mode register 2 (TIMx_CCMR2)
Address offset: 0x1C
Reset value: 0x0000
Refer to the above CCMR1 register description.
Output compare mode
1514131211109876543210
OC4CE OC4M[2:0] OC4PE OC4FE CC4S[1:0] OC3CE OC3M[2:0] OC3PE OC3FE CC3S[1:0]
IC4F[3:0] IC4PSC[1:0] IC3F[3:0] IC3PSC[1:0]
rw rw rw rw rw rw rw rw rw rw rw rw rw rw rw rw
Bit 15 OC4CE: Output compare 4 clear enable
Bits 14:12 OC4M: Output compare 4 mode
Bit 11 OC4PE: Output compare 4 preload enable
Bit 10 OC4FE: Output compare 4 fast enable
Bits 9:8 CC4S: Capture/Compare 4 selection
This bit-field defines the direction of the channel (input/output) as well as the used input.
00: CC4 channel is configured as output
01: CC4 channel is configured as input, IC4 is mapped on TI4
10: CC4 channel is configured as input, IC4 is mapped on TI3
11: CC4 channel is configured as input, IC4 is mapped on TRC. This mode is working only if
an internal trigger input is selected through TS bit (TIMx_SMCR register)
Note: CC4S bits are writable only when the channel is OFF (CC4E = 0 in TIMx_CCER).
Bit 7 OC3CE: Output compare 3 clear enable
Bits 6:4 OC3M: Output compare 3 mode
Bit 3 OC3PE: Output compare 3 preload enable
Bit 2 OC3FE: Output compare 3 fast enable
Bits 1:0 CC3S: Capture/Compare 3 selection
This bit-field defines the direction of the channel (input/output) as well as the used input.
00: CC3 channel is configured as output
01: CC3 channel is configured as input, IC3 is mapped on TI3
10: CC3 channel is configured as input, IC3 is mapped on TI4
11: CC3 channel is configured as input, IC3 is mapped on TRC. This mode is working only if
an internal trigger input is selected through TS bit (TIMx_SMCR register)
Note: CC3S bits are writable only when the channel is OFF (CC3E = 0 in TIMx_CCER).

General-purpose timers (TIM2 to TIM5) RM0041
332/713 Doc ID16188 Rev 5
Input capture mode
13.4.9 TIMx capture/compare enable register (TIMx_CCER)
Address offset: 0x20
Reset value: 0x0000
Bits 15:12 IC4F: Input capture 4 filter
Bits 11:10 IC4PSC: Input capture 4 prescaler
Bits 9:8 CC4S: Capture/Compare 4 selection
This bit-field defines the direction of the channel (input/output) as well as the used input.
00: CC4 channel is configured as output
01: CC4 channel is configured as input, IC4 is mapped on TI4
10: CC4 channel is configured as input, IC4 is mapped on TI3
11: CC4 channel is configured as input, IC4 is mapped on TRC. This mode is working only if
an internal trigger input is selected through TS bit (TIMx_SMCR register)
Note: CC4S bits are writable only when the channel is OFF (CC4E = 0 in TIMx_CCER).
Bits 7:4 IC3F: Input capture 3 filter
Bits 3:2 IC3PSC: Input capture 3 prescaler
Bits 1:0 CC3S: Capture/Compare 3 selection
This bit-field defines the direction of the channel (input/output) as well as the used input.
00: CC3 channel is configured as output
01: CC3 channel is configured as input, IC3 is mapped on TI3
10: CC3 channel is configured as input, IC3 is mapped on TI4
11: CC3 channel is configured as input, IC3 is mapped on TRC. This mode is working only if
an internal trigger input is selected through TS bit (TIMx_SMCR register)
Note: CC3S bits are writable only when the channel is OFF (CC3E = 0 in TIMx_CCER).
1514131211109876543210
Reserved CC4P CC4E Reserved CC3P CC3E Reserved CC2P CC2E Reserved CC1P CC1E
rw rw rw rw rw rw rw rw
Bits 15:14 Reserved, must be kept at reset value.
Bit 13 CC4P: Capture/Compare 4 output polarity
refer to CC1P description
Bit 12 CC4E: Capture/Compare 4 output enable
refer to CC1E description
Bits 11:10 Reserved, must be kept at reset value.
Bit 9 CC3P: Capture/Compare 3 output polarity
refer to CC1P description
Bit 8 CC3E: Capture/Compare 3 output enable
refer to CC1E description
Bits 7:6 Reserved, must be kept at reset value.
Bit 5 CC2P: Capture/Compare 2 output polarity
refer to CC1P description

Doc ID16188 Rev 5 333/713
RM0041 General-purpose timers (TIM2 to TIM5)
339
Note: The state of the external IO pins connected to the standard OCx channels depends on the
OCx channel state and the GPIO and AFIO registers.
13.4.10 TIMx counter (TIMx_CNT)
Address offset: 0x24
Reset value: 0x0000 0000
13.4.11 TIMx prescaler (TIMx_PSC)
Address offset: 0x28
Bit 4 CC2E: Capture/Compare 2 output enable
refer to CC1E description
Bits 3:2 Reserved, must be kept at reset value.
Bit 1 CC1P: Capture/Compare 1 output polarity
CC1 channel configured as output:
0: OC1 active high.
1: OC1 active low.
CC1 channel configured as input:
This bit selects whether IC1 or IC1 is used for trigger or capture operations.
0: non-inverted: capture is done on a rising edge of IC1. When used as external trigger, IC1
is non-inverted.
1: inverted: capture is done on a falling edge of IC1. When used as external trigger, IC1 is
inverted.
Bit 0 CC1E: Capture/Compare 1 output enable
CC1 channel configured as output:
0: Off - OC1 is not active.
1: On - OC1 signal is output on the corresponding output pin.
CC1 channel configured as input:
This bit determines if a capture of the counter value can actually be done into the input
capture/compare register 1 (TIMx_CCR1) or not.
0: Capture disabled.
1: Capture enabled.
Table 72. Output control bit for standard OCx channels
CCxE bit OCx output state
0 Output Disabled (OCx=0, OCx_EN=0)
1 OCx=OCxREF + Polarity, OCx_EN=1
1514131211109876543210
CNT[15:0]
rw rw rw rw rw rw rw rw rw rw rw rw rw rw rw rw
Bits 15:0 CNT[15:0]: Counter value

General-purpose timers (TIM2 to TIM5) RM0041
334/713 Doc ID16188 Rev 5
Reset value: 0x0000
13.4.12 TIMx auto-reload register (TIMx_ARR)
Address offset: 0x2C
Reset value: 0x 0000
13.4.13 TIMx capture/compare register 1 (TIMx_CCR1)
Address offset: 0x34
Reset value: 0x0000
13.4.14 TIMx capture/compare register 2 (TIMx_CCR2)
Address offset: 0x38
1514131211109876543210
PSC[15:0]
rw rw rw rw rw rw rw rw rw rw rw rw rw rw rw rw
Bits 15:0 PSC[15:0]: Prescaler value
The counter clock frequency CK_CNT is equal to fCK_PSC / (PSC[15:0] + 1).
PSC contains the value to be loaded in the active prescaler register at each update event
(including when the counter is cleared through UG bit of TIMx_EGR register or through
trigger controller when configured in “reset mode”).
1514131211109876543210
ARR[15:0]
rw rw rw rw rw rw rw rw rw rw rw rw rw rw rw rw
Bits 15:0 ARR[15:0]: Low Auto-reload value
ARR is the value to be loaded in the actual auto-reload register.
Refer to the Section 13.3.1: Time-base unit for more details about ARR update and
behavior.
The counter is blocked while the auto-reload value is null.
1514131211109876543210
CCR1[15:0]
rw rw rw rw rw rw rw rw rw rw rw rw rw rw rw rw
Bits 15:0 CCR1[15:0]: Capture/Compare 1 value
If channel CC1 is configured as output:
CCR1 is the value to be loaded in the actual capture/compare 1 register (preload value).
It is loaded permanently if the preload feature is not selected in the TIMx_CCMR1 register
(bit OC1PE). Else the preload value is copied in the active capture/compare 1 register when
an update event occurs.
The active capture/compare register contains the value to be compared to the counter
TIMx_CNT and signaled on OC1 output.
If channel CC1is configured as input:
CCR1 is the counter value transferred by the last input capture 1 event (IC1).

Doc ID16188 Rev 5 335/713
RM0041 General-purpose timers (TIM2 to TIM5)
339
13.4.15 TIMx capture/compare register 3 (TIMx_CCR3)
Address offset: 0x3C
Reset value: 0x0000
13.4.16 TIMx capture/compare register 4 (TIMx_CCR4)
Address offset: 0x40
Reset value: 0x0000
1514131211109876543210
CCR2[15:0]
rw rw rw rw rw rw rw rw rw rw rw rw rw rw rw rw
Bits 15:0 CCR2[15:0]: Capture/Compare 2 value
If channel CC2 is configured as output:
CCR2 is the value to be loaded in the actual capture/compare 2 register (preload value).
It is loaded permanently if the preload feature is not selected in the TIMx_CCMR2 register
(bit OC2PE). Else the preload value is copied in the active capture/compare 2 register when
an update event occurs.
The active capture/compare register contains the value to be compared to the counter
TIMx_CNT and signalled on OC2 output.
If channel CC2 is configured as input:
CCR2 is the counter value transferred by the last input capture 2 event (IC2).
1514131211109876543210
CCR3[15:0]
rw rw rw rw rw rw rw rw rw rw rw rw rw rw rw rw
Bits 15:0 CCR3[15:0]: Capture/Compare value
If channel CC3 is configured as output:
CCR3 is the value to be loaded in the actual capture/compare 3 register (preload value).
It is loaded permanently if the preload feature is not selected in the TIMx_CCMR3 register
(bit OC3PE). Else the preload value is copied in the active capture/compare 3 register when
an update event occurs.
The active capture/compare register contains the value to be compared to the counter
TIMx_CNT and signaled on OC3 output.
If channel CC3 is configured as input:
CCR3 is the counter value transferred by the last input capture 3 event (IC3).
1514131211109876543210
CCR4[15:0]
rw rw rw rw rw rw rw rw rw rw rw rw rw rw rw rw

General-purpose timers (TIM2 to TIM5) RM0041
336/713 Doc ID16188 Rev 5
13.4.17 TIMx DMA control register (TIMx_DCR)
Address offset: 0x48
Reset value: 0x0000
13.4.18 TIMx DMA address for full transfer (TIMx_DMAR)
Address offset: 0x4C
Reset value: 0x0000
Bits 15:0 CCR4[15:0]: Capture/Compare value
1. if CC4 channel is configured as output (CC4S bits):
CCR4 is the value to be loaded in the actual capture/compare 4 register (preload value).
It is loaded permanently if the preload feature is not selected in the TIMx_CCMR4
register (bit OC4PE). Else the preload value is copied in the active capture/compare 4
register when an update event occurs.
The active capture/compare register contains the value to be compared to the counter
TIMx_CNT and signalled on OC4 output.
2. if CC4 channel is configured as input (CC4S bits in TIMx_CCMR4 register):
CCR4 is the counter value transferred by the last input capture 4 event (IC4).
1514131211109876543210
Reserved DBL[4:0] Reserved DBA[4:0]
rw rw rw rw rw rw rw rw rw rw
Bits 15:13 Reserved, must be kept at reset value.
Bits 12:8 DBL[4:0]: DMA burst length
This 5-bit vector defines the number of DMA transfers (the timer recognizes a burst transfer
when a read or a write access is done to the TIMx_DMAR address).
00000: 1 transfer,
00001: 2 transfers,
00010: 3 transfers,
...
10001: 18 transfers.
Bits 7:5 Reserved, must be kept at reset value.
Bits 4:0 DBA[4:0]: DMA base address
This 5-bit vector defines the base-address for DMA transfers (when read/write access are
done through the TIMx_DMAR address). DBA is defined as an offset starting from the
address of the TIMx_CR1 register.
Example:
00000: TIMx_CR1,
00001: TIMx_CR2,
00010: TIMx_SMCR,
...
Example: Let us consider the following transfer: DBL = 7 transfers & DBA = TIMx_CR1. In this
case the transfer is done to/from 7 registers starting from the TIMx_CR1 address.
1514131211109876543210
DMAB[15:0]
rw rw rw rw rw rw rw rw rw rw rw rw rw rw rw rw

Doc ID16188 Rev 5 337/713
RM0041 General-purpose timers (TIM2 to TIM5)
339
Example of how to use the DMA burst feature
In this example the timer DMA burst feature is used to update the contents of the CCRx
registers (x = 2, 3, 4) with the DMA transferring half words into the CCRx registers.
This is done in the following steps:
1. Configure the corresponding DMA channel as follows:
– DMA channel peripheral address is the DMAR register address
– DMA channel memory address is the address of the buffer in the RAM containing
the data to be transferred by DMA into CCRx registers.
– Number of data to transfer = 3 (See note below).
– Circular mode disabled.
2. Configure the DCR register by configuring the DBA and DBL bit fields as follows:
DBL = 3 transfers, DBA = 0xE.
3. Enable the TIMx update DMA request (set the UDE bit in the DIER register).
4. Enable TIMx
5. Enable the DMA channel
Note: This example is for the case where every CCRx register to be updated once. If every CCRx
register is to be updated twice for example, the number of data to transfer should be 6. Let's
take the example of a buffer in the RAM containing data1, data2, data3, data4, data5 and
data6. The data is transferred to the CCRx registers as follows: on the first update DMA
request, data1 is transferred to CCR2, data2 is transferred to CCR3, data3 is transferred to
CCR4 and on the second update DMA request, data4 is transferred to CCR2, data5 is
transferred to CCR3 and data6 is transferred to CCR4.
Bits 15:0 DMAB[15:0]: DMA register for burst accesses
A read or write operation to the DMAR register accesses the register located at the address
(TIMx_CR1 address) + (DBA + DMA index) x 4
where TIMx_CR1 address is the address of the control register 1, DBA is the DMA base
address configured in TIMx_DCR register, DMA index is automatically controlled by the
DMA transfer, and ranges from 0 to DBL (DBL configured in TIMx_DCR).

General-purpose timers (TIM2 to TIM5) RM0041
338/713 Doc ID16188 Rev 5
13.4.19 TIMx register map
TIMx registers are mapped as described in the table below:
Table 73. TIMx register map and reset values
Offset Register
31
30
29
28
27
26
25
24
23
22
21
20
19
18
17
16
15
14
13
12
11
10
9
8
7
6
5
4
3
2
1
0
0x00
TIMx_CR1
Reserved
CKD
[1:0]
ARPE
CMS
[1:0]
DIR
OPM
URS
UDIS
CEN
Reset value 0000000000
0x04
TIMx_CR2
Reserved
TI1S
MMS
[2:0]
CCDS
Reserved
Reset value 00000
0x08
TIMx_SMCR
Reserved
ETP
ECE
ETPS
[1:0] ETF[3:0]
MSM
TS[2:0]
Reserved
SMS[2:0]
Reset value 0 0 0 0 0 0 0 0 0 0 0 0 0 0 0
0x0C
TIMx_DIER
Reserved
TDE
COMDE
CC4DE
CC3DE
CC2DE
CC1DE
UDE
Reserved
TIE
Reserved
CC4IE
CC3IE
CC2IE
CC1IE
UIE
Reset value 00 00000 0 00000
0x10
TIMx_SR
Reserved
CC4OF
CC3OF
CC2OF
CC1OF
Reserved
TIF
Reserved
CC4IF
CC3IF
CC2IF
CC1IF
UIF
Reset value 0000 0 00000
0x14
TIMx_EGR
Reserved
TG
Reserved
CC4G
CC3G
CC2G
CC1G
UG
Reset value 0 00000
0x18
TIMx_CCMR1
Output
Compare
mode Reserved
OC2CE
OC2M
[2:0]
OC2PE
OC2FE
CC2S
[1:0]
OC1CE
OC1M
[2:0]
OC1PE
OC1FE
CC1S
[1:0]
Reset value 000 0000000000000
TIMx_CCMR1
Input Capture
mode Reserved
IC2F[3:0]
IC2
PSC
[1:0]
CC2S
[1:0] IC1F[3:0]
IC1
PSC
[1:0]
CC1S
[1:0]
Reset value 000 0000000000000
0x1C
TIMx_CCMR2
Output
Compare
mode Reserved
O24CE
OC4M
[2:0]
OC4PE
OC4FE
CC4S
[1:0]
OC3CE
OC3M
[2:0]
OC3PE
OC3FE
CC3S
[1:0]
Reset value 000 0000000000000
TIMx_CCMR2
Input Capture
mode Reserved
IC4F[3:0]
IC4
PSC
[1:0]
CC4S
[1:0] IC3F[3:0]
IC3
PSC
[1:0]
CC3S
[1:0]
Reset value 000 0000000000000
0x20
TIMx_CCER
Reserved
Reserved
CC4P
CC4E
Reserved
CC3P
CC3E
Reserved
CC2P
CC2E
Reserved
CC1P
CC1E
Reset value 0 0 0 0 0 0 0 0

Doc ID16188 Rev 5 339/713
RM0041 General-purpose timers (TIM2 to TIM5)
339
Refer to Section: Memory map for the register boundary addresses.
0x24
TIMx_CNT
Reserved
CNT[15:0]
Reset value 000 0000000000000
0x28
TIMx_PSC
Reserved
PSC[15:0]
Reset value 000 0000000000000
0x2C
TIMx_ARR
Reserved
ARR[15:0]
Reset value 000 0000000000000
0x30 Reserved
0x34
TIMx_CCR1
Reserved
CCR1[15:0]
Reset value 000 0000000000000
0x38
TIMx_CCR2
Reserved
CCR2[15:0]
Reset value 000 0000000000000
0x3C
TIMx_CCR3
Reserved
CCR3[15:0]
Reset value 000 0000000000000
0x40
TIMx_CCR4
Reserved
CCR4[15:0]
Reset value 000 0000000000000
0x44 Reserved
0x48
TIMx_DCR
Reserved
DBL[4:0]
Reserved
DBA[4:0]
Reset value 00000 00000
0x4C
TIMx_DMAR
Reserved
DMAB[15:0]
Reset value 000 0000000000000
Table 73. TIMx register map and reset values (continued)
Offset Register
31
30
29
28
27
26
25
24
23
22
21
20
19
18
17
16
15
14
13
12
11
10
9
8
7
6
5
4
3
2
1
0

General-purpose timers (TIM12/13/14) RM0041
340/713 Doc ID16188 Rev 5
14 General-purpose timers (TIM12/13/14)
Low-density value line devices are STM32F100xx microcontrollers where the Flash
memory density ranges between 16 and 32 Kbytes.
Medium-density value line devices are STM32F100xx microcontrollers where the Flash
memory density ranges between 64 and 128 Kbytes.
High-density value line devices are STM32F100xx microcontrollers where the Flash
memory density ranges between 256 Kbytes and 1 Mbyte.
This section applies to high density value line devices only.
14.1 TIM12/13/14 introduction
The TIM12/13/14 general-purpose timers consist of a 16-bit auto-reload counter driven by a
programmable prescaler.
They may be used for a variety of purposes, including measuring the pulse lengths of input
signals (input capture) or generating output waveforms (output compare, PWM).
Pulse lengths and waveform periods can be modulated from a few microseconds to several
milliseconds using the timer prescaler and the RCC clock controller prescalers.
The TIM12/13/14 timers are completely independent, and do not share any resources. They
can be synchronized together as described in Section 14.3.12.
14.2 TIM12/13/14 main features
14.2.1 TIM12 main features
The features of the general-purpose timer include:
•16-bit auto-reload upcounter
•16-bit programmable prescaler used to divide the counter clock frequency by any factor
between 1 and 65536 (can be changed “on the fly”)
•Up to 2 independent channels for:
– Input capture
– Output compare
– PWM generation (edge-aligned mode)
– One-pulse mode output
•Synchronization circuit to control the timer with external signals and to interconnect
several timers together
•Interrupt generation on the following events:
– Update: counter overflow, counter initialization (by software or internal trigger)
– Trigger event (counter start, stop, initialization or count by internal trigger)
– Input capture
– Output compare

Doc ID16188 Rev 5 341/713
RM0041 General-purpose timers (TIM12/13/14)
457
Figure 134. General-purpose timer block diagram (TIM12)
14.2.2 TIM13/TIM14 main features
The features of general-purpose timers TIM13/TIM14 include:
•16-bit auto-reload upcounter
•16-bit programmable prescaler used to divide the counter clock frequency by any factor
between 1 and 65536 (can be changed “on the fly”)
•independent channel for:
– Input capture
– Output compare
– PWM generation (edge-aligned mode)
– One-pulse mode output
•Interrupt generation on the following events:
– Update: counter overflow, counter initialization (by software)
– Input capture
– Output compare
Auto-reload register
Capture/Compare 1 register
Capture/Compare 2 register
U
U
U
CC1I
CC2I
Tr i g g e r
controller
Stop, Clear
TI1FP1
TI2FP2
ITR0
ITR1
ITR2
ITR3
TRGI
output
control
OC1
OC1REF
OC2REF
U
UI
Reset, Enable, Count
IC1
IC2
Prescaler
Prescaler
Input filter &
Edge detector
IC2PS
IC1PS
TI1FP1
output
control
OC2
Reg
event
Notes:
Preload registers transferred
to active registers on
U
event
according to control bit
interrupt
TGI
TRC
TRC
ITR
TRC
TI1F_ED
Input filter &
Edge detector
CC1I
CC2I
TI1FP2
TI2FP1
TI2FP2
TI1
TI2
TIMx_CH1
TIMx_CH2
TIMx_CH1
TIMx_CH2
Prescaler
COUNTER
+/-
CK_PSC
PSCCNT
CK_CNT
controller
mode
Slave
Internal clock (CK_INT)
ai17190

General-purpose timers (TIM12/13/14) RM0041
342/713 Doc ID16188 Rev 5
Figure 135. General-purpose timer block diagram (TIM13/14)
!UTORELOADREGISTER
#APTURE#OMPAREREGISTER
5
5
##)
3TOP#LEAR
OUTPUT
CONTROL
/#
/#2%&
5
5)
)#
0RESCALER
)NPUTFILTER
EDGEDETECTOR
)#03
4)&0
2EG
EVENT
.OTES
0RELOADREGISTERSTRANSFERRED
TOACTIVEREGISTERSON5EVENT
ACCORDINGTOCONTROLBIT
INTERRUPT$-!OUTPUT
##)
4)
4)-X?#(
PRESCALER COUNTER
#+?03# 03# #.4
#+?#.4
)NTERNALCLOCK#+?).4
AIC
4RIGGER
#ONTROLLER
%NABLE
COUNTER
4)-X?#(

Doc ID16188 Rev 5 343/713
RM0041 General-purpose timers (TIM12/13/14)
457
14.3 TIM12/13/14 functional description
14.3.1 Time-base unit
The main block of the timer is a 16-bit counter with its related auto-reload register. The
counters counts up.
The counter clock can be divided by a prescaler.
The counter, the auto-reload register and the prescaler register can be written or read by
software. This is true even when the counter is running.
The time-base unit includes:
•Counter register (TIMx_CNT)
•Prescaler register (TIMx_PSC)
•Auto-reload register (TIMx_ARR)
The auto-reload register is preloaded. Writing to or reading from the auto-reload register
accesses the preload register. The content of the preload register are transferred into the
shadow register permanently or at each update event (UEV), depending on the auto-reload
preload enable bit (ARPE) in TIMx_CR1 register. The update event is sent when the counter
reaches the overflow and if the UDIS bit equals 0 in the TIMx_CR1 register. It can also be
generated by software. The generation of the update event is described in details for each
configuration.
The counter is clocked by the prescaler output CK_CNT, which is enabled only when the
counter enable bit (CEN) in TIMx_CR1 register is set (refer also to the slave mode controller
description to get more details on counter enabling).
Note that the counter starts counting 1 clock cycle after setting the CEN bit in the TIMx_CR1
register.
Prescaler description
The prescaler can divide the counter clock frequency by any factor between 1 and 65536. It
is based on a 16-bit counter controlled through a 16-bit register (in the TIMx_PSC register).
It can be changed on the fly as this control register is buffered. The new prescaler ratio is
taken into account at the next update event.
Figure 136 and Figure 137 give some examples of the counter behavior when the prescaler
ratio is changed on the fly.

General-purpose timers (TIM12/13/14) RM0041
344/713 Doc ID16188 Rev 5
Figure 136. Counter timing diagram with prescaler division change from 1 to 2
Figure 137. Counter timing diagram with prescaler division change from 1 to 4
&.B36&
&(1
7LPHUFORFN &.B&17
&RXQWHUUHJLVWHU
8SGDWHHYHQW8(9
3UHVFDOHUFRQWUROUHJLVWHU
:ULWHDQHZYDOXHLQ7,0[B36&
3UHVFDOHUEXIIHU
3UHVFDOHUFRXQWHU
)$ )%) ) ) )&
069
069
&.B36&
&(1
7LPHUFORFN &.B&17
&RXQWHUUHJLVWHU
8SGDWHHYHQW8(9
3UHVFDOHUFRQWUROUHJLVWHU
:ULWHDQHZYDOXHLQ7,0[B36&
3UHVFDOHUEXIIHU
3UHVFDOHUFRXQWHU
)$ )%
) ) ) )&

Doc ID16188 Rev 5 345/713
RM0041 General-purpose timers (TIM12/13/14)
457
14.3.2 Counter modes
Upcounting mode
In upcounting mode, the counter counts from 0 to the auto-reload value (content of the
TIMx_ARR register), then restarts from 0 and generates a counter overflow event.
Setting the UG bit in the TIMx_EGR register (by software or by using the slave mode
controller on TIM12) also generates an update event.
The UEV event can be disabled by software by setting the UDIS bit in the TIMx_CR1
register. This is to avoid updating the shadow registers while writing new values in the
preload registers. Then no update event occurs until the UDIS bit has been written to 0.
However, the counter restarts from 0, as well as the counter of the prescaler (but the
prescale rate does not change). In addition, if the URS bit (update request selection) in
TIMx_CR1 register is set, setting the UG bit generates an update event UEV but without
setting the UIF flag (thus no interrupt is sent). This is to avoid generating both update and
capture interrupts when clearing the counter on the capture event.
When an update event occurs, all the registers are updated and the update flag (UIF bit in
TIMx_SR register) is set (depending on the URS bit):
•The auto-reload shadow register is updated with the preload value (TIMx_ARR),
•The buffer of the prescaler is reloaded with the preload value (content of the TIMx_PSC
register).
The following figures show some examples of the counter behavior for different clock
frequencies when TIMx_ARR=0x36.
Figure 138. Counter timing diagram, internal clock divided by 1
ϬϬ ϬϮ Ϭϯ Ϭϰ Ϭϱ Ϭϲ Ϭϳϯϯ ϯϰ ϯϱ ϯϲϯϭ
069
<ͺW^
EdͺE
dŝŵĞƌĐůŽĐŬс<ͺEd
ŽƵŶƚĞƌƌĞŐŝƐƚĞƌ
hƉĚĂƚĞĞǀĞŶƚ;hsͿ
ŽƵŶƚĞƌŽǀĞƌĨůŽǁ
hƉĚĂƚĞŝŶƚĞƌƌƵƉƚĨůĂŐ;h/&Ϳ
ϬϭϯϮ

General-purpose timers (TIM12/13/14) RM0041
346/713 Doc ID16188 Rev 5
Figure 139. Counter timing diagram, internal clock divided by 2
Figure 140. Counter timing diagram, internal clock divided by 4
Figure 141. Counter timing diagram, internal clock divided by N
069
&.B36&
&17B(1
7LPHUFORFN &.B&17
&RXQWHUUHJLVWHU
8SGDWHHYHQW8(9
&RXQWHURYHUIORZ
8SGDWHLQWHUUXSWIODJ8,)
069
&.B36&
&17B(1
7LPHUFORFN &.B&17
&RXQWHUUHJLVWHU
8SGDWHHYHQW8(9
&RXQWHURYHUIORZ
8SGDWHLQWHUUXSWIODJ8,)
069
&.B36&
7LPHUFORFN &.B&17
&RXQWHUUHJLVWHU
8SGDWHHYHQW8(9
&RXQWHURYHUIORZ
8SGDWHLQWHUUXSWIODJ8,)
)

Doc ID16188 Rev 5 347/713
RM0041 General-purpose timers (TIM12/13/14)
457
Figure 142. Counter timing diagram, update event when ARPE=0 (TIMx_ARR not
preloaded)
Figure 143. Counter timing diagram, update event when ARPE=1 (TIMx_ARR
preloaded)
&& ϯϲ
069
<ͺW^
dŝŵĞƌĐůŽĐŬс<ͺEd
ŽƵŶƚĞƌƌĞŐŝƐƚĞƌ
hƉĚĂƚĞĞǀĞŶƚ;hsͿ
ŽƵŶƚĞƌŽǀĞƌĨůŽǁ
hƉĚĂƚĞŝŶƚĞƌƌƵƉƚĨůĂŐ;h/&Ϳ
ϬϬ ϬϮ Ϭϯ Ϭϰ Ϭϱ Ϭϲ ϬϳϯϮ ϯϯ ϯϰ ϯϱ ϯϲϯϭ Ϭϭ
E
ƵƚŽͲƌĞůŽĂĚƉƌĞůŽĂĚƌĞŐŝƐƚĞƌ
tƌŝƚĞĂŶĞǁǀĂůƵĞŝŶd/DdžͺZZ
069
)
&.B36&
7LPHUFORFN &.B&17
&RXQWHUUHJLVWHU
8SGDWHHYHQW8(9
&RXQWHURYHUIORZ
8SGDWHLQWHUUXSWIODJ
8,)
) ) ) ) ))
&(1
$XWRUHORDGSUHORDG
UHJLVWHU
:ULWHDQHZYDOXHLQ7,0[B$55
$XWRUHORDGVKDGRZ
UHJLVWHU )

General-purpose timers (TIM12/13/14) RM0041
348/713 Doc ID16188 Rev 5
14.3.3 Clock selection
The counter clock can be provided by the following clock sources:
•Internal clock (CK_INT)
•External clock mode1 (for TIM12): external input pin (TIx)
•Internal trigger inputs (ITRx) (for TIM12): connecting the trigger output from another
timer. Refer to Section : Using one timer as prescaler for another timer for more details.
Internal clock source (CK_INT)
The internal clock source is the default clock source for TIM13/TIM14.
For TIM9, the internal clock source is selected when the slave mode controller is disabled
(SMS=’000’). The CEN bit in the TIMx_CR1 register and the UG bit in the TIMx_EGR
register are then used as control bits and can be changed only by software (except for UG
which remains cleared). As soon as the CEN bit is programmed to 1, the prescaler is
clocked by the internal clock CK_INT.
Figure 144 shows the behavior of the control circuit and the upcounter in normal mode,
without prescaler.
Figure 144. Control circuit in normal mode, internal clock divided by 1
External clock source mode 1(TIM12)
This mode is selected when SMS=’111’ in the TIMx_SMCR register. The counter can count
at each rising or falling edge on a selected input.
,QWHUQDOFORFN
&RXQWHUFORFN &.B&17 &.B36&
&RXQWHUUHJLVWHU
&(1 &17B(1
8*
&17B,1,7
069

Doc ID16188 Rev 5 349/713
RM0041 General-purpose timers (TIM12/13/14)
457
Figure 145. TI2 external clock connection example
For example, to configure the upcounter to count in response to a rising edge on the TI2
input, use the following procedure:
1. Configure channel 2 to detect rising edges on the TI2 input by writing CC2S = ‘01’ in
the TIMx_CCMR1 register.
2. Configure the input filter duration by writing the IC2F[3:0] bits in the TIMx_CCMR1
register (if no filter is needed, keep IC2F=’0000’).
3. Select the rising edge polarity by writing CC2P=’0’ and CC2NP=’0’ in the TIMx_CCER
register.
4. Configure the timer in external clock mode 1 by writing SMS=’111’ in the TIMx_SMCR
register.
5. Select TI2 as the trigger input source by writing TS=’110’ in the TIMx_SMCR register.
6. Enable the counter by writing CEN=’1’ in the TIMx_CR1 register.
Note: The capture prescaler is not used for triggering, so no need to configure it.
When a rising edge occurs on TI2, the counter counts once and the TIF flag is set.
The delay between the rising edge on TI2 and the actual clock of the counter is due to the
resynchronization circuit on TI2 input.
Figure 146. Control circuit in external clock mode 1
([WHUQDOFORFN
PRGH
,QWHUQDOFORFN
PRGH
75*,
&.B,17
&.B36&
7,0[B60&5
606>@
,75[
7,B('
7,)3
7,)3
7,0[B60&5
76>@
7,
7,0[B&&(5
&&3
)LOWHU
,&)>@
7,0[B&&05
(GJH
GHWHFWRU
7,)B5LVLQJ
7,)B)DOOLQJ
[[
069
LQWHUQDOFORFN
7,) RU
7,) RU
RU
&RXQWHUFORFN &.B&17 &.B36&
&RXQWHUUHJLVWHU
7,
&17B(1
7,)
:ULWH7,) 069

General-purpose timers (TIM12/13/14) RM0041
350/713 Doc ID16188 Rev 5
14.3.4 Capture/compare channels
Each Capture/Compare channel is built around a capture/compare register (including a
shadow register), a input stage for capture (with digital filter, multiplexing and prescaler) and
an output stage (with comparator and output control).
Figure 147 to Figure 149 give an overview of a capture/compare channel.
The input stage samples the corresponding TIx input to generate a filtered signal TIxF.
Then, an edge detector with polarity selection generates a signal (TIxFPx) which can be
used as trigger input by the slave mode controller or as the capture command. It is
prescaled before the capture register (ICxPS).
Figure 147. Capture/compare channel (example: channel 1 input stage)
The output stage generates an intermediate waveform which is then used for reference:
OCxRef (active high). The polarity acts at the end of the chain.
'LYLGHU
,&36>@
7,)B('
7RWKHVODYHPRGHFRQWUROOHU
7,)3
&&6>@
,&
7,)3
75&
IURPVODYHPRGH
FRQWUROOHU
,&36
069
7,
7,0[B&&(5
&&3&&13
)LOWHU
GRZQFRXQWHU
,&)>@
7,0[B&&05
(GJH
GHWHFWRU
7,)B5LVLQJ
7,)B)DOOLQJ
7,0[B&&05
7,0[B&&(5
7,)B5LVLQJ
IURPFKDQQHO
7,)B)DOOLQJ
IURPFKDQQHO
7,)
I
&&(
'76

Doc ID16188 Rev 5 351/713
RM0041 General-purpose timers (TIM12/13/14)
457
Figure 148. Capture/compare channel 1 main circuit
Figure 149. Output stage of capture/compare channel (channel 1)
The capture/compare block is made of one preload register and one shadow register. Write
and read always access the preload register.
In capture mode, captures are actually done in the shadow register, which is copied into the
preload register.
In compare mode, the content of the preload register is copied into the shadow register
which is compared to the counter.
14.3.5 Input capture mode
In Input capture mode, the Capture/Compare Registers (TIMx_CCRx) are used to latch the
value of the counter after a transition detected by the corresponding ICx signal. When a
&&(
&DSWXUHFRPSDUHVKDGRZUHJLVWHU
&RPSDUDWRU
&DSWXUHFRPSDUHSUHORDGUHJLVWHU
&RXQWHU
,&36
&&6>@
&&6>@
&DSWXUH
,QSXW
PRGH
6
5
5HDG&&5+
5HDG&&5/
UHDGBLQBSURJUHVV
FDSWXUHBWUDQVIHU &&6>@
&&6>@
6
5
ZULWH&&5+
ZULWH&&5/
ZULWHBLQBSURJUHVV
2XWSXW
PRGH
8(9
2&3(
IURPWLPH
EDVHXQLW
FRPSDUHBWUDQVIHU
$3%%XV
KLJK
ORZ
LIELW
0&8SHULSKHUDOLQWHUIDFH
7,0B&&05
2&3(
&17!&&5
&17 &&5
7,0B(*5
&&*
069
DL
2XWSXW
PRGH
FRQWUROOHU
&17!&&5
&17 &&5
7,0[B&&05
2&0>@
&&3
7,0[B&&(5
2XWSXW
HQDEOH
FLUFXLW
2&
&&( 7,0[B&&(5
7RWKHPDVWHU
PRGHFRQWUROOHU
2&B5()

General-purpose timers (TIM12/13/14) RM0041
352/713 Doc ID16188 Rev 5
capture occurs, the corresponding CCXIF flag (TIMx_SR register) is set and an interrupt or
a DMA request can be sent if they are enabled. If a capture occurs while the CCxIF flag was
already high, then the over-capture flag CCxOF (TIMx_SR register) is set. CCxIF can be
cleared by software by writing it to ‘0’ or by reading the captured data stored in the
TIMx_CCRx register. CCxOF is cleared when the user writes it to ‘0’.
The following example shows how to capture the counter value in TIMx_CCR1 when TI1
input rises. To do this, use the following procedure:
1. Select the active input: TIMx_CCR1 must be linked to the TI1 input, so write the CC1S
bits to ‘01’ in the TIMx_CCMR1 register. As soon as CC1S becomes different from ‘00’,
the channel is configured in input mode and the TIMx_CCR1 register becomes read-
only.
2. Program the needed input filter duration with respect to the signal connected to the
timer (by programming the ICxF bits in the TIMx_CCMRx register if the input is one of
the TIx inputs). Let’s imagine that, when toggling, the input signal is not stable during at
must 5 internal clock cycles. We must program a filter duration longer than these 5
clock cycles. We can validate a transition on TI1 when 8 consecutive samples with the
new level have been detected (sampled at fDTS frequency). Then write IC1F bits to
‘0011’ in the TIMx_CCMR1 register.
3. Select the edge of the active transition on the TI1 channel by programming CC1P and
CC1NP bits to ‘00’ in the TIMx_CCER register (rising edge in this case).
4. Program the input prescaler. In our example, we wish the capture to be performed at
each valid transition, so the prescaler is disabled (write IC1PS bits to ‘00’ in the
TIMx_CCMR1 register).
5. Enable capture from the counter into the capture register by setting the CC1E bit in the
TIMx_CCER register.
6. If needed, enable the related interrupt request by setting the CC1IE bit in the
TIMx_DIER register.
When an input capture occurs:
•The TIMx_CCR1 register gets the value of the counter on the active transition.
•CC1IF flag is set (interrupt flag). CC1OF is also set if at least two consecutive captures
occurred whereas the flag was not cleared.
•An interrupt is generated depending on the CC1IE bit.
In order to handle the overcapture, it is recommended to read the data before the
overcapture flag. This is to avoid missing an overcapture which could happen after reading
the flag and before reading the data.
Note: IC interrupt requests can be generated by software by setting the corresponding CCxG bit in
the TIMx_EGR register.

Doc ID16188 Rev 5 353/713
RM0041 General-purpose timers (TIM12/13/14)
457
14.3.6 PWM input mode (only for TIM12)
This mode is a particular case of input capture mode. The procedure is the same except:
•Two ICx signals are mapped on the same TIx input.
•These 2 ICx signals are active on edges with opposite polarity.
•One of the two TIxFP signals is selected as trigger input and the slave mode controller
is configured in reset mode.
For example, the user can measure the period (in TIMx_CCR1 register) and the duty cycle
(in TIMx_CCR2 register) of the PWM applied on TI1 using the following procedure
(depending on CK_INT frequency and prescaler value):
1. Select the active input for TIMx_CCR1: write the CC1S bits to ‘01’ in the TIMx_CCMR1
register (TI1 selected).
2. Select the active polarity for TI1FP1 (used both for capture in TIMx_CCR1 and counter
clear): program the CC1P and CC1NP bits to ‘00’ (active on rising edge).
3. Select the active input for TIMx_CCR2: write the CC2S bits to ‘10’ in the TIMx_CCMR1
register (TI1 selected).
4. Select the active polarity for TI1FP2 (used for capture in TIMx_CCR2): program the
CC2P and CC2NP bits to ‘11’ (active on falling edge).
5. Select the valid trigger input: write the TS bits to ‘101’ in the TIMx_SMCR register
(TI1FP1 selected).
6. Configure the slave mode controller in reset mode: write the SMS bits to ‘100’ in the
TIMx_SMCR register.
7. Enable the captures: write the CC1E and CC2E bits to ‘1’ in the TIMx_CCER register.
Figure 150. PWM input mode timing
1. The PWM input mode can be used only with the TIMx_CH1/TIMx_CH2 signals due to the fact that only
TI1FP1 and TI2FP2 are connected to the slave mode controller.
TI1
TIMx_CNT 0000 0001 0002 0003 0004 00000004
TIMx_CCR1
TIMx_CCR2
0004
0002
IC1 capture
IC2 capture
reset counter
IC2 capture
pulse width
IC1 capture
period
measurementmeasurement
ai15413

General-purpose timers (TIM12/13/14) RM0041
354/713 Doc ID16188 Rev 5
14.3.7 Forced output mode
In output mode (CCxS bits = ‘00’ in the TIMx_CCMRx register), each output compare signal
(OCxREF and then OCx) can be forced to active or inactive level directly by software,
independently of any comparison between the output compare register and the counter.
To force an output compare signal (OCXREF/OCx) to its active level, the user just needs to
write ‘101’ in the OCxM bits in the corresponding TIMx_CCMRx register. Thus OCXREF is
forced high (OCxREF is always active high) and OCx get opposite value to CCxP polarity
bit.
For example: CCxP=’0’ (OCx active high) => OCx is forced to high level.
The OCxREF signal can be forced low by writing the OCxM bits to ‘100’ in the
TIMx_CCMRx register.
Anyway, the comparison between the TIMx_CCRx shadow register and the counter is still
performed and allows the flag to be set. Interrupt requests can be sent accordingly. This is
described in the output compare mode section below.
14.3.8 Output compare mode
This function is used to control an output waveform or indicating when a period of time has
elapsed.
When a match is found between the capture/compare register and the counter, the output
compare function:
1. Assigns the corresponding output pin to a programmable value defined by the output
compare mode (OCxM bits in the TIMx_CCMRx register) and the output polarity (CCxP
bit in the TIMx_CCER register). The output pin can keep its level (OCXM=’000’), be set
active (OCxM=’001’), be set inactive (OCxM=’010’) or can toggle (OCxM=’011’) on
match.
2. Sets a flag in the interrupt status register (CCxIF bit in the TIMx_SR register).
3. Generates an interrupt if the corresponding interrupt mask is set (CCXIE bit in the
TIMx_DIER register).
The TIMx_CCRx registers can be programmed with or without preload registers using the
OCxPE bit in the TIMx_CCMRx register.
In output compare mode, the update event UEV has no effect on OCxREF and OCx output.
The timing resolution is one count of the counter. Output compare mode can also be used to
output a single pulse (in One-pulse mode).
Procedure:
1. Select the counter clock (internal, external, prescaler).
2. Write the desired data in the TIMx_ARR and TIMx_CCRx registers.
3. Set the CCxIE bit if an interrupt request is to be generated.
4. Select the output mode. For example:
– Write OCxM = ‘011’ to toggle OCx output pin when CNT matches CCRx
– Write OCxPE = ‘0’ to disable preload register
– Write CCxP = ‘0’ to select active high polarity
– Write CCxE = ‘1’ to enable the output
5. Enable the counter by setting the CEN bit in the TIMx_CR1 register.

Doc ID16188 Rev 5 355/713
RM0041 General-purpose timers (TIM12/13/14)
457
The TIMx_CCRx register can be updated at any time by software to control the output
waveform, provided that the preload register is not enabled (OCxPE=’0’, else TIMx_CCRx
shadow register is updated only at the next update event UEV). An example is given in
Figure 151.
Figure 151. Output compare mode, toggle on OC1.
14.3.9 PWM mode
Pulse Width Modulation mode allows the user to generate a signal with a frequency
determined by the value of the TIMx_ARR register and a duty cycle determined by the value
of the TIMx_CCRx register.
The PWM mode can be selected independently on each channel (one PWM per OCx
output) by writing ‘110’ (PWM mode 1) or ‘111’ (PWM mode 2) in the OCxM bits in the
TIMx_CCMRx register. Enable the corresponding preload register by setting the OCxPE bit
in the TIMx_CCMRx register, and eventually the auto-reload preload register by setting the
ARPE bit in the TIMx_CR1 register.
As the preload registers are transferred to the shadow registers only when an update event
occurs, before starting the counter, the user has to initialize all the registers by setting the
UG bit in the TIMx_EGR register.
The OCx polarity is software programmable using the CCxP bit in the TIMx_CCER register.
It can be programmed as active high or active low. The OCx output is enabled by the CCxE
bit in the TIMx_CCER register. Refer to the TIMx_CCERx register description for more
details.
In PWM mode (1 or 2), TIMx_CNT and TIMx_CCRx are always compared to determine
whether TIMx_CNT ≤TIMx_CCRx.
The timer is able to generate PWM in edge-aligned mode only since the counter is
upcounting.
PWM edge-aligned mode
In the following example, we consider PWM mode 1. The reference PWM signal OCxREF is
high as long as TIMx_CNT < TIMx_CCRx else it becomes low. If the compare value in
069
2&5() 2&
7,0B&17 % %
7,0B&&5 $
:ULWH%KLQWKH&&5UHJLVWHU
0DWFKGHWHFWHGRQ&&5
,QWHUUXSWJHQHUDWHGLIHQDEOHG
%
%
$

General-purpose timers (TIM12/13/14) RM0041
356/713 Doc ID16188 Rev 5
TIMx_CCRx is greater than the auto-reload value (in TIMx_ARR) then OCxREF is held at
‘1’. If the compare value is 0 then OCxRef is held at ‘0’. Figure 152 shows some edge-
aligned PWM waveforms in an example where TIMx_ARR=8.
Figure 152. Edge-aligned PWM waveforms (ARR=8)
14.3.10 One-pulse mode
One-pulse mode (OPM) is a particular case of the previous modes. It allows the counter to
be started in response to a stimulus and to generate a pulse with a programmable length
after a programmable delay.
Starting the counter can be controlled through the slave mode controller. Generating the
waveform can be done in output compare mode or PWM mode. Select One-pulse mode by
setting the OPM bit in the TIMx_CR1 register. This makes the counter stop automatically at
the next update event UEV.
A pulse can be correctly generated only if the compare value is different from the counter
initial value. Before starting (when the timer is waiting for the trigger), the configuration must
be as follows:
CNT < CCRx≤ARR (in particular, 0 < CCRx)
069
&RXQWHUUHJLVWHU
µ¶
2&;5()
&&[,)
2&;5()
&&[,)
2&;5()
&&[,)
2&;5()
&&[,)
&&5[
&&5[
&&5[!
&&5[
µ¶

Doc ID16188 Rev 5 357/713
RM0041 General-purpose timers (TIM12/13/14)
457
Figure 153. Example of one pulse mode.
For example the user may want to generate a positive pulse on OC1 with a length of tPULSE
and after a delay of tDELAY as soon as a positive edge is detected on the TI2 input pin.
Use TI2FP2 as trigger 1:
1. Map TI2FP2 to TI2 by writing CC2S=’01’ in the TIMx_CCMR1 register.
2. TI2FP2 must detect a rising edge, write CC2P=’0’ and CC2NP = ‘0’ in the TIMx_CCER
register.
3. Configure TI2FP2 as trigger for the slave mode controller (TRGI) by writing TS=’110’ in
the TIMx_SMCR register.
4. TI2FP2 is used to start the counter by writing SMS to ‘110’ in the TIMx_SMCR register
(trigger mode).
The OPM waveform is defined by writing the compare registers (taking into account the
clock frequency and the counter prescaler).
•The tDELAY is defined by the value written in the TIMx_CCR1 register.
•The tPULSE is defined by the difference between the auto-reload value and the compare
value (TIMx_ARR - TIMx_CCR1).
•Let us say the user wants to build a waveform with a transition from ‘0’ to ‘1’ when a
compare match occurs and a transition from ‘1’ to ‘0’ when the counter reaches the
auto-reload value. To do this enable PWM mode 2 by writing OC1M=’111’ in the
TIMx_CCMR1 register. The user can optionally enable the preload registers by writing
OC1PE=’1’ in the TIMx_CCMR1 register and ARPE in the TIMx_CR1 register. In this
case the user has to write the compare value in the TIMx_CCR1 register, the auto-
reload value in the TIMx_ARR register, generate an update by setting the UG bit and
wait for external trigger event on TI2. CC1P is written to ‘0’ in this example.
The user only wants one pulse (Single mode), so write '1 in the OPM bit in the TIMx_CR1
register to stop the counter at the next update event (when the counter rolls over from the
auto-reload value back to 0). When OPM bit in the TIMx_CR1 register is set to '0', so the
Repetitive Mode is selected.
069
7,
2&5()
&RXQWHU
W
7,0B$55
7,0B&&5
2&
W'(/$< W38/6(

General-purpose timers (TIM12/13/14) RM0041
358/713 Doc ID16188 Rev 5
Particular case: OCx fast enable
In One-pulse mode, the edge detection on TIx input set the CEN bit which enables the
counter. Then the comparison between the counter and the compare value makes the
output toggle. But several clock cycles are needed for these operations and it limits the
minimum delay tDELAY min we can get.
If the user wants to output a waveform with the minimum delay, set the OCxFE bit in the
TIMx_CCMRx register. Then OCxRef (and OCx) are forced in response to the stimulus,
without taking in account the comparison. Its new level is the same as if a compare match
had occurred. OCxFE acts only if the channel is configured in PWM1 or PWM2 mode.
14.3.11 TIM12 external trigger synchronization
The TIM12 timer can be synchronized with an external trigger in several modes: Reset
mode, Gated mode and Trigger mode.
Slave mode: Reset mode
The counter and its prescaler can be reinitialized in response to an event on a trigger input.
Moreover, if the URS bit from the TIMx_CR1 register is low, an update event UEV is
generated. Then all the preloaded registers (TIMx_ARR, TIMx_CCRx) are updated.
In the following example, the upcounter is cleared in response to a rising edge on TI1 input:
1. Configure the channel 1 to detect rising edges on TI1. Configure the input filter duration
(in this example, we don’t need any filter, so we keep IC1F=’0000’). The capture
prescaler is not used for triggering, so there’s no need to configure it. The CC1S bits
select the input capture source only, CC1S = ‘01’ in the TIMx_CCMR1 register.
Program CC1P and CC1NP to ‘00’ in TIMx_CCER register to validate the polarity (and
detect rising edges only).
2. Configure the timer in reset mode by writing SMS=’100’ in TIMx_SMCR register. Select
TI1 as the input source by writing TS=’101’ in TIMx_SMCR register.
3. Start the counter by writing CEN=’1’ in the TIMx_CR1 register.
The counter starts counting on the internal clock, then behaves normally until TI1 rising
edge. When TI1 rises, the counter is cleared and restarts from 0. In the meantime, the
trigger flag is set (TIF bit in the TIMx_SR register) and an interrupt request can be sent if
enabled (depending on the TIE bit in TIMx_DIER register).
The following figure shows this behavior when the auto-reload register TIMx_ARR=0x36.
The delay between the rising edge on TI1 and the actual reset of the counter is due to the
resynchronization circuit on TI1 input.

Doc ID16188 Rev 5 359/713
RM0041 General-purpose timers (TIM12/13/14)
457
Figure 154. Control circuit in reset mode
Slave mode: Gated mode
The counter can be enabled depending on the level of a selected input.
In the following example, the upcounter counts only when TI1 input is low:
1. Configure the channel 1 to detect low levels on TI1. Configure the input filter duration
(in this example, we don’t need any filter, so we keep IC1F=’0000’). The capture
prescaler is not used for triggering, so there’s no need to configure it. The CC1S bits
select the input capture source only, CC1S=’01’ in TIMx_CCMR1 register. Program
CC1P=’1’ and CC1NP= ‘0’ in TIMx_CCER register to validate the polarity (and detect
low level only).
2. Configure the timer in gated mode by writing SMS=’101’ in TIMx_SMCR register.
Select TI1 as the input source by writing TS=’101’ in TIMx_SMCR register.
3. Enable the counter by writing CEN=’1’ in the TIMx_CR1 register (in gated mode, the
counter doesn’t start if CEN=’0’, whatever is the trigger input level).
The counter starts counting on the internal clock as long as TI1 is low and stops as soon as
TI1 becomes high. The TIF flag in the TIMx_SR register is set both when the counter starts
or stops.
The delay between the rising edge on TI1 and the actual stop of the counter is due to the
resynchronization circuit on TI1 input.
069
&RXQWHUFORFN FNBFQW FNBSVF
&RXQWHUUHJLVWHU
8*
7,
7,)

General-purpose timers (TIM12/13/14) RM0041
360/713 Doc ID16188 Rev 5
Figure 155. Control circuit in gated mode
Slave mode: Trigger mode
The counter can start in response to an event on a selected input.
In the following example, the upcounter starts in response to a rising edge on TI2 input:
1. Configure the channel 2 to detect rising edges on TI2. Configure the input filter duration
(in this example, we don’t need any filter, so we keep IC2F=’0000’). The capture
prescaler is not used for triggering, so there’s no need to configure it. The CC2S bits
are configured to select the input capture source only, CC2S=’01’ in TIMx_CCMR1
register. Program CC2P=’1’ and CC2NP=’0’ in TIMx_CCER register to validate the
polarity (and detect low level only).
2. Configure the timer in trigger mode by writing SMS=’110’ in TIMx_SMCR register.
Select TI2 as the input source by writing TS=’110’ in TIMx_SMCR register.
When a rising edge occurs on TI2, the counter starts counting on the internal clock and the
TIF flag is set.
The delay between the rising edge on TI2 and the actual start of the counter is due to the
resynchronization circuit on TI2 input.
Figure 156. Control circuit in trigger mode
069
7,
FQWBHQ
:ULWH7,)
&RXQWHUFORFN FNBFQW FNBSVF
&RXQWHUUHJLVWHU
7,)
069
7,
FQWBHQ
&RXQWHUFORFN FNBFQW FNBSVF
&RXQWHUUHJLVWHU
7,)

Doc ID16188 Rev 5 361/713
RM0041 General-purpose timers (TIM12/13/14)
457
14.3.12 Timer synchronization (TIM12)
The TIM timers are linked together internally for timer synchronization or chaining. Refer to
Section 13.3.15: Timer synchronization for details.
Note: The clock of the slave timer must be enabled prior to receive events from the master timer,
and must not be changed on-the-fly while triggers are received from the master timer.
14.3.13 Debug mode
When the microcontroller enters debug mode (Cortex®-M3 core halted), the TIMx counter
either continues to work normally or stops, depending on DBG_TIMx_STOP configuration
bit in DBG module. For more details, refer to Section 25.15.2: Debug support for timers,
watchdog and I2C.

General-purpose timers (TIM12/13/14) RM0041
362/713 Doc ID16188 Rev 5
14.4 TIM12 registers
Refer to Section: List of abbreviations for registers for a list of abbreviations used in register
descriptions.
The peripheral registers have to be written by half-words (16 bits) or words (32 bits). Read
accesses can be done by bytes (8 bits), half-words (16 bits) or words (32 bits).
14.4.1 TIM12 control register 1 (TIMx_CR1)
Address offset: 0x00
Reset value: 0x0000
1514131211109876543210
Reserved CKD[1:0] ARPE Reserved OPM URS UDIS CEN
rw rw rw rw rw rw rw
Bits 15:10 Reserved, must be kept at reset value.
Bits 9:8 CKD: Clock division
This bit-field indicates the division ratio between the timer clock (CK_INT) frequency and
sampling clock used by the digital filters (TIx),
00: tDTS = tCK_INT
01: tDTS = 2 × tCK_INT
10: tDTS = 4 × tCK_INT
11: Reserved
Bit 7 ARPE: Auto-reload preload enable
0: TIMx_ARR register is not buffered.
1: TIMx_ARR register is buffered.
Bits 6:4 Reserved, must be kept at reset value.
Bit 3 OPM: One-pulse mode
0: Counter is not stopped on the update event
1: Counter stops counting on the next update event (clearing the CEN bit).

Doc ID16188 Rev 5 363/713
RM0041 General-purpose timers (TIM12/13/14)
457
Bit 2 URS: Update request source
This bit is set and cleared by software to select the UEV event sources.
0: Any of the following events generates an update interrupt if enabled:
– Counter overflow
– Setting the UG bit
1: Only counter overflow generates an update interrupt if enabled.
Bit 1 UDIS: Update disable
This bit is set and cleared by software to enable/disable update event (UEV) generation.
0: UEV enabled. An UEV is generated by one of the following events:
– Counter overflow
– Setting the UG bit
Buffered registers are then loaded with their preload values.
1: UEV disabled. No UEV is generated, shadow registers keep their value (ARR, PSC,
CCRx). The counter and the prescaler are reinitialized if the UG bit is set.
Bit 0 CEN: Counter enable
0: Counter disabled
1: Counter enabled
CEN is cleared automatically in one-pulse mode, when an update event occurs.

General-purpose timers (TIM12/13/14) RM0041
364/713 Doc ID16188 Rev 5
14.4.2 TIM12 control register 2 (TIMx_CR2)
Address offset: 0x04
Reset value: 0x0000
1514131211109876543210
Reserved MMS[2:0] Reserved
rw rw rw
Bits 15:7 Reserved, must be kept at reset value.
Bits 6:4 MMS[2:0]: Master mode selection
These bits are used to select the information to be sent in Master mode to slave timers for
synchronization (TRGO). The combination is as follows:
000: Reset - the UG bit in the TIMx_EGR register is used as the trigger output (TRGO). If
the reset is generated by the trigger input (slave mode controller configured in reset mode)
then the signal on TRGO is delayed compared to the actual reset.
001: Enable - the Counter enable signal, CNT_EN, is used as the trigger output (TRGO). It
is useful to start several timers at the same time or to control a window in which a slave timer
is enabled. The Counter Enable signal is generated by a logic OR between the CEN control
bit and the trigger input when configured in Gated mode.
When the Counter Enable signal is controlled by the trigger input, there is a delay on TRGO,
except if the master/slave mode is selected (see the MSM bit description in the TIMx_SMCR
register).
010: Update - The update event is selected as the trigger output (TRGO). For instance a
master timer can be used as a prescaler for a slave timer.
011: Compare pulse - The trigger output sends a positive pulse when the CC1IF flag is to
be set (even if it was already high), as soon as a capture or a compare match occurs.
(TRGO).
100: Compare - OC1REF signal is used as the trigger output (TRGO).
101: Compare - OC2REF signal is used as the trigger output (TRGO).
110: Reserved
111: Reserved
Note: The clock of the slave timer and ADC must be enabled prior to receiving events from
the master timer, and must not be changed on-the-fly while triggers are received from
the master timer.
Bits 3:0 Reserved, must be kept at reset value.

Doc ID16188 Rev 5 365/713
RM0041 General-purpose timers (TIM12/13/14)
457
14.4.3 TIM12 slave mode control register (TIMx_SMCR)
Address offset: 0x08
Reset value: 0x0000
1514131211109876543210
Reserved MSM TS[2:0] Res. SMS[2:0]
rw rw rw rw rw rw rw
Bits 15:8 Reserved, must be kept at reset value.
Bit 7 MSM: Master/Slave mode
0: No action
1: The effect of an event on the trigger input (TRGI) is delayed to allow a perfect
synchronization between the current timer and its slaves (through TRGO). It is useful in
order to synchronize several timers on a single external event.
Bits 6:4 TS: Trigger selection
This bit field selects the trigger input to be used to synchronize the counter.
000: Internal Trigger 0 (ITR0)
001: Internal Trigger 1 (ITR1)
010: Internal Trigger 2 (ITR2)
011: Internal Trigger 3 (ITR3)
100: TI1 Edge Detector (TI1F_ED)
101: Filtered Timer Input 1 (TI1FP1)
110: Filtered Timer Input 2 (TI2FP2)
111: Reserved.
See Table 74: TIMx Internal trigger connection on page 366for more details on the meaning
of ITRx for each timer.
Note: These bits must be changed only when they are not used (e.g. when SMS=’000’) to
avoid wrong edge detections at the transition.

General-purpose timers (TIM12/13/14) RM0041
366/713 Doc ID16188 Rev 5
14.4.4 TIM12 Interrupt enable register (TIMx_DIER)
Address offset: 0x0C
Reset value: 0x0000
Bit 3 Reserved, must be kept at reset value.
Bits 2:0 SMS: Slave mode selection
When external signals are selected, the active edge of the trigger signal (TRGI) is linked to
the polarity selected on the external input (see Input control register and Control register
descriptions.
000: Slave mode disabled - if CEN = 1 then the prescaler is clocked directly by the internal
clock
001: Reserved
010: Reserved
011: Reserved
100: Reset mode - Rising edge of the selected trigger input (TRGI) reinitializes the counter
and generates an update of the registers
101: Gated mode - The counter clock is enabled when the trigger input (TRGI) is high. The
counter stops (but is not reset) as soon as the trigger becomes low. Counter starts and stops
are both controlled
110: Trigger mode - The counter starts on a rising edge of the trigger TRGI (but it is not
reset). Only the start of the counter is controlled
111: External clock mode 1 - Rising edges of the selected trigger (TRGI) clock the counter
Note: The Gated mode must not be used if TI1F_ED is selected as the trigger input
(TS=’100’). Indeed, TI1F_ED outputs 1 pulse for each transition on TI1F, whereas the
Gated mode checks the level of the trigger signal.
Note: The clock of the slave timer must be enabled prior to receive events from the master
timer, and must not be changed on-the-fly while triggers are received from the master
timer.
Table 74. TIMx Internal trigger connection(1)
1. When a timer is not present in the product, the corresponding trigger ITRx is not available.
Slave TIM ITR0 (TS = 000) ITR1 (TS = 001) ITR2 (TS = 010) ITR3 (TS = 011)
TIM12 TIM4 TIM5 TIM13_OC TIM14_OC
1514131211109876543210
Reserved TIE Res CC2IE CC1IE UIE
rw rw rw rw
Bits 15:7 Reserved, must be kept at reset value.
Bit 6 TIE: Trigger interrupt enable
0: Trigger interrupt disabled.
1: Trigger interrupt enabled.
Bit 5:3 Reserved, must be kept at reset value.

Doc ID16188 Rev 5 367/713
RM0041 General-purpose timers (TIM12/13/14)
457
Bit 2 CC2IE: Capture/Compare 2 interrupt enable
0: CC2 interrupt disabled.
1: CC2 interrupt enabled.
Bit 1 CC1IE: Capture/Compare 1 interrupt enable
0: CC1 interrupt disabled.
1: CC1 interrupt enabled.
Bit 0 UIE: Update interrupt enable
0: Update interrupt disabled.
1: Update interrupt enabled.

General-purpose timers (TIM12/13/14) RM0041
368/713 Doc ID16188 Rev 5
14.4.5 TIM12 status register (TIMx_SR)
Address offset: 0x10
Reset value: 0x0000
1514131211109876543210
Reserved CC2OF CC1OF Reserved TIF Reserved CC2IF CC1IF UIF
rc_w0 rc_w0 rc_w0 rc_w0 rc_w0 rc_w0
Bits 15:11 Reserved, must be kept at reset value.
Bit 10 CC2OF: Capture/compare 2 overcapture flag
refer to CC1OF description
Bit 9 CC1OF: Capture/Compare 1 overcapture flag
This flag is set by hardware only when the corresponding channel is configured in input
capture mode. It is cleared by software by writing it to ‘0’.
0: No overcapture has been detected.
1: The counter value has been captured in TIMx_CCR1 register while CC1IF flag was
already set
Bits 8:7 Reserved, must be kept at reset value.
Bit 6 TIF: Trigger interrupt flag
This flag is set by hardware on trigger event (active edge detected on TRGI input when the
slave mode controller is enabled in all modes but gated mode. It is set when the counter
starts or stops when gated mode is selected. It is cleared by software.
0: No trigger event occurred.
1: Trigger interrupt pending.
Bits 5:3 Reserved, must be kept at reset value.

Doc ID16188 Rev 5 369/713
RM0041 General-purpose timers (TIM12/13/14)
457
14.4.6 TIM event generation register (TIMx_EGR)
Address offset: 0x14
Reset value: 0x0000
Bit 2 CC2IF: Capture/Compare 2 interrupt flag
refer to CC1IF description
Bit 1 CC1IF: Capture/compare 1 interrupt flag
If channel CC1 is configured as output:
This flag is set by hardware when the counter matches the compare value. It is cleared by
software.
0: No match.
1: The content of the counter TIMx_CNT matches the content of the TIMx_CCR1 register.
When the contents of TIMx_CCR1 are greater than the contents of TIMx_ARR, the CC1IF
bit goes high on the counter overflow.
If channel CC1 is configured as input:
This bit is set by hardware on a capture. It is cleared by software or by reading the
TIMx_CCR1 register.
0: No input capture occurred.
1: The counter value has been captured in TIMx_CCR1 register (an edge has been detected
on IC1 which matches the selected polarity).
Bit 0 UIF: Update interrupt flag
This bit is set by hardware on an update event. It is cleared by software.
0: No update occurred.
1: Update interrupt pending. This bit is set by hardware when the registers are updated:
– At overflow and if UDIS=’0’ in the TIMx_CR1 register.
– When CNT is reinitialized by software using the UG bit in TIMx_EGR register, if URS=’0’ and
UDIS=’0’ in the TIMx_CR1 register.
– When CNT is reinitialized by a trigger event (refer to the synchro control register
description), if URS=’0’ and UDIS=’0’ in the TIMx_CR1 register.
1514131211109876543210
Reserved TG Reserved CC2G CC1G UG
w www
Bits 15:7 Reserved, must be kept at reset value.
Bit 6 TG: Trigger generation
This bit is set by software in order to generate an event, it is automatically cleared by
hardware.
0: No action
1: The TIF flag is set in the TIMx_SR register. Related interrupt can occur if enabled
Bits 5:3 Reserved, must be kept at reset value.

General-purpose timers (TIM12/13/14) RM0041
370/713 Doc ID16188 Rev 5
Bit 2 CC2G: Capture/compare 2 generation
refer to CC1G description
Bit 1 CC1G: Capture/compare 1 generation
This bit is set by software to generate an event, it is automatically cleared by hardware.
0: No action
1: A capture/compare event is generated on channel 1:
If channel CC1 is configured as output:
the CC1IF flag is set, the corresponding interrupt is sent if enabled.
If channel CC1 is configured as input:
The current counter value is captured in the TIMx_CCR1 register. The CC1IF flag is set, the
corresponding interrupt is sent if enabled. The CC1OF flag is set if the CC1IF flag was
already high.
Bit 0 UG: Update generation
This bit can be set by software, it is automatically cleared by hardware.
0: No action
1: Re-initializes the counter and generates an update of the registers. The prescaler counter
is also cleared and the prescaler ratio is not affected. The counter is cleared.

Doc ID16188 Rev 5 371/713
RM0041 General-purpose timers (TIM12/13/14)
457
14.4.7 TIM capture/compare mode register 1 (TIMx_CCMR1)
Address offset: 0x18
Reset value: 0x0000
The channels can be used in input (capture mode) or in output (compare mode). The
direction of a channel is defined by configuring the corresponding CCxS bits. All the other
bits in this register have different functions in input and output modes. For a given bit, OCxx
describes its function when the channel is configured in output mode, ICxx describes its
function when the channel is configured in input mode. Take care that the same bit can have
different meanings for the input stage and the output stage.
Output compare mode
1514131211109876543210
Res. OC2M[2:0] OC2PE OC2FE CC2S[1:0] Res. OC1M[2:0] OC1PE OC1FE CC1S[1:0]
IC2F[3:0] IC2PSC[1:0] IC1F[3:0] IC1PSC[1:0]
rw rw rw rw rw rw rw rw rw rw rw rw rw rw rw rw
Bit 15 Reserved, must be kept at reset value.
Bits 14:12 OC2M[2:0]: Output compare 2 mode
Bit 11 OC2PE: Output compare 2 preload enable
Bit 10 OC2FE: Output compare 2 fast enable
Bits 9:8 CC2S[1:0]: Capture/Compare 2 selection
This bitfield defines the direction of the channel (input/output) as well as the used input.
00: CC2 channel is configured as output
01: CC2 channel is configured as input, IC2 is mapped on TI2
10: CC2 channel is configured as input, IC2 is mapped on TI1
11: CC2 channel is configured as input, IC2 is mapped on TRC. This mode works only if an
internal trigger input is selected through the TS bit (TIMx_SMCR register
Note: The CC2S bits are writable only when the channel is OFF (CC2E = 0 in TIMx_CCER).
Bit 7 Reserved, must be kept at reset value.

General-purpose timers (TIM12/13/14) RM0041
372/713 Doc ID16188 Rev 5
Bits 6:4 OC1M: Output compare 1 mode
These bits define the behavior of the output reference signal OC1REF from which OC1 and
OC1N are derived. OC1REF is active high whereas the active levels of OC1 and OC1N
depend on the CC1P and CC1NP bits, respectively.
000: Frozen - The comparison between the output compare register TIMx_CCR1 and the
counter TIMx_CNT has no effect on the outputs.(this mode is used to generate a timing
base).
001: Set channel 1 to active level on match. The OC1REF signal is forced high when the
TIMx_CNT counter matches the capture/compare register 1 (TIMx_CCR1).
010: Set channel 1 to inactive level on match. The OC1REF signal is forced low when the
TIMx_CNT counter matches the capture/compare register 1 (TIMx_CCR1).
011: Toggle - OC1REF toggles when TIMx_CNT=TIMx_CCR1
100: Force inactive level - OC1REF is forced low
101: Force active level - OC1REF is forced high
110: PWM mode 1 - In upcounting, channel 1 is active as long as TIMx_CNT<TIMx_CCR1
else it is inactive. In downcounting, channel 1 is inactive (OC1REF=‘0) as long as
TIMx_CNT>TIMx_CCR1, else it is active (OC1REF=’1’)
111: PWM mode 2 - In upcounting, channel 1 is inactive as long as TIMx_CNT<TIMx_CCR1
else it is active. In downcounting, channel 1 is active as long as TIMx_CNT>TIMx_CCR1
else it is inactive.
Note: In PWM mode 1 or 2, the OCREF level changes only when the result of the
comparison changes or when the output compare mode switches from “frozen” mode
to “PWM” mode.
Bit 3 OC1PE: Output compare 1 preload enable
0: Preload register on TIMx_CCR1 disabled. TIMx_CCR1 can be written at anytime, the
new value is taken into account immediately
1: Preload register on TIMx_CCR1 enabled. Read/Write operations access the preload
register. TIMx_CCR1 preload value is loaded into the active register at each update event
Note: The PWM mode can be used without validating the preload register only in one-pulse
mode (OPM bit set in the TIMx_CR1 register). Else the behavior is not guaranteed.
Bit 2 OC1FE: Output compare 1 fast enable
This bit is used to accelerate the effect of an event on the trigger in input on the CC output.
0: CC1 behaves normally depending on the counter and CCR1 values even when the
trigger is ON. The minimum delay to activate the CC1 output when an edge occurs on the
trigger input is 5 clock cycles
1: An active edge on the trigger input acts like a compare match on the CC1 output. Then,
OC is set to the compare level independently of the result of the comparison. Delay to
sample the trigger input and to activate CC1 output is reduced to 3 clock cycles. OC1FE
acts only if the channel is configured in PWM1 or PWM2 mode.
Bits 1:0 CC1S: Capture/Compare 1 selection
This bitfield defines the direction of the channel (input/output) as well as the used input.
00: CC1 channel is configured as output
01: CC1 channel is configured as input, IC1 is mapped on TI1
10: CC1 channel is configured as input, IC1 is mapped on TI2
11: CC1 channel is configured as input, IC1 is mapped on TRC. This mode works only if an
internal trigger input is selected through the TS bit (TIMx_SMCR register)
Note: The CC1S bits are writable only when the channel is OFF (CC1E = 0 in TIMx_CCER).

Doc ID16188 Rev 5 373/713
RM0041 General-purpose timers (TIM12/13/14)
457
Input capture mode
Bits 15:12 IC2F: Input capture 2 filter
Bits 11:10 IC2PSC[1:0]: Input capture 2 prescaler
Bits 9:8 CC2S: Capture/compare 2 selection
This bitfield defines the direction of the channel (input/output) as well as the used input.
00: CC2 channel is configured as output
01: CC2 channel is configured as input, IC2 is mapped on TI2
10: CC2 channel is configured as input, IC2 is mapped on TI1
11: CC2 channel is configured as input, IC2 is mapped on TRC. This mode works only if an
internal trigger input is selected through the TS bit (TIMx_SMCR register)
Note: The CC2S bits are writable only when the channel is OFF (CC2E = 0 in TIMx_CCER).
Bits 7:4 IC1F: Input capture 1 filter
This bitfield defines the frequency used to sample the TI1 input and the length of the digital
filter applied to TI1. The digital filter is made of an event counter in which N consecutive
events are needed to validate a transition on the output:
0000: No filter, sampling is done at fDTS
0001: fSAMPLING=fCK_INT
, N=2
0010: fSAMPLING=fCK_INT
, N=4
0011: fSAMPLING=fCK_INT
, N=8
0100: fSAMPLING=fDTS/2, N=6
0101: fSAMPLING=fDTS/2, N=8
0110: fSAMPLING=fDTS/4, N=6
0111: fSAMPLING=fDTS/4, N=8
1000: fSAMPLING=fDTS/8, N=6
1001: fSAMPLING=fDTS/8, N=8
1010: fSAMPLING=fDTS/16, N=5
1011: fSAMPLING=fDTS/16, N=6
1100: fSAMPLING=fDTS/16, N=8
1101: fSAMPLING=fDTS/32, N=5
1110: fSAMPLING=fDTS/32, N=6
1111: fSAMPLING=fDTS/32, N=8
Bits 3:2 IC1PSC: Input capture 1 prescaler
This bitfield defines the ratio of the prescaler acting on the CC1 input (IC1).
The prescaler is reset as soon as CC1E=’0’ (TIMx_CCER register).
00: no prescaler, capture is done each time an edge is detected on the capture input
01: capture is done once every 2 events
10: capture is done once every 4 events
11: capture is done once every 8 events
Bits 1:0 CC1S: Capture/Compare 1 selection
This bitfield defines the direction of the channel (input/output) as well as the used input.
00: CC1 channel is configured as output
01: CC1 channel is configured as input, IC1 is mapped on TI1
10: CC1 channel is configured as input, IC1 is mapped on TI2
11: CC1 channel is configured as input, IC1 is mapped on TRC. This mode is working only if
an internal trigger input is selected through TS bit (TIMx_SMCR register)
Note: The CC1S bits are writable only when the channel is OFF (CC1E = 0 in TIMx_CCER).

General-purpose timers (TIM12/13/14) RM0041
374/713 Doc ID16188 Rev 5
14.4.8 TIM12 capture/compare enable register (TIMx_CCER)
Address offset: 0x20
Reset value: 0x0000
1514131211109876543210
Reserved CC2NP Res. CC2P CC2E CC1NP Res. CC1P CC1E
rw rw rw rw rw rw
Bits 15:8 Reserved, must be kept at reset value.
Bit 7 CC2NP: Capture/Compare 2 output Polarity
refer to CC1NP description
Bits 6 Reserved, must be kept at reset value.
Bit 5 CC2P: Capture/Compare 2 output Polarity
refer to CC1P description
Bit 4 CC2E: Capture/Compare 2 output enable
refer to CC1E description
Bit 3 CC1NP: Capture/Compare 1 complementary output Polarity
CC1 channel configured as output: CC1NP must be kept cleared
CC1 channel configured as input: CC1NP is used in conjunction with CC1P to define
TI1FP1/TI2FP1 polarity (refer to CC1P description).
Bit 2 Reserved, must be kept at reset value.
Bit 1 CC1P: Capture/Compare 1 output Polarity.
CC1 channel configured as output:
0: OC1 active high.
1: OC1 active low.
CC1 channel configured as input:
CC1NP/CC1P bits select TI1FP1 and TI2FP1 polarity for trigger or capture operations.
00: noninverted/rising edge
Circuit is sensitive to TIxFP1 rising edge (capture, trigger in reset, external clock or trigger
mode), TIxFP1 is not inverted (trigger in gated mode, encoder mode).
01: inverted/falling edge
Circuit is sensitive to TIxFP1 falling edge (capture, trigger in reset, external clock or trigger
mode), TIxFP1 is inverted (trigger in gated mode, encoder mode).
10: reserved, do not use this configuration.
Note: 11: noninverted/both edges
Circuit is sensitive to both TIxFP1 rising and falling edges (capture, trigger in reset,
external clock or trigger mode), TIxFP1 is not inverted (trigger in gated mode). This
configuration must not be used for encoder mode.
Bit 0 CC1E: Capture/Compare 1 output enable.
CC1 channel configured as output:
0: Off - OC1 is not active.
1: On - OC1 signal is output on the corresponding output pin.
CC1 channel configured as input:
This bit determines if a capture of the counter value can actually be done into the input
capture/compare register 1 (TIMx_CCR1) or not.
0: Capture disabled.
1: Capture enabled.

Doc ID16188 Rev 5 375/713
RM0041 General-purpose timers (TIM12/13/14)
457
Note: The states of the external I/O pins connected to the standard OCx channels depend on the
state of the OCx channel and on the GPIO registers.
14.4.9 TIM12 counter (TIMx_CNT)
Address offset: 0x24
Reset value: 0x0000
14.4.10 TIM12 prescaler (TIMx_PSC)
Address offset: 0x28
Reset value: 0x0000
14.4.11 TIM12 auto-reload register (TIMx_ARR)
Address offset: 0x2C
Reset value: 0x0000
Table 75. Output control bit for standard OCx channels
CCxE bit OCx output state
0 Output disabled (OCx=’0’, OCx_EN=’0’)
1 OCx=OCxREF + Polarity, OCx_EN=’1’
1514131211109876543210
CNT[15:0]
rw rw rw rw rw rw rw rw rw rw rw rw rw rw rw rw
Bits 15:0 CNT[15:0]: Counter value
1514131211109876543210
PSC[15:0]
rw rw rw rw rw rw rw rw rw rw rw rw rw rw rw rw
Bits 15:0 PSC[15:0]: Prescaler value
The counter clock frequency CK_CNT is equal to fCK_PSC / (PSC[15:0] + 1).
PSC contains the value to be loaded into the active prescaler register at each update event.
PSC contains the value to be loaded in the active prescaler register at each update event
(including when the counter is cleared through UG bit of TIMx_EGR register or through
trigger controller when configured in “reset mode”).
1514131211109876543210
ARR[15:0]
rw rw rw rw rw rw rw rw rw rw rw rw rw rw rw rw
Bits 15:0 ARR[15:0]: Auto-reload value
ARR is the value to be loaded into the actual auto-reload register.
Refer to the Section 14.3.1: Time-base unit for more details about ARR update and
behavior.
The counter is blocked while the auto-reload value is null.

General-purpose timers (TIM12/13/14) RM0041
376/713 Doc ID16188 Rev 5
14.4.12 TIM12 capture/compare register 1 (TIMx_CCR1)
Address offset: 0x34
Reset value: 0x0000
14.4.13 TIM12 capture/compare register 2 (TIMx_CCR2)
Address offset: 0x38
Reset value: 0x0000
1514131211109876543210
CCR1[15:0]
rw rw rw rw rw rw rw rw rw rw rw rw rw rw rw rw
Bits 15:0 CCR1[15:0]: Capture/Compare 1 value
If channel CC1 is configured as output:
CCR1 is the value to be loaded into the actual capture/compare 1 register (preload value).
It is loaded permanently if the preload feature is not selected in the TIMx_CCMR1 register
(OC1PE bit). Else the preload value is copied into the active capture/compare 1 register
when an update event occurs.
The active capture/compare register contains the value to be compared to the TIMx_CNT
counter and signaled on the OC1 output.
If channel CC1is configured as input:
CCR1 is the counter value transferred by the last input capture 1 event (IC1).
1514131211109876543210
CCR2[15:0]
rw rw rw rw rw rw rw rw rw rw rw rw rw rw rw rw
Bits 15:0 CCR2[15:0]: Capture/Compare 2 value
If channel CC2 is configured as output:
CCR2 is the value to be loaded into the actual capture/compare 2 register (preload value).
It is loaded permanently if the preload feature is not selected in the TIMx_CCMR2 register
(OC2PE bit). Else the preload value is copied into the active capture/compare 2 register
when an update event occurs.
The active capture/compare register contains the value to be compared to the TIMx_CNT
counter and signalled on the OC2 output.
If channel CC2 is configured as input:
CCR2 is the counter value transferred by the last input capture 2 event (IC2).

Doc ID16188 Rev 5 377/713
RM0041 General-purpose timers (TIM12/13/14)
457
14.4.14 TIM12 register map
TIM12 registers are mapped as 16-bit addressable registers as described below:
Table 76. TIM12 register map and reset values
Offset Register
31
30
29
28
27
26
25
24
23
22
21
20
19
18
17
16
15
14
13
12
11
10
9
8
7
6
5
4
3
2
1
0
0x00 TIMx_CR1 Reserved
CKD
[1:0]
ARPE
Reserved
OPM
URS
UDIS
CEN
Reset value 000 0000
0x04 TIMx_CR2 Reserved MMS[2:0] Reserved
Reset value 000
0x08 TIMx_SMCR Reserved
MSM
TS[2:0]
Reserved
SMS[2:0]
Reset value 0000 000
0x0C TIMx_DIER Reserved
TIE
Reserved
CC2IE
CC1IE
UIE
Reset value 0000
0x10 TIMx_SR Reserved
CC2OF
CC1OF
Reserved
TIF
Reserved
CC2IF
CC1IF
UIF
Reset value 00 0 000
0x14 TIMx_EGR Reserved
TG
Reserved
CC2G
CC1G
UG
Reset value 0000
0x18
TIMx_CCMR1
Output Compare
mode Reserved
OC2M
[2:0]
OC2PE
OC2FE
CC2S
[1:0]
Reserved
OC1M
[2:0]
OC1PE
OC1FE
CC1
S
[1:0]
Reset value 0 0 0 0 0 0 0 0 0 0 0 0 0 0
TIMx_CCMR1
Input Capture
mode Reserved IC2F[3:0]
IC2
PSC
[1:0]
CC2S
[1:0] IC1F[3:0]
IC1
PSC
[1:0]
CC1
S
[1:0]
Reset value 0 0 0 0 0 0 0 0 0 0 0 0 0 0 0 0
0x1C Reserved
0x20 TIMx_CCER Reserved
CC2NP
Reserved
CC2P
CC2E
CC1NP
Reserved
CC1P
CC1E
Reset value 000000
0x24 TIMx_CNT Reserved CNT[15:0]
Reset value 0 0 0 0 0 0 0 0 0 0 0 0 0 0 0 0
0x28 TIMx_PSC Reserved PSC[15:0]
Reset value 0 0 0 0 0 0 0 0 0 0 0 0 0 0 0 0
0x2C TIMx_ARR Reserved ARR[15:0]
Reset value 0 0 0 0 0 0 0 0 0 0 0 0 0 0 0 0
0x30 Reserved

General-purpose timers (TIM12/13/14) RM0041
378/713 Doc ID16188 Rev 5
Refer to Section: Memory map for the register boundary addresses.
0x34 TIMx_CCR1 Reserved CCR1[15:0]
Reset value 0 0 0 0 0 0 0 0 0 0 0 0 0 0 0 0
0x38 TIMx_CCR2 Reserved CCR2[15:0]
Reset value 0 0 0 0 0 0 0 0 0 0 0 0 0 0 0 0
0x3C to
0x4C Reserved
Table 76. TIM12 register map and reset values (continued)
Offset Register
31
30
29
28
27
26
25
24
23
22
21
20
19
18
17
16
15
14
13
12
11
10
9
8
7
6
5
4
3
2
1
0

Doc ID16188 Rev 5 379/713
RM0041 General-purpose timers (TIM12/13/14)
457
14.5 TIM13/14 registers
The peripheral registers have to be written by half-words (16 bits) or words (32 bits). Read
accesses can be done by bytes (8 bits), half-words (16 bits) or words (32 bits).
14.5.1 TIM13/14 control register 1 (TIMx_CR1)
Address offset: 0x00
Reset value: 0x0000
1514131211109876543210
Reserved CKD[1:0] ARPE Reserved OPM URS UDIS CEN
rw rw rw rw rw rw rw
Bits 15:10 Reserved, must be kept at reset value.
Bits 9:8 CKD: Clock division
This bit-field indicates the division ratio between the timer clock (CK_INT) frequency and
sampling clock used by the digital filters (TIx),
00: tDTS = tCK_INT
01: tDTS = 2 × tCK_INT
10: tDTS = 4 × tCK_INT
11: Reserved
Bit 7 ARPE: Auto-reload preload enable
0: TIMx_ARR register is not buffered
1: TIMx_ARR register is buffered
Bits 6:4 Reserved, must be kept at reset value.
Bit 3 OPM: One-pulse mode
0: Counter is not stopped on the update event
1: Counter stops counting on the next update event (clearing the CEN bit).
Bit 2 URS: Update request source
This bit is set and cleared by software to select the update interrupt (UEV) sources.
0: Any of the following events generate an UEV if enabled:
– Counter overflow
– Setting the UG bit
1: Only counter overflow generates an UEV if enabled.
Bit 1 UDIS: Update disable
This bit is set and cleared by software to enable/disable update interrupt (UEV) event
generation.
0: UEV enabled. An UEV is generated by one of the following events:
– Counter overflow
– Setting the UG bit.
Buffered registers are then loaded with their preload values.
1: UEV disabled. No UEV is generated, shadow registers keep their value (ARR, PSC,
CCRx). The counter and the prescaler are reinitialized if the UG bit is set.
Bit 0 CEN: Counter enable
0: Counter disabled
1: Counter enabled

General-purpose timers (TIM12/13/14) RM0041
380/713 Doc ID16188 Rev 5
14.5.2 TIM10/11/13/14 Interrupt enable register (TIMx_DIER)
Address offset: 0x0C
Reset value: 0x0000
14.5.3 TIM13/14 status register (TIMx_SR)
Address offset: 0x10
Reset value: 0x0000
1514131211109876543210
Reserved CC1IE UIE
rw rw
Bits 15:2 Reserved, must be kept at reset value.
Bit 1 CC1IE: Capture/Compare 1 interrupt enable
0: CC1 interrupt disabled
1: CC1 interrupt enabled
Bit 0 UIE: Update interrupt enable
0: Update interrupt disabled
1: Update interrupt enabled
1514131211109876543210
Reserved CC1OF Reserved CC1IF UIF
rc_w0 rc_w0 rc_w0
Bits 15:10 Reserved, must be kept at reset value.
Bit 9 CC1OF: Capture/Compare 1 overcapture flag
This flag is set by hardware only when the corresponding channel is configured in input
capture mode. It is cleared by software by writing it to ‘0’.
0: No overcapture has been detected.
1: The counter value has been captured in TIMx_CCR1 register while CC1IF flag was
already set

Doc ID16188 Rev 5 381/713
RM0041 General-purpose timers (TIM12/13/14)
457
14.5.4 TIM13/14 event generation register (TIMx_EGR)
Address offset: 0x14
Reset value: 0x0000
Bits 8:2 Reserved, must be kept at reset value.
Bit 1 CC1IF: Capture/compare 1 interrupt flag
If channel CC1 is configured as output:
This flag is set by hardware when the counter matches the compare value. It is cleared by
software.
0: No match.
1: The content of the counter TIMx_CNT matches the content of the TIMx_CCR1 register.
When the contents of TIMx_CCR1 are greater than the contents of TIMx_ARR, the CC1IF bit
goes high on the counter overflow.
If channel CC1 is configured as input:
This bit is set by hardware on a capture. It is cleared by software or by reading the
TIMx_CCR1 register.
0: No input capture occurred.
1: The counter value has been captured in TIMx_CCR1 register (an edge has been detected
on IC1 which matches the selected polarity).
Bit 0 UIF: Update interrupt flag
This bit is set by hardware on an update event. It is cleared by software.
0: No update occurred.
1: Update interrupt pending. This bit is set by hardware when the registers are updated:
– At overflow and if UDIS=’0’ in the TIMx_CR1 register.
– When CNT is reinitialized by software using the UG bit in TIMx_EGR register, if
URS=’0’ and UDIS=’0’ in the TIMx_CR1 register.
1514131211109876543210
Reserved CC1G UG
ww
Bits 15:2 Reserved, must be kept at reset value.
Bit 1 CC1G: Capture/compare 1 generation
This bit is set by software in order to generate an event, it is automatically cleared by
hardware.
0: No action
1: A capture/compare event is generated on channel 1:
If channel CC1 is configured as output:
CC1IF flag is set, Corresponding interrupt or is sent if enabled.
If channel CC1 is configured as input:
The current value of the counter is captured in TIMx_CCR1 register. The CC1IF flag is set,
the corresponding interrupt is sent if enabled. The CC1OF flag is set if the CC1IF flag was
already high.
Bit 0 UG: Update generation
This bit can be set by software, it is automatically cleared by hardware.
0: No action
1: Re-initialize the counter and generates an update of the registers. Note that the prescaler
counter is cleared too (anyway the prescaler ratio is not affected). The counter is cleared.

General-purpose timers (TIM12/13/14) RM0041
382/713 Doc ID16188 Rev 5
14.5.5 TIM13/14 capture/compare mode register 1 (TIMx_CCMR1)
Address offset: 0x18
Reset value: 0x0000
The channels can be used in input (capture mode) or in output (compare mode). The
direction of a channel is defined by configuring the corresponding CCxS bits. All the other
bits of this register have a different function in input and in output mode. For a given bit,
OCxx describes its function when the channel is configured in output, ICxx describes its
function when the channel is configured in input. So take care that the same bit can have a
different meaning for the input stage and for the output stage.
1514131211109876543210
Reserved OC1M[2:0] OC1PE OC1FE CC1S[1:0]
Reserved IC1F[3:0] IC1PSC[1:0]
rw rw rw rw rw rw rw rw

Doc ID16188 Rev 5 383/713
RM0041 General-purpose timers (TIM12/13/14)
457
Output compare mode
Bits 15:7 Reserved, must be kept at reset value.
Bits 6:4 OC1M: Output compare 1 mode
These bits define the behavior of the output reference signal OC1REF from which OC1 is
derived. OC1REF is active high whereas OC1 active level depends on CC1P bit.
000: Frozen. The comparison between the output compare register TIMx_CCR1 and the
counter TIMx_CNT has no effect on the outputs.
001: Set channel 1 to active level on match. OC1REF signal is forced high when the counter
TIMx_CNT matches the capture/compare register 1 (TIMx_CCR1).
010: Set channel 1 to inactive level on match. OC1REF signal is forced low when the
counter TIMx_CNT matches the capture/compare register 1 (TIMx_CCR1).
011: Toggle - OC1REF toggles when TIMx_CNT = TIMx_CCR1.
100: Force inactive level - OC1REF is forced low.
101: Force active level - OC1REF is forced high.
110: PWM mode 1 - Channel 1 is active as long as TIMx_CNT < TIMx_CCR1 else inactive.
111: PWM mode 2 - Channel 1 is inactive as long as TIMx_CNT < TIMx_CCR1 else active.
Note: In PWM mode 1 or 2, the OCREF level changes when the result of the comparison
changes or when the output compare mode switches from frozen to PWM mode.
Bit 3 OC1PE: Output compare 1 preload enable
0: Preload register on TIMx_CCR1 disabled. TIMx_CCR1 can be written at anytime, the
new value is taken in account immediately.
1: Preload register on TIMx_CCR1 enabled. Read/Write operations access the preload
register. TIMx_CCR1 preload value is loaded in the active register at each update event.
Note: The PWM mode can be used without validating the preload register only in one pulse
mode (OPM bit set in TIMx_CR1 register). Else the behavior is not guaranteed.
Bit 2 OC1FE: Output compare 1 fast enable
This bit is used to accelerate the effect of an event on the trigger in input on the CC output.
0: CC1 behaves normally depending on counter and CCR1 values even when the trigger is
ON. The minimum delay to activate CC1 output when an edge occurs on the trigger input is
5 clock cycles.
1: An active edge on the trigger input acts like a compare match on CC1 output. OC is then
set to the compare level independently of the result of the comparison. Delay to sample the
trigger input and to activate CC1 output is reduced to 3 clock cycles. OC1FE acts only if the
channel is configured in PWM1 or PWM2 mode.
Bits 1:0 CC1S: Capture/Compare 1 selection
This bit-field defines the direction of the channel (input/output) as well as the used input.
00: CC1 channel is configured as output.
01: CC1 channel is configured as input, IC1 is mapped on TI1.
10: Reserved
11: Reserved
Note: CC1S bits are writable only when the channel is OFF (CC1E = 0 in TIMx_CCER).

General-purpose timers (TIM12/13/14) RM0041
384/713 Doc ID16188 Rev 5
Input capture mode
Bits 15:8 Reserved, must be kept at reset value.
Bits 7:4 IC1F: Input capture 1 filter
This bit-field defines the frequency used to sample TI1 input and the length of the digital filter
applied to TI1. The digital filter is made of an event counter in which N consecutive events
are needed to validate a transition on the output:
0000: No filter, sampling is done at fDTS
0001: fSAMPLING=fCK_INT
, N=2
0010: fSAMPLING=fCK_INT
, N=4
0011: fSAMPLING=fCK_INT
, N=8
0100: fSAMPLING=fDTS/2, N=6
0101: fSAMPLING=fDTS/2, N=8
0110: fSAMPLING=fDTS/4, N=6
0111: fSAMPLING=fDTS/4, N=8
1000: fSAMPLING=fDTS/8, N=6
1001: fSAMPLING=fDTS/8, N=8
1010: fSAMPLING=fDTS/16, N=5
1011: fSAMPLING=fDTS/16, N=6
1100: fSAMPLING=fDTS/16, N=8
1101: fSAMPLING=fDTS/32, N=5
1110: fSAMPLING=fDTS/32, N=6
1111: fSAMPLING=fDTS/32, N=8
Bits 3:2 IC1PSC: Input capture 1 prescaler
This bit-field defines the ratio of the prescaler acting on CC1 input (IC1).
The prescaler is reset as soon as CC1E=’0’ (TIMx_CCER register).
00: no prescaler, capture is done each time an edge is detected on the capture input
01: capture is done once every 2 events
10: capture is done once every 4 events
11: capture is done once every 8 events
Bits 1:0 CC1S: Capture/Compare 1 selection
This bit-field defines the direction of the channel (input/output) as well as the used input.
00: CC1 channel is configured as output
01: CC1 channel is configured as input, IC1 is mapped on TI1
10:
11:
Note: CC1S bits are writable only when the channel is OFF (CC1E = 0 in TIMx_CCER).

Doc ID16188 Rev 5 385/713
RM0041 General-purpose timers (TIM12/13/14)
457
14.5.6 TIM13/14 capture/compare enable register (TIMx_CCER)
Address offset: 0x20
Reset value: 0x0000
Note: The state of the external I/O pins connected to the standard OCx channels depends on the
OCx channel state and the GPIO registers.
1514131211109876543210
Reserved CC1NP Res. CC1P CC1E
rw rw rw
Bits 15:4 Reserved, must be kept at reset value.
Bit 3 CC1NP: Capture/Compare 1 complementary output Polarity.
CC1 channel configured as output: CC1NP must be kept cleared.
CC1 channel configured as input: CC1NP bit is used in conjunction with CC1P to define
TI1FP1 polarity (refer to CC1P description).
Bit 2 Reserved, must be kept at reset value.
Bit 1 CC1P: Capture/Compare 1 output Polarity.
CC1 channel configured as output:
0: OC1 active high
1: OC1 active low
CC1 channel configured as input:
The CC1P bit selects TI1FP1 and TI2FP1 polarity for trigger or capture operations.
00: noninverted/rising edge
Circuit is sensitive to TI1FP1 rising edge (capture mode), TI1FP1 is not inverted.
01: inverted/falling edge
Circuit is sensitive to TI1FP1 falling edge (capture mode), TI1FP1 is inverted.
10: reserved, do not use this configuration.
11: noninverted/both edges
Circuit is sensitive to both TI1FP1 rising and falling edges (capture mode), TI1FP1 is not
inverted.
Bit 0 CC1E: Capture/Compare 1 output enable.
CC1 channel configured as output:
0: Off - OC1 is not active
1: On - OC1 signal is output on the corresponding output pin
CC1 channel configured as input:
This bit determines if a capture of the counter value can actually be done into the input
capture/compare register 1 (TIMx_CCR1) or not.
0: Capture disabled
1: Capture enabled
Table 77. Output control bit for standard OCx channels
CCxE bit OCx output state
0 Output Disabled (OCx=’0’, OCx_EN=’0’)
1 OCx=OCxREF + Polarity, OCx_EN=’1’

General-purpose timers (TIM12/13/14) RM0041
386/713 Doc ID16188 Rev 5
14.5.7 TIM13/14 counter (TIMx_CNT)
Address offset: 0x24
Reset value: 0x0000
14.5.8 TIM13/14 prescaler (TIMx_PSC)
Address offset: 0x28
Reset value: 0x0000
14.5.9 TIM13/14 auto-reload register (TIMx_ARR)
Address offset: 0x2C
Reset value: 0x0000
1514131211109876543210
CNT[15:0]
rw rw rw rw rw rw rw rw rw rw rw rw rw rw rw rw
Bits 15:0 CNT[15:0]: Counter value
1514131211109876543210
PSC[15:0]
rw rw rw rw rw rw rw rw rw rw rw rw rw rw rw rw
Bits 15:0 PSC[15:0]: Prescaler value
The counter clock frequency CK_CNT is equal to fCK_PSC / (PSC[15:0] + 1).
PSC contains the value to be loaded in the active prescaler register at each update event
(including when the counter is cleared through UG bit of TIMx_EGR register or through
trigger controller when configured in “reset mode”).
1514131211109876543210
ARR[15:0]
rw rw rw rw rw rw rw rw rw rw rw rw rw rw rw rw
Bits 15:0 ARR[15:0]: Auto-reload value
ARR is the value to be loaded in the actual auto-reload register.
Refer to Section 14.3.1: Time-base unit for more details about ARR update and behavior.
The counter is blocked while the auto-reload value is null.

Doc ID16188 Rev 5 387/713
RM0041 General-purpose timers (TIM12/13/14)
457
14.5.10 TIM13/14 capture/compare register 1 (TIMx_CCR1)
Address offset: 0x34
Reset value: 0x0000
14.5.11 TIM13/14 register map
TIMx registers are mapped as 16-bit addressable registers as described in the tables below:
1514131211109876543210
CCR1[15:0]
rw rw rw rw rw rw rw rw rw rw rw rw rw rw rw rw
Bits 15:0 CCR1[15:0]: Capture/Compare 1 value
If channel CC1 is configured as output:
CCR1 is the value to be loaded in the actual capture/compare 1 register (preload value).
It is loaded permanently if the preload feature is not selected in the TIMx_CCMR1 register (bit
OC1PE). Else the preload value is copied in the active capture/compare 1 register when an
update event occurs.
The active capture/compare register contains the value to be compared to the counter
TIMx_CNT and signaled on OC1 output.
If channel CC1is configured as input:
CCR1 is the counter value transferred by the last input capture 1 event (IC1).
Table 78. TIM13/14 register map and reset values
Offset Register
31
30
29
28
27
26
25
24
23
22
21
20
19
18
17
16
15
14
13
12
11
10
9
8
7
6
5
4
3
2
1
0
0x00 TIMx_CR1 Reserved
CKD
[1:0]
ARPE
Reserve
d
OPM
URS
UDIS
CEN
Reset value 000 000 0
0x08 TIMx_SMCR Reserved
Reset value
0x0C TIMx_DIER Reserved
CC1IE
UIE
Reset value 00
0x10 TIMx_SR Reserved
CC1OF
Reserved
CC1IF
UIF
Reset value 000
0x14 TIMx_EGR Reserved
CC1G
UG
Reset value 00

General-purpose timers (TIM12/13/14) RM0041
388/713 Doc ID16188 Rev 5
0x18
TIMx_CCMR1
Output compare
mode Reserved
OC1M
[2:0]
OC1PE
OC1FE
CC1S
[1:0]
Reset value 000000 0
TIMx_CCMR1
Input capture
mode Reserved IC1F[3:0]
IC1
PSC
[1:0]
CC1S
[1:0]
Reset value 0000000 0
0x1C Reserved
0x20 TIMx_CCER Reserved
CC1NP
Reserved
CC1P
CC1E
Reset value 000
0x24 TIMx_CNT Reserved CNT[15:0]
Reset value 000000000000000 0
0x28 TIMx_PSC Reserved PSC[15:0]
Reset value 000000000000000 0
0x2C TIMx_ARR Reserved ARR[15:0]
Reset value 000000000000000 0
0x30 Reserved
0x34 TIMx_CCR1 Reserved CCR1[15:0]
Reset value 000000000000000 0
0x38 to
0x4C Reserved
Table 78. TIM13/14 register map and reset values (continued)
Offset Register
31
30
29
28
27
26
25
24
23
22
21
20
19
18
17
16
15
14
13
12
11
10
9
8
7
6
5
4
3
2
1
0

Doc ID16188 Rev 5 389/713
RM0041 General-purpose timers (TIM15/16/17)
457
15 General-purpose timers (TIM15/16/17)
Low-density value line devices are STM32F100xx microcontrollers where the Flash
memory density ranges between 16 and 32 Kbytes.
Medium-density value line devices are STM32F100xx microcontrollers where the Flash
memory density ranges between 64 and 128 Kbytes.
High-density value line devices are STM32F100xx microcontrollers where the Flash
memory density ranges between 256 and 512 Kbytes.
This section applies to the whole STM32F100xx family, unless otherwise specified.
15.1 TIM15/16/17 introduction
The TIM15/16/17 timers consist of a 16-bit auto-reload counter driven by a programmable
prescaler.
They may be used for a variety of purposes, including measuring the pulse lengths of input
signals (input capture) or generating output waveforms (output compare, PWM,
complementary PWM with dead-time insertion).
Pulse lengths and waveform periods can be modulated from a few microseconds to several
milliseconds using the timer prescaler and the RCC clock controller prescalers.
The TIM15/16/17 timers are completely independent, and do not share any resources. They
can be synchronized together as described in Section 14.3.12.

General-purpose timers (TIM15/16/17) RM0041
390/713 Doc ID16188 Rev 5
15.2 TIM15 main features
TIM15 includes the following features:
•16-bit auto-reload upcounter
•16-bit programmable prescaler used to divid (also “on the fly”) the counter clock
frequency by any factor between 1 and 65536
•Up to 2 independent channels for:
– Input capture
– Output compare
– PWM generation (edge mode)
– One-pulse mode output
•Complementary outputs with programmable dead-time (for channel 1 only)
•Synchronization circuit to control the timer with external signals and to interconnect
several timers together
•Repetition counter to update the timer registers only after a given number of cycles of
the counter
•Break input to put the timer’s output signals in the reset state or a known state
•Interrupt/DMA generation on the following events:
– Update: counter overflow, counter initialization (by software or internal/external
trigger)
– Trigger event (counter start, stop, initialization or count by internal/external trigger)
– Input capture
– Output compare
– Break input (interrupt request)

Doc ID16188 Rev 5 391/713
RM0041 General-purpose timers (TIM15/16/17)
457
15.3 TIM16 and TIM17 main features
The TIM16 and TIM17 timers include the following features:
•16-bit auto-reload upcounter
•16-bit programmable prescaler used to divide (also “on the fly”) the counter clock
frequency by any factor between 1 and 65536
•One channel for:
– Input capture
– Output compare
– PWM generation (edge-aligned mode)
– One-pulse mode output
•Complementary outputs with programmable dead-time
•Repetition counter to update the timer registers only after a given number of cycles of
the counter
•Break input to put the timer’s output signals in the reset state or a known state
•Interrupt/DMA generation on the following events:
– Update: counter overflow
– Trigger event (counter start, stop, initialization or count by internal/external trigger)
– Input capture
– Output compare
– Break input

General-purpose timers (TIM15/16/17) RM0041
392/713 Doc ID16188 Rev 5
Figure 157. TIM15 block diagram
Prescaler
Auto-reload register
counter
Capture/Compare 1 register
Capture/Compare 2 register
U
U
U
CC1I
CC2I
Trigger
controller
+/-
Stop, clear
or
up/down
TI1FP1
TI2FP2
ITR0
ITR1
ITR2
TRGI
controller
output
control
DTG
DTG registers
TRGO
OC1REF
OC2REF
REP register
U
Repetition
counter
UI
Reset, enable, up, count
CK_PSC
IC1
IC2
Prescaler
Prescaler
Input filter &
Edge detector
IC2PS
IC1PS
TI1FP1
output
control
Reg
event
Notes:
Preload registers transferred
to active registers on
U
event
according to control bit
interrupt & DMA output
TGI
TRC
TRC
ITR
TRC
TI1F_ED
Input filter &
Edge detector
CC1I
CC2I
TI1FP2
TI2FP1
TI2FP2
BI
TI1
TI2
TIMx_CH1
TIMx_CH2
BRK
TIMx_BKIN
OC1
OC2
TIMx_CH1
TIMx_CH2
TIMx_CH1N
OC1N
to other timers
mode
Slave
PSC CNT
Internal clock (CK_INT)
CK_CNT
Clock failure event from clock controller
Polarity selection
CSS (clock security system
CK_TIM1121314151617 from RCC
ITR3
ai17330

Doc ID16188 Rev 5 393/713
RM0041 General-purpose timers (TIM15/16/17)
457
Figure 158. TIM16 and TIM17 block diagram
/ŶƚĞƌŶĂůĐůŽĐŬ;<ͺ/EdͿ
ŽƵŶƚĞƌŶĂďůĞ;EͿ
d/Ddžͺ,ϭ
d/Ddžͺ</E
d/ϭ
Z< WŽůĂƌŝƚLJƐĞůĞĐƚŝŽŶ
/ŶƉƵƚĨŝůƚĞƌΘ
ĞĚŐĞƐĞůĞĐƚŽƌ
/ŶƚĞƌŶĂůďƌĞĂŬĞǀĞŶƚƐŽƵƌĐĞƐ
ƵƚŽͲƌĞůŽĂĚƌĞŐŝƐƚĞƌ
EdĐŽƵŶƚĞƌ
нͬͲ
ĂƉƚƵƌĞͬĐŽŵƉĂƌĞϭƌĞŐŝƐƚĞƌ
/
d/ϭ&Wϭ /ϭ
ZWƌĞŐŝƐƚĞƌ
ZĞƉĞƚŝƚŝŽŶ
ĐŽƵŶƚĞƌ
d'ƌĞŐŝƐƚĞƌƐ
d' KƵƚƉƵƚ
ĐŽŶƚƌŽů
<ͺW^ <ͺEd
/ϭW^
^ƚŽƉ͕ĐůĞĂƌŽƌƵƉͬĚŽǁŶ
KϭZ&
ϭ/
ϭ/
h
h/
h
Kϭ
KϭE
d/Ddžͺ,ϭ
d/Ddžͺ,ϭE
h
EŽƚĞƐ͗
ZĞŐ WƌĞůŽĂĚƌĞŐŝƐƚĞƌƐƚƌĂŶƐĨĞƌƌĞĚ
ƚŽĂĐƚŝǀĞƌĞŐŝƐƚĞƌƐŽŶhĞǀĞŶƚ
ĂĐĐŽƌĚŝŶŐƚŽĐŽŶƚƌŽůďŝƚ
ǀĞŶƚ
/ŶƚĞƌƌƵƉƚΘDŽƵƚƉƵƚ
W^
ƉƌĞƐĐĂůĞƌ
WƌĞƐĐĂůĞƌ
D^ϯϭϰϭϱsϱ

General-purpose timers (TIM15/16/17) RM0041
394/713 Doc ID16188 Rev 5
15.4 TIM15/16/17 functional description
15.4.1 Time-base unit
The main block of the programmable timer is a 16-bit counter with its related auto-reload
register. The counter can count up, down or both up and down. The counter clock can be
divided by a prescaler.
The counter, the auto-reload register and the prescaler register can be written or read by
software. This is true even when the counter is running.
The time-base unit includes:
•Counter register (TIMx_CNT)
•Prescaler register (TIMx_PSC)
•Auto-reload register (TIMx_ARR)
•Repetition counter register (TIMx_RCR)
The auto-reload register is preloaded. Writing to or reading from the auto-reload register
accesses the preload register. The content of the preload register are transferred into the
shadow register permanently or at each update event (UEV), depending on the auto-reload
preload enable bit (ARPE) in TIMx_CR1 register. The update event is sent when the counter
reaches the overflow (or underflow when downcounting) and if the UDIS bit equals 0 in the
TIMx_CR1 register. It can also be generated by software. The generation of the update
event is described in detailed for each configuration.
The counter is clocked by the prescaler output CK_CNT, which is enabled only when the
counter enable bit (CEN) in TIMx_CR1 register is set (refer also to the slave mode controller
description to get more details on counter enabling).
Note that the counter starts counting 1 clock cycle after setting the CEN bit in the TIMx_CR1
register.
Prescaler description
The prescaler can divide the counter clock frequency by any factor between 1 and 65536. It
is based on a 16-bit counter controlled through a 16-bit register (in the TIMx_PSC register).
It can be changed on the fly as this control register is buffered. The new prescaler ratio is
taken into account at the next update event.
Figure 159 and Figure 160 give some examples of the counter behavior when the prescaler
ratio is changed on the fly:

Doc ID16188 Rev 5 395/713
RM0041 General-purpose timers (TIM15/16/17)
457
Figure 159. Counter timing diagram with prescaler division change from 1 to 2
Figure 160. Counter timing diagram with prescaler division change from 1 to 4
15.4.2 Counter modes
Upcounting mode
In upcounting mode, the counter counts from 0 to the auto-reload value (content of the
TIMx_ARR register), then restarts from 0 and generates a counter overflow event.
If the repetition counter is used, the update event (UEV) is generated after upcounting is
repeated for the number of times programmed in the repetition counter register plus one
(TIMx_RCR + 1). Else the update event is generated at each counter overflow.
Setting the UG bit in the TIMx_EGR register (by software or by using the slave mode
controller) also generates an update event.
The UEV event can be disabled by software by setting the UDIS bit in the TIMx_CR1
register. This is to avoid updating the shadow registers while writing new values in the
CK_PSC
00
CEN
Timer clock = CK_CNT
Counter register
Update event (UEV)
0
F9 FA FB FCF7
Prescaler control register 01
Write a new value in TIMx_PSC
01 02 03
Prescaler buffer 01
Prescaler counter 01 0 1 0 1 0 1
F8
CK_PSC
00
CEN
Timer clock = CK_CNT
Counter register
Update event (UEV)
0
F9 FA FB FCF7
Prescaler control register 03
Write a new value in TIMx_PSC
Prescaler buffer 03
Prescaler counter 01 2 3 0 1 2 3
F8 01

General-purpose timers (TIM15/16/17) RM0041
396/713 Doc ID16188 Rev 5
preload registers. Then no update event occurs until the UDIS bit has been written to 0.
However, the counter restarts from 0, as well as the counter of the prescaler (but the
prescale rate does not change). In addition, if the URS bit (update request selection) in
TIMx_CR1 register is set, setting the UG bit generates an update event UEV but without
setting the UIF flag (thus no interrupt or DMA request is sent). This is to avoid generating
both update and capture interrupts when clearing the counter on the capture event.
When an update event occurs, all the registers are updated and the update flag (UIF bit in
TIMx_SR register) is set (depending on the URS bit):
•The repetition counter is reloaded with the content of TIMx_RCR register,
•The auto-reload shadow register is updated with the preload value (TIMx_ARR),
•The buffer of the prescaler is reloaded with the preload value (content of the TIMx_PSC
register).
The following figures show some examples of the counter behavior for different clock
frequencies when TIMx_ARR=0x36.
Figure 161. Counter timing diagram, internal clock divided by 1
Figure 162. Counter timing diagram, internal clock divided by 2
CK_PSC
00
CNT_EN
Timer clock = CK_CNT
Counter register
Update interrupt flag (UIF)
Counter overflow
Update event (UEV)
01 02 03 04 05 06 0732 33 34 35 3631
CK_PSC
0035 0000 0001 0002 0003
CNT_EN
Timer clock = CK_CNT
Counter register
Update interrupt flag (UIF)
0034 0036
Counter overflow
Update event (UEV)

Doc ID16188 Rev 5 397/713
RM0041 General-purpose timers (TIM15/16/17)
457
Figure 163. Counter timing diagram, internal clock divided by 4
Figure 164. Counter timing diagram, internal clock divided by N
Figure 165. Counter timing diagram, update event when ARPE=0 (TIMx_ARR not
preloaded)
CK_PSC
0000 0001
CNT_EN
Timer clock = CK_CNT
Counter register
Update interrupt flag (UIF)
0035 0036
Counter overflow
Update event (UEV)
Timer clock = CK_CNT
Counter register 00
1F 20
Update interrupt flag (UIF)
Counter overflow
Update event (UEV)
CK_PSC
CK_PSC
00
CEN
Timer clock = CK_CNT
Counter register
Update interrupt flag (UIF)
Counter overflow
Update event (UEV)
01 02 03 04 05 06 0732 33 34 35 3631
Auto-reload register FF 36
Write a new value in TIMx_ARR

General-purpose timers (TIM15/16/17) RM0041
398/713 Doc ID16188 Rev 5
Figure 166. Counter timing diagram, update event when ARPE=1 (TIMx_ARR
preloaded)
15.4.3 Repetition counter
Section 14.3.1: Time-base unit describes how the update event (UEV) is generated with
respect to the counter overflows/underflows. It is actually generated only when the repetition
counter has reached zero. This can be useful when generating PWM signals.
This means that data are transferred from the preload registers to the shadow registers
(TIMx_ARR auto-reload register, TIMx_PSC prescaler register, but also TIMx_CCRx
capture/compare registers in compare mode) every N+1 counter overflows or underflows,
where N is the value in the TIMx_RCR repetition counter register.
The repetition counter is decremented at each counter overflow in upcounting mode.
The repetition counter is an auto-reload type; the repetition rate is maintained as defined by
the TIMx_RCR register value (refer to Figure 167). When the update event is generated by
software (by setting the UG bit in TIMx_EGR register) or by hardware through the slave
mode controller, it occurs immediately whatever the value of the repetition counter is and the
repetition counter is reloaded with the content of the TIMx_RCR register.
CK_PSC
00
CEN
Timer clock = CK_CNT
Counter register
Update interrupt flag (UIF)
Counter overflow
Update event (UEV)
01 02 03 04 05 06 07F1 F2 F3 F4 F5F0
Auto-reload preload register F5 36
Auto-reload shadow register F5 36
Write a new value in TIMx_ARR

Doc ID16188 Rev 5 399/713
RM0041 General-purpose timers (TIM15/16/17)
457
Figure 167. Update rate examples depending on mode and TIMx_RCR register
settings
15.4.4 Clock selection
The counter clock can be provided by the following clock sources:
•Internal clock (CK_INT)
•External clock mode1: external input pin
•Internal trigger inputs (ITRx) (only for TIM15): using one timer as the prescaler for
another timer, for example, TIM1 can be configured to act as a prescaler for TIM15.
Refer to Using one timer as prescaler for another timer for more details.
Internal clock source (CK_INT)
If the slave mode controller is disabled (SMS=000), then the CEN, DIR (in the TIMx_CR1
register) and UG bits (in the TIMx_EGR register) are actual control bits and can be changed
only by software (except UG which remains cleared automatically). As soon as the CEN bit
is written to 1, the prescaler is clocked by the internal clock CK_INT.
Figure 144 shows the behavior of the control circuit and the upcounter in normal mode,
without prescaler.
Edge-aligned mode
UEV
UEV
UEV
UEV
UEV Update Event
: Preload registers transferred to active registers and update interrupt generated
Counter
TIMx_RCR = 0
TIMx_RCR = 1
TIMx_RCR = 2
TIMx_RCR = 3
UEV
TIMx_RCR
= 3
and
re-synchronization
(by SW)
TIMx_CNT
Upcounting
ai17332

General-purpose timers (TIM15/16/17) RM0041
400/713 Doc ID16188 Rev 5
Figure 168. Control circuit in normal mode, internal clock divided by 1
External clock source mode 1
This mode is selected when SMS=111 in the TIMx_SMCR register. The counter can count at
each rising or falling edge on a selected input.
Figure 169. TI2 external clock connection example
For example, to configure the upcounter to count in response to a rising edge on the TI2
input, use the following procedure:
1. Configure channel 2 to detect rising edges on the TI2 input by writing CC2S = ‘01’ in
the TIMx_CCMR1 register.
2. Configure the input filter duration by writing the IC2F[3:0] bits in the TIMx_CCMR1
register (if no filter is needed, keep IC2F=0000).
3. Select rising edge polarity by writing CC2P=0 in the TIMx_CCER register.
4. Configure the timer in external clock mode 1 by writing SMS=111 in the TIMx_SMCR
register.
5. Select TI2 as the trigger input source by writing TS=110 in the TIMx_SMCR register.
6. Enable the counter by writing CEN=1 in the TIMx_CR1 register.
Note: The capture prescaler is not used for triggering, so there’s no need to configure it.
When a rising edge occurs on TI2, the counter counts once and the TIF flag is set.
The delay between the rising edge on TI2 and the actual clock of the counter is due to the
resynchronization circuit on TI2 input.
Internal clock
00
Counter clock = CK_CNT = CK_PSC
Counter register 01 02 03 04 05 06 0732 33 34 35 3631
CEN=CNT_EN
UG
CNT_INIT
CK_INT
encoder
mode
external clock
mode 1
internal clock
mode
TRGI
TI1F
TI2F or
or
or
(internal clock)
CK_PSC
TIMx_SMCR
SMS[2:0]
ITRx
TI1_ED
TI1FP1
TI2FP2
TIMx_SMCR
TS[2:0]
TI2 0
1
TIMx_CCER
CC2P
Filter
ICF[3:0]
TIMx_CCMR1
Edge
Detector
TI2F_Rising
TI2F_Falling 110
0xx
100
101

Doc ID16188 Rev 5 401/713
RM0041 General-purpose timers (TIM15/16/17)
457
Figure 170. Control circuit in external clock mode 1
15.4.5 Capture/compare channels
Each Capture/Compare channel is built around a capture/compare register (including a
shadow register), a input stage for capture (with digital filter, multiplexing and prescaler) and
an output stage (with comparator and output control).
Figure 147 to Figure 174 give an overview of one Capture/Compare channel.
The input stage samples the corresponding TIx input to generate a filtered signal TIxF.
Then, an edge detector with polarity selection generates a signal (TIxFPx) which can be
used as trigger input by the slave mode controller or as the capture command. It is
prescaled before the capture register (ICxPS).
Figure 171. Capture/compare channel (example: channel 1 input stage)
The output stage generates an intermediate waveform which is then used for reference:
OCxRef (active high). The polarity acts at the end of the chain.
Counter clock = CK_CNT = CK_PSC
Counter register 35 3634
TI2
CNT_EN
TIF
Write TIF=0
TI1 0
1
TIMx_CCER
CC1P
divider
/1, /2, /4, /8
ICPS[1:0]
TI1F_ED
filter
ICF[3:0]
downcounter
TIMx_CCMR1
Edge
Detector
TI1F_Rising
TI1F_Falling
to the slave mode controller
TI1FP1
11
01
TIMx_CCMR1
CC1S[1:0]
IC1
TI2FP1
TRC
(from channel 2)
(from slave mode
controller)
10
fDTS
TIMx_CCER
CC1E
IC1PS
TI1F
0
1
TI2F_rising
TI2F_falling
(from channel 2)

General-purpose timers (TIM15/16/17) RM0041
402/713 Doc ID16188 Rev 5
Figure 172. Capture/compare channel 1 main circuit
Figure 173. Output stage of capture/compare channel (channel 1)
Figure 174. Output stage of capture/compare channel (channel 2 for TIM15)
CC1E
Capture/compare shadow register
comparator
Capture/compare preload register
Counter
IC1PS
CC1S[0]
CC1S[1]
capture
input
mode
S
R
read CCR1H
read CCR1L
read_in_progress
capture_transfer CC1S[0]
CC1S[1]
S
R
write CCR1H
write CCR1L
write_in_progress
output
mode
UEV
OC1PE
(from time
compare_transfer
APB Bus
88
high
low
(if 16-bit)
MCU-peripheral interface
TIM1_CCMR1
OC1PE
base unit)
CNT>CCR1
CNT=CCR1
TIM1_EGR
CC1G
Output mode
CNT>CCR1
CNT=CCR1 controller
TIMx_CCMR1
OC1M[2:0]
OC1REF
OC1CE
Dead-time
generator
OC1_DT
OC1N_DT
DTG[7:0]
TIMx_BDTR
‘0’
‘0’
CC1E
TIMx_CCER
CC1NE
0
1
CC1P
TIMx_CCER
0
1
CC1NP
TIMx_CCER
Output
enable
circuit
OC1
Output
enable
circuit
OC1N
CC1E TIMx_CCERCC1NE
OSSITIMx_BDTRMOE OSSR
0x
10
11
11
01
x0
ai17333b
Output mode
CNT > CCR2
CNT = CCR2 controller
TIM15_CCMR2
OC2M[2:0]
OC2_REF
0
1
CC2P
TIM15_CCER
Output
enable
circuit
OC2
CC2E TIM15_CCER
OSSI TIM15_BDTRMOE
To th e m aster mode
controller
TIM15_CR2OIS2
ai17334

Doc ID16188 Rev 5 403/713
RM0041 General-purpose timers (TIM15/16/17)
457
The capture/compare block is made of one preload register and one shadow register. Write
and read always access the preload register.
In capture mode, captures are actually done in the shadow register, which is copied into the
preload register.
In compare mode, the content of the preload register is copied into the shadow register
which is compared to the counter.
15.4.6 Input capture mode
In Input capture mode, the Capture/Compare Registers (TIMx_CCRx) are used to latch the
value of the counter after a transition detected by the corresponding ICx signal. When a
capture occurs, the corresponding CCXIF flag (TIMx_SR register) is set and an interrupt or
a DMA request can be sent if they are enabled. If a capture occurs while the CCxIF flag was
already high, then the over-capture flag CCxOF (TIMx_SR register) is set. CCxIF can be
cleared by software by writing it to ‘0’ or by reading the captured data stored in the
TIMx_CCRx register. CCxOF is cleared when written it to ‘0’.
The following example shows how to capture the counter value in TIMx_CCR1 when TI1
input rises. To do this, use the following procedure:
•Select the active input: TIMx_CCR1 must be linked to the TI1 input, so write the CC1S
bits to 01 in the TIMx_CCMR1 register. As soon as CC1S becomes different from 00,
the channel is configured in input and the TIMx_CCR1 register becomes read-only.
•Program the needed input filter duration with respect to the signal connected to the
timer (when the input is one of the TIx (ICxF bits in the TIMx_CCMRx register). Let’s
imagine that, when toggling, the input signal is not stable during at must five internal
clock cycles. We must program a filter duration longer than these five clock cycles. We
can validate a transition on TI1 when 8 consecutive samples with the new level have
been detected (sampled at fDTS frequency). Then write IC1F bits to 0011 in the
TIMx_CCMR1 register.
•Select the edge of the active transition on the TI1 channel by writing CC1P bit to 0 in
the TIMx_CCER register (rising edge in this case).
•Program the input prescaler. In our example, we wish the capture to be performed at
each valid transition, so the prescaler is disabled (write IC1PS bits to ‘00’ in the
TIMx_CCMR1 register).
•Enable capture from the counter into the capture register by setting the CC1E bit in the
TIMx_CCER register.
•If needed, enable the related interrupt request by setting the CC1IE bit in the
TIMx_DIER register, and/or the DMA request by setting the CC1DE bit in the
TIMx_DIER register.
When an input capture occurs:
•The TIMx_CCR1 register gets the value of the counter on the active transition.
•CC1IF flag is set (interrupt flag). CC1OF is also set if at least two consecutive captures
occurred whereas the flag was not cleared.
•An interrupt is generated depending on the CC1IE bit.
•A DMA request is generated depending on the CC1DE bit.
In order to handle the overcapture, it is recommended to read the data before the
overcapture flag. This is to avoid missing an overcapture which could happen after reading
the flag and before reading the data.

General-purpose timers (TIM15/16/17) RM0041
404/713 Doc ID16188 Rev 5
Note: IC interrupt and/or DMA requests can be generated by software by setting the
corresponding CCxG bit in the TIMx_EGR register.
15.4.7 PWM input mode (only for TIM15)
This mode is a particular case of input capture mode. The procedure is the same except:
•Two ICx signals are mapped on the same TIx input.
•These 2 ICx signals are active on edges with opposite polarity.
•One of the two TIxFP signals is selected as trigger input and the slave mode controller
is configured in reset mode.
For example, user can measure the period (in TIMx_CCR1 register) and the duty cycle (in
TIMx_CCR2 register) of the PWM applied on TI1 using the following procedure (depending
on CK_INT frequency and prescaler value):
•Select the active input for TIMx_CCR1: write the CC1S bits to 01 in the TIMx_CCMR1
register (TI1 selected).
•Select the active polarity for TI1FP1 (used both for capture in TIMx_CCR1 and counter
clear): write the CC1P bit to ‘0’ (active on rising edge).
•Select the active input for TIMx_CCR2: write the CC2S bits to 10 in the TIMx_CCMR1
register (TI1 selected).
•Select the active polarity for TI1FP2 (used for capture in TIMx_CCR2): write the CC2P
bit to ‘1’ (active on falling edge).
•Select the valid trigger input: write the TS bits to 101 in the TIMx_SMCR register
(TI1FP1 selected).
•Configure the slave mode controller in reset mode: write the SMS bits to 100 in the
TIMx_SMCR register.
•Enable the captures: write the CC1E and CC2E bits to ‘1’ in the TIMx_CCER register.
Figure 175. PWM input mode timing
1. The PWM input mode can be used only with the TIMx_CH1/TIMx_CH2 signals due to the fact that only
TI1FP1 and TI2FP2 are connected to the slave mode controller.
TI1
TIMx_CNT 0000 0001 0002 0003 0004 00000004
TIMx_CCR1
TIMx_CCR2
0004
0002
IC1 capture
IC2 capture
reset counter
IC2 capture
pulse width
IC1 capture
period
measurementmeasurement
ai15413

Doc ID16188 Rev 5 405/713
RM0041 General-purpose timers (TIM15/16/17)
457
15.4.8 Forced output mode
In output mode (CCxS bits = 00 in the TIMx_CCMRx register), each output compare signal
(OCxREF and then OCx/OCxN) can be forced to active or inactive level directly by software,
independently of any comparison between the output compare register and the counter.
To force an output compare signal (OCXREF/OCx) to its active level, user just needs to
write 101 in the OCxM bits in the corresponding TIMx_CCMRx register. Thus OCXREF is
forced high (OCxREF is always active high) and OCx get opposite value to CCxP polarity
bit.
For example: CCxP=0 (OCx active high) => OCx is forced to high level.
The OCxREF signal can be forced low by writing the OCxM bits to 100 in the TIMx_CCMRx
register.
Anyway, the comparison between the TIMx_CCRx shadow register and the counter is still
performed and allows the flag to be set. Interrupt and DMA requests can be sent
accordingly. This is described in the output compare mode section below.
15.4.9 Output compare mode
This function is used to control an output waveform or indicating when a period of time has
elapsed.
When a match is found between the capture/compare register and the counter, the output
compare function:
•Assigns the corresponding output pin to a programmable value defined by the output
compare mode (OCxM bits in the TIMx_CCMRx register) and the output polarity (CCxP
bit in the TIMx_CCER register). The output pin can keep its level (OCXM=000), be set
active (OCxM=001), be set inactive (OCxM=010) or can toggle (OCxM=011) on match.
•Sets a flag in the interrupt status register (CCxIF bit in the TIMx_SR register).
•Generates an interrupt if the corresponding interrupt mask is set (CCXIE bit in the
TIMx_DIER register).
•Sends a DMA request if the corresponding enable bit is set (CCxDE bit in the
TIMx_DIER register, CCDS bit in the TIMx_CR2 register for the DMA request
selection).
The TIMx_CCRx registers can be programmed with or without preload registers using the
OCxPE bit in the TIMx_CCMRx register.
In output compare mode, the update event UEV has no effect on OCxREF and OCx output.
The timing resolution is one count of the counter. Output compare mode can also be used to
output a single pulse (in One-pulse mode).
Procedure:

General-purpose timers (TIM15/16/17) RM0041
406/713 Doc ID16188 Rev 5
1. Select the counter clock (internal, external, prescaler).
2. Write the desired data in the TIMx_ARR and TIMx_CCRx registers.
3. Set the CCxIE bit if an interrupt request is to be generated.
4. Select the output mode. For example:
– Write OCxM = 011 to toggle OCx output pin when CNT matches CCRx
– Write OCxPE = 0 to disable preload register
– Write CCxP = 0 to select active high polarity
– Write CCxE = 1 to enable the output
5. Enable the counter by setting the CEN bit in the TIMx_CR1 register.
The TIMx_CCRx register can be updated at any time by software to control the output
waveform, provided that the preload register is not enabled (OCxPE=’0’, else TIMx_CCRx
shadow register is updated only at the next update event UEV). An example is given in
Figure 151.
Figure 176. Output compare mode, toggle on OC1.
15.4.10 PWM mode
Pulse Width Modulation mode allows the user to generate a signal with a frequency
determined by the value of the TIMx_ARR register and a duty cycle determined by the value
of the TIMx_CCRx register.
The PWM mode can be selected independently on each channel (one PWM per OCx
output) by writing ‘110’ (PWM mode 1) or ‘111’ (PWM mode 2) in the OCxM bits in the
TIMx_CCMRx register. Enable the corresponding preload register by setting the OCxPE bit
in the TIMx_CCMRx register, and eventually the auto-reload preload register by setting the
ARPE bit in the TIMx_CR1 register.
As the preload registers are transferred to the shadow registers only when an update event
occurs, before starting the counter, initialize all the registers by setting the UG bit in the
TIMx_EGR register.
oc1ref=OC1
TIM1_CNT B200 B201
0039
TIM1_CCR1 003A
Write B201h in the CC1R register
Match detected on CCR1
Interrupt generated if enabled
003B
B201
003A

Doc ID16188 Rev 5 407/713
RM0041 General-purpose timers (TIM15/16/17)
457
OCx polarity is software programmable using the CCxP bit in the TIMx_CCER register. It
can be programmed as active high or active low. OCx output is enabled by a combination of
the CCxE, CCxNE, MOE, OSSI and OSSR bits (TIMx_CCER and TIMx_BDTR registers).
Refer to the TIMx_CCER register description for more details.
In PWM mode (1 or 2), TIMx_CNT and TIMx_CCRx are always compared to determine
whether TIMx_CCRx ≤TIMx_CNT or TIMx_CNT ≤TIMx_CCRx (depending on the direction
of the counter).
The timer is able to generate PWM in edge-aligned mode or center-aligned mode
depending on the CMS bits in the TIMx_CR1 register.
PWM edge-aligned mode
•Upcounting configuration
Upcounting is active when the DIR bit in the TIMx_CR1 register is low. Refer to the
Upcounting mode on page 345.
In the following example, we consider PWM mode 1. The reference PWM signal
OCxREF is high as long as TIMx_CNT < TIMx_CCRx else it becomes low. If the
compare value in TIMx_CCRx is greater than the auto-reload value (in TIMx_ARR)
then OCxREF is held at ‘1’. If the compare value is 0 then OCxRef is held at ‘0’.
Figure 152 shows some edge-aligned PWM waveforms in an example where
TIMx_ARR=8.
Figure 177. Edge-aligned PWM waveforms (ARR=8)
•Downcounting configuration
Downcounting is active when DIR bit in TIMx_CR1 register is high. Refer to the
Repetition counter on page 398
In PWM mode 1, the reference signal OCxRef is low as long as
TIMx_CNT > TIMx_CCRx else it becomes high. If the compare value in TIMx_CCRx is
greater than the auto-reload value in TIMx_ARR, then OCxREF is held at ‘1’. 0% PWM
is not possible in this mode.
Counter register
‘
01234567801
‘
OCXREF
CCxIF
OCXREF
CCxIF
OCXREF
CCxIF
OCXREF
CCxIF
CCRx=4
CCRx=8
CCRx>8
CCRx=0

General-purpose timers (TIM15/16/17) RM0041
408/713 Doc ID16188 Rev 5
15.4.11 Complementary outputs and dead-time insertion
The TIM15/16/17 general-purpose timers can output one complementary signal and
manage the switching-off and switching-on of the outputs.
This time is generally known as dead-time and must be adjusted depending on the devices
connected to the outputs and their characteristics (intrinsic delays of level-shifters, delays
due to power switches...)
The polarity of the outputs (main output OCx or complementary OCxN) can be selected
independently for each output. This is done by writing to the CCxP and CCxNP bits in the
TIMx_CCER register.
The complementary signals OCx and OCxN are activated by a combination of several
control bits: the CCxE and CCxNE bits in the TIMx_CCER register and the MOE, OISx,
OISxN, OSSI and OSSR bits in the TIMx_BDTR and TIMx_CR2 registers. Refer to Table 80
on page 429 for more details. In particular, the dead-time is activated when switching to the
IDLE state (MOE falling down to 0).
Dead-time insertion is enabled by setting both CCxE and CCxNE bits, and the MOE bit if the
break circuit is present. There is one 8-bit field named DTG[7:0] in the TIMx_BDTR register
used to control the dead-time generation for all channels. From a reference waveform
OCxREF, it generates 2 outputs OCx and OCxN. If OCx and OCxN are active high:
•the OCx output signal is the same as the reference signal except for the rising edge,
which is delayed relative to the reference rising edge
•the OCxN output signal is the opposite of the reference signal except for the rising
edge, which is delayed relative to the reference falling edge.
If the delay is greater than the width of the active output (OCx or OCxN) then the
corresponding pulse is not generated.
The following figures show the relationships between the output signals of the dead-time
generator and the reference signal OCxREF. (we suppose CCxP=0, CCxNP=0, MOE=1,
CCxE=1 and CCxNE=1 in these examples).
Figure 178. Complementary output with dead-time insertion.
Figure 179. Dead-time waveforms with delay greater than the negative pulse.
delay
delay
OCxREF
OCx
OCxN
delay
OCxREF
OCx
OCxN

Doc ID16188 Rev 5 409/713
RM0041 General-purpose timers (TIM15/16/17)
457
Figure 180. Dead-time waveforms with delay greater than the positive pulse.
The dead-time delay is the same for each of the channels and is programmable with the
DTG bits in the TIMx_BDTR register. Refer to Section 15.5.15: TIM15 break and dead-time
register (TIM15_BDTR) on page 432 for delay calculation.
Re-directing OCxREF to OCx or OCxN
In output mode (forced, output compare or PWM), OCxREF can be re-directed to the OCx
output or to OCxN output by configuring the CCxE and CCxNE bits in the TIMx_CCER
register.
This allows the user to send a specific waveform (such as PWM or static active level) on
one output while the complementary remains at its inactive level. Other alternative
possibilities are to have both outputs at inactive level or both outputs active and
complementary with dead-time.
Note: When only OCxN is enabled (CCxE=0, CCxNE=1), it is not complemented and becomes
active as soon as OCxREF is high. For example, if CCxNP=0 then OCxN=OCxRef. On the
other hand, when both OCx and OCxN are enabled (CCxE=CCxNE=1) OCx becomes
active when OCxREF is high whereas OCxN is complemented and becomes active when
OCxREF is low.
15.4.12 Using the break function
When using the break function, the output enable signals and inactive levels are modified
according to additional control bits (MOE, OSSI and OSSR bits in the TIMx_BDTR register,
OISx and OISxN bits in the TIMx_CR2 register). In any case, the OCx and OCxN outputs
cannot be set both to active level at a given time. Refer to Table 80: Output control bits for
complementary OCx and OCxN channels with break feature on page 429 for more details.
The break source can be either the break input pin or a clock failure event, generated by the
Clock Security System (CSS), from the Reset Clock Controller. For further information on
the Clock Security System, refer to Section 6.2.7: Clock security system (CSS).
When exiting from reset, the break circuit is disabled and the MOE bit is low. Enable the
break function by setting the BKE bit in the TIMx_BDTR register. The break input polarity
can be selected by configuring the BKP bit in the same register. BKE and BKP can be
modified at the same time. When the BKE and BKP bits are written, a delay of 1 APB clock
cycle is applied before the writing is effective. Consequently, it is necessary to wait one APB
clock period to correctly read back the bit after the write operation.
Because MOE falling edge can be asynchronous, a resynchronization circuit has been
inserted between the actual signal (acting on the outputs) and the synchronous control bit
(accessed in the TIMx_BDTR register). It results in some delays between the asynchronous
and the synchronous signals. In particular, if user writes MOE to 1 whereas it was low, a
delay
OCxREF
OCx
OCxN

General-purpose timers (TIM15/16/17) RM0041
410/713 Doc ID16188 Rev 5
delay (dummy instruction) must be inserted before reading it correctly. This is because user
writes the asynchronous signal and reads the synchronous signal.
When a break occurs (selected level on the break input):
•The MOE bit is cleared asynchronously, putting the outputs in inactive state, idle state
or in reset state (selected by the OSSI bit). This feature functions even if the MCU
oscillator is off.
•Each output channel is driven with the level programmed in the OISx bit in the
TIMx_CR2 register as soon as MOE=0. If OSSI=0 then the timer releases the enable
output else the enable output remains high.
•When complementary outputs are used:
– The outputs are first put in reset state inactive state (depending on the polarity).
This is done asynchronously so that it works even if no clock is provided to the
timer.
– If the timer clock is still present, then the dead-time generator is reactivated in
order to drive the outputs with the level programmed in the OISx and OISxN bits
after a dead-time. Even in this case, OCx and OCxN cannot be driven to their
active level together. Note that because of the resynchronization on MOE, the
dead-time duration is a bit longer than usual (around 2 ck_tim clock cycles).
– If OSSI=0 then the timer releases the enable outputs else the enable outputs
remain or become high as soon as one of the CCxE or CCxNE bits is high.
•The break status flag (BIF bit in the TIMx_SR register) is set. An interrupt can be
generated if the BIE bit in the TIMx_DIER register is set. A DMA request can be sent if
the BDE bit in the TIMx_DIER register is set.
•If the AOE bit in the TIMx_BDTR register is set, the MOE bit is automatically set again
at the next update event UEV. This can be used to perform a regulation, for instance.
Else, MOE remains low until user writes it to ‘1’ again. In this case, it can be used for
security and user can connect the break input to an alarm from power drivers, thermal
sensors or any security components.
Note: The break inputs is acting on level. Thus, the MOE cannot be set while the break input is
active (neither automatically nor by software). In the meantime, the status flag BIF cannot
be cleared.
The break can be generated by the BRK input which has a programmable polarity and an
enable bit BKE in the TIMx_BDTR Register.
In addition to the break input and the output management, a write protection has been
implemented inside the break circuit to safeguard the application. It allows the user to freeze
the configuration of several parameters (dead-time duration, OCx/OCxN polarities and state
when disabled, OCxM configurations, break enable and polarity). User can choose from
three levels of protection selected by the LOCK bits in the TIMx_BDTR register. Refer to
Section 15.5.15: TIM15 break and dead-time register (TIM15_BDTR) on page 432. The
LOCK bits can be written only once after an MCU reset.
The Figure 181 shows an example of behavior of the outputs in response to a break.

Doc ID16188 Rev 5 411/713
RM0041 General-purpose timers (TIM15/16/17)
457
Figure 181. Output behavior in response to a break.
delay
OCxREF
BREAK (MOE
OCx
(OCxN not implemented, CCxP=0, OISx=1)
OCx
(OCxN not implemented, CCxP=0, OISx=0)
OCx
(OCxN not implemented, CCxP=1, OISx=1)
OCx
(OCxN not implemented, CCxP=1, OISx=0)
OCx
OCxN
(CCxE=1, CCxP=0, OISx=0, CCxNE=1, CCxNP=0, OISxN=1)
delaydelay
delay
OCx
OCxN
(CCxE=1, CCxP=0, OISx=1, CCxNE=1, CCxNP=1, OISxN=1)
delaydelay
delay
OCx
OCxN
(CCxE=1, CCxP=0, OISx=0, CCxNE=0, CCxNP=0, OISxN=1)
)
delay
OCx
OCxN
(CCxE=1, CCxP=0, OISx=1, CCxNE=0, CCxNP=0, OISxN=0)
OCx
OCxN
(CCxE=1, CCxP=0, CCxNE=0, CCxNP=0, OISx=OISxN=0 or OISx=OISxN=1)

General-purpose timers (TIM15/16/17) RM0041
412/713 Doc ID16188 Rev 5
15.4.13 One-pulse mode
One-pulse mode (OPM) is a particular case of the previous modes. It allows the counter to
be started in response to a stimulus and to generate a pulse with a programmable length
after a programmable delay.
Starting the counter can be controlled through the slave mode controller. Generating the
waveform can be done in output compare mode or PWM mode. Select One-pulse mode by
setting the OPM bit in the TIMx_CR1 register. This makes the counter stop automatically at
the next update event UEV.
A pulse can be correctly generated only if the compare value is different from the counter
initial value. Before starting (when the timer is waiting for the trigger), the configuration must
be:
•In upcounting: CNT < CCRx ≤ARR (in particular, 0 < CCRx)
•In downcounting: CNT > CCRx
Figure 182. Example of one pulse mode.
For example user may want to generate a positive pulse on OC1 with a length of tPULSE and
after a delay of tDELAY as soon as a positive edge is detected on the TI2 input pin.
Let’s use TI2FP2 as trigger 1:
•Map TI2FP2 to TI2 by writing CC2S=’01’ in the TIMx_CCMR1 register.
•TI2FP2 must detect a rising edge, write CC2P=’0’ in the TIMx_CCER register.
•Configure TI2FP2 as trigger for the slave mode controller (TRGI) by writing TS=’110’ in
the TIMx_SMCR register.
•TI2FP2 is used to start the counter by writing SMS to ‘110’ in the TIMx_SMCR register
(trigger mode).
TI2
OC1REF
Counter
t
0
TIM1_ARR
TIM1_CCR1
OC1
tDELAY tPULSE

Doc ID16188 Rev 5 413/713
RM0041 General-purpose timers (TIM15/16/17)
457
The OPM waveform is defined by writing the compare registers (taking into account the
clock frequency and the counter prescaler).
•The tDELAY is defined by the value written in the TIMx_CCR1 register.
•The tPULSE is defined by the difference between the auto-reload value and the compare
value (TIMx_ARR - TIMx_CCR1).
•Let’s say user wants to build a waveform with a transition from ‘0’ to ‘1’ when a
compare match occurs and a transition from ‘1’ to ‘0’ when the counter reaches the
auto-reload value. To do this enable PWM mode 2 by writing OC1M=111 in the
TIMx_CCMR1 register. User can optionally enable the preload registers by writing
OC1PE=’1’ in the TIMx_CCMR1 register and ARPE in the TIMx_CR1 register. In this
case user has to write the compare value in the TIMx_CCR1 register, the auto-reload
value in the TIMx_ARR register, generate an update by setting the UG bit and wait for
external trigger event on TI2. CC1P is written to ‘0’ in this example.
In our example, the DIR and CMS bits in the TIMx_CR1 register should be low.
User only wants one pulse, so write ‘1’ in the OPM bit in the TIMx_CR1 register to stop the
counter at the next update event (when the counter rolls over from the auto-reload value
back to 0).
Particular case: OCx fast enable
In One-pulse mode, the edge detection on TIx input set the CEN bit which enables the
counter. Then the comparison between the counter and the compare value makes the
output toggle. But several clock cycles are needed for these operations and it limits the
minimum delay tDELAY min we can get.
If user wants to output a waveform with the minimum delay, set the OCxFE bit in the
TIMx_CCMRx register. Then OCxRef (and OCx) are forced in response to the stimulus,
without taking in account the comparison. Its new level is the same as if a compare match
had occurred. OCxFE acts only if the channel is configured in PWM1 or PWM2 mode.

General-purpose timers (TIM15/16/17) RM0041
414/713 Doc ID16188 Rev 5
15.4.14 TIM15 and external trigger synchronization (only for TIM15)
The TIM15 timer can be synchronized with an external trigger in several modes: Reset
mode, Gated mode and Trigger mode.
Slave mode: Reset mode
The counter and its prescaler can be reinitialized in response to an event on a trigger input.
Moreover, if the URS bit from the TIMx_CR1 register is low, an update event UEV is
generated. Then all the preloaded registers (TIMx_ARR, TIMx_CCRx) are updated.
In the following example, the upcounter is cleared in response to a rising edge on TI1 input:
•Configure the channel 1 to detect rising edges on TI1. Configure the input filter duration
(in this example, we don’t need any filter, so we keep IC1F=0000). The capture
prescaler is not used for triggering, so no need to configure it. The CC1S bits select the
input capture source only, CC1S = 01 in the TIMx_CCMR1 register. Write CC1P=0 in
TIMx_CCER register to validate the polarity (and detect rising edges only).
•Configure the timer in reset mode by writing SMS=100 in TIMx_SMCR register. Select
TI1 as the input source by writing TS=101 in TIMx_SMCR register.
•Start the counter by writing CEN=1 in the TIMx_CR1 register.
The counter starts counting on the internal clock, then behaves normally until TI1 rising
edge. When TI1 rises, the counter is cleared and restarts from 0. In the meantime, the
trigger flag is set (TIF bit in the TIMx_SR register) and an interrupt request, or a DMA
request can be sent if enabled (depending on the TIE and TDE bits in TIMx_DIER register).
The following figure shows this behavior when the auto-reload register TIMx_ARR=0x36.
The delay between the rising edge on TI1 and the actual reset of the counter is due to the
resynchronization circuit on TI1 input.
Figure 183. Control circuit in reset mode
00
Counter clock = ck_cnt = ck_psc
Counter register 01 02 03 00 01 02 0332 33 34 35 36
UG
TI1
3130
TIF

Doc ID16188 Rev 5 415/713
RM0041 General-purpose timers (TIM15/16/17)
457
Slave mode: Gated mode
The counter can be enabled depending on the level of a selected input.
In the following example, the upcounter counts only when TI1 input is low:
•Configure the channel 1 to detect low levels on TI1. Configure the input filter duration
(in this example, we don’t need any filter, so we keep IC1F=0000). The capture
prescaler is not used for triggering, so no need to configure it. The CC1S bits select the
input capture source only, CC1S=01 in TIMx_CCMR1 register. Write CC1P=1 in
TIMx_CCER register to validate the polarity (and detect low level only).
•Configure the timer in gated mode by writing SMS=101 in TIMx_SMCR register. Select
TI1 as the input source by writing TS=101 in TIMx_SMCR register.
•Enable the counter by writing CEN=1 in the TIMx_CR1 register (in gated mode, the
counter doesn’t start if CEN=0, whatever is the trigger input level).
The counter starts counting on the internal clock as long as TI1 is low and stops as soon as
TI1 becomes high. The TIF flag in the TIMx_SR register is set both when the counter starts
or stops.
The delay between the rising edge on TI1 and the actual stop of the counter is due to the
resynchronization circuit on TI1 input.
Figure 184. Control circuit in gated mode
Counter clock = ck_cnt = ck_psc
Counter register 35 36 37 3832 33 34
TI1
3130
cnt_en
TIF
Write TIF=0

General-purpose timers (TIM15/16/17) RM0041
416/713 Doc ID16188 Rev 5
Slave mode: Trigger mode
The counter can start in response to an event on a selected input.
In the following example, the upcounter starts in response to a rising edge on TI2 input:
•Configure the channel 2 to detect rising edges on TI2. Configure the input filter duration
(in this example, we don’t need any filter, so we keep IC2F=0000). The capture
prescaler is not used for triggering, so no need to configure it. The CC2S bits are
configured to select the input capture source only, CC2S=01 in TIMx_CCMR1 register.
Write CC2P=1 in TIMx_CCER register to validate the polarity (and detect low level
only).
•Configure the timer in trigger mode by writing SMS=110 in TIMx_SMCR register. Select
TI2 as the input source by writing TS=110 in TIMx_SMCR register.
When a rising edge occurs on TI2, the counter starts counting on the internal clock and the
TIF flag is set.
The delay between the rising edge on TI2 and the actual start of the counter is due to the
resynchronization circuit on TI2 input.
Figure 185. Control circuit in trigger mode
15.4.15 Timer synchronization
The TIM timers are linked together internally for timer synchronization or chaining. Refer to
Section 13.3.15: Timer synchronization on page 314 for details.
Note: The clock of the slave timer must be enabled prior to receiving events from the master timer,
and must not be changed on-the-fly while triggers are received from the master timer.
15.4.16 Debug mode
When the microcontroller enters debug mode (Cortex®-M3 core halted), the TIMx counter
either continues to work normally or stops, depending on DBG_TIMx_STOP configuration
bit in DBG module. For more details, refer to Section 25.15.2: Debug support for timers,
watchdog and I2C.
15.5 TIM15 registers
Refer to Section 1.1: List of abbreviations for registers for a list of abbreviations used in
register descriptions.
The peripheral registers have to be written by half-words (16 bits) or words (32 bits). Read
accesses can be done by bytes (8 bits), half-words (16 bits) or words (32 bits).
Counter clock = ck_cnt = ck_psc
Counter register 35 36 37 3834
TI2
cnt_en
TIF

Doc ID16188 Rev 5 417/713
RM0041 General-purpose timers (TIM15/16/17)
457
15.5.1 TIM15 control register 1 (TIM15_CR1)
Address offset: 0x00
Reset value: 0x0000
1514131211109876543210
Reserved CKD[1:0] ARPE Reserved OPM URS UDIS CEN
rw rw rw rw rw rw rw
Bits 15:10 Reserved, must be kept at reset value.
Bits 9:8 CKD[1:0]: Clock division
This bitfield indicates the division ratio between the timer clock (CK_INT) frequency and the
dead-time and sampling clock (tDTS) used by the dead-time generators and the digital filters
(TIx)
00: tDTS = tCK_INT
01: tDTS = 2*tCK_INT
10: tDTS = 4*tCK_INT
11: Reserved, do not program this value
Bit 7 ARPE: Auto-reload preload enable
0: TIMx_ARR register is not buffered
1: TIMx_ARR register is buffered
Bits 6:4 Reserved, must be kept at reset value.
Bit 3 OPM: One-pulse mode
0: Counter is not stopped at update event
1: Counter stops counting at the next update event (clearing the bit CEN)
Bit 2 URS: Update request source
This bit is set and cleared by software to select the UEV event sources.
0: Any of the following events generate an update interrupt if enabled. These events can be:
– Counter overflow/underflow
– Setting the UG bit
– Update generation through the slave mode controller
1: Only counter overflow/underflow generates an update interrupt if enabled
Bit 1 UDIS: Update disable
This bit is set and cleared by software to enable/disable UEV event generation.
0: UEV enabled. The Update (UEV) event is generated by one of the following events:
– Counter overflow/underflow
– Setting the UG bit
– Update generation through the slave mode controller
Buffered registers are then loaded with their preload values.
1: UEV disabled. The Update event is not generated, shadow registers keep their value
(ARR, PSC, CCRx). However the counter and the prescaler are reinitialized if the UG bit is
set or if a hardware reset is received from the slave mode controller.
Bit 0 CEN: Counter enable
0: Counter disabled
1: Counter enabled
Note: External clock and gated mode can work only if the CEN bit has been previously set by
software. However trigger mode can set the CEN bit automatically by hardware.

General-purpose timers (TIM15/16/17) RM0041
418/713 Doc ID16188 Rev 5
15.5.2 TIM15 control register 2 (TIM15_CR2)
Address offset: 0x04
Reset value: 0x0000
1514131211109876543210
Reserved OIS2 OIS1N OIS1 Res. MMS[2:0] CCDS CCUS Res. CCPC
rw rw rw rw rw rw rw rw rw
Bit 15:11 Reserved, must be kept at reset value.
Bit 10 OIS2: Output idle state 2 (OC2 output)
0: OC2=0 when MOE=0
1: OC2=1 when MOE=0
Note: This bit cannot be modified as long as LOCK level 1, 2 or 3 has been programmed
(LOCK bits in the TIMx_BKR register).
Bit 9 OIS1N: Output Idle state 1 (OC1N output)
0: OC1N=0 after a dead-time when MOE=0
1: OC1N=1 after a dead-time when MOE=0
Note: This bit can not be modified as long as LOCK level 1, 2 or 3 has been programmed
(LOCK bits in TIMx_BKR register).
Bit 8 OIS1: Output Idle state 1 (OC1 output)
0: OC1=0 (after a dead-time if OC1N is implemented) when MOE=0
1: OC1=1 (after a dead-time if OC1N is implemented) when MOE=0
Note: This bit can not be modified as long as LOCK level 1, 2 or 3 has been programmed
(LOCK bits in TIMx_BKR register).
Bit 7 Reserved, must be kept at reset value.
Bits 6:4 MMS[1:0]: Master mode selection
These bits allow to select the information to be sent in master mode to slave timers for
synchronization (TRGO). The combination is as follows:
000: Reset - the UG bit from the TIMx_EGR register is used as trigger output (TRGO). If the
reset is generated by the trigger input (slave mode controller configured in reset mode) then
the signal on TRGO is delayed compared to the actual reset.
001: Enable - the Counter Enable signal CNT_EN is used as trigger output (TRGO). It is
useful to start several timers at the same time or to control a window in which a slave timer is
enable. The Counter Enable signal is generated by a logic OR between CEN control bit and
the trigger input when configured in gated mode. When the Counter Enable signal is
controlled by the trigger input, there is a delay on TRGO, except if the master/slave mode is
selected (see the MSM bit description in TIMx_SMCR register).
010: Update - The update event is selected as trigger output (TRGO). For instance a master
timer can then be used as a prescaler for a slave timer.
011: Compare Pulse - The trigger output send a positive pulse when the CC1IF flag is to be
set (even if it was already high), as soon as a capture or a compare match occurred.
(TRGO).
100: Compare - OC1REF signal is used as trigger output (TRGO).
101: Compare - OC2REF signal is used as trigger output (TRGO).
Bit 3 CCDS: Capture/compare DMA selection
0: CCx DMA request sent when CCx event occurs
1: CCx DMA requests sent when update event occurs

Doc ID16188 Rev 5 419/713
RM0041 General-purpose timers (TIM15/16/17)
457
15.5.3 TIM15 slave mode control register (TIM15_SMCR)
Address offset: 0x08
Reset value: 0x0000
Bit 2 CCUS: Capture/compare control update selection
0: When capture/compare control bits are preloaded (CCPC=1), they are updated by setting
the COMG bit only.
1: When capture/compare control bits are preloaded (CCPC=1), they are updated by setting
the COMG bit or when an rising edge occurs on TRGI.
Note: This bit acts only on channels that have a complementary output.
Bit 1 Reserved, must be kept at reset value.
Bit 0 CCPC: Capture/compare preloaded control
0: CCxE, CCxNE and OCxM bits are not preloaded
1: CCxE, CCxNE and OCxM bits are preloaded, after having been written, they are updated
only when COM bit is set.
Note: This bit acts only on channels that have a complementary output.
1514131211109876543210
Reserved MSM TS[2:0] Res. SMS[2:0]
rw rw rw rw rw rw rw
Bits 15:8 Reserved, must be kept at reset value.
Bit 7 MSM: Master/slave mode
0: No action
1: The effect of an event on the trigger input (TRGI) is delayed to allow a perfect
synchronization between the current timer and its slaves (through TRGO). It is useful if we
want to synchronize several timers on a single external event.

General-purpose timers (TIM15/16/17) RM0041
420/713 Doc ID16188 Rev 5
Bits 6:4 TS[2:0]: Trigger selection
This bitfield selects the trigger input to be used to synchronize the counter.
000: Internal Trigger 0 (ITR0)
001: Internal Trigger 1 (ITR1)
010: Internal Trigger 2 (ITR2)
011: Internal Trigger 3 (ITR3)
100: TI1 Edge Detector (TI1F_ED)
101: Filtered Timer Input 1 (TI1FP1)
110: Filtered Timer Input 2 (TI2FP2)
See Table 79: TIMx Internal trigger connection on page 420 for more details on ITRx
meaning for each Timer.
Note: These bits must be changed only when they are not used (e.g. when SMS=000) to
avoid wrong edge detections at the transition.
Bit 3 Reserved, must be kept at reset value.
Bits 2:0 SMS: Slave mode selection
When external signals are selected the active edge of the trigger signal (TRGI) is linked to
the polarity selected on the external input (see Input Control register and Control Register
description.
000: Slave mode disabled - if CEN = ‘1’ then the prescaler is clocked directly by the internal
clock.
001: Encoder mode 1 - Counter counts up/down on TI2FP1 edge depending on TI1FP2
level.
010: Encoder mode 2 - Counter counts up/down on TI1FP2 edge depending on TI2FP1
level.
011: Encoder mode 3 - Counter counts up/down on both TI1FP1 and TI2FP2 edges
depending on the level of the other input.
100: Reset Mode - Rising edge of the selected trigger input (TRGI) reinitializes the counter
and generates an update of the registers.
101: Gated Mode - The counter clock is enabled when the trigger input (TRGI) is high. The
counter stops (but is not reset) as soon as the trigger becomes low. Both start and stop of
the counter are controlled.
110: Trigger Mode - The counter starts at a rising edge of the trigger TRGI (but it is not
reset). Only the start of the counter is controlled.
111: External Clock Mode 1 - Rising edges of the selected trigger (TRGI) clock the counter.
Note: The gated mode must not be used if TI1F_ED is selected as the trigger input
(TS=’100’). Indeed, TI1F_ED outputs 1 pulse for each transition on TI1F, whereas the
gated mode checks the level of the trigger signal.
Table 79. TIMx Internal trigger connection
Slave TIM ITR0 (TS = 000)(1)
1. ITR0 and ITR1 triggers available only in high density value line devices.
ITR1 (TS = 001)(1) ITR2 (TS = 010) ITR3 (TS = 011)
TIM15 TIM2 TIM3 TIM16_OC TIM17_OC

Doc ID16188 Rev 5 421/713
RM0041 General-purpose timers (TIM15/16/17)
457
15.5.4 TIM15 DMA/interrupt enable register (TIM15_DIER)
Address offset: 0x0C
Reset value: 0x0000
1514131211109876543210
Res. TDE Reserved CC2DE CC1DE UDE BIE TIE COMIE Reserved CC2IE CC1IE UIE
rw rw rw rw rw rw rw rw rw rw
Bit 15 Reserved, must be kept at reset value.
Bit 14 TDE: Trigger DMA request enable
0: Trigger DMA request disabled
1: Trigger DMA request enabled
Bits 13:11 Reserved, must be kept at reset value.
Bit 10 CC2DE: Capture/Compare 2 DMA request enable
0: CC2 DMA request disabled
1: CC2 DMA request enabled
Bit 9 CC1DE: Capture/Compare 1 DMA request enable
0: CC1 DMA request disabled
1: CC1 DMA request enabled
Bit 8 UDE: Update DMA request enable
0: Update DMA request disabled
1: Update DMA request enabled
Bit 7 BIE: Break interrupt enable
0: Break interrupt disabled
1: Break interrupt enabled
Bit 6 TIE: Trigger interrupt enable
0: Trigger interrupt disabled
1: Trigger interrupt enabled
Bit 5 COMIE: COM interrupt enable
0: COM interrupt disabled
1: COM interrupt enabled
Bits 4:3 Reserved, must be kept at reset value.
Bit 2 CC2IE: Capture/Compare 2 interrupt enable
0: CC2 interrupt disabled
1: CC2 interrupt enabled
Bit 1 CC1IE: Capture/Compare 1 interrupt enable
0: CC1 interrupt disabled
1: CC1 interrupt enabled
Bit 0 UIE: Update interrupt enable
0: Update interrupt disabled
1: Update interrupt enabled

General-purpose timers (TIM15/16/17) RM0041
422/713 Doc ID16188 Rev 5
15.5.5 TIM15 status register (TIM15_SR)
Address offset: 0x10
Reset value: 0x0000
1514131211109876543210
Reserved CC2OF CC1OF Res. BIF TIF COMIF Reserved CC2IF CC1IF UIF
rc_w0 rc_w0 rc_w0 rc_w0 rc_w0 rc_w0 rc_w0
Bits 15:11 Reserved, must be kept at reset value.
Bit 10 CC2OF: Capture/Compare 2 overcapture flag
refer to CC1OF description
Bit 9 CC1OF: Capture/Compare 1 overcapture flag
This flag is set by hardware only when the corresponding channel is configured in input
capture mode. It is cleared by software by writing it to ‘0’.
0: No overcapture has been detected
1: The counter value has been captured in TIMx_CCR1 register while CC1IF flag was
already set
Bit 8 Reserved, must be kept at reset value.
Bit 7 BIF: Break interrupt flag
This flag is set by hardware as soon as the break input goes active. It can be cleared by
software if the break input is not active.
0: No break event occurred
1: An active level has been detected on the break input
Bit 6 TIF: Trigger interrupt flag
This flag is set by hardware on trigger event (active edge detected on TRGI input when the
slave mode controller is enabled in all modes but gated mode, both edges in case gated
mode is selected). It is cleared by software.
0: No trigger event occurred
1: Trigger interrupt pending
Bit 5 COMIF: COM interrupt flag
This flag is set by hardware on a COM event (once the capture/compare control bits –CCxE,
CCxNE, OCxM– have been updated). It is cleared by software.
0: No COM event occurred
1: COM interrupt pending
Bits 5:3 Reserved, must be kept at reset value.

Doc ID16188 Rev 5 423/713
RM0041 General-purpose timers (TIM15/16/17)
457
15.5.6 TIM15 event generation register (TIM15_EGR)
Address offset: 0x14
Reset value: 0x0000
Bit 2 CC2IF: Capture/Compare 2 interrupt flag
refer to CC1IF description
Bit 1 CC1IF: Capture/Compare 1 interrupt flag
If channel CC1 is configured as output:
This flag is set by hardware when the counter matches the compare value, with some
exception in center-aligned mode (refer to the CMS bits in the TIMx_CR1 register
description). It is cleared by software.
0: No match.
1: The content of the counter TIMx_CNT matches the content of the TIMx_CCR1 register.
When the contents of TIMx_CCR1 are greater than the contents of TIMx_ARR, the CC1IF
bit goes high on the counter overflow (in upcounting and up/down-counting modes) or
underflow (in downcounting mode)
If channel CC1 is configured as input:
This bit is set by hardware on a capture. It is cleared by software or by reading the
TIMx_CCR1 register.
0: No input capture occurred
1: The counter value has been captured in TIMx_CCR1 register (An edge has been
detected on IC1 which matches the selected polarity)
Bit 0 UIF: Update interrupt flag
This bit is set by hardware on an update event. It is cleared by software.
0: No update occurred.
1: Update interrupt pending. This bit is set by hardware when the registers are updated:
– At overflow regarding the repetition counter value (update if repetition counter = 0) and if the
UDIS=0 in the TIMx_CR1 register.
– When CNT is reinitialized by software using the UG bit in TIMx_EGR register, if URS=0 and
UDIS=0 in the TIMx_CR1 register.
– When CNT is reinitialized by a trigger event (refer to Section 15.5.3: TIM15 slave mode
control register (TIM15_SMCR)), if URS=0 and UDIS=0 in the TIMx_CR1 register.
1514131211109876543210
Reserved BG TG COMG Reserved CC2G CC1G UG
wwrw www
Bits 15:8 Reserved, must be kept at reset value.
Bit 7 BG: Break generation
This bit is set by software in order to generate an event, it is automatically cleared by
hardware.
0: No action
1: A break event is generated. MOE bit is cleared and BIF flag is set. Related interrupt or
DMA transfer can occur if enabled.
Bit 6 TG: Trigger generation
This bit is set by software in order to generate an event, it is automatically cleared by
hardware.
0: No action
1: The TIF flag is set in TIMx_SR register. Related interrupt or DMA transfer can occur if
enabled

General-purpose timers (TIM15/16/17) RM0041
424/713 Doc ID16188 Rev 5
15.5.7 TIM15 capture/compare mode register 1 (TIM15_CCMR1)
Address offset: 0x18
Reset value: 0x0000
The channels can be used in input (capture mode) or in output (compare mode). The
direction of a channel is defined by configuring the corresponding CCxS bits. All the other
bits of this register have a different function in input and in output mode. For a given bit,
OCxx describes its function when the channel is configured in output, ICxx describes its
function when the channel is configured in input. Take care that the same bit can have a
different meaning for the input stage and for the output stage.
Bit 5 COMG: Capture/Compare control update generation
This bit can be set by software, it is automatically cleared by hardware.
0: No action
1: When the CCPC bit is set, it is possible to update the CCxE, CCxNE and OCxM bits
Note: This bit acts only on channels that have a complementary output.
Bits 4:3 Reserved, must be kept at reset value.
Bit 2 CC2G: Capture/Compare 2 generation
refer to CC1G description
Bit 1 CC1G: Capture/Compare 1 generation
This bit is set by software in order to generate an event, it is automatically cleared by
hardware.
0: No action
1: A capture/compare event is generated on channel 1:
If channel CC1 is configured as output:
CC1IF flag is set, Corresponding interrupt or DMA request is sent if enabled.
If channel CC1 is configured as input:
The current value of the counter is captured in TIMx_CCR1 register. The CC1IF flag is set,
the corresponding interrupt or DMA request is sent if enabled. The CC1OF flag is set if the
CC1IF flag was already high.
Bit 0 UG: Update generation
This bit can be set by software, it is automatically cleared by hardware.
0: No action.
1: Reinitialize the counter and generates an update of the registers. Note that the prescaler
counter is cleared too (anyway the prescaler ratio is not affected). The counter is cleared if
the center-aligned mode is selected or if DIR=0 (upcounting), else it takes the auto-reload
value (TIMx_ARR) if DIR=1 (downcounting).
1514131211109876543210
Res OC2M[2:0] OC2
PE
OC2
FE CC2S[1:0] Res OC1M[2:0] OC1
PE
OC1
FE CC1S[1:0]
IC2F[3:0] IC2PSC[1:0] IC1F[3:0] IC1PSC[1:0]
rw rw rw rw rw rw rw rw rw rw rw rw rw rw rw rw

Doc ID16188 Rev 5 425/713
RM0041 General-purpose timers (TIM15/16/17)
457
Output compare mode:
Bit 15 Reserved, must be kept at reset value.
Bits 14:12 OC2M[2:0]: Output Compare 2 mode
Bit 11 OC2PE: Output Compare 2 preload enable
Bit 10 OC2FE: Output Compare 2 fast enable
Bits 9:8 CC2S[1:0]: Capture/Compare 2 selection
This bit-field defines the direction of the channel (input/output) as well as the used input.
00: CC2 channel is configured as output.
01: CC2 channel is configured as input, IC2 is mapped on TI2.
10: CC2 channel is configured as input, IC2 is mapped on TI1.
11: CC2 channel is configured as input, IC2 is mapped on TRC. This mode is working only if
an internal trigger input is selected through the TS bit (TIMx_SMCR register)
Note: CC2S bits are writable only when the channel is OFF (CC2E = ‘0’ in TIMx_CCER).
Bit 7 Reserved, must be kept at reset value.
Bits 6:4 OC1M: Output Compare 1 mode
These bits define the behavior of the output reference signal OC1REF from which OC1 and
OC1N are derived. OC1REF is active high whereas OC1 and OC1N active level depends
on CC1P and CC1NP bits.
000: Frozen - The comparison between the output compare register TIMx_CCR1 and the
counter TIMx_CNT has no effect on the outputs.
001: Set channel 1 to active level on match. OC1REF signal is forced high when the counter
TIMx_CNT matches the capture/compare register 1 (TIMx_CCR1).
010: Set channel 1 to inactive level on match. OC1REF signal is forced low when the
counter TIMx_CNT matches the capture/compare register 1 (TIMx_CCR1).
011: Toggle - OC1REF toggles when TIMx_CNT=TIMx_CCR1.
100: Force inactive level - OC1REF is forced low.
101: Force active level - OC1REF is forced high.
110: PWM mode 1 - In upcounting, channel 1 is active as long as TIMx_CNT<TIMx_CCR1
else inactive. In downcounting, channel 1 is inactive (OC1REF=‘0’) as long as
TIMx_CNT>TIMx_CCR1 else active (OC1REF=’1’).
111: PWM mode 2 - In upcounting, channel 1 is inactive as long as TIMx_CNT<TIMx_CCR1
else active. In downcounting, channel 1 is active as long as TIMx_CNT>TIMx_CCR1 else
inactive.
Note: 1: These bits can not be modified as long as LOCK level 3 has been programmed
(LOCK bits in TIMx_BDTR register) and CC1S=’00’ (the channel is configured in
output).
2: In PWM mode 1 or 2, the OCREF level changes only when the result of the
comparison changes or when the output compare mode switches from “frozen” mode
to “PWM” mode.

General-purpose timers (TIM15/16/17) RM0041
426/713 Doc ID16188 Rev 5
Input capture mode
Bit 3 OC1PE: Output Compare 1 preload enable
0: Preload register on TIMx_CCR1 disabled. TIMx_CCR1 can be written at anytime, the
new value is taken in account immediately.
1: Preload register on TIMx_CCR1 enabled. Read/Write operations access the preload
register. TIMx_CCR1 preload value is loaded in the active register at each update event.
Note: 1: These bits can not be modified as long as LOCK level 3 has been programmed
(LOCK bits in TIMx_BDTR register) and CC1S=’00’ (the channel is configured in
output).
2: The PWM mode can be used without validating the preload register only in one
pulse mode (OPM bit set in TIMx_CR1 register). Else the behavior is not guaranteed.
Bit 2 OC1FE: Output Compare 1 fast enable
This bit is used to accelerate the effect of an event on the trigger in input on the CC output.
0: CC1 behaves normally depending on counter and CCR1 values even when the trigger is
ON. The minimum delay to activate CC1 output when an edge occurs on the trigger input is
5 clock cycles.
1: An active edge on the trigger input acts like a compare match on CC1 output. Then, OC is
set to the compare level independently of the result of the comparison. Delay to sample the
trigger input and to activate CC1 output is reduced to 3 clock cycles. OCFE acts only if the
channel is configured in PWM1 or PWM2 mode.
Bits 1:0 CC1S: Capture/Compare 1 selection
This bit-field defines the direction of the channel (input/output) as well as the used input.
00: CC1 channel is configured as output.
01: CC1 channel is configured as input, IC1 is mapped on TI1.
10: CC1 channel is configured as input, IC1 is mapped on TI2.
11: CC1 channel is configured as input, IC1 is mapped on TRC. This mode is working only if
an internal trigger input is selected through TS bit (TIMx_SMCR register)
Note: CC1S bits are writable only when the channel is OFF (CC1E = ‘0’ in TIMx_CCER).
Bits 15:12 IC2F: Input capture 2 filter
Bits 11:10 IC2PSC[1:0]: Input capture 2 prescaler
Bits 9:8 CC2S: Capture/Compare 2 selection
This bit-field defines the direction of the channel (input/output) as well as the used input.
00: CC2 channel is configured as output
01: CC2 channel is configured as input, IC2 is mapped on TI2
10: CC2 channel is configured as input, IC2 is mapped on TI1
11: CC2 channel is configured as input, IC2 is mapped on TRC. This mode is working only if
an internal trigger input is selected through TS bit (TIMx_SMCR register)
Note: CC2S bits are writable only when the channel is OFF (CC2E = ‘0’ in TIMx_CCER).

Doc ID16188 Rev 5 427/713
RM0041 General-purpose timers (TIM15/16/17)
457
15.5.8 TIM15 capture/compare enable register (TIM15_CCER)
Address offset: 0x20
Reset value: 0x0000
Bits 7:4 IC1F[3:0]: Input capture 1 filter
This bit-field defines the frequency used to sample TI1 input and the length of the digital filter
applied to TI1. The digital filter is made of an event counter in which N consecutive events
are needed to validate a transition on the output:
0000: No filter, sampling is done at fDTS
0001: fSAMPLING=fCK_INT
, N=2
0010: fSAMPLING=fCK_INT
, N=4
0011: fSAMPLING=fCK_INT
, N=8
0100: fSAMPLING=fDTS/2, N=6
0101: fSAMPLING=fDTS/2, N=8
0110: fSAMPLING=fDTS/4, N=6
0111: fSAMPLING=fDTS/4, N=8
1000: fSAMPLING=fDTS/8, N=6
1001: fSAMPLING=fDTS/8, N=8
1010: fSAMPLING=fDTS/16, N=5
1011: fSAMPLING=fDTS/16, N=6
1100: fSAMPLING=fDTS/16, N=8
1101: fSAMPLING=fDTS/32, N=5
1110: fSAMPLING=fDTS/32, N=6
1111: fSAMPLING=fDTS/32, N=8
Bits 3:2 IC1PSC: Input capture 1 prescaler
This bit-field defines the ratio of the prescaler acting on CC1 input (IC1).
The prescaler is reset as soon as CC1E=’0’ (TIMx_CCER register).
00: no prescaler, capture is done each time an edge is detected on the capture input
01: capture is done once every 2 events
10: capture is done once every 4 events
11: capture is done once every 8 events
Bits 1:0 CC1S: Capture/Compare 1 Selection
This bit-field defines the direction of the channel (input/output) as well as the used input.
00: CC1 channel is configured as output
01: CC1 channel is configured as input, IC1 is mapped on TI1
10: CC1 channel is configured as input, IC1 is mapped on TI2
11: CC1 channel is configured as input, IC1 is mapped on TRC. This mode is working only if
an internal trigger input is selected through TS bit (TIMx_SMCR register)
Note: CC1S bits are writable only when the channel is OFF (CC1E = ‘0’ in TIMx_CCER).
1514131211109876543210
Reserved CC1NP Res; CC2P CC2E CC1NP CC1NE CC1P CC1E
rw rw rw rw rw rw rw
Bits 15:8 Reserved, must be kept at reset value.
Bit 7 CC2NP: Capture/Compare 2 complementary output polarity
refer to CC1NP description
Bit 6 Reserved, must be kept at reset value.
Bit 5 CC2P: Capture/Compare 2 output polarity
refer to CC1P description

General-purpose timers (TIM15/16/17) RM0041
428/713 Doc ID16188 Rev 5
Bit 4 CC2E: Capture/Compare 2 output enable
refer to CC1E description
Bit 3 CC1NP: Capture/Compare 1 complementary output polarity
0: OC1N active high
1: OC1N active low
Note: This bit is not writable as soon as LOCK level 2 or 3 has been programmed (LOCK bits
in TIMx_BDTR register) and CC1S=”00” (the channel is configured in output).
Bit 2 CC1NE: Capture/Compare 1 complementary output enable
0: Off - OC1N is not active. OC1N level is then function of MOE, OSSI, OSSR, OIS1, OIS1N
and CC1E bits.
1: On - OC1N signal is output on the corresponding output pin depending on MOE, OSSI,
OSSR, OIS1, OIS1N and CC1E bits.
Bit 1 CC1P: Capture/Compare 1 output polarity
CC1 channel configured as output:
0: OC1 active high
1: OC1 active low
CC1 channel configured as input:
The CC1NP/CC1P bits select the polarity of TI1FP1 and TI2FP1 for trigger or capture
operations.
00: noninverted/rising edge: circuit is sensitive to TIxFP1's rising edge (capture, trigger in
reset or trigger mode), TIxFP1 is not inverted (trigger in gated mode).
01: inverted/falling edge: circuit is sensitive to TIxFP1's falling edge (capture, trigger in reset,
or trigger mode), TIxFP1 is inverted (trigger in gated mode).
10: reserved, do not use this configuration.
11: noninverted/both edges: circuit is sensitive to both the rising and falling edges of TIxFP1
(capture, trigger in reset or trigger mode), TIxFP1 is not inverted (trigger in gated mode).
Note: This bit is not writable as soon as LOCK level 2 or 3 has been programmed (LOCK bits
in TIMx_BDTR register)..
Bit 0 CC1E: Capture/Compare 1 output enable
CC1 channel configured as output:
0: Off - OC1 is not active. OC1 level is then function of MOE, OSSI, OSSR, OIS1, OIS1N
and CC1NE bits.
1: On - OC1 signal is output on the corresponding output pin depending on MOE, OSSI,
OSSR, OIS1, OIS1N and CC1NE bits.
CC1 channel configured as input:
This bit determines if a capture of the counter value can actually be done into the input
capture/compare register 1 (TIMx_CCR1) or not.
0: Capture disabled
1: Capture enabled

Doc ID16188 Rev 5 429/713
RM0041 General-purpose timers (TIM15/16/17)
457
Note: The state of the external I/O pins connected to the complementary OCx and OCxN channels
depends on the OCx and OCxN channel state and the GPIO and AFIO registers.
Table 80. Output control bits for complementary OCx and OCxN channels with break feature
Control bits Output states(1)
MOE bit OSSI bit OSSR
bit CCxE bit CCxNE bit OCx output state OCxN output state
1X
00 0
Output Disabled (not
driven by the timer)
OCx=0, OCx_EN=0
Output Disabled (not driven by
the timer)
OCxN=0, OCxN_EN=0
00 1
Output Disabled (not
driven by the timer)
OCx=0, OCx_EN=0
OCxREF + Polarity
OCxN=OCxREF xor CCxNP,
OCxN_EN=1
01 0
OCxREF + Polarity
OCx=OCxREF xor CCxP,
OCx_EN=1
Output Disabled (not driven by
the timer)
OCxN=0, OCxN_EN=0
01 1
OCREF + Polarity + dead-
time
OCx_EN=1
Complementary to OCREF (not
OCREF) + Polarity + dead-time
OCxN_EN=1
10 0
Output Disabled (not
driven by the timer)
OCx=CCxP, OCx_EN=0
Output Disabled (not driven by
the timer)
OCxN=CCxNP, OCxN_EN=0
10 1
Off-State (output enabled
with inactive state)
OCx=CCxP, OCx_EN=1
OCxREF + Polarity
OCxN=OCxREF xor CCxNP,
OCxN_EN=1
11 0
OCxREF + Polarity
OCx=OCxREF xor CCxP,
OCx_EN=1
Off-State (output enabled with
inactive state)
OCxN=CCxNP, OCxN_EN=1
11 1
OCREF + Polarity + dead-
time
OCx_EN=1
Complementary to OCREF (not
OCREF) + Polarity + dead-time
OCxN_EN=1
0
0
X
00
Output Disabled (not driven by the timer)
Asynchronously: OCx=CCxP, OCx_EN=0, OCxN=CCxNP,
OCxN_EN=0
Then if the clock is present: OCx=OISx and OCxN=OISxN
after a dead-time, assuming that OISx and OISxN do not
correspond to OCX and OCxN both in active state.
001
010
011
100
1 0 1 Off-State (output enabled with inactive state)
Asynchronously: OCx=CCxP, OCx_EN=1, OCxN=CCxNP,
OCxN_EN=1
Then if the clock is present: OCx=OISx and OCxN=OISxN
after a dead-time, assuming that OISx and OISxN do not
correspond to OCX and OCxN both in active state
110
111
1. When both outputs of a channel are not used (CCxE = CCxNE = 0), the OISx, OISxN, CCxP and CCxNP bits must be kept
cleared.

General-purpose timers (TIM15/16/17) RM0041
430/713 Doc ID16188 Rev 5
15.5.9 TIM15 counter (TIM15_CNT)
Address offset: 0x24
Reset value: 0x0000
15.5.10 TIM15 prescaler (TIM15_PSC)
Address offset: 0x28
Reset value: 0x0000
15.5.11 TIM15 auto-reload register (TIM15_ARR)
Address offset: 0x2C
Reset value: 0x0000
1514131211109876543210
CNT[15:0]
rw rw rw rw rw rw rw rw rw rw rw rw rw rw rw rw
Bits 15:0 CNT[15:0]: Counter value
1514131211109876543210
PSC[15:0]
rw rw rw rw rw rw rw rw rw rw rw rw rw rw rw rw
Bits 15:0 PSC[15:0]: Prescaler value
The counter clock frequency (CK_CNT) is equal to fCK_PSC / (PSC[15:0] + 1).
PSC contains the value to be loaded in the active prescaler register at each update event
(including when the counter is cleared through UG bit of TIMx_EGR register or through trigger
controller when configured in “reset mode”).
1514131211109876543210
ARR[15:0]
rw rw rw rw rw rw rw rw rw rw rw rw rw rw rw rw
Bits 15:0 ARR[15:0]: Auto-reload value
ARR is the value to be loaded in the actual auto-reload register.
Refer to the Section 14.3.1: Time-base unit on page 343 for more details about ARR update
and behavior.
The counter is blocked while the auto-reload value is null.

Doc ID16188 Rev 5 431/713
RM0041 General-purpose timers (TIM15/16/17)
457
15.5.12 TIM15 repetition counter register (TIM15_RCR)
Address offset: 0x30
Reset value: 0x0000
15.5.13 TIM15 capture/compare register 1 (TIM15_CCR1)
Address offset: 0x34
Reset value: 0x0000
1514131211109876543210
Reserved REP[7:0]
rw rw rw rw rw rw rw rw
Bits 15:8 Reserved, must be kept at reset value.
Bits 7:0 REP[7:0]: Repetition counter value
These bits allow the user to set-up the update rate of the compare registers (i.e. periodic
transfers from preload to active registers) when preload registers are enable, as well as the
update interrupt generation rate, if this interrupt is enable.
Each time the REP_CNT related downcounter reaches zero, an update event is generated
and it restarts counting from REP value. As REP_CNT is reloaded with REP value only at the
repetition update event U_RC, any write to the TIMx_RCR register is not taken in account until
the next repetition update event.
It means in PWM mode (REP+1) corresponds to the number of PWM periods in edge-aligned
mode.
1514131211109876543210
CCR1[15:0]
rw rw rw rw rw rw rw rw rw rw rw rw rw rw rw rw
Bits 15:0 CCR1[15:0]: Capture/Compare 1 value
If channel CC1 is configured as output:
CCR1 is the value to be loaded in the actual capture/compare 1 register (preload value).
It is loaded permanently if the preload feature is not selected in the TIMx_CCMR1 register (bit
OC1PE). Else the preload value is copied in the active capture/compare 1 register when an
update event occurs.
The active capture/compare register contains the value to be compared to the counter
TIMx_CNT and signaled on OC1 output.
If channel CC1 is configured as input:
CCR1 is the counter value transferred by the last input capture 1 event (IC1).

General-purpose timers (TIM15/16/17) RM0041
432/713 Doc ID16188 Rev 5
15.5.14 TIM15 capture/compare register 2 (TIM15_CCR2)
Address offset: 0x38
Reset value: 0x0000
15.5.15 TIM15 break and dead-time register (TIM15_BDTR)
Address offset: 0x44
Reset value: 0x0000
Note: As the bits AOE, BKP, BKE, OSSI, OSSR and DTG[7:0] can be write-locked depending on
the LOCK configuration, it can be necessary to configure all of them during the first write
access to the TIMx_BDTR register.
1514131211109876543210
CCR2[15:0]
rw rw rw rw rw rw rw rw rw rw rw rw rw rw rw rw
Bits 15:0 CCR2[15:0]: Capture/Compare 2 value
If channel CC2 is configured as output:
CCR2 is the value to be loaded in the actual capture/compare 2 register (preload value).
It is loaded permanently if the preload feature is not selected in the TIMx_CCMR2 register (bit
OC2PE). Else the preload value is copied in the active capture/compare 2 register when an
update event occurs.
The active capture/compare register contains the value to be compared to the counter
TIMx_CNT and signalled on OC2 output.
If channel CC2 is configured as input:
CCR2 is the counter value transferred by the last input capture 2 event (IC2).
1514131211109876543210
MOE AOE BKP BKE OSSR OSSI LOCK[1:0] DTG[7:0]
rw rw rw rw rw rw rw rw rw rw rw rw rw rw rw rw

Doc ID16188 Rev 5 433/713
RM0041 General-purpose timers (TIM15/16/17)
457
Bit 15 MOE: Main output enable
This bit is cleared asynchronously by hardware as soon as the break input is active. It is set
by software or automatically depending on the AOE bit. It is acting only on the channels
which are configured in output.
0: OC and OCN outputs are disabled or forced to idle state
1: OC and OCN outputs are enabled if their respective enable bits are set (CCxE, CCxNE in
TIMx_CCER register)
See OC/OCN enable description for more details (Section 15.5.8: TIM15 capture/compare
enable register (TIM15_CCER) on page 427).
Bit 14 AOE: Automatic output enable
0: MOE can be set only by software
1: MOE can be set by software or automatically at the next update event (if the break input is
not be active)
Note: This bit can not be modified as long as LOCK level 1 has been programmed (LOCK bits
in TIMx_BDTR register).
Bit 13 BKP: Break polarity
0: Break input BRK is active low
1: Break input BRK is active high
Note: This bit can not be modified as long as LOCK level 1 has been programmed (LOCK bits
in TIMx_BDTR register).
Note: Any write operation to this bit takes a delay of 1 APB clock cycle to become effective.
Bit 12 BKE: Break enable
0: Break inputs (BRK and CSS clock failure event) disabled
1; Break inputs (BRK and CSS clock failure event) enabled
Note: This bit cannot be modified when LOCK level 1 has been programmed (LOCK bits in
TIMx_BDTR register).
Note: Any write operation to this bit takes a delay of 1 APB clock cycle to become effective.
Bit 11 OSSR: Off-state selection for Run mode
This bit is used when MOE=1 on channels having a complementary output which are
configured as outputs. OSSR is not implemented if no complementary output is implemented
in the timer.
See OC/OCN enable description for more details (Section 15.5.8: TIM15 capture/compare
enable register (TIM15_CCER) on page 427).
0: When inactive, OC/OCN outputs are disabled (OC/OCN enable output signal=0)
1: When inactive, OC/OCN outputs are enabled with their inactive level as soon as CCxE=1
or CCxNE=1. Then, OC/OCN enable output signal=1
Note: This bit can not be modified as soon as the LOCK level 2 has been programmed (LOCK
bits in TIMx_BDTR register).

General-purpose timers (TIM15/16/17) RM0041
434/713 Doc ID16188 Rev 5
15.5.16 TIM15 DMA control register (TIM15_DCR)
Address offset: 0x48
Reset value: 0x0000
Bit 10 OSSI: Off-state selection for Idle mode
This bit is used when MOE=0 on channels configured as outputs.
See OC/OCN enable description for more details (Section 15.5.8: TIM15 capture/compare
enable register (TIM15_CCER) on page 427).
0: When inactive, OC/OCN outputs are disabled (OC/OCN enable output signal=0)
1: When inactive, OC/OCN outputs are forced first with their idle level as soon as CCxE=1 or
CCxNE=1. OC/OCN enable output signal=1)
Note: This bit can not be modified as soon as the LOCK level 2 has been programmed (LOCK
bits in TIMx_BDTR register).
Bits 9:8 LOCK[1:0]: Lock configuration
These bits offer a write protection against software errors.
00: LOCK OFF - No bit is write protected
01: LOCK Level 1 = DTG bits in TIMx_BDTR register, OISx and OISxN bits in TIMx_CR2
register and BKE/BKP/AOE bits in TIMx_BDTR register can no longer be written
10: LOCK Level 2 = LOCK Level 1 + CC Polarity bits (CCxP/CCxNP bits in TIMx_CCER
register, as long as the related channel is configured in output through the CCxS bits) as well
as OSSR and OSSI bits can no longer be written.
11: LOCK Level 3 = LOCK Level 2 + CC Control bits (OCxM and OCxPE bits in
TIMx_CCMRx registers, as long as the related channel is configured in output through the
CCxS bits) can no longer be written.
Note: The LOCK bits can be written only once after the reset. Once the TIMx_BDTR register
has been written, their content is frozen until the next reset.
Bits 7:0 DTG[7:0]: Dead-time generator setup
This bit-field defines the duration of the dead-time inserted between the complementary
outputs. DT correspond to this duration.
DTG[7:5]=0xx => DT=DTG[7:0]x tdtg with tdtg=tDTS
DTG[7:5]=10x => DT=(64+DTG[5:0])xtdtg with Tdtg=2xtDTS
DTG[7:5]=110 => DT=(32+DTG[4:0])xtdtg with Tdtg=8xtDTS
DTG[7:5]=111 => DT=(32+DTG[4:0])xtdtg with Tdtg=16xtDTS
Example if TDTS=125ns (8MHz), dead-time possible values are:
0 to 15875 ns by 125 ns steps,
16 µs to 31750 ns by 250 ns steps,
32 µs to 63 µs by 1 µs steps,
64 µs to 126 µs by 2 µs steps
Note: This bit-field can not be modified as long as LOCK level 1, 2 or 3 has been programmed
(LOCK bits in TIMx_BDTR register).
1514131211109876543210
Reserved DBL[4:0] Reserved DBA[4:0]
Res. rw rw rw rw rw Res. rw rw rw rw rw

Doc ID16188 Rev 5 435/713
RM0041 General-purpose timers (TIM15/16/17)
457
15.5.17 TIM15 DMA address for full transfer (TIM15_DMAR)
Address offset: 0x4C
Reset value: 0x0000
15.5.18 TIM15 register map
TIM15 registers are mapped as 16-bit addressable registers as described in the table
below:
Bits 15:13 Reserved, must be kept at reset value.
Bits 12:8 DBL[4:0]: DMA burst length
This 5-bit vector defines the length of DMA transfers (the timer recognizes a burst transfer
when a read or a write access is done to the TIMx_DMAR address).
00000: 1 transfer,
00001: 2 transfers,
00010: 3 transfers,
...
10001: 18 transfers.
Bits 7:5 Reserved, must be kept at reset value.
Bits 4:0 DBA[4:0]: DMA base address
This 5-bits vector defines the base-address for DMA transfers (when read/write access are
done through the TIMx_DMAR address). DBA is defined as an offset starting from the
address of the TIMx_CR1 register.
Example:
00000: TIMx_CR1,
00001: TIMx_CR2,
00010: TIMx_SMCR,
...
1514131211109876543210
DMAB[15:0]
rw rw rw rw rw rw rw rw rw rw rw rw rw rw rw rw
Bits 15:0 DMAB[15:0]: DMA register for burst accesses
A read or write operation to the DMAR register accesses the register located at the address
(TIMx_CR1 address) + (DBA + DMA index) x 4
where TIMx_CR1 address is the address of the control register 1, DBA is the DMA base
address configured in TIMx_DCR register, DMA index is automatically controlled by the
DMA transfer, and ranges from 0 to DBL (DBL configured in TIMx_DCR).

General-purpose timers (TIM15/16/17) RM0041
436/713 Doc ID16188 Rev 5
Table 81. TIM15 register map and reset values
Offset Register
31
30
29
28
27
26
25
24
23
22
21
20
19
18
17
16
15
14
13
12
11
10
9
8
7
6
5
4
3
2
1
0
0x00
TIM15_CR1
Reserved
CKD
[1:0]
ARPE
Reserved
OPM
URS
UDIS
CEN
Reset value 000 0000
0x04
TIM15_CR2
Reserved
OIS2
OIS1N
OIS1
TI1S
MMS[2:0]
CCDS
CCUS
Reserved
CCPC
Reset value 000000000 0
0x08
TIM15_SMCR
Reserved
MSM
TS[2:0]
Reserved
SMS[2:0]
Reset value 0000 000
0x0C
TIM15_DIER
Reserved
TDE
Reserved
CC2DE
CC1DE
UDE
BIE
TIE
COMIE
Reserved
CC2IE
CC1IE
UIE
Reset value 0 0 0 0 0 0 0 0 0 0
0x10
TIM15_SR
Reserved
CC2OF
CC1OF
Reserved
BIF
TIF
COMIF
Reserved
CC2IF
CC1IF
UIF
Reset value 00 000 000
0x14
TIM15_EGR
Reserved
BG
TG
COMG
Reserved
CC2G
CC1G
UG
Reset value 000 000
0x18
TIM15_CCMR1
Output
Compare mode Reserved
OC2M
[2:0]
OC2PE
OC2FE
CC2S
[1:0]
Reserved
OC1M
[2:0]
OC1PE
OC1FE
CC1
S
[1:0]
Reset value 0 0 0 0 0 0 0 0 0 0 0 0 0 0
TIM15_CCMR1
Input Capture
mode Reserved
IC2F[3:0]
IC2
PSC
[1:0]
CC2S
[1:0] IC1F[3:0]
IC1
PSC
[1:0]
CC1
S
[1:0]
Reset value 0 0 0 0 0 0 0 0 0 0 0 0 0 0 0 0
0x20
TIM15_CCER
Reserved
CC2NP
Reserved
CC2P
CC2E
CC1NP
CC1NE
CC1P
CC1E
Reset value 0000000
0x24
TIM15_CNT
Reserved
CNT[15:0]
Reset value 0 0 0 0 0 0 0 0 0 0 0 0 0 0 0 0
0x28
TIM15_PSC
Reserved
PSC[15:0]
Reset value 0 0 0 0 0 0 0 0 0 0 0 0 0 0 0 0
0x2C
TIM15_ARR
Reserved
ARR[15:0]
Reset value 0 0 0 0 0 0 0 0 0 0 0 0 0 0 0 0

Doc ID16188 Rev 5 437/713
RM0041 General-purpose timers (TIM15/16/17)
457
Refer to Section 2.3: Memory map for the register boundary addresses.
0x30
TIM15_RCR
Reserved
REP[7:0]
Reset value 00000000
0x34
TIM15_CCR1
Reserved
CCR1[15:0]
Reset value 0 0 0 0 0 0 0 0 0 0 0 0 0 0 0 0
0x38
TIM15_CCR2
Reserved
CCR2[15:0]
Reset value 0 0 0 0 0 0 0 0 0 0 0 0 0 0 0 0
0x44
TIM15_BDTR
Reserved
MOE
AOE
BKP
BKE
OSSR
OSSI
LOCK
[1:0] DT[7:0]
Reset value 0 0 0 0 0 0 0 0 0 0 0 0 0 0 0 0
0x48
TIM15_DCR
Reserved
DBL[4:0]
Reserved
DBA[4:0]
Reset value 0000 0 00000
0x4C
TIM15_DMAR
Reserved
DMAB[15:0]
Reset value 0 0 0 0 0 0 0 0 0 0 0 0 0 0 0 0
Table 81. TIM15 register map and reset values (continued)
Offset Register
31
30
29
28
27
26
25
24
23
22
21
20
19
18
17
16
15
14
13
12
11
10
9
8
7
6
5
4
3
2
1
0

General-purpose timers (TIM15/16/17) RM0041
438/713 Doc ID16188 Rev 5
15.6 TIM16&TIM17 registers
Refer to Section 1.1: List of abbreviations for registers for a list of abbreviations used in
register descriptions.
The peripheral registers have to be written by half-words (16 bits) or words (32 bits). Read
accesses can be done by bytes (8 bits), half-words (16 bits) or words (32 bits).
15.6.1 TIM16&TIM17 control register 1 (TIMx_CR1)
Address offset: 0x00
Reset value: 0x0000
1514131211109876543210
Reserved CKD[1:0] ARPE Reserved OPM URS UDIS CEN
rw rw rw rw rw rw rw
Bits 15:10 Reserved, must be kept at reset value.
Bits 9:8 CKD[1:0]: Clock division
This bit-field indicates the division ratio between the timer clock (CK_INT) frequency and the
dead-time and sampling clock (tDTS)used by the dead-time generators and the digital filters
(TIx),
00: tDTS=tCK_INT
01: tDTS=2*tCK_INT
10: tDTS=4*tCK_INT
11: Reserved, do not program this value
Bit 7 ARPE: Auto-reload preload enable
0: TIMx_ARR register is not buffered
1: TIMx_ARR register is buffered
Bits 6:4 Reserved, must be kept at reset value.
Bit 3 OPM: One pulse mode
0: Counter is not stopped at update event
1: Counter stops counting at the next update event (clearing the bit CEN)

Doc ID16188 Rev 5 439/713
RM0041 General-purpose timers (TIM15/16/17)
457
15.6.2 TIM16&TIM17 control register 2 (TIMx_CR2)
Address offset: 0x04
Reset value: 0x0000
Bit 2 URS: Update request source
This bit is set and cleared by software to select the UEV event sources.
0: Any of the following events generate an update interrupt or DMA request if enabled.
These events can be:
– Counter overflow/underflow
– Setting the UG bit
– Update generation through the slave mode controller
1: Only counter overflow/underflow generates an update interrupt or DMA request if
enabled.
Bit 1 UDIS: Update disable
This bit is set and cleared by software to enable/disable UEV event generation.
0: UEV enabled. The Update (UEV) event is generated by one of the following events:
– Counter overflow/underflow
– Setting the UG bit
– Update generation through the slave mode controller
Buffered registers are then loaded with their preload values.
1: UEV disabled. The Update event is not generated, shadow registers keep their value
(ARR, PSC, CCRx). However the counter and the prescaler are reinitialized if the UG bit is
set or if a hardware reset is received from the slave mode controller.
Bit 0 CEN: Counter enable
0: Counter disabled
1: Counter enabled
Note: External clock and gated mode can work only if the CEN bit has been previously set by
software. However trigger mode can set the CEN bit automatically by hardware.
1514131211109876543210
Reserved OIS1N OIS1 Reserved CCDS CCUS Res. CCPC
rw rw rw rw rw
Bits 15:10 Reserved, must be kept at reset value.
Bit 9 OIS1N: Output Idle state 1 (OC1N output)
0: OC1N=0 after a dead-time when MOE=0
1: OC1N=1 after a dead-time when MOE=0
Note: This bit can not be modified as long as LOCK level 1, 2 or 3 has been programmed
(LOCK bits in TIMx_BKR register).
Bit 8 OIS1: Output Idle state 1 (OC1 output)
0: OC1=0 (after a dead-time if OC1N is implemented) when MOE=0
1: OC1=1 (after a dead-time if OC1N is implemented) when MOE=0
Note: This bit can not be modified as long as LOCK level 1, 2 or 3 has been programmed
(LOCK bits in TIMx_BKR register).
Bits 7:4 Reserved, must be kept at reset value.

General-purpose timers (TIM15/16/17) RM0041
440/713 Doc ID16188 Rev 5
Bit 3 CCDS: Capture/compare DMA selection
0: CCx DMA request sent when CCx event occurs
1: CCx DMA requests sent when update event occurs
Bit 2 CCUS: Capture/compare control update selection
0: When capture/compare control bits are preloaded (CCPC=1), they are updated by setting
the COMG bit only.
1: When capture/compare control bits are preloaded (CCPC=1), they are updated by setting
the COMG bit or when an rising edge occurs on TRGI.
Note: This bit acts only on channels that have a complementary output.
Bit 1 Reserved, must be kept at reset value.
Bit 0 CCPC: Capture/compare preloaded control
0: CCxE, CCxNE and OCxM bits are not preloaded
1: CCxE, CCxNE and OCxM bits are preloaded, after having been written, they are updated
only when COM bit is set.
Note: This bit acts only on channels that have a complementary output.

Doc ID16188 Rev 5 441/713
RM0041 General-purpose timers (TIM15/16/17)
457
15.6.3 TIM16&TIM17 DMA/interrupt enable register (TIMx_DIER)
Address offset: 0x0C
Reset value: 0x0000
1514131211109876543210
Res. TDE Reserved CC1DE UDE BIE TIE COMIE Reserved CC1IE UIE
rw rw rw rw rw rw rw rw
Bit 15 Reserved, must be kept at reset value.
Bit 14 TDE: Trigger DMA request enable
0: Trigger DMA request disabled
1: Trigger DMA request enabled
Bist 13:10 Reserved, must be kept at reset value.
Bit 9 CC1DE: Capture/Compare 1 DMA request enable
0: CC1 DMA request disabled
1: CC1 DMA request enabled
Bit 8 UDE: Update DMA request enable
0: Update DMA request disabled
1: Update DMA request enabled
Bit 7 BIE: Break interrupt enable
0: Break interrupt disabled
1: Break interrupt enabled
Bit 6 TIE: Trigger interrupt enable
0: Trigger interrupt disabled
1: Trigger interrupt enabled
Bit 5 COMIE: COM interrupt enable
0: COM interrupt disabled
1: COM interrupt enabled
Bits 4:2 Reserved, must be kept at reset value.
Bit 1 CC1IE: Capture/Compare 1 interrupt enable
0: CC1 interrupt disabled
1: CC1 interrupt enabled
Bit 0 UIE: Update interrupt enable
0: Update interrupt disabled
1: Update interrupt enabled

General-purpose timers (TIM15/16/17) RM0041
442/713 Doc ID16188 Rev 5
15.6.4 TIM16&TIM17 status register (TIMx_SR)
Address offset: 0x10
Reset value: 0x0000
1514131211109876543210
Reserved CC1OF Res. BIF TIF COMIF Reserved CC1IF UIF
rc_w0 rc_w0 rc_w0 rc_w0 rc_w0 rc_w0
Bits 15:10 Reserved, must be kept at reset value.
Bit 9 CC1OF: Capture/Compare 1 overcapture flag
This flag is set by hardware only when the corresponding channel is configured in input
capture mode. It is cleared by software by writing it to ‘0’.
0: No overcapture has been detected
1: The counter value has been captured in TIMx_CCR1 register while CC1IF flag was
already set
Bit 8 Reserved, must be kept at reset value.
Bit 7 BIF: Break interrupt flag
This flag is set by hardware as soon as the break input goes active. It can be cleared by
software if the break input is not active.
0: No break event occurred
1: An active level has been detected on the break input
Bit 6 TIF: Trigger interrupt flag
This flag is set by hardware on trigger event (active edge detected on TRGI input when the
slave mode controller is enabled in all modes but gated mode, both edges in case gated
mode is selected). It is cleared by software.
0: No trigger event occurred
1: Trigger interrupt pending
Bit 5 COMIF: COM interrupt flag
This flag is set by hardware on a COM event (once the capture/compare control bits –CCxE,
CCxNE, OCxM– have been updated). It is cleared by software.
0: No COM event occurred
1: COM interrupt pending

Doc ID16188 Rev 5 443/713
RM0041 General-purpose timers (TIM15/16/17)
457
15.6.5 TIM16&TIM17 event generation register (TIMx_EGR)
Address offset: 0x14
Reset value: 0x0000
Bits 4:2 Reserved, must be kept at reset value.
Bit 1 CC1IF: Capture/Compare 1 interrupt flag
If channel CC1 is configured as output:
This flag is set by hardware when the counter matches the compare value, with some
exception in center-aligned mode (refer to the CMS bits in the TIMx_CR1 register
description). It is cleared by software.
0: No match.
1: The content of the counter TIMx_CNT matches the content of the TIMx_CCR1 register.
When the contents of TIMx_CCR1 are greater than the contents of TIMx_ARR, the CC1IF
bit goes high on the counter overflow (in upcounting and up/down-counting modes) or
underflow (in downcounting mode)
If channel CC1 is configured as input:
This bit is set by hardware on a capture. It is cleared by software or by reading the
TIMx_CCR1 register.
0: No input capture occurred
1: The counter value has been captured in TIMx_CCR1 register (An edge has been
detected on IC1 which matches the selected polarity)
Bit 0 UIF: Update interrupt flag
This bit is set by hardware on an update event. It is cleared by software.
0: No update occurred.
1: Update interrupt pending. This bit is set by hardware when the registers are updated:
– At overflow regarding the repetition counter value (update if repetition counter = 0)
and if the UDIS=0 in the TIMx_CR1 register.
– When CNT is reinitialized by software using the UG bit in TIMx_EGR register, if
URS=0 and UDIS=0 in the TIMx_CR1 register.
– When CNT is reinitialized by a trigger event (refer to Section 15.5.3: TIM15 slave
mode control register (TIM15_SMCR)), if URS=0 and UDIS=0 in the TIMx_CR1
register.
1514131211109876543210
Reserved BG TG COMG Reserved CC1G UG
www ww
Bits 15:8 Reserved, must be kept at reset value.
Bit 7 BG: Break generation
This bit is set by software in order to generate an event, it is automatically cleared by
hardware.
0: No action.
1: A break event is generated. MOE bit is cleared and BIF flag is set. Related interrupt or
DMA transfer can occur if enabled.
Bit 6 TG: Trigger generation
This bit is set by software in order to generate an event, it is automatically cleared by
hardware.
0: No action.
1: The TIF flag is set in TIMx_SR register. Related interrupt or DMA transfer can occur if
enabled.

General-purpose timers (TIM15/16/17) RM0041
444/713 Doc ID16188 Rev 5
15.6.6 TIM16&TIM17 capture/compare mode register 1 (TIMx_CCMR1)
Address offset: 0x18
Reset value: 0x0000
The channels can be used in input (capture mode) or in output (compare mode). The
direction of a channel is defined by configuring the corresponding CCxS bits. All the other
bits of this register have a different function in input and in output mode. For a given bit,
OCxx describes its function when the channel is configured in output, ICxx describes its
function when the channel is configured in input. Take care that the same bit can have a
different meaning for the input stage and for the output stage.
Bit 5 COMG: Capture/Compare control update generation
This bit can be set by software, it is automatically cleared by hardware.
0: No action
1: When the CCPC bit is set, it is possible to update the CCxE, CCxNE and OCxM bits
Note: This bit acts only on channels that have a complementary output.
Bits 4:2 Reserved, must be kept at reset value.
Bit 1 CC1G: Capture/Compare 1 generation
This bit is set by software in order to generate an event, it is automatically cleared by
hardware.
0: No action.
1: A capture/compare event is generated on channel 1:
If channel CC1 is configured as output:
CC1IF flag is set, Corresponding interrupt or DMA request is sent if enabled.
If channel CC1 is configured as input:
The current value of the counter is captured in TIMx_CCR1 register. The CC1IF flag is set,
the corresponding interrupt or DMA request is sent if enabled. The CC1OF flag is set if the
CC1IF flag was already high.
Bit 0 UG: Update generation
This bit can be set by software, it is automatically cleared by hardware.
0: No action.
1: Reinitialize the counter and generates an update of the registers. Note that the prescaler
counter is cleared too (anyway the prescaler ratio is not affected). The counter is cleared if
the center-aligned mode is selected or if DIR=0 (upcounting), else it takes the auto-reload
value (TIMx_ARR) if DIR=1 (downcounting).
1514131211109876543210
Reserved
Res OC1M[2:0] OC1PE OC1FE CC1S[1:0]
IC1F[3:0] IC1PSC[1:0]
rw rw rw rw rw rw rw rw

Doc ID16188 Rev 5 445/713
RM0041 General-purpose timers (TIM15/16/17)
457
Output compare mode:
Bits 15:7 Reserved, must be kept at reset value.
Bits 6:4 OC1M: Output Compare 1 mode
These bits define the behavior of the output reference signal OC1REF from which OC1 and
OC1N are derived. OC1REF is active high whereas OC1 and OC1N active level depends
on CC1P and CC1NP bits.
000: Frozen - The comparison between the output compare register TIMx_CCR1 and the
counter TIMx_CNT has no effect on the outputs.
001: Set channel 1 to active level on match. OC1REF signal is forced high when the
counter TIMx_CNT matches the capture/compare register 1 (TIMx_CCR1).
010: Set channel 1 to inactive level on match. OC1REF signal is forced low when the
counter TIMx_CNT matches the capture/compare register 1 (TIMx_CCR1).
011: Toggle - OC1REF toggles when TIMx_CNT=TIMx_CCR1.
100: Force inactive level - OC1REF is forced low.
101: Force active level - OC1REF is forced high.
110: PWM mode 1 - In upcounting, channel 1 is active as long as TIMx_CNT<TIMx_CCR1
else inactive. In downcounting, channel 1 is inactive (OC1REF=‘0’) as long as
TIMx_CNT>TIMx_CCR1 else active (OC1REF=’1’).
111: PWM mode 2 - In upcounting, channel 1 is inactive as long as
TIMx_CNT<TIMx_CCR1 else active. In downcounting, channel 1 is active as long as
TIMx_CNT>TIMx_CCR1 else inactive.
Note: 1: These bits can not be modified as long as LOCK level 3 has been programmed
(LOCK bits in TIMx_BDTR register) and CC1S=’00’ (the channel is configured in
output).
2: In PWM mode 1 or 2, the OCREF level changes only when the result of the
comparison changes or when the output compare mode switches from “frozen” mode
to “PWM” mode.

General-purpose timers (TIM15/16/17) RM0041
446/713 Doc ID16188 Rev 5
Bit 3 OC1PE: Output Compare 1 preload enable
0: Preload register on TIMx_CCR1 disabled. TIMx_CCR1 can be written at anytime, the
new value is taken in account immediately.
1: Preload register on TIMx_CCR1 enabled. Read/Write operations access the preload
register. TIMx_CCR1 preload value is loaded in the active register at each update event.
Note: 1: These bits can not be modified as long as LOCK level 3 has been programmed
(LOCK bits in TIMx_BDTR register) and CC1S=’00’ (the channel is configured in
output).
2: The PWM mode can be used without validating the preload register only in one
pulse mode (OPM bit set in TIMx_CR1 register). Else the behavior is not guaranteed.
Bit 2 OC1FE: Output Compare 1 fast enable
This bit is used to accelerate the effect of an event on the trigger in input on the CC output.
0: CC1 behaves normally depending on counter and CCR1 values even when the trigger is
ON. The minimum delay to activate CC1 output when an edge occurs on the trigger input is
5 clock cycles.
1: An active edge on the trigger input acts like a compare match on CC1 output. Then, OC
is set to the compare level independently of the result of the comparison. Delay to sample
the trigger input and to activate CC1 output is reduced to 3 clock cycles. OC1FE acts only if
the channel is configured in PWM1 or PWM2 mode.
Bits 1:0 CC1S: Capture/Compare 1 selection
This bit-field defines the direction of the channel (input/output) as well as the used input.
00: CC1 channel is configured as output
01: CC1 channel is configured as input, IC1 is mapped on TI1
10: CC1 channel is configured as input, IC1 is mapped on TI2
11: CC1 channel is configured as input, IC1 is mapped on TRC. This mode is working only
if an internal trigger input is selected through TS bit (TIMx_SMCR register)
Note: CC1S bits are writable only when the channel is OFF (CC1E = ‘0’ in TIMx_CCER).

Doc ID16188 Rev 5 447/713
RM0041 General-purpose timers (TIM15/16/17)
457
Input capture mode
15.6.7 TIM16&TIM17 capture/compare enable register (TIMx_CCER)
Address offset: 0x20
Reset value: 0x0000
Bits 15:8 Reserved, must be kept at reset value.
Bits 7:4 IC1F[3:0]: Input capture 1 filter
This bit-field defines the frequency used to sample TI1 input and the length of the digital filter applied
to TI1. The digital filter is made of an event counter in which N consecutive events are needed to
validate a transition on the output:
0000: No filter, sampling is done at fDTS
0001: fSAMPLING=fCK_INT, N=2
0010: fSAMPLING=fCK_INT, N=4
0011: fSAMPLING=fCK_INT, N=8
0100: fSAMPLING=fDTS/2, N=6
0101: fSAMPLING=fDTS/2, N=8
0110: fSAMPLING=fDTS/4, N=6
0111: fSAMPLING=fDTS/4, N=8
1000: fSAMPLING=fDTS/8, N=6
1001: fSAMPLING=fDTS/8, N=8
1010: fSAMPLING=fDTS/16, N=5
1011: fSAMPLING=fDTS/16, N=6
1100: fSAMPLING=fDTS/16, N=8
1101: fSAMPLING=fDTS/32, N=5
1110: fSAMPLING=fDTS/32, N=6
1111: fSAMPLING=fDTS/32, N=8
Bits 3:2 IC1PSC: Input capture 1 prescaler
This bit-field defines the ratio of the prescaler acting on CC1 input (IC1).
The prescaler is reset as soon as CC1E=’0’ (TIMx_CCER register).
00: no prescaler, capture is done each time an edge is detected on the capture input.
01: capture is done once every 2 events
10: capture is done once every 4 events
11: capture is done once every 8 events
Bits 1:0 CC1S: Capture/Compare 1 Selection
This bit-field defines the direction of the channel (input/output) as well as the used input.
00: CC1 channel is configured as output
01: CC1 channel is configured as input, IC1 is mapped on TI1
10: CC1 channel is configured as input, IC1 is mapped on TI2
11: CC1 channel is configured as input, IC1 is mapped on TRC. This mode is working only if an
internal trigger input is selected through TS bit (TIMx_SMCR register)
Note: CC1S bits are writable only when the channel is OFF (CC1E = ‘0’ in TIMx_CCER).
1514131211109876543210
Reserved CC1NP CC1NE CC1P CC1E
rw rw rw rw

General-purpose timers (TIM15/16/17) RM0041
448/713 Doc ID16188 Rev 5
Bits 15:4 Reserved, must be kept at reset value.
Bit 3 CC1NP: Capture/Compare 1 complementary output polarity
0: OC1N active high
1: OC1N active low
Note: This bit is not writable as soon as LOCK level 2 or 3 has been programmed (LOCK bits
in TIMx_BDTR register) and CC1S=”00” (the channel is configured in output).
Bit 2 CC1NE: Capture/Compare 1 complementary output enable
0: Off - OC1N is not active. OC1N level is then function of MOE, OSSI, OSSR, OIS1, OIS1N
and CC1E bits.
1: On - OC1N signal is output on the corresponding output pin depending on MOE, OSSI,
OSSR, OIS1, OIS1N and CC1E bits.
Bit 1 CC1P: Capture/Compare 1 output polarity
CC1 channel configured as output:
0: OC1 active high
1: OC1 active low
CC1 channel configured as input:
The CC1NP/CC1P bits select the polarity of TI1FP1 and TI2FP1 for capture operation.
00: Non-inverted/rising edge: circuit is sensitive to TIxFP1's rising edge TIxFP1 is not
inverted.
01: Inverted/falling edge: circuit is sensitive to TIxFP1's falling edge, TIxFP1 is inverted.
10: Reserved, do not use this configuration.
11: Non-inverted/both edges: circuit is sensitive to both the rising and falling edges of
TIxFP1, TIxFP1 is not inverted.
Note: This bit is not writable as soon as LOCK level 2 or 3 has been programmed (LOCK bits
in TIMx_BDTR register)
Bit 0 CC1E: Capture/Compare 1 output enable
CC1 channel configured as output:
0: Off - OC1 is not active. OC1 level is then function of MOE, OSSI, OSSR, OIS1, OIS1N
and CC1NE bits.
1: On - OC1 signal is output on the corresponding output pin depending on MOE, OSSI,
OSSR, OIS1, OIS1N and CC1NE bits.
CC1 channel configured as input:
This bit determines if a capture of the counter value can actually be done into the input
capture/compare register 1 (TIMx_CCR1) or not.
0: Capture disabled
1: Capture enabled

Doc ID16188 Rev 5 449/713
RM0041 General-purpose timers (TIM15/16/17)
457
Note: The state of the external I/O pins connected to the complementary OCx and OCxN channels
depends on the OCx and OCxN channel state and the GPIO and AFIO registers.
Table 82. Output control bits for complementary OCx and OCxN channels with break
feature
Control bits Output states(1)
1. When both outputs of a channel are not used (CCxE = CCxNE = 0), the OISx, OISxN, CCxP and CCxNP
bits must be kept cleared.
MOE
bit
OSSI
bit
OSSR
bit
CCxE
bit
CCxNE
bit OCx output state OCxN output state
1X
00 0
Output Disabled (not
driven by the timer)
OCx=0, OCx_EN=0
Output Disabled (not driven by
the timer)
OCxN=0, OCxN_EN=0
00 1
Output Disabled (not
driven by the timer)
OCx=0, OCx_EN=0
OCxREF + Polarity
OCxN=OCxREF xor CCxNP,
OCxN_EN=1
01 0
OCxREF + Polarity
OCx=OCxREF xor CCxP,
OCx_EN=1
Output Disabled (not driven by
the timer)
OCxN=0, OCxN_EN=0
01 1
OCREF + Polarity + dead-
time
OCx_EN=1
Complementary to OCREF (not
OCREF) + Polarity + dead-time
OCxN_EN=1
10 0
Output Disabled (not
driven by the timer)
OCx=CCxP, OCx_EN=0
Output Disabled (not driven by
the timer)
OCxN=CCxNP, OCxN_EN=0
10 1
Off-State (output enabled
with inactive state)
OCx=CCxP, OCx_EN=1
OCxREF + Polarity
OCxN=OCxREF xor CCxNP,
OCxN_EN=1
11 0
OCxREF + Polarity
OCx=OCxREF xor CCxP,
OCx_EN=1
Off-State (output enabled with
inactive state)
OCxN=CCxNP, OCxN_EN=1
11 1
OCREF + Polarity + dead-
time
OCx_EN=1
Complementary to OCREF (not
OCREF) + Polarity + dead-time
OCxN_EN=1
0
0
X
00
Output Disabled (not driven by the timer)
Asynchronously: OCx=CCxP, OCx_EN=0, OCxN=CCxNP,
OCxN_EN=0
Then if the clock is present: OCx=OISx and OCxN=OISxN
after a dead-time, assuming that OISx and OISxN do not
correspond to OCX and OCxN both in active state.
001
010
011
100
1 0 1 Off-State (output enabled with inactive state)
Asynchronously: OCx=CCxP, OCx_EN=1, OCxN=CCxNP,
OCxN_EN=1
Then if the clock is present: OCx=OISx and OCxN=OISxN
after a dead-time, assuming that OISx and OISxN do not
correspond to OCX and OCxN both in active state
110
111

General-purpose timers (TIM15/16/17) RM0041
450/713 Doc ID16188 Rev 5
15.6.8 TIM16&TIM17 counter (TIMx_CNT)
Address offset: 0x24
Reset value: 0x0000
15.6.9 TIM16&TIM17 prescaler (TIMx_PSC)
Address offset: 0x28
Reset value: 0x0000
15.6.10 TIM16&TIM17 auto-reload register (TIMx_ARR)
Address offset: 0x2C
Reset value: 0x0000
1514131211109876543210
CNT[15:0]
rw rw rw rw rw rw rw rw rw rw rw rw rw rw rw rw
Bits 15:0 CNT[15:0]: Counter value
1514131211109876543210
PSC[15:0]
rw rw rw rw rw rw rw rw rw rw rw rw rw rw rw rw
Bits 15:0 PSC[15:0]: Prescaler value
The counter clock frequency (CK_CNT) is equal to fCK_PSC / (PSC[15:0] + 1).
PSC contains the value to be loaded in the active prescaler register at each update event
(including when the counter is cleared through UG bit of TIMx_EGR register or through trigger
controller when configured in “reset mode”).
1514131211109876543210
ARR[15:0]
rw rw rw rw rw rw rw rw rw rw rw rw rw rw rw rw
Bits 15:0 ARR[15:0]: Auto-reload value
ARR is the value to be loaded in the actual auto-reload register.
Refer to the Section 14.3.1: Time-base unit on page 343 for more details about ARR update
and behavior.
The counter is blocked while the auto-reload value is null.

Doc ID16188 Rev 5 451/713
RM0041 General-purpose timers (TIM15/16/17)
457
15.6.11 TIM16&TIM17 repetition counter register (TIMx_RCR)
Address offset: 0x30
Reset value: 0x0000
15.6.12 TIM16&TIM17 capture/compare register 1 (TIMx_CCR1)
Address offset: 0x34
Reset value: 0x0000
1514131211109876543210
Reserved REP[7:0]
rw rw rw rw rw rw rw rw
Bits 15:8 Reserved, must be kept at reset value.
Bits 7:0 REP[7:0]: Repetition counter value
These bits allow the user to set-up the update rate of the compare registers (i.e. periodic
transfers from preload to active registers) when preload registers are enable, as well as the
update interrupt generation rate, if this interrupt is enable.
Each time the REP_CNT related downcounter reaches zero, an update event is generated
and it restarts counting from REP value. As REP_CNT is reloaded with REP value only at the
repetition update event U_RC, any write to the TIMx_RCR register is not taken in account until
the next repetition update event.
It means in PWM mode (REP+1) corresponds to the number of PWM periods in edge-aligned
mode.
1514131211109876543210
CCR1[15:0]
rw rw rw rw rw rw rw rw rw rw rw rw rw rw rw rw
Bits 15:0 CCR1[15:0]: Capture/Compare 1 value
If channel CC1 is configured as output:
CCR1 is the value to be loaded in the actual capture/compare 1 register (preload value).
It is loaded permanently if the preload feature is not selected in the TIMx_CCMR1 register (bit
OC1PE). Else the preload value is copied in the active capture/compare 1 register when an
update event occurs.
The active capture/compare register contains the value to be compared to the counter
TIMx_CNT and signaled on OC1 output.
If channel CC1 is configured as input:
CCR1 is the counter value transferred by the last input capture 1 event (IC1).

General-purpose timers (TIM15/16/17) RM0041
452/713 Doc ID16188 Rev 5
15.6.13 TIM16&TIM17 break and dead-time register (TIMx_BDTR)
Address offset: 0x44
Reset value: 0x0000
Note: As the bits AOE, BKP, BKE, OSSI, OSSR and DTG[7:0] can be write-locked depending on
the LOCK configuration, it can be necessary to configure all of them during the first write
access to the TIMx_BDTR register.
1514131211109876543210
MOE AOE BKP BKE OSSR OSSI LOCK[1:0] DTG[7:0]
rw rw rw rw rw rw rw rw rw rw rw rw rw rw rw rw
Bit 15 MOE: Main output enable
This bit is cleared asynchronously by hardware as soon as the break input is active. It is set
by software or automatically depending on the AOE bit. It is acting only on the channels
which are configured in output.
0: OC and OCN outputs are disabled or forced to idle state
1: OC and OCN outputs are enabled if their respective enable bits are set (CCxE, CCxNE in
TIMx_CCER register)
See OC/OCN enable description for more details (Section 15.5.8: TIM15 capture/compare
enable register (TIM15_CCER) on page 427).
Bit 14 AOE: Automatic output enable
0: MOE can be set only by software
1: MOE can be set by software or automatically at the next update event (if the break input is
not be active)
Note: This bit can not be modified as long as LOCK level 1 has been programmed (LOCK bits
in TIMx_BDTR register).
Bit 13 BKP: Break polarity
0: Break input BRK is active low
1: Break input BRK is active high
Note: This bit can not be modified as long as LOCK level 1 has been programmed (LOCK bits
in TIMx_BDTR register).
Note: Any write operation to this bit takes a delay of 1 APB clock cycle to become effective.
Bit 12 BKE: Break enable
0: Break inputs (BRK and CSS clock failure event) disabled
1; Break inputs (BRK and CSS clock failure event) enabled
Note: This bit cannot be modified when LOCK level 1 has been programmed (LOCK bits in
TIMx_BDTR register).
Note: Any write operation to this bit takes a delay of 1 APB clock cycle to become effective.
Bit 11 OSSR: Off-state selection for Run mode
This bit is used when MOE=1 on channels having a complementary output which are
configured as outputs. OSSR is not implemented if no complementary output is implemented
in the timer.
See OC/OCN enable description for more details (Section 15.5.8: TIM15 capture/compare
enable register (TIM15_CCER) on page 427).
0: When inactive, OC/OCN outputs are disabled (OC/OCN enable output signal=0)
1: When inactive, OC/OCN outputs are enabled with their inactive level as soon as CCxE=1
or CCxNE=1. Then, OC/OCN enable output signal=1
Note: This bit can not be modified as soon as the LOCK level 2 has been programmed (LOCK
bits in TIMx_BDTR register).

Doc ID16188 Rev 5 453/713
RM0041 General-purpose timers (TIM15/16/17)
457
15.6.14 TIM16&TIM17 DMA control register (TIMx_DCR)
Address offset: 0x48
Reset value: 0x0000
Bit 10 OSSI: Off-state selection for Idle mode
This bit is used when MOE=0 on channels configured as outputs.
See OC/OCN enable description for more details (Section 15.5.8: TIM15 capture/compare
enable register (TIM15_CCER) on page 427).
0: When inactive, OC/OCN outputs are disabled (OC/OCN enable output signal=0)
1: When inactive, OC/OCN outputs are forced first with their idle level as soon as CCxE=1 or
CCxNE=1. OC/OCN enable output signal=1)
Note: This bit can not be modified as soon as the LOCK level 2 has been programmed (LOCK
bits in TIMx_BDTR register).
Bits 9:8 LOCK[1:0]: Lock configuration
These bits offer a write protection against software errors.
00: LOCK OFF - No bit is write protected
01: LOCK Level 1 = DTG bits in TIMx_BDTR register, OISx and OISxN bits in TIMx_CR2
register and BKE/BKP/AOE bits in TIMx_BDTR register can no longer be written.
10: LOCK Level 2 = LOCK Level 1 + CC Polarity bits (CCxP/CCxNP bits in TIMx_CCER
register, as long as the related channel is configured in output through the CCxS bits) as well
as OSSR and OSSI bits can no longer be written.
11: LOCK Level 3 = LOCK Level 2 + CC Control bits (OCxM and OCxPE bits in
TIMx_CCMRx registers, as long as the related channel is configured in output through the
CCxS bits) can no longer be written.
Note: The LOCK bits can be written only once after the reset. Once the TIMx_BDTR register
has been written, their content is frozen until the next reset.
Bits 7:0 DTG[7:0]: Dead-time generator setup
This bit-field defines the duration of the dead-time inserted between the complementary
outputs. DT correspond to this duration.
DTG[7:5]=0xx => DT=DTG[7:0]x tdtg with tdtg=tDTS
DTG[7:5]=10x => DT=(64+DTG[5:0])xtdtg with Tdtg=2xtDTS
DTG[7:5]=110 => DT=(32+DTG[4:0])xtdtg with Tdtg=8xtDTS
DTG[7:5]=111 => DT=(32+DTG[4:0])xtdtg with Tdtg=16xtDTS
Example if TDTS=125ns (8MHz), dead-time possible values are:
0 to 15875 ns by 125 ns steps,
16 µs to 31750 ns by 250 ns steps,
32 µs to 63 µs by 1 µs steps,
64 µs to 126 µs by 2 µs steps
Note: This bit-field can not be modified as long as LOCK level 1, 2 or 3 has been programmed
(LOCK bits in TIMx_BDTR register).
1514131211109876543210
Reserved DBL[4:0] Reserved DBA[4:0]
rw rw rw rw rw rw rw rw rw rw

General-purpose timers (TIM15/16/17) RM0041
454/713 Doc ID16188 Rev 5
15.6.15 TIM16&TIM17 DMA address for full transfer (TIMx_DMAR)
Address offset: 0x4C
Reset value: 0x0000
Example of how to use the DMA burst feature
In this example the timer DMA burst feature is used to update the contents of the CCRx
registers (x = 2, 3, 4) with the DMA transferring half words into the CCRx registers.
This is done in the following steps:
Bits 15:13 Reserved, must be kept at reset value.
Bits 12:8 DBL[4:0]: DMA burst length
This 5-bit vector defines the length of DMA transfers (the timer recognizes a burst transfer
when a read or a write access is done to the TIMx_DMAR address), i.e. the number of
transfers. Transfers can be in half-words or in bytes (see example below).
00000: 1 transfer,
00001: 2 transfers,
00010: 3 transfers,
...
10001: 18 transfers.
Bits 7:5 Reserved, must be kept at reset value.
Bits 4:0 DBA[4:0]: DMA base address
This 5-bits vector defines the base-address for DMA transfers (when read/write access are
done through the TIMx_DMAR address). DBA is defined as an offset starting from the
address of the TIMx_CR1 register.
Example:
00000: TIMx_CR1,
00001: TIMx_CR2,
00010: TIMx_SMCR,
...
Example: Let us consider the following transfer: DBL = 7 transfers and DBA = TIMx_CR1. In
this case the transfer is done to/from 7 registers starting from the TIMx_CR1 address..
1514131211109876543210
DMAB[15:0]
rw rw rw rw rw rw rw rw rw rw rw rw rw rw rw rw
Bits 15:0 DMAB[15:0]: DMA register for burst accesses
A read or write access to the DMAR register accesses the register located at the address:
“(TIMx_CR1 address) + DBA + (DMA index)” in which:
TIMx_CR1 address is the address of the control register 1, DBA is the DMA base address
configured in TIMx_DCR register, DMA index is the offset automatically controlled by the
DMA transfer, depending on the length of the transfer DBL in the TIMx_DCR register.

Doc ID16188 Rev 5 455/713
RM0041 General-purpose timers (TIM15/16/17)
457
1. Configure the corresponding DMA channel as follows:
– DMA channel peripheral address is the DMAR register address
– DMA channel memory address is the address of the buffer in the RAM containing
the data to be transferred by DMA into CCRx registers.
– Number of data to transfer = 3 (See note below).
– Circular mode disabled.
2. Configure the DCR register by configuring the DBA and DBL bit fields as follows:
DBL = 3 transfers, DBA = 0xE.
3. Enable the TIMx update DMA request (set the UDE bit in the DIER register).
4. Enable TIMx
5. Enable the DMA channel
Note: This example is for the case where every CCRx register to be updated once. If every CCRx
register is to be updated twice for example, the number of data to transfer should be 6. Let's
take the example of a buffer in the RAM containing data1, data2, data3, data4, data5 and
data6. The data is transferred to the CCRx registers as follows: on the first update DMA
request, data1 is transferred to CCR2, data2 is transferred to CCR3, data3 is transferred to
CCR4 and on the second update DMA request, data4 is transferred to CCR2, data5 is
transferred to CCR3 and data6 is transferred to CCR4.

General-purpose timers (TIM15/16/17) RM0041
456/713 Doc ID16188 Rev 5
15.6.16 TIM16&TIM17 register map
TIM16&TIM17 registers are mapped as 16-bit addressable registers as described in the
table below:
Table 83. TIM16&TIM17 register map and reset values
Offset Register
31
30
29
28
27
26
25
24
23
22
21
20
19
18
17
16
15
14
13
12
11
10
9
8
7
6
5
4
3
2
1
0
0x00
TIMx_CR1
Reserved
CKD
[1:0]
ARPE
Reserved
OPM
URS
UDIS
CEN
Reset value 000 0000
0x04
TIMx_CR2
Reserved
OIS1N
OIS1
TI1S
MMS[2:0]
CCDS
CCUS
Reserved
CCPC
Reset value 00000000 0
0x0C
TIMx_DIER
Reserved
TDE
Reserved
CC1DE
UDE
BIE
TIE
Reserved
CC1IE
UIE
Reset value 0 0 0 0 0 0 0
0x10
TIMx_SR
Reserved
CC1OF
Reserved
BIF
TIF
Reserved
CC1IF
UIF
Reset value 000 00
0x14
TIMx_EGR
Reserved
BG
TG
COMG
Reserved
CC1G
UG
Reset value 000 00
0x18
TIMx_CCMR1
Output
Compare mode Reserved
OC1M
[2:0]
OC1PE
OC1FE
CC1
S
[1:0]
Reset value 0000000
TIMx_CCMR1
Input Capture
mode Reserved
IC1F[3:0]
IC1
PSC
[1:0]
CC1
S
[1:0]
Reset value 00000000
0x20
TIMx_CCER
Reserved
CC1NP
CC1NE
CC1P
CC1E
Reset value 0000
0x24
TIMx_CNT
Reserved
CNT[15:0]
Reset value 000000 0 000000000
0x28
TIMx_PSC
Reserved
PSC[15:0]
Reset value 000000 0 000000000
0x2C
TIMx_ARR
Reserved
ARR[15:0]
Reset value 000000 0 000000000

Doc ID16188 Rev 5 457/713
RM0041 General-purpose timers (TIM15/16/17)
457
Refer to Section: Memory map for the register boundary addresses.
0x30
TIMx_RCR
Reserved
REP[7:0]
Reset value 00000000
0x34
TIMx_CCR1
Reserved
CCR1[15:0]
Reset value 000000 0 000000000
0x44
TIMx_BDTR
Reserved
MOE
AOE
BKP
BKE
OSSR
OSSI
LOCK
[1:0] DT[7:0]
Reset value 000000 0 000000000
0x48
TIMx_DCR
Reserved
DBL[4:0]
Reserved
DBA[4:0]
Reset value 00000 00000
0x4C
TIMx_DMAR
Reserved
DMAB[15:0]
Reset value 000000 0 000000000
Table 83. TIM16&TIM17 register map and reset values (continued)
Offset Register
31
30
29
28
27
26
25
24
23
22
21
20
19
18
17
16
15
14
13
12
11
10
9
8
7
6
5
4
3
2
1
0

Basic timers (TIM6 and TIM7) RM0041
458/713 Doc ID16188 Rev 5
16 Basic timers (TIM6 and TIM7)
Low-density value line devices are STM32F100xx microcontrollers where the Flash
memory density ranges between 16 and 32 Kbytes.
Medium-density value line devices are STM32F100xx microcontrollers where the Flash
memory density ranges between 64 and 128 Kbytes.
High-density value line devices are STM32F100xx microcontrollers where the Flash
memory density ranges between 256 and 512 Kbytes.
This section applies to the whole STM32F100xx family, unless otherwise specified.
16.1 TIM6&TIM7 introduction
The basic timers TIM6 and TIM7 consist of a 16-bit auto-reload counter driven by a
programmable prescaler.
They may be used as generic timers for time-base generation but they are also specifically
used to drive the digital-to-analog converter (DAC). In fact, the timers are internally
connected to the DAC and are able to drive it through their trigger outputs.
The timers are completely independent, and do not share any resources.
16.2 TIM6&TIM7 main features
Basic timer (TIM6&TIM7) features include:
•16-bit auto-reload upcounter
•16-bit programmable prescaler used to divide (also “on the fly”) the counter clock
frequency by any factor between 1 and 65536
•Synchronization circuit to trigger the DAC
•Interrupt/DMA generation on the update event: counter overflow

Doc ID16188 Rev 5 459/713
RM0041 Basic timers (TIM6 and TIM7)
470
Figure 186. Basic timer block diagram
16.3 TIM6&TIM7 functional description
16.3.1 Time-base unit
The main block of the programmable timer is a 16-bit upcounter with its related auto-reload
register. The counter clock can be divided by a prescaler.
The counter, the auto-reload register and the prescaler register can be written or read by
software. This is true even when the counter is running.
The time-base unit includes:
•Counter Register (TIMx_CNT)
•Prescaler Register (TIMx_PSC)
•Auto-Reload Register (TIMx_ARR)
The auto-reload register is preloaded. The preload register is accessed each time an
attempt is made to write or read the auto-reload register. The contents of the preload
register are transferred into the shadow register permanently or at each update event UEV,
depending on the auto-reload preload enable bit (ARPE) in the TIMx_CR1 register. The
update event is sent when the counter reaches the overflow value and if the UDIS bit equals
0 in the TIMx_CR1 register. It can also be generated by software. The generation of the
update event is described in detail for each configuration.
The counter is clocked by the prescaler output CK_CNT, which is enabled only when the
counter enable bit (CEN) in the TIMx_CR1 register is set.
Note that the actual counter enable signal CNT_EN is set 1 clock cycle after CEN.
U
Trigger
controller
Stop, Clear or up
TRGO
U
UI
Reset, Enable, Count,
event
Preload registers transferred
to active registers on U event according to control bit
interrupt & DMA output
to DAC
COUNTER
CK_PSC CNT
CK_CNT
Controller
Internal clock (CK_INT)
TIMxCLK from RCC
±
Prescaler
PSC
Auto-reload Register
Flag
ai14749b

Basic timers (TIM6 and TIM7) RM0041
460/713 Doc ID16188 Rev 5
Prescaler description
The prescaler can divide the counter clock frequency by any factor between 1 and 65536. It
is based on a 16-bit counter controlled through a 16-bit register (in the TIMx_PSC register).
It can be changed on the fly as the TIMx_PSC control register is buffered. The new
prescaler ratio is taken into account at the next update event.
Figure 187 and Figure 188 give some examples of the counter behavior when the prescaler
ratio is changed on the fly.
Figure 187. Counter timing diagram with prescaler division change from 1 to 2
&.B36&
&17B(1
7LPHUFORFN &.B&17
&RXQWHUUHJLVWHU
8SGDWHHYHQW8(9
3UHVFDOHUFRQWUROUHJLVWHU
:ULWHDQHZYDOXHLQ7,0[B36&
3UHVFDOHUEXIIHU
3UHVFDOHUFRXQWHU
)$ )%) ) ) )&
069

Doc ID16188 Rev 5 461/713
RM0041 Basic timers (TIM6 and TIM7)
470
Figure 188. Counter timing diagram with prescaler division change from 1 to 4
16.3.2 Counting mode
The counter counts from 0 to the auto-reload value (contents of the TIMx_ARR register),
then restarts from 0 and generates a counter overflow event.
An update event can be generate at each counter overflow or by setting the UG bit in the
TIMx_EGR register (by software or by using the slave mode controller).
The UEV event can be disabled by software by setting the UDIS bit in the TIMx_CR1
register. This avoids updating the shadow registers while writing new values into the preload
registers. In this way, no update event occurs until the UDIS bit has been written to 0,
however, the counter and the prescaler counter both restart from 0 (but the prescale rate
does not change). In addition, if the URS (update request selection) bit in the TIMx_CR1
register is set, setting the UG bit generates an update event UEV, but the UIF flag is not set
(so no interrupt or DMA request is sent).
When an update event occurs, all the registers are updated and the update flag (UIF bit in
the TIMx_SR register) is set (depending on the URS bit):
•The buffer of the prescaler is reloaded with the preload value (contents of the
TIMx_PSC register)
•The auto-reload shadow register is updated with the preload value (TIMx_ARR)
The following figures show some examples of the counter behavior for different clock
frequencies when TIMx_ARR = 0x36.
069
&.B36&
&17B(1
7LPHUFORFN &.B&17
&RXQWHUUHJLVWHU
8SGDWHHYHQW8(9
3UHVFDOHUFRQWUROUHJLVWHU
:ULWHDQHZYDOXHLQ7,0[B36&
3UHVFDOHUEXIIHU
3UHVFDOHUFRXQWHU
)$ )%) ) ) )&

Basic timers (TIM6 and TIM7) RM0041
462/713 Doc ID16188 Rev 5
Figure 189. Counter timing diagram, internal clock divided by 1
Figure 190. Counter timing diagram, internal clock divided by 2
069
&.B,17
&17B(1
7LPHUFORFN &.B&17
&RXQWHUUHJLVWHU
8SGDWHHYHQW8(9
&RXQWHURYHUIORZ
8SGDWHLQWHUUXSWIODJ8,)
069
&.B,17
&17B(1
7LPHUFORFN &.B&17
&RXQWHUUHJLVWHU
8SGDWHHYHQW8(9
&RXQWHURYHUIORZ
8SGDWHLQWHUUXSWIODJ8,)

Doc ID16188 Rev 5 463/713
RM0041 Basic timers (TIM6 and TIM7)
470
Figure 191. Counter timing diagram, internal clock divided by 4
Figure 192. Counter timing diagram, internal clock divided by N
Figure 193. Counter timing diagram, update event when ARPE=0 (TIMx_ARR not
preloaded)
06Y9
&.B,17
7LPHUFORFN &.B&17
&RXQWHUUHJLVWHU
8SGDWHHYHQW8(9
&RXQWHURYHUIORZ
8SGDWHLQWHUUXSWIODJ8,)
&17B(1
06Y9
&.B,17
7LPHUFORFN &.B&17
&RXQWHUUHJLVWHU
8SGDWHHYHQW8(9
&RXQWHURYHUIORZ
8SGDWHLQWHUUXSWIODJ8,)
)
))
06Y9
&.B,17
7LPHUFORFN &.B&17
&RXQWHUUHJLVWHU
8SGDWHHYHQW8(9
&RXQWHURYHUIORZ
8SGDWHLQWHUUXSWIODJ8,)
&17B(1
$XWRUHORDGUHJLVWHU
:ULWHDQHZYDOXHLQ7,0[B$55

Basic timers (TIM6 and TIM7) RM0041
464/713 Doc ID16188 Rev 5
Figure 194. Counter timing diagram, update event when ARPE=1 (TIMx_ARR
preloaded)
16.3.3 Clock source
The counter clock is provided by the Internal clock (CK_INT) source.
The CEN (in the TIMx_CR1 register) and UG bits (in the TIMx_EGR register) are actual
control bits and can be changed only by software (except for UG that remains cleared
automatically). As soon as the CEN bit is written to 1, the prescaler is clocked by the internal
clock CK_INT.
Figure 195 shows the behavior of the control circuit and the upcounter in normal mode,
without prescaler.
Figure 195. Control circuit in normal mode, internal clock divided by 1
06Y9
)
&.B36&
7LPHUFORFN &.B&17
&RXQWHUUHJLVWHU
8SGDWHHYHQW8(9
&RXQWHURYHUIORZ
8SGDWHLQWHUUXSWIODJ8,)
) ) ) ) ))
&17B(1
$XWRUHORDGSUHORDGUHJLVWHU
:ULWHDQHZYDOXHLQ7,0[B$55
$XWRUHORDGVKDGRZUHJLVWHU )
,QWHUQDOFORFN
&RXQWHUFORFN &.B&17 &.B36&
&RXQWHUUHJLVWHU
&(1 &17B(1
8*
&17B,1,7
069

Doc ID16188 Rev 5 465/713
RM0041 Basic timers (TIM6 and TIM7)
470
16.3.4 Debug mode
When the microcontroller enters the debug mode (Cortex®-M3 core - halted), the TIMx
counter either continues to work normally or stops, depending on the DBG_TIMx_STOP
configuration bit in the DBG module. For more details, refer to Section 25.15.2: Debug
support for timers, watchdog and I2C.
16.4 TIM6&TIM7 registers
Refer to Section: List of abbreviations for registers for a list of abbreviations used in register
descriptions.
The peripheral registers have to be written by half-words (16 bits) or words (32 bits). Read
accesses can be done by bytes (8 bits), half-words (16 bits) or words (32 bits).
16.4.1 TIM6&TIM7 control register 1 (TIMx_CR1)
Address offset: 0x00
Reset value: 0x0000
15 14 13 12 11 10 9 8 7 6 5 4 3 2 1 0
Reserved ARPE Reserved OPM URS UDIS CEN
rw rw rw rw rw
Bits 15:8 Reserved, must be kept at reset value.
Bit 7 ARPE: Auto-reload preload enable
0: TIMx_ARR register is not buffered.
1: TIMx_ARR register is buffered.
Bits 6:4 Reserved, must be kept at reset value.
Bit 3 OPM: One-pulse mode
0: Counter is not stopped at update event
1: Counter stops counting at the next update event (clearing the CEN bit).

Basic timers (TIM6 and TIM7) RM0041
466/713 Doc ID16188 Rev 5
Bit 2 URS: Update request source
This bit is set and cleared by software to select the UEV event sources.
0: Any of the following events generates an update interrupt or DMA request if enabled.
These events can be:
– Counter overflow/underflow
– Setting the UG bit
– Update generation through the slave mode controller
1: Only counter overflow/underflow generates an update interrupt or DMA request if enabled.
Bit 1 UDIS: Update disable
This bit is set and cleared by software to enable/disable UEV event generation.
0: UEV enabled. The Update (UEV) event is generated by one of the following events:
– Counter overflow/underflow
– Setting the UG bit
– Update generation through the slave mode controller
Buffered registers are then loaded with their preload values.
1: UEV disabled. The Update event is not generated, shadow registers keep their value
(ARR, PSC). However the counter and the prescaler are reinitialized if the UG bit is set or if
a hardware reset is received from the slave mode controller.
Bit 0 CEN: Counter enable
0: Counter disabled
1: Counter enabled
Note: Gated mode can work only if the CEN bit has been previously set by software. However
trigger mode can set the CEN bit automatically by hardware.
CEN is cleared automatically in one-pulse mode, when an update event occurs.

Doc ID16188 Rev 5 467/713
RM0041 Basic timers (TIM6 and TIM7)
470
16.4.2 TIM6&TIM7 control register 2 (TIMx_CR2)
Address offset: 0x04
Reset value: 0x0000
16.4.3 TIM6&TIM7 DMA/Interrupt enable register (TIMx_DIER)
Address offset: 0x0C
Reset value: 0x0000
1514131211109876543210
Reserved MMS[2:0] Reserved
rw rw rw
Bits 15:7 Reserved, must be kept at reset value.
Bits 6:4 MMS[2:0]: Master mode selection
These bits are used to select the information to be sent in master mode to slave timers for
synchronization (TRGO). The combination is as follows:
000: Reset - the UG bit from the TIMx_EGR register is used as a trigger output (TRGO). If
reset is generated by the trigger input (slave mode controller configured in reset mode) then
the signal on TRGO is delayed compared to the actual reset.
001: Enable - the Counter enable signal, CNT_EN, is used as a trigger output (TRGO). It is
useful to start several timers at the same time or to control a window in which a slave timer
is enabled. The Counter Enable signal is generated by a logic OR between CEN control bit
and the trigger input when configured in gated mode.
When the Counter Enable signal is controlled by the trigger input, there is a delay on TRGO,
except if the master/slave mode is selected (see the MSM bit description in the TIMx_SMCR
register).
010: Update - The update event is selected as a trigger output (TRGO). For instance a
master timer can then be used as a prescaler for a slave timer.
Note: The clock of the slave timer and ADC must be enabled prior to receiving events from
the master timer, and must not be changed on-the-fly while triggers are received from
the master timer.
Bits 3:0 Reserved, must be kept at reset value.
1514131211109876543210
Reserved UDE Reserved UIE
rw rw
Bits 15:9 Reserved, must be kept at reset value.
Bit 8 UDE: Update DMA request enable
0: Update DMA request disabled.
1: Update DMA request enabled.
Bits 7:1 Reserved, must be kept at reset value.
Bit 0 UIE: Update interrupt enable
0: Update interrupt disabled.
1: Update interrupt enabled.

Basic timers (TIM6 and TIM7) RM0041
468/713 Doc ID16188 Rev 5
16.4.4 TIM6&TIM7 status register (TIMx_SR)
Address offset: 0x10
Reset value: 0x0000
16.4.5 TIM6&TIM7 event generation register (TIMx_EGR)
Address offset: 0x14
Reset value: 0x0000
16.4.6 TIM6&TIM7 counter (TIMx_CNT)
Address offset: 0x24
Reset value: 0x0000
1514131211109876543210
Reserved UIF
rc_w0
Bits 15:1 Reserved, must be kept at reset value.
Bit 0 UIF: Update interrupt flag
This bit is set by hardware on an update event. It is cleared by software.
0: No update occurred.
1: Update interrupt pending. This bit is set by hardware when the registers are updated:
– At overflow or underflow and if UDIS = 0 in the TIMx_CR1 register.
– When CNT is reinitialized by software using the UG bit in the TIMx_EGR register, if URS = 0
and UDIS = 0 in the TIMx_CR1 register.
1514131211109876543210
Reserved UG
w
Bits 15:1 Reserved, must be kept at reset value.
Bit 0 UG: Update generation
This bit can be set by software, it is automatically cleared by hardware.
0: No action.
1: Re-initializes the timer counter and generates an update of the registers. Note that the
prescaler counter is cleared too (but the prescaler ratio is not affected).
1514131211109876543210
CNT[15:0]
rw rw rw rw rw rw rw rw rw rw rw rw rw rw rw rw
Bits 15:0 CNT[15:0]: Counter value

Doc ID16188 Rev 5 469/713
RM0041 Basic timers (TIM6 and TIM7)
470
16.4.7 TIM6&TIM7 prescaler (TIMx_PSC)
Address offset: 0x28
Reset value: 0x0000
16.4.8 TIM6&TIM7 auto-reload register (TIMx_ARR)
Address offset: 0x2C
Reset value: 0x0000
1514131211109876543210
PSC[15:0]
rw rw rw rw rw rw rw rw rw rw rw rw rw rw rw rw
Bits 15:0 PSC[15:0]: Prescaler value
The counter clock frequency CK_CNT is equal to fCK_PSC / (PSC[15:0] + 1).
PSC contains the value to be loaded in the active prescaler register at each update event
(including when the counter is cleared through UG bit of TIMx_EGR register or through
trigger controller when configured in “reset mode”).
1514131211109876543210
ARR[15:0]
rw rw rw rw rw rw rw rw rw rw rw rw rw rw rw rw
Bits 15:0 ARR[15:0]: Auto-reload value
ARR is the value to be loaded into the actual auto-reload register.
Refer to Section 16.3.1: Time-base unit for more details about ARR update and behavior.
The counter is blocked while the auto-reload value is null.

Basic timers (TIM6 and TIM7) RM0041
470/713 Doc ID16188 Rev 5
16.4.9 TIM6&TIM7 register map
TIMx registers are mapped as 16-bit addressable registers as described in the table below:
Refer to Section: Memory map for the register boundary addresses.
Table 84. TIM6&TIM7 register map and reset values
Offset Register
31
30
29
28
27
26
25
24
23
22
21
20
19
18
17
16
15
14
13
12
11
10
9
8
7
6
5
4
3
2
1
0
0x00 TIMx_CR1 Reserved
ARPE
Reserved
OPM
URS
UDIS
CEN
Reset value 00000
0x04 TIMx_CR2 Reserved MMS[2:0]
Reserved
Reset value 000
0x08 Reserved
0x0C TIMx_DIER Reserved
UDE
Reserved
UIE
Reset value 00
0x10 TIMx_SR Reserved
UIF
Reset value 0
0x14 TIMx_EGR Reserved
UG
Reset value 0
0x18 Reserved
0x1C Reserved
0x20 Reserved
0x24 TIMx_CNT Reserved CNT[15:0]
Reset value 0000000000000000
0x28 TIMx_PSC Reserved PSC[15:0]
Reset value 0000000000000000
0x2C TIMx_ARR Reserved ARR[15:0]
Reset value 0000000000000000

Doc ID16188 Rev 5 471/713
RM0041 Real-time clock (RTC)
482
17 Real-time clock (RTC)
Low-density value line devices are STM32F100xx microcontrollers where the Flash
memory density ranges between 16 and 32 Kbytes.
Medium-density value line devices are STM32F100xx microcontrollers where the Flash
memory density ranges between 64and 128 Kbytes.
High-density value line devices are STM32F100xx microcontrollers where the Flash
memory density ranges between 256 and 512 Kbytes.
This section applies to the whole STM32F10xxx family, unless otherwise specified.
17.1 RTC introduction
The real-time clock is an independent timer. The RTC provides a set of continuously running
counters which can be used, with suitable software, to provide a clock-calendar function.
The counter values can be written to set the current time/date of the system.
The RTC core and clock configuration (RCC_BDCR register) are in the Backup domain,
which means that RTC setting and time are kept after reset or wakeup from Standby mode.
After reset, access to the Backup registers and RTC is disabled and the Backup domain
(BKP) is protected against possible parasitic write access. To enable access to the Backup
registers and the RTC, proceed as follows:
•enable the power and backup interface clocks by setting the PWREN and BKPEN bits
in the RCC_APB1ENR register
•set the DBP bit the Power Control Register (PWR_CR) to enable access to the Backup
registers and RTC.

Real-time clock (RTC) RM0041
472/713 Doc ID16188 Rev 5
17.2 RTC main features
•Programmable prescaler: division factor up to 220
•32-bit programmable counter for long-term measurement
•Two separate clocks: PCLK1 for the APB1 interface and RTC clock (must be at least
four times slower than the PCLK1 clock)
•The RTC clock source could be any of the following ones:
– HSE clock divided by 128
– LSE oscillator clock
– LSI oscillator clock (refer to Section 6.2.8: RTC clock for details)
•Two separate reset types:
– The APB1 interface is reset by system reset
– The RTC Core (Prescaler, Alarm, Counter and Divider) is reset only by a Backup
domain reset (see Section 6.1.3: Backup domain reset on page 70).
•Three dedicated maskable interrupt lines:
– Alarm interrupt, for generating a software programmable alarm interrupt.
– Seconds interrupt, for generating a periodic interrupt signal with a programmable
period length (up to 1 second).
– Overflow interrupt, to detect when the internal programmable counter rolls over to
zero.

Doc ID16188 Rev 5 473/713
RM0041 Real-time clock (RTC)
482
17.3 RTC functional description
17.3.1 Overview
The RTC consists of two main units (see Figure 196). The first one (APB1 Interface) is used
to interface with the APB1 bus. This unit also contains a set of 16-bit registers accessible
from the APB1 bus in read or write mode (for more information refer to Section 17.4: RTC
registers). The APB1 interface is clocked by the APB1 bus clock in order to interface with
the APB1 bus.
The other unit (RTC Core) consists of a chain of programmable counters made of two main
blocks. The first block is the RTC prescaler block, which generates the RTC time base
TR_CLK that can be programmed to have a period of up to 1 second. It includes a 20-bit
programmable divider (RTC Prescaler). Every TR_CLK period, the RTC generates an
interrupt (Second Interrupt) if it is enabled in the RTC_CR register. The second block is a
32-bit programmable counter that can be initialized to the current system time. The system
time is incremented at the TR_CLK rate and compared with a programmable date (stored in
the RTC_ALR register) in order to generate an alarm interrupt, if enabled in the RTC_CR
control register.
Figure 196. RTC simplified block diagram
32-bit programmable
=
Reload
APB1 interface
APB1 bus
NVIC interrupt
controller
OWF
rising
edge
counter
OWIE
SECF
SECIE
ALRF
ALRIE
Standby mode
exit
powered in Standby
powered in Standby
not powered in Standby
not powered in Standby
powered in Standby
not powered in Standby
Backup domain
RTC_PRL
RTC_DIV RTC_CNT
ai14969b
PCLK1
RTCCLK
RTC_CR
RTC_ALR
WKUP pin WKP_STDBY
RTC_Alarm
RTC_Alarm
RTC_Overflow
RTC_Second
TR_CLK
RTC prescaler

Real-time clock (RTC) RM0041
474/713 Doc ID16188 Rev 5
17.3.2 Resetting RTC registers
All system registers are asynchronously reset by a System Reset or Power Reset, except
for RTC_PRL, RTC_ALR, RTC_CNT, and RTC_DIV.
The RTC_PRL, RTC_ALR, RTC_CNT, and RTC_DIV registers are reset only by a Backup
Domain reset. Refer to Section 6.1.3: Backup domain reset.
17.3.3 Reading RTC registers
The RTC core is completely independent from the RTC APB1 interface.
Software accesses the RTC prescaler, counter and alarm values through the APB1
interface but the associated readable registers are internally updated at each rising edge of
the RTC clock resynchronized by the RTC APB1 clock. This is also true for the RTC flags.
This means that the first read to the RTC APB1 registers may be corrupted (generally read
as 0) if the APB1 interface has previously been disabled and the read occurs immediately
after the APB1 interface is enabled but before the first internal update of the registers. This
can occur if:
•A system reset or power reset has occurred
•The MCU has just woken up from Standby mode (see Section 4.3: Low-power modes)
•The MCU has just woken up from Stop mode (see Section 4.3: Low-power modes)
In all the above cases, the RTC core has been kept running while the APB1 interface was
disabled (reset, not clocked or unpowered).
Consequently when reading the RTC registers, after having disabled the RTC APB1
interface, the software must first wait for the RSF bit (Register Synchronized Flag) in the
RTC_CRL register to be set by hardware.
Note that the RTC APB1 interface is not affected by WFI and WFE low-power modes.
17.3.4 Configuring RTC registers
To write in the RTC_PRL, RTC_CNT, RTC_ALR registers, the peripheral must enter
Configuration Mode. This is done by setting the CNF bit in the RTC_CRL register.
In addition, writing to any RTC register is only enabled if the previous write operation is
finished. To enable the software to detect this situation, the RTOFF status bit is provided in
the RTC_CR register to indicate that an update of the registers is in progress. A new value
can be written to the RTC registers only when the RTOFF status bit value is ’1’.
Configuration procedure:
1. Poll RTOFF, wait until its value goes to ‘1’
2. Set the CNF bit to enter configuration mode
3. Write to one or more RTC registers
4. Clear the CNF bit to exit configuration mode
5. Poll RTOFF, wait until its value goes to ‘1’ to check the end of the write operation.
The write operation only executes when the CNF bit is cleared; it takes at least three
RTCCLK cycles to complete.

Doc ID16188 Rev 5 475/713
RM0041 Real-time clock (RTC)
482
17.3.5 RTC flag assertion
The RTC Second flag (SECF) is asserted on each RTC Core clock cycle before the update
of the RTC Counter.
The RTC Overflow flag (OWF) is asserted on the last RTC Core clock cycle before the
counter reaches 0x0000.
The RTC_Alarm and RTC Alarm flag (ALRF) (see Figure 197) are asserted on the last RTC
Core clock cycle before the counter reaches the RTC Alarm value stored in the Alarm
register increased by one (RTC_ALR + 1). The write operation in the RTC Alarm and RTC
Second flag must be synchronized by using one of the following sequences:
•Use the RTC Alarm interrupt and inside the RTC interrupt routine, the RTC Alarm
and/or RTC Counter registers are updated.
•Wait for SECF bit to be set in the RTC Control register. Update the RTC Alarm and/or
the RTC Counter register.
Figure 197. RTC second and alarm waveform example with PR=0003, ALARM=00004
Figure 198. RTC Overflow waveform example with PR=0003
RTC_CNT 0000 0001
RTC_PR 0002 0001 0000 0003 0002 0001 0000 0003
0002
RTC_ALARM
0002 0001 0000 0003
0003
0002 0001 0000 0003
0004
0002 0001 0000 0003
ALRF can be cleared by software
RTC_Second
RTCCLK
0005
0002 0001 0000 0003
(not powered
in Standby)
1 RTCCLK
RTC_CNT FFFFFFFB FFFFFFFC
RTC_PR 0002 0001 0000 0003 0002 0001 0000 0003
FFFFFFFD
RTC_Overflow
0002 0001 0000 0003
FFFFFFFE
0002 0001 0000 0003
FFFFFFFF
0002 0001 0000 0003
OWF can be cleared by software
RTC_Second
RTCCLK
0000
0002 0001 0000 0003
(not powered
in Standby)
1 RTCCLK

Real-time clock (RTC) RM0041
476/713 Doc ID16188 Rev 5
17.4 RTC registers
Refer to Section 1.1 on page 32 for a list of abbreviations used in register descriptions.
The peripheral registers can be accessed by half-words (16-bit) or words (32-bit).
17.4.1 RTC control register high (RTC_CRH)
Address offset: 0x00
Reset value: 0x0000
These bits are used to mask interrupt requests. Note that at reset all interrupts are disabled,
so it is possible to write to the RTC registers to ensure that no interrupt requests are pending
after initialization. It is not possible to write to the RTC_CRH register when the peripheral is
completing a previous write operation (flagged by RTOFF=0, see Section 17.3.4).
The RTC functions are controlled by this control register. Some bits must be written using a
specific configuration procedure (see Configuration procedure:).
1514131211109876543210
Reserved OWIE ALRIE SECIE
rw rw rw
Bits 15:3 Reserved, forced by hardware to 0.
Bit 2 OWIE: Overflow interrupt enable
0: Overflow interrupt is masked.
1: Overflow interrupt is enabled.
Bit 1 ALRIE: Alarm interrupt enable
0: Alarm interrupt is masked.
1: Alarm interrupt is enabled.
Bit 0 SECIE: Second interrupt enable
0: Second interrupt is masked.
1: Second interrupt is enabled.

Doc ID16188 Rev 5 477/713
RM0041 Real-time clock (RTC)
482
17.4.2 RTC control register low (RTC_CRL)
Address offset: 0x04
Reset value: 0x0020
15 14 13 12 11 10 9 8 7 6 5 4 3 2 1 0
Reserved RTOFF CNF RSF OWF ALRF SECF
r rw rc_w0 rc_w0 rc_w0 rc_w0
Bits 15:6 Reserved, forced by hardware to 0.
Bit 5 RTOFF: RTC operation OFF
With this bit the RTC reports the status of the last write operation performed on its registers,
indicating if it has been completed or not. If its value is ‘0’ then it is not possible to write to any
of the RTC registers. This bit is read only.
0: Last write operation on RTC registers is still ongoing.
1: Last write operation on RTC registers terminated.
Bit 4 CNF: Configuration flag
This bit must be set by software to enter in configuration mode so as to allow new values to
be written in the RTC_CNT, RTC_ALR or RTC_PRL registers. The write operation is only
executed when the CNF bit is reset by software after has been set.
0: Exit configuration mode (start update of RTC registers).
1: Enter configuration mode.
Bit 3 RSF: Registers synchronized flag
This bit is set by hardware at each time the RTC_CNT and RTC_DIV registers are updated
and cleared by software. Before any read operation after an APB1 reset or an APB1 clock
stop, this bit must be cleared by software, and the user application must wait until it is set to
be sure that the RTC_CNT, RTC_ALR or RTC_PRL registers are synchronized.
0: Registers not yet synchronized.
1: Registers synchronized.
Bit 2 OWF: Overflow flag
This bit is set by hardware when the 32-bit programmable counter overflows. An interrupt is
generated if OWIE=1 in the RTC_CRH register. It can be cleared only by software. Writing ‘1’
has no effect.
0: Overflow not detected
1: 32-bit programmable counter overflow occurred.
Bit 1 ALRF: Alarm flag
This bit is set by hardware when the 32-bit programmable counter reaches the threshold set
in the RTC_ALR register. An interrupt is generated if ALRIE=1 in the RTC_CRH register. It
can be cleared only by software. Writing ‘1’ has no effect.
0: Alarm not detected
1: Alarm detected
Bit 0 SECF: Second flag
This bit is set by hardware when the 32-bit programmable prescaler overflows, thus
incrementing the RTC counter. Hence this flag provides a periodic signal with a period
corresponding to the resolution programmed for the RTC counter (usually one second). An
interrupt is generated if SECIE=1 in the RTC_CRH register. It can be cleared only by
software. Writing ‘1’ has no effect.
0: Second flag condition not met.
1: Second flag condition met.

Real-time clock (RTC) RM0041
478/713 Doc ID16188 Rev 5
The functions of the RTC are controlled by this control register. It is not possible to write to
the RTC_CR register while the peripheral is completing a previous write operation (flagged
by RTOFF=0, see Section 17.3.4: Configuring RTC registers).
Note: Any flag remains pending until the appropriate RTC_CR request bit is reset by software,
indicating that the interrupt request has been granted.
At reset the interrupts are disabled, no interrupt requests are pending and it is possible to
write to the RTC registers.
The OWF, ALRF, SECF and RSF bits are not updated when the APB1 clock is not running.
The OWF, ALRF, SECF and RSF bits can only be set by hardware and only cleared by
software.
If ALRF = 1 and ALRIE = 1, the RTC global interrupt is enabled. If EXTI Line 17 is also
enabled through the EXTI Controller, both the RTC global interrupt and the RTC Alarm
interrupt are enabled.
If ALRF = 1, the RTC Alarm interrupt is enabled if EXTI Line 17 is enabled through the EXTI
Controller in interrupt mode. When the EXTI Line 17 is enabled in event mode, a pulse is
generated on this line (no RTC Alarm interrupt generation).
17.4.3 RTC prescaler load register (RTC_PRLH / RTC_PRLL)
The Prescaler Load registers keep the period counting value of the RTC prescaler. They are
write-protected by the RTOFF bit in the RTC_CR register, and a write operation is allowed if
the RTOFF value is ‘1’.
RTC prescaler load register high (RTC_PRLH)
Address offset: 0x08
Write only (see Section 17.3.4: Configuring RTC registers)
Reset value: 0x0000
15 14 13 12 11 10 9 8 7 6 5 4 3 2 1 0
Reserved PRL[19:16]
wwww
Bits 15:4 Reserved, forced by hardware to 0.
Bits 3:0 PRL[19:16]: RTC prescaler reload value high
These bits are used to define the counter clock frequency according to the following formula:
fTR_CLK = fRTCCLK/(PRL[19:0]+1)

Doc ID16188 Rev 5 479/713
RM0041 Real-time clock (RTC)
482
RTC prescaler load register low (RTC_PRLL)
Address offset: 0x0C
Write only (see Section 17.3.4: Configuring RTC registers)
Reset value: 0x8000
Note: If the input clock frequency (fRTCCLK) is 32.768 kHz, write 7FFFh in this register to get a
signal period of 1 second.
17.4.4 RTC prescaler divider register (RTC_DIVH / RTC_DIVL)
During each period of TR_CLK, the counter inside the RTC prescaler is reloaded with the
value stored in the RTC_PRL register. To get an accurate time measurement it is possible to
read the current value of the prescaler counter, stored in the RTC_DIV register, without
stopping it. This register is read-only and it is reloaded by hardware after any change in the
RTC_PRL or RTC_CNT registers.
RTC prescaler divider register high (RTC_DIVH)
Address offset: 0x10
Reset value: 0x0000
RTC prescaler divider register low (RTC_DIVL)
Address offset: 0x14
Reset value: 0x8000
15 14 13 12 11 10 9 8 7 6 5 4 3 2 1 0
PRL[15:0]
wwwwwwwwww w wwwww
Bits 15:0 PRL[15:0]: RTC prescaler reload value low
These bits are used to define the counter clock frequency according to the following formula:
fTR_CLK = fRTCCLK/(PRL[19:0]+1)
Caution: The zero value is not recommended. RTC interrupts and flags cannot be
asserted correctly.
15 14 13 12 11 10 9 8 7 6 5 4 3 2 1 0
Reserved RTC_DIV[19:16]
rrrr
Bits 15:4 Reserved
Bits 3:0 RTC_DIV[19:16]: RTC clock divider high
15 14 13 12 11 10 9 8 7 6 5 4 3 2 1 0
RTC_DIV[15:0]
rrrrrrrrrr r rrrrr
Bits 15:0 RTC_DIV[15:0]: RTC clock divider low

Real-time clock (RTC) RM0041
480/713 Doc ID16188 Rev 5
17.4.5 RTC counter register (RTC_CNTH / RTC_CNTL)
The RTC core has one 32-bit programmable counter, accessed through two 16-bit registers;
the count rate is based on the TR_CLK time reference, generated by the prescaler.
RTC_CNT registers keep the counting value of this counter. They are write-protected by bit
RTOFF in the RTC_CR register, and a write operation is allowed if the RTOFF value is ‘1’. A
write operation on the upper (RTC_CNTH) or lower (RTC_CNTL) registers directly loads the
corresponding programmable counter and reloads the RTC Prescaler. When reading, the
current value in the counter (system date) is returned.
RTC counter register high (RTC_CNTH)
Address offset: 0x18
Reset value: 0x0000
RTC counter register low (RTC_CNTL)
Address offset: 0x1C
Reset value: 0x0000
15 14 13 12 11 10 9 8 7 6 5 4 3 2 1 0
RTC_CNT[31:16]
rw rw rw rw rw rw rw rw rw rw rw rw rw rw rw rw
Bits 15:0 RTC_CNT[31:16]: RTC counter high
Reading the RTC_CNTH register, the current value of the high part of the RTC Counter
register is returned. To write to this register it is necessary to enter configuration mode (see
Section 17.3.4: Configuring RTC registers).
15 14 13 12 11 10 9 8 7 6 5 4 3 2 1 0
RTC_CNT[15:0]
rw rw rw rw rw rw rw rw rw rw rw rw rw rw rw rw
Bits 15:0 RTC_CNT[15:0]: RTC counter low
Reading the RTC_CNTL register, the current value of the lower part of the RTC Counter
register is returned. To write to this register it is necessary to enter configuration mode (see
Section 17.3.4: Configuring RTC registers).

Doc ID16188 Rev 5 481/713
RM0041 Real-time clock (RTC)
482
17.4.6 RTC alarm register high (RTC_ALRH / RTC_ALRL)
When the programmable counter reaches the 32-bit value stored in the RTC_ALR register,
an alarm is triggered and the RTC_alarmIT interrupt request is generated. This register is
write-protected by the RTOFF bit in the RTC_CR register, and a write operation is allowed if
the RTOFF value is ‘1’.
RTC alarm register high (RTC_ALRH)
Address offset: 0x20
Write only (see Section 17.3.4: Configuring RTC registers)
Reset value: 0xFFFF
RTC alarm register low (RTC_ALRL)
Address offset: 0x24
Write only (see Section 17.3.4: Configuring RTC registers)
Reset value: 0xFFFF
15 14 13 12 11 10 9 8 7 6 5 4 3 2 1 0
RTC_ALR[31:16]
wwwwwwwwww w wwwww
Bits 15:0 RTC_ALR[31:16]: RTC alarm high
The high part of the alarm time is written by software in this register. To write to this register
it is necessary to enter configuration mode (see Section 17.3.4: Configuring RTC registers).
15 14 13 12 11 10 9 8 7 6 5 4 3 2 1 0
RTC_ALR[15:0]
wwwwwwwwww w wwwww
Bits 15:0 RTC_ALR[15:0]: RTC alarm low
The low part of the alarm time is written by software in this register. To write to this register it
is necessary to enter configuration mode (see Section 17.3.4: Configuring RTC registers).

Real-time clock (RTC) RM0041
482/713 Doc ID16188 Rev 5
17.4.7 RTC register map
RTC registers are mapped as 16-bit addressable registers as described in the table below:
Refer to Table 1: Low and medium-density device register boundary addresses and Table 2:
High-density device register boundary addresses for the register boundary addresses.
Table 85. RTC register map and reset values
Offset Register
31
30
29
28
27
26
25
24
23
22
21
20
19
18
17
16
15
14
13
12
11
10
9
8
7
6
5
4
3
2
1
0
0x00 RTC_CRH Reserved
OWIE
ALRIE
SECIE
Reset value 000
0x04 RTC_CRL Reserved
RTOFF
CNF
RSF
OWF
ALRF
SECF
Reset value 100000
0x08 RTC_PRLH Reserved PRL[19:16]
Reset value 0000
0x0C RTC_PRLL Reserved PRL[15:0]
Reset value 1000000000000000
0x10 RTC_DIVH Reserved DIV[31:16]
Reset value 0000000000000000
0x14 RTC_DIVL Reserved DIV[15:0]
Reset value 1000000000000000
0x18 RTC_CNTH Reserved CNT[13:16]
Reset value 0000000000000000
0x1C RTC_CNTL Reserved CNT[15:0]
Reset value 0000000000000000
0x20 RTC_ALRH Reserved ALR[31:16]
Reset value 1111111111111111
0x24 RTC_ALRL Reserved ALR[15:0]
Reset value 1111111111111111

Doc ID16188 Rev 5 483/713
RM0041 Independent watchdog (IWDG)
488
18 Independent watchdog (IWDG)
Low-density value line devices are STM32F100xx microcontrollers where the Flash
memory density ranges between 16 and 32 Kbytes.
Medium-density value line devices are STM32F100xx microcontrollers where the Flash
memory density ranges between 64 and 128 Kbytes.
High-density value line devices are STM32F100xx microcontrollers where the Flash
memory density ranges between 256 and 512 Kbytes.
This section applies to the whole STM32F100xx family, unless otherwise specified.
18.1 IWDG introduction
The devices have two embedded watchdog peripherals which offer a combination of high
safety level, timing accuracy and flexibility of use. Both watchdog peripherals (Independent
and Window) serve to detect and resolve malfunctions due to software failure, and to trigger
system reset or an interrupt (window watchdog only) when the counter reaches a given
timeout value.
The independent watchdog (IWDG) is clocked by its own dedicated low-speed clock (LSI)
and thus stays active even if the main clock fails. The window watchdog (WWDG) clock is
prescaled from the APB1 clock and has a configurable time-window that can be
programmed to detect abnormally late or early application behavior.
The IWDG is best suited to applications which require the watchdog to run as a totally
independent process outside the main application, but have lower timing accuracy
constraints. The WWDG is best suited to applications which require the watchdog to react
within an accurate timing window. For further information on the window watchdog, refer to
Section 19 on page 489.
18.2 IWDG main features
•Free-running downcounter
•clocked from an independent RC oscillator (can operate in Standby and Stop modes)
•Reset (if watchdog activated) when the downcounter value of 0x000 is reached
18.3 IWDG functional description
Figure 199 shows the functional blocks of the independent watchdog module.
When the independent watchdog is started by writing the value 0xCCCC in the Key register
(IWDG_KR), the counter starts counting down from the reset value of 0xFFF. When it
reaches the end of count value (0x000) a reset signal is generated (IWDG reset).
Whenever the key value 0xAAAA is written in the IWDG_KR register, the IWDG_RLR value
is reloaded in the counter and the watchdog reset is prevented.

Independent watchdog (IWDG) RM0041
484/713 Doc ID16188 Rev 5
18.3.1 Hardware watchdog
If the “Hardware watchdog” feature is enabled through the device option bits, the watchdog
is automatically enabled at power-on, and will generate a reset unless the Key register is
written by the software before the counter reaches end of count.
18.3.2 Register access protection
Write access to the IWDG_PR and IWDG_RLR registers is protected. To modify them, first
write the code 0x5555 in the IWDG_KR register. A write access to this register with a
different value will break the sequence and register access will be protected again. This
implies that it is the case of the reload operation (writing 0xAAAA).
A status register is available to indicate that an update of the prescaler or the down-counter
reload value is on going.
18.3.3 Debug mode
When the microcontroller enters debug mode (Cortex®-M3 core halted), the IWDG counter
either continues to work normally or stops, depending on DBG_IWDG_STOP configuration
bit in DBG module. For more details, refer to Section 25.15.2: Debug support for timers,
watchdog and I2C.
Figure 199. Independent watchdog block diagram
Note: The watchdog function is implemented in the VDD voltage domain that is still functional in
Stop and Standby modes.
)7$'RESET
PRESCALER
)7$'?02
0RESCALERREGISTER
)7$'?2,2
2ELOADREGISTER
BIT
,3)
K(Z
)7$'?+2
+EYREGISTER
#/2%
6$$VOLTAGEDOMAIN
)7$'?32
3TATUSREGISTER
-36
BITRELOADVALUE
BITDOWNCOUNTER
Table 86. Min/max IWDG timeout period at 40 kHz (LSI)(1)
Prescaler divider PR[2:0] bits Min timeout (ms) RL[11:0]=
0x000
Max timeout (ms) RL[11:0]=
0xFFF
/4 0 0.1 409.6
/8 1 0.2 819.2
/16 2 0.4 1638.4
/32 3 0.8 3276.8
/64 4 1.6 6553.6
/128 5 3.2 13107.2
/256 6 (or 7) 6.4 26214.4

Doc ID16188 Rev 5 485/713
RM0041 Independent watchdog (IWDG)
488
The LSI can be calibrated so as to compute the IWDG timeout with an acceptable accuracy.
For more details refer to Section 7.2.5: LSI clock.
18.4 IWDG registers
Refer to Section: List of abbreviations for registers for a list of abbreviations used in register
descriptions.
The peripheral registers have to be accessed by half-words (16 bits) or words (32 bits).
18.4.1 Key register (IWDG_KR)
Address offset: 0x00
Reset value: 0x0000 0000 (reset by Standby mode)
18.4.2 Prescaler register (IWDG_PR)
Address offset: 0x04
Reset value: 0x0000 0000
1. These timings are given for a kHz clock but the microcontroller internal RC frequency can vary. refer to
the LSI oscillator characteristics table in the device datasheet for maximum and minimum values.
313029282726252423222120191817161514131211109876543210
Reserved KEY[15:0]
wwwwwww wwwwwwwww
Bits 31:16 Reserved, must be kept at reset value.
Bits 15:0 KEY[15:0]: Key value (write only, read 0000h)
These bits must be written by software at regular intervals with the key value AAAAh,
otherwise the watchdog generates a reset when the counter reaches 0.
Writing the key value 5555h to enable access to the IWDG_PR and IWDG_RLR registers
(see Section 18.3.2)
Writing the key value CCCCh starts the watchdog (except if the hardware watchdog option is
selected)
313029282726252423222120191817161514131211109876543210
Reserved PR[2:0]
rw rw rw

Independent watchdog (IWDG) RM0041
486/713 Doc ID16188 Rev 5
18.4.3 Reload register (IWDG_RLR)
Address offset: 0x08
Reset value: 0x0000 0FFF (reset by Standby mode)
18.4.4 Status register (IWDG_SR)
Address offset: 0x0C
Reset value: 0x0000 0000 (not reset by Standby mode)
Bits 31:3 Reserved, must be kept at reset value.
Bits 2:0 PR[2:0]: Prescaler divider
These bits are write access protected seeSection 18.3.2. They are written by software to
select the prescaler divider feeding the counter clock. PVU bit of IWDG_SR must be reset in
order to be able to change the prescaler divider.
000: divider /4
001: divider /8
010: divider /16
011: divider /32
100: divider /64
101: divider /128
110: divider /256
111: divider /256
Note: Reading this register returns the prescaler value from the VDD voltage domain. This
value may not be up to date/valid if a write operation to this register is ongoing. For this
reason the value read from this register is valid only when the PVU bit in the IWDG_SR
register is reset.
313029282726252423222120191817161514131211109876543210
Reserved RL[11:0]
rw rw rw rw rw rw rw rw rw rw rw rw
Bits 31:12 Reserved, must be kept at reset value.
Bits11:0 RL[11:0]: Watchdog counter reload value
These bits are write access protected see Section 18.3.2. They are written by software to
define the value to be loaded in the watchdog counter each time the value AAAAh is written
in the IWDG_KR register. The watchdog counter counts down from this value. The timeout
period is a function of this value and the clock prescaler. Refer to Table 86.
The RVU bit in the IWDG_SR register must be reset in order to be able to change the reload
value.
Note: Reading this register returns the reload value from the VDD voltage domain. This value
may not be up to date/valid if a write operation to this register is ongoing on this
register. For this reason the value read from this register is valid only when the RVU bit
in the IWDG_SR register is reset.
3130292827262524232221201918171615141312111098765432 1 0
Reserved RVU PVU
rr

Doc ID16188 Rev 5 487/713
RM0041 Independent watchdog (IWDG)
488
Note: If several reload values or prescaler values are used by application, it is mandatory to wait
until RVU bit is reset before changing the reload value and to wait until PVU bit is reset
before changing the prescaler value. However, after updating the prescaler and/or the
reload value it is not necessary to wait until RVU or PVU is reset before continuing code
execution (even in case of low-power mode entry, the write operation is taken into account
and will complete)
Bits 31:2 Reserved, must be kept at reset value.
Bit 1 RVU: Watchdog counter reload value update
This bit is set by hardware to indicate that an update of the reload value is ongoing. It is reset
by hardware when the reload value update operation is completed in the VDD voltage domain
(takes up to 5 RC 40 kHz cycles).
Reload value can be updated only when RVU bit is reset.
Bit 0 PVU: Watchdog prescaler value update
This bit is set by hardware to indicate that an update of the prescaler value is ongoing. It is
reset by hardware when the prescaler update operation is completed in the VDD voltage
domain (takes up to 5 RC 40 kHz cycles).
Prescaler value can be updated only when PVU bit is reset.

Independent watchdog (IWDG) RM0041
488/713 Doc ID16188 Rev 5
18.4.5 IWDG register map
The following table gives the IWDG register map and reset values.
Refer to Section: Memory map for the register boundary addresses.
Table 87. IWDG register map and reset values
Offset Register
31
30
29
28
27
26
25
24
23
22
21
20
19
18
17
16
15
14
13
12
11
10
9
8
7
6
5
4
3
2
1
0
0x00 IWDG_KR Reserved KEY[15:0]
Reset value 0000000000000000
0x04 IWDG_PR Reserved PR[2:0]
Reset value 000
0x08 IWDG_RLR Reserved RL[11:0]
Reset value 111111111111
0x0C IWDG_SR Reserved
RVU
PVU
Reset value 00

Doc ID16188 Rev 5 489/713
RM0041 Window watchdog (WWDG)
495
19 Window watchdog (WWDG)
Low-density value line devices are STM32F100xx microcontrollers where the Flash
memory density ranges between 16 and 32 Kbytes.
Medium-density value line devices are STM32F100xx microcontrollers where the Flash
memory density ranges between 64 and 128 Kbytes.
High-density value line devices are STM32F100xx microcontrollers where the Flash
memory density ranges between 256 and 512 Kbytes.
This section applies to the whole STM32F100xx family, unless otherwise specified.
19.1 WWDG introduction
The window watchdog is used to detect the occurrence of a software fault, usually
generated by external interference or by unforeseen logical conditions, which causes the
application program to abandon its normal sequence. The watchdog circuit generates an
MCU reset on expiry of a programmed time period, unless the program refreshes the
contents of the downcounter before the T6 bit becomes cleared. An MCU reset is also
generated if the 7-bit downcounter value (in the control register) is refreshed before the
downcounter has reached the window register value. This implies that the counter must be
refreshed in a limited window.
19.2 WWDG main features
•Programmable free-running downcounter
•Conditional reset
– Reset (if watchdog activated) when the downcounter value becomes less than
0x40
– Reset (if watchdog activated) if the downcounter is reloaded outside the window
(see Figure 201)
•Early wakeup interrupt (EWI): triggered (if enabled and the watchdog activated) when
the downcounter is equal to 0x40.
19.3 WWDG functional description
If the watchdog is activated (the WDGA bit is set in the WWDG_CR register) and when the
7-bit downcounter (T[6:0] bits) rolls over from 0x40 to 0x3F (T6 becomes cleared), it initiates
a reset. If the software reloads the counter while the counter is greater than the value stored
in the window register, then a reset is generated.

Window watchdog (WWDG) RM0041
490/713 Doc ID16188 Rev 5
Figure 200. Watchdog block diagram
The application program must write in the WWDG_CR register at regular intervals during
normal operation to prevent an MCU reset. This operation must occur only when the counter
value is lower than the window register value. The value to be stored in the WWDG_CR
register must be between 0xFF and 0xC0.
Enabling the watchdog
The watchdog is always disabled after a reset. It is enabled by setting the WDGA bit in the
WWDG_CR register, then it cannot be disabled again except by a reset.
Controlling the downcounter
This downcounter is free-running, counting down even if the watchdog is disabled. When
the watchdog is enabled, the T6 bit must be set to prevent generating an immediate reset.
The T[5:0] bits contain the number of increments which represents the time delay before the
watchdog produces a reset. The timing varies between a minimum and a maximum value
due to the unknown status of the prescaler when writing to the WWDG_CR register (see
Figure 201). The Configuration register (WWDG_CFR) contains the high limit of the window:
To prevent a reset, the downcounter must be reloaded when its value is lower than the
window register value and greater than 0x3F. Figure 201 describes the window watchdog
process.
Note: The T6 bit can be used to generate a software reset (the WDGA bit is set and the T6 bit is
cleared).
Advanced watchdog interrupt feature
The Early Wakeup Interrupt (EWI) can be used if specific safety operations or data logging
must be performed before the actual reset is generated. The EWI interrupt is enabled by
setting the EWI bit in the WWDG_CFR register. When the downcounter reaches the value
0x40, an EWI interrupt is generated and the corresponding interrupt service routine (ISR)
can be used to trigger specific actions (such as communications or data logging), before
resetting the device.
06Y9
5(6(7
ELWGRZQFRXQWHU&17
:DWFKGRJFRQILJXUDWLRQUHJLVWHU::'*B&)5
FRPSDUDWRU
7!:
ZKHQ
:ULWH::'*B&5
3&/.
IURP5&&FORFNFRQWUROOHU
:'*SUHVFDOHU
:'*7%
: ::::: :
:'*$ 7
:DWFKGRJFRQWUROUHJLVWHU::'*B&5
77777 7

Doc ID16188 Rev 5 491/713
RM0041 Window watchdog (WWDG)
495
In some applications, the EWI interrupt can be used to manage a software system check
and/or system recovery/graceful degradation, without generating a WWDG reset. In this
case, the corresponding interrupt service routine (ISR) should reload the WWDG counter to
avoid the WWDG reset, then trigger the required actions.
The EWI interrupt is cleared by writing '0' to the EWIF bit in the WWDG_SR register.
Note: When the EWI interrupt cannot be served, e.g. due to a system lock in a higher priority task,
the WWDG reset will eventually be generated.
19.4 How to program the watchdog timeout
Warning: When writing to the WWDG_CR register, always write 1 in the
T6 bit to avoid generating an immediate reset.
Figure 201. Window watchdog timing diagram
The formula to calculate the WWDG timeout value is given by:
where:
tWWDG: WWDG timeout
tPCLK1: APB1 clock period measured in ms
4096: value corresponding to internal divider
AIC
7;=
4;=#.4DOWNCOUNTER
2EFRESHNOTALLOWED
X&
2EFRESHALLOWED 4IME
4BIT
2%3%4
tWWDG tPCLK1 4096×2WDGTB[1:0]
×T[5:0] 1+()×=ms()

Window watchdog (WWDG) RM0041
492/713 Doc ID16188 Rev 5
As an example, let us assume APB1 frequency is equal to 24 MHz, WDGTB[1:0] is set to 3
and T[5:0] is set to 63:
Refer to Table 94 for the minimum and maximum values of the tWWDG.
19.5 Debug mode
When the microcontroller enters debug mode (Cortex®-M3 core halted), the WWDG counter
either continues to work normally or stops, depending on DBG_WWDG_STOP
configuration bit in DBG module. For more details, refer to Section 25.15.2: Debug support
for timers, watchdog and I2C.
Table 88. Minimum and maximum timeout values @24 MHz (fPCLK1)
Prescaler WDGTB Min timeout value Max timeout value
1 0 170.67 µs 10.92 ms
2 1 341.33 µs 21.85 ms
4 2 682.67 µs 43.69 ms
8 3 1365.33 µs 87.38 ms
tWWDG 1 24000⁄4096×23
×63 1+()×21.85ms==

Doc ID16188 Rev 5 493/713
RM0041 Window watchdog (WWDG)
495
19.6 WWDG registers
Refer to Section: List of abbreviations for registers for a list of abbreviations used in register
descriptions.
The peripheral registers have to be accessed by half-words (16 bits) or words (32 bits).
19.6.1 Control register (WWDG_CR)
Address offset: 0x00
Reset value: 0x0000 007F
31 30 29 28 27 26 25 24 23 22 21 20 19 18 17 16
Reserved
1514131211109876543210
Reserved WDGA T[6:0]
rs rw
Bits 31:8 Reserved, must be kept at reset value.
Bit 7 WDGA: Activation bit
This bit is set by software and only cleared by hardware after a reset. When WDGA = 1, the
watchdog can generate a reset.
0: Watchdog disabled
1: Watchdog enabled
Bits 6:0 T[6:0]: 7-bit counter (MSB to LSB)
These bits contain the value of the watchdog counter. It is decremented every (4096 x
2WDGTB[1:0]) PCLK1 cycles. A reset is produced when it rolls over from 0x40 to 0x3F (T6
becomes cleared).

Window watchdog (WWDG) RM0041
494/713 Doc ID16188 Rev 5
19.6.2 Configuration register (WWDG_CFR)
Address offset: 0x04
Reset value: 0x0000 007F
19.6.3 Status register (WWDG_SR)
Address offset: 0x08
Reset value: 0x0000 0000
31 30 29 28 27 26 25 24 23 22 21 20 19 18 17 16
Reserved
1514131211109876543210
Reserved EWI WDGTB[1:0] W[6:0]
rs rw rw
Bit 31:10 Reserved, must be kept at reset value.
Bit 9 EWI: Early wakeup interrupt
When set, an interrupt occurs whenever the counter reaches the value 0x40. This interrupt is
only cleared by hardware after a reset.
Bits 8:7 WDGTB[1:0]: Timer base
The time base of the prescaler can be modified as follows:
00: CK Counter Clock (PCLK1 div 4096) div 1
01: CK Counter Clock (PCLK1 div 4096) div 2
10: CK Counter Clock (PCLK1 div 4096) div 4
11: CK Counter Clock (PCLK1 div 4096) div 8
Bits 6:0 W[6:0]: 7-bit window value
These bits contain the window value to be compared to the downcounter.
31 30 29 28 27 26 25 24 23 22 21 20 19 18 17 16
Reserved
1514131211109876543210
Reserved EWIF
rc_w0
Bits 31:1 Reserved, must be kept at reset value.
Bit 0 EWIF: Early wakeup interrupt flag
This bit is set by hardware when the counter has reached the value 0x40. It must be cleared
by software by writing ‘0’. A write of ‘1’ has no effect. This bit is also set if the interrupt is not
enabled.

Doc ID16188 Rev 5 495/713
RM0041 Window watchdog (WWDG)
495
19.6.4 WWDG register map
The following table gives the WWDG register map and reset values.
Refer to Section: Memory map for the register boundary addresses.
Table 89. WWDG register map and reset values
Offset Register
31
30
29
28
27
26
25
24
23
22
21
20
19
18
17
16
15
14
13
12
11
10
9
8
7
6
5
4
3
2
1
0
0x00 WWDG_CR Reserved
WDGA
T[6:0]
Reset value 01111111
0x04 WWDG_CFR Reserved
EWI
WDGTB1
WDGTB0
W[6:0]
Reset value 0001111111
0x08 WWDG_SR Reserved
EWIF
Reset value 0

Flexible static memory controller (FSMC) RM0041
496/713 Doc ID16188 Rev 5
20 Flexible static memory controller (FSMC)
Low-density value line devices are STM32F100xx microcontrollers where the Flash
memory density ranges between 16 and 32 Kbytes.
Medium-density value line devices are STM32F100xx microcontrollers where the Flash
memory density ranges between 64 and 128 Kbytes.
High-density value line devices are STM32F100xx microcontrollers where the Flash
memory density ranges between 256 and 512 Kbytes.
This section applies to high-density value line devices only.
20.1 FSMC main features
The FSMC block is able to interface with synchronous and asynchronous memories. Its
main purpose is to:
•Translate the AHB transactions into the appropriate external device protocol
•Meet the access timing requirements of the external devices
All external memories share the addresses, data and control signals with the controller.
Each external device is accessed by means of a unique chip select. The FSMC performs
only one access at a time to an external device.
The FSMC has the following main features:
•Interfaces with static memory-mapped devices including:
– Static random access memory (SRAM)
– NOR Flash memory/OneNAND Flash memory
– PSRAM (4 memory banks)
•Supports burst mode access to synchronous devices (NOR Flash and PSRAM)
•8- or 16-bit wide databus
•Independent chip select control for each memory bank
•Independent configuration for each memory bank
•Programmable timings to support a wide range of devices, in particular:
– Programmable wait states (up to 15)
– Programmable bus turnaround cycles (up to 15)
– Programmable output enable and write enable delays (up to 15)
– Independent read and write timings and protocol, so as to support the widest
variety of memories and timings
•Write enable and byte lane select outputs for use with PSRAM and SRAM devices
•Translation of 32-bit wide AHB transactions into consecutive 16-bit or 8-bit accesses to
external 16-bit or 8-bit devices
•A Write FIFO, 2-word long , each word is 32 bits wide, only stores data and not the
address. Therefore, this FIFO only buffers AHB write burst transactions. This makes it
possible to write to slow memories and free the AHB quickly for other operations. Only
one burst at a time is buffered: if a new AHB burst or single transaction occurs while an

Doc ID16188 Rev 5 497/713
RM0041 Flexible static memory controller (FSMC)
538
operation is in progress, the FIFO is drained. The FSMC will insert wait states until the
current memory access is complete.
•External asynchronous wait control
The FSMC registers that define the external device type and associated characteristics are
usually set at boot time and do not change until the next reset or power-up. However, it is
possible to change the settings at any time.
20.2 Block diagram
The FSMC consists of four main blocks:
•The AHB interface (including the FSMC configuration registers)
•The NOR Flash/PSRAM controller
•The external device interface
The block diagram is shown in Figure 202.
Figure 202. FSMC block diagram
20.3 AHB interface
The AHB slave interface enables internal CPUs and other bus master peripherals to access
the external static memories.
AHB transactions are translated into the external device protocol. In particular, if the
selected external memory is 16 or 8 bits wide, 32-bit wide transactions on the AHB are split
into consecutive 16- or 8-bit accesses. The FSMC Chip Select (FSMC_NEx) does not
toggle between consecutive accesses except when performing accesses in mode D with the
extended mode enabled.
!("BUS
(#,+
SIGNALS
./2032!-
&3-#?.%;=
&3-#?.,OR.!$6
&3-#?.7!)4
&3-#?./%
&3-#?.7%
AIB
&3-#?.",;=
&3-#?#,+
&3-#INTERRUPTTO.6)#
&ROMCLOCK
CONTROLLER
#ONFIGURATION
REGISTERS
./2032!-
MEMORY
CONTROLLER
&3-#?!;=
&3-#?$;=

Flexible static memory controller (FSMC) RM0041
498/713 Doc ID16188 Rev 5
The FSMC generates an AHB error in the following conditions:
•When reading or writing to an FSMC bank which is not enabled
•When reading or writing to the NOR Flash bank while the FACCEN bit is reset in the
FSMC_BCRx register.
The effect of this AHB error depends on the AHB master which has attempted the R/W
access:
•If it is the Cortex®-M3 CPU, a hard fault interrupt is generated
•If is a DMA, a DMA transfer error is generated and the corresponding DMA channel is
automatically disabled.
The AHB clock (HCLK) is the reference clock for the FSMC.
20.3.1 Supported memories and transactions
General transaction rules
The requested AHB transaction data size can be 8-, 16- or 32-bit wide whereas the
accessed external device has a fixed data width. This may lead to inconsistent transfers.
Therefore, some simple transaction rules must be followed:
•AHB transaction size and memory data size are equal
There is no issue in this case.
•AHB transaction size is greater than the memory size
In this case, the FSMC splits the AHB transaction into smaller consecutive memory
accesses in order to meet the external data width.
•AHB transaction size is smaller than the memory size
Asynchronous transfers may or not be consistent depending on the type of external
device.
– Asynchronous accesses to devices that have the byte select feature (SRAM,
ROM, PSRAM).
a) FSMC allows write transactions accessing the right data through its byte lanes
NBL[1:0]
b) Read transactions are allowed. All memory bytes are read and the useless
ones are discarded. The NBL[1:0] are kept low during read transactions.
– Asynchronous accesses to devices that do not have the byte select feature (NOR
).
This situation occurs when a byte access is requested to a 16-bit wide Flash
memory. Clearly, the device cannot be accessed in byte mode (only 16-bit words
can be read from/written to the Flash memory) therefore:
a) Write transactions are not allowed
b) Read transactions are allowed. All memory bytes are read and the useless ones
are discarded. The NBL[1:0] are set to 0 during read transactions.
Configuration registers
The FSMC can be configured using a register set. See Section 20.5.6, for a detailed
description of the NOR Flash/PSRAM control registers.

Doc ID16188 Rev 5 499/713
RM0041 Flexible static memory controller (FSMC)
538
20.4 External device address mapping
From the FSMC point of view, the external memory is composed of a single fixed size bank
of 256 Mbytes (Refer to Figure 203):
•Bank 1 used to address up to 4 NOR Flash or PSRAM memory devices. This bank is
split into 4 NOR/PSRAM subbanks with 4 dedicated Chip Selects, as follows:
– Bank 1 - NOR/PSRAM 1
– Bank 1 - NOR/PSRAM 2
– Bank 1 - NOR/PSRAM 3
– Bank 1 - NOR/PSRAM 4
For each bank the type of memory to be used is user-defined in the Configuration register.
Figure 203. FSMC memory banks
20.4.1 NOR/PSRAM address mapping
HADDR[27:26] bits are used to select one of the four memory banks as shown in Table 90.
HADDR[25:0] contain the external memory address. Since HADDR is a byte address
whereas the memory is addressed in words, the address actually issued to the memory
varies according to the memory data width, as shown in the following table.
Bank 1
NOR /PSRAM
Supported memory typeBank
4 × 64 MB
6000 0000h
6FF F FFF Fh
Address
ai18306
Table 90. NOR/PSRAM bank selection
HADDR[27:26](1)
1. HADDR are internal AHB address lines that are translated to external memory.
Selected bank
00 Bank 1 - NOR/PSRAM 1
01 Bank 1 - NOR/PSRAM 2
10 Bank 1 - NOR/PSRAM 3
11 Bank 1 - NOR/PSRAM 4
Table 91. External memory address
Memory width(1) Data address issued to the memory Maximum memory capacity (bits)
8-bit HADDR[25:0] 64 Mbyte x 8 = 512 Mbit
16-bit HADDR[25:1] >> 1 64 Mbyte/2 x 16 = 512 Mbit

Flexible static memory controller (FSMC) RM0041
500/713 Doc ID16188 Rev 5
Wrap support for NOR Flash/PSRAM
Wrap burst mode for synchronous memories is not supported. The memories must be
configured in linear burst mode of undefined length.
20.5 NOR Flash/PSRAM controller
The FSMC generates the appropriate signal timings to drive the following types of
memories:
•Asynchronous SRAM and ROM
–8-bit
– 16-bit
– 32-bit
•PSRAM (Cellular RAM)
– Asynchronous mode
– Burst mode for synchronous accesses
•NOR Flash
– Asynchronous mode
– Burst mode for synchronous accesses
– Multiplexed or nonmultiplexed
The FSMC outputs a unique chip select signal NE[4:1] per bank. All the other signals
(addresses, data and control) are shared.
For synchronous accesses, the FSMC issues the clock (CLK) to the selected external
device only during the read/write transactions. This clock is a submultiple of the HCLK clock.
The size of each bank is fixed and equal to 64 Mbytes.
Each bank is configured by means of dedicated registers (see Section 20.5.6).
The programmable memory parameters include access timings (see Table 92) and support
for wait management (for PSRAM and NOR Flash accessed in burst mode).
1. In case of a 16-bit external memory width, the FSMC will internally use HADDR[25:1] to generate the
address for external memory FSMC_A[24:0].
Whatever the external memory width (16-bit or 8-bit), FSMC_A[0] should be connected to external memory
address A[0].
Table 92. Programmable NOR/PSRAM access parameters
Parameter Function Access mode Unit Min. Max.
Address
setup
Duration of the address
setup phase Asynchronous AHB clock cycle
(HCLK) 015
Address hold Duration of the address hold
phase
Asynchronous,
muxed I/Os
AHB clock cycle
(HCLK) 115
Data setup Duration of the data setup
phase Asynchronous AHB clock cycle
(HCLK) 1256
Bus turn Duration of the bus
turnaround phase
Asynchronous and
synchronous
read/write
AHB clock cycle
(HCLK) 015

Doc ID16188 Rev 5 501/713
RM0041 Flexible static memory controller (FSMC)
538
20.5.1 External memory interface signals
Table 9 3, Table 94 and Table 9 5 list the signals that are typically used to interface NOR
Flash, SRAM and PSRAM.
Note: Prefix “N”. specifies the associated signal as active low.
NOR Flash, nonmultiplexed I/Os
NOR Flash memories are addressed in 16-bit words. The maximum capacity is 512 Mbit (26
address lines).
NOR Flash, multiplexed I/Os
Clock divide
ratio
Number of AHB clock cycles
(HCLK) to build one memory
clock cycle (CLK)
Synchronous AHB clock cycle
(HCLK) 2 16
Data latency
Number of clock cycles to
issue to the memory before
the first data of the burst
Synchronous Memory clock
cycle (CLK) 2 17
Table 92. Programmable NOR/PSRAM access parameters (continued)
Parameter Function Access mode Unit Min. Max.
Table 93. Nonmultiplexed I/O NOR Flash
FSMC signal name I/O Function
CLK O Clock (for synchronous access)
A[25:0] O Address bus
D[15:0] I/O Bidirectional data bus
NE[x] O Chip select, x = 1..4
NOE O Output enable
NWE O Write enable
NL(=NADV) O Latch enable (this signal is called address
valid, NADV, by some NOR Flash devices)
NWAIT I NOR Flash wait input signal to the FSMC
Table 94. Multiplexed I/O NOR Flash
FSMC signal name I/O Function
CLK O Clock (for synchronous access)
A[25:16] O Address bus
AD[15:0] I/O 16-bit multiplexed, bidirectional address/data bus
NE[x] O Chip select, x = 1..4
NOE O Output enable
NWE O Write enable

Flexible static memory controller (FSMC) RM0041
502/713 Doc ID16188 Rev 5
NOR-Flash memories are addressed in 16-bit words. The maximum capacity is 512 Mbit
(26 address lines).
PSRAM/SRAM, nonmultiplexed I/Os
PSRAM memories are addressed in 16-bit words. The maximum capacity is 512 Mbit (26
address lines).
PSRAM, multiplexed I/Os
NL(=NADV) O Latch enable (this signal is called address valid, NADV, by some NOR
Flash devices)
NWAIT I NOR Flash wait input signal to the FSMC
Table 95. Nonmultiplexed I/Os PSRAM/SRAM
FSMC signal name I/O Function
CLK O Clock (only for PSRAM synchronous access)
A[25:0] O Address bus
D[15:0] I/O Data bidirectional bus
NE[x] O Chip select, x = 1..4 (called NCE by PSRAM (Cellular RAM i.e. CRAM))
NOE O Output enable
NWE O Write enable
NL(= NADV) O Address valid only for PSRAM input (memory signal name: NADV)
NWAIT I PSRAM wait input signal to the FSMC
NBL[1] O Upper byte enable (memory signal name: NUB)
NBL[0] O Lowed byte enable (memory signal name: NLB)
Table 96. Multiplexed I/O PSRAM
FSMC signal name I/O Function
CLK O Clock (for synchronous access)
A[25:16] O Address bus
AD[15:0] I/O 16-bit multiplexed, bidirectional address/data bus
NE[x] O Chip select, x = 1..4 (called NCE by PSRAM (Cellular RAM i.e. CRAM))
NOE O Output enable
NWE O Write enable
NL(= NADV) O Address valid PSRAM input (memory signal name: NADV)
NWAIT I PSRAM wait input signal to the FSMC
Table 94. Multiplexed I/O NOR Flash (continued)
FSMC signal name I/O Function

Doc ID16188 Rev 5 503/713
RM0041 Flexible static memory controller (FSMC)
538
PSRAM memories are addressed in 16-bit words. The maximum capacity is 512 Mbit (26
address lines).
20.5.2 Supported memories and transactions
Table 9 7 below displays an example of the supported devices, access modes and
transactions when the memory data bus is 16-bit for NOR, PSRAM and SRAM.
Transactions not allowed (or not supported) by the FSMC in this example appear in gray.
NBL[1] O Upper byte enable (memory signal name: NUB)
NBL[0] O Lowed byte enable (memory signal name: NLB)
Table 96. Multiplexed I/O PSRAM (continued)
FSMC signal name I/O Function
Table 97. NOR Flash/PSRAM controller: example of supported memories
and transactions
Device Mode R/W
AHB
data
size
Memory
data size
Allowed/
not
allowed
Comments
NOR Flash
(muxed I/Os
and nonmuxed
I/Os)
Asynchronous R 8 16 Y
Asynchronous W 8 16 N
Asynchronous R 16 16 Y
Asynchronous W 16 16 Y
Asynchronous R 32 16 Y Split into 2 FSMC accesses
Asynchronous W 32 16 Y Split into 2 FSMC accesses
Asynchronous
page R -16 N Mode is not supported
Synchronous R 8 16 N
Synchronous R 16 16 Y
Synchronous R 32 16 Y

Flexible static memory controller (FSMC) RM0041
504/713 Doc ID16188 Rev 5
20.5.3 General timing rules
Signals synchronization
•All controller output signals change on the rising edge of the internal clock (HCLK)
•In synchronous mode (read or write), all output signals change on the rising edge of
HCLK. Whatever the CLKDIV value, all outputs change as follows:
– NOEL/NWEL/ NEL/NADVL/ NADVH /NBLL/ Address valid outputs change on the
falling edge of FSMC_CLK clock.
– NOEH/ NWEH / NEH/ NOEH/NBLH/ Address invalid outputs change on the rising
edge of FSMC_CLK clock.
PSRAM
(multiplexed
I/Os and
nonmultiplexed
I/Os)
Asynchronous R 8 16 Y
Asynchronous W 8 16 Y Use of byte lanes NBL[1:0]
Asynchronous R 16 16 Y
Asynchronous W 16 16 Y
Asynchronous R 32 16 Y Split into 2 FSMC accesses
Asynchronous W 32 16 Y Split into 2 FSMC accesses
Asynchronous
page R -16 N Mode is not supported
Synchronous R 8 16 N
Synchronous R 16 16 Y
Synchronous R 32 16 Y
Synchronous W 8 16 Y Use of byte lanes NBL[1:0]
Synchronous W 16/32 16 Y
SRAM and
ROM
Asynchronous R 8 / 16 16 Y
Asynchronous W 8 / 16 16 Y Use of byte lanes NBL[1:0]
Asynchronous R 32 16 Y Split into 2 FSMC accesses
Asynchronous W 32 16 Y
Split into 2 FSMC
accesses.
Use of byte lanes NBL[1:0]
Table 97. NOR Flash/PSRAM controller: example of supported memories
and transactions (continued)
Device Mode R/W
AHB
data
size
Memory
data size
Allowed/
not
allowed
Comments

Doc ID16188 Rev 5 505/713
RM0041 Flexible static memory controller (FSMC)
538
20.5.4 NOR Flash/PSRAM controller asynchronous transactions
Asynchronous static memories (NOR Flash memory, PSRAM, SRAM)
•Signals are synchronized by the internal clock HCLK. This clock is not issued to the
memory
•The FSMC always samples the data before de-asserting the NOE signals. This
guarantees that the memory data-hold timing constraint is met (chip enable high to
data transition, usually 0 ns min.)
•If the extended mode is enabled (EXTMOD bit is set in the FSMC_BCRx register), up
to four extended modes (A, B, C and D) are available. It is possible to mix A, B, C and
D modes for read and write operations. For example, read operation can be performed
in mode A and write in mode B.
•If the extended mode is disabled (EXTMOD bit is reset in the FSMC_BCRx register),
the FSMC can operate in Mode1 or Mode2 as follows:
– Mode 1 is the default mode when SRAM/PSRAM memory type is selected
(MTYP[0:1] = 0x0 or 0x01 in the FSMC_BCRx register)
– Mode 2 is the default mode when NOR memory type is selected (MTYP[0:1] =
0x10 in the FSMC_BCRx register).
Mode 1 - SRAM/PSRAM (CRAM)
The next figures show the read and write transactions for the supported modes followed by
the required configuration of FSMC _BCRx, and FSMC_BTRx/FSMC_BWTRx registers.
Figure 204. Mode1 read accesses
1. NBL[1:0] are driven low during read access.
A[25:0]
NOE
ADDSET DATAST
Memory transaction
NEx
D[15:0]
HCLK cycles HCLK cycles
NWE
NBL[1:0]
data driven
by memory
ai15557
High

Flexible static memory controller (FSMC) RM0041
506/713 Doc ID16188 Rev 5
Figure 205. Mode1 write accesses
The one HCLK cycle at the end of the write transaction helps guarantee the address and
data hold time after the NWE rising edge. Due to the presence of this one HCLK cycle, the
DATAST value must be greater than zero (DATAST > 0).
Table 98. FSMC_BCRx bit fields
Bit
number Bit name Value to set
31-20 Reserved 0x000
19 CBURSTRW 0x0 (no effect on asynchronous mode)
18:16 CPSIZE 0x0 (no effect on asynchronous mode)
15 ASYNCWAIT Set to 1 if the memory supports this feature. Otherwise keep at
0.
14 EXTMOD 0x0
13 WAITEN 0x0 (no effect on asynchronous mode)
12 WREN As needed
11 WAITCFG Don’t care
10 WRAPMOD 0x0
9 WAITPOL Meaningful only if bit 15 is 1
8 BURSTEN 0x0
7 Reserved 0x1
6 FACCEN Don’t care
5-4 MWID As needed
A[25:0]
NOE
ADDSET (DATAST + 1)
Memory transaction
NEx
D[15:0]
HCLK cycles HCLK cycles
NWE
NBL[1:0]
data driven by FSMC
ai15558
1HCLK

Doc ID16188 Rev 5 507/713
RM0041 Flexible static memory controller (FSMC)
538
3-2 MTYP[0:1] As needed, exclude 0x2 (NOR Flash)
1 MUXE 0x0
0 MBKEN 0x1
Table 99. FSMC_BTRx bit fields
Bit
number Bit name Value to set
31:30 Reserved 0x0
29-28 ACCMOD Don’t care
27-24 DATLAT Don’t care
23-20 CLKDIV Don’t care
19-16 BUSTURN Time between NEx high to NEx low (BUSTURN HCLK)
15-8 DATAST Duration of the second access phase (DATAST+1 HCLK cycles for
write accesses, DATAST HCLK cycles for read accesses).
7-4 ADDHLD Don’t care
3-0 ADDSET[3:0] Duration of the first access phase (ADDSET HCLK cycles).
Minimum value for ADDSET is 0.
Table 98. FSMC_BCRx bit fields (continued)
Bit
number Bit name Value to set

Flexible static memory controller (FSMC) RM0041
508/713 Doc ID16188 Rev 5
Mode A - SRAM/PSRAM (CRAM) OE toggling
Figure 206. ModeA read accesses
1. NBL[1:0] are driven low during read access.
Figure 207. ModeA write accesses
A[25:0]
NOE
ADDSET DATAST
Memory transaction
NEx
D[15:0]
HCLK cycles HCLK cycles
NWE
NBL[1:0]
data driven
by memory
ai15559
High
A[25:0]
NOE
ADDSET (DATAST + 1)
Memory transaction
NEx
D[15:0]
HCLK cycles HCLK cycles
NWE
NBL[1:0]
data driven by FSMC
ai15560
1HCLK

Doc ID16188 Rev 5 509/713
RM0041 Flexible static memory controller (FSMC)
538
The differences compared with mode1 are the toggling of NOE and the independent read
and write timings.
Table 100. FSMC_BCRx bit fields
Bit
number Bit name Value to set
31-20 Reserved 0x000
19 CBURSTRW 0x0 (no effect on asynchronous mode)
18:16 CPSIZE 0x0 (no effect on asynchronous mode)
15 ASYNCWAIT Set to 1 if the memory supports this feature. Otherwise keep at
0.
14 EXTMOD 0x1
13 WAITEN 0x0 (no effect on asynchronous mode)
12 WREN As needed
11 WAITCFG Don’t care
10 WRAPMOD 0x0
9 WAITPOL Meaningful only if bit 15 is 1
8 BURSTEN 0x0
7 Reserved 0x1
6 FACCEN Don’t care
5-4 MWID As needed
3-2 MTYP[0:1] As needed, exclude 0x2 (NOR Flash)
1 MUXEN 0x0
0 MBKEN 0x1
Table 101. FSMC_BTRx bit fields
Bit
number Bit name Value to set
31:30 Reserved 0x0
29-28 ACCMOD 0x0
27-24 DATLAT Don’t care
23-20 CLKDIV Don’t care
19-16 BUSTURN Time between NEx high to NEx low (BUSTURN HCLK)
15-8 DATAST Duration of the second access phase (DATAST HCLK cycles) for
read accesses.
7-4 ADDHLD Don’t care
3-0 ADDSET[3:0]
Duration of the first access phase (ADDSET HCLK cycles) for read
accesses.
Minimum value for ADDSET is 0.

Flexible static memory controller (FSMC) RM0041
510/713 Doc ID16188 Rev 5
Mode 2/B - NOR Flash
Figure 208. Mode2 and mode B read accesses
Table 102. FSMC_BWTRx bit fields
Bit
number Bit name Value to set
31:30 Reserved 0x0
29-28 ACCMOD 0x0
27-24 DATLAT Don’t care
23-20 CLKDIV Don’t care
19-16 BUSTURN Time between NEx high to NEx low (BUSTURN HCLK)
15-8 DATAST Duration of the second access phase (DATAST+1 HCLK cycles for
write accesses,
7-4 ADDHLD Don’t care
3-0 ADDSET[3:0]
Duration of the first access phase (ADDSET HCLK cycles) for write
accesses.
Minimum value for ADDSET is 0.
A[25:0]
NOE
ADDSET DATAST
Memory transaction
NEx
D[15:0]
HCLK cycles HCLK cycles
NWE
NADV
data driven
by memory
ai15561
High

Doc ID16188 Rev 5 511/713
RM0041 Flexible static memory controller (FSMC)
538
Figure 209. Mode2 write accesses
Figure 210. Mode B write accesses
The differences with mode1 are the toggling of NWE and the independent read and write
timings when extended mode is set (Mode B).
A[25:0]
NOE
ADDSET (DATAST + 1)
Memory transaction
NEx
D[15:0]
HCLK cycles HCLK cycles
NWE
NADV
data driven by FSMC
ai15562
1HCLK
A[25:0]
NOE
ADDSET (DATAST + 1)
Memory transaction
NEx
D[15:0]
HCLK cycles HCLK cycles
NWE
NADV
data driven by FSMC
ai15563
1HCLK

Flexible static memory controller (FSMC) RM0041
512/713 Doc ID16188 Rev 5
Table 103. FSMC_BCRx bit fields
Bit
number Bit name Value to set
31-20 Reserved 0x000
19 CBURSTRW 0x0 (no effect on asynchronous mode)
18:16 Reserved 0x0 (no effect on asynchronous mode)
15 ASYNCWAIT Set to 1 if the memory supports this feature. Otherwise keep at
0.
14 EXTMOD 0x1 for mode B, 0x0 for mode 2
13 WAITEN 0x0 (no effect on asynchronous mode)
12 WREN As needed
11 WAITCFG Don’t care
10 WRAPMOD 0x0
9 WAITPOL Meaningful only if bit 15 is 1
8 BURSTEN 0x0
7 Reserved 0x1
6 FACCEN 0x1
5-4 MWID As needed
3-2 MTYP[0:1] 0x2 (NOR Flash memory)
1 MUXEN 0x0
0 MBKEN 0x1
Table 104. FSMC_BTRx bit fields
Bit
number Bit name Value to set
31:30 Reserved 0x0
29-28 ACCMOD 0x1
27-24 DATLAT Don’t care
23-20 CLKDIV Don’t care
19-16 BUSTURN Time between NEx high to NEx low (BUSTURN HCLK)
15-8 DATAST Duration of the second access phase (DATAST HCLK cycles) for
read accesses.
7-4 ADDHLD Don’t care
3-0 ADDSET[3:0]
Duration of the first access phase (ADDSET HCLK cycles) for read
accesses.
Minimum value for ADDSET is 0.

Doc ID16188 Rev 5 513/713
RM0041 Flexible static memory controller (FSMC)
538
Note: The FSMC_BWTRx register is valid only if extended mode is set (mode B), otherwise all its
content is don’t care.
Mode C - NOR Flash - OE toggling
Figure 211. Mode C read accesses
Table 105. FSMC_BWTRx bit fields
Bit
number Bit name Value to set
31:30 Reserved 0x0
29-28 ACCMOD 0x1
27-24 DATLAT Don’t care
23-20 CLKDIV Don’t care
19-16 BUSTURN Time between NEx high to NEx low (BUSTURN HCLK)
15-8 DATAST Duration of the second access phase (DATAST+1 HCLK cycles for
write accesses,
7-4 ADDHLD Don’t care
3-0 ADDSET[3:0]
Duration of the first access phase (ADDSET HCLK cycles) for write
accesses.
Minimum value for ADDSET is 0.
A[25:0]
NOE
ADDSET DATAST
Memory transaction
NEx
D[15:0]
HCLK cycles HCLK cycles
NWE
NADV
data driven
by memory
ai15564
High

Flexible static memory controller (FSMC) RM0041
514/713 Doc ID16188 Rev 5
Figure 212. Mode C write accesses
The differences compared with mode1 are the toggling of NOE and the independent read
and write timings.
Table 106. FSMC_BCRx bit fields
Bit No. Bit name Value to set
31-20 Reserved 0x000
19 CBURSTRW 0x0 (no effect on asynchronous mode)
18:16 CPSIZE 0x0 (no effect on asynchronous mode)
15 ASYNCWAIT Set to 1 if the memory supports this feature. Otherwise keep
at 0.
14 EXTMOD 0x1
13 WAITEN 0x0 (no effect on asynchronous mode)
12 WREN As needed
11 WAITCFG Don’t care
10 WRAPMOD 0x0
9 WAITPOL Meaningful only if bit 15 is 1
8 BURSTEN 0x0
7 Reserved 0x1
6 FACCEN 0x1
5-4 MWID As needed
3-2 MTYP[0:1] 0x2 (NOR Flash memory)
A[25:0]
NOE
ADDSET (DATAST + 1)
Memory transaction
NEx
D[15:0]
HCLK cycles HCLK cycles
NWE
NADV
data driven by FSMC
ai15565
1HCLK

Doc ID16188 Rev 5 515/713
RM0041 Flexible static memory controller (FSMC)
538
1 MUXEN 0x0
0 MBKEN 0x1
Table 107. FSMC_BTRx bit fields
Bit
number Bit name Value to set
31:30 Reserved 0x0
29-28 ACCMOD 0x2
27-24 DATLAT 0x0
23-20 CLKDIV 0x0
19-16 BUSTURN Time between NEx high to NEx low (BUSTURN HCLK)
15-8 DATAST Duration of the second access phase (DATAST HCLK cycles) for
read accesses.
7-4 ADDHLD Don’t care
3-0 ADDSET[3:0]
Duration of the first access phase (ADDSET HCLK cycles) for read
accesses.
Minimum value for ADDSET is 0.
Table 108. FSMC_BWTRx bit fields
Bit
number Bit name Value to set
31:30 Reserved 0x0
29-28 ACCMOD 0x2
27-24 DATLAT Don’t care
23-20 CLKDIV Don’t care
19-16 BUSTURN Time between NEx high to NEx low (BUSTURN HCLK)
15-8 DATAST Duration of the second access phase (DATAST+1 HCLK cycles for
write accesses,
7-4 ADDHLD Don’t care
3-0 ADDSET[3:0]
Duration of the first access phase (ADDSET HCLK cycles) for write
accesses.
Minimum value for ADDSET is 0.
Table 106. FSMC_BCRx bit fields (continued)
Bit No. Bit name Value to set

Flexible static memory controller (FSMC) RM0041
516/713 Doc ID16188 Rev 5
Mode D - asynchronous access with extended address
Figure 213. Mode D read accesses
Figure 214. Mode D write accesses
A[25:0]
NOE
ADDSET DATAST
Memory transaction
NEx
D[15:0]
HCLK cycles HCLK cycles
NWE
NADV
data driven
by memory
ai15566
High
ADDHLD
HCLK cycles
A[25:0]
NOE
ADDSET (DATAST+ 1)
Memory transaction
NEx
D[15:0]
HCLK cycles HCLK cycles
NWE
NADV
data driven by FSMC
ai15567
1HCLK
ADDHLD
HCLK cycles

Doc ID16188 Rev 5 517/713
RM0041 Flexible static memory controller (FSMC)
538
The differences with mode1 are the toggling of NOE that goes on toggling after NADV
changes and the independent read and write timings.
Table 109. FSMC_BCRx bit fields
Bit No. Bit name Value to set
31-20 Reserved 0x000
19 CBURSTRW 0x0 (no effect on asynchronous mode)
18:16 CPSIZE 0x0 (no effect on asynchronous mode)
15 ASYNCWAIT Set to 1 if the memory supports this feature. Otherwise keep
at 0.
14 EXTMOD 0x1
13 WAITEN 0x0 (no effect on asynchronous mode)
12 WREN As needed
11 WAITCFG Don’t care
10 WRAPMOD 0x0
9 WAITPOL Meaningful only if bit 15 is 1
8 BURSTEN 0x0
7 Reserved 0x1
6 FACCEN Set according to memory support
5-4 MWID As needed
3-2 MTYP[0:1] As needed
1 MUXEN 0x0
0 MBKEN 0x1
Table 110. FSMC_BTRx bit fields
Bit No. Bit name Value to set
31:30 Reserved 0x0
29-28 ACCMOD 0x3
27-24 DATLAT Don’t care
23-20 CLKDIV Don’t care
19-16 BUSTURN Time between NEx high to NEx low (BUSTURN HCLK)
15-8 DATAST Duration of the second access phase (DATAST HCLK cycles) for
read accesses.
7-4 ADDHLD Duration of the middle phase of the read access (ADDHLD HCLK
cycles)
3-0 ADDSET[3:0] Duration of the first access phase (ADDSET HCLK cycles) for read
accesses. Minimum value for ADDSET is 1.

Flexible static memory controller (FSMC) RM0041
518/713 Doc ID16188 Rev 5
Muxed mode - multiplexed asynchronous access to NOR Flash memory
Figure 215. Multiplexed read accesses
Table 111. FSMC_BWTRx bit fields
Bit No. Bit name Value to set
31:30 Reserved 0x0
29-28 ACCMOD 0x3
27-24 DATLAT 0x0
23-20 CLKDIV 0x0
19-16 BUSTURN Time between NEx high to NEx low (BUSTURN HCLK)
15-8 DATAST Duration of the second access phase
7-4 ADDHLD Duration of the middle phase of the write access (ADDHLD HCLK
cycles)
3-0 ADDSET[3:0] Duration of the first access phase . Minimum value for ADDSET is 1.
A[25:16]
NOE
ADDSET DATAST
Memory transaction
NEx
AD[15:0]
HCLK cycles HCLK cycles
NWE
NADV
data driven
by memory
ai15568
High
ADDHLD
HCLK cycles
Lower address

Doc ID16188 Rev 5 519/713
RM0041 Flexible static memory controller (FSMC)
538
Figure 216. Multiplexed write accesses
The difference with mode D is the drive of the lower address byte(s) on the databus.
Table 112. FSMC_BCRx bit fields
Bit No. Bit name Value to set
31-21 Reserved 0x000
19 CBURSTRW 0x0 (no effect on asynchronous mode)
18:16 CPSIZE 0x0 (no effect on asynchronous mode)
15 ASYNCWAIT Set to 1 if the memory supports this feature. Otherwise keep at
0.
14 EXTMOD 0x0
13 WAITEN 0x0 (no effect on asynchronous mode)
12 WREN As needed
11 WAITCFG Don’t care
10 WRAPMOD 0x0
9 WAITPOL Meaningful only if bit 15 is 1
8 BURSTEN 0x0
7 Reserved 0x1
6 FACCEN 0x1
5-4 MWID As needed
3-2 MTYP[0:1] 0x2 (NOR Flash memory)
!;=
./%
!$$3%4 $!4!34
-EMORYTRANSACTION
.%X
!$;=
(#,+CYCLES (#,+CYCLES
.7%
.!$6
DATADRIVENBY&3-#
AI
(#,+
!$$(,$
(#,+CYCLES
,OWERADDRESS

Flexible static memory controller (FSMC) RM0041
520/713 Doc ID16188 Rev 5
WAIT management in asynchronous accesses
If the asynchronous memory asserts a WAIT signal to indicate that it is not yet ready to
accept or to provide data, the ASYNCWAIT bit has to be set in FSMC_BCRx register.
If the WAIT signal is active (high or low depending on the WAITPOL bit), the second access
phase (Data setup phase) programmed by the DATAST bits, is extended until WAIT
becomes inactive. Unlike the data setup phase, the first access phases (Address setup and
Address hold phases), programmed by the ADDSET[3:0] and ADDHLD bits, are not WAIT
sensitive and so they are not prolonged.
The data setup phase (DATAST in the FSMC_BTRx register) must be programmed so that
WAIT can be detected 4 HCLK cycles before the end of memory transaction. The following
cases must be considered:
1 MUXEN 0x1
0 MBKEN 0x1
Table 113. FSMC_BTRx bit fields
Bit No. Bit name Value to set
31:30 Reserved 0x0
29-28 ACCMOD 0x0
27-24 DATLAT Don’t care
23-20 CLKDIV Don’t care
19-16 BUSTURN Time between NEx high to NEx low (BUSTURN HCLK)
15-8 DATAST Duration of the second access phase (DATAST HCLK cycles for
read accesses and DATAST+1 HCLK cycles for write accesses).
7-4 ADDHLD Duration of the middle phase of the access (ADDHLD HCLK cycles).
3-0 ADDSET[3:0] Duration of the first access phase (ADDSET HCLK cycles).
Minimum value for ADDSET is 1.
Table 112. FSMC_BCRx bit fields (continued)
Bit No. Bit name Value to set

Doc ID16188 Rev 5 521/713
RM0041 Flexible static memory controller (FSMC)
538
1. DATAST in FSMC_BTRx register) Memory asserts the WAIT signal aligned to
NOE/NWE which toggles:
2. Memory asserts the WAIT signal aligned to NEx (or NOE/NWE not toggling):
if
then
otherwise
where max_wait_assertion_time is the maximum time taken by the memory to assert
the WAIT signal once NEx/NOE/NWE is low.
Figure 217 and Figure 218 show the number of HCLK clock cycles that are added to the
memory access after WAIT is released by the asynchronous memory (independently of the
above cases).
Figure 217. Asynchronous wait during a read access
1. NWAIT polarity depends on WAITPOL bit setting in FSMC_BCRx register.
DATAST 4 HCLK×()max_wait_assertion_time+≥
max_wait_assertion_time address_phase hold_phase+>
DATAST 4 HCLK×()max_wait_assertion_time address_phase–hold_phase–()+≥
DATAST 4 HCLK×≥
!;=
./%
(#,+
-EMORYTRANSACTION
.7!)4
$;=
.%X
DATADRIVEN
BYMEMORY
ADDRESSPHASE
DONTCARE
DATASETUPPHASE
DONTCARE

Flexible static memory controller (FSMC) RM0041
522/713 Doc ID16188 Rev 5
Figure 218. Asynchronous wait during a write access
1. NWAIT polarity depends on WAITPOL bit setting in FSMC_BCRx register.
!;=
.7%
-EMORYTRANSACTION
.7!)4
$;=
.%X
DATADRIVENBY&3-#
AIC
(#,+
ADDRESSPHASE DATASETUPPHASE
(#,+
DONTCARE DONTCARE

Doc ID16188 Rev 5 523/713
RM0041 Flexible static memory controller (FSMC)
538
20.5.5 Synchronous transactions
The memory clock, CLK, is a submultiple of HCLK according to the value of parameter
CLKDIV.
NOR Flash memories specify a minimum time from NADV assertion to CLK high. To meet
this constraint, the FSMC does not issue the clock to the memory during the first internal
clock cycle of the synchronous access (before NADV assertion). This guarantees that the
rising edge of the memory clock occurs in the middle of the NADV low pulse.
Data latency versus NOR Flash latency
The data latency is the number of cycles to wait before sampling the data. The DATLAT
value must be consistent with the latency value specified in the NOR Flash configuration
register. The FSMC does not include the clock cycle when NADV is low in the data latency
count.
Caution: Some NOR Flash memories include the NADV Low cycle in the data latency count, so the
exact relation between the NOR Flash latency and the FMSC DATLAT parameter can be
either of:
•NOR Flash latency = (DATLAT + 2) CLK clock cycles
•NOR Flash latency = (DATLAT + 3) CLK clock cycles
Some recent memories assert NWAIT during the latency phase. In such cases DATLAT can
be set to its minimum value. As a result, the FSMC samples the data and waits long enough
to evaluate if the data are valid. Thus the FSMC detects when the memory exits latency and
real data are taken.
Other memories do not assert NWAIT during latency. In this case the latency must be set
correctly for both the FSMC and the memory, otherwise invalid data are mistaken for good
data, or valid data are lost in the initial phase of the memory access.
Single-burst transfer
When the selected bank is configured in burst mode for synchronous accesses, if for
example an AHB single-burst transaction is requested on 16-bit memories, the FSMC
performs a burst transaction of length 1 (if the AHB transfer is 16-bit), or length 2 (if the AHB
transfer is 32-bit) and de-assert the chip select signal when the last data is strobed.
Clearly, such a transfer is not the most efficient in terms of cycles (compared to an
asynchronous read). Nevertheless, a random asynchronous access would first require to re-
program the memory access mode, which would altogether last longer.
Cross boundary page for Cellular RAM 1.5
Cellular RAM 1.5 does not allow burst access to cross the page boundary. The FSMC
controller allows to split automatically the burst access when the memory page size is
reached by configuring the CPSIZE bits in the FSMC_BCR1 register following the memory
page size.
Wait management
For synchronous NOR Flash memories, NWAIT is evaluated after the programmed latency
period, (DATLAT+2) CLK clock cycles.

Flexible static memory controller (FSMC) RM0041
524/713 Doc ID16188 Rev 5
If NWAIT is sensed active (low level when WAITPOL = 0, high level when WAITPOL = 1),
wait states are inserted until NWAIT is sensed inactive (high level when WAITPOL = 0, low
level when WAITPOL = 1).
When NWAIT is inactive, the data is considered valid either immediately (bit WAITCFG = 1)
or on the next clock edge (bit WAITCFG = 0).
During wait-state insertion via the NWAIT signal, the controller continues to send clock
pulses to the memory, keeping the chip select and output enable signals valid, and does not
consider the data valid.
There are two timing configurations for the NOR Flash NWAIT signal in burst mode:
•Flash memory asserts the NWAIT signal one data cycle before the wait state (default
after reset)
•Flash memory asserts the NWAIT signal during the wait state
These two NOR Flash wait state configurations are supported by the FSMC, individually for
each chip select, thanks to the WAITCFG bit in the FSMC_BCRx registers (x = 0..3).
Figure 219. Wait configurations
AADDR;= DATA DATA
ADDR;=
-EMORYTRANSACTIONBURSTOFHALFWORDS
(#,+
#,+
!;=
.!$6
.7!)4
7!)4#&'
!$;=
INSERTEDWAITSTATE
DATA
.7!)4
7!)4#&'
AIB

Doc ID16188 Rev 5 525/713
RM0041 Flexible static memory controller (FSMC)
538
Figure 220. Synchronous multiplexed read mode - NOR, PSRAM (CRAM)
1. Byte lane outputs BL are not shown; for NOR access, they are held high, and, for PSRAM (CRAM) access,
they are held low.
2. NWAIT polarity is set to 0.
Table 114. FSMC_BCRx bit fields
Bit No. Bit name Value to set
31-20 Reserved 0x000
19 CBURSTRW No effect on synchronous read
18-16 CPSIZE As needed (0x1 for CRAM 1.5)
15 ASCYCWAIT 0x0
14 EXTMOD 0x0
13 WAITEN Set to 1 if the memory supports this feature, otherwise keep at 0.
12 WREN no effect on synchronous read
11 WAITCFG to be set according to memory
10 WRAPMOD 0x0
9 WAITPOL to be set according to memory
8 BURSTEN 0x1
7 Reserved 0x1
6 FACCEN Set according to memory support (NOR Flash memory)
5-4 MWID As needed
$GGU>@ GDWD GDWD
DGGU>@
0HPRU\WUDQVDFWLRQ EXUVWRIKDOIZRUGV
+&/.
&/.
$>@
1([
12(
1:( +LJK
1$'9
1:$,7
:$,7&)*
$'>@
FORFN
F\FOH
FORFN
F\FOH
'$7/$7 LQVHUWHGZDLWVWDWH
'DWDVWUREHV DLI
&/.F\FOHV
GDWD GDWD
'DWDVWUREHV

Flexible static memory controller (FSMC) RM0041
526/713 Doc ID16188 Rev 5
3-2 MTYP[0:1] 0x1 or 0x2
1 MUXEN As needed
0 MBKEN 0x1
Table 115. FSMC_BTRx bit fields
Bit No. Bit name Value to set
31:30 Reserved 0x0
29:28 ACCMOD 0x0
27-24 DATLAT Data latency
23-20 CLKDIV
0x0 to get CLK = HCLK (not supported)
0x1 to get CLK = 2 × HCLK
..
19-16 BUSTURN Time between NEx high to NEx low (BUSTURN HCLK)
15-8 DATAST Don’t care
7-4 ADDHLD Don’t care
3-0 ADDSET[3:0] Don’t care
Table 114. FSMC_BCRx bit fields (continued)
Bit No. Bit name Value to set

Doc ID16188 Rev 5 527/713
RM0041 Flexible static memory controller (FSMC)
538
Figure 221. Synchronous multiplexed write mode - PSRAM (CRAM)
1. Memory must issue NWAIT signal one cycle in advance, accordingly WAITCFG must be programmed to 0.
2. NWAIT polarity is set to 0.
3. Byte Lane (NBL) outputs are not shown, they are held low while NEx is active.
!DDR;= DATA
ADDR;=
-EMORYTRANSACTIONBURSTOFHALFWORDS
(#,+
#,+
!;=
.%X
./%
.7%
(I:
.!$6
.7!)4
7!)4#&'
!$;=
CLOCK CLOCK
$!4,!4 INSERTEDWAITSTATE
AIF
#,+CYCLES
DATA
Table 116. FSMC_BCRx bit fields
Bit No. Bit name Value to set
31-20 Reserved 0x000
19 CBURSTRW 0x1
18-16 CPSIZE As needed (0x1 for CRAM 1.5)
15 ASCYCWAIT 0x0
14 EXTMOD 0x0
13 WAITEN Set to 1 if the memory supports this feature, otherwise keep at 0.
12 WREN 0x1
11 WAITCFG 0x0
10 WRAPMOD 0x0

Flexible static memory controller (FSMC) RM0041
528/713 Doc ID16188 Rev 5
9 WAITPOL to be set according to memory
8 BURSTEN no effect on synchronous write
7 Reserved 0x1
6 FACCEN Set according to memory support
5-4 MWID As needed
3-2 MTYP[0:1] 0x1
1 MUXEN As needed
0 MBKEN 0x1
Table 117. FSMC_BTRx bit fields
Bit No. Bit name Value to set
31:30 Reserved 0x0
29:28 ACCMOD 0x0
27-24 DATLAT Data latency
23-20 CLKDIV 0x0 to get CLK = HCLK (not supported)
0x1 to get CLK = 2 × HCLK
19-16 BUSTURN Time between NEx high to NEx low (BUSTURN HCLK)
15-8 DATAST Don’t care
7-4 ADDHLD Don’t care
3-0 ADDSET[3:0] Don’t care
Table 116. FSMC_BCRx bit fields (continued)
Bit No. Bit name Value to set

Doc ID16188 Rev 5 529/713
RM0041 Flexible static memory controller (FSMC)
538
20.5.6 NOR/PSRAM control registers
The NOR/PSRAM control registers have to be accessed by words (32 bits).
SRAM/NOR-Flash chip-select control registers 1..4 (FSMC_BCR1..4)
Address offset: 0xA000 0000 + 8 * (x – 1), x = 1...4
Reset value: 0x0000 30DB for Bank1 and 0x0000 30D2 for Bank 2 to 4
This register contains the control information of each memory bank, used for SRAMs,
PSRAM and NOR Flash memories.
313029282726252423222120191817161514131211109876543210
Reserved
CBURSTRW
CPSIZE[2:0]
ASCYCWAIT
EXTMOD
WAITEN
WREN
WAITCFG
WRAPMOD
WAITPOL
BURSTEN
Reserved
FACCEN
MWID[1:0]
MTYP[1:0]
MUXEN
MBKEN
rw rw rw rw rw rw rw rw rw rw rw rw rw rw rw rw
Bits 31: 20 Reserved, must be kept at reset value.
Bit 19 CBURSTRW: Write burst enable.
For Cellular RAM (PSRAM) memories, this bit enables the synchronous burst protocol
during write operations. The enable bit for synchronous read accesses is the BURSTEN
bit in the FSMC_BCRx register.
0: Write operations are always performed in asynchronous mode
1: Write operations are performed in synchronous mode.
Bits 18: 16 CPSIZE[2:0]: CRAM page size.
These are used for Cellular RAM 1.5 which does not allow burst access to cross the
address boundaries between pages. When these bits are configured, the FSMC
controller splits automatically the burst access when the memory page size is reached
(refer to memory datasheet for page size).
000: No burst split when crossing page boundary (default after reset)
001: 128 bytes
010: 256 bytes
011: 512 bytes
100: 1024 bytes
Others: reserved.
Bit 15 ASYNCWAIT: Wait signal during asynchronous transfers
This bit enables/disables the FSMC to use the wait signal even during an asynchronous
protocol.
0: NWAIT signal is not taken into account when running an asynchronous protocol
(default after reset)
1: NWAIT signal is taken into account when running an asynchronous protocol

Flexible static memory controller (FSMC) RM0041
530/713 Doc ID16188 Rev 5
Bit 14 EXTMOD: Extended mode enable.
This bit enables the FSMC to program the write timings for non-multiplexed
asynchronous accesses inside the FSMC_BWTR register, thus resulting in different
timings for read and write operations.
0: values inside FSMC_BWTR register are not taken into account (default after reset)
1: values inside FSMC_BWTR register are taken into account
Note: When the extended mode is disabled, the FSMC can operate in Mode1 or Mode2
as follows:
– Mode 1 is the default mode when the SRAM/PSRAM memory type is selected
(MTYP [0:1]=0x0 or 0x01)
– Mode 2 is the default mode when the NOR memory type is selected
(MTYP [0:1]= 0x10).
Bit 13 WAITEN: Wait enable bit.
This bit enables/disables wait-state insertion via the NWAIT signal when accessing the
Flash memory in synchronous mode.
0: NWAIT signal is disabled (its level not taken into account, no wait state inserted after
the programmed Flash latency period)
1: NWAIT signal is enabled (its level is taken into account after the programmed Flash
latency period to insert wait states if asserted) (default after reset)
Bit 12 WREN: Write enable bit.
This bit indicates whether write operations are enabled/disabled in the bank by the
FSMC:
0: Write operations are disabled in the bank by the FSMC, an AHB error is reported,
1: Write operations are enabled for the bank by the FSMC (default after reset).
Bit 11 WAITCFG: Wait timing configuration.
The NWAIT signal indicates whether the data from the memory are valid or if a wait state
must be inserted when accessing the Flash memory in synchronous mode. This
configuration bit determines if NWAIT is asserted by the memory one clock cycle before
the wait state or during the wait state:
0: NWAIT signal is active one data cycle before wait state (default after reset),
1: NWAIT signal is active during wait state (not used for PRAM).
Bit 10 WRAPMOD: Wrapped burst mode support.
Defines whether the controller will or not split an AHB burst wrap access into two linear
accesses. Valid only when accessing memories in burst mode
0: Direct wrapped burst is not enabled (default after reset),
1: Direct wrapped burst is enabled.
Note: This bit has no effect as the CPU and DMA cannot generate wrapping burst
transfers.
Bit 9 WAITPOL: Wait signal polarity bit.
Defines the polarity of the wait signal from memory. Valid only when accessing the
memory in burst mode:
0: NWAIT active low (default after reset),
1: NWAIT active high.
Bit 8 BURSTEN: Burst enable bit.
This bit enables/disables synchronous accesses during read operations. It is valid only
for synchronous memories operating in burst mode:
0: Burst mode disabled (default after reset). Read accesses are performed in
asynchronous mode.
1: Burst mode enable. Read accesses are performed in synchronous mode.

Doc ID16188 Rev 5 531/713
RM0041 Flexible static memory controller (FSMC)
538
Bit 7 Reserved, must be kept at reset value.
Bit 6 FACCEN: Flash access enable
Enables NOR Flash memory access operations.
0: Corresponding NOR Flash memory access is disabled
1: Corresponding NOR Flash memory access is enabled (default after reset)
Bits 5:4 MWID[1:0]: Memory databus width.
Defines the external memory device width, valid for all type of memories.
00: 8 bits,
01: 16 bits (default after reset),
10: reserved, do not use,
11: reserved, do not use.
Bits 3:2 MTYP[1:0]: Memory type.
Defines the type of external memory attached to the corresponding memory bank:
00: SRAM (default after reset for Bank 2...4)
01: PSRAM (CRAM)
10: NOR Flash/OneNAND Flash (default after reset for Bank 1)
11: reserved
Bit 1 MUXEN: Address/data multiplexing enable bit.
When this bit is set, the address and data values are multiplexed on the databus, valid
only with NOR and PSRAM memories:
0: Address/Data nonmultiplexed
1: Address/Data multiplexed on databus (default after reset)
Bit 0 MBKEN: Memory bank enable bit.
Enables the memory bank. After reset Bank1 is enabled, all others are disabled.
Accessing a disabled bank causes an ERROR on AHB bus.
0: Corresponding memory bank is disabled
1: Corresponding memory bank is enabled

Flexible static memory controller (FSMC) RM0041
532/713 Doc ID16188 Rev 5
SRAM/NOR-Flash chip-select timing registers 1..4 (FSMC_BTR1..4)
Address offset: 0xA000 0000 + 0x04 + 8 * (x – 1), x = 1..4
Reset value: 0x0FFF FFFF
FSMC_BTRx bits are written by software to add a delay at the end of a read /write
transaction. This delay allows matching the minimum time between consecutive
transactions (tEHEL from NEx high to FSMC_NEx low) and the maximum time required by
the memory to free the data bus after a read access (tEHQZ).
This register contains the control information of each memory bank, used for SRAMs,
PSRAM and NOR Flash memories.If the EXTMOD bit is set in the FSMC_BCRx register,
then this register is partitioned for write and read access, that is, 2 registers are available:
one to configure read accesses (this register) and one to configure write accesses
(FSMC_BWTRx registers).
313029282726252423222120191817161514131211109876543210
Reserved
ACCMOD[1:0]
DATLAT[3:0]
CLKDIV[3:0]
BUSTURN[3:0]
DATAST[7:0]
ADDHLD[3:0]
ADDSET[3:0]
rw rw rw rw rw rw rw rw rw rw rw rw rw rw rw rw rw rw rw rw rw rw rw rw rw rw rw rw rw rw
Bits 31:30 Reserved, must be kept at reset value.
Bits 29:28 ACCMOD[1:0]: Access mode
Specifies the asynchronous access modes as shown in the timing diagrams. These bits are
taken into account only when the EXTMOD bit in the FSMC_BCRx register is 1.
00: access mode A
01: access mode B
10: access mode C
11: access mode D
Bits 27:24 DATLAT[3:0]: Data latency for synchronous NOR Flash memory (see note below bit
description table)
For synchronous NOR Flash memory with burst mode enabled, defines the number of
memory clock cycles (+2) to issue to the memory before reading/writing the first data.
This timing parameter is not expressed in HCLK periods, but in FSMC_CLK periods. In case
of PSRAM (CRAM), this field must be set to 0. In asynchronous NOR Flash or SRAM or
PSRAM , this value is don't care.
0000: Data latency of 2 CLK clock cycles for first burst access
1111: Data latency of 17 CLK clock cycles for first burst access (default value after reset)
Bits 23:20 CLKDIV[3:0]: Clock divide ratio (for FSMC_CLK signal)
Defines the period of FSMC_CLK clock output signal, expressed in number of HCLK cycles:
0000: Reserved
0001: FSMC_CLK period = 2 × HCLK periods
0010: FSMC_CLK period = 3 × HCLK periods
1111: FSMC_CLK period = 16 × HCLK periods (default value after reset)
In asynchronous NOR Flash, SRAM or PSRAM accesses, this value is don’t care.

Doc ID16188 Rev 5 533/713
RM0041 Flexible static memory controller (FSMC)
538
Bits 19:16 BUSTURN[3:0]: Bus turnaround phase duration
These bits are written by software to add a delay at the end of a write-to-read (and read-to
write) transaction. The programmed bus turnaround delay is inserted between an
asynchronous read (muxed or D mode) or a write transaction and any other
asynchronous/synchronous read or write to/from a static bank (for a read operation, the bank
can be the same or a different one; for a write operation, the bank can be different except in r
muxed or D mode).
In some cases, the bus turnaround delay is fixed, whatever the programmed BUSTURN
values:
– No bus turnaround delay is inserted between two consecutive asynchronous write transfers
to the same static memory bank except in muxed and D mode.
– A bus turnaround delay of 1 FSMC clock cycle is inserted between:
– Two consecutive asynchronous read transfers to the same static memory bank
except for muxed and D modes.
– An asynchronous read to an asynchronous or synchronous write to any static bank
or dynamic bank except for muxed and D modes.
– An asynchronous (modes 1, 2, A, B or C) read and a read operation from another
static bank.
– A bus turnaround delay of 2 FSMC clock cycles is inserted between:
– Two consecutive synchronous write accesses (in burst or single mode) to the same
bank
– A synchronous write (burst or single) access and an asynchronous write or read
transfer to or from static memory bank (the bank can be the same or different in case
of a read operation).
– Two consecutive synchronous read accesses (in burst or single mode) followed by a
any synchronous/asynchronous read or write from/to another static memory bank.
– A bus turnaround delay of 3 FSMC clock cycles is inserted between:
– Two consecutive synchronous write operations (in burst or single mode) to different
static banks.
– A synchronous write access (in burst or single mode) and a synchronous read
access from the same or to a different bank.
0000: BUSTURN phase duration = 0 HCLK clock cycle added
...
1111: BUSTURN phase duration = 15 × HCLK clock cycles (default value after reset)

Flexible static memory controller (FSMC) RM0041
534/713 Doc ID16188 Rev 5
Note: PSRAMs (CRAMs) have a variable latency due to internal refresh. Therefore these
memories issue the NWAIT signal during the whole latency phase to prolong the latency as
needed.
With PSRAMs (CRAMs) the DATLAT field must be set to 0, so that the FSMC exits its
latency phase soon and starts sampling NWAIT from memory, then starts to read or write
when the memory is ready.
This method can be used also with the latest generation of synchronous Flash memories
that issue the NWAIT signal, unlike older Flash memories (check the datasheet of the
specific Flash memory being used).
Bits 15:8 DATAST[7:0]: Data-phase duration
These bits are written by software to define the duration of the data phase (refer to Figure 204
to Figure 216), used in asynchronous accesses:
0000 0000: Reserved
0000 0001: DATAST phase duration = 1 × HCLK clock cycles
0000 0010: DATAST phase duration = 2 × HCLK clock cycles
...
1111 1111: DATAST phase duration = 255 × HCLK clock cycles (default value after reset)
For each memory type and access mode data-phase duration, refer to the respective figure
(Figure 204 to Figure 216).
Example: Mode1, write access, DATAST=1: Data-phase duration= DATAST+1 = 2 HCLK clock
cycles.
Note: In synchronous accesses, this value is don't care.
Bits 7:4 ADDHLD[3:0]: Address-hold phase duration
These bits are written by software to define the duration of the address hold phase (refer to
Figure 213 to Figure 216), used in mode D and multiplexed accesses:
0000: Reserved
0001: ADDHLD phase duration =1 × HCLK clock cycle
0010: ADDHLD phase duration = 2 × HCLK clock cycle
...
1111: ADDHLD phase duration = 15 × HCLK clock cycles (default value after reset)
For each access mode address-hold phase duration, refer to the respective figure (Figure 213
to Figure 216).
Note: In synchronous accesses, this value is not used, the address hold phase is always 1
memory clock period duration.
Bits 3:0 ADDSET[3:0]: Address setup phase duration
These bits are written by software to define the duration of the address setup phase (refer to
Figure 204 to Figure 216), used in SRAMs, ROMs and asynchronous NOR Flash and PSRAM
accesses:
0000: ADDSET phase duration = 0 × HCLK clock cycle
...
1111: ADDSET phase duration = 15 × HCLK clock cycles (default value after reset)
For each access mode address setup phase duration, refer to the respective figure (refer to
Figure 204 to Figure 216).
Note: In synchronous NOR Flash and PSRAM accesses, this value is don’t care.

Doc ID16188 Rev 5 535/713
RM0041 Flexible static memory controller (FSMC)
538
SRAM/NOR-Flash write timing registers 1..4 (FSMC_BWTR1..4)
Address offset: 0xA000 0000 + 0x104 + 8 * (x – 1), x = 1...4
Reset value: 0x0FFF FFFF
This register contains the control information of each memory bank, used for SRAMs,
PSRAMs and NOR Flash memories. This register is active for write asynchronous access
only when the EXTMOD bit is set in the FSMC_BCRx register.
313029282726252423222120191817161514131211109876543210
Res.
ACCM
OD[2:0] Reserved BUSTURN[3:0] DATAST[7:0] ADDHLD[3:0] ADDSET[3:0]
rw rw rw rw rw rw rw rw rw rw rw rw rw rw rw rw rw rw rw rw rw rw
Bits 31:30 Reserved, must be kept at reset value.
Bits 29:28 ACCMOD[2:0]: Access mode.
Specifies the asynchronous access modes as shown in the next timing diagrams.These bits are
taken into account only when the EXTMOD bit in the FSMC_BCRx register is 1.
00: access mode A
01: access mode B
10: access mode C
11: access mode D
Bits 27:20 Reserved, must be kept at reset value.
Bits 19:16 BUSTURN[3:0]: Bus turnaround phase duration
The programmed bus turnaround delay is inserted between a an asynchronous write transfer and
any other asynchronous/synchronous read or write transfer to/from a static bank (for a read
operation, the bank can be the same or a different one; for a write operation, the bank can be
different except in r muxed or D mode).
In some cases, the bus turnaround delay is fixed, whatever the programmed BUSTURN values:
– No bus turnaround delay is inserted between two consecutive asynchronous write transfers to the
same static memory bank except in muxed and D mode.
– A bus turnaround delay of 2 FSMC clock cycles is inserted between:
– Two consecutive synchronous write accesses (in burst or single mode) to the same bank.
– A synchronous write transfer (in burst or single mode) and an asynchronous write or read
transfer to/from static a memory bank.
– A bus turnaround delay of 3 FSMC clock cycles is inserted between:
– Two consecutive synchronous write accesses (in burst or single mode) to different static
banks.
– A synchronous write transfer (in burst or single mode) and a synchronous read from the
same or from a different bank.
0000: BUSTURN phase duration = 0 HCLK clock cycle added
...
1111: BUSTURN phase duration = 15 HCLK clock cycles added (default value after reset)

Flexible static memory controller (FSMC) RM0041
536/713 Doc ID16188 Rev 5
Bits 15:8 DATAST[7:0]: Data-phase duration.
These bits are written by software to define the duration of the data phase (refer to Figure 204 to
Figure 216), used in asynchronous SRAM, PSRAM and NOR Flash memory accesses:
0000 0000: Reserved
0000 0001: DATAST phase duration = 1 × HCLK clock cycles
0000 0010: DATAST phase duration = 2 × HCLK clock cycles
...
1111 1111: DATAST phase duration = 255 × HCLK clock cycles (default value after reset)
Note: In synchronous accesses, this value is don't care.
Bits 7:4 ADDHLD[3:0]: Address-hold phase duration.
These bits are written by software to define the duration of the address hold phase (refer to
Figure 213 to Figure 216), used in asynchronous multiplexed accesses:
0000: Reserved
0001: ADDHLD phase duration = 1 × HCLK clock cycle
0010: ADDHLD phase duration = 2 × HCLK clock cycle
...
1111: ADDHLD phase duration = 15 × HCLK clock cycles (default value after reset)
Note: In synchronous NOR Flash accesses, this value is not used, the address hold phase is always
1 Flash clock period duration.
Bits 3:0 ADDSET[3:0]: Address setup phase duration.
These bits are written by software to define the duration of the address setup phase in HCLK cycles
(refer to Figure 213 to Figure 216), used in asynchronous accessed:
0000: ADDSET phase duration = 0 × HCLK clock cycle
...
1111: ADDSET phase duration = 15 × HCLK clock cycles (default value after reset)
Note: In synchronous NOR Flash and PSRAM accesses, this value is don’t care.

Doc ID16188 Rev 5 537/713
RM0041 Flexible static memory controller (FSMC)
538
20.5.7 FSMC register map
The following table summarizes the FSMC registers.
Table 118. FSMC register map
Offset Register
31
30
29
28
27
26
25
24
23
22
21
20
19
18
17
16
15
14
13
12
11
10
9
8
7
6
5
4
3
2
1
0
0000 FSMC_BCR1 Reserved
CBURSTRW
CPSIZE[2:0]
ASYNCWAIT
EXTMOD
WAITEN
WREN
WAITCFG
WRAPMOD
WAITPOL
BURSTEN
Reserved
FACCEN
MWID[1:0]
MTYP[0:1]
MUXEN
MBKEN
0008 FSMC_BCR2 Reserved
CBURSTRW
CPSIZE[2:0]
ASYNCWAIT
EXTMOD
WAITEN
WREN
WAITCFG
WRAPMOD
WAITPOL
BURSTEN
Reserved
FACCEN
MWID[1:0]
MTYP[0:1]
MUXEN
MBKEN
0010 FSMC_BCR3 Reserved
CBURSTRW
CPSIZE[2:0]
ASYNCWAIT
EXTMOD
WAITEN
WREN
WAITCFG
WRAPMOD
WAITPOL
BURSTEN
Reserved
FACCEN
MWID[1:0]
MTYP[0:1]
MUXEN
MBKEN
0018 FSMC_BCR4 Reserved
CBURSTRW
CPSIZE[2:0]
ASYNCWAIT
EXTMOD
WAITEN
WREN
WAITCFG
WRAPMOD
WAITPOL
BURSTEN
Reserved
FACCEN
MWID[1:0]
MTYP[0:1]
MUXEN
MBKEN
0004 FSMC_BTR1 Res.
ACCMOD[1:0]
DATLAT[3:0]
CLKDIV[3:0]
BUSTURN[3:0]
DATAST[7:0]
ADDHLD[3:0]
ADDSET[3:0]
000C FSMC_BTR2 Res.
ACCMOD[1:0]
DATLAT[3:0]
CLKDIV[3:0]
BUSTURN[3:0]
DATAST[7:0]
ADDHLD[3:0]
ADDSET[3:0]
0014 FSMC_BTR3 Res.
ACCMOD[1:0]
DATLAT[3:0]
CLKDIV[3:0]
BUSTURN[3:0]
DATAST[7:0]
ADDHLD[3:0]
ADDSET[3:0]
001C FSMC_BTR4 Res.
ACCMOD[1:0]
DATLAT[3:0]
CLKDIV[3:0]
BUSTURN[3:0]
DATAST[7:0]
ADDHLD[3:0]
ADDSET[3:0]
0104 FSMC_BWTR
1Res.
ACC
MOD
[1:0]
Res.
BUSTURN[3:0]
DATAST[7:0]
ADDHLD[3:0]
ADDSET[3:0]
010C FSMC_BWTR
2Res.
ACC
MOD
[1:0]
Res.
BUSTURN[3:0]
DATAST[7:0]
ADDHLD[3:0]
ADDSET[3:0]

Flexible static memory controller (FSMC) RM0041
538/713 Doc ID16188 Rev 5
Refer to Section: Memory map for the register boundary addresses.
0114 FSMC_BWTR
3Res.
ACC
MOD
[1:0]
Res.
BUSTURN[3:0]
DATAST[7:0]
ADDHLD[3:0]
ADDSET[3:0]
011C FSMC_BWTR
4Res.
ACC
MOD
[1:0]
Res.
BUSTURN[3:0]
DATAST[7:0]
ADDHLD[3:0]
ADDSET[3:0]
Table 118. FSMC register map (continued)
Offset Register
31
30
29
28
27
26
25
24
23
22
21
20
19
18
17
16
15
14
13
12
11
10
9
8
7
6
5
4
3
2
1
0

Doc ID16188 Rev 5 539/713
RM0041 Serial peripheral interface (SPI)
568
21 Serial peripheral interface (SPI)
Low-density value line devices are STM32F100xx microcontrollers where the Flash
memory density ranges between 16 and 32 Kbytes.
Medium-density value line devices are STM32F100xx microcontrollers where the Flash
memory density ranges between 64 and 128 Kbytes.
High-density value line devices are STM32F100xx microcontrollers where the Flash
memory density ranges between 256 and 512 Kbytes.
21.1 SPI introduction
The serial peripheral interface (SPI) allows half/ full-duplex, synchronous, serial
communication with external devices. The interface can be configured as the master and in
this case it provides the communication clock (SCK) to the external slave device. The
interface is also capable of operating in multimaster configuration.
It may be used for a variety of purposes, including simplex synchronous transfers on two
lines with a possible bidirectional data line or reliable communication using CRC checking.
Warning: Since some SPI1and SPI3 pins may be mapped onto some
pins used by the JTAG interface (SPI1/3_NSS onto JTDI,
SPI1/3_SCK onto JTDO and SPI1/3_MISO onto NJTRST), you
may either:
– disable the JTAG and use the SWD interface prior to
configuring the pins listed as SPI IOs (when debugging the
application) or
– disable both JTAG/SWD interfaces (for standalone
applications).
For more information on the configuration of the JTAG/SWD
interface pins, refer to Section 7.3.3: JTAG/SWD alternate
function remapping.

Serial peripheral interface (SPI) RM0041
540/713 Doc ID16188 Rev 5
21.2 SPI main features
21.2.1 SPI features
•Full-duplex synchronous transfers on three lines
•Simplex synchronous transfers on two lines with or without a bidirectional data line
•8- or 16-bit transfer frame format selection
•Master or slave operation
•Multimaster mode capability
•8 master mode baud rate prescalers (fPCLK/2 max.)
•Slave mode frequency (fPCLK/2 max)
•Faster communication for both master and slave
•NSS management by hardware or software for both master and slave: dynamic change
of master/slave operations
•Programmable clock polarity and phase
•Programmable data order with MSB-first or LSB-first shifting
•Dedicated transmission and reception flags with interrupt capability
•SPI bus busy status flag
•Hardware CRC feature for reliable communication:
– CRC value can be transmitted as last byte in Tx mode
– Automatic CRC error checking for last received byte
•Master mode fault, overrun and CRC error flags with interrupt capability
•1-byte transmission and reception buffer with DMA capability: Tx and Rx requests

Doc ID16188 Rev 5 541/713
RM0041 Serial peripheral interface (SPI)
568
21.3 SPI functional description
21.3.1 General description
The block diagram of the SPI is shown in Figure 222.
Figure 222. SPI block diagram
Usually, the SPI is connected to external devices through 4 pins:
•MISO: Master In / Slave Out data. This pin can be used to transmit data in slave mode
and receive data in master mode.
•MOSI: Master Out / Slave In data. This pin can be used to transmit data in master
mode and receive data in slave mode.
•SCK: Serial Clock output for SPI masters and input for SPI slaves.
•NSS: Slave select. This is an optional pin to select a slave device. This pin acts as a
‘chip select’ to let the SPI master communicate with slaves individually and to avoid
contention on the data lines. Slave NSS inputs can be driven by standard IO ports on
the master device. The NSS pin may also be used as an output if enabled (SSOE bit)
and driven low if the SPI is in master configuration. In this manner, all NSS pins from
devices connected to the Master NSS pin see a low level and become slaves when
they are configured in NSS hardware mode. When configured in master mode with
NSS configured as an input (MSTR=1 and SSOE=0) and if NSS is pulled low, the SPI
-/3)
-)3/
"AUDRATEGENERATOR
3#+
-ASTERCONTROLLOGIC
#OMMUNICATION
CONTROL
30% "2 "2 "2 -342 #0/, #0(!
"2;=
28.%
,3"
")$)
-/$%
")$)
/% 33- 33)
"39 /62 -/$ 28.%48%
%22
48%
$&&
33/%
#2#
%.
28
/.,9
#2#
.EXT
#2#
%22
.33
)%
&
&)234
30)?#2
30)?#2
30)?32
48$-
!%.
28$-
!%.
)%)%
!DDRESSANDDATABUS
2EAD
2XBUFFER
3HIFTREGISTER
,3"FIRST
4XBUFFER
7RITE
AI

Serial peripheral interface (SPI) RM0041
542/713 Doc ID16188 Rev 5
enters the master mode fault state: the MSTR bit is automatically cleared and the
device is configured in slave mode (refer to Section 21.3.10: Error flags on page 560).
A basic example of interconnections between a single master and a single slave is
illustrated in Figure 223.
Figure 223. Single master/ single slave application
1. Here, the NSS pin is configured as an input.
The MOSI pins are connected together and the MISO pins are connected together. In this
way data is transferred serially between master and slave (most significant bit first).
The communication is always initiated by the master. When the master device transmits
data to a slave device via the MOSI pin, the slave device responds via the MISO pin. This
implies full-duplex communication with both data out and data in synchronized with the
same clock signal (which is provided by the master device via the SCK pin).
Slave select (NSS) pin management
Hardware or software slave select management can be set using the SSM bit in the
SPI_CR1 register.
•Software NSS management (SSM = 1)
The slave select information is driven internally by the value of the SSI bit in the
SPI_CR1 register. The external NSS pin remains free for other application uses.
•Hardware NSS management (SSM = 0)
Two configurations are possible depending on the NSS output configuration (SSOE bit
in register SPI_CR2).
– NSS output enabled (SSM = 0, SSOE = 1)
This configuration is used only when the device operates in master mode. The
NSS signal is driven low when the master starts the communication and is kept
low until the SPI is disabled.
– NSS output disabled (SSM = 0, SSOE = 0)
This configuration allows multimaster capability for devices operating in master
mode. For devices set as slave, the NSS pin acts as a classical NSS input: the
slave is selected when NSS is low and deselected when NSS high.
8-bit shift register
SPI clock
generator
8-bit shift register
MISO
MOSI MOSI
MISO
SCK SCK
SlaveMaster
NSS
(1)
NSS
(1)
V
DD
MSBit LSBit MSBit LSBit
Not used if NSS is managed
by software
ai14745

Doc ID16188 Rev 5 543/713
RM0041 Serial peripheral interface (SPI)
568
Clock phase and clock polarity
Four possible timing relationships may be chosen by software, using the CPOL and CPHA
bits in the SPI_CR1 register. The CPOL (clock polarity) bit controls the steady state value of
the clock when no data is being transferred. This bit affects both master and slave modes. If
CPOL is reset, the SCK pin has a low-level idle state. If CPOL is set, the SCK pin has a
high-level idle state.
If the CPHA (clock phase) bit is set, the second edge on the SCK pin (falling edge if the
CPOL bit is reset, rising edge if the CPOL bit is set) is the MSBit capture strobe. Data are
latched on the occurrence of the second clock transition. If the CPHA bit is reset, the first
edge on the SCK pin (falling edge if CPOL bit is set, rising edge if CPOL bit is reset) is the
MSBit capture strobe. Data are latched on the occurrence of the first clock transition.
The combination of the CPOL (clock polarity) and CPHA (clock phase) bits selects the data
capture clock edge.
Figure 224, shows an SPI transfer with the four combinations of the CPHA and CPOL bits.
The diagram may be interpreted as a master or slave timing diagram where the SCK pin,
the MISO pin, the MOSI pin are directly connected between the master and the slave
device.
Note: Prior to changing the CPOL/CPHA bits the SPI must be disabled by resetting the SPE bit.
Master and slave must be programmed with the same timing mode.
The idle state of SCK must correspond to the polarity selected in the SPI_CR1 register (by
pulling up SCK if CPOL=1 or pulling down SCK if CPOL=0).
The Data Frame Format (8- or 16-bit) is selected through the DFF bit in SPI_CR1 register,
and determines the data length during transmission/reception.

Serial peripheral interface (SPI) RM0041
544/713 Doc ID16188 Rev 5
Figure 224. Data clock timing diagram
1. These timings are shown with the LSBFIRST bit reset in the SPI_CR1 register.
Data frame format
Data can be shifted out either MSB-first or LSB-first depending on the value of the
LSBFIRST bit in the SPI_CR1 Register.
Each data frame is 8 or 16 bits long depending on the size of the data programmed using
the DFF bit in the SPI_CR1 register. The selected data frame format is applicable for
transmission and/or reception.
21.3.2 Configuring the SPI in slave mode
In the slave configuration, the serial clock is received on the SCK pin from the master
device. The value set in the BR[2:0] bits in the SPI_CR1 register, does not affect the data
transfer rate.
Note: It is recommended to enable the SPI slave before the master sends the clock. If not,
undesired data transmission might occur. The data register of the slave needs to be ready
before the first edge of the communication clock or before the end of the ongoing
communication. It is mandatory to have the polarity of the communication clock set to the
steady state value before the slave and the master are enabled.
Follow the procedure below to configure the SPI in slave mode:
#0/,
#0/,
-3"IT ,3"IT
-3"IT ,3"IT
-)3/
-/3)
.33
TOSLAVE
#APTURESTROBE
#0(!
#0/,
#0/,
-3"IT ,3"IT
-3"IT ,3"IT
-)3/
-/3)
.33
TOSLAVE
#APTURESTROBE
#0(!
ORBITSDEPENDINGONTHE$ATAFRAMEFORMATBITSEE$&&IN30)?#2
ORBITSDEPENDINGONTHE$ATAFRAMEFORMATBITSEE$&&IN30)?#2
AIB

Doc ID16188 Rev 5 545/713
RM0041 Serial peripheral interface (SPI)
568
Procedure
1. Set the DFF bit to define 8- or 16-bit data frame format
2. Select the CPOL and CPHA bits to define one of the four relationships between the
data transfer and the serial clock (see Figure 224). For correct data transfer, the CPOL
and CPHA bits must be configured in the same way in the slave device and the master
device.
3. The frame format (MSB-first or LSB-first depending on the value of the LSBFIRST bit in
the SPI_CR1 register) must be the same as the master device.
4. In Hardware mode (refer to Slave select (NSS) pin management on page 542), the
NSS pin must be connected to a low level signal during the complete byte transmit
sequence. In NSS software mode, set the SSM bit and clear the SSI bit in the SPI_CR1
register.
5. Clear the MSTR bit and set the SPE bit (both in the SPI_CR1 register) to assign the
pins to alternate functions.
In this configuration the MOSI pin is a data input and the MISO pin is a data output.
Transmit sequence
The data byte is parallel-loaded into the Tx buffer during a write cycle.
The transmit sequence begins when the slave device receives the clock signal and the most
significant bit of the data on its MOSI pin. The remaining bits (the 7 bits in 8-bit data frame
format, and the 15 bits in 16-bit data frame format) are loaded into the shift-register. The
TXE flag in the SPI_SR register is set on the transfer of data from the Tx Buffer to the shift
register and an interrupt is generated if the TXEIE bit in the SPI_CR2 register is set.
Receive sequence
For the receiver, when data transfer is complete:
•The Data in shift register is transferred to Rx Buffer and the RXNE flag (SPI_SR
register) is set
•An Interrupt is generated if the RXNEIE bit is set in the SPI_CR2 register.
After the last sampling clock edge the RXNE bit is set, a copy of the data byte received in
the shift register is moved to the Rx buffer. When the SPI_DR register is read, the SPI
peripheral returns this buffered value.
Clearing of the RXNE bit is performed by reading the SPI_DR register.

Serial peripheral interface (SPI) RM0041
546/713 Doc ID16188 Rev 5
21.3.3 Configuring the SPI in master mode
In the master configuration, the serial clock is generated on the SCK pin.
Procedure
1. Select the BR[2:0] bits to define the serial clock baud rate (see SPI_CR1 register).
2. Select the CPOL and CPHA bits to define one of the four relationships between the
data transfer and the serial clock (see Figure 224).
3. Set the DFF bit to define 8- or 16-bit data frame format
4. Configure the LSBFIRST bit in the SPI_CR1 register to define the frame format.
5. If the NSS pin is required in input mode, in hardware mode, connect the NSS pin to a
high-level signal during the complete byte transmit sequence. In NSS software mode,
set the SSM and SSI bits in the SPI_CR1 register. If the NSS pin is required in output
mode, the SSOE bit only should be set.
6. The MSTR and SPE bits must be set (they remain set only if the NSS pin is connected
to a high-level signal).
In this configuration the MOSI pin is a data output and the MISO pin is a data input.
Transmit sequence
The transmit sequence begins when a byte is written in the Tx Buffer.
The data byte is parallel-loaded into the shift register (from the internal bus) during the first
bit transmission and then shifted out serially to the MOSI pin MSB first or LSB first
depending on the LSBFIRST bit in the SPI_CR1 register. The TXE flag is set on the transfer
of data from the Tx Buffer to the shift register and an interrupt is generated if the TXEIE bit in
the SPI_CR2 register is set.
Receive sequence
For the receiver, when data transfer is complete:
•The data in the shift register is transferred to the RX Buffer and the RXNE flag is set
•An interrupt is generated if the RXNEIE bit is set in the SPI_CR2 register
At the last sampling clock edge the RXNE bit is set, a copy of the data byte received in the
shift register is moved to the Rx buffer. When the SPI_DR register is read, the SPI
peripheral returns this buffered value.
Clearing the RXNE bit is performed by reading the SPI_DR register.
A continuous transmit stream can be maintained if the next data to be transmitted is put in
the Tx buffer once the transmission is started. Note that TXE flag should be ‘1 before any
attempt to write the Tx buffer is made.
Note: When a master is communicating with SPI slaves which need to be de-selected between
transmissions, the NSS pin must be configured as GPIO or another GPIO must be used and
toggled by software.

Doc ID16188 Rev 5 547/713
RM0041 Serial peripheral interface (SPI)
568
21.3.4 Configuring the SPI for half-duplex communication
The SPI is capable of operating in half-duplex mode in 2 configurations.
•1 clock and 1 bidirectional data wire
•1 clock and 1 data wire (receive-only or transmit-only)
1 clock and 1 bidirectional data wire (BIDIMODE=1)
This mode is enabled by setting the BIDIMODE bit in the SPI_CR1 register. In this mode
SCK is used for the clock and MOSI in master or MISO in slave mode is used for data
communication. The transfer direction (Input/Output) is selected by the BIDIOE bit in the
SPI_CR1 register. When this bit is 1, the data line is output otherwise it is input.
1 clock and 1 unidirectional data wire (BIDIMODE=0)
In this mode, the application can use the SPI either in transmit-only mode or in receive-only
mode.
•Transmit-only mode is similar to full-duplex mode (BIDIMODE=0, RXONLY=0): the
data are transmitted on the transmit pin (MOSI in master mode or MISO in slave mode)
and the receive pin (MISO in master mode or MOSI in slave mode) can be used as a
general-purpose IO. In this case, the application just needs to ignore the Rx buffer (if
the data register is read, it does not contain the received value).
•In receive-only mode, the application can disable the SPI output function by setting the
RXONLY bit in the SPI_CR2 register. In this case, it frees the transmit IO pin (MOSI in
master mode or MISO in slave mode), so it can be used for other purposes.
To start the communication in receive-only mode, configure and enable the SPI:
•In master mode, the communication starts immediately and stops when the SPE bit is
cleared and the current reception stops. There is no need to read the BSY flag in this
mode. It is always set when an SPI communication is ongoing.
•In slave mode, the SPI continues to receive as long as the NSS is pulled down (or the
SSI bit is cleared in NSS software mode) and the SCK is running.
21.3.5 Data transmission and reception procedures
Rx and Tx buffers
In reception, data are received and then stored into an internal Rx buffer while In
transmission, data are first stored into an internal Tx buffer before being transmitted.
A read access of the SPI_DR register returns the Rx buffered value whereas a write access
to the SPI_DR stores the written data into the Tx buffer.

Serial peripheral interface (SPI) RM0041
548/713 Doc ID16188 Rev 5
Start sequence in master mode
•In full-duplex (BIDIMODE=0 and RXONLY=0)
– The sequence begins when data are written into the SPI_DR register (Tx buffer).
– The data are then parallel loaded from the Tx buffer into the 8-bit shift register
during the first bit transmission and then shifted out serially to the MOSI pin.
– At the same time, the received data on the MISO pin is shifted in serially to the 8-
bit shift register and then parallel loaded into the SPI_DR register (Rx buffer).
•In unidirectional receive-only mode (BIDIMODE=0 and RXONLY=1)
– The sequence begins as soon as SPE=1
– Only the receiver is activated and the received data on the MISO pin are shifted in
serially to the 8-bit shift register and then parallel loaded into the SPI_DR register
(Rx buffer).
•In bidirectional mode, when transmitting (BIDIMODE=1 and BIDIOE=1)
– The sequence begins when data are written into the SPI_DR register (Tx buffer).
– The data are then parallel loaded from the Tx buffer into the 8-bit shift register
during the first bit transmission and then shifted out serially to the MOSI pin.
– No data are received.
•In bidirectional mode, when receiving (BIDIMODE=1 and BIDIOE=0)
– The sequence begins as soon as SPE=1 and BIDIOE=0.
– The received data on the MOSI pin are shifted in serially to the 8-bit shift register
and then parallel loaded into the SPI_DR register (Rx buffer).
– The transmitter is not activated and no data are shifted out serially to the MOSI
pin.
Start sequence in slave mode
•In full-duplex mode (BIDIMODE=0 and RXONLY=0)
– The sequence begins when the slave device receives the clock signal and the first
bit of the data on its MOSI pin. The 7 remaining bits are loaded into the shift
register.
– At the same time, the data are parallel loaded from the Tx buffer into the 8-bit shift
register during the first bit transmission, and then shifted out serially to the MISO
pin. The software must have written the data to be sent before the SPI master
device initiates the transfer.
•In unidirectional receive-only mode (BIDIMODE=0 and RXONLY=1)
– The sequence begins when the slave device receives the clock signal and the first
bit of the data on its MOSI pin. The 7 remaining bits are loaded into the shift
register.
– The transmitter is not activated and no data are shifted out serially to the MISO
pin.
•In bidirectional mode, when transmitting (BIDIMODE=1 and BIDIOE=1)
– The sequence begins when the slave device receives the clock signal and the first
bit in the Tx buffer is transmitted on the MISO pin.
– The data are then parallel loaded from the Tx buffer into the 8-bit shift register
during the first bit transmission and then shifted out serially to the MISO pin. The

Doc ID16188 Rev 5 549/713
RM0041 Serial peripheral interface (SPI)
568
software must have written the data to be sent before the SPI master device
initiates the transfer.
– No data are received.
•In bidirectional mode, when receiving (BIDIMODE=1 and BIDIOE=0)
– The sequence begins when the slave device receives the clock signal and the first
bit of the data on its MISO pin.
– The received data on the MISO pin are shifted in serially to the 8-bit shift register
and then parallel loaded into the SPI_DR register (Rx buffer).
– The transmitter is not activated and no data are shifted out serially to the MISO
pin.
Handling data transmission and reception
The TXE flag (Tx buffer empty) is set when the data are transferred from the Tx buffer to the
shift register. It indicates that the internal Tx buffer is ready to be loaded with the next data.
An interrupt can be generated if the TXEIE bit in the SPI_CR2 register is set. Clearing the
TXE bit is performed by writing to the SPI_DR register.
Note: The software must ensure that the TXE flag is set to 1 before attempting to write to the Tx
buffer. Otherwise, it overwrites the data previously written to the Tx buffer.
The RXNE flag (Rx buffer not empty) is set on the last sampling clock edge, when the data
are transferred from the shift register to the Rx buffer. It indicates that data are ready to be
read from the SPI_DR register. An interrupt can be generated if the RXNEIE bit in the
SPI_CR2 register is set. Clearing the RXNE bit is performed by reading the SPI_DR
register.
For some configurations, the BSY flag can be used during the last data transfer to wait until
the completion of the transfer.
Full-duplex transmit and receive procedure in master or slave mode (BIDIMODE=0 and
RXONLY=0)
The software has to follow this procedure to transmit and receive data (see Figure 225 and
Figure 226):
1. Enable the SPI by setting the SPE bit to 1.
2. Write the first data item to be transmitted into the SPI_DR register (this clears the TXE
flag).
3. Wait until TXE=1 and write the second data item to be transmitted. Then wait until
RXNE=1 and read the SPI_DR to get the first received data item (this clears the RXNE
bit). Repeat this operation for each data item to be transmitted/received until the n–1
received data.
4. Wait until RXNE=1 and read the last received data.
5. Wait until TXE=1 and then wait until BSY=0 before disabling the SPI.
This procedure can also be implemented using dedicated interrupt subroutines launched at
each rising edges of the RXNE or TXE flag.

Serial peripheral interface (SPI) RM0041
550/713 Doc ID16188 Rev 5
Figure 225. TXE/RXNE/BSY behavior in Master / full-duplex mode (BIDIMODE=0 and
RXONLY=0) in case of continuous transfers
Figure 226. TXE/RXNE/BSY behavior in Slave / full-duplex mode (BIDIMODE=0,
RXONLY=0) in case of continuous transfers
MISO/MOSI (in)
Tx buffer
DATA1 = 0xA1
TXE flag
0xF2
BSY flag
0xF3
software
writes 0xF1
into SPI_DR
software waits
until TXE=1 and
writes 0xF2 into
SPI_DR
software waits
until RXNE=1
and reads 0xA1
from SPI_DR
set by hardware
cleared by software
set by hardware
cleared by software set by hardware
set by hardware
SCK
DATA 2 = 0xA2 DATA 3 = 0xA3
reset by hardware
Example in Master mode with CPOL=1, CPHA=1
0xF1
RXNE flag
(write SPI_DR)
Rx buffer
set by hardware
MISO/MOSI (out)
DATA1 = 0xF1 DATA2 = 0xF2 DATA3 = 0xF3
(read SPI_DR) 0xA1 0xA2 0xA3
software waits
until TXE=1 and
writes 0xF3 into
SPI_DR
software waits
until RXNE=1
and reads 0xA2
from SPI_ DR
software waits
until RXNE=1
and reads 0xA3
from SPI_DR
b0b1b2b3 b4b5b6b7b0b1b2b3 b4b5b6b7b0b1b2b3 b4b5b6b7
b0b1b2b3 b4b5b6b7b0b1b2b3 b4b5b6b7b0b1b2b3 b4b5b6b7
cleared by software
ai17343
0xF1
set by cleared by software
MISO/MOSI (in)
Tx buffer
DATA 1 = 0xA1
TXE flag
0xF2
BSY flag
0xF3
software
writes 0xF1
into SPI_DR
software waits
until TXE=1 and
writes 0xF2 into
SPI_DR
software waits
until RXNE=1
and reads 0xA1
from SPI_DR
set by hardware
cleared by software
set by hardware
cleared by software set by hardware
SCK
DATA 2 = 0xA2 DATA 3 = 0xA3
reset by hardware
Example in Slave mode with CPOL=1, CPHA=1
RXNE flag
(write to SPI_DR)
Rx buffer
set by hardware
MISO/MOSI (out)
DATA 1 = 0xF1 DATA 2 = 0xF2 DATA 3 = 0xF3
(read from SPI_DR) 0xA1 0xA2 0xA3
software waits
until TXE=1 and
writes 0xF3 into
SPI_DR
software waits
until RXNE=1
and reads 0xA2
from SPI_ DR
software waits
until RXNE=1
and reads 0xA3
from SPI_DR
b0b1b2b3 b4b5b6b7b0b1b2b3 b4b5b6b7b0b1b2b3 b4b5b6b7
b0b1b2b3 b4b5b6b7b0b1b2b3 b4b5b6b7b0b1b2b3 b4b5b6b7
cleared by software
ai17344

Doc ID16188 Rev 5 551/713
RM0041 Serial peripheral interface (SPI)
568
Transmit-only procedure (BIDIMODE=0 RXONLY=0)
In this mode, the procedure can be reduced as described below and the BSY bit can be
used to wait until the completion of the transmission (see Figure 227 and Figure 228).
1. Enable the SPI by setting the SPE bit to 1.
2. Write the first data item to send into the SPI_DR register (this clears the TXE bit).
3. Wait until TXE=1 and write the next data item to be transmitted. Repeat this step for
each data item to be transmitted.
4. After writing the last data item into the SPI_DR register, wait until TXE=1, then wait until
BSY=0, this indicates that the transmission of the last data is complete.
This procedure can be also implemented using dedicated interrupt subroutines launched at
each rising edge of the TXE flag.
Note: During discontinuous communications, there is a 2 APB clock period delay between the
write operation to SPI_DR and the BSY bit setting. As a consequence, in transmit-only
mode, it is mandatory to wait first until TXE is set and then until BSY is cleared after writing
the last data.
After transmitting two data items in transmit-only mode, the OVR flag is set in the SPI_SR
register since the received data are never read.
Figure 227. TXE/BSY behavior in Master transmit-only mode (BIDIMODE=0 and RXONLY=0)
in case of continuous transfers
0xF1
Tx buffer
TXE flag
0xF2
BSY flag
0xF3
software writes
0xF1 into
SPI_DR
software waits
until TXE=1 and
writes 0xF2 into
SPI_DR
set by hardware
cleared by software
set by hardware
cleared by software set by hardware
set by hardware
SCK
reset by hardware
Example in Master mode with CPOL=1, CPHA=1
(write to SPI_DR)
MISO/MOSI (out)
DATA 1 = 0xF1 DATA 2 = 0xF2 DATA 3 = 0xF3
software waits
until TXE=1 and
writes 0xF3 into
SPI_DR
software waits until BSY=0software waits until TXE=1
b0b1b2b3 b4b5b6b7b0b1b2b3 b4b5b6b7b0b1b2b3 b4b5b6b7
ai17345

Serial peripheral interface (SPI) RM0041
552/713 Doc ID16188 Rev 5
Figure 228. TXE/BSY in Slave transmit-only mode (BIDIMODE=0 and RXONLY=0) in case of
continuous transfers
Bidirectional transmit procedure (BIDIMODE=1 and BIDIOE=1)
In this mode, the procedure is similar to the procedure in Transmit-only mode except that
the BIDIMODE and BIDIOE bits both have to be set in the SPI_CR2 register before enabling
the SPI.
Unidirectional receive-only procedure (BIDIMODE=0 and RXONLY=1)
In this mode, the procedure can be reduced as described below (see Figure 229):
1. Set the RXONLY bit in the SPI_CR2 register.
2. Enable the SPI by setting the SPE bit to 1:
a) In master mode, this immediately activates the generation of the SCK clock, and
data are serially received until the SPI is disabled (SPE=0).
b) In slave mode, data are received when the SPI master device drives NSS low and
generates the SCK clock.
3. Wait until RXNE=1 and read the SPI_DR register to get the received data (this clears
the RXNE bit). Repeat this operation for each data item to be received.
This procedure can also be implemented using dedicated interrupt subroutines launched at
each rising edge of the RXNE flag.
Note: If it is required to disable the SPI after the last transfer, follow the recommendation
described in Section 21.3.8: Disabling the SPI on page 557.
0xF1
Tx buffer
TXE flag
0xF2
BSY flag
0xF3
software writes
0xF1 into
SPI_DR
software waits
until TXE=1 and
writes 0xF2 into
SPI_DR
set by hardware
cleared by software
set by hardware
cleared by software set by hardware
set by hardware
SCK
reset by hardware
Example in slave mode with CPOL=1, CPHA=1
(write to SPI_DR)
MISO/MOSI (out)
DATA 1 = 0xF1 DATA 2 = 0xF2 DATA 3 = 0xF3
software waits
until TXE=1 and
writes 0xF3 into
SPI_DR
software waits until BSY=0software waits until TXE=1
b0b1b2b3 b4b5b6b7b0b1b2b3 b4b5b6b7b0b1b2b3 b4b5b6b7
ai17346

Doc ID16188 Rev 5 553/713
RM0041 Serial peripheral interface (SPI)
568
Figure 229. RXNE behavior in receive-only mode (BIDIRMODE=0 and RXONLY=1)
in case of continuous transfers
Bidirectional receive procedure (BIDIMODE=1 and BIDIOE=0)
In this mode, the procedure is similar to the Receive-only mode procedure except that the
BIDIMODE bit has to be set and the BIDIOE bit cleared in the SPI_CR2 register before
enabling the SPI.
Continuous and discontinuous transfers
When transmitting data in master mode, if the software is fast enough to detect each rising
edge of TXE (or TXE interrupt) and to immediately write to the SPI_DR register before the
ongoing data transfer is complete, the communication is said to be continuous. In this case,
there is no discontinuity in the generation of the SPI clock between each data item and the
BSY bit is never cleared between each data transfer.
On the contrary, if the software is not fast enough, this can lead to some discontinuities in
the communication. In this case, the BSY bit is cleared between each data transmission
(see Figure 230).
In Master receive-only mode (RXONLY=1), the communication is always continuous and
the BSY flag is always read at 1.
In slave mode, the continuity of the communication is decided by the SPI master device. In
any case, even if the communication is continuous, the BSY flag goes low between each
transfer for a minimum duration of one SPI clock cycle (see Figure 228).
MISO/MOSI (in)
DATA 1 = 0xA1
software waits until RXNE=1
and reads 0xA1 from SPI_DR
SCK
DATA 2 = 0xA2 DATA 3 = 0xA3
Example with CPOL=1, CPHA=1, RXONLY=1
RXNE flag
Rx buffer
set by hardware
(read from SPI_DR) 0xA1 0xA2 0xA3
software waits until RXNE=1
and reads 0xA2 from SPI_DR
software waits until RXNE=1
and reads 0xA3 from SPI_DR
b0b1b2b3 b4b5b6b7b0b1b2b3 b4b5b6b7b0b1b2b3 b4b5b6b7
cleared by software
ai17347

Serial peripheral interface (SPI) RM0041
554/713 Doc ID16188 Rev 5
Figure 230. TXE/BSY behavior when transmitting (BIDIRMODE=0 and RXONLY=0)
in case of discontinuous transfers
21.3.6 CRC calculation
A CRC calculator has been implemented for communication reliability. Separate CRC
calculators are implemented for transmitted data and received data. The CRC is calculated
using a programmable polynomial serially on each bit. It is calculated on the sampling clock
edge defined by the CPHA and CPOL bits in the SPI_CR1 register.
Note: This SPI offers two kinds of CRC calculation standard which depend directly on the data
frame format selected for the transmission and/or reception: 8-bit data (CR8) and 16-bit data
(CRC16).
CRC calculation is enabled by setting the CRCEN bit in the SPI_CR1 register. This action
resets the CRC registers (SPI_RXCRCR and SPI_TXCRCR). In full duplex or transmitter
only mode, when the transfers are managed by the software (CPU mode), it is necessary to
write the bit CRCNEXT immediately after the last data to be transferred is written to the
SPI_DR. At the end of this last data transfer, the SPI_TXCRCR value is transmitted.
In receive only mode and when the transfers are managed by software (CPU mode), it is
necessary to write the CRCNEXT bit after the second last data has been received. The CRC
is received just after the last data reception and the CRC check is then performed.
At the end of data and CRC transfers, the CRCERR flag in the SPI_SR register is set if
corruption occurs during the transfer.
If data are present in the TX buffer, the CRC value is transmitted only after the transmission
of the data byte. During CRC transmission, the CRC calculator is switched off and the
register value remains unchanged.
SPI communication using the CRC is possible through the following procedure:
MOSI (out)
Tx buffer
DATA 1 = 0xF1
TXE flag
0xF1
BSY flag
0xF2
software writes 0xF1
into SPI_DR
software waits until TXE=1 but is
late to write 0xF2 into SPI_DR
software waits until TXE=1 but
is late to write 0xF3 into
SPI_DR
SCK
3Fx0 = 3 ATAD2Fx0 = 2 ATAD
Example with CPOL=1, CPHA=1
0xF3
software waits
until TXE=1
software waits until BSY=0
(write to SPI_DR)
b0b1b2b3 b4b5b6b7b0b1b2b3 b4b5b6b7b0b1b2b3 b4b5b6b7
ai17348

Doc ID16188 Rev 5 555/713
RM0041 Serial peripheral interface (SPI)
568
1. Program the CPOL, CPHA, LSBFirst, BR, SSM, SSI and MSTR values.
2. Program the polynomial in the SPI_CRCPR register.
3. Enable the CRC calculation by setting the CRCEN bit in the SPI_CR1 register. This
also clears the SPI_RXCRCR and SPI_TXCRCR registers.
4. Enable the SPI by setting the SPE bit in the SPI_CR1 register.
5. Start the communication and sustain the communication until all but one byte or half-
word have been transmitted or received.
– In full duplex or transmitter-only mode, when the transfers are managed by
software, when writing the last byte or half word to the Tx buffer, set the
CRCNEXT bit in the SPI_CR1 register to indicate that the CRC will be transmitted
after the transmission of the last byte.
– In receiver only mode, set the bit CRCNEXT just after the reception of the second
to last data to prepare the SPI to enter in CRC Phase at the end of the reception of
the last data. CRC calculation is frozen during the CRC transfer.
6. After the transfer of the last byte or half word, the SPI enters the CRC transfer and
check phase. In full duplex mode or receiver-only mode, the received CRC is
compared to the SPI_RXCRCR value. If the value does not match, the CRCERR flag in
SPI_SR is set and an interrupt can be generated when the ERRIE bit in the SPI_CR2
register is set.
Note: When the SPI is in slave mode, be careful to enable CRC calculation only when the clock is
stable, that is, when the clock is in the steady state. If not, a wrong CRC calculation may be
done. In fact, the CRC is sensitive to the SCK slave input clock as soon as CRCEN is set,
and this, whatever the value of the SPE bit.
With high bitrate frequencies, be careful when transmitting the CRC. As the number of used
CPU cycles has to be as low as possible in the CRC transfer phase, it is forbidden to call
software functions in the CRC transmission sequence to avoid errors in the last data and
CRC reception. In fact, CRCNEXT bit has to be written before the end of the
transmission/reception of the last data.
For high bit rate frequencies, it is advised to use the DMA mode to avoid the degradation of
the SPI speed performance due to CPU accesses impacting the SPI bandwidth.
When the devices are configured as slaves and the NSS hardware mode is used, the NSS
pin needs to be kept low between the data phase and the CRC phase.
When the SPI is configured in slave mode with the CRC feature enabled, CRC calculation
takes place even if a high level is applied on the NSS pin. This may happen for example in
case of a multislave environment where the communication master addresses slaves
alternately.
Between a slave deselection (high level on NSS) and a new slave selection (low level on
NSS), the CRC value should be cleared on both master and slave sides in order to
resynchronize the master and slave for their respective CRC calculation.
To clear the CRC, follow the procedure below:
1. Disable SPI (SPE = 0)
2. Clear the CRCEN bit
3. Set the CRCEN bit
4. Enable the SPI (SPE = 1)

Serial peripheral interface (SPI) RM0041
556/713 Doc ID16188 Rev 5
21.3.7 Status flags
Four status flags are provided for the application to completely monitor the state of the SPI
bus.
Tx buffer empty flag (TXE)
When it is set, this flag indicates that the Tx buffer is empty and the next data to be
transmitted can be loaded into the buffer. The TXE flag is cleared when writing to the
SPI_DR register.
Rx buffer not empty (RXNE)
When set, this flag indicates that there are valid received data in the Rx buffer. It is cleared
when SPI_DR is read.
BUSY flag
This BSY flag is set and cleared by hardware (writing to this flag has no effect). The BSY
flag indicates the state of the communication layer of the SPI.
When BSY is set, it indicates that the SPI is busy communicating. There is one exception in
master mode / bidirectional receive mode (MSTR=1 and BDM=1 and BDOE=0) where the
BSY flag is kept low during reception.
The BSY flag is useful to detect the end of a transfer if the software wants to disable the SPI
and enter Halt mode (or disable the peripheral clock). This avoids corrupting the last
transfer. For this, the procedure described below must be strictly respected.
The BSY flag is also useful to avoid write collisions in a multimaster system.
The BSY flag is set when a transfer starts, with the exception of master mode / bidirectional
receive mode (MSTR=1 and BDM=1 and BDOE=0).
It is cleared:
•when a transfer is finished (except in master mode if the communication is continuous)
•when the SPI is disabled
•when a master mode fault occurs (MODF=1)
When communication is not continuous, the BSY flag is low between each communication.
When communication is continuous:
•in master mode, the BSY flag is kept high during all the transfers
•in slave mode, the BSY flag goes low for one SPI clock cycle between each transfer
Note: Do not use the BSY flag to handle each data transmission or reception. It is better to use the
TXE and RXNE flags instead.

Doc ID16188 Rev 5 557/713
RM0041 Serial peripheral interface (SPI)
568
21.3.8 Disabling the SPI
When a transfer is terminated, the application can stop the communication by disabling the
SPI peripheral. This is done by clearing the SPE bit.
For some configurations, disabling the SPI and entering the Halt mode while a transfer is
ongoing can cause the current transfer to be corrupted and/or the BSY flag might become
unreliable.
To avoid any of those effects, it is recommended to respect the following procedure when
disabling the SPI:
In master or slave full-duplex mode (BIDIMODE=0, RXONLY=0)
1. Wait until RXNE=1 to receive the last data
2. Wait until TXE=1
3. Then wait until BSY=0
4. Disable the SPI (SPE=0) and, eventually, enter the Halt mode (or disable the peripheral
clock)
In master or slave unidirectional transmit-only mode (BIDIMODE=0,
RXONLY=0) or bidirectional transmit mode (BIDIMODE=1, BIDIOE=1)
After the last data is written into the SPI_DR register:
1. Wait until TXE=1
2. Then wait until BSY=0
3. Disable the SPI (SPE=0) and, eventually, enter the Halt mode (or disable the peripheral
clock)
In master unidirectional receive-only mode (MSTR=1, BIDIMODE=0,
RXONLY=1) or bidirectional receive mode (MSTR=1, BIDIMODE=1, BIDIOE=0)
This case must be managed in a particular way to ensure that the SPI does not initiate a
new transfer:
1. Wait for the second to last occurrence of RXNE=1 (n–1)
2. Then wait for one SPI clock cycle (using a software loop) before disabling the SPI
(SPE=0)
3. Then wait for the last RXNE=1 before entering the Halt mode (or disabling the
peripheral clock)
Note: In master bidirectional receive mode (MSTR=1 and BDM=1 and BDOE=0), the BSY flag is
kept low during transfers.
In slave receive-only mode (MSTR=0, BIDIMODE=0, RXONLY=1) or
bidirectional receive mode (MSTR=0, BIDIMODE=1, BIDOE=0)
1. You can disable the SPI (write SPE=1) at any time: the current transfer will complete
before the SPI is effectively disabled
2. Then, if you want to enter the Halt mode, you must first wait until BSY = 0 before
entering the Halt mode (or disabling the peripheral clock).

Serial peripheral interface (SPI) RM0041
558/713 Doc ID16188 Rev 5
21.3.9 SPI communication using DMA (direct memory addressing)
To operate at its maximum speed, the SPI needs to be fed with the data for transmission
and the data received on the Rx buffer should be read to avoid overrun. To facilitate the
transfers, the SPI features a DMA capability implementing a simple request/acknowledge
protocol.
A DMA access is requested when the enable bit in the SPI_CR2 register is enabled.
Separate requests must be issued to the Tx and Rx buffers (see Figure 231 and
Figure 232):
•In transmission, a DMA request is issued each time TXE is set to 1. The DMA then
writes to the SPI_DR register (this clears the TXE flag).
•In reception, a DMA request is issued each time RXNE is set to 1. The DMA then reads
the SPI_DR register (this clears the RXNE flag).
When the SPI is used only to transmit data, it is possible to enable only the SPI Tx DMA
channel. In this case, the OVR flag is set because the data received are not read.
When the SPI is used only to receive data, it is possible to enable only the SPI Rx DMA
channel.
In transmission mode, when the DMA has written all the data to be transmitted (flag TCIF is
set in the DMA_ISR register), the BSY flag can be monitored to ensure that the SPI
communication is complete. This is required to avoid corrupting the last transmission before
disabling the SPI or entering the Stop mode. The software must first wait until TXE=1 and
then until BSY=0.
Note: During discontinuous communications, there is a 2 APB clock period delay between the
write operation to SPI_DR and the BSY bit setting. As a consequence, it is mandatory to
wait first until TXE=1 and then until BSY=0 after writing the last data.

Doc ID16188 Rev 5 559/713
RM0041 Serial peripheral interface (SPI)
568
Figure 231. Transmission using DMA
Figure 232. Reception using DMA
0xF1
Tx buffer
TXE flag
0xF2
BSY flag
0xF3
set by hardware
clear by DMA write
set by hardware
cleared by DMA write set by hardware
set by hardware
SCK
reset
Example with CPOL=1, CPHA=1
(write to SPI_DR)
MISO/MOSI (out)
DATA 1 = 0xF1 DATA 2 = 0xF2 DATA 3 = 0xF3
software configures the
DMA SPI Tx channel
to send 3 data items
and enables the SPI
DMA writes to SPI_DR
DMA requestignored by the DMA because
DMA TCIF flagset by hardware clear by software
DMA writes
DATA1 into
SPI_DR
by hardware
DMA writes
DATA2 into
SPI_DR
DMA writes
DATA3 into
SPI_DR
software waits until BSY=0
(DMA transfer complete)
DMA transfer is
complete (TCIF=1 in
DMA_ISR)
software waits
until TXE=1
DMA transfer is complete
b0b1b2b3 b4b5b6b7b0b1b2b3 b4b5b6b7b0b1b2b3 b4b5b6b7
ai17349
MISO/MOSI (in)
DATA 1 = 0xA1
software configures the
DMA SPI Rx channel
to receive 3 data items
and enables the SPI
SCK
DATA 2 = 0xA2 DATA 3 = 0xA3
Example with CPOL=1, CPHA=1
RXNE flag
Rx buffer
set by hardware
(read from SPI_DR) 0xA1 0xA2 0xA3
DMA request
DMA reads
DATA3 from
SPI_DR
flag DMA TCIF set by hardware clear
by software
DMA read from SPI_DR
The DMA transfer is
complete (TCIF=1 in
DMA_ISR)
DMA reads
DATA2 from
SPI_DR
DMA reads
DATA1 from
SPI_DR
(DMA transfer complete)
b0b1b2b3 b4b5b6b7b0b1b2b3 b4b5b6b7b0b1b2b3 b4b5b6b7
clear by DMA read
ai17350

Serial peripheral interface (SPI) RM0041
560/713 Doc ID16188 Rev 5
DMA capability with CRC
When SPI communication is enabled with CRC communication and DMA mode, the
transmission and reception of the CRC at the end of communication are automatic that is
without using the bit CRCNEXT. After the CRC reception, the CRC must be read in the
SPI_DR register to clear the RXNE flag.
At the end of data and CRC transfers, the CRCERR flag in SPI_SR is set if corruption
occurs during the transfer.
21.3.10 Error flags
Master mode fault (MODF)
Master mode fault occurs when the master device has its NSS pin pulled low (in NSS
hardware mode) or SSI bit low (in NSS software mode), this automatically sets the MODF
bit. Master mode fault affects the SPI peripheral in the following ways:
•The MODF bit is set and an SPI interrupt is generated if the ERRIE bit is set.
•The SPE bit is cleared. This blocks all output from the device and disables the SPI
interface.
•The MSTR bit is cleared, thus forcing the device into slave mode.
Use the following software sequence to clear the MODF bit:
1. Make a read or write access to the SPI_SR register while the MODF bit is set.
2. Then write to the SPI_CR1 register.
To avoid any multiple slave conflicts in a system comprising several MCUs, the NSS pin
must be pulled high during the MODF bit clearing sequence. The SPE and MSTR bits can
be restored to their original state after this clearing sequence.
As a security, hardware does not allow the setting of the SPE and MSTR bits while the
MODF bit is set.
In a slave device the MODF bit cannot be set. However, in a multimaster configuration, the
device can be in slave mode with this MODF bit set. In this case, the MODF bit indicates
that there might have been a multimaster conflict for system control. An interrupt routine can
be used to recover cleanly from this state by performing a reset or returning to a default
state.
Overrun condition
An overrun condition occurs when the master device has sent data bytes and the slave
device has not cleared the RXNE bit resulting from the previous data byte transmitted.
When an overrun condition occurs:
•the OVR bit is set and an interrupt is generated if the ERRIE bit is set.
In this case, the receiver buffer contents will not be updated with the newly received data
from the master device. A read from the SPI_DR register returns this byte. All other
subsequently transmitted bytes are lost.
Clearing the OVR bit is done by a read from the SPI_DR register followed by a read access
to the SPI_SR register.

Doc ID16188 Rev 5 561/713
RM0041 Serial peripheral interface (SPI)
568
CRC error
This flag is used to verify the validity of the value received when the CRCEN bit in the
SPI_CR1 register is set. The CRCERR flag in the SPI_SR register is set if the value
received in the shift register does not match the receiver SPI_RXCRCR value.
21.3.11 SPI interrupts
Table 119. SPI interrupt requests
Interrupt event Event flag Enable Control bit
Transmit buffer empty flag TXE TXEIE
Receive buffer not empty flag RXNE RXNEIE
Master Mode fault event MODF
ERRIEOverrun error OVR
CRC error flag CRCERR

Serial peripheral interface (SPI) RM0041
562/713 Doc ID16188 Rev 5
21.4 SPI registers
Refer to Section: List of abbreviations for registers.
The peripheral registers have to be accessed by half-words (16 bits) or words (32 bits).
21.4.1 SPI control register 1 (SPI_CR1)
Address offset: 0x00
Reset value: 0x0000
1514131211109876543210
BIDI
MODE
BIDI
OE
CRC
EN
CRC
NEXT DFF RX
ONLY SSM SSI LSB
FIRST SPE BR [2:0] MSTR CPOL CPHA
rw rw rw rw rw rw rw rw rw rw rw rw rw rw rw rw
Bit 15 BIDIMODE: Bidirectional data mode enable
0: 2-line unidirectional data mode selected
1: 1-line bidirectional data mode selected
Bit 14 BIDIOE: Output enable in bidirectional mode
This bit combined with the BIDImode bit selects the direction of transfer in bidirectional mode
0: Output disabled (receive-only mode)
1: Output enabled (transmit-only mode)
Note: In master mode, the MOSI pin is used and in slave mode, the MISO pin is used.
Bit 13 CRCEN: Hardware CRC calculation enable
0: CRC calculation disabled
1: CRC calculation Enabled
Note: This bit should be written only when SPI is disabled (SPE = ‘0) for correct operation
Bit 12 CRCNEXT: CRC transfer next
0: Data phase (no CRC phase)
1: Next transfer is CRC (CRC phase)
Note: When the SPI is configured in full duplex or transmitter only modes, CRCNEXT must be
written as soon as the last data is written to the SPI_DR register.
When the SPI is configured in receiver only mode, CRCNEXT must be set after the
second last data reception.
This bit should be kept cleared when the transfers are managed by DMA.
Bit 11 DFF: Data frame format
0: 8-bit data frame format is selected for transmission/reception
1: 16-bit data frame format is selected for transmission/reception
Note: This bit should be written only when SPI is disabled (SPE = ‘0) for correct operation
Bit 10 RXONLY: Receive only
This bit combined with the BIDImode bit selects the direction of transfer in 2-line
unidirectional mode. This bit is also useful in a multislave system in which this particular
slave is not accessed, the output from the accessed slave is not corrupted.
0: Full duplex (Transmit and receive)
1: Output disabled (Receive-only mode)

Doc ID16188 Rev 5 563/713
RM0041 Serial peripheral interface (SPI)
568
21.4.2 SPI control register 2 (SPI_CR2)
Address offset: 0x04
Reset value: 0x0000
Bit 9 SSM: Software slave management
When the SSM bit is set, the NSS pin input is replaced with the value from the SSI bit.
0: Software slave management disabled
1: Software slave management enabled
Bit 8 SSI: Internal slave select
This bit has an effect only when the SSM bit is set. The value of this bit is forced onto the
NSS pin and the IO value of the NSS pin is ignored.
Bit 7 LSBFIRST: Frame format
0: MSB transmitted first
1: LSB transmitted first
Note: This bit should not be changed when communication is ongoing.
Bit 6 SPE: SPI enable
0: Peripheral disabled
1: Peripheral enabled
Note: When disabling the SPI, follow the procedure described in Section 21.3.8: Disabling the
SPI.
Bits 5:3 BR[2:0]: Baud rate control
000: fPCLK/2
001: fPCLK/4
010: fPCLK/8
011: fPCLK/16
100: fPCLK/32
101: fPCLK/64
110: fPCLK/128
111: fPCLK/256
Note: These bits should not be changed when communication is ongoing.
Bit 2 MSTR: Master selection
0: Slave configuration
1: Master configuration
Note: This bit should not be changed when communication is ongoing.
Bit1 CPOL: Clock polarity
0: CK to 0 when idle
1: CK to 1 when idle
Note: This bit should not be changed when communication is ongoing.
Bit 0 CPHA: Clock phase
0: The first clock transition is the first data capture edge
1: The second clock transition is the first data capture edge
Note: This bit should not be changed when communication is ongoing.
15 14 13 12 11 10 9 8 7 6 5 4 3 2 1 0
Reserved TXEIE RXNEIE ERRIE Res. Res. SSOE TXDMAEN RXDMAEN
rw rw rw rw rw rw

Serial peripheral interface (SPI) RM0041
564/713 Doc ID16188 Rev 5
21.4.3 SPI status register (SPI_SR)
Address offset: 0x08
Reset value: 0x0002
Bits 15:8 Reserved, must be kept at reset value.
Bit 7 TXEIE: Tx buffer empty interrupt enable
0: TXE interrupt masked
1: TXE interrupt not masked. Used to generate an interrupt request when the TXE flag is set.
Bit 6 RXNEIE: RX buffer not empty interrupt enable
0: RXNE interrupt masked
1: RXNE interrupt not masked. Used to generate an interrupt request when the RXNE flag is
set.
Bit 5 ERRIE: Error interrupt enable
This bit controls the generation of an interrupt when an error condition occurs ).
0: Error interrupt is masked
1: Error interrupt is enabled
Bits 4:3 Reserved, must be kept at reset value.
Bit 2 SSOE: SS output enable
0: SS output is disabled in master mode and the cell can work in multimaster configuration
1: SS output is enabled in master mode and when the cell is enabled. The cell cannot work
in a multimaster environment.
Bit 1 TXDMAEN: Tx buffer DMA enable
When this bit is set, the DMA request is made whenever the TXE flag is set.
0: Tx buffer DMA disabled
1: Tx buffer DMA enabled
Bit 0 RXDMAEN: Rx buffer DMA enable
When this bit is set, the DMA request is made whenever the RXNE flag is set.
0: Rx buffer DMA disabled
1: Rx buffer DMA enabled
1514131211109876543210
Reserved BSY OVR MODF CRC
ERR Reserved TXE RXNE
rrrrc_w0 rr
Bits 15:8 Reserved, must be kept at reset value.
Bit 7 BSY: Busy flag
0: SPI not busy
1: SPIis busy in communication or Tx buffer is not empty
This flag is set and cleared by hardware.
Note: BSY flag must be used with caution: refer to Section 21.3.7: Status flags and
Section 21.3.8: Disabling the SPI.
Bit 6 OVR: Overrun flag
0: No overrun occurred
1: Overrun occurred
This flag is set by hardware and reset by a software sequence.

Doc ID16188 Rev 5 565/713
RM0041 Serial peripheral interface (SPI)
568
21.4.4 SPI data register (SPI_DR)
Address offset: 0x0C
Reset value: 0x0000
Bit 5 MODF: Mode fault
0: No mode fault occurred
1: Mode fault occurred
This flag is set by hardware and reset by a software sequence. Refer to Section 21.3.10 on
page 560 for the software sequence.
Bit 4 CRCERR: CRC error flag
0: CRC value received matches the SPI_RXCRCR value
1: CRC value received does not match the SPI_RXCRCR value
This flag is set by hardware and cleared by software writing 0.
Bits 3:2 Reserved
Bit 1 TXE: Transmit buffer empty
0: Tx buffer not empty
1: Tx buffer empty
Bit 0 RXNE: Receive buffer not empty
0: Rx buffer empty
1: Rx buffer not empty
1514131211109876543210
DR[15:0]
rw rw rw rw rw rw rw rw rw rw rw rw rw rw rw rw
Bits 15:0 DR[15:0]: Data register
Data received or to be transmitted.
The data register is split into 2 buffers - one for writing (Transmit Buffer) and another one for
reading (Receive buffer). A write to the data register will write into the Tx buffer and a read
from the data register will return the value held in the Rx buffer.
Note: These notes apply to SPI mode:
Depending on the data frame format selection bit (DFF in SPI_CR1 register), the data
sent or received is either 8-bit or 16-bit. This selection has to be made before enabling
the SPI to ensure correct operation.
For an 8-bit data frame, the buffers are 8-bit and only the LSB of the register
(SPI_DR[7:0]) is used for transmission/reception. When in reception mode, the MSB of
the register (SPI_DR[15:8]) is forced to 0.
For a 16-bit data frame, the buffers are 16-bit and the entire register, SPI_DR[15:0] is
used for transmission/reception.

Serial peripheral interface (SPI) RM0041
566/713 Doc ID16188 Rev 5
21.4.5 SPI CRC polynomial register (SPI_CRCPR)
Address offset: 0x10
Reset value: 0x0007
21.4.6 SPI RX CRC register (SPI_RXCRCR)
Address offset: 0x14
Reset value: 0x0000
21.4.7 SPI TX CRC register (SPI_TXCRCR)
Address offset: 0x18
Reset value: 0x0000
1514131211109876543210
CRCPOLY[15:0]
rw rw rw rw rw rw rw rw rw rw rw rw rw rw rw rw
Bits 15:0 CRCPOLY[15:0]: CRC polynomial register
This register contains the polynomial for the CRC calculation.
The CRC polynomial (0007h) is the reset value of this register. Another polynomial can be
configured as required.
1514131211109876543210
RXCRC[15:0]
rrrrrrrrrrrrrrrr
Bits 15:0 RXCRC[15:0]: Rx CRC register
When CRC calculation is enabled, the RxCRC[15:0] bits contain the computed CRC value of
the subsequently received bytes. This register is reset when the CRCEN bit in SPI_CR1
register is written to 1. The CRC is calculated serially using the polynomial programmed in
the SPI_CRCPR register.
Only the 8 LSB bits are considered when the data frame format is set to be 8-bit data (DFF
bit of SPI_CR1 is cleared). CRC calculation is done based on any CRC8 standard.
The entire 16-bits of this register are considered when a 16-bit data frame format is selected
(DFF bit of the SPI_CR1 register is set). CRC calculation is done based on any CRC16
standard.
Note: A read to this register when the BSY Flag is set could return an incorrect value.
1514131211109876543210
TXCRC[15:0]
rrrrrrrrrrrrrrrr

Doc ID16188 Rev 5 567/713
RM0041 Serial peripheral interface (SPI)
568
Bits 15:0 TXCRC[15:0]: Tx CRC register
When CRC calculation is enabled, the TxCRC[7:0] bits contain the computed CRC value of
the subsequently transmitted bytes. This register is reset when the CRCEN bit of SPI_CR1
is written to 1. The CRC is calculated serially using the polynomial programmed in the
SPI_CRCPR register.
Only the 8 LSB bits are considered when the data frame format is set to be 8-bit data (DFF
bit of SPI_CR1 is cleared). CRC calculation is done based on any CRC8 standard.
The entire 16-bits of this register are considered when a 16-bit data frame format is selected
(DFF bit of the SPI_CR1 register is set). CRC calculation is done based on any CRC16
standard.
Note: A read to this register when the BSY flag is set could return an incorrect value.

Serial peripheral interface (SPI) RM0041
568/713 Doc ID16188 Rev 5
21.4.8 SPI register map
The table provides shows the SPI register map and reset values.
Refer to Section: Memory map for the register boundary addresses.
Table 120. SPI register map and reset values
Offset Register
31
30
29
28
27
26
25
24
23
22
21
20
19
18
17
16
15
14
13
12
11
10
9
8
7
6
5
4
3
2
1
0
0x00 SPI_CR1 Reserved
BIDIMODE
BIDIOE
CRCEN
CRCNEXT
DFF
RXONLY
SSM
SSI
LSBFIRST
SPE
BR [2:0]
MSTR
CPOL
CPHA
Reset value 0000000000000000
0x04 SPI_CR2 Reserved
TXEIE
RXNEIE
ERRIE
Reserved
SSOE
TXDMAEN
RXDMAEN
Reset value 000 000
0x08 SPI_SR Reserved
BSY
OVR
MODF
CRCERR
Reserved
TXE
RXNE
Reset value 0000 10
0x0C SPI_DR Reserved DR[15:0]
Reset value 0000000000000000
0x10 SPI_CRCPR Reserved CRCPOLY[15:0]
Reset value 0000000000000111
0x14 SPI_RXCRCR Reserved RxCRC[15:0]
Reset value 0000000000000000
0x18 SPI_TXCRCR Reserved TxCRC[15:0]
Reset value 0000000000000000

Doc ID16188 Rev 5 569/713
RM0041 Inter-integrated circuit (I2C) interface
603
22 Inter-integrated circuit (I2C) interface
Low-density value line devices are STM32F100xx microcontrollers where the Flash
memory density ranges between 16 and 32 Kbytes.
Medium-density value line devices are STM32F100xx microcontrollers where the Flash
memory density ranges between 64 and 128 Kbytes.
High-density value line devices are STM32F100xx microcontrollers where the Flash
memory density ranges between 256 and 512 Kbytes.
This section applies to the whole STM32F100xx family, unless otherwise specified.
22.1 I2C introduction
I2C (inter-integrated circuit) bus Interface serves as an interface between the microcontroller
and the serial I2C bus. It provides multimaster capability, and controls all I2C bus-specific
sequencing, protocol, arbitration and timing. It supports the standard mode (Sm, up to 100
kHz) and Fm mode (Fm, up to 400 kHz).
It may be used for a variety of purposes, including CRC generation and verification, SMBus
(system management bus) and PMBus (power management bus).
Depending on specific device implementation DMA capability can be available for reduced
CPU overload.
22.2 I2C main features
•Parallel-bus/I2C protocol converter
•Multimaster capability: the same interface can act as Master or Slave
•I2C Master features:
– Clock generation
– Start and Stop generation
•I2C Slave features:
– Programmable I2C Address detection
– Dual Addressing Capability to acknowledge 2 slave addresses
– Stop bit detection
•Generation and detection of 7-bit/10-bit addressing and General Call
•Supports different communication speeds:
– Standard Speed (up to 100 kHz)
– Fast Speed (up to 400 kHz)
•Analog noise filter
•Status flags:
– Transmitter/Receiver mode flag
– End-of-Byte transmission flag
–I
2C busy flag
•Error flags:

Inter-integrated circuit (I2C) interface RM0041
570/713 Doc ID16188 Rev 5
– Arbitration lost condition for master mode
– Acknowledgment failure after address/ data transmission
– Detection of misplaced start or stop condition
– Overrun/Underrun if clock stretching is disabled
•2 Interrupt vectors:
– 1 Interrupt for successful address/ data communication
– 1 Interrupt for error condition
•Optional clock stretching
•1-byte buffer with DMA capability
•Configurable PEC (packet error checking) generation or verification:
– PEC value can be transmitted as last byte in Tx mode
– PEC error checking for last received byte
•SMBus 2.0 Compatibility:
– 25 ms clock low timeout delay
– 10 ms master cumulative clock low extend time
– 25 ms slave cumulative clock low extend time
– Hardware PEC generation/verification with ACK control
– Address Resolution Protocol (ARP) supported
•PMBus Compatibility
Note: Some of the above features may not be available in certain products. The user should refer
to the product data sheet, to identify the specific features supported by the I2C interface
implementation.
22.3 I2C functional description
In addition to receiving and transmitting data, this interface converts it from serial to parallel
format and vice versa. The interrupts are enabled or disabled by software. The interface is
connected to the I2C bus by a data pin (SDA) and by a clock pin (SCL). It can be connected
with a standard (up to 100 kHz) or fast (up to 400 kHz) I2C bus.
22.3.1 Mode selection
The interface can operate in one of the four following modes:
•Slave transmitter
•Slave receiver
•Master transmitter
•Master receiver
By default, it operates in slave mode. The interface automatically switches from slave to
master, after it generates a START condition and from master to slave, if an arbitration loss
or a Stop generation occurs, allowing multimaster capability.

Doc ID16188 Rev 5 571/713
RM0041 Inter-integrated circuit (I2C) interface
603
Communication flow
In Master mode, the I2C interface initiates a data transfer and generates the clock signal. A
serial data transfer always begins with a start condition and ends with a stop condition. Both
start and stop conditions are generated in master mode by software.
In Slave mode, the interface is capable of recognizing its own addresses (7 or 10-bit), and
the General Call address. The General Call address detection may be enabled or disabled
by software.
Data and addresses are transferred as 8-bit bytes, MSB first. The first byte(s) following the
start condition contain the address (one in 7-bit mode, two in 10-bit mode). The address is
always transmitted in Master mode.
A 9th clock pulse follows the 8 clock cycles of a byte transfer, during which the receiver must
send an acknowledge bit to the transmitter. Refer to Figure 233.
Figure 233. I2C bus protocol
Acknowledge may be enabled or disabled by software. The I2C interface addresses (dual
addressing 7-bit/ 10-bit and/or general call address) can be selected by software.
The block diagram of the I2C interface is shown in Figure 234.
SCL
SDA
12 8 9
MSB ACK
Stop
Start
condition
condition

Inter-integrated circuit (I2C) interface RM0041
572/713 Doc ID16188 Rev 5
Figure 234. I2C block diagram
1. SMBA is an optional signal in SMBus mode. This signal is not applicable if SMBus is disabled.
22.3.2 I2C slave mode
By default the I2C interface operates in Slave mode. To switch from default Slave mode to
Master mode a Start condition generation is needed.
The peripheral input clock must be programmed in the I2C_CR2 register in order to
generate correct timings. The peripheral input clock frequency must be at least:
•2 MHz in Sm mode
•4 MHz in Fm mode
As soon as a start condition is detected, the address is received from the SDA line and sent
to the shift register. Then it is compared with the address of the interface (OAR1) and with
OAR2 (if ENDUAL=1) or the General Call address (if ENGC = 1).
Note: In 10-bit addressing mode, the comparison includes the header sequence (11110xx0),
where xx denotes the two most significant bits of the address.
Data shift register
Comparator
Own address register
Clock control
Status registers
Control registers
Control
Clock
control
Data
control
SCL
logic
Dual address register
Data register
PEC register
Interrupts
PEC calculation
SMBA
SDA
Register (CCR)
(SR1&SR2)
(CR1&CR2)
DMA requests & ACK

Doc ID16188 Rev 5 573/713
RM0041 Inter-integrated circuit (I2C) interface
603
Header or address not matched: the interface ignores it and waits for another Start
condition.
Header matched (10-bit mode only): the interface generates an acknowledge pulse if the
ACK bit is set and waits for the 8-bit slave address.
Address matched: the interface generates in sequence:
•An acknowledge pulse if the ACK bit is set
•The ADDR bit is set by hardware and an interrupt is generated if the ITEVFEN bit is
set.
•If ENDUAL=1, the software has to read the DUALF bit to check which slave address
has been acknowledged.
In 10-bit mode, after receiving the address sequence the slave is always in Receiver mode.
It will enter Transmitter mode on receiving a repeated Start condition followed by the header
sequence with matching address bits and the least significant bit set (11110xx1).
The TRA bit indicates whether the slave is in Receiver or Transmitter mode.
Slave transmitter
Following the address reception and after clearing ADDR, the slave sends bytes from the
DR register to the SDA line via the internal shift register.
The slave stretches SCL low until ADDR is cleared and DR filled with the data to be sent
(see Figure 235 Transfer sequencing EV1 EV3).
When the acknowledge pulse is received:
•The TxE bit is set by hardware with an interrupt if the ITEVFEN and the ITBUFEN bits
are set.
If TxE is set and some data were not written in the I2C_DR register before the end of the
next data transmission, the BTF bit is set and the interface waits until BTF is cleared by a
read to I2C_SR1 followed by a write to the I2C_DR register, stretching SCL low.

Inter-integrated circuit (I2C) interface RM0041
574/713 Doc ID16188 Rev 5
Figure 235. Transfer sequence diagram for slave transmitter
2.
Slave receiver
Following the address reception and after clearing ADDR, the slave receives bytes from the
SDA line into the DR register via the internal shift register. After each byte the interface
generates in sequence:
•An acknowledge pulse if the ACK bit is set
•The RxNE bit is set by hardware and an interrupt is generated if the ITEVFEN and
ITBUFEN bit is set.
If RxNE is set and the data in the DR register is not read before the end of the next data
reception, the BTF bit is set and the interface waits until BTF is cleared by a read from
I2C_SR1 followed by a read from the I2C_DR register, stretching SCL low (see Figure 236
Transfer sequencing).
7-bit slave transmitter
10-bit slave transmitter
Legend: S= Start, S
r
= Repeated Start, P= Stop, A= Acknowledge, NA= Non-acknowledge,
EVx= Event (with interrupt if ITEVFEN=1)
EV1: ADDR=1, cleared by reading SR1 followed by reading SR2
EV3-1: TxE=1, shift register empty, data register empty, write Data1 in DR.
EV3: TxE=1, shift register not empty, data register empty, cleared by writing DR
EV3-2: AF=1; AF is cleared by writing ‘0’ in AF bit of SR1 register.
SAddress AData1A Data2A ..... DataNNAP
EV1 EV3-1 EV3EV3EV3EV3-2
SHeader A Address A
EV1
SrHeader A Data1A .... DataNNA
P
EV1 EV3_1 EV3EV3EV3-2
ai18209

Doc ID16188 Rev 5 575/713
RM0041 Inter-integrated circuit (I2C) interface
603
Figure 236. Transfer sequence diagram for slave receiver
1. The EV1 event stretches SCL low until the end of the corresponding software sequence.
2. The EV2 software sequence must be completed before the end of the current byte transfer
3. After checking the SR1 register content, the user should perform the complete clearing sequence for each
flag found set.
Thus, for ADDR and STOPF flags, the following sequence is required inside the I2C interrupt routine:
READ SR1
if (ADDR == 1) {READ SR1; READ SR2}
if (STOPF == 1) {READ SR1; WRITE CR1}
The purpose is to make sure that both ADDR and STOPF flags are cleared if both are found set.
Closing slave communication
After the last data byte is transferred a Stop Condition is generated by the master. The
interface detects this condition and sets:
•The STOPF bit and generates an interrupt if the ITEVFEN bit is set.
The STOPF bit is cleared by a read of the SR1 register followed by a write to the CR1
register (see Figure 236: Transfer sequence diagram for slave receiver EV4).
22.3.3 I2C master mode
In Master mode, the I2C interface initiates a data transfer and generates the clock signal. A
serial data transfer always begins with a Start condition and ends with a Stop condition.
Master mode is selected as soon as the Start condition is generated on the bus with a
START bit.
The following is the required sequence in master mode.
•Program the peripheral input clock in I2C_CR2 Register in order to generate correct
timings
•Configure the clock control registers
•Configure the rise time register
•Program the I2C_CR1 register to enable the peripheral
•Set the START bit in the I2C_CR1 register to generate a Start condition
The peripheral input clock frequency must be at least:
•2 MHz in Sm mode
•4 MHz in Fm mode
7-bit slave receiver
10-bit slave receiver
Legend: S= Start, S
r
= Repeated Start, P= Stop, A= Acknowledge,
EVx= Event (with interrupt if ITEVFEN=1)
EV1: ADDR=1, cleared by reading SR1 followed by reading SR2
EV2: RxNE=1 cleared by reading DR register.
EV4: STOPF=1, cleared by reading SR1 register followed by writing to the CR1 register
SAddress AData1AData2A ..... DataNA P
EV1 EV2 EV2 EV2 EV4
SHeader A Address AData1A ..... DataNA P
EV1 EV2 EV2 EV4
ai18208

Inter-integrated circuit (I2C) interface RM0041
576/713 Doc ID16188 Rev 5
SCL master clock generation
The CCR bits are used to generate the high and low level of the SCL clock, starting from the
generation of the rising and falling edge (respectively). As a slave may stretch the SCL line,
the peripheral checks the SCL input from the bus at the end of the time programmed in
TRISE bits after rising edge generation.
•If the SCL line is low, it means that a slave is stretching the bus, and the high level
counter stops until the SCL line is detected high. This allows to guarantee the minimum
HIGH period of the SCL clock parameter.
•If the SCL line is high, the high level counter keeps on counting.
Indeed, the feedback loop from the SCL rising edge generation by the peripheral to the SCL
rising edge detection by the peripheral takes time even if no slave stretches the clock. This
loopback duration is linked to the SCL rising time (impacting SCL VIH input detection), plus
delay due to the noise filter present on the SCL input path, plus delay due to internal SCL
input synchronization with APB clock. The maximum time used by the feedback loop is
programmed in the TRISE bits, so that the SCL frequency remains stable whatever the SCL
rising time.
Start condition
Setting the START bit causes the interface to generate a Start condition and to switch to
Master mode (MSL bit set) when the BUSY bit is cleared.
Note: In master mode, setting the START bit causes the interface to generate a ReStart condition
at the end of the current byte transfer.
Once the Start condition is sent:
•The SB bit is set by hardware and an interrupt is generated if the ITEVFEN bit is set.
Then the master waits for a read of the SR1 register followed by a write in the DR register
with the Slave address (see Figure 237 and Figure 238 Transfer sequencing EV5).
Slave address transmission
Then the slave address is sent to the SDA line via the internal shift register.
•In 10-bit addressing mode, sending the header sequence causes the following event:
– The ADD10 bit is set by hardware and an interrupt is generated if the ITEVFEN bit
is set.
Then the master waits for a read of the SR1 register followed by a write in the DR
register with the second address byte (see Figure 237 and Figure 238 Transfer
sequencing).
– The ADDR bit is set by hardware and an interrupt is generated if the ITEVFEN bit
is set.
Then the master waits for a read of the SR1 register followed by a read of the SR2
register (see Figure 237 and Figure 238 Transfer sequencing).
•In 7-bit addressing mode, one address byte is sent.
As soon as the address byte is sent,
– The ADDR bit is set by hardware and an interrupt is generated if the ITEVFEN bit
is set.
Then the master waits for a read of the SR1 register followed by a read of the SR2
register (see Figure 237 and Figure 238 Transfer sequencing).

Doc ID16188 Rev 5 577/713
RM0041 Inter-integrated circuit (I2C) interface
603
The master can decide to enter Transmitter or Receiver mode depending on the LSB of the
slave address sent.
•In 7-bit addressing mode,
– To enter Transmitter mode, a master sends the slave address with LSB reset.
– To enter Receiver mode, a master sends the slave address with LSB set.
•In 10-bit addressing mode,
– To enter Transmitter mode, a master sends the header (11110xx0) and then the
slave address, (where xx denotes the two most significant bits of the address).
– To enter Receiver mode, a master sends the header (11110xx0) and then the
slave address. Then it should send a repeated Start condition followed by the
header (11110xx1), (where xx denotes the two most significant bits of the
address).
The TRA bit indicates whether the master is in Receiver or Transmitter mode.
Master transmitter
Following the address transmission and after clearing ADDR, the master sends bytes from
the DR register to the SDA line via the internal shift register.
The master waits until the first data byte is written into I2C_DR (see Figure 237 Transfer
sequencing EV8_1).
When the acknowledge pulse is received, the TxE bit is set by hardware and an interrupt is
generated if the ITEVFEN and ITBUFEN bits are set.
If TxE is set and a data byte was not written in the DR register before the end of the last data
transmission, BTF is set and the interface waits until BTF is cleared by a read from I2C_SR1
followed bya write to I2C_DR, stretching SCL low.
Closing the communication
After the last byte is written to the DR register, the STOP bit is set by software to generate a
Stop condition (see Figure 237 Transfer sequencing EV8_2). The interface automatically
goes back to slave mode (MSL bit cleared).
Note: Stop condition should be programmed during EV8_2 event, when either TxE or BTF is set.

Inter-integrated circuit (I2C) interface RM0041
578/713 Doc ID16188 Rev 5
Figure 237. Transfer sequence diagram for master transmitter
7-bit master transmitter
10-bit master transmitter
Legend: S= Start, Sr = Repeated Start, P= Stop, A= Acknowledge,
EVx= Event (with interrupt if ITEVFEN = 1)
EV5: SB=1, cleared by reading SR1 register followed by writing DR register with Address.
EV6: ADDR=1, cleared by reading SR1 register followed by reading SR2.
EV8_1: TxE=1, shift register empty, data register empty, write Data1 in DR.
EV8: TxE=1, shift register not empty, data register empty, cleared by writing DR register.
EV8_2: TxE=1, BTF = 1, Program Stop request. TxE and BTF are cleared by hardware by the Stop condition
EV9: ADD10=1, cleared by reading SR1 register followed by writing DR register.
SAddress AData1A Data2A ..... DataNA P
EV5 EV6 EV8_1 EV8EV8EV8EV8_2
SHeader A Address AData1A ..... DataNA P
EV5 EV9 EV6 EV8_1 EV8EV8EV8_2
ai15881b
Notes: 1- The EV5, EV6, EV9, EV8_1 and EV8_2 events stretch SCL low until the end of the corresponding software sequence.
2- The EV8 software sequence must complete before the end of the current byte transfer. In case EV8 software
sequence can not be managed before the current byte end of transfer, it is recommended to use BTF instead
of TXE with the drawback of slowing the communication.

Doc ID16188 Rev 5 579/713
RM0041 Inter-integrated circuit (I2C) interface
603
Master receiver
Following the address transmission and after clearing ADDR, the I2C interface enters
Master Receiver mode. In this mode the interface receives bytes from the SDA line into the
DR register via the internal shift register. After each byte the interface generates in
sequence:
1. An acknowledge pulse if the ACK bit is set
2. The RxNE bit is set and an interrupt is generated if the ITEVFEN and ITBUFEN bits are
set (see Figure 238 Transfer sequencing EV7).
If the RxNE bit is set and the data in the DR register is not read before the end of the last
data reception, the BTF bit is set by hardware and the interface waits until BTF is cleared by
a read in the DR register, stretching SCL low.
Closing the communication
Method 1: This method is for the case when the I2C is used with interrupts that have the
highest priority in the application.
The master sends a NACK for the last byte received from the slave. After receiving this
NACK, the slave releases the control of the SCL and SDA lines. Then the master can send
a Stop/Restart condition.
1. To generate the nonacknowledge pulse after the last received data byte, the ACK bit
must be cleared just after reading the second last data byte (after second last RxNE
event).
2. To generate the Stop/Restart condition, software must set the STOP/START bit just
after reading the second last data byte (after the second last RxNE event).
3. In case a single byte has to be received, the Acknowledge disable and the Stop
condition generation are made just after EV6 (in EV6_1, just after ADDR is cleared).
After the Stop condition generation, the interface goes automatically back to slave mode
(MSL bit cleared).

Inter-integrated circuit (I2C) interface RM0041
580/713 Doc ID16188 Rev 5
Figure 238. Method 1: transfer sequence diagram for master receiver
1. If a single byte is received, it is NA.
2. The EV5, EV6 and EV9 events stretch SCL low until the end of the corresponding software sequence.
3. The EV7 software sequence must complete before the end of the current byte transfer. In case EV7
software sequence can not be managed before the current byte end of transfer, it is recommended to use
BTF instead of RXNE with the drawback of slowing the communication.
4. The EV6_1 or EV7_1 software sequence must complete before the ACK pulse of the current byte transfer.
Method 2: This method is for the case when the I2C is used with interrupts that do not have
the highest priority in the application or when the I2C is used with polling.
With this method, DataN_2 is not read, so that after DataN_1, the communication is
stretched (both RxNE and BTF are set). Then, clear the ACK bit before reading DataN-2 in
DR to ensure it is be cleared before the DataN Acknowledge pulse. After that, just after
reading DataN_2, set the STOP/ START bit and read DataN_1. After RxNE is set, read
DataN. This is illustrated below:
BITMASTERRECEIVER
BITMASTERRECEIVER
,EGEND33TART3R2EPEATED3TART03TOP!!CKNOWLEDGE.!.ONACKNOWLEDGE
%6X%VENTWITHINTERRUPTIF)4%6&%.
%63"CLEAREDBYREADING32REGISTERFOLLOWEDBYWRITING$2REGISTER
%6!$$2CLEAREDBYREADING32REGISTERFOLLOWEDBYREADING32)NBITMASTERRECEIVERMODETHISSE
QUENCESHOULDBEFOLLOWEDBYWRITING#2WITH34!24
%62X.%CLEAREDBYREADING$2REGISTER
%6?2X.%CLEAREDBYREADING$2REGISTERPROGRAM!#+AND34/0REQUEST
%6!$$CLEAREDBYREADING32REGISTERFOLLOWEDBYWRITING$2REGISTER
3 !DDRESS ! $ATA ! $ATA ! $ATA. .! 0
%6 %6 %6 %6 %6? %6
3 (EADER ! !DDRESS !
%6 %6 %6
3R(EADER ! $ATA !
%6 %6 %6
%6?
%6?NOASSOCIATEDFLAGEVENTUSEDFORBYTERECEPTIONONLY4HE!CKNOWLEDGEDISABLEAND3TOPCONDITION
GENERATIONAREMADEJUSTAFTER%6THATISAFTER!$$2ISCLEARED
$ATA !
%6
$ATA. .! 0
%6? %6
AI
%6?

Doc ID16188 Rev 5 581/713
RM0041 Inter-integrated circuit (I2C) interface
603
Figure 239. Method 2: transfer sequence diagram for master receiver when N>2
1. The EV5, EV6 and EV9 events stretch SCL low until the end of the corresponding software sequence.
2. The EV7 software sequence must complete before the end of the current byte transfer.In case EV7
software sequence can not be managed before the current byte end of transfer, it is recommended to use
BTF instead of RXNE with the drawback of slowing the communication.
When 3 bytes remain to be read:
•RxNE = 1 => Nothing (DataN-2 not read).
•DataN-1 received
•BTF = 1 because both shift and data registers are full: DataN-2 in DR and DataN-1 in
the shift register => SCL tied low: no other data will be received on the bus.
•Clear ACK bit
•Read DataN-2 in DR => This will launch the DataN reception in the shift register
•DataN received (with a NACK)
•Program START/STOP
•Read DataN-1
•RxNE = 1
•Read DataN
AAddressS
EV5 EV6
AData1 AData2
EV7 EV7
ADataN-2 ADataN-1
EV7_2
NADataN
EV7
P
Legend: S = Start, Sr = Repeated Start, P = Stop, A = Acknowledge, NA = Non-acknowledge,
EV5: SB=1, cleared by reading SR1 register followed by writing the DR register.
EV6: ADDR1, cleared by reading SR1 register followed by reading SR2.
In 10-bit master receiver mode, this sequence should be followed by writing CR2 with START = 1.
EV7: RxNE=1, cleared by reading DR register
EV7_2: BTF = 1, DataN-2 in DR and DataN-1 in shift register, program ACK = 0, Read DataN-2 in DR.
Program STOP = 1, read DataN-1.
7- bit master receiver
10- bit master receiver
AHeaderS
EV5 EV9
AData1 AData2
EV7 EV7
ADataN-2 ADataN-1
EV7_2
NADataN
EV7
P
AAddress
EV6
AHeaderSr
EV5 EV6
EV9: ADD10= 1, cleared by reading SR1 register followed by writing DR register.
EVx = Event (with interrupt if ITEVFEN = 1)

Inter-integrated circuit (I2C) interface RM0041
582/713 Doc ID16188 Rev 5
The procedure described above is valid for N>2. The cases where a single byte or two bytes
are to be received should be handled differently, as described below:
•Case of a single byte to be received:
– In the ADDR event, clear the ACK bit.
– Clear ADDR
– Program the STOP/START bit.
– Read the data after the RxNE flag is set.
•Case of two bytes to be received:
– Set POS and ACK
– Wait for the ADDR flag to be set
– Clear ADDR
–Clear ACK
– Wait for BTF to be set
– Program STOP
– Read DR twice
Figure 240. Method 2: transfer sequence diagram for master receiver when N=2
1. The EV5, EV6 and EV9 events stretch SCL low until the end of the corresponding software sequence.
2. The EV6_1 software sequence must complete before the ACK pulse of the current byte transfer.
AAddressS
EV5 EV6
AData1 Data2
EV7_3
NA P
Legend: S = Start, Sr = Repeated Start, P = Stop, A = Acknowledge, NA = Non-acknowledge,
EV5: SB=1, cleared by reading SR1 register followed by writing the DR register.
EV6: ADDR1, cleared by reading SR1 register followed by reading SR2.
In 10-bit master receiver mode, this sequence should be followed by writing CR2 with START = 1.
EV6_1: No associated flag event. The acknowledge disable should be done just after EV6, that is after ADDR is cleared.
EVx = Event (with interrupt if ITEVFEN = 1)
EV6_1
EV7_3: BTF = 1, program STOP = 1, read DR twice (Read Data1 and Data2) just after programming the STOP.
7- bit master receiver
10- bit master receiver
AHeaderS
EV5 EV9
AAddress
EV6
AData1 Data2
EV7_3
NA P
EV6_1
AHeaderSr
EV5 EV6
EV9: ADD10= 1, cleared by reading SR1 register followed by writing DR register.

Doc ID16188 Rev 5 583/713
RM0041 Inter-integrated circuit (I2C) interface
603
Figure 241. Method 2: transfer sequence diagram for master receiver when N=1
1. The EV5, EV6 and EV9 events stretch SCL low until the end of the corresponding software sequence.
22.3.4 Error conditions
The following are the error conditions which may cause communication to fail.
Bus error (BERR)
This error occurs when the I2C interface detects an external Stop or Start condition during
an address or a data transfer. In this case:
•the BERR bit is set and an interrupt is generated if the ITERREN bit is set
•in Slave mode: data are discarded and the lines are released by hardware:
– in case of a misplaced Start, the slave considers it is a restart and waits for an
address, or a Stop condition
– in case of a misplaced Stop, the slave behaves like for a Stop condition and the
lines are released by hardware
•In Master mode: the lines are not released and the state of the current transmission is
not affected. It is up to the software to abort or not the current transmission
Acknowledge failure (AF)
This error occurs when the interface detects a nonacknowledge bit. In this case:
•the AF bit is set and an interrupt is generated if the ITERREN bit is set
•a transmitter which receives a NACK must reset the communication:
– If Slave: lines are released by hardware
– If Master: a Stop or repeated Start condition must be generated by software
AAddressS
EV5
NAData1
EV7
P
Legend: S = Start, Sr = Repeated Start, P = Stop, A = Acknowledge, NA = Non-acknowledge,
EV5: SB=1, cleared by reading SR1 register followed by writing the DR register.
EV6_3: ADDR = 1, program ACK = 0, clear ADDR by reading SR1 register followed by reading SR2 register, program
.
EV6_3
STOP =1 just after ADDR is cleared.
Note: The EV6_3 software sequence must complete before the current byte end of transfer.
10- bit master receiver
AHeaderS
EV5 EV9
AAddress
EV6
7- bit master receiver
NAData1
EV7
P
EV6_3
AHeaderSr
EV5
EV9: ADD10= 1, cleared by reading SR1 register followed by writing DR register.
EVx = Event (with interrupt if ITEVFEN = 1)
EV7: RxNE =1, cleared by reading DR register.
EV6: ADDR =1, cleared by reading SR1 resister followed by reading SR2 register.

Inter-integrated circuit (I2C) interface RM0041
584/713 Doc ID16188 Rev 5
Arbitration lost (ARLO)
This error occurs when the I2C interface detects an arbitration lost condition. In this case,
•the ARLO bit is set by hardware (and an interrupt is generated if the ITERREN bit is
set)
•the I2C Interface goes automatically back to slave mode (the MSL bit is cleared). When
the I2C loses the arbitration, it is not able to acknowledge its slave address in the same
transfer, but it can acknowledge it after a repeated Start from the winning master.
•lines are released by hardware
Overrun/underrun error (OVR)
An overrun error can occur in slave mode when clock stretching is disabled and the I2C
interface is receiving data. The interface has received a byte (RxNE=1) and the data in DR
has not been read, before the next byte is received by the interface. In this case,
•The last received byte is lost.
•In case of Overrun error, software should clear the RxNE bit and the transmitter should
re-transmit the last received byte.
Underrun error can occur in slave mode when clock stretching is disabled and the I2C
interface is transmitting data. The interface has not updated the DR with the next byte
(TxE=1), before the clock comes for the next byte. In this case,
•The same byte in the DR register will be sent again
•The user should make sure that data received on the receiver side during an underrun
error are discarded and that the next bytes are written within the clock low time
specified in the I2C bus standard.
For the first byte to be transmitted, the DR must be written after ADDR is cleared and before
the first SCL rising edge. If not possible, the receiver must discard the first data.
22.3.5 SDA/SCL line control
•If clock stretching is enabled:
– Transmitter mode: If TxE=1 and BTF=1: the interface holds the clock line low
before transmission to wait for the microcontroller to read SR1 and then write the
byte in the Data Register (both buffer and shift register are empty).
– Receiver mode: If RxNE=1 and BTF=1: the interface holds the clock line low after
reception to wait for the microcontroller to read SR1 and then read the byte in the
Data Register (both buffer and shift register are full).
•If clock stretching is disabled in Slave mode:
– Overrun Error in case of RxNE=1 and no read of DR has been done before the
next byte is received. The last received byte is lost.
– Underrun Error in case TxE=1 and no write into DR has been done before the next
byte must be transmitted. The same byte will be sent again.
– Write Collision not managed.

Doc ID16188 Rev 5 585/713
RM0041 Inter-integrated circuit (I2C) interface
603
22.3.6 SMBus
Introduction
The System Management Bus (SMBus) is a two-wire interface through which various
devices can communicate with each other and with the rest of the system. It is based on I2C
principles of operation. SMBus provides a control bus for system and power management
related tasks. A system may use SMBus to pass messages to and from devices instead of
toggling individual control lines.
The System Management Bus Specification refers to three types of devices. A slave is a
device that is receiving or responding to a command. A master is a device that issues
commands, generates the clocks, and terminates the transfer. A host is a specialized
master that provides the main interface to the system's CPU. A host must be a master-slave
and must support the SMBus host notify protocol. Only one host is allowed in a system.
Similarities between SMBus and I2C
•2 wire bus protocol (1 Clk, 1 Data) + SMBus Alert line optional
•Master-slave communication, Master provides clock
•Multi master capability
•SMBus data format similar to I2C 7-bit addressing format (Figure 233).
Differences between SMBus and I2C
The following table describes the differences between SMBus and I2C.
SMBus application usage
With System Management Bus, a device can provide manufacturer information, tell the
system what its model/part number is, save its state for a suspend event, report different
types of errors, accept control parameters, and return its status. SMBus provides a control
bus for system and power management related tasks.
Device identification
Any device that exists on the System Management Bus as a slave has a unique address
called the Slave Address. For the list of reserved slave addresses, refer to the SMBus
specification version. 2.0 (http://smbus.org/).
Table 121. SMBus vs. I2C
SMBus I2C
Max. speed 100 kHz Max. speed 400 kHz
Min. clock speed 10 kHz No minimum clock speed
35 ms clock low timeout No timeout
Logic levels are fixed Logic levels are VDD dependent
Different address types (reserved, dynamic etc.) 7-bit, 10-bit and general call slave address types
Different bus protocols (quick command, process
call etc.) No bus protocols

Inter-integrated circuit (I2C) interface RM0041
586/713 Doc ID16188 Rev 5
Bus protocols
The SMBus specification supports up to 9 bus protocols. For more details of these protocols
and SMBus address types, refer to SMBus specification version. 2.0 (http://smbus.org/).
These protocols should be implemented by the user software.
Address resolution protocol (ARP)
SMBus slave address conflicts can be resolved by dynamically assigning a new unique
address to each slave device. The Address Resolution Protocol (ARP) has the following
attributes:
•Address assignment uses the standard SMBus physical layer arbitration mechanism
•Assigned addresses remain constant while device power is applied; address retention
through device power loss is also allowed
•No additional SMBus packet overhead is incurred after address assignment. (i.e.
subsequent accesses to assigned slave addresses have the same overhead as
accesses to fixed address devices.)
•Any SMBus master can enumerate the bus
Unique device identifier (UDID)
In order to provide a mechanism to isolate each device for the purpose of address
assignment, each device must implement a unique device identifier (UDID).
For the details on 128 bit UDID and more information on ARP, refer to SMBus specification
version 2.0 (http://smbus.org/).
SMBus alert mode
SMBus Alert is an optional signal with an interrupt line for devices that want to trade their
ability to master for a pin. SMBA is a wired-AND signal just as the SCL and SDA signals are.
SMBA is used in conjunction with the SMBus General Call Address. Messages invoked with
the SMBus are 2 bytes long.
A slave-only device can signal the host through SMBA that it wants to talk by setting ALERT
bit in I2C_CR1 register. The host processes the interrupt and simultaneously accesses all
SMBA devices through the Alert Response Address (known as ARA having a value 0001
100X). Only the device(s) which pulled SMBA low will acknowledge the Alert Response
Address. This status is identified using SMBALERT Status flag in I2C_SR1 register. The
host performs a modified Receive Byte operation. The 7 bit device address provided by the
slave transmit device is placed in the 7 most significant bits of the byte. The eighth bit can
be a zero or one.
If more than one device pulls SMBA low, the highest priority (lowest address) device will win
communication rights via standard arbitration during the slave address transfer. After
acknowledging the slave address the device must disengage its SMBA pull-down. If the
host still sees SMBA low when the message transfer is complete, it knows to read the ARA
again.
A host which does not implement the SMBA signal may periodically access the ARA.
For more details on SMBus Alert mode, refer to SMBus specification version 2.0
(http://smbus.org/).

Doc ID16188 Rev 5 587/713
RM0041 Inter-integrated circuit (I2C) interface
603
Timeout error
There are differences in the timing specifications between I2C and SMBus.
SMBus defines a clock low timeout, TIMEOUT of 35 ms. Also SMBus specifies TLOW:
SEXT as the cumulative clock low extend time for a slave device. SMBus specifies TLOW:
MEXT as the cumulative clock low extend time for a master device. For more details on
these timeouts, refer to SMBus specification version 2.0 (http://smbus.org/).
The status flag Timeout or Tlow Error in I2C_SR1 shows the status of this feature.
How to use the interface in SMBus mode
To switch from I2C mode to SMBus mode, the following sequence should be performed.
•Set the SMBus bit in the I2C_CR1 register
•Configure the SMBTYPE and ENARP bits in the I2C_CR1 register as required for the
application
If you want to configure the device as a master, follow the Start condition generation
procedure in Section 22.3.3: I2C master mode. Otherwise, follow the sequence in
Section 22.3.2: I2C slave mode.
The application has to control the various SMBus protocols by software.
•SMB Device Default Address acknowledged if ENARP=1 and SMBTYPE=0
•SMB Host Header acknowledged if ENARP=1 and SMBTYPE=1
•SMB Alert Response Address acknowledged if SMBALERT=1
22.3.7 DMA requests
DMA requests (when enabled) are generated only for data transfer. DMA requests are
generated by Data Register becoming empty in transmission and Data Register becoming
full in reception. The DMA must be initialized and enabled before the I2C data transfer. The
DMAEN bit must be set in the I2C_CR2 register before the ADDR event. In master mode or
in slave mode when clock stretching is enabled, the DMAEN bit can also be set during the
ADDR event, before clearing the ADDR flag. The DMA request must be served before the
end of the current byte transfer. When the number of data transfers which has been
programmed for the corresponding DMA stream is reached, the DMA controller sends an
End of Transfer EOT signal to the I2C interface and generates a Transfer Complete interrupt
if enabled:
•Master transmitter: In the interrupt routine after the EOT interrupt, disable DMA
requests then wait for a BTF event before programming the Stop condition.
•Master receiver: when the number of bytes to be received is equal to or greater than
two, the DMA controller sends a hardware signal, EOT_1, corresponding to the last but
one data byte (number_of_bytes – 1). If, in the I2C_CR2 register, the LAST bit is set,
I2C automatically sends a NACK after the next byte following EOT_1. The user can
generate a Stop condition in the DMA Transfer Complete interrupt routine if enabled.
Transmission using DMA
DMA mode can be enabled for transmission by setting the DMAEN bit in the I2C_CR2
register. Data will be loaded from a Memory area configured using the DMA peripheral (refer
to the DMA specification) to the I2C_DR register whenever the TxE bit is set. To map a DMA
stream x for I2C transmission (where x is the stream number), perform the following
sequence:

Inter-integrated circuit (I2C) interface RM0041
588/713 Doc ID16188 Rev 5
1. Set the I2C_DR register address in the DMA_SxPAR register. The data will be moved
to this address from the memory after each TxE event.
2. Set the memory address in the DMA_SxMA0R register (and in DMA_SxMA1R register
in the case of a bouble buffer mode). The data will be loaded into I2C_DR from this
memory after each TxE event.
3. Configure the total number of bytes to be transferred in the DMA_SxNDTR register.
After each TxE event, this value will be decremented.
4. Configure the DMA stream priority using the PL[0:1] bits in the DMA_SxCR register
5. Set the DIR bit in the DMA_SxCR register and configure interrupts after half transfer or
full transfer depending on application requirements.
6. Activate the stream by setting the EN bit in the DMA_SxCR register.
When the number of data transfers which has been programmed in the DMA Controller
registers is reached, the DMA controller sends an End of Transfer EOT/ EOT_1 signal to the
I2C interface and the DMA generates an interrupt, if enabled, on the DMA stream interrupt
vector.
Note: Do not enable the ITBUFEN bit in the I2C_CR2 register if DMA is used for transmission.
Reception using DMA
DMA mode can be enabled for reception by setting the DMAEN bit in the I2C_CR2 register.
Data will be loaded from the I2C_DR register to a Memory area configured using the DMA
peripheral (refer to the DMA specification) whenever a data byte is received. To map a DMA
stream x for I2C reception (where x is the stream number), perform the following sequence:
1. Set the I2C_DR register address in DMA_SxPAR register. The data will be moved from
this address to the memory after each RxNE event.
2. Set the memory address in the DMA_SxMA0R register (and in DMA_SxMA1R register
in the case of a bouble buffer mode). The data will be loaded from the I2C_DR register
to this memory area after each RxNE event.
3. Configure the total number of bytes to be transferred in the DMA_SxNDTR register.
After each RxNE event, this value will be decremented.
4. Configure the stream priority using the PL[0:1] bits in the DMA_SxCR register
5. Reset the DIR bit and configure interrupts in the DMA_SxCR register after half transfer
or full transfer depending on application requirements.
6. Activate the stream by setting the EN bit in the DMA_SxCR register.
When the number of data transfers which has been programmed in the DMA Controller
registers is reached, the DMA controller sends an End of Transfer EOT/ EOT_1 signal to the
I2C interface and DMA generates an interrupt, if enabled, on the DMA stream interrupt
vector.
Note: Do not enable the ITBUFEN bit in the I2C_CR2 register if DMA is used for reception.

Doc ID16188 Rev 5 589/713
RM0041 Inter-integrated circuit (I2C) interface
603
22.3.8 Packet error checking
A PEC calculator has been implemented to improve the reliability of communication. The
PEC is calculated by using the C(x) = x8 + x2 + x + 1 CRC-8 polynomial serially on each bit.
•PEC calculation is enabled by setting the ENPEC bit in the I2C_CR1 register. PEC is a
CRC-8 calculated on all message bytes including addresses and R/W bits.
– In transmission: set the PEC transfer bit in the I2C_CR1 register after the TxE
event corresponding to the last byte. The PEC will be transferred after the last
transmitted byte.
– In reception: set the PEC bit in the I2C_CR1 register after the RxNE event
corresponding to the last byte so that the receiver sends a NACK if the next
received byte is not equal to the internally calculated PEC. In case of Master-
Receiver, a NACK must follow the PEC whatever the check result.The PEC must
be set before the ACK pulse of the current byte reception.
•A PECERR error flag/interrupt is also available in the I2C_SR1 register.
•If DMA and PEC calculation are both enabled:-
– In transmission: when the I2C interface receives an EOT signal from the DMA
controller, it automatically sends a PEC after the last byte.
– In reception: when the I2C interface receives an EOT_1 signal from the DMA
controller, it will automatically consider the next byte as a PEC and will check it. A
DMA request is generated after PEC reception.
•To allow intermediate PEC transfers, a control bit is available in the I2C_CR2 register
(LAST bit) to determine if it is really the last DMA transfer or not. If it is the last DMA
request for a master receiver, a NACK is automatically sent after the last received byte.
•PEC calculation is corrupted by an arbitration loss.
22.4 I2C interrupts
The table below gives the list of I2C interrupt requests.
Table 122. I2C Interrupt requests
Interrupt event Event flag Enable control bit
Start bit sent (Master) SB
ITEVFEN
Address sent (Master) or Address matched (Slave) ADDR
10-bit header sent (Master) ADD10
Stop received (Slave) STOPF
Data byte transfer finished BTF
Receive buffer not empty RxNE ITEVFEN and ITBUFEN
Transmit buffer empty TxE

Inter-integrated circuit (I2C) interface RM0041
590/713 Doc ID16188 Rev 5
Note: SB, ADDR, ADD10, STOPF, BTF, RxNE and TxE are logically ORed on the same interrupt
channel.
BERR, ARLO, AF, OVR, PECERR, TIMEOUT and SMBALERT are logically ORed on the
same interrupt channel.
Figure 242. I2C interrupt mapping diagram
Bus error BERR
ITERREN
Arbitration loss (Master) ARLO
Acknowledge failure AF
Overrun/Underrun OVR
PEC error PECERR
Timeout/Tlow error TIMEOUT
SMBus Alert SMBALERT
Table 122. I2C Interrupt requests (continued)
Interrupt event Event flag Enable control bit
ADDR
SB
ADD10
RxNE
TxE
BTF
it_event
ARLO
BERR
AF
OVR
PECERR
TIMEOUT
SMBALERT
ITERREN
it_error
ITEVFEN
ITBUFEN
STOPF

Doc ID16188 Rev 5 591/713
RM0041 Inter-integrated circuit (I2C) interface
603
22.5 I2C debug mode
When the microcontroller enters the debug mode (Cortex®-M3 core halted), the SMBUS
timeout either continues to work normally or stops, depending on the
DBG_I2Cx_SMBUS_TIMEOUT configuration bits in the DBG module. For more details,
refer to Section 25.15.2: Debug support for timers, watchdog and I2C on page 693.
22.6 I2C registers
Refer to Section: List of abbreviations for registers for a list of abbreviations used in register
descriptions.
The peripheral registers have to be accessed by half-words (16 bits) or words (32 bits).
22.6.1 I2C Control register 1 (I2C_CR1)
Address offset: 0x00
Reset value: 0x0000
15141312111098 7 6543210
SWRST Res. ALERT PEC POS ACK STOP START NO
STRETCH ENGC ENPEC ENARP SMB
TYPE Res.
SMBU
SPE
rw rw rw rw rw rw rw rw rw rw rw rw rw rw
Bit 15 SWRST: Software reset
When set, the I2C is under reset state. Before resetting this bit, make sure the I2C lines are
released and the bus is free.
0: I2C Peripheral not under reset
1: I2C Peripheral under reset state
Note: This bit can be used to reinitialize the peripheral after an error or a locked state. As an
example, if the BUSY bit is set and remains locked due to a glitch on the bus, the
SWRST bit can be used to exit from this state.
Bit 14 Reserved, must be kept at reset value
Bit 13 ALERT: SMBus alert
This bit is set and cleared by software, and cleared by hardware when PE=0.
0: Releases SMBA pin high. Alert Response Address Header followed by NACK.
1: Drives SMBA pin low. Alert Response Address Header followed by ACK.
Bit 12 PEC: Packet error checking
This bit is set and cleared by software, and cleared by hardware when PEC is transferred or
by a START or Stop condition or when PE=0.
0: No PEC transfer
1: PEC transfer (in Tx or Rx mode)
Note: PEC calculation is corrupted by an arbitration loss.

Inter-integrated circuit (I2C) interface RM0041
592/713 Doc ID16188 Rev 5
Bit 11 POS: Acknowledge/PEC Position (for data reception)
This bit is set and cleared by software and cleared by hardware when PE=0.
0: ACK bit controls the (N)ACK of the current byte being received in the shift register. The
PEC bit indicates that current byte in shift register is a PEC.
1: ACK bit controls the (N)ACK of the next byte which will be received in the shift register.
The PEC bit indicates that the next byte in the shift register is a PEC
Note: The POS bit is used when the procedure for reception of 2 bytes (see Method 2:
transfer sequence diagram for master receiver when N=2) is followed. It must be
configured before data reception starts. In this case, to NACK the 2nd byte, the ACK bit
must be cleared just after ADDR is cleared. To check the 2nd byte as PEC, the PEC bit
must be set during the ADDR stretch event after configuring the POS bit.
Bit 10 ACK: Acknowledge enable
This bit is set and cleared by software and cleared by hardware when PE=0.
0: No acknowledge returned
1: Acknowledge returned after a byte is received (matched address or data)
Bit 9 STOP: Stop generation
The bit is set and cleared by software, cleared by hardware when a Stop condition is
detected, set by hardware when a timeout error is detected.
In Master Mode:
0: No Stop generation.
1: Stop generation after the current byte transfer or after the current Start condition is sent.
In Slave mode:
0: No Stop generation.
1: Release the SCL and SDA lines after the current byte transfer.
Bit 8 START: Start generation
This bit is set and cleared by software and cleared by hardware when start is sent or PE=0.
In Master Mode:
0: No Start generation
1: Repeated start generation
In Slave mode:
0: No Start generation
1: Start generation when the bus is free
Bit 7 NOSTRETCH: Clock stretching disable (Slave mode)
This bit is used to disable clock stretching in slave mode when ADDR or BTF flag is set, until
it is reset by software.
0: Clock stretching enabled
1: Clock stretching disabled
Bit 6 ENGC: General call enable
0: General call disabled. Address 00h is NACKed.
1: General call enabled. Address 00h is ACKed.
Bit 5 ENPEC: PEC enable
0: PEC calculation disabled
1: PEC calculation enabled
Bit 4 ENARP: ARP enable
0: ARP disable
1: ARP enable
SMBus Device default address recognized if SMBTYPE=0
SMBus Host address recognized if SMBTYPE=1

Doc ID16188 Rev 5 593/713
RM0041 Inter-integrated circuit (I2C) interface
603
Note: When the STOP, START or PEC bit is set, the software must not perform any write access
to I2C_CR1 before this bit is cleared by hardware. Otherwise there is a risk of setting a
second STOP, START or PEC request.
22.6.2 I2C Control register 2 (I2C_CR2)
Address offset: 0x04
Reset value: 0x0000
Bit 3 SMBTYPE: SMBus type
0: SMBus Device
1: SMBus Host
Bit 2 Reserved, must be kept at reset value
Bit 1 SMBUS: SMBus mode
0: I2C mode
1: SMBus mode
Bit 0 PE: Peripheral enable
0: Peripheral disable
1: Peripheral enable
Note: If this bit is reset while a communication is on going, the peripheral is disabled at the
end of the current communication, when back to IDLE state.
All bit resets due to PE=0 occur at the end of the communication.
In master mode, this bit must not be reset before the end of the communication.
1514131211109876543210
Reserved LAST DMA
EN
ITBUF
EN
ITEVTE
N
ITERR
EN Reserved FREQ[5:0]
rw rw rw rw rw rw rw rw rw rw rw
Bits 15:13 Reserved, must be kept at reset value
Bit 12 LAST: DMA last transfer
0: Next DMA EOT is not the last transfer
1: Next DMA EOT is the last transfer
Note: This bit is used in master receiver mode to permit the generation of a NACK on the last
received data.
Bit 11 DMAEN: DMA requests enable
0: DMA requests disabled
1: DMA request enabled when TxE=1 or RxNE =1
Bit 10 ITBUFEN: Buffer interrupt enable
0: TxE = 1 or RxNE = 1 does not generate any interrupt.
1: TxE = 1 or RxNE = 1 generates Event Interrupt (whatever the state of DMAEN)

Inter-integrated circuit (I2C) interface RM0041
594/713 Doc ID16188 Rev 5
Bit 9 ITEVTEN: Event interrupt enable
0: Event interrupt disabled
1: Event interrupt enabled
This interrupt is generated when:
– SB = 1 (Master)
– ADDR = 1 (Master/Slave)
– ADD10= 1 (Master)
– STOPF = 1 (Slave)
– BTF = 1 with no TxE or RxNE event
– TxE event to 1 if ITBUFEN = 1
– RxNE event to 1if ITBUFEN = 1
ITERREN: Error interrupt enable
0: Error interrupt disabled
1: Error interrupt enabled
This interrupt is generated when:
–BERR = 1
–ARLO = 1
–AF = 1
–OVR = 1
– PECERR = 1
–TIMEOUT = 1
– SMBALERT = 1
Bits 7:6 Reserved, must be kept at reset value
Bits 5:0 FREQ[5:0]: Peripheral clock frequency
The FREQ bits must be configured with the APB clock frequency value (I2C peripheral
connected to APB). The FREQ field is used by the peripheral to generate data setup and
hold times compliant with the I2C specifications. The minimum allowed frequency is 2 MHz,
the maximum frequency is limited by the maximum APB frequency and cannot exceed
50 MHz (peripheral intrinsic maximum limit).
0b000000: Not allowed
0b000001: Not allowed
0b000010: 2 MHz
...
0b110010: 50 MHz
Higher than 0b100100: Not allowed

Doc ID16188 Rev 5 595/713
RM0041 Inter-integrated circuit (I2C) interface
603
22.6.3 I2C Own address register 1 (I2C_OAR1)
Address offset: 0x08
Reset value: 0x0000
22.6.4 I2C Own address register 2 (I2C_OAR2)
Address offset: 0x0C
Reset value: 0x0000
15141312111098 7 654321 0
ADD
MODE Reserved ADD[9:8] ADD[7:1] ADD0
rw rw rw rw rw rw rw rw rw rw rw
Bit 15 ADDMODE Addressing mode (slave mode)
0: 7-bit slave address (10-bit address not acknowledged)
1: 10-bit slave address (7-bit address not acknowledged)
Bit 14 Should always be kept at 1 by software.
Bits 13:10 Reserved, must be kept at reset value
Bits 9:8 ADD[9:8]: Interface address
7-bit addressing mode: don’t care
10-bit addressing mode: bits9:8 of address
Bits 7:1 ADD[7:1]: Interface address
bits 7:1 of address
Bit 0 ADD0: Interface address
7-bit addressing mode: don’t care
10-bit addressing mode: bit 0 of address
151413121110987 654321 0
Reserved ADD2[7:1] ENDUAL
rw rw rw rw rw rw rw rw
Bits 15:8 Reserved, must be kept at reset value
Bits 7:1 ADD2[7:1]: Interface address
bits 7:1 of address in dual addressing mode
Bit 0 ENDUAL: Dual addressing mode enable
0: Only OAR1 is recognized in 7-bit addressing mode
1: Both OAR1 and OAR2 are recognized in 7-bit addressing mode

Inter-integrated circuit (I2C) interface RM0041
596/713 Doc ID16188 Rev 5
22.6.5 I2C Data register (I2C_DR)
Address offset: 0x10
Reset value: 0x0000
22.6.6 I2C Status register 1 (I2C_SR1)
Address offset: 0x14
Reset value: 0x0000
151413121110987 654321 0
Reserved DR[7:0]
rw rw rw rw rw rw rw rw
Bits 15:8 Reserved, must be kept at reset value
Bits 7:0 DR[7:0] 8-bit data register
Byte received or to be transmitted to the bus.
– Transmitter mode: Byte transmission starts automatically when a byte is written in the DR
register. A continuous transmit stream can be maintained if the next data to be transmitted is
put in DR once the transmission is started (TxE=1)
– Receiver mode: Received byte is copied into DR (RxNE=1). A continuous transmit stream
can be maintained if DR is read before the next data byte is received (RxNE=1).
Note: In slave mode, the address is not copied into DR.
Write collision is not managed (DR can be written if TxE=0).
If an ARLO event occurs on ACK pulse, the received byte is not copied into DR
and so cannot be read.
151413121110987 654321 0
SMB
ALERT
TIME
OUT Res.
PEC
ERR OVR AF ARLO BERR TxE RxNE Res. STOPF ADD10 BTF ADDR SB
rc_w0rc_w0 rc_w0rc_w0rc_w0rc_w0rc_w0r r rrrr r

Doc ID16188 Rev 5 597/713
RM0041 Inter-integrated circuit (I2C) interface
603
Bit 15 SMBALERT: SMBus alert
In SMBus host mode:
0: no SMBALERT
1: SMBALERT event occurred on pin
In SMBus slave mode:
0: no SMBALERT response address header
1: SMBALERT response address header to SMBALERT LOW received
– Cleared by software writing 0, or by hardware when PE=0.
Bit 14 TIMEOUT: Timeout or Tlow error
0: No timeout error
1: SCL remained LOW for 25 ms (Timeout)
or
Master cumulative clock low extend time more than 10 ms (Tlow:mext)
or
Slave cumulative clock low extend time more than 25 ms (Tlow:sext)
– When set in slave mode: slave resets the communication and lines are released by
hardware
– When set in master mode: Stop condition sent by hardware
– Cleared by software writing 0, or by hardware when PE=0.
Note: This functionality is available only in SMBus mode.
Bit 13 Reserved, must be kept at reset value
Bit 12 PECERR: PEC Error in reception
0: no PEC error: receiver returns ACK after PEC reception (if ACK=1)
1: PEC error: receiver returns NACK after PEC reception (whatever ACK)
– Cleared by software writing 0, or by hardware when PE=0.
–
Bit 11 OVR: Overrun/Underrun
0: No overrun/underrun
1: Overrun or underrun
– Set by hardware in slave mode when NOSTRETCH=1 and:
– In reception when a new byte is received (including ACK pulse) and the DR register has not
been read yet. New received byte is lost.
– In transmission when a new byte should be sent and the DR register has not been written
yet. The same byte is sent twice.
– Cleared by software writing 0, or by hardware when PE=0.
Note: If the DR write occurs very close to SCL rising edge, the sent data is unspecified and a
hold timing error occurs
Bit 10 AF: Acknowledge failure
0: No acknowledge failure
1: Acknowledge failure
– Set by hardware when no acknowledge is returned.
– Cleared by software writing 0, or by hardware when PE=0.

Inter-integrated circuit (I2C) interface RM0041
598/713 Doc ID16188 Rev 5
Bit 9 ARLO: Arbitration lost (master mode)
0: No Arbitration Lost detected
1: Arbitration Lost detected
Set by hardware when the interface loses the arbitration of the bus to another master
– Cleared by software writing 0, or by hardware when PE=0.
After an ARLO event the interface switches back automatically to Slave mode (MSL=0).
Note: In SMBUS, the arbitration on the data in slave mode occurs only during the data phase,
or the acknowledge transmission (not on the address acknowledge).
Bit 8 BERR: Bus error
0: No misplaced Start or Stop condition
1: Misplaced Start or Stop condition
– Set by hardware when the interface detects an SDA rising or falling edge while SCL is high,
occurring in a non-valid position during a byte transfer.
– Cleared by software writing 0, or by hardware when PE=0.
Bit 7 TxE: Data register empty (transmitters)
0: Data register not empty
1: Data register empty
– Set when DR is empty in transmission. TxE is not set during address phase.
– Cleared by software writing to the DR register or by hardware after a start or a stop condition
or when PE=0.
TxE is not set if either a NACK is received, or if next byte to be transmitted is PEC (PEC=1)
Note: TxE is not cleared by writing the first data being transmitted, or by writing data when
BTF is set, as in both cases the data register is still empty.
Bit 6 RxNE: Data register not empty (receivers)
0: Data register empty
1: Data register not empty
– Set when data register is not empty in receiver mode. RxNE is not set during address phase.
– Cleared by software reading or writing the DR register or by hardware when PE=0.
RxNE is not set in case of ARLO event.
Note: RxNE is not cleared by reading data when BTF is set, as the data register is still full.
Bit 5 Reserved, must be kept at reset value
Bit 4 STOPF: Stop detection (slave mode)
0: No Stop condition detected
1: Stop condition detected
– Set by hardware when a Stop condition is detected on the bus by the slave after an
acknowledge (if ACK=1).
– Cleared by software reading the SR1 register followed by a write in the CR1 register, or by
hardware when PE=0
Note: The STOPF bit is not set after a NACK reception.
It is recommended to perform the complete clearing sequence (READ SR1 then
WRITE CR1) after the STOPF is set. Refer to Figure 236: Transfer sequence diagram
for slave receiver on page 575.

Doc ID16188 Rev 5 599/713
RM0041 Inter-integrated circuit (I2C) interface
603
Bit 3 ADD10: 10-bit header sent (Master mode)
0: No ADD10 event occurred.
1: Master has sent first address byte (header).
– Set by hardware when the master has sent the first byte in 10-bit address mode.
– Cleared by software reading the SR1 register followed by a write in the DR register of the
second address byte, or by hardware when PE=0.
Note: ADD10 bit is not set after a NACK reception
Bit 2 BTF: Byte transfer finished
0: Data byte transfer not done
1: Data byte transfer succeeded
– Set by hardware when NOSTRETCH=0 and:
– In reception when a new byte is received (including ACK pulse) and DR has not been read
yet (RxNE=1).
– In transmission when a new byte should be sent and DR has not been written yet (TxE=1).
– Cleared by software reading SR1 followed by either a read or write in the DR register or by
hardware after a start or a stop condition in transmission or when PE=0.
Note: The BTF bit is not set after a NACK reception
The BTF bit is not set if next byte to be transmitted is the PEC (TRA=1 in I2C_SR2
register and PEC=1 in I2C_CR1 register)
Bit 1 ADDR: Address sent (master mode)/matched (slave mode)
This bit is cleared by software reading SR1 register followed reading SR2, or by hardware
when PE=0.
Address matched (Slave)
0: Address mismatched or not received.
1: Received address matched.
– Set by hardware as soon as the received slave address matched with the OAR registers
content or a general call or a SMBus Device Default Address or SMBus Host or SMBus Alert
is recognized. (when enabled depending on configuration).
Note: In slave mode, it is recommended to perform the complete clearing sequence (READ
SR1 then READ SR2) after ADDR is set. Refer to Figure 236: Transfer sequence
diagram for slave receiver on page 575.
Address sent (Master)
0: No end of address transmission
1: End of address transmission
– For 10-bit addressing, the bit is set after the ACK of the 2nd byte.
– For 7-bit addressing, the bit is set after the ACK of the byte.
Note: ADDR is not set after a NACK reception
Bit 0 SB: Start bit (Master mode)
0: No Start condition
1: Start condition generated.
– Set when a Start condition generated.
– Cleared by software by reading the SR1 register followed by writing the DR register, or by
hardware when PE=0

Inter-integrated circuit (I2C) interface RM0041
600/713 Doc ID16188 Rev 5
22.6.7 I2C Status register 2 (I2C_SR2)
Address offset: 0x18
Reset value: 0x0000
Note: Reading I2C_SR2 after reading I2C_SR1 clears the ADDR flag, even if the ADDR flag was
set after reading I2C_SR1. Consequently, I2C_SR2 must be read only when ADDR is found
set in I2C_SR1 or when the STOPF bit is cleared.
15 14 13 12 11 10 9 8 7 6 5 4 3 2 1 0
PEC[7:0] DUALF SMB
HOST
SMBDE
FAULT
GEN
CALL Res. TRA BUSY MSL
rr r rrrrr r r r r r r r
Bits 15:8 PEC[7:0] Packet error checking register
This register contains the internal PEC when ENPEC=1.
Bit 7 DUALF: Dual flag (Slave mode)
0: Received address matched with OAR1
1: Received address matched with OAR2
– Cleared by hardware after a Stop condition or repeated Start condition, or when PE=0.
Bit 6 SMBHOST: SMBus host header (Slave mode)
0: No SMBus Host address
1: SMBus Host address received when SMBTYPE=1 and ENARP=1.
– Cleared by hardware after a Stop condition or repeated Start condition, or when PE=0.
Bit 5 SMBDEFAULT: SMBus device default address (Slave mode)
0: No SMBus Device Default address
1: SMBus Device Default address received when ENARP=1
– Cleared by hardware after a Stop condition or repeated Start condition, or when PE=0.
Bit 4 GENCALL: General call address (Slave mode)
0: No General Call
1: General Call Address received when ENGC=1
– Cleared by hardware after a Stop condition or repeated Start condition, or when PE=0.
Bit 3 Reserved, must be kept at reset value

Doc ID16188 Rev 5 601/713
RM0041 Inter-integrated circuit (I2C) interface
603
Note: Reading I2C_SR2 after reading I2C_SR1 clears the ADDR flag, even if the ADDR flag was
set after reading I2C_SR1. Consequently, I2C_SR2 must be read only when ADDR is found
set in I2C_SR1 or when the STOPF bit is cleared.
22.6.8 I2C Clock control register (I2C_CCR)
Address offset: 0x1C
Reset value: 0x0000
Note: fPCLK1 must be at least 2 MHz to achieve Sm mode I²C frequencies. It must be at least 4
MHz to achieve Fm mode I²C frequencies. It must be a multiple of 10MHz to reach the
400 kHz maximum I²C Fm mode clock.
The CCR register must be configured only when the I2C is disabled (PE = 0).
Bit 2 TRA: Transmitter/receiver
0: Data bytes received
1: Data bytes transmitted
This bit is set depending on the R/W bit of the address byte, at the end of total address
phase.
It is also cleared by hardware after detection of Stop condition (STOPF=1), repeated Start
condition, loss of bus arbitration (ARLO=1), or when PE=0.
Bit 1 BUSY: Bus busy
0: No communication on the bus
1: Communication ongoing on the bus
– Set by hardware on detection of SDA or SCL low
– cleared by hardware on detection of a Stop condition.
It indicates a communication in progress on the bus. This information is still updated when
the interface is disabled (PE=0).
Bit 0 MSL: Master/slave
0: Slave Mode
1: Master Mode
– Set by hardware as soon as the interface is in Master mode (SB=1).
– Cleared by hardware after detecting a Stop condition on the bus or a loss of arbitration
(ARLO=1), or by hardware when PE=0.
151413121110987 654321 0
F/S DUTY Reserved CCR[11:0]
rw rw rw rw rw rw rw rw rw rw rw rw rw rw
Bit 15 F/S: I2C master mode selection
0: Sm mode I2C
1: Fm mode I2C

Inter-integrated circuit (I2C) interface RM0041
602/713 Doc ID16188 Rev 5
22.6.9 I2C TRISE register (I2C_TRISE)
Address offset: 0x20
Reset value: 0x0002
Bit 14 DUTY: Fm mode duty cycle
0: Fm mode tlow/thigh = 2
1: Fm mode tlow/thigh = 16/9 (see CCR)
Bits 13:12 Reserved, must be kept at reset value
Bits 11:0 CCR[11:0]: Clock control register in Fm/Sm mode (Master mode)
Controls the SCL clock in master mode.
Sm mode or SMBus:
Thigh = CCR * TPCLK1
Tlow = CCR * TPCLK1
Fm mode:
If DUTY = 0:
Thigh = CCR * TPCLK1
Tlow = 2 * CCR * TPCLK1
If DUTY = 1: (to reach 400 kHz)
Thigh = 9 * CCR * TPCLK1
Tlow = 16 * CCR * TPCLK1
For instance: in Sm mode, to generate a 100 kHz SCL frequency:
If FREQR = 08, TPCLK1 = 125 ns so CCR must be programmed with 0x28
(0x28 <=> 40d x 125 ns = 5000 ns.)
Note: The minimum allowed value is 0x04, except in FAST DUTY mode where the minimum
allowed value is 0x01
thigh = tr(SCL) + tw(SCLH). See device datasheet for the definitions of parameters.
tlow = tf(SCL) + tw(SCLL). See device datasheet for the definitions of parameters.
I2C communication speed, fSCL ~ 1/(thigh + tlow). The real frequency may differ due to
the analog noise filter input delay.
The CCR register must be configured only when the I2C is disabled (PE = 0).
151413121110987 654321 0
Reserved TRISE[5:0]
rw rw rw rw rw rw
Bits 15:6 Reserved, must be kept at reset value
Bits 5:0 TRISE[5:0]: Maximum rise time in Fm/Sm mode (Master mode)
These bits should provide the maximum duration of the SCL feedback loop in master mode.
The purpose is to keep a stable SCL frequency whatever the SCL rising edge duration.
These bits must be programmed with the maximum SCL rise time given in the I2C bus
specification, incremented by 1.
For instance: in Sm mode, the maximum allowed SCL rise time is 1000 ns.
If, in the I2C_CR2 register, the value of FREQ[5:0] bits is equal to 0x08 and TPCLK1 = 125 ns
therefore the TRISE[5:0] bits must be programmed with 09h.
(1000 ns / 125 ns = 8 + 1)
The filter value can also be added to TRISE[5:0].
If the result is not an integer, TRISE[5:0] must be programmed with the integer part, in order
to respect the tHIGH parameter.
Note: TRISE[5:0] must be configured only when the I2C is disabled (PE = 0).

Doc ID16188 Rev 5 603/713
RM0041 Inter-integrated circuit (I2C) interface
603
22.6.10 I2C register map
The table below provides the I2C register map and reset values.
Refer toSection: Memory mapor the register boundary addresses table.
Table 123. I2C register map and reset values
Offset Register
31
30
29
28
27
26
25
24
23
22
21
20
19
18
17
16
15
14
13
12
11
10
9
8
7
6
5
4
3
2
1
0
0x00 I2C_CR1 Reserved
SWRST
Reserved
ALERT
PEC
POS
ACK
STOP
START
NOSTRETCH
ENGC
ENPEC
ENARP
SMBTYPE
Reserved
SMBUS
PE
Reset value 0 0 000 0 0 00000 00
0x04 I2C_CR2 Reserved
LAST
DMAEN
ITBUFEN
ITEVTEN
ITERREN
Reserved
FREQ[5:0]
Reset value 000 0 0 000000
0x08 I2C_OAR1 Reserved
ADDMODE
Reserved ADD[9:8] ADD[7:1]
ADD0
Reset value 0 0 0 00000000
0x0C I2C_OAR2 Reserved ADD2[7:1]
ENDUAL
Reset value 00000000
0x10 I2C_DR Reserved DR[7:0]
Reset value 00000000
0x14 I2C_SR1 Reserved
SMBALERT
TIMEOUT
Reserved
PECERR
OVR
AF
ARLO
BERR
TxE
RxNE
Reserved
STOPF
ADD10
BTF
ADDR
SB
Reset value 00 000 0 0 00 00000
0x18 I2C_SR2 Reserved PEC[7:0]
DUALF
SMBHOST
SMBDEFAULT
GENCALL
Reserved
TRA
BUSY
MSL
Reset value 00 0000 0 0 0000 000
0x1C I2C_CCR Reserved
F/S
DUTY
Reserved
CCR[11:0]
Reset value 00 00 0 0 00000000
0x20 I2C_TRISE Reserved TRISE[5:0]
Reset value 000010

Universal synchronous asynchronous receiver transmitter (USART) RM0041
604/713 Doc ID16188 Rev 5
23 Universal synchronous asynchronous receiver
transmitter (USART)
Low-density value line devices are STM32F100xx microcontrollers where the Flash
memory density ranges between 16 and 32 Kbytes.
Medium-density value line devices are STM32F100xx microcontrollers where the Flash
memory density ranges between 64 and 128 Kbytes.
High-density value line devices are STM32F100xx microcontrollers where the Flash
memory density ranges between 256 and 512 Kbytes.
This section applies to the whole STM32F100xx family, unless otherwise specified.
23.1 USART introduction
The universal synchronous asynchronous receiver transmitter (USART) offers a flexible
means of full-duplex data exchange with external equipment requiring an industry standard
NRZ asynchronous serial data format. The USART offers a very wide range of baud rates
using a fractional baud rate generator.
It supports synchronous one-way communication and half-duplex single wire
communication. It also supports the LIN (local interconnection network), Smartcard Protocol
and IrDA (infrared data association) SIR ENDEC specifications, and modem operations
(CTS/RTS). It allows multiprocessor communication.
High speed data communication is possible by using the DMA for multibuffer configuration.
23.2 USART main features
•Full duplex, asynchronous communications
•NRZ standard format (Mark/Space)
•Configurable oversampling method by 16 or by 8 to give flexibility between speed and
clock tolerance
•Fractional baud rate generator systems
– Common programmable transmit and receive baud rate of up to 3 Mbit/s when the
APB frequency is 24 MHz and oversampling is by 8
•Programmable data word length (8 or 9 bits)
•Configurable stop bits - support for 1 or 2 stop bits
•LIN Master Synchronous Break send capability and LIN slave break detection
capability
– 13-bit break generation and 10/11 bit break detection when USART is hardware
configured for LIN
•Transmitter clock output for synchronous transmission
•IrDA SIR encoder decoder
– Support for 3/16 bit duration for normal mode
•Smartcard emulation capability

Doc ID16188 Rev 5 605/713
RM0041 Universal synchronous asynchronous receiver transmitter (USART)
650
– The Smartcard interface supports the asynchronous protocol Smartcards as
defined in the ISO 7816-3 standards
– 0.5, 1.5 stop bits for Smartcard operation
•Single-wire half-duplex communication
•Configurable multibuffer communication using DMA (direct memory access)
– Buffering of received/transmitted bytes in reserved SRAM using centralized DMA
•Separate enable bits for transmitter and receiver
•Transfer detection flags:
– Receive buffer full
– Transmit buffer empty
– End of transmission flags
•Parity control:
– Transmits parity bit
– Checks parity of received data byte
•Four error detection flags:
– Overrun error
– Noise detection
– Frame error
– Parity error
•Ten interrupt sources with flags:
– CTS changes
– LIN break detection
– Transmit data register empty
– Transmission complete
– Receive data register full
– Idle line received
– Overrun error
– Framing error
– Noise error
– Parity error
•Multiprocessor communication - enter into mute mode if address match does not occur
•Wake up from mute mode (by idle line detection or address mark detection)
•Two receiver wakeup modes: Address bit (MSB, 9th bit), Idle line
23.3 USART functional description
The interface is externally connected to another device by three pins (see Figure 243). Any
USART bidirectional communication requires a minimum of two pins: Receive Data In (RX)
and Transmit Data Out (TX):
RX: Receive Data Input is the serial data input. Oversampling techniques are used for data
recovery by discriminating between valid incoming data and noise.
TX: Transmit Data Output. When the transmitter is disabled, the output pin returns to its I/O
port configuration. When the transmitter is enabled and nothing is to be transmitted, the TX

Universal synchronous asynchronous receiver transmitter (USART) RM0041
606/713 Doc ID16188 Rev 5
pin is at high level. In single-wire and smartcard modes, this I/O is used to transmit and
receive the data (at USART level, data are then received on SW_RX).
Through these pins, serial data is transmitted and received in normal USART mode as
frames comprising:
•An Idle Line prior to transmission or reception
•A start bit
•A data word (8 or 9 bits) least significant bit first
•0.5,1, 1.5, 2 Stop bits indicating that the frame is complete
•This interface uses a fractional baud rate generator - with a 12-bit mantissa and 4-bit
fraction
•A status register (USART_SR)
•Data Register (USART_DR)
•A baud rate register (USART_BRR) - 12-bit mantissa and 4-bit fraction.
•A Guardtime Register (USART_GTPR) in case of Smartcard mode.
Refer to Section 23.6: USART registers on page 640 for the definitions of each bit.
The following pin is required to interface in synchronous mode:
•CK: Transmitter clock output. This pin outputs the transmitter data clock for
synchronous transmission corresponding to SPI master mode (no clock pulses on start
bit and stop bit, and a software option to send a clock pulse on the last data bit). In
parallel data can be received synchronously on RX. This can be used to control
peripherals that have shift registers (e.g. LCD drivers). The clock phase and polarity
are software programmable. In smartcard mode, CK can provide the clock to the
smartcard.
The following pins are required in Hardware flow control mode:
•CTS: Clear To Send blocks the data transmission at the end of the current transfer
when high
•RTS: Request to send indicates that the USART is ready to receive a data (when low).

Doc ID16188 Rev 5 607/713
RM0041 Universal synchronous asynchronous receiver transmitter (USART)
650
Figure 243. USART block diagram
:DNHXS
XQLW
5HFHLYHU
FRQWURO
65
7UDQVPLW
FRQWURO
7;(7& 5;1(,'/(25( 1) )(
86$57
FRQWURO
LQWHUUXSW
&5
0:$.(
5HFHLYHGDWDUHJLVWHU5'5
5HFHLYH6KLIW5HJLVWHU
5HDG
7UDQVPLWGDWDUHJLVWHU7'5
7UDQVPLW6KLIW5HJLVWHU
:ULWH
6:B5;
7;
'DWDUHJLVWHU'5
7UDQVPLWWHU
FORFN
5HFHLYHU
FORFN
5HFHLYHUUDWH
7UDQVPLWWHUUDWH
I
3&/.[[
FRQWURO
FRQWURO
>[29(5@
&RQYHQWLRQDOEDXGUDWHJHQHUDWRU
6%.5:85(7(
,'/(5;1(
7&,(7;(,(
&5
8( 3&( 36
3(,(
3(
3:'$7$
,5/3
6&(1 ,5(1
'0$5
'0$7
86$57$GGUHVV
&5
&5
,U'$
6,5
(1'(&
EORFN
/,1( &.(1 &32/ &3+$ /%&/
6&/.FRQWURO &.
&5
*7
6723>@
1$&.
',9B0DQWLVVD
5(
86$57B%55
86$57',9
7(
+'
&38RU'0$
&38RU'0$
35'$7$
+DUGZDUH
IORZ
FRQWUROOHU
&76 /%'
5;
,5'$B287
,5'$B,1
576
&76
*735
36&
,( ,(
',9B)UDFWLRQ
86$57',9 ',9B0DQWLVVD',9B)UDFWLRQî±29(5
6$03/,1*
&5
29(5
',9,'(5
DLE

Universal synchronous asynchronous receiver transmitter (USART) RM0041
608/713 Doc ID16188 Rev 5
23.3.1 USART character description
Word length may be selected as being either 8 or 9 bits by programming the M bit in the
USART_CR1 register (see Figure 244).
The TX pin is in low state during the start bit. It is in high state during the stop bit.
An Idle character is interpreted as an entire frame of “1”s followed by the start bit of the
next frame which contains data (The number of “1” ‘s will include the number of stop bits).
A Break character is interpreted on receiving “0”s for a frame period. At the end of the
break frame the transmitter inserts either 1 or 2 stop bits (logic “1” bit) to acknowledge the
start bit.
Transmission and reception are driven by a common baud rate generator, the clock for each
is generated when the enable bit is set respectively for the transmitter and receiver.
The details of each block is given below.
Figure 244. Word length programming
069
%LW %LW %LW %LW %LW %LW %LW %LW %LW
6WDUW
ELW
6WRS
ELW
1H[W
6WDUW
ELW
,GOHIUDPH
ELWZRUGOHQJWK0ELWLVVHW6WRSELW
3RVVLEOH
3DULW\
ELW
%UHDNIUDPH
'DWDIUDPH 1H[WGDWDIUDPH
&ORFN
/%&/ELWFRQWUROVODVWGDWDFORFNSXOVH
6WDUW
ELW
6WDUW
ELW
6WRS
ELW
%LW %LW %LW %LW %LW %LW %LW %LW
6WDUW
ELW 6WRS
ELW
1H[W
6WDUW
ELW
,GOHIUDPH
ELWZRUGOHQJWK0ELWLVUHVHW6WRSELW
3RVVLEOH
3DULW\
ELW
%UHDNIUDPH
'DWDIUDPH 1H[WGDWDIUDPH
&ORFN
/%&/ELWFRQWUROVODVWGDWDFORFNSXOVH
6WDUW
ELW
6WDUW
ELW
6WRS
ELW

Doc ID16188 Rev 5 609/713
RM0041 Universal synchronous asynchronous receiver transmitter (USART)
650
23.3.2 Transmitter
The transmitter can send data words of either 8 or 9 bits depending on the M bit status.
When the transmit enable bit (TE) is set, the data in the transmit shift register is output on
the TX pin and the corresponding clock pulses are output on the CK pin.
Character transmission
During an USART transmission, data shifts out least significant bit first on the TX pin. In this
mode, the USART_DR register consists of a buffer (TDR) between the internal bus and the
transmit shift register (see Figure 243).
Every character is preceded by a start bit which is a logic level low for one bit period. The
character is terminated by a configurable number of stop bits.
The following stop bits are supported by USART: 0.5, 1, 1.5 and 2 stop bits.
Note: The TE bit should not be reset during transmission of data. Resetting the TE bit during the
transmission will corrupt the data on the TX pin as the baud rate counters will get frozen.
The current data being transmitted will be lost.
An idle frame will be sent after the TE bit is enabled.
Configurable stop bits
The number of stop bits to be transmitted with every character can be programmed in
Control register 2, bits 13,12.
•1 stop bit: This is the default value of number of stop bits.
•2 Stop bits: This will be supported by normal USART, single-wire and modem modes.
•0.5 stop bit: To be used when receiving data in Smartcard mode.
•1.5 stop bits: To be used when transmitting and receiving data in Smartcard mode.
An idle frame transmission will include the stop bits.
A break transmission will be 10 low bits followed by the configured number of stop bits
(when m = 0) and 11 low bits followed by the configured number of stop bits (when m = 1). It
is not possible to transmit long breaks (break of length greater than 10/11 low bits).

Universal synchronous asynchronous receiver transmitter (USART) RM0041
610/713 Doc ID16188 Rev 5
Figure 245. Configurable stop bits
Procedure:
1. Enable the USART by writing the UE bit in USART_CR1 register to 1.
2. Program the M bit in USART_CR1 to define the word length.
3. Program the number of stop bits in USART_CR2.
4. Select DMA enable (DMAT) in USART_CR3 if Multi buffer Communication is to take
place. Configure the DMA register as explained in multibuffer communication.
5. Select the desired baud rate using the USART_BRR register.
6. Set the TE bit in USART_CR1 to send an idle frame as first transmission.
7. Write the data to send in the USART_DR register (this clears the TXE bit). Repeat this
for each data to be transmitted in case of single buffer.
8. After writing the last data into the USART_DR register, wait until TC=1. This indicates
that the transmission of the last frame is complete. This is required for instance when
the USART is disabled or enters the Halt mode to avoid corrupting the last
transmission.
Single byte communication
Clearing the TXE bit is always performed by a write to the data register.
The TXE bit is set by hardware and it indicates:
•The data has been moved from TDR to the shift register and the data transmission has
started.
•The TDR register is empty.
•The next data can be written in the USART_DR register without overwriting the
previous data.
This flag generates an interrupt if the TXEIE bit is set.
Bit0 Bit1 Bit2 Bit3 Bit4 Bit5 Bit6 Bit7
Start
Bit Stop
bit
Next
start
bit
8-bit Word length (M bit is reset) Possible
parity
bit
Data frame Next data frame
****
** LBCL bit controls last data clock pulse
CLOCK **
Bit0 Bit1 Bit2 Bit3 Bit4 Bit5 Bit6 Bit7
Start
Bit 2 Stop
Bits
Next
Start
Bit
Possible
parity
bit
Data frame Next data frame
Bit0 Bit1 Bit2 Bit3 Bit4 Bit5 Bit6 Bit7
Start
Bit
Next
start
bit
Possible
Parity
Bit
Data frame Next data frame
1/2 stop bit
Bit0 Bit1 Bit2 Bit3 Bit4 Bit5 Bit6 Bit7
Start
Bit
Next
start
bit
Possible
Parity
Bit
Data frame Next data frame
1 1/2 stop bits
a) 1 Stop Bit
b) 1 1/2 stop Bits
c) 2 Stop Bits
d) 1/2 Stop Bit

Doc ID16188 Rev 5 611/713
RM0041 Universal synchronous asynchronous receiver transmitter (USART)
650
When a transmission is taking place, a write instruction to the USART_DR register stores
the data in the TDR register and which is copied in the shift register at the end of the current
transmission.
When no transmission is taking place, a write instruction to the USART_DR register places
the data directly in the shift register, the data transmission starts, and the TXE bit is
immediately set.
If a frame is transmitted (after the stop bit) and the TXE bit is set, the TC bit goes high. An
interrupt is generated if the TCIE bit is set in the USART_CR1 register.
After writing the last data into the USART_DR register, it is mandatory to wait for TC=1
before disabling the USART or causing the microcontroller to enter the low-power mode
(see Figure 246: TC/TXE behavior when transmitting).
The TC bit is cleared by the following software sequence:
1. A read from the USART_SR register
2. A write to the USART_DR register
Note: The TC bit can also be cleared by writing a ‘0 to it. This clearing sequence is recommended
only for Multibuffer communication.
Figure 246. TC/TXE behavior when transmitting
Break characters
Setting the SBK bit transmits a break character. The break frame length depends on the M
bit (see Figure 244).
If the SBK bit is set to ‘1 a break character is sent on the TX line after completing the current
character transmission. This bit is reset by hardware when the break character is completed
(during the stop bit of the break character). The USART inserts a logic 1 bit at the end of the
last break frame to guarantee the recognition of the start bit of the next frame.
Note: If the software resets the SBK bit before the commencement of break transmission, the
break character will not be transmitted. For two consecutive breaks, the SBK bit should be
set after the stop bit of the previous break.
48LINE
53!24?$2
&RAME
48%FLAG
&
4#FLAG
&
&RAME
SOFTWAREWAITSUNTIL48%
ANDWRITES&INTO$2
SOFTWAREWAITSUNTIL48%
ANDWRITES&INTO$2
4#ISNOTSET
BECAUSE48%
SOFTWAREWAITSUNTIL4#
&RAME
4#ISSETBECAUSE
48%
SETBYHARDWARE
CLEAREDBYSOFTWARE
SETBYHARDWARE
CLEAREDBYSOFTWARE SETBYHARDWARE
SET
)DLEPREAMBLE
BYHARDWARE
&
SOFTWARE
ENABLESTHE
53!24
4#ISNOTSET
BECAUSE48%
SOFTWAREWAITSUNTIL48%
ANDWRITES&INTO$2
AIB

Universal synchronous asynchronous receiver transmitter (USART) RM0041
612/713 Doc ID16188 Rev 5
Idle characters
Setting the TE bit drives the USART to send an idle frame before the first data frame.
23.3.3 Receiver
The USART can receive data words of either 8 or 9 bits depending on the M bit in the
USART_CR1 register.
Start bit detection
The start bit detection sequence is the same when oversampling by 16 or by 8.
In the USART, the start bit is detected when a specific sequence of samples is recognized.
This sequence is: 1 1 1 0 X 0 X 0 X 0 0 0 0.
Figure 247. Start bit detection when oversampling by 16 or 8
Note: If the sequence is not complete, the start bit detection aborts and the receiver returns to the
idle state (no flag is set) where it waits for a falling edge.
The start bit is confirmed (RXNE flag set, interrupt generated if RXNEIE=1) if the 3 sampled
bits are at 0 (first sampling on the 3rd, 5th and 7th bits finds the 3 bits at 0 and second
sampling on the 8th, 9th and 10th bits also finds the 3 bits at 0).
The start bit is validated (RXNE flag set, interrupt generated if RXNEIE=1) but the NE noise
flag is set if, for both samplings, at least 2 out of the 3 sampled bits are at 0 (sampling on the
28LINE
SAMPLEDVALUES
)DLE 3TARTBIT28STATE
2EAL
SAMPLE
CLOCK
)DEAL
SAMPLE
CLOCK
88888888
#ONDITIONS
TOVALIDATE
THESTARTBIT
!TLEASTBITS
OUTOFAT
!TLEASTBITS
OUTOFAT
&ALLINGEDGE
DETECTION
8 8 8 8 8 8 8 8
/NEBITTIME
8
AI

Doc ID16188 Rev 5 613/713
RM0041 Universal synchronous asynchronous receiver transmitter (USART)
650
3rd, 5th and 7th bits and sampling on the 8th, 9th and 10th bits). If this condition is not met,
the start detection aborts and the receiver returns to the idle state (no flag is set).
If, for one of the samplings (sampling on the 3rd, 5th and 7th bits or sampling on the 8th, 9th
and 10th bits), 2 out of the 3 bits are found at 0, the start bit is validated but the NE noise
flag bit is set.
Character reception
During an USART reception, data shifts in least significant bit first through the RX pin. In this
mode, the USART_DR register consists of a buffer (RDR) between the internal bus and the
received shift register.
Procedure:
1. Enable the USART by writing the UE bit in USART_CR1 register to 1.
2. Program the M bit in USART_CR1 to define the word length.
3. Program the number of stop bits in USART_CR2.
4. Select DMA enable (DMAR) in USART_CR3 if multibuffer communication is to take
place. Configure the DMA register as explained in multibuffer communication. STEP 3
5. Select the desired baud rate using the baud rate register USART_BRR
6. Set the RE bit USART_CR1. This enables the receiver which begins searching for a
start bit.
When a character is received
•The RXNE bit is set. It indicates that the content of the shift register is transferred to the
RDR. In other words, data has been received and can be read (as well as its
associated error flags).
•An interrupt is generated if the RXNEIE bit is set.
•The error flags can be set if a frame error, noise or an overrun error has been detected
during reception.
•In multibuffer, RXNE is set after every byte received and is cleared by the DMA read to
the Data Register.
•In single buffer mode, clearing the RXNE bit is performed by a software read to the
USART_DR register. The RXNE flag can also be cleared by writing a zero to it. The
RXNE bit must be cleared before the end of the reception of the next character to avoid
an overrun error.
Note: The RE bit should not be reset while receiving data. If the RE bit is disabled during
reception, the reception of the current byte will be aborted.
Break character
When a break character is received, the USART handles it as a framing error.
Idle character
When an idle frame is detected, there is the same procedure as a data received character
plus an interrupt if the IDLEIE bit is set.

Universal synchronous asynchronous receiver transmitter (USART) RM0041
614/713 Doc ID16188 Rev 5
Overrun error
An overrun error occurs when a character is received when RXNE has not been reset. Data
can not be transferred from the shift register to the RDR register until the RXNE bit is
cleared.
The RXNE flag is set after every byte received. An overrun error occurs if RXNE flag is set
when the next data is received or the previous DMA request has not been serviced. When
an overrun error occurs:
•The ORE bit is set.
•The RDR content will not be lost. The previous data is available when a read to
USART_DR is performed.
•The shift register will be overwritten. After that point, any data received during overrun
is lost.
•An interrupt is generated if either the RXNEIE bit is set or both the EIE and DMAR bits
are set.
•The ORE bit is reset by a read to the USART_SR register followed by a USART_DR
register read operation.
Note: The ORE bit, when set, indicates that at least 1 data has been lost. There are two
possibilities:
•if RXNE=1, then the last valid data is stored in the receive register RDR and can be
read,
•if RXNE=0, then it means that the last valid data has already been read and thus there
is nothing to be read in the RDR. This case can occur when the last valid data is read in
the RDR at the same time as the new (and lost) data is received. It may also occur
when the new data is received during the reading sequence (between the USART_SR
register read access and the USART_DR read access).
Selecting the proper oversampling method
The receiver implements different user-configurable oversampling techniques (except in
synchronous mode) for data recovery by discriminating between valid incoming data and
noise.
The oversampling method can be selected by programming the OVER8 bit in the
USART_CR1 register and can be either 16 or 8 times the baud rate clock (Figure 248 and
Figure 249).
Depending on the application:
•select oversampling by 8 (OVER8=1) to achieve higher speed (up to fPCLK/8). In this
case the maximum receiver tolerance to clock deviation is reduced (refer to
Section 23.3.5: USART receiver tolerance to clock deviation on page 622)
•select oversampling by 16 (OVER8=0) to increase the tolerance of the receiver to clock
deviations. In this case, the maximum speed is limited to maximum fPCLK/16

Doc ID16188 Rev 5 615/713
RM0041 Universal synchronous asynchronous receiver transmitter (USART)
650
Programming the ONEBIT bit in the USART_CR3 register selects the method used to
evaluate the logic level. There are two options:
•the majority vote of the three samples in the center of the received bit. In this case,
when the 3 samples used for the majority vote are not equal, the NF bit is set
•a single sample in the center of the received bit
Depending on the application:
– select the three samples’ majority vote method (ONEBIT=0) when operating in a
noisy environment and reject the data when a noise is detected (refer to
Figure 124) because this indicates that a glitch occurred during the sampling.
– select the single sample method (ONEBIT=1) when the line is noise-free to
increase the receiver’s tolerance to clock deviations (see Section 23.3.5: USART
receiver tolerance to clock deviation on page 622). In this case the NF bit will
never be set.
When noise is detected in a frame:
•The NF bit is set at the rising edge of the RXNE bit.
•The invalid data is transferred from the Shift register to the USART_DR register.
•No interrupt is generated in case of single byte communication. However this bit rises
at the same time as the RXNE bit which itself generates an interrupt. In case of
multibuffer communication an interrupt will be issued if the EIE bit is set in the
USART_CR3 register.
The NF bit is reset by a USART_SR register read operation followed by a USART_DR
register read operation.
Note: Oversampling by 8 is not available in the Smartcard, IrDA and LIN modes. In those modes,
the OVER8 bit is forced to ‘0 by hardware.
Figure 248. Data sampling when oversampling by 16
06Y9
VDPSOHGYDOXHV
2QHELWWLPH
6DPSOHFORFN
5;OLQH

Universal synchronous asynchronous receiver transmitter (USART) RM0041
616/713 Doc ID16188 Rev 5
Figure 249. Data sampling when oversampling by 8
Framing error
A framing error is detected when:
The stop bit is not recognized on reception at the expected time, following either a de-
synchronization or excessive noise.
When the framing error is detected:
•The FE bit is set by hardware
•The invalid data is transferred from the Shift register to the USART_DR register.
•No interrupt is generated in case of single byte communication. However this bit rises
at the same time as the RXNE bit which itself generates an interrupt. In case of
multibuffer communication an interrupt will be issued if the EIE bit is set in the
USART_CR3 register.
The FE bit is reset by a USART_SR register read operation followed by a USART_DR
register read operation.
Table 124. Noise detection from sampled data
Sampled value NE status Received bit value
000 0 0
001 1 0
010 1 0
011 1 1
100 1 0
101 1 1
110 1 1
111 0 1
06Y9
VDPSOHGYDOXHV
2QHELWWLPH
6DPSOH
FORFN[
5;OLQH

Doc ID16188 Rev 5 617/713
RM0041 Universal synchronous asynchronous receiver transmitter (USART)
650
Configurable stop bits during reception
The number of stop bits to be received can be configured through the control bits of Control
Register 2 - it can be either 1 or 2 in normal mode and 0.5 or 1.5 in Smartcard mode.
1. 0.5 stop bit (reception in Smartcard mode): No sampling is done for 0.5 stop bit. As
a consequence, no framing error and no break frame can be detected when 0.5 stop bit
is selected.
2. 1 stop bit: Sampling for 1 stop Bit is done on the 8th, 9th and 10th samples.
3. 1.5 stop bits (Smartcard mode): When transmitting in smartcard mode, the device
must check that the data is correctly sent. Thus the receiver block must be enabled (RE
=1 in the USART_CR1 register) and the stop bit is checked to test if the smartcard has
detected a parity error. In the event of a parity error, the smartcard forces the data
signal low during the sampling - NACK signal-, which is flagged as a framing error.
Then, the FE flag is set with the RXNE at the end of the 1.5 stop bit. Sampling for 1.5
stop bits is done on the 16th, 17th and 18th samples (1 baud clock period after the
beginning of the stop bit). The 1.5 stop bit can be decomposed into 2 parts: one 0.5
baud clock period during which nothing happens, followed by 1 normal stop bit period
during which sampling occurs halfway through. Refer to Section 23.3.11: Smartcard on
page 631 for more details.
4. 2 stop bits: Sampling for 2 stop bits is done on the 8th, 9th and 10th samples of the
first stop bit. If a framing error is detected during the first stop bit the framing error flag
will be set. The second stop bit is not checked for framing error. The RXNE flag will be
set at the end of the first stop bit.
23.3.4 Fractional baud rate generation
The baud rate for the receiver and transmitter (Rx and Tx) are both set to the same value as
programmed in the Mantissa and Fraction values of USARTDIV.
Equation 1: Baud rate for standard USART (SPI mode included)
Equation 2: Baud rate in Smartcard, LIN and IrDA modes
USARTDIV is an unsigned fixed point number that is coded on the USART_BRR register.
•When OVER8=0, the fractional part is coded on 4 bits and programmed by the
DIV_fraction[3:0] bits in the USART_BRR register
•When OVER8=1, the fractional part is coded on 3 bits and programmed by the
DIV_fraction[2:0] bits in the USART_BRR register, and bit DIV_fraction[3] must be kept
cleared.
Note: The baud counters are updated to the new value in the baud registers after a write operation
to USART_BRR. Hence the baud rate register value should not be changed during
communication.
Tx/Rx baud fCK
8 2 OVER8–()USARTDIV××
-------------------------------------------------------------------------------------
=
Tx/Rx baud fCK
16 USARTDIV×
----------------------------------------------
=

Universal synchronous asynchronous receiver transmitter (USART) RM0041
618/713 Doc ID16188 Rev 5
How to derive USARTDIV from USART_BRR register values when OVER8=0
Example 1:
If DIV_Mantissa = 0d27 and DIV_Fraction = 0d12 (USART_BRR = 0x1BC), then
Mantissa (USARTDIV) = 0d27
Fraction (USARTDIV) = 12/16 = 0d0.75
Therefore USARTDIV = 0d27.75
Example 2:
To program USARTDIV = 0d25.62
This leads to:
DIV_Fraction = 16*0d0.62 = 0d9.92
The nearest real number is 0d10 = 0xA
DIV_Mantissa = mantissa (0d25.620) = 0d25 = 0x19
Then, USART_BRR = 0x19A hence USARTDIV = 0d25.625
Example 3:
To program USARTDIV = 0d50.99
This leads to:
DIV_Fraction = 16*0d0.99 = 0d15.84
The nearest real number is 0d16 = 0x10 => overflow of DIV_frac[3:0] => carry must be
added up to the mantissa
DIV_Mantissa = mantissa (0d50.990 + carry) = 0d51 = 0x33
Then, USART_BRR = 0x330 hence USARTDIV = 0d51.000
How to derive USARTDIV from USART_BRR register values when OVER8=1
Example 1:
If DIV_Mantissa = 0x27 and DIV_Fraction[2:0]= 0d6 (USART_BRR = 0x1B6), then
Mantissa (USARTDIV) = 0d27
Fraction (USARTDIV) = 6/8 = 0d0.75
Therefore USARTDIV = 0d27.75
Example 2:
To program USARTDIV = 0d25.62
This leads to:
DIV_Fraction = 8*0d0.62 = 0d4.96
The nearest real number is 0d5 = 0x5
DIV_Mantissa = mantissa (0d25.620) = 0d25 = 0x19

Doc ID16188 Rev 5 619/713
RM0041 Universal synchronous asynchronous receiver transmitter (USART)
650
Then, USART_BRR = 0x195 => USARTDIV = 0d25.625
Example 3:
To program USARTDIV = 0d50.99
This leads to:
DIV_Fraction = 8*0d0.99 = 0d7.92
The nearest real number is 0d8 = 0x8 => overflow of the DIV_frac[2:0] => carry must be
added up to the mantissa
DIV_Mantissa = mantissa (0d50.990 + carry) = 0d51 = 0x33
Then, USART_BRR = 0x0330 => USARTDIV = 0d51.000
Table 125. Error calculation for programmed baud rates at fPCLK = 8 MHz or fPCLK = 12 MHz,
oversampling by 16(1)
Oversampling by 16 (OVER8=0)
Baud rate7 fPCLK = 8 MHz fPCLK = 12 MHz
S.No Desired Actual
Value
programmed
in the baud
rate register
% Error =
(Calculated -
Desired) B.rate /
Desired B.rate
Actual
Value
programmed
in the baud
rate register
% Error
1 1.2 KBps 1.2 KBps 416.6875 0 1.2 KBps 625 0
2 2.4 KBps 2.4 KBps 208.3125 0.01 2.4 KBps 312.5 0
3 9.6 KBps 9.604 KBps 52.0625 0.04 9.6 KBps 78.125 0
4 19.2 KBps 19.185 KBps 26.0625 0.08 19.2 KBps 39.0625 0
5 38.4 KBps 38.462 KBps 13 0.16 38.339 KBps 19.5625 0.16
6 57.6 KBps 57.554 KBps 8.6875 0.08 57.692 KBps 13 0.16
7 115.2 KBps 115.942 KBps 4.3125 0.64 115.385 KBps 6.5 0.16
8 230.4 KBps 228.571 KBps 2.1875 0.79 230.769 KBps 3.25 0.16
9 460.8 KBps 470.588 KBps 1.0625 2.12 461.538 KBps 1.625 0.16
10 921.6 KBps NA NA NA NA NA NA
11 2 MBps NA NA NA NA NA NA
12 3 MBps NA NA NA NA NA NA
1. The lower the CPU clock the lower the accuracy for a particular baud rate. The upper limit of the achievable baud rate can
be fixed with these data.

Universal synchronous asynchronous receiver transmitter (USART) RM0041
620/713 Doc ID16188 Rev 5
Table 126. Error calculation for programmed baud rates at fPCLK = 8 MHz or fPCLK =12 MHz,
oversampling by 8(1)
Oversampling by 8 (OVER8 = 1)
Baud rate fPCLK = 8 MHz fPCLK = 12 MHz
S.No Desired Actual
Value
programmed
in the baud
rate register
% Error =
(Calculated -
Desired)
B.rate /
Desired
B.rate
Actual
Value
programmed
in the baud
rate register
% Error
1 1.2 KBps 1.2 KBps 833.375 0 1.2 KBps 1250 0
2 2.4 KBps 2.4 KBps 416.625 0.01 2.4 KBps 625 0
3 9.6 KBps 9.604 KBps 104.125 0.04 9.6 KBps 156.25 0
4 19.2 KBps 19.185 KBps 52.125 0.08 19.2 KBps 78.125 0
5 38.4 KBps 38.462 KBps 26 0.16 38.339 KBps 39.125 0.16
6 57.6 KBps 57.554 KBps 17.375 0.08 57.692 KBps 26 0.16
7 115.2 KBps 115.942 KBps 8.625 0.64 115.385 KBps 13 0.16
8 230.4 KBps 228.571 KBps 4.375 0.79 230.769 KBps 6.5 0.16
9 460.8 KBps 470.588 KBps 2.125 2.12 461.538 KBps 3.25 0.16
10 921.6 KBps 888.889 KBps 1.125 3.55 923.077 KBps 1.625 0.16
11 2 MBps NA NA NA NA NA NA
12 3 MBps NA NA NA NA NA NA
1. The lower the CPU clock the lower the accuracy for a particular baud rate. The upper limit of the achievable baud rate can
be fixed with these data.
Table 127. Error calculation for programmed baud rates at fPCLK = 16 MHz or fPCLK = 24 MHz,
oversampling by 16(1)
Oversampling by 16 (OVER8 = 0)
Baud rate fPCLK = 16 MHz fPCLK = 24 MHz
S.No Desired Actual
Value
programmed
in the baud
rate register
% Error =
(Calculated -
Desired) B.rate /
Desired B.rate
Actual
Value
programmed
in the baud
rate register
% Error
1 1.2 KBps 1.2 KBps 833.3125 0 1.2 1250 0
2 2.4 KBps 2.4 KBps 416.6875 0 2.4 625 0
3 9.6 KBps 9.598 KBps 104.1875 0.02 9.6 156.25 0
4 19.2 KBps 19.208 KBps 52.0625 0.04 19.2 78.125 0
5 38.4 KBps 38.369 KBps 26.0625 0.08 38.4 39.0625 0
6 57.6 KBps 57.554 KBps 17.375 0.08 57.554 26.0625 0.08

Doc ID16188 Rev 5 621/713
RM0041 Universal synchronous asynchronous receiver transmitter (USART)
650
7 115.2 KBps 115.108 KBps 8.6875 0.08 115.385 13 0.16
8 230.4 KBps 231.884 KBps 4.3125 0.64 230.769 6.5 0.16
9 460.8 KBps 457.143 KBps 2.1875 0.79 461.538 3.25 0.16
10 921.6 KBps 941.176 KBps 1.0625 2.12 923.077 1.625 0.16
11 2 MBps NA NA NA NA NA NA
12 3 MBps NA NA NA NA NA NA
1. The lower the CPU clock the lower the accuracy for a particular baud rate. The upper limit of the achievable baud rate can
be fixed with these data.
Table 127. Error calculation for programmed baud rates at fPCLK = 16 MHz or fPCLK = 24 MHz,
oversampling by 16(1) (continued)
Oversampling by 16 (OVER8 = 0)
Baud rate fPCLK = 16 MHz fPCLK = 24 MHz
S.No Desired Actual
Value
programmed
in the baud
rate register
% Error =
(Calculated -
Desired) B.rate /
Desired B.rate
Actual
Value
programmed
in the baud
rate register
% Error
Table 128. Error calculation for programmed baud rates at fPCLK = 16 MHz or fPCLK = 24 MHz,
oversampling by 8(1)
Oversampling by 8 (OVER8=1)
Baud rate fPCLK = 16 MHz fPCLK = 24 MHz
S.No Desired Actual
Value
programmed
in the baud
rate register
% Error =
(Calculated -
Desired) B.rate /
Desired B.rate
Actual
Value
programmed
in the baud
rate register
% Error
1 1.2 KBps 1.2 KBps 1666.625 0 1.2 KBps 2500 0
2 2.4 KBps 2.4 KBps 833.375 0 2.4 KBps 1250 0
3 9.6 KBps 9.598 KBps 208.375 0.02 9.6 KBps 312.5 0
4 19.2 KBps 19.208 KBps 104.125 0.04 19.2 KBps 156.25 0
5 38.4 KBps 38.369 KBps 52.125 0.08 38.4 KBps 78.125 0
6 57.6 KBps 57.554 KBps 34.75 0.08 57.554 KBps 52.125 0.08
7 115.2 KBps 115.108 KBps 17.375 0.08 115.385 KBps 26 0.16
8 230.4 KBps 231.884 KBps 8.625 0.64 230.769 KBps 13 0.16
9 460.8 KBps 457.143 KBps 4.375 0.79 461.538 KBps 6.5 0.16
10 921.6 KBps 941.176 KBps 2.125 2.12 923.077 KBps 3.25 0.16
11 2 MBps 2000 KBps 1 0 2000 KBps 1.5 0
12 3 MBps NA NA NA 3000 KBps 1 0
1. The lower the CPU clock the lower the accuracy for a particular baud rate. The upper limit of the achievable baud rate can
be fixed with these data.

Universal synchronous asynchronous receiver transmitter (USART) RM0041
622/713 Doc ID16188 Rev 5
23.3.5 USART receiver tolerance to clock deviation
The USART asynchronous receiver works correctly only if the total clock system deviation is
smaller than the USART receiver’s tolerance. The causes which contribute to the total
deviation are:
•DTRA: Deviation due to the transmitter error (which also includes the deviation of the
transmitter’s local oscillator)
•DQUANT: Error due to the baud rate quantization of the receiver
•DREC: Deviation of the receiver’s local oscillator
•DTCL: Deviation due to the transmission line (generally due to the transceivers which
can introduce an asymmetry between the low-to-high transition timing and the high-to-
low transition timing)
DTRA + DQUANT + DREC + DTCL < USART receiver’s tolerance
The USART receiver’s tolerance to properly receive data is equal to the maximum tolerated
deviation and depends on the following choices:
•10- or 11-bit character length defined by the M bit in the USART_CR1 register
•oversampling by 8 or 16 defined by the OVER8 bit in the USART_CR1 register
•use of fractional baud rate or not
•use of 1 bit or 3 bits to sample the data, depending on the value of the ONEBIT bit in
the USART_CR3 register
Note: The figures specified in Table 129 and Table 130 may slightly differ in the special case when
the received frames contain some Idle frames of exactly 10-bit times when M=0 (11-bit times
when M=1).
23.3.6 Multiprocessor communication
There is a possibility of performing multiprocessor communication with the USART (several
USARTs connected in a network). For instance one of the USARTs can be the master, its TX
output is connected to the RX input of the other USART. The others are slaves, their
Table 129. USART receiver’s tolerance when DIV fraction is 0
M bit OVER8 bit = 0 OVER8 bit = 1
ONEBIT=0 ONEBIT=1 ONEBIT=0 ONEBIT=1
0 3.75% 4.375% 2.50% 3.75%
1 3.41% 3.97% 2.27% 3.41%
Table 130. USART receiver tolerance when DIV_Fraction is different from 0
M bit OVER8 bit = 0 OVER8 bit = 1
ONEBIT=0 ONEBIT=1 ONEBIT=0 ONEBIT=1
0 3.33% 3.88% 2% 3%
1 3.03% 3.53% 1.82% 2.73%

Doc ID16188 Rev 5 623/713
RM0041 Universal synchronous asynchronous receiver transmitter (USART)
650
respective TX outputs are logically ANDed together and connected to the RX input of the
master.
In multiprocessor configurations it is often desirable that only the intended message
recipient should actively receive the full message contents, thus reducing redundant USART
service overhead for all non addressed receivers.
The non addressed devices may be placed in mute mode by means of the muting function.
In mute mode:
•None of the reception status bits can be set.
•All the receive interrupts are inhibited.
•The RWU bit in USART_CR1 register is set to 1. RWU can be controlled automatically
by hardware or written by the software under certain conditions.
The USART can enter or exit from mute mode using one of two methods, depending on the
WAKE bit in the USART_CR1 register:
•Idle Line detection if the WAKE bit is reset,
•Address Mark detection if the WAKE bit is set.
Idle line detection (WAKE=0)
The USART enters mute mode when the RWU bit is written to 1.
It wakes up when an Idle frame is detected. Then the RWU bit is cleared by hardware but
the IDLE bit is not set in the USART_SR register. RWU can also be written to 0 by software.
An example of mute mode behavior using Idle line detection is given in Figure 250.
Figure 250. Mute mode using Idle line detection
Address mark detection (WAKE=1)
In this mode, bytes are recognized as addresses if their MSB is a ‘1 else they are
considered as data. In an address byte, the address of the targeted receiver is put on the 4
LSB. This 4-bit word is compared by the receiver with its own address which is programmed
in the ADD bits in the USART_CR2 register.
The USART enters mute mode when an address character is received which does not
match its programmed address. In this case, the RWU bit is set by hardware. The RXNE
flag is not set for this address byte and no interrupt nor DMA request is issued as the
USART would have entered mute mode.
06Y9
'DWD 'DWD ,'/('DWD 'DWD 'DWD
,GOHIUDPHGHWHFWHG5:8ZULWWHQWR
5:8
5;
0XWHPRGH 1RUPDOPRGH
5;1( 5;1(
'DWD

Universal synchronous asynchronous receiver transmitter (USART) RM0041
624/713 Doc ID16188 Rev 5
It exits from mute mode when an address character is received which matches the
programmed address. Then the RWU bit is cleared and subsequent bytes are received
normally. The RXNE bit is set for the address character since the RWU bit has been
cleared.
The RWU bit can be written to as 0 or 1 when the receiver buffer contains no data (RXNE=0
in the USART_SR register). Otherwise the write attempt is ignored.
An example of mute mode behavior using address mark detection is given in Figure 251.
Figure 251. Mute mode using address mark detection
23.3.7 Parity control
Parity control (generation of parity bit in transmission and parity checking in reception) can
be enabled by setting the PCE bit in the USART_CR1 register. Depending on the frame
length defined by the M bit, the possible USART frame formats are as listed in Table 131.
Even parity
The parity bit is calculated to obtain an even number of “1s” inside the frame made of the 7
or 8 LSB bits (depending on whether M is equal to 0 or 1) and the parity bit.
E.g.: data=00110101; 4 bits set => parity bit will be 0 if even parity is selected (PS bit in
USART_CR1 = 0).
06Y9
,'/( $GGU 'DWD 'DWD ,'/( $GGU 'DWD 'DWD $GGU 'DWD
,QWKLVH[DPSOHWKHFXUUHQWDGGUHVVRIWKHUHFHLYHULV
SURJUDPPHGLQWKH86$57B&5UHJLVWHU
5;1(
1RQPDWFKLQJDGGUHVV0DWFKLQJDGGUHVV
1RQPDWFKLQJDGGUHVV
5:8ZULWWHQWR
5;1(ZDVFOHDUHG
5:8
5;
0XWHPRGH 0XWHPRGH1RUPDOPRGH
5;1( 5;1(
Table 131. Frame formats
M bit PCE bit USART frame(1)
1. Legends: SB: start bit, STB: stop bit, PB: parity bit.
0 0 | SB | 8 bit data | STB |
0 1 | SB | 7-bit data | PB | STB |
1 0 | SB | 9-bit data | STB |
1 1 | SB | 8-bit data PB | STB |

Doc ID16188 Rev 5 625/713
RM0041 Universal synchronous asynchronous receiver transmitter (USART)
650
Odd parity
The parity bit is calculated to obtain an odd number of “1s” inside the frame made of the 7 or
8 LSB bits (depending on whether M is equal to 0 or 1) and the parity bit.
E.g.: data=00110101; 4 bits set => parity bit will be 1 if odd parity is selected (PS bit in
USART_CR1 = 1).
Parity checking in reception
If the parity check fails, the PE flag is set in the USART_SR register and an interrupt is
generated if PEIE is set in the USART_CR1 register. The PE flag is cleared by a software
sequence (a read from the status register followed by a read or write access to the
USART_DR data register).
Note: In case of wakeup by an address mark: the MSB bit of the data is taken into account to
identify an address but not the parity bit. And the receiver does not check the parity of the
address data (PE is not set in case of a parity error).
Parity generation in transmission
If the PCE bit is set in USART_CR1, then the MSB bit of the data written in the data register
is transmitted but is changed by the parity bit (even number of “1s” if even parity is selected
(PS=0) or an odd number of “1s” if odd parity is selected (PS=1)).
Note: The software routine that manages the transmission can activate the software sequence
which clears the PE flag (a read from the status register followed by a read or write access
to the data register). When operating in half-duplex mode, depending on the software, this
can cause the PE flag to be unexpectedly cleared.
23.3.8 LIN (local interconnection network) mode
The LIN mode is selected by setting the LINEN bit in the USART_CR2 register. In LIN
mode, the following bits must be kept cleared:
•STOP[1:0] and CLKEN in the USART_CR2 register
•SCEN, HDSEL and IREN in the USART_CR3 register.
LIN transmission
The same procedure explained in Section 23.3.2 has to be applied for LIN Master
transmission than for normal USART transmission with the following differences:
•Clear the M bit to configure 8-bit word length.
•Set the LINEN bit to enter LIN mode. In this case, setting the SBK bit sends 13 ‘0 bits
as a break character. Then a bit of value ‘1 is sent to allow the next start detection.
LIN reception
A break detection circuit is implemented on the USART interface. The detection is totally
independent from the normal USART receiver. A break can be detected whenever it occurs,
during Idle state or during a frame.
When the receiver is enabled (RE=1 in USART_CR1), the circuit looks at the RX input for a
start signal. The method for detecting start bits is the same when searching break
characters or data. After a start bit has been detected, the circuit samples the next bits
exactly like for the data (on the 8th, 9th and 10th samples). If 10 (when the LBDL = 0 in
USART_CR2) or 11 (when LBDL=1 in USART_CR2) consecutive bits are detected as ‘0,

Universal synchronous asynchronous receiver transmitter (USART) RM0041
626/713 Doc ID16188 Rev 5
and are followed by a delimiter character, the LBD flag is set in USART_SR. If the LBDIE
bit=1, an interrupt is generated. Before validating the break, the delimiter is checked for as it
signifies that the RX line has returned to a high level.
If a ‘1 is sampled before the 10 or 11 have occurred, the break detection circuit cancels the
current detection and searches for a start bit again.
If the LIN mode is disabled (LINEN=0), the receiver continues working as normal USART,
without taking into account the break detection.
If the LIN mode is enabled (LINEN=1), as soon as a framing error occurs (i.e. stop bit
detected at ‘0, which will be the case for any break frame), the receiver stops until the break
detection circuit receives either a ‘1, if the break word was not complete, or a delimiter
character if a break has been detected.
The behavior of the break detector state machine and the break flag is shown on the
Figure 252: Break detection in LIN mode (11-bit break length - LBDL bit is set) on page 627.
Examples of break frames are given on Figure 253: Break detection in LIN mode vs.
Framing error detection on page 628.

Doc ID16188 Rev 5 627/713
RM0041 Universal synchronous asynchronous receiver transmitter (USART)
650
Figure 252. Break detection in LIN mode (11-bit break length - LBDL bit is set)
06Y9
,GOH %LW %LW %LW %LW %LW %LW %LW %LW %LW %LW %LW ,GOH
&DVHEUHDNVLJQDOQRWORQJHQRXJK !EUHDNGLVFDUGHG/%'LVQRWVHW
5;OLQH
&DSWXUHVWUREH
%UHDNVWDWH
PDFKLQH
5HDGVDPSOHV
,GOH %LW %LW %LW %LW %LW %LW %LW %LW %LW %LW % ,GOH
&DVHEUHDNVLJQDOMXVWORQJHQRXJK !EUHDNGHWHFWHG/%'LVVHW
5;OLQH
&DSWXUHVWUREH
%UHDNVWDWH
PDFKLQH
5HDGVDPSOHV
%UHDNIUDPH
%UHDNIUDPH
'HOLPLWHULVLPPHGLDWH
/%'
,GOH %LW %LW %LW %LW %LW %LW %LW %LW %LW %LW %LW ,GOH
&DVHEUHDNVLJQDOORQJHQRXJK !EUHDNGHWHFWHG/%'LVVHW
5;OLQH
&DSWXUHVWUREH
%UHDNVWDWH
PDFKLQH
5HDGVDPSOHV
%UHDNIUDPH
/%'
ZDLWGHOLPLWHU

Universal synchronous asynchronous receiver transmitter (USART) RM0041
628/713 Doc ID16188 Rev 5
Figure 253. Break detection in LIN mode vs. Framing error detection
23.3.9 USART synchronous mode
The synchronous mode is selected by writing the CLKEN bit in the USART_CR2 register to
1. In synchronous mode, the following bits must be kept cleared:
•LINEN bit in the USART_CR2 register,
•SCEN, HDSEL and IREN bits in the USART_CR3 register.
The USART allows the user to control a bidirectional synchronous serial communications in
master mode. The CK pin is the output of the USART transmitter clock. No clock pulses are
sent to the CK pin during start bit and stop bit. Depending on the state of the LBCL bit in the
USART_CR2 register clock pulses will or will not be generated during the last valid data bit
(address mark). The CPOL bit in the USART_CR2 register allows the user to select the
clock polarity, and the CPHA bit in the USART_CR2 register allows the user to select the
phase of the external clock (see Figure 254, Figure 255 & Figure 256).
During the Idle state, preamble and send break, the external CK clock is not activated.
In synchronous mode the USART transmitter works exactly like in asynchronous mode. But
as CK is synchronized with TX (according to CPOL and CPHA), the data on TX is
synchronous.
In this mode the USART receiver works in a different manner compared to the
asynchronous mode. If RE=1, the data is sampled on CK (rising or falling edge, depending
on CPOL and CPHA), without any oversampling. A setup and a hold time must be
respected (which depends on the baud rate: 1/16 bit time).
Note: The CK pin works in conjunction with the TX pin. Thus, the clock is provided only if the
transmitter is enabled (TE=1) and a data is being transmitted (the data register USART_DR
Case 1: break occurring after an Idle
IDLE data2 (0x55)data 1 data 3 (header)
In these examples, we suppose that LBDL=1 (11-bit break length), M=0 (8-bit data)
RX line
RXNE / FE
LBD
1 data time 1 data time
Case 1: break occurring while a data is being received
data 2 data2 (0x55)data 1 data 3 (header)
RX line
RXNE / FE
LBD
1 data time 1 data time
BREAK
BREAK

Doc ID16188 Rev 5 629/713
RM0041 Universal synchronous asynchronous receiver transmitter (USART)
650
has been written). This means that it is not possible to receive a synchronous data without
transmitting data.
The LBCL, CPOL and CPHA bits have to be selected when both the transmitter and the
receiver are disabled (TE=RE=0) to ensure that the clock pulses function correctly. These
bits should not be changed while the transmitter or the receiver is enabled.
It is advised that TE and RE are set in the same instruction in order to minimize the setup
and the hold time of the receiver.
The USART supports master mode only: it cannot receive or send data related to an input
clock (CK is always an output).
Figure 254. USART example of synchronous transmission
Figure 255. USART data clock timing diagram (M=0)
RX
TX
CK
USART
Data out
Data in
Synchronous device
Clock
(e.g. slave SPI)
M=0 (8 data bits)
Clock (CPOL=0, CPHA=1)
Clock (CPOL=1, CPHA=0)
Clock (CPOL=1, CPHA=1)
Start LSB MSB Stop
* LBCL bit controls last data clock pulse
Start
Idle or preceding
transmission
Data on TX
Stop
Clock (CPOL=0, CPHA=0)
01 23456 7
*
*
*
*
Idle or next
transmission
*
Capture Strobe
LSB MSB
Data on RX 01 23456 7
(from master)
(from slave)

Universal synchronous asynchronous receiver transmitter (USART) RM0041
630/713 Doc ID16188 Rev 5
Figure 256. USART data clock timing diagram (M=1)
Figure 257. RX data setup/hold time
Note: The function of CK is different in Smartcard mode. Refer to the Smartcard mode chapter for
more details.
23.3.10 Single-wire half-duplex communication
The single-wire half-duplex mode is selected by setting the HDSEL bit in the USART_CR3
register. In this mode, the following bits must be kept cleared:
•LINEN and CLKEN bits in the USART_CR2 register,
•SCEN and IREN bits in the USART_CR3 register.
The USART can be configured to follow a single-wire half-duplex protocol where the TX and
RX lines are internally connected. The selection between half- and full-duplex
communication is made with a control bit ‘HALF DUPLEX SEL’ (HDSEL in USART_CR3).
As soon as HDSEL is written to 1:
•the TX and RX lines are internally connected
•the RX pin is no longer used
•the TX pin is always released when no data is transmitted. Thus, it acts as a standard
I/O in idle or in reception. It means that the I/O must be configured so that TX is
configured as floating input (or output high open-drain) when not driven by the USART.
Idle or next
M=1 (9 data bits)
Clock (CPOL=0, CPHA=1)
Clock (CPOL=1, CPHA=0)
Clock (CPOL=1, CPHA=1)
Start LSB MSB Stop
* LBCL bit controls last data clock pulse
Start
Idle or preceding
transmission
Data on TX
Stop
Clock (CPOL=0, CPHA=0)
01 234 56 7
*
*
*
*
8
transmission
Capture Strobe
LSB MSB
Data on RX 01 23456 7
(from slave)
(from master)
*
8
valid DATA bit
tSETUP tHOLD
CK (capture strobe on CK
rising edge in this example)
Data on RX
(from slave)
tSETUP = tHOLD 1/16 bit time

Doc ID16188 Rev 5 631/713
RM0041 Universal synchronous asynchronous receiver transmitter (USART)
650
Apart from this, the communications are similar to what is done in normal USART mode.
The conflicts on the line must be managed by the software (by the use of a centralized
arbiter, for instance). In particular, the transmission is never blocked by hardware and
continue to occur as soon as a data is written in the data register while the TE bit is set.
23.3.11 Smartcard
The Smartcard mode is selected by setting the SCEN bit in the USART_CR3 register. In
smartcard mode, the following bits must be kept cleared:
•LINEN bit in the USART_CR2 register,
•HDSEL and IREN bits in the USART_CR3 register.
Moreover, the CLKEN bit may be set in order to provide a clock to the smartcard.
The Smartcard interface is designed to support asynchronous protocol Smartcards as
defined in the ISO 7816-3 standard. The USART should be configured as:
•8 bits plus parity: where M=1 and PCE=1 in the USART_CR1 register
•1.5 stop bits when transmitting and receiving: where STOP=11 in the USART_CR2
register.
Note: It is also possible to choose 0.5 stop bit for receiving but it is recommended to use 1.5 stop
bits for both transmitting and receiving to avoid switching between the two configurations.
Figure 258 shows examples of what can be seen on the data line with and without parity
error.
Figure 258. ISO 7816-3 asynchronous protocol
When connected to a Smartcard, the TX output of the USART drives a bidirectional line that
is also driven by the Smartcard. The TX pin must be configured as open-drain.
Smartcard is a single wire half duplex communication protocol.
•Transmission of data from the transmit shift register is guaranteed to be delayed by a
minimum of 1/2 baud clock. In normal operation a full transmit shift register will start
shifting on the next baud clock edge. In Smartcard mode this transmission is further
delayed by a guaranteed 1/2 baud clock.
•If a parity error is detected during reception of a frame programmed with a 0.5 or 1.5
stop bit period, the transmit line is pulled low for a baud clock period after the
completion of the receive frame. This is to indicate to the Smartcard that the data
transmitted to USART has not been correctly received. This NACK signal (pulling
transmit line low for 1 baud clock) will cause a framing error on the transmitter side
S0123 5
467P
Start
bit
Guard time
S0123 5
467P
Start
bit
Line pulled low
by receiver during stop in
case of parity error
Guard time
Without Parity error
With Parity error

Universal synchronous asynchronous receiver transmitter (USART) RM0041
632/713 Doc ID16188 Rev 5
(configured with 1.5 stop bits). The application can handle re-sending of data according
to the protocol. A parity error is ‘NACK’ed by the receiver if the NACK control bit is set,
otherwise a NACK is not transmitted.
•The assertion of the TC flag can be delayed by programming the Guard Time register.
In normal operation, TC is asserted when the transmit shift register is empty and no
further transmit requests are outstanding. In Smartcard mode an empty transmit shift
register triggers the guard time counter to count up to the programmed value in the
Guard Time register. TC is forced low during this time. When the guard time counter
reaches the programmed value TC is asserted high.
•The de-assertion of TC flag is unaffected by Smartcard mode.
•If a framing error is detected on the transmitter end (due to a NACK from the receiver),
the NACK will not be detected as a start bit by the receive block of the transmitter.
According to the ISO protocol, the duration of the received NACK can be 1 or 2 baud
clock periods.
•On the receiver side, if a parity error is detected and a NACK is transmitted the receiver
will not detect the NACK as a start bit.
Note: A break character is not significant in Smartcard mode. A 0x00 data with a framing error will
be treated as data and not as a break.
No Idle frame is transmitted when toggling the TE bit. The Idle frame (as defined for the
other configurations) is not defined by the ISO protocol.
Figure 259 details how the NACK signal is sampled by the USART. In this example the
USART is transmitting a data and is configured with 1.5 stop bits. The receiver part of the
USART is enabled in order to check the integrity of the data and the NACK signal.
Figure 259. Parity error detection using the 1.5 stop bits
The USART can provide a clock to the smartcard through the CK output. In smartcard
mode, CK is not associated to the communication but is simply derived from the internal
peripheral input clock through a 5-bit prescaler. The division ratio is configured in the
prescaler register USART_GTPR. CK frequency can be programmed from fCK/2 to fCK/62,
where fCK is the peripheral input clock.
1 bit time 1.5 bit time
0.5 bit time 1 bit time
sampling at
8th, 9th, 10th
sampling at
8th, 9th, 10th
sampling at
8th, 9th, 10th
sampling at
16th, 17th, 18th
Bit 7 Parity Bit 1.5 Stop Bit

Doc ID16188 Rev 5 633/713
RM0041 Universal synchronous asynchronous receiver transmitter (USART)
650
23.3.12 IrDA SIR ENDEC block
The IrDA mode is selected by setting the IREN bit in the USART_CR3 register. In IrDA
mode, the following bits must be kept cleared:
•LINEN, STOP and CLKEN bits in the USART_CR2 register,
•SCEN and HDSEL bits in the USART_CR3 register.
The IrDA SIR physical layer specifies use of a Return to Zero, Inverted (RZI) modulation
scheme that represents logic 0 as an infrared light pulse (see Figure 260).
The SIR Transmit encoder modulates the Non Return to Zero (NRZ) transmit bit stream
output from USART. The output pulse stream is transmitted to an external output driver and
infrared LED. USART supports only bit rates up to 115.2Kbps for the SIR ENDEC. In normal
mode the transmitted pulse width is specified as 3/16 of a bit period.
The SIR receive decoder demodulates the return-to-zero bit stream from the infrared
detector and outputs the received NRZ serial bit stream to USART. The decoder input is
normally HIGH (marking state) in the Idle state. The transmit encoder output has the
opposite polarity to the decoder input. A start bit is detected when the decoder input is low.
•IrDA is a half duplex communication protocol. If the Transmitter is busy (i.e. the USART
is sending data to the IrDA encoder), any data on the IrDA receive line will be ignored
by the IrDA decoder and if the Receiver is busy (USART is receiving decoded data
from the USART), data on the TX from the USART to IrDA will not be encoded by IrDA.
While receiving data, transmission should be avoided as the data to be transmitted
could be corrupted.
•A ‘0 is transmitted as a high pulse and a ‘1 is transmitted as a ‘0. The width of the pulse
is specified as 3/16th of the selected bit period in normal mode (see Figure 261).
•The SIR decoder converts the IrDA compliant receive signal into a bit stream for
USART.
•The SIR receive logic interprets a high state as a logic one and low pulses as logic
zeros.
•The transmit encoder output has the opposite polarity to the decoder input. The SIR
output is in low state when Idle.
•The IrDA specification requires the acceptance of pulses greater than 1.41 us. The
acceptable pulse width is programmable. Glitch detection logic on the receiver end
filters out pulses of width less than 2 PSC periods (PSC is the prescaler value
programmed in the IrDA low-power Baud Register, USART_GTPR). Pulses of width
less than 1 PSC period are always rejected, but those of width greater than one and
less than two periods may be accepted or rejected, those greater than 2 periods will be
accepted as a pulse. The IrDA encoder/decoder doesn’t work when PSC=0.
•The receiver can communicate with a low-power transmitter.
•In IrDA mode, the STOP bits in the USART_CR2 register must be configured to “1 stop
bit”.

Universal synchronous asynchronous receiver transmitter (USART) RM0041
634/713 Doc ID16188 Rev 5
IrDA low-power mode
Transmitter:
In low-power mode the pulse width is not maintained at 3/16 of the bit period. Instead, the
width of the pulse is 3 times the low-power baud rate which can be a minimum of 1.42 MHz.
Generally this value is 1.8432 MHz (1.42 MHz < PSC< 2.12 MHz). A low-power mode
programmable divisor divides the system clock to achieve this value.
Receiver:
Receiving in low-power mode is similar to receiving in normal mode. For glitch detection the
USART should discard pulses of duration shorter than 1/PSC. A valid low is accepted only if
its duration is greater than 2 periods of the IrDA low-power Baud clock (PSC value in
USART_GTPR).
Note: A pulse of width less than two and greater than one PSC period(s) may or may not be
rejected.
The receiver set up time should be managed by software. The IrDA physical layer
specification specifies a minimum of 10 ms delay between transmission and reception (IrDA
is a half duplex protocol).
Figure 260. IrDA SIR ENDEC- block diagram
Figure 261. IrDA data modulation (3/16) -Normal mode
USART
SIR
Transmit
Encoder
SIR
Receive
Decoder
OR USART_TX
IrDA_OUT
IrDA_IN
USART_RX
TX
RX
SIREN
TX
IrDA_OUT
IrDA_IN
RX
Start
bit
0101001101
3/16
stop bit
bit period
0101001101

Doc ID16188 Rev 5 635/713
RM0041 Universal synchronous asynchronous receiver transmitter (USART)
650
23.3.13 Continuous communication using DMA
The USART is capable of continuous communication using the DMA. The DMA requests for
Rx buffer and Tx buffer are generated independently.
Transmission using DMA
DMA mode can be enabled for transmission by setting DMAT bit in the USART_CR3
register. Data is loaded from a SRAM area configured using the DMA peripheral (refer to the
DMA specification) to the USART_DR register whenever the TXE bit is set. To map a DMA
channel for USART transmission, use the following procedure (x denotes the channel
number):
1. Write the USART_DR register address in the DMA control register to configure it as the
destination of the transfer. The data will be moved to this address from memory after
each TXE event.
2. Write the memory address in the DMA control register to configure it as the source of
the transfer. The data will be loaded into the USART_DR register from this memory
area after each TXE event.
3. Configure the total number of bytes to be transferred to the DMA control register.
4. Configure the channel priority in the DMA register
5. Configure DMA interrupt generation after half/ full transfer as required by the
application.
6. Clear the TC bit in the SR register by writing 0 to it.
7. Activate the channel in the DMA register.
When the number of data transfers programmed in the DMA Controller is reached, the DMA
controller generates an interrupt on the DMA channel interrupt vector.
In transmission mode, once the DMA has written all the data to be transmitted (the TCIF flag
is set in the DMA_ISR register), the TC flag can be monitored to make sure that the USART
communication is complete. This is required to avoid corrupting the last transmission before
disabling the USART or entering the Stop mode. The software must wait until TC=1. The TC
flag remains cleared during all data transfers and it is set by hardware at the last frame’s
end of transmission.

Universal synchronous asynchronous receiver transmitter (USART) RM0041
636/713 Doc ID16188 Rev 5
Figure 262. Transmission using DMA
Reception using DMA
DMA mode can be enabled for reception by setting the DMAR bit in USART_CR3 register.
Data is loaded from the USART_DR register to a SRAM area configured using the DMA
peripheral (refer to the DMA specification) whenever a data byte is received. To map a DMA
channel for USART reception, use the following procedure:
1. Write the USART_DR register address in the DMA control register to configure it as the
source of the transfer. The data will be moved from this address to the memory after
each RXNE event.
2. Write the memory address in the DMA control register to configure it as the destination
of the transfer. The data will be loaded from USART_DR to this memory area after each
RXNE event.
3. Configure the total number of bytes to be transferred in the DMA control register.
4. Configure the channel priority in the DMA control register
5. Configure interrupt generation after half/ full transfer as required by the application.
6. Activate the channel in the DMA control register.
When the number of data transfers programmed in the DMA Controller is reached, the DMA
controller generates an interrupt on the DMA channel interrupt vector. The DMAR bit should
be cleared by software in the USART_CR3 register during the interrupt subroutine.
48LINE
53!24?$2
&RAME
48%FLAG
&
4#FLAG
&
&RAME
VRIWZDUHZDLWVXQWLO7&
&RAME
SETBYHARDWARE
CLEAREDBY$-!READ
SETBYHARDWARE
CLEAREDBY$-!READ SETBYHARDWARE
SET
)DLEPREAMBLE
BYHARDWARE
&
VRIWZDUHFRQILJXUHV
WKH'0$WRVHQG
GDWDDQGHQDEOHVWKH
86$57
$-!REQUEST IGNOREDBYTHE$-!
$-!WRITES
FLAG$-!4#)& SETBYHARDWARE CLEAR
BYSOFTWARE
53!24?$2
BECAUSE$-!TRANSFERISCOMPLETE
'0$ZULWHV)
LQWR
86$57B'5
'0$ZULWHV)
LQWR
86$57B'5
'0$ZULWHV)
LQWR
86$57B'5
7KH'0$WUDQVIHU
LVFRPSOHWH
7&,) LQ
'0$B,65
4RA NSFERCOMPLETE
AIB

Doc ID16188 Rev 5 637/713
RM0041 Universal synchronous asynchronous receiver transmitter (USART)
650
Figure 263. Reception using DMA
Error flagging and interrupt generation in multibuffer communication
In case of multibuffer communication if any error occurs during the transaction the error flag
will be asserted after the current byte. An interrupt will be generated if the interrupt enable
flag is set. For framing error, overrun error and noise flag which are asserted with RXNE in
case of single byte reception, there will be separate error flag interrupt enable bit (EIE bit in
the USART_CR3 register), which if set will issue an interrupt after the current byte with
either of these errors.
23.3.14 Hardware flow control
It is possible to control the serial data flow between 2 devices by using the CTS input and
the RTS output. The Figure 264 shows how to connect 2 devices in this mode:
Figure 264. Hardware flow control between 2 USARTs
RTS and CTS flow control can be enabled independently by writing respectively RTSE and
CTSE bits to 1 (in the USART_CR3 register).
48LINE
53!24?$2
&RA ME
28.%FLAG
& &
&RAME &RAME
SETBYHARDWARE
CLEAREDBY$-!READ
&
VRIWZDUHFRQILJXUHVWKH
'0$WRUHFHLYHGDWD
EORFNVDQGHQDEOHV
WKH86$57
$-!REQUEST
$-!READS53!24?$2
$-!4#)&FLAG SETBYHARDWARE CLEARED
BYSOFTWARE
'0$UHDGV)
IURP
86$57B'5
4RA NSFERCOMPLETE
'0$UHDGV)
IURP
86$57B'5
'0$UHDGV)
IURP
86$57B'5
7KH'0$WUDQVIHU
LVFRPSOHWH
7&,) LQ
'0$B,65
AIB
USART 1
RX circuit
TX circuit
USART 2
TX circuit
RX circuit
RXTX
TX
RX
CTS RTS
RTS CTS

Universal synchronous asynchronous receiver transmitter (USART) RM0041
638/713 Doc ID16188 Rev 5
RTS flow control
If the RTS flow control is enabled (RTSE=1), then RTS is asserted (tied low) as long as the
USART receiver is ready to receive a new data. When the receive register is full, RTS is
deasserted, indicating that the transmission is expected to stop at the end of the current
frame. Figure 265 shows an example of communication with RTS flow control enabled.
Figure 265. RTS flow control
CTS flow control
If the CTS flow control is enabled (CTSE=1), then the transmitter checks the CTS input
before transmitting the next frame. If CTS is asserted (tied low), then the next data is
transmitted (assuming that a data is to be transmitted, in other words, if TXE=0), else the
transmission does not occur. When CTS is deasserted during a transmission, the current
transmission is completed before the transmitter stops.
When CTSE=1, the CTSIF status bit is automatically set by hardware as soon as the CTS
input toggles. It indicates when the receiver becomes ready or not ready for communication.
An interrupt is generated if the CTSIE bit in the USART_CR3 register is set. The figure
below shows an example of communication with CTS flow control enabled.
Figure 266. CTS flow control
Note: Special behavior of break frames: when the CTS flow is enabled, the transmitter does not
check the CTS input state to send a break.
Start
Bit Stop
Bit
Data 1 IdleStart
Bit Stop
Bit
Data 2
RX
RTS
RXNE Data 1 read RXNE
Data 2 can now be transmitted
Start
Bit Stop
Bit
Data 2 Idle Start
Bit Data 3
TX
CTS
CTS
Transmission of Data 3
Data 1 Stop
Bit
is delayed until CTS = 0
CTS
Data 2 Data 3empty empty
Transmit data register
TDR
Writing data 3 in TDR

Doc ID16188 Rev 5 639/713
RM0041 Universal synchronous asynchronous receiver transmitter (USART)
650
23.4 USART interrupts
The USART interrupt events are connected to the same interrupt vector (see Figure 267).
•During transmission: Transmission Complete, Clear to Send or Transmit Data Register
empty interrupt.
•While receiving: Idle Line detection, Overrun error, Receive Data register not empty,
Parity error, LIN break detection, Noise Flag (only in multi buffer communication) and
Framing Error (only in multi buffer communication).
These events generate an interrupt if the corresponding Enable Control Bit is set.
Figure 267. USART interrupt mapping diagram
Table 132. USART interrupt requests
Interrupt event Event flag Enable control
bit
Transmit Data Register Empty TXE TXEIE
CTS flag CTS CTSIE
Transmission Complete TC TCIE
Received Data Ready to be Read RXNE RXNEIE
Overrun Error Detected ORE
Idle Line Detected IDLE IDLEIE
Parity Error PE PEIE
Break Flag LBD LBDIE
Noise Flag, Overrun error and Framing Error in multibuffer
communication NF or ORE or FE EIE
TC
TCIE
TXE
TXEIE
IDLE
IDLEIE
RXNEIE
ORE
RXNEIE
RXNE
PE
PEIE
FE
NE
ORE EIE
DMAR
USART
LBD
LBDIE
CTS
CTSIE
interrupt

Universal synchronous asynchronous receiver transmitter (USART) RM0041
640/713 Doc ID16188 Rev 5
23.5 USART mode configuration
23.6 USART registers
Refer to Section: List of abbreviations for registers for a list of abbreviations used in register
descriptions.
The peripheral registers have to be accessed by half-words (16 bits) or words (32 bits).
23.6.1 Status register (USART_SR)
Address offset: 0x00
Reset value: 0x00C0 0000
Table 133. USART mode configuration(1)
1. X = supported; NA = not applicable.
USART modes USART1 USART2 USART3 UART4 UART5 USART6
Asynchronous mode XXXXXX
Hardware Flow Control XXXNANAX
Multibuffer Communication (DMA)XXXXXX
Multiprocessor CommunicationXXXXXX
Synchronous XXXNANAX
Smartcard XXXNANAX
Half-Duplex (Single-Wire mode)XXXXXX
IrDA XXXXXX
LIN XXXXXX
31 30 29 28 27 26 25 24 23 22 21 20 19 18 17 16
Reserved
1514131211109876543210
Reserved CTS LBD TXE TC RXNE IDLE ORE NF FE PE
rc_w0rc_w0rrc_w0rc_w0rrrrr
Bits 31:10 Reserved, must be kept at reset value
Bit 9 CTS: CTS flag
This bit is set by hardware when the CTS input toggles, if the CTSE bit is set. It is cleared by
software (by writing it to 0). An interrupt is generated if CTSIE=1 in the USART_CR3
register.
0: No change occurred on the CTS status line
1: A change occurred on the CTS status line
Bit 8 LBD: LIN break detection flag
This bit is set by hardware when the LIN break is detected. It is cleared by software (by
writing it to 0). An interrupt is generated if LBDIE = 1 in the USART_CR2 register.
0: LIN Break not detected
1: LIN break detected
Note: An interrupt is generated when LBD=1 if LBDIE=1

Doc ID16188 Rev 5 641/713
RM0041 Universal synchronous asynchronous receiver transmitter (USART)
650
Bit 7 TXE: Transmit data register empty
This bit is set by hardware when the content of the TDR register has been transferred into
the shift register. An interrupt is generated if the TXEIE bit =1 in the USART_CR1 register. It
is cleared by a write to the USART_DR register.
0: Data is not transferred to the shift register
1: Data is transferred to the shift register)
Note: This bit is used during single buffer transmission.
Bit 6 TC: Transmission complete
This bit is set by hardware if the transmission of a frame containing data is complete and if
TXE is set. An interrupt is generated if TCIE=1 in the USART_CR1 register. It is cleared by
a software sequence (a read from the USART_SR register followed by a write to the
USART_DR register). The TC bit can also be cleared by writing a '0' to it. This clearing
sequence is recommended only for multibuffer communication.
0: Transmission is not complete
1: Transmission is complete
Bit 5 RXNE: Read data register not empty
This bit is set by hardware when the content of the RDR shift register has been transferred
to the USART_DR register. An interrupt is generated if RXNEIE=1 in the USART_CR1
register. It is cleared by a read to the USART_DR register. The RXNE flag can also be
cleared by writing a zero to it. This clearing sequence is recommended only for multibuffer
communication.
0: Data is not received
1: Received data is ready to be read.
Bit 4 IDLE: IDLE line detected
This bit is set by hardware when an Idle Line is detected. An interrupt is generated if the
IDLEIE=1 in the USART_CR1 register. It is cleared by a software sequence (an read to the
USART_SR register followed by a read to the USART_DR register).
0: No Idle Line is detected
1: Idle Line is detected
Note: The IDLE bit will not be set again until the RXNE bit has been set itself (i.e. a new idle
line occurs).
Bit 3 ORE: Overrun error
This bit is set by hardware when the word currently being received in the shift register is
ready to be transferred into the RDR register while RXNE=1. An interrupt is generated if
RXNEIE=1 in the USART_CR1 register. It is cleared by a software sequence (an read to the
USART_SR register followed by a read to the USART_DR register).
0: No Overrun error
1: Overrun error is detected
Note: When this bit is set, the RDR register content will not be lost but the shift register will be
overwritten. An interrupt is generated on ORE flag in case of Multi Buffer
communication if the EIE bit is set.

Universal synchronous asynchronous receiver transmitter (USART) RM0041
642/713 Doc ID16188 Rev 5
Bit 2 NF: Noise detected flag
This bit is set by hardware when noise is detected on a received frame. It is cleared by a
software sequence (an read to the USART_SR register followed by a read to the
USART_DR register).
0: No noise is detected
1: Noise is detected
Note: This bit does not generate interrupt as it appears at the same time as the RXNE bit
which itself generates an interrupting interrupt is generated on NF flag in case of Multi
Buffer communication if the EIE bit is set.
Note: When the line is noise-free, the NF flag can be disabled by programming the ONEBIT
bit to 1 to increase the USART tolerance to deviations (Refer to Section 23.3.5: USART
receiver tolerance to clock deviation on page 622).
Bit 1 FE: Framing error
This bit is set by hardware when a de-synchronization, excessive noise or a break character
is detected. It is cleared by a software sequence (an read to the USART_SR register
followed by a read to the USART_DR register).
0: No Framing error is detected
1: Framing error or break character is detected
Note: This bit does not generate interrupt as it appears at the same time as the RXNE bit
which itself generates an interrupt. If the word currently being transferred causes both
frame error and overrun error, it will be transferred and only the ORE bit will be set.
An interrupt is generated on FE flag in case of Multi Buffer communication if the EIE bit
is set.
Bit 0 PE: Parity error
This bit is set by hardware when a parity error occurs in receiver mode. It is cleared by a
software sequence (a read from the status register followed by a read or write access to the
USART_DR data register). The software must wait for the RXNE flag to be set before
clearing the PE bit.
An interrupt is generated if PEIE = 1 in the USART_CR1 register.
0: No parity error
1: Parity error

Doc ID16188 Rev 5 643/713
RM0041 Universal synchronous asynchronous receiver transmitter (USART)
650
23.6.2 Data register (USART_DR)
Address offset: 0x04
Reset value: 0xXXXX XXXX
23.6.3 Baud rate register (USART_BRR)
Note: The baud counters stop counting if the TE or RE bits are disabled respectively.
Address offset: 0x08
Reset value: 0x0000 0000
23.6.4 Control register 1 (USART_CR1)
Address offset: 0x0C
Reset value: 0x0000 0000
Bits 31:9 Reserved, must be kept at reset value
Bits 8:0 DR[8:0]: Data value
Contains the Received or Transmitted data character, depending on whether it is read from
or written to.
The Data register performs a double function (read and write) since it is composed of two
registers, one for transmission (TDR) and one for reception (RDR)
The TDR register provides the parallel interface between the internal bus and the output shift
register (see Figure 1).
The RDR register provides the parallel interface between the input shift register and the
internal bus.
When transmitting with the parity enabled (PCE bit set to 1 in the USART_CR1 register), the
value written in the MSB (bit 7 or bit 8 depending on the data length) has no effect because
it is replaced by the parity.
When receiving with the parity enabled, the value read in the MSB bit is the received parity
bit.
31 30 29 28 27 26 25 24 23 22 21 20 19 18 17 16
Reserved
1514131211109876543210
DIV_Mantissa[11:0] DIV_Fraction[3:0]
rw rw rw rw rw rw rw rw rw rw rw rw rw rw rw rw
Bits 31:16 Reserved, must be kept at reset value
Bits 15:4 DIV_Mantissa[11:0]: mantissa of USARTDIV
These 12 bits define the mantissa of the USART Divider (USARTDIV)
Bits 3:0 DIV_Fraction[3:0]: fraction of USARTDIV
These 4 bits define the fraction of the USART Divider (USARTDIV). When OVER8=1, the
DIV_Fraction3 bit is not considered and must be kept cleared.
31 30 29 28 27 26 25 24 23 22 21 20 19 18 17 16
Reserved
15 14 13 12 11 10 9 8 7 6 5 4 3 2 1 0
OVER8 Reserved UE M WAKE PCE PS PEIE TXEIE TCIE RXNEIE IDLEIE TE RE RWU SBK
rw Res. rw rw rw rw rw rw rw rw rw rw rw rw rw rw

Universal synchronous asynchronous receiver transmitter (USART) RM0041
644/713 Doc ID16188 Rev 5
Bits 31:16 Reserved, must be kept at reset value
Bit 15 OVER8: Oversampling mode
0: oversampling by 16
1: oversampling by 8
Note: Oversampling by 8 is not available in the Smartcard, IrDA and LIN modes: when
SCEN=1,IREN=1 or LINEN=1 then OVER8 is forced to ‘0 by hardware.
Bit 14 Reserved, must be kept at reset value
Bit 13 UE: USART enable
When this bit is cleared, the USART prescalers and outputs are stopped and the end of the
current byte transfer in order to reduce power consumption. This bit is set and cleared by
software.
0: USART prescaler and outputs disabled
1: USART enabled
Bit 12 M: Word length
This bit determines the word length. It is set or cleared by software.
0: 1 Start bit, 8 Data bits, n Stop bit
1: 1 Start bit, 9 Data bits, n Stop bit
Note: The M bit must not be modified during a data transfer (both transmission and reception)
Bit 11 WAKE: Wakeup method
This bit determines the USART wakeup method, it is set or cleared by software.
0: Idle Line
1: Address Mark
Bit 10 PCE: Parity control enable
This bit selects the hardware parity control (generation and detection). When the parity
control is enabled, the computed parity is inserted at the MSB position (9th bit if M=1; 8th bit
if M=0) and parity is checked on the received data. This bit is set and cleared by software.
Once it is set, PCE is active after the current byte (in reception and in transmission).
0: Parity control disabled
1: Parity control enabled
Bit 9 PS: Parity selection
This bit selects the odd or even parity when the parity generation/detection is enabled (PCE
bit set). It is set and cleared by software. The parity will be selected after the current byte.
0: Even parity
1: Odd parity
Bit 8 PEIE: PE interrupt enable
This bit is set and cleared by software.
0: Interrupt is inhibited
1: An USART interrupt is generated whenever PE=1 in the USART_SR register
Bit 7 TXEIE: TXE interrupt enable
This bit is set and cleared by software.
0: Interrupt is inhibited
1: An USART interrupt is generated whenever TXE=1 in the USART_SR register
Bit 6 TCIE: Transmission complete interrupt enable
This bit is set and cleared by software.
0: Interrupt is inhibited
1: An USART interrupt is generated whenever TC=1 in the USART_SR register

Doc ID16188 Rev 5 645/713
RM0041 Universal synchronous asynchronous receiver transmitter (USART)
650
Bit 5 RXNEIE: RXNE interrupt enable
This bit is set and cleared by software.
0: Interrupt is inhibited
1: An USART interrupt is generated whenever ORE=1 or RXNE=1 in the USART_SR
register
Bit 4 IDLEIE: IDLE interrupt enable
This bit is set and cleared by software.
0: Interrupt is inhibited
1: An USART interrupt is generated whenever IDLE=1 in the USART_SR register
Bit 3 TE: Transmitter enable
This bit enables the transmitter. It is set and cleared by software.
0: Transmitter is disabled
1: Transmitter is enabled
Note: During transmission, a “0” pulse on the TE bit (“0” followed by “1”) sends a preamble
(idle line) after the current word, except in smartcard mode.
When TE is set, there is a 1 bit-time delay before the transmission starts.
Bit 2 RE: Receiver enable
This bit enables the receiver. It is set and cleared by software.
0: Receiver is disabled
1: Receiver is enabled and begins searching for a start bit
Bit 1 RWU: Receiver wakeup
This bit determines if the USART is in mute mode or not. It is set and cleared by software
and can be cleared by hardware when a wakeup sequence is recognized.
0: Receiver in active mode
1: Receiver in mute mode
Note: Before selecting Mute mode (by setting the RWU bit) the USART must first receive a
data byte, otherwise it cannot function in Mute mode with wakeup by Idle line detection.
In Address Mark Detection wakeup configuration (WAKE bit=1) the RWU bit cannot be
modified by software while the RXNE bit is set.
Bit 0 SBK: Send break
This bit set is used to send break characters. It can be set and cleared by software. It should
be set by software, and will be reset by hardware during the stop bit of break.
0: No break character is transmitted
1: Break character will be transmitted

Universal synchronous asynchronous receiver transmitter (USART) RM0041
646/713 Doc ID16188 Rev 5
23.6.5 Control register 2 (USART_CR2)
Address offset: 0x10
Reset value: 0x0000 0000
31 30 29 28 27 26 25 24 23 22 21 20 19 18 17 16
Reserved
1514131211109876543210
Res. LINEN STOP[1:0] CLKEN CPOL CPHA LBCL Res. LBDIE LBDL Res. ADD[3:0]
rw rw rw rw rw rw rw rw rw rw rw rw rw rw
Bits 31:15 Reserved, must be kept at reset value
Bit 14 LINEN: LIN mode enable
This bit is set and cleared by software.
0: LIN mode disabled
1: LIN mode enabled
The LIN mode enables the capability to send LIN Synch Breaks (13 low bits) using the SBK bit in
the USART_CR1 register, and to detect LIN Sync breaks.
Bits 13:12 STOP: STOP bits
These bits are used for programming the stop bits.
00: 1 Stop bit
01: 0.5 Stop bit
10: 2 Stop bits
11: 1.5 Stop bit
Bit 11 CLKEN: Clock enable
This bit allows the user to enable the CK pin.
0: CK pin disabled
1: CK pin enabled
This bit is not available for UART4 & UART5.
Bit 10 CPOL: Clock polarity
This bit allows the user to select the polarity of the clock output on the CK pin in synchronous mode.
It works in conjunction with the CPHA bit to produce the desired clock/data relationship
0: Steady low value on CK pin outside transmission window.
1: Steady high value on CK pin outside transmission window.
This bit is not available for UART4 & UART5.
Bit 9 CPHA: Clock phase
This bit allows the user to select the phase of the clock output on the CK pin in synchronous mode.
It works in conjunction with the CPOL bit to produce the desired clock/data relationship (see figures
255 to 256)
0: The first clock transition is the first data capture edge
1: The second clock transition is the first data capture edge
Note: This bit is not available for UART4 & UART5.

Doc ID16188 Rev 5 647/713
RM0041 Universal synchronous asynchronous receiver transmitter (USART)
650
Note: These 3 bits (CPOL, CPHA, LBCL) should not be written while the transmitter is enabled.
23.6.6 Control register 3 (USART_CR3)
Address offset: 0x14
Reset value: 0x0000 0000
Bit 8 LBCL: Last bit clock pulse
This bit allows the user to select whether the clock pulse associated with the last data bit
transmitted (MSB) has to be output on the CK pin in synchronous mode.
0: The clock pulse of the last data bit is not output to the CK pin
1: The clock pulse of the last data bit is output to the CK pin
Note: 1: The last bit is the 8th or 9th data bit transmitted depending on the 8 or 9 bit format selected
by the M bit in the USART_CR1 register.
2: This bit is not available for UART4 & UART5.
Bit 7 Reserved, must be kept at reset value
Bit 6 LBDIE: LIN break detection interrupt enable
Break interrupt mask (break detection using break delimiter).
0: Interrupt is inhibited
1: An interrupt is generated whenever LBD=1 in the USART_SR register
Bit 5 LBDL: lin break detection length
This bit is for selection between 11 bit or 10 bit break detection.
0: 10-bit break detection
1: 11-bit break detection
Bit 4 Reserved, must be kept at reset value
Bits 3:0 ADD[3:0]: Address of the USART node
This bit-field gives the address of the USART node.
This is used in multiprocessor communication during mute mode, for wake up with address mark
detection.
31 30 29 28 27 26 25 24 23 22 21 20 19 18 17 16
Reserved
15 14 13 12 11 10 9 8 7 6 5 4 3 2 1 0
Reserved ONEBIT CTSIE CTSE RTSE DMAT DMAR SCEN NACK HDSEL IRLP IREN EIE
rw rw rw rw rw rw rw rw rw rw rw rw
Bits 31:12 Reserved, must be kept at reset value
Bit 11 ONEBIT: One sample bit method enable
This bit allows the user to select the sample method. When the one sample bit method is
selected the noise detection flag (NF) is disabled.
0: Three sample bit method
1: One sample bit method
Note: The ONEBIT feature applies only to data bits. It does not apply to START bit.
Bit 7 DMAT: DMA enable transmitter
This bit is set/reset by software
1: DMA mode is enabled for transmission
0: DMA mode is disabled for transmission

Universal synchronous asynchronous receiver transmitter (USART) RM0041
648/713 Doc ID16188 Rev 5
Bit 6 DMAR: DMA enable receiver
This bit is set/reset by software
1: DMA mode is enabled for reception
0: DMA mode is disabled for reception
Bit 5 SCEN: Smartcard mode enable
This bit is used for enabling Smartcard mode.
0: Smartcard Mode disabled
1: Smartcard Mode enabled
Bit 4 NACK: Smartcard NACK enable
0: NACK transmission in case of parity error is disabled
1: NACK transmission during parity error is enabled
Bit 3 HDSEL: Half-duplex selection
Selection of Single-wire Half-duplex mode
0: Half duplex mode is not selected
1: Half duplex mode is selected
Bit 2 IRLP: IrDA low-power
This bit is used for selecting between normal and low-power IrDA modes
0: Normal mode
1: Low-power mode
Bit 1 IREN: IrDA mode enable
This bit is set and cleared by software.
0: IrDA disabled
1: IrDA enabled
Bit 0 EIE: Error interrupt enable
Error Interrupt Enable Bit is required to enable interrupt generation in case of a framing
error, overrun error or noise flag (FE=1 or ORE=1 or NF=1 in the USART_SR register) in
case of Multi Buffer Communication (DMAR=1 in the USART_CR3 register).
0: Interrupt is inhibited
1: An interrupt is generated whenever DMAR=1 in the USART_CR3 register and FE=1 or
ORE=1 or NF=1 in the USART_SR register.

Doc ID16188 Rev 5 649/713
RM0041 Universal synchronous asynchronous receiver transmitter (USART)
650
23.6.7 Guard time and prescaler register (USART_GTPR)
Address offset: 0x18
Reset value: 0x0000 0000
31 30 29 28 27 26 25 24 23 22 21 20 19 18 17 16
Reserved
1514131211109876543210
GT[7:0] PSC[7:0]
rw rw rw rw rw rw rw rw rw rw rw rw rw rw rw rw
Bits 31:16 Reserved, must be kept at reset value
Bits 7:0 PSC[7:0]: Prescaler value
–In IrDA Low-power mode:
PSC[7:0] = IrDA Low-Power Baud Rate
Used for programming the prescaler for dividing the system clock to achieve the low-power
frequency:
The source clock is divided by the value given in the register (8 significant bits):
00000000: Reserved - do not program this value
00000001: divides the source clock by 1
00000010: divides the source clock by 2
...
–In normal IrDA mode: PSC must be set to 00000001.
– In smartcard mode:
PSC[4:0]: Prescaler value
Used for programming the prescaler for dividing the system clock to provide the smartcard
clock.
The value given in the register (5 significant bits) is multiplied by 2 to give the division factor
of the source clock frequency:
00000: Reserved - do not program this value
00001: divides the source clock by 2
00010: divides the source clock by 4
00011: divides the source clock by 6
...
Note: 1: Bits [7:5] have no effect if Smartcard mode is used.
2: This bit is not available for UART4 & UART5.

Universal synchronous asynchronous receiver transmitter (USART) RM0041
650/713 Doc ID16188 Rev 5
23.6.8 USART register map
The table below gives the USART register map and reset values.
Refer to Section: Memory map for the register boundary addresses.
Table 134. USART register map and reset values
Offset Register
31
30
29
28
27
26
25
24
23
22
21
20
19
18
17
16
15
14
13
12
11
10
9
8
7
6
5
4
3
2
1
0
0x00 USART_SR Reserved
CTS
LBD
TXE
TC
RXNE
IDLE
ORE
NF
FE
PE
Reset value 0011000000
0x04 USART_DR Reserved DR[8:0]
Reset value 000000000
0x08 USART_BRR Reserved DIV_Mantissa[15:4] DIV_Fraction
[3:0]
Reset value 0000000000000000
0x0C USART_CR1 Reserved
OVER8
Reserved
UE
M
WAKE
PCE
PS
PEIE
TXEIE
TCIE
RXNEIE
IDLEIE
TE
RE
RWU
SBK
Reset value 0 00000000000000
0x10 USART_CR2 Reserved
LINEN
STOP
[1:0]
CLKEN
CPOL
CPHA
LBCL
Reserved
LBDIE
LBDL
Reserved
ADD[3:0]
Reset value 0000000 00 0000
0x14 USART_CR3 Reserved
ONEBIT
CTSIE
CTSE
RTSE
DMAT
DMAR
SCEN
NACK
HDSEL
IRLP
IREN
EIE
Reset value 000000000000
0x18 USART_GTPR Reserved GT[7:0] PSC[7:0]
Reset value 0000000000000000

Doc ID16188 Rev 5 651/713
RM0041 High-definition multimedia interface-consumer electronics control controller (HDMI™-
672
24 High-definition multimedia interface-consumer
electronics control controller (HDMI™-CEC)
Low-density value line devices are STM32F100xx microcontrollers where the Flash
memory density ranges between 16 and 32 Kbytes.
Medium-density value line devices are STM32F100xx microcontrollers where the Flash
memory density ranges between 64 and 128 Kbytes.
High-density value line devices are STM32F100xC, STM32F100xD and STM32F100xE
microcontrollers where the Flash memory density ranges between 256 and 512 Kbytes.
This section applies to all STM32F100xx devices, unless otherwise specified.
24.1 Introduction
Consumer electronics control (CEC) is the appendix supplement 1 to the HDMI (high-
definition multimedia interface) standard.
It is a protocol that provides high-level control functions between all of the various
audiovisual products in an environment. It is specified to operate at low speeds with
minimum processing and memory overhead.
The HDMI-CEC controller provides a hardware support of this protocol.

High-definition multimedia interface-consumer electronics control controller (HDMI™-CEC)
652/713 Doc ID16188 Rev 5
24.2 HDMI-CEC main features
•Supports HDMI-CEC v1.3a
•Supports the whole set of features offered with CEC (devices may use all or only some
of these features, depending on functionality):
– One touch play - a device may be played and become the active source by
pressing a single button.
– System standby - enables devices to be set on standby by pressing a single
button.
– Preset transfer - the presets of a device can be auto-configured to match those of
the TV.
– One touch record - Used to make recordings by pressing a single button.
– Timer programming - any device can program a timer recording on a recording
device.
– System information - allows devices to auto-configure their language and country
settings.
– Deck control - allows a device to control and interrogate a playback device.
– Tuner control - allows a device to control the tuner of another device.
– Vendor specific commands - allows vendor-defined commands to be used.
– OSD display - allows a device to display text using the on-screen display of the
TV.
– Device menu control - allows a device to control the menu of another device.
– Routing control - Enables control of CEC switches for the streaming of a new
source device.
– Remote control pass through - allows remote control commands to be passed
along to other devices.
– Device OSD name transfer - devices may request the preferred OSD name of
other devices within the system.
Note: If you need the power-off state, you have to use an external component/transceiver. For
more details refer to AN3127: “CEC networking using STM32F100xx value line
microcontrollers”.
24.3 HDMI-CEC bus topology
24.3.1 HDMI-CEC pin
The CEC bus consists of a single bidirectional line that is used to transfer data in and out of
the device. It is connected to a +3.3 V supply voltage via a 27 kΩ pull-up resistor. The output
stage of the device must have an open-drain or open-collector to allow a wired-AND
connection.
The HDMI-CEC controller manages the CEC bidirectional line as an alternate function of a
standard GPIO, assuming that it is configured as alternate function open drain. The 27 kΩ
pull-up resistor must be added externally to the STM32F100xx.

Doc ID16188 Rev 5 653/713
RM0041 High-definition multimedia interface-consumer electronics control controller (HDMI™-
672
Figure 268. CEC line connection
1. When configured as output open-drain alternate function, the Schmitt trigger is still activated.
Note: 1 If you do not need the power-off state, you may simply connect the STM32F100xx
microcontroller to the CEC line.
2 If the power-off state is needed in the application, the external pull-up circuit has to be
disconnected from the CEC line when the device is off. For example, this can be
implemented by connecting an isolating diode between the CEC line and the external pull-
up circuit, such that the diode is reverse-biased in the off state with an external device
pulling up the CEC line. A bidirectional isolation buffer is also needed to comply with the
HDMI 1.3a specification. For more details refer to AN3127: “CEC networking using
STM32F100xx value line microcontrollers”.
24.3.2 Message description
All transactions on the CEC line consist of an initiator and one or more followers. The
initiator is responsible for sending the message structure and the data. The follower is the
recipient of any data and is responsible for setting any acknowledgement bits.
A message is conveyed in a single frame that consists of a start bit followed by a header
block and, optionally, an opcode and a variable number of operand blocks.
All these blocks are made of a 8-bit payload (most significant bit transmitted first) followed
by an end-of-message (EOM) bit and an acknowledge (ACK) bit.
The EOM bit is set in the last block of a message and kept cleared in all others. In the event
that a message contains additional blocks after an EOM is indicated, those additional blocks
should be ignored. The EOM bit may be set in the header block to “ping” other devices, to
ascertain if they are active.
Table 135. HDMI pin
Name Signal type Remarks
CEC Bidirectional
Two states:
1 = high impedance
0 = low impedance
A 27 kΩ pull-up resistor must be added externally.
STM32F100xx
CEC line
CEC_RX
CEC_TX
HDMI_CEC
controler
APB
bus
CEC device
27 kΩ
3.3 V
CEC
GPI/O configured
as output open-drain
alternate function(1)
ai17314

High-definition multimedia interface-consumer electronics control controller (HDMI™-CEC)
654/713 Doc ID16188 Rev 5
The acknowledge bit is always set to high impedance by the initiator so that it can be driven
low either by the follower that has read its own address in the header or by the follower that
needs to reject a broadcast message.
The header consists of the source logical address field, and the destination logical address
field. Note that the special address 0xF is used for broadcast messages.
Figure 269. Message structure
Figure 270. Blocks
24.3.3 Bit timing
The format of the start bit is unique and identifies the start of a message. It should be
validated by its low duration and its total duration.
All remaining data bits in the message, after the start bit, have consistent timing. The high-to
low transition at the end of the data bit is the start of the next data bit except for the final bit
where the CEC line remains high.
Figure 271. Bit timings
CEC Figure 272 shows an example bit with both initiator and follower where the follower
may assert the bit to logical 0 to acknowledge a data block. The initiator outputs a logical 1,
thus allowing the follower to change the CEC state by pulling the control line low for the
duration of the safe sample period.
3TART
BIT
HIGH /PERAND
TOOPERANDS
HIGH
IMPEDANCE IMPEDANCE
/PERAND/PCODE(EADER
AI
%/- !#+$%34).!4)/.;=).)4)!4/2;=
(EADERBLOCK
/PCODEOPERANDBLOCK %/- !#+$!4!;=
AI
3TARTBIT
HIGHIMPEDANCE
LOWIMPEDANCE
MSMS
MSMS
$ATABIT
HIGHIMPEDANCE
LOWIMPEDANCE
MSMS
MSMS
).)4)!4/2LOGICAL
$ATABIT
HIGHIMPEDANCE
LOWIMPEDANCE
MSMS
MSMS
).)4)!4/2LOGICAL
AI

Doc ID16188 Rev 5 655/713
RM0041 High-definition multimedia interface-consumer electronics control controller (HDMI™-
672
Figure 272. Follower acknowledge (ACK)
24.4 Arbitration
24.4.1 Signal free time (SFT)
All devices that are to transmit or retransmit a message onto the CEC line have to ensure
that the line has been inactive for a number of bit periods. This signal free time (SFT) is
defined as the time from the start of the final bit of the previous frame, and depends on the
initiating device and the current status as shown in the table below.
Figure 273. Signal free time
24.4.2 Header arbitration
Figure 274. Arbitration phase
Since only one initiator is allowed at any one time, the header arbitration mechanism is
provided to avoid conflict when more than one initiator has to send a frame within the same
allowed SFT slot. Header arbitration begins with the leading edge of the start bit and
HIGHIMPEDANCE
LOWIMPEDANCE
HIGHIMPEDANCE
LOWIMPEDANCE
AI
MS
MS
MS
MSMAX
$ATABITINITIATORLOGICAL
$ATABITFOLLOWERLOGICAL
Table 136. Signal free time definition
Condition Signal free time
(in nominal data bit periods)
Present initiator has to send another frame immediately after the
one it just sent ≥ 7
New initiator has to send a frame ≥ 5
Previous attempt to send frame unsuccessful ≥ 3
0REVIOUSMESSAGE .EWMESSAGE
3IGNALFREETIME
AI
3TART
HIGHIMPEDANCE
BIT %/- !#+
$%34).!4)/.;=).)4)!4/2;=
!RBITRATIONPHASE
AI

High-definition multimedia interface-consumer electronics control controller (HDMI™-CEC)
656/713 Doc ID16188 Rev 5
continues until the end of the initiator address bits within the header block. During the
header transmission period the initiator monitors the CEC line and if it detects a low
impedance while it is in the high impedance state, then it assumes that it has lost the
arbitration to a second initiator. Note that this process gives priority to the logical address
with the highest number of leading zeros and, ultimately, the TV (INITIATOR=0x0).
24.5 Error handling
24.5.1 BTE, BPE and Error bit generation
A received data bit (excluding the start bit) is considered invalid if:
•the period between the falling and the rising edge exceeds the tolerance margins as
defined by the HDMI-CEC Specification Rev1.3a, Sect5.5.2, Figure4. In this case a Bit
Timing Error (BTE) is issued.
•the period between falling edges exceeds the tolerance margins as defined by the
HDMI-CEC Specification, Rev1.3a Sect5.5.2, Figure4. In this case a Bit Period Error
(BPE) is issued.
•When both BPE and BTE are detected, BTE only is signalled.
If a BTE or BPE receive error is detected, the CEC peripheral is expected to notify such
events to the other followers, and primarily to the initiator, by generating an Error bit: a low
period on the CEC line of 1.4 to 1.6 times the nominal data bit period, that is, 3.6 ms
nominally.
Figure 275. Error bit timing
24.5.2 Message error
A message is considered lost and therefore may be retransmitted under the following
conditions:
•a message is not acknowledged in a directly addressed message
•a message is negatively acknowledged in a broadcast message
•a low impedance is detected on the CEC line when not expected (line error)
Retransmission should be attempted at least once and up to five times.
24.6 Device addressing
Apart from the physical address (refer to the HDMI-CECspecification for more details on
physical address discovery), each device appearing on the control signal line (CEC Line)
has a unique logical address. This address defines a device type as well as being a unique
identifier. This address is 0 for a TV set with physical address 0b0000 and 14 or even 15
otherwise. It is defined in the CEC_OAR register and in the upper nibble of the first byte of
%RRORBIT
HIGHIMPEDANCE
LOWIMPEDANCE
MSMS
AI

Doc ID16188 Rev 5 657/713
RM0041 High-definition multimedia interface-consumer electronics control controller (HDMI™-
672
the transmitted message. All CEC devices therefore have both a physical and a logical
address, whereas non-CEC devices only have a physical address.
Once their physical and logical addresses are known, each CEC device transmits them to
all other devices, thus allowing any device to create a map of the network.
24.7 HDMI-CEC functional description
24.7.1 Block diagram
The HDMI-CEC controller handles complete messages but requires the CPU to provide or
unload the data bytes one by one.
Figure 276 shows the CEC controller block diagram.
Figure 276. HDMI-CEC block diagram
1. The timing checker block verifies the received bit timings, while the timing generator controls the
transmitted bit timings.
24.7.2 Prescaler
The prescaler defines the time quantum for the timing checker and timing generator blocks.
Additionally, it provides a time quantum reference for complying with the required signal
free time (SFT). A 14-bit counter is used to provide the necessary 50 microsecond time
base, allowing high APB clocks frequency.
The counter is reset at the beginning of every bit for the timing checker block to operate with
the maximum precision.
Prescaler formula for nominal bit timings is:
AI
3HIFTREGISTER
4X2X
28BUFFER
48BUFFER
#ONTROLLOGIC
#ONFIGURATIONREGISTER
/WNADDRESSREGISTER
0RESCALER
0RESCALERREGISTER
%/-
#ONTROLSTATUSREGISTER
%RRORSTATUSREGISTER
!#+
4IMINGCHECKER
ANDGENERATOR
#%#,INE
PRESC 50 FAPB MHz〈〉×[]1–=

High-definition multimedia interface-consumer electronics control controller (HDMI™-CEC)
658/713 Doc ID16188 Rev 5
24.7.3 Rx digital filter
CEC robustness in the face of CEC line perturbation is guaranteed by two noise rejection
mechanisms:
•high-frequency spikes are removed by a 2/3 majority voter applied on the Rx line
sampled at the system clock rate
•line rebounds are filtered until the next 50 µs time window entirely following any CEC
line transition
24.7.4 Rx bit timing
The CEC operates at a 50 µs time quantum since the bits timings are expressed with this
precision. It extracts valid bits from the CEC line and signals line errors when detected.
On a valid Rx falling edge, the value of the time counter is captured and reset. This value
indicates the total bit duration and is named m. If the captured value is outside the valid
range (see table below), a bit period error is detected and signalled by pulling the line low for
3.6 ms (typical).
On a valid Rx rising edge, the value of the time counter is captured and compared to valid
windows. This value indicates the low bit duration and is named n. If the low bit duration (the
timing between the falling and rising edges) is outside the valid range, a bit timing error is
detected and signalled by pulling the line low for 3.6 ms (typical) unless the device was
programmed not to report this type of violations.
Note: If a line error occurs while a start bit is expected, the whole message is ignored and no error
is reported.
In the absence of a rising edge, the time counter counts up to 25.6 ms. Retransmission is
allowed when its value is above 9.6 ms. A new initiator may transmit when the time counter
is above 14.4 ms. The same initiator must however wait until the counter reaches 19.2 ms.
Note: Due to Rx synchronization and digital filtering, all CEC timings are calculated with a
precision tolerance of 4 APB clock cycles.
Figure 277. Bit timing
HIGHIMPEDANCE
LOWIMPEDANCE
IGNOREDEDGES
MN N
2ETRANSMISSION
1UANTUMCOUNTER
CAPTURE
1UANTUMCOUNTER
CAPTUREANDRESET
.EWINITIATOR
3AMEINITIATOR
AIB

Doc ID16188 Rev 5 659/713
RM0041 High-definition multimedia interface-consumer electronics control controller (HDMI™-
672
24.7.5 Tx bit timing
The CEC is in charge of generating the proper line waveform to signal either a start bit, a
logical 0 data bit, a logical 1 data bit or an error bit. The same time quantum as in the Rx bit
timing logic is used.
Figure 278. Tx bit timing
Table 137. Bit status depending on the low bit duration (LBD)
Low bit duration (LBD)
(ms)
Bit
Standard mode
(BTEM = 0)(1)
1. BTEM is a bit of the CEC_CFGR register.
Bit timing error-free
(BTEM = 1)(1)
0 ≤ LBD < 0.4 Bit timing error
Logical 10.4 ≤ LBD ≤ 0.8 Logical 1
0.8 < LBD ≤ 1.1 Bit timing error
1.1 < LBD < 1.3
Logical 01.3 ≤ LBD ≤ 1.7 Logical 0
1.7 < LBD < 3.5 Bit timing error
3.5 ≤ LBD ≤ 3.9 Start bit Start bit
3.9 < LBD Bit timing error
Table 138. Bit status depending on the total bit duration (TBD)
Total bit duration (TBD)
(ms)
Bit
Standard mode
(BPEM = 0)(1)
1. BPEM is a bit of the CEC_CFGR register.
Flexible bit-period mode (BPEM = 1)(1)
Data bit Start bit
TBD < 2.05 Bit period error Bit period error
Bit period error2.05 ≤ TBD ≤ 2.75 Logical 0 or 1
Logical 0 or 1
2.75 < TBD < 4.3 Bit period error
4.3 ≤ TBD ≤ 4.7 Start bit Start bit
4.7 < TBD(2)
2. The bit period error checking is not applicable for the last bit in the frame.
Bit period error
4IMEQUANTUM
3TARTBIT
,OGICAL
,OGICAL
%RRORBIT
AI
B

High-definition multimedia interface-consumer electronics control controller (HDMI™-CEC)
660/713 Doc ID16188 Rev 5
24.7.6 CEC arbiter
The STM32F100xx CEC arbiter declines SFT and header arbitration techniques in the
following cases:
•CEC is a previous initiator retrying a failed transmission and
a) the leading edge of the start bit is detected before SFT = 9.6 ms. This only occurs
when a new initiator violates the SFT requirement. In this case CEC automatically
synchronizes to the end of the transmitted start bit and participates in the header
arbitration.
b) CEC initiates frame transmission after 4 nominal bit times (9.6 ms) of the signal
free time condition. CEC automatically switches to follower in case arbitration is
lost (even though no contending device is expected in this case).
•CEC is a new initiator that needs to send a frame and
a) the leading edge of the start bit is detected before SFT = 5 minimum bit times
(10.3 ms). This typically occurs when the previous initiator retries a failed
transmission. In this case, CEC automatically switches to reception. Transmission
is retried after the current frame.
b) the leading edge of the start bit is detected when SFT is between 10.3 ms and
14.4 ms. This is usually caused by a different initiator contending the CEC line.
STM32 CEC automatically synchronizes to the end of the transmitted start bit and
participates in the header arbitration.
c) CEC initiates frame transmission after 6 nominal bit times (14.4 ms) of the signal
free time condition. It automatically switches to follower in case the arbitration is
lost.
•CEC is the last initiator that has to send a frame immediately after its previous frame
and
a) the leading edge of the start bit is detected before SFT = 7 minimum bit times
(14.4 ms). This is caused by a new initiator. CEC automatically switches to
reception and transmission is retried after the current frame, when CEC is no
longer the last initiator.
b) the leading edge of the start bit is detected when SFT is between 14.4 ms and
19.2 ms. This might be caused by a new late initiator. CEC automatically
synchronizes to the end of the transmitted start bit and participates in the header
arbitration.
c) CEC initiates frame transmission after 8 nominal bit times (19.2 ms) of the signal
free time condition. CEC automatically switches to follower if the arbitration is lost
(even though no contending device is expected in this case).
Table 139. STM32 CEC arbitration
SFT (ms) < 9.6 < 10.3 < 14.4 < 19.2 ≥ 19.2
Same initiator retrying
failed transmission
enter
arbitration frame started
New initiator switch to reception enter
arbitration frame started
Same initiator has to
send another frame switch to reception enter
arbitration frame started

Doc ID16188 Rev 5 661/713
RM0041 High-definition multimedia interface-consumer electronics control controller (HDMI™-
672
24.7.7 CEC states
Figure 279 shows the CEC controller state machine.
Figure 279. CEC control state machine
The CEC controller assumes one of the six states described below:
Disabled state
The Disabled state is entered either on an APB reset or on resetting the PE bit in the CEC
configuration register. Any ongoing transmission or reception is not interrupted and
completes normally. The controller actually switches to Disabled when the PE bit is read
back as 0. While the controller is in the Disabled state, activity on the CEC line is ignored
and the clock prescaler is stopped for minimum power consumption purposes. The
controller exits the Disabled state when the PE bit is set.
Idle state
The Idle state is entered whenever a message was transmitted or received successfully, or
an error was processed. While in the Idle state, the CEC controller waits for either a transmit
request (TSOM bit is set in the control status register) or a start bit.
RX state
The CEC controller enters the RX state when a start bit is detected and no message is
pending for transmission. Once the header has been received, the destination address is
compared to the value programmed in the own address register. If the two do not match and
the address is not the broadcast address 0xF, the block is not acknowledged and the
controller reverts to the Idle state. Otherwise, in case of a match, the controller remains in
the RX state where the host CPU is requested to retrieve all message bytes from the RX
buffer one by one. An available byte is signaled by the RBTF bit being set in the control
$ISABLED
)DLE
2ESET
0%
0%
43/- 3TARTBIT43/-
!RBITRATIONLOST
4%22 2%22
28?%22/2
2%/-OR4%/-
48?%22/2
2%22
NOADDRESSMATCH
4%22
48 28
AI

High-definition multimedia interface-consumer electronics control controller (HDMI™-CEC)
662/713 Doc ID16188 Rev 5
status register. The host CPU can either poll this register or enable interrupts in the
configuration status register to know whether a byte was received. If the RBTF bit is not
cleared by the time a new block is received, the newly received block is not acknowledged
to force the initiator to restart the message transmission, thus giving the host CPU a second
chance to retrieve all message bytes in time. Note that it is the responsibility of the software
driver to ignore messages where the number of operands is less than the number specified
for the opcode.
The figure below shows an example of a complete message reception.
Figure 280. Example of a complete message reception
The software has to respect the sequence described in the table below.
Table 140. Software sequence to respect when receiving a message
Software sequences CEC_CSR register
R/W access
Status bits
RTBF
bit 7
RERR
bit 6
REOM
bit 5
RSOM
bit 4
Poll RBTF or wait until an interrupt occurs Read 0x00 0 0 0 0
A header is received (RTBF and RSOM are
set) Read 0x90 or 0x91(1)
1. Two different values may be read from the control and status register since a message may have queued
for transmission but arbitration has been lost.
10 0 1
Read header from RX buffer - 1 0 0 1
Acknowledge received byte by writing 0x00 Write 0x00 0 0 0 0
Poll RBTF or wait until an interrupt occurs Read 0x00 0 0 0 0
An opcode is received (RBTF is set) Read 0x80 or 0x81 1 0 0 0
Read opcode from RX buffer - 1 0 0 0
Acknowledge received byte by writing 0x00 Write 0x00 0 0 0 0
Poll RBTF or wait until an interrupt occurs Read 0x00 0 0 0 0
An operand is received (RBTF is set) Read 0x80 or 0x81 1 0 0 0
Read Operand1 from RX buffer - 1 0 0 0
Acknowledge received byte by writing 0x00 Write 0x00 0 0 0 0
Poll RBTF or wait until an interrupt occurs Read 0x00 0 0 0 0
An operand is received, which is the last
data byte (RBTF and REOM are set) Read 0xA0 or 0xA1 1 0 1 0
Read Operand2 from RX buffer - 1 0 1 0
Acknowledge received byte by writing 0x00 Write 0x00 0 0 0 0
3TART (EADER
BIT
#%#LINE
)NTERRUPT
28BUFFER (EADER /PCODE /PERAND /PERAND
WITH%/-
LASTDATABYTE
/PCODE /PERAND /PERAND
AI

Doc ID16188 Rev 5 663/713
RM0041 High-definition multimedia interface-consumer electronics control controller (HDMI™-
672
TX state
The controller enters the TX state when the TSOM bit is set in the control status register. In
this state, it has to make sure that the required signal free time elapses before generating a
start bit. That is, it has to wait for 9.6 ms if the previous state was TX_ERROR, 14.4 ms if
the device was previously receiving, 19.2 ms otherwise. This wait count is however
abandoned if another device transmits a start bit. At this point the CEC arbiter decides
whether to switch to reception or to participate in the arbitration phase. Note that it is the
responsibility of the software driver to send an initiator address consistent with the logical
address programmed in the own address register.
Arbitration is lost if the received initiator address, contained in the least significant nibble of
the shift register, differs from the initiator address still present in the TX buffer. In this case,
the controller switches to the RX state immediately. After the receive phase, it however
automatically retries transmitting until it is granted ownership of the bus.
If arbitration is not lost, a new byte should be written to the TX buffer each time the TBTRF
bit is set in the control status register. The host CPU can either poll the control register or
enable interrupts in the configuration register, to know whether a byte was transmitted. If it
does not achieve the required task on time, a transmit error flag is set. The TEOM bit is set
in the control status register to indicate that the message transmission was successful, but if
the TERR bit is set in the control status register, the message should be considered lost.
The following shows an example of a complete message transmission.
Figure 281. Example of a complete message transmission
The software must respect the sequence described below.
Table 141. Software sequence to respect when transmitting a message
Software sequences CEC_CSR R/W
access
Status bits
TBTRF
bit 3
TERR
bit 2
TEOM
bit 1
TSOM
bit 0
Write header to TX buffer - 0 0 0 0
Initiate message transmission by writing
TSOM=1 Write 0x01 0 0 0 1
Poll TBTRF or wait until an interrupt occurs Read 0x01/0x00 0 0 0 1 then 0
The TX buffer is empty (TBTRF is set) Read 0x08 1 0 0 0
Write opcode to TX buffer - 1 0 0 0
Acknowledge byte request by writing 0x00 Write 0x00 0 0 0 0
Poll TBTRF or wait until an interrupt occurs Read 0x00 0 0 0 0
The TX buffer is empty (TBTRF is set) Read 0x08 1 0 0 0
#%#LINE
48BUFFER
WITH%/-
LASTDATABYTE
3TART (EADER
BIT
(EADER /PCODE /PERAND
/PERAND
/PCODE /PERAND /PERAND
AIB
43/- 4"42& 4"42& 4"42& 4"42&

High-definition multimedia interface-consumer electronics control controller (HDMI™-CEC)
664/713 Doc ID16188 Rev 5
TX_ERROR state
The TX_ERROR state is entered if one of the following error conditions occurs:
•a directly addressed message block is not acknowledged or a broadcast message
block is negatively acknowledged (acknowledge error)
•the TBTRF bit is not cleared while the requested byte needs to be transmitted (TBTFE
error)
•an unexpected bit is detected by the bit timing checker/generator (line error)
No error signalling mechanism is specified for the initiator, therefore no specific action is
undertaken apart from aborting the current message and clearing the transmit request flag
TSOM. The error handler decides if retransmission is possible depending on whether
transmission has already failed six times or not. It also sets the transmit request flag if
required.
The controller remains in the TX_ERROR state until the transmit error flag TERR is cleared.
It then waits for an interframe spacing of 2 bit times before of being ready to process the
next message.
An example of a message transmission with errors follows.
Figure 282. Example of a message transmission with transmission error
Write Operand1 to TX buffer - 1 0 0 0
Acknowledge byte request by writing 0x00 Write 0x00 0 0 0 0
Poll TBTRF or wait until an interrupt occurs Read 0x00 0 0 0 0
Write Operand2 to TX buffer - 1 0 0 0
Acknowledge byte request and signal end of
message Write 0x02 0 0 1 0
Poll TBTRF or wait until an interrupt occurs Read 0x00 0 0 0 0
Message transmission is completed (TBTRF
and TEOM are set) Read 0x0A 1 0 1 0
Acknowledge successful completion by
writing 0x0 Write 0x0 0 0 0 0
Table 141. Software sequence to respect when transmitting a message (continued)
Software sequences CEC_CSR R/W
access
Status bits
TBTRF
bit 3
TERR
bit 2
TEOM
bit 1
TSOM
bit 0
CEC line
TX buffer
Start Header
bit
Header Opcode Operand1
Opcode Operand1
ai17328b
TSOM=1 TBTRF TBTRF
TERR due
to transmission
error
Message abort or retransmission

Doc ID16188 Rev 5 665/713
RM0041 High-definition multimedia interface-consumer electronics control controller (HDMI™-
672
The software must respect the following sequence in case of a transmission error:
24.7.8 CEC and system Stop mode
Each time the application does not have anything left to transmit on the CEC line, the
system can switch to the low-power Stop mode while waiting for a CEC message.
After wakeup from Stop mode the system runs on the HSI oscillator and the Start bit
tolerance is 200 µs. So, the application only has 200 µs to restore the system clock, if
needed. You can then choose to clock the system by PLL (with the HSI as the PLL source),
or, let the system run on the HSI. In both cases, the CEC prescaler has to be re-adjusted, if
needed, before entering the Stop mode.
To switch the system to the low-power Stop mode, and then wake it up on receiving new
CEC data without loosing the received data, execute the following procedure:
1. Perform a write clear to the peripheral enable (PE) bit in the CEC configuration register,
then read back the PE bit value until it is seen at 0. The hardware clears the PE bit
Table 142. Software sequence to respect when transmitting a message
Software sequences CEC_CSR R/W
access
Status bits
TBTRF
bit 3
TERR
bit 2
TEOM
bit 1
TSOM
bit 0
Write header to TX buffer - 0 0 0 0
Initiate message transmission by writing TSOM=1 Write 0x01 0 0 0 1
Poll TBTRF or wait until an interrupt occurs Read 0x00/0x01 0 0 0 1 then 0
The TX buffer is empty (TBTRF is set) Read 0x08 1 0 0 0
Write opcode to TX buffer - 1 0 0 0
Acknowledge byte request by writing 0x00 Write 0x00 0 0 0 0
Poll TBTRF or wait until an interrupt occurs Read 0x00 0 0 0 0
The TX buffer is empty (TBTRF is set) Read 0x08 1 0 0 0
Write Operand1 to TX buffer - 1 0 0 0
Acknowledge byte request by writing 0x00 Write 0x00 0 0 0 0
Poll TBTRF or wait until an interrupt occurs Read 0x00 0 0 0 0
The TX buffer is empty (TBTRF is set) Read 0x08 1 0 0 0
Write Operand2 to TX buffer - 1 0 0 0
Acknowledge byte request and signal end of
message Write 0x02 0 0 1 0
Poll TBTRF or wait until an interrupt occurs Read 0x00 0 0 0 0
Message transmission is completed (TBTRF and
TEOM are set) Read 0x0E 1 1 1 0
If TERR=1, read error code from error status register - 1 1 1 0
Load header for retransmission if less than 5 retries - 1 1 1 0
Acknowledge error and possibly request
retransmission
Write 0x00 or
0x01 0000/1

High-definition multimedia interface-consumer electronics control controller (HDMI™-CEC)
666/713 Doc ID16188 Rev 5
when the current frame (if any) transmission is complete. Once PE is cleared, the
HDMI-CEC peripheral is disabled and the CEC line signal is ignored. This operation
ensures that the device safely enters the system Stop mode. Otherwise the system
clock might stop while the CEC device is in the low impedance state, for example
during a handshake bit. In such a case the CEC line gets stuck, causing all of the CEC
nodes to be blocked in a stalled condition.
2. Write the CEC prescaler register according to the selected clock you want to use when
the system woken up from the Stop mode.
3. Enable the CEC peripheral (PE = 1).
4. Configure the CEC line to generate an external asynchronous interrupt on the falling
edge, to wake up the system upon detection of the leading edge of the next start bit.
5. Enter the system Stop mode. The system clock shuts down.
6. When the EXTI falling edge is detected, the system resumes from Stop mode. The
STM32F100xx system wakeup is fast enough to allow correct start bit detection.
For more details on CEC wakeup from Stop mode refer to the AN3127: “CEC networking
using STM32F100xx value line microcontrollers”.
Figure 283. CEC and system Stop mode
24.8 HDMI-CEC interrupts
An interrupt can be produced:
•during reception if a receive block transfer completes or if a receive error occurs
•during transmission if a Transmit block transfer completes or if a transmit error occurs
WRITE0%
READ
#%#
#%#ENABLE
0%
3YSTEM3TOP
MODE
3YSTEM2UN 0%
2UN
#%#STARTBIT
%84)GENERATED
.O
9E S
AI
!DJUST#%#PRESCALER
!DJUSTTHESYSTEMCLOCK
IFNEEDED
Table 143. HDMI-CEC interrupts
Interrupt event Event flag Enable control bit
Receive byte/block transfer finished RBTF IE
Receive error RERR IE
Transmit byte request or block transfer finished TBTRF IE
Transmit error TERR IE

Doc ID16188 Rev 5 667/713
RM0041 High-definition multimedia interface-consumer electronics control controller (HDMI™-
672
24.9 HDMI-CEC registers
Refer to Section 1.1 on page 32 for a list of abbreviations used in register descriptions.
The peripheral registers can be accessed by half-words (16-bit) or words (32-bit).
24.9.1 CEC configuration register (CEC_CFGR)
This register is used to configure the HDMI-CEC controller.
Address offset: 0x00
Reset value: 0x0000 0000
31 30 29 28 27 26 25 24 23 22 21 20 19 18 17 16
Reserved
1514131211109876543210
Reserved BPEM BTEM IE PE
rw rw rw rs
Bits 31:4 Reserved, must be kept cleared.
Bit 3 BPEM: Bit period error mode
This bit is set/cleared by software.
0: Standard mode
1: Flexible bit-period mode
Bit 2 BTEM: Bit timing error mode
This bit is set/cleared by software.
0: Standard mode
1: Bit timing error-free mode
Bit 1 IE: Interrupt enable
This bit is set/cleared by software. It is used to activate an interrupt associated with the set of
RTBF, RERR, TBTRF or TERR flags.
0: Interrupt disabled
1: Interrupt enabled
Bit 0 PE: Peripheral enable
This bit is set by software, cleared by hardware as soon as the CEC state is Idle.
0: Peripheral disabled
1: Peripheral enabled

High-definition multimedia interface-consumer electronics control controller (HDMI™-CEC)
668/713 Doc ID16188 Rev 5
24.9.2 CEC own address register (CEC_OAR)
This register is written by the software to define the address of the CEC device.
Address offset: 0x4
Reset value: 0x0000 0000
24.9.3 CEC prescaler register (CEC_PRES)
This register is written by the software to reach the required bit time versus the APB clock
frequency.
Address offset: 0x8
Reset value: 0x0000 0000
31 30 29 28 27 26 25 24 23 22 21 20 19 18 17 16
Reserved
1514131211109876543210
Reserved OA[3:0]
rw
Bits 31:4 Reserved, must be kept cleared.
Bits 3:0 OA[3:0]: Own address
These bits are written by software to define the own address of the CEC device.
Default value 0x0 is the TV address as defined in the HDMI specification.
31 30 29 28 27 26 25 24 23 22 21 20 19 18 17 16
Reserved
1514131211109876543210
Reserved PRESC[13:0]
rw rw rw rw rw rw rw rw rw rw rw rw rw rw
Bits 31:14 Reserved, must be kept cleared.
Bits 13:0 PRESC[13:0]: Prescaler counter value
These bits are written by software to adjust the internal prescaler counter to generate the
required 50 µs time base.
PRESC must be selected to respect the following formula: PRESC = 50 x fPCLK (MHz) - 1
where PRESC must be an integer.
Example: if fPCLK = 24 MHz, then PRESC must be programmed to 1199(0x4AF)

Doc ID16188 Rev 5 669/713
RM0041 High-definition multimedia interface-consumer electronics control controller (HDMI™-
672
24.9.4 CEC error status register (CEC_ESR)
CEC_ESR is the CEC error status register. It contains all the error flags related to the
communication.
Address offset: 0x0C
Reset value: 0x0000 0000
31 30 29 28 27 26 25 24 23 22 21 20 19 18 17 16
Reserved
15 14 13 12 11 10 9 8 7 6 5 4 3 2 1 0
Reserved TBTFE LINE ACKE SBE RBTFE BPE BTE
rrrrrrr
Bits 31:7 Reserved, must be kept cleared.
Bit 6 TBTFE: Tx block transfer finished error
This bit is set by hardware when the TBTRF bit is not cleared while the requested byte needs
to be transmitted.
It is cleared by software when clearing the TX error flag (TERR) of the CEC_CSR register.
Bit 5 LINE: Line error
This bit is set by hardware when the CEC line is detected low although it is driven to high
impedance while not in the arbitration phase or during the ACK bit.
It is cleared by software by clearing the TX error flag (TERR) in the CEC_CSR register.
Bit 4 ACKE: Block acknowledge error
This bit is set by hardware when a directly addressed message block is not acknowledged or
when a broadcast message block is negatively acknowledged.
It is cleared by software when clearing the TX error flag (TERR) or the Rx error flag (RERR) in
the CEC_CSR register.
Bit 3 SBE: Start bit error
This bit is set by hardware when the start bit (identified by its low duration only, that is, an error
bit), is detected before the end of a message.
It is cleared by software by clearing the Rx error flag (RERR) in the CEC_CSR register.
Bit 2 RTBFE: Rx block transfer finished error
This bit is set by hardware when the RBTF bit is not cleared while a new byte is ready to be
written to the RX buffer.
It is cleared by software by clearing the Rx error flag (RERR) in the CEC_CSR register.
Bit 1 BPE: Bit period error
This bit is set by hardware when the time between two falling edges on the CEC line is too
short in Bit period error mode or out of specification in Safe mode, start bit excepted. It is not
set if BTE was previously set.
It is cleared by software by clearing the Rx error flag (RERR) in the CEC_CSR register.
Bit 0 BTE: Bit timing error
This bit is set by hardware when an incorrect rising edge position is detected on the CEC line
while in Safe mode, start bit excepted.
It is cleared by software by clearing the Rx error flag (RERR) in the CEC_CSR register.

High-definition multimedia interface-consumer electronics control controller (HDMI™-CEC)
670/713 Doc ID16188 Rev 5
24.9.5 CEC control and status register (CEC_CSR)
CEC_CSR is the CEC control & status register. It contains all the flags related to the
communication and some control bits to be managed during the communication.
Address offset: 0x10
Reset value: 0x0000 0000
31 30 29 28 27 26 25 24 23 22 21 20 19 18 17 16
Reserved
15 14 13 12 11 10 9 8 7 6 5 4 3 2 1 0
Reserved RBTF RERR REOM RSOM TBTRF TERR TEOM TSOM
rc_w0 rc_w0 rc_w0 rc_w0 rc_w0 rc_w0 rw rs
Bits 31:8 Reserved, must be kept cleared.
Bit 7 RBTF: Rx byte/block transfer finished
This bit is set by hardware when a data byte has been received. If the IE bit in the CEC_CFGR
register is set, an interrupt is generated.
It is cleared by software by writing it to 0 to acknowledge the event and clear the associated
interrupt.
Bit 6 RERR: Rx error
This bit is set by hardware when a reception error occurs. The software can read the
CEC_ESR register to better know which error occurred. If the IE bit in the CEC_CFGR register
is set, an interrupt is generated.
It is cleared by software by writing it to 0 to acknowledge the error and clear the associated
interrupt.
Bit 5 REOM: Rx end of message
This bit is set by hardware when the last date byte of a message has been received.
It is cleared by software by writing it to 0 to acknowledge the event.
Note: Do not clear the REOM bit before the RBTF flag/interrupt is set.
Bit 4 RSOM: Rx start of message
This bit is set by hardware when a header byte is received.
It is cleared by software by writing it to 0 to acknowledge the event.
Bit 3 TBTRF: Tx byte transfer request or block transfer finished
This bit is set by hardware either to request a new data byte when TEOM is not set or to signal
the successful transmission of the message when TEOM is set. If the IE bit in the CEC_CFGR
register is set, an interrupt is generated.
It is cleared by software by writing it to 0 to acknowledge the event and clear the associated
interrupt.

Doc ID16188 Rev 5 671/713
RM0041 High-definition multimedia interface-consumer electronics control controller (HDMI™-
672
24.9.6 CEC Tx data register (CEC_TXD)
Address offset: 0x14
Reset value: 0x0000 0000
24.9.7 CEC Rx data register (CEC_RXD)
Address offset: 0x18
Reset value: 0x0000 0000
Bit 2 TERR: Tx error
This bit is set by hardware when a transmission error occurs. The software can read the
CEC_ESR register to better know which error occurred. If the IE bit in the CEC_CFGR register
is set, an interrupt is generated.
It is cleared by software by writing it to 0 to acknowledge the error and clear the associated
interrupt.
Bit 1 TEOM: Tx end of message
This bit is set and cleared by software except if RTBF or RERR is set.
0: the data byte will be transmitted without any EOM bit
1: the data byte will be transmitted with an EOM bit, signalling the end of the message
Bit 0 TSOM: Tx start of message
This bit is set by software to request transmission of a new message. The TX data byte is
supposed to contain the header byte.
It is cleared by hardware when access to bus is granted or when a transmission error has
occurred.
31 30 29 28 27 26 25 24 23 22 21 20 19 18 17 16
Reserved
1514131211109876543210
Reserved TXD[7:0]
rw
Bits 31:8 Reserved, must be kept cleared.
Bits 7:0 TXD[7:0]: Tx Data register.
Data byte to be transmitted.
31 30 29 28 27 26 25 24 23 22 21 20 19 18 17 16
Reserved
1514131211109876543210
Reserved RXD[7:0]
r
Bits 31:8 Reserved, must be kept cleared.
Bits 7:0 RXD[7:0]: Rx data register.
This is a read-only register which contains the last data byte that was received.

High-definition multimedia interface-consumer electronics control controller (HDMI™-CEC)
672/713 Doc ID16188 Rev 5
24.9.8 HDMI-CEC register map
The following table summarizes the HDMI-CEC registers.
Refer to Table 1 on page 36 and Table 2 on page 37 for the register boundary addresses.
Table 144. HDMI-CEC register map and reset values
Offset Register
31
30
29
28
27
26
25
24
23
22
21
20
19
18
17
16
15
14
13
12
11
10
9
8
7
6
5
4
3
2
1
0
0x00 CEC_CFGR Reserved
BPEM
BTEM
IE
PE
Reset value 0000
0x04 CEC_OAR Reserved OAR[3:0]
Reset value 0000
0x08 CEC_PRE Reserved PRESC[13:0]
Reset value 00000000000000
0x0C CEC_ESR Reserved
TBTFE
LINE
ACKE
SBE
RBTFE
BPE
BTE
Reset value 0000000
0x10 CEC_CSR Reserved
RBTF
RERR
REOM
RSOM
TBTRF
TERR
TEOM
TSOM
Reset value 00000000
0x14 CEC_TXD Reserved TXD[7:0]
Reset value 00000000
0x18 CEC_RXD Reserved RXD[7:0]
Reset value 00000000

Doc ID16188 Rev 5 673/713
RM0041 Debug support (DBG)
703
25 Debug support (DBG)
Low-density value line devices are STM32F100xx microcontrollers where the Flash
memory density ranges between 16 and 32 Kbytes.
Medium-density value line devices are STM32F100xx microcontrollers where the Flash
memory density ranges between 64 and 128 Kbytes.
High-density value line devices are STM32F100xx microcontrollers where the Flash
memory density ranges between 256 and 512 Kbytes.
This section applies to the whole STM32F100xx family, unless otherwise specified.
25.1 Overview
The STM32F100xx are built around a Cortex®-M3 core which contains hardware extensions
for advanced debugging features. The debug extensions allow the core to be stopped either
on a given instruction fetch (breakpoint) or data access (watchpoint). When stopped, the
core’s internal state and the system’s external state may be examined. Once examination is
complete, the core and the system may be restored and program execution resumed.
The debug features are used by the debugger host when connecting to and debugging the
STM32F100xx MCUs.
Two interfaces for debug are available:
•Serial wire
•JTAG debug port

Debug support (DBG) RM0041
674/713 Doc ID16188 Rev 5
Figure 284. Block diagram of STM32 MCU and Cortex®-M3-level debug support
Note: The debug features embedded in the Cortex®-M3 core are a subset of the ARM® CoreSight
Design Kit.
The ARM® Cortex®-M3 core provides integrated on-chip debug support. It is comprised of:
•SWJ-DP: Serial wire / JTAG debug port
•AHP-AP: AHB access port
•ITM: Instrumentation trace macrocell
•FPB: Flash patch breakpoint
•DWT: Data watchpoint trigger
•TPUI: Trace port unit interface (available on larger packages, where the corresponding
pins are mapped)
It also includes debug features dedicated to the STM32F100xx:
•Flexible debug pinout assignment
•MCU debug box (support for low-power modes, control over peripheral clocks, etc.)
Note: For further information on debug functionality supported by the ARM® Cortex®-M3 core,
refer to the Cortex®-M3-r1p1 Technical Reference Manual and to the CoreSight Design Kit-
r1p0 TRM (see Section 25.2: Reference ARM® documentation).
#ORTEX-
CORE
37*$0 !("!0
"RIDGE
.6)#
$74
&0"
)4-
40)5
$#ODE
INTERFACE
3YSTEM
INTERFACE
)NTERNALPRIVATE
PERIPHERALBUS00"
%XTERNALPRIVATE
PERIPHERALBUS00"
"USMATRIX
$ATA
4R A CE PO R T
$"'-#5
34-&XXDEBUGSUPPORT
#ORTEX-DEBUGSUPPORT
*4-3
*4$)
*4$/
.*4234
*4#+
37$)/
37#,+
42!#%37/
42!#%37/
42!#%#+
42!#%$;=
AI

Doc ID16188 Rev 5 675/713
RM0041 Debug support (DBG)
703
25.2 Reference ARM® documentation
•Cortex®-M3 r1p1 Technical Reference Manual (TRM)
It is available from:
http://infocenter.arm.com/
•ARM® Debug Interface V5
•ARM® CoreSight Design Kit revision r1p1 Technical Reference Manual
25.3 SWJ debug port (serial wire and JTAG)
The core of the STM32F100xx integrates the Serial Wire / JTAG Debug Port (SWJ-DP). It is
an ARM® standard CoreSight debug port that combines a JTAG-DP (5-pin) interface and a
SW-DP (2-pin) interface.
•The JTAG Debug Port (JTAG-DP) provides a 5-pin standard JTAG interface to the
AHP-AP port.
•The Serial Wire Debug Port (SW-DP) provides a 2-pin (clock + data) interface to the
AHP-AP port.
In the SWJ-DP, the two JTAG pins of the SW-DP are multiplexed with some of the five JTAG
pins of the JTAG-DP.
Figure 285. SWJ debug port
Figure 285 shows that the asynchronous TRACE output (TRACESWO) is multiplexed with
TDO. This means that the asynchronous trace can only be used with SW-DP, not JTAG-DP.
25.3.1 Mechanism to select the JTAG-DP or the SW-DP
By default, the JTAG-Debug Port is active.
TRACESWO
JTDO
JTDI
NJTRSTnTRST
TDI
TDO
SWJ-DP
TDO
TDI
nTRST
TCK
TMSnPOTRST
JTAG-DP
nPOTRST
From
power-on
reset
DBGRESETn
DBGDI
DBGDO
DBGDOEN
DBGCLK
SW-DP
SWCLKTCK
SWDOEN
SWDO
SWDITMS
SWD/JTAG
select
JTMS/SWDIO
JTCK/SWCLK
(asynchronous trace)
ai17139

Debug support (DBG) RM0041
676/713 Doc ID16188 Rev 5
If the debugger host wants to switch to the SW-DP, it must provide a dedicated JTAG
sequence on TMS/TCK (respectively mapped to SWDIO and SWCLK) which disables the
JTAG-DP and enables the SW-DP. This way it is possible to activate the SWDP using only
the SWCLK and SWDIO pins.
This sequence is:
1. Send more than 50 TCK cycles with TMS (SWDIO) =1
2. Send the 16-bit sequence on TMS (SWDIO) = 0111100111100111 (MSB transmitted
first)
3. Send more than 50 TCK cycles with TMS (SWDIO) =1
25.4 Pinout and debug port pins
The STM32F100xx MCUs are available in various packages with different numbers of
available pins. As a result, some functionality (ETM) related to pin availability may differ
between packages.
25.4.1 SWJ debug port pins
Five pins are used as outputs from the STM32F100xx for the SWJ-DP as alternate functions
of general-purpose I/Os. These pins are available on all packages.
25.4.2 Flexible SWJ-DP pin assignment
After RESET (SYSRESETn or PORESETn), all five pins used for the SWJ-DP are assigned
as dedicated pins immediately usable by the debugger host (note that the trace outputs are
not assigned except if explicitly programmed by the debugger host).
However, the STM32F100xx MCU implements the AF remap and debug I/O configuration
register (AFIO_MAPR) register to disable some part or all of the SWJ-DP port and so
releases the associated pins for General Purpose IOs usage. This register is mapped on an
APB bridge connected to the Cortex®-M3 System Bus. Programming of this register is done
by the user software program and not the debugger host.
Table 145. SWJ debug port pins
SWJ-DP pin name
JTAG debug port SW debug port Pin
assignment
Type Description Type Debug assignment
JTMS/SWDIO I JTAG Test Mode Selection IO Serial Wire Data Input/Output PA13
JTCK/SWCLK I JTAG Test Clock I Serial Wire Clock PA14
JTDI I JTAG Test Data Input - - PA15
JTDO/TRACESWO O JTAG Test Data Output - TRACESWO if async trace is
enabled PB3
NJTRST I JTAG Test nReset - - PB4

Doc ID16188 Rev 5 677/713
RM0041 Debug support (DBG)
703
Three control bits allow the configuration of the SWJ-DP pin assignments. These bits are
reset by the System Reset.
•AFIO_MAPR (@ 0x40010004 in the STM32F100xx MCU)
– READ: APB - No Wait State
– WRITE: APB - 1 Wait State if the write buffer of the AHB-APB bridge is full.
Bit 26:24= SWJ_CFG[2:0]
Set and cleared by software.
These bits are used to configure the number of pins assigned to the SWJ debug port.
The goal is to release as much as possible the number of pins to be used as General
Purpose IOs if using a small size for the debug port.
The default state after reset is “000” (whole pins assigned for a full JTAG-DP
connection). Only one of the 3 bits can be set (it is forbidden to set more than one bit).
Note: When the APB bridge write buffer is full, it takes one extra APB cycle when writing the
AFIO_MAPR register. This is because the deactivation of the JTAGSW pins is done in two
cycles to guarantee a clean level on the nTRST and TCK input signals of the core.
•Cycle 1: the JTAGSW input signals to the core are tied to 1 or 0 (to 1 for nTRST, TDI
and TMS, to 0 for TCK)
•Cycle 2: the GPIO controller takes the control signals of the SWJTAG IO pins (like
controls of direction, pull-up/down, Schmitt trigger activation, etc.).
25.4.3 Internal pull-up and pull-down on JTAG pins
It is necessary to ensure that the JTAG input pins are not floating since they are directly
connected to flip-flops to control the debug mode features. Special care must be taken with
the SWCLK/TCK pin which is directly connected to the clock of some of these flip-flops.
To avoid any uncontrolled IO levels, the device embeds internal pull-ups and pull-downs on
the JTAG input pins:
•NJTRST: Internal pull-up
•JTDI: Internal pull-up
•JTMS/SWDIO: Internal pull-up
•TCK/SWCLK: Internal pull-down
Table 146. Flexible SWJ-DP pin assignment
Available debug ports
SWJ IO pin assigned
PA13 /
JTMS /
SWDIO
PA14 /
JTCK /
SWCLK
PA15 /
JTDI
PB3 /
JTDO
PB4 /
NJTRST
Full SWJ (JTAG-DP + SW-DP) - Reset State X X X X X
Full SWJ (JTAG-DP + SW-DP) but without NJTRST X X X X
JTAG-DP Disabled and SW-DP Enabled X X
JTAG-DP Disabled and SW-DP Disabled Released

Debug support (DBG) RM0041
678/713 Doc ID16188 Rev 5
Once a JTAG IO is released by the user software, the GPIO controller takes control again.
The reset states of the GPIO control registers put the I/Os in the equivalent state:
•NJTRST: Input pull-up
•JTDI: Input pull-up
•JTMS/SWDIO: Input pull-up
•JTCK/SWCLK: Input pull-down
•JTDO: AF output floatingInput floating
The software can then use these I/Os as standard GPIOs.
Note: The JTAG IEEE standard recommends to add pull-ups on TDI, TMS and nTRST but there is
no special recommendation for TCK. However, for JTCK, the device needs an integrated
pull-down.
Having embedded pull-ups and pull-downs removes the need to add external resistors.

Doc ID16188 Rev 5 679/713
RM0041 Debug support (DBG)
703
25.4.4 Using serial wire and releasing the unused debug pins as GPIOs
To use the serial wire DP to release some GPIOs, the user software must set
SWJ_CFG=010 just after reset. This releases PA15, PB3 and PB4 which now become
available as GPIOs.
When debugging, the host performs the following actions:
•Under system reset, all SWJ pins are assigned (JTAG-DP + SW-DP).
•Under system reset, the debugger host sends the JTAG sequence to switch from the
JTAG-DP to the SW-DP.
•Still under system reset, the debugger sets a breakpoint on vector reset.
•The system reset is released and the Core halts.
•All the debug communications from this point are done using the SW-DP. The other
JTAG pins can then be reassigned as GPIOs by the user software.
Note: For user software designs, note that:
To release the debug pins, remember that they will be first configured either in input-pull-up
(nTRST, TMS, TDI) or pull-down (TCK) or output tristate (TDO) for a certain duration after
reset until the instant when the user software releases the pins.
When debug pins (JTAG or SW or TRACE) are mapped, changing the corresponding IO pin
configuration in the IOPORT controller has no effect.
25.5 STM32F100xx JTAG TAP connection
The STM32F100xx MCUs integrate two serially connected JTAG TAPs, the boundary scan
TAP (IR is 5-bit wide) and the Cortex®-M3 TAP (IR is 4-bit wide).
To access the TAP of the Cortex®-M3 for debug purposes:
1. First, it is necessary to shift the BYPASS instruction of the boundary scan TAP.
2. Then, for each IR shift, the scan chain contains 9 bits (=5+4) and the unused TAP
instruction must be shifted in using the BYPASS instruction.
3. For each data shift, the unused TAP, which is in BYPASS mode, adds 1 extra data bit in
the data scan chain.
Note: Important: Once Serial-Wire is selected using the dedicated ARM® JTAG sequence, the
boundary scan TAP is automatically disabled (JTMS forced high).

Debug support (DBG) RM0041
680/713 Doc ID16188 Rev 5
Figure 286. JTAG TAP connections
"OUNDARYSCAN
4!0
.*4234
#ORTEX-4!0
*4-3
4-3 N42344-3 N4234
*4$)
*4$/
4$) 4$/ 4$) 4$/
37$0
SELECTED
34-&XX
)2ISBITWIDE )2ISBITWIDE
AI

Doc ID16188 Rev 5 681/713
RM0041 Debug support (DBG)
703
25.6 ID codes and locking mechanism
There are several ID codes inside the STM32F100xx MCUs. ST strongly recommends tools
designers to lock their debuggers using the MCU DEVICE ID code located in the external
PPB memory map at address 0xE0042000.
25.6.1 MCU device ID code
The STM32F100xx MCUs integrate an MCU ID code. This ID identifies the ST MCU part-
number and the die revision. It is part of the DBG_MCU component and is mapped on the
external PPB bus (see Section 25.15 on page 693). This code is accessible using the JTAG
debug port (4 to 5 pins) or the SW debug port (two pins) or by the user software. It is even
accessible while the MCU is under system reset.
Only the DEV_ID(11:0) should be used for identification by the debugger/programmer tools.
DBGMCU_IDCODE
Address: 0xE004 2000
Only 32-bits access supported. Read-only.
31 30 29 28 27 26 25 24 23 22 21 20 19 18 17 16
REV_ID
rrrrrrr r r r rrrrrr
1514131211109876543210
Reserved DEV_ID
rrrrrrrrrrrr
Bits 31:16 REV_ID[15:0] Revision identifier
This field indicates the revision of the device:
In low and medium density value line devices:
– 0x1000 = Revision A
– 0x1001 = Revision Z
In high density value line devices:
– 0x1000 = Revision A
Bits 15:12 Reserved, must be kept at reset value.
Bits 11:0 DEV_ID[11:0]: Device identifier
This field indicates the device ID.
For low- and medium-density value line devices, the device ID is 0x420
For high-density value line devices, the device ID is 0x428

Debug support (DBG) RM0041
682/713 Doc ID16188 Rev 5
25.6.2 Boundary scan TAP
JTAG ID code
The TAP of the STM32F100xx BSC (boundary scan) integrates a JTAG ID code equal to
•In low and medium-density value line devices:
– 0x06420041 = Revision A and Revision Z
•In high-density value line devices:
– 0x06428041 = Revision A
25.6.3 Cortex®-M3 TAP
The TAP of the ARM® Cortex®-M3 integrates a JTAG ID code. This ID code is the ARM®
default one and has not been modified. This code is only accessible by the JTAG Debug
Port.
This code is 0x3BA00477 (corresponds to Cortex®-M3 r1p1-01rel0, see Section 25.2:
Reference ARM® documentation).
25.6.4 Cortex®-M3 JEDEC-106 ID code
The ARM® Cortex®-M3 integrates a JEDEC-106 ID code. It is located in the 4KB ROM table
mapped on the internal PPB bus at address 0xE00FF000_0xE00FFFFF.
This code is accessible by the JTAG Debug Port (4 to 5 pins) or by the SW Debug Port (two
pins) or by the user software.
25.7 JTAG debug port
A standard JTAG state machine is implemented with a 4-bit instruction register (IR) and five
data registers (for full details, refer to the Cortex®-M3 r1p1 Technical Reference Manual
(TRM), for references, see Section 25.2: Reference ARM® documentation).
Table 147. JTAG debug port data registers
IR(3:0) Data register Details
1111 BYPASS
[1 bit]
1110 IDCODE
[32 bits]
ID CODE
0x3BA00477 (ARM® Cortex®-M3 r1p1-01rel0 ID Code)

Doc ID16188 Rev 5 683/713
RM0041 Debug support (DBG)
703
1010 DPACC
[35 bits]
Debug port access register
This initiates a debug port and allows access to a debug port register.
– When transferring data IN:
Bits 34:3 = DATA[31:0] = 32-bit data to transfer for a write request
Bits 2:1 = A[3:2] = 2-bit address of a debug port register.
Bit 0 = RnW = Read request (1) or write request (0).
– When transferring data OUT:
Bits 34:3 = DATA[31:0] = 32-bit data which is read following a read
request
Bits 2:0 = ACK[2:0] = 3-bit Acknowledge:
010 = OK/FAULT
001 = WAIT
OTHER = reserved
Refer to Table 148 for a description of the A[3:2] bits
1011 APACC
[35 bits]
Access port access register
Initiates an access port and allows access to an access port register.
– When transferring data IN:
Bits 34:3 = DATA[31:0] = 32-bit data to shift in for a write request
Bits 2:1 = A[3:2] = 2-bit address (sub-address AP registers).
Bit 0 = RnW= Read request (1) or write request (0).
– When transferring data OUT:
Bits 34:3 = DATA[31:0] = 32-bit data which is read following a read
request
Bits 2:0 = ACK[2:0] = 3-bit Acknowledge:
010 = OK/FAULT
001 = WAIT
OTHER = reserved
There are many AP Registers (see AHB-AP) addressed as the
combination of:
– The shifted value A[3:2]
– The current value of the DP SELECT register
1000 ABORT
[35 bits]
Abort register
– Bits 31:1 = Reserved
– Bit 0 = DAPABORT: write 1 to generate a DAP abort.
Table 148. 32-bit debug port registers addressed through the shifted value A[3:2]
Address A[3:2] value Description
0x0 00 Reserved, must be kept at reset value.
0x4 01
DP CTRL/STAT register. Used to:
– Request a system or debug power-up
– Configure the transfer operation for AP accesses
– Control the pushed compare and pushed verify operations.
– Read some status flags (overrun, power-up acknowledges)
Table 147. JTAG debug port data registers (continued)
IR(3:0) Data register Details

Debug support (DBG) RM0041
684/713 Doc ID16188 Rev 5
25.8 SW debug port
25.8.1 SW protocol introduction
This synchronous serial protocol uses two pins:
•SWCLK: clock from host to target
•SWDIO: bidirectional
The protocol allows two banks of registers (DPACC registers and APACC registers) to be
read and written to.
Bits are transferred LSB-first on the wire.
For SWDIO bidirectional management, the line must be pulled-up on the board (100 KΩ
recommended by ARM®).
Each time the direction of SWDIO changes in the protocol, a turnaround time is inserted
where the line is not driven by the host nor the target. By default, this turnaround time is one
bit time, however this can be adjusted by configuring the SWCLK frequency.
25.8.2 SW protocol sequence
Each sequence consist of three phases:
1. Packet request (8 bits) transmitted by the host
2. Acknowledge response (3 bits) transmitted by the target
3. Data transfer phase (33 bits) transmitted by the host or the target
0x8 10
DP SELECT register: Used to select the current access port and the
active 4-words register window.
– Bits 31:24: APSEL: select the current AP
– Bits 23:8: reserved
– Bits 7:4: APBANKSEL: select the active 4-words register window on the
current AP
– Bits 3:0: reserved
0xC 11
DP RDBUFF register: Used to allow the debugger to get the final result
after a sequence of operations (without requesting new JTAG-DP
operation)
Table 148. 32-bit debug port registers addressed through the shifted value A[3:2]
Address A[3:2] value Description
Table 149. Packet request (8-bits)
Bit Name Description
0 Start Must be “1”
1 APnDP 0: DP Access
1: AP Access
2RnW 0: Write Request
1: Read Request

Doc ID16188 Rev 5 685/713
RM0041 Debug support (DBG)
703
Refer to the Cortex®-M3 r1p1 TRM for a detailed description of DPACC and APACC
registers.
The packet request is always followed by the turnaround time (default 1 bit) where neither
the host nor target drive the line.
The ACK Response must be followed by a turnaround time only if it is a READ transaction
or if a WAIT or FAULT acknowledge has been received.
The DATA transfer must be followed by a turnaround time only if it is a READ transaction.
25.8.3 SW-DP state machine (reset, idle states, ID code)
The State Machine of the SW-DP has an internal ID code which identifies the SW-DP. It
follows the JEP-106 standard. This ID code is the default ARM® one and is set to
0x1BA01477 (corresponding to Cortex®-M3 r1p1).
Note: Note that the SW-DP state machine is inactive until the target reads this ID code.
•The SW-DP state machine is in RESET STATE either after power-on reset, or after the
DP has switched from JTAG to SWD or after the line is high for more than 50 cycles
•The SW-DP state machine is in IDLE STATE if the line is low for at least two cycles
after RESET state.
•After RESET state, it is mandatory to first enter into an IDLE state AND to perform a
READ access of the DP-SW ID CODE register. Otherwise, the target will issue a
FAULT acknowledge response on another transactions.
4:3 A[3:2] Address field of the DP or AP registers (refer to Table 148)
5 Parity Single bit parity of preceding bits
6Stop 0
7Park Not driven by the host. Must be read as “1” by the target because of
the pull-up
Table 150. ACK response (3 bits)
Bit Name Description
0..2 ACK
001: FAULT
010: WAIT
100: OK
Table 151. DATA transfer (33 bits)
Bit Name Description
0..31 WDATA or RDATA Write or Read data
32 Parity Single parity of the 32 data bits
Table 149. Packet request (8-bits) (continued)
Bit Name Description

Debug support (DBG) RM0041
686/713 Doc ID16188 Rev 5
Further details of the SW-DP state machine can be found in the Cortex®-M3 r1p1 TRM and
the CoreSight Design Kit r1p0 TRM.
25.8.4 DP and AP read/write accesses
•Read accesses to the DP are not posted: the target response can be immediate (if
ACK=OK) or can be delayed (if ACK=WAIT).
•Read accesses to the AP are posted. This means that the result of the access is
returned on the next transfer. If the next access to be done is NOT an AP access, then
the DP-RDBUFF register must be read to obtain the result.
The READOK flag of the DP-CTRL/STAT register is updated on every AP read access
or RDBUFF read request to know if the AP read access was successful.
•The SW-DP implements a write buffer (for both DP or AP writes), that enables it to
accept a write operation even when other transactions are still outstanding. If the write
buffer is full, the target acknowledge response is “WAIT”. With the exception of
IDCODE read or CTRL/STAT read or ABORT write which are accepted even if the write
buffer is full.
•Because of the asynchronous clock domains SWCLK and HCLK, two extra SWCLK
cycles are needed after a write transaction (after the parity bit) to make the write
effective internally. These cycles should be applied while driving the line low (IDLE
state)
This is particularly important when writing the CTRL/STAT for a power-up request. If the
next transaction (requiring a power-up) occurs immediately, it will fail.
25.8.5 SW-DP registers
Access to these registers are initiated when APnDP=0
Table 152. SW-DP registers
A[3:2] R/W
CTRLSEL bit
of SELECT
register
Register Notes
00 Read - IDCODE The manufacturer code is not set to ST
code. 0x1BA01477 (identifies the SW-DP)
00 Write - ABORT -
01 Read/Write 0 DP-
CTRL/STAT
Purpose is to:
– request a system or debug power-up
– configure the transfer operation for AP
accesses
– control the pushed compare and pushed
verify operations.
– read some status flags (overrun, power-
up acknowledges)
01 Read/Write 1 WIRE
CONTROL
Purpose is to configure the physical serial
port protocol (like the duration of the
turnaround time)
10 Read - READ
RESEND
Enables recovery of the read data from a
corrupted debugger transfer, without
repeating the original AP transfer.

Doc ID16188 Rev 5 687/713
RM0041 Debug support (DBG)
703
25.8.6 SW-AP registers
Access to these registers are initiated when APnDP=1
There are many AP Registers (see AHB-AP) addressed as the combination of:
•The shifted value A[3:2]
•The current value of the DP SELECT register
25.9 AHB-AP (AHB access port) - valid for both JTAG-DP
and SW-DP
Features:
•System access is independent of the processor status.
•Either SW-DP or JTAG-DP accesses AHB-AP.
•The AHB-AP is an AHB master into the Bus Matrix. Consequently, it can access all the
data buses (Dcode Bus, System Bus, internal and external PPB bus) but the ICode
bus.
•Bitband transactions are supported.
•AHB-AP transactions bypass the FPB.
The address of the 32-bits AHP-AP resisters are 6-bits wide (up to 64 words or 256 bytes)
and consists of:
d) Bits [7:4] = the bits [7:4] APBANKSEL of the DP SELECT register
e) Bits [3:2] = the 2 address bits of A[3:2] of the 35-bit packet request for SW-DP.
The AHB-AP of the Cortex®-M3 includes 9 x 32-bits registers:
10 Write - SELECT The purpose is to select the current access
port and the active 4-words register window
11 Read/Write - READ
BUFFER
This read buffer is useful because AP
accesses are posted (the result of a read AP
request is available on the next AP
transaction).
This read buffer captures data from the AP,
presented as the result of a previous read,
without initiating a new transaction
Table 152. SW-DP registers (continued)
A[3:2] R/W
CTRLSEL bit
of SELECT
register
Register Notes

Debug support (DBG) RM0041
688/713 Doc ID16188 Rev 5
Refer to the Cortex®-M3 r1p1 TRM for further details.
Table 153. Cortex®-M3 AHB-AP registers
Address
offset Register name Notes
0x00 AHB-AP Control and Status
Word
Configures and controls transfers through the AHB
interface (size, hprot, status on current transfer, address
increment type
0x04 AHB-AP Transfer Address -
0x0C AHB-AP Data Read/Write -
0x10 AHB-AP Banked Data 0
Directly maps the 4 aligned data words without rewriting
the Transfer Address Register.
0x14 AHB-AP Banked Data 1
0x18 AHB-AP Banked Data 2
0x1C AHB-AP Banked Data 3
0xF8 AHB-AP Debug ROM Address Base Address of the debug interface
0xFC AHB-AP ID Register -

Doc ID16188 Rev 5 689/713
RM0041 Debug support (DBG)
703
25.10 Core debug
Core debug is accessed through the core debug registers. Debug access to these registers
is by means of the Advanced High-performance Bus (AHB-AP) port. The processor can
access these registers directly over the internal Private Peripheral Bus (PPB).
It consists of 4 registers:
Note: Important: these registers are not reset by a system reset. They are only reset by a power-
on reset.
Refer to the Cortex®-M3 r1p1 TRM for further details.
To Halt on reset, it is necessary to:
•enable the bit0 (VC_CORRESET) of the Debug and Exception Monitor Control
Register
•enable the bit0 (C_DEBUGEN) of the Debug Halting Control and Status Register.
Table 154. Core debug registers
Register Description
DHCSR
The 32-bit Debug Halting Control and Status Register
This provides status information about the state of the processor enable core debug
halt and step the processor
DCRSR The 17-bit Debug Core Register Selector Register:
This selects the processor register to transfer data to or from.
DCRDR
The 32-bit Debug Core Register Data Register:
This holds data for reading and writing registers to and from the processor selected
by the DCRSR (Selector) register.
DEMCR
The 32-bit Debug Exception and Monitor Control Register:
This provides Vector Catching and Debug Monitor Control. This register contains a
bit named TRCENA which enable the use of a TRACE.

Debug support (DBG) RM0041
690/713 Doc ID16188 Rev 5
25.11 Capability of the debugger host to connect under system
reset
The reset system of the STM32F100xx MCU comprises the following reset sources:
•POR (power-on reset) which asserts a RESET at each power-up.
•Internal watchdog reset
•Software reset
•External reset
The Cortex®-M3 differentiates the reset of the debug part (generally PORRESETn) and the
other one (SYSRESETn)
This way, it is possible for the debugger to connect under System Reset, programming the
Core Debug Registers to halt the core when fetching the reset vector. Then the host can
release the system reset and the core will immediately halt without having executed any
instructions. In addition, it is possible to program any debug features under System Reset.
Note: It is highly recommended for the debugger host to connect (set a breakpoint in the reset
vector) under system reset.
25.12 FPB (Flash patch breakpoint)
The FPB unit:
•implements hardware breakpoints
•patches code and data from code space to system space. This feature gives the
possibility to correct software bugs located in the Code Memory Space.
The use of a Software Patch or a Hardware Breakpoint is exclusive.
The FPB consists of:
•2 literal comparators for matching against literal loads from Code Space and remapping
to a corresponding area in the System Space.
•6 instruction comparators for matching against instruction fetches from Code Space.
They can be used either to remap to a corresponding area in the System Space or to
generate a Breakpoint Instruction to the core.

Doc ID16188 Rev 5 691/713
RM0041 Debug support (DBG)
703
25.13 DWT (data watchpoint trigger)
The DWT unit consists of four comparators. They are configurable as:
•a hardware watchpoint or
•a PC sampler or
•a data address sampler
The DWT also provides some means to give some profiling informations. For this, some
counters are accessible to give the number of:
•Clock cycle
•Folded instructions
•Load store unit (LSU) operations
•Sleep cycles
•CPI (clock per instructions)
•Interrupt overhead
25.14 ITM (instrumentation trace macrocell)
25.14.1 General description
The ITM is an application-driven trace source that supports printf style debugging to trace
Operating System (OS) and application events, and emits diagnostic system information.
The ITM emits trace information as packets which can be generated as:
•Software trace. Software can write directly to the ITM stimulus registers to emit
packets.
•Hardware trace. The DWT generates these packets, and the ITM emits them.
•Time stamping. Timestamps are emitted relative to packets. The ITM contains a 21-bit
counter to generate the timestamp. The Cortex®-M3 clock or the bit clock rate of the
Serial Wire Viewer (SWV) output clocks the counter.
The packets emitted by the ITM are output to the TPIU (Trace Port Interface Unit). The
formatter of the TPIU adds some extra packets (refer to TPIU) and then output the complete
packets sequence to the debugger host.
The bit TRCEN of the Debug Exception and Monitor Control Register must be enabled
before programming or using the ITM.
25.14.2 Time stamp packets, synchronization and overflow packets
Time stamp packets encode time stamp information, generic control and synchronization. It
uses a 21-bit timestamp counter (with possible prescalers) which is reset at each time
stamp packet emission. This counter can be either clocked by the CPU clock or the SWV
clock.
A synchronization packet consists of 6 bytes equal to 0x80_00_00_00_00_00 which is
emitted to the TPIU as 00 00 00 00 00 80 (LSB emitted first).
A synchronization packet is a timestamp packet control. It is emitted at each DWT trigger.

Debug support (DBG) RM0041
692/713 Doc ID16188 Rev 5
For this, the DWT must be configured to trigger the ITM: the bit CYCCNTENA (bit0) of the
DWT Control Register must be set. In addition, the bit2 (SYNCENA) of the ITM Trace
Control Register must be set.
Note: If the SYNENA bit is not set, the DWT generates Synchronization triggers to the TPIU which
will send only TPIU synchronization packets and not ITM synchronization packets.
An overflow packet consists is a special timestamp packets which indicates that data has
been written but the FIFO was full.
Table 155. Main ITM registers
Address Register Details
@E0000FB0 ITM lock access Write 0xC5ACCE55 to unlock Write Access to the other ITM
registers
@E0000E80 ITM trace control
Bits 31-24 = Always 0
Bits 23 = Busy
Bits 22-16 = 7-bits ATB ID which identifies the source of the
trace data.
Bits 15-10 = Always 0
Bits 9:8 = TSPrescale = Time Stamp Prescaler
Bits 7-5 = Reserved
Bit 4 = SWOENA = Enable SWV behavior (to clock the
timestamp counter by the SWV clock).
Bit 3 = DWTENA: Enable the DWT Stimulus
Bit 2 = SYNCENA: this bit must be to 1 to enable the DWT to
generate synchronization triggers so that the TPIU can then
emit the synchronization packets.
Bit 1 = TSENA (Timestamp Enable)
Bit 0 = ITMENA: Global Enable Bit of the ITM
@E0000E40 ITM trace privilege
Bit 3: mask to enable tracing ports31:24
Bit 2: mask to enable tracing ports23:16
Bit 1: mask to enable tracing ports15:8
Bit 0: mask to enable tracing ports7:0
@E0000E00 ITM trace enable Each bit enables the corresponding Stimulus port to generate
trace.
@E0000000-
E000007C
Stimulus port
registers 0-31
Write the 32-bits data on the selected Stimulus Port (32
available) to be traced out.

Doc ID16188 Rev 5 693/713
RM0041 Debug support (DBG)
703
Example of configuration
To output a simple value to the TPIU:
•Configure the TPIU and assign TRACE I/Os by configuring the DBGMCU_CR (refer to
Section 25.16.2: TRACE pin assignment and Section 25.15.3: Debug MCU
configuration register)
•Write 0xC5ACCE55 to the ITM Lock Access Register to unlock the write access to the
ITM registers
•Write 0x00010005 to the ITM Trace Control Register to enable the ITM with Sync
enabled and an ATB ID different from 0x00
•Write 0x1 to the ITM Trace Enable Register to enable the Stimulus Port 0
•Write 0x1 to the ITM Trace Privilege Register to unmask stimulus ports 7:0
•Write the value to output in the Stimulus Port Register 0: this can be done by software
(using a printf function)
25.15 MCU debug component (DBGMCU)
The MCU debug component helps the debugger provide support for:
•Low-power modes
•Clock control for timers, watchdog, I2C during a breakpoint
•Control of the trace pins assignment
25.15.1 Debug support for low-power modes
To enter low-power mode, the instruction WFI or WFE must be executed.
The MCU implements several low-power modes which can either deactivate the CPU clock
or reduce the power of the CPU.
The core does not allow FCLK or HCLK to be turned off during a debug session. As these
are required for the debugger connection, during a debug, they must remain active. The
MCU integrates special means to allow the user to debug software in low-power modes.
For this, the debugger host must first set some debug configuration registers to change the
low-power mode behavior:
•In Sleep mode, DBG_SLEEP bit of DBGMCU_CR register must be previously set by
the debugger. This will feed HCLK with the same clock that is provided to FCLK
(system clock previously configured by the software).
•In Stop mode, the bit DBG_STOP must be previously set by the debugger. This will
enable the internal RC oscillator clock to feed FCLK and HCLK in STOP mode.
25.15.2 Debug support for timers, watchdog and I2C
During a breakpoint, it is necessary to choose how the counter of timers and watchdog
should behave:
•They can continue to count inside a breakpoint. This is usually required when a PWM is
controlling a motor, for example.
•They can stop to count inside a breakpoint. This is required for watchdog purposes.
For the I2C, the user can choose to block the SMBUS timeout during a breakpoint.

Debug support (DBG) RM0041
694/713 Doc ID16188 Rev 5
25.15.3 Debug MCU configuration register
This register allows the configuration of the MCU under DEBUG. This concerns:
•Low-power mode support
•Timer and watchdog counter support
•Trace pin assignment
This DBGMCU_CR is mapped on the External PPB bus at address 0xE0042004
It is asynchronously reset by the PORESET (and not the system reset). It can be written by
the debugger under system reset.
If the debugger host does not support these features, it is still possible for the user software
to write to these registers.
DBGMCU_CR register
Address: 0xE004 2004
Only 32-bit access supported
POR Reset: 0x0000 0000 (not reset by system reset)
31 30 29 28 27 26 25 24 23 22 21 20 19 18 17 16
Reserved
DBG_
TIM14
_STO
P
DBG_
TIM13
_STO
P
DBG_
TIM12_
STOP
DBG_
TIM17
_STO
P
DBG_
TIM16
_STO
P
DBG_
TIM15
_STO
PRes.
DBG_
TIM7_
STOP
DBG_
TIM6_
STOP
DBG_
TIM5_
STOP Res.
DBG_I2C2
_SMBUS_
TIMEOUT
rw rw rw rw rw rw rw rw rw rw
15 14 13 12 11 10 9 8 7 6 5 4 3 2 1 0
DBG_I2C1
_SMBUS_
TIMEOUT Res.
DBG_
TIM4_
STOP
DBG_
TIM3_
STOP
DBG_
TIM2_
STOP
DBG_
TIM1_
STOP
DBG_
WWDG
_
STOP
DBG_
IWDG
STOP
TRACE_
MODE
[1:0]
TRACE
_
IOEN Reserved
DBG_
STAND
BY
DBG_
STOP
DBG_
SLEEP
rw rw rw rw rw rw rw rw rw rw rw rw rw
Bits 31:28 Reserved, must be kept at reset value.
Bits 27:25 DBG_TIMx_STOP: TIMx counter stopped when core is halted (x = 12..14)
0: The clock of the involved timer counter is fed even if the core is halted
1: The clock of the involved timer counter is stopped when the core is halted
Bits 24:22 DBG_TIMx_STOP: TIMx counter stopped when core is halted (x = 17..15)
0: The clock of the involved timer counter is fed even if the core is halted
1: The clock of the involved timer counter is stopped when the core is halted
Bit 21 Reserved, must be kept at reset value.
Bits 20:18 DBG_TIMx_STOP: TIMx counter stopped when core is halted (x=5 .. 7)
0: The clock of the involved timer counter is fed even if the core is halted, and the outputs
behave normally.
1: The clock of the involved timer counter is stopped when the core is halted, and the
outputs are disabled (as if there were an emergency stop in response to a break event).
Bit 17 Reserved, must be kept at reset value.

Doc ID16188 Rev 5 695/713
RM0041 Debug support (DBG)
703
Bit 16 DBG_I2C2_SMBUS_TIMEOUT: SMBUS timeout mode stopped when Core is halted
0: Same behavior as in normal mode
1: The SMBUS timeout is frozen
Bit 15 DBG_I2C1_SMBUS_TIMEOUT: SMBUS timeout mode stopped when Core is halted
0: Same behavior as in normal mode
1: The SMBUS timeout is frozen
Bits 13:10 DBG_TIMx_STOP: TIMx counter stopped when core is halted (x=4..1)
Bit 9 DBG_WWDG_STOP: Debug window watchdog stopped when core is halted
0: The window watchdog counter clock continues even if the core is halted
1: The window watchdog counter clock is stopped when the core is halted
Bit 8 DBG_IWDG_STOP: Debug independent watchdog stopped when core is halted
0: The watchdog counter clock continues even if the core is halted
1: The watchdog counter clock is stopped when the core is halted
Bits 7:5 TRACE_MODE[1:0] and TRACE_IOEN: Trace pin assignment control
– With TRACE_IOEN=0:
TRACE_MODE=xx: TRACE pins not assigned (default state)
– With TRACE_IOEN=1:
– TRACE_MODE=00: TRACE pin assignment for Asynchronous Mode
– TRACE_MODE=01: TRACE pin assignment for Synchronous Mode with a
TRACEDATA size of 1
– TRACE_MODE=10: TRACE pin assignment for Synchronous Mode with a
TRACEDATA size of 2
– TRACE_MODE=11: TRACE pin assignment for Synchronous Mode with a
TRACEDATA size of 4
Bits 4:3 Reserved, must be kept at reset value.

Debug support (DBG) RM0041
696/713 Doc ID16188 Rev 5
25.16 TPIU (trace port interface unit)
25.16.1 Introduction
The TPIU acts as a bridge between the on-chip trace data from the ITM.
The output data stream encapsulates the trace source ID, that is then captured by a trace
port analyzer (TPA).
The core embeds a simple TPIU, especially designed for low-cost debug (consisting of a
special version of the CoreSight TPIU).
Bit 2 DBG_STANDBY: Debug Standby mode
0: (FCLK=Off, HCLK=Off) The whole digital part is unpowered.
From software point of view, exiting from Standby is identical than fetching reset vector
(except a few status bit indicated that the MCU is resuming from Standby)
1: (FCLK=On, HCLK=On) In this case, the digital part is not unpowered and FCLK and
HCLK are provided by the internal RC oscillator which remains active. In addition, the MCU
generate a system reset during Standby mode so that exiting from Standby is identical than
fetching from reset
Bit 1 DBG_STOP: Debug Stop mode
0: (FCLK=Off, HCLK=Off) In STOP mode, the clock controller disables all clocks (including
HCLK and FCLK). When exiting from STOP mode, the clock configuration is identical to the
one after RESET (CPU clocked by the MHz internal RC oscillator (HSI)). Consequently, the
software must reprogram the clock controller to enable the PLL, the Xtal, etc.
1: (FCLK=On, HCLK=On) In this case, when entering STOP mode, FCLK and HCLK are
provided by the internal RC oscillator which remains active in STOP mode. When exiting
STOP mode, the software must reprogram the clock controller to enable the PLL, the Xtal,
etc. (in the same way it would do in case of DBG_STOP=0)
Bit 0 DBG_SLEEP: Debug Sleep mode
0: (FCLK=On, HCLK=Off) In Sleep mode, FCLK is clocked by the system clock as
previously configured by the software while HCLK is disabled.
In Sleep mode, the clock controller configuration is not reset and remains in the previously
programmed state. Consequently, when exiting from Sleep mode, the software does not
need to reconfigure the clock controller.
1: (FCLK=On, HCLK=On) In this case, when entering Sleep mode, HCLK is fed by the same
clock that is provided to FCLK (system clock as previously configured by the software).

Doc ID16188 Rev 5 697/713
RM0041 Debug support (DBG)
703
Figure 287. TPIU block diagram
FORMATTER
4RACEOUT
SERIALIZER
42!#%#,+).
42!#%#+
42!#%$!4!
;=
42!#%37/
#,+DOMAIN 42!#%#,+).DOMAIN
%XTERNAL00"BUS
40)5
40)5
!SYNCHRONOUS
&)&/
)4-
AI

Debug support (DBG) RM0041
698/713 Doc ID16188 Rev 5
25.16.2 TRACE pin assignment
•Asynchronous mode
The asynchronous mode requires 1 extra pin and is available on all packages. It is only
available if using Serial Wire mode (not in JTAG mode).
•Synchronous mode
The synchronous mode requires from 2 to 6 extra pins depending on the data trace
size and is only available in the larger packages. In addition it is available in JTAG
mode and in Serial Wire mode and provides better bandwidth output capabilities than
asynchronous trace.
TPUI TRACE pin assignment
By default, these pins are NOT assigned. They can be assigned by setting the
TRACE_IOEN and TRACE_MODE bits in the MCU Debug component configuration
register. This configuration has to be done by the debugger host.
In addition, the number of pins to assign depends on the trace configuration (asynchronous
or synchronous).
•Asynchronous mode: 1 extra pin is needed
•Synchronous mode: from 2 to 5 extra pins are needed depending on the size of the
data trace port register (1, 2 or 4):
– TRACECK
– TRACED(0) if port size is configured to 1, 2 or 4
– TRACED(1) if port size is configured to 2 or 4
– TRACED(2) if port size is configured to 4
– TRACED(3) if port size is configured to 4
To assign the TRACE pin, the debugger host must program the bits TRACE_IOEN and
TRACE_MODE[1:0] of the Debug MCU configuration Register (DBGMCU_CR). By default
the TRACE pins are not assigned.
This register is mapped on the external PPB and is reset by the PORESET (and not by the
SYSTEM reset). It can be written by the debugger under SYSTEM reset.
Table 156. Asynchronous TRACE pin assignment
TPUI pin name
Trace synchronous mode STM32F100xx pin
assignment
Type Description
TRACESWO O TRACE Async Data Output PB3
Table 157. Synchronous TRACE pin assignment
TPUI pin name
Trace synchronous mode STM32F100xxpin
assignment
Type Description
TRACECK O TRACE Clock PE2
TRACED[3:0] O TRACE Sync Data Outputs
Can be 1, 2 or 4. PE[6:3]

Doc ID16188 Rev 5 699/713
RM0041 Debug support (DBG)
703
Note: By default, the TRACECLKIN input clock of the TPIU is tied to GND. It is assigned to HCLK
two clock cycles after the bit TRACE_IOEN has been set.
The debugger must then program the Trace Mode by writing the PROTOCOL[1:0] bits in the
SPP_R (Selected Pin Protocol) register of the TPIU.
•PROTOCOL=00: Trace Port Mode (synchronous)
•PROTOCOL=01 or 10: Serial Wire (Manchester or NRZ) Mode (asynchronous mode).
Default state is 01
It then also configures the TRACE port size by writing the bits [3:0] in the CPSPS_R
(Current Sync Port Size Register) of the TPIU:
•0x1 for 1 pin (default state)
•0x2 for 2 pins
•0x8 for 4 pins
25.16.3 TPUI formatter
The formatter protocol outputs data in 16-byte frames:
•seven bytes of data
•eight bytes of mixed-use bytes consisting of:
– 1 bit (LSB) to indicate it is a DATA byte (‘0) or an ID byte (‘1).
– 7 bits (MSB) which can be data or change of source ID trace.
•one byte of auxiliary bits where each bit corresponds to one of the eight mixed-use
bytes:
– if the corresponding byte was a data, this bit gives bit0 of the data.
– if the corresponding byte was an ID change, this bit indicates when that ID change
takes effect.
Table 158. Flexible TRACE pin assignment
DBGMCU_CR
register
Pins
assigned for:
TRACE IO pin assigned
TRACE
_IOEN
TRACE
_MODE
[1:0]
PB3 /JTDO/
TRACESWO
PE2/
TRACECK
PE3 /
TRACED[0]
PE4 /
TRACED[1]
PE5 /
TRACED[2]
PE6 /
TRACED[3]
0XX
No Trace
(default state) Released (1) -
100
Asynchronous
Trace TRACESWO - - Released
(usable as GPIO)
101
Synchronous
Trace 1 bit
Released (1)
TRACECK TRACED[0] ---
110
Synchronous
Trace 2 bit TRACECK TRACED[0] TRACED[1] - -
111
Synchronous
Trace 4 bit TRACECK TRACED[0] TRACED[1] TRACED[2] TRACED[3]
1. When Serial Wire mode is used, it is released. But when JTAG is used, it is assigned to JTDO.

Debug support (DBG) RM0041
700/713 Doc ID16188 Rev 5
Note: Refer to the ARM® CoreSight Architecture Specification v1.0 (ARM® IHI 0029B) for further
information
25.16.4 TPUI frame synchronization packets
The TPUI can generate two types of synchronization packets:
•The Frame Synchronization packet (or Full Word Synchronization packet)
It consists of the word: 0x7F_FF_FF_FF (LSB emitted first). This sequence can not
occur at any other time provided that the ID source code 0x7F has not been used.
It is output periodically between frames.
In continuous mode, the TPA must discard all these frames once a synchronization
frame has been found.
•The Half-Word Synchronization packet
It consists of the half word: 0x7F_FF (LSB emitted first).
It is output periodically between or within frames.
These packets are only generated in continuous mode and enable the TPA to detect
that the TRACE port is in IDLE mode (no TRACE to be captured). When detected by
the TPA, it must be discarded.
25.16.5 Transmission of the synchronization frame packet
There is no Synchronization Counter register implemented in the TPIU of the core.
Consequently, the synchronization trigger can only be generated by the DWT. Refer to the
registers DWT Control Register (bits SYNCTAP[11:10]) and the DWT Current PC Sampler
Cycle Count Register.
The TPUI Frame synchronization packet (0x7F_FF_FF_FF) is emitted:
•after each TPIU reset release. This reset is synchronously released with the rising
edge of the TRACECLKIN clock. This means that this packet is transmitted when the
TRACE_IOEN bit in the DBGMCU_CFG register is set. In this case, the word
0x7F_FF_FF_FF is not followed by any formatted packet.
•at each DWT trigger (assuming DWT has been previously configured). Two cases
occur:
– If the bit SYNENA of the ITM is reset, only the word 0x7F_FF_FF_FF is emitted
without any formatted stream which follows.
– If the bit SYNENA of the ITM is set, then the ITM synchronization packets will
follow (0x80_00_00_00_00_00), formatted by the TPUI (trace source ID added).
25.16.6 Synchronous mode
The trace data output size can be configured to 4, 2 or 1 pin: TRACED(3:0)
The output clock is output to the debugger (TRACECK)
Here, TRACECLKIN is driven internally and is connected to HCLK only when TRACE is
used.
Note: In this synchronous mode, it is not required to provide a stable clock frequency.
The TRACE I/Os (including TRACECK) are driven by the rising edge of TRACLKIN (equal
to HCLK). Consequently, the output frequency of TRACECK is equal to HCLK/2.

Doc ID16188 Rev 5 701/713
RM0041 Debug support (DBG)
703
25.16.7 Asynchronous mode
This is a low cost alternative to output the trace using only 1 pin: this is the asynchronous
output pin TRACESWO. Obviously there is a limited bandwidth.
TRACESWO is multiplexed with JTDO when using the SW-DP pin. This way, this
functionality is available in all STM32F100xx packages.
This asynchronous mode requires a constant frequency for TRACECLKIN. For the standard
UART (NRZ) capture mechanism, 5% accuracy is needed. The Manchester encoded
version is tolerant up to 10%.
25.16.8 TRACECLKIN connection inside the STM32F100xx
In the STM32F100xx, this TRACECLKIN input is internally connected to HCLK. This means
that when in asynchronous trace mode, the application is restricted to use to time frames
where the CPU frequency is stable.
Note: Important: when using asynchronous trace: it is important to be aware that:
The default clock of the STM32F100xx MCUs is the internal RC oscillator. Its frequency
under reset is different from the one after reset release. This is because the RC calibration
is the default one under system reset and is updated at each system reset release.
Consequently, the trace port analyzer (TPA) should not enable the trace (with the
TRACE_IOEN bit) under system reset, because a Synchronization Frame Packet will be
issued with a different bit time than trace packets which will be transmitted after reset
release.
25.16.9 TPIU registers
The TPIU APB registers can be read and written only if the bit TRCENA of the Debug
Exception and Monitor Control Register (DEMCR) is set. Otherwise, the registers are read
as zero (the output of this bit enables the PCLK of the TPIU).
Table 159. Important TPIU registers
Address Register Description
0xE0040004 Current port size
Allows the trace port size to be selected:
Bit 0: Port size = 1
Bit 1: Port size = 2
Bit 2: Port size = 3, not supported
Bit 3: Port Size = 4
Only 1 bit must be set. By default, the port size is one bit. (0x00000001)
0xE00400F0 Selected pin
protocol
Allows the Trace Port Protocol to be selected:
Bit1:0=
00: Sync Trace Port Mode
01: Serial Wire Output - manchester (default value)
10: Serial Wire Output - NRZ
11: reserved

Debug support (DBG) RM0041
702/713 Doc ID16188 Rev 5
25.16.10 Example of configuration
•Set the bit TRCENA in the Debug Exception and Monitor Control Register (DEMCR)
•Write the TPIU Current Port Size Register to the desired value (default is 0x1 for a 1-bit
port size)
•Write TPIU Formatter and Flush Control Register to 0x102 (default value)
•Write the TPIU Select Pin Protocol to select the sync or async mode. Example: 0x2 for
async NRZ mode (UART like)
•Write the DBGMCU control register to 0x20 (bit IO_TRACEN) to assign TRACE I/Os
for async mode. A TPIU Sync packet is emitted at this time (FF_FF_FF_7F)
•Configure the ITM and write the ITM Stimulus register to output a value
25.17 DBG register map
The following table summarizes the Debug registers.
0xE0040304 Formatter and flush
control
Bits 31-9 = always ‘0
Bit 8 = TrigIn = always ‘1 to indicate that triggers are indicated
Bits 7-4 = always 0
Bits 3-2 = always 0
Bit 1 = EnFCont. In Sync Trace mode (Select_Pin_Protocol register
bit1:0=00), this bit is forced to ‘1: the formatter is automatically enabled
in continuous mode. In asynchronous mode (Select_Pin_Protocol
register bit1:0 <> 00), this bit can be written to activate or not the
formatter.
Bit 0 = always 0
The resulting default value is 0x102
Note: In synchronous mode, because the TRACECTL pin is not mapped
outside the chip, the formatter is always enabled in continuous mode -this
way the formatter inserts some control packets to identify the source of
the trace packets).
0xE0040300 Formatter and flush
status Not used in Cortex®-M3, always read as 0x00000008
Table 159. Important TPIU registers (continued)
Address Register Description

Doc ID16188 Rev 5 703/713
RM0041 Debug support (DBG)
703
.
Table 160. Value DBG register map and reset values
Addr. Register
31
30
29
28
27
26
25
24
23
22
21
20
19
18
17
16
15
14
13
12
11
10
9
8
7
6
5
4
3
2
1
0
0xE0042000
DBGMCU_
IDCODE REV_ID
Reserved DEV_ID
Reset value(1) XX XX XX XX XX XX XX XX XX XX XX XX XX XX
0xE0042004
DBGMCU_
CR Reserved
DBG_TIM14_STOP
DBG_TIM13_STOP
DBG_TIM12_STOP
DBG_TIM17_STOP
DBG_TIM16_STOP
DBG_TIM15_STOP
Reserved
DBG_TIM7_STOP
DBG_TIM6_STOP
DBG_TIM5_STOP
Reserved
DBG_I2C2_SMBUS_TIMEOUT
DBG_I2C1_SMBUS_TIMEOUT
Reserved
DBG_TIM4_STOP
DBG_TIM3_STOP
DBG_TIM2_STOP
DBG_TIM1_STOP
DBG_WWDG_STOP
DBG_IWDGSTOP
TRACE_MODE[1:0]
TRACE_IOEN
Reserved
DBG_STANDBY
DBG_STOP
DBG_SLEEP
Reset value 000000 000 00 000000000 000
1. The reset value is product dependent. For more information, refer to Section 25.6.1: MCU device ID code.

Device electronic signature RM0041
704/713 Doc ID16188 Rev 5
26 Device electronic signature
Low-density value line devices are STM32F100xx microcontrollers where the Flash
memory density ranges between 16 and 32 Kbytes.
Medium-density value line devices are STM32F100xx microcontrollers where the Flash
memory density ranges between 64 and 128 Kbytes.
High-density value line devices are STM32F100xx microcontrollers where the Flash
memory density ranges between 256 and 512 Kbytes.
This section applies to all STM32F100xx devices, unless otherwise specified.
The electronic signature is stored in the System memory area in the Flash memory module,
and can be read using the JTAG/SWD or the CPU. It contains factory-programmed
identification data that allow the user firmware or other external devices to automatically
match its interface to the characteristics of the STM32F100xx microcontroller.
26.1 Memory size registers
26.1.1 Flash size register
Base address: 0x1FFF F7E0
Read only = 0xXXXX where X is factory-programmed
15 14 13 12 11 10 9 8 7 6 5 4 3 2 1 0
F_SIZE
rrrrrrrrrrrrrrrr
Bits 15:0 F_SIZE: Flash memory size
This field value indicates the Flash memory size of the device in Kbytes.
Example: 0x0080 = 128 Kbytes.

Doc ID16188 Rev 5 705/713
RM0041 Device electronic signature
706
26.2 Unique device ID register (96 bits)
The unique device identifier is ideally suited:
•for use as serial numbers
•for use as security keys in order to increase the security of code in Flash memory while
using and combining this unique ID with software cryptographic primitives and
protocols before programming the internal Flash memory
•to activate secure boot processes, etc.
The 96-bit unique device identifier provides a reference number which is unique for any
device and in any context. These bits can never be altered by the user.
The 96-bit unique device identifier can also be read in single bytes/half-words/words in
different ways and then be concatenated using a custom algorithm.
Base address: 0x1FFF F7E8
Address offset: 0x00
Read only = 0xXXXX where X is factory-programmed
Address offset: 0x02
Read only = 0xXXXX where X is factory-programmed
Address offset: 0x04
Read only = 0xXXXX XXXX where X is factory-programmed
1514131211109876543210
U_ID(15:0)
rrrrrrrrrrrrrrrr
Bits 15:0 U_ID(15:0): 15:0 unique ID bits
15 14 13 12 11 10 9 8 7 6 5 4 3 2 1 0
U_ID(31:16)
rrrrrrrrrrrrrrrr
Bits 15:0 U_ID(31:16): 31:16 unique ID bits
This field value is also reserved for a future feature.
31 30 29 28 27 26 25 24 23 22 21 20 19 18 17 16
U_ID(63:48)
rrrrrrrrrrrrrrrr
15 14 13 12 11 10 9 8 7 6 5 4 3 2 1 0
U_ID(47:32)
rrrrrrrrrrrrrrrr
Bits 31:0 U_ID(63:32): 63:32 unique ID bits

Device electronic signature RM0041
706/713 Doc ID16188 Rev 5
Address offset: 0x08
Read only = 0xXXXX XXXX where X is factory-programmed
31 30 29 28 27 26 25 24 23 22 21 20 19 18 17 16
U_ID(95:80)
rrrrrrrrrrrrrrrr
15 14 13 12 11 10 9 8 7 6 5 4 3 2 1 0
U_ID(79:64)
rrrrrrrrrrrrrrrr
Bits 31:0 U_ID(95:64): 95:64 Unique ID bits.

RM0041 Index
Doc ID16188 Rev 5 707/713
Index
A
ADC_CR1 . . . . . . . . . . . . . . . . . . . . . . . . . . .174
ADC_CR2 . . . . . . . . . . . . . . . . . . . . . . . . . . .175
ADC_DR . . . . . . . . . . . . . . . . . . . . . . . . . . . .185
ADC_HTR . . . . . . . . . . . . . . . . . . . . . . . . . . .180
ADC_JDRx . . . . . . . . . . . . . . . . . . . . . . . . . . .185
ADC_JOFRx . . . . . . . . . . . . . . . . . . . . . . . . .179
ADC_JSQR . . . . . . . . . . . . . . . . . . . . . . . . . .184
ADC_LTR . . . . . . . . . . . . . . . . . . . . . . . . . . . .180
ADC_SMPR1 . . . . . . . . . . . . . . . . . . . . . . . . .178
ADC_SMPR2 . . . . . . . . . . . . . . . . . . . . . . . . .179
ADC_SQR1 . . . . . . . . . . . . . . . . . . . . . . . . . .181
ADC_SQR2 . . . . . . . . . . . . . . . . . . . . . . . . . .182
ADC_SQR3 . . . . . . . . . . . . . . . . . . . . . . . . . .183
ADC_SR . . . . . . . . . . . . . . . . . . . . . . . . . . . . .173
AFIO_EVCR . . . . . . . . . . . . . . . . . . . . . . . . . .121
AFIO_EXTICR1 . . . . . . . . . . . . . . . . . . . . . . .124
AFIO_EXTICR2 . . . . . . . . . . . . . . . . . . . . . . .124
AFIO_EXTICR3 . . . . . . . . . . . . . . . . . . . . . . .125
AFIO_EXTICR4 . . . . . . . . . . . . . . . . . . . . . . .125
AFIO_MAPR . . . . . . . . . . . . . . . . . . . . . . . . .122
AFIO_MAPR2 . . . . . . . . . . . . . . . . . . . . . . . .126
B
BKP_CR . . . . . . . . . . . . . . . . . . . . . . . . . . . . . .66
BKP_CSR . . . . . . . . . . . . . . . . . . . . . . . . . . . .66
BKP_DRx . . . . . . . . . . . . . . . . . . . . . . . . . . . . .65
BKP_RTCCR . . . . . . . . . . . . . . . . . . . . . . . . . .65
C
CEC_CFGR . . . . . . . . . . . . . . . . . . . . . . . . . .667
CEC_CSR . . . . . . . . . . . . . . . . . . . . . . . . . . .670
CEC_ESR . . . . . . . . . . . . . . . . . . . . . . . . . . .669
CEC_OAR . . . . . . . . . . . . . . . . . . . . . . . . . . .668
CEC_PRES . . . . . . . . . . . . . . . . . . . . . . . . . .668
CEC_RXD . . . . . . . . . . . . . . . . . . . . . . . . . . .671
CEC_TXD . . . . . . . . . . . . . . . . . . . . . . . . . . .671
CRC_DR . . . . . . . . . . . . . . . . . . . . . . . . . . . . .47
CRC_IDR . . . . . . . . . . . . . . . . . . . . . . . . . . . . .47
D
DAC_CR . . . . . . . . . . . . . . . . . . . . . . . . . . . .200
DAC_DHR12L1 . . . . . . . . . . . . . . . . . . . . . . .204
DAC_DHR12L2 . . . . . . . . . . . . . . . . . . . . . . .205
DAC_DHR12LD . . . . . . . . . . . . . . . . . . . . . . .206
DAC_DHR12R1 . . . . . . . . . . . . . . . . . . . . . . 203
DAC_DHR12R2 . . . . . . . . . . . . . . . . . . . . . . 205
DAC_DHR12RD . . . . . . . . . . . . . . . . . . . . . . 206
DAC_DHR8R1 . . . . . . . . . . . . . . . . . . . . . . . 204
DAC_DHR8R2 . . . . . . . . . . . . . . . . . . . . . . . 205
DAC_DHR8RD . . . . . . . . . . . . . . . . . . . . . . . 207
DAC_DOR1 . . . . . . . . . . . . . . . . . . . . . . . . . . 207
DAC_DOR2 . . . . . . . . . . . . . . . . . . . . . . . . . . 207
DAC_SR . . . . . . . . . . . . . . . . . . . . . . . . . . . . 208
DAC_SWTRIGR . . . . . . . . . . . . . . . . . . . . . . 203
DBGMCU_CR . . . . . . . . . . . . . . . . . . . . . . . . 694
DBGMCU_IDCODE . . . . . . . . . . . . . . . . . . . 681
DMA_CCRx . . . . . . . . . . . . . . . . . . . . . . . . . . 154
DMA_CMARx . . . . . . . . . . . . . . . . . . . . . . . . 156
DMA_CNDTRx . . . . . . . . . . . . . . . . . . . . . . . 155
DMA_CPARx . . . . . . . . . . . . . . . . . . . . . . . . . 156
DMA_IFCR . . . . . . . . . . . . . . . . . . . . . . . . . . 153
DMA_ISR . . . . . . . . . . . . . . . . . . . . . . . . . . . 152
E
EXTI_EMR . . . . . . . . . . . . . . . . . . . . . . . . . . 138
EXTI_FTSR . . . . . . . . . . . . . . . . . . . . . . . . . . 139
EXTI_IMR . . . . . . . . . . . . . . . . . . . . . . . . . . . 138
EXTI_PR . . . . . . . . . . . . . . . . . . . . . . . . . . . . 140
EXTI_RTSR . . . . . . . . . . . . . . . . . . . . . . . . . . 139
EXTI_SWIER . . . . . . . . . . . . . . . . . . . . . . . . . 140
F
FSMC_BCR1..4 . . . . . . . . . . . . . . . . . . . . . . . 529
FSMC_BTR1..4 . . . . . . . . . . . . . . . . . . . . . . . 532
FSMC_BWTR1..4 . . . . . . . . . . . . . . . . . . . . . 535
G
GPIOx_BRR . . . . . . . . . . . . . . . . . . . . . . . . . 114
GPIOx_BSRR . . . . . . . . . . . . . . . . . . . . . . . . 113
GPIOx_CRH . . . . . . . . . . . . . . . . . . . . . . . . . 112
GPIOx_CRL . . . . . . . . . . . . . . . . . . . . . . . . . 111
GPIOx_IDR . . . . . . . . . . . . . . . . . . . . . . . . . . 112
GPIOx_LCKR . . . . . . . . . . . . . . . . . . . . . . . . 114
GPIOx_ODR . . . . . . . . . . . . . . . . . . . . . . . . . 113
I
I2C_CCR . . . . . . . . . . . . . . . . . . . . . . . . . . . . 601
I2C_CR1 . . . . . . . . . . . . . . . . . . . . . . . . . . . . 591
I2C_CR2 . . . . . . . . . . . . . . . . . . . . . . . . . . . . 593

Index RM0041
708/713 Doc ID16188 Rev 5
I2C_DR . . . . . . . . . . . . . . . . . . . . . . . . . . . . .596
I2C_OAR1 . . . . . . . . . . . . . . . . . . . . . . . . . . .595
I2C_OAR2 . . . . . . . . . . . . . . . . . . . . . . . . . . .595
I2C_SR1 . . . . . . . . . . . . . . . . . . . . . . . . . . . . .596
I2C_SR2 . . . . . . . . . . . . . . . . . . . . . . . . . . . . .600
I2C_TRISE . . . . . . . . . . . . . . . . . . . . . . . . . . .602
IWDG_KR . . . . . . . . . . . . . . . . . . . . . . . . . . .485
IWDG_PR . . . . . . . . . . . . . . . . . . . . . . . . . . .485
IWDG_RLR . . . . . . . . . . . . . . . . . . . . . . . . . .486
IWDG_SR . . . . . . . . . . . . . . . . . . . . . . . . . . .486
P
PWR_CR . . . . . . . . . . . . . . . . . . . . . . . . . . . . .59
PWR_CSR . . . . . . . . . . . . . . . . . . . . . . . . . . . .61
R
RCC_AHBENR . . . . . . . . . . . . . . . . . . . . . . . .88
RCC_APB1ENR . . . . . . . . . . . . . . . . . . . . . . . .92
RCC_APB1RSTR . . . . . . . . . . . . . . . . . . . . . .86
RCC_APB2ENR . . . . . . . . . . . . . . . . . . . . . . . .90
RCC_APB2RSTR . . . . . . . . . . . . . . . . . . . . . .84
RCC_BDCR . . . . . . . . . . . . . . . . . . . . . . . . . . .95
RCC_CFGR . . . . . . . . . . . . . . . . . . . . . . . . . . .80
RCC_CFGR2 . . . . . . . . . . . . . . . . . . . . . . . . . .98
RCC_CIR . . . . . . . . . . . . . . . . . . . . . . . . . . . . .82
RCC_CR . . . . . . . . . . . . . . . . . . . . . . . . . . . . .78
RCC_CSR . . . . . . . . . . . . . . . . . . . . . . . . . . . .96
RTC_ALRH . . . . . . . . . . . . . . . . . . . . . . . . . .481
RTC_ALRL . . . . . . . . . . . . . . . . . . . . . . . . . . .481
RTC_CNTH . . . . . . . . . . . . . . . . . . . . . . . . . .480
RTC_CNTL . . . . . . . . . . . . . . . . . . . . . . . . . .480
RTC_CRH . . . . . . . . . . . . . . . . . . . . . . . . . . .476
RTC_CRL . . . . . . . . . . . . . . . . . . . . . . . . . . . .477
RTC_DIVH . . . . . . . . . . . . . . . . . . . . . . . . . . .479
RTC_DIVL . . . . . . . . . . . . . . . . . . . . . . . . . . .479
RTC_PRLH . . . . . . . . . . . . . . . . . . . . . . . . . .478
RTC_PRLL . . . . . . . . . . . . . . . . . . . . . . . . . . .479
S
SPI_CR1 . . . . . . . . . . . . . . . . . . . . . . . . . . . .562
SPI_CR2 . . . . . . . . . . . . . . . . . . . . . . . . . . . .563
SPI_CRCPR . . . . . . . . . . . . . . . . . . . . . . . . . .566
SPI_DR . . . . . . . . . . . . . . . . . . . . . . . . . . . . .565
SPI_RXCRCR . . . . . . . . . . . . . . . . . . . . . . . .566
SPI_SR . . . . . . . . . . . . . . . . . . . . . . . . . . . . .564
SPI_TXCRCR . . . . . . . . . . . . . . . . . . . . . . . .566
T
TIM15_ARR . . . . . . . . . . . . . . . . . . . . . . . . . .430
TIM15_BDTR . . . . . . . . . . . . . . . . . . . . . . . . 432
TIM15_CCER . . . . . . . . . . . . . . . . . . . . . . . . 427
TIM15_CCMR1 . . . . . . . . . . . . . . . . . . . . . . . 424
TIM15_CCR1 . . . . . . . . . . . . . . . . . . . . . . . . 431
TIM15_CCR2 . . . . . . . . . . . . . . . . . . . . . . . . 432
TIM15_CNT . . . . . . . . . . . . . . . . . . . . . . . . . . 430
TIM15_CR1 . . . . . . . . . . . . . . . . . . . . . . . . . . 417
TIM15_CR2 . . . . . . . . . . . . . . . . . . . . . . . . . . 418
TIM15_DCR . . . . . . . . . . . . . . . . . . . . . . . . . 434
TIM15_DIER . . . . . . . . . . . . . . . . . . . . . . . . . 421
TIM15_DMAR . . . . . . . . . . . . . . . . . . . . . . . . 435
TIM15_EGR . . . . . . . . . . . . . . . . . . . . . . . . . 423
TIM15_PSC . . . . . . . . . . . . . . . . . . . . . . . . . . 430
TIM15_RCR . . . . . . . . . . . . . . . . . . . . . . . . . 431
TIM15_SMCR . . . . . . . . . . . . . . . . . . . . . . . . 419
TIM15_SR . . . . . . . . . . . . . . . . . . . . . . . . . . . 422
TIMx_ARR . . . . . . . . . . . . . . .334, 375, 386, 469
TIMx_BDTR . . . . . . . . . . . . . . . . . . . . . . 276, 452
TIMx_CCER . . . . . . . . .270, 332, 374, 385, 447
TIMx_CCMR1 . . . . . . . .266, 328, 371, 382, 444
TIMx_CCMR2 . . . . . . . . . . . . . . . . . . . . 268, 331
TIMx_CCR1 . . . . . . . . . .274, 334, 376, 387, 451
TIMx_CCR2 . . . . . . . . . . . . . . . . . . 275, 334, 376
TIMx_CCR3 . . . . . . . . . . . . . . . . . . . . . . 275, 335
TIMx_CCR4 . . . . . . . . . . . . . . . . . . . . . . 276, 335
TIMx_CNT . . . . . . .272, 333, 375, 386, 450, 468
TIMx_CR1 . . . . . . .255, 319, 362, 379, 438, 465
TIMx_CR2 . . . . . . . . . . .256, 321, 364, 439, 467
TIMx_DCR . . . . . . . . . . . . . . . . . . . 278, 336, 453
TIMx_DIER . . . . . .261, 324, 366, 380, 441, 467
TIMx_DMAR . . . . . . . . . . . . . . . . . 279, 336, 454
TIMx_EGR . . . . . . .264, 327, 369, 381, 443, 468
TIMx_PSC . . . . . . .272, 333, 375, 386, 450, 469
TIMx_RCR . . . . . . . . . . . . . . . . . . . . . . . 274, 451
TIMx_SMCR . . . . . . . . . . . . . . . . . 259, 322, 365
TIMx_SR . . . . . . . .263, 325, 368, 380, 442, 468
U
USART_BRR . . . . . . . . . . . . . . . . . . . . . . . . . 643
USART_CR1 . . . . . . . . . . . . . . . . . . . . . . . . . 643
USART_CR2 . . . . . . . . . . . . . . . . . . . . . . . . . 646
USART_CR3 . . . . . . . . . . . . . . . . . . . . . . . . . 647
USART_DR . . . . . . . . . . . . . . . . . . . . . . . . . . 643
USART_GTPR . . . . . . . . . . . . . . . . . . . . . . . 649
USART_SR . . . . . . . . . . . . . . . . . . . . . . . . . . 640
W
WWDG_CFR . . . . . . . . . . . . . . . . . . . . . . . . . 494
WWDG_CR . . . . . . . . . . . . . . . . . . . . . . . . . . 493
WWDG_SR . . . . . . . . . . . . . . . . . . . . . . . . . . 494

Doc ID16188 Rev 5 709/713
RM0041 Revision history
712
27 Revision history
Table 161. Document revision history
Date Revision Changes
26-Feb-2010 1 Initial release.
04-Jun-2010 2
Corrected description of TIMx_CCER register in Section 12.4.9 on page
270 and Section 13.4.9 on page 332
Updated Section 14.3.5: Input capture mode on page 351
Added method 1 and 2 in Section 22.3.3: I2C master mode
Updated note in POS bit description Section 22.6: I2C registers
12-Oct-2010 3
Updated for high density value line devices
Updated Section 20.5.2: Supported memories and transactions
Added Section 14: General-purpose timers (TIM12/13/14)
Added Section 20: Flexible static memory controller (FSMC)
21-Jul-2011 4
Corrected Figure 2: High density value line system architecture on
page 34
Updated SPI table in Section 7.1.11: GPIO configurations for device
peripherals on page 107
Updated bit descriptions in Section 7.3.1: Clock control register (RCC_CR)
on page 98 and Section 8.3.1: Clock control register (RCC_CR) on
page 131
EXTI:
Updated Figure 18: External interrupt/event controller block diagram
ADC:
Corrected Table 59: External trigger for regular channels for ADC1 and
Table 60: External trigger for injected channels for ADC1 on page 169
TIMERS:
Removed wrong references to 32-bit counter in Section 13.4: TIMx2 to
TIM5 registers on page 319
TIM1&TIM8: Updated example and definition of DBL bits in
Section 12.4.19: TIM1 DMA control register (TIMx_DCR). Added example
related to DMA burst feature and description of DMAB bits in
Section 12.4.20: TIM1 DMA address for full transfer (TIMx_DMAR).
TIM2 to TIM5 and TIM15 to 17: added example and updated definition of
DBL bits in Section 13.4.17: TIMx DMA control register (TIMx_DCR).
Added example related to DMA burst feature and description of DMAB bits
in Section 13.4.18: TIMx DMA address for full transfer (TIMx_DMAR).
Updated definition of DBL bits in Section 13.4.17: TIMx DMA control
register (TIMx_DCR).
In Section 12.3.3: Repetition counter Added paragraph “In Center aligned
mode, for odd values of RCR, ....”
Modified Figure 167: Update rate examples depending on mode and
TIMx_RCR register settings on page 399.
WWDG
Updated Section 19.2: WWDG main features.
Updated Section 19.3: WWDG functional description to remove paragraph
related to counter reload using EWI interrupt.

Revision history RM0041
710/713 Doc ID16188 Rev 5
21-Jul-2011 4
continued
I2C:
Updated BERR bit description in Section 22.6.6: I2C Status register 1
(I2C_SR1).
Updated Note: in Section 22.6.8: I2C Clock control register (I2C_CCR).
Added note 3 below Figure 235: Transfer sequence diagram for slave
transmitter on page 574. Added note below Figure 236: Transfer sequence
diagram for slave receiver on page 575. Modified Section : Closing slave
communication on page 575. Modified STOPF, ADDR, bit description in
Section 22.6.6: I2C Status register 1 (I2C_SR1) on page 596. Modified
Section 22.6.7: I2C Status register 2 (I2C_SR2).
USART:
Updated Figure 251: Mute mode using address mark detection for
Address =1.SPI:
Modified Slave select (NSS) pin management on page 542 and note on
NSS in Section 21.3.3: Configuring the SPI in master mode
FSMC:
Updated description of DATLAT , DATAST , and ADDSET bits in
SRAM/NOR-Flash chip-select timing registers 1..4 (FSMC_BTR1..4).
Updated byte select description in Section 20.5.2: Supported memories
and transactions on page 503
10-Jun-2016 5
Added SCL master clock generation and Note: to Entering Stop mode.
Added Table 88: Minimum and maximum timeout values @24 MHz
(fPCLK1).
Updated Table 74: TIMx Internal trigger connection, Table 79: TIMx
Internal trigger connection, Table 92: Programmable NOR/PSRAM access
parameters, Table 97: NOR Flash/PSRAM controller: example of
supported memories and transactions and Table 114: FSMC_BCRx bit
fields.
Updated Figure 5: Power on reset/power down reset waveform, Figure 6:
PVD thresholds, Figure 7: Simplified diagram of the reset circuit,
Figure 40: Advanced-control timer block diagram, Figure 68: Output stage
of capture/compare channel (channel 1 to 3), Figure 78: Clearing TIMx
OCxREF, Figure 121: Clearing TIMx OCxREF, Figure 128: Master/Slave
timer example, Figure 158: TIM16 and TIM17 block diagram, Figure 173:
Output stage of capture/compare channel (channel 1), Figure 200:
Watchdog block diagram, Figure 201: Window watchdog timing diagram,
Figure 202: FSMC block diagram, Figure 217: Asynchronous wait during a
read access, Figure 218: Asynchronous wait during a write access and
Figure 220: Synchronous multiplexed read mode - NOR, PSRAM (CRAM).
Updated caption of Figure 101: Counter timing diagram, Update event and
of Figure 208: Mode2 and mode B read accesses.
Table 161. Document revision history (continued)
Date Revision Changes

Doc ID16188 Rev 5 711/713
RM0041 Revision history
712
10-Jun-2016 5
continued
Updated:
–Introduction
–Section 2.1: System architecture, Section 2.3: Memory map
–Section 25.6.1: MCU device ID code.
–Section 4.4.2: Power control/status register (PWR_CSR),
–Section 6.1.2: Power reset, Section 6.2.8: RTC clock
–Section 7.2.3: Port input data register (GPIOx_IDR) (x=A..G) and
Section 7.2.4: Port output data register (GPIOx_ODR) (x=A..G)
–Section 8.2: External interrupt/event controller (EXTI), Section 8.3.5:
Software interrupt event register (EXTI_SWIER) and Section 8.3.6:
Pending register (EXTI_PR).
–Section 10.11.7: ADC watchdog high threshold register (ADC_HTR) and
Section 10.11.8: ADC watchdog low threshold register (ADC_LTR).
Renumbered former Section 14.3 into Section 14.2.2.
Updated:
–Section 12.3.1: Time-base unit, Section 12.3.2: Counter modes,
Section 12.3.6: Input capture mode, Section 12.3.11: Complementary
outputs and dead-time insertion, Section 12.3.13: Clearing the OCxREF
signal on an external event, Section 12.3.16: Encoder interface mode,
Section 12.3.18: Interfacing with Hall sensors, Section 12.4.3: TIM1
slave mode control register (TIMx_SMCR), Section 12.4.2: TIM1 control
register 2 (TIMx_CR2), Section 12.4.7: TIM1 capture/compare mode
register 1 (TIMx_CCMR1), Section 12.4.12: TIM1 auto-reload register
(TIMx_ARR), Section 13.3.5: Input capture mode, Section 13.3.9: PWM
mode, Section 13.3.11: Clearing the OCxREF signal on an external
event, Section 13.3.12: Encoder interface mode, Section 13.3.15: Timer
synchronization, Section 13.4.2: TIMx control register 2 (TIMx_CR2),
Section 13.4.3: TIMx slave mode control register (TIMx_SMCR),
Section 13.4.7: TIMx capture/compare mode register 1 (TIMx_CCMR1),
Section 14.3.1: Time-base unit, Section 14.3.5: Input capture mode,
Section 14.3.9: PWM mode, Section 14.4.7: TIM capture/compare mode
register 1 (TIMx_CCMR1), Section 14.5.5: TIM13/14 capture/compare
mode register 1 (TIMx_CCMR1), Section 15.2: TIM15 main features,
Section 15.3: TIM16 and TIM17 main features, Section 15.4.1: Time-
base unit, Section 15.4.2: Counter modes, Section 15.4.3: Repetition
counter, Section 15.4.6: Input capture mode, Section 15.4.10: PWM
mode, Section 15.4.11: Complementary outputs and dead-time
insertion, Section 15.5.3: TIM15 slave mode control register
(TIM15_SMCR), Section 15.5.7: TIM15 capture/compare mode register
1 (TIM15_CCMR1), Section 15.5.11: TIM15 auto-reload register
(TIM15_ARR), Section 15.5.15: TIM15 break and dead-time register
(TIM15_BDTR), Section 15.6.6: TIM16&TIM17 capture/compare mode
register 1 (TIMx_CCMR1), Section 15.6.10: TIM16&TIM17 auto-reload
register (TIMx_ARR) and Section 15.6.13: TIM16&TIM17 break and
dead-time register (TIMx_BDTR).
Updated:
–Section 19.4: How to program the watchdog timeout.
Table 161. Document revision history (continued)
Date Revision Changes

Revision history RM0041
712/713 Doc ID16188 Rev 5
10-Jun-2016 5
continued
Updated:
–Mode 1 - SRAM/PSRAM (CRAM), Asynchronous static memories (NOR
Flash memory, PSRAM, SRAM), , Mode 2/B - NOR Flash, SRAM/NOR-
Flash chip-select timing registers 1..4 (FSMC_BTR1..4), SRAM/NOR-
Flash write timing registers 1..4 (FSMC_BWTR1..4), SRAM/NOR-Flash
chip-select control registers 1..4 (FSMC_BCR1..4), Section 20.5.4: NOR
Flash/PSRAM controller asynchronous transactions and Section 20.5.6:
NOR/PSRAM control registers.
Replaced M/SL with MSL throughout Section 22: Inter-integrated circuit
(I2C) interface, and updated Section 22.6.1: I2C Control register 1
(I2C_CR1), Section 22.6.2: I2C Control register 2 (I2C_CR2) and
Section 22.6.9: I2C TRISE register (I2C_TRISE).
Replaced nCTS with CTS, nRTS with RTS and SCLK with CK throughout
Section 23: Universal synchronous asynchronous receiver transmitter
(USART).
Updated:
–Section 23.3.8: LIN (local interconnection network) mode, Selecting the
proper oversampling method, How to derive USARTDIV from
USART_BRR register values when OVER8=0 and How to derive
USARTDIV from USART_BRR register values when OVER8=1 and
Section 23.6.6: Control register 3 (USART_CR3).
Table 161. Document revision history (continued)
Date Revision Changes

Doc ID16188 Rev 5 713/713
RM0041
713
IMPORTANT NOTICE – PLEASE READ CAREFULLY
STMicroelectronics NV and its subsidiaries (“ST”) reserve the right to make changes, corrections, enhancements, modifications, and
improvements to ST products and/or to this document at any time without notice. Purchasers should obtain the latest relevant information on
ST products before placing orders. ST products are sold pursuant to ST’s terms and conditions of sale in place at the time of order
acknowledgement.
Purchasers are solely responsible for the choice, selection, and use of ST products and ST assumes no liability for application assistance or
the design of Purchasers’ products.
No license, express or implied, to any intellectual property right is granted by ST herein.
Resale of ST products with provisions different from the information set forth herein shall void any warranty granted by ST for such product.
ST and the ST logo are trademarks of ST. All other product or service names are the property of their respective owners.
Information in this document supersedes and replaces information previously supplied in any prior versions of this document.
© 2016 STMicroelectronics – All rights reserved