Proform Petl77905 R0 650 V Treadmill Users Manual NTL10850 214878
2015-04-13
: Proform Proform-Petl77905-R0-650-V-Treadmill-Users-Manual-699070 proform-petl77905-r0-650-v-treadmill-users-manual-699070 proform pdf
Open the PDF directly: View PDF
.
Page Count: 34

USER'S MANUAL
®
CAUTION
Read all precautions and instruc-
tions in this manual before using
this equipment. Save this manual
for future reference.
Serial Number Decal
Model No. PETL77905 R.0
Serial No.
Find the serial number in the location
shown below. Write the serial number
in the space above for reference.
QUESTIONS?
As a manufacturer, we are com-
mitted to providing complete
customer satisfaction. If you
have questions, or if there are
missing or damaged parts,
please call:
Or write:
ICON Health & Fitness, Ltd.
Unit 4
Revie Road Industrial Estate
Revie Road, Beeston
Leeds, LS11 8JG
UK
email: csuk@iconeurope.com
08457 089 009

TABLE OF CONTENTS
IMPORTANT PRECAUTIONS . . . . . . . . . . . . . . . . . . . . . . . . . . . . . . . . . . . . . . . . . . . . . . . . . . . . . . . . . . . . . . . . .3
BEFORE YOU BEGIN . . . . . . . . . . . . . . . . . . . . . . . . . . . . . . . . . . . . . . . . . . . . . . . . . . . . . . . . . . . . . . . . . . . . . . .5
ASSEMBLY . . . . . . . . . . . . . . . . . . . . . . . . . . . . . . . . . . . . . . . . . . . . . . . . . . . . . . . . . . . . . . . . . . . . . . . . . . . . . . .6
HOW TO USE THE CHEST PULSE SENSOR . . . . . . . . . . . . . . . . . . . . . . . . . . . . . . . . . . . . . . . . . . . . . . . . . . . .9
OPERATION AND ADJUSTMENT . . . . . . . . . . . . . . . . . . . . . . . . . . . . . . . . . . . . . . . . . . . . . . . . . . . . . . . . . . . .10
HOW TO FOLD AND MOVE THE TREADMILL . . . . . . . . . . . . . . . . . . . . . . . . . . . . . . . . . . . . . . . . . . . . . . . . . .24
TROUBLESHOOTING . . . . . . . . . . . . . . . . . . . . . . . . . . . . . . . . . . . . . . . . . . . . . . . . . . . . . . . . . . . . . . . . . . . . . .26
CONDITIONING GUIDELINES . . . . . . . . . . . . . . . . . . . . . . . . . . . . . . . . . . . . . . . . . . . . . . . . . . . . . . . . . . . . . . .29
PART LIST . . . . . . . . . . . . . . . . . . . . . . . . . . . . . . . . . . . . . . . . . . . . . . . . . . . . . . . . . . . . . . . . . . . . . . . . . . . . . . .30
ORDERING REPLACEMENT PARTS . . . . . . . . . . . . . . . . . . . . . . . . . . . . . . . . . . . . . . . . . . . . . . . . . .Back Cover
Note: An EXPLODED DRAWING is attached in the center of this manual.
®
PROFORM is a registered trademark of ICON IP, Inc.
2

1. It is the responsibility of the owner to ensure
that all users of this treadmill are adequately
informed of all warnings and precautions.
2. Use the treadmill only as described.
3. Place the treadmill on a level surface, with at
least 2.5 m (8 ft.) of clearance behind it and
0.5 m (2 ft.) on each side. Do not place the
treadmill on any surface that blocks air open-
ings. To protect the floor or carpet from dam-
age, place a mat under the treadmill.
4. Keep the treadmill indoors, away from mois-
ture and dust. Do not put the treadmill in a
garage or covered patio, or near water.
5. Do not operate the treadmill where aerosol
products are used or where oxygen is being
administered.
6. Keep children under the age of 12 and pets
away from the treadmill at all times.
7. The treadmill should be used only by persons
weighing 135 kg (300 lbs.) or less.
8. Never allow more than one person on the
treadmill at a time.
9. Wear appropriate exercise clothes when
using the treadmill. Do not wear loose clothes
that could become caught in the treadmill.
Athletic support clothes are recommended for
both men and women.
Always wear athletic
shoes. Never use the treadmill with bare feet,
wearing only stockings, or in sandals.
10. When connecting the power cord (see page
10), plug the power cord into an earthed cir-
cuit. No other appliance should be on the
same circuit. When replacing the fuse, an
ASTA approved BS1362 type should be fitted
to the fuse carrier. A 13 amp fuse should be
used.
11. If an extension cord is needed, use only a 3-
conductor, 1mm2(14-gauge) cord that is no
longer than 1.5 m (5 ft.).
12. Keep the power cord away from heated sur-
faces.
13. Never move the walking belt while the power
is turned off. Do not operate the treadmill if
the power cord or plug is damaged, or if the
treadmill is not working properly. (See
TROUBLESHOOTING on page 26 if the tread-
mill is not working properly.)
14. Read, understand, and test the emergency
stop procedure before using the treadmill (see
OPERATION AND ADJUSTMENT on page 10).
15. Never start the treadmill while you are stand-
ing on the walking belt. Always hold the
handrails while using the treadmill.
16. The treadmill is capable of high speeds.
Adjust the speed in small increments to avoid
sudden jumps in speed.
17. The pulse sensor is not a medical device.
Various factors, including the user's move-
ment, may affect the accuracy of heart rate
readings. The pulse sensor is intended only
as an exercise aid in determining heart rate
trends in general.
18. Never leave the treadmill unattended while it
is running. Always remove the key, unplug
the power cord, and move the on/off switch to
the “off” position when the treadmill is not in
use. (See the drawing on page 5 for the loca-
tion of the on/off switch.)
19. Do not attempt to raise, lower, or move the
treadmill until it is properly assembled. (See
ASSEMBLY on page 6, and HOW TO FOLD
AND MOVE THE TREADMILL on page 24.) You
must be able to safely lift 20 kg (45 lbs.) to
raise, lower, or move the treadmill.
20. Do not change the incline of the treadmill by
placing objects under the treadmill.
21. When folding or moving the treadmill, make
sure that the storage latch is fully closed.
WARNING: To reduce the risk of burns, fire, electric shock, or injury to persons, read the
following important precautions and information before operating the treadmill.
IMPORTANT PRECAUTIONS
3

22. When using iFIT.com programs, an electronic
“chirping” sound will alert you when the
speed and/or incline of the treadmill is about
to change. Always listen for the “chirp” and
beprepared for speed and/or incline changes.
In some instances, the speed and/or incline
may change before the personal trainer de-
scribes the change.
23. When using iFIT.com programs, you can man-
ually override the speed and incline settings
by pressing the speed and incline buttons.
However, when the next “chirp” is heard, the
speed and/or incline will change to the next
settings of the CD or video program.
24. Always remove iFIT.com CDs and videos from
your CD player or VCR and disconnect your
MP3 player when you are not using them.
25. Inspect and properly tighten all parts of the
treadmill regularly.
26. Never insert or drop any object into any
opening.
27. DANGER: Always unplug the power
cord immediately after use, before cleaning
the treadmill, and before performing the main-
tenance and adjustment procedures de-
scribed in this manual. Never remove the
motor hood unless instructed to do so by an
authorized service representative. Servicing
other than the procedures in this manual
should be performed by an authorized service
representative only.
28. The treadmill is intended for in-home use
only. Do not use the treadmill in any commer-
cial, rental, or institutional setting.
WARNING: Before beginning this or any exercise program, consult your physician. This
is especially important for persons over the age of 35 or persons with pre-existing health problems.
Read all instructions before using. ICON assumes no responsibility for personal injury or property
damage sustained by or through the use of this product.
SAVE THESE INSTRUCTIONS
4
The decals shown here have been placed on the treadmill. If a decal is missing, or if
it is not legible, call the toll-free telephone number on the front cover of this manual
and order a free replacement decal. Apply the decal in the location shown. Note: The
decals are not shown at actual size.

Thank you for selecting the new PROFORM®650 V
treadmill. The 650 V treadmill combines advanced
technology with innovative design to help you get the
most from your exercise in the privacy of your home.
And when you’re not exercising, the unique 650 V
treadmill can be folded up, requiring less than half the
floor space of other treadmills.
For your benefit, read this manual carefully before
using the treadmill.If you have questions after read-
ing this manual, please see the front cover of this man-
ual. To help us assist you, note the product model
number and serial number before contacting us. The
model number of the treadmill is PETL77905 R.0. The
serial number can be found on a decal attached to the
treadmill (see the front cover of this manual for the lo-
cation).
Before reading further, please familiarise yourself with
the parts that are labelled in the drawing below.
BEFORE YOU BEGIN
5
Handrail
Console
Fan
Latch Knob
Book Holder
Key/Clip
On/Off Switch
Circuit Breaker
Walking Belt
Foot Rail
Cushioned Walking Platform
Rear Roller
Adjustment Bolts
Accessory Tray
Pulse Sensor

ASSEMBLY
Assembly requires two persons. Set the treadmill in a cleared area and remove all packing materials. Donot
dispose of the packing materials until assembly is completed.
Note: The underside of the treadmill walking belt is coated with high-performance lubricant. During shipping, a
small amount of lubricant may be transferred to the top of the walking belt or the shipping carton. This is a normal
condition and does not affect treadmill performance. If there is lubricant on top of the walking belt, simply wipe off
the lubricant with a soft cloth and a mild, non-abrasive cleaner.
Assembly requires the included hex key and your own phillips screwdriver , adjustable
spanner , and rubber mallet .
For help identifying the assembly hardware, see the drawings below. The number in parentheses below each
drawing is the key number of the part, from the PART LIST on pages 30 and 31. The number following the paren-
theses is the quantity needed for assembly. Note: Some small parts may have been preassembled. If a part is
not in the parts bag, check to see if it has been preassembled.
6
1” Tek Screw (82)–4
Washer (96)–8
Console Bolt (72)–4
3
Extension Leg Bolt (87)–4
Star Washer
(67)–4
Nut (106)–4
Plastic Spacer
(101)–4
1. With the help of a second person, carefully raise the
Uprights (85) to the vertical position. Remove the band
securing the Upright Wire Harness (73) to the right
Upright.
Next, have a second person hold the console assembly
near the right Upright (85). Connect the Upright Wire
Harness (73) to the wire harness on the console assembly.
Make sure to connect the connectors properly (see
the inset drawing). The connectors should slide to-
gether easily and snap into place. If the connectors do
not slide together easily and snap into place, turn one
connector and try again. IF THE CONNECTORS ARE
NOT CONNECTED PROPERLY, THE CONSOLE MAY
BE DAMAGED WHEN THE POWER IS TURNED ON.
Then, insert the connectors down into the right Upright.
73
85
Console
Assembly
73
1

7
4. Attach the four Base Pads (81) to the base of the Uprights
(85) in the indicated locations with four 1” Tek Screws
(82) and four Plastic Spacers (101). Note: One replace-
ment Base Pad may be included. Use the Base Pad to re-
place any Base Pad that becomes worn.
With the help of a second person, carefully tip the tread-
mill down so the four Base Pads (81) are resting on the
floor and the Uprights (85) are in the vertical position. 85
82
81
101
101
101
101
82
55 81
2. With the help of a second person, set the console assem-
bly on the Uprights (85). Make sure that no wires are
pinched. Attach the console assembly with four Console
Bolts (72), four Washers (96), and four Star Washers (67)
(only one side is shown). Start all four Console Bolts
before tightening any of them.
96
72
67
85
96
67
Console
Assembly
4
2
3. With the help of a second person, carefully tip the tread-
mill onto its side as shown.
Insert an Extension Leg (97) into the indicated bracket
on the base of the Uprights (85). Make sure that the
Extension Leg is turned so the Base Pad (81) is on
the side shown. If necessary, use a rubber mallet to
align the holes in the Extension Leg with the holes in the
bracket.
Attach the Extension Leg (97) with two Extension Leg
Bolts (87), two Washers (96), and two Nuts (106) as
shown. Firmly tighten the Nuts.
With the help of a second person, carefully tip the tread-
mill onto its other side. Attach the other Extension Leg
(not shown) as described above.
85
Bracket
97
3
106
87
96
81

8
5. Remove the knob from the pin. Make sure that the collar
and the spring are on the pin.
Press the Latch Insert (77) into the right side and the left
Upright (85), and press the Knob Insert (92) into the left
side of the left Upright. Use a rubber mallet, if necessary.
Next, insert the pin into the Latch Insert, and tighten the
knob back onto the pin.
77
92
5
Knob
85 Pin
Collar
Spring
6. Make sure that all parts are properly tightened before you use the treadmill. Keep the included hex key
in a secure place. The hex key is used to adjust the walking belt (see page 27). To protect the floor or car-
pet from damage, place a mat under the treadmill.

9
HOW TO PUT ON THE CHEST PULSE SENSOR
The chest pulse sensor consists of two components:
the chest strap and the sensor unit (see the drawing
below). Insert the tab on one end of the chest strap into
the hole in one end of the sensor unit, as shown in the
inset drawing. Press the end of the sensor unit under
the buckle on the chest strap. The tab should be flush
with the front of the sensor unit.
Next, wrap the chest
pulse sensor around
your chest and attach
the other end of the
chest strap to the
sensor unit. Adjust
the length of the
chest strap, if neces-
sary. The chest pulse
sensor should be under your clothes, tight against your
skin, and as high under the pectoral muscles or
breasts as is comfortable. Make sure that the logo on
the sensor unit is facing forward and is right-side-up.
Next, pull the sensor unit away from your body a few
inches and locate the two electrode areas on the inner
side (the electrode areas are covered by shallow
ridges). Using saline solution such as saliva or contact
lens solution, wet both electrode areas. Return the
sensor unit to a position against your chest.
CHEST PULSE SENSOR CARE AND MAINTENANCE
• Thoroughly dry the chest pulse sensor after each
use. The chest pulse sensor is activated when the
electrode areas are wetted and the heart rate
monitor is put on; the chest pulse sensor shuts off
when it is removed and the electrode areas are
dried. If the chest pulse sensor is not dried after
each use, it may remain activated longer than nec-
essary, draining the battery prematurely.
•Store the chest pulse sensor in a warm, dry place.
Do not store the chest pulse sensor in a plastic bag
orother container that may trap moisture.
•Do not expose the chest pulse sensor to direct sun-
light for extended periods of time; do not expose it to
temperatures above 50° C (120° F) or below -10° C
(15° F).
•Do not excessively bend or stretch the sensor unit
when using or storing the chest pulse sensor.
•Clean the sensor unit using a damp cloth—never
use alcohol, abrasives, or chemicals. The chest
strap may be hand washed and air dried.
CHEST PULSE SENSOR TROUBLESHOOTING
The instructions on the following pages explain
how the chest pulse sensor is used with the con-
sole. If the chest pulse sensor does not function
properly, try the steps below.
• Make sure that you are wearing the chest pulse sen-
sor as described at the left. Note: If the chest pulse
sensor does not function when positioned as de-
scribed, move it slightly lower or higher on your chest.
• Use saline solution such as saliva or contact lens
solution to wet the two electrode areas on the sensor
unit. If heart rate readings do not appear until you
begin perspiring, rewet the electrode areas.
• As you walk or run on the treadmill, position your-
self near the centre of the walking belt. For the con-
sole to display heart rate readings, the user must
be within arm’s length of the console.
•The chest pulse sensor is designed to work with
people who have normal heart rhythms. Heart rate
reading problems may be caused by medical condi-
tions such as premature ventricular contractions
(pvcs), tachycardia bursts, and arrhythmia.
• The operation of the chest pulse sensor can be af-
fected by magnetic interference caused by high
power lines or other sources. If it is suspected that
this is a problem, try relocating the treadmill.
• The CR2032 battery may need to be replaced (see
page 28).
Chest Strap
Tabs
Sensor Unit
Tab
Sensor
Unit Buckle
HOW TO USE THE CHEST PULSE SENSOR

10
THE PRE-LUBRICATED WALKING BELT
Your treadmill features a walking belt coated with high-performance lubricant. IMPORTANT: Never apply sili-
cone spray or other substances to the walking belt or the walking platform. Such substances will deterio-
rate the walking belt and cause excessive wear.
HOW TO PLUG IN THE POWER CORD
This product must be earthed. If it should malfunction or break
down, earthing provides a path of least resistance for electric cur-
rent to reduce the risk of electric shock. This product is equipped
with a power cord having an equipment-earthing conductor and an
earthing plug. Important: If the power cord is damaged, it must
be replaced with a manufacturer-recommended power cord.
See drawing 1. Plug the indicated end of the power cord into the
socket on the treadmill.
See drawing 2. Press the pins on the power cord into the metal clips
in the adapter as shown. Close the adapter cover over the end of the
power cord and tighten the screw in the adapter. Important: Make
sure that the adapter cover is secure and the screw has been
tightened before using the power cord.
See drawing 3. Plug the power cord into an appropriate outlet that is
properly installed and earthed in accordance with all local codes and
ordinances. Important: The treadmill is not compatible with
GFCI-equipped outlets.
DANGER: Improper connection of the equipment-earthing conductor can result in an in-
creased risk of electric shock. Check with a qualified electrician or serviceman if you are in doubt as
to whether the product is properly earthed. Do not modify the plug provided with the product—if it will
not fit the outlet, have a proper outlet installed by a qualified electrician.
Socket on treadmill
Metal
Clips
1
2
Pins
Screw
Adapter
Outlet
3
Adapter
Cover
OPERATION AND ADJUSTMENT

11
Clip
Key
Note: If there is a thin sheet of plastic
on the face of the console, remove it.
CONSOLE DIAGRAM
FEATURES OF THE CONSOLE
The treadmill console offers an impressive array of
features designed to help you get the most from your
workouts. When the manual mode of the console is se-
lected, the speed and incline of the treadmill can be
changed with the touch of a button. As you exercise,
the console will display continuous exercise feedback.
You can even measure your heart rate using the built-
in handgrip pulse sensor or the chest pulse sensor.
In addition, the console features eight preset programs.
Each program automatically controls the speed and in-
cline of the treadmill as it guides you through an effec-
tive workout. The console also offers two heart rate pro-
grams that control the speed and incline of the treadmill
to keep your heart rate near a target heart rate during
your workouts.
The console also features iFIT.com interactive technol-
ogy. Having iFIT.com technology is like having a per-
sonal trainer in your home. Using a stereo audio cable,
you can connect the treadmill to your portable stereo,
home stereo, computer, or VCR and play special
iFIT.com MP3, CD, and video programs (iFIT.com MP3
programs, CDs, and videocassettes are available sepa-
rately). iFIT.com programs automatically control the
speed and incline of the treadmill as a personal trainer
guides you through every step of your workout; high-
energy music provides added motivation. To down-
load iFIT.com MP3 programs, go to www.iFIT.com.
To purchase iFIT.com CDs or videocassettes, call
the toll-free telephone number on the front cover
of this manual.
With the treadmill connected to your computer, you
can also go to www.iFIT.com and access iFIT.com
programs directly from our Web site. See
www.iFIT.com for more information.
To use the manual mode of the console, follow the
steps beginning on page 12. To use a preset
program,see page 15. To use a heart rate program,
see page 16. To use an iFIT.com MP3, CD, or video
program,see page 20. To use an iFIT.com program
directly from our Web site,see page 22.

12
HOW TO TURN ON THE POWER
Note: To prevent damage to the walking platform,
always wear clean shoes while using the treadmill.
Plug in the power cord
(see page 10). Next, lo-
cate the on/off switch on
the treadmill frame near
the power cord. Make sure
that the circuit breaker is in
the reset position.
Next, stand on the foot rails of the treadmill. Find the
clip attached to the key (see the drawing on page 11)
and attach the clip to the waistband of your clothes.
Then, insert the key into the console. After a moment,
the displays will light. Important: In an emergency
situation, the key can be pulled from the console,
causing the walking belt to slow to a stop. Test the
clip by carefully taking a few steps backward until
the key is pulled from the console. If the key is not
pulled from the console, adjust the position of the
clip as needed.
HOW TO USE THE MANUAL MODE
Insert the key into the console.
See HOW TO TURN ON THE POWER above.
Select the manual mode.
When the key is
inserted, the
manual mode
will be selected.
If a program has
been selected,
reselect the
manual mode by pressing the Program Select but-
ton repeatedly until a track appears in the matrix
and the iFIT indicator is not lit.
Start the walking belt.
To start the walking belt, press the Start button,
the Speed increase button, or one of the speed
buttons numbered 2 through 16.
If the Start button or the Speed increase button is
pressed, the walking belt will begin to move at 2
km/h. As you exercise, change the speed of the
walking belt as desired by pressing the Speed in-
crease and decrease buttons. Each time a button
is pressed, the speed
setting will change by
0.1 km/h; if a button is
held down, the speed
setting will change in in-
crements of 0.5 km/h.
Note: After the buttons are pressed, it may take a
moment for the walking belt to reach the selected
speed setting.
If one of the speed buttons numbered 2 through 16
is pressed, the walking belt will gradually increase
in speed until it reaches the selected speed setting.
To stop the walking belt, press the Stop button.
The time will begin to flash in the Time/Pace dis-
play. To restart the walking belt, press the Start
button, the Speed increase button, or one of the
speed buttons numbered 1 through 10.
Note: The first time the treadmill is used, observe
the alignment of the walking belt, and center the
walking belt if necessary (see page 27).
Change the incline of the treadmill as desired.
To change the incline of
the treadmill, press the
Incline increase and de-
crease buttons. Each
time a button is pressed,
the incline will change by
0.5%. To change the incline quickly, press one of
the incline buttons numbered 0 through 12. Note:
After the buttons are pressed, it may take a mo-
ment for the treadmill to reach the selected incline
setting.
Follow your progress with the matrix and the
displays.
The matrix—
When the manual
mode or the
iFIT.com mode is
selected, the ma-
trix will show a
400 meter (1/4-
mile) track. As you walk or run, the indicators
around the track will light in succession until the
entire track is lit. The track will then darken and the
indicators will again begin to light in succession.
5
4
3
2
1
Reset
Position
Track
Track

13
The Workout
Intensity dis-
play—This dis-
play indicates
the approximate
intensity level of
your exercise,
from low intensity to high intensity.
The Calories/Distance
display—This display
will show the approxi-
mate number of calo-
ries that you have
burned and the dis-
tance that you have walked or run during your
workout. The display will change from one number
to the other every few seconds.
To see the total number of kilometers that the
walking belt has moved recently, press the
Odometer button; the words “MY DIST.” (My
Distance) and the total number of kilometers will
appear in the display. To reset this number, hold
down the Odometer button for a few seconds.
To see the total number of kilometers that the
walking belt has moved since the treadmill was
purchased, press the Odometer button again; the
words “TOTAL DIST.” (Total Distance) and the
total number of kilometers will appear in the dis-
play.
To see only the number of calories that you have
burned, press the Odometer button again.
To see only the distance that you have walked or
run during your workout, press the Odometer but-
ton again.
To again see the num-
ber of calories that you
have burned and the
distance that you have
walked or run during
your workout, press the
Odometer button again. The words “Calories” and
“Distance” and the word “SCAN” will appear in the
display for a few seconds.
The Carbs/Incline dis-
play—This display will
show the approximate
number of grams of
carbs you have burned
and the incline level of the treadmill. Note: Each
time the incline changes, the display will show the
incline setting.
The Time/Pace dis-
play—This display will
show the elapsed time
and your pace (pace is
measured in minutes per
kilometer). Note: When a
program is selected (except for heart rate program
1), the display will show the time remaining in the
program instead of the elapsed time.
The Pulse/Speed dis-
play—This display will
show the speed of the
walking belt. The display
will also show your heart
rate when you use the
handgrip pulse sensor or the chest pulse sensor.
Note: The console can
display speed and dis-
tance in either kilometers
or miles. To determine
which unit of measure-
ment is selected, hold
down the Stop button while inserting the key into
the console. An “E” for English miles or an “M” for
metric kilometers will appear in the Pulse/Speed
display. Press the Speed increase button to
change the unit of measurement. When the de-
sired unit of measurement is selected, remove the
key and then reinsert it. Note: For simplicity, all
instructions in this section refer to kilometers.
Measure your heart rate if desired.
Note: If you use
the handgrip
pulse sensor
and the chest
pulse sensor at
the same time,
the console will
not display your
heart rate accu-
rately. Before using the handgrip pulse sensor, re-
move the sheets of clear plastic from the metal
contacts. In addition, make sure that your hands
are clean.
6
Contacts

14
To measure your heart rate, stand on the foot
rails and hold the metal contacts—avoid moving
your hands.When your pulse is detected, the
heart symbol beside the Pulse/Speed display will
flash, one or two dashes will appear, and then
your heart rate will be shown. For the most accu-
rate heart rate reading, continue to hold the
contacts for about 15 seconds.
Turn on the fan if desired.
To turn on the fan at low speed, press the Fan
button. To turn on the fan at medium speed, press
the button a second time. To turn on the fan at
high speed, press the button a third time. To se-
lect the auto mode, press
the button again; the
word “Auto” will appear
in the display. When the
auto mode is selected,
the speed of the fan will
automatically increase
and decrease as the speed of the walking belt in-
creases and decreases.
To turn off the fan, press the Fan button again.
Note: If the fan is on when the walking belt is
stopped, the fan will automatically turn off after a
few minutes.
When you are finished exercising, remove the
key.
Step onto the foot rails, press the Stop button, and
adjust the incline of the treadmill to the lowest
setting. The incline must be at the lowest setting
when the treadmill is folded to the storage posi-
tion or the treadmill will be damaged. Next, re-
move the key from the console and put it in a se-
cure place. Note: If the displays remain lit after
the key is removed, the console is in the
“demo” mode. See page 23 and turn off the
demo mode.
When you are finished using the treadmill,
switch the on/off switch to the “off” position
and unplug the power cord.
8
7

15
HOW TO USE A PRESET PROGRAM
Insert the key into the console.
See HOW TO TURN ON THE POWER on page
12.
Select one of the preset programs.
To select one of
the preset pro-
grams, press the
Program Select
button repeat-
edly until one of
the eight Speed and Incline Programs indicators
lights.
As each preset program is selected, the maximum
speed setting of the program and the maximum
incline setting of the program will flash in the dis-
plays for a few seconds. The Time/Pace display
will show how
long the program
will last. A profile
of the speed set-
tings of the pro-
gram will scroll
across the ma-
trix.
Press the Start button or the Speed increase
button to start the program.
Amoment after the button is pressed, the tread-
mill will automatically adjust to the first speed and
incline settings of the program. Hold the handrails
and begin walking.
Each program is divided into either 30 or 60 one-
minute segments. One speed setting and one in-
cline setting are programmed for each segment.
Note: The same speed setting and/or incline setting
may be programmed for two or more consecutive
segments.
The speed set-
ting for the first
segment will be
shown in the
flashing Current
Segment column
of the matrix. (The incline settings are not shown
in the matrix.) The speed settings for the next
seven segments will be shown in the columns to
the right.
When only three seconds remain in the first seg-
ment of the program, both the Current Segment
column and the column to the right will flash and a
series of tones will sound. If the speed and/or the
incline of the treadmill is about to change, the
speed setting and/or the incline setting will flash in
the displays to alert you.
When the first segment is completed,
all speed
settings will move one column to the left
.The
speed setting for the second segment will then be
shown in the flashing Current Segment column
and the treadmill will automatically adjust to the
speed and incline settings for the second seg-
ment. Note: If all seven indicators in the Current
Segment column are lit,
the speed settings may
also move downward
so that only the highest indi-
cators appear in the matrix.
The program will continue in this way until the
speed setting for the last segment is shown in the
Current Segment column and the last segment
ends. The walking belt will then slow to a stop.
If the speed or incline setting for the current
segment is too high or too low, you can manually
override the setting by pressing the Speed or
Incline buttons. Every few times a Speed button is
pressed, an additional indicator will light or darken
in the Current Segment column; if any of the
columns to the right of the Current Segment col-
umn have the same number of lit indicators as the
Current Segment column, an additional indicator
may light or darken in those columns as well.
Important: When the current segment of the
program ends, the treadmill will automatically
adjust to the speed and incline settings for the
next segment.
To stop the program at any time, press the Stop
button. The time will begin to flash in the
Time/Pace display. To restart the program, press
the Start button or the Speed increase button. The
walking belt will begin to move at 2 km/h. When
the next segment of the program begins, the tread-
mill will automatically adjust to the speed and in-
cline settings for the next segment.
3
2
1
Current Segment

16
Follow your progress with the displays.
See step 5 on page 12.
Measure your heart rate if desired.
See step 6 on page 13.
Turn on the fan if desired.
See step 7 on page 14.
When you are finished exercising, remove the
key from the console.
When the program ends, make sure that the in-
cline of the treadmill is at the lowest setting.
Next, remove the key from the console and put it in
asecure place. Note: If the display remains lit
after the key is removed, the console is in the
“demo” mode. See page 23 and turn off the
demo mode.
When you are finished using the treadmill,
switch the on/off switch to the “off” position
and unplug the power cord.
HOW TO USE A HEART RATE PROGRAM
Heart rate program 1 will automatically adjust the speed
and incline of the treadmill to keep your heart rate near a
target heart rate setting that you select. Heart rate pro-
gram 2 will keep your heart rate within a preset range.
Follow the steps below to use a heart rate program.
Put on the chest pulse sensor.
You must wear the chest pulse sensor to use a
heart rate program.
Insert the key into the console.
See HOW TO TURN ON THE POWER on page
12.
Select a heart rate program.
To select a heart
rate program,
press the
Program Select
button repeatedly
until one of the
two Heart Rate Control indicators lights.
If heart rate pro-
gram 1 is se-
lected, apulse
symbol that rep-
resents your
heartbeat will ap-
pear in the ma-
trix.
If heart rate pro-
gram 2 is se-
lected, aprofile
of the target heart
rate settings of
the program will
scroll across the
matrix.
3
2
1
7
6
5
4
CAUTION: If you have heart prob-
lems, or if you are over 60 years of age and
have been inactive, do not use the heart rate
programs. If you are taking medication regu-
larly, consult your physician to find whether the
medication will affect your exercise heart rate.

17
Enter a target heart rate setting.
If heart rate program 1
is selected, the target
heart rate setting for the
program will flash in the
Pulse/Speed display. If
desired, press the Heart
Rate increase and decrease buttons to change
the target heart rate setting (see EXERCISE IN-
TENSITY on page 29). Note: The same target
heart rate setting will be programmed for the en-
tire program.
If heart rate program 2 is selected, the maxi-
mum target heart rate setting of the program will
flash in the Pulse/Speed display. If desired, press
the Heart Rate increase and decrease buttons to
change the maximum target heart rate setting
(see EXERCISE INTENSITY on page 29). Note:
If the maximum target heart rate setting is
changed, the intensity level of the entire program
will change.
Press the Start button or the Speed increase
button to start the program.
Amoment after the button is pressed, the tread-
mill will automatically adjust to the first speed and
incline settings of the program. Hold the handrails
and begin walking.
Heart rate program 1 is divided into 40 one-minute
segments. The same target heart rate setting is
programmed for all segments. (Note: For a shorter
workout, simply stop the program before it ends.)
Heart rate program 2 is divided into 30 one-minute
segments. One target heart rate setting is pro-
grammed for each segment. Note: The same tar-
get heart rate setting may be programmed for two
or more consecutive segments.
If heart rate pro-
gram 2 is se-
lected, the target
heart rate setting
for the first seg-
ment will be
shown in the
flashing Current Segment column of the matrix.
The target heart rate settings for the next several
segments will be shown in the columns to the
right. When only three seconds remain in the first
segment, both the Current Segment column and
the column to the right will flash and a series of
tones will sound. In addition, the speed setting
and the incline setting will flash in the displays to
alert you. When the first segment ends,
all target
heart rate settings will move one column to the
left.
The target heart rate setting for the second
segment will then be shown in the flashing
Current Segment column.
During both heart rate programs, the console will
regularly compare your heart rate to the current
target heart rate setting. If your heart rate is too
far below or above the target heart rate setting,
the speed of the walking belt will automatically in-
crease or decrease to bring your heart rate closer
to the target heart rate setting. If the speed of the
walking belt reaches 12 km/h and your heart rate
is still too far below the target heart rate setting,
the incline of the treadmill will also increase.
If the speed or incline setting is too high or too low
at any time during the program, you can adjust the
setting with the Speed or Incline buttons. However,
each time the console compares your heart rate to
the target heart rate setting, the speed and/or in-
cline of the treadmill may automatically change to
bring your heart rate closer to the target heart rate.
If your pulse is not detected during the program,
the letters “PLS” will flash in the Pulse/Speed dis-
play and the speed and/or incline of the treadmill
may automatically decrease. If this occurs, see
page 9.
To stop the program at any time, press the Stop
button. The time will begin to flash in the
Time/Pace display. To restart the program, press
the Start button or the Speed increase button. The
walking belt will begin to move at 2 km/h. When
the console compares your heart rate to the target
heart rate setting, the speed and/or incline of the
treadmill may automatically change to bring your
heart rate closer to the target heart rate setting.
Follow your progress with the displays.
See step 5 on page 12.
Turn on the fan if desired.
See step 7 on page 14.
When you are finished exercising, remove the
key from the console.
See step 7 on page 16.
8
7
6
5
4
Current Segment

18
HOW TO CONNECT THE TREADMILL TO USE
IFIT.COM PROGRAMS
To use iFIT.com MP3 or CD programs,the treadmill
must be connected to your MP3 player, CD player,
portable stereo, home stereo, or computer. See pages
18 and 20 for connecting instructions. To use iFIT.com
programs directly from our Web site,the treadmill
must be connected to your computer. See page 19 for
connecting instructions. To use iFIT.com video pro-
grams,the treadmill must be connected to your VCR.
See page 20 for connecting instructions.
HOW TO CONNECT YOUR MP3 PLAYER OR CD
PLAYER
A. Plug one end of the included 3.5 mm to 3.5 mm
stereo audio cable into the input jack on the con-
sole. Plug the other end of the cable into a jack on
your MP3 player or CD player. Plug your head-
phones into the headphone jack on the console.
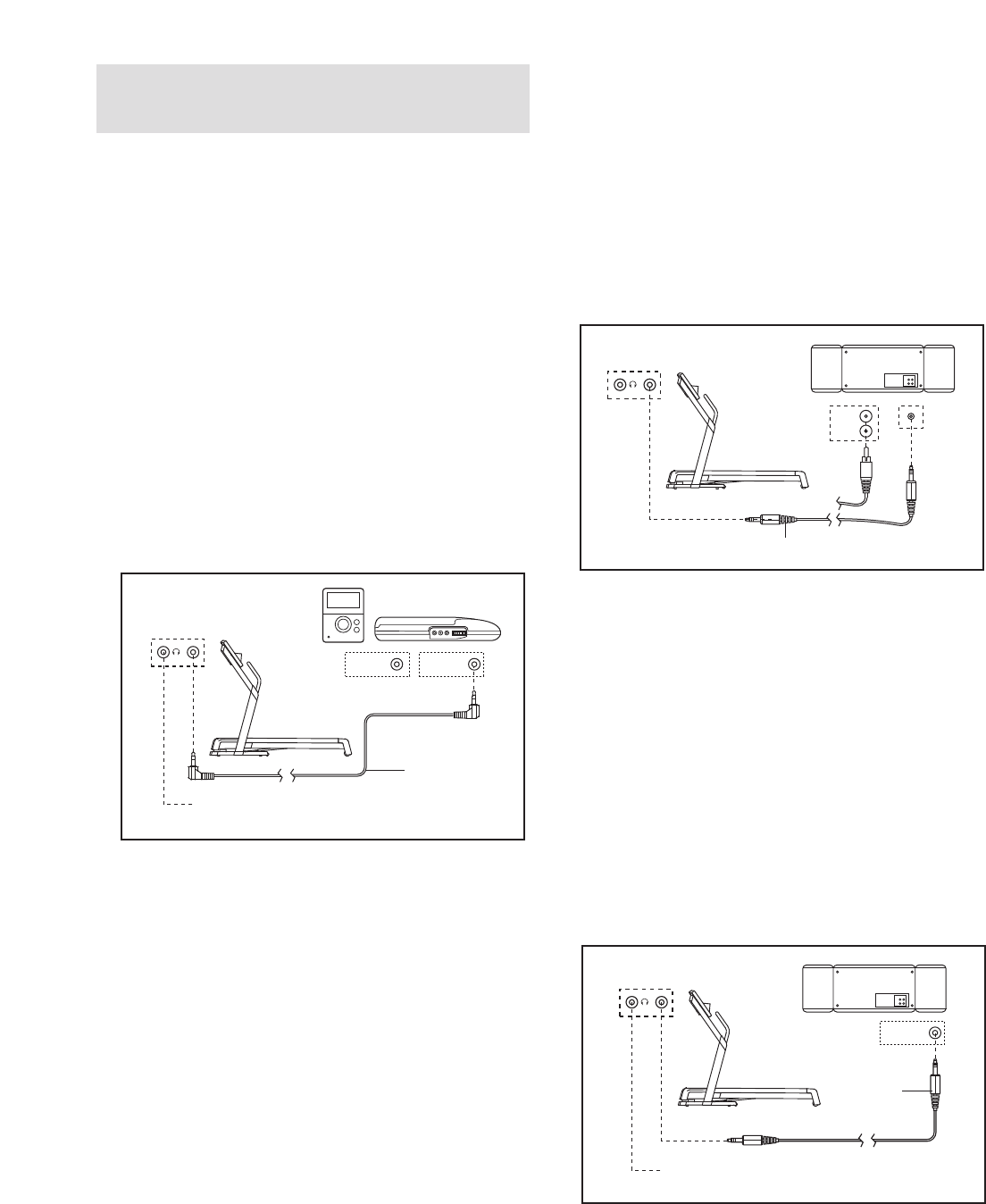
HOW TO CONNECT YOUR PORTABLE STEREO
Note: If your stereo has an RCA-type AUDIO OUT
jack, see instruction A below. If your stereo has a
3.5 mm LINE OUT jack, see instruction B. If your
stereo has only a PHONES jack, see instruction C.
A. Plug one end of a long 3.5 mm to RCA stereo audio
cable (available at electronics stores) into the input
jack on the console. Plug the other end of the cable
into the AUDIO OUT jack on your stereo.
B. See the drawing above. Plug one end of a long 3.5
mm to 3.5 mm stereo audio cable (available at elec-
tronics stores) into the input jack on the console.
Plug the other end of the cable into the LINE OUT
jack on your stereo. Note: While the cable is
plugged into the LINE OUT jack, do not plug your
headphones into the headphone jack on the con-
sole.
C. Plug one end of a long 3.5 mm to 3.5 mm stereo
audio cable (available at electronics stores) into the
input jack on the console. Plug the other end of the
cable into the PHONES jack on your stereo. Plug
your headphones into the headphone jack on the
console.
LINE OUT
PHONES LINE OUT
PHONES
Audio
Cable
Headphones
A
AUDIO OUT
RIGHT
LEFT
LINE OUT
Audio Cable
A/B
PHONES
Audio
Cable
C
Headphones

19
HOW TO CONNECT YOUR HOME STEREO
Note: If your stereo has an unused LINE OUT jack,
see instruction A below. If the LINE OUT jack is
being used, see instruction B.
A. Plug one end of a long 3.5 mm to RCA stereo audio
cable (available at electronics stores) into the input
jack on the console. Plug the other end of the cable
into the LINE OUT jack on your stereo. Note: While
the cable is plugged into the LINE OUT jack, do not
plug your headphones into the headphone jack on
the console.
B. Plug one end of a long 3.5 mm to RCA stereo audio
cable (available at electronics stores) into the input
jack on the console. Plug the other end of the cable
into an RCA Y-adapter (available at electronics
stores). Next, remove the wire that is currently
plugged into the LINE OUT jack on your stereo and
plug the wire into the unused side of the Y-adapter.
Plug the Y-adapter into the LINE OUT jack on your
stereo. Note: While the Y-adapter is plugged into the
LINE OUT jack, do not plug your headphones into
the headphone jack on the console.
HOW TO CONNECT YOUR COMPUTER
A. Plug one end of a long 3.5 mm to 3.5 mm stereo
audio cable (available at electronics stores) into the
input jack on the console. Plug the other end of the
cable into the LINE OUT jack on your computer.
Note: While the cable is plugged into the LINE OUT
jack, do not plug your headphones into the head-
phone jack on the console.
CD
VCR
Amp
LINE OUT
LINE OUT
Audio Cable
A
CD
VCR
Amp
LINE OUT
Audio
Cable
RCA
Y-adapter
Wire removed from
LINE OUT jack
B
LINE OUT
Audio Cable
A

20
HOW TO CONNECT YOUR VCR
Note: If your VCR has an unused AUDIO OUT jack,
see instruction A below. If the AUDIO OUT jack is
being used, see instruction B. If you have a TV
with a built-in VCR, see instruction B. If your VCR
is connected to your home stereo, see HOW TO
CONNECT YOUR HOME STEREO on page 19.
A. Plug one end of a long 3.5 mm to RCA stereo audio
cable (available at electronics stores) into the input
jack on the console. Plug the other end of the cable
into the AUDIO OUT jack on your VCR.
B. Plug one end of a long 3.5 mm to RCA stereo audio
cable (available at electronics stores) into the input
jack on the console. Plug the other end of the cable
into an RCA Y-adapter (available at electronics
stores). Next, remove the wire that is currently
plugged into the AUDIO OUT jack on your VCR and
plug the wire into the unused side of the Y-adapter.
Plug the Y-adapter into the AUDIO OUT jack on
your VCR.
HOW TO USE AN IFIT.COM MP3, CD, OR VIDEO
PROGRAM
To use an iFIT.com MP3, CD, or video program, the
treadmill must be connected to your MP3 player, CD
player, or VCR. See HOW TO CONNECT THE
TREADMILL TO USE IFIT.COM PROGRAMS on
pages 18 to 20. To download iFIT.com MP3 pro-
grams, go to www.iFIT.com. To purchase iFIT.com
CDs or videocassettes, call the toll-free telephone
number on the front cover of this manual.
Follow the steps below to use an iFIT.com MP3, CD,
or video program.
Insert the key into the console.
See HOW TO TURN ON THE POWER on page 12.
Select the iFIT.com mode.
To select the
iFIT.com mode,
press the
Program Select
button repeatedly
until the iFIT indi-
cator lights.
Press the Play button on your MP3 player, CD
player, or VCR.
Note: If you are using an iFIT.com CD, insert the
CD into your CD player; if you are using an
iFIT.com videocassette, insert the videocassette
into your VCR.
Amoment after the Play button is pressed, your
personal trainer will begin guiding you through
your workout. Simply follow your personal trainer’s
instructions. Note: If the time is flashing in the
Time/Pace display, press the Start button or the
Speed increase button on the console. The tread-
mill will not respond to an MP3, CD, or video pro-
gram while the time is flashing.
During the program, an electronic “chirping” sound
will alert you when the speed and/or incline of the
treadmill is about to change. CAUTION: Always
listen for the “chirp” and be prepared for speed
and/or incline changes. In some instances, the
speed and/or incline may change before your
personal trainer describes the change.
3
2
1
AUDIO OUT
RIGHT
LEFT
VIDEO AUDIO
ANT. IN
RF OUT
IN
OUT
CH
34
Audio Cable
A
VIDEO AUDIO
ANT. IN
RF OUT
IN
OUT
CH
34
A
B
Wire removed from
AUDIO OUT jack
RCA
Y-adapter
Audio Cable

21
If the speed or incline settings are too high or too
low, you can manually override the settings at any
time by pressing the Speed or Incline buttons on
the console. However, when the next “chirp” is
heard, the speed and/or incline will change to
the next settings of the program.
To stop the walking belt at any time, press the
Stop button on the console. The time will begin to
flash in the Time/Pace display. To restart the pro-
gram, press the Start button or the Speed in-
crease button. After a moment, the walking belt
will begin to move at 2 km/h. When the next
“chirp” is heard, the speed and/or incline will
change to the next settings of the program.
When the program is completed, the walking belt
will stop. Note: To use another MP3, CD, or video
program, press the Stop button or remove the key
and go to step 1 on page 20.
Note: If the speed and/or incline of the treadmill
does not change when a “chirp” is heard:
•Make sure that the iFIT indicator is lit and that
the time is not flashing in the Time/Pace dis-
play.If the time is flashing, press the Start
button or the Speed increase button on the
console.
•Adjust the volume of your MP3 player, CD
player, or VCR. If the volume is too high or too
low, the console may not detect the program
signals.
•Make sure that the audio cable is properly
connected.
•If you are using a portable CD player and the
CD skips, set the CD player on the floor or an-
other flat surface instead of on the console.
Follow your progress with the matrix and the
displays.
See step 5 on page 12.
Measure your heart rate if desired.
See step 6 on page 13.
Turn on the fan if desired.
See step 7 on page 14.
When you are finished exercising, remove the
key from the console.
See step 7 on page 16.
CAUTION: Always remove iFIT.com CDs and
videocassettes from your CD player and VCR
and disconnect your MP3 player when you are
not using them.
7
6
5
4

22
HOW TO USE AN IFIT.COM PROGRAM
DIRECTLY FROM OUR WEB SITE
To use programs from our Web site, the treadmill must
be connected to your home computer. See HOW TO
CONNECT YOUR COMPUTER on page 19. In
addition, you must have an internet connection and
an internet service provider. A list of specific system re-
quirements is found on our Web site.
Follow the steps below to use a program from our
Web site.
Insert the key into the console.
See HOW TO TURN ON THE POWER on page 12.
Select the iFIT.com mode.
See step 2 on page 20.
Go to your computer and start an internet
connection.
Start your web browser, if necessary, and go to
our Web site at www.iFIT.com.
Follow the desired links on our Web site to se-
lect a program.
Read and follow the on-line instructions for using a
program.
Follow the on-line instructions to start the
program.
When you start the program, an on-screen count-
down will begin.
Return to the treadmill and stand on the foot
rails. Find the clip attached to the key and slide
the clip onto the waistband of your clothes.
When the on-screen countdown ends, the program
will begin and the walking belt will begin to move.
Hold the handrails, step onto the walking belt, and
begin walking. During the program, an electronic
“chirping” sound will alert you when the speed
and/or incline of the treadmill is about to change.
CAUTION: Always listen for the “chirp” and be
prepared for speed and/or incline changes.
If the speed or incline settings are too high or too
low, you can manually override the settings at any
time by pressing the Speed or Incline buttons on
the console. However, when the next “chirp” is
heard, the speed and/or incline will change to
the next settings for the program.
To stop the walking belt at any time, press the
Stop button on the console. The time will begin to
flash in the Time/Pace display. To restart the pro-
gram, press the Start button or the Speed in-
crease button. After a moment, the walking belt
will begin to move at 2.0 km/h. When the next
“chirp” is heard, the speed and incline will
change to the next settings of the program.
When the program is completed, the walking belt
will stop.Note: To use another program, press the
Stop button and go to step 5.
Note: If the speed and/or incline of the treadmill
does not change when a “chirp” is heard, make
sure that the iFIT indicator is lit and that the
time is not flashing in the Time/Pace display. In
addition, make sure that the audio cable is
properly connected.
Follow your progress with the matrix and the
displays.
See step 5 on page 12.
When you are finished exercising, remove the
key from the console.
See step 7 on page 16.
9
8
7
6
5
4
3
2
1

23
THE INFORMATION MODE/DEMO MODE
The console features an information mode that keeps
track of the total number of kilometers that the walking
belt has moved and the total number of hours that the
treadmill has been operated. The information mode
also allows you to select kilometers or miles as the unit
of measurement and to turn on and turn off the demo
mode.
To select the information mode, hold down the Stop
button while inserting the key into the console.
The Calories/Distance dis-
play will show the total num-
ber of kilometers (or miles)
that the walking belt has
moved.
The Time/Pace display will
show the total number of
hours that the treadmill has
been used.
An “E” for English miles or an
“M” for metric kilometers will
appear in the Pulse/Speed dis-
play. Press the Speed in-
crease button to change the
unit of measurement if desired.
IMPORTANT: If a “d” appears in the Carbs/Incline dis-
play, the console is in the “demo” mode. This mode is
intended to be used only when a treadmill is displayed
in a store. When the console is in the demo mode, the
power cord can be plugged in, the key can be removed
from the console, and the indicators in the display will
automatically light in a preset sequence, although the
buttons on the console will not operate. If a “d” appears
when the information mode is selected, press the
Speed decrease button so the “d” disappears.
To exit the information mode, remove the key from the
console.

24
HOW TO FOLD AND MOVE THE TREADMILL
HOW TO FOLD THE TREADMILL FOR STORAGE
Before folding the treadmill, adjust the incline to the
lowest position. If this is not done, the treadmill may be per-
manently damaged. Remove the key and unplug the power
cord. CAUTION: You must be able to safely lift 20 kg (45
lbs.) to raise, lower, or move the treadmill.
1. Hold the treadmill with your hands in the location shown by
the arrow at the right. CAUTION: To decrease the possi-
bility of injury, bend your legs and keep your back
straight. As you raise the frame, make sure to lift with
your legs rather than your back. Raise the frame about
halfway to the vertical position.
2. Move your right hand to the position shown and hold the
treadmill firmly. Using your left hand, pull the latch knob to
the left and hold it. Raise the frame until it is past the pin
on the latch knob. Then, carefully release the latch knob.
Make sure that the frame is held securely by the pin.
To protect the floor or carpet from damage, place a
mat under the treadmill. Keep the treadmill out of
direct sunlight. Do not leave the treadmill in the stor-
age position in temperatures above 30° C (85° F).
HOW TO MOVE THE TREADMILL
Before moving the treadmill, convert the treadmill to the stor-
age position as described above. Make sure that the frame
is held securely by the pin on the latch knob.
1. Hold the handrails and place one foot against a wheel.
2. Tilt the treadmill back until it rolls freely on the wheels.
Carefully move the treadmill to the desired location. Never
move the treadmill without tipping it back. To reduce
the risk of injury, use extreme caution while moving
the treadmill. Do not attempt to move the treadmill
over an uneven surface.
3. Place one foot against a wheel, and carefully lower the
treadmill until it is resting in the storage position.
Knob
Pin
Wheel
Handrails

25
HOW TO LOWER THE TREADMILL FOR USE
1. Hold the upper end of the treadmill with your right hand as
shown. Using your left hand, pull the latch knob to the left
and hold it. Pivot the frame down until it is past the pin on
the latch knob.
2. Hold the frame firmly with both hands, and lower it to the
floor. To decrease the possibility of injury, bend your
legs and keep your back straight.
Knob

26
TROUBLESHOOTING
Most treadmill problems can be solved by following the steps below. Find the symptom that applies, and
follow the steps listed. If further assistance is needed, see the front cover of this manual.
PROBLEM: The power does not turn on
SOLUTION: a. Make sure that the power cord is plugged into a properly earthed outlet. (See page 10.) If an ex-
tension cord is needed, use only a 3-conductor, 1 mm2(14-gauge) cord that is no longer than 1.5
m(5 ft.). Important: The treadmill is not compatible with GFCI-equipped outlets.
b. After the power cord has been plugged in, make sure that the key is inserted into the console.
c. Check the circuit breaker located on the treadmill
frame near the power cord. If the switch protrudes as
shown, the circuit breaker has tripped. To reset the
circuit breaker, wait for five minutes and then press
the switch back in.
d. Check the on/off switch located on the treadmill
frame near the power cord. Make sure that the switch
is in the “on” position.
PROBLEM: The power turns off during use
SOLUTION: a. Check the circuit breaker located on the treadmill frame near the power cord (see c. above). If the
circuit breaker has tripped, wait for five minutes and then press the switch back in.
b. Make sure that the power cord is plugged in. If the power cord is plugged in, unplug it, wait for
five minutes, and then plug it back in.
c. Remove the key from the console. Reinsert the key into the console.
d. Make sure that the on/off switch is in the on position.
e. If the treadmill still will not run, please see the front cover of this manual.
PROBLEM: The displays of the console do not function properly
SOLUTION: a. Remove the key from the console and UNPLUG THE
POWER CORD. Next, carefully lower the Uprights
(85). Remove the two indicated Screws (7). Note: A
phillips screwdriver with an 8” shaft is needed.
Raise the Uprights (85) to the vertical position.
Remove the three Screws (7) from the Hood (33), and
carefully pivot the Hood off.
33
85 7
85 7
a
Tripped
c
Reset
On
Position
d

27
Locate the Reed Switch (22) and the Magnet (18) on
the left side of the Pulley (17). Turn the Pulley until the
Magnet is aligned with the Reed Switch. Make sure
that the gap between the Magnet and the Reed
Switch is about 3 mm (1/8 in.). Ifnecessary, move
the Reed Switch slightly using a slotted screwdriver.
Reattach the hood (not shown), making sure that the
screws are inserted into the same holes from which
they were removed. Then, run the treadmill for a few
minutes to check for a correct speed reading.
PROBLEM: The walking belt slows when walked on
SOLUTION: a. If an extension cord is needed, use only a 3-conductor, 1mm2(14-gauge) cord that is no longer
than 1.5 m (5 ft.).
b. If the walking belt is overtightened, treadmill perfor-
mance may decrease and the walking belt may be-
come damaged. Remove the key and UNPLUG THE
POWER CORD.Using the hex key, turn both rear
roller bolts counterclockwise, 1/4 of a turn. When the
walking belt is properly tightened, you should be able
to lift each edge of the walking belt 5 to 7 cm (2 to 3
in.) off the walking platform. Be careful to keep the
walking belt centered. Then, plug in the power cord,
insert the key, and run the treadmill for a few minutes.
Repeat until the walking belt is properly tightened.
c. If the walking belt still slows when walked on, please see the front cover of this manual.
PROBLEM: The walking belt is off-center or slips when walked on
SOLUTION: a. If the walking belt is off-center, remove the key and
UNPLUG THE POWER CORD.If the walking belt
has shifted to the left, use the hex key to turn the left
rear roller bolt clockwise 1/2 of a turn; if the walking
belt has shifted to the right, turn the left rear roller
bolt counterclockwise 1/2 of a turn. Be careful not to
overtighten the walking belt. Plug in the power cord,
insert the key, and run the treadmill for a few minutes.
Repeat until the walking belt is centered.
b. If the walking belt slips when walked on, first remove
the key and UNPLUG THE POWER CORD.Using
the hex key, turn both rear roller bolts clockwise, 1/4
of a turn. When the walking belt is correctly tightened,
you should be able to lift each edge of the walking
belt 5 to 7 cm (2 to 3 in.) off the walking platform. Be
careful to keep the walking belt centered. Then, plug
in the power cord, insert the key, and carefully walk
on the treadmill for a few minutes. Repeat until the
walking belt is properly tightened.
5–7 cm
b
a
b
18
22
Top
View
3mm
17
Rear Roller Bolts

28
PROBLEM: The shock does not assist the lowering of the treadmill frame
SOLUTION: a. Environmental factors such as cold temperatures can affect the performance of the shock. To re-
store shock performance, hold the ends of the frame near the endcaps firmly with both hands,
and carefully lower the frame to the floor and then raise it several times. Todecrease the possi-
bility of injury, bend your legs and keep your back straight.
PROBLEM: The incline of the treadmill does not change correctly
SOLUTION: a. With the key in the console, press one of the Incline buttons. While the incline is changing, re-
move the key. After a few seconds, re-insert the key. The treadmill will automatically rise to the
maximum incline level and then return to the minimum level. This will recalibrate the incline sys-
tem.
PROBLEM: The chest pulse sensor does not function properly
SOLUTION: a. If the chest pulse sensor does not function properly, see CHEST PULSE SENSOR TROUBLE-
SHOOTING on page 9.
b. If the chest pulse sensor still does not function properly, the battery
should be changed. To replace the battery, first locate the battery
cover on the back of the sensor unit. Insert a coin into the slot in the
cover, and turn the cover counterclockwise to the “open” position.
Then, remove the cover.
Next, remove the old battery from the sensor unit, and insert a new
CR 2032 battery, with the battery oriented so the writing on top.
Make sure that the rubber gasket is in place in the sensor unit. Then,
reinsert the battery cover and turn it to the closed position. Battery
Rubber
Gasket
Battery Cover
b
Battery
Cover

29
CONDITIONING GUIDELINES
The following guidelines will help you to plan your ex-
ercise program. For more detailed exercise informa-
tion, obtain a reputable book or consult your physician.
EXERCISE INTENSITY
Whether your goal is to burn fat or to strengthen your
cardiovascular system, the key to achieving the
desired results is to exercise with the proper intensity.
The proper intensity level can be found by using your
heart rate as a guide. The chart below shows recom-
mended heart rates for fat burning and aerobic exercise.
To find the proper heart rate for you, first find your age
near the bottom of the chart (ages are rounded off to
the nearest ten years). Next, find the three numbers
above your age. The three numbers define your “train-
ing zone.” The lower two numbers are recommended
heart rates for fat burning; the higher number is the
recommended heart rate for aerobic exercise.
Fat Burning
To burn fat effectively, you must exercise at a relatively
low intensity level for a sustained period of time.
During the first few minutes of exercise, your body
uses easily accessible
carbohydrate calories
for en-
ergy. Only after the first few minutes does your body
begin to use stored
fat calories
for energy. If your goal
is to burn fat, adjust the speed and incline of the tread-
mill until your heart rate is near the lowest number in
your training zone.
For maximum fat burning, adjust the speed and incline
of the treadmill until your heart rate is near the middle
number in your training zone.
Aerobic Exercise
If your goal is to strengthen your cardiovascular sys-
tem, your exercise must be “aerobic.” Aerobic exercise
is activity that requires large amounts of oxygen for
prolonged periods of time. This increases the demand
on the heart to pump blood to the muscles, and on the
lungs to oxygenate the blood. For aerobic exercise,
adjust the speed and incline of the treadmill until your
heart rate is near the highest number in your training
zone.
WORKOUT GUIDELINES
Each workout should include the following three parts:
AWarm-up—Start each workout with 5 to 10 minutes
of stretching and light exercise. A proper warm-up in-
creases your body temperature, heart rate and circula-
tion in preparation for exercise.
Training Zone Exercise—After warming up, increase
the intensity of your exercise until your pulse is in your
training zone for 20 to 60 minutes. (During the first few
weeks of your exercise program, do not keep your
pulse in your training zone for longer than 20 minutes.)
Breathe regularly and deeply as you exercise—never
hold your breath.
ACool-down—Finish each workout with 5 to 10 min-
utes of stretching to cool down. This will increase the
flexibility of your muscles and will help prevent post-ex-
ercise problems.
EXERCISE FREQUENCY
To maintain or improve your condition, complete three
workouts each week, with at least one day of rest be-
tween workouts. After a few months, you may com-
plete up to five workouts each week if desired. The key
to success is to make exercise a regular and enjoyable
part of your everyday life.
WARNING: Before beginning this
or any exercise program, consult your physi-
cian. This is especially important for individu-
als over the age of 35 or individuals with pre-
existing health problems.
The pulse sensors are not medical devices.
Various factors, including the user’s move-
ment, may affect the accuracy of heart rate
readings. The sensors are intended only as an
exercise aid in determining heart rate trends in
general.

PART LIST—Model No. PETL77905 R.0 R0706A
To locate the parts listed below, see the EXPLODED DRAWING attached in the center of this manual.
Key No. Qty. Description Key No. Qty. Description
1 1 Left Foot Rail
2 2 Spring Pad Screw
3 1 Front Left Endcap
4 2 Front Endcap Screw
5 3 Rear Platform Screw
6 1 Latch Warning Decal
7 35 3/4” Screw
8 2 Spring Pad
9 2 Leaf Spring
10 4 Isolator
11 4 Platform Screw
12 2 Belt Guide
13 4 Belt Guide Screw
14 2 Frame Pivot Bolt
15 1 Walking Platform
16 1 Walking Belt
17 1 Front Roller
18 1 Magnet
19 2 Frame Spacer
20 5 Nut
21 1 Reed Switch Clip
22 1 Reed Switch
23 10 1/2” Screw
24 4 Spring Nut
25 1 Motor
26 1 Motor Belt
27 2 Spring Spacer
28 4 Spring Bolt
29 2 Rear Foot
30 2 Motor Bushing
31 2 Motor Bolt
32 2 Insert Screw, Lower
33 1 Motor Hood
34 3 Hood Clip
35 1 Hood Foam, Left
36 1 Upper Clevis Pin
37 2 Cotter Pin
38 1 Front Roller Adjustment Bolt
39 4 Rear Foot Screw
40 1 Incline Motor
41 1Lower Pin
42 1Transformer
43 1 Controller
44 6 3/4” Screw
45 1 Belly Pan
46 1 Power Cord Adapter
47 1 Power Cord
48 2Lift Frame Nut
49 1Outlet Assembly
50 2 Tie Holder
51 1 Releasable Tie
52 7 Plastic Tie
53 1 Front Right Endcap
54 1 Right Foot Rail
55 1 Frame
56 1 Lift Frame Ground Wire
57 2 Platform Nut
58 1 Idler Arm Washer
59 1 Idler Pulley
60 2 Rear Roller Star Washer
61 4 Leaf Spring Washer
62 2 Rear Roller Bolt
63 1 Right Rear Endcap
64 1 Rear Roller
65 1 Left Rear Endcap
66 1 Idler Pulley Bolt
67 4 Star Washer
68 1 Idler Arm Bolt
69 1 Idler Arm Spacer
70 1 Handrail
71 2 Round Upright Endcap
72 4 Console Bolt
73 1 Wire Harness
74 1 Idler Arm
75 1 Idler Arm Spring
76 1 Latch Assembly
77 1 Latch Insert
78 2 Handrail Endcap
79 2 Square Upright Endcap
80 2 Lift Frame Bolt
81 6 Base Pad
82 6 1” Tek Screw
83 4 U-nut
84 2 Caution Decal
85 1 Upright
86 1 Shock
87 4 Extension Leg Bolt
88 2 Front Wheel Bolt
89 2 Front Wheel
90 1 Electronics Bracket
91 1Filter
92 1Knob Insert
93 1 iFIT Cable
94 1 Lift Frame
95 1 Access Door
96 8 Washer
97 2 Extension Leg
98 1Console Base
99 1Pulse Sensor Screw
100 1 Console Fan
30

Key No. Qty. Description Key No. Qty. Description
101 6 Plastic Spacer
102 1 Idler Pulley Nut
103 1 Key/Clip
104 1 Outlet Bracket Screw
105 1 Console Insert
106 4 Nut
107 1 Book Holder
108 4 Cushion Spacer
109 1 Idler Pulley Washer
110 1 Hood Foam, Right
111 1 Hex Key
112 1 Incline Wire Harness
113 1 Static Decal
114 2 Rail Cover
115 4 Isolator Screw
116 1 Motor Isolator
117 1 Pulse Receiver
118 1 Ferrite Clamp
119 1 Chest Pulse Strap
120 1 Chest Pulse Sensor
121 1 Front Roller Ground Wire
122 3 Wire Tie
123 4 Wheel Spacer
125 2 Console Fan Screw
# 1 10” Blue Wire, 2F
# 1 8” Blue Wire, M/F
# 1 4” Blue Wire, M/F
# 1 10” Green Wire, F/Ring
# 1 8” Green Wire, F/Ring
# 1 4” Green Wire, F/Ring
# 1 4” Red Wire, M/F
# 1 6” White Wire, 2F
# 1 User's Manual
#These parts are not illustrated
Specifications are subject to change without notice.
31

25
26
31
30
37
36
35
33
7
7
7
34
34
34
110
42
38
20
19
20
19
18
14
10
11
4
3
1
12
13
11
5
65
62
60
15
55
5
11
16 11
17
14
10
13
12
10
63
60
111
62
54
4
53
37
40
41
7
7
7
45
51
23
50
52
6
21
22
57
57
46
47
49
104
44
44
7
44
64
23
56
114
114
44
113
115
115
115
10
115
39
29
29
39
9
24
28
27
8
2
9
24
28
27
8
2
68
58
69
74 75
20
109
59
5
108
102
108
94
112
116
90
91
43
23 23
23
23
23
121
61
61
122
124
118
EXPLODED DRAWING—Model No. PETL77905 R.0 R0706A
To identify the parts shown on this exploded drawing, see the
PART LIST on pages 30 and 31 of the USER’S MANUAL.

89
20
88
81
82
86 85
76
77
72
71
84
93
67
100
103
73
73
20
88
89
123
72
71
98
81
82
81
82
105
78
70
78
95
99
7
99
99
99
99
96
72
67 72
96
83
99
99
99
99
99
97
97
87
96
106
87
96
106
107
79
79
84
92
113
7
7
81
82
101
101
101
101
81
82
101
81
82
101
48
80
80
83
48
119
120
117
123
123
123
125
125
EXPLODED DRAWING—Model No. PETL77905 R.0 R0706A

Part No. 242752 R0706A Printed in USA ©2006 ICON IP, Inc.
ORDERING REPLACEMENT PARTS
To order replacement parts, contact the ICON Health & Fitness, Ltd. office, or write:
ICON Health & Fitness, Ltd.
Customer Service Department
Unit 4, Revie Road Industrial Estate
Revie Road
Beeston
Leeds, LS118JG
UK
Tel:
Outside the UK: (44) 0113 387 7133
Fax: (44) 0113 387 7125
To help us assist you, please be prepared to give the following information:
• the MODEL NUMBER of the product (PETL77905 R.0)
• the NAME of the product (PROFORM 650 V treadmill)
• the SERIAL NUMBER of the product (see the front cover of this manual)
• the KEY NUMBER and DESCRIPTION of the desired part(s) (see the PART LIST on pages 30 and 31 and the
EXPLODED DRAWING in the centre of this manual)
08457 089 009