Proform Petl77905 R0 650 V Treadmill Users Manual NTL10850 214878
Proform-Petl77905-R0-Owner-S-Manual proform-petl77905-r0-owner-s-manual
2015-04-13
: Proform Proform-Petl77905-R0-650-V-Treadmill-Users-Manual-699075 proform-petl77905-r0-650-v-treadmill-users-manual-699075 proform pdf
Open the PDF directly: View PDF
.
Page Count: 34

GEBRUIKSAANWIJZING
®
WAARSCHUWING
Lees alle instructies en voor-
zorgsmaatregelen in deze hand-
leiding door voordat u dit appa-
raat gaat gebruiken. Bewaar deze
handleiding voor verdere raadple-
ging.
Sticker met serienummer
Modelnummer PETL77905 R.0
Serienummer
Zoek naar het serienummer op de
aangegeven plaats hieronder.
Schrijf
het serienummer van het apparaat
hierboven voor toekomstige referentie.
VRAGEN?
Als fabrikant zijn wij gesteld op
uw volledige tevredenheid. Mocht
unog vragen hebben, mochten
sommige onderdelen ontbreken
of beschadigd zijn neem dan con-
tact op met de winkel waar u dit
Produkt hebt gekocht.

INHOUD
BELANGRIJKE VOORZORGSMAATREGELEN . . . . . . . . . . . . . . . . . . . . . . . . . . . . . . . . . . . . . . . . . . . . . . . . . . .3
VOORDAT U BEGINT . . . . . . . . . . . . . . . . . . . . . . . . . . . . . . . . . . . . . . . . . . . . . . . . . . . . . . . . . . . . . . . . . . . . . . .5
MONTAGE . . . . . . . . . . . . . . . . . . . . . . . . . . . . . . . . . . . . . . . . . . . . . . . . . . . . . . . . . . . . . . . . . . . . . . . . . . . . . . . .6
HOE DE BORSTKAS-SENSOR TE GEBRUIKEN . . . . . . . . . . . . . . . . . . . . . . . . . . . . . . . . . . . . . . . . . . . . . . . . .9
GEBRUIK EN BIJSTELLEN . . . . . . . . . . . . . . . . . . . . . . . . . . . . . . . . . . . . . . . . . . . . . . . . . . . . . . . . . . . . . . . . . .10
DE LOOPBAND INKLAPPEN EN VERPLAATSEN . . . . . . . . . . . . . . . . . . . . . . . . . . . . . . . . . . . . . . . . . . . . . . . .24
PROBLEMEN OPLOSSEN . . . . . . . . . . . . . . . . . . . . . . . . . . . . . . . . . . . . . . . . . . . . . . . . . . . . . . . . . . . . . . . . . .26
RICHTLIJNEN VOOR UW CONDITIE . . . . . . . . . . . . . . . . . . . . . . . . . . . . . . . . . . . . . . . . . . . . . . . . . . . . . . . . . .29
LIJST MET ONDERDELEN . . . . . . . . . . . . . . . . . . . . . . . . . . . . . . . . . . . . . . . . . . . . . . . . . . . . . . . . . . . . . . . . . .30
HET BESTELLEN VAN ONDERDELEN . . . . . . . . . . . . . . . . . . . . . . . . . . . . . . . . . . . . . . . . . . . . .Laataste Pagina
Aandacht: U kunt in het midden van deze handleiding een GEDETAILLEERDE TEKENING vinden.
®
2
PROFORM is een merk van ICON IP, Inc.

1. Het is de verantwoordelijkheid van de eige-
naar zich te ervan te overtuigen dat alle ge-
bruikers van de loopband voldoende op de
hoogte zijn van de voorzorgsmaatregelen en
waarschuwingen.
2. Gebruik de loopband alleen zoals beschre-
ven is.
3. Plaats de loopband op een vlakke ondergrond
met minstens 2,5 m ruimte rondom ruimte
achter de loopband en 0,5 m ruimte aan ie-
dere kant van de loopband. Zorg ervoor dat
de loopband geen luchtopeningen, luchtroos-
ters blokkeert. Leg een kleed onder de loop-
band om de vloer te beschermen.
4. Gebruik de loopband uitsluitend binnenshuis
en uit de buurt van vocht en stof. Plaats de
loopband niet in een garage, op een overdekt
terras of bij water.
5. Gebruik de loopband niet waar spuitbussen
gebruikt worden of waar zuurstof wordt toe-
gevoegd.
6. Houdt te allen tijde kinderen jonger dan 12 en
huisdieren bij de loopband vandaan.
7. De loopband kan alleen door mensen die min-
der dan 135 kg wegen worden gebruikt.
8. Laat nooit meer dan een persoon op de loop-
band.
9. Draag geschikte kleding wanneer u de loop-
band gebruikt. Draag geen losse kleding die
in de loopband verstrikt kan raken.
Sportkleding voor mannen en vrouwen aan-
bevolen.
Gebruik de loopband nooit op blote
voeten, op sokken of op sandalen. Draag al-
tijd sportschoenen.
10. Steek de stekker alleen in een geaard stop-
contact (zie pagina 10). Geen elk ander appa-
raat moet zich op dezelfde groep bevinden.
11. Mocht u een verlengsnoer nodig hebben, ge-
bruik dan een verlengsnoer van 1,5 meter of
korter.
12. Houdt de stekker bij hete oppervlaktes van-
daan.
13. Loop nooit op de loopband wanneer de electri-
citeit uitgeschakeld is. Gebruik de loopband
niet wanneer het electrische snoer of stekker
beschadigd is. Gebruik de loopband niet als hij
niet goed werkt. (Zie PROBLEMEN OPLOSSEN
op pagina 26 als de loopband niet goed werkt.)
14. Lees de noodstopprocedure grondig door en
test de procedure voordat u de loopband ge-
bruikt (raadpleeg GEBRUIK EN BIJSTELLEN
op pagina 10).
15. Start de loopband nooit wanneer u op de
band staat. Houdt u altijd vast aan de hand-
leuningen wanneer u de loopband gebruikt.
16. De loopband kan een hoge snelheid bereiken.
Stel de snelheid geleidelijk bij om schok-
kende versnellingen te voorkomen.
17. De pols-sensor is geen medisch instrument.
Verschillende factoren zoals beweging van de
gebruiker kunnen de nauwkeurigheid van de
metingen beïnvloeden. De pols-sensor is al-
leen als hulpmiddel bedoeld voor algemene
hartslag meting.
18. Laat de loopband nooit zonder toezicht rond-
draaien. Verwijder altijd de sleutel, trek de
stekker\par uit het stopcontact, en druk de
on/off (aan/uit) knop voor de stroomonderbre-
king in de uit stand wanneer u de loopband
niet gebruikt. (Zie de tekening op pagina 5 om
de aan/uit knop te vinden.)
19. Voltooi eerst de montage van de loopband
voordat u hem uitklapt, inklapt of verplaatst.
(Zie MONTAGE op pagina 6 en DE LOOP-
BAND INKLAPPEN EN VERPLAATSEN op pa-
gina 24.) U moet zeker 20 kg kunnen tillen om
de loopband te kunnen uitklappen, inklappen
of verplaatsen.
20. Verander de hellingstand van de loopband
niet door voorwerpen onder de loopband te
plaatsen.
21. Zorg ervoor dat de sluitknop volledig gesloten
is voordat u de loopband inklapt of verplaatst.
WAARSCHUWING: Lees de volgende belangrijke voorzorgsmaatregelen en infor-
matie door voordat u de loopband gaat gebruiken om het risico op brandwonden, brand, electrische
schok of persoonlijk letsel te verminderen.
BELANGRIJKE VOORZORGSMAATREGELEN
3

22. U zult een “piep” geluid horen wanneer tijdens
het gebruik van de iFIT.com programma’s de
snelheid en/of de hellingstand van de loopband
veranderd wordt/worden. Luister naar het
“piep” geluid en ben er op voorbereid dat de
snelheid en/of hellingstand van de loopband
gaat/gaan veranderen. In sommige gevallen
kan de snelheid en/of hellingstand veranderen
voordat de persoonlijke trainer dat aangeeft.
23. U kunt wanneer u dat wilt tijdens het gebruik
van de iFIT.com programma’s handmatig de
snelheid en hellingstand aanpassen door op de
Snelheid en Helling toetsen te drukken. De
snelheid en hellingstand instellingen van de
programma’s zullen worden aangepast wan-
neer u nochtans een “piep” geluid hoort.
24. Haal altijd de iFIT.com CD’s en video’s uit uw
CD- of videospeler en maak uw MP3 speler
los wanneer u deze niet gebruikt.
25. Inspecteer alle onderdelen van de loopband
en draai ze dan goed vast.
26. Controleer regelmatig of alle onderdelen nog
goed vast zitten en verstevig ze indien nodig.
27. GEVAAR: Trek de stekker altijd direct
na gebruik van de loopband uit het stopcon-
tact. Eveneens de stekker uit het stopcontact
trekken vóór het schoonmaken van de loop-
band, voor het plegen van onderhoud en voor
het bijregelen zoals beschreven is in deze
handleiding. Verwijder nooit de motorkap ten-
zij een technicus dat aangeeft. Ander onder-
houd dan datgene wat vermeld staat in deze
handleiding moet door een technicus uitge-
voerd worden.
28. Deze loopband is alleen voor huiselijk gebruik
bedoeld. Gebruik de loopband niet commer-
cieel of voor verhuur.
WAARSCHUWING: Raadpleeg uw huisarts voordat u met dit of enig ander oefen-
programma begint. Dit is bijzonder belangrijk voor mensen ouder dan 35 of mensen met gezond-
heidsproblemen. Lees alle instructies door voor gebruik. ICON is niet verantwoordelijk voor persoon-
lijk letsel of schade door het gebruik van dit Produkt.
BEWAAR DEZE INSTRUCTIES
4
De stickers hier getoond zijn op uw looband geplakt. Let erop dat de tekst op de sti-
ckers in het Engels is. Zoek naar de stickers in het Nederlands en plak ze over de en-
gelse stickers. Als er een sticker onbreekt, of niet leesbaar is, neem dan contact op
met de winkel waar u dit apparaat hebt gekocht (zie laatste pagina van deze handlei-
ding). Plak de stickers op de aangegeven plaatsen. Opmerking: het etiket is niet op
ware grootte afgebeeld.

Fijn dat u de nieuwe PROFORM®650 V gekozen hebt.
De650 V loopband combineerd unieke technologie
met een nieuw ontwerp om om u de beste oefening
aan te bieden binnen het gemak en de privacy van uw
eigen huis. En wanneer u de loopband niet gebruikt
kunt u de 650 V loopband inklappen zodat hij minder
ruimte in beslag neemt dan andere loopbanden.
Lees deze handleiding voor uw eigen welzijn zorg-
vuldig door voordat u de loopband gebruikt.
Raadpleeg, mocht u nog vragen hebben, de kaft van
deze gebruiksaanwijzing. Om u beter van dienst te
kunnen zijn, zorg ervoor dat u het model- en serienum-
mer bij de hand hebt voordat u belt. Het modelnummer
is PETL77905 R.0. Het serienummer bevindt zich op
een sticker op de loopband (zie kaft van deze handlei-
ding).
Voordat u verder leest, bekijk eerst aandachtig de te-
kening hieronder en de verschillende onderdelen.
VOORDAT U BEGINT
5
Handleuning
Bedieningspaneel
Ventilator
Sluitknop
Boekenhouder
Sleutel/Klip
Aan/Uit Knop
Stroomonderbreker
Loopband
Voetkussentje
Regelbaar Kussen
Bijstelbouten
voor de Achterroller
Accessoire Houder
Pols-sensor

MONTAGE
De montage van deze loopband moet door twee mensen gebeuren. Plaats de loopband op een open plek en
verwijder de verpakking. Gooi de verpakking pas weg wanneer u de loopband volledig gemonteerd heeft.
Aandacht: De onderkant van de loopband is met een hoogwaardig smeer behandeld. Het kan zijn dat tijdens het
vervoer wat van het middel op de bovenkant van de loopband terecht is gekomen of zich in de verpakking be-
vindt. Dit is normaal en tast de prestatie van de loopband niet aan. Mocht er wat van het middel op de bovenkant
van de loopband bevinden, veeg dit dan met een zachte lap gewoon weg.
Tijdens de montage zult u de meegeleverde inbussleutels , uw eigen kruiskopschroevendraaier
,engelse sleutels , en een rubber hamer nodig hebben.
Gebruik de tekeningen hieronder tijdens de montage van de fiets om de kleine onderdelen te herkennen.
Het nummer tussen haakjes onder iedere tekening is het nummer van het onderdeel op de LIJST MET ONDERDE-
LEN op pagina 30 en 31. Het getal na de haakjes geeft het aantal onderdeeltjes aan wat nodig is voor de montage.
Aandacht: Sommige kleine onderdelen kunnen al gemonteerd zijn. Wanneer een onderdeel zich niet in de
zak met onderdelen bevindt, kijk dan om te zien of het al gemonteerd is.
6
1" Tek Schroef (82)–4
Veerring (96)–8
Bout van het
Bedieningspaneel (72)–4
3
Bout voor Poot (87)–4
Stervormige
pakkingring (67)–4
Moer (106)–4
Plastic Tussenstuk
(101)–4
1. Met de hulp van een tweede persoon, moet u de Vert-
icale Onderdelen (85) rechtop zetten. Verwijder het elas-
tiek dat de Draadharnas van de Staander (73) aan de
Rechter Staander vastbindt.
Plaats het bedieningspaneel, met hulp van een tweede per-
soon, naast de rechter Staander (85). Sluit de Draadharnas
van de Staander (73) aan op de draadharnas van het be-
dieningspaneel. Zorg ervoor dat u de connectors goed
aansluit (zie de afbeelding). De connectors moeten
gemakkelijk naast elkaar schuiven en op hun plaats
klikken. Als dit niet het geval is, moet u één connector
draaien en het opnieuw proberen. ALS DE CONNEC-
TORS NIET GOED ZIJN AANGESLOTEN, KAN HET
BEDIENINGSPANEEL BESCHADIGD RAKEN WAN-
NEER DE STROOM WORDT INGESCHAKELD. Steek
dan de connectoren in de rechter Staander.
73
85
Plaats het
Bedieningspaneel
73
1

7
4. Maak de vier Basiskussentjes (81) vast aan de basis van
de Staanders (85) op de aangegeven plaatsen met vier 1”
Schroeven (82) en vier Plastic Tussenstukken (101).
Aandacht: Een extra Basiskussentje kan meegeleverd
zijn. Gebruik deze om een versleten Basiskussentje te
vervangen.
Laat de loopband met hulp van een tweede persoon,
voorzichtig neer zodat de vier Basiskussentjes (81) op de
vloer rusten en de Staanders (85) rechtop staan.
85
82
81
101
101
101
101
82
55 81
2. Plaats het bedieningspaneel, met hulp van een tweede
persoon, op de Staanders (85). Zorg ervoor dat de dra-
den niet bekneld raken. Maak het bedieningspaneel vast
met vier Bedieningspaneelbouten (72), vier Tussenringen
(96) en vier Sterringen (67) (alleen een kant wordt ge-
toond). Laat al de vier Bouten draaien voordat u ze
vastdraait.
96
72
67
85
96
67
Bediening-
spaneel
4
2
3. Met de hulp van een tweede persoon, leg zoals getoond
de loopband voorzichtig op zijn linkerkant.
Steek een Verlengstuk van het Been (97) in de aange-
geven houder in de basis van de Staanders (85). Zorg
ervoor dat het Verlengstuk van het Been zodanig
gedraaid is dat het Basiskussentje (81) aan de aan-
gegeven kant zit. Gebruik, mocht dat nodig zijn, een
rubber hamer om de gaten in het Verlengstuk van het
Been gelijk te stellen met de gaten in de houder.
Maak het Verlengstuk van het Been (97) vast met twee
Bouten voor het Verlengstuk van het Been (87), vier
Tussenringen (96), en vier Moeren (106) zoals aange-
geven. Draai de Moeren goed vast.
Met hulp van een tweede persoon, draai de loopband
voorzichtig om op de andere zijde. Maak het andere
verlengstuk van het Been (niet getoond) vast zoals hier-
boven beschreven.
85
Houder
97
3
106
87
96
81

8
5. Verwijder de knop van de pen. Zorg ervoor dat de kraag
en de veer op de pen zitten.
Steek het Invoegstuk van het Slot (77) in de rechterkant
enin de linker Staander (85), en steek het Invoegstuk
voor de Knop (92) in de linkerkant van de linker Staander.
Gebruik mocht dat nodig zijn weer de rubber hamer. Steek
vervolgens de pen in het Invoegstuk van het Slot en draai
de knop weer vast op de pen.
77
92
5
Knop
85 Pen
Kraag
Veer
6. Zorg ervoor dat alle onderdelen goed zijn vastgedraaid voordat u de loopband gebruikt. Bewaar de meege-
leverde inbussleutels op een veilige plaats. De inbusssleutel is voor het bijstellen van de band (zie pagina 27).
Plaats een matje onder de loopband om uw vloer te beschermen.

9
HOE DE BORSTKAS-SENSOR TE DRAGEN
Deborstkas-sensor bestaat uit twee delen: de borst-
kas-band en de sensor (zie de tekening hieronder).
Steek de gesp van de borstbeugel in het gat aan één
uiteinde van de sensor zoals op de tekening wordt
aangegeven. Druk het uiteinde van de sensor onder
de gesp van de borstkas-band. De flap moet gelijk zijn
met de voorkant van de sensor.
Doe vervolgens de
borstkas-sensor om
uw borstkas en maak
het andere eind van
de borstkas-band
vast aan de sensor.
Mocht het nodig zijn,
stel dan de lengte
van de band bij. De borstkas-sensor moet onder uw
kleding gedragen worden, strak tegen uw huid en hoog
onder uw borstspieren of borsten. Zorg ervoor dat het
logo van de sensor naar voren wijst en rechtop staat.
Trek de sensor een paar centimeter van uw lichaam
en zoek naar de twee electrodes aan de binnenkant
(de electrodes hebben kleine randjes). Maak beide
electrodes nat met een zoute vloeistof zoals wat spug
of vloeistof voor contact lenzen. Plaats de sensor terug
tegen uw huid.
VERZORGING EN ONDERHOUD VAN DE BORST-
KAS-SENSOR
• Droog de borstkas-sensor goed na ieder gebruik. De
borstkas-sensor wordt ingeschakeld wanneer u de
electrodes nat maakt en de hartslag-sensor draagt.
De borstkas-sensor gaat uit wanneer het wordt afge-
daan en de electrodes gedroogd worden. De sensor
blijft langer dan nodig branden en zodoende zullen
de batterijen leeg lopen als de borstkas-sensor elec-
trodes niet goed gedroogd worden.
•Bewaar de borstkas-sensor op een warme en droge
plaats. Bewaar de borstkas-sensor niet in een plas-
tic zak of enig andere verpakking die vocht kan vast-
houden.
• Stel de borstkas-sensor niet lang bloot aan direct
zonlicht, niet aan een temperatuur lager dan -10 C
of aan een temperatuur hoger dan 50 C.
• Buig en rek de sensor tijdens het gebruik of het op-
bergen van de borstkas-sensor niet te veel.
• Gebruik nooit schuurmiddelen, alcohol of chemische
producten. U kunt de borstkas-band met de hand
wassen en dan laten drogen.
PROBLEMEN MET DE BORSTKAS-SENSOR OP-
LOSSEN
De instructies op de volgende pagina’s leggen uit
hoe u de borstkas-sensor met het bedieningspa-
neel kunt gebruiken. Loop de hieronder genoemde
procedures door wanneer de borstkas-sensor niet
goed werkt.
• Zorg ervoor dat u de borstkas-sensor goed draagt
zoals hier links is beschreven. Aandacht: Verplaats
de sensor wat naar boven of naar beneden wanneer
de borstkas-sensor niet goed werkt.
• Gebruik wat zoute vloeistof zoals spug of vloeistof
voor contact lenzen om de electrodes van de sensor
nat te maken. Maak de electrodes opnieuw wat nat
wanneer de hartslag metingen pas verschijnen
nadat u begint te transpireren.
• Loop of ren zo goed mogelijk op het midden van de
loopband. Voor de goede weergave van de hart-
slag metingen moet de gebruiker zich op minder
dan een armslengte van het bedieningspaneel
bevinden.
•De borstkas-sensor is ontwikkeld voor mensen met
een normale hartslag. Problemen met de hartslag-
meting kunnen een medische oorzaak hebben
zoals vroegtijdige ventriculaire samentrekking, hart-
kloppingen, of aritmie.
• De werking van de borstkas-sensor kan beïnvloed
worden door magnetische storingen veroorzaakt
door hoogspanningsdraden en andere electromag-
netische bronnen. Verplaats de loopband als u ver-
moedt dat dit de oorzaak is.
• De CR2032 batterij kan vervangen moeten worden
(zie pagina 28).
Borstkas-band
Flappen
Uiteinde van de Sensor
Flap
Uiteinde van
de Sensor Gesp
HOE DE BORSTKAS-SENSOR TE GEBRUIKEN

10
DE AL INGESMEERDE LOOPBAND
Uw loopband is voorzien van een band die al met een hoogwaardig smeermiddel is behandeld. BELANGRIJK:
Behandel de band of het loopplatform nooit met silicone spray of enig ander middel. Als uw dat doet zult
ude loopband beschadigen.
HOE DE STEKKER IN STOPCONTACT TE STEKEN
De stekker moet geaard zijn. Mocht het niet goed functioneren
geeft de aarding de laagste weerstandspad voor de electriciteit om
zodoende het risico van electrische schok te verminderen. Een
snoer en geaarde stekker zijn bijgeleverd. Belangrijk: Als het
snoer beschadigd is moet u het vervangen met een door de fa-
brikant aanbevolen snoer.
Bekijk tekening 1. Steek het aangegeven eind van het snoer in het
stopcontact van de loopband. Bekijk tekening 2. Steek het snoer in
een goed geinstalleerd en geaard stopcontact die overeenkomt met
alle plaatselijke regelingen. Belangrijk: De loopband kan niet op
een stopcontact met onderbreker van de grondfout circut ge-
bruikt worden.
GEBRUIK EN BIJSTELLEN
Stopcontact van de
loopband
1
Stopcontact
2
GEVAAR: Een verkeerd stopcontact (zonder aarde) kan tot een electrische schok leiden.
Laat een elektricien de aarding nakijken als u niet zeker van bent dat het stopcontact goed geaard is.
Knoei niet aan de stekker van het apparaat. Laat een elektricien een nieuwe stekker monteren als de
stekker niet in het stopcontact past.

11
Klip
Sleutel
Aandacht: Mocht er een vel doorzich-
tig plastic op het bedieningspaneel zit-
ten, verwijder deze dan.
SCHEMA VAN HET BEDIENINGSPANEEL
DE STICKER MET WAARSCHUWING PLAKKEN
De waarschuwing op het bedieningspaneel is in het
engels. Deze waarschuwing bestaat ook in diverse
talen op het inbegrepen vel. Plak de sticker met uw
taal op het bedieningspaneel.
FUNCTIES VAN HET BEDIENINGSPANEEL
Het bedieningspaneel van de loopband is voorzien van
verschillende functies om het meest doeltreffend te oe-
fenen. Ukunt wanneer u de handmatige instelling kiest
de snelheid en de hellingstand van de loopband veran-
deren door een druk op een toets. Het bedieningspa-
neel zal U tijdens uw oefening voortdurend feedback
geven. U kunt zelfs uw hartslag meten met de inge-
bouwde hartslagsensor of borstriem.
Er bestaan ook nog acht preset programma’s. Ieder
programma verandert automatisch de snelheid en de
helling van de loopband tijdens uw oefening. Het be-
dieningspaneel heeft ook nog twee programma’s voor
de hartslag die de snelheid en helling van de loopband
regelen om uw hartslag tijdens uw oefening bij uw na
te streven hartslag te houden.
Het bedieningspaneel kent tevens de nieuwe iFIT.com
interactieve technologie. De iFIT.com technologie werkt
als een persoonlijke trainer bij u thuis. Met een audio
snoer kunt U de loopband op uw geluidssysteem, uw
portable stereo, computer, of video speler aansluiten en
de speciale iFIT.com MP3, CD en video programma’s
afspelen (MP3’s, CD’s en video’s zijn apart te koop).
De iFIT.com programma’s regelen automatisch de
loopband en geven duidelijk aan hoe u uw snelheid
moet toepassen net zoals een trainer dat doet tijdens
uw training. Enerverende muziek motiveert extra.
Bezoek www.iFIT.com om iFIT.com MP3 pro-
gramma’s te downloaden. Bel om iFIT.com CD’s of
videocassettes raadpleeg de kaft van de gebruiks-
aanwijzing.
Wanneer de loopband op uw computer is aangesloten,
kunt U ook onze website www.iFIT.com bekijken en
daar basis programma’s direct van internet oproepen.
Raadpleeg de website voor meer informatie.
Om het controlepaneel handmatig te bedienen, volg
de stappen beginnende op bladzijde 12. Om een voor-
geprogrammeerd programma te gebruiken, zie blad-
zijde 15. Om een programma voor de hartslag te
gebruiken, zie bladzijde 16. Om een iFIT.com MP3,
CD, of video programma te gebruiken, zie bladzijde
20. Om een iFIT.com programma onmiddellijk van
onze Website te gebruiken, zie bladzijde 22.

12
HOE DE STROOM IN TE SCHAKELEN
Aandacht: Draag alleen schone schoenen wanneer
ude loopband gebruikt om beschadiging aan het
loopplatform te voorkomen.
De stekker in het stopcon-
tact steken (zie pagina
10). Zoek naar de aan/uit
knop bij het snoer van de
loopband. Zorg ervoor dat
de stroomonderbreker in
de reset stand staat.
Ga op de voetenkussentjes van de loopband staan.
Zoek naar de klip die aan de sleutel vast zit (zie teke-
ning op pagina 11) en maak de klip aan de tailleband
van uw kleding vast. Steek vervolgens de sleutel in het
bedieningspaneel. De display zal oplichten.
Belangrijk: U kunt in geval van nood, de sleutel uit
het bedieningspaneel trekken. Hierdoor zal de
loopband langzaam tot stilstand komen. Test de
klip door voorzichtig een paar stappen achteruit te
zetten totdat de sleutel uit het bedieningspaneel
wordt getrokken. Als de sleutel niet uit het be
ningspaneel komt, stel dan de lengte van de klip
bij.
De sleutel volledig in het bedieningspaneel
steken.
Zie HOE DE STROOM IN TE SCHAKELEN hier-
boven.
De handmatige
instelling kie-
zen.
Wanneer u de
sleutel in het be-
dieningspaneel
steekt wordt de handmatige instelling gekozen. U
kunt de handmatige instelling weer kiezen wan-
neer een programma al gekozen is door meerdere
keren op de Kies Programma [PROGRAM
SELECT] toets te drukken totdat de piste ver-
schijnt en de iFIT indicator uit is.
De loopband starten.
Druk op de Start toets, de Snelheidstoename
[SPEED] toets, of op een van de Snelheidstoet-
sen genummerd van 2 tot 16.
De loopband zal wanneer u op de Start toets of
Snelheidstoename toets
drukt, met een snelheid
van 2 km/h opstarten. De
snelheid van de loopband
kan worden geregeld met
de Snelheid-toename en
-afname toetsen. Iedere keer als de toets wordt
ingedrukt zal de snelheid van de loopband 0,1
km/h veranderen. Wanneer u de toets ingedrukt
houdt zal de snelheid van de loopband 0,5 km/h
veranderen. Aandacht: Het kan zijn dat, nadat u
op de toetsen heeft gedrukt het eventjes duurt
voordat de loopband de gekozen snelheid bereikt.
Wanneer u een van de genummerde snelheids-
toetsen 2–16 indrukt zal de loopband geleidelijk
toenemen in snelheid totdat de gekozen snel-
heidsinstelling bereikt is.
Druk op de Stop-toets om de loopband te stop-
pen. De tijd zal op de Tijd/Tempo display opflikke-
ren. Druk nogmaals op de Start toets, de
Snelheidstoename toets, of op een van de ge-
nummerde (1–11) Snelheidstoetsen om de loop-
band opnieuw te starten.
Aandacht: Bekijk tijdens de eerste paar minuten
de ligging van de band en stel deze bij mocht het
nodig zijn (zie pagina 27).
De hellingstand van de loopband veranderen
zoals gewenst.
Druk om de helling van
de loopband te verande-
ren, op de Helling [IN-
CLINE] toetsen. Leder
keer als de toets wordt in-
gedrukt zal de helling van de loopband 0,5% ver-
anderen. Druk om snel de helling te kunnen aan-
passen op een van de hellingtoetsen 0 tot en met
12. Aandacht: Het kan zijn dat, nadat u op de toet-
sen heeft gedrukt, het eventjes duurt voordat de
loopband de gekozen hellingsinstelling bereikt.
Bekijk uw vordering op de matrix en de dis-
plays.
De matrix—Een
piste van 1/4 mijl
(400 m) wordt
aangegeven wan-
neer de handma-
tige instelling ge-
kozen is. Als u
oefent zullen de indicators rond de piste de een
na de ander oplichten totdat de hele piste is opge-
licht. De piste zal dan doven en dan zullen de indi-
catoren opnieuw gaan oplichten.
5
4
3
2
1
Reset
Stand
Piste
Piste
HOE DE HANDMATIGE INSTELLING TE GEBRUI-
KEN

13
Oefenintensiteit
display—Deze
display geeft bij
benadering het
intensiteitsni-
veau van uw oe-
fening [WOR-
KOUT INTENSITY]: van een lage intensiteit tot
een hoge intensiteit.
Calorieën/Afstand dis-
play—Deze display
geeft bij benadering het
aantal verbruikte calo-
rieën [CALORIES] aan
en de afgelegde af-
stand [DISTANCE] tijdens uw oefening. De dis-
play zal telkens na een paar seconden van het
ene nummer naar het andere overgaan zoals door
de indicators op de display wordt aangegeven.
Druk op de Kilometrage [ODOMETER] toets om
het totaal aantal kilometers aan te geven die de
loopband gedraaid heft. De woorden
MY DIST.
(mijn afstand) en het aantal kilometers zal dan op
de display verschijnen. Druk om dit aantal opnieuw
in te stellen een paar seconden lang op de
Kilometrage toets.
Druk om te zien hoeveel kilometers de loopband
gedraaid heeft sinds uw aankoop nogmaals op de
Kilometrage toets. De woorden
TOTAL DIST.
(to-
tale afstand) en het aantal kilometers zullen dan
op de display verschijnen.
Druk om alleen het aantal verbruikte calorieën te
zien nog een keer op de Kilometrage toets.
Druk nogmaals op de Kilometrage toets om alleen
maar de gelopen afstand tijdens uw oefening te
bekijken.
Druk om nogeens het
aantal verbruikte calo-
rieën en de afgelegde
afstand te bekijken nog
een keer op de
Kilometrage toets. De woorden “Calories”
(Calorieën) en “Distance” (Afstand) en het woord
“SCAN” zullen een paar seconden lang op de dis-
play verschijnen.
Calo/Helling display—
Deze display geeft bij
benadering aan het
aantal verbruikte kool-
hydaten [CALORIES] in
grammen en de hellingsinstelling [INCLINE] van
de loopband. Aandacht: De display zal met iedere
verandering in hellingsinstelling de nieuwe instel-
ling aangeven.
Tijd/Tempo display—
Deze display geeft de
verlopen tijd [TIME] en
uw tempo [PACE] aan
(het tempo is in
minuten
per mijl
gemeten). Aandacht: De display zal wan-
neer een programma gekozen wordt (met uitzon-
dering van het programma 1 voor de hartslag ) de
overblijvende tijd van het programma in plaats van
de verlopen tijd aangeven.
Pols/Snelheid display—
Deze display geeft de
snelheid [SPEED] van de
loopband aan. Deze dis-
play geeft ook de hartslag
[PULSE] aan wanneer u
de polssensor met handgreep of de borstkassen-
sor gebruikt.
Opgelet: Het bediening-
spaneel kan de snelheid
en afstand in mijlen of ki-
lometers aangeven.
Houdt om te zien welke
eenheid in gebruik is de
Stop toets ingedrukt terwijl u de sleutel insteekt.
De Helling display zal een “E” aangeven voor en-
gelse mijlen of een “M” aangeven voor kilometers.
Druk op de Snelheid verhoging toets om van de
ene naar de andere eenheid over te schakelen.
Verwijder wanneer de gewenste eenheid gekozen
is de sleutel en steek deze weer opnieuw in.
Aandacht: Voor de eenvoud verwijzen alle in-
structies naar kilometers.
Het meten van uw hartslag als u dat wilt.
Aandacht: Het
bedieningspa-
neel zal uw hart-
slag niet goed
kunnen aange-
ven wanneer u
de borstkassen-
sor en de hand-
greep met posls-
sensor gelijktijdig gebruikt. Verwijder eerst de
plastic velletjes geplakt over de metalen contact-
punten op de handleuning om de handgreep met
hartslagsensor te gebruiken.
6
Contactpunten

Ga om uw hartslag te meten op de voetbalken
staan en houdt de metalen contactpunten —be-
weeg uw handen niet. Het hartslagteken zal wan-
neer uw pols gemeten wordt op de Pols/Snelheid
display met iedere gemeten hartslag beginnen te
flikkeren. Een of twee streepjes zullen verschijnen,
en uw hartslag zal dan worden aangegeven.
Houdt de contactpunten ongeveer 15 secon-
den vast voor het meest zuivere resultaat.
Zet desgewenst de ventilator aan.
Druk op de Ventilator toets om de ventilator op
lage snelheid te laten draaien. Druk een tweede
keer op de Ventilator toets om de ventilator op
matige snelheid te laten draaien. Druk een derde
keer op de toets voor
een hoge snelheid. Druk
nogmaals op de toets
om de automatische in-
stelling te kiezen. Het
woord “Auto” zal ver-
schijnen op de display.
De snelheid van de ventilator zal met deze instel-
ling automatisch bijgesteld worden wanneer de
snelheid van de loopband toeneemt of afneemt.
Druk om de ventilator af te zetten op de Ventilator
toets. Opgelet: De ventilator zal wanneer deze
aan is maar de loopband gestopt is automatisch
na een paar minuten uitschakelen.
Haal de sleutel uit het bedieningspaneel wan-
neer u klaar bent met uw oefening.
Ga op de voetkussentjes staan, druk op de Stop-
toets en stel de hellingstand in de laagste posi-
tie. De helling van de loopband moet zich in de
laagste stand bevinden wanneer u de loop-
band wilt opbergen anders kan de loopband
beschadigd worden. Haal vervolgens de sleutel
uit het bedieningspaneel en bewaar deze op een
veilige plek. Aandacht: Het bedieningspaneel
behoudt de “demo” instelling wanneer de dis-
plays en indicatoren blijven branden nadat u
de sleutel heeft uitgetrokken. Zie pagina 23 om
de demo instelling uit te schakelen.
De aan/uit knop bij het snoer van de loopband in
de uit positie zetten wanneer u klaar bent met
uw oefening en de stekker uit het stopcontact
trekken.
8
7
14

15
De sleutel volledig in het bedieningspaneel
steken.
Zie HOE DE STROOM IN TE SCHAKELEN op
pagina 12.
Kies een van de voorafingestelde program-
mas.
Druk meerdere
keren op de Kies
Programma toets
om een van de
vooraf ingestelde
programma’s te
kiezen totdat een van de acht Snelheids- of
Hellings- programma indicatoren begint te branden.
De maximale snelheidsinstelling en de maximale
hellingsinstelling van het programma zullen met
ieder vooraf ingesteld programma een paar secon-
den lang op de displays opflikkeren. De Tijd/Tempo
display zal aangeven hoe lang het programma
duurt. Een profiel
van de snelheidsin-
stellingen van het
programma zal op
het schema wor-
den aangegeven.
Druk op de Start toets of op de Snelheid
Verhoging toets om het programma te laten
beginnen.
Even nadat u op de toets drukt zal de loopband
automatisch de eerste snelheid en hellingstand
van het programma instellen. Houdt u vast aan de
handleuningen en begin te oefenen.
Ieder programma is in 30 of 60 segementen van elk
één minuut verdeeld. Ieder segment heeft één in-
stelling voor de helling en voor de snelheid.
Opmerking: dezelfde snelheid en/of helling instel-
ling(en) kan/kunnen voor twee of meerdere opeen-
volgende segmenten worden geprogrammeerd.
De snelheidsin-
stelling voor het
eerste segment
zal in de Huidige
Segment kolom
van het schema
obflikkeren. (De
helling instelling wordt niet op het schema aange-
geven.) De snelheidsinstellingen voor de vol-
gende drie segmenten worden in de kolommen
rechts weergegeven.
De kolom van het Huidig Segment en de eerste
kolom rechts zullen opflikkeren wanneer er nog
maar drie seconden overblijven in het eerste seg-
ment. De snelheids en/of de Hellingsinstelling dis-
play zal beginnen de flikkeren om u aan te duiden
dat de snelheid en/of de helling van de loopband
gaat veranderen.
Wanneer het eerste segment voltooid is
zullen
alle instellingen een kolom naar links verplaatst
worden.
De snelheid voor het tweede segment
wordt dan in de kolom van het Huidig Segment
(welke opflikkert) aangegeven. De snelheid en de
helling van de loopband zullen zich automatisch
aan het tweede segment aanpassen. Aandacht:
Wanneer al de indicatoren van de Huidige
Segment kolom branden nadat de snelheidsinstel-
ling naar links is verschoven,
bewegen de snel-
heidsinstellingen omlaag
zodat alleen de hoogste
indicatoren in het schema worden getoond.
Het programma zal zo doorgaan totdat de snel-
heidsinstelling van het laatste segment in de
Huidige Segment kolom wordt aangegeven en het
laatste segment eindigt.
Ukunt wanneer de snelheids- of de hellingsinstel-
ling op enig moment tijdens het programma te
hoog of te laag is deze handmatig bijstellen door
op de Snelheids of Hellingstoetsen te drukken.
Een bijkomende indicator zal gaan branden of uit-
gaan in de kolom van het Huidig Segment wan-
neer u een paar keer op de Snelheid toetsen drukt.
(Als in enig van de kolommen rechts van de kolom
van het Huidig Segment evenveel indicatoren opf-
likkeren als in de kolom van het Huidig Segment
dan kan nog een indicator gaan branden of uit-
gaan in die kolommen.) Belangrijk: de loopband
zal wanneer het huidige segment van het pro-
gramma voltooid is automatisch de snelheid en
de helling voor het volgende segment instellen.
Druk op de Stop toets om het programma even te
onderbreken. De tijd zal op de Tijd/Tempo display
beginnen te flikkeren. Druk op de snelheidstoe-
name-toets om het programma weer op te starten.
De loopband zal met een snelheid van 2 km/h be-
ginnen te draaien. De loopband zal wanneer het
volgend segment van het programma begint auto-
matisch de snelheid en de helling van het vol-
gende segment instellen.
3
2
1
Huidige Segment
HOE VOORAF PRESET PROGRAMMA’S TE
GEBRUIKEN

16
Volg uw vooruitgang aan de hand van de dis-
plays.
Zie stap 5 op pagina 12.
Het meten van uw hartslag als u dat wilt.
Zie stap 6 op pagina 13.
Zet desgewenst de ventilator aan.
Zie stap 7 op pagina 13.
Haal de sleutel uit het bedieningspaneel wan-
neer u klaar bent met uw oefening.
Zorg ervoor dat wanneer het programma eindigt de
helling van de loopband op de laagste stand
staat. Haal vervolgens de sleutel uit het bediening-
spaneel en bewaar deze op een veilige plek.
Aandacht: Het bedieningspaneel blijft in de
“demo” instelling wanneer de displays en indi-
catoren blijven branden nadat u de sleutel uit
het bedieningspaneel heeft gehaald. Zie pagina
23 om de demo instelling uit te schakelen.
De aan/uit knop bij het snoer van de loopband
in de uit positie zetten wanneer u klaar bent
met uw oefening.
Programma 1 voor de Hartslag zal automatisch de snel-
heid en helling van de loopband instellen om zodoende
uw hartslag bij de na te streven hartslag die u gekozen
heeft te houden. Programma 2 voor de Hartslag zal uw
hartslag binnen een al vooraf ingesteld bereik houden.
Volg de onderstaande stappen om het hartslagpro-
gramma te gebruiken.
De borstkas-sensor dragen.
Umoet de borstkas-sensor dragen om een
hartslagprogramma te gebruiken.
De sleutel goed in het bedieningspaneel steken.
Zie HOE DE STROOM IN TE SCHAKELEN op
pagina 12.
Een programma voor de hartslag kiezen.
Druk meerdere
keren op de Kies
Programma toets
om een pro-
gramma voor de
hartslag te kiezen
totdat een van de twee Hartslag Control indicato-
ren begint te branden.
Een pols symbool
die uw hartslag
weergeeft zal wan-
neer programma
1voor de hartslag
gekozen wordt op
het schema ver-
schijnen.
Een profiel van de
na te streven hart-
slag instelling van
het programma zal
wanneer pro-
gramma 2 voor de
hartslag gekozen
wordt op het schema verschijnen.
3
2
1
7
6
5
4
WAARSCHUWING: Gebruik
de programma’s voor de hartslag niet wanneer
Uhartklachten heeft of wanneer U ouder dan
60 en niet actief bent. Bespreek met uw huis-
arts, als u regelmatig medicijnen inneemt of de
medicijnen uw oefening voor de hartslag kan
beïnvloeden.
HOE HET HARTSLAGPROGRAMMA TE
GEBRUIKEN

17
Een na te streven hartslaginstelling invoeren.
De na te streven hart-
slag instelling van het
programma zal wanneer
het programma 1 voor
de hartslag gekozen
wordt opde Pols/Snel-
heid display verschijnen. Druk als u de na te stre-
ven hartslag instelling wilt veranderen op de
Hartslag toename- en afnametoetsen. (zie IN-
TENSITEIT VAN UW OEFENING op pagina 29).
Dezelfde hartslaginstelling blijft bestaan voor het
hele programma.
De maximale na te streven hartslag instelling zal
wanneer u programma 2 voor de hartslag
kiest op de Pols/Snelheid display verschijnen.
Druk, als u dat wil, op de Hartslag toename en af-
name-toets om de maximale na te streven hart-
slaginstelling te veranderen (raadpleeg INTENSI-
TEIT VAN UW OEFENING op pagina 29).
Aandacht: The intensiteit van het programma zal
veranderen wanneer de maximum doel hartslag
instelling veranderd wordt.
Druk op de Start-toets of de Snelheid toena-
metoets om het programma te laten beginnen.
Direct nadat de toets is ingedrukt, zal de loopband
zich automatisch aanpassen aan de eerste snel-
heids- en hellingsinstellingen voor het pro-
gramma. Houd de leuning vast en begin te lopen.
Programma 1 voor de hartslag is in 40 segmenten
van elk één minuut verdeeld. De na te streven
hartslaginstelling is gelijk voor alle segmenten.
(Aandacht: Stop voor een kortere oefening ge-
woon het programma voordat deze eindigt.)
Programma 2 voor de hartslag is in 30 segmenten
van elk één minuut verdeeld. Ieder segment heeft
zijn eigen na te streven hartslaginstelling.
Aandacht: Dezelfde na te streven hartslaginstel-
ling kan voor twee of meerdere segmenten wor-
den geprogrammeerd.
De na te streven
hartslaginstelling
voor het eerste
segment zal
wanneer pro-
gramma 2 voor
de hartslag gekozen wordt in de kolom Huidig
Segment op het schema display opflikkeren. De
volgende hartslaginstellingen zullen in de kolom-
men rechts worden aangegeven. Drie seconden
voor het einde van het eerste segment zullen de
kolom Huidig Segment en de kolom rechts opflik-
keren en zult u een toon horen. De snelheids- en
hellingsinstelling zullen tevens op de display opf-
likkeren om u de waarschuwen.
De na te streven
hartslaginstellingen zullen een kolom naar links
verschuiven
wanneer het eerste segment afloopt.
Detweede na te streven hartslaginstelling zal dan
in de kolom Huidig Segment worden aangegeven.
Het bedieningspaneel zal regelmatig tijdens beide
programma’s voor de hartslag uw hartslag verge-
lijken met de na te streven hartslaginstelling. De
snelheid van de loopband zal automatisch toe- of
afnemen om uw hartslag dichter bij door u na te
streven hartslaginstelling te brengen. De helling
van de loopband zal ook omhoog gaan wanneer
uw hartslag nog steeds veel te laag is en de snel-
heid van de loopband 12 km/h is.
Als de snelheid of helling te hoog of te laag is,
kunt u deze instelling met de toetsen Snelheid en
Incline bijstellen. De snelheid en/of de hellings-
tand van de loopband zal/zullen echter, telkens
wanneer het bedieningspaneel uw hartslag met
uw ten doel gestelde hartslag instelling vergelijkt
automatisch toenemen of verminderen om uw
hartslag dichter bij uw ten doel gestelde hartslag
instelling te brengen.
De letters
PLS
(
pulse
[hartslag]) zullen op de
Pols/Snelheid display opflikkeren wanneer uw
hartslag tijdens het programma niet gemeten kan
worden. De snelheid en/of de helling van de loop-
band zullen dan automatisch verminderd worden.
Raadplaag pagina 9 als dit voorkomt.
Druk op de Stop-toets om het programma wan-
neer dan ook te stoppen. De tijd zal dan op de
Tijd/Tempo display opflikkeren. Druk op de Start
toets of the Snelheidstoename toets om het pro-
gramma opnieuw te laten starten. De loopband
zal met een snelheid van 2 km/h beginnen te
draaien. De snelheid en/of helling van de loop-
band zullen automatisch veranderen wanneer het
bedieningspaneel uw hartslag met de na te stre-
ven hartslag instelling vergelijkt om zodoende uw
hartslag dichter bij de na te streven hartslag in-
stelling te brengen.
Uw vordering op de displays volgen.
Zie stap 5 op pagina 12.
Uw hartslag meten als u dat wilt.
Zie stap 7 op pagina 14.
Haal de sleutel uit het bedieningspaneel wan-
neer u klaar bent met uw oefening.
Zie stap 7 op pagina 16.
8
7
6
5
4
Huidige Segment

18
Omde iFIT.com MP3 oder CD’s te kunnen gebrui-
ken moet u de loopband op uw portable MP3 speler,
CD speler, portable stereo, geluidssysteem of compu-
ter (met CD speler) aansluiten. Zie pagina’s 18 tot en
met 19 voor instructies m.b.t. aansluiting. Om de
iFIT.com programma’s van internet op te roepen
moet u de loopband op uw computer aansluiten. Zie
pagina 19 voor instructies m.b.t. aansluiting. Om de
iFIT.com videocassettes te gebruiken moet u de
loopband op uw video speler aansluiten. Zie pagina 20
voor instructies m.b.t. aansluiting.
HOE OP UW MP3 SPELER ODER CD SPELER AAN
TE SLUITEN
A. Steek één eind van de meegeleverde 3,5mm bij
3,5mm stereo audio kabel in het contactpunt van
het bedieningspaneel. Steek het andere eind van
de kabel in het contactpunt van uw MP3 speler of
CD speller. Steek uw koptelefoon in het contactpunt
van het bedieningspaneel.
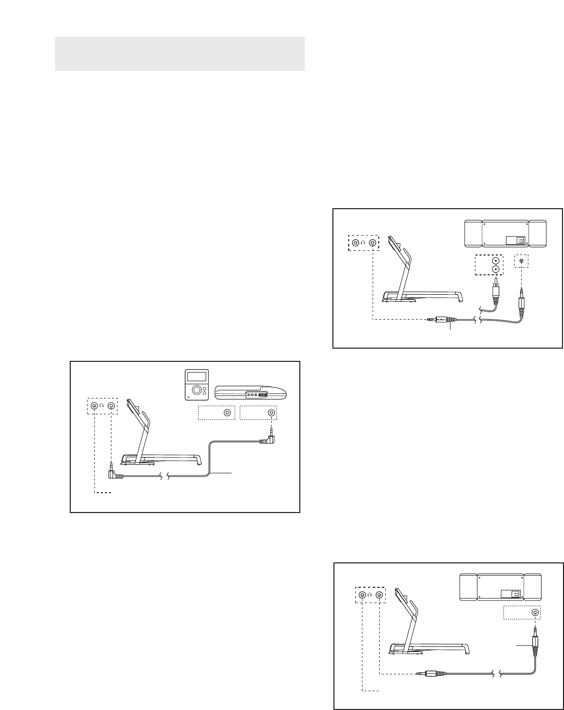
HOE OP UW PORTABLE STEREO AAN TE SLUITEN
Aandacht: Zie instructie A als uw stereo van een
AUDIO OUT plug is voorzien. Zie instructie B als
uwstereo van een 3,5 mm LINE OUT plug is voor-
zien. Zie instructie C als uw stereo alleen een PHO-
NES plug heeft.
A. Steek het ene eind van de 3,5mm lange RCA ste-
reo audio kabel (verkrijgbaar in electronica zaken)
in het contactpunt van het bedieningspaneel. Steek
het andere eind in het AUDIO OUT contactpunt van
uw stereo.
B. Bekijk de tekening hierboven. Steek één eind van
de 3,5mm bij 3,5mm lange stereo audio kabel (ver-
krijgbaar in electronica zaken) in het contactpunt
van het bedieningspaneel. Steek het andere eind
van de kabel in het LINE OUT contactpunt van uw
stereo. Aandacht: Steek uw koptelefoon niet in het
contactpunt van het bedieningspaneel wanneer de
kabel in het LINE OUT contactpunt zit.
C. Steek één eind van de 3,5mm bij 3,5mm lange ste-
reo audio kabel (verkrijgbaar in electronica zaken)
in het contactpunt van het bedieningspaneel. Steek
het andere eind in het PHONES contactpunt van uw
stereo. Steek uw koptelefoon in het contactpunt van
het bedieningspaneel.
LINE OUT
PHONES LINE OUT
PHONES
Audio
Snoer
Koptelefoon
A
AUDIO OUT
RIGHT
LEFT
LINE OUT
Audio Snoer
A/B
PHONES
Audio
Snoer
C
Koptelefoon
HOE UW LOOPBAND AAN TE SLUITEN OM
IFIT.COM PROGRAMMA'S TE GEBRUIKEN

19
HOE OP UW GELUIDSSYSTEEM AAN TE SLUITEN
Aandacht: Zie instructie A als uw systeem een
LINE OUT plug heeft die niet gebruikt wordt. Zie in-
structie B als de LINE OUT plug in gebruik is.
A. Steek één eind van de 3,5mm lange RCA stereo
audio kabel (verkrijgbaar in electronica zaken) in
het contactpunt van het bedieningspaneel. Steek
het andere eind in het LINE OUT contactpunt van
uw stereo. Aandacht: Steek uw koptelefoon niet in
het contactpunt van het bedieningspaneel wanneer
de kabel in het LINE OUT contactpunt zit.
B. Steek één eind van de 3,5mm lange RCA stereo
audio kabel (verkrijgbaar in electronica zaken) in
het contactpunt van het bedieningspaneel. Steek
het andere eind in een RCA Y-adaptor (verkrijgbaar
in electronica zaken). Haal vervolgens het snoer die
nu in de LINE OUT plug zit uit deze plug en steek
deze in de Y-adapter. Steek de Y-adapter in de
LINE OUT plug van uw stereo. Aandacht: Steek uw
koptelefoon niet in het contactpunt van het bedie-
ningspaneel wanneer de Y-adaptor in het LINE
OUT contactpunt zit.
HOE OP UW COMPUTER AAN TE SLUITEN
A. Steek één eind van de 3,5mm bij 3,5mm lange ste-
reo audio kabel (verkrijgbaar in electronica zaken)
inhet contactpunt van het bedieningspaneel. Steek
het andere eind van de kabel in het LINE OUT con-
tactpunt van uw computer. Aandacht: Steek uw
koptelefoon niet in het contactpunt van het bedie-
ningspaneel wanneer de kabel in het LINE OUT
contactpunt zit.
LINE OUT
Audio Snoer
A
CD
VCR
Amp
LINE OUT
LINE OUT
Audio Snoer
A
CD
VCR
Amp
LINE OUT
Audio
Snoer
RCA Y-
adapter
Snoer verwijderd uit
de LINE OUT plug
B

20
HOE OP UW VIDEO AAN TE SLUITEN
Aandacht: Zie instructie A als uw video speler een
AUDIO OUT plug heeft die niet gebruikt wordt. Zie
instructie B als de AUDIO OUT plug al in gebruik
is. Zie instructie B als u een televisie heeft met in-
gebouwde video speler. Zie HOE OP UW GELUIDS-
SYSTEEM AAN TE SLUITEN op pagina 18 als uw
video op uw geluidssysteem is aangesloten.
A. Steek één eind van de 3,5mm lange RCA stereo
audio kabel (verkrijgbaar in electronica zaken) in
het contactpunt van het bedieningspaneel. Steek
het andere eind in het AUDIO OUT contactpunt van
uw video.
B. Steek één eind van de 3,5mm lange stereo audio
kabel (verkrijgbaar in electronica zaken) in het con-
tactpunt van het bedieningspaneel. Steek het an-
dere eind in een RCA Y-adaptor (verkrijgbaar in
electronica zaken). Haal vervolgens het snoer die
nu in de AUDIO OUT plug zit uit deze plug en steek
deze in de Y-adapter. Steek de Y-adapater in de
AUDIO OUT plug van uw video.
HOE DE IFIT.COM MP3, CD EN VIDEO PRO-
RAMMA’S TE GEBRUIKEN
De loopband moet aangesloten zijn op uw MP3 speler,
CD speler, of video om iFIT.com MP3, CD, of video
programma te kunnen gebruiken. Raadpleeg HOE UW
LOOPBAND AAN TE SLUITEN OM IFIT.COM PRO-
GRAMMA’S TE GEBRUIKEN op pagina 18 tot 20.
Bezoek www.iFIT.com om MP3 programma’s te
downloaden. Bel om iFIT.com cd’s of video’s te
kopen het telefoonnummer, dat vermeld staat op
de kaft van deze handleiding.
Volg de stappen hieronder om een iFIT.com MP3, CD
of video programma te gebruiken.
De sleutel volledig in het bedieningspaneel
steken.
Zie HOE DE STROOM IN TE SCHAKELEN op
pagina 12.
De iFIT.com instelling kiezen.
Druk om de
iFIT.com instel-
ling te kiezen
meerdere keren
op de Kies
Programma toets
totdat de iFIT indicator begint te branden.
Op de PLAY-toets van uw MP3 speler, CD spe-
ler of video drukken.
Aandacht: Plaats de cd in uw cd speler wanneer u
een iFIT.com cd wilt gebruiken. Steek de video-
cassette in uw video wanneer u een iFIT.com
video wilt gebruiken.
Direct nadat u op de Play toets heeft gedrukt zal
uw persoonlijke trainer u helpen bij uw oefening.
Volg de instructies van uw trainer. Aandacht: Druk
op de Start toets of de Snelheidstoename toets
van het bedieningspaneel wanneer de tijd op de
Tijd/Tempo display opflikkert. De loopband zal
niet reageren op MP3, CD, of video programma’s
wanneer de tijd op de display opflikkert.
Uzult tijdens een CD of video programma een
“piep” geluid horen wanneer de snelheid en/of de
helling gaat/gaan veranderen. OPGELET: Luister
naar het “piep” geluid en bereidt u er op voor
dat de snelheid en/of hellingstand van de loop-
band gaat/gaan veranderen. Het kan zijn dat
insommige gevallen de snelheid en/of hel-
lingstand kunnen veranderen voordat de per-
soonlijke trainer dat aangeeft.
3
2
1
AUDIO OUT
RIGHT
LEFT
VIDEO AUDIO
ANT. IN
RF OUT
IN
OUT
CH
34
Audio Snoer
A
VIDEO AUDIO
ANT. IN
RF OUT
IN
OUT
CH
34
A
B
Snoer verwijderd uit
de AUDIO OUT plug
RCA Y-
adapter
Audio Snoer

21
Ukunt de instellingen handmatige bijstellen door
op de Snelheid of Helling toetsen van het bedie-
ningspaneel te drukken wanneer de snelheid of
helling instellingen te hoog of te laag zijn. Echter,
wanneer u een “piep” geluid hoort zullen de
snelheid en/of de helling stand veranderen in
de eerstvolgende instellingen van het pro-
gramma.
Druk op de Stop-toets van het bedieningspaneel
wanneer u de loopband wilt stoppen. De tijd zal
op de Tijd/Tempo display beginnen op te flikke-
ren. Druk op de Start toets of de
Snelheidtoename-toets om het programma op-
nieuw op te starten. De loopband zal dan met een
snelheid van 2 km/h beginnen te draaien. De
snelheid en/of de helling zullen wanneer een
piep geluid gehoord wordt naar de volgende
instelling van het programma overgaan.
Nadat de programma eindigt zal de loopband tot
stilstand komen. Aandacht: Om een andere MP3,
CD of video programma te gebruiken moet u de
Stop-toets drukken of de sleutel uit het bediening-
spaneel halen en stap 1 op pagina 19 raadplegen.
Aandacht: Als de snelheid of de helling van de
loopband niet verandert wanneer u het “piep”
geluid hoort:
•Zorg ervoor dat de letters
iFIT
op de linker
display verschijnen en dat de tijd op de
Tijd/Tempo display niet opflikkert. Druk op de
Start toets of de Snelheidstoename toets van
het bedieningspaneel wanneer dit het geval
is.
•Stel de volume van uw MP3 speler, CD speler
of video bij. Het kan zijn dat het bediening-
spaneel het signaal van het programma niet
ontvangt omdat de geluidssterkte van de CD
speler of video te hoog of te laag is.
•Zorg ervoor dat het audio snoer juist is aan-
gesloten.
•Plaats de CD speler op de vloer of op een
vlakke ondergrond in plaats van op het be-
dieningspaneel wanneer de CD speler over-
slaat.
Volg uw vooruitgang aan de hand van de ma-
trix en de display.
Zie stap 5 op pagina 12.
Uw hartslag meten als u dat wilt.
Zie stap 6 op pagina 13.
Zet desgewenst de ventilatoren aan.
Zie stap 7 op pagina 14.
De sleutel uit het bedieningspaneel halen wan-
neer het programma eindigt.
Zie stap 7 op pagina 16.
OPGELET: Haal altijd de iFIT.com CD’s en de
videocassettes uit uw CD speler of video spe-
ler en maak uw MP3 speler los wanneer u ze
niet gebruikt.
7
6
5
4

22
HOE DE PROGRAMMA’S DIRECT VAN ONZE
WEBSITE TE GEBRUIKEN
Om deze programma’s van onze website te gebruiken
moet de loopband aangesloten zijn op uw computer.
Zie HOE OP UW COMPUTER AAN TE SLUITEN op
pagina 19. Bovendien moet U een internet aansluiting
en een provider hebben. Een lijst met specifieke sys-
teemvereisten kunt u op onze website vinden.
Volg de stappen hieronder om een programma van
onze website te gebruiken.
De sleutel goed in het bedieningspaneel steken.
Zie HOE DE STROOM IN TE SCHAKELEN op
pagina 12.
De iFIT.com instelling kiezen.
Zie stap 2 op pagina 20.
Naar uw computer gaan en de internetverbin-
ding starten.
Start, mocht dat nodig zijn, uw web browser en
ga naar onze website www.iFIT.com.
Het gewenste programma van onze website
kiezen.
Lees en volg on line de programma instructies
De on line instructies volgen en het pro-
gramma starten.
Wanneer u met een programma start begint een
aftelprocedure op uw scherm.
Ga naar uw loopband terug en stap op de voet-
kussentjes. Zoek naar de clip, die aan de sleu-
tel vastzit en maak de clip aan de tailleband
van uw kleding vast.
Wanneer de aftelprocedure voorbij is zal Uw pro-
gramma beginnen en de loopband gaan draaien.
Houdt u vast aan de handleuningen, stap op de
band en begin te oefenen. U zult tijdens het pro-
gramma een “piep” geluid horen wanneer de
snelheid en/of de helling instelling gaat/gaan ver-
anderen. OPGELET: Luister naar het “piep”
geluid en bereidt u er op voor dat de snelheid
en/of hellingstand van de loopband gaat/gaan
veranderen.
Ukunt de instellingen handmatige bijstellen door op
de Snelheid of Helling toetsen van het bediening-
spaneel te drukken wanneer de snelheid of helling
instellingen te hoog of te laag zijn. Echter, wan-
neer u een "piep" geluid hoort zullen de snel-
heid en/of de helling stand veranderen in de
eerstvolgende instellingen van het programma.
Druk op de Stop-toets van het bedieningspaneel
wanneer u de loopband wilt stoppen. De tijd zal in
de Tijd/Tempo display beginnen op te flikkeren.
Druk op de Start-toets of de Snelheid toename-
toets om het programma weer opnieuw te starten.
De loopband begint met een snelheid van 2 km/h te
draaien. Bij het volgende “piep” geluid zal de
snelheid en/of de helling veranderen en zich bij
de volgende segment instelling van het pro-
gramma aanpassen.
Nadat de programma is beëindigd zal de loop-
band tot stilstand komen. Aandacht: Om een
ander programma te gebruiken moet u op de
Stop-toets drukken en stap 5 raadplegen.
Aandacht: Zorg ervoor als de snelheid of de
helling van de loopband niet verandert wan-
neer u het “piep” geluid hoort dat de iFIT indi-
cator aan is en dat de tijd op de Tijd/Tempo dis-
play niet opflikkert.Zorg er bovendien voor dat
het audio snoer juist is aangesloten, goed in
de plug zit en dat het snoer niet om het electri-
citeitssnoer gewikkeld is.
Volg uw vooruitgang aan de hand van de ma-
trix en de display.
Zie stap 5 op pagina 12.
De sleutel uit het bedieningspaneel halen wan-
neer het programma eindigt.
Zie stap 7 op pagina 16.
9
8
7
6
5
4
3
2
1

23
DE INFORMATIE INSTELLING/DEMO INSTELLING
Het bedieningspaneel bevat een informatie instelling
die het totale aantal gelopen of gerende kilometers en
het totale aantal uren dat de loopband gedraaid heeft
bijhoudt. De informatie instelling laat u ook toe de kilo-
meters of mijlen eenheid te kiezen en om de demo in-
stelling aan of uit te schakelen.
Houdt de Stop toets ingedrukt om de informatie instel-
ling te kiezen terwijl u de sleutel in het bedieningspa-
neel steekt.
De Calorieën/Afstand dis-
play zal het aantal kilome-
ters (of mijlen) aangeven die
de loopband gedraaid heeft.
De Tijd/Tempo display zal
het totale aantal uren dat de
loopband in gebruik is ge-
weest aangeven.
Een “E” voor engelse mijlen of
een “M” voor kilometers zal op
dePols/Snelheid display ver-
schijnen. Druk op de
Snelheidstoenametoets om
van eenheid te veranderen
mocht u dat wensen.
BELANGRIJK: Het bedieningspaneel is in de “demo”
instelling wanneer een “d” op de Calo/Helling display
verschijnt. Deze instelling is alleen bedoeld als voor-
beeld wanneer de loopband in de winkel is. Het snoer
kan wanneer het bedieningspaneel in demo is in de
stekker worden gestoken. De sleutel kan uit het bedie-
ningspaneel worden gehaald. De indicatoren van de
display zullen automatisch in een al vooraf ingesteld
sequentie oplichten. De toetsen van het bedieningspa-
neel kunnen echter niet gebruikt worden. Als er een
“d” verschijnt wanneer de informatie instelling ge-
kozen wordt, druk dan op de Snelheidsafnametoets
zodat de “d” verdwijnt.
Verwijder de sleutel van het bedieningspaneel om de
informatie instelling te verlaten.

24
DE LOOPBAND INKLAPPEN EN VERPLAATSEN
HOE DE LOOPBAND IN TE KLAPPEN
Stel de helling in de laagste stand voordat u de loopband
inklapt. U kunt als u dit niet doet de loopband voor altijd
beschadigen. Verwijder de sleutel en neem het snoer uit
het stopcontact. OBGELET: U moet zeker 20 kg kunnen
tillen om de loopband te kunnen uitklappen, inklappen of
verplaatsen.
1. Houdt de loopband vast op de rechts aangegeven plaat-
sen. OBGELET: Buig door uw knieën en houdt uw rug
recht om persoonlijk letsel te vermijden. Zorg ervoor
dat u de kracht van uw benen gebruikt in plaats van uw
rug om de loopband te tillen. Til de loopband half om-
hoog.
2. Plaats uw rechterhand zoals aangegeven en houdt de
loopband goed vast. Trek, met gebruik van uw linker
hand, de sluitknop naar links en houdt deze vast. Til de
loopband totdat het slot langs de sluitpin is. Laat de sluit-
knop langzaam los. Zorg ervoor dat het onderstel goed
beveiligd is door de pen.
Leg een matje onder de loopband om uw vloerbedek-
king te beschermen. Houdt de loopband uit direct
zonlicht. Berg de loopband nooit op in een omgeving
waar de temperatuur hoger dan 30° C.
OE DE LOOPBAND TE VERPLAATSEN
Voordat u de loopband kunt verplaatsen moet u eerst de
loopband inklappen zoals hierboven is beschreven. Zorg
ervoor dat het onderstel goed beveiligd is door de pen
van de knop van het slot.
1. Pak de uiteinden van de leuningen vast. Plaats een voet
op het onderstel zoals aangegeven.
2. Til de loopband naar achteren totdat de wieltjes vrij kunnen
draaien. Verplaats de loopband voorzichtig naar de ge-
wenste plaats. Verplaats de loopband nooit zonder dat
udeze naar achteren kantelt. Wees heel voorzichtig
tijdens het verplaatsen van de loopband zodat u het
risico op persoonlijk letsel voorkomt. Verplaats de
loopband niet over een oneffen ondergrond.
3. Plaats weer een voet op het wiel en kantel de loopband tot deze weer rechtop staat.
Knop
Pin
Basis
Wieltjes
Handrails

25
HOE DE LOOPBAND UIT TE KLAPPEN
1. Houdt het uiteinde van de loopband vast zoals aangege-
ven. Trek, met gebruik van uw linker hand, de sluitknop
naar links en houdt deze vast. Laat de loopband lang-
zaam zakken totdat het onderstel voorbij de sluitpin is.
Laat de sluitknop langzaam los.
2. Houdt de loopband met beide handen goed vast en laat
de loopband op de vloer zakken. Buig door uw knieën
en houdt u rug recht om het risico op persoonlijk let-
sel te vermijden.
Knop

26
PROBLEMEN OPLOSSEN
Ukunt de meeste problemen met uw loopband oplossen door de hieronder genoemde stappen te volgen.
Zoek het probleem dat bij u van toepassing is en volg de instructies. Mocht u verdere hulp nodig hebben,
neem dan contact op met onze klantendienst.
PROBLEEM: De stroom is niet ingeschakeld
OPLOSSING: a. Zorg ervoor dat de stekker goed is aangesloten in een geaard stopcontact. (Zie pagina 10).
Mocht een verlengsnoer nodig zijn gebruik dan alleen een snoer van 1,5 mof korter. De loop-
band kan niet op een stopcontact met onderbreker van de grondfout circut gebruikt worden.
b. Nadat u de stekker heeft nagekeken, zorg er dan voor dat de sleutel zich goed in het bedie-
ningspaneel zit.
c. Controleer de stroomonderbreker bij het snoer op
het onderstel van de loopband. Als de knop uit-
steekt zoals aangegeven is de stroomonderbreker
doorgeslagen. Wacht 5 minuten en druk de scha-
kelaar opnieuw in om de stroomonderbreker op-
nieuw in werking te stellen (te resetten).
d. Bekijk de aan/uit knop die zich bij het electriciteits-
noer van de loopband bevindt. De knop moet zich
in de aan positie bevinden.
PROBLEEM: Stroomuitval tijdens gebruik
OPLOSSING: a. Controleer de stroomonderbreker bij het snoer op het onderstel van de loopband (zie tekening
boven). Als de stroomonderbreker is doorgeslagen, wacht dan 5 minuten en druk dan de scha-
kelaar weer in.
b. Zorg ervoor dat de stekker in het stopcontact steekt. Als de stekker in het stopcontact steekt,
haal hem er uit, wacht 5 minuten en steek de stekker opnieuw in het contact.
c. Haal de sleutel uit het bedieningspaneel. Steek de sleutel opnieuw goed in het bedieningspa-
neel.
d. Zorg ervoor dat de aan/uit knop zich in de aan positie bevindt.
e. Raadpleeg de kaft van de gebruiksaanwijzing wanneer de loopband nog steeds niet werkt.
PROBLEEM: De displays van het bedieningspaneel werken niet naar behoren
OPLOSSING: a. Haal de sleutel uit het bedieningspaneel en TREK
SNOER UIT HET STOPCONTACT. Laat vervol-
gens de Staanders (85) zorvuldig neer. Verwijder
de twee aangegeven Schroeven (7). Aandacht: U
zult een kruiskop schroevendraaier met een
schacht van 20 cm nodig hebben.
Til de Staanders (85) rechtop. Verwijder de drie
Schroeven (7) van de Kap (33) en verwijder deze
voorzichtig.
33
85 7
85 7
a
Doorgeslagen
c
Resetten
Aan
Positie
d

27
Zoek de Sensor (22) en de Magneet (18) aan de lin-
kerkant van de Katrol (17). Draai de Katrol zodanig
dat de Magneet gelijk staat met de Sensor. Zorg er-
voor dat de afstand tussen de Magneet en de
Sensor ongeveer 3 mm is. Verplaats mocht dat
nodig zijn met een gewone schroevendraaier de
Snelheidssensor een beetje. Maak de Kap weer vast
maar zorg ervoor dat de Schroeven (7) zich in de-
zelfde gaten bevinden als tevoren. Laat de loopband
een paar minuten lopen om te controleren dat de snel-
heid goed is.
PROBLEEM: De loopband vertraagt wanneer er op gelopen wordt
OPLOSSING: a. Mocht u een verlengsnoer nodig hebben, gebruik dan een verlengsnoer van 1,5 meter of korter.
b. Als de loopband te strak is functioneert de loop-
band minder en kan zelfs beschadigd worden. Haal
de sleutel uit het bedieningspaneel en DE STEK-
KER UIT HET STOPCONTACT. Draai met de
meegeleverde sleutel beide bouten van de achter-
roller een 1/4 slag tegen de klok in. Wanneer de
loopband goed is bijgesteld moet u de loopband 5
à7cm van het loopplatform kunnen tillen. Zorg er-
voor dat de band goed in het midden ligt. Steek de
stekker en de sleutel weer in en laat de loopband
een paar minuten draaien. Herhaal deze handeling
tot de loopband goed ligt.
c. Raadpleeg de kaft van de gebruiksaanwijzing wanneer de loopband vertraagt wanneer u erop
loopt.
PROBLEEM: De loopband ligt niet in het midden of slipt wanneer er op gelopen wordt
OPLOSSING: a. Haal eerst de sleutel uit het bedieningspaneel en
DE STEKKER UIT HET STOPCONTACT wanneer
de loopband niet goed in het midden ligt. Als de
loopband naar links is verschoven, draai met de
meegeleverde sleutel de linker bout van de achter-
roller een 1/2 slag met de klok mee. Als de loop-
band naar rechts is verschoven, draai dan de
bout van de achterroller een 1/2 slag tegen de klok
in. Zorg ervoor dat u de band niet te strak aandraait.
Steek de stekker en de sleutel weer in en laat de
loopband een paar minuten draaien. Herhaal deze handeling tot de loopband goed ligt.
b. Haal eerst de sleutel uit het bedieningspaneel en
HAAL DE STEKKER UIT HET STOPCONTACT
wanneer de loopband slipt. Draai met de meegele-
verde sleutel beide bouten van de achterroller een
1/4 slag met de klok mee. Wanneer de loopband
goed is bijgesteld moet u de loopband 5 à 7 cm
van het loopplatform kunnen tillen. Zorg ervoor dat
de band goed in het midden ligt. Steek de stekker
en de sleutel weer in en laat de loopband een paar
minuten draaien. Herhaal deze handeling tot de
loopband goed ligt.
5–7 cm
b
a
b
18
22
Zicht
van
boven
3mm
17
Bouten voor de Achterroller

28
Probleem: De schokbreker werkt niet bij het neerlaten van het onderstel van de loopband.
Oplossing: a. Omgevingsfactoren zoals Koude temperaturen kunnen de werking van de schokbreker beïn-
vloeden. Houdt om dit te herstellen de uiteinden van het onderstel met beide handen goed vast
enlaat het onderstel voorzichtig naar de vloer zakken en til deze vervolgens weer op. Doe dit
een paar keer. Buig de benen en houdt uw rug recht om de mogelijkheid tot verwondin-
gen te verminderen.
PROBLEEM: De helling van de loopband verandert niet op de juiste wijze
OPLOSSING: a. Druk terwijl de sleutel in het bedieningspaneel is geschoven op een van de helling toetsen.
Haal de sleutel er uit terwijl de helling van de loopband zich aanpast. Steek de sleutel na
een paar seconden weer in het bedieningspaneel. De loopband zal dan automatisch de helling
tot de maximale helling aanpassen om vervolgens naar de laagste stand terug te keren.
Hierdoor wordt het hellingssysteem opnieuw gekalibreerd.
PROBLEEM: De hartslag monitor werkt niet goed.
OPLOSSING: a. Kijk bij PROBLEMEN MET DE BORSTKAS-SENSOR OPLOSSEN op pagina 9 wanneer de
hartslag monitor niet goed werkt.
b. Wanneer de hartslag monitor nog steeds niet goed werkt vervang
dan de batterij. Zoek om de batterij te vervangen naar de deksel aan
de achterkant van de sensor. Steek een muntje in de gleuf van de
deksel en draai de deksel tegen de klok in tot aan de “open” positie.
Verwijder de deksel. Haal vervolgens de batterij uit de sensor.
Plaats er een nieuwe CR2032 batterij in met het opschrift naar
boven.Zorg er ook voor dat de rubber band goed in de sensor zit.
Maak de deksel weer vast en draai de deksel in de gesloten positie.
Batterij
Rubber
Band
Deksel
b
Deksel

29
RICHTLIJNEN VOOR UW CONDITIE
De volgende richtlijnen zullen u helpen met het uitvoe-
ren van uw oefenprogramma. Voor meer informatie
raadpleeg een goed boek of raadpleeg uw huisarts.
INTENSITEIT VAN UW OEFENING
Als uw doel is om vet te verbranden of uw cardivascu-
lair systeem te verbeteren dan is de juiste intensiteit
het middel. U kunt het juiste intensiteitsniveau bepalen
door uw hartslag als leidraad te gebruiken. De diagram
hieronder geeft de aanbevolen hartslag aan voor vet
verbranding en voor een aerobic oefening.
Om de juiste harstlag meting te berekenen moet u
eerst onder de diagram uw leeftijd opzoeken (leeftijden
zijn per 10 jaar afgerond). Zoek vervolgens de drie ge-
tallen boven uw leeftijd. Deze drie getallen geven uw
trainingszone aan. De twee laagste getallen zijn voor
vet verbranding aanbevolen. Het hoogste getal is voor
aerobic oefeningen aanbevolen.
Vet verbruiken
Om effectief vet te verbranden moet U voor een lan-
gere tijd op een betrekkelijke lage intensiteit oefenen.
Tijdens de eerste minuten van uw oefening gebruikt uw
lichaam makkelijke bereikbare
koolhydraten
.Pas na de
eerste paar minuten begint uw lichaam
vet
als energie
te verbruiken. Stel de snelheid en de helling van de
loopband bij todat uw hartslag rond het laagste getal
van uw trainingszone ligt als u vet wilt verbranden.
Stel voor maximale vet verbranding, de snelheid en
helling van de loopband bij totdat uw hartslag rond het
middelste getal van uw trainingszone ligt.
Aerobic oefening
Uw oefening moet aerobic zijn als het uw doel is uw
cardiovasculair systeem te verbeteren. Een aerobic
oefening is een activiteit met een hogere zuurstof toe-
voer voor een langere tijd. Deze hogere intensiteit
vraagt een grotere prestatie van uw hart om bloed
naar uw spieren te pompen. Het vereist ook een gro-
tere prestatie van uw longen om het bloed van zuurstof
te voorzien. Stel de snelheid en de helling van de loop-
band bij totdat uw hartslag rond het hoogste getal van
uw trainingszone ligt als u een aerobic oefening wilt
uitvoeren.
RICHTLIJNEN VOOR UW OEFENING
Iedere oefening moet uit de volgende drie onderleden
bestaan:
Opwarming—Begin iedere oefening met een opwarm-
fase door 5 à 10 minuten de spieren te strekken en
wat lichte oefeningen te doen. Een juiste opwarmoefe-
ning verhoogt uw lichaamstemperatuur , uw hartslag
en bevordert uw bloedsomloop als voorbereiding op
uw oefening.
Oefening in uw trainingszone—Verhoog de intensi-
teit van uw oefening na het opwarmen zodat uw hart-
slag binnen uw trainingszone valt. Houdt dit 20 à 60
minuten vol. (Beperk tijdens de eerste paar weken van
uw oefenprogramma uw oefening tot 20 minuten).
Haal diep en regelmatig adem. Houdt nooit uw adem
in.
Afkoeling—Beëindig uw oefening weer met 5 à 10 mi-
nuten strekoefeningen. Dit zal de soepelheid van uw
spieren bevorderen en problemen helpen voorkomen
na de oefening.
OEFENFREQUENTIE
Om uw conditie te consolideren of te verbeteren moet
u 3 keer per week oefenen met minstens een dag rust
tussen de oefendagen. Na een paar maanden kunt u
als u dat wilt 5 keer per week oefenen. Om succes te
hebben is het belangrijk om plezierig en regelmatig te
oefenen.
WAARSCHUWING:
Raadpleeg uw huisarts voor u met dit of enig
ander oefenprogramma begint. Dit is bijzon-
der belangrijk voor mensen ouder dan 35 of
mensen met gezondheidsproblemen. Lees
alle instructies door voor gebruik.
De hartslag-sensor is geen medisch instru-
ment. Verschillende factoren zoals beweging
van de gebruiker kunnen de nauwkeurigheid
van de hartslag metingen beïnvloeden. De
hartslag-sensor is alleen als hulpmiddel be-
doeld voor algemene hartslag meting.

LIJST MET ONDERDELEN—Modelnr. PETL77905 R.0 R0706A
De GEDETAILLEERDE TEKENING in het midden van deze handleiding bekijken om de onderdelen die hieron-
der opgesomd staan te kunnen vinden.
Onder- Aantal Beschrijving
deelnr.
Onder- Aantal Beschrijving
deelnr.
1 1 Linker Voetbalk
2 2 Schroef van Veerkussen
3 1 Linker Voorkapje
4 2 Schroef van Voorkapje
5 3 Schroef van Achterplatform
6 1 Latch Warning Decal
7 35 3/4” Schroef
8 2 Veerkussen
9 2 Veer
10 4 Isolator
11 4 Platformschroef
12 2 Loopband geleider
13 4 Loopband geleider Schroef
14 2 Schakelbout van het Onderstel
15 1 Loopoppervlak
16 1 Loopband
17 1 Voorroller
18 1 Magneet
19 2 Tussenstuk van het Onderstel
20 5 Moer
21 1 Sensorklip
22 1 Sensor
23 10 1/2” Schroef
24 4 Veermoer
25 1 Motor
26 1 Riem van de Motor
27 2 Veertussenstuk
28 4 Veerbout
29 2 Achter Poot
30 2Doorvoer voor motor
31 2 Bout van motor
32 2 Invoegschroef, Onder
33 1 Motorkap
34 3 Klip van Kap
35 1 Kapschuim, Links
36 1Bovenste TrekPen
37 2SpiePen
38 1 Bijstelbout van de Voorroller
39 4 Schroef van de Achtervoet
40 1Hellingmotor
41 1 Onderste Pen
42 1 Transformator
43 1Controller
44 6 3/4” Schroef
45 1 Onderkap
46 1 Electrische snoer Adapter
47 1 Electrische snoer
48 2 Moer van Lift Onderstel
49 1 Montage Contactdoos
50 2Verbindingsclip
51 1 Verbinding
52 7 Bevestiging
53 1 Rechter Voorkapje
54 1 Rechter Voetbalk
55 1 Onderstel
56 1 Geaarde Draad van Lift Onderstel
57 2 Platform Moer
58 1 Tussenarmring
59 1 Tussenkatrol
60 2 Sterring van Achterroller
61 4 Veer Tussenring
62 2 Bout van Achterroller
63 1 Rechter Achterkapje
64 1 Achteroller
65 1 Linker Achterkapje
66 1 Katrolbout
67 4 Stervormige pakkingring
68 1 Armtussenbout
69 1 Armtussenstuk
70 1 Handleuning
71 2 Rond Staanderkapje
72 4 Bout van het Bedieningspaneel
73 1 Draadharnas
74 1 Tussenarm
75 1 Veer Tussenarm
76 1 Montage van Sluiting
77 1 Invoegstuk van het Slot
78 2 Kapje van Handleuning
79 2 Vierkant Staanderkapje
80 2Bout van Liftonderstel
81 6 Steunkussentje
82 6 1” Tek Schroef
83 4 U-Moer
84 2 Opgeletsticker
85 1 Staander
86 1Schokdemper
87 4Bout voor poot
88 2 Bout van Voorwiel
89 2 Voorwiel
90 1Beugel voor elektronica
91 1 Filter
92 1 Invoegstuk van de Knop
93 1iFIT Kabel
94 1 Lift Onderstel
95 1 Deurtje
96 8 Veerring
97 2 Poot
98 1 Basis van het Bedieningspaneel
99 1 Schroef van de Polssensor
100 1Ventilator van het Bedieningspaneel
30

Onder- Aantal Beschrijving
deelnr.
Onder- Aantal Beschrijving
deelnr.
101 6 Plastic Tussenstuk
102 1 Tussenkatrolmoer
103 1 Sleutel/Klip
104 1 Schroef van de Houder contactdoos
105 1 Invoegstuk van het Bedieningspaneel
106 4 Moer
107 1 Boekenhouder
108 4 Tussenstuk
109 1 Katrolring
110 1 Kapschuim, Rechts
111 1 Inbussleutel
112 1 Draadharnas van het Helling
113 1 Waarschuwing
114 2 Kap van de Balk
115 4 Schroef Isolator
116 1 Motorisolatie
117 1 Polsontvanger
118 1 Ferrietklip
119 1 Borstkas-band
120 1 Borstkas-Sensor
121 1 Geaarde Draad van de Voorroller
122 3 Draadband
123 4 Tussenstuk van het Wiel
124 3 Schroef van Draadband
125 2 Schroef van Ventilator van het
Bedieningspaneel
# 1 10” Blauwe Draad, 2F
# 1 8” Blauwe Draad, M/F
# 1 4” Blauwe Draad, M/F
# 1 6” Wit Draad, 2F
# 1 4” Rood Draad, M/F
# 1 10” Groene Draad, F/Ring
# 1 8” Groene Draad, F/Ring
# 1 4” Groene Draad, F/Ring
# 1 Gebruikersaanwijzing
#Deze onderdelen woorden niet getoond.
Specificaties kunnen zonder kennisgeving worden ver-
anderd.
31

25
26
31
30
37
36
35
33
7
7
7
34
34
34
110
42
38
20
19
20
19
18
14
10
11
4
3
1
12
13
11
5
65
62
60
15
55
5
11
16 11
17
14
10
13
12
10
63
60
111
62
54
4
53
37
40
41
7
7
7
45
51
23
50
52
6
21
22
57
57
46
47
49
104
44
44
7
44
64
23
56
114
114
44
113
115
115
115
10
115
39
29
29
39
9
24
28
27
8
2
9
24
28
27
8
2
68
58
69
74 75
20
109
59
5
108
102
108
94
112
116
90
91
43
23 23
23
23
23
121
61
61
122
124
118
GEDETAILLEERDE TEKENING—Modelnr.PETL77905 R.0 R0706A
Zie voor een beschrijving van de onderdelen
de LIJST MET ONDERDELEN op pagina 30-
31 in de gebruiksaanwijzing.

89
20
88
81
82
86 85
76
77
72
71
84
93
67
100
103
73
73
20
88
89
123
72
71
98
81
82
81
82
105
78
70
78
95
99
7
99
99
99
99
96
72
67 72
96
83
99
99
99
99
99
97
97
87
96
106
87
96
106
107
79
79
84
92
113
7
7
81
82
101
101
101
101
81
82
101
81
82
101
48
80
80
83
48
119
120
117
123
123
123
125
125
GEDETAILLEERDE TEKENING—Modelnr.PETL77905 R.0 R0706A

Onderdeel Nr. 242757 R0706A Gedrukt in USA ©2006 ICON IP, Inc.
HET BESTELLEN VAN ONDERDELEN
Om vervang onderdelen voor uw loopband te bestellen, neem dan a.u.b. contact op met de winkel waar u dit ap-
paraat hebt gekocht.
Zorg ervoor dat u de volgende informatie bij de hand hebt wanneer u onderdelen wilt bestellen:
• het MODELNUMMER van het produkt ( PETL77905 R.0)
• de NAAM van het produkt (PROFORM 650 V loopband)
• het SERIENUMMER VAN het produkt (zie de kaft van de handleiding)
• het NUMMER VAN HET ONDERDEEL en de BESCHRIJVING van het onderdeel op pagina 30–31 van deze
handleiding