Psion RA1001 UHF RADIO TRANSCEIVER MODULE User Manual RA1001
Psion Inc UHF RADIO TRANSCEIVER MODULE RA1001
Psion >
USERS MANUAL

User Manual
PC Card Narrow Band Radio RA1001
Prel.2. 14 Dec, 2004
file: RA1001_User manual.doc Page i
12/17/2004 9:16:00 AM
RA1001 Narrow Band Radio,
Type III PC Card
USER MANUAL
Psion Teklogix Ltd
2100 Meadowvale Blvd.
Mississauga, Ontario
Canada L5N 7J9
Issue Date: December 2004

REVISION HISTORY & DESCRIPTION OF CHANGES
Revision Date Approval Description of Change
Prelim. June 2003 Initial Document
Prel.2 23 June, 2003 Update to comply with NGNB MRD Rev0.3.doc
TABLE OF CONTENTS - TBC
REVISION HISTORY & DESCRIPTION OF CHANGES.......................................................................................ii
1.
INTRODUCTION ...................................................................................................................................... 1
1.1
G
ENERAL
D
ESCRIPTION
........................................................................................................................ 1
2.
REFERENCES ........................................................................................................................................... 1
2.1
A
PPLICABLE
D
OCUMENTS AND
D
RAWINGS
-
T
EKLOGIX
....................................................................... 1
2.2
I
NVOKED
S
PECIFICATIONS
.................................................................................................................... 1
2.3
A
BBREVIATIONS
&
A
CRONYMS
............................................................................................................ 1
3.
DETAILED FEATURE AND FUNCTIONAL REQUIREMENTS ...................................................... 2
3.1
G
ENERAL
.............................................................................................................................................. 2
3.2
H
OST
S
UPPORT
..................................................................................................................................... 2
3.3
H
OST
B
ASED
S
OFTWARE
D
RIVERS
........................................................................................................ 2
3.4
S
OFTWARE
D
RIVER
C
OMPATIBILITY
..................................................................................................... 2
3.5
RF
C
ONNECTIVITY
................................................................................................................................3
3.6
PC
C
ARD
A
CCESSIBLE
C
ONTROL
,
C
ONFIGURATION AND
D
IAGNOSTICS
............................................... 3
3.6.1
Radio Alignment .............................................................................................................................. 3
3.6.2
Radio Control and Support Functions for FI&T, Approvals and EMC Testing (i.e. RTEST
features)........................................................................................................................................................ 3
3.7
M
ODES OF
O
PERATION
.......................................................................................................................... 3
3.8
F
EATURES
N
OT
S
UPPORTED
.................................................................................................................. 3
4.
APPROVAL REQUIREMENTS .............................................................................................................. 4
5.
MANUFACTURING SUPPORT.............................................................................................................. 6
6.
GENERAL................................................................................................................................................... 7
6.1
D
ESIGN
A
PPROACH AND
G
ENERAL
D
ESCRIPTION
: ................................................................................ 7
6.2
PC
C
ARD
S
IGNAL
P
ROCESSOR
.............................................................................................................. 7
6.3
M
EMORY
............................................................................................................................................... 7
6.4
R
ADIO
D
ECK
......................................................................................................................................... 7
7.
INTERFACES............................................................................................................................................. 8
7.1
P1
-
PCMCIA
C
ONNECTION TO
H
OST
................................................................................................... 8
7.2
D
IAGNOSTIC AND
T
EST
S
IGNALS
A
CCESS
P
OINT
-
R
EQUIREMENT
TBD .............................................. 8
7.3
A
NTENNA CONNECTION
........................................................................................................................ 9
8.
ELECTRICAL CHARACTERISTICS .................................................................................................... 9
8.1
P
OWER
S
UPPLY
R
EQUIREMENTS
........................................................................................................... 9
8.1.1
PC Card........................................................................................................................................... 9
8.1.2
Power Consumption - Nominal ....................................................................................................... 9
8.2
M
ODES OF
O
PERATION
.......................................................................................................................... 9
9.
SOFTWARE, FEATURES AND FUNCTIONS...................................................................................... 9
9.1
PC
C
ARD
F
IRMWARE
............................................................................................................................ 9
9.1.1
DSP Firmware................................................................................................................................. 9
9.1.2
Manufacturing ................................................................................................................................. 9
9.2
H
OST
S
OFTWARE
(R
EF
.:
RTEST
FEATURES
)....................................................................................... 10
9.2.1
Radio Protocol............................................................................................................................... 10
9.2.2
Radio Tests .................................................................................................................................... 10
9.2.3
Configuration and Tuning ............................................................................................................. 10
9.2.4
Site Survey (terminals only)........................................................................................................... 10
9.2.5
Power Management (terminals only) ............................................................................................ 10
9.2.6
RA1001 FLASH Upgrade.............................................................................................................. 10
9.3
S
UPPLIED
D
RIVERS
S
UPPORT
S
ERVICES
.............................................................................................. 10
10.
MAINTENANCE, DIAGNOSTICS & SERVICE ............................................................................ 11
11.
MECHANICAL & ERGONOMIC SPECIFICATIONS.................................................................. 11
11.1
G
ENERAL
............................................................................................................................................ 11
11.2
A
NTENNA
............................................................................................................................................ 11
11.3
E
NVIRONMENTAL CONDITIONS
........................................................................................................... 11
11.4
E
NCLOSURE
........................................................................................................................................ 11
11.5
L
ABELING
R
EQUIREMENTS
: ................................................................................................................ 11
12.
APPROVAL REQUIREMENTS........................................................................................................ 12
12.1
R
ADIO
................................................................................................................................................. 12
12.2
EMC................................................................................................................................................... 12
12.3
SAFETY ............................................................................................................................................ 12
13.
MANUFACTURING SPECIFICATIONS ........................................................................................ 12
13.1
G
ENERAL
............................................................................................................................................ 12
13.2
P
RODUCTION
A
SSEMBLY
.................................................................................................................... 12
13.2.1
Assembly Processes................................................................................................................... 12
13.2.2
Production Test Specifications..................................................................................................12
14.
FUTURE OPTIONS & UPGRADES ................................................................................................. 12
14.1
O
PERATING
S
YSTEMS
&
U
SER
I
NTERFACES
........................................................................................ 12
14.2
V
OICE
M
ODE
...................................................................................................................................... 12
14.3
I
NCREASED
B
AUD RATES
.................................................................................................................... 13
15.
APPENDIX B - RADIO PERFORMANCE SPECIFICATIONS.................................................... 14
15.1
GENERAL......................................................................................................................................... 14
15.2
RECEIVER........................................................................................................................................ 14
15.3
TRANSMITTER................................................................................................................................ 14

1. INTRODUCTION
1.1 General Description
This document specifies a complete data radio module that will support the company’s next
generation of PCMCIA based handheld and vehicle mount terminal, base station, access point
and ruggedized computer products. The radio specified herein shall provide full support for, and
be backwards compatible with the company’s proprietary narrowband radio protocols which
include 4800 and 9600 baud two level FM, and 4800, 9600 and 19,200 baud four level FM.
Specific host products that this radio is required to support are listed below under Host Support.
Included as part of this support are the appropriate software drivers that will reside on the host.
Connection to the host computer system shall be restricted to the standards governing a
PCMCIA type III PC card. The traditional radio deck, interface card and flex cable will be
integrated into a single type III PC card and connected via a cable to the host antenna.
This document represents the prime revision-controlled description of the project, the product
and its requirements and will be updated throughout the life of the project. A list of all relevant
documents and drawings is included as the main reference for the project.
2. REFERENCES
2.1 Applicable Documents and Drawings - Teklogix
Doc./Dwg No. Description & Notes
EFJ Spec./Manual
Business Case
TBD Manufacturing Plan
TBD Hardware design specification
TBD R/F test fixture specification
TBD Driver software design specification
TBD Software requirements
TBD Software design plan
2.2 Invoked Specifications
PC Card Standard Feb. 1995
Card and Socket Services V2.1
Advanced Power Management (APM) BIOS Interface Specification V1.2
IEEE 1149.1 Standard - Test Access Port & Boundary Scan Architecture
2.3 Abbreviations & Acronyms
API Application Programmer’s Interface
BIST Built-in Self Test
BER Bit Error Rate
E-NB Enhanced Narrowband
FCS First Customer Ship
MTBF Mean Time Between Failure
MTTR Mean Time To Repair
POST Power On Self Test
SINAD Signal to Noise and Distortion ratio
WLAN Wireless LAN Proprietary Protocol
Section A - Product Level Specifications
3. DETAILED FEATURE AND FUNCTIONAL REQUIREMENTS
3.1 General
The RA1001 shall provide narrowband data communications using all Teklogix proprietary
narrowband FM protocols and modulation schemes, which include 2 level FM running at 4800
and 9600 baud, and 4 level FM running at 4800, 9600 and 19,200 bps. It shall be functionally
backward compatible with existing Teklogix narrowband radios including the TRX7340,
TRX7345, TRX7355 and TRX7370.
The implementation shall be modular and consist of a PCMCIA form factor interface card,
incorporating the radio deck, an external antenna system and an antenna connecting cable. The
latter, along with appropriate mounting hardware shall be custom designed for each target host
as required and will not be covered under this specification.
The interface card shall provide the stack protocol, control the radio, acquire and provide
transmitted and received data streams via the PCMCIA interface, carry out all appropriate signal
processing, encoding, decoding and control functions required to properly transmit and receive
data via the radio. The PC Card interface shall conform as closely as possible to the PC-Card
95 Type III standard. Deviations from the standard must not affect in any way the compatibility
of the RA1001 with any Teklogix host products.
3.2 Host Support
The RA1001 shall function per specification when installed in the following Teklogix PCMCIA
based host products:
• Teklogix 7530 NG Handheld Terminal (WinCE.net operating system)
• Teklogix 8525 NG Vehicle Mount Terminal (WinCE.net operating system)
• Teklogix 8560/70 Vehicle Mounted Terminal (Win2K/XP operating system)
Use of the RA1001 in the following Teklogix PCMCIA based products is considered to be
beyond the scope of this project.
• Teklogix 7035 Compact Handheld Terminal (DOS operating system)
• Teklogix 9150 Access Point (VxWorks operating system)
• Teklogix 8255/60 Vehicle Mounted Terminal (DOS operating system)
Software drivers for the indicated terminals / operating systems will be provided. The RA1001
shall also be designed to accommodate where possible other portable and mobile computers that
support a PCMCIA type III slot.
3.3 Host Based Software Drivers
Drivers supporting the following operating systems and platforms shall be delivered, in priority
order:
• Windows CE (7530, 8525)
• Windows 2K, XP (8560/70)
Support for the following operating systems may be added as required:
• DOS (7035).
• VXWORKS (9150 Access Point) NOTE: 9150 Base Station compatibility is required
and so may necessitate VXWORKS software support.
3.4 Software Driver Compatibility
The client terminals interface to the NB radio will be Teklogix proprietary RMAN API for
mobile host computers -- full qualification for Teklogix TekTerm application
• WinCE.Net (4.1 and subsequent)
• Windows 2K & XP.
Support for the features following, if subsequently required, are outside the scope of this project.
• Card & Socket Services V2.1 compliant (DOS) (include compliance with Advanced Power
Management V1.2)
• Teklogix proprietary Cell Base module for 9150 access point.
3.5 RF Connectivity
Network access: Teklogix 9150 Access Point & Base Station, or 9130/9140 base station,
combined with Teklogix 93xx/94xx/95xx Series of Network Controllers
RF protocol: Teklogix NB Polling Protocol (Cellular mode).
[Compatible with all
current 32-bit 4800/9600/19.2 Teklogix systems.]
Roaming: transparent via 9130, 9140 and 9150 Access Point Cell Base modes
Frequency range: 403 - 512 MHz
Data Rate & Mode: 2 level FM (proprietary FSK) 4800 bps, 9600 bps
(effective peak rate) 4 level FM: (proprietary FSK) 4800, 9600 bps, 19.2 Kbps
RF Power: Factory set, 0.5 to 1 Watt (1.5 Watt growth objective)
Channel Spacing: 12.5, 20, 25 KHz (6.25KHz required from FCC, 1 Jan.’05).
Sensitivity: -112 dBm nominal @ 10
-2
BER
- Dependent upon the host computer EMC characteristics, qualified in
various Teklogix terminals (& Teklogix 9150 Access Point if required).
3.6 PC Card Accessible Control, Configuration and Diagnostics
The following control and diagnostic features can be accessed by the host system through the PC
Card interface:
3.6.1 Radio Alignment
• transmit frequency channel centering
• transmit power level (fine adjustment only)
• transmit deviation
• receiver squelch level or equivalent
Access to these settings shall be restricted through the use of a password or other secure
feature to avoid unauthorized adjustment. This security feature will be implemented by the
driver software.
3.6.2 Radio Control and Support Functions for FI&T, Approvals and EMC Testing (i.e. RTEST
features)
• channel(frequency) selection
• transmit long
• transmit with no modulation
• transmit test
• receive test
• carrier detect disable
• transmit time-out (adjustable timer)
• site survey mode
See the section describing radio modes for a more complete description.
3.7 Modes of Operation
The RA1001 shall support the following power saving modes of operation:
• Off
• Suspend: (radio deck powered down, DSP processor idle, control and interface circuitry
active only)
• APM enabled (Standby, Receive, Transmit as appropriate)
3.8 Features Not Supported
The following features are not offered in this product.

TekTalk. Not supported. Voice support at the system level is not defined.
Intrinsically Safe Not supported. No possibility of future support.
Formal MTBF Formal calculations to MIL-HDBK-217F will not be supplied.
While the PC card itself is not intended for excessive shock & vibration environments, it is
required to survive product specific shock & vibration testing and drop testing (ref. Temperature
conditions), i.e. when installed in, and protected by, the corresponding product enclosure.
4. APPROVAL REQUIREMENTS
• Radio, EMC and all other mandatory approvals for all Teklogix major markets
• Approvals in new markets where they are technically feasible will remain a design goal (e.g.
Argentina requires access to analogue signals for approvals which may not be viable)
• Specific approvals test jigs will be required as part of the completed package to allow access
to signals that would not normally be available through the host interface.
• Safety not required as this is a low voltage device.
Approvals And Safety Summary
This equipment complies with Class B Part 15 of the FCC rules.
Operation is subject to the following two conditions:
1. This device may not cause harmful interference, and
2. This device must accept any interference received, including interference
that may cause undesired operation.
Changes or modifications not expressly approved by Psion Teklogix, the party
responsible for compliance, may void the user's authority to operate the equipment.
1.
FCC Information to Users
For Class B Unintentional Radiators:
This equipment has been tested and found to comply with the limits for a Class B digital device,
pursuant to Part 15 of the FCC Rules. These limits are designed to provide reasonable protection
against harmful interference in a residential installation. This equipment generates, uses, and can
radiate radio frequency energy and, if not installed and used in accordance with the instruction
manual, may cause harmful interference to radio communications. However, there is no guarantee
that interference will not occur in a particular installation. If this equipment does cause harmful
interference to radio or television reception, which can be determined by turning the equipment off
and on, the user is encouraged to try to correct the interference by one of more of the following
measures:
Reorient or relocate the receiving antenna
Increase the separation between the equipment and receiver
Connect the equipment into an outlet on a circuit different from that to which the receiver is
connected.
Consult the dealer or an experienced radio/TV technician for help.
2.
Warning to Users
Warning: Changes or modifications not expressly approved by Psion Teklogix Inc. could void
the user's authority to operate the equipment.
FCC & IC RF Exposure Warning
A separation Distance of at least 20 cm is required be maintained between the user and the
antenna when the antenna with the gain of less than or equal to 2 dBi is used for Mobile
Application.
A separation Distance of at least 50 cm is required to be maintained between the user and the
antenna when the antenna with the gain of less than or equal to 12 dBi is used for Fixed Base
Application.
Labeling Requirement for OEM Product
OEM Manufacturer to make their own FCC & IC Label with the following wording:
Contains Psion Teklogix Inc UHF Radio, Model RA1001
FCC ID: GM3RA1001
IC: 2739D-RA1001
5. MANUFACTURING SUPPORT
• The RA1001 radio card will arrive fully assembled and tested from the subcontractor. Note
that PC cards cannot be opened without causing permanent damage to the device enclosure,
etc.
• JTAG will be supported for partial board test and firmware upgrade
• Test jigs for PA&T will be created to simplify the radio tuning operation as available, and
required by Manufacturing.

Section B - Detailed Specifications
6. GENERAL
6.1 Design Approach and General Description:
The interface includes a DSP, CPLD (or FPGA), CODEC, minimal baseband filters and
auxiliary circuitry. The interface will control the radio, acquire and generate analog signals,
process these signals in digital form, encode and decode information in the format supported by
Teklogix narrowband radio protocols, which include 4800 and 9600 baud two level FM, and
4800, 9600 and 19,200 bps four level FM.
The interface shall follow as close as possible the PC-Card 95 Type III standard. Deviations
from standard must not affect in any way the compatibility with Teklogix host products.
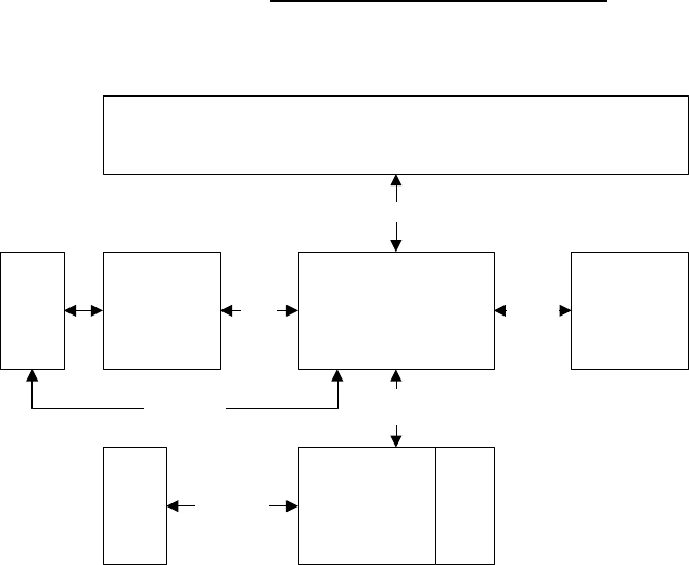
Block Diagram (TBC) - PC Card
PCMCIA
CPLD
glue logic
and
control
Buffer memory
and
CIS
CODEC
Data/Address/Control
Data/Address/
Control
Data/
Address
serial
Boot
loader
connector
TTL level
async serial
Radio
DSP
Program
RAM
&
ROM
Synth control
SYSTEM BLOCK DIAGRAM
6.2 PC Card Signal Processor
Central Processing Unit
CPU: TI TMS320VCS410A 16 bit fixed point DSP
CPU Performance: 120 MIPS (@ 120MHz)
Data Bus: 16 ext., 16 int.
6.3 Memory
Flash ROM: 1 Mbytes (external)
RAM: 128 Kbytes (internal, 64k x 16), 32Kbytes (external)
Attribute Memory: 4 Kbytes (4K x 8)
Common Memory: 4Kbytes (2K x 16, byte addressable)
Peripherals
Serial Port: Asynchronous (up to 19,200 bps)
6.4 Radio Deck

7. INTERFACES
Figure below describes the connection and interface scheme for the RA1001.
Interface and Connection Scheme
ANTENNA
CONNECTOR
RADIO DECK
-
PCB Upper Side
PCMCIA INTERFACE
(DSP, CPLD, CODEC, etc.)
- PCB Lower Side
PCMCIA
CONNECTOR JTAG
CONNECTOR
7.1 P1 - PCMCIA Connection to Host
Type: PC Card Standard February 1995- Type III, 16-bit Multi-Function
Pinout: 68 pin as per PC Card Standard
7.2 Diagnostic and Test Signals Access Point - Requirement TBD
Type: 15 pin - Amp InfoPort III
Pinout - The following is referenced to the PC Card.
Pin I/O Signal Name Description and Requirements
1 DVDD_SENSE Digital 5V voltage sense required for the TI JTAG programmer
2
input DSP_TMS DSP Test Mode Select (JTAG 1149.1)
• 5V TTL compatible
3
input TDI Test Data Input (JTAG 1149.1)
• 5V TTL compatible
4
output TDO Test Data Output (JTAG 1149.1)
• DSP driven @ 5V TTL Levels
• FPGA driven @ 3V3 CMOS Levels w/ 5V pull-up
5
input TCK Test Clock (JTAG 1149.1)
• 5V TTL compatible
6
input TRST Test Reset (JTAG 1149.1)
• 5V TTL compatible
7
in/out EMU0 Emulator test pins
• 5V TTL
8
in/out EMU1/OFF Emulator test pins
• 5V TTL
9
input A_TEST_IN Input to the DSP (will be digitized and filtered before passing to
the radio deck)
• 0-5V analog

10
output A_TEST_OUT
• 0-5V analog
11
output TRIG_OUT Programmable trigger output
• 5V TTL
12
input FPGA_TMS FPGA Test Mode Select (JTAG 1149.1)
• 5V TTL compatible
13
output TTL_rs232_Tx • 5V TTL
14
input TTL_rs232_Rx • 5V TTL
15 GND
7.3 Antenna connection
Antenna: 50 Ω nominal impedance; external only , via interconnecting RF cable
8. ELECTRICAL CHARACTERISTICS
8.1 Power Supply Requirements
8.1.1 PC Card
Power Requirements:
+5.0V ± 5%: 1A max. transmit (lower for other modes)
Limitations: Hot-swap supported by card; host may not support
8.1.2 Power Consumption - Nominal
Mode +5 volts
Off TBD mA
Standby TBD mA
Receive TBD mA
Transmit TBD mA
8.2 Modes of Operation
The RA1001 shall support the following modes of operation:
• Off (radio powered down, power removed from PCMCIA socket)
• Standby (radio powered down, DSP idle)
• Receive
• Transmit
9. SOFTWARE, FEATURES AND FUNCTIONS
9.1 PC Card Firmware
9.1.1 DSP Firmware
Implements PHY layer of NB Polling Protocol. The DSP has complete control of the radio
deck. It communicates with the host system through buffers allocated in common memory.
There will be a limited POST executed after reset, to test major function blocks (RAM,
FLASH checksum, PCMCIA I/F, etc).
9.1.2 Manufacturing
There will be a separate, comprehensive manufacturing test program which, combined with
special “loop-back” cables and JTAG test interface will fully test the card . SINAD will be a
built-in test, while the SINAD test is running the radio link will not be functional (it will be
the only task executed by the interface card). A SINAD measurement will be available to the
host system in digitized format
9.2 Host Software (Ref.: RTEST features)
9.2.1 Radio Protocol
Drivers shall be developed supporting the following features:
• compatible with Teklogix NB Polling Protocol in both Cellular and non-Cellular modes
• transparent roaming and power saving modes (terminals only)
• RMAN API interface supported by the TekTerm application (terminals only)
• radio protocol diagnostic information (viewable via TekTerm for terminals and via BCM
command line for the 9150)
9.2.2 Radio Tests
Software shall be developed that will allow the user to perform the following radio tests:
• channel (frequency) selection
• transmit long
• transmit without modulation
• transmit test
• receive test
• carrier detect disable
The radio test software will display appropriate statistics for each test (eq.BER for receive
test).
9.2.3 Configuration and Tuning
Software shall be developed that will allow the user to configure all necessary radio settings
such as data rate, modulation type and operating frequency. The software will also allow the
user to perform the following radio tuning operations:
• fine adjustment of transmit power
• transmit center frequency adjust
• transmit modulation adjust
• transmit modulation balance adjust
Access to restricted radio configuration settings will be password protected.
9.2.4 Site Survey (terminals only)
A site survey application shall be developed for the RA1001 that will perform in a similar
manner to the site survey application available on the 7030 terminal.
9.2.5 Power Management (terminals only)
The RA1001 radio drivers will set the operating mode of the RA1001 radio to properly
correspond with the terminal modes of operation which include Full On, APM Enabled, APM
Standby, APM Suspend, and Off. The will be no support for the APM mode “Full-On”, the
radio interface card will always enter the lowest power possible.
9.2.6 RA1001 FLASH Upgrade
Software shall be developed to support upgrading the RA1001 FLASH through the PCMCIA
host connection, for in-system upgrade. For depot upgrade, a JTAG programming interface
will be supported. Only firmware which is Regulatory Agency approved can be loaded on
customer terminals.
9.3 Supplied Drivers Support Services
Socket Services: TBD
Radio Parameters: TBD [Note parameters affecting regulatory approvals must be
permanently configured at the factory with no facility for a user
application to modify them.]
FLASH Upgrade: Programmable through PCMCIA host connector for field upgrade, or
through JTAG test connector for manufacture or in the event that flash

memory has been corrupted and PCMCIA interface is subsequently no
longer operational. A host resident program is required for upgrades
through the PCMCIA connector.
Limitations: Not compatible with PCMCIA 1.0 / JEIDA 4.0
10. MAINTENANCE, DIAGNOSTICS & SERVICE
User Maintenance: none
User Troubleshooting: none
Hardware Reset: through host socket services
Service Strategy: Equipment shall be returned to a service depot for repair or replacement.
Repair Strategy: There will be no repair of PCMCIA cards, defective cards will be scrapped!
Diagnostics: Basic diagnostic facilities will be made available to service personnel to
permit troubleshooting & fault isolation to the replaceable assembly level.
Special Tools/Fixtures: RA1001 Radio Test Jig (P/N TBD)
11. MECHANICAL & ERGONOMIC SPECIFICATIONS
11.1 General
format: Single piece design includes Type III PC Card internal only.
interface: PCMCIA Type III slot.
weight: TBD g (TBD oz)
dimensions: PC Card - Type III
drop: Dependent upon host mounting system; will not reduce the host
specifications when mounted correctly in the host system.
(Ref.: Section 3.8 & host specific requirements, e.g. for 7530, drop test
is cold-soaked, 26 times from 2m to concrete).
vibration: Dependent upon host mounting system; will not reduce the host
specifications when mounted correctly in the host system.
11.2 Antenna
The RA1001 will interface with an external, 1/4 wave loaded helical whip (similar to 7030) via
a sealed SMA connector (Antenna will have Female external thread).
Coverage & performance shall be comparable to existing Teklogix Narrow Band products.
Limitations: No internal antenna option.
11.3 Environmental conditions
temperature - storage -35°C to +65°C
temperature - operating -30° C to +60°C not sealed
temperature - shock +/- 50°C over 20 second time frames (5°C/sec)
humidity 10 to 95% (non-condensing)
There will be NO environmental protection on the RA1001, as it is designed to be fully
enclosed within the host unit.
11.4 Enclosure
PC Card: Standard ‘off-the-shelf’ PCMCIA card kit
11.5 Labeling Requirements:
Regulatory label: Must be visible on exterior of product enclosure. Includes all notices as
per regulatory requirements of section 13, adhering to minimum text
sizes defined therein. Identifies Psion Teklogix radio model number

(RA1001) and part number specific to the radio configuration.
12. APPROVAL REQUIREMENTS
12.1 Radio
ETSI ETS 300-113
EN 300-220-1
FCC FCC Part 90 Intentional Radiator (card and radio)
DOC ICAN RSS-210 Intentional Radiators.
ICAN RSS-119 Intentional Radiators EC
EC Each model requires separate approvals in each target country.
ROW As required on a per country basis.
12.2 EMC
USA FCC Part 15, Subpart B, Class B – Unintentional Radiator, Canada
ICES-003 / CSA C108.8-M1983 Unintentional Radiators - Class B
(Note: not required if FCC part 15, subpart B is tested)
EC ETS 300 683
ETS 300 279
These standards will provide compliance with EMC Directive
89/336/EEC, Class B (CE Mark Compliance)
Rest of World As required on per country basis.
12.3 SAFETY
EC
Low Voltage Directive 73/23/EEC, but no voltage limit applying.
13. MANUFACTURING SPECIFICATIONS
13.1 General
The design of this product and all accessories will be compliant with Manufacturing strategies,
requirements and processes as defined in the Manufacturing Plan.
The final product and sub-assemblies are designed to be tested using current methods and
equipment (whether at Teklogix or a vendor), wherever feasible [custom test fixtures & test
software is of course required.].
All components which may be subject to significant supply risks will have alternates sourced
where feasible.
13.2 Production Assembly
13.2.1 Assembly Processes
The RA1001 PC Card will be fully assembled, tested and sealed by the subcontractor prior to
shipment to Teklogix.
13.2.2 Production Test Specifications
TBD
14. FUTURE OPTIONS & UPGRADES
14.1 Operating Systems & User Interfaces
As required (supported by Change of Scope).
14.2 Voice Mode
Two voice modes could be supported in future releases, the first would support digitized
voice; and the second digital to analog transmission. Because analog signals cannot be passed
through the PCMCIA interface voice digitization will occur in the host system in order to
support base-station beacon requirement (as for TRX7370).
14.3 Increased Baud rates
Through improved algorithms it should be possible to improve throughput of the Teklogix RF
network. New firmware for the DSP can be downloaded from the host system through the
PCMCIA interface for an in-the-field upgrade. However, re-approval of the radio module may
be required.
Appendices
15. APPENDIX B - RADIO PERFORMANCE SPECIFICATIONS
(EFJ coupled to I/F Card)
15.1 GENERAL
Frequency Range 435-470 MHz
Frequency Control Synthesized
Channel Spacing 12.5/20/25
Mode of Operation Simplex or Half Duplex
Regulated Supply Voltage +5 VDC +/- 5%
Operating Temperature -30 to +60 Celsius Degree, -22 to +140 Farenheit Degrees
Maximum Dimensions: LxWxT = 7.19cm X 5.56cm X 1.70cm, 2.83” x 2.19” x 0.64”
Weight: 2.3 oz. (65 g)
FCC Compliance: Yes
15.2 RECEIVER
Bandwidth 16 Mhz (20 MHz)
Frequency Stability +/- 1.5 ppm
Sensitivity - 12 dB SINAD 0.45 uV
RF Input Impedance 50 ohms
Selectivity -70 dB
Spurious and Image Rejection -60 dB (12.5 kHz), -70 dB (20/25 kHz)
Intermodulation -70 dB
FM Hum and Noise -40 dB (12.5 kHz), -45 dB (20/25 kHz)
Conducted Spurious -57 dBm
Receive Current Drain <70 mA nominal
Receive Attack Time < 7 ms (depending on synthesizer loading implementation)
Audio Distortion < 3 %
Output Level DM3474 600-1200 mVp-p or 200-400 mV RMS (1 kHz at +/- 3 kHz)
Response DM3474 +/- 2 dB from DC to % kHz ( reference to 1 kHz)
Minimum Load Impedance 1 Kohm
15.3 TRANSMITTER
Bandwidth 16 Mhz (20 MHz)
Frequency Stability +/- 1.5 ppm
TCXO Coupling DC
RF Power Output 1 W nominal adjustable to 500 mW (1.5 Watt growth objective)
500 mW nominal adjustable to 75 mW (with Low Power Kit)
RF Output Impedance 50 ohms
Modulation Distortion < 3 %
Duty Cycle 50 %, 60 seconds maximum transmit time
Transmitter Attack Time < 7 ms (dependent on synthesizer implementation)
Spurious & Harmonic FM -37 dB
FM Hum and Noise -40 dB (12.5 KHz) , -45 dB (25 kHz)
Audio Response +/- 1.5 dB from DC to 5 kHz (reference to 1 kHz)
programmable to +/- 1 dB at the RF band edges via J201, pin 14
Data Input Impedance 100 Kohms
Modulation Response +/- 1 dB from DC to 5 kHz (reference to 1 kHz)
Current Drain < 800 mA at 2 W, +7.5 VDC