RIFO TECHNOLOGY RIFO BLE Module User Manual Manual

RIFO TECHNOLOGY CO., LTD. BLE Module Manual

Manual

    ____________________________________________________________________________________       2.4-GHz Bluetooth® low energy System-on-Module                     Model    :    2.4GHz RF Module Part No  :    TM41B1412-xxxx Version  :    V3.3    Date  :    2015.07.23
TM41B1412-Fxxx                                                                                                        2■   Applications    ■ Selection Guide Denomination  :2.4GHz Bluetooth RF Module Part No.      :TM41B1412-SFxxx      (with Shielding case)                                       128/256 KB in-system Programmable Flash   TM41B1412-Fxxx      (without Shielding case)                                       128/256 KB in-system Programmable Flash  TM41B1412-Exxxx      (External Antenna)                                       128/256 KB in-system Programmable Flash                    ˙2.4-GHz Bluetooth low energy Systems ˙Proprietary 2.4-GHz Systems ˙Human-Interface Devices (Keyboard, Mouse     ,Remote Control) ˙Sports and Leisure Equipment       ˙Mobile Phone Accessories ˙Consumer Electronics
TM41B1412-Fxxx                                                                                                        3■ Absolute Maximum Ratings     Stresses beyond those listed under Absolute  Maximum  Ratings  may cause permanent damage to the device. These are  stress ratings only, and functional operation  of the device at  these  or any  other  conditions beyond  those  indicated under  Recommended Operating Conditions  is not implied. Exposure to absolute-maximum-rated conditions for extended periods may affect device reliability.  CAUTION: ESD sensitive device. Precaution should be used when handling the device in order to prevent permanent damage.    ■  Recommended Operation Condition      ■ Electrical Specifications ●  Current Consumption TA = 25°C and VDD = 3 V
TM41B1412-Fxxx                                                                                                        4■ General Characteristics TA = 25°C and VDD = 3 V, unless otherwise noted.    ■  RF Characteristics 1Mbps, GFSK, 250-KHz deviation, Bluetooth low energy mode and 1%BER
TM41B1412-Fxxx                                                                                                        5■ TM41B1412-Fxxx RF Module Pin Configuration                Pin #.  Pin Name  Pin Type  Description 1  GND  GND  Ground 2  AVDD  ANALOG POWER  2~3.6V power supply 3  AVDD  ANALOG POWER  2~3.6V power supply 4  P2.2  Digital I/O   5  P2.1  Digital I/O   6  P2.0  Digital I/O   7  P1.7  Digital I/O   8  P1.6  Digital I/O   9  GND  GND  Ground 10  GND  GND  Ground 11  SCL  Digital I/O  I2C signal 12  SDA  Digital I/O  I2C signal 13  P1.5  Digital I/O   14  P1.4  Digital I/O   15  P1.3  Digital I/O   16  P1.2  Digital I/O   17  P1.1  Digital I/O   18  P1.0  Digital I/O   19  P0.7  Digital I/O   20  VDD  Digital POWER  2~3.6V power supply 21  GND  GND  Ground 22  P0.6  Digital I/O   23  P0.5  Digital I/O   24  P0.4  Digital I/O   25  P0.3  Digital I/O   26  P0.2  Digital I/O   27  P0.1  Digital I/O   28  P0.0  Digital I/O   29  RESET  RESET  Low active 30  GND  GND  Ground
TM41B1412-Fxxx                                                                                                        6■  Antenna Radiation Pattern
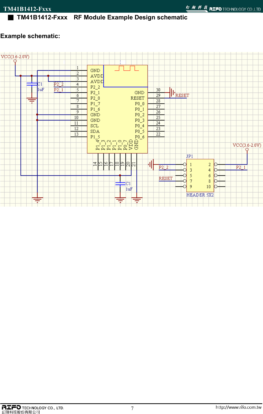
TM41B1412-Fxxx                                                                                                        7■  TM41B1412-Fxxx    RF Module Example Design schematic  Example schematic:
TM41B1412-Fxxx                                                                                                        8■  TM41B1412-Fxxx    RF Module Dimension    ■  Recommended PCB layout for Module
TM41B1412-Fxxx                                                                                                        9 Important FCC notice:  In accordance with FCC Part 15C , this module is    listed as a Modular Transmitter device.  Changes or modifications not expressly approved by the manufacturer could void the user’s authority to operate the equipment.  The antenna of this transmitter must not be co-located or operating in conjunction with any other antenna or transmitters within a host device, except    in accordance with FCC multitransmitter product approval procedures.     FCC Certification only covers the shielded version of the module. FCC Label InstructionsThe outside of final products that contains this module device must display a labelreferring to the enclosed module. This exterior label can use wording such as thefollowing: “Contains Transmitter Module FCC ID: 2AEQ4RIFO” or “Contains FCC ID: 2AEQ4RIFO.” Any similar wording that expresses the same meaning may be used.Additionally, there must be the following sentence on the device, unless it is too small to carry it:“This device complies with part 15 of the FCC Rules. Operation is subject to the following two conditions:(1) This device may not cause harmful interference, and (2) this device must accept any interference received,including interference that may cause undesired operation.”
TM41B1412-Fxxx                                                                                                        1■ Document History Revision  Date  Description/Changes 1.0  2014.04.08  First release 2.0  2014.12.08  update 3.0  2015.05.05  Update dimension & layout guide for pad of external antenna 3.1 2015.05.19 1. Add module name of external antenna   2.Add Important FCC notice & FCC Label Instructions 3.2  2015.06.18  Because Extend Antenna PAD affect External Antenna PAD Performance, so layout guide delete Extend Antenna PAD 3.3  2015.07.23  Page 9: Add FCC Notify.                       ■ Address Information

Navigation menu