Roland At800 Users Manual AT 800_r_e
at800 19084a0d-2384-6bd4-a956-0c7326d6c13b Roland Electronic Keyboard AT800 User Guide |
2015-02-02
: Roland Roland-At800-Users-Manual-443875 roland-at800-users-manual-443875 roland pdf
Open the PDF directly: View PDF
.
Page Count: 292 [warning: Documents this large are best viewed by clicking the View PDF Link!]
- USING THE UNIT SAFELY
- Important Notes
- Main Features
- Contents
- Panel Descriptions
- Before You Start Playing
- About the Display
- Convenient Functions
- Selecting and Playing Sounds
- Selecting Voices
- Creating Organ Sounds (Vintage Organ)
- Realistically Expressing an Acoustic Instrument Performance (Articulation Voice)
- Performing with an Active Expression Voice
- Performing with a Human Voice
- Adjust the Volume Balance
- Transpose the Pitch in Octave Units (Octave Shift)
- Playing Drum Sounds or Sound Effects from the Entire Lower Keyboard (Drums/SFX)
- Playing a Lower Voice with Percussion Instrument Sounds and a Voice Phrase (Manual Percussion)
- Sustaining Notes in the Lower Part (Lower Voice Hold)
- Using Rhythm Performance
- Selecting a Rhythm
- Playing Rhythm
- Changing a Rhythm’s Tempo
- Playing the Count Sound at the End of the Intro
- Playing Rhythm and Automatic Accompaniment
- Adding Variety to the Rhythm or Automatic Accompaniment
- Playing Chords with Simple Fingering (Chord Intelligence)
- Leading Bass Function
- A Simple Way to Make Automatic Accompaniment Settings (One Touch Program)
- Using a Rhythm from a USB Memory
- Copying Rhythms
- Changing the Order of the Saved Rhythms
- Renaming a Saved Rhythm
- Deleting Saved Rhythm
- Using the Registration Buttons
- Storing Registrations
- Recalling a Registration
- Automatically Registering When You Switch Panel Settings
- Assigning a Name to a Registration Set
- Saving Registration Sets
- Loading Previously Saved Registration Sets Into the ATELIER
- Deleting a Set of Registrations
- Changing the Name or Order of Registration
- Copying Registrations
- Using the Performance Functions
- Applying Various Effects to the Sound
- Using the Lower Keyboard Effectively
- Recording/Playing Back What You Play
- What is a Track Button?
- Displaying the Track Buttons
- Playing Back Performance Songs Stored on USB Memory and SMF Music Files
- Silencing a Specific Track (Track Mute)
- Viewing a Notation
- Recording a Performance
- Playing Back a Performance Song
- Add a Count Sound to Match the Timing (Count In)
- Recording Each Part Separately
- Re-Recording
- Erasing a Performance Song (Song Clear)
- Changing the Name of a Performance Song (Rename)
- Saving Performance Songs
- Loading Performance Songs Into the ATELIER
- Deleting Performance Songs Stored on “Favorites” or the USB Memory
- Layering a New Recording onto SMF Music Files
- Using Song with a Different Tempo Than That of the Performance Song
- Re-Recording Part of Your Performance (Punch-in Recording)
- Recording and Layering Drum Parts (Loop Recording)
- Starting Recording at the Right moment (Count-In Recording)
- Copying Performance Song
- Editing Your Musical Performance Data
- Creating Original Accompaniment Rhythms
- Various Other Settings
- Adjusting How the Instrument Responds
- Performance Function Settings
- Rhythm Settings
- Registration Settings
- Composer Settings
- Switching the Display of Lyrics On or Off
- Changing the Key When Playing Back Songs (Playback Transpose)
- Changing the Metronome Setting
- Adjusting the Metronome Volume
- Changing the Sound of the Metronome
- Setting the Beat
- Setting the Type of CD To Be Played Back
- Adjusting the Timing of a Player Piano CD’s Piano sound and accompaniment
- Other Settings
- Adjust the Standard Pitch (Master Tune)
- Adjusting the Mic Echo
- Enabling Transmission of PC Numbers
- Setting the PC Number
- MIDI IN Mode
- Selecting the MIDI Transmit Channel
- Adjusting the Brightness of the Display
- Eliminating the Bouncing Ball from the Main Screen
- Switching the Background of the Main Screen
- Changing the Ext Drive Connector Setting
- Turning the Remote Function On/Off
- Changing the Functions of the Remote Control’s Buttons
- Using the V-LINK Function
- Repositioning the Touch Screen
- Restoring the User Memory to the Original Factory Settings
- Restoring All Settings Other Than the User Memory to the Original Factory Settings
- Formatting a USB Memory (Format)
- Displaying a Graphic at Power-up
- Copying Data from a Floppy Disk to USB Memory
- Video-related Settings
- Connecting with External Device
- Enjoying Music and Video
- Troubleshooting
- Error Message
- Chord List
- Glossary
- Music Files That the ATELIER Can Use
- Settings That Are Stored After the Power Is Turned Off
- Demo Song List
- Short Cut List
- Main Specifications
- Index

Before using this unit, carefully read the sections entitled: “IMPORTANT SAFETY
INSTRUCTIONS” (p. 2), “USING THE UNIT SAFELY” (p. 3), and “IMPORTANT NOTES”
(p. 6). These sections provide important information concerning the proper operation of
the unit. Additionally, in order to feel assured that you have gained a good grasp of
every feature provided by your new unit, Owner’s manual should be read in its entirety.
The manual should be saved and kept on hand as a convenient reference.
Copyright © 2007 ROLAND CORPORATION
All rights reserved. No part of this publication may be reproduced in any
form without the written permission of ROLAND CORPORATION.
AT-800_e.book 1 ページ 2008年10月15日 水曜日 午前9時37分

2
CAUTION
RISK OF ELECTRIC SHOCK
DO NOT OPEN
ATTENTION: RISQUE DE CHOC ELECTRIQUE NE PAS OUVRIR
CAUTION: TO REDUCE THE RISK OF ELECTRIC SHOCK,
DO NOT REMOVE COVER (OR BACK).
NO USER-SERVICEABLE PARTS INSIDE.
REFER SERVICING TO QUALIFIED SERVICE PERSONNEL.
The lightning flash with arrowhead symbol, within an
equilateral triangle, is intended to alert the user to the
presence of uninsulated “dangerous voltage” within the
product’s enclosure that may be of sufficient magnitude to
constitute a risk of electric shock to persons.
The exclamation point within an equilateral triangle is
intended to alert the user to the presence of important
operating and maintenance (servicing) instructions in the
literature accompanying the product.
INSTRUCTIONS PERTAINING TO A RISK OF FIRE, ELECTRIC SHOCK, OR INJURY TO PERSONS.
IMPORTANT SAFETY INSTRUCTIONS
SAVE THESE INSTRUCTIONS
WARNING - When using electric products, basic precautions should always be followed, including the following:
1. Read these instructions.
2. Keep these instructions.
3. Heed all warnings.
4. Follow all instructions.
5. Do not use this apparatus near water.
6. Clean only with a dry cloth.
7. Do not block any of the ventilation openings. Install in
accordance with the manufacturers instructions.
8. Do not install near any heat sources such as radiators,
heat registers, stoves, or other apparatus (including
amplifiers) that produce heat.
9. Do not defeat the safety purpose of the polarized or
grounding-type plug. A polarized plug has two blades with
one wider than the other. A grounding type plug has two
blades and a third grounding prong. The wide blade or the
third prong are provided for your safety. If the provided plug
does not fit into your outlet, consult an electrician for
replacement of the obsolete outlet.
WARNING:
IMPORTANT:
As the colours of the wires in the mains lead of this apparatus may not correspond with the coloured markings identifying
the terminals in your plug, proceed as follows:
The wire which is coloured GREEN-AND-YELLOW must be connected to the terminal in the plug which is marked by the
letter E or by the safety earth symbol or coloured GREEN or GREEN-AND-YELLOW.
The wire which is coloured BLUE must be connected to the terminal which is marked with the letter N or coloured BLACK.
The wire which is coloured BROWN must be connected to the terminal which is marked with the letter L or coloured RED.
THIS APPARATUS MUST BE EARTHED
THE WIRES IN THIS MAINS LEAD ARE COLOURED IN ACCORDANCE WITH THE FOLLOWING CODE.
GREEN-AND-YELLOW: EARTH, BLUE: NEUTRAL, BROWN: LIVE
For the U.K.
10. Protect the power cord from being walked on or pinched
particularly at plugs, convenience receptacles, and the
point where they exit from the apparatus.
11. Only use attachments/accessories specified by the
manufacturer.
12. Use only with the cart, stand, tripod, bracket,
or table specified by the manufacturer, or
sold with the apparatus. When a cart is used,
use caution when moving the cart/apparatus
combination to avoid injury from tip-over.
13. Unplug this apparatus during lightning storms or when
unused for long periods of time.
14. Refer all servicing to qualified service personnel. Servicing
is required when the apparatus has been damaged in any
way, such as power-supply cord or plug is damaged, liquid
has been spilled or objects have fallen into the apparatus,
the apparatus has been exposed to rain or moisture, does
not operate normally, or has been dropped.
WARNING: To reduce the risk of fire or electric shock, do not expose this apparatus to rain or moisture.
AT-800_e.book 2 ページ 2008年10月15日 水曜日 午前9時37分

3
USING THE UNIT SAFELY
Safety grounding connection
001-50
Connect mains plug of this model to a mains socket
outlet with a safety grounding connection.
......................................................................................
Do not disassemble or modify
002a
Do not disassemble or modify this device.
......................................................................................
Do not repair or replace parts
003
Never attempt to repair this device or replace
parts. If repair or part replacement should become
necessary, you must contact your dealer or a
Roland service center.
......................................................................................
Do not use or store in the following types of
locations
004
• Locations of extremely high temperature (such as
in direct sunlight, near heating equipment, or on
a device that generates heat)
• Near moisture (such as in a bathroom, near a
sink, or on a wet floor) or in locations of high
humidity
• Locations exposed to rain
• Locations of excessive dust
• Locations subject to heavy vibration
......................................................................................
Do not place in an unstable location
007
Do not place this device on an unstable stand or a
tilted surface. You must place it in a stable and
level location.
......................................................................................
Connect the power cord to an outlet of the correct
voltage
008a
You must connect the power cord to an AC outlet
of the correct voltage as marked on the device.
......................................................................................
Use only the included power cord
008e
You must use only the power cord included with the
device. Do not use the included power cord with
any other device.
......................................................................................
Do not bend the power cord or place heavy objects
on it
009
Do not bend the power cord excessively, or place
heavy objects on the power cord. Doing so will
damage the power cord, and may cause short
circuits or faulty connections, possibly resulting in
fire or electrical shock.
......................................................................................
Do not share an outlet with an unreasonable
number of other devices
015
Do not connect excessive numbers of electrical
devices to a single power outlet. In particular,
when using a power strip, exceeding the rated
capacity (watts/amps) of the power strip may
cause heat to be generated, possibly melting the
cable.
......................................................................................
Avoid extended use at high volume
010
This device, either by itself or used in conjunction
with headphones, amps, and/or speakers, is
capable of producing volume levels that can cause
permanent hearing damage. If you experience
impaired hearing or ringing in your ears, immedi-
ately stop using the device and consult a medical
specialist.
......................................................................................
Do not insert foreign objects
011
Never allow foreign objects (flammable objects,
coins, wires, etc.) to enter this device.
This can cause short circuits or other malfunctions.
......................................................................................
Used for instructions intended to alert the
user to the risk of injury or material
damage should the unit be used
improperly.
* Material damage refers to damage or
other adverse effects caused with
respect to the home and all its
furnishings, as well to domestic animals
or pets.
Used for instructions intended to alert the
user to the risk of death or severe injury
should the unit be used improperly.
The ● symbol alerts the user to things that must be
carried out. The specific thing that must be done is
indicated by the design contained within the circle. In
the case of the symbol at left, it means that the power-
cord plug must be unplugged from the outlet.
The symbol alerts the user to important instructions or
warnings.The specific meaning of the symbol is
determined by the design contained within the triangle.
In the case of the symbol at left, it is used for general
cautions, warnings, or alerts to danger.
The symbol alerts the user to items that must never
be carried out (are forbidden). The specific thing that
must not be done is indicated by the design contained
within the circle. In the case of the symbol at left, it
means that the unit must never be disassembled.
AT-800_e.book 3 ページ 2008年10月15日 水曜日 午前9時37分

4
USING THE UNIT SAFELY
Turn off the power if an abnormality or
malfunction occurs
012a
If any of the following should occur, immediately
turn off the power, disconnect the power cord from
the AC outlet, and contact your dealer or a service
center to have the device serviced.
• The power cord is damaged
• The device produces smoke or an unusual smell
• A foreign object enters the device, or liquid
spills into the device
• The device becomes wet (by rain, etc.)
• An abnormality or malfunction occurs in the device
......................................................................................
Do not allow children to use without supervision
013
In households with children, take particular care
against tampering. If children are to use this device,
they must be supervised or guided by an adult.
......................................................................................
Do not drop or subject to strong impact
014
Do not drop this device or subject it to strong
impact.
......................................................................................
Do not use overseas
016
If you wish to use this device overseas, please
contact your dealer or a service center.
......................................................................................
Do not use a CD-ROM in an audio CD player or
DVD player
023
If you attempt to play back a CD-ROM in a conventional
audio CD player or DVD player, the resulting high
volume may damage your hearing or your speakers.
......................................................................................
Do not place containers of water on the device
026
Do not place containers of water (such as a flower
vase) or drinks on the device. Nor should you
place containers of insecticide, perfume, alcoholic
liquids, nail polish, or spray cans on the device.
Liquids that spill into the device may cause it to
malfunction, and may cause short circuits or faulty
operation.
......................................................................................
Never expose Battery to excessive heat
027
Never expose Battery to excessive heat such as
sunshine, fire or the like.
......................................................................................
Place in a well ventilated location
101a
When using this device, ensure that it is placed in
a well ventilated location.
..........................................................................................................
Grasp the plug when connecting or disconnecting
the power cord
102b
When connecting or disconnecting the power cord
to/from an AC outlet or the device itself, you must
grasp the plug, not the cord.
..........................................................................................................
Periodically wipe the dust off the power cord plug
103a
From time to time, you should unplug the power
cord from the AC outlet and use a dry cloth to wipe
the dust off of it. You should also unplug the power
cord from the AC outlet if you will not be using the
device for an extended period of time. Dust or dirt
that accumulates between the power cord plug and
the AC outlet can cause a short circuit, possibly
resulting in fire.
..........................................................................................................
Manage cables for safety
104
Ensure that the connected cables are organized
and managed in a safe manner. In particular,
place the cables out of reach of children.
..........................................................................................................
Do not stand or place heavy objects on this device
106
Do not stand on this device, or place heavy objects
on it.
..........................................................................................................
Do not connect or disconnect the power cord with
wet hands
107b
Do not connect or disconnect the power cord to the
device or AC outlet while holding the power cord
plug with wet hands.
..........................................................................................................
Cautions when moving this device
108d
If you need to move the instrument, take note of the
precautions listed below. Since this product is very
heavy, you must make sure that a sufficient number
of people are on hand to help, so you can lift and
move it safely, without causing strain. It should be
handled carefully, all the while keeping it level.
Make sure to have a firm grip, to protect yourself
from injury and the instrument from damage.
1
• Check whether the knob bolts fastening the
device to its stand have become loose. If they
are loose, tighten them firmly.
2
• Disconnect the power cord.
3
• Disconnect external devices.
5
• Close the lid.
6
• Remove the music stand.
..........................................................................................................
AT-800_e.book 4 ページ 2008年10月15日 水曜日 午前9時37分

5
USING THE UNIT SAFELY
Unplug the power cord from the AC outlet before
cleaning
109a
Before you clean the device, turn off the power and
unplug the power cord from the AC outlet.
..........................................................................................................
If there is a possibility of lightning strike,
disconnect the power cord from the AC outlet
110a
If there is a possibility of lightning strike, immedi-
ately turn off the power and disconnect the power
cord from the AC outlet.
..........................................................................................................
Cautions when using batteries
111: Selection
Batteries may leak or burst if they are used incor-
rectly. Please observe the following cautions (p.
253).
1
• When inserting batteries, carefully observe the
correct polarity (“+” and “-”).
2
• Do not mix new and partially used batteries, or
batteries of different types.
3
• If you will not be using the device for an
extended period of time, remove the batteries.
5
• If the batteries have leaked, use a soft dry cloth
to carefully wipe the liquid off the battery
compartment, and install new batteries. If liquid
that leaks from a battery contacts your skin, it
may cause skin irritation. Battery liquid that gets
into your eye is dangerous; immediately wash
out your eye with water.
6
• Do not carry or store batteries together with
metallic objects such as pens, necklaces, or
hairpins.
..........................................................................................................
Cautions when opening/closing the lid
116
Be careful when opening/closing the lid so you do
not get your fingers pinched (p. 21). Adult super-
vision is recommended whenever small children
use the unit.
..........................................................................................................
Cautions when using the seat
117: Selection
You must observe the following cautions when
using the seat.
1
• Do not play with the seat or use it as a stepstool.
2
• Do not allow two or more people to sit on the
seat simultaneously.
4
• Do not sit on the seat if the bolts fastening the
legs are loose. (If they are loose, use the
included tool to retighten them.)
..........................................................................................................
Keep small items out of the reach of children
118b
To prevent small items such as the following from
being swallowed accidentally, keep them out of the
reach of children.
• Included items
• Music rest attachment screws
• Screws for assembling the stand
..........................................................................................................
Do not remove the speaker grille and speaker
121
Do not remove the speaker grille and speaker by
any means. Speaker not user replaceable. Shock
hazardous voltages and currents are present inside
the enclosure.
..........................................................................................................
203
* GS ( ) is a registered trademark of Roland
Corporation.
Add
* XGlite ( ) is a registered trademark of Yamaha
Corporation.
220
* All product names mentioned in this document are
trademarks or registered trademarks of their
respective owners.
AT-800_e.book 5 ページ 2008年10月15日 水曜日 午前9時37分

6
Important Notes
Power Supply
301
• Do not connect this device to the same electrical outlet as an
inverter-controlled device such as a refrigerator, microwave
oven, or air conditioner, or a device that contains an electric
motor. Depending on how the other device is used, power
supply noise could cause this device to malfunction or produce
noise. If it is not practical to use a separate electrical outlet,
please connect this device via a power supply noise filter.
306b
• Batteries are included with this device. These batteries are for
the purpose of testing the operation of this device, and their
lifespan may be shorter than normal.
307
• Before you make connections, you must switch off the power
on all devices to prevent malfunction and/or speaker damage.
308
• Although the LCD and LEDs are switched off when the Power
switch is switched off, this does not mean that the unit has been
completely disconnected from the source of power. If you need
to turn off the power completely, first turn off the Power switch,
then unplug the power cord from the power outlet. For this
reason, the outlet into which you choose to connect the power
cord’s plug should be one that is within easy reach and readily
accessible.
Location
351
• If this device is placed near devices that contain large
transformers, such as power amps, hum may be induced in
this device. If this occurs, move this device farther away or
change its orientation.
352a
• If this device is operated near a television or radio, color
distortion may be seen in the television screen or noise may be
heard from the radio. If this occurs, move this device farther
away.
352b
• Keep your cell phone powered off or at a sufficient distance
from this device. If a cell phone is nearby, noise may be heard
when a call is received or initiated, or during conversation.
354b
• Do not leave this device in direct sunlight, near devices that
produce heat, or in a closed-up automobile. Do not allow
illumination devices operated in close proximity (such as a
piano light) or powerful spotlights to shine on the same
location on this device for an extended time. This can cause
deformation or color change.
355b
• If you move this device between locations of radically different
temperature or humidity, water droplets (condensation) may
form inside the device. Using the device in this condition will
cause malfunctions, so please allow several hours for the
condensation to disappear before you use the device.
356
• Do not allow items made of rubber or vinyl to remain on top of
this device for an extended time. This can cause deformation
or color change.
358
• Do not leave objects on top of the keyboard. This can cause
malfunctions such as failure to sound.
359
• Do not affix adhesive labels to this device. The exterior finish
may be damaged when you remove the labels.
360
• Depending on the material and temperature of the surface on
which you place the unit, its rubber feet may discolor or mar
the surface.You can place a piece of felt or cloth under the
rubber feet to prevent this from happening. If you do so,
please make sure that the unit will not slip or move
accidentally.
Care
401b
• For everyday care, wipe with a soft dry cloth, or remove
stubborn dirt using a tightly wrung-out cloth. If this device
contains wooden components, wipe the entire area following
the direction of the grain. The finish may be damaged if you
continue strongly rubbing a single location.
Addition
• If water droplets should adhere to this device, immediately
wipe them off using a soft dry cloth.
402
• Do not use solvents such as benzene, thinner, or alcohol, since
these can cause deformation or color change.
Servicing
452
• If you return this device for servicing, the contents of memory
may be lost. Please store important contents on USB memory,
or make a note of the contents. We take utmost care to
preserve the contents of memory when performing service, but
there may be cases when the stored content cannot be
recovered because the memory section has malfunctioned.
Please be aware that we cannot accept responsibility for the
recovery of lost memory content or for any consequences of
such loss.
Other Cautions
551
• Stored content may be lost due to a malfunction of the device
or because of inadvertent operation. You should back up
important content on USB memory as a safeguard against
such loss.
552
• We cannot accept responsibility for the recovery of any
content lost from internal memory or USB memory, or for the
consequences of such loss.
553
• Do not apply excessive force to the buttons, knobs, or input/
output jacks, since this may cause malfunctions.
554
• Never strike or apply strong pressure to the display.
556
• When connecting or disconnecting cables, grasp the plug (not
the cable) to prevent short circuits or broken connections.
557
• This device may produce a certain amount of heat, but this is
not a malfunction.
558a
• Please enjoy your music in ways that do not inconvenience
other people nearby, and pay particular attention to the
volume at nighttime. Using headphones will allow you to enjoy
music without having to be concerned about others.
559b
• When transporting or shipping this device, package it in an
appropriate amount of cushioning material. Scratches,
damage, or malfunctions may occur if you transport it without
appropriate packaging.
560
• If using the music rest, do not apply excessive force to it.
562
• Some connection cables contain a resistor. Do not connect
such cables to this device. Doing so may make the volume
extremely low or inaudible. Please use connection cables not
containing a resistor.
565
• Before opening or closing the keyboard lid, always make sure
that no pets or other small animals are located on top of the
instrument (in particular, they should be kept away from the
keyboard and its lid). Otherwise, due to the structural design
of this instrument, small pets or other animals could end up
getting trapped inside it. If such a situation is encountered, you
must immediately switch off the power and disconnect the
power cord from the outlet. You should then consult with the
retailer from whom the instrument was purchased, or contact
the nearest Roland Service Center.
AT-800_e.book 6 ページ 2008年10月15日 水曜日 午前9時37分

7
Important Notes
566b
• The sensitivity of the D Beam controller will change depending
on the amount of light in the vicinity of the unit. If it does not
function as you expect, adjust the sensitivity as appropriate for
the brightness of your location.
Add
• In order to provide the highest possible image quality, the
ATELIER uses a TFT liquid crystal display. Due to the nature of
a TFT liquid crystal display, the screen may contain pixels that
fail to light or that remain constantly lit, but please be aware
that this is not a malfunction or defect.
Floppy Disk Handling
(Using Optional Floppy Disk Drive)
651
• Floppy disks contain a plastic disk with a thin coating of
magnetic storage medium. Microscopic precision is required
to enable storage of large amounts of data on such a small
surface area. To preserve their integrity, please observe the
following when handling floppy disks:
• Never touch the magnetic medium inside the disk.
• Do not use or store floppy disks in dirty or dusty areas.
• Do not subject floppy disks to temperature extremes
(e.g., direct sunlight in an enclosed vehicle).
Recommended temperature range: 10–50 degrees C
(50–122 degrees F).
• Do not expose floppy disks to strong magnetic fields,
such as those generated by loudspeakers.
652
• Floppy disks have a “write protect” tab which can protect the
disk from accidental erasure. It is recommended that the tab
be kept in the PROTECT position, and moved to the WRITE
position only when you wish to write new data onto the disk.
fig.DiskProtect.e.eps
653
• The identification label should be firmly affixed to the disk.
Should the label come loose while the disk is in the drive, it
may be difficult to remove the disk.
654
• Store all disks in a safe place to avoid damaging them, and to
protect them from dust, dirt, and other hazards. By using a
dirty or dust-ridden disk, you risk damaging the disk, as well
as causing the disk drive to malfunction.
USB Memory Handling
704
• When connecting USB memory, firmly insert it all the way in.
705
• Do not touch the pins of the USB memory connector, or allow
them to become dirty.
708
• USB memory is made using high-precision electronic
components, so please observe the following points when
handling it.
• To prevent damage from static electrical charges,
discharge any static electricity that might be present in
your body before handling USB memory.
• Do not touch the terminals with your fingers or any metal
object.
• Do not bend or drop USB memory, or subject it to strong
impact.
• Do not leave USB memory in direct sunlight or in
locations such as a closed-up automobile. (Storage
temperature: 0–50 degrees C)
• Do not allow USB memory to become wet.
• Do not disassemble or modify USB memory.
Addition
• When connecting USB memory, position it horizontally with
the external memory connector and insert it without using
excessive force. The external memory connector may be
damaged if you use excessive force when inserting USB
memory.
Addition
• Do not insert anything other than USB memory (e.g., wire,
coins, other types of device) into the external memory
connector. Doing so will damage the external memory
connector.
Addition
• Do not apply excessive force to the connected USB memory.
Addition
• If you will not be using USB memory for an extended period of
time, close the USB memory cover.
Handling the CDs (CD-ROMs)
Add
• When handling the discs, please observe the following.
• Do not touch the encoded surface of the disc.
• Do not use in dusty areas.
• Do not leave the disc in direct sunlight or an enclosed
vehicle.
801
• Avoid touching or scratching the shiny underside (encoded
surface) of the disc. Damaged or dirty CD-ROM discs may not
be read properly. Keep your discs clean using a commercially
available CD cleaner.
Add
• Keep the disc in the case.
Add
• Do not keep the disc in the CD drive for a long time.
Add
• Do not put a sticker on the label of the disc.
Add
• Wipe the disc with a soft and dry cloth radially from inside to
outside. Do not wipe along circumference.
Add
• Do not use benzine, record cleaner spray or solvents of any
kind.
Add
• Do not bend the disc. Bending discs may prevent proper
reading and writing of data, and may further result in
malfunction.
Copyright
852
• This product can be used to record or duplicate audio or
visual material without being limited by certain technological
copy-protection measures. This is due to the fact that this
product is intended to be used for the purpose of producing
original music or video material, and is therefore designed so
that material that does not infringe copyrights belonging to
others (for example, your own original works) can be
recorded or duplicated freely.
853
• Do not use this unit for purposes that could infringe on a
copyright held by a third party. We assume no responsibility
whatsoever with regard to any infringements of third-party
copyrights arising through your use of this unit.
Rear side of the disk
Write
(can write new data onto disk)
Protect
(prevents writing to disk)
Write Protect Tab
AT-800_e.book 7 ページ 2008年10月15日 水曜日 午前9時37分

8
Main Features
We want to take a moment to thank you for your purchase of the Roland Organ “Music ATELIER.” The ATELIER is an
electronic organ which provides a generous collection of rich organ sounds. In addition, it is designed to be easy to
learn and use. In order to enjoy reliable performance of your new keyboard for many years to come, please take the
time to read through this manual in its entirety.
* The AT-800 is abbreviated in this manual as “ATELIER” respectively.
Basic Concepts of the ATELIER Series
A full complement of organ sounds
A wide range of basic organ sounds, ranging from jazz organ and pipe organ to theatre organ, are onboard so you
are sure to enjoy having access to all the sounds you expect from an organ.
Panel layout based on a tradition of emphasis on realtime operation
Based on the idea that you should be able to sit down and begin playing immediately, the operation buttons of the
panel are arranged by function as dictated by classic organ traditions, ensuring easy and intuitive operation. All
models of the ATELIER series feature the same operability, allowing you to start playing immediately even if you switch
models.
High-quality sounds that you can use without editing
In addition to a full range of organ sounds, high-quality sounds such as strings and brass are also included onboard.
You can simply select sounds and enjoy playing the organ—no need to perform complicated editing operations.
Expansive lower keyboard with damper pedal for piano-like expressiveness
The piano is indispensable to contemporary music performance. All models of the ATELIER series contain high-quality
grand piano sounds that you will enjoy performing. In addition, the range of the lower keyboard has been expanded,
giving you greater expressive capabilities on the piano. A damper pedal and initial touch sensitivity are also
provided, both necessities for piano performance.
Design utilizes your existing music data
The ATELIER series is designed so that even on new models, you will feel right at home and can begin playing
immediately. Consideration has been given to data compatibility, and existing song data or Registration data can be
moved to USB memory or used by connecting a floppy disk drive.
Music styles from around the world
Many of the best-loved musical styles from around the world (Rhythm and Automatic Accompaniment patterns) are
built in, allowing you to enjoy an international range of performances.
Utilizes SMF music files
Compatible with General MIDI 2, the world standard in SMF music files. Since an external memory connector is
provided, you can connect separately available USB memory or a floppy disk drive and take advantage of the wide
range of commercially available SMF music files. You can also mute parts, allowing you to practice the part for each
hand separately, and enjoy performing ensemble with the music files.
AT-800_e.book 8 ページ 2008年10月15日 水曜日 午前9時37分

9
Main Features
Features
Harmonic bars for creating organ sounds
The organ is equipped with “Harmonic bars,” which are much like the controllers used on traditional jazz organs. By
operating the harmonic bars, you can easily create a diverse variety of organ sounds.
By using the solo harmonic bars you can add orchestral sounds to the organ sounds for even more expressive
performance potential.
Realistically expressing acoustic instrument performances (Articulation Voice)
In order to bring out the distinctive qualities of an acoustic instrument and perform in a musically significant way, it is
essential to make use of the instrument’s rich variety of tonal changes and diverse performance techniques
(articulations). The ATELIER contains “Articulation Voices,
”
which use Super Natural technology to realistically express
the sounds and performance techniques of these acoustic instruments. For even more richly expressive performances,
you can take advantage of aftertouch or a foot switch to modify the tone in various ways while you play.
USB Memory
You can connect separately sold USB memory or a floppy disk drive, and play back SMF music files.
Performances you record or Registration data you create can also be saved on USB memory or a floppy disk, or you
can save SMF music files or Registrations from USB memory or a floppy disk into internal user memory.
“Quick Registration” and “Music Assistant” functions
The “Quick Registration” function lets you use keywords to select wonderful Registrations created by top-ranking
organists such as Hector Olivera. The “Music Assistant” function makes it easy to recall appropriate Rhythm and
sound settings simply by selecting a desired atmosphere for your song.
Highly realistic Rhythms and Automatic Accompaniment functions
All Rhythms use data from performances by professional drummers, featuring high-quality patterns with all the grooves
and subtle nuance of the real thing. In addition, you can use Automatic Accompaniments that are perfectly matched to
each Rhythm to enjoy the feeling of playing with your own band in the background.
Human voices and phrases
In addition to a full array of organ sounds, the ATELIER series provides human voices such as “Jazz Scat,” and human
voice phrases such as “Amen.”
Active Expression sounds
For some of the sounds, moving the expression pedal will vary not only the volume but also the tone, or add other
sounds. From pianissimo to fortissimo, the tonal character of the sound itself will change as you perform a crescendo,
or strings may appear behind the piano, creating dynamic changes in tonality.
Super Natural
Proprietary Roland sound generation technology that realistically reproduces the tonal changes and performance
techniques distinctive of an acoustic instrument, allowing you to perform music that is natural and richly expressive.
AT-800_e.book 9 ページ 2008年10月15日 水曜日 午前9時37分

10
Main Features
Harmony Intelligence
The Harmony Intelligence function automatically adds harmony to the upper keyboard sound according to the chord
you play in the lower keyboard. This gives you greater tonal depth and a more powerful performance.
76-note lower keyboard for plenty of range
The 76-note range can be split into zones, allowing a solo voice, pedal bass voice, percussion, etc., to be played
independently for an even wider range of performance possibilities. Since the lower keyboard can be divided into a
maximum of four parts, you have at your command expressive power that rivals that of a three-manual organ.
In addition, you can use the Drums/SFX function to play drum sounds or sound effects from the entire lower keyboard.
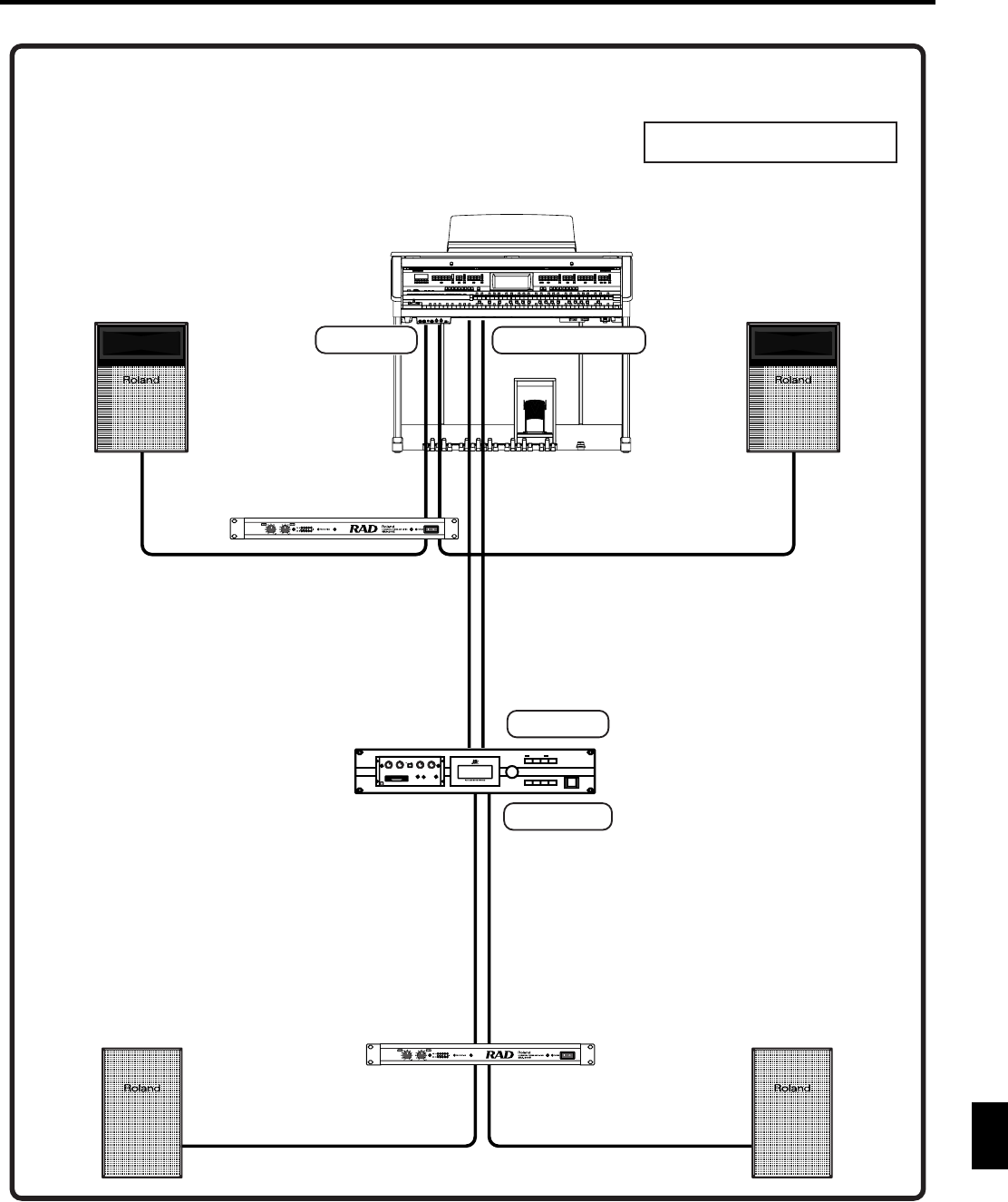
Connect external speakers for even greater presence
Using the Aux Out jack, the accompaniment parts and an enveloping ambience of RSS reverb sound can be played
through external speakers to create the impression that you’re playing along with a band or orchestra.
In addition, the drums, bass, and other sounds can be output separately, allowing you to adjust the volume balance
during a concert.
Large, wide LCD
For convenience, the frame area of the wide LCD screen always displays buttons for frequently used functions. You
can also view the tempo and measure number in any screen. The color liquid-crystal touch panel ensures excellent
visibility and easy operability.
This manual uses the following conventions in the interest of simpler, more concise instructions.
• The AT-800 is abbreviated in this manual as “ATELIER” respectively.
• Button names are enclosed in square brackets (“[ ]”), as in [Drums/SFX] button.
• On screen text is enclosed in angled brackets “< >”, as in <Exit>.
•[
▲
] [
▼
], [ ] [ ] means that you should press one or the other button.
Example: Reverb [
▲
] [
▼
] buttons, Tempo [ ] [ ] buttons.
• For easier readability, some screens and colors used here may differ in part from actual screens
and colors.
• The act of lightly contacting the Touch Screen with your finger is called “touching.”
• An asterisk (*) or a at the beginning of a paragraph indicates a note or precaution. These
should not be ignored.
• (p. **) refers to pages within the manual.
• The diagram of the ATELIER at the top of the page shows the location of the buttons to be pressed,
etc.
Conventions Used in This Manual
NOTE
AT-800_e.book 10 ページ 2008年10月15日 水曜日 午前9時37分

11
Contents
USING THE UNIT SAFELY........................................................................ 3
Important Notes..................................................................................... 6
Main Features........................................................................................ 8
Conventions Used in This Manual.............................................................................10
Panel Descriptions................................................................................ 18
Before You Start Playing ...................................................................... 20
Setting Up the Music Rest..................................................................................................20
Connecting the Speaker Cable..........................................................................................21
Opening/Closing the Lid ..................................................................................................21
Connecting the Power Cord ..............................................................................................22
Turning the Power On and Off ..........................................................................................22
Turning On the Power .............................................................................................22
Turning Off the Power .............................................................................................23
Using Headphones ..........................................................................................................23
Using a Microphone ........................................................................................................24
Using the Code Hook.......................................................................................................24
Restoring All the Factory Default Settings ............................................................................25
Using the External Memory ...............................................................................................26
Connecting the USB Memory ...................................................................................26
Connecting the Floppy Disk Drive .............................................................................27
Using a CD..................................................................................................................... 28
Connecting a CD Drive ........................................................................................... 28
About the Display ................................................................................ 29
Understanding the Main and Related Screens ............................................................29
Convenient Functions ........................................................................... 33
Listening to the Demo Songs..............................................................................................33
Choose a Keyword for Quick Registration Selection............................................................. 35
Music Assistant Function ................................................................................................... 37
Music Assistant Search............................................................................................39
About the Quick Guide Function........................................................................................41
About the Index Menu.............................................................................................42
Settings for Easy Performance............................................................................................ 44
Creating a Folder ............................................................................................................45
AT-800_e.book 11 ページ 2008年10月15日 水曜日 午前9時37分

12
Contents
Selecting and Playing Sounds............................................................... 47
Selecting Voices ..............................................................................................................47
About the Voices and Parts ......................................................................................47
Functions of the Upper/Lower/Pedal Bass Sound Select Buttons ...................................48
Selecting the Upper and Lower Voices ...................................................................... 49
Selecting Pedal Bass Voice ......................................................................................50
Selecting Solo Voice ...............................................................................................51
Selecting a Voice Using the [Others] Button ............................................................... 52
Creating Organ Sounds (Vintage Organ) ........................................................................... 54
Playing a Vintage Organ Voice................................................................................56
Realistically Expressing an Acoustic Instrument Performance (Articulation Voice) ......................61
Selecting a Articulation Voice...................................................................................62
Performing with an Articulation Voice........................................................................64
Using Aftertouch or the Expression Pedal................................................................... 64
Making the Ideal Settings for Playing an Articulation Voice..........................................65
Tips for Performing with an Articulation Voice ............................................................66
Performing with an Active Expression Voice ........................................................................69
Performing with a Human Voice ........................................................................................70
Adjust the Volume Balance................................................................................................ 72
Transpose the Pitch in Octave Units (Octave Shift)................................................................74
Playing Drum Sounds or Sound Effects from the Entire Lower Keyboard (Drums/SFX)................76
Changing Drums/SFX Sets....................................................................................... 77
Playing a Lower Voice with Percussion Instrument Sounds and a Voice Phrase (Manual Percussion)... 78
Changing the Manual Percussion Sets....................................................................... 79
Sustaining Notes in the Lower Part (Lower Voice Hold) ......................................................... 80
Using Rhythm Performance .................................................................. 81
Selecting a Rhythm........................................................................................................... 81
Using Rhythms Stored in User Memory ......................................................................82
Rhythm Search .......................................................................................................83
Playing Rhythm................................................................................................................ 85
Starting at the Press of a Button ................................................................................85
Starting the Rhythm Automatically When You Play the Lower Keyboard or Pedalboard (Sync Start) .86
Stopping the Rhythm ............................................................................................... 87
Changing a Rhythm’s Tempo............................................................................................. 87
Playing the Count Sound at the End of the Intro ...................................................................88
Playing Rhythm and Automatic Accompaniment...................................................................88
Adding Variety to the Rhythm or Automatic Accompaniment .................................................89
Changing the Arrangement of the Rhythm and Accompaniment (Variation)....................89
Playing Chords with Simple Fingering (Chord Intelligence)....................................................90
Leading Bass Function ...................................................................................................... 92
A Simple Way to Make Automatic Accompaniment Settings (One Touch Program) ..................94
Using a Rhythm from a USB Memory..................................................................................96
Reviewing the Rhythms on USB Memory .................................................................... 96
Copying Rhythms.............................................................................................................97
Changing the Order of the Saved Rhythms .......................................................................100
Renaming a Saved Rhythm..............................................................................................102
Deleting Saved Rhythm................................................................................................... 104
AT-800_e.book 12 ページ 2008年10月15日 水曜日 午前9時37分

13
Contents
Using the Registration Buttons ............................................................ 106
Storing Registrations....................................................................................................... 107
Recalling a Registration .................................................................................................. 108
How to Recall a Registration (DELAYED) .................................................................. 108
How to Recall a Registration (INSTANT) ..................................................................108
Changing the Timing of Recalling Registrations ........................................................109
Automatically Registering When You Switch Panel Settings .................................................110
Assigning a Name to a Registration Set............................................................................ 111
Saving Registration Sets..................................................................................................113
Loading Previously Saved Registration Sets Into the ATELIER ................................................116
Loading a Set of Registrations ................................................................................116
Loading an Individual Registration ..........................................................................117
Recalling the Order that the Registrations are Saved (Load Next)................................120
Deleting a Set of Registrations .........................................................................................122
Changing the Name or Order of Registration....................................................................124
Copying Registrations .................................................................................................... 126
Using the Performance Functions ........................................................ 130
Transposing to a Different Key (Key Transpose) .................................................................130
Adjusting the Brightness of the Sound............................................................................... 131
Adding Decay to the Sound (Damper Pedal) .....................................................................131
Using the Pitch Bend/Vibrato Lever ..................................................................................132
Using the Foot Switches.................................................................................................. 133
Changing the Function of the Foot Switch ................................................................134
Using the Foot Switch to Switch Registrations ........................................................... 135
Adjusting the Overall Volume Using an Expression Pedal.................................................... 136
Adjusting the Depth of the Expression Pedal.............................................................137
Applying Various Effects to the Sound ................................................ 138
Adding Harmony to a Melody (Harmony Intelligence) ........................................................138
Changing the Harmony Intelligence Type ................................................................ 139
Adding Modulation to the Sound (Rotary Effect)................................................................. 141
Making Fine Adjustments to the Rotary Effect Speed (Rotary Speed)............................ 142
Changing the Brightness of the Rotary Effect (Rotary Color)........................................143
Adding Richness to the Sound (Chorus Effect).................................................................... 144
Adding Resonance to the Sound (Sustain Effect)................................................................. 146
Changing the Sustain Length..................................................................................148
Adding Reverberation to the Sound (Reverb Effect)............................................................. 149
Changing the Reverb Type..................................................................................... 150
Changing the Wall Type .......................................................................................151
Changing the Depth of the Reverb ..........................................................................152
Using the D Beam Controller for Additional Enjoyment .......................................................154
Modifying the Sound.............................................................................................154
Moving Your Hand Above the D Beam Controller to Produce a Sound Effect................ 155
AT-800_e.book 13 ページ 2008年10月15日 水曜日 午前9時37分

14
Contents
Using the Lower Keyboard Effectively ................................................. 156
Making Effective Use of the Lower Keyboard..................................................................... 156
Playing the Solo Voice on the Lower Keyboard (Solo [To Lower] Button) ............................... 158
Changing How the Solo Voice Responds.................................................................159
Layering the Solo Voice and Lower Voice ................................................................159
Changing the Solo Split Point.................................................................................160
Using the Lower Keyboard to Play the Bass Voice ([Bass Split] Button) ..................................161
Changing the Bass Split Point.................................................................................162
Using the Lower Keyboard to Play the Bass Voice (Pedal [To Lower] Button) ..........................163
Recording/Playing Back What You Play ............................................. 164
What is a Track Button? ........................................................................................ 165
Displaying the Track Buttons ..................................................................................166
Playing Back Performance Songs Stored on USB Memory and SMF Music Files..................... 167
Silencing a Specific Track (Track Mute) ............................................................................168
Muting Individual Tracks of Performance Data.......................................................... 170
Viewing a Notation .......................................................................................................171
Changing the Notation Settings..............................................................................172
Recording a Performance................................................................................................ 174
Playing Back a Performance Song ...................................................................................175
Add a Count Sound to Match the Timing (Count In)............................................................175
Recording Each Part Separately.......................................................................................176
Re-Recording.................................................................................................................177
Erasing a Performance Song (Song Clear) ........................................................................ 178
Changing the Name of a Performance Song (Rename).......................................................178
Saving Performance Songs .............................................................................................180
Loading Performance Songs Into the ATELIER.....................................................................181
Deleting Performance Songs Stored on “Favorites” or the USB Memory ................................182
Layering a New Recording onto SMF Music Files ..............................................................183
Using Song with a Different Tempo Than That of the Performance Song................................184
Re-Recording Part of Your Performance (Punch-in Recording) ............................................... 185
Recording and Layering Drum Parts (Loop Recording).........................................................186
Starting recording at the right moment (Count-In Recording) ................................................187
Copying Performance Song ............................................................................................188
Editing Your Musical Performance Data .............................................. 190
Deleting a Specific Measure (Delete Measure)...................................................................190
Delete the Recording from a Track (Delete Track) ...............................................................191
Erase Recording (Erase Event) .........................................................................................193
Copying Measures (Copy) ..............................................................................................195
Correct Timing Inaccuracies (Quantize) ............................................................................196
AT-800_e.book 14 ページ 2008年10月15日 水曜日 午前9時37分

15
Contents
Creating Original Accompaniment Rhythms ........................................ 198
Preparations for Creating User Rhythms............................................................................199
Displaying the Rhythm Customize Screen.................................................................199
Selecting the Division ............................................................................................ 200
Loading the Rhythm ..............................................................................................201
Making the Division Settings ..................................................................................202
Creating the User Rhythm ...............................................................................................203
Editing the Rhythm ................................................................................................203
Changing and Deleting the Instruments Used ...........................................................206
Deleting Rhythms You Have Created .......................................................................207
Saving the User Rhythm .................................................................................................. 207
Changing the Name of a User Rhythm (Rename) ......................................................207
Saving User Rhythms to the User Memory or USB Memory......................................... 208
Various Other Settings ....................................................................... 209
Adjusting How the Instrument Responds............................................................................ 209
Turning Aftertouch On/Off ....................................................................................209
Adjusting the Depth of Aftertouch ........................................................................... 209
Adjusting the Initial Touch Sensitivity ....................................................................... 210
Changing the Pedalboard Polyphony......................................................................210
Performance Function Settings ......................................................................................... 211
Selecting the keyboard affected by the damper pedal...............................................211
Changing the Function of the Expression Pedal.........................................................211
Choosing the keyboard for which Pitch Bend and Vibrato will apply...........................212
Changing the Pitch Bend Range .............................................................................213
Adjusting the Sensitivity of the D Beam Controller .....................................................213
Rhythm Settings ............................................................................................................. 214
Turning Chord Hold On/Off .................................................................................. 214
Changing the Intro Countdown Sound (Count Down Sound) ...................................... 214
Preventing Rhythm Tempos from Switching Automatically...........................................215
Changing the Operation of [Intro], [Ending] Button and the Fill In Button .....................215
Registration Settings ....................................................................................................... 217
Changing the Timing at Which Arranger Settings are Recalled ..................................217
Changing the Timing at Which Transposition Settings are Recalled............................. 217
Composer Settings .........................................................................................................218
Switching the Display of Lyrics On or Off ................................................................ 218
Changing the Key When Playing Back Songs (Playback Transpose)............................ 218
Changing the Metronome Setting ...........................................................................219
Adjusting the Metronome Volume ...........................................................................219
Changing the Sound of the Metronome ...................................................................220
Setting the Beat .................................................................................................... 220
Setting the Type of CD To Be Played Back ...............................................................221
Adjusting the timing of a player piano CD’s piano sound and accompaniment ............222
Other Settings ............................................................................................................... 222
Adjust the Standard Pitch (Master Tune)................................................................... 222
Adjusting the Mic Echo .........................................................................................223
Enabling Transmission of PC Numbers .................................................................... 223
Setting the PC Number.......................................................................................... 224
MIDI IN Mode...................................................................................................... 224
Selecting the MIDI Transmit Channel .......................................................................225
AT-800_e.book 15 ページ 2008年10月15日 水曜日 午前9時37分

16
Contents
Adjusting the Brightness of the Display .................................................................... 226
Eliminating the Bouncing Ball from the Main Screen..................................................226
Switching the Background of the Main Screen.......................................................... 227
Changing the Ext Drive Connector Setting ...............................................................227
Turning the Remote Function On/Off....................................................................... 228
Changing the Functions of the Remote Control’s Buttons ............................................228
Using the V-LINK function ......................................................................................229
Repositioning the Touch Screen ..............................................................................230
Restoring the User Memory to the Original Factory Settings................................................. 231
Restoring All Settings Other Than the User Memory to the Original Factory Settings ............... 232
Formatting a USB Memory (Format)..................................................................................233
Displaying a Graphic at Power-up ...................................................................................234
Deleting an Image Stored in Internal Memory...........................................................235
Copying Data from a Floppy Disk to USB Memory.............................................................236
Video-related Settings.....................................................................................................237
Specifying the Television Format.............................................................................237
Selecting the Aspect Ratio of the Video Output.........................................................238
Selecting the Type of Slide Show............................................................................ 239
Selecting the Interval at which Images will Change ................................................... 240
Viewing the Contents of the ATELIER’s Screen on a Television or Display .....................241
Connecting with External Device......................................................... 242
Name and Functions of Jack and Connectors ....................................................................242
Connecting to Audio Equipment ...................................................................................... 243
Connecting a Computer.................................................................................................. 244
Making the Settings for the USB Driver ....................................................................245
Connecting MIDI Devices................................................................................................246
Connecting an External Display or Television .................................................................... 247
Changing the settings when external speakers are connected.............................................. 249
Switching the Aux Out On/OFF ............................................................................. 249
Switching the Aux Out Mode .................................................................................249
Using the Remote........................................................................................................... 253
Installing Batteries in the Remote.............................................................................253
Using the Remote..................................................................................................254
Remote Control Buttons.......................................................................................... 255
Enjoying Music and Video.................................................................. 257
Enjoying VIMA TUNES Songs .........................................................................................258
Listening to a VIMA TUNES Song ...........................................................................258
Displaying a Slide Show while the Song Plays ......................................................... 260
Performing with Sounds that Match the Song
(Recommended Tones) ..........................................................................................262
Listening to Songs from Music CD ....................................................................................263
Enjoying Karaoke with a Music CD (Center Cancel) .................................................264
AT-800_e.book 16 ページ 2008年10月15日 水曜日 午前9時37分

17
Contents
Appendices
Troubleshooting............................................................................................................. 265
Error Message...............................................................................................................271
Chord List ..................................................................................................................... 272
Glossary....................................................................................................................... 274
Music Files That the ATELIER Can Use...............................................................................275
The ATELIER Allows You To Use the Following Music Files..........................................275
About the ATELIER Sound Generator .......................................................................275
Settings That Are Stored After the Power Is Turned Off........................................................276
Settings That Are Stored After the Power Is Turned Off .............................................. 276
Settings That Are Stored In the Registration Buttons ................................................... 276
Settings That Are Stored In the Individual Registration Buttons.....................................276
MIDI Implementation Chart .............................................................................................277
Demo Song List..............................................................................................................278
Short Cut List .................................................................................................................281
Main Specifications .......................................................................................................282
Index............................................................................................................................285
AT-800_e.book 17 ページ 2008年10月15日 水曜日 午前9時37分

18
Panel Descriptions
1.
Part Balance [
▲
] [
▼
] buttons
→
p. 72
Part Balance Indicator
→
p. 73
2.
Lower Voice select buttons
→
p. 49
Lower Organ Part
Lower Symphonic Part
Lower Orchestral Part
[Alternate] button
Level [
▲
] [
▼
] buttons
→
p. 72
Level indicator
→
p. 73
3.
Touch Screen
→
p. 29
4.
[Harmony Intelligence] button
→
p. 138
5.
Upper Voice select buttons
→
p. 49
Upper Organ Part
Upper Symphonic Part
Upper Orchestral Part
[Alternate] button
Level [
▲
] [
▼
] buttons
→
p. 72
Level indicator
→
p. 73
6.
Solo Voice select buttons
→
p. 51
Solo Part
[Alternate] button
[To Lower] button
→
p. 158
Level [
▲
] [
▼
] buttons
→
p. 72
Level indicator
→
p. 73
7.
[Power On] switch
→
p. 22
8.
D Beam
→
p. 154, p. 155
9.
D Beam buttons
→
p. 154, p. 155
10.
Upper Harmonic Bars
→
p. 54
11.
Solo Harmonic Bars
→
p. 54, p. 72
12.
Vintage Organ buttons
→
p. 54
13.
Percussion buttons
→
p. 54
14.
[H-Bar Manual] button
→
p. 58
15.
[Video Monitor] button
→
p. 261
16.
[Value] dial
→
p. 32
17.
Pedal Harmonic Bars
→
p. 54
18.
Lower Harmonic Bars
→
p. 54
19.
Transpose [-] [+] buttons
→
p. 130
1
98
7
2
3
10
24 25232221
26
29
30
2827
11 1312 14 15 16
31
AT-800_e.book 18 ページ 2008年10月15日 水曜日 午前9時37分

19
Panel Descriptions
Panel Descriptions
20.
Composer
→
p. 164
[Song] button
[Registration] button
→
p. 109–p. 126
[Demo] button
→
p. 33, p. 168
[Reset] button
[Play/Stop] button
[Rec] button
→
p. 174
21.
Lower
[Drums/SFX] button
→
p. 76
[Manual Perc] button
→
p. 78
22.
Lower Voice [Hold] button
→
p. 80
23.
[Pedal Sustain] button
→
p. 146
24.
Global Settings
→
p. 44
[EZ One Finger] button
[EZ Touch] button
25.
Pedal Bass Voice select buttons
→
p. 50
Pedal Organ Part
Pedal Orchestral Part
[To Lower] button
→
p. 163
[Bass Split] button
→
p. 161
26.
Rhythm select buttons
→
p. 81
Variation buttons
→
p. 89
Tempo [ ] [ ] buttons
→
p. 87
Fill In [Auto] button
→
p. 89
[Break] button
→
p. 89
[Intro] button
→
p. 85–p. 87
[Ending] button
→
p. 85–p. 87
[Count Down] button
→
p. 88
[Sync Start] button
→
p. 86
[Start/Stop] button
→
p. 85–p. 87
Arranger [On/Off] button
→
p. 88
[One Touch Program] button
→
p. 94
27.
[Master Volume] slider
→
p. 22
28.
[Brilliance] slider
→
p. 131
29.
Pitch Bender/Vibrato lever
→
p. 132
30.
Rotary Sound
→
p. 141
[On/Off] button
[Fast/Slow] button
31.
Registration buttons
[Write] button
→
p. 107
[Manual] button
→
p. 110
Registration [1]–[12] buttons
→
p. 106
[Load Next] button
→
p. 120
5
4
6
17 18
2019
AT-800_e.book 19 ページ 2008年10月15日 水曜日 午前9時37分

20
Before You Start Playing
Attaching the Music Rest
1.
Insert the supplied screws for the music rest into the
screw holes located on the top of the instrument,
and lightly tighten them (two locations).
2.
Put the music rest between the screws and the
ATELIER’s body.
3.
While supporting the music rest with one
hand, secure it in place by turning the screws.
When attaching the music rest, support it firmly with one
hand to make sure that you don’t drop it. Be careful, so
you don’t get your fingers pinched.
Do not apply excessive force to the installed music rest.
Be sure to use the supplied screws for attaching the music
rest.
Before moving the piano, be sure to remove the music rest to
prevent accidents.
Removing the Music Rest
1.
To remove the music rest, support it with one
hand while loosening the screws.
2.
Remove the music rest.
After removing the music rest, don’t forget to retighten
the screws.
Setting Up the Music Rest
Screw
Screw
NOTE
NOTE
NOTE
AT-800_e.book 20 ページ 2008年10月15日 水曜日 午前9時37分

21
Before You Start Playing
Before You Start Playing
1.
Plug the speaker cable extending from the
stand into the Speaker connector located at
the rear of the AT-800’s bottom panel.
Pay attention to the shape of the speaker cable’s
connector, and insert it until you hear it click securely
into place.
fig.00-22.eps
1.
To open the lid, hold handles with both hands
and lift it straight up. Then, slide it to the rear.
2.
To close the lid, slowly pull it forward until it
stops. Then, gently lower it into place.
Be careful not to get your fingers caught when opening or
closing the lid. Adult supervision is recommended when
small children are going to be using the instrument.
To prevent accidents, be sure to close the lid before moving
the organ.
Make sure you don’t have anything (such as sheet music) on
the keyboard when you close the lid.
Connecting the Speaker Cable
Speaker Cable
Organ
side
Speaker
box side
Opening/Closing the Lid
NOTE
NOTE
NOTE
AT-800_e.book 21 ページ 2008年10月15日 水曜日 午前9時37分

22
Before You Start Playing
1.
First, make sure that the [Power On] switch at
the panel’s left side is OFF (not pushed in).
fig. 00-27.eps,fig.00-27-2.eps
2.
Connect the supplied power cord to the AC
Inlet connector, then plug the other end into an
AC outlet.
Only use the power cord supplied with this instrument.
Whenever you do not intend to use the instrument for
extended periods of time, pull out the power cord from the
AC outlet.
Once the connections have been completed, turn on or off
power to your various devices in the order specified. By
turning on or off devices in the wrong order, you risk
causing malfunction and/or damage to speakers and other
devices.
1.
Make sure of the following before the power is
turned on.
• Is the power cord correctly connected to the AC inlet?
• Is the power cord correctly connected to the AC outlet?
• Is the [Master Volume] slider (located at the left of the
Lower Keyboard) set to the Min (minimum) position?
fig.00-26.eps
2.
Press the [Power On] switch to turn on the
power.
fig. 00-27.eps, fig.00-27-3.eps
The main screen will appear in the display.
This unit is equipped with a protection circuit. A brief
interval (a few seconds) after power up is required before
the unit will operate normally.
Connecting the Power Cord
OFF
Upper position
Power Cord
AC Outlet
NOTE
NOTE
Turning the Power On and Off
Turning On the Power
NOTE
ON
Lower position
Main Screen
NOTE
AT-800_e.book 22 ページ 2008年10月15日 水曜日 午前9時37分

23
Before You Start Playing
Before You Start Playing
3.
Adjust the volume to an appropriate level by
moving the [Master Volume] slider or
operating the expression pedal.
Now adjust the [Master Volume] slider to a suitable
level. The volume will be increased when the Expression
Pedal is pressed down, and decreased when the pedal
is returned.
fig.00-28.eps
1.
Before switching the power off, set the [Master
Volume] slider to the Min (minimum) position.
2.
Press the [Power On] switch to turn off the
power.
fig. 00-27.eps,fig.00-27-2.eps
If you need to turn off the power completely, first turn off the
[POWER On] switch, then unplug the power cord from the
power outlet. Refer to “Power Supply” (p. 6).
The ATELIER features Phones jacks. These allow you to play
without having to worry about bothering others around you,
even at night.
fig.00-29.eps
1.
Connect your headphones to the [Phones] jack
underneath the left side of the keyboard.
The sound from the built-in speakers stops.
Now, sound is heard only through the headphones.
2.
Adjust the headphones volume with the
[Master Volume] slider and Expression pedal.
Some Notes on Using Headphones
fifig.00-31.eps
• To prevent damage to the cord, handle the headphones
only by the headset or the plug.
• Headphones may be damaged if the volume is too high
when they are plugged in. Lower the volume on the
ATELIER before plugging in headphones.
• To prevent possible auditory damage, loss of hearing, or
damage to the headphones, the headphones should not
be used at an excessively high volume. Use the
headphones at a moderate volume level.
• Accepts connection of Stereo headphones.
• If plugs of the headphones are plugged into the [Phones]
jack, no sound will be heard from the ATELIER’s
speakers.
Turning Off the Power
increase
the volume
decrease
the volume increase
the volume
decrease
the volume
OFF
Upper position
NOTE
Using Headphones
AT-800_e.book 23 ページ 2008年10月15日 水曜日 午前9時37分

24
Before You Start Playing
Since this instrument has a Mic jack, you can use a
microphone to enjoy a variety of possibilities such as singing
along with your performance, or singing along with SMF
music files (sold separately).
fig.00-32.eps
1.
Connect your microphone to the [Mic] jack
underneath the left side of the keyboard.
2.
Use the [Mic Volume] knob to adjust the
volume level for the microphone.
You can adjust the depth of the echo applied to sound from
the microphone (p. 223).
The microphone must be purchased separately. When
purchasing a microphone, please consult the vender where
you bought the ATELIER.
Some Notes on Using a Microphone
fig.00-31.eps
• To avoid disturbing others, be careful of the volume level
when playing late at night or very early in the morning.
• When connecting a microphone to the ATELIER, be sure
to lower the volume. If the volume control is too high
when the microphone is plugged in, noise may be
produced by the speakers.
• Howling could be produced depending on the location
of microphones relative to speakers. This can be
remedied by:
• Changing the orientation of the microphone.
• Relocating the microphone so it is farther from the
speakers.
• Lowering volume levels.
If you’re using headphones or a mic, you can use the code
hook to neatly bundle the cables near your feet.
Attaching the Cord Hook
1.
Screw the cord hook (with wing nut) about
80% of the way into the screwhole located at
the bottom left of the organ.
2.
After you’ve oriented the hook as desired, use
the wing nut to fasten it.
Using a Microphone
Using the Code Hook
Screw Hole
Wing Nut
Cord Hook
AT-800_e.book 24 ページ 2008年10月15日 水曜日 午前9時37分

25
Before You Start Playing
Before You Start Playing
You can restore all of the settings stored in the ATELIER to what
they were when the instrument shipped from the factory. This
function is called “Factory Reset.”
1.
Touch <System> on the Main screen.
The System screen appears.
fig.00-37.eps
2.
In the System screen, touch <Utility> to open
the Utility screen.
fig.00-38.eps
3.
In the Utility screen, touch <Factory Reset>.
fig.00-39.eps
The confirmation message appears on screen.
fig.00-40-1.eps
If you touch <Cancel>, the Factory Reset will not be
performed, and you will return to the System screen.
4.
When you touch <OK>, the Factory Reset
operation will begin, and the settings will
return to the factory-set condition.
Never switch off the power while this operation is in
progress!
fig.00-40-2.eps
Loading factory default settings will erase any Registrations
currently in the memory of the ATELIER. To save the
Registrations you are currently using, refer to “Saving
Registration Sets” (p. 113).
If you want to restore settings other than those for User
Memory (p. 82) to the factory-set condition, touch <Panel
Reset> in the System Utility screen. If you want to restore
only the user memory to the factory-set condition, refer to
page 231.
Restoring All the Factory
Default Settings
NOTE
NOTE
NOTE
AT-800_e.book 25 ページ 2008年10月15日 水曜日 午前9時37分

26
Before You Start Playing
Songs you record on the ATELIER and Registration sets you
create can be copied to separately available USB memory for
safekeeping. You can also copy songs to a floppy disk using a
separately sold floppy disk drive (p. 97, p. 126, p. 188).
You can also play back SMF music files saved on USB
memory or a floppy disk (p. 167).
Use USB memory and floppy disk drive available from
Roland. Proper operation cannot be guaranteed if other USB
device is used.
1.
Connect the USB memory to the External
Memory connector.
Carefully insert the USB memory all the way in—until it is
firmly in place.
If you’re using new USB memory or floppy disk, you’ll need
to initialize (format) it on the ATELIER. For details, refer to
“Formatting a USB Memory (Format)” (p. 233).
You can also use the following method to return to the
factory-set condition.
Method 1
1. Touch <Quick Guide> on the Main screen,
to display the Quick Guide screen.
2. Press the [One Touch Program] button.
The confirmation message appears on screen.
fig.00-40-1.eps
If you touch <Cancel>, the Factory Reset will not be
performed, and you will return to the Main screen.
3. When you touch <OK>, the Factory Reset
operation will begin, and the settings will
return to the factory-set condition.
Method 2
1. Turn down the volume to the minimum
level, then turn off the power.
2. While holding down the [One Touch
Program] button, press the [Power On]
switch to turn the power on.
fig.00-41.eps
The following screen appears.
fig.00-40-3.eps
Using the External Memory
Connecting the USB Memory
NOTE
AT-800_e.book 26 ページ 2008年10月15日 水曜日 午前9時37分

27
Before You Start Playing
Before You Start Playing
Rotating the External Memory
Connector Holder
The External Memory connector holder rotates 90 degrees left
and right. Rotating the External Memory connector holder
allows you to avoid damaging the connected external memory
if something happens to bump against it.
1.
Grasp the External Memory connector holder
and turn it 90 degrees to the left or right.
Be sure to grasp the External Memory connector holder itself
when rotating it. Never rotate the External Memory
connector holder by holding the connected external
memory.
Take care not to allow your fingers to become pinched
when rotating the External Memory connector holder.
Attach the floppy disk drive as shown the figure, using the
mounting holes on the ATELIER’s bottom panel.
For details of the attachment, refer to the owner’s manual of
the floppy disk drive.
1.
Connect the USB cable of the floppy disk drive
to the ATELIER’s Ext Drive connector.
External Memory
Holder
90 degrees
to the right
90 degrees
to the left
NOTE
NOTE
Connecting the Floppy Disk Drive
Ext Drive
Connector
USB Cable
AT-800_e.book 27 ページ 2008年10月15日 水曜日 午前9時37分

28
Before You Start Playing
You can play back audio CDs and CD-ROMs containing
saved SMF music files.
You can also play songs on VIMA CD-ROMs (VIMA TUNES)
sold by Roland.
Precautions Concerning Use of the CD
• The ATELIER is capable of playing back only commercial
CDs that conform the official standards-those that carry
the “COMPACT DISC DIGITAL AUDIO” logo.
• The usability and sound quality of audio discs that
incorporate copyright protection technology and other
non-standard CDs cannot be guaranteed.
• For more detailed information on audio discs featuring
copyright protection technology and other non-standard
CDs, please consult the disc vendor.
• You cannot save songs to CDs, and you cannot delete
songs recorded to CDs. Furthermore, you cannot format
CDs.
CD drives that draw their power from the USB connector
cannot be used.
1.
Switch off the power to the ATELIER and the CD
drive to be connected.
2.
Connect the USB cable included with the CD
drive to the Ext Drive connector on the
ATELIER.
3.
Turn on the power to the ATELIER.
4.
Turn on the power to the connected CD drive.
For information on how to perform the following CD-drive
operations, refer to the owner’s manual for the drive.
•Switching the power on and off
•Inserting and ejecting a CD
A list of the CD drives that have been tested and found to be
compatible is available on the Roland website.
http://www.roland.com/
Using a CD
Connecting a CD Drive
NOTE
Ext Drive
Connector
USB Cable
NOTE
AT-800_e.book 28 ページ 2008年10月15日 水曜日 午前9時37分

29
About the Display
About the Display
The ATELIER makes use of a Touch Screen.
This lets you carry out a wide variety of actions just by touching the screen
lightly.
Main Screen
fig.00-06-a.eps
Understanding the Main and Related Screens
Number Description
1Bouncing Ball
A ball will bounce in time with the Rhythm or song.
2Beat
3Transpose
Displays the keyboard transposition setting.
4Chord Name
Displays the name of the chord that is played in the lower keyboard.
5
Indication button
Pressed to choose which name to have indicated; either the Rhythm Name,
Song Name, or Registration Name.
The name of the Rhythm will appear in the screen when you turn on the
power. You can change this indication to the song name or the Registration
name.
6Rhythm Name/Song Name/Registration Name
7Quick Registration
Press this when you want to use the Quick Registration function (p. 35).
8Music Assistant
Press this when you want to use the Music Assistant function (p. 37).
NOTE
The explanations in this manual
include illustrations that depict
what should typically be shown
by the display. Note, however,
that your unit may incorporate
a newer, enhanced version of
the system (e.g., includes newer
sounds), so what you actually
see in the display may not
always match what appears in
the manual.
NOTE
The Touch Screen is operated
by touching it lightly with your
finger. Pressing hard, or using
a hard object can damage the
Touch Screen. Be careful not to
press too hard, and be sure to
use only your fingers to operate
the Touch Screen.
NOTE
The positioning of the Touch
Screen may become displaced
due to changes in the
surrounding environment and
over time. If this happens,
follow the steps in
“Repositioning the Touch
Screen” (p. 230) to correct the
pointer position.
NOTE
Do not place items on the touch
screen.
You can adjust the brightness of
the screen (p. 226).
You can make settings so that
the bouncing ball is not shown
in the main screen (p. 226),
and change the background of
the main screen (p. 227).
7
8
15
14
16
13
17
6
5
123 4
11109
12
AT-800_e.book 29 ページ 2008年10月15日 水曜日 午前9時37分

30
About the Display
9
Rhythm
You can play Rhythms from this instrument, or play or store Rhythms from
USB memory or user memory. Rhythm-related settings can also be made
here.
10 System
Make various settings.
11
Quick Guide
Displays the Quick Guide screen.
While the Quick Guide screen is displayed, you can press the keyboard, a
button, or a foot switch to jump to the related setting screen (p. 41).
12 Tempo
13 Measure
14 Sound/KBD (Sound/Keyboard)
Select a voice (tone), or make settings for the effect depth, keyboard, etc.
15
Rec/Play
Play back or record a song. You can also view a notation display while a
song plays.
16
Registration
Load Registrations from user memory into internal memory, or save
Registrations. Registration-related settings can also be made here.
17
Main
Returns you to the main screen if any screen other than the main screen is
open.
This icon is displayed when the V-LINK function is on.
➝
V-LINK function (p. 229)
This icon is shown for SMF music files.
This icon is displayed when any portion of the recorded song has
been altered. This icon is also shown if you’ve recorded a song but
not yet saved it.
Number Description
Tempo, measure number,
<Sound/KBD>, <Rec/Play>,
<Registration>, and <Main>
are always shown in the right
side of the screen.
AT-800_e.book 30 ページ 2008年10月15日 水曜日 午前9時37分

31
About the Display
About the Display
About the Icons
fig.09-08.eps, fig.03-05.eps
Sub-windows
When you touch <Utility> or the like in a screen, a screen like the following
will appear. This type of screen is called a “sub-window.”
fig.00-38.eps
Button Meaning
Depending on the function, some screens are spread over
multiple pages.
You can touch < > < > < > < > to display
the next or previous page of the screen.
In the Load screen, Save screen, or File Edit screen, you can
select a file by touching < > < >.
Touch this when you want to exit (close) the currently
displayed screen.
This icon is shown for Active Expression voice.
➝
Active Expression Voice (p. 69)
This icon is shown for EX voice.
➝
Ex Voice (p. 52)
This icon is shown for Articulation voice.
➝
Articulation Voice (p. 61)
You can return directly to the
main screen by touching the
<Main> shown in the right side
of the screen.
When you touch a menu in the
sub-window, the sub-window
will close, and the selected
menu screen will appear.
In a sub-window, touch <Exit>
to exit the sub-window.
AT-800_e.book 31 ページ 2008年10月15日 水曜日 午前9時37分

32
About the Display
Sub-windows for Setting Values
When you are making settings in the System screen, the following type of
screen appears.
fig.09-09.eps
About the [Value] Dial
The ATELIER has a [Value] dial.
You can use the [Value] dial to change the tempo or edit the settings, or to
select a file in screens such as the File Edit screen.
Editing the value of a setting (when a sub-window for editing the value is
open)
Switching files (when the File Edit screen, Save screen, or Load screen for
Rhythms, songs, or Registrations is open)
Return to the factory settings.
Modify the value.
If a sub-window for you to edit
the settings is shown, you can
use the [Value] dial to switch
the settings.
AT-800_e.book 32 ページ 2008年10月15日 水曜日 午前9時37分

33
Convenient Functions
Convenient Functions
The ATELIER provides demo songs. Here’s how to play the Demo songs, and
fully appreciate the sounds, Rhythms, and Automatic Accompaniment that are
available with the ATELIER.
fig.01-01.eps
1.
Press the [Demo] button to make the indicator light.
The Demo Screen appears.
fig.01-03.eps
2.
Touch < > or < > on screen to select the demo song.
fig.01-03.eps
3.
Touch < > to start playback of the demo song.
When the selected demo song ends, the next demo song will begin playing.
Listening to the Demo Songs
For details on the composer of
each demo song and their
profiles, refer to “Demo Song
List” (p. 278).
You can play/stop the demo
songs by pressing the panel
[Play/Stop] button.
AT-800_e.book 33 ページ 2008年10月15日 水曜日 午前9時37分

34
Convenient Functions
4.
Touch < > once again to stop playback of the demo
song.
5.
Press the [Demo] button to exit the demonstration screen.
If the following screen appears
If the performance song in the unit has not been saved to the
“Favorites” (User memory) or USB memory, the following message
appears, and it will not be possible to play the Demo songs.
fig.E-62.eps
If you do not want to delete the performance data, touch
<Cancel>.
1. If you want to delete the performance data,
touch <OK>.
The performance data can be
saved on the “Favorites” (User
memory) or USB memory. If you
wish to save the performance
data to the “Favorites” or USB
memory, refer to “Saving
Performance Songs” (p. 180).
NOTE
All rights reserved.
Unauthorized use of this
material for purposes other than
private, personal enjoyment is
a violation of applicable laws.
NOTE
The data for the Demo song
that is being played is not
available at the MIDI Out
connector.
AT-800_e.book 34 ページ 2008年10月15日 水曜日 午前9時37分

35
Convenient Functions
Convenient Functions
You can select a voice appropriate for your performance by selecting from
keywords representing your situation, location, musical genre, etc. You can
call up Registrations created by top-level organists, and refer to them for hints
on how to select and layer sounds when creating your own Registrations.
1.
Touch <Quick Registration> on the Main screen.
fig.00-06.eps
The Quick Registration screen appears.
fig.03-32.eps
2.
Touch a button that shows a Quick Registration group.
fig.03-32.eps
Choose a Keyword for Quick Registration Selection
If another screen is open, touch
<Main> to access the main
screen.
AT-800_e.book 35 ページ 2008年10月15日 水曜日 午前9時37分

36
Convenient Functions
A sub-window appears, allowing you to select a Quick Registration group.
fig.03-35.eps
3.
In the sub-window, touch a Quick Registration group name
to select the desired Quick Registration group.
The sub-window closes, and the Quick Registration screen returns to the
display.
4.
Touch <Upper>, <Lower>, or <Pedal>, switching the
respective button’s indicator on or off, to select the
keyboard to which the voice is to be assigned.
fig.03-32.eps
5.
Touch < > < > to switch pages, and touch the
desired keyword.
The voice will be assigned to the selected keyboard.
If you want to continue changing the voice settings, repeat steps 2--5.
Setting Keyboard for which you select a voice
Upper
Upper keyboard
Lower
Lower keyboard
Pedal
Pedalboard
AT-800_e.book 36 ページ 2008年10月15日 水曜日 午前9時37分

37
Convenient Functions
Convenient Functions
A collection of the world’s best, most well-known songs were carefully
selected, then the optimum panel settings for each of them were determined,
and the resulting data was stored inside the instrument.
Simply select the keyword that most closely suggests the character of the song
you have in mind, and a Rhythm performance, a sound for the melody, and
other selections will be made for you. Once you’ve selected a keyword, all
you have to do is play the keyboard to start performing.
1.
Touch <Music Assistant> on the Main screen.
fig.00-06.eps
The Music Assistant screen appears.
fig.00-18.eps
Music Assistant Function
If another screen is open, touch
<Main> to access the main
screen.
AT-800_e.book 37 ページ 2008年10月15日 水曜日 午前9時37分

38
Convenient Functions
2.
Touch < > < > to switch screens, and touch a
keyword appropriate for the character of the song.
fig.00-19.eps
The Registration [1]–[4] buttons flash.
Panel settings appropriate for the keyword will automatically be called up for
the Registration [1]–[4] buttons.
3.
On the Lower keyboard, play a chord.
At the moment you play the keyboard, the Intro will begin, and then the
Rhythm and Automatic Accompaniment will play.
4.
Press a Registration button from [1] through [4] to switch
the panel settings.
5.
Press the [Ending] or [Start/Stop] button to stop the
Rhythm.
6.
To end the Music Assistant function, press the [One Touch
Program] button, extinguishing its indicator.
You can also switch screens by
using the [Value] dial.
AT-800_e.book 38 ページ 2008年10月15日 水曜日 午前9時37分

39
Convenient Functions
Convenient Functions
You can specify a song name and other search terms and use these for a
Music Assistant search.
1.
Touch <Music Assistant> on the Main screen.
The Music Assistant screen appears.
fig.00-18.eps
2.
Touch <Search>.
A sub-window appears.
fig.00-19-2.eps
Searching by Music Assistant Name
3.
Touch <By Name>.
fig.00-19-3.eps
Music Assistant Search
If another screen is open, touch
<Main> to access the main
screen.
AT-800_e.book 39 ページ 2008年10月15日 水曜日 午前9時37分

40
Convenient Functions
4.
Decide which character you will use for the search.
Enter the character you are searching for. For example, touching <ABC> in
succession cycles you through the available choices in that character group
(“A”
→
“B”
→
“C”...).
Touch <ABC/123> to toggle between alphabets and numerals.
The selected character appears in the middle of the screen.
5.
Touch <Start> (Start Search).
The results of the search appear in the display.
To cancel the search, touch <Exit> in the Search Results screen.
6.
Touch a Music Assistant name to select a Music Assistant.
Touch <Exit> to return to the Music Assistant screen.
Searching by Conditions
3.
Touch <By Conditions>.
You can use four different criteria in searches: “Tempo,” “Rhythm,” “Genre,”
and “Scene.”
fig.00-19-4.eps
4.
Touch the value for the search term.
5.
Touch < > < > to adjust the settings.
6.
Touch <Exit>.
7.
Touch <Start> (Start Search).
The results of the search appear in the display.
To cancel the search, touch <Exit> in the Search Results screen.
8.
Touch a Music Assistant name to select a Music Assistant.
Touch <Exit> to return to the Music Assistant screen.
If you don’t need to specify any
search conditions, choose
“Any.”
AT-800_e.book 40 ページ 2008年10月15日 水曜日 午前9時37分

41
Convenient Functions
Convenient Functions
The ATELIER offers a Quick Guide function, which makes it easy for you to
access various functions. While the Quick Guide screen is displayed, you can
press the keyboard, a button, or a foot switch to jump to the related setting
screen.
1.
Touch <Quick Guide> on the Main screen.
The following Quick Guide screen appears.
fig.00-13.eps
2.
While the Quick Guide screen is displayed, press a button,
keyboard, pedal, or foot switch.
You will be taken to the screen that contains settings related to the button,
keyboard, pedal, or foot switch that you pressed.
3.
Make settings in the screen to which you jumped.
4.
When you are finished making settings, touch <Exit> to
close the screen.
About the Quick Guide Function
For more on keys, buttons, and
controllers that can be used
with the Quick Guide function,
refer to “Settings That Are
Stored After the Power Is
Turned Off” (p. 276).
If another screen is open, touch
<Main> to access the main
screen.
AT-800_e.book 41 ページ 2008年10月15日 水曜日 午前9時37分

42
Convenient Functions
In the Quick Guide screen, you can touch <Index> to access the Index Menu.
In the Index Menu screen, you can touch a keyword to jump to the setting
screen for that keyword.
1.
Touch <Quick Guide> on the Main screen.
The following Quick Guide screen appears.
fig.00-13.eps
2.
Touch <Index>.
The following screen appears.
fig.00-14.eps
3.
Touch a letter of the alphabet to select the first letter of the
desired keyword.
fig.00-15.eps
About the Index Menu
AT-800_e.book 42 ページ 2008年10月15日 水曜日 午前9時37分

43
Convenient Functions
Convenient Functions
The Quick Guide Index screen appears, and the keywords will be displayed.
fig.00-16.eps
4.
Touch the desired keyword.
fig.00-16.eps
The setting screen for the specified keyword appears.
5.
Make settings in the setting screen that appeared.
6.
Touch <Exit>.
AT-800_e.book 43 ページ 2008年10月15日 水曜日 午前9時37分

44
Convenient Functions
The ATELIER provides a Global Settings buttons.
If you press the Global Settings [EZ One Finger] button, you’ll be able to produce
chords simply by holding down one or two keys of the lower keyboard.
If you press the Global Settings [EZ Touch] button, you’ll be able to play at a fixed
volume regardless of variations in your keyboard playing strength.
1.
Press the Global Settings [EZ One Finger] button or [EZ
Touch] button.
Pressing these buttons will make the following performance settings.
These settings make it easier for you to perform.
2.
Go ahead and perform!
Settings for Easy Performance
Button Descriptions
EZ One Finger
Chord Intelligence function will be on
A chord will be detected when you hold down one or two
keys of the lower keyboard.
Pedal To Lower function will be on
You can sound the Pedal Bass voice by playing the root note
of a chord on the Lower keyboard in the area that is playing
the Lower voice.
EZ Touch function will be on
Initial Touch will be turned off, so that you’ll be able to play
at a fixed volume regardless of variations in your keyboard
touch.
Lower Voice Hold function will be on
You can have Lower voice continue to sound after you
release you fingers from the keys, until the next key is
played.
Chord Hold function will be on
When you use Automatic Accompaniment, and you take
your fingers off the keyboard after fingering a chord in the
lower keyboard, the Automatic Accompaniment will
continue playing until you play the next chord.
EZ Touch
Initial Touch will be turned off
Regardless of the Initial Touch settings of the Registration,
Initial Touch will be turned off. You’ll be able to play at a
fixed volume regardless of variations in your keyboard
touch.
If you press the Global Settings
[EZ One Finger] button to turn it
off (the indicator goes out), the
following functions will return to
their factory-set condition.
• Chord Intelligence function
• Pedal To Lower function
• EZ Touch function
• Lower Voice Hold function
• Chord Hold function
If you press the Global Settings
[EZ Touch] button to turn it off
(the indicator goes out), the
Initial Touch functions will return
to their factory-set condition.
AT-800_e.book 44 ページ 2008年10月15日 水曜日 午前9時37分

45
Convenient Functions
Convenient Functions
\
You can create folders in a connected USB memory device or in user memory
(Favorites).
If you want to create a folder in USB memory, connect the USB memory to the
external memory connector.
1.
Touch <Registration> on the Main screen.
The Registration Load screen appears.
fig.03-05.eps
2.
Touch <File>.
The Registration File Edit screen appears.
fig.03-25.eps
Creating a Folder
NOTE
You can’t create a folder on a
floppy disk.
About folders
The ATELIER lets you create up to 99 Registration sets or songs. If you
create a folder, you’ll be able to save up to 99 Registration sets or songs
in each folder.
You can create as many folders as you wish, limited only by the capacity
of the media.
It’s a good idea to save the Registrations in a folder for each song.
AT-800_e.book 45 ページ 2008年10月15日 水曜日 午前9時37分

46
Convenient Functions
3.
Touch < > < > to select the desired media.
Choose “Ext Memory” if you want to create a folder on USB memory or “User”
if you want to create a folder user memory.
4.
Touch <Create>.
A screen will appear, allowing you to specify a name for the new folder.
5.
Assign a name to the folder.
Touch the screen to specify the desired characters.
Rename the folder as described in “Assigning a Name to a Registration Set”
(p. 111).
6.
When you’ve finished, touch <OK>.
A new folder with the name you assigned will be created.
NOTE
Only lowercase letters and the
_ (underscore) character can be
used in a folder name.
NOTE
You can’t create a folder that
has the same name as an
already-existing folder.
Creating a folder in the Rec/Play (record/playback) screen
Here’s how to create a folder in the Rec/Play (record/playback) screen.
1. Touch <Rec/Play> on the Main screen.
The Rec/Play screen appears.
2. Touch < > (Utility).
The Utility screen appears.
3. Touch <Song Select>.
The Song Select screen appears.
4. Touch <File Edit>.
The Song File Edit screen appears.
5. Touch < > < > to select the media.
Choose “Favorites” if you want to create a folder in “Favorites” or
“Ext Memory” if you want to create a folder in USB memory.
6. Carry out steps 4 through 6 of “Creating a Folder” (p. 46).
AT-800_e.book 46 ページ 2008年10月15日 水曜日 午前9時37分

47
Selecting and Playing Sounds
Selecting and Playing Sounds
You can play the sounds of various instruments on the ATELIER. These sounds
are called “Voices.”
The ATELIER has two manual keyboards and a pedalboard.
From top to bottom these are called the “Upper Keyboard,” “Lower
Keyboard,” and “Pedalboard.”
fig.01-05-2.eps
Four parts, “Organ,” “Symphonic,” “Orchestral,” and “Vintage Organ” are
assigned to the Upper and Lower keyboards, respectively, and you can select
one voice from each part. Plus, with the addition of the “Solo” part voice, you
can have up to five voices playing simultaneously (the Solo voice can be
played in either the Upper or Lower keyboard).
The Pedalboard has three parts: “Pedal Organ,” “Pedal Orchestral,”, and
“Vintage Organ.” You can select one voice for each part, meaning that it is
possible to play up to three voices simultaneously.
Selecting Voices
About the Voices and Parts
Keyboard Parts
Upper Keyboard
Upper Organ
Upper Symphonic
Upper Orchestral
Upper Vintage
Solo
(This voice is sounded only when the Solo [To Lower] button be
extinguished)
Lower Keyboard
Lower Organ
Lower Symphonic
Lower Orchestral
Lower Vintage
Solo
(This voice is sounded only when the Solo [To Lower] button
lights up)
Pedalboard
Pedal Organ
Pedal Orchestral
Pedal Vintage
Pedalboard
Lower Keyboard
Upper Keyboard
To play a Solo voice on the
Lower keyboard, select the Solo
voice and press the Solo [To
Lower] button (p. 158).
To play a Pedal Bass voice on
the Lower keyboard, select the
Pedal Bass voice and press the
[Bass Split] button (p. 161).
AT-800_e.book 47 ページ 2008年10月15日 水曜日 午前9時37分

48
Selecting and Playing Sounds
fig.01-06.eps
Each time you press a voice button, its indicator will switch between being lit
and being turned off. Voices that have their button indicator lit can be played.
Two voices of the same family are assigned to each voice button. Buttons with
voices from two different families have the names of both voices printed on
them.
The [Alternate] button switches between these two voices.
Functions of the Upper/Lower/Pedal Bass Sound Select Buttons
[Alternate] button Voice that will be selected
Lit
The voice indicated on the button is selected.
Unlit
Another voice of the same category as the voice shown on
the button will be selected.
For buttons to which voices of the same category are not
assigned, the voice printed below the button will be
selected.
NOTE
No sounds are produced, even
when the keys are played,
when the Voice button is unlit
and all vintage organ voices
are off.
AT-800_e.book 48 ページ 2008年10月15日 水曜日 午前9時37分

49
Selecting and Playing Sounds
Selecting and Playing Sounds
Press the “Organ,” “Symphonic,” or “Orchestral” buttons for each Keyboard
(Upper/Lower) to select the desired voice.
When the power is turned on, the Upper keyboard will play “Full Organ1”
and the Lower keyboard will play “Lower Organ1.”
Example: Selecting “Full Organ 5” for the Upper Organ, “Full
Strings” for the Upper Symphonic, and Upper Orchestral
“Grand Piano” for the Upper Orchestral.
1.
Press the Upper Organ [Full 2] button (indicator lights).
The name of the selected voice appears in the display for several seconds.
fig.01-08.eps
Now when you play the Upper keyboard, the “Full Organ 2” will sound.
2.
Press the Upper Organ [Alternate] button (the indicator
lights).
When you play the Upper keyboard, the “Full Organ 5” will sound.
Each time you press the [Alternate] button you will switch between the two
voices which are assigned the button.
3.
Press the Upper Symphonic [Strings] button (the indicator
lights).
Now when you play the Upper keyboard, the two voices “Full Organ 5” and
“Full Strings” will sound simultaneously (mixed together).
4.
Press the Upper Orchestral [Piano] button (the indicator
lights).
When you play the Upper keyboard, “Grand Piano” will be added,
producing a mixture of three different voices.
Selecting the Upper and Lower Voices
The lower voice can be
selected in the same way as the
upper voice.
AT-800_e.book 49 ページ 2008年10月15日 水曜日 午前9時37分

50
Selecting and Playing Sounds
Immediately after the power is turned on, the Pedal Bass voice will sound
single notes using the “Organ Bass1” voice.
Press the buttons of the various parts of “Pedal Organ” and “Pedal Orchestral”
to select voices.
Example: Select “Pipe Org. Bs” for the Pedal Organ part, and
select “Str.Bass Pdl” for the Pedal Orchestral part
fig.01-09.eps
1.
Press the Pedal Organ [Pipe] button (indicator lights).
The name of the selected voice appears in the display for several seconds.
fig.01-10.eps
Now when you play the Pedalboard, “Pipe Org. Bs” (Pipe Organ Bass) will
be heard.
2.
Press the Pedal Orchestral [String] button (indicator lights).
Now when you play the Pedalboard, the two voices Pipe Organ Bass and
Str.Bass Pdl (String Bass Pedal) will sound simultaneously (mixed together).
Selecting Pedal Bass Voice
12
Normally, playing the
pedalboard will sound one note
at a time. Settings can be
adjusted to allow multiple notes
to be played on the Pedalboard
(p. 210).
If you press the Pedal [To
Lower] button (indicator lights
→ p. 163) or [Bass Split] button
(indicator lights → p. 161), the
Pedal Bass voice can now be
played by the Lower keyboard,
not by the Pedalboard.
The Pedal Organ part has an
[Octave Up] button. Notice that
when the [Octave Up] button is
on, the selected Pedal Bass
voice will sound an octave
higher.
AT-800_e.book 50 ページ 2008年10月15日 水曜日 午前9時37分

51
Selecting and Playing Sounds
Selecting and Playing Sounds
The Solo section of the Upper keyboard is monophonic, that is, the Solo voice
will only sound for the highest note played on the Upper keyboard. This allows
you to play full chords and have the selected Solo voice playing the highest
(solo) note.
Example: Selecting “Trumpet” for the Solo part
fig.01-11.eps
1.
Press the Solo [Trumpet] button (indicator lights).
The name of the selected voice appears in the display for several seconds.
fig.01-12.eps
Play the Upper keyboard. The selected voice will sound by the highest note
played.
When you press the [Alternate] button, the two voices assigned to the button
will alternate.
Selecting Solo Voice
1
You can use the Solo part’s
harmonic bar to adjust the
volume of the Solo part (p. 72).
By pressing the Solo [To Lower]
button, you can play the Solo
voice from the Lower keyboard.
For details refer to “Playing the
Solo Voice on the Lower
Keyboard (Solo [To Lower]
Button)” (p. 158).
It is possible to change how a
Solo voice will sound.
Normally, the Solo voice will
be sounded by the highest note
y
ou play on the Upper
keyboard, but you can make
settings so that the last-played
note will sound the Solo voice.
For details, refer to “Changing
How the Solo Voice Responds”
(p. 159).
You can use the Solo [Others]
button to select richly
expressive sounds (articulation
voices) (p. 61).
AT-800_e.book 51 ページ 2008年10月15日 水曜日 午前9時37分

52
Selecting and Playing Sounds
Notice that there is an [Others] button for each part. By using the [Others]
button, you can select all voices.
As with the other voice buttons, the [Others] button can be assigned two
voices (one voice for “Pedal Organ” and one for “Pedal Orchestral”). You can
use the [Alternate] button to switch between these two voices.
1.
Press the [Alternate] button for the Part for which you wish
to specify a voice to select ON (lit) or OFF (dark).
The setting of the [Alternate] button: ON (lit) or OFF (dark), determines to
which of the two available locations a newly selected voice will be assigned.
2.
Press the [Others] button for the Part for which you wish to
specify a voice.
The Others Voice screen appears for several seconds.
fig.01-15.eps
3.
Touch a button that shows a sound group.
fig.01-15.eps
Selecting a Voice Using the [Others] Button
Step 1 is unnecessary in the
case of Pedal Bass Part.
A voice indicated by is
called an “EX voice.”
These voices are especially
recommended.
NOTE
When you press the [Others]
button, the Others Voice screen
appears in the display screen,
but the basic screen will
reappear if you wait several
seconds without touching the
screen.
If you want to change the voice
for the [Others] button, press
the [Others] button once more,
then select the voice by quickly
touching the screen while the
Others Voice screen appears in
the display.
Sounds marked by “ ”
support the Active Expression
function (p. 69).
AT-800_e.book 52 ページ 2008年10月15日 水曜日 午前9時37分

53
Selecting and Playing Sounds
Selecting and Playing Sounds
A sub-window appears, allowing you to select a sound group.
fig.01-16.eps
4.
In the sub-window, touch a sound group name to select the
desired sound group.
The indicator of the selected [Others] button will blink.
The Others Voice screen appears, showing the sounds of the specified sound
group.
fig.01-17.eps
5.
Touch < > < > to switch screens, and touch a voice
name to select a voice.
6.
Once again, press the blinking [Others] button to confirm
the voice.
The indicator of the [Others] button will change from blinking to lit.
You can touch <AEx Voice> in
the Voice Select screen to have
only the Active Expression
voices be displayed.
“Active Expression voices” can
be assigned to the [Others]
buttons of the Upper Orchestral
part, Lower Orchestral part,
Pedal Orchestral part, and Solo
part.
For more on the active
expression voices, refer to
“Performing with an Active
Expression Voice” (p. 69).
You can also confirm the voice
by touching <Exit> in the
Others Voice (Other Voice
select) screen. You can also
press the key for the part
containing a changed voice to
confirm the voice setting.
For more information about the
voices that can be assigned to
an [Others] button, please refer
to “Voice List” (Appendix:
separate booklet).
AT-800_e.book 53 ページ 2008年10月15日 水曜日 午前9時37分

54
Selecting and Playing Sounds
The Vintage Organ button lets you add three types of vintage organ sounds
to the upper, lower, and pedal parts.
In addition, you can also use the harmonic bars to modify the selected sound
as desired.
The ATELIER provides nine harmonic bars for the upper part and lower part
respectively, and two harmonic bars for the pedal part.
Each harmonic bar is assigned a sound of a different footage (pitch), and by
layering these sounds you can create a variety of organ tones.
Harmonic Bar
By sliding the harmonic bars forward or backward (in or out), you can adjust
the volume of the various footages.
The volume can be adjusted over nine steps (0–8).
When a harmonic bar is pulled out all the way (8), the volume is loudest.
When it is pushed in all the way (0), there will be no sound.
8’ is the footage that forms the basic pitch of the sound; this is the center
around which you create the tone.
Each harmonic bar is assigned a sine wave (a pure pitch without overtones)
of a different pitch, and by combining these pitches you can create a wide
range of sounds.
Creating Organ Sounds
(Vintage Organ)
You can use the Solo part’s
harmonic bars to adjust the
volume of the Solo part voice.
If you’ve selected “Pipe” or
“Theater” as the vintage organ
type, the harmonic bars will
turn the various footages on or
off.
AT-800_e.book 54 ページ 2008年10月15日 水曜日 午前9時37分

55
Selecting and Playing Sounds
Selecting and Playing Sounds
Time
Time
Time
8' volume: 8
4' volume: 5
What’s the feet?
“Feet” is a term that began as a measurement of the length of the pipes in a pipe organ.
The pipes that produce the basic pitch (fundamental) for each note are considered to be “8 feet” in length.
Therefore, a pipe producing a pitch one octave below that of the reference of 8’ (eight feet) would be
16’; for one octave above the reference, the pipe would be 4’, and to take the pitch up yet another
octave it would be shortened to 2’.
The pitches of the harmonic bars are related as follows.
On tonewheel organs, the high-pitched footage for a portion of the high range, and the low-pitched
footage for a portion of the low range are “folded-back” in units of one octave.
Folding back the high-frequency portion prevents the high-frequency sounds from being unpleasantly
shrill, and folding back the low-frequency portion prevents the sound from becoming “muddy.”
On the ATELIER faithfully simulates this characteristic.
16' 8' 4' 2' 1'51
/3'2
2
/3'1
3
/5'1
1/3'
one octave
below
5th root 8th 12th 15th 17th 19th 22nd
8' =
When the middle C (C4) note is pressed, each
harmonic bar will sound the following notes.
AT-800_e.book 55 ページ 2008年10月15日 水曜日 午前9時37分

56
Selecting and Playing Sounds
Selecting the Type of Vintage Organ
1.
Press one of the Vintage Organ buttons so its indicator is
lit.
Each time you press the button, the indicator will alternate between ON (lit)
and OFF.
There are three types of vintage organ.
Modifying the Sound
2.
Slide the harmonic bars that you want to hear.
You can layer the sound of multiple harmonic bars.
Various pitches can be combined for the Lower keyboard in the same way as
for the Upper keyboard.
The harmonic bar for the Solo part will adjust the volume of the voice selected
for the Solo part. When you move the Solo part’s harmonic bar, the Solo
part’s level indicator will also change.
Playing a Vintage Organ Voice
Button Description
[Flute] button
Full Organ
[Pipe] button
Pipe Organ
[Theater] button
Theater Organ
Vintage Organ
Type Function of the Harmonic Bars
Flute
Slide the harmonic bars to adjust the volume of each
footage over a range of nine steps (0–8).
Pipe
Use the harmonic bars to turn each footage on/off.
Pulling a harmonic bar out will turn it on, and pushing it
in will turn it off.
Theater
NOTE
The glide effect cannot be
applied to vintage organ
voices. Additionally, if the
vintage organ type is “Flute,”
the pitch bend and sustain
effects cannot be applied.
Percussion is often used with
Flute. It can also be used with
Pipe or Theater, but if you have
selected percussion for Flute,
switching to Pipe or Theater will
cause percussion to be
cancelled automatically.
AT-800_e.book 56 ページ 2008年10月15日 水曜日 午前9時37分

57
Selecting and Playing Sounds
Selecting and Playing Sounds
Adding Sparkle to the Sound (Percussion)
This adds an attack sound to the beginning of the note, making the sound
crisper.
3.
Press the Percussion [4’] button or [2 2/3’] button (indicator
lit).
Play the Upper keyboard and notice that an attack has been added.
Adjusting the Rate at which the Percussion Decays
You can shorten the decay time of the percussion sound.
4.
Press the Percussion [Fast Decay] button to switch the
indicator between lit/unlit.
Button Description
Percussion [4’] button
Percussion one octave above
Percussion [2 2/3’] button
Percussion one octave and a fifth above
[Fast Decay] Button Description
Lit
The percussion sound will disappear quickly.
The percussion will have a sharper attack.
Unlit
The percussion sound will disappear slowly.
The percussion will have a more gentle attack.
NOTE
Percussion [4’] and [2 2/3’]
buttons cannot be used
simultaneously.
NOTE
The Percussion [4’] button and
Percussion [2 2/3’] button are
valid only for vintage organ
voices of the upper part.
AT-800_e.book 57 ページ 2008年10月15日 水曜日 午前9時37分

58
Selecting and Playing Sounds
Using the Harmonic Bar Settings of the Panel
If you’ve edited the harmonic bar settings in the screen, or if you’ve switched
Registrations so that the Vintage Organ settings have changed, you can
switch the Vintage Organ settings to the positions (settings) of the harmonic
bars on the panel (p. 54).
1.
Press the [H-Bar Manual] button.
A vintage organ screen will appear.
There are two types of vintage organ screens.
Vintage Organ Screen
When the Vintage Organ Type is “Flute”
fig.01-24.eps
The screen will show the harmonic bars.
By touching the harmonic bars and sliding them, you can adjust the volume of
each footage. The volume can be adjusted over nine steps (0–8).
When a harmonic bar is pulled out all the way (8), the volume is loudest.
When it is pushed in all the way (0), there will be no sound.
Icon Description
Vib (Vibrato)
Adds a vibrato effect to the sound.
Cho (Chorus)
Adds a chorus effect to the sound.
U/L/P
Touching
<>
cycles you through the available choic-
es, which are: Upper Vintage screen, Lower Vintage screen, and
Pedal Vintage screen.
Hold
The Vintage Organ screen will automatically close after it has
been displayed for several seconds. If you touch <Hold>, the
screen will remain displayed until you touch <Hold> once again.
When you touch the Vintage
Organ screen and then change
the settings, the screen is held
in that condition.
By touching the screen and
sliding your fingertip to the left
or right (horizontally), you can
adjust the volume of all
harmonic bars.
NOTE
It is not possible to apply both
vibrato and chorus
simultaneously.
AT-800_e.book 58 ページ 2008年10月15日 水曜日 午前9時37分

59
Selecting and Playing Sounds
Selecting and Playing Sounds
When the Vintage Organ Type is “Pipe” or “Theater”
fig.01-25e.eps
The buttons displayed in the screen are called “tablets.”
You can press each tablet to turn it on/off.
You can turn tablets on/off by moving the harmonic bars in the panel.
AT-800_e.book 59 ページ 2008年10月15日 水曜日 午前9時37分

60
Selecting and Playing Sounds
Adjusting the Volume of the Flute
Vintage Organ
If you’ve selected
“
Flute
”
as the vintage organ type, you can
adjust the overall volume of the Flute sound to regulate the
volume balance relative to the other sounds.
If you’ve selected
“
Pipe
”
or
“
Theater,
”
the volume of the
upper/lower/pedal organ part will change at the same
time.
1.
Touch <Sound/KBD> on the Main screen.
fig.05-08.eps
The Sound/Keyboard screen appears.
fig.VoiceList.eps
2.
Touch <Effect>.
The Effect screen appears.
fig.05-17.eps
3.
Touch < > < > to display the VintageFlute
Volume.
fig.05-12-2.eps
4.
Touch the value setting buttons for
VintageFlute Volume to adjust the setting.
fig.05-12-2.eps
5.
Touch < > < > to edit the value.
6.
Touch <Exit>.
Setting
1–12
AT-800_e.book 60 ページ 2008年10月15日 水曜日 午前9時37分

61
Selecting and Playing Sounds
Selecting and Playing Sounds
What is an Articulation Voice?
In order to bring out the distinctive qualities of an acoustic instrument and
perform in a musically significant way, it is essential to employ the instrument’s
rich variety of tonal changes and diverse performance techniques
(articulations). Voices that are able to realistically express these acoustic
instrument sounds and techniques are called “articulation voices” on the
ATELIER. By using articulation voices, you can express the sounds and
techniques of such instruments in real time.
Playing an Articulation Voice
When playing an articulation voice, playing the keyboard legato or staccato
will cause the sound to change according to your playing technique. By also
using aftertouch, foot switch, etc., while you play, you can apply a variety of
effects to the sound, making your performance even richer and more realistic.
Terms Used with Articulation Voices
Legato playing
This refers to the play of successive notes without causing a break between
them to be perceived. On a keyboard instrument, you would play the next
note slightly before releasing the currently held key, causing the notes to
briefly overlap.
Staccato playing
This is the opposite of legato playing, and means that you clearly separate
each note you play. In other words, you would release the currently held key
before playing the next note.
Dynamics
This refers to the variations between loud and soft when playing an instrument,
and includes not only changes in volume but also performance techniques that
affect the tonal character. For articulation voices, you can use aftertouch,
initial touch, and expression pedal to vary the dynamics.
Portamento
This is a technique in which the pitch is changed smoothly from one note to
the next. This smooth change in pitch is particularly effective when playing
bowed string sounds such as violin or cello, or trombone.
Realistically Expressing an Acoustic Instrument Performance
(Articulation Voice)
W
hat is aftertouch?
This allows you to apply
various effects to the sound by
pressing down on the key after
y
ou’ve played a note.
W
hat is initial touch?
This refers to the way in which
the loudness or character of the
sound is affected by the force
with which you strike the keys.
Slight variations in your playing
touch can add expressive
character to the sound.
AT-800_e.book 61 ページ 2008年10月15日 水曜日 午前9時37分

62
Selecting and Playing Sounds
Articulation voices can be selected only using the Solo part’s [Others] button.
1.
Press the Solo [Others] button.
The Others Voice screen appears for several seconds.
fig.01-15.eps
2.
Touch a button that shows a sound group.
fig.01-15.eps
A sub-window appears, allowing you to select a sound group.
fig.01-16.eps
Selecting a Articulation Voice
NOTE
Articulation voices cannot be
selected using the [Others]
button of parts other than the
Solo part.
NOTE
When you press the [Others]
button, the Others Voice screen
appears in the display screen,
but the basic screen will
reappear if you wait several
seconds without touching the
screen.
If you want to change the voice
for the [Others] button, press
the [Others] button once more,
then select the voice by quickly
touching the screen while the
Others Voice screen appears in
the display.
AT-800_e.book 62 ページ 2008年10月15日 水曜日 午前9時37分

63
Selecting and Playing Sounds
Selecting and Playing Sounds
3.
In the sub-window, touch <Art. Voice> (Articulation Voice).
The indicator of the Solo [Others] button will blink.
The Others Voice (Others Voice Select) screen appears, and only the
Articulation Voices from the entire collection are displayed.
fig.01-17.eps
4.
Touch a voice name to select a voice.
5.
Once again, press the blinking Solo [Others] button to
confirm the voice.
The indicator for the [Others] button of the Solo part will change from blinking
to lit, and the articulation voice will be selected.
The icon is shown for
articulation voices.
You can also confirm the voice
by touching <Exit> in the
Others Voice (Other Voice
select) screen.
You can also press the key for
the part containing a changed
voice to confirm the voice
setting.
AT-800_e.book 63 ページ 2008年10月15日 水曜日 午前9時37分

64
Selecting and Playing Sounds
Articulation voices let you vary the character of the sound by changing your
playing technique.
If you play legato, the sound will change smoothly between notes. If you play
staccato, the sound will have a crisp attack.
Aftertouch will affect the dynamics and vibrato of an articulation voice. As you
apply stronger pressure to the keyboard, the dynamics will increase and the
vibrato will become deeper. As you relax your pressure on the keyboard, the
dynamics will decrease and the vibrato will become shallower.
The expression pedal will vary the dynamics and vibrato in the same way as
aftertouch, but for voices other than the Solo part, the volume will change in
the same way as a conventional expression pedal. You should use aftertouch
if you want to apply expressive effects only to the articulation voice.
Performing with an Articulation Voice
Using Aftertouch or the Expression Pedal After Touch –> p. 61
Dynamics –> p. 61
W
hat is vibrato?
This is an effect that modulates
the pitch of the notes you play
on the keyboard.
AT-800_e.book 64 ページ 2008年10月15日 水曜日 午前9時37分

65
Selecting and Playing Sounds
Selecting and Playing Sounds
You can perform even more effectively with an articulation voice by making
the appropriate solo mode and foot switch settings.
You can automatically set these controller settings so that they are ideal for
performing with an articulation voice.
1.
In the articulation voice select screen, touch <Auto Set>.
fig.01-17.eps
The following message appears.
To cancel the change, touch <Cancel>.
2.
Touch <OK> to change the setting.
The settings will be changed as follows.
Making the Ideal Settings for Playing an Articulation Voice
Item Setting Page
After Touch ON p. 209
Solo Mode POLYPHONIC p. 159
L Foot Switch ART. CONTROL1 p. 134
AT-800_e.book 65 ページ 2008年10月15日 水曜日 午前9時37分

66
Selecting and Playing Sounds
Distinctive Features of the Violin (Art.Violin)
The distinctive character of the violin lies in its rich vibrato, the portamento
playing technique, which allows the pitch to be changed smoothly, and the
pizzicato technique, in which the string is plucked with a finger.
The Art.Violin sound lets you express these distinctive features of the violin.
Performance tips
Changes in the tonal character and the depth of vibrato are very important
elements of violin performance. The most important thing is to skillfully use
aftertouch to control the dynamics. You can also emphasize the attack of the
notes by playing a key strongly.
Portamento is another distinctive element.
In order to perform with portamento, set the foot switch setting to
ART.CONTROL1, and play legato on the keyboard while pressing the foot
switch. Playing the new note strongly will produce a rapid portamento, while
playing the new note gently will produce a slow portamento. Quickly playing
an upward or downward chromatic step will produce a violin-like effect in
which the sound is completely connected. By using this at appropriate points
in your phrases, you can perform in a highly effective way.
Normally, the Art.Violin sound will play monophonically, but if you play
multiple keys simultaneously or play, you’ll be able to play the multiple-stop
notes that are distinctive of the violin (up to four-note chords).
Foot switch effect
Recommended pitch range
G3–G7 (when Octave Shift is 0. Middle C is C4.)
Distinctive Features of the Cello (Art.Cello)
Important aspects of the cello’s sound are its deep body resonances and the
rich tonal changes. The Art.Cello sound lets you fully express these distinctive
nuances of the cello.
Tips for Performing with an Articulation Voice
Item Description
ART. CONTROL1
By playing the keyboard legato while holding down the foot
switch, you can produce portamento that changes the pitch
smoothly.
ART. CONTROL2
By playing the keyboard while holding down the foot switch,
you can produce a pizzicato sound of the string being
plucked with the finger instead of being played with a bow.
“Multiple stopping” is a
technique by which more than
one note can be played
simultaneously on a violin or
other stringed instrument.
AT-800_e.book 66 ページ 2008年10月15日 水曜日 午前9時37分

67
Selecting and Playing Sounds
Selecting and Playing Sounds
Performance tips
The basic performance techniques are the same as for Art.Violin.
You can use aftertouch and expression pedal to control the dynamics and
produce a richly expressive mid- and low-range sound. Striking the keys more
strongly will emphasize the attack by adding a brief sound of the bow
scraping on the strings.
The pizzicato that is heard when you set the foot switch setting to
ART.CONTROL2 and play a note lets you instantly change from arco (bowed)
sounds to pizzicato (plucked). You can make effective use of this by switching
between the two sounds at the right moment within a phrase.
The Art.Cello instrument has a low pitch range. If you’re playing it on the
upper manual, you’ll probably want to set Octave Shift to -1 to increase the
area in which the sound can be played effectively.
Foot switch effect
Recommended pitch range
C2–F5 (when Octave Shift is 0. Middle C is C4.)
Distinctive Features of the Trombone (Art.Trombone)
The most distinctive feature of the trombone is the portamento effect obtained
by using the slide. The Art.Trombone sound supports this performance
technique.
Performance tips
The dynamics control produced by aftertouch and expression pedal lets you
smoothly and naturally transition from a softly blown gentle sound to a
strongly blow intense sound. Striking the keys more strongly will produce a
briefly “overblown” sound.
The portamento technique, which smoothly changes the pitch, is an important
part of the trombone’s distinctive character, but can sound unnatural if
overused. The key is to use it only at a limited number of points in the song
where it will be most effective.
The Art.Trombone instrument has a low pitch range. If you’re playing it on the
upper manual, you’ll probably want to set Octave Shift to -1.
Item Setting
ART. CONTROL1
By playing the keyboard legato while holding down the foot
switch, you can produce portamento that changes the pitch
smoothly.
ART. CONTROL2
By playing the keyboard while holding down the foot switch,
you can produce a pizzicato sound of the string being
plucked with the finger instead of being played with a bow.
AT-800_e.book 67 ページ 2008年10月15日 水曜日 午前9時37分

68
Selecting and Playing Sounds
Foot switch effect
Recommended pitch range
E2–A5 (when Octave Shift is 0. Middle C is C4.)
Distinctive Features of the Tenor Sax (Art.TenorSax)
From soft and gentle tones to crisp, strong notes, the Art.TenorSax sound lets
you express the broad range of the tenor sax.
Performance tips
An important aspect of sax performance is to make skillful distinctions
between legato and staccato. Be aware of the difference between playing a
smooth phrase with a single breath, and playing a phrase with sharply
distinguished notes.
The first note of a phrase you play will include the slight upward swoop in
pitch that is distinctive of wind instruments. When you play crisp staccato
notes or rapid passages, the corresponding nuances distinctive of a sax will
also be expressed in an appropriate manner.
By letting up a bit on the aftertouch at the end of a phrase, you can express
the sensation of the sound’s natural decay as you stop blowing into the
instrument. The same effect can be produced by returning the expression
pedal slightly toward yourself instead of using aftertouch.
The growl effect produced by the foot switch ART.CONTROL2 is particularly
useful when you want to emphasize a phrase in styles such as jazz. It’s
effective when used on one or two notes at a musical climax.
Foot switch effect
Recommended pitch range
G#2–D#5 (when Octave Shift is 0. Middle C is C4.)
Item Description
ART. CONTROL1
ART. CONTROL2
If you hold down the foot switch and play the
keyboard legato, you will obtain a portamento
effect in which the pitch will change smoothly.
Item Setting
ART. CONTROL1
By playing the keyboard legato while you hold down the foot
switch, you can apply portamento to smoothly vary the pitch
between notes.
ART. CONTROL2
By playing the keyboard while you hold down the foot
switch, you can apply a growl effect, as if the performer was
“moaning” while blowing into the instrument.
W
hat is the growl effect?
This is an effect produced by
vocalizing into the mouthpiece
of a sax while blowing. It
produces the powerful and
distinctively distorted sound
unique to a sax.
AT-800_e.book 68 ページ 2008年10月15日 水曜日 午前9時37分

69
Selecting and Playing Sounds
Selecting and Playing Sounds
For “Active Expression Voices,” operating the expression pedal will control
not only the volume but also the tone, or may add additional sounds.
1.
Touch the [Others] button of the Part to which you want to
assign an Active Expression voice.
The Others Voice screens appears. “Active Expression voices” can be
assigned to the [Others] buttons of the Upper Orchestral part, Lower
Orchestral part, Pedal Orchestral, and Solo part.
2.
Touch a button that shows a sound group.
A sub-window appears, allowing you to select a sound group.
3.
In the sub-window, touch <AEx Voice> (Active Expression
Voice).
fig.01-16.eps
The indicator of the selected [Others] button will blink.
The Others Voice (Others Voice Select) screen appears, and only the Active
Expression Voices from the entire collection are displayed.
fig.01-44.eps
4.
Touch < > < > to change screens, and touch a voice
name.
5.
Once again, press the [Others] button for the part whose
sound you wish to set to confirm the voice.
The indicator of the [Others] button will change from blinking to lit.
An active expression voice will be selected.
Performing with an Active Expression Voice
You can also confirm the voice
by touching <Exit> in the
Others Voice (Other Voice
select) screen. You can also
press the key for the part
containing a changed voice to
confirm the voice setting.
NOTE
Although you can select an
Active Expression voice with the
[Others] button for parts other
than Lower Orchestral, Upper
Orchestral, Pedal Orchestral,
and Solo, no Active Expression
effect is applied. The
(Active Expression) icon does
not appear when an Active
Expression voice is selected for
a part for which the Active
Expression effect is not being
used.
Sounds marked by “ ”
support the Active Expression
function.
For details on the active
expression voices that are
available, refer to “Voice list”
(Appendix: separate booklet).
AT-800_e.book 69 ページ 2008年10月15日 水曜日 午前9時37分

70
Selecting and Playing Sounds
In addition to sounds such as organ and piano, you can also play “human
voice,” which produces a vocal-like sound.
1.
Press the [Alternate] button for the Part for which you wish
to specify a voice to select ON (lit) or OFF (dark).
The setting of the [Alternate] button: ON (lit) or OFF (dark), determines to
which of the two available locations a newly selected voice will be assigned.
2.
Press the [Others] button for the Part for which you wish to
specify a voice.
The Others Voice screen appears for several seconds.
fig.01-15.eps
3.
Touch a button that shows a sound group.
fig.01-15.eps
A sub-window appears, allowing you to select a sound group.
fig.01-16.eps
Performing with a Human Voice
For details on the Human Voice
that are available, refer to
“Voice List” (Appendix:
separate booklet).
NOTE
When you press the [Others]
button, the Others Voice screen
appears in the display screen,
but the Main screen will
reappear if you wait several
seconds without touching the
screen.
If you want to change the voice
for the [Others] button, press
the [Others] button once more,
then select the voice by quickly
touching the screen while the
Others Voice screen appears in
the display.
Step 1 is unnecessary in the
case of Pedal Bass Part.
AT-800_e.book 70 ページ 2008年10月15日 水曜日 午前9時37分

71
Selecting and Playing Sounds
Selecting and Playing Sounds
4.
In the sub-window, touch <Human Voice>.
The indicator of the selected [Others] button will blink.
The Others Voice screen appears, showing the sounds of the Human Voice
group.
The Others Voice screen will appear, and the sounds of the Human Voice
group will appear.
fig.01-40.eps
5.
Touch < > < > to switch the screen, and touch a
voice name to select the desired voice.
fig.01-41.eps
6.
Once again, press the [Others] button for the part whose
sound you wish to set to confirm the voice.
The indicator of the [Others] button will change from blinking to lit.
You can also confirm the voice
by touching <Exit> in the
Others Voice (Other Voice
select) screen. You can also
press the key for the part
containing a changed voice to
confirm the voice setting.
For some human voices, such
as “Jazz Scat,” the sound will
change depending on the
strength at which you play the
keyboard. If the Utility menu
setting “Initial Touch” (p. 210)
is “OFF,” the sound will not
change in response to the
dynamics of your keyboard
playing.
AT-800_e.book 71 ページ 2008年10月15日 水曜日 午前9時37分

72
Selecting and Playing Sounds
The ATELIER allows you to adjust the volume balance individually for each
Part.
fig.01-26.eps
The following buttons are used to adjust the volume of a multiple number of
Parts.
Adjust the Volume Balance
Button Part
Accomp/SMF [
▲
] [
▼
] button
Automatic Accompaniment (except Bass)
Playback of performance songs from
something other than the ATELIER performance
songs (for example: SMF music files)
Rhythm [
▲
] [
▼
] button
(When the [Manual Perc]
button is ON)
Manual percussion
Rhythm [
▲
] [
▼
] button
(When the [Manual Perc]
button is OFF)
Rhythm performance
Drums/SFX
Pedal Organ [
▲
] [
▼
] button
Pedal Organ voice
Bass note of Automatic Accompaniment
You can use the Solo part’s
harmonic bar to adjust the
volume of the Solo part.
AT-800_e.book 72 ページ 2008年10月15日 水曜日 午前9時37分

73
Selecting and Playing Sounds
Selecting and Playing Sounds
1.
The volume levels of each part are adjusted using the
corresponding [
▲
] and [
▼
] buttons.
Pressing the upper button ([
▲
] button) will increase the volume.
Pressing the lower button ([
▼
] button) will decrease the volume.
The volume can be set to any value from 0 to 12.
When the volume value shown in the display is 0, that part will produce no
sound.
You can also press the [
▲
] button or [
▼
] button of the part whose volume you
wish to adjust, so that the “Part Balance Monitor screen” is displayed for
several seconds, allowing you to check the volume balance.
fig.01-27.eps
You can check the volume by viewing the Level indicators of each part.
fig.01-27-2.eps
The Part Balance Monitor
screen is displayed for several
seconds and then closes
automatically.
If you touch <Hold>, the screen
continues to be displayed until
y
ou touch <Exit>.
AT-800_e.book 73 ページ 2008年10月15日 水曜日 午前9時37分

74
Selecting and Playing Sounds
The pitch of the sound played by the keyboard can be adjusted in one-octave
steps. This function is called “Octave Shift.” You can apply an Octave shift to
all Parts.
1.
Touch <Sound/KBD> on the Main screen.
fig.00-06.eps
The Sound/Keyboard screen appears.
fig.VoiceList.eps
2.
Touch either <Upper>, <Lower>, or <Pedal>.
3.
Touch < > < > to display the Octave Shift.
Transpose the Pitch in Octave Units (Octave Shift)
Menu Part whose pitch will change
Upper
To change the pitch of the Upper and Solo part
Lower
To change the pitch of the Lower part
Pedal
To change the pitch of the Pedal part
AT-800_e.book 74 ページ 2008年10月15日 水曜日 午前9時37分

75
Selecting and Playing Sounds
Selecting and Playing Sounds
4.
Touch the part display of the part whose Octave Shift
settings you wish to change.
fig.01-30.eps
5.
Touch < > < > to adjust the settings.
The value can be set to a range of +/- 3 octaves.
fig.01-31.eps
6.
Touch <Exit>.
You will return to the Upper Keyboard/Lower Keyboard/Pedalboard screen.
You can open the Pedalboard
screen, Lower Keyboard
screen, or Upper Keyboard
screen with touching <Pedal>,
<Lower>, and <Upper>.
When the power is turned on,
the Octave Shift setting for each
part of the Pedal will be set to -
1 (1 octave down).
If you turn on the [Octave Up]
button, the Octave Shift will be
automatically set to “0”
regardless of the previous
setting. When you turn off the
[Octave Up] button, the Octave
Shift will always return to “-1”
regardless of the previous
setting.
NOTE
Please note that when you
apply the Octave Shift function
to certain voices, their pitch
could be stretched beyond their
recommended note ranges, and
they may not sound as
expected. Care should be taken
when using Octave Shift.
AT-800_e.book 75 ページ 2008年10月15日 水曜日 午前9時37分

76
Selecting and Playing Sounds
You can use the Lower keyboard to play various drum sounds (drum set). In
this case, the Lower voices will no longer sound.
fig.01-32_AT-900.eps
1.
Press the [Drums/SFX] button, getting its indicator to light
up.
The [Drums/SFX] button indicator will alternate between on (lit) and off (dark)
each time it is pressed.
The Drums/SFX (drums/sound effects) screen will be displayed for several
seconds.
fig.01-33-1.eps
2.
Play the Lower keyboard and listen to the various drum
sounds on each key.
Playing Drum Sounds or Sound Effects from the Entire Lower
Keyboard (Drums/SFX)
Refer to “Drum Set List” for
details on which drum sound or
Sound Effect will be played by
each note.
NOTE
It is not possible to select and
play both [Drums/SFX] and
[Manual Perc] buttons
simultaneously.
NOTE
For some drum sets, there will
be keys that do not sound.
AT-800_e.book 76 ページ 2008年10月15日 水曜日 午前9時37分

77
Selecting and Playing Sounds
Selecting and Playing Sounds
As the drum set, you can choose the types of drum set and sound effect. When
you change the drum set, the sound produced by each note will change.
Immediately after the power is turned on, the POP drum set will sound.
1.
Press the [Drums/SFX] button, getting its indicator to light
up.
The Drums/SFX screen will be displayed for several seconds.
fig.01-33-1.eps
2.
While the Drums/SFX screen is displayed, touch a Drum/
SFX set name in the screen.
The [Drums/SFX] button indicator will begin to blink.
You can select from 18 different Drum Sets and one set of Sound Effects as
follows:
3.
Press the [Drums/SFX] button once again.
The [Drums/SFX] button indicator will change from blinking to lit, and your
choice of drum set will be finalized.
Changing Drums/SFX Sets
Drums/SFX Set
POP, R&B, ROCK, JAZZ BRUSH, HIP HOP, VOX DRUM, STANDARD,
STANDARD2, ROOM, ROOM2, POWER, ELECTRONIC, TR-808, DANCE, JAZZ,
BRUSH, BRUSH2, ORCHESTRA, SOUND EFFECTS
For the types of drum set and
the sound effects played by
each key, refer to “Drum/SFX
Set List” (Appendix: separate
booklet).
You can also confirm the
Drums/SFX set by touching
<Exit> in the Drums/SFX
screen.
You can also play the lower
manual to confirm the drum set.
NOTE
After the Drums/SFX (drums/
sound effects) screen is
displayed, it will close
automatically after several
seconds unless you touch the
screen to select a drums/sound
effects set. If you wish to switch
drums/sound effect sets, quickly
select the desired drums/sound
effect set while the Drums/SFX
(drums/sound effects) screen is
displayed.
AT-800_e.book 77 ページ 2008年10月15日 水曜日 午前9時37分

78
Selecting and Playing Sounds
You can play various drum sounds and Sound Effects using the bottom 15
keys of the Lower keyboard. This is convenient when you wish to play the
Lower voice together with drum sounds or Sound Effects.
fig.01-34_AT-900.eps
fig.01-35.eps
fig.01-35-2
1.
Press the [Manual Perc] button (indicator lights).
The button will alternate between ON (lit) and OFF (dark) each time it is
pressed.
The Manual Percussion screen will be displayed for several seconds.
fig.01-36-1.eps
2.
When you play the bottom 15 keys of the Lower keyboard
the chosen drum sound is played on each key.
Playing a Lower Voice with Percussion Instrument Sounds and a
Voice Phrase (Manual Percussion)
the keys for Drum sounds
or Sound Effects
Lower Keyboard15 keys
NOTE
It is not possible to select and
play both [Drums/SFX] and
[Manual Perc] buttons
simultaneously (p. 76).
AT-800_e.book 78 ページ 2008年10月15日 水曜日 午前9時37分

79
Selecting and Playing Sounds
Selecting and Playing Sounds
You can choose the type of Manual Percussion Set.
When you change the Manual Percussion Set, the sound played by each of
the 15 lowest notes of the Lower keyboard will change.
Immediately after the power is turned on, the PERC SET1 drum set will sound.
1.
Press the [Manual Perc] button (indicator lights).
The Manual Percussion screen will be displayed for several seconds.
fig.01-36-1.eps
2.
While the Manual Percussion screen is displayed, touch a
manual percussion set name in the screen.
The [Manual Perc] button indicator will begin to flash.
You can select from 14 different Manual Percussion Sets;
3.
Press the [Manual Perc] button once again.
The [Manual Perc] button indicator will change from blinking to lit, and your
choice of drum set will be finalized.
Changing the Manual Percussion Sets
Manual Percussion Set
PERC SET 1, PERC SET 2, PERC SET 3, ORCHESTRA SET, ORCHESTRA SET2,
LATIN SET, ASIAN SET, VOICE PHRASE, VOICE PHRASE 2, VOICE PHRASE 3,
SFX SET, SFX SET 2, JAPANESE SET, JAPANESE SET 2
Refer to “Manual Percussion
List” (Appendix: separate
booklet) for details on which
percussion sound will be
played by each note.
NOTE
The Manual Percussion screen
will automatically close after
several seconds if you do not
touch the screen to select a
manual percussion set. If you
wish to change the manual
percussion set, you must select
a manual percussion set quickly
while the manual percussion
screen is displayed.
You can also confirm the
Manual Percussion set by
touching <Exit> in the Manual
Percussion screen.
You can also play the lower
manual to confirm the manual
percussion set.
AT-800_e.book 79 ページ 2008年10月15日 水曜日 午前9時37分

80
Selecting and Playing Sounds
You can have Lower voice continue to sound after you release you fingers
from the keys, until the next key is played.
fig.02-14_AT-900.eps
1.
Press the Lower Voice [Hold] button (confirm that the
indicator is lit).
The Lower voice will continue sounding.
While the Lower Voice [Hold] button is lit, pressing a key will cause the note
to continue sounding.
2.
When you press the Lower Voice [Hold] button to make the
indicator go dark, the notes which had continued to sound
will stop.
Sustaining Notes in the Lower Part (Lower Voice Hold)
AT-800_e.book 80 ページ 2008年10月15日 水曜日 午前9時37分

81
Using Rhythm Performance
Using Rhythm Performance
The ATELIER lets you enjoy playing along with a Rhythmic accompaniment.
The ATELIER provides various Rhythms and Automatic Accompaniments
(Music Styles).
The ten buttons below are called “Rhythm buttons,” and let you select Rhythms
that are categorized by musical style.
fig.02-01_AT-900.eps
1.
Press a Rhythm button to select a Rhythm group.
The indicator will light.
A Rhythm screen like the following appears.
fig.02-09.eps
The Rhythms in the selected Rhythm group appear in the display.
2.
Touch < > < > to switch screens, and touch a Rhythm
name to select the desired Rhythm.
The indicator of Rhythm button will blink.
3.
Press the Rhythm button once again (indicator lights
constantly).
The Rhythm button’s indicator will change from blinking to light.
Selecting a Rhythm
For details, refer to the Voice
List (Appendix: separate
booklet).
You can also open the Rhythm
screen by touching <Rhythm>
in the Main screen.
You can also confirm the
Rhythm by touching <Exit> in
the Rhythm screen.
AT-800_e.book 81 ページ 2008年10月15日 水曜日 午前9時37分

82
Using Rhythm Performance
The ATELIER features a User memory.
The ATELIER is shipped from the factory with Rhythms already stored in User
memory. These Rhythms can be rewritten at will; either by copying Rhythms
from USB memory to user memory, or by saving user Rhythms you’ve created
using the Rhythm Customize function (p. 198). The content of User memory is
retained even while the ATELIER’s power is turned off.
You can call up Rhythms in User memory by pressing the [User] button.
Calling Up Rhythms Stored in User Memory
1.
Press the [User] button.
The Rhythm screen appears.
2.
Touch < > < > on the Rhythm screen to select “User.”
The Rhythms stored in user memory will be shown.
3.
Touch < > < > to switch screens, and touch a Rhythm
name to select the desired Rhythm.
The indicator of [User] button will blink.
4.
After selecting a Rhythm, press the flashing [User] button
once more.
The [User] button stops flashing and remains lit, indicating that the Rhythm has
been selected.
Using Rhythms Stored in User Memory
If you wish to copy a Rhythm
saved on USB memory to User
memory, refer to “Copying
Rhythms” (p. 97).
What is the User Memory?
This is the internal memory area that lets you store user Rhythms you’ve
created. You can also copy Rhythms saved on USB memory to the User
memory (p. 97).
If you want to restore the
original Rhythms that User
memory contained at the time
the instrument was shipped
from the factory, refer to
“Restoring the User Memory to
the Original Factory Settings”
(p. 231).
If USB memory is connected,
y
ou can touch < > < > to
select “Ext Memory” so that
Rhythms in the USB memory will
be shown.
You can also confirm the
Rhythm by touching <Exit> in
the Rhythm screen.
AT-800_e.book 82 ページ 2008年10月15日 水曜日 午前9時37分

83
Using Rhythm Performance
Using Rhythm Performance
You can search for Rhythm that match the tempo of the song, musical genre,
or other criteria you set.
You can also search Rhythm using the first character of the Rhythm names.
1.
Touch <Rhythm> on the Main screen.
fig.00-06.eps
The following Rhythm screen appears.
fig.02-09.eps
2.
Touch < > on the Main screen.
A sub-window appears.
fig.02-30.eps
Rhythm Search
You can also search only for
Rhythms other than the internal
Rhythms accessed with the
[User] button. The icon
does not appear in the display
while the [User] button Rhythms
are displayed.
If another screen is open, touch
<Main> to access the main
screen.
You can also open the Rhythm
screen by pressing Rhythm
buttons.
AT-800_e.book 83 ページ 2008年10月15日 水曜日 午前9時37分

84
Using Rhythm Performance
Searching by Rhythm Name
3.
Touch <By Name>.
4.
Decide which character you will use for the search.
The selected character appears in the middle of the screen.
Enter the character you are searching for. For example, touching <ABC> in
succession cycles you through the available choices in that character group
(“A”
→
“B”
→
“C”...).
Touch <ABC/123> to toggle between alphabets and numerals.
5.
Touch <Start> (Start Search).
The search results appear in the display.
To cancel the search, touch <Exit> in the Search Results screen.
6.
Touch a Rhythm name to select a Rhythm.
Touch <Exit> to return to the Rhythm screen.
Searching by Conditions
3.
Touch <By Conditions>.
You can use four different criteria in searches: “Tempo,” “Beat,” “Groove,”
and “Genre.”
4.
Touch the value for the search term.
5.
Touch < > < > to adjust the settings.
6.
Touch <Start> (Start Search).
The search results appear in the display.
To cancel the search, touch <Exit> in the Search Results screen.
7.
Touch a Rhythm name to select a Rhythm.
Touch <Exit> to return to the Rhythm screen.
AT-800_e.book 84 ページ 2008年10月15日 水曜日 午前9時37分

85
Using Rhythm Performance
Using Rhythm Performance
There are two ways to start the Rhythm. You can press the [Start/Stop] button
to start the Rhythm, or you can use Sync Start to have the Rhythm start when
you play the lower keyboard or the pedal keyboard.
You can also make the Rhythm start with an intro, or stop with an ending.
fig.02-03_AT-900.eps
Starting with an Added Intro
1.
Press the [Intro] button.
2.
Press the [Start/Stop] button.
The Intro is played and the Rhythm starts.
While the Intro is playing, the [Intro] button indicator will light, until the Intro
ends then the button indicator will go dark.
Starting Without an Intro
1.
Press the [Start/Stop] button.
The Rhythm starts without an Intro being played.
Making the Intro Short and Simple
1.
Press the Variation [1] button to make the indicator light
up.
2.
Press the [Intro] button.
3.
Press the [Start/Stop] button.
A short Intro is played and the Rhythm starts.
Playing Rhythm
Starting at the Press of a Button
The functions of the [Intro]
button, [Ending] button and
[Start/Stop] button can be
assigned to the foot switches
located on each side of the
Expression Pedal (p. 134).
You can change the operation
of the Fill In [Auto] button,
[Break] button, [Intro] button,
and [Ending] button (p. 215).
For more on the Variation
buttons, refer to “Adding
Variety to the Rhythm or
Automatic Accompaniment” (p.
89).
AT-800_e.book 85 ページ 2008年10月15日 水曜日 午前9時37分

86
Using Rhythm Performance
Starting with an Added Intro
1.
Press the [Sync Start] button to make the indicator light up.
2.
Press the [Intro] button.
The [Intro] button’s indicator will light.
3.
Play either the Lower keyboard or the Pedalboard.
The Intro is played and the Rhythm starts.
While the Intro is playing, the [Intro] button indicator will light, until the Intro
ends then the button indicator will go dark.
Starting Without an Intro
1.
Press the [Sync Start] button to make the indicator light up.
2.
Play either the Lower keyboard or the pedalboard.
The Rhythm starts without an Intro being played.
Making the Intro Short and Simple
1.
Press the [Sync Start] button to make the indicator light up.
2.
Press the Variation [1] button.
3.
Press the [Intro] button.
[Intro] button indicator will light.
4.
Play either the Lower keyboard or the Pedalboard.
A short Intro is played and the Rhythm starts.
Starting the Rhythm Automatically When You Play the Lower
Keyboard or Pedalboard (Sync Start)
NOTE
If the Arranger function is ON
(the Arranger [On/Off] button
indicator is lit), it is not be able
to start the Rhythm by playing
the Pedalboard (p. 88).
For more on the Variation
button, refer to “Adding Variety
to the Rhythm or Automatic
Accompaniment” (p. 89).
AT-800_e.book 86 ページ 2008年10月15日 水曜日 午前9時37分

87
Using Rhythm Performance
Using Rhythm Performance
Stopping with an Ending
1.
Press the [Ending] button.
An Ending is played, then the Rhythm stops.
While the Ending is playing, the [Ending] button indicator will light, until the
Ending finishes the button indicator will be turned off.
Stopping without an Ending
1.
Press the [Start/Stop] button.
The Rhythm stops without an Ending being played.
Making the Ending Short and Simple
1.
Press the Variation [1] button.
2.
Press the [Ending] button.
A short Ending is played, then the Rhythm stops.
You can change the tempo of the Rhythm or Automatic Accompaniment (p.
88).
fig.02-04.eps
1.
Press the Tempo [ ] and [ ] buttons to change the
tempo (speed) of the Rhythm or Automatic Accompaniment.
By pressing the Tempo [ ] and [ ] buttons simultaneously, the tempo is
returned to the standard (preset) tempo for the selected Rhythm.
The value of the tempo currently set (20–500 beats per minute) can be
checked in the screen.
Stopping the Rhythm
Changing a Rhythm’s Tempo
Tempo [ ] button
The tempo becomes slower
Tempo [ ] button
The tempo becomes faster
The functions of the [Intro]
button, [Ending] button and
[Start/Stop] button can be
assigned to the foot switches
located on each side of the
Expression Pedal (p. 134).
If “Auto Std Tempo” (p. 215) is
on, and you switch the Rhythm
while the Rhythm is stopped,
the tempo will automatically be
set appropriately for that
Rhythm.
If you switch Rhythms when
“Auto Std Tempo” is off, the
tempo remains unchanged even
when you switch the Rhythm.
You can confirm the tempo and
beat with the “bouncing ball” in
the Main screen (p. 29).
You can also use the [Value]
dial to change the tempo.
AT-800_e.book 87 ページ 2008年10月15日 水曜日 午前9時37分

88
Using Rhythm Performance
If an intro is played before your performance, you can have a countdown
played to the end of the intro, allowing you to understand easily where you
are to start playing.
fig.02-05_AT-900.eps
1.
Press the [Count Down] button, getting the indicator to light.
2.
Press the [Intro] button.
3.
Press the [Start/Stop] button.
The intro plays, and a countdown plays to the end of the intro.
When the [Sync Start] button is lit, specifying the chord on the Lower keyboard
starts the intro and a countdown is given.
4.
To stop the countdown, press the [Count Down] button,
turning off the indicator light.
The Arranger function of the ATELIER can add an Automatic Accompaniment
to each Rhythm. Based on the selected Rhythm, the Arranger function
automatically adds an accompaniment that is suitable for the chord being
pressed on the Lower keyboard.
fig.02-06.eps
1.
Press the Arranger [On/Off] button (indicator lights.)
2.
Start the Rhythm (p. 85).
The Rhythm and the Automatic Accompaniment will play together.
If the Arranger [On/Off] button is ON and no Pedal Bass voice is selected,
the Automatic Accompaniment will play the bass sound.
Playing the Count Sound at the End of the Intro
Playing Rhythm and Automatic Accompaniment
Arranger [On/Off] button Function
Lit (On)
Rhythm and Automatic Accompaniment
Unlit (Off)
Rhythm
You can change the countdown
sound (p. 214).
NOTE
When the Arranger [On/Off]
button is on, Sync Start (p. 86)
on the pedalboard cannot be
used.
NOTE
The lower voice is not played
during the performance of the
intro and ending, even when
the Lower keyboard is played.
AT-800_e.book 88 ページ 2008年10月15日 水曜日 午前9時37分

89
Using Rhythm Performance
Using Rhythm Performance
You can add variety to the Rhythm or Automatic Accompaniment by changing
the Rhythm pattern of the Rhythm or the arrangement of the Automatic
Accompaniment, or by inserting a break (i.e., stopping the Rhythm for one
measure).
fig.02-07_AT-900.eps
You can change the arrangement of the accompaniment. This function is
called “Variation.” For each Rhythm, there are four types of arrangement for
the accompaniment.
The following buttons are called Variation buttons.
fig.02-08_AT-900.eps
1.
Press the Variation buttons to change the arrangement of
the accompaniment.
The indicator of the button you pressed will light.
The Variation [1] button produces the simplest arrangement, and the Variation
[4] button produces the most florid.
For an intro or ending, Variation [1] button is the shortest and simplest.
Adding Variety to the Rhythm or Automatic Accompaniment
Button name Function
Fill In [Auto] button
A fill-in will automatically be added when you press
a Variation button to change the accompaniment or
Rhythm arrangement.
[Break] button
Stop the Rhythm at the end of that measure (Break).
Changing the Arrangement of the Rhythm and
Accompaniment (Variation)
The functions of the Variation
buttons and [Break] button can
be assigned to the foot switches
located on each side of the
Expression Pedal. Please refer
to “Changing the Function of
the Foot Switch” (p. 134).
What’s a fill-in?
A Fill In is a short phrase that is inserted at a break in the melody or at a point
where the character of the song changes (between Chorus’s or Verses).
You can change the behavior
of the Fill In [Auto] button and
[Break] button (p. 215).
AT-800_e.book 89 ページ 2008年10月15日 水曜日 午前9時37分

90
Using Rhythm Performance
“Chord Intelligence” is a feature that intelligently plays the correct
accompaniment chords the moment you play a key specifying a chord on the
Lower keyboard during Automatic Accompaniment.
For example, in order to make the instrument detect a “C Major” chord, you
must normally play the three keys “C,” “E,” and “G.” If you use the Chord
Intelligence function, you can simply press a single “C” key in the lower
keyboard to sound a C Major chord with the voice selected for the Lower part.
1.
Touch <Rhythm> on the Main screen.
The Rhythm screen appears.
fig.02-09.eps
2.
Touch < > (Utility) on the Rhythm screen.
The Utility screen appears.
fig.02-10.eps
Playing Chords with Simple Fingering (Chord Intelligence)
For more information about
chord fingering, refer to the
“Chord List” (p. 272).
You can also open the Rhythm
screen by pressing a Rhythm
button.
AT-800_e.book 90 ページ 2008年10月15日 水曜日 午前9時37分

91
Using Rhythm Performance
Using Rhythm Performance
3.
Touch <Options>.
The Rhythm Options screen appears.
fig.02-11.eps
4.
Touch the Chord Intelligence setting to turn it “ON.”
The Chord Intelligence function can now be used.
Each time you touch the Chord Intelligence setting, it will be switched ON/
OFF.
If you press the root note of the chord
(p. 274)
in the lower keyboard when the Chord
Intelligence function is ON, all notes in that chord will sound.
For example, if you press the root “C” of the C major chord in the lower keyboard, the notes of
the C major chord “C,” “E,” and “G” will be sounded by the voice selected for the lower part.
5.
If you wish to turn off the Chord Intelligence function,
switch it “OFF.”
When the Leading Bass
function (p. 92) is on and the
Chord Intelligence function is
off, you can specify chords with
a combination of the lower
keyboard and pedalboard.
When you touch the [One
Touch Program] button, the
Chord Intelligence setting will
automatically be turned ON.
AT-800_e.book 91 ページ 2008年10月15日 水曜日 午前9時37分

92
Using Rhythm Performance
When Automatic Accompaniment is used, and the Pedal [To Lower] button is
ON, the Pedal Bass voice will normally play the root note (p. 274) of the
chord you play on the Lower keyboard.
If the Leading Bass function is enabled, the lowest note of the chord you play
on the Lower keyboard will then be used as the bass note (the bottom note of
the chord). This allows the bass to be a note other than the root of the chord
you play and the bass note will change when inverted chords are played (p.
274).
1.
Touch <Rhythm> on the Main screen.
The Rhythm screen appears.
fig.02-09.eps
2.
Touch < > (Utility) on the Rhythm screen.
The Utility screen appears.
fig.02-10.eps
Leading Bass Function
When the Leading Bass
function is on and the Chord
Intelligence function (p. 90) is
off, you can specify chords with
a combination of the lower
keyboard and pedalboard.
You can also open the Rhythm
screen by pressing the Rhythm
buttons.
AT-800_e.book 92 ページ 2008年10月15日 水曜日 午前9時37分

93
Using Rhythm Performance
Using Rhythm Performance
3.
Touch <Options>.
The Rhythm Options screen appears.
fig.02-11.eps
4.
Touch the Leading Bass setting to turn it “ON.”
Each time you touch the Leading Bass setting, it will be switched ON/OFF.
5.
To turn off the Leading Bass function, set the Leading Bass
setting to “OFF.”
You can assign the Leading
Bass functions to either of the
foot switches located on each
side of the Expression Pedal.
Please refer to “Changing the
Function of the Foot Switch” (p.
134).
AT-800_e.book 93 ページ 2008年10月15日 水曜日 午前9時37分

94
Using Rhythm Performance
The ATELIER provides a very convenient [One Touch Program] button. By
simply pressing this button once, the Arranger function will be turned ON, and
keyboard voices that are most appropriate for playing with the currently
selected Rhythm/Automatic Accompaniment are selected.
By pressing the [One Touch Program] button, you can make the following
settings.
• Panel settings (e.g., sounds and volume) suitable for the Rhythm
• Arranger [On/Off] button lit (Automatic Accompaniment playing)
• [Sync Start] button lit, [Intro] button blinking (Waiting for Sync Start)
(p. 86)
• Chord Intelligence function is ON (p. 90)
The panel settings specified by the One Touch Program function are as
follows.
8 panel settings for each Rhythm (4 panel settings x 2 groups)
A Simple Way to Make Automatic Accompaniment Settings
(One Touch Program)
What is Sync Start?
Sync Start is a function that starts the Rhythm at the moment that you play the
lower keyboard or pedalboard.
What is Chord Intelligence?
“Chord Intelligence” is a feature that intelligently decides on accompaniment
chords the moment you play some keys specifying a chord during Automatic
Accompaniment.
NOTE
If the Arranger function is ON
(the Arranger [On/Off] button
indicator is lit), it is not be able
to start the Rhythm by playing
the pedalboard (p. 88).
1234
1234 1 Group (Basic)
2 Group (Organ)
Rhythm
AT-800_e.book 94 ページ 2008年10月15日 水曜日 午前9時37分

95
Using Rhythm Performance
Using Rhythm Performance
1.
Select a Rhythm (p. 81).
2.
Press the [One Touch Program] button.
The [One Touch Program] button’s indicator will light.
fig.02-15.eps
An One Touch Program Group (One Touch Program Group select) screen like
the one shown below will be displayed.
fig.02-16.epsf
3.
While the One Touch Program Group screen is displayed,
touch the screen to select a One Touch Program group.
Panel settings appropriate for the Rhythm and Automatic Accompaniment will
automatically be called up for Registration [1]–[4] buttons.
4.
Press the Registration [1]–[4] button to select panel settings.
5.
On the Lower keyboard, play a chord.
At the moment you play the lower keyboard, the Intro will begin, and then the
Rhythm and Automatic Accompaniment will play.
6.
Press the [Ending] or [Start/Stop] button to stop the
Rhythm.
Rhythm and Automatic Accompaniment stops.
7.
Press the [One Touch Program] button, extinguishing its
indicator.
You will return to the panel settings that were in effect prior to pressing the
[One Touch Program] button.
When you press the [One
Touch Program] button, the
“Arranger Update” setting will
automatically change to
“INSTANT” (p. 109).
To redisplay the One Touch
Program Group screen, while
holding down the Registration
[Write] button, press the [One
Touch Program] button.
Touch the One Touch Program
Group screen to reselect the
group.
The One Touch Program
function will be turned off if
y
ou’re using the Quick
Registration function (p. 35) or
if you’ve loaded a Registration.
(p. 108)
AT-800_e.book 95 ページ 2008年10月15日 水曜日 午前9時37分

96
Using Rhythm Performance
The ATELIER contains a variety of Rhythms, but you can also use Rhythms from
USB memory or floppy disk to perform Rhythms in an even wider range of
styles.
1.
Press the Rhythm [User] button (confirm that its indicator is lit).
The Rhythm screen appears.
fig.02-21-1.eps
2.
Connect the USB memory containing the Rhythms to the
external memory connector.
3.
Touch < > < > to select “Ext Memory” and see the
Rhythms in USB memory.
The Rhythm screen will show the Rhythms on the USB memory.
fig.02-21.eps
4.
Touch the Rhythm screen to select a Rhythm.
The [Start/Stop] button indicator will blink while the Rhythms are being
loaded into internal memory.When loading is finished, you will be able to
play the selected Rhythm.
5.
Press the [Start/Stop] button.
The selected Rhythm is played.
Using a Rhythm from a USB Memory
Reviewing the Rhythms on USB Memory
NOTE
Unauthorized use of
commercially available Music
Style disk for purposes other
than private, personal
enjoyment is a violation of
applicable laws.
If you copy Rhythms from USB
memory or floppy disk into user
memory (p. 82), you’ll be able
to access those Rhythms simply
by pressing the [User] button
(p. 97).
If you want to use Rhythms from
a floppy disk, connect the
floppy disk drive to the Ext
Drive connector.
If “User” is selected, the
Rhythms saved in User memory
(p. 82) will be shown.
If “Disk” is selected, the
Rhythms saved on the floppy
disk will be shown.
AT-800_e.book 96 ページ 2008年10月15日 水曜日 午前9時37分

97
Using Rhythm Performance
Using Rhythm Performance
User memory (p. 82) already contains Rhythms, but you can replace these
Rhythms with Rhythms from USB memory or floppy disk. Rhythms copied from
the USB memory into User memory will not be lost even if the power is turned
off. It is convenient to copy frequently-used Rhythms into User memory.
Rhythms that you’ve created and saved in user memory can also be copied to
USB memory (p. 99).
Copying Rhythms from USB Memory to User Memory
1.
Connect the USB memory to the External Memory
connector.
2.
Touch <Rhythm> on the Main screen.
The Rhythm screen appears.
fig.02-09.eps
3.
Touch < > (Utility) on the Rhythm screen.
The Utility screen appears.
fig.02-10.eps
Copying Rhythms
If you want to copy Rhythms
from floppy disk, connect the
floppy disk drive to the Ext
Drive connector.
AT-800_e.book 97 ページ 2008年10月15日 水曜日 午前9時37分

98
Using Rhythm Performance
4.
Touch <File Edit>.
The Rhythm File Edit screen appears.
5.
Touch <Copy> (Rhythm Copy).
The Rhythm File Copy screen appears.
6.
Touch < > < > to select the media (the location of the
Rhythm you want to copy).
If you want to copy a Rhythm from USB memory, select “Ext Memory.”
If you want to copy a Rhythm from floppy disk, select “Disk.”
7.
Touch < > < > to select the Rhythm you want to
copy.
8.
Touch User < > < > to select the copy-destination
number.
Numbers for which a Rhythm name is shown already have a Rhythm saved to
them.
If you choose <Copy All>, all
the Rhythms stored in the
currently selected folder of USB
memory or the floppy disk will
be copied in a single peration.
AT-800_e.book 98 ページ 2008年10月15日 水曜日 午前9時37分

99
Using Rhythm Performance
Using Rhythm Performance
9.
Touch <Execute>.
The copying of the Rhythm to User memory begins.
When copying ends, the “- - - - -” in the screen will change to the Rhythm name
that you copied.
If you select a number in which a Rhythm is already saved, a screen like the
following will appear.
fig.02-25.eps
If you want to delete the previously saved Rhythm and overwrite it with the
Rhythm you’re newly saving, touch <OK>.
If you don’t want to delete the previously saved Rhythm, touch <Cancel>, then
select a number at which no Rhythm has been saved, and copy the Rhythm to
that number.
Copying Rhythms from User Memory to USB Memory
You can copy Rhythms from user memory to USB memory.
In this case, touch the arrow icon located in the center of the “Rhythm File
Copy screen” in step 5 of the above procedure, so the arrow points upwards.
In this state, you’ll be copying Rhythms from user memory to USB memory.
The rest of the procedure is the same as when copying Rhythms from USB
memory to user memory.
NOTE
Never remove the USB memory
or turn off the power while the
Rhythm data is being copied
from USB memory into the
A
TELIER. If you do so, the
Rhythm data will not be loaded
into the ATELIER, and
malfunctions could result. After
returning the Rhythm stored in
the user memory to the factory
settings (p. 231), copy the
Rhythm from USB memory once
more.
You can return only the user
memory to the factory settings.
Refer to “Restoring the User
Memory to the Original Factory
Settings” (p. 231).
AT-800_e.book 99 ページ 2008年10月15日 水曜日 午前9時37分

100
Using Rhythm Performance
You can rearrange the order of the Rhythms stored in User memory (p. 82) or
USB memory.
1.
Touch <Rhythm> on the Main screen.
The Rhythm screen appears.
fig.02-09.eps
2.
Touch < > (Utility) on the Rhythm screen.
The Utility screen appears.
fig.02-10.eps
Changing the Order of the Saved Rhythms
AT-800_e.book 100 ページ 2008年10月15日 水曜日 午前9時37分

101
Using Rhythm Performance
Using Rhythm Performance
3.
Touch <File Edit>.
The Rhythm File Edit screen appears.
fig.02-32.eps
4.
Touch < > < > to select the desired media.
Choose “User” if you want to change the order of the Rhythms saved in user
memory, or choose “Ext Memory” if you want to change the order of the
Rhythms saved in USB memory. Choose “Disk” if you want to change the
order of the Rhythms saved in floppy disk.
5.
Touch < > < > to select the Rhythm.
6.
Touch <Up> or <Down> to move the Rhythm.
7.
Touch <Exit>.
Button Meaning Description
Rename
Modify the name The Rename screen appears. You can touch the
screen and rename the selected Rhythm (p. 102).
Up
Change the order
(upward)
The selected Rhythm will be moved earlier in the
order.
Down
Change the order
(downward)
The selected Rhythm will be moved later in the
order.
Delete
Delete the Rhythm The selected Rhythm will be deleted (p. 104).
Copy
Copies the Rhythm
You can copy Rhythms from USB memory to user
memory, or copy Rhythms from user memory to
USB memory (p. 97).
AT-800_e.book 101 ページ 2008年10月15日 水曜日 午前9時37分

102
Using Rhythm Performance
You can rename Rhythms stored in User memory (p. 82) or USB memory.
1.
Touch <Rhythm> on the Main screen.
The Rhythm screen appears.
2.
Touch < > (Utility) on the Rhythm screen.
The Utility screen appears.
fig.02-10.eps
3.
Touch <File Edit>.
The Rhythm File Edit screen appears.
fig.02-32.eps
4.
Touch < > < > to select the desired media.
Choose “User” if you want to change the name of the Rhythms saved in user
memory, or choose “Ext Memory” if you want to change the name of the
Rhythms saved in USB memory. Choose “Disk” if you want to change the
name of the Rhythms saved in floppy disk.
5.
Touch < > < > to select the Rhythm whose name you
want to change.
Renaming a Saved Rhythm
AT-800_e.book 102 ページ 2008年10月15日 水曜日 午前9時37分

103
Using Rhythm Performance
Using Rhythm Performance
6.
Touch <Rename>.
The Rename screen appears.
fig.02-30.eps
7.
Touch < > to change among uppercase/
lowercase/symbols.
Each touch of the character switch button takes you to the next available
choice, like this: uppercase
→
lowercase
→
symbols
→
uppercase ....
8.
Touch the screen to specify the desired character.
The following characters can be selected.
To cancel the operation, touch <Cancel>.
9.
When you’re done making the settings, touch <OK>.
The Rhythm has now been named. The Edit User screen reappears.
10.
Touch <Exit>.
Uppercase A B C D E F G H I J K L M N O P Q R S T U V W X Y Z
Lowercase a b c d e f g h i j k l m n o p q r s t u v w x y z
Symbols ! " # % & ' ( ) * + , - . / : = ? ^ _ 0 1 2 3 4 5 6 7 8 9
Delete a character.
Insert a space.
Move the cursor (the symbol that indicates the location at
which characters will be input) to left or right.
AT-800_e.book 103 ページ 2008年10月15日 水曜日 午前9時37分

104
Using Rhythm Performance
You can delete Rhythms stored in User memory (p. 82) or USB memory.
1.
Touch <Rhythm> on the Main screen.
The Rhythm screen appears.
2.
Touch < > (Utility) on the Rhythm screen.
The Utility screen appears.
fig.02-10.eps
3.
Touch <File Edit>.
The Rhythm File Edit screen appears.
fig.02-32.eps
Deleting Saved Rhythm
Button Meaning Description
Rename
Modify the name The Rename screen appears. You can touch the
screen and rename the selected Rhythm (p. 102).
Up
Change the order
(upward)
The selected Rhythm will be moved earlier in the
order (p. 100).
Down
Change the order
(downward)
The selected Rhythm will be moved later in the
order (p. 100).
Delete
Delete the Rhythm The selected Rhythm will be deleted.
Copy
Copies the Rhythm
You can copy Rhythms from USB memory to user
memory, or copy Rhythms from user memory to
USB memory (p. 97).
AT-800_e.book 104 ページ 2008年10月15日 水曜日 午前9時37分

105
Using Rhythm Performance
Using Rhythm Performance
4.
Touch < > < > to select the desired media.
Choose “User” if you want to delete the Rhythm saved in user memory, or
choose “Ext Memory” if you want to delete the Rhythm saved in USB memory.
Choose “Disk” if you want to delete the Rhythm saved in floppy disk.
5.
Touch < > < > to select the Rhythm that you wish to
delete.
6.
Touch <Delete>.
The following display appears.
fig.DelRhythmOK?.eps
To cancel operation, touch <Cancel>.
7.
If you are sure that you wish to delete the Rhythm, touch
<OK>.
When a Rhythm is deleted, the deleted Rhythm name will change to “- - - - -.”
fig.02-33.eps
AT-800_e.book 105 ページ 2008年10月15日 水曜日 午前9時37分

106
Using the Registration Buttons
The ATELIER allows you to store sound settings and panel settings in the
Registration buttons.
The ATELIER has a total of twelve Registration buttons, and one set of panel
settings can be registered to each button, for a total of twelve types of panel
settings. Each set of panel settings that has been stored in a Registration button
is called a “Registration.”
This provides a convenient way to change large numbers of panel settings
during a performance, or to recall a complex panel setting.
fig.03-01.eps
About the Registration Buttons
In addition to assigning voices and Rhythms to the Registration buttons, you
can also store the following settings:
• Panel button settings (for example, settings for the Level [
▲
] [
▼
] buttons
and Solo [To Lower] button, etc.)
• Controller settings (functions assigned to foot switches, pitch bend range,
etc.)
• Other types of settings (reverb type, tempo settings, degree of initial
touch, etc.)
If you would like to know all of the settings that can be recorded to the
Registration buttons, refer to “Settings That Are Stored In the Individual
Registration Buttons” (p. 276).
The twelve settings stored at the Registration buttons can be saved as a “set”
in USB memory, a floppy disk, or user memory (p. 113).
In addition to the settings saved to the Registration buttons, the following data
is also saved when Registration sets are saved.
• Registration Name
→
p. 111
• Registration Shift
→
p. 135
• Arranger Update
→
p. 109
• Trans. Update (Transpose Update)
→
p. 217
• Exp. Curve (Expression Curve)
→
p. 137
• Rhythm Mode setting
→
p. 215
Settings that have been stored
to Registration buttons [1]–[12]
are remembered even if the
power is turned off. If you wish
to restore the settings stored in
the Registration buttons to their
factory settings, use the
“Factory Reset” operation (p.
25).
Recorded performance data
and Rhythms from User memory
(p. 82) are not stored in
Registration sets.
When a Rhythm saved in User
memory is assigned to a
Registration set, that Rhythm is
copied beforehand to the User
memory.
With the factory settings, the Arranger Update setting is set to “DELAYED.”
If Arranger Update is set to “DELAYED,” you will need to hold down the
Registration button for several seconds in order to recall the tempo and
Rhythm settings.
If you want the tempo and Rhythm settings to be recalled instantly when
you press a Registration button, change the Arranger Update setting to
”INSTANT.” For details, refer to “Recalling a Registration” (p. 108).
AT-800_e.book 106 ページ 2008年10月15日 水曜日 午前9時37分

107
Using the Registration Buttons
Using the Registration Buttons
Procedure for Creating Registration Sets
Prepare the Registrations
A convenient way to make the sequence of Registration buttons to be pressed
easy to understand is to store the panel settings starting from the Registration
[1] button, continuing with subsequent buttons in accordance with the
progression of the song.
Save the Registrations to the USB memory or User memory
If you want to use more than twelve Registrations in a song, save the settings
for Registration buttons [1]–[12] to a USB memory or User memory as a set,
then continue to store further panel settings again, starting from Registration
button [1]. Save all of the Registration sets you have set to the USB memory or
user memory.
Arrange the Registrations in the sequence they are to be used
Save the Registration sets to the USB memory or user memory in the order they
are to be used in the song. You can use the File Edit function (p. 124) to alter
the sequence and names of Registrations contained on the USB memory or
User memory (p. 111) as well as delete such Registrations (p. 122).
Using Registration Sets
Call up the Registration sets saved on the USB memory to the ATELIER
Insert the USB memory containing the saved Registration sets into the external
memory connector, and read the Registration sets into the ATELIER.
Switch the Registration sets as you perform
Press the Registration buttons to switch Registrations as you play the song.
To call up the next Registration Set, press the [Load Next] button, then press
the Registration buttons.
fig.03-03.eps
1.
Make all the panel settings that you wish to store.
2.
While holding down the [Write] button, press one of the
Registration buttons [1]–[12].
The panel settings will be stored in the selected Registration button.
Storing Registrations
You can also assign the “Right
+ Load Next” to the foot switch
and use it to call up subsequent
Registration sets (p. 135).
For details on the settings that
are stored in a Registration,
refer to “Settings That Are
Stored In the Registration
Buttons” (p. 276).
AT-800_e.book 107 ページ 2008年10月15日 水曜日 午前9時37分

108
Using the Registration Buttons
Settings that have been registered to Registration buttons [1]–[12] can be
recalled in two ways: “INSTANT” and “DELAYED.”
At the factory this is set to “DELAYED.”
Recalling Voices and Other Panel Settings
1.
Press and immediately release one of the Registration
buttons [1]–[12].
Recalling Settings for Rhythm Performance and
Automatic Accompaniment in Addition to the Panel
Settings
1.
Press and hold a Registration button [1]–[12] for several
seconds.
The indicator of the Rhythm select button will blink, and the panel settings and
settings related to Rhythm performance and Automatic Accompaniment will
be recalled.
Recalling Settings for Rhythm Performance and
Automatic Accompaniment in Addition to Panel
Settings
1.
Press and immediately release one of the Registration
buttons [1]–[12].
Recalling a Registration
How to Recall a Registration (DELAYED)
How to Recall a Registration (INSTANT)
When changing the way
Registrations are called up,
refer to “Changing the Timing
of Recalling Registrations” (p.
109).
AT-800_e.book 108 ページ 2008年10月15日 水曜日 午前9時37分

109
Using the Registration Buttons
Using the Registration Buttons
Settings for Rhythm play and Automatic Accompaniment are recalled when
you continue holding a Registration button [1]–[12] for several seconds, but
you can change this so that the settings are recalled the instant you press the
button.
1.
Touch <Registration> on the Main screen.
The Registration Load screen appears.
fig.03-05.eps
2.
Touch < > (Utility).
The Utility screen appears.
fig.03-06.eps
3.
Touch <Options>.
The Registration Options screen appears.
fig.03-07.eps
Changing the Timing of Recalling Registrations
You can also open the
Registration Load screen by
pressing the [Registration]
button on the panel.
You can also use the following
method to open the Registration
Options screen.
1. Touch <Quick Guide> on the
Main screen, to display the
Quick Guide screen.
2. Press the Registration
[Write] button.
The Registration Options
screen appears.
AT-800_e.book 109 ページ 2008年10月15日 水曜日 午前9時37分

110
Using the Registration Buttons
4.
Touch the Arranger Update setting to switch between
“DELAYED” and “INSTANT.”
Each time you touch the Arranger Update setting, it will alternate between
“DELAYED” and “INSTANT.”
5.
Touch <Exit>.
When the [Manual] button is ON (lit), all panel settings you make will be
stored automatically in the [Manual] button as they are made, thus updating
the Registration that had been previously saved.
fig.03-08.eps
Setting Description
DELAYED
When you press and hold a Registration button [1]–[12] for
several seconds, the settings for Rhythm and Automatic
Accompaniment will be recalled in addition to the panel settings.
If you press and immediately release a Registration button [1]–
[12], only the settings that are not related to Rhythm or Automatic
Accompaniment will be recalled.
INSTANT
The panel settings and settings for Rhythm and Automatic
Accompaniment will be recalled the instant that you press a
Registration button [1]–[12].
Automatically Registering When You Switch Panel Settings
You can change the timing of
recalling the transpose setting
when you press a Registration
button.
For details refer to “Changing
the Timing at Which
Transposition Settings are
Recalled” (p. 217).
NOTE
The settings stored in the
[Manual] button will return to
their default values when the
power is turned off.
AT-800_e.book 110 ページ 2008年10月15日 水曜日 午前9時37分

111
Using the Registration Buttons
Using the Registration Buttons
When saving Registration sets, names like “Factory Reg.” will be assigned by
default, but you can assign a name that will help you later to identify the
contents of the Registration set.
1.
Touch <Registration> on the Main screen.
The Registration Load screen appears.
fig.03-05.eps
2.
Touch <go to Save>.
The Registration Save screen appears.
fig.03-09-3.eps
3.
Touch < > (Utility).
The Utility screen appears.
fig.03-10-2.eps
Assigning a Name to a Registration Set
You can also open the
Registration Load screen by
pressing the [Registration]
button.
AT-800_e.book 111 ページ 2008年10月15日 水曜日 午前9時37分

112
Using the Registration Buttons
4.
Touch <Rename>.
The Rename screen appears.
fig.03-11-2.eps
5.
Touch < > to change among uppercase/
lowercase/symbols.
Each touch of the character switch button takes you to the next available
choice, like this: uppercase
→
lowercase
→
symbols
→
uppercase ....
6.
Touch the screen to specify the desired character.
The following characters can be selected.
To cancel the operation, touch <Cancel>.
7.
When you’re done making the settings, touch <OK>.
The Registration set in the ATELIER’s internal memory has now been named.
fig.03-12.eps
Uppercase A B C D E F G H I J K L M N O P Q R S T U V W X Y Z
Lowercase a b c d e f g h i j k l m n o p q r s t u v w x y z
Symbols ! " # % & ' ( ) * + , - . / : = ? ^ _ 0 1 2 3 4 5 6 7 8 9
Delete a character.
Insert a space.
Move the cursor (the symbol that indicates the location at
which characters will be input) to left or right.
The Rename screen can also be
opened in the following ways.
Main screen <Registration>→
Registration Load screen
<Utility>→ Utility screen
<Rename>
AT-800_e.book 112 ページ 2008年10月15日 水曜日 午前9時37分

113
Using the Registration Buttons
Using the Registration Buttons
With the settings of Registration buttons [1]–[12] considered as one set, you
can store the Registration set to USB memory or User memory. We
recommend that complex panel settings or Registrations you wish to keep be
saved on USB memory. Furthermore, when you save Registrations created on
the ATELIER to USB memory, you can call up their settings on other ATELIER
Series instruments and use the Registrations the same way.
1.
Connect your USB memory to the external memory
connector.
If you want to save Registration data to a floppy disk, connect the floppy disk
drive to the Ext Drive connector.
Into the floppy disk drive, insert a floppy disk that was formatted by the
ATELIER.
2.
Touch <Registration> on the Main screen.
The Registration Load screen appears.
fig.03-09-3.eps
3.
Touch <go to Save>.
The Registration Save screen appears.
fig.03-09.eps
4.
Touch < > < > to select the desired media.
If you want to save the Registration to User memory, select “User.”
If you want to save the Registration to USB memory, select “Ext Memory.”
If you want to save the Registration to floppy disk, select “Disk.”
Saving Registration Sets
You can also open the
Registration Load screen by
pressing the [Registration]
button.
If you wish to assign a name
before you save, refer to
“Assigning a Name to a
Registration Set” (p. 111).
AT-800_e.book 113 ページ 2008年10月15日 水曜日 午前9時37分

114
Using the Registration Buttons
5.
Touch < > < > in the screen to select the save-
destination number.
Numbers which have not been used in the saving operation will be displayed
as “- - - - -.”
fig.03-09-2.eps
To cancel the Save operation, touch <Exit> to close the Registration Save
screen.
6.
Touch <Save>.
The Save Format screen appears.
fig.03-14.eps
7.
Touch <Original> or <R-Series>.
8.
Touch <OK>.
Saving of the Registration data will begin.
When saving ends, the “- - - - -” in the screen will change to the Registration
name that you saved.
If you’ve named the Registration, it will be saved with that name.
Settings Description
Original
Save formats that can be used with the AT-900, AT-900C, AT-800,
AT-500, AT-300, AT-100 and AT-75.
When saved in this format, the data can also be used by AT-SL
Series, AT-45, AT-15 and AT-S Series devices.
R-Series
Save formats that can be used with AT-R Series devices
You can also save Registrations
in a folder. Refer to“Saving
Registrations in a folder” (p.
115).
AT-800_e.book 114 ページ 2008年10月15日 水曜日 午前9時37分

115
Using the Registration Buttons
Using the Registration Buttons
If the following screen appears
If you select a number at which a Registration has already been saved and
touch <Save>, the following screen appears.
fig.E-63.eps
If you wish to update the contents of the Registration data
1.
Touch <OK>.
If you wish to save new data instead of updating the Registration
1.
Touch <Cancel>.
Rewriting of the Registration will be canceled.
2.
In the Registration Save screen, select the number that is
displayed as “-----” (a number that currently does not
contain Registration data).
3.
Touch <Save>.
When saving is complete, the saved Registration name will be displayed.
To create a folder, refer to
“Creating a Folder” (p. 45).
Saving Registrations in a folder
1. Carry out steps 1 through 4 of “Saving Registration Sets” (p. 113).
2. Touch < > < > to select a folder.
3. Touch the folder name.
The Registrations in the folder will be displayed.
4. Carry out steps 5 through 8 of “Saving Registration Sets” (p. 114).
To exit the folder
1. Touch < > < > to select “Up.”
2. Touch the “Up” indication.
AT-800_e.book 115 ページ 2008年10月15日 水曜日 午前9時37分

116
Using the Registration Buttons
Here’s how to recall a previously saved Registration set from the User memory
or USB memory into the memory of the ATELIER. Registrations can be selected
in the following three ways.
Loading a Set of Registrations (Load)
→
p. 116
You can load a “set” (a collection of settings for Registration buttons [1]–[12])
from USB memory or user memory.
Loading an Individual Registration (Load One)
→
p. 117
Recall the settings of one of the Registration [1]–[12] buttons.
Recalling the Order that the Registrations are Saved on the USB
Memory or User Memory (Load Next)
→
p. 120
Press the [Load Next] button to recall Registration sets in the order in which
they are saved on the USB memory or user memory.
1.
If you want to load a Registration from USB memory,
connect your USB memory to the External Memory
connector.
If you want to load a Registration from a floppy disk, connect the floppy disk
drive to the Ext Drive connector, and insert the floppy disk containing the
Registration into the floppy disk drive.
2.
Touch <Registration> on the Main screen.
The Registration Load screen appears.
fig.03-05.eps
Loading Previously Saved Registration Sets Into the ATELIER
Loading a Set of Registrations
NOTE
Be aware that when you load
Registrations from a USB
memory or user memory, the
Registrations that were
previously in internal memory
will be lost. It is a good idea to
save important Registrations to
USB memory or user memory
(p. 113).
You can also open the
Registration Load screen by
pressing the [Registration]
button.
When you touch <go to Save>,
the instrument jumps to the
Registration Save screen.
AT-800_e.book 116 ページ 2008年10月15日 水曜日 午前9時37分

117
Using the Registration Buttons
Using the Registration Buttons
3.
Touch < > < > to select the desired media.
If you want to load from the Registration of USB memory, select “Ext Memory.”
If you want to load from the Registration of floppy disk, select “Disk.”
If you want to load from the Registration of user memory, select “User.”
4.
Touch < > < > to select the Registration that you wish
to load into internal memory.
To cancel operation, touch <Exit>.
5.
Touch <Load>.
The Registration data will start being load.
When the Registration has been loaded, the Registration Load screen will
reappear.
1.
If you want to load a Registration from USB memory,
connect your USB memory to the External Memory
connector.
If you want to load a Registration from a floppy disk, connect the floppy disk
drive to the Ext Drive connector, and insert the floppy disk containing the
Registration into the floppy disk drive.
2.
Touch <Registration> on the Main screen.
The Registration Load screen appears.
fig.03-05.eps
3.
Touch < > < > to select the desired media.
If you want to load from the Registration of USB memory, select “Ext Memory.”
If you want to load from the Registration of floppy disk, select “Disk.”
If you want to load from the Registration of user memory, select “User.”
Loading an Individual Registration
To select a Registration from a
folder, refer to “Selecting a
Registration from within a
folder” (p. 125).
NOTE
Since the ATELIER is designed
w
ith compatibility in mind,
Registrations created on other
instruments in the ATELIER
series can be recalled.
However, due to differences in
the built-in sounds and
functions, there will be cases in
w
hich the settings cannot be
exactly replicated.
You can also open the
Registration Load screen by
pressing the [Registration]
button.
AT-800_e.book 117 ページ 2008年10月15日 水曜日 午前9時37分

118
Using the Registration Buttons
4.
Touch < > < > to select the Registration that you wish
to load into internal memory.
5.
Touch < > (Utility).
The Utility screen appears.
fig.03-06.eps
6.
Touch <Load One>.
The Load One Registration screen appears.
fig.03-19.eps
7.
Touch <1>–<12> to select the number of the Registration
button that you wish to load into internal memory.
fig.03-20.eps
AT-800_e.book 118 ページ 2008年10月15日 水曜日 午前9時37分

119
Using the Registration Buttons
Using the Registration Buttons
8.
Touch Internal <1>–<12> to select the number of the
storage-destination button.
fig.03-21.eps
To cancel this operation, touch <Cancel>.
9.
When you’re done making the settings, touch <OK>.
The following display appears.
fig.03-22.eps
When the Registration has been loaded, the Registration Load screen will
reappear.
AT-800_e.book 119 ページ 2008年10月15日 水曜日 午前9時37分

120
Using the Registration Buttons
You can simply press the [Load Next] button to successively recall
Registrations in the order in which they were saved on the USB memory or
user memory. This function is called “Load Next.”
When you will be performing live, you can save Registration sets to USB
memory in the order in which you will be performing. Then while you perform,
you can recall the next Registration set easily and smoothly.
There are two [Load Next] buttons. Pressing either one will produce the same
result.
fig.03-01.eps
1.
If you want to load a Registration from USB memory,
connect your USB memory to the external memory
connector.
If you want to load a Registration from a floppy disk, connect the floppy disk
drive to the Ext Drive connector, and insert the floppy disk containing the
Registration into the floppy disk drive.
2.
Press the [Load Next] button.
The first Registration saved on the USB memory will be recalled into the
ATELIER.
The following screen appears.
fig.03-24.eps
3.
Press one of the Registration [1]–[12] buttons.
The Registration will be loaded (recalled into internal memory).
Recalling the Order that the Registrations are Saved
(Load Next)
Button Description
Undo
Return to the Registration that had been selected before you pressed the
[Load Next] button.
OK
Finalize the Registration. It will not be possible to return to the previous
Registration.
By using the “File Edit” function,
y
ou can modify the order or the
name of the Registrations saved
on USB memory or user
memory, or delete an unwanted
Registration (p. 111, p. 122, p.
124).
You can also assign the
“RIGHT+Load Next” function to
Registration Shift, and use the
foot switch to operate the Next
Load function(p. 135).
AT-800_e.book 120 ページ 2008年10月15日 水曜日 午前9時37分

121
Using the Registration Buttons
Using the Registration Buttons
4.
Repeat steps 2 and 3 to successively recall the Registration
sets.
Instead of performing step 3,
y
ou can also load the
Registration by touching <OK>
in the screen.
Checking the next Registration set
1. Access the Main screen.
fig.00-06.eps
2. Touch < > icon several times to switch to < > (Regist).
The Main screen display will switch to the Registration.
fig.03-23-2.eps
“Next” will indicate the name of the next Registration set.
AT-800_e.book 121 ページ 2008年10月15日 水曜日 午前9時37分

122
Using the Registration Buttons
Here’s how to delete a Registration set that was saved to a USB memory, User
memory (p. 231), or floppy disk.
1.
Prepare the Registration that you want to delete.
If you want to delete Registration data from the USB memory, connect the USB
memory to the External Memory connector.
If you want to delete Registration data from the floppy disk, connect the floppy
disk drive to the Ext Drive connector. Into the floppy disk drive, insert a floppy
disk.
2.
Touch <Registration> on the Main screen.
The Registration Load screen appears.
3.
Touch <File>.
The Registration File Edit screen appears.
fig.03-25.eps
Deleting a Set of Registrations
Button Meaning Description
Rename
Modify the name
The Rename screen appears. You can
touch the screen and rename the
selected Registration (p. 111).
Up
Change the order
(upward)
The selected Registration will be
moved earlier in the order (p. 124).
Down
Change the order
(downward)
The selected Registration will be
moved later in the order (p. 124).
Delete
Delete the Registration The selected Registration will be
deleted.
Create
Create new folder A new folder will be created.
Copy
Copies the
Registration
You can copy Registration from USB
memory to user memory, or copy
Registration from user memory to USB
memory (p. 126).
You can also open the
Registration Load screen by
pressing the [Registration]
button.
AT-800_e.book 122 ページ 2008年10月15日 水曜日 午前9時37分

123
Using the Registration Buttons
Using the Registration Buttons
4.
Touch < > < > to select the desired media.
If you want to delete from the Registration to USB memory, select “Ext
Memory.”
If you want to delete from the Registration to floppy disk, select “Disk.”
If you want to delete from the Registration to user memory, select “User.”
5.
Touch < > < > to select the Registration that you wish
to delete.
6.
Touch <Delete>.
The following display appears.
fig.E-64.eps
To cancel operation, touch <Cancel>.
7.
If you are sure that you wish to delete the Registration,
touch <OK>.
When the Registration has been deleted, the Registration File Edit screen will
reappear.
When a Registration is deleted, the deleted Registration name will change to
“- - - - -.”
fig.03-28.eps
AT-800_e.book 123 ページ 2008年10月15日 水曜日 午前9時37分

124
Using the Registration Buttons
After saving Registrations on USB memory, user memory (p. 231), or floppy
disk, you can change the order or name of the Registrations, or delete a
Registration (p. 122). This is very convenient when you are preparing to use
the [Load Next] button (Load Next function
→
p. 120) to recall successive
Registrations while you play.
1.
Prepare the Registration(s) that you want to rename or sort.
If you want to rename or sort Registrations saved on USB memory, connect
your USB memory to the External Memory connector.
If you want to rename or sort Registrations saved on a floppy disk, connect
the floppy disk drive to the Ext Drive connector and insert the floppy disk into
the floppy disk drive.
2.
Touch <Registration> on the Main screen.
The Registration Load screen appears.
fig.03-05.eps
3.
Touch <File>.
The Registration File Edit screen appears.
fig.03-25.eps
Changing the Name or Order of Registration
You can also open the
Registration Load screen by
pressing the [Registration]
button.
AT-800_e.book 124 ページ 2008年10月15日 水曜日 午前9時37分

125
Using the Registration Buttons
Using the Registration Buttons
4.
Touch < > < > to select the desired media.
Choose “Ext Memory” if you want to rename or sort Registrations saved on
USB memory, or “Disk” if you want to rename or sort Registrations saved on
a floppy disk. Choose “User” if you want to rename or sort Registrations saved
in user memory.
5.
Touch < > < > in the screen to select a Registration.
Changing the Order of Registration
6.
Touch <Up> or <Down> to move the Registration.
Changing the Name of the Registration
7.
Touch <Rename>.
The Rename screen appears.
Rename the Registration as described in “Assigning a Name to a Registration
Set” (p. 111).
8.
Touch <OK>.
To cancel the operation, touch <Cancel>.
Button Mean Description
Up
Change the order
(upward)
The selected Registration will be
moved earlier in the order.
Down
Change the order
(downward)
The selected Registration will be
moved later in the order.
NOTE
If there’s a Registration that you
want to delete, touch < >
< > to select the
Registration, then touch
<Delete>. When a message
asking you to confirm the
deletion appears, touch <OK>.
You can rename the folder in
the Registration File Edit screen.
To create a folder, refer to
“Creating a Folder” (p. 45).
Selecting a Registration from within a folder
1. Touch <Registration> on the Main screen to display the Registration Load
screen.
2. Touch < > < > to select a folder.
3. Touch the folder name.
The Registrations in the folder will be displayed.
4. Touch the Registration name.
To exit the folder
1. Touch < > < > to select “Up.”
2. Touch the “Up” indication.
Alternatively, you can touch
< > < > to select the
folder name, and then press the
[Play/Stop] button on the panel
to view the Registrations in the
folder.
AT-800_e.book 125 ページ 2008年10月15日 水曜日 午前9時37分

126
Using the Registration Buttons
Registrations from USB memory or floppy disk can be copied to user memory.
If a Registration saved in USB memory or on a floppy disk is stored in user
memory, the stored Registration data will not disappear even when you turn
off the power. It is convenient to load frequently-used Registration into User
memory.
Registrations saved in user memory can also be copied to USB memory (p.
128).
Copying Registration from USB Memory to User
Memory
1.
Connect the USB memory to the External Memory
connector.
2.
Touch <Registration> on the Main screen.
The Registration Load screen appears.
fig.03-05.eps
3.
Touch <File>.
The Registration File Edit screen appears.
fig.03-25.eps
Copying Registrations
If you want to copy Registration
from floppy disk, connect the
floppy disk drive to the Ext
Drive connector.
You can also open the
Registration Load screen by
pressing the [Registration]
button.
AT-800_e.book 126 ページ 2008年10月15日 水曜日 午前9時37分

127
Using the Registration Buttons
Using the Registration Buttons
4.
Touch <Copy>.
The Registration File Copy screen appears.
5.
Touch < > < > to select the media (the location of the
Registration you want to copy).
If you want to copy a Registration from USB memory, select “Ext Memory.”
If you want to copy a Registration from floppy disk, select “Disk.”
6.
Touch < > < > to select the Registration you want to
copy.
7.
Touch User < > < > to select the copy-destination
number.
Numbers for which a Registration name is shown already have a Rhythm
saved to them.
8.
Touch <Execute>.
The copying of the Registration to User memory begins.
When copying ends, the “- - - - -” in the screen will change to the Registration
name that you copied.
If you choose <Copy All>, all
Registrations stored in the
currently selected folder of the
USB memory or floppy disk will
be copied in a single
operation.
NOTE
Never remove the USB memory
or turn off the power while the
Registration data is being
copied from USB memory into
the ATELIER. If you do so, the
Registration data will not be
loaded into the ATELIER, and
malfunctions could result. After
returning the Registration
stored in the user memory to
the factory settings (p. 231), re-
load the Registration from USB
memory.
AT-800_e.book 127 ページ 2008年10月15日 水曜日 午前9時37分

128
Using the Registration Buttons
If you select a number in which a Registration is already saved, a screen like
the following will appear.
fig.02-25.eps
If you want to delete the previously saved Registration and overwrite it with
the Registration you’re newly saving, touch <OK>.
If you don’t want to delete the previously saved Registration, touch <Cancel>,
then select a number at which no Registration has been saved, and copy the
Registration to that number.
Copying Registration from User Memory to USB
Memory
You can copy Registration from user memory to USB memory.
In this case, touch the arrow icon located in the center of the “Registration File
Copy screen” in step 4 of the above procedure, so the arrow points upwards.
In this state, you’ll be copying Registration from user memory to USB memory.
The rest of the procedure is the same as when copying Registration from USB
memory to user memory.
You can return only the user
memory to the factory settings.
Refer to “Restoring the User
Memory to the Original Factory
Settings”(p. 231).
AT-800_e.book 128 ページ 2008年10月15日 水曜日 午前9時37分

129
Memo
Using the Registration Buttons
AT-800_e.book 129 ページ 2008年10月15日 水曜日 午前9時37分

130
Using the Performance Functions
You can transpose the key of a performance without having to shift the
position of your fingers on the keyboard. This feature is called “Key
Transpose.”
For example, even if the song is in a difficult key with numerous sharps or flats,
you can transpose it to a key that is easier for you to play.
fig.04-01.eps
1.
Set the value for the transposition with the Transpose [-]
and [+] buttons.
Each time you press a Transpose [-] [+] button, the pitch will be transposed by
a semitone.
Acceptable values range from A to G (in semitone steps).
The specified value will be displayed in the Main screen.
fig.04-02.eps
State of the Transpose [-] [+] buttons
2.
By pressing the Transpose [-] [+] buttons simultaneously,
you can restore the default setting C.
Transposing to a Different Key (Key Transpose)
If transposed (non-C) One of the Transpose [-] [+] button indicators is lit.
If not transposed (C) The Transpose [-] [+] button indicators are
extinguished.
The transposition setting is
stored in the Registration. For
details on the settings that are
stored in the Registration, refer
to “Settings That Are Stored In
the Registration Buttons” (p.
276).
You can change the timing at
which the transposition settings
saved in a Registration will be
recalled. For details refer to
“Changing the Timing at Which
Transposition Settings are
Recalled” (p. 217).
AT-800_e.book 130 ページ 2008年10月15日 水曜日 午前9時37分

131
Using the Performance Functions
Using the Performance Functions
Using the [Brilliance] slider, you can adjust the brightness of the sound.
For a brighter sound, push the slider away from you. For a mellower sound,
pull the slider toward you.
fig.04-06.eps
You can adjust not only the treble range but the bass as well with the
[Brilliance] slider. You can suppress the lower frequencies by moving the
slider downwards.
When you depress the Damper (Sustain) pedal, a decay effect will be added
to the voices.
While you continue depressing the damper pedal, notes will be sustained
even if you release the keys.
fig.04-04.eps
By default the decay effect will be applied to the voices played on the Lower
keyboard.
Adjusting the Brightness of the Sound
Adding Decay to the Sound (Damper Pedal)
NOTE
This setting is not stored in the
Registration.
You can modify the setting so
that decay is only applied to
notes played on the Upper
keyboard (p. 212).
NOTE
Decay can be applied to Pedal
Bass voices played on the
Lower keyboard (when the
Pedal [To Lower] or [Bass Split]
button indicators are lit). In this
case, a decay will not be
applied to the pedal bass
voice.
NOTE
Decay cannot be added to the
Solo voices.
AT-800_e.book 131 ページ 2008年10月15日 水曜日 午前9時37分

132
Using the Performance Functions
When you move the Pitch Bend/Vibrato lever to the left or right, you can
obtain a smooth change in the pitch of the notes being played (Pitch Bend
effect). Move the lever to the right to raise the pitch, and to the left to lower it.
Also, when you push the lever away from you, a vibrato effect can be
obtained.
fig.04-05.eps
By default (immediately after the power is turned on) the Pitch Bend effect is
added to the voices of all the sections being played on the Upper keyboard.
Using the Pitch Bend/Vibrato Lever
Pitch Bend Effect
Vibrato Effect
You can change the settings so
that both the Pitch Bend and
Vibrato effects are applied to
the Lower keyboard voice or
the voices on the Pedalboard.
Please refer to “Choosing the
Keyboard for which Pitch Bend
and Vibrato will Apply” (p.
212).
You can also adjust the range
of the pitch which is shifted by
the Pitch Bend lever. For details,
refer to “Changing the Pitch
Bend Range” (p. 213).
Please note that only the
appropriate voices will allow
vibrato to be added, refer to
“Voice list” (Appendix:
separate booklet).
AT-800_e.book 132 ページ 2008年10月15日 水曜日 午前9時37分

133
Using the Performance Functions
Using the Performance Functions
On either side of the expression pedal are two Foot Switches. Different
functions are assigned to each of these two foot switches.
fig.04-07.eps
You can also change the functions assigned to the left and right Foot Switches.
Please refer to “Changing the Function of the Foot Switch” (p. 134).
With the factory settings, the following functions are assigned to the left and
right Foot Switches.
You can store functions to be assigned to the foot switch to individual
Registration buttons (p. 107).
Using the Foot Switches
Right Foot Switch
Switch the Rotary effect between Fast/Slow.
If Rotary is turned on, the Rotary effect will switch between
“Fast” and “Slow” each time you press the Foot Switch.
Left Foot Switch
Glide (an effect by which the pitch is lowered by a semitone
while the foot switch is pressed, and is returned to what is
originally was when you release your foot).
While you are pressing the Foot Switch, the pitch will be
temporarily lowered. When you release the Foot Switch, the
pitch will return to normal gradually.
NOTE
If “Registration Shift” is turned
“RIGHT,” “LEFT,” or “RIGHT
+Load Next,” the foot switch
will function only to switch
Registrations (p. 135).
The Glide effect will only be
applied to the keyboard section
that has been specified as
being the destination for the
Pitch bend/Vibrato lever.
Please refer to “Choosing the
Keyboard for which Pitch Bend
and Vibrato will Apply” (p.
212).
AT-800_e.book 133 ページ 2008年10月15日 水曜日 午前9時37分

134
Using the Performance Functions
You can select any of the following functions and assign them
to either Foot Switch on the right or left side of the Expression
Pedal.
1.
Touch <Sound/KBD> on the Main screen.
The Sound/Keyboard screen appears.
2.
Touch <Controller>.
The Controller screen appears.
3.
Touch < > < > to display the L Foot Switch
or R Foot Switch.
fig.09-08.eps
4.
Touch <L Foot Switch> or <R Foot Switch>
setting.
fig.09-09.eps
5.
Touch < > < > to change the setting.
6.
Touch <Exit>.
If the “Registration Shift” setting is “RIGHT,” “LEFT,” or
“RIGHT + Load next,” the Foot Switch will be dedicated to
switching through the Registrations, and the “R Foot Switch”
or “L Foot Switch” setting will be ignored (p. 135).
Changing the Function of the Foot
Switch
NOTE
Available functions Description
ROTARY FAST/SLOW
Switch the Rotary speed between
“FAST” and “SLOW.”
GLIDE
While the Foot Switch is pressed,
the pitch will temporarily be
lowered, and will gradually return
to normal when you release the
Foot Switch. When the power is
turned on, Glide effect is added to
the voice of all the sections being
played on Upper keyboard.
LEADING BASS
The Leading Bass function (p. 92)
will operate only while you
continue pressing the Foot Switch.
RHYTHM START/STP
Start/Stop the Rhythm.
COMP PLAY/STOP
The same function as the
Composer [Play/Stop] button.
Each time you press the Foot
Switch, the performance data will
play back or stop.
INTRO/ENDING
Play an Intro or Ending.
VARIATION UP
Switches the Variation button.
Each time you press the foot
switch, the Variation number will
increment.
VARIATION DOWN
Switches the Variation button.
Each time you press the foot
switch, the Variation number will
decrement.
VARIATION ALT.
Switches the Variation button.
If the Variation [1] button or [3]
button is selected, this will switch
between the Variation [1] and [3]
buttons.
If the Variation [2] button or [4]
button is selected, this will switch
between the Variation [2] and [4]
buttons.
FILL IN
Adds a fill-in.
BREAK
Stop the Rhythm at the end of that
measure.
DAMPER OF UPPER
Notes played on the Upper
keyboard will be sustained only
while you continue pressing the
Foot Switch.
DAMPER OF LOWER
Notes played on the Lower
keyboard will be sustained only
while you continue pressing the
Foot Switch.
ART. CONTROL1
Applies an effect to an articulation
voice (p. 61).
ART. CONTROL2
OFF
Turns the foot switch function off.
AT-800_e.book 134 ページ 2008年10月15日 水曜日 午前9時37分

135
Using the Performance Functions
Using the Performance Functions
You can use the Foot Switch as a dedicated switch for
selecting Registrations in order. The Registration will be
switched each time you press the foot switch.
The Registration Shift settings are stored to each individual
Registration Set. When “RIGHT + Load Next” is assigned to
the foot switch and the Load Next function is used to switch
Registration Sets saved to a USB memory or floppy disk, set
the Registration Shift setting to “RIGHT + Load Next” for all
saved Registrations.
1.
Touch <Sound/KBD> on the Main screen.
The Sound/Keyboard screen appears.
2.
Touch <Controller>.
The Controller screen appears.
3.
Touch < > < > to display the Registration
Shift.
fig.09-08.eps
4.
Touch the Registration Shift setting (OFF/
RIGHT/LEFT/RIGHT + Load Next).
5.
Touch < > < > to change the setting.
6.
Touch <Exit>.
This setting remains stored in memory even while the power
is turned off.
What is “Load Next”?
You can use the Load Next function to call up
Registrations in the order saved to the USB memory, user
memory, or floppy disk. When you will be performing
live, you can save Registration sets to USB memory, user
memory, or floppy disk in the order in which you will be
performing. Then while you perform, you can recall the
next Registration set easily and smoothly.
Checking the next Registration set
1.
Display the Main screen (p. 29).
2.
Touch < > icon several times to switch to
< > (Regist).
The Main screen display will switch to the Registration.
fig.03-23-2.eps
“Next” will indicate the name of the next Registration
set.
Using the Foot Switch to Switch
Registrations
Setting Description
OFF
You can use a function assigned to the
foot switch.
RIGHT
The right foot switch is dedicated to
switching Registrations. The function
assigned to the right foot switch cannot
be used.
NOTE
LEFT
The left foot switch is dedicated to
switching Registrations. The function
assigned to the left foot switch cannot be
used.
RIGHT +
Load Next
The right foot switch is dedicated to
switching Registrations. The function
assigned to the right foot switch cannot
be used.
Selecting the Registration [12] button
and pressing the right foot switch
activates the Load Next function, calling
up the next Registration saved to the USB
memory, user memory, or floppy disk.
The Registration Load window appears
in the display. When you then press the
right foot switch again, the Registration
Set is confirmed, and the Registration [1]
button is selected.
Example:
1
→
2
→
3...
→
12
→
Load Next
→
(Next Registration) 1
Setting Description
AT-800_e.book 135 ページ 2008年10月15日 水曜日 午前9時37分

136
Using the Performance Functions
You can use the expression pedal to adjust the overall volume. When you
depress the Expression Pedal, the volume increases. The volume decreases as
you tilt the pedal back.
fig.04-03.eps
Adjusting the Overall Volume Using an Expression Pedal
You can specify how the
Expression Pedal will affect the
sound when it is pressed (p.
137).
Decrease
the volume
Increase
the volume
You can also specify whether
the Expression Pedal will or will
not control the volume during
the recording of your
performance (p. 211).
You can specify whether the
Expression Pedal will or will not
control the volume during the
playback of recorded
performance (p. 212).
Using the expression pedal enables you to give your performances even richer
musical expressiveness.
The expression pedal features the following special characteristics:
• Completely releasing the expression pedal does not lower the volume to
zero. If you do want to turn down the volume completely, set the [Master
Volume] slider to the Min (Minimum) position.
• Even as you release your foot from the expression pedal and lower the
volume, the lower-range portion will linger on. This provides a natural-
sounding resonance.
• When an Active Expression voice is selected, the expression pedal can be
used to produce changes in the voice (p. 69).
AT-800_e.book 136 ページ 2008年10月15日 水曜日 午前9時37分

137
Using the Performance Functions
Using the Performance Functions
You can set the amount of effect applied when you step on the
expression pedal.
1.
Touch <Sound/KBD> on the Main screen.
The Sound/Keyboard screen appears.
2.
Touch <Controller>.
The Controller screen appears.
3.
Touch < > < > to display the Exp. Curve
(Expression Curve).
4.
Touch <Exp. Curve> setting.
fig.09-11.eps
5.
Touch < > < > to change the setting.
fig.09-11-3.e.eps
6.
Touch <Exit>.
This setting remains stored in memory even while power is
turned off.
Adjusting the Depth of the Expression Pedal
Setting
Description
1
The position of the expression pedal does not
really affect the Rhythm performances and
Automatic Accompaniment.
This setting is convenient when you do not
want to have the Rhythm or Automatic
Accompaniment volume change much.
2
The expression pedal is applied to the
Rhythms and Automatic Accompaniment just
as it is to the keyboard performance.
The volume is easily adjusted according to
the angle of the expression pedal, making
this setting perfect for use in songs with big
changes in dynamics.
3
The expression pedal is applied to the
Rhythms and Automatic Accompaniment just
as it is to the keyboard performance.
The expression affect is applied more gently
than with Setting 2, so this setting is
appropriate for quieter songs with less
intense dynamic changes.
4
The expression pedal does not affect the
Rhythms and Automatic Accompaniment at all.
This setting is suitable for ensemble
performances and other performances
featuring multiple instruments.
1
2
3
4
Rhythm,
Auto
Accompaniment
Keyboard Part
Rhythm,
Auto
Accompaniment
Keyboard Part
Rhythm, Auto Accompaniment, Keyboard Part
Rhythm, Auto Accompaniment, Keyboard Part
AT-800_e.book 137 ページ 2008年10月15日 水曜日 午前9時37分

138
Applying Various Effects to the Sound
The ATELIER allows you to apply various effects to the sounds you play from
the keyboard.
Harmony appropriate for the chord you play in the lower keyboard can be
added to the highest note played in the upper keyboard. This function is called
“Harmony Intelligence.”
When you press the [Harmony Intelligence] button, the voice most suitable for
the selected harmony intelligence will be selected automatically.
fig.05-01.eps
1.
Press the [Harmony Intelligence] button (indicator lights).
Each time you press the button, the indicator will alternate between ON (lit)
and OFF (Unlit).
The name of the selected Harmony Intelligence will be displayed for several
seconds in the screen.
fig.05-03.eps
Adding Harmony to a Melody (Harmony Intelligence)
AT-800_e.book 138 ページ 2008年10月15日 水曜日 午前9時37分

139
Applying Various Effects to the Sound
Applying Various Effects to the Sound
There are 25 different Harmony types.
The manner in which notes will sound also depends on the Harmony type.
When you press the [Harmony Intelligence] button to turn it on (lit), a voice
most suitable for the selected harmony intelligence will be selected
automatically.
1.
Press the [Harmony Intelligence] button.
The Harmony Intelligence screen appears for several seconds.
fig.05-03.eps
2.
Touch < > < > to switch the screen, and touch the
screen to select the desired harmony intelligence.
The indicator of the Harmony Intelligence [Harmony Intelligence] button will
blink.
3.
Press the [Harmony Intelligence] button once again.
The [Harmony Intelligence] button indicator will light, indicating that the
selected harmony intelligence has been confirmed.
Changing the Harmony Intelligence Type
Type of Harmony Intelligence
ORGAN, BIG BAND, STRINGS, BLOCK, HYMN, TRADITIONAL*, HARP, DUET,
COMBO, JAZZ SCAT, COUNTRY, BROADWAY, OCTAVE 1*, OCTAVE 2*,
1 NOTE*, 2 NOTES*, 3 NOTES*, 4 NOTES*, ORGAN*, BIG BAND*, STRINGS*,
BLOCK*, HYMN*, JAZZ SCAT*, BROADWAY*
You can also confirm the
Harmony Intelligence settings
by touching <Exit> on the
Harmony Intelligence screen.
You can also play the upper
manual to confirm the type of
the Harmony Intelligence.
AT-800_e.book 139 ページ 2008年10月15日 水曜日 午前9時37分

140
Applying Various Effects to the Sound
The way in which the keys you press are sounded by each type of harmony
intelligence is described below.
Type Solo Voice Upper Voice Number of notes
of the harmony
ORGAN
—Theater Or.3 3
BIG BAND
Trumpet Flugel Horn 5
STRINGS
Strings 1 Strings 5 4
BLOCK
Vibraphone Piano 1 5
HYMN
Choir Choir 4
TRADITIONAL*
Currently Selected Tone 3
HARP
—Harp 2
DUET
Trumpet Tp. Section 2
COMBO
Clarinet Trombone 3
JAZZ SCAT
Jazz Scat Jazz Scat 4
COUNTRY
Full Organ1 Jazz Guitar 3
BROADWAY
Celesta Theater Or.1 3
OCTAVE 1*
Currently Selected Tone 2
OCTAVE 2*
Currently Selected Tone 2
1 NOTE*
Currently Selected Tone 2
2 NOTES*
Currently Selected Tone 3
3 NOTES*
Currently Selected Tone 4
4 NOTES*
Currently Selected Tone 5
ORGAN*
Currently Selected Tone 3
BIG BAND*
Currently Selected Tone 5
STRINGS*
Currently Selected Tone 4
BLOCK*
Currently Selected Tone 5
HYMN*
Currently Selected Tone 4
JAZZ SCAT*
Currently Selected Tone 4
BROADWAY*
Currently Selected Tone 3
NOTE
The number of notes of the
harmony will depend on the
Harmony Intelligence type.
Harp-type harmony intelligence
does not sound the keys you
play. Use your left hand to play
a chord in the lower keyboard
and use your right hand to play
a glissando in the upper
keyboard, and a beautiful harp
glissando will be produced.
AT-800_e.book 140 ページ 2008年10月15日 水曜日 午前9時37分

141
Applying Various Effects to the Sound
Applying Various Effects to the Sound
Rotary is an effect which simulates the sound of rotating speakers.
There is a choice of two settings: Fast and Slow.
fig.05-06.eps
1.
Select the voice to which you wish to apply the Rotary
effect.
2.
Press the Rotary Sound [On/Off] button (confirm that its
indicator is lit).
The Rotary effect will be applied to the voice.
3.
Press the Rotary Sound [Fast/Slow] button to switch
between Rotary Fast (Lit) and Rotary Slow (Unlit).
When you switch the rotary effect from “Fast” to “Slow,” the modulation will
slow down gradually, and when you switch from “Slow” to “Fast” the
modulation will speed up gradually.
Adding Modulation to the Sound (Rotary Effect)
Rotary [Fast/Slow] button Effect
Lit (Fast)
The effect obtained is equivalent to speakers being
rapidly rotated.
Unlit (Slow)
Effect simulating the slow rotation of speakers.
NOTE
For more on the tones to which
the Rotary effect can be
applied, refer to “Voice List”
(Appendix: separate booklet).
You can assign the Rotary
Sound [Fast/Slow] button
function to the foot switches
located on each side of the
Expression Pedal (p. 134).
AT-800_e.book 141 ページ 2008年10月15日 水曜日 午前9時37分

142
Applying Various Effects to the Sound
You can make fine adjustments to the speaker rotation speed
of the rotary effect (p. 141).
1.
Touch <Sound/KBD> on the Main screen.
fig.05-08.eps
The Sound/Keyboard screen appears.
fig.VoiceList.eps
2.
Touch <Effect>.
The Effect screen appears.
fig.05-17.eps
3.
Touch < > < > to display the Rotary
Speed.
4.
Touch the value setting buttons for Rotary
Speed to adjust the setting.
fig.05-12-2.eps
5.
Touch < > < > to edit the value.
6.
Touch <Exit>.
These settings remain stored in memory even while the
power is off.
Making Fine Adjustments to the Rotary
Effect Speed (Rotary Speed)
Setting
SLOW, NORMAL, FAST
AT-800_e.book 142 ページ 2008年10月15日 水曜日 午前9時37分

143
Applying Various Effects to the Sound
Applying Various Effects to the Sound
This setting allows you to choose the brightness of the Rotary
sound obtained when using the Rotary effect (p. 141).
1.
Touch <Sound/KBD> on the Main screen.
fig.05-08.eps
The Sound/Keyboard screen appears.
fig.VoiceList.eps
2.
Touch <Effect>.
The Effect screen appears.
fig.05-17.eps
3.
Touch < > < > to display the Rotary Color.
4.
Touch the value setting buttons for Rotary
Color to adjust the setting.
Each time you touch the Rotary Color setting, it will
switch between “BRIGHT” and “MELLOW.”
5.
Touch <Exit>.
These settings remain stored in memory even while the
power is off.
Changing the Brightness of the Rotary
Effect (Rotary Color)
Setting
BRIGHT, MELLOW
AT-800_e.book 143 ページ 2008年10月15日 水曜日 午前9時37分

144
Applying Various Effects to the Sound
Chorus is an effect that adds expansiveness to a sound, making one
instrument sound like several.
You can apply a chorus effect for the “Upper Symphonic,” “Upper
Orchestral,” “Lower Symphonic,” and “Lower Orchestral” voices.
1.
Touch <Sound/KBD> on the Main screen.
fig.00-06.eps
The Sound/Keyboard screen appears.
fig.VoiceList.eps
2.
Touch either <Upper> or <Lower>.
Adding Richness to the Sound (Chorus Effect)
Menu Description
Upper
To apply chorus to the Upper part
Lower
To apply chorus to the Lower part
For some of the voices, Chorus
may already be turned ON.
AT-800_e.book 144 ページ 2008年10月15日 水曜日 午前9時37分

145
Applying Various Effects to the Sound
Applying Various Effects to the Sound
3.
For the part to which you wish to apply the chorus effect,
touch the Chorus “ON/OFF” display to change the setting.
Each time you touch the Chorus setting, it will alternate ON/OFF.
fig.05-15.eps
4.
Touch <Exit>.
Indication Description
ON
The Chorus effect will be applied to the voice.
OFF
The Chorus effect will not be applied to the voice.
NOTE
Some voices do not allow the
Chorus effect to be applied. For
details refer to “Voice List”
(Appendix: separate booklet).
You can open the Lower
Keyboard screen or Upper
Keyboard screen with touching
<Lower> and <Upper>.
AT-800_e.book 145 ページ 2008年10月15日 水曜日 午前9時37分

146
Applying Various Effects to the Sound
Sustain allows you to add a sustain effect or decay to each voice after the keys
are released.
The Sustain effect can be added to the Upper (except the Solo part), Lower,
and Pedal voices.
When Applying Sustain to the Pedal Part
fig.05-22.eps
1.
Press the [Pedal Sustain] button to make the indicator light.
The Sustain effect is applied to the voices of the Pedal Bass part.
When Applying Sustain to the Upper Part and Lower
Part
1.
Touch <Sound/KBD> on the Main screen.
fig.00-06.eps
The Sound/Keyboard screen appears.
fig.VoiceList.eps
Adding Resonance to the Sound (Sustain Effect)
NOTE
The Sustain effect will not be
applied to the Solo part voice.
The length of Sustain can be
modified independently for
each part (p. 148).
AT-800_e.book 146 ページ 2008年10月15日 水曜日 午前9時37分

147
Applying Various Effects to the Sound
Applying Various Effects to the Sound
2.
Touch either <Upper> or <Lower>.
3.
Touch < > < > to display the Sustain.
4.
Touch the Sustain setting to switch between “ON” and
“OFF.”
Each time you touch the Sustain setting, it will alternate ON/OFF.
5.
Touch <Exit>.
Indication Description
Upper
To apply sustain to the Upper part
Lower
To apply sustain to the Lower part
NOTE
You can touch <Pedal> to
access the Pedalboard screen
and change the sustain settings
for the pedal part.
AT-800_e.book 147 ページ 2008年10月15日 水曜日 午前9時37分

148
Applying Various Effects to the Sound
The sustain length can be set independently (SHORT, MIDDLE
(Medium) or LONG) for the Upper and Lower keyboards and
Pedalboard.
1.
Touch <Sound/KBD> on the Main screen.
fig.05-08.eps
The Sound/Keyboard screen appears.
fig.VoiceList.eps
2.
Touch either <Upper>, <Lower>, or <Pedal>.
3.
Touch < > < > to display the Sustain
Length.
fig.05-14.eps
You can open the Pedalboard screen, Lower Keyboard
screen, or Upper Keyboard screen with touching <Pedal>,
<Lower>, and <Upper>.
4.
For the part whose sustain length you wish to
adjust, touch the Sustain “SHORT/MIDDLE/
LONG” display.
fig.05-14-2.eps
5.
Touch < > < > to change the value.
6.
Touch <Exit>.
Changing the Sustain Length
Menu Part whose sustain length you wish to
change
Upper
Upper part
Lower
Lower part
Pedal
Pedal part
Setting
SHORT, MIDDLE, LONG
AT-800_e.book 148 ページ 2008年10月15日 水曜日 午前9時37分

149
Applying Various Effects to the Sound
Applying Various Effects to the Sound
Reverb is an effect that adds a sense of spaciousness to the sound, creating
the illusion of playing in a large or small concert hall, a large or small room,
a small club, etc.
fig.05-16-1.eps
1.
Press the Reverb [
▲
] or [
▼
] buttons to adjust the overall
Reverb amount.
When you press the up button [
▲
], additional Reverb is applied. Pressing the
down button [
▼
] decreases the Reverb level. If none of the Reverb indicators
are lit, the Reverb effect will not be heard.
When you press the Reverb [
▲
] [
▼
] buttons, the Part Balance Monitor screen
appears. In the Part Balance Monitor screen you can check the reverb depth.
fig.01-27.eps
Adding Reverberation to the Sound (Reverb Effect)
Min
Max
Min
Max
Min
Max
Min
Max
The Part Balance Monitor
screen is displayed for several
seconds and then closes
automatically.
If you touch <Hold>, the screen
continues to be displayed until
y
ou touch <Exit> again.
AT-800_e.book 149 ページ 2008年10月15日 水曜日 午前9時37分

150
Applying Various Effects to the Sound
By changing the reverberations of the notes, you can enjoy the
atmosphere of performance in a wide variety of different
locations.
1.
Touch <Sound/KBD> on the Main screen.
fig.05-08.eps
The Sound/Keyboard screen appears.
fig.VoiceList.eps
2.
Touch <Effect>.
The Effect screen appears.
fig.05-17.eps
3.
Touch < > < > to display the Reverb Type.
4.
Touch the value setting buttons for Reverb
Type to adjust the setting.
The following screen appears.
fig.05-18.eps
5.
Touch < > < > to change the setting.
It is not possible to modify the delay time (delay interval)
when “DELAY” or “PAN DELAY” is selected.
6.
Touch <Exit>.
Changing the Reverb Type
Display Description
ROOM 1
Simulates the reverb of a conference
room
ROOM 2
Simulates the reverb of a
performance lounge
ROOM 3
Simulates the reverb of a large, open
room
HALL 1
Simulates the reverb of a large
concert hall
HALL 2
Simulates the reverb of a small
concert hall
SMALL
CHURCH
The reverberation of a small church
LARGE
CHURCH
The reverberation of a large church
CATHEDRAL
The reverberation of a cathedral
PLATE
Applies a bright, metallic reverb
DELAY
An echo-like sound repeated several
times
PAN DELAY
Similarly to the above but where the
sound is panned between the left and
right speakers
NOTE
AT-800_e.book 150 ページ 2008年10月15日 水曜日 午前9時37分

151
Applying Various Effects to the Sound
Applying Various Effects to the Sound
By changing the type of reverb (p. 150) you can experience
the feeling of performing in various different locations, and by
changing the Wall Type (wall material) you can make further
adjustments to the way in which reverberation occurs.
1.
Touch <Sound/KBD> on the Main screen.
fig.05-08.eps
The Sound/Keyboard screen appears.
fig.VoiceList.eps
2.
Touch <Effect>.
The Effect screen appears.
fig.05-17.eps
3.
Touch < > < > to display the Wall Type.
4.
Touch the value setting buttons for Wall Type
to adjust the setting.
The following screen appears.
fig.05-21.eps
5.
Touch < > < > to change the setting.
6.
Touch <Exit>.
Changing the Wall Type
Display Description
DRAPERY
Pleated curtain
CARPET
Carpet
ACOUSTIC TILE
Acoustical tile, sound-absorptive tile
WOOD
Wood
BRICK
Brick
PLASTER
Plaster
CONCRETE
BLOCK
Concrete block
MARBLE
Marble
AT-800_e.book 151 ページ 2008年10月15日 水曜日 午前9時37分

152
Applying Various Effects to the Sound
You can specify the reverb depth for each part.
To adjust the reverb depth for Upper/
Lower/Pedal/Solo
1.
Touch <Sound/KBD> on the Main screen.
fig.05-08.eps
The Sound/Keyboard screen appears.
fig.VoiceList.eps
2.
Touch either <Upper>, <Lower>, or <Pedal>.
3.
Touch < > < > to display the Reverb
Depth.
fig.05-17.eps
You can open the Pedalboard screen, Lower Keyboard
screen, or Upper Keyboard screen with touching <Pedal>,
<Lower>, and <Upper>.
4.
Touch the part whose reverb depth you wish
to adjust.
The following screen appears.
fig.05-20.eps
5.
Touch < > < > to adjust the setting.
6.
Touch <Exit>.
Changing the Depth of the Reverb
Menu Part whose Reverb length you wish to
change
Upper
Upper part, Solo part
Lower
Lower part
Pedal
Pedal part
Setting
0–10
AT-800_e.book 152 ページ 2008年10月15日 水曜日 午前9時37分

153
Applying Various Effects to the Sound
Applying Various Effects to the Sound
To adjust the Reverb Depth for
Something other Than Upper/Lower/
Pedal/Solo
1.
Touch <Sound/KBD> on the Main screen.
fig.05-08.eps
The Sound/Keyboard screen appears.
fig.VoiceList.eps
2.
Touch <Effect>.
The Effect screen appears.
fig.05-17.eps
3.
Touch < > < > to display the Rev Depth
(Reverb Depth).
fig.05-17_50
fig.05-12-3.eps
4.
Touch the part whose reverb depth you wish
to adjust.
The following screen appears.
fig.05-20-2.eps
5.
Touch < > < > to adjust the setting.
For the three Parts of the Accomp, Rhythm and
Accompaniment Bass, you have the option of selecting
the “AUTO” setting. Parts for which “AUTO” is selected
will be set to the Reverb Depth that is most suitable for
the Rhythm currently selected.
6.
Touch <Exit>.
Part
Accomp (Automatic accompaniment other than the
bass part)
Rhythm (Rhythm performance), Drums (Drums/SFX)
M.Perc (Manual Percussion)
A.Bass (Bass part of the Automatic Accompaniment)
Vintage (Vintage Organ)
Setting
0–10, AUTO (Accomp, Rhythm, A.Bass only)
AT-800_e.book 153 ページ 2008年10月15日 水曜日 午前9時37分

154
Applying Various Effects to the Sound
You can modify the sound simply by moving your hand above the D Beam
controller located on the panel.
1.
Press either the [Pitch], [Filter], or [Volume] button for the D
Beam so the button is lit in red.
2.
Move your hand above the D Beam controller.
The effect assigned to the D Beam controller will be applied to the sound.
Turning the D Beam Controller Off
3.
Press the button you pressed in step 1 several times so its
light is turned off.
Using the D Beam Controller for Additional Enjoyment
Modifying the Sound
Button Button status Description
Pitch Lit (red)
Changes the pitch of the sounds you play on
the upper keyboard.
Filter Lit (red)
Changes the tonal character of the sounds
you play on the upper keyboard.
* For some sounds, the tonal change may be
difficult to notice.
Volume Lit (red)
Changes the volume of the sounds you play
on the upper keyboard.
When the [Pitch], [Filter], or
[Volume] button for the D Beam
is lit in green, the sound effect
assigned to the D Beam
controller will play when you
move your hand above the D
Beam controller (p. 155).
NOTE
The sensitivity of the D Beam
controller will vary according to
the brightness of its
surroundings. If it does not
operate as you expect, you can
readjust the sensitivity.
Increasing the D Beam
sensitivity value (p. 213) will
make it more sensitive.
Effective range of the D Beam controller
The illustration at right shows the effective range of the D
Beam controller. Moving your hand outside this range will
not produce any effect.
The effective range of the D Beam controller will be
drastically decreased under strong direct sunlight. Please
be aware of this when using the D Beam controller
outdoors.
AT-800_e.book 154 ページ 2008年10月15日 水曜日 午前9時37分

155
Applying Various Effects to the Sound
Applying Various Effects to the Sound
You can produce various sound effects simply by moving your hand above the
D Beam controller on the panel.
1.
Press either the [Pitch], [Filter], or [Volume] button for the D
Beam so the button is lit in green.
2.
Move your hand above the D Beam controller.
The sound effect assigned to the D Beam controller will play.
Turning the D Beam Controller Off
3.
Press the button you pressed in step 1 several times so its
light is turned off.
Moving Your Hand Above the D Beam Controller to Produce a
Sound Effect
Button Button status Description
Pitch Lit (green)
A bass drum and cymbal will sound.
Filter Lit (green)
The cymbal will be struck with gradually
increasing force.
Volume Lit (green)
The sound of a wind chime is produced.
When the [Pitch], [Filter], or
[Volume] button for the D Beam
is lit in red, an effect will be
applied to the sound when you
move your hand above the D
Beam controller (p. 154).
AT-800_e.book 155 ページ 2008年10月15日 水曜日 午前9時37分

156
Using the Lower Keyboard Effectively
Since the lower keyboard of the ATELIER provides a generous 76 notes, you
can use it to play piano pieces with ease. In addition, you can divide the
keyboard into two or more sections and play solo voices, play the pedal bass
voice, or combine a variety of uses for even more versatility.
For example, the following applications are possible.
Using the Lower Keyboard to Play the Solo Voice
Using the Lower Keyboard to Play Drum Sounds or Sound Effects
Playing Drum Sounds from the Entire Lower Keyboard
Making Effective Use of the Lower Keyboard
→Press the Solo [To Lower] button in the Solo section to Play the Solo voice to the Lower
keyboard (p. 158).
fig.06-01.eps
Drums/SFX
Manual Perc.
Bass
Lower
Solo
■
■
■
■
■
→Press the [Manual Perc] button to play drum sounds or sound effects with the Lower voice on
the lower keyboard (p. 78).
fig.06-03.eps
Manual Perc.
Bass
Lower
Solo
■
■
■
■
■
Drums/SFX
→Press the [Drums/SFX] button (p. 76).
fig.06-04.eps
Manual Perc.
Bass
Lower
Solo
■
■
■
■
■
Drums/SFX
AT-800_e.book 156 ページ 2008年10月15日 水曜日 午前9時37分

157
Using the Lower Keyboard Effectively
Using the Lower Keyboard Effectively
Using the Lower Keyboard to Play the Bass Part by Hand
Using the Lower Keyboard to Play Drum Sounds and Solo Voice
By changing the combination of voices that are played on the Lower
keyboard, and by changing the Solo Split Point (p. 160) and Bass Split Point
(p. 162), you can create the following types of setup.
→Press the [Bass Split] button in the Pedal section to play the Pedal Bass voice from the Lower
keyboard (p. 161).
fig.06-02.eps
Manual Perc.
Bass
Lower
Solo
■
■
■
■
■
Drums/SFX
→Press the [Drums/SFX] button (p. 76), and then press the Solo [To Lower] button (p. 158)
fig.06-01-2.eps
Drums/SFX
Manual Perc.
Bass
Lower
Solo
■
■
■
■
■
fig.06-05.eps
fig.06-06.eps
fig.06-07.eps
Manual Perc.
Bass
Lower
Solo
■
■
■
■
■
Drums/SFX
Manual Perc.
Bass
Lower
Solo
■
■
■
■
■
Drums/SFX
Manual Perc.
Bass
Lower
Solo
■
■
■
■
■
Drums/SFX
AT-800_e.book 157 ページ 2008年10月15日 水曜日 午前9時37分

158
Using the Lower Keyboard Effectively
Normally, the solo voice will sound on the upper keyboard.
By using the Solo [To Lower] button, you can play the solo voice in the right-
hand side of the lower keyboard that includes the B4 key. The state in which
the keyboard is divided in this way is called “split,” and the location at which
the keyboard is divided to play the solo voice in the lower keyboard is called
the “Solo Split Point.”
fig.06-08.eps
1.
Select a Solo voice (p. 51).
2.
Press the Solo [To Lower] button (indicator lights).
When you play the Lower keyboard, the Solo voice will sound in the range to
the right of the Solo Split Point.
fig.06-09.eps
3.
To turn off the Solo split, press the Solo [To Lower] button
(indicator turns off).
The Solo voice will no longer sound in the Lower keyboard; the Solo voice will
now be played in the Upper keyboard.
Playing the Solo Voice on the Lower Keyboard (Solo [To Lower] Button)
The key used for the solo split
point is included in the Solo
voice range.
NOTE
If the Solo [To Lower] is ON,
the Solo voice will not be heard
from the upper keyboard.
Lower keyboard Solo voice
Solo Split Point
You can adjust the Solo Split
Point (p. 160).
You can change how the Solo
voice will sound (p. 159).
You can layer the Solo voice
with the Lower voice so that
they will sound together (p.
159).
AT-800_e.book 158 ページ 2008年10月15日 水曜日 午前9時37分

159
Using the Lower Keyboard Effectively
Using the Lower Keyboard Effectively
When the Solo voice is assigned to the Upper keyboard or the
Lower keyboard, you can specify how the Solo voice will
respond when more than one key is pressed.
1.
Touch <Sound/KBD> on the Main screen.
The Sound/Keyboard screen appears.
2.
Touch <Upper>.
The Upper Keyboard screen appears.
3.
Touch < > < > to display the Solo Mode.
fig.09-05.eps
4.
Touch the Solo Mode setting (the TOP NOTE,
LAST NOTE, or POLYPHONIC indication).
fig.09-06.eps
5.
Touch < > < > to change the setting.
6.
Touch <Exit>.
When the Solo voice is being played by the Lower keyboard
(i.e., when the Solo [To Lower] button is ON), you can specify
whether the Lower voice and the Solo voice will sound
together (layered), or will sound separately (split).
1.
Touch <Sound/KBD> on the Main screen.
The Sound/Keyboard screen appears.
2.
Touch <Upper>.
The Upper Keyboard screen appears.
3.
Touch < > < > to display the Solo To
Lower Mode.
fig.09-07.eps
4.
Touch the Solo To Lower Mode setting to
switch between “SPLIT” and “LAYER.”
Each time you touch the Solo To Lower Mode setting, it
will alternate between “SPLIT” and “LAYER.”
5.
Touch <Exit>.
Changing How the Solo Voice Responds
Setting Description
TOP NOTE
The Solo voice will sound the highest
note that is played for the Solo part.
LAST NOTE
The Solo voice will sound the note
that was most recently played for
the Solo part.
POLYPHONIC
The Solo voice will sound all notes
that are played for the Solo part.
Layering the Solo Voice and Lower Voice
Setting Description
SPLIT
The parts will sound separately.
LAYER
The Lower voice and Solo voice will
sound together.
AT-800_e.book 159 ページ 2008年10月15日 水曜日 午前9時37分

160
Using the Lower Keyboard Effectively
This setting is used to determine the Solo Split Point (lower limit
of the playable range of the Solo voice) on the Lower
keyboard to any desired position.
1.
Touch <Sound/KBD> on the Main screen.
fig.05-08.eps
The Sound/Keyboard screen appears.
fig.VoiceList.eps
2.
Touch <Split Point>.
The Split Point screen appears.
fig.06-13.eps
3.
Touch < > < > to change the Solo Split
Point.
4.
Touch <Exit>.
The key used for the solo split point is included in the Solo
voice range.
Changing the Solo Split Point
Setting
E1–G7
You can also set the split point by pressing the key of
the lower keyboard that you want to be the Solo Split
Point.
fig.06-13-2.eps
1. While touching the Solo Split Point value
(E1–G7 indication) in the Split Point screen,
press the key in the Lower keyboard that
you want to specify as the Solo Split Point.
The Solo Split Point will be set in the Split Point
screen.
AT-800_e.book 160 ページ 2008年10月15日 水曜日 午前9時37分

161
Using the Lower Keyboard Effectively
Using the Lower Keyboard Effectively
By using the [Bass Split] button you can play the bass voice in the left-hand
side (including C3) of the lower keyboard. The location at which the lower
keyboard is divided in this way, to play the pedal bass voice, is called the
“Bass Split Point.”
fig.06-15.eps
1.
Select a Pedal Bass voice (p. 50).
2.
Press the [Bass Split] button (indicator lights).
When you play the Lower keyboard, the Pedal Bass voice will sound in the
range to the left of (and including) the C3 note.
fig.06-16.eps
3.
To turn off the Bass split, press the [Bass Split] button
(indicator turns off).
The Pedal Bass voice will no longer sound in the Lower keyboard; the Pedal
Bass voice will now be played in the pedalboard.
Using the Lower Keyboard to Play the Bass Voice ([Bass Split] Button)
The bass split point is included
in the left-hand area of the
keyboard.
NOTE
It is not possible to select and
play both [Bass Split] and Pedal
[To Lower] buttons
simultaneously.
Lower keyboard
Bass Split Point
Pedal Bass voice
You can adjust the Bass Split
Point (p. 162).
NOTE
If the [Bass Split] is ON, the
Pedal Bass voice will not be
heard from the Pedalboard. The
Pedal Bass voice will sound
from the Lower keyboard.
AT-800_e.book 161 ページ 2008年10月15日 水曜日 午前9時37分

162
Using the Lower Keyboard Effectively
You can assign the Bass Split Point (the highest key up to
which the Pedal Bass voice will sound), to any key of the
Lower keyboard.
1.
Touch <Sound/KBD> on the Main screen.
fig.05-08.eps
The Sound/Keyboard screen appears.
fig.VoiceList.eps
2.
Touch <Split Point>.
The Split Point screen appears.
fig.06-13.eps
3.
Touch < > < > to modify the Bass Split
Point.
4.
Touch <Exit>.
The bass split point is included in the left-hand area of the
keyboard.
Changing the Bass Split Point
Setting
E1–G7
You can also set the bass split point by playing the
desired key of the lower keyboard.
fig.06-13-3.eps
1. While touching the Bass Split Point value
(E1–G7 indication) in the Split Point screen,
press the key in the Lower keyboard that
you want to specify as the Bass Split Point.
The bass split point will be set in the Split Point
screen.
AT-800_e.book 162 ページ 2008年10月15日 水曜日 午前9時37分

163
Using the Lower Keyboard Effectively
Using the Lower Keyboard Effectively
By using the Pedal [To Lower] button, you can sound the Pedal Bass voice by
playing the root note (see p. 274) of a chord on the Lower keyboard in the
area that is playing the Lower voice.
fig.06-18.eps
1.
Select a Pedal Bass voice (p. 50).
2.
Press the Pedal [To Lower] button (indicator lights).
When you play a chord in the area of the Lower keyboard that sounds the
Lower voice, the Pedal Bass voice will also be heard and will play the root
note.
If the “Leading Bass” function is on (p. 92), the lowest note played in the lower
keyboard will sound the pedal bass voice.
3.
Press the Pedal [To Lower] button (indicator turns off).
The Pedal Bass voice will no longer sound in the Lower keyboard.
Using the Lower Keyboard to Play the Bass Voice
(Pedal [To Lower] Button)
NOTE
If no portion of the Lower
keyboard is sounding the Lower
voice (the [Drums/SFX] button
is ON), the Pedal Bass voice
will not sound.
NOTE
It is not possible to select and
play both [Bass Split] and Pedal
[To Lower] buttons
simultaneously.
If no voice is selected for the
lower keyboard, you can use
the lower keyboard to play the
pedal voice.
NOTE
If the Pedal [To Lower] is ON,
the Pedal Bass voice will not be
heard from the Pedalboard.
AT-800_e.book 163 ページ 2008年10月15日 水曜日 午前9時37分

164
Recording/Playing Back What You Play
The internal composer can record performances and play
back commercial SMF music files.
The composer can be used in the following two ways.
Using the Panel Composer Buttons
fig.07-01.eps
Touching <Rec/Play> in the Main Screen to
Open the Rec/Play Screen and Using the Rec/
Play Screen’s Composer Buttons
fig.07-04.eps
Button Description
Reset
Returns you to the beginning of the song.
Play/Stop
Starts and stops playback of the song.
After the [Rec] button has been pressed,
putting the composer in record standby
mode, recording then starts when the
[Play/Stop] button is pressed.
Rec
The unit switches to record standby mode.
* In record standby, the [Rec] button is
lit, and the [Play/Stop] button flashes.
Song
The Song Select screen appears in the
display.
Registration
The Registration Load screen appears in
the display.
Demo
The Demo screen opens.
Button Description
Track
Rhythm
Accomp
Bass
Lower
Upper
Solo
Control
Buttons for tracks to which performances
are recorded light up.
A lighted button can be toggled between
lighted and unlit by pressing it. Tracks
are muted when the button’s light is off.
→
For more about the track buttons, refer
to p. 165.
Reset
Returns you to the beginning of the song.
Stop
Stops playback of the song.
Play
Starts playback of the song.
After <Rec> has been touched to put the
composer in record standby mode,
recording then starts when you touch
<Play>.
Rec
The unit switches to record standby
mode.
* In record standby, <Rec> is lit, and
<Play> flashes.
Bwd
Rewinds the song.
Fwd
Fast forwards the song.
You can toggle between display of the
track buttons, the bouncing ball, or the
track mute buttons by touching the
button.
The Notation screen appears in the
display.
The Utility screen for the Composer is
displayed.
The VIMA TUNES screen is displayed.
This button is shown only in the Rec/Play
(record/play) screen.
AT-800_e.book 164 ページ 2008年10月15日 水曜日 午前9時37分

165
Recording/Playing Back What You Play
Recording/Playing Back What You Play
The recorded performance will be automatically assigned to the
seven Track buttons according to the recorded part. You can
record or play back independently by specifying the desired
Track button; for example, when you wish to re-record a track.
fig.07-04.eps
You can record different kinds of performance data into each
track:
More information about the track assignments when playing
commercial SMF music files, please refer to
“Correspondence Between Track Buttons and Track Mute
Buttons When Playing Back Commercial SMF Music Files”
(p. 169).
What is a Track Button?
Track Recorded Performance
Rhythm
Rhythm performance
Drums/SFX
Manual percussion
Accomp
Automatic Accompaniment (except Bass)
Bass
Pedal Bass Voice Performance Data (Note,
Bender, Modulation)
Bass part of the Automatic Accompaniment
Lower
Lower Voice Performance Data (Note, Hold,
Bender, Modulation)
Upper
Upper Voice Performance Data (Note, Hold,
Bender, Modulation, After Touch)
Solo
Solo Voice Performance Data (Note, Hold,
Bender, Modulation, After Touch)
Control
Glide
Expression
Reverb Type
Reverb Depth
Solo [To Lower] button (ON/OFF)
Pedal [To Lower] button (ON/OFF)
Transpose [-] [+] button setting
[Harmony Intelligence] button (ON/OFF)
Harmony Intelligence Type
Rotary [Fast/Slow] button (ON/OFF)
Rotary [On/Off] button (ON/OFF)
Pedal Bass Mode
Control
Solo Mode
Solo To Lower Mode
Solo Split Point
[Bass Split] button (ON/OFF)
Bass Split Point
Sustain ON/OFF
Sustain Length
Initial Touch
Vintage Organ Setting
Wall Type
The Voices assigned for each part
Level [
▲
][
▼
] button (Part Balance Volume)
The Reverb depth for each part
The Chorus settings (ON/OFF) of the voice
The Octave shift settings for each part
[Drums/SFX] button (ON/OFF)
Drums/SFX Set
[Manual Percussion] button (ON/OFF)
Manual Percussion Set
Chord Intelligence
Chord Hold
Leading Bass
Lower Voice [Hold] button (ON/OFF)
Tempo setting
Volume of the Rhythm Accompaniment part
Reverb depth of the Rhythm Accompaniment
part
Volume of the Rhythm drum part
Reverb depth of the Rhythm drum part
Volume of the Rhythm bass part
Reverb depth of the Rhythm bass part
Track Recorded Performance
AT-800_e.book 165 ページ 2008年10月15日 水曜日 午前9時37分

166
Recording/Playing Back What You Play
During recording, the control track will store the operations as
follows.
• Recording panel operations (Voice selections, Tempo
changes, etc.)
Newly recorded performance data will be added
without erasing the previously recorded data.
• Recording expression pedal operations
This will depend on the function of the expression pedal.
Recording of expression operations will differ depending
on the setting for “Exp. Src (Rec).”
For details refer to “Changing the Function of the
Expression Pedal” (p. 211).
If you wish to erase all the recorded data and record new
performance data, use the editing function “Erase” (erase
performance data) to erase the data (p. 178).
The track buttons will be displayed in the screen when you
record or play back a performance.
1.
Touch <Rec/Play> on the Main screen.
fig.05-08.eps
The Rec/Play screen appears.
The following buttons are referred to as the track buttons.
fig.07-04.eps
All accompaniment data is grouped to the “Accomp” track
button in the Rec/Play screen. In the same manner, the
Rhythm performance data is grouped to “Rhythm.”
If you want to mute only a portion of the Rhythms or
accompaniment, open up the Track Mute screen, and switch
off the Track Mute buttons there (p. 170).
Displaying the Track Buttons
AT-800_e.book 166 ページ 2008年10月15日 水曜日 午前9時37分

167
Recording/Playing Back What You Play
Recording/Playing Back What You Play
In addition to playing back the music you recorded on the
instrument and saved to a USB memory, ATELIER also lets you
enjoy a wide variety of commercially available song files,
such as defined below.
To Play Back Only One Song
1.
Prepare the song that you want to play back.
If you want to play a song from USB memory, connect it
to the external memory connector.
If you want to play a song from floppy disk, connect the
floppy disk drive to the Ext Drive connector, and insert a
floppy disk into the drive.
When the performance song loaded from a USB
memory is a Standard MIDI File, “ ” will be
displayed on the Main screen.
fig.07-06.eps
2.
Press the [Song] button.
fig.07-09.eps
The Song Select screen appears.
fig.07-10.eps
3.
Touch < > < > to select the desired
media.
If you want to play a song from USB memory, choose
“Ext Memory.” If you want to play a song from floppy
disk, choose “Disk.”
4.
In the screen, touch < > < > to select the
song that you wish to play back.
5.
Touch < > ( ) to play back the
song.
6.
Touch < > ( ) to stop the song.
You can also play back or stop the music data by touching
<Play> or <Stop> in the Rec/Play screen. By touching
<Bwd> or <Fwd> you can rewind or fast-forward the
performance.
Playing Back Performance
Songs Stored on USB Memory
and SMF Music Files
SMF Music Files
SMF (Standard MIDI File) is a data format that was
created in order to standardize music data formats
between manufacturers. Collections of songs in SMF
music files are commercially available in a wide range of
styles for enjoyment, as accompaniment for practicing
musical instruments, and for karaoke.
If you want to purchase SMF music files, you can contact
the dealer where you purchased the ATELIER.
AT-800_e.book 167 ページ 2008年10月15日 水曜日 午前9時37分

168
Recording/Playing Back What You Play
Playing Back All Performance Data
1.
Prepare the song that you want to play back.
If you want to play a song from USB memory, connect it
to the external memory connector.
If you want to play a song from floppy disk, connect the
floppy disk drive to the Ext Drive connector, and insert a
floppy disk into the drive.
2.
While holding down the [Song] button, press
the [Play/Stop] button.
fig.01-01.eps
All performance data saved on the USB memory or
floppy disk will be played consecutively.
3.
To stop playback, press the [Play/Stop]
button.
fig.07-08.eps
If Internal Memory Contains
Performance Data that has not been
Saved
If internal memory contains performance data that has not
been saved to USB memory or the Favorites (user memory), the
message “The song will be erased. OK?” will appear.
If you wish to erase the performance
song
1.
Touch <OK>.
If you wish to erase the performance
song
1.
Touch <Cancel>.
Save the song to USB memory or a floppy disk (p. 180).
When the Rec/Play screen is displayed, the track button will
light to indicate a track in which a performance has been
recorded. By turning off these track buttons, you can
temporarily silence the sound. This is referred to as “Track
Mute.”
If you want to play back a song from USB memory, connect
your USB memory to the external memory connector before
you continue.
If you want to play back a song from floppy disk, connect your
floppy disk drive to the Ext Drive connector, and insert the
floppy disk.
1.
Press the [Song] button.
The Song Select screen appears.
fig.07-31.eps
2.
Touch < > < > to select the desired
media.
Choose “Favorites” if you want to play back a song from
user memory, choose “Ext Memory” if you want to play
back a song from USB memory, or choose “Disk” if you
want to play back a song from floppy disk.
3.
Touch < > < > to select the song that you
wish to play back.
Silencing a Specific Track
(Track Mute)
AT-800_e.book 168 ページ 2008年10月15日 水曜日 午前9時37分

169
Recording/Playing Back What You Play
Recording/Playing Back What You Play
4.
Touch <Load> to load the song.
The Rec/Play screen appears.
fig.07-04-2.eps
All accompaniment data is grouped to the “Accomp” track
button in the Rec/Play screen. In the same manner, the
Rhythm performance data is grouped to “Rhythm.”
If you want to mute only a portion of the Rhythms or
accompaniment, open up the Track Mute screen, and switch
off the Track Mute buttons there (p. 170).
5.
Press a track button that is lit, extinguishing
the button.
When you play back the performance, track buttons that
are not lighted will be muted (silenced).
fig.07-14-3.eps
6.
Press the track button once again (button
lights).
The part that had been muted will return to normal and
will be heard.
Correspondence Between Track Buttons and
Track Mute Buttons When Playing Back
Commercial SMF Music Files
Correspondence Between Track Buttons and
Track Mute Buttons When Playing Back
Performance Data Created with an ATELIER
Track button Channel
Rhythm 10
Accomp 5, 6, 7, 8, 9, 11, 12, 13, 14, 15, 16
Bass 2
Lower 3
Upper 4
Solo 1
Track button Track Mute button
Rhythm 10, 11 (Drums/SFX),
13 (Manual Percussion)
Accomp 5, 6, 7, 8, 9, 12, 14, 15
Bass 2 (Bass)
Lower 3 (Lower)
Upper 4 (Upper)
Solo 1 (Solo)
AT-800_e.book 169 ページ 2008年10月15日 水曜日 午前9時37分

170
Recording/Playing Back What You Play
All accompaniment data is grouped to the “Accomp” track
button in the Rec/Play screen. In the same manner, the Rhythm
performance data is grouped to “Rhythm.”
You can mute only a portion of the Rhythms or accompaniment
on the Track Mute screen.
1.
Touch <Rec/Play> on the Main screen.
The Rec/Play screen appears.
fig.07-04-2.eps
2.
Touch < > a number of times.
The Track Mute screen appears.
Sixteen Track Mute buttons appear in the display.
From the left, these are “Track 1, Track 2 ... Track 15,
and Track 16.”
fig.09-22.eps
3.
Touch the screen to select the track that you
wish to mute.
fig.09-22-2.eps
The button you’ve touched goes out, indicating the
sound is muted.
4.
When you touch an unlit track button, the
track button lights up, indicating muting of the
track is cancelled.
5.
Touch <Exit>.
Track mute will be cancelled if you choose other
performance data.
The seven Track buttons in the Rec/Play screen (p. 165)
correspond to the sixteen Track Mute buttons of the Track Mute
screen as shown below.
Commercial SMF Music Files
Performance Data Created on the ATELIER
* The Track Mute button 16 cannot be used with performance data
created on an ATELIER.
Muting Individual Tracks of
Performance Data
Track Mute Button Track Button
1 (Solo) Solo
2 (Pedal) Pedal
3 (Lower) Lower
4 (Upper) Upper
5–9, 11–16 (Accmp) Accomp
10 (Rhythm) Rhythm
Track Mute Button Track Button
1 (Solo) Solo
2 (Pedal) Pedal
3 (Lower) Lower
4 (Upper) Upper
5–9, 12, 14, 15 (Accmp) Accomp
10 (Rhythm)
Rhythm11 (Drums/SFX)
13 (Manual Percussion)
NOTE
AT-800_e.book 170 ページ 2008年10月15日 水曜日 午前9時37分

171
Recording/Playing Back What You Play
Recording/Playing Back What You Play
You can display the notations of performances from SMF
music files and recordings made on the ATELIER. This is very
convenient when you want to read the music as you play and
to confirm recorded songs.
Selecting Songs
→
There is no need to select the song when displaying
notations for performances recorded with the Composer.
Start from Step 6.
1.
Prepare the USB memory or floppy disk that
contains the song for which you want to view
the notation.
If you want to view the notation for a song in USB
memory, connect your USB memory to the external
memory connector before you continue.
If you want to view the notation for a song in floppy
disk, connect the floppy disk drive to the Ext Drive
connector, and insert a floppy disk into the drive.
2.
Press the [Song] button.
The Song Select screen appears.
fig.07-31-2.eps
3.
Touch < > < > to select the desired media.
If you want to view the notation for a song in user
memory, select “Favorites.”
If you want to view the notation for a song in USB
memory, select “Ext Memory.”
If you want to view the notation for a song in floppy
disk, select “Disk.”
4.
Touch < > < > to select the song whose
notation is to be displayed.
5.
Touch <Load>.
After the song is loaded, the Rec/Play screen appears.
Displaying Notations
6.
Touch <DigiScore> on the Rec/Play screen.
The Notation screen appears.
fig.07-38.eps
Viewing a Notation
Display Description
Enlarge the notation display.
Display lyrics in the notation.
Display the Bass part notation.
Display the Lower part notation.
Display the Upper part notation.
Display the Upper part and Lower part
notations.
You can change the part that is displayed,
and change the way in which the notation
is displayed (p. 172).
AT-800_e.book 171 ページ 2008年10月15日 水曜日 午前9時37分

172
Recording/Playing Back What You Play
1.
Touch <Rec/Play> on the Main Screen.
The Rec/Play screen appears.
fig.07-04-1.eps
2.
Touch <DigiScore>.
The Notation screen appears.
fig.07-38.eps
3.
Touch <Option>.
The Notation Options screen appears.
fig.07-39.eps
fig.07-40.eps
4.
Touch the value setting button for the item
whose setting you want to change.
Changing the Notation Settings
Menu Setting Description
Pitches
OFF Not displayed
C,D,E
Letter names (fixed do) are
display in the detailed
notation.
Do,Re,Mi
Solmization syllables
(movable do) are
displayed in the detailed
notation.
Clef Upper
AUTO Display is switched
automatically.
G Clef Displayed the G-clef staff
of the upper part.
F Clef Displayed the F-clef staff
of the upper part.
Clef Lower
AUTO Display is switched
automatically.
G Clef Displayed the G-clef staff
of the lower part.
F Clef Displayed the F-clef staff
of the lower part.
Key
AUTO Key is switched
automatically.
Db, Ab,
Eb, Bb, F,
C, G, D, A,
E, B, F#,
Bbm, Fm,
Cm, Gm,
Dm, Am,
Em, Bm,
F#m, C#m,
G#m, D#m
Display the notation in the
selected key.
Upper Part
1–16
Select the part to be
displayed as the upper
part.
Lower Part
1–16
Select the part to be
displayed as the lower
part.
Bass Part
1–16
Select the part to be
displayed as the bass
part.
AT-800_e.book 172 ページ 2008年10月15日 水曜日 午前9時37分

173
Recording/Playing Back What You Play
Recording/Playing Back What You Play
5.
Touch < > < > to change the setting.
fig.07-42.eps
When you touch Key setting button, the following screen
appears.
fig.07-41-1.eps
fig.07-41-2.eps
The Key screen is composed of two screens. Touch
< > to switch between the two screens.
6.
Touch <Exit>.
Some Notes on a Notation Screen
• When you start playback of music files, the marks
appears. While this appears on the notation, the ATELIER
is reading data. Please wait until reading of the data is
complete.
• In the Notation screen, some lyrics or notes could extend
beyond the edges of the screen, and not be displayed.
• The notations that are presented by the display are
produced based on the music files. Viewing ease is given
priority over precise expression when dealing with
complex, high-level music. Because of this, you may find
that the notation shown in the display does not match
what is provided on commercially available sheet music.
The notation display feature is particularly unsuitable for
the display of difficult, complex musical works that
demand accurate notation. In addition, the display cannot
show notes that are briefer than a sixteenth note.
• If you select a part that does not contain performance
data, notes will not be displayed in the notation. Use
<Option> to change the part that is displayed.
• If you use the buttons located below the display to change
the displayed part while the song is playing, the song
may be played back from the beginning.
AT-800_e.book 173 ページ 2008年10月15日 水曜日 午前9時37分

174
Recording/Playing Back What You Play
You can record the performance that you play. You can also
record your performance while playing Rhythms or Automatic
Accompaniment.
fig.07-12.eps
1.
Select the panel settings needed for recording
the performance.
2.
Enter the recording standby mode by pressing
the [Rec] button.
The [Rec] button indicator will light, and the [Play/Stop]
button will blink.
3.
Press the [Play/Stop] button to start recording.
When you press the [Play/Stop] button, the metronome
will play two measures (bars) of count-in before
recording begins.
If you wish to use Rhythm and Automatic Accompaniment as
you record, press the [Start/Stop] button instead of the
[Play/Stop] button to begin recording. Also, if the [Sync
Start] button is lit (i.e., if Sync Start is ON), recording will
begin the instant you play the Lower keyboard.
4.
Press the [Play/Stop] button when you have
completed your recording.
The Track indicator where a performance song is
recorded will change from a flashing to a constant light.
When you press the [Ending] button (or [Start/Stop]
button) while recording a Rhythm performance or
Automatic Accompaniment, the Rhythm performance
and Automatic Accompaniment will stop. However, the
recording itself will continue. Press the [Play/Stop]
button to stop recording.
The Play and Stop functions can both be assigned to one of
the foot switches located on each side of the Expression
Pedal (p. 134).
You can also choose to cancel the metronome count-in
before recording starts (p. 219).
Caution
If you press the [Rec] button when a song has been selected
from the USB memory or floppy disk, the selected song will be
completely loaded into the ATELIER and the Composer will
enter into the recording standby mode. To record a new song,
use the following procedure.
1.
Press the [Rec] button to cancel recording
standby.
2.
Disconnect the external media.
If you’ve connected USB memory, disconnect the USB
memory from the external memory connector. If you’re
using a floppy disk, remove the floppy disk from the disk
drive.
3.
Delete the performance data (p. 178).
Re-record your performance.
fig.07-12-2.eps
If the following screen appears
fig.E-30.eps
When recording was automatically canceled because
the memory limit was reached.
Recording a Performance
23, 4
AT-800_e.book 174 ページ 2008年10月15日 水曜日 午前9時37分

175
Recording/Playing Back What You Play
Recording/Playing Back What You Play
Here’s how to play back a performance you’ve recorded.
fig.07-08-2.eps*
1.
Touch <Rec/Play> on the Main screen.
fig.05-08.eps
The Rec/Play screen appears.
fig.07-04-2.eps
2.
Touch <Reset>.
The location at which playback will start will return to the
beginning of measure 1.
If you wish to begin playback from the middle of the
song, touch <Bwd> <Fwd> to move to the measure from
which you wish to begin playback.
3.
Touch <Play> to begin playback.
After playback reaches the end of the performance, it
will stop automatically.
You can also begin playback by pressing the Composer
[Play/Stop] button.
4.
To stop playback at any point, touch <Stop>.
You can also stop playback by pressing the Composer
[Play/Stop] button.
The Play and Stop functions can both be assigned to one of
the foot switches located on each side of the Expression
Pedal (p. 134).
You can specify whether or not the Expression Pedal will
affect the playback and what you play while ATELIER music
file is being played back (p. 212).
If you load performance data (such as SMF music files) that
was not designed for an ATELIER Series instrument and play
it back, you may find, when playing Rhythms and Automatic
Accompaniment, that the music doesn’t sound quite like it
should (For example, the wrong sounds could be played). If
you want the data to be played back accurately, first press
the [Reset] button prior to playback.
In cases such as when you want to perform in time with a
song, you can have a count sound played before playback of
the song begins, allowing you to synchronize your own
performance with the song.
Playing back a song after playing the count sound is called
“Count In.”
1.
Hold down the [Reset] button and press the
[Play/Stop] button.
The metronome will play two measures (bars) of count-in
before recording begins.
Playing Back a Performance
Song
Add a Count Sound to Match
the Timing (Count In)
NOTE
AT-800_e.book 175 ページ 2008年10月15日 水曜日 午前9時37分

176
Recording/Playing Back What You Play
In this method, each part (track button) is recorded one after
another: first the Rhythm part, then the bass part, etc. If there
are any previously recorded performances, you can listen to
them as you record additional parts.
1.
Select the panel settings needed for recording
the performance.
2.
Touch <Rec/Play> on the Main screen.
The Rec/Play screen appears.
fig.07-04-2.eps
3.
Touch <Bwd> and <Fwd> to select the desired
measure (bar) when you start recording.
If you wish to start recording from the beginning of the
song, touch <Reset>.
4.
In the Rec/Play screen, touch <Rec> to enter
recording-standby mode.
<Play> and the unrecorded track buttons in the screen
will blink. The track buttons that are already recorded
will light.
fig.07-15.eps
Also, the [Rec] button indicator will light, and the [Play/
Stop] button will blink.
You can also enter recording-standby mode by pressing the
Composer [Rec] button.
5.
In the Rec/Play screen, touch <Play> to begin
recording.
When you touch <Play> in the Rec/Play screen, the
metronome will sound a two-measure count, and then
recording will begin.
As you listen to the performance song previously
recorded, record the Part into a new Track.
You can also start recording by pressing the Composer
[Play/Stop] button.
6.
In the Rec/Play screen, touch <Stop> to stop
recording.
The track button for which performance data has been
recorded will be lit.
You can also stop recording by pressing the Composer
[Play/Stop] button.
7.
Repeat steps 3–6 to record each part.
Recording Each Part Separately
blink
AT-800_e.book 176 ページ 2008年10月15日 水曜日 午前9時37分

177
Recording/Playing Back What You Play
Recording/Playing Back What You Play
If you made a mistake in your performance during recording
etc., you can re-record just a portion of the musical data in the
track.
If you wish to re-record with different settings for voices,
tempo, part balance, erase the recorded song (p. 178) and
re-record again. If the Control track still contains data from
before you re-recorded, the volume or sounds may change
during playback.
1.
Touch <Rec/Play> on the Main screen.
The Rec/Play screen appears.
fig.07-04-2.eps
2.
Touch <Bwd> and <Fwd> to select the desired
measure (bar) when you start recording.
If you wish to start recording from the beginning of the
song, touch <Reset>.
3.
In the Rec/Play screen, touch <Rec> to enter
recording-standby mode.
<Play> and the unrecorded track buttons in the screen
will blink. The button indicators of tracks that are already
recorded will light.
fig.07-15.eps
Also, the panel [Rec] button indicator will light, and
[Play/Stop] button will blink.
You can also enter recording-standby mode by pressing the
[Rec] button.
4.
Touch the Track button which you wish to re-
recording (button flashes).
The song data of the specified Track (with the exception
of the Control Track) will be erased as new song data is
recorded.
When the Track button is lit constantly, no song data has
been recorded on that Track.
5.
In the Rec/Play screen, touch <Play> to begin
recording.
The metronome will sound a two-measure count, and
then recording will begin.
You can also start recording by pressing the [Play/Stop]
button.
6.
In the Rec/Play screen, touch <Stop> to stop
recording.
The track buttons which were re-recorded will change
from flashing to being constantly lit.
You can also stop recording by pressing the [Play/Stop]
button.
If you wish to keep the existing Expression Pedal data, and
record only the panel operations, you can make settings to
prevent the operation of the Expression Pedal from being
recorded (p. 211).
You can use punch-in recording (p. 185) to re-record only
the area that you specify.
Re-Recording
NOTE
blinklit
NOTE
AT-800_e.book 177 ページ 2008年10月15日 水曜日 午前9時37分

178
Recording/Playing Back What You Play
If you wish to discard your recording and re-record from the
beginning, or if you wish to record a new performance, you
must erase the previously-recorded data.
1.
Touch <Rec/Play> on the Main screen.
The Rec/Play screen appears.
fig.07-04-2.eps
2.
Touch < > (Utility).
The Utility screen appears.
fig.07-22-2.eps
3.
Touch <Song Clear>.
The following message, asking you to confirm your
choice, will be displayed.
fig.E-62.eps
If you touch <Cancel>, the performance data will not be
erased, and you will return to the Rec/Play screen.
4.
If you touch <OK>, the performance data will
be erased.
A name is automatically assigned to a performance song that
you record. However, at some point you may wish to change
the name to something more meaningful.
1.
Touch <Rec/Play> on the Main screen.
The Rec/Play screen appears.
fig.07-04-2.eps
2.
Touch < > (Utility).
The Utility screen appears.
fig.07-22-2.eps
Erasing a Performance Song
(Song Clear)
Changing the Name of a
Performance Song (Rename)
You can also use the following method to open the
Song Clear screen.
1. Touch <Quick Guide> on the Main screen
to display the Quick Guide screen.
2. Press the [Song] button.
The Song Clear screen appears.
AT-800_e.book 178 ページ 2008年10月15日 水曜日 午前9時37分

179
Recording/Playing Back What You Play
Recording/Playing Back What You Play
3.
Touch <Save/Delete>.
The Song Save/Song Delete screen appears.
fig.07-23.eps
4.
Touch < > (Utility) to open the Utility
screen.
The Utility screen appears.
fig.07-24.eps
5.
Touch <Rename>.
The Rename screen appears.
fig.07-25.eps
6.
Touch the character select button ( )
to switch among uppercase/lowercase/
symbols.
Touch the character select button repeatedly to cycle
through the available choices, like this: uppercase
→
lowercase
→
symbols
→
uppercase...
7.
Touch the screen to specify the desired
character.
The following characters can be selected.
To cancel operation, touch <Cancel>.
8.
When you’re done making the settings, touch
<OK>.
The new name is now inserted.
fig.07-26.eps
You cannot directly change or edit the name of a
performance song stored on a USB memory or floppy disk.
The song must first be loaded (p. 181) into the instrument,
edited, and then saved to USB memory or floppy disk
again.
Uppercase A B C D E F G H I J K L M N O P Q R
S T U V W X Y Z
Lowercase a b c d e f g h i j k l m n o p q r s t u
v w x y z
Symbols ! " # % & ' ( ) * + , - . / : = ? ^ _ 0 1
2 3 4 5 6 7 8 9
Delete a character.
Insert a space.
Move the cursor (the symbol that
indicates the location at which
characters will be input) to left or right.
NOTE
You can also access the Rename screen as follows.
1. Touch < > (Utility) on the Rec/Play
screen.
The Utility screen appears.
2. In the Utility screen, touch <Edit>.
The Edit Menu screen appears.
3. Touch <Rename> on the Edit Menu screen.
The Rename screen appears.
AT-800_e.book 179 ページ 2008年10月15日 水曜日 午前9時37分

180
Recording/Playing Back What You Play
The performance data that you recorded will disappear when
the power of the ATELIER is turned off. If you wish to keep the
performance data, you can save it on a USB memory, floppy
disk, or “Favorites” (User memory).
If the recorded performance data has not been saved, the
display will show the “ ” symbol. This symbol will
disappear when you save the performance data.
1.
Prepare to save the performance song.
If you want to save performance song to a USB memory,
connect the USB memory to the External memory
connector.
If you want to save performance song to a floppy disk,
connect the floppy disk drive to the Ext Drive connector.
Into the floppy disk drive, insert a floppy disk that was
formatted by the ATELIER.
2.
Touch <Rec/Play> on the Main screen.
The Rec/Play screen appears.
fig.07-04-2.eps
3.
Touch < > (Utility).
The Utility screen appears.
fig.07-22-2.eps
4.
Touch <Save/Delete>.
The Song Save/Song Delete screen appears.
fig.07-28-2.eps
5.
Touch < > < > to select the save-
destination media.
Select “Ext Memory” to save the data in USB memory,
select “Disk” to save it on a floppy disk, or “Favorites” to
save it in user memory.
6.
Touch < > < > to select the number of the
save destination.
If the save destination contains no data, the screen will
indicate
“
- - - - -.”
fig.07-28-2.eps
To cancel the Save operation, touch <Exit> to close the
Song Save/Song Delete screen.
7.
Touch <Save>.
The Save Format screen appears.
fig.07-29.eps
Saving Performance Songs
AT-800_e.book 180 ページ 2008年10月15日 水曜日 午前9時37分

181
Recording/Playing Back What You Play
Recording/Playing Back What You Play
8.
Touch the screen to select the format in which
the data will be saved.
You can select either “Original” or “SMF” format.
9.
Touch <OK> to finalize the save format.
Saving of the performance data will begin.
Performance data saved by the ATELIER cannot be played
back properly by the sound generator of an instrument that
is not a member of the ATELIER series.
Saving performance data in SMF format (SMF) requires a
longer time than saving it in ATELIER format (
Original
).
If the Following Screen Appears
If you select a number at which a performance data has already
been saved and touch <Save>, the following screen appears.
fig.E-64-b.eps
If you wish to update the contents of the
performance data
1.
Touch <OK>.
If you want to save your performance as new
data without overwriting the existing data
1.
Touch <Cancel> to stop the Save operation.
2.
In the Song Save/Song Delete screen, select
the number that is displayed as “-----” (a
number that currently does not contain
performance data).
3.
Touch <Save>.
When saving is complete, the saved performance name
will be displayed.
To edit (p. 190) or re-record a performance song that is stored
on a USB memory or floppy disk, you must first load that song
into the instrument.
1.
Prepare the performance song.
If you want to load performance song to a USB memory,
connect the USB memory to the External memory
connector.
If you want to load performance song to a floppy disk,
connect the floppy disk drive to the Ext Drive connector.
Into the floppy disk drive, insert a floppy disk that was
formatted by the ATELIER.
2.
Touch <Rec/Play> on the Main screen.
The Rec/Play screen appears.
3.
Touch < > (Utility).
The Utility screen appears.
4.
Touch <Song Select>.
The Song Select screen appears.
fig.07-31.eps
5.
Touch < > < > to select the desired
media.
If you want to load a song from USB memory, choose
“Ext Memory.” If you want to load a song from floppy
disk, choose “Disk.”
6.
Touch < > < > to select the performance
song that you wish to load into internal
memory.
Display Description
Original
Save data in ATELIER format
SMF
Saving in SMF Format for ATELIER Sound Modules
NOTE
NOTE
Loading Performance Songs
Into the ATELIER
AT-800_e.book 181 ページ 2008年10月15日 水曜日 午前9時37分

182
Recording/Playing Back What You Play
7.
Touch <Load>.
fig.07-31.eps
The selected performance data will be loaded into
internal memory.
If the Following Screen Appears
The message below is shown when the performance song in
the unit has not been saved to USB memory or Favorites (User
Memory).
fig.E-62.eps
If you wish to erase the performance
song
1.
Touch <OK>.
If you wish to erase the performance
song
1.
Touch <Cancel>.
Save the song to USB memory or a floppy disk (p. 180).
If loading is canceled because the memory limit has been
reached, the following message will be displayed:
fig.E-30.eps
You can delete a performance song that was saved onto a
“Favorites,” USB memory, or floppy disk.
If you want to delete a song in USB memory, connect your
USB memory to the external memory connector before you
continue.
If you want to delete a song in floppy disk, connect the floppy
disk drive to the Ext Drive connector, and insert a floppy disk
into the drive.
1.
Touch <Rec/Play> on the Main screen.
The Rec/Play screen appears.
2.
Touch < > (Utility).
The Utility screen appears.
3.
Touch <Save/Delete>.
The Song Save/Song Delete screen appears.
fig.07-23.eps
4.
Touch < > < > to select the desired
media.
If you want to delete a song from the “User memory,”
choose “Favorites.”
If you want to delete a song from USB memory, choose
“Ext Memory.” If you want to delete a song from floppy
disk, choose “Disk.”
5.
Touch < > < > to select the performance
data that you wish to delete.
Deleting Performance Songs
Stored on “Favorites” or the
USB Memory
AT-800_e.book 182 ページ 2008年10月15日 水曜日 午前9時37分

183
Recording/Playing Back What You Play
Recording/Playing Back What You Play
6.
Touch <Delete>.
The confirmation message appears.
fig.07-30.eps
If you touch <Cancel> the performance data will not be
deleted, and you will return to the Rec/Play screen.
7.
When you touch <OK> the performance data
will be deleted.
You can load commercially available SMF music files into the
ATELIER, and record your own performance on top of it.
During recording, the data you’ve loaded will be played
back, while you record your performance.
1.
Prepare the SMF music files.
If you’re using SMF music files from USB memory,
connect it to the external memory connector.
If you’re using SMF music files from a floppy disk,
connect the floppy disk drive to the Ext Drive connector,
and insert the floppy disk.
2.
Touch <Rec/Play> on the Main screen.
The Rec/Play screen appears.
3.
Touch < > (Utility).
The Utility screen appears.
4.
Touch <Song Select>.
The Song Select screen appears.
fig.07-31.eps
5.
Touch < > < > to select the desired
media.
If you want to play SMF music files from the User
memory, choose “Favorites.”
If you want to play SMF music files from USB memory,
choose “Ext Memory.” If you want to play SMF music
files from floppy disk, choose “Disk.”
6.
Touch < > < > to select the SMF music
files that you wish to load into internal
memory.
Layering a New Recording
onto SMF Music Files
AT-800_e.book 183 ページ 2008年10月15日 水曜日 午前9時37分

184
Recording/Playing Back What You Play
7.
Touch <Load>.
fig.07-31.eps
The selected performance data will be loaded into
internal memory.
For track assignments of SMF format performance data
loaded to the ATELIER, refer to p. 169.
8.
Select the panel settings needed for recording
the performance.
9.
Touch <Bwd> and <Fwd> to move to the
desired measure (bar) at which you wish to
begin recording.
10.
In the Rec/Play screen, touch <Rec> to enter
recording-standby mode.
<Play> and unrecorded track buttons in the screen will
blink. The button indicators of tracks that are already
recorded will light.
Also, the panel [Rec] button indicator will light, and the
[Play/Stop] button will blink.
You can also enter recording-standby mode by pressing the
[Rec] button.
11.
Touch the Track button which you wish to
recording (button flashes).
12.
In the Rec/Play screen, touch <Play> to begin
recording.
As you record, the music file that was loaded into the
ATELIER will play back.
13.
In the Rec/Play screen, touch <Stop> to stop
recording.
The track button for which performance data has been
recorded will be lit.
You can also start and stop recording by pressing the
[Play/Stop] button.
The performance data you recorded can be saved on a USB
memory, “Favorites,” or floppy disk (p. 180).
Commercially sold music files can also be loaded into the
ATELIER, but for reasons of copyright protection, cannot be
saved in SMF format.
1.
Prepare the performance data whose tempo
you want to change.
If you’re using performance data from USB memory,
connect it to the external memory connector.
If you’re using performance data from a floppy disk,
connect the floppy disk drive to the Ext Drive connector,
and insert the floppy disk.
2.
Load the performance data into the unit
(p. 181)
.
3.
Determine the tempo with the Tempo [ ] [ ]
buttons.
4.
Hold down the panel [Reset] button and press
the [Rec] button.
The tempo of the performance data will change.
You cannot carry out this operation with the <Reset> and
<Rec> in the Rec/Play screen.
Using Song with a Different Tempo
Than That of the Performance Song
NOTE
NOTE
AT-800_e.book 184 ページ 2008年10月15日 水曜日 午前9時37分

185
Recording/Playing Back What You Play
Recording/Playing Back What You Play
After you have recorded a performance, you can re-record a
specified portion of the performance.
With this method, you listen to the recorded performance, and
re-record just the desired area. This recording method is called
“Punch-in Recording.”
To Specify the Segment to be Recorded
Over Again
1.
Touch <Rec/Play> on the Main screen.
The Rec/Play screen appears.
2.
Touch < > (Utility).
The Utility screen appears.
3.
Touch <Punch In/Out>.
The Punch In/Out screen appears.
fig.07-33.eps
4.
Touch the “From” value (the measure at which
recording will begin).
fig.07-34.eps
5.
Touch < > < > to specify “From” (the
measure at which recording will begin).
6.
Touch <Exit>.
7.
Touch the “For” value (the number of
measures that will be re-recorded).
8.
Touch < > < > to set “For” (the number of
measures that will be re-recorded).
9.
Touch <Exit>.
10.
Touch <Rec>.
The Rec/Play screen appears, and the unit is placed in
recording standby.
To Record While Listening to the Song
11.
Press the Track button which you wish to re-
record (indicator flashes).
12.
Touch <Play> to begin recording.
When you touch <Play>, the metronome will play two
measures (bars) of count-in before recording begins.
When you reach the first measure of the specified area,
recording will begin. When the specified area ends,
recording will end, and playback will resume.
While the song is playing back or recording, the [Rec]
button’s indicator will be lit as follows.
When recording has ended for the specified area and
the data is once again playing back, the [Rec] button’s
indicator will resume flashing.
13.
Touch <Stop> to stop the recording.
The indicator of the track button which recorded the
performance will light.
Re-Recording Part of Your
Performance (Punch-in Recording)
[Rec] button’s indicator Description
Flash
While the performance is
playing back
Light constantly
While you are re-recording
AT-800_e.book 185 ページ 2008年10月15日 水曜日 午前9時37分

186
Recording/Playing Back What You Play
You can repeatedly record over a specified region of the
Rhythm part, adding additional notes at each pass. This type
of recording is called “Loop Recording.”
This recording method is convenient when you wish to layer
drum sounds individually for the Rhythm part.
“Loop Recording” can be used only when recording the
Rhythm part.
1.
Press the [Drums/SFX] button or the [Manual
Perc] button to select a Drum Set or Sound
Effect Set (p. 76–p. 79).
2.
Touch <Rec/Play> on the Main screen.
The Rec/Play screen appears.
3.
Touch <Bwd> and <Fwd> on the Rec/Play
screen, move to the measure where you wish
to start Loop Recording.
4.
Touch < > (Utility).
The Utility screen appears.
fig.07-22.eps
5.
Touch <Loop Rec>.
The Loop Rec screen appears.
fig.07-35.eps
6.
Touch the “For” value (the number of
measures that will be recorded repeatedly).
fig.07-36.eps
To cancel operation, touch <Exit>.
7.
Touch < > < > to specify the “For” value
(the number of measures that will be recorded
repeatedly).
8.
Touch <Exit>.
9.
Touch <Rec>.
The Rec/Play screen appears, and the unit is placed in
recording standby.
10.
Touch <Play> to begin recording.
When you touch <Play>, the metronome will play two
measures (bars) of count-in before recording begins.
You can record repeatedly over the specified range of
measures, adding additional notes at each pass.
11.
Touch <Stop> to stop playback.
The indicator of the Rhythm track button which recorded
the performance will light.
Recording and Layering Drum
Parts (Loop Recording)
NOTE
AT-800_e.book 186 ページ 2008年10月15日 水曜日 午前9時37分

187
Recording/Playing Back What You Play
Recording/Playing Back What You Play
This setting (ON/OFF) determines whether or not a
metronome count-in (2 measures) will be heard after pressing
the [Play/Stop] button on recording.
1.
Touch <Rec/Play> on the Main screen.
The Rec/Play screen appears.
fig.07-04.eps
2.
Touch < > (Utility).
The Utility screen appears.
fig.07-22.eps
3.
Touch <Options>.
fig.03-37.eps
4.
Touch < > < > to display the Count-In
Rec.
5.
Touch the Count-In Rec setting (ON/OFF) to
switch it between “ON/OFF.”
Each time you touch the Count-In Rec setting, it will
alternate between ON/OFF.
6.
Touch <Exit>.
Starting Recording at the Right
moment (Count-In Recording)
Setting Description
ON
A two-measure count will sound before
recording
OFF
No count will sound before recording
AT-800_e.book 187 ページ 2008年10月15日 水曜日 午前9時37分

188
Recording/Playing Back What You Play
Performance songs and SMF music files from USB memory or
floppy disk can be copied to “Favorites” (user memory).
If a performance song saved in USB memory or on a floppy
disk is stored in “Favorites,” the stored performance song will
not disappear even when you turn off the power. It is
convenient to load frequently-used performance song into
“Favorites.”
Performance songs saved in “Favorites” can also be copied to
USB memory or floppy disk.
Copying Performance Songs from USB
Memory to “Favorites”
1.
Connecting the USB memory to the External
Memory connector.
2.
Touch <Rec/Play> on the Main screen.
The Rec/Play screen appears.
3.
Touch < > (Utility).
The Utility screen appears.
4.
Touch <Song Select>.
The Song Select screen appears.
5.
Touch <File Edit>.
The Song File Edit screen appears.
6.
Touch <Copy> (Song Copy).
The following screen appears.
7.
Touch < > < > to select the media (the
location of the performance song you want to
copy).
If you want to copy a performance song from USB
memory, select “Ext Memory.”
If you want to copy a performance song from floppy
disk, select “Disk.”
8.
Touch < > < > to select the performance
song you want to copy.
If you choose <Copy All>, all performance data stored in
the currently selected folder of the USB memory or floppy
disk will be copied in a single operation.
9.
Touch Favorites < > < > to select the
copy-destination number.
Numbers for which a song name is shown already have
a song saved to them.
10.
Touch <Execute>.
The copying of the song to “Favorites” begins.
When copying ends, the “- - - - -” in the screen will
change to the song name that you copied
If you select a number in which a song is already saved,
a screen like the following will appear.
If you want to delete the previously saved song and
overwrite it with the song you’re newly saving, touch
<OK>.
If you don’t want to delete the previously saved song,
touch <Cancel>, then select a number at which no song
has been saved, and copy the song to that number.
Copying Performance Song
AT-800_e.book 188 ページ 2008年10月15日 水曜日 午前9時37分

189
Recording/Playing Back What You Play
Recording/Playing Back What You Play
Copying Performance Songs from
“Favorites” to USB Memory
You can copy performance song from “Favorites” to USB
memory.
In this case, touch the arrow icon located in the center of the
“Song File Copy screen” in step 6 of the above procedure, so
the arrow points upwards. In this state, you’ll be copying
performance song from “Favorites” to USB memory.
The rest of the procedure is the same as when copying
performance song from USB memory to “Favorites.”
AT-800_e.book 189 ページ 2008年10月15日 水曜日 午前9時37分

190
Editing Your Musical Performance Data
Song files that you record can be edited using five different
functions.
The following editing functions are provided.
Once you edit data, it cannot be restored to its original
condition. As a precaution against accidents, we
recommend that you save your song to a USB memory
before you edit it (p. 180).
You can delete a portion of the performance data. This
function lets you delete specified measures (bars) of the song
from all tracks. When any part of the song file is deleted,
subsequent recording will be moved forward to fill the gap.
Example: To delete measures (bars) 5–8
fig.08-01.eps
1.
Touch <Rec/Play> on the Main screen.
The Rec/Play screen appears.
fig.08-02.eps
2.
In the Rec/Play screen, touch < > (Utility) to
open the Utility screen.
fig.08-03.eps0
3.
In the Utility screen, touch <Edit>.
The Edit Menu screen appears.
fig.08-08.eps
4.
Touch <Delete Measure>.
fig.08-04-2.eps
The Delete Measure screen appears.
fig.08-04-a.eps
Menu Description Page
Delete Measure
Deleting a Specific Measure. p. 190
Delete Track
Delete the Recording from a
Track. p. 191
Erase Event
Erase a specified portion of
the performance in a
specified area.
p. 193
Copy
Copying Measures. p. 195
Quantize
Correct Timing Inaccuracies. p. 196
Rename
Change the name of the
performance data. p. 178
Deleting a Specific Measure
(Delete Measure)
NOTE
12345678910
123456
AT-800_e.book 190 ページ 2008年10月15日 水曜日 午前9時37分

191
Editing Your Musical Performance Data
Editing Your Musical Performance Data
5.
Touch the “From” value (the first measure that
you wish to delete).
6.
Touch < > < > to set “From” (the first
measure that you wish to delete).
fig.08-05.eps
7.
When you’re done making the settings, touch
<Exit>.
8.
Touch the “For” value (the number of
measures that you wish to delete).
9.
Touch < > < > to set “For” (the number of
measures that you wish to delete).
To delete to the last measure, select “ALL.”
10.
When you’re done making the settings, touch
<Exit>.
11.
Touch <Execute>.
The following display appears.
fig.08-06.eps
To cancel operation, touch <Cancel>.
12.
Touch <OK> to delete the measures.
When deletion has been completed, you are returned to
the Delete Measure screen.
The ATELIER has seven tracks. This function lets you delete the
recording from a track that you specify.
For more on the content stored on each track, refer to p.
165.
1.
Touch <Rec/Play> on the Main screen.
The Rec/Play screen appears.
fig.08-02.eps
2.
In the Rec/Play screen, touch < > (Utility) to
open the Utility screen.
fig.08-03.eps
3.
In the Utility screen, touch <Edit>.
The Edit Menu screen appears.
fig.08-08-a.eps
Delete the Recording from a
Track (Delete Track)
AT-800_e.book 191 ページ 2008年10月15日 水曜日 午前9時37分

192
Editing Your Musical Performance Data
4.
Touch <Delete Track>.
fig.08-08.eps
The Delete Track (delete the performance data of a
track) screen appears.
fig.08-08-2.eps
5.
Touch the “Track” value (the track whose
performance data you wish to delete).
6.
Touch < > < > to select the “Track” (the
track whose performance data you wish to
delete).
fig.08-09.eps
7.
When you’re done making the settings, touch
<Exit>.
8.
Touch <Execute>.
The following display appears.
fig.08-22.eps
To cancel operation, touch <Cancel>.
9.
Touch <OK> to delete the performance data.
When the recording has been deleted, the Delete Track
screen will reappear.
Setting
RHYTHM, ACCOMP, BASS, LOWER, UPPER, SOLO,
CONTROL
AT-800_e.book 192 ページ 2008年10月15日 水曜日 午前9時37分

193
Editing Your Musical Performance Data
Editing Your Musical Performance Data
You can erase a specified portion of the performance in a
specified area without making the song shorter. This is called
the “Erase” function.
As an alternative to the method of erasing all performance
data in a specified area, you can erase the following contents
of the performance.
Example: Erasing measures (bars) 5–8
fig.08-10.eps
1.
Touch <Rec/Play> on the Main screen.
The Rec/Play screen appears.
fig.08-02.eps
2.
In the Rec/Play screen, touch < > (Utility) to
open the Utility screen.
fig.08-03.eps
3.
In the Utility screen, touch <Edit>.
The Edit Menu screen appears.
fig.08-08-a.eps
4.
Touch <Erase Event>.
fig.08-11-2.eps
The Erase Event screen appears.
fig.08-11.eps
Erase Recording (Erase Event)
Setting Description
ALL
All recording
NOTE
Notes played on the keyboard
PANEL
Panel operations,
Content Saved to the Control Track
(Information Other than Expression,
Voice, and Tempo Data)
→
Refer to p. 165.
EXPRESSION
Expression pedal recording
VOICE
Voice settings
TEMPO
Tempo setting
12345678910
123456789 10
blank measures
AT-800_e.book 193 ページ 2008年10月15日 水曜日 午前9時37分

194
Editing Your Musical Performance Data
5.
Touch the “Event” value (the type of
performance data that you wish to erase).
6.
Touch < > < > to specify the “Event” (the
type of performance data that you wish to
erase).
fig.08-12.eps
7.
When you’re done making the settings, touch
<Exit>.
8.
Touch the “Track” value (the track from which
data will be erased).
9.
Touch < > < > to specify the “Track” (the
track from which data will be erased).
If you have selected EXPRESSION, VOICE and TEMPO
as the type of recording to be erased, you need not
specify the track.
If you select “ALL,” the recording will be erased from all
parts.
10.
When you’re done making the settings, touch
<Exit>.
11.
Touch the “From” value (the measure at which
erasure will begin).
12.
Touch < > < > to set “From” (the
measure at which erasure will begin).
13.
When you’re done making the settings, touch
<Exit>.
14.
Touch the “For” value (the number of
measures from which the data will be erased).
15.
Touch < > < > to set “For” (the number
of measures from which the data will be
erased).
If you wish to erase to the last measure (bar), set “for:
ALL.”
16.
When you’re done making the settings, touch
<Exit>.
17.
Touch <Execute>.
The following display appears.
fig.08-23.eps
To cancel operation, touch <Cancel>.
18.
Touch <OK> to erase the performance data.
Once the performance data has been erased, you are
returned to the Erase Event screen.
Setting
ALL, NOTE, PANEL, EXPRESSION, VOICE, TEMPO
Track
ALL, RHYTHM, ACCOMP, BASS, LOWER, UPPER,
SOLO, CONTROL
AT-800_e.book 194 ページ 2008年10月15日 水曜日 午前9時37分

195
Editing Your Musical Performance Data
Editing Your Musical Performance Data
This function lets you copy a portion of recorded song to a
different measure (bar) location in the same track.
If a recording already exists at the copy destination, it will be
erased.
Example: To copy measures (bars) 5–7 to measure (bar) 8
fig.08-13.eps
1.
Touch <Rec/Play> on the Main screen.
The Rec/Play screen appears.
fig.08-02.eps
2.
In the Rec/Play screen, touch < > (Utility) to
open the Utility screen.
fig.08-03.eps
3.
In the Utility screen, touch <Edit>.
The Edit Menu screen appears.
fig.08-08-a.eps
4.
Touch <Copy>.
fig.08-14-2.eps
The Copy screen appears.
fig.08-14.eps
5.
Touch the “Track” value (the track to be
copied).
6.
Touch < > < > to set “Track” (the track to
be copied).
fig.08-15-2.eps
If you select “ALL,” the recording in all the tracks will be
copied.
7.
When you’re done making the settings, touch
<Exit>.
8.
Touch the “From” value (the measure at which
copying will begin).
Copying Measures (Copy)
1234567
12345678910
Track
ALL, RHYTHM, ACCOMP, BASS, LOWER, UPPER,
SOLO, CONTROL
AT-800_e.book 195 ページ 2008年10月15日 水曜日 午前9時37分

196
Editing Your Musical Performance Data
9.
Touch < > < > to set “From” (the measure
at which copying will begin).
10.
When you’re done making the settings, touch
<Exit>.
11.
Touch the “For” value (the number of
measures to be copied).
12.
Touch < > < > to set “For” (the number of
measures to be copied).
If you want to specify all of the data up to the final
measure, select “ALL.”
13.
When you’re done making the settings, touch
<Exit>.
14.
Touch the “To” value (the copy-destination
measure number).
15.
Touch < > < > to set “To” (the copy-
destination measure number).
If you select “END,” the data will be copied following
the end of the last measure.
16.
When you’re done making the settings, touch
<Exit>.
17.
Touch the “Time” value (the number of times
that the data will be copied).
18.
Touch < > < > to set “Time” (the number
of times that the data will be copied).
19.
When you’re done making the settings, touch
<Exit>.
20.
Touch <Execute>.
The following display appears.
fig.08-24.eps
To cancel operation, touch <Cancel>.
21.
Touch <OK> to copy the measures.
Once the measures have been copied, you are returned
to the Copy screen.
You can correct for timing discrepancies in a recorded
performance by having the music be aligned with a timing you
specify. This is called “Quantizing.”
For example even if you intend to play at quarter-note timing,
the notes may be slightly earlier or later than precise quarter-
note intervals. In this case, if you quantize at quarter-note
timing, you can correctly match the Rhythms.
1.
Touch <Rec/Play> on the Main screen.
The Rec/Play screen appears.
fig.08-02.eps
2.
In the Rec/Play screen, touch < > (Utility)
to open the Utility screen.
fig.08-03.eps
3.
In the Utility screen, touch <Edit>.
The Edit Menu screen appears.
fig.08-08_50
Correct Timing Inaccuracies
(Quantize)
AT-800_e.book 196 ページ 2008年10月15日 水曜日 午前9時37分

197
Editing Your Musical Performance Data
Editing Your Musical Performance Data
4.
Touch <Quantize>.
fig.08-17-2.eps
The Quantize screen appears.
fig.08-17.eps
5.
Touch the “Track” value (the track that will be
quantized).
6.
Touch < > < > to specify the “Track” (the
track that will be quantized).
fig.08-18.eps
If you select “ALL,” the recording in all the tracks will be
quantized.
7.
When you’re done making the settings, touch
<Exit>.
8.
Touch the “From” value (the measure at which
quantization will begin).
9.
Touch < > < > to set “From” (the measure
at which quantization will begin).
10.
When you’re done making the settings, touch
<Exit>.
11.
Touch the “For” value (the number of
measures that will be quantized).
12.
Touch < > < > to set “For” (the number of
measures that will be quantized).
To specify everything through to the last measure, set
“for: ALL.”
13.
When you’re done making the settings, touch
<Exit>.
14.
Touch the “Resolution” value (the resolution at
which notes will be aligned).
15.
Touch the screen to set “Resolution” (the
resolution at which notes will be aligned).
The “Resolution” (the timing to which notes are aligned)
can be set to one of the following settings.
fig.08-20.eps
16.
When you’re done making the settings, touch
<Exit>.
17.
Touch <Execute>.
The following display appears.
fig.08-25.eps
To cancel operation, touch <Cancel>.
18.
Touch <OK> to have the quantization carried
out.
When the quantizing is finished, you are returned to the
Quantize screen.
Track
ALL, RHYTHM, ACCOMP, BASS, LOWER, UPPER, SOLO
Quarter note tripletHalf note
8th note
Quarter note
8th note triplet 16th note
16 note triplet 32th note
AT-800_e.book 197 ページ 2008年10月15日 水曜日 午前9時37分

198
Creating Original Accompaniment Rhythms
You can create a Rhythm for use when Rhythm Mode is set to “S-SERIES” (p.
215).
An original Rhythm of your own is created by starting with one of the internal
Rhythms, then modifying it. You can edit some of the internal Rhythms to create
your own original Rhythms. These original Rhythms are called “User
Rhythms.” This function is called “Rhythm Customize.”
Process for Creating User Rhythms
fig.RC_steps.eps
Creating the User Rhythm
Open the Rhythm Customize screen
Select the division
Load the source Rhythm
Make the division settings
Edit the Rhythm
Change the percussion
Save the User Rhythm to the User memory or USB memory
• Copy User Rhythm on USB memory to the User Memory
• Copy User Rhythm on User Memory to the USB memory
Saving the User Rhythm
Changing the name of a User Rhythm
Copying the User Rhythm
Preparations for Creating User Rhythms
Change the Rhythm tempo
AT-800_e.book 198 ページ 2008年10月15日 水曜日 午前9時37分

199
Creating Original Accompaniment Rhythms
Creating Original Accompaniment Rhythms
1.
Touch <Rhythm> on the Main screen.
The Rhythm screen appears.
fig.02-09.eps
2.
In the Rhythm screen, touch < > (Utility).
The Utility screen appears.
fig.02-10.eps
3.
Touch <Customize>.
The Rhythm Customize screen appears.
When opening a new Rhythm Customize screen
When calling up a source
Preparations for Creating
User Rhythms
Displaying the Rhythm Customize Screen
3
7
9 10 11 12 13
8
5
4
6
4
21
1
Rhythm Name
2
Beat
3
Division Name (p. 200)
4
button
Switches the page when the Rhythm pattern is
displayed over multiple pages.
5
(Zoom Out/Zoom In) button
Expands (zooms in) and reduces (zooms out) the
Rhythm pattern display.
6
Current location (Measure: Beat: Tick)
7
Instrument Name
Indicates the name of the instrument used in the
Rhythm.
8
Rhythm Pattern Display
Displays the notes in the selected Rhythm pattern.
9
(Utility) button
Displays the menu with settings for the Rhythm
Customize function.
10
(Preview) button
Allows you to listen to the created Rhythm.
11
(Delete) button
Deletes the Rhythm in the displayed measure.
12
(Copy) button
Copies the Rhythm in the displayed measure and
adds it to the end of that measure.
13
button
When more than eight different instruments are used
in a Rhythm, press these buttons to switch through the
instrument names.
14
Scroll Bar
This indicates the position of the current measure in
the overall Rhythm.
3
7
9 10 11 12 13
8
5
4
6
4
21
14
AT-800_e.book 199 ページ 2008年10月15日 水曜日 午前9時37分

200
Creating Original Accompaniment Rhythms
What is the Division?
A song progresses in predictable a sequence, such as intro,
melody A, melody B, bridge and ending.
With the ATELIER, such changes in songs are allocated to the
following six performance states. We call these six parts of a
song “Divisions.”
You can make a song more lively or more restrained by
increasing or reducing played parts by Divisions. You can
also modify a song by changing the voice of the parts in the
Divisions.
1.
Bring up the Rhythm Customize screen (p.
199).
fig.RC-01.eps
2.
Touch < > (Utility).
The Utility screen appears.
fig.RC-02.eps
3.
Touch <Div Select> (Division Select).
fig.RC-03.eps
You can open the Division Select screen by touching the
Division name indication (p. 199) in the Rhythm Customize
screen.
4.
Touch a Division name to select the Division.
fig.RC-04.eps
This returns you to the Rhythm Customize screen. The
name of the selected division now appears in the Rhythm
Customize screen.
You can touch < > to hear how the Rhythm
sounds.
Selecting the Division
Division Performance division
Intro The intro is played at the start of a song.
Original This is a basic accompaniment pattern.
Fill In To
Variation
This is a phrase inserted at a juncture where
the mood changes.
It is used to make a song more lively.
After the phrase is played, the variation’s
accompaniment pattern is played.
Variation This is a developmental accompaniment
pattern. It is a variation on an Original.
Fill In To
Original
This is a phrase inserted at a juncture where
the mood changes.
It is used to make a song more sedate.
After the phrase is played, the original’s
accompaniment pattern is played.
Ending This is played at the end of a song.
AT-800_e.book 200 ページ 2008年10月15日 水曜日 午前9時37分

201
Creating Original Accompaniment Rhythms
Creating Original Accompaniment Rhythms
Use the Rhythm Customize function to select the Rhythm you
want to use as the base for the Rhythm you are creating.
1.
Bring up the Rhythm Customize screen (p.
199).
fig.RC-01.eps
2.
Touch < > (Utility).
The Utility screen appears.
fig.RC-02.eps
3.
Touch <Load>.
The Rhythm Load screen appears.
fig.RC-05-1.eps
4.
Touch Group/Media < > < > to select
Rhythm group.
fig.RC-06.eps
5.
Touch < > < > to switch the screen, then
touch a Rhythm name to select the Rhythm.
fig.RC-05-2.eps
You can touch <Preview> to hear how the Rhythm
sounds.
6.
Touch Division < > < > to select the
Division you want to call up.
Selecting “ALL” calls up all of the Divisions.
7.
Use the Variation buttons of the panel to
change the arrangement of the
accompaniment.
8.
Touch <Load>.
The Rhythm is called up, and the Rhythm Customize
screen returns to the display.
Loading the Rhythm
AT-800_e.book 201 ページ 2008年10月15日 水曜日 午前9時37分

202
Creating Original Accompaniment Rhythms
Independent “Drum Set,” “Beat,” and “Volume” settings can
be made for each Division.
1.
Bring up the Rhythm Customize screen (p.
199).
fig.RC-10.eps
2.
Touch < > (Utility).
The Utility screen appears.
fig.RC-11.eps
3.
Touch <Div Options> (Division Options).
The Division Options screen appears.
fig.RC-12.eps
Changing the Drum Set
4.
Touch the value set for Drum Set.
fig.RC-12-1.eps
5.
Touch < > < > to change the setting.
6.
Touch <Exit>.
The Division Options screen reappears.
Changing the Beat
7.
Touch the Beat setting.
fig.RC-12-2.eps
8.
Touch < > < > to change the setting.
9.
Touch <Exit>.
The Division Options screen reappears.
Changing the Volume
10.
Touch the Volume setting.
fig.RC-12-3.eps
11.
Touch < > < > to change the setting.
12.
Touch <Exit>.
The Division Options screen reappears.
Making the Division Settings
AT-800_e.book 202 ページ 2008年10月15日 水曜日 午前9時37分

203
Creating Original Accompaniment Rhythms
Creating Original Accompaniment Rhythms
Edit the internal Rhythm.
Copying the Rhythm in a Selected
Measure
1.
Bring up the Rhythm Customize screen (p. 199).
2.
Touch <Copy> (to copy the selected measure).
fig.RC-10.eps
The following screen appears.
fig.RC-13.eps
To cancel operation, touch <Cancel>.
3.
Touch <OK>.
Copies the Rhythm in the displayed measure and adds it
to the end of that measure.
Deleting the Rhythm in a Selected
Measure
1.
Bring up the Rhythm Customize screen (p.
199).
2.
Touch <Del> (to copy the selected measure).
fig.RC-10.eps
The following screen appears.
fig.RC-14.eps
To cancel operation, touch <Cancel>.
3.
Touch <OK>.
The selected measure is deleted.
Creating the User Rhythm
Editing the Rhythm
What you can do Page
Copying the Rhythm in a Selected Measure p. 203
Deleting the Rhythm in a Selected Measure p. 203
Erasing Sounds p. 204
Adding Sounds p. 204
Altering Voices p. 205
Changing the Velocity p. 205
Moving Sounds p. 205
AT-800_e.book 203 ページ 2008年10月15日 水曜日 午前9時37分

204
Creating Original Accompaniment Rhythms
Editing the Sounds
You can add and erase sounds, alter voices, and change the
velocity.
1.
Bring up the Rhythm Customize screen (p. 199).
fig.RC-10.eps
2.
Touch the point on the screen where the sound
you want to edit is located.
When you touch the screen, a line appears at the point
you touch. By holding your finger to the screen and
moving it to the left or right, you can have the line move
along with your finger.
fig.RC-15-2.eps
The information on the location (Measure: Beat: Tick) of
the line on the screen is displayed.
When you remove your finger from the screen, the Note
Edit screen opens, and the note positioned at the line in
the Rhythm Customize screen is displayed.
fig.RC-16.eps
You can touch < > to open the Utility screen, and
then touch <Note Edit> in the Utility screen to open the Note
Edit screen.
Erasing Sounds
3.
Touch < > < > to select the point
where you want to erase the sound.
fig.RC-16.eps
4.
When you touch <Erase>, the selected sound is
erased.
Adding Sounds
5.
Touch < > < > to select the point
where you want to add the sound.
fig.RC-16.eps
6.
When you touch <Create>, the new sound is
added after the selected sound.
AT-800_e.book 204 ページ 2008年10月15日 水曜日 午前9時37分

205
Creating Original Accompaniment Rhythms
Creating Original Accompaniment Rhythms
Altering Voices
7.
Touch < > < > to select the sound
whose voice you want to change.
8.
Touch the Instrument name.
fig.RC-17.eps
9.
Touch <-8> <-1> <+1> <+8> to switch the
voice.
Changing the Velocity
10.
Touch < > < > to select the sound
whose velocity you want to change.
11.
Touch the Velocity setting.
fig.RC-18.eps
12.
Touch <-10> <-1> <+1> <+10> to change the
velocity.
Moving Sounds
13.
Touch < > < > to select the sound
you want to move.
14.
Touch the “Meas Beat Tick” setting.
The note-location display uses “Measure: Beat: Tick” as
the format. A tick is a unit of time that’s shorter than a
beat.
fig.RC-16.eps
15.
Touch <-30> <-1> <+1> <+30> to move the
sound.
With the Rhythm Customize function, note locations are
expressed in terms of “Measure: Beat: Tick.” One tick is the
smallest unit used in indicating the location of the note, and
there are 120 ticks in a quarter note. Typical notes might be
indicated as shown below.
Quarter Note 8th Note
fig.RC_tick-01.eps
8th Note Triplet 16th Note
fig.RC_tick-03.eps, fig.RC_tick-02.eps
The ticks for each note have the following characteristics.
Note Tick
Quarter Note
0 (Every 120 ticks)
8th Note
0, 60 (Every 60 ticks)
8th Note Triplet
0, 40, 80 (Every 40 ticks)
16the Note
0, 30, 60, 90 (Every 30 ticks)
(1 measure: 1 beat: 0 tick)
1: 1: 0 1: 2: 0 1: 3: 0 1: 4: 0 1: 1: 0 1: 1: 60 1: 2: 0 1: 2: 60
1: 1: 0 1: 1: 40 1: 1: 80
3
1: 1: 0 1: 1: 30 1: 1: 60 1: 1: 90
AT-800_e.book 205 ページ 2008年10月15日 水曜日 午前9時37分

206
Creating Original Accompaniment Rhythms
You can change an instrument used in a Rhythm and replace it
with another instrument.
1.
Bring up the Rhythm Customize screen (p. 199).
2.
Touch the section in the Rhythm Customize screen
where the instrument names are displayed.
fig.RC-10.eps
The Instrument Edit screen appears.
fig.RC-20.eps
Changing the Instrument Used
3.
Touch < > < > in the screen to select the
name of the instrument you want to change.
4.
Touch <Change>.
The following screen appears.
5.
Touch < > < > to switch the screen, then
touch the instrument name.
The following screen appears.
To cancel operation, touch <Cancel>.
6.
If you want to change the instrument, touch
<OK>.
The instrument is changed.
Deleting an Instrument
You can delete an instrument used in a Rhythm. When an
instrument is deleted, all of the sounds using that instrument
are deleted from the Rhythm.
7.
Touch < > < > in the screen to select the
name of the instrument you want to delete.
8.
Touch <Delete> on the Instrument Edit screen.
fig.DelInstrumentOK?.eps
To cancel operation, touch <Cancel>.
9.
If you are sure that you wish to delete the
instrument, touch <OK>.
The selected instrument is deleted.
Changing and Deleting the Instruments Used
You can open Instrument Edit screen using the
following procedure.
1. Touch < > (Utility).
The Utility screen appears.
fig.RC-11.eps
2. Touch <Inst Edit> (Instrument Edit).
The Instrument Edit screen appears.
AT-800_e.book 206 ページ 2008年10月15日 水曜日 午前9時37分

207
Creating Original Accompaniment Rhythms
Creating Original Accompaniment Rhythms
This deletes User Rhythms created by partially editing the
internal Rhythms.
1.
Bring up the Rhythm Customize screen (p.
199).
2.
Touch < > (Utility).
The Utility screen appears.
fig.RC-11.eps
3.
Touch <Clear>.
The following screen appears.
fig.RC-23.eps
To cancel operation, touch <Cancel>.
4.
If you are sure that you wish to delete the
Rhythm, touch <OK>.
1.
Bring up the Rhythm Customize screen (p.
199).
2.
Touch < > (Utility).
The Utility screen appears.
3.
Touch <Save>.
The Rhythm Save screen appears.
fig.RC-19.eps
4.
Touch <Rename>.
The Rename screen appears.
fig.RC-24.eps
5.
Touch the character select button ( )
to switch among uppercase/lowercase/
symbols.
Touch the character select button repeatedly to cycle
through the available choices, like this: uppercase
→
lowercase
→
symbols
→
uppercase...
6.
Touch the screen to specify the desired
character.
The following characters can be selected.
To cancel operation, touch <Cancel>.
7.
When you’re done making the settings, touch
<OK>.
Deleting Rhythms You Have Created
Saving the User Rhythm
Changing the Name of a User Rhythm
(Rename)
Uppercase A B C D E F G H I J K L M N O P Q R
S T U V W X Y Z
Lowercase a b c d e f g h i j k l m n o p q r s t u
v w x y z
Symbols ! " # % & ' ( ) * + , - . / : = ? ^ _ 0 1
2 3 4 5 6 7 8 9
Delete a character.
Insert a space.
Move the cursor (the symbol that
indicates the location at which
characters will be input) to left or right.
AT-800_e.book 207 ページ 2008年10月15日 水曜日 午前9時37分

208
Creating Original Accompaniment Rhythms
You can take User Rhythms created with the Rhythm Customize
function and save them in the ATELIER’s User memory and USB
memory.
To call up Rhythms saved in User memory, press the [User]
button.
1.
Bring up the Rhythm Customize screen (p.
199).
2.
Touch < > (Utility).
The Utility screen appears.
fig.RC-11.eps
3.
Touch <Save>.
The Rhythm Save screen appears.
fig.RC-19.eps
4.
Touch < > < > to determine the save
destination.
Select “Ext Memory” to save the data in USB memory,
or “Favorites” to save it in user memory.
Select “Disk” to save the data in floppy disk.
5.
Touch < > < > to select the number of the
save destination.
Numbers which have not been used in the saving
operation will be displayed as “- - - - -.”
fig.RC-19-2.eps
To cancel the save, touch <Exit> to close the Rhythm
Save screen.
You can change the name of a Rhythm by touching
<Rename>.
6.
Touch <Save>.
The User Rhythms are saved to the User memory or to
USB memory.
You can save Rhythms after changing the tempo by touching
the Tempo [ ] [ ] button.
If the following screen appears
The following screen appears if you select a number to which
a Rhythm has already been saved and then touch <Save>.
fig.OverwriteRhythmOK?.eps
If you wish to overwrite the Rhythm
1.
Touch <OK>.
The Rhythm will be rewritten.
If you wish to save new data instead of
updating the Rhythm
1.
Touch <Cancel>.
Rewriting of the Rhythm will be canceled.
2.
In the Rhythm Save screen, select the number
that is displayed as “-----” (a number that
currently does not contain Rhythm data).
3.
Touch <Save>.
When saving is complete, the saved User Rhythm name
will be displayed.
Saving User Rhythms to the User
Memory or USB Memory
AT-800_e.book 208 ページ 2008年10月15日 水曜日 午前9時37分

209
Various Other Settings
Various Other Settings
This switches the aftertouch setting for the Upper keyboard.
Aftertouch applies vibrato when additional pressure is placed
on the keys that are being played.
Aftertouch can only be enabled for the Upper keyboard.
1.
Touch <Sound/KBD> on the Main screen.
The Sound/Keyboard screen appears.
fig.VoiceList.eps
2.
Touch <Upper>.
3.
Touch < > < > to display the After Touch.
fig.09-01.eps
4.
Touch the After Touch setting to switch
between “ON” and “OFF.”
Each time you touch the After Touch setting, it will
alternate between “ON” and “OFF.”
5.
Touch <Exit>.
Please note that not all the voices on the Upper keyboard are
responsive to Aftertouch, even if the feature is set to ON. For
details, refer to the Voice List (Appendix: separate booklet).
This adjusts the depth of the Aftertouch effect.
Aftertouch can only be enabled for the Upper keyboard.
1.
Touch <Sound/KBD> on the Main screen.
The Sound/Keyboard screen appears.
2.
Touch <Upper>.
The Upper Keyboard screen appears.
3.
Touch < > < > to display the After Touch
Sensitivity.
fig.09-01.eps
4.
Touch the After Touch Sensitivity value (1–10).
fig.09-02.eps
5.
Touch < > < > to edit the value.
Higher settings of this value will allow deeper vibrato to
be applied when you apply pressure to the keyboard.
6.
Touch <Exit>.
Adjusting How the Instrument
Responds
Turning Aftertouch On/Off
Setting
ON, OFF
NOTE
NOTE
Adjusting the Depth of Aftertouch
Setting
1–10
NOTE
AT-800_e.book 209 ページ 2008年10月15日 水曜日 午前9時37分

210
Various Other Settings
This adjusts the amount of the Initial Touch effect applied.
Initial Touch is a function that translates the force used in
playing the keys into a directly proportional amount of volume.
1.
Touch <Sound/KBD> on the Main screen.
The Sound/Keyboard screen appears.
2.
Touch either <Upper>, or <Lower>.
3.
Touch < > < > to display the Initial Touch.
fig.09-03.eps
4.
Touch the Initial Touch value (OFF, 1–10).
5.
Touch < > < > to edit the value.
6.
Touch <Exit>.
You can set the Bass Pedalboard to play simultaneous multiple
notes or single notes only.
1.
Touch <Sound/KBD> on the Main screen.
The Sound/Keyboard screen appears.
2.
Touch <Pedal>.
The Pedalboard screen appears.
3.
Touch < > < > to display the PedalBass
Mode.
fig.09-04.eps
4.
Touch the PedalBass Mode setting to switch
between “MONOPHONIC” and
“POLYPHONIC.”
Each time you touch the PedalBass Mode setting, it will
alternate between “MONOPHONIC” and
“POLYPHONIC.”
5.
Touch <Exit>.
Adjusting the Initial Touch Sensitivity
Setting Description
Upper
To change the initial touch setting of
the Upper part
Lower
To change the initial touch setting of
the Lower part
Setting Description
1–10
Initial Touch is on.
Striking the keys more forcefully will
produce correspondingly louder
sounds.
The change in volume when the keys
are played forcefully increases as the
value is increased.
OFF
Initial Touch is off.
Volume remains constant regardless of
how hard you play.
Changing the Pedalboard Polyphony
Setting Description
MONOPHONIC
Only single notes can be played.
POLYPHONIC
Multiple notes can be played.
AT-800_e.book 210 ページ 2008年10月15日 水曜日 午前9時37分

211
Various Other Settings
Various Other Settings
You can specify which keyboard will be affected when you
press the Damper (Sustain) pedal.
1.
Touch <Sound/KBD> on the Main screen.
The Sound/Keyboard screen appears.
2.
Touch <Controller>.
The Controller screen appears.
3.
Touch < > < > to display the Damper
Pedal.
fig.09-08.eps
4.
Touch the Damper Pedal setting to switch
between “to UPPER” and “to LOWER.”
Each time you touch the Damper Pedal setting, it will
alternate between “to UPPER” and “to LOWER.”
5.
Touch <Exit>.
Specify how the Expression Pedal will function when your
performance is being recorded and when ATELIER song files
are being played back.
Function During Recording
Specify whether Expression Pedal operations will be recorded
or not while your performance is being recorded.
1.
Touch <Sound/KBD> on the Main screen.
The Sound/Keyboard screen appears.
2.
Touch <Controller>.
The Controller screen appears.
3.
Touch < > < > to display the Exp. Src
(Rec).
fig.09-10.eps
4.
Touch the Exp. Src (Rec) setting to switch
between “PEDAL” and “COMPOSER.”
Each time you touch the Exp. Src (Rec) setting, it will
alternate between “PEDAL” and “COMPOSER.”
5.
Touch <Exit>.
Performance Function Settings
Selecting the Keyboard Affected by the
Damper Pedal
Setting Description
to UPPER
The effect is applied to the voices played
on the Upper keyboard.
to LOWER
The effect is applied to the voices played
on the Lower keyboard.
Changing the Function of the
Expression Pedal
Setting Description
PEDAL
Expression Pedal movements will be
recorded. The previous recording will
be erased as new songs are recorded.
COMPOSER
Expression Pedal movements will not
be recorded. The previous data will
remain without being erased.
AT-800_e.book 211 ページ 2008年10月15日 水曜日 午前9時37分

212
Various Other Settings
Function During Playback
You can specify whether or not the Expression Pedal will
function while ATELIER song files are being played back.
1.
Touch <Sound/KBD> on the Main screen.
The Sound/Keyboard screen appears.
2.
Touch <Controller>.
The Controller screen appears.
3.
Touch < > < > to display the Exp. Src
(Play).
fig.09-10.eps
4.
Touch the Exp. Src (Play) setting.
fig.09-12.eps
5.
Touch < > < > to change the setting.
6.
Touch <Exit>.
This setting determines which keyboard will be controlled by
the Pitch Bend/Vibrato lever.
1.
Touch <Sound/KBD> on the Main screen.
The Sound/Keyboard screen appears.
2.
Touch <Controller>.
The Controller screen appears.
3.
Touch < > < > to display the Bender/
Vibrato.
fig.09-10.eps
4.
Touch the Bender/Vibrato setting.
fig.09-13.eps
5.
Touch < > < > to change the setting.
6.
Touch <Exit>.
Setting Description
PEDAL
+COMPOSER
The Expression Pedal will function.
Expression Pedal recording within the
song file will also be effective.
COMPOSER
The Expression Pedal will not
function. The Expression Pedal
recording within the song file will be
effective.
PEDAL
The Expression Pedal will function.
The Expression Pedal recording
within the song file will be ignored.
Choosing the Keyboard for which Pitch
Bend and Vibrato will Apply
Setting Description
to UPPER
The effect is applied to the voices played
on the Upper keyboard.
to LOWER
The effect is applied to the voices played
on the Lower keyboard.
to PEDAL
The effect is applied to the voices played
on the Pedalboard.
AT-800_e.book 212 ページ 2008年10月15日 水曜日 午前9時37分

213
Various Other Settings
Various Other Settings
This setting allows you to choose the maximum amount of Pitch
change (range) permissible when using Pitch Bend. The range
can be set anywhere between 1–12 (in semitone units; with a
maximum of one octave).
1.
Touch <Sound/KBD> on the Main screen.
The Sound/Keyboard screen appears.
2.
Touch <Controller>.
The Controller screen appears.
3.
Touch < > < > to display the Pitch Bend
Range.
fig.09-14.eps
4.
Touch the Pitch Bend Range setting.
fig.09-15.eps
5.
Touch < > < > to change the setting.
6.
Touch <Exit>.
Drums/SFX is fixed at one octave range, regardless of this
setting.
You can adjust the sensitivity of the D Beam controller.
Increasing this setting will make the D Beam controller more
responsive.
The sensitivity of the D Beam controller can vary depending on
the brightness of the surroundings. If it does not operate as
you expect, please readjust the sensitivity.
1.
Touch <Sound/KBD> on the Main screen.
The Sound/Keyboard screen appears.
2.
Touch <Controller>.
The Controller screen appears.
3.
Touch < > < > to display the D Beam
Sensitivity.
fig.09-14.eps
4.
Touch the D Beam Sensitivity setting.
fig.09-15.eps
5.
Touch < > < > to change the setting.
6.
Touch <Exit>.
This setting remains stored in memory even while power is
turned off.
Changing the Pitch Bend Range
Setting
1–12 (semitone steps)
NOTE
Adjusting the Sensitivity of the D Beam
Controller
Setting
1–10
AT-800_e.book 213 ページ 2008年10月15日 水曜日 午前9時37分

214
Various Other Settings
The Chord Hold function can be switched ON/OFF.
When Chord Hold is ON, the Automatic Accompaniment will
continue playing even when you lift your hand from the key to
play a new chord.
1.
Touch <Rhythm> on the Main screen.
The Rhythm screen appears.
2.
Touch < > (Utility).
The Utility screen appears.
3.
Touch <Options>.
The Rhythm Options screen appears.
4.
Touch < > < > to display the Chord Hold.
fig.02-11.eps
5.
Touch the Chord Hold setting to switch
between “ON” and “OFF.”
Each time you touch the Chord Hold setting, it will
alternate between “ON” and “OFF.”
6.
Touch <Exit>.
You can change the sound that is used for the count played at
the end of the intro with the Intro Countdown function (p. 88).
1.
Touch <Rhythm> on the Main screen.
The Rhythm screen appears.
2.
Touch < > (Utility).
The Utility screen appears.
3.
Touch <Options>.
The Rhythm Options screen appears.
4.
Touch < > < > to display the Count Down
Sound.
fig.02-11.eps
5.
Touch the Count Down Sound setting to switch
between “VOICE” and “STICK.”
Each time you touch the Count Down Sound setting, it
will alternate between “VOICE” and “STICK.”
6.
Touch <Exit>.
Rhythm Settings
Turning Chord Hold On/Off
Setting Description
ON
The Automatic Accompaniment
determined by the chord played on the
Lower keyboard is held (even if you
release the keys).
OFF
When you release the keys that you
played in the Lower keyboard, the
Automatic Accompaniment will stop (be
muted). Only the Rhythm (drum)
performance will continue.
Changing the Intro Countdown Sound
(Count Down Sound)
Setting Description
VOICE
Human voice count (One, two, three...)
STICK
Stick sound count
AT-800_e.book 214 ページ 2008年10月15日 水曜日 午前9時37分

215
Various Other Settings
Various Other Settings
You can prevent Rhythm tempos from switching automatically
when you switch Rhythms.
1.
Touch <Rhythm> on the Main screen.
The Rhythm screen appears.
2.
Touch < > (Utility).
The Utility screen appears.
3.
Touch <Options>.
The Rhythm Options screen appears.
4.
Touch < > < > to display the Auto Std
Tempo (Auto Standard Tempo).
fig.02-11-2.eps
5.
Touch the Auto Std Tempo setting to switch
between “ON” and “OFF.”
Each time you touch the Auto Std Tempo setting, it will
alternate between “ON” and “OFF.”
6.
Touch <Exit>.
This setting remains stored in memory even while power is
turned off.
You can change the operation of the Fill In [Auto] button,
[Break] button, [Intro] button, and [Ending] button so that they
work in the same way as on the S-series.
1.
Touch <Rhythm> on the Main screen.
The Rhythm screen appears.
2.
Touch < > (Utility).
The Utility screen appears.
3.
Touch <Options>.
The Rhythm Options screen appears.
4.
Touch < > < > to display the Rhythm
Mode.
fig.02-11-2.eps
5.
Touch the Rhythm Mode setting to switch
between “ORIGINAL” and “S-SERIES.”
Each time you touch the Rhythm Mode setting, it will
alternate between “ORIGINAL” and “S-SERIES.”
6.
Touch <Exit>.
This setting remains stored in memory even while power is
turned off.
Preventing Rhythm Tempos from
Switching Automatically
Setting Description
ON
Switching the Rhythm while the Rhythm is
stopped automatically changes the
tempo settings to those in the new
Rhythm.
OFF
The tempo settings are not changed
automatically when the Rhythms are
changed.
Changing the Operation of [Intro],
[Ending] Button and the Fill In Button
Setting Description
ORIGINAL
The function of the Fill In [Auto] button,
[Break] button, [Intro] button, and
[Ending] button will not change.
S-SERIES
The function of the Fill In [Auto] button,
[Break] button, [Intro] button, and
[Ending] button will change.
Fill In [Auto] button
→
Fill In [To Variation] button
[Break] button
→
Fill In [To Original] button
[Intro] button
→
[Break] button
[Ending] button
→
[Intro/Ending] button
AT-800_e.book 215 ページ 2008年10月15日 水曜日 午前9時37分

216
Various Other Settings
Placing the Panel Overlay Sheet
If you’ve set Rhythm Mode to “S-SERIES,” you can place the
panel overlay sheet included with the ATELIER on the panel so
that the button functions will be easy to see.
1.
Place the panel overlay sheet as shown in the
illustration below.
On the panel overlay sheet are printed the names of the
buttons for when Rhythm Mode is set to “S-SERIES.”
Starting the Rhythm (if Rhythm Mode
is “S-SERIES”)
Starting with an Added Intro
1.
Press the [Intro/Ending] button.
The Intro is played and the Rhythm starts.
While the Intro is playing, the [Intro/Ending] button
indicator will light, until the Intro ends then the button
indicator will go dark.
Making the Intro Short
1.
Press the Fill In [To Variation] or Fill In [To
Original] button.
[Start/Stop] button indicator will blink.
The indicator for the Fill In [To Variation] or [To Original]
button will blink.
2.
Press the [Start/Stop] button.
A short Intro is played and the Rhythm starts.
Starting Without an Intro
1.
Press the [Start/Stop] button.
The Rhythm starts without an Intro being played.
Stopping the Rhythm (if Rhythm Mode
is “S-SERIES”)
Stopping with an Ending
1.
Press the [Intro/Ending] button.
An Ending is played, then the Rhythm stops.
While the Ending is playing, the [Intro/Ending] button
indicator will light, until the Ending finishes the button
indicator will be turned off.
Making the Ending Short
1.
Press the [To Variation] or [To Original] button,
and then press the [Start/Stop] button.
A short Ending is played, then the Rhythm stops.
Stopping without an Ending
1.
Press the [Start/Stop] button.
The Rhythm stops without an Ending being played.
Button Description
Fill In [To
Variation]
button
A fill-in (p. 89) will be played, and
then an elaborate Rhythm pattern
will play.
Fill In [To
Original]
button
A fill-in (p. 89) will be played, and
then a basic Rhythm pattern will
play.
[Break] button
Stop the Rhythm at the end of that
measure (Break).
[Intro/Ending]
button
This lets you start the Rhythm with an
intro or stop the Rhythm with an
ending.
AT-800_e.book 216 ページ 2008年10月15日 水曜日 午前9時37分

217
Various Other Settings
Various Other Settings
You can specify how the settings related to Rhythm
performances and Automatic Accompaniment will be recalled
when you press a Registration button.
1.
Touch <Registration> on the Main screen.
The Registration Load screen appears.
2.
Touch < > (Utility).
The Utility screen appears.
3.
Touch <Options>.
The Registration Options screen appears.
fig.03-07.eps
4.
Touch the Arranger Update setting to switch
between “DELAYED” and “INSTANT.”
Each time you touch the Arranger Update setting, it will
alternate between “DELAYED” and “INSTANT.”
5.
Touch <Exit>.
This setting remains stored in memory even while power is
turned off.
You can specify how the transpose setting will be recalled
when you press a Registration button.
1.
Touch <Registration> on the Main screen.
The Registration Load screen appears.
2.
Touch < > (Utility).
The Utility screen appears.
3.
Touch <Options>.
The Registration Options screen appears.
fig.03-07.eps
4.
Touch the Trans. Update (Transpose Update)
setting to switch between “DELAYED” and
“INSTANT.”
Each time you touch the Trans. Update setting, it will
alternate between “DELAYED” and “INSTANT.”
5.
Touch <Exit>.
This setting remains stored in memory even while power is
turned off.
Registration Settings
Changing the Timing at Which
Arranger Settings are Recalled
Setting Description
DELAYED
Settings related to Rhythm performances
and Automatic Accompaniment will be
recalled when you hold a Registration
button for several seconds. If you quickly
press the Registration button, only the
panel settings (voice, etc.) that are not
related to Rhythm and Automatic
Accompaniment will be updated.
INSTANT
Settings related to Rhythm performances
and Automatic Accompaniment will be
recalled the instant you press a button
along with all other panel settings.
Changing the Timing at Which
Transposition Settings are Recalled
Setting Description
DELAYED
Transpose settings will be recalled when
you hold a Registration button for several
seconds.
INSTANT
Transpose setting will be recalled the
instant you press a button along with all
other panel settings.
AT-800_e.book 217 ページ 2008年10月15日 水曜日 午前9時37分

218
Various Other Settings
Some music files have Lyrics included and these Lyrics can be
displayed on the screen. You can turn on or off the lyrics
display of such music files.
1.
Touch <Rec/Play> on the Main screen.
The Rec/Play screen appears.
2.
Touch < > (Utility).
The Utility screen appears.
3.
Touch <Options>.
The Rec/Play Options screen appears.
4.
Touch < > < > to display the Lyrics.
fig.09-16.eps
5.
Touch the Lyrics setting to switch between
“ON” and “OFF.”
Touch the setting to toggle the display of lyrics “ON”
(visible) or “OFF” (hidden).
6.
Touch <Exit>.
If you press a voice select button while playing back music
files that contains lyrics, the display screen will switch, and
the lyrics will no longer be displayed. To re-display the
lyrics, touch <Play> on Rec/Play screen once again.
This setting remains stored in memory even while power is
turned off.
SMF music files or a performance that you yourself recorded
can be transposed for playback.
1.
Touch <Rec/Play> on the Main screen.
The Rec/Play screen appears.
2.
Touch < > (Utility).
The Utility screen appears.
3.
Touch <Options>.
The Rec/Play Options screen appears.
4.
Touch < > < > to display the Playback
Transpose.
fig.09-16.eps
5.
Touch the Playback Transpose setting.
fig.09-17.eps
6.
Touch < > < > to change the setting.
The key is transposed by one semitone each time the
< > or < > key is touched.
7.
Touch <Exit>.
Composer Settings
Switching the Display of Lyrics On or Off
NOTE
Changing the Key When Playing Back
Songs (Playback Transpose)
Setting
-6–0–5 (semitone steps)
AT-800_e.book 218 ページ 2008年10月15日 水曜日 午前9時37分

219
Various Other Settings
Various Other Settings
You can change the way in which the metronome will sound.
1.
Touch <Rec/Play> on the Main screen.
The Rec/Play screen appears.
2.
Touch < > (Utility).
The Utility screen appears.
3.
Touch <Options>.
The Rec/Play Options screen appears.
4.
Touch < > < > to display the Metronome.
fig.09-16.eps
5.
Touch the Metronome setting.
fig.09-18.eps
6.
Touch < > < > to change the setting.
7.
Touch <Exit>.
You can adjust the volume of the metronome.
1.
Touch <Rec/Play> on the Main screen.
The Rec/Play screen appears.
2.
Touch < > (Utility).
The Utility screen appears.
3.
Touch <Options>.
The Rec/Play Options screen appears.
4.
Touch < > < > to display the Metronome
Vol. (Metronome Volume).
fig.09-19.eps
5.
Touch Metronome Vol. setting.
fig.09-20.eps
6.
Touch < > < > to change the setting.
Increasing the value will raise the volume of the
metronome.
7.
Touch <Exit>.
Changing the Metronome Setting
Setting Description
OFF
Not heard at all
REC
Heard only while recording
ON
Heard constantly
Adjusting the Metronome Volume
Setting
1–10
AT-800_e.book 219 ページ 2008年10月15日 水曜日 午前9時37分

220
Various Other Settings
You can choose one of 4 different sounds for the metronome.
1.
Touch <Rec/Play> on the Main screen.
The Rec/Play screen appears.
2.
Touch < > (Utility).
The Utility screen appears.
3.
Touch <Options>.
The Rec/Play Options screen appears.
4.
Touch < > < > to display the Metronome
Sound.
fig.09-19.eps
5.
Touch the Metronome Sound setting.
fig.09-21.eps
6.
Touch < > < > to change the setting.
7.
Touch <Exit>.
This setting remains stored in memory even while power is
turned off.
This setting determines the beat to be used when recording
performance songs.
1.
Touch <Rec/Play> on the Main screen.
The Rec/Play screen appears.
2.
Touch < > (Utility).
The Utility screen appears.
3.
Touch <Options>.
The Rec/Play Options screen appears.
4.
Touch < > < > to display the Beat.
fig.09-19.eps
5.
Touch the Beat setting.
The time signature setting screen appears.
fig.09-19-2.eps
6.
Touch the time signature that you wish to set.
7.
Touch <Exit>.
If you’re using Rhythm performance or Automatic
Accompaniment, the time signature will be specified
automatically.
You cannot change the beat of previously recorded songs.
Changing the Sound of the Metronome
Setting Description
CLICK&BELL
Conventional metronome sound
ELECTRONIC
Electronic metronome sound
VOICE ENG.
Human voice (English)
VOICE JPN.
Human voice (Japanese)
Setting the Beat
NOTE
AT-800_e.book 220 ページ 2008年10月15日 水曜日 午前9時37分

221
Various Other Settings
Various Other Settings
The ATELIER may be unable to correctly recognize the type of
CD being used. In such instances, you can specify the type of
CD manually.
1.
Touch <Rec/Play> on the Main screen.
The Rec/Play screen appears.
2.
Touch < > (Utility).
The Utility screen appears.
3.
Touch <Options>.
The Rec/Play Options screen appears.
4.
Touch < > < > to display the CD/Audio
Type.
fig.09-16.eps
5.
Touch the CD/Audio Type setting.
fig.09-18.eps
6.
Touch < > < > to change the setting.
Note that certain commercially available CDs cannot be
played back on the
ATELIER
.
7.
Touch <Exit>.
Setting the Type of CD To Be Played
Back
Setting Description
Auto
The CD type is detected automatically.
Type A
General CDs for Player Piano contain
audio and MIDI data, and the data
format may vary from one CD to the
next. If the CD’s data format does not
match the ATELIER’s settings, a “beep”
will sound.
Type B
STEREO
Commercial Audio CD (CDs other than
those designed for use with the piano
player piano)
NOTE
AT-800_e.book 221 ページ 2008年10月15日 水曜日 午前9時37分

222
Various Other Settings
With some player piano CDs, the piano and accompaniment
sounds may not be synchronized properly. In such instances,
you can adjust the timing of the piano sounds so that they are
in time with the accompaniment.
1.
Touch <Rec/Play> on the Main screen.
The Rec/Play screen appears.
2.
Touch < > (Utility).
The Utility screen appears.
3.
Touch <Options>.
The Rec/Play Options screen appears.
4.
Touch < > < > to display the CD/Audio
Sync.
fig.09-16.eps
5.
Touch the CD/Audio Sync setting.
fig.09-18.eps
6.
Touch < > < > to change the setting.
7.
Touch <Exit>.
The basic pitch of an instrument is generally considered as the
pitch of the middle A note. The “Master Tune” parameter lets
you adjust this basic pitch to match the pitch of any other
instruments that are playing together with the ATELIER.
1.
Touch <System> on the Main screen.
The System screen appears.
2.
Touch < > < > to display the Master Tune.
fig.09-24.eps
3.
Touch the Master Tune setting.
fig.09-25.eps
4.
Touch < > < > to change the setting.
5.
Touch <Exit>.
By touching < >, you can restore the default setting
(440.0 Hz).
This setting remains stored in memory even while power is
turned off.
Adjusting the Timing of a Player Piano
CD’s Piano sound and accompaniment
Setting
0–100
Other Settings
Adjust the Standard Pitch (Master Tune)
Setting
415.3Hz–466.2Hz (0.1 Hz units)
AT-800_e.book 222 ページ 2008年10月15日 水曜日 午前9時37分

223
Various Other Settings
Various Other Settings
You can adjust the mic echo that will apply to a connected
microphone.
Connecting the Microphone (p. 24)
1.
Touch <System> on the Main screen.
The System screen appears.
2.
Touch < > < > to display the Mic Echo.
fig.09-24.eps
3.
Touch the Mic Echo setting.
fig.09-26.eps
4.
Touch < > < > to change the setting.
5.
Touch <Exit>.
This setting remains stored in memory even while power is
turned off.
Transmission of PC (Program Change) numbers can be
switched ON/OFF when a Registration is selected.
1.
Touch <System> on the Main screen.
The System screen appears.
2.
Touch < > < > to display the Send PC
Switch.
fig.00-37.eps
3.
Touch the Send PC Switch setting to switch
between “ON” and “OFF.”
Each time you touch the Send PC Switch setting, it will
alternate between “ON” and “OFF.”
4.
Touch <Exit>.
This setting remains stored in memory even while power is
turned off.
Adjusting the Mic Echo
Setting
0–12
Enabling Transmission of PC Numbers
Setting Description
ON
PC numbers are transmitted
OFF
PC numbers are not transmitted
AT-800_e.book 223 ページ 2008年10月15日 水曜日 午前9時37分

224
Various Other Settings
You can specify the Program Change number that will be
transmitted from MIDI Out connector when a Registration is
selected.
1.
Touch <System> on the Main screen.
The System screen appears.
2.
Touch < > < > to display the Bank MSB
(Bank Select MSB), Bank LSB (Bank Select LSB),
or PC Number (Program Change Number).
fig.00-37.eps
3.
Touch either <Bank MSB>, <Bank LSB>, or <PC
Number> setting.
fig.09-28.eps
4.
Touch < > < > to change the setting.
5.
Touch <Exit>.
This instrument contains two sound generators: one for GM2/
GS data playback and one for keyboard performance.
Normally, data received at the MIDI In connector will control
only the sound generator for GM2/GS data playback.
However by changing the MIDI IN Mode setting, you can also
control the keyboard sound generator from MIDI In.
1.
Touch <System> on the Main screen.
The System screen appears.
2.
Touch < > < > to display the MIDI IN Mode.
fig.09-24.eps
3.
Touch the MIDI IN Mode setting to switch
between “MODE 1” and “MODE 2.”
Each time you touch the MIDI IN Mode setting, it will
alternate between “Mode 1” and “Mode 2.”
Setting the PC Number
Menu Setting
Bank MSB
0–127
Bank LSB
0–127
PC Number
1–128
MIDI IN Mode
Setting Description
MODE 1
Control the instrument as a GS sound
generator
MODE 2
Channels 5 through 10 and Channels 12, 14,
15 are transmitted to the GS sound generator,
and all other channels are transmitted to the
keyboard sound generator.
Channel MODE 1 MODE 2
1 GS Solo
2 GS Pedal/GS *
3 GS Lower
4 GS Upper
5–10 GS GS
11 GS Drums/SFX
12 GS GS
13 GS Manual Percussion
14–15 GS GS
16 GS Control
AT-800_e.book 224 ページ 2008年10月15日 水曜日 午前9時37分

225
Various Other Settings
Various Other Settings
* When the pedal part button is ON, data received at the MIDI In
connector will control the pedal part of keyboard sound
generator. When the pedal part button is OFF, data received at
the MIDI In connector will control the GS sound generator.
4.
Touch <Exit>.
This setting remains stored in memory even while power is
turned off.
When you use the MIDI connectors or the USB connector of
the ATELIER to transmit musical data to external devices, for
each keyboard (Upper, Lower, and Pedal) you can specify the
channel on which your playing will be transmitted as MIDI
messages.
For details refer to “Connecting MIDI Devices” (p. 246).
1.
Touch <System> on the Main screen.
The System screen appears.
fig.09-24.eps
fig.09-30.eps
fig.10-11.eps
2.
Touch the part to change the MIDI Transmit
Channel.
The Control part transmits Expression pedal data and PC
numbers.
3.
Touch < > < > to change the setting.
fig.09-31-a.eps
4.
Touch <Exit>.
MIDI messages for the Solo part will be transmitted only
when the Solo [To Lower] button is ON.
Selecting the MIDI Transmit Channel
Menu Part
Tx MIDI Ch. Upper
Upper
Tx MIDI Ch. Lower
Lower
Tx MIDI Ch. Pedal
Pedal
Tx MIDI Ch. Solo
Solo
Tx MIDI Ch. Drums
Drums/SFX
Tx MIDI Ch. M.Perc
Manual Percussion
Tx MIDI Ch. Ctrl
Control
Setting
1–16
NOTE
AT-800_e.book 225 ページ 2008年10月15日 水曜日 午前9時37分

226
Various Other Settings
You can adjust the brightness of the display.
1.
Touch <System> on the Main screen.
The System screen appears.
2.
Touch < > < > to display the Display
Brightness.
fig.09-44.eps
3.
Touch the Display Brightness setting.
fig.09-45.eps
4.
Touch < > < > to change the setting.
Higher values will make the screen brighter.
5.
Touch <Exit>.
This setting remains stored in memory even while power is
turned off.
You can set the main screen so that the bouncing ball does not
appear.
1.
Touch <System> on the Main screen.
The System screen appears.
2.
Touch < > < > to display the Main
Bouncing Ball.
fig.09-44.eps
3.
Touch the Main Bouncing Ball setting to switch
between “ON” and “OFF.”
Each time you touch the Main Bouncing Ball setting, it
will alternate between “ON” and “OFF.”
4.
Touch <Exit>.
This setting remains stored in memory even while power is
turned off.
Adjusting the Brightness of the Display
Setting
1–3
Eliminating the Bouncing Ball from the
Main Screen
Setting Description
ON
The bouncing ball appears in the main
screen.
OFF
The bouncing ball does not appear in the
main screen.
AT-800_e.book 226 ページ 2008年10月15日 水曜日 午前9時37分

227
Various Other Settings
Various Other Settings
You can change the color and pattern for the main screen’s
background.
1.
Touch <System> on the Main screen.
The System screen appears.
2.
Touch < > < > to display the Main
Background.
fig.09-44.eps
3.
Touch the Main Background setting.
4.
Touch < > < > to change the setting.
fig.10-13.eps
5.
Touch <Exit>.
The System screen appears.
6.
Touch <Exit> on the System Screen.
The main screen appears with the selected background.
This setting remains stored in memory even while power is
turned off.
In some cases, when CD Drive is connected to the Ext Drive
connector, it may take longer for data to be loaded, or data
may fail to be loaded successfully. If this occurs, you may be
able to solve the problem by changing the Ext Drive connector
setting.
1.
Touch <System> on the Main screen.
The System screen appears.
2.
Touch < > < > to display the Ext Drive
Mode.
fig.09-44.eps
3.
Touch the Ext Drive Mode setting to switch
between “MODE 1” and “MODE 2.”
Each time you touch the Ext Drive Mode setting, it will
alternate between “MODE 1” and “MODE 2.”
4.
Touch <Exit>.
5.
Turn on the power once again.
Switching the Background of the Main
Screen
Changing the Ext Drive Connector
Setting
Setting
MODE 1, MODE 2
AT-800_e.book 227 ページ 2008年10月15日 水曜日 午前9時37分

228
Various Other Settings
You can turn the Remote function on (enabled) or off
(disabled).
1.
Touch <System> on the Main screen.
The System screen appears.
2.
Touch < > < > to display the Remote
Control.
fig.10-12.eps
3.
Touch the Remote Control setting to switch
between “ON” and “OFF.”
Each time you touch the Remote Control setting, it will
alternate between “ON” and “OFF.”
4.
Touch <Exit>.
This setting remains stored in memory even while power is
turned off.
These let you change the functions that are assigned to the
remote control’s [FUNC 1] button and [FUNC2] button.
1.
Touch <System> on the Main screen.
The System screen appears.
2.
Touch < > < > to display the “Remote Ctrl:
FUNC1” or “Remote Ctrl: FUNC2.”
fig.09-44.eps
3.
Touch either <Remote Ctrl: FUNC1> <Remote
Ctrl: FUNC2> setting.
4.
Touch < > < > to change the setting.
fig.10-13.eps
5.
Touch <Exit>.
This setting remains stored in memory even while power is
turned off.
Turning the Remote Function On/Off
Setting Description
ON
The remote control unit will operate the
ATELIER.
OFF
The remote control unit will be disabled.
You will not be able to operate the
ATELIER using the remote control.
Changing the Functions of the Remote
Control’s Buttons
Setting Description
MELODY
MUTE
Mutes the sound of the melody, or
minimizes the vocal sounds of a music
CD (p. 259, p. 264).
MELODY
GUIDE
Lowers the volume of the melody
(p. 259).
LYRICS
Switches display of lyrics on (displayed)
or off (hidden) (p. 218).
AT-800_e.book 228 ページ 2008年10月15日 水曜日 午前9時37分

229
Various Other Settings
Various Other Settings
Connecting the ATELIER to a V-LINK compatible image device
allows you to control the images with the ATELIER.
V-LINK
V-LINK ( ) is a function that allows music and
images to be performed together. By using MIDI to connect
two or more V-LINK compatible devices, you can easily enjoy
a wide range of visual effects that are linked to the expressive
elements of a music performance.
How to Use the V-LINK
1.
Touch <System> on the Main screen.
The System screen appears.
2.
Touch < > < > to display the V-LINK.
fig.10-14.eps
3.
Touch the V-LINK setting (OFF/MODE 1/MODE
2).
4.
Touch < > < > to change the setting.
5.
Touch <Exit>.
The V-LINK function is turned on, and the V-LINK icon
appears in the main screen.
fig.09-41.eps
The Send PC Switch settings is automatically switched to
ON when V-LINK is on (MODE 1, MODE 2). When the V-
LINK function is switched off, the Send PC Switch setting
reverts to the setting in effect before V-LINK was switched
on.
For more on switching video images, refer to the owner’s
manual for the connected device.
Using the V-LINK Function
Setting Description
OFF
The V-LINK function is switched off.
MODE 1
The V-LINK function is switched on.
You can now control the video images
using the Registration buttons.
MODE 2
The V-LINK function is switched on.
You can now control the video images
using the twelve rightmost keys of the
lower keyboard and Registration buttons.
No sound is produced when you press
any of the twelve keys at the right end of
the keyboard.
When V-LINK is set to “MODE 1”
When a Registration button is pressed, “Bank Select”
and “Program Change Number” messages are
transmitted from the MIDI Out connector as video
control messages. At this time, the Control MIDI
transmit channel setting is disregarded, and the
messages are transmitted via Channel 16.
When V-LINK is set to “MODE 2”
In addition to the functions of “MODE 1,” MODE 2
also sets the device to transmit “Note messages” as
video control messages from the MIDI Out connector
when one of the twelve rightmost keys in the Lower
keyboard is pressed.
In this case, the Lower and Solo MIDI transmit channel
settings are disregarded, and the messages are
transmitted via Channel 16.
The MIDI transmit channel used for video control
messages is fixed at channel 16.
NOTE
NOTE
AT-800_e.book 229 ページ 2008年10月15日 水曜日 午前9時37分

230
Various Other Settings
If you’ve been using the Touch Screen for some time, the
pointer may be shifted, making the ATELIER react incorrectly.
You should correct this displacement when necessary by
performing calibration (repositioning).
1.
Touch <System> on the Main screen.
The System screen appears.
2.
In the System screen, touch <Utility>.
The Utility screen appears.
fig.00-38.eps
3.
Touch <Touch Screen>.
fig.00-38-2.eps
A display will ask for confirmation.
To cancel the operation, touch <Cancel>.
4.
Touch <OK> on the screen.
5.
Touch the points indicated on the touch screen.
You can also use the following procedure to turn the
V-LINK function on.
1. Hold down the Composer [Reset] button
and press either the Upper Organ [Full 1]
button or the Upper Organ [Full 2] button.
Holding down the Composer [Reset] button and
pressing the Upper Organ [Full 1] button switches
the instrument to “MODE 1” (p. 229). Holding
down the Composer [Reset] button and pressing
the Upper Organ [Full 2] button switches the
instrument to “MODE 2” (p. 229).
The display changes as shown below, and the
ATELIER switches to Image Control mode.
fig.09-42.eps
The V-LINK function is turned on, and the V-LINK
icon appears in the main screen.
fig.09-41.eps
2. To cancel the V-LINK function, once again
hold down the Composer [Reset] button
and press either the Upper Organ [Full 1]
button or the Upper Organ [Full 2] button.
If set to “MODE 1” (p. 229), holding down the
Composer [Reset] button and pressing the Upper
Organ [Full 1] button switches the V-LINK function
off. If set to “MODE 2” (p. 229), holding down the
Composer [Reset] button and pressing the Upper
Organ [Full 2] button switches the V-LINK function
off.
Repositioning the Touch Screen
AT-800_e.book 230 ページ 2008年10月15日 水曜日 午前9時37分

231
Various Other Settings
Various Other Settings
Do this carefully, because touching a location that’s different
from the one indicated for the pointer may make the
displacement even worse. Be sure to touch the pointer
accurately. If the following display appears, perform the
touch panel position adjustment once again.
fig.09-38-2.eps
You can restore the User memory to their original factory
settings.
This function is called “User Memory Reset.”
1.
Touch <System> on the Main screen.
The System screen appears.
fig.00-37.eps
2.
In the System screen, touch <Utility> to open
the Utility screen.
fig.00-38.eps
NOTE
Restoring the User Memory to
the Original Factory Settings
What is User Memory?
“User Memory” refers to an area inside the instrument
where you can store the user Rhythms you create and the
performances you record. Rhythms and SMF music files
saved on USB memory can also be copied to user
memory (p. 97).
User memory is quite useful, since anything you place
there will be retained even while the power is turned off.
The following things are stored in User memory:
• Songs you’ve registered in “Favorites”
• Rhythms
• Registration sets
AT-800_e.book 231 ページ 2008年10月15日 水曜日 午前9時37分

232
Various Other Settings
3.
In the Utility screen, touch <User Reset>.
fig.00-43-1.eps
The confirmation message appears on screen.
fig.00-43-2.eps
Touch <Cancel> to return to the System screen without
resetting the user memory.
4.
Touch <OK>.
The user memory will be reset to the factory-set state.
Never switch off the power while this operation is in
progress!
fig.00-40-2.eps
To reset all settings other than User memory to their original
factory settings, refer to p. 232. If you want to reset all
settings to their factory-set state, refer to p. 25.
You can restore all of the settings other than the User memory
(p. 82) to their original factory settings.
This function is called “Panel Reset.”
1.
Touch <System> on the Main screen.
The System screen appears.
fig.00-37.eps
2.
In the System screen, touch <Utility> to open
the Utility screen.
fig.00-38.eps
3.
In the Utility screen, touch <Panel Reset>.
fig.00-43-1.eps
NOTE
Restoring All Settings Other
Than the User Memory to the
Original Factory Settings
AT-800_e.book 232 ページ 2008年10月15日 水曜日 午前9時37分

233
Various Other Settings
Various Other Settings
The confirmation message appears on screen.
fig.00-43-2.eps
If you touch <Cancel>, the Panel Reset will not be
performed, and you will return to the System screen.
4.
Touch <OK>.
The Panel Reset operation will begin, and the settings
will return to the factory-set condition.
Never switch off the power while this operation is in
progress!
fig.00-40-2.eps
To reset only the User memory to its original factory settings,
refer to p. 231. If you want to reset all settings to their
factory-set state, refer to p. 25.
You can also use the following method to open the Panel
Reset confirmation screen.
1.
Touch <Quick Guide> on the Main screen, to
display the Quick Guide screen.
2.
Press the [Harmony Intelligence] button.
The Panel Reset confirmation screen appears.
The process of preparing USB memory or floppy disks so that
they can be used with the ATELIER is called “initialization”
(formatting).
In certain cases, particularly with floppy disks, the media is
formatted for a specific type of device. If the media format
does not match the ATELIER’s, you will not be able to use that
media with the ATELIER.
1.
Connect the USB memory to the external
memory connector
If you want to initialize a floppy disk, connect your
floppy disk drive (sold separately) to the Ext Drive
connector, and insert the floppy disk.
2.
Touch <Registration> on the Main screen.
3.
Touch <go to Save>.
The Registration Save screen appears.
4.
Touch < > < > to select the media.
Choose
“
Ext Memory
”
if you want to initialize USB
memory, or choose
“
Disk
”
if you want to initialize a
floppy disk.
5.
Touch < > (Utility).
The Utility screen appears.
6.
Touch <Format>.
The Format screen appears.
If you touch <Cancel>, you will return to the Registration
Save screen without formatting.
7.
Touch <OK> to start formatting.
When the format is finished, the Registration Save
screen returns.
Never attempt to remove the USB memory until formatting is
complete.
NOTE
Formatting a USB Memory
(Format)
NOTE
AT-800_e.book 233 ページ 2008年10月15日 水曜日 午前9時37分

234
Various Other Settings
The ATELIER allows you to load a favorite graphic into internal
memory, and have it be displayed when the power is turned
on.
1.
Use your computer to create a graphic image
file that meets the following criteria:
2.
Using your computer, save the image that you
want to load into the ATELIER on external
media.
3.
Connect the external media containing the
image to the ATELIER.
If you’re using USB memory, connect it to the external
memory connector. If you’re using a floppy disk, connect
the separately purchased floppy disk drive to the Ext
Drive connector.
4.
Touch <System> on the Main screen.
The System screen appears.
5.
In the System screen, touch <Utility>.
fig.00-38.eps
6.
Touch <BMP Installer>.
The BMP Installer screen appears.
fig.09-34.eps
The ATELIER can store up to three images. If two or more
images are stored in internal memory, those images will be
displayed consecutively after the power is turned on.
7.
In the screen, touch <01>–<03> to select the
destination at which the image is to be saved.
fig.09-35.eps
8.
Touch <Load...>.
The following screen appears.
fig.09-36.eps
Displaying a Graphic at Power-up
Size
800 x 480 pixels
Color
24 bit colors
Format
Image saved in BMP format
Name
1–8 characters in length (lowercase is ok).
A filename extension of “.BMP” must be
added after the name.
The following characters can be used to
name an image.
A B C D E F G H I J K L M N O P Q R S T
U V W X Y Z a b c d e f g h i j k l m n o p
q r s t u v w x y z 0 1 2 3 4 5 6 7 8 9 # $
% & ‘ ( ) - @ ~ { } ^ _ !
If you use a character that cannot be
used in a name, it will be replaced by
another character when displayed.
NOTE
Display Description
01–03
Images stored in internal memory
For numbers at which no image is saved,
“(Blank)” is shown.
View
The image stored in the ATELIER will be
shown for a few seconds, allowing you to
check the image.
Load...
Load an image from external media into
internal memory.
Clear...
Delete an image from internal memory.
AT-800_e.book 234 ページ 2008年10月15日 水曜日 午前9時37分

235
Various Other Settings
Various Other Settings
9.
Touch < > < > to select the media.
Choose “Ext Memory” to load an image from USB
memory, or choose “Disk” to load an image from floppy
disk.
The destination will show the names of the images saved
on the external media.
10.
Touch < > < > to select the image that you
want to load into internal memory.
You can touch <View> to verify the image.
11.
Touch <OK>.
The image will be loaded.
If an image is already stored at the load destination, the
following screen will appear.
fig.09-37.eps
To erase the currently loaded image,
and load the new image
1.
Touch <OK>.
To cancel image loading
1.
Touch <Cancel>.
If the image cannot be loaded, the following screen will
appear.
fig.09-38.eps
1.
Touch <System> on the Main screen.
The System screen appears.
2.
In the System screen, touch <Utility>.
fig.00-38.eps
3.
Touch <BMP Installer>.
fig.09-32.eps
The BMP Installer screen appears.
fig.09-34.eps
4.
In the screen, touch <01>–<03> to select the
image that you wish to delete.
You can touch <View> to verify the image.
Numbers for which “(Blank)” is shown have no image.
NOTE
NOTE
Deleting an Image Stored in Internal
Memory
AT-800_e.book 235 ページ 2008年10月15日 水曜日 午前9時37分

236
Various Other Settings
5.
Touch <Clear...>.
The following screen appears.
fig.09-39.eps
To cancel without deleting the image, touch <Cancel>.
6.
Touch <OK>.
The image will be deleted.
Once the image has been deleted, the screen will indicate
“(Blank).”
All songs and Registration data saved on a floppy disk can be
copied to USB memory.
Rhythms and image data cannot be copied.
Songs and Registrations inside folders will not be copied. If
you want to copy this data, move the song or Registration
data out of the folder.
1.
Make preparations for the copy.
Connect the floppy disk drive to the Ext Memory
connector. Into the floppy disk drive, insert the floppy
disk containing the data you want to copy.
Connect your USB memory to the external memory
connector.
2.
Touch <System> on the Main screen.
The System screen appears.
3.
In the System screen, touch <Utility>.
fig.00-38.eps
4.
Touch <DiskToExtMem>.
The following screen appears.
If you decide to stop the data copy operation, touch
<Cancel>.
Copying Data from a Floppy
Disk to USB Memory
NOTE
NOTE
AT-800_e.book 236 ページ 2008年10月15日 水曜日 午前9時37分

237
Various Other Settings
Various Other Settings
5.
Touch <OK>.
A screen like the one below appears, allowing you to
specify a name for the folder.
If you’re copying all songs and Registrations to USB
memory, a folder will be created in the USB memory,
and the data will be saved in this folder.
6.
Touch the character select button ( )
to switch among uppercase/numbers.
Touch the character select button repeatedly to cycle
through the available choices, like this: uppercase
→
numbers
→
uppercase...
7.
Touch the screen to specify the desired
character.
The following characters can be selected.
To cancel the operation, touch <Cancel>.
8.
When you’re done making the settings, touch
<OK>.
The folder name has been assigned.
The following screen appears.
9.
Touch <OK>.
The data from floppy disk will be copied to USB
memory.
When the copy is completed, a message will indicate
“Completed,” and you will return to the System screen.
If the floppy disk drive or USB memory is not
connected correctly, a screen like the following will
appear.
fig.++-+++
Set the ATELIER’s television format to match the television
format of the television that is connected.
Change this setting if the image is not correctly shown on the
television.
Set this to the broadcast format used in your area.
1.
Touch <System> on the Main screen.
The System screen appears.
2.
Touch <Utility>.
fig.00-38.eps
Uppercase A B C D E F G H I J K L M N O P Q R
S T U V W X Y Z
Symbols _ 0 1 2 3 4 5 6 7 8 9
Delete a character.
Move the cursor (the symbol that
indicates the location at which
characters will be input) to left or right.
Video-related Settings
Specifying the Television Format
NOTE
AT-800_e.book 237 ページ 2008年10月15日 水曜日 午前9時37分

238
Various Other Settings
3.
Touch <VIMA TUNES>.
The VIMA TUNES screen appears.
4.
Touch <Options>.
The Video Option screen appears.
5.
Touch the NTSC/PAL setting to switch between
“NTSC” and “PAL.”
6.
Touch <Exit>.
This setting remains stored in memory even while power is
turned off.
This setting changes the proportional relationship between the
vertical and horizontal dimensions of the image that is output
from the ATELIER to the television or display connected to the
Video Output [Video] jack.
The ATELIER’s display screen has a horizontal/vertical ratio of
16:9. Televisions and displays have screen sizes with a
horizontal/vertical ratio of 4:3 or 16:9 (wide screen).
You can’t change the aspect ratio of the image that is output
from the Video Output [RGB] connector to an external
display or a television.
If you’re viewing images on a television or display connected
to the Video Output [Video] jack, change this setting as
appropriate for the aspect ratio of the television or display
you’ve connected.
1.
Touch <System> on the Main screen.
The System screen appears.
2.
Touch <Utility>.
fig.00-38.eps
3.
Touch <VIMA TUNES>.
The VIMA TUNES screen appears.
Setting
NTSC, PAL
NTSC and PAL
Both of these are the names of color television broadcast
standards.
NTSC is used in North America and a number of other
countries including Japan. PAL is used in many regions,
including Europe and Asia.
Selecting the Aspect Ratio of the Video
Output
NOTE
AT-800_e.book 238 ページ 2008年10月15日 水曜日 午前9時37分

239
Various Other Settings
Various Other Settings
4.
Touch <Options>.
The Video Option screen appears.
5.
Touch the Aspect Ratio setting to switch
between “16:9” and “4:3.”
6.
Touch <Exit>.
This setting remains stored in memory even while power is
turned off.
If the image is still not shown correctly even though you have
adjusted the ATELIER’s aspect ratio to match the television or
display you’ve connected, please change the settings of the
connected television or display.
You can specify how transitions between images are to occur
when you play back a slide show (p. 260).
1.
Touch <System> on the Main screen.
The System screen appears.
2.
Touch <Utility>.
fig.00-38.eps
3.
Touch <VIMA TUNES>.
The VIMA TUNES screen appears.
4.
Touch <Options>.
The Video Option screen appears.
Setting Description
16:9
Use this setting if the connected television or
display has a screen aspect ratio of 16:9.
4:3
Use this setting if the connected television or
display has a screen aspect ratio of 4:3.
4:3 Television
Original image
4:3
Aspect Ratio
16:9
16:9 Television
Image is displayed correctly
Image is distorted Image is not completely
visible
NOTE
Selecting the Type of Slide Show
AT-800_e.book 239 ページ 2008年10月15日 水曜日 午前9時37分

240
Various Other Settings
5.
Touch the Slide Show Type setting.
6.
Touch < > < > to change the setting.
7.
Touch <Exit>.
You can specify the interval at which images will change
when you play back a slide show (p. 260).
1.
Touch <System> on the Main screen.
The System screen appears.
2.
Touch <Utility>.
fig.00-38.eps
3.
Touch <VIMA TUNES>.
The VIMA TUNES screen appears.
4.
Touch <Options>.
The Video Option screen appears.
Setting Description
SIMPLE
One photo will simply fade-out
while the next photo fades-in.
BLOCK
The photo will be divided into
blocks that change separately.
POP
The photo will switch using rapid
movement and color combination.
MIX
Simple, block, and pop types will
be combined.
Selecting the Interval at which Images
will Change
AT-800_e.book 240 ページ 2008年10月15日 水曜日 午前9時37分

241
Various Other Settings
Various Other Settings
5.
Touch the Slide Show Interval setting.
6.
Touch < > < > to change the setting.
7.
Touch <Exit>.
You can use your television or external display to view the
contents of the ATELIER’s built-in screen.
1.
Touch <System> on the Main screen.
The System screen appears.
2.
Touch < > < > to display the Screen Out.
fig.10-12.eps
3.
Touch the Screen Out setting to switch between
“ON” and “OFF.”
I If the Slide Show setting is on, the slide show will be shown
on your television or
external
display.
4.
Touch <Exit>.
Setting
5 SECONDS, 8 SECONDS, 12 SECONDS,
4 MEASURES, 6 MEASURES, 8 MEASURES
Viewing the Contents of the ATELIER’s
Screen on a Television or external
Display
Setting Description
ON
The contents of the ATELIER’s screen will
be shown on your television or external
display.
OFF
The contents of the ATELIER’s screen will
not be shown on your television or
external display. The ATELIER logo will
be shown.
NOTE
AT-800_e.book 241 ページ 2008年10月15日 水曜日 午前9時37分

242
Connecting with External Device
The functions of the jacks on the bottom of the keyboard are described below.
1.
Phones Jacks
→
p. 23
Connect headphones here.
2.
Mic Volume Knob
→
p. 24
This adjusts the volume when a microphone is
connected.
3.
Mic Jack
→
p. 24
Connect microphone here.
4.
MIDI Out/In Connectors
→
p. 246
You can connect external MIDI devices to the ATELIER
and exchange performance data between them.
5.
USB Connector
→
p. 244
Used for connecting a computer to the ATELIER using a USB
cable
.
Output
6.
Main L/Mono, R Jacks
These jacks can be connected to your audio system to
enjoy more powerful sound.
If the Aux Out mode is set to “SEPARATE,” sounds other
than drums and bass will be output from these jacks (p.
249).
7.
Aux/Drums L/Mono, R Jacks
You can connect an external speaker or a reverb unit to
obtain a more spacious reverb.
If you set Aux Out mode to “SEPARATE,” the drum sound
will be output from these jacks (p. 249).
8.
Bass Jack
If you set Aux Out mode to “SEPARATE,” the bass sound
will be output from this jack (p. 249).
Input
9.
Input L/Mono, R Jacks
Using these jacks, you can connect other sound
generating devices or audio equipment and play sounds
from other devices through the ATELIER’s speaker.
Video Out
10.
RGB Connector
→
p. 247
You can connect an external display here to view a
slide show.
11.
Video Jack
→
p. 248
You can connect a television here to view a slide show.
12.
Illumination Switch
Press this switch to turn on the illumination.
Name and Functions of Jack and Connectors
6
7 8 10 11 129
123 54
AT-800_e.book 242 ページ 2008年10月15日 水曜日 午前9時37分

243
Connecting with External Device
Connecting with External Device
You can connect audio devices to play the sound of the
ATELIER through the speakers of your audio system, or to
record your performance on a tape recorder or other
recording device.
When connecting, please use an audio cable with a
standard phone plug, such as the PCS-100PW (sold
separately).
Connecting Speakers to the ATELIER
and Outputting Sounds
1.
Turn the volume all the way down on the ATELIER
and on the speaker you’re about to connect.
2.
Turn off the power to the ATELIER and the
speaker.
3.
Use audio cables (sold separately) to make the
connection.
4.
Switch on the ATELIER.
5.
Switch on the connected speaker.
6.
Adjust the volume level on the ATELIER and the
connected speaker.
When you play the ATELIER’s keyboard, the sound is
played from the connected speakers.
Turning Off the Power
1.
Turn the volume all the way down on the
ATELIER and on the speaker you’re about to
connect.
2.
Turn off the connected speaker.
3.
Turn off the ATELIER.
Playing Sounds from Audio Equipment
Through the ATELIER
1.
Turn the volume all the way down on the
ATELIER and on the audio device you’re about
to connect.
Connecting to Audio Equipment
* When connection cables with resistors are used, the volume
level of equipment connected to the input jacks may be low.
If this happens, use connection cables that do not contain
resistors.
* To prevent malfunction and/or damage to speakers or other
devices, always turn down the volume, and turn off the
power on all devices before making any connections.
Input (Line In) jack
Stereo Set etc.
Output (Line Out) jack
AT-800_e.book 243 ページ 2008年10月15日 水曜日 午前9時37分

244
Connecting with External Device
2.
Turn off the power to the ATELIER and the
audio device.
3.
Use audio cables (sold separately) to make the
connection.
4.
Switch on the audio device.
5.
Switch on the ATELIER.
6.
Adjust the volume level on the ATELIER and the
audio device.
The sounds from the connected audio device are played
by the ATELIER.
Turning Off the Power
1.
Turn the volume all the way down on the
ATELIER and on the audio device you’re about
to connect.
2.
Turn off the ATELIER.
3.
Turn off the audio device.
The following become possible once you connect a USB cable
(available separately) between the USB connector located to
the lower left of the ATELIER and the USB connector of your
computer.
• You can use the ATELIER to play sounds from SMF music
files played back with MIDI software.
• By exchanging MIDI data with sequencer software, you
can save songs recorded with the ATELIER to your
computer, and enjoy a variety of musical control and
editing features.
Connect the ATELIER to your computer as shown below.
* Refer to the Roland website for system requirements.
Roland website: http://www.roland.com/
Connecting a Computer
USB
Connector
USB Cable
Computer
AT-800_e.book 244 ページ 2008年10月15日 水曜日 午前9時37分

245
Connecting with External Device
Connecting with External Device
If connection to your computer is
unsuccessful...
Normally, you don’t need to install a driver in order to connect
the ATELIER to your computer. However, if some problem
occurs, or if the performance is poor, using the Roland
original driver may solve the problem.
Specify the USB driver you want to use, and then install the
driver.For details on downloading and installing the Roland
original driver, refer to the Roland website.
Roland website: http://www.roland.com/
Specify the USB driver you want to use for the ATELIER, and
then install the driver.
1.
Touch <System> on the Main screen.
The System screen appears.
2.
Touch < > < > to display the USB Driver.
fig.10-12.eps
3.
Touch the USB Driver setting to switch between
“GENERIC” and “ORIGINAL.”
Each time you touch the USB Driver setting, it will
alternate between “GENERIC” and “ORIGINAL.”
4.
Turn the ATELIER’s volume to the minimum
level, switch off the power, then turn it back on
again.
This setting remains stored in memory even while power is
turned off.
Caution
• To prevent malfunction and/or damage to speakers
or other devices, always turn down the volume, and
turn off the power on all devices before making any
connections.
• Only MIDI data can be transmitted using USB.
• USB cables are not included. Consult your Roland
dealer if you need to purchase.
• Turn on the power to the ATELIER before starting up
MIDI applications on the computer. Do not turn the
ATELIER on or off while any MIDI application is
running.
Making the Settings for the USB Driver
Setting Description
GENERIC
Choose this if you want to use the
standard USB driver that was
included with your computer.
Normally, you should use this
mode.
ORIGINAL
Choose this if you want to use a
USB driver downloaded from the
Roland website.
AT-800_e.book 245 ページ 2008年10月15日 水曜日 午前9時37分

246
Connecting with External Device
By connecting an external MIDI device and exchanging
performance data, you can control the performances on one
device from the other. For instance, you can output sound from
the other instrument or switch Tones on the other instrument.
What’s MIDI?
MIDI, short for “Musical Instrument Digital Interface,” was
developed as a standard for the exchange of performance
data between electronic instruments and computers.
The ATELIER is equipped with MIDI connectors to let it
exchange performance data with external devices. These
connectors can be used to connect the ATELIER to an external
device for even greater versatility.
About MIDI Connectors
The ATELIER has two kinds of MIDI connectors.
Connecting these to the MIDI connectors on a MIDI instrument
makes it possible for the two instruments to control each other.
For instance, you can output sound from the other instrument
or switch tones on the other instrument.
You should also set the MIDI send channel as needed.
fig.10-09.eps
MIDI Out Connector
Connect the external MIDI device to the MIDI IN connector
with an optional MIDI cable. The notes played on the
keyboard, movements of the Damper pedal, Expression data,
data indicating that a Registration button, etc., was pressed
will be transmitted to the external MIDI connector. The Solo
voice will be transmitted only if the Solo [To Lower] button is
ON.
MIDI In Connector
Connect the external MIDI device to the MIDI out connector
with an optional MIDI cable. Performance messages from an
external MIDI device are received here.
These incoming messages may instruct the receiving MIDI
instrument to play sounds or switch voices.
The ATELIER contains two sound generators: one sound
generator for its own keyboards and one GM2/GS sound
generator (p. 275). Normally, musical data transmitted from
an external device to the MIDI In connector is sent to the
GM2/GS sound generator, but you can also set the “MIDI IN
Mode” parameter (p. 224) so that the keyboard sound
generator is controlled.
Making the Connections
When connecting, turn on power to your various devices in
the order specified. Failure to follow these steps in the order
given could cause a malfunction and/or damage to
speakers or other equipment.
1.
Turn the volume all the way down on the
ATELIER and on the device you’re about to
connect.
2.
Switch off the power to the ATELIER and the
device you’re about to connect.
3.
Use a MIDI cable (sold separately) to connect
the MIDI connectors to each other.
4.
Switch on the power to the ATELIER and the
connected device.
5.
Adjust the volume level on the ATELIER and the
connected device.
6.
You should also set the MIDI send channel as
needed (p. 225).
Connecting MIDI Devices
NOTE
AT-800_e.book 246 ページ 2008年10月15日 水曜日 午前9時37分

247
Connecting with External Device
Connecting with External Device
Connecting an External Display
Displays That Can Be Connected to This
Instrument
In general, a great many of the VGA monitors and multiscan
monitors that are available on the market are compatible
with this instrument. However, before you connect any
monitor, make sure it meets the following specifications:
Confirm that the display to be used is compatible with the
frequencies mentioned above. Using a display that is not
compatible with the above frequencies may result in
incorrect image output when images move, and in certain
cases may even damage the display.
Making the Connections
To prevent malfunction and/or damage to speakers or other
devices, always turn down the volume, and turn off the
power on all devices before making any connections.
1.
Turn off the power to the ATELIER and the
display to be connected (p. 23).
2.
Connect your display to the ATELIER.
Use display cable (sold separately) to connect the
display to the Video Out “RGB” connector on the
ATELIER.
3.
Switch on the ATELIER (p. 22).
4.
Switch on the connected display.
For more on handling the external display, refer to your
display’s owner’s manual.
Connecting an External Display or Television
External Display
Display Cable
(commercial available)
Resolution
800 x 480 pixels
Horizontal scan frequency
31.5 kHz
Vertical scan frequency
60 Hz
Connector
3-row, 15-pin D-Sub type
Signal
Analog
NOTE
NOTE
NOTE
AT-800_e.book 247 ページ 2008年10月15日 水曜日 午前9時37分

248
Connecting with External Device
Connecting a Television
Making the Connections
To prevent malfunction and/or damage to speakers or other
devices, always turn down the volume, and turn off the
power on all devices before making any connections.
1.
Turn off the power to the ATELIER and the
television to be connected (p. 23).
2.
Connect your television to the ATELIER.
Use a video cable (sold separately) to connect the
ATELIER Video Out [Video] jack with the television’s
video input jack.
3.
Switch on the ATELIER (p. 22).
4.
Switch on the connected display.
5.
(As necessary) Specify the television output
format (p. 237).
6.
Specify the aspect ratio (ratio between width
and height) for your television (p. 238).
Switching Off Your Television or
External Display
You must turn off the power of the television or external
display in the following order.
1.
Minimize the volume of the ATELIER (p. 23).
2.
Switch off the connected television or display.
3.
Switch off the ATELIER (p. 23).
Television
Video Cable
(commercial available)
NOTE
AT-800_e.book 248 ページ 2008年10月15日 水曜日 午前9時37分

249
Connecting with External Device
Connecting with External Device
The ATELIER has an Aux/Drums Output jack and Bass Output
jack on the bottom of the instrument.
By using this Aux/Drums Output jack to connect external
speakers or audio set, you can sound the reverb
(reverberation) from the speakers. An external reverb unit can
also be connected and used to apply reverb.
By making connections to the Aux/Drums Output jacks or Bass
Output jack, you can output the drums or bass sounds
separately. This is convenient when you’ve connected the
ATELIER to a mixer so that the overall volume balance can be
adjusted on the mixer.
1.
Touch <System> on the Main screen.
The System screen appears.
fig.10-11.eps
2.
Touch < > < > to display the Aux Out.
3.
Touch the Aux Out setting to switch between
“ON” and “OFF.”
Each time you touch the Aux Out setting, it will alternate
between “ON” and “OFF.”
4.
Touch <Exit>.
This setting remains stored in memory even while power is
turned off.
1.
Touch <System> on the Main screen.
The System screen appears.
2.
Touch < > < > to display the Aux Out
Mode.
3.
Touch the Aux Out Mode setting.
fig.10-11.eps
4.
Touch < > < > to change the setting.
5.
Touch <Exit>.
You can change the depth of Reverb for each part (p. 152).
This setting remains stored in memory even while power is
turned off.
Changing the settings when
external speakers are connected
Switching the Aux Out On/OFF
Switching the Aux Out Mode
Setting Effects
AMBIENCE
Play the RSS reverb sound from the external
speakers
The reverb sound applied by the ATELIER will
be output.
TO
EFFECTOR
Connect an external reverb processor and use
it to apply the desired reverb.
The direct sound is output for applying reverb.
SEPARATE
Use a connected mixer to adjust the volume
balance
Bass, drums, and other sounds will be output
separately.
If the vintage organ type is “Flute,” the bass
sound will not be output from the Bass bass
output jack. The bass sound will be output
from the Main Output jacks.
ENSEMBLE
The accompaniment and Rhythm will be heard
from external speakers, creating the sensation
that you’re playing with an orchestra
The sounds you play on the keyboard will be
heard from the ATELIER’s own speakers, and
the accompaniment will be heard from the
speakers that are connected to the Aux/
Drums Output connector.
AT-800_e.book 249 ページ 2008年10月15日 水曜日 午前9時37分

250
Connecting with External Device
Aux-Setting1.eps
AT-800
AT-800
Powered Speaker Powered Speaker
Rear Speaker L Rear Speaker R
Aux Out :
Aux Out Mode: ON
AMBIENCE
Rear Speaker R
Front Speaker R
Rear Speaker L
Front Speaker L
Amplifier
Amplifier
Main Output
Aux Out :
Aux Out Mode: ON
AMBIENCE
Aux/Drums Output
Aux/Drums Output
A Setup for a Mid-sized Hall
Speakers are placed in front and in the back to produce the RSS reverb sound.
A Setup for a Small Hall or Home
Speakers are placed at the back to produce the RSS reverb sound.
This setup lets you enjoy the sensation of being enveloped by sound,
even while in your own living room.
AT-800_e.book 250 ページ 2008年10月15日 水曜日 午前9時37分

251
Connecting with External Device
Connecting with External Device
Aux-Setting2.eps
AT-800
Aux Out :
Aux Out Mode: ON
TO EFFECTOR
Front Speaker R
Rear Speaker RRear Speaker L
Front Speaker L
Amplifier
Amplifier
Main Output
Line Input
Line Output
External Reverb
Device
USER PROGRAM
3MUTE12
POWER
TIME LEVELROOM WALL
EXIT(PUSH )
VALUE
S3S1 S4S2
F4F2F1 F3
AUX
MIN MINMAX MAX MAX
LINE
INPUT LEVEL LOW-FREQ OUTPUT
ROLL-OFF
6dB 12dB
40Hz
FREQ
MIN
LEVEL
700Hz
SETUP/ CHECK
Aux/Drums Output
Settings for Using an External Reverb Processor
You can use an external reverb processor to apply reverb to
the ATELIER’s sound.
AT-800_e.book 251 ページ 2008年10月15日 水曜日 午前9時37分

252
Connecting with External Device
AT-800
AT-800
Aux Out :
Aux Out Mode: ON
ENSEMBLE
Aux Out :
Aux Out Mode: ON
SEPARATE
Speaker RSpeaker L
Mixer
Main Output
Aux/Drums Output
Aux/Drums Output
Accompaniment
and rhythm
Accompaniment
and rhythm
Bass Output
A Setup for Enjoying Ensemble Performance
By producing the accompaniment and rhythm from external speakers,
you can enjoy the sensation of performing together with an orchestra.
A Setup for a Recital
Bass, drums, and other sounds are output separately, and a mixer
is used to adjust the volume balance.
Amplifier
Powered Speaker Powered Speaker
L R
AT-800_e.book 252 ページ 2008年10月15日 水曜日 午前9時37分

253
Connecting with External Device
Connecting with External Device
You can use the included remote control to conveniently play/stop a song or
to select songs.
You can also use the remote to switch the image of the external display or
television, or assign frequently used functions to the remote buttons.
Install the included batteries (two) into the remote control unit.
1.
Slide the cover located on the rear of the remote to open it.
2.
Insert the two AA batteries in the orientation shown on the remote.
3.
Slide the cover closed.
Using the Remote
Installing Batteries in the Remote
For details on how the remote
control’s buttons function, refer
to “Remote Control Buttons” (p.
255)
1. 2. 3.
Remote (Rear)
Remote
Cover
NOTE
Be sure to observe the correct
polarity (+, -) for each battery.
AT-800_e.book 253 ページ 2008年10月15日 水曜日 午前9時37分

254
Connecting with External Device
When using the remote, point it toward the remote sensor on the ATELIER, and
stay within the allowable operating range described below.
Cautions when using the remote
• You can’t operate two or more of the remote’s buttons simultaneously.
• Even if the remote is within the operating range, it may not work if there
are obstacles between it and the remote sensor, or if the angle is poor.
• Malfunctions may occur if you use the remote near a device that produces
infrared light, or if you use another infrared remote control nearby.
• The battery life will depend on the conditions of use. The operating range
will decrease as the batteries run down. Replace the batteries if this occurs.
• If you won’t be using the remote for an extended period, remove the batteries.
• If a strong light such as a spotlight strikes the remote sensor, the remote
control may respond sluggishly.
Using the Remote
Remote Sensor
Front View
Over View
Operating range for the remote
Distance: 4 meters or less
Angle: 40 degrees or less (to left or right)
Remote
AT-800_e.book 254 ページ 2008年10月15日 水曜日 午前9時37分

255
Connecting with External Device
Connecting with External Device
You can use the buttons of the remote control to perform the following functions.
Remote Control Buttons
Button name Description
[EJECT] button If a CD drive is connected, this ejects the CD or opens/closes the tray.
[VOCAL] button
Adjusts the depth of mic echo.
Each time you press the button, the mic echo depth will change.
4
→
8
→
12
→
0
→
4 ...
[VIDEO] button Switches a slide show shown in the connected external display or
television (p. 260).
[CANCEL] button If you have used the [VOCAL] button, [VIDEO] button, or [TONE] button to
change the settings, this will return the settings to their factory-set state.
[TONE] button The reverb depth will change each time you press the button.
1
2 5
7
10
11
4
3
6
8
9
1
2
3
4
5
AT-800_e.book 255 ページ 2008年10月15日 水曜日 午前9時37分

256
Connecting with External Device
SONG [INTERNAL]
button The demo screen will be displayed.
SONG [FAVORITES]
button Selects songs from “Favorites.”
SONG [EXTERNAL]
button
Selects songs from an external media (USB memory or floppy disk).
If external media is connected both to the external memory connector and
to the Ext Drive connector, pressing this button toggles you between these
two sources of media. In this case, “Ext Memory1” is indicated for the
external media connected to the external media connector, and “Ext
Memory2” is indicated for the external media connected to the Ext Drive
connector.
* This button won’t work if no external media is connected.
[ ] button Pressing the [ ] button selects the preceding song.
[ ] button
Plays/stops the song.
Press the remote [ ] button to toggle the song between playing and
stopped.
When you press the remote [ ] button, songs will play back
consecutively from the selected song. All songs in the selected location
(favorites or external media) will play back in succession. Playback will
stop when you press the remote [ ] button once again.
[ ] button Press the [ ] button to select the next song.
VOLUME [MUTE] button Temporarily mutes all sounds.
VOLUME [-] [+] buttons
Adjust the overall volume of the Atelier.
Pressing the VOLUME [-] button decreases the volume, and pressing the
VOLUME [+] button increases the volume.
[FUNC 1] button
Executes the function you’ve assigned to this button.
You can change the function that’s assigned to the button (p. 228).
With the factory settings, “LYRICS” is assigned to this button.
[FUNC 2] button
Executes the function you’ve assigned to this button.
You can change the function that’s assigned to this button (p. 228).
With the factory settings, “Melody Mute” is assigned to this button.
TEMPO [-] [+] buttons
Adjust the tempo of the song.
Pressing the TEMPO [-] button slows down the tempo, and pressing the
TEMPO [+] button speeds up the tempo.
* You can’t change the tempo of a music CD.
KEY CTRL (key control)
[-] [+] buttons
Change the key of the song that’s playing.
Pressing the KEY CTRL [-] button will lower the key, and pressing the KEY
CTRL [+] button will raise the key.
→
Playback Transpose (p. 218)
Button name Description
6
7
8
9
10
11
AT-800_e.book 256 ページ 2008年10月15日 水曜日 午前9時37分

257
Enjoying Music and Video
Enjoying Music and Video
You can connect an external display or television to the ATELIER, and use it to
view images from a device connected to the ATELIER.
You can also connect a CD drive (commercially available) and play back
VIMA TUNES (sold separately). While playing a VIMA TUNES song, you can
use the external display or television to view a slide show suitable for the
character of the song, or play along using recommended tones.
VIMA TUNES Screen
In the System Utility screen, touch <VIMA TUNES> to access the “VIMA
TUNES screen” shown below.
VIMA TUNES is a Roland
specification for music files that
contains image and lyric data,
allowing you to enjoy songs
with lyrics and images
simultaneously. When data
bearing the “VIMA TUNES”
logo is played back on a
device that bears the same
logo, lyrics can be shown on
the screen of a connected
external display or television,
letting you enjoy karaoke or
watch a slide show.
You can also access the “VIMA
TUNES screen” from the “Rec/
Play screen”(p. 164).
Mute the melody portion,
or reduce the volume.
Sounds appropriate for the currently
playing VIMA TUNES song will be
selected automatically.
Change the key of the song that’s playing
AT-800_e.book 257 ページ 2008年10月15日 水曜日 午前9時37分

258
Enjoying Music and Video
You can connect a CD drive (commercially available) and play back VIMA
TUNES (sold separately). While playing a VIMA TUNES song, you can use
the external display or television to view a slide show suitable for the
character of the song, or play along using recommended tones.
1.
Connect a commercially available CD drive to the Ext Drive
connector, and insert the VIMA TUNES disc into the CD
drive.
2.
Touch <System> on the Main screen.
The System screen appears.
3.
Touch <Utility>.
4.
Touch <VIMA TUNES>.
The VIMA TUNES screen appears.
Enjoying VIMA TUNES Songs
Listening to a VIMA TUNES Song
If you want to use a CD or the
CD drive, refer to “Connecting
a CD Drive”(p. 28).
You can also press the panel’s
[Song] button and choose a
VIMA TUNES song from Song
Select screen.
NOTE
It will take a certain amount of
time until VIMA TUNES song
can be selected.
AT-800_e.book 258 ページ 2008年10月15日 水曜日 午前9時37分

259
Enjoying Music and Video
Enjoying Music and Video
5.
Touch < > < > to select the song you want to play.
6.
Touch < > to start playing back the song.
You can touch Playback Transpose < > < > to change the key of the song.
When you touch Melody <Mute> in the screen, the melody will be muted.
You can mute the melody, and play the melody yourself.
When you touch Melody <Guide> in the screen, the volume of the melody will be
lowered. You can leave the melody playing at a lowered volume and play along until
you’ve learned the melody. Since you will still be able to hear the melody, you can use
it as a guide during practice.
7.
Touch < > to stop playing back the song.
AT-800_e.book 259 ページ 2008年10月15日 水曜日 午前9時37分

260
Enjoying Music and Video
While playing back a VIMA CD-ROM (VIMA TUNES), you can view a slide
show of images that match the mood of the song.
Songs on a CD-ROM created for VIMA (VIMA TUNES) contain slide show
images suitable for those songs, making it easy for you to enjoy a slide show
without having to prepare your own images (photos).
1.
Connect a commercially available CD drive to the Ext Drive
connector, and insert the VIMA TUNES disc into the CD
drive.
2.
Touch <System> on the Main screen.
The System screen appears.
3.
Touch <Utility>.
4.
Touch <VIMA TUNES>.
The VIMA TUNES screen appears.
5.
Touch <Slide Show> so it’s lit.
Displaying a Slide Show while the Song Plays
You can also press the panel’s
[Song] button and choose a
VIMA TUNES song from Song
Select screen.
AT-800_e.book 260 ページ 2008年10月15日 水曜日 午前9時37分

261
Enjoying Music and Video
Enjoying Music and Video
6.
Touch < > < > to select the song you want to play.
7.
Touch < > to start playing back the song.
A slide show suitable for the character of the song will be shown on the external
display or television connected to the ATELIER.
8.
Touch < > to stop playing back the song.
Viewing the ATELIER’s screen to check the image that’s
shown on your external display
You can view the ATELIER’s screen to check the image that’s shown on your external
display.
1.
Press the [Video Monitor] button, getting its indicator to
light up.
The [Video Monitor] button indicator will alternate between on (lit) and off (dark) each
time it is pressed.
fig.01-32_AT-900.eps
The ATELIER’s display will show the same image as shown on your external display.
NOTE
It will take a certain amount of
time until VIMA TUNES song
can be selected.
AT-800_e.book 261 ページ 2008年10月15日 水曜日 午前9時37分

262
Enjoying Music and Video
When playing along on the keyboard while listening to a CD-ROM made for
the VIMA (VIMA TUNES), this function lets you play using instrumental sounds
that are appropriate for the atmosphere of the selected song.
If you select a song from a CD-ROM created for VIMA (VIMA TUNES), three
recommended tones will automatically be selected in the VIMA TUNES
screen. You can use these three sounds to perform sounds that will match the
character of that song.
When you want to select a song from a CD-ROM made for the VIMA (VIMA
TUNES), insert the CD-ROM into the CD drive.
1.
Select the song of VIMA CD-ROM (p. 263).
2.
Touch <System> on the Main screen.
The System screen appears.
3.
Touch <Utility>.
4.
Touch <VIMA TUNES>.
The VIMA TUNES screen appears.
The three recommended tones are shown in the lower part of the screen.
5.
Touch one of the recommended tones in the screen to select
a tone.
6.
Touch < > to start playing back the song.
7.
Play along with the song.
The tones you play will be suitable for the character of the song.
8.
Touch < > to stop playing back the song.
Performing with Sounds that Match the Song
(Recommended Tones)
AT-800_e.book 262 ページ 2008年10月15日 水曜日 午前9時37分

263
Enjoying Music and Video
Enjoying Music and Video
You can connect a CD drive to the ATELIER and use it to play music CDs. This
lets you perform or sing along with the backing of a music CD.
1.
Connect a commercially available CD drive to the Ext Drive
connector, and insert the music CD into the CD drive.
2.
Press the [Song] button.
The Song Select screen appears.
3.
Touch < > < > to select the “CD.”
4.
Touch < > < > to select the song you want to play.
5.
Touch < > ( ) to start playing back the song.
6.
Touch < > ( ) to stop playing back the song.
Listening to Songs from Music CD
NOTE
You can’t copy music CD songs
to “Favorites.”
If you want to use a CD or the
CD drive, refer to “Connecting
a CD Drive”(p. 28).
NOTE
It will take a certain amount of
time until a music CD can be
selected.
NOTE
You can also play or stop the
music data by touching <Play>
or <Stop> in the Rec/Play
screen, and you can touch
<Bwd> or <Fwd> to rewind or
fast-forward the playback.
AT-800_e.book 263 ページ 2008年10月15日 水曜日 午前9時37分

264
Enjoying Music and Video
You can minimize the vocal sounds of a commercially available music CD,
and sing the vocal part yourself. This is a convenient way to enjoy karaoke or
practice soloing with a favorite music CD.
1.
Connect a commercially available CD drive to the Ext Drive
connector.
2.
Insert the music CD you want to use into the CD drive, and
select the song you want to sing (p. 263).
3.
Touch <System> on the Main screen.
The System screen appears.
4.
Touch <Utility>.
5.
Touch <VIMA TUNES>.
The VIMA TUNES screen appears.
6.
Touch the Melody <Mute> on the screen.
The Center Cancel function is active.
7.
Touch < > to start playing back the song.
When you play back the song, the sound of the melody or vocal will be minimized.
This lets you song the melody portion yourself.
Transposing the Song to a Comfortable Key for
Singing
You can transpose the song to a key that is more comfortable for you to sing.
If you or someone else will be singing along with a song, you can change the
key of the song so it’s appropriate for the singer’s range.
1.
Touch Playback Transpose < > < > on the VIMA Tunes
screen.
Each time you touch Playback Transpose < > < >, the key is changed by one
semitone.
Touch < > to lower the key, or touch < > to raise the key.
This can be set in a range of -6–0–+5 (semitone steps).
The VIMA TUNES screen shows the value you’ve specified.
2.
If you touch Playback Transpose < > < > to select “0,”
Key Control will be turned off.
Enjoying Karaoke with a Music CD (Center Cancel) NOTE
For some songs, the vocal
sound may not be eliminated
completely.
If you select a different song,
the playback transpose settings
will return to their factory-set
state.
AT-800_e.book 264 ページ 2008年10月15日 水曜日 午前9時37分

265
Troubleshooting
Appendices
Troubleshooting
If the ATELIER does not function in the way you except, first check the following chart. If this does not resolve the problem, consult
your dealer or a nearby Roland Service Station.
Power does not Turn On
Problem Check Solution Page
When you press the [Power On]
switch, the power doesn’t come
on
Power cord is not connected correctly. Connect the power cord correctly.
p. 22
Problems with the Screen Display
Problem Check Solution Page
Bouncing Ball is not shown
The Bouncing Ball display is turned off. Turn the Main Bouncing Ball setting ON.
p. 226
Can’t view the main screen
The [Video Monitor] button is lit.
If the [Video Monitor] button is lit, the
ATELIER’s display will show the same
image as the device connected to the
ATELIER. Press the [Video Monitor] button
so it’s turned off.
p. 18
It appears as though there are
vertical stripes in the screen
This is due to the nature of a liquid
crystal display, and is not a
malfunction.
This is not a malfunction.
- - -
Lyrics are not indicated properly
in the display
With some music files, the lyrics cannot
be displayed correctly. This is not a malfunction.
- - -
In the Notation screen, some lyrics or
notes could extend beyond the edges
of the screen, and not be displayed.
This is not a malfunction.
- - -
Lyrics are not indicated properly
in the display
A button was pressed while the lyrics
were being shown in the display.
During the display of lyrics, you could
be taken to a different screen if you
press a button.
If you want to have the lyrics be displayed
again, touch <Play> on the Rec/Play
screen.
p. 218
Notation is not indicated properly
in the display
In the Notation screen, some lyrics or
notes could extend beyond the edges
of the screen, and not be displayed.
This is not a malfunction.
- - -
The Notation display feature is
particularly unsuitable for the display
of difficult, complex musical works that
demand accurate notation.
This is not a malfunction.
p. 173
If you select a part that does not
contain performance data, notes will
not be displayed in the notation.
Change the part that is displayed.
p. 172
Nothing appears on screen
The ATELIER uses a liquid-crystal
screen, so text may not be displayed
when the ambient temperature is
below freezing.
This is not a malfunction.
- - -
AT-800_e.book 265 ページ 2008年10月15日 水曜日 午前9時37分

266
Troubleshooting
No Sound is Heard
Problem Check Solution Page
No sound is heard
The [Master Volume] slider is set too
low.
Turn the [Master Volume] knob toward
“Max.”
p. 22
Headphones are connected.
When you connect the headphones,
the sound is heard only through the
headphones.
If you want sound to be output from the
speakers, disconnect the headphones.
p. 23
The plug is still plugged into the
headphone jack.
Disconnect the plug from the headphone
jack.
p. 23
The volume is set too low on the Level
[
▲
] [
▼
] buttons.
Press the Level [
▲
][
▼
] buttons to raise the
volume.
p. 72
The volume is set too low on the
Expression Pedal. Advance the expression pedal.
p. 136
You do not have a Voice selected.
Press a voice button to select a voice.
Voices that have their button indicator lit
can be played.
p. 48
No sound is heard
(by the Upper keyboard)
“Percussion Set 3” has been selected
for the Upper keyboard.
When “Percussion Set 3” is selected,
some keys may have no sound
assigned to them.
For the upper keyboard, select a voice
other than “Percussion Set 3.”
p. 49
No sound is heard
(by the Lower keyboard)
Drums/SFX are selected for the Lower
keyboard, but you are playing a key to
which no drum sound is assigned.
Turn the Drums/SFX off or play keys to
which drums sounds are assigned.
p. 76
The Lower keyboard will not produce
sound while an Intro or Ending is being
played.
This is not a malfunction.
- - -
No sound is heard (when external
devices are connected)
The power of the connected external
devices is not turned on.
Use the correct procedure to turn on the
power of the connected external devices.
p. 243
–
p. 249
There is no sound from the twelve
keys at the right of the lower
keyboard
The V-LINK function is set Mode 2.
When V-LINK setting is Mode 2, the
group of twelve keys starting at the
very right of the lower keyboard are
used for controlling video images.
Therefore, no sounds are played even
when you press these keys.
Turn the V-LINK function off, or select
Mode 1 for the V-LINK function.
p. 229
Problems with the Sound
Problem Check Solution Page
Bass is heard even though you are
not playing the Bass Pedalboard
The Pedal [To Lower] button or the
[Bass Split] button is ON.
When the Pedal [To Lower] button is
ON, the Bass will be sounded by the
Lower keyboard.
In the Pedal part, press the Pedal [To
Lower] button or [Bass Split] button to turn
the button off (dark).
p. 161
p. 163
Chorus effect does not apply
Some sounds do not allow the chorus
effect to be applied. This is not a malfunction.
- - -
Even though you press only one
key, a multiple number of notes
sound
Harmony Intelligence is at ON. Turn “Harmony Intelligence” off.
p. 138
Chord Intelligence is turned ON. Turn “Chord Intelligence” off.
p. 90
AT-800_e.book 266 ページ 2008年10月15日 水曜日 午前9時37分

267
Troubleshooting
Troubleshooting
Appendices
Noise is heard in the sound
If there is a cell phone nearby, you
may hear noise from the ATELIER when
an incoming call or outgoing call
occurs, or during a conversation.
Keep the phone as far away as possible,
or turn off its power.
- - -
Pitch is off
Transpose is in effect.
Simultaneously press the Transpose [-] [+]
buttons to cancel the transposition (the
Transpose [-][+] buttons’ indicators will
go out).
p. 130
The tuning is incorrect. Adjust the standard pitch.
p. 222
While set for an octave shift, you are
playing keys beyond the
recommended range. This does not
indicate a malfunction.
Adjust the Octave Shift setting.
p. 74
Pressing the expression pedal
while playing back ATELIER
performance data produces a
crackling noise
The expression pedal function is set to
“PEDAL+COMPOSER” during
playback of ATELIER performance
data.
When this setting is used, moving the
expression pedal while playing back
ATELIER performance data may create
a difference between the expression
pedal information in the performance
data and the volume as set with the
expression pedal, which can result in
this kind of sound being produced.
Set the expression pedal function to
“PEDAL” during playback.
p. 212
Rotary effect is not be applied
Some sounds do not allow the rotary
effect to be applied. This is not a malfunction.
- - -
Some keys (of certain keyboard
parts) sound strange
You are playing notes outside the
recommended range of the voice. This is not a malfunction.
- - -
Sound is distorted/cracked
The Part Balance volume of each part
is too high.
Press the Part Balance button to lower the
volume.
p. 72
The Reverb volume has been raised
when the volume of each Part Balance
button is already raised.
Either lower the Reverb volume, or adjust
the Part Balance of each part.
p. 72
p. 149
The [Master Volume] slider has been
used to raise the overall volume
excessively.
Use the [Master Volume] slider to lower
the overall volume.
p. 22
Sound is produced when you take
your finger off a key
You have selected a “Marimba Treml”
or “Banjo Treml” sound.
This is not a malfunction.
If you select a “Marimba Treml” or
“Banjo Treml” sound, a sound will also be
produced when you take your finger off
the key.
- - -
The Bass Range Sounds Odd, or
There Is a Vibrating Resonance
When listening through speakers:
Playing at loud volumes may cause
instruments near the ATELIER to
resonate. Resonance can also occur
with fluorescent light tubes, glass
doors, and other objects. In particular,
this problem occurs more easily when
the bass component is increased, and
when the sound is played at higher
volumes.
Use the following measures to suppress
such resonance.
•Place speakers so they are 10-15 cm
from walls and other surfaces.
•Reduce the volume.
•Move the speakers away from any
resonating objects.
- - -
When listening through headphones:
Here, a different cause (such as
resonance produced by the ATELIER)
would be suspect.
Consult your Roland dealer or nearest
Roland Service Center.
- - -
Problem Check Solution Page
AT-800_e.book 267 ページ 2008年10月15日 水曜日 午前9時37分

268
Troubleshooting
The sound is not played correctly
If you layer the same type of sound (for
example, Strings 1 and Strings 5), or
play an octave-shifted organ sound,
the timing at which you play a note or
the phase relationship between the two
sounds may affect the way in which the
sounds are heard, but this is not a
malfunction.
You are layering sounds of the same type
(e.g., Strings 1 and Strings 5).
Alternatively, you are playing an organ
sound with Octave Shift.
This is not a malfunction.
- - -
The volume level of the instrument
connected to ATELIER is too low.
Could you be using a connection cable
that contains a resistor?
Use a connection cable that does not
contain a resistor.
p. 243
When playing the same sound in
the Upper keyboard and Lower
keyboard, the volume is different
On one of the keyboards, “Initial
Touch” is turned ON.
Set the initial touch settings of the Upper
keyboard and the Lower keyboard to
both On, or both Off.
p. 210
When the human voice “Jazz
Scat” is selected, playing
dynamics do not change the
sound
The setting of “Initial Touch” is turned
OFF. Turn “Initial Touch” on.
p. 210
When you release your fingers
from keys in the Lower keyboard,
the notes continue sounding
The Lower Voice [Hold] button is at
ON.
Press the Lower Voice [Hold] button to
turn it off (dark).
p. 80
Registrations do not Switch Correctly
Problem Check Solution Page
The Rhythm or Tempo does not
change when you press the
Registration buttons
The settings at which Registrations are
recalled (Registration Arranger
Update) has been set to “DELAYED.”
Set the timing at which the arranger
settings are called up (Registration
Arranger Update) to “INSTANT.”
p. 109
p. 217
Rhythm or Automatic Accompaniment does not Sound Right
Problem Check Solution Page
Automatic Accompaniment
sounds odd
The keys for a chord were not pressed
simultaneously.
Either turn on the Chord Intelligence
function, or play the chord correctly.
p. 90
When Chord Intelligence is OFF, the
chord is not being pressed correctly.
Either turn on the Chord Intelligence
function, or play the chord correctly.
p. 90
When performance data from a device
other than the ATELIER is being played
together with the Automatic
Accompaniment, the Automatic
Accompaniment may not be sounded
correctly.
This is not a malfunction.
- - -
Can’t use Chord Intelligence
function
Chord Intelligence is at OFF. Turn “Chord Intelligence” on.
p. 90
Rhythm sounds odd
When performance data from a device
other than the ATELIER is being played
together with the Automatic
Accompaniment, the Rhythm
performance may not be sounded
correctly.
This is not a malfunction.
- - -
Problem Check Solution Page
AT-800_e.book 268 ページ 2008年10月15日 水曜日 午前9時37分

269
Troubleshooting
Troubleshooting
Appendices
-
Tempo not changing even when
the source tempo is reselected
(when arranging Rhythms using
the Rhythm Customize function)
Auto Std Tempo (Auto Standard
Tempo) is set to on.
When the Auto Std Tempo setting is set
to ON and Rhythms are switched while
the Rhythm is stopped, the tempo is
automatically set to the tempo for that
Rhythm.
The tempo setting does not change
automatically, even if the Rhythms are
switched with the Auto Std Tempo
setting set to OFF and the Rhythm
stopped.
Turn “Auto Std Tempo” off.
p. 215
The bass note of the Automatic
Accompaniment does not sound
When a voice is selected for the Pedal
Bass part, the bass of the Automatic
Accompaniment will not sound.
This is not a malfunction.
- - -
When you release your fingers
from keys in the Lower keyboard
while Automatic Accompaniment
and Rhythm are playing, the
Rhythm performance only
remains playing
Chord Hold is at OFF.
Turn “Chord Hold” on.
The Automatic Accompaniment will play
while you press a chord. If Chord Hold is
turned ON, the Automatic
Accompaniment will continue playing
with the Rhythm even when you take your
hand off of the Lower keyboard.
p. 214
Song does not Play Correctly
Problem Check Solution Page
Certain instrument are not heard
while playing a song
The track is muted. Turn off track muting.
p. 168
p. 170
The volume changes during
playback of performance data
When recording is performed
repeatedly while changing the Part
Balance volume, the previously-
recorded Part Balance data remains in
the Control track.
If you wish to get rid of the volume
changes, use the Erase function to delete
the Part Balance data.
p. 193
Recording is not Possible
Problem Check Solution Page
Recording is not possible
(If you wish to erase a previously-
recorded track and then re-
record.)
Press the track button for the desired
track to make that button blink before
you begin recording.
Press the track button for the desired track
to make that button indicator blink before
you begin recording.
p. 177
Touch the track button for the track you
want to record in the Rec/Play screen,
stopping the button from flashing.
On Rec/Play screen, touch the track
button for the desired track to make that
button indicator blink before you begin
recording.
p. 177
The recorded performance has
disappeared
Any performance that has been
recorded is deleted when the power to
the unit is turned off.
It is not possible to recover performance
data that has been lost.
Before you turn off the power, save the
performance data in the Favorites (user
memory), USB memory, or a floppy disk.
p. 180
Problem Check Solution Page
AT-800_e.book 269 ページ 2008年10月15日 水曜日 午前9時37分

270
Troubleshooting
-
Problems with Playback Functions
Problem Check Solution Page
Moving your hand over the D
Beam controller does not produce
a sound
If a D Beam button is lit in red, moving
your hand above the D Beam controller
will apply an effect to the sound you
play from the Upper keyboard.
Press the D Beam button once again so
the button is lit in green.
p. 155
Can’t use the function assigned to
the foot switch
If “Registration Shift” (change
Registrations) is “RIGHT,” “LEFT,” or
“RIGHT + Load Next,” the foot switch
will be dedicated to switching the
Registration.
Turn “Registration Shift” off.
p. 135
Damper Pedal does not operate
The damper pedal affects only the
Lower keyboard and Upper keyboard.
The damper pedal does not affect the
Bass pedalboard.
You can change the settings so that the
damper pedal affects the Upper
keyboard.
p. 212
The damper pedal does not affect the
Solo voice. This is not a malfunction.
- - -
Expression Pedal does not
operate
The function of the Expression Pedal
during recording or the function during
playback has been set to
“COMPOSER.”
Set the expression pedal function during
recording to “PEDAL,” and during
playback to “PEDAL” or
“PEDAL+COMPOSER.”
p. 211
Other Problems
Problem Check Solution Page
Can’t read/write USB memory
Could you be using USB memory not
made by Roland?
We cannot guarantee operation if you’re
using USB memory not made by Roland.
- - -
The external memory setting is
incorrect. Change the external memory setting.
p. 227
Remote control does not work
Could the Remote function be turned
off?
If the Remote function is turned off,
data from the remote control will not be
received.
Refer to “Turning the Remote function on/
off.”
p. 228
The Touch Screen doesn’t respond
correctly
The positioning of the Touch Screen
may become displaced if some time
has passed since it was last used.
Reposition the Touch screen.
p. 230
Unable to save created Rhythm to
the User Memory
“Memory Full” appears in the display.
The available memory remaining in the
ATELIER is not sufficient.
First delete some other Rhythm saved to
the user memory, then save the Rhythm
you have created to the user memory
once again.
p. 207
p. 208
AT-800_e.book 270 ページ 2008年10月15日 水曜日 午前9時37分

271
Error Message
Appendices
Error Message
Error Message Meanings
Copy Protected.
Can’t Save.
To protect the copyright, this music file cannot be saved as SMF format.
Write-Protected
Media.
The protect tab of the storage media is set to the Protect (write prohibit) position.
Move the tab to the Write (write permit) position and try the operation again.
Can’t Save
This Song.
You can only play the music data. It cannot be saved on a storage media.
Master Disk
This storage media does not allow initialization or saving. Insert a different storage media and try the
operation again.
Read Only File.
You cannot overwrite-save or delete a file on this storage media.
No Media
Storage media is not connected. Please connect storage media.
Media Full
Saving is not possible because the storage media does not have enough space. Please use other storage
media that has been formatted by the ATELIER.
Unknown Media
This storage media cannot be used. Please format it.
Media Ejected
The storage media was disconnected while it was being accessed. Please try the operation again.
Damaged Media
A damaged area was found on the storage media.
Can’t Read
This data cannot be read.
Can’t Play
Playback was halted because the song could not be read fast enough.
The song could not be read from the storage media fast enough for playback. Press the [Reset] button, then
press the [Play/Stop] button once again.
No Rhythm
There is no Rhythm in user memory.
The Rhythm used by the selected Registration was deleted from user memory, or its order was changed.
Designated
positions are
incorrect.
When calibrating the touch panel, the appropriate point was not touched correctly.
If you touch a location other than the specified point, the discrepancy may become severe.
Please be sure to touch the correct point.
Memory Full
The song data is excessively large, and cannot be loaded.
The performance data is excessively large, and cannot be loaded.
Recording or editing is not possible because the memory of the ATELIER is full.
MIDI Buffer Full
The ATELIER cannot deal with the excessive MIDI data sent from the external MIDI device. Reduce the
amount of MIDI data sent to the ATELIER.
Communication
Error
A MIDI cable or computer cable has been disconnected. Connect it properly and securely.
The ATELIER is unable to handle the data that was sent. Please send data that the ATELIER is able to handle.
A MIDI
transmission error
has occurred.
Data transfer failed. Please transfer the data again.
Memory Error
An error occurred in internal memory. Please perform the operation again. If this indication appears even
after you’ve repeated the operation several times, please contact Roland service.
Not found
A Rhythm or Registration that meets the conditions was not found.
This is registration
data of a type that
is not supported.
This instrument cannot use this Registration.
The Ext Memory
port was subjected
to excessive
current.
USB memory not supported by the ATELIER was connected. This USB memory cannot be used with the
ATELIER.
AT-800_e.book 271 ページ 2008年10月15日 水曜日 午前9時37分

272
Chord List
●
symbol: Indicates the constituent not of chord.
★
symbol: Chord shown with an “
★
”can be played by pressing just the key marked with the “
★
.”
Chord 1.eps
Cm7 5
C C# D E E F
Cmaj7 C#maj7 Dmaj7 E maj7 Emaj7 Fmaj7
C7 C#7 D7 E 7 E7 F7
Cm C#m Dm E m Em Fm
Cm7 C#m7 Dm7 E m7 Em7 Fm7
Cdim C#dim Ddim E dim Edim Fdim
Dm7 5 Em7 5
Caug C#aug Daug E aug Eaug Faug
Csus4 C#sus4 Dsus4 E sus4 Esus4 Fsus4
C7sus4 C#7sus4 D7sus4 E 7sus4 E7sus4 F7sus4
Fm7 5E m7 5C#m7 5
C6 C#6 D6 E 6 E6
Cm6 Dm6 Em6
F6
Fm6
C#m6 E m6
AT-800_e.book 272 ページ 2008年10月15日 水曜日 午前9時37分

273
Chord List
Chord List
Appendices
●
symbol: Indicates the constituent not of chord.
★
symbol: Chord shown with an “
★
”can be played by pressing just the key marked with the “
★
.”
Chord 2.eps
F# G A A B B
F#maj7 Gmaj7 A maj7 Amaj7 B maj7 Bmaj7
F#7 G7 A 7 A7 B 7 B7
F#m Gm A m Am B m Bm
F#m7 Gm7 A m7 Am7 B m7 Bm7
F#dim Gdim A dim Adim B dim Bdim
Gm7 5 Am7 5 Bm7 5
F#aug Gaug A aug Aaug B aug Baug
F#sus4 Gsus4 A sus4 Asus4 B sus4 Bsus4
F#7sus4 G7sus4 A 7sus4 A7sus4 B 7sus4 B7sus4
B m7 5A m7 5F#m7 5
G6
Gm6
A6A 6 B6
Bm6
B 6
B m6Am6A m6
F#6
F#m6
AT-800_e.book 273 ページ 2008年10月15日 水曜日 午前9時37分

274
Glossary
Arrangement
This refers to changes that have been made in an original
tune, by adding a new accompaniment or by changing the
instruments used.
Automatic Accompaniment
Automatic Accompaniment is Automatic Accompaniment when
just a few keys in the lower section of the keyboard are
pressed to specify the chord.
Basic Chord
This refers to the most commonly used types of chord, which
are generally the following six types: major chords, minor
chords, minor seventh chords, minor seventh (5) chords,
dominant seventh chords, and diminished seventh chords.
Chord
Notes of two or more pitches sounded simultaneously. Chords
consisting of three notes are called “triads,” and are the most
basic type of chord.
Chorus
An effect that adds spaciousness and richness to the sound.
Ending
This is the last part of the accompaniment. When you stop
playing the Automatic Accompaniment, the ATELIER plays an
Ending appropriate for the Rhythm.
Glide
An effect that temporarily lowers the pitch and then gradually
returns it to normal.
Intro
This is the introductory portion of an Automatic
Accompaniment performance. When Automatic
Accompaniment begins, the ATELIER can add an appropriate
intro for each Rhythm.
Inversion
When the lowest note of a chord is the root, the chord is said
to be in “root position.” In contrast, forms of a chord in which
other notes are the lowest pitch are called “inversions.”
Mute
To silence a sound. The ATELIER provides a Track Mute
function that allows you to turn off the track button indicator of
a track on which music data has been recorded, so that the
corresponding track will temporarily be silenced.
Panel Settings
Settings such as sound selections, tempo, Rotary fast/slow.
Pitch Bend
An effect that smoothly raises or lowers the pitch.
Registration
A set of data that specifies the state of the instrument when
performing, including sounds and panel settings.
Reverb
An effect that simulates the reverberation of a room or concert
hall.
Root Note
The root note is the basis of a chord. All chords are built on a
root note, which is the part of the chord name given in
uppercase letters.
Rotary
An effect which simulates the modulation given to the sound
when a rotating speaker is used. The Rotary effect produces
two types of modulation: fast or slow.
Sound Generator
This is the section that produces the sound. The ATELIER series
uses a sound generator that is compatible with GM2/GS.
Split
A function which allows the keyboard to be divided into two
or more areas, and a different sound assigned to each area.
The point at which the keyboard is divided is called the “Split
Point.”
Sustain
An effect that adds a decay to each note. The ATELIER allows
sustain to be applied to the voices of the upper part, lower
part, and pedal part.
Vibrato
An effect that cyclically modulates the pitch.
Voice
The ATELIER is able to produce the sounds of various
instruments. These sounds are called “Voices.”
AT-800_e.book 274 ページ 2008年10月15日 水曜日 午前9時37分

275
Music Files That the ATELIER Can Use
Appendices
Music Files That the ATELIER Can Use
What Are Music Files?
Music files contains musical information such as how long the key for
a corresponding pitch is played, the force applied to the key played,
and other such information. Performance data is transmitted to the
ATELIER from music files saved in USB memory and CD-ROM, and
played back without change as songs. This is different than a audio
CD, since the music file does not contain a recording of the sound
itself. This makes it possible to change tempos and keys freely,
allowing you to use it in many different ways.
Regarding Copyright
Use of the internal songs and audio files for any purpose other than
private, personal enjoyment without the permission of the copyright
holder is prohibited by law. Additionally, this data must not be
copied, nor used in a secondary copyrighted work without the
permission of the copyright holder.
Please be aware that if you create derivative works that are based on
existing copyrighted material, such as commercially available SMF
music files, such works may violate copyright law if used for any
purpose other than personal enjoyment. Roland takes no responsibility
for any copyright violation you may commit by creating such works.
■
The ATELIER Allows You To Use the
Following Music Files
VIMA TUNES
VIMA TUNES is a Roland specification for music files that contains
image and lyric data, allowing you to enjoy songs with lyrics and
images simultaneously. When data bearing the “VIMA TUNES” logo
is played back on a device that bears the same logo, lyrics can be
shown on the screen of a connected external display or television,
letting you enjoy karaoke or watch a slide show.
SMF Music Files
SMFs (Standard MIDI Files) use a standard format for music file that
was formulated so that files containing music file could be widely
compatible, regardless of the manufacturer of the listening device. An
enormous variety of music is available, whether it be for listening, for
practicing musical instruments, for Karaoke, etc.
SMF with Lyrics
“SMF with Lyrics” refers to SMF (Standard MIDI File) that contains the
lyrics. When Music Files carrying the “SMF with Lyrics” logo are
played back on a compatible device (one bearing the same logo), the
lyrics will appear in its display.
The ATELIER come equipped with GM 2/GS sound generators.
■
About the ATELIER Sound Generator
The ATELIER come equipped with GM 2/GS sound generators.
General MIDI
The General MIDI is a set of recommendations which seeks to provide
a way to go beyond the limitations of proprietary designs, and
standardize the MIDI capabilities of sound generating devices. Sound
generating devices and music files that meets the General MIDI
standard bears the General MIDI logo. Music files bearing the
General MIDI logo can be played back using any General MIDI
sound generating unit to produce essentially the same musical
performance.
General MIDI 2
The upwardly compatible General MIDI 2 recommendations pick up
where the original General MIDI left off, offering enhanced expressive
capabilities, and even greater compatibility. Issues that were not
covered by the original General MIDI recommendations, such as how
sounds are to be edited, and how effects should be handled, have
now been precisely defined. Moreover, the available sounds have
been expanded. General MIDI 2 compliant sound generators are
capable of reliably playing back music files that carry either the
General MIDI or General MIDI 2 logo.
In some cases, the conventional form of General MIDI, which does not
include the new enhancements, is referred to as “General MIDI 1” as
a way of distinguishing it from General MIDI 2.
GS Format
The GS Format is Roland’s set of specifications for standardizing the
performance of sound generating devices. In addition to including
support for everything defined by the General MIDI, the highly
compatible GS Format additionally offers an expanded number of
sounds, provides for the editing of sounds, and spells out many details
for a wide range of extra features, including effects such as reverb
and chorus. Designed with the future in mind, the GS Format can
readily include new sounds and support new hardware features when
they arrive. Since it is upwardly compatible with the General MIDI,
Roland’s GS Format is capable of reliably playing back GM Scores
equally as well as it performs GS music files (music files that have
been created with the GS Format in mind). This product supports both
the General MIDI 2 and the GS Format, and can be used to play back
music data carrying either of these logos.
XGlite
XG is a tone generator format of YAMAHA Corporation, that defines
the ways in which voices are expanded or edited and the structure
and type of effects, in addition to the General MIDI specification.
XGlite is a simplified version of XG tone generation format. You can
play back any XG music files using an XGlite tone generator.
However, keep in mind that some music files may play back differently
compared to the original files, due to the reduced set of control
parameters and effects.
AT-800_e.book 275 ページ 2008年10月15日 水曜日 午前9時37分

276
Settings That Are Stored After the Power Is Turned Off
Arranger Update
Aspect Ratio
Auto Std Tempo (Auto Standard Tempo)
Aux Out Mode
D Beam Sensitivity
Display Brightness
Exp. Curve (Expression Curve)
Lyrics
Main Background
Main Bouncing Ball
Master Tune
Metronome Sound
Mic Echo
MIDI IN Mode
NTSC/PAL
Registration Shift
Remote Control
Remote Control: FUNC1, 2
Rhythm Mode
Rotary Color
Rotary Speed
Send PC Switch
Trans. Update (Transpose Update)
USB Driver
Registration Name
EZ Touch
Registration Name
Registration Shift
Arranger Update
Trans. Update (Transpose Update)
Exp. Curve (Expression Curve)
Rhythm Mode
Reverb Type
Reverb Depth
Solo [To Lower] button (ON/OFF)
Pedal [To Lower] button (ON/OFF)
Transpose [-] [+] buttons (Key Transpose)
L Foot Switch Assignment (Left Foot Switch Assignment)
R Foot Switch Assignment (Right Foot Switch Assignment)
Damper Pedal (Damper Pedal Assignment)
[Harmony Intelligence] buttons (ON/OFF)
Harmony Intelligence Type
Rotary [Fast/Slow] button (ON/OFF)
Rotary [On/Off] button (ON/OFF)
Bender/Vibrato
Pitch Bend Range
Pedal Bass Mode
Solo Mode
Solo To Lower Mode
Solo Split Point
[Bass Split] button (ON/OFF)
Bass Split Point
Sustain ON/OFF
Sustain Length
Tx MIDI Channel
After Touch ON/OFF
After Touch Sens (After Touch Sensitivity)
Initial Touch (Initial Touch Sensitivity)
Vintage Organ Type
Vintage Flute Volume
PC Number (Program Change Number)
Bank LSB (Bank Select LSB)
Bank MSB (Bank Select MSB)
Wall Type
The Voices assigned for each part
Level [
▲
][
▼
] buttons (Part Balance Volume)
The Reverb depth for each part
The Chorus settings (ON/OFF) for each part
The Octave shift settings for each part
The voices assigned to the [Others] buttons for each part
[Drums/SFX] button (ON/OFF)
Drum/SFX Set
[Manual Percussion] button (ON/OFF)
Manual Percussion Set
Selected Rhythm
[Intro] button (ON/OFF)
[Ending] button (ON/OFF)
[Sync Start] button (ON/OFF)
Variation
Chord Intelligence ON/OFF
Chord Hold ON/OFF
Leading Bass ON/OFF
Arranger [ON/OFF] button (ON/OFF)
Lower Voice [Hold] button (ON/OFF)
Tempo setting
Volume of the Rhythm Accompaniment part
Reverb depth of the Rhythm Accompaniment part
Volume of the Rhythm drum part
Reverb depth of the Rhythm drum part
Volume of the Rhythm bass part
Reverb depth of the Rhythm bass part
Settings That Are Stored After the
Power Is Turned Off
Settings That Are Stored In the
Registration Buttons
Settings That Are Stored In the
Individual Registration Buttons
AT-800_e.book 276 ページ 2008年10月15日 水曜日 午前9時37分

277
Appendices
MIDI Implementation Chart
Function...
Basic
Channel
Mode
Note
Number :
Velocity
After
Touch
Pitch Bend
Control
Change
Prog
Change
System Exclusive
System
Common
System
Real Time
Aux
Message
Notes
Transmitted Recognized Remarks
Default
Changed
Default
Messages
Altered
True Voice
Note ON
Note OFF
Key's
Ch's
0, 32
1
5
6, 38
7
10
11
16
64
65
66
67
71
72
73
74
75
76
77
84
91
93
98, 99
100, 101
: True #
: Song Pos
: Song Sel
: Tune
: Clock
: Commands
: All sound off
:
Reset all controllers
: Local Control
: All Notes OFF
: Active Sense
: Reset
1 (Solo)
2 (Pedal)
3 (Lower)
4 (Upper)
11 (Drums/SFX)
13 (Manual Percussion)
16 (Expression, PC, V-LINK)
1–16
x
x
O
x 8n v=64
24–110
x
x
O
O
x
x
x
O
x
O
x
O
x
x
x
x
x
x
O
x
x
x
x
x
x
x
x
O
O
O
O
O
O
O
O
O
O
O
O
O
O
O
O
O
O
O
O
O
O
O
O
0–127
**************
O
x
x
x
O
O
x
x
x
x
O
x
1 (Solo)
2 (Pedal)
3 (Lower)
4 (Upper)
11 (Drums/SFX)
13 (Manual Percussion)
16 (Expression)
1–16 (GM2/GS)
X
Mode 3
Mode 3, 4 (M=1) * 10
O
x
0–127
0–127
O
O
O
O
0–127
O
x
x
x
x
x
O (120, 126, 127)
O
x
O (123–125)
O
x
Bank select
Modulation
Portamento time
Data entry
Volume
Panpot
Expression
General purpose controller 1 (Glide)
Hold 1
Portamento
Sostenuto
Soft
Resonance
Release Time
Attack Time
Cutoff
Decay Time
Vibrato Rate
Vibrato Depth
Portamento control
Effect1 depth
Effect3 depth
NRPN LSB, MSB
RPN LSB, MSB
* 1 O x is selectable.
* 2 O x is selectable by SysEx. (GS Part)
* 3 Not received in the keyboard part
* 4 Can be received in the keyboard part
* 5 With MIDI IN Mode 2
* 6 With MIDI IN Mode 1
* 7 Received in GM2 mode
* 8 Received in GS mode
* 9 Received in General MIDI mode
* 10 Recognize as M=1 even if M≠1.
* 11 V-LINK
Roland Organ
Model AT-800
Date: July 1, 2007
Version : 1.00
MIDI Implementation Chart
**************
**************
Mode 1 : OMNI ON, POLY
Mode 3 : OMNI OFF, POLY
Mode 2 : OMNI ON, MONO
Mode 4 : OMNI OFF, MONO
O : Yes
X : No
Program number 1–128
*3, 7, 8
*2, 7, 8, 9
*2, 7, 8
*2, 7, 8, 9
*2, 7, 8, 9
*3, 7, 8, 9
*3, 7, 8, 9
*4
*3, 7, 8, 9
*3, 7, 8
*2, 7, 8
*2, 7, 8
*7
*7
*7
*7
*7
*7
*7
*2, 8
*3, 7, 8
*3, 7, 8
*3, 8
*2, 7, 8, 9
*5
*5
*5
*5
*5
*5
*5
*6
*2, 8
*2, 7, 8, 9
*3, 7, 8, 9
*7, 8
*7, 8
*7, 8, 9
*2, 7, 8, 9
*1
*1
*11
*11
*11
*1
*11
AT-800_e.book 277 ページ 2008年10月15日 水曜日 午前9時37分

278
Demo Song List
* All rights reserved. Unauthorized use of this material for purposes other than private, personal
enjoyment is a violation of applicable laws.
* No data for the music that is played will be output from MIDI Out connector.
Song Title Composer Player Copyright
Art.Violin Hector Olivera Hector Olivera © 2007 Roland Corporation
Jazz Organ Akio Sasaki Akio Sasaki © 2007 Roland Corporation
Art.Cello Hector Olivera Hector Olivera © 2007 Roland Corporation
Donau Wellen Iosif Ivanovici Yuri Tachibana © 2007 Roland Corporation
Art.Trombone Hector Olivera Hector Olivera © 2007 Roland Corporation
Film Score Hector Olivera Hector Olivera © 2004 Roland Corporation
VivaTheater! Tony Fenelon Tony Fenelon © 2004 Roland Corporation
Accordions Ralf Schink Ralf Schink © 2004 Roland Corporation
Greensleeves Traditional Yuri Tachibana © 2004 Roland Corporation
Pop Organ Ralf Schink Ralf Schink © 2004 Roland Corporation
Pops Orch. Hector Olivera Hector Olivera © 2004 Roland Corporation
Jazz Combo Ric Iannone Ric Iannone © 2003 Roland Corporation
Slow Waltz Ric Iannone Ric Iannone © 2003 Roland Corporation
Hawaiian Ric Iannone Ric Iannone © 2003 Roland Corporation
Dixieland Ric Iannone Ric Iannone © 2003 Roland Corporation
Soft Gospel Ric Iannone Ric Iannone © 2001 Roland Corporation
Pipe Organ Hector Olivera Hector Olivera © 1999 Roland Corporation
Orchestra Hector Olivera Hector Olivera © 2001 Roland Corporation
Soprano W.A.Mozart Hector Olivera © 2001 Roland Corporation
Tenor Ric Iannone Ric Iannone © 1999 Roland Corporation
Jazz Scat Ric Iannone Ric Iannone © 1999 Roland Corporation
AT-800_e.book 278 ページ 2008年10月15日 水曜日 午前9時37分

279
Demo Song List
Demo Song List
Appendices
Profile
Akio Sasaki
After graduating from the Berklee College of Music in Boston as a principle, Akio has been active as
a top jazz organ player in Japan. He performs live throughout the country, and also teaches at the
Senzoku Gakuen College of Music and at the Kyoto Musical Academy. Additionally, he has
published numerous arrangements, works of music theory, and music education books. In 2005 he
released his own trio’s CD album “Glide in Blue,” receiving high praise not only from organ fans but
also from many jazz fans. In 2007 he released his new album “Fly by Night,” and his musical career
continues to expand.
Hector Olivera
Hector Olivera was born in Argentina. He received his education at the Conservatory and the
University of Buenos Aires followed by a scholarship at the famous Juilliard School of Music in New
York. Olivera has performed extensively throughout the world including concerts at prestigious places
such as the Notre Dame Cathedral in Paris and Carnegie Hall in New York. Hector Olivera’s
expertise involves both the traditional pipe organ and the electronic organ. Presently Olivera tours
internationally playing some of the world’s most magnificent pipe organs as well as his preferred
electronic organ, the Roland ATELIER for which he continues to collaborate with its development.
Ralf Schink
Ralf Schink was born in Germany and began playing the electronic organ at the age of 9. After
completing his formal education Ralf went on to study at the renowned Swiss Jazz School in Bern,
Switzerland as well as the Berklee College of Music in Boston. Since then, his energetic,
contemporary style has won him many accolades throughout Europe and around the world. Ralf
regularly performs at the Frankfurt Musik Messe, the largest musical fair in Europe. A tremendously
versatile and gifted musician, Ralf is comfortable with all types of music. From pop to jazz, Ralf’s
repertoire appeals to all age groups. Since 1992 Ralf has been working and touring for Roland
Europe as demonstrator and product consultant. He regularly tours Europe, Asia and Canada.
Ric Iannone
Ric Iannone began playing the piano and accordion at the age of two and a half. By the time he was
seven, he was performing public and private engagements with his musician father. For more than
20 years Ric has performed and traveled extensively throughout the United States and Europe,
delighting audiences with his unique playing style and music arrangements. He is equally
comfortable playing the organ, piano or keyboard, as a concert artist and product demonstrator.
AT-800_e.book 279 ページ 2008年10月15日 水曜日 午前9時37分

280
Demo Song List
Tony Fenelon
Tony Fenelon studied at the Conservatory of Music in Melbourne, Australia under famed teacher Roy
Shepard. An internationally acclaimed artist, Tony has completed eighteen major concert tours
overseas including the United States, U.K. and Japan. He has released seventeen albums, including
four gold records. Tony has also been featured regularly as a solo pianist with the Australian
Philharmonic Orchestra and the Australian Pops Orchestra. In June of 2003, Tony learned that he
had been awarded the distinction of “Organist for the Year 2002” by the American Theatre Organ
Society, and 2004 was awarded the distinction of the Medal of the Order of Australia in Queen
Elizabeth’s Birthday Honours List for his contributions in music.
Yuri Tachibana
Although Yuri Tachibana began playing the piano at age 3, she switched completely to the organ
after winning First Prize in an organ competition. She has expanded her work to include a variety of
activities, releasing two albums on Columbia Records and performing organ regularly on the “11
PM” TV program for four years. She further contributes articles on a wide range of musical genres,
including classical and jazz, is an accomplished arranger, and has published numerous scores.
In 2002, King Records released Yuri’s album “Organ Chat,” all songs of which were performed and
recorded using the Roland Organ Music ATELIER. The album was acclaimed for its unique
arrangements and sure playing, prompting the release of “Organ Chat 2” in 2005. Currently, her
musical activities range beyond Japan to include the United States, Europe, China, and Southeast
Asia, and she has appeared on numerous CDs from King Records and other record companies as a
recording arranger.
AT-800_e.book 280 ページ 2008年10月15日 水曜日 午前9時37分

281
Short Cut List
Appendices
Short Cut List
Quick Guide Function
Short Cut Screen/Setting
While the Quick Guide
screen is displayed,
Expression Pedal Controller screen/Exp. Curve (Expression Curve)
[Bender/Vibrato] lever Controller screen
Bender/Vibrato
Upper Keyboard Upper Keyboard screen/After Touch
Lower Keyboard Split Point screen
Pedalboard Pedalboard screen/Pedal Bass Mode
Left Foot Switch
Right Foot Switch
Controller screen/
L Foot Switch (Left Foot Switch)
R Foot Switch (Right Foot Switch)
Damper Pedal Controller screen/Damper Pedal
[Solo To Lower] button Split Point screen
[Bass Split] button Split Point screen
Sustain [Pedal] button Pedalboard screen/Sustain Length
Rotary [On/Off] button Effect screen/Rotary Color
Rotary [Slow/Fast] button Effect screen/Rotary Speed
[Count Down] button Rhythm Options screen/Count Down Sound
Upper Voice select buttons
Solo Voice select buttons
[Alternate] button
Upper Keyboard screen
Lower Voice select buttons
[Alternate] button Lower Keyboard screen
Pedal Voice select buttons Pedalboard screen
Registration [Write] button Registration Options screen/Arranger Update
[One Touch Program]
button Factory Reset screen
[Harmony Intelligence]
buttons Panel Reset screen
[Song] button
Song Clear screen
(If the performance data has never been saved to a USB memory or
“Favorites,” the Song Clear screen appears.)
AT-800_e.book 281 ページ 2008年10月15日 水曜日 午前9時37分

282
Main Specifications
AT-800: MUSIC ATELIER
Keyboard
Upper 56 keys (C3–G7)
Lower 76 keys (Waterfall keyboard, E1–G7)
Pedal 20 keys (C2–G3)
Initial Touch Upper, Lower (10 levels for each)
After Touch Upper (10 levels)
Sound Generator
Sound Generator Conforms to GENERAL MIDI Level 2, GENERAL MIDI System, GS and XGlite
format
Max.Polyphony 384
Voice 450 Voices (Included 4 Articulation Voices and 31 Active Expression Voices)
Upper Part Organ, Symphonic, Orchestral
Lower Part Organ, Symphonic, Orchestral
Solo Part Solo
Pedal Part Organ, Orchestral
Vintage Organ Flute (with harmonic bars), Pipe, Theater
Rhythm
Rhythm 250 Rhythms in 10 groups x 4 variations
User Rhythm 99 Rhythms
Rhythm Customize Pattern editing of the internal Rhythms (Drum Set, Beat, Tempo, Note)
Arranger Function
Tempo, Arranger On/Off, Start/Stop, Sync Start, Intro, Ending, Intro Count Down, Break, Auto Fill In,
Variation (4 variations), One Touch Program, Chord Intelligence, Chord Hold, Leading Bass,
Auto Standard Tempo, Rhythm Mode
Music Assistant
525 titles x 4 variations
One Touch Program
250 Rhythms x 2 groups x 4 variations
Quick Registration
216 settings in 11 groups
Drums/SFX Sets
18 Drum Sets + 1 SFX Set
Manual Percussion Sets
14 sets
Harmony Intelligence
25 types
Master Tuning
415.3 Hz–466.2 Hz (0.1 Hz steps)
Key Transpose
-4–+7 (in semitones)
Playback Transpose
-6–+5 (in semitones)
Effects
Rotary Sound, Chorus, RSS Reverb, Sustain, Vibrato, Pitch Bend, Glide
Registration
Registration 12 memories
Function Load Next, File Edit
AT-800_e.book 282 ページ 2008年10月15日 水曜日 午前9時37分

283
Main Specifications
Main Specifications
Appendices
Composer
Tracks 7 tracks
Note Storage Approx. 40,000 notes
Song Length Max. 999 measures
Tempo 20–500
Resolution 120 ticks per quarter note
Recording Realtime (Replace, Punch In/Out, Loop)
Edit Function Delete Measure, Delete Track, Erase, Copy, Quantize
Score Display
DigiScore
(Expanded Display, Lyrics Display, Change of Part Displayed, Note Name Display, Change Clef)
File Storage
Media USB flash memory,
floppy disk (in the case of using optional USB floppy disk drive FD-01A)
Save Format MUSIC ATELIER original format, SMF format 0
Songs Max. 99 songs for each folder
Rated Power Output
10 W+10 W+60 W+60 W+100 W
Speaker
Full-range (small) 8 cm x 2
Full-range (large) 16 cm x 4
Woofer 30 cm x 1
Display
Graphic 800 x 480 dots backlit color LCD with touch screen
Pedals, Switches
Damper Pedal, Expression Pedal,
Foot Switch: 2 pcs. (on the expression pedal, function assignable)
Connectors
Audio Output Jacks (L/mono, R), Aux/Drums Output Jacks (L/mono, R), Bass Output Jack (mono),
Audio Input Jacks (L/mono, R), Video Output Jacks (Analog RGB, Video), Phones Jacks (stereo) x 2,
Mic Input Jack, MIDI Connectors (In, Out), USB Jack,
External Memory Connector (USB Flash Memory Connector),
Ext Drive Connector, AC Inlet
Power Supply
AC 117 V, 230 V, 240 V
Power Consumption
420 W
Finish
Satin Walnut
Dimensions
Console (included
Music Rest)
1,350 (W) x 694 (D) x 610 (H) mm
53-3/16 (W) x 27-3/8 (D) x 24-1/16 (H) inches
Stand 1,329 (W) x 641 (D) x 755 (H) mm
52-3/8 (W) x 25-1/4 (D) x 29-3/4 (H) inches
Total 1,350 (W) x 694 (D) x 1,328 (H) mm
53-3/16 (W) x 27-3/8 (D) x 52-5/16 (H) inches
Bench 700 (W) x 350 (D) x 600 (H) mm
27-9/16 (W) x 13-13/16 (D) x 23-5/8 (H) inches
AT-800_e.book 283 ページ 2008年10月15日 水曜日 午前9時37分

284
Main Specifications
* In the interest of product improvement, the specifications and/or appearance of this unit are subject to change without prior notice.
Weight
Console 78 kg / 172 lbs
Stand 68 kg / 150 lbs
Total 146 kg / 322 lbs
Bench 8.5 kg / 19 lbs
Accessories
Music Rest, 2 screws for the Music Rest, Code Hook, Panel Sheet, Power Code, Pedalboard,
Bench, Remote Controller, Dry-cell Battery x 2, Owner’s Manual, Voice & Rhythm Guide
Options
Stereo Headphones
USB Flash Memory
USB Floppy Disk Drive
CD Drive Holder (DH-01)
Microphone
AT-800_e.book 284 ページ 2008年10月15日 水曜日 午前9時37分

285
Index
Appendices
Index
A
Active Expression Voice
................................................ 69
AEx Voice
........................................................................ 69
Aftertouch
...................................................................... 209
Alternate
.......................................................................... 48
Arrangement
................................................................. 274
Arranger function
........................................................... 88
Arranger Update
.......................................................... 217
Art.Cello
.......................................................................... 66
Art.TenorSax
................................................................... 68
Art.Trombone
.................................................................. 67
Art.Violin
......................................................................... 66
Articulation Voice
............................................... 61–62, 64
Aspect Ratio
.................................................................. 238
Audio CD
...................................................................... 263
Auto Standard Tempo
.................................................. 215
Automatic Accompaniment
................................... 88, 274
Aux Out
......................................................................... 249
Aux Out Mode
.............................................................. 249
Aux/Drums
.................................................................... 242
B
Basic Chord
.................................................................. 274
Bass
................................................................................ 242
Bass Split
....................................................................... 161
Bender/Vibrato
............................................................ 212
BMP Installer
................................................................. 234
Bouncing Ball
.................................................................. 29
Break
........................................................................ 89, 134
Brightness
Rotary Effect
............................................................ 143
Brilliance
........................................................................ 131
C
Calibration
Touch Screen
........................................................... 230
CD-DA
............................................................................ 263
Chord
............................................................................. 274
Chord Hold
................................................................... 214
Chord Intelligence
.......................................................... 90
Chord Name
Main Screen
.............................................................. 29
Chorus
........................................................................... 274
Chorus Effect
................................................................. 144
code hook
....................................................................... 24
Composer
...................................................................... 164
Computer
....................................................................... 244
Connecting
Audio Equipment
.................................................... 243
Computer
................................................................. 244
Copying
Measure
................................................................... 195
Performance Song
.................................................. 188
Registration
...................................................... 126, 128
Rhythm
.................................................................. 97, 99
Rhythms on Disks into User Memory
.............. 97, 188
Correct Timing
.............................................................. 196
Count Down
.................................................................... 88
Count Down Sound
...................................................... 214
Count In
......................................................................... 175
Count-In Recording
....................................................... 187
D
D Beam Controller
........................................................ 154
D Beam Controller sensitivity
...................................... 213
Damper Pedal
....................................................... 131, 211
Decay
............................................................................. 131
Delete
Graphic
.................................................................... 235
Measure
................................................................... 190
Performance Songs
................................................. 182
Registrations
............................................................ 122
Rhythms Stored in User Memory
........................... 104
Track
......................................................................... 191
Demo Song
...................................................................... 33
Demo Song List ............................................................. 278
Depth
Expression Pedal ..................................................... 137
Disk Rhythm ..................................................................... 96
Drums/SFX ...................................................................... 76
Drums/SFX Sets .............................................................. 77
E
Editing ............................................................................ 190
Performance Data ................................................... 190
Effects ............................................................................. 138
Ending ............................................................................ 274
Erase
Performance Song .................................................. 178
Erase Event .................................................................... 193
Exp. Curve ..................................................................... 137
Exp. Src (Play) ............................................................... 212
Exp. Src (Rec) ................................................................ 211
Expression Pedal .......................................................... 136
Function .................................................................... 211
External Display
Connecting .............................................................. 247
EZ One Finger ................................................................ 44
EZ Touch .......................................................................... 44
F
Factory Reset ................................................................... 25
Favorites ........................................................................ 256
Feet ................................................................................... 55
AT-800_e.book 285 ページ 2008年10月15日 水曜日 午前9時37分

286
Index
File Edit
............................................................ 45, 124, 126
Fill In
................................................................................. 89
Foot Switch
............................................................ 133–134
Format
............................................................................ 233
G
General MIDI
................................................................ 275
General MIDI 2
............................................................ 275
Glide
...................................................................... 134, 274
Gloal Settings
EZ One Finger
........................................................... 44
EZ Touch
.................................................................... 44
Global Settings
............................................................... 44
GS
.................................................................................. 275
GS Format
..................................................................... 275
H
Harmony Intelligence
................................................... 138
H-Bar Manual
.................................................................. 58
Headphones
.................................................................... 23
Hold
................................................................................. 80
Human Voice
.................................................................. 70
I
Illumination
.................................................................... 242
Initial Touch Sensitivity
................................................. 210
Input
............................................................................... 242
Intro
................................................................................ 274
Inversion
........................................................................ 274
K
Key Transpose
.............................................................. 130
L
Leading Bass
........................................................... 92, 134
Load
Individual Registration
............................................ 117
Performance Songs
................................................. 181
Set of Registrations
................................................. 116
Load Next Registrations
............................................... 120
Loop Recording
............................................................. 186
Lower Voice
.............................................................. 49, 80
Lower Voice Hold
........................................................... 80
Lyrics
.............................................................................. 218
M
Main
............................................................................... 242
Main Screen
.................................................................... 29
Background
............................................................. 227
Bouncing Ball
.......................................................... 226
Manual Perc
.................................................................... 78
Manual Percussion
......................................................... 78
Manual Percussion Sets
................................................. 79
Master Tune
................................................................... 222
Master Volume
................................................................ 23
Measure
Copy
......................................................................... 195
Delete
....................................................................... 190
Metronome
.................................................................... 219
Metronome Beat
........................................................... 220
Metronome Sound
........................................................ 220
Metronome Volume
...................................................... 219
Mic
................................................................................. 242
jack
............................................................................. 24
Mic Echo
........................................................................ 223
Mic Volume
..................................................................... 24
Microphone
..................................................................... 24
MIDI
................................................................................ 246
MIDI Devices
Connecting
.............................................................. 246
MIDI IN Mode
............................................................... 224
MIDI In/Out
................................................................... 242
Music Assistant
............................................................... 37
Main Screen
.............................................................. 29
Music Assistant Search
.................................................. 39
Music CD
............................................................... 263–264
Music Files
..................................................................... 275
Mute ............................................................................... 274
N
Notation ......................................................................... 171
O
Octave Shift ..................................................................... 74
One Touch Program ................................................. 94–95
Output ............................................................................ 242
P
Panel Reset .................................................................... 232
Panel Settings ................................................................ 274
Part Balance .................................................................... 72
Part Balance Monitor ..................................................... 73
PC Number ................................................................... 224
Pedal ................................................................................ 50
Pedal Bass Voice ............................................................ 50
Pedal To Lower ............................................................. 163
PedalBass Mode ........................................................... 210
Pedalboard Polyphony ................................................ 210
Percussion ........................................................................ 57
Performance
Recommended Tones .............................................. 262
Phones ............................................................................ 242
jack ............................................................................. 23
AT-800_e.book 286 ページ 2008年10月15日 水曜日 午前9時37分

287
Index
Index
Appendices
Pitch Bend
...................................................................... 274
Pitch Bend Range
......................................................... 213
Pitch Bend/Vibrato
....................................................... 132
Playback Transpose
..................................................... 218
Playing
Demo Song
................................................................ 33
Performance Song
.................................................. 175
Performance Songs Stored on Floppy Disk
......... 167
Rhythm
........................................................................ 85
Power On
........................................................................ 22
Produce a Sound Effect
D Beam Controller
.................................................. 155
Punch-in Recording
....................................................... 185
Q
Quick Guide
................................................................... 41
Index menu
................................................................ 42
Main Screen
.............................................................. 30
Quick Registration
.......................................................... 35
Main Screen
.............................................................. 29
R
Rec/Play
Main Screen
.............................................................. 30
Recall
Registration
.............................................................. 108
Recommend Tone
......................................................... 262
Recording
...................................................................... 164
Each Part Separately
.............................................. 176
Performance
............................................................ 174
Re-Recording
........................................................... 177
Recording onto SMF
.................................................... 183
Registration
................................................................... 274
Arranger Update
.................................................... 109
Main Screen
.............................................................. 30
Recall
........................................................................ 108
Rename
.................................................................... 124
Storing Registrations
............................................... 107
Registration Shift
........................................................... 135
Remote Control
..................................................... 253, 256
Rename
Performance Song
.................................................. 178
Registration
...................................................... 111, 124
Saved Rhythms
........................................................ 102
Re-Recording
................................................................. 177
Reverb
............................................................................ 274
Reverb Effect
................................................................. 149
Depth of the Reverb
........................................ 152–153
Reverb Type
............................................................. 150
Wall Type
................................................................ 151
RGB
................................................................................ 242
Rhythm
............................................................................. 81
Count Down
............................................................... 88
Customize
................................................................ 198
fill-in
............................................................................ 89
Main Screen
.............................................................. 29
One Touch Program
................................................. 95
Rhythm Mode
................................................................ 215
Rotary
............................................................................. 274
Rotary Effect
.......................................................... 134, 141
Rotary Color
............................................................ 143
Rotary Speed
........................................................... 142
S
Saving
Performance Songs
................................................. 180
Registration Sets
...................................................... 113
User Rhythms
........................................................... 208
Search
Rhythm
........................................................................ 83
Send PC Switch
............................................................ 223
Sensitivity
Aftertouch
................................................................. 209
Slide Show
.................................................................... 239
SMF Music Files
.................................................... 167, 275
SMF with Lyrics
............................................................. 275
Solo
.................................................................................. 51
Alternate ..................................................................... 51
To Lower ................................................................... 158
Solo Mode ..................................................................... 159
Solo To Lower ............................................................... 158
Solo Voice ....................................................................... 51
Sort
Registration .............................................................. 124
Sound Generator .................................................. 274–275
Sound/KBD
Main Screen .............................................................. 30
Split ................................................................................ 274
Split Point
Bass Split Point ........................................................ 162
Solo Split Point ........................................................ 160
Sub-window ............................................................... 31–32
Sustain ........................................................................... 274
Sustain Effect ................................................................. 146
Sustain Length ......................................................... 148
Sync Start ......................................................................... 86
System
Main Screen .............................................................. 30
T
Television
Connecting .............................................................. 247
Television Format .......................................................... 237
Tempo .............................................................................. 87
AT-800_e.book 287 ページ 2008年10月15日 水曜日 午前9時37分

288
Index
Touch Screen
.................................................................. 29
Tr. Mute (Track Mute)
................................................... 170
Track
Delete
....................................................................... 191
Track Button
.................................................................. 165
Track Mute
.................................................................... 168
Track Mute button
......................................................... 170
Transpose
Key Transpose
......................................................... 130
Main Screen
.............................................................. 29
Playback Transpose
................................................ 218
Update
..................................................................... 217
Tx MIDI Ch. (MIDI Transmit Channel
......................... 225
Type of Slide Show
...................................................... 239
U
Upper Voice
.................................................................... 49
Upper/Lower
.................................................................. 48
Alternate
.................................................................... 48
USB
........................................................................ 242, 244
USB (MIDI) connector
................................................... 244
USB Driver
..................................................................... 245
User Memory
.......................................................... 82, 231
User Memory Reset
...................................................... 231
User Rhythm
.................................................................. 198
Save
......................................................................... 208
V
VARIATION
................................................................... 134
Variation
.......................................................................... 89
Vibrato
........................................................................... 274
Video
............................................................................. 242
Video Monitor
............................................................... 261
VIMA TUNES
........................................................ 258, 275
Vintage Organ
................................................................ 56
Voice
........................................................................ 47, 274
Volume
Part Balance
.............................................................. 72
X
XGlite
............................................................................. 275
AT-800_e.book 288 ページ 2008年10月15日 水曜日 午前9時37分

289
MEMO
AT-800_e.book 289 ページ 2008年10月15日 水曜日 午前9時37分

As of Oct. 1, 2007 (ROLAND)
Information
When you need repair service, call your nearest Roland Service Center or authorized Roland
distributor in your country as shown below.
EGYPT
Al Fanny Trading Office
9, EBN Hagar Al Askalany
Street,
ARD E1 Golf, Heliopolis,
Cairo 11341, EGYPT
TEL: (022)-418-5531
REUNION
Maison FO - YAM Marcel
25 Rue Jules Hermann,
Chaudron - BP79 97 491
Ste Clotilde Cedex,
REUNION ISLAND
TEL: (0262) 218-429
SOUTH AFRICA
T.O.M.S. Sound & Music
(Pty)Ltd.
2 ASTRON ROAD DENVER
JOHANNESBURG ZA 2195,
SOUTH AFRICA
TEL: (011)417 3400
Paul Bothner(PTY)Ltd.
Royal Cape Park, Unit 24
Londonderry Road, Ottery 7800
Cape Town, SOUTH AFRICA
TEL: (021) 799 4900
CHINA
Roland Shanghai Electronics
Co.,Ltd.
5F. No.1500 Pingliang Road
Shanghai 200090, CHINA
TEL: (021) 5580-0800
Roland Shanghai Electronics
Co.,Ltd.
(BEIJING OFFICE)
10F. No.18 3 Section Anhuaxili
Chaoyang District Beijing
100011 CHINA
TEL: (010) 6426-5050
HONG KONG
Tom Lee Music Co., Ltd.
Service Division
22-32 Pun Shan Street, Tsuen
Wan, New Territories,
HONG KONG
TEL: 2415 0911
Parsons Music Ltd.
8th Floor, Railway Plaza, 39
Chatham Road South, T.S.T,
Kowloon, HONG KONG
TEL: 2333 1863
INDIA
Rivera Digitec (India) Pvt. Ltd.
411, Nirman Kendra
Mahalaxmi Flats Compound
Off. Dr. Edwin Moses Road,
Mumbai-400011, INDIA
TEL: (022) 2493 9051
INDONESIA
PT Citra IntiRama
Jl. Cideng Timur No. 15J-15O
Jakarta Pusat
INDONESIA
TEL: (021) 6324170
KOREA
Cosmos Corporation
1461-9, Seocho-Dong,
Seocho Ku, Seoul, KOREA
TEL: (02) 3486-8855
MALAYSIA
Roland Asia Pacific Sdn. Bhd.
45-1, Block C2, Jalan PJU 1/39,
Dataran Prima, 47301 Petaling
Jaya, Selangor, MALAYSIA
TEL: (03) 7805-3263
VIET NAM
Suoi Nhac Company, Ltd
370 Cach Mang Thang Tam St.
Dist.3, Ho Chi Minh City,
VIET NAM
TEL: 9316540
PHILIPPINES
G.A. Yupangco & Co. Inc.
339 Gil J. Puyat Avenue
Makati, Metro Manila 1200,
PHILIPPINES
TEL: (02) 899 9801
SINGAPORE
SWEE LEE MUSIC
COMPANY PTE. LTD.
150 Sims Drive,
SINGAPORE 387381
TEL: 6846-3676
TAIWAN
ROLAND TAIWAN
ENTERPRISE CO., LTD.
Room 5, 9fl. No. 112 Chung
Shan N.Road Sec.2, Taipei,
TAIWAN, R.O.C.
TEL: (02) 2561 3339
THAILAND
Theera Music Co. , Ltd.
100-108 Soi Verng
Nakornkasem, New
Road,Sumpantawongse,
Bangkok 10100 THAILAND
TEL: (02) 224-8821
AUSTRALIA/
NEW ZEALAND
Roland Corporation
Australia Pty.,Ltd.
38 Campbell Avenue
Dee Why West. NSW 2099
AUSTRALIA
For Australia
Tel: (02) 9982 8266
For New Zealand
Tel: (09) 3098 715
ARGENTINA
Instrumentos Musicales S.A.
Av.Santa Fe 2055
(1123) Buenos Aires
ARGENTINA
TEL: (011) 4508-2700
BARBADOS
A&B Music Supplies LTD
12 Webster Industrial Park
Wildey, St.Michael, Barbados
TEL: (246)430-1100
BRAZIL
Roland Brasil Ltda.
Rua San Jose, 780 Sala B
Parque Industrial San Jose
Cotia - Sao Paulo - SP, BRAZIL
TEL: (011) 4615 5666
CHILE
Comercial Fancy II S.A.
Rut.: 96.919.420-1
Nataniel Cox #739, 4th Floor
Santiago - Centro, CHILE
TEL: (02) 688-9540
COLOMBIA
Centro Musical Ltda.
Cra 43 B No 25 A 41 Bododega 9
Medellin, Colombia
TEL: (574)3812529
COSTA RICA
JUAN Bansbach Instrumentos
Musicales
Ave.1. Calle 11, Apartado
10237,
San Jose, COSTA RICA
TEL: 258-0211
CURACAO
Zeelandia Music Center Inc.
Orionweg 30
Curacao, Netherland Antilles
TEL:(305)5926866
DOMINICAN REPUBLIC
Instrumentos Fernando Giraldez
Calle Proyecto Central No.3
Ens.La Esperilla
Santo Domingo,
Dominican Republic
TEL:(809) 683 0305
ECUADOR
Mas Musika
Rumichaca 822 y Zaruma
Guayaquil - Ecuador
TEL:(593-4)2302364
EL SALVADOR
OMNI MUSIC
75 Avenida Norte y Final
Alameda Juan Pablo II,
Edificio No.4010 San Salvador,
EL SALVADOR
TEL: 262-0788
GUATEMALA
Casa Instrumental
Calzada Roosevelt 34-01,zona 11
Ciudad de Guatemala
Guatemala
TEL:(502) 599-2888
HONDURAS
Almacen Pajaro Azul S.A. de C.V.
BO.Paz Barahona
3 Ave.11 Calle S.O
San Pedro Sula, Honduras
TEL: (504) 553-2029
MARTINIQUE
Musique & Son
Z.I.Les Mangle
97232 Le Lamantin
Martinique F.W.I.
TEL: 596 596 426860
Gigamusic SARL
10 Rte De La Folie
97200 Fort De France
Martinique F.W.I.
TEL: 596 596 715222
MEXICO
Casa Veerkamp, s.a. de c.v.
Av. Toluca No. 323, Col. Olivar
de los Padres 01780 Mexico
D.F. MEXICO
TEL: (55) 5668-6699
NICARAGUA
Bansbach Instrumentos
Musicales Nicaragua
Altamira D'Este Calle Principal
de la Farmacia 5ta.Avenida
1 Cuadra al Lago.#503
Managua, Nicaragua
TEL: (505)277-2557
PANAMA
SUPRO MUNDIAL, S.A.
Boulevard Andrews, Albrook,
Panama City, REP. DE
PANAMA
TEL: 315-0101
PARAGUAY
Distribuidora De
Instrumentos Musicales
J.E. Olear y ESQ. Manduvira
Asuncion PARAGUAY
TEL: (595) 21 492147
PERU
Audionet
Distribuciones Musicales SAC
Juan Fanning 530
Miraflores
Lima - Peru
TEL: (511) 4461388
TRINIDAD
AMR Ltd
Ground Floor
Maritime Plaza
Barataria Trinidad W.I.
TEL: (868) 638 6385
NORWAY
Roland Scandinavia Avd.
Kontor Norge
Lilleakerveien 2 Postboks 95
Lilleaker N-0216 Oslo
NORWAY
TEL: 2273 0074
POLAND
ROLAND POLSKA SP. Z O.O.
UL. Gibraltarska 4.
PL-03 664 Warszawa
POLAND
TEL: (022) 679 4419
PORTUGAL
Roland Iberia, S.L.
Portugal Office
Cais das Pedras, 8/9-1 Dto
4050-465, Porto, PORTUGAL
TEL: 22 608 00 60
ROMANIA
FBS LINES
Piata Libertatii 1,
535500 Gheorgheni,
ROMANIA
TEL: (266) 364 609
RUSSIA
MuTek
Dorozhnaya ul.3,korp.6
117 545 Moscow, RUSSIA
TEL: (095) 981-4967
SLOVAKIA
DAN Acoustic s.r.o.
Povazská 18.
SK - 940 01 Nové Zámky
TEL: (035) 6424 330
SPAIN
Roland Iberia, S.L.
Paseo García Faria, 33-35
08005 Barcelona SPAIN
TEL: 93 493 91 00
SWEDEN
Roland Scandinavia A/S
SWEDISH SALES OFFICE
Danvik Center 28, 2 tr.
S-131 30 Nacka SWEDEN
TEL: (0)8 702 00 20
SWITZERLAND
Roland (Switzerland) AG
Landstrasse 5, Postfach,
CH-4452 Itingen,
SWITZERLAND
TEL: (061) 927-8383
UKRAINE
EURHYTHMICS Ltd.
P.O.Box: 37-a.
Nedecey Str. 30
UA - 89600 Mukachevo,
UKRAINE
TEL: (03131) 414-40
UNITED KINGDOM
Roland (U.K.) Ltd.
Atlantic Close, Swansea
Enterprise Park, SWANSEA
SA7 9FJ,
UNITED KINGDOM
TEL: (01792) 702701
BAHRAIN
Moon Stores
No.1231&1249 Rumaytha
Building Road 3931, Manama
339 BAHRAIN
TEL: 17 813 942
IRAN
MOCO INC.
No.41 Nike St., Dr.Shariyati Ave.,
Roberoye Cerahe Mirdamad
Tehran, IRAN
TEL: (021)-2285-4169
ISRAEL
Halilit P. Greenspoon & Sons
Ltd.
8 Retzif Ha'alia Hashnia St.
Tel-Aviv-Yafo ISRAEL
TEL: (03) 6823666
URUGUAY
Todo Musica S.A.
Francisco Acuna de Figueroa
1771
C.P.: 11.800
Montevideo, URUGUAY
TEL: (02) 924-2335
VENEZUELA
Instrumentos Musicales
Allegro,C.A.
Av.las industrias edf.Guitar
import
#7 zona Industrial de Turumo
Caracas, Venezuela
TEL: (212) 244-1122
AUSTRIA
Roland Elektronische
Musikinstrumente HmbH.
Austrian Office
Eduard-Bodem-Gasse 8,
A-6020 Innsbruck, AUSTRIA
TEL: (0512) 26 44 260
BELGIUM/FRANCE/
HOLLAND/
LUXEMBOURG
Roland Central Europe N.V.
Houtstraat 3, B-2260, Oevel
(Westerlo) BELGIUM
TEL: (014) 575811
CROATIA
ART-CENTAR
Degenova 3.
HR - 10000 Zagreb
TEL: (1) 466 8493
CZECH REP.
CZECH REPUBLIC
DISTRIBUTOR s.r.o
Voctárova 247/16
CZ - 180 00 PRAHA 8,
CZECH REP.
TEL: (2) 830 20270
DENMARK
Roland Scandinavia A/S
Nordhavnsvej 7, Postbox 880,
DK-2100 Copenhagen
DENMARK
TEL: 3916 6200
FINLAND
Roland Scandinavia As, Filial
Finland
Elannontie 5
FIN-01510 Vantaa, FINLAND
TEL: (0)9 68 24 020
GERMANY
Roland Elektronische
Musikinstrumente HmbH.
Oststrasse 96, 22844
Norderstedt, GERMANY
TEL: (040) 52 60090
GREECE/CYPRUS
STOLLAS S.A.
Music Sound Light
155, New National Road
Patras 26442, GREECE
TEL: 2610 435400
HUNGARY
Roland East Europe Ltd.
Warehouse Area ‘DEPO’ Pf.83
H-2046 Torokbalint,
HUNGARY
TEL: (23) 511011
IRELAND
Roland Ireland
G2 Calmount Park, Calmount
Avenue, Dublin 12
Republic of IRELAND
TEL: (01) 4294444
ITALY
Roland Italy S. p. A.
Viale delle Industrie 8,
20020 Arese, Milano, ITALY
TEL: (02) 937-78300
JORDAN
MUSIC HOUSE CO. LTD.
FREDDY FOR MUSIC
P. O. Box 922846
Amman 11192 JORDAN
TEL: (06) 5692696
KUWAIT
EASA HUSAIN AL-YOUSIFI
& SONS CO.
Al-Yousifi Service Center
P.O.Box 126 (Safat) 13002
KUWAIT
TEL: 00 965 802929
LEBANON
Chahine S.A.L.
George Zeidan St., Chahine
Bldg., Achrafieh, P.O.Box: 16-
5857
Beirut, LEBANON
TEL: (01) 20-1441
OMAN
TALENTZ CENTRE L.L.C.
Malatan House No.1
Al Noor Street, Ruwi
SULTANATE OF OMAN
TEL: 2478 3443
QATAR
Al Emadi Co. (Badie Studio &
Stores)
P.O. Box 62, Doha, QATAR
TEL: 4423-554
SAUDI ARABIA
aDawliah Universal
Electronics APL
Behind Pizza Inn
Prince Turkey Street
aDawliah Building,
PO BOX 2154,
Alkhobar 31952
SAUDI ARABIA
TEL: (03) 8643601
SYRIA
Technical Light & Sound
Center
Rawda, Abdul Qader Jazairi St.
Bldg. No. 21, P.O.BOX 13520,
Damascus, SYRIA
TEL: (011) 223-5384
TURKEY
ZUHAL DIS TICARET A.S.
Galip Dede Cad. No.37
Beyoglu - Istanbul / TURKEY
TEL: (0212) 249 85 10
U.A.E.
Zak Electronics & Musical
Instruments Co. L.L.C.
Zabeel Road, Al Sherooq Bldg.,
No. 14, Ground Floor, Dubai,
U.A.E.
TEL: (04) 3360715
CANADA
Roland Canada Ltd.
(Head Office)
5480 Parkwood Way
Richmond B. C., V6V 2M4
CANADA
TEL: (604) 270 6626
Roland Canada Ltd.
(Toronto Office)
170 Admiral Boulevard
Mississauga On L5T 2N6
CANADA
TEL: (905) 362 9707
U. S. A.
Roland Corporation U.S.
5100 S. Eastern Avenue
Los Angeles, CA 90040-2938,
U. S. A.
TEL: (323) 890 3700
ASIA
AFRICA
AUSTRALIA/
NEW ZEALAND
EUROPE
CENTRAL/LATIN
AMERICA
MIDDLE EAST
NORTH AMERICA
AT-800_e.book 290 ページ 2008年10月15日 水曜日 午前9時37分

For EU Countries
For China
AT-800_e.book 291 ページ 2008年10月15日 水曜日 午前9時37分

This product complies with the requirements of European Directives EMC 89/336/EEC and LVD 73/23/EEC.
For EU Countries
For Canada
This Class B digital apparatus meets all requirements of the Canadian Interference-Causing Equipment Regulations.
Cet appareil numérique de la classe B respecte toutes les exigences du Règlement sur le matériel brouilleur du Canada.
NOTICE
AVIS
For the USA
FEDERAL COMMUNICATIONS COMMISSION
RADIO FREQUENCY INTERFERENCE STATEMENT
This equipment has been tested and found to comply with the limits for a Class B digital device, pursuant to Part 15 of the
FCC Rules. These limits are designed to provide reasonable protection against harmful interference in a residential
installation. This equipment generates, uses, and can radiate radio frequency energy and, if not installed and used in
accordance with the instructions, may cause harmful interference to radio communications. However, there is no guarantee
that interference will not occur in a particular installation. If this equipment does cause harmful interference to radio or
television reception, which can be determined by turning the equipment off and on, the user is encouraged to try to correct the
interference by one or more of the following measures:
– Reorient or relocate the receiving antenna.
– Increase the separation between the equipment and receiver.
– Connect the equipment into an outlet on a circuit different from that to which the receiver is connected.
– Consult the dealer or an experienced radio/TV technician for help.
This device complies with Part 15 of the FCC Rules. Operation is subject to the following two conditions:
(1) this device may not cause harmful interference, and
(2) this device must accept any interference received, including interference that may cause undesired operation.
Unauthorized changes or modification to this system can void the users authority to operate this equipment.
This equipment requires shielded interface cables in order to meet FCC class B Limit.
For the USA
DECLARATION OF CONFORMITY
Compliance Information Statement
Model Name :
Type of Equipment :
Responsible Party :
Address :
Telephone :
AT-800
Digital Organ
Roland Corporation U.S.
5100 S. Eastern Avenue, Los Angeles, CA 90040-2938
(323) 890-3700
WARNING
This product contains chemicals known to cause cancer, birth defects and other reproductive harm, including lead.
For C.A. US (Proposition 65)
AT-800_e.book 292 ページ 2008年10月15日 水曜日 午前9時37分