Rosemount 775-WM Wireless Industial Control Field Adapter User Manual 00809 0100 4075 Rev CA
Rosemount Inc Wireless Industial Control Field Adapter 00809 0100 4075 Rev CA
User Manual

Reference Manual
00809-0100-4075, Rev CA
March 2014
Smart Wireless THUM™ Adapter

iii
Reference Manual
00809-0100-4075, Rev CA
Smart Wireless THUM™ Adapter
Smart Wireless THUM™ Adapter Hardware Revision 1
HART® Device Revision 1
Field Communicator Field Device Revision Dev v2.5 DD v4
NOTICE
Read this manual before working with the product. For personal and system safety, and for
optimum product performance, make sure to thoroughly understand the contents before
installing, using, or maintaining this product.
The United States has two toll-free assistance numbers and one international number.
Customer Central
1 800 999 9307 (7:00 a.m. to 7:00 p.m. CST)
National Response Center
1 800 654 7768 (24 hours a day)
Equipment service needs
International
1 952 906 8888
The products described in this document are NOT designed for nuclear-qualified
applications.
Using non-nuclear qualified products in applications that require nuclear-qualified
hardware or products may cause inaccurate readings.
For information on Rosemount nuclear-qualified products, contact an Emerson Process
Management Sales Representative.
Explosions could result in death or serious injury:
Installation of this transmitter in an explosive environment must be in accordance with the
appropriate local, national, and international standards, codes, and practices. Please review
the Product Certifications section for any restrictions associated with a safe installation.
Before connecting a Field Communicator in an explosive atmosphere, ensure the
instruments are installed in accordance with intrinsically safe or non-incendive field
wiring practices.
Electrical shock can result in death or serious injury:
Avoid contact with the leads and terminals. High voltage that may be present on leads
can cause electrical shock.
This device complies with Part 15 of the FCC Rules. Operation is subject to the following
conditions. This device may not cause harmful interference. This device must accept any
interference received, including interference that may cause undesired operation.
This device must be installed to ensure a minimum antenna separation distance of 20 cm
from all persons.

iv
Reference Manual
00809-0100-4075, Rev CA
NOTICE
The THUM and all other wireless devices should be installed only after the Smart Wireless
Gateway has been installed and is functioning properly. Wireless devices should also be
powered up in order of proximity from the Smart Wireless Gateway, beginning with the
closest. This will result in a simpler and faster network installation.
NOTICE
During normal operation, or in fault condition, the THUM will cause a 2.5 V drop in the
connected loop. It is important to ensure that the power supply can provide at least 2.5 V
more than the lift off voltage of the wired device to make sure it works properly with the
THUM installed. To determine the lift off voltage for the wired device, review the wired
device operation and installation manual.

v
Reference Manual
00809-0100-4075, Rev CA
Table of Contents
March 2014
Table of Contents
1Section 1: Introduction
1.1 Safety messages. . . . . . . . . . . . . . . . . . . . . . . . . . . . . . . . . . . . . . . . . . . . . . . . . . . . . . . .1
1.1.1 Warnings . . . . . . . . . . . . . . . . . . . . . . . . . . . . . . . . . . . . . . . . . . . . . . . . . . . . . . . .1
1.2 Overview . . . . . . . . . . . . . . . . . . . . . . . . . . . . . . . . . . . . . . . . . . . . . . . . . . . . . . . . . . . . . .2
1.2.1 Manual . . . . . . . . . . . . . . . . . . . . . . . . . . . . . . . . . . . . . . . . . . . . . . . . . . . . . . . . . .2
1.2.2 Features . . . . . . . . . . . . . . . . . . . . . . . . . . . . . . . . . . . . . . . . . . . . . . . . . . . . . . . . .3
1.3 Considerations . . . . . . . . . . . . . . . . . . . . . . . . . . . . . . . . . . . . . . . . . . . . . . . . . . . . . . . . .3
1.3.1 General . . . . . . . . . . . . . . . . . . . . . . . . . . . . . . . . . . . . . . . . . . . . . . . . . . . . . . . . . .3
1.3.2 Commissioning . . . . . . . . . . . . . . . . . . . . . . . . . . . . . . . . . . . . . . . . . . . . . . . . . . .3
1.3.3 Mechanical. . . . . . . . . . . . . . . . . . . . . . . . . . . . . . . . . . . . . . . . . . . . . . . . . . . . . . .3
1.3.4 Electrical . . . . . . . . . . . . . . . . . . . . . . . . . . . . . . . . . . . . . . . . . . . . . . . . . . . . . . . . .3
1.3.5 Environmental. . . . . . . . . . . . . . . . . . . . . . . . . . . . . . . . . . . . . . . . . . . . . . . . . . . .3
1.3.6 Wireless considerations. . . . . . . . . . . . . . . . . . . . . . . . . . . . . . . . . . . . . . . . . . . .4
1.4 Service support. . . . . . . . . . . . . . . . . . . . . . . . . . . . . . . . . . . . . . . . . . . . . . . . . . . . . . . . .6
1.5 Product recycling/disposal . . . . . . . . . . . . . . . . . . . . . . . . . . . . . . . . . . . . . . . . . . . . . . .6
2Section 2: Configuration
2.1 Safety messages. . . . . . . . . . . . . . . . . . . . . . . . . . . . . . . . . . . . . . . . . . . . . . . . . . . . . . . .7
2.1.1 Warnings . . . . . . . . . . . . . . . . . . . . . . . . . . . . . . . . . . . . . . . . . . . . . . . . . . . . . . . .7
2.2 Connections . . . . . . . . . . . . . . . . . . . . . . . . . . . . . . . . . . . . . . . . . . . . . . . . . . . . . . . . . . .7
2.3 Device sensor configuration. . . . . . . . . . . . . . . . . . . . . . . . . . . . . . . . . . . . . . . . . . . . . .8
2.4 Connection diagrams . . . . . . . . . . . . . . . . . . . . . . . . . . . . . . . . . . . . . . . . . . . . . . . . . . .8
2.5 Device network configuration . . . . . . . . . . . . . . . . . . . . . . . . . . . . . . . . . . . . . . . . . . . .9
2.5.1 Join device to network . . . . . . . . . . . . . . . . . . . . . . . . . . . . . . . . . . . . . . . . . . . . .9
2.5.2 Configure update rate . . . . . . . . . . . . . . . . . . . . . . . . . . . . . . . . . . . . . . . . . . . . .9
2.5.3 Configure THUM long tag . . . . . . . . . . . . . . . . . . . . . . . . . . . . . . . . . . . . . . . . .10
2.5.4 Wired device tag . . . . . . . . . . . . . . . . . . . . . . . . . . . . . . . . . . . . . . . . . . . . . . . . .10
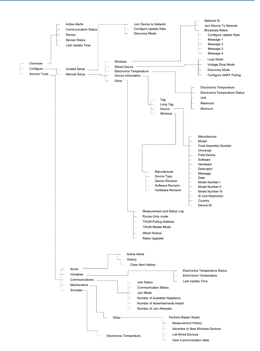
2.6 HART tree . . . . . . . . . . . . . . . . . . . . . . . . . . . . . . . . . . . . . . . . . . . . . . . . . . . . . . . . . . . .11
Content

vi
Reference Manual
00809-0100-4075, Rev CA
Table of Contents
March 2014
Table of Contents
3Section 3: Mounting
3.1 Safety messages. . . . . . . . . . . . . . . . . . . . . . . . . . . . . . . . . . . . . . . . . . . . . . . . . . . . . . .13
3.1.1 Warnings . . . . . . . . . . . . . . . . . . . . . . . . . . . . . . . . . . . . . . . . . . . . . . . . . . . . . . .13
3.2 Mounting . . . . . . . . . . . . . . . . . . . . . . . . . . . . . . . . . . . . . . . . . . . . . . . . . . . . . . . . . . . . .14
3.2.1 Direct mount . . . . . . . . . . . . . . . . . . . . . . . . . . . . . . . . . . . . . . . . . . . . . . . . . . . .14
3.2.2 Remote mount . . . . . . . . . . . . . . . . . . . . . . . . . . . . . . . . . . . . . . . . . . . . . . . . . .15
3.2.3 Power supply . . . . . . . . . . . . . . . . . . . . . . . . . . . . . . . . . . . . . . . . . . . . . . . . . . . .15
3.2.4 Load resistor . . . . . . . . . . . . . . . . . . . . . . . . . . . . . . . . . . . . . . . . . . . . . . . . . . . .15
3.2.5 Wiring . . . . . . . . . . . . . . . . . . . . . . . . . . . . . . . . . . . . . . . . . . . . . . . . . . . . . . . . . .16
3.3 Loop current test . . . . . . . . . . . . . . . . . . . . . . . . . . . . . . . . . . . . . . . . . . . . . . . . . . . . . .26
4Section 4: Commissioning
4.1 Safety messages. . . . . . . . . . . . . . . . . . . . . . . . . . . . . . . . . . . . . . . . . . . . . . . . . . . . . . .29
4.1.1 Warnings . . . . . . . . . . . . . . . . . . . . . . . . . . . . . . . . . . . . . . . . . . . . . . . . . . . . . . .29
4.2 Device network configuration . . . . . . . . . . . . . . . . . . . . . . . . . . . . . . . . . . . . . . . . . . .30
4.2.1 Network status . . . . . . . . . . . . . . . . . . . . . . . . . . . . . . . . . . . . . . . . . . . . . . . . . .31
4.2.2 Verify operation . . . . . . . . . . . . . . . . . . . . . . . . . . . . . . . . . . . . . . . . . . . . . . . . .31
5Section 5: Operation and Maintenance
5.1 Safety messages. . . . . . . . . . . . . . . . . . . . . . . . . . . . . . . . . . . . . . . . . . . . . . . . . . . . . . .33
5.1.1 Warnings . . . . . . . . . . . . . . . . . . . . . . . . . . . . . . . . . . . . . . . . . . . . . . . . . . . . . . .33
5.2 Startup sequence . . . . . . . . . . . . . . . . . . . . . . . . . . . . . . . . . . . . . . . . . . . . . . . . . . . . . .33
5.3 Advanced setup . . . . . . . . . . . . . . . . . . . . . . . . . . . . . . . . . . . . . . . . . . . . . . . . . . . . . . .34
5.3.1 Configure advanced update rate . . . . . . . . . . . . . . . . . . . . . . . . . . . . . . . . . . .34
5.3.2 4-20 mA current . . . . . . . . . . . . . . . . . . . . . . . . . . . . . . . . . . . . . . . . . . . . . . . . .34
5.3.3 Voltage drop . . . . . . . . . . . . . . . . . . . . . . . . . . . . . . . . . . . . . . . . . . . . . . . . . . . .34
5.3.4 Discovery mode . . . . . . . . . . . . . . . . . . . . . . . . . . . . . . . . . . . . . . . . . . . . . . . . .34
5.3.5 Configure HART polling . . . . . . . . . . . . . . . . . . . . . . . . . . . . . . . . . . . . . . . . . . .35
5.3.6 Configure router only mode . . . . . . . . . . . . . . . . . . . . . . . . . . . . . . . . . . . . . . .35
5.3.7 HART address . . . . . . . . . . . . . . . . . . . . . . . . . . . . . . . . . . . . . . . . . . . . . . . . . . .35
5.3.8 HART master . . . . . . . . . . . . . . . . . . . . . . . . . . . . . . . . . . . . . . . . . . . . . . . . . . . .35
6Section 6: Troubleshooting
6.1 Overview . . . . . . . . . . . . . . . . . . . . . . . . . . . . . . . . . . . . . . . . . . . . . . . . . . . . . . . . . . . . .37
6.1.1 Warnings . . . . . . . . . . . . . . . . . . . . . . . . . . . . . . . . . . . . . . . . . . . . . . . . . . . . . . .37

vii
Reference Manual
00809-0100-4075, Rev CA
Table of Contents
March 2014
Table of Contents
AAppendix A: Reference Data
A.1 Functional specifications . . . . . . . . . . . . . . . . . . . . . . . . . . . . . . . . . . . . . . . . . . . . . . .39
A.2 Physical specifications. . . . . . . . . . . . . . . . . . . . . . . . . . . . . . . . . . . . . . . . . . . . . . . . . .39
A.3 Performance specifications . . . . . . . . . . . . . . . . . . . . . . . . . . . . . . . . . . . . . . . . . . . . .40
A.4 Dimensional drawings. . . . . . . . . . . . . . . . . . . . . . . . . . . . . . . . . . . . . . . . . . . . . . . . . .41
A.5 Ordering information . . . . . . . . . . . . . . . . . . . . . . . . . . . . . . . . . . . . . . . . . . . . . . . . . .43
A.6 Accessories and spare parts . . . . . . . . . . . . . . . . . . . . . . . . . . . . . . . . . . . . . . . . . . . . .44
BAppendix B: Product Certifications
B.1 Approved Manufacturing Locations . . . . . . . . . . . . . . . . . . . . . . . . . . . . . . . . . . . . . .45
B.2 European Directive Information . . . . . . . . . . . . . . . . . . . . . . . . . . . . . . . . . . . . . . . . .45
B.3 Telecommunication Compliance . . . . . . . . . . . . . . . . . . . . . . . . . . . . . . . . . . . . . . . .45
B.4 FCC and IC . . . . . . . . . . . . . . . . . . . . . . . . . . . . . . . . . . . . . . . . . . . . . . . . . . . . . . . . . . . .46
B.5 Ordinary Location Certification for FM . . . . . . . . . . . . . . . . . . . . . . . . . . . . . . . . . . . .46
B.6 Hazardous Locations Certificates . . . . . . . . . . . . . . . . . . . . . . . . . . . . . . . . . . . . . . . .46

1
Reference Manual
00809-0100-4075, Rev CA
Section 1: Introduction
March 2014
Introduction
Section 1 Introduction
Safety messages . . . . . . . . . . . . . . . . . . . . . . . . . . . . . . . . . . . . . . . . . . . . . . . . . . . . . . . . . . . . page 1
Overview . . . . . . . . . . . . . . . . . . . . . . . . . . . . . . . . . . . . . . . . . . . . . . . . . . . . . . . . . . . . . . . . . . page 2
Considerations . . . . . . . . . . . . . . . . . . . . . . . . . . . . . . . . . . . . . . . . . . . . . . . . . . . . . . . . . . . . . page 3
Service support . . . . . . . . . . . . . . . . . . . . . . . . . . . . . . . . . . . . . . . . . . . . . . . . . . . . . . . . . . . . . page 6
Product recycling/disposal . . . . . . . . . . . . . . . . . . . . . . . . . . . . . . . . . . . . . . . . . . . . . . . . . . . page 6
1.1 Safety messages
Instructions and procedures in this section may require special precautions to ensure the safety
of the personnel performing the operations. Information that potentially raises safety issues is
indicated by a warning symbol ( ). Please refer to the following safety messages before
performing an operation preceded by this symbol.
1.1.1 Warnings
Failure to follow these installation guidelines could result in death or
serious injury.
Make sure only qualified personnel perform the installation.
Explosions could result in death or serious injury.
Before connecting a Field Communicator in an explosive atmosphere, make sure the
instruments are installed in accordance with intrinsically safe or non-incendive field
wiring practices.
Verify that the operating atmosphere of the transmitter is consistent with the
appropriate hazardous locations certifications.
Electrical shock could cause death or serious injury.
Use extreme caution when making contact with the leads and terminals.

2
Reference Manual
00809-0100-4075, Rev CA
Section 1: Introduction
March 2014
Introduction
1.2 Overview
1.2.1 Manual
This manual is designed to assist in the installation, operation, and maintenance of the Smart
Wireless THUM™ Adapter.
Section 1: Introduction
Manual and Transmitter Overview
Considerations
Return of Materials
Section 2: Configuration
Device Sensor Configuration
Device Network Configuration
Section 3: Mounting
Mount the Sensor
Sensor Assembly/Leads
Grounding
Section 4: Commissioning
Network Status
Verify Operation
Section 5: Operation and Maintenance
Startup Sequence
Advanced Setup
Appendix A: Reference Data
Specifications
Dimensional Drawings
Ordering Information
Appendix B: Product Certifications
Product Certifications
Installation Drawings

3
Reference Manual
00809-0100-4075, Rev CA
Section 1: Introduction
March 2014
Introduction
1.2.2 Features
An installation-ready solution that provides rich wireless HART® data
Works with any 2- or 4-wire HART devices
Flexibility to meet your most demanding applications
Wireless output with >99% data reliability delivers rich HART data, protected by
industry leading security
Gain access to additional HART information, such as diagnostics or multi-variable data
Add wireless to almost any measurement point without affecting the approval of the
sub-device
IEC 62591 (WirelessHART™) capabilities extend the full benefits of PlantWeb® to
previously inaccessible locations
1.3 Considerations
1.3.1 General
The Smart Wireless THUM Adapter is connected to a HART sub-device. With simple HART
configuration, the THUM transmits the HART information from the sub-device into the Wireless
network.
1.3.2 Commissioning
The THUM can be commissioned before or after installation. It may be useful to bench
commission the THUM before installation to ensure proper operation and to become familiar
with the functionality. The instruments should be installed in accordance with intrinsically safe
or non-incendive field wiring practices, when required. The THUM Adapter is powered when
connected to a powered loop.
1.3.3 Mechanical
When choosing an installation location and position for the transmitter, take into account
access to the device. For best performance, the antenna should be vertical and have some space
between objects in a parallel metal plane such as a pipe or metal framework, as the pipes or
framework may adversely affect the performance of the antenna.
1.3.4 Electrical
The THUM Adapter is connected into a powered 4–20 mA loop, powering itself by scavenging
power. The THUM Adapter causes a voltage drop across the loop. The drop is linear from 2.25
volts at 3.5 mA to 1.2 volts at 25 mA, but does not effect the 4–20 mA signal on the loop. Under
fault conditions, the maximum voltage drop is 2.5 volts.
1.3.5 Environmental
Verify that the operating environment of the transmitter is consistent with the appropriate
hazardous locations certifications.

4
Reference Manual
00809-0100-4075, Rev CA
Section 1: Introduction
March 2014
Introduction
Temperature limits
1.3.6 Wireless considerations
Power up sequence
Power should not be applied to any wireless device until the Smart Wireless Gateway
(“Gateway”) is installed and functioning properly. Wireless devices should also be powered up
in order of proximity from the Gateway, beginning with the closest. This will result in a simpler
and faster network installation. Enable Active Advertising on the Gateway to ensure that new
devices join the network faster. For more information see the Smart Wireless Gateway Manual
(Doc. No. 00809-0200-4420).
THUM adapter position
If possible, the THUM Adapter should be positioned vertically, either straight up or straight
down, and it should be approximately 3 ft. (1 m) from any large structure, building, or
conductive surface to allow for clear communication to other devices. If the THUM Adapter is
mounted horizontally, wireless communication range may be decreased.
Figure 1-1. THUM adapter position
Conduit entry
When installing the THUM Adapter into the conduit entry of a wired device, use an approved
thread sealant. Thread sealant provides a water tight seal. The thread sealant also provides a
lubrication to ensure easy removal of the THUM Adapter.
M20 conduit adapter
When using the M20 Conduit Adapter on the THUM Adapter, use an approved thread sealant
and tighten wrench tight to the THUM Adapter. When installing the M20 conduit adapter into a
conduit tighten to 32.5 Nm/25 ft-lb. to ensure water tight seal.
Operating Limit Storage Limit
–40 to 185 °F –40 to 185 °F
–40 to 85 °C –40 to 85 °C

5
Reference Manual
00809-0100-4075, Rev CA
Section 1: Introduction
March 2014
Introduction
Field communicator connections
In order for the Field Communicator to interface with the THUM Adapter, the wired device must
be powered. The Field Communicator must be put into poll mode and should use the THUM
Adapter address of 63.
Power supply
Minimum loop load of 250 Ohms.
The THUM Adapter communicates and derives power from a standard 4-20 mA/HART loop. The
THUM Adapter causes a small voltage drop on the loop which is linear from 2.25 V at 3.5 mA to
1.2 V at 25 mA. Under fault conditions, the maximum voltage drop is 2.5 V. The THUM Adapter
will not affect the 4-20 mA signal under normal or fault conditions as long as the loop has at
least a 2.5 V margin at the maximum loop current (25 mA for a typical 4-20 mA/HART device).
Limit the power supply to 0.5 Amps maximum, and voltage to 55 Vdc.
Load resistor
If required, add a load resistor as shown in Figure 3-20, Figure 3-22, and Figure 3-24. The resistor
should be adequately rated for the application (1W minimum) and be compatible with the
supplied splice connector which accepts wire sizes from 14 to 22 AWG.
When adding a load resistor, ensure that uninsulated conductors do not contact the enclosure
and/or other exposed metal parts.
Loop Current THUM Adapter voltage drop
3.5 mA 2.25 V
25 mA 1.2 V

6
Reference Manual
00809-0100-4075, Rev CA
Section 1: Introduction
March 2014
Introduction
1.4 Service support
To expedite the return process outside of North America, contact your Emerson Process
Management representative.
Within the United States, call the Emerson Process Management Response Center toll-free
number 1 800 654 7768. The center, which is available 24 hours a day, will assist you with any
needed information or materials.
The center will ask for product model and serial numbers, and will provide a Return Material
Authorization (RMA) number. The center will also ask for the process material to which the
product was last exposed.
1.5 Product recycling/disposal
Recycling of equipment and packaging should be taken into consideration and disposed of in
accordance with local and national legislation/regulations.
Individuals who handle products exposed to a hazardous substance can avoid injury if they
are informed of, and understand, the hazard. If the product being returned was exposed to
a hazardous substance as defined by OSHA, a copy of the required Material Safety Data
Sheet (MSDS) for each hazardous substance identified must be included with the returned
goods.

7
Reference Manual
00809-0100-4075, Rev CA
Section 2: Configuration
March 2014
Configuration
Section 2 Configuration
Safety messages . . . . . . . . . . . . . . . . . . . . . . . . . . . . . . . . . . . . . . . . . . . . . . . . . . . . . . . . . . . . page 7
Connections . . . . . . . . . . . . . . . . . . . . . . . . . . . . . . . . . . . . . . . . . . . . . . . . . . . . . . . . . . . . . . . page 7
Device sensor configuration . . . . . . . . . . . . . . . . . . . . . . . . . . . . . . . . . . . . . . . . . . . . . . . . . . page 8
Connection diagrams . . . . . . . . . . . . . . . . . . . . . . . . . . . . . . . . . . . . . . . . . . . . . . . . . . . . . . . page 8
Device network configuration . . . . . . . . . . . . . . . . . . . . . . . . . . . . . . . . . . . . . . . . . . . . . . . . page 9
HART tree . . . . . . . . . . . . . . . . . . . . . . . . . . . . . . . . . . . . . . . . . . . . . . . . . . . . . . . . . . . . . . . . . . page 11
2.1 Safety messages
Instructions and procedures in this section may require special precautions to ensure the safety
of the personnel performing the operations. Information that potentially raises safety issues is
indicated by a warning symbol ( ). Please refer to the following safety messages before
performing an operation preceded by this symbol.
2.1.1 Warnings
2.2 Connections
Section 2 details wiring the THUM Adapter to the different types of compatible sub-devices.
Failure to follow these installation guidelines could result in death or serious injury:
Only qualified personnel should perform the installation
Explosions could result in death or serious injury.
Before connecting a Field Communicator in an explosive atmosphere, make sure that
the instruments are installed in accordance with intrinsically safe or non-incendive
field wiring practices
Verify that the operating atmosphere of the transmitter is consistent with the
appropriate hazardous locations certifications
Electrical shock could cause death or serious injury.
Use extreme caution when making contact with the leads and terminals
This device complies with Part 15 of the FCC Rules. Operation is subject to the following
conditions: This device may not cause harmful interference. This device must accept any
interference received, including interference that may cause undesired operation.
This device must be installed to ensure a minimum antenna separation distance of 20 cm
from all persons.

8
Reference Manual
00809-0100-4075, Rev CA
Section 2: Configuration
March 2014
Configuration
2.3 Device sensor configuration
The THUM Adapter, attached to a powered sub-device, receives HART® communication from a
handheld Field Communicator or AMS®.
Field communicator
In order to communicate with the THUM Adapter, polling must be activated on the Field
Communicator. The default address for the THUM Adapter is 63. Also, note that any
configuration changes must be sent to the transmitter using the Send key (F2).
AMS wireless configurator
AMS is capable of connecting devices directly using a HART modem or the Gateway. For
configuring through AMS Wireless Configurator, double click the device icon and choose the
Configure/Setup tab. AMS configuration changes are implemented when the Apply button is
selected.
2.4 Connection diagrams
Bench hook-up
Connect the bench equipment as shown in either Figure 2-1 or Figure 2-2, and turn on the Field
Communicator by pressing the ON/OFF key or log into AMS. The Field Communicator or AMS
will search for a HART-compatible device and indicate when the connection is made. If the Field
Communicator or AMS fail to connect, it indicates that no device was found. If this occurs, refer
to Section 4: Commissioning.
Field hook-up
Section 2: Configuration details the field hook-up requirements in Figure 2-1 and Figure 2-2.
Figure 2-1. THUM adapter only, powered by a current source
Ground
-
20 mA
Current
Source
HART
Modem
THUM Adapter
Green
Red
Black
White
Yellow
+
250 Ohm Resistor not
required, but may be
used to verify current

9
Reference Manual
00809-0100-4075, Rev CA
Section 2: Configuration
March 2014
Configuration
Figure 2-2. THUM adapter only, powered by a 24 V power supply with 1200 Ohm resistor
to limit current to 20 mA
The 1200 Ohm resistor should be adequately rated for the application (3W minimum).
2.5 Device network configuration
2.5.1 Join device to network
In order to communicate with the Smart Wireless Gateway, and ultimately the Host System, the
THUM must be configured to communicate over the wireless network. This step is the wireless
equivalent of connecting wires from a transmitter to the host system.
1. From the Home screen, select 2: Configure.
2. Select 1: Guided Setup.
3. Select 1: Join Device to Network.
Using a Field Communicator or AMS, enter the Network ID and Join Key so that they match the
Network ID and Join Key of the Smart Wireless Gateway and other devices in the network. If the
Network ID and Join Key are not identical to those set in the Gateway, the THUM will not
communicate with the network. The Network ID and Join Key may be obtained from the Smart
Wireless Gateway on the Setup>Network>Settings page on the web server.
2.5.2 Configure update rate
The Update Rate is the frequency at which a new measurement is taken and transmitted over
the wireless network. This by default is 1 minute. This may be changed at commissioning, or at
any time via AMS Wireless Configurator. The Update Rate is user selectable from 8 seconds to 60
minutes.
1. From the Home screen, select 2: Configure.
2. Select 1: Guided Setup.
3. Select 2: Configure Update Rate.
Fast Keys 2, 1, 1
Fast Keys 2, 1, 2
THUM Adapter
Red
Black
White
Yellow
HART MODEM
Ground
1200
Ohm
Resistor
Green
24V
Power
Supply
+
-

10
Reference Manual
00809-0100-4075, Rev CA
Section 2: Configuration
March 2014
Configuration
2.5.3 Configure THUM long tag
The Long Tag is how the THUM Adapter will show up in the Smart Wireless Gateway web
interface. By setting this parameter to a unique value it will be easier to determine which THUM
Adapter you are communicating with. One way to do this is to use the tag number of the wired
device that the THUM adapter is connected to followed by THUM (HARTTAG-THUM).
1. From the Home screen, select 2: Configure.
2. Select 1: Manual Setup.
3. Select 2: Device Information tab.
4. Enter the Long Tag.
2.5.4 Wired device tag
For HART 5 devices the THUM Adapter uses the message field when reporting the HART tag to
the Smart Wireless Gateway. To ensure that you can identify the wired device in the Gateway
make sure to write the tag information into the message field for all HART 5 devices. For HART 6
or newer devices the THUM reports the long tag as the HART tag to the Gateway.
Fast Keys 2, 2, 4, 2

11
Reference Manual
00809-0100-4075, Rev CA
Section 2: Configuration
March 2014
Configuration
2.6 HART tree

12
Reference Manual
00809-0100-4075, Rev CA
Section 2: Configuration
March 2014
Configuration

13
Reference Manual
00809-0100-4075, Rev CA
Section 3: Mounting
March 2014
Mounting
Section 3 Mounting
Safety messages . . . . . . . . . . . . . . . . . . . . . . . . . . . . . . . . . . . . . . . . . . . . . . . . . . . . . . . . . . . . page 13
Mounting . . . . . . . . . . . . . . . . . . . . . . . . . . . . . . . . . . . . . . . . . . . . . . . . . . . . . . . . . . . . . . . . . . page 14
Loop current test . . . . . . . . . . . . . . . . . . . . . . . . . . . . . . . . . . . . . . . . . . . . . . . . . . . . . . . . . . . page 26
3.1 Safety messages
Instructions and procedures in this section may require special precautions to ensure the safety
of the personnel performing the operations. Information that potentially raises safety issues is
indicated by a warning symbol ( ). Please refer to the following safety messages before
performing an operation preceded by this symbol.
3.1.1 Warnings
Failure to follow these installation guidelines could result in death or serious injury:
Only qualified personnel should perform the installation
Explosions could result in death or serious injury.
Before connecting a Field Communicator in an explosive atmosphere, make sure that
the instruments are installed in accordance with intrinsically safe or non-incendive
field wiring practices
Verify that the operating atmosphere of the transmitter is consistent with the
appropriate hazardous locations certifications
Electrical shock could cause death or serious injury.
Use extreme caution when making contact with the leads and terminals
This device complies with Part 15 of the FCC Rules. Operation is subject to the following
conditions: This device may not cause harmful interference. This device must accept any
interference received, including interference that may cause undesired operation.
This device must be installed to ensure a minimum antenna separation distance of 20 cm
from all persons.

14
Reference Manual
00809-0100-4075, Rev CA
Section 3: Mounting
March 2014
Mounting
3.2 Mounting
The THUM can be installed in one of two configurations:
Direct Mount: The THUM Adapter is connected directly to the conduit entry of the wired device.
Figure 3-1. Direct Mount
3.2.1 Direct mount
1. Install the HART® device according to standard installation practices, being sure to use
an approved thread sealant on all connections.
2. Attach the THUM Adapter to the wired device as shown in Figure 3-1. When installing
the THUM Adapter into the conduit entry of a wired device, use an approved thread
sealant.
3. Connect the THUM Adapter to the HART wired device using the wiring diagrams below.
See Figure 3-19 through Figure 3-26 on the following pages.
4. Close the housing cover on the HART wired device, so that metal touches metal, but do
not over tighten to prevent damaging the unit.
NOTE
Two splice connectors are included with the THUM Adapter. The first is a two connection splice.
The second is a three connection splice for use with a resistor, if there is not enough resistance in
the loop. Both of these splice connectors can accept 14 to 22 gauge wire. See wired device
reference manual for information on the required loop resistance.
Remote Mount: The THUM Adapter is mounted separate from the wired device housing and
then connected to the wired device using conduit.
Figure 3-2. Remote mount

15
Reference Manual
00809-0100-4075, Rev CA
Section 3: Mounting
March 2014
Mounting
3.2.2 Remote mount
1. Install the HART device according to standard installation practices, being sure to use
an approved thread sealant on all connections.
2. The THUM Adapter should be mounted as shown in Figure 3-2 on page 14.
3. Connect the THUM Adapter to the wired device using standard practices. Wire running
from the THUM Adapter to the wired device must be shielded or in conduit.
4. Ground the Remote Mount Kit per local practices.
5. Connect the THUM Adapter to the HART wired device using the wiring diagrams below.
See Figure 3-19 through Figure 3-26 on the following pages.
6. Close the housing cover on the HART wired device, so that metal touches metal, but do
not over tighten to prevent damaging the unit.
NOTE
Two splice connectors are included with the THUM Adapter. The first is a two connection splice.
The second is a three connection splice for use with a resistor, if there is not enough resistance in
the loop. Both of these splice connectors can accept 14 to 22 gauge wire. See wired device
reference manual for information on the required loop resistance.
3.2.3 Power supply
Minimum loop load of 250 Ohms.
The THUM Adapter communicates and derives power from a standard 4-20 mA/HART loop. The
THUM Adapter causes a small voltage drop on the loop which is linear from 2.25 V at 3.5 mA to
1.2 V at 25 mA. Under fault conditions, the maximum voltage drop is 2.5 V. The THUM Adapter
will not affect the 4-20 mA signal under normal or fault conditions as long as the loop has at
least a 2.5 V margin at the maximum loop current (25 mA for a typical 4-20 mA/HART device).
Limit the power supply to 0.5 Amps maximum, and voltage to 55 Vdc.
3.2.4 Load resistor
If required, add a load resistor as shown in Figure 3-20, Figure 3-22, and Figure 3-24. The
resistor should be adequately rated for the application (1W minimum) and be compatible with
the supplied splice connector which accepts wire sizes from 14 to 22 AWG.
Loop Current THUM Adapter voltage drop
3.5 mA 2.25 V
25 mA 1.2 V

16
Reference Manual
00809-0100-4075, Rev CA
Section 3: Mounting
March 2014
Mounting
3.2.5 Wiring
Note:
In order for the THUM Adapter to function properly there must be at least 250 Ohms resistance
in the loop. If the 4–20 mA loop does not have the required resistance, wire a resistor as shown
in Figure 3-20, Figure 3-22, or Figure 3-24 as applicable.
When adding a load resistor ensure that uninsulated conductors do not contact the enclosure
and/or other exposed metal parts.
Figure 3-3. Direct mount wiring diagram for 2-wire device
NOTE:
In order for the THUM Adapter to function properly there must be at least 250 Ohms resistance
in the loop. If the 4–20 mA loop does not have the required resistance, wire a resistor as shown
in Figure 3-6, Figure 3-10, or Figure 3-13 as applicable.
Figure 3-4. Remote mount wiring diagram for 2-wire device
Splice Connector
Wired Device
4-20 mA Loop -
4-20 mA Loop +
Ground
- PWR / COMM
+ PWR / COMM
THUM Adapter
Green
Red
Black
White
Yellow
Load Resistor t250 :
Power +
Supply-
Remote Mount Housing
4-20 mA Loop -
4-20 mA Loop +
Ground
+ COMM
- COMM
THUM Adapter
Green
Red
Black
White
Yellow
To Wired Device
Shield Wire Load Resistor t250 :
+ Power
- Supply

17
Reference Manual
00809-0100-4075, Rev CA
Section 3: Mounting
March 2014
Mounting
Figure 3-5. Direct mount wiring diagram for 2-wire device with resistor
Figure 3-6. Remote mount wiring diagram for 2-wire device with resistor
Figure 3-7. Direct mount wiring diagram for 4-wire passive device
Splice Connector
Wired Device
4-20 mA Loop -
4-20 mA Loop +
Ground
- PWR / COMM
+ PWR / COMM
THUM Adapter
Green
Red
Black
White
Yellow
Power +
Supply-
Load Resistor t250 :
Remote Mount Housing
4-20 mA Loop -
4-20 mA Loop +
Ground
+ COMM
- COMM
THUM Adapter
Green
Red
Black
White
Yellow
To Wired Device
Shield Wire
Load Resistor t250
:
+ Power
- Supply
Splice Connector
Wired Device
4-20 mA Loop -
4-20 mA Loop +
Ground
THUM Adapter
Green
Red
Black
White
Yellow
Power+
Power-
COMM+
COMM-
Power +
Supply-
Load Resistor t250 :

18
Reference Manual
00809-0100-4075, Rev CA
Section 3: Mounting
March 2014
Mounting
NOTE:
A passive loop exists when the wired device is not supplying power to the 4–20 mA loop. It is
important to verify if the wired device is operating in active or passive mode.
Figure 3-8. Remote mount wiring diagram for 4-wire passive device
Figure 3-9. Direct mount wiring diagram for 4-wire passive device with resistor
Remote Mount Housing
4-20 mA Loop -
4-20 mA Loop +
Ground
+ COMM
- COMM
THUM Adapter
Green
Red
Black
White
Yellow
To Wired Device
Shield Wire Load Resistor t250
:
+ Power
- Supply
Splice Connector
Wired Device
4-20 mA Loop -
4-20 mA Loop +
Ground
THUM Adapter
Green
Red
Black
White
Yellow
Power+
Power-
COMM+
COMM-
Load Resistor t250 :
Power +
Supply-

19
Reference Manual
00809-0100-4075, Rev CA
Section 3: Mounting
March 2014
Mounting
Figure 3-10. Remote mount wiring diagram for 4-wire passive device with resistor
Figure 3-11. Direct mount wiring diagram for 4-wire active device
NOTE:
An active loop exists when the wired device is supplying the power to the 4-20 mA loop. It is
important to verify if the wired device is operating in active or passive mode.
Remote Mount Housing
4-20 mA Loop -
4-20 mA Loop +
Ground
+ COMM
- COMM
THUM Adapter
Green
Red
Black
White
Yellow
To Wired Device
Shield Wire
+ Power
- Supply
Load Resistor t250 :
Splice Connector
Wired Device
4-20 mA Loop -
4-20 mA Loop +
Ground
THUM Adapter
Green
Yellow
White
Black
Red
Input
Card
Power+
Power-
COMM+
COMM-
Load Resistor t250 :

20
Reference Manual
00809-0100-4075, Rev CA
Section 3: Mounting
March 2014
Mounting
Figure 3-12. Remote mount wiring diagram for 4-wire active device
Figure 3-13. Direct mount wiring diagram for 4-wire active device with resistor
Remote Mount Housing
4-20 mA Loop -
4-20 mA Loop +
Ground
+ COMM
- COMM
THUM Adapter
Green
Red
Black
White
Yellow
To Wired Device
Shield Wire
Load Resistor t250 :
Input
Card
Splice Connector
Wired Device
Ground
THUM Adapter
Green
Yellow
White
Black
Red
4-20 mA Loop -
4-20 mA Loop +
Load Resistor t250 :
Input
Card
Power+
Power-
COMM+
COMM-

21
Reference Manual
00809-0100-4075, Rev CA
Section 3: Mounting
March 2014
Mounting
Figure 3-14. Remote mount wiring diagram for 4-wire active device with resistor
Figure 3-15. Direct mount wiring diagram for 4-wire active device with no 4-20 mA loop
Remote Mount Housing
4-20 mA Loop -
4-20 mA Loop +
Ground
+ COMM
- COMM
THUM Adapter
Green
White
Black
Red
To Wired Device
Yellow
Shield Wire
Load Resistor t250 :
Load Resistor t250 :
Input
Card
Splice Connector
Wired Device
Ground
THUM Adapter
Green
Yellow
White
Black
Red
Load Resistor t250 :
Power+
Power-
COMM+
COMM-

22
Reference Manual
00809-0100-4075, Rev CA
Section 3: Mounting
March 2014
Mounting
Figure 3-16. Remote mount wiring diagram for 4-wire active device with no 4-20 mA loop
Figure 3-17. THUM adapter only, powered by a 24 V power supply with 1200 Ohm resistor
to limit current to 20 mA
Remote Mount Housing
Ground
+ COMM
- COMM
THUM Adapter
Green
White
Black
Red
To Wired Device
Yellow
Load Resistor t250 :
Junction Box
THUM Adapter
250
Ohm
Resistor
Ground
1200
Ohm
Resistor
Required
-
24 V
Power
Supply
+
Green
Red
Black
White
Yellow

23
Reference Manual
00809-0100-4075, Rev CA
Section 3: Mounting
March 2014
Mounting
Figure 3-18. THUM adapter only, powered by a 24 V power supply with 1200 Ohm resistor
to limit current to 20 mA
Figure 3-19. Wiring diagram for 2-wire device
Figure 3-20. Wiring diagram for 2-wire device with resistor
NOTE
A passive loop exists when the wired device is not supplying power to the 4-20 loop. It is
important to verify if the wired device is operating in active or passive mode.
Remote Mount
Housing
THUM Adapter
250 Ohm
Resistor
Ground
1200 Ohm
Resistor
Required
-
24 V
Power
Supply
+
Green
White
Black
Red
Yellow
Splice Connector
Wired Device
4-20 mA Loop -
4-20 mA Loop +
Ground
- PWR / COMM
+ PWR / COMM
THUM Adapter
Green
Red
Black
White
Yellow
Splice Connector
Wired Device
4-20 mA Loop -
4-20 mA Loop +
Ground
- PWR / COMM
+ PWR / COMM
THUM Adapter
Green
Red
Black
White
Yellow Resistor

24
Reference Manual
00809-0100-4075, Rev CA
Section 3: Mounting
March 2014
Mounting
Figure 3-21. Wiring diagram for 4-wire passive device
Figure 3-22. Wiring diagram for 4-wire passived device with resistor
NOTE
An active loop exists when the wired device is supplying power to the 4-20 mA loop. It is
important to verify if the wired device is operating in an active or passive mode.
Figure 3-23. Wiring diagram for 4-wire active device
Splice Connector
Wired Device
4-20 mA Loop -
4-20 mA Loop +
Ground
Power +
Power -
THUM Adapter
Green
Red
Black
White
Yellow
Power+
Power-
4-20 mA/HART -
4-20 mA/HART +
Splice Connector
Wired Device
4-20 mA Loop -
4-20 mA Loop +
Ground
Power +
Power -
THUM Adapter
Green
Red
Black
White
Yellow
Power+
Power-
4-20 mA/HART -
4-20 mA/HART +
Resistor
Splice Connector
Wired Device
4-20 mA Loop -
4-20 mA Loop +
Ground
Power +
Power -
THUM Adapter
Green
Yellow
White
Black
Red
Power+
Power-
4-20 mA/HART -
4-20 mA/HART +

25
Reference Manual
00809-0100-4075, Rev CA
Section 3: Mounting
March 2014
Mounting
Figure 3-24. Wiring diagram for 4-wire active device with resistor
Figure 3-25. Wiring diagram for 4-wire active device with no 4-20 mA loop
Figure 3-26. Wiring diagram for THUM adapter as router, no wired device
The 1200 Ohm resistor should be adequately rated for the application (3W minimum).
Splice Connector
Wired Device
4-20 mA Loop -
4-20 mA Loop +
Ground
Power +
Power -
THUM Adapter
Green
Yellow
White
Black
Red
Power+
Power-
4-20 mA/HART -
4-20 mA/HART +
Resistor
Splice Connector
Wired Device
Ground
Power +
Power -
THUM Adapter
Green
Yellow
White
Black
Red
Power+
Power-
4-20 mA/HART -
4-20 mA/HART +
Resistor
THUM Adapter
Red
Green
Black
White
Ground
250
Ohm 1200
Ohm
Resistor
Yellow
24V
Power
Junction Box

26
Reference Manual
00809-0100-4075, Rev CA
Section 3: Mounting
March 2014
Mounting
3.3 Loop current test
To verify that the THUM Adapter will work under all conditions, a loop current test should be
performed. This test will exercise the loop under the highest possible voltage drop conditions.
1. Place loop in manual control.
2. Drive loop to high alarm level. For details see wired device instruction manual.
When the THUM Adapter is connected to a valve, this will need to be done at the
current source and not from the valve.
When the THUM Adapter is connected to a transmitter, this will need to be performed
at the transmitter.
3. Place the THUM Adapter into fixed voltage drop mode.
AMS
Right click on the THUM Adapter and select Configure. When the menu opens, select Manual
Setup from the window on the left and select the Wired Device tab on the top. Make sure that
the Time drop down menu at the bottom of the page has Current selected. Under the Voltage
Drop drop down menu in the Smart Power Options box, select Fixed Voltage Drop. Hit the Apply
button to make any changes. See Figure 3-27 on page 27.
Field communicator
When communicating to the THUM Adapter select: Configure - Manual setup - Wired Device
- Voltage Drop Mode. In the method choose Fixed Voltage Drop.
4. Verify that the current on the loop reaches the high alarm levels.
5. Place the THUM Adapter into variable voltage drop mode.
AMS
Right click on the THUM Adapter and select Configure. When the menu opens, select Manual
Setup from the window on the left and select the Wired Device tab on the top. Make sure that
the Time drop down menu at the bottom of the page has Current selected. Under the Voltage
Drop drop down menu in the Smart Power Options box, select Variable Voltage Drop. Hit the
Apply button to make any changes. See Figure 3-27.
Field communicator
When communicating to the THUM Adapter select: Configure - Manual setup - Wired Device
- Voltage Drop Mode. In the method choose Variable Voltage Drop.
Function Key Sequence Menu Items
Voltage Drop 2,2,2,2 Voltage Drop
Function Key Sequence Menu Items
Voltage Drop 2,2,2,2 Voltage Drop

27
Reference Manual
00809-0100-4075, Rev CA
Section 3: Mounting
March 2014
Mounting
6. Remove loop from high alarm value.
Figure 3-27. AMS configure screen

28
Reference Manual
00809-0100-4075, Rev CA
Section 3: Mounting
March 2014
Mounting

29
Reference Manual
00809-0100-4075, Rev CA
Section 4: Commissioning
March 2014
Commissioning
Section 4 Commissioning
Safety messages . . . . . . . . . . . . . . . . . . . . . . . . . . . . . . . . . . . . . . . . . . . . . . . . . . . . . . . . . . . . page 29
Device network configuration . . . . . . . . . . . . . . . . . . . . . . . . . . . . . . . . . . . . . . . . . . . . . . . . page 30
4.1 Safety messages
Instructions and procedures in this section may require special precautions to ensure the safety
of the personnel performing the operations. Information that potentially raises safety issues is
indicated by a warning symbol ( ). Please refer to the following safety messages before
performing an operation preceded by this symbol.
4.1.1 Warnings
Failure to follow these installation guidelines could result in death or serious injury:
Only qualified personnel should perform the installation
Explosions could result in death or serious injury.
Before connecting a Field Communicator in an explosive atmosphere, make sure that
the instruments are installed in accordance with intrinsically safe or non-incendive
field wiring practices
Verify that the operating atmosphere of the transmitter is consistent with the
appropriate hazardous locations certifications
Electrical shock could cause death or serious injury.
Use extreme caution when making contact with the leads and terminals
This device complies with Part 15 of the FCC Rules. Operation is subject to the following
conditions: This device may not cause harmful interference. This device must accept any
interference received, including interference that may cause undesired operation.
This device must be installed to ensure a minimum antenna separation distance of 20 cm
from all persons.

30
Reference Manual
00809-0100-4075, Rev CA
Section 4: Commissioning
March 2014
Commissioning
4.2 Device network configuration
In order to communicate with the Smart Wireless Gateway, and ultimately the Information
System, the transmitter must be configured to communicate with the wireless network. This
step is the wireless equivalent of connecting wires from a transmitter to the information system.
Using a Field Communicator or AMS, enter the Network ID and Join Key so that they match the
Network ID and Join Key of the gateway and other devices in the network. If the Network ID
and Join Key are not identical, the THUM Adapter will not communicate with the network. The
Network ID and Join Key may be obtained from the Smart Wireless Gateway on the Setup>Net-
work>Settings page on the web server, shown in Figure 4-1.
Figure 4-1. Gateway network setting
AMS
Right click on the THUM Adapter and select Configure. When the menu opens, select Join
Device to Network and follow the method to enter the Network ID and Join Key.
Field communicator
The Network ID and Join Key may be changed in the wireless device by using the following Fast
Key sequence. Set both Network ID and Join Key.
Operation can be verified in three locations: by using the Field Communicator, at the Gateway
via the Smart Wireless Gateway’s integrated web server, or via AMS™ Wireless Configurator.
Function Key Sequence Menu Items
Wireless Setup 1,4 Smart Power, Network ID, Set Join Key, Radio State

31
Reference Manual
00809-0100-4075, Rev CA
Section 4: Commissioning
March 2014
Commissioning
4.2.1 Network status
If the THUM Adapter was configured with the Network ID and Join Key and sufficient time for
network polling has passed, the transmitter should be connected to the network. To verify
connectivity, open the Smart Wireless Gateway’s integral web interface and navigate to the
Explorer page.
This page will display the THUM Adapter's HART tag, PV, SV, TV, QV, and Update Rate. A green
status indicator means that the device is working properly. A red indicator means that there is a
problem with either the device or its communication path. For more detail on a specific device,
click on the tag name.
4.2.2 Verify operation
Operation can be verified in three locations: by using the 375 Field Communicator, at the
Gateway via the Smart Wireless Gateway’s integrated web server, or via AMS™ Wireless
Configurator.
Field communicator
In order for the THUM adapter to communicate with a Field Communicator, a THUM adapter DD
is required. The Field Communicator must be put into a polling mode using the THUM adapter
address of 63. Connect the Field Communicator to the wired device. The Field Communicator
should find both the THUM adapter and the wired device.
Smart Wireless Gateway
If the THUM Adapter was configured with the Network ID and Join Key, and sufficient time has
passed for network polling, the transmitter will be connected to the network. To verify device
operation and connection to the network with the Smart Wireless Gateway’s integrated web
server, open the Smart Wireless Gateway’s integral web interface and navigate to the Explorer
page.
NOTE:
It may take several minutes for the device to join the network.
Table 4-1. Field Communicator connections
Function Key Sequence Menu Items
Communications 3, 3 Join Status, Wireless Mode, Join Mode, Number of Available
Neighbors, Number of Advertisements Heard, Number of Join
Attempts

32
Reference Manual
00809-0100-4075, Rev CA
Section 4: Commissioning
March 2014
Commissioning
AMS Wireless Configurator
When the device has joined the network, it will appear in the Wireless Configurator as illustrated
below.
Troubleshooting
If the device is not operating properly, refer to the troubleshooting section of the manual. The
most common cause of incorrect operation is the Network ID and Join Key. The Network ID and
Join Key in the device must match that of the Smart Wireless Gateway.
The Network ID and Join Key may be obtained from the Smart Wireless Gateway on the
Setup>Network>Settings page on the web server. The Network ID and Join Key may be
changed in the wireless device by using the following Fast Key sequence.
Reference information
NOTE
In order to communicate with a Field Communicator, the wired device must be powered.
Function Key Sequence Menu Items
Wireless Setup 1, 4 Smart Power, Network ID, Set Join Key, Radio State
Table 4-2. THUM adapter HART fast key sequence
Function Key Sequence Menu Items
Device Info 2, 2, 4, 3 Manufacturer, Model, Final Assembly Number, Universal,
Field Device, Software, Hardware, Descriptor, Message,
Date, Model Number I, II, III, SI Unit Restriction, Country
Guided Setup 2, 1 Configure, Guided Setup, Join Device to Network, Configure
Update Rate, Zero Trim, Configure Device Display, Configure
Process Alarms
Manual Setup 2, 2 Configure, Manual Setup, Wireless, Pressure, Device
Temperatures, Device Information, Display, Other
Wireless 2, 2, 1 Network ID, Join Device to Network, Configure Update Rate,
Configure Broadcast Power Level, Power Mode, Power
Source

33
Reference Manual
00809-0100-4075, Rev CA
Section 5: Operation and Maintenance
March 2014
Operation and Maintenance
Section 5 Operation and Maintenance
Safety messages . . . . . . . . . . . . . . . . . . . . . . . . . . . . . . . . . . . . . . . . . . . . . . . . . . . . . . . . . . . . page 33
Startup sequence . . . . . . . . . . . . . . . . . . . . . . . . . . . . . . . . . . . . . . . . . . . . . . . . . . . . . . . . . . . page 33
Advanced setup . . . . . . . . . . . . . . . . . . . . . . . . . . . . . . . . . . . . . . . . . . . . . . . . . . . . . . . . . . . . page 34
5.1 Safety messages
Instructions and procedures in this section may require special precautions to ensure the safety
of the personnel performing the operations. Information that potentially raises safety issues is
indicated by a warning symbol ( ). Please refer to the following safety messages before
performing an operation preceded by this symbol.
5.1.1 Warnings
5.2 Startup sequence
Because the THUM is a power scavenging device, different capabilities are available at different
times after startup. Configuration is available immediately after startup and includes Update
Rate and Discovery method. All network settings including Network ID, Join Key can not be set
until the radio is completely initialized. This may take up to three (3) minutes after startup.
After this amount of time has passed, the THUM adapter will start to join the network. Time to
join the network depends on network size and number of devices and if active advertising is
turned on in the Gateway. After sufficient time to join has passed go to the Explorer page on the
Smart Wireless Gateway to see if the THUM has joined.
Failure to follow these installation guidelines could result in death or serious injury:
Only qualified personnel should perform the installation
Explosions could result in death or serious injury.
Before connecting a Field Communicator in an explosive atmosphere, make sure that
the instruments are installed in accordance with intrinsically safe or non-incendive
field wiring practices
Verify that the operating atmosphere of the transmitter is consistent with the
appropriate hazardous locations certifications
Electrical shock could cause death or serious injury.
Use extreme caution when making contact with the leads and terminals
This device complies with Part 15 of the FCC Rules. Operation is subject to the following
conditions: This device may not cause harmful interference. This device must accept any
interference received, including interference that may cause undesired operation.
This device must be installed to ensure a minimum antenna separation distance of 20 cm
from all persons.

34
Reference Manual
00809-0100-4075, Rev CA
Section 5: Operation and Maintenance
March 2014
Operation and Maintenance
5.3 Advanced setup
5.3.1 Configure advanced update rate
The “Configure Update Rate” method sets all three update rates based on one user input. The
“configure Advanced Update Rate” method allows for each update rate to be set independently
of the other two. Values for all update rates are between 8 seconds and 60 minutes. Only one
update rate can be set to 8 seconds.
In AMS Select Manual Setup and then the Wireless tab.
5.3.2 4-20 mA current
This optimizes the THUM Adapter to the available loop current.
There are two options “Variable Current Mode” and “Fixed Current Mode”. Variable current
mode is the default mode and is used when the current on the loop is changing between 3.5 mA
to 25 mA.
Fixed Current mode is user selectable. This mode is for when the current on the loop is fixed and
will not drop below 15 mA. If the current drops below 15 mA when the THUM Adapter is in fixed
current mode, there may be issues with network traffic, and the THUM Adapter may drop off of
the wireless network. The HART loop will not be affected.
In AMS Select Manual Setup and then the Wired Device tab.
5.3.3 Voltage drop
This optimizes the THUM Adapter to the available voltage on the loop. There are two options:
Variable and Fixed. Variable is the default mode. In Variable mode the THUM drops between
2.25 V at 3.5 mA and 1.2 V at 25 mA. In Fixed mode the THUM will always drop 2.25 volts. Fixed
mode is used for verifying that there is enough voltage on the loop in the loop check procedure.
In AMS Select Manual Setup and then the Wired Device tab.
5.3.4 Discovery mode
The discovery mode is how the THUM Adapter determines which wired device it will update for.
There are 3 modes “First Device Found”, “Fixed Polling Address”, and “Fixed Mapping”. The
default mode is First Device Found. In First Device Found Mode, the THUM Adapter will update
for the first wired device that it finds on the wired bus. This mode is best used when there is only
one device on the wired bus. If more than one wired device is found, the THUM Adapter will go
into alert.
Fast Keys 2, 2, 1,3
Fast Keys 2, 2, 2,1
Fast Keys 2, 2, 2,2
Fast Keys 2, 2, 2,3

35
Reference Manual
00809-0100-4075, Rev CA
Section 5: Operation and Maintenance
March 2014
Operation and Maintenance
In Fixed Polling Address mode, the THUM will only update for a wired device at specific HART
polling address. Any address can be entered. If no device is found at this address, the THUM
Adapter will go into an alarm state.
In Fixed Mapping mode, the user selects the long tag from a list of devices that are currently on
the wired bus. If the selected device goes off line, the THUM will not start updating new device,
and will go into an alarm state.
In AMS Select Manual Setup and then the Wired Device tab.
5.3.5 Configure HART polling
The Configure HART Polling method allows the user to select which commands the THUM
Adapter will update for the wired device. The user can select from pre setup information or
select custom and enter the HART command that they would like to have the THUM Adapter
update for the wired device.
In AMS Select Manual Setup and then the Wired Device.
5.3.6 Configure router only mode
This mode will set the THUM Adapter up as a router only device. The THUM Adapter will no
longer look for wired devices or update for any wired device that is on the HART loop. The THUM
Adapter will continue to send updates for itself and will also act as a wireless node in the wireless
network.
In AMS Select Manual Setup and then the Other tab.
5.3.7 HART address
This is the HART Polling address of the THUM adapter. This can be changed from 0 to 63. This is
used when using wired HART communication to talk with the THUM. The THUM Adapter default
HART polling address is 63.
In AMS Select Manual Setup and then the Other tab.
5.3.8 HART master
Here is where the user can set the THUM Adapter to either a primary or secondary HART master.
The THUM is set to primary as default, if another primary master is on the HART loop it may be
necessary to change the THUM Adapter to a secondary master. This will not affect the
functionality of the THUM Adapter. The number of retries can be set to between 2 and 5.
In AMS Select Manual Setup and then the Other tab.
Fast Keys 2, 2, 2,4
Fast Keys 2, 2, 5,2
Fast Keys 2, 2, 5,3
Fast Keys 2, 2, 5,4

36
Reference Manual
00809-0100-4075, Rev CA
Section 5: Operation and Maintenance
March 2014
Operation and Maintenance

37
Reference Manual
00809-0100-4075, Rev CA
Section 6: Troubleshooting
March 2014
Troubleshooting
Section 6 Troubleshooting
Overview . . . . . . . . . . . . . . . . . . . . . . . . . . . . . . . . . . . . . . . . . . . . . . . . . . . . . . . . . . . . . . . . . . page 37
Troubleshooting recommended actions . . . . . . . . . . . . . . . . . . . . . . . . . . . . . . . . . . . . . . . page 38
6.1 Overview
Table 6-1 on page 38 provides summarized maintenance and troubleshooting suggestions for
the most common operating problems.
If you suspect malfunction despite the absence of any diagnostic messages on the Field
Communicator display, follow the procedures described here to verify that transmitter
hardware and process connections are in good working order. Always deal with the most likely
checkpoints first.
6.1.1 Warnings
Failure to follow these installation guidelines could result in death or serious injury:
Only qualified personnel should perform the installation
Explosions could result in death or serious injury.
Before connecting a Field Communicator in an explosive atmosphere, make sure that
the instruments are installed in accordance with intrinsically safe or non-incendive
field wiring practices
Verify that the operating atmosphere of the transmitter is consistent with the
appropriate hazardous locations certifications
Electrical shock could cause death or serious injury.
Use extreme caution when making contact with the leads and terminals
This device complies with Part 15 of the FCC Rules. Operation is subject to the following
conditions: This device may not cause harmful interference. This device must accept any
interference received, including interference that may cause undesired operation.
This device must be installed to ensure a minimum antenna separation distance of 20 cm
from all persons.

38
Reference Manual
00809-0100-4075, Rev CA
Section 6: Troubleshooting
March 2014
Troubleshooting
Table 6-1. Troubleshooting recommended actions
Symptom Recommended Action
Wired Troubleshooting
Wired device does not turn on
when THUM Adapter is added to
loop
Check the wiring and connections between THUM Adapter and wired device
Verify that enough voltage is being supplied to power both the THUM Adapter and wired
device
Wired Device does not function
properly through loop check Determine total voltage drop of system assume 2.5 volts for THUM Adapter
Verify that enough voltage is on the loop
Can not communicate with
wired device or THUM Adapter Verify that wiring is correct
Verify that enough voltage is being supplied to power both THUM Adapter and wired device
Verify that between 250 and 1100 Ohms resistance is present
Can not communicate with
THUM Adapter Verify that wiring is correct
Verify that enough voltage is being supplied to power both THUM Adapter and wired device
Verify that between 250 and 1100 Ohms resistance is present
Verify that Field communicator or AMS is set to poll for THUM Adapter address
Power Cycle device to try again
Configuration Troubleshooting
Can not configure THUM
Adapter with 375 or AMS Make sure that the correct DD is loaded into the 375 or AMS
THUM Adapter does not
communicate with wired device Run the “Configure Discovery Mode” method to connect the THUM Adapter to wired device
Check the wiring and connections between THUM Adapter and wired device
Verify that between 250 and 1100 Ohms resistance is present for HART communications
Verify that the wired device is functioning properly
Power Cycle device to try again
Duplicate HART Master
Detected Verify that two primary masters are on the loop
Then set the THUM Adapter into secondary master mode
Power Cycle device to try again
If THUM Adapter is in secondary master mode and 375 or AMS is connected to loop this error
will occur
The error will disappear after the 375 or AMS is removed from the loop.
Wireless Network Troubleshooting
THUM Adapter not joining
network Verify network ID and join key
Wait longer (30 min.)
Verify THUM Adapter is within range of at least one other device
Verify network is in active network advertise
Power Cycle device to try again
Verify device is configured to join. Send the “Force Join” command to the device
See troubleshooting section of Smart Wireless Gateway for more information
Limited Bandwidth Error Reduce the Update Rate on THUM Adapter and wired device
Increase communication paths by adding more wireless points
Check that THUM Adapter has been online for at least an hour
Check that THUM Adapter is not routing through a “limited” routing node
Create a new network with an additional Smart Wireless Gateway

39
Reference Manual
00809-0100-4075, Rev CA
Appendix A: Reference Data
March 2014
Reference Data
Appendix A Reference Data
Functional specifications . . . . . . . . . . . . . . . . . . . . . . . . . . . . . . . . . . . . . . . . . . . . . . . . . . . . . page 39
Physical specifications . . . . . . . . . . . . . . . . . . . . . . . . . . . . . . . . . . . . . . . . . . . . . . . . . . . . . . . page 39
Performance specifications . . . . . . . . . . . . . . . . . . . . . . . . . . . . . . . . . . . . . . . . . . . . . . . . . . page 40
Dimensional drawings . . . . . . . . . . . . . . . . . . . . . . . . . . . . . . . . . . . . . . . . . . . . . . . . . . . . . . . page 41
Ordering information . . . . . . . . . . . . . . . . . . . . . . . . . . . . . . . . . . . . . . . . . . . . . . . . . . . . . . . . page 43
A.1 Functional specifications
Input
Any 2- or 4-wire HART powered device.
Output
IEC 62591 (WirelessHART)
Humidity limits
0–100% relative humidity
Update rate
User selectable, 8 sec. to 60 min.
A.2 Physical specifications
Electrical connections
The THUM is connected into a powered 4–20 mA loop, powering itself by scavenging power.
The THUM causes a voltage drop across the loop. The drop is linear from 2.25 volts at 3.5 mA to
1.2 volts at 25 mA, but does not effect the 4–20 mA signal on the loop. Under fault conditions,
the maximum voltage drop is 2.5 volts.
Power supply
Minimum load on loop 250 Ohms.
To maintain normal operating functions of the sub-device, the power in the loop must have at
least a 2.5 V margin at a 250 Ohm load.
Limit power supply to 0.5 Amps maximum.
Limit power supply to 55 Vdc maximum.
Field Communicator connections
Utilize sub-device HART connections.
Materials of construction
Housing option D - Low-copper aluminum
Housing option E - 316 SST

40
Reference Manual
00809-0100-4075, Rev CA
Appendix A: Reference Data
March 2014
Reference Data
Paint - Polyurethane
M20-Conduit Adapter - SST
M20-Conduit Adapter O-ring - Buna-n
Antenna
Poly butadine terephthalate (PBT) / Polycarbonate (PC) integrated omnidirectional antenna
Weight
THUM Adapter only AL - 0.65 lbs. (0.29 kg)
THUM Adapter only SST - 1.1 lbs. (0.5 kg)
AL THUM Adapter with AL remote kit - 3.2 lbs. (1.45 kg)
SST THUM Adapter with SST remote kit - 5.8 lbs. (2.65 kg)
AL THUM Adapter with M20 conduit adapter - 0.85 lbs. (.038 kg)
SST THUM Adapter with M20 conduit adapter - 1.3 lbs. (0.59 kg)
Enclosure ratings
Housing option code D is NEMA 4X, and IP66.
Mounting
The THUM Adapter may be attached directly to the conduit of any 2- or 4-wire HART device or
mounted remotely by using the remote mount kit.
A.3 Performance specifications
ElectroMagnetic compatibility (EMC)
All Models:
Meets all relevant requirements of EN 61326-1 (2006) when installed with shielded wiring. The
sub-device must also use shielded wiring for installation.
Vibration effect
Output unaffected when tested per the requirements of IEC60770-1 field with general
application or pipeline with low vibration level (10-60 Hz 0.15 mm displacement peak
amplitude / 60-500 Hz 2g).
When the THUM Adapter is used on wired devices that are subject to vibration levels greater
than 2g, it is recommended that the THUM Adapter be remotely mounted using the remote
mount kit.
Temperature limits
Output specifications
The THUM allows Wireless communication between the HART device it is connected to and the
Smart Wireless Gateway.
Operating Limit Storage Limit
–40 to 185 °F –40 to 185 °F
–40 to 85 °C –40 to 85 °C

41
Reference Manual
00809-0100-4075, Rev CA
Appendix A: Reference Data
March 2014
Reference Data
A.4 Dimensional drawings
THUM adapter 1/2 NPT
Dimensions are in inches (millimeters)
1.42
(36.1)
1.91
(48.5)
5.15
(130.8)
2.0
(50.8)

42
Reference Manual
00809-0100-4075, Rev CA
Appendix A: Reference Data
March 2014
Reference Data
THUM adapter with M20 conduit adapter
Dimensions are in inches (millimeters)
THUM adapter with remote mount kit
Dimensions are in inches (millimeters)
1.07
(27.17)
1.91
(48.5)
4.85
(123.19)
2.0
(50.8)
6.48
(164.6)
Adapter for
M20 Entry
4.20
(107)
4.85
(123.19)
2.00
(50.8)
3.45
(88)
Conduit
Entry
Electronic
Side

43
Reference Manual
00809-0100-4075, Rev CA
Appendix A: Reference Data
March 2014
Reference Data
A.5 Ordering information
Table A-1. Smart Wireless THUM adapter ordering information
★ The Standard offering represents the most common options. The starred options (★) should be selected for best delivery.
__The Expanded offering is subject to additional delivery lead time.
Model Product Description
775 Smart Wireless THUM Adapter
Output
XWireless
Housing
Standard Standard
DAluminum ★
Expanded
ESST
Mounting Connection
Standard Standard
11/2 - 14 NPT ★
2M20-Conduit Adapter ★
PlantWeb Functionality
Standard Standard
1HART® Data ★
Certification
Standard Standard
NA No Approval ★
I5 FM Intrinsically Safe, Non-incendive ★
I6 CSA Intrinsically Safe ★
I1 ATEX Intrinsic Safety ★
N1 ATEX Type n ★
I7 IECEx Intrinsic Safety ★
N7 IECEx Type n ★
I2 INMETRO Intrinsic Safety ★
N2 INMETRO Type n ★
I3 China Intrinsic Safety ★
IP Korea (KOSHA) Intrinsic Safety ★
IW India (CCOE) Intrinsic Safety ★
IM GOST (Russia) Intrinsically Safe ★
Wireless Update Rate, Operating Frequency, and Protocol
Standard Standard
WA3 User Configurable Update Rate, 2.4 GHz DSSS, WirelessHART ★
Omnidirectional, Wireless Antenna, and SmartPower™ Options
Standard Standard
WK9 Long range, Integral Antenna, Power Scavenging ★
Typical Model Number: 775XD11I5WA3WK9

44
Reference Manual
00809-0100-4075, Rev CA
Appendix A: Reference Data
March 2014
Reference Data
A.6 Accessories and spare parts
Table A-2. Accessories
Item Description Part Number
Remote Mount Kit - AI 00775-9000-0001
Remote Mount Kit - SST 00775-9000-0011
M20-Conduit Adapter 00775-9001-0001

45
Reference Manual
00809-0100-4075, Rev CA
Appendix B: Product Certifications
March 2014
Product Certifications
Appendix B Product Certifications
Approved Manufacturing Locations . . . . . . . . . . . . . . . . . . . . . . . . . . . . . . . . . . . . . . . . . . . page 45
European Directive Information . . . . . . . . . . . . . . . . . . . . . . . . . . . . . . . . . . . . . . . . . . . . . . . page 45
Telecommunication Compliance . . . . . . . . . . . . . . . . . . . . . . . . . . . . . . . . . . . . . . . . . . . . . . page 45
FCC and IC . . . . . . . . . . . . . . . . . . . . . . . . . . . . . . . . . . . . . . . . . . . . . . . . . . . . . . . . . . . . . . . . . page 46
Ordinary Location Certification for FM . . . . . . . . . . . . . . . . . . . . . . . . . . . . . . . . . . . . . . . . . page 46
Hazardous Locations Certificates . . . . . . . . . . . . . . . . . . . . . . . . . . . . . . . . . . . . . . . . . . . . . . page 46
B.1 Approved Manufacturing Locations
Rosemount Inc. – Chanhassen, Minnesota, USA
Emerson Process Management GmbH & Co. - Karlstein, Germany
Emerson Process Management Asia Pacific Private Limited - Singapore
B.2 European Directive Information
The EC declaration of conformity for all applicable European directives for this product can be
found at www.rosemount.com. A hard copy may be obtained by contacting an Emerson Process
Management representative.
ATEX Directive (94/9/EC)
Emerson Process Management complies with the ATEX Directive.
Electro Magnetic Compatibility (EMC) (2004/108/EC)
Emerson Process Management complies with the EMC Directive.
Radio and Telecommunications Terminal Equipment Directive (R&TTE) (1999/5/EC)
Emerson Process Management complies with the R&TTE Directive.
B.3 Telecommunication Compliance
All wireless devices require certification to ensure that they adhere to regulations regarding the
use of the RF spectrum. Nearly every country requires this type of product certification.
Emerson is working with governmental agencies around the world to supply fully compliant
products and remove the risk of violating country directives or laws governing wireless device
usage.

46
Reference Manual
00809-0100-4075, Rev CA
Appendix B: Product Certifications
March 2014
Product Certifications
B.4 FCC and IC
This device complies with Part 15 of the FCC Rules. Operation is subject to the following
conditions: This device may not cause harmful interference. This device must accept any
interference received, including interference that may cause undesired operation.This device
must be installed to ensure a minimum antenna separation distance of 20 cm from all persons.
This device complies with Industry Canada license-exempt RSS standard(s). Operation is subject
to the following two conditions: (1) This device may not cause interference, and (2) this device
must accept any interference, including any interference that may cause undesired operation of
the device.
Cet appareil est conforme à la norme RSS Industrie Canada exempt de licence. Son
fonctionnement est soumis aux deux conditions suivantes: (1) cet appareil ne doit pas
provoquer d’interférences et (2) cet appareil doit accepter toute interférence, y compris les
interferences pouvant causer un mauvais fonctionnement du dispositif.
B.5 Ordinary Location Certification for FM
As standard, the transmitter has been examined and tested to determine that the design meets
basic electrical, mechanical, and fire protection requirements by FM, a nationally recognized
testing laboratory (NRTL) as accredited by the Federal Occupational Safety and Health
Administration (OSHA).
B.6 Hazardous Locations Certificates
North American Certifications
Factory Mutual (FM) Approvals
I5 FM Intrinsically Safe and Non-incendive
Intrinsically Safe for Class I/II/III, Division 1, Groups A, B, C, D, E, F, and G.
Zone Marking: Class I, Zone 0, AEx ia llC
Temperature Codes T4(-50 °C dTa d70 °C)
Non-incendive for Class I, Division 2, Groups A, B, C, and D.
Intrinsically safe and non-incendive when installed according to Rosemount Drawing
00775-0010.
Enclosure Type 4X/IP66
CSA - Canadian Standards Association
I6 CSA Intrinsically Safe
Intrinsically Safe for Class I, Division 1, Groups A, B, C, and D.
T3C(-50 °C dTa d70 °C)
Intrinsically safe when installed according to Rosemount Drawing 00775-0012.
Suitable for Class I, Division 2, Groups A, B, C, and D.
Enclosure Type 4X/IP66

47
Reference Manual
00809-0100-4075, Rev CA
Appendix B: Product Certifications
March 2014
Product Certifications
European Certifications
I1 ATEX Intrinsic Safety
Certificate: Baseefa09ATEX0125X II 1G
Ex ia IIC T4(-50 °C dTa d70 °C)
IP66
1180
Special Conditions for Safe Use (X):
The surface resistivity of the antenna is greater than one gigaohm. To avoid electrostatic
charge build-up, it must not be rubbed or cleaned with solvents or a dry cloth.
The enclosure is made of aluminium alloy and given a protective polyurethane paint
finish; however, care should be taken to protect it from impact or abrasion if located in a
zone 0.
N1 ATEX Type n
Certificate: Baseefa09ATEX0131 II 3 G
Ex nA IIC T4 (-50 °C dTa d70 °C)
Ui = 45 Vdc MAX
IP66
1180
IECEx Certifications
I7 IECEx Intrinsic Safety
Certificate: IECEx BAS 09.0050X
Ex ia IIC T4(-50 °C dTa d70 °C)
IP66
Special Conditions for Safe Use (X):
The surface resistivity of the antenna is greater than one gigaohm. To avoid electrostatic
charge build-up, it must not be rubbed or cleaned with solvents or a dry cloth.
The enclosure is made of aluminium alloy and given a protective polyurethane paint
finish; however, care should be taken to protect it from impact or abrasion if located in a
zone 0.
Table B-1. Input Parameters
Loop Power
Ui = 30 V
Ii = 200 mA
Pi = 1.0 W
Ci = 0
Li = 0
Table B-2. Input Parameters
Loop Power
Ui = 30 V
Ii = 200 mA
Pi = 1.0 W
Ci = 0
Li = 0

48
Reference Manual
00809-0100-4075, Rev CA
Appendix B: Product Certifications
March 2014
Product Certifications
N7 IECEx Type n
Certificate: IECEx BAS 09.0058
Ex nA IIC T4 (-50 °C dTa d70 °C)
Ui = 45 Vdc MAX
IP66
INMETRO Certifications
I2 Intrinsic Safety
BR-Ex ia IIC T4 (-50 °C dTa d70 °C) Ga
N2 INMETRO Type ‘n’
BR-Ex nA IIC T4 Gc (-50 °C dTa d70 °C)
China (NEPSI) Certifications
I3 China (NEPSI) Intrinsic Safety
Ex ia IIC T4
CCoE Certifications
IW Intrinsic Safety
Ex ia IIC T4
KOSHA Certifications
IP Intrinsic Safety
Ex ia IIC T4
GOST Certifications
IM Intrinsically Safe
Ex ia IIC T4 (-50 °C dTa d70 °C)
Ex nA IIC T4 (-50 °C dTa d70 °C)
IP66

49
Reference Manual
00809-0100-4075, Rev CA
Appendix B: Product Certifications
March 2014
Product Certifications
Figure B-1. 775 THUM FM I.S. & Class 1, Div. 2 Installation Drawing (1 of 2)

50
Reference Manual
00809-0100-4075, Rev CA
Appendix B: Product Certifications
March 2014
Product Certifications
Figure B-2. 775 THUM FM I.S. & Class 1, Div. 2 Installation Drawing (2 of 2)
PRINTED COPIES ARE UNCONTROLLED

51
Reference Manual
00809-0100-4075, Rev CA
Appendix B: Product Certifications
March 2014
Product Certifications
Figure B-3. 775 THUM CSA I.S. Installation drawing

52
Reference Manual
00809-0100-4075, Rev CA
Appendix B: Product Certifications
March 2014
Product Certifications
Figure B-4. 775 THUM CSA Installation Drawing

Reference Manual
00809-0100-4075, Rev CA
March 2014
Standard Terms and Conditions of Sale can be found at www.rosemount.com/terms_of_sale
The Emerson logo is a trademark and service mark of Emerson Electric Co.
Rosemount. the Rosemount logotype, and SMART FAMILY are registered trademarks of Rosemount Inc.
Coplanar is a trademark of Rosemount Inc.
Halocarbon is a trademark of the Halocarbon Products Corporation.o.
Fluorinert is a registered trademark of Minnesota Mining and Manufacturing Company Corporation
Syltherm 800 and D.C. 200 are registered trademarks of Dow Corning Corporation.
Neobee M-20 is a registered trademark of PVO International, Inc.
HART is a registered trademark of the HART Communication Foundation.
Foundation fieldbus is a registered trademark of the Fieldbus Foundation.
All other marks are the property of their respective owners.
© March 2014 Rosemount, Inc. All rights reserved.
Emerson Process Management
GmbH & Co.
Argelsrieder Feld 3
82234 Wessling
Germany
Tel 49 (8153) 9390
Fax 49 (8153) 939172
Emerson Process Management Asia
Pacific Private Limited
1 Pandan Crescent
Singapore 128461
T (65) 6777 8211
F (65) 6777 0947
Enquiries@AP.EmersonProcess.com
Beijing Rosemount Far East
Instrument Co., Limited
No. 6 North Street,
Hepingli, Dong Cheng District
Beijing 100013, China
T (86) (10) 6428 2233
F (86) (10) 6422 8586
Emerson Process Management
Rosemount Measurement
8200 Market Boulevard
Chanhassen MN 55317 USA
Tel (USA) 1 800 999 9307
Tel (International) +1 952 906 8888
Fax +1 952 906 8889
Emerson Process Management
Latin America
1300 Concord Terrace, Suite 400
Sunrise Florida 33323 USA
Tel + 1 954 846 5030