Runcom Communications BTSTVWS-1 Base Station User Manual User Operational Manual
Runcom Technologies Ltd. Base Station User Operational Manual
Contents
- 1. User Manual
- 2. Revised Brochure
- 3. User Operational Manual
User Operational Manual

, our product manager
TVWS
AFAS Operation manual
Doc: Runcom AFAS User Operation Manual RN–PMG-011215 V-2.0

AFAS operation manual
II Runcom Technologies Ltd.
About this Document
This document describes the AFAS (Advanced Frequency Allocation Software) element as
part of the TV White Space solution, describes the interaction between each element of the entire
solution to guaranty proper operation under the FCC requirements and describes in details the command
and operation the AFAS unit
Notice
This document contains proprietary and confidential material of Runcom Ltd. Any unauthorized
reproduction, use or disclosure of this material, or any part thereof, is strictly prohibited. This document is
solely for the use of Runcom Ltd. employees and authorized Runcom Ltd. customers.
The material furnished in this document is believed to be accurate and reliable. However, no
responsibility is assumed by Runcom Ltd. for the use of this material. Runcom Ltd. reserves the right to
make changes to the material at any time and without notice.
All other trademarks are the property of their respective owners. Other company and brand products and
service names are trademarks or registered trademarks of their respective holders.
Note: THE AFAS SHALL BE OPERATED ONLY IN CONJUNCTION WITH THE SPECTRUM
BRIDGE TVWS DATA BASE, THE RNU-4000TVWS Base Stations (FCC Identifier:
XYMBSTVWS-1) AND THE RUNCOM CPE-O-R-WS (FCC Identifier: XYMCPETVWS-1)

AFAS operation Manual Table of Contents
Runcom Technologies Ltd. III
Table of Contents
1 Introduction- TVWS Solution ........................................................................................... 1
1.1 Solution elements ....................................................................................................................... 2
1.1.1 AFAS ............................................................................................................................... 2
1.1.2 NOC (MicroNOC, Compact NOC) ...................................................................................... 2
1.1.3 Base Station ..................................................................................................................... 3
1.1.4 CPE ................................................................................................................................. 3
2 AFAS – Internal operation ................................................................................................ 4
2.1 Adding new Base Station (BS) ..................................................................................................... 4
2.2 Adding new CPE ........................................................................................................................ 5
2.3 Periodic update .......................................................................................................................... 6
3 AFAS – Configuration ...................................................................................................... 7
3.1 Home page ................................................................................................................................ 8
3.2 Add Base Station ...................................................................................................................... 10
3.3 View Registered Base Stations .................................................................................................. 15
3.4 View / Change Base Stations Information ................................................................................... 17
4 AFAS – Connection Status ............................................................................................ 20
4.1 FCC Database connection lost .................................................................................................. 20
5 Adding CPE to the AFAS ............................................................................................... 22

List of Figures and tables AFAS Operation manual
IV Runcom Technologies Ltd.
List of Figures:
Figure 1: WIMAX TVWS core network diagram .......................................................................... 1
Figure 2 - Adding a new BS to the network ................................................................................ 4
Figure 3 - Adding a new CPE to the network ............................................................................. 5
Figure 4 - Periodic channels update ......................................................................................... 6
Figure 5: Hierarchy Leafing ...................................................................................................... 7
Figure 6: Home page .............................................................................................................. 8
Figure 7: management Administration Page .............................................................................. 9
Figure 8: Add Base Station - option 1 ..................................................................................... 10
Figure 9: Add Base Station - Option 2 ..................................................................................... 11
Figure 10: Add Base Station - option 3 .................................................................................... 11
Figure 11: Add base Station page 1- Device Information .......................................................... 12
Figure 12: Add Base Station page 2 – Contact Information ....................................................... 13
Figure 13: Add Base Station page 3 – Advanced Information .................................................... 14
Figure 14: Base Station Page Selection .................................................................................. 15
Figure 15: Registered Base Stations Information ..................................................................... 16
Figure 16: Base Station Information page 1- Device Information ................................................ 17
Figure 17: Base Station Information page 2 – Contact Information ............................................. 18
Figure 18: Base Station Information page 2 – Advanced options ............................................... 19
Figure 19: No Connection to DataBase ................................................................................... 20
Figure 20: Database validity expiered ..................................................................................... 21
Figure 21: AFAS Site administration page .............................................................................. 22
Figure 22: AFAS Select CPE page ......................................................................................... 22
Figure 23: AFAS CPE configuration page................................................................................ 23
Figure 24: AFAS CPE available channels request .................................................................... 23

AFAS operation Manual
Runcom Technologies Ltd. 1
1 Introduction- TVWS Solution
Runcom's TVWS solution is a standard WIMAX 802.16e system which includes
adaptations to support the TVWS spectrum and management requirements under FCC
Part 15 mandatory requirements.
Runcom's TVWS solution includes all network elements, management element and
traffic control to guarantee high quality voice, video and data services over the TVWS
spectrum.
The following diagram describes the core network elements, and management
resources of the entire WIMAX TVWS solution.
Figure 1: WIMAX TVWS core network diagram

AFAS operation Manual
2 Runcom Technologies Ltd.
1.1 Solution elements
1.1.1 AFAS
AFAS, Advanced Frequency Allocation Software is a mediation device
between authorized FCC TVWS location & frequency database and the base
station radio units.
The AFAS allocate frequencies to BTSs according to the BTS location,
allowed frequencies, and in the future the algorithm will take into account
measured interference parameters. The update cycle is lower than once a
day, and it is configurable. Each BTS and CPE is recognized by its MAC
address so no mistakes are possible.
The AFAS is a software implemented on Python using Django open source
framework and run on a Linux machine using OS Ubunto version 14.04.
The AFAS requires internet connectivity in order to communicate with
Spectrum Bridge TVWS Data Base at least once in 24 hours.
The AFAS communicate with TVWS Data Base using Spectrum Bridge DB
client and communicate with Runcom equipment using SNMP V2.
1.1.2 NOC (MicroNOC, Compact NOC)
The xNOC unit is the main network operation controller of any WIMAX
802.16e network. The unit performs the following functions:
ASM gateway (Access Service Network Gateway). This element
enforce all users and WIMAX element network's policies (bandwidth
control, total traffic control, AAA profile, scheduling and more)
DHCP server or mediation device between external DHCP server and
the WiMAX elements.
DNS server or mediation device between external DNS server and the
WiMAX elements.
Basic AAA. If higher level of AAA required the unit can be a mediation
device to any AAA server which meet the RADIUS standards
The xNOC units are identical for TVWS and all WIMAX networks, Runcom
and non Runcom radio devices.
For more information, commands, services and more please refer to SG-
UM-8500 V13 user manual (or later), SG-1 Vendor-Specific attributes user
manual and Runcom's public database.

AFAS operation Manual
Runcom Technologies Ltd. 3
1.1.3 Base Station
Runcom's base station (BTS) is the center radio point which connects the
customers' premises equipment and the users behind it to the core network
and the internet. BTS support multiple CPEs (up to 128), mobility, network
management (via SNMP V2) and GUI interface. The BTS fully support WiMAX
standards with the adaptations needed to comply with the TWVS FCC
regulations.
For more information, installation procedures, configuration commands
and more please refer to Runcom RNU4000BS User Manual –RN–PMG-
230914 V-3.8 user manual.
1.1.4 CPE
The customer premises equipment (CPE) is the unit which connects the
users to the internet over the TVWS core network. For information regarding
the CPE installation and operation please refer to the CPE-O-R-WS User and
Installation Manual (RN–PMG-300516)

AFAS operation Manual
4 Runcom Technologies Ltd.
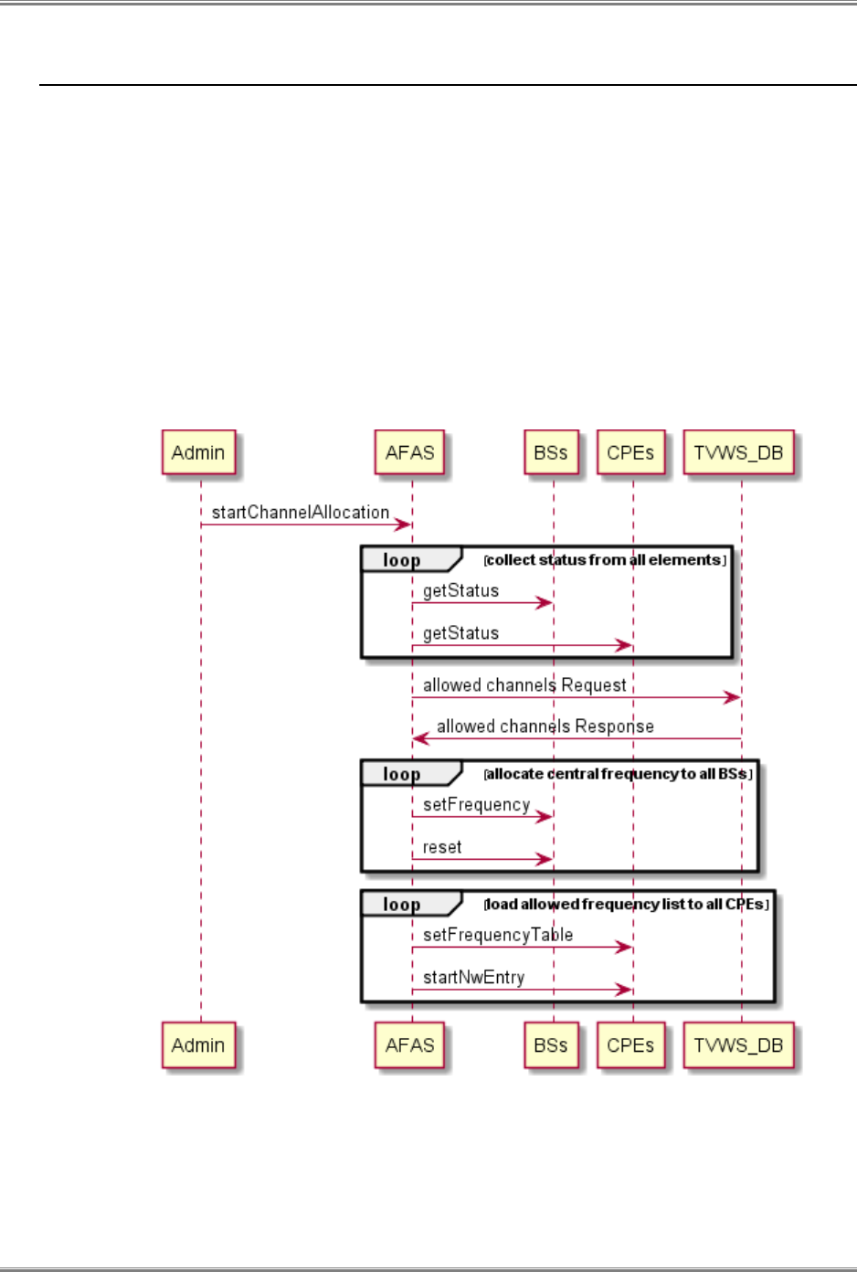
2 AFAS – Internal operation
The AFAS unit is a software with access to the internet with
permission to access the TVWS database and the NOC.
2.1 Adding new Base Station (BS)
Prior to deployment of new BS, operator needs to update AFAS
with the BS information, the expected installation location, the radio
capabilities, and the initial frequency which is selected from the database
manually and take into account the known interference in that area. After
adding is done and the BS is active, the AFAS is automatically submitting a
query to TVWS DB for allowed transmission channels for the new BS
(double check that all process is working properly).
After receiving the TVWS DB response, AFAS will check that the
initial frequency is in the allowed list, and in case of reject, it will use the best
frequency selection algorithm and will send a set frequency command to the
BS followed by start transmission command.
Note: In phase 2 of AFAS development, AFAS will send
measurement request to BS in order to verify the freshness of the
environment noise levels which are crucial inputs to the channel selection
algorithm.
Figure 2 - Adding a new BS to the network

AFAS operation Manual
Runcom Technologies Ltd. 5
2.2 Adding new CPE
Installation of new CPE or CPE which has moved from its original
location, the following actions must be done (Please also refer to the CPE-O-
R-WS User and Installation Manual):
1. Register the CPE at the AFAS with the expected location (longitude,
altitude, height of the antenna)
2. Select the requested frequency for the CPE (the BTS frequency which
this CPE is targeted to connect )
3. The AFAS will check the new CPE TVWS channel allocation (the
requested channels) by sending the information to TVWS DB using
Spectrum Bridge client.
4. After receiving the response from the Data Base, AFAS will get a list of
allowed frequencies for that CPE.
5. AFAS will create an allowed list for the CPE taking into consideration also
the available BS in the CPE area, and will update the CPE device.
Figure 3 - Adding a new CPE to the network

AFAS operation Manual
6 Runcom Technologies Ltd.
2.3 Periodic update
Periodic update is the process which must be done at least once
every 24 hour. The procedure can be initiated by the system admin using
AFAS frontend web interface or by the expiry of a timer using synced tasks
in the AFAS management system.
After getting the TVWS DB response, If the response does not
have any changes in the TVWS channel availability the AFAS will not do any
action to the TVWS system, If the response from the Data Base is different
from the previous response AFAS will run a channel allocation algorithm
which will allocate a TVWS channel to each BS and a set of allowed
frequencies to each CPE
Figure 4 - Periodic channels update

AFAS operation Manual
Runcom Technologies Ltd. 7
3 AFAS – Configuration
The AFAS GUI is based on WEB pages which are presented by
FIREFOX browser. Leafing through pages can be done by double clicking on
the selected subject or using the back or next arrows. Returning back to
upper hierarchies can be done by double clicking on the name of the
directory in the first row as shown in the below figure.
Figure 5: Hierarchy Leafing

AFAS operation Manual
8 Runcom Technologies Ltd.
3.1 Home page
After turning on the AFAS server the system enters to the HOME
page.
The management section is active in this version, and the options
to add or change base station.
Figure 6: Home page

AFAS operation Manual
Runcom Technologies Ltd. 9
Figure 7: management Administration Page

AFAS operation Manual
10 Runcom Technologies Ltd.
3.2 Add Base Station
Three options to add base station to be synchronized and operate
under the FCC standard:
From HOME page at the Management/base station row - push the add
Figure 8: Add Base Station - option 1
From the management administration page, at the base station row -
push the add

AFAS operation Manual
Runcom Technologies Ltd. 11
Figure 9: Add Base Station - Option 2
From the base stations list – push add base station button.
Figure 10: Add Base Station - option 3

AFAS operation Manual
12 Runcom Technologies Ltd.
After entering to the "add base station" form the following page
should be filling with the following information
Figure 11: Add base Station page 1- Device Information
Base Station ID : Logical name of the BS which helps to identify it – use
for AFAS only
Base Station IP: the IP address of the base station as presented in the
xNOC device
GIS information: Base Longitude, Base Latitude the location of the
base station. Keep "0" for automatic update from the BS unit.
Base Antenna Height: the height of the antennas element. If more than
one antenna is used, enter the highest antenna parameter.
Preferred channel: During installation it is recommended to measure all
possible channels and to use the best. Enter the best first in row, and
followed by comma the second best and so on. If "0" is entering the
AFAS will use its algorithm to select channel.
Channel bandwidth: It is possible to use single channel or two adjacent
channels if found. 5MHz is single 6 MHz channel; 10MHz is two adjacent
channels – 12 MHz

AFAS operation Manual
Runcom Technologies Ltd. 13
Figure 12: Add Base Station page 2 – Contact Information
The contact information page includes the information of the
person (or officer in duty) which in-charge on the site, and is authorized and
capable to perform maintenance, site ON and OFF, etc.
If fields in the web page are left blank, the information will be
added automatically from the group information which this site is connected.

AFAS operation Manual
14 Runcom Technologies Ltd.
Figure 13: Add Base Station page 3 – Advanced Information
The advanced option web page includes information on the
database which this device gets the operation authorization frequencies.
Blank fields are automatically updated from the group information.
Time Zone: indicates the time zone where the BS is operation. The time
zone should be winter time zone all year.
Data Base Host Address: IP address of the server from which the
authorized frequencies are downloaded. Currently Runcom is using
SpectrumBridge database only. In the future additional databases will be
available.
Data Base Host Port Number: the port number which is open for access
to the database.
Data Base Regulatory ID: "US" for United States.
Base FCC ID: the FCC authorization ID as received after passing the
tests.
Base Station Serial Number: the serial number of the unit.
Device type: fixed (the only option for BS units)

AFAS operation Manual
Runcom Technologies Ltd. 15
3.3 View Registered Base Stations
From the HOME page, push the Base Station button and enter
into the base station page
Figure 14: Base Station Page Selection

AFAS operation Manual
16 Runcom Technologies Ltd.
The following web page shows all registered base stations, their
authorization status, GIS information and operation status
Figure 15: Registered Base Stations Information
Base ID: the BS unique identifier.
Base IP: Base Station IP address.
Current Channel: the channel which the AFAS selected for the BTS
from the allowed channel list for this Base Station
Available channels: The list of available channels for that GIS
information and Base station ID as received from the FCC database.
Last Channel Request: the date and time for the last AFAS request.
Channel Valid Time: the expiration time if no renew is performed.
GIS information: Base Latitude, Base Longitude, Antenna height.
RF Status: the last action on the RF module in the BS.
GPS Status: GPS lock status.
Modem Status: shows if the base station is active (Running), standby,
down or faulty (error).

AFAS operation Manual
Runcom Technologies Ltd. 17
3.4 View / Change Base Stations Information
By clicking on the Base ID field in figure 16, the base station
entire information is presented. Information can be changed, or the base
station can be deleted from the database.
Figure 16: Base Station Information page 1- Device Information
This page includes the device static and operation information.
The Preferred Channel is the field which expected to change manually.
After installation the preferred channel (from the allowed list) should be
selected for the best RF operation.

AFAS operation Manual
18 Runcom Technologies Ltd.
Figure 17: Base Station Information page 2 – Contact Information
The contact information tab includes the current contact
information, as defined in the installation or in the last update. It should be
used in case that the device need maintenance of repair.

AFAS operation Manual
Runcom Technologies Ltd. 19
Figure 18: Base Station Information page 2 – Advanced options
The advance option tab includes information on the allocating
frequencies source database, and FCC device operation approval. Any
change in this information must be done carefully. Wrong information will
cause the base station to stop it service and shut down.

AFAS operation Manual
20 Runcom Technologies Ltd.
4 AFAS – Connection Status
AFAS internet connectivity is important to keep the TVWS WIMAX network in
normal and healthy conditions. The internet connectivity is required to support two
major functions:
Connection to the FCC frequencies allocation database (currently
supported by Spectrum Bridge)
Connection to the base stations via the NOC.
4.1 FCC Database connection lost
If connection between AFAS and the FCC database is lost, during the
next refresh information cycle, the AFAS will notify the operator (on screen) for
each base station separately, that the connection to the TVWS database is not
available.
Figure 19: No Connection to DataBase
After validity expiration of the database the following message is published and the
base station informed to stop service and shut transmission down till further action.
Figure 21 shows the status

AFAS operation Manual
Runcom Technologies Ltd. 21
Figure 20: Database validity expiered

AFAS operation Manual
22 Runcom Technologies Ltd.
5 Adding CPE to the AFAS
To add a CPE in the AFAS open the “Site administration” page in the
AFAS and Choose CPE as shown in Figure 21 below.
Figure 21: AFAS Site administration page
The AFAS SW will open the “Select CPE” page, on this page click the
“Add cpe” option as shown in figure 22 below.
Figure 22: AFAS Select CPE page
On the “Add cpe” page fill the CPE ID, CPE IP, CPE Latitude and
Longitude, the Connecting Base ID, The CPE antenna Height, MAC ID and save it
as shown in Figure 23 below:

AFAS operation Manual
Runcom Technologies Ltd. 23
NOTE: Each CPE MAC ID will have one set of location data (Latitude,
Longitude and Antenna Height) associated to it at the AFAS
Figure 23: AFAS CPE configuration page
After completion of entering the information in the “Add cpe page” click
the "Channel request to select Devices" and press "Go" and the AFAS will ask for
channels from the Data Base as shown in Figure 24 below.
Figure 24: AFAS CPE available channels request

AFAS operation Manual
24 Runcom Technologies Ltd.
After receiving the available channels from the Data Base, AFAS will
load the allowed channels to the CPE and the CPE will establish the link with the
Base Station in one of the allowed channels.