SKYPINE ELECTRONICS CES8203CL 2-DIN DVD MULTIMEDIA STATION WITH 6.2-INCH TOUCH PANEL CONTROL User Manual
SKYPINE ELECTRONICS (SHEN ZHEN) CO., LTD. 2-DIN DVD MULTIMEDIA STATION WITH 6.2-INCH TOUCH PANEL CONTROL Users Manual
Users Manual

2-DIN DVD MULTIMEDIA STATION WITH 6.2-inch
TOUCH PANEL CONTROL
STATION MULTIMÉDIA DVD 2-DIN AVEC COMMANDE
ÉCRAN TACTILE DE 6,2 pouces
ESTACIÓN DVD MULTIMEDIA DOBLE DIN CON PANEL
DE CONTROL TÁCTIL DE 6,2 pulgadas
DVD MULTIMEDIA STATION WITH 7-inch
TOUCH PANEL CONTROL
STATION MULTIMÉDIA DVD AVEC COMMANDE
ÉCRAN TACTILE DE 7 pouces
ESTACIÓN DVD MULTIMEDIA CON PANEL DE CONTROL
TÁCTIL DE 7 pulgadas
VX401
VZ401
Owner’s manual & Installation manual
Mode d’emploi et manuel d’installation
Manual de instrucciones y de instalación

2 VX401/VZ401
English
Owner’s Manual
CLARION PRODUCT REGISTRATION INFORMATION
For USA and Canada only
www.clarion.com
Dear Customer:
Congratulations on your purchase of a Clarion mobile electronic product. We are
confident that you’ll enjoy your Clarion experience.
There are many benefits to registering your product. We invite you to visit our
website at www.clarion.com to register your Clarion product.
We have made product registration simple with our easy to use website.
The registration form is short and easy to complete. Once you’re registered, we can
keep you informed of important product information.
Register at www.clarion.com - it’s easy to keep your Clarion product up to date.

English
VX401/VZ401 3
English
Owner’s Manual
Contents
1. FEATURES .........................................................................................................................4
Expanding Systems ...........................................................................................................4
2. PRECAUTIONS ................................................................................................................. 5
3. CONTROLS .......................................................................................................................7
Operational Panel ............................................................................................................... 7
Functions of Buttons ..........................................................................................................8
Remote Control .................................................................................................................. 9
Functions of Remote Control Buttons................................................................................10
4. CAUTIONS ON HANDLING ..............................................................................................12
Operation panel ..................................................................................................................12
USB Port ............................................................................................................................ 12
Cleaning ............................................................................................................................. 12
Handling Discs ................................................................................................................... 13
5. DVD VIDEO SYSTEM ........................................................................................................14
DVD Video Features ........................................................................................................... 14
Discs ................................................................................................................................15
About the registered marks etc. ......................................................................................... 16
6. OPERATIONS .................................................................................................................... 17
Basic Operations ................................................................................................................ 17
Radio Operations ............................................................................................................... 20
DVD Video Player Operations ............................................................................................ 21
Sirius Satellite Radio Operations ........................................................................................29
7. ACCESSORIES .................................................................................................................31
iPod/iPhone Operations .....................................................................................................31
USB Operations ................................................................................................................. 33
Bluetooth Audio Player Operations .................................................................................... 34
HD Radio Operations .........................................................................................................38
AUX In/AV In Operations ....................................................................................................40
Camera In Operations ........................................................................................................ 40
Setup Operations ............................................................................................................... 41
8. TROUBLESHOOTING .......................................................................................................43
9. ERROR DISPLAYS ............................................................................................................46
10. SPECIFICATIONS.............................................................................................................. 46
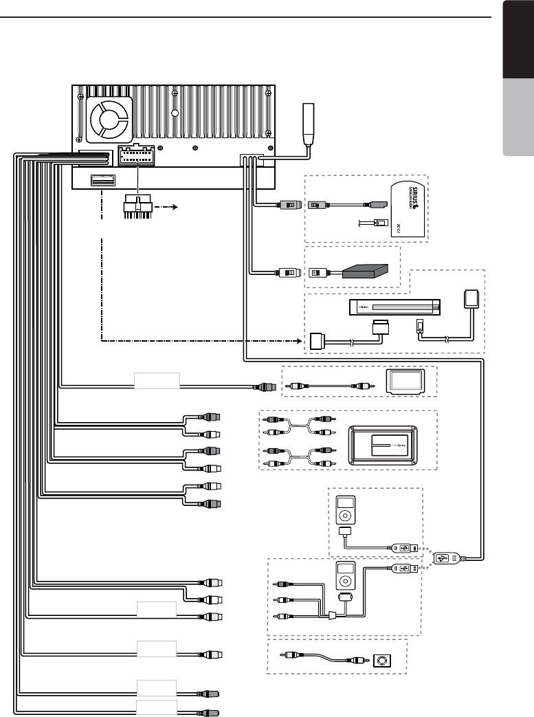
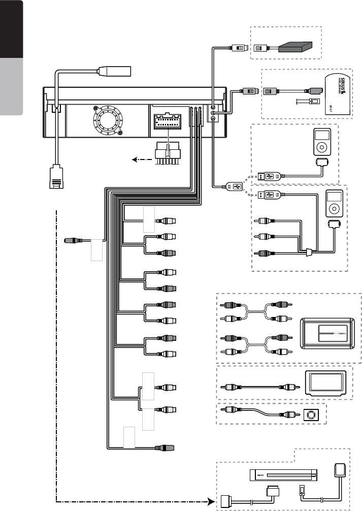
INSTALLATION/ WIRE CONNECTION GUIDE ...................................................48

4 VX401/VZ401
English
Owner’s Manual
1. FEATURES
Expanding Systems
NOTE:
The unit can receive analog, HD Radio (optional) and satellite radio (optional) broadcasts.
The items listed outside the frames are the commercial products generally sold.
Double Din 6.2” Touch Panel Control
Motorized 7” Touch Panel Control
DVD Video/CD-DA/MP3/WMA
Playback Capability
NP401 Navigation Control with Touch
Panel
OEM Steering Wheel Remote Ready
Compatible with Sirius Satellite Radio
Built-In Bluetooth®
Compatible with iPod® / iPhone® via USB
HD Radio™ Ready
Sirius Direct
Connect Tuner
Expanding visual features
Rear monitor
iPod
Back up camera
Expanding audio features
External Power
Amplifier
HD Radio™
Tuner Module
iPhone
USB
Memory
Bluetooth
Telephone Expanding navigation features

English
VX401/VZ401 5
English
Owner’s Manual
2. PRECAUTIONS
• For your safety, the driver should not watch any video sources and/or operate the controls while driving.
Please note that watching and operating any video sources while driving are prohibited by law in some
countries. Also, while driving, keep the volume to a level at which external sounds can be heard.
• When using the navigation system, follow the precautions listed below. After reading this manual,
be sure to keep it in a handy place (such as the glove box of your car).
• This navigation system should not be used to replace your own judgment. No itinerary suggested
by this navigation system should ever override any highway regulations, your own judgment, or a
knowledge of safe driving practices. Do not follow the navigation system’s suggested itinerary if it
would cause you to perform a dangerous or illegal act, place you in a dangerous situation, or take
you into an area you consider unsafe.
• The advice provided by the navigation system is to be regarded as a suggestion only. There
may be times when the navigation system displays the vehicle’s location incorrectly, fails to
suggest the shortest route, or fails to direct you to your desired destination. In such instances, rely
on your own driving judgment, taking into account the driving conditions at the time.
• Do not use the navigation system to locate emergency services. The database does not contain a
complete listing of emergency services such as police stations, fire halls, hospitals and walk-in
clinics. Please show discretion and ask for directions in such instances.
• As the driver, you alone are responsible for your driving safety.
• In order to avoid a traffic accident, do not operate the system while driving.
• In order to avoid a traffic accident, operate the system only when the vehicle is stopped at a safe
place and the parking brake is on.
• In order to avoid a traffic accident or traffic offense, remember that actual road conditions and
traffic regulations take precedence over the information contained on the navigation system.
• The software may contain inaccurate or incomplete information due to the passage of time,
changing circumstances, and the sources of information used. Please respect current traffic
conditions and regulations at all times while driving.
• Where actual road conditions and highway regulations differ from the information contained on
the navigation system, abide by the highway regulations.
• Keep the amount of time spent viewing the screen while driving to a strict minimum.
• The navigation system does not provide, nor represent in any way information on: traffic and
highway regulations; technical aspects of the vehicle including weight, height, width, load and
speed limits; road conditions including grade, percentage of incline and surface conditions;
obstacles such as the height and width of bridges and tunnels; and other current driving or road
conditions. Always rely on your own judgment when driving a car, taking into account current
driving conditions.
• Do not disassemble or modify this unit. It may cause an accident, fire, or electric shock.
• Do not use this unit when a trouble exists, such as no screen content appears or no sound is
audible. It may cause an accident, fire, or electric shock. For that case, consult your authorized
dealer or a nearest Clarion service center.
• In case of a problem, such as foreign materials have entered in the unit, the unit gets wet, or
smoke or strange smells come out of the unit, etc., stop using this unit immediately, and consult
your authorized dealer or a nearest Clarion service center.
Using it in that condition may cause an accident, fire, or electric shock.
• Use a fuse with the same specification only when replacing the fuse.
Using a fuse with a different specification may causes a fire.
• For the installation of this unit or a change in the installation, ask your authorized dealer or a
nearest Clarion service center for safety. Professional skills and experiences are required to do so.
WARNING

6 VX401/VZ401
English
Owner’s Manual
1.When the inside of the car is very cold and
the player is used soon after switching on the
heater, moisture may form on the disc (DVD/
CD) or the optical parts of the player and
proper playback may not be possible. If
moisture forms on the disc (DVD/CD), wipe it
off with a soft cloth. If moisture forms on the
optical parts of the player, do not use the
player for about one hour. The condensation
will disappear naturally allowing normal
operation.
2.Driving on extremely bumpy roads which
cause severe vibration may cause the sound
to skip.
3.This unit uses a precision mechanism. Even
in the event that trouble arises, never open
the case, disassemble the unit, or lubricate
the rotating parts.
4.This equipment has been tested and found to
comply with the limits for a Class B digital
device, pursuant to Part 15 of the FCC Rules.
These limits are designed to provide
reasonable protection against harmful
interference in a residential installation. This
equipment generates, uses, and can radiate
radio frequency energy and, if not installed
and used in accordance with the instructions,
may cause harmful interference to radio
communications. However, there is no
guarantee that interference will not occur in a
particular installation. If this equipment does
cause harmful interference to radio or
television reception, which can be determined
by turning the equipment off and on, the user
is encouraged to consult the dealer or an
experienced radio/TV technician for help.
INFORMATION FOR USERS:
CHANGES OR MODIFICATIONS TO
THIS PRODUCT NOT APPROVED
BY THE MANUFACTURER WILL VOID
THE WARRANTY AND WILL VIOLATE
FCC APPROVAL
MODEL
SERIAL NO.
MANUFACTURED: EYS
This device complies with Part 15 of the FCC rules. Operation is subject to the
following two conditions: (1) this device may not cause harmful interference, and
(2) this device must accept any interference received, including interference that
may cause undesired operation.
THIS DEVICE COMPLIES WITH DHHS RULES 21 CFR CHAPTER I
SUBCHAPTER J APPLICABLE AT DATE OF MANUFACTURE.
Apparatus Claims of U.S. Patent Nos. 6,836,549; 6,381,747;7,050,698; 6,516,132;
and 5,583,936, licensed for limited viewing uses only.
This product includes technology owned by Microsoft Corporation and cannot
be used or distributed without a license from MSLGP.
1
AM 530-1730kHz FM 87.9-107.9MHz
Manufactured under license from Dolby Laboratories.
“Dolby” and the double-D symbol are trademarks of Dolby Laboratories.
VZ401
The HD Radio Ready logo is proprietary trademark of iBiquity Digital Corp.
MADE IN CHINA
Clarion Co., Ltd
12V 15Amax
FCC ID : V8VCES8120CL
IC : 8614A-CES8120CL
Bluetooth ID : B0 15864

English
VX401/VZ401 7
English
Owner’s Manual
3. CONTROLS
Operational Panel
[VOL+]
[SOURCE]
[PWR]
AUX INSENSOR
RESET
[ CLOSE]
MIC
[VOL-]
[VOL+][SOURCE]
[PWR]
SENSOR RESETMIC [VOL-]
[OPEN]
AUX IN
VX401

8 VX401/VZ401
English
Owner’s Manual
Note: Be sure to read this chapter while
referring to front diagram “CONTROLS”.
[ SRC] Button
• Press this button to turn the unit power On.
The Main menu will be dispalyed. Scroll
through the available sources such as AM/FM
Tuner, Sirius, DVD, NAVI, USB, Camera
modes, etc.
• Press and hold this button for more than 2
seconds to turn the power Off.
[VOL -], [VOL +] Buttons
• Use these buttons to increase/decrease the
volume.
[OPEN] [CLOSE] Button (VZ401)
• Use this button to open/close operation
panel.
RESET Button
• Press this button to reset the unit.
SENSOR
• Receiver for the remote control unit (operating
range: 30 degree in all directions).
MIC
• Internal microphone for use during Bluetooth
phone calls. Sensitivity can be adjusted from
the Settings menu.
Functions of Buttons

English
VX401/VZ401 9
English
Owner’s Manual
/ BAND
[ ]
/ BAND
Remote Control
Signal transmitter
Signal transmitter
[OPEN]
[ ]
[VOLUME]
[ ]
[ ]
[ ]
[MENU]
[PIC]
[
REPEAT
]
[ ]
ROOT
[ ]
[ ]
[SUB TITLE/VIDEO iPod MODE*]
[ANGLE/AUDIO iPod MODE*]
[ ] [ ]
[ ] [ ]
[MUTE]
[ ]
[SRCH]
[ ]
[ ]
[TITLE]
[ZOOM]
[AUDIO]
[0 - 9]
[ ]
Replacing the batteries
1. Press the retention tab and pull
out the battery tray and remove
the old battery.
2. Insert the new CR2025 battery
and slide the battery tray back
in the remote control the same
direction that you removed it.
Please ensure the tray is inserted in
the correct direction.
Note:
Using batteries improperly can cause
them to explode. Take note of the
following points:
• When replacing batteries, replace
both batteries with new ones.
• Do not short-circuit, disassemble or
heat batteries.
• Do not dispose of batteries into fire or
flames.
• Dispose of discharged batteries
properly.
* Only when capable iPod/iPhone
is connected
BACK
SET
TAG
NAVI/AV
SRC/POWER
ENTER
[ ]

10 VX401/VZ401
English
Owner’s Manual
/ BAND
Shared modes
[VOLUME] Button
Increase or decrease volume.
[MUTE] Button
Turns mute on or off.
[OPEN] Button
Press this button to OPEN or CLOSE the
motorized screen (VZ401). Please ensure there
are no obstructions before starting the opera-
tion.
[SRC/POWER] Button
• Short press to scroll through the available
sources such as the AM/FM tuner, DVD
player, iPod, SIRIUS Radio, or AUX IN.
• Long press (over 1 second) to turn off the unit.
[MENU] Button
Press this button to access the MAIN MENU.
From the main menu, you can select your
desired source or change your settings.
[PIC] Button
Press this button to change monitor Brightness.
[SET] Button
Press this button to access the Audio Settings.
[BACK] Button
Press this button to exit selection and
adjustment menus.
[NAVI/AV] Button
Press to scroll between the navigation mode
and the previous mode.
[ENTER] button
Press to fix the choosed or entered data.
TUNER/Satellite Radio mode
[BAND] button
Press this button to switch reception band.
[0 - 9] Buttons
• Use in the Key Pad screen to set the radio
frequency or Satellite Radio channels.
• Use to select the preset number in the Preset
List screen.
[ ], [ ] Buttons
Press to seek the next available station up or
down in TUNER Radio and SIRIUS Radio.
[ ], [ ] Buttons
Press to manually select the next station up or
down in the TUNER Radio mode. In the SIRIUS
Radio mode, you will scroll through the catego-
ries.
modes.
[ ], [ ], [ ], [ ] Buttons
• Press [ ], [ ] to scroll through the saved
presets list in the TUNER mode.
• Press [ ], [ ] to scroll through the page
screens in the TUNER mode.
DVD PLAYER mode
• Press to turn on and off the playtime display
in the DVD video.
• Press to switch in and out of the LIST mode
while playing CD audio.
[ ] Button
• Short press to play or pause the video or
audio media.
• Long press (over 1 second) to stop the video
or audio media.
[SEARCH] Button
Press to open the direct search menu while in
the DVD video mode.
[ENTER] Button
Press to select, play or pause video and
audio media.
[0 - 9] Buttons
• Press to enter DVD video chapters/titles in the
Key Pad screen.
• Press to set the track/folder number of the
CD, or MP3/WMA in the Key Pad screen.
[TITLE] Button
Press to go to the title menu on the DVD.
[ROOT] Button
Press to go to the root menu on the DVD.
[ ], [ ], [ ], [ ] Buttons
• Press to select button items on the menu
screen of a DVD video.
• Press [ ], [ ] to scroll through the page
screens in the CD and MP3/WMA modes.
Functions of Remote Control Buttons
You can use the remote control unit to control the VX401 and VZ401.
Note:
•
The wireless remote control operation may not be optimal in direct sunlight.

English
VX401/VZ401 11
English
Owner’s Manual
/ BAND
Functions of Remote Control Buttons
[ ], [ ] Buttons
• Press to select the next chapter number up or
down in DVD video mode.
• Press to select the next track up or down in
in CD meida.
[ ], [ ] Buttons
Press to perform fastforward and fastbackward.
Press again to advance to higher speed revers-
ing or forwarding such as 2x,4x, 8x and 16x.
Press once more to resume normal speed
playback.
[REPEAT] Button
• Press to perform chapter repeat in the DVD
video mode, and track repeat in CD and MP3/
WMA modes.
• Press again to perform title repeat in DVD
video mode or folder repeat in MP3/WMA
mode. In CD mode, this will activate the
repeat all mode.
• Press again to perform all repeat in MP3/WMA
playback mode.
[ZOOM] Button
Press to turn on and zoom in while in DVD
Video mode. You can zoom in up to 3x.
[AUDIO] Button
Press to switch the AUDIO function in the DVD
video mode.
[SUB-T] Button
Press to display subtitles in the DVD video
mode.
[ANGLE] Button
Press to switch the ANGLE function in the DVD
video mode when the Angle mark is displayed.
MAINMENU mode
[ ] Button
[BAND] Button
[TAG] Button
Press to scroll through the available sources
and the Settings.
[ ], [ ], [ ], [ ] Buttons
Press to scroll through the available keys.

12 VX401/VZ401
English
Owner’s Manual
4. CAUTIONS ON HANDLING
Operation Panel
• The operation panel will operate properly in a
temperature range of 0˚ to 60˚ C.
• Do not allow any liquids on the set from
drinks, umbrellas etc. Doing so may damage
the internal circuitry.
• Do not disassemble or modify the set in any
way. Doing so may result in damage.
• Subjecting the operation panel to shocks may
result in breakage, deformation or other
damage.
• Do not let cigarettes burn the display.
• If a problem should occur, have the set
inspected at your store of purchase.
• Do not insert objects or poke in the space
between the operation panel and the main
unit when the panel is tilted.
• The remote control unit may not work if the
remote control sensor is exposed to direct
sunlight.
• In extremely cold weather, the display
movement may slow down and the display
may darken, but this is not a malfunction. The
display will work normally when the
temperature increases.
• Small black and shiny spots inside the liquid
crystal panel are normal for LCD products.
For a longer service life, be sure to read the following cautions.
Cleaning
• Cleaning the cabinet
Use a soft, dry cloth and gently wipe off the
dirt. For tough dirt, apply some neutral
detergent diluted in water to a soft cloth, wipe
off the dirt gently, then wipe again with a dry
cloth.
Do not use benzene, thinner, car cleaner, etc.,
as these substances may damage the cabinet
or cause the paint to peel. Also, leaving rubber
or plastic products in contact with the cabinet
for long periods of time may cause stains.
• Cleaning the liquid crystal panel
The liquid crystal panel tends to collect dust,
so wipe it off occasionally with a soft cloth.
The surface is easily scratched, so do not rub
it with hard objects.
USB Port
• The USB memory stick may stick out when
inserted, so it may cause danger during
driving. In such cases, you can use a
commercial USB extension cable, etc., but
use it safely under your own judgment.
• The USB memory sticks must be recognized
as “USB mass storage class” to work
properly. Some models may not operate
correctly.
When the memorized data is lost or
damaged by any chance, Clarion shall not
be liable for any damage.
When using an USB memory stick, we
recommend that you backup your data stored
on it before by using a personal computer
etc.
• Data files may be broken when using USB
memory sticks in the following situation:
When disconnecting the USB memory stick
or turning the power off during writing or
reading data.
When affected by static electricity or electric
noise.
Connect/disconnect the USB memory stick
when it is not accessed.
• Some USB memory sticks cannot be inserted
to the main unit because of their shape. In
such cases, use a commercial USB extension
cable to connect them.
• Connecting with the computer is not covered.
• Music files (MP3, WMA, etc.) stored in the
USB memory stick cannot be played back.
Alkaline (CR) button batteries contain
Perchlorate.
Dispose of discharged batteries properly.
WARNING

English
VX401/VZ401 13
English
Owner’s Manual
Handling Discs
Handling
• New discs may have some roughness
around the edges. If such discs are used,
the player may not work or the sound
may skip. Use a ball-point pen or the like
to remove any roughness from the edge
of the disc.
• Never stick labels on the surface of the
disc or mark the surface with a pencil or
pen.
• Never play a disc with any cellophane
tape or other glue on it or with peeling off
marks. If you try to play such a disc, you
may not be able to get it back out of the
DVD player or it may damage the DVD
player.
• Do not use discs that have large
scratches, are misshapen, cracked, etc.
Use of such discs may cause
misoperation or damage.
• To remove a disc from its storage case,
press down on the center of the case
and lift the disc out, holding it carefully
by the edges.
• Do not use commercially available disc
protection sheets or discs equipped with
stabilizers, etc. These may damage the
disc or cause breakdown of the internal
mechanism.
Storage
• Do not expose discs to direct sunlight or
any heat source.
• Do not expose discs to excess humidity
or dust.
• Do not expose discs to direct heat from
heaters.
Cleaning
• To remove fingermarks and dust, use a
soft cloth and wipe in a straight line from
the center of the disc to the
circumference.
• Do not use any solvents, such as
commercially available cleaners,
anti-static spray, or thinner to clean
discs.
• After using special disc cleaner, let the
disc dry off well before playing it.
On Discs
• Exercise a good precaution when loading
a disc. The operation panel will close
automatically when leaving it open for a
while.
• Never turn off the power and remove the
unit from the car with a disc loaded.
For your safety, the driver should
not insert or eject a disc, opening
the operation panel while driving.
Ball-point pen
Roughness
CAUTION

14 VX401/VZ401
English
Owner’s Manual
5. DVD VIDEO SYSTEM
This unit provides the following functions
in addition to the high image quality and
sound quality of DVD video.
Note:
•
The functions described in this section,
for example, the recorded language,
subtitles, angles, etc. differ depending on
the DVD video disc.
Refer to the instructions provided with
the DVD video.
•
Some disc functions may operate
differently from described in this manual.
Multi-sound function
DVD video can store up to 8 languages for
one film; select the language of your
preference.
• The languages stored on the disc are
indicated by the icon shown below.
Multi-angle function
A DVD video that is filmed from multiple
angles allows you to select the angle of
choice.
• The number of recorded angles are
indicated by the icon shown below.
Subpicture (subtitles) function
A DVD video can record subtitles for up
to 32 languages and you can select the
language of the subtitles you wish to see.
The number of recorded subtitle
languages are indicated by the icon shown
below.
Multi-story function
When a DVD video contains more than
one story for a film, you can select the
story you wish to enjoy. The operation
procedures vary with the disc; observe the
instructions for selecting a story provided
during playback.
Menu screens
Menus can be called up during DVD
video playback to perform menu setting.
• Example showing menu display
DVD video is a high-quality digital video source that provides crisp and clear images.
One 12 cm disc contains either one film or four hours of music.
DVD Video Features

English
VX401/VZ401 15
English
Owner’s Manual
Playable discs
This DVD video player can play the following
discs.
About CD Extra discs
A CD Extra disc is a disc in which a total of two
sessions have been recorded. The first session
is Audio session and the second session is
Data session.
Your personally-created CDs with more than
second data sessions recorded cannot be
played on this DVD video player.
Note:
•
When you play a CD Extra disc, only the first
session will be recognized.
About playing a CD-R/CD-RW disc
(MP3, WMA)
This player can play CD-R/CD-RW discs
previously recorded in music CD format (MP3,
WMA).
About playing a DVD-R/RW or DVD+R/RW
disc
This player cannot play DVD-R/RW and
DVD+R/ RW discs previously recorded in video
CD format.
However, MP3/WMA files recorded on DVD-R/
RW and DVD+R/RW discs can be played.
Discs that cannot be played back
This DVD video player cannot play back DVD-
Audio, DVD-RAM, Photo CDs, etc.
Note:
•
I
t may also not be possible to play back CDs
recorded on a CD-R unit and CD-RW unit.
(Cause: disc characteristics, cracks, dust/dirt,
dust/dirt on player’s lens, etc.)
•
If a CD-R or CD-RW disc that has not been
finalized is played, it will take a long time to
start playing. Also, it may not be possible
to play depending on its recording conditions.
•
You cannot play SuperAudio CDs
Playback of the CD player is not supported
even if it is a hybrid disc.
About MP3/WMA playback
This unit can play back CD-R/CD-RW, DVD-R/
RW and DVD+R/RW discs on which MP3/WMA
music data have been recorded.
For a detailed information, see the section
entitled “Listening to MP3/WMA”.
Note on region numbers
The DVD video system assigns a region number
to DVD video players and DVD discs by sales
area. DVD video players sold in the United
States can play back DVD discs with the region
number “ALL”, “1” or any combination of
numbers that also incorporate a “1”.
The DVD video region number is marked on the
disc jacket as shown below.
Discs
ALL
146
1
DVD video discs
Playable discs
Audio CDs

16 VX401/VZ401
English
Owner’s Manual
•
This product incorporates copyright protection
technology that is protected by U.S. patents
and other intellectual property rights. Use of this
copyright protection technology must be
authorized by Rovi Corporation, and is intended for
home and other limited viewing uses only
unless otherwise authorized by Rovi Corporation.
Reverse engineering or disassembly is prohibited.
•
Manufactured under license from Dolby
Laboratories.
“Dolby”, “Pro Logic” and the double-D symbol are
trademarks of Dolby Laboratories.
•
"Made for iPod," and "Made for iPhone" mean that
an electronic accessory has been designed to
connect specifically to iPod, or iPhone, respectively,
and has been certified by the developer to meet
Apple performance standards.
Apple is not responsible for the operation of this
device or its compliance with safety and regulatory
standards.
Phone and iPod are trademarks of Apple Inc.,
registered in the U.S. and other countries.
iTunes® is a trademark of Apple Inc.
•
HD Radio™ and the HD Radio and HD Radio
Ready logos are proprietary trademarks of iBiquity
Digital Corporation.
•
The Bluetooth® word mark and logos are owned
by the Bluetooth® SIG, Inc. and any use of such
marks by Clarion Co.,Ltd. is under license. Other
trademarks and trade names are those of their
respective owners.
•
2009 SIRIUS XM Radio Inc., SIRIUS, XM and all
related marks and logos are trademarks of SIRIUS
XM Radio Inc. and its subsidiaries. All other marks,
channel names and logos are the property of their
respective owners.
About the registered marks, etc.

English
VX401/VZ401 17
English
Owner’s Manual
6. OPERATIONS
Basic Operations
Note:
•
Be sure to read this chapter referring to the
chapter “3. CONTROLS”
When the unit is turned on, starting and
stopping the engine with its volume raised to
the maximum level may harm your hearings.
Be careful about adjusting the volume.
Turning ON and OFF the Power
Note:
•
Start the engine before using this unit.
•
Be careful about using this unit for a long
time without running the engine. If you drain
the car’s battery too far, you may not be able
to start the engine and this can reduce the
service life of the battery.
1. Start the engine. The power button
illumination on the unit will light up.
2. Press the [ SRC] button on the unit to
turn ON the power.
Or press the [ ] power button on the remote
control to turn ON the power.
3. To turn OFF the power, press and hold the
[ SRC] power button on the unit for
more than 2 seconds.
Or press the [ ] power button on the remote
control to turn OFF the power for more than
2 seconds.
Opening and Closing Operational Panel
Press [OPEN] button on the unit (VZ401).
The operational panel will be open.
Press the same button again to close the panel.
• Do not move the operation panel forcibly or
apply strong force to the operation panel.
• When the operation panel is operating, be
careful not to get your hand or finger caught
between the operation panel and main unit
or its mechanical parts.
• The driver should not operate the operation
panel while driving.
Adjusting the Angle of the Operational Panel
Touch the settings key to enter into the Monitor
Adjust to adjust the desired angle (VZ401).
Selecting a Mode
1. Touch the desired source key you wish to
change to: Tuner, Disc, NAVI, USB, SIRIUS,
AUX IN, AV IN, iPod/iPhone,etc.
*External equipment not connected to this
unit is not displayed.
Touch the [10:00AM] to display the time.
2. Press the [ ] SRC button to scroll through
the available sources.
CAUTION
Engine ON
position
CAUTION

18 VX401/VZ401
English
Owner’s Manual
Basic Operations
Turning Monitor ON or OFF
1. Touch the screen button Monitor OFF on the
Main Menu to turn Off the screen.
2. Touch the screen again to turn monitor
screen On.
[Monitor off]: Turn off the screen.
[Audio off]: Turn off the audio of source.
Adjusting the Volume
Press [VOL-]/[VOL+] buttons to adjust the
volume.
[VOL -]: Decreases the volume.
[VOL+]: Increases the volume.
• The volume level indicated in the display is
in a range from 0 (min.) to 40 (max.).
While driving, keep the volume level at which
external sounds can be heard.
Mute
Press the [MUTE] button on the remote control
to turn mute On and Off.
Adjusting the Settings
1. Press [Settings] to enter the setting menu
mode.
2. Press the desired mode key.
Modes come in the following order:
• General
• Audio
• Regional
• Monitor Adjust
• Video
• Rating
• Others
3. Perform the adjustment for the desired item.
See the following sections fo details.
Adjusting the Audio Settings
1. Touch the [Audio Settings] key on the
screen or press the [SET] key on the
remote control.
2. Touch the item key to adjust. Perform the
adjustment.
3. Touch the [ ]/[ ] keys to scroll between
the pages.
4. Touch the [ ] key to return to the previous
screen.
* In the above sections, only the details
regarding adjustments are described,
procedures to select items are skipped.
CAUTION

English
VX401/VZ401 19
English
Owner’s Manual
Basic Operations
Adjusting the EQ
The EQ can be adjusted as follows.
1. Touch the [ ] or [ ] key to select your
settings.
2. To set your preferable setting, select User.
3. Select from preset setting list:
Flat, Jazz, Pop or Classical.
Adjusting the Bass
The Bass gain and Bass frequency can
be adjusted as follows.
1. Touch [ - ] or [ + ] key to set the
desirable level.
2. To set the Bass center frequency, enter
the Audio adjustment in the Settings
menu.
3. To set the Bass Q-Factor, enter the Audio
Adjustment in the Settings menu.
Adjusting the Treble
The Treble gain and Treble frequency can
be adjusted as follows.
1. Touch [ - ] or [ + ] key to set the desirable
level.
2. To set the Treble center frequency, enter
the Audio adjustment in the Settings menu.
Adjusting the Balance/Fader
The Balance or Fader can be adjusted as
follows.
1. Touch the [R] or [F] key to adjust to the
fader level.
• The factory default setting is “0”.
(Adjustment range: front 9 to rear -9)
2. Touch the [Left] or [Right] key to adjust to
the balance level.
• The factory default setting is “0”.
(Adjustment range: left -9 to right 9).
Adjusting the Subwoofer
The Subwoofer can be adjusted as follows.
1. Touch the [ - ] or [ + ] key to adjust to
the subwoofer level.
• The factory default setting is “0”.
(Adjustment range: left -9 to right 9).
Adjusting the Loudness
The Loudness can be adjusted as follows.
1. Touch the [ ] or [ ] key to turn loudness
On or Off.
Adjusting the clock
1. Touch the [Settings] key. The Settings
menu will be displayed.
2. Touch the [Clock] key in General sub
menu.
3. Set up the time by touching the digital
numbers on the screen. After inputting the
time, you can choose AM or PM if the Clock
Mode is set to 12 Hr.
4. Touch the [Clock Mode] to change time
settings to 12Hr or 24Hr.
Adjusting the Radio region
1. Touch the [Settings] key. The Settings
menu will be displayed.
2. Touch the [Radio Field] key in the General
sub menu.
3. A region selection menu will appear. Scroll
down using the arrow at the bottom of the
menu. Scroll up using the arrow at the
bottom of the menu. Select the area’s radio
region that you are in. If the region selected is
incorrect, radio reception will be poor.
Reset to Factory Defaults
1. Touch the [Settings] key. The Settings
menu will be displayed.
2. Touch the [Others] key.
3. Touch the [Reset] key.
Select [YES] to restore your unit to factory
default settings. This function will erase all
memory from the unit and you must reset all
personalized items such as tuner presets.
NOTE: You will be asked once to confirm if
you want to use the default setting. The unit will
close the panel automatically.

20 VX401/VZ401
English
Owner’s Manual
Listening to the Radio
1. Touch the [Tuner] key on the Main menu
display. The tuner mode screen is displayed.
2. Touch the [BAND] key or touch the [Band]
button on remote control to select the radio
band. Each time the button is pressed, the
radio reception band changes in the following
order: FM1, FM2, FM3, AM, FM1...
Seek Tuning
1. Touch the [BAND] key to select the radio
band (FM or AM).
2. Touch the [ ] or [ ] key to
automatically seek a station.
• When touching the [ ] key, the station is
sought in the direction of higher frequencies.
• When touching the [ ] key, the station is
sought in the direction of lower frequencies.
Manual Tuning
1. Touch the [BAND] key to select the radio
band (FM or AM).
2. Touch the [ ] or [ ] key to
manually seek a station.
• When touching the [ ] key, the station is
tuned in the direction of higher frequencies.
• When touching the [ ] key, the station is
tuned in the direction of lower frequencies.
Recalling a preset station
There are 2 ways to recall the preset station.
• Using the tuner unit:
1. Touch the [BAND] key to select the
desire band (FM or AM) on the tuner.
2. Touch the [List] key to display the Preset
List screen.
3. Touch the preset station (1 to 12) on tuner
display.
4. Touch [ ] or [ ] to select next station
up or down the preset list.
5. Touch the [PS] button to begin scanning
the preset stations.
• Using the remote control:
1. Touch the [BAND] button to select the
desire band (FM or AM) on the remote
control.
2. Touch the preset number (1 to 12) on
numeric pad.
Manual memory
1. Touch the desired Band key to select the
band you wish to store in.
2. Tune in the station you wish to store using the
seek tuning, manual tuning, or preset tuning.
3. Touch and hold the desired Preset key you
wish to store the current station for more than
2 seconds.
Auto Store
The Auto Store is a function for storing up to 12
stations that are automatically tuned in
sequentially. If 12 receivable stations cannot be
received, a previously stored station remains
unoverwritten at the memory position.
1. Touch the [Band] key to select the desired
band. (FM or AM)
2. Touch the [Auto Store] key to start
the Auto Store function.
A beep sounds and the stations with good
reception are stored automatically to the
preset channels.
Radio Operations
Seek Seek
Seek
Seek
M-Seek
M-Seek
M-Seek M-Seek
1
1 - Band key
2 - Scan key
3 - Tune Up key
4 - Tune Down key
5 - Audio Settings
key
6 - List key
7 - Seek Down key
8 - Seek Up key
9 - Eject key
10 - Main Menu key
11 - Tuner display
29 10
3
4
5
8
7
6
11

English
VX401/VZ401 21
English
Owner’s Manual
Radio Operations
Preset Scan
The Preset Scan receives the stations stored in
the preset memory in order. This function is
useful when searching for the desired station in
memory.
1. Touch the [Band] key to select the desired
band. (FM or AM).
2. Touch the [List] key to display the Preset
List screen.
3. Touch the [PS] key to start the Preset Scan.
The unit starts scanning each station for 10
seconds sequentially. Presets with a weak
signal will be skipped.
4. When the desired station is tuned in, touch
the [PS] key again to continue receiving that
station.
LOC/DX Setting
The DX / LOC setting changes the tuner
sensitivity in order to seperate closely spaced
stations. This feature is useful in areas that
have many radio stations in close proximity.
1. Touch the [List] key to display the Preset
List screen.
2. Touch the [DX] key to switch to DX
tuner sensitivity.
3. Touch the [LOC] key to switch to Local
tuner sensitivity.
DVD Video Player Operations
Change DVD System Settings
Note:
If the set up operation is performed in
the middle of DVD video play, the disc
will restart from the beginning.
Selecting DVD Set Up Menu
1. Touch the [Settings] key on the Main
Menu to access the Video set up menu.
2. Touch the [Video] key. The video menu is
displayed.
Setting up the Screen Size
1. Touch the [Aspect Ratio] key in the Video
sub menu to change the sceen size.
2. Touch the desired aspect ratio: 4:3 or 16:9.
The factory default setting is “ 16:9 ”.
• When watching a wide type through a
conventional type of the rear view monitor
(4:3), the leftmost and rightmost areas of the
screen are cut off.
This function allows displaying the important
part of image fully on the screen. In some
cases, image is displayed while being panned
(scrolled).
• When watching a wide type through a wide
type of the rear view monitor (16:9),
the leftmost and rightmost areas of the
screen are not cut off.
Setting up the Video System Format
1. Touch the [Aux IN] key in the Video sub
menu to set up the video system format.
2. Touch the required format : Auto, PAL or
NTSC.
The default setting is Auto.
Setting up the AUX Input Sensitivity
1. Touch the [AUX Input SW] key in the Video
sub menu to set up the sensitivity level.
2. Touch the desired sensitivity level displayed:
Low, Mid or High.
The default setting is Mid.

22 VX401/VZ401
English
Owner’s Manual
WARNING
Some videos may be recorded at higher
than desired volume levels. Increase the
volume gradually from the minimal
setting after the video has started.
DVD Video Player Operations
CAUTION
For your safety, the driver should not insert
or eject a disc, or operate the controls
while driving.
Setting up the password for parental level
control
The factory default password is “0000”.
1. In Main Menu touch the [Settings] key.
2. Touch the [Rating] key on the dispaly.
3. Touch the [Set Password] key, the numerical
key pad will appear. Then input the default
password and touch the [OK] key. It shows
‘‘New Password’’.
4. Touch the [Set Password] key again, the
numerical key pad will appear. Input a new
password and touch the [OK] key. Then it
shows ‘‘Enter Password Again’’.
5. Touch the [Set Password] key for the third
time, enter the same password as step 4.
Then it shows ‘‘Locked’’ and the new
password is set.
Note:
When a disc with view restrictions is
inserted, you will be prompted to input
a password. The disc will not be
viewable until the correct password is
entered.
Set rating for parental level control
1. Touch the [Settings] key in the Main Menu.
2. Touch the [Parental Control] key in the
Rating sub menu. The Parental Control
selections will appear.
3. Touch the desired rating for level control.
Use this table to set the parental level.
• The contents that the parental level restricts
vary with the country code.
Note:
The rating can be selected only under
the password unlocked status, and the
limits can be set only under the password
locked status.
Watching/Listening to a disc
Note:
Refer to the diagram in “CONTROLS”
chapter.
To load a disc:
1. Press the [OPEN/CLOSE] button to
retract the control panel. (VZ401 only)
2. Insert the disc into the center of the insertion
slot the label side facing up.
Note:
•
Never insert foreign objects into the disc
insertion slot.
•
If the disc is not inserted easily, there maybe
another disc in the mechanism or the unit may
require service.
•
8cm (single play) discs cannot be used.
3. Disc starts playing automatically.
Ejecting a disc
1. Touch the center of the screen.
2. Touch the [
Eject
] key.
*If the disc is left in the ejected position for
10 seconds, the disc is automatically
reloaded. In this case, the play mode will
remain set to the Tuner mode.
Note:
If you force a disc into before auto
reloading, it will damage the player.
Kid Safe SAFE FOR KID
G GENERAL AUDIENCES
PG PARENTAL GUIDANCE
SUGGESTED
PG13 PARENTS STRONGLY
CAUTIONED
PG-R
R RESTRICTED
NC-17 NO ONE 17 AND
UNDER ADMITTED
Adult ONLY ADULT ADMITTED

English
VX401/VZ401 23
English
Owner’s Manual
Showing DVD Player mode screen
After disc is loaded, the play mode is
automatically engaged.
Touch the screen of the playing disc to display
DVD Video menu. The display will return to the
playback screen, if you do not touch the screen
for 25 seconds.
Stop Playback
1. Touch the [ ] key. Playback is stopped.
2. To resume playback, press the [ ] key.
Playback resumes from the scene where
playback is stopped.
Play/Pause Playback
1. Touch the [ ] key to pause during
playback.
2. Touch the [ ] key again to resume
playback.
Skip (Search) a Chapter
1. Touch the [ ] or [ ] key during
playback.
Chapters are skipped down or up from
current locations, as many times as the
key is pressed, and playback starts.
Fast Forward Fast Backward
1. Touch the [ ] or [ ] key to start your
fast backward or fast forward during
playback.
The playback speed starts at 2x, then will
increase to 4x, 8x, and 16x with each
additional press.
*No audio is reproduced during fast forward
and fast backward operation.
*The fast forward and fast backward speed
may differ depending on the disc.
Direct Search Options
You can locate the beginning of a scene using
the time, chapter numbers or title numbers
recorded on the DVD Video disc.
1. Showing the DVD PLAYER mode screen,
touch the [Chap] key.
2. The Direct Search Option menu appears with
the search options that are available:
• Title
A large segment to divide the data area of
the disc.
• Chapter
A small segment to divide the data area of
the disc.
• Time
A specific time on the disc.
3. Touch the Direct Search method you would
like to use.
4. Input the number of the title/chapter/time that
you want to play back with the numeric key.
5. Touch the [OK] key to confirm.
Playback starts from the scene of the input
title number, time or chapter number.
*If the input title/chapter/time number does
not exist or searching with a title/chapter
number is not allowed, the screen image will
not change.
1 - Play/Pause key
2 - Eject
key
3 - Main Menu key
4 - Stop key
5 - Previous Playback key
6 - Next Playback key
7 - Title List key
8 - Subtitle List key
9 - Audio key
10 - Repeat Segment key
11 - Information key
12 - Chapter key
13 - Repeat key
14 - Fast Forward key
15- Fast Backward key
2 3 41
6
5
7
12 11 10 9 8
13
14
15
DVD Video Player Operations

24 VX401/VZ401
English
Owner’s Manual
Repeat Playback
This operation plays back chapters recorded on
the DVD Video repeatedly.
1. Showing the DVD Player mode screen,
touch the [ ] key for Chapter Repeat.
2. Touch the [ ] key again for Title Repeat.
3. Touch the [ ] key again to turn off
the repeat playback.
Repeat A B
Select the desired passage to play back.
1. Touch the [A B] key to select the Repeat
loop starting position.
2. Touch the [A B] key again to select the
Repeat loop ending position. The Repeat
loop will begin.
3. Touch the [A B] key again to stop replay.
Using the Title Menu
On DVD discs containing two or more titles, you
can select from the title menu for playback.
1. Showing the DVD Player mode screen,
touch the [ ] key during playback.
The title menu screen appears.
*Depending on the disc, the title menu cannot
be called.
2. Select the key items displayed in the title
menu screen by the same way of the DVD
menu operation.
*Depending on the disc, items cannot be
selected with the ten-key buttons.
Switching among the languages
On discs in which two or more audios or audio
languages have been recorded, you can switch
among the audio languages during playback.
1. Touch the [ ] audio key during playback.
• Each time you touch the key, you can
switch among audio languages.
• It may take time to switch among audios.
* Depending on the disc, up to 8 audios may
be recorded. For details, see the mark of
the disc: ( Indicates that 8 audios
have been recorded).
* When the power is turned on and when the
disc is changed to a new one, the language
set as the factory default is selected. If that
language has not been recorded, the
language specified on the disc.
* Depending on the disc, switching may be
completely impossible or impossible on
some scenes.
2. The DVD PLAYER mode screen will hide in
3 seconds after your selection is made.
S
witching Subtitles
On DVD discs in which two or more subtitle
languages have been recorded, you can switch
among the subtitle languages during playback.
1. Touch the [Sub T.] key during playback.
Each time you touch the key, you can switch
among subtitles.
• It may take time to switch among subtitles.
* Depending on the disc, up to 32 kinds of
subtitles may be recorded. For details, see
the mark of the disc: ( Indicates that 8
kinds of 8 subtitles have been recorded).
* Depending on the disc, switching may be
completely impossible or impossible on
some scenes.
2. The DVD Player mode screen will hide in
3 seconds after your selection is made.
3. To turn off subtitles, repeat touching the
[Sub T.] key until subtitles are turned off.
Switching angles
On DVD discs in which video images have been
recorded in two or more angles, you can switch
among the angles during playback.
1. Press the [Angle] button on the remote
control during playback. Each time you
press the key, you can switch among angles.
* It may take time to switch among angles.
* Depending on the disc, up to 9 angles may
be recorded. For details, see the mark of
the disc: ( Indicates multi-angle).
* Depending on the disc, angles may switch
smoothly or switch with a momentary still
image.
* Depending on the disc, switching may be
completely impossible or impossible on
some scenes.
* Depending on the disc, scenes recorded in
two or more angles may be played back.
Displaying the playback status
Touch the [Info] key on the DVD Player mode
screen, or remote control.
Playback status is displayed on the screen.
DVD Video Player Operations
8
8

English
VX401/VZ401 25
English
Owner’s Manual
DVD Video Player Operations
Pausing Playback
1. Touch the [ ] key to pause playback.
2. To resume playback, touch the [ ] key
again.
Skipping a Track (searching)
Touch the [ ] or [ ] key during playback.
Tracks are skipped as many times the key is
pressed, and playback starts.
• Pressing the [ ] key starts playback
from the beginning of the next track.
• Pressing the [ ] key starts playback
from the beginning of the current track.
When this key is pressed again within
about 2 seconds, playback starts from the
beginning of the previous track.
Fast Forward and Fast Backward
1. Touch the [ ] or [ ] key during
playback. The media will advance at 2x
speed.
2. Touch again to advance to higher speed
reversing or forwarding such as 4x, 8x
and 16x. Touch once more to resume
normal speed playback.
Scanning the Tracks
1. Touch the [List] key to display the Disc List
screen.
2. Touch the [Scan] key to begin previewing
the first 10 seconds of each song on the disc.
Searching with the Track Number
This operation allows searching using the track
numbers recorded on the CDs.
1. Touch the [List] key to display the Disc List
screen.
2. Touch the [ Key ] key to display the
numerical keypad.
3. Input the track number that you want to play
back with numerical keypad.
4. Touch the [OK] key to confirm.
• If the input track number does not exist or
searching with a track number is not
allowed, the unit will return to the List
screen.
Selecting a track on the Track List Screen
This function allows you to select tracks from a
displayed list.
1. Touch the [List] key to display the Disc List
screen.
2. Touch the track title on the display list.
The selected track will start playing.
3. When the desired track is not displayed,
touch the [ ] or [ ] key to scroll the track
list.
4. Touch the desired track title key in the List
display. The corresponding track will start
playback.
5. Touch the [List] key to return to the main
screen.
Stop Playback
1. Touch the [ ] key to stop playback.
Audio Settings
1. Touch the [Audio Settings] key to enter
Audio menu.
LISTENING TO a CD
1 - Play/Pause key
2 - Eject key
3 - Main Menu key
4 - Stop key
5 - Previous Track key
6 - Next Track key
7 - Audio Settings key
8 - List key
9 - Fast Forward key
10 - Fast Backward key
11 - Media Information
12 - User (Name, Artist,
Album) Information
13 - Track Play number
14 - Track Play time
1 2 3 4
5
6
7
10
9
8
11 12 13 14

26 VX401/VZ401
English
Owner’s Manual
Other various play functions
1. Touch the [List] key to display the Disc List
screen.
2. Touch the key of the function you want
to play:
Repeat [ ]: Touch once to start a single
track repeat. To turn repeat off, press the
same key again.
• Repeat symbols are displayed in the info
window above the song list.
Shuffle [ ]: Touch the key to shuffle the
tracks during playback. Touch the key again
to turn off the feature.
• A shuffle symbol is displayed in the info
window above the song list.
LISTENING TO MP3/WMA
This unit is an ID3 Tag compatible model.
This unit supports the ID3 TAGs of the Version
2.4, 2.3, 1.1 and 1.0.
In displaying, this unit gives priority to the
Version 2.3 and 2.4 TAGs.
After USB device inserted into USB slot, or
disc is loaded, the play mode is automaticlly
engaged.
What is MP3/WMA?
MP3 is an audio compression method and
classified into audio layer 3 of MPEG standards.
WMA is an audio compression method
developed by Microsoft Corporation.
These audio compression methods have
penetrated into PC users and become a
standard format.
These features compress the original audio data
to about 10 percent of its initial size with a high
sound quality. This means that about 10 music
CDs can be recorded on a CD-R disc or CD-RW
disc to allow a long listening time without
having to change CDs.
Note:
•
Some CDs recorded on CD-R/RW mode may
not be usable.
Displaying MP3/WMA TAG titles
Tag information such as title, artist and album
title can be displayed for MP3/WMA file
containing Tag information.
Precautions when creating MP3 disc
•
File extensions
1. Always add a file extension “.MP3” or “.mp3”
to an MP3 file, and “.WMA” or “.wma” to a
WMA file by using single byte letters. If you
add a file extension other than specified or
forget to add these file extension, the file
cannot be played. In addition, if you use
upper case and lower case letters (capital
and small letters) mixedly for file extensions,
normal play may not be possible.
2. Files other than MP3/WMA data cannot be
played.
Playing files with a format not supported will
be skipped, and the scan, random and
repeat playback mode may be canceled.
•
File and Disc Not Supported
Files and discs with following extensions are
not supported: *.AAC, *.DLF, *.M3U, *.PLS,
MP3 PRO files, files with DRM, open session
discs.
•
Logical format (File system)
1. When writing an MP3/WMA file on a disc,
please select “ISO9660 level 1 or level 2
(without including expansion format)” as
the writing software format. Normal playback
may not be possible if the disc is recorded
on another format.
2. The folder name and file name can be
displayed as the title during MP3/WMA play
but the title must be within 31 single byte
alphabetical letters and numerals for the
folder name and file name (including an
extension). Entering more letters or numerals
than specified may cause an incorrect
display.
•
Entering File and Folder Names
Names using the code list characters are the
only file names and folder names that can be
entered and displayed. Using any other
character will cause the file and folder names
to be displayed incorrectly.
•
Electronic Shock Protection
10 seconds for CD-DA (CDA)
45 seconds for MP3 recorded at 44.1 kHz,
128kbps
90 seconds for WMA recorded at 44.1 kHz,
128kbps
•
Folder structure
A disc with a folder having more than 8
hierarchical levels will conflict with the
ISO9660 and playback will be impossible.
DVD Video Player Operations

English
VX401/VZ401 27
English
Owner’s Manual
DVD Video Player Operations
•
Number of files or folders
1. The maximum allowable number of folders is
200 (including root directory); the maximum
allowable number of files is 1500 (max. 1500
per folder). This represents the maximum
number of tracks that can be played back.
2. Tracks are played in the order that they were
recorded onto a disc. (Tracks might not
always be played in the order displayed on
the PC).
• Some noise may occur depending on the
type of encoder software used while
recording.
• In case of a track recorded at VBR (variable
bit rate), the display for the play time of the
track may be slightly different from the
actual play time. Also, the recommended
value of VBR ranges from 32 kbps to
320 kbps.
• After disc selection, the play mode is
automatically engaged.

28 VX401/VZ401
English
Owner’s Manual
DVD Video Player Operations
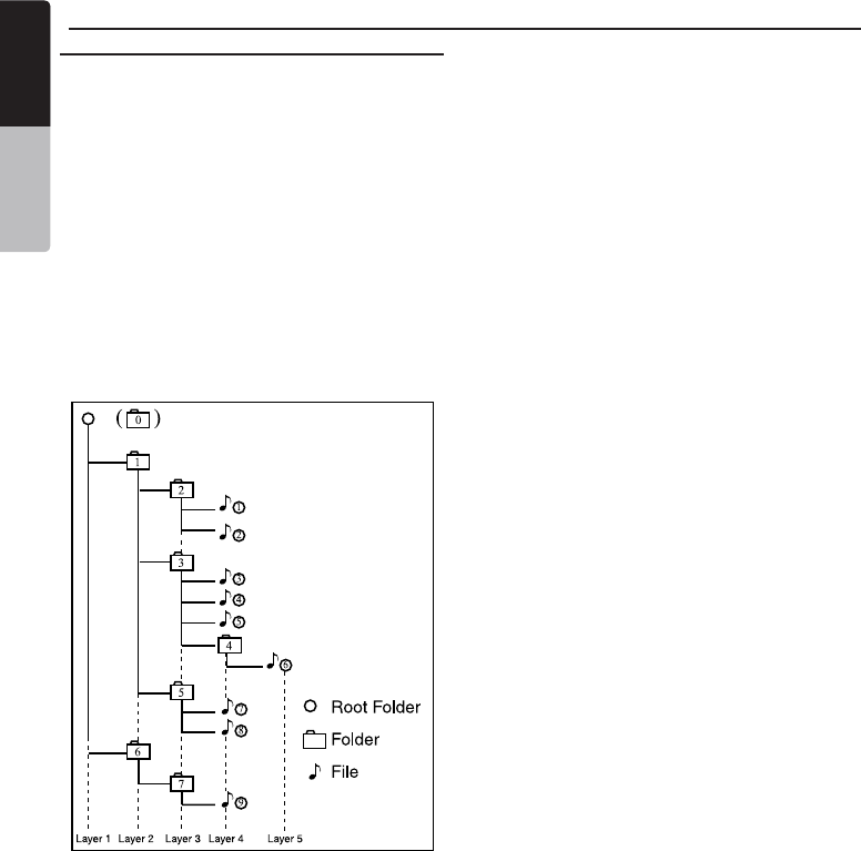
Playing MP3 folders
When selected for play, files and folders
(Folder Search, File Search or Folder Select)
are accessed in the order in which they were
written to the media. As a result, the order in
which they are expected to be played may not
match the order in which they are actually
played.
You may be able to set the order in which
MP3/WMA files are to be played by assigning
file names beginning with play sequence
numbers such as “01” to “99”.
For example, a medium with the following
folder/ file hierarchy is subject to Folder
Search, File Search or Folder Select.
See the diagram below.
The player will only recognize three folder
levels and does not display folders containing
other folders. In the example above, the unit
will display folders 3, 4, 6, and 8, but not 2 and
7 since they do not contain others.

English
VX401/VZ401 29
English
Owner’s Manual
This function is available when a Sirius Satellite
Radio Receiver is connected through the
dedicated connection.
This unit is recommended to be used with the
following receiver:
SIRIUS Satellite Radio Receiver: SC-C1
Note:
SIRIUS satellite radio is a subscription service.
Please contact Sirius Radio to begin or alter
your subscription:
•
Internet: www.sirius.com
Telephone: 888-539-SIRIUS (747487)
Selecting a Satellite Radio Mode
Press the [SIRIUS] key on Main Menu display.
The system changes to the Sirius Satellite Radio
mode. The Sirius mode screen is displayed.
Information Displayed During Reception
The following information is displayed when the
satellite radio cannot be received normally.
• When the receiver is turned on the first time or
after a reset: “UPD” followed by a percentage
of completion.
• When a channel is being tuned in (no signal is
yet received): “NO SIG”
• A channel without a broadcast has been
selected: “INVLD CH”
• A channel not covered by your contract:
“CALL 888-539-SIRIUS”
Call (888) 539-747487 to activate your radio.
• When a channel is out of air time: “OFF AIR”
• When the antenna is disconnected or has
been damaged: “NO ANT”
Confirming Your Radio ID
1. Touch the [KEY] key on the SIRIUS Menu
display to display the keypad.
Enter “0” and press “OK”.
Your SIRIUS ID (12-digit number) will be
displayed.
Channel Selection
1. Touch the [List] key on the SIRIUS Menu
display to enter channel list preview mode.
2. Select the channel with the [ ] or [ ].
Only channels that can be received are
selected.
Channels that are locked and channels not
covered by the contract will be skipped.
The receiver seeks the next available channel
below or above the current channel.
Channel Selection with the Channel Number
1. Touch the direct access [Key] on the
SIRIUS Menu display to enter direct channel
selection.
2. Enter the channel number of your desired
station by touching the [0] to [9] keys.
3. Touch the [OK] key to tune the selection.
If you enter a wrong number, you can cancel
it by touching the [Clear] key.
Sirius Satellite Radio Operations
1 - Band key
2 -
Satellite Signal
3 - Eject key
4 - Main Menu key
5 - Key Pad key
6 - Tune Up key
7 - Tune Down key
8 - Audio Settings key
9 - List key
10 - Fast Backward key
11 - Fast forward key
12 - Media Information
13 - Sirius Channel
Information
12 3 4
6
7
8
11
10
9
5
13
12
Seek Seek

30 VX401/VZ401
English
Owner’s Manual
Sirius Satellite Radio Operations
Recalling the preset station
A total of 20 satellite radio stations can be
stored in the receiver’s memory. You can access
the presets by touching the Presets keys.
This allows you to store your favorite satellite
radio stations in the memory for later recall.
1. Touch the [Band] key to enter the
preset list to select or save your presets.
2. Touch the corresponding preset displayed
station to start play.
* There are 5 pages of preset memory space
available for your use. You can scroll the
pages by touching the right of the screen.
3. Touch the [Band] key to return to the
previous screen.
Auto Preset Store
1. Touch the channel, you would like to store.
2. Touch the [Band] key and hold it for 2
seconds the corresponding preset key to
save the selected channel.
Deleting a Preset
1. Touch the [Band] key and enter the preset
menu.
2. Touch the preset key you would like to
delete.
3. Touch and hold the [Del] key to for more
than 3 seconds.
Receiving Stations by Category
Satellite Radio allows you to select broadcast
channel category (contents).
1. Touch [ ] or [ ] key to view all valid
categories.
2. Touch [ ] or [ ] to scroll through the pages
3. Touch the desired category item key to select
the category.
4. Select the desired channel by touching it
momentarily on the screen.
5. Touch the [Back] key to exit category tuning
mode.
Note:
When the category selection mode is entered,
the category of the last received channel is
displayed first.
Parental Controls Lock Channels
1. Touch the [List] key to access the list menu.
2. Long touch the [Lock] key. The numerical
pad is displayed.
3. Enter the code to lock the desired channel.
4. Touch the [OK] key to enter Lock channel.
Setting the Password
1. Touch the [Settings] key to enter setting list.
2. Touch the [Rating] key to display password
screen.
3. Enter the password on displayed numerical
pad.
4. Touch the [OK] key to save.
5. Touch the [ ] key to return to Sirius menu.
Note:
If you set passwords, you must input the correct code to
enter lock list. When you try to locked channel by keypad,
it will dispaly password’s keypad. Only entering correct
code can tune to the channel, or it will be back to the last
channel, if a password is wrong.
Seek Seek

English
VX401/VZ401 31
English
Owner’s Manual
7. ACCESSORIES
iPod/iPhone Operations
Notes on using Apple iPod/iPhone
•
Do not connect an iPod/iPhone to this unit
with a headphone connected to the iPod/
iPhone.
•
After the iPod/iPhone has been connected
to this unit, the iPod’s buttons are
disabled for operation in the Music mode.
•
In the Video mode, do not operate the iPod’s
buttons.
•
When in the iPod mode, a special iPod/iPhone
control screen is displayed different from the
main screens for other modes.
•
When no data is present, the title display will
remain blank.
•
The iPod/iPhone is used with the equalizer
function turned OFF.
•
Set the iPod/iPhone’s language setting to
English before connecting your iPod/iPhone.
Some characters of the other languages may
not be displayed correctly in this system.
• Precautions on battery consumption:
If the iPod/iPhone is connected to this unit
when the iPod/iPhone’s internal battery has
run down, this function may not operate
correctly. You must connect the iPod/iPhone
after charging the battery if it has run down.
Selecting the iPod Mode
1. Connect your iPod/iPhone to the USB
connector. The system will automatically
detect the connected device. The iPod icon
is displayed on the Main Menu screen.
• When a iPod/iPhone is already connected
Touch the [iPod] key on the Main Menu
screen. The system changes to the iPod
mode, and starts playback from the previous
position.
Controlling the iPod/iPhone
Operation keys
• iPod audio mode screen
[ ] Play/Pause key
• Use to control playback and pause.
1. Touch the key during playback. Playback
pauses.
2. To resume playback touch the key again.
[Video] Video/Music key
• Touch this key to switch operation mode to
the Video mode or Music mode.
iPod/iPhones can be connected by using the connector cable supplied with the iPod/iPhone, but in
this case, you can enjoy its audio sound only. To enjoy video movies stored in the iPod/iPhone with
video displaying them on this unit, it is required to use the special connector cable separately sold.
Note:
•
This system will not operate or may operate improperly with unsupported versions.
•
For detailed information on the playable iPod/iPhone models, see our home page:
www.clarion.com
1 - Play/Pause key
2 - Eject key
3 - Main Menu key
4 - Video/Music key
5 - Previous Track key
6 - Next Track key
7 - Audio Settings key
8 - List key
9 - Fast Forward key
10 - Fast Backward key
1 2 3 4
5
6
7
10
9
8

32 VX401/VZ401
English
Owner’s Manual
Note:
•
Note that not all iPod/iPhone devices are
compatible to output video to this unit.
[ ] Previous Track key
• Touch this key to play the previous track.
[ ] Next Track key
• Touch this key to play the next track.
[Audio Settings] key
• Touch this key to switch to the Audio menu for
setting the audio settings.
[ ] Fast Forward key
• Touch this key to fast forward the track
selection.
[ ] Fast Backward key
• Touch this key to fast backward the track
selection.
[List] key
• Touch the List key to display the menu screen
to search tracks to be played.
[ ] Scroll Up key
• Touch this key to scroll up the track list.
[ ] Scroll Down key
• Touch this key to scroll down the track list.
[iPod Menu] key
• Touch this key to return to the previous menu.
[Folders] key
• Touch this key to return to the main track
search screen.
[ ] Repeat key
• Touch this key to repeat the play of the
selected track.
[ ] Shuffle key
• Touch this key to shuffle between the tracks.
[Simple Mode] key
• Touch this key to access the Simple Mode.
All iPod functions can be operated on the
iPod device only.
Viewing video data in the iPod/iPhone (only
for the iPod/iPhone with video features)
When you connect an iPod/iPhone with video
features by using the optional connector cable
for iPod/iPhone with video, you can enjoy the
video data and slide show data stored in the
iPod/iPhone showing them on the display of this
unit (and the rear monitor if connected).
Note:
Do not connect the iPod/iPhone to this unit
when a Video Playlists item is selected on the
iPod/iPhone.
1. Touch the [Video] key on the iPod audio
mode menu screen. The iPod play video
screen is displayed.
2. Select the type of video you would like
to play, by touching the menu. The video
playback will start.
Note:
Video playback is not available on all iPod/
iPhone devices. Please contact your Clarion
dealer for details. An optional connection cable
or accessory may be required for this feature.
3. To stop the video play, touch the screen.
iPod play video menu will be displayed.
4. Touch the [Music] key to return to the iPod
audio menu.
Note:
•
“AUDIO ONLY” is displayed when the
automobile is moving.
•
Image data may not be played back according
to the status of the iPod/iPhone.
•
The volume setting of video data is relatively
lower than audio data. Be sure to lower the
volume setting before switching to the other
mode.
•
Do not select the categories with no track
registered from the iPod menu screen.
The iPod/iPhone may be frozen. If the iPod
/iPhone is frozen, reset the iPod/iPhone
by following the procedure described in the
instruction manual of the iPod/iPhone.
•
Audio may be played back slightly out of
synchronization with video images.
1 - Scroll Up key
2 - Scroll Down key
3 - iPod Menu key
4 - Folders key
5 - Repeat key
6 - Shuffle key
7 -
Simple Mode key
iPod/iPhone Operations
1
4
3
6
2
5
7

English
VX401/VZ401 33
English
Owner’s Manual
USB Operations
This system can play audio files (MP3/WMA) stored in an USB memory which is recognized as
“USB Mass Storage Class device”. You can use your USB memory as an audio device by simply
copying desired audio files into it.
Note:
•
This system will not operate or may operate improperly with some USB memory.
•
Files protected with any DRM can not be played.
Notes on using USB memories
•
General notes
• When no data is present, the message
“NO FILE” will be displayed.
•
Notes on the MP3/WMA files
• This system can play the MP3/WMA
files stored in the USB memory.
• This system cannot play DivX files stored in
the USB memory.
• Set the Sampling Frequency to:
For MP3 files:
• MPEG1 Layer3: 32, 44.1, or 48 kHz
• MPEG2 Layer3: 16, 22.05, or 24 kHz
• MPEG2.5 Layer3: 8, 11.025, or 12 kHz
For WMA files: 32, 44.1, or 48 kHz
• Set the Bit Rate to:
For MP3 files:
• MPEG1 Layer3: 32 to 320 kbps (VBR)
• MPEG2 Layer3: 16 to 160 kbps (VBR)
• MPEG2.5 Layer3: 16 to 160 kbps (VBR)
For WMA files: 32,48, 64, 80, 96, 128, 160,
or 192 kbps
• Add the following file extension using single
byte characters:
For MP3 files: “.MP3” or “.mp3”
For WMA files: “.WMA” or “.wma”
•
Notes on the folder structure
• The folder hierarchy must be within 8
hierarchical levels. Otherwise, playback will
be impossible.
• The maximum allowable number of folders
is 200 (including root directory and folders
with no MP3/WMA file).
• The maximum allowable number of files in a
folder is 1500.
• The maximum allowable number of files in
all folders is 1500.
• You can store the MP3 files, WMA files
together in a folder.
•
Notes on the Tag titles
The limitations on the Tag titles are same as
those in the MP3/WMA modes.
• Folder representation in the folder list
The limitations on the folder representation
are same as those in the MP3/WMA
modes.
Selecting the USB Memory Mode
Connect your USB memory to the USB
connector. Touch the [USB] key to select the
USB on the Main Menu screen.
The system changes to the USB mode and
starts playback.
Playing Back Files in the USB Memory
The operations in the USB Memory mode are
same as those in the MP3/WMA modes.
See “Listening to a CD” for details.

34 VX401/VZ401
English
Owner’s Manual
Selecting the Bluetooth Mode
1. Touch the ( ) Bluetooth indicator on the top
of the screen.
Touch the [ ] key in the Main Menu
screen to access the Bluetooth mode
directly. The default setting is OFF.
2. The system changes to the Bluetooth mode.
[Audio Transfer] key
While talking, to transfer audio from the unit
back to the mobile, touch the key. You can
only transfer a call after it has been answered.
Touch the key again to transfer the call back
to the head unit.
[Send] key
• Touch this key to answer an incoming call or
to make a call.
[Phone Function] key
• Touch this key to access the phone book
[Cancel] key
• Touch this key to backspace.
[Keypad] key
• Touch to access the numerical pad channel.
[End] key
• Touch this key to reject an incoming call or
to end a call.
[Music] key
• Touch to access the Bluetooth music function.
[Settings] key
• Touch this key to access the Bluetooth Setting
Registering your Bluetooth Device (Pairing)
You can register up to 1 Bluetooth devices.
The required password to pair the phone to the
unit is “1234”.
1. Touch the [Settings] key on the screen.
2. Touch the [Pair mode] key on the Settings
screen.
3. Touch the [Pairing] key to begin the pairing
process.
4. The cellular phone may prompt to
acknowledge the Bluetooth connection and
to enter the Pass Key code of this unit.
Perform these operations according to the
message displayed.
5. When the pairing operation is completed,
the registered Bluetooth device is set as
current. Bluetooth Indiacator is light up solid.
Bluetooth Audio Player Operations
Some Bluetooth cellular phones have the audio features, and some portable audio player support
the Bluetooth feature. These devices will be called as “Bluetooth audio players” in this manual.
This system can play audio data stored in a Bluetooth audio player.
Note:
•
This system will not operate or may operate improperly with some Bluetooth audio players.
•
For detailed information on the playable Bluetooth audio players, see our home page:
www.clarion.com
This unit has a Bluetooth indicator ( ) on the top of the screen.
When the Bluetooth function is “OFF”, the indicator is grey.
When the Bluetooth function is “ON” and the phone is not connected, the indicator will blink.
If the phone is connected, the indicator is light up solid.
6
7
8
1
2
3
4
5
1 - Audio Transfer key
2 - Send key
3 - Phone Function
key
4 - Cancel key
5 - Keypad key
6 - End key
7 -
Music key
8 - Settings

English
VX401/VZ401 35
English
Owner’s Manual
Note:
•
You cannot register the same Bluetooth
audio player which is already registered
doubly.
Controlling the Bluetooth Audio Player
Note:
•
Occasionally, depending on the environment,
playback sounds may be fragmented, or
switch noises may be generated.
Playing Music
After the connection with a Bluetooth audio
player is established, the play mode is
automatically engaged.
• When playback is not started, touch the
[ ] key.
Pausing Playback
1. Touch the [ ] key during playback.
Playback pauses.
2. To resume playback, touch the [ ] key.
Playback resumes.
Skipping a Track (Searching)
1. Touch the [ ] or [ ] key during
playback.
Tracks are skipped, as many as the times
the key is touched, and playback starts.
Note:
•
Control functions such as play, pause and
track skipping are not available on all
devices.
Fast Forward and Fast Backward
1. Touch and hold the [ ] or [ ] key
during playback.
The system enters the fast backward or fast
forward playback mode during touching the
key. Releasing the key resumes the
normal speed playback.
[ON]
• Touch this key to connect the music.
[OFF]
• Touch this key to disconnect the music.
Note:
•
Some cellular phones may not be able to
transfer the Phone Book data.
•
The Phone Book data transmission may take
a long time. The operations of sending calls
are disabled during the data transmission.
• You can talk with other party by using
the internal microphone. When it is hard
to hear for the other party in accordance
with the communication condition or the
used telephone, use the optional
microphone (RCB-199), and set the
Microphone Select setting to “External”.
The sound will be improved, but noises
may still be heard depending on the
communication condition.
Selecting the BT Phone mode
1. Touch the [ ] key to display the Menu
screen.
2. Touch the [Bluetooth] key to select the
Bluetooth mode.
3. Touch the [Keypad] key to select the BT
Phone mode.
The Telephone screen is displayed.
• When the connection with a Bluetooth
telephone has been established, the
icon and signal level indicator are displayed
at the top of the screen.
Bluetooth Audio Player Operations
1 - [ ] key
2 - [ ] key
3 - [ ] key
4 - [ ] key
5 - [ON] key
6 - [ ] key
7 -
[OFF] key
1
3
5 76
2
4

36 VX401/VZ401
English
Owner’s Manual
Setting the Telephone Features
1. Touch the [Setting] key to display the
Telephone Settings screen.
2. Perform setting for the desired item.
See the following sections for detail.
Setting Automatic Connection
The system automatically reconnects the
cellular phone after the connection is lost or
the system is restarted.
• The factory default setting is “Manual”.
Touch the [Manual] or [Auto] key of the
Automatic [Connect] item to set the
function preference.
Selecting Microphone
You can select the microphone to be used.
• The factory default setting is “Internal”.
Touch the [External] or [Internal] key of the
[MIC Select] item to set the function
Setting Microphone Gain
1. You can adjust the input level of the
microphone in 6 levels.
• The factory default setting is “3”.
Note:
•
The input level of the microphone can be
affected by its surroundings. Adjust the level
when the person on the other end of
the telephone has a reception problem.
2. Touch the level indicator of the
[MIC Gain] key to adjust the input
level.
Telephone operations
Note:
• For your safety, this system disables the
calling functions when the car is moving. Be
sure to stop the car and apply the parking
brake before making a call.
Making a Call Using the Ten-Key Pad
1. Touch the [Keypad] key to display the
Ten-Key pad screen.
2. Enter the telephone number by using the
Ten-Key pad displayed on the screen.
3. Touch the [Send] key to call the entered
number.
• The following Telephone Interrupt screen is
displayed during phone call.
• Touch the [Audio Transfer] key to talk
using the cellular phone canceling the
hands-free function.
To return to the hands-free mode, touch
the [Audio Transfer] key.
4. When the call is finished, touch the [End]
key to hang up. The display will return
to the previous mode screen selected before
entering the BT Phone mode.
Note:
•
Depending on the cellular phone, the
Telephone Interrupt screen may be closed
and the connection with this system may
be disconnected when entering the Private
mode.
Obtaining the Phone Book Data
Sending the Phone Book data from the cellular
phone enables you to make a call using the
Phone Book function from this unit.
1. Perform the Object Push transfer operation
of the Phone Book data on the current
cellular phone.
For details of the operation, see the
operation manual of the cellular phone.
Note:
•
Some cellular phones may not be able to
transfer the Phone Book data.
•
Some cellular phones cannot transfer
the Phone Book data when the hands-free
mode is set or it is also registered in the
Bluetooth mode. In those cases, disable
these functions from the cellular phone
before performing the Object Push transfer.
•
Some cellular phones may transfer Phone
Book data automatically.
Bluetooth Telephone Operations

English
VX401/VZ401 37
English
Owner’s Manual
Making a Call Using the Phone Book
You can use the Phone Book data obtained
from the cellular phone to make a call from this
unit.
Note:
•
Before using this function, the Phone Book
data must be sent from the cellular phone
•
Only the Phone Book items with at least one
telephone number registered in the captured
Phone Book data are displayed on the Phone
Book screen.
1. Touch the [Phone Function] key to display
the Phone Log screen.
2. Select [My Phonebook] or
[SIM Phonebook] to select your desired
phonebook to view.
3. Touch the desired Name key you wish to dial.
Touch the [ ] or [ ] key to scroll the list.
When you touch the alphabet key at the
right of the screen, the list scrolls to the item
which starts with the specified character.
4. Touch the desired selection you wish to
dial.
When the call is finished, touch the [End]
key to hang up.
Making a Call Using the History
The system will recall the Dialed/Received
calls record data in the handset memory. You
can confirm it and use it to make a call from this
unit.
1. Touch the [Phone Function] key.
The History List screen is displayed.
2. Select [Dialed Call], [Received Call] or
[Missed Call] key to select your desired call
log.
• Touch the [ ] or [ ] key to scroll the list.
• Touch the [Phone Function] key to return
to the previous screen.
3. Touch the desired History item key you wish
to dial.
When the call is finished, touch the [End]
key to hang up.
Answering to an Incoming Call
When a call comes in, the following Telephone
Interrupt screen appears.
You can answer to the incoming call on this
system by the following operation.
1. Touch the [Send] key to answer to the
call.
When the call is finished, touch the [End]
key to hang up.
Bluetooth Telephone Operations

38 VX401/VZ401
English
Owner’s Manual
Listening to HD Radio Broadcasts
1. Touch the Tuner key on the Main menu
display. The tuner mode screen is displayed.
2. Touch the [BAND] key or press the [Band]
button on remote control to select the radio
band. Each time the key is touched, the
radio reception band changes between FM
and AM.
Seek Tuning
1. Touch the [BAND] key to select the radio
band (FM or AM).
2. Touch the [ ] or [ ] key to
automatically seek a station.
• When touching the [ ] key, the station is
sought in the direction of higher frequencies.
• When touching the [ ] key, the station is
sought in the direction of lower frequencies.
Manual Tuning
1. Touch the [BAND] key to select the radio
band (FM or AM).
2. Touch the [ ] or [ ] key to manually
seek a station.
• When touching the [ ] key, the station is
sought in the direction of higher frequencies.
• When touching the [ ] key, the station is
sought in the direction of lower frequencies.
Recalling a preset station
There are 2 ways to recall the preset station.
• Using the remote control:
1. Touch the [BAND] button to select the
desire band (FM or AM) on the remote
control.
2. Touch the preset number (1 to 16) on
numeric pad.
• Using the tuner unit:
1. Touch the [BAND] key to select the
desire band (FM or AM) on the tuner.
2. Touch the [List] key to display the Preset
List screen.
3. Touch the preset station (1 to 16) on tuner
display.
4. Touch [ ] or [ ] to select next station
up or down the preset list.
5. Touch the [PS] button to begin scanning
the preset stations.
Manual memory
1. Touch the desired Band key to select the
band you wish to store in.
2. Tune in the station you wish to store using the
seek tuning, manual tuning, or preset tuning.
3. Touch and hold the desired Preset key you
wish to store the current station for more than
2 seconds.
HD Radio Operations
This function is available when an HD Radio tuner is connected.
This unit can control the following HD Radio tuner:
• HD Radio Module (THD400)
Note:
•
Be sure to disconnect power before connecting/disconnecting the HD Radio tuner.
•
Not all areas offer HD Radio broadcasts
•
HD Radio stations may not always broadcast subchannels
•
Volume levels of HD Radio stations may vary. Increase the volume gradually from the minimal
setting after the channel is selected. Be sure to lower the volume setting before switching to
another mode or channel.
Additional information about HD Radio technology can be found at www.hdradio.com
1 - Band key
2 - Signal Strength
3 - Eject key
4 - Main Menu key
5 - HD Multicast key
6 - Tune Up key
7 - Tune Down key
8 - Tag key
9 - List key
10 - Seek Down key
11 - Seek Up key
1 2 3 4 5
11
10
9
6
7
8
Seek Seek
Seek
Seek
M-Seek
M-Seek
M-Seek M-Seek

English
VX401/VZ401 39
English
Owner’s Manual
HD Radio Operations
Auto Store
The Auto Store is a function for storing up to 16
stations that are automatically tuned in
sequentially. If 16 receivable stations cannot be
received, a previously stored station remains
unoverwritten at the memory position.
1. Touch the [Band] key to select the desired
band. (FM or AM)
2. Touch the [Auto Store] key to start the Auto
Store function.
A beep sounds and the stations with good
reception are stored automatically to the
preset channels.
Preset Scan
The Preset Scan receives the stations stored in
the preset memory in order. This function is
useful when searching for the desired station in
memory.
1. Touch the [Band] key to select the desired
band. (FM or AM)
2. Touch the [PS] key to start the Preset Scan.
The unit starts scanning each station for 10
seconds sequentially.
3. When the desired station is tuned in, touch
the [PS] key again to continue receiving that
station.
HD Radio Subchannel Function
1. Touch the [HD] key to enter the Subchannels
list.
2. To tune to the desired subchannel touch the
corresponding key.
3. You can save your desired subchannel by
touching and holding the desired Preset key
you wish to store the current subchannel for
more than 2 seconds.
Note: Not all stations have HD Radio
subchannel broadcasts.
iTunes Tagging Function
This unit offers iTunes® Tagging, which
allows the user to “Tag” songs playing on HD
Radio™ stations for purchase later through
iTunes. When press TAG key, the unit
stores the title and artist song information that
can then be transferred to your iPod when
connected to the unit. A list titled “Tagged”
will appear in iTunes, allowing you the option
to purchase your tagged songs.
1. Touch the [TAG] key to store the current
music information to memory.
2. Up to 64 tags will be stored in the memory.
3. When the unit is switched to iPod mode, the
unit will automatically transfer the tags to the
iPod/iPhone.
Note: Not all broadcasted material can be
tagged. The iTunes Tagging function is
only available for Apple iPod and iPhone
devices.
Downloading Tags to Your iPod
To download tags to your iPod, plug an iPod
into the unit. All existing tags are automatically
transferred to the iPod and deleted from the
head unit’s memory. If an iPod is connected
when a song is tagged, the Tag will be
automatically transferred to the device when
the iPod mode is selected.

40 VX401/VZ401
English
Owner’s Manual
External peripheral devices, including a game
console, camcorder, navigation unit, iPod/
iPhone, etc. can be connected to the AUX IN in
the front of this unit or AV IN connector on the
back of this unit using the A/V media cables.
NOTE:
For your safety, the unit has a safety function,
which turns off the picture when car is moving,
so only the audio can be heard. The picture can
be only watched, when the car is stopped and
parking brake is applied.
Switching to AUX IN / AV IN mode
Touch [AUX IN] or [AV IN] key on Main Menu
to select desired mode (when unit is reading).
The LCD will display the external video.
The screen will dispaly “No Video” menu, if
there is no video signal.
You cannot directly control external devices
connected to the AUX IN or AV IN input.
AUX In / AV In Operations
WARNING
For your safety, the driver should not
watch the VTR, etc. or operate the controls
while driving. Please note that watching
and operating the VTR, etc. while driving
are prohibited by law in some countries.
Switching to Camera mode
Touch [Camera] key on Main Menu
The LCD will display the external video.
The screen will dispaly “No Video Signal” menu,
if there is no video signal.
When the video signal is displayed, touch the
center of the screen to return to the Main Menu.
Camera In Operations

English
VX401/VZ401 41
English
Owner’s Manual
You can customize the various settings of this
unit from the Settings screen.
Touch [Settings] key on the Main Menu screen.
The Setting menu screen will be displayed.
Touch the [Main] key to return to the Main
screen.
General Settings
1. Touch the [General] key. The general setting
screen appears. The screen includes:
Clock, Clock Mode, Radio, and Version.
2. Touch the desired tab key and perform the
basic adjustments.
• Setting the Clock
Touch this tab to set the time.
The keypad will appear for adjustment.
Touch the [OK] key to save.
• Setting the Clock Mode
Touch this tab to change to 12Hr or
24Hr mode.
• Radio
Touch this tab to select the region you
are in. Incorrect selection results in poor
reception.
• Version
This tab displays the software version of
your unit.
Audio Settings
1. Touch the [Audio] key to set: Bass Freq,
Treble Freq, and Bass Q-Factor.
2. Touch the desired tab key to make the
desired audio adjustments.
• Bass Freq
Select the desired bass center adjustment
frequency: 60Hz, 80Hz, 100Hz, 200Hz
• Treble Freq
Select the desired treble center adjustment
frequency:10KHz,12.5KHz,15KHz,17.5KHz
• Bass Q-Factor
Select the desired bass Q-Factor:
1.0, 1.25, 1.5, 2.0.
Regional Settings
1. Touch the [Regional] key to set the default
subtitle and audio language preferences.
2. Touch the desired tab key and perform the
adjustments.
Select the desired audio/subtitle language:
English, French or Spanish.
Select Auto to automatically set the
language. Select Off to turn the desired
function off.
Monitor Adjust Settings
1. Touch the [Monitor Adjust] key to set:
TS Callibration, Brightness, TFT Angle and
TFT Auto Open.
2. Touch the desired tab key and perform the
necessary adjustments.
• Touch Screen Callibration
This key is to activate the touch screen
activation mode, please consult technical
support before attempting this process.
• Brightness
Set screen brightness value from 0 to 20.
• TFT Angle
Adjust the TFT angle from 0 to 5.
• TFT Auto Open
When it is On and the ACC power on, the
TFT opens automatically.
Video Settings
1. Touch the [Video] key to set: Aux In
Sensitivity, Aux In Format, and Aspect Ratio.
2. Touch the desired tab key and perform the
adjustments.
• Aux In Input SW
Select the Low, Mid or High for the
Aux In input sensitivity level.
• Aux In
Select the video format for Aux In signal.
Select from Auto, PAL or NTSC.
• Aspect Ratio
Select the screen area shape: 4:3 or 16:9.
Rating Settings
1. Touch the [Rating] key to set: Password,
DVD Parental control rating.
Setup Operations

42 VX401/VZ401
English
Owner’s Manual
2. Touch the desired tab key and perform the
adjustments.
• Password
Refer to Setting up the password for
parental level control in page 22.
• Parental control
Touch this key to set the age ratings
Choose the desired rating:
1. Kid Safe, 2. G, 3. PG, 4. PG-13
5. PG-R, 6. R, 7. NC-17, 8. Adult.
The Others Settings
1. Touch the key to set: Anti-theft code,
Anti-theft, Bluetooth, Tel Sp, Blinking, Beep
GPS Time, DST, and Reset.
2. Touch the desired tab key and perform the
adjustments.
• Anti-theft code
If your unit is unlocked, touch this tab to
change your anti-theft code. The numerical
keypad is displayed, enter the right code
to unlock, and it displays ‘‘_ _ _ _’’. Touch
again and enter the new code twice, then
the code is set and your unit is locked.
If your unit is unlocked, enter your code.
Touch the [OK] key to save it.
• Anti-theft
Touch this tab to turn On or Off the anti-
theft lock function. Turn on the Back up
when the Anti-theft is On, you need enter
the right Anti-theft code to turn on the unit
normally.
If you enter the wrong code for four times,
the unit will be locked, and must be
unlocked by the professionals.
• Bluetooth
Touch this tab to turn On or Off the
Bluetooth .
• Tel SP
Touch this tab to set the output speaker
for the Bluetooth feature. You may select
the Left Front speaker or Right Front
speaker.
• Blinking
Touch this tab to turn the anti-theft
blinking indicator On or Off. When the
Blinking is On and the ACC power is off,
the indicator blinks red.
• Beep
Touch this key to turn On or Off the beep
sound.
• GPS Time
Touch this key to synchronize the GPS
time. When Navigation module is
connected, this function is available.
[Sync]: Synchronize the GPS time.
[Ignore]: Ignore the GPS time.
• DST
Touch this key to set Daylight Savings
Time On or Off. When Navigation module
is connected , this function is available.
• Reset
Touch this key to reset the unit to default
settings except Anti-theft and HD preset
Channel.
Setup Operations

English
VX401/VZ401 43
English
Owner’s Manual
8. TROUBLESHOOTING
GENERAL
DVD PLAYER
Problem Cause Measure
Power does not turn on. (No
sound is produced.)
Fuse is blown. Replace with a fuse of the
same amperage. If the fuse
blows again, consult your
store of purchase.
Incorrect wiring. Consult your installation
center.
Nothing happens when but-
tons are pressed.
Display is not accurate.
The microprocessor has mal-
functioned due to noise, etc.
Press the reset button with a
thin rod.
Note:
When the Reset button is
pressed, turn off the ACC
power.
* When the Reset button is
pressed, frequencies of radio
stations, titles, etc. stored in
memory are cleared.”
The remote control unit does
not work.
Direct rays of the sun fall on
the light-receptive part of the
remote control unit.
When direct rays of the sun fall
on the light-receptive part of
the remote control unit, it may
not work.
The batteries of the remote
control unit are dead or there
is no battery in the remote
control unit.
Check the battery of the
remote control unit.
Problem Cause Measure
Disc cannot be loaded. A disc is already loaded. Eject the disc before loading
the new one.
There is foreign matter already
in the disc slot.
Remove the foreign matter, or
consult a service station.
Sound skips or is noisy. Compact disc is dirty. Clean the compact disc with a
soft cloth.
Compact disc is heavily
scratched or warped.
Replace with a compact disc
in good condition.
Sound is bad directly after
power is turned on.
Condensation may form on the
internal lens when the car is
parked in a humid place.
Let dry for about 1 hour with
the power on.
Video images are not dis-
played.
The parking brake is not
engaged.
Check that the parking brake
is engaged.
Disc cannot play with the
display “PARENTAL VIOLA-
TION” shown.
Feature exceeds set parental
level.
Release the view limitation or
change the parental level.
See the subsection “Setting up
the parental level”

44 VX401/VZ401
English
Owner’s Manual
USB DEVICE
Problem Cause Measure
USB device cannot be in-
serted.
The USB device has been
inserted with wrong direction.
Reversing the connection
direction of the USB device,
try it again.
The USB connector is broken. Replace with a new USB
device.
USB device is not recognized. The USB device is damaged. Disconnect the USB device
and reconnect. If the device
is still not recognized, try
replacing with a different USB
device.
Connectors are loose.
No sound heard with the dis-
play “NO FILE” shown.
No MP3/WMA file is stored in
the USB device.
Store these files properly in the
USB device.
Sound skips or is noisy. MP3/WMA files are not en-
coded properly.
Use MP3/WMA files encoded
properly.
The iPod/iPhone’s video
image is disturbed.
The TV Signal setting of the
iPod/iPhone is not set cor-
rectly.
Set the TV Signal setting
(NTSC/PAL) of the iPod/iPhone
correctly.
Bluetooth
Problem Cause Measure
Cannot pair the Bluetooth en-
able device with the car audio
system.
The device does not support
the profiles required for the
system.
Use another device to con-
nect.
The Bluetooth function of the
device is not enabled.
Refer to the user manual of the
device for how to enable the
function.
The audio quality is poor after
connection with a Bluetooth
enabled device.
The microphone is not cor-
rectly positioned.
Adjust the positiion of the
microphone. For example,
stick the microphone onto the
dashboard close to the driver.
The Bluetooth reception is
poor.
Move the device closer to the
car audio system or remove
any obstalcle between the
device and the system.

English
VX401/VZ401 45
English
Owner’s Manual
TV/VTR (When connecting an optional TV tuner, etc.)
Problem Cause Measure
The image is not displayed. The parking brake is not
engaged.
Check that the parking brake
is engaged.
The display is dark. The brightness control is too
low.
Adjust the brightness properly.
The operating condition is not
good.
The temperature inside the ve-
hicle may be 0℃ or lower. Set
to an appropriate temperature
(25℃ or so) and check it again.
The headlight of the vehicle
is lit
The display is made dark at
night to prevent the glare
(When the headlight of the
vehicle is lit in the daytime, the
display gets dark).
When the VTR is connected,
the image is disturbed.
Improper NTSC/PAL setting Set the AUTO/PAL/NTSC
properly according to the VTR.
There are red, green, and blue
points in display.
-------------------- This is not a failure, but a phe-
nomenon peculiar to a liquid
crystal panel (The liquid crystal
panel is produced according
to technology with very high
precision. Note that, though
there are effective pixes of
99.99% or more, pixel missing
or normally lit pixels account
for 0.01%).

46 VX401/VZ401
English
Owner’s Manual
9. ERROR DISPLAY
If an error occurs, one of the following displays is displayed.
Take the measures described below to solve the problem.
DVD PLAYER
Display Cause Measure
BAD DISC A disc is caught inside the CD
deck and is not ejected.
This is a failure of DVD deck’s
mechanism and consult your
store of purchase.
BAD DISC A disc cannot be played due
to scratches, etc.
Replace with a non-scratched,
non-warped disc.
BAD DISC A disc is loaded upside- down
inside the DVD deck and does
not play.
Eject the disc then reload it
properly.
PARENTAL VIOLATION Parental level error Set the correct Parental level.
Disc Region incorrect Region code error Eject the disc, and replace
correct region code disc.
If an error display other than the ones described above appears, press the Reset button.
If the problem persists, turn off the power and consult your store of purchase.
* When the Reset button is pressed, frequencies of radio stations, titles, etc. stored in
memory are cleared.
10. SPECIFICATIONS
FM Tuner
Frequency Range: 87.9 MHz to 107.9 MHz
Usable Sensitivity: 8 dBµV
50dB Quieting Sensitivity: 14 dBµV
Alternate Channel Selectivity: 70 dB
Stereo Separation: 25 dB (1 kHz)
Frequency Response: 30 Hz to 15kHz
AM Tuner
Frequency Range: 530 kHz to 1710 kHz
Usable Sensitivity: 28 dBµV
DVD Player System
Digital Versatile Disc System with CDDA
capable
Usable discs:
DVD video disc, Compact disc
Frequency Response: 20 Hz to 20 kHz
Sound/Noise Ratio: 87 dbA (1W Ref)
Dynamic Range: 87 dB (1 kHz)
Distortion: 0.05%
Video system: NTSC
Audio/Video Input
Audio input voltage: 300 mVrms (low)
Audio input voltage: 600 mVrms (med)
Audio input voltage: 950 mVrms (high)
Video input voltage: 1.0Vp-p @75
Audio/Video output
Video output voltage: 1.0Vp-p @75

English
VX401/VZ401 47
English
Owner’s Manual
LCD Monitor
VX401 Screen Size: 6.2” wide type
Pixels: 1,152,000
Resolution: 800 x 480 x3 (RGB)
VZ401 Screen Size: 7” wide type
Pixels: 1,152,000
Resolution: 800 x 480 x3 (RGB)
Bluetooth
Specification: Bluetooth Ver 2.1+EDR
Profile: HSP (Headset Profile)
A2DP (Advanced Audio Distribution Profile)
AVRCP (AV Remote Control Profile)
Power Class: 2
MP3 mode
Bit rate: 32 kbps to 320 kbps
Sampling rate: 32 kHz, 44.1 kHz,48kHz
WMA mode
Bit rate: 64 kbps to 192 kbps
Sampling rate: 32 kHz, 44.1 kHz,48kHz
USB
Specification: USB 1.1/2.0 (FS)
Playable audio format:
MP3 (.mp3): MPEG 2/Audio Layer-3
WMA (.wma): Ver 7/8/9.1/9.2
General
Power source voltage:
14.4 V DC (10.8 to 15.6 V allowable)
Ground: Negative
Current consumption:
4.0 A @1 W
Auto Antenna Rated Current: 500 mA less
VX401 dimensions:
VX401 weight: 2.4 kg
VZ401 dimensions:
VZ401 weight: 2.4 kg
Remote Control dimensions:
2-1/8” (54mm) width, 9/16” (14mm) height
4-13/16” (122 mm) depth
Remote Control weight:
50 grams (including battery)
Note:
•
Specifications comply with JEITA
Standards
.
•
Specifications and design are subject
to change without notice for further
improvement.
Power Output:
15W RMS x 4 Channels at 4
and 1% THD+N
Signal to Noise Ratio:
77 dBA (reference: 1W into 4 )
178mm
163 mm
145mm
100mm
178 mm
195mm
165 mm
50mm

48 VX401/VZ401
English
Owner’s Manual
INSTALLATION /WIRE
CONNECTION GUIDE
1. Before Starting
1. This set is exclusively for use in cars with a
negative ground 12V power supply.
2. Read these instructions carefully.
3. Be sure to disconnect the battery“ ”terminal
before starting. This is to prevent short circuits
during installation. (Figure 1)
2. Package Contents
3. General Cautions
1. Do not open the case. There are no
user- serviceable parts inside. If you
drop anything into the unit during
installation, consult your dealer or an
authorized Clarion service center.
2. Use a soft, dry cloth to clean the case.
Never use a rough cloth, thinner,
benzine, or alcohol etc. For tough dirt,
apply a little cold or warm water to a
soft cloth and wipe off the dirt gently.
Main unit .................................... 1
Wiring harness ........................... 1
AV cable .................................... 1
Remote control unit ................... 1
Battery (CR2025) ....................... 1
(Installed in remote control)
Trim ring .................................... 1
2DIN trim ring 200mm wide
(VX401 only) ............................... 1
Back Strap ................................. 1
Flush mount bolts ..................... 4
Electro tap ................................. 1
Hexagon Head Screw .............. 5
Cleaning cloth ........................... 1
Warranty Card ........................... 1
Owner’s manual and
Installation manual .................... 1
Mountig Bracket key ................. 2
CONTENTS
1. Before Starting .................................................................... 46
2. Package Contents .............................................................. 46
3. General Cautions ................................................................ 46
4. Cautions On Installation ..................................................... 47
5. Installing The Main Unit ...................................................... 48
6. Cautions On Wiring ............................................................ 50
7. Wire Connections ............................................................... 51

English
VX401/VZ401 49
English
Owner’s Manual
4. Cautions on Installation
1. Prepare all articles necessary for
installing the source unit before starting.
2. This model features an operation panel
that slides forward.
On some types of cars, the operation
panel may make contact with the
dashboard or gearshift lever, in which
cause it cannot be installed. Before
installing, check that the unit will not
hamper operation of the gearshift lever
or obstruct your view before selecting
the installation location. (Figure 2)
3. Install the unit within 30° of the
horizontal plane. (Figure 3)
4. If you have to do any work on the car
body, such as drilling holes, consult
your car dealer before hand.
5. Use the enclosed screws for
installation. Using other screws can
cause damage. (Figure 4)
Chassis Chassis
Damage
Max. 8 mm (M5 screw)
VZ401
Figure 2
Gearshift lever
(Check that it does
not touch the LCD)
Dashboard
VX401
VZ401
Figure 3
Figure 4
Gearshift lever

50 VX401/VZ401
English
Owner’s Manual
5. Installing the Main Unit
For NISSAN vehicle For TOYOTA vehicle
Mounting Screw Holes (Side View of the Main Unit)
6-Flat head screw
(M5 8)
(attached to the main unit)
6-Spacer (thickness: 1 mm)
Finisher (*1)
Main Unit
Mounting bracket
(1 pair for the left and right sides)
This unit is designed for fixed installation in the
dashboard.
1. When installing the main unit in NISSAN
vehicles, use the parts attached to the unit
and follow the instructions in Figure 6.
When installing the main unit in TOYOTA
vehicles, use the parts attached to the
vehicle and follow the instructions in
Figure 7.
2. Wire as shown in Section 7.
3. Reassemble and secure the unit in the
dashboard and set the face panel and center
panel.
Figure 6
Figure 5
Installing the Main Unit in NISSAN Vehicle
Note:
*
1: Position the face panel with its wide edge at the
bottom. Fit the edge into the groove of the main unit.
6- Spacer (thickness: 1mm)
6- Flat head screws
(M5x8)
(Attached to the main unit)

English
VX401/VZ401 51
English
Owner’s Manual
Installing the Main Unit in TOYOTA Vehicle
Install by using parts attached to the vehicle. (Screws marked are attached to the
vehicle.)
*2 Some panel openings are too small for the
unit depending on the vehicle type and
model. In such a case, trim the upper and
lower sides of the panel frame by about
0.5 to 1.5 mm so the unit can be inserted
smoothly.
*3 If a hook on the installation bracket
interferes with the unit, bend and flatten it
with a nipper or similar tool.
* 3
Figure 7
Main Unit
8-Hexagonal screw
(M5 8)
Mounting bracket
(1 pair for the left
and right sides)
Center Panel
(* 2)
8- Hexagonal screws
(M5x8)
Figure 7
Mounting bracket
(1 pair for the left
and right sides)
Vehicles other than NISSAN and TOYOTA
In some cases the center panel may require modification. (Trimming, filing, etc.)
• Removing the Main Unit
When the main unit is to be removed, disassemble it in the reverse of the order in
“INSTALLING THE MAIN UNIT”.
3elpmaxE1elpmaxE Example 2
Affix the screws to the marks.
Typical Mounting Brackets

52 VX401/VZ401
English
Owner’s Manual
6. Cautions on Wiring
1. Be sure to turn the power off before wiring.
2. Be particularly careful where you route the wires.
Keep them well away from the engine, and
exhaust pipe, etc. Heat may damage the wires.
3. If the fuse should blow, check to see if the
wiring is correct.
If a fuse is blown, replace it with a new one of
the same amperage rating as the original (15A FUSE).
4. To replace the fuse, remove the old fuse on the back
of the unit and insert the new one. (Figure 8)
NOTE:
There are various types of fuse holder. Do not let the battery
side touch other metal parts.
CAUTION
caution
After the connection, fix the cord by a clamp
or insulation tape for protection.
Fuse (15A FUSE)
Fuse holder
Figure 8
Figure 8

English
VX401/VZ401 53
English
Owner’s Manual
7. Wire Connections
Note:
•
Before installing, be sure to disconnect the negative cable of the car battery.
•
In the optional devices, the RCA cables and the Connector cables are separately-sold
items.
VX401
iPod/iPhone
Video In
Audio/L
Audio/R
Connector Cable
4-Channel Amplifier
Subwoofer 1
Subwoofer 2
Line Out
Rear
Line Out
Rear
Line Out
Front
Line Out
Front
Red
Steering Wheel
Remote Control Terminal
External Microphone
Connection
Monitor
Connector Cable
Sirius
Gray
Black
Black
Black
Camera
Video Out
Camera
HD Radio
Radio Antenna
Jack
GPS Navigation
Module
Black
White
Black
Purple
Gray
Black
Yellow
Red
White
Red
White
Red
White
Yellow
Yellow
White
Red
Antenna Cable
HD Radio™ Tuner Module
Connector
Cable Antenna
Navigation
Connection
MIC
SWI
VISUAL IN
CAMERA
VIDEO OUT
Refer to
page 55

54 VX401/VZ401
English
Owner’s Manual
Radio Antenna Jack
4-Channel Amplifier
Subwoofer 1
Subwoofer 2
Line Out
Rear R
Line Out
Rear L
Line Out
Front R
Line Out
Video Out
Front L
Video in
Audio/R
Audio/L
Camera
Yellow
White
White
Red
Red
Red
Red
White
White
Yellow
Purple
Gray
Gray
Red
Black
Black
Black
Black
Steering Wheel
Remote Control Terminal
Yellow
Monitor
iPod/iPhone
Connector Cable
Yellow
White
Red
External
Microphone
Connection
Navigation
Connection
White
Connector Cable
Sirius
HD Radio™ Tuner Module
GPS Navigation
Module
Black
Antenna Cable
Connector
Cable Antenna
SWI
VISUAL IN CAMERA
VISUAL OUT
MIC
VZ401
Refer to
page 55
Yellow
Black
Purple
Purple/Black
Grass-green
Gray
Gray/Black
White
White/Black
Green
Green/Black
Blue/White
Orange/White
Red
Brown
Blue
+12V main power
Ground
Rear right +
Rear right -
Parking brake cord
Purple/White Reverse gear cord
Front right +
Front right -
Front left +
Front left -
Rear left +
Rear left -
Amplifier turn-on cord
Illumination
+12V accessory
Phone interrupt (*1)
Auto antenna
Note:
*1: Connecting the PHONE INTERRUPT terminal
The phone interrupt will mute the audio if the lead receives a negative or ground signal.

English
VX401/VZ401 55
English
Owner’s Manual
See next page for how to connect the parking brake cord.
Yellow
Black
Purple
Purple/Black
Grass-green
Gray
Gray/Black
White
White/Black
Green
Green/Black
Blue/White
Orange/White
Red
Brown
Blue
+12V main power
Ground
Rear right +
Rear right -
Parking brake cord
Purple/White Reverse gear cord
Front right +
Front right -
Front left +
Front left -
Rear left +
Rear left -
Amplifier turn-on cord
Illumination
+12V accessory
Phone interrupt (*1)
Auto antenna
Note:
*1: Connecting the PHONE INTERRUPT terminal
The phone interrupt will mute the audio if the lead receives a negative or ground signal.

56 VX401/VZ401
English
Owner’s Manual
Connecting the parking brake cord
Connect the cord to parking brake lamp ground in the meter panel.
Note:
•
Connecting the parking brake cord to lamp ground allows you to watch iPod/iPhone
video/DVD video/AV input when the parking brake is engaged.
•
When the parking brake cord is not connected, the monitor will not show any video
sources.
•
If
“AUDIO ONLY”
appears on the screen just after turning on the ACC power of the car,
release the parking brake while confirming safety, and then engage the parking brake
again.
Connecting the accessories
• Connecting to the external amplifier
The external amplifiers can be connected to the 6 channel RCA output connections.
Ensure that the connectors are not grounded or shorted to prevent damage to the unit.
• Connecting to iPod/iPhone device
The iPod/iPhone device can be connected to dedicated iPod/iPhone connection on the
main unit. For detailed information, refer to the instruction sheet or manual for the
iPod/iPhone cable.
Note:
•
This unit may not support all functions of all iPod/iPhone devices.
•
The iPod/ iPhone connection will charge your iPod/iPhone unless the iPod/iPhone
battery is completely depleted. If the specified cord of the cellular phone is connected
to the phone interrupt cord of the main unit, the audio mute is activated when cellular
phone in use.
• Connecting to Sirius Satellite Radio Receiver
When Sirius Satellite Radio Receiver is to be connected, use the dedicated connector.
For detailed information,refer to the instruction manual of the Sirius Satellite Radio
Receiver.
How to attach the electro-tap (not included)
Electro-tap
(not included)

Clarion Co., Ltd.
All Rights Reserved. Copyright © 2010: Clarion Co., Ltd.
Printed in China / Imprime au Chiné / Impreso en China
2010/05 VX401/VZ401
This device complies with Part 15 of the FCC Rules. Operation is subject
to the following two conditions:
(1) this device may not cause harmful interference, and
(2) this device must accept any interference received, including
interference that may cause undesired operation.
VX401
FCC ID: V8VCES8203CL
IC: 8614A-CES8203CL
Bluetooth ID: B015864
VZ401
FCC ID: V8VCES8120CL
IC: 8614A-CES8120CL
Bluetooth ID: B015864