STI Engineering 9256OEM Radio Modem Module User Manual PDF995 Job 3

STI Engineering Pty Ltd Radio Modem Module PDF995 Job 3

Manual

 RFI-9256 RADIO MODEM     USER MANUAL
RFI-9256 Radio Modem User Manual DISCLAIMER © 2004 RF Innovations Pty Ltd. All rights reserved. RF Innovations reserves the right to make improvements on the product in this manual at any time without notice. No part of this manual may be produced, copied, translated, or transmitted in any form or by any means without the written permission of RF Innovations. Information  provided  in  this  manual  is  intended  to  be  accurate  and  reliable.  However,  RF  Innovations assumes no responsibility for its use or infringements upon the rights of third parties that may result from its use. FCC NOTIFICATIONS  This device must be operated as supplied by RF Innovations. Any changes or modifications made to the device without the express written approval of RF Innovations may void the user's authority to operate the device.  This device complies with Part 15 of the FCC rules. Operation is subject to the following two conditions: 1) this device may not cause harmful interference and 2) this device must accept any interference received, including interference that may cause undesired operation.  This equipment has been tested and found to comply with the limits for a Class B digital device, pursuant to Part 15 of the FCC Rules. These limits are designed to provide reasonable protection against harmful interference in a residential installation. This equipment generates, uses and can radiate radio frequency energy and, if not installed and used in accordance with the instructions, may cause harmful interference to radio communications. However, there is no guarantee that interference will not occur in a particular installation.  If this equipment does cause harmful interference to radio or television reception, which can be determined by turning the equipment off and on, the user is encouraged to try to correct the interference by one or more of the following measures: • Reorient or relocate the receiving antenna. • Increase the separation between the equipment and receiver. • Connect the equipment into an outlet on a circuit different from that to which the receiver is connected. • Consult the dealer or an experienced radio/TV technician for help.  Reference No. MAN0005 Revision 3.6 August 2004
   Contents RFI-9256 Radio Modem User Manual  Page 3 of 96 Contents 1. Introduction ............................................................................................................................................................................. 5 1.1 OEM Applications............................................................................................................................................................ 5 1.2 Product Overview............................................................................................................................................................. 5 2. Installation................................................................................................................................................................................ 6 2.1 Radio Frequency Hazard Information ............................................................................................................................. 6 2.2 RFI-9256 Location ........................................................................................................................................................... 6 2.3 Antenna Installation......................................................................................................................................................... 6 3. Configuration ........................................................................................................................................................................... 7 3.1 User Interfaces ................................................................................................................................................................. 7 3.2 Terminal Menu Interface.................................................................................................................................................. 7 3.3 Hayes AT Command Interface ......................................................................................................................................... 8 3.4 Front Panel Interface..................................................................................................................................................... 10 4. Operation................................................................................................................................................................................ 14 4.1 Serial Port Operation..................................................................................................................................................... 14 4.2 Radio Operation............................................................................................................................................................. 17 4.3 Protocol Operation ........................................................................................................................................................ 26 4.4 Auxiliary I/O................................................................................................................................................................... 27 5. Applications............................................................................................................................................................................ 27 5.1 Basic Point-to-point Network......................................................................................................................................... 27 5.2 Simplex Point-to-point Network ..................................................................................................................................... 27 5.3 Multiple Slave Point-to-point Network........................................................................................................................... 27 5.4 Point-to-point Network with Back-to-back Repeaters.................................................................................................... 27 5.5 Broadcast Network......................................................................................................................................................... 27 5.6 Broadcast Network with Back-to-back Repeaters.......................................................................................................... 27 5.7 Hayes Dial-up Networking............................................................................................................................................. 27 5.8 Dial-up Networking with Back-to-back Repeaters......................................................................................................... 27 5.9 SCADA Network with Routing Table ............................................................................................................................. 27 5.10 SCADA Network with a Back-to-back Repeater ............................................................................................................ 27 5.11 Point-to-point Auxiliary I/O........................................................................................................................................... 27 5.12 Point-to-point Auxiliary I/O with a Back-to-back Repeater........................................................................................... 27 5.13 Hayes Dial-up Auxiliary I/O .......................................................................................................................................... 27  Appendix A Technical Specifications ..................................................................................................................................... 27 A.1 Radio Specifications....................................................................................................................................................... 27 A.2 Connector Pin Assignments ........................................................................................................................................... 27 A.3 Back-to-back Repeater Connector ................................................................................................................................. 27 A.4 Power Supply Notes ....................................................................................................................................................... 27
   Contents RFI-9256 Radio Modem User Manual  Page 4 of 96 A.5 Version Numbering Scheme ........................................................................................................................................... 27 A.6 Case Dimensions ............................................................................................................................................................ 27 Appendix B Terminal Menu Reference ................................................................................................................................. 27 B.1 (R) Radio Configuration Menu....................................................................................................................................... 27 B.2 (L) Protocol Port Selection Menu .................................................................................................................................. 27 B.3 (S) Serial Port Configuration Menu............................................................................................................................... 27 B.4 (M) Radio and I/O Configuration Menu ........................................................................................................................ 27 B.5 (P) Radio Personality Menu........................................................................................................................................... 27 B.6 (D) Diagnostics Menu .................................................................................................................................................... 27 Appendix C Hayes AT Command Reference ........................................................................................................................ 27 C.1 Radio Commands ........................................................................................................................................................... 27 C.2 S-Register Commands .................................................................................................................................................... 27 C.3 ‘%’ Register Commands................................................................................................................................................. 27 C.4 Other Commands ........................................................................................................................................................... 27 C.5 Summary of Commands.................................................................................................................................................. 27 Appendix D Factory Defaults.................................................................................................................................................. 27 Appendix E Glossary ............................................................................................................................................................... 27
   Introduction RFI-9256 Radio Modem User Manual  Page 5 of 96 1.  Introduction The RFI-9256 is a frequency-hopping spread spectrum (FHSS) radio modem operating in the international 900MHz ISM band. It has been type approved for operation in Australia (915-928MHz), New Zealand (921-929MHz), and countries regulated by the FCC (902-928MHz). The RFI-9256 is suitable for many applications including point-to-point, point-to-multipoint, and SCADA protocol networks. 1.1  OEM Applications An RFI-9256 OEM module is available for OEM applications. When used in modular applications, the device where the module is fitted will be required to display on the outside and in a clearly visible area the notice: “Contains FCC ID: P5M9256OEM” Under FCC regulations, use of certain antennas may require a Class II permissive change from the FCC. Please contact RF Innovations for more information. 1.2  Product Overview   CRC error detection and recovery via retries  Up to 30km point-to-point  Dual RS-232 serial ports  User selectable interface speeds between 110 and 115200bps  1 W (30dBm) RF output power  Programmable I/O for SCADA applications  Front panel indicators for RSSI, TX power, and status  Can be installed and commissioned without test equipment.  Sensitivity <-108dBm for BER 1 part in 10-4  Operating voltage 9 to 30VDC  Operates at -10ºC to +60ºC with 95% non-condensing humidity  Protocol routing modes.
   Installation RFI-9256 Radio Modem User Manual  Page 6 of 96 2.  Installation 2.1  Radio Frequency Hazard Information The  product  described  in  this  manual  has  been  tested  to  comply  with  Maximum  Permissible  Exposure (MPE) limits. When  operated with  the  supplied  antenna  and  at  maximum  transmit  power 1,  the  antenna  should  not  be located within 20cm of where people may come in contact. Antennas of this transmitter must not be co-located or operating in conjunction with any other antenna or transmitter. 2.2  RFI-9256 Location There are a number of rules to observe when installing your RFI-9256.  Placement  of  the  RFI-9256  unit  is  likely  to  have  a  significant  impact  on  its  performance.  The higher the placement of the antenna, the better the communication link.  Antennas should be placed away from walls and poles as these will affect the radiated pattern and VSWR.  Antennas in close proximity are potential sources of mutual interference. It is possible that slight adjustments  in  antenna  placement  (as  little  as  1  meter  in  either  vertically  or  horizontally) may solve interference problems.  The  radio  should  be  placed  away  from  computers,  telephones,  answering  machines  and  other similar equipment.  Long  RS-232  cable  runs  (greater  than  10  meters)  should  be  avoided  in  areas  with  frequent lightning activity or static electricity build-up. Nearby lightning strikes or elevated levels of static electricity may lead to voltage spikes on the RS-232 circuits with potential failure of the interface. RF  Innovations  supplies a  range  of  external data interface  converters  for applications  requiring long cable runs. 2.3  Antenna Installation Use extreme caution when installing antennas and follow all instructions provided.  Any  antennas  placed  outdoors  must  be  properly  grounded.  The  use  of  external  antennas  subjects  the transceiver to greater exposure to direct lightning strikes. RF Innovations recommends use of lightning surge arrestors to protect all antennas and attached equipment against lighting strike.                                                  1 Transmit power set to 1W (+30dBm) and antenna gain 3dBd (5.15dBi).
   Configuration RFI-9256 Radio Modem User Manual  Page 7 of 96 3.  Configuration 3.1  User Interfaces The RFI-9256 provides  three user  interfaces  that allow the radio to be configured for a diverse range of applications. 1. Terminal  menu  interface. A menu system is available over either of the RFI-9256’s serial ports. This menu interface can be accessed through a terminal emulation program, such as RFI InTerm. 2. AT command interface. The AT command interface is used to configure and control to the RFI-9256 through ASCII Hayes attention commands. This can be used to adjust the radio’s configuration, read the radio’s configuration, and read performance parameters. 3. Front panel interface. The front panel interface consists of six dual colour (red / green) LEDs and a push button. This panel can display the radio status, RSSI, transmit power, temperature, and main serial port status. 3.2  Terminal Menu Interface The terminal menu provides access to all configuration parameters in the radio. There are three methods for accessing the terminal menu: 1. Execute  the AT?  command  at  the  Hayes  AT  command  interface.  See  section  3.3  information  on executing AT commands. 2. Dial a remote radio’s menu system using AT commands. See section 4.3.3 for more information on connected  to  remote  radios  via  AT  commands.  When  a  menu  system  is  accessed  remotely  its functionality is limited in order to prevent a configuration change that would break the connection. 3. Select mode 6 on the front panel interface. See section 3.4 for information on selecting front panel modes. The terminal menu has the following features:  The  terminal  menu  can  be  password  protected  to  prevent  unauthorised  users  for  reading  or changing the radio configuration.  If a  terminal menu is  enabled, but there is  no  input for a configurable period of  time,  then  the terminal menu will disable itself. By default the terminal menu is disabled after 15 minutes.  Only 1 terminal menu can be available at any one time. This is done to prevent multiple users from changing the configuration of a single radio at the same time. The full terminal menu reference is provided in Appendix B.
   Configuration RFI-9256 Radio Modem User Manual  Page 8 of 96 3.3  Hayes AT Command Interface The RFI-9256 supports many Hayes compatible commands enabling the user to fully control and operate the radio, and in most cases emulate public switch telephone network (PSTN) modems. Hayes commands  may  be entered  manually through  a  terminal  or automatically through  dial-up  network applications and scripts. Most commands, with exception of the ‘%’ register and connection commands, may be concatenated into a single command string. Commands or command strings must be terminated with a carriage return (ASCII 13D, produced by the enter key). 3.3.1 The AT Commands THE ATTENTION CODE The attention  commands  are a  group of  commands  recognised  by the radio.  All attention  commands  are prefixed by the letters AT, and are referred to as AT commands. For example, the command: ATI3<CR> Causes the radio to return its firmware version information: Firmware: 9256 Version 1.30 Rev.D Australia  OK The attention code, along with all AT commands, is case insensitive. MULTIPLE COMMANDS Multiple commands can be placed after an AT provided that the total number of characters does not exceed 255.  For  example,  a  valid  command  to  display  the  radio’s  firmware  version  information  and  internal temperature is: ATI3I9<CR> This results in the output: Firmware: 9256 Version 1.30 Rev.D Australia  25.5c   OK  S-REGISTER AND %-REGISTER COMMANDS S-registers and %-registers are used to store complex configuration parameters. In order to set the value of an s-register or %-register the following format is used:
   Configuration RFI-9256 Radio Modem User Manual  Page 9 of 96 ATS<r>=<n><CR>  AT%<r>=<n><CR> Where <r>  is  the  register,  and <n>  is  the  data.  The  current  value  of  an  s-register  or  %-register  can  be retrieved through a command of the form: ATS<r><CR>  AT%<r><CR> A list of all s-registers can be found in Appendix C.2, while all %-registers are listed in Appendix C.3. RESPONSE CODES Whenever an AT command is executed a response code is generated. Response codes can be either strings, numbers, or be suppressed (not output to the user). The list of response codes generated by the RFI-9256 is shown in Table 1. Response String Response Number  Description OK 0  The command executed successfully. CONNECT 1  A connection has been established between this radio and another radio. RING 2  Another radio is ringing this radio and attempting to establish a connection. NO CARRIER 3  A connection could not be established or it has been dropped. ERROR 4  A command was formatted incorrectly. BUSY 7  An attempt was made to dial a remote unit and it responded with a busy signal. NO ANSWER 8  An attempt was made to dial a remote unit but it could not be contacted Table 1: AT response codes generated by the RFI-9256 3.3.2 Configuring the Radio The  radio  uses  s-registers  to  alter  the  configuration  profile.  Each  s-register  contains  a  decimal  value,  an ASCII character or an ASCII string. The interpretation of each value differs with each s-register. The  radio  allows  the  contents  of  the  s-registers  to  be  saved  to  non-volatile  memory  using  the AT&W command. The entire configuration profile will be retained after the radio has been powered off. The  radio  also  has  factory  default  settings  stored  internally,  allowing  all  communication  settings  and  s-register values to be set to the factory default configuration. The factory defaults have been selected so most users will be able to make immediate use of their radio, with minimum changes. The default settings are listed in Appendix D.
   Configuration RFI-9256 Radio Modem User Manual  Page 10 of 96 Factory defaults can be restored using the AT&F command. The AT&V (view) command outputs the current configuration of the radio. The complete AT command reference is provided in Appendix C, while the use of Hayes AT commands to establish dial-up networking connections is discussed in section 4.3.3. 3.4  Front Panel Interface The front panel interface allows for real-time monitoring of radio parameters without requiring any external equipment. The front panel can also be used to enable the menu on the RFI-9256’s auxiliary port regardless of the current serial port configuration. The front panel is shown in Figure 1.  Figure 1: RFI-9256 front panel There are six front panel modes. In order to select a front panel mode press the front panel button. This will display the current panel mode by highlighting a single LED red. In order to select another front panel mode, continue to hold the button until the LED scrolls down to the appropriate LED before releasing. The list of LED modes is shown in Table 2. LED  Mode  Function 1 (top)  Radio Status  Section 3.4.1 describes the functionality of the LEDs when in radio status mode. 2  RSSI  Provides a bar displays of the average received single strength indication (RSSI) for this radio. Table 3 shows the level for each bar item. 3  Tx Power  Provides a bar display of the transmit power for the radio. Table 3 shows the level for each bar item. 4  Temperature  Provides a bar display of the current internal temperature. Table 3 shows the level for each bar item. 5  Main Serial Port  Shows the main serial port status. The meaning of each individual LED is shown in Table 4. 6 (bottom)  Configuration When mode 6 is selected, the terminal menu will be enabled on the auxiliary port at 19200, 8N1, with no flow control. Once configuration mode is selected and the terminal menu enabled, the front panel displays the same settings as for radio status mode. Table 2: Front panel modes
   Configuration RFI-9256 Radio Modem User Manual  Page 11 of 96 Front panel modes 2, 3, and 4 all display a bar graph to indicate the level of RSSI, transmit power, and temperature respectively. The top LED that is lit indicates the current value, if the LED is lit green then the value shown in Table 3 applies, while if the LED is lit red then the current value is half way between the listed value in Table 3 and the previous value. LED  RSSI  Tx Power  Temperature 0  -60dBm  +30dBm  60ºC 1  -70dBm  +27dBm  50ºC 2  -80dBm  +24dBm  40ºC 3  -90dBm  +21dBm  30ºC 4  -100dBm  +18dBm  20ºC 5  -110dBm  +15dBm  10ºC Table 3: RSSI, Tx Power, and Temperature displays LED  Name  Function 0  DTR  The current state of the DTR input on the main port. Red indicates +12V, while green indicates -12V. 1  DCD  The current state of the DCD output on the main port. Red indicates +12V, while green indicates -12V. 2  TX  Flashes while RS-232 data is transmitted by the radio on the main serial port. 3  RX  Flashes while RS-232 data is being received by the radio on the main serial port. 4  RTS  The current state of the RTS input on the main port. Red indicates +12V, while green indicates -12V. 5  CTS  The current state of the CTS output on the main port.. Red indicates +12V, while green indicates -12V. Table 4: Main serial port LED function 3.4.1 Radio Status LEDs NETWORK LINK When network link is green it shows that the unit can hear a remote radio that is on the same network and hopping  pattern.  Slave  radios  should  show  network  link  constantly,  as  master  radios  are  constantly transmitting network synchronization messages. Master radios will only show network link when connected to a slave in point-to-point, Hayes dial-up mode, or when receiving user data. In a radio network with a strong signal (better than -90dBm), network link should be predominately green, it may go red from time to time, but should not go off. A red network link indicator means that the radio has temporarily lost the remote unit. This should occur infrequently.
   Configuration RFI-9256 Radio Modem User Manual  Page 12 of 96 CARRIER DETECT When carrier detect is green it shows that the unit can hear a remote radio. Slave radios in a network should always  show  carrier  detect,  as  master  radio  radios  are  constantly  transmitting  a  synchronization  signal. Master radios however will only show this LED when connected to a slave in point-to-point or Hayes dial-up mode, or when receiving user data. Generally it can be assumed that if a slave can hear its master then the master can also hear its slave. In a good radio network carrier detect should be predominately green with flashes of red. A flash of red indicated that one RF packet has been lost. It is acceptable, and expected, that some RF packets will be lost as the RFI-9256 operates in an industrial, scientific, and military band (ISM) where there is a potential for interference from other radios. A red flash of carrier detect does not mean user data has been discarded, as the RFI-9256 will retry any packet that is lost or corrupted during transmission. TRANSMIT DATA Transmit data indicates that data is being pushed out of the radio serial port; the colour of the LED does not matter. The LED indicates that data has been received from a remote radio and transmitted out of either the main or auxiliary serial port. If the LED is lighting up, but the end unit is not receiving data it could indicate a damaged/broken serial cable, latency issues with the protocol of the end device, or incorrect serial port configuration. The transmit data LED will also flash when local Hayes commands are issued or the terminal menu is being used. RECEIVE DATA Receive data indicates that data is being pushed into the radio serial port; the colour of the LED does not matter. The LED indicates that data has been received from the end unit on either the main or auxiliary serial port and sent through to the remote radio. If the remote radio is not receiving the RF data, given there is a sufficient RF path (as indicated by the carrier detect and network link LEDs), there may be a problem with the radio addressing or protocol routing in the radio set-up. The transmit data LED will also flash when local Hayes commands are issued or the terminal menu is being used. ONLINE When the online LED is green it shows that a packet has been received from a remote unit. The Online LED will  remain  green  while  two  units are connected  in point-to-point  mode or  Hayes dialup  mode.  It is  not expected that the online LED will flash red in mode 1, a red Online LED indicates that there is something wrong with the RF link, including mismatched frame time, directional bias settings, or a poor signal path. POWER / FAULT The power/fault LED indicates whether there is something seriously wrong with the radio configuration. In normal operation the power/fault LED will flash green. When the Power LED flashes red there is most likely something wrong with the serial configuration between the radio and the end device. The red LED can also indicate an internal fault in the radio; the diagnostics fault log menu can provide more information. There are two possibilities for the power/fault LED flashing red.
   Configuration RFI-9256 Radio Modem User Manual  Page 13 of 96  The firmware image has become corrupted. If this is the case and the diagnostics status menu can be reached, then it will display the message "Firmware CRC mismatch."  A framing, parity, overrun, or overflow occurs on either serial port. In this case the error is latched for 500ms before being cleared.
   Operation RFI-9256 Radio Modem User Manual  Page 14 of 96 4.  Operation 4.1  Serial Port Operation The  RFI-9256  radio  has  two  data  communications  equipment  (DCE)  RS-232  serial  ports  provided  on  a single DB25 connector. The DB25 pin out can be found in Appendix A. The main port supports:  TX, RX, and GND.  RTS and DTR inputs.  CTS and DCD outputs. While the auxiliary port supports:  TX, RX, and GND. Both main and auxiliary serial ports have internal 4096 byte buffers on both transmit and receive interfaces. This configuration is shown in Figure 2.  4096 byte output buffer 4096 byte input buffer TX Line (input from DTE) RX Line (output to DTE) Input to RF / internal processing Output from RF / internal processing  Figure 2: Buffering scheme on the RFI-9256 This serial port buffering scheme has a number of ramifications on the RFI-9256 operation:  No preamble is required to account for radio turn-on time.  If the data cannot be sent, it will be buffered until the transmitter is ready.  If the data terminal equipment (DTE) is not ready for data, the RFI-9256 can buffer that data until the DTE is ready to accept the data. 4.1.1 Configuration Both main and auxiliary serial ports support the configuration settings shown in Table 5. Setting  Possible Values  Default Baud  110, 300, 600, 1200, 2400, 4800, 9600, 19200, 38400, 57600, 115200  19200 Data bits  7, 8  8 Parity  None, Odd, Even  None Stop bits  1, 2  1 Table 5: Serial port configuration
   Operation RFI-9256 Radio Modem User Manual  Page 15 of 96 4.1.2 Control Lines and Flow Control The main serial port has four control lines:  Ready to Send (RTS)  Clear to Send (CTS)  Data Terminal Ready (DTR)  Data Carrier Detect (DCD) The main serial port supports hardware flow control using the RTS and CTS control lines. When hardware flow control is enabled:  The radio will only transmit data to the DTE when the RTS line is high.  The  radio  will  raise the  CTS line  when  there  its input  buffer is  less than  the  high  water  mark (defaults to three quarters full), and drop the CTS line when its input buffer is greater than or equal to the high water mark. The flow control high water mark can be configured by the user. In addition to hardware flow control, the CTS and DCD lines can be configured to behave in one of the following ways:  ONLINE controls CTS/DCD: The line is active when the front panel online LED is green or red, and is off when the front panel online LED is black.  NEWTORK  LINK  controls  CTS/DCD:  The line  is active  when the  front  panel  network link LED is green or red, and is inactive when the front panel online LED is black.  CARRIER DETECT controls CTS/DCD: The line is active when the front panel carrier detect LED is green or red, and is inactive when the front panel online LED is black.  Remote  DTR  controls  CTS/DCD: The line is active when a remote radio’s DTR input line is active in point-to-point or Hayes dial-up mode.  Local  DTR  controls  CTS/DCD:  The  line  is  active  when  the  local  radio’s  DTR  input  line  is active.  Remote  RTS  controls  CTS/DCD: The line  is  active  when  a  remote radio’s  RTS input  line is active in point-to-point or Hayes dial-up mode.  Local RTS controls CTS/DCD: The line is active when the local radio’s RTS input line is active.  CTS/DCD Always ON: The line is always active.  CTS/DCD Always OFF: The line is always inactive.
   Operation RFI-9256 Radio Modem User Manual  Page 16 of 96  CTS/DCD disabled: The line control has been disabled. Note that when hardware flow control is enabled, the CTS line configuration is ignored. 4.1.3 Statistics Each serial port has associated with it a set of statistics that can be used to debug RFI-9256 applications. The serial port statistics are described in Table 6. Name  Description Rx Bytes  The total number of bytes that have been received. Rx Errors  The total number of errors that have occurred during data reception. This is the sum of Rx Overflows, Rx Overruns, Rx Framing, and Rx Parity errors. Rx Overflows  The total number of overflow errors that have occurred. An overflow error occurs whenever data is received, but the internal buffer is already full. Rx Overruns The total number of overrun errors that have occurred. An overrun error occurs whenever the internal processor is overloaded and cannot handle the incoming data. This error should never occur. Rx Framing  The total number of framing errors that have occurred. Framing errors usually occur due to mismatched serial port baud rates between the DTE and DCE. Tx Bytes  The total number of bytes that have been transmitted. Tx Errors  The total number of errors that have occurred while transmitting. This is equal to the Tx Overflows count. Tx Overflows  The total number of overflows that have occurred. An overflow occurs when the radio attempts to insert data into the transmit buffer internally, and the buffer is full. Table 6: Serial port statistics These statistics can be used to isolate a number of potential problems in an RFI-9256 system.  A large number of rx framing errors indicates that the radio serial port configuration (baud, data bits, parity, and stop bits) is not configured to match the serial port configuration of the DTE.  A large number of rx overflow errors indicates that the DTE is supplying data faster than it can be transferred over the air. This can usually be corrected by enabling flow control. If flow control is already enabled on the radio then it may not be operating correctly on the DTE.  A large number of tx overflow errors indicates that data is arriving over the air faster than the DTE can retrieve it from the radio,.
   Operation RFI-9256 Radio Modem User Manual  Page 17 of 96 4.2  Radio Operation 4.2.1 Overview of Operation The RFI-9256 is a time division duplex / frequency division duplex (TDD/FDD) frequency hopping spread spectrum (FHSS) radio. The RFI-9256 divides its transmission up into frames, where each frame contains communication between two radios on a fixed channel and lasts for a fixed period of time. The  RFI-9256  is  a  master  /  slave  based  system.  In  any  one  radio  network  there  is  a  single  master  and multiple slaves. The master may send messages to any slave, but the slaves may only send messages to the master. It is the responsibility of the master to synchronise all the slaves, and to allocate time for slaves to transmit. The framing arrangement is shown in Figure 3.  Frame 1 f1 Frame 2 f2 Frame 3 f3 Frame 4 f4 Frame 5 f5 Frame 6 f6 Frame Time 20ms Master Packet Slave Packet  Figure 3: RFI-9256 time division duplex / frequency division duplex (TDD/FDD) operation Each frame occurs on a different frequency and lasts for a fixed period of time, 20ms in the above diagram. This is referred to as the channel dwell time or the frame time. The RFI-9256 supports configurable frame times between 8 and 35ms. The selection of frequencies is based on a pseudo-random hopping sequence, with 32 user selectable hopping sequences. Each frame can be used to transmit up to two packets, the master packet and the slave packet. In the master packet  the  master  sends  control  data,  followed  by  user  payload  that  is  destined  for  either  one  slave,  or broadcast to  all  slaves.  In the  slave  packet  a slave  will  transmit  control  data  followed by a user  payload destined for the master. DATA PATH Internally,  the  RFI-9256  stores  a  set  of  payload  frames  that  are  waiting  to  be  transmitted,  and  a  set  of payload frames that have been received but not yet processed. Combining this with the serial port interface described in section 4, an overall picture of the data path in the RFI-9256 radio can be obtained. This is shown for a master unit in Figure 4.
   Operation RFI-9256 Radio Modem User Manual  Page 18 of 96  4kB output buffer 4kB input buffer  outgoing frame buffers incoming frame buffers Frame 1 f1 Frame 2 f2 Frame Time 20ms M  M S  S  Figure 4: Overall data path in the RFI-9256 radio Due to the framing structure over the air, and the data path shown above, the RFI-9256 cannot be regarded as  a  direct  wire  replacement.  It  will  induce  additional  latency  into  the  communications  link,  as  well  as potentially causing changes in the timing between bytes (inter-character delay). LATENCY The RFI-9256 will introduce latency into the system. This latency is caused by the following factors:  Serialisation delays. Serialisation delays are caused by the time taken for the incoming RS-232 bit  stream  to  be  converted  back  into  bytes.  The  serialisation  delay  for  each  serial  port  can  be calculated in milliseconds using Equation 1. baudbitstserial1000= Equation 1: Latency induced by serialisation delay for a single serial port in ms Where bits is the number of bits in a byte (including start, stop and parity bits), and baud is the baud rate of the serial port. Thus, for 9,600 baud, 8N1 the serialisation delay is around 1ms per serial port.  Framing delays. Framing delays will occur depending on where data arrives relative to the start of a frame. Consider the situation in Figure 5.
   Operation RFI-9256 Radio Modem User Manual  Page 19 of 96  Frame 1  Frame 2  Frame 3  Frame Time 20ms P1  P2  Figure 5: Data arriving at different times relative to the start of frame The data arriving at P1 would be transmitted almost immediately in frame 2, while the data arriving at P2 will have to  wait  until the start of the next frame. In the worst case, the amount of latency introduced will be equal to the frame time.  Link  quality. The quality of a link can have a substantial impact on the latency induced by the radio. The RFI-9256 will retry frames that become corrupted due to RF interference, configurable between 0 and 50 retries. The more retries that are required to get a packet through the greater the latency induced. Each retry adds an additional frame time to the latency induced by the radio. DATA TIMING The RFI-9256 will  change  the  inter-character and inter-packet timing  of data that it transmits  as all data received by the RFI-9256 is framed for transmission over the air. Consider the situation shown in Figure 6.  Frame 1  Frame 2  Frame Time 20ms P1  P3  P1 P2  P2  P2  P3 Inter-character Delay  Figure 6: Data timing variation due to framing Data between P1 and P2 arrives before the start of Frame 1. This is then transmitted over the air, and is output at the end of Frame 1. The data between P2 and P3 had to wait for frame 2 to be transmitted, so now there is an artificial gap introduced between the bytes before P2 and after P2. This problem can be exaggerated by additional retries occurring for frame 1 or frame 2.
   Operation RFI-9256 Radio Modem User Manual  Page 20 of 96 In order to counteract this problem, packetisation timers, described in the section Time Based Packetisation of Data on page 24. 4.2.2 Radio Parameters ADDRESSING Each radio in a RFI-9256 network has a local address. The local address is a decimal number between 1 and 9999. When allocating addresses on an RFI-9256 network, the convention is to allocate the address 1000-9999 to the master and slaves, while reserving the addresses 10-99 to be allocated to any back-to-back repeaters. In general, addresses 1-9 are not used. The reason for this is explained in the section Back-to-back Repeater Operation on page 23. NETWORK FAIL TIMER When power is first applied to a slave, it enters the unlocked state. In the unlocked state the slave has not heard a master unit, and waits on a single channel listening for a master to hop past. When the master hops past, the slave will start hopping with the master. If the master loses power, or becomes unreachable, then the slave will continue to hop over the channels, searching for the master. If after the network fail timer period expires the slave has failed to hear from its master it reverts to the unlocked state. TRANSMIT POWER The  transmit  power  of  the  RFI-9256  can  be  configured  at  fixed  intervals  0dBm,  +10dBm,  +20dBm, +25dBm, and +30dBm. When operating in the 900MHz ISM band, the maximum allowed output power at the antenna is 1 Watt effective isotropic radiated power (EIRP). This translates to +30dBm. Noting that cables will introduce loss, and  the  antenna  may  introduce  gain,  the  transmit  power  of  the  RFI-9256  should  be  adjusted  so  that  the power at the antenna is as close to +30dBm as possible. RSSI TRIP LEVEL The RFI-9256 supports a configurable RSSI trip level, or squelch. The RSSI trip level sets the lowest RSSI that the RFI-9256 is to attempt to acquire data. When the radio has to operate in a very noisy environment, where the background noise has risen above its sensitivity (-108 dBm), the RSSI trip level will need to be set higher than the default to allow the radios to communicate. When  operating in  a  normal  environment  the  RSSI trip  level  should  be  set  below  the  radio’s sensitivity otherwise the radio will be artificially deafened.
   Operation RFI-9256 Radio Modem User Manual  Page 21 of 96 FRAME TIME The frame time is the amount of time that the RFI-9256 will spend on each channel in the hopping pattern. This  is  also  referred  to  as  the  channel  dwell  time.  The  frame  time  can  be  adjusted  to  suite  a  particular application. The set of values are shown in Table 7. Frame Time  Bytes per Packet  Throughput (One Way)  Throughput (Total) 5ms  5  8kbps  16kbps 8ms  26  26kbps  52kbps 10ms  41  32kbps  64kbps 15ms  77  41kbps  82kbps 20ms  113  45kbps  90kbps 25ms  149  48kbps  96kbps 30ms  185  49kbps  98kbps 35ms  221  51kbps  102kbps Table 7: Frame time configuration Selection of frame time will trade off maximum throughput against latency. A low frame time will decrease both  latency  and throughput, while  a  high frame time  will increase both latency  and  throughput.  This is discussed in the section Latency Reduction on page 24. DIRECTIONAL BIAS A single frame on the RFI-9256 contains two packets, one from the master and one from the slave. In the default configuration the size of both packets is the same, so the system is unbiased. In many systems data will flow in one direction substantially more than in the other direction. When this is the case the RFI-9256 can be configured to bias its frames so that the master packet and slave packet are of different lengths. In order to configure a link for directional bias, one radio must be set to the outgoing radio, and one to the incoming radio. The link from the outgoing radio to the incoming radio has more bandwidth, while the link from the incoming radio to the outgoing radio has its bandwidth reduced. Table 8 shows the different settings that can be obtained through directional bias. Frame Time Outgoing Bytes per Packet Incoming Bytes per Packet Outgoing Throughput Incoming Throughput 5ms  5  5  8kbps  8kbps 8ms  26  26  26kbps  26kbps 10ms  55  27  44kbps  22kbps 15ms  125  28  67kbps  15kbps 20ms  197  28  79kbps  11kbps
   Operation RFI-9256 Radio Modem User Manual  Page 22 of 96 25ms  269  28  86kbps  9kbps 30ms  338  31  90kbps  8kbps 35ms  410  31  93kbps  7kbps Table 8: Directional bias configuration for different frame times RETRIES The maximum number of retries per frame can  be configured between 0  to 255. When a low number of retries is selected, the link may become unreliable in the presence of interference. When a high number of retries  is  selected  the  link  will  be  reliable,  however  it  may induce  substantial  latency in  the  presence  of interference. If  an  RFI-9256  is  given  data  to  transmit  to  a  slave  that  is  non-existent,  either  due  to  a  misconfigured destination address, the slave being out of range, or the slave unit being faulty, then it will transmit each frame the maximum number of retries. This can dramatically slow down the throughput of a radio network. The  RFI-9256  also  supports  exponential  back-off  and  retry.  This  mechanism  is  intended  for  a  situation where  there  are  multiple  slaves  that  may  have  data  to  transmit  at  the  same  time.  If  these  slaves  are configured  with  exponential  back-off  and  retry  mode  enabled,  collisions  will  have  a  minimal  impact  on system performance. SYNCHRONISATION When two or more RFI-9256 are located in very close proximity, such as when they are in a back-to-back repeater configuration, the transmitter from one can interfere with the receiver of the other even though they are on different channels, simply due to the large amount of power that is being radiated. In order to prevent this from happening it is desirable to synchronise the radios so that they will transmit at the  same  time.  Only  master  units  can  be  synchronised  in  this  way,  as  slave  units  must  obtain  their synchronisation from the network master. The frame synchronisation is a TTL I/O on the DB25 connector described in Appendix A.3. Each RFI-9256 can be configured with one of the following synchronisation options:  No Sync Mode: Disables synchronisation.  Output Sync Signal: The radio will output a frame synchronisation signal. This is a falling edge on the TTL output every time a new frame starts.  Follow  Sync  Signal: The master radio will follow the synchronisation signal output by another unit. This causes the master radio to adjust the start of its frame to match the falling edge detected on the synchronisation TTL input. This mode should be used when a master is following another collocated master.  Repeater Sync Mode: The master radio will follow the synchronisation signal output by another unit. This causes the master radio to adjust the start of its frame to be 50% offset from the falling
   Operation RFI-9256 Radio Modem User Manual  Page 23 of 96 edge  detected  on  the  synchronisation  TTL  input.  This  mode  should  be  used  when  a  master  is following a collocated slave, such as when they are in back-to-back repeater configuration. Synchronisation does not operate correctly when directional bias has been enabled on either unit. MASTER / SLAVE CONFIGURATION A network of RFI-9256 radio radios will consist of one master, and one or more slaves. Multiple co-located masters are supported in the RFI-9256 system through three mechanisms:  Hopping Pattern. Each master unit has a unique hopping pattern. The hopping pattern determines the order that the master hops over all available channels. There are 32 available hopping patterns, and these have been selected so as to cause minimum interference between co-located masters.  Network Address. The network address is a number between 0 and 63 that defines the network to which the master belongs. The network address provides a second layer of differentiation between multiple masters.  Security Code. Each RFI-9256 can be programmed with a 32-bit security code. A slave will only be able to communicate with a master if both units have the same security code. The master  and all  the  slaves  in  a single  network  must  be configured  with  the  same values  for  hopping pattern, network address, and security code. BACK-TO-BACK REPEATER OPERATION The  RFI-9256  supports  network  extension  through  the  use  of  a  back-to-back  repeater.  A  back-to-back repeater consists of two RFI-9256 radio radios. This is shown in Figure 7.  RFI-9256 Master 1 HPSN=0 Addr=1000 RFI-9256 Slave 1 HPSN=0 Addr=20 RFI-9256 Master 2 HPSN=1 Addr=20 RFI-9256 Slave 2 HPSN=1 Addr=3000 Wiring Harness  Figure 7: Back-to-back repeater configuration A back-to-back repeater configuration is the joining two separate RFI-9256 networks via a wiring harness between a slave on one network and the master of a second network. The wiring harness can link the main port, auxiliary port, or both  ports  via a  null-modem cable. A  wiring diagram for a back-to-back  repeater cable that links both main, auxiliary, and the auxiliary I/O lines is given in Appendix A.4. When setting up back-to-back repeaters, the following rules should be followed:
   Operation RFI-9256 Radio Modem User Manual  Page 24 of 96 • Both master and slave radio must have the same local address, and it must be in the range 10-99 (i.e., two characters). • All other radios in the network must have local addresses in the range 1000-9999. These rules come about due to the way Hayes dial-up works in a back-to-back repeater network. See section 4.3.3 for more information on Hayes dial-up networking. Back-to-back repeaters should be synchronised, as discussed in the section Synchronisation on page 22, in order to prevent them from jamming each other due to collocated antennas.  The slave must be configured to output a synchronisation signal.  The master must be configured to follow a repeater synchronisation signal. This guarantees that both master and slave will transmit at the same time. 4.2.3 Performance Tuning LATENCY REDUCTION Some systems will require a radio link that induces very low latency, usually where the RFI-9256 is being used to replace an existing wired system. There are a number of parameters that can be traded off in order to reduce latency.  Throughput. The throughput of the RFI-9256 can be reduced, with a corresponding reduction in latency. This  is achieved  by reducing the  frame  time as  the  frame time  has  a direct  impact  on latency.  A  smaller  frame  time  will  give  lower  latency.  See  section  Latency  on  page  18  for  a discussion on why this is the case.  Reliability. By reducing the maximum number of retries the latency performance of the RFI-9256 can be improved in harsh RF environments. Given that each retry will add an extra frame time to the latency induced by the radio, calculate the maximum acceptable latency induced by retries, and divide  by the frame  time  to  give the  maximum  retries  that should  be  configured. Note  that by reducing the maximum number of retries, data may be lost so the underlying system should be robust enough to handle this situation. TIME BASED PACKETISATION OF DATA Many protocols delimit packets of data by silence on the communications line for a set period of time. A common example of such a protocol is Modbus. Due to  the TDD  nature  of the  RFI-9256, simply  passing this  data  into the  radio  can  cause  it  to become disrupted as there is no guarantee that timing will be maintained over the air link (see section Data Timing on page 19). In order to correct this problem, two configuration items should be used.  Set  the  RX  packetisation  timer  to  the  number  of  milliseconds  that  will  appear  between  each packet.
   Operation RFI-9256 Radio Modem User Manual  Page 25 of 96  Set the frame time to the smallest number that will provide enough bytes in a single frame for the largest protocol message. The packetisation time is used to detect the end of each packet. Only once the end of the packet has been detected will the RFI-9256 transmit any of the packet. The frame time must be configured to allow a full packet in a single frame, as if the frame time is too small then the packet will be split across multiple frames and inter-character delay could occur due to retries. When packets are larger than the maximum frame time, yet must still be kept together the TX packetisation timer can be used. This timer operates in the same way as the RX packetisation timer, except that it will attempt to bunch received data frames together. When the TX packetisation timer is enabled the radio will not transmit data out of its serial port until an amount of time equal to the packetisation timer has passed with it receiving no data over the air. 4.2.4 Diagnostics RSSI AND NOISE The RFI-9256 can report the RSSI and noise detected on each individual channel in the 900MHz ISM band. This is accessed through the diagnostics menu (Appendix B.6). There are two factors to be aware of when using the RSSI / Noise report of the RFI-9256. 1. The  master  is  transmitting  all  the  time,  while  slaves  only  transmit  when  they  have  data  or  a connection has been established to them. Thus, a slave will always be able to report the RSSI of the master, while the master can only report slave RSSI when communications is occurring. 2. Each individual slave can only hear the master unit, while the master can hear all the slaves. This means that when a master is communicating with multiple slaves there is no guarantee which slave the RSSI value refers two, in fact it is most likely to be an average of all slaves. In order to counteract this effect a special link margin test is provided on the master unit. The link margin test will take control of the communications link and determine the exact RSSI that the master is receiving from a particular slave. This is covered in Appendix B.6. RF COMMUNICATIONS STATISTICS The RFI-9256 provides a number of communications statistics that can be used to debug a RFI-9256 system. These parameters are shown in Table 9. Statistic  Description Frame count  The total number of frames that have passed while the radio has been operating. Empty frames  The number of frames that have been received but contained no user data. Good packets  The number of good packets received.
   Operation RFI-9256 Radio Modem User Manual  Page 26 of 96 Bad packets  The number of bad packets received. Lost packets  The number of packets that have been lost. Retries  The number of retries this unit has used while transmitting. Good headers  The number of good header packets received. Header packets contain synchronisation and control information. Bad headers  The number of bad header packets received. Lost frame lock  The number of times this unit has lost lock. A loss of lock occurs on a slave when it can no longer hear the synchronisation messages from the master. Low RSSI  The number of times the RSSI level has been at or below the nominal sensitivity of the radio while receiving. Data Recv  The number of user data bytes received. Data Sent  The number of user data bytes transmitted. Rx Overflows  The number of times received data has been discarded due to there be no free frame buffers. Rx Overruns  The number of times data has been lost due to internal radio errors. Tx Overflows  The number of times an attempt has been made to obtain a frame buffer for transmission, and there have been no free frame buffers. Busy Waits  The number of times the slave radio has had data to transmit, but has been unable to do so due to communications between the master unit and another slave radio. Table 9: RF communications statistics 4.3  Protocol Operation The protocol  mode of  a  serial  port  determines  how the  serial  port  data is  interpreted and  converted into packets for transmission over the air. There are four basic protocol modes:  Point-to-point Protocol: Communications occurs between two radios only.  Broadcast Protocol: Communications occurs between the master and any number of slaves, and any slave back to the master. Data is broadcast from the master to all slaves, while the slave only transmits data directly back to the master.  Hayes Dial-up Protocol: Communications occurs between a master and any number of slaves one at a time, where Hayes dialling commands are used to create and destroy connections.  SCADA  Protocols:  Communications  occurs  using  SCADA  communications  protocols  such  as Modbus, Honeywell, DNP3, or TDE.
   Operation RFI-9256 Radio Modem User Manual  Page 27 of 96 All protocol modes support back-to-back repeaters for extending network coverage. 4.3.1 Point-to-point Protocol A  point-to-point  network  establishes  a  link  between  two  radio  radios,  through  an  optional  number  of repeaters. A point-to-point connection can be established on the main, auxiliary, or both serial ports. A single master unit and a single slave unit are configured such that:  The have the same hopping pattern, network address, and security code.  The master and slave have different local addresses.  Both the master and slave have the point-to-point protocol selected on their main serial port.  The point-to-point destination address on the slave is set to the master’s local address, while the point-to-point destination address on the master is set to the slave’s local address. This results in a connection being established between the two units. The online LED should turn green on both units, and data transmitted by the DTE on the master be received on the DTE on the slave, and vice versa. 4.3.2 Broadcast Protocol In a point-to-multipoint broadcast network, data transmitted by the master unit is output by all the slaves, while data transmitted by each slave is only output by the master. When  using  point-to-multipoint  broadcast  mode,  there  are  no  acknowledgments  on  the  master  to  slave transactions. This is because multiple slaves may be receiving the data, and if they were to all attempt to acknowledge the transmission they would interfere with each other. Instead of acknowledgements, the master will transmit each message a fixed number of times equal to the maximum retries. For this reason, the number of retries used in a broadcast network should be configured to between 1 and 5 in order to maintain a reasonable throughput. 4.3.3 Hayes Dial-up Protocol Hayes dial-up networks provide connection mechanism that emulates a PSTN modem’s dialling mechanism. This  is  a  more  powerful  method  of  operating  than  using  point-to-point  or  point-to-multipoint  broadcast networks, as it allows dedicated communication between a master and one of many slaves. CONNECTION MANAGEMENT DIALLING The AT commands may be used to initiate dialling of a remote radio. The ATD command is use to establish a connection. The form of the ATD command is: ATD<address><extension>
   Operation RFI-9256 Radio Modem User Manual  Page 28 of 96 Where <address> is the address of the radio that is being dialled, and <extension> is the serial port or internal extension port that is being dialled. The available extension numbers are shown in Table 10. Extension  Name  Description 00  Main Port  Establishes a connection between the current serial port and the main port on the remote unit, 01  Auxiliary Port  Establishes a connection between the current serial port and the auxiliary port on the remote unit, 91  Virtual Hayes  Establishes a connection between the current serial port and the Hayes command interface running on the remote unit. 92  Remote Menu Establishes a connection between the current serial port and the menu of the remote unit. When connection to a menu system remotely, the radio configuration menu (Appendix B.1) will not be available. This is done to prevent configuration changes that could sever the connection to the remote radio. 93  Remote Logger  Establishes a connection between the current serial port and the logs of the remote unit. 99  Loop-back  Establishes a connection that loops back all data that is transmitted to the remote unit. Table 10: Hayes dial-up extension numbers The <address>  and <extension>  sections  of  the  ATD  command  can  include  any  number  of  colons, dashes, or spaces as these will be stripped out of the string by the radio. If the radio receives a character on the serial port while dialling is in progress it will immediately terminate the connection attempt and send a NO CARRIER response message. If a connection is established then the CONNECT response message will be returned. ANSWERING The RFI-9256 provides two options for answering dial-up calls:  Auto-answer. When in auto answer mode and  a connection request is made the RFI-9256 will output a configurable number of RING responses on the destination radio and extension, and then automatically connected. When dialling an extension other then the main or auxiliary port, auto-answer is used by default.  Manual answer. When in manual answer mode the RFI-9256 will output a RING response on the destination once per second until the ATA command is received at which point the connection is established.  If  no ATA  command  is  received  within  the  connect  timeout  the  connection  is  not established.
   Operation RFI-9256 Radio Modem User Manual  Page 29 of 96 Manual answering of dial-up requests only applies to the main and auxiliary ports. The internal extension numbers  for  the  virtual  Hayes,  remote  menu,  remote  logger,  and  loop-back  services  will  always  answer automatically.
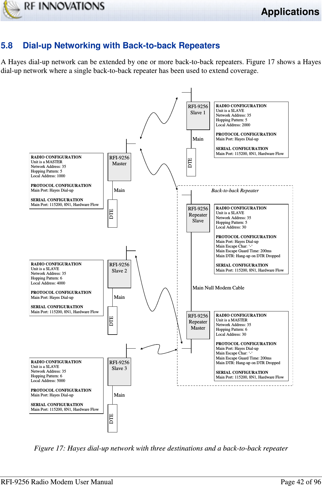
   Operation RFI-9256 Radio Modem User Manual  Page 30 of 96 ESCAPE SEQUENCE When there is no communications link established to a remote radio, and AT commands are issued locally then the radio is in local command state. When  a  connection  is  established  to  a  remote  radio,  all  communications  occurs  between  the  DTE’s connected to the ports on the two radios. This is known as online state. Once a radio enters online state, it assumes all the data sent to it is to be sent on to the remote radio, so it ignores all AT commands. Unlike the other commands, there is no AT prefixing the escape sequence, and no carriage return after the escape  sequence.  Instead,  wait  a  full  second  before  entering  the  three  characters  (default  is  ‘+’)  typed rapidly, then wait another full second. As soon as the radio returns to local command state, it will respond with the message OK. This delay period before and after the escape sequence is called the escape sequence guard time. This allows the radio to distinguish the escape sequence from the normal flow of user information between radios. The character used for the escape sequence is set in s-register 2, while the length of the escape guard time is set in s-register 12. When entering local command state, the connection is not disrupted. In order to return back to online state, the command ATO is used. HANGING UP The ATH command is used to terminate a connection. After  communications  has  finished  enter  the  escape  sequence  (+++).  The  radio  responds  with  an OK message. Then execute the ATH command and the local radio will respond with OK. The remote radio will output NO CARRIER as the communications link is lost. DTR CONTROL OF HAYES STATE The Data Terminal Ready (DTR) input to the radio can be used to control the Hayes dial-up state.  Ignore DTR: The radio does not use the DTR signal to control its connection state.  Hang-up on DTR Low: The radio will hang-up whenever the DTR line is low. If this option is selected, and DTR is low when a remote radio is dialled then the connection will be terminated the moment after it is established.  Hang-up on DTR Dropped: The radio will hang-up whenever DTR changes from high to low.  Local on DTR Low: Whenever DTR goes low, the radio will enter local command state. This is the same as entering the escape sequence. DIAL-UP NETWORKING WITH BACK-TO-BACK REPEATERS A Hayes dial-up network can be extended by one or more back-to-back repeaters. In order to establish a dial-up connection through a back-to-back repeater, an extension to the dialling system is used: ATD<repeater0><repeater1>...<repeatern><address><extension><CR>
   Operation RFI-9256 Radio Modem User Manual  Page 31 of 96 The  address  of  each  repeater  to  dial  through  is  prefixed  before  the  address  of  the  destination  radio  and extension. Thus to dial the auxiliary port of the radio with address 2200 first through repeater 10 and then through repeater 43 the following dial string would be used: ATD1043220001<CR> In order to access the repeater slave’s terminal menu, dial up the menu system as if it were any other slave. In order to access the repeater master’s terminal menu dial up the main port of the slave (the port that has been connected through to the master unit), then use the master units AT command interface to bring up the menu system via the AT? command. When using back-to-back repeaters in dial-up networks, there are a number of rules that must be observed:  The escape character on the repeater master and repeater slave must be set to ‘-‘.  The escape guard time on the repeater master and repeater slave must be set to 200ms.  The main port DTR mode on both the repeater master and repeater slave must be set to “Hang-up on DTR dropped”.  The local address of the repeater slave and repeater master must both be the same, and must both be in the range 10-99.  The local address of all non-repeater units must be in the range 1000-9999. The  DTR  line  is  used  in  the  back-to-back  repeater  wiring  harness  in  order  to  propagate  Hayes  hang-up requests through the network. If this line is not connected there is a possibility that the hang-up request could get lost and the repeater network lock-up, believing there to be an established connection. For this reason it is not advised to use dial-up networking through back-to-back repeaters on the auxiliary port. 4.3.4 SCADA Protocols The RFI-9256 supports SCADA protocol networks in two ways:  Providing a point-to-multipoint broadcast network, where any SCADA packet that is inserted at the master will be delivered to all slaves, and a SCADA packet inserted into any slave is delivered to the master. This was covered in section 4.3.2.  Providing  a  point-to-multipoint  routing  network,  where  master  to  slave  communications  is  no longer broadcast. In this case the RFI-9256 will decode each SCADA protocol packet to extract the destination address and match it against a radio address. Routing services are provided for a number of SCADA protocols, specifically:  Modbus  Honeywell  DNP3
   Operation RFI-9256 Radio Modem User Manual  Page 32 of 96  TDE PROTOCOL ROUTING The protocol decoder for the packet based SCADA protocols extracts the destination remote terminal unit (RTU) address from the protocol and maps it to a radio address. This routing scheme is shown in Figure 8.  Controller RFI-9256 Master Main RFI-9256 Slave Addr=1000 RTU Main SCADA Data  Address SCADA Data Pad Pad Table SCADA Address Slave Address  Figure 8: SCADA protocol routing The SCADA protocol routing table on the RFI-9256 can have four types of entries.  Default  route.  This  route  is  mostly  used  by  slaves  and  is  a  required  entry  for  any  slave  in  a protocol network. This route only requires the address of the destination radio. This route is used when no other route can be matched in the routing table. On slave units this destination address must always be the address of the master unit.  Single route. This route explicitly maps a single RTU address to a radio address. If a single route exists, then it overrides any matching mapped route or range route.  Mapped route. This route maps a relationship between RTU addresses and radio addresses. This is  an  efficient  method  of  describing  a  network  providing  the  RTUs  and  radios  are  numbered sequentially. This route configuration requires an RTU address to be assigned as the base for the route and an RTU address to define the range of addresses to be used by the route. It also requires a radio address associated with the base RTU address. The decoder subtracts the RTU base address from each decoded RTU address. This result is then added to the radio base address. Consider the situation shown in Figure 9.
   Operation RFI-9256 Radio Modem User Manual  Page 33 of 96  Controller RFI-9256 Master Main RFI-9256 Slave Addr=1000 RTU 20 Main RFI-9256 Slave Addr=1001 RTU 21 Main RFI-9256 Slave Addr=1002 RTU 22 Main  Figure 9: Range routing relationship between radio address and RTU address The  base  RTU  address  is  20  and  the  range  is  22.  The  base  radio  address  is  1000  .  When  the decoder finds RTU address 21 it subtracts it from the base RTU, leaving a result of 1. This is then added to the base radio address giving a radio address of 1001 which has RTU 21 attached.  Range route. This route mode routes any RTU address between a start and end RTU address to a single radio address. 4.3.5 Mixed Protocol Networks The RFI-9256 offers dual independent serial ports that can be used for different network configurations. This allows for any combination of the following network configurations to co-exist in a single radio network.  Point-to-point configurations.  Point-to-multipoint broadcast configurations.  Hayes dial-up configurations.  SCADA protocol configurations.
   Operation RFI-9256 Radio Modem User Manual  Page 34 of 96 The most common use for this co-existence is to allow remote monitoring of radios without disrupting the main data path through the network. This is achieved by configuring the main data path on the main port, and leaving the auxiliary port on the master unit for Hayes dial-up. Hayes commands can then be used to connect to the terminal menu of each individual radio in the network. 4.3.6 Network Link and Online Determination There are two important indications given by the RFI-9256 as to the current network status, network link and online.  These  two  parameters  have  different  functionality  when  running  in  point-to-point,  point-to-multipoint broadcast, Hayes dial-up, and SCADA routing modes as shown in Table 11. Mode  Network Link on Master  Online (both Master and Slave) Point-to-point Comes on whenever a point-to-point connection is established with a slave, and is turned off when the point-to-point connection is closed. In turning off it waits for 3 * network link timeout ms. While there is no point-to-point link established, the LED is off. Once the point-to-point link is established the LED is set on (green).  If connection is severed, both units will flash the Online light red every time a packet is dropped due to running out of retries. This will happen once per online request poll (defaults to 3 seconds). Once the network link light is turned red, the online light will be turned off. Point-to-multipoint Broadcast Turns green whenever data is received. Turns off again after no data has been received for 3 * network link timeout ms. Turns green whenever data is received. Turns off after a short period with no data. Hayes Dial-up Comes on whenever a dial-up connection is established with the slave, is turned off when the dial-up connection is closed. In turning off it waits for 3 * network link timeout ms. While there is no dial-up connection, the LED is off. Once the dial-up connection is established, the LED is set on (green).  If connection is severed, the dialler (source of the connection) will flash the Online light red every time a packet is dropped due to running out of retries. This will happen (in the absence of data) once per online request poll. Once the network link LED is turned red, the online light will turn black.   The receiver (destination) will turn its online light off immediately upon losing the first online request from the dialler. SCADA protocol networks Turns green whenever data is received. Turns off again after no data has been received for 3 * network link timeout ms. Turns green whenever data is received. Turns off after a short period with no data. Table 11: Network link and online functionality in different protocol modes
   Operation RFI-9256 Radio Modem User Manual  Page 35 of 96 Network link  always functions the same  way on the slave  unit, regardless  of protocol  mode. On  a  slave network link comes on whenever the slave has successfully locked with a master radio and is hopping with it.  It  will  be  turned  off  after  the  time  specified  2  *  network  link  timeout  (ms)  passes  without  the  slave receiving its master's transmission. When a serial port output (DCD or CTS) has been configured to follow online or follow network link, the output will be high so long as online or network link is red or green. Once online or network link goes black the serial port output will go low. 4.4  Auxiliary I/O The RFI-9256 supplies 8 auxiliary digital I/Os (+5V TTL) that can be mirrored across a radio network. Each digital I/O can be individually configured as an input or output, and digital outputs can have a default state when power is applied before a connection is established to a remote radio (see appendix B.4.2 for details). 4.4.1 Input Sampling All digital inputs are sampled at a fixed interval that may also be configured. The smaller the sample interval the faster changes will be propagated across the radio network. However if a lot of changes occur to the digital I/Os in rapid succession this can generate a large amount of traffic that may adversely affect serial port data throughput. 4.4.2 I/O Routing I/Os are routed transparently on point-to-point or Hayes dial-up links. When a point-to-point link is used and remote I/O is enabled, each output on a unit will be set to the current state of the input on the other unit. For this reason it is important to ensure that the outputs on one unit are matched with inputs on the other unit. When Hayes dial-up is used, the  I/Os will be mirrored so long as  a connection  is established. When the connection is closed the I/Os will be held at the last known value.
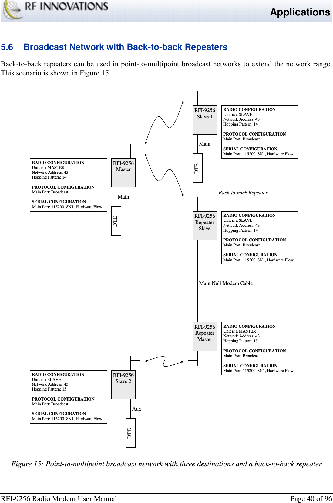
   Applications RFI-9256 Radio Modem User Manual  Page 36 of 96 5.  Applications 5.1  Basic Point-to-point Network A basic point to point network is shown in Figure 10.  RFI-9256 Master  RFI-9256 Slave Main DTE Main DTE RADIO CONFIGURATION Unit is a SLAVE Network Address: 12 Hopping Pattern: 4 Rx Address: 2000  PROTOCOL CONFIGURATION Main Port: Point-to-point to 1000  SERIAL CONFIGURATION Main Port: 115200, 8N1, Hardware Flow RADIO CONFIGURATION Unit is a MASTER Network Address: 12 Hopping Pattern: 4 Rx Address: 1000  PROTOCOL CONFIGURATION Main Port: Point-to-point to 2000  SERIAL CONFIGURATION Main Port: 115200, 8N1, Hardware Flow  Figure 10: Basic point-to-point network A single master unit and a single slave unit are configured such that:  The have the same hopping pattern, network address, and security code.  The master and slave have different local addresses.  Both the master and slave have the point-to-point protocol selected on their main serial port.  The point-to-point destination address on the slave is set to the master’s local address, while the point-to-point destination address on the master is set to the slave’s local address. 5.2  Simplex Point-to-point Network A simplex point-to-point network is the same as a basic point-to-point network, except that user data is only going to flow in a single direction. This situation is shown in Figure 11, where user data is only flowing from the slave to the master unit.  RFI-9256 Master  RFI-9256 Slave Main DTE Main DTE RADIO CONFIGURATION Unit is a SLAVE Network Address: 21 Hopping Pattern: 7 Rx Address: 2000 Directional Bias: Outgoing  PROTOCOL CONFIGURATION Main Port: Point-to-point to 1000  SERIAL CONFIGURATION Main Port: 115200, 8N1, Hardware Flow RADIO CONFIGURATION Unit is a MASTER Network Address: 21 Hopping Pattern: 7 Rx Address: 1000 Directional Bias: Incoming  PROTOCOL CONFIGURATION Main Port: Point-to-point to 2000  SERIAL CONFIGURATION Main Port: 115200, 8N1, Hardware Flow  Figure 11: Simplex point-to-point network
   Applications RFI-9256 Radio Modem User Manual  Page 37 of 96 Even though user data is only flowing in one direction, there is data being transmitted from the master to the slave in the form of acknowledgments for each packet received. The simplex point-to-point network has the same configuration as the basic point-to-point network, except that  now  the  slave  is  configured  with  an  outgoing directional  bias  and  the  master  is  configured  with  an incoming directional bias. 5.3  Multiple Slave Point-to-point Network The multiple slave point-to-point network can be expanded to allow two slave units to be connected to a single master using point-to-point links. This configuration is shown in Figure 12.  RFI-9256 Master RFI-9256 Slave 1 Main DTE Main DTE RADIO CONFIGURATION Unit is a SLAVE Network Address: 54 Hopping Pattern: 18 Rx Address: 2000  PROTOCOL CONFIGURATION Main Port: Point-to-point to 2000  SERIAL CONFIGURATION Main Port: 115200, 8N1, Hardware Flow RADIO CONFIGURATION Unit is a MASTER Network Address: 54 Hopping Pattern: 18 Rx Address: 1000  PROTOCOL CONFIGURATION Main Port: Point-to-point to 2000 Aux Port: Point-to-point to 3000  SERIAL CONFIGURATION Main Port: 115200, 8N1, Hardware Flow Aux Port: 9600, 8N1, No Flow RFI-9256 Slave 2 Aux DTE RADIO CONFIGURATION Unit is a SLAVE Network Address: 54 Hopping Pattern: 18 Rx Address: 3000  PROTOCOL CONFIGURATION Aux Port: Point-to-point to 1000  SERIAL CONFIGURATION Aux Port: 9600, 8N1, No Flow Aux DTE  Figure 12: Multiple slave point-to-point network In this scenario, the radios are configured in the same way as for the basic point-to-point network, however now the auxiliary port must be configured in point-to-point mode and given the destination address as the address of slave 2. This allows all data transmitted on DTE1 on the master to be received by DTE1 on slave 1, and vice versa. At the same time all data transmitted by DTE2 on the master will appear at DTE2 on slave 2 and vice versa.
   Applications RFI-9256 Radio Modem User Manual  Page 38 of 96 5.4  Point-to-point Network with Back-to-back Repeaters The final point-to-point configuration involves the addition of one or more back-to-back repeaters. Back-to-back repeaters can be used to extend the range of an RFI-9256 based network. The basic network set-up for back-to-back repeaters in point-to-point links is shown in Figure 13.  RFI-9256 Master  RFI-9256 Repeater Slave Main DTE Main DTE RADIO CONFIGURATION Unit is a SLAVE Network Address: 1 Hopping Pattern: 20 Rx Address: 20  PROTOCOL CONFIGURATION Main Port: Point-to-point to 1000 Aux Port: Point-to-point to 1000  SERIAL CONFIGURATION Main Port: 115200, 8N1, Hardware Flow Aux Port: 115200, 8N1, No Flow RADIO CONFIGURATION Unit is a MASTER Network Address: 1 Hopping Pattern: 20 Rx Address: 1000  PROTOCOL CONFIGURATION Main Port: Point-to-point to 20 Aux Port: Point-to-point to 20  SERIAL CONFIGURATION Main Port: 115200, 8N1, Hardware Flow Aux Port: 115200, 8N1, No Flow RFI-9256 Repeater Master RFI-9256 Slave Aux DTE RADIO CONFIGURATION Unit is a SLAVE Network Address: 1 Hopping Pattern: 30 Rx Address: 3000  PROTOCOL CONFIGURATION Aux Port: Point-to-point to 20  SERIAL CONFIGURATION Aux Port: 115200, 8N1, No Flow Aux Null Modem Cable Back-to-back Repeater RADIO CONFIGURATION Unit is a MASTER Network Address: 1 Hopping Pattern: 30 Rx Address: 20  PROTOCOL CONFIGURATION Aux Port: Point-to-point to 3000  SERIAL CONFIGURATION Aux Port: 115200, 8N1, No Flow  Figure 13: Point-to-point network with a back-to-back repeater In this scenario, the master 1 and slave 1 form the first network. A point-to-point connection is established between both main and auxiliary ports of these two units. Data transmitted by DTE1 on master 1 will be received on DTE1 of slave 1.  Data  transmitted by DTE2  on the master  will  be  received by slave  1,  and passed to master 2 via a null modem cable linking the two auxiliary ports. This data is then re-transmitted to slave 2, which outputs the received data on its auxiliary port.
   Applications RFI-9256 Radio Modem User Manual  Page 39 of 96 5.5  Broadcast Network The basic configuration for point-to-multipoint broadcast networks is shown in Figure 14.  RFI-9256 Master RFI-9256 Slave 1 Main DTE Main DTE RADIO CONFIGURATION Unit is a MASTER Network Address: 16 Hopping Pattern: 27  PROTOCOL CONFIGURATION Main Port: Broadcast  SERIAL CONFIGURATION Main Port: 115200, 8N1, Hardware Flow RFI-9256 Slave 2 Main DTE RADIO CONFIGURATION Unit is a SLAVE Network Address: 16 Hopping Pattern: 27  PROTOCOL CONFIGURATION Main Port: Broadcast  SERIAL CONFIGURATION Main Port: 115200, 8N1, Hardware Flow RADIO CONFIGURATION Unit is a SLAVE Network Address: 16 Hopping Pattern: 27  PROTOCOL CONFIGURATION Main Port: Broadcast  SERIAL CONFIGURATION Main Port: 115200, 8N1, Hardware Flow  Figure 14: Broadcast network The master and all the slaves must be configured such that:  They have the same hopping pattern, network address, and security code.  Both the master and slave have the broadcast protocol selected on their main serial port.
   Applications RFI-9256 Radio Modem User Manual  Page 40 of 96 5.6  Broadcast Network with Back-to-back Repeaters Back-to-back repeaters can be used in point-to-multipoint broadcast networks to extend the network range. This scenario is shown in Figure 15.  RFI-9256 Master RFI-9256 Repeater Slave Main DTE RADIO CONFIGURATION Unit is a SLAVE Network Address: 43 Hopping Pattern: 14  PROTOCOL CONFIGURATION Main Port: Broadcast  SERIAL CONFIGURATION Main Port: 115200, 8N1, Hardware Flow RADIO CONFIGURATION Unit is a MASTER Network Address: 43 Hopping Pattern: 14  PROTOCOL CONFIGURATION Main Port: Broadcast  SERIAL CONFIGURATION Main Port: 115200, 8N1, Hardware Flow RFI-9256 Repeater Master RFI-9256 Slave 2 Aux DTE RADIO CONFIGURATION Unit is a SLAVE Network Address: 43 Hopping Pattern: 15  PROTOCOL CONFIGURATION Main Port: Broadcast  SERIAL CONFIGURATION Main Port: 115200, 8N1, Hardware Flow Main Null Modem Cable Back-to-back Repeater RADIO CONFIGURATION Unit is a MASTER Network Address: 43 Hopping Pattern: 15  PROTOCOL CONFIGURATION Main Port: Broadcast  SERIAL CONFIGURATION Main Port: 115200, 8N1, Hardware Flow RFI-9256 Slave 1 RADIO CONFIGURATION Unit is a SLAVE Network Address: 43 Hopping Pattern: 14  PROTOCOL CONFIGURATION Main Port: Broadcast  SERIAL CONFIGURATION Main Port: 115200, 8N1, Hardware Flow Main DTE  Figure 15: Point-to-multipoint broadcast network with three destinations and a back-to-back repeater
   Applications RFI-9256 Radio Modem User Manual  Page 41 of 96 Each segment of the network consists of a master that is either connected to a DTE or to a slave that is on another segment of the network. The transmissions from master 1 will be output on the main port of slave 1, and thus be re-transmitted by master 2. In a similar fashion data received by master 2 will be output on its main port and thus retransmitted by slave 1 back to master 1. 5.7  Hayes Dial-up Networking The simplest form of Hayes dial-up networking is shown in Figure 16.  RFI-9256 Master RFI-9256 Slave 1 Main DTE Main DTE RADIO CONFIGURATION Unit is a MASTER Network Address: 19 Hopping Pattern: 3 Local Address: 1000  PROTOCOL CONFIGURATION Main Port: Hayes Dial-up  SERIAL CONFIGURATION Main Port: 115200, 8N1, Hardware Flow RFI-9256 Slave 2 Main DTE RADIO CONFIGURATION Unit is a SLAVE Network Address: 19 Hopping Pattern: 3 Local Address: 2000  PROTOCOL CONFIGURATION Main Port: Hayes Dial-up  SERIAL CONFIGURATION Main Port: 115200, 8N1, Hardware Flow RADIO CONFIGURATION Unit is a SLAVE Network Address: 19 Hopping Pattern: 3 Local Address: 3000  PROTOCOL CONFIGURATION Main Port: Hayes Dial-up  SERIAL CONFIGURATION Main Port: 115200, 8N1, Hardware Flow  Figure 16: Hayes dial-up network A single master unit can dial either slave 1 or slave 2. Either slave can dial the master unit. Example dial strings from the master are:  ATD200001<CR>: Dial the auxiliary port of slave 1 (address 2000, extension 01).  ATD300092<CR>: Dials the internal menu system of slave 2 (address 3000, extension 92). An example dial string from slave 1 is:  ATD 100000<CR>: Dial the main port of the master (address 1000, extension 00).
   Applications RFI-9256 Radio Modem User Manual  Page 42 of 96 5.8  Dial-up Networking with Back-to-back Repeaters A Hayes dial-up network can be extended by one or more back-to-back repeaters. Figure 17 shows a Hayes dial-up network where a single back-to-back repeater has been used to extend coverage.  RFI-9256 Master RFI-9256 Repeater Slave Main DTE RADIO CONFIGURATION Unit is a SLAVE Network Address: 35 Hopping Pattern: 5 Local Address: 30  PROTOCOL CONFIGURATION Main Port: Hayes Dial-up Main Escape Char: ‘-‘ Main Escape Guard Time: 200ms Main DTR: Hang-up on DTR Dropped  SERIAL CONFIGURATION Main Port: 115200, 8N1, Hardware Flow RADIO CONFIGURATION Unit is a MASTER Network Address: 35 Hopping Pattern: 5 Local Address: 1000  PROTOCOL CONFIGURATION Main Port: Hayes Dial-up  SERIAL CONFIGURATION Main Port: 115200, 8N1, Hardware Flow RFI-9256 Repeater Master RFI-9256 Slave 3 RADIO CONFIGURATION Unit is a SLAVE Network Address: 35 Hopping Pattern: 6 Local Address: 5000  PROTOCOL CONFIGURATION Main Port: Hayes Dial-up  SERIAL CONFIGURATION Main Port: 115200, 8N1, Hardware Flow Main Null Modem Cable Back-to-back Repeater RADIO CONFIGURATION Unit is a MASTER Network Address: 35 Hopping Pattern: 6 Local Address: 30  PROTOCOL CONFIGURATION Main Port: Hayes Dial-up Main Escape Char: ‘-‘ Main Escape Guard Time: 200ms Main DTR: Hang-up on DTR Dropped  SERIAL CONFIGURATION Main Port: 115200, 8N1, Hardware Flow RFI-9256 Slave 1 RADIO CONFIGURATION Unit is a SLAVE Network Address: 35 Hopping Pattern: 5 Local Address: 2000  PROTOCOL CONFIGURATION Main Port: Hayes Dial-up  SERIAL CONFIGURATION Main Port: 115200, 8N1, Hardware Flow Main DTE RFI-9256 Slave 2 RADIO CONFIGURATION Unit is a SLAVE Network Address: 35 Hopping Pattern: 6 Local Address: 4000  PROTOCOL CONFIGURATION Main Port: Hayes Dial-up  SERIAL CONFIGURATION Main Port: 115200, 8N1, Hardware Flow Main DTE Main DTE  Figure 17: Hayes dial-up network with three destinations and a back-to-back repeater
   Applications RFI-9256 Radio Modem User Manual  Page 43 of 96 In  order  to  establish  a  dial-up  connection  through  a  back-to-back  repeater,  an  extension  to  the  dialling system is used. When dialling from the master unit in Figure 17, the following dial strings are used:  ATD30400000<CR>: Establishes a dial-up connection between the master and slave with address 4000 main ports through the back-to-back repeater with address 30.  ATD30500091<CR>: Establishes a dial-up connection between the master and the remote menu system on the slave with address 5000 through the back-to-back repeater 30.  ATD200001<CR>: Establish a connection with the auxiliary port of slave 1. As there is no back-to-back repeater involved in the connection the format does not change.  ATD3091<CR>:  Establishes  a  dial-up  connection  from  the  master  to  the  dial-up  repeater  slave unit’s remote menu system.  ATD3000<CR>: Establishes a dial-up connection from the master to the main port of the repeater slave unit. This will in effect put the master radio in communications with the Hayes AT command mode on the repeater master unit. These last two dial strings illustrate how to access the terminal menu on either of the back-to-back repeater units. In order to access the repeater slave’s terminal menu, dial up the menu system as if it were any other slave. In order to access the repeater master’s terminal menu dial up the main port of the slave (the port that has been connected through to the master unit), then use the master units AT command interface to bring up the menu system via the AT? command.
   Applications RFI-9256 Radio Modem User Manual  Page 44 of 96 5.9  SCADA Network with Routing Table A simple SCADA network using a routing table is shown in Figure 18.  RFI-9256 Master RFI-9256 Slave 1 Main Aux RADIO CONFIGURATION Unit is a MASTER Network Address: 1 Hopping Pattern: 25 Local Address: 1000  PROTOCOL CONFIGURATION Main Port: Modbus Single Route: 71 -> 2000:01 Mapped Route: 55-56 -> 3001:00  SERIAL CONFIGURATION Main Port: 9600, 8O1, No Flow RFI-9256 Slave 2 Main RADIO CONFIGURATION Unit is a SLAVE Network Address: 1 Hopping Pattern: 25 Local Address: 2000  PROTOCOL CONFIGURATION Aux Port: Modbus Default Route: 1000:00  SERIAL CONFIGURATION Aux Port: 9600, 8O1, No Flow RADIO CONFIGURATION Unit is a SLAVE Network Address: 1 Hopping Pattern: 25 Local Address: 3001  PROTOCOL CONFIGURATION Main Port: Modbus Default Route: 1000:00  SERIAL CONFIGURATION Main Port: 9600, 8O1, No Flow RFI-9256 Slave 2 Main RADIO CONFIGURATION Unit is a SLAVE Network Address: 1 Hopping Pattern: 25 Local Address: 3002  PROTOCOL CONFIGURATION Main Port: Modbus Default Route: 1000:00  SERIAL CONFIGURATION Main Port: 9600, 8O1, No Flow RTU MASTER RTU 71 RTU 55 RTU 56  Figure 18: SCADA network with routing table In all SCADA routing networks, data travels from the master to one of the slaves, or from one of the slaves to the master. The slaves each require a default route with the master units address. The routing table for the master is Table 12.
   Applications RFI-9256 Radio Modem User Manual  Page 45 of 96  Route Type  RTU Address  Radio Address Single Route  71  2000:01 Mapped Route  55-56  3001:00 Table 12: Master SCADA routing table There are two routes used in this network. The first route is a single route that links RTU address 71 to radio address 2000:01. All traffic with an RTU destination of 71 will be routed to the auxiliary port of the slave with address 2000 (slave 1 in the above diagram). The  second  route  is  a  mapped  route  that  links  RTU  addresses  55  and  56  to  radio  addresses  3001:00  to 3002:00. This means that traffic destined for an RTU with an address in the range 55-56 will be routed to the main port of the slave with address 3001 + RTU Address – 55. The slave units would all have the same routing table, shown in Table 13. Route Type  RTU Address  Radio Address Default Route  N/A  1000:00 Table 13: Slave SCADA routing table
   Applications RFI-9256 Radio Modem User Manual  Page 46 of 96 5.10  SCADA Network with a Back-to-back Repeater SCADA networks can use back-to-back repeaters in order to extend the network coverage. This scenario is shown in Figure 19.  RFI-9256 Master RFI-9256 Repeater Slave Main RADIO CONFIGURATION Unit is a SLAVE Network Address: 12 Hopping Pattern: 8 Local Address: 30  PROTOCOL CONFIGURATION Main Port: Modbus Default Route: 1000:00  SERIAL CONFIGURATION Main Port: 9600, 8O1, No Flow RADIO CONFIGURATION Unit is a MASTER Network Address: 12 Hopping Pattern: 8 Local Address: 1000  PROTOCOL CONFIGURATION Main Port: Modbus Single Route: 21 -> 2000:00 Range Route: 40-41 -> 30:00  SERIAL CONFIGURATION Main Port: 9600, 8O1, No Flow RFI-9256 Repeater Master RFI-9256 Slave 3 RADIO CONFIGURATION Unit is a SLAVE Network Address: 12 Hopping Pattern: 9 Local Address: 4008  PROTOCOL CONFIGURATION Main Port: Modbus Default Route: 30:00  SERIAL CONFIGURATION Main Port: 9600, 8O1, No Flow Main Null Modem Cable Back-to-back Repeater RADIO CONFIGURATION Unit is a MASTER Network Address: 12 Hopping Pattern: 9 Local Address: 30  PROTOCOL CONFIGURATION Main Port: Modbus Mapped Route: 40-41 -> 4007:00  SERIAL CONFIGURATION Main Port: 9600, 8O1, No Flow RFI-9256 Slave 1 RADIO CONFIGURATION Unit is a SLAVE Network Address: 12 Hopping Pattern: 8 Local Address: 2000  PROTOCOL CONFIGURATION Main Port: Modbus Default Route: 1000:00  SERIAL CONFIGURATION Main Port: 9600, 8O1, No Flow Main RFI-9256 Slave 2 RADIO CONFIGURATION Unit is a SLAVE Network Address: 12 Hopping Pattern: 9 Local Address: 4007  PROTOCOL CONFIGURATION Main Port: Modbus Default Route: 30:00  SERIAL CONFIGURATION Main Port: 9600, 8O1, No Flow Main Main RTU MASTER RTU 21 RTU 40 RTU 41  Figure 19: SCADA network with a back-to-back repeater
   Applications RFI-9256 Radio Modem User Manual  Page 47 of 96 In this situation Master 1 must route all SCADA packets that are destined for the slaves connected to Master 2 to Slave 2, the slave component of the back-to-back repeater. This routing table is shown in Table 14 Route Type  RTU Address  Radio Address Single Route  21  2000:00 Range Route  40-41  30:00 Table 14: Master 1 routing table Master 2 must then correctly route all SCADA protocol packets onto the slaves in its network. This is done using the routing table in Table 15 Route Type  RTU Address  Radio Address Mapped Route  40-41  4007:00 Table 15: Master 2 routing table The slaves that hang off master 1 must have the following routing table shown in Table 16. Route Type  RTU Address  Radio Address Default Route  N/A  1000:00 Table 16: Slaves from master 1 routing table The slaves that hang off master 2 must have the following routing table shown in Table 17. Route Type  RTU Address  Radio Address Default Route  N/A  30:00 Table 17: Slaves from master 2 routing table
   Applications RFI-9256 Radio Modem User Manual  Page 48 of 96 5.11  Point-to-point Auxiliary I/O The simplest way to route auxiliary I/Os is in a point-to-point network as shown in Figure 20.  RFI-9256 Master  RFI-9256 Slave RADIO CONFIGURATION Unit is a MASTER Network Address: 61 Hopping Pattern: 13 Rx Address: 1000  PROTOCOL CONFIGURATION Main Port: Point-to-point to 2000  AUXILIARY I/O CONFIGURATION Auxiliary I/O Follows Remote ENABLED Direction: Bit0 = output; Bit1 = input 0  1 … 7  0  1 … 7 RADIO CONFIGURATION Unit is a MASTER Network Address: 61 Hopping Pattern: 13 Rx Address: 1000  PROTOCOL CONFIGURATION Main Port: Point-to-point to 2000  AUXILIARY I/O CONFIGURATION Auxiliary I/O Follows Remote ENABLED Direction: Bit0 = input; Bit1 = output  Figure 20: Point-to-point routing of auxiliary I/Os In this scenario, the master has I/O 0 configured as an output, and I/O 1 configured as an input, while the slave has I/O 0 configured as an input and I/O 1 configured as an output. I/O2 2 through 7 are not used. The input applied to I/O 0 on the slave will be mirrored on the master, while the input applied to I/O 1 on the master will be mirrored on the slave.
   Applications RFI-9256 Radio Modem User Manual  Page 49 of 96 5.12  Point-to-point Auxiliary I/O with a Back-to-back Repeater Auxiliary I/Os can also be routed through back-to-back repeaters by connecting the outputs on one radio to the inputs on the second radio. Such a configuration is shown in Figure 21.  RFI-9256 Master  RFI-9256 Repeater Slave RFI-9256 Repeater Master RFI-9256 Slave 1 Back-to-back Repeater RADIO CONFIGURATION Unit is a MASTER Network Address: 52 Hopping Pattern: 22 Rx Address: 1000  PROTOCOL CONFIGURATION Main Port: Point-to-point to 20  AUXILIARY I/O CONFIGURATION Auxiliary I/O Follows Remote ENABLED Direction: Bit0 = output; Bit1 = input RADIO CONFIGURATION Unit is a MASTER Network Address: 52 Hopping Pattern: 22 Rx Address: 20  PROTOCOL CONFIGURATION Main Port: Point-to-point to 1000  AUXILIARY I/O CONFIGURATION Auxiliary I/O Follows Remote ENABLED Direction: Bit0 = input; Bit1 = output RADIO CONFIGURATION Unit is a MASTER Network Address: 52 Hopping Pattern: 23 Rx Address: 20  PROTOCOL CONFIGURATION Main Port: Point-to-point to 3000  AUXILIARY I/O CONFIGURATION Auxiliary I/O Follows Remote ENABLED Direction: Bit1 = input RADIO CONFIGURATION Unit is a MASTER Network Address: 52 Hopping Pattern: 23 Rx Address: 3000  PROTOCOL CONFIGURATION Main Port: Point-to-point to 20  AUXILIARY I/O CONFIGURATION Auxiliary I/O Follows Remote ENABLED Direction: Bit1 = output 0  1  0 1  Figure 21: Point-to-point auxiliary I/O with a back-to-back repeater In this scenario, I/O 0 has been configured as an output on master 1, and as an input on slave 1, thus output 0 on master 1 will mirror input 0 on slave 1. Auxiliary  I/O  1  on  master  1  has  been  routed  to  I/O  1  on  slave  2  via  the  back-to-back  repeater.  This  is achieved by configuring  I/O 1 as an output on the repeater slave and as  an input on the repeater master. Thus, the value of I/O 1 will be mirrored on slave 1, which then feeds into master 2, and slave 2 will mirror the value of I/O 1 on master 2.
   Applications RFI-9256 Radio Modem User Manual  Page 50 of 96 5.13  Hayes Dial-up Auxiliary I/O Hayes  dial-up  connections  can  be  used  to  control  auxiliary  I/Os.  Whenever  a  dial-up  connection  is established, the I/Os will mirror each other. When the dial-up connection is terminated the I/O outputs on either end of the connection will retain their state but will no longer change. This scenario is shown in Figure 22.  RFI-9256 Master RFI-9256 Slave 1 RADIO CONFIGURATION Unit is a MASTER Network Address: 26 Hopping Pattern: 30 Local Address: 1000  PROTOCOL CONFIGURATION Main Port: Hayes Dial-up  AUXILIARY I/O CONFIGURATION Auxiliary I/O Follows Remote ENABLED Direction: Bit0 = output; Bit1 = input  RFI-9256 Slave 2 RADIO CONFIGURATION Unit is a SLAVE Network Address: 26 Hopping Pattern: 30 Local Address: 2000  PROTOCOL CONFIGURATION Main Port: Hayes Dial-up  AUXILIARY I/O CONFIGURATION Auxiliary I/O Follows Remote ENABLED Direction: Bit0 = input; Bit1 = output  RADIO CONFIGURATION Unit is a SLAVE Network Address: 26 Hopping Pattern: 30 Local Address: 3000  PROTOCOL CONFIGURATION Main Port: Hayes Dial-up  AUXILIARY I/O CONFIGURATION Auxiliary I/O Follows Remote ENABLED Direction: Bit0 = input; Bit1 = output  0  1 0  1 0  1  Figure 22: Hayes Dial-up auxiliary I/O In the Hayes dial-up situation, when the master dials slave 1, the auxiliary I/O 0 on the master will mirror the value on the slave, while the input 1 on the master will be mirrored on output 1 on the slave. When the master hangs-up the connection, output 1 on slave 1 will remain at the last value of input 1 on the master. The same situation can be repeated when the master dials slave 2.
   Appendix A Technical Specifications RFI-9256 Radio Modem User Manual  Page 51 of 96 Appendix A Technical Specifications A.1  Type Approvals Australia/ New Zealand  AS/NZS 4771:2000  Australian Supplier ID: N161 FCC  CFR 47 Part 15 Sub-Part C Section 15.247 FCC ID: P5M9256TRX (radio modem) P5M9256OEM (OEM module) A.2  Radio Specifications Range  Up to 30km point-to-point RS-232 Data Rates  110 baud – 115,200 baud RS-232 Interface  Asynchronous full duplex Receiver Sensitivity  -108 dBm @ 10-4 raw BER -100 dBm @ 10-6 raw BER Modulation Type  Gaussian-Shaped FSK (GFSK) Spreading Code  Frequency-Hopping Hopping Patterns  32 user selectable Output Power  1mW – 1W (0dBm to +30 dBm) Error Detection  32-bit CRC with packet re-transmit (ARQ) Antenna  BNC Power Requirements  9.0 to 16.0 VDC Power Consumption 350mA @ 12VDC Transmit 200mA @ 12VDC Receive 150mA @ 12VDC Average (normal data loading) Connector  DB-25 male (power and data combined) Unit Address (Network ID)  User programmable Operating Modes Point-to-point Point-to-multipoint Broadcast Hayes Dial-up SCADA Protocol Router (ModBus, DNP3, TDE, Honeywell) Back-to-back Repeater Operating Environment  -10ºC to +60ºC Table 18: Radio Specifications
   Appendix A Technical Specifications RFI-9256 Radio Modem User Manual  Page 52 of 96 A.3  Connector Pin Assignments Pin  Function 1  +12V input 2  Transmit data out (TXD) main port 3  Receive data in (RXD) main port 4  Transmit data out (TXD) auxiliary port 5  Receive data in (RXD) auxiliary port 6  I/O control 7 7  I/O control 5 8  I/O control 0 9  I/O control 2 10  Synchronisation I/O 11  NC 12  NC 13  GND 14  +12V input 15  CTS output (main port) 16  RTS input (main port) 17  DCD output (main port) 18  DTR input (main port) 19  I/O control 6 20  I/O control 4 21  I/O control 1 22  I/O control 3 23  NC 24  NC 25  GND Table 19: RFI-9256 DB25 Pin Assignments
   Appendix A Technical Specifications RFI-9256 Radio Modem User Manual  Page 53 of 96  Figure 23: DB25 pin numbering Pin  Function  DTE Function  DCE Function 1  Data Terminal Ready (DTR)  Output  Input 2  Received Data (RX)  Input  Output 3  Transmitted Data (TX)  Output  Input 4  Data Carrier Detect (DCD)  Input  Output 5  Signal Ground (SG)     6  Data Set Ready (DSR)  Input  Output 7  Clear to Send (CTS)  Input  Output 8  Ready to Send (RTS)  Output  Input 9  Ring Indicator (RI)  Input  Output Table 20: DB9 Pin Assignments A.4  Back-to-back Repeater Connector The connector used for a back-to-back repeater is shown in Table 21. Note that the main and auxiliary port have been crossed to form a null modem cable (highlighted sections). All eight auxiliary I/O lines along with synchronisation I/O are passed straight through. Slave Pin  Function  Master Pin 1  +12V input   2  Transmit data out (TXD) main port  3 3  Receive data in (RXD) main port  2 4  Transmit data out (TXD) auxiliary port  5 5  Receive data in (RXD) auxiliary port  4 6  I/O control 7  6 7  I/O control 5  7 8  I/O control 0  8
   Appendix A Technical Specifications RFI-9256 Radio Modem User Manual  Page 54 of 96 9  I/O control 2  9 10  Synchronisation I/O  10 11  NC   12  NC   13  GND  13 14  +12V input   15  CTS output (main port)  16 16  RTS input (main port)  15 17  DCD output (main port)  18 18  DTR input (main port)  17 19  I/O control 6  19 20  I/O control 4  20 21  I/O control 1  21 22  I/O control 3  22 23  NC   24  NC   25  GND   Table 21: RFI-9256 back-to-back repeater pin assignments A.5  Power Supply Notes Power  supplies  used  to  power  the  RFI-9256  should  have  sufficient  current  rating  and  ripple  rejection. Typically <500m VRMS of power supply noise can be tolerated. The RFI-9256 contains a built in thermal fuse  that  will  open  the  circuit  in  the  event  of  any  over  current  conditions,  over  temperature  or  reverse polarity. Power supplies used should be capable of at least 1A continuous current. A.6  Version Numbering Scheme The RFI-9256 contains a firmware version string. This version string provides some information regarding compatibility with other firmware versions, and consists of:  Product Name: Identifies the radio hardware type.  Major and Minor Number: The major number generally reflects the hardware compatibility of the firmware but may be incremented if the firmware has had a major overhaul. The minor number is incremented as new suites of functionality have been added or when changes have been made which render the firmware incompatible with previous versions. Combined they are the version number.
   Appendix A Technical Specifications RFI-9256 Radio Modem User Manual  Page 55 of 96  Revision:  The  revisions  reflect  bug  fixes  or  minor  changes  that  don’t  render  the  system incompatible.  Country: Firmware with versions with different country identifiers, are always incompatible with their  air  interface.  This  is  due  to  the  frequencies  and  hopping  sequences  that  they  use.  Each country has its own spectrum allocation and laws governing radio spectrum usage. An example version number string is shown in Figure 24.  Figure 24: Example firmware version number Firmware  revisions  with  major  version  number  1  will  be  compatible  with  this  hardware  build,  while firmware revisions with major version number 1 and minor version number 10 will be compatible over the air with this build.
   Appendix A Technical Specifications RFI-9256 Radio Modem User Manual  Page 56 of 96 A.7  Case Dimensions  Figure 25: Case physical dimensions
   Appendix B Terminal Menu Reference RFI-9256 Radio Modem User Manual  Page 57 of 96 Appendix B Terminal Menu Reference ***  MiROS MAIN MENU (Version 2.0)  ***  RFI-9256 Version 1.30 Rev.D Unit Name: test Unit is a: SLAVE Serial No: 207311DF2765 Manufactured Date: 30/01/2002  (R)  Radio Configuration Menu (L)  Protocol Port Selection (S)  Serial Port Configuration Menu (M)  Radio and I/O Configuration Menu (P)  Radio Personality Menu (D)  Diagnostics Menu (Esc) To Exit Menu  Enter Choice: Figure 26: Main menu  Status  Information: The main menu displays the RFI-9256 model and firmware revision (1.30 Rev D in Figure 26), along with the unit name, current mode, serial number and manufacture date.
   Appendix B Terminal Menu Reference RFI-9256 Radio Modem User Manual  Page 58 of 96 B.1   (R) Radio Configuration Menu ***  Radio Configuration Menu  ***  Unit is a: SLAVE Network Address =  32 Rx Address   =  20 Hopping Pattern =   0 Point to Multipoint Dialup Connection  (M)  Set unit as Master (S)  Set unit as Slave (N)  Set Network address (L)  Set Local Rx address (P)  Set ports as Point to Point Direct (D)  Set ports as Point to Multipoint Dialup (R)  Set ports as Dialup Repeater (1)  Special Controls Menu (2)  Link Control Menu (3)  Radio Characteristics Menu (F)  Restore Factory defaults (Esc) Previous Menu  Enter Choice: Figure 27: Radio configuration menu  Set  unit  as  Master: In  any  communications  link,  at  least  one  radio  must  be  configured  as  a master. The master synchronises communications with the slaves, and a may communicate with any slave. A master may not communicate with another master unit.  Set  unit  as  Slave: In any communication link one unit must be set as a master and the rest as slaves. Slaves can initiate communication but follow the synchronisation of the master. A slave can only communicate with the master.  Set Network address: The network address is the network identification number, and every radio on  a  single network  must  have  the same  network  address.  Slaves will  only synchronise with  a master that has the same network address. Radios ignore data originating from a radio with another network address. A maximum of 64 network addresses are available, in the range 0 to 63.  Set Local Rx Address: The local address is used to identify individual radios within a network. Each radio must have a unique address, otherwise destructive collisions will occur. It is advised that  individual  radios  be  given  an  address  in  the  range  1000-9999,  while  radios  configured  as repeaters (see section Back-to-back Repeater Operation on page 23) must be given the same local address in the range 10-99.  Radios in different networks can have the same local address.
   Appendix B Terminal Menu Reference RFI-9256 Radio Modem User Manual  Page 59 of 96  Set  ports  as  Point  to  Point  Direct:  This  is  a  shorthand  way  of  configuring  a  point-to-point connection on both main and auxiliary ports. For more information see section 4.3.1.  Set  ports  as  Point  to  Multipoint  Dialup:  This  is  a  shorthand  way  of  configuring  a  point-to-multipoint dial-up connection on both main and auxiliary ports. For more information see section 4.3.3.  Set  ports  as  Dialup  Repeater:  A  repeater  extends  the  range  of  a  RFI-9256  radio  network. Repeaters consist of a pair of radios, one master and one slave wired together in a back-to-back configuration. This is covered in the section Back-to-back Repeater Operation on page 23. This function will configure the current RFI-9256 for dial-up repeater operation, with the settings for Hayes dialup described in the section Dial-up Networking with Back-to-back Repeaters on page 27.  Special  Controls  Menu: When the antennas from more than one radio  are placed within close proximity, the units may be synchronised to prevent interference. One radio must be configured to output a synchronisation signal while the other radio follow the synchronisation signal. Slave units cannot be configured to follow an external synchronisation signal as the slave must synchronise from the master of its network. In order for synchronisation to operate correctly both radios must be configured with the same frame length and bias setting. For more information see the section Synchronisation on page 22. The following synchronisation options are available: (a) Follow  Sync  Signal:  The  radio  will  follow  a  synchronisation  signal  provided  by  another. Only the master radio can have this option configured. (b) Output Sync Signal: The radio will output the frame synchronisation signal. (c) Repeater Sync Mode: The radio will follow a synchronisation signal provided by another. In this case the radio will synchronise to a 50% offset. (d) No Sync Mode: Disables synchronisation.  Restore  Factory  defaults:  Restores  the  default  settings  of  the  RFI-9256.  The  factory  defaults settings are given in Appendix D.
   Appendix B Terminal Menu Reference RFI-9256 Radio Modem User Manual  Page 60 of 96 B.1.1 (2) Link Control Menu ***  Link Control Menu  ***  Main Port: ARQ Retries = 50 Aux Port: ARQ Retries = 50 Network Fail Timer = 5000ms Online Request Timer = 1000ms Backoff Retry is Disabled  (A)  Number of Retries for ARQ (F)  Network Fail Timer (O)  Online Request Timer (B)  Backoff Retries Enable/Disable (Esc) Previous Menu  Enter Choice: Figure 28: Link control menu  Number of Retries for ARQ: The ARQ (automatic repeat request) controls the number of times the radio will resend a packet of lost information before discarding the packet. This can be set as high  as  255  retries.  Each  serial  port  can  be  configured  independently  allowing  for  modes  like broadcast (where a low retry count is desirable) to co-exist with point-to-point or Hayes dial-up modes  on  the  same  radio.  This  is  done  through  the  protocol  link  control  menu  outlined  in Appendix B.2.2.3.  Network Fail Timer: The network fail timeout controls the time a slave waits when a signal is lost before attempting to re-synchronise. The network link LED on the front panel also indicates this loss.  Online Request Timer: This timer controls the length of time between integrity checks between radios running in point-to-point or Hayes dial-up modes.  Backoff Retries Enable / Disable: When several slaves are to be connected simultaneously to a single master, they should be configured with back-off retries. This allow for collisions between the slaves to be resolved using exponential back off and retry.
   Appendix B Terminal Menu Reference RFI-9256 Radio Modem User Manual  Page 61 of 96 B.1.2 (3) Radio Characteristics Menu ***  Radio Characteristics Menu  ***  Hopping Pattern =   0 Tx Power Level = 20 dBm RSSI trigger level = -110 Frame Time = 20 milliseconds Max Tx bytes per frame = 113 Directional Bias is Disabled  (H)  Hopping Pattern (P)  Tx Power Menu (R)  RSSI trigger level (F)  Frame Time Menu (B)  Directional Bias Menu (Esc) Previous Menu  Enter Choice: Figure 29: Radio characteristics menu  Hopping Pattern: There are 32 (0-31) hopping patterns available. The hopping pattern determines how  the  radio  hops  through  the  frequency  spectrum.  Co-located  master  units  should  all  use different hopping patterns to minimise interference, and all units on the same network must have the same hopping pattern.  It  is  advised  that  the  default  hopping  pattern  not  be  used  in  order  to  minimise  the  change  of interference with other RFI-9256 in the area.  Tx Power Menu: The transmit power menu allows the user to select the output power of the RFI-9256. The options are: (a) OFF (b) 0 dBm (c) +10 dBm (d) +20 dBm (e) +25 dBm (f) +30 dBm The total output power from the antenna must not exceed 1W EIRP (30dBm) noting that antennas will usually provide gain, and cables and connectors produce a loss.   RSSI trigger level: The RFI-9256 will only attempt to acquire data if the power on the channel exceeds the RSSI trigger level. This can be configured between -120dBm and -50dBm, however
   Appendix B Terminal Menu Reference RFI-9256 Radio Modem User Manual  Page 62 of 96 setting this to greater than the radio sensitivity (-108dBm) will cause an artificial loss in sensitivity and should only be done in noisy environments.  Frame Time Menu: This function changes the maximum length (in time) of each packet frame. The size in bytes of each frame, and the available frame times is covered in the section RSSI Trip Level on page 20.  Directional Bias Menu: The directional bias menu allows the master/slave biasing of frames to be adjusted. This is  often  used in simplex systems.  The  effect of biasing  frames  is covered in  the section Directional Bias on page 21. B.2  (L) Protocol Port Selection Menu ***  Protocol Port Selection  ***  Main Port: Protocol Type: Hayes Dialup Aux Port: Protocol Type: Hayes Dialup  (M)  Main Port (A)  Aux Port (Esc) Previous Menu  Enter Choice: Figure 30: Protocol Port Selection Menu  Main Port: Select to change the protocol on the Main Port and bring up the menu shown in Figure 31  Aux Port: Select to change the protocol on the Auxiliary Port. ***  Link/Port Protocol Menu  ***  Main Port: Protocol Type: Hayes Dialup  (P)  Protocol Selection Menu (C)  Configure Protocol Menu (Esc) Previous Menu  Enter Choice: Figure 31: Link/Port protocol menu for the main port
   Appendix B Terminal Menu Reference RFI-9256 Radio Modem User Manual  Page 63 of 96 B.2.1  (P) Protocol Selection Menu ***  Protocol Selection Menu  ***  Main Port: Protocol Type: Hayes Dialup  (P)  Point to Point (B)  Broadcast (D)  Hayes Dialup (M)  Modbus (H)  Honeywell (3)  DNP3 (T)  TDE (X)  Disabled (Esc) Previous Menu  Enter Choice: Figure 32: Protocol selection menu  Point to Point: Configures the serial port for point-to-point operation. See section 4.3.1 for more information on point-to-point network operation.  Broadcast:  Configures  the  serial  port  for  point-to-multipoint  broadcast  operation.  See  section 4.3.2 for more information on point-to-multipoint broadcast network operation.  Hayes Dialup: Configures the serial port for Hayes dial-up operation. See section 4.3.3 for more information on Hayes dial-up network operation.  Modbus: Configures the serial port for the Modbus SCADA protocol. See section 4.3.4 for more information on SCADA protocol network operation.  Honeywell: Configures the serial port for the Honeywell SCADA protocol.  DNP3:  Configures  the  serial  port  for the  DNP3  SCADA  protocol  using  the  FT3  frame  formal (LPDU).  TDE: Configures the serial port for the Introl systems TDE protocol.  Disabled: Disables any transmission of data though the selected serial port.
   Appendix B Terminal Menu Reference RFI-9256 Radio Modem User Manual  Page 64 of 96 B.2.2 (C) Configure Protocol Menu ***  Configure Protocol Menu  ***  Main Port: Protocol Type: Hayes Dialup  (M)  Hayes Command Control Menu (R)  Route Manager Menu (L)  Link Control Menu (Esc) Previous Menu  Enter Choice: Figure 33: Configure protocol menu B.2.2.1   (M) Hayes Command Control Menu ***  Hayes Command Control Menu  ***  Main Port: Hang-up on DTR Dropped, Echo is ON, Response is ON, Auto-answer is ON Escape character = + Escape guard time = 1000ms Connect Timeout  = 9985ms Ring Count    = 1  (C)  Connect Timeout (X)  Escape character (ie +) (G)  Escape guard time (H)  Hang-up on DTR (low) (Z)  Hang-up on DTR Dropped (L)  Local on DTR (low) (I)  Ignore DTR (E)  Echo (ON/OFF) (R)  Response codes (ON/OFF) (A)  Auto-answer (ON/OFF) (N)  Set Max Rings (D)  Set to Defaults (Esc) Previous Menu  Enter Choice: Figure 34: Hayes command control menu  Connect  Timeout: The  maximum  amount  of  time  that  the  radio  will  wait  for  a  connection response, configurable between 100 and 30000ms.
   Appendix B Terminal Menu Reference RFI-9256 Radio Modem User Manual  Page 65 of 96  Escape  character  (i.e.,  +):  Sets  the  escape  character.  This  is  the  character  that  is  used  in  the escape sequence to return from online state to local command state. The escape sequence consists of  the  escape  character  being  typed  three  times,  with  set  communication-free  periods  of  time before and after the sequence. Back-to-back repeaters used in Hayes dial-up mode should have the escape character set to ‘-‘. See the section Back-to-back Repeater Operation on page 23.  Escape  guard  time: The time before and after the escape sequence has been entered that there needs to be no activity for the radio to enter local command state.  Hang-up on DTR (low): DTR is an RS-232 signal used to indicate to the radio whether the local terminal  is  ready  to  communicate.  Hang-up  on  DTR  (low)  causes  a  connection  to  be  broken whenever the DTR line is low.  Hang-up  on  DTR  Dropped:  Hang-up  on  DTR  dropped  is  used  to  disconnect  whenever  DTR changes from a high to a low.  Local  on  DTR  (low):  When  DTR  is  low  the  radio  goes  into  local  command  state.  This  is equivalent to typing the escape sequence. Once the unit is in local command state, it will only return to online state if the ATO command is issued. DTR should be high at this time to prevent the radio immediately returning to local command state.  Ignore DTR: The radio does not use the DTR signal to control its connection state.  Echo (ON/OFF): Toggles the echo setting between on and off. When on characters typed at the terminal will be echoed back to the screen while in local command state.  Response  codes  (ON/OFF):  This  toggles  whether  the  radio  returns  response  codes.  If  the response codes are on, all codes such as OK, CONNECT, and NO CARRIER will be returned to the terminal.  Auto-answer  (ON/OFF):  When  auto-answer  is  on,  the  radio  will  automatically  answer  any incoming call after the maximum number of rings has passed. When auto-answer is off the ATA command must be used to answer an incoming call.  Set Max Rings: Sets the number of RING messages to output before automatically answering.  Set  to  Defaults: Restores the  Hayes settings to their factory defaults for the  selected  port.  The factory defaults are given in Appendix D.
   Appendix B Terminal Menu Reference RFI-9256 Radio Modem User Manual  Page 66 of 96 B.2.2.2  (R) Route Manager Menu ***  Route Manager Menu  ***  Main Port: Protocol Type: Modbus Used Space  :  0 Free Space  : 3935  Total Routes :  0 Single Routes :  0 Mapped Routes :  0 Range Routes :  0 No Default Route  (A)  Add Route (D)  Delete Route (X)  Delete All Routes (L)  List All Routes (T)  List Routes by Type (Esc) Previous Menu  Enter Choice: Figure 35: Route manager menu  Add Route: Adds a new route to the routing table.  Delete Route: Deletes an existing route from the routing table.  Delete All Routes: Deletes all routes in the routing table for the selected port.  List All Routes: Lists all the configured routes for this RFI-9256. Slave radios only have a default route  configured,  while  masters  may  have  an  extensive  routing  table.  The  following  items  are displayed for each route: (a) IDX is the individual route identifier. (b) Route Type is the type of route (single, mapped or range). (c) Route Source is the destination address that is found in the protocol packet. (d) Destination Radio is the radio that the packet is sent to.  List Routes by Type: Provides a list of all routes sorted by the route type.
   Appendix B Terminal Menu Reference RFI-9256 Radio Modem User Manual  Page 67 of 96 B.2.2.3   (L) Link Control Menu ***  Link Control Menu  ***  Main Port: ARQ Retries = 50 Network Fail Timer = 5000ms Online Request Timer = 1000ms  (A)  Number of Retries for ARQ (F)  Network Fail Timer (O)  Online Request Timer (Esc) Previous Menu  Enter Choice: Figure 36: Link control menu  Number of Retries for ARQ: Sets the number of ARQ retries to be used on the selected port. See section B.1.1 for more information.  Network Fail Timer: Sets the network fail timer for the selected port. See section B.1.1 for more information.  Online Request Timer: Sets the online request timer for the selected port. See section B.1.1 for more information. B.3   (S) Serial Port Configuration Menu ***  Port Selection Menu  ***  Main Port: 19200 Baud, No Parity, 8 Data, 1 Stop, No Flow Main Port: Packet Timers: Output = Disabled, Input = Disabled Aux Port: 19200 Baud, No Parity, 8 Data, 1 Stop, No Flow Aux Port: Packet Timers: Output = Disabled, Input = Disabled  (M)  Main Port (A)  Aux Port (Esc) Previous Menu  Enter Choice: Figure 37: Serial port selection menu  Main Port: Allows the serial port settings for the main port to be configured as shown in Figure 38.
   Appendix B Terminal Menu Reference RFI-9256 Radio Modem User Manual  Page 68 of 96  Aux Port: Allows the serial port settings for the auxiliary port to be configured. ***  Serial Port Configuration Menu  ***  Main Port: 19200 Baud, No Parity, 8 Data, 1 Stop, No Flow Main Port: Packet Timers: Output = Disabled, Input = Disabled Main Port: Rx Buffer Limit = 3072  (B)  Baud Rate Menu (F)  Flow Control Menu (N)  No Parity (E)  Even Parity (O)  Odd Parity (1)  One Stop Bit (2)  Two Stop Bits (7)  Seven Bit Data (8)  Eight Bit Data (A)  Advanced Functions Menu (D)  Set to Defaults (Esc) Previous Menu  Enter Choice: Figure 38: Main serial port configuration menu  Baud Rate Menu: Selects the serial port baud rate for this port.  Flow Control Menu: Selects the flow control method used for this port. The main port supports both  hardware  and  software  flow  control,  while  the  auxiliary  port  only  supports  software  flow control  No Parity / Even Parity / Odd Parity: Selects the parity to use on the serial port.  One Stop Bit / Two Stop Bits: Selects the number of stop bits to use on the serial port.  Seven Bit Data / Eight Bit Data: Selects the number of data bits to use on the serial port.  Set to Defaults: Restores the factory default settings for the serial port. The factory defaults are given in Appendix D.
   Appendix B Terminal Menu Reference RFI-9256 Radio Modem User Manual  Page 69 of 96 B.3.1 (A) Advanced Functions Menu ***  Advanced Functions Menu  ***  Main Port: Packet Timers: Output = Disabled, Input = Disabled Main Port: Rx Buffer Limit = 3072  (T)  Tx (Out) Packetiser Timer (R)  Rx (In) Packetiser Timer (L)  Rx Buffer Limit (Esc) Previous Menu  Enter Choice: Figure 39: Advanced functions menu  Tx (Out) Packetiser Timer: The tx (out) packetiser timer is used to packetise data incoming from the RF. When the packetising time has passed with no further data being received, all data will be output on the serial port.  Rx (In) Packetiser Timer: The rx (in) packetiser timer is used to packetise data that comes into the serial port. When the packetising time has passed with no data received on the serial port, all available data is transmitted over the air.  Rx Buffer Limit: The rx buffer limit allows control over how full the internal buffer should get before flow control is triggered. B.4  (M) Radio and I/O Configuration Menu ***  Radio and I/O Configuration Menu  ***  (H)  Hayes Command Control Menu (D)  DCD Output Control Menu (R)  CTS Output Control Menu (A)  Auxiliary I/O Config Menu (Esc) Previous Menu  Enter Choice: Figure 40: Radio and I/O configuration menu  DCD Output Control Menu: DCD (Data Carrier Detect) is an output from the RFI-9256 that can be set to one of the options given in section 4.1.2.  CTS Output Control Menu: The CTS (clear to send) output is used in flow control. When it is not being used for hardware flow control it can be set to one of the options given in section 4.1.2.
   Appendix B Terminal Menu Reference RFI-9256 Radio Modem User Manual  Page 70 of 96 B.4.1 (H) Hayes Command Control Menu ***  Port Selection Menu  ***  Main Port: Hang-up on DTR Dropped, Echo is ON, Response is ON, Auto-answer is ON Escape character = + Escape guard time = 1000ms Connect Timeout  = 9985ms Ring Count    = 1 Aux Port: Echo is ON, Response is ON, Auto-answer is ON Escape character = + Escape guard time = 1000ms Connect Timeout  = 9985ms Ring Count    = 1  (M)  Main Port (A)  Aux Port (Esc) Previous Menu  Enter Choice: Figure 41: Hayes command control menu  Main  Port: Select to change the Hayes  Command settings on the Main Port. This is the same menu as described in B.2.2.1.  Aux Port: Select to change the Hayes Command settings on the Auxiliary Port. This is the same menu as described in B.2.2.1. B.4.2  (A) Auxiliary I/O Port ***  Auxiliary I/O Config Menu  ***  Sample Time = 500 (ms) Aux I/O Follows remote = Disabled  (D)  Aux I/O Direction Menu (P)  Powerup defaults Menu (S)  Sample Rate (F)  Aux I/O Follows remote (E)  Enable/Disable Aux I/O (Esc) Previous Menu  Enter Choice: Figure 42: Auxiliary I/O menu
   Appendix B Terminal Menu Reference RFI-9256 Radio Modem User Manual  Page 71 of 96  Aux I/O Direction Menu: Allows individual configuration of each I/O line as either an input or an output.  Powerup defaults Menu: Sets the default state of each output line when power is applied to the RFI-9256.  Sample Rate: The number of milliseconds between each sample of the digital inputs. The smaller the sample time the faster changes will be propagated across the radio network. The sampling time can be set between 8ms and 5000ms.  Aux I/O Follows remote: Toggles auxiliary I/O control via a remote radio.  Enable/Disable Aux I/O: Enables or disables the auxiliary I/O port. B.5  (P) Radio Personality Menu ***  Radio Personality Menu  ***  Unit Name:  Time: 00:18:27 Menu Password is Disabled Security Code is Disabled Menu Timeout is 15 minutes  (U)  Set Unit Name (P)  Set Menu Password (R)  Remove Menu Password (S)  Set Security Code (D)  Delete Security Code (T)  Set Current Time (M)  Set Menu Timeout (Esc) Previous Menu  Enter Choice: Figure 43: Radio personality menu  Set  Unit  Name: Sets the name of the unit. This can help identify each unit on the network by name, location, number or function.  Set Menu Password: Sets the menu password to prevent an unauthorised person from entering the menu system and changing the radio’s settings.  Remove  Menu  Password:  Removes  the  password  used  to  access  the  radio's  menu,  disabling password protection.
   Appendix B Terminal Menu Reference RFI-9256 Radio Modem User Manual  Page 72 of 96  Set  Security  Code:  Sets  the  security  code.  The  security  code  protects  the  radio  network  from interference  from  other  networks  using  RFI-9256  radio  radios.  The  code  is  a  32-bit  (9  digit) number, which allows 0 to 4294967295 combinations.  Delete Security Code: Clears the security code  Set Current Time: Sets the internal real-time clock. The real-time clock on the RFI-9256 does not use non-volatile storage, and thus will be reset whenever power is removed.  Set Menu Timeout : Sets the amount time a menu remains idle before it is closed. B.6  (D) Diagnostics Menu ***  Diagnostics Menu  ***  (S)  Display Status (E)  Event Log Menu (T)  Test Indicator LEDs (D)  Test Digital Outputs (N)  Show channel signal/noise (L)  Show Stats/Logging (M)  Test Link Margin (1)  Statistics Menu (2)  Display Tasks (3)  Display Links (Esc) Previous Menu  Enter Choice: Figure 44: Diagnostics menu  Display Status: This function gives a summary of the information regarding the configuration of the radio.  Test Indicator LEDs: Selecting this function starts a test of the front panel LEDs. This is a visual test and the LEDs must be observed while this test is in progress. It simply turns the LEDs on and off operating using all the colours in a predefined sequence.  Test Digital Outputs: This will cause all the auxiliary I/Os to be set as outputs, and then each I/O turned on then off in turn. This is used to test the functionality of the I/O port.  Show channel signal/noise: When this function is selected, a table showing the signal and noise levels for each channel is displayed. If a ‘??’ is displayed as the signal value then there wasn’t a recent sample for that channel.  Show  Stats/Logging:  Shows  the  statistics  relating  to  the  quality  of  the  data  throughput  and information regarding the performance of both serial ports.
   Appendix B Terminal Menu Reference RFI-9256 Radio Modem User Manual  Page 73 of 96  Test Link Margin: Displays the average signal and average noise the radio is measuring. If the unit is configured as a master then it will require an address of the slave.  Display Links: Displays all the links that the radio current has established. This is a table with the following items: (a) Idx: the index number used internally. (b) LocSrc: the local port number that is the source/destination for the data. (c) LocExt: the extension that has been dialled if a remote has dialled this unit (d) DestSrc: the remote port that is the source/destination for the data (e) DestExt: the extension that this unit has dialled. (f) DestAddr: the remote unit address. (g) State: the internal state of the link. (h) Link Name: is the name assigned to the link. It reflects the mode of operation for that link. The source/destination ports are one of three ports, the main, auxiliary or the virtual port. The virtual port is an internal port used by the radio to communicate through the menus. B.6.1 (E) Event Log Menu ***  Event Log Menu  ***  Log Level = General Information  (V)  View Log (L)  Logging Level Menu (C)  Clear Log (Esc) Previous Menu  Enter Choice: Figure 45: Event log menu  View Log: Used to view the debugging information supplied by the radio.  Logging Level Menu: Selected to change the type of information logged by the radio for display when viewing the log. There are five available levels. (a) Errors: Only displays severe errors. (b) Warnings: Displays both errors and warnings. (c) State: Displays state changes, along with errors and warnings. (d) Info: Displays all available information, along with stats, errors, and warnings. (e) Debug: Displays internal debugging information along with info, states, warnings, and errors.  Clear Log: Clears the log.
   Appendix B Terminal Menu Reference RFI-9256 Radio Modem User Manual  Page 74 of 96 B.6.2 (1) Statistics Menu ***  Statistics Menu  ***  (N)  Show channel signal/noise (L)  Show Stats/Logging (P)  Reset Physical Layer Logging (S)  Reset Serial Logging (Esc) Previous Menu  Enter Choice: Figure 46: Event log menu  Show  channel  signal  /  noise: This  function  is  exactly the  same  as  in  the  diagnostics  menu  in section B.6.  Show Stats/Logging: This function is exactly the same as in the diagnostics menu in section B.6.  Reset Physical Layer Logging: Clears the RF logging information.  Reset Serial Logging: Clears the serial port logging information.
   Appendix C Hayes AT Command Reference RFI-9256 Radio Modem User Manual  Page 75 of 96 Appendix C Hayes AT Command Reference C.1  Radio Commands C.1.1 “AT?” Menu Mode This command enables the menu system on the current Hayes port. When the menu is exited the radio will return to AT command mode. C.1.2 “ATD” Dial This command dials a remote unit. The basic dialling command is: ATD<address><extension> Where <address> is the address of the remote unit, and <extension> is the extension number to dial. For a list of extension numbers see section 4.3.3. Hyphens,  spaces,  and  colons  can  be  used  to  make  the  command  more  readable,  however  these  will  be ignored by the radio. For example, the command ATD30200001 is equivalent to ATD 30-2000:01. Dial commands cannot be concatenated with other AT commands. More information can be found in the section Connection Management on page 27. C.1.3 “ATE” Echo The echo command enables or disables the echoing of input characters in local command state. Command  Description ATE0 Disable local command echo. ATE1 Enable local command echo. Table 22: ATE Echo commands C.1.4 “ATH” Hang Up The hang-up command forces the radio to terminate the current dial-up connection. C.1.5 “ATI” Information The information commands can be used to return various information about the radio. The list of commands are shown in Table 23. Command  Description ATI Displays the firmware identifier.
   Appendix C Hayes AT Command Reference RFI-9256 Radio Modem User Manual  Page 76 of 96 ATI0 Displays the numeric identify code (UNIRADIO PnP). ATI1 Displays the CRC-32 firmware checksum. ATI2 Returns OK if the firmware checksum is correct, or ERROR if the firmware checksum is invalid. ATI3 Displays the firmware revision level. ATI4 Displays the firmware revision / build date. ATI5 Displays the radio manufacture date. ATI6 Displays the radio serial number. ATI7 Displays the mode identification string. ATI8 Displays the connection type. ATI9 Displays the internal temperature of the radio in degrees C. ATI10 Displays the offline time in milliseconds. ATI11 Displays the radios average RSSI in dBm. ATI12 Displays the radios average NOISE in dBm. ATI13 Displays the current port identifier (0 for main, 1 for aux, or 2 for a virtual Hayes dial-up port). ATI14 Displays the radio link status. Table 23: ATI information commands C.1.6 “ATO” Return to Online State The return to online state command returns the radio to online state from local command state. When a radio is online (connected to a remote computer), anything transmitted over the serial port is sent to the remote unit. In order to send AT commands to the radio, it must be returned to local command state. This is done by sending an escape sequence (see section Escape Sequence on page 27). In order to go back online state from the local command state, the ATO command is executed. C.1.7 “ATQ” Quiet (Suppress Response Codes) The response codes that are generated by the radio can be suppressed, so that commands do not return OK, CONNECT, or NO CARRIER. The options for generating response codes are shown in Table 24. Command  Description ATQ0 Response codes are always generated. ATQ1 Response codes are not generated.
   Appendix C Hayes AT Command Reference RFI-9256 Radio Modem User Manual  Page 77 of 96 Table 24: ATQ Quiet commands C.1.8 “ATV” Verbal Response Codes Response codes can be either verbal (English words), or numeric. The options for selecting response codes is shown in Table 25. Command  Description ATV0 Numeric response codes are generated. ATV1 Verbal (string based) response codes are generated. Table 25: ATV Verbal response codes commands See the section S-Register and %-Register Commands on page 8 for a full list of response codes. C.1.9 “ATW” Delayed Response The RFI-9256 can often establish connections much faster than a conventional public switched telephone network (PSTN) modem. In order to be compatible with PSTN modems the ATW command can be used to delay the CONNECT response to link establishment by 1 second. The options are shown in Table 26. Command  Description ATW0 Respond as soon as a connection is established. ATW1 Allow for at least 1 second of delay before responding. Table 26: ATW delayed response codes commands C.1.10  “AT&C” Data Carrier Detect Control Data Carrier Detect (DCD) is an RS-232 signal used to indicate to the DTE that a connection is established to a remote radio. The AT&C command is used to tell the radio how it will control the DCD output as shown in Table 27. Command  Description AT&C0 DCD is always asserted. AT&C1 DCD follows the online status of the radio. Online status is discussed in section 4.3.6. AT&C2 DCD follows the DTR input of the remote radio when a connection is established, and is low when there is no connection established. Table 27: AT&C data carrier detect control commands
   Appendix C Hayes AT Command Reference RFI-9256 Radio Modem User Manual  Page 78 of 96 C.1.11  “AT&D” Data Terminal Ready Activity Data Terminal Ready (DTR) is an RS-232 signal used to indicate to the radio whether the DTE is ready to communicate. The AT&D command is used to tell the radio how it will react when the DTR signal changes. The options are shown in Table 28. Command  Description AT&D0 The radio ignores the DTR signal. AT&D1 The radio enters local command mode whenever DTR is low. AT&D2 The radio hangs up the current connection whenever DTR goes from high to low. AT&D3 The radio hangs up and returns to the local command mode whenever DTR is low. The radio with this configuration must be DTR asserted before dialling or answering otherwise an immediate hang-up will occur. Table 28: AT&D data terminal ready activity commands C.1.12  “AT&F” Restore Factory Defaults All configuration values in the RFI-9256 have factory default settings, outlined in Appendix D. The AT&F command can be used to reset some or all of these settings to the factory default state. Command  Description AT&F0 Restores the Hayes radio interface to the factory default settings. AT&F1 Restores all radio settings to their factory default state. Table 29: AT&F restore factory defaults commands C.1.13  “AT&G” Exclusive Port Control There are times when a DTE may require exclusive control of a radio. Since the RFI-9256 is a dual port radio,  this  involves  preventing  any  dial  attempts  from  the  other  serial  port.  There  are  three  options  for exclusive port control Command  Description AT&G0 Multi-port operation. AT&G1 Exclusive port control. The other serial port will always return BUSY whenever an attempt is made to dial out. AT&G2 Priority port control. If the other serial port already has a connection established then it will be immediately disconnected when the priority port (this port) issues a dial command, and the other serial port will always return BUSY whenever an attempt is made to dial out. Table 30: AT&G exclusive port control commands
   Appendix C Hayes AT Command Reference RFI-9256 Radio Modem User Manual  Page 79 of 96 The radio should be restored to multi-port operation after hanging up from the remote radio or at the end of session. C.1.14  “AT&K” Flow Control The flow control mode for the current serial port is selected using the AT&K command. The selection options are shown in Table 31. Command  Description AT&K0 Flow control is disabled. AT&K3 RTS/CTS hardware flow control is selected. This option is only available for the main serial port. AT&K4 Xon/Xoff software flow control is selected. This option is available on both the main and auxiliary ports. Table 31: AT&K flow control commands C.1.15  “AT&V” View Active Profile The  current  configuration  of  the  radio  can  be  viewed  using  the AT&V  command.  The  items  that  can  be viewed are shown in Table 32. Command  Description AT&V Displays all registers except for I registers. AT&V1 Displays all I registers. AT&V2 Displays all S registers. AT&V8 Displays the current communications links. AT&V9 Displays the fault / diagnostics log. Table 32: AT&V view profile commands C.1.16  “AT&W” Store Active Profile The AT&W command is used to store the current profile in non-volatile memory. The two options when storing the active profile are shown in Table 33. Command  Description AT&W Saves all radio configuration data to non-volatile memory. AT&W1 Submits the serial port configuration. Serial port configuration changes are not made active until this command is executed.
   Appendix C Hayes AT Command Reference RFI-9256 Radio Modem User Manual  Page 80 of 96 Table 33: AT&V view profile commands C.2  S-Register Commands C.2.1 “ATS0” Rings Before Answer Sets the number of rings that are output before the RFI-9256 automatically answers a call. • ATS0=3<CR>: Causes 3 RING messages to be output before answering. C.2.2 “ATS2” Escape Character S-register 2 contains the ASCII values of the character that forms the escape sequence. The default value for this register is the ‘+’ character,  with  an  ASCII value of 43. The  radio  will recognise three +  characters (+++) as the escape sequence with the escape guard time delay before and after the sequence.  ATS2=36<CR>: Recognises three dollar characters “$$$” as the escape sequence.  ATS2=45<CR>: Recognises three minus characters “---“ as the escape sequence. C.2.3 “ATS7” Wait for Carrier S-register 7 contains a value, in seconds, equivalent to the length of time the radio will wait for a carrier signal after dialling. If a carrier is not detected within the time specified in this register, the radio will hang up and return a NO CARRIER message.  ATS7=20<CR>: Wait for up to 20 seconds for a connection to be established before returning NO CARRIER. C.2.4 “ATS12” Escape Sequence Guard Time The escape sequence guard time is the time delay required immediately before and after entering an escape sequence. For the radio to distinguish the escape sequence from ordinary data, there must be a period of silence both before and after the escape sequence is entered. If the escape sequence guard time is one second and the escape sequence character has been defined as ‘+’, for the radio to recognise an escape sequence the line must be silent for one second, then “+++” is transmitted in rapid succession, and then another one second silence. S-register 12 is also used to time the period between the escape sequence characters as they are typed. If the period between the first and second escape characters or second and third escape characters being entered is greater than the value in s-register 12, the radio will not recognise the escape sequence. The guard time is in units of milliseconds (or 1/1000 of a second).  ATS12=990<CR>: Maintain silence on the line for 990ms (0.99 seconds) before and after entering the escape sequence.
   Appendix C Hayes AT Command Reference RFI-9256 Radio Modem User Manual  Page 81 of 96 C.2.5 “ATS21” Set Security Code S-register 21 sets the network security code for this radio. The range of values is from 0 to 4294967295. All radios on a single network must have the same security code in order to maintain communications.  ATS21=5839238<CR>: Sets the security code to 5839238. C.2.6 “ATS39” RX Packet Timer S-register 39  contains the RX (in) packetiser timer. Packet timers are in the range 0 to 1000ms. When a value of 0 is set for s-register 39 packetising is disabled.  ATS39=30<CR>: Sets a 30ms RX packetisation timer.  ATS39=0<CR>: Disables the RX packetisation timer. C.2.7 “ATS40” TX Packet Timer S-register 40 contains the TX (out) packetiser. Packet timers are in the range 0 to 1000ms. When a value of 0 is set for s-register 40 packetising is disabled.  ATS40=870<CR>: Sets an 870ms TX packetisation timer.  ATS40=0<CR>: Disables the TX packetisation timer. C.2.8 “ATS41” Number of Retries S-register 41 contains the number of retries used by the radio, and is within the range 0 to 255 where a value of 0 will disable retries.  ATS41=25<CR>: Sets 25 retries.  ATS41=0<CR>: Disables retries. C.2.9 “ATS42” Network fail timeout S-register 42 sets the network fail timeout. The network fail timeout is the amount of time that must pass with no data being received on a slave for it to give up trying to communicate with its master and return to hunting for a connection. The network fail timer is configurable between 100 and 30000ms.  ATS42=15000<CR>:  Sets  the  network  fail  timeout  to  occur  after  15  seconds  without  contact between the slave and the master. C.2.10  “ATS43” Online requests timer S-register  43  sets  the  online  request  timer.  The  online  request  timer  is  the  time  between  automatic background polling between point-to-point and Hayes dial-up units to ensure that connections still exist. It can be configured to between 100ms and 30000ms, and must be less than the network fail timer. For more information about online requests see section 4.3.6.
   Appendix C Hayes AT Command Reference RFI-9256 Radio Modem User Manual  Page 82 of 96  ATS43=400<CR>: Sets the radio to check for online status every 400ms. C.2.11  “ATS44” Hopping Pattern Sequence S-register 44 sets the hopping pattern sequence number used by the radio. All radios on a single network must have the same hopping pattern sequence number in order to communicate. Valid values are between 0 and 31.  ATS44=27<CR>: Sets the hopping pattern sequence number to 27. C.2.12  “ATS45” Max TX Power S-register 45 sets the maximum transmit power of the radio. The only valid formats for setting the maximum transmit power are:  ATS45=0<CR>: Sets the maximum transmit power to 0dBm.  ATS45=10<CR>: Sets the maximum transmit power to 10dBm.  ATS45=20<CR>: Sets the maximum transmit power to 20dBm.  ATS45=25<CR>: Sets the maximum transmit power to 25dBm.  ATS45=30<CR>: Sets the maximum transmit power to 30dBm. C.2.13  “ATS47” Frame Time S-register 47 sets the frame time in milliseconds. The only valid frame time values are:  ATS47=5<CR>: Sets the frame time to 5ms.  ATS47=8<CR>: Sets the frame time to 8ms.  ATS47=10<CR>: Sets the frame time to 10ms.  ATS47=15<CR>: Sets the frame time to 15ms.  ATS47=20<CR>: Sets the frame time to 20ms.  ATS47=25<CR>: Sets the frame time to 25ms.  ATS47=30<CR>: Sets the frame time to 30ms.  ATS47=35<CR>: Sets the frame time to 35ms. C.2.14  “ATS48” Frame Bias S-register 48 sets the frame bias of the radio. The only valid frame bias values are:
   Appendix C Hayes AT Command Reference RFI-9256 Radio Modem User Manual  Page 83 of 96  ATS48=0<CR>: Disables frame bias (sets the bias to 50/50).  ATS48=1<CR>: Sets the frame bias to outgoing/upload. This means that more data can flow out from this unit over the air.  ATS48=2<CR>: Sets the frame bias to incoming/download. This means that more data can flow into this unit from the air. C.2.15  “ATS50” Network Address S-register  40  sets  the  network  address  of  the  radio.  All  radios  on  a  single  network  must  have  the  same network in order to communicate. Valid values are between 0 and 63.  ATS50=54<CR>: Sets the network address to 54. C.2.16  “ATS51” Unit Rx address S-register 51 sets the units local address. Local addresses are in the range 0 to 9999.  ATS51=1001<CR>: Sets the units address to 1001. C.2.17  “ATS52” Unit Tx address S-register 52 sets the destination address for point-to-point traffic from this unit. Destination addresses are in the range 0 to 9999.  ATS52=2027<CR>: Sets the point-to-point destination address to 2027. C.2.18  “ATS60” Set Logging Level S-register 60 sets the current radio log level. The only valid values are:  ATS60=0<CR>: Only errors are logged.  ATS60=1<CR>: Warnings and errors are logged.  ATS60=2<CR>: Status information, warnings, and errors are logged.  ATS60=3<CR>: General information, status information, warnings, and errors are logged.  ATS60=4<CR>: All information is logged. C.2.19  “ATS61” Set UNIX Date/Time S-register 61 sets the real-time of the radio in seconds since 1970.  ATS61=1<CR>: Sets the time to one second past midnight on the 1st of January 1970.
   Appendix C Hayes AT Command Reference RFI-9256 Radio Modem User Manual  Page 84 of 96 C.2.20  “ATS62” Set System/Log Timer S-register 62 sets the log timer. The log timer is the millisecond value displayed next to each output log.  ATS62=100<CR>: Sets the log timer to 100ms. C.2.21  “ATS70” Set Port Protocol Type S-register 70 sets the protocol mode for the serial port. The only valid values are:  ATS70=0<CR>: Disables the serial port.  ATS70=1<CR>: Sets the serial port into point-to-point mode. See section 4.3.1 for information on point-to-point networks.  ATS70=2<CR>: Sets the serial port into point-to-multipoint broadcast mode. See section 4.3.2 for information on point-to-multipoint broadcast networks.  ATS70=3<CR>: Sets the serial port into Hayes dial-up mode. See section 4.3.3 for information on Hayes dial-up networks. C.2.22  “ATS80” Local Auxiliary I/O Hex data S-register 80 contains the current value being read from the auxiliary I/O input as an 8-bit number, where a bit is set to 1 for a logic high and 0 for logic low. It can also be used to set the local outputs.  ATS80=F0<CR>: Sets the Auxiliary I/O bits 0…3 to output 1 and bits 4…7 to output 0. C.2.23  “ATS81” Get Remote Auxiliary I/O Hex data S-register 81 is a read-only register that contains the current value being read from the remote auxiliary I/O input as an 8-bit number, where a bit is set to 1 for a logic high and 0 for logic low. C.2.24  “ATS82” Auxiliary I/O Direction Mask S-register 82 contains the direction mask for the auxiliary I/O on the local radio. A bit set to 1 sets the I/O as an output, and 0 sets the I/O as an input.  ATS82=00<CR>: This would set all eight I/Os as inputs.  ATS82=F0<CR>: This would set I/Os 0…3 to be inputs and I/Os 4…7 to be outputs. C.2.25  “ATS83” Set Auxiliary I/O Power-up Default S-register 83 contains the power-up default value for the auxiliary I/O port. A bit set to 1 sets the I/O as logic high, and 0 sets the I/O as logic low.  ATS83=FF<CR>: This would set all eight I/Os to logic high on power-up.
   Appendix C Hayes AT Command Reference RFI-9256 Radio Modem User Manual  Page 85 of 96  ATS82=80<CR>: This would set I/O 7 to logic high, and all other I/Os to logic low on power-up. C.2.26  “ATS84” Set Auxiliary I/O Sample Timer S-register 84 sets the sample period for the input I/Os.  ATS84=100<CR>: This would cause the I/Os to be sampled once every 100ms. C.2.27  “ATS90” Set DCD control S-register 90 sets how the data carrier detect (DCD) output is controlled. The options for controlling DCD are shown in Table 30. Value  Description 0  Online controls DCD. 1  Network link controls DCD. 2  Carrier detect controls DCD. 3  Remote DTR controls DCD. 4  Local DTR controls DCD. 5  Remote RTS controls DCD. 6  Local RTS controls DCD. 7  DCD always off. 8  DCD always on. 9  DCD disabled. Table 34: DCD output control options  ATS90=2<CR>: Sets carrier detect to control DCD.  ATS90=7<CR>: Sets DCD to always be on. C.2.28  “ATS91” Set CTS control S-register 90 sets  how  the clear to send  (CTS)  output is controlled. The  options for controlling  CTS are shown in Table 31. Value  Description 0  Online controls CTS. 1  Network link controls CTS. 2  Carrier detect controls CTS.
   Appendix C Hayes AT Command Reference RFI-9256 Radio Modem User Manual  Page 86 of 96 3  Remote DTR controls CTS. 4  Local DTR controls CTS. 5  Remote RTS controls CTS. 6  Local RTS controls CTS. 7  CTS always off. 8  CTS always on. 9  CTS disabled. Table 35: CTS output control options  ATS91=3<CR>: Sets CTS to follow the remote value of DTR.  ATS91=6<CR>: Sets CTS to follow the local value of RTS. Note that when RTS/CTS flow control is selected, CTS is set according to the flow control and the setting in s-register 91 is ignored. C.2.29  “ATS100” Set Port Baud Rate S-register 100 sets the baud rate of the connected serial port. The values for S-register 100 are limited to {110, 300, 600, 1200, 2400, 4800, 9600, 19200, 38400, 57600, 115200}.  ATS100=300<CR>: Sets the baud rate to 300.  ATS100=115200<CR>: Sets the baud rate to 115200. The value store in s-register 100 will not be applied immediately. It will only become active once the AT&W1 command is executed. C.2.30  “ATS101” Set Port Parity S-register 101 sets the parity of connected serial port. There are three options for the parity:  ATS101=0<CR>: Disable parity.  ATS101=1<CR>: Odd parity.  ATS101=2<CR>: Even parity. The value store in s-register 101 will not be applied immediately. It will only become active once the AT&W1 command is executed.
   Appendix C Hayes AT Command Reference RFI-9256 Radio Modem User Manual  Page 87 of 96 C.2.31  “ATS102” Set Port Data Bits S-register 102 sets the number of data bits used by the connected serial port. There are two options for the number of data bits:  ATS102=7<CR>: Seven data bits.  ATS102=8<CR>: Eight data bits. The value store in s-register 102 will not be applied immediately. It will only become active once the AT&W1 command is executed. C.2.32  “ATS103” Set Port Stop Bits S-register 103 sets the number of stop bits used by the connected serial port. There are two options for the number of stop bits:  ATS103=1<CR>: One stop bit.  ATS103=2<CR>: Two stop bits. The value store in s-register 103 will not be applied immediately. It will only become active once the AT&W1 command is executed. C.2.33  “ATS104” Set Port Flow Control S-register  104  sets  the  flow  control  mode  of  connected  serial  port.  There  are  three  options  for  the  flow control mode:  ATS104=0<CR>: Flow control disabled.  ATS104=1<CR>: Software (XON/XOFF) flow control.  ATS104=2<CR>: Hardware (RTS/CTS) flow control. The value store in s-register 104 will not be applied immediately. It will only become active once the AT&W1 command is executed. C.3  ‘%’ Register Commands C.3.1 “AT%20” Set Unit Name The AT%20 command sets the unit’s name. A unit name can be between 0 and 16 alphanumeric characters.  AT%20=South<CR>: Sets the units name to “South”.  AT%20=<CR>: Clears the unit’s name (sets it to an empty string).
   Appendix C Hayes AT Command Reference RFI-9256 Radio Modem User Manual  Page 88 of 96 C.3.2 “AT%22” Set Menu Password The RFI-9256 menu system can be password protected in order to prevent unauthorized access. A password can be between 1 and 12 alphanumeric characters. If the password is already set, then this command will not change it.  AT%22=password<CR>: Sets the menu access password to “password”. C.3.3 “AT%62” Set RTC Date/Time The real-time clock time can be set via the AT%62 command. This sets the time of day in seconds since midnight, in the range 0 to 86400.  AT%62=120<CR>: Sets real-time clock to 2 minutes since midnight. C.4  Other Commands The RFI-9256 supports many other AT commands. Most of these commands are common to many PSTN modems, however do not provide any function on the RFI-9256. They are only supplied for compatibility with existing systems. The list of commands supplied for compatibility only are given in the summary of commands in the next section. C.5  Summary of Commands The following section provides a summary of all AT commands supported by the RFI-9256. Each of these tables has the following headings:  Command: The actual AT command.  Description: A brief description of the command functionality.  Last  on  Line: A cross, , indicates that the command must be the  last on the line for it to be executed.  &W:  A  cross, ,  indicates  that the  change  will not  become active  until  the AT&W  command  is executed.  &W1: A cross, , indicates that the change will not be saved in non-volatile memory until the AT&W or AT&W1 command is executed.  Compat: A cross, , indicates that the command is supplied for compatibility only and does not perform any actual function. Command  Description  Last on Line  &W  &W1  Compat A Answer a call.       D DT Dial a number. 
   Appendix C Hayes AT Command Reference RFI-9256 Radio Modem User Manual  Page 89 of 96 DP H H0 Hang-up the radio.       O O0 Go online.       Table 36: Dialling Commands Command  Description  Last on Line  &W  &W1  Compat ? Enables the menu on the current port.       E0 Echo OFF.       E1 Echo ON.       L0 Lowest speaker volume.        L1 Low speaker volume.        L2 Medium speaker volume.        L3 Highest speaker volume.        M0 Speaker off.        M1 Speaker on when connecting.        M2 Speaker on.        Q0 Responses ON.       Q1 Responses OFF.       V0 Numeric response codes.       V1 Verbal response codes.       X0 Set to basic response codes.       W0 Fast connection response.         W1 Delayed connection response.         X4 Set to extended response codes.       Z Initialise radio (power on reset).         &A0 Auxiliary I/O Disable         &A1 Auxiliary I/O Enable         &A2 Auxiliary I/O Follow Remote         &C0 DCD always on.
   Appendix C Hayes AT Command Reference RFI-9256 Radio Modem User Manual  Page 90 of 96 &C1 DCD follow online.         &C2 DCD follows remote DTR.         &D0 Ignore DTR.       &D1 Go local on DTR low.       &D2 Hang-up on DTR high to low transition (dropped).       &D3 Hang-up if DTR low.       &F Set all Hayes values to their defaults.         &F1 Set all values to their defaults.         &G0 Multi-radio ports.         &G1 Exclusive use by this port.         &G2 Priority use of this port.         &K0 No flow control.         &K3 Hardware RTS/CTS flow control.         &K4 Software XON/XOFF flow control.         &L0 Set radio to slave mode.         &L1 Set radio to master mode.         &M0 Set ports to point-to-point.       &M1 Set ports to multipoint dial-up.       &M2 Set ports to back-to-back repeater.       &S0 Synchronisation mode off.         &S1 Synchronisation mode – input (follow).         &S2 Synchronisation mode – output.         &S3 Synchronisation mode – repeater.         &T8 Warm start –reset.       &T9 Cold start – reset.       &V View current profile.       &V0 View all basic Hayes register information (not I-registers).       &V1 View all I-register profile information.       &V2 View all s-register profile information.       &V8 View current links. 
   Appendix C Hayes AT Command Reference RFI-9256 Radio Modem User Manual  Page 91 of 96 &V9 View logging.        &W Write all configuration.       &W1 Submit serial port configuration.       Table 37: General Commands Command  Description  Last on Line  &W  &W1  Compat S0 Rings before answer       S2 Escape character.       S6 Wait for dial tone timeout.        S7 Wait for carrier timeout.       S12 Escape guard time.       S30 Inactivity timeout.        S39 Rx (in) packetiser timer         S40 Tx (out) packetiser timer         S41 Number of retries.         S42 Network fail timeout.         S43 Online request timer.         S44 Hopping pattern sequence number.         S45 Maximum transmit power.         S47 Frame time in milliseconds.         S48 Frame bias.         S50 Network address.         S51 Unit local address.         S52 Point-to-point destination address.         S60 Logging level.         S61 UNIT Date/Time in seconds since 1970.         S62 System long timer in milliseconds.         S70 Port protocol type.         S80 Local auxiliary I/O.         S81 Remote auxiliary I/O.         S82 Auxiliary I/O direction mask.
   Appendix C Hayes AT Command Reference RFI-9256 Radio Modem User Manual  Page 92 of 96 S83 Auxiliary I/O power-up default.         S84 Auxiliary I/O sample timer.         S90 DCD control.         S91 CTS control.         S100 Port baud rate.      S101 Port parity.      S102 Port data bits.      S103 Port stop bits.      S104 Port flow control.      Table 38: S-register Commands Command  Description  Last on Line  &W  &W1  Compat %20 Unit name.     %22 Set menu password.     %62 Set RTC date/time.     Table 39: %-register Commands
   Appendix D Factory Defaults RFI-9256 Radio Modem User Manual  Page 93 of 96 Appendix D Factory Defaults Value  Default Mode  Slave Network Address  32 Rx Address  20 Hopping Pattern  0 Sync Mode  No Sync Mode Main Port ARQ Retries  50 Aux Port ARQ Retries  50 Network Fail Timer  5000ms Online Request Timer  1000ms Backoff Retry  Disabled Tx Power Level   20 dBm RSSI trigger level  -110 dBm Frame Time  20ms Directional Bias  Disabled Table 40: Radio configuration default settings Value  Default Main Port Protocol  Hayes Dialup Auxiliary Port Protocol  Hayes Dialup Hayes Connect Timeout  9985ms Escape Character  + Escape Guard Time  1000ms DTR Mode  Hang-up on DTR Dropped Echo  ON Responses  ON Auto-answer  ON Ring count  1 Routing Table  Empty Table 41: Protocol default settings
   Appendix D Factory Defaults RFI-9256 Radio Modem User Manual  Page 94 of 96 Value  Default Baud  19200 Parity  None Data Bits  8 Stop Bits  1 Flow Control  Disabled Tx Packetiser Timer  Disabled Tx Packetiser Timer  Disabled Rx Buffer Limit  3072 Table 42: Serial port default settings Value  Default DCD Mode  ONLINE controls DCD CTS Mode  CTS disabled Auxiliary I/O Sample Time  500ms Auxiliary I/O follows Remote  Disabled Auxiliary I/O  Enabled Auxiliary I/O Direction  All inputs Auxiliary I/O Powerup Defaults  All high Event Log Level  General Information Unit Name  None Security Code  None Menu Password  None Menu Timeout  15 Minutes Table 43: Other default settings
   Appendix E Glossary RFI-9256 Radio Modem User Manual  Page 95 of 96 Appendix E Glossary Table 44 contains the terms, acronyms, and abbreviations used in this document. Term  Description BER  Bit Error Rate CRC  Cyclic Redundancy Check DCE  Data Communications Equipment DTE  Data Terminal Equipment EIRP  Effective Isotropic Radiated Power FDD  Frequency Division Duplex FHSS  Frequency Hopping Spread Spectrum ISM  Industrial Scientific Military PSTN  Public Switched Telephone Network RSSI  Receive Signal Strength Indication SCADA  Supervisory Control and Data Acquisition TDD  Time Division Duplex Table 44: Terms, acronyms, and abbreviations
   Appendix E Glossary RFI-9256 Radio Modem User Manual  Page 96 of 96 Index   Applications ....................................................................... 36 Basic Point-to-point Network........................................ 36 Broadcast Network........................................................ 39 Broadcast Network with Back-to-back Repeaters ......... 40 Dial-up Networking with Back-to-back Repeaters........ 42 Hayes Dial-up Auxiliary I/O ......................................... 50 Hayes Dial-up Networking............................................ 41 Multiple Slave Point-to-point Network ......................... 37 Point-to-point Auxiliary I/O .......................................... 48 Point-to-point Auxiliary I/O with a Back-to-back Repeater.................................................................... 49 Point-to-point Network with Back-to-back Repeaters... 38 SCADA Network with a Back-to-back Repeater .......... 46 SCADA Network with Routing Table........................... 44 Simplex Point-to-point Network.................................... 36   Configuration ....................................................................... 7 Front Panel Interface ..................................................... 10 Hayes AT Command Interface........................................ 8 Terminal Menu Interface................................................. 7 User Interfaces................................................................. 7   Factory Defaults................................................................. 93   Glossary.............................................................................. 95   Hayes AT Command Reference......................................... 75 ‘%’ Register Commands................................................ 87 Other Commands........................................................... 88 Radio Commands .......................................................... 75 S-Register Commands................................................... 80 Summary of Commands................................................ 88   Installation............................................................................ 6 RFI-9256 Location .......................................................... 6 Using the External Antenna ............................................ 6 Introduction.......................................................................... 5   Operation............................................................................ 14 Auxiliary I/O ................................................................. 35 Protocol Operation ........................................................ 26 Radio Operation ............................................................ 17 Serial Port Operation..................................................... 14   Product Overview ................................................................ 5   Technical Specifications .................................................... 51 Back-to-back Repeater Connector................................. 53 Case Dimensions........................................................... 56 Connector Pin Assignments .......................................... 52 Power Supply Notes...................................................... 54 Radio Specifications...................................................... 51 Version Numbering Scheme ......................................... 54 Terminal Menu Reference.................................................. 57 (C) Configure Protocol Menu........................................ 64 (D) Diagnostics Menu ................................................... 72 (L) Protocol Port Selection Menu.................................. 62 (M) Radio and I/O Configuration Menu ....................... 69 (R) Radio Configuration Menu ..................................... 58 (S) Serial Port Configuration Menu .............................. 67

Navigation menu