SYM Technology UWMS-01 Universal Wireless Monitoring System UWMS-01 User Manual
SYM Technology, Inc. Universal Wireless Monitoring System UWMS-01 Users Manual
Users Manual

UserManualUWMS‐01Version2.0
TableofContents
I. Introduction
A. WhatistheUWMS‐01?.............................................................................................2
B. WhatisintheBox?....................................................................................................3
C. UWMS‐01ataGlance……………………………………………………………………………………………..4
II. InstallationOverview……………………………………………………………………………………………………5
III. SettinguptheUWMS‐1UsingGraphicUserInterface
A. NetworkStatus………………………………………………………………………………………………………9
B. NetworkConnection……………………………………………………………………………………………….10
C. DryContactSet‐up………………………………………………………………………………………………….13
D. UWMS‐01Set‐up…………………………………………………………………………………………………….15
E. FirmwareUpdate…………………………………………………………………………………………………….18
F. Administrator………………………………………………………………………………………………………….19
G. UWMS‐01Information……………………………………………………………………………………………20
H. Logout…………………………………………………………………………………………………………………….20
IV. Troubleshooting……………………………………………………………………………………………………………21
V. TechnicalSpecifications
A. ElectricalSpecifications……………………………………………………………………………………………22
B. EnvironmentalSpecifications………………………………………………………………………………….22
C. MechanicalSpecifications……………………………………………………………………………………….22
VI. SafetyandWarrantyInformation
A. GeneralPrecaution…………………………………………………………………………………………………23
B. RadioFrequency(RF)Energy………………………………………………………………………………….23
C. SpecificAbsorptionRates(SAR)……………………………………………………………………………..23
D. FCCNotice……………………………………………………………………………………………………………….23
E. Manufacturer’sLimitedWarranty…………………………………………………………………………..24
VII. Glossary………………………………………………………………………………………………………………........25

UserManualUWMS‐01Version2.0
©2008~2009SYM.Allrightsreserved. Page2
I.Introduction
A. WhatistheUWMS‐01?
TheUniversalWirelessMonitoringSystem(“UWMS‐01”)enablesSprinttomonitorandcontrolits
networkdevices(“Devices”)suchasrepeatersandDASremotelyandwirelessly.Duetoitsuniversality,
anyHTTP‐baseddeviceswithstandardEthernetinterfacecanbeconnectedtotheUWMS‐01.Usingthe
UWMS‐01SprintwillbeabletoaccesstheDevicesconnectedtotheUWMS‐01tomonitorthemor
changetheirparameterswithoutvisitingthephysicalsite.Thiswirelessmonitoringandcontrol
capabilityenablesSprinttoproactivelydiagnoseandtroubleshootproblemsremotelyevenbeforea
customercomplaintisreceived.Thistranslatesintolessnetworkmanagementcostsandincreased
customersatisfaction.
Thismeansanytime,anywhereaccesstoSprint’sDevicesfromeverywhere.
‐Higherdatathroughputusing1xEV‐DORev.Awirelessmodule
‐Managingmultipledevices(upto8repeatersor32DASremotenodes)simultaneously
‐Built‐in10/100MbpsswitchingHUB
‐EightEthernetports
‐ConversionofdrycontactalarmstoSNMPalarms
‐TestedcompatibilitywiththefollowingDevices:
ADRFRepeaters,AndrewION™‐B,DekolinkRepeaters,GSTeletechRepeaters,LGCFusion®,
MobileAccess410,SKTelesysRepeaters,andR‐tronRepeaters.
TheUWMS‐01worksseamlesslywithmultipleDevicesfromthedifferentmanufacturerslistedabove.
ForthemostrecentlistofcompatibleDevices,pleasevisitwww.symtechnology.com.

UserManualUWMS‐01Version2.0
©2008~2009SYM.Allrightsreserved. Page3
B. WhatisintheBox?
NoItemPartNumberQty
1UWMS‐01MainBodyUWMS011
2EthernetCableUWMS01ET2
3MountingScrewsUWMS01SC4
4DipoleAntennaUWMS01AT1
5NtoSMAConnectorAdaptorUWMS01NS1
6DCPowerCordUWMS01DC1
7ACPowerCordUWMS01AC1
8DE‐15maletomaleCableUWMS01DR1
9QuickStartGuideUWMS01QG1

UserManualUWMS‐01Version2.0
©2008~2009SYM.Allrightsreserved. Page4
C.UWMS‐01ataGlance

UserManualUWMS‐01Version2.0
©2008~2009SYM.Allrightsreserved. Page5
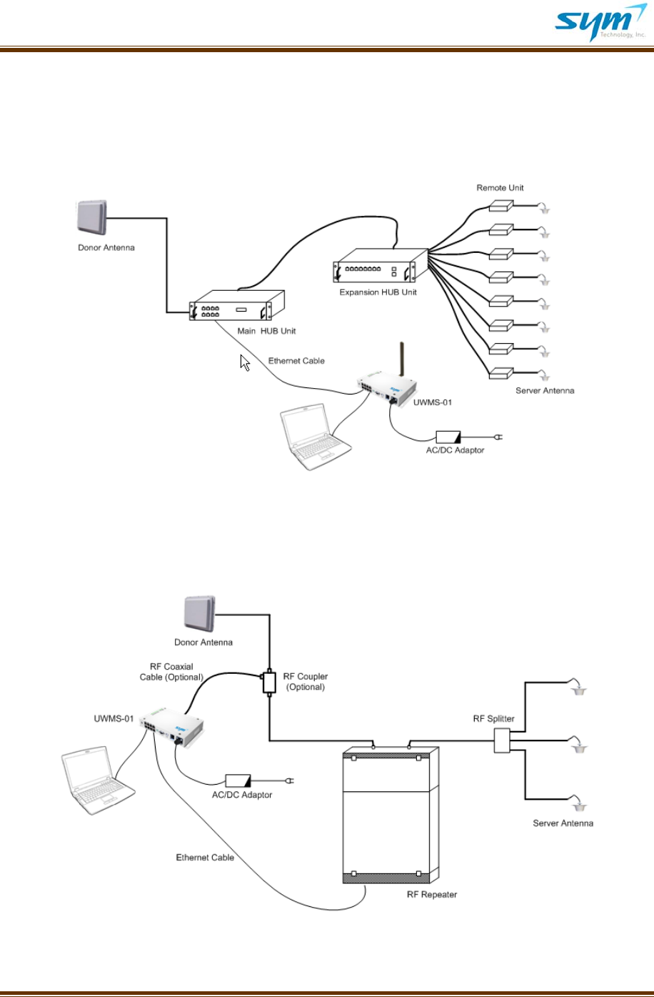
II.InstallationOverview
Drawing1showsatypicalinstallationwhentheUWMS‐01issetupwithitssupplieddipoleantenna.
Makesurethereceivedsignalstrengthisgreaterthan‐85dBmattheinstallationsite.
Drawing1–ConnectingtheUWMS‐01toaDASusingadipoleantenna
Ifsufficientsignalisnotpresentattheinstallationsite,youhaveafewoptions:(1)Youcancouplethe
strongersignalfromtheDevice’sdonorportusinganRFcoupler.(SeeDrawing2.);
Drawing2–ConnectingtheUWMS‐01toarepeaterofwhichdonor
signaliscoupledtotheUWMS‐01’santennaport

UserManualUWMS‐01Version2.0
©2008~2009SYM.Allrightsreserved. Page6
(2)YoucanplacetheUWMS‐01wherethereisaSprintsignalgreaterthan‐85dBm.But,makesurethe
distancebetweentheUWMS‐01andtheDevicedoesnotexceedapproximately328feet(100meters);
or(3)YoucanplacetheUWMS‐01neartheDevicebutplacethesupplieddipoleantennawherethereis
aSprintsignalgreaterthan‐85dBmusinganextensioncoaxialcable.
1.InordertosetuptheUWMS‐01,youhavetochangetheDevice’snetworkconfigurationfirst.*
(*DeviceistheSprint‐approvednetworkequipment,e.g.,repeatersandDASthatyouwanttomonitor
usingtheUWMS‐01.WeassumethatallDeviceshaveHTTP‐basedlocalGUI.PleasecontacttheDevice
manufacturerifyoudonotknowhowtoaccessthelocalGUIoftheDeviceandhowtochangeits
settings.)
a.ChangetheDevice’sIPaddressandSiteID(Cascadecode)tothefollowing:
IPaddress:192.168.1.XX(XXcanbeanynumberfrom2to99)**
Subnetmask:255.255.255.0
Defaultgateway:192.168.1.100
ManagerIP:10.22.25.15
SiteID(Cascadecode):UniqueSiteIDassignedbySprint
(**WhenyouconnectmultipleDevicestotheUWMS‐01,assigndifferentIPaddressestothe
Devices,e.g.,192.168.1.2,192.168.1.3,and192.168.1.99.Also,eachSiteID(Cascadecode)
mustbeuniqueforeachDevice.)
AlternativeSet‐up:
IPaddress:Subnetmask:Defaultgateway:IftheDevicedoesnotallowyoutochangeitsstatic
IPaddressandhastheDHCPclientfeature,theUWMS‐01willassigntheIPaddress
automatically.
ManagerIP:10.22.25.15
SiteID(Cascadecode):UniqueSiteIDassignedbySprint
b.MakesuretheDevice’sheartbeatmodeisonandsetheartbeatperiodto20minutes.***
(***Fortestingpurposesyoumaywanttosetashorterheartbeatperiod,e.g.,1minute.Make
suretochangeitbackto20minutesbeforeyouleavetheinstallationsite.)
c.MakesuretheDevicehasGPS(latitude/longitudeofthesite)informationstored.IfGPS
informationismissing,SprintNOCwillnotacceptheartbeatsfromthesite.
d.MakesuretheDeviceisworkingproperly.
2.ConnecttheUWMS‐01totheDeviceasshownaboveinDrawing1orDrawing2.
a.UsingthesuppliedEthernetcable,connectDevicetotheUWMS‐01’sEthernetport.

UserManualUWMS‐01Version2.0
©2008~2009SYM.Allrightsreserved. Page7
b.TheUWMS‐01canbepoweredbythesuppliedACadapter(UWMS01AC)orbyDCpowercord
(UWMS01DC)ifDevicehasa12VDCoutlet.UsingACpowerisrecommended.
c.UsingthesuppliedEthernetcable,connectyourlaptoptotheUWMS‐01’sEthernetport.
d.TurnontheUWMS‐01.
3.Changeyourlaptop’sLocalAreaConnectionsetting.
a.GotoNetworkConnections>LocalAreaConnection>InternetProtocol(TCP/IP)Properties.
Select“ObtainanIPaddressautomatically.”ItmaytakeafewminutestoobtainanIPaddress.
b.Alternatively,youcanselect“UsethefollowingIPaddress”andinputthefollowing
information:
IPaddress:192.168.1.200
Subnetmask:255.255.255.0
Defaultgateway:192.168.1.100
4.ConfiguretheUWMS‐01.
a.OpenMicrosoftInternetExplorerandtypethefollowingURL:
http://192.168.1.100:8888
b.Whenprompted,inputthefollowingUserNameandPassword:
UserName:sym
Password:sym
c.GotoUWMS‐01Set‐upmenuandinputthefollowinginformation,thenclickApply.
SiteID(Cascadecode):Change“SYMTEST”totheSiteIDprovidedbySprint
Latitude:InputthelatitudeinformationN/S+ddd.dddddd
Longitude:InputthelongitudeinformationE/W–ddd.dddddd
HeartbeatInterval:20minutes
HeartbeatOn/Off:On
Formoredetailedinstructions,refertoChapterIII.D.UWMS‐01Set‐uponpage15.
d.GotoNetworkDeviceStatusmenuandcheckwhethertheDevicesareautomatically
registeredintheNetworkDeviceStatustable.
Formoredetailedinstructions,refertoChapterIII.A.NetworkStatusonpage9.
e.Visualinspection:ConfirmfromtheUWMS‐01’sfrontpanelthattheLEDsshownormal
operationasfollows:

UserManualUWMS‐01Version2.0
©2008~2009SYM.Allrightsreserved. Page8
f.Congratulations!TheDevicescanbemonitoredandcontrolledthroughSprintnetworks
wirelesslyandremotely.
PowerLEDislitinsolidgreen
StatusLEDblinksperiodicallywheninnormaloperation
PPPLEDislitinsolidgreenwhenPPPsessionison
DataLEDblinksingreenonlywhendataisbeingtransmitted
CorrespondingCH‐LED(s)towhichDevicesareconnectedare
litingreen

UserManualUWMS‐01Version2.0
©2008~2009SYM.Allrightsreserved. Page9
III. SettinguptheUWMS‐01UsingGraphicUserInterface
TheUWMS‐01’sGUIconsistsofeight(8)intuitive,easy‐to‐followmenus.Whenyouloggedinasa
Member,youwillseeseven(7)menus.OnlytheAdministratorcanseetheAdministratormenu.
A. NetworkStatus
Picture1.NetworkStatusMenuScreenshot
(1) NetworkStatusgivesyouat‐a‐glanceoverviewoftheDevicesconnectedtotheUWMS‐01.
(2) Youcanopen/save/printtheUWMS‐01’sUserManual.
(3) TheModemStatusdisplaystheUWMS‐01’smodemconnectionstatus(On‐Line/Off‐Line).
(4) NetworkDeviceStatus:
TheNetworkDeviceStatusdisplaystheinformationoftheDevicesconnectedtotheUWMS‐01.Atotal
of32Devicescanbedisplayedinthetable.WhentheUWMS‐01receivesheartbeatsfromtheDevices
periodically,theDeviceinformationisinblack.Ifmorethan24hourspasswithoutreceivingasingle
heartbeatfromaDevice,theDeviceisindicatedinred,indicatinginactivity.Thiswillturnblackagain
whentheUWMS‐01startsreceivingheartbeatsfromthepreviouslydormantDevice.
1
2 3
4

UserManualUWMS‐01Version2.0
©2008~2009SYM.Allrightsreserved. Page10
B. NetworkConnection
YoucanaddordeleteDevicesmanually.
Picture2.NetworkConnectionMenuScreenshot
YoucanaddDevicestotheUWMS‐01eitherautomaticallyormanually.WhenyouconnectaDevice,
simplywaituntiltheDevicestartssendingoutaheartbeattotheUWMS‐01.IftheDevice’sSiteIDand
StaticIParesetupcorrectly,andtheDeviceissendingoutaheartbeat,theUWMS‐01willreceivethe
Device’sheartbeatinformationandregistertheDeviceautomatically.Alternatively,youcanmanually
inputtheDevice’sinformation(SiteID,StaticIP,Model,andType)intheAddNewDevicetable.
(1) AddNewDevice:Typeinthenecessaryinformation(SiteIDandStaticIPaddress)and
thenclicktheplussign.YouwillseetheinformationaddedintheNetworkDeviceStatus
table.IftheSiteIDorStaticIPinformationismissing,thefollowingdialogueboxwill
appear:
Picture3.InformationMissingDialogueBox
1
2

UserManualUWMS‐01Version2.0
©2008~2009SYM.Allrightsreserved. Page11
Youcanaddupto32differentDevicestotheUWMS‐01.Ifyouattempttoaddmorethan
32Devices,thefollowingdialogueboxwillappear:
Picture4.DevicesMaxedOutDialogueBox
SiteID:Device’suniqueCascadecodeprovidedbySprint.TheSiteIDcanbeupto35alpha‐numeric
characters,upperandlowercases.Donotusespacesorspecialcharacters.AllSiteIDsmustbeunique.
WhenyouinputaSiteIDthatisalreadyregistered,thefollowingdialogueboxwillappear:
Picture5.IdenticalSiteIDExistsDialogueBox
StaticIPaddress:Device’sfixedIPaddressassignedbyinstaller.TheStaticIPmustfollowtheproper
formatandtheIPaddressmustbewithintherangespecified,e.g.,192.168.1.XX(XXcanbeany
numberfrom2to99).(SeealsoII.InstallationOverview1.(a)ChangeDevice’sIPaddressandSiteIDon
Page6.)WhentheStaticIPiseitherinthewrongformatoroutoftherange,thefollowingdialoguebox
willappear:
Picture6.InputCorrectStaticIPAddressDialogueBox

UserManualUWMS‐01Version2.0
©2008~2009SYM.Allrightsreserved. Page12
ModelandTypeinformationareoptional.YouwillbeabletoregistertheDevicewithoutinputtingthe
ModelandTypeinformation.However,theSiteIDandStaticIPaddressmustbeprovided.
Model:Alpha‐numericupto25charactersshowingDevicemodelname.
Type:Alpha‐numericupto20charactersindicatingDevicetype,e.g.,RFRepeater,DAS,Router,UPS,etc.
(2) NetworkDeviceStatus:ThetabledisplaysalltheDevicesconnectedtotheUWMS‐01.A
maximumof32Devicescanbedisplayedinthetable.IfyouwanttoremoveaDevice,
simplyclicktheredbuttonintheDeletecolumn.Thefollowingdialogueboxwillappearto
confirm:
Picture7.DeletionConfirmationDialogueBox

UserManualUWMS‐01Version2.0
©2008~2009SYM.Allrightsreserved. Page13
C. DryContactSet‐up
SomelegacySprintDevicesdonothaveEthernetinterface,e.g.,MA410.Deviceswhichhavedry
contactalarmscanstillbeconnectedtotheUWMS‐01throughtheUWMS‐01’sdrycontactport.The
UWMS‐01canreceiveuptofour(4)drycontactalarmsandconvertthesetooneofthefive(5)SNMP
alarmsdefinedintheSprintMIB.
Therearefour(4)LEDsonthebottomoftheUWMS‐01,matchingthefour(4)drycontactalarms.When
analarmeventoccurs,thecorrespondingdrycontactLEDwillbelitinsolidgreen.Whenthealarm
clears,theLEDwillbeoff.
Picture8.DryContactSet‐upScreenshot
(1) AddNewDryContactAlarm:AssignaproperPortnumber(1~4),inputSiteIDprovidedby
Sprint,selectoneofthe5alarmswithwhichyouwanttoassociatethedrycontactalarm,
thenclicktheblueplussign.Ifyouselect“RFPower,”whenalarmeventoccurs,SprintNOC
willseetheeventas“RFPower”alarm.ModelandTypeinformationarenotrequired.
(2) DryContactAlarmStatus:Thetableshowstheinformationoftheregistereddrycontact
alarm.YoucandeletetheDevicebyclickingtheredbuttonintheDeletecolumn.
1
2
34

UserManualUWMS‐01Version2.0
©2008~2009SYM.Allrightsreserved. Page14
(3) Connector:TheUWMS‐01hasa3‐rowDE‐15femaleconnector,sameastheVGA(RGB)
connector.
(4) ConnectorPinMap:Pleaserefertothepinmapinformationinthetablewhenyouconnect
aDevicewithdrycontactalarm.ThesuppliedDE‐15maletomalecableonlyworkswiththe
MA410.YoumayneedacustomizedcabletohaveyourDeviceworkwiththeUWMS‐01.
Pleasecontactourtechnicalsupportifyouneedfurtherassistance.
PinFunctionPinFunctionPinFunction
1Port3NormalOpen6Port4Common11Port1Common
2Port3NormalClose7Port2NormalOpen12Port2Common
3Port3Common8Port1NormalClose13Port2NormalClose
4Port4NormalOpen9NotConnected14NotConnected
5Port4NormalClose10NotConnected15Port1NormalOpen

UserManualUWMS‐01Version2.0
©2008~2009SYM.Allrightsreserved. Page15
D. UWMS‐01Set‐up
Picture9.UWMS‐01Set‐upMenuScreenshot
(1) SiteID&ManagerIP:TypeintheSiteIDassignedbySprint.SNMPManagerIPisthetarget
IPtowhichtheUWMS‐01’sdataisdirected.Use10.22.25.15(defaultvalue)astheSNMP
ManagerIPunlessyouaretoldotherwise.ClicktheorangeApplybuttontoeffectuatethe
change.
(2) HeartbeatControl:
i. LatitudeandLongitude:TypeintheGPSinformationofthesitewheretheUWMS‐01is
installed.Withoutthelocationinformation,heartbeatswillnotbegenerated.The
latitudeformatis(‘N/S’)(+/‐)ddd.dddddd,e.g.,N+39.006957.Thelongitudeformatis
(‘E/W’)(+/‐)ddd.dddddd,e.g.,W‐94.532306.Toeffectuatethechange,clickApply.
ii. HeartbeatInterval:Settheheartbeatintervalfrom1to60minutesusingthedrop‐down
box.Thedefaultintervalis20minutes.Toeffectuatethechange,clickApply.
iii. HeartbeatOn/Off:Youcanturnofftheheartbeat.However,itisadvisedthatyou
alwaysturnontheheartbeatwhentheUWMS‐01isinoperation.Toeffectuatethe
change,clickApply.
1
2
3
4 5
6 7 8 9 10

UserManualUWMS‐01Version2.0
©2008~2009SYM.Allrightsreserved. Page16
(3) UWMS‐01IPAddress:
i. IPAddress:TheUWMS‐01’sdefaultIPaddressis192.168.1.100.Ifyouchangethe
defaultIPaddress,thefollowingdialogueboxwillappeartoconfirm.Incasewhereyou
assignedyourlaptop’sIPaddressmanually(asopposedto“ObtainanIPautomatically”),
youmustchangeyourlaptop’sLocalAreaConnectionaccordinglytoconnecttothe
UWMS‐01.InordertoopentheUWMS‐01’sGUIprogram,youwillneedtologinagain
andtypeinthenewIPaddress.
http://192.168.1.100:8888/device_setup.asp(Default)
http://NewIPAddress:8888/device_setup.asp(New)
Picture10.UWMS‐01IPAddressChangeDialogueBox
TheMemberisnotallowedtochangetheUWMS‐01’sIPaddress.OnlytheAdministratorcanchange
theIPaddress.
ii. SubnetMask:ThedefaultSubnetMaskis255.255.255.0.
(4) DHCPControl:IfyoucannotassignaStaticIPaddresstotheDeviceandtheDevicehasa
DHCPclient,theDHCPserveroftheUWMS‐01willautomaticallyassignanIPaddressto
theDeviceconnected.TheIPaddressesassignedbytheUWMSarewithintherangefrom
192.168.1.110to192.168.1.199.ThedefaultDHCPmodeison.
(5) Apply:Toeffectuatechangesyoumakein(1)through(4),clickApplythenthepagewill
refresh.
(6) ModemReset:Youcanmanuallyforcethemodemtore‐registeronthenetworkby
clickingModemReset.Whenyouareconnectedremotely,youneedtologinagainafter
youresetthemodem.
Picture11.ModemResetConfirmationDialogueBox
TheUWMS‐01automaticallyterminatesthePPPsessionandre‐registerseveryhourautomatically.

UserManualUWMS‐01Version2.0
©2008~2009SYM.Allrightsreserved. Page17
(7) Reboot:YoucanrestarttheUWMS‐01byclickingReboot.IfyouclickOK,yourcurrent
Webbrowserwillbeclosed,andafter2~3minutes,youcanloginagain.
Picture12.RebootDialogueBox
TheUWMS‐01automaticallyrebootsitselfevery12hourtoprotectitselffromanunexpected
interruptionofoperationandmemoryshortage.
(8) ViewLog:ByclickingViewLog,youcanseesomevitalsoftheUWMS‐01intextformat.
(9) LoadConfiguration:ByclickingLoadConfiguration,youcandownloadtheconfigurations
thatyouhadpreviouslysaved.Itisespeciallyconvenientwhenyouhavetoreplacean
UWMS‐01withanewunit.YoudonotneedtosetuptheUWMS‐01again.Bysimply
downloadingthesavedconfiguration,youcanrestoretheconfigurationthatyouhad
previouslysaved.
(10) SaveConfiguration:YoucansavethecurrentUWMS‐01configurationstoyourlaptopfor
futurereference.

UserManualUWMS‐01Version2.0
©2008~2009SYM.Allrightsreserved. Page18
E. FirmwareUpdate
YoucanupdatetheUWMS‐01’sfirmware.
Picture13.FirmwareUpdateMenuScreenshot
(1) FileName:ClickBrowseandlocatethefirmwareonyourlaptop.ThenclicktheUpdate
button.
(2) Update:Whenthefirmwareisdownloadedandupdatedsuccessfully,thefollowing
dialogueboxwillappear.WhenyouclickOK,theUWMS‐01willrestart.
Picture14.UpdateSuccessfulDialogueBox
1
2

UserManualUWMS‐01Version2.0
©2008~2009SYM.Allrightsreserved. Page19
F. Administrator
YoucanmanageuseraccountsthatcanaccesstheUWMS‐01byassigningdifferentlevelsofaccess
rights.
Picture15.AdministratorMenuScreenshot
TheAdministratorMenuisonlyavailablewhenyouareloggedinastheAdministrator(SuperUser).
WhenaMemberlogsin,theMembercannotaccesstheAdministratorMenu.
(1) AccountManagement:DisplaystheUserNameandPasswordofalltheregistered
accounts.Todeleteanaccount,clicktheredbuttonundertheEditcolumn.
(2) NewAccount:Tocreateanewaccount,clickNewAccount,typeinnewUserNameand
Password,thenclickApply.UserNameandPasswordcanbeupto15alpha‐numeric
characters.Theyarecase‐sensitive.Donotuseanyspacesorspecialcharacters.
(3) Administrator:YoucanchangetheAdministrator’saccountinformationonlywhenyou
areloggedinastheAdministrator.ThedefaultUserIDandPasswordareadminforboth.
1 2 3

UserManualUWMS‐01Version2.0
©2008~2009SYM.Allrightsreserved. Page20
G. UWMS‐01Information
Picture16.UWMS‐01InformationMenuScreenshot
(1) UWMS‐01Information:DisplaystheUWMS‐01’ssysteminformation,includingits
firmwareversionandserialnumber.Pleasehavetheinformationhandy,whenyou
contactSYM’stechnicalsupport.
(2) EVDOModuleInformation:
Model:Displaysthemanufacturerandthemodelofthemodulewhichresidesin
theUWMS‐01.
MDN:DisplaystheModemDirectoryNumber.
ESN:Displaysthemodem’sElectronicSerialNumber.
Channel:DisplaysthechannelnumberwhichwasassignedbythenearestBTS.
RSSI:Displaysthereceivedsignalstrengthforvoice(CDMA)anddata(EVDO)
separately.
H. Logout
Whenyoulogout,youwillseeaconfirmationpop‐upwindow.WhenyouhitOK,youwillbedirectedto
theloginpageautomatically.
1 2

UserManualUWMS‐01Version2.0
©2008~2009SYM.Allrightsreserved. Page21
IV.Troubleshooting
DescriptionTrythis
PowerLEDisnotlitMakesurethepowercordisproperlyconnectedtotheUWMS‐01.
Makesurethepoweradapterisproperlyconnectedtoafunctioning
poweroutlet.IfthepowerissuppliedbyotherDevicesusingtheDC
powercord,makesuretheDeviceisproperlypowered.
PPPLEDisnotlitMakesurethemodem’sreceivedsignalstrengthisgreaterthan‐85
dBm.Ifthesignalisnotsufficient,placetheUWMS‐01inaplacewhere
ithasbettersignalstrength,e.g.,byawindow.Ifyouareusingthe
supplieddipoleantenna,coupletheantennaportwithanexternaldonor
antennaofthesystemtowhichtheUWMS‐01isconnected.
StatusLEDisnotblinkingMakesurethePowerLEDislit.TurnofftheUWMS‐01andturnitback
on.
Can’taccessUWMS‐01’sGUIMakesuretheEthernetcableisconnectedsecurelybothtotheUWMS‐
01andyourlaptop.ThesmallgreenstatuslightnexttotheEthernet
portshouldbelit.Makesureyouchangedyourlaptop’sTCP/IPsettings
toObtainanIPAddressAutomatically.WhenyoutypeintheURL,do
notforgettheportnumberattheend,e.g.,http://192.168.1.100:8888.
Whenyourlaptopisoperatedonbattery,somelaptopsautomatically
disabletheLANcard.EnabletheLANcardwhenoperatingonbattery.
YoushouldturnoffWi‐FisincethismaycausetheLANtodisable.You
canalsotrythefollowing:(1)disconnecttheLANcableandconnectit
again;(2)disableLocalAreaConnectionandthenenableitagain;or(3)
reboottheUWMS‐01.
Can’taccessDevice’sGUIMakesurethedistancebetweentheUWMS‐01andtheDeviceisless
than328feet(100meters).Iftheproblempersists,contacttheDevice
manufacturer.
Deviceisnotregistered
automaticallyinNetwork
DeviceStatustable
Checkthedevice’sheartbeatsetting.Heartbeatmustbeturnedon.
TurnofftheUWMS‐01andturnitbackon.TurnofftheDeviceandturn
itbackon.ChecktheDevice’sIPsettings.
HeartbeatisnotgeneratedMakesuretheDevicehaslatitudeandlongitudeinformationstored
correctly.MakesureDevice’sheartbeatisturnedon.MakesurePPP
LEDislitinsolidgreen.
Can’tchangetheDevice’s
StaticIPaddress
IftheDevicewon’tallowyoutochangeitsIPaddressandhastheDHCP
clientfeature,makesuretheUWMS‐01’sDHCPison.Contactthe
Devicemanufacturer.

UserManualUWMS‐01Version2.0
©2008~2009SYM.Allrightsreserved. Page22
V. TechnicalSpecifications
A. ElectricalSpecifications
PowerSupply
ACPowerSupply
Input:AC100~240V50/60Hz
DCPowerSupply(DirectDCSupply)
Input:12V±1V,2A
PowerConsumption
12[W]Max
Ethernet
StandardCompatibility:IEEE802.3CSMA/CD
EthernetLink:MDI/MDI‐X,auto‐crossover
DataRate:10/100MBpsAutoNegotiation,half/full‐duplex
AddressDatabaseSize:1024MACaddresses
SwitchingCapacity:1Gbps
B. EnvironmentalSpecifications
OperatingTemperature:14~158°F
OperatingHumidity:0~90%
C. MechanicalSpecifications
Dimension(inches):W:10.55D:6.22H:1.77
Weight(lbs):3.2

UserManualUWMS‐01Version2.0
©2008~2009SYM.Allrightsreserved. Page23
VI. SafetyandWarrantyInformation
A. GeneralPrecaution
ThereareseveralsimpleguidelinestooperatingtheUWMS‐01properlyandsafely.
AvoidexposingtheUWMS‐01toextremetemperatures,eitherhotorcold.TheUWMS‐01isfor
indooruseonly.
Keeptheunitinaclean,well‐ventilatedanddust‐freeplace.
AvoidexposingtheUWMS‐01torainorliquidspills.IftheUWMS‐01getswet,immediatelyturn
offthepoweranddrytheunitcompletely.
Useonlythepowersupplyadapterthatcomeswiththeunit.Replacementpowersupply
adaptersmaybeorderedfromSYMTechnology.
TreattheUWMS‐01withcare.Avoiddropping,throwing,orsittingonit.Roughtreatmentmay
damagetheunitandvoidthewarranty.
Donotattempttodisassembleyourunit.Ifthewarrantysealhasbeenbroken,thewarrantyis
nolongervalid.
Anychangesormodificationstoyourunitnotexpresslyapprovedinthisdocumentcouldvoid
yourwarranty.
B. RadioFrequency(RF)Energy
TheUWMS‐01isaradiotransmitterandreceiver,justlikeyourmobilephone.Whenitisturnedon,it
receivesandtransmitsradiofrequency(RF)signals.TheRFpowerlevelcanrangefrom0.006wattto
0.25watt.Pleaseavoidworkingincloseproximity(within20cm)totheUWMS‐01.
FormoreinformationaboutRFexposure,visittheFCCWebsiteat
www.fcc.gov
C. SpecificAbsorptionRates(SAR)
TheSARisavaluethatcorrespondstotherelativeamountofRFenergyabsorbedintheheadofauser
ofawirelessdevice.SARvaluesatorbelowthefederalstandardof1.6W/kgareconsideredsafefor
usebythepublic.
AlthoughtheUWMS‐01istobemountedorplacedataspecificlocation,takecautionnottohave
prolongedexposuretotheUWMS‐01incloseproximity.
D. FCCNotice
ThissystemcomplieswithPart15oftheFCCRules.Operationissubjecttothefollowingtwo
conditions:(1)thissystemmaynotcauseharmfulinterference,and(2)thissystemmustacceptany
interferencereceived,includinginterferencethatmaycauseundesirableoperation.
Changesormodificationsnotexpresslyapprovedbythepartyresponsibleforcompliancecouldvoidthe
user’sauthoritytooperatetheequipment.

UserManualUWMS‐01Version2.0
©2008~2009SYM.Allrightsreserved. Page24
Note:ThissystemhasbeentestedandfoundtocomplywiththelimitsforaClassBdigitaldevice,
pursuanttotheFCCRules.
Theselimitsaredesignedtoprovidereasonableprotectionagainstharmfulinterferenceinaresidential
installation.ThissystemgeneratesusesandcanradiateRFenergyand,ifnotinstalledandusedin
accordancewiththeinstructions,maycauseharmfulinterferencetoradiocommunications.However,
thereisnoguaranteethatinterferencewillnotoccurinaparticularinstallation.Ifthisunitdoescause
harmfulinterferencetoradioortelevisionreception,whichcanbedeterminedbyturningtheunitoff
andon,theuserisencouragedtotrytocorrecttheinterferencebyoneormoreofthefollowing
measures:
Reorientorrelocatethereceivingantenna
Increasetheseparationbetweentheunitandreceiver
Connecttheunittoanoutletonacircuitdifferentfromthattowhichthereceiverisconnected
Consultthedealeroranexperiencedradio/TVtechnician.
E. Manufacturer’sLimitedWarranty
SYMTechnology,Inc.(“SYM”)offersalimitedwarrantythattheenclosedunit(“Product”)willbefree
fromdefectsinmaterialorworkmanshipasfollows:
FIVE(5)YEARLIMITEDWARRANTY:Foraperiodoffive(5)yearsfromthedateoforiginalpurchase,SYM
will,atitsoption,eitherrepairorreplaceadefectiveProduct(withneworrebuiltparts/replacement).
LIMITEDWARRANTYONREPAIRED/REPLACEDPRODUCTS:AfterSYMrepairsorreplacestheProduct,
therepairedorreplacedProductshallbecoveredbywarrantyfortheremainingtimeoftheoriginal
warrantyperiodorforninety(90)daysfromthedateofrepair,whicheverislonger.Repairor
replacementmayincludetheuseoffunctionallyequivalentreconditionedunits.Replacedfaultypartsor
componentswillbecomethepropertyofSYMTechnology.
Thislimitedwarrantydoesnotcoverandisvoidwithrespecttothefollowing:(i)Productswhichhave
beenimproperlyinstalled,maintained,modified,orrepaired;(ii)Productswhichhavebeensubjectto
outdooruse,misuse,physicaldamage,abnormaluseoroperation,improperhandlingorstorage,
exposuretofire,water,excessivemoistureorextremetemperature;(iii)Productsoperatedoutside
publishedmaximumratings;(iv)ProductsonwhichwarrantysealsorProductserialnumbershavebeen
removed,broken,oraltered;(v)costofinstallation,setup,removalorreinstallation;(vi)signal
receptionproblemsornetworkproblems(unlesscausedbydefectinmaterialorworkmanship);(vii)
damageasaresultoffire,flood,powersurge,lightening,actsofGodorotheractswhicharenotthe
faultofSYMandwhichtheProductisnotspecifiedtotolerate;(viii)anyProductswhichhavebeen
opened,modified,orrepairedbyanyoneotherthanSYMoraSYMauthorizedservicecenter.
REPAIRORREPLACEMENT,ASHEREINABOVEPROVIDED,ISYOURSOLEANDEXCLUSIVEREMEDYFOR
BREACHOFTHELIMITEDWARRANTY.SYMSHALLHAVENOLIABLITYFORANYINCIDENTALOR
CONESQUENTIALDAMAGES,INCLUDING,BUTNOTLIMITEDTO,LOSSOFPROFITS,LOSSOFSALES,OR
LOSSOFUSEOFTHEPRODUCT.SYMMAKESNOOTHEREXPRESSWARRANTY,EITHERWRITTENOR

UserManualUWMS‐01Version2.0
©2008~2009SYM.Allrightsreserved. Page25
ORAL,WITHRESPECTTOTHEPRODUCTS.THEDURATIONOFIMPLIEDWARRANTIES,INCLUDING
IMPLIEDWARRANTIESOFMERCHANTABILITYANDFITNESSFORAPARTICULARPURPOSE,ISLIMITED
TOTHEDURATIONOFTHISEXPRESSWARRANTY.
SYMTechnology,Inc.
Attention:CustomerService
Phone:(626)394‐6630
Email:support@symtehcnology.com
VII. Glossary
BTSBaseTransceiverSystem
DASDistributedAntennaSystem
DHCPDynamicHostConfigurationProtocol
ESNElectronicSerialNumber
GPSGlobalPositioningSystem
GUIGraphicUserInterface
MDNModemDirectoryNumber
NOCNetworkOperationCenter
PPPPointtoPointProtocol
RSSIReceivedSignalStrength(RSS)
UWMSUniversalWirelessMonitoringSystem