Salutron HRM3300 Heart rate module 3300 series User Manual

Salutron Inc. Heart rate module 3300 series

User Manual

 User ManualProduct Name: Heart rate module 3300 seriesBrand: SALUTRONModel:HRM3300,3300 seriesManufacture: Salutron Inc.
                                          CONFIDENTIAL  Copyright 2016, Salutron, Incorporated  Revision 1.1                    Revision Date:07/31//17  Page: 2 of 23RevisionHistory:Revision Releasedate Description By0.1 11/29/16 PreliminaryDraft BC0.2 12/22/16 Changedoutputpinassignments BC0.3 01/30/17 RevisedUartcommunicationprotocol,addedresponsebitMC/BC0.4 02/10/17 CorrectedUARTpackagetable MC0.5 02/14/17 Revisedgeneraldescription(page4) BG0.6 02/24/17 PCBApictureupdated,andrevisedflowchart BC0.7 02/28/17 AddedFCC/ICstatement BC0.8 05/17/17 Added5KHZactivecodeindication MC0.9 06/25/17 AddedFECsupportandmoduleplacementguideline MC/BC1.0 7/14/17 Addedovertheairdevicefirmwareupdateinformation MC1.1 7/31/17 UpdateddocumentforHRdisplayprofile,FEC,Optionforautoconnect5KHZ,programflowdescription,diagramandcommpackagetableMC
                                          CONFIDENTIAL  Copyright 2016, Salutron, Incorporated  Revision 1.1                    Revision Date:07/31//17  Page: 3 of 23Contents General Description .............................................................................................................................. 4 Features: ............................................................................................................................................. 4 Physical Dimensions: Inches (mm) ......................................................................................................... 5 Connection Diagram: (Typical) .............................................................................................................. 5 Electrical Characteristics: ...................................................................................................................... 6 5KHZ Wireless Specification: ................................................................................................................. 6 BLE/ANT+ Specification: ....................................................................................................................... 6 1. UART COMMUNICATION PROTOCOL: ................................................................................................. 8 1.2.Block Diagram ............................................................................................................................ 8 2. OPERATION ..................................................................................................................................... 8 2.1. Description ................................................................................................................................ 8 2.2. UART Specification ..................................................................................................................... 9 2.3. Equipment Assumption ............................................................................................................... 9 2.4. Equipment and HRM3300 Operation ............................................................................................ 9 2.5. HRM3300 Programming flow ...................................................................................................... 10 2.6. HRM3300 OTA. ......................................................................................................................... 13 3. UART COMMUNICATION PROTOCOL PACKETS ................................................................................... 14 3.1. Packets .................................................................................................................................... 14 3.2. Example of Sending Packets Equipment Console .......................................................................... 14 3.3. Example of Sending Packet to HRM3300 ..................................................................................... 15 3.4. UART Protocol Packet Table: ..................................................................................................... 16 3.5. UART BIKE FE-C Protocol Packet Table: ...................................................................................... 18 Appendix A : HRM3300 Placement Guideline .......................................................................................... 20 FCC/IC statement ................................................................................................................................ 22 FCC statement ................................................................................................................................ 22 IC statement ................................................................................................................................... 22 
                                          CONFIDENTIAL  Copyright 2016, Salutron, Incorporated  Revision 1.1                    Revision Date:07/31//17  Page: 4 of 23Model 3300 Series  Wireless Heart Rate Monitor Specifications                                                    General Description x The Model 3300 Wireless Heart Rate Monitor is designed to manage and support the reception of heart rate data from either 2.4G digital BLE or ANT+ chest straps and wearable devices, and standard 5kHz chest straps.   x Once enabled by the Console, the Model 3300 actively scans for local strap/device signals, and supports a user selection/pairing protocol processed by the Console.   x Once a strap is selected/paired, the Model 3300 streams the user heart rate data until the end of the workout session, when the 3300 then ‘unpairs’.  Features: x Direct connection to equipment; no phone device or app ‘middleman’ x Supports multiple inbound sources for HR:  BLE, ANT+, 5kHz x Automatic proximity sensing to minimizing interference from competing HR signals x Console controllable proximity commands allowing ‘customization’ of the scanning proximity during integration development of the 3300 into the console x Simplified user pairing routine x Future-proof:  OTA updateable to support future features (based on console pass-through, if available) x Interface:  UART, custom command protocol The Model 3300 series wireless receiver delivers high performance telemetry heart rate monitoring - for both commercial/club and home cardio equipment applications.    Model 3300 is designed to manage and support the reception of heart rate data from either BLE, ANT+, or standard 5kHz chest straps and devices.  The model 3300 series receiver serves as a BLE central or ANT+ master role. It communicates and passes the heart rate data from the heart rate monitor to the equipment console through proprietary UART protocol.  The 3300 series offers a special proximity pairing feature that allows the equipment console to discover only the transmitting devices in close proximity. This feature minimizes unwanted devices and speeds up the pairing process, especially useful in health club environments where there may be multiple BLE or ANT+ devices present. After successful pairing, the reception distance will automatically increase to maximum range.   The 3300 series receiver also supports legacy 5kHz chest strap data reception.  It utilizes Salutron proprietary Digital Crosstalk Control and Digital Noise Filter algorithms that can filter out unwanted competing chest strap signals.  This supports better wireless reception and reduce 5kHz noise from potentially unfriendly high ‘noise’ environments coming from power systems and console electronics.     o BLE smart and ANT+ data reception  o Standard 5.3kHz chest strap, coded and un-coded signal reception o Proximity pairing feature. o UART communication protocol o Stationary Bike FE-C support o 3-6V operation. o RoHS compliant.
                                          CONFIDENTIAL  Copyright 2016, Salutron, Incorporated  Revision 1.1                    Revision Date:07/31//17  Page: 5 of 23   Physical Dimensions: Inches (mm) Figure1:Physicaldimensions Connection Diagram: (Typical)   TYPE PIN No. DESCRIPTION J1 – Main 1 GND 2 VCC 3 TXD 4 RXD
                                          CONFIDENTIAL  Copyright 2016, Salutron, Incorporated  Revision 1.1                    Revision Date:07/31//17  Page: 6 of 23 Electrical Characteristics:  Symbol Parameter Conditions Min. Typ. Max. Units VS  Supply voltage  -  3 5 6 V IS  Supply current  Vcc = 5V  5.2  5.5  10.5  mA To Operating Temperature -  -10  -  60  °C Ts  Storage Temperature -  -40  -  85  °C  5KHZ Wireless Specification: Parameter Conditions Min.  Typ. Max. Units 5KHZ Wireless reception range  Noise free environment  31      80 35      90  39  100 Inches cm 5KHZ Wireless reception frequency T= 25ºC,  Vcc =5.0V   4.8     5.3    5.9   KHz Heart rate detection  T= 25ºC,  Vcc =5.0V   30      -    240   BPM Output format  UART Protocol  BLE/ANT+ Specification:  Minimum Typical Maximum UnitHR Measurement    Range  30  -  240  beats per minute  Frequency  2379  -  2496  MHz  Center Frequency  -  2402  -  MHZ  Channel Bandwidth  -  -  2  MHZ  Low speed Crystal Freq  -  32.768  -  KHZ  High speed Crystal Freq  -  32  -  MHZ  Channel Spacing  -  2  -  MHZ  No. of channels used  -  -  40  Channels  Modulation          GFSK
                                          CONFIDENTIAL  Copyright 2016, Salutron, Incorporated  Revision 1.1                    Revision Date:07/31//17  Page: 7 of 23  Output power  -20  -  4  dBm  Open Air range  -  -  10  MeterPower Consumption Vdd=5.0V @ 25°C   Standby mode  -  5.5  -  mAOperation Modes  Device Searching Mode   -  10  10.5  mAHeart rate Data transfer  -  5.5  5.6  mA  2.4GHZ Transmission distance - - - - 33 10 Feet Meter            
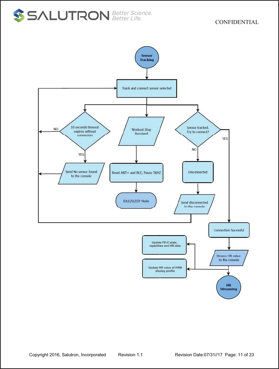
                                          CONFIDENTIAL  Copyright 2016, Salutron, Incorporated  Revision 1.1                    Revision Date:07/31//17  Page: 8 of 231. UART COMMUNICATION PROTOCOL:  The following section describes the communication protocol between the HRM3300 and Equipment console. The protocol is intended to provide a reliably link between the HRM3300 and Equipment console. The UART protocol supports the two way link communication between the two devices.  1.2.Block Diagram 2. OPERATION  2.1. Description  The Equipment console and HRM3300 uses standard UART protocol to transmit and receive custom packets. The Equipment console control the HRM3300 operation. The HRM3300 operations are: x Start and stop 5Khz, BLE and ANT+ scanning   x Connect and disconnect to a heart rate sensor using 5khz, BLE and ANT+. x On-demand scanning x Stationary bike FE-C broadcast is activated with user selected ID at the start of workout x HRM display profile is broadcasted with user selected ID at the start of workout x HRM display profile and Stationary bike have the same ID
                                          CONFIDENTIAL  Copyright 2016, Salutron, Incorporated  Revision 1.1                    Revision Date:07/31//17  Page: 9 of 23 2.2. UART Specification Baudrate: 9600 (default), 4800, 2400, 115200 Parity: No parity Flow Control: Disable  2.3. Equipment Assumption Upon power up of the equipment device, the HRM3300 is also power up. Since the equipment is controlling the HRM3300, the HRM3300 will be on the idle state or waiting state for the command from the equipment console.  2.4. Equipment and HRM3300 Operation The equipment console will send “workout” command to HRM3300 to wake up the HRM3300 from idle state to scanning state. The HRM3300 will start scanning for 5kHz, BLE and ANT+ sensors advertising within its proximity. The proximity setting is added in the “workout” command send by the console. The sensors that are found during scanning state will be sent to the Equipment console. For BLE, the advertising name and BLE address are sent to the console. A separator key is added in between the advertising name and the BLE address. See the UART package table for the details of communication protocol. All BLE sensors send to the console are uniquely. This means there are no duplicate for BLE sensors received by the equipment console.  For ANT+ the advertising ID is sent to the equipment console. There is a possibility of duplication of ANT+ sensors because of the limitation of ANT+ protocol. For 5kHz, a "5kHz HRM" name is sent. Only one 5kHz sensor is send to equipment console while a maximum five devices each for BLE and ANT+. Up to maximum of eleven sensors can be sent to the equipment console. Although the console can receive more than eleven devices, the limitation is due to the capacity of HRM3300 microcontroller. Maximum capacity might change in the future or upon customer request.  After all sensors within the pairing proximity range are sent to the equipment console, the user is expected to choose what type of sensor to be used during workout. If the user selects the BLE device, the corresponding BLE address is sent back to HRM3300. The BLE address is one of the parameters for pairing and tracking BLE sensor. If user selects ANT+ device, the HRM3300 will use the ANT+ advertising name for pairing and tracking. If there are more than one ANT+ device with the same advertising name then there might be a chance for the user to pair to a wrong sensor. For 5kHz device, the strongest signal is expected to be paired. After the HRM3300 successfully paired with the selected sensor, it starts streaming the heart rate data. The heart rate data will be sent to console. The frequency of heart rate streaming will be dependent upon the kind of sensor device but for 5kHz it would depend upon the heart rate value. The equipment console would need to send a “stop workout” command to disconnect the HRM3300 to the paired sensor. The HRM3300 will forget that sensor device and go to idle state and wait for next interaction. A special process was made if only 5kHz was detected during scanning. By default, the HRM3300 will not wait for user confirmation but directly connect to 5kHz sensor if it is the only one detected during scanning. HRM data will automatically send to console after connection However console has an option to override it with “5KHZ disable auto connect” command, in this case the console will wait for user confirmation. A stop workout command will disconnect the HRM3300 to 5kHz sensor and go to idle state.
                                          CONFIDENTIAL  Copyright 2016, Salutron, Incorporated  Revision 1.1                    Revision Date:07/31//17  Page: 10 of 232.5. HRM3300 Programming flow  
                                          CONFIDENTIAL  Copyright 2016, Salutron, Incorporated  Revision 1.1                    Revision Date:07/31//17  Page: 11 of 23 
                                          CONFIDENTIAL  Copyright 2016, Salutron, Incorporated  Revision 1.1                    Revision Date:07/31//17  Page: 12 of 23
                                          CONFIDENTIAL  Copyright 2016, Salutron, Incorporated  Revision 1.1                    Revision Date:07/31//17  Page: 13 of 232.6. HRM3300 OTA. The new code update can be flashed into the device using over the air programming.  The BLE DFU feature of OEM3300 can be triggered using the activation command from the console. Once triggered the OEM3300 function as BLE peripheral and will broadcast “OEM_3300”.  Using Nordic NRF Connect application installed in the phone and the OAD zip file released, the OEM3300 firmware can be updated. For more information and procedure on how to OTA, please refer to OEM3300 OAD procedure document.
                                          CONFIDENTIAL  Copyright 2016, Salutron, Incorporated  Revision 1.1                    Revision Date:07/31//17  Page: 14 of 233. UART COMMUNICATION PROTOCOL PACKETS  3.1. Packets  The uart protocol packets contain data that will be used as an interface between the HRM3300 and the equipment console. A maximum of twenty four bytes and a minimum of eight bytes are used during Uart communication.  Fletcher checksum reference:  https://en.wikipedia.org/wiki/Fletcher%27s_checksum  For 5kHz analog strap, the name to be transmitted will be “5kHz HRM”.  Below is the UART packet:  A response bit when set means the receiver is obliged to response acknowledgement when package is received from the transmitting Uart port  START COMMAND PACKET LEN  CHECK SUM RESPONSE BIT CLASS  SUB  DATAx  Type  Size in bytes Description START COMMAND  1  Start byte  PACKET LEN  1  Number of bytes in a packet CHECK SUM  2  Fletcher checksum RESPONSE BIT  1  Response bit CLASS  1  Packet Class type SUB CLASS  1  Packet sub-class type DATA 17 BLE advertising name and BLE address with “0x1F” separator between name and address 8  5Khz HRM name 2 ANT+ ID 1 Other data   3.2. Example of Sending Packets Equipment Console Usage: Sending packet name to equipment console   Format: [Start Command] [Packet Size] [Fletcher check sum low byte] [Fletcher check sum high byte] [Response bit] [Class] [Sub Class] [Name 1st byte]
                                          CONFIDENTIAL  Copyright 2016, Salutron, Incorporated  Revision 1.1                    Revision Date:07/31//17  Page: 15 of 23[Name … byte] [Name xth byte] Packet:  ex. 5Khz advertising name = “5kHz HRM” [0x0A] [0x0F] [0xYY] [0xZZ] [0x0C] [0x00] [0x01] [0x35] [0x6B] [0x48] [0x7A] [0x20] [0x48] [0x52] [0x4D]   3.3. Example of Sending Packet to HRM3300 Usage: Sending selected packet name to HRM3300   Format: [Start Command] [Packet Size] [Fletcher check sum low byte] [Fletcher check sum high byte] [Response bit] [Class] [Sub Class] [Name 1st byte] [Name … byte] [Name xth byte]    Packet:  ex. 5Khz advertising name = “5kHz HRM” [0x0B] [0x0F] [0xYY] [0xZZ]  [0x00] [0x1C] [0x01] [0x35] [0x6B] [0x48] [0x7A] [0x20] [0x48] [0x52] [0x4D]
                                          CONFIDENTIAL  Copyright 2016, Salutron, Incorporated  Revision 1.1                    Revision Date:07/31//17  Page: 16 of 23 3.4. UART Protocol Packet Table: UART PROTOCOL PACKETDESCRIPTIONCOMMANDPACKET LENGHTCHECK SUM RESPONSE BITCLASSSUB DATA (1-n)HRM3300 TO EQUIPMENT CONSOLE       5Khz name to Console0x0A15 0xYY 0xYY 0x00 0x0C0x01 0xYY...BLE name and Address to Console0x0A24 0xYY 0xYY 0x00 0x0C0x02 0xYY...ANT name  to Console0x0A11 0xYY 0xYY 0x00 0x0C0x03 0xYY...        HR DATA0x0A8 0xYY 0xYY 0x00 0x0C0x04 0xYY5KHZ ERROR CODE       Connection lost0x0A8 0xYY 0xYY 0x00 0x0C0x05 0x01Corrupted HR 0x0A8 0xYY 0xYY 0x00 0x0C0x05 0x02Relearn 0x0A8 0xYY 0xYY 0x00 0x0C0x05 0x03Code Noisy0x0A8 0xYY 0xYY 0x00 0x0C0x05 0x04Code Noisy Off0x0A8 0xYY 0xYY 0x00 0x0C0x05 0x05Code Over Limit0x0A8 0xYY 0xYY 0x00 0x0C0x05 0x06Cross Talk 0x0A8 0xYY 0xYY 0x00 0x0C0x05 0x07        BLE Error code only0x0A8 0xYY 0xYY 0x00 0x0C0x05 0x1YANT+ error code only0x0A8 0xYY 0xYY 0x00 0x0C0x05 0x2YCOMMON ERROR       Connection lost0x0A8 0xYY 0xYY 0x00 0x0C0x05 0x31Connection failed0x0A8 0xYY 0xYY 0x00 0x0C0x05 0x32No device found0x0A8 0xYY 0xYY 0x00 0x0C0x05 0x33STATUS       Disconnected0x0A8 0xYY 0xYY 0x00 0x0C0x06 0x01Searching device0x0A8 0xYY 0xYY 0x00 0x0C0x06 0x02Device not found0x0A8 0xYY 0xYY 0x00 0x0C0x06 0x03Device found0x0A8 0xYY 0xYY 0x00 0x0C0x06 0x04Idle Mode0x0A8 0xYY 0xYY 0x00 0x0C0x06 0x05Connected0x0A8 0xYY 0xYY 0x00 0x0C0x06 0x06Scanning0x0A8 0xYY 0xYY 0x00 0x0C0x06 0x07Stop Scanning0x0A8 0xYY 0xYY 0x00 0x0C0x06 0x08Workout started0x0A8 0xYY 0xYY 0x00 0x0C0x06 0x09workout stopped0x0A8 0xYY 0xYY 0x00 0x0C0x06 0x0A5KHZ WL active  0x0A8 0xYY 0xYY 0x00 0x0C0x06 0x0B
                                          CONFIDENTIAL  Copyright 2016, Salutron, Incorporated  Revision 1.1                    Revision Date:07/31//17  Page: 17 of 23ACKNOWLEDGEMENT       ACLK0x0A8 0xYY 0xYY 0x00 0x0C0x07 0x01RSSI Value       5Khz name0x0A8 0xYY 0xYY 0x00 0x0D0x01 0x01BLE RSSI Data0x0A8 0xYY 0xYY 0x00 0x0D0x10 0xYYANT+ RSSI Data0x0A8 0xYY 0xYY 0x00 0x0D0x20 0xYYEQUIPMENT CONSOLE TO HRM3300     CONNECTING       Sending 5Khz Name to MCU0x0B15 0xYY 0xYY 0x00 0x1C0x01 0xYY...Sending BLE address to MCU0x0B15 0xYY 0xYY 0x00 0x1C0x02 0xYY...Sending ANT ID to MCU0x0B11 0xYY 0xYY 0x00 0x1C0x03 0xYY...WORKOUT       Start workout with RSSI option 10x0B8 0xYY 0xYY 0x00 0x1C0x04 0x01Start workout with RSSI option 20x0B8 0xYY 0xYY 0x00 0x1C0x04 0x02Start workout with RSSI option 30x0B8 0xYY 0xYY 0x00 0x1C0x04 0x03Stop Workout0x0B8 0xYY 0xYY 0x00 0x1C0x04 0x04StartWorkoutwithRSSIdata(dbm) 0x0B8 0xYY 0xYY 0x00 0x1C0x04 0xYY        SCANNING         Start Scanning0x0B8 0xYY 0xYY 0x00 0x1C0x05 0x01GET STATUS                 Get state status  0x0B  8  0xYY  0xYY  0x01  0x1C  0x06  0x01  5KHZ COMMAND         Auto connect0x0B 8 0xYY 0xYY 0x01 0x1C 0x07 0x01 Disable auto connect0x0B8 0xYY 0xYY 0x01 0x1C0x07 0x02ENABLE BLE OTA       Start BLE Broadcast  0x0B8 0xYY 0xYY 0x00 0x1E0x01 0x01Stop BLE Broadcast  0x0B8 0xYY 0xYY 0x00 0x1E0x01 0x02
                                          CONFIDENTIAL  Copyright 2016, Salutron, Incorporated  Revision 1.1                    Revision Date:07/31//17  Page: 18 of 233.5. UART BIKE FE-C Protocol Packet Table:             UART BIKE FE-C PROTOCOL PACKETDESCRIPTIONCMDPACKET LENGHTCHECK SUMRESPONSEBITCLASS SUB DATA  DATADATADATA DATA DATADATADATA   EQUIPMENT CONSOLE TO HRM3300                                                            Console FE-C status                              Set FEC supported 0x0A 8 0xYY 0xYY 0x00 0x10 0x01 0x01        Set FEC not supported 0x0A 8 0xYY 0xYY 0x00 0x10 0x01 0x00                               Start FEC Broadcast 0x0B 8 0xYY 0xYY 0x00 0x11 0x01 0x01        Stop FEC  0x0B 8 0xYY 0xYY 0x00 0x11 0x02 0x02        Details for Page 16                               Set Page 16  0x0B  15  0xYY  0xYY  0x00  0x12  0x01 Byte0 Byte1 Byte2 Byte3  Byte4  Byte5 Byte6 Byte7                 Details for Page 18                               Set page 18  0x0B  15  0xYY  0xYY  0x00  0x13  0x01 Byte0 Byte1 Byte2 Byte3  Byte4  Byte5 Byte6 Byte7                       Details for Page21                               Set page 21  0x0B  15  0xYY  0xYY  0x00  0x14  0x01 Byte0 Byte1 Byte2 Byte3  Byte4  Byte5 Byte6 Byte7                       Details for Page 80                               Set page 80  0x0B  15  0xYY  0xYY  0x00  0x15  0x01 Byte0 Byte1 Byte2 Byte3  Byte4  Byte5 Byte6 Byte7                       Details for page 81                               Set Page 81  0x0B  15  0xYY  0xYY  0x00  0x16  0x01 Byte0 Byte1 Byte2 Byte3  Byte4  Byte5 Byte6 Byte7                       DEVICE ID                               Set Device ID  0x0B 8 0xYY 0xYY 0x00 0x17 0x01 0xYY                             HRM3300 TO EQUIPMENT CONSOLE                                                    FEC Status                               Get FEC support status 0x0A 8 0xYY 0xYY 0x00 0x20 0x01 0x01                               Page 16                               Get data page 16 0x0A 8 0xYY 0xYY 0x00 0x22 0x01 0x01
                                          CONFIDENTIAL  Copyright 2016, Salutron, Incorporated  Revision 1.1                    Revision Date:07/31//17  Page: 19 of 23Page 18                               Get data page 18 0x0A 8 0xYY 0xYY 0x00 0x23 0x01 0x01                               Page 21                               Get data page 21 0x0A 8 0xYY 0xYY 0x00 0x24 0x01 0x01                               Page 80                               Get data page 80 0x0A 8 0xYY 0xYY 0x00 0x25 0x01 0x01                               Page81                               Get data page 81 0x0A 8 0xYY 0xYY 0x00 0x26 0x01 0x01                             DEVICE ID                               Get Device ID  0x0A 8 0xYY 0xYY 0x00 0x27 0x01 0x01                             
                                          CONFIDENTIAL  Copyright 2016, Salutron, Incorporated  Revision 1.1                    Revision Date:07/31//17  Page: 20 of 23Appendix A : HRM3300 Placement Guideline The electrical noise generates from the machine could affect the reception range of 5KHZ wireless receiver. It is better to avoid any noise frequency near 5KHZ or harmonics get near the module. Although not all electrical noise can be avoided, the following sources could contribute to the interference. It is recommended to position the HR wireless module as far from these sources as possible. x LED display x Electrical fan x Audio speaker x Magnetic field x  Piezo buzzer/beeper  x  Magnetic brake (Bike) x  External/ internal CD player x  Excessive ripple noise on power supply x  Switching power supply x Motor controller x  Sound or noise source in audio band (20HZ~20KHZ) x Cell phone  An incorrect wireless coil orientation placement will affect the range. The orientation of the receiving coil on the HRM wireless module should be in horizontal or parallel with the transmitter’s coil to obtain the optimal performance.
                                          CONFIDENTIAL  Copyright 2016, Salutron, Incorporated  Revision 1.1                    Revision Date:07/31//17  Page: 21 of 23  The ideal placement location of the HR wireless module would be at the center, toward the front that is closer to the user, and away from the noise sources.  In case the wireless module has to place off to the left or right side from the center of the console, then try to keep the offset distance within 12 inches (30cm) or less, otherwiseThe reception distance of the HRM will be shorten if it is placed too far off from the center.             
                                          CONFIDENTIAL  Copyright 2016, Salutron, Incorporated  Revision 1.1                    Revision Date:07/31//17  Page: 22 of 23FCC/IC statement  FCC statement  This device complies with part 15 of the FCC Rules. Operation is subject to the following two conditions: (1) This device may not cause harmful interference, and (2) this device must accept any interference received, including interference that may cause undesired operation. Any Changes or modifications not expressly approved by the party responsible for compliance could void the user's authority to operate the equipment. The modular can be installed or integrated in mobile or fix devices only. This modular cannot be installed in any portable device. FCC Radiation Exposure Statement This modular complies with FCC RF radiation exposure limits set forth for an uncontrolled environment. This transmitter must not be co-located or operating in conjunction with any other antenna or transmitter. This modular has been If the FCC identification number is not visible when the module is installed inside another device, then the outside of the device into which the module is installed must also display a label referring to the enclosed module. This exterior label can use wording such as the following: “Contains Transmitter Module FCC ID:  Or ContainsFCC ID: N7P-HRM3300  N7P-HRM3300This equipment has been tested and found to comply with the limits for a Class B digital device, pursuant to part 15 of the FCC Rules. These limits are designed to provide reasonable protection against harmful interference in a residential installation. This equipment generates uses and can radiate radio frequency energy and, if not installed and used in accordance with the instructions, may cause harmful interference to radio communications. However, there is no guarantee that interference will not occur in a particular installation. If this equipment does cause harmful interference to radio or television reception, which can be determined by turning the equipment off and on, the user is encouraged to try to correct the interference by one or more of the following measures:-Reorient or relocate the receiving antenna.-Increase the separation between the equipment and receiver.-Connect the equipment into an outlet on a circuit different from that to which the receiver is connected.-Consult the dealer or an experienced radio/TV technician for help.evaluated to meet general RF exposure requirement. The device can be used in portable exposure condition without restriction.
                                          CONFIDENTIAL  Copyright 2016, Salutron, Incorporated  Revision 1.1                    Revision Date:07/31//17  Page: 22 of 23FCC/IC statement  IC statement     This device complies with Industry Canada’s licence-exempt RSSs. Operation is subject to thefollowing two conditions:(1) This device may not cause interference; and(2) This device must accept any interference, including interference that may cause undesiredoperation of the device.Cet appareil est conforme aux CNR exemptes de licence d'Industrie Canada . Son fonctionnementest soumis aux deux conditions suivantes :( 1 ) Ce dispositif ne peut causer d'interférences ; etc( 2 ) Ce dispositif doit accepter toute interférence , y compris les interférences qui peuventcauser un mauvais fonctionnement de l'appareil.For a host manufacture's using a certified modular, if (1) the module's IC number is not visible when installed in the host, or (2) if the host is marketed so that end users do not have straightforwardcommonly used methods for access to remove the module so that the IC number of the module is visible; then an additional permanent label referring to the enclosed module:"Contains Transmitter    Module IC: "   or "Contains IC: 10274A-HRM3300" must be used.10274A-HRM3300 "   When the module is installed inside another device, the user manual of the host must contain below warning statements; 1. This device complies with Part 15 of the FCC Rules. Operation is subject to the following two conditions: (1) This device may not cause harmful interference. (2) This device must accept any interference received, including interference that may cause undesired operation. 2. Changes or modifications not expressly approved by the party responsible for compliance could void the user's authority to operate the equipment. The devices must be installed and used in strict accordance with the manufacturer's instructions as described in the user documentation that comes with the product. Any company of the host device which install this modular with single modular approval should perform the test of radiated emissionand spurious emission according to FCC part 15C : 15.247 requirement,Only if the test result comply with FCC part 15C : 15.247 requirement ˈthen the host can be sold legally. Le dispositif a été évalué pour répondre aux exigences générales d'exposition RF. Le dispositifpeut être utilisé dans une condition d'exposition portable sans restriction.RF warning for Portable device:The device has been evaluated to meet general RF exposure requirement. The devicecan be used in portable exposure condition without restriction.Avertissement RF pour Appareil portable:
                              CONFIDENTIAL Copyright 2016, Salutron, Incorporated      Revision 1.1       Revision Date:07/31/17  Page: 23 of 23 OrderInformationSalutron’scommitmenttocustomersatisfactionisthedrivingforcebehindourproductofferings.Contactustodiscussanyspecificconnectoroptions,preloadedfeatures,andspecificapplicationinformationthatyoumayneed.LifeSupportPolicySalutron’s products are not authorized for use as critical components in life support devices.  ContactInformation Office:  510-795-2876  http://www.salutron.com  Salutron Inc.8371 Central Avenue, Unit A, Newark, California, United States, 94560

Navigation menu