Samsung 00792K VP D903 UK+CZ (01~27) D903I 20040623133457375 UK CZ
User Manual: Samsung VP-D903I Samsung VP-D903I user manual - User Manual - ITALIAN, PORTUGUESE (EUROPE)
Open the PDF directly: View PDF
.
Page Count: 110 [warning: Documents this large are best viewed by clicking the View PDF Link!]

ENGLISH CZECH
Digital Video Camcorder
Owner’s Instruction Book
Before operating the unit, please read this
instruction book thoroughly, and retain it for
future reference.
AF Auto Focus
CCD Charge Coupled Device
LCD Liquid Crystal Display
VP-D903(i)/D903D(i)
ELECTRONICS
This product meets the intent of
Directive 89/336 CEE, 73/23 CEE, 93/68 CEE.
START/
STOP
SELF
TIMER
A.DUB
ZERO
MEMORY
PHOTODISPLAY
X2
SLOW
F.ADV
PHOTO
SEARCH
DATE/
TIME
AD68-00792K
UÏivatelská pfiíruãka
Pfied pouÏíváním tohoto pfiístroje si prosím
peãlivû pfieãtûte tento návod a ponechejte si
jej pro pfiípad potfieby v budoucnu.
Digitální videokamera
VP-D903(i)/D903D(i)
AF Automatické ostfiení
CCD Snímací prvek Charge
Coupled Device
LCD Displej s tekut˘mi krystaly
Tento v˘robek splÀuje zám
û
ry Sm
û
rnice
ã
íslo 89/336
CEE, 73/23 CEE, 93/68 CEE.
00792K VP-D903 UK+CZ (01~27) 6/23/04 9:51 AM Page 101

Obsah
Pfiednosti..........................................................................................................11
Pfiíslu‰enství dodávané s videokamerou .......................................................12
Pohled zepfiedu a zleva...................................................................................13
Pohled z levé strany ........................................................................................14
Pohled na pravou stranu a shora ...................................................................15
Pohled zezadu a zespodu...............................................................................16
Dálkov˘ ovladaã...............................................................................................17
OSD (nabídka v reÏimech CAMERA a PLAYER) ..........................................18
OSD (nabídka v reÏimech M.REC a M.PLAY (Memory Stick)).....................19
Zapnutí a vypnutí nabídky OSD (On Screen Display).............................19
Jak pouÏívat dálkov˘ ovladaã..........................................................................20
Instalace baterie do dálkového ovladaãe .................................................20
Natáãení “sebe sama” pomocí dálkového ovladaãe................................20
Instalace lithiového akumulátoru.....................................................................21
Sefiízení ruãního popruhu................................................................................22
Ruãní popruh.............................................................................................22
Ramenní fiemínek......................................................................................22
Nasazení krytky na objektiv ......................................................................22
Pfiipojení napájecího zdroje.............................................................................23
PouÏívání síÈového adaptéru na stfiídavé napûtí a kabelu na
stejnosmûrné napûtí..................................................................................23
Volba reÏimu CAMCORDER....................................................................23
PouÏívání baterie Lithium Ion..........................................................................24
Dobíjení baterie Lithium Ion ......................................................................24
Tabulka nepfietrÏité doby nahrávání podle modelÛ a typu akumulátoru ..25
Zobrazování úrovnû nabití akumulátoru...................................................26
Vkládání a vyjímání kazety ..............................................................................27
Pofiízení va‰í první nahrávky ...........................................................................28
Volba jazyka nabídky (OSD LANGUAGE) .....................................................29
Vyhledávání záznamu (REC SEARCH) ...................................................30
Rady pro natáãení stabilního obrazu ..............................................................31
Natáãení pomocí LCD displeje .................................................................31
Natáãení pomocí hledáãku........................................................................31
Nastavení LCD displeje ...................................................................................32
PouÏívání hledáãku (VIEWFINDER)...............................................................33
Zaostfiení obrazu .......................................................................................33
Pfiehrávání nahrané kazety na LCD displeji ...................................................34
Nastavení LCD displeje v prÛbûhu pfiehrávání (PLAY) ...........................35
ENGLISH
Contents
22
ENGLISH CZECH
Features ................................................................................................................. 11
Accessories Supplied with camcorder .................................................................. 12
Front & Left View .................................................................................................. 13
Left side View ........................................................................................................ 14
Right & Top View ................................................................................................... 15
Rear & Bottom View .............................................................................................. 16
Remote control ...................................................................................................... 17
OSD (On Screen Display in CAMERA and PLAYER modes) ............................. 18
OSD (On Screen Display in M.REC and M.PLAY (Memory Stick) modes) ......... 19
Turning the OSD on/off (On Screen Display) ................................................ 19
How to use the Remote Control .......................................................................... 20
Battery Installation for the Remote Control .................................................... 20
Self Record using the Remote Control .......................................................... 20
Lithium Battery Installation ......................................................................................21
Adjusting the Hand Strap ..................................................................................... 22
Hand strap ...................................................................................................... 22
Shoulder strap...................................................................................................22
Attaching the Lens Cover .................................................................................22
Connecting a Power Source ................................................................................. 23
To use the AC Power adapter and DC Cable ............................................... 23
To select the CAMCORDER mode .................................................................23
Using the Lithium Ion Battery Pack ..................................................................... 24
Charging the Lithium Ion Battery Pack .......................................................... 24
Table of continuous recording time based on model and battery type ........ 25
Battery level display ........................................................................................ 26
Inserting and Ejecting a Cassette ........................................................................ 27
Making your First Recording ................................................................................. 28
Selecting the OSD LANGUAGE ........................................................................... 29
Record Search (REC SEARCH) ................................................................... 30
Hints for Stable Image Recording ........................................................................ 31
Recording with the LCD monitor .................................................................... 31
Recording with the Viewfinder ....................................................................... 31
Adjusting the LCD ................................................................................................ 32
Using the VIEWFINDER ...................................................................................... 33
Adjusting the Focus ........................................................................................ 33
Playing back a tape you have recorded on the LCD ........................................... 34
Adjusting the LCD during PLAY ..................................................................... 35
BASIC Recording ................................................................ 28
Základní obsluha nahrávání ..................................................28
Preparation ......................................................................... 20
Pfiíprava ................................................................................20
Notes and Safety Instructions ............................................... 6
Getting to Know Your Camcorder ...................................... 11
Poznámky a bezpeãnostní pokyny ..........................................6
Obeznámení s videokamerou................................................11
00792K VP-D903 UK+CZ (01~27) 6/23/04 9:51 AM Page 2

Controlling Sound from the Speaker ................................................................... 35
Use of various Functions ...................................................................................... 36
Setting menu items ......................................................................................... 36
Set the camcorder to CAMERA or PLAYER mode and M.REC or M.PLAY
mode ................................................................................................................ 36
Availability of functions in each mode ............................................................ 37
CLOCK SET .................................................................................................. 38
WL. REMOTE ................................................................................................ 39
BEEP SOUND ............................................................................................... 40
SHUTTER SOUND ........................................................................................ 41
DEMONSTRATION ....................................................................................... 42
PROGRAM AE .............................................................................................. 43
Setting the PROGRAM AE ............................................................................. 44
WHT. BALANCE (WHITE BALANCE) ........................................................... 45
Zooming In and Out with DIGITAL ZOOM ..................................................... 46
Zooming In and Out ........................................................................................ 46
Digital Zoom .................................................................................................. 47
EIS (Electronic Image Stabilizer) ................................................................... 48
DSE (Digital Special Effects) SELECT .......................................................... 49
Selecting an effect .......................................................................................... 50
MEMORY MIX ................................................................................................. 51
Recording Superimposed images on a tape .................................................. 52
Using the Built-in Flash .......................................................................................... 53
FLASH SELECT .............................................................................................. 53
REC MODE ................................................................................................... 54
AUDIO MODE ............................................................................................... 55
WIND CUT ..................................................................................................... 56
DATE/TIME .................................................................................................... 57
TV DISPLAY .................................................................................................. 58
Using Quick Menu ............................................................................................... 59
Setting the Quick menu .................................................................................. 60
SHUTTER SPEED & EXPOSURE ............................................................... 61
SLOW SHUTTER(Low Shutter Speed) .............................................................. 62
EASY Mode (for Beginners) ................................................................................. 63
AF/MF (Auto Focus/Manual Focus) ..................................................................... 64
Auto Focusing ................................................................................................. 64
Manual Focusing ............................................................................................ 64
BLC (Back Light Compensation) .......................................................................... 65
Fade In and Out .................................................................................................... 66
To Start Recording .......................................................................................... 66
To Stop Recording (use FADE IN / FADE OUT) ........................................... 66
Audio dubbing ...................................................................................................... 67
Dubbing sound................................................................................................. 67
Monitorování zvuku prostfiednictvím reproduktoru .........................................35
PouÏívání rÛzn˘ch funkcí.................................................................................36
Nastavení poloÏek nabídky .......................................................................36
Nastavení videokamery do reÏimu CAMERA nebo PLAYER a do
reÏimu M.REC nebo M.PLAY...................................................................36
Dostupnost funkcí v jednotliv˘ch reÏimech..............................................37
CLOCK SET (nastavení hodin) ................................................................38
WL. REMOTE (vypnutí/zapnutí dálkového ovladaãe) .............................39
BEEP SOUND (zvukov˘ signál)...............................................................40
SHUTTER SOUND (zvuk závûrky) ..........................................................41
DEMONSTRATION (ukázka) ...................................................................42
PROGRAM AE (programová expozice)...................................................43
Nastavení programové expozice (PROGRAM AE) .................................44
WHT. BALANCE (vyváÏení bílé) ..............................................................45
PfiibliÏování a vzdalování pomocí funkce DIGITAL ZOOM .....................46
Transfokace (pfiibliÏování a vzdalování) ...................................................46
Digitální transfokace..................................................................................47
EIS (elektronick˘ stabilizátor obrazu) .......................................................48
DSE (digitální speciální efekty) SELECT..................................................49
Volba efektu...............................................................................................50
MEMORY MIX (pamûÈ).............................................................................51
Nahrávání prolnutého obrazu na kazetu ..................................................52
PouÏívání vestavûného zábleskového zafiízení ..............................................53
FLASH SELECT (volba zábleskového zafiízení)......................................53
REC MODE (reÏim nahrávání) .................................................................54
AUDIO MODE (reÏim audio) ....................................................................55
WIND CUT (potlaãení neÏádoucích zvukÛ - vûtru)..................................56
DATE/TIME (datum/ãas)...........................................................................57
TV DISPLAY (zobrazení na televizoru)....................................................58
PouÏívání nabídky Quick Menu.......................................................................59
Nastavení nabídky Quick menu................................................................60
SHUTTER SPEED & EXPOSURE (rychlost závûrky a expozice)..........61
SLOW SHUTTER (nízká rychlost závûrky) ....................................................62
ReÏim EASY (pro zaãáteãníky) .......................................................................63
AF/MF (Automatické/Ruãní zaostfiování) ........................................................64
Automatické zaostfiování...........................................................................64
Ruãní zaostfiování......................................................................................64
BLC (kompenzace protisvûtla)........................................................................65
Rozetmívání a setmívání obrazu (Fade In/Out)..............................................66
Pro zahájení nahrávání .............................................................................66
Pro zastavení natáãení (pouÏijte funkci FADE IN / FADE OUT).............66
Audio dabing....................................................................................................67
Zvuk dabingu.............................................................................................67
Advanced Recording .......................................................... 36
Roz‰ífiené moÏnosti nahrávání ..............................................36
Contents Obsah
33
ENGLISH CZECH
00792K VP-D903 UK+CZ (01~27) 6/23/04 9:51 AM Page 3

Obsah
ENGLISH CZECH
ENGLISH
44
Dubbed Audio Playback ................................................................................. 68
PHOTO Image Recording ..................................................................................... 69
Searching for a PHOTO picture ..................................................................... 69
Various Recording Techniques ............................................................................. 70
Tape Playback ....................................................................................................... 71
Playback on the LCD ...................................................................................... 71
Playback on a TV monitor .............................................................................. 71
Connecting to a TV which has Audio/Video input jacks ................................ 71
Connecting to a TV which has no Audio and Video input jacks .................... 72
Playback ......................................................................................................... 72
Various Functions while in PLAYER mode ........................................................... 73
Playback pause .............................................................................................. 73
Picture search (Forward/Reverse) ................................................................. 73
Slow playback (Forward/Reverse) ................................................................. 73
Frame advance (To play back frame by frame) ............................................. 74
X2 Playback (Forward/Reverse ) ................................................................... 74
Reverse playback ............................................................................................ 74
ZERO MEMORY .................................................................................................. 75
Transferring IEEE1394 (i.LINK)-DV standard data connections .......................... 77
Connecting to a DV device ............................................................................ 77
Connecting to a PC ........................................................................................ 77
System requirements ...................................................................................... 78
Recording with a DV connection cable (VP-D903i/D903Di only)................... 78
Transferring a Digital Image through a USB Connection ..................................... 79
System Requirements ........................................................................................... 79
Installing DVC Media 6.1 Software........................................................................ 80
Connecting to a PC ............................................................................................... 81
MEMORY STICK
(Optional Accessory)
................................................................ 82
Memory Stick Functions .................................................................................. 82
Inserting and ejecting the Memory Stick ........................................................ 83
Structure of folders and files on the Memory Stick ........................................ 84
Image Format ................................................................................................. 84
Selecting the CAMCORDER mode ...................................................................... 84
Selecting the image quality ................................................................................... 85
Pfiehrávání dabovaného zvuku.................................................................68
Záznam obrázku (PHOTO Image)..................................................................69
Vyhledání obrázku (PHOTO)....................................................................69
RÛzné techniky nahrávání...............................................................................70
Pfiehrávání kazety ............................................................................................71
Pfiehrávání na LCD displeji .......................................................................71
Pfiehrávání na obrazovce televizoru .........................................................71
P
fi
ipojení k televizoru, kter˘ je vybaven vstupními zdí
fi
kami audio/video ...71
Pfiipojení k televizoru, kter˘ nemá Ïádné vstupní zdífiky audio/video......72
Pfiehrávání .................................................................................................72
RÛzné funkce v reÏimu pfiehrávaãe (PLAYER)..............................................73
Pauza pfii pfiehrávání.................................................................................73
Vyhledávání zábûru (dopfiedu/dozadu) ....................................................73
Zpomalené pfiehrávání (dopfiedu/dozadu) ...............................................73
Posun po jednotliv˘ch snímcích (pfiehrávání po jednotliv˘ch snímcích).74
Pfiehrávání dvojnásobnou rychlostí (dopfiedu/dozadu)............................74
Zpûtné pfiehrávání.....................................................................................74
ZERO MEMORY (pamûÈ) ...............................................................................75
Standardní zapojení a pfienos dat pomocí rozhraní IEEE1394 (i.LINK)-DV..77
Pfiipojení k zafiízení DV..............................................................................77
Pfiipojení k poãítaãi PC..............................................................................77
Systémové poÏadavky ..............................................................................78
Nahrávání pomocí propojovacího kabelu DV
(pouze model VP-D903i/D903Di).............................................................78
Pfiená‰ení digitálního obrazu prostfiednictvím pfiipojení USB ........................79
Systémové poÏadavky.....................................................................................79
Instalace software DVC Media 6.1..................................................................80
Pfiipojení k poãítaãi PC ....................................................................................81
MEMORY STICK (doplÀkové pfiíslu‰enství)...................................................82
Funkce média Memory Stick ....................................................................82
Vkládání a vyjímání média Memory Stick.................................................83
Struktura sloÏek a souborÛ na médiu Memory Stick...............................84
Formát obrázku .........................................................................................84
Volba reÏimu CAMCORDER ..........................................................................84
Volba kvality obrázku.......................................................................................85
Contents
Playback ............................................................................. 71
Recording in PLAYER mode (VP-D903i/D903Di only) ............. 76
IEEE 1394 Data Transfer ..................................................... 77
USB interface .................................................................... 79
Digital Still Camera mode ................................................... 82
Pfiehrávání.............................................................................71
Nahrávání v reÏimu pfiehrávaãe (PLAYER) (pouze modely VP-D903i/D903Di) ...76
Pfienos dat prostfiednictvím rozhraní IEEE 1394 ............................................77
Rozhraní USB........................................................................79
ReÏim digitálního fotoaparátu...............................................82
00792K VP-D903 UK+CZ (01~27) 6/23/04 9:51 AM Page 4

Specifications .................................................................... 107
INDEX ............................................................................... 108
Select the photo quality ................................................................................. 85
Number of images on the Memory Stick ....................................................... 85
Selecting the recording image size........................................................................ 86
Selecting the moving picture size .......................................................................... 87
Recording images continuously............................................................................. 88
Select the CONTINUOUS SHOT.................................................................... 88
Setting the File Number ......................................................................................... 89
Recording Still images to a Memory Stick in M.REC Mode ................................ 90
Recording images to a Memory Stick ............................................................ 90
Recording an image from a cassette as a still image .................................. 91
Copying still images from a cassette to Memory Stick ......................................... 92
MJPEG RECORDING .......................................................................................... 93
Recording moving pictures onto a MEMORY STICK .......................................... 93
Viewing still images/moving pictures .................................................................... 95
To view a Single image.................................................................................... 95
To view a slide show........................................................................................ 96
To view the Multi Display................................................................................. 96
Marking still images for printing ............................................................................ 97
Protection from accidental erasure........................................................................ 98
Deleting Still images/Moving pictures ................................................................... 99
Formatting the Memory Stick .............................................................................. 100
Attention ........................................................................................................ 100
After finishing a recording ................................................................................... 101
Cleaning and Maintaining the Camcorder........................................................... 102
Cleaning the Video Heads ........................................................................... 102
Using Your Camcorder Abroad ........................................................................... 103
Power sources .............................................................................................. 103
Colour system ............................................................................................... 103
Troubleshooting ................................................................................................... 104
Self Diagnosis Display .................................................................................. 104
Moisture Condensation ................................................................................ 104
Self Diagnosis Display in M.REC, M.PLAY mode ....................................... 105
Volba kvality fotografií ...............................................................................85
Poãet obrázkÛ na médiu Memory Stick ...................................................85
Volba velikosti pofiízeného obrázku ................................................................86
Volba velikosti pohyblivého obrazu.................................................................87
Plynulé nahrávání obrázkÛ..............................................................................88
Volba funkce CONTINUOUS SHOT ........................................................88
Nastavení ãísla souboru ..................................................................................89
Nahrávání statick˘ch obrázkÛ na médium Memory Stick v reÏimu M.REC..90
Nahrávání obrázkÛ na médium Memory Stick.........................................90
Nahrávání obrázku z kazety jako statického obrázku..............................91
Kopírování statick˘ch obrázkÛ z kazety na médium Memory Stick...............92
Nahrávání ve formátu MJPEG........................................................................93
Nahrávání pohyblivého obrazu na médium MEMORY STICK......................93
ProhlíÏení statick˘ch obrázkÛ/pohyblivého obrazu ........................................95
ProhlíÏení jednoho obrázku ......................................................................95
ProhlíÏení ve formû prezentace (slide show)...........................................96
ProhlíÏení v reÏimu Multi Display .............................................................96
Oznaãování statick˘ch obrázkÛ pro tisk..........................................................97
Ochrana pfied neÏádoucím smazáním............................................................98
Ru‰ení statick˘ch obrázkÛ/pohyblivého obrazu .............................................99
Formátování média Memory Stick ................................................................100
Pozor .......................................................................................................100
Po ukonãení nahrávání..................................................................................101
âi‰tûní a údrÏba videokamery.......................................................................102
âi‰tûní videohlav .....................................................................................102
PouÏívání videokamery v zahraniãí...............................................................103
Zdroje napájení........................................................................................103
Barevn˘ televizní systém ........................................................................103
OdstraÀování potíÏí........................................................................................104
Displej automatické diagnostiky .............................................................104
Kondenzace vlhkosti ...............................................................................104
Displej automatické diagnostiky v reÏimu M.REC, M.PLAY .................105
Contents Obsah
55
ENGLISH CZECH
Maintenance...................................................................... 101
Troubleshooting................................................................. 104
Technické údaje ..................................................................107
REJST
¤
ÍK.............................................................................108
ÚdrÏba................................................................................101
OdstraÀování potíÏí ............................................................104
00792K VP-D903 UK+CZ (01~27) 6/23/04 9:51 AM Page 5

Poznámky a bezpeãnostní pokyny
Poznámky k otáãení obrazovky LCD displeje
LCD obrazovkou otáãejte opatrnû zpÛsobem, kter˘ vidíte na obrázku.
Pfiíli‰né otoãení mÛÏe zpÛsobit po‰kození vnitfiní ãásti závûsu, kter˘
spojuje LCD obrazovku s videokamerou.
1. LCD obrazovka je zavfiena.
2. Standardní natáãení pomocí LCD
obrazovky.
■LCD monitor se otevfie
stlaãením knoflíku pro otevfiení
LCD displeje prstem.
3. Pofiizování nahrávky pfii sledování
LCD obrazovky shora.
4. Pofiizování nahrávky pfii sledování
LCD obrazovky zepfiedu.
5. Natáãení se zavfien˘m LCD
displejem.
ENGLISH
Notes and Safety Instructions
66
ENGLISH CZECH
Notes regarding the rotation of the LCD screen
Please rotate the LCD screen carefully as illustrated.
Over rotation may cause damage to the inside of the hinge that
connects the LCD screen to the Camcorder.
1. LCD screen closed.
2. Standard recording using the LCD
screen.
■
A LCD Monitor is opened
applying a finger to LCD open
knob.
3. Recording when looking at the LCD
screen from the top.
4. Recording when looking at the LCD
screen from the front.
5. Recording with the LCD screen
closed.
1
2
3
4
5
LCD
open knob
00792K VP-D903 UK+CZ (01~27) 6/23/04 9:51 AM Page 6

Poznámky a bezpeãnostní pokyny
Televizní programy, videokazety, tituly na discích DVD, filmy a dal‰í
programové materiály mohou b˘t chránûny autorsk˘mi právy.
Neautorizované kopírování materiálÛ chránûn˘ch autorsk˘mi právy,
mÛÏe pfiedstavovat poru‰ení zákona.
1. Náhlé zv˘‰ení okolní teploty mÛÏe zpÛsobit vznik kondenzace
uvnitfi videokamery.
napfiíklad:
- Pokud videokameru pfienesete z chladného prostfiedí venku do
teplého prostfiedí (napfiíklad v zimû z venku do místnosti).
- Pokud videokameru pfienesete z chladného prostfiedí do teplého
prostfiedí (napfiíklad v létû z místnosti ven).
2. Pokud se aktivuje funkce kondenzace (DEW), ponechejte
videokameru alespoÀ dvû hodiny na suchém, teplém místû,
pfiiãemÏ otevfiete prostor pro kazetu, a sundejte z videokamery
akumulátor.
1. Neponechávejte videokameru vystavenu vysok˘m teplotám
(nad 60°C).
Napfiíklad v automobilu, zaparkovaném na slunci nebo vystavenu
pfiímému sluneãnímu záfiení.
2. Nedovolte, aby vnitfiek videokamery navlhnul.
UdrÏujte videokameru mimo dosah de‰tû, mofiské vody a v‰ech
dal‰ích forem vlhkosti. Pokud videokamera navlhne, mÛÏe dojít k
jejímu po‰kození.
Nûkdy není moÏno opravit poruchu funkce, která je zpÛsobena
vystavení pfiístroje kapalinám.
Poznámky k videokamefie
Poznámky k autorsk˘m právÛm - COPYRIGHT
(pouze modely VP-D903i/D903Di)
Poznámky ke kondenzaci vlhkosti
Television programs, video tapes, DVD titles, films, and other program
materials may be copyrighted.
Unauthorized copying of copyrighted material may be against the law.
1. A sudden rise in atmospheric temperature may cause
condensation to form inside the camcorder.
for example:
- When you move the camcorder from a cold location to a warm
location (e.g. from outside to inside during winter.)
- When you move the camcorder from a cool location to a hot
location (e.g. from inside to outside during the summer.)
2. If the (DEW) protection feature is activated, leave the
camcorder for at least two hours in a dry, warm room with the
cassette compartment opened and the battery pack removed.
1. Do not leave the camcorder exposed to high temperature
(above 60°C or 140°F).
For example, in a parked car in the sun or exposed to direct
sunlight.
2. Do not let the camcorder get wet.
Keep the camcorder away from rain, sea water, and any other form
of moisture. If the camcorder gets wet, it may get damaged.
Sometimes a malfunction due to exposure to liquids cannot be
repaired.
Notes regarding CAMCORDER
Notices regarding COPYRIGHT (VP-D903i/D903Di only)
Notes regarding moisture condensation
Notes and Safety Instructions
77
ENGLISH CZECH
00792K VP-D903 UK+CZ (01~27) 6/23/04 9:51 AM Page 7

Poznámky a bezpeãnostní pokyny
Upozornûní, t˘kající se akumulátoru
- VÏdy pfied natáãením se ujistûte, Ïe je
akumulátor dobit˘.
- Abyste ‰etfiili energii akumulátoru, vypnûte
videokameru vÏdy ve chvílích, kdy ji
nepouÏíváte.
- Pokud je videokamera v reÏimu CAMERA, a
ponecháte-li ji bez provozu v pohotovostním
stavu (STBY) s vloÏenou kazetou déle neÏ 5
minut, videokamera se automaticky vypne,
aby se ‰etfiila energie akumulátoru
- Provûfite, zda je akumulátor pevnû umístûn na videokamefie.
Pfii pádu akumulátoru mÛÏe dojít k jeho po‰kození.
- Úplnû nov˘ akumulátor není nabit˘.
Pfied zahájením pouÏívání akumulátoru je tfieba, abyste jej úplnû
nabili.
- Je vhodné, pouÏíváte-li pfii del‰ím natáãení hledáãek místo LCD
obrazovky, protoÏe LCD obrazovka má vy‰‰í nároky na spotfiebu
energie z akumulátoru.
* Jakmile se pfiiblíÏí konec provozní Ïivotnosti akumulátoru, obraÈte se
prosím na svého místního prodejce.
S akumulátorem a bateriemi je tfieba nakládat jako s chemick˘m
odpadem.
- Pro zaji‰tûní normálního nahrávání a ãistého obrazu zajistûte, aby
byly hlavy videokamery prÛbûÏnû udrÏovány ãisté.
Pokud je obraz pfii pfiehrávání za‰umûl˘ nebo obtíÏnû viditeln˘
(zkreslení ve tvaru blokÛ), nebo pokud se zobrazuje modrá
obrazovka, mÛÏe to b˘t zpÛsobeno zneãi‰tûn˘mi hlavami.
Pokud tento stav nastane, oãistûte videohlavy ãisticím páskem
suchého typu.
- NepouÏívejte ãisticí kazetu videohlav vlhkého typu. MÛÏe to mít za
následek po‰kození videohlav.
Poznámky k ãi‰tûní videohlav
- Make sure that the battery pack is fully charged
before starting to record.
- To preserve battery power, keep your camcorder
turned off when you are not operating it.
- If your camcorder is in CAMERA mode and it is
left in STBY mode without being operated for
more than 5 minutes with a tape installed, it will
automatically turn itself off to protect against
unnecessary battery discharge.
- Make sure that the battery pack is located correctly and firmly in
place.
Dropping the battery pack may damage it.
- A brand new battery pack is not charged.
Before using the battery pack, you need to charge it completely.
- It is a good idea to use the viewfinder rather than the LCD when
making long recordings, because the LCD uses up more battery
power.
* When the battery reaches the end of its life, please contact your
local dealer.
The batteries have to be dealt with as chemical waste.
- To ensure normal recording and a clear picture, clean the video
heads regularly.
If a square block-shape distorts playback, or only a blue screen is
displayed, the video heads may be dirty. If this happens, clean the
video heads with a dry type cleaning cassette.
- Do not use a wet-type cleaning cassette. It may damage the video
heads.
ENGLISH
Notes and Safety Instructions
88
ENGLISH CZECH
Notes regarding the battery pack
Notes regarding the Video Head Cleaning
00792K VP-D903 UK+CZ (01~27) 6/23/04 9:51 AM Page 8

Poznámky a bezpeãnostní pokyny
- Nezamûfiujte pfii nahrávání objektiv videokamery pfiímo proti slunci.
Pfiímé sluneãní záfiení mÛÏe po‰kodit CCD prvek (Charge Coupled
Device).
1. NeumisÈujte videokameru tak, aby hledáãek smûfioval pfiímo proti
slunci. Pfiímé sluneãní záfiení mÛÏe po‰kodit vnitfiní souãásti
hledáãku. Buìte opatrní pfii umisÈování videokamery na pfiímé
sluneãní svûtlo nebo do blízkosti okna, kam dopadá pfiímé sluneãní
záfiení.
2. Nadmûrná síla pfii natoãení hledáãku mÛÏe zpÛsobit jeho po‰kození.
1. Pfii v˘robû LCD displeje je pouÏita
vysoce pfiesná technologie. MÛÏe se
v‰ak stát, Ïe se na LCD displeji
budou zobrazovat stálé malé skvrny
(nebo ãervené, modré nebo zelené
barvy). Tyto skvrny jsou normální,
pfiiãemÏ Ïádn˘m zpÛsobem
neovlivÀují nahrávan˘ obraz.
2. Pfii pouÏívání LCD displeje venku nebo na pfiímém slunci mÛÏe b˘t
jeho sledování obtíÏné.
V takovém pfiípadû vám doporuãujeme pouÏívat hledáãek.
3. Pfiímé sluneãní záfiení mÛÏe LCD displej po‰kodit.
- Správné nastavení ruãního popruhu je velmi
dÛleÏité pro pevné drÏení videokamery, abyste
docílili stabilního obrazu.
- Nezasunujte ruku do ruãního popruhu nadmûrnou
silou, protoÏe by mohlo dojít k jeho po‰kození.
Upozornûní, t˘kající se OBJEKTIVU
Upozornûní, t˘kající se elektronického hledáãku
Upozornûní, t˘kající se natáãení nebo pfiehrávání pomocí LCD obrazovky
Upozornûní, t˘kající se pouÏívání ruãního popruhu
- Do not film with the camera lens pointing directly at the sun.
Direct sunlight can damage the CCD(Charge Coupled Device).
1. Do not position the camcorder such that the viewfinder is pointing
towards the sun. Direct sunlight can damage the inside of the
viewfinder. Be careful when placing the camcorder under sunlight
or near a window exposed to sunlight.
2. Do not pick up the camcorder using the viewfinder.
3. Excessive force when pulling the viewfinder out may damage it.
1. The LCD display has been
manufactured using high precision
tech-nology. However, there may be
tiny dots (red, blue or green in colour)
that appear on the LCD display.
These dots are normal and do not
affect the recorded picture in any
way.
2. When you use the LCD display under direct sunlight or outdoors,
it maybe difficult to see the picture clearly.
If this occurs, we recommend using the viewfinder.
3. Direct sunlight can damage the LCD monitor.
- To ensure a steady picture during filming, check that
the hand strap is properly adjusted.
- Do not force your hand into the hand strap as you
could damage it.
Note regarding the LENS
Notes regarding electronic viewfinder
Notes regarding ‘Record’ or ‘Playback’ using the LCD
Notes regarding the hand strap
Notes and Safety Instructions
99
ENGLISH CZECH
00792K VP-D903 UK+CZ (01~27) 6/23/04 9:51 AM Page 9

Poznámky a bezpeãnostní pokyny
Upozornûní, t˘kající se lithiové baterie
1. Lithiová baterie zálohuje funkci hodin a uÏivatelská nastavení, a to
i ve chvílích, kdy je sejmut akumulátor nebo kdy je odpojen síÈov˘
napájecí adaptér.
2. Lithiová baterie pro videokameru má provozní Ïivotnost pfiibliÏnû 6
mûsícÛ pfii normálním provozu (od doby instalace).
3. Pokud zaãne b˘t lithiová baterie slabá nebo vybitá, bude po
pfiepnutí videokamery do reÏimu datumu/ãasu (DATE/TIME)
zobrazena indikace “---”.
V takovém pfiípadû vymûÀte lithiovou baterii za novou
(typu CR2025).
4. Pfii nesprávné v˘mûnû baterie existuje nebezpeãí v˘buchu.
Baterii nahrazujte vÏdy pouze stejn˘m nebo ekvivalentním typem.
Varování: UloÏte LITHIOVOU BATERII mimo dosah dûtí.
Pokud by do‰lo k jejímu poÏití, vyhledejte neprodlenû
lékafie.
ENGLISH
Notes and Safety Instructions
1010
ENGLISH CZECH
Precautions regarding the Lithium battery
1. The lithium battery maintains the clock function and user settings;
even if the battery pack or AC adapter is removed.
2. The lithium battery for the camcorder lasts about 6 months under
normal operation from time of installation.
3. When the lithium battery becomes weak or dead, the date/time
indicator will display “---” when you set the DATE/TIME to ON.
In this case, replace the lithium battery with a new one(type
CR2025).
4. Danger of explosion if battery is incorrectly replaced.
Replace only with the same or equivalent type.
Warning: Keep the LITHIUM BATTERY out of reach of children.
Should a battery be swallowed, consult a doctor
immediately.
SERVICING
Do not attempt to service this CAMCORDER yourself.
Opening or removing covers may expose you to dangerous voltage or
other hazards.
Refer all servicing to qualified service personnel.
REPLACEMENT PARTS
When replacement parts are required, be sure the service technician
has used replacement parts specified by the manufacturer
and having the same characteristics as the original part.
Unauthorized substitutions may result in fire, electric shock or other
hazards.
SERVIS P
¤
ÍSTROJE
Nepokou‰ejte se o ãinnost, jako je rozebírání a servis videokamery,
sami.
Pfii otevfiení skfiíÀky nebo demontáÏi krytÛ dojde k obnaÏení míst s
nebezpeãn˘m napûtím nebo ke vzniku jin˘ch nebezpeãí.
Ve‰ker˘ servis videokamery svûfite kvalifikované osobû.
NÁHRADNÍ DÍLY
Jsou-li tfieba náhradní díly, ujistûte se, Ïe servisní technik pouÏil
náhradní díly, specifikované v˘robcem videokamery nebo díly, které
mají stejné technické parametry jako originální náhradní díly.
Jakékoli neautorizované náhraÏky mohou mít za následek vznik ohnû,
úraz elektrick˘m proudem nebo jiné nebezpeãí.
00792K VP-D903 UK+CZ (01~27) 6/23/04 9:51 AM Page 10

Pfiednosti
•
Vícejazyãná nabídka OSD
PoÏadovan˘ jazyk nabídky OSD si mÛÏete zvolit mezi angliãtinou, francouz‰tinou,
nûmãinou, ‰panûl‰tinou, ital‰tinou, pol‰tinou a holand‰tinou.
•
Funkce digitálního pfienosu dat prostfiednictvím rozhraní IEEE1394
Díky zaãlenûní rozhraní IEEE 1394 (i.LINK
™
: i.LINK pfiedstavuje protokol pro
sériov˘ pfienos dat a systém vzájemné konektivity, pouÏívan˘ pro pfienos dat DV) je
moÏn˘ vysokorychlostní pfienos dat, jak pro pohybliv˘ obraz, tak pro statické
obrázky, které je moÏno pfiená‰et do poãítaãe PC, coÏ umoÏÀuje vytváfiet nebo
editovat rÛzné obrázky. (Model VP-D903/D903D není schopen pfiijímat digitální data
z jiného zafiízení DV)
•
Rozhraní USB pro pfienos digitálních obrazov˘ch dat
Pohybliv˘ obraz nebo statické obrázky je moÏno pfiená‰et do poãítaãe PC
prostfiednictvím rozhraní USB bez jakékoli doplÀkové karty.
•
PHOTO
Funkce PHOTO umoÏÀuje zachycovat statick˘ objekt spoleãnû se zvukem
(v reÏimu Camera).
•
900x Digitální transfokace
UmoÏÀuje zvût‰it obraz aÏ na 900 násobek jeho pÛvodní velikosti.
•
Barevn˘ TFT LCD displej
Barevn˘ TFT LCD displej s vysok˘m rozli‰ením poskytuje jasn˘ a ostr˘ obraz s
moÏností okamÏitého pfiehrávání vámi pofiízen˘ch nahrávek.
•
EIS (elektronick˘ stabilizátor obrazu)
EIS (elektronick˘ stabilizátor obrazu) kompenzuje nestabilitu obrazu, zpÛsobenou
tfiesoucí se rukou, a to zejména pfii velkém pfiiblíÏení (zvût‰ení) obrazu.
•
RÛzné digitální efekty
Funkce digitálních efektÛ DSE (Digital Special Effects) umoÏÀuje propÛjãit kreativní
vzhled va‰im záznamÛm pfiidáním rÛzn˘ch speciálních efektÛ.
•
BLC (kompenzace protisvûtla)
Pokud natáãíte subjekt, za nímÏ je zdroj jasného svûtla, nebo subjekt se svûtl˘m
pozadím, mûli byste zapnout funkci BLC.
•
Program AE (automatická expozice)
Funkce Program AE umoÏÀuje mûnit rychlost závûrky a clonu podle typu
natáãeného obrazu (scény/akce).
•
ReÏim digitálního fotoaparátu
■Pomocí média Memory Stick mÛÏete snadno zaznamenávat a pfiehrávat
standardní statické obrázky.
■Standardní statické obrázky z média Memory Stick je moÏno pfiená‰et do
poãítaãe PC prostfiednictvím rozhraní USB.
•
Nahrávání ve formátu MJPEG
Nahrávání ve formátu MJPEG umoÏÀuje provádût záznam videa na médium
Memory Stick.
•
Snímací prvek CCD mega-pixel
Tato videokamera disponuje snímacím prvkem CCD 1 megapixel. Na médium
Memory Stick je moÏno zaznamenat statické obrázky s vysok˘m rozli‰ením.
•
Vestavûné zábleskové zafiízení
S pouÏitím vestavûného zábleskového zafiízení mÛÏete pofiizovat pfiirozenû
vypadající snímky s dostateãn˘m osvûtlením.
Features
•MULTI OSD LANGUAGE
You can select the desired OSD Language among English, French, German,
Spanish, Italian, Polish and Dutch.
•Digital data transfer function with IEEE1394
By incorporating the IEEE 1394 (i.LINK™ : i.LINK is a serial data transfer
protocol and inter connectivity system, used to transmit DV data) high speed
data transport port, both moving and still images can be transferred to a PC,
making it possible to produce or edit various images. (VP-D903/D903D is not
able to receive digital data from another DV Device)
•USB interface for digital image data transfer
You can transfer still images/movies to a PC using the USB interface without an
add-on card.
•PHOTO
The PHOTO function lets you capture an object as a still along with sound, while
in Camera mode.
•900x Digital zoom
Allows you to magnify an image up to 900 times its original size.
•Colour TFT LCD
A high-resolution colour TFT LCD gives you clean, sharp images as well as the
ability to review your recordings immediately.
•Electronic Image Stabilizer (EIS)
The EIS compensates for any handshake, reducing unstable images particularly
at high magnification.
•Various digital effects
The DSE (Digital Special Effects) allows you to give your films a special look by
adding various special effects.
•Back Light Compensation (BLC)
The BLC function compensates for the bright background behind a subject you're
recording.
•Program AE
The Program AE enables you to alter the shutter speed and aperture to suit the
type of scene/action to be filmed.
•Digital Still Camera function
■Using Memory Stick, you can easily record and playback standard still
images.
■You can transfer standard still images on the Memory Stick to your PC
using the USB interface.
•MJPEG Recording
MJPEG recording makes it possible to record video onto a Memory Stick.
•Mega-pixel CCD
Your camcorder incorporates a 1.0mega-pixel CCD. High-resolution still images
can be recorded to a Memory Stick.
•Built-in Flash
You can take natural-looking flash pictures with appropriate illumination using the
built-in Flash.
Getting to Know Your Camcorder Obeznámení s videokamerou
1111
ENGLISH CZECH
00792K VP-D903 UK+CZ (01~27) 6/23/04 9:51 AM Page 11

Obeznámení s videokamerou
Zkontrolujte, zda jste spoleãnû se svou digitální videokamerou
obdrÏeli následující základní pfiíslu‰enství.
Základní pfiíslu‰enství
1. Lithium-Iontová baterie
2. SíÈov˘ adaptér na
stfiídavé napûtí
(typ AA-E8)
3. SíÈová napájecí ‰ÀÛra
4. Kabel AUDIO/VIDEO
5. Návod k obsluze
6. Lithiové baterie pro
dálkov˘ ovladaã a
hodiny.
(TYP: CR2025, 2 EA)
7. Dálkov˘ ovladaã
8. Ramenní fiemínek
9. Kabel USB
10. Software na disku
CD-ROM
11. Kabel USB Audio
12. Krytka objektivu
DoplÀkové pfiíslu‰enství
13. Kabel S-VIDEO
14. Adaptér Scart
15. Médium Memory Stick
Pfiíslu‰enství dodávané s videokamerou
Make sure that the following basic accessories are supplied with your
digital video camera.
Basic Accessories
1. Lithium Ion Battery pack
2. AC Power Adapter
(AA-E8 TYPE)
3. AC Cord
4. AUDIO/VIDEO Cable
5. Instruction Book
6. Lithium batteries for
Remote Control and Clock.
(TYPE: CR2025, 2 EA)
7. Remote Control
8. Shoulder strap
9. USB cable
10. Software CD
11. USB Audio Cable
12. Lens Cover
Optional Accessories
13. S-VIDEO Cable
14. Scart adapter
15. Memory Stick
ENGLISH
Getting to Know Your Camcorder
1212
ENGLISH CZECH
Accessories Supplied with camcorder
1. Lithium Ion Battery pack
4. AUDIO/VIDEO Cable
7. Remote Control
10. Software CD
3. AC cord
6. Lithium batteries
(CR2025, 2 EA)
5. Instruction Book
9. USB cable
2. AC Power Adapter
(AA-E8 TYPE)
8. Shoulder strap
11. USB Audio Cable 12. Lens Cover
13. S-VIDEO Cable 14. Scart adapter 15. Memory Stick
00792K VP-D903 UK+CZ (01~27) 6/23/04 9:51 AM Page 12

1. Objektiv
2. Vestavûné zábleskové
zafiízení (viz stránka 53)
3. Senzor dálkového ovládání
4. Vestavûn˘ mikrofon
5. Hledáãek (viz stránka 33)
6. Tlaãítko EASY Q
(viz stránka 63)
7. Barevn˘ monitor TFT LCD
(viz stránka 32)
Pohled zepfiedu a zleva
Front & Left View
1. Lens
2. Built-in Flash
(see page 53)
3. Remote sensor
4. Internal MIC
5. Viewfinder (see page 33)
6. EASY Q button
(see page 63)
7. TFT LCD monitor
(see page 32)
Getting to Know Your Camcorder Obeznámení s videokamerou
1313
ENGLISH CZECH
2. Built-in Flash
4. Internal MIC
3. Remote sensor
1. Lens
5. Viewfinder
7. TFT LCD monitor
6. EASY Q button
00792K VP-D903 UK+CZ (01~27) 6/23/04 9:51 AM Page 13

2. Reproduktor
3. MEMORY MIX (CAMERA)
(viz stránka 51)/S.SHOW
(M.PLAY) (viz stránka 96)
4. DISPLEJ (viz stránka 19)
5. Pfiepínaã reÏimu (MEMORY
STICK/TAPE)
6. Zdífika S-Video
7. Tlaãítko nabídky (MENU)
8. Voliã nabídky (MENU)
(MENU/VOLUME/MF)
9. Vstup pro externí mikrofon
(MIC)
10. Zdífika Audio/Video
11. Zdífika DC pro síÈov˘ adaptér
Pohled z levé strany
ENGLISH
Getting to Know Your Camcorder Obeznámení s videokamerou
1414
ENGLISH CZECH
Left Side View
2. Speaker
3. MEMORY MIX (CAMERA)
(see page 51)/S.SHOW
(M.PLAY) (see page 96)
4. DISPLAY (see page 19)
5. Mode switch (MEMORY
STICK/TAPE)
6. S-VIDEO jack
7. MENU button
8. MENU Selector
(MENU/VOLUME/MF)
9. External MIC in
10. Audio/Video jack
11. DC jack
1. Function buttons
2. Speaker
3. MEMORY MIX/S.SHOW
4. DISPLAY
5. Mode switch
7. MENU button
8. MENU Selector
(MENU/VOLUME/MF)
9. External MIC in
10. Audio/Video jack
6. S-VIDEO jack
REC SEARCH FADE BLC
REV FWD
EASY
MULTI DISP.
11. DC jack
1. Function buttons
PLAYER CAMERA M.PLAY
- EASY MULTI DISP.
: (REW) REC SEARCH – REV
: (FF) REC SEARCH + FWD
: (PLAY/STILL) FADE
MJPEG PLAY/STILL
: (STOP) BLC -
1. Tlaãítka funkcí
P¤EHRÁVAâ (PLAYER) (KAMERA) CAMERA M.PLAY
- ReÏim EASY MULTI DISP.
: (REW - pfievinutí zpût ) REC SEARCH – REV
(vyhledávání nahrávky) (pfievinutí zpût)
: (pfievinutí vpfied) REC SEARCH + FWD
(vyhledávání nahrávky) (pfievinutí vpfied)
: (PLAY/ STILL) FADE
MJPEG PLAY/STILL
(pfiehrávání/statick˘ obraz) (rozetmívání a (pfiehráváníMJPEG
setmívání obrazu) /statick˘ obraz)
: Stopp BLC -
00792K VP-D903 UK+CZ (01~27) 6/23/04 9:51 AM Page 14

1. Páãka transfokátoru (Zoom)
(viz stránka 46)
2. Tlaãítko reÏimu PHOTO
(viz stránka 69)
3. Knoflík pro zaostfiení
(viz stránka 33)
4. Tlaãítko START/STOP
5. Vypínaã (reÏim CAMERA
nebo PLAYER)
(viz stránka 23)
6. ReÏim pomalé závûrky
(viz stránka 62)
7. Zdífika DV (viz stránka 77)
8. Zdífika USB (viz stránka 79)
9. Háãek pro ruãní popruh
Pohled na pravou stranu a shora
Right & Top View
1. Zoom lever
(see page 46)
2. PHOTO button
(see page 69)
3. Focus adjustment knob
(see page 33)
4. START/STOP button
5. Power switch
(CAMERA or PLAYER)
(see page 23)
6. Slow shutter (see page 62)
7. DV jack (see page 77)
8. USB jack (see page 79)
9. Hook for handstrap
Getting to Know Your Camcorder Obeznámení s videokamerou
1515
ENGLISH CZECH
7. DV jack
8. USB jack
9. Hook for handstrap
6. Slow shutter
1. Zoom lever
2. PHOTO button
4. START/STOP button
5. Power switch
3. Focus adjustment knob
00792K VP-D903 UK+CZ (01~27) 6/23/04 9:51 AM Page 15

Obeznámení s videokamerou
1. Kryt LITHIOVÉ baterie (viz stránka 21)
2. Indikátor nabíjení (viz stránka 24)
3. Slot pro médium Memory Stick (viz stránka 83)
4. Tlaãítko pro odji‰tûní baterie
5. Otvor pro stativ
6. VYSUNUTÍ KAZETY
Pohled zezadu a zespodu
ENGLISH
Getting to Know Your Camcorder
1616
ENGLISH CZECH
Rear & Bottom View
1. LITHIUM Battery Cover (see page 21)
2. Charging indicator (see page 24)
3. Memory Stick slot (see page 83)
4. Battery Release
5. Tripod receptacle
6. TAPE EJECT
6. TAPE EJECT5. Tripod receptacle
3. Memory Stick slot
1. LITHIUM Battery Cover
4. Battery Release
2. Charging indicator
00792K VP-D903 UK+CZ (01~27) 6/23/04 9:51 AM Page 16

Dálkov˘ ovladaã
Obeznámení s videokamerou
1. ReÏim PHOTO
2. Tlaãítko START/STOP
3. Funkce samospou‰È
(viz stránka 20)
4. ZERO MEMORY (pamûÈ)
(viz stránka 75)
5. PHOTO Search (hledání
fotografie) (viz stránka 69)
6. Funkce A.DUB
(viz stránka 67)
7. (FF - pfievinutí vpfied)
8. (REW - pfievinutí vzad)
9. (PLAY - pfiehrávání)
10. Smûr ( , )
(viz stránka 73)
11. F.ADV (viz stránka 74)
12. (STOP)
13. (STILL - statick˘ obraz)
14. (SLOW - zpomalené
pfiehrávání) (viz stránka 73)
15. DATE/TIME (datum/ãas)
16. X2 (viz stránka 74)
17. Transfokace (Zoom)
18. Displej
1. PHOTO
2. START/STOP
3. SELF TIMER (see page 20)
4. ZERO MEMORY
(see page 75)
5. PHOTO Search
(see page 69)
6. A.DUB (see page 67)
7. (FF)
8. (REW)
9. (PLAY)
10. Direction ( , )
(see page 73)
11. F. ADV (see page 74)
12. (STOP)
13. (STILL)
14. (SLOW) (see page 73)
15. DATE/TIME
16. X2 (see page 74)
17. Zoom
18. Display
Remote control
Getting to Know Your Camcorder
1717
ENGLISH CZECH
1. PHOTO
2. START/STOP
3. SELF TIMER
4. ZERO MEMORY
5. PHOTO SEARCH
6. A.DUB
7. (FF)
8. (REW)
9. (PLAY)
10. Direction
18. DISPLAY
17. Zoom
16. X2
15. DATE/TIME
14. (SLOW)
13. (STILL)
11. F. ADV
12. (STOP)
00792K VP-D903 UK+CZ (01~27) 6/23/04 9:51 AM Page 17

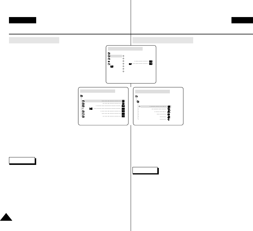
OSD (nabídka v reÏimech CAMERA a PLAYER)
1. ÚroveÀ nabití akumulátoru (viz stránka 26)
2. ReÏim Easy (viz stránka 63)
3. ReÏim DSE (Digitální speciální efekty)
(viz stránka 49)
4. Program AE (automatická expozice)
(viz stránka 43)
5. ReÏim vyváÏení bílé barvy (viz stránka 45)
6. BLC (kompenzace protisvûtla)
(viz stránka 65)
7. ReÏim manuálního ostfiení (viz stránka 64)
8.
EXPOZICE a rychlost závûrky (viz stránka 61)
9. Poloha transfokace (Zoom) (viz stránka 46)
10. Memory mix (pamûÈ) (viz stránka 51)
11. DATE/TIME (datum/ãas) (viz stránka 57)
12. USB (viz stránka 79)
13. WL. REMOTE (viz stránka 39)
14. WIND CUT (potlaãení neÏádoucích zvukÛ -
vûtru) (viz stránka 56)
15. ReÏim záznamu zvuku (viz stránka 55)
16. Indikátor nulové pamûti (Zero memory)
(viz stránka 75)
17. Zb˘vající délka kazety (udávána v minutách)
18. Poãítadlo pásky
19. Provozní reÏim
20. ReÏim rychlosti nahrávání
21. ReÏim PHOTO
22. âasovaã pro nahrávání “sama sebe” a
ãasovaã ãekání (viz stránka 20)
23. EIS (viz stránka 48)
24. Ovládání hlasitosti (viz stránka 35)
25. Kanál pro pfiehrávání zvuku (viz stránka 68)
26. DV IN (reÏim pfienosu DV dat) (pouze modely VP-D903i/D903Di)
(viz stránka 78)
27. Vlhkost (DEW) (viz stránka 7)
28. ¤ádek zpráv
29. ReÏim zábleskového zafiízení (FLASH) (viz stránka 53)
30. ReÏim pomalé závûrky (SLOW SHUTTER) (viz stránka 62)
ENGLISH
Getting to Know Your Camcorder Obeznámení s videokamerou
1818
ENGLISH CZECH
OSD (On Screen Display in CAMERA and PLAYER modes)
1. Battery level (see page 26)
2. Easy mode (see pages 63)
3. DSE (Digital Special Effects) mode
(see page 49)
4. Program AE (see page 43)
5. White Balance mode (see page 45)
6. BLC (Back Light Compensation)
(see page 65)
7. Manual focus (see page 64)
8. EXPOSURE and Shutter speed (see page 61)
9. Zoom position (see page 46)
10. Memory Mix (see page 51)
11. DATE/TIME (see page 57)
12. USB (see page 79)
13. WL. REMOTE (see page 39)
14. WIND CUT (see page 56)
15. Audio recording mode (see page 55)
16. Zero memory indicator (see page 75)
17. Remaining Tape (measured in minutes)
18. Tape Counter
19. Operating mode
20. Record speed mode
21. PHOTO mode
22. Self recording and waiting timer
(see page 20)
23. EIS (see page 48)
24. Volume control (see page 35)
25. Audio playback channel (see page 68)
26. DV IN(DV data transfer mode) (VP-D903i/D903Di only)
(see page 78)
27. DEW (see page 7)
28. Message Line
29. FLASH mode (see page 53)
30. SLOW SHUTTER (see page 62)
OSD in CAMERA mode
TAPE !
MF
M.OVERLAP
MIRROR
SHUTTER
ZOOM
SHUTTER
EXPOSURE
S1/25
EASY M - 0 : 0 0 : 0 0
5 5 min
1 6 bit
15 : 00
10 . J A N . 2 0 0 4
REC
EXPOSURE
BLC
1
2
3
4
6
5
10
7
30
9
8
23 22 21 20 19
18
17
16
15
14
13
12
29
11
28
OSD in PLAYER mode
. . . C
SOUND [ 2 ] M - 0 : 0 0 : 0 0
5 5 min
1 6 bit
VOL. [ 1 1 ]
DV
1 5 : 0 0
10 . J A N . 2 0 0 4
25
28
27
21 20 19
26
24 11
00792K VP-D903 UK+CZ (01~27) 6/23/04 9:51 AM Page 18

A. âíslo sloÏky - ãíslo souboru (viz stránka 84)
B. Poãítadlo obrázkÛ
- Aktuální zvolen˘ obrázek/Celkov˘ poãet
statick˘ch obrázkÛ, které je moÏno nahrát.
C. Indikátor CARD (MEMORY STICK)
D. Indikátor záznamu obrázku a naãítání
E. Kvalita (viz stránka 85)
F. Indikátor ERASE PROTECTION (ochrana proti
neÏádoucímu vymazání) (viz stránka 98)
G. Oznaãování pro tisk (viz stránka 97)
H. SLIDE SHOW (prohlíÏení statick˘ch snímkÛ)
(viz stránka 96)
I. ROZMùR OBRAZU VE FORMÁTU MJPEG
(viz stránka 87)
J. Rozmûr obrazu (viz stránka 86)
K. Funkce Continuos Shot (záznam statick˘ch
snímkÛ v ãasovém intervalu) (viz stránka 88)
L. Zb˘vající pamûÈ (MJPEG)
Zapnutí a vypnutí nabídky OSD (On Screen Display)
●Zapínání/vypínání OSD
Stisknûte tlaãítko DISPLAY na panelu na levé
stranû kamery.
- KaÏd˘m stiskem tohoto tlaãítka se funkce OSD
zapíná a vypíná.
- Pokud funkci OSD vypnete,
V reÏimu CAMERA: Údaje STBY, REC, EASY.Q
v hledáãku budou stále zobrazovány, i kdyÏ je
funkce OSD vypnuta (OFF). Funkãní tlaãítko
bude zobrazováno po dobu 3 sekund a potom
jeho zobrazení zmizí.
V reÏimu PLAYER: Pokud stisknete jakékoli funkãní tlaãítko, symbol
funkce bude v hledáãku zobrazen po dobu 3 sekund a potom zobrazení
zmizí.
●Zapínání a vypínání DATUMU/âASU
-
Funkce DATE/TIME není ovlivnûna zapnutím nebo vypnutím funkce OSD.
- Chcete-li funkci DATE/TIME zapnout ãi vypnout, musíte vstoupit do
nabídky a reÏim této funkce zmûnit. (viz stránka 57)
- K zapnutí nebo vypnutí funkce DATE/TIME mÛÏete také pouÏít rychlou
nabídku Quick Menu. (viz stránka 59) (pouze v reÏimech
CAMERA/M.REC)
OSD (nabídka v reÏimech M.REC/M.PLAY (Memory Stick))
A. Folder number-file number (see page 84)
B. Image counter
- Current still image/Total number of recordable still
images.
C. CARD (MEMORY STICK) indicator
D. Image recording and loading indicator
E. Photo Quality (see page 85)
F. ERASE PROTECTION indicator (see page 98)
G. Print Mark (see page 97)
H. SLIDE SHOW (see page 96)
I. MJPEG SCREEN SIZE (see page 87)
J. Image Size (see page 86)
K. Continuous Shot (see page 88)
L. Remaining Memory (MJPEG)
Turning the OSD on/off (On Screen Display)
●Turning OSD on/off
Press the DISPLAY button on the left side panel.
- Each press of the button toggles the OSD
function on and off.
- When you turn the OSD off,
In CAMERA mode: The STBY, REC, EASY.Q
modes are always displayed on the OSD,
even when the OSD is turned OFF. A key input
will be displayed for 3 seconds then turn off.
In PLAYER mode: When you press any
function button, the function is displayed on the
OSD for 3 seconds before it turns off.
●Turning the DATE/TIME on/off
- The DATE/TIME is not affected when the OSD function is switched ON
or OFF.
- To turn the DATE/TIME on or off, access the menu and change the
DATE/TIME mode. (see page 57)
- You may also use the Quick Menu to turn the DATE/TIME ON or OFF.
(see page 59) (only in CAMERA/M.REC mode)
OSD (On Screen Display in M.REC/M.PLAY (Memory Stick) modes)
Getting to Know Your Camcorder Obeznámení s videokamerou
1919
ENGLISH CZECH
OSD in M.REC mode
[2 2 / 2 0 0 ]
3 2 0 0 2 min
1152
H
SF
1 2 : 0 0
10 . J A N . 2 0 0 4
MF
OSD in M.PLAY mode
MEMORY STICK !
SLIDE
1 0 0 - 0 0 0 1
[2 2 / 2 4 0]
0 0 1
1 0 : 0 0
10 . J A N . 2 0 0 4
1152 X 864
E
B
L
I
DC
H FG
A
J
K
J
00792K VP-D903 UK+CZ (01~27) 6/23/04 9:51 AM Page 19

Pfiíprava
Jak pouÏívat dálkov˘ ovladaã
Instalace baterie do dálkového ovladaãe
✤Lithiovou baterii je tfieba vloÏit nebo vymûnit
pokud:
- Právû jste videokameru zakoupili.
- Dálkov˘ ovladaã nepracuje.
✤Zkontrolujte, zda jste pfii vkládání baterie dodrÏeli
správnou polaritu (+ a – ).
✤Dbejte, abyste pfii vkládání nezamûnili polaritu
baterie.
Natáãení “sebe sama” pomocí dálkového ovladaãe
Pfii pouÏití funkce Self Timer na dálkovém ovladaãi zaãne
záznam po 10 sekundách automaticky.
1. Pfiepnûte videokameru do reÏimu CAMERA.
2. Stisknûte tlaãítko SELF TIMER (samospou‰È) a podrÏte jej, dokud
se na LCD monitoru nezobrazí pfiíslu‰n˘ symbol.
3. Stiskem tlaãítka START/STOP aktivujte samospou‰È.
- Samospou‰È zahájí zvukov˘m signálem odpoãítávání od 10.
- Bûhem poslední sekundy se zvukov˘ signál zrychlí, poté bude
automaticky zahájen záznam.
- Pokud chcete záznam se samospou‰tí pfieru‰it, stisknûte
tlaãítko SELF TIMER.
4. Pokud chcete záznam ukonãit, stisknûte znovu START/STOP.
Battery Installation for the Remote Control
✤You need to insert or replace the lithium battery
when :
- You purchase the camcorder.
- The remote control doesn’t work.
✤Ensure that you insert the lithium cell correctly,
following the + and - markings.
✤Be careful not to reverse the polarity of the battery.
Self Record using the Remote Control
When you use the Self Timer function on the remote
control, the recording begins automatically in 10 seconds.
1. Set the camcorder to CAMERA mode.
2. Press the SELF TIMER button until the appropriate indicator is
displayed in the LCD.
3. Press the START/STOP button to start the timer.
- Self Timer starts counting down from 10 with a beep sound.
- In the last one second of the countdown, the beep sound gets
faster, then recording starts automatically.
- If you want to cancel the Self Timer function before recording,
press the SELF TIMER button.
4. Press START/STOP again when you wish to stop recording.
ENGLISH
Preparation
2020
ENGLISH CZECH
How to use the Remote Control
START/
STOP
SELF
TIMER
A.DUB
ZERO
MEMORY
PHOTO DISPLAY
X2
SLOW
F.ADV
PHOTO
SEARCH
DATE/
TIME
Self
Timer
00792K VP-D903 UK+CZ (01~27) 6/23/04 9:51 AM Page 20

✤Lithiová baterie napájí pamûÈ s uÏivatelsk˘m nastavením a hodiny i
v dobû, kdy je napájecí akumulátor vyjmut nebo síÈov˘ adaptér
odpojen.
✤Lithiová baterie ve videokamefie vydrÏí za normálního provozu
pfiibliÏnû 6 mûsícÛ od doby instalace.
✤Pokud lithiová baterie zeslábne nebo se vyãerpá, na indikátoru
datumu/ãasu se po zapnutí funkce DATE/TIME = ON zobrazí "---".
V takovém pfiípadû ji vymûÀte (typ CR2025).
1. Otevfiete kryt baterie na videokamefie.
2. Do drÏáku vloÏte lithiovou baterii, s
oznaãením kladného pólu ( ) dolÛ.
3. Zavfiete kryt lithiové baterie.
Poznámka
■
Poznámka Lithiová baterie musí b˘t vloÏena s dodrÏením
správné polarity.
Varování: Lithiovou baterii ukládejte mimo dosah dûtí.
V pfiípadû spolknutí baterie ihned vyhledejte lékafie.
Instalace lithiového akumulátoru
✤The lithium battery maintains the clock function and preset
contents of the memory; even if the battery pack or AC power
adapter is removed.
✤The lithium battery for the camcorder lasts about 6 months under
normal operation from the time of installation.
✤When the lithium battery becomes weak or dead, the date/time
indicator will display “---” when you set the DATE/TIME to ON.
When this occurs, replace the lithium battery with CR2025 type.
1. Open the lithium battery cover from the
camcorder.
2. Position the Lithium cell in the holder, with
the positive ( ) terminal face outward.
3. Close the lithium battery cover.
Note
■
The lithium battery must be inserted in the correct direction.
Warning: Keep the LITHIUM BATTERY out of the reach of
the children.
Should any battery be swallowed, consult a doctor
immediately.
Lithium Battery Installation
Preparation Pfiíprava
2121
ENGLISH CZECH
00792K VP-D903 UK+CZ (01~27) 6/23/04 9:51 AM Page 21

Sefiízení ruãního popruhu
Pfied zahájením záznamu je velmi dÛleÏité zkontrolovat správné pfiizpÛsobení
pfiídrÏného fiemínku.
PfiídrÏn˘ fiemínek umoÏÀuje :
- Pohodné drÏení kamery ve stabilní poloze.
-
Obsluhu tlaãítek Zoom a START/STOP bez nutnosti zmûny polohy ruky.
Ruãní popruh
a. ZataÏením sejmûte
krycí vrstvu a
uvolnûte pfiídrÏn˘
fiemínek.
b. PfiizpÛsobte jeho
délku a pfiitlaãte jej
zpût na such˘ zip
pokr˘vky.
c. Krycí vrstvu
fiemínku opût
uzavfiete.
Ramenní fiemínek
Ramenní popruh umoÏÀuje bezpeãné pfiená‰ení
videokamery.
1. Jeden konec popruhu navléknûte do úchytu na
videokamefie.
Druh˘ konec navléknûte do krouÏku uvnitfi
pfiídrÏného fiemínku.
2. Oba konce provléknûte skrz pfiezku, nastavte
délku fiemínku a potom jej v pfiezce tûsnû
utáhnûte.
Nasazení krytky na
objektiv
ENGLISH
Preparation Pfiíprava
2222
ENGLISH CZECH
Adjusting the Hand Strap
It is very important to ensure that the Hand strap has been correctly adjusted
before you begin your recording.
The hand strap enables you to :
- Hold the camcorder in a stable, comfortable position.
- Press the Zoom and START/STOP button without having to change the
position of your hand.
Hand strap
a. Pull open the Hand
Strap cover and
release the Hand
Strap.
b. Adjust its length
and stick it back
onto the Hand
Strap cover.
c. Close the Hand
Strap cover again.
Shoulder Strap
The Shoulder Strap enables you to carry your
camcorder around in complete safety.
1. Insert the end of strap into the Shoulder Strap
hook on the camcorder.
Insert the other end of strap into ring inside
hand strap.
2. Thread each end into the buckle, adjust the
length of the strap and then pull it tight in the
buckle.
Attaching the Lens
Cover
1 2 3 4
1 2
a b c
00792K VP-D903 UK+CZ (01~27) 6/23/04 9:51 AM Page 22

Pfiipojení napájecího zdroje
Videokameru mÛÏete napájet dvûma zpÛsoby.
- SíÈov˘m adaptérem a kabelem: pouÏívá se pfii záznamu v interiéru.
- Akumulátorovou baterii : pouÏívá se pfii záznamu v exteriérech.
PouÏívání síÈového adaptéru na stfiídavé napûtí a kabelu na
stejnosmûrné napûtí
1. Do síÈového adaptéru pfiipojte
síÈov˘ kabel.
2. Vidlici kabelu pfiipojte do zásuvky.
Poznámky
■
Je nutno pouÏít síÈov˘ adaptér typu
AA-E8.
■
Vidlice a zásuvka se mohou li‰it
podle zemû va‰eho pobytu.
3. Stejnosmûrn˘ DC kabel pfiipojte do
zdífiky DC na videokamefie.
4. Stisknutím tlaãítka na pfiepínaãi a
jeho nastavením do reÏimu
CAMERA nebo PLAYER zvolte
provozní reÏim videokamery.
Volba reÏimu CAMCORDER
✤JestliÏe chcete pfiístroj pouÏívat jako
videokameru, pfiepínaã reÏimu nastavte do
polohy TAPE.
✤JestliÏe chcete pfiístroj pouÏívat jako DSC
(digitální fotoaparát), pfiepínaã reÏimu nastavte
do polohy MEMORY STICK.
Connecting a Power Source
There are two types of power source that can be connected to your
camcorder.
- The AC Power Adapter and AC cord : used for indoor recording.
- The Battery Pack : used for outdoor recording.
To use the AC Power adapter and DC Cable
1. Connect the AC Power adapter to
the AC cord.
2. Connect the AC cord to a wall
socket.
Notes
■
You must use the AC Power adapter
of AA-E8 TYPE.
■
The plug and wall socket type may
differ according to your resident
country.
3. Connect the DC cable to the
DC jack socket of the camcorder.
4. Set the camcorder to each mode by
holding down the tab on the power
switch and turning it to the CAMERA
or PLAYER mode.
To select the CAMCORDER mode
✤If you want to use this unit as a camcorder,
set the mode switch to TAPE position.
✤If you want to use this unit as a DSC
(Digital Still Camera), set the mode switch to
MEMORY STICK position.
Preparation Pfiíprava
2323
ENGLISH CZECH
Power Switch
< CAMERA mode > < PLAYER mode >
00792K VP-D903 UK+CZ (01~27) 6/23/04 9:51 AM Page 23

PouÏívání baterie Lithium lon
✤Celková doba záznamu závisí :
- Na typu a kapacitû pouÏívané akumulátorové baterie.
- Na frekvenci pouÏívání transfokace (funkce zoom).
Doporuãujeme Vám, abyste mûli k dispozici nûkolik baterií.
Dobíjení baterie Lithium Ion
1. Akumulátorovou baterii pfiipevnûte ke
kamefie.
2. K síÈovému adaptéru pfiipojte síÈov˘
kabel a jeho vidlici zastrãte do zásuvky.
3. Do zdífiky DC na kamefie pfiipojte DC
kabel.
4. Hlavní vypínaã videokamery pfiepnûte
do polohy vypnuto (OFF). Indikátor
nabíjení zaãne blikat a indikuje tak
nabíjení baterie.
5. Pokud je baterie plnû nabita, odpojte baterii a síÈov˘
adaptér od kamery.
■
Pokud baterii ponecháte na kamefie, bude se stále
vybíjet i kdyÏ je spínaã kamery v poloze vypntuo
(OFF).
Poznámky
■
Baterie mÛÏe b˘t v dobû zakoupení ãásteãnû nabita.
■
Nabitou baterii z videokamery vÏdy vyjmûte, aby nedocházelo ke
zkracování její Ïivotnosti a sniÏování kapacity.
Frekvence blikání StupeÀ nabití
Jednou za sekundu Ménû neÏ 50%
Dvakrát za sekundu 50% ~75%
Tfiikrát za sekundu 75% ~90%
Blikání skonãí a indikátor se trvale rozsvítí 90% ~100%
Indikátor jednu sekundu svítí, Porucha - Odpojte baterii
druhou sekundu nesvítí a DC kabel.
ENGLISH
Preparation Pfiíprava
2424
ENGLISH CZECH
Using the Lithium Ion Battery Pack
✤The amount of continuous recording time available depends on :
- The type and capacity of the battery pack you are using.
- How often the Zoom function is used.
It is recommended that you have several batteries available.
Charging the Lithium Ion Battery Pack
1. Attach the battery pack to the camcorder.
2. Connect the AC Power adapter to an AC
cord and connect the AC cord to a wall
socket.
3. Connect the DC cable to the DC jack
socket on the camcorder.
4. Turn the Camera power switch to off, and
the charging indicator will start to flash,
showing that the battery is charging.
5. When the battery is fully charged, disconnect the battery
pack and the AC Power adapter from the camcorder.
■
Even with the power switched off, the battery pack
will still discharge if it is left connected to the camcorder.
Notes
■
The battery pack may have some charge in it at the time of
purchase.
■
To prevent reduction in the life and capacity of the battery pack,
always remove it from the camcorder after it is fully charged.
Blinking time Charging rate
Once per second Less than 50%
Twice per second 50% ~ 75%
Three times per second 75% ~ 90%
Blinking stops and stays on 90% ~ 100%
On for a second and Error - Reset the battery pack and
off for a second the DC cable
4
Power Switch
00792K VP-D903 UK+CZ (01~27) 6/23/04 9:51 AM Page 24

PouÏívání baterie Lithium lon
Tabulka nepfietrÏité doby nahrávání podle modelÛ a typu
akumulátoru
✤JestliÏe LCD panel sklopíte, monitor se vypne a automaticky se
zapne elektronick˘ hledáãek.
✤Údaje o délce nepfietrÏitého záznamu v níÏe uvedené tabulce
jsou pfiibliÏné.
Skuteãná doba záznamu závisí na zpÛsobu pouÏívání kamery.
Poznámky
■
Baterie by mûla b˘t nabíjena v prostfiedí s teplotou mezi 0°C
(32°F) a 40°C (104°F).
■
Baterie by nikdy nemûla b˘t nabíjena pfii teplotû niωí neÏ 0°C
(32°F).
■
Îivotnost a kapacita baterie bude pfii dlouhodobém pouÏívání nebo
skladování pfii teplotách pod 0°C (32°F) a nad 40°C (104°F)
sníÏena, i kdyÏ je plnû nabita.
■
Baterii nepokládejte poblíÏ zdrojÛ tepla (napfiíklad radiátorÛ nebo
ohnû).
■
Baterii nerozebírejte a nevystavujte teplu ãi tlaku.
■
ZabraÀte zkratování svorek (+) a (–) baterie.
V dÛsledku zkratu by mohlo dojít k úniku elektrolytu, zahfiívání,
pfiehfiátí a vzniku poÏáru.
Baterie
SB-LS110
SB-LS220
âas nabíjení
Asi 1 hod
40 min
Asi 3 hod
30 min
LCD monitor Hledáãek
Doba nepfietrÏitého záznamu
âas
Asi 1 hod 20 min
Asi 3 hod
Asi 2 hod
Asi 4 hod 10 min
Using the Lithium Ion Battery Pack
Table of continuous recording time based on model
and battery type.
✤If you close the LCD screen, it switches off and the viewfinder
switches on automatically.
✤The continuous recording times given in the table above are
approximations.
Actual recording time depends on usage.
Notes
■
The battery pack should be recharged in an environment of
between 32°F (0°C) and 104°F (40°C).
■
The battery pack should never be charged in a room temperature
that is below 32°F (0°C).
■
The life and capacity of the battery pack will be reduced if it is used
in temperatures below 32°F (0°C) or left in temperatures above
104°F (40°C) for a long period, even when it is fully recharged.
■
Do not put the battery pack near any heat source (fire or flames,
for example).
■
Do not disassemble, process, pressure, or heat the Battery Pack.
■
Do not allow the + and - terminals of the battery pack to be short-
circuited. It may cause leakage, heat generation, induce fire and
overheating.
Battery
SB-LS110
SB-LS220
Charging
time
Approx.
1hr 40min
Approx.
3hr 30min
LCD ON Viewfinder ON
Continuous recording time
Time
Approx.
1hr 20min
Approx.
3hr
Approx.
2hr
Approx.
4hr 10min
Preparation Pfiíprava
2525
ENGLISH CZECH
00792K VP-D903 UK+CZ (01~27) 6/23/04 9:51 AM Page 25

Zobrazování úrovnû nabití akumulátoru
•Indikátor kapacity baterie zobrazuje zb˘vající mnoÏství energie
v baterii.
a. Plná kapacita
b. Vybitá z 20 ~40%
c. Vybitá z 40 ~80%
d. Vybitá z 80 ~95%
e. Zcela vybita (indikátor bliká)
(Kamera se brzy vypne, baterii vymûÀte co
nejdfiíve).
✤PfiibliÏnou dobu nepfietrÏitého záznamu prosím
zjistûte z tabulky na stranû 25.
✤Doba záznamu závisí na teplotû okolí a
okolních podmínkách.
Doba záznamu se velmi zkracuje v chladném prostfiedí.
Doby nepfietrÏitého záznamu uvedené v provozních pokynech byly
zmûfieny pfii pouÏití plnû nabité baterie pfii teplotû 25°C (77°F).
ProtoÏe se okolní teplota a podmínky mohou pfii skuteãném
pouÏívání videokamery li‰it, zb˘vající doba funkãnosti baterie se s
pfiibliÏn˘mi údaji o délce nepfietrÏitého záznamu uveden˘mi v
tûchto pokynech nemusí shodovat.
✤Zobrazen˘ ‰ed˘ pás na symbolu baterie indikuje nabití baterie.
Na LCD monitoru (nebo ve hledáãku) je ve skuteãnosti tato barva
bílá. Napfiíklad, na LCD monitoru (nebo v hledáãku) bude zobrazen
pln˘ bíl˘ pás (a) a bude-li baterie vybita, bude na pozadí zobrazen
pouze obrys baterie (e).
Tipy pro zji‰tûní stavu baterie
Na akumulátorové baterii je umístûna znaãka
dobíjení, která vám pomÛÏe zjistit, zda je baterie
nabita ãi nikoliv. K dispozici jsou dvû barvy
(ãervená a ‰edá). Je na vás, která z barev bude
znamenat nabití a která vybití.
Poznámka
■
Nastavení znaãky nemá vliv na stav nabití baterie.
ENGLISH
Preparation Pfiíprava
2626
ENGLISH CZECH
Battery level display
•The battery level display indicates the amount of power
remaining in the battery pack.
a. Fully charged
b. 20~40% used
c. 40~80% used
d. 80~95% used
e. Completely used (flickers)
(The camcorder will turn off soon,
change the battery as soon as possible)
✤Please refer to the table on page 25 for
approximate continuous recording times.
✤The recording time is affected by environmental temperature and
conditions.
The recording time becomes very short in a cold environment.
The continuous recording times in the operating instructions are
measured using a fully charged battery pack at 77°F(25°C).
As the environmental temperature and conditions may differ when
you actually use the camcorder, the remaining battery time may
not be the same as the approximate continuous recording times
given in these instructions.
✤The grey bar shown here to indicate battery level, is actually white
in the LCD (or viewfinder). For example, on the LCD (or viewfinder),
"a" (full) will be displayed as a full white bar, and "e" (empty) will be
displayed as a battery outline with the background image behind it.
Tips for Battery Identification
A charge mark is provided on the battery pack to help
you remember whether it has been charged or not.
Two colours are provided (red and grey). You may
choose which one indicates charged and which
indicates discharged.
Note
■
The charge mark setting does not affect the
battery's charge status.
a
b
c
d
e
00792K VP-D903 UK+CZ (01~27) 6/23/04 9:51 AM Page 26

Vkládání a vyjmutí kazety
✤Vkládání kazety nebo zavírání kazetového prostoru neprovádûjte
nadmûrnou silou.
Mohlo by to zpÛsobit poruchu.
✤NepouÏívejte jiné kazety neÏ Mini DV.
1. Pfiipojte napájecí zdroj, posuÀte páãku
TAPE EJECT a otevfiete dvífika kazetového
prostoru.
- Mechanismus drÏáku kazety se
automaticky zvedne.
2. Kazetu vloÏte do drÏáku okénkem smûrem
ven a ochrannou západkou smûrem
nahoru.
3. Stisknûte západku na mechanismu drÏáku
oznaãenou PUSH, aÏ drÏák zapadne na
místo.
- Kazeta se zavede automaticky.
4. Uzavfiete dvífika kazetového prostoru.
- Dvífika dÛkladnû uzavfiete tak, abyste
usly‰eli "cvaknutí".
Poznámka
Záznamy, které si hodláte ponechat, mÛÏete zajistit pfied
náhodn˘m vymazáním.
a. Ochrana pfied náhodn˘m vymazáním :
Zatlaãte bezpeãnostní západku na kazetû tak, aby byl
otvor odkryt.
b. Odstranûní ochrany pfied náhodn˘m vymazáním :
Pokud si jiÏ záznam nepfiejete dále uchovávat, zatlaãte
západku zpût tak, aby byl otvor zakryt.
•Skladování kazet
a. Kazety neskladujte v blízkosti magnetÛ nebo
magnetick˘ch polí.
b. Vyhnûte se vlhkému a pra‰nému prostfiedí.
c. Kazety skladujte ve svislé poloze a vyvarujte se
ukládání na pfiímém sluneãním svûtle.
d. Kazety chraÀte pfied pády a ot‰esy.
Inserting and Ejecting a Cassette
✤When inserting a tape or closing a cassette holder, do not apply
excessive force.
This may cause a malfunction.
✤Do not use any tapes other than Mini DV cassettes.
1. Connect a power source and slide the TAPE
EJECT switch and open the cassette door.
- The cassette holding mechanism rises
automatically.
2. Insert a tape into the cassette holder with the
tape window facing outward and
the protection tab toward the top.
3. Press the area labelled PUSH on the
cassette holding mechanism until it clicks
into place.
- The cassette is loaded automatically.
4. Close the cassette door.
- Close the door completely until you can
hear a “click”.
Note
When you have recorded something that you wish to keep, you
can protect it so that it will not be accidentally erased.
a. Protecting a tape :
Push the safety tab on the cassette so that the hole is
uncovered.
b. Removing the tape protection :
If you no longer wish to keep the recording on the cassette,
push the write-protect tab back so that it covers the hole.
•How to store a tape
a. Avoid places with magnets or magnetic interference.
b. Avoid humidity and dust prone places.
c. Keep the tape in an upright position and avoid storing it in
direct sunlight.
d. Avoid dropping or knocking your tapes.
Preparation Pfiíprava
2727
ENGLISH CZECH
a. SAVE
b. REC
1
3
2
4
push
00792K VP-D903 UK+CZ (01~27) 6/23/04 9:51 AM Page 27

Basic Recording
ENGLISH CZECH
2828
Základní obsluha nahrávání
Pofiízení va‰í první nahrávky
1. K videokamefie pfiipojte
napájecí zdroj.
(viz stránka 23)
(Akumulátorová baterie nebo
síÈov˘ adaptér)
■
VloÏte kazetu.
(viz stránka 27)
2. Sejmûte KRYTKU
OBJEKTIVU.
3. Vypínaã kamery nastavte do
polohy CAMERA.
■
Odklopte LCD monitor.
■
Pfiepínaã reÏimu pfiepnûte do polohy TAPE.
Ovûfite si, zda je zobrazen indikátor pohotovostního reÏimu
(STBY).
■
Je-li kazeta zaji‰tûna proti náhodnému smazání, zobrazí se
nápisy STOP a PROTECTION!.
■
Zkontrolujte, zda se zábûr, kter˘ hodláte zaznamenat, objeví
na LCD monitoru nebo v hledáãku.
■
Zkontrolujte stav baterie, zda-li její energie postaãuje k
pfiedpokládané délce záznamu.
4. Záznam spusÈte stiskem tlaãítka START/STOP.
■
Na LCD monitoru se zobrazí nápis REC.
Záznam ukonãíte opûtovn˘m stiskem tlaãítka START/STOP.
■
Na LCD monitoru se zobrazí nápis STBY.
Making your First Recording
1. Connect a Power source to the
camcorder. (see page 23)
(A battery pack or a AC power
adapter)
■
Insert a cassette.
(see page 27)
2. Remove the LENS COVER.
3. Set the power switch to the
CAMERA position.
■
Open the LCD monitor.
■
Set the mode switch to the
TAPE position.
Make sure that STBY is displayed.
■
If the protection tab of the cassette is open, STOP and
PROTECTION! will be displayed.
■
Make sure the image you want to record appears in the LCD
monitor or viewfinder.
■
Make sure the battery level indicates that there is enough
remaining power for your expected recording time.
4. To start recording, press the START/STOP button.
■
REC is displayed in the LCD.
To stop recording, press the START/STOP button again.
■
STBY is displayed in the LCD.
4
1
3
2
00792K VP-D903 UK+CZ (28~63) 6/23/04 9:54 AM Page 28

ENGLISH CZECH
2929
Basic Recording
Základní obsluha nahrávání
Selecting the OSD LANGUAGE
Volba jazyka nabídky (OSD LANGUAGE)
✤Select the appropriate OSD Language among English, French,
German, Spanish, Iitalian, Polish and Dutch.
✤The Language Function works in CAMERA, PLAYER, M.REC,
M.PLAY modes.
1. Press the MENU button.
■
The menu list will appear.
2. Move the MENU SELECTOR to highlight INITIAL
and push the MENU SELECTOR.
3. Select LANGUAGE from the sub-menu and
MENU SELECTOR.
4. Using the MENU SELECTOR, select the
LANGUAGE and push the MENU SELECTOR.
■
Push the MENU SELECTOR to confirm the
OSD LANGUAGE.
5. To exit, press the MENU button.
■
The OSD changes to the selected language.
Note
■
“LANGUAGE” is always indicated in ENGLISH.
✤Zvolte vhodn˘ jazyk údajÛ OSD. K dispozici je angliãtina,
francouz‰tina, nûmãina, ‰panûl‰tina, ital‰tina, pol‰tina a
holand‰tina.
✤Jazykové funkce jsou dostupné v reÏimech CAMERA, PLAYER,
M.REC a M.PLAY.
1. Stisknûte tlaãítko MENU.
■
Zobrazí se nabídka.
2. Pomocí voliãe nabídky (MENU SELECTOR)
zv˘raznûte poloÏku INITIAL a stisknûte voliã
nabídky.
3. Z vedlej‰í nabídky zvolte poloÏku LANGUAGE
(jazyk) a stisknûte voliã nabídky.
4. Pomocí voliãe nabídky zvolte poloÏku
LANGUAGE (jazyk) a stisknûte voliã nabídky.
■
Vybran˘ jazyk OSD potvrìte stiskem voliãe
nabídky.
5. Nabídku opustíte tlaãítkem MENU.
■
Údaje OSD se zobrazí ve zvoleném jazyce.
Poznámka
■
PoloÏka “LANGUAGE” je vÏdy zobrazena v
angliãtinû.
CAM MODE
INITIAL CLOCK SET
WL. REMOTE
BEEP SOUND
SHUT. SOUND
LANGUAGE
DEMO
CAMERA
A/V
MEMORY
VIEWER
CAM MODE
LANGUAGE
INITIAL SET
ENGLISH
DEUTSCH
ITALIANO
POLSKI
NEDERLANDS
CAM MODE
INITIAL SET
CLOCK SET
WL.REMOTE
BEEP SOUND
SHUTTER SOUND
LANGUAGE
DEMONSTRATION
ENGLISH
00792K VP-D903 UK+CZ (28~63) 6/23/04 9:54 AM Page 29

ENGLISH CZECH
3030
Pokud je videokamera se zaloÏenou kazetou ponechána v
pohotovostním reÏimu (STBY) v neãinnosti déle neÏ 5 minut,
automaticky se vypne.
Chcete-li ji uvést opût do provozu, stisknûte tlaãítko START/STOP
nebo vypínaã kamery pfiepnûte do polohy OFF (vypnuto) a pak zpût
do polohy CAMERA.
Funkce automatického vypínání je urãena k úspofie energie baterie.
Vyhledávání záznamu (REC SEARCH)
✤V pohotovostním reÏimu (STBY) si mÛÏete si
prohlédnout záznam pomocí funkce REC
SEARCH +, –.
Funkce REC SEARCH – umoÏÀuje
pfiehrávání záznamu zpût a funkce REC
SEARCH+ slouÏí k pfiehrávání záznamu
vpfied, po celou dobu stisku tlaãítka.
✤JestliÏe v pohotovostním reÏimu (STBY)
stisknete tlaãítko REC SEARCH –, va‰e
kamera pfiehraje zpût poslední 3 sekundy
záznamu a automaticky se vrátí do pÛvodní
pozice.
Poznámka
■
Pfii pfiehrávání v reÏimu Record Search se mohou v obraze objevit
mozaikové rastry (zkreslení).
Basic Recording Základní obsluha nahrávání
When a cassette is loaded and the camcorder is left in the STBY
mode for more than 5 minutes without being used,
it will switch off automatically.
To use it again, push the START/STOP button or set the Power
switch to OFF and then back to CAMERA.
This Auto Power off feature is designed to save battery power.
Record Search (REC SEARCH)
✤You can view a recording using the
REC SEARCH +, -- function in STBY
mode. REC SEARCH -- enables you to
play the recording backwards and
REC SEARCH + enables you to play it
forwards, for as long as you keep each
button pressed down.
✤If you press the REC SEARCH -- button in
STBY mode, your camcorder will play
in reverse for 3 seconds and return to the
original position automatically.
Note
■
Mosaic shaped picture distortion may appear on the screen while
in Record Search mode.
REC SEARCH
REC SEARCH
00792K VP-D903 UK+CZ (28~63) 6/23/04 9:54 AM Page 30

ENGLISH CZECH
3131
■
Pfii záznamu je velmi dÛleÏité správné drÏení kamery.
■
Krytku objektivu upevnûte klipsem na pfiídrÏn˘ fiemínek.
(viz stránka 22)
Natáãení pomocí LCD displeje
1. Kameru pevnû uchopte pomocí pfiídrÏného fiemínku.
2. Prav˘ loket si opfiete o bok.
3. Levou ruku dejte pod LCD monitor nebo vedle nûj a
upravte jeho polohu.
Ujistûte se, zda se nedot˘káte vestavûného mikrofonu.
4. K pofiizování zábûrÛ si zvolte pohodlnou, stabilní polohu.
Pro získání lep‰í stability se mÛÏete opfiít o zeì nebo o
stÛl.
NezapomeÀte zlehka d˘chat.
5. Rámeãek LCD monitoru pouÏijte jako pomÛcku pfii
stanovení vodorovné roviny.
6. Kdykoliv je to moÏné, pouÏívejte stativ.
Natáãení pomocí hledáãku
1. Kameru pevnû uchopte pomocí pfiídrÏného fiemínku.
2. Prav˘ loket si opfiete o bok.
3. Levou ruku dejte pod videokameru a podpírejte ji.
Ujistûte se, zda se nedot˘káte vestavûného mikrofonu.
4. K pofiizování zábûrÛ si zvolte pohodlnou, stabilní polohu.
Pro získání lep‰í stability se mÛÏete opfiít o zeì nebo o
stÛl.
NezapomeÀte zlehka d˘chat.
5. Chcete-li objekt vidût v hledáãku, vytáhnûte jej do
pracovní polohy smûrem ven, dokud neusly‰íte kliknutí.
PouÏití nadmûrné síly mÛÏe vést k po‰kození hledáãku.
6. Oko pfiiloÏte tûsnû k oãnici hledáãku.
7. Rámeãek hledáãku pouÏijte jako vodítko k urãení vodorovné roviny.
8. Kdykoliv je to moÏné, pouÏívejte stativ.
Rady pro natáãení stabilního obrazu
Basic Recording Základní obsluha nahrávání
■
While recording, it is very important to hold the camcorder
correctly.
■
Fix the LENS cover firmly by clipping it to the hand strap.
(see page 22)
Recording with the LCD monitor
1. Hold the camcorder firmly using the hand strap.
2. Place your right elbow against your side.
3. Place your left hand under or beside the LCD to support
and adjust it. Do not touch the built-in microphone.
4. Choose a comfortable, stable position for the shots that
you are taking.
You can lean against a wall or on a table for greater
stability. Do not forget to breathe gently.
5. Use the LCD frame as a guide to determine the horizontal plane.
6. Whenever possible, use a tripod.
Recording with the Viewfinder
1. Hold the camcorder firmly using the hand strap.
2. Place your right elbow against your side.
3. Place your left hand under the camcorder to support it.
Be sure not to touch the built-in microphone.
4. Choose a comfortable, stable position for the shots that
you are taking. You can lean against a wall or on a table
for greater stability.
Do not forget to breathe gently.
5. To view an object through the viewfinder, pull it out until
you hear the ‘click’sound.
Excessive force may cause damage to the viewfinder.
6. Place your eye firmly against the viewfinder eyecup.
7. Use the viewfinder frame as a guide to determine the horizontal
plane.
8. Whenever possible, use a tripod.
Hints for Stable Image Recording
00792K VP-D903 UK+CZ (28~63) 6/23/04 9:54 AM Page 31

✤Va‰e videokamera je vybavena barevn˘m monitorem z tekut˘ch
krystalÛ (LCD) s úhlopfiíãkou 2,5 palce, kter˘ slouÏí k pfiímému
zobrazení záznamu fii pãehrávání.
✤V závislosti na podmínkách pouÏití videokamery (interiér nebo
exteriér), mÛÏete nastavit tyto parametry:
■
BRIGHT SELECT (volba jasu)
■
BRIGHT ADJUST (nastavení jasu)
■
COLOUR ADJUST (nastavení barev)
1. Pfiepínaã POWER nastavte do polohy CAMERA.
■
V reÏimu PLAYER mÛÏete LCD monitor
nastavovat pouze pfii pfiehrávání kazety.
2. Odklopte LCD monitor a ten se automaticky
zapne.
3. Stisknûte tlaãítko MENU.
4. Pomocí voliãe nabídky (MENU
SELECTOR) zv˘raznûte poloÏku
VIEWER a stisknûte voliã nabídky.
5. Pomocí voliãe nabídky zv˘raznûte
poloÏku LCD ADJUST.
6. Stiskem voliãe nabídky vstupte do vedlej‰í nabídky.
7. Pomocí voliãe nabídky zv˘raznûte poloÏku, kterou
hodláte nastavit (BRIGHT SELECT, BRIGHT
ADJUST, COLOUR ADJUST).
Nastavení LCD displeje
Basic Recording Základní obsluha nahrávání
ENGLISH CZECH
✤Your camcorder is equipped with a 2.5 inch colour Liquid Crystal
Display(LCD) screen, which enables you to view what you are
recording or playing back directly.
✤Depending on the conditions under which you are using the
camcorder (indoors or outdoors for example), you can adjust ;
■
BRIGHT SELECT
■
BRIGHT ADJUST
■
COLOUR ADJUST
1. Set the POWER switch to CAMERA position.
■
In the PLAYER mode, you may only setup the
LCD while the tape is playing.
2. Open the LCD screen, and the LCD switches on.
3. Press the MENU button.
4. Move the MENU SELECTOR so
that VIEWER is highlighted and
then push the MENU SELECTOR.
5. Move the MENU SELECTOR so
that LCD ADJUST is highlighted.
6. Push the MENU SELECTOR to
enter the sub-menu.
7. Move the MENU SELECTOR so
that it highlights the menu item you want to adjust
(BRIGHT SELECT, BRIGHT ADJUST, COLOUR
ADJUST).
Adjusting the LCD
3232
CAM MODE
VIEWER SET
LCD ADJUST
DATE / TIME
TV DISPLAY
CAM MODE
INITIAL
LCD ADJUST
DATE/TIME
TV DISPLAY
CAMERA
A/V
MEMORY
VIEWER
CAM MODE
LCD ADJUST
VIEWER SET
BRIGHT SELECT NORMAL
BRIGHT ADJUST [ 1 8 ]
COLOUR ADJUST [ 1 8 ]
00792K VP-D903 UK+CZ (28~63) 6/23/04 9:54 AM Page 32

ENGLISH CZECH
3333
8. Znovu stisknûte voliã nabídky (MENU SELECTOR).
■
U poloÏky BRIGHT SELECT mÛÏete zvolit nastavení NORMAL
nebo SUPER. Nastavení uloÏte stiskem voliãe nabídky.
■
Pomocí voliãe nabídky nastavte poloÏky BRIGHT ADJUST a
COLOUR ADJUST.
■
U poloÏky BRIGHT ADJUST lze nastavit hodnoty 00 ~35, u
poloÏky COLOUR ADJUST rovnûÏ 00 ~35.
9. Nastavení ukonãíte stiskem tlaãítka MENU.
✤V reÏimu PLAYER bude hledáãek pracovat pfii uzavfiení LCD
monitoru.
✤V reÏimu CAMERA bude hledáãek pracovat pfii uzavfiení nebo pfii
natoãení LCD monitoru proti smûru pohybu hodinov˘ch ruãiãek o
180°.
Zaostfiení obrazu
K zaostfiení obrazu pouÏijte ovladaã ostfiení
HLEDÁâKU.
(viz vyobrazení)
PouÏívání hledáãku (VIEWFINDER)
Basic Recording Základní obsluha nahrávání
8. Push the MENU SELECTOR again.
■
You may select NORMAL or SUPER in the BRIGHT SELECT
feature and push the MENU SELECTOR to save the setting.
■
Use the MENU SELECTOR to adjust the value of BRIGHT
ADJUST and COLOUR ADJUST.
■
You can set values for BRIGHT ADJUST between 00 ~ 35 and
COLOUR ADJUST between 00 ~ 35.
9. Press the MENU button to finish the setting.
✤In the PLAYER mode, the VIEWFINDER will work when
the LCD is closed.
✤In the CAMERA mode, the VIEWFINDER will work when
the LCD is closed or rotated counterclockwise 180°.
Adjusting the Focus
Use the focus adjustment knob of the
VIEWFINDER to focus the picture.
(refer to figure )
Using the VIEWFINDER
00792K VP-D903 UK+CZ (28~63) 6/23/04 9:54 AM Page 33

✤Pfii pfiehrávání mÛÏete obraz sledovat na LCD monitoru.
✤Zkontrolujte, zda je baterie nasazena na kamefie.
1. Pfiepnûte pfiepínaã reÏimu do polohy TAPE.
2. PfiidrÏte západku na hlavním vypínaãi a pfiepnûte
jej do polohy PLAYER.
■
Potvrzení bude oznámeno pípnutím.
3. VloÏte kazetu, kterou chcete pfiehrát.
(viz stránka 27)
4. Odklopte LCD monitor.
SefiiÈte jeho úhel a v pfiípadû potfieby nastavte jas
a sytost barev.
5. Stisknûte tlaãítko (REW) a kazetu pfieviÀte na
místo, od kterého chcete zaãít pfiehrávat.
■
Pfievíjení ukonãíte stiskem tlaãítka
(STOP).
■
Po pfievinutí na zaãátek kazety se kamera
sama automaticky zastaví.
6. Stiskem tlaãítka (PLAY/STILL) spusÈte
pfiehrávání.
■
Na LCD monitoru mÛÏete prohlíÏet své
záznamy.
■
Pfiehrávání ukonãíte stiskem tlaãítka
(STOP).
Poznámky
■
Pfiipojíte-li videokameru pfiímo nebo pfies
videorekordér k televizoru, své záznamy mÛÏete
pfiehrávat také na jeho obrazovce.
(viz stránka 71)
■
V reÏimu pfiehrávání (PLAYER) jsou k dispozici rÛzné funkce.
(viz stránka 73)
Pfiehrávání nahrané kazety na LCD displeji
Basic Recording Základní obsluha nahrávání
ENGLISH CZECH
✤You can monitor the playback picture on the LCD monitor.
✤Make sure that the battery pack is in place.
1. Set the mode switch to TAPE.
2. Hold down the power switch tab and turn it to the
PLAYER position.
■
A confirmation sound beeps.
3. Insert the tape you wish to view. (see page 27)
4. Open the LCD screen.
Adjust the angle of the LCD screen and set the
brightness or colour if necessary.
5. Press the (REW) button to rewind the tape to
the starting point.
■
To stop rewinding, press the (STOP) button.
■
The camcorder stops automatically after
rewinding is complete.
6. Press the (PLAY/STILL) button to start
playback.
■
You can view the picture you recorded on the
LCD.
■
To stop the PLAY operation, press the
(STOP) button.
Notes
■
You can also view the picture on a TV screen,
after connecting the camcorder to a TV or VCR.
(see page 71)
■
Various functions are available in PLAYER mode.
(see page 73)
Playing back a tape you have recorded on the LCD
3434
2
1
3
5
00792K VP-D903 UK+CZ (28~63) 6/23/04 9:54 AM Page 34

ENGLISH CZECH
3535
Nastavení LCD displeje v prÛbûhu pfiehrávání (PLAY)
✤LCD monitor lze nastavit bûhem pfiehrávání.
✤Postup nastavení je stejn˘ jako pfii nastavování v reÏimu
CAMERA. (viz stránka 32)
Reproduktor je v ãinnosti pouze v reÏimu PLAYER.
■
Pokud k pfiehrávání pouÏíváte LCD monitor, zvukov˘ doprovod
mÛÏete poslouchat z vestav˘ného reproduktoru.
- Chcete-li hlasitost v reÏimu PLAYER sníÏit nebo zcela ztlumit,
fiiìte se níÏe uveden˘mi pokyny.
1. Pfiepínaã POWER nastavte do polohy PLAYER.
2. Stiskem tlaãítka (PLAY/STILL) spusÈte
pfiehrávání.
3. Jakmile pfii pfiehrávání kazety usly‰íte zvuk, mÛÏete
jeho hlasitost nastavit voliãem nabídky
(MENU SELECTOR).
■
Na LCD monitoru se zobrazí indikátor hlasitosti.
ÚroveÀ hlasitosti mÛÏe b˘t nastavena v rozmezí
00 aÏ 19.
■
JestliÏe LCD monitor bûhem pfiehrávání zavfiete,
vestavûn˘ reproduktor se vypne.
Poznámky
■
Pokud je do zdífiky AUDIO/VIDEO pfiipojen kabel,
zvuk z reproduktoru není sly‰et a nelze upravit ani
hlasitost.
■
Pokud je do zdífiky AUDIO/VIDEO pfiipojen kabel,
zvuk z vestavûného reproduktoru usly‰íte pfii
nastavení reÏimu AV IN/OUT MODE v nabídce
MENU na reÏim AV IN. (pouze VP-D903i/D903Di)
■
Po odpojení kabelu ze zdífiky AUDIO/VIDEO
(nebo S-VIDEO) se opût ozve zvuk z reproduktoru.
Monitorování zvuku prostfiednictvím reproduktoru
Basic Recording Základní obsluha nahrávání
Adjusting the LCD during PLAY
✤ You can adjust the LCD during playback.
✤ The adjustment method is the same procedure as used in
CAMERA mode. (see page 32)
The Speaker works in PLAYER mode only.
■
When you use the LCD screen for playback, you can hear
recorded sound from the built-in Speaker.
- Follow the instructions below to decrease or mute speaker
volume in the PLAYER mode.
1. Set the power switch to PLAYER mode.
2. Press the (PLAY/STILL) to play the tape.
3. When you hear sounds once the tape is in play,
use the MENU SELECTOR to adjust the volume.
■
A volume level display will appear on the LCD.
Levels may be adjusted from anywhere between
00 to 19.
■
If you close the LCD while playing, you will not
hear sound from the speaker.
Notes
■
When the cable is connected to the AUDIO/VIDEO
jack, you cannot hear sound from the speaker and
cannot adjust the volume.
■
If a cable is connected to the AUDIO/VIDEO jack,
you can hear sound from the speaker when AV
IN/OUT MODE on MENU is set to AV IN.
(VP-D903i/D903Di only)
■
You can hear sound from speaker by removing the
connected cable from the AUDIO/VIDEO
(or S-VIDEO) jack.
Controlling Sound from the Speaker
0 : 2 3 : 4 7
5 5 min
1 0 : 0 0
10 . J A N . 2 0 0 4
VOL. [ 1 1 ]
<3-2>
2
3-1
00792K VP-D903 UK+CZ (28~63) 6/23/04 9:54 AM Page 35

●
Nastavení poloÏek nabídky
●
Pfiepnûte kameru do reÏimu CAMERA nebo PLAYER a M.REC nebo M.PLAY
1. Stisknûte tlaãítko MENU.
Zobrazí se poloÏka MENU OSD. Kurzorem ZV¯RAZNùNÁ poloÏka oznaãuje
vlastnost, kterou právû nastavujete.
2. Pomocí voliãe nabídky (MENU SELECTOR) na pravém panelu a jeho stisknutím
vyberte a aktivujte poÏadovanou poloÏku.
3. Nabídku mÛÏete opustit stiskem tlaãítka MENU.
PouÏívání rÛzn˘ch funkcí
VEDLEJ·Í NABÍDKA Dostupn˘ reÏim
NABÍDKA
CLOCK SET (Nastavení hodin)
WL.REMOTE (PouÏití dálkového ovladaãe)
BEEP SOUND (Zvukov˘ signál)
SHUTTER SOUND (Zvuk závûrky)
LANGUAGE (Jazyk)
DEMO (Ukázka)
PROGRAM AE
(Nastavení funkce PROGRAM AE)
WHT. (VyváÏení bílé)
D. ZOOM (Digitální transfokace)
EIS (Elektronick˘ stabilizátor obrazu)
DSE SELECT
(Volba speciálních digitálních efektÛ)
MEMORY MIX (Funkce MEMORY MIX)
FLASH SELECT (Volba funkce BLESK)
REC MODE (Nastavení záznamové rychlosti)
PHOTO SEARCH (Vyhledávání fotografie na kazetû)
PHOTO COPY (Kopírování fotografií z kazety
na pamûÈovou kartu)
AUDIO MODE
(Nastavení kvality zvukového záznamu)
AUDIO SELECT
(Volba pfiehrávacího audiokanálu)
WIND CUT
(Minimalizace hluku zpÛsobeného vûtrem)
AV IN/OUT (pouze VP-D903i/D903Di)
(Aktivace analogového A/V)
PHOTO QUALITY
(Nastavení kvality fotografie)
IMAGE SIZE (Velikost obrazu)
MJPEG SIZE (Volba obrazového rozli‰ení)
CONTINUOS SHOT (Záznam statick˘ch
snímkÛ v ãasovém intervalu)
PRINT MARK (Tisk fotografií uloÏen˘ch na
pamûÈové kartû)
PROTECT (Zaji‰tûní kazety proti neÏádoucímu
smazání)
FILE NO. (MoÏnosti pojmenování)
DELETE (Mazání souborÛ)
FORMAT (Formátování pamûÈové karty)
LCD ADJUST (Nastavení jasu a barevného
odstínu LCD monitoru)
DATE/TIME (Nastavení datumu a ãasu)
TV DISPLAY (Zobrazení údajÛ OSD na TV)
INITIAL
CAMERA
A/V
MEMORY
VIEWER
✔
✔
✔
✔
✔
✔
✔
✔
✔
✔
✔
✔
✔
✔
✔
✔
✔
✔
✔
✔
✔
✔
✔
✔
✔
✔
✔
✔
✔
✔
✔
✔
✔
✔
✔
✔
✔
✔
✔
✔
✔
✔
✔
✔
✔
✔
✔
✔
✔
✔
✔
✔
✔
✔
✔
✔
✔
✔
✔
✔
✔
✔
✔
✔
Advanced Recording Roz‰ífiené moÏnosti nahrávání
ENGLISH CZECH
●
Setting menu items
●
Set the camcorder to CAMERA or PLAYER mode and M.REC or
M.PLAY mode
1. Press the MENU button.
The MENU OSD is displayed. The cursor ( HIGHLIGHT ) indicates
the feature you are currently adjusting.
2. Use the MENU SELECTOR and push the MENU SELECTOR on the
right side panel to select and activate the item.
3. You can exit the menu mode by pressing the MENU button.
Use of various Functions
SUB MENU Available mode
CAMERA PLAYER M. REC M.PLAY
MENU
CLOCK SET
WL.REMOTE
BEEP SOUND
SHUTTER SOUND
LANGUAGE
DEMONSTRATION
PROGRAM AE
WHT. BALANCE
D. ZOOM
EIS
DSE SELECT
MEMORY MIX
FLASH SELECT
REC MODE
PHOTO SEARCH
PHOTO COPY
AUDIO MODE
AUDIO SELECT
WIND CUT
AV IN/OUT
(VP-D903i/D903Di only)
PHOTO QUALITY
IMAGE SIZE
MJPEG SIZE
CONTINUOUS SHOT
PRINT MARK
PROTECT
FILE NO.
DELETE
FORMAT
LCD ADJUST
DATE/TIME
TV DISPLAY
INITIAL
CAMERA
A/V
MEMORY
VIEWER
✔
✔
✔
✔
✔
✔
✔
✔
✔
✔
✔
✔
✔
✔
✔
✔
✔
✔
✔
✔
✔
✔
✔
✔
✔
✔
✔
✔
✔
✔
✔
✔
✔
✔
✔
✔
✔
✔
✔
✔
✔
✔
✔
✔
✔
✔
✔
✔
✔
✔
✔
✔
✔
✔
✔
✔
✔
✔
✔
✔
✔
✔
✔
✔
3636
M.PLAY
M.REC
PLAYER
CAMERA
00792K VP-D903 UK+CZ (28~63) 6/23/04 9:54 AM Page 36

ENGLISH CZECH
3737
Roz‰ífiené moÏnosti nahrávání
O: PoÏadovaná funkce bude v tomto reÏimu k dispozici.
✕: PoÏadovan˘ reÏim nelze zmûnit.
: Provozní reÏim se vypne a bude zahájen poÏadovan˘ reÏim.
* : Provozní reÏim se vypne a bude zahájen poÏadovan˘ reÏim.
(data provozního reÏimu budou uloÏena)
Poznámky
■
Pokud je poloÏka v nabídce na LCD monitoru oznaãena
symbolem , nelze ji aktivovat.
■
Pokud zvolíte poloÏku, kterou nelze zmûnit, zobrazí se chybové
hlá‰ení.
●
Dostupnost funkcí v jednotliv˘ch reÏimech
X
Advanced Recording
O : The requested function will work in this operating mode.
✕: You can not change the requested mode.
: The operating function will be released and the requested one
will work.
* : The operating function will be released and the requested one
will work.
(the data during the operating mode will be backed up)
Notes
■
When a menu item on the LCD is marked with an , that item
cannot be activated.
■
When you select an item that cannot be changed, an error
message will be displayed.
●
Availability of functions in each mode
EIS
D.ZOOM
PHOTO
SLOW SHUTTER
Digital Special Effects
Digital functions
Requested
Mode
Operating
Mode EIS D.ZOOM PHOTO
(TAPE)
SLOW
SHUTTER
O
✕
✕
O
O
✕
✕
O
O
O
O
O
✕
✕
O
O
✕
✕
Digital
special
effects
*
EIS
D.ZOMM
PHOTO
SLOW SHUTTER
Speciální digitální efekty
Digitální funkce
PoÏadovaná
funkce
Provozní
reÏim
EIS D.ZOOM PHOTO
(TAPE)
SLOW
SHUTTER
O
✕
✕
O
O
✕
✕
O
O
O
O
O
✕
✕
O
O
✕
✕
Speciální
digitální
efekty
*
X
00792K VP-D903 UK+CZ (28~63) 6/23/04 9:54 AM Page 37

●
CLOCK SET (NASTAVENÍ HODIN)
✤Funkce nastavení hodin je k dispozici v reÏimech CAMERA,
PLAYER, M.REC a M.PLAY.
✤Údaje datumu a ãasu se automaticky zaznamenávají na kazetu.
Pfied záznamem nastavte prosím DATE/TIME (datum/ãas).
1. Stisknûte tlaãítko MENU.
■
Zobrazí se nabídka.
2. Pomocí voliãe nabídky (MENU SELECTOR)
zv˘raznûte poloÏku INITIAL a stisknûte voliã
nabídky.
3. Pomocí voliãe nabídky zvolte z vedlej‰í nabídky
poloÏku CLOCK SET.
4. Stiskem voliãe nabídky vstupte do reÏimu
SETTING (nastavení).
■
Blikání poloÏky znamená, Ïe její nastavení
mÛÏe b˘t zmûnûno. Nejdfiíve bude blikat údaj
roku.
5. Pomocí voliãe nabídky zmûÀte nastavení roku.
6. Stisknûte voliã nabídky (MENU SELECTOR).
■
Bude blikat údaj mûsíce.
7. Pomocí voliãe nabídky zmûÀte nastavení mûsíce.
8. Stisknûte voliã nabídky (MENU SELECTOR).
■
Bude blikat údaj dne.
9. Den, hodinu a minutu mÛÏete nastavit stejn˘m
zpÛsobem jako rok a mûsíc.
10.Po nastavení minut stisknûte voliã nabídky.
■
Zobrazí se slovo COMPLETE!
(DOKONâENO!) a za nûkolik sekund se
automaticky obnoví vedlej‰í nabídka.
11. Nabídku opustíte stisknutím tlaãítka MENU.
Advanced Recording Roz‰ífiené moÏnosti nahrávání
ENGLISH CZECH
●
CLOCK SET
✤CLOCK setup works in CAMERA, PLAYER, M.REC and
M.PLAY modes.
✤The DATE/TIME is automatically recorded onto a tape.
Before recording, please set the DATE/TIME.
1. Press the MENU button.
■
The menu list will appear.
2. Move the MENU SELECTOR to highlight INITIAL
and push the MENU SELECTOR.
3. Use the MENU SELECTOR to select CLOCK SET
from the submenu.
4. Push the MENU SELECTOR to enter SETTING
mode.
■
A blinking item indicates the item to be
changed. The year will blink first.
5. Using the MENU SELECTOR, change the year
setting.
6. Push the MENU SELECTOR.
■
The month will blink.
7. Using the MENU SELECTOR, change the month
setting.
8. Push the MENU SELECTOR.
■
The day will blink.
9. You can set the day, hour and minute following the
same procedure for setting the year and month.
10. Push the MENU SELECTOR after setting the
minutes.
■
The word COMPLETE! will appear, and a few
seconds later, the menu screen will automatically
return to the sub menu.
11. To exit, push the MENU button.
3838
CAM MODE
INITIAL CLOCK SET
WL. REMOTE
BEEP SOUND
SHUT. SOUND
LANGUAGE
DEMO
CAMERA
A/V
MEMORY
VIEWER
CAM MODE
INITIAL SET
CLOCK SET
WL.REMOTE
LANGUAGE
SET TIME!
ENGLISH
BEEP SOUND
SHUTTER SOUND
DEMONSTRATION
CAM MODE
INITIAL SET
CLOCK SET
0 0 : 0 0
1 . J A N . 2 0 0 4
00792K VP-D903 UK+CZ (28~63) 6/23/04 9:54 AM Page 38

ENGLISH CZECH
3939
●
WL. REMOTE (vypnutí/zapnutí dálkového ovladaãe)
✤Funkce WL. REMOTE je k dispozici v reÏimech CAMERA,
PLAYER, M.REC a M.PLAY.
✤WL. REMOTE umoÏÀuje odblokování nebo zablokování funkcí
dálkového ovladaãe videokamery.
1. Stisknûte tlaãítko MENU.
■
Zobrazí se nabídka.
2. Pomocí voliãe nabídky (MENU SELECTOR)
zv˘raznûte poloÏku INITIAL a stisknûte voliã
nabídky.
3. Pomocí voliãe nabídky zvolte z vedlej‰í nabídky
poloÏku WL.REMOTE.
4. Stisknutím voliãe nabídky aktivujte nebo
deaktivujte funkce dálkového ovladaãe.
Pfii kaÏdém stisknutí voliãe nabídky se nastavení
ON/OFF (zapnuto/vypnuto) mûní.
5. Nabídku opustíte tlaãítkem MENU.
■
JestliÏe jste dálkov˘ ovladaã vypnuli (poloha
OFF) a zkusíte jej pouÏít, na LCD monitoru se
na 3 sekundy zobrazí jeho ikona, bude blikat a
poté zmizí.
Advanced Recording Roz‰ífiené moÏnosti nahrávání
●
WL. REMOTE
✤The WL.REMOTE function works in CAMERA, PLAYER,
M.REC, M.PLAY modes.
✤The WL.REMOTE option allows you to enable or disable the
remote control for use with the camcorder.
1. Press the MENU button.
■
The menu list will appear.
2. Move the MENU SELECTOR to highlight INITIAL
and push the MENU SELECTOR.
3. Use the MENU SELECTOR to select
WL.REMOTE from the submenu.
4. Push the MENU SELECTOR to enable or disable
the remote control.
The setting switches between ON/OFF each time
you push the MENU SELECTOR.
5. To exit, press the MENU button.
■
If you set the remote to OFF in the menu and
try to use it, the remote icon will blink for 3 seconds and
disappear on the LCD.
CAM MODE
INITIAL CLOCK SET
WL. REMOTE
BEEP SOUND
SHUT. SOUND
LANGUAGE
DEMO
CAMERA
A/V
MEMORY
VIEWER
CAM MODE
INITIAL SET
CLOCK SET
WL.REMOTE
BEEP SOUND
SHUTTER SOUND
LANGUAGE ENGLISH
DEMONSTRATION
00792K VP-D903 UK+CZ (28~63) 6/23/04 9:54 AM Page 39

●
BEEP SOUND (ZVUKOV¯ SIGNÁL)
✤Funkce BEEP SOUND je k dispozici v reÏimech CAMERA,
PLAYER, M.REC a M.PLAY.
✤K nastavení funkce BEEP SOUND pouÏijte MENU.
Zvolte, zda bûhem zmûn nastavení videokamery chcete ãi
nechcete sly‰et zvukov˘ signál.
1. Stisknûte tlaãítko MENU.
■
Zobrazí se nabídka.
2. Pomocí voliãe nabídky (MENU SELECTOR)
zv˘raznûte poloÏku INITIAL a stisknûte voliã
nabídky.
3. Pomocí voliãe nabídky zvolte z vedlej‰í nabídky
poloÏku BEEP SOUND.
4. Stisknutím voliãe nabídky aktivujte nebo
deaktivujte zvukov˘ signál.
Pfii kaÏdém stisknutí voliãe nabídky se nastavení
ON/OFF (zapnuto/vypnuto) mûní.
■
Pfii volbû nastavení ON (zapnuto) usly‰íte
zvukov˘ signál.
■
Po spu‰tûní záznamu stiskem tlaãítka
START/STOP bude funkce BEEP SOUND
automaticky vypnuta (OFF), takÏe zvukov˘
signál jiÏ dále neusly‰íte.
5. Nabídku opustíte tlaãítkem MENU.
Advanced Recording Roz‰ífiené moÏnosti nahrávání
ENGLISH CZECH
●
BEEP SOUND
✤The BEEP SOUND function works in CAMERA, PLAYER,
M.REC, M.PLAY modes.
✤Use the MENU to setup the BEEP SOUND function.
Select whether or not you want to hear a beep sound
whenever you change a setup value.
1. Press the MENU button.
■
The menu list will appear.
2. Move the MENU SELECTOR to highlight
INITIAL and push the MENU SELECTOR.
3. Use the MENU SELECTOR to select
BEEP SOUND from the submenu.
4. Push the MENU SELECTOR to enable or disable
the BEEP SOUND.
The setting switches between ON/OFF each time
you push the MENU SELECTOR.
■
You will hear a Beep Sound when you select
the ON setup.
■
When you press the START/STOP button to
start recording, the BEEP SOUND is automatically set to OFF
so you can’t hear it any longer.
5. To exit, press the MENU button.
4040
CAM MODE
INITIAL CLOCK SET
WL.REMOTE
BEEP SOUND
SHUT SOUND
LANGUAGE
DEMO
CAMERA
A/V
MEMORY
VIEWER
CAM MODE
INITIAL SET
CLOCK SET
BEEP SOUND
SHUTTER SOUND
WL.REMOTE
LANGUAGE ENGLISH
DEMONSTRATION
00792K VP-D903 UK+CZ (28~63) 6/23/04 9:54 AM Page 40

ENGLISH CZECH
4141
●
SHUTTER SOUND (ZVUK ZÁVùRKY)
✤Zvuk závûrky usly‰íte pouze pfii pouÏití funkce PHOTO.
✤Rozhodnûte se, zda si v dobû, kdy kameru vyuÏíváte jako
digitální fotoaparát, pfiejete ãi nepfiejete sly‰et zvuk závûrky.
1. Pfiepínaã reÏimu nastavte do polohy MEMORY
STICK.
2. Vypínaã nastavte do polohy CAMERA.
3. Stisknûte tlaãítko MENU.
■
Zobrazí se nabídka.
4. Pomocí voliãe nabídky (MENU SELECTOR)
zv˘raznûte poloÏku INITIAL a stisknûte voliã
nabídky.
5. Pomocí voliãe nabídky zvolte z vedlej‰í nabídky
poloÏku SHUTTER SOUND.
6. Pomocí voliãe nabídky zvolte nastavení ON nebo
OFF.
7. Nabídku opustíte tlaãítkem MENU.
Advanced Recording Roz‰ífiené moÏnosti nahrávání
●
SHUTTER SOUND
✤You will only hear the SHUTTER SOUND when the PHOTO
function is working.
✤Sets the SHUTTER SOUND On/Off when using the DSC
feature.
1. Set the mode switch to MEMORY STICK.
2. Set the power switch to CAMERA mode.
3. Press the MENU button.
■
The menu list will appear.
4. Move the MENU SELECTOR to highlight INITIAL
and push the MENU SELECTOR.
5. Use the MENU SELECTOR to select SHUTTER
SOUND from the submenu.
6. Push MENU SELECTOR to switch between ON
and OFF.
7. To exit, press the MENU button.
M.REC MODE
INITIAL CLOCK SET
WL.REMOTE
BEEP SOUND
SHUT.SOUND
LANGUAGE
DEMO
CAMERA
A/V
MEMORY
VIEWER
M.REC MODE
INITIAL SET
CLOCK SET
WL.REMOTE
BEEP SOUND
SHUTTER SOUND
LANGUAGE ENGLISH
DEMONSTRATION
00792K VP-D903 UK+CZ (28~63) 6/23/04 9:54 AM Page 41

●
DEMO (UKÁZKA)
✤ReÏim Demonstration (Ukázka) vám automaticky pfiedvede
hlavní funkce va‰í kamery, takÏe je budete moci mnohem
snadnûji vyuÏívat.
✤Funkce DEMONSTRATION mÛÏe b˘t vyuÏita pouze v reÏimu
CAMERA, kdy ve videokamefie není zaloÏena kazeta.
✤Pfii spu‰tûné funkci DEMONSTRATION je ukázka uvádûna
stále dokola, dokud nebude DEMO reÏim vyfiazen.
1. Pfiepnûte videokameru do reÏimu CAMERA.
2. Stisknûte tlaãítko MENU.
■
Zobrazí se nabídka.
3. Pomocí voliãe nabídky (MENU SELECTOR)
zv˘raznûte poloÏku INITIAL a stisknûte voliã
nabídky.
4. Z vedlej‰í nabídky zvolte poloÏku
DEMONSTRATION (Ukázka) a stisknûte voliã
nabídky.
5. ReÏim DEMONSTRATION aktivujte nastavením
DEMONSTRATION = ON.
■
Nabídku opustíte tlaãítkem MENU.
■
Bude zahájena ukázka.
6. Chcete-li ukázku ukonãit, pfiepnûte
DEMONSTRATION = OFF.
Poznámky
■
Funkce DEMONSTRATION je aktivní pouze v pfiípadû, pokud do
videokamery není vloÏena kazeta.
■
Funkce DEMONSTRATION je aktivována automaticky, pokud je
videokamera ponechána (po pfiepnutí do reÏimu CAMERA) v
neãinnosti po dobu del‰í neÏ 10 minut (bez kazety).
■
JestliÏe bûhem funkce DEMONSTRATION stisknete dal‰í tlaãítka
(FADE, BLC, PHOTO, EASY Q), ukázka se doãasnû pfieru‰í a
pokud ponecháte videokameru v neãinnosti, bude pokraãovat po
10 minutách.
Advanced Recording Roz‰ífiené moÏnosti nahrávání
ENGLISH CZECH
●
DEMONSTRATION
✤Demonstration automatically shows you the major functions
that are included with your camcorder so that you may use
them more easily.
✤The DEMONSTRATION function may only be used in the
CAMERA mode without a tape inserted in the camcorder.
✤The demonstration operates repeatedly until the
DEMONSTRATION mode is switched OFF.
1. Set the camcorder to CAMERA mode.
2. Press the MENU button.
■
The menu list will appear.
3. Move the MENU SELECTOR to highlight INITIAL
and push the MENU SELECTOR.
4. Select DEMONSTRATION from the submenu and
push the MENU SELECTOR.
5. To activate the DEMONSTRATION, set
DEMONSTRATION ON.
■
Press the menu button to quit the menu.
■
The demonstration will begin.
6. To end the DEMONSTRATION, set the
DEMONSTRATION to OFF.
Notes
■
The DEMONSTRATION function only works
without a TAPE installed.
■
The DEMONSTRATION mode is automatically activated when the
camcorder is left idle for more than 10 minutes after switching to
the CAMERA mode (no tape is inserted in the camcorder).
■
If you press other buttons (FADE, BLC, PHOTO, EASY Q) during
the DEMONSTRATION mode, the DEMONSTRATION stops
temporarily and resumes 10 minutes later if you do not operate
any other functions.
4242
CAM MODE
INITIAL CLOCK SET
WL. REMOTE
BEEP SOUND
SHUT. SOUND
LANGUAGE
DEMO
CAMERA
A/V
MEMORY
VIEWER
CAM MODE
INITIAL SET
CLOCK SET
WL.REMOTE
LANGUAGE
DEMONSTRATION
BEEP SOUND
SHUTTER SOUND
ENGLISH
00792K VP-D903 UK+CZ (28~63) 6/23/04 9:54 AM Page 42

ENGLISH CZECH
4343
Roz‰ífiené moÏnosti nahrávání
Advanced Recording
●
PROGRAM AE
✤The PROGRAM AE function works in CAMERA mode only.
✤The PROGRAM AE mode allows you to adjust shutter speeds
and apertures to suit different recording conditions.
✤They give you creative control over the depth of field.
■
AUTO mode
- Automatically balances the exposure between the subject and
the background.
- To be used in normal conditions.
- The shutter speed automatically varies from 1/50 to 1/250 per
second, depending on the scene.
■
SPORTS mode ( )
- For recording people or objects moving quickly.
■
PORTRAIT mode ( )
- For focusing on the background of the subject, when the
background is out of focus.
- The PORTRAIT mode is most effective when used outdoors.
- The shutter speed automatically varies from 1/50 to 1/1000 per
second.
■
SPOTLIGHT mode ( )
- For recording correctly when there is only light on the subject
and not the rest of the picture.
■
SAND/SNOW mode ( )
- For recording when people or objects are darker than the
background because of reflected light from sand or snow.
■
High S. SPEED (High Shutter Speed) mode ( )
- For recording fast-moving subjects such as players in golf or
tennis games.
●
PROGRAM AE (FUNKCE PROGRAM AE)
✤Funkce PROGRAM AE je k dispozici pouze v reÏimu
CAMERA.
✤Funkce PROGRAM AE umoÏÀuje nastavení rychlosti závûrky a
clony pfii rÛzn˘ch záznamov˘ch podmínkách.
✤Tato funkce umoÏní tvofiivé ovládání hloubky ostrosti.
■
ReÏim AUTO
- Automatické vyváÏení objektu a pozadí.
- PouÏívá se za normálních podmínek.
- Rychlost závûrky se automaticky mûní mezi 1/50 a 1/250
sekundy, v závislosti na scénû.
■
ReÏim SPORTS ( )
- SlouÏí k záznamu osob nebo rychle se pohybujících objektÛ.
■
ReÏim PORTRAIT ( )
- SlouÏí k zaostfiení na pozadí objektu, které je mimo hloubku
ostrosti.
- Nejúãinnûj‰í pouÏití reÏimu PORTRAIT je v exteriérech.
- Rychlost závûrky se automaticky mûní mezi 1/50 a 1/1000
sekundy.
■
ReÏim SPOTLIGHT (Bodové osvûtlení) ( )
- Je urãen k záznamu za situace, kdy je osvûtlen pouze sníman˘
objekt a zbytek scény nikoli.
■
ReÏim SAND/SNOW (Písek/sníh) ( )
- Pro záznam v situacích, kdy jsou osoby nebo objekty tmav‰í
neÏ pozadí z dÛvodu svûtla odraÏeného od písku nebo snûhu
(svûtlo dopadající proti kamefie).
■
ReÏim High S.SPEED (rychlá závûrka) ( )
- Je urãen pro záznam rychle se pohybujících objektÛ
(napfi. hráãÛ golfu nebo tenisu).
00792K VP-D903 UK+CZ (28~63) 6/23/04 9:54 AM Page 43

Nastavení funkce PROGRAM AE
1. Stisknûte tlaãítko MENU.
■
Zobrazí se nabídka.
2. Pomocí voliãe nabídky (MENU SELECTOR)
zv˘raznûte poloÏku CAMERA a stisknûte voliã
nabídky.
3. Z vedlej‰í nabídky zvolte poloÏku
PROGRAM AE.
4. Stiskem voliãe nabídky vstupte do
vedlej‰í nabídky.
5. Pomocí voliãe nabídky zvolte reÏim
PROGRAM AE.
■
Aktivaci reÏimu PROGRAM AE
potvrìte stiskem voliãe
nabídky.
6. Nabídku opustíte tlaãítkem MENU.
Poznámky
■
Funkce PROGRAM AE není k dispozici v reÏimu EASY.
■
Pfii provádûní záznamu s funkcí PROGRAM AE nepracuje funkce
blesk.
Roz‰ífiené moÏnosti nahrávání
ENGLISH CZECH
Advanced Recording
4444
Setting the PROGRAM AE
1. Press the MENU button.
■
The menu list will appear.
2. Move the MENU SELECTOR to highlight CAMERA
and push the MENU SELECTOR.
3. Select PROGRAM AE from the
submenu.
4. Push the MENU SELECTOR to
enter the sub-menu.
5. Using the MENU SELECTOR,
select the PROGRAM AE mode.
■
Push the MENU SELECTOR
to confirm the PROGRAM AE
mode.
6. To exit, press the MENU button.
Notes
■
The PROGRAM AE function will not operate in EASY mode.
■
When recording with a PROGRAM AE mode, the Flash function
does not work.
CAM MODE
PROGRAM AE
AUTO
SPORTS
PORTRAIT
SPOTLIGHT
SAND / SNOW
HIGH S. SPEED
CAMERA SET
CAM MODE
PROGRAM AE
WHT. BALANCE
D.ZOOM
EIS
DSE SELECT
MEMORY MIX
FLASH SELECT
CAMERA SET
CAM MODE
INITIAL
PROGRAM AE
WHT. BALANCE
D.ZOOM
EIS
DSE SELECT
MEMORY MIX
FLASH SELECT
CAMERA
A/V
MEMORY
VIEWER
00792K VP-D903 UK+CZ (28~63) 6/23/04 9:54 AM Page 44

ENGLISH CZECH
4545
●
WHT.BALANCE (VyváÏení bílé)
✤Funkce WHITE BALANCE je k dispozici pouze v reÏimech CAMERA
nebo M.REC.
✤Funkce WHITE BALANCE je záznamovou funkcí, pfii které jsou
barvy objektu zachovány pfii jak˘chkoliv podmínkách záznamu.
✤Odpovídající reÏim WHITE BALANCE zvolte tak, abyste pofiídili
zábûry s dobr˘m podáním barev.
■
AUTO ( ): Tento reÏim je zpravidla pouÏíván k automatickému
vyváÏení bílé.
■
HOLD ( ): V tomto reÏimu bude zachováno aktuální vyváÏení bílé.
■
INDOOR ( ): V tomto re
Ï
imu je vyvá
Ï
ení bílé nastaveno podle
podmínek pfii záznamu v místnostech.
- Pfii nasvícení halogenov˘mi ãi studiov˘mi reflektory
- Objekt má jeden dominantní barevn˘ odstín
- Pfii záûrech zblízka
■
OUTDOOR ( ): V tomto re
Ï
imu je vyvá
Ï
ení bílé
nastaveno podle podmínek pfii záznamu ve venkovním
prostfiedí.
- Pro natáãení za denního svûtla, zejména pfii
zábûrech zblízka a pfii záznamu objektÛ s jedním
dominantním barevn˘m odstínem.
1.
Pfiepnûte videokameru do reÏimu CAMERA nebo M.REC
.
2. Stisknûte tlaãítko MENU.
■
Zobrazí se nabídka.
3. Pomocí voliãe nabídky (MENU SELECTOR) zv˘raznûte
polo
Ï
ku CAMERA a stisknûte voliã nabídky.
4. Z vedlej‰í nabídky zvolte polo
Ï
ku WHT.BALANCE.
5. Stiskem voliãe nabídky vstupte do vedlej‰í nabídky.
6. Pomocí voliãe nabídky zvolte re
Ï
im WHITE BALANCE.
■
Aktivaci re
Ï
imu WHITE BALANCE potvrìte stiskem
voliãe nabídky.
7. Nabídku opustíte tlaãítkem MENU.
Poznámky
■
Funkce WHITE BALANCE není k dispozici v re
Ï
imu
EASY.
■
Chcete-li nastavit vyvá
Ï
ení bílé pfiesnûji, vypnûte
digitální transfokaci (je-li to nutné).
■
Pokud se svûtelné podmínky poté zmûnily, proveìte
nastavení znovu.
■
Za normálních podmínek v exteriérech získáte
nejlep‰í v˘sledky pravdûpodobnû pfii automatickém
nastavení AUTO.
Roz‰ífiené moÏnosti nahrávání
Advanced Recording
●
WHT. BALANCE (WHITE BALANCE)
✤The WHITE BALANCE function works in CAMERA or M.REC mode
only.
✤The WHITE BALANCE is a recording function that preserves the
unique image colour of the object in any recording condition.
✤You may select the appropriate WHITE BALANCE mode to obtain
good quality image colour.
■
AUTO ( ) : This mode is generally used to control the WHITE
BALANCE automatically.
■
HOLD ( ) :This fixes the current WHITE BALANCE value.
■
INDOOR ( ) : This controls the WHITE BALANCE according
to the indoor ambience.
- Under halogen or studio/video lighting
- Subject is of one dominant colour
- Close ups
■
OUTDOOR ( ) : This controls the WHITE
BALANCE according to the outdoor ambient
light.
- In daylight, especially for close ups and
where the subject is of one dominant colour.
1. Set the camcorder to CAMERA or M.REC mode.
2. Press the MENU button.
■
The menu list will appear.
3. Move the MENU SELECTOR to highlight CAMERA
and push the MENU SELECTOR.
4. Select WHT.BALANCE from the submenu.
5. Push the MENU SELECTOR to enter the sub-menu.
6. Using the MENU SELECTOR, select the WHITE
BALANCE mode.
■
Push the MENU SELECTOR to confirm the
WHITE BALANCE mode.
7. To exit, press the MENU button.
Notes
■
The WHT.BALANCE function will not operate in EASY
mode.
■
Turn the digital zoom off (if necessary) to set a more
accurate white balance.
■
Reset the white balance if lighting conditions change.
■
During normal outdoor recording, setting to AUTO may
provide better results.
CAM MODE
PROGRAM AE
WHT. BALANCE
D.ZOOM
EIS
DSE SELECT
MEMORY MIX
FLASH SELECT
CAMERA SET
CAM MODE
INITIAL
PROGRAM AE
WHT. BALANCE
D.ZOOM
EIS
DSE SELECT
MEMORY MIX
FLASH SELECT
CAMERA
A/V
MEMORY
VIEWER
CAM MODE
AUTO
HOLD
WHT. BALANCE
INDOOR
OUTDOOR
CAMERA SET
00792K VP-D903 UK+CZ (28~63) 6/23/04 9:54 AM Page 45

Transfokace k objektu a od objektu s funkcí DIGITAL ZOOM
✤Funkce Digital Zoom (transfokace) je k dispozici pouze v reÏimu
CAMERA.
Transfokace k objektu a od objektu
✤Transfokace (zmûna ohniskové délky objektivu) je zpÛsob
záznamu, kter˘ vám umoÏÀuje mûnit velikost objektu v
obrazovém poli.
Chcete-li, aby va‰e zábûry vypadaly profesionálnû, nepouÏívejte
transfokaci pfiíli‰ ãasto.
✤Transfokaci lze provádût rÛznou rychlostí.
✤Funkci pouÏijte pro rÛzné zábûry. NezapomeÀte prosím, Ïe pfiíli‰
ãasté pouÏívání transfokace mÛÏe vést k neprofesionálním
v˘sledkÛm a ke zkrácení provozní doby kamery pfii napájení z
akumulátorové baterie.
1. Pfii pomalém pohybu páãky transfokátoru
bude zmûna ohniska bude pozvolnûj‰í, pfii
vût‰í v˘chylce do krajní polohy bude zmûna
ohniska rychlej‰í.
ÚroveÀ transfokace se zobrazuje mezi údaji
OSD.
2. Strana T (Teleobjektiv):
Pfiedmûty se jeví blíÏe
ke kamefie.
3. Strana W (·irokoúhl˘
objektiv): Pfiedmûty se
jeví dále od kamery.
Poznámka
■
V poloze TELE mÛÏete snímat pfiedmûty ze vzdálenosti minimálnû 1
m od objektivu a v poloze WIDE ze vzdálenosti pfiibliÏnû 10 mm od
objektivu.
Roz‰ífiené moÏnosti nahrávání
ENGLISH CZECH
Advanced Recording
Zooming In and Out with DIGITAL ZOOM
✤Digital Zoom works in CAMERA mode only.
Zooming In and Out
✤Zooming is a recording technique that lets you change the size
of the subject in a scene.
For more professional looking recordings, do not use the zoom
function too often.
✤You can zoom using variable zoom speeds.
✤Use these features for different shots. Please note that over-
use of the zoom feature can lead to unprofessional looking
results and a reduction of battery usage time.
1. Move the zoom lever slightly for a gradual
zoom, move it further for a high-speed zoom.
Your zooming is monitored on the OSD.
2. T(Telephoto) side:
Subject appears closer.
3. W(Wide angle) side:
Subject appears
farther away.
Note
■
You can record a subject that is a minimum of 1 m (about 3.2 feet)
away from the lens surface in the TELE position, or about 10 mm
(about 0.5 inch) away in the WIDE position.
4646
TELE
WIDE
1-2
1-1
00792K VP-D903 UK+CZ (28~63) 6/23/04 9:54 AM Page 46

ENGLISH CZECH
4747
Digital Zoom (Digitální transfokace)
✤Kamera je vybavena 12-násobn˘m optick˘m pfiiblíÏením.
✤Vût‰í neÏ 12-násobné pfiiblíÏení je provádûno digitálnû.
✤Pfii vy‰‰í úrovni transfokace se mÛÏe jakost obrazu zhor‰ovat.
✤Ke zlep‰ení stability obrazu Vám doporuãujeme pouÏívat
souãasnû s funkcí DIGITAL ZOOM také funkci EIS
(Elektronick˘ stabilizátor obrazu). (viz stránka 48)
1. Pfiepnûte videokameru do reÏimu CAMERA.
2. Stisknûte tlaãítko MENU.
■
Zobrazí se nabídka.
3. Pomocí voliãe nabídky (MENU SELECTOR)
zv˘raznûte poloÏku CAMERA a stisknûte voliã
nabídky.
4. Z vedlej‰í nabídky zvolte poloÏku D.ZOOM.
5. Pomocí voliãe nabídky zvolte úroveÀ digitální
transfokace 100x, 200x, 400x nebo 900x nebo ji
vypnûte (OFF).
6. Nabídku opustíte tlaãítkem MENU.
Roz‰ífiené moÏnosti nahrávání
Advanced Recording
Digital Zoom
✤Camera is capable of 12x optical zoom.
✤Zooming more than 12x is performed digitally.
✤The picture quality may deteriorate depending on how
much you zoom in on the subject.
✤We recommend that you use the EIS feature with DIGITAL
ZOOM for picture stability. (see page 48)
1. Set the camcorder to CAMERA mode.
2. Press the MENU button.
■
The menu list will appear.
3. Move the MENU SELECTOR to CAMERA and
push the MENU SELECTOR.
4. Select D.ZOOM from the submenu.
5. Push the MENU SELECTOR to setup the 100x,
200x, 400x, 900x digital zoom function or to turn the
feature OFF.
6. To exit, press the MENU button.
CAM MODE
PROGRAM AE
WHT. BALANCE
D.ZOOM
EIS
DSE SELECT
MEMORY MIX
FLASH SELECT
CAMERA SET
CAM MODE
D . ZOOM
100x
200x
400x
900x
CAMERA SET
CAM MODE
INITIAL
PROGRAM AE
WHT. BALANCE
D.ZOOM
EIS
DSE SELECT
MEMORY MIX
FLASH SELECT
CAMERA
A/V
MEMORY
VIEWER
00792K VP-D903 UK+CZ (28~63) 6/23/04 9:54 AM Page 47

●
EIS (Elektronick˘ stabilizátor obrazu)
✤Funkce EIS je k dispozici pouze v reÏimu CAMERA.
✤Funkce EIS (Elektronick˘ stabilizátor obrazu) kompenzuje
otfiesy kamery pfii záznamu z ruky (v rámci pfiijateln˘ch mezí).
✤Tato funkce poskytuje stabilnûj‰í obraz pfii:
■
Natáãení s transfokátorem
■
Natáãení mal˘ch objektÛ z tûsné blízkosti
■
Natáãení bûhem chÛze
■
Natáãení skrz okno vozidla
1. Pfiepnûte videokameru do reÏimu CAMERA.
2. Stisknûte tlaãítko MENU.
■
Zobrazí se nabídka.
3. Pomocí voliãe nabídky (MENU SELECTOR)
zv˘raznûte poloÏku CAMERA a stisknûte voliã
nabídky.
■
Zobrazí se seznam poloÏek vedlej‰í nabídky.
4. Pomocí voliãe nabídky (MENU SELECTOR)
zv˘raznûte poloÏku EIS a stisknûte voliã nabídky.
■
Nabídka EIS se zmûní na ON (zapnuto).
■
JestliÏe nechcete funkci EIS pouÏívat, vypnûte
ji (OFF).
5. Nabídku opustíte tlaãítkem MENU.
Poznámky
■
Pfii natáãení se stativem doporuãujeme funkci EIS vypnout.
■
Pfii pouÏití funkce EIS mÛÏe dojít ke sníÏení kvality obrazu.
■
Je-li funkce EIS zapnuta (ON), nebudou pracovat reÏimy WIDE
[16:9], STROBE (funkce DSE).
Roz‰ífiené moÏnosti nahrávání
ENGLISH CZECH
Advanced Recording
●
EIS (Electronic Image Stabilizer)
✤The EIS function works in CAMERA mode only.
✤EIS (Electronic Image Stabilizer) is a function that
compensates for any shaking or hand movement while holding
the camcorder (within reasonable limits).
✤It provides more stable pictures when:
■
Recording with the zoom
■
Recording a small object close-up
■
Recording and walking at the same time
■
Recording through the window of a vehicle
1. Set the camcorder to CAMERA mode.
2. Press the MENU button.
■
The menu list will appear.
3. Move the MENU SELECTOR highlight to CAMERA
and push the MENU SELECTOR.
■
The sub menu list will appear.
4. Move the MENU SELECTOR to activate the EIS
function, push the MENU SELECTOR.
■
The EIS menu is changed to ON.
■
If you do not want to use the EIS function,
set the EIS menu to OFF.
5. To exit, press the MENU button.
Notes
■
It is recommended that you deactivate the shake compensation
function when using a tripod.
■
If you use the EIS function, the picture quality may deteriorate.
■
While setting the EIS to ON, the WIDE [16:9], STROBE(DSE
function) mode do not work.
4848
CAM MODE
INITIAL
PROGRAM AE
WHT. BALANCE
D.ZOOM
EIS
DSE SELECT
MEMORY MIX
FLASH SELECT
CAMERA
A/V
MEMORY
VIEWER
CAM MODE
PROGRAM AE
WHT. BALANCE
D.ZOOM
EIS
DSE SELECT
MEMORY MIX
FLASH SELECT
CAMERA SET
00792K VP-D903 UK+CZ (28~63) 6/23/04 9:54 AM Page 48

ENGLISH CZECH
4949
●
DSE SELECT (Volba speciálních digitálních efektÛ)
✤Funkce DSE je k dispozici pouze v reÏimu CAMERA.
✤Zábûry obohacené rÛzn˘mi speciálními efekty získají atraktivní
vzhled.
✤Pro zam˘‰len˘ zábûr urãitého charakteru zvolte vhodn˘ digitální
efekt.
✤K dispozici je 8 DSE reÏimÛ.
a. ReÏim ART
Tento reÏim dává vyniknout hrub˘m
obrysÛm zábûrÛ.
b. ReÏim MOSAIC
Tento reÏim dává zábûrÛm efekt mozaiky.
c. ReÏim SEPIA
Tento reÏim zbarvuje zábûry do
ãervenohnûda.
d. ReÏim NEGA
Tento reÏim pfievrací barvy podobnû jako na
fotografickém negativu.
e. ReÏim MIRROR
V tomto reÏimu jsou obrázky rozpÛleny s
pouÏitím zrcadlového efektu.
f. ReÏim BLK&WHT
âernobíl˘ záznam.
g. ReÏim WIDE [16:9]
Vytváfií obrazy v ‰irokoúhlém reÏimu [16:9]
pro pfiehrávání na televizorech se
‰irokoúhlou obrazovkou.
h. ReÏim STROBE
Tento reÏim mûní záznam akce na fiadu statick˘ch obrazÛ a
poskytuje tak podobn˘ efekt jako zpomalení.
Roz‰ífiené moÏnosti nahrávání
Advanced Recording
●
DSE(Digital Special Effects) SELECT
✤The DSE function works in CAMERA mode only.
✤The digital effects enable you to give a creative look to your
recording by adding various special effects.
✤Select the appropriate digital effect for the type of picture that
you wish to record and the effect you wish to create.
✤There are 8 DSE modes.
a. ART mode
This mode gives the images a coarse effect.
b. MOSAIC mode
This mode gives the images a mosaic effect.
c. SEPIA mode
This mode gives the images a reddish-brown
pigment.
d. NEGA mode
This mode reverses the colours of the images,
creating a negative image.
e. MIRROR mode
This mode cuts the picture in half, using a
mirror effect.
f. BLK & WHT mode
This mode changes the images to black and
white.
g. WIDE [16:9] mode
Produce images in the WIDE [16:9] format for Playback on wide
screen TVs.
h. STROBE mode
This effect converts on-screen action to a series of still images,
giving an effect similar to slow-motion.
b
dc
e f
h
g
a
00792K VP-D903 UK+CZ (28~63) 6/23/04 9:54 AM Page 49

Volba efektu
1. Pfiepnûte videokameru do reÏimu CAMERA.
2. Stisknûte tlaãítko MENU.
■
Zobrazí se nabídka.
3. Pomocí voliãe nabídky (MENU SELECTOR)
zv˘raznûte poloÏku CAMERA a stisknûte voliã
nabídky.
4. Z vedlej‰í nabídky zvolte poloÏku DSE SELECT.
5. Stiskem voliãe nabídky vstupte do vedlej‰í
nabídky.
6. Pomocí voliãe nabídky zvolte reÏim DSE.
■
Aktivaci reÏimu DSE potvrìte stiskem voliãe
nabídky.
7. Nabídku opustíte tlaãítkem MENU.
Poznámka
■
Funkce DSE není k dispozici v reÏimu EASY.
■
Jsou-li aktivovány reÏimy WIDE [16:9] nebo
STROBE, funkce EIS nepracuje.
Roz‰ífiené moÏnosti nahrávání
ENGLISH CZECH
Advanced Recording
Selecting an effect
1. Set the camcorder to CAMERA mode.
2. Press the MENU button.
■
The menu list will appear.
3. Move the MENU SELECTOR to highlight CAMERA
and push the MENU SELECTOR.
4. Select DSE SELECT from the submenu.
5. Push the MENU SELECTOR to enter the sub-
menu.
6. Using MENU SELECTOR, select the DSE mode.
■
Push the MENU SELECTOR to confirm the
DSE mode.
7. To exit, press the MENU button.
Note
■
The DSE function will not operate in EASY mode.
■
While setting the WIDE [16:9] or STROBE to ON,
the EIS function does not work.
5050
CAM MODE
PROGRAM AE
WHT. BALANCE
D.ZOOM
EIS
DSE SELECT
MEMORY MIX
FLASH SELECT
CAMERA SET
CAM MODE
INITIAL
PROGRAM AE
WHT. BALANCE
D.ZOOM
EIS
DSE SELECT
MEMORY MIX
FLASH SELECT
CAMERA
A/V
MEMORY
VIEWER
CAM MODE
DSE SELECT
ART
CAMERA SET
MOSAIC
NEGA
SEPIA
MIRROR
BLK&WHT
CAM MODE
DSE SELECT
STROBE
WIDE [16:9]
CAMERA SET
00792K VP-D903 UK+CZ (28~63) 6/23/04 9:54 AM Page 50

ENGLISH CZECH
5151
●
MEMORY MIX (FUNKCE MEMORY MIX)
✤Funkce MEMORY MIX je k dispozici pouze v reÏimu
CAMERA.
✤Na zaznamenávan˘ pohybliv˘ obraz mÛÏete vloÏit statick˘
obraz, kter˘ máte uloÏen na pamûÈové kartû.
✤Takové obrazy mÛÏete nahrát na kazetu.
✤MÛÏete si vybrat zeãtyfi rÛzn˘ch efektÛ této funkce:
■
M.CHROMA (chromatick˘ efekt)
- MÛÏete kombinovat modrou plochu
statického obrazu jako rámeãek obrazu
s pohybliv˘m obrazem.
■
M.LUMI (jasov˘ efekt)
- MÛÏete kombinovat jasnûj‰í plochu
statického obrazu jako nápis nebo
titulek s pohybliv˘m obrazem.
Nakreslete si nebo napi‰te vlastní
titulky nebo ilustrace na bíl˘ papír.
Upravte úroveÀ kombinace ve svûtlé
plo‰e statického obrazu.
■
C. LUMI (kamerov˘ jasov˘ efekt)
- VloÏí aktuálnû zaznamenávan˘ obraz
na statick˘ obraz, kter˘ vytvofií jeho
pozadí.
Snímejte pfiedmût proti jasnûj‰ímu
pozadí. Jasnûj‰í plocha pohyblivého
obrazu bude kombinována se statick˘m
obrazem.
■
M.OVERLAP (pfiekr˘vací efekt)
- MÛÏete vytvofiit pohybliv˘ obraz, kter˘ se bude rozetmívat na
statickém obrazu, kter˘ je zaznamenán na pamûÈové kartû.
Roz‰ífiené moÏnosti nahrávání
Advanced Recording
●
MEMORY MIX
✤The MEMORY MIX function works in CAMERA mode only.
✤You can superimpose a still image you have recorded on the
Memory Stick on top of the moving image you are recording.
✤You can record the superimposed images on a tape.
✤Select from 4 types of Memory Mix effects:
■
M. CHROMA (Memory chroma key)
- You can swap a blue area of a still image
such as a picture frame with a moving
image.
■
M.LUMI (Memory luminance key)
- You can swap a brighter area of a still
image such as a handwritten illustration
or title with a moving image.
Make your own title or illustration by
drawing or writing on a white piece of paper.
Adjust the mix level in the light area of the still image.
■
C. LUMI (Camera luminance key)
- Superimpose the currently recording
image on top of a still image, which
becomes its background.
Shoot the subject against a brighter background.
The brighter area of the moving image
will be a swapped with a still image.
■
M.OVERLAP (Memory overlap)
- You can make a moving image fade in on
top of a still image recorded on the Memory Stick.
00792K VP-D903 UK+CZ (28~63) 6/23/04 9:54 AM Page 51

Záznam vloÏen˘ch obrazÛ na kazetu
✤VloÏte do kamery kazetu pro záznam.
✤VloÏte do kamery pamûÈovou kartu se statick˘mi obrazy.
1. Pfiepnûte videokameru do reÏimu CAMERA.
2. Stisknûte tlaãítko MENU.
■
Zobrazí se nabídka.
3. Pomocí voliãe nabídky (MENU SELECTOR)
zv˘raznûte poloÏku CAMERA a stisknûte voliã
nabídky.
4. Z vedlej‰í nabídky zvolte poloÏku MEMORY MIX a
stisknûte voliã nabídky.
5. Z vedlej‰í nabídky zvolte poloÏku MEMORY MIX a
stisknûte voliã nabídky.
■
Vበaktuálnû nahrávan˘ obraz se prolíná s
posledním zaznamenan˘m obrazem.
6. Stisknutím tlaãítka (FWD)/ (REW) zvolte
statick˘ obraz, kter˘ chcete vloÏit.
7. Pomocí voliãe nabídky proveìte nastavení úrovnû
kombinace.
■
Aktivaci reÏimu MEMORY MIX potvrìte stiskem
voliãe nabídky.
8. Nabídku opustíte tlaãítkem MENU.
■
Zvolen˘ reÏim MEMORY MIX bude blikat na
displeji.
9. Stisknûte tlaãítko MEMORY MIX.
■
Statick˘ obraz bude vloÏen do pohyblivého
obrazu.
■
Po kaÏdém stisknutí tlaãítka MEMORY MIX je
aktivována (normální displej) nebo deaktivována
(displej bliká) Va‰e volba.
10. Stiskem tlaãítka START/STOP zahajte záznam.
■
VloÏené kombinované obrazy jsou zaznamenány na kazetu.
Poznámka
■
Zmûníte-li polohu vypínaãe POWER, musíte provést novou volbu
statick˘ch obrazÛ funkce MEMORY MIX.
Roz‰ífiené moÏnosti nahrávání
ENGLISH CZECH
Advanced Recording
5252
Recording Superimposed images on a tape
✤Insert a tape for recording into your camcorder.
✤Insert a Memory Stick with still images recorded into your
camcorder.
1. Set the camcorder to CAMERA mode.
2. Press the MENU button.
■
The menu list will appear.
3. Move the MENU SELECTOR to highlight CAMERA
and push the MENU SELECTOR.
4. Select MEMORY MIX from the submenu and push
the MENU SELECTOR.
5. Move the MENU SELECTOR to select the desired
MEMORY MIX mode and push the MENU SELECTOR.
■
Your currently recording image is combined with
the last recorded image.
6. Press the (FWD)/ (REV) buttons to select
the still image you want to superimpose.
7. Move the MENU SELECTOR to adjust the mix level.
■
Push the MENU SELECTOR to confirm the
MEMORY MIX mode.
8. To exit, press the MENU button.
■
Your selected MEMORY MIX mode is flashed
in the display.
9. Press the MEMORY MIX button.
■
The still image is superimposed on the moving
image.
■
Each time you press the MEMORY MIX button, your
selection is activated (display lights continuously) or
deactivated (display flashes).
10. Press the START/STOP button to start recording.
■
The superimposed images are recorded onto the tape.
Note
■
If you change the position of the power switch, you must select a still
image for MEMORY MIX again.
CAM MODE
INITIAL
PROGRAM AE
WHT. BALANCE
D.ZOOM
EIS
DSE SELECT
MEMORY MIX
FLASH SELECT
CAMERA
A/V
MEMORY
VIEWER
CAM MODE
PROGRAM AE
WHT. BALANCE
D.ZOOM
EIS
DSE SELECT
MEMORY MIX
FLASH SELECT
CAMERA SET
CAM MODE
MEMORY MIX
M.CHROMA
M.LUMI
C.LUMI
M.OVERLAP
CAMERA SET [07/07]
STBY
00792K VP-D903 UK+CZ (28~63) 6/23/04 9:54 AM Page 52

ENGLISH CZECH
5353
✤Pomocí zabudovaného blesku mÛÏete vytvofiit pfiirozen˘ obraz s
odpovídajícím jasem, i kdyÏ se jedná o noãní scény, interiérové scény nebo
scény na jin˘ch tmav˘ch místech.
■
Poloha OFF : Blesk nepracuje.
■
(Auto) : Blesk pracuje v závislosti na svûteln˘ch podmínkách
snímaného pfiedmûtu.
■
(Blesk zapnut˘) : Blesk pracuje bez ohledu na svûtelné podmínky
snímaného pfiedmûtu.
■
(Omezení efektu “ãerven˘ch oãí”) : Pfied hlavním spu‰tûním blesku
dojde k jeho pfiedbûÏnému automatickému bliknutí, aby do‰lo ke sníÏení
efektu “ãerven˘ch oãí”.
●
FLASH SELECT (VOLBA FUNKCE BLESK)
✤
Funkce FLASH SELECT pracuje v reÏimu CAMERA a
M.REC.
1. Pfiepnûte kameru do reÏimu CAMERA nebo M.REC.
2. Stisknûte tlaãítko MENU.
■
Zobrazí se seznam poloÏek nabídky.
3. Pomocí voliãe nabídky (MENU SELECTOR) zv˘raznûte
poloÏku CAMERA a stisknûte voliã nabídky.
4. Z vedlej‰í nabídky zvolte poloÏku FLASH SELECT a
stisknûte voliã nabídky.
5. Pomocí voliãe nabídky zvolte reÏim FLASH SELECT.
■
Aktivaci reÏimu FLASH SELECT potvrìte stiskem
voliãe nabídky.
6. Nabídku opustíte tlaãítkem MENU.
Varování!
■
NepouÏívejte blesk, je-li Ïárovka blesku
pfiikrytá rukou.
■
NepouÏívejte blesk v blízkosti oãí
sníman˘ch osob.
Poznámky
■
PouÏíváte-li následující funkce, nemÛÏete pouÏít funkci
FLASH:
- PROGRAM AE, SHUTTER SPEED, EXPOSURE,
STROBE (funkce DSE), SLOW SHUTTER,
CONTINUOUS SHOT, MEMORY MIX
- Provádíte-li záznam filmÛ na kazetu.
■
Je-li blesk (zapnut˘) pouÏit na místû s dostateãn˘m jasem,
nemusí b˘t jeho efekt na zaznamenaném obrazu znateln˘.
■
Je-li provedena volba funkce pro sníÏení efektu “ãerven˘ch
oãí”, bude blesk spu‰tûn dvakrát – jednou za úãelem
sníÏení efektu “ãerven˘ch oãí” a podruhé pfii pofiízení
obrazu. Mezi jednotliv˘mi záblesky je 1,5 s prodleva.
PouÏívání zabudovaného blesku
Roz‰ífiené moÏnosti nahrávání
Advanced Recording
✤
You can take natural looking flash pictures with appropriate illumination using the
built-in flash, whether they are night scenes, in doors or in other dark places.
■
OFF : The flash does not fire.
■
(Auto) : The flash comes on depending on the brightness of the subject.
■
(Flash on) : The flash comes on regardless of the brightness of the
subject.
■
(Red-eye reduction auto) : The flash pre-fires automatically before the
main firing to reduce the red-eye.
●
FLASH SELECT
✤The FLASH SELECT function works in CAMERA and M.REC mode.
1. Set the camcorder to CAMERA or M.REC mode.
2. Press the MENU button.
■
The menu list will appear
3. Move the MENU SELECTOR to highlight CAMERA and push
the MENU SELECTOR.
4. Select FLASH SELECT from the submenu and push the MENU
SELECTOR.
5. Using the MENU SELECTOR, select the FLASH SELECT
mode.
■
Push the MENU SELECTOR to confirm the FLASH
SELECT mode.
6. To exit, press the MENU button.
Warning!
■
Do not fire the flash with the flash bulb
covered with your hand.
■
Do not fire the flash close to people’s eyes.
Notes
■
While using the following functions, you cannot use the
FLASH function:
- PROGRAM AE, SHUTTER SPEED, EXPOSURE,
STROBE (DSE function), SLOW SHUTTER,
CONTINUOUS SHOT, MEMORY MIX
- When you are recording movies onto a tape.
■
If the flash is forced to fire (Flash on) in a bright location,
the flash effect may not be seen on the recorded picture.
■
When (Red-eye reduction auto) is set, the flash fires
twice-once to perform red-eye reduction and the second
for taking the main picture. There is approximately a 1.5
second gap between flashes.
Using the Built - in Flash
CAM MODE
INITIAL
PROGRAM AE
WHT. BALANCE
D.ZOOM
EIS
DSE SELECT
MEMORY MIX
FLASH SELECT
CAMERA
A/V
MEMORY
VIEWER
CAM MODE
PROGRAM AE
WHT. BALANCE
D.ZOOM
EIS
DSE SELECT
MEMORY MIX
FLASH SELECT
CAMERA SET
CAM MODE
FLASH SELECT
AUTO
FLASH ON
RED EYE REDUCTION
CAMERA SET
00792K VP-D903 UK+CZ (28~63) 6/23/04 9:54 AM Page 53

Roz‰ífiené moÏnosti nahrávání
●
REC MODE (ReÏim záznamu)
✤Funkce REC MODE je dostupná v reÏimu CAMERA i PLAYER
(pouze VP-D903i/D903Di).
✤Tato videokamera zaznamenává i pfiehrává v reÏimu SP
(standardní rychlost) i LP (dlouhohrající reÏim).
■
SP (standardní pfiehrávání): Pfiehrávání kazety typu DVM60
trvá v tomto reÏimu 60 minut.
■
LP (dlouhohrající pfiehrávání): Pfiehrávání kazety typu
DVM60 trvá v tomto reÏimu 90 minut.
■
Viz volba AV IN/OUT na stránce 76.
1. Pfiepnûte kameru do reÏimu CAMERA nebo
PLAYER.
2. Stisknûte tlaãítko MENU.
■
Zobrazí se nabídka.
3. Pomocí voliãe nabídky (MENU SELECTOR)
zv˘raznûte poloÏku A/V a stisknûte voliã nabídky.
4. Z vedlej‰í nabídky zvolte poloÏku REC MODE a
stisknûte voliã nabídky.
■
S kaÏd˘m stiskem se rychlost záznamu REC
MODE pfiepíná mezi SP a LP.
5. Nabídku opustíte tlaãítkem MENU.
Poznámky
■
Tuto videokameru doporuãujeme pouÏívat k
pfiehrávání kazet, které byly nahrány pfiímo na ní.
Pfii pfiehrávání kazet nahran˘ch na jiném zafiízení mÛÏe dojít ke
vzniku mozaikov˘ch rastrÛ (zkreslení).
■
PouÏíváte-li pfii záznamu na jedinou kazetu reÏim SP i LP nebo
pouze reÏim LP, obraz mÛÏe b˘t pfii pfiehrávání zkreslen nebo
nemusí b˘t mezi jednotliv˘mi scénami správnû zaznamenán ãasov˘
kód.
■
Nejlep‰í kvalitu obrazu i zvuku získáte v reÏimu SP.
ENGLISH CZECH
Advanced Recording
●
REC MODE
✤The REC MODE function works in both CAMERA and PLAYER
(VP-D903i/D903Di only) modes.
✤This camcorder records and plays back in SP (standard play)
mode and in LP (long play) mode.
■
SP (standard play): This mode permits 60 minutes of
recording time with a DVM60 tape.
■
LP (long play): This mode permits 90 minutes of recording
time with a DVM60 tape.
■
See AV IN/OUT select on page 76.
1. Set the camcorder to CAMERA or PLAYER mode.
2. Press the MENU button.
■
The menu list will appear.
3. Move the MENU SELECTOR to highlight A/V and
push the MENU SELECTOR.
4. Select REC MODE from the submenu and push the
MENU SELECTOR.
■
The REC MODE toggles between SP and LP
with each press.
5. To exit, press the MENU button.
Notes
■
We recommend that you use this camcorder to play
back any tape that you recorded on this camcorder.
Playing back a tape recorded in other equipment may produce
mosaic shaped distortion.
■
When you record a tape in SP and LP modes, or LP mode only,
the playback picture may be distorted or the time code
may not be written properly between scenes.
■
Record using SP mode for best picture and sound quality.
5454
CAM MODE
INITIAL
WIND CUT
REC MODE
PHOTO SEARCH
AUDIO MODE 12
AV IN/OUT OUT
AUDIO SELECT
CAMERA
A/V
MEMORY
VIEWER COPY
CAM MODE
REC MODE
PHOTO SEARCH
PHOTO COPY
AUDIO MODE 12
SOUND1
AUDIO SELECT
WIND CUT
A / V SET
OUT
AV IN/OUT
00792K VP-D903 UK+CZ (28~63) 6/23/04 9:54 AM Page 54

ENGLISH CZECH
5555
Roz‰ífiené moÏnosti nahrávání
●
AUDIO MODE (ReÏim zvukového záznamu)
✤Funkce AUDIO MODE je dostupná v reÏimu CAMERA i
PLAYER (pouze VP-D903i/D903Di).
✤Tato videokamera zaznamenává zvuk ve dvou rozli‰eních.
(12 bitÛ, 16 bitÛ)
■
12 bitov˘ záznam : MoÏnost záznamu dvou stereofonních
zvukov˘ch stop s rozli‰ením 12 bitÛ.
PÛvodní stereo doprovod mÛÏe b˘t
zaznamenán na hlavní zvukové stopû
MAIN (SOUND 1).
Dal‰í stereo doprovod mÛÏe b˘t
zaznamenán na vedlej‰í zvukové stopû
SUB (SOUND 2).
■
16 bitov˘ záznam : MoÏnost vysoce kvalitního záznamu
jedné stereofonní zvukové stopy s
rozli‰ením 16 bitÛ.
V tomto reÏimu nelze pouÏít audio
dabing.
1. Pfiepnûte kameru do reÏimu CAMERA nebo
PLAYER.
2. Stisknûte tlaãítko MENU.
■
Zobrazí se nabídka.
3. Pomocí voliãe nabídky (MENU SELECTOR)
zv˘raznûte poloÏku A/V a stisknûte voliã nabídky.
4. Z vedlej‰í nabídky zvolte poloÏku AUDIO MODE a
stisknûte voliã nabídky.
■
PoloÏka AUDIO MODE se kaÏd˘m stiskem
pfiepíná mezi rozli‰ením 12 a 16 bitÛ.
5. Nabídku opustíte tlaãítkem MENU.
Advanced Recording
●
AUDIO MODE
✤The AUDIO MODE function works in CAMERA and PLAYER
(VP-D903i/D903Di only) modes.
✤This camcorder records sound in two ways. (12bit, 16bit)
■
12bit : You can record two 12bit stereo sound tracks.
The original stereo sound can be recorded onto the
MAIN (SOUND1) track.
Additional stereo sound can be dubbed onto the
SUB (SOUND2) track.
■
16bit : You can record one high quality stereo sound using
the 16bit recording mode.
Audio dubbing is not possible when using this mode.
1. Set the camcorder to CAMERA or PLAYER mode.
2. Press the MENU button.
■
The menu list will appear.
3. Move the MENU SELECTOR to highlight A/V and
push the MENU SELECTOR.
4. Select the AUDIO MODE from the menu and push
the MENU SELECTOR.
■
The AUDIO MODE toggles between 12bit-16bit
with each push.
5. To exit, press the MENU button.
CAM MODE
REC MODE
PHOTO SEARCH
PHOTO COPY
AUDIO MODE 12
SOUND1
AUDIO SELECT
WIND CUT
A / V SET
OUT
AV IN/OUT
CAM MODE
INITIAL
WIND CUT
REC MODE
PHOTO SEARCH
AUDIO MODE 12
AV IN/OUT OUT
AUDIO SELECT
CAMERA
A/V
MEMORY
VIEWER COPY
00792K VP-D903 UK+CZ (28~63) 6/23/04 9:54 AM Page 55

Roz‰ífiené moÏnosti nahrávání
●
WIND CUT (Potlaãení hluku zpÛsobeného vûtrem)
✤Funkce WIND CUT je dostupná v reÏimu CAMERA a
PLAYER.
✤Funkce WIND CUT minimalizuje pfii záznamu hluk zpÛsoben˘
vûtrem nebo dal‰í typy hlukÛ.
- Pfii zapnuté funkci WIND CUT jsou souãasnû s hlukem
vûtru odfiltrovány i nûkteré hluboké tóny.
1. Pfiepnûte videokameru do reÏimu CAMERA nebo
PLAYER.
2. Stisknûte tlaãítko MENU.
■
Zobrazí se nabídka.
3. Pomocí voliãe nabídky (MENU SELECTOR)
zv˘raznûte poloÏku A/V a stisknûte voliã nabídky.
4. Z vedlej‰í nabídky zvolte poloÏku WIND CUT.
5. Tato funkce se kaÏd˘m stiskem voliãe nabídky
stfiídavû zapíná a vypíná (ON/OFF).
■
Pfii aktivaci funkce WIND CUT se na monitoru
zobrazí symbol .
6. Nabídku opustíte tlaãítkem MENU.
Poznámky
■
Pokud chcete vyuÏít citlivost mikrofonu na maximum, funkci WIND
CUT vyfiaìte.
■
Funkci WIND CUT pouÏijte pfii záznamu v prostfiedí s vût‰ím
proudûním vûtru, napfiíklad na pláÏi ãi poblíÏ budov.
ENGLISH CZECH
5656
Advanced Recording
●
WIND CUT
✤The WIND CUT function works in CAMERA and PLAYER
modes.
✤The WIND CUT function minimizes wind noise or other noise
while recording.
- When the wind cut is on, it is possible other low sounds will
be eliminated along with the sound of the wind.
1. Set the camcorder to CAMERA or PLAYER mode.
2. Press the MENU button.
■
The menu list will appear.
3. Move the MENU SELECTOR to highlight A/V and
push the MENU SELECTOR.
4. Select WIND CUT from submenu.
5. This feature toggles ON/OFF each time you
push the MENU SELECTOR.
■
is shown in the display when you turn the
WIND CUT on.
6. To exit, press the MENU button.
Notes
■
Make sure WIND CUT is set to off when you want the microphone
to be as sensitive as possible.
■
Use the WIND CUT when recording in windy places such as the
beach or near buildings.
CAM MODE
REC MODE
PHOTO SEARCH
PHOTO COPY
AUDIO MODE 12
SOUND1
AUDIO SELECT
WIND CUT
A / V SET
OUT
AV IN/OUT
CAM MODE
INITIAL
WIND CUT
REC MODE
PHOTO SEARCH
AUDIO MODE 12
AV IN/OUT OUT
AUDIO SELECT
CAMERA
A/V
MEMORY
VIEWER COPY
00792K VP-D903 UK+CZ (28~63) 6/23/04 9:54 AM Page 56

ENGLISH CZECH
5757
Roz‰ífiené moÏnosti nahrávání
●
DATE/TIME (Datum/âas)
✤Funkce DATE/TIME je k dispozici v reÏimech CAMERA,
PLAYER, M.REC a M.PLAY.
✤Datum a ãas se automaticky zaznamenávají do zvlá‰tní datové
stopy kazety.
1. Stisknûte tlaãítko MENU.
■
Zobrazí se nabídka.
2. Pomocí voliãe nabídky (MENU SELECTOR)
zv˘raznûte poloÏku VIEWER a stisknûte voliã
nabídky.
3. Pomocí voliãe nabídky (MENU SELECTOR)
zv˘raznûte poloÏku DATE/TIME.
4. Aktivaci funkce DATE/TIME potvrìte stiskem voliãe
nabídky.
5. Pomocí voliãe nabídky zvolte reÏim DATE & TIME.
■
MÛÏete zvolit poloÏky OFF, DATE, TIME,
DATE/TIME
- OFF (zobrazování ãasov˘ch údajÛ je
vypnuto)
- DATE (zobrazeno pouze datum)
- TIME (zobrazen pouze ãas)
- DATE & TIME (zobrazen datum i ãas)
■
Do pfiedchozí nabídky se vrátíte zv˘raznûním
poloÏky DATE/TIME uprostfied údajÛ OSD a
stiskem tlaãítka voliã nabídky (MENU
SELECTOR).
6. Nabídku opustíte tlaãítkem MENU.
Poznámky
■
Funkce DATE/TIME není ovlivnûna tlaãítkem OSD
ON/OFF (DISPLAY).
■
Bûhem následujících podmínek bude místo
data/ãasu zobrazeno "- - -".
- Bûhem pfiehrávání ãist˘ch (nenahran˘ch) úsekÛ kazety.
- Bûhem pfiehrávání záznamu pofiízeného pfied nastavením
datumu/ãasu do pamûti kamery.
- Pfii sníÏení kapacity nebo úplném vybití lithiové baterie.
■
Podmínkou pouÏití funkce DATE/TIME je nastavení hodin.
Viz odstavec CLOCK SET - nastavení hodin na stranû 38.
Advanced Recording
●
DATE/TIME
✤The DATE/TIME function works in CAMERA, PLAYER, M.REC
and M.PLAY modes.
✤The date and time are automatically recorded on a special data
area of the tape.
1. Press the MENU button.
■
The menu list will appear.
2. Move the MENU SELECTOR to highlight VIEWER
and push the MENU SELECTOR.
3. Move the MENU SELECTOR to highlight
DATE/TIME.
4. Push the MENU SELECTOR to select the
DATE/TIME.
5. Using the MENU SELECTOR, select the
DATE & TIME mode.
■
You can choose to display - OFF, DATE, TIME,
DATE/TIME
- OFF
- DATE only
- TIME only
- DATE & TIME
■
To return to the previous menu, highlight the
DATE/TIME in the middle of the menu and
push the MENU SELECTOR.
6. To exit, press the MENU button.
Notes
■
The DATE/TIME is not affected by the OSD
ON/OFF (DISPLAY) button.
■
The DATE/TIME will read “- - -” in the following
conditions.
- During playback of a blank section of a tape.
- If the tape was recorded before setting the DATE/TIME
in the Camera’s memory.
- When the lithium battery becomes weak or dead.
■
Before you can use the DATE/TIME function, you must set the
Clock. See CLOCK SET on page 38.
CAM MODE
VIEWER SET
LCD ADJUST
DATE / TIME
TV DISPLAY
CAM MODE
INITIAL
LCD ADJUST
DATE / TIME
TV DISPLAY
CAMERA
A/V
MEMORY
VIEWER
CAM MODE
DATE / TIME
VIEWER SET
DATE
TIME
DATE&TIME
00792K VP-D903 UK+CZ (28~63) 6/23/04 9:54 AM Page 57

●
TV DISPLAY (Zobrazení údajÛ na obrazovce televizoru)
✤Funkce TV DISPLAY je k dispozici v reÏimech CAMERA,
PLAYER, M.REC a M.PLAY.
✤UmoÏÀuje aktivaci v˘stupního signálu OSD (zobrazení údajÛ na
obrazovce).
■
OFF (vypnuto) : Údaje OSD se zobrazí na LCD monitoru a
v hledáãku.
■
ON (zapnuto) : Údaje OSD se zobrazí na LCD monitoru, v
hledáãku a na obrazovce pfiipojeného televizoru.
■
Zobrazení údajÛ OSD na LCD monitoru/hledáãku/TV
obrazovce zapnete/vypnete tlaãítkem DISPLAY na levé
stranû videokamery.
1. Videokameru pfiepnûte do reÏimu CAMERA,
PLAYER, M. REC nebo M.PLAY.
2. Stisknûte tlaãítko MENU.
■
Zobrazí se nabídka.
3. Pomocí voliãe nabídky (MENU SELECTOR)
zv˘raznûte poloÏku VIEWER a stisknûte voliã
nabídky.
4. Z vedlej‰í nabídky zvolte poloÏku TV DISPLAY a
stisknûte voliã nabídky.
■
Nastavení DISPLAY ON/OFF
(zapnuto/vypnuto) se pfiepíná kaÏd˘m stiskem
tlaãítka.
5. Nabídku opustíte tlaãítkem MENU.
Roz‰ífiené moÏnosti nahrávání
ENGLISH CZECH
5858
Advanced Recording
●
TV DISPLAY
✤The TV DISPLAY function works in CAMERA, PLAYER,
M.REC and M.PLAY modes.
✤You can select the output path of the OSD (On Screen Display).
■
OFF: The OSD appears in the LCD screen and Viewfinder.
■
ON: The OSD appears in the LCD screen, Viewfinder and
TV.
■
Use the DISPLAY button located at the left side of the
camcorder to turn ON/OFF all of the OSD displayed on the
LCD/Viewfinder/TV.
1. Set the camcorder to CAMERA, PLAYER, M.REC or
M.PLAY mode.
2. Press the MENU button.
■
The menu list will appear.
3. Move the MENU SELECTOR to highlight VIEWER
and push the MENU SELECTOR.
4. Select the TV DISPLAY and push the
MENU SELECTOR.
■
The DISPLAY mode switches between ON/OFF
with each push.
5. To exit, press the MENU button.
CAM MODE
VIEWER SET
LCD ADJUST
DATE / TIME
TV DISPLAY
CAM MODE
INITIAL
LCD ADJUST
DATE / TIME
TV DISPLAY
CAMERA
A/V
MEMORY
VIEWER
00792K VP-D903 UK+CZ (28~63) 6/23/04 9:54 AM Page 58

ENGLISH CZECH
5959
Roz‰ífiené moÏnosti nahrávání
✤Rychlá nabídka je k dispozici pouze v reÏimech CAMERA a
M. REC.
✤Rychlá nabídka slouÏí ke snadné zmûnû nastavení funkcí kamery
pomocí voliãe nabídky (MENU SELECTOR).
Tato funkce je uÏiteãná, pokud chcete upravit jednoduchá nastavení
bez nutnosti vyvolávání hlavních a vedlej‰ích nabídek.
■
DATE/TIME (viz stránka 57)
- Pfii kaÏdé volbû poloÏky DATE/TIME a stisku
voliãe nabídky budou jednotlivé poloÏky
zobrazeny v následujícím pofiadí: DATE - TIME -
DATE/TIME - OFF.
■
WL.REMOTE ( ) (viz stránka 39)
- Pfii kaÏdé volbû poloÏky WL.REMOTE a stisku
voliãe nabídky (MENU SELECTOR) bude tato
funkce stfiídavû aktivována ( ) nebo
deaktivována ( ).
■
EIS ( ) (viz stránka 48)
- Pfii kaÏdé volbû poloÏky EIS a stisku voliãe nabídky (MENU
SELECTOR) bude ikona EIS stfiídavû zobrazena nebo vyfiazena
(OFF).
■
DSE (Speciální digitální efekty) (viz stránka 49)
- Pfii kaÏdé volbû poloÏky DSE a stisku voliãe nabídky (MENU
SELECTOR) budou nastavené digitální efekty stfiídavû
aktivovány nebo deaktivovány.
Pokud nejsou poloÏky DSE v nabídce pfiítomny, nelze je
aktivovat.
■
PROGRAM AE (viz stránka 43)
- Pfii kaÏdé volbû poloÏky PROGRAM AE a stisku voliãe nabídky
(MENU SELECTOR) mÛÏete volit mezi nastavením reÏimu
PROGRAM AE a AUTO. Pokud nejsou hodnoty v normální
nabídce pfiítomny, nastavení PROGRAM AE a AUTO nelze
pfiepínat.
PouÏívání Quick Menu (Rychlá nabídka)
Advanced Recording
✤Quick menu is available only in CAMERA and M.REC mode.
✤Quick menu is used to adjust camera functions by simply using the
MENU SELECTOR.
This feature is useful for when you want to make simple
adjustments without having to access menus and submenus.
■
DATE/TIME (see page 57)
- Each time you select DATE/TIME and push the
MENU SELECTOR, it will be displayed in order of
DATE - TIME - DATE/TIME - OFF.
■
WL.REMOTE( ) (see page 39)
- Each time you select WL.REMOTE and push
the MENU SELECTOR, the WL.REMOTE is
switched to either enabled ( ) or
disabled ( ).
■
EIS ( ) (see page 48)
- Each time you select EIS and push the MENU SELECTOR,
the EIS icon is displayed or set to OFF.
■
DSE (Digital Special Effect) (see page 49)
- Each time you select DSE and push the MENU SELECTOR,
the DSE preset values are applied or set to OFF.
DSE values will not switch between On and Off if they have not
been preset in the menu.
■
PROGRAM AE (see page 43)
- Each time you select PROGRAM AE and push the MENU
SELECTOR, you can choose between the preset PROGRAM
AE values and AUTO. You can’t choose between Auto and
PROGRAM AE values if the values have not been preset in the
regular menu.
Using Quick Menu(Navigation Menu)
1 0 : 0 0
10 . J A N . 2 0 0 4
MIRROR
(CAMERA mode)
00792K VP-D903 UK+CZ (28~63) 6/23/04 9:54 AM Page 59

Roz‰ífiené moÏnosti nahrávání
■WHT. BALANCE (vyváÏení bílé) (viz stránka 45)
- Pfii kaÏdé volbû poloÏky WHT. BALANCE (vyváÏení bílé) a
stisku voliãe nabídky (MENU SELECTOR) se stfiídavû pfiepíná
pfiednastavená hodnota a automatické nastavení AUTO.
Pokud nejsou hodnoty pfiítomny, nelze je (stejnû jako u poloÏky
PROGRAM AE) mûnit.
■FOCUS (Auto Focus/Manual Focus) (automatické / ruãní
ostfiení) (viz stránka 64)
- Pfii kaÏdé volbû poloÏky FOCUS a stisku voliãe nabídky (MENU
SLECTOR) se pfiepíná ruãní (MF) a automatické ostfiení ( ).
■SHUTTER SPEED & EXPOSURE (Rychlost závûrky a clona)
- Rychlost závûrky a clonu mÛÏete nastavit volbou ikony ( )
a stisknutím voliãe nabídky (MENU SELECTOR).
Podrobnûj‰í informace vyhledejte na následující stránce.
Nastavení Rychlé nabídky (QUICK MENU)
1. Pfiepnûte videokameru do reÏimu CAMERA.
2. Voliãem nabídky (MENU SELECTOR) zvolte
poÏadovanou funkci a po stisknutí voliãe nabídky
proveìte zmûnu hodnot.
Poznámky
■
Funkce rychlá nabídka (Quick menu)
není k dispozici v reÏimu EASY.
■
Pokud pouÏíváte funkci M.FOCUS
(ruãní zaostfiování - MF), rychlou
nabídku QUICK MENU nelze pouÏít.
Pokud ji chcete pouÏít, funkci M.FOCUS
(MF) vypnûte.
ENGLISH CZECH
6060
Advanced Recording
■WHT. BALANCE (see page 45)
- Each time you select WHT. BALANCE and push the MENU
SELECTOR, you can choose between
preset WHT.BALANCE values and AUTO. As in PROGRAM
AE, you can't choose between
Auto and WHT.BALANCE values it they have not been preset.
■FOCUS (Auto Focus/Manual Focus) (see page 64)
- Each time you select FOCUS and push the MENU
SELECTOR, the FOCUS is switched to either Manual Focus
(MF) or Auto Focus ( ).
■SHUTTER SPEED & EXPOSURE
- You can set values for SHUTTER SPEED and EXPOSURE by
selecting ( ) icon and pushing the MENU SELECTOR.
For more information, see the next page.
Setting the Quick menu
1. Set the camcorder to CAMERA mode.
2. Move the MENU SELECTOR to select a function
you want and then push the MENU SELECTOR to
change the values.
Notes
■
Quick menu function will not
operate in EASY mode.
■
If you are using the M.FOCUS(MF)
function, you cannot use the Quick
menu.
If you want to use the Quick menu
function, release the M.FOCUS(MF)
mode.
SHUTTER
MF
EXPOSURE
0 : 0 0 : 0 0
1 0 : 0 0
1 0 . J A N . 2 0 0 4
STBY
MIRROR
WL.REMOTE
DSE
PROGRAM AE
WHT. BALANCE
SHUTTTER
EXPOSURE
EIS
DATE/TIME
FOCUS
00792K VP-D903 UK+CZ (28~63) 6/23/04 9:54 AM Page 60

ENGLISH CZECH
6161
Roz‰ífiené moÏnosti nahrávání
Advanced Recording
SHUTTER SPEED & EXPOSURE
✤You can set SHUTTER SPEED and EXPOSURE in CAMERA/M.REC
mode.
✤SHUTTER SPEED and EXPOSURE values can only be set in the
Quick Menu.
✤SHUTTER SPEED and EXPOSURE are automatically switched and/or
deactivated.
1. Set the power switch to CAMERA or M.REC mode.
2. Move the MENU SELECTOR until you see icon( ) on, and then push
the MENU SELECTOR.
■
You see a screen on which you can select SHUTTER SPEED and
EXPOSURE.
■
Move the MENU SELECTOR to select the item you want and then
push the MENU SELECTOR.
■
SHUTTER SPEED can be set to 1/50, 1/120, 1/250, 1/500, 1/1000,
1/2000, 1/4000 or 1/10000.
■
Only SHUTTER SPEED up to 1/250 are available when using a M.REC
mode.
■
EXPOSURE can be set between 00 and 29.
3. To exit from the setting screen, select the icon( ) and push the MENU
SELECTOR.
Recommended Shutter speeds when recording
✤Outdoor sports such as golf or tennis : 1/2000 or 1/4000.
✤Moving cars or trains or other rapidly moving vehicles such as roller
coasters : 1/1000, 1/500 or 1/250.
✤Indoor sports such as basketball : 1/120.
Notes
■
If you want to use the selected shutter speed and exposure value, you
should begin the recording with shutter speed and exposure adjustment
screens displayed on the LCD.
■
If you manually change the shutter speed and exposure value when Auto-
exposure option is selected,
the manual changes will be applied first.
■
Image may not seem as smooth when a high shutter speed is set.
■
The camcorder returns to auto shutter setting and auto exposure setting
when you change to the EASY, SLOW SHUTTER modes.
■
When recording with a SHUTTER SPEED of 1/1000 or higher, make sure
the sun is not shining into the lens.
■
When recording with a SHUTTER SPEED or EXPOSURE, the Flash
function does not work.
SHUTTER SPEED & EXPOSURE (Rychlost závûrky a clona)
✤
Rychlost závûrky (SHUTTER SPEED) lze nastavit pouze v reÏimu
CAMERA/M.REC.
✤
Obû funkce lze nastavit pouze pomocí rychlé nabídky Quick menu.
✤
Funkce SHUTTER SPEED a EXPOSURE se automaticky zapíná a
vypíná.
1. Pfiepnûte kameru do reÏimu CAMERA nebo M.REC.
2. Pomocí voliãe nabídky (MENU SELECTOR) vyhledejte ikonu ( ) a
potom stisknûte voliã nabídky.
■
Uvidíte zobrazení, na kterém mÛÏete zvolit poloÏky SHUTTER
SPEED a EXPOSURE.
■
Voliãem nabídky (MENU SELECTOR) zvolte poÏadovanou poloÏku
a potom stisknûte voliãe nabídky.
■
Rychlost závûrky (SHUTTER SPEED) lze nastavit v hodnotách
1/50, 1/120, 1/250, 1/500, 1/1000, 1/2000, 1/4000 nebo 1/10000
sekundy.
■
Pracujete-li v reÏimu M.REC, mÛÏe b˘t rychlost závûrky nastavena
do hodnoty 1/250 sekundy.
■
Clonu (EXPOSURE) lze nastavit v rozmezí 00 aÏ 29.
3. Chcete-li nabídku nastavení opustit, zvolte ikonu ( ) a stisknûte voliã
nabídky (MENU SELECTOR).
Doporuãené hodnoty rychlosti závûrky pfii záznamu
✤
Venkovní sporty, napfiíklad golf nebo tenis : 1/2000 nebo 1/4000.
✤
Jedoucí automobily ãi vlaky nebo jiná rychle se pohybující vozidla
(napfiíklad horská dráha): 1/1000, 1/500 nebo 1/250
✤
Halové sporty, napfiíklad ko‰íková : 1/120
Poznámky
■
Pokud si pfiejete pouÏít zvolenou rychlost závûrky a clonu, mfili byste
záznam zaãít s hodnotami rychlosti závûrky a clony zobrazen˘mi na
LCD monitoru.
■
Pokud zmûníte nastavení rychlosti závûrky a clony pfii zvoleném reÏimu
automatického nastavení clony (Auto-exposure) ruãnû, budou takto
provedené zmûny pouÏity primárnû.
■
Pfii vy‰‰í rychlosti závûrky nemusí b˘t obraz zobrazen plynule.
■
Pfii pfiepnutí do reÏimu EASY ãi SLOW SHUTTER se videokamera vrátí
k automatickému nastavení závûrky a expozice.
■
Pfii záznamu s nastavením SHUTTER SPEED = 1/1000 nebo vy‰‰ím
dbejte, aby do objektivu nesvítilo slunce.
■
Pfii provádûní záznamu s funkcemi SHUTTER SPEED nebo
EXPOSURE nepracuje funkce blesk.
00792K VP-D903 UK+CZ (28~63) 6/23/04 9:55 AM Page 61

Roz‰ífiené moÏnosti nahrávání
ENGLISH CZECH
6262
Advanced Recording
✤The SLOW SHUTTER function works in CAMERA mode only.
✤The shutter speed can be controlled, allowing you to record slow
moving objects.
1. Set the power switch to CAMERA mode.
2. Press the SLOW SHUTTER button.
3. Each time you press the SLOW SHUTTER button,
SHUTTER SPEED is changed to S1/25, S1/13,
S1/6, off.
4. To exit, press the SLOW SHUTTER button.
Notes
■
When using "SLOW SHUTTER" the image takes on a slow motion
like effect.
■
The SLOW SHUTTER function will not operate in EASY mode.
■
While using the SLOW SHUTTER function, you cannot use the
following functions:
- PROGRAM AE, EIS, Digital Zoom, SHUTTER SPEED,
EXPOSURE, DSE, MEMORY MIX, Flash
■
When using “SLOW SHUTTER” function, the focus is adjusted
slowly and sometimes the white dots will appear on the screen,
this is not a fault.
SLOW SHUTTER (Low Shutter Speed)
✤Funkce SLOW SHUTTER je k dispozici pouze v reÏimu CAMERA.
✤Ovládáním rychlosti závûrky lze pofiídit záznam pomalu se
pohybujících objektÛ.
1. Vypínaã nastavte do polohy CAMERA.
2. Stisknûte tlaãítko SLOW SHUTTER.
3. S kaÏd˘m stiskem tlaãítka SLOW SHUTTER se
rychlost závûrky mûní - S1/25, S1/13, S1/6, off.
4. Nabídku opustíte stiskem tlaãítka SLOW
SHUTTER.
Poznámky
■
Pfii pouÏití funkce SLOW SHUTTER budou zábûry pfiipomínat
zpomalen˘ film.
■
Funkce SLOW SHUTTER není k dispozici v reÏimu EASY.
■
PouÏíváte-li funkci SLOW SHUTTER, nemÛÏete pouÏít následující
funkce:
- PROGRAM AE, EIS, Digital Zoom, SHUTTER SPEED,
EXPOSURE, DSE, MEMORY MIX, Flash
■
PouÏíváte-li funkci SLOW SHUTTER, ostfiení probíhá pomalu a
nûkdy se pfii zobrazení objeví bílé body. V tomto pfiípadû se
nejedná o poruchu.
SLOW SHUTTER (Zpomalení závûrky)
SLOW SHUTTER
00792K VP-D903 UK+CZ (28~63) 6/23/04 9:55 AM Page 62

ENGLISH CZECH
6363
Roz‰ífiené moÏnosti nahrávání
✤ReÏim EASY usnadÀuje pofiizování kvalitních zábûrÛ zaãáteãníkÛm.
■
ReÏim EASY je k dispozici pouze v reÏimu CAMERA.
1. Vypínaã nastavte do polohy CAMERA.
2. Pfii stisku tlaãítka EASY Q budou v‰echny funkce
kamery vypnuty a záznam bude nastaven v
následujících základních reÏimech:
■
Budou zobrazeny údaje kapacita baterie, reÏim
záznamu, poãítadlo, DATE/TIME a EIS ( ).
■
Na LCD monitoru se souãasnû zobrazí nápis
"EASY.Q".
Údaj datum/ãas (DATE/TIME) se v‰ak zobrazí
jen pokud byl dfiíve nastaven. (viz stránka 57)
3. Stiskem tlaãítka START/STOP spusÈte záznam.
■
Bude pofiízen záznam se základním
automatick˘m nastavením.
■
Kamera se vrátí k nastavení, ve kterém byla
pfied aktivací reÏimu EASY.
4. Dal‰ím stiskem tlaãítka EASY Q bude reÏim EASY ukonãen.
■
Kamera se vrátí k nastavení, ve kterém byla pfied aktivací
reÏimu EASY.
Poznámky
■
V reÏimu EASY nejsou urãité funkce k dispozici: MENU (nabídka),
BLC (kompenzace protisvûtla), AF/MF (automatické / ruãní ostfiení).
- Pokud chcete tyto funkce vyuÏívat, musíte reÏim EASY nejprve
ukonãit.
■
Pfii vyjmutí baterie z kamery bude nastavení reÏimu EASY
vyfiazeno a pfii v˘mûnû baterie musí b˘t proto znovu nastaveno.
ReÏim EASY (Pro zaãáteãníky)
Advanced Recording
✤The EASY mode allows a beginner to easily make good quality
video recordings.
■
The EASY mode only operates in CAMERA mode.
1. Set the power switch to CAMERA mode.
2. By pressing the EASY Q button, all functions on the
camera will be set to off and the recording settings
will be set to the following basic modes:
■
Battery level, recording mode, counter,
DATE/TIME, and EIS ( ) will be displayed.
■
The word “EASY.Q” will appear on the LCD at
the same time.
However, the DATE/TIME will only be seen if it
has been previously set. (see page 57)
3. Press START/STOP to start recording.
■
Recording will begin using the basic automatic
settings.
■
The camera will return to the settings that were
set prior to activating EASY mode.
4. Pressing the EASY Q button again turns the EASY mode off.
■
The camera will return to the settings that were set prior to
activating EASY mode.
Notes
■
In EASY mode, certain functions are not available, such as MENU,
BLC, AF/MF.
- If you want to use these functions, you must first switch the
EASY mode off.
■
The EASY mode settings are deleted when the battery pack is
removed from the camcorder and therefore must be reset when a
battery pack has been replaced.
EASY Mode (for Beginners)
0 : 0 0 : 0 0
1 0 : 0 0
1 0 . J A N . 2 0 0 4
STBY
EASY
5 5 min
EASY
00792K VP-D903 UK+CZ (28~63) 6/23/04 9:55 AM Page 63

ENGLISH CZECH
6464
✤
Funkce AF/MF je k dispozici pouze v reÏimech CAMERA nebo M.REC.
✤Ve vût‰inû situací je v˘hodnûj‰í pouÏívat automatické ostfiení,
protoÏe vám umoÏní plné soustfiedûní na kreativitu záznamu.
✤Za jist˘ch podmínek, pfii nichÏ je automatické ostfiení obtíÏné a/nebo
nespolehlivé, bude nutno pouÏít ostfiení ruãní.
Automatické ostfiení
✤JestliÏe nemáte s pouÏíváním videokamer
zku‰enosti, doporuãujeme natáãení s
automatick˘m ostfiením.
Ruãní ostfiení
✤S ruãním ostfiením lze dosáhnout lep‰ích
v˘sledkÛ v následujících situacích.
a. Zábûry s nûkolika objekty, nûkteré v blízkosti a
jiné ve vût‰í vzdálenosti od kamery.
b. Osoby v mlze nebo na snûhu.
c. Velmi jasné nebo lesklé povrchy (napfiíklad
automobil).
d. Trvale nebo rychle se pohybující lidé nebo
objekty (napfiíklad sportovec nebo dav).
1. Pfiepnûte kameru do reÏimu CAMERA nebo
M.REC.
2. Pomocí voliãe nabídky (MENU SELECTOR)
zv˘raznûte poloÏku FOCUS a stisknûte voliã
nabídky.
■Zobrazí se nápis M.FOCUS.
3. Pohybujte voliãem nabídky (MENU SELECTOR)
nahoru ãi dolÛ, dokud není objekt zcela
zaostfien.
■Pokud je zaostfiení obtíÏné, sniÏte úroveÀ
transfokace.
4. Návrat k automatickému ostfiení (AF): ( )
opût stisknûte voliã nabídky
(MENU SELECTOR).
AF/MF (automatické / ruãní ostfiení)
Roz‰ífiené moÏnosti nahrávání
✤The AF/MF function works in CAMERA, M.REC mode only.
✤In most situations, it is better to use the automatic focus feature, as
it enables you to concentrate on the creative side of your
recording.
✤Manual focusing may be necessary under certain conditions that
make automatic focusing difficult and/or
unreliable.
Auto Focusing
✤If you are inexperienced in the use of
camcorders, we recommend that you make
use of Auto Focus.
Manual Focusing
✤In the following cases you may obtain
better results by adjusting the focus
manually.
a. A picture containing several objects, some
close to the camcorder, others further away.
b. A person enveloped in fog or surrounded by
snow.
c. Very shiny or glossy surfaces like a car.
d. People or objects moving constantly or quickly
like an athlete or a crowd.
1. Set the power switch to CAMERA or M.REC
mode.
2. Move the MENU SELECTOR up or down until
the FOCUS is highlighted and then push the
MENU SELECTOR.
■M. FOCUS will display.
3. Move the MENU SELECTOR up or
down until the object is in focus.
■Zoom out a little if focusing is difficult.
4. To return to AF (Auto Focus: ),
push the MENU SELECTOR again.
AF/MF (Auto Focus/Manual Focus)
Advanced Recording
a
c
b
d
MF
0 : 0 0 : 0 0
5 3 min
2 0 : 0 0
8 . J U N . 2 0 0 4
STBY
3
M. FOCUS
1
2
00792K VP-D903 UK+CZ (64~110) 6/23/04 9:55 AM Page 64

✤Funkce BLC je k dispozici v reÏimech
CAMERA/M.REC.
✤K osvûtlení protisvûtlem dochází v
situacích, kdy je objekt tmav‰í neû
osvÏtlené pozadí:
■
Objekt se nachází pfied oknem.
■
Natáãená osoba má na sobû bíl˘
nebo leskl˘ odûv, stojí proti jasnému
pozadí a její tváfi je pfiíli‰ tmavá, aby
bylo moÏno rozeznat rysy.
■
Objekt je venku a obloha je zataÏena
(zamraãeno).
■
Za objektem jsou pfiíli‰ jasné zdroje
svûtla.
■
V pozadí objektu je sníh.
1. Pfiepnûte kameru do reÏimu CAMERA nebo
M.REC.
2. Stisknûte tlaãítko BLC.
■
Normal - BLC - Normal
■
Funkce BLC zv˘razÀuje zobrazení objektu.
Poznámka
■
Funkce BLC není k dispozici v reÏimu EASY.
BLC (Kompenzace protisvûtla)
Advanced Recording
Roz‰ífiené moÏnosti nahrávání
ENGLISH CZECH
6565
✤BLC works in CAMERA/M.REC mode.
✤Back lighting exists when the subject is
darker than the background:
■
The subject is in front of a window.
■
The person to be recorded is
wearing white or shiny clothes and
is placed against a bright
background; the person’s face is too
dark to distinguish his/her features.
■
The subject is outdoors and the background is overcast.
■
The light sources are too bright.
■
The subject is against a snowy background.
1. Set the power switch to CAMERA or
M.REC mode.
2. Press the BLC button.
■
Normal - BLC - Normal
■
BLC enhances the subject.
Note
■
The BLC function will not operate in EASY mode.
BLC (Back Light Compensation)
* BLC on* BLC off
BLC
00792K VP-D903 UK+CZ (64~110) 6/23/04 9:55 AM Page 65

ENGLISH CZECH
6666
✤Funkce FADE je k dispozici pouze v reÏimu CAMERA.
✤PouÏitím speciálních efektÛ jako je rozetmívání na zaãátku a
zatmívání na konci sekvence získají Va‰e záznamy profesionální
vzhled.
Zahájení záznamu
1. Pfied zahájením záznamu pfiidrÏte
tlaãítko FADE.
Obraz i zvuk postupnû zmizí (fade out).
2. Stisknûte tlaãítko START/STOP a
souãasnû uvolnûte tlaãítko FADE.
Bude zahájen záznam a postupnû se
objeví obraz i zvuk (fade in).
Ukonãení záznamu
(s pouÏitím funkce FADE IN / FADE OUT)
3. V okamÏiku poÏadovaného ukonãení
zábûru stisknûte tlaãítko FADE a
p‰idrÏte jej. Obraz i zvuk postupnû zmizí
(fade out).
4. Po úplném vytracení obrazu záznam
tlaãítkem START/STOP ukonãete.
a. FADE OUT (zatmívání)
(PfiibliÏnû 4 sekundy)
b. FADE IN (rozetmívání)
(PfiibliÏnû 4 sekundy)
Fade In a Out (rozetmívání a zatmívání)
Roz‰ífiené moÏnosti nahrávání
Advanced Recording
✤The FADE function works in CAMERA mode only.
✤You can give your recordings a professional look by using special
effects such as fading in at the beginning of a sequence or fading
out at the end of a sequence.
To Start Recording
1. Before recording, hold down the FADE
button.
The picture and sound gradually
disappear (fade out).
2. Press the START/STOP button and at
the same time release the FADE button.
Recording starts and the picture and
sound gradually appear (fade in).
To Stop Recording
(use FADE IN / FADE OUT)
3. When you wish to stop recording, hold
down the FADE button. The picture and
sound gradually disappear (fade out).
4. When the picture has disappeared,
press the START/STOP button to stop
recording.
a. FADE OUT
(Approx. 4 seconds)
b. FADE IN
(Approx. 4 seconds)
Fade In and Out
Gradual appearance b. FADE IN Release the FADE button
FADE
FADE
REC
0:00:15
REC
0:00:15
STBY
0:00:20
STBY
0:00:00
➔
➔
Hold down the FADE button a. FADE OUT Gradual disappearance
➔
➔
➔
➔
➔
➔
00792K VP-D903 UK+CZ (64~110) 6/23/04 9:55 AM Page 66

ENGLISH CZECH
6767
Roz‰ífiené moÏnosti nahrávání
Advanced Recording
✤The AUDIO DUBBING function only works in PLAYER Mode.
✤You can add sound to the original sound on a pre-recorded tape, recorded
in SP mode with 12bit sound.
✤Use the internal and external microphones or other audio equipment.
✤The original sound will not be erased.
Dubbing sound
1. Set the camcorder to PLAYER mode.
■
If you want to use an external microphone,
connect the microphone to the external MIC
input jack on the camcorder.
■
When you wish to dub using the External A/V
input, connect the AUDIO/VIDEO cable to the
AUDIO/VIDEO Jack at the left side of the
camcorder. (VP-D903i/D903Di only)
- Press the MENU button, move the MENU
SELECTOR to highlight A/V and push the
MENU SELECTOR.
- Move the MENU SELECTOR to highlight AV
IN/OUT and push the MENU SELECTOR to
select AV IN.
2. Press the (PLAY/STILL) button and find the
time frame of the scene to be dubbed.
3. Press the (PLAY/STILL) button to pause the
scene.
4. Press the A.DUB button on the Remote Control.
■
A.DUB will be displayed on the LCD.
■
The camcorder is in a ready-to-dub state for
dubbing.
5. Press the (PLAY/STILL) button to start
dubbing.
■
Press the (STOP) button to stop the
dubbing.
Notes
■
You can not use the audio dubbing function while playing a write protected
video tape.
■
When you wish to dub using the External A/V input, you must connect the
AUDIO/VIDEO
cable to the audio system from which you wish to record.
(VP-D903i/D903Di only)
■
When adding sound using the built-in microphone, make sure not to
connect any cables to the camcorder.
■
You can not dub sound on a pre-recorded tape in LP mode or 16 bit mode.
Audio dubbing
✤
Funkce AUDIO DUBBING je k dispozici pouze v reÏimu PLAYER.
✤
K originálnímu 12-bitovému zvukovému záznamu pofiízenému v reÏimu
SP mÛÏete pfiidat dal‰í zvukov˘ záznam.
✤
PouÏijte vestavûn˘ nebo externí mikrofon nebo jiné audio zafiízení.
✤
Originální zvuk nebude vymazán.
Dabování zvuku 1. Pfiepnûte videokameru do reÏimu PLAYER.
■
Chcete-li pouÏít externí mikrofon, pfiipojte jej na
kamefie do vstupní zdífiky External MIC.
■
Chcete-li dabovat s pouÏitím externího A/V
vstupu, pfiipojte AUDIO/VIDEO kabel do
vstupu AUDIO/VIDEO na levé stranû kamery.
(pouze VP-D903i/D903Di)
- Stisknûte tlaãítko MENU, pomocí voliãe
nabídky (MENU SELECTOR) zv˘raznûte
poloÏku A/V a stisknûte voliã nabídky.
- Voliãem nabídky zv˘raznûte poloÏku AV
IN/OUT a stiskem voliãe nabídky zvolte AV
IN.
2. Stisknûte tlaãítko (PLAY/STILL) a vyhledejte
úsek scény, která má b˘t dabována.
3. Dal‰ím stiskem tlaãítka (PLAY/STILL) scénu
pozastavte.
4. Stisknûte tlaãítko A.DUB na dálkovém
ovladaãi.
■
Na LCD monitoru se zobrazí nápis A.DUB.
■
Kamera je nyní pfiipravena k dabování
(v pohotovostním stavu).
5. Stiskem tlaãítka (PLAY/STILL) spusÈte
dabing.
■
Dabing ukonãíte tlaãítkem (STOP).
Poznámky
■
Funkci AUDIO DUBBING nemÛÏete pouÏít pfii pfiehrávání kazety
chránûné proti smazání.
■
Pfii dabování prostfiednictvím externího A/V vstupu musíte kabel
AUDIO/VIDEO pfiipojit k audio systému, z nûhoÏ hodláte nahrávat.
(pouze VP-D903i/D903Di)
■
DoplÀujete-li zvuk pomocí zabudovaného mikrofonu, ujistûte se, zda
nejsou ke kamefie pfiipojeny Ïádné kabely.
■
Dabing nelze uskuteãnit na kazetû se záznamem pofiízen˘m v reÏimu
LP nebo 16-bitÛ.
Audio dubbing (dabování zvukového doprovodu)
MIC
A/V
DC IN
S-VIDEO
MIC
A/V
DC IN
Camcorder
S-VIDEO
A/V
Video input-Yellow Audio input (left)-White
S-VIDEO input (right)-Red
Audio input
(VP-D903i/D903Di only)
00792K VP-D903 UK+CZ (64~110) 6/23/04 9:55 AM Page 67

Roz‰ífiené moÏnosti nahrávání
ENGLISH CZECH
6868
Advanced Recording
Dubbed audio Playback
1. Insert the dubbed tape and press MENU button in
PLAYER mode.
2. Move the MENU SELECTOR to highlight A/V.
3. Push the MENU SELECTOR to enter the
sub-menu.
4. Use the MENU SELECTOR to select AUDIO
SELECT from the submenu.
5. Push the MENU SELECTOR to enter the
sub-menu.
6. Using the MENU SELECTOR, select the AUDIO
playback channel.
■
Push the MENU SELECTOR to confirm the audio playback
channel.
- SOUND1 : play the original sound.
- SOUND2 : play the dubbed sound.
- MIX(1+2) : play back SOUND1 and 2 equally mixed.
7. To exit, press the MENU button.
8. Press the (PLAY/STILL) button to playback the dubbed tape.
Note
■
When you playback added sound (SOUND2 or MIX mode), you
may experience a loss of sound quality.
Pfiehrávání dabovaného zvukového záznamu
1. Do kamery vloÏte v reÏimu PLAYER dabovanou
kazetu a stisknûte tlaãítko MENU.
2. Pomocí voliãe nabídky (MENU SELECTOR)
zv˘raznûte poloÏku A/V.
3. Stiskem voliãe nabídky vstupte do vedlej‰í nabídky.
4. Pomocí voliãe nabídky zvolte z vedlej‰í nabídky
poloÏku AUDIO SELECT.
5. Stiskem voliãe nabídky vstupte do vedlej‰í nabídky.
6. Pomocí voliãe nabídky zvolte AUDIO kanál pro
pfiehrávání.
■
Volbu audio kanálu potvrìte stiskem voliãe
nabídky.
- SOUND1 : pfiehrávání originálního zvuku.
- SOUND2 : pfiehrávání dabovaného zvuku.
- MIX(1+2) : pfiehrávání obou v˘‰e zvukov˘ch záznamÛ
kanálÛ souãasnû.
7. Nabídku opustíte tlaãítkem MENU.
8. Stiskem tlaãítka (PLAY/STILL) spusÈte pfiehrávání dabované
kazety.
Poznámka
■
Pfii pfiehrávání dabovaného zvuku (kanál SOUND 2 nebo reÏim
MIX) mÛÏe dojít ke zhor‰ení zvukové kvality.
PLAYER MODE
A / V SET
AUDIO SELECT
SOUND [ 1 ]
SOUND [ 2 ]
MIX [ 1 + 2 ]
PLAYER MODE
REC MODE
PHOTO SEARCH
PHOTO COPY
AUDIO MODE 12
SOUND1
AUDIO SELECT
WIND CUT
A / V SET
OUT
AV IN/OUT
00792K VP-D903 UK+CZ (64~110) 6/23/04 9:55 AM Page 68

ENGLISH CZECH
6969
1. Stisknûte zlehka tlaãítko PHOTO (asi do poloviny)
a drÏte jej stisknuté.
■
Na LCD monitoru se objeví statick˘ obraz.
■
Nechcete-li si tento záznam uloÏit, uvolnûte
tlaãítko.
2. Stisknûte zcela tlaãítko PHOTO.
■
Statick˘ snímek se zaznamenává cca po dobu
6 ~ 7 sekund.
3. Po uloÏení fotografie se kamera vrátí do
pohotovostního reÏimu (STBY).
Vyhledávání snímkÛ v reÏimu PHOTO
✤Funkce PHOTO SEARCH je k dispozici pouze
v reÏimu PLAYER.
1. Stisknûte tlaãítko MENU. (nebo stisknûte tlaãítko
PHOTO SEARCH na dálkovém ovladaãi.)
■
Zobrazí se nabídka.
2. Pomocí voliãe nabídky (MENU SELECTOR)
zv˘raznûte poloÏku A/V.
3. Stiskem voliãe nabídky vstupte do vedlej‰í nabídky.
4. Z vedlej‰í nabídky zvolte poloÏku PHOTO
SEARCH a stisknûte voliã nabídky.
5. K vyhledávání pouÏijte tlaãítka (FF) a
(REW).
■
PrÛbûh vyhledávání se postupnû zobrazuje na LCD monitoru.
■
Po vyhledání kamera zobrazí poÏadovanou fotografii.
6. Nabídku opustíte stiskem tlaãítka (STOP).
PHOTO - záznam statického obrazu (fotografie)
Roz‰ífiené moÏnosti nahrávání
Advanced Recording
1. Press the PHOTO button lightly (about halfway
down) and hold it.
■
The still picture appears on the LCD monitor.
■
If you do not wish to record, release the button.
2. Press the PHOTO button fully down.
■
The still picture is recorded for about 6~7
seconds.
3. After the PHOTO has been recorded, the camcorder returns to
STBY mode.
Searching for a PHOTO picture
✤The PHOTO SEARCH works in PLAYER mode
only.
1. Press the MENU button. (or press the PHOTO
SEARCH button on the remote control.)
■
The MENU list will appear.
2. Move the MENU SELECTOR to highlight A/V.
3. Push the MENU SELECTOR to enter the sub-
menu.
4. Select PHOTO SEARCH from the sub-menu and
push the MENU SELECTOR.
5. Search the PHOTO using the (FF) and
(REW) buttons.
■
The PHOTO search process appears on the
LCD while you are searching.
■
After completing the search, the camcorder displays the still
image.
6. To exit, press the (STOP) button.
PHOTO Image Recording
PLAYER MODE
INITIAL
WIND CUT
REC MODE
PHOTO SEARCH
COPY
AUDIO MODE 12
AUDIO SELECT
CAMERA
A/V
MEMORY
VIEWER
AV IN/OUT OUT
PLAYER MODE
REC MODE
PHOTO SEARCH
PHOTO COPY
AUDIO MODE 12
SOUND1
AUDIO SELECT
WIND CUT
A / V SET
OUT
AV IN/OUT
PHOTO
00792K VP-D903 UK+CZ (64~110) 6/23/04 9:55 AM Page 69

✤V nûkter˘ch situacích lze pro zv˘‰ení dramatického úãinku zábûrÛ
pouÏít dal‰í metody záznamu.
Poznámka
■
LCD monitor otáãejte opatrnû, protoÏe nepfiimûfienou silou by mohlo
dojít k po‰kození závûsu, ve kterém je monitor spojen s kamerou.
1. BûÏn˘ zpÛsob natáãení.
2. Zábûr zdola.
Pfii záznamu sledujte scénu pohledem na
LCD monitor shora.
3. Zábûr shora.
Pfii záznamu sledujte scénu pohledem na
LCD monitor zdola.
4. Záznam sebe sama.
Pfii záznamu sledujte scénu pohledem na
LCD monitor zepfiedu.
5. Záznam s hledáãkem.
■
V situacích, kdy je pouÏití LCD
monitoru obtíÏné, lze jako vhodnou
alternativu pouÏit hledáãek.
RÛzné metody záznamu
Roz‰ífiené moÏnosti nahrávání
ENGLISH CZECH
7070
Advanced Recording
✤In certain situations, different recording techniques may be
required for more dramatic results.
Note
■
Please rotate the LCD screen carefully as excessive rotation may
cause damage to the inside of the hinge that connects the LCD
screen to the Camcorder.
1. General recording.
2. Downward recording.
Making a recording with a top view of the
LCD screen.
3. Upward recording.
Making a recording viewing the LCD
screen from below.
4. Self recording.
Making a recording viewing the LCD
screen from the front.
5. Recording with the Viewfinder.
■
In circumstances where it is difficult to
use the LCD monitor, the viewfinder can be used as a
convenient alternative.
Various Recording Techniques
1 2
3
5
4
00792K VP-D903 UK+CZ (64~110) 6/23/04 9:55 AM Page 70

ENGLISH CZECH
7171
✤Funkce pfiehrávání je k dispozici pouze v reÏimu PLAYER.
Pfiehrávání na LCD monitoru
✤Pfiehrávání kazety na LCD monitoru oceníte v autû nebo v
exteriéru.
Pfiehrávání na obrazovce televizoru
✤Pfiehrávání je podmínûno kompatibilitou obrazové normy.
✤Pfii tomto pûehrávání se doporuãuje videokameru napájet
síÈov˘m adaptérem.
P
fi
ipojení k televizoru vybavenému vstupními konektory Audio/Video
1. Videokameru pfiipojte k TV pfiijímaãi pomocí AUDIO/VIDEO kabelu.
■
Îlut˘ konektor : video signál
■
Bíl˘ konektor : audio signál (L - lev˘ kanál)
■
âerven˘ konektor : audio signál (R - prav˘
kanál) - pouze pfii STEREO záznamu
- Pokud kameru pfiipojujete k
monofonnímu televizoru nebo
videorekordéru, pfiipojte Ïlut˘ konektor
(video) do vstupu video a bíl˘ konektor
(Audio L) do vstupu audio na TV nebo
videorekordéru.
✤Lze pouÏít také redukci SCART. (doplnûk)
2. Videokameru pfiepnûte do reÏimu PLAYER.
3. Zapnûte televizor a pfiepínaã vstupÛ na televizoru nastavte na vstup
VIDEO.
■
Dal‰í podrobnosti si ovûfite v uÏivatelské pfiíruãce k televizoru
nebo k videorekordéru.
4. SpusÈte kazetu.
Poznámky
■
Máte-li na svém televizoru vstup S-VIDEO, mÛÏete pouÏít kabel
S-VIDEO (doplnûk). Získáte tak vy‰‰í kvalitu obrazu.
■
Kromû kabelu S-VIDEO (doplnûk) musíte zapojit také audio kabel.
■
Pokud kabel pfiipojíte do zdífiky AUDIO/VIDEO, neusly‰íte
zvuk z vestavûného reproduktoru kamery.
Pfiehrávání kazety
Pfiehrávání
Playback
✤The playback function works in PLAYER mode only.
Playback on the LCD
✤It is practical to view a tape using the LCD when in a car or
outdoors.
Playback on a TV monitor
✤To play back a tape, the television must have a compatible colour
system.
✤We recommend that you use the AC Power Adapter as the power
source for the camcorder.
Connecting to a TV which has Audio/Video input jacks
1. Connect the camcorder and TV with the
AUDIO/VIDEO cable.
■
The yellow plug : Video
■
The white plug : Audio(L)
■
The red plug : Audio(R) - STEREO only
- If you connect to a monaural TV or
VCR, connect the yellow plug (Video)
to the video input of the TV or VCR and
the white plug (Audio L) to the audio
input of the TV or VCR.
✤You may use the SCART adapter. (optional)
2. Set the power switch on the camcorder to PLAYER mode.
3. Turn on the TV and set the TV/VIDEO selector on the TV to VIDEO.
■
Refer to the TV or VCR user’s manual.
4. Play the tape back.
Notes
■
Use an S-VIDEO cable (optional) to obtain better quality pictures if you
have a S-VIDEO connector on your TV.
■
If you use an S-VIDEO cable (optional), you need to connect an audio
cable.
■
If you connect the cable to the AUDIO/VIDEO Jack, you will not hear
sound from the Camcorder's speaker.
Tape Playback
S-VIDEO
MIC
A/V
DC IN
Camcorder
S-VIDEO
A/V
Video input-Yellow
Audio input
(left)-White
S-VIDEO input
(right)-Red
Audio input
TV
00792K VP-D903 UK+CZ (64~110) 6/23/04 9:55 AM Page 71

Pfiipojení k televizoru, kter˘ není vybaven vstupy Audio a Video
✤Videokameru mÛÏete k televizoru pfiipojit pfies videorekordér
(VCR).
1. K propojení videokamery s
videorekordérem pouÏijte kabel
AUDIO/VIDEO.
■
Îlut˘ konektor : video signál
■
Bíl˘ konektor : audio signál (L - lev˘
kanál - mono)
■
âerven˘ konektor : audio signál (R -
prav˘ kanál)
2. Televizor propojte s videorekordérem.
3. Videokameru pfiepnûte do reÏimu PLAYER.
4. Zapnûte televizor i videorekordér.
■
Pfiepínaã vstupÛ na videorekordéru nastavte do polohy "LINE".
■
Na televizoru zvolte kanál vyhrazen˘ pro videorekordér.
5. SpusÈte kazetu.
Pfiehrávání
✤Kazetu se záznamem mÛÏete pfiehrávat v reÏimu PLAYER.
1. K videokamefie pfiipojte napájecí zdroj a
pfiepínaãem nastavte reÏim PLAYER.
2. VloÏte kazetu, kterou hodláte pfiehrát.
3. Tlaãítky (FF) a (REW) najdûte místo,
od nûhoÏ chcete záznam spustit.
4. Stisknûte tlaãítko (PLAY/STILL).
■
Pofiízen˘ záznam se po nûkolika
sekundách zobrazí na TV obrazovce.
■
Pokud pfiehrávaná kazeta dosáhne svého konce, automaticky se
pfievine na zaãátek.
Poznámka
■
Rychlost pfiehrávání (SP/LP) se aktivuje automaticky.
Pfiehrávání
ENGLISH CZECH
7272
Playback
Connecting to a TV which has no Audio and Video input jacks
✤You can connect your camcorder to a TV through a VCR.
1. Connect the camcorder and VCR with
the AUDIO/VIDEO cable.
■
The yellow plug : Video
■
The white plug : Audio(L) - Mono
■
The red plug : Audio(R)
2. Connect a TV to the VCR.
3. Set the power switch on the camcorder to
PLAYER mode.
4. Turn on both the TV and VCR.
■
Set the input selector on the VCR to LINE.
■
Select the channel reserved for your VCR on the TV set.
5. Play the tape back.
Playback
✤You can play the recorded tape in PLAYER mode.
1. Connect a power source and set the power switch to PLAYER
mode.
2. Insert the tape you wish to play back.
3. Using the (FF) and (REW) buttons,
find the first position you wish to play back.
4. Press the (PLAY/STILL) button.
■
The images you recorded will appear
on the TV after a few seconds.
■
If a tape reaches its end while being played
back, the tape will rewind automatically.
Note
■
The playback mode (SP/LP) is selected automatically.
S-VIDEO
MIC
A/V
DC IN
ANTENNA
S-VIDEO
S-VIDEO
A/V
TV
VCR
CAMCORDER
VIDEO
AUDIO(L)
AUDIO(R)
00792K VP-D903 UK+CZ (64~110) 6/23/04 9:55 AM Page 72

ENGLISH CZECH
7373
✤Tlaãítka funkcí PLAY/STILL, STOP, FF, REW jsou k dispozici na
videokamefie i na dálkovém ovladaãi.
✤Tlaãítka funkcí F.ADV (pfiehrávání po snímcích), X2 (pfiehrávání
dvojnásobnou rychlostí) a SLOW (zpomalené pfiehrávání) jsou umístûna
pouze na dálkovém ovladaãi.
✤Ponecháte-li videokameru v reÏimech reprodukce STILL (reprodukce
statického obrazu) nebo SLOW (zpomalené pfiehrávání) déle neÏ 3
minuty, pfiehrávání se z dÛvodu ochrany pfied opotfiebením pásku a hlav
automaticky zastaví.
Pauza pfii pfiehrávání
✤Bûhem pfiehrávání stisknûte tlaãítko
(PLAY/STILL).
✤Pfiehrávání obnovte dal‰ím stiskem tlaãítka
(PLAY/STILL)
Vyhledávání (vpfied/vzad)
✤Bûhem pfiehrávání nebo v reÏimu STILL stisknûte
tlaãítko (FF) nebo (REW).
Pfiehrávání normální rychlostí obnovíte stiskem
tlaãítka (PLAY/STILL).
✤Bûhem pfiehrávání nebo v reÏimu STILL pfiidrÏte
tlaãítko (FF) nebo (REW).
Pfiehrávání normální rychlostí obnovíte uvolnûním
tohoto tlaãítka.
Zpomalené pfiehrávání (vpfied/vzad)
✤Zpomalené pfiehrávání vpfied
■
Bûhem pfiehrávání stisknûte na dálkovém
ovladaãi tlaãítko SLOW.
■
Pfiehrávání normální rychlostí obnovíte stiskem tlaãítka
(PLAY/STILL).
✤Zpomalené pfiehrávání vzad
■
Bûhem zpomaleného pfiehrávání vpfied stisknûte tlaãítko (-).
■
Pfiehrávání sníÏenou rychlostí vpfied obnovíte stiskem tlaãítka
(+).
■
Pfiehrávání normální rychlostí obnovíte stiskem tlaãítka
(PLAY/STILL).
RÛzné funkce v reÏimu PLAYER
Pfiehrávání
Playback
✤The PLAY/STILL, STOP, FF, REW buttons are located on the
camcorder and the Remote Control.
✤The F.ADV(Frame advance), X2, SLOW buttons are located on the
Remote Control only.
✤To prevent tape and head-drum wear, your camcorder will automatically
stop if it is left in STILL or SLOW modes for more than 3 minutes.
Playback pause
✤Press the (PLAY/STILL) button during
Playback.
✤To resume playback, press the
(PLAY/STILL) button.
Picture search (Forward/Reverse)
✤Press the (FF) or (REW) buttons once
during Playback or Still mode.
To resume normal playback,
press the (PLAY/STILL) button.
✤Keep pressing (FF) or (REW) buttons during
Playback or Still mode.
To resume normal playback, release the button.
Slow playback (Forward/Reverse)
✤Forward Slow Playback
■
Press the SLOW button on the remote control
during Playback.
■
To resume normal playback,
press the (PLAY/STILL) button.
✤Reverse Slow Playback
■
Press the (_) button during Forward Slow Play back.
■
To resume forward slow playback, press the (+) button.
■
To resume normal playback, press the (PLAY/STILL)
button.
Various Functions while in PLAYER mode
REC SEARCH FADE BLC
REV FWD
EASY
MULTI DISP.
00792K VP-D903 UK+CZ (64~110) 6/23/04 9:55 AM Page 73

Pfiehrávání
ENGLISH CZECH
7474
Playback
Frame advance (To play back frame by frame)
●
Press the F.ADV button on the Remote Control
while in Still mode.
The F.ADV function works in still mode only.
●
To resume normal playback, press the
(PLAY/STILL) button.
✤Forward frame advance
■Press the F.ADV button on the remote
control in Still mode.
✤Reverse frame advance
■Press the (_) button on the remote
control to change the direction in
F.ADV mode.
■Press the F.ADV button on the remote
control.
X2 Playback (Forward/Reverse)
✤Forward X2 Playback
■Press the X2 button on the Remote Control during
Playback.
■To resume normal playback, press the (PLAY/STILL)
button.
✤Reverse X2 Playback
■Press the (_) button during during Forward X2 Playback
■To resume normal playback, press the (PLAY/STILL)
button.
Reverse playback
✤To playback in reverse at normal speed, press the (_)
button during normal forward playback.
✤Press the (PLAY/STILL) or (+) button to return to
normal forward playback.
Notes
■Mosaic shaped distortion may appear on the screen in some of the
playback modes if you are using a tape recorded in LP.
■Sound will only be heard during normal SP or LP playback.
Frame advance (Pfiehrávání po snímcích)
●
V reÏimu STILL stisknûte tlaãítko F.ADV na dálkovém
ovladaãi.
Funkce F.ADV je k dispozici pouze v reÏimu Still.
●
Pfiehrávání normální rychlostí obnovíte stiskem
tlaãítka (PLAY/STILL).
✤Pfiehrávání po snímcích vpfied
■Bûhem reÏimu Still stisknûte tlaãítko F.ADV na
dálkovém ovladaãi.
✤Pcehrávání po snímcích vzad
■Stiskem tlaãítka (-) na dálkovém ovladaãi
zmûÀte smûr pohybu v reÏimu F.ADV.
■Poté stisknûte tlaãítko F.ADV na dálkovém
ovladaãi.
X2 Pfiehrávání dvojnásobnou rychlostí (vpfied / vzad)
✤Pfiehrávání X2 vpfied
■Bûhem pûehrávání stisknûte tlaãítko X2 na dálkovém
ovladaãi.
■Pfiehrávání normální rychlostí obnovíte stiskem tlaãítka
(PLAY/STILL).
✤Pfiehrávání X2 vzad
■Bûhem pfiehrávání dvojnásobnou rychlostí vpfied stisknûte
tlaãítko (-).
■Pfiehrávání normální rychlostí obnovíte stiskem tlaãítka
(PLAY/STILL).
Pfiehrávání vzad
✤Chcete-li pouÏít pfiehrávání vzad normální rychlostí, stisknûte
bûhem normálního pfiehrávání vpfied tlaãítko (-).
✤Pfiehrávání normální rychlostí vpfied obnovte stiskem tlaãítka
(PLAY/STILL) nebo (+).
Poznámky
■PouÏíváte-li kazety se záznamem v reÏimu LP, mÛÏe se bûhem
rÛzn˘ch reÏimÛ pfiehrávání v obraze objevit mozaikové zkreslení.
■Zvuk usly‰íte pouze pfii pfiehrávání normální rychlostí SP nebo LP.
00792K VP-D903 UK+CZ (64~110) 6/23/04 9:55 AM Page 74

ENGLISH CZECH
7575
✤Funkce MEMORY je k dispozici v reÏimech CAMERA a PLAYER.
✤Tímto tlaãítkem mÛÏete na kazetû oznaãit místo, kam se chcete po
pfiehrávání vrátit.
1. Bûhem pfiehrávání stisknûte v místû, na které se chcete pozdûji
vrátit, tlaãítko ZERO MEMORY na dálkovém ovladaãi.
■
Zobrazení ãasového kódu se zmûní na poãítadlo a to se
vynuluje (zobrazí se 0:00:00). (Indikátor pamûti nuly).
■
Chcete-li tuto funkci zru‰it, stisknûte znovu tlaãítko ZERO
MEMORY.
2. Vyhledávání nulové pozice.
■
Po dokonãení pfiehrávání pfieviÀte kazetu rychl˘m posuvem
vpfied nebo vzad.
- Po dosaÏení nulové pozice se kazeta automaticky zastaví.
■
Po dokonãení záznamu pfiepnûte kameru do reÏimu PLAYER a
stisknûte tlaãítko (REW).
- Po dosaÏení nulové pozice se kazeta automaticky zastaví.
3. Zobrazení poãítadla se symbolem (Indikátor pamûti nuly) zmizí
a údaj se zmûní na ãasov˘ kód.
Poznámky
■
ReÏim ZERO MEMORY mÛÏe b˘t v následujících pfiípadech
automaticky zru‰en:
- Na konci úseku oznaãeného funkcí ZERO MEMORY.
- Pfii vyjmutí kazety.
- Pfii vyjmutí akumulátorové baterie nebo odpojení síÈového
adaptéru.
■
Pokud jsou na kazetû mezi jednotliv˘mi záznamy mezery, funkce
Zero Memory nemusí pracovat správnû.
M
M
ZERO MEMORY (Tlaãítko pamûti nuly)
Pfiehrávání
Playback
✤The MEMORY function works in both CAMERA and PLAYER
modes.
✤You can mark a point on a tape that you want to return to following
playback.
1. Press the ZERO MEMORY button on the remote control during
playback or before recording at the point you wish to return to.
■
The time code is changed to a tape counter that is set to zero
memory with the 0:00:00 (Zero memory indicator).
■
If you want to cancel the zero memory function, press the
ZERO MEMORY button again.
2. Finding the zero position.
■
When you have finished playback, fast forward or rewind the
tape.
- The tape stops automatically when it reaches the zero
position.
■
When you have finished recording, press the power switch on
the PLAYER and press the (REW) button.
- The tape stops automatically when it reaches the zero
position.
3. The tape counter with the (Zero memory indicator) disappears
from the display and the tape counter changes to the time code.
Notes
■
In the following situations, ZERO MEMORY mode may be
canceled automatically:
- At the end of the section marked with the ZERO MEMORY
function.
- When the tape is ejected.
- When you remove the battery pack or power supply.
■
The zero memory may not function correctly when there is a break
between recordings on the tape.
M
M
ZERO MEMORY
00792K VP-D903 UK+CZ (64~110) 6/23/04 9:55 AM Page 75

✤Tuto videokameru mÛÏete pouÏít jako videorekordér.
✤Na kazetu mÛÏete pofiídit záznam z videorekordéru (VCR) nebo
televizoru. 1. Pomocí kabelu AUDIO/VIDEO propojte
videokameru s videorekordérem nebo
televizorem.
2. Videokameru pfiepnûte do reÏimu PLAYER.
3. Zapnûte televizor nebo videorekordér.
4. Do videokamery vloÏte prázdnou kazetu,
která není zaji‰tûna proti náhodnému
vymazání.
■
Chcete-li nahrávat z pfiipojeného
videorekordéru, vloÏte do videorekordéru
nahranou kazetu VHS.
5. Stisknûte tlaãítko MENU, pomocí voliãe
nabídky (MENU SELECTOR) zv˘raznûte
poloÏku A/V a stisknûte voliã nabídky.
6. Voliãem nabídky zv˘raznûte poloÏku AV
IN/OUT a stiskem voliãe nabídky zvolte AV
IN.
7. Stiskem tlaãítka START/STOP pfiepnûte
videokameru do reÏimu záznamové pauzy (REC
PAUSE).
■
Na LCD monitoru se zobrazí nápis "PAUSE".
8. Zvolte TV program nebo zapnûte pfiehrávání na
videorekordéru.
9. Stiskem tlaãítka START/STOP spusÈte záznam.
■
Chcete-li záznam pozastavit, stisknûte znovu
tlaãítko START/STOP.
10. Záznam ukonãíte stiskem tlaãítka (STOP).
Poznámky
■
Pokud pofiizujete záznam nahrávky pfiehrávané na analogovém
videorekordéru, kter˘ nepfiehrává normální rychlostí (pfiehráváte
napfi. dvojnásobnou rychlostí nebo zpomalenû), na videokamefie
bude zobrazen pouze ‰ed˘ obraz.
■
Pokud chcete obraz videokamery sledovat na televizoru, pfiepnûte
nabídku AV IN/OUT na OUT.
Záznam v reÏimu PLAYER (pouze VP-D903i/D903Di)
Záznam v reÏimu PLAYER
ENGLISH CZECH
7676
Recording in PLAYER mode
✤You can use this camcorder as a recorder.
✤You can record a tape from VCR or TV.
1. Connect the camcorder and VCR or TV with
the AUDIO/VIDEO cable.
2. Set the power switch of the camcorder to
PLAYER mode.
3. Turn on the VCR or TV.
4. Insert the blank tape with protection tab
closed into the camcorder.
■
If you want to record from a connected
VCR, insert a recorded VHS tape into the
VCR.
5. Push the MENU button, move the MENU
SELECTOR to highlight A/V and push the
MENU SELECTOR.
6. Move the MENU SELECTOR to highlight AV
IN/OUT and push the MENU SELECTOR to
select AV IN.
7. Press the START/STOP button to set the
camcorder to REC PAUSE mode.
■
“PAUSE” on the LCD monitor.
8. Select the TV program or playback the VHS tape.
9. Press START/STOP button to start recording.
■
If you want to pause recording for a while,
press the START/STOP button again.
10. To stop recording, press the (STOP) button.
Notes
■
When you record the images being played back on analog VCR, if
they are not being played back in normal speed, (for example,
more than double speed or slow playback), only gre\y image
appears on the camcorder.
■
If you want to see the camcorder picture with a TV, set AV IN/OUT
menu to OUT.
Recording in PLAYER mode (VP-D903i/D903Di only)
PLAYER MODE
REC MODE
PHOTO SEARCH
PHOTO COPY
AUDIO MODE 12
SOUND1
AUDIO SELECT
WIND CUT
A / V SET
AV IN/OUT OUT
S-VIDEO
MIC
A/V
DC IN
ANTENNA
S-VIDEO
TV
VCR
CAMCORDER
A/V
S-VIDEO VIDEO
AUDIO(L)
AUDIO(R)
00792K VP-D903 UK+CZ (64~110) 6/23/04 9:55 AM Page 76

ENGLISH CZECH
7777
Pfiipojení k DV zafiízení
✤Propojení s jin˘m standardním zafiízením DV (Digital Video).
■
Standardní propojení DV zafiízení je velmi jednoduché.
Je-li pfiístroj vybaven rozhraním DV, mÛÏete pfiená‰et data
pomocí kabelu IEEE pfiipojeného k DV rozhraní.
!!! V˘bûru kabelu vûnujte prosím pozornost, protoÏe rozhraní
DV existuje ve dvou typech (ãtyfipólové a ‰estipólové). Tato
videokamera má rozhraní ãtyfipólové.
✤Pfii propojení rozhraní DV jsou video a audio signály pfiená‰eny
v digitálním formátu, coÏ zaruãuje vysokou kvalitu pfiená‰eného
obrazu.
Pfiipojení k PC
✤Chcete-li pfiená‰et data do PC, musíte do PC instalovat
pfiídavnou kartu s rozhraním IEEE 1394. (není souãástí
dodávky)
✤Obrazová frekvence zaznamenávaného video signálu závisí na
rychlosti a v˘konu PC.
Poznámky
■
Pfii pfienosu dat z videokamery do jiného DV zafiízení nemusí
nûkteré funkce pracovat.
JestliÏe k tomu dojde, odpojte prosím a znovu pfiipojte DV kabel
nebo vypnûte a znovu zapnûte napájení kamery.
■
Pokud pfiená‰íte data z videokamery do PC, funkãní PC tlaãítko je v
reÏimu M.PLAY nedostupné.
■
Videokameru a rozhraní IEEE1394 nepouÏívejte souãasnû, neboÈ v
tomto pfiípadû dojde k vypnutí rozhraní IEEE1394.
Pfienos dat prostfiednictvím rozhraní IEEE 1394
(i.LINK) - standardní datové pfiipojení DV
Pfienos dat prostfiednictvím rozhraní IEEE 1394
IEEE 1394 Data Transfer
Connecting to a DV device
✤ Connecting with other standard DV products.
■
A standard DV connection is quite simple.
If a product has a DV port, you can transfer data by
connecting to the DV port using an IEEE cable.
!!! Please be careful since there are two types of DV ports,
(4pin, 6pin). This camcorder has a 4pin terminal.
✤ With a digital connection, video and audio signals are
transmitted in digital format, allowing high quality images
to be transferred.
Connecting to a PC
✤ If you want to transmit data to a PC, you must install an
IEEE 1394 add-on card onto the PC. (not supplied)
✤ The frame rate recorded for video capturing is dependent on
the capacity of the PC.
Notes
■
When you transmit data from the camcorder to another DV device,
some functions may not work.
If this occurs, please reconnect the DV cable or turn the power
OFF and ON again.
■
When you transmit data from the camcorder to PC,
PC function button is not available in M.PLAY mode.
■
Do not use the camcorder and IEEE1394 together as this will
cause IEEE1394 to shut off.
Transferring IEEE1394 (i.LINK)-DV standard data connections
00792K VP-D903 UK+CZ (64~110) 6/23/04 9:55 AM Page 77

●
PoÏadavky na systém
■
CPU : kompatibilní s Intel®Pentium III™450 MHz nebo rychlej‰í.
■
Operaãní systém : Windows®98SE, ME, XP, Mac OS (9.1~10.2)
■
PamûÈ RAM : více neÏ 64 MB
■
Pfiídavná nebo vestavûná karta s rozhraním IEEE 1394
Záznam s propojovacím DV kabelem (pouze VP-D903i/D903Di)
1. Pfiepínaã POWER nastavte do polohy
PLAYER.
2. Pomocí DV kabelu (není souãástí
dodávky) propojte rozhraní DV
videokamery s rozhraním DV jiného
DV zafiízení.
■
Ovûfite si, zda je na LCD monitoru
zobrazen nápis (DV IN).
3. Tlaãítkem START/STOP pfiepnûte kameru do reÏimu REC
PAUSE.
■
Na LCD monitoru se zobrazí nápis PAUSE.
4. Na pfiipojeném DV zafiízení spusÈte pfiehrávání a sledujte obraz na
videokamefie.
5. Stiskem tlaãítka START/STOP zahajte záznam.
■
Chcete-li záznam doãasnû pfieru‰it, stisknûte znovu tlaãítko
START/STOP.
6. Záznam ukonãíte stiskem tlaãítka (STOP).
Poznámky
■
Pfii pouÏití videokamery jako videorekordéru se zobrazení na LCD
monitoru mÛÏe jevit jako nestabilní, zaznamenávan˘ obraz v‰ak
nebude ovlivnûn.
■
Správn˘ prÛbûh ãinnosti není u v‰ech v˘‰e popsan˘ch operaãních
systémÛ zaruãen.
DV
Pfienos dat prostfiednictvím rozhraní IEEE 1394
ENGLISH CZECH
7878
IEEE 1394 Data Transfer
●
System requirements
■
CPU : faster Intel®Pentium III™450Mhz compatible.
■
Operating system : Windows®98SE, ME, XP, Mac OS (9.1~10.2)
■
Main memory : more than 64 MB RAM
■
IEEE1394 add-on card or built in IEEE1394 card
Recording with a DV connection cable (VP-D903i/D903Di only)
1. Set the power switch to PLAYER mode.
2. Connect the DV cable (not supplied)
from the DV IN/OUT port of the
camcorder to the DV IN/OUT port of the
other DV device.
■
Make sure that (DV IN) appears
on the screen.
3. Press the START/STOP button to begin
REC PAUSE mode.
■
PAUSE is displayed on the OSD.
4. Start playback on the other DV device while you monitor
the picture.
5. Press the START/STOP button to start recording.
■
If you want to pause recording momentarily, press
the START/STOP button again.
6. To stop recording, press the (STOP) button.
Notes
■
When using this camcorder as a recorder, the pictures that appear
on a monitor may seem uneven, however recorded pictures will not
be affected.
■
Operation is not guaranteed for all computer environments
recommended above.
DV
DV
USB
00792K VP-D903 UK+CZ (64~110) 6/23/04 9:55 AM Page 78

ENGLISH CZECH
7979
●
Pfienos digitálního (statického) obrazu prostfiednictvím rozhraní
USB
✤Statické obrazy / filmy mÛÏete snadno pfiená‰et z pamûti do PC
pfies rozhraní USB, bez nutnosti instalace roz‰ifiující PC karty.
✤Obrazová data lze pfiená‰et do PC pfies rozhraní USB.
✤Chcete-li pfiená‰et data do PC, musíte instalovat software
(ovladaã, editaãní software) dodávan˘ s videokamerou.
PoÏadavky na systém
■
CPU : kompatibilní s Intel®Pentium III™
450 MHz nebo rychlej‰í
■
Operaãní systém : Windows®98SE/ME/
2000/XP
■
PamûÈ RAM : 128 MB nebo více
■
CD-ROM : 4 x nebo rychlej‰í
■
Grafická karta : 65 000 barev nebo lep‰í
■
Dostupné USB rozhraní
■
Pevn˘ disk : minimálnû 4 GB
(doporuãeno 8 GB)
Poznámky
■
Intel®Pentium III™je ochrannou známkou spoleãnosti Intel
Corporation.
■
Windows®je ochrannou známkou spoleãnosti Microsoft®
Corporation.
■
V‰echny ostatní znaãky a názvy jsou vlastnictvím sv˘ch fiádn˘ch
vlastníkÛ.
■
Správn˘ prÛbûh ãinnosti není u v‰ech v˘‰e popsan˘ch operaãních
systémÛ zaruãen.
Rozhraní USB
USB interface
●
Transferring a Digital Image through a USB Connection
✤ You can easily transfer still images/movies from a MEMORY
STICK to a PC without additional add-on cards via a USB
connection.
✤ You can transfer an image to a PC via a USB connection.
✤If you transfer data to a PC, you need to install the software
(Driver, Editing software) supplied with the camcorder.
System Requirements
■
CPU : Intel®Pentium III™450 processor
compatible or better
■
Operating system : Windows®98SE/ME/
2000/XP
■
RAM : 128 MB or more
■
CD-ROM: 4x CD-ROM drive
■
VIDEO : 65,000-colour or better
video display card
■
Available USB port (V1.1)
■
Hard Disc : 4GB (8GB recommended)
Notes
■
Intel®Pentium III™is a trademark of the Intel Corporation.
■
Windows®is a registered trademark of the Microsoft®Corporation.
■
All other brands and names are property of their respective
owners.
■
Operations are not guaranteed for all of the recommended
computer environments mentioned above.
00792K VP-D903 UK+CZ (64~110) 6/23/04 9:55 AM Page 79

Instalace software DVC Media 6.1
✤
Pfied instalací software nepfiipojujte videokameru k PC.
✤
JestliÏe je p
fi
ipojena dal‰í kamera nebo skener, p
fi
edem je prosím odpojte.
Instalace software
1. Do CD-ROM mechaniky vlo
Ï
te pfiilo
Ï
ené CD se
softwarem.
- Na monitoru se zobrazí instalaãní nabídka.
2. Jestli
Ï
e se po vlo
Ï
ení CD nezobrazí úvodní stránka s
nabídkou instalace, poklepejte na polo
Ï
ku "Spustit" v
nabídce Start OS Windows a spusÈte soubor
SETUP.EXE.
- Pokud má CD-ROM mechanika pfiifiazeno
písmeno "D
:\
", napi‰te, "D
:\
setup.exe" a stisknûte
klávesu ENTER.
3. Klepnûte na ikonu odpovídající instalaci zvoleného softwaru. (Program
automaticky zkontroluje a nainstaluje potfiebn˘ ovladaã pro PC)
■
Ovladaã DVC: Ovladaã USB PC CAMERA (Capture, Twain)
■
DVC Media 6.1: Aplikaãní software
■
Foto editor: Editaãní software
■
Formátorvací program: Pou
Ï
ít v pfiípadû, formátujete-li pamûÈovou
kartu na va‰em PC
PouÏití funkce “PC camera”
✤
Tuto videokameru lze pou
Ï
ít jako webovou kameru (PC CAMERA).
Videokameru lze pou
Ï
ít pro tyto funkce po pfiipojení na webové
stránky umoÏÀující obrazov˘ video "chat".
✤
Pfiipojujete-li se na webové stránky, které poskytují video "chat",
mÛÏete pro tyto funkce pouÏít va‰i videokameru.
✤
Pokud videokameru pouÏijte na PC s nainstalovan˘m software
Net-Meeting, mÛÏete pofiádat i videokonference.
✤
V reÏimu PC CAMERA se pouÏívá rozli‰ení 160 x 120 pixelÛ.
(320 x 240)
1. Pfiepínaã reÏimu nastavte do polohy Tape nebo Memory Stick, hlavní
vypínaÏ do polohy CAMERA.
2. Jeden konec USB kabelu pfiipojte k USB zásuvce na videokamefie, druh˘
konec do USB konektoru poãítaãe.
Poznámka
■
UÏivatelská pfiíruãka programu DVC Media 6.1 se nachází na pfiiloÏeném
instalaãním CD ve formátu PDF (Adobe).
UÏivatelskou pfiíruãku si mÛÏete prohlédnout pomocí programu Acrobat
Reader, kter˘ je také uloÏen na instalaãním CD. (Program Acrobat
Reader je bezplatn˘ software spoleãnosti Adobe Systems, Inc.)
Rozhraní USB
ENGLISH CZECH
8080
USB interface
Installing DVC Media 6.1 Software
✤Do not connect the camcorder to PC before installing the Software.
✤If another camera or scanner is connected, please disconnect it in advance.
Software installation
1. Insert the software CD into CD-ROM drive.
-Installation selection screen appears in the
monitor.
2. If the installation selection screen does not appear after
inserting the CD click “Run” on the Windows “Start”
menu and execute SETUP.EXE file to begin installation.
-When CD-ROM drive is set to “D:drive”, type
“D:\setup.exe” and press Enter.
3. Click one of the icons listed below to install the selected
software. (The program automatically check and install the driver which the
PC is needed)
■
DVC Driver: USB PC CAMERA Driver (Capture driver, Twain driver)
■
DVC Media 6.1: PC Application software
■
Photo Editor: Editing Software
■
MS Formatter: Using when you format Memory Stick on your PC
Using the “PC camera” function
✤You can use this camcorder as a PC CAMERA.
It is possible to use your camcorder with Web sites that require
video & chat functions.
✤When you connect to a Web site that can provide
video and chat
functions, you can use your camcorder for such functions.
✤Using the camcorder with PC installed Net-meeting software, you can
conduct video conference.
✤The screen size of PC CAMERA is 160
✕
120 Pixel. (320
✕
240)
1. Set the mode switch to Tape or Memory Stick, set the power switch to
CAMERA.
2. Connect one end of the USB cable to the USB jack on the camcorder and
the other end to the USB connector on your computer.
Note
■
DVC Media 6.1 User’s Manual is included on the accompanying CD in
Adobe’s Portable Document Format (PDF).
The user’s manual can be viewed using Acrobat Reader software, which is
also included on the CD. (The Acrobat Reader is a freeware product of
Adobe Systems, Inc.)
1.
00792K VP-D903 UK+CZ (64~110) 6/23/04 9:55 AM Page 80

ENGLISH CZECH
8181
Pfiipojení k PC
1. K USB portu na PC pfiipojte USB
kabel.
2. Druh˘ konec USB kabelu pfiipojte ke
správné zásuvce na videokamefie.
(Zdífika USB)
3. Pfiipojte audio kabel ke vstupu Line
va‰eho poãítaãe.
Není-li poãítaã vybaven vstupem Line,
pfiipojte audio kabel ke vstupu MIC
(mikrofon). PouÏijete-li konektor MIC,
mÛÏe se stát, Ïe usly‰íte urãité zvukové
‰umy.
Poznámky
■Pokud odpojíte USB kabel od PC nebo videokamery bûhem
pfienosu, pfienos dat se zastaví a mÛÏe dojít k jejich poru‰ení.
■Pokud pfiipojíte USB kabel k va‰emu PC pfies rozboãovaã USB
HUB nebo jej propojíte spolu s jin˘m USB zafiízením, videokamera
nemusí pracovat správnû.
- V tomto pfiípadû z PC odeberte v‰echna USB zafiízení a
videokameru znovu pfiipojte.
■Zapojení DV (IEEE1394) je urãeno pro vy‰‰í kvalitu pfienosu obrazu.
Rozhraní USB
USB interface
Connecting to a PC
1. Connect a USB cable to the USB port
on the PC.
2. Connect the other end of the USB
cable into the proper terminal on the
camcorder. (USB jack)
3. Connect the audio cable to the Line
input jack of the PC.
If the PC has no Line input jack,
connect the audio cable to the MIC
input jack. There is a possibility you’ll
here some audio noise if you use the
MIC jack.
Notes
■If you disconnect the USB cable from the PC or the camcorder
while transferring, the data transmission will stop and the data may
be corrupted.
■If you connect the USB cable to a PC via a USB HUB or
simultaneously connect the USB cable along with other USB
devices, the camcorder may not work properly.
- If this occurs, remove all USB devices from the PC and
reconnect the camcorder.
■DV (IEEE1394) connection is encouraged for higher quality image
transmission.
DV
USB
USB Cable
USB AUDIO Cable
00792K VP-D903 UK+CZ (64~110) 6/23/04 9:55 AM Page 81

✤Na kartu Memory Stick se ukládají a archivují statické nebo
pohyblivé obrazy pofiízené videokamerou.
Funkce karty Memory Stick
✤Záznam digitálních fotografií a zábûrÛ ve formátu
MJPEG.
✤ProhlíÏení fotografií a zábûrÛ ve formátu MJPEG.
■
Jednotlivû
■
V sekvenci (SLIDE SHOW )
■
ProhlíÏení vût‰ího poãtu fotografií souãasnû
✤Ochrana fotografií pfied náhodn˘m vymazáním
✤Mazání fotografií zaznamenan˘ch na kartû
✤Oznaãování fotografií pro tisk
✤Formátování karty
Poznámky
■
Pfii záznamu na kartu Memory Stick mÛÏete vyuÏít vût‰inu funkcí
videokamery.
■
Pfii záznamu na kartu se zobrazí symbol “ ”.
■
Pfii záznamu nebo otevírání fotografie kartu Memory Stick
nevyjímejte ani nevkládejte.
- VloÏením nebo vyjmutím karty Memory Stick bûhem ukládání
nebo otevírání fotografie mÛÏe dojít k po‰kození dat.
■
JestliÏe chcete v‰echny fotografie zaznamenané na kartû Memory
Stisk uchovat, nastavte na kartû západku ochrany proti vymazání do
polohy LOCK (zámek).
●
"Memory Stick" a jsou ochranné známky spoleãnosti Sony
Corporation.
●
V‰echny ostatní znaãky a názvy zmínûné v tomto dokumentu jsou
vlastnictvím sv˘ch fiádn˘ch vlastníkÛ.
Symboly "™" a "®" nejsou v této pfiíruãce v kaÏdém jednotlivém
pfiípadû uvádûny.
●
S touto kamerou nelze pouÏít karty typu "Memory Stisk PRO".
PamûÈová karta MEMORY STICK
(DoplÀkové pfiíslu‰enství)
TM
TM
ReÏim digitálního fotoaparátu
ENGLISH CZECH
8282
Digital Still Camera mode
✤The Memory Stick stores and manages still images or moving
images recorded by the camera.
Memory Stick Functions
✤Recording still images and MJPEG movie
✤Viewing still images and MJPEG movie
■
Single
■
Slide show
■
Multi display
✤Protecting images against accidental erasure
✤Deleting images recorded on a Memory Stick
✤Print marking still images
✤Formatting a Memory Stick
Notes
■
You can use most of the camera’s functions when recording to the
Memory Stick.
■
“” appears on the screen while recording to the Memory
Stick.
■
While recording or loading an image, do not eject or insert the
Memory Stick.
- Inserting or ejecting a Memory Stick while recording or loading
an image can cause data corruption.
■
If you want to save all images on the Memory Stick, set the write
protect tab on the Memory Stick to LOCK.
●
“Memory Stick” and are trademarks of Sony Corporation.
●
All other product names mentioned herein may be the trademarks or
registered trademarks of their respective companies. Furthermore,
“™”and “®” are not mentioned in each case in this manual.
●
“Memory Stick PRO” can not be used with this unit.
MEMORY STICK (Optional Accessory)
TM
TM
Terminal
Protection
tab
00792K VP-D903 UK+CZ (64~110) 6/23/04 9:55 AM Page 82

ENGLISH CZECH
Vkládání a vyjímání karty Memory Stick
●
Vkládání karty Memory Stick
1. Hlavní vypínaã pfiepnûte do polohy OFF.
2. Kartu Memory Stick zasuÀte ve smûru ‰ipky do
‰tûrbiny umístûné na spodní stranû videokamery.
●
Vyjímání karty Memory Stick
1. Hlavní vypínaã pfiepnûte do polohy OFF.
2. Na kartu Memory Stick zatlaãte – poté vyskoãí z
kamery automaticky.
3. Kartu vytáhnûte.
✤Kartu se nepokou‰ejte vytáhnout, aniÏ byste na ni
nejdfiíve zatlaãili.
Poznámky
■
JestliÏe spínaã kamery nastavíte do polohy
M.PLAY, zobrazí se poslední zaznamenaná
fotografie.
- Pokud nejsou na kartû uloÏeny Ïádné
fotografie, zobrazí se nápis "NO STORED
PHOTO!".
■
Bûhem záznamu, otevírání, mazání nebo formátování karty
nevypínejte napájení kamery.
■
Pfied zasunutím nebo vysunutím pamûÈové karty kameru vÏdy
vypnûte. V opaãném pfiípadû mÛÏete dojít ke ztrátû dat na kartû.
■
NedopusÈte, aby kontakty na pamûÈové kartû pfii‰ly do styku s
kovov˘mi souãástmi.
■
PamûÈové kartu neoh˘bejte a nevystavujte nárazÛm.
■
Po vytaÏení z videokamery uloÏte prosím kartu do pouzdra -
zabráníte tak jejímu po‰kození statick˘m nábojem.
■
Údaje uloÏené na kartû mohou b˘t následkem nesprávného pouÏití,
elektrostatického náboje, elektrického ru‰ení nebo zásahu uÏivatele
zmûnûny nebo ztraceny.
DÛleÏité fotografie ukládejte samostatnû.
■
Spoleãnost Samsung není odpovûdná za ztrátu dat z dÛvodu
nesprávného pouÏívání karty.
■
Je-li k videokamefie pfiipojen USB kabel, nejsou v reÏimu M.PLAY
k dispozici tlaãítka (FWD), (REV), (STOP), S.SHOW,
MULTI DISP.
ReÏim digitálního fotoaparátu
Digital Still Camera mode
Inserting and ejecting the Memory Stick
●
Inserting the Memory Stick
1. Turn the Power switch to OFF.
2. Insert the Memory Stick into the Memory Stick
slot located beneath the camcorder,
in the direction of the arrow.
●
Ejecting the Memory Stick
1. Turn the Power switch to OFF.
2. Push the Memory Stick, it will move out of the
camcorder automatically.
3. Pull out the Memory Stick.
✤Do not attempt to pull the Memory Stick out
without first pushing it in.
Notes
■
If you set the camcorder to M.PLAY mode, the last
recorded image appears.
- If there are no recorded images on the Memory
Stick, “NO STORED PHOTO!” will display on the screen.
■
Do not turn the power off while recording, loading, erasing or
formatting.
■
Please turn the power off before you insert or eject the Memory
Stick to avoid losing data.
■
Do not allow metal substances to come in contact with the
terminals of the Memory Stick.
■
Do not bend, drop or apply strong shock to Memory Stick.
■
After pulling the Memory Stick out from the camcorder, please
keep the Memory Stick in a soft case to prevent static shock.
■
The stored contents may be changed or lost as a result of misuse,
static electricity, electric noise or repair.
Save important images separately.
■
Samsung is not responsible for data loss due to misuse.
■
If the USB cable is connected to the camcorder, the (FWD),
(REV), (STOP), S.SHOW, MULTI DISP. buttons are not
available in M.PLAY mode.
8383
00792K VP-D903 UK+CZ (64~110) 6/23/04 9:55 AM Page 83

Struktura sloÏek a souborÛ na pamûÈové kartû
✤
Statické snímky (fotografie) se na pamûÈovou kartu
ukládají ve formátu JPEG.
✤
Pohyblivé zábûry se na kartu ukládají ve formátu
MJPEG.
✤
KaÏd˘ soubor má své ãíslo a v‰echny soubory jsou
uloÏeny do sloÏky.
■
Soubory jsou ãíslovány v rozsahu DCAM0001 aÏ
DCAM9999 a ãísla jsou postupnû pfiidûlována
kaÏdé uloÏené fotografii.
■
KaÏdá sloÏka je ãíslována od 100SSDVC do
999SSDVC a uloÏena na kartu.
Obrazov˘ formát
✤
Statické snímky (fotografie)
■
Komprimace do formátu JPEG
(Joint Photographic Experts Group).
■
Poãet pixelÛ je 1152
✕
864, 576
✕
432 v kaÏdém
reÏimu.
✤
Pohyblivé zábûry
■
Zábûry jsou komprimovány do formátu MJPEG (Motion Joint
Photographic Experts Group).
■
Poãet pixelÛ je 320
✕
240, 160
✕
120 v kaÏdém reÏimu.
✤
Videokameru mÛÏete pouÏít jako digitální fotoaparát (DSC).
✤
Chcete-li kameru pouÏít jako digitální fotoaparát, pfiepínaã reÏimu musíte
pfiepnout do polohy pamûÈová karta (MEMORY STICK).
■
ReÏim M.REC
(reÏim Memory RECORD)
1. Pfiepínaã reÏimu nastavte do
polohy MEMORY STICK.
2. Hlavní vypínaã pfiepnûte do polohy
CAMERA.
■
ReÏim M.PLAY
(reÏim Memory PLAYBACK)
1. Pfiepínaã reÏimu nastavte do
polohy MEMORY STICK.
2. Hlavní vypínaã pfiepnûte do polohy
PLAYER.
Volba reÏimu CAMCORDER
ReÏim digitálního fotoaparátu
ENGLISH CZECH
8484
Digital Still Camera mode
Structure of folders and files on the Memory Stick
✤The still images that you recorded are saved in JPEG
file format on the Memory Stick.
✤The moving images that you recorded are saved
in MJPEG file format on the Memory Stick.
✤Each file has a file number and all files are assigned
to a folder.
■
A file number from DCAM0001 to DCAM9999 is
sequentially assigned to each recorded image.
■
Each folder is numbered from 100SSDVC to
999SSDVC and recorded on the Memory Stick.
Image Format
✤Still image
■
Images are compressed in JPEG
(Joint Photographic Experts Group) format.
■
The number of pixels are 1152
✕
864,
576
✕
432 in each mode.
✤Moving Image
■
Images are compressed in MJPEG (Motion Joint Photographic
Experts Group) format.
■
The number of pixels are 320
✕
240, 160
✕
120 in each mode.
✤You can use this camcorder as a Digital Still Camera (DSC).
✤You have to set the mode switch to MEMORY STICK
position to use this camcorder as a Digital Still Camera.
■
M.REC mode
(Memory RECORD mode)
1. Set the mode switch to
MEMORY STICK.
2. Set the power switch to
CAMERA.
■
M.PLAY mode
(Memory PLAYBACK mode)
1. Set the mode switch to
MEMORY STICK.
2. Set the power switch to PLAYER.
Selecting the CAMCORDER mode
DCIM
100 SSDVC
DCAM 0001
DCAM 0002
101SSDVC
.
.
.
.
File number
Folder number
000-0000
*M. PLAY
+
: M.REC
mode
+
: M.PLAY
mode
00792K VP-D903 UK+CZ (64~110) 6/23/04 9:55 AM Page 84

ENGLISH CZECH
8585
✤U ukládan˘ch fotografií lze zvolit kvalitu.
Nastavení kvality
1. Pfiepínaã reÏimu nastavte do polohy
MEMORY STICK.
2. Hlavní vypínaã pfiepnûte do polohy
CAMERA.
3. Stisknûte tlaãítko MENU.
■
Zobrazí se nabídka.
4. Pomocí voliãe nabídky (MENU
SELECTOR) zv˘raznûte poloÏku
MEMORY.
5. Stiskem voliãe nabídky vstupte do
vedlej‰í nabídky.
6. Pomocí voliãe nabídky (MENU
SELECTOR) zv˘raznûte poloÏku
PHOTO QUALITY.
7. Stisknûte tlaãítko voliã nabídky (MENU
SELECTOR).
8. Pomocí voliãe nabídky zvolte kvalitu
obrázku.
■
Kvalitu obrázku potvrìte stiskem
voliãe nabídky.
■
Pokud vedlej‰í nabídku opustíte, aniÏ byste stiskli voliã nabídky
(MENU SELECTOR), reÏim kvality zÛstane beze zmûny.
9. Nabídku opustíte tlaãítkem MENU.
●Poãet fotografií na pamûÈové kartû
- Skuteãn˘ poãet fotografií, které lze na kartu zaznamenat, závisí na
rozmûrech fotografie.
SUPERFEIN 1152
x
864 Asi 12 Asi 24
576
x
432 Asi 49 Asi 99
FEIN 1152
x
864 Asi 24 Asi 49
576
x
432 Asi 99 Asi 198
NORMAL 1152
x
864 Asi 49 Asi 99
576
x
432 Asi 165 Asi 331
Volba kvality fotografie
ReÏim digitálního fotoaparátu
Digital Still Camera mode
✤You can select the quality of a still image to be recorded.
Select the photo quality
1. Set the mode switch to MEMORY
STICK.
2. Set the power switch to the CAMERA
mode.
3. Press the MENU button.
■
The menu list will appear.
4. Move the MENU SELECTOR to
highlight MEMORY.
5. Push the MENU SELECTOR to
enter the sub-menu.
6. Move the MENU SELECTOR to
highlight PHOTO QUALITY in the
submenu.
7. Push the MENU SELECTOR.
8. Using the MENU SELECTOR, select
the image quality.
■
Push the MENU SELECTOR to
confirm the image quality.
■
If you exit the sub-menu without
pushing the MENU SELECTOR, the quality mode is not changed.
9. To exit, press the MENU button.
●Number of images on the Memory Stick
- The actual number that you can record varies depending on the image
size.
QUALITY Still Image Size 8MB 16MB
SUPER FINE 1152
✕
864 Approx.12 Approx.24
576
✕
432 Approx.49 Approx.99
FINE 1152
✕
864 Approx.24 Approx.49
576
✕
432 Approx.99 Approx.198
NORMAL 1152
✕
864 Approx.49 Approx.99
576
✕
432 Approx.165 Approx.331
Selecting the image quality
M.REC MODE
INITIAL
PRINT MARK
PROTECT
PHOTO QUALITY
FILE NO.
DELETE
FORMAT
IMAGE SIZE
MJPEG SIZE
CONTIN. SHOT
CAMERA
A/V
MEMORY
VIEWER
M.REC MODE
MEMORY SET
PRINT MARK
PROTECT
PHOTO QUALITY
FILE NO.
DELETE
FORMAT
IMAGE SIZE
MJPEG SIZE
320X240
1152X864
000
SERIES
CONTINUOUS SHOT
M.REC MODE
NORMAL
SUPER FINE
FINE
MEMORY SET
PHOTO QUALITY
Velikost statického
snímku (fotografie) 16 MB
KVALITA 8MB
00792K VP-D903 UK+CZ (64~110) 6/23/04 9:55 AM Page 85

Volba velikosti zaznamenané fotografie
✤Zvolte velikost statického obrazu, kter˘ bude zaznamenán.
1. Pfiepínaã reÏimu nastavte do polohy MEMORY
STICK.
2. Hlavní vypínaã pfiepnûte do polohy CAMERA.
3. Stisknûte tlaãítko MENU.
■
Zobrazí se seznam poloÏek nabídky.
4. Pomocí voliãe nabídky (MENU SELECTOR)
zv˘raznûte poloÏku MEMORY a stisknûte voliã
nabídky.
5. Z vedlej‰í nabídky zvolte poloÏku IMAGE SIZE a
stisknûte voliã nabídky.
■
Pfii kaÏdém stisknutí se velikost fotografie mezi
hodnotami 1152 x 864 a 576 x 432.
6. Nabídku opustíte stisknutím tlaãítka MENU.
Poznámka
■
Fotografie zaznamenané ve va‰í kamefie v
rozli‰ení 1152 x 864 nemusí b˘t na ostatních
digitálních zafiízeních, která nepodporují toto
rozli‰ení, správnû zobrazeny.
ReÏim digitálního fotoaparátu
ENGLISH CZECH
Digital Still Camera mode
8686
Selecting the recording image size
✤Select the image size of still image to be recorded.
1. Set the mode switch to MEMORY STICK.
2. Set the power switch to the CAMERA mode.
3. Press the MENU button.
■
The menu list will appear
4. Use the MENU SELECTOR to highlight MEMORY
and push the MENU SELECTOR.
5. Select IMAGE SIZE from the submenu and push the
MENU SELECTOR.
■
The IMAGE SIZE toggles between 1152
✕
864
and 576
✕
432 with each push.
6. To exit the menu, press the MENU
button.
Note
■
Still images that are recorded at
1152 ✕864 on your camcorder, may
not playback properly on other digital
devices that do not support this image size.
M.REC MODE
INITIAL
PRINT MARK
PROTECT
PHOTO QUALITY
FILE NO.
DELETE
FORMAT
IMAGE SIZE
MJPEG SIZE
CONTIN. SHOT
CAMERA
A/V
MEMORY
VIEWER
M.REC MODE
MEMORY SET
PRINT MARK
PROTECT
PHOTO QUALITY
FILE NO.
DELETE
FORMAT
IMAGE SIZE
MJPEG SIZE
320X240
1152X864
000
SERIES
CONTINUOUS SHOT
[ 1 0 / 1 4 ]
3 2 0 0 0 min
1152
F
Image Size
00792K VP-D903 UK+CZ (64~110) 6/23/04 9:55 AM Page 86

ENGLISH CZECH
8787
Volba velikosti pohyblivého obrazu
1. Pfiepínaã reÏimu nastavte do polohy MEMORY
STICK.
2. Vypínaã nastavte do polohy CAMERA.
3. Stisknûte tlaãítko MENU.
4. Pomocí voliãe nabídky (MENU SELECTOR)
zv˘raznûte poloÏku MEMORY.
5. Stiskem voliãe nabídky vstupte do vedlej‰í
nabídky.
6. Pomocí voliãe nabídky (MENU SELECTOR)
zv˘raznûte poloÏku MJPEG SIZE.
7. Stisknûte voliã nabídky (MENU SELECTOR).
■
Pfii kaÏdém stisknutí se velikost pohyblivého
obrazu (MJPEG SIZE) mûní mezi hodnotami
320 x 240 a 160 x 120.
●Maximální doba záznamu pohyblivého obrazu
Maximální doba záznamu
320
~
240 15 sekund
160
~
120 60 sekund
ReÏim digitálního fotoaparátu
Digital Still Camera mode
Selecting the moving picture size
1. Set the mode switch to MEMORY STICK position.
2. Set the power switch to CAMERA mode.
3. Press the MENU button.
4. Move the MENU SELECTOR to highlight
MEMORY.
5. Push the MENU SELECTOR to enter the
sub-menu.
6. Move the MENU SELECTOR to highlight MJPEG
SIZE.
7. Push the MENU SELECTOR.
■
The MJPEG SIZE toggles between
320
✕
240 - 160
✕
120 with each push.
●Maximum recording time of moving picture
MJPEG SIZE Maximum recording time
320
✕
240 15 seconds
160
✕
120 60 seconds
M.REC MODE
INITIAL
PRINT MARK
PROTECT
PHOTO QUALITY
FILE NO.
DELETE
FORMAT
IMAGE SIZE
MJPEG SIZE
CONTIN. SHOT
CAMERA
A/V
MEMORY
VIEWER
M.REC MODE
MEMORY SET
PRINT MARK
PROTECT
PHOTO QUALITY
FILE NO.
DELETE
FORMAT
IMAGE SIZE
MJPEG SIZE
320X240
1152X864
000
SERIES
CONTINUOUS SHOT
Velikost pohyblivého
obrazu (MJPEG SIZE)
00792K VP-D903 UK+CZ (64~110) 6/23/04 9:55 AM Page 87

Záznam obrazÛ v fiadû
✤
MÛÏete provádût záznam statick˘ch obrazÛ v fiadû.
✤
Pfied provádûním záznamu zvolte jeden ze tfií moÏn˘ch, níÏe popsan˘ch reÏimÛ.
■
NORMAL ( ) : Va‰e kamera mÛÏe
zaznamenat aÏ 2 statické obrazy v rozli‰ení
1152 x 864 nebo 6 statick˘ch obrazÛ v
rozli‰ení 576 x 432 v intervalu asi 0,7
sekundy.
■
HIGH SPEED ( ) : Va‰e kamera
zaznamená aÏ 9 statick˘ch obrazÛ v
rozli‰ení 576 x 432 v intervalu asi 0,07
sekundy.
- Rozli‰ení v tomto reÏimu je pouze
576 x 432.
■
MULTI SCENE ( 6, 9) : Va‰e kamera
zaznamená 6 nebo 9 statick˘ch obrazÛ v intervalu 0,4
sekundy a zobrazí tyto obrazy v jednom zobrazení, které
bude rozdûleno na 6 nebo 9 polí. Statické obrazy jsou
zaznamenány v rozli‰ení 576 x 432.
Volba reÏimu CONTINUOUS SHOT
(záznam statick˘ch obrazÛ v ãasovém intervalu)
1. Pfiepínaã reÏimu nastavte do polohy MEMORY STICK.
2. Hlavní vypínaã pfiepnûte do polohy CAMERA.
3. Stisknûte tlaãítko MENU, pomocí voliãe nabídky (MENU
SELECTOR) zv˘raznûte poloÏku MEMORY.
4. Pomocí voliãe nabídky (MENU SELECTOR) zv˘raznûte
poloÏku CONTINUOUS SHOT.
5. Stisknûte voliã nabídky (MENU SELECTOR).
6. Pomocí voliãe nabídky zvolte reÏim CONTINUOUS SHOT.
■
Stisknutím voliãe nabídky potvrìte reÏim CONTINUOUS
SHOT.
■
Pokud vedlej‰í nabídku opustíte, aniÏ byste stiskli voliã
nabídky (MENU SELECTOR), reÏim CONTINUOUS
SHOT zÛstane beze zmûny.
7. Nabídku opustíte stisknutím tlaãítka MENU.
Poznámky
■
Volba reÏimu NORMAL
- Záznam pokraãuje aÏ do maximálního poãtu statick˘ch
obrazÛ, zatímco je zcela stisknuto tlaãítko PHOTO.
Uvolnûním tlaãítka PHOTO dojde k ukonãení záznamu.
■
Volba reÏimu High Speed
-
Záznam probíhá a
Ï
do ulo
Ï
ení 9 statick˘ch obrazÛ v intervalu
0,07 sekundy, zatímco je zcela stisknuto tla
ã
ítko PHOTO.
■
Bûhem tohoto typu záznamu nepracuje blesk.
■
Skuteãn˘ poãet fotografií, které lze tímto zpÛsobem na kartu zaznamenat, závisí
na velikosti obrazu a na kapacitû pamûÈové karty Memory stick.
H
ReÏim digitálního fotoaparátu
ENGLISH CZECH
Digital Still Camera mode
Recording images continuously
✤You can record still images continuously.
✤Select one of the three modes described below before recording.
■
NORMAL( ) : Your camcorder
records up to 2 still images in
1152
✕
864 size or 6 still images in
576
✕
432 size at about 0.7sec
intervals.
■
HIGH SPEED ( ) :
Your camcorder records up to 9 still
images in 576
✕
432 size at about
0.07sec intervals.
- Recording image size is
576
✕
432 only
■
MULTI SCENE ( 6, 9) : Your camcorder
records 6 or 9 still images at about 0.4sec intervals
and displays the images on a single page divided into
six or nine boxes. Still images are recorded in
576 ✕432 size.
Select the CONTINUOUS SHOT
1. Set the mode switch to MEMORY STICK.
2. Set the power switch to the CAMERA mode.
3. Press the MENU button and move the MENU SELECTOR to
highlight MEMORY.
4. Move the MENU SELECTOR to highlight CONTINUOUS
SHOT in the submenu.
5. Push the MENU SELECTOR.
6. Using the MENU SELECTOR, select the continuous shot.
■
Push the MENU SELECTOR to confirm the continuous
shot.
■
If you exit the sub-menu without pushing the MENU
SELECTOR, the continuous shot mode is not changed.
7. To exit, press the MENU button.
Notes
■
When selecting NORMAL
- Recording continues up to the maximum number of still
images
while
pressing PHOTO
button fully down.
Release PHOTO button to STOP recording.
■
When selecting High Speed
- Recording continues up to the 9 still images with 0.07
sec intervals when the PHOTO button is pressed fully
down.
■
During recording images continuously, the flash does not work.
■
The number of images you can record continuously varies depending on the
image size and the capacity of the Memory stick.
H
8888
< MULTI SCENE 6 >
< MULTI SCENE 9 >
M.REC MODE
INITIAL
PRINT MARK
PROTECT
PHOTO QUALITY
FILE NO.
DELETE
FORMAT
IMAGE SIZE
MJPEG SIZE
CONTIN. SHOT
CAMERA
A/V
MEMORY
VIEWER
M.REC MODE
MEMORY SET
PRINT MARK
PROTECT
PHOTO QUALITY
FILE NO.
DELETE
FORMAT
IMAGE SIZE
MJPEG SIZE
320X240
1152X864
000
SERIES
CONTINUOUS SHOT
M.REC MODE
HIGH SPEED
MULTI SCENE
SPLIT
SPLIT
6
NORMAL
MEMORY SET
9
CONTINUOUS SHOT
00792K VP-D903 UK+CZ (64~110) 6/23/04 9:55 AM Page 88

ENGLISH CZECH
8989
âíslování souborÛ
✤Fotografie jsou pfii ukládání na pamûÈovou kartu ãíslovány od
0001 do 9999.
✤Nastavte ãísla obrazov˘ch souborÛ tak, aby pfii kaÏdém
formátování pamûÈové karty Memory Stick do‰lo k jejich
resetování nebo tak, aby docházelo k jejich souvislému naãítání.
■
SERIES
- âíslování mezi jednotliv˘mi pamûÈov˘mi kartami je
prÛbûÏné. To znamená, Ïe ãíslo prvního souboru na
nové pamûÈové kartû je o 1 vût‰í neÏ ãíslo posledního
souboru na pfiedcházející pamûÈové kartû.
- Provádí-li se ãíslování souborÛ v reÏimu SERIES, je
kaÏdému obrazu pfiidûleno jiné ãíslo, aby nemohlo dojít k
opakování ãísel. To je vhodné zejména v pfiípadû, kdy si
chcete fotografie uspofiádat ve va‰em PC.
- Doporuãujeme vám, abyste provádûli ãíslování souborÛ
v reÏimu SERIES.
■
RESET
Je-li pamûÈová karta formátována, bude ãíslování souboru
zahájeno od v˘chozího ãísla 0001 (100-0001).
Obsahuje-li pamûÈová karta jiÏ soubory, bude nov˘m
souborÛm pfiidûleno následující ãíslo.
1. Pfiepínaã reÏimu nastavte do polohy MEMORY
STICK.
2. Pfiepnûte kameru do reÏimu CAMERA nebo
PLAYER.
3. Stisknûte tlaãítko MENU, pomocí voliãe nabídky
(MENU SELECTOR) zv˘raznûte poloÏku
MEMORY.
4. Stiskem voliãe nabídky vstupte do vedlej‰í nabídky.
5. Z vedlej‰í nabídky zvolte poloÏku FILE NO. (ãíslo
souboru) a stisknûte voliã nabídky.
■
Pfii kaÏdém stisknutí tlaãítka FILE NO. Dojde k
pfiepínání mezi reÏimy SERIES a RESET.
6. Nabídku opustíte stisknutím tlaãítka MENU.
ReÏim digitálního fotoaparátu
Digital Still Camera mode
Setting the File Number
✤The images you take are automatically assigned file numbers
from 0001 to 9999.
✤Set the image file numbers so that they reset each time a
Memory Stick is formatted, or so that they count up
continuously.
■
SERIES
- Numbering is continuous between the Memory Sticks,
so that the first file number assigned on a new Memory
Stick is 1 more than the last file number assigned on the
previous Memory Stick.
- When the file number are set to SERIES, each image
taken is assigned a different number, avoiding
duplication of numbers. This is convenient when you
want to manage your images on a PC.
- We recommend keeping the file numbers set to
SERIES.
■
RESET
When the Memory Stick is formatted, the file number resets
to its default value (100-0001).
If the Memory Stick already contains files,
the next available number is assigned.
1. Set the mode switch to MEMORY STICK position.
2. Set the power switch to CAMERA or PLAYER mode.
3. Press the MENU button and move the MENU
SELECTOR to highlight MEMORY.
4. Push the MENU SELECTOR to enter submenu.
5. Select FILE NO. from the sub-menu and push the
MENU SELECTOR.
■
The FILE NO. toggles between SERIES and
RESET with each push.
6. To exit, press the MENU button.
M.PLAY MODE
MEMORY SET
PRINT MARK
PROTECT
PHOTO QUALITY
FILE NO.
DELETE
FORMAT
IMAGE SIZE
MJPEG SIZE
320X240
1152X864
000
SERIES
CONTINUOUS SHOT
M.PLAY MODE
INITIAL
PRINT MARK
PROTECT
PHOTO QUALITY
FILE NO.
DELETE
FORMAT
IMAGE SIZE
MJPEG SIZE
CONTIN. SHOT
CAMERA
A/V
MEMORY
VIEWER
00792K VP-D903 UK+CZ (64~110) 6/23/04 9:55 AM Page 89

✤Na kartu Memory Stick nelze spolu s fotografií zaznamenat zvuk.
Záznam fotografií na pamûÈovou kartu
1. Pfiepínaã reÏimu nastavte do polohy MEMORY
STICK.
2. Hlavní vypínaã pfiepnûte do polohy CAMERA.
3. Stisknûte zlehka tlaãítko PHOTO (asi do
poloviny) a drÏte jej stisknuté.
■
Bûhem automatického ostfiení bliká na displeji
symbol fotoaparátu ( ) a jakmile je kamera
pfiipravena k záznamu statického obrazu,
pfiestane tento symbol blikat a bude zobrazen
nepfietrÏitû.
■
Nechcete-li si tento obraz uloÏit, uvolnûte
tlaãítko.
4. Stisknûte zcela tlaãítko PHOTO.
■
Statick˘ obraz bude uloÏen na pamûÈovou
kartu Memory Stick.
■
Zatímco kamera provádí záznam statického
obrazu, na displeji bude zobrazen symbol
“”.
Poznámky
■
Tlaãítko PHOTO na dálkovém ovladaãi nemá
Ïádnou moÏnost poloviãního stisknutí.
Stisknûte zcela tlaãítko a kamera provede
záznam obrazu okamÏitû.
■
Bûhem provádûní záznamu kameru nevypínejte,
nevyjímejte pamûÈovou kartu a nesnímejte baterii.
MÛÏe dojít k po‰kození pamûÈové karty nebo dat,
která jsou na ní uloÏena.
■
Máte-li pfii pouÏití funkce PHOTO potíÏe s
automatick˘m ostfiením, proveìte ruãní ostfiení.
Záznam statick˘ch fotografií na pamûÈovou kartu v reÏimu M.REC
ReÏim digitálního fotoaparátu
ENGLISH CZECH
9090
Digital Still Camera mode
✤Audio cannot be recorded with still images onto the Memory Stick.
Recording images to a Memory Stick
1. Set the mode switch to MEMORY STICK.
2. Set the power switch to CAMERA.
3. Press the PHOTO button lightly (about halfway
down) and hold it.
■
During autofocus photo mark ( ) flashes in
the display as the camcorder adjusts the focus
and is continuously displayed when the
camcorder is ready to take the still image.
■
If you do not wish to record, release the
pressure from the button.
4. Press the PHOTO button fully down.
■
The still image is recorded to the Memory Stick.
■
While the camcorder is recording the still
image, “” appears on the screen.
Notes
■
The remote controller’s PHOTO button has no
halfway setting.
Press the button fully and the camcorder
immediately takes the image.
■
Do not turn the power off, eject a Memory Stick or
remove the battery pack during recording.
The Memory Stick or its data may be damaged.
■
If focusing is difficult with the autofocus mode when
using the PHOTO function, focus manually.
Recording Still images to a Memory Stick in M.REC Mode.
[ 0 9 / 2 4 ]
F
PHOTO
00792K VP-D903 UK+CZ (64~110) 6/23/04 9:55 AM Page 90

ENGLISH CZECH
9191
Záznam snímku z kazety jako fotografie
✤Na pamûÈovou kartu mÛÏete uloÏit také statick˘ obraz
(fotografii) z kazety.
✤Pokud hodláte uloÏit z kazety na kartu vût‰í
poãet fotografií souãasnû, pouÏijte funkci
COPY. (viz stránka 92)
✤Datum a ãas fotografií bude odpovídat
datumu a ãasu, kdy byly vytvofieny kopie.
✤Velikost rozli‰ení fotografie zaznamenané z
kazety na pamûÈovou kartu bude 640 x 480.
1. Pfiepnûte pfiepínaã reÏimu do polohy TAPE.
2. Pfiepínaã POWER nastavte do polohy PLAYER.
3. SpusÈte pfiehrávání kazety.
4. Jakmile se objeví fotografie, kterou chcete
zaznamenat, stisknûte zlehka tlaãítko PHOTO
(asi do poloviny).
■
Kamera je nyní v reÏimu pfieru‰ení
pfiehrávání (STILL).
■
Nechcete-li si provést tento záznam,
uvolnûte tlaãítko PHOTO a zvolte dal‰í
obraz.
5. Stisknûte zcela tlaãítko PHOTO.
■
Statick˘ obraz bude uloÏen na pamûÈovou
kartu Memory Stick.
■
Zatímco kamera provádí záznam statického
obrazu, na displeji bude zobrazen symbol
“”.
ReÏim digitálního fotoaparátu
Digital Still Camera mode
Recording an image from a cassette as a still image.
✤You can record a still image from a cassette onto a Memory
Stick.
✤If you want to recorded multiple still images
from a cassette to a Memory Stick, use the
COPY function. (see page 92)
✤The still images date/time will reflect the date
and time the copies are made.
✤The image size of a still image recorded from
cassette onto a Memory Stick will be
640
✕
480.
1. Set the mode switch to TAPE.
2. Set the power switch to PLAYER mode.
3. Play back the cassette.
4. Press the PHOTO button lightly (about halfway
down), when the image you want to record
appears.
■
The camcorder is set to playback pause
(STILL) mode.
■
If you do not wish to record, release the
PHOTO button, select the image again.
5. Press the PHOTO button fully down.
■
The still image is recorded to the Memory Stick.
■
While the camcorder is recording the still
image, “” appears on the screen.
PHOTO
1
2
3
4
00792K VP-D903 UK+CZ (64~110) 6/23/04 9:55 AM Page 91

✤Na pamûÈovou kartu mÛÏete uloÏit také fotografie z kazety
zaznamenané pomocí funkce PHOTO.
■
Datum a ãas fotografií bude odpovídat datumu a ãasu, kdy byly
vytvofieny kopie.
■
Velikost rozli‰ení fotografie kopírované z kazety na pamûÈovou
kartu bude 640 x 480.
■
Pfied zahájením
-
Do videokamery vloÏte kazetu se záznamem a pfieviÀte pásek.
- VloÏte do kamery pamûÈovou kartu Memory Stick.
1. Pfiepnûte pfiepínaã reÏimu do polohy TAPE.
2. Pfiepínaã POWER nastavte do polohy PLAYER.
3. Stisknûte tlaãítko MENU.
4. Pomocí voliãe nabídky (MENU SELECTOR)
zv˘raznûte poloÏku A/V a stisknûte voliã nabídky.
■
Zobrazí se seznam poloÏek vedlej‰í nabídky.
5. Pomocí voliãe nabídky (MENU SELECTOR)
zv˘raznûte poloÏku PHOTO COPY a stisknûte
voliã nabídky.
■
V‰echny statické obrazy (fotografie), které
budou zaznamenány na kazetû, budou
zkopírovány na pamûÈovou kartu.
6. Kamera provádí automatické hledání fotografií, aby
nalezla statické obrazy a aby mohlo b˘t zahájeno
kopírování.
7. Kopírování ukonãíte stisknutím tlaãítka (STOP).
■
Kopírování bude ukonãeno také v pfiípadû,
bude-li dosaÏeno konce kazety nebo bude-li
zaplnûna kapacita pamûÈové karty.
Kopírování statick˘ch obrazÛ (fotografií) z kazety
na pamûÈovou kartu Memory Stick
ReÏim digitálního fotoaparátu
ENGLISH CZECH
Digital Still Camera mode
✤You can copy still images recorded with PHOTO function on a
cassette onto a Memory Stick.
■
The still images date/time will reflect the date and time the
copies are made.
■
The image size of a still image copied from tape to Memory
Stick will be 640
✕
480.
■
Before operation
- Insert a recorded tape into your camcorder and rewind the
tape.
- Insert a Memory Stick into your camcorder.
1. Set the mode switch to TAPE.
2. Set the power switch to the PLAYER mode.
3. Press the MENU button.
4. Move the MENU SELECTOR to highlight A/V and
push the MENU SELECTOR.
■
The submenu will appear.
5. Move the MENU SELECTOR to highlight PHOTO
COPY and push the MENU SELECTOR.
■
All still images that recorded on a cassette will be
copied to a Memory Stick.
6. The camcorder automatically performs the photo
search to find still images and copying starts.
7. Press (STOP) button to stop copying.
■
Copying stops when the cassette is finished or
Memory Stick is full.
Copying still images from a cassette to Memory StickCopying still images from a cassette to Memory Stick
9292
PLAYER MODE
REC MODE
PHOTO SEARCH
PHOTO COPY
AUDIO MODE 12
SOUND1
AUDIO SELECT
WIND CUT
A / V SET
OUT
AV IN/OUT
[ 1 5 / 4 4 ]
640
PHOTO COPY
NOW SEARCH ...
0 : 1 0 : 3 5 : 0 2
PLAYER MODE
INITIAL
WIND CUT
REC MODE
PHOTO SEARCH
COPY
AUDIO MODE 12
AUDIO SELECT
CAMERA
A/V
MEMORY
VIEWER
AV IN/OUT OUT
00792K VP-D903 UK+CZ (64~110) 6/23/04 9:55 AM Page 92

ENGLISH CZECH
9393
✤Na kartu Memory Stick nelze zaznamenat zvuk.
Záznam pohybliv˘ch obrazÛ na pamûÈovou kartu MEMORY STICK
1. ZasuÀte kartu Memory Stick do ‰tûrbiny ve
spodní ãásti videokamery.
2. Pfiepínaã reÏimu nastavte do polohy MEMORY
STICK.
3. Vypínaã nastavte do polohy CAMERA.
4. Stisknûte tlaãítko START/STOP.
■
Je-li velikost rozli‰ení v menu nastavena na
hodnotu 320 x 240, maximální doba záznamu
bude 15 sekund. Je-li ov‰em velikost rozli‰ení
v menu nastavena na hodnotu 160 x 120,
bude maximální doba záznamu bude 60
sekund.
■
Stisknutím tlaãítka Photo místo tlaãítka
START/STOP mÛÏete provést záznam
statick˘ch obrazÛ na pamûÈovou kartu.
5. Stiskem tlaãítka START/STOP ukonãíte záznam.
■
Po ukonãení záznamu zaãne kamera pfiepisovat pohybliv˘
obraz na pamûÈovou kartu.
■
Zatímco kamera provádí pfiepis pohyblivého obrazu, na displeji
bude zobrazen symbol “ ”.
Poznámky
■
Pohyblivé zábûry, které jste zaznamenali, jsou na
pamûÈové kartû uloÏeny ve formátu s pfiíponou
*.avi.
■
MÛÏete provést záznam pohyblivého obrazu v
rozli‰ení 320 x 240 nebo 160 x 120 pixelÛ.
■
Soubory, které jste zaznamenali, jsou uloÏeny v
následujícím adresáfii.
ZÁZNAM POHYBLIVÉHO OBRAZU VE FORMÁTU MJPEG
ReÏim digitálního fotoaparátu
✤Audio cannot be recorded onto the Memory Stick.
Recording moving pictures onto a MEMORY STICK.
1. Insert the MEMORY STICK into the slot on your
camcorder.
2. Set the mode switch to MEMORY STICK position.
3. Set the power switch to CAMERA mode.
4. Press the START/STOP button.
■
When MJPEG SIZE in the menu setting is set
to 320
✕
240, the maximum recording time is
15 seconds. however, when MJPEG SIZE in
the menu settings is set to 160
✕
120, the
maximum recording time is 60 seconds.
■
You can record a camera still image onto the
memory stick by pressing the Photo button
instead of the START/STOP button.
5. Press the START/STOP button to stop the
recording.
■
The camcorder starts to write the moving
picture to the Memory Stick when recording is finished.
■
While the camcorder is writing the moving picture,
“” appears on the screen.
Notes
■
The moving picture images that you recorded are
saved in *.avi file format on the Memory Stick.
■
You can record the moving picture images as
320
✕
240 pixel or 160
✕
120 pixel.
■
The files that you recorded are saved in a following
folder.
MJPEG RECORDING
Digital Still Camera mode
DCIM
100 SSDVC
DCAM 0001
DCAM 0002
101SSDVC
.
.
.
.
00792K VP-D903 UK+CZ (64~110) 6/23/04 9:55 AM Page 93

■
Pohyblivé obrazy na pamûÈové kartû Memory Stick mají men‰í
velikost a men‰í rozli‰ení neÏ na kazetû.
■
Pfii zobrazení pohybliv˘ch obrazÛ ve formátu MJPEG se mohou
objevit poruchy (mozaikové zobrazení nebo pfieru‰ení obrazu), ale
v tomto pfiípadû se nejedná o poruchu.
■
Soubory ve formátu MJPEG mÛÏete pomocí programu DVC Media
6.1 a USB portu pfienést do va‰eho poãítaãe.
Potom mÛÏete tyto soubory v poãítaãi pfiehrát pomocí programu
Microsoft Windows Media Player. (Program DVC Media 6.1 se
nachází na pfiiloÏeném CD).
■
V reÏimu M.REC nejsou k dispozici následující funkce.
- EIS (Elektronick˘ stabilizátor obrazu), Digital Zoom, Fade,
Program AE, Digital Effect, Slow Shutter
■
Bûhem provádûní záznamu na pamûÈovou kartu Memory Stick
kameru nevypínejte, nevyjímejte pamûÈovou kartu a nesnímejte
baterii.
MÛÏe dojít k po‰kození pamûÈové karty nebo dat uloÏen˘ch na této
kartû.
■
Pohyblivé obrazy zaznamenané na pamûÈové kartû Memory Stick
nelze pûehrávat na nûkter˘ch typech kamer jin˘ch v˘robcÛ.
■
Soubory ve formátu MJPEG zaznamenané jinou kamerou, mohou
zpÛsobit problémy pfii pfiehrávání na této kamefie.
ReÏim digitálního fotoaparátu
ENGLISH CZECH
Digital Still Camera mode
■
The moving picture images on a Memory Stick are smaller size
and lower definition than one on Tape.
■
There could be any broken or mosaic pictures while playing the
MJPEG moving picture images, but it is not malfunction.
■
You can transfer MJPEG file to PC through DVC Media 6.1 using
USB port on your PC.
And then, play MJPEG file with a moving picture player program
like a Microsoft Windows Media Player.
(DVC Media 6.1 is included in the CD that is supplied).
■
The following functions are not allowed in M.REC Mode.
- EIS (Electronic Image Stabilizer), Digital Zoom, Fade, Program
AE, Digital Effect, Slow Shutter
■
While you record in Memory Stick, do not turn the power off,
eject a Memory Stick or remove the battery pack.
The Memory Stick or its data maybe damaged.
■
Moving images recorded on the Memory Stick may not play on
other manufacturer's camcorders.
■
The MJPEG file recorded by another camcorder might not be
allowed to play by this camcorder.
9494
00792K VP-D903 UK+CZ (64~110) 6/23/04 9:55 AM Page 94

ENGLISH CZECH
9595
✤
Statické snímky/pohyblivé obrazy uloÏené na pamûÈové
kartû lze pfiehrávat a prohlíÏet.
✤
ProhlíÏení lze uskuteãnit tfiemi zpÛsoby.
■
ProhlíÏení fotografií / pohybliv˘ch zábûrÛ
■
V sekvenci (SLIDE SHOW ) : Automatické prohlíÏení
v‰ech snímkÛ v pofiadí.
■
Vícenásobné (multi) zobrazení : Souãasné zobrazení 6 snímkÛ.
✤
V tomto pfiípadû není sly‰et zvuk.
ProhlíÏení jednotliv˘ch snímkÛ
1. Pfiepínaã reÏimu nastavte do polohy MEMORY STICK.
2. Pfiepínaã POWER nastavte do polohy PLAYER.
■
Na displeji se zobrazí naposledy uloÏen˘ snímek/pohybliv˘ obraz.
- Pokud na pamûÈové kartû nejsou uloÏeny Ïádné
snímky/pohyblivé obrazy, na displeji se zobrazí
nápis NO STORED PHOTO! a symbol .
3. K vyhledávání poÏadovan˘ch obrazÛ pouÏijte tlaãítka
(FWD) a (REV).
■
Zobrazení dal‰ího snímku/pohyblivého obrazu: stisknûte
tlaãítko (FWD).
■
Zobrazení pfiedcházejícího snímku/pohyblivého obrazu:
stisknûte tlaãítko (REV).
■
Stiskem tlaãítka (FWD) se bûhem prohlíÏení posledního
snímku/pohyblivého obrazu pfiesunete na první statick˘
snímek, stiskem tlaãítka (REV) se bûhem prohlíÏení prvního
snímku/pohyblivého obrazu pfiesunete na snímek poslední.
■
PfiidrÏením tlaãítek (FWD) nebo (REV) lze uskuteãnit
rychlé vyhledávání poÏadovaného snímku/pohyblivého obrazu.
■
Pohyblivé zábûry: Stisknutí tlaãítka (PLAY/STILL) zahájí
pfiehrávání pohyblivého obrazu a po ukonãení pfiehrávání
zobrazí první scénu jako statick˘ obraz.
- Stisknutí tlaãítka (PLAY/STILL) bûhem pfiehrávání
zastaví pohybliv˘ obraz a scéna bude zobrazena jako
statick˘ obraz. Stiskem tlaãítka (PLAY/STILL) opût
zahájíte pfiehrávání.
Poznámky
■
P
fi
i zobrazení pohybliv
˘
ch obraz
Û
ve formátu MJPEG se mohou
objevit poruchy (mozaikové zobrazení nebo p
fi
eru‰ení obrazu).
V tomto pfiípadû se nejedná o poruchu.
■
Je moÏné, Ïe pohyblivé obrazy, které jsou zaznamenány na
pamûÈové kartû Memory Stick, nebude moÏné na nûkter˘ch
typech kamer pfiehrávat.
■
Soubory ve formátu MJPEG zaznamenané jinou kamerou, mohou zpÛsobit problémy
pfii pfiehrávání na této kamefie.
■
PamûÈová karta s velk˘mi soubory zabere pfii zpûtném pfiehrávání více ãasu.
■
Soubory ve formátu MJPEG mÛÏete pomocí programu DVC Media 6.1 a USB portu
pfienést do va‰eho poãítaãe. Potom mÛÏete tyto soubory v poãítaãi pfiehrát pomocí
programu Microsoft Windows Media Player. (Program DVC Media 6.1 se
nachází na pfiiloÏeném CD).
ProhlíÏení fotografií a pohybliv˘ch zábûrÛ
ReÏim digitálního fotoaparátu
Digital Still Camera mode
✤You can playback and view still images/moving pictures recorded on
the Memory Stick.
✤There are 3 ways to view recorded images.
■
Single images/Moving pictures
■
Slide show : To view all images automatically and in consecutive
order.
■
Multi display : To view 6 images at once.
✤You cannot hear the sound.
To view a Single image
1. Set the mode switch to MEMORY STICK.
2. Set the power switch to PLAYER mode.
■
The last still image/moving picture recorded apears in the
display.
- If there are no recorded still images/moving pictures on the
Memory Stick, NO STORED PHOTO! and will display
on the screen.
3. Using the (FWD) and (REV) buttons, search for the desired
still images/moving pictures.
■
To view the next still image/moving picture:
press the (FWD) button.
■
To view the previous still image/moving picture:
press the (REV) button.
■
Pressing (FWD) when you are on the last still image/
moving picture will take you to the first still image and pressing
(REV) when you are on the first still image/moving picture
will take you to the last still image/moving picture.
■
Keep pressing (FWD) or (REV) to search for an still
image/moving picture quickly.
■
Moving picture: Pressing (PLAY/STILL) plays back the
moving picture and will show first scene as a still image when
playback ends.
- Pressing (PLAY/STILL) during playback will stop the
moving picture and the scene is shown as a still image.
Pressing (PLAY/STILL) again will restart the
playback.
Notes
■
There could be some broken or mosaic pictures displayed
while playing the MJPEG moving pictures. This is not a fault.
■
It is possible that moving pictures that you recorded in the
Memory Stick might not playback in other brands of camcorder.
■
The MJPEG file recorded by another camcorder might not playback in this camcorder.
■
Memory Stick with large file sizes may take additional time to replay.
■
You can transfer MJPEG file to PC through DVC Media 6.1 using USB port on your
PC. And then, play MJPEG file with a moving picture player program like a Microsoft
Windows Media Player. (DVC Media 6.1 is included in the CD supplied)
Viewing Still images/Moving pictures
REC SEARCH FADE BLC
REV FWD
EASY
MULTI DISP.
1152 X 864
[0 4 / 0 6]
1 0 0 - 0 0 0 4
Image
Size
320
MJPEG
0 0 / 1 5 secDCAM0002.AVI
Playback time/
Time of recorded
picture
MJPEG Size
File number
still image
moving picture
00792K VP-D903 UK+CZ (64~110) 6/23/04 9:55 AM Page 95

ENGLISH CZECH
9696
ProhlíÏení v reÏimu slide show
1. Pfiepínaã reÏimu nastavte do polohy MEMORY STICK.
2. Pfiepínaã POWER nastavte do polohy PLAYER.
■
Na displeji se zobrazí naposledy uloÏen˘ snímek/pohybliv˘
obraz.
3. Stisknûte tlaãítko S.SHOW.
■
V‰echny obrazy budou postupnû zobrazeny ve 3 aÏ 4
sekundov˘ch intervalech.
4. ReÏim SLIDE SHOW pfieru‰íte opûtovn˘m
stisknutím tlaãítka S.SHOW.
Vícenásobné (Multi) zobrazení
1. Pfiepínaã reÏimu nastavte do polohy MEMORY
STICK.
2. Pfiepínaã POWER nastavte do polohy
PLAYER.
■
Na displeji se zobrazí naposledy uloÏen˘
snímek/pohybliv˘ obraz.
3. Stisknûte tlaãítko MULTI DISP., ãímÏ dojde na
displeji ke zobrazení 6 uloÏen˘ch statick˘ch
obrazÛ / pohybliv˘ch zábûrÛ.
■
Pod zobrazením statického snímku /
pohyblivého obrazu se objeví volící
oznaãení ( ).
■
U pohybliv˘ch zábûrÛ bude zobrazena první
scéna jako statick˘ obraz, která bude navíc
oznaãena symbolem ( ).
■
Pomocí voliãe nabídky (MENU SELECTOR)
vyberte poÏadovan˘ statick˘ obraz /
pohybliv˘ zábûr.
■
Chcete-li zobrazit 6 pfiedcházejících
zobrazení, stisknûte tlaãítko (REV).
■
Chcete-li zobrazit 6 následujících zobrazení, stisknûte tlaãítko
(FWD).
4. Chcete-li se vrátit k reÏimu jednoduchého prohlíÏení jednotliv˘ch
obrazÛ, stisknûte tlaãítko MULTI DISP..
■
Cel˘ displej vyplní oznaãen˘ statick˘ snímek / pohybliv˘ obraz.
ReÏim digitálního fotoaparátu
Digital Still Camera mode
To view a slide show
1. Set the mode switch to MEMORY STICK.
2. Set the power switch to PLAYER mode.
■
The last recorded still image/moving picture appears
3. Press the S.SHOW button.
■
All images will be played back consecutively for 3~4 seconds
each.
4. To stop the slide show, press the S.SHOW button
again.
To view the Multi Display
1. Set the mode switch to MEMORY STICK.
2. Set the power switch to PLAYER mode.
■
The last recorded still image/moving picture
appears.
3. To view six stored still image/moving picture on
single screen, press the MULTI DISP. button.
■
A selection mark ( ) appears under the still
image/moving picture.
■
Moving pictures will be displayed with the first
scene as a still image, indicated by a picture
mark ( ).
■
Move the MENU SELECTOR to select a still
image/moving picture.
■
To display the previous six images, press
the (REV).
■
To display the next six images, press the
(FWD).
4. To return to single playback mode, press the MULTI DISP. button
again.
■
The still image/moving picture you have marked fills the whole
display.
19 20 21
22 23 24
[22/24]100-0025
REC SEARCH FADE BLC
REV FWD
EASY
MULTI DISP.
MEMORY MIX
S.SHOW
00792K VP-D903 UK+CZ (64~110) 6/23/04 9:55 AM Page 96

ENGLISH CZECH
9797
✤Tato videokamera podporuje tiskov˘ formát DPOF (Digital Print Order
Format).
✤Fotografie zaznamenané na pamûÈové kartû mÛÏete automaticky
tisknout na tiskárnû podporující formát DPOF.
✤Oznaãení pro tisk (PRINT MARK) lze uskuteãnit dvûma zpÛsoby.
■THIS FILE (tento soubor) : Tiskovou znaãku mÛÏete umístit na
fotografii zobrazenou na LCD monitoru.
■ALL FILES (v‰echny soubory) : Vyti‰tûní 1 kopie kaÏdé z uloÏen˘ch
fotografií.
1. Pfiepínaã reÏimu nastavte do polohy MEMORY
STICK.
2. Hlavní vypínaã pfiepnûte do polohy PLAYER.
■Na displeji se zobrazí naposledy uloÏen˘ snímek.
3. K vyhledávání poÏadovan˘ch statick˘ch obrazÛ
pouÏijte tlaãítka (FWD) a (REV).
4. Stisknûte tlaãítko MENU.
5. Pomocí voliãe nabídky (MENU SELECTOR)
zv˘raznûte poloÏku MEMORY a stisknûte voliã
nabídky.
■Objeví se vedlej‰í nabídka MEMORY SET.
6. Pomocí voliãe nabídky (MENU SELECTOR)
zv˘raznûte poloÏku PRINT MARK a stisknûte voliã
nabídky.
7. Pomocí voliãe nabídky (MENU SELECTOR) zvolte
reÏim THIS FILE nebo ALL FILES a stisknûte voliã
nabídky.
8. Pomocí voliãe nabídky (MENU SELECTOR) zvolte
mnoÏství a stisknûte voliã nabídky.
Poznámky
■Pokud nastavíte volbu PRINT MARK (oznaãení pro
tisk) pro ALL FILES (v‰echny soubory), v‰ech 999
souborÛ bude nastaveno na 1 nebo 0.
■Provedení volby ALL FILES (v‰echny soubory) mÛÏe
trvat del‰í ãas (v závislosti na mnoÏství uloÏen˘ch
obrázkÛ).
■Oznaãení pro tisk nelze provádût u pohybliv˘ch zábûrÛ.
Oznaãování fotografií pro tisk
ReÏim digitálního fotoaparátu
Digital Still Camera mode
✤This camcorder supports the DPOF (Digital Print Order Format) print
format.
✤You can automatically print still images recorded on a Memory Stick
with a printer supporting DPOF.
✤There are 2 ways to make a PRINT MARK.
■
THIS FILE: You can set a print mark on the photo image displayed
on the LCD.
■
ALL FILES: To print 1 copy each of all of the stored still images.
1. Set the mode switch to MEMORY STICK.
2. Set the power switch to PLAYER.
■
The last recorded image appears.
3. Using the (FWD) and (REV) buttons,
search for the still image that you want to mark.
4. Press the MENU button.
5. Move the MENU SELECTOR to highlight
MEMORY and push the MENU SELECTOR.
■
The MEMORY SET submenu will appear.
6. Move the MENU SELECTOR to highlight PRINT MARK,
push the MENU SELECTOR.
7. Use the MENU SELECTOR to select either THIS FILE
or ALL FILES and push the MENU SELECTOR.
8. Use the MENU SELECTOR to select the quantity and
push the MENU SELECTOR.
Notes
■
When you setup the PRINT MARK option to ALL FILES,
999 files from the current file are set to 1 or 0.
■
The ALL FILES option may require extended operation
time depending on the number of stored still images.
■
You cannot write print marks on moving pictures.
Marking still images for printing
M.PLAY MODE
MEMORY SET
PRINT MARK
PROTECT
PHOTO QUALITY
FILE NO.
DELETE
FORMAT
IMAGE SIZE
MJPEG SIZE
320X240
1152X864
000
SERIES
CONTINUOUS SHOT
M.PLAY MODE
INITIAL
PRINT MARK
PROTECT
PHOTO QUALITY
FILE NO.
DELETE
FORMAT
IMAGE SIZE
MJPEG SIZE
CONTIN. SHOT
CAMERA
A/V
MEMORY
VIEWER
M.PLAY MODE
THIS FILE NUM:000
000
[09/09]
ALL FILES
MEMORY SET
NUM:000
PRINT MARK
00792K VP-D903 UK+CZ (64~110) 6/23/04 9:55 AM Page 97

ENGLISH CZECH
9898
✤DÛleÏité statické snímky / pohyblivé zábûry mÛÏete chránit pfied
náhodn˘m vymazáním.
■
Pokud v‰ak provedete FORMÁTOVÁNÍ, budou vymazány
v‰echny statické snímky / pohyblivé zábûry, vãetnû chránûn˘ch.
1. Pfiepínaã reÏimu nastavte do polohy MEMORY
STICK.
2. Hlavní vypínaã pfiepnûte do polohy PLAYER.
■
Na displeji se zobrazí naposledy uloÏen˘
snímek/pohybliv˘ obraz.
■
Pokud na pamûÈové kartû nejsou uloÏeny
Ïádné statické snímky / pohyblivé zábûry, na
displeji se zobrazí nápis NO STORED PHOTO!
a symbol .
3. K vyhledávání poÏadovan˘ch statick˘ch snímkÛ /
pohybliv˘ch zábûrÛ pouÏijte tlaãítka (FWD) a
(REV).
4. Stisknûte tlaãítko MENU.
5. Pomocí voliãe nabídky (MENU SELECTOR)
zv˘raznûte poloÏku MEMORY a stisknûte voliã
nabídky.
■
Objeví se vedlej‰í nabídka MEMORY SET.
6. Pomocí voliãe nabídky (MENU SELECTOR)
zv˘raznûte poloÏku PROTECT a stisknûte voliã
nabídky.
7. Stisknutím voliãe nabídky aktivujte nebo deaktivujte
funkci PROTECT.
■
THIS FILE (TENTO SOUBOR) : Ochrana právû
zvoleného souboru pfied smazáním.
8. K vyhledávání poÏadovan˘ch statick˘ch snímkÛ /
pohybliv˘ch zábûrÛ, které chcete chránit, pouÏijte
tlaãítka (FWD) a (REV).
9. Nabídku opustíte stisknutím tlaãítka MENU.
Poznámka
■
Je-li na pamûÈové kartû západka ochrany proti vymazání nastavena
do polohy LOCK (zámek), nelze provádût ochranu souboru.
Ochrana pfied neÏádoucím vymazáním
ReÏim digitálního fotoaparátu
Digital Still Camera mode
✤You can protect important still images/moving pictures from
accidental erasure.
■
If you execute FORMAT, all still images/moving pictures
including protected images will be erased.
1. Set the mode switch to MEMORY STICK.
2. Set the power switch to PLAYER.
■
The last recorded still image/moving picture
appears.
■
If there are no recorded still images/moving
pictures on the Memory Stick, NO STORED
PHOTO! and will display on the screen.
3. Using the (FWD) and (REV) buttons,
search for the still image/moving picture that you
want to protect.
4. Press the MENU button.
5. Move the MENU SELECTOR to highlight MEMORY
and push the MENU SELECTOR.
■
The submenu of MEMORY SET will appear.
6. Move the MENU SELECTOR to highlight PROTECT
and push the MENU SELECTOR.
7. Push the MENU SELECTOR to set PROTECT to
ON or OFF.
■
THIS FILE : protects the currently selected file
from erasure.
8. Using the (FWD) and (REV) buttons, search
for the still image/moving picture that you wish to
protect.
9. To exit the menu, press the MENU button.
Note
■
If the write protect tab on the Memory Stick is set to LOCK,
you cannot carry out image protection.
Protection from accidental erasure
M.PLAY MODE
MEMORY SET
PRINT MARK
PROTECT
PHOTO QUALITY
FILE NO.
DELETE
FORMAT
IMAGE SIZE
MJPEG SIZE
320X240
1152X864
000
SERIES
CONTINUOUS SHOT
M.PLAY MODE
INITIAL
PRINT MARK
PROTECT
PHOTO QUALITY
FILE NO.
DELETE
FORMAT
IMAGE SIZE
MJPEG SIZE
CONTIN. SHOT
CAMERA
A/V
MEMORY
VIEWER
M.PLAY MODE
THIS FILE ON
MEMORY SET [05/05]
PROTECT
00792K VP-D903 UK+CZ (64~110) 6/23/04 9:55 AM Page 98

ENGLISH CZECH
9999
✤Statické snímky / pohyblivé zábûry uloÏené na pamûÈové kartû lze
mazat.
✤Chcete-li vymazat i soubory chránûné proti náhodnému vymazání,
musíte jejich ochranu nejprve deaktivovat.
✤Smazan˘ soubor nelze obnovit.
1. Pfiepínaã reÏimu nastavte do polohy MEMORY
STICK.
2. Hlavní vypínaã pfiepnûte do polohy PLAYER.
3. K vyhledávání statick˘ch snímkÛ / pohybliv˘ch
zábûrÛ, které chcete vymazat, pouÏijte tlaãítka
(FWD) a (REV).
4. Stisknûte tlaãítko MENU.
5. Pomocí voliãe nabídky (MENU SELECTOR)
zv˘raznûte poloÏku MEMORY a stisknûte voliã
nabídky.
■
Objeví se vedlej‰í nabídka MEMORY SET.
6. Pomocí voliãe nabídky (MENU SELECTOR)
zv˘raznûte poloÏku DELETE a stisknûte voliã
nabídky.
■
Pomocí voliãe nabídky (MENU SELECTOR)
zvolte reÏim THIS FILE nebo ALL FILES a
stisknûte voliã nabídky.
■
THIS FILE (tento soubor) : VymaÏe pouze
právû zvolen˘ soubor.
■
ALL FILES (v‰echny soubory) : VymaÏe
v‰echny soubory uloÏené na pamûÈové kartû.
7. Zobrazí se dialogové okno s Ïádostí o potvrzení
mazání statického snímku / pohyblivého zábûru.
■
Pomocí voliãe nabídky zvolte poÏadovanou
poloÏku.
■
EXECUTE : mazání zvolen˘ch statick˘ch
snímkÛ / pohybliv˘ch zábûrÛ.
■
CANCEL : zru‰ení operace mazání a návrat do pfiedchozí nabídky.
Poznámka
■
Pokud se pokusíte o vymazání chránûného souboru, na displeji
se zobrazí nápis "PROTECT!".
Mazání fotografií a pohybliv˘ch zábûrÛ
ReÏim digitálního fotoaparátu
Digital Still Camera mode
✤You can erase the still images/moving pictures recorded on the
Memory Stick.
✤If you want to delete protected still images/moving pictures, you must
first deactivate the image protection.
✤An image which has been deleted cannot be recovered.
1. Set the mode switch to MEMORY STICK.
2. Set the power switch to PLAYER.
3. Using the (FWD) and (REV) buttons, search for
the still image/moving picture that you want to delete.
4. Press the MENU button.
5. Move the MENU SELECTOR to highlight MEMORY and
push the MENU SELECTOR.
■
The MEMORY SET submenu will appear.
6. Move the MENU SELECTOR to highlight DELETE and
push the MENU SELECTOR.
■
Using the MENU SELECTOR, select either
THIS FILE or ALL FILES and push the MENU
SELECTOR.
■
THIS FILE: deletes only the file currently selected.
■
ALL FILES : deletes all files stored in the Memory
Stick.
7. A box will appear to verify whether you wish to delete
the still image/moving picture.
■
Using the MENU SELECTOR, select the item.
■
EXECUTE: deletes the selected still images/ moving
pictures.
■
CANCEL: does not delete the selected still
images/moving pictures and returns to the previous
menu.
Note
■
If you try to delete a protected image, “PROTECT!” appears on the
screen.
Deleting Still images/Moving pictures
M.PLAY MODE
MEMORY SET
PRINT MARK
PROTECT
PHOTO QUALITY
FILE NO.
DELETE
FORMAT
IMAGE SIZE
MJPEG SIZE
320X240
1152X864
000
SERIES
CONTINUOUS SHOT
M.PLAY MODE
THIS FILE CANCEL
ALL FILES
MEMORY SET [07/07]
DELETE
M.PLAY MODE
INITIAL
PRINT MARK
PROTECT
PHOTO QUALITY
FILE NO.
DELETE
FORMAT
IMAGE SIZE
MJPEG SIZE
CONTIN. SHOT
CAMERA
A/V
MEMORY
VIEWER
00792K VP-D903 UK+CZ (64~110) 6/23/04 9:55 AM Page 99

ENGLISH CZECH
100100
✤Funkci MEMORY FORMAT lze pouÏít k úplnému vymazání v‰ech
souborÛ a nastavení uloÏen˘ch na pamûÈové kartû Memory Stick,
vãetnû souborÛ chránûn˘ch pfied náhodn˘m vymazáním.
✤Formátováním se obnoví v˘chozí stav karty.
✤PamûÈová karta dodávaná s touto videokamerou jiÏ byla
naformátována.
Upozornûní
✤Pfii aktivaci funkce MEMORY FORMAT budou nenávratnû
vymazány v‰echny soubory.
1. Pfiepínaã reÏimu nastavte do polohy MEMORY
STICK.
2. Pfiepínaã POWER nastavte do polohy PLAYER.
3. Stisknûte tlaãítko MENU.
4. Pomocí voliãe nabídky (MENU SELECTOR)
zv˘raznûte poloÏku MEMORY a stisknûte voliã
nabídky.
■
Zobrazí se seznam poloÏek vedlej‰í nabídky.
5. Z vedlej‰í nabídky zvolte poloÏku FORMAT a
stisknûte voliã nabídky.
6. Na displeji se zobrazí dotaz : "ALL FILES ARE
DELETED! FORMAT REALLY?" (V‰echny soubory
budou vymazány! Opravdu chcete kartu
formátovat?).
7. Pomocí voliãe nabídky zvolte poÏadovanou poloÏku.
■
NO (ne) : návrat na pfiedchozí nabídku.
■
YES (ano) : bude zahájeno formátování.
8. Stisknûte voliã nabídky (MENU SELECTOR).
9. Nabídku opustíte stisknutím tlaãítka MENU.
Poznámka
■
Pokud chcete kartu Memory Stick naformátovat na PC, pouÏijte
pouze program "Memory Stick Formatter", kter˘ je souãástí softwaru
na pfiiloÏeném CD.
Formátování pamûÈové karty
ReÏim digitálního fotoaparátu
Digital Still Camera mode
✤You can use the MEMORY FORMAT functions to completely
delete all still images/moving pictures and options on the Memory
Stick, including protected still images/moving pictures.
✤The format function restores the Memory Stick to its initial state.
✤The Memory Stick supplied with this camcorder has been
formatted already.
Attention
✤If you execute the MEMORY FORMAT function, all still
images/moving pictures will be erased completely and erased
still images/moving pictures cannot be recovered.
1. Set the mode switch to MEMORY STICK.
2. Set the power switch to PLAYER mode.
3. Press the MENU button.
4. Move the MENU SELECTOR to highlight MEMORY
and push the MENU SELECTOR.
■
The sub menu will appear.
5. Select FORMAT from the list and push the MENU
SELECTOR.
6. “ALL FILES ARE DELETED! FORMAT REALLY?”
appears on the screen.
7. Using the MENU SELECTOR, select the item.
■
NO : To return to previous menu
■
YES : To start formatting.
8. Push the MENU SELECTOR.
9. To exit the menu, push the MENU button.
Note
■
If you want to format the Memory Stick on your PC, use only the
“Memory Stick formatter” supplied with the software CD.
Formatting the Memory Stick
M.PLAY MODE
MEMORY SET
PRINT MARK
PROTECT
PHOTO QUALITY
FILE NO.
DELETE
FORMAT
IMAGE SIZE
MJPEG SIZE
320X240
1152X864
000
SERIES
CONTINUOUS SHOT
M.PLAY MODE
INITIAL
PRINT MARK
PROTECT
PHOTO QUALITY
FILE NO.
DELETE
FORMAT
IMAGE SIZE
MJPEG SIZE
CONTIN. SHOT
CAMERA
A/V
MEMORY
VIEWER
00792K VP-D903 UK+CZ (64~110) 6/23/04 9:55 AM Page 100

ENGLISH CZECH
101101
ÚdrÏba
✤Po skonãení záznamu je nutno odpojit napájecí zdroj.
✤Pokud po ukonãení záznamu ponecháte ve videokamefie lithium-
ionovou baterii, mÛÏe dojít ke sníÏení její Ïivotnosti.
1. Páãku TAPE/EJECT posuÀte ve smûru
‰ipky.
■
Po otevfiení dvífiek kazetového prostoru
se kazeta automaticky vysune.
■
Vyãkejte prosím aÏ do úplného
vysunutí kazety.
2. Po vyjmutí kazety dvífika uzavfiete a
videokameru uloÏte v bezpra‰ném
prostfiedí.
■
Prach a ostatní cizí ãásteãky mohou
zpÛsobit zkreslení nebo nestabilitu
obrazu.
3. Hlavní vypínaã pfiepnûte do polohy OFF (vypnuto).
4. Odpojte síÈov˘ adaptér nebo vyjmûte lithium-ionovou baterii.
■
Stisknûte a podrÏte tlaãítko BATTERY RELEASE a baterii
vysuÀte ve smûru ‰ipky.
Po skonãení záznamu
Maintenance
✤At the end of a recording you must remove the power source.
✤Leaving the Lithium Ion Battery pack on the camcorder can reduce
the life span of the battery.
1. Slide the TAPE EJECT switch in the direction
of the arrow.
■
Opening the cassette door ejects the tape
automatically.
■
Please wait while the tape is completely
ejected.
2. After removing the tape, close the door and
store the camcorder in a dust free
environment.
■
Dust and other foreign materials can cause block-shaped noise
or jerky images.
3. Set the power switch to the OFF mode.
4. Disconnect the power source or remove the Lithium Ion Battery
Pack.
■
Hold down the BATTERY RELEASE button and slide the
battery pack in the direction of the arrow.
After finishing a recording
12
34
00792K VP-D903 UK+CZ (64~110) 6/23/04 9:55 AM Page 101

ENGLISH CZECH
102
102
ÚdrÏba
âi‰tûní videohlav
Pro zaji‰tûní normálního záznamu a jasného obrazu musíte videohlavy
ãistit. âi‰tûní provádûjte v situacích, kdy obraz obsahuje ru‰ení
mozaikov˘mi obrazci nebo se pfii pfiehrávání zobrazí modrá plocha.
1. Pfiepínaã POWER nastavte do polohy PLAYER.
2. VloÏte ãistící kazetu.
3. Stisknûte tlaãítko (PLAY/STILL).
4. Po uplynutí 10 sekund stisknûte tlaãítko (STOP).
Poznámky
■
Pomocí videokazety zkontrolujte kvalitu obrazu.
Pokud se kvalita obrazu nezlep‰í, postup opakujte.
Pokud problém pfietrvává, obraÈte se na místní autorizované
servisní stfiedisko.
■
K ãi‰tûní videohlav pouÏívejte ãistící kazetu suchého typu.
âi‰tûní a péãe o videokameru
Maintenance
Cleaning the Video Heads
To ensure normal recording and clear pictures, clean the video heads
when the playback pictures display square block-shaped noise or
distortion, or a blue screen appears.
1. Set the power switch to PLAYER mode.
2. Insert the cleaning tape.
3. Press the (PLAY/STILL) button.
4. Press the (STOP) button after 10 seconds.
Notes
■
Check the quality of the picture using a videocassette.
If the picture quality has not improved, repeat the operation.
If the problem continues, contact your local authorized service
centre.
■
Clean the video heads with a dry type cassette cleaner.
Cleaning and Maintaining the Camcorder
(Blue screen)
00792K VP-D903 UK+CZ (64~110) 6/23/04 9:55 AM Page 102

ENGLISH CZECH
ÚdrÏba
✤V kaÏdé zemi se pouÏívá urãit˘ typ elektrorozvodné sítû a norma
barevného signálu.
✤Pfied pouÏitím videokamery v zahraniãí zkontrolujte následující
poloÏky.
Napájení
■
Tuto videokameru s dodan˘m síÈov˘m adaptérem mÛÏete
pouÏívat v jakékoli zemi nebo oblasti s elektrorozvodnou sítí s
napájecím napûtím 100 aÏ 240 V a síÈovou frekvencí 50/60 Hz.
■
Pokud se v místû pobytu pouÏívají zásuvky odli‰ného
provedení, pouÏijte komerãnû dostupn˘ adaptér.
Systém barev
■
Záznam mÛÏete sledovat v hledáãku.
Pro sledování na TV pfiijímaãi nebo kopírování na kazetov˘
videorekordér, musí b˘t oba pfiístroje kompatibilní se systémem
PAL a musí b˘t opatfieny pfiíslu‰n˘mi vstupními zdífikami audio /
video. V opaãném pfiípadû budete potfiebovat konvertor.
●Zemû/regiony pouÏívající normu barevného signálu
kompatibilní se systémem PAL
Austrálie, Rakousko, Belgie, Bulharsko, âína, Spoleãenství
nezávisl˘ch státÛ (zemû b˘v. SSSR), âeská republika, Dánsko,
Egypt, Finsko, Francie, Nûmecko, ¤ecko, Velká Británie, Nizozemí,
Hongkong, Maìarsko, Indie, Irán, Irák, Kuvajt, Libye, Malajsie,
Mauritius, Norsko, Rumunsko, Saudská Arábie, Singapur,
Slovenská Republika, ·panûlsko, ·védsko, ·v˘carsko, S˘rie,
Thajsko, Tunis atd.
●Zemû/regiony pouÏívající normu barevného signálu
kompatibilní se systémem NTSC
Bahamy, Kanada, Stfiední Amerika, Japonsko, Korea, Mexiko,
Filipíny, Tchaj-wan, USA, atd.
Poznámka
■
S Va‰í videokamerou mÛÏete pofiizovat záznamy a sledovat je na
vestavûném LCD monitoru kdekoliv na svûtû.
PouÏívání videokamery v cizinû
Maintenance
✤Each country or region has its own electric and colour systems.
✤Before using your camcorder abroad, check the following items.
Power sources
■
You can use your camcorder in any country or area with the
supplied AC Power Adapter within 100V to 240V, 50/60 Hz.
■
Use a commercially available AC plug Adapter, if necessary,
depending on the design of the local wall outlet.
Colour system
■
You can view your recording in the viewfinder.
However, to view it on a television or copy it to a videocassette
recorder, the television or VCR must be PAL-compatible and
have the appropriate audio/video jacks.
Otherwise, you may need to use a transcoder.
●PAL-compatible Countries/Regions
Australia, Austria, Belgium, Bulgaria, China, CIS, Czech Republic,
Denmark, Egypt, Finland, France, Germany, Greece,
Great Britain, Holland, Hong Kong, Hungary, India, Iran, Iraq,
Kuwait, Libya, Malaysia, Mauritius, Norway, Romania, Saudi
Arabia, Singapore, Slovak Republic, Spain, Sweden, Switzerland,
Syria, Thailand, Tunisia, etc.
●NTSC-compatible Countries/Regions
Bahamas, Canada, Central America, Japan, Korea, Mexico,
Philippines, Taiwan, United States of America, etc.
Note
■
You can make recordings with your camcorder and view pictures
on the LCD from anywhere in the world.
Using Your Camcorder Abroad
103
103
00792K VP-D903 UK+CZ (64~110) 6/23/04 9:55 AM Page 103

ENGLISH CZECH
104
104
Vyhledávání závad
✤Dfiíve neÏ se se závadou obrátíte na autorizované servisní
stfiedisko spoleãnosti Samsung, proveìte následující jednoduché
zkou‰ky.
Mohou Vám u‰etfiit ãas a náklady na zbyteãné telefonní hovory.
Vlastní diagnostika
Kondenzace vlhkosti
✤Pfienesete-li kameru z chladného prostfiedí pfiímo do tepla (do
vytopené místnosti), uvnitfi kamery mÛÏe na povrchu pásku
nebo na ãoãkách objektivu kondenzovat vlhkost. Za tûchto
podmínek se mÛÏe pásek v kazetû pfiilepit na buben hlav a
po‰kodit se nebo kamera nemusí správnû pracovat.
KvÛli ochranû pfied moÏn˘m po‰kozením za tûchto podmínek
je kamera vybavena ãidlem vlhkosti.
✤JestliÏe je uvnitfi kamery zkondenzovaná vlhkost, zobrazí se
symbol (DEW). V takovém pfiípadû nebude dostupná
Ïádná funkce mimo vyjímání kazety.
Otevfiete kazetov˘ prostor a vyjmûte baterii.
Videokameru ponechejte nejménû dvû hodiny v suché a
vytopené místnosti.
pomalu
pomalu
ne
pomalu
pomalu
pomalu
pomalu
Baterie je témûfi vybita. V˘mûna za nabitou baterii.
Na kazetû zb˘vají pfiibliÏnû 2
minuty.
Pfiipravit novou kazetu.
Konec kazety. Vymûnit kazetu za novou.
V kamefie není vloÏena kazeta. VloÏit kazetu.
Kazeta je chránûna proti
vymazání. Pokud chcete nahrávat, uvolnûte
zaji‰Èovací západku.
Kondenzace vlhkosti uvnitfi
kamery. Viz níÏe.
Kamera má nûjakou
mechanickou závadu.
1. Vyjmout kazetu.
2. Vypnout kameru (OFF).
3. Vyjmout baterii.
4. Znovu vloÏit baterii.
* Pokud závada trvá dále,
obraÈte se na nejbliωí servisní
stfiedisko.
TAPE END!
TAPE END!
TAPE!
PROTECTION!
....D
L
C
R
Displej Blikání Informace o stavu.... ¤e‰ení
Vyhledávání závad
Troubleshooting
✤Before contacting a Samsung authorized service centre, perform
the following simple checks.
They may save you the time and expense of an unnecessary call.
Self Diagnosis Display
Moisture Condensation
✤If the camcorder is brought directly from a cold place to a warm
place, moisture may condense inside the camcorder,
on the surface of the tape, or on the lens. In this condition, the
tape may stick to the head drum and be damaged or the unit
may not operate correctly.
To prevent possible damage under these circumstances, the
camcorder is fitted with a moisture sensor.
✤If there is moisture inside the camcorder, (DEW) is
displayed. If this happens, none of the functions except
cassette ejection will work.
Open the cassette compartment and remove the battery.
Leave the camcorder for at least two hours in a dry warm room.
slow
slow
no
slow
slow
slow
slow
the battery pack is almost
discharged.
When the remaining time on the
tape is about 2 minutes.
the tape reached its end.
there is no tape in camcorder.
the tape is record protected.
the camcorder has some
mechanical fault.
moisture condensation has
formed in the camcorder.
Change to a charged one.
Prepare a new one.
Change to a new one.
Insert a tape.
If you want to record,
release the protection.
1. Eject the tape.
2. Set to OFF.
3. Detach the battery.
4. Reattach the battery.
* If unresolved contact your
local service representative.
see below.
TAPE END!
TAPE END!
TAPE!
PROTECTION!
....D
L
C
R
Display Blinking Informs that... Action
Troubleshooting
00792K VP-D903 UK+CZ (64~110) 6/23/04 9:55 AM Page 104

ENGLISH CZECH
105
105
Vyhledávání závad
Vlastní diagnostika v reÏimech M.REC/M.PLAY
Troubleshooting
Self Diagnosis Display in M.REC/M.PLAY mode
slow
slow
slow
slow
slow
slow
slow
slow
slow
slow
slow
There is no Memory stick
in the camcorder.
There is not enough
memory to record.
There are no images
recorded on the Memory
Stick.
The Memory Stick is
record protected.
When you try to delete to
protected image.
The camera can not
playback.
The camera can not
record.
The Memory Stick needs
to format.
When progressing FILE
DELETE.
When progressing
MEMORY FORMAT.
When progressing FILE
COPY.
Insert a Memory Stick.
Change to a new Memory
Stick. Erase recorded image.
Record new images.
Release the write protect tab
on the Memory Stick.
Cancel the protect of image.
- Release the Memory Stick,
and reinsert the Memory
Stick.
- Format a Memory Stick or
insert Memory Stick
recorded on this camcorder.
Format a Memory Stick or
change to a new Memory
Stick.
Format a Memory Stick.
Wait until Delete has finished.
Wait until formatting has
finished.
Wait until copying has finished.
MEMORY STICK!
MEMORY FULL!
NO STORED
PHOTO!
WRITE
PROTECT!
PROTECT!
READ ERROR!
WRITE ERROR!
NOT
FORMATTED!
NOW DELETE...
NOW FORMAT...
NOW COPY...
Display Blinking Informs that... Action
pomalu
pomalu
pomalu
pomalu
pomalu
pomalu
pomalu
pomalu
pomalu
pomalu
pomalu
V kamefie není vloÏena
pamûÈová karta.
Nedostatek pamûti pro
záznam.
Na pamûÈové kartû
nejsou uloÏeny Ïádné
fotografie.
PamûÈová karta je
chránûna proti zápisu.
Pokus o vymazání
zaji‰tûné fotografie.
Nelze pfiehrávat.
Nelze nahrávat.
PamûÈovou kartu je
nutno naformátovat.
Probíhá funkce FILE
DELETE (mazání
souboru).
Probíhá formátování
karty.
Probíhá kopírování
souborÛ FILE COPY.
VloÏte pamûÈovou kartu.
VloÏte novou pamûÈovou kartu.
UloÏené snímky vymaÏte.
UloÏte nové obrázky.
Uvolnûte ochrannou západku
na pamûÈové kartû.
Zru‰te ochranu proti vymazání.
- PamûÈovou kartu Memory
Stick vyjmûte a opût vloÏte.
- PamûÈovou kartu
naformátujte nebo vloÏte
kartu se záznamem
pofiízen˘m na této kamefie.
PamûÈovou kartu naformátujte
nebo ji vymûÀte za novou.
PamûÈovou kartu naformátujte.
Vyãkejte do konce mazání.
Vyãkejte do konce formátování.
Vyãkejte do konce kopírování.
MEMORY STICK!
MEMORY FULL!
NO STORED
PHOTO!
WRITE
PROTECT!
PROTECT!
READ ERROR!
WRITE ERROR!
NOT
FORMATTED!
NOW DELETE...
NOW FORMAT...
NOW COPY...
Displej Blikání Informace o stavu …¤e‰ení
00792K VP-D903 UK+CZ (64~110) 6/23/04 9:55 AM Page 105

ENGLISH CZECH
106
106
Vyhledávání závad
✤Pokud následující pokyny nepovedou k odstranûní poruchy, spojte se
nejbliωím autorizovan˘m servisním stfiediskem spoleãnosti Samsung.
Troubleshooting
✤If these instructions do not solve your problem, contact your
nearest Samsung authorized service centre.
You cannot switch the
camcorder on.
START/STOP button
does not operate
while recording.
The camcorder goes
off automatically.
The battery pack is
quickly exhausted.
When you see a blue
screen during
playback.
A vertical strip
appears on the
screen when
recording a dark
background.
The image in the
viewfinder is blurred.
Auto focus does not
work.
Play, FF or REW
button does not work.
When you see a
broken block image
during the RECORD
SEARCH.
Check the battery pack or the AC Power Adapter.
Check the POWER switch is set to CAMERA.
You have reached the end of the cassette.
Check the record protection tab on the cassette.
You have left the camcorder set to STBY for more
than 5 minutes without using it.
The battery pack is fully exhausted.
The atmospheric temperature is too low.
The battery pack has not been charged fully.
The battery pack is completely dead, and cannot be
recharged, Use another battery pack.
The video heads may be dirty.
Clean the head with a cleaning tape.
The contrast between the subject and the background
is too great for the camcorder to operate normally.
Make the background bright to reduce the contrast or
use the BLC function while you are recording brighter.
The Viewfinder lens has not been adjusted.
Adjust the viewfinder control lever until the indicators
displayed on the viewfinder come into sharp focus.
Check the M.FOCUS menu.
Auto focus does not work in the Manual Focus mode.
Check the POWER switch. Set the power switch to
PLAYER.
You have reached the beginning or end of the cassette.
This is normal operation and it is not a failure or
defect.
Symptom Explanation/Solution
Kameru nelze
zapnout.
Pfii záznamu
nefunguje tlaãítko
START/STOP.
Kamera se
automaticky vypíná.
Baterie se rychle
vybíjí.
Pfii pfiehrávání se
zobrazuje modrá
plocha.
Pfii záznamu scény s
tmav˘m pozadím se
objevuje svisl˘ pruh.
Obrázek v hledáãku je
rozostfien.
Nefunguje
automatické ostfiení.
Tlaãítka Play, FF
nebo REW nefungují.
Bûhem vyhledávání
(RECORD SEARCH)
se obraz ãásteãnû
rozpadá.
Zkontrolujte baterii nebo síÈov˘ adaptér.
Zkontrolujte, zda je hlavní vypínaã kamery v poloze
CAMERA.
Dosáhli jste konce kazety.
Zkontrolujte, zda není kazeta zaji‰tûna proti náhodnému
vymazání.
Kameru jste ponechali po dobu více neÏ 5 minut
neãinnou v reÏimu STBY.
Baterie je zcela vybita.
Teplota okolního prostfiedí je pfiíli‰ nízká.
Baterie nebyla úplnû nabita.
Baterie je u konce své Ïivotnosti a nelze ji nabít.
PouÏijte jinou.
Video hlavy mohou b˘t zneãi‰tûny.
PouÏijte ãistící kazetu.
Kontrast mezi objektem a pozadím je pfiíli‰ velk˘ na to,
aby kamera fungovala normálnû.
Zesvûtlete pozadí sníÏením kontrastu nebo pouÏijte
funkci BLC.
Hledáãek nebyl správnû nastaven.
Zaostfiovací páãkou nastavte hledáãek tak, aby byly
obrysy indikátorÛ zobrazen˘ch v hledáãku ostré.
Zkontrolujte nabídku M.FOCUS.
V reÏimu Manual Focus není automatické ostfiení
dostupné.
Zkontrolujte polohu vypínaãe POWER. Hlavní vypínaã
pfiepnûte do polohy PLAYER.
Dosáhli jste zaãátku nebo konce kazety.
Tento jev je zcela normální, nejedná o poruchu ani
závadu.
Pfiíznak Vysvûtlení /¤e‰ení
00792K VP-D903 UK+CZ (64~110) 6/23/04 9:55 AM Page 106

ENGLISH CZECH
Technické údaje
Model: VP-D903(i)/D903D(i)
Specifications
•These technical specifications and design may be changed without
notice.
System
Video signal
Video recording system
Audio recording system
Usable cassette
Tape speed
Tape recording time
FF/REW time
Image device
Lens
Filter diameter
LCD monitor/Viewfinder
Size/dot number
LCD monitor Method
Viewfinder
Connectors
Video output
S-video output
Audio output
DV input/output
USB output
External mic
PAL
2 rotary heads, Helical scanning system
Rotary heads, PCM system
Digital video tape (6.35mm width): Mini DV cassette
SP: approx. 18.83mm/s LP: approx. 12.57mm/s
SP: 60 minutes (when using DVM 60),
LP: 90 minutes (when using DVM 60)
Approx. 150 sec. (using DVM60 tape)
CCD (Charge Coupled Device)
F1.8 12x(Optical), 900x(Digital) Electronic zoom lens
Ø30
2.5inchs 123k
TFT LCD
0.24" Colour LCD
1Vp-p (75Ωterminated)
Y: 1Vp-p, 75Ω, C: 0. 286Vp-p, 75Ω
-7.5dBs (600Ωterminated)
VP-D903i/D903Di: 4pin special in/out connector,
VP-D903/D903D: out only
Mini-B type connector
Ø3.5 stereo
General
Power source
Power source type
Power consumption
(Recording)
Operating temperature
Storage temperature
External dimension
Weight
Built-in MIC
Remote control
DC 8.4V, Lithium Ion Battery Pack 7.4V
Lithium Ion Battery Pack,
Power supply (100V~240V) 50/60Hz
5.6W(LCD), 4.4W(VIEWFINDER)
0˚~40˚C (32˚F~104˚F)
-20˚C ~ 60˚C (-4˚F ~ 140˚F)
Length 118mm, Height 98mm, Width 55mm
445g (Except for Lithium Ion Battery Pack and tape)
Omni-directional stereo condenser microphone
Indoors: greater than 15m (straight line),
Outdoors: about 5m (straight line)
Model name: VP-D903(i)/D903D(i)
•Tyto technické údaje a vzhled mohou b˘t pfiedmûtem zmûny bez
pfiedchozího upozornûní.
Systém
Video signál
Systém videozáznamu
signál
Systém zvukového
záznamu
PouÏívané kazety.
Rychlost posuvu pásku
Doba záznamu
Doba rychlého pfievíjení
Optick˘ snímací modul
Objektiv
PrÛmûr filtru
LCD monitor/hledáãek
Rozmûr/poãet bodÛ
Typ monitoru LCD
Hledáãek
Konektory
V˘stup video
V˘stup S-video
V˘stup Audio
Vstup/v˘stup DV
Rozhraní USB
Externí mikrofon
PAL
2 rotaãní hlavy, spirálov˘ systém skenování
2 rotaãní hlavy, systém PCM (pulznû kódovaná modulace)
Digitální videokazeta, ‰ífika pásku 6,35 mm Mini DV
SP: Asi 18,83 mm/s LP: Asi 12,57 mm/s
SP: 60 minut (pfii pouÏití kazety DVM 60)
LP: 90 minut (pfii pouÏití kazety DVM 60)
Asi 150 sekund (pfii pouÏití kazety DVM 60)
CCD (Charge Coupled Device)
F 1,8 (12x: (optick˘), 900x (digitální), elektronicky transfokátor)
Ø
30
2,5 palce / 123 k
TFT LCD
Barevn˘ LCD 0,24“
1 V ‰piãka-‰piãka (terminace 75
Ω
)
Y: 1 V ‰piãka-‰piãka, 75 Ω, C: 0. 0,286 V ‰piãka-‰piãka, 75 Ω
- 7,5 dBs (terminace 600 Ω)
Model VP-D903i/D903Di: 4-pólov˘ speciální konektor
vstup/v˘stup: VP-D903/D903D: pouze v˘stup
Konektor typu Mini-B
Stereo jack
Ø
3,5 mm
Obecné údaje
Napájení
Typ napájecího zdroje
Pfiíkon (záznam)
Provozní teplota :
Skladovací teplota :
Vnûj‰í rozmûry
Hmotnost
Vestavûn˘ mikrofon
Dálkov˘ ovladaã
DC 8,4 V , Lithium-Ionová akumulátorová baterie 7,4 V
Lithium-Ionová akumulátorová baterie, síÈov˘ adaptér
(100 V – 240 V) 50/60 Hz
5,6 W (LCD monitor), 4,4 W (hledáãek)
0 ~40
˚
C (32
˚
F ~104
˚
F)
- 20
˚
C ~60
˚
C (- 4
˚
F ~140
˚
F)
Délka 118 mm, v˘‰ka 98 mm, ‰ífika 55 mm
445 g (bez Lithium-Ion baterie a kazety)
V‰esmûrov˘ kondenzátorov˘ stereofonní mikrofon
Dosah v interiéru: více neÏ 15 m (pfiímá vzdálenost),
Dosah v exteriéru: asi 5 m (pfiímá vzdálenost)
107
107
00792K VP-D903 UK+CZ (64~110) 6/23/04 9:55 AM Page 107

ENGLISH CZECH
108
108
Pfiíslu‰enství.................................12
AF/MF ..........................................64
Audio dubbing (dabování
zvukového doprovodu) ................67
AUDIO MODE (reÏim zvukového
záznamu) .....................................55
AUDIO SELECT (Volba
pfiehrávacího audiokanálu) ..........68
AV IN/OUT (AKTIVACE
ANALOGOVÉHO A/V) ................76
Akumulátorová baterie.................24
BEEP SOUND (zvukov˘ signál)..40
BLC ..............................................65
Kazeta ..........................................27
Nabíjení Lithium-Ionové baterie...24
âi‰tûní ........................................102
CLOCK SET (Nastavení hodin)38
Kondenzace...............................104
Pfiipojení k TV nebo VCR ............71
CONTINUOUS SHOT (záznam
statick˘ch snímkÛ v ãasovém
intervalu).......................................88
Kopírování statick˘ch obrazÛ
(fotografií) z kazety na pamûÈovou
kartu Memory Stick......................92
DATE/TIME (Datum/ãas).............57
Kabel DC......................................23
Mazání fotografií a pohybliv˘ch
zábûrÛ ..........................................99
DEMO (Ukázka)...........................42
Digital Zoom (Digitální transfokace)
...............................................46, 47
DSE (Speciální digitální efekty) ...49
DV ..........................................77, 78
ReÏim EASY ................................63
EIS (Elektronick˘ stabilizátor
obrazu) .........................................48
EXPOSURE (Expozice) ..............61
Fade (Rozetmívání a zatmívání)..66
File Number (âíslo souboru).......89
Blesk.............................................53
Ostfiení..........................................64
Formátování pamûÈové karty.....100
Posun po jednotliv˘ch snímcích..74
Funkãní tlaãítka ............................14
Pfiipevnûní pfiídrÏného fiemínku ...22
IEEE1394.....................................77
IMAGE SIZE (Velikost rozli‰ení) .86
LCD monitor ..........................31, 32
Instalace lithiové baterie ..............21
ÚdrÏba........................................101
Funkce MEMORY MIX................51
MEMORY STICK
(PamûÈová karta) ...................82, 90
INDEX REJST¤ÍK
Accessories ................................ 12
AF/MF ......................................... 64
Audio dubbing ............................. 67
AUDIO MODE ............................ 55
AUDIO SELECT ......................... 68
AV IN/OUT .................................. 76
Battery Pack ............................... 24
BEEP SOUND ............................ 40
BLC ............................................. 65
Cassette ...................................... 27
Charging the Lithium
Ion Battery Pack...................... 24
Cleaning .................................... 102
CLOCK SET ............................... 38
Condensation............................. 104
Connecting to TV or VCR............ 71
CONTINUOUS SHOT ................. 88
Copying Still images from a
cassette to Memory Stick ....... 92
DATE/TIME ................................. 57
DC Cable .................................... 23
Deleting Still images/
Moving pictures....................... 99
DEMONSTRATION .................... 42
Digital zoom........................... 46, 47
DSE (Digital Special Effects)....... 49
DV .......................................... 77, 78
EASY Mode ................................ 63
EIS (Electronic
Image Stabilizer) ..................... 48
EXPOSURE ................................ 61
Fade ............................................ 66
File Number ................................. 89
Flash ............................................ 53
Focusing ...................................... 64
Formatting the
Memory Stick ........................ 100
Frame advance ........................... 74
Function buttons ......................... 14
Hand Strap .................................. 22
IEEE1394 .................................... 77
Image Size................................... 86
LCD ....................................... 31, 32
Lithium Battery Installation .......... 21
- A -
- E -
- B -
- C -
- D -
- F -
- H -
- I -
- L -
- A -
- E -
- B -
- C -
- F -
- H -
- I -
- D -
- D -
- L -
- L -
00792K VP-D903 UK+CZ (64~110) 6/23/04 9:55 AM Page 108

ENGLISH CZECH
109
109
INDEX REJST¤ÍK
Maintenance .............................. 101
Memory Mix ................................. 51
Memory Stick ........................ 82, 90
MJPEG RECORDING ................. 93
MJPEG SIZE ............................... 87
Multi display ................................. 96
OSD ...................................... 18, 19
PC Connection............................. 77
PHOTO copy .............................. 91
PHOTO quality ............................ 85
PHOTO SEARCH ....................... 69
Playback ...................................... 73
Playback Connection................... 71
Print Mark..................................... 97
PROGRAM AE ........................... 43
Protection .................................... 98
Quick Menu ................................. 59
REC MODE ................................ 54
REC Search ................................ 30
Recording images to a
Memory Stick .......................... 90
Remote control ............... 17, 20, 39
Self Timer..................................... 20
Shutter Sound.............................. 41
SHUTTER SPEED ..................... 60
SLIDE SHOW .............................. 96
SLOW SHUTTER ........................ 62
Sound .......................................... 35
Speaker ....................................... 35
Still images ................................. 95
Tape Protection............................ 27
TV DISPLAY ............................... 58
USB ............................................. 79
Viewfinder ............................. 31, 33
Viewing still images/
moving pictures....................... 95
WHT.BALANCE .......................... 45
WIND CUT .................................. 56
ZERO MEMORY ........................ 75
Zoom ..................................... 46, 47
ZÁZNAM POHYBLIVÉHO
OBRAZU VE FORMÁTU MJPEG ..
......................................................93
VELIKOST POHYBLIVÉHO
OBRAZU MJPEG........................87
ProhlíÏení vût‰ího poãtu fotografií
souãasnû......................................96
OSD .......................................18, 19
Pfiipojení PC.................................77
PHOTO copy (Kopírování fotografií
z kazety na pamûÈovou kartu).....92
PHOTO kvalita .............................85
PHOTO SEARCH
(Vyhledávání) ...............................69
Pfiehrávání....................................73
Zapojení pro pfiehrávání ..............71
PRINT MARK
(Oznaãení fotografií pro tisk) .......97
Funkce PROGRAM AE...............43
Ochrana proti smazání ................98
Rychlá nabídka ............................59
REC MODE (ReÏim záznamu) ...54
REC Seach (Vyhledávání)...........30
Záznam fotografií na pamûÈovou
kartu .............................................90
Dálkov˘ ovladaã ..............17, 20, 39
Funkce samospou‰È ....................20
SHUTTER SOUND
(Zvuk závûrky)..............................41
SHUTTER SPEED
(Rychlost závûrky) .......................60
ReÏim SLIDE SHOW
(V sekvenci) .................................96
SLOW SHUTTER ........................62
Zvuk..............................................35
Reproduktor .................................35
Statické snímky (fotografie) .........95
Ochrana pásku ............................27
TV DISPLAY (Zobrazení údajÛ na
obrazovce televizoru)...................58
USB..............................................79
Hledáãek ................................31, 33
ProhlíÏení fotografií a pohybliv˘ch
zábûrÛ ..........................................95
WHT.BALANCE (VyváÏení bílé)..45
WIND CUT (Potlaãení hluku
zpÛsobeného vûtrem)..................56
ZERO MEMORY
(Tlaãítko pamûati nuly) ................75
ZOOM (Digitální transfokace)..46, 47
- M -
- O -
- S -
- U -
- T -
- V -
- W -
- Z -
- P -
- Q -
- R -
- M -
- O -
- S -
- T -
- V -
- U -
- W -
- Z -
- P -
- R -
- Q -
00792K VP-D903 UK+CZ (64~110) 6/23/04 9:55 AM Page 109

ENGLISH CZECH
ELECTRONICS
*Samsung Electronics’ Internet Home Page
United Kingdom http://www.samsungelectronics.co.uk
France http://www.samsung.fr
Australia http://www.samsung.com/au
Germany http://www.samsung.de
Sweden http://www.samsung.se
Poland http://www.samsung.com/pl
Italia http://www.samsung.it
Spain http://www.samsung.es
THIS CAMCORDER IS MANUFACTURED BY:
ELECTRONICS
TATO VIDEOKAMERA JE VYROBENA SPOLEâNOSTÍ:
*Internetová stránka spoleãnosti “Samsung Electronic”
United Kingdom http://www.samsungelectronics.co.uk
France http://www.samsung.fr
Australia http://www.samsung.com/au
Germany http://www.samsung.de
Sweden http://www.samsung.se
Poland http://www.samsung.com/pl
Spain http://www.samsung.es
Italia http://www.samsung.it
00792K VP-D903 UK+CZ (01~27) 6/23/04 9:51 AM Page 100