Sato Vicinity MARS-24 MARS-24 Desktop Reader User Manual APPENDIX L
Sato Vicinity Pty Ltd MARS-24 Desktop Reader APPENDIX L
users manual

Page 1 of 116
EMC Technologies Pty Ltd
ABN 82 057 105 549
Unit 3/87 Station Road
Seven Hills NSW 2147 Australia
Telephone +61 2 9624 2777
Facsimile +61 2 9838 4050
Email syd@emctech.com.au
www.emctech.com.au
Melbourne
57 Assembly Drive
Tullamarine Vic 3043
Tel: +61 3 9335 3333
Fax: +61 3 9338 9260
Sydney
Unit 3/87 Station Road
Seven Hills NSW 2147
Tel: +61 2 9624 2777
Fax: +61 2 9838 4050
Brisbane
1/15 Success Street
Acacia Ridge Qld 4110
Tel: +61 7 3875 2455
Fax: +61 7 3875 2466
Auckland (NZ)
47 MacKelvie Street
Grey Lynn Auckland
Tel: +64 9 360 0862
Fax: +64 9 360 0861
APPENDIX L
OF
TEST REPORT T61218_F
USER MANUAL AND READER MANAGER GUIDE
FCC ID: TVN-MARS-24
Manufacturer: Magellan Technology
Test Sample: RFID Terminal
Model: MARS24
Serial Number: Production Prototype
Date: 15th January 2007

HF RFID System
User Manual
MARS-24
Multiple Antenna Reader-Writer System - 24
Document Number : 63-70-006-DOC ver.1
Last Changed : 16 January 2007
Copyright Magellan Technology 2007
Commercial in Confidence

Content
1. INTRODUCTION ------------------------------------------------------------------------------------------------------------------- 2
1.1 REGULATION AND STANDARDS .......................................................................................................................................... 2
1.2 WARRANTY ................................................................................................................................................................... 3
1.3 LIMITATION OF LIABILITY ................................................................................................................................................. 3
1.4 CHANGES IN PRODUCT FAMILY, SPECIFICATIONS AND USER MANUALS/GUIDES ....................................................................... 3
1.5 COPYRIGHTS AND COPY PERMISSION .................................................................................................................................. 3
1.6 MEANING OF ALERT SYMBOLS AND SIGNAL WORDS ........................................................................................................... 3
1.7 GLOSSARY OF TERMS AND ABBREVIATIONS ........................................................................................................................ 5
2. PRODUCT OVERVIEW ---------------------------------------------------------------------------------------------------------- 7
2.1 MARS-24 .................................................................................................................................................................... 7
3. BEFORE YOU BEGIN ------------------------------------------------------------------------------------------------------------ 8
3.1 UNPACKING AND INSPECTION ............................................................................................................................................ 8
3.2 INSTALLATION ENVIRONMENT ......................................................................................................................................... 10
3.3 RECOMMENDED SYSTEM REQUIREMENTS .......................................................................................................................... 10
3.4 INSTALLATION REQUIREMENTS ........................................................................................................................................ 11
3.5 ANTENNA MAINTENANCE (TUNING) ................................................................................................................................ 14
3.6 WORKING WITH TAGS ................................................................................................................................................... 16
3.7 TAG-TO-ANTENNA ORIENTATION .................................................................................................................................... 18
4. INSTALLATION ------------------------------------------------------------------------------------------------------------------ 19
4.1 HARDWARE INSTALLATION ............................................................................................................................................. 20
4.1.1 Connecting to a power supply ........................................................................................................................... 22
4.1.2 Connecting a Reader to a Computer using USB ............................................................................................... 24
4.1.3 Connecting a Reader to a Computer using Ethernet ........................................................................................ 24
4.1.4 Connecting Multiple Readers to a local network .............................................................................................. 25
4.1.5 Connecting External Antennas .......................................................................................................................... 25
4.1.6 Antenna Matching, Tuning and Testing ............................................................................................................ 26
4.2 READERMANAGER SOFTWARE INSTALLATION .................................................................................................................... 27
4.2.1 Installation and Functionality Test ................................................................................................................... 27
4.2.2 Upgrading software ........................................................................................................................................... 28
4.3 CONNECTING TO A READER USING READERMANAGER ........................................................................................................ 29
4.3.1 Getting an IP address using Ethernet ............................................................................................................... 31
4.3.2 Getting an IP address using USB ...................................................................................................................... 33
4.3.3 Getting a Reader connected using the ReaderManager ................................................................................... 35
4.4 COMMUNICATION TEST .................................................................................................................................................. 37
5. REPORTING A PROBLEM ---------------------------------------------------------------------------------------------------- 38
5.1 TROUBLESHOOTING ........................................................................................................................................................ 40
5.2 SERVICE FORM ............................................................................................................................................................. 42
6. CONTACT US ---------------------------------------------------------------------------------------------------------------------- 43
7. REVISION HISTORY ------------------------------------------------------------------------------------------------------------ 44
8. APPENDIX -------------------------------------------------------------------------------------------------------------------------- 45
8.1 SPECIFICATION .............................................................................................................................................................. 45
8.2 EXTERNAL ANTENNA TYPES ........................................................................................................................................... 46
8.3 READER-TAG COMPATIBILITY ......................................................................................................................................... 48
8.4 MAXIMUM READ-WRITE DISTANCE ................................................................................................................................ 49

Please read before proceeding
Please read and understand this document before
using Magellan’s Readers.
If you have any questions, comments or suggestions about the User Manual please contact
Magellan Technology.
Important Information
Installation Environment
For indoor use only unless otherwise specified.
Install Magellan’s Readers within the temperature and humidity range according to the product
specification.
The environment must not contain corrosive, flammable or explosive agents or be subject to
rapid changes in temperature, to direct vibration or shock.
Installation
Magellan’s RFID reader-writers communicate with data carriers (RFID inlets, labels and tags)
using the 13.56 MHz High Frequency (HF) band. Some industrial machines and electronic
devices can generate unwanted noise which may degrade communication. Make sure that
other equipment is properly installed, grounded and at a reasonable distance from the Reader
and/or Reader antennas.
Wireless communication can be degraded by high-voltage and high-current lines and other
sources of strong electric and magnetic fields. Installation in such locations should be avoided.
!Magellan’s RFID reader-writers are to be professionally installed by authorised,
qualified and service-trained installation personnel only.
Maintenance
All Magellan’s RFID readers-writers are low maintenance equipment. Except for externally
accessible fuses there are no user-serviceable parts in any Reader. There is no requirement to
remove the cover of the Reader.
!Removal of the Reader cover by unauthorised personnel will void the product
warranty.
Do not attempt to clean internally. Periodic cleaning of external case parts with a damp cloth is
advisable. Turn off the Reader before cleaning. Do not use a solvent of any kind.
Electrical Safety
In order to avoid electric shock do not remove the Reader cover
or attempt to repair. The Reader must be maintained by
authorised, qualified and service-trained personnel only.
Environmental
For disposal readers should be treated as industrial waste.
This symbol on the product or on its packaging indicates that this product shall not be treated
as household waste. Instead it shall be handed over to an appropriate collection point for the
recycling of electrical and electronic equipment. By ensuring this product is disposed of
correctly, you will help prevent potential negative consequences for the environment and
human health, which could otherwise be caused by inappropriate waste handling of this
product. The recycling of materials will help to conserve natural resources. For more detailed
information about recycling of this product, please contact your local city office, your household
waste disposal service or the Magellan Technology regional sales office.
MARS-24 USER MANUAL 63-70-006-DOC ver.1
1

1.Introduction
Thank you for your recent purchase of a Magellan RFID reader-writer.
This User Manual will provide you with information to rapidly adopt
Magellan’s PJM technology for your needs, to install the Reader hardware
and ReaderManager software and get the Reader running.
Refer to the ReaderManager Guide (40-01-006-DOC) for a description of
the various tools and advanced options available in the ReaderManager
software.
Programming is covered in the Application Programmer’s Guide (40-01-000-
DOC).
1.1Regulation and Standards
RFID equipment is subject to national and international regulations.
FCC Radio Frequency Interference Statement (USA)
The FCC regards RFID equipment as low-power transmitting devices and,
therefore, does not require users of RFID devices to obtain a license to
operate them.
NOTE: This equipment has been tested and found to comply with the limits
for a Class B digital device, pursuant to Part 15 of the FCC Rules. These
limits are designed to provide reasonable protection against harmful
interference in a residential installation. This equipment generates, uses,
and can radiate radio frequency energy and, if not installed and used in
accordance with the instruction manual, may cause harmful interference to
radio communications. However, there is no guarantee that interference will
not occur in a particular installation. If this equipment does cause harmful
interference to radio or television reception, which can be determined by
turning the equipment off and on, the user is encouraged to try to correct the
interference by one or more of the following measures:
Reorient or relocate of receiving antenna
Increase the separation between the equipment and receiver
Connect the equipment into an outlet on a circuit different from that to
which the receiver is connected
Consult the dealer or an experienced radio/TV technician for help
!Any changes or modifications to the equipment that are not
expressly approved by the party responsible for compliance
could void the user’s authority granted under FCC Rules to
operate this equipment.
FCC ID: TVN-MARS-24
Industry Canada Radio Frequency Interference Declaration of Conformity (Canada)
This Class A digital apparatus complies with Canadian ICES-003.
Cet appareil numérique de la classe A est conforme à la norme NMB-003
du Canada.
ICES\NMB-003 IC: 6596A-MARS24
MARS-24 USER MANUAL 63-70-006-DOC ver.1
2

Other Regulations
EU
ETSI EN 300 330-1 v.1.3.1 (2001-06)
ETSI EN 300 330-2 v.1.2.1 (2004-11)
ETSI EN 489-1 v.1.5.1 (2004-11)
ETSI EN 489-3 v.1.4.1 (2002-08)
EN 61000-3.2: 2002
EN 61000-3.3: 1995
Safety: IEC/EN 60950
Pending
AS/NZS CISPR 22: 2004
4268: 2003 Pending
ISO/IEC 18000 – 3 Mode 2 (Air Interface at 13.56 MHz) Compliance
Magellan’s Readers fully complies with the ISO/IEC 18000 Part 3 Mode 2
(Information technology – Radio frequency identification for item
management. Part 3: Parameters for air interface communications at 13.56
MHz) published in August, 2004.
1.2Warranty
Magellan’s warranty and liability with respect to products and/or services is
for a period of 12 months from date of delivery and is limited to the
rectification of faulty workmanship and/or non-compliance by Magellan.
Any liability with respect to components including purchased or free issued
items and other materials used in the manufacture of products are covered
by, and limited to, any warranty provided by the original manufacturer.
1.3Limitation of Liability
Magellan’s warranty excludes products that have been improperly installed
or maintained, modified or misused. Notification of claims must occur within
the warranty period.
End-users should contact the company from whom they purchase the
products for replacement, repair or refund.
If purchases the Reader directly from Magellan, contact Magellan for a
Return Authorization Number (RAN) before shipment.
1.4Changes in Product Family, Specifications and User
Manuals/Guides
This document is subject to change without notice in future editions.
Magellan reserves the rights to change its product design, specifications
and product range.
1.5Copyrights and Copy Permission
This document shall not be copied, reproduced or transmitted in any form or
by any means without written permission from Magellan Technology Pty
Limited. This document is protected by copyrights and is intended solely for
use in conjunctions with Magellan’s products only.
1.6Meaning of Alert Symbols and Signal Words
Notes and Tips. Application Notes.
MARS-24 USER MANUAL 63-70-006-DOC ver.1
3

!This part of the Manual requires your attention.
! CAUTION
Indicates a potentially hazardous situation which,
if not avoided, will result in minor or moderate
injury. Can cause property damage.
! WARNING
Indicates a potentially hazardous situation which,
if not avoided, will result in minor or moderate
injury, or may result in serious injury or death.
Can cause significant property damage.
Warning!
In order to avoid electric shock follow the
instructions provided.
MARS-24 USER MANUAL 63-70-006-DOC ver.1
4

1.7Glossary of Terms and Abbreviations
Antenna A Reader antenna that emits radio waves and
receives reply signals from tags. The Reader
antenna can be internal which is integrated into
the Reader and external which is connected to
the Reader via a cable.
Antenna axis The antenna port on the Reader antenna
interface the antenna is plugged into.
Antenna tuning Trimming a reader antenna to its highest
possible field strength which corresponds to the
highest operating voltage.
Create axis group Create an antenna group. It means to combine
antennas or antenna ports in one group that
serve the same purposes or applications.
Configure axis group Configure group antenna behaviour. It means to
set up all antennas in the group to the same
behavioural parameters which will be default
parameters for this group.
D/C Date Code (month/year)
DSB Digital Support Board
HDF High Density Fiberboard (for MARS only)
HF High Frequency
GUI Graphical Use Interface
IT ItemTag (chips, inlets and labels)
ItemTag tags (IT tags) Magellan’s labels and inlets for item tagging
(separated items) that work with Magellan’s
family of reader-writers
LAN Local Area Network
LED Light Emitting Diode
MDF Medium Density Fiberboard (for MARS only)
MLC Machine Level Control (System Configuration
Control)
MRD Maximum Read-Write Distance
Network Connections
window
In Windows XP open Start-> Control Panel->
Network Connections or open My Computer->
Other Places-> My Network Places-> View
Network Connections
OEM label Original Equipment Manufacture label is located
on the back of the equipment. It includes the
Model Number, P/N, D/C, S/N and MLC.
PJM Phase Jitter Modulation or PJM™ is a registered
Trade Mark of Magellan Technology Pty Limited.
PJM is a RFID communication technology
developed and patented by Magellan
Technology Pty Ltd and complies with ISO/IEC
18000-3 Mode 2. PJM technology products
include a range of RFID chips, inlets, tags and
Readers.
PJM ItemTag® Registered Trade Mark for Magellan’s ItemTag
tags
PJM StackTag® Registered Trade Mark for Magellan’s StackTag
tags
P/N Part Number
MARS-24 USER MANUAL 63-70-006-DOC ver.1
5

Power cycle the PC Shut up Windows and switch the PC off at the
wall and wait for 30 seconds before powering
the PC back up again. For laptops this means
removing the battery and waiting for 30 seconds.
This ensures that the USB host controller chips
on the motherboard have had a chance to be
fully reset.
Power cycle the
Reader
Turn off the power or unplug the power cable
(the power port on the Reader user interface).
Open the Network Connections window in
Windows. Wait for the Reader’ network
connection to be removed from the Network
Connections window. Plug the Reader back and
wait for the network connection to re-appear and
become Connected in the Network Connections
window. Connect to a Reader via the
ReaderManager’s Connection menu.
Reader/s Magellan’s RFID reader-writer/s
ReaderManager Graphical user application for Windows/Linux
which provides a platform for testing,
demonstrations and application development
ReaderServer Embedded application that provides the
standard Application Programmer Interface to
serve end-user applications. This application
runs on the Reader.
RFID Radio Frequency IDentification
RFID inlet A RFID device comprising a microchip and a
printed antenna (copper/aluminium/conductive
inks) on a flexible substrate (PET plastic film)
RFID label RFID inlet with adhesive backing (sticky label)
RFID tag 1. generic name for RFID inlet and label;
2. RFID inlet or label inserted into a
housing (glass, polycarbonate,
polyamid, epoxy, ABS, etc.)
RFID reader-writer Device for reading and writing to RFID tags
RMA Return Authorisation number
Setup axis Setup antenna. To setup an antenna means to
match the antenna with its corresponding
antenna port by choosing the antenna type from
list in the ReaderManager.
S/N Serial Number
ST StackTag (chips, inlets and labels)
StackTag tags
(ST tags)
Magellan’s labels and inlets for item tagging
(stacked, touched or overlapping items) that
work with Magellan’s family of reader-writers
MARS-24 USER MANUAL 63-70-006-DOC ver.1
6

2.Product Overview
Intended use of Magellan’s RFID Reader is to read and write information to
individual Magellan ItemTags and multiple Magellan StackTags.
The communication protocol used by the Reader is compliant with ISO/IEC
18000 - 3 Mode 2 (Air Interface at 13.56 MHz).
2.1MARS-24
Multiple Antenna Reader System – 24
Multiple antenna system (up to 24 antennas)
8 reply channels
MARS-24 USER MANUAL 63-70-006-DOC ver.1
7

3.Before you begin
3.1Unpacking and Inspection
When you receive your system, inspect it for any
obvious damage that may have occurred during
shipment. If there is damage, notify the shipping
carrier and the supplier of the equipment or
Magellan if purchase directly from Magellan.
Until you have checked the system, save the
shipping carton and packaging materials in the
event the unit has to be returned.
The standard MARS-24 package includes the following components:
Reader-writer
External antennas (up to 24) and connection cables (up to 24)
Power adaptor
USB data communication cable
Quick Start Guide
CD-ROM
Test tags (required for Hardware Functionality Test and
Communication Test)
Magellan Antenna Tuning Kit (optional)
Power Pack
The Reader connection to the power source is realized via a low voltage
power pack (12VDC output).
!A power cable is not included. End-users should purchase a
power cable suitable for the country of use.
! CAUTION Only power cables and adaptors that are
compliant with the regulations in the country of
use may be connected to Magellan’s equipment.
Data Communication Cables
Magellan supplies USB shielded cable (USB 2.0, 2 m long)
!USB cable should not be longer than 3m
MARS-24 USER MANUAL 63-70-006-DOC ver.1
8

!
As shielded cables are generally required in order to comply
with EMC emissions limits, the shielded cables recommended
by Magellan Technology must be used. Unshielded cabled
may be used where explicitly allowed in the Installation
Requirements section of this User Manual.
Ethernet cable is not included with the supply.
Magellan recommends CAT5 Ethernet cable.
CD-ROM
The CD-ROM should contain the following files:
AdbeRdrxx_enu_full.exe Self-extracting installation kit for the
Adobe Acrobat reader, which is
required to read and print PDF files.
40-01-000-DOC
Application Programmer
Guide.pdf
PDF document describing how to
program all of Magellan’s Readers.
40-01-006-DOC
ReaderManager Guide
PDF document describing various tools
and advanced options available in
ReaderManager software.
63-70-006-DOC
User Manual.pdf
PDF version of this document.
ReaderManager-Install.exe Self-extracting installation kit for the
ReaderManager.
Once you install the ReaderManager software the
User Manuals and Guides can be open in
Windows:
Start -> (All) Programs -> Magellan Technology ->
User Manuals.
MARS-24 USER MANUAL 63-70-006-DOC ver.1
9

3.2Installation Environment
Magellan’s Readers are designed to operate in indoor environments where
temperature and humidity are controlled unless other conditions are
specified for customised Readers.
For standard Readers the temperature range is from +10oC to +45oC. The
humidity range is from 10% to 80% (non-condensing humidity).
Install the Readers within the temperature and humidity ranges according to
the product specification.
The environment must not contain corrosive, flammable or explosive agents
and conductive dust or be subject to rapid changes in temperature, direct
vibration or shock.
! WARNING
Do not operate this Reader in an environment
which contains flammable or explosives gases or
fumes.
Magellan’s RFID reader-writers communicate with data carriers (RFID inlets,
labels and tags) using the 13.56 MHz High Frequency (HF) band. Some
industrial machines and electronic devices can generate unwanted noise
which may degrade communication. Make sure that other equipment is
properly installed, grounded and are at a reasonable distance from the
Reader and/or Reader antennas.
Wireless communication can be degraded by high-voltage and high-current
lines and other sources of strong electric and magnetic fields. Installation in
such locations should be avoided.
In order to avoid electric shock do not remove the Reader
cover or attempt to repair. Magellan’s reader-writers are to
be maintained by authorised, qualified and service-trained
personnel only.
!Removal of the Reader cover by unauthorised personnel will
void the product warranty.
3.3Recommended System Requirements
Recommended minimum host computer requirements:
Operating System: Windows XP SP2
Memory: 128MB RAM
Hard Drive: 20 GB
CPU: Intel Celeron 500
Interface: USB or Ethernet
MARS-24 USER MANUAL 63-70-006-DOC ver.1
10

3.4Installation Requirements
Power supply requirements:
Mains input: 110 - 240 VAC @ 50/60 Hz
Low voltage input (MARS-24): 12 VDC @ 2 A
MARS-24 requires special installation and tuning of external antennas.
Refer to the ReaderManager User Guide (40-01-006-DOC) for the antenna
matching, tuning and testing instructions using the Reader Setup Wizard
tool.
MARS’ external antennas are suitable for applications where many reading
points are required. MARS-24 is capable of operating up to 24 external
antennas that can be embedded into desk tops or shelves.
Once antennas are placed in the position they are
to be used, it is essential that they are fixed in
place and tuned. The tuning is to be done only
once at installation. All antennas (except the small
round antenna 30 mm radius) have an adjustable
capacitor that allows for tuning.
Materials
The affect of materials and antenna position on antenna operation may be
determined as follows:
Place an antenna on a Styrofoam block and tune
for maximum voltage at the antenna center using
an Antenna Tuning Probe, digital voltmeter and a
trimming tool. Then place the antenna on/into the
installation position and measure the maximum
voltage again. Compare the voltage values.
A difference of 10% or less is acceptable. If the
voltage reduces more than 10%, this indicates the
material is adversely affecting the antenna. The
user should determine if the reduction in
operation is acceptable by measuring read range
and stacking operation. If the reduction is not
acceptable the antenna may be relocated.
Alternatively use of a plastic spacer of 5 mm
between the mounting material and the antenna is
recommended where the mounting material is
adversely affecting the antenna.
Reader antenna performance may be affected by conductive and metallic
materials in the immediate vicinity of the antenna.
Metal, metallic or metallized objects placed next to the Reader antenna may
change the characteristics of the antenna affecting the tuning operation and
reducing the read range.
It’s recommended that the antenna not to be placed closer than 35 cm to
any metallic object that is of a similar or larger size to the antenna.
Small metallic objects such as jewelry or coins put on the antenna will have
almost no affect on the antenna performance.
If metallic conveyor rollers are a part of an application it’s advised to replace
them with plastic parts if possible or apply shielding techniques as required.
MARS-24 USER MANUAL 63-70-006-DOC ver.1
11

The materials that antennas are mounted on/into should not be metallic or
conductive.
Materials such as wood, laminated MDF, HDF or plywood have a limited
conductivity. If an antenna is mounted into these materials some drop in the
read range is expected in comparison with the equipment specification.
Plastics are the best materials to embed antenna into provided they are
graphite/carbon free.
Try to avoid using black plastics as they may be
conductive due to carbon/graphite based
colouring agents.
Clear glass is generally not conductive and can be used as a desk top
material. Smoked and tinted glass may be conductive and any affect on
antenna operation should be determined by measurement.
Distance
Antennas mounted in a close proximity to each other may interfere with
each other’s operation.
For antennas connected to the same MARS Reader the safe distance
between the antenna edges is antenna size dependent and varies from 5
cm (radius 30 mm round antenna) to 15 cm (202x352 mm antenna).
For antennas connected to two different MARS Readers the safe distance
between the antenna edges is also antenna size dependent and varies from
30 cm (radius 30 mm round antenna) to 60 cm (202x352 mm antenna).
Do not mount an antenna on a desktop surface if there is a MARS reader
immediately below and under the antenna. The distance between the
antenna and the MARS reader should be no less than 20 cm. Use extended
brackets to increase the distance if required. Alternatively the MARS can be
screened from the antenna by a purpose built ferrite shield.
!In general no electronic devices and power adaptors are to be
placed within 20 cm of the antenna in any direction.
Before such installations are attempted Magellan must be
consulted.
Cables
Do not run any cables under or near antenna. Maintain a minimum distance
of 15 cm.
!The cables that connect external antennas with the reader are
provided by Magellan. The MARS Readers should only
operate with antenna cables supplied by Magellan.
!Any changes or modifications to the equipment that are not
expressly approved by the party responsible for compliance
will void the product warranty.
How to shield antennas
MARS-24 USER MANUAL 63-70-006-DOC ver.1
12
Antennas may be shielded by a purpose built ferrite sheet only. In special
circumstances devices such as keyboards and computers may be placed
under antennas where a purpose built ferrite antenna shield (64-50-001) is
provide to protect the antenna.
A ferrite shield consists of a sheet of aluminium with ferrite tiles, minimum
thickness 5 mm.
Contact Magellan for further information on shielding antennas for you
specific application and the specification of the Ferrite Antenna Shield (64-
50-001) when planning your installation.
MARS-24 USER MANUAL 63-70-006-DOC ver.1
13

3.5Antenna Maintenance (Tuning)
Antennas may require periodic re-tuning and testing. Detuning of an
antenna may occur if physical environment around the antenna is changed.
For example when large metal objects are located near the antenna or
electronic devices or cables are placed in close proximity with the antenna.
The severity of detuning is dependent upon the size of the metal object and
can only be determined by measurement.
Before tuning make sure that metal objects, electronic devices and cables
are not closer that the recommended distances in any direction from the
antenna.
The purpose of the tuning procedure is to maintain an antenna at its correct
operating point. Tuning the antenna means to trim it to its highest possible
field strength which corresponds to the highest voltage as measured by a
voltmeter with an Antenna Tuning Probe.
Contact Magellan for further instructions for your specific application.
Equipment and Software Required for Antenna Tuning and Testing
1 x Antenna Tuning Probe with cable (Magellan Antenna Tuning Kit)
1 x RF Trimming Tool (Magellan Antenna Tuning Kit)
Antenna Tuning Kit: Antenna Tuning Probe with a cable and RF Trimming Tool
1 x Universal Digital Voltmeter (to measure DC voltages between 1
and 15 volts)
ReaderManager software– V2.05 or better
1 x Tag (fully powered tag)
Tuning Instructions
1. Connect the Antenna Tuning Probe terminals to the voltage and
input terminals of the digital voltmeter.
2. Set the voltmeter to measure a DC voltage range greater than 10
volts.
3. Place the Antenna Tuning Probe in the center of the antenna.
4. Using an RF trimming tool adjust the tuning capacitor on the
antenna for maximum voltage as measured by the tuning probe.
MARS-24 USER MANUAL 63-70-006-DOC ver.1
14

Quality Assurance/ Quality Control
If the maximum read distance is important for
your application then the antennas have to be
protected/shielded from the interference with a
mounting material firstly and then tuned at
maximum voltage.
In case the maximum read distance is not an
issue the antennas can work properly even at
lower voltage but at a reduced read range.
Method 1
To confirm optimum antenna operation measure the maximum read-write
distance.
1. Take a single tag and position it over the Reader antenna center.
Do not hold the tag antenna coil or tag inner area with you fingers.
Preferably hold the tag edges or use a non metallic carrier to hold
the tag.
2. Measure the maximum read distance in mm and compare with the
value for the same antenna-tag type in the Maximum Read-Write
Distance chart. Refer to this User Manual, Appendix.
3. If the maximum read-write distance is less than the chart value re-
tuning may be necessary. If the antenna is correctly tuned then the
user should determine if the reduction in read-write distance is
acceptable.
Method 2
During an initial tuning procedure measure the maximum voltage using an
Antenna Tuning Probe. Record the voltage value for every antenna. To
confirm tuning at any time measure the maximum voltage using the Antenna
Tuning Probe and compare with the recorded results. The voltage values
should be identical otherwise the antenna has to be tuned.
MARS-24 USER MANUAL 63-70-006-DOC ver.1
15

3.6Working with Tags
Do not stack ItemTags on top of each other. Only
StackTags can be stacked, overlapped or touch
each other.
Single-axis Readers are tag orientation sensitive.
Refer to the Tag-to-Reader/Tag-to-Antenna
section of this document.
Reading and writing speeds depend on reader-
tag communication speeds, the number of
receiver channels, amount of information to be
read and/or written and the number of tags
presented at a time. The additional number of
tags and information to be read and especially
written slows down the read-write communication
speed. Please consult Magellan or your support
organisation regarding these issues for your
specific application.
Be aware that tags and Readers can be
incompatible with each other. Larger tags can
work with all types of Readers. Smaller tags
require higher field strengths and as a result they
may not operate with some Readers or have to be
closer to a Reader antenna to operate. Refer to
the Reader-Tag Compatibility section of this
document.
StackTag tags delivered on a roll are always fully powered (ST normal
power mode or 6000 mode). Fully or normal powered tags are ON all the
time and reply to each Reader command providing they are in the field of
the Reader antenna.
To decrease tag clashing and increase anti-collision and stackability for
some applications the tags can be reconfigured by end-users to a ¼ low
power mode (ST ¼ normal power mode or 2000 mode). This means that
tags in the ¼ low power mode are muted ¾ of the time and do not to reply to
the Reader commands instantly.
Tags can be reconfigured individually (one by one) or on mass (many at
once).
Before reconfiguring tags make sure the
ReaderManager software has been installed and
upgraded to the latest version, the Reader is
running and the Reader is Connected to the
ReaderManager software.
How to reconfigure tags individually or on mass
1. In the ReaderManager go to Tools -> System -> Console. Click with
the right mouse button and tick Show Tag Replies.
2. Then go to Reader Configuration and choose
Config_Normal_Powered_Tag or Config_Quarter_Powered_Tag
(for the ReaderManager version 2.12 or higher).
3. Place a single tag or multiple tags into the reader antenna field.
4. Take the tag/tags off the reader.
5. Follow the step 3 to 4 for a new batch of tags.
6. Once completed go to Reader Configuration and click on Clear All.
MARS-24 USER MANUAL 63-70-006-DOC ver.1
16

How to check a tag configuration mode
1. In the ReaderManager go to Tools -> System -> Interrogate
Command.
2. In Reply select Normal and click Send.
3. Then go to Tools -> System -> Table of Tag Messages to see the
tag configuration in the Config column. The messages of all the tags
currently in the reader antenna field can be seen. 2000 means that
the tag has been reconfigured to ST ¼ normal power mode
configuration. 6000 means that a tag is in ST normal power mode.
MARS-24 USER MANUAL 63-70-006-DOC ver.1
17

3.7Tag-to-Antenna Orientation
Tags should always be presented face on to the external antenna surface.
They may still work at some angle depending upon the distance between
the tag and the external antenna.
Correct orientation
Correct orientation
Incorrect orientation (90o angle)
MARS-24 USER MANUAL 63-70-006-DOC ver.1
18

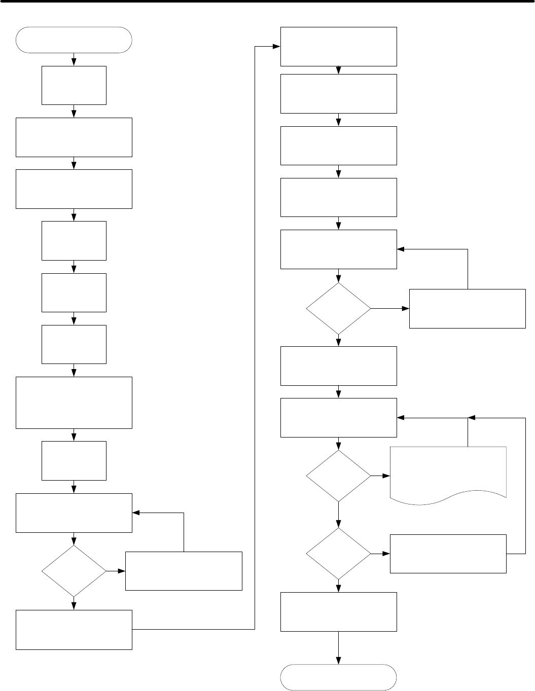
4.Installation
Connect external antenna/s to the
Reader
Install the ReaderManager software
from the supplied CD-ROM
Connect a power pack to the Reader
Open Start ->Settings-> Control Panel-> Network
Connections in Windows
(if using an Ethernet crossover cable or USB cable)
Turn on the Reader.
Wait for the automatic network connection to be
established.
Open the Connection menu in the ReaderManager.
Find and click on the Reader you want to connect to.
QUICK START GUIDE
MARS Readers
Open Tools->System->Reader Setup in the
ReaderManager
Use the Reader Setup Wizard to setup Reader-
antenna connection, tune and test antenna/s.
HF RFID Readers-Writers
PJM
®
Technology
ISO/IEC 18000-3 Mode 2
Open Tools->System->Grid of Tag Sight Counts in the
ReaderManager.
Place tag/s onto the antenna/s.
Connect a communication cable
(USB or Ethernet) to the Reader
and host PC
Hardware Installation
(4.1 User Manual)
Software
Installation
(4.2 User Manual)
Antenna Matching, Tuning
and Testing
(4.1.6 User Manual)
Tag Reading
(4.4 User Manual)
Connecting to a Reader
using the ReaderManager
(4.3 User Manual)
The tag's ID and the number of times the tags were
sighted will be displayed
MARS-24 USER MANUAL 63-70-006-DOC ver.1
19

4.1Hardware Installation
MARS-24 User I/O, Antenna Interface and OEM label panel
MARS-24 User Interface panel
MARS-24 USER MANUAL 63-70-006-DOC ver.1
20
RJ45 (Ethernet port)
USB device port
Power port
USB host port
OEM Label
Antenna
Interface
User I/O
LEDs
Power
switch

Round 124 mm diam. antenna (63-10-005)
MARS-24 USER MANUAL 63-70-006-DOC ver.1
21
Adjustable tuning capacitor
RCA connector

4.1.1Connecting to a power supply
Step 1. Connect a low voltage power pack to the unit.
The connection to the power source is realized via a low voltage power
pack.
The power cable is not supplied with the Reader
and recommended to be purchased in the country
of use.
Step 2. Plug the power supply into AC power mains.
When power is applied to a MARS-24 Reader the LEDs on the Reader
should operate as follows:
the blue LED and green LEDs will immediately come on; both LEDs
will go off in about 1 minute
MARS-24 with the blue and green LEDs on
the blue LED will come on again in 1-3 seconds indicating that the
unit is in an operational mode; the green LEDs will be off
MARS-24 with the blue LED. The Reader is in an operational mode
once the unit is in an operational mode the blue LED will remain lit
the green LEDs will flash every time a tag/tags is/are successfully
read
MARS-24 USER MANUAL 63-70-006-DOC ver.1
22

LEDs are controlled by the MARS-24 software
The MARS-24 has an external interface connector called the USER I/O.
This provides a number of digital input and outputs points. These can be
used under application control to connect to external devices, such as
buttons and lights.
The connector is an IDC 20 pin male.
The pins are used as follows:
Pin
Number
Direction Function
1 - 5V at up to 200mA
2 Out Fault alarm signal
3 Out Debug serial port transmit
4 Out SPI port output
5 Out SPI port clock
6 Out External output line 0
7 Out External output line 1
8 Out External output line 2
9 Out External output line 3
10 Out External output line 4
11 In Debug serial port receive
12 In External input line 0
13 In External input line 1
14 In External input line 2
15 In External input line 3
16 In External input line 4
17 In External input line 5
18 In External input line 6
19 - Ground
20 - Ground
All the External output line pins can be controlled using the
ExternalOutputState() and ExternalOutputPulse() API commands using the
number specified in the table. For example, ExternalOutputState(3,1) would
turn on the output on pin 9. Note that the outputs are intended to drive a
simple LED indicator or provide a control signal to a more powerful external
buffer. All outputs are 3V.
All the External input line pins will generate log messages when the state of
a pin changes, for example Info,External:Input 4 changed state to 0. The
ExternalInput() API function can also be called to read the state of all inputs
as a number. The inputs allow connection to either switches or any external
sensor which provides a contact closure or TTL compatible signal.
When designing external hardware, we strongly advise checking the design
with Magellan beforehand to verify that it will be electrically compatible.
This connector also includes the debug serial port of the CPU, which is used
as the system console. These pins are 3V levels only, so a proper RS-232
driver must be used externally if this connection is required.
Refer to Application Programmer’s Guide (40-01-000-DOC) for more
information.
MARS-24 USER MANUAL 63-70-006-DOC ver.1
23

4.1.2Connecting a Reader to a Computer using USB
Connect the MARS-24 Reader to a host computer using the USB data
communication cable by plugging the USB cable into the MARS-24 USB
device port and the host computer USB port.
Only one Magellan Reader can be connected to
the PC via USB at a time (limited by Windows).
!When the USB connection is used only a screened USB cable
should be used.
MARS-24 with the USB communication cable and power cable
4.1.3Connecting a Reader to a Computer using Ethernet
Connect the MARS-24 Reader to a host computer using a cross over
Ethernet cable. Plug the Ethernet cross over cable into the MARS RJ45
socket (Ethernet port) and the network interface port on the PC.
!Always connect Ethernet cable before power is applied to the
Reader.
MARS-24 USER MANUAL 63-70-006-DOC ver.1
24

4.1.4Connecting Multiple Readers to a local network
Multiple Readers can be connected to a local network using an Ethernet
hub/switch. Plug the Ethernet communication cable into the MARS’s RJ45
socket (Ethernet port) and Ethernet Hub.
!Always connect Ethernet cable before power is applied to the
Reader.
MARS-24 with the Ethernet communication cable and power cable
4.1.5Connecting External Antennas
Connect each external antenna to a Reader’s Antenna Axis/port via a
supplied connection cable.
MARS-24 with the external 124 mm diam. antenna connected
MARS-24 USER MANUAL 63-70-006-DOC ver.1
25

4.1.6Antenna Matching, Tuning and Testing
Before you start tuning and testing the antennas
it’s required to install the ReaderManager
software and connect to a Reader in the
ReaderManager’s Connection menu.
Refer to the ReaderManager Guide (40-01-006-DOC) for the antenna
matching, tuning and testing instructions using the Wizard tool in Reader
Setup.
Follow the procedure, making sure that the
Magellan Antenna Tuning Probe and voltmeter
are used to measure when the tuning is correct.
The design of the antenna and the selection of
the correct cable length are critical factors in the
reliability of a Reader. Each antenna has unique
set up values associated with it that are used by
the software to ensure the Reader and antenna
are matched to each other.
The most critical part of the setup of MARS-24 is telling the Reader what
type of antenna is connected to each antenna axis (Setup Axis).
This is done using the Reader Setup tool in the Reader Manager. It provides
a fixed list of antennas with known set up values for that particular Reader.
If an antenna is not listed in this table it cannot be used with that Reader.
Unless correct set up values are measured by Magellan and recorded in the
list of known antennas, the antenna will not operate properly.
If you can not find your antenna on the list you
have to upgrade the ReaderManger software to
the latest version assuming that you purchased a
new antenna type recently to be used with the
Reader purchased some time before. You will
also need to upgrade the ReaderServer on your
Reader.
Update the ReaderManager from our website
first. Then you can upgrade the ReaderServer
using new version of the ReaderManager
installed.
Note that different release versions (MLC number) of the same Reader may
well have very different set up values, because of circuit changes. The
Reader selection system accounts for this and automatically manages
loading the correct values for a given version of the Reader.
MARS-24 USER MANUAL 63-70-006-DOC ver.1
26

4.2ReaderManager Software Installation
The ReaderManager application software allows tag data to be viewed and
programmed.
The ReaderManager can only connect to one Reader at a time. The
Connections menu allows the user to connect to other Readers by
disconnecting from the currently connected Reader and then establishing a
connection to a new Reader.
It is possible to run many ReaderManagers on the same computer at the
same time. Simply double click on the ReaderManager icon to open up
multiple instances of the ReaderManager.
Refer to the ReaderManager Guide (40-01-006-DOC) for various tools and
advanced options available in the ReaderManager.
4.2.1Installation and Functionality Test
Step 1. Insert the CD supplied with the Reader into the CD-ROM.
Step 2. Open Windows Explorer, double click on ReaderManager-Install.
Step 3. Ensure all the items in Install dialog are ticked, and then click the Install
button.
If Python is not installed on your computer, the installation program will
prompt you if you would like to install Python. Click the Yes button and
accept all the default options during installation.
When the ReaderManager and all the required libraries are installed the
dialog box will be displayed. Ensure the dialog box shows Completed and
no problems are reported.
There is an option to install only an Ethernet-over-
USB driver. Tick only the PJM Reader USB driver
(RNDIS Ethernet) box in Install dialog and press
Install.
Step 4. Click the Close button to continue.
If the ReaderManager is already installed, double click ReaderManager-
Upgrade. Follow steps 3 to 4 above.
If Python and PyQt are already installed, the installation program will not re-
install them. To force the installation program in re-install these libraries,
click the relevant check boxes.
Step 5. To start ReaderManager double click the ReaderManager icon or select
ReaderManager from the Programs Start menu.
Step 6. Functionality test.
From menu select Help>About ReaderManager to see the version of the
ReaderManager software and its status.
MARS-24 USER MANUAL 63-70-006-DOC ver.1
27

4.2.2Upgrading software
Magellan recommends to upgrade the
ReaderManager software at least once a month
and ReaderServer software on network based
Readers every 3-4 months.
You can download the latest version of the ReaderManager operating
software from Magellan’s website. Contact Magellan or its representatives to
receive a user name and password.
Refer to the ReaderManager Guide (Upgrading Reader Software) for more
information about how to upgrade the ReaderServer from the
ReaderManager File menu.
MARS-24 USER MANUAL 63-70-006-DOC ver.1
28

4.3Connecting to a Reader using ReaderManager
Magellan’s Readers are complex and powerful
network devices. As most network devices they
should be handled by well trained network
administrators.
A Reader provides Ethernet and USB device interfaces to allow for user
connection.
Before you open the ReaderManager and connect to a Reader using the
ReaderManager you must obtain an Ethernet IP address if you are using a
normal Ethernet cable or an Ethernet cross over cable or acquire a USB IP
address if you are using the USB cable.
These are the networking rules:
USB will always choose a subnet different to
Ethernet.
Both interfaces will try to obtain the 169.254.0.0
range, but Ethernet has priority.
172.16.0.0/16 is USB's fallover subnet if Ethernet
has already taken it by either: DHCP, fixed, or link-
local IP acquisition.
To change the Reader’s network settings:
From the Tools menu in the ReaderManager select System then
Configuration System. Click the Network Configuration tab.
MARS-24 USER MANUAL 63-70-006-DOC ver.1
29

If the Reader is to be assigned an IP address from a DHCP server click the
Obtain an IP address automatically check box.
To assign a static IP address, uncheck the check box and enter the IP
address in the IP address text box. The box will turn red if the IP address is
not valid.
Care should be taken not to duplicate IP
addresses on your network. If you are unsure
what IP address to use consult your systems
administrator.
Enter the network Subnet mask and Default gateway addresses in the text
boxes provided.
Click the Save button to save these changes to the Reader, or click the
Refresh button to restore the last saved values.
Restart the Reader for these changes to take effect.
MARS-24 USER MANUAL 63-70-006-DOC ver.1
30

4.3.1Getting an IP address using Ethernet
Here is a general guide to the way Reader network
address assignment works:
The Ethernet interface is either served an IP address
via DHCP or is assigned a static IP address by the
user. If the Reader is set to use a DHCP assigned
address and no DHCP server is available it will
automatically use a link local address of
169.254.0.0/16.
The Reader must be powered up with the Ethernet
connected to get a DHCP assigned IP address.
By default, the Readers are set to Obtain an IP address automatically,
which means they look for a DHCP server. If one isn't present, for example
when a crossover cable is used to connect to a single PC, the Reader will
choose a Link Local address.
A Link Local address (also known as Automatic Private IP Addressing -
APIPA) is one chosen at random in the range 169.254.0.1 to
169.254.255.254 with a netmask of 255.255.0.0.
Windows PCs and most other computers by default will use the same
system, which allows an ad-hoc network of computers and Readers to
automatically pick unique addresses. This can work for a crossover cable
between a single Reader and a computer or a more complex setup involving
multiple Readers and multiple PCs using a normal Ethernet cable and
Ethernet hub/switch.
This system is very good to use because it requires no expertise or
intervention from users.
The below process has been discussing automatic address negotiation only.
In order to successfully connect a Reader via a crossover cable follow these
steps:
Step 1. In Windows, open the Start -> Settings -> Control Panel -> Network
Connections window
The PC's Ethernet connection should be marked as disconnected
Step 2. Plug in the crossover cable. Turn the Reader on. The user should instantly
see the state of Ethernet change to Looking For An Address.
This process may take up to a minute.
Step 3. Eventually it should go to the state Limited Or No Connectivity. In the
desktop icon tray, the Ethernet will be marked with a yellow triangle.
What this means is that Windows was looking for a DHCP server, but was
unable to find one, so it used a Link Local address (169.254.X.X)
instead. Even though it looks like an error, this is what we would expect to
see.
Step 4. Left click on the Ethernet connection and look in the Details box on the
bottom of the left hand side pane of the Network Connections window. You
should see the IP address in here.
MARS-24 USER MANUAL 63-70-006-DOC ver.1
31

If the address here is not 169.254 followed by 2 other numbers, then the
user needs to check the following:
1. Right click on the Ethernet connection in the Network Connections
window.
2. Select the Properties menu option.
3. In the properties window, look in the list of items for Internet
Protocol (TCP/IP).
4. Double click on this item
5. In the Internet Properties window, click on the Alternate
Configuration tab
6. Make sure that the Automatic private IP address radio button is the
selected one.
7. If it is not, then select it and click OK.
In some PCs this setting could be on a manual address, which would
prevent Link Local addressing from functioning.
Note that older versions of Reader OS software
used a different system. It is important that all
Readers are upgraded to 2.03 or above in order
to use this functionality.
Step 4. Go to the section 4.3.3
MARS-24 USER MANUAL 63-70-006-DOC ver.1
32

4.3.2Getting an IP address using USB
The USB interface uses TCP/IP networking over USB as the protocol. This
allows you to connect to a Reader as if it was a normal network. So all the
usual services, such as telnet and FTP are available.
Any device hardware when it’s first connected to a PC via USB requires a
device driver. The device driver is provided by Microsoft. No USB device
drivers are available instantly. They have to be installed and require a
certain amount of configuration. The driver must be installed on the PC
before Windows can use the connection. The device driver requires a
configuration file for the Reader which is installed on the PC via the
ReaderManager.
When you install a new Reader for the first time it
can take from 1 to 5 minutes to create a network
connection before the ReaderManager is able to
recognize a new Reader.
Since every Reader has a unique serial number, Windows treats it as a new
device and you will have to install the device driver again for each new
Reader that you connect to the one PC. Since the device driver files are
already on the Reader, Windows can search for the driver automatically.
In order to connect to a Reader via USB for the first time follow the steps
below:
Step 1. Open Network Connections in Windows (Windows XP SP2) to view the
network connection process.
You can verify that the reader is connected by looking at the Network
Connections window. You can open this window from several places: Start
-> Settings -> Control Panel -> Network Connections or My Computer ->
Other Places -> My Network Places -> View Network Connections.
Step 2. Make sure that the USB and power cables are plugged in. Turn on the
Reader. The Found New Hardware dialog box will be displayed.
When a Reader is connected to a host computer for the first time using a
USB, these are a few steps to go through before the ReaderManager is able
to identify a new Reader:
1. In Found New Hardware Wizard tick Yes, this time only to search
for software and press Next.
2. In What do you want wizard to do? tick Install the software
automatically and press Next.
3. Wait while the wizard installs the Linux USB Ethernet/RNDIS
Gadget device driver. Ignore other message and press Continue
anyway.
4. Press Finish.
Step 3. Wait until you see a new entry appears in the Network Connections list
called “Linux USB Ethernet/RNDIS Gadget”. This is the Reader.
If it says Acquiring IP address then you must wait until it says Connected.
The Reader’s network connection will say:
1. Local Area Connection X
2. Connected
MARS-24 USER MANUAL 63-70-006-DOC ver.1
33

3. Linux USB Ethernet/RNDIS Gadget
Once it says Connected in the Network Connections window (Windows XP
SP2) you can go to the Step 4.
If it says Disabled or Broken, then right click and select Repair or Enable to
try and fix the connection.
If this fails, disconnect the reader, reboot your PC and repeat from Step 1.
The Reader can disconnect in situations where the Reader has been
repeatedly plugged and unplugged before Windows has had a chance to
properly and completely process the network connection. In this situation it
is possible for the Reader to appear on the network for about a minute
before it is disconnected by the Windows networking system.
The solution is:
1. Unplug the Reader.
2. Wait for the Reader's network connection to be removed from the
Network Connections window.
Once the network connection has been removed:
1. Plug the Reader back in.
2. Wait for the network connection to re-appear and become
Connected.
3. Connect to the Reader via the ReaderManager.
Another solution is to try another USB port as USB ports can fail on PCs. As
with the previous case:
1. Unplug the Reader.
2. Wait for the network connection to be removed.
3. Plug the Reader into another USB port.
Windows networking can take some time (a few minutes) to create the
network connection if the Reader has been rapidly plugged and unplugged.
If the Reader network device does not disappear within 5 minutes of being
disconnected, reboot your PC because it is a problem with Windows
Networking or the USB port has locked up.
You should NEVER have to power cycle a Reader
because you are having problems with your PC or
with Windows. Power cycling can just cause more
problems with Windows and Windows networking.
It is important to understand that USB problems are usually caused by
Windows networking delays and Windows networking problems which
cause people to rapidly unplug and plug the USB cable and create even
more problems.
Step 4. Go to the section 4.3.3.
MARS-24 USER MANUAL 63-70-006-DOC ver.1
34

4.3.3Getting a Reader connected using the ReaderManager
Step 1. Open the Reader Manager.
ReaderManager will automatically detect all Readers on the local network.
When a Reader is connected for the first time to a network using an
Ethernet cable or a host computer using a USB cable, the Reader is
identified by its Model Name-Serial Number (recommended to keep).
Users can replace or add additional information to
the Model Name-Serial Number such as a physical
location or customer ID number.
Subsequently when a user starts using the Reader
the new name will appear on the list of Readers in
the Connection menu.
Tip: If you want to use the new name immediately,
simply unplug the power connector and plug in again
to view the new name on the Connection menu list.
To change a Reader network name:
From the Tools menu, select System then Configuration System. The
window shown below will be displayed.
Click the column on the right of Customer ID and enter the name you would
like the Reader to be identified as. This is the name that will appear on the
Connection menu.
MARS-24 USER MANUAL 63-70-006-DOC ver.1
35

Click the Save button on the right to save your changes to the reader, or
click the Refresh button to restore the previously saved name.
Step 2. Click the Connection menu item to view Readers found on the local
network.
The ReaderManager will use network broadcasts to look for active readers
via USB and Ethernet. If you click on the Connection menu, you can see
readers defined in there automatically.
A list of Readers will be displayed. The IP address and MAC address will be
shown on the status bar as you move the mouse over each Reader entry.
Step 3. To connect to a Reader, select the Reader you would like to connect to from
the Connection menu, then click the left mouse button.
The status bar will change from a red to a green background to indicate that
the ReaderManager was able to connect to a Reader. The tag type and IP
address are also shown on the status bar.
To get more information how to setup static connections to Readers refer to
the ReaderManager Guide (40-01-006-DOC).
MARS-24 USER MANUAL 63-70-006-DOC ver.1
36

4.4Communication Test
Perform the tag reading test.
From the Tools menu, select System -> Grid of tags sight count.
Check some default settings in Tools -> System->
Reader Settings:
Tag Type. Default is
IFX_STACK. If you use
ItemTags the default
should be changed to
IFX_ITEM. If you want to
read both IT and ST tags
the Tag Type should be
IFX_STACK.
The Powering Field box
should be ticked.
Tag Reply Mode:
For 8 channel Readers, the default is:
CommandReplyChannelHoppin7_8muted
CommandReplyChannelHoppingUnmuted
Using one of the test tag supplied with the Reader, place the tag on the
Reader antenna.
The first square in the grid should turn from white to blue and display the
tag’s ID number and the number of times the tag was sighted (should be
one). An example of this is shown below.
MARS-24 USER MANUAL 63-70-006-DOC ver.1
37

5.Reporting a Problem
If you are having a problem with a Magellan Reader, you will need to send a
report to your support organisation. To make the diagnosis quicker and
easier, please supply your problem report on a Service Form along with the
following information:
What kind of tags are you
using and how many are
you putting inside the
Reader at one time?
Have this Reader and the
tags you are using
worked at any time in
the past?
Have you tried connecting
to the Reader with a
different PC?
Have you successfully
installed the
ReaderManager
application?
In the ReaderManager,
select the Help/About
ReaderManager menu
item and record on the
Service Form what
version numbers are
shown in the window
that appears.
The required information about Model Number, S/N, P/N and D/C is located
on OEM label on the back of the equipment.
Warranty Repairs
Before shipping any Reader a Return Authorisation number (RMA) must be
obtained.
End-users should contact the company from
whom they purchased the Reader for repair,
replacement or refund.
If you purchased the Reader directly from
Magellan, contact Magellan for a Return
Authorization number (RMA) before shipment.
The copy of the Service Form with RMA must be enclosed in the original or
equivalent packing with the RMA number clearly marked on the outside of
the box.
Non-Warranty Repairs
MARS-24 USER MANUAL 63-70-006-DOC ver.1
38
If a Reader needs repairing after one year warranty period expires, your
support organization or Magellan if you purchased directly from Magellan
will first provide an estimate of repair charges. Then upon receiving
approval from you the Reader can be sent for repair. Refer to above
Warranty Repairs information for return procedures.
MARS-24 USER MANUAL 63-70-006-DOC ver.1
39

5.1Troubleshooting
Problem Reason Solution
LEDs
Red LED is off Power cable not
connected
Ensure the power cable is connected correctly to both
the mains power and to the Reader
Power cable faulty Replace the cable
Power adaptor faulty Replace the power adaptor
Reader faulty Send a service report on the Service Form
Absence of the flashing
green LED during tag
reading
Incorrectly oriented
tag/tags
Ensure tag/tags are oriented correctly to the Reader
Antenna (see Tag-to-Reader/Tag-to-Antenna
Orientation).
Faulty tag/tags Replace tag/tags. Do not use tags with a black dot or
black square marking (faulty tags).
The Powering Field is off Ensure the powering field is on. Go to Tools>
System>Reader Setting. Tick the Powering Field box.
Reader faulty Send a service report on the Service Form.
Green LED flashes but I
can not see any tag
message in the
ReaderManager
USB or Ethernet
connection is not
functioning
Ensure the communication cable is connected
correctly.
The reader is not
Connected
Ensure the Reader is turned on and a communication
cable is plugged in. The status bar in bottom right
corner of the ReaderManager window has to show an
indication Connected, the tag type and the IP address.
The tag type is
incompatible with the
Reader
Use the appropriate tag type according to the chart in
the Reader-Tag Compatibility section.
A communication tool
has not been chosen
Choose Grid of tag sight counts or Table of Tag
Messages from Tools->System menu to view tag
replies.
Antenna installation
and maintenance
Antenna test failed Wrong tag. The tag used
for the test is in a low
power mode.
Make sure you use a normal/fully powered tag for
testing (refer to the Working with Tags section in the
Reader User Manual). Perform the test again.
Faulty tag Replace tag. Do not use a tag with a black dot or black
square marking (faulty tag).
Antenna is not on the list
of available antenna
types
You have purchased
new antenna type which
is not in your version of
the ReaderManager
Download the latest version of the ReaderManager
available from Magellan’s website. Then upgrade the
ReaderServer on your Reader using the
ReaderManager.
Antenna does not work
as good as before
(reduced read range,
etc.)
The Antenna has been
moved recently and was
not tuned
Once you change the antenna position, moved the
antenna or replaced the mounting material you should
understand first whether the antenna is affected by the
mounting material, put a plastic spacer if affected and
tuned the antenna again.
Metallic object/s,
electronic devices or
cables are in the close
vicinity of the antenna
and affect the antenna
performance
Move all metallic objects, electronic devices and cables
away from the antenna or shield the antenna by a
purpose built ferrite shield. Once you do so the antenna
should perform as before. Measure the maximum
voltage, compare with the voltage previously recorded
and tuned the antenna if it’s required.
Connecting a Reader
Can not find and connect
to the Reader as the
Reader is not shown on
the Connection menu list
The Reader was not in
the operational mode
when you connected a
communication cable
and/or opened the
Connection menu
Plug in the communication and power cables. Wait for
about 1 minute after you apply the power to the
Reader. The blue LED must to be permanently lit and
the green LEDs off. In the ReaderManager open the
Connection menu. Find the Reader you want to
connect to on the list.
MARS-24 USER MANUAL 63-70-006-DOC ver.1
40

The PC does not
recognise the Reader at
all
The USB port on the PC
is broken
Use another USB port known to be working.
USB port has
temporarily failed
Power cycle the PC.
The Reader is faulty Check the Reader on two other PCs. If no PC shows
any response at all to the USB cable being plugged in
then it’s faulty. Send a service report on the Service
Form.
USB cable faulty Change the USB cable.
The PC recognises the
Reader, but claims that it
is faulty in the Windows’
Device Manager and
does not create a
network connection
Windows has previously
marked the Reader as
faulty and will not try to
connect to it or load the
Reader driver. Usually
caused by rapidly
unplugging and plugging
of the USB cable.
Make sure that the USB cable is unplugged and the
Reader is turned off. Remove/Unistall the faulty device
from the Device Manager, then plug the USB in, turn
the Reader on and wait for a network connection again.
Alternatively you can connect a different Reader to the
PC as it will have a different serial number and
Windows will not flag it as faulty.
The Reader is connected,
and appears to be
working correctly but the
network connection drops
out after a few seconds
A Reader was replugged
too quickly before
Windows finished
processing the previous
network connection
Wait at least 30 seconds before replugging any Reader
into the same PC or wait until the network connection
disappears.
USB hub does not work
properly
Power cycle the PC. Try a rear USB port on PC to plug
a USB cable. Avoid using an external USB hub.
No network connection
can be made to a Reader
but the Network
Connections window
shows that the Reader is
connected and all other
network status
information indicates that
networking should be
working
The USB port on the PC
has stopped working for
an unknown reason.
Use another USB port. If this fails, power cycle the PC.
MARS-24 USER MANUAL 63-70-006-DOC ver.1
41

5.2Service Form
Always return a copy of this
form along with the product
CONTACT
Company _____________________________
Address ______________________________
Country ______________________________
Sales Order ___________________________
PO Number ___________________________
Purchase Date _________________________
Return Authorisation number (RMA) ______________
Date ________________________________________
Technical Contact _____________________________
Telephone ___________________________________
Fax _________________________________________
Email _______________________________________
PRODUCT
From OEM label on the back of the equipment:
Model __________________________
P/N ___________________________________
D/C ___________________________________
S/N ___________________________________
MLC __________________________________
(first number in order after black dots)
Describe any hardware modifications made to the unit and modification date:
______________________________________________________________________________________________________
______________________________________________________________________________________________________
______________________________________________________________________________________________________
______________________________________________________________________________________________________
______________________________________________________________________________________________________
______________________________________________________________________________________________________
REASON FOR RETURN
Describe problems (see Reporting a Problem):
______________________________________________________________________________________________________
______________________________________________________________________________________________________
______________________________________________________________________________________________________
______________________________________________________________________________________________________
______________________________________________________________________________________________________
______________________________________________________________________________________________________
______________________________________________________________________________________________________
______________________________________________________________________________________________________
______________________________________________________________________________________________________
______________________________________________________________________________________________________
______________________________________________________________________________________________________
______________________________________________________________________________________________________
______________________________________________________________________________________________________
______________________________________________________________________________________________________
______________________________________________________________________________________________________
______________________________________________________________________________________________________
RETURN TO*
If purchased from Magellan:
Magellan Technology Pty Limited
65 Johnston St.
Annandale
NSW 2038
Australia
Tel.: +61 2 9562 9800
Fax: +61 2 9518 7620
Email: info@magtech.com.au
Website: www.magtech.com.au
* End-users should contact the company from whom they purchased the Reader
MARS-24 USER MANUAL 63-70-006-DOC ver.1
42

7.Revision History
Version Date Person Reason
Ver.1 09.2006 Olga Kolesnik Initial User’s Guide (40-01-005-DOC) has been split into
separate User Manuals for each reader. New user-friendly
document layout/design, new logo, new sections added
(Alert Symbols, Glossary, Product Overview, Service
Form, Specifications, Revision History)
MARS-24 USER MANUAL 63-70-006-DOC ver.1
44

8.Appendix
8.1Specification
MARS-24 Multiple Antenna Reader System – 24
Read and write operations
No user-serviceable parts
ISO/IEC Compliance 18000-3 Mode 2
Operating Frequency 13.56 MHz
Number of Reply Channels 8
Command Data Rate 424 kbit/s
Reply Data Rate 106 kbit/s per channel
Tag Type PJM StackTag® and PJM ItemTag®
External Dimensions (L x W x H):
without mounting brackets 380 x 170 x 80 mm
with mounting brackets 380 x 205 x 120 mm
Net Weight 3 kg (without external antennas)
Low Voltage Input 12 VDC @ 2 A
Operation environment Indoor use
Temperature range +10oC to +45oC
Humidity 10% to 80% (non-condensing)
Recommended Minimum Host Computer
Requirement Windows XP SP2/ 500 MHz CPU/ 128MB RAM
Host Interface USB and Ethernet
Number of External Antennas up to 24
External Antennas
Single-axis antennas with inner coil
dimensions:
(custom design is available on request)
Round 60 mm diam. x 0.8 mm and 124 mm
diam. x 0.8 mm
Rectangular 60 x 420 x 0.8 mm, 120 x 240 x
0.8 mm, 202 x 352 x 0.8 mm and 202 x 353
x 3.2 mm
Antenna Connection Cable Length 1.5 m
MARS-24 USER MANUAL 63-70-006-DOC ver.1
45

8.2External Antenna Types
Magellan’s MARS Readers have been designed to operate with the
antennas listed below. Each antenna is connected to a Reader via a
supplied RCA cable. Each supplied RCA cable has a fixed length of 1.5 m.
The antenna must be connected using the cable supplied by Magellan. The
antenna operating volume is inside the antenna turns.
All antennas have a maximum gain of 3.5 dB. Antennas that are not
included in this list or having a gain greater than 3.5 dB are strictly
prohibited for use with the MARS Readers. The required antenna
impedance is 4 ohms.
Part Number Description Photo
61-10-002 Single axis, Round,
60 mm inner antenna coil diameter,
85 mm overall diameter,
thickness 0.8 mm
63-10-005 Single axis, Round,
124 mm inner antenna coil diameter,
160 mm overall diameter,
thickness 0.8 mm
63-10-004 Single axis, Rectangular,
120x240 mm inner antenna coil,
158x277 mm overall dimensions,
thickness 0.8 mm
63-10-003 Single axis, Rectangular,
60x420 mm inner antenna coil,
88x448 mm overall dimensions,
thickness 0.8 mm
64-10-002 Single axis, Rectangular,
202x352 mm inner antenna coil,
250x400 mm overall dimensions,
thickness 3.2 mm
MARS-24 USER MANUAL 63-70-006-DOC ver.1
46

64-10-004 Single axis, Rectangular,
202x352 mm inner antenna coil,
250x400 mm overall dimensions,
thickness 0.8 mm
MARS-24 USER MANUAL 63-70-006-DOC ver.1
47

8.3Reader-Tag Compatibility
Maximum Read-Write
Distance* (MRD), mm
READER-WRITERS
MPR- 5050
MARS and
round external
antenna
(124 mm diam)
MSTRP-
5050
MDOCR-
2505
MDR-
1109
MTR-
1310
S
T
A
C
K
T
A
G
S
Rectangular,
76 x 45 mm, 5 turns 315 235 60
Rectangular,
76 x 45 mm, 2.5 turns 160 170 30
Rectangular,
73 x 37 mm, 3 turns 160 30
Rectangular, 56 x 26 mm 280 220 55
Round, 35 mm diameter 145 170 40
Round, 25 mm diameter 115 15
Round, 20 mm diameter 100 10
Rectangular, 28 x 16 mm 120 15
Rectangular, 20 x 15 mm 95 10
I
T
E
M
T
A
G
S
Rectangular,
76 x 45 mm, 5 turns 540 370 110
Rectangular, 20 x 15 mm 135 25
* - Measured for a single tag
- Tags operate inside an internal volume or shrouded area
MARS-24 USER MANUAL 63-70-006-DOC ver.1
48

8.4Maximum Read-Write Distance
Maximum Read-Write Distance: MARS with External Antennas
Maximum Read-Write
Distance* (MRD), mm
External antenna type
62 mm radius 120x240 mm 60x420 mm 202x352 mm
StackTag tags
20x15 mm 95 95 60 65
28x16 mm 120 125 75 110
20 mm diameter 100 100 60 70
25 mm diameter 115 120 75 110
35 mm diameter 170 195 130 205
56x26 mm 220 250 185 280
73x37 mm, 3 turns 160** 185 125 200
76x45 mm, 2.5 turns 170** 195 130 205
76x45 mm, 5 turns 235** 270 200 300
ItemTag tags
20x15 mm 135 140 95 155
76x45 mm, 5 turns 370** 440 350 505
* - Measured with a single tag
** - Tags may work unreliably at a distance of less than 50 mm due to the microchip overheating. It is recommended not to use the
tags with 62 mm (63-10-005) or 30 mm (61-10-002) round MARS antennas.
MARS-24 USER MANUAL 63-70-006-DOC ver.1
49
MRD ± 5 mm

Magellan
Reader Manager
Guide
Document Number : 40-01-006-DOC
Last Changed : 14 September 2006
Version: 2.01
Copyright
Magellan Technology 2005
Commercial in Confidence

Reference Documents
Document
Number
Description Date Version
40-01-000-DOC Applications Programmer’s Guide
For Version 3 Reader Server
27 June 2006
45-00-001-SPC BT and ST Chip Logical Specification 30 June 2003 Ver 2
Document History
Date Version
Change Description Author
14 Dec 2005 1 Jeff Gray original document Jeff Gray
6 Sep. 06 2.00 Changed formatting, updated to show new tools. Daryl Dusheiko
14 Sep. 06 2.01 Added more instructions to the axis test section. Daryl Dusheiko
Table of Contents
1
INTRODUCTION...................................................................................................................................................1
2
FREQUENTLY ASKED QUESTIONS ................................................................................................................2
2.1
H
OW DO
I
INSTALL OR UPGRADE
R
EADER
M
ANAGER
? ......................................................................................2
2.2
H
OW TO CONNECT
R
EADER
M
ANAGER TO A READER
?...................................................................................... 2
2.3
I
HAVE A NEW READER
,
WHAT DO
I
DO NOW
? ...................................................................................................2
2.4
H
OW DO
I
CHANGE THE NETWORK SETTINGS ON A READER
?.............................................................................2
2.5
H
OW DO
I
SET A TAG TO
N
ORMAL
P
OWERED MODE
?........................................................................................2
2.6
H
OW DO
I
RESTORE THE READER TO ITS DEFAULT SETTINGS
?........................................................................... 3
2.7
H
OW DO
I
GET THE
R
EADER
S
ERVER VERSION OF MY
N
ETWORK BASED READER
?............................................3
3
INSTALLATION ....................................................................................................................................................4
3.1
N
EW
I
NSTALLATION
.........................................................................................................................................4
3.2
U
PGRADING
R
EADER
M
ANAGER SOFTWARE
......................................................................................................4
3.3
S
TARTING
R
EADER
M
ANAGER
..........................................................................................................................5
3.4
G
ETTING
S
OFTWARE
U
PGRADES
.......................................................................................................................5
4
THE READERMANAGER DESKTOP................................................................................................................7
4.1
R
EADER
M
ANAGER
M
ENU
B
AR
........................................................................................................................7
4.2
R
EADER
M
ANAGER
S
TATUS
B
AR
...................................................................................................................10
5
MANAGING CONNECTIONS...........................................................................................................................12
5.1
D
EFINING A
S
TATIC
C
ONNECTION
...................................................................................................................12
5.2
C
LOSING A
C
ONNECTION
................................................................................................................................14
6
TOOLS...................................................................................................................................................................15
6.1
C
ONFIGURATION
S
YSTEM
...............................................................................................................................16
6.2
C
ONSOLE
........................................................................................................................................................18
6.3
G
RID OF
T
AG
S
IGHT
C
OUNTS
..........................................................................................................................20
6.4
I
MMEDIATE
C
OMMAND
..................................................................................................................................21
6.5
I
NTERROGATE
C
OMMAND
..............................................................................................................................23
6.6
M
EMORY
M
AP
................................................................................................................................................24
6.7
R
EADER
S
ETTINGS
..........................................................................................................................................26
6.8
R
EADER
S
ETUP
...............................................................................................................................................32
6.9
S
IMPLE
T
AG
T
EST
...........................................................................................................................................45
6.10
T
ABLE OF
T
AG
M
ESSAGES
..............................................................................................................................46
6.11
T
AG
T
EST
.......................................................................................................................................................47
7
READER CONFIGURATIONS..........................................................................................................................49
7.1
E
DIT
C
ONFIGURATIONS
D
IALOG
.....................................................................................................................49
7.2
R
EADER
C
ONFIGURATION
D
IALOG
..................................................................................................................49
8
UPGRADING READER SOFTWARE...............................................................................................................51
8.1
U
PGRADING
ARM
AND X
86
R
EADERS
............................................................................................................51
9
TROUBLESHOOTING........................................................................................................................................53
9.1
C
AN
’
T SEE MY READER ON THE DYNAMIC CONNECTION LIST
..........................................................................53
9.2
M
Y READER IS BEHAVING STRANGELY OR TAGS ARE TIMING OUT
...................................................................53
9.3
M
Y ANTENNA IS NOT IN THE
R
EADER
S
ETUP TOOL ANTENNA LIST
..................................................................53
10
REPORTING A PROBLEM................................................................................................................................54
11
MINIMUM SYSTEM REQUIREMENTS..........................................................................................................55
12
GETTING MORE INFORMATION ..................................................................................................................56
13
APPENDIX A – AVR OPTIONS.........................................................................................................................57
13.1
U
PGRADING
A
N
AVR
S
ERIES
R
EADER
...........................................................................................................57
13.2
O
PENING
A
C
ONNECTION
U
SING
T
HE
C
OMMAND
L
INE
..................................................................................57
13.3
T
ROUBLE SHOOTING
AVR
PROBLEMS
............................................................................................................58
Reader Manager Guide Page 1 of 62 40-10-006-DOC 15/09/2006
1 Introduction
The ReaderManager is a graphical application for Windows and Unix. It provides a platform for reader
setup, configuration, demonstrations, testing and application development.
When it is run, the ReaderManager can connect to a single reader at one time. It can switch between
multiple readers.
Multiple copies of ReaderManager can be run, each of which can be connected to different readers.
The program provides a set of tools, each of which is a particular demonstration, test or diagnostic
window.
All windows can be resized. This will be saved, so the next time you run the ReaderManager, all
windows will retain the size you set the last time. The position of the application on the Windows
desktop is also retained.

Reader Manager Guide Page 2 of 62 40-10-006-DOC 15/09/2006
2 Frequently asked Questions
This section provides a list of commonly asked questions.
2.1 How do I install or upgrade ReaderManager?
1. Run the install program ReaderManager-Install.exe. This can be downloaded from the Magellan
website www.magtech.com.au, or run from the CD supplied with your reader.
2. If you already have ReaderManager installed run the program ReaderManager-Upgrade.exe.
3. Follow the installation instructions given in section 3 Installation.
2.2 How to connect ReaderManager to a reader?
1. Connect an Ethernet cable or USB cable to the reader as described in reader manual. Apply power to
the reader.
2. Wait about 40 seconds for the reader to start up.
3. Either select the reader from the Dynamic Reader list on the Connection menu as described in 5.1.2
Opening a Dynamic Connections, or create a static connection as described in section 5 Managing
Connections.
2.3 I have a new reader, what do I do now?
1. You will need the following equipment to setup a reader.
• DC Voltmeter
• Antenna tuning block and trim tool.
• Normal powered tag.
2. Open the Reader Setup tool as described in section 6.8 Reader Setup.
3. Follow instructions provided by the wizard selecting and configuring the number of axis Groups,
selecting, tuning and testing the antennas used with the reader. Save the configuration to the reader.
2.4 How do I change the network settings on a reader?
1. Open the Configuration System tool as descried in section 6.1 Configuration System.
2. Changing the Customer ID field will change the name of the reader as displayed on the dynamic
connections menu.
3. Click the Network Settings tab to set a fixed IP address or to obtain an IP address from a DHCP
server.
2.5 How do I set a tag to Normal Powered mode?
1. Open the Console. Right click in the Message log area and ensure that Show Tag Replies is ticked.
2. Place a tag on the reader, you should see a response from the tag.
3. From the Reader Configuration menu select Config_Normal_Powered_Tag.
4. You should get a response from the reader with the data value equal to 6000. A typical response
looks as follows:
Info,Reply:Timestamp 7fff, LockPointer 0004, Manufacturing e005, SpecificID 000f8ff5, GroupID 2000, ConditionalID ffff,
Configuration 6000, ReadAddress 0006,
Data: 6000
5. Remove the tag from the antenna.
Reader Manager Guide Page 3 of 62 40-10-006-DOC 15/09/2006
6. From the Reader Configuration menu select ClearAll.
2.6 How do I restore the reader to its default settings?
1. Open the Reader Settings tool.
2. Click the Clear Saved Settings button.
3. Power the reader off then on.
2.7 How do I get the ReaderServer version of my Network based reader?
•
Open the Console tool.
•
Type Version() in the Command Entry area.
•
The ReaderServer and operating system will be shown in the Message Log area.

Reader Manager Guide Page 4 of 62 40-10-006-DOC 15/09/2006
3 Installation
This section describes how to install, upgrade and start ReaderManager and how to get ReaderManager
updates.
Installation instructions are only given for installation on a computer running Microsoft Windows, for
installation on computers running Linux please contact Magellan Technology.
3.1 New Installation
All that needs to be done is to run ReaderManager-Install.exe. This contains the Python interpreter, the
PyQt and Twisted libraries and the application itself. When it is run, the window shown as Figure 1
appears.
Figure 1
The installer looks on the system to determine which components are already present. Ticks will appear
next to the items that are not currently installed. The Python, PyQt and Twisted libraries will
automatically install if required.
The version numbers of the components are shown next to their names.
If the installer finds that ReaderManager has already been installed with the current version, the user can
force a reinstall by manually ticking the checkbox next to the application.
The only directory selection that you are ever offered is when you install Python (which is part of
ReaderManager-Install.exe). It offers a default directory of C:\Python23. This can be changed to
C:\Program Files\Python23, for example, but you can put it anywhere you like.
When the ReaderManager application is installed, it is placed inside the Python directory. This is
determined automatically by the installer.
3.2 Upgrading ReaderManager software
Most of the time, software upgrades will not involve a change in the version of Python, PyQt and
Twisted libraries. In this case, all that needs to be done is to get the new version of ReaderManager-
Upgrade.exe and run this file. This file is much smaller than the full installation. The upgrade window is
shown in Figure 2.

Reader Manager Guide Page 5 of 62 40-10-006-DOC 15/09/2006
Figure 2
Like the -Install version, this installer will check the currently installed application versions and un-tick
already installed components accordingly. The user can manually tick an application to force
reinstallation.
If the version of the Python, PyQt libraries or Twisted libraries is not present, is damaged or has
changed, the installer will indicate that a full install is required. In this case it will be necessary to
follow these steps:
1. Run the Control Panel and select the Add Or Remove Programs item.
2. Uninstall Magellan ReaderManager if it is present.
3. Uninstall Python, PyQt and Twisted if it is present.
4. Close the Control Panel.
5. Using a file manager, such as My Computer, delete the Python directory if it remains.
6. Follow section 3.1 New Installation to install the full version.
3.3 Starting ReaderManager
The installer will put an icon on the Windows desktop and add an application folder to the programs
start bar.
•
To start ReaderManager from the desktop icon, double click the icon .
•
To start Reader Manage from the Windows start menu; click Start then All Programs, then Magellan
Technology, then click Reader Manager.
3.4 Getting Software Upgrades
Magellan Technology releases periodic software updates via their Web site.
Users can use our Web site to get software update files. You will need to be running a browser such as
Mozilla or Internet Explorer, then follow these steps:
1. The updates are stored on our Web site at the address http://www.magtech.com.au/downloads/
A username and password is required to access the downloads page. Please contact Magellan or the
supplier of the equipment to arrange for an account to be setup. Once connected, click the link, Click
here to continue to the page from which you came. You will see a list of files. Follow these steps for
each file to download it.
2. Point the mouse at the file you want. This is shown as a disk icon .
3. Press the right mouse button, so the context menu pops up.
4. Select the Save Target As... menu item.
5. A file save dialog box will then appear. Change directories to where you want to save the file. It does
Reader Manager Guide Page 6 of 62 40-10-006-DOC 15/09/2006
not matter where you save it. Just note which directory it is in. Click the Save button to complete this
action.
Installation files can be run from any directory, even directly off a CD-ROM.

Reader Manager Guide Page 7 of 62 40-10-006-DOC 15/09/2006
4 The ReaderManager Desktop
This section gives a brief overview of the main ReaderManager elements, such as the menu bar, desktop
and status bar.
The ReaderManager desktop is shown in Figure 3 and consists of several items:
1. The menu bar, providing the primary user interface to ReaderManager.
2. The main window, which can contain one or more tool windows open at any given time.
3. A status line at the bottom used to show connection information between ReaderManager and the
reader.
Figure 3
4.1 ReaderManager Menu Bar
The ReaderManager menu bar consists of the following main menus items; File, Connection, Tools,
Reader Configuration, Window and Help. These menu items are explained in more detail below.
4.1.1 File Menu
To show the file menu click File on the main ReaderManager menu.
The File menu items are described in Table 1.
1
2
3

Reader Manager Guide Page 8 of 62 40-10-006-DOC 15/09/2006
Sub Menu Description
Preferences Opens a dialog box which allows the user to change the font, user level, language and
upgrade directory.
Print For tools which support this function, allows the user to print a text representation of the
active tool.
Print Preview For tools which support this function, allows the user to preview a text representation of the
active tool which can be printed.
Upgrade
There are two options available:
Upgrade AVR readers – opens a dialog window which allows the user to upgrade the
firmware or FPGA on an AVR type reader.
Upgrade DSB or x86 readers – opens a dialog window which allows the user to upgrade
network based readers.
Quit Exit the application.
Table 1
4.1.2 Connection Menu
To show the connection menu click Connection from the main ReaderManager menu.
The connection menu shows all readers which can be connected to using ReaderManager. The menu
also provides options to edit static connections and close the connection to the reader.
The Connection menu options are shown in Figure 4, the menu items are described in Table 2.
Figure 4
Index Description
Edit Connections - Allows the user to create and edit static connections to reader.
1 Close current connection - Disconnect ReaderManager from the currently connected reader.
2 Static connections area - This section shows static connections created using the Edit
Connections menu option. Static menu options are saved when ReaderManager is closed.
3
Dynamic connection area - ReaderManager automatically detects readers connected on a
network. These readers are shown in the dynamic connection area. This menu may look
different on your installation.
Table 2
1
2
3

Reader Manager Guide Page 9 of 62 40-10-006-DOC 15/09/2006
4.1.3 Tools Menu
From the main ReaderManager menu click Tools.
If ReaderManager is not connected to a reader only the Console tool is shown in this menu. When
ReaderManager is connected to a reader there will be two sub menu items, Demonstrations and System.
This document will only describe the System menu options. A detailed description of all System tools is
given in section 6 Tools. The System tools menu is shown in Figure 5.
Figure 5
Sub Menu Description
Configuration System
Allows the user to view reader module part numbers, versions and serial
numbers. Also provides an interface to change the readers networks
setup.
Console
Use this tool to send commands to the reader and view all reader
messages.
Grid of tag sight counts Use this tool to graphically view all tags sighted by the reader.
Immediate Command Use this tool to construct an Immediate command.
Interrogate Command Use this tool to construct an Interrogate command.
Memory Map Use this tool to show and change tag memory.
Reader Settings Use this tool to view and change various reader operating parameters.
Reader Setup Use this tool to configure the reader to work with various antennas and
to tune and test each antenna.
Simple Tag Test Provides a tool used to read and write to various memory locations and
verifies the data is written correctly.
Table of Tag messages This tool displays a table of tag related messages received from the
reader sorted by a timestamp.
Tag Test More advanced tags test. Used mainly by tag and chip manufactures.
Table 3

Reader Manager Guide Page 10 of 62 40-10-006-DOC 15/09/2006
4.1.4 Reader Configuration
From the main ReaderManager menu click Reader Configuration. This menu item provides access to all
user defined scripts and commands. The menu also provides an item to open a form which is used to
create and edit scripts. The default menu is shown in Figure 6:
Figure 6
Sub Menu Description
Edit Configurations Provides an interface to create and edit custom scripts and tag
commands.
Clear All Clears Interrogate and Immediate commands.
Config_Normal_Powered_Tag This script sets an Action command to write 2000 to the configuration
word. Use this script to set all the tags placed on a reader to Normal
Powered Mode.
Config_Quarter_Powered_Tag This script sets an Action command to write 4000 to the configuration
word. Use this script to set all the tags placed on a reader to Quarter
Powered Mode.
Table 4
4.1.5 Window
This menu option allows the user to arrange various tools on the desktop.
4.1.6 Help
This menu allows the user to get the version number of Reader Manager and Qt.
To get the Reader Manager version click Help then click About ReaderManager .
To get the Qt library version click About Qt .
4.2 Reader Manager Status Bar
The status bar indicates various reader connection states and displays the active tag type. It is divided
into four areas, these are shown in Figure 7 and described in Table 5.
Figure 7
Index
Description
1 This area shows the following information:
1 2 3 4

Reader Manager Guide Page 11 of 62 40-10-006-DOC 15/09/2006
Index
Description
The MAC address and IP address when the mouse is moved over a reader name in the dynamic connection
menu.
Shows connection status – Connecting -> Getting Settings -> Connected -> Disconnected.
2 Indicates reader manager is connected / disconnected to / from the Reader Server.
3 On AVR reader indicates if the reader server is connected to the reader. On all other readers shows the tag
type.
4 On AVR readers shows the tag type. On all other readers shows the IP address of the connected reader
Table 5

Reader Manager Guide Page 12 of 62 40-10-006-DOC 15/09/2006
5 Managing Connections
This section details how to create static connection profiles, how to connect or disconnect
ReaderManager from a reader.
The ReaderManager is capable of connecting to a variety of readers. Each reader is distinguished by a
number of parameters which give it a unique address. The set of all these parameters is referred to as a
connection profile.
This includes connections to all kinds of readers across the network or AVR Series readers that are
running on the same PC as the ReaderManager.
There are two ways to connect to a reader:
1. Defining a static connection or,
2. Using the dynamic reader discovery feature in ReaderManager.
5.1 Defining a Static Connection
To access the Edit Connections dialog, select Connections->Edit Connections.
When you first start ReaderManager, you only have the Local connection configured, which is a default
AVR Series reader connection. You may want to connect to a ReaderServer somewhere else on the
network, or another local reader.
The connection dialog is shown in Figure 8, its elements are described in Table 6.
Figure 8
1
2
3 4
5 6
7
8
9
10
11
12

Reader Manager Guide Page 13 of 62 40-10-006-DOC 15/09/2006
Index
Description
1
Shows the names of already defined static connections. To edit an already defined
connection, click on the name and change the required fields on the right hand side of the
dialog.
2
Title is the text that will appear in the Connection menu and in the list of connections in this
dialog. This can be any name that can act as a brief summary of the reader being connected
to. For example, the reader type, network address shortcut or location can be used.
3 For network based readers select DSB Series. For AVR type readers select AVR series.
4
For network based readers select Across the network. For AVR type readers select On this
computer. The selection for this item will adjust the options that appear in the middle portion
of this window.
5 This field defines the TCP port used to connect to the reader server. It should be left as 8023.
6
Automatically Connect On Startup can only be ticked for a single connection in the list. It
defines which connection will be opened automatically when the ReaderManager is run. This
can be convenient if only a single reader is ever used with this application.
7 When across a network is selected, Network Address is the address of the ReaderServer,
either as a domain name or an IP address. e.g. 192.168.0.25.
8
Send Time/Date On Connect if ticked will generate a command to set a remote reader to the
current time and date of the computer that ReaderManager is being run on. This is useful for
readers that do not retain time and date information when powered off.
9
Open Tool On Connect will automatically open the specified item from the Tool menu that is
selected when this program connects to this reader. Different connections may open different
tools. This is convenient if a particular tool is commonly used with a given reader.
10 Click this button to create a new connection profile
11 Click this button to remove a connection profile.
12 Click this button to complete the connection editing or creation process. Connection as saved
when you exit the ReaderManager application.
On AVR readers the following items are displayed in the middle portion of the form:
When on this computer is selected, Location of ReaderServer shows where the ReaderServer
application can be found. It should automatically load the correct directory in most cases. If
not, click on the Find ReaderServer... button and go to the
<PythonPath>\Lib\ReaderServer\DTRHF\ directory. You do not need to select a file, just
this directory.
The Serial Port drop down list allows the name of the serial port that the reader is connected
to be selected. It is also possible to edit this line to enter a custom name.
Table 6
5.1.1 Opening a Static Connection
Select Connection from the main ReaderManager menu. The connection menu is shown in Figure 9.
Figure 9

Reader Manager Guide Page 14 of 62 40-10-006-DOC 15/09/2006
Select the connection profile you would like to connect to. Statically defined connection profiles are
shown below the Close Current Connection item.
The message on the right of the status bar will change to Connected in green if the ReaderManager
successfully connected to the reader.
For connections to a ReaderServer on the same computer, a status message will indicate that the server
is being started automatically. This takes a little longer than a network connection because of this
activity.
5.1.2 Opening a Dynamic Connections
ReaderManager uses multicast addressing to discover readers on a network. Figure 10 shows a typical
connection menu showing various readers detected on a network. It is not necessary to define a profile
for readers to be discovered on a network.
Figure 10
Readers are labelled as either:
<Reader Type> - <Serial Number> or as,
<Reader Type> - <User defined name> or as,
<Mac Address> - <IP address>.
When the menu item is highlighted the MAC and IP address is shown on the status bar.
5.2 Closing a Connection
When connected to a reader, the menu item Close Current Connection can be selected in the Connection
menu. If a local ReaderServer has been automatically started when the connection was established, it
will be automatically shutdown as well.

Reader Manager Guide Page 15 of 62 40-10-006-DOC 15/09/2006
6 Tools
This section gives a more detailed explanation of the System tools available in the Tools menu.
It is possible to open more than one tool at the same time. They are shown overlapped in the main
window area.
The Window menu contains options which allow the open windows to be cascaded or tiled. Also, any
open tool can be selected, so it can be seen in the foreground.
Some tools will issue commands to the reader to change its operating state. Because of this, some
tools cannot be used at the same time because they operate by expecting a particular mode of
operation.
In this case, closing the window or ReaderManager will not solve the problem, because the reader is
still operating in whatever mode it was told to. If you think the reader has become confused in a
case like this, the best way to resolve it is to shut down the ReaderManager and the reader, then start
from scratch.
Fortunately, most windows are passive and do not cause problems like this.

Reader Manager Guide Page 16 of 62 40-10-006-DOC 15/09/2006
6.1 Configuration System
This tool is used to view the reader’s hardware module part numbers and version numbers. The tool is
also used to set the networks settings and to change the name of the reader as seen on the network.
To access this tool, select Tools->System->Configuration System.
The configuration system tool consists of two tab items:
1. System configuration – shows part and version numbers of various components which make up a
reader.
2. Network configuration – shows the current reader network settings.
6.1.1 System Configuration Tab
The configuration system tool is shown in Figure 11. Your section names, part and version numbers may
be different to what is shown in this document, depending on what type of reader, ReaderManager is
connected to.
Most fields in the configuration system require a password to change the field value. The CustomerID
field does not require a password and is provided for the user to assign a descriptive name to the reader.
This name will appear in the multicast messages from the reader and will be shown in the dynamic
connection area on the Connection menu. Table 7 describes the various elements of the tool.
Figure 11
2
3
4
5
6
7
8
9
1

Reader Manager Guide Page 17 of 62 40-10-006-DOC 15/09/2006
Index
Description
1 Click this tab to show the part numbers and version numbers of various components which
make up a reader.
2 Click this tab to show the reader’s network settings.
3
This field allows the user to give the reader a descriptive name. This name will appear on the
dynamic connection list and will be the hostname of the reader on the network.
1. Click the field column opposite Customer ID.
2. Enter the name you would like assigned to the reader.
3. Press Enter.
4 Click this button to unlock the password protected fields. The user will be prompted to enter
a password.
5 Click this button to save any changes to the reader.
6 Click this button to refresh the list from the last saved values.
7 Click this button to delete a custom field. Only custom fields can be deleted.
8 Click this button to add a custom field name and value to any reader section.
9 Click this button to create a packing report prior to shipping a reader.
Table 7
6.1.2 Network Configuration Tab
The Network Configuration tab provides fields for the user to setup the reader to get an IP address from
a DHCP server to use a static IP address. The network configuration tab is shown in Figure 12.
Figure 12
Index
Description
1 Tick this to set the reader to get an IP address from a DHCP server.
2 If (1) is not ticked enter the IP address used by the reader.
3 Enter the subnet mask based on the IP address entered in (2)
4 Enter the default gateway IP address. (Optional)
Table 8
2
3
4
1

Reader Manager Guide Page 18 of 62 40-10-006-DOC 15/09/2006
6.2 Console
The console dialog provides a command line interface to a reader. Reader commands are described in
the Application Programmers Guide (40-01-000-DOC). The Command Entry area also accepts Python
code. The console tool is shown in Figure 14. Table 8 describes the various elements of the Console
tool.
To access this tool select, Tools->System->Console.
Figure 13
Index
Description
1 Message Log window shows all message received from the reader.
2 Window size adjustment bar. Use this to change the size of the Message Log and Command Entry windows.
3 Command Entry window provides an area to enter command to send to the reader.
Figure 14
Clicking the right mouse button in the Message Log brings up a menu. This is the means of controlling
the behaviour of the console.
•
If text has been selected in the Message Log window, it can be copied into the clipboard for pasting
elsewhere.
•
Clear will remove all the text in this window.
•
Show Tag Replies enables the display of tag messages and tag expired message. By default, this is
turned off, because in applications where large numbers of tags are being processed, it will bring the
application to a halt updating this window with tag messages. Each time this option is selected, it will
turn this option on or off.
1
2
3
Reader Manager Guide Page 19 of 62 40-10-006-DOC 15/09/2006
•
Show Commands Sent if ticked will enable the display of all commands sent from this application in
any window to the reader. This is an excellent diagnostic tool if you are seeing error messages from
the reader in response to a command or you just want to see how the various tools work by looking at
what they send.
•
Show Messages enables the display of all other messages that the reader sends. This includes error
messages, so normally it is advisable to never turn this option off.
•
Open Log File... controls the facility to record all the text that appears in this window into a file.
When this option is selected, a file open dialog will appear, allowing you to select the directory and
filename to use.
If the log filename you have selected already exists, you will be prompted to either Replace (overwrite)
or Keep (append to the end of the file) the log file. This message also shows how large the file currently
is in bytes.
While the log file is open, this menu item will change to Close Log File(xxxx) with the name of the log
file shown within the parenthesis. Selecting this option will close the log file. When running this
application under Windows, the log file contents will not appear complete if viewed with an outside
application until the file is closed or the application exited. This is the behaviour of Windows itself with
open files. This does not occur when run under Unix systems.
Note that if a log file is open when the ReaderManager is exited, it will be reopened when it is started
the next time.

Reader Manager Guide Page 20 of 62 40-10-006-DOC 15/09/2006
6.3 Grid of Tag Sight Counts
This tool shows a graphical representation of tag sighted by the reader.
To access this tool select, Tools->System->Grid of tag sight counts.
This tool is shown in Figure 15.
When a tag is placed on the reader the cells turn light blue and shows the specific ID. The tool can also
be setup to show the number of times the tag has been sighted and show data read from the tag. Expired
tags are shown as a grey cell.
Right click on the grid to bring up a menu which provides several options to configure the grid, these
are:
Clear: - Allows the user to clear the table and select preferences. Note that Del can be used as a shortcut
to clear the table.
Show Counter: - When ticked shows the number of times a tag has been sighted.
Show Data: - When ticked shows the data reader from the last command the tag responded to.
Rows and Columns: - Provides a dialog to set up the number or rows and column in the grid.
Font: - Shows a dialog which can be used to change the font.
Figure 15

Reader Manager Guide Page 21 of 62 40-10-006-DOC 15/09/2006
6.4 Immediate Command
This tool is useful to construct an Immediate command.
To access this tool, select Tools->System->Immediate Command.
Immediate commands are sent to tags after the initial interrogate cycle. These commands can be sent to
specific tags or to groups of tags. A more detailed of description of immediate commands is given in the
Application Programmer’s Guide (40-01-000-DOC).
The tool is shown in Figure 16, the elements are described in Table 9.
Figure 16
Index
Description Index
Description
1
The Command group box is used to select if the
command is a read command or a read and write
command.
10
Click to preview the complete Immediate
Command. No command is sent to the reader.
2 Not used 11 Click this to send the command to the reader.
3
The Reply group box is used to select if the
reply is a Short reply or a Normal reply. Normal
replies contain more detailed information about
the tag being read.
12
Select the channel on which the reply will be
received.
4
Enter the start address being read from the tag.
This field accepts a single word decimal value. 13
Enter the command number sent with the
Immediate command. This value is returned in
the Timestamp field of the reply. This field
accepts a single word hexadecimal value.
5
Enter the number of words to read. This field
accepts a single word decimal value
14
Enter the Specific ID of the tag being read from
or written to. Leaving this field blank means all
tags will respond to the command. This field
accepts a two word hexadecimal value. This is
useful to read or write to a single tag in a stack of
tags.
1
2
3
4 5
6
7
8
9
10 11
12
13
14
15
16
17

Reader Manager Guide Page 22 of 62 40-10-006-DOC 15/09/2006
Index
Description Index
Description
6
Enter the start write address or used the scroll
arrows to set the start write address.
15
Enter the Group ID of tags you would like to be
affected by the command. Only tags with a
matching Group ID will respond to the
command. Leaving this field blank means all tags
will respond to the command. This field accepts
a single word hexadecimal value.
7
Enter the data to write to the tag. The number of
data fields depends on the start address. Write
data should be entered from left to write. It is
not necessary to enter data into all the fields.
Entering no data will set the lock pointer.
16
Enter the Conditional ID used in the command.
Only tags with a Conditional ID equal to or less
than the value in this field will respond. Leaving
this field blank means all tags will respond. This
field accepts a single word hexadecimal value.
8
Select this option to write ASCII text.
17
This field is used to enter a password for tags
which are password protected. This field should
be left blank for tags which are not password
protected. This field accepts a three word
hexadecimal value.
9 Select this option to write hexadecimal data.
Table 9
Typical usage of this tool is as follows:
To read two words from address 10 do the following:
1. Select Read in the Command group box.
2. Select Short reply in the Reply group box.
3. Enter 10 in the Address field in the Read group box.
4. Enter 2 in the Length field in the Read group box.
5. Click Send.
To write two hexadecimal words 1234 and 5678 to address 12 and 13 and read the response do the
following:
1. Select Read/Write in the Command group box.
2. Select Short reply in the Reply group box.
3. Enter 12 in the Address field in the Read group box.
4. Enter 2 in the Length field in the Read group box.
5. Enter 12 in the Address field in the Write group box.
6. Select the Hex option button in the Write group box.
7. Enter 1234 in the Data field under the 12 label, enter 5678 in the data field under the 13 label. Leave
all other value as ####.
8. Click Send.

Reader Manager Guide Page 23 of 62 40-10-006-DOC 15/09/2006
6.5 Interrogate Command
This tool used to set the Interrogation command.
To access this tool, select Tools->System->Interrogate Command
This tool is shown in Figure 17.
This is the command that is sent continuously in an effort to identify new tags entering the reader. If you
do not want to specify a read address and length, then put an address of 10 (for example) and a length of
0 (zero).
Once the settings are made, press Send to transmit the command to the reader.
The fields operate in the same way as the fields on the Immediate command tool. There are two
additional fields, namely Pre Script and Post Script. These fields are used to define Python scripts which
are run before the command (Pre Script) and after the command (Post Script).
Figure 17

Reader Manager Guide Page 24 of 62 40-10-006-DOC 15/09/2006
6.6 Memory Map
This tool allows the entire memory of tags to be examined and changed. It also supports creation of tag
configurations that define a series of writes that can be applied to any tag.
To access this tool, select Tools->System->Memory Map
Whenever a tag is clicked once, the memory panes will be updated to reflect that tag.
This tool is shown in Figure 18, its elements are described in Table 10.
Figure 18
Index
Description
1
List of all current tags and tag configurations. Whenever a new tag is placed on the reader, it will appear in
this list.
Each tag is identified by its specific ID. The colour of this ID changes according to context:
•
Green for a new tag. It will remain in this colour until all the tag's memory has been read.
•
Blue for a tag that has been completely read. This is an active tag that is ready to be written to.
•
Grey when a tag has expired. This indicates the tag has left the field or has been muted indefinitely.
•
Red when writes to the tag are being attempted. Usually, a tag will remain in this state for a short time
while the writes are being performed.
2 Select this tab to view / change tag system memory.
3 Select this tab to view / change tag user memory.
2
1
3
4
6
5
7
8
1
1
9
12
1
3

Reader Manager Guide Page 25 of 62 40-10-006-DOC 15/09/2006
Index
Description
4
Shows system tag memory:
•
The Lock column shows the position of the lock pointer. If the check box is ticked the address is locked.
Once changed the Lock pointer can’t be undone.
•
To change the data at a system memory address, edit the number in the Value column.
•
To change the Configuration word, select the configuration from drop down list in the details column at
address 6.
•
To set the Configuration word to set the tag to password protected, check the Password Required
checkbox.
5 Shows various information about the selected tag.
6
If there is a need to write the same data to multiple tags, then configurations make this easy.
Click New Configuration to enter the name to remember this configuration by. Then click on the
configuration. All the memory is shown as FFFF. Simply change the memory locations required.
To apply these changes to a real tag, click on the configuration name, keeping the mouse button held down,
move the mouse and drag it over the tag you wish to apply the changes to. When the mouse button is released,
the changes will be applied to the tag. They will not be writen to the tag, but changes the tag representation so
that the changes are represented in red as if the user had manually entered them. Click buttongs (13) or (14) to
write to the tag.
7 Click this to refresh the tag list – all tags will be re-sighted.
8 Click this button to delete the selected configuration.
9 Click this to clear the tag list.
10 Click this to revert to the selected tags current state.
11 Click this to write to all tags in the tag list.
12 Click this to write only to the selected tag.
Table 10
To change the value of a memory location, click once on any cell in User Memory or the Value column
of System Memory and edit the hexadecimal value. Any changed value from what is on the tag will be
shown in red.
It is also possible to enter text in the As Text column of User Memory, though this should be used with
caution. Only plain text can be entered in this way and care must be taken to move to the correct address.
When changes to a tag are complete, make sure the tag is in the reader field, then click Write To Tag.
After a brief period in red while the writes are occurring, the tag memory should change to black for all
the changed values indicating success. If the user decides not to write to the tag, Clear Changes will
revert to the tag's current state. Clear Tags will remove all current tags from the list.

Reader Manager Guide Page 26 of 62 40-10-006-DOC 15/09/2006
6.7 Reader Settings
This tool provides controls for the user to change operating parameters on the reader.
To access this tool, select Tools->System->Reader Settings
The tool has two tabs User Settings and System Settings.
The user settings form is shown in Figure 20 and the various controls described in Table 10. The system
settings form is shown in Figure 21 and the various controls described in Table 11.
The parameter values are reader dependent the forms shown in this document may be different to what is
shown on your reader.
Changing reader settings incorrectly could cause the reader to malfunction or operate below normal
efficiency. If you are unsure what you are doing contact Magellan Technology for advice.
To restore the reader is its default settings click the Clear Saved Settings button, and then power
cycle the reader.
The reader commands which are affected by the controls on the settings tool are shown in bold, the
reader commands are described in the Programmers API document (40-10-000-DOC).
When changing a text field, enter the value in the text box then press Enter to send the command to the
reader.

Reader Manager Guide Page 27 of 62 40-10-006-DOC 15/09/2006
6.7.1 User Settings
Figure 19
Index
Description / Command Index Description / Command
1
When multiple groups have been
defined this drop down list can be used
to display the settings for a specific
group.
20
ShowExpired()
Tick this to enable tag expired message to be sent
from the reader.
2
GroupPriority()
Drop down list provides options for the
user to change the Group Priority for
the current group. Selecting disabled
indicates that this group will only be
polled manually.
21
AgeTags()
Tick this to enable tag aging on the reader.
3
Shows the axis ports which are part of
the group selected in (1). This field is
read only. Use the Reader Setup tool to
edit axis groups.
22
AutoMute()
Tick this to enable mute commands to be sent to
tags after all the action commands have been
completed by the reader.
4
Click this tab to select the User Settings
form. 23
TagType()
Use this drop down list to select the tag type being
used on the reader.
5 Click this tab to select the System
Settings form. 24 Power()
Tick this to enable the powering field on the reader.
3
4
6
9
8
12
14
16
18
20
22
24
25
28
27
31
33
36
37
38
1
2
5
7
10
11
13
15
17
19
21
23
26
29
30
32
34
35

Reader Manager Guide Page 28 of 62 40-10-006-DOC 15/09/2006
Index
Description / Command Index Description / Command
6
ToggleReaderID()
Tick this enable the reader to change
the Reader ID periodically.
25
AxisPeriod()
1
Sets the number of milliseconds to spend on an axis.
7
TimeStamp()
Change the TimeStamp sent to the
reader.
26
AxisOffPeriod()
Sets the minimum number of milliseconds to switch
the power off between axes.
8
InterrogateBreak()
1
Set the number of small power breaks
to send to the reader when operating in
stack mode.
27
AxisCount()
Use this drop down list to select the number of axes
used by the reader.
9
UnmuteCount()
Set the number Interrogate Commands
per break to unmute tags during the
unmute phase of an ID cycle.
28
IDCycleExpiryCount()
Sets the number of axis ID cycles to wait before
expiring a tag.
10
ReaderID()
Change the ReaderID sent to the reader
in an interrogate command. Only valid
when Toggle Reader ID is disabled.
29
TagTimeout()
1
Set the number of milliseconds to wait before timing
out the tag.
11
TimeStampScalingFactor()
Set the rate at which the timestamp
field of the command number in the
interrogation command changes.
30
CurrentAxis() and AxisLabels()
To change the current axis:
1. Uncheck the Switching checkbox (35)
2. Select the axis you would like to power
using the drop down list.
To change the axis name:
1. Select the axis you would like to rename
from the dropdown list
2. Delete the current name and enter the new
axis name.
3. Press enter when done.
12
InterrogateCount()
Sets the number of interrogate
commands sent per break. The sliding
check box should be left ticked.
31
AxisMinPeriod()
Set the minimum number of milliseconds to spend
on an antenna. Settings this parameter to zero means
operate at the fastest possible speed.
13
BreakCount()
Sets how many small power breaks are
sent when the reader is operating in
stack tag mode.
32
AxisMaxPeriod()
Set the maximum number of milliseconds to spend
on an antenna. Settings this parameter to zero means
operate with no maximum.
14
DefaultReplyActions()
If ticked sets default actions for post
scripts.
33
NoReplyAxisCount()
1
Sets the number of axis periods with no replies
before performing the necessary actions.
15
FullReplyFormat()
If ticked the reply includes extra
information related to the tags
configuration and reply channel.
34
AxisColdPowerUp()
Not used
16
ShowHardCode()
If ticked tag replies will include the
tags HardCode value.
35
Switching()
If ticked will enable axis switching.

Reader Manager Guide Page 29 of 62 40-10-006-DOC 15/09/2006
Index
Description / Command Index Description / Command
17
WithTime()
If ticked the time and date will be
added to the tags reply.
36
Refresh the displayed settings
18
FastReplyDecode()
If ticked the reader will decode all tag
replies as soon as they are received. In
most cases this should be left un-ticked.
37
Clear the settings on the reader which are loaded
when the reader is powered. When the reader is next
powered up it will load the factory default settings.
19
TagReplyMode()
To add a reply mode:
1. Click the mode you would like
to add from the left list.
2. Click the right pointing arrow.
To remove a reply mode:
1. Click the mode you would like
to remove from the right list.
2. Click the left pointing arrow.
To change the order of the active reply
mode parameters:
1. Click the mode you would like
to re-order from the right list.
2. Click the up arrow to move
the mode to the top of the list.
3. Click the down arrow to move
the mode to the end of the list.
38
Save the current settings to the reader. These
settings will be loaded when the reader is powered
on.
Figure 20
Notes:
1. For AVR readers only.

Reader Manager Guide Page 30 of 62 40-10-006-DOC 15/09/2006
6.7.2 System Settings
Figure 21
These settings should be left at their default values.
Index
Description / Command Index Description / Command
1
IndependentAxis()
Tick this to make all axes in a group
behave as separate antennas. If not
ticked, antennas in the same group are
treated as one antenna – tags will not
expire when moved between them.
8
PostBreakDelay()
Sets the delay between a small power break in the
command sent to a tag.
2
AxisCycleEnabled()
When ticked the reader will power off
periodically and switch axes. This
setting should always be ticked.
9
IdleModulation()
On readers which support this command it changes
what bits are sent to the reader when no command is
sent.
3
BreakCycleEnabled()
When ticked the reader will send small
power breaks to stack tags. In Item Tag
mode this is disabled otherwise it
should always be ticked.
10
SpecificRetryMax()
Sets how many times to send a tag specific command
when no reply is received.
7
8
9
1
0
1
2
3
4
5
1
1
1
2
13
14
6

Reader Manager Guide Page 31 of 62 40-10-006-DOC 15/09/2006
Index
Description / Command Index Description / Command
4
CommandCycleEnabled()
When ticked the reader will send tag
commands. This should always be
ticked.
11
SpecificPhaseMax()
Sets how many tag specific commands are sent per
interrogate / break phase.
5
AxisBreak()
1
When ticked the reader will power off
periodically and switch axes. The
setting should always be ticked.
12
TuneAxisEvery()
2
Controls how frequently the reader runs the auto
tune sequence.
6
PreCommandDelay()
This is the fixed delay after an axis start
before the command is sent.
13
DiplexerPowerMode()
1
Sets the power field level.
7
PreCommandDelayRandom()
This behaves like the
PreCommandDelay function except
that the time before the first command
is variable and causes the tag to
randomly hop to a different channel.
14
Time()
Sets the reader system time.
Table 11
Notes:
1. For AVR readers only.
2. For readers which have a diplexer with an auto tune circuit.

Reader Manager Guide Page 32 of 62 40-10-006-DOC 15/09/2006
6.8 Reader Setup
This tool provides a wizard which is used to:
•
Create, edit and delete axis groups
•
Configure axis groups
•
Select the antennas which are connected to each axis port.
•
Configure each axis.
•
Tune each antenna.
•
Test each antenna.
•
Report the antenna configuration.
Readers can not be used reliably without correct antenna setup. It is vital for correct operation that
this tool is used to setup a reader and the setup is saved to the reader.
Equipment required:
Quantity Description
1 Antenna tuning block.
1 Voltmeter - Must be able to measure DC volts between 100mV and 12V.
1 Trim tool.
1
Stack tag configured in Normal Powered mode.
See section 2.5 How do I set a tag to Normal Powered mode? for details on
how to configure this tag.
To access this tool, select Tools->System->Reader Setup
The flow chart shown in Figure 22 describes the typical setup steps which must be followed when using
this tool.

Reader Manager Guide Page 33 of 62 40-10-006-DOC 15/09/2006
Select
Tools->System->Reader setup
Tick Use Wizard
Click Go
Select
Load settings from the Reader.
Click
Load Settings
Acknowledge setting have been
loaded
Click OK
Click
Edit groups
Ensure only one
group is shown.
Click
Configure groups
This setup flow chart makes the following assumptions:
1. The settings in the reader are set to the factory default.
2. Only one axis group is required.
3. ReaderManager is connected to the reader.
Before starting the setup procedure ensure you have the following:
1. DC voltmeter able to measure 100mV to 12V.
2. Tuning block.
3. Trim tool.
4. A stack tag set to Normal Powered Mode
Ensure
Independent Axes is ticked.
Toggle Reader ID is ticked.
Group Priority is 1.
Tag Reply Mode is set to
the readers default setting.
From the Antenna Type list select
the antenna which is connected to
the Axis port shown at the top of
the form.
Click Next to setup the next Axis.
Is this the last
axis?
Click
Save Configuration
Click
Configure axis
Click
Save to Reader
Click
Tune Axis
Follow the tuning instructions
displayed on the form
Move the tuning block to the next
antenna.
Click Next to setup the next Axis.
Is this the last
axis?
Click
Test axis
Place a Normal powered stack tag
on the antenna.
Click Start
Is this the last
axis?
Click
Display summary
Move the tag to the next antenna
Click Next to setup the next Axis.
Does the test
PASS
Consult the trouble shooting
section in the your Reader's user
guide and in the antenna tuning
guide.
End
Save the settings to the reader by
clicking Yes
N
Y
N
Y
N
Y
N
Y
Acknowledge setting have been
saved
Click OK
Figure 22

Reader Manager Guide Page 34 of 62 40-10-006-DOC 15/09/2006
The reader setup tool is designed to take the user through a sequence of steps to setup a reader. Each step
must be completed for all axes / antennas before the next step is started. When a setup stage is complete
a green tick is shown next to the setup stage description in the Reader setup progress frame. Ensure the
Use Wizard check box is ticked, then click Go.
6.8.1 Load Configuration
This form is used to initialise the tool by loading the current reader configuration from the reader or by
loading a previously saved configuration from a file saved on disk.
The configuration must be loaded each time this tool is opened.
The Load a configuration form is shown in Figure 23 and the various elements are described in Table
12.
Figure 23
Index
Description
1 Setup progress
2 Form instructions
3 Select this to initialise the tool from the current reader configuration.
4 Select this to initialise the tool from a file saved on the disk
5 Click this to load the selected configuration.
6 Once the configuration is loaded click this to go to the next form.
Table 12
Typically the sequence of events when using this form is:
1. Select the configuration you want to load.
1
2
3
6
5
4

Reader Manager Guide Page 35 of 62 40-10-006-DOC 15/09/2006
2. Click Load settings.
3. Acknowledge the configuration has been loaded when the message box is shown.
4. Click Edit groups.
6.8.2 Create axis groups
This form provides an interface for users to create or delete axis groups and to move antennas between
groups. Groups are used to define different behaviours for groups of antennas. The concept of grouping
antennas is described in more detail in the Programmers Guide (40-00-000-DOC). In most cases one
group containing all antennas is sufficient.
The Create axis group form is shown in Figure 24 and the elements are detailed in Table 13.
Figure 24
Index
Description
1 Setup progress – should show Load a configuration as being complete.
2 Axis group workspace. When more than one group is defined, click on an antenna icon then drag and drop it
onto the group box.
3 Create a new empty group.
4 Not used.
5 Delete an empty group
6 Go back to the Load a configuration form. The tool configuration will be cleared and a new configuration will
need to be loaded.
7 Go to the Configure axis group form.
Table 13
1
3
5
7
2
4
6

Reader Manager Guide Page 36 of 62 40-10-006-DOC 15/09/2006
Typical the sequence of events when using this form is (when more than one group is needed):
1. Click Add Active Group.
2. Move antennas from group 0 into the new group.
3. Click Configure groups.
6.8.3 Configure axis groups
This form is used to configure reader settings for the groups created in the previous step.
The following group parameters are setup using this form.
•
Independent axis – ticked if the antennas in the group do not operate as one axis.
•
Toggle reader ID – Ticked if the reader ID is toggled when the reader polls the axes in this group.
•
Group Priority – Set the group priority for all axes in this group. The group priority determines
how often the antennas in this group are polled. Setting the group to disabled will result in none of
the antennas in this group being polled during the normal axis switching cycle. The Programmers
Guide (40-01-000-DOC) describes how to manually poll axes in a disabled group.
•
Tag Reply Mode – Set the reply mode for all axes in this group.
The Configure axis groups form is shown in Figure 25, its elements are described in Table 14.
Figure 25
Index
Description
1 Setup progress – should show Create axis groups as being complete.
2 Current group indicator.
3 Tick this to enable Independent axis setting for this group
4 Tick this to enable Toggle Reader ID for this group.
1
2
3
4
5
6
7
8
9
10

Reader Manager Guide Page 37 of 62 40-10-006-DOC 15/09/2006
Index
Description
5 Select the Group priority or disable all axis selections for axes in this group.
6
Set the reply mode for all axes in this group.
To add a reply mode:
1. Click the mode you would like to add from the left list.
2. Click the right pointing arrow.
To remove a reply mode:
1. Click the mode you would like to remove from the right list.
2. Click the left pointing arrow.
To change the order of the active reply mode parameters:
1. Click the mode you would like to re-order from the right list.
2. Click the up arrow to move the mode to the top of the list.
3. Click the down arrow to move the mode to the end of the list.
7 Click Edit groups to go back to the previous form and edit the groups.
8 Click this to configure the previous group’s settings.
9 Click this to go to the next group and edit its group’s settings.
10 Click this to go to the Setup axis form.
Table 14
The typical usage of this form is as follows:
1. Set Independent axis, Toggle Reader ID, Group Priority and Tag Reply Mode to the required settings,
the default settings are normally sufficient.
2. Click Next to edit the next group’s settings.
3. Click Configure axis.
6.8.4 Setup axis
This form provides an interface for the user to select what type of antenna is connected to each reader
axis port.
This step in the setup is crucial for correct reader operation. If the correct antenna is not selected
reader performance can be significantly degraded.
The Setup axis form is shown in Figure 26, its elements are detailed in Table 15.

Reader Manager Guide Page 38 of 62 40-10-006-DOC 15/09/2006
Figure 26
Index
Description
1 Setup progress – should show Configure axis groups as being complete.
2 Current axis indicator.
3 Enter the label for this axis.
4 Drop down list showing antennas which are compatible for the reader being configured. The version number
indicated the minimum version which is compatible.
5 Selected antenna details shows: the part number, description and version.
6 Go back to the Configure axis group form.
7 Click this to setup the previous axis.
8 Click this to setup the next axis.
9 Click this to go to the Save configuration form.
Table 15
The typical usage of this form is as follows:
1. Select the antenna connected to the current port from the Antenna type drop down list.
2. Click Next to setup the next axis.
3. Repeat until all axis ports are configured with an antenna.
If less than the available axis ports are used setting the antenna to default is a safe configuration to
use. It is still necessary to iterate through all antennas.
6.8.5 Save configuration
This form is used to write the configuration to the reader and also to save the configuration to disk.
Saving the configuration to disk provides a way to setup other readers to use the same antenna
configuration.
1
2
3
4
5
6
7
8
9
10

Reader Manager Guide Page 39 of 62 40-10-006-DOC 15/09/2006
No configuration is written to the reader until this point.
If you click Save Configuration to save the configuration as a file on the hard disk, you must also
click Save to Reader to write the configuration to the reader.
If you do not click Save to Reader the reader will remain in an un-configured state.
This form is shown in Figure 28 and the elements are described in Table 15.
Figure 27
Index
Description
1 Setup progress – should show Setup axis as being complete.
2 Form instructions.
3 Click this to write the configuration to the reader.
4 Click this to save the configuration to a file which is saved on the hard disk.
5 Click this to go back to the Setup axis form.
6 Click this to go to the Setup tuning form.
Figure 28
The typical usage of this form is as follows:
1. Click Save to Reader.
2. Click Yes when asked to save to the reader.
3. Acknowledge the configuration has been saved when the message box is shown.
1
2
3
4
5
6

Reader Manager Guide Page 40 of 62 40-10-006-DOC 15/09/2006
4. Click Tune Axis.
6.8.6 Setup axis tuning
This form provides instructions for tuning the antenna connected to each axis port.
The Setup axis tuning form is shown in Figure 29 and its elements are detailed in Table 16.
Figure 29
Index
Description
1 Setup progress – should show Save configuration as being complete.
2 Current axis indicator.
3 Tuning instructions for the current axis / antenna.
4 Enter the voltage measured on the tuning block. This is not saved to the reader or to disk it is included only as
information which is shown on the final summary form.
5 Click this to go back to the Save configuration form.
6 Click this to setup the previous axis.
7 Click this to setup the next axis.
8 Click this to go to the Test axis form.
Table 16
Typical usage of this form is:
1. Follow the tuning instructions.
2. Enter the maximum voltage measured when tuning the antenna.
3. Click Next to tune the next switch to the next antenna.
4. Repeat until all antennas have been tuned.
1
2
3
5
7
8
6
4

Reader Manager Guide Page 41 of 62 40-10-006-DOC 15/09/2006
5. Click Test Axis.
6.8.7 Test axis
This form shows how well each axis / antenna pair is working. The test sends 10 tag commands and
expects all commands to be received on each receiver stream.
Readers such as the Mars-24 and Mars-8 have eight receiver streams; the axis test expects to receive
replies on all eight streams. The form shown in Figure 30 shows the results of a successful antenna test
for an eight stream reader.
Readers such as the Mars-1, Mars-2, Mars-4, Mars-6 and MDR-1109 have two receiver steams, for these
types of readers’ only receiver streams G and H should show replies. Channel G should show 10 replies
and channel H should show more than 7 replies the other channels can be ignored. The form shown in
Figure 31 shows the results of a successful test for a two steam reader.
The form elements are described in Table 17.
• This test must be done using a single tag placed on the antenna under test.
• The tag must be configured as a Normal powered tag.
• For all antenna types except the panel antenna we recommend using a 25mm round tag or
one of equivalent size. For panel antennas we recommend using a credit card sized antenna.
If your reader does not pass this test it will not read and write to tags reliably. Check there are no
metal other sources of interference near the antenna.
It is important that the test is stopped before this window is closed as this test configures the reader
to operate in a different mode to what it would be set to when just reading and writing to tags. If the
form is closed by accident disconnect ReaderManager from the reader and power cycle the reader.

Reader Manager Guide Page 42 of 62 40-10-006-DOC 15/09/2006
Figure 30
Figure 31
1
2
4
5
6
7
8
9
3
10
11

Reader Manager Guide Page 43 of 62 40-10-006-DOC 15/09/2006
Index
Description
1 Setup progress – should show Setup axis tuning as being complete.
2 Current axis indicator.
3
The table shows the number of replies received per channel. Each cell shows how commands have been
received on that channel. All cells should be green and should show 10 replies received. The column on the
right shows the total percent received for all channels.
4 Click this button to start or stop a test.
5 Select the number of test iterations. Select continuous to run the test until the stop button is clicked.
6
Enter the group ID of the tag used to preform the test. Leaving the group ID set to 0xFFFF will allow any tag
to respond to test commands. This option is used when there is more than one tag on the antenna and the test
tag has been configured with a group ID which is different to the other tags group IDs.
7 Test result indicator. This will display PASS at the end of the test if all replies are received.
8 Click this to go back to the Tune axis form
9 Click this to test the previous axis.
10 Click this to test the next axis.
11 Click this button to go to the Display summary form.
Table 17
The typical usage of this form is:
1. Place the test tag on the antenna under test.
2. Click the Start button.
3. Wait for the test to complete and indicate a pass.
4. Move the tag to the next antenna, click the Next button.
5. Repeat until all antennas have been tested.
6.8.8 Display summary
This form displays the reader setup, tuning and test results for each axis / antenna. The left column
shows the group configuration, the right column displays all the axes in the group, antenna details, tune
voltage and test results. This form is shown in Figure 32, the form elements are shown in Table 18.

Reader Manager Guide Page 44 of 62 40-10-006-DOC 15/09/2006
Figure 32
Index Description
1 Setup progress – should show Test axis as being complete.
2 Show group and axis setup details.
3 Click this to go back to Test axis.
Table 18
This form can be printed by selecting print from the file menu on the main reader manager menu.
1
2
3

Reader Manager Guide Page 45 of 62 40-10-006-DOC 15/09/2006
6.9 Simple Tag Test
This tool is provided to test a number of tags.
To access this tool, select Tools->System->Simple Tag Test
The test writes a checker board pattern from address 10 to 31 to each tag sighted by the reader. All data
is read and verified. All tests must be read and written to and verified within 20 seconds for the test to
pass.
This tool is shown in Figure 33, the tool elements are described in Table 19
Figure 33
Index Description
1 Enter the total number of tags placed on all antennas.
2 Shows the number of tags sighed on all antennas.
3 Shows any fail messages at the end of the test
4
Test result indicator.
Green – Test pass
Yellow – Test in progress
Red – Test failed.
5 Click this to start or stop the test.
Table 19
1
2
3
4
5

Reader Manager Guide Page 46 of 62 40-10-006-DOC 15/09/2006
6.10 Table of Tag Messages
Shows the tag messages that come from the reader in a table.
To access this tool, select Tools->System->Table of tag messages
The columns in the table depend on the message received by the reader. Figure 34 shows a typical
response to an InterrogateAction command which reads two words from address.
InterrogateAction(readAddress=10, readLength=2)
A tag reply field will be placed under the corresponding table label and a column number. Only the
columns that receive data will be displayed, thus creating an auto-adjusting table.
Figure 34

Reader Manager Guide Page 47 of 62 40-10-006-DOC 15/09/2006
6.11 Tag Test
The tag test tool can be used to test the reliability of tags.
To access this tool, select Tools->System->Tag Test
This is of use to tag manufacturers only. All tags in the field will have already been through this process.
Each tag is sent 10 read commands and the number of replies is counted. If the tag passes a threshold,
then a write command is sent. There are also optional additional write commands to configure the tag's
behaviour. This tool is shown in Figure 35 and its controls described in Table 20.
Figure 35
Index
Description
1 Shows tag messages as they are being tested. It is advisable to resize the window so that a complete test of a
single tag can be seen at once.
2
Turn off power between tests will keep reader power off, except when a tag is being tested. This is useful for
cases where the tag must be positioned before the test is performed. In this case, the Run Test button is
enabled. This must be clicked each time a test is to be run.
3
Fail double zero ID if ticked will reject tags with 00 for the lower byte of the specific ID. This was needed to
handle a batch of tags that accidentally included 2 tags with the same ID of 00 in every batch of 256 tags. This
is not needed for all tags other than those with this problem.
4 Write to group ID and conditional ID writes values to 2 common tag configuration areas. The values are in
hexadecimal.
5 Write to configuration word writes to the tag configuration. See 3.7 of Chip Logical Specification document
for details.
6 Lock to word sets the tags lock pointer.
7 Replies out of 10 to pass tag controls the pass/fail criteria. In most cases, the default 8/10 is a good value to
use.
8 The Number of successes field shows how many tags have been tested and passed successfully. This count can
be reset by the Reset Success Count button.
1
2
3
4
5
6
7
8
9
10
11

Reader Manager Guide Page 48 of 62 40-10-006-DOC 15/09/2006
Index
Description
9 Resets the test success counter.
10 The Save To Log button opens a dialog to save the messages displayed to a log file
11 When Turn off power between tests is ticked, click this to start the test.
Table 20

Reader Manager Guide Page 49 of 62 40-10-006-DOC 15/09/2006
7 Reader Configurations
This section describes ReaderManager’s script building tool. It is provided for users to create custom
scripts and commands which are accessed from the main ReaderManager menu.
A reader configuration is a collection of a combination of the following items:
•
A script which is run immediately. This is a number of any valid API commands and Python syntax.
•
A number of tag commands, which may be applied to interrogation, specific or immediate actions.
•
A number of action scripts, which may be applied to interrogation, specific or immediate actions.
A given configuration may consist of just a single instance of one of these 3 things, or it may be a
complex application involving multiple scripts and commands.
This menu is used to create, edit and run reader configurations. It is intended to act as an aid for
programmers who are building applications, by making the development process much easier. Building
up complex scripts, in particular, can be a tricky process.
It can also be used by anyone working with a reader to build up a set of custom commands and scripts
which can be sent to the reader to put it into a particular operating mode.
As reader configurations are defined, they are added to this menu, in a similar fashion to the way the
Connection menu works.
7.1 Edit Configurations Dialog
The first item in the Reader Configuration menu is Edit Configurations..., which opens up a dialog
window where reader configurations can be created and edited.
It shows a list of titles of reader configurations that have currently been defined. Pressing the right
mouse button makes a local menu appear. Some of the items in this menu are specific to the
configuration that was clicked on, while others apply generally.
•
New Configuration creates a new reader configuration. You will be prompted which tag type this
configuration applies to. You will then be taken to an empty Reader Configuration window.
•
New Folder creates a new subdirectory into which configurations may be created. This allows them to
be grouped into sub categories that make management easier if there are a lot of scripts.
•
Edit opens the Reader Configuration window for the currently selected item.
•
Cut, Copy & Paste allows you to make copies of existing configurations under a new name. This is
very useful is there are a number of configurations that are very similar.
•
Rename opens up a small dialog that allows you to rename the currently selected configuration.
•
Delete deletes the currently selected configuration.
7.2 Reader Configuration Dialog
The Reader Configuration dialog has 4 tabs that can be selected along the top. Reader Configuration is
the overview, Scripts and Tag Commands defines the pieces that go to make up the configuration, and
Assembly ties the pieces together into the order desired.
The Reader Configuration tab shows the title, tag and reader types for this configuration. Note that the
tag type cannot be changed because this affects other parts of the configuration in ways that are difficult
to automate.
The Preview button opens a window showing the complete configuration as it would be sent to the
reader. Lines wraparound so long commands don't get hard to read.
Reader Manager Guide Page 50 of 62 40-10-006-DOC 15/09/2006
The Scripts tab shows a list of titles of all of the Python scripts that have been defined for this
configuration. Click on a title to view it. Right click and Edit... to change the script contents.
The scripts used may contain optional markers of the form %(Parameter)s indicating the location of
a parameter to be substituted. The user will be asked to provide parameter values when running the
script. This is done through a dialog which has a list of parameter name and value pairs. The values
entered are substituted into the scripts before it is sent to the reader.
The Tag Commands tab shows a list of titles of commands that have been defined for this configuration.
The Assembly tab allows all the scripts and tag commands that have been defined to be tied together in
the desired way.
The Title field of these items is used in combo boxes to identify the item in question. With the
Immediate Configuration Change the script is sent to the reader in raw format with real newline
characters. The Interrogation command sets the action tuple for the interrogation command.
The Tag Specific Actions table shows 3 columns headed Pre Script, Tag Command & Post Script. This
declares the action list to take with new tag. This list will be compiled and placed in an Actions()
construct.
The Add and Delete buttons allows the user to add and remove configurations, scripts and tag
commands.
The Save button starts disabled and is only enabled when a change is made. When it is clicked, the
configuration details are saved in the configuration file.

Reader Manager Guide Page 51 of 62 40-10-006-DOC 15/09/2006
8 Upgrading Reader software
Upgrading AVR type readers is described in section 13.1 Upgrading An AVR Series Reader.
8.1 Upgrading ARM and x86 Readers
This form is used to update the reader server or operating system on network based readers.
The Upgrade form is accessed from the File menu item on the main reader manager menu. From the
main reader manager menu, select File->Upgrade->Upgrade AReaderManager or x86 Readers. The
upgrade form is shown in Figure 36. The form elements are shown in Table 21.
The upgrade is applied to the reader when the reader is power cycled or the reader is reset. When a
reader is applying the upgrade the start up time will be longer than normal, it could take up to two
minutes for the reader to restart.
DO NOT REMOVE THE POWER TO THE READER WHILE AN UPDATE IS IN
PROGRESS.
If both an operating system and reader server upgrade is required it is recommended to upgrade the
operating first, reset the reader and then do the reader server upgrade.
The upgrade form uses package files saved in the Upgrade directory. The default path for the Upgrade
directory is a sub-directory under the Reader Manager install directory. To change the default Upgrade
path use the Preferences menu item in the file menu (See section 4.1.1 File Menu).
There should only be one package file per upgrade component. When an upgrade is released delete
the older package file in the upgrade directory and replace with the new package file.
Typical package names are:
Filename Description
os.magtiny.arm-2.02.pkg.tgz Arm reader operating system version 2.02 upgrade package file.
os.x86-2.03.pkg.tgz X86 reader operating system version 2.03 upgrade package file.
reader.arm-3.13.pkg.tgz Arm reader server version 3.13 upgrade package file.
reader.x86-3.12.pkg.tgz X86 reader server version 3.13 upgrade package file.

Reader Manager Guide Page 52 of 62 40-10-006-DOC 15/09/2006
Figure 36
Index
Description
1
This frame shows all x86 and ARM based readers detected on the network. If ReaderManager is connected to
a reader, this reader will be shown as the first item in the list and will be highlighted in red. ReaderManager
does not need to be connected to a reader to use this dialog, multiple readers can be upgraded at the same
time.
2 Tick this to reset the reader after the upgrade package is copied to the reader. If this is ticked when the
package is transferred to the reader, ReaderManager will be disconnected from the reader.
3 Select the package to transfer to the reader. Select Reader server to upgrade the reader server application,
select OS to upgrade the operation system.
4 This text box shows the available upgrades to apply to the reader. If the package shows None as the version
number there is no package available. Check the package filenames in the Upgrade directory.
5 Click this to start the upgrade
6 Once the upgrade is complete, click this to close the form and return to ReaderManager.
7 Status area shows upgrade states and transfer progress. Error message are also displayed in this area.
Table 21
1
2
3
4
5
6
7
Reader Manager Guide Page 53 of 62 40-10-006-DOC 15/09/2006
9 Troubleshooting
9.1 Can’t see my reader on the dynamic connection list
•
The computer IP address on the computer running ReaderManager must be in the same subnet as the
reader.
•
The reader must be running ReaderServer 3.xx or better.
•
AVR readers can not be discovered on the network.
9.2 My reader is behaving strangely or tags are timing out.
•
Have you setup the reader to use the antenna you are using? Use the Reader Setup tool.
•
Is the antenna tuned correctly and has the antenna passed the antenna test in the Reader Setup tool?
•
Restore the reader to its default settings using the Reader Settings tool.
9.3 My antenna is not in the Reader Setup tool antenna list.
•
Log onto the Magellan Technology website, get and install the latest versions of ReaderManager and
ReaderServer. If your antenna is still not in the list then the antenna is not meant to be used with the
type of reader you are using.
Reader Manager Guide Page 54 of 62 40-10-006-DOC 15/09/2006
10 Reporting a Problem
If you are having a problem with the ReaderManager, you will need to send a report describing your
problem. To make diagnosis easier, please try and supply this information with any problem report.
•
Have you tried connecting to the reader with a different PC?
•
Have you successfully installed the ReaderManager application?
•
In the ReaderManager, select the Help/About ReaderManager menu item and record what version
numbers are shown in the window that appears.
•
What type of reader are you using?
•
Has the reader worked in the past and has just stopped working?
•
Please be a descriptive as possible:
•
Saying, “I’ve placed a stack of 10 gaming chip tags on antenna XX four tags timeout every 3
seconds.” is better than saying, “My tags timeout.”
•
Send as much information about the reader as possible, please do the following:
•
Connect to the reader.
•
Open the Console.
•
Type Settings() then press enter.
•
Type Settings() then press enter.
•
Type config.data then press enter.
•
Type AntennaSettings() then press enter.
•
Right click in the Message Log area of the Console and click Select All.
•
Right click in the Message Log area of the Console and click Copy.
•
Paste all the information into an email and send it to Magellan Technology.

Reader Manager Guide Page 55 of 62 40-10-006-DOC 15/09/2006
11 Minimum System Requirements
This section defines the minimum computer system recommended to run ReaderManager.
Computer / Processor 133 MHz or higher Pentium-compatible CPU.
Memory At least 64 megabytes (MB) of RAM
Hard Disk 50 MB.
Optical Drive Required for installation only.
Display 1024 x 768 resolution or better.
Keyboard Required
Mouse Required
Ethernet 10/100 Mbps
USB 1.10
Operating System Windows 2000 SP4, or Windows XP professional with SP2.
Reader Manager Guide Page 56 of 62 40-10-006-DOC 15/09/2006
12 Getting more information
If you require any further information about a reader or associated software, please contact Magellan, or
the supplier of the equipment.
Magellan’s contact details are:
Magellan Technology Pty Limited
65 Johnston Street
Annandale
Sydney NSW 2038
AUSTRALIA
Phone:............+61 2 9562 9800
Fax:................+61 2 9518 7620
Email: ............info@magtech.com.au
Website:.........www.magtech.com.au
Reader Manager Guide Page 57 of 62 40-10-006-DOC 15/09/2006
13 Appendix A – AVR Options
13.1 Upgrading An AVR Series Reader
To upgrade the firmware in the reader, follow this sequence of steps:
•
Make sure that the ReaderServer is NOT running. In most environments, just disconnect and the
server will be shut down. If you have selected Start server when computer boots in the Connection
settings or manually started it, closing the connection will not close the ReaderServer. In this case,
connect and type Exit() into the console window and press Enter to terminate the server and close the
connection.
•
Select the File menu then select the Upgrade AVR Readers... menu option. The upgrade window
appears.
•
The previous serial port used in this window is automatically reselected. If this is the first time this
application has been run, the first available port detected will be used. Make sure the correct serial
port for the reader is selected from the drop down list of serial port names. If you do not know which
serial port number to use, see SS. Ports detected by Windows are shown with a + next to them. Note
that Windows sometimes reports ports that are not actually there.
•
Unplug the power from any AVR Series Reader, which is most simply done by removing the power
jack plug from its socket in the cover plate on the underside of the unit.
•
Plug the power in and the software should indicate the connection has been made When the
connection has been established, the icon changes and the text changes in the middle of the window
and on the status line. If this does not happen, check the port number being used and make sure the
serial cable is correctly plugged in.
•
Click on the Firmware Upgrade tab. Follow step 1 and select the file to upload. For current AVR
Series readers, it is 40-70-016-SFW_Firmware.hex. To get this file, see SS. The file can be located
anywhere on the system.
•
Click on Program under step 2. The loading process will begin, with progress being continuously
displayed in a progress bar on the screen, and indicated by rapid flickering of the green LED on the
reader.
•
When the upload has finished, close the upgrade window. Remove power from the reader and reapply
to reset it. The ReaderServer can now be started and connection with the upgraded reader established.
The Altera Upgrade tab follows a similar procedure to upgrade the programmable logic device on the
board. There are a number of data files that can be used depending on the type of reader being used.
Check with technical support that the correct RBF file has been supplied for the reader.
There are a number of other controls on this window, but they are primarily for testing and
manufacturing purposes.
13.2 Opening A Connection Using The Command Line
The Automatically Connect On Startup option works well if only a single copy of ReaderManager needs
to run at the same on a single computer. But if there is a need to run multiple copies, then the software
doesn't know which connection to make automatically with each copy that is started.
To resolve this dilemma, ReaderManager can accept the connection name as a command line parameter.
For example, this could be put in a batch/script file:
python ReaderManager.py "New 1310"
This application will not return to the command prompt until the ReaderManager has exited. To run
multiple copies, it is necessary to run each from separate command windows (or batch files).
In this example, python is given without a path, but in many cases, it will be necessary to supply the path
to the Python interpreter, for example, C:\Program Files\Python23\Python.

Reader Manager Guide Page 58 of 62 40-10-006-DOC 15/09/2006
This command line execution must always be run in the directory where the ReaderManager.py file
resides, which on Windows is <Python>\Lib\ReaderManager\.
The connection names given in this example must exactly match the name that appears in the
Connection menu, including case. If the connection name contains spaces, it must be surrounded by
quotes as shown.
13.3 Trouble shooting AVR problems
When reporting problems with a Reader, it is important to be able to say what the version of software is
used for the ReaderManager, the ReaderServer, and if using an AVR series reader, the firmware.
To find out, select the Help/About Reader Manager menu item. It should open a window that contains
multiple application version numbers, depending on the kind of reader being used.
In this example, the top two lines show the version numbers of the currently installed ReaderManager
and ReaderServer applications. The next line shows the version of the reader that is currently connected.
If it is a local ReaderServer, as in this example, the version number will be the same as the installed
ReaderServer. Finally, the embedded reader firmware version is shown if it is an AVR Series reader.
If the numbers do not appear as expected, shutdown the ReaderManager, turn the reader off, then on
and restart the application. Then try this procedure again. Starting A Local ReaderServer Problem
When the ReaderServer is started, a log file is generated. It is called reader.log and is saved in the
<PythonPath>\Lib\ReaderServer\DTRHF\ directory.
If there is no problem, the log file is not shown, but if there is a problem, it is automatically shown to the
user after timing out.
For example, a typical log file for a successful connection would look like this:
Magellan Monitor Server started on port 8023
Incoming monitor connection from 127.0.0.1:1296 on channel 1900
While an unsuccessful start could generate an error message like this:
An error has occurred. Please copy this message and submit with a problem
report
Traceback (most recent call last):
File "DTRHF.py", line 17, in ?
ApplicationEntry(tagName) # run the main application entry point
File "../DTR\DTRApplication.py", line 223, in ApplicationEntry
application._Initialise()
File "../DTR\DTRApplication.py", line 78, in _Initialise
Globals.serial.Enable()
IOError: Unable to open serial port : Access is denied.
Sometimes the final line of this error report can give a clue as to the nature of the problem. In the above
example, another application had opened the serial port, so the ReaderServer was unable to gain access
to it.
In an error message is received and you believe it indicates a bug or some problem whose nature is not
clear, send the error message in an email to your technical support contact.
Reader Manager Guide Page 59 of 62 40-10-006-DOC 15/09/2006
Notes:
