Schlumberger Sema SMFMM-1 Wireless LAN Radio User Manual
Schlumberger Sema Wireless LAN Radio
revised users manual

SENTINEL™ Meter
Technical Reference Guide
Release 2.0
Draft
ii SENTINEL Meter Technical Reference Guide
Proprietary Rights Notice
This manual is an unpublished work and contains the trade secrets and confidential infor-
mation of SchlumbergerSema Inc., which are not to be divulged to third parties and may not
be reproduced or transmitted in whole or part, in any form or by any means, electronic or
mechanical for any purpose, without the express written permission of SchlumbergerSema
Inc. All rights to designs or inventions disclosed herein, including the right to manufacture,
are reserved to SchlumbergerSema Inc.
The information contained in this document is subject to change without notice. Schlum-
bergerSema reserves the right to change the product specifications at any time without
incurring any obligations.
Trademarks Used in This Manual
SENTINEL is a trademark of SchlumbergerSema Inc.
PC-PRO+ is a registered trademark of SchlumbergerSema Inc.
SITESCAN is a trademark of SchlumbergerSema Inc.
VECTRON is a registered trademark of SchlumbergerSema Inc.
Windows is a trademark of Microsoft Corporation.
SENTINEL™ Meter Technical Reference Guide
C&I-SEN-0007.1-04.03
Part Number: 7002-CCC
SchlumbergerSema Energy & Utilities
313-B North Highway 11
West Union, SC 29696
Tel: (864) 638-8300
Fax: (864) 638-4950
Copyright© 2002
SchlumbergerSema Inc.
All rights reserved.
Draft
SENTINEL Meter Technical Reference Guide iii
Compliance With FCC Regulations
FCC Part 68, Class B Registration
This equipment complies with Part 68 of the FCC Rules. The label affixed to this equipment
contains, among other information, the FCC Registration Number and Ringer Equivalence
Number (REN) for this equipment. Upon request, you must provide this information to your
telephone company.
The REN is useful to determine the quantity of devices you can connect to your telephone
line and still have all of those devices ring when your telephone number is called. In most,
but not all areas, the sum of the RENs of all devices connected to one line should not exceed
five (5.0). To determine the number of devices your can connect to your line in your calling
area—as determined by the REN—contact your local telephone company.
The following jacks must be ordered from the telephone company to interconnect this prod-
uct with the public communication network: RJ31.
If your telephone equipment causes harm to the telephone network, the Telephone Com-
pany can discontinue your service temporarily. If possible, they will notify you in advance.
If advance notice is not practical, you will be notified as soon as possible. You will be
informed of your right to file a complaint with the FCC.
Your telephone company can make changes in its facilities, equipment, operations, or proce-
dures that could affect the proper function of your equipment. If they do, you will be noti-
fied in advance. You will then have an opportunity to maintain uninterrupted telephone
service.
If you have trouble with this equipment, please contact us at the address below for informa-
tion on obtaining service or repairs. The telephone company may ask that you disconnect
this equipment from the network until the problem has been corrected or until you are sure
that the equipment is not malfunctioning.
This product is not field-repairable; however, the maintenance section of this manual
described troubleshooting steps that you can take in the even of equipment problems.This
equipment can not be used on coin service lines provided by the telephone company.
Connections to party lines are subject to state tariffs. Contact your local telephone com-
pany if you plan to use this equipment on party lines.
The installation of this product does not require any connections or changes to the internal
wiring of other registered terminal equipment.
FCC Part 15, Class B
This equipment has been tested and found to comply with the limits for a Class B digital
device, pursuant to Part 15 of the FCC rules. These rules are designed to provide reasonable
protection against harmful interference when the equipment is operated in a residential/
commercial environment. This equipment generates, uses, and can radiate radio frequency
energy and, if not installed and used in accordance with the instructions, may cause harmful
interference to radio communications. However, there is no guarantee that interference will
not occur in a particular installation. If this equipment does cause harmful interference to
radio or television reception, which can be determined by turning the equipment off and on,
the user is encouraged to try to correct the interference by one or more of the following
measures:
1 Re-orient or relocate the receiving antenna.
2 Increase the separation between the equipment and the receiver.
3 Connect the equipment into an outlet on a circuit different from that to which the
receiver is connected.
Draft
iv SENTINEL Meter Technical Reference Guide
4 Consult the dealer or an experienced radio/TV technician for help. This device complies
with Part 15 of the FCC rules.
Operation is subject to the following two conditions: (1) The device may not cause harmful
interference, and (2) this device must accept any interference received, including the inter-
ference that may cause undesired operation.
This equipment complies with the FCC RF radiation requirements for controlled environ-
ments. To maintain compliance with these requirements, the antenna and any radiating ele-
ments should be installed to ensure that a minimum separation distance of 20cm is
maintained from the general population.
FCC Part 15, Subpart C
When equipped with a radio transmitter option, this equipment has been tested and found to
comply with the limits for an intentional radiator, pursuant to Part 15, Subpart C of the FCC
Rules. This equipment generates, uses, and can radiate radio frequency energy. If not
installed and used in accordance with the instructions, it may cause interference to radio
communications.
The limits are designed to provide reasonable protection against such interference in a resi-
dential situation. However, there is no guarantee that interference will not occur in a partic-
ular installation. If this equipment does cause interference to radio or television reception.
which can be determined by turning the equipment on and off, the user is encouraged to try
to correct the interference by one of more of the following measures:
• Reorient or relocate the receiving antenna of the affected radio or television.
• Increase the separation between the equipment and the affected receiver.
• Connect the equipment and the affected receiver to power outlets on separate circuits.
• Consult the dealer or an experienced radio/TV technician for help.
Changes or modifications not expressly approved by SchlumbergerSema Inc. could void the
user’s authority to operate the equipment.
This equipment complies with the FCC RF radiation requirements for controlled environ-
ments. To maintain compliance with these requirements, the antenna and any radiating ele-
ments should be installed to ensure that a minimum separation distance of 20cm is
maintained from the general population.
Draft
SENTINEL Meter Technical Reference Guide v
Technical Support
Contact Information
Contacting Technical Support
Within the United States, SchlumbergerSema technical support is available by
telephone, fax, or email. Whichever method you use to contact technical support,
be prepared to give the following information:
• An exact description of the problem you encountered.
• A description of what happened and what you were doing when the problem
occurred.
• A description of how you tried to solve the problem.
Telephone
Technical support is available Monday through Friday from 8:00 a.m. to 5:00 p.m.
(EST) by calling 1-866-877-2007. If all support technicians are helping other
customers, your call will be routed to the SchlumbergerSema Support voice mail
system. Please leave a brief message that includes the following information:
• Your name
• Your company’s name
• Your telephone number
A support technician will return your call as soon as possible within normal
business hours. Technicians return all calls in the order that they are received.
North American Business Offices
United States SchlumbergerSema Energy & Utilities
313-B North Highway 11
West Union, SC 29696
USA
Tel: 864-638-8300
Fax: 864-638-4950
Canada SchlumbergerSema Energy & Utilities
6700 Century Avenue, Suite 100
Mississauga, Ontario L5N 2V8
CANADA
Tel: 905-812-2227
Fax: 905-812-5028
Mexico Schlumberger Distribucion S.A. de C.V.
Ejercito Nacional 425 Piso7°
Col. Granada
Mexico, D.F. 11520
MEXICO
Tel: 52 (55) 5263 3000 / 3092
Fax: 52 (55) 5263 3193
Draft
vi SENTINEL Meter Technical Reference Guide
Fax
If you prefer, you may fax a description of your problem any time to 1-864-638-
4850. A support technician will answer you fax within 1 business day. Follow these
instructions when sending a fax:
• Address the fax to “SchlumbergerSema SENTINEL Support.”
• Include a brief description of the problem.
• Tell us the best time of day to contact you.
Email
If you prefer, you may email a description of your problem to:
elecsupt@slb.com
A support technician will return your email as soon as possible within normal
business hours. Technicians return all emails in the order that they are received.
Factory Repair of Meters
SchlumbergerSema recommends that all repairs be performed at the factory.
Certain repairs may be performed by the user; however, unauthorized repairs will
void any existing warranty. All surface mounted parts must be replaced by the
factory.
Repair of Meters Under Warranty
If the meter is under warranty, then SchlumbergerSema will repair the meter at no
charge if the meter has failed due to components or workmanship. A return
authorization number must be obtained before the equipment can be sent back to
the factory. Contact your SchlumbergerSema Sales Representative for assistance.
Repair of Meters Not Under Warranty
The same procedure as above applies. SchlumbergerSema will charge for the
necessary repairs based on the failure.
A purchase order will be required before any investigation will begin.
Replacement Parts
Refer to Chapter 8 for a list of available parts and SchlumbergerSema part
numbers.
Service Return Address
SchlumbergerSema Inc.
Customer Repair Department
313 North Highway 11 Dock C
West Union, SC 29696
Draft

SENTINEL Meter Technical Reference Guide vii
Technical Support . . . . . . . . . . . . . . . . . . . . . . . . . . . . . . . . . . . . . . . . . . . . . . . . . . . . . . . . . . . . . . . . . . . . . . . . . . . . . . i-v
Contact Information . . . . . . . . . . . . . . . . . . . . . . . . . . . . . . . . . . . . . . . . . . . . . . . . . . . . . . . . . . . . . . . . . . . . . . . . . i-v
Contacting Technical Support . . . . . . . . . . . . . . . . . . . . . . . . . . . . . . . . . . . . . . . . . . . . . . . . . . . . . . . . . . . . . . . . . i-v
Telephone . . . . . . . . . . . . . . . . . . . . . . . . . . . . . . . . . . . . . . . . . . . . . . . . . . . . . . . . . . . . . . . . . . . . . . . . . . . . . i-v
Fax . . . . . . . . . . . . . . . . . . . . . . . . . . . . . . . . . . . . . . . . . . . . . . . . . . . . . . . . . . . . . . . . . . . . . . . . . . . . . . . . . i-vi
Email . . . . . . . . . . . . . . . . . . . . . . . . . . . . . . . . . . . . . . . . . . . . . . . . . . . . . . . . . . . . . . . . . . . . . . . . . . . . . . . . i-vi
Factory Repair of Meters . . . . . . . . . . . . . . . . . . . . . . . . . . . . . . . . . . . . . . . . . . . . . . . . . . . . . . . . . . . . . . . . . . . . i-vi
Repair of Meters Under Warranty . . . . . . . . . . . . . . . . . . . . . . . . . . . . . . . . . . . . . . . . . . . . . . . . . . . . . . . . . i-vi
Repair of Meters Not Under Warranty . . . . . . . . . . . . . . . . . . . . . . . . . . . . . . . . . . . . . . . . . . . . . . . . . . . . . i-vi
Replacement Parts . . . . . . . . . . . . . . . . . . . . . . . . . . . . . . . . . . . . . . . . . . . . . . . . . . . . . . . . . . . . . . . . . . . . . i-vi
Service Return Address . . . . . . . . . . . . . . . . . . . . . . . . . . . . . . . . . . . . . . . . . . . . . . . . . . . . . . . . . . . . . . . . . i-vi
Chapter 1 General Information
How to Use This Manual . . . . . . . . . . . . . . . . . . . . . . . . . . . . . . . . . . . . . . . . . . . . . . . . . . . . . . . . . . . . . . . . . . . . . . . 1-1
General Description . . . . . . . . . . . . . . . . . . . . . . . . . . . . . . . . . . . . . . . . . . . . . . . . . . . . . . . . . . . . . . . . . . . . . . . . . . . 1-2
Measurement Levels . . . . . . . . . . . . . . . . . . . . . . . . . . . . . . . . . . . . . . . . . . . . . . . . . . . . . . . . . . . . . . . . . . . . . . . 1-2
Packaging . . . . . . . . . . . . . . . . . . . . . . . . . . . . . . . . . . . . . . . . . . . . . . . . . . . . . . . . . . . . . . . . . . . . . . . . . . . . . . . . 1-4
Meter Components . . . . . . . . . . . . . . . . . . . . . . . . . . . . . . . . . . . . . . . . . . . . . . . . . . . . . . . . . . . . . . . . . . . . . . . . 1-4
Upper Housing . . . . . . . . . . . . . . . . . . . . . . . . . . . . . . . . . . . . . . . . . . . . . . . . . . . . . . . . . . . . . . . . . . . . . . . . 1-5
Base Assembly . . . . . . . . . . . . . . . . . . . . . . . . . . . . . . . . . . . . . . . . . . . . . . . . . . . . . . . . . . . . . . . . . . . . . . . . 1-5
Covers . . . . . . . . . . . . . . . . . . . . . . . . . . . . . . . . . . . . . . . . . . . . . . . . . . . . . . . . . . . . . . . . . . . . . . . . . . . . . . . 1-6
Meter Availability . . . . . . . . . . . . . . . . . . . . . . . . . . . . . . . . . . . . . . . . . . . . . . . . . . . . . . . . . . . . . . . . . . . . . . . . . 1-6
Input/Output Module (Optional) . . . . . . . . . . . . . . . . . . . . . . . . . . . . . . . . . . . . . . . . . . . . . . . . . . . . . . . . . . . 1-6
R300 Communication Module (Optional) . . . . . . . . . . . . . . . . . . . . . . . . . . . . . . . . . . . . . . . . . . . . . . . . . . . 1-10
Modem Communication Module (Optional) . . . . . . . . . . . . . . . . . . . . . . . . . . . . . . . . . . . . . . . . . . . . . . . . . 1-11
Specifications . . . . . . . . . . . . . . . . . . . . . . . . . . . . . . . . . . . . . . . . . . . . . . . . . . . . . . . . . . . . . . . . . . . . . . . . . . . . . . . 1-12
Electrical . . . . . . . . . . . . . . . . . . . . . . . . . . . . . . . . . . . . . . . . . . . . . . . . . . . . . . . . . . . . . . . . . . . . . . . . . . . . . . . 1-12
Power Supply . . . . . . . . . . . . . . . . . . . . . . . . . . . . . . . . . . . . . . . . . . . . . . . . . . . . . . . . . . . . . . . . . . . . . . . . 1-12
Programmable Outputs . . . . . . . . . . . . . . . . . . . . . . . . . . . . . . . . . . . . . . . . . . . . . . . . . . . . . . . . . . . . . . . . . . . . 1-12
Programmable Inputs . . . . . . . . . . . . . . . . . . . . . . . . . . . . . . . . . . . . . . . . . . . . . . . . . . . . . . . . . . . . . . . . . . . . . . 1-13
Operating Environment . . . . . . . . . . . . . . . . . . . . . . . . . . . . . . . . . . . . . . . . . . . . . . . . . . . . . . . . . . . . . . . . . . . . 1-13
Rated Accuracy (Typical, at ambient temperature) . . . . . . . . . . . . . . . . . . . . . . . . . . . . . . . . . . . . . . . . . . . . . . . 1-13
Time . . . . . . . . . . . . . . . . . . . . . . . . . . . . . . . . . . . . . . . . . . . . . . . . . . . . . . . . . . . . . . . . . . . . . . . . . . . . . . . . . . . 1-13
Burden Data . . . . . . . . . . . . . . . . . . . . . . . . . . . . . . . . . . . . . . . . . . . . . . . . . . . . . . . . . . . . . . . . . . . . . . . . . . . . . 1-13
Potential (120V - 480V) Single Phase Power Supply . . . . . . . . . . . . . . . . . . . . . . . . . . . . . . . . . . . . . . . . . . 1-13
Potential (57.7V - 277V) Three Phase Power Supply . . . . . . . . . . . . . . . . . . . . . . . . . . . . . . . . . . . . . . . . . . 1-14
Isolation . . . . . . . . . . . . . . . . . . . . . . . . . . . . . . . . . . . . . . . . . . . . . . . . . . . . . . . . . . . . . . . . . . . . . . . . . . . . . . . . 1-14
Current . . . . . . . . . . . . . . . . . . . . . . . . . . . . . . . . . . . . . . . . . . . . . . . . . . . . . . . . . . . . . . . . . . . . . . . . . . . . . . . . . 1-14
Starting Load, Creep . . . . . . . . . . . . . . . . . . . . . . . . . . . . . . . . . . . . . . . . . . . . . . . . . . . . . . . . . . . . . . . . . . . . . . 1-14
Standards . . . . . . . . . . . . . . . . . . . . . . . . . . . . . . . . . . . . . . . . . . . . . . . . . . . . . . . . . . . . . . . . . . . . . . . . . . . . . . . 1-14
Dimensions . . . . . . . . . . . . . . . . . . . . . . . . . . . . . . . . . . . . . . . . . . . . . . . . . . . . . . . . . . . . . . . . . . . . . . . . . . . . . 1-15
Shipping Weights . . . . . . . . . . . . . . . . . . . . . . . . . . . . . . . . . . . . . . . . . . . . . . . . . . . . . . . . . . . . . . . . . . . . . . . . 1-16
Table of Contents
Draft

Table of Contents
viii SENTINEL Meter Technical Reference Guide
Chapter 2 Installation
Storage . . . . . . . . . . . . . . . . . . . . . . . . . . . . . . . . . . . . . . . . . . . . . . . . . . . . . . . . . . . . . . . . . . . . . . . . . . . . . . . . . . . . . . 2-1
Unpacking . . . . . . . . . . . . . . . . . . . . . . . . . . . . . . . . . . . . . . . . . . . . . . . . . . . . . . . . . . . . . . . . . . . . . . . . . . . . . . . . . . . . 2-1
Preliminary Inspection . . . . . . . . . . . . . . . . . . . . . . . . . . . . . . . . . . . . . . . . . . . . . . . . . . . . . . . . . . . . . . . . . . . . . . . . . . 2-1
Meters Without Batteries . . . . . . . . . . . . . . . . . . . . . . . . . . . . . . . . . . . . . . . . . . . . . . . . . . . . . . . . . . . . . . . . . . . . 2-1
Meters With Batteries (TOU and Load Profile Meters) . . . . . . . . . . . . . . . . . . . . . . . . . . . . . . . . . . . . . . . . . . . . . 2-2
Site Selection . . . . . . . . . . . . . . . . . . . . . . . . . . . . . . . . . . . . . . . . . . . . . . . . . . . . . . . . . . . . . . . . . . . . . . . . . . . . . . . . . 2-3
Installation . . . . . . . . . . . . . . . . . . . . . . . . . . . . . . . . . . . . . . . . . . . . . . . . . . . . . . . . . . . . . . . . . . . . . . . . . . . . . . . . . . . 2-3
Socket-Mount Meters . . . . . . . . . . . . . . . . . . . . . . . . . . . . . . . . . . . . . . . . . . . . . . . . . . . . . . . . . . . . . . . . . . . . . . . 2-3
Cover . . . . . . . . . . . . . . . . . . . . . . . . . . . . . . . . . . . . . . . . . . . . . . . . . . . . . . . . . . . . . . . . . . . . . . . . . . . . . . . . . . . . 2-4
Battery (TOU and Load Profile Versions) . . . . . . . . . . . . . . . . . . . . . . . . . . . . . . . . . . . . . . . . . . . . . . . . . . . . . . . . . 2-4
Programming . . . . . . . . . . . . . . . . . . . . . . . . . . . . . . . . . . . . . . . . . . . . . . . . . . . . . . . . . . . . . . . . . . . . . . . . . . . . . . . . . 2-5
Chapter 3 Operating Instructions
Controls and Indicators . . . . . . . . . . . . . . . . . . . . . . . . . . . . . . . . . . . . . . . . . . . . . . . . . . . . . . . . . . . . . . . . . . . . . . . . . 3-1
Demand Reset Button . . . . . . . . . . . . . . . . . . . . . . . . . . . . . . . . . . . . . . . . . . . . . . . . . . . . . . . . . . . . . . . . . . . . . . . 3-2
Infrared Test LED . . . . . . . . . . . . . . . . . . . . . . . . . . . . . . . . . . . . . . . . . . . . . . . . . . . . . . . . . . . . . . . . . . . . . . . . . . . 3-2
Liquid Crystal Display (LCD) . . . . . . . . . . . . . . . . . . . . . . . . . . . . . . . . . . . . . . . . . . . . . . . . . . . . . . . . . . . . . . . . . . 3-3
Magnetic Switch . . . . . . . . . . . . . . . . . . . . . . . . . . . . . . . . . . . . . . . . . . . . . . . . . . . . . . . . . . . . . . . . . . . . . . . . . . . 3-4
Optical Port . . . . . . . . . . . . . . . . . . . . . . . . . . . . . . . . . . . . . . . . . . . . . . . . . . . . . . . . . . . . . . . . . . . . . . . . . . . . . . . 3-4
Test Mode Button . . . . . . . . . . . . . . . . . . . . . . . . . . . . . . . . . . . . . . . . . . . . . . . . . . . . . . . . . . . . . . . . . . . . . . . . . . 3-4
Application of Power and Power-up . . . . . . . . . . . . . . . . . . . . . . . . . . . . . . . . . . . . . . . . . . . . . . . . . . . . . . . . . . . . . . . . 3-5
Power Down Procedures . . . . . . . . . . . . . . . . . . . . . . . . . . . . . . . . . . . . . . . . . . . . . . . . . . . . . . . . . . . . . . . . . . . . . . . . 3-5
Demand Meter . . . . . . . . . . . . . . . . . . . . . . . . . . . . . . . . . . . . . . . . . . . . . . . . . . . . . . . . . . . . . . . . . . . . . . . . . . . . 3-5
TOU/Load Profile Meters . . . . . . . . . . . . . . . . . . . . . . . . . . . . . . . . . . . . . . . . . . . . . . . . . . . . . . . . . . . . . . . . . . . . 3-5
Cold Load Pickup . . . . . . . . . . . . . . . . . . . . . . . . . . . . . . . . . . . . . . . . . . . . . . . . . . . . . . . . . . . . . . . . . . . . . . . . . . . 3-5
Interval Make-up . . . . . . . . . . . . . . . . . . . . . . . . . . . . . . . . . . . . . . . . . . . . . . . . . . . . . . . . . . . . . . . . . . . . . . . . . . . 3-6
Operating Modes . . . . . . . . . . . . . . . . . . . . . . . . . . . . . . . . . . . . . . . . . . . . . . . . . . . . . . . . . . . . . . . . . . . . . . . . . . . . . . 3-6
Normal Mode . . . . . . . . . . . . . . . . . . . . . . . . . . . . . . . . . . . . . . . . . . . . . . . . . . . . . . . . . . . . . . . . . . . . . . . . . . . . . 3-6
Test Mode . . . . . . . . . . . . . . . . . . . . . . . . . . . . . . . . . . . . . . . . . . . . . . . . . . . . . . . . . . . . . . . . . . . . . . . . . . . . . . . . 3-6
Mode Timeout . . . . . . . . . . . . . . . . . . . . . . . . . . . . . . . . . . . . . . . . . . . . . . . . . . . . . . . . . . . . . . . . . . . . . . . . . . . . . 3-7
Display Modes . . . . . . . . . . . . . . . . . . . . . . . . . . . . . . . . . . . . . . . . . . . . . . . . . . . . . . . . . . . . . . . . . . . . . . . . . . . . . . . . 3-7
Energy Data . . . . . . . . . . . . . . . . . . . . . . . . . . . . . . . . . . . . . . . . . . . . . . . . . . . . . . . . . . . . . . . . . . . . . . . . . . . . . . . 3-8
Demand Data . . . . . . . . . . . . . . . . . . . . . . . . . . . . . . . . . . . . . . . . . . . . . . . . . . . . . . . . . . . . . . . . . . . . . . . . . . . . . 3-8
Instantaneous Data . . . . . . . . . . . . . . . . . . . . . . . . . . . . . . . . . . . . . . . . . . . . . . . . . . . . . . . . . . . . . . . . . . . . . . . . . 3-9
Information Data . . . . . . . . . . . . . . . . . . . . . . . . . . . . . . . . . . . . . . . . . . . . . . . . . . . . . . . . . . . . . . . . . . . . . . . . . . 3-10
Changing Display Modes . . . . . . . . . . . . . . . . . . . . . . . . . . . . . . . . . . . . . . . . . . . . . . . . . . . . . . . . . . . . . . . . . . . 3-11
Mode Timeout . . . . . . . . . . . . . . . . . . . . . . . . . . . . . . . . . . . . . . . . . . . . . . . . . . . . . . . . . . . . . . . . . . . . . . . . . . . . 3-11
Normal Display Mode . . . . . . . . . . . . . . . . . . . . . . . . . . . . . . . . . . . . . . . . . . . . . . . . . . . . . . . . . . . . . . . . . . . . . . 3-11
Alternate Display Mode . . . . . . . . . . . . . . . . . . . . . . . . . . . . . . . . . . . . . . . . . . . . . . . . . . . . . . . . . . . . . . . . . . . . 3-11
Toolbox Display Mode . . . . . . . . . . . . . . . . . . . . . . . . . . . . . . . . . . . . . . . . . . . . . . . . . . . . . . . . . . . . . . . . . . . . . . 3-12
Test Display Mode . . . . . . . . . . . . . . . . . . . . . . . . . . . . . . . . . . . . . . . . . . . . . . . . . . . . . . . . . . . . . . . . . . . . . . . . 3-13
Test Alternate Display Mode . . . . . . . . . . . . . . . . . . . . . . . . . . . . . . . . . . . . . . . . . . . . . . . . . . . . . . . . . . . . . . . . 3-13
Diagnostic Displays . . . . . . . . . . . . . . . . . . . . . . . . . . . . . . . . . . . . . . . . . . . . . . . . . . . . . . . . . . . . . . . . . . . . . . . . 3-14
Registers . . . . . . . . . . . . . . . . . . . . . . . . . . . . . . . . . . . . . . . . . . . . . . . . . . . . . . . . . . . . . . . . . . . . . . . . . . . . . . . . . . . . 3-14
Energy Registers . . . . . . . . . . . . . . . . . . . . . . . . . . . . . . . . . . . . . . . . . . . . . . . . . . . . . . . . . . . . . . . . . . . . . . . . . . 3-14
Demand Registers . . . . . . . . . . . . . . . . . . . . . . . . . . . . . . . . . . . . . . . . . . . . . . . . . . . . . . . . . . . . . . . . . . . . . . . . . 3-15
Instantaneous Registers . . . . . . . . . . . . . . . . . . . . . . . . . . . . . . . . . . . . . . . . . . . . . . . . . . . . . . . . . . . . . . . . . . . . 3-15
Self Read and Snapshot Registers . . . . . . . . . . . . . . . . . . . . . . . . . . . . . . . . . . . . . . . . . . . . . . . . . . . . . . . . . . . . 3-16
Draft

Table of Contents
SENTINEL Meter Technical Reference Guide ix
Information Registers . . . . . . . . . . . . . . . . . . . . . . . . . . . . . . . . . . . . . . . . . . . . . . . . . . . . . . . . . . . . . . . . . . . . . 3-16
Interrogation and Programming . . . . . . . . . . . . . . . . . . . . . . . . . . . . . . . . . . . . . . . . . . . . . . . . . . . . . . . . . . . . . . . . . 3-17
Interrogation . . . . . . . . . . . . . . . . . . . . . . . . . . . . . . . . . . . . . . . . . . . . . . . . . . . . . . . . . . . . . . . . . . . . . . . . . . . . 3-17
Programming . . . . . . . . . . . . . . . . . . . . . . . . . . . . . . . . . . . . . . . . . . . . . . . . . . . . . . . . . . . . . . . . . . . . . . . . . . . . 3-17
Time-of-Use (TOU) . . . . . . . . . . . . . . . . . . . . . . . . . . . . . . . . . . . . . . . . . . . . . . . . . . . . . . . . . . . . . . . . . . . . . . . . . . . . 3-17
TOU Schedules . . . . . . . . . . . . . . . . . . . . . . . . . . . . . . . . . . . . . . . . . . . . . . . . . . . . . . . . . . . . . . . . . . . . . . . . . . 3-17
Calendar Schedule . . . . . . . . . . . . . . . . . . . . . . . . . . . . . . . . . . . . . . . . . . . . . . . . . . . . . . . . . . . . . . . . . . . . 3-17
Rates . . . . . . . . . . . . . . . . . . . . . . . . . . . . . . . . . . . . . . . . . . . . . . . . . . . . . . . . . . . . . . . . . . . . . . . . . . . . . . . 3-17
Daily Patterns . . . . . . . . . . . . . . . . . . . . . . . . . . . . . . . . . . . . . . . . . . . . . . . . . . . . . . . . . . . . . . . . . . . . . . . . 3-18
Day Types . . . . . . . . . . . . . . . . . . . . . . . . . . . . . . . . . . . . . . . . . . . . . . . . . . . . . . . . . . . . . . . . . . . . . . . . . . . 3-18
Seasonal Schedules . . . . . . . . . . . . . . . . . . . . . . . . . . . . . . . . . . . . . . . . . . . . . . . . . . . . . . . . . . . . . . . . . . . 3-18
TOU Registers . . . . . . . . . . . . . . . . . . . . . . . . . . . . . . . . . . . . . . . . . . . . . . . . . . . . . . . . . . . . . . . . . . . . . . . . . . . 3-18
Current Season Registers . . . . . . . . . . . . . . . . . . . . . . . . . . . . . . . . . . . . . . . . . . . . . . . . . . . . . . . . . . . . . . . 3-18
Last Season Registers . . . . . . . . . . . . . . . . . . . . . . . . . . . . . . . . . . . . . . . . . . . . . . . . . . . . . . . . . . . . . . . . . 3-18
TOU Operation . . . . . . . . . . . . . . . . . . . . . . . . . . . . . . . . . . . . . . . . . . . . . . . . . . . . . . . . . . . . . . . . . . . . . . . . . . . 3-18
Rate Annunciators and Active Rate Indicators . . . . . . . . . . . . . . . . . . . . . . . . . . . . . . . . . . . . . . . . . . . . . . 3-19
Season Change . . . . . . . . . . . . . . . . . . . . . . . . . . . . . . . . . . . . . . . . . . . . . . . . . . . . . . . . . . . . . . . . . . . . . . . 3-19
Battery Carryover . . . . . . . . . . . . . . . . . . . . . . . . . . . . . . . . . . . . . . . . . . . . . . . . . . . . . . . . . . . . . . . . . . . . . 3-19
Load Profile . . . . . . . . . . . . . . . . . . . . . . . . . . . . . . . . . . . . . . . . . . . . . . . . . . . . . . . . . . . . . . . . . . . . . . . . . . . . . . . . . 3-20
Load Profile Specifications . . . . . . . . . . . . . . . . . . . . . . . . . . . . . . . . . . . . . . . . . . . . . . . . . . . . . . . . . . . . . . . . . 3-20
Capacity . . . . . . . . . . . . . . . . . . . . . . . . . . . . . . . . . . . . . . . . . . . . . . . . . . . . . . . . . . . . . . . . . . . . . . . . . . . . 3-20
Bit Resolution . . . . . . . . . . . . . . . . . . . . . . . . . . . . . . . . . . . . . . . . . . . . . . . . . . . . . . . . . . . . . . . . . . . . . . . . 3-20
Interval Lengths . . . . . . . . . . . . . . . . . . . . . . . . . . . . . . . . . . . . . . . . . . . . . . . . . . . . . . . . . . . . . . . . . . . . . . 3-20
Power Outage . . . . . . . . . . . . . . . . . . . . . . . . . . . . . . . . . . . . . . . . . . . . . . . . . . . . . . . . . . . . . . . . . . . . . . . . 3-20
Channel Configuration . . . . . . . . . . . . . . . . . . . . . . . . . . . . . . . . . . . . . . . . . . . . . . . . . . . . . . . . . . . . . . . . . . . . . 3-21
Pulse Constants . . . . . . . . . . . . . . . . . . . . . . . . . . . . . . . . . . . . . . . . . . . . . . . . . . . . . . . . . . . . . . . . . . . . . . . . . . 3-21
Data Storage . . . . . . . . . . . . . . . . . . . . . . . . . . . . . . . . . . . . . . . . . . . . . . . . . . . . . . . . . . . . . . . . . . . . . . . . . . . . 3-21
Recording Duration . . . . . . . . . . . . . . . . . . . . . . . . . . . . . . . . . . . . . . . . . . . . . . . . . . . . . . . . . . . . . . . . . . . . . . . 3-22
Event Log . . . . . . . . . . . . . . . . . . . . . . . . . . . . . . . . . . . . . . . . . . . . . . . . . . . . . . . . . . . . . . . . . . . . . . . . . . . . . . . . . . . 3-23
Security Codes . . . . . . . . . . . . . . . . . . . . . . . . . . . . . . . . . . . . . . . . . . . . . . . . . . . . . . . . . . . . . . . . . . . . . . . . . . . . . . 3-25
Implementing Security Codes . . . . . . . . . . . . . . . . . . . . . . . . . . . . . . . . . . . . . . . . . . . . . . . . . . . . . . . . . . . 3-26
Clearing Security Codes—Customer Default Mode . . . . . . . . . . . . . . . . . . . . . . . . . . . . . . . . . . . . . . . . . . 3-26
Firmware Upgrades . . . . . . . . . . . . . . . . . . . . . . . . . . . . . . . . . . . . . . . . . . . . . . . . . . . . . . . . . . . . . . . . . . . . . . . . . . . 3-27
Installing SENTINEL Firmware on the PC . . . . . . . . . . . . . . . . . . . . . . . . . . . . . . . . . . . . . . . . . . . . . . . . . . . . . . 3-27
Chapter 4 Theory of Operation
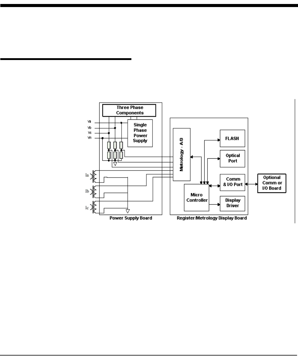
Meter Platform . . . . . . . . . . . . . . . . . . . . . . . . . . . . . . . . . . . . . . . . . . . . . . . . . . . . . . . . . . . . . . . . . . . . . . . . . . . . . . . 4-1
Meter Architecture . . . . . . . . . . . . . . . . . . . . . . . . . . . . . . . . . . . . . . . . . . . . . . . . . . . . . . . . . . . . . . . . . . . . . . . . . . . . 4-2
Main Board . . . . . . . . . . . . . . . . . . . . . . . . . . . . . . . . . . . . . . . . . . . . . . . . . . . . . . . . . . . . . . . . . . . . . . . . . . . . . . 4-2
Register . . . . . . . . . . . . . . . . . . . . . . . . . . . . . . . . . . . . . . . . . . . . . . . . . . . . . . . . . . . . . . . . . . . . . . . . . . . . . 4-2
Metrology . . . . . . . . . . . . . . . . . . . . . . . . . . . . . . . . . . . . . . . . . . . . . . . . . . . . . . . . . . . . . . . . . . . . . . . . . . . . 4-3
Display . . . . . . . . . . . . . . . . . . . . . . . . . . . . . . . . . . . . . . . . . . . . . . . . . . . . . . . . . . . . . . . . . . . . . . . . . . . . . . 4-3
Communication Ports . . . . . . . . . . . . . . . . . . . . . . . . . . . . . . . . . . . . . . . . . . . . . . . . . . . . . . . . . . . . . . . . . . . 4-3
Switches and LED . . . . . . . . . . . . . . . . . . . . . . . . . . . . . . . . . . . . . . . . . . . . . . . . . . . . . . . . . . . . . . . . . . . . . . 4-4
Data Storage . . . . . . . . . . . . . . . . . . . . . . . . . . . . . . . . . . . . . . . . . . . . . . . . . . . . . . . . . . . . . . . . . . . . . . . . . 4-5
Power Supply Board . . . . . . . . . . . . . . . . . . . . . . . . . . . . . . . . . . . . . . . . . . . . . . . . . . . . . . . . . . . . . . . . . . . . . . . 4-5
Switching Power Supply . . . . . . . . . . . . . . . . . . . . . . . . . . . . . . . . . . . . . . . . . . . . . . . . . . . . . . . . . . . . . . . . 4-6
Surge Protection . . . . . . . . . . . . . . . . . . . . . . . . . . . . . . . . . . . . . . . . . . . . . . . . . . . . . . . . . . . . . . . . . . . . . . . 4-6
EMI Filtering . . . . . . . . . . . . . . . . . . . . . . . . . . . . . . . . . . . . . . . . . . . . . . . . . . . . . . . . . . . . . . . . . . . . . . . . . . 4-6
Draft

Table of Contents
xSENTINEL Meter Technical Reference Guide
Measurement Techniques . . . . . . . . . . . . . . . . . . . . . . . . . . . . . . . . . . . . . . . . . . . . . . . . . . . . . . . . . . . . . . . . . . . . . . . 4-7
Calibration . . . . . . . . . . . . . . . . . . . . . . . . . . . . . . . . . . . . . . . . . . . . . . . . . . . . . . . . . . . . . . . . . . . . . . . . . . . . . . . . 4-7
Sampling . . . . . . . . . . . . . . . . . . . . . . . . . . . . . . . . . . . . . . . . . . . . . . . . . . . . . . . . . . . . . . . . . . . . . . . . . . . . . . . . . 4-7
Voltage and Current Measurement . . . . . . . . . . . . . . . . . . . . . . . . . . . . . . . . . . . . . . . . . . . . . . . . . . . . . . . . . . . . 4-8
Watthour (Wh) Measurement . . . . . . . . . . . . . . . . . . . . . . . . . . . . . . . . . . . . . . . . . . . . . . . . . . . . . . . . . . . . . . . . . 4-9
VARhour (Varh) Measurement . . . . . . . . . . . . . . . . . . . . . . . . . . . . . . . . . . . . . . . . . . . . . . . . . . . . . . . . . . . . . . . . 4-9
Volt-amperehour (VAh) Measurement . . . . . . . . . . . . . . . . . . . . . . . . . . . . . . . . . . . . . . . . . . . . . . . . . . . . . . . . . . 4-9
Qhour (Qh) Measurement . . . . . . . . . . . . . . . . . . . . . . . . . . . . . . . . . . . . . . . . . . . . . . . . . . . . . . . . . . . . . . . . . . . 4-10
Power Factor (PF) Calculations . . . . . . . . . . . . . . . . . . . . . . . . . . . . . . . . . . . . . . . . . . . . . . . . . . . . . . . . . . . . . . . 4-10
Demand Calculations . . . . . . . . . . . . . . . . . . . . . . . . . . . . . . . . . . . . . . . . . . . . . . . . . . . . . . . . . . . . . . . . . . . . . . 4-10
Block Interval Demand Calculation . . . . . . . . . . . . . . . . . . . . . . . . . . . . . . . . . . . . . . . . . . . . . . . . . . . . . . . . 4-11
Rolling/Sliding Demand Interval Calculation . . . . . . . . . . . . . . . . . . . . . . . . . . . . . . . . . . . . . . . . . . . . . . . . 4-11
Thermal Emulation . . . . . . . . . . . . . . . . . . . . . . . . . . . . . . . . . . . . . . . . . . . . . . . . . . . . . . . . . . . . . . . . . . . . . 4-11
Cumulative Demand Values . . . . . . . . . . . . . . . . . . . . . . . . . . . . . . . . . . . . . . . . . . . . . . . . . . . . . . . . . . . . . . 4-12
Continuous Cumulative Demand Values . . . . . . . . . . . . . . . . . . . . . . . . . . . . . . . . . . . . . . . . . . . . . . . . . . . . 4-12
Present Demand . . . . . . . . . . . . . . . . . . . . . . . . . . . . . . . . . . . . . . . . . . . . . . . . . . . . . . . . . . . . . . . . . . . . . . 4-12
Previous Demand . . . . . . . . . . . . . . . . . . . . . . . . . . . . . . . . . . . . . . . . . . . . . . . . . . . . . . . . . . . . . . . . . . . . . . 4-12
Projected Demand . . . . . . . . . . . . . . . . . . . . . . . . . . . . . . . . . . . . . . . . . . . . . . . . . . . . . . . . . . . . . . . . . . . . . 4-13
Peak Demand (Maximum Demand) . . . . . . . . . . . . . . . . . . . . . . . . . . . . . . . . . . . . . . . . . . . . . . . . . . . . . . . . 4-13
Multiple Peaks (1-5) . . . . . . . . . . . . . . . . . . . . . . . . . . . . . . . . . . . . . . . . . . . . . . . . . . . . . . . . . . . . . . . . . . . . 4-13
Minimum PF . . . . . . . . . . . . . . . . . . . . . . . . . . . . . . . . . . . . . . . . . . . . . . . . . . . . . . . . . . . . . . . . . . . . . . . . . . 4-13
Demand Thresholds . . . . . . . . . . . . . . . . . . . . . . . . . . . . . . . . . . . . . . . . . . . . . . . . . . . . . . . . . . . . . . . . . . . . 4-13
Chapter 5 Communications
Modem Board . . . . . . . . . . . . . . . . . . . . . . . . . . . . . . . . . . . . . . . . . . . . . . . . . . . . . . . . . . . . . . . . . . . . . . . . . . . . . . . . . 5-1
Call Windows . . . . . . . . . . . . . . . . . . . . . . . . . . . . . . . . . . . . . . . . . . . . . . . . . . . . . . . . . . . . . . . . . . . . . . . . . . . . . 5-1
Answer Delays . . . . . . . . . . . . . . . . . . . . . . . . . . . . . . . . . . . . . . . . . . . . . . . . . . . . . . . . . . . . . . . . . . . . . . . . . . . . 5-1
Dialing Features . . . . . . . . . . . . . . . . . . . . . . . . . . . . . . . . . . . . . . . . . . . . . . . . . . . . . . . . . . . . . . . . . . . . . . . . . . . 5-2
Phone Home on Event . . . . . . . . . . . . . . . . . . . . . . . . . . . . . . . . . . . . . . . . . . . . . . . . . . . . . . . . . . . . . . . . . . . . . . . 5-2
Call On Schedule . . . . . . . . . . . . . . . . . . . . . . . . . . . . . . . . . . . . . . . . . . . . . . . . . . . . . . . . . . . . . . . . . . . . . . . . . . . 5-2
Phone Line Sharing . . . . . . . . . . . . . . . . . . . . . . . . . . . . . . . . . . . . . . . . . . . . . . . . . . . . . . . . . . . . . . . . . . . . . . . . . 5-3
Recommended Modems . . . . . . . . . . . . . . . . . . . . . . . . . . . . . . . . . . . . . . . . . . . . . . . . . . . . . . . . . . . . . . . . . . . . . 5-3
R300 Series Board . . . . . . . . . . . . . . . . . . . . . . . . . . . . . . . . . . . . . . . . . . . . . . . . . . . . . . . . . . . . . . . . . . . . . . . . . . . . . 5-4
RS-232/RS-485 Boards . . . . . . . . . . . . . . . . . . . . . . . . . . . . . . . . . . . . . . . . . . . . . . . . . . . . . . . . . . . . . . . . . . . . . . . . . . 5-5
Multifunction Meter Module . . . . . . . . . . . . . . . . . . . . . . . . . . . . . . . . . . . . . . . . . . . . . . . . . . . . . . . . . . . . . . . . . . . . . 5-6
Optional Inputs/Outputs . . . . . . . . . . . . . . . . . . . . . . . . . . . . . . . . . . . . . . . . . . . . . . . . . . . . . . . . . . . . . . . . . . . . . . . . . 5-6
Supplemental Inputs and Outputs . . . . . . . . . . . . . . . . . . . . . . . . . . . . . . . . . . . . . . . . . . . . . . . . . . . . . . . . . . . . . 5-7
Output Configuration . . . . . . . . . . . . . . . . . . . . . . . . . . . . . . . . . . . . . . . . . . . . . . . . . . . . . . . . . . . . . . . . . . . . . . . . 5-9
Input Configuration . . . . . . . . . . . . . . . . . . . . . . . . . . . . . . . . . . . . . . . . . . . . . . . . . . . . . . . . . . . . . . . . . . . . . . . . . 5-9
Output Cables . . . . . . . . . . . . . . . . . . . . . . . . . . . . . . . . . . . . . . . . . . . . . . . . . . . . . . . . . . . . . . . . . . . . . . . . . . . . . 5-9
Chapter 6 SiteScan™ On-Site Monitoring System
SiteScan Meter Self-Diagnostic Checks . . . . . . . . . . . . . . . . . . . . . . . . . . . . . . . . . . . . . . . . . . . . . . . . . . . . . . . . . . . . 6-1
SiteScan Toolbox Mode . . . . . . . . . . . . . . . . . . . . . . . . . . . . . . . . . . . . . . . . . . . . . . . . . . . . . . . . . . . . . . . . . . . . . . . . . 6-2
SiteScan System and Installation Diagnostic Checks . . . . . . . . . . . . . . . . . . . . . . . . . . . . . . . . . . . . . . . . . . . . . . . . . . 6-5
SiteScan Diagnostic #1 . . . . . . . . . . . . . . . . . . . . . . . . . . . . . . . . . . . . . . . . . . . . . . . . . . . . . . . . . . . . . . . . . . . . . . . . 6-26
Polarity, Cross-Phase, and Energy Flow Check . . . . . . . . . . . . . . . . . . . . . . . . . . . . . . . . . . . . . . . . . . . . . . . . . . . 6-26
Diagnostic #1 Error Example . . . . . . . . . . . . . . . . . . . . . . . . . . . . . . . . . . . . . . . . . . . . . . . . . . . . . . . . . . . . . 6-26
SiteScan Diagnostic #2 . . . . . . . . . . . . . . . . . . . . . . . . . . . . . . . . . . . . . . . . . . . . . . . . . . . . . . . . . . . . . . . . . . . . . . . . 6-28
Phase Voltage Deviation Check . . . . . . . . . . . . . . . . . . . . . . . . . . . . . . . . . . . . . . . . . . . . . . . . . . . . . . . . . . . . . . 6-28
Draft

Table of Contents
SENTINEL Meter Technical Reference Guide xi
Diagnostic #2 Error Example . . . . . . . . . . . . . . . . . . . . . . . . . . . . . . . . . . . . . . . . . . . . . . . . . . . . . . . . . . . . 6-28
SiteScan Diagnostic #3 . . . . . . . . . . . . . . . . . . . . . . . . . . . . . . . . . . . . . . . . . . . . . . . . . . . . . . . . . . . . . . . . . . . . . . . . 6-29
Inactive Phase Current Check . . . . . . . . . . . . . . . . . . . . . . . . . . . . . . . . . . . . . . . . . . . . . . . . . . . . . . . . . . . . . . . 6-29
Diagnostic #3 Error Example . . . . . . . . . . . . . . . . . . . . . . . . . . . . . . . . . . . . . . . . . . . . . . . . . . . . . . . . . . . . 6-30
SiteScan Diagnostic #4 . . . . . . . . . . . . . . . . . . . . . . . . . . . . . . . . . . . . . . . . . . . . . . . . . . . . . . . . . . . . . . . . . . . . . . . . 6-31
Phase Angle Displacement Check . . . . . . . . . . . . . . . . . . . . . . . . . . . . . . . . . . . . . . . . . . . . . . . . . . . . . . . . . . . . 6-31
Diagnostic #4 Error Example . . . . . . . . . . . . . . . . . . . . . . . . . . . . . . . . . . . . . . . . . . . . . . . . . . . . . . . . . . . . 6-32
SiteScan Diagnostic #5 . . . . . . . . . . . . . . . . . . . . . . . . . . . . . . . . . . . . . . . . . . . . . . . . . . . . . . . . . . . . . . . . . . . . . . . . 6-33
Current Waveform Distortion Check . . . . . . . . . . . . . . . . . . . . . . . . . . . . . . . . . . . . . . . . . . . . . . . . . . . . . . . . . . 6-33
Chapter 7 Testing, Troubleshooting, and Maintenance
Visual Indicators . . . . . . . . . . . . . . . . . . . . . . . . . . . . . . . . . . . . . . . . . . . . . . . . . . . . . . . . . . . . . . . . . . . . . . . . . . . . . . 7-1
Infrared Test LED . . . . . . . . . . . . . . . . . . . . . . . . . . . . . . . . . . . . . . . . . . . . . . . . . . . . . . . . . . . . . . . . . . . . . . . . . . 7-1
Annunciators . . . . . . . . . . . . . . . . . . . . . . . . . . . . . . . . . . . . . . . . . . . . . . . . . . . . . . . . . . . . . . . . . . . . . . . . . . . . . 7-2
Load Indication/Direction Annunciator . . . . . . . . . . . . . . . . . . . . . . . . . . . . . . . . . . . . . . . . . . . . . . . . . . . . . 7-2
Phase-Voltage Indication Annunciators . . . . . . . . . . . . . . . . . . . . . . . . . . . . . . . . . . . . . . . . . . . . . . . . . . . . . 7-2
Nominal Voltage Indication Annunciator . . . . . . . . . . . . . . . . . . . . . . . . . . . . . . . . . . . . . . . . . . . . . . . . . . . . 7-2
Test Mode Annunciator . . . . . . . . . . . . . . . . . . . . . . . . . . . . . . . . . . . . . . . . . . . . . . . . . . . . . . . . . . . . . . . . . 7-3
Energy Testing . . . . . . . . . . . . . . . . . . . . . . . . . . . . . . . . . . . . . . . . . . . . . . . . . . . . . . . . . . . . . . . . . . . . . . . . . . . . . . . . 7-3
Testing With the Infrared Test LED . . . . . . . . . . . . . . . . . . . . . . . . . . . . . . . . . . . . . . . . . . . . . . . . . . . . . . . . . . . . 7-3
Testing Using the Load Indication Annunciator . . . . . . . . . . . . . . . . . . . . . . . . . . . . . . . . . . . . . . . . . . . . . . . . . . . 7-4
Testing Using the Energy/Time Method . . . . . . . . . . . . . . . . . . . . . . . . . . . . . . . . . . . . . . . . . . . . . . . . . . . . . . . . 7-4
Recommended Energy Testing Procedures . . . . . . . . . . . . . . . . . . . . . . . . . . . . . . . . . . . . . . . . . . . . . . . . . . . . . . . . . . 7-4
Test Description . . . . . . . . . . . . . . . . . . . . . . . . . . . . . . . . . . . . . . . . . . . . . . . . . . . . . . . . . . . . . . . . . . . . . . . . . . . 7-5
Recommendations . . . . . . . . . . . . . . . . . . . . . . . . . . . . . . . . . . . . . . . . . . . . . . . . . . . . . . . . . . . . . . . . . . . . . . . . . 7-5
Solution 1 . . . . . . . . . . . . . . . . . . . . . . . . . . . . . . . . . . . . . . . . . . . . . . . . . . . . . . . . . . . . . . . . . . . . . . . . . . . . 7-5
Solution 2 . . . . . . . . . . . . . . . . . . . . . . . . . . . . . . . . . . . . . . . . . . . . . . . . . . . . . . . . . . . . . . . . . . . . . . . . . . . . 7-5
Solution 3 . . . . . . . . . . . . . . . . . . . . . . . . . . . . . . . . . . . . . . . . . . . . . . . . . . . . . . . . . . . . . . . . . . . . . . . . . . . . 7-6
Recommended Test Setup for Minimizing Test Time . . . . . . . . . . . . . . . . . . . . . . . . . . . . . . . . . . . . . . . . . . . 7-6
Recommendations for Minimum Variability . . . . . . . . . . . . . . . . . . . . . . . . . . . . . . . . . . . . . . . . . . . . . . . . . 7-6
Demand Testing . . . . . . . . . . . . . . . . . . . . . . . . . . . . . . . . . . . . . . . . . . . . . . . . . . . . . . . . . . . . . . . . . . . . . . . . . . . . . . 7-6
Demand Test Method . . . . . . . . . . . . . . . . . . . . . . . . . . . . . . . . . . . . . . . . . . . . . . . . . . . . . . . . . . . . . . . . . . . . . . 7-7
Demand Calculations . . . . . . . . . . . . . . . . . . . . . . . . . . . . . . . . . . . . . . . . . . . . . . . . . . . . . . . . . . . . . . . . . . . . . . . 7-8
Calculation A: Actual Active Energy (kWh) . . . . . . . . . . . . . . . . . . . . . . . . . . . . . . . . . . . . . . . . . . . . . . . . . . 7-8
Calculation B: Actual Active Demand (kW) . . . . . . . . . . . . . . . . . . . . . . . . . . . . . . . . . . . . . . . . . . . . . . . . . . 7-8
Calculation C: Actual KVA Hours . . . . . . . . . . . . . . . . . . . . . . . . . . . . . . . . . . . . . . . . . . . . . . . . . . . . . . . . . . 7-8
Calculation D: Actual kVA Demand . . . . . . . . . . . . . . . . . . . . . . . . . . . . . . . . . . . . . . . . . . . . . . . . . . . . . . . . 7-9
Field Testing . . . . . . . . . . . . . . . . . . . . . . . . . . . . . . . . . . . . . . . . . . . . . . . . . . . . . . . . . . . . . . . . . . . . . . . . . . . . . . . . . 7-9
Required Hardware . . . . . . . . . . . . . . . . . . . . . . . . . . . . . . . . . . . . . . . . . . . . . . . . . . . . . . . . . . . . . . . . . . . . . . . . 7-9
Test Method Using Infrared Pulse Adapter . . . . . . . . . . . . . . . . . . . . . . . . . . . . . . . . . . . . . . . . . . . . . . . . . . . . . . 7-9
Test Method Using a Snap Switch Assembly . . . . . . . . . . . . . . . . . . . . . . . . . . . . . . . . . . . . . . . . . . . . . . . . . . . . 7-9
Troubleshooting . . . . . . . . . . . . . . . . . . . . . . . . . . . . . . . . . . . . . . . . . . . . . . . . . . . . . . . . . . . . . . . . . . . . . . . . . . . . . . . 7-9
Fatal Errors . . . . . . . . . . . . . . . . . . . . . . . . . . . . . . . . . . . . . . . . . . . . . . . . . . . . . . . . . . . . . . . . . . . . . . . . . . . . . . . 7-9
Non-Fatal Errors . . . . . . . . . . . . . . . . . . . . . . . . . . . . . . . . . . . . . . . . . . . . . . . . . . . . . . . . . . . . . . . . . . . . . . . . . . 7-10
Other Problems . . . . . . . . . . . . . . . . . . . . . . . . . . . . . . . . . . . . . . . . . . . . . . . . . . . . . . . . . . . . . . . . . . . . . . . . . . 7-12
Demand Reset Cannot Be Initiated Through PC or Handheld . . . . . . . . . . . . . . . . . . . . . . . . . . . . . . . . . . . 7-12
Incorrect or No Accumulation of kWh or kW . . . . . . . . . . . . . . . . . . . . . . . . . . . . . . . . . . . . . . . . . . . . . . . . 7-12
Reset Mechanism Does Not Initiate Demand Reset . . . . . . . . . . . . . . . . . . . . . . . . . . . . . . . . . . . . . . . . . . 7-12
Blank Display . . . . . . . . . . . . . . . . . . . . . . . . . . . . . . . . . . . . . . . . . . . . . . . . . . . . . . . . . . . . . . . . . . . . . . . . 7-12
Draft

Table of Contents
xii SENTINEL Meter Technical Reference Guide
Time and Date Wrong (TOU Version) . . . . . . . . . . . . . . . . . . . . . . . . . . . . . . . . . . . . . . . . . . . . . . . . . . . . . . . 7-13
Optional Output Contact Closures Not Occurring . . . . . . . . . . . . . . . . . . . . . . . . . . . . . . . . . . . . . . . . . . . . . 7-13
Programmer Cannot Communicate with Meter . . . . . . . . . . . . . . . . . . . . . . . . . . . . . . . . . . . . . . . . . . . . . . 7-13
Magnetic Switch Does Not Activate the Alternate or Toolbox Mode . . . . . . . . . . . . . . . . . . . . . . . . . . . . . 7-14
Test Mode Switch Does Not Place Meter in Test Mode . . . . . . . . . . . . . . . . . . . . . . . . . . . . . . . . . . . . . . . . 7-14
Diagnostic 1 Condition Incorrectly Active . . . . . . . . . . . . . . . . . . . . . . . . . . . . . . . . . . . . . . . . . . . . . . . . . . . 7-14
Diagnostic 2, 3, or 4 Condition Incorrectly Active . . . . . . . . . . . . . . . . . . . . . . . . . . . . . . . . . . . . . . . . . . . . . 7-14
Counters Are Too High . . . . . . . . . . . . . . . . . . . . . . . . . . . . . . . . . . . . . . . . . . . . . . . . . . . . . . . . . . . . . . . . . . 7-14
Maintenance . . . . . . . . . . . . . . . . . . . . . . . . . . . . . . . . . . . . . . . . . . . . . . . . . . . . . . . . . . . . . . . . . . . . . . . . . . . . . . . . 7-14
Preventive Maintenance . . . . . . . . . . . . . . . . . . . . . . . . . . . . . . . . . . . . . . . . . . . . . . . . . . . . . . . . . . . . . . . . . . . . 7-14
Corrective Maintenance . . . . . . . . . . . . . . . . . . . . . . . . . . . . . . . . . . . . . . . . . . . . . . . . . . . . . . . . . . . . . . . . . . . . 7-15
Chapter 8 Replacement Parts and Accessories
Cover Assemblies and Cover Components . . . . . . . . . . . . . . . . . . . . . . . . . . . . . . . . . . . . . . . . . . . . . . . . . . . . . . . . . . 8-1
Battery and Accessories . . . . . . . . . . . . . . . . . . . . . . . . . . . . . . . . . . . . . . . . . . . . . . . . . . . . . . . . . . . . . . . . . . . . . . . . . 8-1
Option Boards . . . . . . . . . . . . . . . . . . . . . . . . . . . . . . . . . . . . . . . . . . . . . . . . . . . . . . . . . . . . . . . . . . . . . . . . . . . . . . . . . 8-1
Wiring Diagrams . . . . . . . . . . . . . . . . . . . . . . . . . . . . . . . . . . . . . . . . . . . . . . . . . . . . . . . . . . . . . . . . . . . . . . . . . . . . . . 8-2
Glossary
Index
Draft

SENTINEL Meter Technical Reference Guide xiii
1.1 Upper Housing. . . . . . . . . . . . . . . . . . . . . . . . . . . . . . . . . . . . . . . . . . . . . . . . . . . . . . . . . . . . . . . . . . . . . . . . . 1-5
1.2 Socket Base Assembly . . . . . . . . . . . . . . . . . . . . . . . . . . . . . . . . . . . . . . . . . . . . . . . . . . . . . . . . . . . . . . . . . . 1-5
1.3 A-base Base Assembly . . . . . . . . . . . . . . . . . . . . . . . . . . . . . . . . . . . . . . . . . . . . . . . . . . . . . . . . . . . . . . . . . . 1-6
1.4 Input/Output Board . . . . . . . . . . . . . . . . . . . . . . . . . . . . . . . . . . . . . . . . . . . . . . . . . . . . . . . . . . . . . . . . . . . . . 1-7
1.5 Input/Output Option 1 . . . . . . . . . . . . . . . . . . . . . . . . . . . . . . . . . . . . . . . . . . . . . . . . . . . . . . . . . . . . . . . . . . . 1-7
1.6 Input/Output Option 2 & Supplemental Option 1 . . . . . . . . . . . . . . . . . . . . . . . . . . . . . . . . . . . . . . . . . . . . . . 1-8
1.7 Input/Output Option 3 . . . . . . . . . . . . . . . . . . . . . . . . . . . . . . . . . . . . . . . . . . . . . . . . . . . . . . . . . . . . . . . . . . . 1-8
1.8 Input/Output Option 4 & Supplemental Option 2 . . . . . . . . . . . . . . . . . . . . . . . . . . . . . . . . . . . . . . . . . . . . . . 1-9
1.9 Input/Output Option 5 . . . . . . . . . . . . . . . . . . . . . . . . . . . . . . . . . . . . . . . . . . . . . . . . . . . . . . . . . . . . . . . . . . 1-10
1.10 R300 Series Option Board with Supplemental I/O Board. . . . . . . . . . . . . . . . . . . . . . . . . . . . . . . . . . . . . . . 1-11
1.11 Modem Communication Module. . . . . . . . . . . . . . . . . . . . . . . . . . . . . . . . . . . . . . . . . . . . . . . . . . . . . . . . . . 1-12
1.12 Socket-Base Meter Dimension Drawing. . . . . . . . . . . . . . . . . . . . . . . . . . . . . . . . . . . . . . . . . . . . . . . . . . . . 1-15
1.13 A-Base Meter Dimension Drawing . . . . . . . . . . . . . . . . . . . . . . . . . . . . . . . . . . . . . . . . . . . . . . . . . . . . . . . . 1-15
2.1 SENTINEL Battery . . . . . . . . . . . . . . . . . . . . . . . . . . . . . . . . . . . . . . . . . . . . . . . . . . . . . . . . . . . . . . . . . . . . . . 2-2
2.2 Testing Battery with Voltmeter . . . . . . . . . . . . . . . . . . . . . . . . . . . . . . . . . . . . . . . . . . . . . . . . . . . . . . . . . . . . 2-3
2.3 Socket Mount Meter . . . . . . . . . . . . . . . . . . . . . . . . . . . . . . . . . . . . . . . . . . . . . . . . . . . . . . . . . . . . . . . . . . . . 2-4
2.4 Connecting the Battery . . . . . . . . . . . . . . . . . . . . . . . . . . . . . . . . . . . . . . . . . . . . . . . . . . . . . . . . . . . . . . . . . . 2-5
2.5 Battery Installed . . . . . . . . . . . . . . . . . . . . . . . . . . . . . . . . . . . . . . . . . . . . . . . . . . . . . . . . . . . . . . . . . . . . . . . 2-5
3.1 Controls and Indicators of the SENTINEL Meter . . . . . . . . . . . . . . . . . . . . . . . . . . . . . . . . . . . . . . . . . . . . . . . . . . . . . . . . 3-1
3.2 SENTINEL LCD. . . . . . . . . . . . . . . . . . . . . . . . . . . . . . . . . . . . . . . . . . . . . . . . . . . . . . . . . . . . . . . . . . . . . . . . . 3-3
3.3 Activating the Magnetic Switch . . . . . . . . . . . . . . . . . . . . . . . . . . . . . . . . . . . . . . . . . . . . . . . . . . . . . . . . . . . 3-4
4.1 SENTINEL Meter Block Diagram. . . . . . . . . . . . . . . . . . . . . . . . . . . . . . . . . . . . . . . . . . . . . . . . . . . . . . . . . . . 4-1
4.2 Main Circuit Board . . . . . . . . . . . . . . . . . . . . . . . . . . . . . . . . . . . . . . . . . . . . . . . . . . . . . . . . . . . . . . . . . . . . . 4-2
4.3 Power Supply Board . . . . . . . . . . . . . . . . . . . . . . . . . . . . . . . . . . . . . . . . . . . . . . . . . . . . . . . . . . . . . . . . . . . . 4-6
4.4 Input & Sampled Waveforms . . . . . . . . . . . . . . . . . . . . . . . . . . . . . . . . . . . . . . . . . . . . . . . . . . . . . . . . . . . . . 4-8
4.5 Accumulator . . . . . . . . . . . . . . . . . . . . . . . . . . . . . . . . . . . . . . . . . . . . . . . . . . . . . . . . . . . . . . . . . . . . . . . . . . 4-8
6.1 Toolbox Phase Notation for Form 9S and 16S SENTINEL Meters . . . . . . . . . . . . . . . . . . . . . . . . . . . . . . . . . 6-3
6.2 Plot of Toolbox Display Mode . . . . . . . . . . . . . . . . . . . . . . . . . . . . . . . . . . . . . . . . . . . . . . . . . . . . . . . . . . . . . 6-4
6.3 Example of Diagnostic #1 Error Display . . . . . . . . . . . . . . . . . . . . . . . . . . . . . . . . . . . . . . . . . . . . . . . . . . . . . 6-6
6.4 Form 2S Singlephase, 3-Wire Self-Contained SENTINEL Meter . . . . . . . . . . . . . . . . . . . . . . . . . . . . . . . . . . 6-7
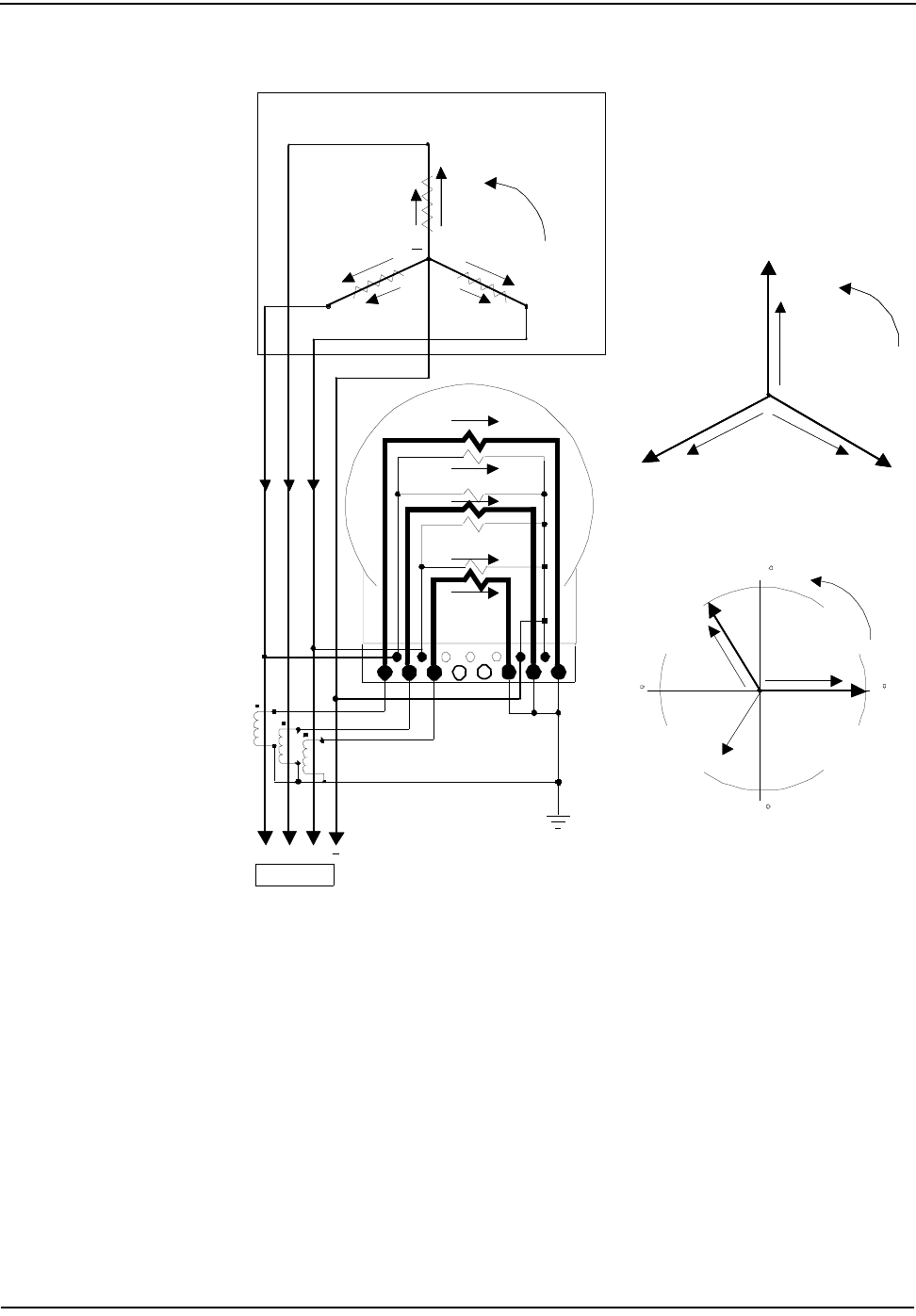
6.5 Form 8S/9S SENTINEL Meter in a 4-Wire Wye Service – Phasor Diagram. . . . . . . . . . . . . . . . . . . . . . . . . . 6-8
6.6 Form 8S/9S SENTINEL Meter in a 4-Wire Delta Service – Phasor Diagram . . . . . . . . . . . . . . . . . . . . . . . . . 6-9
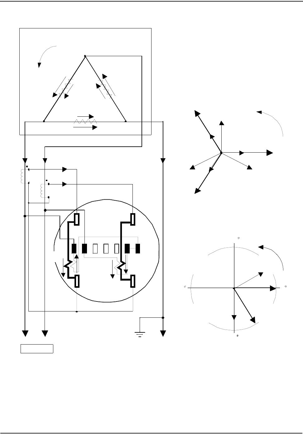
6.7 Form 12S 3-Phase, 3-Wire Network Self-Contained SENTINEL Meter . . . . . . . . . . . . . . . . . . . . . . . . . . . . 6-10
6.8 Form 15S/16S SENTINEL Meter in a 4-Wire Delta Service – Phasor Diagram . . . . . . . . . . . . . . . . . . . . . . 6-11
6.9 Form 16S SENTINEL Meter in a 4-Wire Wye Service – Phasor Diagram . . . . . . . . . . . . . . . . . . . . . . . . . . 6-12
6.10 Form 46S, Wye, 4-Wire, ABC Phase Rotation Diagram . . . . . . . . . . . . . . . . . . . . . . . . . . . . . . . . . . . . . . . . 6-13
6.11 Form 45S SENTINEL Meter in a 3-Wire Network Service – Phasor Diagram . . . . . . . . . . . . . . . . . . . . . . . 6-14
6.12 Form 45S SENTINEL Meter in a 3-Wire Delta Service – Phasor Diagram . . . . . . . . . . . . . . . . . . . . . . . . . . 6-15
6.13 Form 45S SENTINEL Meter in a 4-Wire Wye Service –Phasor Diagram . . . . . . . . . . . . . . . . . . . . . . . . . . . 6-16
6.14 Form 45S SENTINEL Meter in a 4-Wire Delta Service – Phasor Diagram . . . . . . . . . . . . . . . . . . . . . . . . . . 6-17
6.15 Form 46S SENTINEL Meter in a 4-Wire Wye Service – Phasor Diagram . . . . . . . . . . . . . . . . . . . . . . . . . . 6-18
6.16 Form 66S 3-Phase, 3-Wire SENTINEL Meter . . . . . . . . . . . . . . . . . . . . . . . . . . . . . . . . . . . . . . . . . . . . . . . . 6-19
6.17 Form 10A 3-Phase, 4-Wire Wye, or 3-Phase, 4-Wire Delta SENTINEL Meter. . . . . . . . . . . . . . . . . . . . . . . 6-20
6.18 Form 16A 3-Phase, 4-W Wye, 3-Phase, 4-Wire Delta SENTINEL Meter . . . . . . . . . . . . . . . . . . . . . . . . . . . 6-21
6.19 Form 45A 3-Phase, 3-Wire Delta SENTINEL Meter . . . . . . . . . . . . . . . . . . . . . . . . . . . . . . . . . . . . . . . . . . . 6-22
6.20 Form 45A 3-Phase, 4-Wire Delta SENTINEL Meter . . . . . . . . . . . . . . . . . . . . . . . . . . . . . . . . . . . . . . . . . . . 6-23
6.21 Form 46A 3-Phase, 4-Wire Wye SENTINEL Meter . . . . . . . . . . . . . . . . . . . . . . . . . . . . . . . . . . . . . . . . . . . . 6-24
6.22 Form 48A 3 Stator 3Ø, 4W Delta SENTINEL Meter . . . . . . . . . . . . . . . . . . . . . . . . . . . . . . . . . . . . . . . . . . . 6-25
List of Figures
Figure Figure Titles Page
Draft

List of Figures
xiv SENTINEL Meter Technical Reference Guide
6.23 Diagnostic #1 Error Diagram . . . . . . . . . . . . . . . . . . . . . . . . . . . . . . . . . . . . . . . . . . . . . . . . . . . . . . . . . . . . . 6-27
6.24 Envelope Example. . . . . . . . . . . . . . . . . . . . . . . . . . . . . . . . . . . . . . . . . . . . . . . . . . . . . . . . . . . . . . . . . . . . . . 6-32
6.25 Phasor Diagram . . . . . . . . . . . . . . . . . . . . . . . . . . . . . . . . . . . . . . . . . . . . . . . . . . . . . . . . . . . . . . . . . . . . . . . 6-33
7.1 Infrared Test LED. . . . . . . . . . . . . . . . . . . . . . . . . . . . . . . . . . . . . . . . . . . . . . . . . . . . . . . . . . . . . . . . . . . . . . . . 7-1
7.2 Delivered and Received Energy Segments. . . . . . . . . . . . . . . . . . . . . . . . . . . . . . . . . . . . . . . . . . . . . . . . . . . . 7-2
7.3 Test Connections. . . . . . . . . . . . . . . . . . . . . . . . . . . . . . . . . . . . . . . . . . . . . . . . . . . . . . . . . . . . . . . . . . . . . . . . 7-7
Draft

SENTINEL Meter Technical Reference Guide xv
1.1 Measurement Level Quantities . . . . . . . . . . . . . . . . . . . . . . . . . . . . . . . . . . . . . . . . . . . . . . . . . . . . . . . . . . . . . . . . . . . . . 1-3
1.2 SENTINEL Package Forms . . . . . . . . . . . . . . . . . . . . . . . . . . . . . . . . . . . . . . . . . . . . . . . . . . . . . . . . . . . . . . . . . . . . . . . . . 1-4
1.3 Single Phase Power Supply Potential (120V - 480V) . . . . . . . . . . . . . . . . . . . . . . . . . . . . . . . . . . . . . . . . . . . . . . . . . . . . 1-13
1.4 Three Phase Power Supply Potential (57.7V - 277V) . . . . . . . . . . . . . . . . . . . . . . . . . . . . . . . . . . . . . . . . . . . . . . . . . . . . 1-14
1.5 Shipping Weights for the SENTINEL Meter. . . . . . . . . . . . . . . . . . . . . . . . . . . . . . . . . . . . . . . . . . . . . . . . . . . . . . . . . . . 1-16
3.1 Static Indicators . . . . . . . . . . . . . . . . . . . . . . . . . . . . . . . . . . . . . . . . . . . . . . . . . . . . . . . . . . . . . . . . . . . . . . . . . . . . . . . . . 3-3
3.2 Modes Table. . . . . . . . . . . . . . . . . . . . . . . . . . . . . . . . . . . . . . . . . . . . . . . . . . . . . . . . . . . . . . . . . . . . . . . . . . . . . . . . . . . . 3-7
3.3 Energy Data Display Items. . . . . . . . . . . . . . . . . . . . . . . . . . . . . . . . . . . . . . . . . . . . . . . . . . . . . . . . . . . . . . . . . . . . . . . . . 3-8
3.4 Demand Data Display Items . . . . . . . . . . . . . . . . . . . . . . . . . . . . . . . . . . . . . . . . . . . . . . . . . . . . . . . . . . . . . . . . . . . . . . . 3-8
3.5 Instantaneous Data Display Items. . . . . . . . . . . . . . . . . . . . . . . . . . . . . . . . . . . . . . . . . . . . . . . . . . . . . . . . . . . . . . . . . . . 3-9
3.6 Information Data Display Items . . . . . . . . . . . . . . . . . . . . . . . . . . . . . . . . . . . . . . . . . . . . . . . . . . . . . . . . . . . . . . . . . . . . 3-10
3.7 Toolbox Mode Display List . . . . . . . . . . . . . . . . . . . . . . . . . . . . . . . . . . . . . . . . . . . . . . . . . . . . . . . . . . . . . . . . . . . . . . . . 3-12
3.8 SENTINEL Energy Quantities . . . . . . . . . . . . . . . . . . . . . . . . . . . . . . . . . . . . . . . . . . . . . . . . . . . . . . . . . . . . . . . . . . . . . . 3-14
3.9 SENTINEL Demand Quantities. . . . . . . . . . . . . . . . . . . . . . . . . . . . . . . . . . . . . . . . . . . . . . . . . . . . . . . . . . . . . . . . . . . . . 3-15
3.10 Instantaneous Registers . . . . . . . . . . . . . . . . . . . . . . . . . . . . . . . . . . . . . . . . . . . . . . . . . . . . . . . . . . . . . . . . . . . . . . . . . 3-15
3.11 Information Registers. . . . . . . . . . . . . . . . . . . . . . . . . . . . . . . . . . . . . . . . . . . . . . . . . . . . . . . . . . . . . . . . . . . . . . . . . . . . 3-16
3.12 Recording Duration (in days) for 48 KB of Load Profile Memory. . . . . . . . . . . . . . . . . . . . . . . . . . . . . . . . . . . . . . . . . . . 3-23
3.13 Recording Duration (in days) for 96 KB of Load Profile Memory. . . . . . . . . . . . . . . . . . . . . . . . . . . . . . . . . . . . . . . . . . . 3-23
3.14 SENTINEL Security Code Levels . . . . . . . . . . . . . . . . . . . . . . . . . . . . . . . . . . . . . . . . . . . . . . . . . . . . . . . . . . . . . . . . . . . 3-25
4.1 Parameters, Threshold Alarms. . . . . . . . . . . . . . . . . . . . . . . . . . . . . . . . . . . . . . . . . . . . . . . . . . . . . . . . . . . . . . . . . . . . . 4-13
5.1 SENTINEL Phone Home Events . . . . . . . . . . . . . . . . . . . . . . . . . . . . . . . . . . . . . . . . . . . . . . . . . . . . . . . . . . . . . . . . . . . . . 5-2
5.2 R300 Series Communication Boards . . . . . . . . . . . . . . . . . . . . . . . . . . . . . . . . . . . . . . . . . . . . . . . . . . . . . . . . . . . . . . . . . 5-4
5.3 KYZ/KY Output Programming. . . . . . . . . . . . . . . . . . . . . . . . . . . . . . . . . . . . . . . . . . . . . . . . . . . . . . . . . . . . . . . . . . . . . . . 5-7
6.1 Phase Notation in Display . . . . . . . . . . . . . . . . . . . . . . . . . . . . . . . . . . . . . . . . . . . . . . . . . . . . . . . . . . . . . . . . . . . . . . . . . 6-2
7.1 Meter Coil Factors . . . . . . . . . . . . . . . . . . . . . . . . . . . . . . . . . . . . . . . . . . . . . . . . . . . . . . . . . . . . . . . . . . . . . . . . . . . . . . . 7-4
7.2 Meter Singlephase Test Constants (SPTC) . . . . . . . . . . . . . . . . . . . . . . . . . . . . . . . . . . . . . . . . . . . . . . . . . . . . . . . . . . . . 7-7
List of Tables
Table Table Titles Page
Draft

List of Tables
xvi SENTINEL Meter Technical Reference Guide
Notes:
Draft

SENTINEL Meter Technical Reference Guide 1-1
Chapter 1 General Information
This technical reference guide explains the installation, operation, and
maintenance of the SchlumbergerSema SENTINEL™ meter (hereafter referred to
simply as the meter or the SENTINEL). SchlumbergerSema urges you to read the
entire manual before attempting installation, tests, operations, or maintenance.
Programming the SENTINEL requires SchlumbergerSema’s PC-PRO+® 98
Programming Software. For more information on PC-PRO+ 98, refer to the
PC-PRO+ 98 Installation Guide, the PC-PRO+ 98 System Online User’s Manual,
the PC-PRO+ 98 SENTINEL Device User’s Manual, and the online help files.
How to Use This Manual
This technical reference guide contains the following information:
Chapter 1 General Information—Provides a general background for the operation of the
SENTINEL meter. This chapter includes general, physical, and functional descriptions,
as well as complete specifications.
Chapter 2 Installation—Describes how to install a SENTINEL meter and details the precautions
that must be taken when handling the SENTINEL Meter.
Chapter 3 Operating Instructions—Describes how to operate the SENTINEL meter. This
chapter gives the location of the controls and explains how to obtain the desired
operating modes and displays. It also provides detailed information on the Demand,
Time-of-Use, and Load Profile functions and their associated options, as well as R300,
Modem, and I/O Communication options.
Chapter 4 Theory of Operation—Explains the theory of operations of the SENTINEL
multimeasurement meter. This chapter can be used as an aid to Chapter 6, Testing,
Troubleshooting, and Maintenance.
Chapter 5 SiteScan™ On-Site Monitoring System—Explains how the SiteScan on-site
monitoring system provides the ability to diagnose and resolve metering or tampering
problems.
Chapter 6 Testing, Troubleshooting, and Maintenance—Explains testing, troubleshooting and
maintenance of the SENTINEL meter.
Chapter 7 Replacement Parts, Accessories, and Drawings—Contains schematics, applicable
block diagrams, cable assemblies, and lists of replacement parts.
Glossary Contains definitions of terms used in this manual.
Index
Draft

General Information
1-2 SENTINEL Meter Technical Reference Guide
General Description
The SENTINEL Multimeasurement Meter is a solid-state, electronic
multimeasurement, polyphase meter of exceptional accuracy. This self-contained
or transformer rated meter, available in socket and A-base packaging, is designed
for use at a variety of advanced singlephase and polyphase installations.
The meter requires PC-PRO+ 98, the Windows™-based programming software.
PC-PRO+ 98 is both easy to use and flexible. PC-PRO+ 98 can be used to create a
program whether the software is connected to the meter or not. This allows
maximum flexibility to customers needing to work on programs in the shop for
meters that will be installed at a future time.
Measurement Levels
The SENTINEL incorporates digital sampling technology to accurately measure
active, reactive, and apparent power.
The SENTINEL meter is available in five measurement levels.
There are four optional adders that may be added to any measurement level:
• Per Phase V&A (Vh, Ah, Amp Demand)
•Aggregate, A
2h, V2h
• Bidirectional Measurement (Received and Net Quantities)
• Time-of-Use (4 + Total Rates or 7 + Total Rates)
• Load Profile (48 kilobytes of memory, 8 channels or 96 kilobytes of memory, 8
channels)
Level 0 Wh delivered
Level 1 W/Wh delivered and PF
Level 2 W/Wh delivered and PF plus one of the following:
a. Var/Varh
b. VA/VAh
c. Qh
d. (Canadian installations only) Var/Varh delivered and received
and Qh
e. (Canadian installations only) VA/VAh delivered and received
and Qh
Level 3 W/Wh delivered and PF plus VA/VAh delivered, Var/Varh, Qh
Level 4 W/Wh delivered/received/net and PF plus VA/VAh delivered/
received/net, Var/Varh (Q1, Q2, Q3, Q4), Qh
Draft

General Information
SENTINEL Meter Technical Reference Guide 1-3
Table 1.1 shows the quantities and optional adders that are available in each
measurement level.
Table 1.1 Measurement Level Quantities
Quantities 0 1 2a 2b 2c 3 4
Wh delivered X X X X X
W/Wh delivered XXXX X X
W/Wh received (* Bidirectional Adder) *1
1The asterisks indicate that these options are not standard, but can be ordered for any measurement level.
*** * X
Net W/Wh (*Bidirectional Adder) **** * X
Var/Varh Q1 X X X
Var/Varh Q2 X
Var/Varh Q3 X
Var/Varh Q4 X X X
Var/Varh delivered (lag) (Q1 + Q2) X X X
Var/Varh received (lead) (Q3 + Q4) X X X
Varh net delivered (Q1 - Q4) X X
Varh net received (Q2 - Q3) X
VA/VAh delivered X X X
VA/VAh lagging X X X
VA/VAh received (*Bidirectional Adder) * * X
Qh delivered X X X
PF XXXX X X
Event/Error Logging XXXXX X X
Optional Adders (if purchased):
• Per-phase V&A: ****standardstandard
- Vh (A, B, C, average)
- Ah (A, B, C, N)
- Amp Demand (A, B, C)
-A
2h (aggregate)
-V
2h (aggregate)
• TOU basic (4+T) or extended (7+T) **** * *
• Load Profile (48 KB or 96 KB) **** * *
• Bidirectional Measurement **** *standard
Draft

General Information
1-4 SENTINEL Meter Technical Reference Guide
Packaging
The SENTINEL meter is available in the following Socket and A-base packaging:
Meter Components
The SENTINEL meter package holds and protects the various meter components,
both in service and in shipping. The mechanical package also contributes to safety
by enclosing all high voltage conductors. The package has been designed to
control solar gain and associated temperature rise of the meter. Finally, the
package contributes to tamper resistance by hiding the location of critical meter
components and shielding them from unauthorized access.
The SENTINEL is modular in that it consists of:
• A meter platform that allows the addition (inside or outside the factory) of
communication or I/O modules
• Independent register and metrology components
Table 1.2 SENTINEL Package Forms
Socket Package (ANSI1)
1As specified in ANSI 12.10
Self Contained (200A and 320A) Transformer Rated (20A)
16S (14S, 15S, 17S)2
2Forms listed in parentheses have been consolidated
9S (8S)2
12S 45S (5S)2
2S 46S (6S)2
66S (26S)2
A-base Package (ANSI1)
Self Contained (150A) Transformer Rated (20A)
16A (14A, 15A, 17A) 10A (9A)
45A (5A)
46A (6A)
48A (8A)
Draft

General Information
SENTINEL Meter Technical Reference Guide 1-5
The meter consists of the upper housing (or upper inner cover), the base assembly
(with lower inner cover), and the cover.
Upper Housing
The upper housing (see Figure 1.1), consists of both the Register board and the
Power Supply board.
Figure 1.1 Upper Housing
Base Assembly
The base assembly consists of a meter base (socket: Figure 1.2, A-base: Figure 1.3)
with CTs, potential leads, and the lower protective housing. The base assembly will
vary according to the meter form number. For various cable assemblies, a
knockout is located at the six o’clock position in the socket base assembly to allow
wires from an option board to exit the meter base. The A-base configuration will
support cable assemblies either through the terminal block, or on the side(s) of the
meter.
Figure 1.2 Socket Base Assembly
Draft

General Information
1-6 SENTINEL Meter Technical Reference Guide
Figure 1.3 A-base Base Assembly
Covers
The SENTINEL meter is equipped with a polycarbonate cover. Cover options
include:
• Demand reset (keylock available)
• Without demand reset
• Communication cable connector “factory knock-out” (6 o’clock position on
cover face)
Meter Availability
The SENTINEL is available with the following communication options:
• Input/Output Pulse Modules
• R300 Series Communication Modules
• Modem Communication Module
• RS-232/RS-485 Communication Module
Each of these options is described in the following sections.
Input/Output Module (Optional)
Five input/output variations are available with the SENTINEL meter:
• Option 1 has one Form C KYZ output and one Form A low-current solid-state
contact output. (See Figure 1.5 on page 1-7.)
• Option 2 has two Form C KYZ outputs and one Form A low-current solid-state
contact output. (See Figure 1.6 on page 1-8.)
• Option 3 has four Form C KYZ outputs and one Form A low-current solid-state
contact output. (See Figure 1.7 on page 1-8.)
• Option 4 has two Form C KYZ outputs, one Form A low-current solid-state
contact output, and two Form A KY pulse inputs. (See Figure 1.8 on page 1-9.)
• Option 5 has four Form C KYZ outputs, one Form A low-current solid-state
contact output, and two Form A KY pulse inputs. (See Figure 1.9 on page 1-10.)
Draft

General Information
SENTINEL Meter Technical Reference Guide 1-7
Figure 1.4 shows a fully loaded Input/Output board.
Figure 1.4 Input/Output Board
Input/Output Module Color Coding
The following diagrams illustrate the color coding for each of the I/O Module
options available.
Figure 1.5 Input/Output Option 1
In the following diagrams, NO means Normally Open.
K
Z
Y
Yellow
Black
Red
NO
Common
Orange
White
Form C
KYZ Output #1
}
}
Form A
Low Current / High Current
Solid-state Contact
Draft

General Information
1-8 SENTINEL Meter Technical Reference Guide
Figure 1.6 Input/Output Option 2 & Supplemental Option 1
Figure 1.7 Input/Output Option 3
K
Z
Y
Yellow
Black
Red
Form C
KYZ Output #1
}
K
Z
Y
Yellow / White
Black / White
Red / White
Form C
KYZ Output #2
}
NO
Common
Orange
White
}
Form A
Low Current / High Current
Solid-state Contact
K
Z
Y
Brown
Blue
Violet
NO
Common
Orange
White
Form C
KYZ Output #3
}
}
Form A
Low Current / High Current
Solid-state Contact
K
Z
Y
Yellow
Black
Red
Form C
KYZ Output #1
}
K
Z
Y
Yellow / White
Black / White
Red / White
Form C
KYZ Output #2
}
K
Z
Y
Brown / White
Blue / White
Violet / White
Form C
KYZ Output #4
}
Draft

General Information
SENTINEL Meter Technical Reference Guide 1-9
Figure 1.8 Input/Output Option 4 & Supplemental Option 2
K
Z
Y
Yellow
Black
Red
Form C
KYZ Output #1
}
K
Z
Y
Yellow / White
Black / White
Red / White
Form C
KYZ Output #2
}
NO
Common
Orange
White }Form A
Low Current / High Current
Solid-state Contact
White / Orange
Y
White/ Black
K
POS
GND }Form A
KY Input #1
White / Violet
Y
White/ Blue
K
POS
GND }Form A
KY Input #2
Draft

General Information
1-10 SENTINEL Meter Technical Reference Guide
Figure 1.9 Input/Output Option 5
R300 Communication Module (Optional)
The R300 is an option board that allows energy and maximum demand values to be
transmitted from the SENTINEL via 900 MHz radio frequency. The R300 features
include:
• R300S: Broadcasts energy only for demand meters.
• R300SD: Broadcast any two quantities (energy and/or demand) for TOU/LP
meters
• R300SD3: Broadcast any three quantities (energy and/or demand) for TOU/LP
meters
•Tamper detection
• All components housed within the meter
• Contains no mercury
K
Z
Y
Brown
Blue
Violet
NO
Common
Orange
White
Form C
KYZ Output #3
}
}
Form A
Low Current / High Current
Solid-state Contact
White / Orange
Y
White/ Black
K
POS
GND
}
Form A
KY Input #1
White / Violet
Y
White/ Blue
K
POS
GND
}
Form A
KY Input #2
K
Z
Y
Yellow
Black
Red
Form C
KYZ Output #1
}
K
Z
Y
Yellow / White
Black / White
Red / White
Form C
KYZ Output #2
}
K
Z
Y
Brown / White
Blue / White
Violet / White
Form C
KYZ Output #4
}
Draft

General Information
SENTINEL Meter Technical Reference Guide 1-11
Two optional input/output supplemental board variations are available in
conjunction with the R300 Communication Module. The variations are:
• Supplemental Option 1: Two Form C KYZ outputs and one Form A low-current
solid-state contact output.
• Supplemental Option 2: Two Form C KYZ outputs, one Form A low-current
solid-state contact output, and two Form A KY pulse inputs.
Figure 1.10 shows the R300 board with the Supplemental I/O board.
Figure 1.10 R300 Series Option Board with Supplemental I/O Board
Modem Communication Module (Optional)
The Modem Communication Module allows for remote communication at 2400
bps. The modem features include:
• Phone Line Sharing (up to 5 meters)
• Call Windows
•Answer Delays
• Phone Home on Event
• Phone Home on Schedule
R300
Supplemental
I/O Board
Board
Draft

General Information
1-12 SENTINEL Meter Technical Reference Guide
Figure 1.11 Modem Communication Module
Specifications
Electrical
Power Supply
Programmable Outputs
Voltage Ranges: 60 Hz range:
(Nominal) 60 Hz range:
(Actual)
Single Phase 120-480 volts 96-528 volts
Three Phase 57.7-277 volts 45-332 volts
Frequency: 50 Hz or 60 Hz
Operating Range 45 Hz to 65 Hz
Load Profile/TOU Battery
Voltage:
Operating Range:
Carryover:
Shelf Life:
3.6 V nominal
3.4 V - 3.8 V
12 years minimum
25 years minimum
Surge Suppression IEEE C62.41 - 1980
ANSI C12.1
Solid State KYZ & Low Current Solid-State Contacts
Voltage 12 - 400 V DC (400 V DC maximum)
12 - 282 V AC (282 V AC maximum)
Current 100 mA DC or AC RMS
Pulse Rate 40 Hz maximum
Draft

General Information
SENTINEL Meter Technical Reference Guide 1-13
Programmable Inputs
Operating Environment
Rated Accuracy (Typical, at ambient temperature)
Time
Burden Data
Potential (120V - 480V) Single Phase Power Supply
Pulse Inputs 12 V DC Internally Wetted
Temperature Range -40°C to +85°C (-40°F to +185°F)
Humidity 0% to 95% non-condensing
Time Base Power line frequency or crystal oscillator (selectable)
1% of class to class +/-0.2% @ unity power factor
+/-0.4% @ 50% power factor
Line Sync Power line frequency
Crystal Sync +/-0.003% @ 25°C; +/- 0.02% over full temperature range
Table 1.3 Single Phase Power Supply Potential (120V - 480V)
Typical for Base Meter Typical for Meter with R300 or Modem
and/or I/O
Voltage Phase Watts VA Watts VA
120 A 1.3034 2.2814 2.3204 3.7513
B or C <0.001 0.001 <0.001 0.001
240 A 1.5989 3.1056 2.6441 4.9303
B or C <0.06 0.06 <0.06 0.06
277 A 1.6867 3.3506 2.8937 5.5201
B or C <0.08 0.08 <0.08 0.08
480 A 2.4413 5.1525 3.7556 7.719
B or C <0.24 0.24 <0.24 0.24
Draft

General Information
1-14 SENTINEL Meter Technical Reference Guide
Potential (57.7V - 277V) Three Phase Power Supply
Isolation
Current
Starting Load, Creep
Standards
Table 1.4 Three Phase Power Supply Potential (57.7V - 277V)
Typical for Meter
Voltage Phase Watts VA
57.7 A 2.3714 3.1127
277 A 2.3048 4.2541
I/O Board Outputs 5kV for one minute
I/O Board Inputs 3kV for one minute; limited by the 12-12Vdc Switcher
Current (Per Element) At Test Amps
Meter VA
CL 20 0.002
CL 200 0.09
CL 320 0.18
Maximum Starting Current 5 mA for CL 20 meter
50 mA for CL 200 meter
80 mA for CL 320 meter
Voltages On, No Current Guaranteed no output pulses
ANSI C12.1 — 1995
ANSI C12.16 (Solid-state electricity meters)
ANSI C12.20
ANSI C37.90.1 — 1989 (Oscillatory and fast-transient waveforms)
ANSI C62.45 — 1987 (Ringing wave form)
Draft

General Information
SENTINEL Meter Technical Reference Guide 1-15
Dimensions
All dimensions are in centimeters and (inches).
Figure 1.12 Socket-Base Meter Dimension Drawing
Figure 1.13 A-Base Meter Dimension Drawing
Meter ABCDE
Socket base 17.65
(6.95) 16.03
(6.31) 13.87
(5.46) 15.24
(6.00) 18.54
(7.30)
A-base 24.03
(9.459) 18.48
(7.276) 14.97
(5.895) 16.35
(6.438) NA
A B
C
DE
A
B
C
D
Line Load
Draft

General Information
1-16 SENTINEL Meter Technical Reference Guide
Shipping Weights
All weights are in kilograms and (pounds).
Table 1.5 Shipping Weights for the SENTINEL Meter
Meter Net Weight Gross Weight
(Meter & Carton) Gross Weight
4 Pack
Socket-base 1.8 kg. (4 lbs.) 3.4 kg. (7.5 lbs.) 9.2 kg. (20.2 lbs.)
A-base 2.6 kg. (5.7 lbs.) 4.2 kg. (9.3 lbs.) 12.4 kg. (27.3 lbs.)
Draft

SENTINEL Meter Technical Reference Guide 2-1
Chapter 2 Installation
This chapter provides information and instructions to correctly store, unpack, and
install the SENTINEL meter.
Storage
Inspect the meter upon receipt before storing. Store the SENTINEL meter in the
original packing material. Store the meter in a clean, dry environment at
temperatures between -40°C and +85°C (-40°F to +185°F). Avoid prolonged storage
(more than one year) at temperatures above +70°C (+158°F).
Unpacking
As with all precision electronic instruments, the SENTINEL meter should be
handled with care; however, special handling is unnecessary. The demand reset
mechanism is self-secured and should be inspected for proper operation.
Preliminary Inspection
Meters Without Batteries
Upon receipt, do the following:
1 Inspect for obvious shipping damage to the cover and the meter assembly.
2 Ensure that the reset mechanism is secure and not damaged.
3 From the meter nameplate, verify that the following information is as specified
on the original order:
Meter Type Kh
Class Test Amps
Service Frequency
Voltage (Range) Serial Number
Form # Bar Code Data
Draft

Installation
2-2 SENTINEL Meter Technical Reference Guide
Meters With Batteries (TOU and Load Profile Meters)
The SENTINEL battery is a 3.6 volt lithium battery (TADIRAN type 5276/C) with
two twisted wires and a 2-pin connector as shown in Figure 2.1.
Figure 2.1 SENTINEL Battery
The battery is packaged with the meter. To preserve the capacity of the battery, the
battery may not be connected to the circuit board. Upon receipt of the meter, take
the following steps:
1 Follow the steps for a meter without batteries.
2 Inspect for obvious shipping damage to the battery.
3 Use a standard voltmeter to measure battery voltage. Place a 100 kilo-ohm, 1/4
watt resistor in series with the battery, as shown in Figure 2.2, by inserting the
resistor leads into the two-pin connector.
Note: Early production batteries used red and
black wires to the connector; current production
batteries use red and white wires.
The SENTINEL battery is very similar to the VECTRON® battery in appearance.
However, the two batteries are significantly different. You should only use SENTINEL
batteries in SENTINEL meters. To be certain you are using a SENTINEL battery, verify
the part number before installing the battery. The approved battery is the TADIRAN
TL-5276/C. For more information, see the battery specifications on page 1-12.
Draft

Installation
SENTINEL Meter Technical Reference Guide 2-3
Figure 2.2 Testing Battery with Voltmeter
Place the voltmeter probes in parallel with the 100 kilo-ohm resistor. The
measured voltage should be between 3.45 and 3.75 volts. If the voltage is below
3.45 volts, replace the battery.
Site Selection
The SENTINEL meter is designed and manufactured for use in either indoor or
outdoor environments with temperature ranges between -40°C and +85°C (-40°F to
+185°F).
Installation
Terminal arrangement diagrams for applicable form numbers are shown in Chapter
5. Refer to these diagrams for proper meter connections.
Socket-Mount Meters
In the socket-mount SENTINEL meter, the current and potential terminals extend
as blades, or bayonets, from the back of the meter. Connection is made by plugging
the meter into a socket where the bayonets engage main terminal jaws that have
Battery
Voltmeter Leads 100 kohm Resistor
Voltmeter
Ensure that the voltmeter probes do not short the battery terminals and that the
voltmeter is set to the proper voltage range. The product you have purchased contains a
battery which is recyclable. At the end of its useful life, under various state and local
laws, it may be illegal to dispose of this battery into the municipal waste stream. Check
with your local area solid waste officials for details about recycling options or proper
disposal.
Draft

Installation
2-4 SENTINEL Meter Technical Reference Guide
been connected to the service lines. Electrical connection is provided by the heavy
spring pressure of the socket jaws on the meter bayonets. In some heavy-duty
sockets, clamping pressure provided by a handle or wrench ensures proper
connection. Figure 2.3 shows a socket-mount meter.
Figure 2.3 Socket Mount Meter
Cover
To install the cover, turn it clockwise until it is properly seated. Be sure the locking
tabs on the cover are engaged with the base, and the optical port or aperture and
demand reset are properly aligned with their corresponding accessories on the
register faceplate. If the cover is not correctly aligned, a demand reset or
communications with the meter via the optical port or aperture will not be
possible.
Battery (TOU and Load Profile Versions)
For initial installation, the battery may be installed with the meter power on or off.
Replacement of a battery may be done with the meter power on or off. Make sure
that the upper housing is secured to the lower housing (base assembly) prior to
applying power to the meter.
1 Remove the connector housing located at the six o’clock position on the front
of the meter faceplate (upper housing).
2 Install the two-pin battery connector into the connector housing as shown in
Figure 2.4, making sure that the battery connector is flush with the connector
housing.
Blades or Bayonets
Do not power up the meter without the upper and lower housing properly secured
in place. Line-level voltages are present inside the housings. Failure to follow this
procedure could result in serious personal injury or death.
Draft

Installation
SENTINEL Meter Technical Reference Guide 2-5
3 Plug the connector housing with the installed battery connector back into the
front of the meter faceplate (upper housing), and then snap the battery into the
side support of the meter as shown in Figure 2.5.
Figure 2.4 Connecting the Battery
Figure 2.5 Battery Installed
Programming
The battery should be connected, if applicable, and the meter must be powered up
prior to programming. The meter can be programmed through the cover using the
optical port. The communication baud rate for the optical port is 9600.
Refer to the PC-PRO+ 98 SENTINEL Device User’s Manual for detailed
instructions for programming the SENTINEL meter.
Battery
Draft

Notes:
2-6 SENTINEL Meter Technical Reference Guide
Installation
Draft

SENTINEL Meter Technical Reference Guide 3-1
Chapter 3 Operating Instructions
This chapter describes the basic operation of the SENTINEL meter. It also explains
how to configure the SENTINEL while providing detailed information on energy
and demand multi14measurement functions, as well as TOU, load profile, KYZ, and
communications board options.
Controls and Indicators
All controls and indicators are shown in Figure 3.1.
Figure 3.1 Controls and Indicators of the SENTINEL Meter
Liquid Crystal
Display (LCD)
Magnetic Switch
Demand
Reset Button
Test Mode
Button
Infrared Test
LED
Optical Port
Battery Connector
Battery Slot
Nameplate
Draft

Operating Instructions
3-2 SENTINEL Meter Technical Reference Guide
Demand Reset Button
The demand reset button is located at the 7 o’clock position on the meter face. The
demand reset mechanism is used to initiate a demand reset. The demand reset
cover mechanism can be physically locked with a meter seal. The reset mechanism
can also be disabled by the meter programming software.
There are two methods of triggering a demand reset. When the demand reset
button is pressed, a demand reset is immediately performed. A demand reset can
also be done using the system programming software communicating directly with
the meter.
The following actions occur with a demand reset:
•888 888888 is displayed on the LCD.
• The demand registers are processed and reset.
• The Demand Reset Count is incremented.
• A self read “snapshot” occurs.
The meter can be programmed with a demand reset lockout time. This is the
minimum time required to pass between demand resets configurable from 0 to 255
minutes. If a demand reset is attempted before this amount of time elapses since
the last demand reset, the meter will not reset demands. This lockout time does
not apply to software initiated demand resets.
Infrared Test LED
One infrared LED is located at the 3 o’clock position of the meter nameplate. The
LED can be configured to pulse based on any of the following energy quantities:
• Wh delivered, received
• Varh delivered, received, Q1, Q2, Q3, Q4
• VAh delivered, received (arithmetic or vectorial)
The Kh value, or energy per pulse, is also programmable for each selected quantity.
A different LED configuration is allowed for each of the following display modes:
Normal, Alternate, Test, and Test Alternate. This test LED configuration redefines
both the energy register programmed and respective pulse weights.
If the demand reset button has been programmed to be disabled, the meter will not
perform a demand reset when the button is pushed.
While in Toolbox Display Mode, the LED pulses the Normal Mode energy selection.
Draft

Operating Instructions
SENTINEL Meter Technical Reference Guide 3-3
Liquid Crystal Display (LCD)
The SENTINEL meter features a versatile 9-character LCD display. The LCD with
all segments lit is shown in Figure 3.2. There are several static indicators available
on the LCD as described in Table 3.1.
Figure 3.2 SENTINEL LCD
Table 3.1 Static Indicators
Indicator Description
Load Emulator (-> for positive, <- for negative)
888 888888 Nine digits (7 segments each) for display of alphanumeric information
VA, VB, VC Indicators for phase voltages being present
Reactive Load Indicator:
No arrow for unity PF
for positive [delivered] (lag)
for negative [received] (lead)
120 240 277 480 Nominal Voltage Indicator (one value appears at a time)
EOI End of Interval (Registers - Dmd)
Scr Loc Scroll Lock (indicates temporary scroll lock of a display item)
SEL nor, SEL Alt, SEL tooL Selection of Normal, Alternate, or Toolbox display sequence
nor diSP Entry into Normal Mode.
TEST Entry into Test Mode.
ALT TEST Entry into Test Alternate Mode.
The indicators shown in Table 3.1 actually display in a digital readout font; some
characters may display as upper case.
Draft

Operating Instructions
3-4 SENTINEL Meter Technical Reference Guide
Magnetic Switch
The magnetic switch allows for manual switching between display modes as well
as scroll lock of display items. To activate the magnetic switch, hold the magnet to
the location shown in Figure 3.3 (magnet icon embedded in cover).
Figure 3.3 Activating the Magnetic Switch
Optical Port
The optical port is mounted on the meter cover. The optical port is a
communication interface from the meter to a PC. Interface to a PC is accomplished
through a DC TAP, AC powered, or port powered communication cable, which
plugs into the optical port on one end and the PC’s serial port on the other end.
Communication through the optical port is at 9600 bps.
Test Mode Button
The Test Mode button is located in the lower center of the meter nameplate under
the meter cover. Pressing the button activates Test Mode. Pressing the button a
second time activates Test Alternate Mode, enabling the user to test a different
energy quantity with the IR LED. Pressing the button a third time will exit Test
Mode and activate the Normal display.
If the TEST button has been programmed to be disabled, the meter will not enter Test
Mode when the button is pressed.
Draft

Operating Instructions
SENTINEL Meter Technical Reference Guide 3-5
Application of Power and Power-up
To energize electronics, apply 120-480V (50/60 Hz) between A-phase and Neutral.
Power Down Procedures
To de-energize all electronics, remove power from the meter.
A power outage is recognized any time the line voltage drops 20 percent below the
lowest nominal point of the voltage range. With a standard singlephase power
supply, a power outage occurs when line voltage drops below 96 volts; with a
polyphase power supply, a power outage occurs when line voltage drops below 45
volts. When a power outage is recognized, the SENTINEL meter saves all billing
values to nonvolatile memory.
Demand Meter
Restoration of AC power energizes the electronics and causes the meter to
perform self diagnostic check procedures. The meter then retrieves all billing data
from non-volatile memory, begins measuring energy, and starts the process of
calculating any demand values.
TOU/Load Profile Meters
During normal operation some data is stored in volatile (RAM) memory. When a
TOU or Load Profile meter recognizes a power outage according to specifications,
it begins battery carry-over operation. All program and billing data will be
transferred to nonvolatile (EEPROM) memory. All circuits except the timekeeping
circuit and battery-backed RAM are de-energized. The timekeeping circuitry
powered by the lithium battery maintains real time during an outage.
Upon the return of AC power, the register undergoes a procedure similar to the
initial power-up. The meter performs self-diagnostic checks, data is retrieved from
non-volatile memory, and normal operation is resumed. The number of minutes of
power outage maintained while the meter was in carry-over operation, is added to
the Time on Battery register. Since the demand interval is synchronized to the top
of the hour, the first demand interval after a power outage may be shorter than the
programmed interval value.
Cold Load Pickup
Normally, when power is restored to the meter after an outage, a new demand
interval is started and demand calculations begin immediately. The meter can be
configured to recognize a demand delay or cold load pickup (CLPU) time. If a
CLPU is configured in the meter, the meter will delay demand calculations for the
configured amount of time—0 to 255 minutes. For example, if a CLPU time of five
minutes is programmed into the meter, a power outage will cause the meter to wait
five minutes after power restoration before resuming demand calculations.
Do not power up the meter if the upper and lower housing are not properly
secured. Line-level voltages are present inside the housings. Failure to follow this
procedure could result in serious personal injury or death.
Draft

Operating Instructions
3-6 SENTINEL Meter Technical Reference Guide
Interval Make-up
Before the end of power-up processing, meter components that store interval data
make up any intervals that may have been missed during the outage, to maintain
the normal progression of interval end times. Intervals inserted, if warranted, for
makeup are inserted with zero data and an outage status, if the length of the outage
was greater than a programmable length. If the length of the outage was not
greater than the programmed length, the interval does not contain an outage
status.
Operating Modes
The SENTINEL meter has two operating modes: Normal Mode and Test Mode.
In the Normal Mode of operation, there are three display mode options: Normal
Display Mode, Alternate Display Mode, and Toolbox Display Mode.
In the Test Mode of operation, there are two display mode options: Test Display
Mode and Test Alternate Display Mode. See "Display Modes" on page 3-7 for more
information on display modes.
Normal Mode
This is the standard mode of operation and the mode in which the meter
automatically starts when energized. Selected quantities are measured and
processed in billing registers. During this mode of operation, billing registers are
saved in non-volatile memory during power outages.
Test Mode
The meter can be placed into Test Mode either by pressing the TEST button or
through software communications. Manual use of the TEST button can be disabled
via PC-PRO+ 98 software.
Defining CLPU as zero will cause demand calculations to restart immediately after any
recognized power outage.
Interval Make-up applies only to Load Profile meters.
When the meter is placed in Test Mode, it ceases all normal billing functions. The TEST
switch can be used to control the operating mode of the SENTINEL meter.
Draft

Operating Instructions
SENTINEL Meter Technical Reference Guide 3-7
While in Test Mode, the “TEST” annunciator is displayed on the LCD. When the
Test Mode is activated, all billing registers and certain non-billing registers are
preserved in non-volatile memory until Test Mode is exited.
To exit Test Mode, press the TEST button. The meter will change display mode to
Test Alternate. Press the TEST button again. The LCD will display “nor diSP”
signifying the exit of Test Mode and entry into Normal Mode operation. The meter
keeps a running total of the number of times Test Mode is entered.
Mode Timeout
If the meter is left in Test Mode, the meter will automatically exit after a user-
configurable Mode Timeout. See the PC-PRO+ 98 online help for more information
on configuring the Mode Timeout. This action prevents someone from accidentally
leaving a meter in Test Mode and thus losing billing data.
Display Modes
The SENTINEL meter has five display modes as shown in Table 3.2: Normal,
Alternate, Test, Test Alternate, and Toolbox. Each display mode has a separate list
of items (quantities) it can display. The aggregate of items associated with a
display mode is called a display list. Test and Test Alternate modes employ the
same display list. All SENTINEL meters can display a maximum of 32 Normal, 32
Alternate, and 16 Test Items. The display items and sequence of display, along with
any desired annunciators or ID code number, are selected during program setup, a
feature of the PC-PRO+ 98 programming software.
The following types of displayable items are available for the user-defined display
lists:
• Energy registers
• Demand registers
• Instantaneous registers
•Self Read
• SnapShot registers
• Informational items (non-billing items)
If the TEST button has been programmed to be disabled, the meter will not enter Test
Mode when the button is pressed.
Table 3.2 Modes Table
Operating Mode Display Mode Metrological LED Quantity
Normal Normal (32 items user-selectable)
Alternate
Toolbox Normal Mode LED Selection
Test Test
Test/Alternate
Draft

Operating Instructions
3-8 SENTINEL Meter Technical Reference Guide
Numerical values may be displayed in various formats depending on configuration.
For example, kilo units, mega units, fixed decimal point, floating decimal point,
and leading zeros can all be configured.
The user may program the behavior that the meter should exhibit for every specific
error condition. The possible actions in order of increasing severity are ignore the
error (do not display the error code), scroll the error code (an error is
automatically displayed after each display item), or lock the error, showing only
the error code (do not display anything else).
Table 3.3 through Table 3.6 show, in alphabetical order, items programmable for
display in the modes indicated. Detailed information about display items is also
provided in the PC-PRO+ 98 SENTINEL Device User’s Manual.
Energy Data
Demand Data
Table 3.3 Energy Data Display Items
Display Item Display Mode
Normal Alternate Test Toolbox
Wh (delivered, received, net) X X X
Varh (delivered [lag], received [lead], net
delivered, net received, Q1-Q4) XXX
VAh (delivered, received) X X X
VAh lag (vectorial) X X X
Qh XXX
Vh (Phase A, Phase B, Phase C, Average) X X
Ah (Phase A, Phase B, Phase C, Neutral) X X
V2h Aggregate XX
A2h Aggregate XX
Table 3.4 Demand Data Display Items
Display Item Display Mode
Normal Alternate Test Toolbox
W Delivered (Max, Present, Previous,
Projected, Cumulative, Continuous
Cumulative) XXX
W Received (Max, Present, Previous,
Projected, Cumulative, Continuous
Cumulative) XXX
W Net (Max) XXX
Var Q1-Q4 (Max, Present, Previous,
Projected, Cumulative, Continuous
Cumulative) XXX
Var Delivered [lag: Q1+Q2] (Max, Present,
Previous, Projected, Cumulative, Continuous
Cumulative) XXX
Draft

Operating Instructions
SENTINEL Meter Technical Reference Guide 3-9
Instantaneous Data
Var Net Delivered [Q1+Q4] (Max, Present,
Previous, Projected, Cumulative, Continuous
Cumulative) XXX
Var Received [lead: Q3+Q4] (Max, Present,
Previous, Projected, Cumulative, Continuous
Cumulative) XXX
Var Net Received [Q2+Q3] (Max, Present,
Previous, Projected, Cumulative, Continuous
Cumulative) XXX
VA Delivered [arithmetic or vectorial] (Max,
Present, Previous, Projected, Cumulative,
Continuous Cumulative) XXX
VA Received [arithmetic or vectorial] (Max,
Present, Previous, Projected, Cumulative,
Continuous Cumulative) XXX
VA Lag (Max, Present, Previous, Projected,
Cumulative, Continuous Cumulative) XXX
Max A (per phase: A, B, C) X X
PF Average X X
Min P.F. X X
Coincident Demands (up to 4) X X
Table 3.4 Demand Data Display Items
Display Item Display Mode
Normal Alternate Test Toolbox
Table 3.5 Instantaneous Data Display Items
Display Item Display Mode
Normal Alternate Test Toolbox
Instantaneous W X X X
Instantaneous Var X X X
Instantaneous VA X X X
Instantaneous Volts (A, B, C) X X X
Instantaneous Amps (A, B, & C) X X X
Instantaneous Amps (N) X X
Instantaneous P.F. X X
Instantaneous Frequency (Hz) X X
Instantaneous Current Phase Angles (A, B, C) X
Instantaneous Voltage Phase Angles (A, B, C) X
Draft

Operating Instructions
3-10 SENTINEL Meter Technical Reference Guide
Information Data
Table 3.6 Information Data Display Items
Display Item Display Mode
Normal Alternate Test Toolbox
Calibration Date & Calibration Time X X
Cold Load Pickup Outage Time X X
Current Transformer Ratio X X
Current Date & Current Time X X
Days Since Demand Reset X X
Demand Reset Count X X
Demand Threshold 1-4 X X
Diagnostic Counters 1-5 X
Display On Time X X
Firmware Revision # X X
Last Outage Date & Last Outage Time X X
Last Program Date & Last Program Time X X
Last Reset Date & Last Reset Time X X
Last Test Date & Last Test Time X X
Load Research ID X X
Last Season Self Read Registers X X
Meter ID & Meter ID 2 X X
Minutes on Battery X X
Normal Kh & Normal Kh #2 (Alternate Kh) X X
Number of Subintervals X X
Number of Test Subintervals X
Optical Port Last Interrogate Date &
Optical Port Last Interrogate Time XX
Outage Count X X
Program Count X X
Program ID X X
Register Fullscale X X
Register Multiplier X X
Segment Test X X X
Self Read 1-4 Registers X X
Service Type X X
Snapshot #1 (@Last Reset) Registers &
Snapshot #2 (@2nd Last Reset) Registers XX
Software Revision Number X X
Subinterval Length X X
Test Kh & Test Kh #2 (Test Alternate Kh) X
Test Subinterval Length X
Time Remaining in Demand Subinterval X X X
Draft

Operating Instructions
SENTINEL Meter Technical Reference Guide 3-11
Changing Display Modes
The magnetic switch allows for manual switching between display modes as well
as scroll lock of display items.
The switch is located near the front of the meter face in the 8 o’clock position.
When a magnet is held to the switch for one second, “Scr Loc” appears on the LCD
indicating that Scroll Lock can be enabled if the magnet is removed at that
moment. When a magnet is held to the switch for four seconds, the display mode
can be changed (SEL nor,SEL ALt, SEL tooL) by removing the magnet when the desired
mode appears on the display.
When the magnetic switch is activated for one second and removed, the “Scr Loc”
message appears on the LCD and the display locks on the current display item.
Whatever value is displayed on the locked screen will continue to be updated every
second. The user may scroll to the next display item by again momentarily
activating the magnetic switch.
Mode Timeout
When the display is put into display modes other than Normal display (Alternate,
Toolbox, Scroll Lock, Test, or Test Alternate display modes), the meter will return
to normal operation after a programmable Mode Timeout expires. The Mode
Timeout can be configured from 1 to 255 minutes using the meter programming
software.
Normal Display Mode
The Normal Display Mode is the default display when the meter is energized and
when the meter is in Normal Operating Mode. When Mode Timeout occurs from
any other display mode, the display returns to Normal Display Mode.
The Normal Display Mode list is user-defined and allows for 32 display items.
Alternate Display Mode
The Alternate Display Mode is functionally identical to the Normal Mode. The
meter itself still operates under normal measurement, but the display sequence can
be programmed to show a different set of displayable items from those in the
Normal Display Mode. Like in the Normal Display Mode, a maximum of 32
displayable items can be viewed in the Alternate Display Mode.
Time Remaining in Test Mode X
TOU Expiration Date X X
TOU Schedule ID X X
Mode Timeout X X X
Transformer Ratio X X
User Data 1-3 X X X
Voltage Transformer Ratio X X
Option Board Fields 1 - 3 X X
Table 3.6 Information Data Display Items
Display Item Display Mode
Normal Alternate Test Toolbox
Draft

Operating Instructions
3-12 SENTINEL Meter Technical Reference Guide
While in Alternate Display Mode, the letters “ALT” appear on the LCD to designate
activation of the Alternate Display Mode. Upon completion of the Mode Timeout
period, the meter automatically returns to the Normal Display Mode.
Toolbox Display Mode
Toolbox Display Mode is identical to Normal Mode except that the list of
displayable items is a fixed list dependent on the service type.
You can enter the Toolbox Mode from either Normal or Alternate Mode. While in
Toolbox Mode, a flashing “TEST” appears on the left side of the display.
Once activated, the Toolbox Mode scrolls through the list of per phase items and
diagnostic counters. See Table 3.7, Toolbox Mode Display List, for an example of a
3-element SENTINEL meter. For a more detailed discussion about the Toolbox
Mode Display List, refer to Chapter 5, "Communications".
The per phase Volt and Amp readings are Root-Mean-Square (RMS) values which
are updated every second. The voltage and current angles are updated every five
seconds. The direction of the load emulator is the same as the direction of energy
flow for the phase being displayed. If any quantity is undefined due to the meter’s
form, the per phase information for that quantity will be displayed as zeros.
If the magnitude of the current for that phase is too low, the current magnitude and
angle for a particular phase (A, B, or C) are displayed as zeros.
Table 3.7 Toolbox Mode Display List
Description Display
Phase A voltage angle PhA 0.0° U
Phase A voltage PhA xxx.x U
Phase A current angle PhA xxx.x° A
Phase A current PhA xxx.x A
Phase B voltage angle PhB xxx.x° U
Phase B voltage PhB xxx.x U
Phase B current angle PhB xxx.x° A
Phase B current PhB xxx.x A
Phase C voltage angle PhC xxx.x° U
Phase C voltage PhC xxx.x U
Phase C current angle PhC xxx.x° A
Phase C current PhC xxx.x A
# of Diagnostic 1 errors d1 xxx
# of Diagnostic 2 errors d2 xxx
# of Diagnostic 3 errors d3 xxx
# of Diagnostic 4 errors d4 xxx
# of Diagnostic 5 errors d5 xxx
All “PhA”, “PhB”, “PhC” quantities are displayed with a fixed decimal and no leading
zeros. The Load Emulator is not displayed while the diagnostic counters are displayed.
The diagnostic counters are displayed with leading zeros (000-255).
Draft

Operating Instructions
SENTINEL Meter Technical Reference Guide 3-13
The SiteScan diagnostic counters represent the number of times each diagnostic
error occurred since the last time the counters were reset. (For detailed
information about the SiteScan Diagnostic Checks, refer to Chapter 5,
"Communications".)
The diagnostic counters range from 0 to 255 and can only be reset to zero through
the PC-PRO+ 98 programming software.
Upon completion of the Mode Timeout period, the meter automatically returns to
the Normal Display Mode.
Test Display Mode
The Test Mode can be accessed from either the Normal, Alternate, or Toolbox
Mode by removing the meter cover and pressing the Test button.
To activate this mode with a programming device, refer to the appropriate
software user’s manual.
The Test Mode annunciator, “TEST” shown in Figure 3.2, is displayed while the
SENTINEL meter is in Test Mode.
Activating Test Mode causes all billing data to be transferred to nonvolatile
memory. Upon entry of Test Mode, if any of the present interval’s calculated
demand values are higher than the stored maximum demand values, the new
values are stored as maximum demands. All Test Mode program parameters are
then retrieved from nonvolatile memory for use in Test Mode. The parameters are
demand test interval length, number of subintervals, and test Kh. Each is
independent from those specified for Normal Mode. Activating the demand reset
while in Test Mode initializes the demand test interval. (This interval is not
synchronized to the top of the hour.)
To exit Test Mode and place the register in Normal Mode, perform one of the
following:
• Press and then release the manual Test Mode button twice.
• Wait for selected Test Mode time-out to occur; if the meter is inadvertently left
in Test Mode, it will return to Normal Mode at the completion of Mode
Timeout.
• Removal of power for a brief period will force Test Mode to end.
Values calculated in Test Mode are not added to previous billing values or stored
for retrieval. After exiting Test Mode, all billing data previously transferred to
nonvolatile memory is retrieved, an end-of-interval (EOI) is initiated, and a new
demand interval begins.
Any time-related activities, such as TOU rate changes or Daylight Savings Time
(DST) changes that occur while the meter is in Test Mode, are performed upon
exiting Test Mode.
Test Alternate Display Mode
Test Alternate Mode is functionally identical to Test Mode. To enter Test Alternate
Mode, press the Test switch twice. The meter will return to Normal Mode at the
completion of Mode Timeout.
Draft

Operating Instructions
3-14 SENTINEL Meter Technical Reference Guide
Diagnostic Displays
The user may program the behavior that the meter should exhibit for every specific
error condition. The possible actions in order of increasing severity are ignore the
error (do not display the error code); scroll its error code (an error code is
automatically displayed after each display item); or lock the display, showing only
the error code (do not display anything else).
Registers
There are five register types in the SENTINEL: energy, demand, instantaneous, self
read (or snapshot), and Information.
Energy Registers
The SENTINEL can measure numerous energy quantities (Table 3.8) from which
the user can configure any eight to be registered.
Table 3.8 SENTINEL Energy Quantities
Measured Quantity Type Phases Directions
Watthours aggregate delivered
received
Varhours aggregate
delivered
received
net delivered
net received
per quadrant
VA-hours (vectorial or
arithmetic [RMS]) aggregate delivered
received
lagging
Volt-hours (Vh)
phase A
phase B
phase C
average
Amp-hours (Ah)
phase A
phase B
phase C
neutral
V2haggregate
A2haggregate
Q-hours aggregate delivered
Draft

Operating Instructions
SENTINEL Meter Technical Reference Guide 3-15
Demand Registers
Demands can be calculated from any of the 8 selected energy quantities. The user
can configure up to 10 demand registers. The SENTINEL can compute three types
of demand: Block Demand, Rolling Demand, or Thermal Demand.
Instantaneous Registers
The SENTINEL is capable of displaying Primary or Secondary Instantaneous
registers, with the following exceptions: Frequency, P.F., and Phase Angles. The
user can configure the CT and VT multipliers (transformer ratios) using PC-PRO+
98 Programming Software.
Table 3.9 SENTINEL Demand Quantities
Measured Quantity Type Demand Registers Phases Directions
Watthours Block, Rolling, Thermal aggregate delivered
received
Varhours Block, Rolling, Thermal aggregate delivered
received
per quadrant
VA-hours (vectorial or
arithmetic [RMS]) Block, Rolling, Thermal aggregate delivered
received
lagging
Volt-hours (Vh) no
phase A
phase B
phase C
average
Amp-hours (Ah) Block
phase A
phase B
phase C
neutral
V2hno aggregate
A2hno aggregate
Q-hours no aggregate delivered
Table 3.10 Instantaneous Registers
Quantity Directions (Types) [Range] Phases
W Signed (+) Delivered or (-) Received Aggregate
Var Signed (+) Delivered or (-) Received Aggregate
VA
(Vectorial or Arithmetic) None Aggregate
V None A, B, C
A None A, B, C, N
PF None Average
Frequency None A
Phase Angles Va = 0° Vb, Vc, Ia, Ib, Ic
Draft

Operating Instructions
3-16 SENTINEL Meter Technical Reference Guide
Self Read and Snapshot Registers
There are up to seven self-read registers available in the SENTINEL meter,
depending on the particular version. All meters have two snapshot registers that
store self read data triggered by a demand reset. Snapshot 1 is taken at the most
recent demand reset. Snapshot 2 is the next most recent set of self read data at
demand reset. Meters with time keeping functionality have an additional four self-
read registers used for scheduled self-reads, and one Last Season self read register
triggered at a season change in TOU meters.
Information Registers
The SENTINEL also stores a significant amount of informational data. These
nonregistered values are listed in Table 3.11.
Table 3.11 Information Registers
Calibration Date Last Program Date Program ID
Calibration Time Last Program Time Register Fullscale
Cold Load Pick-Up Last Reset Date Register Multiplier
CT Ratio Last Reset Time Segment Test
Current Date Last Test Date Service Type
Current Day of Week Last Test Time Software Revision Number
Current Time Load Research ID Subinterval Length
Days Since Demand Reset Meter ID Test Kh
Demand Reset Count Meter ID2 Test Kh #2 (Test Alternate Kh)
Demand Reset Lockout Time Minutes on Battery Test Subinterval Length
Demand Thresholds 1-4 Normal Kh Time Remaining in Demand Subinterval
Diagnostic Counters 1-5 Normal Kh #2 (Alternate Kh) Time Remaining in Test Mode
Display On Time Number of Subintervals Transformer Ratio
Firmware Revision Number Number of Test Subintervals User Data 1
Last Interrogation Date Optical Port User Data 2
Last Interrogation Time Option Board Field 1,2,3 User Data 3
Last Outage Date Outage Count VT Ratio
Last Outage Time Program Count
Draft

Operating Instructions
SENTINEL Meter Technical Reference Guide 3-17
Interrogation and Programming
Interrogation
The meter can be interrogated via the ANSI C12.18 optical port at a rate of 9600
bps using PSEM (ANSI C12.18-1996) protocol.
Programming
The software for programming this meter (PC-PRO+ 98/PC-PRO+ 98 Advanced) is
a 32-bit Windows 98/NT/2000 application. User-definable security codes in both the
programming software and the meter prevent unauthorized access to the meter.
Programming and/or interrogation of the meter can be accomplished through the
optical port using a laptop PC and an optical probe.
Time-of-Use (TOU)
The Time-of-Use (TOU) functionality is designed for use in billing applications
where multiple rates (bins) are required for energy and demand.
The TOU option can be added to measurement levels 1-4 of the SENTINEL meter.
The TOU option is available in two levels:
• Basic TOU: 4 Rates + Total
• Extended TOU: 7 Rates + Total
TOU Schedules
Schedule information is programmed using the PC-PRO+ 98 Programming
software.
When using the TOU functions of the meter, energy and demand registrations are
segmented into time blocks during the day. Each time block is assigned one of four
(or one of seven) rate periods. In addition to these four (or seven) rate periods, a
total rate is always available.
Calendar Schedule
The calendar schedule contains all daily and yearly information needed for the
meter to measure and register data in real time. The schedule contains daily
patterns, seasons, and holidays with programmable day types, and rates and
outputs. For information concerning the entry of these parameters into the PC-
PRO+ 98 software package, consult the PC-PRO+ 98 System Manual.
Rates
Four (or seven) independent rates are available for TOU registration. These are
designated A, B, C, and D (or A, B, C, D, E, F, and G). Only one of these rates can
be active at a time. The Total register, designated Rate T, is always active,
regardless of the active rate period.
The SENTINEL TOU rates are applied to all energy and demand registers that have
been selected for measurement. Therefore, all energy and demand registers are
segmented as per the TOU schedule and available in each rate period, in addition
to the Total rate.
Draft

Operating Instructions
3-18 SENTINEL Meter Technical Reference Guide
Daily Patterns
Up to four daily patterns are available. Each pattern defines the times during the
day that rate period A, B, C, or D (or A, B, C, D, E, F, or G) begins and ends. Up to
24 rate period changes may be specified for each daily pattern.
Day Types
There are four day types: Weekday, Saturday, Sunday, and Holiday. Each day of the
week is assigned to one of the four day types. Each day type is assigned one of the
four daily patterns when each season is defined. Any of the daily patterns can be
used in any combination with the day types.
Seasonal Schedules
A season is a period of weeks during the year when a particular rate is in effect.
The year can be divided into a maximum of eight seasons. The day types with
associated daily patterns can be defined differently for each season. Up to eight
season change dates are specified for each year in the calendar schedule. If
multiple seasons are not used, the TOU schedule contains one year-round season.
Season changes occur at midnight of the season change date (where midnight
corresponds to 00:00 hours) or can be designated through programming to occur at
the first demand reset following the season change date.
TOU Registers
The SENTINEL meter can measure up to eight energies and ten demands. When
the meter is configured for a TOU calendar, all energies and demands that are
selected for measurement also have the configured TOU rates applied to them,
with the exception of previous, projected, and instantaneous registers. The TOU
energy and demand registers are available for display as well. Cumulative and
Continuous Cumulative registers are not TOU functions of the SENTINEL meter.
Current Season Registers
All energy and demand registers selected are considered current season registers.
If a single rate schedule is applicable year-round, then only current season
registers are used.
Last Season Registers
Last season registers are available when two or more seasons are used during the
year. For every current season register (with the exception of Cumulative and
Continuous Cumulative registers), there is a last season register for the same
quantity. Last season registers are designated “LS” in the programming software.
Last season registers can be selected for display in Normal and Alternate Display
Lists.
TOU Operation
This section describes TOU operation specific to the meter display. Several TOU
indicators are available on the liquid crystal display (LCD).
Draft

Operating Instructions
SENTINEL Meter Technical Reference Guide 3-19
Rate Annunciators and Active Rate Indicators
Rate annunciators are available with each demand and energy register. An A, B, C,
or D (Basic TOU) or an A, B, C, D, E, F, or G (Extended TOU) will appear on the far
right side of the LCD (see Figure 3.2 on page 3-3) to indicate the rate period for
each quantity being displayed. The rate annunciator that will be displayed for the
Total Rate is T.
If the rate annunciator is flashing while a demand or energy value is displayed, the
annunciator indicates that it is the current rate in effect. This gives a quick
indication that the register is programmed with the correct TOU schedule and that
it is currently storing the correct time.
Season Change
At the end of a specified season, all last season registers are updated with current
season register data. The meter can be programmed to activate an automatic
demand reset at season change. A season change occurs at midnight at the end of
the programmed season change date or at the first demand reset following the
season change date, depending on how the meter has been programmed. Some
utilities program the season change to occur at the first demand reset following the
season change date to make season changes concurrent with the meter reading
cycles.
The following events take place when an automatic demand reset occurs at a
season change:
1 The current season energy registers are copied directly to the last season
energy registers.
2 The current season maximum demand registers are copied directly to the last
season maximum demand registers, and T rate is added to the cumulative
demand register.
3 After the demand reset, the maximum demand registers are reset to zero, and
the T rate cumulative demand register is copied to the last season cumulative
demand register.
If there is no demand reset at season change, all current season registers are
directly copied to last season registers at season change, but no current season
registers are zeroed.
Battery Carryover
When the meter recognizes a power outage, it begins battery carryover operations.
All billing data is transferred to nonvolatile memory at this time, and all circuits,
except the timekeeping circuit, are de-energized. Load Profile data is transferred to
non-volatile memory only if there is a full block of data (128 intervals). The
timekeeping circuitry, powered by the lithium battery, keeps time while the meter
is in battery carryover mode.
Upon restoration of AC power, all self-diagnostics are completed, and all data is
retrieved from nonvolatile memory. The real time is retrieved from the real time
clock. The elapsed time of the outage is also added to the stored value for the time
spend on battery.
Draft

Operating Instructions
3-20 SENTINEL Meter Technical Reference Guide
Load Profile
Load Profile (mass memory) data is stored in blocks (records) of 128 intervals. The
profile interval length is the same for all channels and is independent of the
interval length for demand quantities. Each interval of load profile data is
identified by date and time. Each interval contains status bits indicating the
occurrence of outages, Test Mode, and other significant events or errors. Refer to
the PC-PRO+ 98 online help for a list of Load Profile Status Codes. Register
readings are also stored for each channel for data validation.
The Load Profile functionality is designed for use in billing and load research
applications where multi-channel high resolution data is needed. The load profile
option can be added to measurement levels 1-4 of the SENTINEL meter. Load
profile does not require Time-of-Use to operate.
Load Profile Specifications
Capacity
The load profile option is available in two sizes: 48 kBytes or 96 kBytes of memory.
The amount of memory actually used for load profile recording is programmable in
1 kByte increments (1-48 or 1-96). In both load profile options, there are up to 8
channels available for interval load profile data.
Bit Resolution
The load profile operates with 16-bit data resolution. Equivalent pulse count
resolution is as follows:
Interval Lengths
The load profile records data on a block interval basis. The interval length is
programmable for 1, 2, 3, 4, 5, 6, 10, 12, 15, 20, 30, or 60 minutes. The interval
length is the same for all channels and is independent of the interval length for
demand quantities.
Power Outage
The SENTINEL meter flags an interval when a power outage exceeds a specified
number of seconds. The range for power outage length is programmable from 0 to
255 seconds and must not exceed the programmed interval length.
Bits Pulse Counts
16 65,535
151
1When a Net quantity (i.e., Net Wh) is chosen as a load profile channel, all load profile
channels have 15-bit data resolution.
32,767
Draft

Operating Instructions
SENTINEL Meter Technical Reference Guide 3-21
Channel Configuration
The SENTINEL meter can be programmed to have one to eight channels of interval
load profile data. Each channel corresponds to an energy register selected during
the programming process. In order to load profile an energy, the energy must first
be selected as a quantity to be measured.
Selection of channel configuration and pulse constants is accomplished through
the programming software. Each data channel is programmed to record load
profile data from user-selected register. The energy registers allowed for load
profile are listed in Table 3.3 on page 3-8.
Pulse Constants
For each load profile channel, the pulse constant is programmable from 0.025 to 10
unithours per pulse in 0.025 increments. As with the KYZ pulse output constants,
the load profile pulse constants apply to secondary readings only.
Example: Calculation of pulse weight from kWh
A SENTINEL meter, 3-element, 120 Volts, CL20 is programmed to record kWh in
load profile with 15 minute intervals.
First, calculate the maximum watthour accumulation during 15 minute intervals:
The maximum number of pulses is 65,535; therefore, the smallest pulse weight
(PW) that can be used is:
Since the pulse weight value must be a multiple of 0.025 in the SENTINEL,
therefore 0.05 Wh could be programmed as the pulse weight (Ke) for the kWh
channel in load profile in this example.
Data Storage
The SENTINEL meter uses non-volatile flash memory to record load profile data.
Data is stored in load profile memory at the end of each interval. Each channel has
16 bits written to load profile memory. For example, consider 8 channels of load
profile. At the end of an interval, a 16-bit number is written into load profile
memory for channel 1; a 16-bit number for channel 2 follows immediately; and so
on, up to the last 16-bit number for channel 8, which follows immediately.
The process continues for each interval until 128 intervals (one block or record)
have been recorded. In addition to the profile data, each interval contains eight
types of status bits written into each data interval.
1Partial Interval—The status bit is set for a partial interval due to a time
adjust, power outage, or beginning interval.
Whmax 120V()20A()×3 phases()×0.25 hours()×=
Whmax 1 800 watthours,=
PWmin 1800 Wh
65 535,
---------------------- 0.0275==
Draft

Operating Instructions
3-22 SENTINEL Meter Technical Reference Guide
2Long Interval—The status bit is set for a long interval due to a time adjust
backwards.
3Skipped Interval—The status bit is set for a skipped interval due to either a
power outage, Test Mode, or time adjusted forward during the interval.
4Test Mode—The status bit is set for Test Mode due to the meter being in test
mode during the interval.
5DST—The status bit is set for DST due to DST being in effect during the
interval.
6Power Outage—The status bit is set for each interval during which a power
outage occurs (greater than the minimum time programmed in software).
7Time adjust forward—The status bit is set for time adjust forward during the
interval.
8Time adjust backward—The status bit is set for time adjust backward during
the interval.
In addition to the interval profile data and the interval status data, each block
contains a time tag specifying the month, day, hour, and second of the end of the
data block.
Recording Duration
The following equation can be used to determine the recording duration of the load
profile:
Recording Duration (days) = (M x I x 1024) / (1,440 x [(2 x C + 2) + ((6 x C + 4) / 128)])
M = Memory size in kilobytes
C = Number of channels
I = Interval Length in minutes
Table 3.12 shows the recording duration for 48 kilobytes (KB) load profile memory
size; Table 3.13 shows the recording duration for 96 KB load profile memory size.
Refer to the PC-PRO+ 98 Online Help for a list of Load Profile Status Codes.
Draft

Operating Instructions
SENTINEL Meter Technical Reference Guide 3-23
Event Log
The SENTINEL meter has an Event Log that allows for the recording of historical
events that have taken place in the meter. The events that can be logged must be
configured via the PC-PRO+98 programming software.
The SENTINEL Event Log is circular in nature, allowing for the capture of the most
recent events in the meter at all times. The SENTINEL is capable of retaining a
minimum of 188 events and a maximum of 412 events prior to wrapping, depending
upon the size of the events that are captured in the Event Log.
Table 3.12 Recording Duration (in days) for 48 KB of Load Profile Memory
Recording
Duration (48 KB) INTERVAL LENGTH (Minutes)
Number of
Channels 12345610 12 15 20 30 60
1 8 17 25 33 42 50 84 100 126 167 251 502
2 6 11 17 22 28 33 56 67 84 111 167 334
3 4 8 1317212542506384125251
4 3 7 1013172033405067100200
5 3 6 8 11 14 17 28 33 42 56 83 167
6 2 5 7 10 12 14 24 29 36 48 72 143
7 246810132125314263125
8 24679111922283756111
Table 3.13 Recording Duration (in days) for 96 KB of Load Profile Memory
Recording
Duration
(96 KB) INTERVAL LENGTH (Minutes)
Number of
Channels 12345610 12 15 20 30 60
1 17 33 50 67 84 100 167 201 251 335 502 1004
2 11 22 33 45 56 67 111 134 167 223 334 669
3 8 17 25 33 42 50 84 100 125 167 251 501
4 7 13 20 27 33 40 67 80 100 134 200 401
5 6 11 17 22 28 33 56 67 83 111 167 334
6 5 10 14 19 24 29 48 57 72 95 143 286
7 4 8 1317212542506383125250
8 4 7 1115192237455674111223
In order to have date and time associated with an event, Time-of-Use or Load Profile is
required. A Demand-only SENTINEL meter allows for event log recording, however the
date and time will not be retained in the event of a power outage.
Draft

Operating Instructions
3-24 SENTINEL Meter Technical Reference Guide
Each event log record includes an event description, a time and date stamp, and
additional information on certain events.
The Event Log is written to non-volatile memory periodically. In the event of a
power outage, the four most recent events are maintained along with the events
already stored in memory.
The contents of the event log can be viewed using the meter programming
software. Refer to the PC-PRO+98 SENTINEL Device User’s Manual for
information on viewing the SENTINEL Event Log.
The following events may be configured for recording in the SENTINEL Event Log:
•Clear Billing Data—billing data has been cleared upon initialization of the
meter, or as a secondary activity by authorized personnel
•Configuration Error—meter configuration was not successful
•Demand Reset—a demand reset occurred
•Demand Threshold Exceeded—a demand exceeded a configured demand
threshold
•Demand Threshold Restored—a demand restored below a demand
threshold after exceeding it
•Diagnostic 1 On—diagnostic 1 condition occurred
•Diagnostic 1 Off—diagnostic 1 condition went away
•Diagnostic 2 On—diagnostic 2 condition occurred
•Diagnostic 2 Off—diagnostic 2 condition went away
•Diagnostic 3 On—diagnostic 3 condition occurred
•Diagnostic 3 Off—diagnostic 3 condition went away
•Diagnostic 4 On—diagnostic 4 condition occurred
•Diagnostic 4 Off—diagnostic 4 condition went away
•Diagnostic 5 On—diagnostic 5 condition occurred
•Diagnostic 5 Off—diagnostic 5 condition went away
•DST Time Change—DST adjustment forward or backward has occurred
•Event Log Cleared—Event Log was cleared by programming software
•Full Scale Overflow—see page 7-12: Non-fatal Error 6 for description
•Input High—(I/O) a KY input switched from low to high
•Input Low—(I/O) a KY input switched from high to low
•Option Board Event—R300 or modem board is active
•Load Profile Error—see page 7-11: Non-fatal Error 5 for description
•Logon Successful—a user or option board logged on successfully to the
meter
•Loss of Phase—see page 7-11: Non-fatal Error 2 for description
•Loss of Phase Restored—phase voltage was restored
•Low Battery—see page 7-11: Non-fatal Error 1 for description
•Meter Reprogrammed—meter was initialized or reconfigured
•Power Outage—power was lost
•Power Restored—power was restored
•Register Self Read—self read occurred
•Reverse Power Flow—see page 7-11: Non-fatal Error 4 for description
Draft

Operating Instructions
SENTINEL Meter Technical Reference Guide 3-25
•Reverse Power Flow Restored—delivered power flow resumed after
reverse flow occurred
•Season Change—TOU season change occurred
•Security Fail—logon with security code failed
•Security Pass—logon with security code succeeded
•Test Mode Entered—Test Mode or Alternate Test Mode was entered
•Test Mode Exited—Test Mode or Alternate Test Mode was exited
•Time Changed—a time adjustment forward or backward occurred
•TOU Schedule Error—see page 7-11: Non-fatal Error 3 for description
Security Codes
The meter security codes provide protection for meter register and load profile
data. Four levels of security are inherent in the SENTINEL meter. Table 3.14
describes the level of access to the meter provided by each device security code.
Once security codes are programmed and stored in the meter, users are required to
logon to the meter with an appropriate password. The user may choose not to use
security codes in the meter’s program.
Table 3.14 SENTINEL Security Code Levels
Level Access Level Description
Primary/Firmware
Download
Read/Write access
and firmware
download
Access to the meter is unrestricted. All read/
write functions are available including all
programming options, the ability to download
new firmware to the meter, and upgrade or
downgrade MeterKey features. New security
codes can be programmed into the meter using
the level of access provided by this security
code.
Limited
Reconfigure
Read/Limited Write
access
Provides read and limited write access including
the ability to reset demand, change the time in
the device, and reconfigure the device. You
cannot clear billing data, change display modes,
or change security codes.
Secondary Read-only access plus
Demand Reset and
Reset Time
Read-only access is provided as well as the
ability to reset demand and change the time.
Tertiary Read-only access Access to the meter is limited to reading
information from the meter. No operation that
writes information to the meter is available. This
code can be used by other applications that
contact the meter.
Previous Security
Code
Read-only access This code is not programmed into the meter; it
allows a user to log on to the device for read-
only access.
Draft

Operating Instructions
3-26 SENTINEL Meter Technical Reference Guide
Implementing Security Codes
When a customer file is created, security codes are entered by the software
(PC-PRO+ 98) operator. Each security code may be from 1 to 20 characters long.
For example, the primary code is selected to be ABC and the secondary code is to
be 123. When the software first attempts to communicate with a meter that has just
been delivered from the factory, the meter has only null security codes. The
software downloads and unlocks the meter with these null security codes. When
the meter is initialized, the software downloads security codes ABC and 123 to the
meter.
When unlocking a meter with security codes, the software downloads the primary
code that is in the PC-PRO+ 98 Device Security Codes dialog— in this case ABC. If
this code matches the meter primary code, the operator can read and/or program
the meter. If it does not match the primary, but matches the secondary, 123, the
operator can only read data from the meter.
For example:
Three PCs are set up to interrogate SENTINEL meters. One PC is designated as the
Master PC. The Master PC programs SENTINEL meters for installation and
interrogates meters in the field. In this example, the Master PC programs a meter
with a primary security code of SEN1 and a secondary security code of 222. The
Master PC can then read data from and reprogram the meter. The remaining two
PCs are configured so that the same customers are in each database, but each
PC-PRO+ 98 software is configured with a security code that matches the meter’s
secondary security code only. In this case, the two additional PCs have been given
security code 222. When the two PCs interrogate the meter, the security code they
download provides them with secondary security code privileges only.
To set up a meter so that the Master PC can perform all meter functions, but any
other PC has limited access, program the meter through the Master PC with a
primary security code, but leave the secondary security code blank. Any PC other
than the Master PC will connect to the meter using a blank security code and
thereby gain secondary access only.
Clearing Security Codes—Customer Default Mode
To clear the existing security codes in the meter, return the meter to the Customer
Default Mode. See "Firmware Upgrades" on page 3-27.
If security codes are cleared from the meter in this manner, the PC will have no
record of a security code change. The PC will go through the following attempts to
gain access to the meter:
•If the Options | Default Values | Device Security Codes | Override
Security Code menu option IS NOT checked, PC-PRO+ 98 will:
a Use the security code in the device Primary field.
b Use the security code in the device Previous Security Code field.
c Use all nulls.
•If the Options | Default Values | Device Security Codes | Override
Security Code menu option IS checked, PC-PRO+ 98 will:
a Use the security code entered in the Security Code field on the logon
screen.
b Use the security code in the device Previous Security Code field.
c Use all nulls.
Draft

Operating Instructions
SENTINEL Meter Technical Reference Guide 3-27
Firmware Upgrades
PC-PRO+ 98 5.1 and higher supports upgrading firmware for SENTINEL meters.
When the firmware is upgraded, all billing data in the meter is erased. After a
meter’s firmware is upgraded, you must reinitialize the meter.
In order to upgrade firmware on a SENTINEL meter, you must first install the
SENTINEL firmware on your computer. PC-PRO+ 98 can then be used to
communicate with a meter and download the firmware to the meter. Refer to the
PC-PRO+ 98 SENTINEL Device User’s Manual for specific instructions.
After you have installed the SENTINEL firmware on your computer, if you attempt
to initialize a SENTINEL meter that has a different version of firmware, a message
is displayed stating that the firmware in the meter is different and asks if you want
to change the meter firmware.
Installing SENTINEL Firmware on the PC
You must install the SENTINEL firmware on your computer to make it available to
PC-PRO+ 98. You can obtain firmware upgrades through your SchlumbergerSema
Sales Representative. You can install only one version of SENTINEL firmware on a
computer.
For more information, refer to your PC-PRO+ 98 online help files and other
documentation.
This feature is not available for meters that have been initialized (sealed) for Canadian
installations. If a Canadian meter has not been sealed, the firmware can be upgraded.
Draft

Notes:
3-28 SENTINEL Meter Technical Reference Guide
Operating Instructions
Draft

SENTINEL Meter Technical Reference Guide 4-1
Chapter 4 Theory of Operation
This chapter explains the operating theory of the SENTINEL multimeasurement
electronic meter. The first two subsections describe the main circuit boards of the
meter and the associated functions. Subsequent sections describe the
measurement and calibration techniques and the packaging architecture.
Meter Platform
The meter platform consists of sensors, metrology, and registers as depicted in the
SENTINEL block diagram shown in Figure 4.1.
Figure 4.1 SENTINEL Meter Block Diagram
The sensors are current transformers and resistive voltage dividers as used in the
SchlumbergerSema VECTRON® meter. As a result of using non-isolated voltage
sensors, the internal ground plane of the meter is connected to the meter’s neutral,
which in some services is at line potential.
The metrology is Cosmos-Poly-Complex (CPC), consisting of a six-channel delta-
sigma converter and a digital signal processor.
There are three serial data ports for connection to the optical port, the metrology,
and for future connection to a communication or I/O module (optionally installed).
Draft

Theory of Operation
4-2 SENTINEL Meter Technical Reference Guide
Meter Architecture
The electronic portion of the SENTINEL meter consists of a main circuit board
connected with a ribbon cable to a power supply circuit board. These circuit
boards are housed in a single module called the upper housing.
SENTINEL meters configured with any of the numerous output options contain an
additional circuit board which is installed between the upper housing assembly
and the lower housing. Connection between the option board and the main board
is achieved through a single ribbon connector. The resulting package is a compact
and aesthetically appealing configuration for all applications.
Main Board
The main board contains all of the low voltage circuitry for the meter. It is a
surface mount four-layer design utilizing all solid-state general purpose integrated
circuits. This design provides excellent transient noise immunity and enhanced
reliability. The circuitry on the main board can be described in five sections:
register, metrology, display, communication ports, and switches as shown in Figure
4.2.
Figure 4.2 Main Circuit Board
Register
The register performs the primary functions of the meter including energy,
demand, time-of-use, and load profile. It is comprised of a microprocessor
connected to a non-volatile memory. The microprocessor includes on-chip flash
memory where the firmware resides. This memory is non-volatile, but is re-
writable to allow firmware upgrades in the shop or field. The microprocessor
performs all the control, calculation, communication and data storage functions
associated with the register function.
Display Circuitry
Metrology Circuitry
Register Circuitry
Optical Port
Switches
I/O, Modem, (Auxiliary) Expansion
Draft

Theory of Operation
SENTINEL Meter Technical Reference Guide 4-3
The microprocessor is connected to an off-chip non-volatile memory. This device
stores all the measurement data including load profile and event/history logs.
In TOU/Load Profile versions of the meter, the power to the register
microprocessor is battery backed. This allows the microprocessor to directly
perform the real-time clock function (keeping accurate time and date through
outages). The battery does not back the power to any other component on the
board. For demand-only functionality, the battery is not needed.
Metrology
The metrology performs the direct sampling of the voltage and current waveforms
and the raw processing of these samples to compute all the energy quantities. It is
comprised of a dedicated microprocessor and six analog-to-digital (A/D)
converters. Low level signals proportional to the service voltages and currents are
connected to the analog inputs of the A/D converters. These converters, which are
contained in one package, simultaneously sample the signals and send the digital
result to the microprocessor 1,953 times per second. The microprocessor takes
these samples, applies precision calibration corrections and computes all the
fundamental quantities required for the specific meter configuration.
Every second, the register processor requests data from the metrology processor.
The metrology processor does not store any data at power-down.
Display
The display circuitry is contained on the main board shown in Figure 4.2 and is
mounted in the upper housing so that the LCD is exposed through a window in the
housing. The LCD is driven by an application-specific driver that keeps the
information on the display clearly visible across the widest possible temperature
range.
When power is first switched on, a hardware controlled reset signal is activated
and the LCD is initialized with a “TEST” indicator in the lower left corner. This
signifies that the meter is powering up and running diagnostics. The meter will
then test the voltage on the line and verify that there is enough voltage present at
the inputs to the meter so that normal operation can begin.
The display can be programmed for a segment test where all of the digits and
annunciators are turned on. This allows ongoing verification of the integrity of the
LCD and its driver. Unless programmed otherwise, new meters will only display
this segment test. Temperature compensation circuitry is provided to maintain
proper display contrast through wide ambient temperature changes. If extremely
low temperature is expected, the programmable display on-time may need to be
increased so that the LCD will have time to respond to different displays.
Communication Ports
The main board supports communication to the register processor through two
ports: optical and auxiliary.
The optical port is comprised of an optical transmitter / receiver pair that are
mounted on the main board so that they are communicable through the ANSI
optical port on the front of the meter. Through this port, the meter can be
configured, firmware can be upgraded, and all the meter's data can be read.
Draft

Theory of Operation
4-4 SENTINEL Meter Technical Reference Guide
The auxiliary port is a UART (Universal Asynchronous Receiver and Transmitter)
made available on three pins (GND, TX, RX) on the option board connector. This
port is capable of 9600 Baud communication of all the meter data. This port will be
utilized by a third party communication module when installed “under the cover”.
Switches and LED
There are three special purpose switches in the SENTINEL: Demand Reset,
Magnetic, and Test. The microprocessor monitors each switch position
continuously. If a change of state is detected, the appropriate control function is
executed.
The function of each switch is described in the following sections.
Demand Reset Switch
When this switch is activated, the demand values are updated to include the
current demand interval, a 'snap-shot' of the registers is stored, the peak demand
values are added to the cumulative values, and the demand registers are cleared.
The demand reset counter is incremented by one. A new demand interval is
started. If the meter is battery backed, then the new interval will remain
synchronized to the clock. If there is no battery, then the new interval will be
synchronized to the demand reset.
Magnetic Switch
The function of the magnetic switch is twofold; it controls the display mode of the
meter and scroll locks the display.
The scroll lock may be activated with the trigger of the magnetic switch. “ScrLoc”
will be displayed on the LCD. The scroll lock “freezes” the display on its current
quantity. This quantity is then updated once per second.
If the magnet is placed near the magnet icon on the front of the meter and quickly
removed, the meter will display “ScrLoc”. The display can then be advanced to the
next list item by passing the magnet by the icon on the meter. This applies to all
display modes.
The magnetic switch also allows toggling between Normal, Alternate, and Toolbox
display lists. To accomplish this, the magnet is held in place by the icon on the
front cover for four seconds. The display will then scroll between “SEL nor”, “SEL
ALt” and “SEL tooL”. If the magnet is removed while “SEL nor” is displayed on the
LCD, then the Normal display list will begin. In the same way, if the magnet is
removed while “SEL ALt” is displayed, then the Alternate display list will begin.
And likewise, “SEL tooL” for the Toolbox display list. To return to Normal display
Mode, activate the magnetic switch again, wait for “SEL nor” to be displayed on the
LCD, and then remove the magnet.
The Normal and Alternate display lists are fully configurable. The Toolbox display
list is fixed and provides useful service-specific information including per phase
RMS voltage and RMS current values and their angles relative to phase A voltage.
This information can be used to verify that the service is properly wired.
Test Mode Switch
In order to activate the Test switch, the cover must be removed. When the Test
switch is pressed, the meter enters Test Mode and “tESt” appears on the LCD.
When it is pressed a second time, the meter enters Test Alt Mode and “Alt tESt”
Draft

Theory of Operation
SENTINEL Meter Technical Reference Guide 4-5
appears on the LCD. When it is pressed a third time, the meter returns to Normal
mode. Both Test Mode and Test Alt Mode have the same programmable display list.
They only differ on the quantity that is pulsed by the LED.
While in Test Mode and Test Alt Mode, the magnetic switch may be used to scroll
lock, but it will not change the display mode.
Test LED
The SENTINEL meter has an LED dedicated to generating pulses in proportion to
selected energy quantities. The meter allows configuration of different quantities
on the LED for each display mode: Normal, Alternate, Test and Test Alternate. This
allows successive testing of multiple energy quantities without reconfiguring the
meter. In Toolbox Mode, the LED pulses represent the same quantity as in Normal
Mode.
Data Storage
Data storage is accomplished using non-volatile memory. The data storage
function saves billing values during power outages, maintains the programming
and calibration values, and stores the load profile data The advantage of using
non-volatile memory technology is that the device does not have to be battery
backed. This allows the SENTINEL meter to run longer on a battery than many
other products.
Power Supply Board
The power supply board provides the +3 VDC for all analog and digital circuits
within the SENTINEL meter. Additionally, it contains a capacitor that provides the
energy necessary to store billing information in non-volatile memory upon an
outage. Although they are not related to the power supply, resistor dividers for
sensing the service voltages are located on the power supply board to keep all of
the high voltage signals away from the register board circuitry.
A four-layer board has been designed for the power supply circuit. This board,
working together with the electronic components, provides excellent power line
surge, transient, and noise immunity.
The SENTINEL is available with a singlephase power supply that powers the meter
from the A-phase service voltage, or a polyphase power supply that powers the
meter from any phase service voltage.
The circuitry on the power supply board can be described in three sections:
switching power supply, surge protection, and EMI filtering as shown in Figure 4.3
on page 4-6.
Draft

Theory of Operation
4-6 SENTINEL Meter Technical Reference Guide
Figure 4.3 Power Supply Board
Switching Power Supply
The switching power supply is a classic isolated flyback topology supply. This
topology provides high power conversion efficiency and is optimal for wide-
ranging input voltages. The immediate output of the switching supply is 12[Vdc].
The 12[Vdc] is linearly regulated to 3[Vdc] for the meter electronics.
A large capacitor on the 12[Vdc] output stores the energy needed to write billing
data to non-volatile memory upon an outage.
Surge Protection
Surge protection for the electronics in the SENTINEL meter is provided by Metal
Oxide Varistors (MOVs). MOVs are clamping devices that allow voltage up to a
limit, and then increasingly conduct current to prevent the voltage from exceeding
the limit. The MOVs on the power supply board are connected directly across the
voltage inputs to the meter. Although this approach requires very large MOVs, it
prevents high voltages from appearing on or near the electronic boards giving the
SENTINEL superior performance when exposed to extremely high-voltage surges.
EMI Filtering
The EMI filtering prevents high frequency noise from the meter’s power and digital
circuits from radiating out onto the power lines. Resistors, inductors, and
capacitors work together to provide the needed filtering.
Current Transformer Connections
Noise
Suppression
Polyphase Supply Option
Polyphase Supply Option
Surge Suppression
+3.8Vdc Supply
Surge
Suppression
+12Vdc Supply
The SENTINEL meter is not line isolated. The circuit board ground is electrically linked
to the external meter neutral connection. The internal meter ground could be as much
as 480V above earth ground in certain metering installations.
Draft

Theory of Operation
SENTINEL Meter Technical Reference Guide 4-7
Measurement Techniques
The SENTINEL uses voltage dividers to sense voltage and current transformers to
sense current. Use of this type of voltage circuit requires that the ground for
electronics be connected to line neutral. These sensors produce low-level signals
that are exactly proportional to the service voltage and current. These low level
signals are sampled simultaneously by 6 analog-to-digital converters packaged in a
single device. The voltage and current waveforms from each meter phase are
sampled 1953 times per second.
Special techniques employed in the digital sampling process ensure that the
sample measurements track the waveform shape exactly, even when the normal
50/60 Hz sine wave becomes distorted. These techniques make the SENTINEL
meter much more accurate than standard induction meters under high harmonic
conditions because high frequency waveform components do not go undetected.
A dedicated microprocessor analyzes the rapid succession of voltage and current
samples and computes instantaneous values and energy quantities. Because
processing is done at the sample rate, the meter can determine both active and
reactive power.
Another processor accumulates the desired active energy, reactive energy,
demand, Time-of-Use (TOU), and load profile quantities. In addition, this processor
maintains an LCD and real-time clock.
A current mode flyback switching power supply supports the SENTINEL meter’s
circuitry. The power supply provides +3 VDC for analog and digital circuit
operation. SENTINEL meter functions are implemented in a combination of
hardware and firmware. The operation of some of these functions depends on
parameters that are programmed within the meter using PC-PRO+ 98.
Calibration
Factory calibration corrects for normal part-to-part variations for each component
that impacts metrological accuracy. Although these components vary in initial
value, they have been chosen by design to be stable over time and temperature.
Field verification of the metrological accuracy can be done many ways, but field
calibration is not required.
Factory calibration of the SENTINEL meter is accomplished by corrective digital
signal processing. During the manufacturing process, precision instrumentation is
used to compute correction coefficients for each phase under a variety of load and
power factor conditions. At the end of the calibration, the correction coefficients
are written into a protected non-volatile memory that can never be erased. The
meter is then immediately verified for accuracy with the calibration coefficients
applied.
Sampling
The six analog-to-digital converters sample each phase voltage and current signal
every 512 µs (independent of the line frequency) and send the digital values
immediately to the microprocessor. This amounts to approximately 32 samples
per cycle at 60[Hz]. Each time a new set of digital samples are received by the
microprocessor, it calculates all of the selected metrological quantities.
Draft

Theory of Operation
4-8 SENTINEL Meter Technical Reference Guide
Figure 4.4 Input & Sampled Waveforms
At this sampling rate, harmonics to the 15th can be directly calculated. The high
rate and simultaneous nature of the sampling enables the SENTINEL meter to
measure energy quantities accurately under high harmonic distortion conditions.
The sampling continues uninterrupted as long as the meter is powered up. All
other processing is done in the background between samples. From the
continuous train of digital samples on each of the six channels, current, voltage,
active energy, reactive energy, and apparent energy quantities are computed.
Voltage and Current Measurement
Figure 4.5 Accumulator
Input Waveform
Sampled Waveform
W = VINST x IINST
VAR = V8 x IINST (V8 is 90° from V)
VA = VRMS x IRMS
Where N is the number
of samples per second
VRMS = 1
N
----VN
2
∆N→
∑
IRMS = 1
N
----IN
2
∆N→
∑
Draft

Theory of Operation
SENTINEL Meter Technical Reference Guide 4-9
Watthour (Wh) Measurement
Watthours are measured by multiplying the instantaneous value of the voltage on
each phase times the instantaneous value of the current on the same phase (Figure
4.5).
The resulting values are added to the Wh accumulator. After the completion of two
cycles, the registers are compared to a threshold. This threshold represents 0.025
watthours. The value in the accumulator is then divided by this threshold, and the
registers are updated accordingly. This means that under bidirectional
measurement, if the consumption changes from delivered to received within one
second, the meter will respond correctly to the change and accumulate in both the
delivered and received registers. The SENTINEL meter can be programmed to
register watthours either in the delivered quadrants only, or under bidirectional
measurement, in the delivered and received quadrants. When only delivered
watthours are measured, any negative watthour value is ignored. This has the same
effect as a detent mechanism on an induction watthour meter.
When delivered and received watthours are measured, there will be one register
for each quantity available—Wh delivered and Wh received, as well as one
combined register—Wh net.
VARhour (Varh) Measurement
The Varhour Measurement is much like that of the Watthour measurement. The
voltage sample buffer is created when the meter powers up. This buffer is up to 12
samples deep. The SENTINEL multiplies the current sample by a previous voltage
sample. Since the sampling is not synchronized to the line frequency, as the
frequency changes, the number of samples that the SENTINEL must shift is
different. The meter also needs to correct for the phase difference between 90
degrees and the actual amount of phase error that is generated by the buffered
samples. The SENTINEL metrology places the reactive energy into one of four
quadrant registers based on the result of the accumulator after two cycles have
been completed. These accumulators can also be configured as required to provide
the various varh options such as varh delivered (Q1+Q2), varh received (Q3+Q4),
varh net delivered (Q1-Q4), and varh net received (Q2-Q3).
Volt-amperehour (VAh) Measurement
The SENTINEL meter measures either Vectorial or RMS volt-amperes using
arithmetic phase summation. The arithmetic method of measurement ensures that
the resulting VAh value contains as much of the harmonic information as possible.
Volt-ampere values are calculated by multiplying the RMS voltage value times the
coincident RMS current value (see Figure 4.5).
The voltage and current values from each phase are squared and then stored in
their respective accumulators. At the end of one second, each accumulator
contains the sums of the square of the voltages or currents for each phase. The
contents of these accumulators are passed to the consumption routine where they
are averaged (divided by the sample count) and the square root is taken, yielding
the RMS voltage and RMS current for each phase.
Every second the RMS voltage and the RMS current for each phase are multiplied
together to establish a VA-second value for each phase. These values are scaled
and corrected.
The total Vahour value is calculated by adding the VA-second quantities for each
phase and dividing the total by 3600. This value is added to the appropriate
register. If the harmonics on the Voltage waveform differ from the harmonics on
Draft

Theory of Operation
4-10 SENTINEL Meter Technical Reference Guide
the Current waveform, then the harmonic energies will fall out of the Watthour and
Varhour calculation, and thus the VA Vectorial measurement, but they will not fall
out of the VA Arithmetic measurement.
The VA Vectorial and VA Arithmetic measurements will also differ when there is
imbalanced power. Imbalanced power is generated when the phases of the service
are not in balance with one another.
Qhour (Qh) Measurement
The SENTINEL meter calculates Qh from watthour and varhour values according
to the following general formula:
The Qh measurement parallels the inherent characteristics of the
electromechanical Qh meter.
Power Factor (PF) Calculations
The SENTINEL meter calculates four power factor quantities:
•Instantaneous Power Factor—This is the division of the Instantaneous kW
value by the Instantaneous kVA value. It is calculated upon request.
•Previous Interval Power Factor—This is the division of the previous
demand interval kW value by the previous demand interval kVA value. It is
calculated at the end of each demand interval.
•Minimum Power Factor—This is the lowest previous demand interval power
factor value calculated since last demand reset. This value is reset to 1.00 at a
demand reset.
•Average Power Factor—When the demand reset is executed, the total kWh
and total kVAh values at that time are stored in nonvolatile memory. When the
average power factor value is displayed, these previously stored kWh and
kVAh values are subtracted from the kWh and kVAh totals at the last end-of-
interval (EOI). The differential kWh is divided by the differential kVAh,
yielding the average power factor since the last demand reset.
Demand Calculations
To calculate demand, the selected quantities are accumulated over a
programmable time period (1 - 60 minutes) depending on the programmed demand
interval length. At the end of the interval, the accumulated values are stored in
separate demand storage registers and the accumulating registers are cleared.
Incremental values for the next demand interval are then accumulated.
The maximum demand in a billing period is determined by comparing the demand
values for the most recently completed interval to the respective readings
presently stored in the peak demand registers. If the previous demand is greater
than the value in the corresponding peak demand register, the lower value (the
maximum demand recorded so far) is replaced. If the previous demand is less than
the value in the corresponding peak demand register, the maximum demand value
remains unchanged. This update process is carried out when a demand interval is
completed, when a power outage occurs, or when Test Mode is initiated.
The SENTINEL meter demand calculations are performed using one of three
possible methods: block, rolling, or thermal emulation. The demand method is
selected when the register is programmed.
Qh Wh + 3Varh
2
------------------------------------
=
Draft

Theory of Operation
SENTINEL Meter Technical Reference Guide 4-11
Block Interval Demand Calculation
Block Demand calculations are based on user-defined interval lengths. The
demand is the total energy accumulated during the interval divided by the length of
the interval. At each end of interval (EOI), demand calculations are made and
“EOI” can be displayed on the LCD.
For block interval, demand calculations are made at the end of each completed
demand interval. This method is similar to the way mechanical demand meters
operate. As load is applied to the demand register, an indicating pointer and
maximum demand indicator are driven upscale. At the end of each interval, the
indicating demand pointer is returned to the zero position, and the maximum
demand pointer retains its highest or maximum position.
Rolling/Sliding Demand Interval Calculation
A selected number of subintervals make up the demand interval. At the end of each
subinterval, new demand calculations occur based on the last full demand interval
and “EOI” can be displayed on the LCD.
The following quantities can be selected for rolling demand: W d, W r, W net, Var
Q1-Q4, VA d (arithmetic or vectorial), and VA lagging.
Block interval demand calculation is subject to peak splitting, whereby it is
possible for an electricity consumer to manipulate the load for limited periods
within the demand interval. The registered demand reading will be less than the
actual maximum demand of the load.
To counter this situation, the concept of rolling demand was introduced. Rolling
demand is calculated as follows:
1 For illustration purposes, assume a 15 minute billing demand interval with
three five-minute subintervals has been selected. Then, at any given moment,
the meter has three complete sets of five minute information available for
demand calculations.
2 At the end of the present five minute subinterval, the information on the oldest
five minute subinterval is discarded, and demand calculations are performed
on the three newest sets of subintervals. In this manner, the SENTINEL meter
with the rolling demand option updates the demand calculations every five
minutes.
3 If the billing demand interval is 30 minutes with five minute subintervals, then
six sets of five-minute information or updates will be used for calculating
previous demand.
Thermal Emulation
The SENTINEL meter will emulate the response of a thermal demand meter for kW
and kVA. This type of demand calculation is approximated exponentially. The
meter will record 90% of a change in load in 15 minutes, 99% in 30 minutes, and
99.9% in 45 minutes. The four characteristics of a thermal demand meter that the
SENTINEL meter will emulate are:
• Arithmetic phase summation
• Continuous rolling average demand
• Response calibrated to RMS values
• No End-of-Interval (EOI)
Draft

Theory of Operation
4-12 SENTINEL Meter Technical Reference Guide
The following quantities can be selected for thermal demand: W d, W r, W net, Var
Q1-Q4, VA d (arithmetic or vectorial), and VA lagging.
The demand registers are processed according to the demand type defined in the
meter program. Most demand values are reset at a demand reset, but some provide
other functionality. The types of demand values available are described in the
following sections.
The thermal demand option has only one demand interval available. This interval
length (response time) is 15 minutes. When you enter into Test Mode, this interval
length is fixed at 1 minute.
Cumulative Demand Values
Cumulative demand is the summation of previous maximum demands after each
demand reset. When a demand reset occurs, the maximum demand values are
added to the existing corresponding cumulative demand values, and the sums are
saved as the new cumulative demands. These values will not increase until the
next demand reset. This feature not only protects the user from false or erroneous
readings, but also provides the customer with extra security against tampering.
Cumulative demand may be used for block, rolling and thermal demand types.
Continuous Cumulative Demand Values
Continuous cumulative demand is the sum of the maximum demand and the
cumulative demand at any point in time. At the end of each demand interval, if a
new maximum demand is reached, continuous cumulative demand will also be
adjusted to reflect this new maximum demand value. A demand reset will clear the
maximum demand value but will not affect the continuous cumulative demand.
Continuous cumulative demand may be used for block, rolling and thermal
demand types.
Present Demand
Present demand is the value that would be used if an EOI were to occur when the
data is being viewed. It is calculated by dividing the accumulated energy in the
current interval by the time of a full interval. For block demands, present demand
starts at zero for each interval and ramps up to the demand value at the EOI. For
rolling demands, the energy from the oldest subinterval is discarded and the
present demand is calculated using the energy in the remaining subintervals and
the energy in the current subinterval. At the beginning of a new subinterval, it
drops by the demand of the oldest subinterval and ramps up to the demand value
at the next EOI.
Present demand is not affected by a demand reset.
Previous Demand
Previous demand is the demand from the most recently completed demand
interval. When a demand interval ends, the present demand is transferred to the
previous demand. When using rolling demand, this quantity is updated after each
subinterval. For thermal demand types, the previous demand value is equal to the
present demand.
Draft

Theory of Operation
SENTINEL Meter Technical Reference Guide 4-13
Projected Demand
Projected demand is an estimate of the demand the meter will have accumulated
by the end of the current interval. This value is calculated by dividing the
accumulated energy by the amount of time accumulated in the interval. Projected
demand is calculated upon request. Projected demand is available for block and
rolling demand only.
Peak Demand (Maximum Demand)
Peak demand is the largest demand value that has occurred during any demand
interval since the last demand reset. At the end of a demand interval, the present
demand is compared with the current maximum demand register. If the present
demand is greater, it is transferred to the maximum demand. The maximum
demand is reset to zero on a demand reset. The date and time of the maximum
demand are also recorded. Maximum demand is used for block, rolling, and
thermal demand types.
Multiple Peaks (1-5)
The SENTINEL can measure the top five maximum demands for the quantities
selected. The quantities include W d, W r, W net, Var d, Var r, Var Q1-Q4, VA d, VA r,
and VA lagging.
Minimum PF
Minimum PF is the lowest PF value that has occurred during any demand interval
since the last demand reset. At the end of a demand interval, the “present” PF is
compared with the current minimum PF. If the present PF is less, it is transferred
to the minimum PF. The minimum PF is reset to one (1) on a demand reset.
Demand Thresholds
Table 4.1 describes parameters that define the configuration of demand thresholds.
A threshold is a value against which a meter quantity is compared. If the quantity is
beyond the threshold, an alarm is generated.
Table 4.1 Parameters, Threshold Alarms
Parameter Description
Quantity Selects the demand register to which this threshold will apply.
Threshold Value
Sets the limit for this threshold event to be activated.
• The valid range for Power factor (PF) is 0.0 - 1.0
• The valid range for %THD is 0.00 - 99.99 (in 0.01 increments)
• The valid range for all others is 1.0 - 500.000
Draft

Notes:
4-14 SENTINEL Meter Technical Reference Guide
Theory of Operation
Draft

SENTINEL Meter Technical Reference Guide 5-1
Chapter 5 Communications
This chapter describes the communication architecture of the SENTINEL meter.
The SENTINEL meter has one option board slot. Although there is only one slot, in
some cases, the option board slot can contain more than one physical board.
The SENTINEL meter supports several different communication options. These
include a modem, R300 Series boards, RS-232/RS-485 boards, a Multifunction
Meter Module, and an Inputs/Output board. These options are described in the
following sections of this chapter.
Modem Board
An optional 300/1200/2400 baud sensing internal modem provides telephone
communication for data retrieval and programming of the SENTINEL meter. The
SENTINEL modem will support the CCITT V.22bis 2400 telephone communication
standard for initiating and receiving telephone calls.
Call Windows
Call windows are time ranges that determine when the meter will answer the
phone or place calls to the master station. Different answer delays are available for
inside and outside of call windows. The PC-PRO+ 98 programming software is
used to define call windows.
There are two programmable windows per day type, and there are four day types:
Weekdays, Saturdays, Sundays, and Holidays.
The windows, which can overlap, have an open and close time with a one minute
resolution and a maximum length of 24 hours. If a window is set to 24 hours (Start
Time = 00:00 and Stop Time = 23:59), the call window is open all day. If the open
and close time is set to zero (0) for both windows, the calling window for that day
is always closed. If a call is in progress while a window closes, the call will be
completed.
Answer Delays
There are separate answer delays available for inside and outside the call window.
The value for either time delay can be 1 to 255 seconds. One ring is approximately
4 to 6 seconds.
An unprogrammed meter is shipped from the factory with a preset answer delay of
35 seconds (6-9 rings). Once the meter is programmed, the preset answer delay will
be reset to the programmed value.
Draft

Communications
5-2 SENTINEL Meter Technical Reference Guide
Dialing Features
The SENTINEL meter supports the following dialing features:
•Phone Numbers—The SENTINEL meter can dial up to four phone numbers,
each of which can contain up to 50 digits including dial modifiers.
•Blind Dialing—If blind dialing is enabled in the software, the SENTINEL
meter will dial the specified number even if there is no dial tone.
•Wait Time—If blind dialing is not enabled in the software, the modem can be
programmed to wait until a dial tone is present before dialing.
Phone Home on Event
The meter can be programmed to call a host (master station) when an event
occurs. If the master station is set up to receive calls and interrogate meters,
incoming calls will be logged to alert the operator that a certain condition exists.
The host must interrogate the meter for the reason it is calling and clear the event.
The meter will not automatically volunteer this information. If the meter is
programmed to call outside of its windows, it will wait a random time (from 6 to
255 seconds) and then place a call to the master station after an event has taken
place. When the meter has a call window, the meter will wait until the window is
open to make the second attempt. The meter will only attempt to make a call
outside a call window if this option is enabled in the programming software. If the
phone home attempts are not successful, the meter will use the retry strategy
specified in Call On Schedule on page 5-2. The meter can be configured to phone
home on the events listed in Table 5.1.
Call On Schedule
The SENTINEL can be configured for the modem to have an initial call home
strategy. The user has two choices:
• Call N minutes after initialization.
• Call on a specific day and hour.
Meters that are set up as subordinates in a phone-line sharing configuration cannot
initiate phone calls.
Table 5.1 SENTINEL Phone Home Events
Alternate Mode Entry 1
1Placing the meter in Alternate Mode via the magnetic switch may be selected to initiate a phone home without the
need for laptop/PC communications.
Fatal Error 1 - 5
Demand Threshold 1 - 4 Exceeded Demand Threshold 1- 4 Restored
Demand Reset SiteScan Diagnostic Error 1 - 5
Low Battery Error (Non-Fatal Error #1) Meter Reconfigured
Loss of Phase Error (Non-Fatal Error #2) Power Restored
TOU Schedule Error (Non-Fatal Error #3) Season Change
Reverse Power Flow Error (Non-Fatal Error #4) Security Failed
Clock, TOU Error (Non-Fatal Error #5)
Full Scale Overflow (Non-Fatal Error #6)
Draft

Communications
SENTINEL Meter Technical Reference Guide 5-3
Phone Line Sharing
PC-PRO+ 98 5.1 and higher supports communication with SENTINEL meters that
are networked in a phone line sharing configuration. The Phone Line Sharing
feature can connect up to five auto-answer meters, one master and four
subordinate meters, to a single analog telephone line for remote interrogation. To
facilitate phone-line sharing, each SENTINEL modem can be configured as a
master meter or as a subordinate meter. Upon receiving a phone call, only a master
will respond with the required handshake signal. All other SENTINEL meters will
be in “listen only” mode until the proper command addresses a corresponding
subordinate meter and the master meter releases the line. At this point, the next
SENTINEL meter will come on line.
When call windows are used, all windows must be identical for master and
subordinate meters. When using the master station to call meters in a phone-line
sharing situation, the master station should wait several minutes after the call
window opens so that all meters have time to set up. Blind dialing is not
recommended when using phone line sharing. The phone line sharing option can
be disabled. If you program the master and subordinate units via the modem,
SchlumbergerSema requires that the subordinates be programmed first. If the
master is configured first and the carrier is lost while configuring the subordinates,
the subordinates will require a direct connect communication resulting in a visit to
each meter site.
For more information, refer to your PC-PRO+ 98 online help files and other
documentation.
Recommended Modems
SchlumbergerSema has tested several manufacturer’s modems and recommends
using any of the following:
1 US Robotics Sportster 56K
2 Hayes Accura 56K
3 Hayes Accura 14.4
4 Practical Peripherals PM144MT
5 Intel 144/144e
6 Hayes 1200 Smartmodem
7 Lucent Technologies Softmodem AMR
8IBM Data/Fax
9 Xircom PCMCIA Cardbus Ethernet 10/100+ Modem 56K
10 Zoom USB 56K External
The key features of the modem board are:
• Phone line sharing
• Call windows
• Answer delays
• Phone home on event
A subordinate unit cannot be configured to call on schedule or phone home on event.
If you program the master and subordinate units via the modem, SchlumbergerSema
requires that the subordinates be programmed first.
Draft

Communications
5-4 SENTINEL Meter Technical Reference Guide
• Off-hook detection
• Five input/output board options:
- One Form C KYZ output and one Form A low-current, solid-state contact
output
- Two Form C KYZ outputs and one Form A low-current, solid-state contact
output
- Four Form C KYZ outputs and one Form A low-current, solid-state contact
output
- Two Form C KYZ outputs, one Form A low-current, solid-state contact
output, and two Form A KY pulse inputs
- Four Form C KYZ outputs, one Form A low-current, solid-state contact
output, and two Form A KY pulse inputs
The modem communication board is available for both socket-base and A-base
configurations.
R300 Series Board
The optional R300 Series communication boards continuously transmits data using
a radio frequency (RF) signal which can be read by handheld or vehicle receivers.
Table 5.2 describes these boards.
Using the PC-PRO+ 98 programming software, you can:
• Configure the quantity(s) to be transmitted.
• Enable TOU and select the TOU rate to be transmitted.
• Select the type of registers to be transmitted.
• Select the number of digits for the data to be transmitted as well as the number
of decimal place digits for the data.
• Select whether transmission shall be stopped based on SiteScan diagnostic or
non-fatal/displayable error occurrences.
Table 5.2 R300 Series Communication Boards
Board Description
R300S One energy quantity.
R300D Two energy or demand quantities.
R300SD3 Three energy or demand quantities.
TOU Schedules do not have to be configured for R300 Series use.
Draft

Communications
SENTINEL Meter Technical Reference Guide 5-5
RS-232/RS-485 Boards
The optional SENTINEL RS-232/RS-485 board provides additional methods for
data retrieval and programming. The RS-232 standard and/or the RS-485 standard
allows point-to-point and multi-drop communication. The board also provides the
ability to use other communication equipment for data retrieval and programming.
The RS-232/RS-485 board adds up to two serial communication ports to the
SENTINEL meter. Each of these ports can be configured through PC-PRO+ 98 for
either RS-232 or RS-485 communication. A user can program the option board as
two RS-232 ports, two RS-485 ports, or one of each. The ability to program either
serial port as either RS-232 or RS-485 allows the customer to buy only one board,
thereby maximizing the customer’s flexibility while having a positive impact on
inventory.
Each port can also be programmed for different protocols. The PSEM and QDIP
protocols are supported by the RS-232 /RS-485 communication board.
This board provides simultaneous bi-directional communication. The meter can
communicate through the optical port, both serial ports, and all inputs/outputs at
the same time.
Depending on the input/output option the user selects, a variety of external
connectors can be ordered with the RS-232/RS-485 board. These connectors
include DB-9, DB-25, and Viking connectors.
The key features of the RS-232/RS-485 board are:
• One or two serial communication ports added to the SENTINEL meter using
PSEM C12.18 protocol
• Ports are configured for RS-232 or RS-485 through PC-PRO+ 98 software
• Allows other communication equipment to be connected to the SENTINEL
meter
• Each port is addressable
• Five input/output board options:
- One Form C KYZ output and one Form A low-current, solid-state contact
output
- Two Form C KYZ outputs and one Form A low-current, solid-state contact
output
- Four Form C KYZ outputs and one Form A low-current, solid-state contact
output
- Two Form C KYZ outputs, one Form A low-current, solid-state contact
output, and two Form A KY pulse inputs
- Four Form C KYZ outputs, one Form A low-current, solid-state contact
output, and two Form A KY pulse inputs
The RS-232/RS-485 communication board is available for both socket-base and
A-base configurations.
Draft

Communications
5-6 SENTINEL Meter Technical Reference Guide
Multifunction Meter Module
The SENTINEL Multifunction Meter Module (MFMM) is a RF module that allows
the SENTINEL meter to interface with the Fixed RF Network. The MFMM is
installed into the option board slot in the meter and is connected to the meter via
the option board interface. The MFMM uses a Direct Sequence Spread Spectrum
(DSSS) transmitter that operates in the unlicensed Industrial, Scientific and
Medical (ISM) 900 MHz RF band. The MFMM acts as a transmitter only and does
not receive any communications from the RF network. The MFMM provides
increased third channel message capability to provide increased network access to
the SENTINEL advanced metering data.
In addition to the standard SENTINEL information, a meter with a MFMM will
show the LAN ID(s) on the nameplate.
The MFMM communicates with the SENTINEL meter via the option board
interface as the master control device. When an End-Of-Interval (EOI) condition is
detected, the MFMM interfaces with the meter and retrieves advanced metering
data from the meter registers. The MFMM then formats the data and schedules the
data for transmission to the network. The meter status, meter diagnostic, MFMM
status, Direct Register Read (DRR) and analog Revenue Integrity Service (RIS)
data is also transmitted.
The MFMM can be programmed with three separate LAN IDs, thereby making the
network host believe it is receiving data from three separate transmitters. This
allows the MFMM to transmit the SENTINEL’s advanced metering data to the
network.
The SENTINEL MFMM hardware consists of the digital circuit, the power supply
circuit, and the RF circuit. The system also contains a tuned dipole antenna on the
printed circuit board that acts as the faceplate of the meter when the MFMM is
installed.
Optional Inputs/Outputs
The SENTINEL meter allows for optional inputs and outputs on an option board
mounted between the upper and lower housing. Five versions of input/output
boards are available. However, these are not available for meters with an R300
Series communications board or modem.
Option 1: One Form C KYZ output and one Form A KY low-current, solid-state contact
output. (1 KYZ, 1KY)
Option 2: Two Form C KYZ outputs and one Form A KY low-current, solid-state contact
output. (2 KYZ, 1 KY)
Option 3: Two Form C KYZ outputs, one Form A KY low-current, solid-state contact output,
and two Form A KY pulse inputs. (2 KYZ, 1 KY, 2 KY inputs)
Option 4: Four Form C KYZ outputs and one Form A KY low-current, solid-state contact
output. (4 KYZ, 1 KY)
Option 5: Four Form C KYZ outputs and one Form A KY low-current, solid-state contact
output, and two Form A KY pulse inputs.(4 KYZ, 1 KY, 2 KY inputs)
Draft

Communications
SENTINEL Meter Technical Reference Guide 5-7
Supplemental Inputs and Outputs
The SENTINEL meter can include supplemental inputs and outputs in conjunction
with the other communication options (modem, R300 Series). There are two
supplemental I/O options available.
Each output can be programmed as one of the output types listed in Table 5.3.
Supplemental Option 1 Two Form C KYZ outputs and one Form A low-
current, solid-state contact output.
Supplemental Option 2 Two Form C KYZ outputs, one Form A low-current,
solid-state contact output, and two Form A KY
pulse inputs.
Table 5.3 KYZ/KY Output Programming
Output Type Description
Energy Quantities KYZ pulse output constants apply to secondary readings only.
Note: A watthour pulse constant of 1.8 corresponds to 1.8 watthours per
pulse.
Assign the secondary unit hour per pulse constants to each KYZ output.
To achieve the allowable maximum resolution, the following formulas
apply:
Pulse Weight (Ke) = Energy /Pulse
where:
V and I are the nominal voltage and current for the service
Maximum pulse rate for 60 Hz is 15 pulses/second
Maximum pulse rate for 50 Hz is 12 pulses/second
Energy Pulse Widths can be programmed for 0, 10, or 20 milliseconds.
Demand Reset The contact closes when a demand reset is performed. The contact is
closed from 10 milliseconds up to 5 seconds, in increments of 10
milliseconds. This time is programmed as Pulse Width.
End-of-Interval (EOI) The contact closes at the end of each interval/subinterval.The contact is
closed from 10 milliseconds up to 5 seconds, in increments of 10
milliseconds. This time is programmed as Pulse Width.
Rate Change The contact closes when the meter detects a TOU rate change. The
contact is closed from 10 milliseconds up to 5 seconds, in increments of
10 milliseconds. This time is programmed as Pulse Width.
Season Change The contact closes when the meter detects a TOU season change. The
contact is closed from 10 milliseconds up to 5 seconds, in increments of
10 milliseconds. This time is programmed as Pulse Width.
Demand Threshold Exceed 1- 4 The contact closes when the programmed demand threshold value is
reached. The contact remains closed until the demand value drops
below the programmed value and the end of the demand interval /
subinterval is reached. Four Threshold values can be programmed.The
contact is closed from 10 milliseconds up to 5 seconds, in increments of
10 milliseconds. This time is programmed as Pulse Width.
Ke VINo. of Phases()×
3600 sec/hr()15 pulses/sec()⁄
--------------------------------------------------------------------------
=
Draft

Communications
5-8 SENTINEL Meter Technical Reference Guide
The KY inputs can be programmed as any of the following:
Refer to Input/Output Module Color Coding on page 1-7 for Input/Output wiring
color diagrams.
Diagnostic 1 On The contact is closed when the meter detects a SiteScan Diagnostic 1
which is Polarity, Cross-Phase and Energy Flow.The contact is closed
from 10 milliseconds up to 5 seconds, in increments of 10 milliseconds.
This time is programmed as Pulse Width.
Diagnostic 2 On The contact is closed when the meter detects a SiteScan Diagnostic 2
which is Phase Deviation.The contact is closed from 10 milliseconds up
to 5 seconds, in increments of 10 milliseconds. This time is programmed
as Pulse Width.
Diagnostic 3 On The contact is closed when the meter detects a SiteScan Diagnostic 3
which is Inactive Phase Current.The contact is closed from 10
milliseconds up to 5 seconds, in increments of 10 milliseconds. This time
is programmed as Pulse Width.
Diagnostic 4 On The contact is closed when the meter detects a SiteScan Diagnostic 4
which is Phase Angle Displacement.The contact is closed from 10
milliseconds up to 5 seconds, in increments of 10 milliseconds. This time
is programmed as Pulse Width.
Diagnostic 5 On The contact is closed when the meter detects a SiteScan Diagnostic 5
which is Current Waveform Distortion Detection.The contact is closed
from 10 milliseconds up to 5 seconds, in increments of 10 milliseconds.
This time is programmed as Pulse Width.
Customer Alert 1 - 7 The contact is closed when the corresponding TOU rate created in
Calendar Editor is active. The contact remains closed until the TOU rate
is no longer active.
Independent Output 1 - 4 The contact closes when the corresponding independent Output created
in Calendar Editor is active. The contact remains closed until the Output
is no longer active.
Input Type Description
None The KY input is not used.
Count Accumulator The input pulses to the meter are converted to energy or
accumulating quantities based the Ke provided. Demand may be
calculated based on this quantity.
Log Pulse Input The input pulses are logged as an event. They are triggered by either
“On to Off” or “Off to On”.
Table 5.3 KYZ/KY Output Programming
Output Type Description
Draft

Communications
SENTINEL Meter Technical Reference Guide 5-9
Output Configuration
Using the PC-PRO+ 98 programming software, you can:
• Select the quantity and the event that will trigger the output.
• Select the Ke value, or energy per pulse, for each digital pulse quantity.
• Select the width (duration) in milliseconds of the pulse.
• Disable outputs whenever the meter is placed in Test Mode.
Input Configuration
Using the PC-PRO+ 98 programming software, you can:
• Select the action to occur when each input is triggered.
• Select the pulse action that will trigger the input.
• Define the pulse weight for each input quantity (if the desired action is to
accumulate a count).
• Enter a quantity description.
Output Cables
A standard output cable, which extends through the base of the meter as a set of
bare leads is provided whenever an I/O option board is supplied. Other connectors
such as Viking, DB-9, and DB-25 connectors are also available.
To toggle pulses, set the pulse width to zero (0).
Draft

Notes:
5-10 SENTINEL Meter Technical Reference Guide
Communications
Draft

SENTINEL Meter Technical Reference Guide 6-1
Chapter 6 SiteScan™ On-Site Monitoring System
The SiteScan on-site monitoring system consists of the following features:
• Meter self-diagnostic checks
• Toolbox Mode with its on-site and/or on-line display
• SiteScan system and installation diagnostic checks
• Diagnostic output alarms
Using the SchlumbergerSema PC-PRO+ 98 Programming software package you
can customize the SiteScan System for each individual metering site. The use of
the SiteScan on-site monitoring system will greatly enhance the ability to diagnose
and resolve site-specific metering or tampering problems.
SiteScan Meter Self-Diagnostic Checks
The SENTINEL meter performs self-diagnostic checks to confirm proper meter
operation. The following is a list of possible errors and associated error codes:
A fatal error indicates an internal meter problem, which ceases all meter functions
except communications. These errors cause the display to lock on the error code
until the meter is re-initialized. The non-fatal errors can indicate either a meter
Error Error Type Error Code
Flash Error Fatal Error FAtError1
RAM Error Fatal Error FAtError2
Data Flash Error Fatal Error FAtError3
CPC/Metrology Error Fatal Error FAtError4
Power Down Error Fatal Error FAtError5
Low Battery Error Non-Fatal Error ERR1-----
Loss of Phase Voltage Error Non-Fatal Error ERR-2----
TOU Schedule Error Non-Fatal Error ERR--3---
Reverse Power Flow Error Non-Fatal Error ERR---4--
Load Profile Error Non-Fatal Error ERR----5-
Fullscale Exceeded Non-Fatal Error ERR-----6
Diagnostics 1 Diagnostic diA 1
Diagnostics 2 Diagnostic diA 2
Diagnostics 3 Diagnostic diA 3
Diagnostics 4 Diagnostic diA 4
Diagnostics 5 Diagnostic diA 5
Draft

SiteScan™ On-Site Monitoring System
6-2 SENTINEL Meter Technical Reference Guide
problem such as low battery error or a site problem such as the loss of phase
voltage error. The non-fatal self-diagnostic checks can be independently enabled or
disabled through the PC-PRO+ 98 software.
For a more detailed discussion of each fatal and non-fatal error, refer to Chapter 7.
SiteScan Toolbox Mode
SiteScan Toolbox Mode displays all the metering information used by the meter for
individual phase measurements and system and installation diagnostic checks.
This information helps the user verify that the meter is installed and operating
correctly. The per-phase RMS voltage and current readings along with both voltage
and current angle readings let the user check the meter’s site phase sequencing
performance. The diagnostic counters alert the user to the frequency of a metering
installation or tampering problem. The combination of a diagnostic error and the
information in the Toolbox Mode display will greatly enhance the ability to
diagnose and resolve metering or tampering issues.
In Chapter 3, access to the Toolbox Mode display list through the use of a magnet
and magnetic switch was discussed. The PC-PRO+ 98 software lets the user
retrieve the same Toolbox information on an instantaneous basis with a graphical
vector diagram.
To best understand the values on the Toolbox display, one should graphically plot
this information. Before starting to manually plot the Toolbox data, two basic
definitions must be understood about the SiteScan system.
Figure 6.1 shows how the wiring of each element determines the phase notation
used by the meter.
Definition 1: The per-phase information displayed in the Toolbox Mode is
referenced to the internal voltage and current sensors of the
meter. The meter will designate each phase by the elements.
Table 6.1 defines each element.
Table 6.1 Phase Notation in Display
Element Used in Meter Defined Phase Phase Notation in Toolbox
Display
Left-hand Element Phase A PhA
Center Element Phase B PhB
Right-hand Element Phase C PhC
Draft

SiteScan™ On-Site Monitoring System
SENTINEL Meter Technical Reference Guide 6-3
Figure 6.1 Toolbox Phase Notation for Form 9S and 16S SENTINEL Meters
After the meter sets the A phase voltage direction to 0.0 degrees, the meter
calculates all the other voltage and current angles relative to the A phase voltage.
This allows the user to easily plot the vector information, not only to determine
problems, but also to determine the phase sequencing of the site.
Figure 6.2 provides an example of the plot for Toolbox Mode information. No
matter how the phasor information is plotted, whether the user plots the same as
shown in Figure 6.2 or in the opposite direction with 90° at the 12 o’clock position,
the Toolbox Mode will still provide an accurate representation of the site.
Definition 2: The SiteScan system uses the A phase voltage as a reference
point. Therefore, the Toolbox Mode display of the A phase
voltage angle will always be 0.0°V.
The SENTINEL meter is still determining this angle and will still detect a problem if the A
phase voltage angle is incorrect.
Draft

SiteScan™ On-Site Monitoring System
6-4 SENTINEL Meter Technical Reference Guide
Figure 6.2 Plot of Toolbox Display Mode
In this example, the plot is going in the clockwise direction. Therefore, the phasors
will be rotating in the counterclockwise direction. By using this information, the
phase sequencing of the meter site can be determined. In the case shown, the A
phase voltage is seen first. The next voltage phasor is B phase and last is C phase
voltage, indicating ABC rotation. For CBA rotation, A phase voltage at zero will be
seen first, but the user would see C phase voltage next followed by B phase.
The following is an example of the data available in the Toolbox Mode. This
example is for a Form 9S meter wired for a 4-Wire Wye system:
If the magnitude of a phase voltage or current is zero or too low to measure
accurately, a dashed line (---) will appear in the value location. The corresponding
angle will also indicate dashed lines. Accurate measurement is considered to be
0.5% of class rating for the current:
• CL 20 = 10 mA
• CL 200 = 1 Amp
• CL 320 = 1.6 Amps
Phase A Display (Left
Element) Phase B Display (Center
Element) Phase C Display
(Right Element)
Voltage Phase Angles PhA 0.0° V PhB 120.5° V PhC 240.3° V
Phase Voltage PhA 120.2 V PhB 115.5 V PhC 119.3 V
Current Phase Angles PhA 9.0° A PhB 117.8° A PhC 246.0° A
Phase Current PhA 6.8 A PhB 10.2 A PhC 9.8 A
Diagnostic Counters1
1The diagnostic counters are incremented each time a diagnostic error occurs.
d1 000 d2 000 d3 000 d4 000
d5A 000 d5B 000 d5C 000 d5T 000
Draft

SiteScan™ On-Site Monitoring System
SENTINEL Meter Technical Reference Guide 6-5
By following the definitions of the SiteScan system and the information on the
Toolbox display, the above example can be graphically plotted into the phasor
diagram shown in Figure 6.2.
By simply viewing the phasor diagram, several facts about the site become clear:
• There are no wiring problems currently at the site.
• Both A and C phase currents lag while B phase current leads its voltage.
• The site is wired with ABC phase rotation.
By graphically plotting the Toolbox Mode display information, many metering site
problems are easily diagnosed. Problems such as cross-phasing of voltage or
current circuits, incorrect polarity of voltage or current circuits, and reverse
energy flow of one or more phases can be found quickly. The load emulator
scrolling in the direction of energy flow for each phase will also aid in checking for
reverse energy flow. Other problems, such as loss of phase voltage, incorrect
voltage transformer ratio, current diversion, or a shorted current transformer
circuit, can be determined through the Toolbox Mode.
While some of these problems may occur at the time of meter installation, others
may happen at any time after the meter is installed. Since it is impossible to
continuously watch the Toolbox Mode information, the SiteScan on-site
monitoring system has been designed to continuously monitor the site. The
occurrence of any diagnostic condition can be logged, as well as display error
codes on the LCD.
SiteScan System and Installation Diagnostic Checks
The SiteScan on-site monitoring system has the ability to continuously monitor the
site for metering installation or tampering problems through the system and
installation diagnostic checks. The following software programmable diagnostic
checks are available:
It is very important to note that the meter will continue to operate normally while
any of the diagnostic errors are being displayed. The system and installation
diagnostic checks will only report that there may be a problem with the meter or
site. They have no effect on metering or on any operations performed by the
SENTINEL meter.
If enabled, all the diagnostic checks will continually check for errors every five
seconds. The SENTINEL meter will not check for diagnostic errors under any of
the following conditions:
• When singlephase series conditions occur (Test Bench)
• When the meter is in Test Mode
• When the diagnostic(s) have been disabled by the programming software
SiteScan Diagnostic #1 Polarity, Cross-Phase & Energy Flow Check
SiteScan Diagnostic #2 Phase Voltage Deviation Check
SiteScan Diagnostic #3 Inactive Phase Current Check
SiteScan Diagnostic #4 Phase Angle Displacement Check
SiteScan Diagnostic #5 Current Waveform Distortion Check
Draft

SiteScan™ On-Site Monitoring System
6-6 SENTINEL Meter Technical Reference Guide
The system reports diagnostic errors in several ways. If a diagnostic check is
enabled and an error occurs, the system will always increment the corresponding
diagnostic counter by one. The range for all diagnostic counters is from 0 to 255.
When the counter reaches 255, it remains there until it is reset by the user. The
diagnostic checks will continue to function and report any errors even after the
diagnostic counter has reached 255. The PC-PRO+ 98 programming software can
be used to reset the counters. Refer to the PC-PRO+ 98 documentation for
instructions on how to reset the counters.
The system can also be programmed to report diagnostic errors directly to the
meter display. If a diagnostic check has failed, the meter will display a diagnostic
message similar to the one shown in Figure 6.3.
Figure 6.3 Example of Diagnostic #1 Error Display
If more than one diagnostic error condition exists, the diagnostic with the lowest
number will take precedence for display. Diagnostic errors will not be shown if any
fatal or non-fatal errors are displayed.
Each of the diagnostic checks can be independently programmed with one of the
following display options:
The meter will check for all enabled diagnostic errors every five seconds. If three
consecutive checks fail, the meter will flag the error. Therefore the meter takes
approximately 15 seconds before an error is flagged. A diagnostic error may take
Lock
The diagnostic error is locked on the display.
Activating the magnetic switch for more than 4 seconds to select Normal,
Alternate, or Toolbox display mode will cause the meter to scroll through that list
and then lock again on the error.
Scroll The diagnostic error will be displayed during the “Off Time” between display items.
When an error occurs, the meter will display the error during the next “Off Time” of
the current display mode (Normal, Alternate, or Toolbox) the meter is in.
Ignore
The diagnostic error will not be displayed on the meter. However, the diagnostic
error will still increment the diagnostic counter. This option can be used to
determine the frequency of an error without reporting it on the display of the
SENTINEL meter.
Disable The diagnostic error will not be displayed on the meter display or increment the
diagnostic counter.
Draft

SiteScan™ On-Site Monitoring System
SENTINEL Meter Technical Reference Guide 6-7
longer to display on the meter depending on the display option chosen. Once the
condition causing the error is corrected, the meter must pass two consecutive
checks before the diagnostic error is cleared from the display.
The form of the meter determines which of the service types is available for the
meter. Diagrams showing possible meter forms, their associated service types, and
unity PF SiteScan phasor diagrams are given in Figure 6.4 through Figure 6.22. For
a complete selection of meter forms, refer to the Site Analysis Guide for
VECTRON® and SENTINEL™ Meters.
Figure 6.4 Form 2S Singlephase, 3-Wire Self-Contained SENTINEL Meter
+
++
+
I
A
I
C
V
A
(-E
AN
)
V
C
(E
NC
)
SERVICE
PHASORS
I
C
I
A
0
90
180
270
I
A = -
I
AN
I
C =
I
NC
I
A
V
A
(-E
AN
)
I
C
E
NC
E
AN
I
AN
I
NC
E
AC
AC
E
AN
N
I
NC
E
NC
I
AN
E
AC
V
C
(E
NC
)
+
++
+
I
A
I
C
V
A
(-E
AN
)
V
C
(E
NC
)
FM 2S
SERVICE
PHASORS
I
C
I
A
LOAD
0
90
180
270
00
9090
180180
270270
METER PHASORS
I
A = -
I
AN
I
C =
I
NC
I
A = -
I
AN
I
C =
I
NC
I
A
V
A
(-E
AN
)
I
C
I
A
V
A
(-E
AN
)
I
C
E
NC
E
AN
I
AN
I
NC
E
AC
AC
E
AN
N
I
NC
E
NC
I
AN
E
AC
AC
E
AN
NN
I
NC
E
NC
SINGLEPHASE, 3-WIRE
I
AN
E
AC
(Resistive load connected Phase-to-Neutral)
V
C
(E
NC
)
DIAGRAM: 1
FORM: 2S
SERVICE: SINGLEPHASE, 3-WIRE
Draft

SiteScan™ On-Site Monitoring System
6-8 SENTINEL Meter Technical Reference Guide
Figure 6.5 Form 8S/9S SENTINEL Meter in a 4-Wire Wye Service – Phasor Diagram
I
A
I
B
I
C
270
0180
90
I
c
Vc
I
A
V
A
A
B
C
Line Load
AC
240
B
N
N
I
B
120
V
A
V
C
NV
B
V
B
(ABC Rotation)
Draft

SiteScan™ On-Site Monitoring System
SENTINEL Meter Technical Reference Guide 6-9
Figure 6.6 Form 8S/9S SENTINEL Meter in a 4-Wire Delta Service – Phasor Diagram
IAIBIC
270
0180
90
Ic
Vc
IA
VA
A
B
C
Line Load
A
C
210
B
NN
IB
VAVCNVB
VB(CBA Rotation)
Expected vector diagram at unity power factor with load connected line-to-neutral
330
Draft

SiteScan™ On-Site Monitoring System
6-10 SENTINEL Meter Technical Reference Guide
Figure 6.7 Form 12S 3-Phase, 3-Wire Network Self-Contained SENTINEL Meter
+
++
+
I
A
I
C
V
A
(E
NA
)V
C
(E
NC
)
FM 12S
SERVICE
PHASORS
I
NA
E
NA
I
NC
E
NC
I
C
I
A
0
90
180
270
I
A
I
C
V
A
(E
NA
)
I
A =
I
NA
I
C =
I
NC
A-B-C
AC
E
NA
I
NC
E
NC
I
NA
B
N
I
NB
E
NB
A-B-C
A-B-C
+
++
+
I
A
I
C
V
A
(E
NA
)V
C
(E
NC
)
FM 12S
+
++
+
I
A
I
C
V
A
(E
NA
)V
C
(E
NC
)
FM 12SFM 12S
SERVICE
PHASORS
I
NA
E
NA
I
NC
E
NC
I
NA
E
NA
I
NC
E
NC
I
C
I
A
LOAD
00
9090
180180
270270
I
A
I
C
V
A
(E
NA
)
I
A
I
C
V
A
(E
NA
)
METER PHASORS
I
A =
I
NA
I
C =
I
NC
I
A =
I
NA
I
C =
I
NC
(Resistive load connected Phase-to-Neutral)
A-B-CA-B-C
AC
E
NA
I
NC
E
NC
I
NA
B
NN
I
NB
E
NB
I
NB
E
NB
NETWORK, 3-WIRE
A-B-CA-B-C
A-B-CA-B-C
V
C
(E
NC
)V
C
(E
NC
)V
C
(E
NC
)
Draft

SiteScan™ On-Site Monitoring System
SENTINEL Meter Technical Reference Guide 6-11
Figure 6.8 Form 15S/16S SENTINEL Meter in a 4-Wire Delta Service – Phasor Diagram
I
A
V
A
I
B
V
B
I
C
V
c
N
A
B
C
Line
Load
N
A
B
C
N
A
C
B
270
0180
90
I
c
Vc
I
A
V
A
210
I
B
V
B
(CBA Rotation)
330
N
Draft

SiteScan™ On-Site Monitoring System
6-12 SENTINEL Meter Technical Reference Guide
Figure 6.9 Form 16S SENTINEL Meter in a 4-Wire Wye Service – Phasor Diagram
I
A
V
A
I
B
V
B
I
C
V
c
N
270
0180
90
I
c
Vc
I
A
V
A
120
Expected vector diagram at unity power factor with load connected phase-to-neutral
A
B
C
Line
Load
AC
240
B
N
N
A
B
C
N
V
B
I
B
(ABC Rotation)
Draft

SiteScan™ On-Site Monitoring System
SENTINEL Meter Technical Reference Guide 6-13
Figure 6.10 Form 46S, Wye, 4-Wire, ABC Phase Rotation Diagram
K ZY
+
AC
E
NA
I
NC
E
NC
I
NA
B
N
I
NB
E
NB
A-B-C
I
A
I
B
A NCB
I
C
I
A
FM 46S
+
AC
E
NA
I
NC
E
NC
I
NA
B
NN
I
NB
E
NB
I
NB
E
NB
WYE, 4-WIRE
A-B-CA-B-C
I
A
I
A
I
B
I
B
A
B
LOAD
A NCB
(Resistive load connected Phase-to-Neutral)
I
C
I
C
C
I
A
I
C
I
B
V
C
(E
NC
)
C
I
I
A
I
B
+
+
+
++
V
A
(E
NA
)
90
270
0180
I
A
I
C
V
C
(E
NC
)
V
A
(E
NA
)
I
B
A-B-C
*
METER PHASORS
90
270
00180180
I
A
I
C
V
C
(E
NC
)
V
A
(E
NA
)
I
B
A-B-C
(* The toolbox location of the B-phase current vector
for a Vectron Form 6S meter is opposite that of a
conventional 6S meter.)
*
I
A =
I
NA
I
B =
I
NB
I
C =
I
NC
I
A =
I
NA
I
B =
I
NB
I
C =
I
NC
SERVICE
PHASORS
I
NA
E
NA
I
NC
E
NC
E
NB
I
NB
A-B-C
SERVICE
PHASORS
I
NA
E
NA
I
NC
E
NC
E
NB
I
NB
A-B-C
I
NA
E
NA
I
NC
E
NC
E
NB
I
NB
A-B-CA-B-C
Draft

SiteScan™ On-Site Monitoring System
6-14 SENTINEL Meter Technical Reference Guide
Figure 6.11 Form 45S SENTINEL Meter in a 3-Wire Network Service – Phasor Diagram
I
A
V
A
V
C
I
C
270
0180
90
I
c
Vc
I
A
V
A
240
Expected vector diagram at unity power factor with load connected line-to-neutral
A
C
N
Line Load
AC
N
Draft

SiteScan™ On-Site Monitoring System
SENTINEL Meter Technical Reference Guide 6-15
Figure 6.12 Form 45S SENTINEL Meter in a 3-Wire Delta Service – Phasor Diagram
I
A
V
A
V
C
I
C
270
0180
90
I
c
Vc
I
A
V
A
300
Expected vector diagram at unity power factor with load connected line-to-neutral
A
B
C
Line Load
AC
B
30
Draft

SiteScan™ On-Site Monitoring System
6-16 SENTINEL Meter Technical Reference Guide
Figure 6.13 Form 45S SENTINEL Meter in a 4-Wire Wye Service –Phasor Diagram
Circled A A Phase
Circled C C Phase
IAVAVCIC
270
0180
90
Ic
Vc
IA
VA
330
Expected vector diagram at unity power factor with load connected line-to-neutral
A
B
C
Line Load
AC
30
240
B
N
C
A
N
Draft

SiteScan™ On-Site Monitoring System
SENTINEL Meter Technical Reference Guide 6-17
Figure 6.14 Form 45S SENTINEL Meter in a 4-Wire Delta Service – Phasor Diagram
Circled A A Phase
Circled C C Phase
*
Note
:
The
C
CT must be at 1/2
the ratio of the
A
CT.
I
A
V
A
V
C
I
C
V
B
N
270
0180
90
I
c
Vc
I
A
V
A
Expected vector diagram at unity power factor with balanced loading
C
A
B
Line Load
A
C
30
B
NN
C*
A
Draft

SiteScan™ On-Site Monitoring System
6-18 SENTINEL Meter Technical Reference Guide
Figure 6.15 Form 46S SENTINEL Meter in a 4-Wire Wye Service – Phasor Diagram
I
A
I
B
I
C
270
0180
90
I
c
Vc
I
A
V
A
A
B
C
Line Load
AC
240
B
N
N
I
B
120
V
A
NV
C
Draft

SiteScan™ On-Site Monitoring System
SENTINEL Meter Technical Reference Guide 6-19
Figure 6.16 Form 66S 3-Phase, 3-Wire SENTINEL Meter
ZK Y
A BC
I
A
I
B
I
C
I
A
I
C
AB
C
I
AB
E
AB
I
BC
E
BC
I
CA
E
CA
C-B -A
(Resistive load connected Phase-to-Phase
DELTA, 3-WIRE
A BC
I
A
I
A
I
B
I
B
I
C
I
C
I
A
I
C
AB
C
I
AB
E
AB
I
BC
E
BC
I
CA
E
CA
C-B -AC-B -A
0
90
180
270
I
A
I
C
V
A
(-E
AB
)
0
90
180
270
00
9090
180180
270270
METER PHASORS
I
A
I
C
V
A
(-E
AB
)
I
A =
I
CA -
I
AB
I
B =
I
AB -
I
BC
I
C =
I
BC -
I
CA
I
A =
I
CA -
I
AB
I
B =
I
AB -
I
BC
I
C =
I
BC -
I
CA
SERVICE
PHASORS
I
A
E
AB
I
C
E
BC
I
B
E
CA
I
BC
I
AB
I
CA
C-B-A
SERVICE
PHASORS
I
A
E
AB
I
C
E
BC
I
B
E
CA
I
A
E
AB
I
C
E
BC
I
B
E
CA
I
BC
I
AB
I
CA
C-B-AC-B-A
V
A
(- E
AB
)
V
C
(E
BC
)
I
C
FM 66S
+
+
++
I
A
V
C
(E
BC
)V
C
(E
BC
)
C-B-AC-B-AC-B-A
LOAD
Draft

SiteScan™ On-Site Monitoring System
6-20 SENTINEL Meter Technical Reference Guide
Figure 6.17 Form 10A 3-Phase, 4-Wire Wye, or 3-Phase, 4-Wire Delta SENTINEL Meter
ABC
I
A
I
B
I
C
N
(Balanced resistive load)
AB
C
C-B -A
E
AN
E
NB
E
AB
I
BC
E
BC
I
CA
E
CA
I
AN
I
NB
N
E
NC
I
AB
ABC
I
A
I
A
I
B
I
B
I
C
I
C
LOAD
NN
DELTA, 4-WIRE
AB
C
C-B -AC-B -A
E
AN
E
AN
E
NB
E
NB
E
AB
I
BC
E
BC
I
CA
E
CA
I
AN
I
AN
I
NB
I
NB
NN
E
NC
I
AB
0
90
270
V
A
(- E
AN
)
V
C
(E
NC
)
I
C
I
A
V
B
(E
NB
)
I
B
180
METER PHASORS
00
9090
270270
V
A
(- E
AN
)
V
C
(E
NC
)
I
C
I
A
V
B
(E
NB
)
I
B
180180
I
A =
I
CA -
I
AB
I
B =
I
AB -
I
BC
I
C =
I
BC -
I
CA
I
A =
I
CA -
I
AB
I
B =
I
AB -
I
BC
I
C =
I
BC -
I
CA
SERVICE
PHASORS
C-B -A
I
A
E
AB
I
C
E
BC
I
B
E
CA
I
BC
I
AB
I
CA
E
NC
SERVICE
PHASORS
C-B -AC-B -A
I
A
E
AB
I
C
E
BC
I
B
E
CA
I
BC
I
AB
I
CA
I
A
E
AB
I
C
E
BC
I
B
E
CA
I
BC
I
AB
I
CA
E
NC
K
YZ
+
+
+
+
I
A
V
A
(E
NA
)
V
B
(E
NB
)
I
C
+
I
B
V
C
(E
N
C
)
K
YZ
K
YZ
FM 10A
+
++
+
++
I
A
V
A
(E
NA
)
V
B
(E
NB
)
I
C
+
I
B
V
C
(E
N
C
)
C-B- AC-B- AC-B- A
Draft

SiteScan™ On-Site Monitoring System
SENTINEL Meter Technical Reference Guide 6-21
Figure 6.18 Form 16A 3-Phase, 4-W Wye, 3-Phase, 4-Wire Delta SENTINEL Meter
208 volts line-to-line
120 volts line-to-neutral
or
480 volts line-to-line
277 volts line-to-neutral
3-Phase 4-Wire Wye
A
B
C
N
FM 16A
KYZ
AA
BB
CC
NN
LINE LOAD
Neutral
270
0180
90
Ic
Vc
IAVA
120
Expected vector diagram at unity power factor with load connected phase-to-neutral
240
VB
IB(ABC Rotation)
Draft

SiteScan™ On-Site Monitoring System
6-22 SENTINEL Meter Technical Reference Guide
Figure 6.19 Form 45A 3-Phase, 3-Wire Delta SENTINEL Meter
KY Z
A
B
I
AC
E
AC
I
CB
E
CB
I
BA
E
BA
I
BA
A-B-C
ABC
I
A
I
B
I
C
C
(Resistive load connected Phase-to-Phase)
A
B
I
AC
E
AC
I
CB
E
CB
I
BA
E
BA
DELTA, 3-WIRE
I
BA
A-B-CA-B-C
ABC
I
A
I
A
I
B
I
B
I
C
I
C
C
LOAD
FM
45A
I
A =
I
BA -
I
AC
I
B =
I
CB -
I
BA
I
C =
I
AC -
I
CB
I
A =
I
BA -
I
AC
I
B =
I
CB -
I
BA
I
C =
I
AC -
I
CB
SERVICE
PHASORS
I
A
E
AC
I
B
E
CB
I
C
E
BA
I
CB
I
AC
I
BA
A-B-C
SERVICE
PHASORS
I
A
E
AC
I
B
E
CB
I
C
E
BA
I
CB
I
AC
I
BA
I
A
E
AC
I
B
E
CB
I
C
E
BA
I
CB
I
AC
I
BA
A-B-CA-B-C
V
A
(E
BA
)
I
A
+
++
V
C
(- E
CB
)
I
C
+
+
0
90
180
270
I
A
I
C
V
A
(E
BA
)
A-B-C
0
90
180
270
00
9090
180180
270270
METER PHASORS
I
A
I
C
V
A
(E
BA
)
I
A
I
C
V
A
(E
BA
)
A-B-CA-B-C
V
C
(- E
CB
)V
C
(- E
CB
)V
C
(- E
CB
)
Draft

SiteScan™ On-Site Monitoring System
SENTINEL Meter Technical Reference Guide 6-23
Figure 6.20 Form 45A 3-Phase, 4-Wire Delta SENTINEL Meter
KY Z
FM 45A
AB
C
DELTA, 4-WIRE
A-B-C
E
BN
E
NA
E
BA
I
AC
E
AC
I
CB
E
CB
I
BN
I
NA
N
E
NC
I
BA
(Balanced resistive load)
CAN
I
A
I
B
I
C
LOAD
B
*
i
a
-i
b
METER PHASORS
0180
270
I
A =
I
BA -
I
AC
I
B =
I
CB -
I
BA
I
C =
I
AC -
I
CB
( * Power phase C.T. must
be 1/2 ratio of the other C.T.)
SERVICE
PHASORS
A-B-C
I
B
E
BA
I
C
E
AC
I
A
E
CB
I
AC
I
BA
I
CB
E
NC
(-E
BN
)
I
A
(i
a
-i
b
)
(E
BA
)
V
C
(E
NC
)
I
C
(i
a
-i
b
)
I
A
V
A
(E
BA
)
I
C
V
C
(E
NC
)
A-B-C
90
+
+
+
+
+
For Vectron :
E
BA
= E
BN
+ E
NA
V
A
= E
BA
i
c
Draft

SiteScan™ On-Site Monitoring System
6-24 SENTINEL Meter Technical Reference Guide
Figure 6.21 Form 46A 3-Phase, 4-Wire Wye SENTINEL Meter
KY Z
ABC
I
A
I
B
I
C
+
+
A C
E
NA
I
NC
E
NC
I
NA
B
N
I
NB
E
NB
A-B-C
N
ABC
I
A
I
A
I
B
I
B
I
C
I
C
LOAD
FM 46A
+
+
A C
E
NA
I
NC
E
NC
I
NA
B
NN
I
NB
E
NB
I
NB
E
NB
WYE, 4-WIRE
A-B-CA-B-C
NN
(Resistive load connected Phase-to-Neutral)
90
270
0180
I
A
I
C
V
C
(E
NC
)
V
A
(E
NA
)
A-B-C
I
B
METER PHASORS
90
270
00180180
I
A
I
C
V
C
(E
NC
)
V
A
(E
NA
)
A-B-C
I
B
(* The toolbox location of the B-phase current vector for a Vectron
Form 46A meter is opposite that of a conventional 6A meter.
I
A =
I
NA
I
B =
I
NB
I
C =
I
NC
I
A =
I
NA
I
B =
I
NB
I
C =
I
NC
SERVICE
PHASORS
I
NA
E
NA
I
NC
E
NC
E
NB
I
NB
A-B-C
SERVICE
PHASORS
I
NA
E
NA
I
NC
E
NC
E
NB
I
NB
A-B-C
I
NA
E
NA
I
NC
E
NC
E
NB
I
NB
A-B-CA-B-C
I
C
I
C
I
B
I
B
I
A
I
A
V
C
(E
NC
)V
C
(E
NC
)
V
A
(E
NA
)V
A
(E
NA
)
+
+
+
Draft

SiteScan™ On-Site Monitoring System
SENTINEL Meter Technical Reference Guide 6-25
Figure 6.22 Form 48A 3 Stator 3Ø, 4W Delta SENTINEL Meter
KY Z
ABC
I
A
I
B
I
C
N
AB
C
A-B-C
E
BA
I
AC
E
AC
I
CB
E
CB
I
BN
I
NA
N
E
NC
I
BA
E
NA
E
BN
ABC
I
A
I
A
I
B
I
B
I
C
I
C
LOAD
NN
(Balanced resistive load)
AB
C
DELTA, 4-WIRE
A-B-CA-B-C
E
BA
I
AC
E
AC
I
CB
E
CB
I
BN
I
NA
N
E
NC
I
BA
E
NA
E
BN
FM
48A
0
90
180
270
V
A
(E
NA
)
V
C
(E
NC
)
I
C
I
A
I
B
METER PHASORS
00
9090
180180
270270
V
A
(E
NA
)
V
C
(E
NC
)
I
C
I
A
I
B
I
A =
I
BA -
I
AC
I
B =
I
CB -
I
BA
I
C =
I
AC -
I
CB
I
A =
I
BA -
I
AC
I
B =
I
CB -
I
BA
I
C =
I
AC -
I
CB
SERVICE
PHASORS
A-B-C
I
B
E
BA
I
C
E
AC
I
A
E
CB
I
AC
I
BA
I
CB
SERVICE
PHASORS
A-B-C
I
B
E
BA
I
C
E
AC
I
A
E
CB
I
AC
I
BA
I
CB
A-B-CA-B-C
I
B
E
BA
I
C
E
AC
I
A
E
CB
I
AC
I
BA
I
CB
I
A
V
A
(E
NA
)
I
B
V
B
(-E
BN
)
I
C
V
C
(E
N
C
)
+
+
+
+
+
+
A-B-CA-B-CA-B-C
V
B
(- E
BN
)
V
B
(- E
BN
)
Draft

SiteScan™ On-Site Monitoring System
6-26 SENTINEL Meter Technical Reference Guide
SiteScan Diagnostic #1
The purpose of this diagnostic is to verify that all meter elements are sensing and
receiving the correct voltage and current for each phase of a specific polyphase
electric service. This diagnostic check may indicate one or more of the following
problems:
• Cross-phasing of a voltage or current circuit
• Incorrect polarity of a voltage or current circuit
• Reverse energy flow of one or more phases
• Faulty site wiring
• Internal meter measurement malfunction
Polarity, Cross-Phase, and Energy Flow Check
Although the diagnostic check occurs every 5 seconds, once every second the
meter determines the angle of each voltage and current phasor with respect to VA.
The meter will not only display this information in the Toolbox Mode, but will
determine each phasor angle for validity with respect to the meter’s form number
and service type. Diagnostic #1 will take the “typical” phasor diagram for a
particular form number and service type and place an envelope around each
phasor where the actual phasor must be found for the diagnostic check to pass.
The envelope for the voltage vectors is fixed at ±10° and the envelope for the
current vectors is fixed at ±100°. The meter will recognize ABC or CBA phase
rotation and will adjust the SiteScan expected values.
An example would be if a typical diagram has the B phase voltage angle at 120°,
and the envelope around that phasor is ±10°, then the actual phasor must be
between 110° to 130° from VA for the diagnostic check to pass that phasor. The
system will check each phasor in a similar fashion. The system will define the
phasor envelope for each phase.
Figure 6.4 through Figure 6.22 show the ideal phasor diagrams for all possible form
numbers and service types. These vector relationships assume site wiring as
shown and the special case of unity power factor with balanced phase loading.
Diagnostic #1 Error Example
This example is for a Form 9S meter wired for a 4-Wire Wye system with ABC
phase rotation, but the site was wired with a voltage circuit having the incorrect
polarity (reverse VT).
The first step of diagnosing an error is to place the meter into the Toolbox Mode
and gather the information.
A multitude of wiring conventions, phase loadings, and power factors can exist at
metering sites. Therefore, the vector diagrams obtained from actual metering sites will
most likely vary from those shown here. This should be expected and will cause no
metering errors, but some unusual circumstances could necessitate reconfiguration of
one or more of the diagnostics. For more information on SiteScan reconfiguration, refer
to the PC-PRO+ 98 documentation.
Draft

SiteScan™ On-Site Monitoring System
SENTINEL Meter Technical Reference Guide 6-27
The following is the information in the Toolbox Mode display while the Diagnostic
#1 error is triggered:
The next step is to graphically plot the above information into a phasor diagram as
shown in Figure 6.23.
Figure 6.23 Diagnostic #1 Error Diagram
By comparing the phasor diagram drawn from the information found in the
Toolbox Mode with the typical phasor diagram, it becomes clear that the B phase
voltage is incorrect. The correct phasor should be around 120°, not 300° where the
phasor currently is. Since the phasor is approximately 180° off, this most likely
represents a polarity problem with the B phase voltage circuit. Also note that
diagnostic counter d1 has incremented to “001”.
Phase A Display (Left
Element) Phase B Display (Center
Element) Phase C Display
(Right Element)
Voltage Phase Angles PhA 0.0° V PhB 301.2° V PhC 240.3° V
Phase Voltage PhA 120.2 V PhB 120.5 V PhC 119.3 V
Current Phase Angles PhA 9.0° A PhB 125.5° A PhC 246.0° A
Phase Current PhA 6.8 A PhB 10.2 A PhC 9.8 A
Diagnostic Counters d1 001 d2 000 d3 000 d4 000
d5A 000 d5B 000 d5C 000 d5T 000
0
90
270
180
V
B
V
A
V
C
I
A
I
B
I
C
Draft

SiteScan™ On-Site Monitoring System
6-28 SENTINEL Meter Technical Reference Guide
SiteScan Diagnostic #2
The purpose of this diagnostic is to verify that each individual phase maintains an
acceptable voltage level with respect to the other phases. This diagnostic check
may indicate one or more of the following problems:
• Loss of phase voltage
• Incorrect voltage transformer ratio
• Shorted voltage transformer windings
• Incorrect phase voltage
• Faulty site wiring
• Internal meter measurement malfunction
Phase Voltage Deviation Check
Diagnostic #2 uses the A phase voltage (left element) as the reference voltage
because it is present in all meter forms, and because the meter electronics are
powered from this phase. Once every five seconds, the A phase voltage is
combined with a user-defined percentage tolerance (x) to determine the upper and
lower bounds of the acceptable range for the other voltages.
For Diagnostic #2 to pass, the following equations must be satisfied:
If the above equations are not met for three consecutive checks, the diagnostic
check will trigger. Although the meter is using VA as a reference voltage, it does not
need to be correct for this check to be valid, because the percentage difference is
the determining factor.
Diagnostic #2 Error Example
This example is for a Form 9S meter wired for a 277 Volt, 4-Wire Wye system, but
the site has an incorrect voltage transformer ratio. The meter was also
programmed with a percentage tolerance of 10%.
The first step in diagnosing an error is to place the meter into Toolbox Mode and
gather the information. The following is the information found in the Toolbox
Mode display while the Diagnostic #2 error is triggered.
Phase A Display (Left
Element) Phase B Display (Center
Element) Phase C Display
(Right Element)
Voltage Phase Angles PhA 0.0° V PhB 119.4° V PhC 240.9° V
Phase Voltage PhA 119.2 V PhB 275.4 V PhC 279.1 V
Current Phase Angles PhA 9.0° A PhB 125.5° A PhC 246.0° A
Phase Current PhA 6.8 A PhB 10.2 A PhC 9.8 A
Diagnostic Counters d1 000 d2 001 d3 000 d4 000
d5A 000 d5B 000 d5C 000 d5T 000
VB upper 1 x%+()≤VA and VB lower 1 x%–()≥• VA
•
VC upper 1 x%+()≤VA and VC lower 1 x%–()≥• VA
•
Draft

SiteScan™ On-Site Monitoring System
SENTINEL Meter Technical Reference Guide 6-29
The second step to diagnose a Diagnostic #2 error is to compare the different
phase voltage readings. This can be done several ways by simply comparing the
readings or plugging the values into the equation. In this case, A phase is about 120
volts while both B and C phases are about 277 volts. This could indicate an
incorrect voltage transformer ratio or a shorted voltage transformer winding for
the A phase transformer. This could also indicate that A phase is correct and both
B and C phases are incorrect. Also note that diagnostic counter d2 has
incremented to “001”.
By using the above equations and substituting in the above voltages for the upper
and lower limits, one can also see why the diagnostic check has failed. For
Diagnostic #2 to pass, the following equations must be satisfied:
and
One can see in the above equations that 275.4 and 279.1 are not less than 131.1.
Further investigation can begin on the circuit to determine the cause of the
problem.
SiteScan Diagnostic #3
The purpose of this diagnostic is to verify that each individual phase current
maintains an acceptable level. This diagnostic check may indicate one or more of
the following problems:
• Current diversion
• Open or shorted current transformer circuit
• Internal meter measurement malfunction
• Faulty site wiring
Inactive Phase Current Check
Diagnostic #3 checks every five seconds to verify that the meter is receiving a
customer-specified current level for each individual phase. If the meter fails three
consecutive checks, the Diagnostic #3 check will trigger.
Once every five seconds, all phase currents are checked against a user-defined
“low current value” to verify that the current value is above this value. If one or
more currents fall below the low current value, and at least one current remains
above this value for 3 consecutive checks, the SENTINEL meter will trigger the
error. The error will not be triggered if all the currents fall below or above the user-
defined value.
275.4 1 10%+()<119.2 and 275.4 1 10%–()>• 119.2•
275.4 131.1 and <274 107.3>
279.1 1 10%+()<119.2 and 279.1 1 10%–()>• 119.2•
279.1 131.1 and <279.1 107.3>
Draft

SiteScan™ On-Site Monitoring System
6-30 SENTINEL Meter Technical Reference Guide
The starting current of:
• transformer-rated meters, CL 20, is 5 mA.
• self-contained meters, CL 200, is 50 mA.
• the CL320 version is 80 mA.
Therefore, a selected “low current value” of 100 mA would require at least one
phase above and below the starting current in order to activate the diagnostic.
Refer to the PC-PRO+ 98 documentation for instructions on how to program this
value into the SENTINEL meter.
Diagnostic #3 Error Example
This example is for a Form 9S meter wired for a 277 volt, 4-Wire Wye system, but
the site has a shorted current transformer. The “low current value” is set at 25 mA.
The first step in diagnosing an error is to place the meter into the Toolbox Mode
and gather the information. The following is the information in the Toolbox Mode
display while the Diagnostic #3 error is triggered.
The second step to diagnose a Diagnostic #3 error is to compare the different
phase current readings. In this case A and C phases both have current passing
through the elements while B phase (center element) has no current. The dashes
indicate that current is zero or too low to measure accurately. Accurate
measurement is considered to be 0.5% of class rating for the current:
• CL 20 = 10 mA
• CL 200 = 1 Amp
• CL 320 = 1.6 Amps
This could indicate an open or shorted current transformer or current diversion.
Also note that diagnostic counter d3 has incremented to “001”.
Phase A Display (Left
Element) Phase B Display (Center
Element) Phase C Display
(Right Element)
Voltage Phase Angles PhA 0.0° V PhB 119.4° V PhC 240.9° V
Phase Voltage PhA 276.2 V PhB 277.7 V PhC 277.0 V
Current Phase Angles PhA 9.0° A PhB --------- PhC 246.0° A
Phase Current PhA 11.8 A PhB --------- PhC 5.2 A
Diagnostic Counters d1 000 d2 000 d3 001 d4 000
d5A 000 d5B 000 d5C 000 d5T 000
It is possible to see dashes where the current information should be, but have no
Diagnostic #3 error present. See the SiteScan Toolbox Mode on page 6-2 for more
information.
Draft

SiteScan™ On-Site Monitoring System
SENTINEL Meter Technical Reference Guide 6-31
SiteScan Diagnostic #4
The purpose of this diagnostic is to verify that the current elements are sensing
and receiving the correct current for each phase of a specific polyphase electric
service. This diagnostic check may indicate one or more of the following problems:
• Poor load power factor conditions
• Poor system conditions
• Malfunctioning system equipment
Phase Angle Displacement Check
Diagnostic #1 must be enabled and must pass for Diagnostic #4 to be enabled and
check for a problem. This will allow the system to make the assumption that all the
phasors are in the relatively correct orientation and that there is no wiring
problem. Since the voltage angles passed Diagnostic #1, the meter will assign the
voltage phasors to be constant at the typical phasor angle. See Figure 6.4 through
Figure 6.22 for a description of each phasor diagram.
If Diagnostic #1 passes, the meter will then determine the angle of each current
phasor with respect to VA for Diagnostic #4. The meter will judge each current
phasor angle for validity with respect to the meter’s form number and service type.
Diagnostic #4 will take the “typical” phasor diagram at unity PF for a particular
form number and service type and place a user-defined envelope around each
current phasor, where the actual phasor must be found for the diagnostic check to
pass.
An example would be if a typical diagram has the C phase current angle at 240° and
the user has programmed an acceptable envelope of ±45° around that phasor, then
the actual current phasor must be between 195° to 285° from VA for the diagnostic
to pass that check. The system will check each current phasor in a similar fashion
(Figure 6.24). Here, the current vector must be within ±45° of the voltage vector for
Diagnostic #4 to pass.
Draft

SiteScan™ On-Site Monitoring System
6-32 SENTINEL Meter Technical Reference Guide
Figure 6.24 Envelope Example
Diagnostic #4 Error Example
This example is for a Form 9S meter wired for a 4-Wire Wye system with ABC
phase rotation, but the site has a poor load power factor condition. The meter was
programmed with a tolerance level of ±45° for Diagnostic #4 and Diagnostic #1 was
also enabled and has already passed.
The first step in diagnosing an error is to place the meter in to Toolbox Mode and
gather the information. The following is the information in the Toolbox Mode
display while the Diagnostic #4 error is enabled.
The next step is to graphically plot the above information into a phasor diagram as
shown in Figure 6.25.
Phase A Display (Left
Element) Phase B Display (Center
Element) Phase C Display
(Right Element)
Voltage Phase Angles PhA 0.0° V PhB 120.4° V PhC 239.8° V
Phase Voltage PhA 120.8 V PhB 120.0 V PhC 119.3 V
Current Phase Angles PhA 2.0° A PhB 119.8° A PhC 297.2° A
Phase Current PhA 6.8 A PhB 10.2 A PhC 9.8 A
Diagnostic Counters d1 000 d2 000 d3 000 d4 001
d5A 000 d5B 000 d5C 000 d5T 000
Draft

SiteScan™ On-Site Monitoring System
SENTINEL Meter Technical Reference Guide 6-33
Figure 6.25 Phasor Diagram
By comparing the phasor diagram drawn from the information found in the
Toolbox Mode versus the typical phasor diagram, it becomes clear that the C phase
current is out of the user-defined envelope. The correct phasor should be around
240.0°, not the 297.0° where the phasor currently is. This is not a problem with the
meter or a wiring problem at the site, but it does indicate a poor load power factor
condition which may need to be corrected. Also note that diagnostic counter d4
has incremented to “001”.
SiteScan Diagnostic #5
The purpose of Diagnostic #5 is to detect current waveform distortion in any
current signal. This distortion most commonly occurs when DC is present.
Significant levels of distortion may cause inaccuracies in the measurement of the
current signal and thus produce metering errors. The meter takes approximately
45 seconds to display Diagnostic 5.
Current Waveform Distortion Check
Diagnostic #5 detects DC on a per phase basis using what is know as a comb filter
method. Rectified loads produce even harmonics which are typically in phase with
the voltage signal. The algorithm works by summing current samples, which occur
90° after every zero crossing of the voltage waveform. This information is
accumulated for a sample interval. These sample points should represent peak
current values. If no DC is present on any of the phases, the current waveforms
will be symmetrical and the accumulation of the current samples will be a value
near zero. If DC is present on a phase, the current waveform is offset vertically and
the accumulation of the current samples will be significantly higher.
Draft

SiteScan™ On-Site Monitoring System
6-34 SENTINEL Meter Technical Reference Guide
Diagnostic #5 will trigger when the level of DC present is such that the accuracy of
the SENTINEL could be affected. This level varies for different installations based
on the per phase load conditions. When DC current is present, the SENTINEL can
be programmed to display the Diagnostic #5 error code in the same manner in
which Diagnostics #1 through #4 are programmed (i.e. lock, scroll, ignore). The
number of times DC was present is available through meter communications on a
per phase basis. The number of times that DC was present on all phases is
available by accessing the Toolbox Mode and viewing the Diagnostic #5 counter or
through meter communications.
Draft

SENTINEL Meter Technical Reference Guide 7-1
Chapter 7 Testing, Troubleshooting, and Maintenance
This section provides information and instructions to help you test and maintain
the SENTINEL meter. Topics covered include:
• Visual indicators
•Energy testing
• Demand testing
• Recommended testing procedures
• TOU schedule testing
• Field testing
• Troubleshooting (fatal and nonfatal errors)
• Maintenance
Visual Indicators
The Infrared Test LED, as well as several other annunciators, assist you in testing
and troubleshooting the SENTINEL meter.
Infrared Test LED
The meter is equipped with an Infrared Test Light Emitting Diode (LED) for testing
meter accuracy; the LED is located at the three o’clock position on the meter
faceplate (Figure 7.1). The pulse weight represented by the LED is programmable
through the PC-PRO+ 98 programming software. The programming software
allows a different pulse weight value for the LED in the following display modes:
Normal, Alternate, Test, and Test Alternate. The meter can be programmed to drive
the Test LED with a variety of energy values, depending upon the energy quantities
selected in the configuration.
Figure 7.1 Infrared Test LED
Draft

Testing, Troubleshooting, and Maintenance
7-2 SENTINEL Meter Technical Reference Guide
Annunciators
The SENTINEL meter is equipped with a variety of annunciators for a more
meaningful display.
Load Indication/Direction Annunciator
The SENTINEL meter is equipped with a bidirectional Liquid Crystal Display
(LCD) load emulation indicator. The load emulation indicator consists of three
segments with two direction arrows located in the lower left portion of the display.
These segments are individually illuminated and traverse left to right for positive
(line to load) energy flow. The segments will traverse right to left when received
energy is configured. The rate of segment travel is directly proportional to the
programmed pulse constant (Kh value).
Figure 7.2 Delivered and Received Energy Segments
Phase-Voltage Indication Annunciators
The SENTINEL meter is equipped with three LCD voltage indicator annunciators.
They are located in the lower left portion of the LCD display. Illuminated
annunciators (VA, VB, and VC) indicate active voltage for these respective phases.
Depending on how the user configures the meter, a loss of voltage may be
indicated with either a missing or flashing annunciator.
Nominal Voltage Indication Annunciator
The SENTINEL meter is equipped with a nominal voltage indication annunciator.
This annunciator indicates the voltage value to which the nominal voltage is
nearest. Nominal voltage indication values are 120, 240, 277, and 480.
Delivered Energy
Received Energy
1 Kh
2 Kh
3 Kh
Draft

Testing, Troubleshooting, and Maintenance
SENTINEL Meter Technical Reference Guide 7-3
Test Mode Annunciator
The SENTINEL meter is equipped with a Test Mode LCD annunciator. Located in
the lower left portion of the display, this annunciator is present when Test Mode or
Test Alternate Mode is activated. The word “TEST” appears on the display during
Test Mode activation. The words “ALT” and “TEST” appear on the display during
Test Alternate Mode activation. The “TEST” annunciator will also appear when the
meter is in Toolbox Mode.
Energy Testing
The SENTINEL is a CL 0.2 accurate meter and requires no calibration adjustments.
Verification of accuracy of energy and demand may be verified in many ways.
Testing With the Infrared Test LED
Verification of metered energy values by the meter can be accomplished by using
the pulsing infrared (IR) LED located in the 3 o’clock position of the faceplate.
With a constant load applied, the IR LED pulses are compared to the output of a
conventional high accuracy watthour standard. This is accomplished using an
IR-compatible optical pickup device and a comparator.
Follow these steps to test the Wh with the LED:
1 Program the meter with the desired pulse quantity(ies) and pulse weight(s) Ke.
2 Apply a constant delivered watts load (Wapp) to the meter.
3 Verify that the LED pulses properly either by counting the pulses or using a
comparator to compare pulses from the meter under test to the standard. To
determine the number of pulses per second, use the following equation:
where N is the coil factor for single phase test method (Table 7.1).
If the meter is being tested using singlephase test methods, a coil factor must be
included in the calculations. See Table 7.1 for the appropriate factor.
# pulses per second Wapp N×1 hour
3600 seconds
-------------------------------- 1
Ke
-------
××=
Draft

Testing, Troubleshooting, and Maintenance
7-4 SENTINEL Meter Technical Reference Guide
Testing Using the Load Indication Annunciator
The SENTINEL meter is capable of visually being tested by using the load
emulation annunciator shown in Figure 7.2 on page 7-2. As further discussed in the
load emulation annunciator section, the load emulation annunciator scrolls at a
rate proportional to the programmed energy constant.
Testing Using the Energy/Time Method
As an alternate to the above methods, the energy accumulated by the registers and
a reference standard can be read directly from the display and compared over a
period of time. Energy readings displayed while the meter is in the Test Mode are
in floating decimal format. This will result in maximum resolution for short
duration tests.
Recommended Energy Testing Procedures
Testing solid-state meters on test boards designed primarily for electromechanical
meters may sometimes give unexpected results. Erroneous readings could occur
on light-load tests when the test sequence calls for a light-load (LL) test following a
full-load (FL) or power-factor (PF) test. In some cases, PF readings could also be
in error when following a FL test. The errors are always positive and may be a few
percent for PF and even greater for LL. The problem is aggravated on lower
voltages and when using large test constants, Kt, similar to the typical Kh values of
comparable induction meters. This problem does not exist on modern test boards
with their latest software.
Table 7.1 Meter Coil Factors
Form Series A Phase Only B Phase Only C Phase Only
451, 12, 66
1When testing Form 45 SENTINEL meters, the two voltage blades or terminals on the load side of the meter
must be shorted. If these blades are not shorted, the meter will not power up during testing. In a field
installation, the external wiring provides the necessary shorted connection. It is important to note that these
two blades are NOT to be shorted when the meter is installed in the field. For applications where a Form 45
SENTINEL meter is to be installed on a 4-wire delta installation, please contact your SchlumbergerSema Sales
Representative for information concerning the testing of the third voltage divider on the load side of the meter.
21—1
9(8)2, 16(15,14)
2When testing under true polyphase conditions, Forms 9 and 16 can only be tested as a 4-Wire Wye. These
forms cannot be tested as 4-wire deltas because of present limitation inherent in the test equipment.
3111
463
32 1/2 Element Meter.
4121
2 1 0.5 — 0.5
If accuracy or repeatability is poor, the Kh may be incorrect or the “settling time” in the
test bench must be adjusted. (SchlumbergerSema recommends a 4–5 second settling
time.)
Draft

Testing, Troubleshooting, and Maintenance
SENTINEL Meter Technical Reference Guide 7-5
Test Description
A typical meter test sequence consists of:
1 The voltage and current ramp up at unity power factor to the FL level.
2 A pulse from the meter starts the FL test and another pulse ends it.
3 The phase angle then changes for the PF test. The current may stay at the FL
level or ramp down to zero and back up for the phase angle change.
4 A pulse from the meter starts the PF test and another pulse ends it.
5 The current ramps (directly or through zero) to the LL current level at unity
power factor.
6 A pulse from the meter starts the LL test and another pulse ends it.
Most test boards use jogging (slewing) immediately following a FL or PF test to
shorten the time required for the next test to start. The energy used for jogging may
be more than enough to cause the next pulse from the meter even before the
ramping of current or changing of phase angle is completed. If the trigger to start
the next test is armed and ready during the jogging or transition to the next test
level, an unexpected pulse may cause the test to start too soon. This obviously will
result in erroneous readings. Some settling time is necessary for the test board
power, the reference standard, and the meter under test to stabilize after the
change to a new test level.
Most test boards provide a settling time (programmable or fixed) and will not
recognize another test pulse following the completion of a test until the jogging,
ramping, and settling time have all transpired. The SENTINEL meter needs a
settling time of about three to five seconds after the new test level has been
reached before the test starts.
Recommendations
Erroneous test results caused by the problems previously described can probably
be corrected by implementing one of the following suggestions. Even if there are
no bad readings, Solution 3 can cut the total test time significantly without
sacrificing test verification certainty. The suggested solutions are:
1 Change the test sequence to avoid jogging before the light-load test.
2 Upgrade the test board to meet the requirements listed previously.
3 Program the meter and test board for a small test constant. This will avoid
jogging and also give the added benefit of shorter test time.
Solution 1
Change the test sequence so that the LL test is first, followed by the PF test and
then the FL test. This should prevent all jogging from occurring between tests and
will probably eliminate the erroneous readings. This is the quickest solution to
implement since it requires no changes to the test board or the meter.
Solution 2
Install the latest test board software revision. A test board ideally should recognize
no new test pulses after the completion of a test until jogging, ramping, and settling
time have all transpired. Settling time should be programmed for three to six
seconds. There is nothing to be gained by using settling times greater than six
seconds.
Draft

Testing, Troubleshooting, and Maintenance
7-6 SENTINEL Meter Technical Reference Guide
Solution 3
This is the preferred solution, since it results in shorter test times and can be
implemented simply by programming the meter for a smaller test constant and
settling the test board accordingly.
The SENTINEL and most other solid-state meters have the capability of being
programmed for a much smaller test constant (Kt), such as one-tenth or one-
twelfth of the energy required for one “disk revolution” of the meter. With the test
pulses running 10 to 12 times faster, there is the possibility of shortening the test
time considerably, but not by a factor of 10 or 12. It still takes a finite amount of
time to obtain meaningful results.
Recommended Test Setup for Minimizing Test Time
The following settings are recommended for obtaining test uncertainties of less
than 0.1% and at minimum test times:
1 Program the test board settling time for five seconds.
2 Program the meter and test board for a small test constant, Kt, in some
convenient fractional value of the traditional Kh. For this example, 1/12 of the
traditional Kh of the equivalent electromechanical meter is used. (The use of
decimal values may be preferred for simplification of math.)
3 Use 12 pulses (1 rev) for FL.
4 Use 12 pulses for PF.
5 Use 1 pulse for LL.
6 For element tests, the FL and PF pulses can be divided by the number of
elements, always rounding up for fractional values.
The total test time for a series FL, PF, LL sequence can be shortened by more than
one minute compared to the time required for an electromechanical meter or a
solid-state meter using the equivalent test constants. If LL element tests are used,
the time savings will be much greater.
Recommendations for Minimum Variability
The variability of testing a SENTINEL meter can be reduced by lengthening the
test times (using more pulses). Doubling or tripling the recommended minimum
test time will reduce the variability by a factor of two or three. Very little
improvement is realized by running longer than about 45 seconds for each test.
Demand Testing
Testing consists of comparing the readings displayed on the SENTINEL meter to
the actual demand as determined using a high-accuracy RMS responding reference
standard. The standard should have pulse outputs proportional to Wh/pulse (or
VAh/pulse).
Pulses from the reference standard are accumulated over one demand interval,
and then the total pulse count representing watthours or volt-amperehours is
converted to an average demand value using the formulas in "Demand
Calculations" on page 7-8.
Because of the high accuracy of the SENTINEL meter, the following is the
recommended procedure for testing these meters.
Draft

Testing, Troubleshooting, and Maintenance
SENTINEL Meter Technical Reference Guide 7-7
Demand Test Method
1 Connect the meter under test and the reference standard in the same circuit
with all voltage coils in parallel and current coils in series as per standard
meter testing procedures (Figure 7.3).
Figure 7.3 Test Connections
2 Apply rated voltage to the meter under test and the reference standard. Set the
test current to the desired level (FL, LL, or PF test amps or any desired level
within the meter rating). To ensure that the supply polarities are correct, check
that the Load Emulation Annunciator is traversing in the forward direction.
Switch off only the current to both the meter and the standard.
3 Reset and enable the pulse counting device.
4 Put the SENTINEL meter into Test Mode by pressing the Test switch. Once this
has been done, push in the Demand Reset switch to zero the test registers and
start a new demand interval.
5 Start the test by switching on the current to all meters and the reference
simultaneously.
6 The End-of-Interval (EOI) flag will appear for five seconds in the display after
the end of the demand interval. At this time, switch off the current to all meters
simultaneously and stop the pulse count. Do not disconnect the voltage to the
meter.
7 Record the pulse counter total and the values displayed on the SENTINEL
meter.
Table 7.2 Meter Singlephase Test Constants (SPTC)
Form Series A Phase Only B Phase Only C Phase Only
45 or 12 3Ø, 3W, 0.866 0.866 — .866
461
12 1/2 Element Meter
3Ø, 4W,wye 1 1 1 1
9 or 16 3Ø, 3W, 0.911 .866 .0866 1
9, 16, or 14 3Ø, 4W, wye 1 1 1 1
45 or 12 3Ø, 3W, wye 1 1 — 1
∆
∆
Draft

Testing, Troubleshooting, and Maintenance
7-8 SENTINEL Meter Technical Reference Guide
8 Perform calculations A, B, C, and D (if applicable) in the demand calculations
section and compare the results.
Demand Calculations
With Solid-State Metering, conducting energy and demand tests may be considered
redundant since they are both results of the same measurement.
Calculation A: Actual Active Energy (kWh)
Actual active energy is calculated using the following formula:
Pre-calculate the total pulses expected with the following formula to ensure that
the comparator display does not overflow:
Calculation B: Actual Active Demand (kW)
Actual active demand is calculated using the following formula:
Calculation C: Actual KVA Hours
This test method is valid for kWh, kVAh, kvarh, kW, kVA, and kvar at any load or power
factor.
kWh = PT x Kh x N/1000
where:
Kh =Watthours per pulse output value from the reference
standard. (A watt and/or a VA standard must be used.)
PT =Total pulses accumulated from the reference standard
N =Coil factor (Table 7.1 on page 7-4)
PT x Kh = V x I x T/(Kh x 60)
where: V =Voltage applied to standard
I =Current applied to standard
T =Test Mode demand interval length in minutes
If Test Mode display is in watthours (Wh), divide by 1000 to get kWh.
kW = kWh x 60/T
where: T =Test Mode demand interval length in minutes
kVAh = PT x Kh x N/ (1000*SPTC)
where: N = Coil factor (Table 7.1 on page 7-4)
SPTC= Single phase test constant (Table 7.2 on page 7-7)
Draft

Testing, Troubleshooting, and Maintenance
SENTINEL Meter Technical Reference Guide 7-9
Calculation D: Actual kVA Demand
Field Testing
Field testing of the SENTINEL meter may be accomplished with conventional
methods using either the infrared test pulses or the load emulation annunciator.
Required Hardware
The typical field test setup consists of a phantom load, a portable standard, and an
infrared test pulse adapter with counter or snap switch assembly.
Test Method Using Infrared Pulse Adapter
The pulse adapter runs the test for a programmed number of pulses. The number
of pulses is set on the test pulse adapter by the use of counter switches. The
adapter will automatically start the test when the START COUNT button is
pressed.
When the test begins, the test pulse adapter counts the pulses it receives from the
meter until the programmed number of pulses have been received.
When this occurs, the pulse adapter automatically shuts off the portable standard.
The standard then displays the number of equivalent disk revolutions which is then
compared to the number of pulses for the test.
Test Method Using a Snap Switch Assembly
This method is similar to the above except starting and stopping of the standard is
performed manually.
To conduct the test, the technician observes the position of the load emulation
annunciator and simultaneously starts the standard through the snap switch. After
observing a predetermined number of emulated disk rotations, the technician
stops the standard with the snap switch. A comparison is then made between the
predetermined number of emulated disk rotations and equivalent disk rotations
indicated on the watthour standard.
Troubleshooting
With solid-state meters, the computer is in a very unfriendly environment. While
the SENTINEL is designed to perform within this harsh environment, things can go
wrong with the meter or installation.
Fatal Errors
Fatal errors cause the display to lock on the error code because of the possibility
that billing data may have been corrupted or that the meter may not be operating
correctly. If multiple fatal errors occur, the one with the lowest number will be the
error code that locks on the display.
The SENTINEL meter will check for fatal errors:
• when a meter reconfigure is performed.
• when power is initially energized and upon future power restoration.
• while performing key operations.
kVA = kVAh x 60/T
where: T =Test Mode demand interval length in minutes
Draft

Testing, Troubleshooting, and Maintenance
7-10 SENTINEL Meter Technical Reference Guide
Fatal errors are cleared when they are corrected and the meter is reprogrammed.
Non-Fatal Errors
Non-fatal errors can be programmed to scroll during the one second display off-
time or lock on the meter display. If multiple non-fatal errors occur, the meter will
display a combined error message. For example, if a Low Battery error and a Loss
of Phase error exist, the error display will read Err 12----. In this case, if one of
the errors had been programmed to lock, and the other error had been
programmed to scroll, the display will lock on the combined error message.
Selecting a display mode by holding the magnet near the cover’s magnet icon at the
seven o’clock position allows that display mode sequence to scroll one time during
a locked non-fatal error. At the end of the display sequence, the error message
locks onto the display again.
Each error check is performed upon initial power-up, upon programming, upon
restoration of power after an outage, and at least once each day when performing
key operations.
Error Code Error Possible Cause Error Description
FAtError1 MCU FLASH
Error
The meter has
detected a problem
with the program
memory.
If the meter has a MCU FLASH error, the error
code will be continuously displayed. If this error
occurs, program the meter and check for proper
operation. If the error continues to exist, return
the meter for repair.
FAtError2 RAM Error The meter has
detected a problem
with the RAM.
If the meter detects a RAM problem, return the
meter for repair.
FAtError3 DATA FLASH
Error
The meter has
detected a problem
with the data flash.
If the meter has a DATA FLASH error, the error
code will be continuously displayed. If this error
occurs, program the meter and check for proper
operation. If the error continues to exist, return
the meter for repair.
FAtError4 Front End
Processor Error Front end processor
failure.
An unrecoverable fatal error has occurred upon
power up in the front end microprocessor. Return
the meter for repair.
FAtError5 Power Down
Error Power Down Error.
A power down error exists when the
microprocessor receives a reset before all billing
values are correctly saved to nonvolatile
memory. If a power down error occurs, the error
code will be continuously displayed. If this error
occurs, program the meter and check for proper
operation through two complete power down
and power up sequences. If the error continues
to exist, return the meter for repair.
FAtError6 File System
Error
The meter has
detected a problem
with the file system
If the meter detects this problem, return the
meter for repair.
FAtError7 Operating
System Error
The meter has
detected a problem
with the operating
system
If the meter detects this problem, return the
meter for repair.
Draft

Testing, Troubleshooting, and Maintenance
SENTINEL Meter Technical Reference Guide 7-11
Error Code Error Possible Cause(s) Error Description
Err 1----- Low Battery Error Battery Voltage Low
Battery Connector Not
Connected Properly
A low battery check is performed once a day and upon
initialization. If a low battery level is detected during this
procedure, the error code can be displayed in Normal Mode.
This error can be programmed to continuously scroll during the
display off time or lock on the meter display. A low battery
continues to function; however, its reliability decreases over
time.
If a dead battery is detected upon restoration of power, the error
code will display until the battery is replaced. TOU and load
profile functions will be disabled until the battery is replaced and
the time is set. Total registers remain functional during a dead
battery condition. However, TOU (rates A, B, C, D, E, F, G)
registers and Load Profile Channels will not accumulate after
an outage with a dead battery. If a dead battery level error
occurs during normal operation, TOU and load profile will
continue to operate until an outage occurs.
To retain data for TOU and Load Profile, the battery must be replaced with the power applied
to the meter.
Err -2---- Loss of Phase Error The voltage on one of
the phases dropped
below 45 volts. A Demand Reset after the voltage returns will clear this error.
Err --3--- Time-of-Use (TOU)
Error
A problem was
detected in the Time-
of-Use Schedule.
TOU functions have stopped because the meter could not
interpret the schedule. To correct the problem, correct the
problem in the TOU schedule and reprogram the meter.
Err ---4-- Reverse Direction
Error
Reverse Power was
detected on one or
more phases.
A Reverse Direction error exists when the meter detects one
second of (Active) energy on one or more phases in the reverse
direction. This error is applicable to kWh only. Reverse direction
detection is a selected feature during programming. This error
is reported only when the meter is not measuring kWh received
and/or kWh net.
The reverse direction error will clear when a demand reset is
performed.
This error is not active with bidirectional measurement.
Err ----5- Clock/Load Profile
Error Clock/Load Profile
Error
This error occurs if the meter is powered up with a dead or no
battery when it is configured for load profile. If this error occurs,
the error code is displayed in Normal Mode. If a Clock/Load
Profile error occurs, the load profile and TOU operations will be
discontinued until the meter is reprogrammed. The error will
then clear and the meter will resume normal operation.
Draft

Testing, Troubleshooting, and Maintenance
7-12 SENTINEL Meter Technical Reference Guide
Other Problems
Demand Reset Cannot Be Initiated Through PC or Handheld
Communication cannot be established. See "Programmer Cannot
Communicate with Meter" on page 7-13.
Incorrect or No Accumulation of kWh or kW
•Demand Delay Selected—kW will not accumulate after a power outage if
CLPU (demand delay) has been selected. Accumulation will begin immediately
after demand delay has expired. Verify meter program and reconfigure meter.
•Component Failure—Return the meter for repair.
•Meter is not being tested properly—See “Recommended Testing Procedures”
in that section.
Reset Mechanism Does Not Initiate Demand Reset
•Reset Has Occurred Within Last <Programmable Time Period, e.g., 60
Seconds>—Manual demand reset cannot occur within 60 seconds of the
previous demand reset. Wait 60 seconds and perform a second demand reset.
•Reset Switch Disabled—Reset switch may be disabled through software.
•Register Board not Properly Installed in Upper Housing—Verify that the
Register board is fully engaged with the upper inner cover.
Blank Display
•Power Not Applied to Meter—Apply voltage to A phase.
•Voltage Connector Loose—Voltage connector of the meter loose from the
Register board; re-secure the connector.
•Component Failure—Return the meter for repair.
• Voltage too low for meter startup—the SENTINEL requires at least 45 volts to
start up.
Err -----6 Full Scale Overflow
Error Programmed Full
Scale Value Exceeded
A Full Scale overflow error exists when the calculated kW
demand at an EOI exceeds the meter full scale value. The
meter full scale value is selected during programming and only
applies to kW (delivered). If an overflow occurs, the error code
is displayed in Normal Mode.
The full scale overflow error displays after the interval during
which the overflow occurred. The maximum demand register
continues to accumulate and display kW as long as the format
limitations are not exceeded. When a demand reset is
performed, the correct maximum kW value will be added to the
cumulative registers and the error code will no longer be
displayed. If a full scale overflow occurs, check the installation
to ensure that the current capacity of the meter has not been
exceeded. A full scale overflow in no way affects the existing
billing data.
Error Code Error Possible Cause(s) Error Description
Draft

Testing, Troubleshooting, and Maintenance
SENTINEL Meter Technical Reference Guide 7-13
Time and Date Wrong (TOU Version)
•Time/Date Wrong in PC or Handheld Device—Verify and update time/date in
programming device and download new time and date to meter. See
appropriate software manual for more detailed directions.
•Wrong Line Frequency—Verify proper line frequency is selected in setup
routine in programming software. Select proper frequency and reconfigure
meter.
•Battery Failure During Power Outage—Verify battery voltage. Replace
battery and download new time and date.
•Daylight Savings Time Not Programmed Correctly—Verify DST is selected in
program. Reconfigure meter with correct program.
•Component Failure—Return meter for repair.
Optional Output Contact Closures Not Occurring
•Meter Improperly Programmed—Verify all required programmable values
were defined.
•Output Wiring Not Properly Connected—Verify wiring and correct.
•Meter Not Supplied with Output Electronics—Retrofit proper output
circuitry.
•Option Board Component Failure—Replace Option Board.
•Meter Component Failure—Return meter for repair.
•Low (or No) Wetting Voltage—Apply wetting voltage.
•No Load—Confirm load should be present.
Programmer Cannot Communicate with Meter
•Optical Probe Cable Assembly Failure—Check cable with known meter that
communicates. Check meter against known cable that is functioning. Also
check batteries in cable assembly (if applicable).
•COM Port in Programmer Is Set Wrong—Verify proper COM port number has
been selected in the setup routine of the programming software. If the wrong
COM port is selected communications will not occur.
•Security Code in Meter—If security codes have been downloaded to the
meter, the programming device must have the proper code to make connection
to the meter. Verify security codes in the setup routine of the programming
software.
•Cable Not Connected Properly—Verify optical probe lines up properly over the
optical connector. Reinstall cover for proper alignment. Verify PC (or
handheld) and cable are securely connected and attached to the correct COM
port.
•Incorrect Cable Selection—Wrong cable selected in Communications |
Probes section of PC-PRO+ 98.
•Main Register Electronics Failure—Return meter for repair.
Draft

Testing, Troubleshooting, and Maintenance
7-14 SENTINEL Meter Technical Reference Guide
Magnetic Switch Does Not Activate the Alternate or Toolbox Mode
•Magnetic Field Is Too Weak—Place magnet closer to switch or use stronger
magnet.
• Magnet was not in place for four consecutive seconds.
•Magnetic Switch Failure—Return meter for repair.
Test Mode Switch Does Not Place Meter in Test Mode
• Switch deactivated by software—Activate switch in software and reprogram
meter.
•Register Board not Properly Installed in Upper Housing—Verify that the
Register board is fully engaged with the inner cover.
•Switch or Electronic Failure—Return meter for repair.
• No display items in Test Mode Display List.
Diagnostic 1 Condition Incorrectly Active
Verify that meter determined the correct service type.
Diagnostic 2, 3, or 4 Condition Incorrectly Active
Verify that thresholds are not set too tight.
Counters Are Too High
Verify that thresholds are not set too tight.
Maintenance
Preventive Maintenance
No scheduled or preventive maintenance (other than battery replacement for TOU/
Load Profile versions) is necessary for the SENTINEL meter.
Line potential may exist on the battery terminals. Follow these precautions:
• Never short-circuit batteries (such as by measuring current capability with an
ammeter).
• Do not recharge batteries.
• Do not store or transport batteries in metal or other electrically conductive
containers.
• Keep batteries separated. If stored in a container where they can contact each other,
face them in the same direction to prevent short circuits.
• Do not operate batteries at temperatures above 85°C (185°F).
• Dispose of batteries where they will not be punctured, crushed, or incinerated.
• Discard the battery using proper hazardous waste procedures.
Draft

Testing, Troubleshooting, and Maintenance
SENTINEL Meter Technical Reference Guide 7-15
Corrective Maintenance
Because of the high level of integrated packaging and surface-mount components,
on-board component repairs are not recommended. The entire meter should be
returned to SchlumbergerSema Customer Service for repair.
Draft

Notes:
7-16 SENTINEL Meter Technical Reference Guide
Testing, Troubleshooting, and Maintenance
Draft

SENTINEL Meter Technical Reference Guide 8-1
Chapter 8 Replacement Parts and Accessories
This section provides replacement part numbers and order information for
accessories.
Cover Assemblies and Cover Components
Battery and Accessories
Option Boards
Part Number Description
442370-001 Cover Assembly, Standard Reset
442021-002 Cover Assembly, without Reset
442021-005 Cover Assembly, with Keylock Reset
442363-001 Upper Inner Cover
442364-001 Lower Inner Cover
442364-002 Molded Rivet- secures Lower Inner Cover
442364-003 Hanger
442118-001 Standard Reset Plunger
Part Number Description
513230-001 SENTINEL Battery Assembly (TADIRAN TL-5276/C)
441630-001 Battery Connector Housing
Part Number Description
442518-001 R300 Board
442507-001 Modem Board
442430-001 Input/Output Main Board (4KYZ, 1KY, 2KY inputs)
442430-002 Input/Output Main Board (2KYZ, 1KY, 2KY inputs)
442430-003 Input/Output Main Board (4KYZ, 1KY)
442430-004 Input/Output Main Board (2KYZ, 1KY)
442430-005 Input/Output Main Board (1KYZ, 1KY)
Draft

Replacement Parts and Accessories
8-2 SENTINEL Meter Technical Reference Guide
Wiring Diagrams
442522-001 Input/Output Supplemental Board (2 KYZ, 1 KY out, 2 KY in)
442522-002 Input/Output Supplemental Board (2 KYZ, 1 KY out)
Part Number Description
Part Number Description
S15664 Form 9S (8S)Wiring Diagram
S15665 Form 16S 200A Wiring Diagram
S15666 Form 45S 20A Wiring Diagram
S15667 Form 46S 20A Wiring Diagram
S15668 Form 66S 20A Wiring Diagram
S15669 Form 12S 200A Wiring Diagram
S15671 Form 2S 200A Wiring Diagram
S15692 Form 16S (14S, 15S) 320A Wiring Diagram
S15693 Form 2S 320A Wiring Diagram
S15694 Form 12S 320A Wiring Diagram
S15724 Wiring Diagram, 4 KYZ, 1 KY Out, 2 KY In
S15700 Wiring Diagram, R300 Series & 2 KYZ, 1 KY Out, 2 KY In
S15703 Wiring Diagram, 2 KYZ, 1 KY Out, 2 KY In
S15704 Wiring Diagram, 4 KYZ, 1 KY Out
S15705 Wiring Diagram, 2 KYZ, 1 KY Out
S15706 Wiring Diagram, 1 KYZ, 1 KY Out
S15707 Wiring Diagram, R300 Series & 2 KYZ, 1 KY Out
S15709 Wiring Diagram, R300 Series
S15738 Wiring Diagram, Form 10A
S15739 Wiring Diagram, Form 16A
S15740 Wiring Diagram, Form 45A
S15741 Wiring Diagram, Form 46A
S15742 Wiring Diagram, Form 48A
Draft

SENTINEL Meter Technical Reference Guide G-1
Alternate Mode One of the four modes of register operation used to display quantities that are
not needed on a regular basis, for example Kh.
annunciator A Liquid Crystal Display (LCD) label that is displayed to identify a particular
quantity being displayed.
autobaud rate sensing The capability of determining the modem band rate for incoming calls (i.e., 300,
1200, or 2400).
auto-service sensing The capability of determining the service type that is installed.
battery carryover The amount of time that the register is energized by the battery to maintain the
accuracy of the clock within the microprocessor. All program and billing data
are transferred to nonvolatile memory when battery carryover operation is
activated.
baud Unit of data transmission signalling speed, roughly analogous to bits per second
(bps).
block interval demand Demand based on intervals from 1 to 60 minutes in length. All calculations of
demand are based on rolling demand. To calculate block interval demand,
program the register to have one subinterval of the same length as the demand
interval.
calendar schedule Schedule that determines seasonal changes, Daylight Savings Time changes,
holidays, daily switch points, etc.
call on schedule Enables the meter to phone the master station on a schedule.
call windows Time ranges that determine when a meter will answer the phone or place calls to
the master station.
cold load pickup See Demand Delay.
cumulative demand The sum of the maximum demand values at each demand reset since the
cumulative register was cleared. It is updated at each demand reset by adding
the maximum demand register to the cumulative register.
continuous cumulative The sum of the maximum and cumulative demand at any time.
current season The season that defines the present rate schedule.
customer alerts Outputs that can be used, for example, to control external lights indicating the
time of use rate in effect.
demand The average value of power over a specified interval of time.
demand delay Cold Load Pickup (CLPU). The programmable amount of time required before
demand calculations are restarted after a power outage.
demand interval The specified time over which demand is calculated.
demand reset When the current Maximum Demand is set to zero.
demand subinterval The smaller blocks of time that are used in rolling demand calculations.
demand threshold A programmed value that, when exceeded by calculated demand, initiates a
contact closure.
display (LCD) Provides a visual indication of the data accumulated by the register.
display duration The programmed number of seconds that a quantity is displayed on the LCD
before it is replaced with the next quantity in the display sequence.
Glossary
Draft

Glossary
G-2 SENTINEL Meter Technical Reference Guide
electronic detent An algorithm in SENTINEL firmware which restricts the SENTINEL to metering
energy flow only to the customer (unidirectional metering).
end-of-interval
annunciator (EOI)
An annunciator that can be displayed at the end of every subinterval.
end-of-interval output A contact closure output that can be initiated at the end of each subinterval.
error codes Monitor operation of the meter. Nine error codes are available for display in
Normal, Alternate, and Test display modes.
Event Log Log used to record historical events that occur in the meter. The events that can
be logged must be configured via the PC-PRO+98 programming software.
firmware Computer programs stored in non-volatile memory chips.
fixed decimal A display format that always retains the same number of digits to the right of the
decimal point.
Flash Memory A type of EEPROM chip used for easy and fast information storage. It is a solid-
state storing device.
floating decimal A display format that allows a maximum number of digits to the right of the
decimal, but can display any number of digits to the right of the decimal equal to
or less than that number specified.
full scale value The demand value that, when exceeded, causes error code Er-----6 to display.
This value can be any quantity less than or equal to the largest allowable
Maximum Demand Value that can be displayed.
independent outputs/
load control outputs
Outputs that can be used to close a contact to control, for example, a water
heater load by following switchpoints independent of the time-of-use registers.
Kh Determines the rate at which the watt disk emulator scrolls and the infrared
LEDs pulse. Does not affect displayed values.
KY input/KY output A Form A 2-wire, normally open, momentary contact closure. The number of
input/output pulses are proportional to the quantity being measured. Pulses
toggle between open and closed.
KYZ output Pulse initiator outputs. A Form C contact closure output that generates pulses
per the programmed Ke value.
last season The season immediately preceding the current season.
LCD Liquid Crystal Display
LED Light-Emitting Diode
load profile The functionality of a meter to accumulate pulses in proportion to accumulated
energy in programmed intervals. Often referred to as Mass Memory.
magnetic switch A solid-state mechanical switch consisting of a thin metal contact which is
closed by an external magnetic field.
maximum demand The largest demand calculated during any interval over a billing period. The
Maximum Demand quantity displayed in Test Mode is that value calculated over
the test interval only (this can differ from the Normal Mode demand interval).
Mode Timeout The amount of time the meter will remain in Alternate Mode, Test/Test Alternate
Mode, or Toolbox Mode before automatically returning to Normal Mode. This
time is programmable.
modem Connects communication systems and devices from a remote phone outlet to a
near device or system.
nonvolatile memory See Flash Memory.
Draft

Glossary
SENTINEL Meter Technical Reference Guide G-3
Normal Mode One of the four operating modes of the meter. It includes all routine meter
operations.
off-hook detect Programmable feature that allows the meter to use the phone line without
interfering with other phone usage.
optical port Optical interface located on the face of the meter. The meter can be
programmed and communicated with through the optical port.
phone home on event A feature that allows the meter to call the master station when a certain event
occurs.
phone line sharing Connection of up to five auto-answer meters to a single voice grade telephone
line for remote interrogation.
power down To de-energize.
power up To energize.
primary/direct reading
register
A register in which the readings take into account the register multiplier.
pulse initiator outputs See KYZ output.
R300 Series A communication media whereby information is transmitted via radio
frequency; the data is formatted with ERT IDs, compatible with ITRON ERT
reading systems as well as DAP.
register multiplier A programmable value which is used in calculations of displayed energy and
demand readings. This can be used by setting the register multiplier equal to the
CT ratio times the PT ratio of the installation.
rolling interval demand A calculation of maximum demand derived from the moving average of the
smaller consecutive subintervals.
RS-232/RS-485 Accepted industry standards for serial communications connections. This
Recommended Standard (RS) defines the specific lines and signal
characteristics used by serial communications controllers to standardize the
transmission of serial data between devices.
season A programmable amount of time that a rate schedule is in effect. Season start
dates are programmed in the format MM/DD (Month/Day).
self-reading registers Register data that is captured in the meter at a programmed interval of time and
is stored in non-volatile memory.
solid-state outputs Outputs consisting of solid materials as opposed to vacuum and gas tubes.
switchpoint A programmable time within the rate schedule that de-activates the current
register of one rate and activates a second register of a second rate.
Test Mo de One of the four modes of register operation. It allows testing of the register
without altering billing data.
Draft

Glossary
G-4 SENTINEL Meter Technical Reference Guide
Notes:
Draft

SENTINEL Meter Technical Reference Guide I-1
A
A-base/Socket package forms 1-4
accuracy
verification 7-3
active demand 7-8
active energy 7-8
active power 1-2
Adders, optional 1-3
alternate display mode 3-7, 7-1
alternate mode 3-11
annunciator G-1
load emulation 7-4, 7-9
Test Mode LCD 7-3
annunciators 7-2
testing 7-2
voltage indicator 7-2
ANSI
optical port 3-17
answer delays 5-1
apparent power 1-2
average power factor 4-10
B
base assembly 1-5, 2-4
battery
connector 2-4
disposal 2-3
installation 2-4
replacement 2-4, 7-14
specifications 1-12
testing 2-2
baud G-1
block demand 4-10
registers 3-15
block interval demand 3-15, 4-11
board
Power Supply 1-5
Register 1-5
burden data 1-13
button
demand reset 3-2
C
calculating actual kVA 7-8
calibration 4-1, 4-7
coefficients 4-7
call strategy 5-2
call windows 5-1, 5-3
clock/load profile error
troubleshooting 7-11
coefficients
calibration 4-7
coil factor 7-3–7-4
cold load pickup 3-5
communication baud rate 2-5
communication boards 5-1
input/output board 5-6
modem board 5-1
Multifunction Meter Module (MFMM) 5-6
R300 Series communication board 5-4
RS-232/RS-485 board 5-5
communication options 5-1
connections
meter 2-3
connector
battery 2-4
housing 2-4
Viking 5-9
continuous cumulative demand 4-12
controls and indicators 3-1
corrective maintenance 7-15
counter
diagnostic 6-6
cover
installation 2-4
options 1-6
polycarbonate 1-6
cross-phase check 6-5
cross-phasing 6-26
crystal sync time 1-13
CT 1-5
CT Ratio 3-15
cumulative demand 4-12
current
transformer circuit 6-5
transformers 4-7
waveform distortion check 6-5
D
damage
shipping 2-1
demand
active 7-8
calculation 7-8
registers 3-2, 3-7, 3-14
testing 7-6
demand calculation 4-10
block interval demand 4-11
continuous cumulative demand 4-12
cumulative demand 4-12
rolling interval demand 4-11
demand reset
Index
Draft

Index
I-2 SENTINEL Meter Technical Reference Guide
button 3-2
mechanism 2-1
switch 7-7
description
general 1-2
Device User’s Manual 1-1, 2-5
diagnostic
error condition 6-6
Diagnostic #1 6-26
error diagram 6-27
error display 6-6
error example 6-26
Diagnostic #2 6-28
error example 6-28
Diagnostic #3 6-29
error example 6-30
Diagnostic #4 6-31
error example 6-32
phasor diagram 6-33
Diagnostic #5 6-33
diagnostic check 6-1
counters 6-2
display 6-6
display options 6-6
diagnostic counter 6-6
diagnostic counters 3-13
dialing features 5-2
digital sampling 1-2
dimensions 1-15
Direct Register Read (DRR) 5-6
display
duration G-1
list 3-7
troubleshooting 7-12
display mode
alternate 3-7, 7-1
normal 3-7, 7-1
test 3-7, 7-1
test alternate 3-7, 7-1
toolbox 3-7
disposal
battery 2-3
E
electrical specifications 1-12
power supply 1-12
electronic detent G-2
end of interval
flag 7-7
energy
active 7-8
calculation 7-8
flow check 6-26
registers 3-2, 3-14
testing 7-3
envelope example 6-32
EOI
flag 7-7
error
display 6-6
fatal 6-1
flagged 6-6
error condition
diagnostic 6-6
errors
non-fatal 6-1
Event Log 3-23
events
threshold 4-13
F
faceplate
register 2-4
fatal error 6-1
troubleshooting 7-9
faulty site wiring 6-26, 6-28–6-29
field testing 7-9
required hardware 7-9
firmware G-2
fixed decimal G-2
Fixed RF Network 5-6
flag
end of interval 7-7
EOI 7-7
flagged error 6-6
floating decimal G-2
Form A low-current solid-state contact output 1-6
Form C KYZ output 1-6
Forms
10A
3-phase, 4-wire wye or delta phasor diagram 6-20
12S
3-phase, 3-wire network self-contained phasor diagram
6-10
16A
3-phase, 4-wire wye or delta phasor diagram 6-21
16S
4-wire delta phasor diagram 6-11
4-wire wye phasor diagram 6-12
2S
3-wire self-contained phasor diagram 6-7
45A
3-phase, 4-wire delta phasor diagram 6-22–6-23
45S
3-wire delta phasor diagram 6-15
3-wire network phasor diagram 6-14
4-wire delta phasor diagram 6-17
4-wire wye phasor diagram 6-16
Draft

Index
SENTINEL Meter Technical Reference Guide I-3
46A
3-phase, 4-wire wye phasor diagram 6-24
46S
4-wire wye phasor diagram 6-13, 6-18
48A
3 stator, 3-phase, 4-wire delta phasor diagram 6-25
66S
3-phase, 3-wire phasor diagram 6-19
8S/9S
4-wire delta phasor diagram 6-9
9S
4-wire wye phasor diagram 6-8
frequency 1-12
front-end processor
error
troubleshooting 7-10
full scale overflow
error
troubleshooting 7-12
H
help files 1-1
housing
connector 2-4
lower 1-5
upper 1-5, 2-4, 7-12, 7-14
I
I/O board
main 1-7
supplemental 1-11
inactive phase current check 6-5
incorrect phase voltage 6-28
incorrect polarity 6-26
incorrect voltage transformer ratio 6-28
indicator
load emulation 7-2
information registers 3-16
infrared LEDs 3-2
infrared test LED 7-1
input/output
module 1-6
input/output board 5-6
input/output options 1-6
inputs
programmable 1-6
wetting voltage 1-13
inspection
meters with batteries 2-2
meters without batteries 2-1
installation
battery 2-4
cover 2-4
installation diagnostics 6-5
Installation Guide 1-1
instantaneous power factor 4-10
instantaneous registers 3-7, 3-14–3-15
interval make-up 3-6
introduction 1-1
K
keylock 1-6
kVA demand calculation 7-9
kVA hours calculation 7-8
kWh or kW accumulation
troubleshooting 7-12
L
LAN ID 5-6
LCD 3-2, 7-2, G-2
LED 7-1, G-2
configuration 3-2
infrared 3-2
levels
measurement 1-2
line
sync time 1-13
line-level voltages 2-4, 3-5
liquid crystal display 7-2
load emulation
annunciator 7-4, 7-9
indicator 7-2
load profile 3-20
loss of phase voltage 6-28
low battery error
troubleshooting 7-11
lower housing 1-5
M
magnetic switch 3-4, G-2
maintenance
corrective 7-15
preventive 7-14
malfunctioning system equipment 6-31
maximum demand 4-10–4-11, 4-13
measurement
levels 1-2
malfunction 6-28
internal 6-26
measurement techniques
demand calculations 4-10
power factor 4-10
Qhours 4-10
VAhours 4-9
VARhours 4-9
watthours 4-9
mechanism
demand reset 2-1
Draft

Index
I-4 SENTINEL Meter Technical Reference Guide
meter
base 1-5, 2-4
calibration 4-7
connections 2-3
nameplate 2-1
programming 2-5
self-contained 6-30
socket-mount 2-3
storage 2-1
transformer-rated 6-30
meter cover
installation 2-4
meter forms 6-7, 6-10–6-14, 6-19–6-25
metered energy
verification 7-3
minimum power factor 4-10
mode of operation 3-6
Mode Timeout 3-7
modem 1-11
modem board 5-1
module
input/output 1-6
modules 1-4
Multifunction Meter Module (MFMM) 5-6
Multiplier
CT Ratio 3-15
Register Multiplier 3-10, 3-16
VT Ratio 3-15
Multiplier Type
Self-Contained 1-4
Transformer Rated 1-4
N
nameplate 2-1
non-fatal errors 6-1
troubleshooting 7-10
nonvolatile memory G-2
normal display mode 3-7, 7-1
Normal Mode 3-6
O
online help files 1-1
Online User’s Manual 1-1
open current transformer circuit 6-29
operating environment 1-12–1-13
operating mode 3-6
Normal Mode 3-6
Test Mode 3-6
optical port
ANSI 3-17
option board
retrofit 1-5
optional
output contact closures
troubleshooting 7-13
options
input/output 1-6
outputs
programmable 1-6
P
package forms 1-4
packaging architecture 4-1
PC-PRO+ 98
Installation Guide 1-1
programming software 3-7, 3-17, 6-2, 6-6, 7-1
programming software 1-1–1-2
SENTINEL Device User’s Manual 1-1, 2-5
System Online User’s Manual 1-1
PC-PRO+98
diagnostic counters 3-13
phase
angle displacement check 6-5
notation in display 6-2
voltage deviation check 6-5
phone home 5-2
phone line sharing 5-3
plot
toolbox display mode 6-4
polarity
check 6-26
incorrect 6-26
polycarbonate cover 1-6
poor load power factor conditions 6-31
poor system conditions 6-31
port
optical 3-17
potential leads 1-5
power
active 1-2
apparent 1-2
reactive 1-2
power down 3-5
error
troubleshooting 7-10
power factor
average 4-10
calculations 4-10
instantaneous 4-10
minimum 4-10
previous interval 4-10
quantities 4-10
power supply 4-7
electrical specifications 1-12
Power Supply board 1-5
power-up 3-5
preventive maintenance 7-14
previous demand 4-12
Draft

Index
SENTINEL Meter Technical Reference Guide I-5
problems
troubleshooting 7-12
programmable inputs 1-6
programmable outputs 1-6
programmer cannot communicate
troubleshooting 7-13
programming 2-5
programming software 3-7, 3-17, 6-2, 6-6, 7-1, 7-13
projected demand 4-13
protocol 3-17
PSEM C12.18 5-5
QDIP 5-5
PSEM (ANSI C12.18-1996) protocol 3-17
PSEM C12.18 protocol 5-5
pulse
adapter 7-9
constant 7-2
weight 7-1
Q
QDIP protocol 5-5
Qhour measurement 4-10
quantities
measurement levels 1-2
R
R300 Series board 5-6
R300 Series communication board 5-4
R300S 1-10
R300SD 1-10
R300SD3 1-10
radio frequency option 1-10
rated accuracy 1-13
reactive power 1-2
real-time clock 4-7
reed switch
troubleshooting 7-14
Register board 1-5, 7-12, 7-14
register faceplate 2-4
Register Multiplier 3-10, 3-16
registers
block demand 3-15
demand 3-2, 3-7, 3-14
energy 3-2, 3-7, 3-14
information 3-16
instantaneous 3-7, 3-14–3-15
rolling interval demand 4-11
snapshot 3-7, 3-14
replacement
battery 2-4
reset mechanism
troubleshooting 7-12
Revenue Integrity Service (RIS) 5-6
reverse direction error
troubleshooting 7-11
reverse energy flow 6-26
RF transmission 1-10
rolling demand 4-10–4-11
rolling interval demand registers 4-11
RS-232 G-3
RS-232/RS-485 board 5-5
S
sampling
digital 1-2
process 4-7
security codes 3-17, 7-13
Self Contained 1-4
self read 3-14, 3-16
self-contained
meter 6-30
self-diagnostic check 6-1
settling time 7-5
shipping damage 2-1
shipping weights 1-16
shorted current transformer circuit 6-29
shorted voltage transformer windings 6-28
site selection 2-3
SiteScan 6-1
diagnostics 6-1
toolbox display mode 3-13
snap switch 7-9
snapshot registers 3-7, 3-14
Socket/A-base package forms 1-4
socket-mount meter 2-3
software
programming 1-1–1-2, 3-17
specifications
burden data 1-13
electrical 1-12
operating environment 1-12–1-13
rated accuracy 1-13
starting load 1-14
time 1-13
Standards 1-14
starting load, creep 1-14
storage 2-1
meter 2-1
supplemental I/O board 1-11
surge suppression 1-12
switch
demand reset 7-7
magnetic 3-4
snap 7-9
Test 7-7, 7-14
Test Mode 3-4
switching power supply 4-7
sync time
Draft

Index
I-6 SENTINEL Meter Technical Reference Guide
crystal 1-13
line 1-13
system conditions 6-31
System Online User’s Manual 1-1
T
tamper detection 1-10
Technical Support i-v
temperature
operating range 1-13
Test 7-1
test
connections 7-7
display mode
annunciator 3-13, 7-3
switch 7-14
method
infrared pulse adapter 7-9
snap switch assembly 7-9
Test alternate display Mode 3-7, 7-1
Test display Mode 3-7, 7-1
Test Mode 3-6
test mode 3-6
Test Mode LCD annunciator 7-3
Test Mode switch 3-4
Test switch 7-7, 7-14
testing
annunciators 7-2
disk emulation 7-2
battery 2-3
demand 7-6
energy 7-3
disk emulation annunciator 7-4
energy/time method 7-4
infrared test LED 7-3
field 7-9
infrared test LED 7-1
theory of operation 4-1
thermal demand 4-10
threshold alarms 4-13
threshold event 4-13
thresholds 4-13
meter 4-13
time
crystal sync 1-13
line sync 1-13
time and data
troubleshooting 7-13
Time-of-Use 3-17
toolbox
display mode 6-2
toolbox display list 3-12
toolbox display mode 3-7
plot 6-4
TOU 3-17
TOU rate 5-4
TOU schedule 5-4
Transformer Rated 1-4
transformer rated 1-2
transformer-rated
meter 6-30
transformers
current 4-7
troubleshooting
fatal errors 7-9
non-fatal errors 7-10
other problems 7-12
two-pin battery connector 2-4
U
unpacking 2-1
upper housing 1-5, 2-4, 7-12, 7-14
User’s Manual 1-1, 2-5
V
varhours 4-9
Viking connector 5-9
voltage and current values 4-9
voltage indicator annunciators 7-2
voltage ranges 1-12
volt-ampere values 4-9
VT Ratio 3-15
W
warranty i-vi
watthours 4-9
weights 1-16
wetting voltage inputs 1-13
Draft