Sichuan Changhong Network Technologies IHO-2000I Network Set-Top Box User Manual DVB C 7IR
Sichuan Changhong Network Technologies Co.,Ltd. Network Set-Top Box DVB C 7IR
User manual-revised

1
qwertyuiopasdfghjklzxcvbnmqwerty
uiopasdfghjklzxcvbnmqwertyuiopasd
fghjklzxcvbnmqwertyuiopasdfghjklzx
cvbnmqwertyuiopasdfghjklzxcvbnmq
wertyuiopasdfghjklzxcvbnmqwertyui
opasdfghjklzxcvbnmqwertyuiopasdfg
hjklzxcvbnmqwertyuiopasdfghjklzxcv
bnmqwertyuiopasdfghjklzxcvbnmqw
ertyuiopasdfghjklzxcvbnmqwertyuio
pasdfghjklzxcvbnmqwertyuiopasdfgh
jklzxcvbnmqwertyuiopasdfghjklzxcvb
nmqwertyuiopasdfghjklzxcvbnmqwe
rtyuiopasdfghjklzxcvbnmqwertyuiop
asdfghjklzxcvbnmqwertyuiopasdfghj
klzxcvbnmrtyuiopasdfghjklzxcvbnmq
wertyuiopasdfghjklzxcvbnmqwertyui
opasdfghjklzxcvbnmqwertyuiopasdfg
hjklzxcvbnmqwertyuiopasdfghjklzxcv
bnmqwertyuiopasdfghjklzxcvbnmqw
ertyuiopasdfghjklzxcvbnmqwertyuio
IHO-2000 I
USER MANUAL

2
SAFETY INSTRUCTION
IMPORTANT SAFETY INSTRUCTIONS
Read, follow and keep these instructions.
Heed all warnings.
Do not use this apparatus near water.
Clean only with dry cloth.
Do not block any ventilation openings. Install in accordance with the manufacturer’s
instructions.
Do not install near any heat sources such as radiators, heat registers, stoves, or other
apparatus (including amplifiers) that produce heat.
The parameter of the using power source should be accordance with which indicating
on the rear panel; otherwise the machine will work improperly and even be ruined.
Protect the power cord from being walked on or pinched particularly at plugs,
convenience receptacles, and the point where they exit from the apparatus.
Only use attachments/accessories specified by the manufacturer.
To prolong the useful life of this machine, the interval of the continuous switch action
must be above one minute.
Use only the cart, stand, tripod, bracket, or table specified by the manufacturer, or
sold with the apparatus. When a cart is used, use caution when moving the
cart/apparatus combination to avoid injury from tip-over.
Unplug this apparatus during lightning storms or when unused for long periods of
time.
Refer all servicing to qualified service personnel. Servicing is required when the
apparatus has been damaged in any way, such as power-supply cord or plug is
damaged, liquid has been spilled or objects have fallen into the apparatus, the
apparatus has been exposed to rain or moisture, does not operate normally, or has
been dropped.
Warning: This unit should only be serviced by an authorized and properly trained
technician. Opening the cover or other attempts by the user to service this unit may
result in serious injury or death from electrical shock, and may increase the risk of
fire.
The MAINS plug or an appliance coupler of the apparatus is used as the disconnect
device, the disconnect device shall remain readily operable.
The signal cable must be earthed to the system.
No naked flame sources, such as lighted candles, should be placed on the apparatus.
Note: All the OSD and illustrations in this manual may be somewhat different from the
actual situation. Please take the actual RECEIVER as the standard.
WARNING: To reduce the risk of fire or electric shock, do not expose this product to
rain or moisture. Apparatus shall not be exposed to dripping or splashing and no objects
filled with liquids, such as vases, shall be placed on the apparatus. Refer to the
identification/rating label located on the back panel of your product for its proper
operating voltage.
Batteries shall not be exposed to excessive heat such as sunshine, fire or the like. For
applicable power supplies see user instructions

3
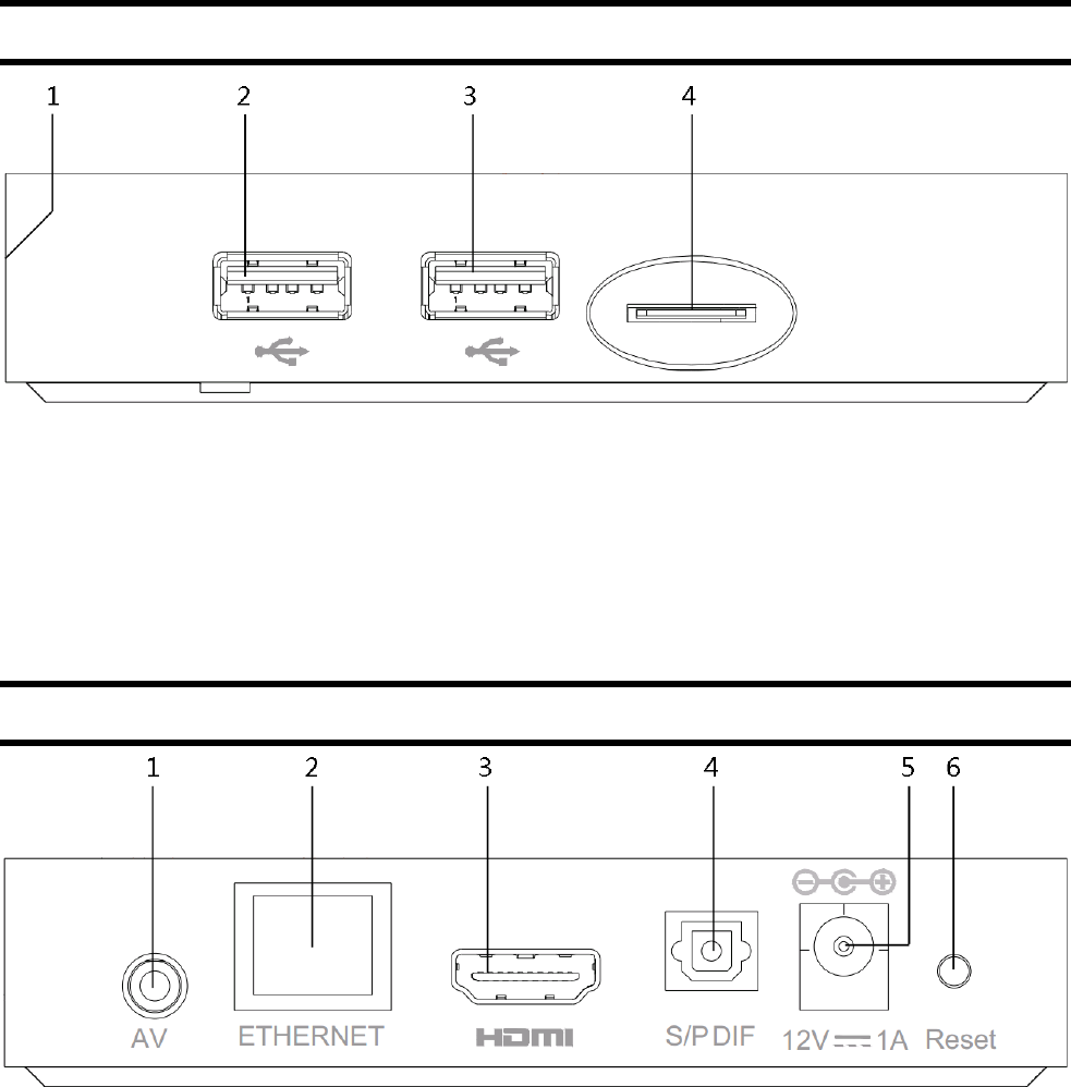
RIGHT PANEL
1. On the front panel, Remote sensor, status indicators
2. USB interface
3. USB interface
4. TF Card slot
REAR PANEL
1. AV plughole
2. Interface, ETHERNET
3. Interface, HDMI. An interface contains both audio signal and video.
4. Interface, S/PDIF. Fibre output
5. Plughole, power. DC12V
6. Button, Reset

4
REMOTE
PRECAUTIONS ABOUT BATTERIES
Improper use of batteries may cause corrosion or fluid leakage. Please observe the
following instructions for the safe use of batteries.
1. Do not mistake the polarities of batteries
2. Never leave dead batteries in the remote control
3. Remove batteries from the remote controller it is not going to be used for a certain
time
4. Do not attempt to disassemble, short-circuit, heat, recharge or throw the batteries
into the fire source
5. Do not use new batteries and old one together, or which is different type
6. Wipe away any electrolyte fluid inside the remote controller, and insert new
batteries

5
. Enter Standby mode or program-watching state.
.close or open sound.
Inner circle. Operation confirmation
Outer circle. Direction keys
.Operation return
. Home Page
≡. Enter menu.
+/-. Adjust volume
►║. Play or pause program
►►/ ◄◄. Speed up playing speed forwards or backwards.

6
PREPARATION OF REMOTE CONTROL
OPERATION SCOPE OF THE REMOTE CONTROL
USEFUL TIPS
1. To prolong the useful life of this machine, the interval of the continuous
switch action must be above one minute.
2. The parameter of the using power source should be accordance with which
indicating on the rear panel; otherwise the machine will work improperly
and even be ruined.
3. When the picture that the unexpected non-respondency happening, please
turn on the machine again.
Load the batteries to the groove of the remote control and then enable
you to operate the native.
1. Open the lid.
2. Load the batteries and attend whether the anode and cathode of battery
are corresponding to the polarity indicated on the remote controller.
3. Close the lid.
Make the control toward the inductive
window of native and then press the keys
1. Distance: about seven meters in front of the
inductive window.
2. Angle: about 30 degree right or left refer to
the frontispiece of the native’s front panel.

7
SYSTEM CONNECTION
1. SET UP- AV
For this Basic Set Up use a one-three cable for the video connection and for
the audio connection.
1.1. Prepare your equipment
Make sure that your TV has VIDEO, AUDIO R, and AUDIO L input.
Ensure that the power leads to both the TV and the Set Top Box are
unplugged before you commence the set up procedure.
1.2. Connecting Video and Audio
Insert one terminal of the AV cable to the AV plughole on the STB
firstly.
Video
Connect the yellow RCA terminal of the AV cable to the VIDEO input of
the TV.
Audio
Connect both the red and white RCA terminals of the AV cable to the
corresponding colored terminals on your TV.
1.3. Connect the network
Connect the cable lead to the “ETHERNET” connection on the rear of the

8
Set Top Box.
1.4. Connect the power
a. Plug the connector of an adaptor into the socket.
b. Plug the DC12V power input into the plughole on the rear
panel.
c. Connect the power to your TV and turn it on, you are now ready to get
started.
2. SET UP - HDMI
Use the HDMI connector on the back of the receiver to provide a complete
digital video and audio connection in one neat cable.
2.1. Prepare your equipment
Ensure the power of TV and receiver are unplugged while making
connections. Your TV must have a HDMI input.
Check your TV has a HDMI input.
2.2. Connect the network…
to the “ETHERNET” socket on the rear of your receiver.
2.3 Connect video and audio signal…
Insert one end of a HDMI cable into the output of HDMI on the STB, and
the other end into the input of HDMI on a TV.

9
2.4. Connect power…
a. Plug the connector of an adaptor into the socket.
b. Plug the DC12V power input into the plughole on the rear
panel.
c. Connect the power to your TV and turn it on, you are now ready to get
started.
Changes or modifications not expressly approved by the party responsible for
compliance could void the user’s authority to operate the equipment.
This equipment has been tested and found to comply with the limits for a Class B
digital device, pursuant to Part 15 of the FCC Rules. These limits are designed to
provide reasonable protection against harmful interference in a residential
installation. This equipment generates, uses and can radiate radio frequency energy
and, if not installed and used in accordance with the instructions, may cause harmful
interference to radio communications. However, there is no guarantee that
interference will not occur in a particular installation.
If this equipment does cause harmful interference to radio or television reception,
which can be determined by turning the equipment off and on, the user is encouraged
to try to correct the interference by one or more of the following measures:
-- Reorient or relocate the receiving antenna.
-- Increase the separation between the equipment and receiver.
-- Connect the equipment into an outlet on a circuit different from that to which the
receiver is connected.
-- Consult the dealer or an experienced radio/TV technician for help.
10
This equipment must be installed and operated in accordance with provided instructions
and the antenna(s) used for this transmitter must be installed to provide a separation
distance of at least 20 cm from all persons and must not be co-located or operating in
conjunction with any other antenna or transmitter. End-users and installers must be
provided with antenna installation instructions and transmitter operating conditions for
satisfying RF exposure compliance.

11
HOME PAGE
After connection, plug into the power, the
STB enters its Home Page.
Use directional keys to move cursor and
press the inner circle (Confirm) on the
remote to enter.
Enter different column to watch different
program.
Use the +/- key to adjust volume, use the
key to mute or open sound.
YUPPSETTING
Choose YuppSetting and get it into.
1. Network. It’s recommended to use a
cable to connect network. When the
proper network is well connected with the
STB, the STB will detect then connect
well automatically.
If WiFi manner is chosen to connect the
STB, firstly choose the right SSID then
press the Confirm key to connect, if the
SSID is needed input a password, use the
soft-keyboard to input it, use the Connect
instruction to connect the SSID.