Simoco Australasia SRM9000AC VHF MOBILE RADIO TRANSCEIVER User Manual USERS MANUAL

Simoco Australasia Pty Ltd VHF MOBILE RADIO TRANSCEIVER USERS MANUAL

Contents

USERS MANUAL

       SRM9022 Mobile Radio  Conventional – PMR Operating Instructions  TNM-U-E-0063 Issue 2 March 2007      TMC Radio Pty. Ltd. 1270 Ferntree Gully Road Scoresby Victoria, 3179 Australia  ISO9001 Lic.QEC20848SAI Global
SRM9022 ~ PMR MOBILE RADIO USER GUIDE © TMC Radio 2007  page 2   TNM-U-E-0063 Issue 2  ASSOCIATED DOCUMENTATION The following documentation is available for use with the SRM9000 series of products:  TNM-I-E-0005  SRM9000 Series Installation Instructions TNM-M-E-0001  SRM9000 Service Manual TNM-U-E-0012  SRM9020 Trunked Operating Instructions TNM-U-E-0013  SRM9020 PMR Operating Instructions TNM-U-E-0004  SRM9030 Trunked Operating Instructions TNM-U-E-0003  SRM9030 PMR Operating Instructions   To order copies of any of the above publications, or any other TMC Radio product, contact TMC Radio on +61 3-9730-3800 or send a Fax on +61 3-9730-3968.   ABOUT THIS DOCUMENT This publication is copyright and no part may be reproduced without prior permission of TMC Radio. Due to our policy of continuous improvement to our products and services, technical specifications and claims, correct at time of publication, may be subject to variation without prior notice.   TMC Radio has endeavoured to ensure that the information in this document is fairly and accurately stated, but does not accept liability for any errors or omissions.
SRM9022 ~ PMR MOBILE RADIO USER GUIDE © TMC Radio 2007  page 3   TNM-U-E-0063 Issue 2 SAFETY 1.  Do NOT operate your radio, without a handsfree kit, whilst driving a vehicle. 2.  Do NOT operate your radio in an explosive atmosphere. Obey the 'Turn Off Two-way Radios' signs where these are posted, e.g. on a petrol station forecourt. 3.  Do NOT touch the antenna while the radio is transmitting. 4.  Do NOT operate the radio if the antenna has become disconnected or damaged.    HINTS FOR USING THE RADIO •  When speaking, hold the microphone a few centimeters from your mouth and speak across it, rather than into it. •  Keep the length of your conversation to a minimum and replace the microphone on its cradle after use. •  When it is possible to move location, avoid making calls from known poor signal-strength areas such as the radio systems fringe areas (limit of range) or from screened or shadowed areas, e.g. an underground car park or underpass. •  To avoid unnecessary drain on the vehicle battery, keep the engine running when using the radio for extensive periods of time.
SRM9022 ~ PMR MOBILE RADIO USER GUIDE © TMC Radio 2007  page 4   TNM-U-E-0063 Issue 2 CONTENTS 1. INTRODUCTION .................................................................................................7 1.1 Overview......................................................................................................7 1.2 Installation...................................................................................................7 1.3 Conventions................................................................................................7 2. FRONT PANEL CONTROLS ..............................................................................8 3. MENU SYSTEM...................................................................................................9 3.1 Menu Navigation.........................................................................................9 4. MAIN MENU SCREENS....................................................................................11 4.1 Channels Screen.......................................................................................11 4.2 Phonebook Screen ...................................................................................12 4.3 Status Screen............................................................................................12 4.4 Send Message Screen..............................................................................13 4.5 Stored Calls Screen (Selcall) ...................................................................14 4.6 Stored Calls Screen (Data Messages).....................................................15 4.7 Setup Screen.............................................................................................16 5. COMMON FUNCTIONS AND FACILITIES .......................................................17 5.1 Switch-On/Switch-Off...............................................................................17 5.1.1 Volume Adjustment ................................................................................. 17 5.2 Receiving...................................................................................................17 5.3 Transmitting..............................................................................................18 5.4 SELCALL Functions.................................................................................19 5.4.1 Receiving a Selcall.................................................................................. 19 5.4.2 Sending a Selcall .................................................................................... 19 5.4.3 Other Selcall Functions ........................................................................... 19 5.5 Scan Functions.........................................................................................20 5.5.1 Scan Screen............................................................................................ 20 5.5.2 Scan-Edit Screen .................................................................................... 21 5.6 DTMF Operation........................................................................................22 5.7 External alert.............................................................................................22 5.8 Auxiliary Output........................................................................................22 6. SETUP...............................................................................................................23 6.1 Setup Sub-Menus .....................................................................................23 6.1.1 User Options ........................................................................................... 23 6.1.2 Mute Adjust ............................................................................................. 24 6.1.3 Contrast................................................................................................... 24 6.1.4 Alert Volume............................................................................................ 24
SRM9022 ~ PMR MOBILE RADIO USER GUIDE © TMC Radio 2007  page 5   TNM-U-E-0063 Issue 2 6.1.5 Radio Information.................................................................................... 25 6.1.6 Phone Book Menu................................................................................... 25 6.1.7 Phone Book Edit Menu ........................................................................... 26 6.1.8 Mode Selection ....................................................................................... 28 7. SPECIAL FUNCTION BUTTONS......................................................................29 7.1 Monitor.......................................................................................................29 7.2 Squelch Defeat..........................................................................................29 7.3 Reset..........................................................................................................29 7.4 Scan...........................................................................................................29 7.5 Auxiliary.....................................................................................................29 7.6 Send-2........................................................................................................29 7.7 Transpond .................................................................................................29 7.8 CTCSS .......................................................................................................29 7.9 Mute ...........................................................................................................29 7.10 External Alert.........................................................................................29 7.11 Goto Chan A, B, C, D.............................................................................29 7.12 Special Enc 1…8 ...................................................................................29 7.13 Alarm......................................................................................................29 7.14 Repeater Defeat.....................................................................................29 7.15 Low Power .............................................................................................30 7.16 DTMF Mode............................................................................................30 7.17 Scrambler On/Off ..................................................................................30 7.18 Send DTMF1/2 .......................................................................................30 7.19 Lock / Unlock Key .................................................................................30 8. OPTIONS...........................................................................................................31 8.1 Quick Release Transceiver Kit (MA-QRCRADLE)..................................31 8.2 Microphone/Control Head Extension Lead.............................................31 8.3 Type 1 Parallel I/O Expansion Option .....................................................31 8.4 Internal GPS Option..................................................................................31 8.5 Cross-linked Cable ...................................................................................31 8.6 600 Ohm Interface Option ........................................................................31 8.7 Type 2 I/O Option......................................................................................31 8.8 Dual Control Head Option........................................................................31 8.9 Dual Transceiver Option ..........................................................................31 8.10 Desk Top Base Kit.................................................................................31 9. TROUBLESHOOTING ......................................................................................32
SRM9022 ~ PMR MOBILE RADIO USER GUIDE © TMC Radio 2007  page 6   TNM-U-E-0063 Issue 2 10. APPENDIX A - ALERT TONES AND MESSAGES.......................................34 11. APPENDIX B - GLOSSARY ..........................................................................35 12. APPENDIX C – COMPLIANCE WITH RF ENERGY EXPOSURE GUIDELINES (UNITED STATES AND CANADA) ...................................................36
SRM9022 ~ PMR MOBILE RADIO USER GUIDE © TMC Radio 2007  page 7   TNM-U-E-0063 Issue 2 1.  INTRODUCTION 1.1 OVERVIEW The SRM9000 Series Radios are versatile Digital Signal Processor (DSP) controlled, two-way mobile radios.  The SRM9000 Series is available in a number of frequency bands and versions for specific applications.  This manual describes the operation of the SRM9022 PMR Controller Microphone variant. The radio consists of a Transceiver unit that may be mounted in the vehicle boot or under a seat, and a Controller Microphone, which is designed to mount on the vehicle console or within view and reach of the operator.   The radio is software programmable and can be customised to the operational requirements of your particular fleet.  Your TMC Radio representative can help in programming your radio facilities to meet your present and future requirements. This guide describes the facilities that are currently available and can be programmed into the SRM9022.  1.2 INSTALLATION As the installation of your SRM9022 Radio is a technical and possibly hazardous operation, we recommend that it is installed and set up for use by your dealer or an authorised installer.  However, if you need information regarding the correct procedures for installation, please refer to the SRM9000 Series Installation Instructions supplied with the radio.  1.3 CONVENTIONS Where the word “generally” or “may” is used to describe a facility, this operation is an option that may be enabled with the Radio Field Personality Programmer (FPP).
SRM9022 ~ PMR MOBILE RADIO USER GUIDE © TMC Radio 2007  page 8   TNM-U-E-0063 Issue 2 2.  FRONT PANEL CONTROLS    Power On/OffFunction #5 (F5)Volume Up/DownFunction #6 (F6)RX/TX LEDMicrophonePush To  TalkMenu orFunction #1 (F1)Function #2 (F2)Dow n or Up &Function #3 (F3)OK &Function #4 (F4)501Mt OberonME NU SCA N  Figure 2-1 SRM9022 Controller Mic. Key Layout
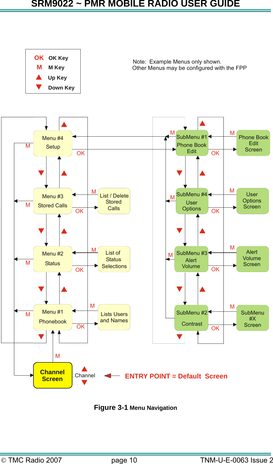
SRM9022 ~ PMR MOBILE RADIO USER GUIDE © TMC Radio 2007  page 9   TNM-U-E-0063 Issue 2 3. MENU SYSTEM The SRM9022 radio software uses a programmed Menu structure to enable the operator to access the radio options.  The structure of the menu can be programmed to meet the specific needs of individual customers.   Figure 3-1 (overleaf) illustrates the menu structure of the radio.  Note that the order and presence of each menu is determined by the configuration of the radio programmed by the Field Programmer. There are setup sub-menus that provide access to radio setup parameters.   Possible Menu entries are: •  Phone Book •  Status •  Stored Calls •  Mute Adjust  •  Send Message •  Setup •  Phone Book Edit •  Contrast •  Alert Volume •  Radio Information •  Mode Selection •  Received Signal Strength Indication (RSSI)  To assist the user in menu key selection, a soft menu label will often appear above the function keys.  The label shows the user the current function for that key which may change between different menus. Programming of menus is a configuration task normally performed by the system manager using FPP software.  3.1 MENU NAVIGATION The “M” key is generally used to select Menu mode from the main Channel Screen.  Once in Menu mode, the ▲ and ▼ keys cycle through the menus.  To exit Menu mode, press the “M” key again or the Menu timeout will exit automatically.  Generally, pressing “M” key while in a menu backs up to the next highest level of menu and the “OK” button selects the function. The ▲ and ▼ keys are generally used to navigate through a list of options such as channels, or increase/decrease a value.
SRM9022 ~ PMR MOBILE RADIO USER GUIDE © TMC Radio 2007  page 10   TNM-U-E-0063 Issue 2   ChannelScreenPhonebookMenu #1StatusMenu #2Stored CallsMenu #3SetupMenu #4Lists Usersand NamesList ofStatusSelectionsSubMenu #3SubMenu #4AlertVolumePhone BookEditUserOptionsContrastENTRY POINT = Default  ScreenChannelList / DeleteStoredCallsNote:  Example Menus only shown.Other Menus may be configured with the FPPUp KeyDown KeyM KeyOK KeySubMenu #1SubMenu #2 SubMenu#XScreenPhone BookEditScreenUserOptionsScreenAlertVolumeScreenMOKMMMMMOKOKMMOKOKMMMOKOKMMMOKMOKM  Figure 3-1 Menu Navigation
SRM9022 ~ PMR MOBILE RADIO USER GUIDE © TMC Radio 2007  page 11   TNM-U-E-0063 Issue 2 4.  MAIN MENU SCREENS 4.1 CHANNELS SCREEN  The Channels Screen shows the current channel and allows it to be changed. The RSSI Bars indicate the signal strength of the current channel. Channel Number  The Name Field shows the selected entry from the current Screen (e.g. from Channel List). M Displayed Labels show the current function of the F1 & F4 buttons.  Pressing one of these buttons will execute the function. The ICON Line displays  various icons as described  in the table below. The Message Line provides additional information in the current Screen. (e.g. name of Voting or MultiAx channel when stopped on a channel)  Several Icons can be displayed as shown below:   ICONS  INDICATION   A filled speaker icon indicates that a signal is present and the radio is unmuted. The outline speaker icon indicates that a signal is present and the radio is muted.   This could be another user group, for instance.   Received Signal Strength Indication (RSSI).   A stronger signal will display more bars.    Scan Indicator.  When radio is on a scan channel and scanning, the arrow will rotate.   The envelope icon indicates there is one or more stored calls         Transmit indicator  The asterisk symbol indicates whether the radio has been “called” or is in the “on-call” state.                                                Keylock   The Keypad may be used to enter numbers directly, which temporarily appear on the Message-Line (overwriting the Channel Name), e.g. Changing channels from the keypad can be done by entering the channel number and pressing the ‘#’ button. Note:  If DTMF is enabled then pressing keypad buttons will send the corresponding DTMF tone.   
SRM9022 ~ PMR MOBILE RADIO USER GUIDE © TMC Radio 2007  page 12   TNM-U-E-0063 Issue 2 4.2 PHONEBOOK SCREEN  The Phonebook lists the Radio Users and their selcall codes.  Selcall Identity information is stored for various users and calls can be sent from this Screen. The   and   buttons scroll through the Phonebook entries.  Pressing the OK button will place a call to the displayed identity. Alternatively, if the Identity Number is known, the Keypad can be used to enter the number, which is sent when the OK button is pressed. The F6 button will backspace through keypad entered numbers, or it will exit back to the Idle Screen if none. The Back button returns you to the Menu Select Screen. Refer to section 6.1.6 for details on Phonebook sub-menus. Notes::  1.  If the Selcall requires a Status to be included then the Saved-Status-Value will be used. (See description of Status below.)   2 . The Identity shown on the display when this Screen is exited may be referenced from other Menu Screens and is called the Current-Phonebook-Entry.  4.3 STATUS SCREEN  The Status Screen is used to send short pre-programmed messages, eg. “at lunch” , “job complete” and so on. This Screen can only be accessed if Selcall is used.  The Selcall Status is selected here and can be sent from this Screen.  The   and   buttons scroll through the Status List entries.  Pressing the OK button will send the displayed Status to the Current-Phonebook-Entry. Alternatively, if the Status Number is known, the Keypad can be used to enter the number, which is sent (to Current-Phonebook-Entry) when the OK button is pressed. The F6 button will backspace through keypad entered numbers, or it will exit back to the Idle  Screen if none. The Back button returns you to the Menu Select Screen. Notes:  1. When a Status is sent, it becomes the current Saved-Status-Value, and can be used at a later time from other Menu Screens.
SRM9022 ~ PMR MOBILE RADIO USER GUIDE © TMC Radio 2007  page 13   TNM-U-E-0063 Issue 2  2. The Saved-Status-Value can also be set from the Channel or Phonebook Screens by entering the number (from the Keypad) and pressing the * button. The value is saved but not sent. 4.4 SEND MESSAGE SCREEN  This Screen allows the user to send a free-form text message to another radio user in a similar manner to a cellphone “SMS”. After selecting the Send Message menu option with the OK button, a flashing cursor will appear on the lower LHS of the screen. The line above the flashing cursor shows the current cursor location.  Each key is labelled with up to 4 text characters. The text characters are entered by pressing the keypad -once for the first character, twice for the second, and three times for the third, and so on. Note: The   key can be used to display up to 28 characters. After a short delay, the cursor will advance to the next character entry. To move the cursor left or right, use the   and   buttons.   To delete a character, move the cursor over the character, then press the F6 function. A total of 237 characters may be entered. When the message is complete, press the OK button to send it. The screen will then ask for the address to send it to with “Enter No.”. Enter the data address and then press OK. The message will be sent. After the message is sent, the display will indicate whether the message delivery was successful.
SRM9022 ~ PMR MOBILE RADIO USER GUIDE © TMC Radio 2007  page 14   TNM-U-E-0063 Issue 2 4.5 STORED CALLS SCREEN (SELCALL)  This Screen allows the ten most recent missed Selcalls (ones not answered before the alert-tone stops) and received Status Selcalls to be reviewed.  The   icon will show in the Main Channel Screen when there is an entry in this Screen.  A "Bip" tone is emitted every few seconds when a new call is stored here.   Press the M key and the   and   buttons to access the Stored Calls Screen.  The most recent call is shown whenever this Screen is accessed.  The displayed text identifies the caller (e.g. John Smith) and, if used, Status text (e.g. Call Depot) is displayed on the Message Line. Press the Back button to return to the Menu Select Screen without making a call.  The   and   buttons scroll through any other Stored Calls. The number displayed in the top RHS side of the screen (eg #05) shows the queued position of the entry.  For other functions, press OK for the options pop-up menu.  The   and   buttons allow selection within the pop-up box. To view more of a long message that does not fit on the screen, select More in the pop-up window.  To delete the currently displayed message, select Delete in the pop-up window. To exit and return to the channel screen, select Exit in the pop-up window
SRM9022 ~ PMR MOBILE RADIO USER GUIDE © TMC Radio 2007  page 15   TNM-U-E-0063 Issue 2 4.6 STORED CALLS SCREEN (DATA MESSAGES)  Received data messages are stored in the Stored Calls screen. Data messages may be up to 237 characters in length. The   icon will show in the Main Channel Screen when there is an entry in this Screen.  A "Bip" tone is emitted every few seconds when a new call is stored here.      Use the M key and the   and   buttons to select the Stored Calls screen.  The most recent call is shown whenever the Stored Calls Screen is accessed. (Note that data messages may also be displayed immediately when received, if configured to do so by the FPP.)  The displayed text identifies the caller (e.g. 02) by their data address. For example “ID: 00050”.   If the caller is the despatcher as identified by the FPP, the callers identity is not shown. The   and   buttons scroll through any other Stored Calls, with the displayed number (#05) shows the queued position of the entry.  To access message options, press OK and a pop-up selector box will appear. The   and   buttons allow selection within the pop-up box.  To view a long message that does not fit on the screen, select More in the pop-up window.   To delete the currently displayed message, select Delete in the pop-up window. To exit and return to the channel screen, select Exit in the pop-up window
SRM9022 ~ PMR MOBILE RADIO USER GUIDE © TMC Radio 2007  page 16   TNM-U-E-0063 Issue 2 4.7 SETUP SCREEN  Use this Screen to access the other Setup submenus. Press the OK button to show the first of the submenus, and then the   and   buttons to scroll through these screens. Refer to section 6 for details on Setup sub-menus.
SRM9022 ~ PMR MOBILE RADIO USER GUIDE © TMC Radio 2007  page 17   TNM-U-E-0063 Issue 2 5.  COMMON FUNCTIONS AND FACILITIES 5.1 SWITCH-ON/SWITCH-OFF  Momentarily press the red On/Off  button to switch the radio ON. The display will illuminate and show a ‘Welcome Message’ and the Selcall Identity of the radio.   After a brief time the display will revert to the Idle Screen, at which time the radio is ready for use.  Pressing and holding the On/Off button for approximately 2 seconds will switch the radio Off. If the radio Inactivity Timer is enabled, the radio will automatically turn Off after several hours of inactivity (i.e. no buttons pressed).   The radio will emit warning beeps for 10 seconds prior to switching off.  Pressing any button will reset this timer.   The radio can also be setup to switch on automatically with the Vehicle Ignition whenever the vehicle is started.  5.1.1 Volume Adjustment  The top +/- buttons adjust the speech level at the loudspeaker.  Whenever the volume level is adjusted, the screen briefly shows the current volume setting. Note:  The radio may be programmed so that the volume cannot be turned off completely.  5.2 RECEIVING  The radio will listen on the displayed Channel. The Solid Speaker Icon    will show when a valid signal is being received and audio will be heard at the Loudspeaker. An Outline Speaker Icon      will show if a signal is present but the audio is muted for some reason (e.g. incorrect CTCSS tone, or the Selcall Mute is closed).
SRM9022 ~ PMR MOBILE RADIO USER GUIDE © TMC Radio 2007  page 18   TNM-U-E-0063 Issue 2 Changing channels may be achieved by any of the following: Pressing the   and   buttons. Entering the desired channel number from the Keypad and pressing # (e.g. 12#). Pressing a Go-to-Channel Function Button. (refer to Section 7.11)  Note:  If the displayed channel is a Vote or MultiAx channel then the Rotating Arrow symbol will be displayed while the radio is searching for a signal.  When stopped on a channel the Rotating Arrow disappears and the selected Channel Name may be displayed.  5.3 TRANSMITTING To avoid interfering with other users of the channel, listen first to ensure no transmissions are occurring.  Make sure that the Outline Speaker Icon     is not shown. Hold the microphone a few centimeters from the mouth, press the “Press to talk” (PTT) switch and note that the Tx-LED is RED.  Speak clearly across the face of the microphone in a normal conversational manner. In most systems it is important to wait a short time between pressing PTT and commencing to speak.  This ensures that the path is properly established and avoids lost or distorted speech. Use the correct operating procedure and keep transmissions short.   Release the PTT switch as soon as the message is finished.  Notes:  1.  A channel may be programmed as “Receive-only” or “Transmit Inhibit” may be programmed which disallows PTT while the radio is receiving a signal.  A continuous tone will be heard if PTT is disallowed.   2.  A Transmit Limit Timer may be setup that limits a continuous transmission on a channel.  The last 10 seconds before the timer expires may be accompanied by warning tones.   3.  The radio may be programmed to send a Selcall (ANI) when the PTT is pressed or released. This may introduce a short delay before the microphone is enabled or after PTT is released.
SRM9022 ~ PMR MOBILE RADIO USER GUIDE © TMC Radio 2007  page 19   TNM-U-E-0063 Issue 2 5.4 SELCALL FUNCTIONS  Selcall is a PMR signalling option that allows the mobile radio to initiate or respond to an identifying number.  Selcall is generally used to allow individual mobiles (or groups of mobiles) in that system to be to be selectively called. 5.4.1  Receiving a Selcall A number of different options can be set up by the FPP to sound various alert tones when a selcall is received.  Consult your dealer for a detailed explanation of your radios set up. When a Selcall is received the radio may respond by: •  Showing a flashing or solid    icon to indicate that the radio has been Called or is On-call, or •  sounding an Alert tone, or displaying the Name of the caller (if it exists in the Phonebook) or the numerical identity of the caller (if unknown) on the display.  This is the alternative Selcall receive Idle Screen, showing the received Selcall and received Status information.  Pressing PTT and/or removing the Microphone from its Cradle may change the state of the   icon, stop the Alert tone and enable the speaker audio. Replacing the Microphone back into its Cradle may clear the    icon (and/or mute the speaker).  5.4.2  Sending a Selcall Selcalls are generally sent by accessing the Phonebook Screen (page 12) or the Status Screen (page 12) for methods of sending a Selcall.  5.4.3  Other Selcall Functions The SRM9022 has several other functions that affect how the radio operates with received signals or selcalls.  These are described later in this booklet under the headings: Monitor/Reset  (refer to Section 7.1) Reset  (refer to Section 7.3) Transpond Enable   (refer to Section 7.7) Send-1, Send-2  (refer to Section 7.6) Special Encode1...8  (refer to Section 7.12)
SRM9022 ~ PMR MOBILE RADIO USER GUIDE © TMC Radio 2007  page 20   TNM-U-E-0063 Issue 2 5.5 SCAN FUNCTIONS Scanning consists of sequentially searching up to 15 channels for a valid signal (RF, CTCSS or DCS tone).  When found the radio will stop on that channel until the signal disappears again.   The Microphone may need to be in the cradle, (on hook) for the radio to scan.   While listening on the channel, the User may PTT on that channel.  After the signal disappears the radio will remain listening on the channel for a short time (typically 3 seconds) before resuming scanning. PTT is inhibited while the Mic is in cradle.  If a Priority/Emergency Channel is assigned, the radio will interleave a check of this channel between each normal channel check.  The radio may also check the Priority Channel every few seconds while stopped on a channel.  If a signal is found on the Priority Channel then the radio will switch to that channel immediately.   If programmed, the Priority Channel is automatically selected when the Microphone is removed from cradle. To activate Scanning, press the SCAN Function button from the Main Channel Screen.  5.5.1 Scan Screen  The display shows the name of the current Scan-Group (e.g. “ScanChGrp”), which may be changed using the   and   buttons.  The Scan-Group Number is shown at the top-left of the display, i.e. 1…4 if it is a User Scan-Group, or blank for Fixed Scan-Groups. While the Scan Screen is displayed the radio is scanning the shown group. The Scan Screen does not time-out. Normal exit is via the OK button. The RSSI indicator shows the received signal strength as the radio is scanning. All other buttons have the same assignments as in the Main Channel Screen.    When stopped on a channel, the name of the selected site, and the “rotating arrow” symbol is replaced by the Speaker symbol. To temporarily skip the channel from the Scan-Group, press OK then select “Skip”.  Skipped channels are restored when a different Scan Group is selected or if Scan is exited.   The Priority Channel cannot be skipped.   OK: Edit is only active for User Scan Groups and opens up the Scan-Edit Screen for the selected Scan-Group allowing Channels to be added, deleted or set as the priority channel (see below).
SRM9022 ~ PMR MOBILE RADIO USER GUIDE © TMC Radio 2007  page 21   TNM-U-E-0063 Issue 2 While listening on the channel, the User can PTT on that channel.  After the signal disappears (or Microphone is placed back in Cradle) the radio will remain listening on the channel for a short time before resuming scanning.   The Microphone may need to be in cradle for the radio to scan.  If the Microphone is left off-cradle for too long then the radio may sound a continuous alert tone until it is replaced. DTMF (if enabled) is only active when the Mic is out of cradle. The Keypad may NOT be used for quick channel change (e.g. 456#) in this Screen.   5.5.2 Scan-Edit Screen  Press OK and select Scan Edit. In the Scan-Edit Screen the display shows the Channel List (excluding Vote and MultiAx channels) and the Message-Line shows either “Member” or “Priority”.  Press the   and   buttons to show channels within the Scan Group. Press OK to Add/Delete a channel,  or Change the Priority Channel.  If the   and   buttons were used to select ADD……  ….then this Screen will appear. Press OK to confirm channel selection and to return to the previous screen.
SRM9022 ~ PMR MOBILE RADIO USER GUIDE © TMC Radio 2007  page 22   TNM-U-E-0063 Issue 2 Alternatively, if the   and   buttons were used to select PRIORITY…….  ….then this Screen would appear. Press OK to confirm Priority selection and to return to the previous screen. When adding Channels (or changing Priority Channel), press   and   buttons to scroll through all available channels, and press OK to make a selection. Note:  “Member” and “Priority” text strings will only be displayed if the channel is a member of the group. In all Screens, press Back to return to previous Screen.  5.6 DTMF OPERATION When DTMF is enabled, DTMF tones can be sent using the Keypad from the Main Channel Screen.   Pressing 0...9, * and # will send the associated tones. The tone period and gap are set by the programmer. DTMF can be enabled in several ways: via the DTMF option in the User-Options sub-menu under the SETUP Menu (refer to Section 6). If the DTMF Function is assigned to a F1...6 button, DTMF is enabled when the button indicator is ON.  5.7 EXTERNAL ALERT Provision is made to connect an external alerting device to the rear of the radio.  The external alert may be activated when a selcall is received (and cancelled by a timeout, user intervention or receiving a different selcall).  This function is enabled by software programming.  When enabled, the External Alert feature may be switched On or Off using a Function button.  5.8 AUXILIARY OUTPUT Provision is made for connection to an Auxiliary Output on the rear of the radio.  This output is enabled by software programming and can be used to activate an external device.  When enabled, the function is toggled On/Off using a Function button.
SRM9022 ~ PMR MOBILE RADIO USER GUIDE © TMC Radio 2007  page 23   TNM-U-E-0063 Issue 2 6. SETUP The Setup sub-menus allow the operator to edit/modify the operation of some of the general functions of the radio.  The programmer can restructure or restrict access to any or all of these menus and may restructure them according to specific requirements.    6.1 SETUP SUB-MENUS The Setup sub-menu structure programmed at manufacture is shown in Figure 2.  These sub-menu Screens provide access to operator functions as follows.  User Options  Key beeps, Backlight, Dual Watch & DTMF on/off selection. Mute Adjust  Mute Level adjustment . Phone Book Edit  Allows Phonebook entries to be changed, deleted or added. Contrast  Displays contrast adjustment. Alert Volume  Alert “beep” tone level setting (relative to Audio Volume). Radio Information  FPP File description, SW version, Serial No. Selcall ID. Mode  Selects Trunk (Network 1/2),  PMR, or P25 operation mode.  6.1.1 User Options  The User Options Screen allows a variety of user options (such as Keybeeps, Backlight, Dual Watch and DTMF facilities) to be set On or Off. The option selections are set with the FPP.  Use the   and   buttons to scroll between the different options. The OK button toggles the selection On/Off.   The setting is saved immediately.
SRM9022 ~ PMR MOBILE RADIO USER GUIDE © TMC Radio 2007  page 24   TNM-U-E-0063 Issue 2 6.1.2 Mute Adjust  Select the Mute Adjust Screen to change current Mute setting. Use the   and   buttons to change the Mute level. Press the OK or Back button to save new Mute setting.  Note :   When a Voting channel is selected the Voting-Mute level is shown, but may not be changed.   6.1.3 Contrast  The Contrast Screen allows you to set the contrast level of the Display in the range from 0 to 15.  Use the   and   buttons to select the required contrast setting. Press OK to accept the setting and return to the Idle Screen. Press Back to accept the setting and return to the Menu Select Screen.   6.1.4 Alert Volume  This Screen allows you to set the level of the Alert Volume Beep Tone in relation to the current Volume setting.  The level can be set in 63 steps over the range -31 to +31. Use the   and   buttons to change the relative alert level Press OK  to accept the setting and return to the Idle Screen. Press Back to accept the setting and return to the Menu Select Screen. Note:  A minimum Alert Level may be set to ensure the Alerts can always be heard from the speaker.
SRM9022 ~ PMR MOBILE RADIO USER GUIDE © TMC Radio 2007  page 25   TNM-U-E-0063 Issue 2 6.1.5 Radio Information  This Screen displays information that identifies the… •  Programmer File description •  Software Version •  Selcall ID, and … •  Radio Serial Number and ESN.  Press OK to return to the Idle Screen. Press Back to return to the Menu Select Screen.   6.1.6  Phone Book Menu  From the Main Menu, press OK to select the Phonebook Screen.   Once in the Phonebook Screen…. •  The   and   buttons to scroll through the Entries… •  Pressing OK will select an Entry. •  Press the Back button will return you to the previous screen. Note: Use F6 button when you need to backspace.
SRM9022 ~ PMR MOBILE RADIO USER GUIDE © TMC Radio 2007  page 26   TNM-U-E-0063 Issue 2 6.1.7  Phone Book Edit Menu  The Phone book Edit Screen allows you to Add, Delete or Edit phone book entries.  6.1.7.1 ADD A NEW ENTRY   From the main Phone Book Edit Screen (at any Phonebook Entry), just press OK.    Use the   and   buttons to select “Add” and press OK.      Enter the new Entry number using the keypad. …..and press OK.     Next, enter new Entry text using the ABC keypad (see 6.1.7.4 below), …..and press OK again to exit back to the Idle Screen.
SRM9022 ~ PMR MOBILE RADIO USER GUIDE © TMC Radio 2007  page 27   TNM-U-E-0063 Issue 2 6.1.7.2 EDIT AN EXISTING ENTRY     Use the   and   buttons to select the required Phonebook Entry, then Press OK. Use the   and   buttons to select “Edit”  and then press OK..     Next, edit the number using the F6 key and keypad and press OK. Edit text using the ABC keypad (see 6.1.7.4 below) and press OK to exit back to the Idle Screen  6.1.7.3  DELETE AN ENTRY   Use the   and   buttons to select the required Phonebook Entry, then press OK.  Use the   and   buttons to select “Delete”, then press OK to delete the Entry and exit back to the Idle Screen.  6.1.7.4  USING THE KEYPAD FOR TEXT  When using the keypad to type text: •  press the appropriate keypad button a number of times until the desired character or number is selected, •  the current character position is identified by a flashing block cursor, •  use ‘#’ to select lower/upper case letters,  •  use the   and   buttons to move to the next or previous character space to be entered/modified, and… •  press OK to accept changes.
SRM9022 ~ PMR MOBILE RADIO USER GUIDE © TMC Radio 2007  page 28   TNM-U-E-0063 Issue 2  6.1.8 Mode Selection  The Mode Screen allows you to switch operation between; •  Trunk Network 1 •  Trunk Network 2  •  PMR mode, or … •  P25 mode. Use the   and   buttons to make your selection, and press OK to accept. Press Back to return to the Menu Select Screen without changing modes.  PMR MODE BACK  OKSRM9022  Note:  Refer to the relevant Operating Instructions for Trunk or P25 operation.
SRM9022 ~ PMR MOBILE RADIO USER GUIDE © TMC Radio 2007  page 29   TNM-U-E-0063 Issue 2 7.  SPECIAL FUNCTION BUTTONS This section lists Functions that may be programmed to the F1, F2, F3, F4, F5 or F6 buttons. Consult your TMC Radio Dealer for which functions have been programmed in to your radio. 7.1 MONITOR Opens/Closes the audio (signalling) mute. Only valid on Non-Community Repeater type channels and/or Closed Selcall channels without Receiver Lock-out programmed. 7.2 SQUELCH DEFEAT Opens/Closes the squelch (carrier) mute. 7.3 RESET  Closes the audio (signalling) mute on closed Selcall Channels. 7.4 SCAN Activates Scanning, refer to Section 5.5. 7.5 AUXILIARY Toggles the external output, refer to Section 5.8. 7.6 SEND-2 Sends a specific selcall sequence. 7.7 TRANSPOND Enables/Disables Individual Call Acknowledge. 7.8 CTCSS Defeats the CTCSS mute on the channel Only valid on Non-Community Repeater type channels and/or Open Selcall channels. 7.9 MUTE Provides direct access to the Mute Setup screen (refer to Section 6.1.2) and allows the user to change the mute level from that screen. 7.10 EXTERNAL ALERT Enables/Disables control of External Output via Selcall Decodes, refer to Section 5.4. 7.11 GOTO CHAN A, B, C, D Selects predefined Channel A, B, C or D, and (may) return on the second press. The Defined Channel may be redefined if held for approximately 2 seconds. 7.12 SPECIAL ENC 1…8 Sends Special Encode 1, 2, … 8 7.13 ALARM Put the mobile into Alarm mode. 7.14 REPEATER DEFEAT Allows the radio to transmit on the reverse frequency on a Repeater Channel. When the button is pressed again (or the Channel is changed) the transmit frequency reverts to the original setting.
SRM9022 ~ PMR MOBILE RADIO USER GUIDE © TMC Radio 2007  page 30   TNM-U-E-0063 Issue 2 7.15 LOW POWER Forces the radio to low power. Pressing again puts the radio back to the power level defined for the current channel.  This is not affected by Channel changes. 7.16 DTMF MODE This function places the numeric keypad into DTMF mode. refer to Section 5.6. 7.17 SCRAMBLER ON/OFF This function toggles the operation of the frequency inversion voice scrambler. 7.18 SEND DTMF1/2 This function sends a pre-programmed string of up to 16 DTMF digits. 7.19 LOCK / UNLOCK KEY This function unlocks the keypad by holding down the programmed function buttons for 2 seconds.
SRM9022 ~ PMR MOBILE RADIO USER GUIDE © TMC Radio 2007  page 31   TNM-U-E-0063 Issue 2 8. OPTIONS The following options are available, contact your dealer for further information. 8.1 QUICK RELEASE TRANSCEIVER KIT (MA-QRCRADLE) This kit provides a mounting cradle to allow the Transceiver to be quickly removed without having to undo unnecessary screws. 8.2 MICROPHONE/CONTROL HEAD EXTENSION LEAD This lead allows the Transceiver to be placed up to 4.5 metres from the Control Head. 8.3 TYPE 1 PARALLEL I/O EXPANSION OPTION This option provides eight I/O lines and pre/de-emphasised audio to allow external interfacing to the radio.  8.4 INTERNAL GPS OPTION This provides Global Position reporting for Trunk and PMR applications.  8.5 CROSS-LINKED CABLE This is used with various applications to cross-connect or interconnect Transceivers or Control Heads.  8.6 600 OHM INTERFACE OPTION This provides a balanced 600 Ohm 2/4 wires audio interface and opto-isolated E and M lines.  8.7 TYPE 2 I/O OPTION This interface board is designed for multiple Transceivers or Control Heads.  8.8 DUAL CONTROL HEAD OPTION This allows two Control Heads to be used from one Transceiver.  8.9 DUAL TRANSCEIVER OPTION This allows two transceivers to be used with one Control Head.  8.10 DESK TOP BASE KIT This provides a housing for the radio and incorporates an 8 Amp Power Supply Unit and speaker.
SRM9022 ~ PMR MOBILE RADIO USER GUIDE © TMC Radio 2007  page 32   TNM-U-E-0063 Issue 2 9. TROUBLESHOOTING If, after reading this guide, you are unable to switch the radio on, check the following: •  A fuse has not blown. Your installer should advise you of the location of the two main fuses, •  The power supply cables and their connections are secure, and •  The vehicle battery is charged. •  If these checks are OK, contact your dealer or TMC Radio representative for further advice.
SRM9022 ~ PMR MOBILE RADIO USER GUIDE © TMC Radio 2007  page 33   TNM-U-E-0063 Issue 2
SRM9022 ~ PMR MOBILE RADIO USER GUIDE © TMC Radio 2007  page 34   TNM-U-E-0063 Issue 2 10.  APPENDIX A - ALERT TONES AND MESSAGES   Key BeepError Tone Beep Alert Bip AlertRing AlertUrgent AlertContinuous Alert2 x Bip Alert0.059000_520.100.050.100.10ContinuousTelephone Ring Tone0.19Duration Indicated in seconds880 HzOff1480 Hz440 Hz Figure 2 – Alert Tones    These messages are displayed on the Message Line to give the user additional information.  Called  Indicates Selcall state (for flashing   icon). On Call  Indicates Selcall state (for solid   icon). Queued  A Selcall is queued waiting to be sent. Voting  Additional information about the Channel type. MultiAx  Additional information about the Channel type. Scanning  Additional information about the Channel type. Dual Watch  Dual Watch function is enabled. Member  Scan Edit: Indicates that the displayed channel is a member of the current Scan Group. Priority  Scan Edit: Indicates that the displayed channel is the Priority Channel in the current Scan Group.
SRM9022 ~ PMR MOBILE RADIO USER GUIDE © TMC Radio 2007  page 35   TNM-U-E-0063 Issue 2 11.  APPENDIX B - GLOSSARY  A summary of common radio terms and some other terms used in this document, and their meanings, are given below. Alert tones  The transceiver emits these tones to indicate an invalid operator or error. Cradle  The bracket that holds the microphone when it is not in use (on hook). Current Phonebook Entry Name that would be shown were the Phonebook screen shown.  DSP  Digital Signal Processor. DTMF  Dual Tone Multi-Frequency (Signaling Method). LCD  Liquid crystal display. MIC  Abbreviation for microphone. MPT1327  Refers to the UK Ministry for Post and Telecommunications specification defining the low level protocol for public trunking systems. MPT1343  Refers to the UK Ministry for Post and Telecommunications specification defining the User Interface for radios operating on MPT1327 public trunking systems. Network  The system infrastructure, eg a Trunked Network. PMR  Private Mobile Radio PTT  Press-to-Talk.  Hold down the Press-to-talk switch on the microphone for the duration of the transmission. RF Radio Frequency. RSSI  Received Signal Strength Indicator Selcall  Selective Call. A signalling system that identifies users. Saved Status Value The last Status that was sent, entered or optionally received. TMR  Trunked Mobile Radio
SRM9022 ~ PMR MOBILE RADIO USER GUIDE © TMC Radio 2007  page 36   TNM-U-E-0063 Issue 2 12.  APPENDIX C – COMPLIANCE WITH RF ENERGY EXPOSURE GUIDELINES (UNITED STATES AND CANADA)  RF ENERGY EXPOSURE AWARENESS AND CONTROL INFORMATION AND OPERATIONAL INSTRUCTIONS FOR FCC OCCUPATIONAL USE REQUIREMENTS. Before using your TMC Radio mobile two-way radio, read this important RF energy awareness and control information and operational instructions to ensure compliance with the FCC’s RF exposure guidelines.  NOTICE: This radio is intended for use in Occupational/ controlled conditions in a mobile application where users have full knowledge of their exposure and can exercise control over their exposure to meet FCC limits. This radio device is NOT authorised for general population, consumer, or any other use. This two-way radio uses electromagnetic energy in the radio frequency (RF) spectrum to provide communications between two or more users over a distance. It uses radio frequency (RF) energy or radio waves to send and receive calls. RF energy is one form of electromagnetic energy. Other forms include, but are not limited to, electric power, sunlight and x-rays. RF energy, however, should not be confused with these other forms of electromagnetic energy, which when used improperly can cause biological damage. Very high levels of x-rays, for example, can damage tissues and genetic material.  Experts in science, engineering, medicine, health and industry work with organizations to develop standards for exposure to RF energy. These standards provide recommended levels of RF exposure forboth workers and the general public. These recommended RF exposure levels include substantial margins of protection. All two-way radios marketed is North America are designed, manufactured and tested to ensure they meet government established RF exposure levels. In addition, manufacturers also recommend specific operating instructions to users of two-way radios. These instructions are important because they inform users about RF energy exposure and provide simple procedures on how to control it. Please refer to the following websites for more information on what RF energy exposure is and how to control your exposure to assure compliance with established RF exposure limits. http:l/www.fcc. gov/oet/rfsafety/rf-fags. htm 1  http://www.osha.gov/SLTC/radiofrequencvradiation/index.htmi  Federal Communications Commission Regulations:  The FCC rules require manufacturers to comply with the FCC RF energy exposure limits for mobile two-way radios before they can be marketed in the U.S. When two-way radios are used as a consequence of employment, the FCC requires users to be fully aware of and able to control their exposure to meet occupational requirements. An exposure awareness label is attached to the equipment directing users to specific awareness information.  Compliance with RF Exposure Standards  Your TMC two-way radio is designed to comply with a number of national and international standards and guidelines (listed below) regarding human exposure to radio frequency electromagnetic energy. This radio complies with the IEEE (FCC) and ICNIRP exposure limits for Occupational/ Controlled RF exposure environment at duty factors of up to 50% talk 50% listen and is authorised by the FCC for occupational use. In terms of measuring RF energy for compliance with the FCC exposure guidelines, your radio radiates measurable RF energy only while it is transmitting (during talking), not when it is receiving (listening) or in standby mode.   Your TMC Radio two-way radio complies with the following RF energy exposure standards and guidelines: •  United States Federal Communications Commission, Code of Federal Regulations; 47CFR part 2 sub-part J •  American National Standards Institute (ANSI) / Institute of Electrical and Electronic Engineers (IEEE) C95. 1-1992 •  Institute of Electrical and Electronic Engineers (IEEE) C95.1-1999 Edition
SRM9022 ~ PMR MOBILE RADIO USER GUIDE © TMC Radio 2007  page 37   TNM-U-E-0063 Issue 2 RF Exposure Compliance and Control Guidelines and  Operating Instructions  To control exposure to yourself and others and ensure compliance with the Occupational/ Controlled environment exposure limits always adhere to the following procedures.  Guidelines:  •  User awareness instructions should accompany the device when transferred to other users.  •  Do not use this device if the operational requirements described herein are not met.  Instructions:  •  Transmit no more than the rated duty factor of 50% of the time. To transmit (talk), push the Push-To-Talk button. To receive calls, release the PTT button. Transmitting 50% of the time, or less, is important because this radio generates measurable RF energy exposure only when transmitting (in terms of measuring for standards compliance).  •  Transmit only when people outside the vehicle are at least the recommended minimum lateral distance away, as shown in Tables 1 and 2, from a properly installed according to installation instructions, externally-mounted antenna.  NOTE- Table 1a) lists the recommended minimum lateral distance for bystanders in an uncontrolled environment from the transmitting antenna for the SRM9000AC (150MHz-174MHz) mobile rated power (25 watts) installed in a vehicle. Table 1b) lists the recommended minimum lateral distance for occupational/ controlled use.   Table 2a) lists the recommended minimum lateral distance for bystanders in an uncontrolled environment from the transmitting antenna for the SRM9000UW (440MHz-512MHz) mobile rated power (25 watts) installed in a vehicle. Table 2b) lists the recommended minimum lateral distance for occupational/ controlled use.
SRM9022 ~ PMR MOBILE RADIO USER GUIDE © TMC Radio 2007  page 38   TNM-U-E-0063 Issue 2    Table 1a).   Rated Power and Recommended Lateral Distance for  General Population uncontrolled exposure for SRM9000AC (150MHz to 174MHz).  Rated Power of Vehicle- installed Mobile Two-way Radio Recommended Minimum Lateral Distance from Transmitting Antenna 25 watts with λ/4 dipole (2.14dBi gain)  90cm (35.5 inches)  Table 1b).   Rated Power and Recommended Lateral Distance for  Occupational/ Controlled exposure for SRM9000AC (150MHz to 174MHz).  Rated Power of Vehicle- installed Mobile Two-way Radio Recommended Minimum Lateral Distance from Transmitting Antenna 25 watts with λ/4 dipole (2.14dBi gain)  40cm (15.75 inches)  Table 2a).   Rated Power and Recommended Lateral Distance for  General Population uncontrolled exposure for SRM9000UW (440MHz to 512MHz).  Rated Power of Vehicle- installed Mobile Two-way Radio Recommended Minimum Lateral Distance from Transmitting Antenna 25 watts with λ/4 dipole (2.14dBi gain)  75cm (29.5 inches)  Table 2b).   Rated Power and Recommended Lateral Distance for  Occupational/ Controlled exposure for SRM9000UW (440MHz to 512MHz).  Rated Power of Vehicle- installed Mobile Two-way Radio Recommended Minimum Lateral Distance from Transmitting Antenna 25 watts with λ/4 dipole (2.14dBi gain)  34cm (13.5 inches)  Vehicle Installation Instructions:  The antenna(s) used for the SRM9000series of mobile two-way radios must be installed to provide a separation distance of at least 75cm from all persons for SRM9000UW (440-512MHz) and 90cm for SRM9000AC (150-174MHz). The gain of the antenna(s) may not be greater than 0dBd (2.14dBi).  If the required separation distance extends beyond the physical boundary of the vehicle, the antenna must be installed on the center of the roof ONLY and must be installed in a vehicle having the following characteristics in order to prevent bystanders from being exposed to levels exceeding the limits set for General Population/ Uncontrolled exposure environment: •  All passengers must be sitting under a solid metal roof •  The rooftop width must be at least 150cm (59 inches) for SRM9000UW (440-512MHz), or 180cm (71 inches) for SRM9000AC (150-174MHz).  Mobile Antenna:  •  Install the antenna at the center of the roof or the center of the trunk deck, taking into account the bystander exposure conditions of backseat passengers and recommended minimum lateral distances in Table 1a) and 2a). These mobile antenna installation guidelines are limited to metal body motor vehicles or vehicles with appropriate ground planes.  •  The antenna installation must additionally be in accordance with:  a.) The requirements of the antenna manufacturer/supplier
SRM9022 ~ PMR MOBILE RADIO USER GUIDE © TMC Radio 2007  page 39   TNM-U-E-0063 Issue 2 b.) Instructions in the Radio Installation Manual, including minimum antenna cable lengths. c.) The installation information of how to install the antenna to facilitate recommended operating distances to all potentially exposed persons.  •  Use only TMC Radio approved supplied antenna or TMC Radio approved replacement antenna. Unauthorized antennas, modifications, or attachments could damage the radio and may violate FCC regulations.   Approved Accessories  •  This radio meets the FCC RF exposure guidelines when used with the TMC Radio accessories supplied or designated for the product. Use of other accessories may not ensure compliance with the FCC’s RF exposure guidelines and may violate FCC regulations.  •  To obtain a list of  TMC Radio approved accessories see contact details below or visit the following website which lists approved accessories:    http://www.tmcradio.com   Contact Information  For additional information on exposure or other information, please contact  TMC Radio Pty. Ltd. 1270 Ferntree Gully Road Scoresby Victoria, 3179 Australia  Telephone  +61 3 9730 3800 Facsimile       +61 3 9730 3968 Email     orderdesk@tmcradio.com Website     www.tmcradio.com
   SRM9030 Mobile Radio       Conventional – PMR Operating Instructions   TNM-U-E-0003 Issue 4 March 2007    TMC Radio Pty. Ltd. 1270 Ferntree Gully Road Scoresby Victoria, 3179 Australia www.tmcradio.com
SRM9030 ~ PMR Mobile Radio User Guide © TMC Radio 2007  i   TNM-U-E-0003 Issue 4 ASSOCIATED DOCUMENTATION The following documentation is available for use with the SRM9000 series of products:  TNM-I-E-0005  SRM9000 Series Installation Instructions TNM-M-E-0001  SRM9000 Service Manual TNM-U-E-0012  SRM9020 Trunked Operating Instructions TNM-U-E-0013  SRM9020 PMR Operating Instructions TNM-U-E-0063  SRM9022 PMR Operating Instructions TNM-U-E-0065  SRM9022 Trunked Operating Instructions TNM-U-E-0004  SRM9030 Trunked Operating Instructions  To order copies of any of the above publications, or any other TMC Radio product, contact TMC Radio on +61 3-9730-3800 or send a Fax on +61 3-9730-3968.   ABOUT THIS DOCUMENT This publication is copyright and no part may be reproduced without prior permission of TMC Radio. Due to our policy of continuous improvement to our products and services, technical specifications and claims, correct at time of publication, may be subject to variation without prior notice.   TMC Radio has endeavoured to ensure that the information in this document is fairly and accurately stated, but does not accept liability for any errors or omissions.
SRM9030 ~ PMR Mobile Radio User Guide TNM-U-E-0003 Issue 4  Page ii  © TMC Radio 2007 SAFETY 1.  Do NOT operate your radio, without a handsfree kit, whilst driving a vehicle. 2.  Do NOT operate your radio in an explosive atmosphere. Obey the 'Turn Off Two-way Radios' signs where these are posted, e.g. on a petrol station forecourt. 3.  Do NOT touch the antenna while the radio is transmitting. 4.  Do NOT operate the radio if the antenna has become disconnected or damaged. HINTS FOR USING THE RADIO •  When speaking, hold the microphone a few centimeters from your mouth and speak across it, rather than into it. •  Keep the length of your conversation to a minimum and replace the microphone on its cradle after use. •  When it is possible to move location, avoid making calls from known poor signal-strength areas such as the radio systems fringe areas (limit of range) or from screened or shadowed areas, e.g. an underground car park or underpass. •  To avoid unnecessary drain on the vehicle battery, keep the engine running when using the radio for extensive periods of time.
SRM9030 ~ PMR Mobile Radio User Guide © TMC Radio 2007  iii   TNM-U-E-0003 Issue 4 CONTENTS ASSOCIATED DOCUMENTATION........................................................... I ABOUT THIS DOCUMENT ....................................................................... I SAFETY II HINTS FOR USING THE RADIO ............................................................. II CONTENTS............................................................................................. III 1. INTRODUCTION ................................................................................ 1 1.1 Overview......................................................................................1 1.2 Installation...................................................................................1 2. FRONT PANEL CONTROLS ............................................................. 2 3. MENU SYSTEM.................................................................................. 3 3.1 Menu Navigation.........................................................................3 3.2 Default Settings ..........................................................................4 4. MAIN MENU SCREENS ..................................................................... 5 4.1 Channels Screen.........................................................................5 4.2 Phonebook Screen .....................................................................7 4.3 Status Screen..............................................................................8 4.4 Stored Calls Screen (Selcall) .....................................................9 4.5 Stored Calls (Text Message)....................................................10 4.6 Send Message...........................................................................12 4.7 Setup Screen.............................................................................12 5. COMMON FUNCTIONS AND FACILITIES ...................................... 14 5.1 Switch-On/Switch-Off...............................................................14 5.1.1 Volume Adjustment........................................................... 14 5.2 Receiving...................................................................................15 5.3 Transmitting..............................................................................16
SRM9030 ~ PMR Mobile Radio User Guide TNM-U-E-0003 Issue 4  Page iv  © TMC Radio 2007 5.3.1 VOX Operation ................................................................. 16 5.4 SELCALL Functions................................................................. 17 5.4.1 Receiving a Selcall ........................................................... 17 5.4.2 Sending a Selcall.............................................................. 17 5.4.3 Other Selcall Functions .................................................... 17 5.5 Scan Functions......................................................................... 18 5.5.1 Scan Screen..................................................................... 19 5.5.2 Scan-Edit Screen ............................................................. 20 5.6 MUTE Level Setting.................................................................. 20 5.7 DTMF Operation ....................................................................... 20 5.8 External alert............................................................................. 21 5.9 Auxiliary Output ....................................................................... 21 6. SETUP ..............................................................................................22 6.1 Setup Sub-Menus..................................................................... 22 6.1.1 User Options .................................................................... 23 6.1.2 Mute Adjust ...................................................................... 23 6.1.3 Phone Book Edit............................................................... 23 6.1.4 Contrast 25 6.1.5 Alert Volume..................................................................... 25 6.1.6 Information ....................................................................... 25 6.1.7 Network 25 7. SPECIAL FUNCTION BUTTONS .....................................................26 7.1 Monitor ...................................................................................... 26 7.2 Squelch Defeat ......................................................................... 26 7.3 Reset ......................................................................................... 26 7.4 Scan........................................................................................... 26 7.5 Auxiliary .................................................................................... 26 7.6 Send-2 ....................................................................................... 26 7.7 Transpond................................................................................. 26 7.8 CTCSS ....................................................................................... 26 7.9 Mute........................................................................................... 26
SRM9030 ~ PMR Mobile Radio User Guide © TMC Radio 2007  v   TNM-U-E-0003 Issue 4 7.10 External Alert ............................................................................26 7.11 Go to Chan A, B, C, D ............................................................... 27 7.12 Special Enc 1…8.......................................................................27 7.13 Alarm .........................................................................................27 7.14 Repeater Defeat ........................................................................27 7.15 Low Power ................................................................................27 7.16 Handsfree (VOX) .......................................................................27 7.17 DTMF Mode ...............................................................................27 7.18 Scrambler On/Off......................................................................27 8. OPTIONS.......................................................................................... 28 8.1 Quick Release Transceiver Kit ................................................28 8.2 Microphone/Control Head Extension Lead ............................28 8.3 VOX Handsfree Option .............................................................28 8.4 Type 1 Parallel I/O Expansion Option .....................................28 8.5 Internal GPS Option .................................................................28 8.6 Cross-linked Cable ...................................................................28 8.7 600 Ohm Interface Option ........................................................28 8.8 Type 2 I/O Option......................................................................28 8.9 Dual Control Head Option........................................................28 8.10 Dual Transceiver Option ..........................................................28 8.11 Desk Top Base Kit ....................................................................28 9. TROUBLESHOOTING ..................................................................... 29 APPENDIX A - ALERT TONES AND MESSAGES................................ 30 APPENDIX B - GLOSSARY................................................................... 31 APPENDIX C – COMPLIANCE WITH RF ENERGY EXPOSURE GUIDELINES (UNITED STATES AND CANADA) ........................... 32
SRM9030 ~ PMR Mobile Radio User Guide © TMC Radio 2007  1   TNM-U-E-0003 Issue 4 1. INTRODUCTION 1.1 OVERVIEW The SRM9000 Series Radios are versatile Digital Signal Processor (DSP) controlled, two-way mobile radios.  The SRM9000 Series is available in a number of frequency bands and versions for specific applications.  This manual describes the operation of the SRM9030 PMR Alphanumeric Display variant. The radio consists of a Transceiver unit that may be mounted in the vehicle boot or under a seat, and an Alphanumeric Control Unit, which is designed to mount on the vehicle console or within view and reach of the driver.  A microphone and speaker connected to the radio provide the audio interface. The radio is software programmable and it can be customised to the operational requirements of your particular fleet.  Your TMC Radio representative can help in programming your radio facilities to meet your present and future requirements. This guide describes the facilities that are currently available and can be programmed into the SRM9030.  1.2 INSTALLATION As the installation of your SRM9030 Radio is a technical and possibly hazardous operation, we recommend that it is installed and set up for use by your dealer or an authorised installer.  However, if you need information regarding the correct procedures for installation, please refer to the SRM9000 Series Installation Instructions supplied with the radio.
SRM9030 ~ PMR Mobile Radio User Guide TNM-U-E-0003 Issue 4  Page 2  © TMC Radio 2007 2.  FRONT PANEL CONTROLS             Figure 1 – SRM9030 Control Head Button/ Control  Function On/Off/Volume    Push for 2 seconds to switch the radio On or Off. Rotate to set volume to the desired level. Rx/Tx/Power LED    Green LED illuminates at power On. Red LED Illuminates when the radio is transmitting. Green Handset  Used to place a call to the displayed identity. Red Handset  Used to end a call, backspace /Clear dialstrings entries and return to the Main Menu Screen Keypad    Used to dial numbers, and insert dialstrings  Scroll Up/Down  Scroll between Menu Screens Scroll Left/Right   Scroll through lists (within a Menu Screen) Function Button F1   Function Button F2   Function Button F3   Function Button F4    These buttons are programmable to perform different functions according to the menu that has been accessed. Displayed labels indicate button function. Special Function F5   This button is programmable for a special operation, e.g. Emergency Call. Special Function F6 On top of Mic. This button is programmable for a special operation. AbcdePUSH ON/OFF POWER/TRANSMIT INDICATOR VOLUME F5 EMERGENCY DISPLAY  F3  F4  MENU  ↕ SCROLL↔F2 F1 GREEN HANDSET (CALL) RED HANDSET (CLEAR) KEYPAD
SRM9030 ~ PMR Mobile Radio User Guide © TMC Radio 2007  3   TNM-U-E-0003 Issue 4 3. MENU SYSTEM The SRM9030 radio software uses a programmed Menu structure to enable the operator to access all of the radio options.  The structure of the menu (comprising up to thirteen screens) can be programmed to meet the specific needs of individual customers. Figure 2 illustrates the complete menu structure of the radio. Any or all of the Screens can be programmed or hidden with the following provisos: •  The Phone Book Screen is always programmed in and is the default Screen displayed. •  The Main Menu provides access to the usual Screens required to operate the radio. •  The Setup Sub-Menus provide access to the radio setup parameters. •  When options are placed in a Setup Sub-Menu, Setup should be offered as a sub menu in the Main Menu selection. •  Both the Main Menu and the Setup submenus can each hold up to ten Screens. Programming of menus is a configuration task normally performed by the system manager using programmer software.  3.1 MENU NAVIGATION The Up/Down Arrow buttons enable you to scroll from the Main Menu through all of the Menu Screens. The Left/Right Arrow buttons enable you to scroll through the available selections within a Menu Screen.
SRM9030 ~ PMR Mobile Radio User Guide TNM-U-E-0003 Issue 4  Page 4  © TMC Radio 2007 3.2 DEFAULT SETTINGS      Figure 2 - Menu Navigation   Note: This is an example only. Menu entries may be customised with the field programmer (FPP). PhoneBookMain MenuStatusSetupStoredCallsUserOptionsMuteAdjustContrastPhoneBook EditAlertVolumeInformationNetworkSetupSubmenusLists users ID andnameList of assignedoutgoing StatusMessagesMissed Voice Calls,received StatusMessages, receivedData MessagesOKorKeybeeps Displayillumination DTMFChange Phone BookentriesAdjust DisplayContrastBeep Tone levelsettingMute Level adjustProgrammer FiledescriptionSW VersionRadio Serial No.Trunk Network 1/2orConventionalChannel SelectionSendMessageSend a Text Message
SRM9030 ~ PMR Mobile Radio User Guide © TMC Radio 2007  5   TNM-U-E-0003 Issue 4 4.  MAIN MENU SCREENS 4.1 CHANNELS SCREEN           The Channels Screen shows the current channel and allows it to be changed. The Name Field shows the selected entry from the current Screen (e.g. from Channel List). The Message Line provides additional information in the current Screen. (e.g. Name of Voting of MultiAx channel when stopped on a channel) The RSSI Bars indicate the signal strength of the current channel. Displayed Labels show the function of the F1…F4 buttons.  Pressing one of these buttons will execute the function. The Scan-Groups field shows the User Scan Groups (1, 2, 3, or 4) that the current channel is a member of.
SRM9030 ~ PMR Mobile Radio User Guide TNM-U-E-0003 Issue 4  Page 6  © TMC Radio 2007  Several Icons can be displayed as shown below:  ICONS  INDICATION   The rotating arrow icon indicates that the radio is in Scan, Vote or MultiAx Mode.  This icon disappears when the radio is locked on a channel.   The envelope icon indicates that there are one or more stored calls.     The outline speaker icon indicates that a signal is present but the speaker audio is muted, e.g. channel in use by another Selcall/CTCSS identity.   The solid speaker icon indicates that speaker audio is enabled, e.g. during a Call.   This symbol indicates whether the radio has been “CALLED”  or if it is in the “ON-CALL” state.  The Left/Right Arrow buttons scroll through the entries within the current Menu Screen (e.g. Channels). The Up/Down Arrow buttons go to other Menu Screens. The Green Handset button will send the Channel-Encode selcall (with Current Phonebook Entry and/or Saved Status Value) if enabled, refer to Sections 4.2 and 4.3. The Red Handset button performs a backspace function if a keypad entered number is present on the Message Line - or if held for more than two seconds then the whole number-string is cleared. The Keypad may be used to enter numbers directly, which temporarily appear on the Message-Line, e.g. Changing channels from the keypad can be done by entering the channel number and pressing the ‘#’ button.  Note: If DTMF is enabled then pressing keypad buttons will send the corresponding DTMF tone.
SRM9030 ~ PMR Mobile Radio User Guide © TMC Radio 2007  7   TNM-U-E-0003 Issue 4 4.2 PHONEBOOK SCREEN  This Screen need only be accessed if Selcall, CTCSS or DCS is used.  Selcall Identity information is stored for various users and calls can be placed to them from this Screen. The Left/Right Arrow buttons scroll through the Phonebook entries. Pressing the Green Handset button will place a call to the displayed identity. Alternatively, if the Identity Number is known, the Keypad can be used to enter the number, which is sent when the Green Handset button or # is pressed. The Red Handset button will backspace through keypad entered numbers, or it will exit back to the Main Channel Screen if none. The Up/Down Arrow buttons go to other Menu Screens.  Notes: 1  If the Selcall requires a Status to be included then the Saved-Status-Value will be used. (See description of Status below.) 2  The Identity shown on the display when this Screen is exited may be referenced from other Menu Screens and is called the Current-Phonebook-Entry.   1 2 3 4OKPhonebookJohn Smith
SRM9030 ~ PMR Mobile Radio User Guide TNM-U-E-0003 Issue 4  Page 8  © TMC Radio 2007 4.3 STATUS SCREEN This Screen need only be accessed if Selcall, CTCSS or DCS is used.  Selcall Status is stored here and can be sent from this Screen.  The Left/Right Arrow buttons scroll through the Status List entries. Pressing the Green Handset button will send the displayed Status to the Current-Phonebook-Entry. Alternatively, if the Status Number is known, the Keypad can be used to enter the number, which is sent (to Current-Phonebook-Entry) when the Green Handset button is pressed. The Red Handset button will backspace through keypad entered numbers, or it will exit back to the Main Channel Screen if none. The Up/Down Arrow buttons go to other Menu Screens.  Notes:  1  When a Status is sent, it becomes the current Saved-Status-Value, and can be used at a later time from other Menu Screens.  2 The Saved-Status-Value can also be set from the Channel or Phonebook Screens by entering the number (from the Keypad) and pressing the * button. The value is saved but not sent. 23#01OKStatusArrived
SRM9030 ~ PMR Mobile Radio User Guide © TMC Radio 2007  9   TNM-U-E-0003 Issue 4 4.4 STORED CALLS SCREEN (SELCALL) This screen allows the eight most recent missed Selcalls (ones not answered before the Alert-tone stops) and received Status Selcalls to be reviewed. The    icon will show in the Main Channel Screen when there is an entry in this Screen.  A "Bip" tone is emitted every few seconds when a new call is stored here.   The displayed text identifies the caller (e.g. John Smith) and, if used, Status text (e.g. Call Depot) is displayed on the Message Line. The displayed number (#05) shows the queued position of the entry.  The most recent call is shown whenever this Screen is displayed. Press the Left/Right Arrow buttons to scroll through other Stored Calls. Press the Green Handset to Voice Call the originator. Press the Red Handset to return to the Channel Screen without making a call. Press       (Del) to delete the viewed entry. Press       (OK) to go to the Channel Screen with the Call Dialstring ready for editing, the keypad is enabled for this step. Call Depot#05OKDelStored CallsJohn Smith
SRM9030 ~ PMR Mobile Radio User Guide TNM-U-E-0003 Issue 4  Page 10  © TMC Radio 2007 4.5 STORED CALLS (TEXT MESSAGE) Received text messages are stored in the Stored Calls screen. Text messages may be up to 237 characters in length.  A Data message may also be displayed immediately when received if configured to do so by the FPP.  Data MsgStored Calls#01 DeleteID:        00050 OK  The icon will show on the main channel screen when there is an entry in this screen. A “bip” tone is emitted every few seconds when a text message is stored here.  The displayed text identifies the caller (e.g. 01) by their data address. For example “ID: 00050”.        If the caller is the dispatcher as defined by the FPP, the caller’s identity is not shown. When the message is selected, the screen shows the full message.   If the message exceeds the screen, a soft key titled “more” will allow access to the other screen.  ID:           00050AT WAREHOUSE     Data MsgStored Calls#01 DeleteAT WAREHOUSE OK
SRM9030 ~ PMR Mobile Radio User Guide © TMC Radio 2007  11   TNM-U-E-0003 Issue 4  A message may be deleted by pressing the “delete” soft  key.   Data MsgStored Calls#01 DeleteAT WAREHOUSE OK
SRM9030 ~ PMR Mobile Radio User Guide TNM-U-E-0003 Issue 4  Page 12  © TMC Radio 2007  4.6 SEND MESSAGE This Screen allows the user to send a free form text message to another radio user in a similar manner to a cell phone SMS. Upon selecting the Send Message menu option with the OK button, a flashing cursor will appear on the lower left hand corner of the screen. Each key is labelled with up to 3 text characters.  The text characters are entered by pressing the keypad key once for the first character, twice for the second and three time for the third.   After a short delay, the cursor will advance for the next character entry. To move the cursor left or right, use the -/+ buttons. To delete a character, move the cursor over the character and then press the function key that is programmed with the Reset function. When the message is complete, press the OK button to send it.   The screen will then ask for the address to send it to with “Enter No.”  Enter the address and then press OK.  The message will be sent.             4.7 SETUP SCREEN Use this Screen to access the other Setup submenus. Press   (OK) or the Left/Right Arrow buttons to show the first of the submenus, and then the Up/Down Arrow buttons to scroll through these screens. OKSetup   #01Send MessagePICK UP OKDelete
SRM9030 ~ PMR Mobile Radio User Guide © TMC Radio 2007  13   TNM-U-E-0003 Issue 4
SRM9030 ~ PMR Mobile Radio User Guide TNM-U-E-0003 Issue 4  Page 14  © TMC Radio 2007 5.  COMMON FUNCTIONS AND FACILITIES 5.1 SWITCH-ON/SWITCH-OFF Momentarily press the On/Off/Volume Knob to switch the radio ON. The display will illuminate and show a ‘Welcome Message’ and the Selcall Identity of the radio.   After a brief time the display will revert to the Channel Screen, at which time the radio is ready for use. Pressing and holding the On/Off knob for approximately 2 seconds will switch the radio Off. If the radio Inactivity Timer is enabled, the radio will automatically turn Off after several hours of inactivity (i.e. no buttons pressed).   The radio will emit warning beeps for 10 seconds prior to switching off.  Pressing any button will reset this timer.   The radio can also be setup to switch on automatically with the Vehicle Ignition whenever the vehicle is started.  5.1.1 Volume Adjustment The Volume Control adjusts the speech level at the loudspeaker or handset.  Rotating clockwise increases the volume and anti-clockwise decreases the volume. Note: The radio may be programmed so that the volume cannot be turned off completely. 1 2 3 4SRM90000Depot18Mt BigfootDTMFScan
SRM9030 ~ PMR Mobile Radio User Guide © TMC Radio 2007  15   TNM-U-E-0003 Issue 4 5.2 RECEIVING          The radio will listen on the displayed Channel. The Solid Speaker Icon       will show when a valid signal is being received and audio will be heard at the Loudspeaker. An Outline Speaker Icon      will show if a signal is present but the audio is muted for some reason (e.g. incorrect CTCSS tone, or the Selcall Mute is closed). Changing channels can be achieved by any of the following: •  Pressing the Left/Right Arrow buttons. •  Entering the desired channel number from the Keypad and pressing # (e.g. 12#). •  Pressing a Go-to-Channel Function Button, refer to Section 7.11.  Note: If the displayed channel is a Vote or MultiAx channel then the Rotating Arrow symbol will be displayed while the radio is searching for a signal.  When stopped on a channel the Rotating Arrow disappears and the selected Channel Name is shown on the Message Line. ChannelNo.ICONLABEL 1Scan Groups1 2 3 4LABEL 2Channel NameMESSAGE LINELABEL 3LABEL 4
SRM9030 ~ PMR Mobile Radio User Guide TNM-U-E-0003 Issue 4  Page 16  © TMC Radio 2007 5.3 TRANSMITTING To avoid interfering with other users of the channel, listen first to ensure no transmissions are occurring.  Make sure that the Outline Speaker Icon       is not shown. Hold the microphone a few centimetres from the mouth, press the “Press to talk” (PTT) switch and note that the Tx-LED is RED.  Speak clearly across the face of the microphone in a normal conversational manner. In most systems it is important to wait a short time between pressing PTT and commencing to speak.  This ensures that the path is properly established and avoids lost or distorted speech. Use the correct operating procedure and keep transmissions short.   Release the PTT switch as soon as the message is finished.  Notes: 1  A channel may be programmed as “Receive-only” or “Transmit Inhibit” may be programmed which disallows PTT while the radio is receiving a signal.  A continuous tone will be heard if PTT is attempted.  2  A Transmit Limit Timer may be setup that limits a continuous transmission on a channel.  The last 10 seconds before the timer expires may be accompanied by warning tones. 3  The radio may be programmed to send a Selcall (ANI) when the PTT is pressed or released. This may introduce a short delay before the microphone is enabled or after PTT is released.  5.3.1 VOX Operation If Voice Operated Transmit (VOX) is enabled, and the hands-free microphone is fitted, the radio will automatically transmit all speech it hears and then return to receive.
SRM9030 ~ PMR Mobile Radio User Guide © TMC Radio 2007  17   TNM-U-E-0003 Issue 4 5.4 SELCALL FUNCTIONS 5.4.1  Receiving a Selcall A number of different options can be set up by your dealer to sound various alert tones when a selcall is received.  Consult your dealer for a detailed explanation of your radios set up. When a Selcall is received the radio may respond by: •  Showing a flashing or solid  icon to indicate that the radio has been Called or is On-call, •  Sounding an Alert tone, or •  Displaying the Name of the caller (if it exists in the Phonebook) or the numerical identity of the caller (if unknown) in the Name field. Pressing PTT and/or removing the Microphone from its Cradle will change the state of the  icon, stop the Alert tone and enable the speaker audio. Replacing the Microphone back into its Cradle will clear the   icon (and/or mute the speaker).  5.4.2  Sending a Selcall Refer to sections on Phonebook Screen (page 7) and Status Screen (page 8) for methods of sending a Selcall.  5.4.3  Other Selcall Functions The SRM9030 has several other functions that affect how the radio operates with received signals or selcalls.  These are described later in this booklet under the headings: Monitor/Reset  (refer to Section 7.1) Reset  (refer to Section 7.3) Transpond Enable   (refer to Section 7.7) Send-1, Send-2  (refer to Section 7.6) Special Encode1...8  (refer to Section 7.12)
SRM9030 ~ PMR Mobile Radio User Guide TNM-U-E-0003 Issue 4  Page 18  © TMC Radio 2007 5.5 SCAN FUNCTIONS Scanning consists of sequentially searching up to 15 channels for a valid signal (RF, CTCSS or DCS tone).  When found the radio will stop on that channel until the signal disappears again.   The Microphone needs to be in the cradle, (on hook) for the radio to scan.   While listening on the channel, the User can PTT on that channel.  After the signal disappears the radio will remain listening on the channel for a short time (typically 3 seconds) before resuming scanning. PTT is inhibited while the Mic is in cradle. If a Priority/Emergency Channel is assigned, the radio will interleave a check of this channel between each normal channel check.  The radio may also check the Priority Channel every few seconds while stopped on a channel.  If a signal is found on the Priority Channel then the radio will switch to that channel immediately.   If programmed, the Priority Channel is automatically selected when the Microphone is removed from cradle. To activate Scanning, press the SCAN Function button from the Main Channel Screen.  1Func 1SkipScan RSEMESSAGE LINEEditExit
SRM9030 ~ PMR Mobile Radio User Guide © TMC Radio 2007  19   TNM-U-E-0003 Issue 4 5.5.1 Scan Screen The display shows the name of the current Scan-Group (e.g. “Scan RSE”), which can be changed using the Left/Right Arrow buttons.  The Scan-Group Number is shown at the top-left of the display, i.e. 1…4 if it is a User Scan-Group, or blank for Fixed Scan-Groups. While the Scan Screen is displayed the radio is scanning the shown group.  The Scan Screen does not time-out. Normal exit is via  Exit. The RSSI indicator shows the received signal strength as the radio is scanning. The  Function button has the same assignment as in the Main Channel Screen.   The    (Orange button) and F6 (on Microphone) are both still active.   The  ,  and  buttons are reassigned as shown. When stopped on a channel, the Message-Line shows the name of the selected site, and the “rotating arrow” symbol is replaced by the Speaker symbol. Skip   temporarily deletes the channel from the Scan-Group.  Skip is only shown when stopped on a channel and the Microphone is in Cradle. Skipped channels are restored when a different Scan Group is selected or if Scan is exited.   The Priority Channel cannot be skipped.   “Edit” is only shown for User Scan Groups and opens up the Scan-Edit Screen for the selected Scan-Group allowing Channels to be added, deleted or set as the priority channel (see below). While listening on the channel, the User can PTT on that channel.  After the signal disappears (or Microphone is placed back in Cradle) the radio will remain listening on the channel for a short time before resuming scanning.   The Microphone needs to be in cradle for the radio to scan.  If the Microphone is left off-cradle for too long then the radio will sound a continuous alert tone until it is replaced. If the radio is not stopped on a channel (and no Priority channel is defined) when the Mic is removed from Cradle, then the channel shown on the display prior to “Scan” being activated is selected. DTMF (if enabled) is only active when the Mic is out of cradle. The Up/Down Scroll Buttons allow access to the other Screens (not Main Channel Screen).  When these other menus time out they return to the Scan Screen. The Keypad may NOT be used for quick channel change (e.g. 456#) in this Screen.
SRM9030 ~ PMR Mobile Radio User Guide TNM-U-E-0003 Issue 4  Page 20  © TMC Radio 2007 5.5.2 Scan-Edit Screen In the Scan-Edit Screen the display shows the Channel List (excluding Vote and MultiAx channels) and the Message-Line shows either “Member”, “Priority” or is blank for channels that are not scanned. Press   (Prty) to make the displayed Channel the Priority Channel (replacing any previous Priority Channel assignment, which is then made a normal member of the group). Press   (Add) to add the displayed Channel. If the Scan-Group is full, then error-beeps sound. Press   (Del) to remove the displayed Channel. Press   (OK) to exit back to the Scan Screen (like Red-Handset). Scroll Buttons are used to select the channels. Keypad allows Channel-Change strings (e.g. 456# goes to Channel 456) to valid channels that may be included in the Scan Group (i.e. not Vote or MultiAx channels). 5.6 MUTE LEVEL SETTING When the Mute Adjust Screen is selected the Left/Right Arrow buttons allow the displayed Radio Mute level to be adjusted.  The level is stored when the Screen is exited.  5.7 DTMF OPERATION When DTMF is enabled, DTMF tones can be sent using the Keypad from the Main Channel Screen.   Pressing 0...9, * and # will send the associated tones. The tone period and gap are set by the programmer. DTMF can be enabled in several ways: •  Via the DTMF option in the User-Options sub-menu under the SETUP Menu (refer to Section 6). •  If the DTMF Function is assigned to a F1...4 button, DTMF is enabled when the button indicator is ON. 1912  4PrtyDelMt BigfootMemberAddOK
SRM9030 ~ PMR Mobile Radio User Guide © TMC Radio 2007  21   TNM-U-E-0003 Issue 4 5.8 EXTERNAL ALERT Provision is made to connect an external alerting device to the rear of the radio.  The external alert may be activated when a selcall is received (and cancelled by a timeout, user intervention or receiving a different selcall).  This function is enabled by software programming.  When enabled, the External Alert may be switched On or Off using a Function button.  A Chevron is displayed next to the button Label when the function is On.  5.9 AUXILIARY OUTPUT Provision is made for connection to an Auxiliary Output on the rear of the radio.  This output is enabled by software programming and can be used to activate an external device.  When enabled, the function is toggled On/Off using a Function button.  A chevron is displayed on the Main Menu when the function is toggled On.
SRM9030 ~ PMR Mobile Radio User Guide TNM-U-E-0003 Issue 4  Page 22  © TMC Radio 2007 6. SETUP The Setup sub-menus allow the operator to edit/modify the operation of some of the general functions of the radio.  The programmer can restructure or restrict access to any or all of these menus and may restructure them according to specific requirements.  6.1 SETUP SUB-MENUS The Setup sub-menu structure programmed at manufacture is shown in Figure 2.  These sub-menu Screens provide access to operator functions as follows.  User Options  Key beeps, Backlight, Dual Watch & DTMF on/off selection. Mute Adjust  Mute Level adjustment. Phone Book Edit  Allows Phonebook entries to be changed, deleted or added. Contrast  Display contrast adjustment. Alert Volume  Beep tone level setting (relative to Audio Volume). Radio Information  Programmer File description, SW version and Serial Number. Network  Trunk Network-1/2 or Conventional Channel selection.
SRM9030 ~ PMR Mobile Radio User Guide © TMC Radio 2007  23   TNM-U-E-0003 Issue 4 6.1.1 User Options The User Options Screen allows the Keybeeps, Backlight, Dual Watch and DTMF facilities to be set On or Off. Use the Left/Right Arrow buttons to scroll between the different facilities. The (Alter) button toggles the selection On/Off.   The setting is saved on exit.  6.1.2 Mute Adjust Use the Menu Screen to view and change current Mute setting. Use the Left/Right Arrow buttons to change the Mute level. Use the        (OK) button to return to the Channel Screen. Note:  When a Voting channel is selected the Voting-Mute level is shown, but may not be changed.  6.1.3  Phone Book Edit This Screen allows you to delete or edit Phone Book entries, or add a new entry.  6.1.3.1  ADD A NEW ENTRY Press (Add) to add a new entry. The next available Index number is displayed. Use the keypad to type the dialstring for the new entry. Use the Red Handset to backspace/clear incorrect entries. Press (OK) to accept the number and display the next screen. Use the keypad to type the name (refer to Section 6.1.3.4). Press (OK) to accept the name and go to the Main Channel Screen. 2345#02AddEditDelPhone Book EditJohn SmithEnter No#31OKPhone Book EditOnAlterUser OptionsKey Beeps04OKMute
SRM9030 ~ PMR Mobile Radio User Guide TNM-U-E-0003 Issue 4  Page 24  © TMC Radio 2007 6.1.3.2  DELETE AN ENTRY Use the Left/Right Arrow buttons to scroll to the desired phone book entry. Press (Del) to delete the current entry and return to the Channel Screen.     6.1.3.3  EDIT AN EXISTING ENTRY  Use the Left/Right Arrow buttons to scroll to the Phonebook Entry to be edited.  Press (Edit) to select the entry and present the number for editing. (Use the Red Handset to backspace/clear an entry.)   Type the new number and press  (OK) to go to the Name Edit Screen. Edit the name, refer to Section 6.1.3.4.  Press (OK) to accept the changes.   6.1.3.4  USING THE KEYPAD When using the keypad to type text: •  Press the appropriate keypad button a number of times until the desired character or number is selected, •  The current character space is identified by a flashing block cursor, •  Use */# to select lower/upper case letters, respectively, •  Use the Left/Right Arrow buttons to move to the next or previous character space to be entered/modified, and •  Press  to accept and go to the next Screen.  Richard#02 AddOKDelPhone Book EditRichard3456#02AddEditDelPhone Book EditRichard2345#02AddEditDelPhone Book EditJohn Smith
SRM9030 ~ PMR Mobile Radio User Guide © TMC Radio 2007  25   TNM-U-E-0003 Issue 4 6.1.4 Contrast The Contrast Screen allows you to set the contrast level of the Display in the range from 0 to 15.  Use the Left/Right Arrow buttons to select the required level. Press (OK) to accept the setting and go to the Channel Screen.  6.1.5 Alert Volume This Screen allows you to set the level of the Alert Volume Beep Tone in relation to the current Volume setting.  The level can be set in 63 steps over the range -31 to +30. Use the Left/Right Arrow buttons to change the relative alert level Press (OK) to accept the setting and go to the Channel Screen. Note: A minimum Alert Level may be set to ensure the Alerts can always be heard from the speaker.  6.1.6 Information This Screen displays information that identifies the Programmer File description, Software Version and Radio Serial Number. This is a read only Screen, press  to go to the Channel Screen.  6.1.7 Network The Network Screen allows you to switch operation between; •  Trunk Network 1 •  Trunk Network 2 or  •  PMR. Use the Left/Right Arrow buttons to make your selection. Press (OK) to accept that selection and go to the Channel Screen. Refer to the Trunk Operating Instructions for Trunk operation. 10OKContrast00OKAlert VolumeOKNetworkPMR
SRM9030 ~ PMR Mobile Radio User Guide TNM-U-E-0003 Issue 4  Page 26  © TMC Radio 2007 7.  SPECIAL FUNCTION BUTTONS This section lists Functions that may be programmed to the F1, F2, F3, F4, F5 or F6 buttons. Consult your TMC Radio Dealer for which functions have been programmed in to your radio. 7.1 MONITOR Opens/Closes the audio (signaling) mute. Only valid on Non-Community Repeater type channels and/or Closed Selcall channels without Receiver Lock-out programmed. 7.2 SQUELCH DEFEAT Opens/Closes the squelch (carrier) mute. 7.3 RESET  Closes the audio (signaling) mute on closed Selcall Channels. 7.4 SCAN Activate Scanning, refer to Section 5.5. 7.5 AUXILIARY Toggle the external output, refer to Section 5.9. 7.6 SEND-2 Sends a specific selcall sequence. 7.7 TRANSPOND Enables/Disables Individual Call Acknowledge. 7.8 CTCSS Defeats the CTCSS mute on the channel Only valid on Non-Community Repeater type channels and/or Open Selcall channels. 7.9 MUTE Provides direct access to the Mute Setup screen (refer to Section 6.1.2) and allows the user to change the mute level from that screen. 7.10 EXTERNAL ALERT Enables/Disables control of External Output via Selcall Decodes, refer to Section 5.8.
SRM9030 ~ PMR Mobile Radio User Guide © TMC Radio 2007  27   TNM-U-E-0003 Issue 4 7.11 GO TO CHAN A, B, C, D Selects predefined Channel A, B, C or D, and returns on the second press. The Defined Channel is redefined if held for approximately 2 seconds. 7.12 SPECIAL ENC 1…8 Sends Special Encode 1, 2, … 8 7.13 ALARM Put the mobile into Alarm mode. 7.14 REPEATER DEFEAT Allows the radio to transmit on the reverse frequency on a Repeater Channel. When the button is pressed again (or the Channel is changed) the transmit frequency reverts to the original setting. 7.15 LOW POWER Forces the radio to low power. Pressing again puts the radio back to the power level defined for the current channel.  This is not affected by Channel changes. 7.16 HANDSFREE (VOX) Toggles the VOX function for the Handsfree Microphone. 7.17 DTMF MODE This function places the numeric keypad into DTMF mode, refer to Section 5.7. 7.18 SCRAMBLER ON/OFF If enabled by the Field Programmer, this function toggles the state of the speech scrambler. When active, there will be a short audible tone at the start of PTT to inform the user of the scrambler activation. Each time the key is pressed, the display will show “On” and “Off”.
SRM9030 ~ PMR Mobile Radio User Guide TNM-U-E-0003 Issue 4  Page 28  © TMC Radio 2007 8. OPTIONS The following options are available, contact your dealer for further information. 8.1 QUICK RELEASE TRANSCEIVER KIT This kit provides a mounting cradle to allow the Transceiver to be quickly removed without having to undo unnecessary screws. 8.2 MICROPHONE/CONTROL HEAD EXTENSION LEAD This lead allows the Transceiver to be placed up to 4.5 metres from the Control Head. 8.3 VOX HANDSFREE OPTION This allows a driver to use the radio without having to lift the microphone or press any buttons.  8.4 TYPE 1 PARALLEL I/O EXPANSION OPTION This option provides eight I/O lines and pre/de-emphasised audio to allow external interfacing to the radio.  8.5 INTERNAL GPS OPTION This provides Global Position reporting for Trunk and PMR applications.  8.6 CROSS-LINKED CABLE This is used with various applications to cross-connect or interconnect Transceivers or Control Heads.  8.7 600 OHM INTERFACE OPTION This provides a balanced 600 Ohm 2/4 wires audio interface and opto-isolated E and M lines.  8.8 TYPE 2 I/O OPTION This interface board is designed for multiple Transceivers or Control Heads.  8.9 DUAL CONTROL HEAD OPTION This allows two Control Heads to be used from one Transceiver.  8.10 DUAL TRANSCEIVER OPTION This allows two transceivers to be used with one Control Head.  8.11 DESK TOP BASE KIT This provides a housing for the radio and incorporates an 8 Amp Power Supply Unit and speaker.
SRM9030 ~ PMR Mobile Radio User Guide © TMC Radio 2007  29   TNM-U-E-0003 Issue 4 9. TROUBLESHOOTING If, after reading this guide, you are unable to switch the radio on, check the following: •  A fuse has not blown. Your installer should advise you of the location of the two main fuses, •  The power supply cables and their connections are secure, and •  The vehicle battery is charged. If these checks are OK, contact your dealer or TMC Radio representative for further advice.
SRM9030 ~ PMR Mobile Radio User Guide TNM-U-E-0003 Issue 4  Page 30  © TMC Radio 2007 Appendix A - Alert Tones and Messages          Figure 3 - Alert Tones  These messages are displayed on the Message Line to give the user additional information.  Called  Indicates Selcall state (for flashing    icon). On Call  Indicates Selcall state (for solid    icon). Queued  A Selcall is queued waiting to be sent. Voting  Additional information about the Channel type. MultiAx  Additional information about the Channel type. Scanning  Additional information about the Channel type. Dual Watch  Dual Watch function is enabled. Member  Scan Edit: Indicates that the displayed channel is a member of the current Scan Group. Priority  Scan Edit: Indicates that the displayed channel is the Priority Channel in the current Scan Group. Key BeepError Tone Beep Alert Bip AlertRing AlertUrgent AlertContinuous Alert2 x Bip Alert0.059000_520.100.050.100.10ContinuousTelephone Ring Tone0.19Duration Indicated in seconds880 HzOff1480 Hz440 Hz
SRM9030 ~ PMR Mobile Radio User Guide © TMC Radio 2007  31   TNM-U-E-0003 Issue 4 Appendix B - Glossary A summary of common radio terms and some other terms used in this document, and their meanings, are given below.      Indicator  When displayed next to a Function, indicates an event. Alert tones The transceiver emits these tones to indicate an invalid operator or error. Cradle The bracket that holds the microphone when it is not in use (on hook). Current Phonebook Entry Name that would be shown were the Phonebook screen shown.  DSP  Digital Signal Processor. DTMF  Dual Tone Multi-Frequency (Signaling Method). LCD Liquid crystal display. MIC Abbreviation for microphone. MPT1327 Refers to the UK Ministry for Post and Telecommunications specification defining the low level protocol for public trunking systems. MPT1343 Refers to the UK Ministry for Post and Telecommunications specification defining the User Interface for radios operating on MPT1327 public trunking systems. Network The trunking infrastructure and all its interconnections. PTT Press-to-Talk.  Hold down the Press-to-talk switch on the microphone for the duration of the transmission. RF  Radio Frequency. RSSI  Received Signal Strength Indicator Saved Status Value The last Status that was sent, entered or optionally received.
SRM9030 ~ PMR Mobile Radio User Guide TNM-U-E-0003 Issue 4  Page 32  © TMC Radio 2007  Appendix C – Compliance with RF Energy Exposure Guidelines (United States and Canada)  RF ENERGY EXPOSURE AWARENESS AND CONTROL INFORMATION AND OPERATIONAL INSTRUCTIONS FOR FCC OCCUPATIONAL USE REQUIREMENTS. Before using your TMC Radio mobile two-way radio, read this important RF energy awareness and control information and operational instructions to ensure compliance with the FCC’s RF exposure guidelines.  NOTICE: This radio is intended for use in Occupational/ controlled conditions in a mobile application where users have full knowledge of their exposure and can exercise control over their exposure to meet FCC limits. This radio device is NOT authorised for general population, consumer, or any other use. This two-way radio uses electromagnetic energy in the radio frequency (RF) spectrum to provide communications between two or more users over a distance. It uses radio frequency (RF) energy or radio waves to send and receive calls. RF energy is one form of electromagnetic energy. Other forms include, but are not limited to, electric power, sunlight and x-rays. RF energy, however, should not be confused with these other forms of electromagnetic energy, which when used improperly can cause biological damage. Very high levels of x-rays, for example, can damage tissues and genetic material.  Experts in science, engineering, medicine, health and industry work with organizations to develop standards for exposure to RF energy. These standards provide recommended levels of RF exposure forboth workers and the general public. These recommended RF exposure levels include substantial margins of protection. All two-way radios marketed is North America are designed, manufactured and tested to ensure they meet government established RF exposure levels. In addition, manufacturers also recommend specific operating instructions to users of two-way radios. These instructions are important because they inform users about RF energy exposure and provide simple procedures on how to control it. Please refer to the following websites for more information on what RF energy exposure is and how to control your exposure to assure compliance with established RF exposure limits. http:l/www.fcc. gov/oet/rfsafety/rf-fags. htm 1  http://www.osha.gov/SLTC/radiofrequencvradiation/index.htmi
SRM9030 ~ PMR Mobile Radio User Guide © TMC Radio 2007  33   TNM-U-E-0003 Issue 4  Federal Communications Commission Regulations:  The FCC rules require manufacturers to comply with the FCC RF energy exposure limits for mobile two-way radios before they can be marketed in the U.S. When two-way radios are used as a consequence of employment, the FCC requires users to be fully aware of and able to control their exposure to meet occupational requirements. An exposure awareness label is attached to the equipment directing users to specific awareness information.  Compliance with RF Exposure Standards  Your TMC two-way radio is designed to comply with a number of national and international standards and guidelines (listed below) regarding human exposure to radio frequency electromagnetic energy. This radio complies with the IEEE (FCC) and ICNIRP exposure limits for Occupational/ Controlled RF exposure environment at duty factors of up to 50% talk 50% listen and is authorised by the FCC for occupational use. In terms of measuring RF energy for compliance with the FCC exposure guidelines, your radio radiates measurable RF energy only while it is transmitting (during talking), not when it is receiving (listening) or in standby mode.   Your TMC Radio two-way radio complies with the following RF energy exposure standards and guidelines: •  United States Federal Communications Commission, Code of Federal Regulations; 47CFR part 2 sub-part J •  American National Standards Institute (ANSI) / Institute of Electrical and Electronic Engineers (IEEE) C95. 1-1992 •  Institute of Electrical and Electronic Engineers (IEEE) C95.1-1999 Edition
SRM9030 ~ PMR Mobile Radio User Guide TNM-U-E-0003 Issue 4  Page 34  © TMC Radio 2007 RF Exposure Compliance and Control Guidelines and  Operating Instructions  To control exposure to yourself and others and ensure compliance with the Occupational/ Controlled environment exposure limits always adhere to the following procedures.  Guidelines:  •  User awareness instructions should accompany the device when transferred to other users.  •  Do not use this device if the operational requirements described herein are not met.  Instructions:  •  Transmit no more than the rated duty factor of 50% of the time. To transmit (talk), push the Push-To-Talk button. To receive calls, release the PTT button. Transmitting 50% of the time, or less, is important because this radio generates measurable RF energy exposure only when transmitting (in terms of measuring for standards compliance).  •  Transmit only when people outside the vehicle are at least the recommended minimum lateral distance away, as shown in Tables 1 and 2, from a properly installed according to installation instructions, externally-mounted antenna.  NOTE- Table 1a) lists the recommended minimum lateral distance for bystanders in an uncontrolled environment from the transmitting antenna for the SRM9000AC (150MHz-174MHz) mobile rated power (25 watts) installed in a vehicle. Table 1b) lists the recommended minimum lateral distance for occupational/ controlled use.   Table 2a) lists the recommended minimum lateral distance for bystanders in an uncontrolled environment from the transmitting antenna for the SRM9000UW (440MHz-512MHz) mobile rated power (25 watts) installed in a vehicle. Table 2b) lists the recommended minimum lateral distance for occupational/ controlled use.
SRM9030 ~ PMR Mobile Radio User Guide © TMC Radio 2007  35   TNM-U-E-0003 Issue 4    Table 1a).   Rated Power and Recommended Lateral Distance for  General Population uncontrolled exposure for SRM9000AC (150MHz to 174MHz).  Rated Power of Vehicle- installed Mobile Two-way Radio Recommended Minimum Lateral Distance from Transmitting Antenna 25 watts with λ/4 dipole (2.14dBi gain) 90cm (35.5 inches)  Table 1b).   Rated Power and Recommended Lateral Distance for  Occupational/ Controlled exposure for SRM9000AC (150MHz to 174MHz).  Rated Power of Vehicle- installed Mobile Two-way Radio Recommended Minimum Lateral Distance from Transmitting Antenna 25 watts with λ/4 dipole (2.14dBi gain) 40cm (15.75 inches)  Table 2a).   Rated Power and Recommended Lateral Distance for  General Population uncontrolled exposure for SRM9000UW (440MHz to 512MHz).  Rated Power of Vehicle- installed Mobile Two-way Radio Recommended Minimum Lateral Distance from Transmitting Antenna 25 watts with λ/4 dipole (2.14dBi gain) 75cm (29.5 inches)  Table 2b).   Rated Power and Recommended Lateral Distance for  Occupational/ Controlled exposure for SRM9000UW (440MHz to 512MHz).  Rated Power of Vehicle- installed Mobile Two-way Radio Recommended Minimum Lateral Distance from Transmitting Antenna 25 watts with λ/4 dipole (2.14dBi gain) 34cm (13.5 inches)
SRM9030 ~ PMR Mobile Radio User Guide TNM-U-E-0003 Issue 4  Page 36  © TMC Radio 2007  Vehicle Installation Instructions:  The antenna(s) used for the SRM9000series of mobile two-way radios must be installed to provide a separation distance of at least 75cm from all persons for SRM9000UW (440-512MHz) and 90cm for SRM9000AC (150-174MHz). The gain of the antenna(s) may not be greater than 0dBd (2.14dBi).  If the required separation distance extends beyond the physical boundary of the vehicle, the antenna must be installed on the center of the roof ONLY and must be installed in a vehicle having the following characteristics in order to prevent bystanders from being exposed to levels exceeding the limits set for General Population/ Uncontrolled exposure environment: •  All passengers must be sitting under a solid metal roof •  The rooftop width must be at least 150cm (59 inches) for SRM9000UW (440-512MHz), or 180cm (71 inches) for SRM9000AC (150-174MHz).  Mobile Antenna:  •  Install the antenna at the center of the roof or the center of the trunk deck, taking into account the bystander exposure conditions of backseat passengers and recommended minimum lateral distances in Table 1a) and 2a). These mobile antenna installation guidelines are limited to metal body motor vehicles or vehicles with appropriate ground planes.  •  The antenna installation must additionally be in accordance with:  a.) The requirements of the antenna manufacturer/supplier b.) Instructions in the Radio Installation Manual, including minimum antenna cable lengths. c.) The installation information of how to install the antenna to facilitate recommended operating distances to all potentially exposed persons.  •  Use only TMC Radio approved supplied antenna or TMC Radio approved replacement antenna. Unauthorized antennas,
SRM9030 ~ PMR Mobile Radio User Guide © TMC Radio 2007  37   TNM-U-E-0003 Issue 4 modifications, or attachments could damage the radio and may violate FCC regulations.   Approved Accessories  •  This radio meets the FCC RF exposure guidelines when used with the TMC Radio accessories supplied or designated for the product. Use of other accessories may not ensure compliance with the FCC’s RF exposure guidelines and may violate FCC regulations.  •  To obtain a list of  TMC Radio approved accessories see contact details below or visit the following website which lists approved accessories:    http://www.tmcradio.com   Contact Information  For additional information on exposure or other information, please contact  TMC Radio Pty. Ltd. 1270 Ferntree Gully Road Scoresby Victoria, 3179 Australia  Telephone  +61 3 9730 3800 Facsimile     +61 3 9730 3968 Email     orderdesk@tmcradio.com Website     www.tmcradio.com
                                          ©  TMC Radio 2007  TNM-U-E-0003 Issue 4  Hereby, TMC Radio declares that this product is in compliance with the essential requirements and other relevant provisions of Directive 1999/05/EC.

Navigation menu