Sony Group RCS493B Contactless IC Card Reader / Writer User Manual
Sony Corporation Contactless IC Card Reader / Writer
User Manual

Version 0.91
No.M440-E0.9-10
Product Specifications
(Preliminary)
RC-S493B
Reader/Writer
Note : This document is preliminary and subject to change without notice.

lntroduction
This document  describes the  major features  and specifications  of Sony’s  RC-S493B Reader/Writer.  The following terms 
used in this document refer to the products or equipment as per the descriptions to the right.
  Card    :  An IC card designed in conformity with Sony's FeliCa contactless IC card system. 
  Reader/writer  :   A device used to read and write cards in Sony's FeliCa contactless IC card system.
  Controller  :    An external computer,  gate controller  or  equivalent that is directly connected  to a 
Reader/Writer using a specific cable.
This document does not provide information about pre-operation setup for the Reader/Writer, nor does it contain details of 
individual commands. Please refer to the “Reader/Writer Command Reference Manual”.  
To  ensure optimal  implementation into  your system,  refer  also to  the “RC-S460/490  Series Reader/Writers  Installation 
Requirements and Evaluation Methods”.
Safety Information and Caution
For customers in USA and Canada
You are cautioned that any changes or  modifications not expressly approved in this manual  could void your authority to 
operate this equipment.
This device complies  with  part 15  of FCC  Rules and  RSS-Gen  of IC  Rules. Operation  is subject  to  the following two 
conditions: (1) this device may not cause harmful interference, and (2) this device must accept any interference received, 
including interference that may cause undesired operation.
This equipment has  been tested and found to comply with  the limits for a  Class B digital device, pursuant to Part 15 of 
the  FCC  Rules.  These  limits  are  designed  to  provide  reasonable  protection  against  harmful  interference  in  a  residential 
installation. This equipment generates, uses, and  can radiate radio frequency energy and, if  not installed and used in 
accordance with the instructions, may cause harmful interference to radio communications. However, there is no guarantee 
that interference  will not  occur in a  particular installation.  If this  equipment does  cause harmful  interference to  radio or 
television reception, which can be determined by turning the equipment off and on, the user is encouraged to try to correct 
the interference by one or more of the following measures:
- Reorient or relocate the receiving antenna.
- Increase the separation between the equipment and receiver.
- Connect the equipment into an outlet on a circuit different from that to which the receiver is connected.
- Consult the dealer or an experienced radio/TV technician for help.
The interface cable with ferrite core must be used with the equipment in order to comply with the limits for a digital device 
pursuant to Subpart B of Part 15 of FCC Rules.
This Class B digital apparatus complies with Canadian ICES-003.
Cet appareil numérique de la classe B est conforme à la norme NMB-003 du Canada.

- FeliCa is a contactless IC card technology developed by Sony Corporation.
- FeliCa is a trademark of Sony Corporation.
- All names of companies and products contained herein are trademarks or registered trademarks of the respective companies.
- No part of this manual may be copied, or reproduced in any form, without the prior consent of Sony Corporation.
- Information in this manual is subject to change without notice. 
For customers in Europe
Sony hereby declares that this equipment is in compliance with the essential requirements and other relevant provisions of 
European Directive 1999/5/EC.
To  obtain a  copy  of the  declaration  of conformity  (DoC)  with  the R&TTE  Directive,  please  access the  following URL 
address.
http://www.compliance.sony.de/
This product complies with EN 55022 Class B and EN 55024, for use in following areas: residential, commercial and light 
industrial.
This product has been tested and found compliant with the limits set out in the EMC Directive for using connection cables 
not longer than 3 meters (9.8 feet).
Emissions from this inductive device could cause interference to nearby receivers of other radio services.
Contents
1. Major Functions and Features ....................................................................................................................1
2. Basic Specifications ...................................................................................................................................2
2.1 Communication Specifications ............................................................................................................................2
2.1.1 Reader/Writer to Card Wireless Communication Specifications  ........................................................................... 2
2.1.2 Reader/Writer to Controller Communication Specifications .................................................................................. 3
2.2 Electrical Specifications ......................................................................................................................................4
2.3 General Specifications .........................................................................................................................................4
3. External Dimensions ..................................................................................................................................5
4. Internal Structure .......................................................................................................................................8
5. Connection Specifications ..........................................................................................................................9
6. Basic Reader/Writer Operation/Data Flow ..............................................................................................11
6.1 Transaction Overview ........................................................................................................................................11
6.1.1 Communication Protocol ...................................................................................................................................... 11
6.1.2 ACK Packet ........................................................................................................................................................... 11
6.1.3 Mutual Authentication .......................................................................................................................................... 11
7. Security ....................................................................................................................................................12
8. Packing Specifications .............................................................................................................................13
9. Precautions ...............................................................................................................................................14
9.1 Precautions for Installation ................................................................................................................................14
9.1.1 Reader/Writer ........................................................................................................................................................ 14
9.1.2 Ferrite core ............................................................................................................................................................ 15
9.2 Handling Precautions ........................................................................................................................................16
10. Command List ........................................................................................................................................17
Glossary .......................................................................................................................................................19

RC-S493B Product Specifications
1. Major Functions and Features
The RC-S493B Reader/Writer read and write data to and from FeliCa-enabled contactless IC cards. Because operation is 
contactless, they exhibit no wear due to dirt or friction and maintenance is reduced to a minimum. 
Major features
• Environmentally friendly, with lead-free soldering used for the board. The board also contains no halogen.
• Equipped with a high-security LSI conforming to ISO/IEC 15693 EAL4. 

RC-S493B Product Specifications
 
2. Basic Specifications
The RC-S493B Reader/Writer is composed of an antenna, an RF/control board and an antenna cable for connecting them to 
each other. 
2.1  Communication Specifications                                                
2.1.1 Reader/Writer to Card Wireless Communication Specifications 
Wireless communication between the Reader/Writer and the card is based on the following specifications. 
  Maximum communication distance :  30 mm  
            (when using a card in the RC-S860 Series/RC-S880 Series/RC-S833)
            20 mm (when using RC-S890)
            *  The communication distance varies depending on the peripheral 
environment. The figures  shown above  are  the  results of measurements 
performed in an  ideal  environment unaffected by electromagnetic waves 
and metallic substances.
  Wireless communication system  :  Load modulation system*1
  Data transfer rate     :  211.875 kbps or 423.75 kbps*2
  Carrier frequency     :  13.56 MHz
  Modulation system    :  Transmission - ASK (modulation ratio 11±3%)
            Reception - ASK
  Bit coding system    :  Transmission - Manchester coding
            Reception – Manchester coding
  Modulation bandwidth    :  ±300 kHz (at -30 dB carrier level)
  Electric field strength (Emissive electric field strength of fundamental wave, 13.56MHz)
          :  Less than 300 μV/m (at 10m distance)
             (Complies with the regulations in Clause 46-2 Section 1-1 of the 
Enforcement Ordinance of the Radio Law of Japan.)
  Communication system    :  Half-duplex communication, CRC-CCITT
  Compatible cards/tokens   
         FeliCa cards    :  RC-S860 Series (RC-S860, RC-S862, RC-S863, RC-S864)
            RC-S880 Series (RC-S880)
            RC-S833
      * One card can be used at a time.
         Tokens      :  RC-S890 Series (RC-S890)
 *1 Complies with ISO/IEC 18092 (212 kbps Passive Mode) standards. 
  *2 Available only when the card or mobile device to be used also accommodates the 423.75 kbps transfer mode.

RC-S493B Product Specifications
Fig.2-1 : Maximum Communication Distance to the Card
* The antenna of the card or mobile phone is placed in parallel with the antenna of the Reader/Writer,
with their centers aligned along the same vertical axis.
Card
Reader/Writer
Maximum
Communication Distance
Antenna Surface
2.1.2 Reader/Writer to Controller Communication Specifications
The Reader/Writer communicates with the controller in accordance with the following specifications.
  Signal level    :   CMOS 5V
  Communication speed  :  7.2 kbps ~ 1228.8 kbps 
           (7.2,  8.192,  9.6,  14.4,  19.2,  28.8, 38.4, 57.6,  115.2,  230.4,  460.8,  921.6  and 
1228.8 kbps selectable by software, default setting: 115.2 kbps)
  Start bit      :   1 bit
  Data bits     :   8 bits
  Parity bit    :   none
  Stop bit      :   1 bit
  Flow control    :   None
  Communication system  :  Half-duplex communication
  Physical connection  :   3-wire connection (Rx, Tx, GND)

RC-S493B Product Specifications
 
2.2  Electrical Specifications
Table 2-1: Electrical Specifications
MIN TYP MAX Unit Connector
Power supply voltage - 12V system - 11.5 12.0 16.0 V
DC12VCurrent consumption (during normal operation) - 12V system - 80 mA
Allowable power supply ripple 100*1 mV
Power supply voltage - 5V system - 4.75 5.0 5.25 V
DC5V
Current consumption (during normal operation) - 5V system - 100 mA
Current consumption (when rewriting firmware) - 5V system -*2 70 mA
Allowable power supply ripple 100*1 mV
*1  Peak to peak 
*2 Communication with the card is interrupted.
2.3  General Specifications
  Usage environment (No condensation or icing)
  Storage environment (No condensation or icing)
0℃ 70℃
60% RH or less
-30℃
0℃ 40℃ 50℃
20%~90%RH 50% RH or less
Performance assurance 
temperature/humidity 
0℃ 40℃ 60℃
20%~90%RH
-10℃
* Performance assurance: The guaranteed communication distance to the card is maintained. 
  Operation assurance: Communication with the card remains possible.
Operation assurance 
temperature/humidity
50% RH or less
  MTBF    :  More than 100,000 hours
        Condition: Usage environment, GF (ground level, fixed)
         (Measured in conformity with MIL-HDBK-217 NOTICE2 for evaluating the reliability 
of electronic components.)
  Mass    :  Approx. 110g

RC-S493B Product Specifications
3. External Dimensions
  Dimensions
       Control board
      Board size    :  71.8 (±0.4)* mm x 63.6 (±0.4) mm x 12 (±0.5) mm 
       * These figures contain the hole part for the product installation.
    Antenna assembly
      Board size    :  50 (±0.5) mm x 25 (±0.5) mm x 1 (±0.2) mm 
       Thickness    :  Less than 5 mm 
              (including ferrite and metal plates but not the connector)
  Antenna cable
      Length      :  125 mm ±3 mm (including the connector housing) 
      Width      :  12.8 mm ±1 mm (Size in ferrite core) 
  Mounting hole
      RF/control board   :  Ø3.3 mm x 2 (M3 compatible, see Fig. 3-1.)
      Antenna     :  None 

RC-S493B Product Specifications
 
(unit: mm)
Fig.3-1 : RF/Control Board
63.6
18.8
12
11
11
16.53
2-φ3.3
32.2
4-R2
12
20
71.871.8
55
8
12±0.5
4p Connector connection hole

RC-S493B Product Specifications
(unit: mm)
Fig.3-2 : Antenna
UUUU
9
12
50
10
25
3.7 2.5
4.6
4.3
1
4PIN
・
Antenna Board
6
Connector
Metal Plate
Ferrite
+1
-0.5
+0.5
-1
+1
-0.5
+1
-0.5
(unit: mm)
Fig.3-3 : Antenna cable
125±3 mm
12.8±1 mm

RC-S493B Product Specifications
 
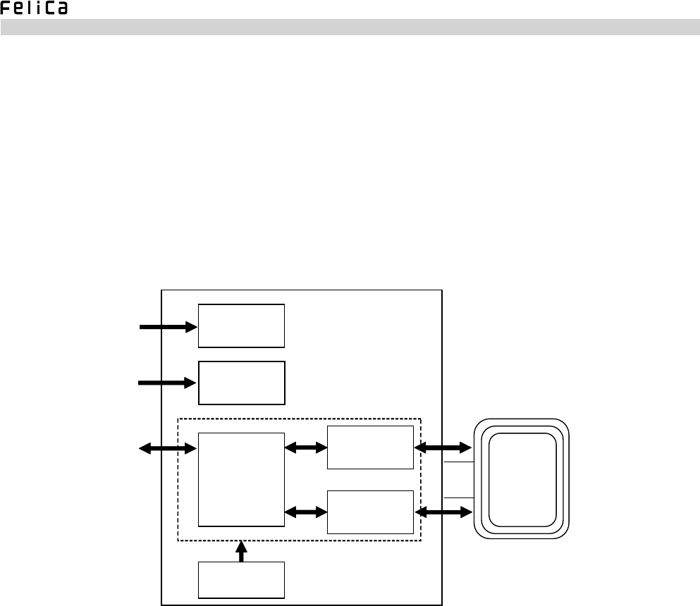
4. Internal Structure
The RC-S493B Reader/Writers is configured as in Fig. 4-1.
Fig.4-1 : Reader/Writer Schematic Diagram
Voltage
Regulator
Data
Transmitter
Data
Receiver
Coil
Antenna
Oscillator
12V
RC-S940
Voltage
Regulator
5V

RC-S493B Product Specifications
5. Connection Specifications
This chapter provides details of interfacing with the controller. (Refer to Table 5-1 on the next page.)
The RC-S493B  Reader/Writer employs the  HKP-40M1 40-pin interface connector  manufactured by HONDA TSUSHIN 
KOGYO CO., LTD. 
As shown in Fig. 3-1, the connector is located on the bottom edge of the RF/control board. Connector pins are 2.54 mm in 
pitch and gold-plated. Also, they are arranged in double rows and numbered from the lower row’s leftmost pin (pin No. 1). 
During installation, particular attention must be paid to their polarities. 

RC-S493B Product Specifications
0 
Table 5-1: CN2 Connector Pin Assignment
Pin No. Designation Function Remarks
1 DC12V DC power supply terminal For RF amplifier
2 NC No Connection
3 DC12V DC power supply terminal  For RF amplifier
4 NC No Connection
5 NC No Connection
6 GND Ground terminal
7 NC No Connection
8 GND Ground terminal 
9 - (Reserved) Do not connect the signal line.
10 SI Serial data I/O (CMOS 5V) 
11 - (Reserved) Do not connect the signal line.
12 SO Serial data I/O (CMOS 5V) 
13 - (Reserved) Do not connect the signal line.
14 NC No Connection
15 - (Reserved) Do not connect the signal line.
16 MODE No need to connect for normal operation. When loading a program, be sure to apply a high level voltage 
(5V) to this pin prior to powering up the RF/control board.
17 - (Reserved) Do not connect the signal line.
18 - (Reserved) Do not connect the signal line.
19 - (Reserved) Do not connect the signal line.
20 - (Reserved) Do not connect the signal line.
21 - (Reserved) Do not connect the signal line.
22 - (Reserved) Do not connect the signal line.
23 - (Reserved) Do not connect the signal line.
24 - (Reserved) Do not connect the signal line.
25 - (Reserved) Do not connect the signal line.
26 - (Reserved) Do not connect the signal line.
27 - (Reserved) Do not connect the signal line.
28 - (Reserved) Do not connect the signal line.
29 - (Reserved) Do not connect the signal line.
30 - (Reserved) Do not connect the signal line.
31 - (Reserved) Do not connect the signal line.
32 - (Reserved) Do not connect the signal line.
33 NC No Connection
34 DC5V DC power supply terminal 
35 NC No Connection
36 DC5V DC power supply terminal
37 GND Ground terminal 
38 NC No Connection
39 GND Ground terminal
40 NC No Connection

RC-S493B Product Specifications
6. Basic Reader/Writer Operation/Data Flow
6.1  Transaction Overview                                                      
6.1.1 Communication Protocol
The Reader/Writer returns ACK upon successful reception of a command packet. It remains unresponsive if reception fails.
Fig.6-1 : Communication Protocol and Packet Structure
Controller Reader/Writer
Command Packet
ACK
Response Packet
ACK
00h 00h ffh LEN LCS PD0 PD1 ・・・ PDn DCS 00h
Preamble
Start of Packet Code
Packet Length
Packet Length Checksum
Command or Response Code
Packet Data
Packet Data Checksum
Postamble
6.1.2 ACK Packet
The ACK packet is formatted as follows.
00h 00h ffh 00h ffh 00h
LEN LCS
(Packet data and DCS are not included.)
6.1.3 Mutual Authentication
Mutual authentication* is the process of two units authenticating each other. Between a controller and Reader/Writer, this 
is performed by using the following elements in order to provide protection against fraudulent access, tampering, spoofing 
and other illicit data manipulation. 
  1.  Two 56-bit keys
  2.  ISO9798-2 compliant authentication model comprising three paths
  3.  Encryption algorithm
*  For  more information about mutual authentication and encryption,  refer to the  “Reader/Writer Command Reference 
Manual”.

RC-S493B Product Specifications
 
7. Security
Illicit data access and tampering that may occur during communication are serious security risks to any IC card system. 
To safeguard against such risks, the Reader/Writer encrypts and  decrypts data transmitted to and received from the card, 
whereas the same is performed by the controller for security protection of data communication between the controller and 
the Reader/Writer. More specifically, the following must be observed to ensure secure system operation. 
1)  Communication between the controller and the Reader/Writer must always be performed in the encryption mode. Data 
flows  through the  communication path when  the Reader/Writer  communicates with  the card in  accordance with the 
command  received  from the controller.  The  path must therefore  be  protected by turning  on  the encryption mode  and 
performing mutual authentication between the controller and the Reader/Writer.
2)  Access keys used for mutual authentication between the controller and the Reader/Writer must be updated periodically. 
Leakage of key information can result in surreptitious  use or divulgation of eavesdropped data,  and in the worst case, 
may  seriously affect the operation  of  the entire  system.  Do  not continue  to  use factory-preset  access keys  (Kar,  Kbr) 
without changing their values, especially for mutual authentication in actual applications.  
    The access keys can be changed by using the Change Reader/Writer Access Key command. 
    For more details, refer to the “Reader/Writer Command Reference Manual”.
Fig.7-1 : Schematic Diagram of Security Protection
Controller Reader/Writer Card
1. Mutual Authentication (Kar, Kbr)
2. Card Access Keys
3. Mutual Authentication
(Using Card Access Keys)

RC-S493B Product Specifications
8. Packing Specifications
Each master carton used to ship the RC-S493B contains 20 unitary packages.
  • Master carton      :    Contains 20 unitary packages.
  • Unitary package dimensions  :  128.5 mm x 43 mm x 262 mm (W x H x D)
  • Master carton Dimensions  :  318 mm x 292 mm x 527 mm (W x H x D)
Fig.8-1 : Packing Specifications
SONY
RC-S493B
R
SONY
RC-S493B
R
SONY
RC-S493B
R
SONY
RC-S493B
R
SONY
RC-S493B
R
SONY
RC-S493B
R
SONY
RC-S493B
R
SONY
RC-S493B
R
128.5
43
262
318
292
527
Sony Corporation
Made in Japan
4-XXX-XXX-0□
SONY
RC-S493B
R
SONY
RC-S493B
R
SONY
RC-S493B
R
SONY
RC-S493B
20
4
SONY
RC-S493B
20
SONY
RC-S493B
2020
44
SONY CORPORATION
SONY
RC-S493B
20
4
SONY CORPORATION
SONY
RC-S493B
20
SONY CORPORATION
SONY
RC-S493B
20
SONY
RC-S493B
20
44
Barcode Label
<Indication>
Unitary Package x 20
Master Carton
Barcode Label
<Indication> <Indication>
Master Carton
Rear Surface
Surface
(unit: mm)

RC-S493B Product Specifications
 
9. Precautions
9.1  Precautions for Installation                                                
The RC-S493B Reader/Writer must be installed with special care as described below. For optimal installation, also refer to 
the “RC-S460/490 Series Reader/Writers Installation Requirements and Evaluation Methods”.
9.1.1 Reader/Writer
•  Maximum communication distance can be ensured only when an RF/control board is used in combination with an antenna 
bearing the same serial number. With other combinations, there is no guarantee of the communication distance.
•  Remove  any source of  electromagnetic noise from  the antenna  coverage  area. The same can be  said of any object  that 
may reflect or interfere with electromagnetic waves. In a system accommodating multiple Reader/Writers, antennas must 
be separated from each other for a distance of more than 30 cm in order to ensure the max. communication distance of 
30 mm (when used with the RC-S860 Series/RC-S880 Series/RC-S833) or 20 mm (when used with the RC-S890). Note, 
however, data communication remains possible even when the distance between two antennas is less than 30 cm, although 
the communication distance is shortened. 
• Connecting the Reader/Writer’s GND terminal to the ground line of its enclosure is not recommended.
• Communication performance may be affected by power line noise and the harmonics of the 13.56 MHz carrier signal.   
•  Communication performance may also be affected by the high-frequency noise (800 MHz or higher) generated by mobile 
phones.
•  Transmission/reception performance  of  communication  devices  such  as  mobile phones  may  be  affected  when  they are 
brought very close to the Reader/Writer.

15
RC-S493B Product Specifications
Fig.9-1 : How to install the ferrite core
(1) Opening and shutting of cover
   The cover opens when the lock of two places is removed. Please multiply the lock firmly when shutting. 
Lock The lock has come off.
(2) The cable is wrapped.
   Please bundle the cable, pass the ferrite core twice, and wrap it.
   Note:  The effect decreases if it is not double. Please use the cable that can be done 
by the double rolling. 
(3) The final shape     
(unit: mm)
11.2±1
φ5±1
12.8±1
<ferrite core size>
9.1.2 Ferrite core
Please install the  ferrite core  in  the power supply,  and the  communications cable for  the electromagnetic  radiation  from 
Reader/Writer not to influence a peripheral electric equipment. Please refer to Figure 9-1 for how to install the ferrite core.
RC-S493B
DC
power
supply
Host controller
Near the power supply.
All cables are brought together.
Near the substrate joint.
50mm 
or less
50mm or less

RC-S493B Product Specifications
 
9.2   Handling Precautions
The RC-S493B is module products designed for built-in use. It must be handled carefully, keeping the following precautions 
in mind.  
• Be careful when handling the board edge and case edge and lead connector so that you do not hurt your hands.
• Do not throw the module to a person.
•  In order to prevent short-circuiting, do not soil the exposed part of the terminal with metallic substances such as solder 
residue. 
•  When plugging and unplugging the connector cable, make sure that it is inserted correctly without any wire disconnection. 
If connected inversely, the Reader/Writer may ignite or emit smoke. 
• Handle the module with care as it contains delicate electronic circuits.   
•  Do not shut down or reset the Reader/Writer while data is being written into the internal non-volatile memory (EEPROM). 
In this case, the Reader/Writer cannot be re-started. 

RC-S493B Product Specifications
10. Command List
Table 10-1 provides a list of commands supported by the RC-S493B Reader/Writer, together with brief descriptions of their 
functions. 
Table 10-1 : Command List
Command Name
Command/
Sub Command 
Code 
Response/
Sub Response 
Code
Function Overview
Reader/Writer Operation Commands
Attention 00h / - 01h / - Used either to confirm the operation of the Reader/Writer or to 
terminate the ongoing command execution.
Authentication1 02h / - 03h / - Enables the controller to authenticate the Reader/Writer.
Authentication2 04h / - 05h / - Enables the Reader/Writer to authenticate the controller.
Disconnect 06h / - 07h / - Causes the Reader/Writer to return to Mode 0 from Mode 2.
Reader/Writer Management Commands
Change Reader/Writer Access Key *1 20h / - 21h / - Used to change the access keys necessary for mutual 
authentication.
Self Diagnosis 40h / - 41h / - Makes the Reader/Writer perform self-diagnosis and return the 
results.
Firmware Maintenance *1 42h / - 43h / - Used to update the Reader/Writer firmware.
Check Firmware Version 44h / - 45h / - Used to check the version of the Reader/Writer firmware.
Change Communication Mode *1 46h / - 47h / - Used to change the settings (speed, encryption, etc.) for 
communication.
Reset 4ch / - 4dh / - Places the Reader/Writer in the power-on state.
Change Parameter *1,2 26h / - 27h / - Used to change the internal settings of the Reader/Writer.
Get Last Error *2 28h / - 29h / - Used to obtain the error code of the error detected in the last 
executed command.
Get Attribute *2 2ah / - 2bh / - Used to obtain the Reader/Writer's internal parameters.

RC-S493B Product Specifications
 
Command Name
Command/
Sub Command 
Code 
Response/
Sub Response 
Code
Function Overview
General Card Commands
Polling 80h / - 81h / - Used to poll the card from the Reader/Writer.The captured card returns 
a response that contains the card's IDm.
Request Service 82h / -  83h / - Used  to  check  if  the  card  has  the  specified  area/service.The  card 
returns the key version data for the specified area/service.
Request Response 84h / - 85h / - Used to obtain information on the card mode.
Mutual Authentication 86h / - 87h / - Executes  mutual  authentication between the  Reader/Writer and the 
card, resultantly causing mode transition in the card.
Read Block 88h / - 89h / - Used to read data in block units from the authenticated service.
Write Block 8ah / - 8bh / - Used to write data in block units to the authenticated service.
Read Block Without Encryption 98h / - 99h / - Used to read data in block units from a service that need not be 
authenticated.
Write Block Without Encryption 9ah / - 9bh / - Used to write data in block units to a service that need not be 
authenticated.
Communicate Thru 8ch / - 8dh / - Used  to  transmit  the  specified  packet  data,  in  the  form  of  wireless 
packet data, to the card.
Release 8eh / - 8fh / - Makes it  possible  to  delete  the  card table's  IDt data  specified by  the 
command.
RF Switch *2 48h / - 49h / - Turns on and off the radio frequency.
Request System Code a0h / - a1h / - Used to obtain the system code list registered in the card.
Search Service Code a2h / - a3h / - Causes the card to return the  area/service  code  of the specified area/
service.
Request Block Information a4h / - a5h / - Causes the card to return the block number information for the 
specified area/service.
Request Block Information Ex *2 a6h / - a7h / - Causes the card to return 4-byte data containing information about the 
number of blocks and the number of available empty blocks.
Card Issuance Commands
Register Issue ID c0h / - c1h / - Registers the Issue ID Block, Area 0000 Definition Block and system 
code in the card and performs data initialization.
Register Area c2h / - c3h / - Registers a new area and area key in the card.
Register Service c4h / - c5h / - Allows  service  and  service  key  registration,  as  well as  allocation  of 
data blocks.
Register Issue ID Ex c6h / - c7h / - Registers the Issue ID Block, System Definition Block and Area 0000 
Definition Block and performs data initialization.
Set Relational Service *2 b4h / - b5h / - Allows collaborative authentication.
*1  These commands are used to write data in the Reader/Writer’s internal non-volatile memory (EEPROM). Note that the Reader/Writer 
cannot resume operation if it is shut down or reset during execution of one of these commands, as described in Section 9.2: Handling 
Precautions.
*2 The firmware version must be 5.32 or higher.

RC-S493B Product Specifications
Glossary
<A>
Access Key
The key used for mutual authentication.
ACK
Abbreviation for the ACKnowledgement message used to confirm that the previous message was received correctly. 
Area
Allows hierarchical management of services and other areas.
Area Key
The key used to authenticate the use of a specific area.
ASK Modulation
ASK stands for Amplitude Shift Keying. The amplitude of the carrier frequency is modulated according to the logic of the 
data to be transmitted. 
The degree of modulation (normally  indicated in  percent) is expressed by (a  - b)/(a + b), where  a and b respectively 
represent the maximum and minimum amplitudes of the modulated signal waveform. 
<B>
Block
A minimum unit of information used for writing, reading and erasing.
<D>
DCS
Abbreviation for packet Data CheckSum representing the checksum for packet data.
<I>
Issue ID (IDi)
Identification data written when the card is issued.

RC-S493B Product Specifications
0 
<L>
LCS
Abbreviation for packet Length CheckSum representing the checksum for the number of data bytes indicated by the LEN 
byte. 
LEN
Abbreviation for packet LENgth indicating the number of data bytes contained in the packet. 
<M>
Manchester Encoding
A method of coding bit data. The bit duration time is divided at the transition point in the center and translated into two 
logical values.
Mutual Authentication
A process of checking that the card and Reader/Writer have the same access key.
<S>
Service
Defines the method of accessing user blocks stored in the card. 
Service Key
The key used to authenticates the use of a service.
<U>
User Block
The block allocated in the memory using a specific service.

No.M440-E0.9-10
Sony Corporation
FeliCa Business Division
Reader/Writer
RC-S493B Product Specifications  
    Version 0.91    May, 2008     
©2008 Sony Corporation Printed in Japan