Sony DVX 11A User Manual Installation/Connections DVX11Ainstall
User Manual: Sony DVX-11A Installation/Connections
Open the PDF directly: View PDF
.
Page Count: 4

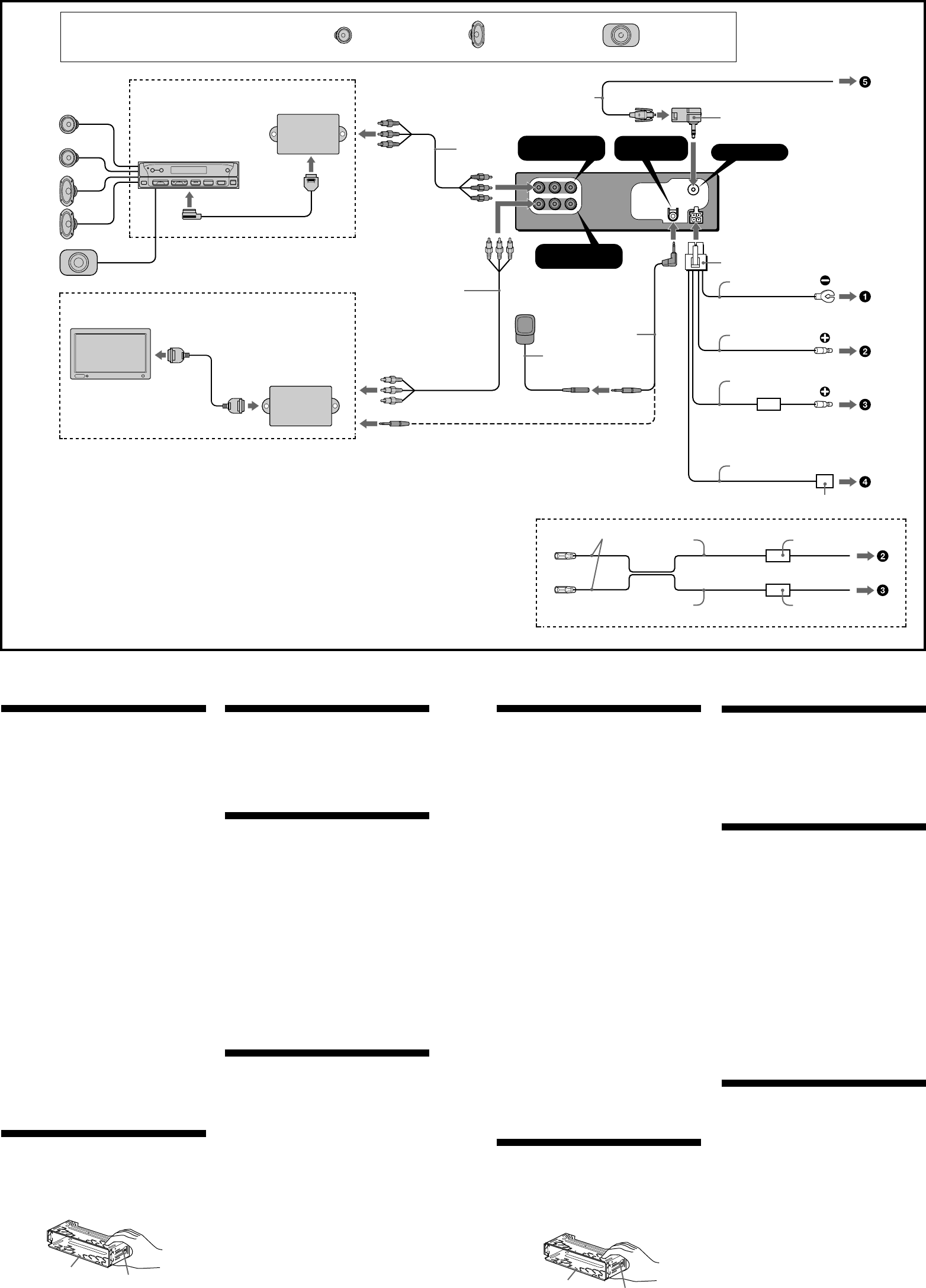
Installation diagram (2)
Example:
When installing under the passenger seat.
Note
All the equipment other than the Sony DVD player
DVX-11A and the remote control sensor is not
supplied.
Connecting the parking brake
cord (3)
Be sure to connect the parking cord (Light
green) of 5 to the parking brake switch cord.
The mounting position of the parking brake
switch cord depends on your car. Consult your
car dealer or your nearest Sony dealer for
further details.
Using the tap
Attach the tap qs to the end of the parking cord
(Light green) of 5 and the parking brake switch
cord.
Note
If the parking brake switch cord is too thin, connect
the parking cord (Light green) of 5 to the parking
brake switch cord directly without using the tap qs.
Connection diagram (4)
1To a metal surface of the car
First connect the black ground lead, then
connect the yellow and red power input leads.
2To the +12 V power terminal which is energized
in the accessory position of the ignition key
switch
Note
If there is no accessory position, connect to the
+12 V power (battery) terminal which is
energized at all times.
Be sure to connect the black ground lead to a
metal surface of the car first.
3To the +12 V power terminal which is energized
at all times
Be sure to connect the black ground lead to a
metal surface of the car first.
4To the parking brake switch cord
5To a digital amplifier or audio device
Connect the optical cable RC-97/98 (not
supplied), etc., to a digital amplifier or audio
device equipped with a Dolby digital decoder.
© 2003 Sony Corporation Printed in Japan
DVX-11A
3-255-986-11 (1)
Installation/Connections
Installation/Raccordements
Instalación/Conexiones
Mobile DVD
Player
Foot brake type
Type pédale de frein
Tipo de freno de pedal
Hand brake type
Type frein à main
Tipo de freno manual
Parking brake switch cord
Cordon du capteur du frein à main
Cable de conmutación del freno de
estacionamiento
qs
Using the tap
Utilisation de la dérivation
Uso de la derivación
c
Connection box
Boîtier de raccordement
Caja de conexiones
Front speaker (Left)
Enceinte avant (Gauche)
Altavoz delantero (Izquierdo)
Rear speaker (Left)
Enceinte arrière (Gauche)
Altavoz trasero (Izquierdo)
Subwoofer
Haut-parleur extrêmes-graves
Altavoz potenciador de graves
Master unit
Unité principale
Unidad maestra
Front speaker (Right)
Enceinte avant (Droite)
Altavoz delantero (Derecho)
Rear speaker (Right)
Enceinte arrière (Droite)
Altavoz trasero (Derecho)
Headrest Monitor
Moniteur encastré dans l’appuie-tête
Monitor para reposacabezas
Overhead monitor
Écran plafonnier
Monitor portátil
Sony DVD player DVX-11A
Lecteur DVD DVX-11A Sony
Reproductor de DVD DVX-11A de Sony
Remote control sensor
Capteur de la télécommande
Sensor del control remoto
2
Parking cord (Light green) of 5
Cordon du frein à main (vert clair) 5
Cable de estacionamiento (verde claro) de 5
Parking brake switch cord
Cordon du capteur du frein
à main
Cable de conmutación del
freno de estacionamiento
Parking brake switch cord
Cordon du capteur du frein
à main
Cable de conmutación del
freno de estacionamiento
13
× 4
89
46
5
7
qa qsq;
qf qgqd
qj
3PM3 × 6
× 4
× 3
3T5 × 8
×2
qh
2
3
1Cautions
•This unit is designed for negative ground 12 V
DC operation only.
•Do not pinch wires under screws, or in moving
parts (e.g., seat railing).
•Before making connections, turn the car
ignition off to avoid short circuits.
•Connect the yellow and red power input leads
only after all other leads have been connected.
•Run all ground wires to a common ground
point.
•Be sure to insulate any loose unconnected
wires with electrical tape for safety.
•The use of optical instruments with this
product will increase the risk of eye injury.
•Control adjustments and procedures other
than those specified herein may result in
hazardous radiation exposure.
•For your safety, the monitor connected to the
FRONT VIDEO OUT can only be viewed when
the car is stopped and the parking brake
applied.
Be sure to connect the parking cord (Light
green) of 5 to the car’s parking brake switch
cord.
Notes on the power supply cord (yellow)
•When connecting this unit in combination with
other stereo components, the connected car
circuit’s rating must be higher than the sum of
each component’s fuse.
•When no car circuits are rated high enough,
connect the unit directly to the battery.
Parts Iist (1)
The numbers in the list are keyed to those in the
instructions.
Caution
Handle the bracket 1 carefully to avoid injuring
your fingers.
Note
Before installing, make sure that the catches on
both sides of the bracket 1 are bent inwards 2 mm
(3/32 in). If the catches are straight or bent outwards,
the unit will not be installed securely and may spring
out.
× 2
1
Catch

FRONT
REAR
R
AUDIO OUT
DIGITAL OUT
REMOTE
SIGNAL
IN
VIDEO
OUT
L
DIGITAL OUT
FRONT AUDIO/
VIDEO OUT
REAR AUDIO/
VIDEO OUT
REMOTE
SIGNAL IN
Connection box
Boîtier de raccordement
Caja de conexiones
Remote control sensor*3
Capteur de la télécommande*3
Sensor del control remoto*3
Connection box
Boîtier de raccordement
Caja de conexiones
Optical adapter XA-D211 (not supplied)*1
Adaptateur optique XA-D211 (non fourni)*1
Adaptador óptico XA-D211 (no incluido)*1
Optical cable RC-97/98 (not supplied)*1
Câble optique RC-97/98 (non fourni)*1
Cable óptico RC-97/98 (no incluido)*1
7
qs*2
5
9
8
0.5 m (1.6 ft)
Black
Noir
Negro
Red
Rouge
Rojo
Yellow
Jaune
Amarillo
Fuse (10 A)
Fusible (10 A)
Fusible (10 A)
Light green
Vert clair
Verde claro
*4
*4
Loquet
Headrest Monitor
Moniteur encastré dans l’appuie-tête
Monitor para reposacabezas
Media center main unit
Unité principale du centre multimédia
Unidad principal del centro de medios
Left
Gauche
Izquierdo
Left
Gauche
Izquierdo
Right
Droite
Derecha
Right
Droite
Derecha
5 m
(16.4 ft)
5 m
(16.4 ft)
0.45 m
(1.5 ft)
0.25 m
(0.8 ft)
0.25 m
(0.8 ft)
3.0 m
(9.8 ft)
Rear monitor system/Système du moniteur
arrière/Sistema del monitor trasero
Equipment used in illustrations (not supplied)
Équipements utilisés dans les illustrations (non fournis)
Equipos utilizados en las ilustraciones (no incluidos)
Front speaker
Enceinte avant
Altavoz delantero
Rear speaker
Enceinte arrière
Altavoz trasero
Subwoofer
Haut-parleur
extrêmes-graves
Altavoz potenciador
de graves
Front monitor system /
Système du moniteur avant /
Sistema del monitor
delantero
Red
Rouge
Rojo
Yellow
Jaune
Amarillo
Fuse (1 A)
Fusible (1 A)
Fusible (1 A)
*1For details on connecting the optical
cable and the optical adapter, see the
“When making a digital connection
(6)” on the reverse side.
*2For details on connecting to the parking
brake switch cord, and attaching the
tap qs, see “Connecting the parking
brake cord (3).”
*3For details, see “Attaching the remote
control sensor (8)” on the reverse side.
*4Use the extension cords 6 (4A)
according to the mounting location of
the unit.
*5For details on the remote signal
connection, see “Operating the unit via
connected monitor (5)” on the reverse
side.
4A5 m
(16.4 ft)
*5
4
Précautions
•Cet appareil est uniquement conçu pour
fonctionner sur courant continu de 12 V avec
masse négative.
•Évitez de fixer des vis sur les câbles ou de
coincer ceux-ci dans des pièces mobiles (par
exemple, armature de siège).
•Avant d’effectuer les raccordements, coupez le
moteur pour éviter les courts-circuits.
•Branchez les cordons d’alimentation jaune et
rouge uniquement une fois que tous les autres
cordons ont été raccordés.
•Rassemblez tous les fils de terre en un point
de masse commun.
•Pour plus de sécurité, veillez à isoler avec du
chatterton tout fil lâche non raccordé.
•L’utilisation d’instruments optiques avec ce
produit peut augmenter les risques de lésions
oculaires.
•L’application de réglages de commande et de
procédures autres que ceux spécifiés dans ce
manuel risquent de provoquer une exposition
à des radiations dangereuses.
•Pour votre sécurité, le moniteur raccordé à la
prise FRONT VIDEO OUT ne fonctionne que
lorsque la voiture est arrêtée et le frein à main
serré.
Veillez à raccorder le cordon du frein (vert
clair) 5 au cordon du capteur du frein à main
de la voiture.
Remarques sur le cordon d’alimentation (jaune)
•Lorsque cet appareil est raccordé à d’autres
appareils stéréo, la valeur nominale des
circuits de la voiture raccordée doit être
supérieure à la somme des fusibles de chaque
appareil.
•Si aucun circuit n’est assez puissant, raccordez
directement l’appareil à la batterie.
Listes des composants (1)
Les numéros de la liste correspondent à ceux des
instructions.
Attention
Manipulez le support 1 avec précaution pour
éviter de vous blesser aux doigts.
Remarque
Avant de procéder à l’installation, vérifiez bien que
les loquets situés de chaque côté du support 1
sont rentrés vers l’intérieur de 2 mm (3/32 po). Si les
loquets sont droits ou tournés vers l’extérieur,
l’appareil ne sera pas installé correctement et risque
de ressortir.
Schéma d’installation (2)
Exemple :
En cas d’installation sous le siège passager.
Remarque
Tous les équipements autres que le lecteur DVD
DVX-11A Sony et le capteur de la télécommande ne
sont pas fournis.
Raccordement du cordon du
frein à main (3)
Veillez à raccorder le cordon du frein (vert clair)
5 au cordon du capteur du frein à main. La
position de montage du cordon du capteur du
frein à main varie selon la voiture. Consultez
votre concessionnaire automobile ou votre
revendeur Sony le plus proche pour obtenir plus
de détails.
Utilisation de la dérivation
Raccordez la dérivation qs à l’extrémité du
cordon du frein (vert clair) 5 au cordon du
capteur du frein à main.
Remarque
Si le cordon du capteur du frein à main est trop fin,
raccordez le cordon du frein (vert clair) 5 au cordon
du capteur du frein à main directement sans utiliser
la dérivation qs.
Schéma de raccordement (4)
1Vers une surface métallique de la voiture
Commencez par raccorder le cordon de terre,
puis raccordez les cordons d’alimentation jaune
et rouge.
2Vers la borne d’alimentation + 12 V alimentée en
position accessoires du contact
Remarque
Si la voiture ne possède pas de position
accessoires, raccordez l’appareil à la borne
d’alimentation + 12 V (batterie) alimentée en
continu.
Commencez par raccorder le cordon de terre noir
à une surface métallique de la voiture.
3Vers la borne d’alimentation + 12 V alimentée en
continu
Commencez par raccorder le cordon de terre noir
à une surface métallique de la voiture.
4Vers le cordon du capteur du frein à main
5Vers un amplificateur numérique ou un appareil
audio
Raccordez le câble optique RC-97/98 (non fourni),
etc., à un amplificateur numérique ou à un
appareil audio doté d’un décodeur Dolby digital.
*1Pour plus de détails sur le raccordement
du câble optique et de l’adaptateur
optique, reportez-vous à la section « En
cas de raccordement numérique (6) »
au verso.
*2Pour plus de détails sur le raccordement
du cordon du capteur du frein à main et
de la fixation de la dérivation qs,
reportez-vous à la section
«Raccordement du cordon du frein à
main (3)».
*3Pour plus de détails, reportez-vous à la
section « Fixation du capteur de la
télécommande (8)» au verso.
*4Utilisez les cordons prolongateurs 6
(4A) selon l’emplacement de montage
de l’appareil.
*5Pour plus de détails sur le raccordement
du signal de la télécommande,
reportez-vous à la section « Utilisation
de l’appareil via le moniteur raccordé
(5)» au verso.
Diagrama de instalación (2)
Ejemplo:
Cuando la instalación se realice debajo del
asiento del pasajero.
Nota
No se suministra ningún otro equipo además del
reproductor de DVD DVX-11A de Sony y del sensor
del control remoto.
Conexión del cable del freno de
estacionamiento (3)
Asegúrese de conectar el cable de
estacionamiento (verde claro) de 5 al cable de
conmutación del freno de estacionamiento. La
posición de montaje del cable de conmutación
del freno de estacionamiento depende de su
automóvil. Consulte con la concesionaria o con
el distribuidor de Sony más cercano a su
domicilio para obtener más detalles.
Uso de la derivación
Conecte la derivación qs al extremo del cable de
estacionamiento (verde claro) 5 y al cable de
conmutación del freno de estacionamiento.
Nota
Si el cable de conmutación del freno de
estacionamiento es demasiado fino, conecte el cable
de estacionamiento (verde claro) de 5 directamente
al cable de conmutación del freno de
estacionamiento sin utilizar la derivación qs.
Diagrama de conexión (4)
1A una superficie metálica del automóvil
Conecte primero el cable de tierra negro y,
después, los cables amarillo y rojo de entrada de
alimentación.
2Para conectar al terminal de alimentación de
+12 V que recibe energía en la posición de
accesorios del interruptor de la llave de encendido
Nota
Si no hay posición de accesorios, conéctelo al
terminal de alimentación (batería) de +12 V que
recibe energía continuamente.
Asegúrese de conectar primero el cable de toma
a tierra negro a una superficie metálica del
automóvil.
3Para conectar al terminal de alimentación de
+12 V que recibe energía sin interrupción
Asegúrese de conectar primero el cable de toma
a tierra negro a una superficie metálica del
automóvil.
4Para conectar al cable de conmutación del freno
de estacionamiento
5Para conectar a un amplificador digital o
dispositivo de audio
Conecte el cable óptico RC-97/98 (no incluidos) u
otro similar a un amplificador digital o
dispositivo de audio equipado con un
decodificador digital Dolby.
Precauciones
•Esta unidad está diseñada para alimentarse
solamente con cc 12 V, de tierra negativa.
•No aprisione los cables debajo de ningún
tornillo ni partes móviles (p. ej. los rieles del
asiento).
•Antes de realizar las conexiones, desconecte el
encendido del automóvil para evitar
cortocircuitos.
•Conecte los cables de entrada de alimentación
amarillo y rojo solamente después de haber
conectado todos los demás.
•Tienda todos los cables hacia un punto de
conexión a tierra común.
•Por razones de seguridad, asegúrese de
proteger con cinta aislante los cables sueltos
que no estén conectados.
•El uso de instrumentos ópticos con este
producto aumenta el riesgo de daños oculares.
•Cualquier otro procedimiento o ajuste de control
que no se especifique en el presente documento
podría exponer el usuario a riesgos de radiación.
•Para su seguridad, el monitor conectado a la
toma FRONT VIDEO OUT (salida delantera
para audio o video) sólo se podrá visualizar
cuando el automóvil esté detenido y se haya
aplicado el freno de estacionamiento.
Asegúrese de conectar el cable de estacionamiento
(verde claro) de 5 al cable de conmutación del
freno de estacionamiento del automóvil.
Notas sobre el cable de suministro de
alimentación (amarillo)
•Cuando conecte esta unidad en combinación
con otros componentes de equipos de audio, la
capacidad nominal del circuito conectado del
automóvil debe ser superior a la suma de
todos los fusibles de los componentes.
•Si no hay circuitos del automóvil con
capacidad nominal suficientemente alta,
conecte la unidad directamente a la batería.
Lista de componentes (1)
Los números de la lista corresponden a los de
las instrucciones.
Precaución
Tenga mucho cuidado al manipular la
abrazadera 1 para evitar posibles lesiones en
los dedos.
Nota
Antes de instalar la unidad, compruebe que los
enganches de ambos lados de la abrazadera 1 estén
doblados hacia adentro 2 mm. Si no lo están o están
doblados hacia afuera, la unidad no se instalará
correctamente y puede saltar.
Enganche
*1Para obtener detalles acerca de cómo
conectar el cable óptico y el adaptador
óptico, consulte “Para realizar una
conexión digital (6)” en el dorso.
*2Para obtener detalles acerca de cómo
conectar el cable de conmutación del
freno de estacionamiento, y conectar la
derivación qs, consulte “Conexión del
cable del freno de estacionamiento
(3)”.
*3Para obtener detalles, consulte
“Conexión del sensor del control
remoto (8)” en el dorso.
*4Utilice los cables de extensión 6 (4A)
según la ubicación de montaje de la
unidad.
*5Para obtener detalles acerca de la
conexión de señal remota, consulte
“Funcionamiento de la unidad a través
de un monitor conectado (5)” en el
dorso.
RCA pin cord
(not supplied)
Cordon à broche RCA
(non fourni)
Cable con clavijas RCA
(no incluidos)
Fuse (10 A)
Fusible (10 A)
Fusible (10 A)
6
1
1

182 mm
53 mm
A-2
Claws
Griffes
Ganchos
A-4
1
1
Dashboard
Tableau de bord
Tablero
4
to dashboard/center console
vers le tableau de bord/la console centrale
al tablero/consola central
to dashboard/center console
vers le tableau de bord/la console centrale
al tablero/consola central
Bracket
Support
Abrazadera
Bracket
Support
Abrazadera
Bracket
Support
Abrazadera
Existing parts supplied with your car
Pièces existantes fournies avec la voiture
Componentes que se suministran con su
automóvil
Bracket
Support
Abrazadera
max. size
5 × 8 mm
(7/32 × 11/32 in)
Taille max.
5 × 8 mm
(7/32 × 11/32 po)
tamaño máx.
5 × 8 mm
Existing parts supplied with your car
Pièces existantes fournies avec la voiture
Componentes que se suministran con su
automóvil
NISSAN
3*max. size
5 × 8 mm
(7/32 × 11/32 in)
Taille max.
5 × 8 mm
(7/32 × 11/32 po)
tamaño máx.
5 × 8 mm
3*
max. size
5 × 8 mm
(7/32 × 11/32 in)
Taille max.
5 × 8 mm
(7/32 × 11/32 po)
tamaño máx.
5 × 8 mm
max. size
5 × 8 mm
(7/32 × 11/32 in)
Taille max.
5 × 8 mm
(7/32 × 11/32 po)
tamaño máx.
5 × 8 mm
3*3*
3
qa
qa
3
q;
q;
3.5 mm
(5/32 in)
qh
qg
XVM-R75
OTHERS
Signal select switch
Sélecteur du signal
Interruptor de selección de
señal
Optical cable RC-97/98 (not supplied)
Câble optique RC-97/98 (non fourni)
Cable óptico RC-97/98 (no incluido)
Optical adapter XA-D211 (not supplied)
Adaptateur optique XA-D211 (non fourni)
Adaptador óptico XA-D211 (no incluido)
9
c
15º
Signal receptor
Capteur de signal
Receptor de señal
Card remote commander
Mini-télécommande
Control remoto de tarjeta
Signal transmitter
Transmetteur de signal
Transmisor de señal
15º c
To the mounting surface
Vers la surface de montage
A la superficie de montaje
A-3
Approx. 3 m (9.8 ft)
Environ 3 m (9,8 pieds)
Aproximadamente 3 m
5
6
7A-1
7BTOYOTA
7C
89
23
2
2
3
3
qf
qd
To a place where it does not interfere with normal driving operation
Vers un endroit qui ne gêne pas une position normale de conduite
En un lugar donde no interfiera con la operación normal de conducir
Remote control sensor
Capteur de la télécommande
Sensor del control remoto
*

Precautions
•Choose the installation location carefully so that the unit will not
interfere with normal driving operations.
•Avoid installing the unit in areas subject to dust, dirt, excessive
vibration, or high temperatures, such as in direct sunlight or near
heater ducts.
•Use only the supplied mounting hardware for a safe and secure
installation.
Mounting angle adjustment
Adjust the mounting angle to less than 20°.
Operating the unit via connected monitor (5)
You can operate the unit via the monitor when XVM-R75, XVM-R70
or XVM-H65 is connected.
Before installing the unit, set the signal select switch to “XVM-R75”
when XVM-R75 is connected, and set to “OTHERS” when a monitor
other than XVM-R75 is connected.
When making a digital connection (6)
When connecting to a digital amplifier or audio device equipped
with a Dolby digital decoder, connect the optical cable to the optical
adaptor first, then connect the optical adapter to the DIGITAL OUT
on the back panel. Before securing the cables with the fitting qf,
connect the L-type plug of the connecting cord 9 to the remote
sensor first.
Notes
•When you wish to disconnect the optical cable, simply push in on both
sides of the connector.
•Be sure to keep the protective cap in a safe place for future use.
•Do not bend the optical cable too much. If it is bent in an arc of less than
10 cm (4 in) in diameter, sound may not be reproduced.
•Be sure to use an optical cable (not supplied) and an optical adapter (not
supplied) designed for Sony car audio systems.
•Make sure that the optical cable is securely plunged to the optical adapter
when making connection.
•Make sure the optical cable does not get compressed or constricted in any
way by surrounding objects.
•Never let the coupler parts of the connectors get scratched or become
contaminated with dirt.
Mounting example (7)
Installation in the dashboard (7A)
Notes
• Bend these claws outward for a tight fit, if necessary (7A-2).
•Make sure that the 4 catches on the protection collar 4 are properly
engaged in the slots of the unit (7A-4).
Installation in a Japanese car (7B)
You may not be able to install this unit in some makes of Japanese
cars. In such a case, consult your Sony dealer.
Note
To prevent malfunction, install only with the supplied screws 3.
Horizontal installation (7C)
When you install the unit, be careful not to damage wiring or
equipment on the other side of the mounting surface.
Attaching the remote control sensor (8)
When installing the unit under the passenger seat, or in a car trunk,
use remote control sensor 8 as a signal receptor.
Before installing the remote control sensor, determine the maximum
operating distance of the card remote commander. The card remote
commander can be used up to approximately 3 m (9.8 ft) from the
signal receptor, in a conical area spreading roughly 15º from the signal
transmitter.
Note
Clean the mounting surface before attaching the double-sided tape qg and
cord clamps qh.
For your safety
After installing the remote control sensor, use cord clamps qh to
secure the cord to a place where it does not interfere with normal
driving operation. It is very dangerous if the cord becomes tangled
with the gearshift lever during driving.
Warning when installing in a car without ACC
(accessory) position on the ignition key switch
Be sure to press and hold (OFF) on the unit until the key
illuminations in blue go off after turning off the engine.
When you press (OFF) only momentarily, the unit does not turn off
and this causes battery wear.
Reset button (9)
When the installation and connections are completed, be sure to press
the reset button with a ball-point pen, etc., to reset the unit.
Précautions
•Choisissez soigneusement l’emplacement de l’installation afin que
l’appareil ne gêne pas une position normale de conduite.
•Évitez d’installer l’appareil dans un endroit exposé à la poussière, à
la saleté, à des vibrations excessives ou à des températures élevées
comme en plein soleil ou à proximité de conduits de chauffage.
•Pour garantir un montage sûr, n’utilisez que le matériel fourni.
Réglages de l’angle de montage
Ajustez l’inclinaison à un angle inférieur à 20°.
Utilisation de l’appareil via le moniteur
raccordé (5)
Vous pouvez faire fonctionner le lecteur via le moniteur lorsque
XVM-R75, XVM-R70 ou XVM-H65 est raccordé.
Avant d’installer le lecteur, réglez le sélecteur du signal sur
«XVM-R75 » lorsque XVM-R75 est raccordé et sur « OTHERS »
lorsqu’un moniteur autre que XVM-R75 est raccordé.
En cas de raccordement numérique (6)
Lorsque vous raccordez un amplificateur numérique ou un appareil
audio doté d’un décodeur Dolby digital, commencez par raccorder
le câble optique à l’adaptateur optique, puis l’adaptateur optique à
la prise DIGITAL OUT située sur le panneau arrière. Avant de fixer
les câbles avec l’attache qf, commencez par raccorder la prise en
forme de L du cordon de raccordement 9 au capteur de la
télécommande.
Remarques
• Si vous souhaitez débrancher le câble optique, appuyez simplement sur les
deux côtés du connecteur.
•Veillez à conserver le capuchon de protection dans un endroit sûr afin de
pouvoir l’utiliser ultérieurement.
•Ne pliez pas trop le câble optique. S’il est plié selon un arc inférieur à
10 cm (4 po) de diamètre, il est possible qu’aucun son ne soit émis.
• Veillez à utiliser un câble optique (non fourni) et un adaptateur optique
(non fourni) compatibles avec les systèmes audio pour automobiles de
Sony.
•Vérifiez que le câble optique est correctement inséré dans l’adaptateur
optique lorsque vous procédez au raccordement.
•Vérifiez que le câble optique n’est pas trop compressé ou gêné de
quelque façon que ce soit par les objets environnants.
•Faites en sorte que les parties du coupleur des connecteurs ne soient
jamais éraflées ou souillées.
Exemple de montage (7)
Installation sur le tableau de bord (7A)
Remarques
•Pliez ces griffes vers l’extérieur pour assurer une prise correcte, si
nécessaire (7A-2).
•Vérifiez que les 4 loquets situés sur le tour de protection 4 sont
correctement insérés dans les fentes de l’appareil (7A-4).
Installation dans une voiture de marque japonaise (7B)
Il est possible que vous ne puissiez pas installer cet appareil dans
certaines voitures japonaises. En pareil cas, consultez votre revendeur
Sony.
Remarque
Pour éviter tout dysfonctionnement, utilisez uniquement les vis fournies 3.
Installation à l’horizontale (7C)
Lorsque vous installez l’appareil, veillez à ne pas endommager le
câblage ou l’équipement situé de l’autre côté de la surface de
montage.
Fixation du capteur de la télécommande (8)
Lorsque vous installez l’appareil sous le siège passager ou dans le
coffre, utilisez le capteur de la télécommande 8 comme capteur du
signal.
Avant d’installer le capteur de la télécommande, déterminez la
distance de fonctionnement maximale de la mini-télécommande. Elle
peut être utilisée jusqu’à environ 3 m (9,8 pieds) du capteur du signal,
dans une zone en forme de cône s’étendant jusqu’à environ 15º du
transmetteur du signal.
Remarque
Nettoyez la surface avant de fixer l’adhésif double face qg et l’attache-fils
qh.
Pour votre sécurité
Après avoir installé le capteur de la télécommande, utilisez des
attaches-fils qh afin de fixer le cordon dans un endroit où il ne gêne
pas une position de conduite normale. Si le cordon se prenait dans le
levier de vitesse pendant la conduite, ceci pourrait être très
dangereux.
Avertissement en cas d’installation dans une
voiture dont le contact ne comporte pas de
position ACC (accessoires)
Appuyez sur (OFF) de l’appareil et maintenez-la enfoncée jusqu’à
ce que l’éclairage bleu des touches disparaisse, après avoir coupé
le moteur.
Si vous n’appuyez que brièvement sur (OFF), l’appareil ne s’éteint
pas ce qui provoque la décharge de la batterie.
Touche de réinitialisation (9)
Lorsque l’installation et les raccordements sont terminés, appuyez sur
la touche de réinitialisation avec un stylo à bille, pour réinitialiser
l’appareil.
Precauciones
•Elija cuidadosamente el lugar de instalación de forma que la unidad
no interfiera en las funciones normales de conducción.
•Evite instalar la unidad donde pueda quedar sometida a altas
temperaturas, como la luz solar directa o el aire caliente de la
calefacción, o a polvo, suciedad o vibraciones excesivas.
•Utilice sólo los elementos de instalación incluidos para realizar una
instalación segura y sin peligro.
Ajuste del ángulo de montaje
Ajuste el ángulo de montaje a menos de 20°.
Funcionamiento de la unidad a través de un
monitor conectado (5)
Puede operar la unidad con el monitor cuando se conecta un
XVM-R75, XVM-R70 o XVM-H65.
Antes de instalar la unidad, ajuste el interruptor de selección de señal
en “XVM-R75” cuando haya conectado un XVM-R75, y ajústelo en
“OTHERS” (otros) cuando se haya conectado otro monitor que no sea
el XVM-R75.
Para realizar una conexión digital (6)
Cuando conecte el equipo con un amplificador digital o dispositivo
de audio equipado con un decodificador digital Dolby, primero
enchufe el cable óptico al adaptador óptico y, después, conecte el
adaptador óptico a la toma DIGITAL OUT (salida digital) del panel
posterior. Antes de asegurar los cables con los accesorios qf,
primero conecte el enchufe tipo L del cable de conexión 9 al sensor
remoto.
Notas
•Cuando desee desconectar el cable óptico, simplemente tire de ambos
lados del conector.
•Asegúrese de conservar la tapa protectora en un lugar seguro para usarla
más adelante.
•No doble demasiado el cable óptico. Si lo dobla en un arco inferior a 10
cm de diámetro, es posible que no se reproduzca el sonido.
•Asegúrese de usar un cable óptico (no incluido) y un adaptador óptico (no
incluido) diseñados para los sistemas de audio para automóviles de Sony.
•Asegúrese de que el cable óptico se acople firmemente al adaptador
óptico cuando realice la conexión.
• Compruebe que el cable óptico no quede comprimido ni aplastado de
ninguna manera por algún objeto cercano.
•No permita que las piezas de acople de los conectores se rayen ni se
ensucien.
Ejemplo de montaje (7)
Instalación en el tablero (7A)
Notas
•Doble estos ganchos hacia fuera para que se ajusten con firmeza, si fuera
necesario (7A-2).
•Compruebe que los 4 enganches del marco de protección 4 estén bien
fijados en las ranuras de la unidad (7A-4).
Instalación en un automóvil japonés (7B)
No podrá instalar esta unidad en algunos automóviles japoneses. En
tal caso, consulte a su proveedor Sony.
Nota
Para evitar que se produzcan fallos, realice la instalación solamente con los
tornillos incluidos 3.
Instalación horizontal (7C)
Cuando instale la unidad, tenga cuidado de no dañar el cableado o los
equipos que se encuentren del otro lado de la superficie de montaje.
Conexión del sensor del control remoto (8)
Cuando instale la unidad debajo del asiento del acompañante, o en el
baúl, utilice el sensor del control remoto 8 como receptor de señal.
Antes de instalar el sensor del control remoto, determine la distancia
máxima de funcionamiento del control remoto de tarjeta. Es posible
usar el control remoto de tarjeta a una distancia de hasta 3 m del
receptor de señal, en un área cónica que se extiende aproximadamente
15º del transmisor de señal.
Nota
Limpie la superficie de montaje antes de instalar la cinta de doble cara qg y
las abrazaderas del cable qh.
Para su seguridad
Después de instalar el sensor del control remoto, use las abrazaderas
para cables qh a fin de asegurar el cable en un lugar donde no
interfiera con las operaciones normales de conducción. Es muy
peligroso que el cable se enrede con la palanca de cambio durante la
conducción.
Advertencia sobre la instalación en un
automóvil sin posición ACC (accesorios) en la
llave de encendido
Asegúrese de mantener presionado (OFF) en la unidad hasta que
se apaguen las luces azules después de apagar el motor.
Cuando se presione (OFF) solo por unos instantes, la unidad no se
apagará, lo que aumentará el desgaste de la batería.
Botón de restauración (9)
Una vez que finalice la instalación y las conexiones, asegúrese de
presionar el botón de reinicio con un bolígrafo u objeto similar para
reiniciar la unidad.