South Pacific Electronics FMT-302 Two Channel Remote Control TX User Manual
South Pacific Electronics Ltd. Two Channel Remote Control TX
User manual

FMT-302 OPERATING MANUAL
27MHz 2-CHANNEL REMOTE CONTROL DIGITAL TRANSMITTER
The hand controller, FMT-302 is part of a two-channel remote control system. A few of its
applications could be as:
The battery service life approximates its shelf life. 9-Volt Carbon or Alkaline type batteries may be
used. Depending on the battery type, shelf life ranges between 1 and 2 years. While the FMT-302 is
not transmitting it uses no power. It will operate on as low a 4 Volts DC, however, in such cases the
power and range will be reduced.
The highest possible standard of performance is achieved by employing a crystal-controlled, frequency
modulated radio signal operating in the 27MHz band. This is enhanced by a specially dedicated
custom-built integrated circuit. The latest "state of the art" surface-mount technology (SMD) provides
maximum reliability.
A 10-way code switch (part of the digital encoding system) is used. This enables the user to select any
one of the 1024 available codes and thus ensure highest security against false operations. The eleventh
switch is changed by pressing either channel A or B. The twelfth switch is “On” if a wire link is next
to the code switch, if it is removed the twelveth switch is off. This is displayed on the back of the
battery cover of the FMT-302. The code can be readily changed at any time.
The maximum operating distance (in conjunction with our FMR series receivers) will average between
200 and 250 metres. The operating distance may depend upon the structure of the building in which
it’s used. When operating near its range limit, some improvements may be obtained by pointing the
controller towards the receiver. This is due to its slightly directional properties.
In Australia, a licence issued under the "Wireless Telegraphy Act and Regulations" is not required for
the operation of this transmitter.
The housing of the controller has been designed to accept Elsema’s leather pockets.
The controller is also available without its front membrane label, to enable the fitting of customers
own designed label.
• a calling device for the elderly or handicapped.
• a personal security alarm activator for home safety or cash
carrying businesses e.g. banks, shops service stations, etc.
• a remote control switching device for garage doors, lights,
gates and automatic telephone dialer.
It is housed in an attractive, high impact resistant grey ABS
plastic case.
Pressing the designated switch on the front positively activates
the controller. Activation is confirmed by the sound of its built-
in buzzer.

REGULATORY COMPIANCE STAEMENTS
American Users
This device complies with Part 15 of the FCC Rules. Operation is subject to the following two
conditions:
(1) This device may not cause harmful interference and
(2) This device must accept any interference received, including interference that may cause undesired
operation.
FCC Notice
This device has been tested and found to comply with the limits for a Class B digital device, pursuant
to Part 15 of the FCC Rules. These limits are designed to provide reasonable protection against
harmful interference in a residential installation. This device generates, uses, and can radiate radio
frequency energy and, if installed and used in accordance with the instruction, may cause harmful
interference to radio communications. However, there is no guarantee that interference will not occur
in a particular installation. If this device does cause harmful interference to radio or television
reception, the user is encouraged to try to correct the interference by one or more of the following
measures:
• Reorient or relocate the receiving antenna.
• Increase the separation between the computer and receiver.
• Connect the computer into an outlet on a circuit different from that to which the receiver is
connected.
• Consult the dealer or an experienced radio/TV technician for help.
Caution: Any changes or modifications not expressly approved by the grantee of this device could void
the user’s authority to operate the equipment.
Canadian Users
This Class [B] digital apparatus meets all requirements of the Canadian Interference-Causing
Equipment Regulations.
Cet appareil numérique de la classe [B] respecte toutes les exigences du Règlement sur le matériel
brouilleur du Canada.
European Users
This information Technology Equipment has been tested and found to comply with the following
European directives:
- ETS 300 683
- I-ETS 300 220
Australian and New Zealand Users
This device has been tested and found to comply with the limits for a Class [B] digital device, pursuant
to the Australian/New Zealand standard AS 4268.2 (1995) set out by the Spectrum Management
Agency.
TECHNICAL DATA ON FMT-302
POWER SOURCE : 9-Volt Battery
Carbon : approximately 1 year shelf life.
Alkaline : approximately 2 year shelf life.
SUPPLY VOLTAGE: 6 to 16 VDC (For constant RF-Output).
CURRENT CONSUMPTION : 40mA (Typical) at 8VDC supply while transmitting
OPERATING FREQUENCY : 27.145MHz (Other frequencies available on 27.045,
27.195 and 27.455 MHz).
CARRIER FREQUENCY TOLERANCE : Crystal controlled 30 parts per million (0 to 50° C).
RADIATED R.F. POWER OUTPUT : 8.71 µW (CKC test result)
ANTENNA : Built in 50mm proprietary DILEC rod.
TYPE OF EMISSION : Narrow-band-width Frequency Modulation (5K00F1D)
FREQUENCY DEVIATION : 1600 Hz non-return to zero (+-20%).
TYPE OF MODULATION : Manchester format 1.08ms per bit (15% tolerance).
BITS PER SECOND 926 bps
SPURIOUS TRANSMISSION : Complies with FCC 15.227 (USA), MPT 1346 pt 4.5
(UK) and ETS 300 220 (Europe).
NECESSARY BAND WIDTH : + - 5.0 KHz
DIGITAL CODING SYSTEM : On board 10-way coding switch (1024 codes)
Channel "A" is equal to code-11 "on",
Channel "B" is equal to code-11 "off"
Wire Link is equal to code-12 "on" and
No Link is equal to code-12 "off" (In receiver)
DIMENSION : 95 X 55 X 20 mm
WEIGHT : 72g excluding battery
USEABLE OPERATING RANGE : up to 250 metres depending on building structure.
COMPATIBLE RECEIVERS : All Elsema type FMR-... series.
Due to its popularity, ELSEMA PTY. LTD stocks the Carbon Battery 6F22. The indicated shelf life is
only approximated and can vary greatly depending on the freshness and type of brand used.

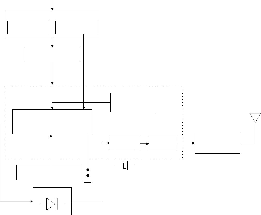
FMT-302 BLOCK DIAGRAM
FILTER
Push Buttons
12
10 way codeswitch
MOD
9V Batter
y
Regulator
ERIC IC
Encoder
88.88KHz
RC OS
C
OS
C
Buffer
27.145MHz
DILEC ROD
ANTENNA
LINK