User Manual

English Manual
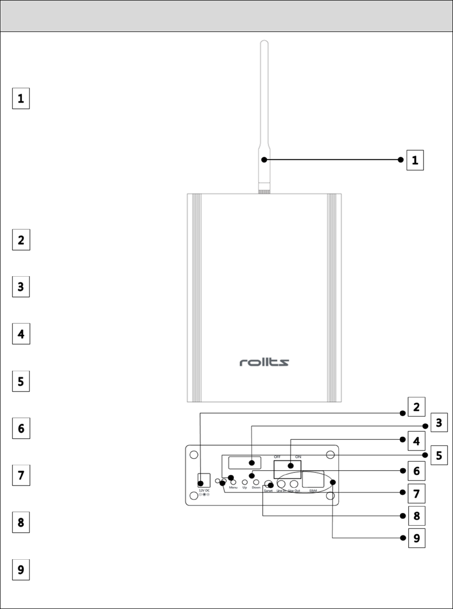
Overview
Front
Antenna
Bottom
12V DC Adapter port
LCD
Power switch
Menu button
Up / Down button
LED
Earset port
Donor radio (Line In / Line Out / E&M ports)

LCD display
The LCD display of the transceiver will be shown as
1. Channel
Every kind of communication is viable between devices with a ‘ID’ and ‘CHANNEL’
that match each other. Change the ‘CHANNEL’ to ensure that you talk with only your
intended people. Just change the ‘CHANNEL’ if there is too much noise or you get
the line crossed with another group.
The ‘CHANNEL’ function has 50 channels that range from 01 to 50.
2. ID
The ID identifies the transceiver.
It is used to identify the area of the transceiver that is already installed to install
another transceiver. You can check the distance between the installed transceiver
and the sending / receiving status by ID. You can choose the ID of the transceiver
that is suitable for installation at the current location.
3. Battery level
The length of the bar shows the remaining level of the battery.
When the battery level is low, the warning icon flashes.
4. Test mode
When the earphone is connected to the earset port of the transceiver, it can enter
the test mode. The location of the transceiver can be easily determined and tested.
This is a test function for installation. It is a function that can listen to the voice
transmitted and received through the transceiver.
5. PTT / VOX at the test mode
PTT: the voice communication can be sent while pushing the PTT button.
VOX: the device will recognize the voice of the user and then send it automatically.

Usage
Market, Hotel, Sports, Leisure (Hiking, Climbing), Guide, Conference, Etc.
Type
- High usability for any model (portable / fixed).
- All possible for both portable and fixed use regardless of outdoor and indoor.
Communication
- Secures own local communication network by building a small-scale
communication network.
Distance
- Extends the communication distance infinitely through relay between
transceivers.
High receiving sensitivity
- Receives weak signal and sends it with high-quality communication signal.
Built-in battery
- Works with built-in battery when power is not available.
- Chargeable power is DC 12 V.
Donor radio functions
- Connects with other transceivers all around world through the gateway (or
router / switch), and using the Line in/out ports or the E&M port.
Contents
Transceiver Brackets Screws Expansion anchors User guide

Using DOMINO D1R1
The DOMINO D1R1 transceiver is a device that receives, amplifies, and retransmits radio
signals from a terminal or other transceiver to the next transceiver or terminal.
It is possible to extend the communication distance and improve the communication
status by using DOMINO D1R1 where the indoor / outdoor communication is not
good.
You should install DOMINO D1R1 in a place where communication is not good and
match the settings of the terminal to communicate with the transceiver.
Multiple transceivers are available, and transceivers have a unique ID (ID: 1-4).
Power on & off
You can use the power switch to turn the transceiver on or off.
Turn on the power.
LCD & LED
Once the power is on, the LED and LCD will turn on.
Controlling the volume
Up:
① The volume goes up by one notch as you push the ‘+’ button one time.
② The longer you keep pushing the ‘+’ button, the faster the volume goes up.
Down:
① The volume goes down by one notch as you push the ‘-’ button one time.
② The longer you keep pushing the ‘-’ button, the faster the volume goes
down.
ID & channel selection
Every kind of communication is viable between devices with an ‘ID’ and ‘CHANNEL’
that match each other.
Change the ‘ID’ & ‘CHANNEL’ to ensure that you talk with only your intended people.
Just change the ‘ID’ & ‘CHANNEL’ if there is too much noise or you get the line

crossed with another group.
The ‘ID’ function has a unique ID (ID: 1-4).
The ‘CHANNEL’ function has 50 channels that range from 01 to 50.
Move to ‘ID’ or ‘CHANNEL’ by using the ‘-’ or ‘+’ buttons after pushing the
menu in the main screen.
Select it by pushing the menu button.
If the first number flashes, adjust it by using the ‘-’ or ‘+’ buttons.
Move to the next number by pushing the menu button.
If the number flashes, adjust it by using the ‘-’ or ‘+’ buttons.
Once the last number has been changed, push the menu button and the
number will stop flashing.
Move to another menu by using the ‘-’ or ‘+’ buttons or go back to the main
screen by pushing the menu button.
Donor radio (Line In, Line Out, E&M ports)
Connects with other DOMINOs all around world through the TCP/IP server with Line
In, Line Out, or E&M ports.
Enables on-line communication between DOMINOs and other types of
communication devices using Line In, Line Out, or E&M ports.

Features Manual
Features
900 MHz ISM license-free band
Frequency hopping spread spectrum (FHSS)
Resistant to narrowband interference and difficult to intercept.
Bandwidth used more efficiently.
Encryption (AES-256)
Making eavesdropping impossible, even when set to the same channel and group
using encryption technology.
Supports both 20,000mAh high-capacity battery
Long-time power supply with high-capacity built-in battery in case of power failure
or emergency.
General Specifications
Frequency
: 900 MHz ISM FHSS
Contact List Capacity
: 50 ch (1,000 groups/ch)
Encryption
: AES-256
Dimensions (H x W x D)
: 7.8" x 4.7" x 1.97" (199.5 mm x 120 mm x 50 mm) (Except antenna)
Weight
: 46 oz. (1.31 kg) (Including 65g bracket and 342g internal battery)
Power Source (Built in battery)
: Li-polymer battery @ DC 3.7 V / 20,000 mAh
DC power jack
: External(-) 5.5 mm, internal(+) 2.1 mm
Earset Port
: 3.5 mm 4 pole headset connection
Line In Port
: 3.5 mm 4 pole connector, inbound audio 1 Vp-p
Line Out Port

: 3.5 mm 4 pole connector, outbound audio 1 Vp-p
E&M Port
: RJ 45 connector, radio audio-in and audio-out 1 Vp-p
Receiver Specifications
Frequency Stability
: +/- 2 ppm
Spurious Emissions Radiated
: < 43.5 dBuV/m
Blocking Immunity +/- 1 MHz
: 79 dB
Audio Output
: E&M port audio-out 1 Vp-p
: Earphone: 50 mW
Transmitter Specifications
RF Output
: Up to 1 W
Frequency Stability
: +/- 2 ppm
Operating Frequency
: 902.6 ~ 927.5 MHz (Center: 914.5 MHz)
Spurious Emissions Radiated
: < 54 dBuV/m
FCC Modulation
: GFSK 900 MHz ISM FHSS

FCC information to user
Federal Communications Commission statement
NOTE : Change or modification not expressly approved by the party responsible for Compliance could void
the user’s authority to operate the equipment.
NOTE : This equipment has been tested and found to comply with the limits for a Class B digital device,
pursuant to Part 15 of the FCC Rules. These limits are designed to provide reasonable protection against
harmful interference in a residential installation.
This equipment generates, uses and can radiate radio frequency energy and, if not installed and used in
accordance with the instructions, may cause harmful interference to radio communications. However, there is
no guarantee that interference will not occur in a particular installation.
If this equipment does cause harmful interference to radio or television reception which can be determined
by turning the equipment off and on, the user is encouraged to try to correct the interference by one or
more of the following measures.
- Reorient or relocate the receiving antenna.
- Increase the separation between the equipment and receiver.
- Connect the equipment into an outlet on a circuit different from that to which the receiver is connected.
- Consult the dealer or an experienced radio, TV technician for help.
- Only shielded interface cable should be used.
Finally, any changes or modifications to the equipment by the user not expressly approved by the grantee
or manufacturer could void the user’s authority to operate such equipment,
NOTE : Exposure to Radio Frequency Radiation. Antenna shall be mounted in such a manner to minimize
the potential for human contact during normal operation.
The antenna should not be contacted during operation to avoid the possibility of exceeding the FCC radio
frequency exposure limit.
NOTE : The antenna(s) used for this device must be installed to provide a separation distance of at least 20
cm from all persons and must not be co-located or operating in conjunction with any other antenna or
transmitter.
NOTE : This device complies with part 15 of the FCC Rules.
NOTE : Operation is subject to the following two Conditions :
(1) This device may not cause harmful interference, and
(2) This device must accept any interference received, including interference that may cause undesired
operation.
NOTE : This appliance and its antenna must not be co-located or operated in conjunction with any other
antenna or transmitter.