Clarke Ex20 Portable Carpet Extractor Parts Manual
2016-10-10
: Sweepscrub Clarke-Ex20-Portable-Carpet-Extractor-Parts-Manual clarke-ex20-portable-carpet-extractor-parts-manual 1328 file product_file
Open the PDF directly: View PDF
.
Page Count: 20

Form No. 56042651 5/2015 REV A
Parts List
Models: 56105288 (100C) (cold), 56105289 (100H) (heated),
56105290 (100SC) (single cord, heated)
EX20

1
2
3
GENERAL VIEW
Item Ref. No. Qty Description
1 1 Base System
2 1 Recovery System
3 1 Solution System
2 EX20 - 56042651 5/2015
PARTS LIST

5/2015 3 560042651 - EX20
PARTS LIST
Kit Item Ref. No. Qty Description
K1 1 16 Washer Flat 3/16 Zinc Plat
K1 2 2 Screw-BHS-Brass-10-32x3/8-MS
K1 3 3 Washer EPDM 7/32 X 1/8
4 805 1 Chain-Cover
5 905 2 Caster Swivel 4 Gray Non MA
K1 6 2 Nut, Hex Nyl Loc 10-24
K1 7 3 Scr- Hex SS 1/4-20 X .75
K1 8 16 Scr, Hex Hd Loc 1/4-20 x .50
K1 9 3 Wsh, Flt SS .260 X 1.000 X .074
10 56113012 1 Solution Tank
11 56113034 2 Hinge Plate
K1 56113103 1 Kit-Hardware Solution Tank
TABLE OF CONTENTS
DESCRIPTION PAGE
General View ..................................................................................................................... 2
Decal System ................................................................................................................4 - 5
Base System Heated .................................................................................................... 6 - 7
Base System Cold ........................................................................................................8 - 9
Recovery System ...................................................................................................... 10 - 11
Solution System ........................................................................................................12 - 13
Ladder Diagram - Single Cord Heated ............................................................................. 14
Ladder Diagram - Dual Cord Heated ............................................................................... 15
Ladder Diagram - Single Cord Cold ................................................................................. 16
Options & Accessories ..................................................................................................... 17
Water Flow Diagram Heated ............................................................................................ 18
Water Flow Diagram Cold ................................................................................................ 19
WHEN ORDERING PARTS
* Use the part numbers from the “Ref. No.” columns in this parts list. If the “Ref. No.” column is blank; look under the “Kit”
column to identify which kit contains the part in question, then use the kit callout, for example “K1”, to fi nd the “Ref. No.” for
that kit.
* Specify the model and serial number of the machine.
* Use the space below to record the model and serial number for future reference.
Model _____________________________ Serial No. ________________________________

1
2
3
4
5
6
DECAL SYSTEM
4 EX20 - 56042651 5/2015
PARTS LIST

DECAL SYSTEM
Item Ref. No. Qty Description
1 4339 1 Label Caution / Extension Cord qty of 2 used on 100H (model 56105289)
2 56105380 1 Switchplate Overlay-100 SC only used on 100SC (model 56105290)
56105381 1 Switchplate Overlay-100 only used on 100H (model 56105289)
56105441 1 Switchplate Overlay 100C only used on 100C (model 56105288)
3 56113166 1 Decal-EX20
4 56380692 1 Label Danger Electric Shock
5 1503A 1 Label Danger Electric Shock NOTE 1
6 2001A-CRI 2 Decal-CRI Bronze NOTE 1
NOTE 1 = Only used on 100H (models 56105289)
5/2015 5 560042651 - EX20
PARTS LIST

16
TO HEATER OUTLET
TO PUMP OUTLET
TO PUMP INLET
TO BARB FITTING ON SOLUTION TANK
TO BARB FITTING
ON HEATER INLET
TO 90
ELBOW (1280)
1
2
2 3
5
6
7
8
9
10
13
14
15
16
19
20 21
22
24
25
27
28
30
30 30
31
34
35
36
37
43
45
46
TO VACUUM MOTOR OUTLET
1
1
1
1
2
2
2
2
2
4
11
12
14
26
29
38
39
40
44
48
49
42
41
47
32
33
23
2
50 51
17
52 53
54
55
6 EX20 - 56042651 5/2015
PARTS LIST
BASE SYSTEM HEATED

BASE SYSTEM HEATED
Kit Item Ref. No. Qty Description
K1 1 15 Nut-Nylock-Zp-1-4-20
K1 2 34 Washer Flat 3/16 Zinc Plat
3 79 3 Tie, 8” Black
K1 4 4 Bolt-Hex-Ss-Zinc Plate-1/4-20x1-1/4
K1 5 3 Screw-Fhp-Ss-2x1/4-Sms
6 313 1 Hose S/S Braided Tefl on 1/4
7 801 2 Hinge Pin Rod S/S 1/4 X
K1 8 1 Screw 2-56 X1 Panhead Philip
K1 9 1 Nut. Finish 2-56 Thread Zp
10 1280 1 Elbow 90 Deg 1/4 Fpt X 1/4 F
K1 11 3 Bolt 1/4 X 20 6l Full Threa
12 2013 1 Gasket 1 Side Adhesive 5-1/2 O
13 2092 2 Wheel 12”X1” Black On Gray 1/2” Axle
K1 14 5 Scr- Hex SS 1/4-20 X .75
K1 15 8 Scr, Hex Hd Loc
16 56009005 6 Scr, Pan Phil Ss Type AB 10-16 X .75
17 56105341 1 Base-100 PSI SC NOTE 1
56105243 1 Base-100 PSI NOTE 2
[ ] 56105258 1 Harness-Main
19 56105370 2 Wand Bracket
20 56105371 1 Heater 1100w 120V NOTE 1
56105372 1 Heater 1750w 120V NOTE 2
21 56105398 1 Hose 3/8 Id Red
22 56105399 1 Hose 3/8 Id Red
23 56105407 1 Gasket-Poron 1/4x1/2x16.5
24 56105408 1 Gasket-Poron 1/4x1/2x63.5
25 56105262 1 Power Cord Pigtail-Yellow
K2 26 3 Term .250 Ins Tab
27 56463650 1 Handle Grab
Kit Item Ref. No. Qty Description
28 56471194 1 Latch Assembly
K2 29 2 Hose Barb Nylon 90 3/8 X 3/8
K1 30 3 Washer 1 Od X 9/16 Id X
31 116A 1 Bushing 3/4 X 9/16
32 156USP 1 Hose Clamp-Size 28-1-9/16- 2 1/2
33 166USP 4 Hose Clamp-SS-3/8-7/8
34 198USP 1 Hose Clamp 48 3-1/2dia 9
35 27AUSP 2 Axel Cap Black Pal Nut
K1 36 1 Washer Brass Half Hard 1 X
K1 37 2 Bolt-Php-SS-8-32x1/2
38 56105255 1 Vacuum Motor, 3-Stage, 5.7
56113056 1 Vac Motor Brush Kit-120V (for 56105255)
39 430A 1 Vac Hose 2” ID X 13.5 Black Rubber
40 4404C 1 Tank Mate Bar
41 455USP 1 Mount Heat Exchanger
42 459USP 1 Louver 2-1/2 Gray Plastic
43 45USP 1 Quick Disconnect Plug Male
K2 44 1 Pump 100 PSI
45 905USP 2 Caster Swivel 4 Gray Non Ma
46 910-1863 1 Axel Rod Zinc Plated 1/2 Ro
47 92AUSP 1 Nipple Stainless Steel 1/4 Pip
48 MA-6 1 Manifold For Cobra Black
49 56105263 1 Power Cord Pigtail-Red NOTE 2
50 1312 3 Mounting Pad
51 35 3 Tie 4 Black Weather Resis
52 16 4 Nut Nylon Lock 6/32 Z.P. NOTE 4
53 56002431 4 Wsh Flt SAE 4 NOTE 4
54 56183523 2 Terminal Block NOTE 3
55 56002857 4 Scr Pan Phil 6-32 X .88 NOTE 4
[ ] SUBSYP1 1 Syphon-Hose-HHP-12
[ ] 2154 2 Power Cord 12/3 SJTW 25 Y NOTE 3
Service Kits
K1 56105216 1 Kit-Hardware Base
K2 56105217 1 Kit-Pump Complete 100PSI
[ ] FP256 1 Repair Kit Heat Bi-Metallic NOTE 2
[ ] FP256B 1 Repair Kit Heat Bi-Metallic NOTE 1
[ ] = Not Shown
NOTE 1: Only used on 100SC (model 56105290)
NOTE 2: Only used on 100H (model 56105289)
NOTE 3: Qty of 1 used on 100SC (model 56105290)
NOTE 4: Qty of 2 used on 100SC (model 56105290)
5/2015 7 560042651 - EX20
PARTS LIST

TO BARB FITTING
ON SOLUTION TANK
TO VACUUM
MOTOR OUTLET
1
2
1
2
3
4
22
2
2
1
1
5
6
7
8
9
10
11
12
13
14
15
16
17
18
19
21
22 23
24
25
26
27
28
29
30
31
31
31
32
33 34
35
36
37
38
39
40
41
42
43
44
45
46
47
48
TO PUMP INLET
TO BARB FITTING (318AB)
TO PUMP OUTLET
8 EX20 - 56042651 5/2015
PARTS LIST
BASE SYSTEM COLD

BASE SYSTEM COLD
Kit Item Ref. No. Qty Description
K1 1 11 Nut Nylock 1/4 -20 Zinc Pla
K1 2 22 Washer Flat 3/16 Zinc Plat
3 16 2 Nut Nylon Lock 6/32 Z.P.
4 35 3 Tie 4 Black Weather Resis
5 79 3 Tie, 8” Black
K1 6 4 Bolt-Hex-SS-Zinc Plate-1/4-20 x 1-1/4
K1 7 3 Screw-Fhp-SS-2 x 1/4-Sms
8 801 2 Hinge Pin Rod S/S 1/4 X
K1 9 1 Screw 2-56 X1 Panhead Philip
K1 10 1 Nut. Finish 2-56 Thread Zp
11 1312 3 Mounting Pad
K1 12 3 Bolt 1/4 X 20 6l Full Threa
13 2013 1 Gasket 1 Side Adhesive 5-1/2 O
14 2092 2 Wheel 12”X1” Black On Gray 1/2” Axle
15 56002431 2 Wsh, Flt SAE #4
K1 16 1 Scr- Hex SS 1/4-20 X .75
17 56002857 2 Scr-Pan Phil 6-32 X .88
K1 18 8 Scr-Hex Hd Loc 1/4-20 x .50
19 56105255 1 Vac Motor-13A-120V-3 Stage
[ ] 56105258 1 Harness-Main
21 56105262 1 Power Cord Pigtail-Yellow
22 56105398 1 Hose 3/8 ID Red
23 56105399 1 Hose 3/8 ID Red
24 56105407 1 Gasket-Poron 1/4 x 1/2 x 16.5
25 56105408 1 Gasket-Poron 1/4 x 1/2 x 63.5
26 56105456 1 Base-Clarke-100C
K2 27 3 Term .250 Ins Tab
Kit Item Ref. No. Qty Description
28 56183523 1 Terminal Block
29 56471194 1 Latch Assembly
K2 30 2 Hose Barb Nylon 90 3/8 x 3/8
K1 31 3 Washer Fiber 1 x 9/16 x 1/16
32 116A 1 Bushing 3/4 X 9/16
33 156USP 1 Hose Clamp-Size 28-1-9/16- 2 1/2
34 166USP 4 Hose Clamp 3/8-7/8
35 27AUSP 2 Axel Cap Black Pal Nut
36 318AB 1 Hose Barb Solution Tank Standard
K1 37 1 Washer Brass Half Hard 1 X
K1 38 2 Bolt 8-32 X 1/2 Pan Head
39 430A 1 Vac Hose 2” ID X 13.5 Black Rubber
40 4404C 1 Tank Mate Bar
41 459USP 1 Louver 2-1/2 Gray Plastic
42 45USP 1 Quick Disconnect Plug 1/4 NPT
K2 43 1 Pump 100 PSI
44 905USP 2 Caster Swivel 4 Gray Non Ma
45 910-1863 1 Axel Rod Zinc Plated 1/2 Ro
46 91USP 1 Elbow 90 Deg Angle 1/4 Male
47 92AUSP 1 Nipple Stainless Steel 1/4 Pip
48 MA-6 1 Manifold For Cobra Black
[ ] SUBSYP1 1 Syphon-Hose-HHP-12
[ ] 2154 2 Power Cord 12/3 SJTW 25 Y
Service Kits
K1 56105216 1 Kit-Hardware Base
K2 56105217 1 Kit-Pump Complete 100PSI
[ ] = Not Shown
5/2015 9 560042651 - EX20
PARTS LIST

Connect to Manifold
In Base System
1
2
3
4
5
6
7
8
9
10
11
12
14
15
16
17
18
19
9
13
20
10 EX20 - 56042651 5/2015
PARTS LIST
RECOVERY SYSTEM

RECOVERY SYSTEM
Kit Item Ref. No. Qty Description
K1 1 6 Screw-Php-Ss-6x1/2-Sms
K2 2 6 Screw H-Low 8 x 3/8 PA
3 935 3 IN PVC Pipe 1-1/2 Sch 40 (3 in.)
K1 4 1 Gasket-Lid-Xlpe-6.5idx3/16 Thick
K2 5 1 Adapter Abs 1-1/2 Trap Sl
6 1518 1 Hose Clamp 3/4 X 1 3/4 Ss
7 1528 1 Adapter Female 1 1/2
8 56392171 1 Clamp, Plastic
9 56001993 4 Scr-Pan Phil 10-24 X .50
10 56105241 1 Vac Hose-2.0 Id X 30.00 In
11 56105448 1 Recovery Tank-Blue
12 56105363 1 Gasket
K2 13 1 Filter S/S Ball Float
K2 14 1 Manifold-Ball Float
15 56113125 1 Drain Hose
56113126 1 Replacement Drain Hose Cap (for use on 56113125)
16 56463650 1 Handle Grab
17 56900041 2 Plug, Cap
18 156USP 2 Hose Clamp-Size 28-1-9/16- 2 1/2
K2 19 1 Washer Flat 1-3/4 Id X 2-1
K1 20 1 Lid-Clear With Ring
56383436 1 O-Ring for 56383435 Lid
Service Kits
K1 56105214 1 Lid Kit-Recovery Tank
K2 56105237 1 Kit-Ball Float Assy
5/2015 11 560042651 - EX20
PARTS LIST

22
26
4
8
9
9
10
27
12
13
14
16
18
20
21
24
1
2
2
3
5
6
7
11
15
17
19
23
25
12 EX20 - 56042651 5/2015
PARTS LIST
SOLUTION SYSTEM

SOLUTION SYSTEM
Item Ref. No. Qty Description
K1 1 2 Washer Flat 3/16 Zinc Plat
K1 2 2 Nut-Nylon Lock-SS-10-32
K1 3 1 Fhp-10-32 5-8
K1 4 4 Screw-Php-SS-4x3/8-Sms
K1 5 1 Screw-Bhs-Brass-10-32 x 3/8-Ms
K1 6 3 Screw-Ph-Combo-Tapping-8 x 5/8 Ab
7 1603 2 Strap/Buckle Cord Wrap W/Spur
8 1644 3 Switch Rocker Dpst On/Off 20 NOTE 1
K1 9 4 Screw 1/4-20 X 1-1/4” Allen Head SS
K1 10 2 Wsh-Flt SAE SS 1/4
K1 11 2 Scr, Hex Hd Loc
K1 12 1 Scr-Pan Phil 6-32 X .31
13 56105444 1 Solution Tank-Blue
14 56105361 1 Switchplate NOTE 3 100H
56105440 1 Switchplate NOTE 4 100C
56105385 1 Switchplate NOTE 5 100SC
15 56105362 2 Wheel Axle
16 56105397 1 Gasket Switchplate
17 56113020 1 Wand Clip
18 56113091 1 Light Green 250v Assy NOTE 3
19 56324499 2 Wheel 3.00
20 207A 1 Filter 40 Mesh S/S 1/2NPT Fem
K1 21 2 Bolt-Php-SS-8-32x1/2
22 805USP 1 Chain-Cover
23 901A 1 Lid-Tank-Sol
24 909A 1 Latch-Strike-SS-No 8 Hole
25 92BUSP 1 Nipple PVC 1/2 N.P.T.
26 56105363 1 Gasket
K1 27 2 Wsh,Flt SS .260 x 1.000 x .074
[ ] 56105204 1 Jumper Wire WHT for 100SC NOTE 2
[ ] 56105205 1 Jumper Wire BLK for 100SC NOTE 2
Service Kit
K1 56105225 1 Kit-Hardware Solution Tank
[ ] = Not Shown
NOTE 1: Quantity is 2 on 100C (model 56105288)
NOTE 2: Only used on 100SC and 100 C (models 56105290 & 56105288)
NOTE 3: Only used on 100H (model 56105289)
NOTE 4: Only used on 100C (model 56105288)
NOTE 5: Only used on 100SC (model 56105290)
5/2015 13 560042651 - EX20
PARTS LIST

LADDER DIAGRAM – SINGLE CORD HEATED
Kit Item Ref. No. Qty Description
E1 56105371 1 Heater 1100w 120V
M1 56105217 1 Kit-Pump Complete 100PSI
M2 56105255 1 Vacuum Motor, 3-Stage, 5.7
56113056 1 Vac Motor Brush Kit-120V (for 56105255)
S1 1644 1 Switch Rocker Dpst On/Off 20A 125-250vac ul
S2 1644 1 Switch Rocker Dpst On/Off 20A 125-250vac ul
S3 1644 1 Switch Rocker Dpst On/Off 20A 125-250vac ul
K1 SW4 1 Thermostat (part of E1)
K1 SW5 1 Thermal Cut-Out 262 Deg (part of E1)
Service Kit
K1 FP256B 1 Repair Kit Heat Bi-Metallic
BLK = Black
BLU = Blue
GRN = Green
ORN = Orange
WHT = White
YEL = Yellow
14 EX20 - 56042651 5/2015
PARTS LIST
L2
L1
MAIN POWER 1
INTERNAL TO HEATER
VAC
PUMPS
E1
WHT
GRN/YEL
WHT
BLK
BLU
WHT
BLK
GRN/YEL
GRN/YEL
WHT
WHT
ORN WHT
BLKBLK BLK
M
~
M1
SW5
CUTOUT 262 F
1 2
S3
1
2
3
4
S1
1
2
3
4
S2
1
2
3
4
M
~
M2
SW4
THERMOSTAT
1 2
HEAT ELEMENT3
1 2

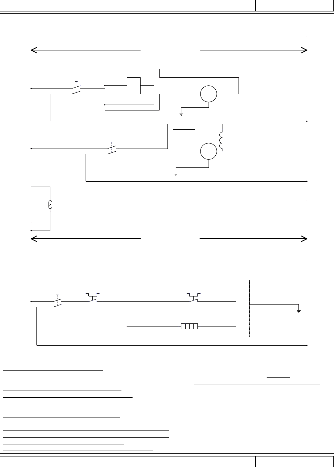
LADDER DIAGRAM – DUAL CORD HEATED
Kit Item Ref. No. Qty Description
E1 56105372 1 Heater 1750w 120V
H2 56113091 1 Light Green 250v Assy
M1 56105217 1 Kit-Pump Complete 100PSI
M3 56105255 1 Vacuum Motor, 3-Stage, 5.7
56113056 1 Vac Motor Brush Kit-120V (for 56105255)
P1 423-120-240 1 Hour Meter (optional)
S1 1644 1 Switch Rocker Dpst On/Off 20A 125-250vac ul
S2 1644 1 Switch Rocker Dpst On/Off 20A 125-250vac ul
S3 1644 1 Switch Rocker Dpst On/Off 20A 125-250vac ul
K1 SW4 1 Thermostat (part of E1)
K1 SW5 1 Thermal Cut-Out 262 Deg (part of E1)
Service Kit
K1 FP256 1 Repair Kit Heat Bi-Metallic
BLK = Black
BLU = Blue
GRN = Green
ORN = Orange
WHT = White
YEL = Yellow
5/2015 15 560042651 - EX20
PARTS LIST
L1 L2
L1 L2
MAIN POWER 1
INTERNAL TO HEATER
PUMPS
VAC
MAIN POWER 2
E1
BLK
GRN/YEL
WHT
BLU
WHT
BLK
GRN/YEL
GRN/YEL
BLK
BLK
WHT
ORN
BLK BLK
WHT
BLK
WHT
WHT
BLU
WHT
M
~
M1M1
S1
1
2
3
4
SW5
CUTOUT 262 F
1 2
h
P1
h
P1
1 2
SW4
THERMOSTAT
1 2
COIL, HEATING
1 2
S3
1
2
3
4
H2
240V LAMP NEON
M
1~
M3
S2
1
2
3
4

LADDER DIAGRAM – SINGLE CORD COLD
Kit Item Ref. No. Qty Description
M1 56105217 1 Kit-Pump Complete 100PSI
M3 56105255 1 Vacuum Motor, 3-Stage, 5.7
56113056 1 Vac Motor Brush Kit-120V (for 56105255)
S1 1644 1 Switch Rocker Dpst On/Off 20A 125-250vac ul
S2 1644 1 Switch Rocker Dpst On/Off 20A 125-250vac ul
BLK = Black
BLU = Blue
GRN = Green
ORN = Orange
WHT = White
YEL = Yellow
L2
L1
MAIN POWER 1
VAC
PUMP-DUMP
WHT
BLK
BLU
WHT
BLK
GRN/YEL
GRN/YEL
WHT
ORN WHT
M
~
M1
S1
1
2
3
4
S2
1
2
3
4
M
~
M2
ORN
16 EX20 - 56042651 5/2015
PARTS LIST

OPTIONS & ACCESSORIES
Kit Item Ref. No. Qty Description
56113108 1 Kit-Hour Meter 120/240 (can only be used on 100H)
FPHT-5 1 Hand Tool Detailer S/S
FP153 1 Vac Hose/Pressure LN 15 Extr
56044706 1 Literature Pack
FP195 1 Vac Hose/Pressure Line 25’ 1/8
FP196 1 Vac Hose/Pressure Line 25’ Extension
CSW-12 1 Carpet Scrub Wand 12 Head-Lp
CSW-12HP 1 Carpet Scrub Wand 12 Head Doub
56380572 1 Aquawand Carpet Scrub Wand 13
5/2015 17 560042651 - EX20
PARTS LIST

3
5
1
2
4
WATER FLOW DIAGRAM HEATED
BLUE = FRESH WATER
GREEN = 100PSI WATER FLOW
RED = 100PSI HEATED WATER FLOW
Kit Item Ref. No. Qty Description
1 Solution Tank
2 Fresh Water Inlet Filter
3 100PSI Pump
4 Heat Exchanger
5 100PSI Quick Connect
18 EX20 - 56042651 5/2015
PARTS LIST

3
4
1
2
WATER FLOW DIAGRAM COLD
BLUE = FRESH WATER
GREEN = 100PSI WATER FLOW
Kit Item Ref. No. Qty Description
1 Solution Tank
2 Fresh Water Inlet Filter
3 100PSI Pump
4 100PSI Quick Connect
5/2015 19 560042651 - EX20
PARTS LIST

A Nilfi sk-Advance Brand
14600 21st Avenue North
Plymouth, MN 55447-3408
www.clarkeus.com
Phone: 800-253-0367
Fax: 800-825-2753
©2015 Nilfi sk-Advance, Inc.