Clarke Ma50 15b Floor Scrubber Parts And Operator Manual
2016-10-09
: Sweepscrub Clarke-Ma50-15B-Floor-Scrubber-Parts-And-Operator-Manual clarke-ma50-15b-floor-scrubber-parts-and-operator-manual 1309 file product_file
Open the PDF directly: View PDF
.
Page Count: 48

Form No. 56091128 7/2014 REV A
MA50 15B
Instructions For Use - Original Instructions / Instrucciones de uso / Mode d’ emploi
Model: CLARKE380B
This book has important information for the use and safe operation of this machine. Failure to read this book prior to oper-
ating or attempting any service or maintenance procedure to your Clarke machine could result in injury to you or to other
personnel; damage to the machine or to other property could occur as well. You must have training in the operation of this
machine before using it. If your operator(s) cannot read this manual, have it explained fully before attempting to operate this
machine.
All directions given in this book are as seen from the operator’s position at the rear of the machine.
English (A2 - A10)
Español (B2 - B10)
Français (C2 - C10)
READ THIS BOOK
LEA ESTE MANUAL
LISEZ CE MANUEL
ES
EN
FR

A - 2 MA50 15B - 56091128 7/2014
INSTRUCTIONS FOR USEA - ENGLISH
TABLE OF CONTENTS
Page
Safety Precautions ....................................................................A-2
Machine Components ................................................................A-3
Machine Set Up & Installation ..........................................A-4 – A-6
Machine Operation ....................................................................A-6
After Each Use ..........................................................................A-7
Battery Charging & Maintenance ...................................... A8 – A-9
Technical Data ...........................................................................A-9
Troubleshooting .......................................................................A-10
Parts List ........................................................................D-2 – D-17
SAFETY PRECAUTIONS
This machine is intended for commercial use. It is constructed for use in an indoor environment and is not intended for any other use. Use only
recommended accessories.
All operators shall read, understand and exercise the following safety precautions:
1) Do not operate machine:
• Unless trained and authorized.
• Unless you have read and understand operators manual.
• In fl ammable or explosive areas.
• If not in proper operating condition.
• In outdoor areas.
2) Before operating machine:
• Make sure all safety devices are in place and operate properly.
3) When using machine:
• Go slow on inclines and slippery surfaces
• Follow all safety guidelines.
• Be very careful when using the machine in reverse.
• Report and fi x any damage to machine prior to operating it.
4) Before leaving or servicing machine:
• Stop machine on level ground.
• Turn off machine.
5) When servicing machine:
• Read operators manual thoroughly prior to operating or servicing this machine.
• Use manufacturer supplied or approved replacement parts.
• Secure machine with wheel blocks prior to jacking the machine up.
• Use approved jack or hoist to safely elevate the machine.
• Disconnect batteries prior to working on machine.
• Wear gloves when handling batteries or battery cables.
• Avoid any contact with battery acid.
• Avoid moving parts. Do not wear loose fi tting clothing while servicing machine.
WARNING !
Batteries emit hydrogen gas. Explosion or fi re can result from hydrogen gas. Keep sparks and open fl ames away! Keep battery
compartment open when charging.
Flammable materials can cause an explosion or fi re. Do not use fl ammable materials in tanks.
Flammable materials or reactive metals can cause explosion or fi re. Do not pick up.

7/2014 A - 3 56091128 - MA50 15B
ENGLISH - AINSTRUCTIONS FOR USE
MACHINE COMPONENTS
1 Recovery Tank Lid
2 Recovery Tank
3 Solution Tank
17 Recovery Tank Latch
18 Vacuum Rubber Connectors
20 Solution Inlet
22 Solution Tank Drain Cap
23 Recovery Tank Drain Cap
24 Operating Triggers
25 Handle Adjustment Lever
26 Squeegee Raise/Lower Handle
29 Battery Charger
30 Battery Charge Indicators
31 Solution Ball Valve
33 Squeegee
37 Squeegee Blade Thumb Nuts
46 Control panel
47 Main switch
48 Brush motor switch
49 Vacuum motor switch
50 Solution switch
51 Battery indicator
52 Brush motor indicator
53 Vacuum motor indicator
54 Solution indicator
47 48 49 50
51 52 53 54
2
33
26
3
20
22
1
17
25
31
24
30
37
29
23
18
46

A - 4 MA50 15B - 56091128 7/2014
INSTRUCTIONS FOR USEA - ENGLISH
MACHINE SET UP & INSTALLATION
UNCRATING MACHINE
Be sure and check packing carton for any damage. Immediately report any damage to carrier.
Check contents of package to ensure that the following items are included:
Machine1.
Batteries(x2)2.
Squeegee assembly3.
Owner’s Manual4.
Electric Battery Charger Manual (if equipped)5.
Connecting wire for battery and charger (if equipped)6.
Brush7.
BATTERY DISASSMBLY AND INSTALLATION
Switch off the main switch. (47)1.
Remove the recovery tank. (2)2.
Remove the bolt from batteries. (16) Remove or change batteries.3.
Install the batteries on the machine according to the diagram below.4.
Install the recovery tank.5.
WARNING !
Do not connect+ to +,or - to-,when disassembly or install the batteries. It is very dangerous.
BATTERY CHARGING
Charge the batteries. (see Maintenance section)
MACHINE SET UP
Pre-operation checks
Sweep or dust mop the surface to be cleaned.1.
Check that squeegee is properly installed.2.
Lower the squeegee (33) with the lever. (26)3.
Ensure batteries are fully charged. (see Battery Charging section)4.
Check that brush is properly installed.5.

7/2014 A - 5 56091128 - MA50 15B
ENGLISH - AINSTRUCTIONS FOR USE
BRUSH/PAD DRIVER INSTALLATION AND DISASSEMBLY
NOTE
Only install manually. If automatically installed, it will wear brush hub.
Make sure that the tanks are empty before removing the brush.
Turn off the machine.1.
Lay down the machine in the position shown in fi gure 2. Pull up lift lever (26) to raise the squeegee. (33).2.
Mount the brush or pad driver onto the drive wheel hub and then rotate counterclockwise until it locks, as indicated in fi gure 3.3.
To remove the brush/pad, rotate the brush/pad clockwise until it is released from drive hub.4.
WARNING !
Do not turn on the machine in this position as below. In case of brush/pad come out or cause injury.
SQUEEGEE INSTALLATION
Turn off the machine. (47)1.
Pull down the squeegee lift lever (26) to put down the squeegee in the “working” position.2.
Lay down the machine in this position as shown in fi gure2.3.
Loosen the two knobs (55) on the squeegee and slide the squeegee into the slots on the squeegee brackets.4.
Tighten the knobs securely. (unscrew the knobs, if to remove)5.
To replace the front/rear squeegee, (56/57) unscrew the thumb knobs (37).6.
FIGURE 2
FIGURE 3

A - 6 MA50 15B - 56091128 7/2014
INSTRUCTIONS FOR USEA - ENGLISH
SOLUTION TANK FILLING
NOTE
The machine can be fi lled with a hose or bucket. Do not remove the Solution fi lter (21) while fi lling.
Fill water into solution tank (3) from the inlet (20) through hose or bucket.1.
Do not overfi ll the solution tank. It is best to leave a an inch from the top edge.2.
The water temperature must not exceed 403. ℃.
CAUTION !
Use only low-foam and non-fl ammable detergents, intended for automatic scrubber applications.
SOLUTION TANK DRAINING
NOTE
Solution tank should be drained and cleaned after each scrubber operation is completed.
Unscrew the drain cap (22) on the bottom of solution tank. The solution/water will fl ow freely into a bucket or fl oor drain.1.
Rinse the solution tank with clean water after every use. This will help prevent chemical buildup and clogging of the solution lid.2.
Replace the drain cap. (22)3.
RECOVERY TANK DRAINING
NOTE
Recovery tank should be drained and cleaned after each scrubber operation is completed.
Turn the latch (17) on the recovery tank. Remove the recovery tank from machine by grasping two grooves of tank and pulling up. Open the 1.
lid (1) and overturn the recovery tank to drain the dirty water into a container, or unscrew the drain cap (23) to let water drain into a bucket.
Clean and Rinse the recovery tank with clean water after every use.2.
Re-place the recovery tank on the machine and turn the latch (17) to lock the tank in place.3.
MACHINE OPERATION
Set the handle to a comfortable height by pressing level. (25)1.
Lower the squeegee (33) onto fl oor by pulling down the lift handle. (26)2.
Turn on the main power switch. (47)3.
Turn on the brush motor switch (48) and the solution switch. (50)4.
Turn on the vacuum motor switch. (49)5.
If necessary, adjust the water fl ow by manually turning the ball valve. (31)6.
Pull one or both operating triggers. (24) The brush will spin & solution will begin to fl ow. Push the machine forward to start cleaning.7.
NOTE
If the battery indicator light (51) is green, the machine can be used. If it is yellow or red, the batteries must be charged.
CAUTION !
Before lifting the brush, turn off the main power switch. (47)
If the control panel (46) lights fl ash simultaneously, this indicates the machine is overloaded. Please turn off all the switches on the
control panel (46) to reset the machine. If problem persists, contact authorized service provider.
Operating machine with discharged batteries may cause harm to the batteries or to the machine.

7/2014 A - 7 56091128 - MA50 15B
ENGLISH - AINSTRUCTIONS FOR USE
AFTER EACH USE
After scrubbing, please proceed with below actions before storing the machine:
Remove the brush / pad-holder.1.
Empty the tanks as shown in the previous paragraph.2.
Perform the daily maintenance procedures. (see Maintenance section)3.
Store the machine in a clean and dry place, with the brush / pad-holder and the squeegee up.4.
If storing in an area that may reach freezing temperatures, be sure to drain all fl uids from the machine prior to storage. Any damage caused 5.
by freezing will void the warranty.
MACHINE STORAGE
If the machine is not going to be used for more than 30-days, please proceed with below actions:
Perform the procedures shown in ‘After Each Use’ section above.1.
Disconnect the battery connector.2.
MAINTENANCE
The lifespan of the machine and its maximum operating safety are ensured by correct and regular maintenance. The following chart provides the
scheduled maintenance. The intervals shown may vary according to individual working conditions.
WARNING !
Maintenance procedures must be performed with the machine switched off and the batteries/battery charger cable disconnected.
Moreover, carefully read the instruction in the Safety chapter.
All maintenance procedures must be performed by qualifi ed personnel, or by an authorized Service Center.
This Manual describes only the most common maintenance procedures.
For additional maintenance procedures, contact your local Service Center.
SCHEDULED MAINTENANCE TABLE
After each use Weekly Every six months Annually
Battery charging
Squeegee cleaning
Brush cleaning
Clean tank, vacuum screen & check top cover
gasket
Squeegee blade check and replacement
Inlet fi lter cleaning
Screw and nut tightening check
(1)
Lubricate rotary parts
(1)
Check brush motor carbon brushes (2)
Check vacuum motor carbon brushes (2)
(1) = After the fi rst 8 working hours.
(2) = This maintenance procedure must be performed by an authorized Service Center.

A - 8 MA50 15B - 56091128 7/2014
INSTRUCTIONS FOR USEA - ENGLISH
BATTERY CHARGING
NOTE
Charge the batteries when the yellow or red indicator, (51) or at the end of every work cycle.
CAUTION !
Proper battery care will extend battery life
If the machine is not equipped with on-board battery charger, choose an external battery charger suitable for the type of batteries
installed.
WARNING !
Please use Clarke approved charger to charge the batteries.
Place charger and machine in a well-ventilated area.1.
Turn machine off.(47)2.
Remove the recovery tank,(2) exposing battery compartment.3.
Plug the charging cable to the grounded wall outlet (100v~240v). Connect the charging cable to the machine socket.4.
The charging light (30) indicates the batteries are charging. A green light indicates battery charging is completed.5.
Upon the completion of charging, fi rst unplug the charging cable from the wall outlet and then disconnect from machine.6.
Replace the recovery tank.7.
NOTE
For further information about the operation of the battery charger, (29) see the charger section.
SQUEEGEE CLEANING
NOTE
For optimal performance, the squeegee blades must be clean, dry and undamaged.
CAUTION !
It is advisable to wear protective gloves when cleaning the squeegee because there may be sharp debris.
SQUEEGEE BLADE CHECK AND REPLACEMENT
Take off the squeegee as shown in the previously.1.
Check the edges of the front & rear blades for cracks. If necessary replace with new blades.2.
Unscrew six the thumb nuts (37) to remove the blades.3.
Check the front & rear blades for cuts and tears. If damage is found, you can fl ip the blades once & re-install. If already fl ipped, please 4.
replace with new blades.
Install the squeegee in the reverse order of removal.5.

7/2014 A - 9 56091128 - MA50 15B
ENGLISH - AINSTRUCTIONS FOR USE
BRUSH /PAD DRIVER CLEANING
CAUTION !
It is advisable to wear protective gloves when cleaning the brush/pad because there may be sharp debris.
Remove the brush/pad as shown in “Machine Use” section.1.
Clean and wash the brush/pad with water and detergent.2.
Check the brush bristles for integrity and wear. If necessary, replace the brush.3.
Check the pad for wear. If necessary, replace the pad driver.4.
RECOVERY TANK MAINTENANCE
CAUTION !
It is advisable to wear protective gloves when cleaning the tank and vacuum/suction assembly because there may be sharp debris.
Move the machine to the appointed draining area.1.
Turn off the main switch.(47)2.
Remove the recovery tank, (2) clean and rinse both solution/recovery tank, and drain out.3.
Remove vacuum gasket & fi lter. Clean and re-install.4.
Check the recovery tank lid gasket and the vacuum rubber connector (18) for wear. Replace if necessary.5.
NOTE
The gasket ring of recovery tank and the rubber connector between two tanks create vacuum in the tank. If necessary, replace them.
TECHNICAL DATA
MODEL MA50 15B
Machine length / width / height 770x500x550MM
Solution tank capacity 15L
Recovery tank capacity 15L
Wheel diameter 254MM
Brush motor 24V/250W
Vacuum motor 24V/250W
Solenoid valve 24V
Maximum gradient when working 2%
Sound level 70dBA
Standard Batteries Dry:(2×12V)24V 33Ah
Batteries size 196 x 130 x 175mm
Power cable length N / A
Cleaning productivity 750m2/hour
Squeegee width 490mm
Brush diameter 380mm
Brush rpm 150rpm
Charger Input 110-224Vac,50-60HZ;Output 24Vdc,5A
Machine net weight 60kg
Machine weight(with charger and package) 65kg
Carton spec 780x415x590MM

A - 10 MA50 15B - 56091128 7/2014
INSTRUCTIONS FOR USEA - ENGLISH
TROUBLESHOOTING
Trouble Possible Cause Remedy
The machine does not work,
indicator light (51) do not turns on
The battery connector is disconnected Connect
The batteries are completely discharged Charge the batteries
The power line disconnected from the power Connect
The machine does not work,
indicator light (51) display red
The batteries are discharged Charge the batteries
Brush motor does not work, brush
indicator light (52) does not turn
on.
The PCB or key board is broken Change the PCB or key board
Brush motor does not work, brush
indicator light (52) fl ashes
The deck motor is overloaded Use less aggressive brushes suitable for the fl oor
to be cleaned
Obstruction preventing the brush from rotating Clean the brush hub
Vacuum system motor does not
work, vacuum motor indicator light
(53) does not turn on
The PCB or key board is broken Change the PCB or key board
Vacuum system motor does not
work, brush indicator lights (53)
fl ash
The vacuum motor is overloaded Check the vacuum motor
Insuffi cient vacuuming / water
pickup
The recovery tank is full Empty the recovery tank.
The hose is disconnected from the squeegee Re-connect
Vacuum assembly is clogged Clean or check
The squeegee is dirty, or the squeegee blades
are worn or damaged
Clean and check the squeegee
The recovery tank do not latched closed Lock the latch (17)
The tank cover is not properly closed, or the
gasket is damaged
Close the cover properly or replace the gasket
The solution fl ow is insuffi cient The solution fi lter is dirty Clean the fi lter
The solution is empty Refi ll solution tank
Solution fl ow control valve (31) is clogged Clean the valve
The solution is dirty Clean the solution
The squeegee leaves marks on
the fl oor.
There is debris under the squeegee blades Remove the debris
The squeegee blades are worn, chipped or torn Replace the blades

B - 2 MA50 15B - 56091128 7/2014
INSTRUCCIONES DE USOB - ESPAÑOL
ÍNDICE
Página
Precauciones de seguridad .......................................................B-2
Componentes de la máquina .....................................................B-3
Confi guración e instalación de la máquina ......................B-4 – B-6
Funcionamiento de la máquina .................................................B-6
Luego de cada uso ....................................................................B-7
Carga y mantenimiento de batería .................................B-8 – B-9
Información técnica ...................................................................B-9
Resolución de problemas ........................................................B-10
Lista de piezas ...............................................................D-2 – D-17
INSTRUCCIONES DE SEGURIDAD
Esta máquina está diseñada para uso comercial. Está construida para uso en interiores y no ha sido diseñada para ningún otro uso. Utilice
únicamente accesorios recomendados.
Todos los operadores deben leer, entender y ejercitar las siguientes instrucciones de seguridad:
1) No utilice la máquina:
• A menos que esté capacitado y autorizado.
• A menos que usted haya leído y comprendido el manual de uso.
• En áreas infl amables o explosivas.
• Si no está en condiciones apropiadas de funcionamiento.
• En las zonas al aire libre.
2) Antes de utilizar la máquina:
• Asegúrese de que todos los dispositivos de seguridad están en su lugar y funcionan correctamente.
3) Cuando utilice la máquina:
• Trabaje lentamente en superfi cies inclinadas y resbaladizas.
• Respete todas las pautas de seguridad.
• Sea muy cuidadoso al utilizar la máquina en reversa.
• Informe y arregle cualquier daño en la máquina antes de utilizarla.
4) Antes de abandonar o reparar la máquina:
• Detenga la máquina a nivel del suelo.
• Apague la máquina.
5) Cuando repare la máquina:
• Lea completamente en manual del usuario antes de utilizar o reparar esta máquina.
• Utilice las partes de repuesto suministradas o aprobadas por el fabricante.
• Asegure la máquina con el bloqueo de rueda antes de elevar la máquina.
• Utilice un gato o montacargas aprobado para elevar la máquina de forma segura.
• Desconecte las baterías antes de trabajar en la máquina.
• Colóquese guantes al manipular baterías o cables de batería.
• Evite cualquier contacto con el ácido de batería.
• Evite mover piezas. No use ropa holgada mientras arregla la máquina.
¡ADVERTENCIA!
Las baterías emiten gas hidrógeno. El gas hidrógeno puede provocar explosión o incendio. ¡Mantenga alejadas, chispas y llamas
abiertas! Mantenga el compartimento de la batería abierto mientras se está cargando.
Los materiales infl amables pueden provocar una explosión o un incendio. No introduzca materiales infl amables en depósitos.
Los materiales infl amables o metales reactivos pueden provocar una explosión o un incendio. No los aspire.

7/2014 B - 3 56091128 - MA50 15B
ESPAÑOL - BINSTRUCCIONES DE USO
COMPONENTES DE LA MÁQUINA
1 Tapa del depósito de recuperación
2 Depósito de recuperación
3 Depósito de solución
17 Pestillo del depósito de recuperación
18 Conectores de aspiración de goma
20 Entrada de solución
22 Tapa del tubo de drenaje del depósito de solución
23 Tapa del tubo de drenaje del depósito de recuperación
24 Disparadores de funcionamiento
25 Palanca de ajuste de la manija
26 Palanca de elevación/descenso de la escobilla
29 Cargador de batería
30 Indicadores de carga de batería
31 Válvula de bola de solución
33 Escobilla
37 Tuercas de palomilla de la pala de la escobilla.
46 Panel de control
47 Interruptor principal
48 Interruptor del motor del cepillo
49 Interruptor del motor de aspiración
50 Interruptor de la solución
51 Indicador de batería
52 Indicador del motor del cepillo
53 Indicador del motor de aspiración
54 Indicador de solución
47 48 49 50
51 52 53 54
2
33
26
3
20
22
1
17
25
31
24
30
37
29
23
18
46

B - 4 MA50 15B - 56091128 7/2014
INSTRUCCIONES DE USOB - ESPAÑOL
CONFIGURACIÓN E INSTALACIÓN DE LA MÁQUINA
DESEMBALAJE DE LA MÁQUINA
Asegúrese y verifi que que el paquete de cartón esté libre de daños. Informe inmediatamente cualquier daño al portador.
Verifi que el contenido del paquete para asegurarse de que los siguientes elementos estén incluidos:
Máquina1.
Baterías (x2)2.
Conjunto de la escobilla3.
Manual del usuario4.
Manual de carga eléctrica de batería (si lo tiene)5.
Conexión del cable de la batería y el cargador (si lo tiene)6.
Cepillo7.
DESMONTAJE E INSTALACIÓN DE LA BATERÍA
Apague del interruptor principal. (47)1.
Extraiga el depósito de recuperación. (2)2.
Quite el perno de las baterías. (16) Quite o cambie las baterías. 3.
Instale las baterías en la máquina de acuerdo con el siguiente diagrama. 4.
Instale el depósito de recuperación.5.
¡ADVERTENCIA!
No conecte + con +, o - con -, cuando desmonte o instale las baterías. Es muy peligroso.
CARGA DE BATERÍA
Cargue las baterías. (Consulte la sección de mantenimiento)
CONFIGURACIÓN DE LA MÁQUINA
Verifi caciones anteriores al uso
Barra o quite el polvo de la superfi cie a ser limpiada con un trapo.1.
Asegúrese de que la escobilla esté debidamente instalada.2.
Baje la escobilla (33) con la palanca. (26)3.
Asegúrese que las baterías estén completamente cargadas. (consulte la sección Carga de la Batería) 4.
Asegúrese de que el cepillo esté debidamente instalado.5.

7/2014 B - 5 56091128 - MA50 15B
ESPAÑOL - BINSTRUCCIONES DE USO
INSTALACIÓN Y DESMONTAJE DEL CEPILLO/PORTABAYETAS
NOTA
Sólo instale manualmente. Si se instala automáticamente, se desgastará el buje del cepillo.
Asegúrese de que los depósitos estén vacíos antes de quitar el cepillo.
Apague la máquina.1.
Coloque la máquina en la posición mostrada en la fi gura 2. Levante la palanca de levantamiento (26) para levantar la escobilla. (33).2.
Coloque el cepillo o portabayetas en el cubo de accionamiento de la rueda y luego gire hacia la izquierda hasta que se bloquee, como se 3.
indica en la fi gura 3.
Para retirar el cepillo/almohadilla, gire el cepillo/almohadilla hacia la derecha hasta que se libere del cubo de accionamiento.4.
¡ADVERTENCIA!
No encienda la máquina en la siguiente posición. Puede provocar que el cepillo/almohadilla se salga o causar daños.
INSTALACIÓN DE LA ESCOBILLA
Apague la máquina. (47)1.
Tire hacia abajo la palanca de elevación de la escobilla (26) para colocar la escobilla en la posición de “trabajo”. 2.
Coloque la máquina en esta posición, como se muestra en la Figura 2. 3.
Afl oje los dos tornillos (55) de la escobilla y desplace la escobilla por las ranuras del soporte de la escobilla.4.
Apriete las perillas de forma segura. (desenrosque las perillas, si quiere quitarla) 5.
Para reemplazar la escobilla delantera / trasera, (56/57) desenroscar las tuercas mariposa (37).6.
FIGURA 2
FIGURA 3

B - 6 MA50 15B - 56091128 7/2014
INSTRUCCIONES DE USOB - ESPAÑOL
LLENADO DEL DEPÓSITO DE SOLUCIÓN
NOTA
La máquina puede ser llenada con una manguera o un balde. No retire el fi ltro de la solución (21) durante el llenado.
Llenar el agua en el depósito de solución (3) desde la entrada (20) a través de la manguera o balde. 1.
No llene en exceso el depósito de solución. Lo mejor es dejar una pulgada desde el borde superior. 2.
La temperatura del agua no debe superar los 40 3. ℃.
¡PRECAUCIÓN!
Utilice únicamente detergentes de baja espuma no infl amables que estén diseñados para aplicaciones de fregado automático.
VACIADO DEL DEPÓSITO DE SOLUCIÓN
NOTA
El depósito de solución debe vaciarse y limpiarse al fi nalizar cada operación de fregado.
Desenroscar el tapón de drenaje (22) en la parte inferior del depósito de solución. La solución/agua fl uirá libremente en un balde o en el 1.
drenaje del piso.
Enjuague el depósito de solución con agua limpia después de cada uso. Esto ayudará a prevenir la acumulación de productos químicos y la 2.
obstrucción la tapa de solución.
Coloque nuevamente el tapón de drenaje. (22)3.
VACIADO DEL DEPÓSITO DE RECUPERACIÓN
NOTA
El depósito de recuperación debe vaciarse y limpiarse al fi nalizar cada operación de fregado.
Gire el pestillo (17) en el depósito de recuperación. Retire el depósito de recuperación de la máquina agarrando dos ranuras del depósito 1.
y tirando hacia arriba. Abra la tapa (1) y vuelque el depósito de recuperación para drenar el agua sucia en un recipiente, o desenroscar el
tapón de drenaje (23) para dejar escurrir el agua en un balde.
Limpie y enjuague el depósito de recuperación con agua limpia después de cada uso. 2.
Coloque nuevamente el depósito de recuperación en la máquina y gire el pestillo (17) para bloquear el depósito en su lugar. 3.
FUNCIONAMIENTO DE LA MÁQUINA
Ajuste la manija a una altura cómoda pulsando nivel. (25)1.
Baje la escobilla (33) en el suelo tirando hacia abajo la manija de elevación. (26)2.
Encienda el interruptor de alimentación principal. (47)3.
Encienda el interruptor del motor del cepillo (48) y el interruptor de solución. (50)4.
Encienda el interruptor del motor de aspiración. (49)5.
De ser necesario, ajuste el fl ujo de agua girando manualmente la válvula de bola. (31)6.
Tire de uno o los dos disparadores de funcionamiento. (24) El cepillo girará y la solución empezará a fl uir. Empuje la máquina hacia delante 7.
para empezar a limpiar.
NOTA
Si la luz indicadora de la batería (51) es de color verde, la máquina puede ser utilizada. Si es amarilla o roja, las baterías deben ser
cargadas.
¡PRECAUCIÓN!
Antes de levantar el cepillo, apague el interruptor de alimentación principal. (47)
Si las luces del panel de control (46) parpadean al mismo tiempo, esto indica que la máquina está sobrecargada. Por favor, apague
todos los interruptores del panel de control (46) para reiniciar la máquina. Si el problema persiste, póngase en contacto con un
técnico autorizado.
Hacer funcionar la máquina con las baterías descargadas puede causar daño a las baterías o a la máquina.

7/2014 B - 7 56091128 - MA50 15B
ESPAÑOL - BINSTRUCCIONES DE USO
DESPUÉS DE CADA USO
Después de fregar, por favor proceda con las acciones a continuación antes de guardar la máquina:
Retire los cepillos o portabayetas.1.
Vacíe los depósitos, como se muestra en el párrafo anterior. 2.
Lleve a cabo los procedimientos de mantenimiento diario. (Vea la sección de mantenimiento)3.
Guarde la máquina en un lugar limpio y seco, con el cepillo/portabayetas y la escobilla levantados. 4.
Si la guardará en un área que puede alcanzar temperaturas de congelación, asegúrese de drenar todos los líquidos de la máquina antes de 5.
su almacenamiento. Cualquier daño causado por la congelación, anulará la garantía.
ALMACENAMIENTO DE LA MÁQUINA
Si la máquina no será utilizada por más de 30 días, por favor proceda con las acciones a continuación:
Realice los procedimientos que aparecen en “Después de cada uso” en la sección anterior.1.
Desconecte el conector de la batería.2.
MANTENIMIENTO
La vida útil de la máquina y su máxima seguridad de funcionamiento están garantizadas por el mantenimiento correcto y regular. La siguiente
tabla proporciona el mantenimiento programado. Los intervalos indicados pueden variar de acuerdo a las condiciones de trabajo individuales.
¡ADVERTENCIA!
Los procedimientos de mantenimiento deben realizarse con la máquina apagada y con el cable de carga de las baterías/batería
desconectado. Además, lea cuidadosamente las instrucciones en el capítulo de Seguridad.
Todos los procedimientos de mantenimiento deben ser realizados por personal califi cado o por un centro de servicio autorizado.
Este manual sólo describe los procedimientos de mantenimiento más comunes.
Para procedimientos adicionales de mantenimiento, comuníquese con su Centro de Servicio local.
TABLA DE MANTENIMIENTO PROGRAMADO
Luego de cada
uso
Semanal Cada seis meses Anual
Carga de batería
Limpieza de la escobilla
Limpieza del cepillo
Limpiar el depósito, la criba de aspiración y
comprobar junta de la tapa superior
Verifi cación y reemplazo de la pala de la
escobilla
Limpieza del fi ltro de entrada
Verifi car la ajustabilidad del tornillo y
contratuerca
(1)
Lubricación de las piezas giratorias
(1)
Verifi car los cepillos de carbón del motor de
cepillos
(2)
Verifi car los cepillos de carbón del motor de
aspiración
(2)
(1) = Después de las primeras 8 horas.
(2) = Este procedimiento de mantenimiento debe ser realizado por un Centro de Servicio autorizado.

B - 8 MA50 15B - 56091128 7/2014
INSTRUCCIONES DE USOB - ESPAÑOL
CARGA DE BATERÍAS
NOTA
Cambie las baterías cuando el indicador esté en amarillo o rojo (51), o al fi nalizar cada ciclo de trabajo.
¡PRECAUCIÓN!
El cuidado apropiado de la batería extenderá la vida de la batería
Si la máquina no está equipada con un cargador de baterías incorporado, elija un cargador externo adecuado para el tipo de
baterías instaladas.
¡ADVERTENCIA!
Por favor, use un cargador aprobado por Clarke para cargar las baterías.
Coloque el cargador y la máquina en una zona bien ventilada.1.
Apague la máquina.(47)2.
Retire el depósito de recuperación, (2) dejando expuesto el compartimento de la batería. 3.
Conecte el cable de carga a la toma corriente con conexión a tierra (100V ~ 240V). Conecte el cable de carga a la toma de la máquina. 4.
La luz de carga (30) indica que las baterías se están cargando. Una luz verde indica que la carga de la batería se ha completado. 5.
Al fi nalizar la carga, desconecte el cargador de la toma de corriente y desconecte el cargador de la máquina. 6.
Coloque nuevamente el depósito de recuperación. 7.
NOTA
Para más información sobre el funcionamiento del cargador de baterías, (29) véase la sección del cargador.
LIMPIEZA DE LA ESCOBILLA
NOTA
Para un rendimiento óptimo, las hojas de la escobilla deben estar limpias, secas y en buen estado.
¡PRECAUCIÓN!
Es recomendable el uso de guantes protectores cuando limpie la escobilla, porque puede haber residuos cortantes.
COMPROBACIÓN Y SUSTITUCIÓN DE LA ESCOBILLA
Retire la escobilla como se mostró anteriormente. 1.
Revise si los fi los de las hojas delanteras y traseras están agrietados. Si es necesario reemplazar con hojas nuevas. 2.
Afl oje los seis tuercas de mariposa (37) para retirar las hojas. 3.
Revise las hojas delanteras y traseras por cortes y desgarros. Si encuentran daños, puede voltear las hojas una vez y volver a instalar. Si 4.
ya fueron volcadas, por favor reemplace por hojas nuevas.
Instale la escobilla en el orden inverso al desmontaje.5.

7/2014 B - 9 56091128 - MA50 15B
ESPAÑOL - BINSTRUCCIONES DE USO
LIMPIEZA DEL CEPILLO/PORTABAYETAS
¡PRECAUCIÓN!
Es recomendable el uso de guantes protectores cuando limpie el cepillo/almohadilla, porque puede haber residuos cortantes.
Retire el cepillo / almohadilla, como se muestra en la sección “Utilización de la máquina”. 1.
Limpie y lave el cepillo / almohadilla con agua y detergente. 2.
Compruebe las cerdas del cepillo para integridad y desgaste. Si es necesario, reemplace el cepillo. 3.
Verifi que si la almohadilla se encuentra desgastada. Si es necesario, reemplace el portabayetas. 4.
MANTENIMIENTO DEL DEPÓSITO DE RECUPERACIÓN
¡PRECAUCIÓN!
Es recomendable el uso de guantes protectores cuando limpie el depósito y el conjunto de aspiración/succión, porque puede haber
residuos cortantes.
Sitúe la máquina en el área de drenaje designado. 1.
Apague el interruptor principal (47). 2.
Retire el depósito de recuperación, (2) y enjuague tanto el depósito de solución / recuperación, y vacíelos. 3.
Retire la junta y el fi ltro de aspiración. Limpie y vuelva a instalar. 4.
Compruebe la existencia de desgaste en la junta de la tapa del depósito de recuperación y el conector de caucho de aspiración (18). 5.
Reemplace si es necesario.
NOTA
El anillo de junta del depósito de recuperación y el conector de goma entre los dos depósitos genera vacío en el depósito. Si es
necesario, reemplácelos.
DATOS TÉCNICOS
MODELO MA50 15B
Longitud/ anchura/ altura de la máquina 770x500x550MM
Capacidad del depósito de solución 15L
Capacidad del depósito de recuperación 15L
Diámetro de la rueda 254MM
Motor del cepillo 24V/250W
Motor de aspiración 24V/250W
Válvula de solenoide 24V
Pendiente máxima cuando se trabaja 2%
Nivel de sonido 70dBA
Baterías estándar Seco: (2×12V)24V 33Ah
Tamaño de las Baterías 196 x 130 x 175mm
Longitud del cable de alimentación N/A
Productividad de limpieza 750m2/hour
Ancho de la escobilla 490mm
Diámetro del cepillo 380mm
Rpm del cepillo 150rpm
Cargador Entrada 110-224Vac,50-60HZ;Salida 24Vdc,5A
Peso neto de la máquina 60kg
Peso de máquina (con cargador y paquete) 65kg
Especifi caciones del cartón 780x415x590MM

B - 10 MA50 15B - 56091128 7/2014
INSTRUCCIONES DE USOB - ESPAÑOL
RESOLUCIÓN DE PROBLEMAS
Problema Posible causa Remedio
La máquina no funciona, el
indicador luminoso (51) no se
enciende
El conector de la batería está desconectado Conectar
Las baterías están completamente descargadas Cargar las baterías
El cable de alimentación está desconectado de
la alimentación
Conectar
La máquina no funciona, el
indicador luminoso (51) está rojo
Las baterías están descargadas Cargar las baterías
El motor del cepillo no funciona, el
indicador luminoso del cepillo (52)
no se enciende.
El panel de control o el teclado está roto Cambie el panel de control o el teclado
El motor del cepillo no funciona, el
indicador luminoso del cepillo (52)
parpadea
El motor de cubierta está sobrecargado Utilice cepillos menos agresivos, adecuados para
el suelo a limpiar
Una obstrucción impide que el cepillo gire Limpie la caja del cepillo
El motor del sistema de aspiración
no funciona, el indicador luminoso
del motor de aspiración (53) no se
enciende.
El panel de control o el teclado está roto Cambie el panel de control o el teclado
El motor del sistema de aspiración
no funciona, el indicador luminoso
del cepillo (53) parpadea
El motor de aspiración está sobrecargado Verifi que el motor de aspiración
Aspiración/ recogida de agua
insufi ciente
El depósito de recuperación está lleno Vacíe el depósito de recuperación.
La manguera está desconectada de la escobilla Conéctela nuevamente
El conjunto de aspiración está obstruido Límpielo y verifíquelo
La escobilla está sucia, o las hojas de la
escobilla están desgastadas o dañadas
Limpie y verifi que la escobilla
El depósito de recuperación no traba al cerrarse Trabe el pestillo (17)
La tapa del depósito no está bien cerrada o la
junta está dañada
Cierre la tapa correctamente o sustituya la junta
El fl ujo de la solución es
insufi ciente
El fi ltro de la solución está sucio Limpie el fi ltro
La solución está vacía Rellene el depósito de solución
La válvula de control de fl ujo de la solución (31)
está obstruida
Limpie la válvula
La solución está sucia Limpie la solución
La escobilla deja marcas en el piso Hay residuos bajo las hojas de la escobilla Retire los residuos
Las hojas de la escobilla están desgastadas,
astilladas o rasgadas
Reemplace las hojas

C - 2 MA50 15B - 56091128 7/2014
MODE D‘ EMPLOIC - FRANÇAIS
TABLE DES MATIÈRES
Page
Consignes de sécurité .............................................................. C-2
Composants de la machine ...................................................... C-3
Montage et installation de la machine .............................C-4 – C-6
Fonctionnement de la machine ................................................ C-6
Après chaque utilisation ........................................................... C-7
Mise en charge et maintenance de la batterie .................C-8 – C-9
Données techniques ................................................................. C-9
Dépannage ............................................................................. C-10
Liste des pièces .............................................................D-2 – D-17
CONSIGNES DE SÉCURITÉ
Cette machine est conçue pour un usage commercial. Elle est prévue pour une utilisation en intérieur et ne convient à aucun autre usage.
N’utilisez que les accessoires recommandés
Avant d’utiliser l’appareil, il est indispensable de bien lire, d’avoir compris et d’appliquer les consignes de sécurité énoncées ci-après :
1) Ne pas utiliser l’appareil dans les cas suivants :
• Sans avoir été formé et y être autorisé
• Sans avoir lu au préalable et compris le manuel de l’opérateur.
• Dans des zones ininfl ammables ou présentant un risque d’explosion
• Si la machine n’est pas en état de fonctionnement.
• En extérieur.
2) Avant d’utiliser la machine
• Vérifi ez que tous les dispositifs de sécurité sont en place et fonctionnent correctement.
3) Lors de l’utilisation de la machine :
• Avancez lentement sur les surfaces en pente ou glissantes
• Respectez les consignes de sécurité.
• Soyez très prudent en cas d’utilisation de la machine en marche arrière.
• Signalez et réparez tout défaut avant d’utiliser la machine.
4) Avant de ranger la machine ou de procéder à une intervention sur celle-ci :
• Arrêtez la machine sur une surface plane.
• Eteignez-la.
5) En cas d’intervention d’entretien sur la machine :
• Lisez attentivement le manuel d’utilisation avant d’utiliser ou d’intervenir sur cette machine.
• N’utilisez que des pièces de rechange fournies ou agréées par le fabricant.
• Immobilisez la machine à l’aide de cales placées sur les roues avant de lever la machine.
• Utilisez un vérin ou un palan agréé afi n de lever la machine en toute sécurité.
• Débranchez les batteries avant d’intervenir sur la machine.
• Portez des gants lorsque vous manipulez les batteries ou les câbles de batterie.
• Évitez tout contact avec l’acide de la batterie.
• Tenez-vous à distance des pièces mobiles de la machine. Évitez de porter des vêtements amples en cas d’intervention sur la machine.
AVERTISSEMENT !
Les batteries émettent de l’hydrogène. Ce gaz peut exploser ou prendre feu. Évitez toute étincelle ou fl amme nue à proximité de la
machine. Laissez le compartiment de la batterie ouvert pendant que celle-ci est en charge.
Les produits ou matériaux infl ammables peuvent provoquer une explosion ou un incendie. Ne pas utiliser de produits infl ammables
dans les réservoirs
Les produits infl ammables ou métaux réactifs peuvent provoquer une explosion ou un incendie. N’aspirez aucun produit infl ammable.

7/2014 C - 3 56091128 - MA50 15B
FRANÇAIS - CMODE D‘ EMPLOI
COMPOSANTS DE LA MACHINE/NOMENCLATURE
1 Couvercle du réservoir de récupération
2 Réservoir de récupération
3 Réservoir de solution
17 Loquet du réservoir de récupération
18 Raccords en caoutchouc du système d’aspiration
20 Orifi ce de remplissage de solution
22 Bouchon de vidange du réservoir de solution
23 Bouchon de vidange du réservoir de récupération
24 Commandes de fonctionnement
25 Levier de réglage de la poignée
26 Poignée de levage / abaissement de la raclette
29 Chargeur de batterie
30 Indicateur du niveau de charge de la batterie
31 Clapet à bille de solution
33 Raclette
37 Écrous à oreilles de fi xation de la lame de la raclette
46 Panneau de commande
47 Interrupteur principal
48 Interrupteur du moteur de la brosse
49 Interrupteur du moteur d’aspiration
50 Interrupteur de commande de la solution
51 Voyant de batterie
52 Voyant du moteur de la brosse
53 Voyant du moteur d’aspiration
54 Voyant de solution
47 48 49 50
51 52 53 54
2
33
26
3
20
22
1
17
25
31
24
30
37
29
23
18
46

C - 4 MA50 15B - 56091128 7/2014
MODE D‘ EMPLOIC - FRANÇAIS
MONTAGE ET INSTALLATION DE LA MACHINE
DÉBALLAGE DE LA MACHINE
Vérifi ez que l’emballage n’est pas abimé. Signalez immédiatement tout dommage au transporteur.
Vérifi ez le contenu de l’emballage et assurez-vous que les éléments suivants sont bien présents :
Machine1.
Batteries (x2)2.
Raclette3.
Manuel d’utilisation4.
Manuel d’utilisation du chargeur de batterie électrique (si équipé)5.
Câble de raccordement de la batterie et du chargeur (si équipé)6.
Brosse7.
DÉPOSE ET INSTALLATION DE LA BATTERIE
Coupez l’interrupteur principal (47)1.
Retirez le réservoir de récupération. (2)2.
Enlevez le boulon de fi xation des batteries (16) Sortez ou remplacez les batteries.3.
Installez les batteries sur la machine en vous référant au schéma ci-dessous4.
Remettez en place le réservoir de récupération5.
AVERTISSEMENT !
Ne pas brancher le + batterie sur le +, ou le – sur le -, pendant de la dépose ou la mise en place des batteries. Ceci est très
dangereux.
MISE EN CHARGE DE LA BATTERIE
Mise en charge des batteries (voir le chapitre Maintenance)
MONTAGE DE LA MACHINE
Vérifi cations avant utilisation
Balayez ou enlevez la poussière de la surface à nettoyer avec une serpillère.1.
Vérifi ez que la raclette est bien mise en place.2.
A l’aide du levier (26), mettre la raclette en position basse (33). 3.
Vérifi ez que les batteries sont complètement chargées (voir le chapitre Mise en charge des batteries)4.
Vérifi ez que la brosse est bien en place.5.

7/2014 C - 5 56091128 - MA50 15B
FRANÇAIS - CMODE D‘ EMPLOI
INSTALLATION ET DÉMONTAGE DE LA BROSSE/DU PORTE-DISQUE
NOTE
Installez ces éléments manuellement uniquement. S’ils sont installés de façon automatique, ceci entraîne une usure du moyeu de la
brosse.
Vérifi ez que les réservoirs sont vides avant de démonter la brosse.
Eteignez la machine.1.
Mettez la machine dans la position illustrée fi gure 2. Tirez sur le levier de levage (26) afi n de relever la raclette. (33).2.
Installez la brosse ou le porte-disque sur le moyeu de la roue d’entraînement puis la tourner dans le sens contraire des aiguilles d’une 3.
montre, jusqu’à ce qu’elle s’enclenche, comme indiqué fi gure 3.
Pour démonter la brosse ou le porte-disque, tournez la brosse ou le porte-disque dans le sens des aiguilles d’une montre, jusqu’à ce qu’elle 4.
se détache du moyeu d’entraînement.
AVERTISSEMENT !
Ne pas allumer la machine tant qu’elle est dans cette position. Si la brosse ou le porte-disque se détache alors que la machine est
dans cette position, cela peut provoquer des blessures.
INSTALLATION DE LA RACLETTE
Eteignez la machine. (47)1.
Abaissez le levier de relevage de la raclette (26) afi n de baisser la raclette et la mettre en position de « travail ».2.
Mettez la machine dans la position illustrée fi gure 2.3.
Desserrez les deux boutons (55) sur la raclette et glissez la raclette dans les fentes situées sur les pattes de fi xation de la raclette.4.
Resserrez à fond les boutons. (dévissez les boutons pour enlever la raclette)5.
Pour remplacer la raclette avant/arrière (56/57), dévissez les écrous à oreilles (37).6.
FIGURE 2
FIGURE 3

C - 6 MA50 15B - 56091128 7/2014
MODE D‘ EMPLOIC - FRANÇAIS
REMPLISSAGE DU RÉSERVOIR DE SOLUTION
NOTE
Le réservoir peut être rempli à l’aide d’un tuyau ou d’un seau. Ne pas enlever le fi ltre à solution (21) pendant le remplissage.
Remplir d’eau le réservoir de solution (3) par l’orifi ce (20) à l’aide d’un tuyau ou d’un seau.1.
veillez à ne pas faire déborder le réservoir de solution. Il est recommandé de ne pas remplir le réservoir au-delà de 2,5 cm du bord du 2.
réservoir.
La température de l’eau ne doit pas faire plus de 40°C.3.
ATTENTION !
Utilisez uniquement des produits de nettoyage ininfl ammables et peu moussants, adaptés aux machines de nettoyage automatiques.
VIDANGE DU RÉSERVOIR DE SOLUTION
NOTE
Le réservoir de solution doit être vidangé et nettoyé après chaque utilisation de la machine.
Dévissez le bouchon de vidange (22) situé sous le réservoir de solution. La solution/l’eau s’écoule alors librement dans un seau ou un siphon 1.
de sol.
Rincer le réservoir de solution à l’eau claire après chaque utilisation. Ceci permet d’éviter que les produits chimiques ne se déposent et 2.
bouchent le circuit de solution.
Remettre le bouchon de vidange. (22)3.
VIDANGE DU RÉSERVOIR DE RÉCUPÉRATION
NOTE
Le réservoir de récupération doit être vidangé et nettoyé après chaque opération de nettoyage.
Tournez le loquet (17) situé sur le réservoir de récupération Enlevez le réservoir de récupération de la machine en le prenant par les deux 1.
rainures situées sur le réservoir et en le tirant vers le haut. Ouvrez le couvercle (1) et retournez le réservoir de façon à vider l’eau sale dans
un récipient ou dévissez le bouchon de vidange (23) de façon à laisser l’eau s’écouler dans un seau.
Nettoyez et rincez le réservoir de récupération à l’eau claire après chaque utilisation.2.
Remettez en place le réservoir sur la machine et tournez le loquet (17) de façon à bloquer le réservoir en position.3.
FONCTIONNEMENT DE LA MACHINE
Réglez la poignée à la hauteur qui vous convient en appuyant sur la manette. (25)1.
Abaissez la raclette (33) de façon à ce qu’elle repose sur le sol en abaissant la manette de relèvement. (26)2.
Mettez l’interrupteur principal en position de marche. (47)3.
Tournez l’interrupteur du moteur de la brosse (48) ainsi que l’interrupteur de solution. (50)4.
Mettez l’interrupteur du moteur d’aspiration en position de marche. (49)5.
Si nécessaire réglez le débit d’eau en actionnant manuellement le clapet à bille. (31)6.
Tirez sur l’une des deux manettes de commande ou sur les deux. (24). La brosse se met en mouvement et la solution commence à arriver. 7.
Poussez la machine vers l’avant pour commencer le nettoyage.
NOTE
Si le voyant de batterie (51) est vert, la machine est prête à fonctionner. Si le voyant est jaune ou rouge, les batteries ont besoin
d’être rechargées.
ATTENTION !
Avant de relever la brosse éteindre la machine à l’aide de l’interrupteur principal. (47)
Si les voyants situés sur le panneau de commande (46) clignotent simultanément, cela signifi e que la machine est en surcharge.
Eteignez tous les interrupteurs sur le panneau de commande (46) de façon à réinitialiser la machine. Si le problème persiste,
contactez un réparateur agréé.
L’utilisation de la machine avec les batteries déchargées peut endommager les batteries et la machine.

7/2014 C - 7 56091128 - MA50 15B
FRANÇAIS - CMODE D‘ EMPLOI
APRÈS CHAQUE UTILISATION
Une fois le nettoyage terminé, effectuez les opérations suivantes avant de ranger la machine :
Enlevez la brosse ou le porte-disque1.
Videz les réservoirs en procédant comme indiqué au paragraphe précédent.2.
Effectuez toutes les procédures d’entretien quotidien. (voir le chapitre Maintenance)3.
Rangez la machine dans un endroit propre et sec, la brosse, le porte-disque et la raclette en position relevée.4.
En cas de stockage dans un endroit qui risque d’être exposé au gel, veillez à bien vidanger tous les liquides de la machine avant de la ranger. 5.
Tout dommage dû au gel annule la garantie.
RANGEMENT DE LA MACHINE
Si la machine ne doit pas être utilisée pendant plus d’un mois, effectuez les opérations suivantes :
Effectuez les procédures décrites au chapitre “Après chaque utilisation’’, ci-dessus.1.
Débranchez le connecteur de batterie.2.
ENTRETIEN
La durée de vie de la machine et sa sécurité de fonctionnement optimale ne peuvent être garantis que si la machine est régulièrement et
correctement entretenue. Les tableaux suivants indiquent l’entretien planifi é. Les fréquences indiquées peuvent varier en fonction des conditions
d’utilisation.
AVERTISSEMENT !
Les procédures de maintenance doivent être effectuées alors que la machine est éteinte et le câble des batteries ou du chargeur de
batterie débranché. De plus, lire attentivement les instructions données au chapitre Sécurité.
Toutes les opérations de maintenance doivent être effectuées par du personnel qualifi é ou par un centre d’entretien agréé.
Ce manuel ne reprend que les opérations de maintenance les plus courantes.
Pour connaître les autres opérations de maintenance, contactez votre Centre d’entretien local.
TABLEAU DES OPERATIONS D’ENTRETIEN PLANIFIÉES
Après chaque
utilisation
Toutes les
semaines
Tous les six mois Tous les ans
Mise en charge de la batterie
Nettoyage de la raclette
Nettoyage de la brosse
Nettoyage du réservoir, du tamis d’aspiration et
vérifi cation du joint d’étanchéité du couvercle
supérieur
Vérifi cation et remplacement de la lame de la
raclette
Nettoyage du fi ltre d’admission
Vérifi cation du serrage de la vis et de l’écrou
(1)
Lubrifi cation des pièces rotatives
(1)
Vérifi cation des balais au carbone du moteur de
la brosse
(2)
Vérifi cation des balais au carbone du moteur
d’aspiration*
(2)
= après les 8 premières heures de fonctionnement.
(2) = Cette intervention de maintenance doit être exécutée par un Centre d’entretien agréé.

C - 8 MA50 15B - 56091128 7/2014
MODE D‘ EMPLOIC - FRANÇAIS
MISE EN CHARGE DE LA BATTERIE
NOTE
Rechargez les batteries lorsque le voyant est jaune ou rouge (51) ou à la fi n de chaque cycle de travail.
ATTENTION !
Un bon entretien des batteries prolongera la durée de vie de celles-ci.
Si la machine n’est pas équipée de chargeur de batterie embarqué, choisir un chargeur externe adapté au type de batterie installée.
AVERTISSEMENT !
Utilisez un chargeur agréé Clarke pour recharger les batteries.
Placez le chargeur et la machine dans un endroit bien aéré.1.
Eteignez la machine (47).2.
Déposer le réservoir de récupération (2) de façon à avoir accès au compartiment des batteries.3.
Branchez le câble de mise en charge sur une prise reliée à la terre (100 v~240 v). Branchez le câble de mise en charge au connecteur situé 4.
sur la machine.
Le voyant de charge (30) indique que les batteries sont en charge. Le voyant vert indique que la batterie est chargée.5.
Une fois la charge terminée, débranchez d’abord le chargeur de la prise murale puis débranchez-le de la machine.6.
Remettre le réservoir de récupération en place.7.
NOTE
Pour plus d’information sur le fonctionnement du chargeur (29) voir le chapitre Chargeur.
NETTOYAGE DE LA RACLETTE
NOTE
Pour garantir un maximum d’effi cacité, les lames de la raclette doivent être propres, sèches et en bon état.
ATTENTION !
Il est recommandé de porter des gants de protection pour nettoyer la raclette, celle-ci pouvant comporter des débris tranchants.
VÉRIFICATION ET REMPLACEMENT DE LA LAME DE LA RACLETTE
Démontez la raclette, en procédant comme indiqué précédemment.1.
Examinez les bords des lames avant et arrière afi n de vérifi er qu’ils ne sont pas fi ssurés. Si nécessaire, les remplacer par des lames neuves.2.
Dévissez les six écrous à Oreilles (37) afi n de pouvoir démonter les lames.3.
Examinez les lames avant et arrière pour voir si elles ne sont pas coupées ou déchirées. Si elles sont abimées vous pouvez les retourner une 4.
fois et les remettre en place. Si elles ont déjà été retournées une fois, les remplacer par des lames neuves.
Remettre la raclette en place en procédant dans le sens inverse.5.

7/2014 C - 9 56091128 - MA50 15B
FRANÇAIS - CMODE D‘ EMPLOI
NETTOYAGE DE LA BROSSE/DU DISQUE
ATTENTION !
Il est recommandé de porter des gants de protection pour nettoyer la brosse ou le disque, ceux-ci pouvant avoir ramassé des débris
tranchants.
Enlevez la brosse ou le disque en procédant comme indiqué au chapitre « Utilisation de la machine ».1.
Nettoyez la brosse / le disque à l’eau et au détergent.2.
Examinez les poils de la brosse pour voir s’ils ne sont pas usés. Au besoin, remplacez la brosse.3.
Vérifi ez que le disque n’est pas usé. Si nécessaire, remplacez le porte-disque.4.
ENTRETIEN DU RÉSERVOIR DE RÉCUPÉRATION
ATTENTION !
Il est recommandé de porter des gants de protection pour nettoyer le réservoir et l’ensemble du système d’aspiration, ceux-ci
pouvant contenir des débris tranchants.
Amenez la machine jusqu’à l’endroit prévu pour la vidange.1.
Coupez l’interrupteur principal (47)2.
Démontez le réservoir de récupération (2), nettoyez et rincez le réservoir de récupération et le réservoir de solution et les vidanger.3.
Démontez le fi ltre et le joint d’étanchéité du système d’aspiration. Les nettoyer et les remettre en place.4.
Examinez le joint du couvercle du réservoir de récupération et le raccord en caoutchouc du système d’aspiration (18) afi n de voir s’ils ne sont 5.
pas usés. Remplacez les éléments défectueux ou usés si nécessaire.
NOTE
La bague du joint d’étanchéité du réservoir de récupération et le raccord en caoutchouc situé entre les deux réservoirs créent le vide
dans le réservoir. Les remplacer si nécessaire.
CARACTÉRISTIQUES TECHNIQUES
MODÈLE MA50 15B
Longueur / largeur /Hauteur de la machine 770 x 500 x 550 mm
Capacité du réservoir de solution 15 L
Capacité du réservoir de récupération 15 L
Diamètre de la roue 254 mm
Moteur de la brosse 24 V/250 W
Moteur d’aspiration 24 V/250 W
Electrovalve 24 V
Pente maximum pour l’utilisation de la machine 2%
Niveau sonore 70 dBA
Batteries standard Sèches :(2×12 V)24 V 33 A/h
Dimensions des batteries 196 x 130 x 175 mm
Longueur du câble d’alimentation N/C
Performances de nettoyage 750 m2/heure
Largeur de la raclette 490 mm
Diamètre de la brosse 380 mm
Rotation de la brosse 150 tr/mn
Chargeur Entrée 110-224 V c.a, 50-60 HZ ;Sortie 24 V Cc, 5 A
Poids net de la machine 60 kg
Poids net de la machine (avec chargeur et emballage) 65 kg
Dimensions du carton 780 x 415 x 590 MM

C - 10 MA50 15B - 56091128 7/2014
MODE D‘ EMPLOIC - FRANÇAIS
DÉPANNAGE
Problème Cause possible Solution
La machine ne fonctionne pas, le
voyant (51) ne s’allume pas
Le connecteur batterie est débranché Le brancher
Les batteries sont complètement déchargées. Chargez les batteries
Le cordon d’alimentation est débranché Le brancher
La machine ne fonctionne pas, le
voyant (51) est rouge
Les batteries sont déchargées. Chargez les batteries
Le moteur de la brosse ne
fonctionne pas, le voyant de la
brosse (52) ne s’allume pas.
La CCI ou la carte mère est défectueuse Changez la CCI ou la carte mère
Le moteur de la brosse ne
fonctionne pas le voyant (52)
clignote.
Le moteur de la platine est en surcharge Utilisez des brosses moins agressives, adaptées
au sol à nettoyer.
Un obstacle empêche la rotation de la brosse. Nettoyez le moyen de la brosse.
Le système d’aspiration ne
fonctionne pas, le voyant du
moteur d’aspiration (53) ne
s’allume pas.
La CCI ou la carte mère est défectueuse Changez la CCI ou la carte mère
Le moteur du système d’aspiration
ne fonctionne pas le voyant (53)
clignote.
Le moteur d’aspiration est en surcharge Vérifi ez le moteur d’aspiration
L’aspiration ou la récupération de
l’eau est insuffi sante
Le réservoir de récupération est plein Vider le réservoir récupération
Le tuyau de la raclette est débranché Le rebrancher
Le circuit d’aspiration est bouché Le nettoyer ou vérifi er le circuit
La raclette est sale ou les lames de la raclette
sont usées ou abimées.
Examinez et nettoyez la raclette
Le réservoir de récupération ne se ferme pas
bien
Bien enclencher le loquet (17) de façon à le
verrouiller
Le couvercle du réservoir ne ferme pas bien ou
le joint d’étanchéité est abimé
Bien fermer le couvercle ou remplacer le joint
Le débit de solution est trop faible Le fi ltre de solution est sale Nettoyer le fi ltre
La solution est vide Remplir le réservoir de solution
Le régulateur de débit de solution (31) est
bouché
Vérifi er la valve
La solution est sale Nettoyer la solution
La raclette laisse des traces sur
le sol
Des débris sont coincés sous la lame. Enlever les débris accumulés
Les lames de la raclette sont usées,
déchiquetées ou déchirées
Remplacer les lames

D - 2 MA50 15B - 56091128 7/2014
PARTS LIST
COMPLETE ASSEMBLY

7/2014 D - 3 56091128 - MA50 15B
PARTS LIST
COMPLETE ASSEMBLY
Item Ref. No. Qty Description
1 VF89100-CL 1 Kit, Solution Tank
2 VF89018-CL 1 Label, Solution Tank
3 VF89200 1 Kit, Axle Wheel
4 VF14251 2 Bolt, M8x30, Hex Head
5 VF13514A 5 Washer, D8x1xd16.5
6 VF14516 4 Nut, Nylon Insert, M8
7 VF89831 1 Kit, Motor Mounting Plate
8 VF85698 2 Hex Socket Screw, M8x55
9 VF89030 2 Bushing
10 VF14258 1 Hex Socket Screw, M8x40
11 VF14503 1 Nut, M8
12 VF89400 1 Kit, Skirt Assembly
13 VV13664 15 Washer, D4x1xd8
14 VF13491 16 Ph Screw, M4x12
15 VF89821 1 Kit, Squeegee
16 VF89029A 1 Hose, Connect Squeegee
17 VF85420 2 Thumb Screw
18 VF89600-CL 1 Kit, Handle Assembly
19 VF89001 1 Handle Block, Left
20 VF89002 1 Handle Block, Right
21 VF89003-CAN 1 Circuit Box
22 VV60220S1 8 Hex Socket Screw, M6x15
23 VV20290 8 Washer Lock, ¢6
24 VF13614 14 Washer, ¢6
25 GT13027 1 Ph Screw, M5x45
26 VA13482 6 Washer, D5x1xd10
27 VF89004 1 Latch, Recovery Tank
28 VF89005 1 Spring, Press
29 VF89023US 1 Kit, Charger
30 VF89025-1 1 Plate, Main Control
31 VF89006 1 Circuit Cover
32 VF14301 2 Screw, M4x12
33 VF89034 4 Hex Bolt M6x50
33 VF89034A 2 Hex Bolt M6x55
Item Ref. No. Qty Description
34 VF89052 1 Cover, Waterproof
35 VF89037 1 Plug, Rubber
36 VF89035 6 Cover Nut, M6
37 VF89016 1 Label, Charge Display
38 VF89012 2 Handle Grip, Rubber
39 VF89017-CL 1 Label, Rear Housing
40 VF89007-1 1 Cable, Squeegee Lift
41 VF89008 1 Handle, Squeegee Lift
42 VV20509 3 Ph Screw, M5x10
43 VF89010 2 Rotate Axle, Squeegee Lift Cable
44 VF89011 1 Axle, Squeegee Lift Cable
45 VF89009A 2 Rotate Axle, Squeegee Lift Cable
46 VF89056 1 Solenoid Valve, 24v
47 VF14514 1 Nut, Nylon Insert, M5
48 VF89033 1 Hose
49 VF89847 1 Pipe Si, D6xd10, 0.115m
50 VF89848 1 Pipe Si, D4xd8, 0.115m
51 VF89846 1 Pipe Si, D6xd10, 0.45m
52 VF89830 1 Brush Assembly
52 VF89817 1 Pad Driver
53 VF85102 2 Small Clamp
54 VF89055 1 Rubber Plug, Charger Insert
55 VF89020 1 Battery, 2-12v 35ah
56 VF89036 1 Power Wire
57 VF89021 1 Kit, Battery Connect Line
58 VA13473 5 Ph Screw, M4x16
59 VF89827 1 Kit, Recovery Tank
60 VF85141 2 Big Clamp
61 VA13472 2 Ph Screw, M4x8
62 VS00001 1 Support,Left
63 VS00002 1 Support,Right
64 GT13054 2 Screw, M5x12
65 VV13650A 11 Screw, M4x10
66 VF14214 1 Screw, M5x8
67 VF89015 6 Plate
68 VF99010C 2 Circuit Breaker

D - 4 MA50 15B - 56091128 7/2014
PARTS LIST
SOLUTION TANK ASSEMBLY

7/2014 D - 5 56091128 - MA50 15B
PARTS LIST
SOLUTION TANK ASSEMBLY
Item Ref. No. Qty Description
1 VF89101-CL 1 Solution Tank
2 VF89102 2 Hose, Connect Vacuum
3 VF89103 2 Spring, Press
4 VF89104 2 Vacuum Hose
5 VF89200 1 Kit, Wheel Axle
6 VF89106 1 Plastic Plate, Hose Limit
7 VF89107 2 Rubber Seal
8 VF89115 1 Gasket
9 VF89110 1 Cap, Drain
10 VF85302 1 Rubber Bushing
11 VF89091 1 Solution Tap
12 VF89112 1 Cable Bracket
13 VF14200 2 Ph Screw, M6x15
14 VF89113 1 Seat, Inlet, Fresh Water Tank
15 VF89114 1 Filter, Inlet, Fresh Water Tank
16 VF13491 3 Ph Screw, M4x12
17 VV13664 3 Washer ¢4
18 VF89100-CL 1 Kit, Solution Tank
19 VF89201 1 Wheel Axle
20 VF89202 2 Drive Wheel, 10”
21 VF14563 2 Washer,Wave
22 VF14552 2 Snap Spring
23 VF89202-3 2 Cap, Wheel

D - 6 MA50 15B - 56091128 7/2014
PARTS LIST
BRUSH DECK ASSEMBLY

7/2014 D - 7 56091128 - MA50 15B
PARTS LIST
BRUSH DECK ASSEMBLY
Item Ref. No. Qty Description
1 VF89301 1 Plate, Motor Mount
2 VF89302 1 Brush Motor Assembly
3 VF89303 4 Screw, M6x14
4 VF89304 1 Bolt, Dirve Belt
5 VF89305 1 O-Ring, Big
6 VF89306 1 Sealing Cover, Vacuum
7 VF89307 1 O-Ring, Small
8 VF89309 1 Kit, Vacuum Motor
9 VF89310 2 Bracket, Vac Motor
10 VF13491 3 Ph Screw, M4x12
11 VF89311 1 Washer, Thin
12 VF89312 1 Plate, Squeegee Rotate
13 VF89313 2 Guide Wheel, Squeegee
14 VA13482 2 Washer ¢5
15 VA13475 3 Ph Screw, M5x25
16 VF14514 2 Nut, Nylon Insert, M5
17 VF89314 1 Kit, Belt Adjustment
18 VF14223 1 Screw, M6x25
19 VF14506 4 Nut, Nylon Insert, M6
20 VF13614 3 Washer, ¢6
21 VV20058 1 Bolt, M6x25, Hex
22 VF89318 1 Spring
23 VF89319 1 Bushing, Squeegee Rotate
24 ZD45425 2 Bearing, 6204
25 VF89320 1 Bushing
26 VF89321 1 Drive Hub
27 VF89322 1 Nut, M20
28 VF89323 1 Drive Belt, Pj270
29 VF89324 1 Plate, Squeegee Lift
30 VF89325 1 Plate, Squeegee Bracket
31 VF89326 2 Rotate Bolt, Squeegee Lift
32 VF89823 1 Torsion Spring
33 VF89315 1 Plate, Belt Adjustment
34 VF89316 1 Bolt, Bearing
35 VF51126A 2 Bearing, 6201
36 VF89317 3 Washer, D12.2xd20x1
37 GT13084 1 Screw, M6x20
38 VF89308 1 Silencer Sponge
39 VV13633 1 Nut, M5
40 VF89337 1 Pressure Adjustment Plate
41 VF89092 1 Clamp Drain Hose
42 VV13667 2 Screw, M4x8

D - 8 MA50 15B - 56091128 7/2014
PARTS LIST
BRUSH SKIRT & BRUSH

7/2014 D - 9 56091128 - MA50 15B
PARTS LIST
BRUSH SKIRT & BRUSH
Item Ref. No. Qty Description
1 VF89400 1 Brush Skirt Assembly
2 VF89401 1 Brush Skirt
3 VF89402 2 Wheel, Bumper
4 VF89403 2 Cover, Wheel
5 VF89404 2 Shaft
6 VF14401 6 Screw, St4x10
7 VF89838 1 Elbow
8 VF89830 1 Brush Assembly
8 VF89817 1 Pad Driver Assembly
9 MF-VF002-4A 6 Screw, St6.5x25
10 VF89803 1 Brush Hub

D - 10 MA50 15B - 56091128 7/2014
PARTS LIST
HANDLE CONTROL ASSEMBLY

7/2014 D - 11 56091128 - MA50 15B
PARTS LIST
HANDLE CONTROL ASSEMBLY
Item Ref. No. Qty Description
1 VF89601A 1 Handle Tube Assy
2 VF89607-CL 1 Kit, Front Control Housing
3 80405A 4 Ph Screw, M5x12
4 VF89610 1 Trigger, Handle Adjustment
5 VF89611 1 Cable, Handle Adjustment
6 VF89612 1 Bushing, Guide Gear
7 VF89613 1 Spring, Handle Gear
8 VF89614 1 Gear, Handle Adjustment
9 VF89615 1 Trigger, Left
10 VF89616 1 Trigger, Right
11 VF89617 1 Pin, Handle Adjustment
12 VF89621 2 Pin, Trigger
13 VF89618-CAN 1 Control Housing, Rear
14 VF80407A 8 Ph Screw ,M5x25
15 VF89619-CL 1 Label, Switch
16 VF89608-CAN 1 Control Housing, Front
17 33005101 5 Ph Screw, M3x8
18 VF89622 5 Bolt, Insulation, M3x15
19 VV13617 5 Nut, M3
20 VF40263A 1 Switch
21 VF14244 2 Ph Screw, M3x20
22 VF89025-2 1 Circuit Board
23 VF89017-CL 1 Label, Control Housing

D - 12 MA50 15B - 56091128 7/2014
PARTS LIST
RECOVERY TANK ASSEMBLY

7/2014 D - 13 56091128 - MA50 15B
PARTS LIST
RECOVERY TANK ASSEMBLY
Item Ref. No. Qty Description
1 VF89701 1 Recovery Tank
2 VF89115 1 Gasket
3 VF89110 1 Cap, Drain
4 VF89810 1 Rubber Bushing, Tank
5 VF89811 1 Rubber Bushing, Tank, Grey
6 VF89828 1 Kit, Squeegee Suction
7 VF89829 1 Kit, Squeegee Vaccum
8 VF89716A 1 Kit, Recovery Tank Cover
9 VF89813 1 Base, Outlet
10 VF89712 1 Cover, Rubber
11 VA50523 4 Screw, St4x8
12 VF89709 1 Guide Base, Plug Vacuum
13 VF89711 1 Plug, Base
14 VF89712 1 O-Ring, Plug
15 VF89710 1 Plug, Cover
16 VF89814 1 Base, Vacuum
17 VF89705 1 O-Ring
18 VF89706 1 Cover, Vacuum
19 VA13477 2 Screw, St4x15
20 VF89077 1 Seal, Lid
21 VF89079 1 Seat,For Lid
22 VF89078 1 Seal, Lid
23 VV96001S 1 Lid, Recovery Tank
24 VF89080 6 Screw, M4x12

D - 14 MA50 15B - 56091128 7/2014
PARTS LIST
SQUEEGEE ASSEMBLY

7/2014 D - 15 56091128 - MA50 15B
PARTS LIST
SQUEEGEE ASSEMBLY
Item Ref. No. Qty Description
1 VF89815 1 Squeegee Bracket
2 VF89807 1 Squeegee Blade, Front
2 VF89807-PU 1 Squeegee Blade, Front (Pu - Optional)
3 VF89808 1 Squeegee Blade, Rear
3 VF89808-PU 1 Squeegee Blade, Rear (Pu - Optional)
4 VF89504 1 Strap, Squeegee Front
5 VF89505 1 Strap, Squeegee Rear
6 VF89506 2 Wheel, Squeegee
7 VA13479 2 Bolt, M6x30, Hex Stainless
8 VF89507 2 Bolt, M6x45, Hex Stainless
9 VF14264 2 Bolt, M6x50, Hex Stainless
10 VF13614 12 Washer, D6.3xd12.6x1.2, Stainless
11 VF89509 6 Nut, Thumb, M6
12 80398A 3 Screw, M5x35
13 VA13482 6 Washer, D5xd10x1.0, Stainless
14 VF14514 3 Nut, Nylon Insert, M5
15 VF13491 2 Ph Screw, M4x12
16 VV13664 2 Washer, D4xd12x1mm, Stainless
17 VF89508 3 Bushing
18 VF89809 3 Wheel, Squeegee

D - 16 MA50 15B - 56091128 7/2014
PARTS LIST
ELECTRICAL
Item Ref. No. Qty Description
1 VF89026-1 1 Motor Wire
2 VF89022-2 1 Main Power Wire
3 VF89021 1 Battery Connect Wire
4 VF89036-1 1 Power Wire
5 VF89024 1 Charger Input Wire
6 VF89620 1 Kit, 4-Leg Switch
7 VF89025-3 1 Communication Wire
7KLVSDUWLQVHUWDIWHU DOO
DVVHPEO\

7/2014 D - 17 56091128 - MA50 15B
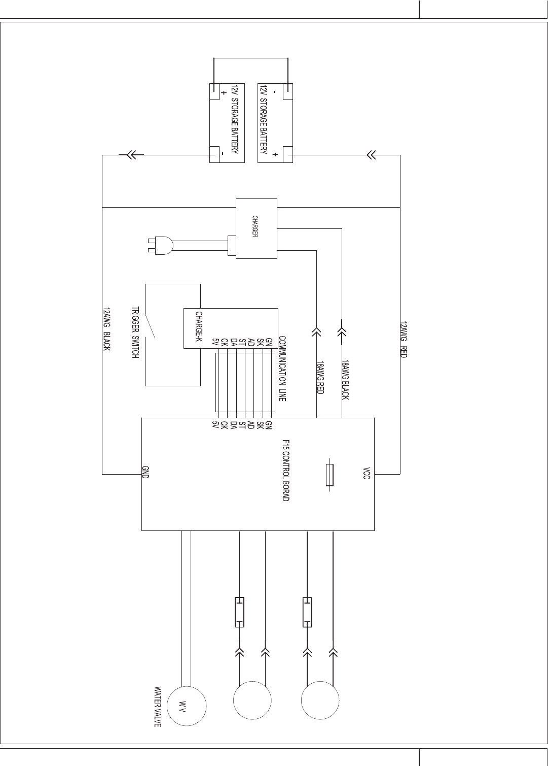
PARTS LIST
WIRING DIAGRAM
M
M
BRUSH MOTOR
VACUUM MOTOR
17A
1# 14AWG BLACK
1# 14AWG RED
2# 14AWG BLACK
2# 14AWG RED
17A

A Nilfi sk-Advance Brand
14600 21st Avenue North
Plymouth, MN 55447-3408
www.clarkeus.com
Phone: 800-253-0367
Fax: 800-825-2753
©2014 Nilfi sk-Advance, Inc.