Sweepscrub Taski Dorsalino Backpack Vacuum Operators Manual Ergodisc 2000 User
2017-12-01
User Manual: Sweepscrub Taski-Dorsalino-Backpack-Vacuum-Operators-Manual taski-dorsalino-backpack-vacuum-operators-manual 2611 file product_file sweepscrub
Open the PDF directly: View PDF
.
Page Count: 229 [warning: Documents this large are best viewed by clicking the View PDF Link!]



2
ماﺪﺨﺘﺳﻼﻟ ﺔﻴﻠﺻﻷا تﺎﻤﻴﻠﻌﺘﻟا ﺔﻤﺟﺮﺗ
:تﺎﻋﻮﻤﺠﻤﻟا
ىﻮﺘﺤﻣ
ﺔﻣﻼﺴﻟا تﺎﻤﻴﻠﻌﺗ . . . . . . . . . . . . . . . . . . . . . . . . . . . . . . . . . . . . . . .2
ﺔﻓﺎﻈﻨﻟا تﺎﺠﺘﻨﻣ . . . . . . . . . . . . . . . . . . . . . . . . . . . . . . . . . . . . . . . 3
ﺔﻴﻓﺎﺿﻹا ﻖﺋﺎﺛو . . . . . . . . . . . . . . . . . . . . . . . . . . . . . . . . . . . . . . . .3
ﻲﻠﻜﻴﻬﻟا ﻢﻴﻤﺼﺘﻟا . . . . . . . . . . . . . . . . . . . . . . . . . . . . . . . . . . . . . . .4
ﻒﻴﻠﻜﺘﻟا ﻞﺒﻗ . . . . . . . . . . . . . . . . . . . . . . . . . . . . . . . . . . . . . . . . . .5
زﺎﻬﺠﻟا ﻊﻣ ﻞﻤﻌﻟا ءﺪﺑ . . . . . . . . . . . . . . . . . . . . . . . . . . . . . . . . . . . .5
ﺔﻴﻠﻤﻌﻟا ﺔﻳﺎﻬﻧ . . . . . . . . . . . . . . . . . . . . . . . . . . . . . . . . . . . . . . . . . 5
ﺔﻳﺎﻋﺮﻟاو ﺔﻧﺎﻴﺼﻟاو ﺔﻣﺪﺨﻟا . . . . . . . . . . . . . . . . . . . . . . . . . . . . . . . . .6
لﺎﻄﻋﻷا . . . . . . . . . . . . . . . . . . . . . . . . . . . . . . . . . . . . . . . . . . . .7
ﺔﻴﻨﻔﻟا تﺎﻧﺎﻴﺒﻟا . . . . . . . . . . . . . . . . . . . . . . . . . . . . . . . . . . . . . . . . .7
تﺎﻘﺤﻠﻣ . . . . . . . . . . . . . . . . . . . . . . . . . . . . . . . . . . . . . . . . . . . . 8
تﻼﺻاﻮﻤﻟا . . . . . . . . . . . . . . . . . . . . . . . . . . . . . . . . . . . . . . . . . . 8
فﺮﺼﺗ . . . . . . . . . . . . . . . . . . . . . . . . . . . . . . . . . . . . . . . . . . . . .8
مﺎﻌﻟا ﺢﺴﻤﻟا . . . . . . . . . . . . . . . . . . . . . . . . . . . . . . . . . . . . . . . . .9
دﻮﺼﻘﻤﻟا ماﺪﺨﺘﺳﻻا
قدﺎﻨﻔﻟا ﻲﻓ ،لﺎﺜﻤﻟا ﻞﻴﺒﺳ ﻰﻠﻋ) يرﺎﺠﺘﻟا ماﺪﺨﺘﺳﻼﻟ زﺎﻬﺠﻟا فﺪﻬﻳو
.(ﺦﻟا ،ﺐﺗﺎﻜﻤﻟاو قﻮﺴﺘﻟا ﺰﻛاﺮﻣو ﻊﻧﺎﺼﻤﻟاو تﺎﻴﻔﺸﺘﺴﻤﻟاو سراﺪﻤﻟاو
ﻮﻫ ﺎﻤﻛ ﻖﻴﺒﻄﺘﻟا تﺎﻴﻨﻘﺗ و ،ماﺪﺨﺘﺳﻻا تﺎﻤﻴﻠﻌﺘﻟ مرﺎﺼﻟا لﺎﺜﺘﻣﻻا ةﺎﻋاﺮﻣ
ﺔﻳدﺮﻔﻟا جذﻮﻤﻧ عاﻮﻧأ ﻰﻠﻋ ﻖﺒﻄﻨﺗ ﺔﺤﻔﺻ ﻲﻓ ﺢﺿﻮﻣ
5
.ﺔﻴﻠﺧاﺪﻟا ﻖﻃﺎﻨﻤﻟا ﻲﻓ ماﺪﺨﺘﺳﻼﻟ ﺎﺼﻴﺼﺧ ةﺰﻬﺟﻷا هﺬﻫ ﺖﻤﻤﺻ ﺪﻗو
ﺔﻣﻼﺴﻟا تﺎﻤﻴﻠﻌﺗ
تﻻآ ،ءﺎﻨﺒﻟاو ﺎﻬﻤﻴﻤﺼﺘﻟ اﺮﻈﻧTASKI ﺔﻣﻼﺴﻟاو ﺔﺤﺼﻟا تﺎﺒﻠﻄﺘﻣ ﻊﻣ ﻖﻓاﻮﺘﺗ
ﺔﻣﻼﻋ ﻢﻬﻳﺪﻟ ﻲﻟﺎﺘﻟﺎﺑو .ﺔﻴﺑوروﻷا ﺔﻴﺿﻮﻔﻤﻟا تﺎﻬﻴﺟﻮﺘﻟ ﺔﻠﺼﻟا تاذ ﺔﻴﺳﺎﺳﻷا
CE.
!رﺬﺤﻟا
تﺎﻤﻴﻠﻌﺗ و لﺎﻤﻌﺘﺳﻻا تﺎﻤﻴﻠﻌﺗ ةءاﺮﻗ ﺎﻤﺋاد
.ةﺮﻣ لوﻷ زﺎﻬﺠﻟا ماﺪﺨﺘﺳا ﻞﺒﻗ ﺔﻣﻼﺴﻟا
ﻦﻣآ نﺎﻜﻣ ﻲﻓ ماﺪﺨﺘﺳﻻا تﺎﻤﻴﻠﻌﺗ ﻰﻘﺒﺗ نأ ﺐﺠﻳ
ﻚﻨﻜﻤﻳ ﺚﻴﺤﺑ ﺪﻴﺟ ﻞﻜﺸﺑ ﺎﻬﻴﻟإ لﻮﺻﻮﻟا ﻦﻜﻤﻳ و
.ﺖﻗو يأ ﻲﻓ ﺎﻬﻴﻟإ عﻮﺟﺮﻟا
:ﺮﻄﺧ
ﻲﻓ ﻞﺸﻔﻟا ﺔﻣﺎﻫ تﺎﻣﻮﻠﻌﻣ ﻰﻠﻋ لﺪﺗ ةرﺎﺷﻹا ةﺬﻫ
صﺎﺨﺷﻷا ﻰﻠﻋ ﺮﻄﺧ ﻪﻨﻋ ﺞﺘﻨﻳ تﺎﻤﻴﻠﻌﺘﻟا ةﺬﻫ عﺎﺒﺗإ
تﺎﻜﻠﺘﻤﻤﻟا ﻲﻓ ﺔﻴﻤﺴﺟ را ﺮﺿأ قﺎﺤﻟإ وأ
:ﺮﻳﺬﺤﺗ
ﻲﻓ ﻞﺸﻔﻟا ﺔﻣﺎﻫ تﺎﻣﻮﻠﻌﻣ ﻰﻠﻋ لﺪﺗ ةرﺎﺷﻹا ةﺬﻫ
ﻰﻓ راﺮﺿأو ءﺎﻄﺧأ ﻪﻨﻋ ﺞﺘﻨﻳ تﺎﻤﻴﻠﻌﺘﻟا ةﺬﻫ عﺎﺒﺗإ
تﺎﻜﻠﺘﻤﻤﻟا
:ﺢﻴﻤﻠﺗ
لﻮﺣ ﺔﻣﺎﻫ تﺎﻣﻮﻠﻌﻣ ﻰﻠﻋ لﺪﺗ ةرﺎﺷﻹا ةﺬﻫ
ةﺬﻫ عﺎﺒﺗإ ﻲﻓ ﻞﺸﻔﻟا ﺞﺘﻨﻤﻠﻟ لﺎﻌﻔﻟا ماﺪﺨﺘﺳﻹا
ءﺎﻄﺧأ ﻪﻨﻋ ﺞﺘﻨﻳ تﺎﻤﻴﻠﻌﺘﻟا
ﻲﻓ ﺬﻔﻨﺗ نأ ﺐﺠﻳ ﻲﺘﻟا ﻞﻤﻌﻟا تاﻮﻄﺨﻟ تادﺎﺷرإ ﻦﻤﻀﺘﺗ
مﺎﻈﻨﻟا
t
:ﺮﻄﺧ
حﺮﺼﺗ ﻢﻟ ﻲﺘﻟا زﺎﻬﺠﻟا ﻰﻠﻋ تاﺮﻴﻴﻐﺗ فﻮﺳ
ﺎﻘﻓو ﺔﻣﻼﺴﻟا تﺎﻣﻼﻋ ءﺎﻬﺘﻧا ﻰﻟإ يدﺆﻳ ﻲﺳﺮﻔﻳاد
CE ضﺮﻐﻟا ﺮﻴﻏ ىﺮﺧأ ضاﺮﻏﻷ زﺎﻬﺠﻟا ماﺪﺨﺘﺳا .
ﻒﻠﺗو ،صﺎﺨﺷﻸﻟ تﺎﺑﺎﺻإ ﺐﺒﺴﺗ نأ ﻦﻜﻤﻳ دﻮﺼﻘﻤﻟا
ﺎﻣ ةدﺎﻋ تﻻﺎﺤﻟا هﺬﻫ ﻞﺜﻣو .ﻞﻤﻌﻟا ﺔﺌﻴﺑو زﺎﻬﺠﻟا
نﺎﻤﻀﻟا تﺎﺒﻟﺎﻄﻣو ،تﺎﻧﺎﻤﺿ يأ ءﺎﻬﻧإ ﻰﻟإ يدﺆﺗ
.ﺔﻠﻤﺘﺤﻤﻟا
:ﺮﻄﺧ
صﺎﺨﺷﻷا ﻞﺒﻗ ﻦﻣ ﻂﻘﻓ مﺪﺨﺘﺴﺗ نأ ﻦﻜﻤﻳ ﺔﻟﻵا
وأ زﺎﻬﺠﻟا ماﺪﺨﺘﺳﻻ فﺎﻛ ﻞﻜﺸﺑ ﻢﻬﺒﻳرﺪﺗ ﻢﺘﻳ ﻦﻳﺬﻟا
ﻖﻠﻌﺘﻳ ﺎﻤﻴﻓ ﻢﻬﺗارﺎﻬﻣ ﻰﻠﻋ ﻼﻴﻟد اﻮﻣﺪﻗ ﻦﻳﺬﻟا
ماﺪﺨﺘﺳا ﻰﻠﻋ ﺔﺣاﺮﺻ ﻒﻠﻛ يﺬﻟاو ﺔﻟﻵا ماﺪﺨﺘﺳﺎﺑ
.زﺎﻬﺠﻟا
:ﺮﻄﺧ
صﺎﺨﺷﻷا ﻞﺒﻗ ﻦﻣ زﺎﻬﺠﻟا ماﺪﺨﺘﺳا مﺪﻋ ﺐﺠﻳ و
ﺔﻴﺴﺤﻟا ﺔﻴﻧﺪﺒﻟا تارﺪﻘﻟا ضﺎﻔﺨﻧا ﻦﻣ نﻮﻧﺎﻌﻳ ﻦﻳﺬﻟا
ﻦﻳﺬﻟا صﺎﺨﺷﻷا وأ لﺎﻔﻃﻷا ﻚﻟذ ﻲﻓ ﺎﻤﺑ ،ﺔﻴﻠﻘﻌﻟا و
.ﺔﻓﺮﻌﻤﻟا وأ ةﺮﺒﺨﻟا ﻰﻟإ نوﺮﻘﺘﻔﻳ
ﻦﻣ ﺪﻛﺄﺘﻠﻟ فاﺮﺷﻻا ﺖﺤﺗ لﺎﻔﻃﻻا نﻮﻜﻳ نأ ﺐﺠﻳ
.زﺎﻬﺠﻟا ﻊﻣ ﺐﻌﻠﺗ ﻻ ﺎﻬﻧأ
:ﺮﻄﺧ
ﻦﻳﺰﺨﺗ ﻢﺘﻳ ﺚﻴﺣ فﺮﻐﻟا ﻲﻓ زﺎﻬﺠﻟا مﺪﺨﺘﺴﺗ ﻻ
ﻞﺜﻣ) ﺔﻴﻟﺎﻋ لﺎﻌﺘﺷﻼﻟ ﺔﻠﺑﺎﻘﻟا وأ ةﺮﺠﻔﺘﻤﻟا داﻮﻤﻟا
وأ (ﺦﻟا ،رﺎﺒﻐﻟاو ﺔﺌﻓﺪﺘﻟا دﻮﻗو تﺎﺒﻳﺬﻤﻟاو زﺎﻐﻟا
.ﺎﻬﺘﺠﻟﺎﻌﻣ
تﺎﻧﻮﻜﻤﻟا ﺔﻄﺳاﻮﺑ ﻞﻌﺘﺸﺗ نا ﻦﻜﻤﻳ داﻮﻤﻟا هﺬﻫ
ﻪﻨﻜﻤﻠﻟ ﺔﻴﺋﺎﺑﺮﻬﻜﻟاو ﻪﻴﻜﻴﻧﺎﻜﻴﻤﻟا
:ﺮﻄﺧ
ﺔﻣﺎﺴﻟا داﻮﻤﻟا ﻂﻔﺸﻟ ﻒﻴﻈﻨﺘﻟا ﺔﻟآ مﺪﺨﺘﺴﺗ ﻻ
ﻰﻠﻋ ﺮﻴﻄﺨﻟا رﺎﺒﻐﻟا) ﺔﺠﻴﻬﻤﻟا وأ ﺔﻳوﺎﻜﻟاو ةﺮﻄﺨﻟاو
ﻞﻜﺸﺑ ﻲﻔﺼﻳ ﻻ ﺔﻴﻔﺼﺘﻟا مﺎﻈﻧ .( ،لﺎﺜﻤﻟا ﻞﻴﺒﺳ
.داﻮﻤﻟا ﻦﻣ عاﻮﻧﻷا هﺬﻫ جرﺎﺧ ﻢﺋﻼﻣ
فﺮﻄﻟا وأ مﺪﺨﺘﺴﻤﻟا ﺔﺤﺻ ﻰﻠﻋ ﺔﻠﻤﺘﺤﻤﻟا رﺎﺛﻵا
.هدﺎﻌﺒﺘﺳا ﻦﻜﻤﻳ ﻻ ﺚﻟﺎﺜﻟا
:ﺮﻄﺧ
ﺚﻟﺎﺜﻟا فﺮﻄﻠﻟ ﻚﻟﺬﻛو ﻲﻠﺤﻤﻟا ﻊﺿﻮﻟا ﻰﻟإ تﺎﻔﺘﻟﻻا
ﻞﺜﻣ ءﺎﻴﻤﻌﻟا ﻊﻘﺒﻟا ﻦﻣ ﺔﺑﺮﻘﻣ ﻰﻠﻋ !لﺎﻔﻃﻷاو
ﻦﻣ ،صﻮﺼﺨﻟا ﻪﺟو ﻰﻠﻋ تﺎﻴﻨﺤﻨﻤﻟا وأ باﻮﺑﻷا
.ﺔﻋﺮﺴﻟا ﻦﻣ ﺪﺤﻟا ﻢﻬﻤﻟا
:ﺮﻄﺧ
.زﺎﻬﺠﻟا اﺬﻬﺑ ىﺮﺧﻷا ءﺎﻴﺷﻷاو صﺎﺨﺷﻷا ﻞﻘﻨﺗ ﻻ

3
ﺔﻓﺎﻈﻨﻟا تﺎﺠﺘﻨﻣ
ﺔﻴﻓﺎﺿﻹا ﻖﺋﺎﺛو
:ﺮﻄﺧ
وأ ماﺪﻄﺻا ﺪﻌﺑ وأ ﺐﻴﻋ وأ ﻞﻠﺧ ثوﺪﺣ ﺔﻟﺎﺣ ﻲﻓ
ﺮﻴﺒﺧ ﻖﻳﺮﻃ ﻦﻋ زﺎﻬﺠﻟا ﺺﺤﻓ ﻢﺘﻳ نأ ﺐﺠﻳ ،طﻮﻘﺳ
ﻪﻟﺎﺣ ﻰﻓ ءاﺮﺟﻻا ﺲﻔﻧو .ﻞﻴﻐﺸﺗ ةدﺎﻋإ ﻞﺒﻗ ﻞﻫﺆﻣ
ﺖﺿﺮﻌﺗ وا ءﺎﻤﻟا ﻰﻓ تﺮﻤﻏ وا ﺎﺟرﺎﺧ ﺔﻨﻴﻛﺎﻤﻟا كﺮﺗ
ﻪﺑﻮﻃﺮﻠﻟ
:ﺮﻄﺧ
ﺎﻬﻠﻄﻋ ﻪﻟﺎﺣ ﻰﻓ ارﻮﻓ ﻞﻤﻌﻟا ﻦﻋ ﻪﻨﻴﻜﻤﻟا ﻒﻗو ﺐﺠﻳ
ﺔﻴﻄﻏا ﻞﺜﻣ ﺔﻠﺼﻟا تاذ يﺮﺧﻻا ءاﺰﺟﻻا ﻦﻴﻣﺄﺘﻟ
يﺬﻟا ءاﺰﺟﻻا ﻪﻴﻄﻐﺗ وأ ﻪﻴﺴﻴﺋﺮﻟا كﻼﺳﻻاو هﺎﺷﺮﻔﻟا
ﺎﻫذﺎﻘﻧﻻ ﺎﻬﻟ لﻮﺻﻮﻟا ﻦﻜﻤﻳ
:ﺮﻄﺧ
رﺪﺤﻨﻣ ﻲﻠﻋ نﺰﺨﺗ وا ﻒﻗﻮﺘﺗ نا ﺐﺠﻳ ﻻ ﺔﻨﻴﻛﺎﻤﻟا
:ﺮﻄﺧ
ﺎﻬﻴﻓ ﺬﻔﻨﻳ ﻞﻤﻋ يا ﻞﺒﻗ ﺔﻨﻴﻛﺎﻤﻟا ﻖﻠﻐﺗ نا ﺐﺠﻳ
:ﺮﻄﺧ
وأ بﻮﻴﻋ يأ ﻦﻣ ﻲﺴﻴﺋﺮﻟا ﻚﻠﺴﻟا مﺎﻈﺘﻧﺎﺑ ﻖﻘﺤﺗ
ﻦﻜﻳ ﻢﻟ اذإ ﺔﻴﻠﻤﻌﻟا ﻲﻓ ﺔﻟﻻا ﻊﺿو مﺪﻋو راﺮﺿﻻا
ﻲﺻﺎﺼﺘﺧا ﻞﺒﻗ ﻦﻣ ﺎﻬﺤﻴﻠﺼﺗو .ةزﺎﺘﻤﻣ ﺔﻟﺎﺣ ﻲﻓ
!ﻚﻟذ ﻦﻣ ﻻﺪﺑ ﺪﻤﺘﻌﻣ
:ﺮﻳﺬﺤﺗ
. ﻪﺑ حﺮﺼﻤﻟا ﺮﻴﻏ ماﺪﺨﺘﺳﻻا ﻦﻣ زﺎﻬﺠﻟا ﺔﻳﺎﻤﺣ ﺐﺠﻳ
ﻞﺒﻗ ﺔﻠﻔﻘﻣ ﺔﻓﺮﻏ ﻲﻓ زﺎﻬﺠﻟا ﻰﻠﻋ ظﺎﻔﺤﻟا ،ﻚﻟﺬﻟ
.ﺎﻬﺗردﺎﻐﻣ
:ﺮﻳﺬﺤﺗ
ﺔﻠﻴﻠﻗو ﺔﻓﺎﺟ ﺔﺌﻴﺑ ﻲﻓ زﺎﻬﺠﻟا ﻰﻠﻋ ظﺎﻔﺤﻟاو ﻞﻤﻌﻟا
+ ﻦﻴﺑ حواﺮﺘﺗ ةراﺮﺣ تﺎﺟرد ﻲﻓ رﺎﺒﻐﻟا10+ و 35
. ﻂﻘﻓ ﺔﺟرد
:ﺮﻳﺬﺤﺗ
ﻰﻠﻋ ﻢﻫ ﻦﻳﺬﻟا ﻂﻘﻓ ﻢﻬﻟ حﺮﺼﻤﻟا ءاﺮﺒﺨﻟ ﺢﻤﺴﻳو
زﺎﻬﺠﻟا اﺬﻬﻟ ﺔﻠﺼﻟا تاذ ﺔﻣﻼﺴﻟا تﺎﻤﻴﻠﻌﺗ ﻞﻜﺑ ﻢﻠﻋ
. ﺔﻴﺋﺎﺑﺮﻬﻜﻟا وأ ﺔﻴﻜﻴﻧﺎﻜﻴﻤﻟا تﻻﻵا رﺎﻴﻏ ﻊﻄﻗ حﻼﺻﻹ
:ﺮﻳﺬﺤﺗ
ةدﺪﺤﻤﻟا ( ﻚﻟذ ﻪﺑﺎﺷ ﺎﻣ ةدﺎﺒﻟ, شﺮﻓ ) تاودأ ﻂﻘﻓ
،تاراﻮﺴﺴﻛﻻا ﻲﻓ ماﺪﺨﺘﺳﻼﻟ تﺎﻤﻴﻠﻌﺘﻟا هﺬﻫ ﻲﻓ
رﺎﺸﺘﺴﻣ ﺎﻬﺒﺘﻛ ﻲﺘﻟا ﺎﻬﻣاﺪﺨﺘﺳا ﻦﻜﻤﻳ وأTASKI .
ﻒﺋﺎﻇ و ﺔﻣﻼﺳ ﻦﻣ ﻒﻌﻀﺗ ﺪﻗ ىﺮﺧأ شﺮﻓ يأ
.زﺎﻬﺠﻟا
:ﺮﻳﺬﺤﺗ
ﻦﻣ ﺔﻳﺎﻗﻮﻟا و ﺔﻴﺼﺨﺸﻟا ﺔﻳﺎﻤﺤﻠﻟ ﺔﻴﻨﻃﻮﻟا ﺔﻤﻈﻧﻷا
تادﺎﺷرإ ﻚﻟﺬﻛ راﺮﻤﺘﺳﺎﺑ ﺎﻬﺗﺎﻋاﺮﻣ ﺐﺠﻳ ، ثداﻮﺤﻟا
. ﻒﻴﻈﻨﺘﻟا لﻮﻠﺣ ماﺪﺨﺘﺳﻻ ﺔﻌﻨﺼﻤﻟا ﺔﻛﺮﺸﻟا
:ﺮﻳﺬﺤﺗ
ﻚﻠﺳ ﻞﺼﻓ وأ ﻲﺋﺎﺑﺮﻬﻜﻟا ﺲﺒﻘﻤﻟا قﻼﻏإ ﻊﻨﻤﻳ
. ﺔﻟﻮﻠﺒﻣ يﺪﻳﺄﺑ (ﺔﻗﺎﻄﻟا دوﺰﻣ) ﻲﺴﻴﺋﺮﻟا
:ﺮﻳﺬﺤﺗ
ﻰﻠﻋ ﺮﻛذ( ﻲﺋﺎﺑﺮﻬﻜﻟا رﺎﻴﺘﻟا ) ﺔﻴﻄﻟﻮﻔﻟا نأ ﻦﻣ ﺪﻛﺄﺗ
ﺬﺧﺄﻣ ﻦﻣ ﺪﻬﺠﻟا ﻒﻴﻨﺼﺗ ﺲﻔﻧ ﻮﻫ زﺎﻬﺠﻟا ﻖﺼﻠﻤﻟا
!ﻞﻴﺻﻮﺘﻟا
:ﺮﻳﺬﺤﺗ
ﻦﻋ ﺔﻗﺎﻄﻟا تاداﺪﻣإ ﻚﻠﺴﻟا ﻒﻠﺗ مﺪﻋ ﻰﻠﻋ صﺮﺤﻟا
ﺎﻣ وأ شﺎﻤﻗ ﻊﻄﻗو ،شﺮﻓ) تاودأ بوﺎﻨﺗ ﻖﻳﺮﻃ
ﻚﻠﺳ فﻼﺗإ وأ ﻖﻳﺰﻤﺗوا ﺪﻴﻌﺠﺗ ﻦﻨﻣ ،(ﻚﻟذ ﻪﺑﺎﺷ
وأ ، ﺖﻳﺰﻟا ،ةراﺮﺤﻟا لﻼﺧ ﻦﻣ ﺔﻗﺎﻄﻟا تاداﺪﻣإ
!ةدﺎﺤﻟا ءﺎﻴﺷﻷا
:ﺮﻳﺬﺤﺗ
ةﺰﻬﺟأ و تﻻآ ﻢﻴﻤﺼﺗ ﻢﺗTASKI ﺾﻌﺑ ﻞﺜﻣ
وأ ءﺎﺿﻮﺿ تﺎﺛﺎﻌﺒﻧا ﻦﻋ ﺔﻤﺟﺎﻨﻟا ﺔﻴﺤﺼﻟا ﺮﻃﺎﺨﻤﻟا
ﺎﻬﻟ ﺐﺳﺎﻨﻤﻟا ماﺪﺨﺘﺳﺎﺑ ﺎﻫدﺎﻌﺒﺘﺳا ﻦﻜﻤﻳ تازاﺰﺘﻫا
ﺔﺤﻔﺼﻟا ﻰﻠﻋ ﺔﻴﻨﻔﻟا تﺎﻣﻮﻠﻌﻤﻟا ﺪﻫﺎﺷ7.
:ﺢﻴﻤﻠﺗ
تﻻاTASKI ﻒﻴﻈﻨﺗ ﺞﺋﺎﺘﻧ ﻞﻀﻓا ﺔﻘﻳﺮﻄﺑ ﺔﻤﻤﺼﻣ
اذا ﻪﻘﻴﻘﺤﺗ ﻦﻜﻤﻳTASKI.ﻒﻴﻈﻨﺘﻟا تﺎﺠﺘﻨﻣ
لﺎﻄﻋﻷا ىﺮﺧﻷا ﻒﻴﻈﻨﺘﻟا تﺎﺠﺘﻨﻣ ﺐﺒﺴﺗ ﺪﻗ
.ﺔﺌﻴﺒﻟا وأ زﺎﻬﺠﻟا ﺖﻘﺤﻟ ﻲﺘﻟا راﺮﺿﻷاو
تﺎﺠﺘﻨﻤﻟ يﺮﺼﺤﻟا ماﺪﺨﺘﺳﺎﺑ ﻲﺻﻮﻧ ﺎﻨﻧﺈﻓ ،ﻚﻟﺬﻟو
ﻒﻴﻈﻨﺘﻟاTASKI.
ﻻ ﺔﻘﺋﻻ ﺮﻴﻏ ﻒﻴﻈﻨﺘﻟا تﺎﺠﺘﻨﻣ ﻦﻋ ﺔﻤﺟﺎﻨﻟا لﺎﻄﻋﻻا
.ﺔﻟﺎﻔﻜﻟا ﺎﻬﻴﻄﻐﺗ
ءﻼﻤﻋ ﺔﻣﺪﺨﺑ لﺎﺼﺗﻻا ﻰﺟﺮﻳ ،ﻞﻴﺻﺎﻔﺘﻟا ﻦﻣ ﺪﻳﺰﻤﻟ
TASKI.ﻚﺑ صﺎﺨﻟا
:ﺢﻴﻤﻠﺗ
ﺔﻤﺋﺎﻗ ﻲﻓ زﺎﻬﺠﻟا اﺬﻬﻟ ﻲﺋﺎﺑﺮﻬﻜﻟا ﻂﻄﺨﻤﻟا ﺮﻴﻓﻮﺗ ﻢﺘﻳ
.رﺎﻴﻐﻟا ﻊﻄﻗ
ﺪﻳﺰﻣ ﻰﻠﻋ لﻮﺼﺤﻠﻟ ءﻼﻤﻌﻟا ﺔﻣﺪﺨﺑ لﺎﺼﺗﻻا ﻰﺟﺮﻳ
.تﺎﻣﻮﻠﻌﻤﻟا ﻦﻣ
AR

4
ﻲﻠﻜﻴﻬﻟا ﻢﻴﻤﺼﺘﻟا
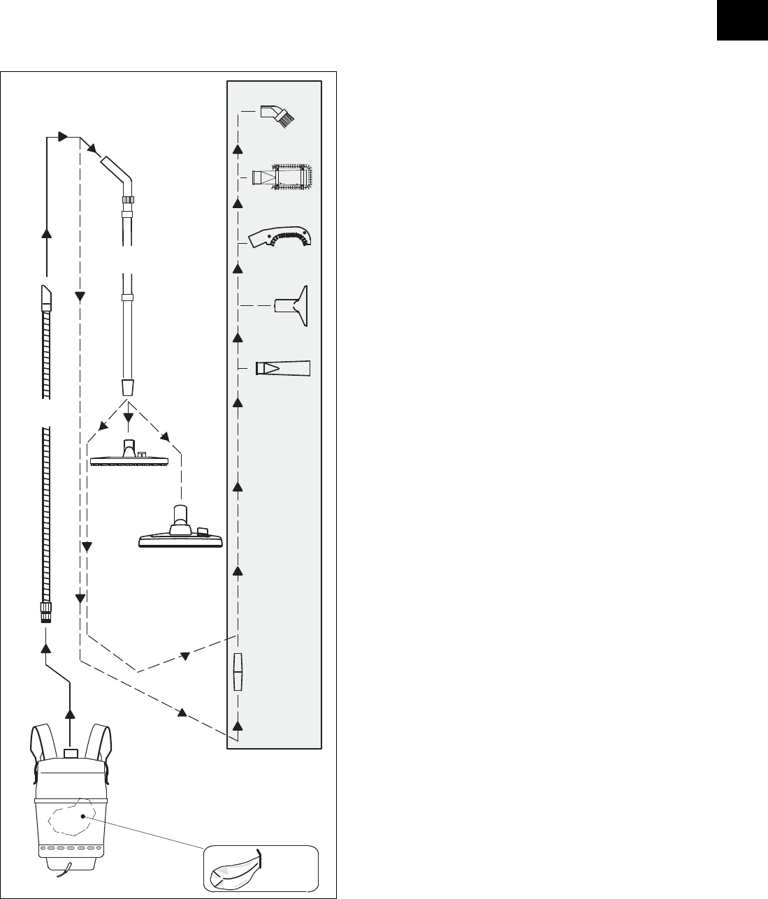
1ﻂﻔﺸﻟا مﻮﻃﺮﺨﻟ ﻞﻣﺎﺣ 2لوﺎﻨﺗ ﻊﻣ ﻦﻜﺴﻟا ءﺎﻄﻏ 3ﻲﻔﻠﺨﻟا ﻮﺸﺤﻟا 4ﺔﻃﺮﺷﻷا ﻞﻤﺣ 5ﻞﻔﻗ ﻊﻃﺎﻘﻣ ﻢﺳر 6نﺎﻜﺳﻹا 7ﺔﺻﺎﺧ تﺎﻘﺤﻠﻤﻟ ﻞﻣﺎﺣ ﻚﻟذ ﻲﻓ ﺎﻤﺑ ،ﺮﺼﺨﻟا ماﺰﺣ 8ﻲﺴﻴﺋﺮﻟا ﻚﻠﺴﻟا 9) ﻲﺴﻴﺋﺮﻟا حﺎﺘﻔﻤﻟاON / OFF(10ﺔﻨﺸﺨﻟا ﺮﺘﻠﻓ 11(شﺎﻤﻗ ﺢﺷﺮﻣ) ﻦﻄﻘﻟا ﺢﺷﺮﻣ
12
511
6
7 8 9 10
4 3

5
ﻒﻴﻠﻜﺘﻟا ﻞﺒﻗ
ﻰﻨﻔﻟا ﻖﻴﺒﻄﺘﻟا
زﺎﻬﺠﻟا ﻊﻣ ﻞﻤﻌﻟا ءﺪﺑ
ﻖﻴﺒﻄﺘﻟا تارﺎﻴﺧ
ﺔﻴﻠﻤﻌﻟا ﺔﻳﺎﻬﻧ
شﺎﻤﻘﻟا ﺮﺘﻠﻔﻠﻟ ﻒﻴﻔﻄﻟا خﺎﺴﺗﻻا
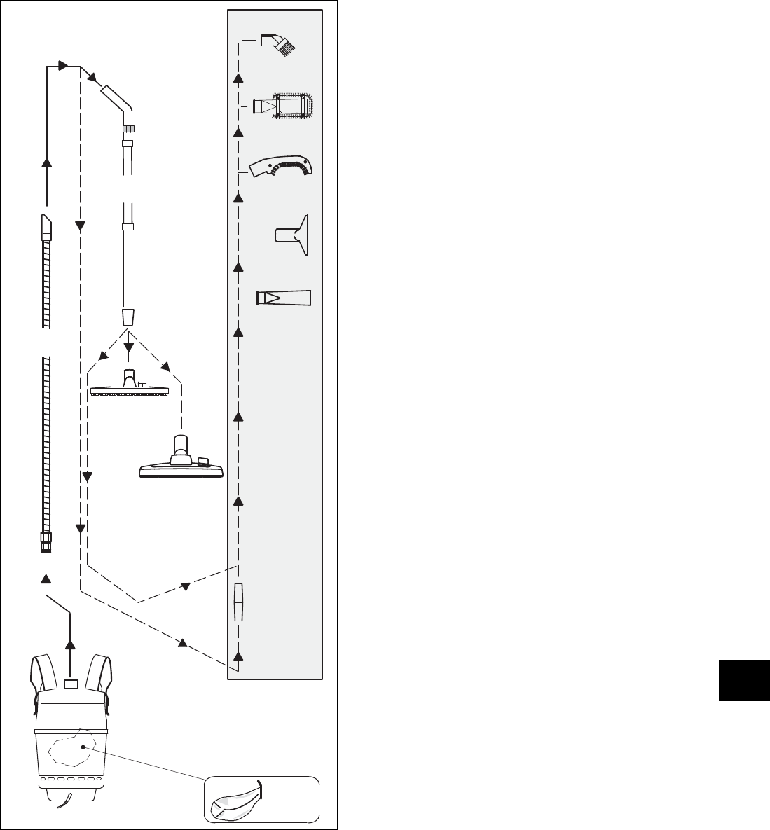
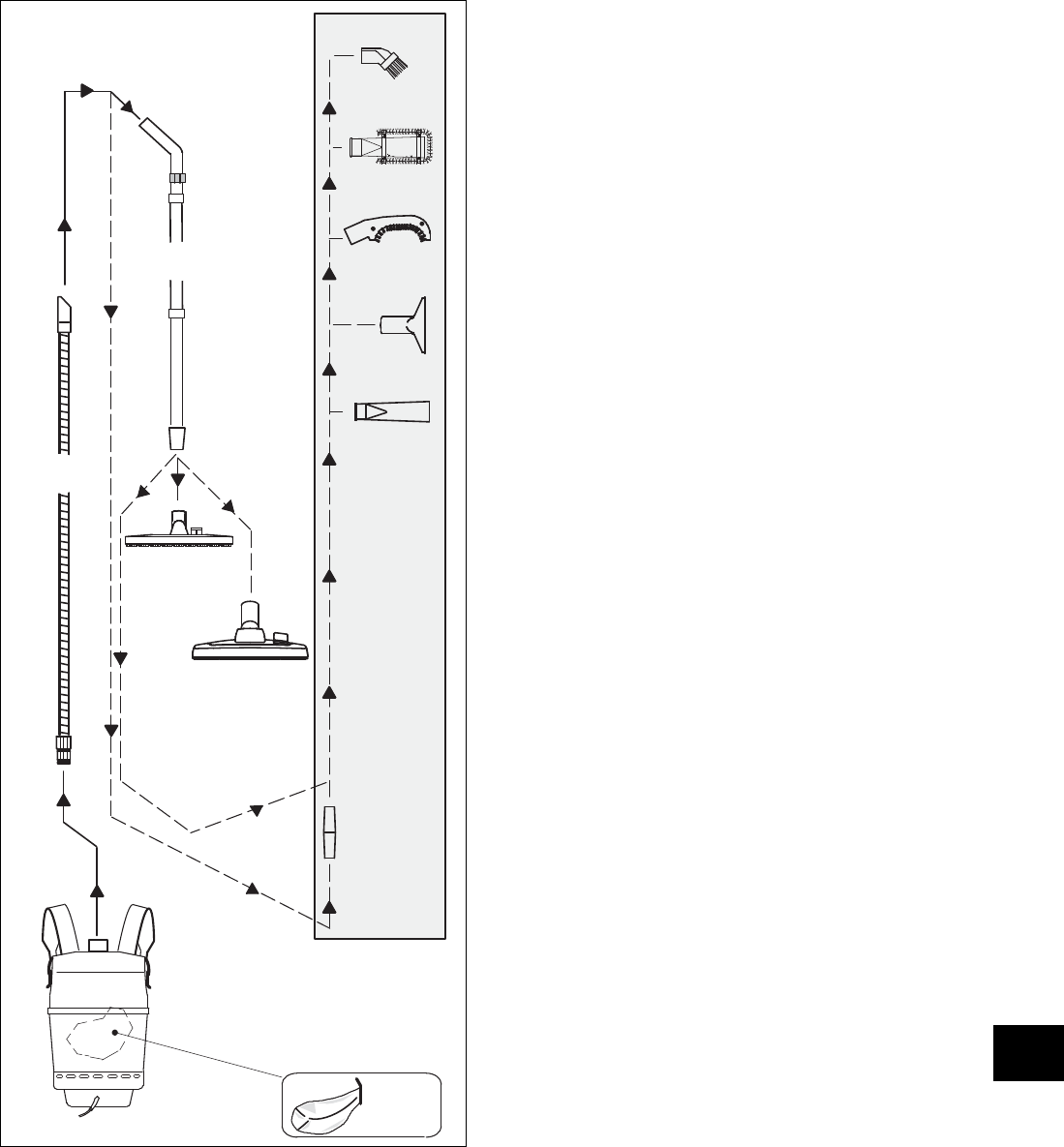
• ﻲﺋﺎﻨﺜﻟا ﻰﻗرﻮﻟا ﺮﺘﻠﻔﻟا ﻪﺒﻴﻘﺣ نأ ﻦﻣ ﻖﻘﺤﺘﻟاو ﻂﻔﺸﻟا تاراﻮﺴﺴﻛا ﻊﻴﻤﺠﺗ
dorsalino. ﻦﻳدﻮﺟﻮﻣ شﺎﻤﻘﻟا ﺢﺷﺮﻤﻟاو
•] ﻂﻔﺷ مﻮﻃﺮﺧ جاردإ2] لوﺎﻨﺗ ﻲﻓ [1 ﻰﺘﺣ [
.نﺎﻜﻣ ﻲﻓ ﺮﻘﺘﺴﺗ
• ﺔﻃﺮﺷﻷا ﻂﺒﺿو كﺮﻬﻇ ﻰﻠﻋ زﺎﻬﺠﻟا ﻊﻓر
.ﻚﻤﺴﺠﻟ ﺔﻳﺮﺘﻓﺪﻟا
• ﻚﻟذ ﺪﻌﺑو ،ﺮﺼﺨﻟا ماﺰﺣ ﻦﻣ ﻞﻔﻗ جﻻﺰﻣ
.ﻚﻤﺴﺠﻟ ﻪﻠﻳﺪﻌﺗ
ﺔﻟآاﻮﻨﻴﻟﺎﺳرود
ﺐﻃر ﻒﻴﻈﻨﺗﻻ
فﺎﺠﻟا ﻒﻴﻈﻨﺘﻟاﻼﻌﻓ ﻢﻌﻧ
ﺔﻴﺒﺸﺨﻟا تﺎﻴﺿرﻷاو ﻪﻴﻛرﺎﺒﻟا ﻒﻴﻈﻨﺗﻼﻌﻓ ﻢﻌﻧ
دﺎﺠﺴﻟاﻼﻌﻓ ﻢﻌﻧ
•.ﻲﺋﺎﺑﺮﻬﻜﻟا ﺲﺒﻘﻤﻟا ﻲﻓ ﻲﺋﺎﺑﺮﻬﻜﻟا رﺎﻴﺘﻟا ﺲﺑﺎﻗ ﻞﻴﺻﻮﺗ
•) زﺎﻬﺠﻟا ﻞﻴﻐﺸﺗON / OFF(
ﻢﺘﻳ ﺎﻬﺑ ﻲﺘﻟاو ،ﺐﻴﺑﺎﻧﻷا ﻒﻄﻌﻨﻣ ﻲﻓ ءاﻮﻬﻟا ﻢﻴﻈﻨﺗ ﺔﻘﻠﺣ ﻦﻴﻤﻀﺗ ﻢﺘﻳ
. ﻂﻔﺸﻟا هﻮﻗ ﻰﻓ ﻢﻜﺤﺘﻟا
•3.ﺔﻔﻠﺘﺨﻣ لاﻮﻃﺄﺑ مﺪﺨﺘﺴﺗ نأ ﻦﻜﻤﻳ ﺐﻴﺑﺎﻧﻷاا ﺔﻌﻄﻗ-
ﻞﻛ :لﺎﺜﻤﻟا ﻞﻴﺒﺳ ﻰﻠﻋ3 ،ىﻮﺘﺴﻣ تﺎﻴﺿرﻷا ﻰﻠﻋ ﻊﻄﻗ 2 ﻰﻠﻋ ﺔﻌﻄﻗ
ﺦﻟا ،جرﺪﻟا
• ﻒﻴﻈﻨﺘﻟ ةﺪﺣو ماﺪﺨﺘﺳا ﻦﻜﻤﻳو ،ﻞﻣﺎﻜﻟا لﻮﺒﻘﻟا بﻮﺒﻧأ ﺔﻟازإ ﺖﻤﺗ اذإ
.ﺎﻬﻴﻟإ لﻮﺻﻮﻟا ﺐﻌﺼﻳ ﻲﺘﻟا ﻖﻃﺎﻨﻤﻟا وأ ثﺎﺛﻷاو تﺎﺷوﺮﻔﻤﻟا
2
1
•) زﺎﻬﺠﻟا قﻼﻏﺈﺑON / OFF ﺬﺧﺄﻣ ﻦﻣ ﻲﺋﺎﺑﺮﻬﻜﻟا رﺎﻴﺘﻟا ﺲﺑﺎﻘﻟا ﺐﺤﺳو (
.ﻲﺋﺎﺑﺮﻬﻜﻟا رﺎﻴﺘﻟا
:ﺢﻴﻤﻠﺗ
ﺮﺘﻠﻓ ﺲﻴﻛ ﺔﻟازإ ﻞﺒﻗ رﺎﺒﻐﻟا ﺔﻳﻮﺴﺘﻟ ﺔﻈﺤﻟ ﺮﻈﺘﻧا
. جودﺰﻤﻟا قرﻮﻟا
:ﺢﻴﻤﻠﺗ
ﺔﺒﻴﻘﺣ ﺢﺷﺮﻣ ﺔﻗرو ﻦﻣ ﺺﻠﺨﺘﻟا ﺐﺠﻳdorsalino
.ﺔﻴﻨﻃو ﺢﺋاﻮﻠﻟ لﺎﺜﺘﻣﻻا
• ﻞﻔﻗ ﻊﻃﺎﻘﻣ ﻢﺳر ءاﻮﺳ ﺪﺣ ﻰﻠﻋ ﻂﻐﺿا
.ادﻮﻌﺻ
• ﻞﻣﺎﻋ ﺔﻟازإو نﺎﻜﺳﻹا ءﺎﻄﻏ ﺔﻟﺎﺒﻗ ﻊﻓر
جودﺰﻤﻟا قرﻮﻟا ﻦﻣ ﺲﻴﻛ ﺔﻴﻔﺼﺘﻟا
dorsalino.
• ﺔﺒﻴﻘﺣ ﺢﺷﺮﻣ ﺔﻗرو ﻒﻌﺿ دﻮﺟو ﻰﻟا ﺔﻓﺎﺿا ،ﻖﺣﻻ ﺖﻗو ﻲﻓو
dorsalino.لﻮﺧﺪﻤﻟا ىﺪﻣ ﻰﻠﻋ طﺎﻄﻤﻟا ﺔﻔﺷ ﺐﺤﺳو ةﺪﻳﺪﺠﻟا
•.ىﺮﺧأ ﺔﻴﺋﺎﺑﺮﻬﻛ ﺔﺴﻨﻜﻣ ماﺪﺨﺘﺳﺎﺑ شﺎﻤﻗ ﺢﺷﺮﻣ ﺔﻟﺎﺒﻗ غاﺮﻓ
• ﻰﺼﻗأ ﺪﺤﺑ) ﺔﻟﺎﺴﻐﻟا ﻲﻓ ﺢﺷﺮﻣ شﺎﻤﻘﻟا ﻞﺴﻏ30 ° C / 86 ° F.(
•.فﺎﺠﻟا ءاﻮﻬﻠﻟ ﻞﺘﺒﻤﻟا شﺎﻤﻘﻟا ﺮﺘﻠﻓ كﺮﺗا
:ﺮﻳﺬﺤﺗ
يدﺆﻳ ﺪﻗ اﺬﻫو - ﺔﺒﻃر وأ ﺔﻠﻠﺒﻣ شﺎﻤﻗ ﺮﺘﻠﻓ ﻊﻀﺗ ﻻ
!كﺮﺤﻤﻟا ﻒﻠﺗ ﻰﻟإ
:ﺮﻳﺬﺤﺗ
شﺎﻤﻗ ﺢﺷﺮﻣ ﻊﻣ ﻂﻘﻓ زﺎﻬﺠﻟا ماﺪﺨﺘﺳا ﻦﻜﻤﻳو
!ﻞﻣﺎﻛ ﻞﻜﺸﺑ ﻞﻤﻌﺗ
:ﺮﻳﺬﺤﺗ
!شﺎﻤﻗ ﺢﺷﺮﻣ ﺔﻓﺎﺠﻟا ﺮﺜﻌﺗ ﻻ
AR

6
ﺔﻨﺸﺨﻟا ﺢﺷﺮﻤﻠﻟ ﻲﺴﻴﺋﺮﻟا خﺎﺴﺗﻻا
زﺎﻬﺠﻟا ﻒﻴﻈﻨﺗ
(ﺔﻴﻠﻤﻌﻟا ﻲﻓ ﺲﻴﻟو) ﺔﻟآ ﻰﻠﻋ تارﺎﻴﺴﻟا فﻮﻗو / ﻦﻳﺰﺨﺗ
ﺔﻳﺎﻋﺮﻟاو ﺔﻧﺎﻴﺼﻟاو ﺔﻣﺪﺨﻟا
ﺔﻠﻳﻮﻄﻟا ﺔﻣﺪﺨﻟاو ،ﺔﺒﺋﺎﺷ ﺎﻬﺑﻮﺸﺗ ﻻ ﺔﻴﻠﻤﻌﻟ ﻲﺳﺎﺳأ طﺮﺷ ﻮﻫ زﺎﻬﺠﻟا ﺔﻧﺎﻴﺻ
.ةﺎﻴﺤﻟا ﻲﻓ
ﺔﻣﺪﺨﻟا تاﺮﺘﻓ
تﻻآTASKI ﻲﻓ ﺔﻣﻼﺴﻟا ﻦﻋ ﺎﻬﺼﺤﻓ ﻢﺗ ﻲﺘﻟا ةدﻮﺠﻟا ﺔﻴﻟﺎﻋ تﻻآ ﻲﻫ
ﺪﻌﺑ ﺔﺧﻮﺨﻴﺸﻟاو ءاﺪﺗرﻻ ﻊﻀﺨﺗ ﺔﻴﻜﻴﻧﺎﻜﻴﻣو ﺔﻴﺋﺎﺑﺮﻬﻛ ﻊﻄﻗ ﻦﻴﺸﺘﻔﻤﻠﻟو ﻊﻨﺼﻤﻟا
لﻮﻃأ ماﺪﺨﺘﺳا ةﺮﺘﻓ
تﺎﻣﺪﺧ ﺰﻛﺮﻣ
وأ حﺮﻄﻟا ﺐﻴﺗﺮﺘﻟ ﺎﻨﺑ ﺖﻠﺼﺗا ﺎﻤﻠﻛ تﻻﻵا دﺪﻋو عﻮﻧ ﻰﻟإ ﺮﻴﺸﺗ نا ﺎﻤﺋاد ﻰﺟﺮﻳ
.لﺎﻄﻋﻷا ﺔﻟﺎﺣ ﻲﻓ
ﻚﻳﺮﺷ بﺮﻗا ناﻮﻨﻋ .كزﺎﻬﺟ ﻦﻣ ﺔﺣﻮﻟ ﻰﻠﻋ ﺔﺑﻮﻠﻄﻤﻟا تﺎﻧﺎﻴﺒﻟا ﺮﻴﻓﻮﺗ ﻢﺘﻳ
ﺔﻣﺪﺨﻟاTASKI.تﺎﻤﻴﻠﻌﺘﻟا هﺬﻫ ﻦﻣ ةﺮﻴﺧﻻا ﺔﺤﻔﺼﻟا ﻰﻠﻋ
•.ﺔﻨﺸﺨﻟا ﺔﻴﻔﺼﺘﻟا ﻞﻣﺎﻋ ﺔﻟازإ
• وأ يرﺎﺠﻟا ءﺎﻤﻟا ﺖﺤﺗ ﺔﻨﺸﺨﻟا ﺮﺘﻠﻓ ﻒﻴﻈﻨﺗ
.ﻪﻠﺤﻣ ﻞﺤﻳ
ﻞﺒﻗ ﺎﻣﺎﻤﺗ ﻒﺠﻳ ﺔﻨﺸﺨﻟا ﺢﺷﺮﻤﻠﻟ حﺎﻤﺴﻟا
.جﺎﻣدﻹا ةدﺎﻋإ
• ﺪﻳﺪﺟ وأ ﺔﻔﻔﺠﻤﻟا ﺔﻨﺸﺨﻟا ﺢﺷﺮﻣ ﻰﻠﻋ ﻂﻐﺿا
.دﻮﺼﻘﻤﻟا ﻒﻗﻮﻤﻟا ﻰﻟا ةدﻮﻌﻟا
:ﺮﻳﺬﺤﺗ
!ﺔﻨﺸﺨﻟا ﺮﺘﻠﻓ نوﺪﺑ زﺎﻬﺠﻟا ﻞﻴﻐﺸﺗ ﻢﺘﻳ ﻻأ ﺐﺠﻳ
:ﺮﻳﺬﺤﺗ
!ﺔﻨﺸﺨﻟا ﺔﻴﻔﺼﺘﻟا ﺔﻓﺎﺠﻟا ﺮﺜﻌﺗ ﻻ
•.ةﺪﺣو ﻰﻟإ نﺎﻜﺳﻹا ءﺎﻄﻏ ﺰﻴﻬﺠﺗ ةدﺎﻋإ
• ﻞﻔﻗ ﻊﻃﺎﻘﻣ ﻢﺳر ءاﻮﺳ ﺪﺣ ﻰﻠﻋ ﻂﻐﺿا
.ﻞﻔﺳأ
:ﺮﻳﺬﺤﺗ
هﺎﻴﻤﻟا وأ ﻲﻟﺎﻌﻟا ﻂﻐﻀﻟا ﻊﻣ زﺎﻬﺠﻟا ﻒﻈﻨﺗ ﻻ
.ﺔﺛﺎﻔﻨﻟا
اﺮﻴﺒﻛ ارﺮﺿ ﺐﺒﺴﺗ ﺪﻗ زﺎﻬﺠﻟا ﻲﻓ ءﺎﻤﻟا لﻮﺧد
.ﺔﻴﺋﺎﺑﺮﻬﻜﻟا وأ ﺔﻴﻜﻴﻧﺎﻜﻴﻤﻟا ءاﺰﺟﻸﻟ
•.ﺔﺒﻃر شﺎﻤﻗ ﺔﻌﻄﻘﺑ زﺎﻬﺠﻟا ﺢﺴﻣ
:ﺢﻴﻤﻠﺗ
.ﺔﺿﺎﻔﻀﻓ ﻲﺴﻴﺋﺮﻟا ﻞﺒﺤﻟا ﻢﺘﺘﺨﻳ
:ﺮﻳﺬﺤﺗ
ءاﺰﺟأ ماﺪﺨﺘﺳاTASKI يأ نﺈﻓ ﻻإو .ﻂﻘﻓ ﺔﻴﻠﺻﻷا
ﻲﻬﺘﻨﺗ تﺎﺒﻟﺎﻄﻤﻟا ﺔﻴﻟوﺆﺴﻤﻟاو ،تﺎﻧﺎﻤﺿ
تﺎـــﻋﻮﻤﺠﻤﻟا:
◊ = ،ﻒــــﻴﻈﻨﺘﻟا ﺔــــﻴﻠﻤﻋ لﺎــــﻤﻛإ ﻢــــﺗ ﺎــــﻤﻠﻛ = ◊◊عﻮﺒـــﺳأ ﻞـــﻛ ،
◊◊◊ = ،ﺮﻬــﺷ ﻞــﻛ = ⊗ﺔـــﻣﺪﺨﻟا حﺎﺒـــﺼﻣ
طﺎﺸﻧ
◊
◊◊
◊◊◊
⊗
ﺻﻔﺤﺔ
ﺢﺷﺮﻣ جودﺰﻤﻟا قرﻮﻟا ﻦﻣ ﺲﻴﻛ ﺮﻴﻴﻐﺗ / ﺺﺤﻓ●5
ﺔﻨﺸﺨﻟا ﺮﺘﻠﻓ لاﺪﺒﺘﺳا / ﻒﻴﻈﻨﺗ●6
شﺎﻤﻗ ﺢﺷﺮﻣ لاﺪﺒﺘﺳا / ﻒﻴﻈﻨﺗ●5
تاراﻮﺴﺴﻛﻻاو ﻲﺴﻴﺋﺮﻟا ﻞﺒﺤﻟاو ،زﺎﻬﺠﻟا ﻒﻴﻈﻨﺗ
ﺔﻠﻠﺒﻣ شﺎﻤﻗ ﺔﻌﻄﻗ ماﺪﺨﺘﺳﺎﺑ
●
• ﻲﻐﺒﻨﻴﻳو ،ماﺪﺨﺘﺳﻼﻟ داﺪﻌﺘﺳﻻا و ﻞﻴﻐﺸﺘﻟا ﺔﻣﻼﺳ ﻰﻠﻋ ظﺎﻔﺤﻟا ﻞﺟأ ﻦﻣ
ﺪﻌﺑ ﺔﻧﺎﻴﺼﻠﻟ زﺎﻬﺠﻟا مﺪﻘﻳ نأ ﻲﻐﺒﻨﻴﻳو ،ماﺪﺨﺘﺳﻼﻟ داﺪﻌﺗزﺎﻬﺠﻟا مﺪﻘﻳ نأ
ﺔﻨﺴﻟا ﻲﻓ ﻞﻗﻷا ﻰﻠﻋ ةﺪﺣاو ةﺮﻣ وأ ةدﺪﺤﻣ ﻞﻤﻋ تﺎﻋﺎﺳ500
:ﺢﻴﻤﻠﺗ
ﺔﻳﺎﻔﻛ مﺪﻋ وأ / و ﺔﻳدﺎﻋ ﺮﻴﻏ ماﺪﺨﺘﺳا ﺔﻟﺎﺣ ﻲﻓ
.ﺮﺼﻗأ تاﺮﺘﻓ ﺔﺑﻮﻠﻄﻣو ﺔﻧﺎﻴﺼﻟا

7
لﺎﻄﻋﻷا
ﺔﻴﻨﻔﻟا تﺎﻧﺎﻴﺒﻟا
ﻞﻄﻌﻟاﺔﻠﻤﺘﺤﻤﻟا بﺎﺒﺳﻷاﺎﻬﺣﻼﺻاو ءﺎﻄﺧﻷا فﺎﺸﻜﻨﺳاﺔﺤﻔﺻ
ﺔﻔﻴﻇو نوﺪﺑ ﺔﻟﻵا
ﺔﻟﻵا ﻞﻴﻐﺸﺗ فﺎﻘﻳإ
• ﻞﻳﺪﺒﺗON / OFFﻞﻳﺪﺒﺘﻟا
4
ﺔﻗﺎﻄﻟا تاداﺪﻣإ يا•ﻲﺋﺎﺑﺮﻬﻜﻟا ﺲﺒﻘﻤﻟا ﻲﻓ ﺲﺑﺎﻘﻟا لﺎﺧدإ4
ﻲﺴﻴﺋﺮﻟا ﻞﺒﺤﻟا ﺐﻴﻋ• ﺐﻴﻌﻣON / OFFﻞﻳﺪﺒﺘﻟا
ﺐﻴﻋON / OFFﻞﻳﺪﺒﺘﻟا •ﺔﻣﺪﺨﻟا ﻚﻳﺮﺷ لﺎﺼﺗﻻا
لﻮﺤﺘﻳ ﻻ كﺮﺤﻤﻟا•ﺔﻣﺪﺨﻟا ﻚﻳﺮﺷ لﺎﺼﺗﻻا
ﺔﻴﻠﻤﻋ لﻼﺧ ﻦﻣ ﺔﻟآ ﺢﻴﺗﺎﻔﻣةراﺮﺤﻟا سﺎﺴﺤﻟ ﻲﺗاذ ﻞﻴﻐﺸﺗ ةدﺎﻋا
• ﻲﻗرو ﺲﻴﻛ جودﺰﻣ ﺮﺘﻠﻓ ﺺﺤﻓا
dorsalinoﺊﻠﻤﻟﻻ
•لﻮﺒﻘﻟا تﺎﻘﺤﻠﻤﻟا ﻖﻘﺤﺗ
ﻲﻟاﻮﺣ) ﻂﻔﺸﻟا رﻮﻄﻣ ﺪﻳﺮﺒﺗ ﺪﻌﺑ ﺎﻴﺋﺎﻘﻠﺗ ﻞﻤﻌﺗ ﺔﻨﻴﻛﺎﻤﻟا
10-20.(ﺔﻘﻴﻗد
5
ﺊﻴﺳ ﻂﻔﺷ ءادأ
ﻞﺜﻣ) ةرﻮﻈﺤﻤﻟا رﺎﺒﻐﻟا ﺔﻫﻮﻓ وأ مﻮﻃﺮﺧ
(شﺎﻤﻘﻟا ﻦﻣ ﺎﻌﻄﻗو ،ﺐﺸﺨﻟا ﻊﻄﻗ
•ﺔﺒﻳﺮﻏ داﻮﻣ يأ ﺔﻟازإ
ﺔﻠﻣﺎﻛ قرﻮﻟا ﻦﻣ ﺲﻴﻛ جودﺰﻣ ﺮﺘﻠﻓ تﺎﻣﻮﻠﻌﻣ
• جودﺰﻤﻟا قرﻮﻟا ﻦﻣ ﺲﻴﻛ ﺮﻴﻴﻐﺗ / ﺺﺤﻓ
ﺢﺷﺮﻣ
5
ﺢﻴﺤﺻ ﻞﻜﺸﺑ ﺔﺘﺒﺜﻣ ﺮﻴﻏ مﻮﻃﺮﺧ
•مﻮﻃﺮﺧ ﻖﻘﺤﺗ
ﺔﺨﺴﺘﻤﻟا شﺎﻤﻗ ﺢﺷﺮﻣ
• ﺪﻛﺄﺗ) ﻢﻳﻮﻌﺗ / ﻢﻌﻓ ﺔﻳﺎﻤﺣ ناﺰﺧ ﻒﻴﻈﻨﺗ
نا ﻦﻜﻤﻳو ﺔﻘﻟﺎﻋ ﺲﻴﻟ ﻮﻔﻄﺗ نأ ﻦﻣ
(ﺎﻃﻮﺒﻫو ادﻮﻌﺻ ﺔﻟﻮﻬﺴﺑ كﺮﺤﺘﺗ
5
ﺔﺨﺴﺘﻤﻟا ﺔﻨﺸﺨﻟا ﺮﺘﻠﻓ
•ﺔﻨﺸﺨﻟا ﺮﺘﻠﻓ لاﺪﺒﺘﺳا وأ ﻒﻴﻈﻨﺗ
6
ﺔﻟآاﻮﻨﻴﻟﺎﺳرود
ﺔﻴﻄﻟﻮﻔﻟا220-240V~ 100-120V~ AC
ددﺮﺗ50-6050-60ﺰﺗﺮﻫ
ﺔﻴﻤﺳﻻا ،ﺔﻄﻠﺴﻟا ﻒﻴﻨﺼﺗ900850W
(ﺲﻛﻮﺴﻛ) دﺎﻌﺑأ52x32x3052x32x30cm
ﻲﺴﻴﺋﺮﻟا ﻞﺒﺤﻟا لﻮﻃ1515m
ﺔﻴﻠﻴﻐﺸﺘﻟا ﺔﻟﻶﻟ ﻰﺼﻗﻷا نزﻮﻟا5.45.4ماﺮﺟﻮﻠﻴﻛ
ل ﺎﻘﻓو ﻢﻴﻘﻟاIEC 60335-2-69
تﻮﺼﻟا ﻂﻐﺿ ىﻮﺘﺴﻣLPA>70dB(A(
ﻦﻴﻘﻴﻟا مﺪﻋKpA2.5dB(A(
زاﺰﺘﻫا>2.5ث/م2
ﺪﻛﺄﺘﻟا مﺪﻋK0.25ث/م2
ﺔﻳﺎﻤﺤﻟا ﺔﺌﻓII
AR

8
تﺎﻘﺤﻠﻣ
تﻼﺻاﻮﻤﻟا
فﺮﺼﺗ
ﻻﺪﻨﺑ
8504190 ﻲﻗرو ﺲﻴﻛ جودﺰﻣ ﺮﺘﻠﻓdorsalino ﻦﻣ ﺔﻣﺰﺣ) 10(
8500560 ﺔﻫﻮﻓ رﺎﺒﻐﻟا ﺔﻴﻤﻟﺎﻌﻟا30ﻢﺳ
8503280 ﻂﻔﺷ مﻮﻃﺮﺧ2.2ﺔﻠﻣﺎﻛ ،ﺮﺘﻣ
8503980 ،ﻂﻔﺸﻟا بﻮﺒﻧأ3ﺔﻌﻄﻗ
8500430ﻲﻃوﺮﺨﻣ ناﺮﺘﻗا
8500510ﺔﻳرﺎﺒﻏ ﺔﻫﻮﻓ
8500520ﺔﻫﻮﻓ دﺮﺒﻤﻟا
8500530 ﺔﻋﻮﻤﺠﻣ) ،ﻂﻔﺸﻟا ﺔﻫﻮﻓ بﻮﺒﻧأ2(
8500540ﺪﻴﺠﻨﺘﻟا ﺔﻫﻮﻓ
8500550ﺔﻫﻮﻓ ﻖﺷ
4101900ﺔﻨﺸﺨﻟا ﺮﺘﻠﻓ
:ﺢﻴﻤﻠﺗ
.تﺎﻘﺤﻠﻤﻟا ﺔﻟازإ ﺐﺠﻳ
:ﺢﻴﻤﻠﺗ
.ﻲﻘﻓأ ﻊﺿو ﻲﻓ زﺎﻬﺠﻟا ﻞﻘﻧ
:ﺢﻴﻤﻠﺗ
.ﻞﻘﻨﻟا ةرﺎﻴﺳ ﻲﻓ ﺎﻬﻨﻴﻣﺄﺗو ﺔﻟﻵا ﺪﻘﺘﻧا ﻢﺘﻳ نأ ﻦﻣ ﺪﻛﺄﺗ
:ﺢﻴﻤﻠﺗ
ﺐﺠﻳ ،ﺔﻣﺪﺨﻟا ﻦﻣ تﺎﻘﺤﻠﻤﻟاو ﺔﻟﻷا ءﺎﻬﺘﻧا ﺪﻌﺑ
ﻰﺟﺮﻳ .ﺔﻴﻨﻃو ﺢﺋاﻮﻠﻟ ﺎﻘﻓو ﺪﻴﺟ ﻞﻜﺸﺑ ﺎﻬﻨﻣ ﺺﻠﺨﺘﻟا
ﻰﻠﻋ لﻮﺼﺤﻠﻟ ﻲﺳﺮﻔﻳاد ﺔﻣﺪﺧ ﻚﻜﻳﺮﺷ لﺎﺼﺗﻻا
.ةﺪﻋﺎﺴﻤﻟا

9
مﺎﻌﻟا ﺢﺴﻤﻟا
8500520
8500510
8500 540
8500550
8500530
8500560
8503280
8500430
8503 980
8504190
7523107
AR

10
Превод на оригиналните инструкции за ползване
Обяснение на символите
Съдържание
Указания за безопасност . . . . . . . . . . . . . . . . . . . . . . . . . . . . 10
Почистващи продукти: . . . . . . . . . . . . . . . . . . . . . . . . . . . . . . 12
Разширени документи. . . . . . . . . . . . . . . . . . . . . . . . . . . . . . . 12
Преглед на структурата . . . . . . . . . . . . . . . . . . . . . . . . . . . . . 13
Преди пускане в експлоатация. . . . . . . . . . . . . . . . . . . . . . . . 14
Започване на работа. . . . . . . . . . . . . . . . . . . . . . . . . . . . . . . . 14
Край на работа. . . . . . . . . . . . . . . . . . . . . . . . . . . . . . . . . . . . . 14
Сервиз, поддръжка и грижа . . . . . . . . . . . . . . . . . . . . . . . . . . 15
Неизправности. . . . . . . . . . . . . . . . . . . . . . . . . . . . . . . . . . . . . 16
Техническа информация. . . . . . . . . . . . . . . . . . . . . . . . . . . . . 16
Аксесоари. . . . . . . . . . . . . . . . . . . . . . . . . . . . . . . . . . . . . . . . . 17
Транспорт. . . . . . . . . . . . . . . . . . . . . . . . . . . . . . . . . . . . . . . . . 17
Отстраняване като отпадък . . . . . . . . . . . . . . . . . . . . . . . . . . 17
Преглед . . . . . . . . . . . . . . . . . . . . . . . . . . . . . . . . . . . . . . . . . . 18
Използване по предназначение
Машината е предназначена за използване в промишле-
ността (например в хотели, училища, болници, фабрики,
търговски центрове, спортни зали, офиси и др.).
При стриктно спазване на това ръководство за употреба,
за отделните типове важат техниките за приложение, оп-
исани на страница 14.
Тези машини са разработени за използване изключител-
но на закрито.
Указания за безопасност
Машините на TASKI отговарят съобразно концепцията и
конструкцията си на действащите основни изисквания за
безопасни и здравословни условия на труд на директиви-
те на ЕО и поради това носят маркировката СЕ.
ВНИМАНИЕ!
Преди първото пускане в експлоата-
ция задължително прочетете инструк-
цията за експлоатация и указанията
за безопасност.
Съхранявайте инструкцията за екс-
плоатация внимателно и достъпно, за
да можете по всяко време да направи-
те справка.
Опасност:
Този символ е указание за важна ин-
формация. Неспазването на тези указа-
ния може да доведе до застрашаване
на хора и/или големи материални щети!
Внимание:
Този символ е указание за важна ин-
формация. Неспазването на тези указа-
ния може да доведе до неизправности и
материални щети!
Указание:
Този символ е указание за важна ин-
формация, свързана с ефективното из-
ползване на продукта. Неспазването на
тези указания може да доведе до неиз-
правности!
Съдържа указания за отделните работни
стъпки, които трябва да изпълните една
след друга.
t
Опасност:
Промени по машината, които не са ото-
ризирани от Diversey, водят до изтрива-
не на знаците за безопасност и
маркировката за съответствие „СЕ“. Из-
ползването на машината не по предназ-
начение може да доведе до увреждане
на хора, машини и работна среда. В та-
кива случаи по правило отпадат всякак-
ви гаранции и евентуални гаранционни
претенции.
Опасност:
Машината да се използва само от лица,
които са инструктирани по подходящ
начин или са доказали способността си
да я обслужват и изрично са натоваре-
ни с използването й.
Опасност:
Машината не може да се използва от
лица с намалени физически, сензорни
или ментални възможности, включител-
но от деца, или при липса на опит и зна-
ния.
Децата трябва да бъдат наблюдавани,
за да сте сигурни, че не играят с маши
-
ната.
Опасност:
Машината не трябва да се използва в
помещения, в които се съхраняват или
преработват взривоопасни и лесноза-
палими материали (например бензин,
разтворители, нафта, прахове).
Електрическите и механичните компо
-
ненти могат да доведат до възпламеня
-
ване на тези вещества.

11
Опасност:
Машината не може да се използва за
засмукването на токсични, вредни за
здравето, разяждащи или дразнещи ве-
щества (например опасен прах и др.).
Филтърната система не може да фил-
трира този вид вещества в достатъчна
степен.
Не могат да се изключат възможни ув
-
реждания на здравето на потребителя и
трети лица.
Опасност:
Обръщайте внимание на местните да-
дености, както и на трети лица и деца!
По-конкретно в близост до не добре ви-
дими места като например врати или
завои да се намали скоростта.
Опасност:
С тази машина не трябва да се транс-
портират други лица или предмети.
Опасност:
При поява на грешка, дефект, както и
при сблъсък или падане, машината
трябва да бъде проверена от оторизи-
ран специалист, преди отново да бъде
пусната в експлоатация. Същото е в си-
ла, когато машината е останала на от-
крито, била е потопена във вода или е
била под въздействието на влага.
Опасност:
При повреда на части, важни за безо-
пасността като предпазния капак на
четката, мрежовия кабел или предпаз-
ните капаци, които осигуряват достъпа
до захранващите части, експлоатация-
та на машината трябва да се прекрати
незабавно!
Опасност:
Машината не трябва да се спира, по-
ставя или съхранява върху наклонена
повърхност.
Опасност:
При всякаква работа по машината тя
трябва да бъде изключена.
Опасност:
Проверявайте редовно мрежовия кабел
за възможни дефекти или остаряване и
не използвайте машината, ако тя не е в
безупречно състояние, a нека се приве-
де в изправност от оторизиран специа-
лист!
Внимание:
Машината трябва да бъде защитена
срещу неправомерно използване. Кога-
то се отдалечавате от машината, я съх-
ранявайте в заключено помещение.
Внимание:
Машината да се съхранява и експлоа-
тира само в суха, бедна на прах среда,
при температура от +10 до + 35 градуса.
Внимание:
Работа по поправката на механичните и
електрическите части на машината
трябва да се извършва само от отори-
зирани специалисти, които са запозна-
ти с всички описани тук, важни за
безопасността разпоредби.
Внимание:
По изключение могат да се използват
работни инструменти (четки, подложки
или подобни), които са упоменати в
това ръководството за употреба като
аксесоари или са препоръчани от съ-
ветник от TASKI. Други работни инстру-
менти могат да нарушат безопасността
и функциите на машината.
Внимание:
Винаги трябва да се съблюдават нацио-
налните разпоредби за лични предпаз-
ни средства и техника на безопасност,
както и информацията на производите-
ля за използване на почистващи сред-
ства.
Внимание:
Не е позволено мрежовият щепсел да
се включва и изключва с мокри ръце!
Внимание:
Проверете дали упоменатото на типо-
вата табела напрежение отговаря на
наличното при Вас мрежово напреже-
ние!
Внимание:
Внимавайте мрежовият кабел да не
бъде смачкан или дръпнат от въртящи-
те се инструменти (четки, подложки и
подобни) или повреден с топлина, мас-
ло или остри ръбове!
Внимание:
Машините и уредите на TASKI са кон-
струирани така че съгласно съвремен-
ното състояние на науката може да се
изключи заплаха за здравето в резултат
на възникващи шумови емисии или ви-
брации.
Виж техническата информация на стра-
ница 16.
BG

12
Почистващи продукти:
Разширени документи
Указание:
Машините TASKI са конструирани за
постигане на оптимални почистващи
резултати с почистващи продукти
TASKI.
Други почистващи продукти могат да
доведат до смущения в експлоатацията
или щети по машината или работната
среда.
Поради тази причина препоръчваме из-
ползването изключително само на по-
чистващите продукти на TASKI.
Неизправности в резултат на погрешен
почистващ препарат не се покриват от
гаранцията.
За допълнителна информация, моля
свържете се с Вашия сервизен парт-
ньор на TASKI.
Указание:
Електрическата схема на машината ще
намерите в списъка с резервните части.
За повече информация се свържете с
отдела за обслужване на клиенти .

13
Преглед на структурата
1Фиксиращо устройство за смукателен маркуч
2Капак на корпуса със смукателно гърло
3Възглавница за гърба
4Колани за носене
5Скоба за затваряне
6Корпус
7Поясен колан с рамка за специално оборудване
8Мрежов кабел
9Главен превключвател (Вкл. / Изкл.)
10 Филтър за грубо почистване
11 Памучен филтър (филтрираща тъкан)
12
511
6
7 8 9 10
4 3
BG

14
Преди пускане в експлоатация
Техника на приложение
Започване на работа
Възможности за използване
Край на работа
Леко замърсяване филтриращата тъкан
• Сглобете оборудването за смукателя и проверете дали
хартиената торба на двойния филтър и филтриращата
тъкан са поставени.
• Пъхнете смукателния маркуч [2] в
смукателното гърло така че да се
фиксира със щракване.
• Вдигнете уреда на гръб и след
това регулирайте коланите за но-
сене към тялото.
• Фиксирайте закопчалката на пояс-
ния колан със щракване и го регу-
лирайте.
Машина dorsalino
Мокро почистване Не
Сухо почистване Да
Почистване на паркети и лами-
натни повърхности
Да
Килимни настилки Да
• Включете щепсела в мрежовия контакт.
• Включете машината (ВКЛ./ИЗКЛ.).
На коляното на тръбата е разположена сляпа бленда
за въздух, с която може да се регулира силата на
засмукване.
• Смукателната тръба, която се състои от 3 части, може
да се използва с различна дължина.
Напр. с трите части за под, с двете части за килими и
т.н.
• Ако се отстрани цялата, смукателна тръба, със съот-
ветното оборудване със засмукване могат да се по-
чистват тапицирани мебели и трудно достъпни места.
2
1
• Изключете машината (ВКЛ./ИЗКЛ.) и извадете щепсе-
ла от мрежовия контакт.
Указание:
Преди да извадите хартиената торба на
двойния филтър, изчакайте един мо-
мент, докато прахът се утаи.
Указание:
Изхвърлянето на хартиената торба на
двойния филтър трябва да се изпълни
според националните разпоредби.
• Натиснете двете затварящи скоби
нагоре.
• Повдигнете капака на корпуса и
свалете хартиената торба на
двойния филтър.
• След това издърпайте новата хартиена торба на двой-
ния филтър с гумения пояс над смукателното гърло.
• Изсмучете филтриращата тъкан с друг смукател.
• Почистете филтриращата тъкан в пералнята (макс.
30° C/86° F).
• Оставете влажната филтрираща тъкан да изсъхне на
въздух.
Внимание:
Никога не поставяйте мокра или влажна
филтрираща тъкан — това може да по-
вреди двигателя!
Внимание:
Устройството трябва да се използва
само с готова за експлоатация филтри-
раща тъкан!
Внимание:
Филтриращата тъкан не трябва да се
суши в сушилня!

15
Силно замърсяване на филтъра за грубо почистване
Почистване на машината
Съхраняване / паркиране на машината (изключена)
Сервиз, поддръжка и грижа
Техническото обслужване на машината е предпоставка за
безотказна работа и дълъг живот на експлоатация.
Сервизни интервали
Машините на TASKI са висококачествени машини, чиято
безопасност се контролира във фабриката и от оторизи-
ран контрольор. След по-продължителна експлоатация
електрическите и механичните части подлежат на износ-
ване и стареене.
Сервизен център
Когато поради експлоатационни смущения или поръчка
се свържете с нас, винаги посочвайте типовото обозначе-
ние и номера на машината.
Тази информация ще намерите върху фирмената табелка
на Вашата машина. На последната страница на това ръ-
ководство за употреба ще намерите адреса на най-близ-
кия до Вас сервизен партньор на TASKI.
• Извадете филтъра за грубо по-
чистване
• Почистете филтъра за грубо по-
чистване под течаща вода или го
сменете.
Оставете филтъра за грубо по
-
чистване да изсъхне напълно пре
-
ди да го използвате.
• Натиснете изсушения, съотв. но-
вия, филтър за грубо почистване,
за да го поставите обратно на
предвиденото за това място.
Внимание:
Устройството никога не трябва да се из-
ползва без филтър за грубо почиства-
не!
Внимание:
Филтърът за грубо почистване не тряб-
ва да се суши в сушилня!
• Поставете обратно капака на кор-
пуса.
• Натиснете двете затварящи скоби
надолу.
Внимание:
Никога не почиствайте машината с
уред за почистване под високо наляга-
не или водна струя.
Проникналата в машината вода може
да доведе до значителни повреди на
механичните или електрическите части.
• Избърсвайте машината с влажна кърпа.
Указание:
Навийте хлабаво мрежовия кабел.
Внимание:
Да се използват само оригинални части
на TASKI, в противен случай отпадат
всички гаранции и претенции за отго-
ворност.
Обяснение на символите
◊ = при край на всяко почистване, ◊◊ = всяка седмица,
◊◊◊ = всеки месец, ⊗ = сервизна лампа
Дейност
◊
◊◊
◊◊◊
⊗
Страница
Проверка/смяна на хартиената тор-
ба на двойния филтър ●14
Почистете / сменете филтъра за гру-
бо почистване ●15
Почистете / сменете филтриращата
тъкан ●14
Избършете уреда, мрежовия кабел и
оборудването с влажен парцал. ●
• За запазване на безопасността при работа и готовност-
та за работа, след 500 работните часове или поне вед-
нъж в годината трябва да се извърши сервиз.
Указание:
При по-големи изисквания и/или неза-
доволителна поддръжка са задължи-
телни по-кратки интервали.
BG

16
Неизправности
Техническа информация
Неизправност Възможна причина Отстраняване на неизправността Страни-
ца
Машината не функционира, не се
включва
Машината е изключена • Включете превключвателя за
вкл./изкл. 13
Не включвайте мрежовия щепсел • Свържете мрежовия щепсел с
мрежовия контакт 13
Дефектен мрежов кабел • Сменете мрежовия кабел
Дефектен превключвател за вкл./
изкл. • Свържете се със сервизния
партньор
Моторът не се върти • Свържете се със сервизния
партньор
Машината се изключва по време
на експлоатацията й.
Температурният сензор, който са-
мостоятелно се връща в изходно
положение, се е разхлабил.
• Проверете дали хартиената тор-
ба на двойния филтър не е пре-
пълнена.
• Проверете оборудването за
смукателя
След охлаждане на турбината на двига
-
теля машината се включва отново (ок. 10
- 20 мин.)
14
Лоша смукателна мощност
Маркуч или дюза за праха запу-
шен(а) (например парче дърво,
остатъци от материал)
• Отстранете чуждото тяло
Хартиената торба на двойния
филтър е пълна. • Сменете хартиената торба на
двойния филтър. 14
Маркучът не е поставен правилно.
• Проверете маркуча.
Филтриращата тъкан е замърсена
• Почистете или сменете филтри-
ращата тъкан 14
Филтърът за грубо почистване е
замърсен
• Почистете или сменете филтъ-
ра за грубо почистване 15
Машина dorsalino
Номинално напрежение 220-240V~ 100-120V~ AC
Честота 50-60 50-60 Hz
Номинална мощност 900 850 Вт
Размери (Д х Ш х В) 52x32x30 52x32x30 см
Дължина на мрежовия кабел 15 15 m
Тегло на машина в експлоатационна готовност, максимално 5.4 5.4 кг
Установени стойности според IEC 60335-2-69
Праг на звуковото налягане LpA <70 dB(A)
Колебливост KpA 2.5 dB(A)
Обща стойност на трептенето <2.5 m/s2
Колебливост K 0,25 m/s2
Клас на защита II

17
Аксесоари
Транспорт
Отстраняване като отпадък
№Артикул
8504190 Хартиена торба на двойния филтър (опаковка с 10 броя)
8500560 Универсална дюза за прах, 30 cm
8503280 Смукателен маркуч, 2,2 m, комплект
8503980 Смукателна тръба от 3 части
8500430 Конусно съединение
8500510 Дюза с четка
8500520 Дюза за радиатори
8500530 Тръбна дюза за вакумиране, комплект (2 броя)
8500540 Дюза за тапицерия
8500550 Дюза с процеп
4101900 Филтър за грубо почистване
Указание:
Оборудването трябва да се отстрани.
Указание:
Транспортирайте машината в легнало
положение.
Указание:
Уверете се, че машината е здраво за-
вързана и осигурена в транспортното
средство.
Указание:
Машината и принадлежностите да се
отстранят като отпадък след бракува-
нето им по реда на националните раз-
поредби. Вашите сервизни партньори
на Diversey могат да Ви помогнат.
BG

18
Преглед
8500520
8500510
8500 540
8500550
8500530
8500560
8503280
8500430
8503 980
8504190
7523107

19
Překlad originálního návodu k obsluze
Vysvětlení symbolů
Obsah
Bezpečnostní pokyny . . . . . . . . . . . . . . . . . . . . . . . . . . . . . . . . 19
Čisticí prostředky. . . . . . . . . . . . . . . . . . . . . . . . . . . . . . . . . . . . 20
Rozšířená dokumentace . . . . . . . . . . . . . . . . . . . . . . . . . . . . . . 20
Přehled stroje . . . . . . . . . . . . . . . . . . . . . . . . . . . . . . . . . . . . . . 21
Před uvedením do provozu . . . . . . . . . . . . . . . . . . . . . . . . . . . . 22
Zahájení práce . . . . . . . . . . . . . . . . . . . . . . . . . . . . . . . . . . . . . 22
Ukončení práce. . . . . . . . . . . . . . . . . . . . . . . . . . . . . . . . . . . . . 22
Servis, údržba a péče . . . . . . . . . . . . . . . . . . . . . . . . . . . . . . . . 23
Poruchy . . . . . . . . . . . . . . . . . . . . . . . . . . . . . . . . . . . . . . . . . . . 24
Technické údaje . . . . . . . . . . . . . . . . . . . . . . . . . . . . . . . . . . . . 24
Příslušenství . . . . . . . . . . . . . . . . . . . . . . . . . . . . . . . . . . . . . . . 25
Přeprava . . . . . . . . . . . . . . . . . . . . . . . . . . . . . . . . . . . . . . . . . . 25
Likvidace . . . . . . . . . . . . . . . . . . . . . . . . . . . . . . . . . . . . . . . . . . 25
Přehled . . . . . . . . . . . . . . . . . . . . . . . . . . . . . . . . . . . . . . . . . . . 26
Určené použití stroje
Stroje jsou určeny ke komerčnímu používání (např.
v hotelech, školách, nemocnicích, továrnách, nákupních cen-
trech, sportovních halách, kancelářích apod.).
Pro jednotlivé typy platí za přesného dodržování tohoto návo-
du k použití postupy použití uvedené na stránce 22.
Tyto stroje jsou koncipovány výhradně pro používání
v interiérech.
Bezpečnostní pokyny
Stroje TASKI splňují na základě svého provedení a konstruk-
ce příslušné požadavky na bezpečnost a ochranu zdraví pod-
le předpisů ES, a jsou proto označeny značkou CE.
POZOR!
Před prvním uvedením do provozu si
bezpodmínečně přečtěte návod k obslu-
ze a bezpečnostní pokyny.
Návod k použití si pečlivě uschovejte,
aby byl kdykoli k dispozici k nahlédnutí.
Nebezpečí:
Tento symbol upozorňuje na důležité infor-
mace. Nerespektování těchto pokynů
může vést k ohrožení osob a/nebo ke vzni-
ku rozsáhlých hmotných škod!
Pozor:
Tento symbol upozorňuje na důležité infor-
mace. Nerespektování těchto pokynů
může vést k poruchám a k hmotným ško-
dám!
Upozornění:
Tento symbol upozorňuje na důležité infor-
mace v souvislosti s efektivním používá-
ním produktu. Nerespektování těchto
pokynů může vést k poruchám!
Obsahuje upozornění ohledně pracovních kro-
ků, které je třeba provádět postupně v určeném
pořadí.
t
Nebezpečí:
Úpravy stroje, které nebyly povoleny spo-
lečností Diversey, vedou k zániku bezpeč-
nostní značky a shody CE. Používání
stroje v rozporu s určeným účelem může
vést ke zranění osob nebo k poškození
stroje a pracovního prostředí. V těchto pří-
padech zaniká jakýkoli nárok na záruku a
odpovědnost.
Nebezpečí:
Stroj smějí používat pouze osoby, které
byly k jeho používání odpovídajícím způ-
sobem zaškoleny nebo které prokázaly
způsobilost k jeho obsluze a jsou jeho ob-
sluhou výslovně pověřeny.
Nebezpečí:
Stroj nesmějí používat osoby včetně dětí,
které mají snížené fyzické, senzorické
nebo mentální schopnosti nebo nemají do-
statek zkušeností a znalostí.
Děti musejí být pod dozorem, aby bylo za
-
jištěno, že si se strojem nebudou hrát.
Nebezpečí:
Stroj se nesmí používat v prostorách, kde
se skladují nebo zpracovávají snadno hoř-
lavé nebo výbušné látky (např. benzin,
rozpouštědla, topný olej, prach apod.).
Elektrické nebo mechanické komponenty
mohou způsobit vznícení těchto látek.
Nebezpečí:
Stroj se nesmí používat k vysávání toxic-
kých, zdraví škodlivých, žíravých nebo
dráždivých látek (např. nebezpečného
prachu). Filtrační systém nedokáže v do-
statečné míře zadržet látky tohoto typu.
Není proto možné vyloučit negativní vliv
na zdraví uživatele a třetích osob.
Nebezpečí:
Při práci dávejte pozor na své okolí, přede-
vším na ostatní osoby a děti! Zejména je
nutné zpomalit v blízkosti nepřehledných
míst, jako jsou dveře nebo oblouky.
CS

20
Čisticí prostředky
Rozšířená dokumentace
Nebezpečí:
Na tomto stroji se nesmějí přepravovat
žádné další osoby a předměty.
Nebezpečí:
V případě poruchy, závady nebo také po
kolizi či pádu musí stroj před opětovným
uvedením do provozu zkontrolovat opráv-
něný kvalifikovaný pracovník. Totéž platí v
případě, že byl stroj ponechán venku, byl
ponořen do vody nebo vystaven vlivu vlh-
kosti.
Nebezpečí:
V případě poškození součástí důležitých
z hlediska bezpečnosti, jako je např. kryt
kartáče, hlavní přívodní kabel nebo kryty
umožňující přístup k součástem pod napě-
tím, je nutné provoz stroje okamžitě přeru-
šit!
Nebezpečí:
Stroj nesmí být odstavován, parkován
nebo skladován na šikmých plochách.
Nebezpečí:
Při provádění jakýchkoli prací na stroji je
nutné stroj vypnout.
Nebezpečí:
Pravidelně kontrolujte hlavní přívodní ka-
bel kvůli možnému poškození nebo stár-
nutí a neuvádějte stroj do provozu, pokud
není v řádném stavu; v tom případě ho ne-
chte opravit autorizovaným odborníkem!
Pozor:
Stroj musí být chráněn proti neoprávněné-
mu použití. Než od stroje odejdete, umís-
těte ho do uzamčené místnosti.
Pozor:
Stroj je nutné skladovat a provozovat pou-
ze v suchém a bezprašném prostředí při
teplotách od +10 do +35 °C.
Pozor:
Opravy mechanických a elektrických sou-
částí stroje smějí provádět pouze autorizo-
vaní kvalifikovaní pracovníci, kteří jsou
důkladně seznámeni se všemi důležitými
bezpečnostními předpisy.
Pozor:
Je povoleno používat pouze nástroje (kar-
táče, pady apod.), které jsou v tomto návo-
du k použití definovány jako příslušenství
nebo které vám doporučil konzultant TAS-
KI. Ostatní nástroje mohou negativně
ovlivnit bezpečnost a funkci stroje.
Pozor:
Je nutné důsledně dodržovat národní
předpisy na ochranu osob a ochranu před
úrazy a také pokyny výrobce k používání
čisticích prostředků.
Pozor:
Síťová zástrčka se nesmí zapojovat ani
odpojovat mokrýma rukama!
Pozor:
Zkontrolujte, zda se jmenovité napětí uve-
dené na typovém štítku shoduje se síťo-
vým napětím v místě použití stroje!
Pozor:
Dbejte na to, abyste hlavní přívodní kabel
nezmáčkli a nenatrhli rotujícími nástroji
(kartáče, pady apod.) nebo jej nepoškodili
horkem, olejem a ostrými hranami!
Pozor:
Stroje a zařízení společnosti TASKI jsou
navrženy tak, aby v souladu se součas-
ným stavem znalostí mohlo být vyloučeno
zdravotní riziko v důsledku emisí hluku
nebo vibrací.
Viz technické údaje na straně 24.
Upozornění:
Stroje TASKI jsou navrženy tak, aby se
s čisticími prostředky TASKI dosáhlo opti-
málních výsledků čištění.
Jiné čisticí prostředky mohou způsobit
provozní poruchy a poškození stroje nebo
pracovního prostředí.
Z tohoto důvodu doporučujeme používat
výhradně čisticí prostředky značky TASKI.
Na poruchy, které vznikly v důsledku pou-
žívání nesprávných čisticích prostředků,
se nevztahuje záruka.
Pro další informace se obraťte na svého
servisního partnera TASKI.
Upozornění:
Schéma elektrického zapojení tohoto stro-
je najdete v seznamu náhradních dílů.
Chcete-li získat další informace, kontaktuj-
te zákaznický servis.

21
Přehled stroje
1Držák sací hadice
2Kryt s přívodem
3Polstrování zad
4Ramenní popruhy
5Uzavírací svorky
6Těleso přístroje
7Břišní popruh s držákem pro zvláštní příslušenství
8Hlavní přívodní kabel
9Hlavní spínač (ZAP/VYP)
10 Sítový filtr
11 Bavlněný filtr (filtrační látka)
12
511
6
7 8 9 10
4 3
CS

22
Před uvedením do provozu
Způsob použití
Zahájení práce
Možnosti použití
Ukončení práce
Lehké znečištění filtrační látky
• Smontujte příslušenství vysavače a zkontrolujte, jestli jsou
papírový sáček s dvojitým filtrem a filtrační látka nasazeny.
• Zasuňte sací hadici [2] do přívodu [1]
tak, aby zacvakla.
• Nasaďte si přístroj na záda a upravte
ramenní popruhy.
• Zacvakněte uzávěr břišního popruhu
a upravte jeho nastavení.
Stroj dorsalino
Mokré čištění ne
Suché čištění ano
Čištění parket a laminátových
podlah
ano
Kobercové krytiny ano
• Zastrčte zástrčku do síťové zásuvky.
• Zapněte stroj (ZAP/VYP).
Na koleně trubky se nachází regulátor přívodu vzduchu, je
-
hož pomocí lze regulovat sílu vysávání.
• 3dílnou sací trubku lze používat v různých délkách,
např. 3 díly na podlahy, 2 díly na schody atd.
• Pokud se odstraní kompletní sací trubka, lze pomocí odpo-
vídajícího příslušenství vysávat čalouněný nábytek a těžko
přístupná místa.
2
1
• Vypněte stroj (spínač ZAP/VYP) a vytáhněte zástrčku ze
síťové zásuvky.
Upozornění:
Než papírový sáček s dvojitým dnem vy-
jmete, chvíli vyčkejte, aby se prach usadil.
Upozornění:
Likvidace naplněného papírového sáčku s
dvojitým filtrem musí proběhnout
v souladu s národními předpisy.
• Stiskněte obě uzavírací svorky naho-
ru.
• Sejměte kryt a vyjměte papírový sá-
ček s dvojitým filtrem.
• Nový papírový sáček s dvojitým filtrem pak přetáhněte gu-
movou přírubou přes hrdlo přívodu.
• Filtrační látku vysajte druhým vysavačem.
• Vyperte filtrační látku v pračce (max. 30 °C / 86 °F).
• Vlhkou filtrační látku nechte uschnout na vzduchu.
Pozor:
Nikdy do přístroje nedávejte mokrou nebo
vlhkou filtrační látku, může dojít k poško-
zení motoru!
Pozor:
Přístroj se smí uvádět do provozu pouze
s funkční filtrační látkou!
Pozor:
Filtrační látka se nesmí sušit v sušičce na
prádlo.

23
Silné znečištění filtrační látky
Čištění stroje
Uskladnění/parkování stroje (mimo provoz)
Servis, údržba a péče
Údržba stroje je předpokladem pro jeho bezchybný provoz a
dlouhou životnost.
Servisní intervaly
Stroje TASKI jsou velmi kvalitní zařízení, která byla testována
ve výrobě a autorizovanými kontrolory z hlediska bezpečnosti
osob. Elektrické a mechanické komponenty podléhají po delší
době používání opotřebení a procesu stárnutí.
Servisní střediska
Pokud nás kontaktujete z důvodu provozní poruchy nebo pro
objednání dílů, uvádějte vždy typové označení a číslo stroje.
Tyto údaje najdete na typovém štítku svého stroje. Na posled-
ní straně tohoto návodu k použití je uvedena adresa vašeho
nejbližšího servisního partnera TASKI.
• Vyjměte sítový filtr.
• Vyčistěte sítový filtr pod tekoucí vo-
dou nebo ho vyměňte za nový.
Než sítový filtr nasadíte zpět do pří
-
stroje, nechte ho zcela vyschnout.
• Zatlačte vysušený nebo nový sítový
filtr opět do potřebné polohy.
Pozor:
Přístroj se nesmí nikdy uvádět do provozu
bez sítového filtru!
Pozor:
Sítový filtr se nesmí sušit v sušičce na prá-
dlo!
• Opět nasaďte kryt.
• Stiskněte obě uzavírací svorky dolů.
Pozor:
Stroj nikdy nečistěte vysokotlakým čisti-
čem nebo proudem vody.
Voda, která by tak do stroje vnikla, by
mohla způsobit závažné poškození me
-
chanických a elektrických součástí.
• Otřete stroj vlhkým hadrem.
Upozornění:
Hlavní přívodní kabel volně naviňte.
Pozor:
Je nutné používat výhradně originální díly
TASKI. V opačném případě zanikají veš-
keré nároky na záruku!
Vysvětlení symbolů:
◊ = po každém úklidu, ◊◊ = každý týden,
◊◊◊ = každý měsíc, ⊗ = kontrolka Servis
Činnost
◊
◊◊
◊◊◊
⊗
Strana
Kontrola/výměna papírového sáčku s
dvojitým filtrem ●22
Čištění/výměna sítového filtru ● 23
Čištění/výměna filtrační látky ● 22
Čištění přístroje, hlavního přívodního
kabelu a příslušenství vlhkým hadří-
kem ●
• Pro zajištění provozní bezpečnosti a připravenosti stroje
k provozu musí být prováděn jeho servis, a to po 500 pra-
covních hodinách nebo alespoň jednou ročně.
Upozornění:
V případě mimořádného namáhání a/
nebo nedostatečné údržby je nutné zvolit
kratší intervaly.
CS

24
Poruchy
Technické údaje
Porucha Možná příčina Odstranění poruchy Strana
Stroj nefunguje, nelze ho zapnout
Stroj je vypnutý. • Zapněte spínač ZAP/VYP. 21
Síťová zástrčka není zapojená. • Zapojte zástrčku do síťové zásuv-
ky. 21
Defektní hlavní přívodní kabel. • Vyměňte hlavní přívodní kabel.
Vadný spínač ZAP/VYP. • Kontaktujte svého servisního part-
nera.
Motor se neotáčí. • Kontaktujte vašeho servisního
partnera.
Stroj se během provozu vypíná. Aktivovalo se samočinné teplotní či-
dlo.
• Zkontrolujte přeplněnost papírové-
ho sáčku s dvojitým filtrem.
• Zkontrolujte příslušenství vysava-
če.
Stroj se po vychladnutí vakuového motoru
opět zapne (po cca 10–20 minutách).
22
Špatný sací výkon.
Ucpaná hadice nebo prachová hubi-
ce (např. kousky dřeva, zbytky tkani-
ny).
• Odstraňte cizí tělesa.
Papírový sáček s dvojitým filtrem je
plný. • Vyměňte papírový sáček s dvoji-
tým filtrem. 22
Hadice není správně nasazená.
• Zkontrolujte hadici.
Filtrační látka je znečištěná.
• Vyčistěte nebo vyměňte filtrační
látku. 22
Sítový filtr je znečištěný.
• Vyčistěte nebo vyměňte sítový filtr.
23
Stroj dorsalino
Jmenovité napětí 220–
240 V ~
100–
120 V ~
AC
Frekvence 50 až 60 50 až 60 Hz
Jmenovitý výkon nominální 900 850 W
Rozměry (d x š x v) 52 x 32 x 30 52 x 32 x 30 cm
Délka hlavního přívodního kabelu 15 15 m
Maximální hmotnost stroje připraveného k provozu 5,4 5,4 kg
Zjištěné hodnoty podle IEC 60335-2-69
Hladina akustického tlaku LpA <70 dB (A)
Nejistota KpA 2,5 dB (A)
Celková hodnota vibrací <2,5 m/s2
Nejistota K 0,25 m/s2
Třída ochrany II

25
Příslušenství
Přeprava
Likvidace
Č. Výrobek
8504190 Papírový sáček s dvojitým filtrem (balení po 10 kusech)
8500560 Univerzální prachová hubice 30 cm
8503280 Sací hadice 2,2 m kompletní
8503980 Sací trubice 3dílná
8500430 Kuželová spojka
8500510 Prachová hubice
8500520 Hubice na čištění radiátorů
8500530 Sada hubic na vysávání trubek (2 kusy)
8500540 Hubice na čištění čalounění
8500550 Štěrbinová hubice
4101900 Sítový filtr
Upozornění:
Příslušenství je nutné odstranit.
Upozornění:
Stroj přepravujte naležato.
Upozornění:
Zajistěte, aby byl stroj v přepravním vozid-
le pevně ukotvený a zabezpečený.
Upozornění:
Stroj a příslušenství je po jejich vyřazení
nutné odvézt k odborné likvidaci provede-
né v souladu s místními předpisy. Vaši
servisní partneři Diversey vám při tom rádi
poskytnou podporu,
CS

26
Přehled
8500520
8500510
8500 540
8500550
8500530
8500560
8503280
8500430
8503 980
8504190
7523107

27
Oversættelse af den originale Brugervejledning
Symbolforklaring
Indhold
Sikkerhedsanvisninger . . . . . . . . . . . . . . . . . . . . . . . . . . . . . . . 27
Rengøringsmidler . . . . . . . . . . . . . . . . . . . . . . . . . . . . . . . . . . . 28
Yderligere dokumentation . . . . . . . . . . . . . . . . . . . . . . . . . . . . . 28
Oversigt over maskinens opbygning . . . . . . . . . . . . . . . . . . . . . 29
Før idrifttagning . . . . . . . . . . . . . . . . . . . . . . . . . . . . . . . . . . . . . 30
Arbejdsstart . . . . . . . . . . . . . . . . . . . . . . . . . . . . . . . . . . . . . . . . 30
Afslutning af arbejdet . . . . . . . . . . . . . . . . . . . . . . . . . . . . . . . . 30
Service, vedligeholdelse og pleje . . . . . . . . . . . . . . . . . . . . . . . 31
Funktionsfejl . . . . . . . . . . . . . . . . . . . . . . . . . . . . . . . . . . . . . . . 32
Tekniske specifikationer . . . . . . . . . . . . . . . . . . . . . . . . . . . . . . 32
Tilbehør. . . . . . . . . . . . . . . . . . . . . . . . . . . . . . . . . . . . . . . . . . . 33
Transport. . . . . . . . . . . . . . . . . . . . . . . . . . . . . . . . . . . . . . . . . . 33
Bortskaffelse . . . . . . . . . . . . . . . . . . . . . . . . . . . . . . . . . . . . . . . 33
Oversigt. . . . . . . . . . . . . . . . . . . . . . . . . . . . . . . . . . . . . . . . . . . 34
Korrekt anvendelse
Maskinerne er beregnet til professionel anvendelse (f.eks. på
hoteller, skoler, hospitaler, fabrikker, i indkøbscentre, sports-
haller, kontorer og lign.)
Ved anvendelsen skal denne betjeningsvejledning overhol-
des nøje og for de enkelte typer gælder de teknikker, der står
på siden 30.
Maskinen må kun bruges til rengøring indendørs.
Sikkerhedsanvisninger
TASKI-maskiner er konstrueret i overensstemmelse med de
gældende sikkerheds- og sundhedskrav i de relevante EU-di-
rektiver og er derfor forsynet med et CE-mærke.
FORSIGTIG!
Læs betjeningsvejledningen og sikker-
hedsanvisningerne grundigt igennem,
inden du bruger maskinen første gang.
Opbevar betjeningsvejledningen et sted,
hvor du let kan få adgang til den, hvis du
får brug for at læse i den på et senere
tidspunkt.
Fare:
Dette symbol gør opmærksom på vigtige
oplysninger. Hvis du ikke overholder disse
anvisninger, kan det medføre personska-
der og / eller omfattende materielle ska-
der!
Vigtigt:
Dette symbol gør opmærksom på vigtige
oplysninger. Hvis du ikke overholder disse
anvisninger, kan det medføre fejl og mate-
rielle skader.
Bemærk!
Dette symbol gør opmærksom på vigtige
oplysninger i sammenhæng med effektiv
brug af produktet. Hvis du ikke overholder
disse anvisninger, kan der opstå fejl!
Det indeholder anvisninger om de arbejdstrin,
der skal udføres i rækkefølge.
t
Fare:
Hvis der foretages ændringer på denne
maskine, som ikke er godkendt af Diver-
sey, er sikkerhedsmærkerne og CE-
mærkningen for denne maskine ikke læn-
gere gyldige. Hvis maskinen bruges til an-
dre formål end dem, den er beregnet til,
kan det medføre personskader, skader på
maskinen og skader i de umiddelbare om-
givelser. I sådanne tilfælde bortfalder et-
hvert garanti- og erstatningskrav.
Fare:
Maskinen må kun anvendes af personer,
som er blevet instrueret i brugen af den og
har vist, at de er i stand til at betjene ma-
skinen korrekt, og som desuden udtrykke-
ligt har fået til opgave at anvende den.
Fare:
Maskinen må ikke bruges af personer med
nedsatte fysiske, sensoriske eller mentale
evner, ej heller personer, der mangler er-
faring og viden. Dette gælder også børn.
Børn skal være under opsyn, så de ikke le
-
ger med maskinen.
Fare:
Maskinen må ikke anvendes eller opbeva-
res i lokaler med eksplosionsfarlige og let
brændbare materialer (som f.eks. benzin,
opløsningsmidler, olie, støv m.m.).
Maskinens elektriske og mekaniske kom
-
ponenter kan antænde sådanne materia
-
ler.
Fare:
Maskinen må ikke anvendes til opsugning
af giftige, sundhedsskadelige, ætsende el-
ler irriterende materialer (som f.eks. farligt
støv m.m.). Filtersystemet kan ikke filtrere
sådanne materialer fra på tilstrækkeligt ef-
fektiv vis,
og derfor kan brugerens og øvrige tilstede
-
værendes helbred være i fare.
Fare:
Vær altid meget opmærksom på omgivel-
serne og eventuelle personer i den umid-
delbare nærhed, især børn. Sørg altid for
at sænke hastigheden på steder med dår-
ligt udsyn, f.eks. ved døre eller foran sving.
Fare:
Det er ikke tilladt at transportere personer
eller genstande på maskinen.
DA

28
Rengøringsmidler
Yderligere dokumentation
Fare:
I tilfælde af fejl eller defekter samt efter et
sammenstød eller lignende uheld, skal
maskinen efterses af en autoriseret fag-
mand, inden den tages i brug igen. Dette
gælder også, hvis maskinen har stået ude
i det fri, har været nedsænket i vand eller
har været udsat for fugt.
Fare:
Ved skader på sikkerhedsrelevante dele
som skureemne, hovedledning eller cover
til de strømførende dele skal maskinen
standses og slukkes med det samme!
Fare:
Maskinen må ikke stilles, parkeres eller
opbevares på hældninger.
Fare:
Ved reparation eller vedligeholdelse skal
maskinen være slukket.
Fare:
Undersøg jævnligt de elektriske lednings-
føringer for evt. skader eller ælde og und-
lad at betjene maskinen, hvis den ikke er i
fejlfri stand, og sørg for, at den bliver ved-
ligeholdt af faguddannet personale!
Vigtigt:
Maskinen skal beskyttes, så den ikke kan
bruges af uvedkommende. Opbevar derfor
maskinen i et aflåst rum inden du fjerner
dig fra den.
Vigtigt:
Maskinen må kun anvendes og opbevares
i tørre omgivelser med relativt lidt støv ved
temperaturer på mellem +10 og + 35 gra-
der.
Vigtigt:
Reparationer af mekaniske eller elektriske
dele på maskinen skal udføres af autorise-
rede fagfolk, som har kendskab til alle re-
levante sikkerhedsforskrifter i denne
forbindelse.
Vigtigt:
Der må kun anvendes værktøj (børster,
rondeller o.lign.), som er nævnt i afsnittet
Tilbehør i denne betjeningsvejledning, el-
ler som anbefales af TASKI-konsulenten.
Hvis der anvendes andre børster eller an-
det værktøj, kan det begrænse maskinens
sikkerhed og funktioner.
Vigtigt:
Sørg altid for at overholde de gældende
nationale forskrifter vedrørende personbe-
skyttelse og ulykkesforebyggelse samt
producentens anvisninger vedrørende an-
vendelse af rengøringsmidler.
Vigtigt:
Det er forbudt at trække strømstikket ud el-
ler sætte det i, hvis man har våde hænder.
Vigtigt:
Kontroller om den forsyningsspænding,
der er angivet på typeskiltet, svarer til den
lokale forsyningsspænding på anvendel-
sesstedet.
Vigtigt:
Sørg for, at netkablet ikke bliver klemt eller
trukket roterende værktøj (børster, rondel-
ler o.lign.), eller at det bliver beskadiget af
på grund af varme, olie og skarpe kanter.
Vigtigt:
TASKI-maskiner og -apparater er konstru-
eret på en måde, så de – ifølge den aktu-
elle videnskabelige forskning – ikke
udsender støj eller afgiver vibrationer, der
er til skade for sundheden.
Se tekniske specifikationer på side 32.
Bemærk!
TASKI-maskiner er konstrueret til at opnå
optimale rengøringsresultater med TASKI-
rengøringsmidler.
Brug af andre rengøringsmidler kan med-
føre driftsfejl og skader på maskinen eller
omgivelserne.
Af samme årsag anbefaler vi, at der ude-
lukkende anvendes TASKI-rengørings-
midler ved brug af denne maskine.
Fejl, der skyldes anvendelse af forkerte
rengøringsmidler, er ikke omfattet af ga-
rantien.
Henvend dig hos din TASKI-servicepart-
ner, hvis du vil have nærmere oplysninger.
Bemærk!
Du kan finde det elektriske diagram til den-
ne maskine på reservedelslisten.
Kontakt kundeservice for yderligere infor-
mationer.

29
Oversigt over maskinens opbygning
1Holder til sugeslange
2Kammerdæksel med indtag
3Rygpolster
4Bæreseler
5Låseklemme
6Kammer
7Mavesele med toolstrap til specialudstyr
8Hovedledning
9Hovedafbryder (TIL/FRA)
10 Grovfilter
11 Bomuldsfilter (filterdug)
12
511
6
7 8 9 10
4 3
DA

30
Før idrifttagning
Anvendelsesteknik
Arbejdsstart
Anvendelsesmuligheder
Afslutning af arbejdet
Let tilsmudsning af filterdugen
• Sæt støvsugertilbehøret sammen og kontroller om Dobbelt
filter papirpose dorsalino og filterdugen er sat i.
• Sæt sugeslangen [2] i indtaget [1]
indtil den falder i hak.
• Sæt enheden på ryggen og tilpas
bæreselerne til kroppen.
• Sæt maveselens lås i hak og tilpas
den derefter.
Maskine dorsalino
Våd rengøring nej
Tør rengøring ja
Rengøring af parket og laminat ja
Tæppeoverflader ja
• Stik stikket i stikkontakten.
• Tænd for maskinen (TIL/FRA).
På rørbøjningen sidder der en luftreguleringsring, der kan
bruges til at regulere sugekraften.
• Det tredelte optagelsesrør kan bruges i forskellige læng-
der.
f.eks. tredelt på gulve, todelt på trapper osv.
• Hvis hele optagelsesrøret tages af, kan det tilsvarende til-
behør bruges til at suge polstermøbler og steder, der er
svært tilgængelige.
2
1
• Sluk maskinen (TIL/FRA) og træk stikket ud af stikkontak-
ten.
Bemærk!
Inden du tager dobbelt filter papirpose dor-
salino ud, skal du vente et øjeblik indtil stø-
vet har lagt sig.
Bemærk!
Dobbelt filter papirpose dorsalino skal
bortskaffes i overensstemmelse med gæl-
dende nationale forskrifter.
• Tryk de to låseklemmer opad.
• Tag kammerdækslet af og tag Dob-
belt filter papirpose dorsalino ud.
• Træk så den nye Dobbelt filter papirpose dorsalino med
gummiflangen over indtaget.
• Støvsug filterdugen med en anden støvsuger.
• Vask filterdugen i vaskemaskinen (maks. 30° C).
• Lad den fugtige filterdug lufttørre.
Vigtigt:
Brug aldrig en våd eller fugtig filterdug, da
dette kan beskadige motoren.
Vigtigt:
Enheden må kun bruges med en funkti-
onsdygtig filterdug.
Vigtigt:
Filterdugen må ikke tørres i tørretumbler.

31
Stærk tilsmudsning af grovfilteret
Rengøring af maskinen
Opbevaring/parkering af maskine (ikke i drift)
Service, vedligeholdelse og pleje
For at maskinen kan fungere korrekt og få en lang levetid, skal
den vedligeholdes.
Serviceintervaller
TASKI-maskiner er maskiner af høj kvalitet, hvis sikkerhed er
blevet kontrolleret på fabrikken og af autoriserede kontrollø-
rer. Elektriske og mekaniske komponenter slides og ældes,
efterhånden som de anvendes.
Servicecenter
Hvis du henvender dig til os på grund af en funktionsfejl eller
en bestilling, skal du altid oplyse typenummer og maskinnum-
mer.
Du kan finde begge numre på din maskines typeskilt. På den
sidste side i denne betjeningsvejledning kan du finde adres-
sen på en TASKI-servicepartner i nærheden af dig.
• Tag det grove filter ud.
• Rengør grovfilteret under rindende
vand eller udskift det.
Lad grovfilteret tørre helt inden du
bruger dem.
• Tryk det tørrede eller nye grovfilter til-
bage i den dertil beregnede stilling.
Vigtigt:
Enheden må aldrig bruges uden grovfilter.
Vigtigt:
Grovfilteret må ikke tørres i tørretumbler.
• Sæt kammerdækslet på igen.
• Tryk de to låseklemmer nedad.
Vigtigt:
Rengør aldrig maskinen med en højtryks-
renser eller en vandslange.
Vand, der trænger ind i maskinen, kan for
-
årsage store skader på mekaniske og
elektriske dele.
• Tør maskinen af med en fugtig klud.
Bemærk!
Vikl hovedledningen løst op.
Vigtigt:
Der må kun anvendes originale TASKI-re-
servedele, ellers bortfalder garantien og
eventuelle erstatningskrav.
Symbolforklaring:
◊ = efter hver rengøring, ◊◊ = hver uge,
◊◊◊ = hver måned, ⊗ = servicelampe
Aktivitet
◊
◊◊
◊◊◊
⊗
Side
Kontrollér/udskift Dobbelt filter papirpo-
se dorsalino ●30
Rengøring/udskiftning af tørstoffilter ● 31
Rengøring/udskiftning af filterdug ● 30
Rengøring af apparatet, hovedlednin-
gen og tilbehøret med en fugtig klud ●
• For at opretholde en høj driftssikkerhed og funktionsdygtig-
hed skal der gennemføres et serviceeftersyn på maskiner-
ne, når vedligeholdelsesindikatoren lyser eller efter 500
arbejdstimer mindst en gang om året.
Bemærk!
Ved ekstraordinær høj belastning og eller
utilstrækkelig vedligeholdelse skal inter-
vallerne være kortere.
DA

32
Funktionsfejl
Tekniske specifikationer
Funktionsfejl Mulig årsag Afhjælpning af fejl Side
Maskine fungerer ikke og kan ikke
tændes
Maskinen er slået fra. • Tænd til/fra-kontakten 29
Strømstikket er ikke sat i • Slut strømstikket til stikkontakten 29
Netkabel defekt • Udskift netkablet
Til/fra-kontakt defekt • Kontakt din servicepartner.
Motoren drejer ikke rundt • Kontakt din servicepartner.
Maskinen slukker under driften Den selvnulstillende temperaturføler
har udløst
• Kontroller dobbelt filter papirpose
dorsalino for overfyldning
• Kontroller sugetilbehøret
Maskinen starter igen når sugemotoren er
kølet af (ca. 10 - 20 min.)
30
Maskinen suger ikke tilstrækkeligt
Slangen eller støvdysen er tilstoppet
(med f.eks. små træstykker eller stof-
rester).
• Fjern fremmedlegemerne.
Dobbelt filter papirpose dorsalino
fuld • Udskift Dobbelt filter papirpose
dorsalino 30
Slange ikke sat korrekt i
• Kontroller slange
Filterdugen er beskidt
• Udskift eller rengør filterdugen
30
Tørstoffilteret er beskidt
• Udskift eller rengør tørstoffilteret
31
Maskine dorsalino
Mærkespænding 220-240V~ 100-120V~ AC
Frekvens 50-60 50-60 Hz
Nominel ydelse 900 850 W
Mål (L x B x H) 52x32x30 52x32x30 cm
Hovedledningens længde 15 15 m
Maksimal vægt, driftsklar maskine 5.4 5.4 kg
Beregnede værdier i henhold til IEC 60335-2-69
Støjniveau LpA < 70 dB (A)
Usikkerhed KpA 2.5 dB (A)
Samlet svingningsværdi < 2.5 m/s2
Usikkerhed K 0.25 m/s2
Beskyttelsesklasse II

33
Tilbehør
Transport
Bortskaffelse
Nr. Artikel
8504190 Dobbelt filter papirpose dorsalino (pakke med 10 stk.)
8500560 Universal støvdyse 30 cm
8503280 Sugeslange 2,2 m komplet
8503980 Sugerør 3-delt
8500430 Konisk kobling
8500510 Afstøvningsdyse
8500520 Radiatormundstykke
8500530 Rørsugningsstykke (2 styk)
8500540 Møbelmundstykke
8500550 Fugemundstykke
4101900 Grovfilter
Bemærk!
Tilbehøret skal fjernes
Bemærk!
Maskinen skal transporteres i liggende til-
stand.
Bemærk!
Sørg for, at maskinen er surret godt fast og
sikret tilstrækkeligt på det køretøj, den skal
transporteres på.
Bemærk!
Maskine og tilbehør skal bortskaffes kor-
rekt og i henhold til gældende nationale
bestemmelser. Det kan din Diversey-servi-
cepartner være dig behjælplig med.
DA

34
Oversigt
8500520
8500510
8500 540
8500550
8500530
8500560
8503280
8500430
8503 980
8504190
7523107

35
Originalbedienungsanleitung
Zeichenerklärung
Inhaltsverzeichnis
Sicherheitshinweise . . . . . . . . . . . . . . . . . . . . . . . . . . . . . . . . . 35
Reinigungsprodukte . . . . . . . . . . . . . . . . . . . . . . . . . . . . . . . . . 37
Erweiterte Dokumente. . . . . . . . . . . . . . . . . . . . . . . . . . . . . . . . 37
Aufbauübersicht . . . . . . . . . . . . . . . . . . . . . . . . . . . . . . . . . . . . 38
Vor Inbetriebnahme. . . . . . . . . . . . . . . . . . . . . . . . . . . . . . . . . . 39
Arbeitsbeginn . . . . . . . . . . . . . . . . . . . . . . . . . . . . . . . . . . . . . . 39
Arbeitsende . . . . . . . . . . . . . . . . . . . . . . . . . . . . . . . . . . . . . . . . 39
Service, Wartung und Pflege . . . . . . . . . . . . . . . . . . . . . . . . . . 40
Störungen . . . . . . . . . . . . . . . . . . . . . . . . . . . . . . . . . . . . . . . . . 41
Technische Informationen. . . . . . . . . . . . . . . . . . . . . . . . . . . . . 41
Zubehör. . . . . . . . . . . . . . . . . . . . . . . . . . . . . . . . . . . . . . . . . . . 42
Transport. . . . . . . . . . . . . . . . . . . . . . . . . . . . . . . . . . . . . . . . . . 42
Entsorgung . . . . . . . . . . . . . . . . . . . . . . . . . . . . . . . . . . . . . . . . 42
Übersicht. . . . . . . . . . . . . . . . . . . . . . . . . . . . . . . . . . . . . . . . . . 43
Bestimmungsgemässe Verwendung
Die Maschinen sind für den gewerblichen Einsatz (z.B. in Ho-
tels, Schulen, Krankenhäuser, Fabriken, Einkaufszentren,
Sporthallen, Büros u.ä.) bestimmt.
Unter strikter Berücksichtigung dieser Bedienungsanleitung
gelten für die einzelnen Typen die auf der Seite 39 angegebe-
nen Anwendungstechniken.
Diese Maschinen sind ausschliesslich für die Verwendung im
Innenbereich konzipiert.
Sicherheitshinweise
TASKI-Maschinen entsprechen aufgrund ihrer Bauart und
Konstruktion den einschlägigen, grundlegenden Sicherheits-
und Gesundheitsanforderungen der EG-Richtlinien und tra-
gen daher das CE-Zeichen.
VORSICHT!
Vor der ersten Inbetriebnahme der Ma-
schine sind die Bedienungsanleitung
und Sicherheitshinweise unbedingt zu
lesen.
Bewahren Sie die Bedienungsanleitung
sorgfältig und griffbereit auf, um jederzeit
nachschlagen zu können.
Gefahr:
Dieses Symbol weist auf wichtige Informa-
tionen hin. Das Nichtbefolgen dieser Hin-
weise kann zur Gefährdung von Personen
und / oder umfangreichen Sachschäden
führen!
Achtung:
Dieses Symbol weist auf wichtige Informa-
tionen hin. Das Nichtbefolgen dieser Hin-
weise kann zu Störungen und
Sachschäden führen!
Hinweis:
Dieses Symbol weist auf wichtige Informa-
tionen im Zusammenhang mit der effizien-
ten Nutzung des Produktes hin. Das
Nichtbefolgen dieser Hinweise kann zu
Störungen führen!
Es enthält Hinweise zu den Arbeitsschritten,
die Sie der Reihe nach ausführen müssen.
t
Gefahr:
Nicht von Diversey autorisierte Änderun-
gen an der Maschine führen zum Erlö-
schen von Sicherheitszeichen und der CE-
Konformität. Ein Einsatz der Maschine
entgegen der bestimmungsgemässen
Verwendung kann zu Personenschäden,
Schäden an der Maschine und in der Ar-
beitsumgebung führen. In solchen Fällen
verfallen in der Regel jegliche Garantie-
und eventuelle Gewährleistungsansprü-
che.
Gefahr:
Die Maschine darf nur von Personen ver-
wendet werden, welche im Gebrauch an-
gemessen unterwiesen sind oder ihre
Fähigkeiten zum Bedienen nachgewiesen
haben und ausdrücklich mit der Benut-
zung beauftragt sind.
Gefahr:
Die Maschine darf nicht von Personen mit
verringerten physischen, sensorischen
oder mentalen Fähigkeiten, einschliesslich
Kinder, oder einem Mangel an Erfahrung
und Wissen benutzt werden.
Kinder sind zu beaufsichtigen, um sicher
-
zustellen, dass sie nicht mit der Maschine
spielen.
Gefahr:
Die Maschine darf nicht in Räumen ver-
wendet werden, in denen explosionsge-
fährdete und leicht brennbare Stoffe (z.B.
Benzin, Lösungsmittel, Heizöl, Staub
usw.) gelagert oder verarbeitet werden.
Die elektrischen oder mechanischen Kom
-
ponenten könnten zur Entzündung dieser
Stoffe führen.
DE

36
Gefahr:
Die Maschine darf nicht zum Aufsaugen
von giftigen, gesundheitsschädlichen, ät-
zenden oder reizenden Stoffen (z.B. ge-
fährlicher Staub usw.) verwendet werden.
Das Filtersystem filtert Stoffe dieser Art
nicht ausreichend heraus.
Mögliche Beeinträchtigungen der Gesund
-
heit des Anwenders und Dritter sind nicht
auszuschliessen.
Gefahr:
Achten Sie auf die örtlichen Gegebenhei-
ten wie auf Dritte und Kinder! Insbesonde-
re muss in der Nähe von unübersichtlichen
Stellen, wie z.B. vor Türen oder Kurven,
die Geschwindigkeit verlangsamt werden.
Gefahr:
Mit dieser Maschine dürfen keine weiteren
Personen und Gegenstände transportiert
werden.
Gefahr:
Bei Auftreten einer Fehlfunktion oder ei-
nes Defekts sowie nach einer Kollision
oder einem Umsturz muss die Maschine
vor einer erneuten Inbetriebnahme durch
eine autorisierte Fachkraft überprüft wer-
den. Dasselbe gilt, wenn die Maschine im
Freien belassen, in Wasser getaucht bzw.
Feuchtigkeit ausgesetzt war.
Gefahr:
Bei Beschädigungen sicherheitsrelevanter
Teile, wie beispielsweise Bürstenabde-
ckung, Netzkabel oder Abdeckungen, die
Zugang zu stromführenden Teilen ermög-
lichen, ist der Betrieb der Maschine unver-
züglich zu unterbrechen!
Gefahr:
Die Maschine darf nicht auf Neigungen an-
gehalten, abgestellt oder gelagert werden.
Gefahr:
Bei allen Arbeiten an der Maschine muss
die Maschine ausgeschaltet werden.
Gefahr:
Prüfen Sie regelmässig das Netzkabel auf
mögliche Defekte oder Alterung und neh-
men Sie die Maschine nicht in Betrieb,
wenn es nicht in einwandfreiem Zustand
ist, sondern lassen Sie sie durch eine au-
torisierte Fachkraft instandsetzen!
Achtung:
Die Maschine muss vor unbefugter Ver-
wendung geschützt werden. Verwahren
Sie die Maschine deshalb in einem abge-
schlossenen Raum, bevor Sie sich von der
Maschine entfernen.
Achtung:
Die Maschine darf nur in einem trockenen,
staubarmen Umfeld bei Temperaturen von
+10 bis + 35 Grad betrieben und gelagert
werden.
Achtung:
Reparaturarbeiten an mechanischen oder
elektrischen Teilen der Maschine dürfen
nur von autorisierten Fachkräften durch-
geführt werden, welche mit allen hier rele-
vanten Sicherheitsvorschriften vertraut
sind.
Achtung:
Es dürfen ausschliesslich Werkzeuge
(Bürsten, Pads oder Ähnliches) verwendet
werden, die in dieser Bedienungsanleitung
unter Zubehör festgelegt oder durch den
TASKI-Berater empfohlen werden. Ande-
re Werkzeuge können Sicherheit und
Funktionen der Maschine beeinträchtigen.
Achtung:
Nationale Vorschriften zum Personen-
schutz und zur Unfallverhütung wie auch
Hersteller Angaben zur Verwendung von
Reinigungsmitteln müssen konsequent
beachtet werden.
Achtung:
Es ist untersagt mit nassen Händen den
Netzstecker Ein- und Auszustecken!
Achtung:
Prüfen Sie, ob die auf dem Typenschild
angegebene Nennspannung mit der bei
Ihnen herrschenden Netzspannung über-
einstimmt!
Achtung:
Achten Sie darauf, dass Sie das Netzkabel
nicht durch rotierende Werkzeuge (Bürs-
ten, Pads oder ähnliches), quetschen, zer-
ren oder durch Hitze, Öl und scharfe
Kanten beschädigen!
Achtung:
TASKI-Maschinen und -Geräte werden so
konstruiert, dass nach dem derzeitigen
Stand der Wissenschaft eine Gesund-
heitsgefährdung durch die auftretenden
Lärmemissionen oder Vibrationen ausge-
schlossen werden kann.
Siehe Technische Informationen auf Seite
41.

37
Reinigungsprodukte
Erweiterte Dokumente
Hinweis:
TASKI-Maschinen sind so konstruiert,
dass sie mit TASKI-Reinigungsprodukten
optimale Reinigungsergebnisse erzielen.
Andere Reinigungsprodukte können zu
Störungen und Schäden an der Maschine
oder der Umwelt führen.
Aus diesem Grund empfehlen wir, aus-
schliesslich TASKI-Reinigungsprodukte
zu verwenden.
Störungen, die durch falsche Reinigungs-
produkte verursacht werden, sind durch
die Garantie nicht abgedeckt.
Für weitere Informationen wenden Sie
sich bitte an Ihren TASKI-Servicepartner.
Hinweis:
Das Elektroschema zu dieser Maschine,
finden Sie in der Ersatzteilliste.
Kontaktieren Sie den Kundendienst für
weitere Informationen.
DE

38
Aufbauübersicht
1Saugschlauch-Haltevorrichtung
2Gehäusedeckel mit Saugstutzen
3Rückenpolster
4Traggurte
5Verschlussklammer
6Gehäuse
7Bauchgurt mit Halterung für Sonderzubehör
8Netzkabel
9Hauptschalter (EIN / AUS)
10 Grobfilter
11 Baumwollfilter (Filtertuch)
12
511
6
7 8 9 10
4 3

39
Vor Inbetriebnahme
Anwendungstechnik
Arbeitsbeginn
Einsatzmöglichkeiten
Arbeitsende
Leichte Verschmutzung des Filtertuchs
• Setzen Sie das Saugerzubehör zusammen und kontrollie-
ren Sie, ob der Doppelfilter-Papiersack und der Filtertuch
eingesetzt sind.
• Stecken Sie den Saugschlauch [2] in
den Saugstutzen [1] bis er einrastet.
• Setzen Sie das Gerät auf den Rü-
cken und passen dann die Traggurte
am Körper an.
• Rasten Sie den Verschluss des
Bauchgurtes ein und passen Ihn
dann an.
Maschine dorsalino
Nassreinigen nein
Trockenreinigen ja
Parkett- und Laminatreinigen ja
Teppichbeläge ja
• Stecken Sie den Stecker in die Netzsteckdose.
• Schalten Sie die Maschine ein (EIN/AUS).
Auf dem Rohrbogen befindet sich eine Falschluftblende
mit der die Saugkraft reguliert werden kann.
• Das 3teilige Saugrohr kann in verschiedenen Längen ein-
gesetzt werden.
z.B. 3teilig auf Böden, 2teilig an Treppen, usw.
• Wird das komplette Saugrohr entfernt, können mit dem
entsprechenden Zubehör Polstermöbel und schwer zu-
gängliche Stellen abgesaugt werden.
2
1
• Schalten Sie die Maschine aus (EIN/AUS) und ziehen Sie
den Stecker aus der Netzsteckdose.
Hinweis:
Bevor Sie den Doppelfilter-Papiersack he-
rausnehmen, warten Sie einen Augenblick
bis sich der Staub gesetzt hat.
Hinweis:
Die Entsorgung des Doppelfilter-Papier-
sack muss gemäss den nationalen Vor-
schriften vorgenommen werden.
• Drücken Sie beide Verschlussklam-
mern nach oben.
• Heben Sie den Gehäusedeckel ab
und entnehmen Sie den Doppelfilter-
Papiersack.
• Ziehen Sie dann den neuen Doppelfilter-Papiersack mit
dem Gummiflansch über den Saugstutzen.
• Saugen Sie das Filtertuch mit einem anderen Sauger ab.
• Reinigen Sie das Filtertuch in der Waschmaschine (max.
30° C/86° F).
• Lassen Sie das feuchte Filtertuch an der Luft trocknen.
Achtung:
Setzen Sie nie ein nasses oder feuchtes
Filtertuch ein, dieses kann den Motor be-
schädigen!
Achtung:
Das Gerät darf nur mit einem funktionsfä-
higem Filtertuch betrieben werden!
Achtung:
Der Filtertuch darf nicht im Wäschetrock-
ner getrocknet werden!
DE

40
Starke Verschmutzung des Grobfilters
Maschine reinigen
Lagern / Parken der Maschine (nicht in Betrieb)
Service, Wartung und Pflege
Die Wartung der Maschine ist die Voraussetzung für einen
einwandfreien Betrieb und eine lange Lebensdauer.
Serviceintervalle
TASKI Maschinen sind hochwertige Maschinen, welche im
Werk und durch autorisierte Prüfer auf Ihre Sicherheit geprüft
worden sind. Elektrische und mechanische Bauteile unterlie-
gen nach längerer Einsatzdauer einem Verschleiss und einer
Alterung.
Servicecenter
Wenn Sie aufgrund einer Betriebsstörung oder einer Bestel-
lung mit uns Kontakt aufnehmen, nennen Sie uns stets die Ty-
penbezeichnung und die Maschinennummer.
Diese Angaben finden Sie auf dem Typenschild Ihrer Maschi-
ne. Auf der letzten Seite dieser Bedienungsanleitung finden
Sie die Adresse Ihres nächstgelegenen TASKI-Servicepart-
ners.
• Nehmen Sie den Grobfilter heraus.
• Reinigen Sie den Grobfilter unter
fliessendem Wasser oder ersetzen
Sie ihn.
Lassen Sie den Grobfilter vollständig
austrocknen, bevor Sie ihn einset
-
zen.
• Drücken Sie den getrockneten oder
neuen Grobfilter wieder in die vorge-
sehene Position zurück.
Achtung:
Das Gerät darf nie ohne Grobfilter betrie-
ben werden!
Achtung:
Der Grobfilter darf nicht im Wäschetrock-
ner getrocknet werden!
• Setzen Sie den Gehäusedeckel wie-
der auf.
• Drücken Sie beide Verschlussklam-
mern nach unten.
Achtung:
Reinigen Sie die Maschine nie mit einem
Hochdruckreiniger oder Wasserstrahl.
Das in die Maschine eindringende Wasser
kann zu erheblicher Beschädigung me
-
chanischer oder elektrischer Teile führen.
• Wischen Sie die Maschine mit einem feuchten Lappen ab.
Hinweis:
Wickeln Sie das Netzkabel locker auf.
Achtung:
Es dürfen nur TASKI-Originalteile verwen-
det werden, andernfalls erlöschen alle Ga-
rantie- und Haftungsansprüche.
Zeichenerklärung:
◊ = Bei jedem Reinigungsende, ◊◊ = jede Woche,
◊◊◊ = jeden Monat, ⊗ = Service Lampe
Tätigkeit
◊
◊◊
◊◊◊
⊗
Seite
Doppelfilter-Papiersack kontrollieren/
wechseln ●39
Grobfilter reinigen/wechseln ● 40
Filtertuch reinigen/wechseln ● 39
Gerät, Netzkabel und Zubehör mit ei-
nem feuchten Lappen reinigen ●
• Zur Erhaltung der Betriebssicherheit und Einsatzbereit-
schaft muss nach 500 Arbeitsstunden oder mindestens
einmal pro Jahr ein Service durchgeführt werden.
Hinweis:
Bei ausserordentlicher Beanspruchung
und/oder ungenügender Wartung sind kür-
zere Intervalle erforderlich.

41
Störungen
Technische Informationen
Störung Mögliche Ursache Behebung der Störung Seite
Maschine ohne Funktion lässt sich
nicht einschalten
Maschine ausgeschaltet • Ein/Aus-Schalter einschalten 38
Netzstecker nicht eingesteckt • Verbinden Sie den Netzstecker mit
der Netzsteckdose 38
Netzkabel defekt • Netzkabel ersetzen
Ein/Aus-Schalter defekt • Service-Partner kontaktieren
Motor dreht nicht • Service-Partner kontaktieren
Maschine schaltet während des Be-
triebes ab Selbstrückstellender Temperaturfüh-
ler hat ausgelöst
• Doppelfilter-Papiersack auf Über-
füllung kontrollieren
• Saugerzubehör kontrollieren
Die Maschine schaltet nach Abkühlung der
Motorturbine wieder ein (ca. 10 - 20 min.)
39
Schlechte Saugleistung
Schlauch oder Staubdüse verstopft
(z.B. Holzstücke, Stoffreste) • Entfernen der Fremdkörper
Doppelfilter-Papiersack voll • Doppelfilter-Papiersack ersetzen 39
Schlauch nicht richtig eingesetzt
• Schlauch kontrollieren
Filtertuch verschmutzt
• Filtertuch reinigen oder ersetzen
39
Grobfilter verschmutzt
• Grobfilter reinigen oder ersetzen
40
Maschine dorsalino
Nennspannung 220-240V~ 100-120V~ AC
Frequenz 50-60 50-60 Hz
Nennleistung nominal 900 850 W
Masse (L x B x H) 52x32x30 52x32x30 cm
Länge Netzkabel 15 15 m
Maschinengewicht betriebsbereit maximal 5.4 5.4 kg
Ermittelte Werte gemäss IEC 60335-2-69
Schalldruckpegel LpA <70 dB(A)
Unsicherheit KpA 2.5 dB(A)
Schwingungsgesamtwert <2.5 m/s2
Unsicherheit K 0.25 m/s2
Schutzklasse II
DE

42
Zubehör
Transport
Entsorgung
Nr. Artikel
8504190 Doppelfilter-Papiersack (Packung à 10 Stück)
8500560 Universalstaubdüse 30 cm
8503280 Saugschlauch 2.2 m komplett
8503980 Saugstange 3teilig
8500430 Konuskupplung
8500510 Pinseldüse
8500520 Heizkörperdüse
8500530 Rohrabsaugdüse Set (2 Stück)
8500540 Polsterdüse
8500550 Ritzendüse
4101900 Grobfilter
Hinweis:
Das Zubehör ist zu entfernen.
Hinweis:
Transportieren Sie die Maschine liegend.
Hinweis:
Achten Sie darauf, dass die Maschine im
Transportfahrzeug festgezurrt und gesi-
chert ist.
Hinweis:
Die Maschine und Zubehör sind nach Ihrer
Ausserbetriebnahme einer fachgerechten
Entsorgung gemäss den nationalen Vor-
schriften zuzuführen. Ihr Diversey-Ser-
vicepartner kann Sie dabei unterstützen.

43
Übersicht
8500520
8500510
8500 540
8500550
8500530
8500560
8503280
8500430
8503 980
8504190
7523107
DE

44
Translation of the original instructions of use
Legend:
Content
Safety instructions. . . . . . . . . . . . . . . . . . . . . . . . . . . . . . . . . . . 44
Cleaning products . . . . . . . . . . . . . . . . . . . . . . . . . . . . . . . . . . . 45
Further documents . . . . . . . . . . . . . . . . . . . . . . . . . . . . . . . . . . 45
Structural layout . . . . . . . . . . . . . . . . . . . . . . . . . . . . . . . . . . . . 46
Prior to commissioning . . . . . . . . . . . . . . . . . . . . . . . . . . . . . . . 47
Beginning work with the machine . . . . . . . . . . . . . . . . . . . . . . . 47
End of operation . . . . . . . . . . . . . . . . . . . . . . . . . . . . . . . . . . . . 47
Service, maintenance and care. . . . . . . . . . . . . . . . . . . . . . . . . 48
Malfunctions . . . . . . . . . . . . . . . . . . . . . . . . . . . . . . . . . . . . . . . 49
Technical data. . . . . . . . . . . . . . . . . . . . . . . . . . . . . . . . . . . . . . 49
Accessories. . . . . . . . . . . . . . . . . . . . . . . . . . . . . . . . . . . . . . . . 50
Transport. . . . . . . . . . . . . . . . . . . . . . . . . . . . . . . . . . . . . . . . . . 50
Disposal. . . . . . . . . . . . . . . . . . . . . . . . . . . . . . . . . . . . . . . . . . . 50
General survey . . . . . . . . . . . . . . . . . . . . . . . . . . . . . . . . . . . . . 51
Intended use
The machine is intended for commercial use (e.g. in hotels,
schools, hospitals, factories, shopping centers, offices, etc.).
Subject to strict compliance with the instructions of use, the
application techniques described on page 47 apply for the in-
dividual model types.
These machines are exclusively designed for use in interior
zones.
Safety instructions
Due to their design and construction, TASKI machines comply
with the relevant essential health and safety requirements of
the EC directives; they therefore have the CE sign.
CAUTION!
Always read the instructions of use and
the safety instructions before using the
machine for the first time.
The instructions of use must be kept in a
safe and well accessible place so that
you can refer to them at any time.
Caution:
This sign designates important informa-
tion. Failure to follow these instructions
may result in danger to persons and/or ex-
tensive damage to property!
Attention:
This sign designates important informa-
tion. Failure to follow these instructions
may result in faults and damage to proper-
ty!
Notice:
This sign designates important information
regarding the efficient use of the product.
Failure to follow these instructions may re-
sult in faults!
It includes instructions for the work steps that
you must carry out in order.
t
Caution:
Changes to the machine that have not
been authorized by Diversey will lead to
the expiry of safety marks and CE confor-
mity. Using the machine for purposes oth-
er than the intended purpose can cause
injuries to persons, and damage to the ma-
chine and the working environment. Such
cases will usually result in the termination
of any warranty and possible guarantee
claims.
Caution:
The machine may only be used by per-
sons who are adequately trained for the
use of the machine or who have provided
proof of their skills regarding the use of the
machine and who are explicitly commis-
sioned to use the machine.
Caution:
The machine must not be used by people
with reduced physical, sensory or mental
capacities, including children or people
who lack experience or knowledge.
Children must be supervised to ensure
that they do not play with the machine.
Caution:
Do not use the machine in rooms where
explosive or highly combustible substanc-
es (e.g. gas, solvents, heating fuel, dust,
etc.) are stored or processed.
These substances could be ignited by the
electrical or mechanical components of
the machine.
Caution:
Do not use the machine for the vacuum
cleaning of poisonous, harmful, caustic or
irritating substances (e.g. dangerous dust,
etc.). The filter system does not adequate-
ly filter out these kinds of substances.
Possible impacts on the health of the user
or third persons cannot be ruled out.
Caution:
Pay attention to the local situation as well
as to third persons and children! In the vi-
cinity of blind spots such as doors or
curves in particular, it is important to re-
duce speed.
Caution:
Do not transport other persons and objects
with this machine.

45
Cleaning products
Further documents
Caution:
In case of malfunction or defect or after
collisions or toppling over, the machine
must be inspected by an authorized expert
before restarting. The same applies if the
machine was left outdoors, immersed in
water or subjected to moisture.
Caution:
The machine must be stopped immediate-
ly in case of damage to safety relevant
parts such as brush covers, main cords or
covers that enable access to live parts.
Caution:
The machine must not be stopped, parked
or stored on slopes.
Caution:
The machine must be switched off for any
work carried out on the machine.
Caution:
Regularly check the main cord for any de-
fects or aging and do not put the machine
into operation if it is not in perfect condi-
tion. Have it repaired by an authorized
specialist instead!
Attention:
The machine must be protected against
unauthorized use. Therefore, keep the
machine in a locked room before leaving it.
Attention:
Operate and keep the machine in a dry
and low-dust environment at temperatures
between +10 and +35 degrees only.
Attention:
Only authorized experts who are familiar
with all safety instructions relevant for this
machine are allowed to repair mechanical
or electrical machine parts.
Attention:
Only tools (brushes, pads or similar) that
are specified in these instructions of use
under accessories, or which have been
recommended by a TASKI consultant,
may be used. Any other brushes might im-
pair the safety and functions of the ma-
chine.
Attention:
National regulations for personal protec-
tion and accident prevention as well as the
manufacturer's instructions for the use of
cleaning solutions must be consistently
observed.
Attention:
It is forbidden to plug in or unplug the main
power supply cord with wet hands!
Attention:
Make sure that the rated voltage stated on
the machine label is the same as the volt-
age rating of the plug socket!
Attention:
Take care not to damage the power supply
cord by rotating tools (brushes, pads or
similar), crimping, tearing or damaging the
power supply cord through heat, oil, or
sharp objects!
Attention:
TASKI machines and devices are de-
signed such that health risks caused by
noise emissions or vibrations can be ruled
out according to the current state of sci-
ence.
See the Technical Information on page 49.
Notice:
TASKI machines are designed in such a
way that optimal cleaning results can be
achieved if TASKI cleaning products are
used.
Other cleaning products may cause mal-
functions and damage to the machine or
the environment.
Therefore, we recommend the exclusive
use of TASKI cleaning products.
Faults caused by inappropriate cleaning
products are not covered by the guaran-
tee.
For further details, please contact your
TASKI service partner.
Notice:
The electric diagram of this machine is
provided in the spare parts list.
Please contact your customer service for
further information.
EN

46
Structural layout
1Holder for suction hose
2Housing cover with intake
3Back padding
4Carrying straps
5Draw lock clips
6Housing
7Waist strap, including holder for special accessories
8Main cord
9Main switch (ON/OFF)
10 Coarse filter
11 Cotton filter (filter cloth)
12
511
6
7 8 9 10
4 3

47
Prior to commissioning
Application technique
Beginning work with the machine
Application options
End of operation
Minor soiling of filter cloth
• Assemble the suction accessories and check that the dou-
ble filter paper bag dorsalino and the filter cloth are insert-
ed.
• Insert the suction hose [2] into the in-
take [1] until it locks in place.
• Lift the device onto your back and ad-
just the carrying straps to your body.
• Latch the lock of the waist strap and
subsequently adjust it to your body.
Machine dorsalino
Wet cleaning No
Dry cleaning Yes
Cleaning parquet and laminate
floors
Yes
Carpet coverings Yes
• Plug the power supply plug into the mains socket.
• Switch on the machine (ON/OFF)
An air regulation ring is included in the pipe bend, with
which the suction force can be controlled.
• The 3-piece admission pipe can be used in various lengths.
E.g.: all 3 pieces on level floors, 2 pieces on stairs, etc.
• If the complete admission pipe is removed, the unit can be
used for cleaning upholstery furniture or hard-to-reach ar-
eas.
2
1
• Switch the machine off (ON/OFF) and pull the power sup-
ply plug out of the mains socket.
Notice:
Wait a moment for the dust to settle before
you remove the double-filter paper bag.
Notice:
The double filter paper bag dorsalino must
be disposed of in compliance with the na-
tional regulations.
• Press both draw lock clips upwards.
• Lift off the housing cover and remove
the double filter paper bag dorsalino.
• Subsequently, insert a new double filter paper bag dorsali-
no and pull its rubber flange over the intake.
• Vacuum off the filter cloth using another vacuum cleaner.
• Wash the filter cloth in the washing machine (max. 30°C/
86°F).
• Leave the damp filter cloth to air dry.
Attention:
Never insert a wet or damp filter cloth – this
may damage the motor!
Attention:
The device may only be used with a fully
functioning filter cloth!
Attention:
Do not tumble dry the filter cloth!
EN

48
Major soiling of the coarse filter
Cleaning the machine
Storing / parking the machine (not in operation)
Service, maintenance and care
The maintenance of the machine is a prerequisite for impec-
cable operation and a long service life.
Service intervals
TASKI machines are high-quality machines that have been
checked for safety in the factory and by authorized inspectors.
Electrical and mechanical parts are subject to wear and aging
after a longer period of use.
Service center
Please always indicate the type and number of the machine
whenever you contact us for order placing or in case of mal-
functions.
The required data are provided on the nameplate of your ma-
chine. The address of your closest TASKI service partner is
provided on the last page of these instructions of use.
• Remove the coarse filter.
• Clean the coarse filter under running
water or replace it.
Let the coarse filter dry completely
before reinsertion.
• Press the dried or new coarse filter
back into its intended position.
Attention:
The device must never be operated with-
out the coarse filter!
Attention:
Do not tumble dry the coarse filter!
• Refit the housing cover to the unit.
• Press both draw lock clips down.
Attention:
Never clean the machine with a high-pres-
sure cleaner or water jet.
Water ingress in the machine may cause
considerable damage to the mechanical or
electrical parts.
• Wipe the machine with a moist cloth.
Notice:
Wind up the main cord loosely.
Attention:
Use original TASKI parts only; otherwise,
any warranty and liability claims will ex-
pire.
Legend:
◊ = whenever cleaning is completed, ◊◊ = every week,
◊◊◊ = every month, ⊗ = service lamp
Activity
◊
◊◊
◊◊◊
⊗
Page
Checking/changing double-filter paper
bag ●47
Cleaning / replacing the coarse filter ● 48
Cleaning/replacing the filter cloth ● 47
Clean the device, main cord and acces-
sories using a damp cloth ●
• In order to maintain operational safety and readiness for
use, the machine must be serviced after 500 working hours
or at least once a year.
Notice:
In case of extraordinary use and/or insuffi-
cient maintenance, shorter intervals are
required.

49
Malfunctions
Technical data
Malfunction Possible causes Troubleshooting Page
Machine without function
Machine is switched off • Switch on the ON/OFF switch 46
No power supply • Insert the power supply plug into
the mains socket 46
Main cord defect • Replace the main cord
Defective ON/OFF switch • Contact your service partner
Motor does not turn • Contact your service partner
Machine switches off during opera-
tion Self-resetting temperature sensor
triggered
• Check the double filter paper bag
dorsalino for overfilling
• Check the admission accessories
The machine switches on automatically after
cooling of the vacuum motor (approx. 10 to
20 min.)
47
Poor suction performance
Hose or dust nozzle blocked (e.g.
bits of wood, bits of fabric) • Remove any foreign matter
Double filter paper bag full • Replace the double filter paper
bag 47
Hose not correctly installed
• Check the hose
Filter cloth soiled
• Clean or replace the filter cloth
47
Coarse filter soiled
• Clean or replace coarse filter
48
Machine dorsalino
Rated voltage 220-240V~ 100-120V~ AC
Frequency 50-60 50-60 Hz
Rated power, nominal 900 850 W
Dimensions (LxWxH) 52x32x30 52x32x30 cm
Main cord length 15 15 m
Maximum weight of operational machine 5.4 5.4 kg
Values according to IEC 60335-2-69
Sound pressure level LpA <70 dB(A)
Uncertainty KpA 2.5 dB(A)
Vibration <2.5 m/s2
Uncertainty K 0.25 m/s2
Protection class II
EN

50
Accessories
Transport
Disposal
No. Item
8504190 Double filter paper bag dorsalino (package of 10)
8500560 Universal dust nozzle 30 cm
8503280 Suction hose 2.2 m, complete
8503980 Suction tube, 3-piece
8500430 Conical coupling
8500510 Dusting nozzle
8500520 Radiator nozzle
8500530 Tube suction nozzle, (set of 2)
8500540 Upholstery nozzle
8500550 Crevice nozzle
4101900 Coarse filter
Notice:
Accessories must be removed.
Notice:
Transport the machine in horizontal posi-
tion.
Notice:
Make sure that the machine is lashed and
secured in the transport vehicle.
Notice:
After withdrawal from service, the machine
and accessory parts must be adequately
disposed of in compliance with the nation-
al regulations. Please contact your Di-
versey service partner for help.

51
General survey
8500520
8500510
8500 540
8500550
8500530
8500560
8503280
8500430
8503 980
8504190
7523107
EN

52
Traducción de las instrucciones originales de Uso
Explicación de los símbolos
Índice
Advertencias de seguridad . . . . . . . . . . . . . . . . . . . . . . . . . . . . 52
Productos de limpieza . . . . . . . . . . . . . . . . . . . . . . . . . . . . . . . . 54
Otros documentos . . . . . . . . . . . . . . . . . . . . . . . . . . . . . . . . . . . 54
Vista general de la estructura.. . . . . . . . . . . . . . . . . . . . . . . . . . 55
Antes de la puesta en marcha. . . . . . . . . . . . . . . . . . . . . . . . . . 56
Inicio del trabajo . . . . . . . . . . . . . . . . . . . . . . . . . . . . . . . . . . . . 56
Fin de trabajo . . . . . . . . . . . . . . . . . . . . . . . . . . . . . . . . . . . . . . 56
Servicio, mantenimiento y cuidado . . . . . . . . . . . . . . . . . . . . . . 57
Averías . . . . . . . . . . . . . . . . . . . . . . . . . . . . . . . . . . . . . . . . . . . 58
Datos técnicos. . . . . . . . . . . . . . . . . . . . . . . . . . . . . . . . . . . . . . 58
Accesorio. . . . . . . . . . . . . . . . . . . . . . . . . . . . . . . . . . . . . . . . . . 59
Transporte. . . . . . . . . . . . . . . . . . . . . . . . . . . . . . . . . . . . . . . . . 59
Eliminación . . . . . . . . . . . . . . . . . . . . . . . . . . . . . . . . . . . . . . . . 59
Resumen. . . . . . . . . . . . . . . . . . . . . . . . . . . . . . . . . . . . . . . . . . 60
Uso previsto
Las máquinas están diseñadas para el uso industrial (por
ejemplo: en hoteles, colegios, hospitales, fábricas, centros
comerciales, oficinas, etc.).
Las técnicas de aplicación indicadas en la página 56 sirven
para los tipos individuales bajo consideración de estas ins-
trucciones de uso.
Estas máquinas están diseñadas exclusivamente para el uso
en zonas interiores.
Advertencias de seguridad
Las máquinas TASKI cumplen por su diseño y estructura los
requisitos de salud y seguridad básicos de la directiva CE y
llevan por eso el símbolo CE.
CUIDADO
Antes de la primera puesta en funciona-
miento es importante que lea este ma-
nual de instrucciones y las indicaciones
de seguridad.
Conserve el manual de instrucciones
cuidadosamente y en un sitio accesible
para poder consultarlo en cualquier mo-
mento.
Peligro:
Este símbolo indica información importan-
te. El incumplimiento de estas indicacio-
nes puede producir peligros para las
personas y/o grandes daños.
Atención:
Este símbolo indica información importan-
te. El incumplimiento de estas indicacio-
nes puede ocasionar averías o daños.
Nota:
Este símbolo indica información importan-
te relacionada con el uso eficiente del pro-
ducto. El incumplimiento de estas
indicaciones puede ocasionar averías.
Incluye indicaciones sobre los pasos de trabajo
que deben seguirse secuencialmente.
t
Peligro:
Los cambios a la máquina no autorizados
por parte de Diversey, llevan a la invalida-
ción de los símbolos de seguridad y la
Conformidad CE. Un uso de la máquina
en contra del uso adecuado de la maqui-
naria, puede producir daños a personas,
máquina y el entorno laboral. Dichos ca-
sos conllevan siempre a la perdida de
cualquier derecho de garantía.
Peligro:
La máquina debe usarse solo por perso-
nas que han sido instruidas de forma ade-
cuada sobre su uso o que han demostrado
sus conocimientos con respecto al uso y
se les haya encargado dicho uso explícita-
mente.
Peligro:
La máquina no debe utilizarse por perso-
nas, incluido niños, con capacidades físi-
cas, sensoriales o mentales reducidas, o
falta de experiencia y conocimiento.
Los niños deben estar supervisados para
asegurarse de que no juegan con la má
-
quina.
Peligro:
La máquina no debe usarse en espacios
donde se almacenan o trabajan materiales
con peligro de explosión o fácilmente infla-
mables (por ejemplo: gasolina, disolven-
tes, fuelóleo, polvos, etc.).
Los componentes eléctricos o mecánicos
podrían causar la combustión de este ma
-
terial.
Peligro:
La máquina no debe ser utilizada para ab-
sorber materiales tóxicos, dañinos para la
salud, corrosivos o irritantes (por ejemplo:
polvos peligrosos, etc.). Este sistema de
filtrado no retiene suficientemente los ma-
teriales de este tipo.
Podría perjudicar la salud del usuario y de
terceros.

53
Peligro:
Durante el funcionamiento, preste aten-
ción a su alrededor como por ejemplo ter-
ceras personas y niños. Se debe moderar
la velocidad especialmente cerca de luga-
res con poca visibilidad como por ejemplo
puertas o curvas.
Peligro:
Con esta máquina no deben transportarse
otras personas u objetos.
Peligro:
Si apareciera un fallo en el funcionamien-
to, un defecto así como tras una colisión o
una caída, la máquina deberá ser inspec-
cionada por un profesional autorizado an-
tes de volver a utilizarla. Lo anterior se
aplica también cuando la máquina se deja
en el exterior, se sumerge en el agua o se
expone a la humedad.
Peligro:
En caso de daños en piezas relevantes
para la seguridad como la cubierta del ce-
pillo, el cable principal o las cubiertas que
dan acceso a piezas conductoras, se debe
interrumpir inmediatamente el funciona-
miento de la máquina.
Peligro:
La máquina no debe ajustarse, estacio-
narse o almacenarse en lugares inclina-
dos.
Peligro:
La máquina debe estar desconectada du-
rante todos los trabajos en ella.
Peligro:
Compruebe regularmente el cable de ali-
mentación para los posibles defectos o
envejecimiento y no tome el motor en fun-
cionamiento si no está en perfectas condi-
ciones, ¡pero ellos reparados por un
electricista autorizado!
Atención:
La máquina debe protegerse de usos no
autorizados. Guarde la máquina en una
habitación cerrada antes de alejarse de la
máquina.
Atención:
La máquina sólo debe operarse y almace-
narse en un entorno seco y sin polvo a
temperaturas de +10 a +35 grados.
Atención:
Los trabajos de reparación en piezas me-
cánicas o eléctricas de la máquina deben
realizarse solamente por especialistas au-
torizados, que conozcan todas las normas
de seguridad relevantes.
Atención:
Se deben usar exclusivamente herramien-
tas (cepillos, almohadillas o similar), que
hayan sido fijadas dentro de los acceso-
rios de este manual de instrucciones o que
hayan sido recomendadas por un asesor
de TASKI. Otras herramientas pueden
afectar negativamente a la seguridad y las
funciones de la máquina.
Atención:
Las normativas nacionales para la protec-
ción personal y para la prevención de ac-
cidentes como también las indicaciones
del fabricante para el uso de materiales de
limpieza deben ser cumplidas de manera
consecuente.
Atención:
Se prohíbe enchufar y desenchufar la má-
quina con manos mojadas.
Atención:
Compruebe que la tensión nominal de la
placa indicadora coincide con la tensión
de red dominante en la máquina.
Atención:
Tenga en cuenta que el cable de red no se
encuentra aplastado por herramientas ro-
tativas (cepillos, almohadillas o similares),
ni se tira de él, ni está dañado por aceite o
esquinas agudas.
Atención:
Las máquinas y los dispositivos TASKI es-
tán diseñados de manera que, según el
estado de la tecnología hoy en día, se
pueden excluir peligros para la salud por
las emisiones de ruidos o las vibraciones.
Consulte los datos técnicos en la página
58.
ES

54
Productos de limpieza
Otros documentos
Nota:
Las máquinas TASKI están construidas de
tal forma, que se consiguen obtener resul-
tados de limpieza óptimos con los produc-
tos de limpieza TASKI.
Otros productos de limpieza pueden pro-
vocar averías y daños a las máquinas o el
entorno laboral.
Por esta razón, le recomendamos que use
exclusivamente productos de limpieza
TASKI.
Las averías que se produzcan por el uso
de productos de limpieza incorrectos, no
estarán cubiertas por la garantía.
Para una información más detallada, con-
tacte con el servicio técnico de TASKI.
Nota:
El esquema eléctrico para esta máquina,
se encuentra en la lista de piezas de re-
puesto.
Contacte al servicio de atención al cliente
para más información.

55
Vista general de la estructura.
1Dispositivo de detención del orificio de la manguera
de succión
2Cubierta del receptáculo con consumo
3Acolchado para la espalda
4Tirantes
5Abrazadera de bloqueo
6Receptáculo
7Cinturón abdominal con enganche para accesorios
extras
8Cable principal
9Interruptor principal (ENCENDIDO/APAGADO)
10 Filtro basto
11 Filtro de algodón (filtro de tela)
12
511
6
7 8 9 10
4 3
ES

56
Antes de la puesta en marcha
Tecnología de aplicación
Inicio del trabajo
Posibilidades de aplicación
Fin de trabajo
Ligero ensuciamiento del filtro de tela
• Monte el accesorio de aspiración y compruebe si el filtro
doble bolsa de papel dorsalino y el filtro de tela están pues-
tos.
• Conecte el orificio de la manguera de
succión [2] en el consumo [1] hasta
que encaje.
• Póngase el dispositivo a la espalda y
ajuste los tirantes al cuerpo.
• Haga encajar el casquillo roscado
del cinturón abdominal y adáptelo a
su medida.
Máquina dorsalino
Limpieza en mojado No
Limpieza en seco Sí
Limpieza de parqué y laminado Sí
Moqueta Sí
• Inserte el enchufe en el tomacorriente.
• Encienda la máquina (ENCENDIDO/APAGADO).
En el tubo curvo se encuentra un anillo de regulación de
aire con el que se puede regular la potencia de aspiración.
• La admisión de la cuba de 3 piezas puede ajustarse con di-
ferentes longitudes.
P. ej., 3 piezas para el suelo, 2 piezas para las escaleras,
etc.
• Si se quita por completo la admisión de la cuba, se pueden
aspirar tapicería y zonas de difícil acceso con los acceso-
rios adecuados.
2
1
• Apague la máquina (ENCENDIDO/APAGADO) y extraiga
el enchufe del tomacorriente.
Nota:
Antes de extraer el filtro doble bolsa de pa-
pel dorsalino, espere un momento hasta
que se asiente el polvo.
Nota:
La eliminación del filtro doble bolsa de pa-
pel dorsalino debe realizarse según las
normativas nacionales.
• Presione las dos abrazaderas de blo-
queo hacia arriba.
• Retire la tapa del receptáculo y sa-
que el filtro doble bolsa de papel dor-
salino.
• A continuación, empuje el nuevo filtro doble bolsa de papel
dorsalino con base de caucho a través del consumo.
• Limpie el filtro de tela con otra aspiradora.
• Lave el filtro de tela en la lavadora (máx. 30° C/86° F).
• Deje secar el filtro de tela húmedo al aire.
Atención:
Nunca inserte un filtro de tela húmedo ni
mojado, ¡esto podría dañar el motor!
Atención:
¡El dispositivo sólo debe utilizarse con un
filtro de tela preparado para funcionar!
Atención:
¡El filtro de tela no debe secarse en la se-
cadora!

57
El filtro basto está demasiado sucio
Limpie la máquina
Almacenaje/ estacionamiento de la máquina (no operativa)
Servicio, mantenimiento y cuidado
El mantenimiento de la máquina es una condición para el fun-
cionamiento sin problemas y la larga vida útil.
Intervalos de servicio
Las máquinas TASKI son máquinas de alta calidad, cuya se-
guridad ha sido verificada por inspectores autorizados en fá-
brica. Los componentes eléctricos y mecánicos se ven
sometidos tras un uso prolongado al desgaste y al envejeci-
miento.
Centro de servicio
En caso de ponerse en contacto con nosotros por una avería
o para realizar un pedido, nómbrenos primero la denomina-
ción del tipo y el número de la máquina.
Estas indicaciones se encuentran en la placa de característi-
cas de la máquina. En la última página de este manual de ins-
trucciones encontrará la dirección de su servicio oficial
TASKI.
• Saque el filtro basto.
• Limpie el filtro basto con un chorro de
agua o cámbielo.
Deje que el filtro basto se seque
completamente antes de colocarlo.
• Vuelva a poner el filtro basto seco o
uno nuevo en la posición adecuada.
Atención:
¡El dispositivo no debe utilizarse sin filtro
basto!
Atención:
¡El filtro basto no debe secarse en la seca-
dora!
• Vuelva a colocar la cubierta del re-
ceptáculo.
• Presione las dos abrazaderas de blo-
queo hacia abajo.
Atención:
Nunca limpie la máquina con un limpiador
de aire comprimido o con un chorro de
agua.
El agua que penetra en la máquina, puede
producir daños considerables en las pie
-
zas mecánicas o eléctricas.
• Limpie la máquina con un trapo húmedo.
Nota:
Enrolle el cable principal de forma que
quede suelto.
Atención:
Deben usarse sólo piezas originales de
TASKI, si no se pierde cualquier derecho
de garantía y responsabilidad.
Explicación de los símbolos:
◊ = para cada fin de limpieza, ◊◊ = cada semana,
◊◊◊ = cada mes, ⊗ = luz de servicio
Actividad
◊
◊◊
◊◊◊
⊗
Página
Comprobar/cambiar el filtro doble bolsa
de papel dorsalino ●56
Limpieza/cambio de filtro basto ● 57
Limpieza/cambio de filtro de tela ● 56
Limpie el dispositivo, el cable principal
y el accesorio con un trapo húmedo. ●
• Para mantener la seguridad en el funcionamiento y la dis-
ponibilidad, se debe realizar un servicio de mantenimiento
cuando se encienda la luz indicadora de mantenimiento
(ajuste de fábrica 500 horas de trabajo) o al menos una vez
al año.
Nota:
En caso de requisitos extraordinarios y/o
un mantenimiento insuficiente deben acor-
tarse los intervalos.
ES

58
Averías
Datos técnicos
Avería Posible causa Solución de la avería Página
Una máquina sin función no se pone
en marcha.
Máquina desconectada • Conecte el interruptor Encendido /
Apagado 55
Enchufe de la red no conectado • Conecte el enchufe de la red a la
tomacorriente 55
Cable principal defectuoso • Sustituir cable principal
Interruptor Encendido / Apagado de-
fectuoso • Contacte con el servicio oficial
El motor no gira • Contacte con el servicio oficial
La máquina se apaga durante la
operación El reajuste automático del sensor de
temperatura se ha activado
• Compruebe si el filtro doble bolsa
de papel dorsalino está demasia-
do lleno
• Compruebe el accesorio de aspi-
ración
La máquina vuelve a encenderse cuando se
enfríe el motor de aspiración (aprox. 10-20
min.)
56
Mala capacidad de aspiración
Manguera o boquilla de polvo (por
ejemplo: trozos de madera, resto de
materiales)
• Retire los cuerpos extraños
Filtro doble bolsa de papel dorsalino
lleno • Cambie el filtro doble bolsa de pa-
pel dorsalino 56
La manguera no está puesta correc-
tamente
• Compruebe la manguera
Filtro de tela sucio
• Limpie o sustituya el filtro de tela
56
Filtro basto sucio
• Limpie o sustituya el filtro basto
57
Máquina dorsalino
Tensión nominal 220-240 V~ 100-120 V~ CA
Frecuencia 50-60 50-60 Hz
Potencia nominal 900 850 W
Dimensiones (L x An x Al) 52x32x30 52x32x30 cm
Longitud del cable principal 15 15 m
Peso de la máquina máximo para el funcionamiento 5.4 5.4 kg
Valor calculado de acuerdo con IEC 60335-2-69
Nivel de intensidad acústica en LpA <70 dB(A)
Desconcierto KpA 2,5 dB(A)
Valor total de vibración <2,5 m/s2
Desconcierto K 0,25 m/s2
Clase de protección II

59
Accesorio
Transporte
Eliminación
N.° Artículo
8504190 Filtro doble bolsa de papel dorsalino (10 por paquete)
8500560 Boquilla de polvo universal 30 cm
8503280 Orificio de la manguera de succión 2,2 m completo
8503980 Tubo de aspiración de 3 piezas
8500430 Acoplamiento cónico
8500510 Boquilla para polvo
8500520 Boquilla del radiador
8500530 Set de boquillas de aspiración (2 piezas)
8500540 Boquilla para tapicería
8500550 Boquilla para rincones
4101900 Filtro basto
Nota:
Se debe retirar el accesorio.
Nota:
Transporte la máquina en posición hori-
zontal.
Nota:
Asegúrese de que la máquina esté correc-
tamente sujeta y asegurada al vehículo de
transporte.
Nota:
La máquina y los accesorios deben des-
echarse de forma profesional según las
normativas nacionales. Su servicio técnico
Diversey puede ayudarle.
ES

60
Resumen
8500520
8500510
8500 540
8500550
8500530
8500560
8503280
8500430
8503 980
8504190
7523107

61
Tõlkimine originaal kasutusjuhendil
Sümbolite tähendused
Sisukord
Ohutusjuhised . . . . . . . . . . . . . . . . . . . . . . . . . . . . . . . . . . . . . . 61
Puhastustooted . . . . . . . . . . . . . . . . . . . . . . . . . . . . . . . . . . . . . 62
Lisadokumendid . . . . . . . . . . . . . . . . . . . . . . . . . . . . . . . . . . . . 62
Ehitus . . . . . . . . . . . . . . . . . . . . . . . . . . . . . . . . . . . . . . . . . . . . 63
Enne kasutuselevõttu . . . . . . . . . . . . . . . . . . . . . . . . . . . . . . . . 64
Töö alustamine . . . . . . . . . . . . . . . . . . . . . . . . . . . . . . . . . . . . . 64
Töö lõpetamine . . . . . . . . . . . . . . . . . . . . . . . . . . . . . . . . . . . . . 64
Teenindus, hooldus ja korrashoid . . . . . . . . . . . . . . . . . . . . . . . 65
Tõrked. . . . . . . . . . . . . . . . . . . . . . . . . . . . . . . . . . . . . . . . . . . . 66
Tehnilised andmed . . . . . . . . . . . . . . . . . . . . . . . . . . . . . . . . . . 66
Tarvikud . . . . . . . . . . . . . . . . . . . . . . . . . . . . . . . . . . . . . . . . . . 67
Transport. . . . . . . . . . . . . . . . . . . . . . . . . . . . . . . . . . . . . . . . . . 67
Kõrvaldamine . . . . . . . . . . . . . . . . . . . . . . . . . . . . . . . . . . . . . . 67
Ülevaade. . . . . . . . . . . . . . . . . . . . . . . . . . . . . . . . . . . . . . . . . . 68
Otstarbekohane kasutamine
Masinaid tohib kasutada tööstuslikul otstarbel (nt hotellides,
koolides, haiglates, vabrikutes, ostukeskustes, spordisaali-
des, büroodes jne).
Järgides rangelt seda kasutusjuhendit, kehtivad eri tüüpide
kohta leheküljel 64 nimetatud kasutustehnikad.
Masinad on mõeldud kasutamiseks üksnes sisetingimustes.
Ohutusjuhised
TASKI masinad vastavad oma ehitusviisilt ja ehituselt kohal-
duvate EL-i direktiivide ohutus- ja tervisekaitsenõuetele, mis-
tõttu on masinatel CE-märgis.
ETTEVAATUST!
Enne esimest kasutuskorda tuleb kasu-
tusjuhend ja ohutusjuhised kindlasti läbi
lugeda.
Hoidke kasutusjuhend kergesti kättesaa-
davas kohas hoolikalt alles, et seda
oleks võimalik igal ajal lugeda.
Oht!
Sümbol viitab olulisele teabele. Juhiste ei-
ramine võib kaasa tuua ohu inimestele ja/
või suure materiaalse kahju!
Tähelepanu!
Sümbol viitab olulisele teabele. Juhiste ei-
ramine võib kaasa tuua rikked ja mate-
riaalse kahju!
Märkus
Sümbol viitab toote efektiivse kasutamise-
ga seotud olulisele teabele. Juhiste eirami-
ne võib kaasa tuua rikked!
See sisaldab juhiseid töösammude kohta, mida
peate üksteise järel läbi viima.
t
Oht!
Kui masinata muudetakse Diversey loata,
võivad ohutusmärgised ja CE-vastavus-
märgised kehtivuse kaotada. Masina mit-
teotstarbekohane kasutamine võib kaasa
tuua kehavigastused ning masina- ja kesk-
konnakahjustused. Sellistel juhtudel kao-
tavad kõik garantiinõuded kehtivuse.
Oht!
Masinat tohivad kasutada üksnes isikud,
kes on saanud asjakohase kasutusalase
koolituse või on oma kasutusoskusi tões-
tanud ning keda on kasutamiseks volita-
tud.
Oht!
Masinat ei tohi kasutada isikud, sealhul-
gas lapsed, kelle füüsilised, organoleptili-
sed või vaimsed võimed on puudulikud või
kellel puuduvad vajalik kogemus ja tead-
mised.
Lapsi tuleb valvata, et nad masinaga ei
mängiks.
Oht!
Masinat ei tohi kasutada ruumides, kus
hoitakse või töödeldakse plahvatusohtlik-
ke ja kergsüttivaid aineid (nt bensiin, la-
hustid, kütteõli, tolm jne).
Elektri- ja mehaanikakomponendid võivad
kaasa tuua nende ainete süttimise.
Oht!
Masinat ei tohi kasutada mürgiste, tervist
kahjustavate, söövitavate ega ärritavate
ainete (nt ohtlik tolm jne) sisseimemiseks.
Filtrisüsteem ei suuda selliseid aineid pii-
savalt filtreerida.
Võimalik on oht kasutaja ja kolmandate isi
-
kute tervisele.
Oht!
Järgige kohalikke olusid ning säilitage
valvsus kõrvaliste isikute ja laste suhtes!
Kiirust tuleb vähendada eelkõige piiratud
nähtavusega kohtades nagu uksed ja kur-
vid.
ET

62
Puhastustooted
Lisadokumendid
Oht!
Selle masinaga ei tohi transportida teisi
inimesi ega esemeid.
Oht!
Talitlushäirete või defektide korral, samuti
ka pärast kokkupõrkeid või ümberminekut
peab masina kindlasti üle vaatama volita-
tud tehnik, enne kui masinat uuesti kasuta-
takse. Sama kehtib ka siis, kui masin
jäetakse vabasse õhku, pannakse vette
või kui masin puutub kokku niiskusega.
Oht!
Kui on kahjustunud ohutuse seisukohalt
olulised osad, nagu nt harjakate, toitejuhe
või katted ning voolu all olevatele osadele
pääseb seetõttu juurde, tuleb masina ka-
sutamine tingimata katkestada.
Oht!
Masinat ei tohi asetada, parkida ega hoida
kallakul.
Oht!
Kõigi masinal tehtavate tööde ajaks tuleb
masin välja lülitada.
Oht!
Kontrollige korrapäraselt toitejuhet võima-
like defektide või vananemise suhtes ja
ärge võtke masinat kasutusse, kui see ei
ole laitmatus seisukorras, vaid laske see
volitatud tehnikul töökorda seada!
Tähelepanu!
Masin peab olema kaitstud omavolilise ka-
sutamise eest. Seepärast pange masin
suletud ruumi hoiule, enne kui sellest ee-
maldute.
Tähelepanu!
Masinat tohib kasutada ja hoida üksnes
kuivas, tolmuvaeses keskkonnas tempe-
ratuuril +10 kuni +35 kraadi.
Tähelepanu!
Masina mehaanilisi või elektroonilisi osi
võib remontida üksnes volitatud tehnik,
kes järgib kõiki siin esitatud ohutusjuhi-
seid.
Tähelepanu!
Kasutada tohib üksnes tööriistu (harju,
kettaid vms), mida nimetatakse selles ka-
sutusjuhendis tarvikute hulgas või mida on
soovitanud TASKI konsultant. Muud töö-
riistad võivad ohtu seada masina ohutuse
ja funktsioonide toimimise.
Tähelepanu!
Järjepidevalt tuleb järgida isikukaitse ja
ohutuseeskirju, samuti tootja andmeid pu-
hastusvahendite kasutamise kohta.
Tähelepanu!
Toitepistikut on keelatud märgade kätega
sisestada ja välja võtta!
Tähelepanu!
Kontrollige, kas tüübisildil märgitud nimi-
pinge vastab teie võrgupingele!
Tähelepanu!
Jälgige, et te toitejuhet pöörlevate tööriis-
tadega (harjad, kettad vms) ei muljuks ega
rebiks või kuumuse, õli ja teravate serva-
dega ei kahjustaks!
Tähelepanu!
TASKI masinad ja seadmed on konstruee-
ritud selliselt, et praeguste teaduslike and-
mete järgi ei ole masina tekitatud müra või
vibratsioon tervisele kahjulik.
Vaadake tehnilist teavet leheküljelt 66.
Märkus
TASKI masinad on konstrueeritud selliselt,
et nende ja TASKI puhastusvahendite
kombineerimisel saavutatakse optimaal-
sed puhastustulemused.
Muud puhastusvahendid võivad põhjusta-
da masina talitlushäireid ja masina või töö-
keskkonna kahjustusi.
Seetõttu soovitame kasutada üksnes
TASKI puhastustooteid.
Tõrked, mis tekivad valede puhastusva-
hendite kasutamise tõttu, ei kuulu garantii
alla.
Lisateabe saamiseks pöörduge oma TAS-
KI hoolduspartneri poole.
Märkus
Selle masina elektriskeemi leiate varuosa-
de loendist.
Lisateabe saamiseks pöörduge klienditee-
ninduse poole.

63
Ehitus
1Imivooliku hoidik
2Korpuse kaas koos imiliitmikuga
3Seljapolster
4Kanderihmad
5Sulgurklamber
6Korpus
7Kõhurihm koos eritarvikute hoidikuga
8Toitejuhe
9Pealüliti (SISSE / VÄLJA)
10 Jämefilter
11 Puuvillane filter (filtrikangas)
12
511
6
7 8 9 10
4 3
ET

64
Enne kasutuselevõttu
Kasutustehnikad
Töö alustamine
Kasutusvõimalused
Töö lõpetamine
Filtrikanga kerge määrdumus
• Pange imuri tarvikud kokku ja kontrollige, kas topeltfiltriga
paberkott ja filtrikangas on paigaldatud.
• Pistke imivoolik [2] imiliitmikusse [1],
kuni see fikseerub.
• Pange seade seljale ja kohandage
kanderihmad kerega.
• Kinnitage kõhurihma sulgur ja ko-
handage parajaks.
Masin dorsalino
Märgpuhastus ei
Kuivpuhastus jah
Parketi- ja laminaadipuhastus jah
Vaipkatted jah
• Pange pistik võrgu pistikupessa.
• Lülitage masin sisse (SISSE/VÄLJA).
Torupõlvel on õhuregulaator, mille abil saab imemisvõim
-
sust reguleerida.
• Kolmeosalist imitoru saab kasutada eri pikkuses,
nt kolmeosalisena põrandatel, kaheosalisena treppidel jne.
• Kui eemaldada kogu imitoru, saab vastavate tarvikute abil
puhastada imuriga pehmet mööblit ja raskesti ligipääseta-
vaid kohti.
2
1
• Lülitage masin välja (SISSE/VÄLJA) ja tõmmake pistik pis-
tikupesast välja.
Märkus
Enne kui võtate topeltfiltriga paberkoti väl-
ja, oodake veidi, kuni tolm on langenud.
Märkus
Topeltfiltriga paberkott tuleb ära visata riik-
like jäätmekäitluseeskirjade kohaselt.
• Lükake mõlemad sulgurklambrid
üles.
• Tõstke korpuse kaas ära ja eemalda-
ge topeltfiltriga paberkott.
• Tõmmake seejärel uus topeltfiltriga paberkott kummiääri-
kuga üle imiliitmiku.
• Imege filtrikangas mõne teise imuriga puhtaks.
• Puhastage filtrikangast pesumasinas (max 30 °C / 86 °F).
• Laske niiskel filtrikangal õhu käes kuivada.
Tähelepanu!
Ärge kasutage kunagi märga ega niisket
filtrikangast, see võib kahjustada mootorit!
Tähelepanu!
Seadet tohib kasutada ainult talitlusvõime-
lise filtrikangaga!
Tähelepanu!
Filtrikangast ei tohi pesukuivatis kuivata-
da!

65
Jämefiltri tugev määrdumus
Masina puhastamine
Masina hoiundamine/parkimine (mitte töö ajal)
Teenindus, hooldus ja korrashoid
Masina hooldamine on selle laitmatu töö ja pika eluea eeldus.
Hooldusvälbad
TASKI masinad on kvaliteetsed masinad, mille ohutust on te-
hases katsetanud volitatud kontrollijad. Elektri- ja mehaanika-
osad kuluvad ja vananevad pikaajalisel kasutamisel.
Hoolduskeskus
Kui pöördute meie poole seoses talitlustõrke või tellimusega,
öelge meile alati masina tüübitähis ja number.
Need leiate oma masina tüübisildilt. Kasutusjuhendi viimasel
lehel on teile lähima TASKI partneri aadress.
• Võtke jämefilter välja.
• Puhastage jämefiltrit voolava vee all
või vahetage see välja.
Laske jämefiltril täielikult ära kuiva
-
da, enne kui selle sisse panete.
• Vajutage kuivanud või uus jämefilter
uuesti ettenähtud asendisse tagasi.
Tähelepanu!
Seadet ei tohi kunagi ilma jämefiltrita ka-
sutada!
Tähelepanu!
Jämefiltrit ei tohi pesukuivatis kuivatada!
• Asetage korpuse kaas uuesti peale.
• Vajutage mõlemad sulgurklambrid
alla.
Tähelepanu!
Ärge puhastage masinat survepesuri ega
veejoaga.
Masinasse tungiv vesi võib põhjustada
mehaaniliste või elektriliste osade olulist
kahjustumist.
• Pühkige masinat niiske lapiga.
Märkus
Kerige toitejuhe lõdvalt ümber.
Tähelepanu!
Kasutada tohib ainult TASKI originaalvaru-
osi, vastasel juhul kaotab garantii kehtivu-
se ja tootja ei vastuta tekkivate kahjude
eest!
Sümbolite seletus:
◊ = iga puhastuskorra järel, ◊◊ = iga nädal,
◊◊◊ = iga kuu, ⊗ = hoolduslamp
Tegevus
◊
◊◊
◊◊◊
⊗
Lk
Topeltfiltriga paberkoti kontrollimine/
vahetamine ●64
Jämefiltri puhastamine/vahetamine ● 65
Filtrikanga puhastamine/vahetamine ● 64
Seadme, toitejuhtme ja tarvikute pu-
hastamine niiske lapiga ●
• Selleks et tagada masina ohutu kasutamine ja töökorras
olek, tuleb see viia hooldusesse 500 töötunni järel või vä-
hemalt kord aastas.
Märkus
Suure töökoormuse ja/või ebapiisava
hoolduse puhul on nõutav hooldus lühe-
mate intervallide järel.
ET

66
Tõrked
Tehnilised andmed
Tõrge Võimalik põhjus Tõrke kõrvaldamine Lk
Funktsioonita masinat ei saa sisse
lülitada.
Masin on välja lülitatud • Lülitage sisse-/välja lüliti sisse 63
Toitepistik ei ole sisestatud • Ühendage toitepistik võrgu pistiku-
pesaga 63
Toitejuhe on defektne • Vahetage toitejuhe välja
Sisse-/välja lüliti on defektne • Pöörduge hoolduspartneri poole
Mootor ei pöörle • Pöörduge hoolduspartneri poole
Masin lülitub kasutamise ajal välja Isetagastuv temperatuuriandur on
rakendunud
• Kontrollige topeltfiltriga paberkotti
ületäitmise suhtes
• Kontrollige imuri tarvikuid
Masin lülitub pärast mootori turbiini jahtumist
uuesti sisse (umbes 10–20 min).
64
Halb imemisvõimsus
Voolik või tolmudüüs ummistunud (nt
puutükid, riidejäägid) • Eemaldage võõrkehad
Topeltfiltriga paberkott on täis • Vahetage topeltfiltriga paberkott
välja 64
Voolik ei ole õigesti paigaldatud
• Kontrollige voolikut
Filtrikangas on must
• Puhastage või vahetage filtrikan-
gas välja 64
Jämefilter on must
• Puhastage või vahetage jämefilter
välja 65
Masin dorsalino
Nimipinge 220–240 V~ 100-120 V~ AC
Sagedus 50–60 50–60 Hz
Nimivõimsuse nominaalväärtus 900 850 W
Mõõtmed (p × l × k) 52x32x30 52x32x30 cm
Toitejuhtme pikkus 15 15 m
Masina maksimumkaal töövalmis olekus 5,4 5,4 kg
Kindlaks tehtud väärtused vastavalt standardile IEC 60335-2-69
Helirõhutase LpA <70 dB(A)
Ebamäärasus KpA 2,5 dB(A)
Vibratsiooni koguväärtus <25 m/s2
Ebamäärasus K 0,25 m/s2
Kaitseklass II

67
Tarvikud
Transport
Kõrvaldamine
Nr Artikkel
8504190 Topeltfiltriga paberkott (pakis 10 tk)
8500560 Universaalne tolmuotsak 30 cm
8503280 Imivooliku komplekt 2,2 m
8503980 Imivarras, kolmeosaline
8500430 Koonusühendus
8500510 Pintselotsak
8500520 Radiaatoriotsak
8500530 Kaarjate imemisotsakute komplekt (2 tk)
8500540 Polstriotsak
8500550 Praootsak
4101900 Jämefilter
Märkus
Tarvikud tuleb eemaldada.
Märkus
Transportige masinat pikaliasendis.
Märkus
Veenduge, et masin oleks transpordiva-
hendis kindlalt kinnitatud.
Märkus
Masin ja selle tarvikud tuleb pärast nende
kasutamise lõpetamist kõrvaldada vasta-
valt riigis kehtivatele eeskirjadele. Teie Di-
versey hoolduspartner saab teid
sealjuures abistada.
ET

68
Ülevaade
8500520
8500510
8500 540
8500550
8500530
8500560
8503280
8500430
8503 980
8504190
7523107

69
Käännös alkuperäisestä käyttöohjeesta
Merkkien selitys
Sisällysluettelo
Turvallisuusohjeet . . . . . . . . . . . . . . . . . . . . . . . . . . . . . . . . . . . 69
Puhdistusaineet. . . . . . . . . . . . . . . . . . . . . . . . . . . . . . . . . . . . . 70
Laajennetut asiakirjat . . . . . . . . . . . . . . . . . . . . . . . . . . . . . . . . 70
Koneen rakennekuva . . . . . . . . . . . . . . . . . . . . . . . . . . . . . . . . 71
Ennen käyttöönottoa . . . . . . . . . . . . . . . . . . . . . . . . . . . . . . . . . 72
Työskentelyn aloittaminen. . . . . . . . . . . . . . . . . . . . . . . . . . . . . 72
Työskentelyn lopettaminen . . . . . . . . . . . . . . . . . . . . . . . . . . . . 72
Palvelu, huolto ja ylläpito. . . . . . . . . . . . . . . . . . . . . . . . . . . . . . 73
Toimintahäiriöt. . . . . . . . . . . . . . . . . . . . . . . . . . . . . . . . . . . . . . 74
Tekniset tiedot. . . . . . . . . . . . . . . . . . . . . . . . . . . . . . . . . . . . . . 74
Varusteet (varustevalikoima saattaa vaihdella maittain) . . . . . . 75
Kuljetus . . . . . . . . . . . . . . . . . . . . . . . . . . . . . . . . . . . . . . . . . . . 75
Hävittäminen . . . . . . . . . . . . . . . . . . . . . . . . . . . . . . . . . . . . . . . 75
Yleiskuva. . . . . . . . . . . . . . . . . . . . . . . . . . . . . . . . . . . . . . . . . . 76
Koneen käyttötarkoitus
Koneet on tarkoitettu ammattikäyttöön (esim. hotelleissa, kou-
luissa, sairaaloissa, tehtaissa, ostoskeskuksissa, urheiluhal-
leissa, toimistoissa yms.).
Tätä käyttöohjetta on ehdottomasti noudatettava, ja lisäksi yk-
sittäisille tyypeille ovat voimassa sivulla 72 ilmoitetut käyttö-
tekniikat.
Kone on tarkoitettu käytettäväksi ainoastaan sisätiloissa.
Turvallisuusohjeet
TASKI-koneet on suunniteltu ja valmistettu siten, että ne täyt-
tävät EU-direktiivien asiaankuuluvat, voimassa olevat turvalli-
suus- ja terveysvaatimukset, mistä niillä on osoituksena CE-
merkki.
VARO!
Käyttöohje ja turvallisuusohjeet on eh-
dottomasti luettava ennen koneen käyt-
töönottoa.
Säilytä käyttöohjetta huolellisesti ja ko-
neen läheisyydessä myöhempää tarvet-
ta varten.
Vaara:
Tämä symboli ilmaisee, että kyseessä on
tärkeä tieto. Näiden ohjeiden noudatta-
matta jättäminen voi aiheuttaa henkilöille
vaaratilanteen ja/tai johtaa laajoihin esine-
vahinkoihin!
Huomioitavaa:
Tämä symboli ilmaisee, että kyseessä on
tärkeä tieto. Näiden ohjeiden noudatta-
matta jättäminen voi johtaa toimintahäiriöi-
hin ja esinevahinkoihin!
Huomioitavaa:
Tämä symboli ilmaisee, että kyseessä on
tärkeä tieto, jotta tuotetta voidaan käyttää
tehokkaasti. Näiden ohjeiden noudatta-
matta jättäminen voi johtaa toimintahäiriöi-
hin!
Se sisältää ohjeita työvaiheisiin, jotka on suori-
tettava annetussa järjestyksessä.
t
Vaara:
Koneeseen tehtävät muutokset, joihin Di-
versey ei ole antanut lupaa, johtavat varoi-
tusmerkkien ja CE-
vaatimustenmukaisuuden raukeamiseen.
Koneen käyttötarkoituksesta poikkeava
käyttö voi aiheuttaa henkilövahinkoja sekä
johtaa koneen ja työympäristön vaurioitu-
miseen. Kyseisissä tapauksissa raukeavat
yleensä kaikki takuu- ja mahdolliset vas-
tuuvaatimukset.
Vaara:
Konetta saavat käyttää vain henkilöt, jotka
ovat saaneet asianmukaisen koulutuksen
koneen käyttöön tai jotka ovat todistaneet
olevansa siihen päteviä ja joille on nimen-
omaan annettu tehtäväksi koneen käyttö.
Vaara:
Tätä konetta eivät saa käyttää lapset ei-
vätkä henkilöt, joilla on rajoittuneet fyysi-
set, sensoriset tai henkiset kyvyt tai joilla ei
ole riittävästi kokemusta tai tietoja koneen
käytöstä.
Lisäksi on varmistettava, etteivät lapset
leiki tämän koneen kanssa.
Vaara:
Konetta ei saa käyttää tiloissa, joissa säi-
lytetään tai käsitellään räjähdysvaarallisia
ja helposti syttyviä aineita (esim. bensiini,
liuottimet, polttoöljy, pöly jne.).
Koneen sähköiset tai mekaaniset osat voi
-
sivat aiheuttaa kyseisten aineiden syttymi
-
sen.
Vaara:
Konetta ei saa käyttää myrkyllisten, terve-
ydelle haitallisten, syövyttävien tai ärsyttä-
vien aineiden (esim. vaarallisten pölyjen
jne.) imemiseen. Suodatinjärjestelmä ei
suodata riittävän tehokkaasti tällaisia ai-
neita.
Käyttäjälle ja kolmannelle taholle voi mah
-
dollisesti aiheutua terveydellisiä haittoja.
Vaara:
Ota huomioon ympäröivät olosuhteet, ku-
ten kolmannet osapuolet ja lapset! Nope-
utta on hiljennettävä erityisesti paikoissa,
joissa näkyvyys on rajoitettu, kuten ovien
edessä tai kulman takaa lähestyttäessä.
FI

70
Puhdistusaineet
Laajennetut asiakirjat
Vaara:
Koneella ei saa kuljettaa muita ihmisiä ja
esineitä.
Vaara:
Toimintahäiriön tai vian ilmetessä sekä
törmäyksen tai putoamisen jälkeen valtuu-
tetun asiantuntijan on ennen uudestaan
tapahtuvaa käyttöönottoa tarkistettava ko-
ne. Sama pätee myös, jos kone on jätetty
ulkosalle, upotettu veteen tai se on altistu-
nut kosteudelle.
Vaara:
Koneen käyttö on keskeytettävä välittö-
mästi turvallisuudelle merkityksellisten
osien vaurioituessa, joita ovat esim. harjan
suojus, verkkojohto tai koneen kansiosat,
joiden alla on sähköisiä osia!
Vaara:
Konetta ei saa pysäyttää, pysäköidä tai
varastoida ala- tai ylämäkiin.
Vaara:
Kaikkien koneelle tehtävien töiden yhtey-
dessä kone on sammutettava.
Vaara:
Tarkista säännöllisesti virtajohdon mah-
dolliset viat tai ikääntyminen ja älä ota ko-
netta käyttöön, jos se ei ole täydellisessä
kunnossa. Korjauksen saa suorittaa vain
valtuutettu sähköasentaja!
Huomioitavaa:
Estä koneen luvaton käyttö ja vie se suljet-
tuun tilaan. Vie kone siksi säilytettäväksi
suljetussa tilassa ennen kuin poistut ko-
neen luota.
Huomioitavaa:
Konetta saa käyttää ja säilyttää vain kui-
vassa, pölyttömässä ympäristössä yli +10
ja alle +35 asteen lämpötiloissa.
Huomioitavaa:
Vain valtuutetut asiantuntijat, jotka ovat
perillä kaikista tässä käyttöohjeessa anne-
tuista merkityksellisistä turvallisuusmäärä-
yksistä, saavat suorittaa koneen
mekaanisten tai sähköisten osien korjaus-
työt.
Huomioitavaa:
Käytä koneessa vain näissä käyttöohjeis-
sa mainittuja tai TASKI yhteistyökumppa-
nisi suosittelemia varusteita (harja,
vetoalusta, jne.), muiden varusteiden käyt-
tö voi vaikuttaa koneen turvalliseen käyt-
töön. Muut varusteet voivat heikentää
koneen turvallisuuden ja sen toimintoja.
Huomioitavaa:
Henkilönsuojelua ja tapaturmantorjuntaa
koskevia kansallisia määräyksiä ja myös
valmistajan tietoja puhdistusaineiden käy-
töstä on johdonmukaisesti noudatettava.
Huomioitavaa:
Verkkopistoketta ei saa liittää eikä irrottaa
märillä käsillä!
Huomioitavaa:
Tarkista, että käyttämäsi verkkojännite
vastaa koneen tyyppikilvessä ilmoitettua
verkkojännitettä!
Huomioitavaa:
Varmista, etteivät pyörivät varusteet (har-
jat, vetoalustat ja laikat) purista tai revi
verkkojohtoa ja etteivät öljyt, kuumuus ja
terävät reunat vauriota johtoa!
Huomioitavaa:
TASKI-koneet ja -laitteet suunnitellaan si-
ten, että nykytietämyksen mukaan voi-
daan sulkea pois esiintyvien äänten ja
värinöiden aiheuttamat terveysriskit.
Katso Tekniset tiedot sivulta 74.
Huomioitavaa:
TASKI-koneet on suunniteltu siten, että ne
saavuttavat yhdessä TASKI-puhdistusai-
neiden kanssa optimaaliset puhdistustu-
lokset.
Muut puhdistusaineet voivat johtaa ko-
neen tai työympäristön toimintahäiriöihin
ja koneen vaurioihin.
Tästä syystä suosittelemme käyttämään
ainoastaan TASKI-puhdistusaineita.
Takuu ei kata toimintahäiriöitä, jotka ai-
heutuvat väärien puhdistusaineiden käy-
töstä.
Lisätietoja saat TASKI-huoltokumppanilta.
Huomioitavaa:
Koneen sähkökaavio löytyy varaosaluette-
losta.
Ota yhteyttä asiakaspalveluun lisätietojen
saamiseksi.

71
Koneen rakennekuva
1Imuletkun kiinnike
2Kansi ja sisäänotto
3Selkäpehmuste
4Olkaimet
5Lukitussuljin
6Kotelointi
7Vyötäröhihna ja lisävarusteiden kiinnike
8Virtajohto
9Pääkytkin (PÄÄLLÄ / POIS PÄÄLTÄ)
10 Kiinteä suodatin
11 Puuvillasuodatin (suodatinkangas)
12
511
6
7 8 9 10
4 3
FI

72
Ennen käyttöönottoa
Soveltuvat menetelmät
Työskentelyn aloittaminen
Käyttövaihtoehdot
Työskentelyn lopettaminen
Kevyesti likaantunut suodatinkangas
• Kokoa imurin lisävarusteet ja tarkista, onko kaksinkertai-
nen paperipölypussi ja suodatinkangas asennettu.
• Työnnä imuletku [2] sisäänottoauk-
koon [1] siten, että se loksahtaa pai-
koilleen.
• Aseta kone selälleen ja kiinnitä olkai-
met runkoon.
• Sulje vyötäröhihnan kiinnike ja säädä
se.
Kone dorsalino
Märkäpuhdistus ei
Kuivapuhdistus kyllä
Parketti- ja laminaattilattioiden
puhdistus
kyllä
Kokolattiamatot kyllä
• Kytke liitin pistorasiaan.
• Käynnistä kone (PÄÄLLE/POIS).
Putkitaitoksessa on ilmansäätörengas, jolla imuvoimak
-
kuutta voi säätää.
• Tuloputkessa kolme osaa, joiden avulla sitä voi käyttää eri
pituisena.
Esimerkiksi kolmiosaisena se soveltuu lattioille, kaksiosai-
sena portaille jne.
• Jos koko tuloputki poistetaan, lisävarusteilla voidaan imu-
roida huonekaluja ja vaikeapääsyisiä paikkoja.
2
1
• Sammuta kone (PÄÄLLE/POIS) ja irrota pistoke pisto-
rasiasta.
Huomioitavaa:
Anna pölyn laskeutua ennen paperipöly-
pussin poistamista.
Huomioitavaa:
Kaksinkertaisen paperipölypussin hävittä-
minen on suoritettava kansallisten mää-
räysten mukaan.
• Nosta molemmat lukitussulkimet
ylös.
• Nosta kansi ja poista kaksinkertainen
paperipölypussi.
• Vedä sitten uusi kaksinkertainen paperipölypussi ja kumi-
laippa sisäänottoaukon päälle.
• Imuroi suodatinkangas toisella imurilla.
• Pese suodatinkangas pesukoneessa (maks. 30 °C/86 °F).
• Anna kostean suodatinkankaan ilmakuivua.
Huomioitavaa:
Älä koskaan asenna märkää tai kosteaa
suodatinkangasta koneeseen, sillä se voi
vaurioittaa moottoria!
Huomioitavaa:
Koneessa tulee käyttää vain käyttökel-
poista suodatinkangasta!
Huomioitavaa:
Suodatinkangasta ei saa kuivata kuivaus-
rummussa!

73
Voimakkaasti likaantunut kiinteä suodatin
Koneen puhdistus
Koneen säilytys/pysäköinti (ei toiminnassa)
Palvelu, huolto ja ylläpito
Koneen huolto on edellytys virheettömälle toiminnalle ja pit-
källe käyttöiälle.
Huoltovälit
TASKI-koneet valmistetaan noudattaen parhaita laatustan-
dardeja ja niiden käyttöturvallisuus varmistetaan tehtaalla val-
tuutettujen tarkastajien toimesta. Koneen sähköiset ja
mekaaniset osat kuitenkin kuluvat ja ikääntyvät normaalisti
pitkän käyttöiän aikana.
Tekninen asiakaspalvelu
Jos otat meihin yhteyttä toimintahäiriön tai tilauksen vuoksi,
mainitse aina meille tyyppimerkintä ja koneen numero.
Kyseiset tiedot löytyvät koneen tyyppikilvestä. Tämän käyttö-
ohjeen viimeiseltä sivulta löytyvät lähellä sijaitsevien TASKI-
huoltokumppaneiden osoitteet.
• Poista kiinteä suodatin.
• Puhdista kiinteä suodatin juoksevas-
sa vedessä tai vaihda se.
Anna kiinteän suodattimen kuivua
täysin ennen asentamista.
• Paina kuivunut tai uusi kiinteä suoda-
tin takaisin paikoilleen.
Huomioitavaa:
Tätä konetta ei saa koskaan käyttää ilman
kiinteää suodatinta!
Huomioitavaa:
Kiinteää suodatinta ei saa kuivata kuivaus-
rummussa!
• Asenna koneen kansi takaisin paikal-
leen.
• Paina molemmat lukitussulkimet
alas.
Huomioitavaa:
Älä koskaan puhdista konetta korkeapai-
nepesurilla tai vesisuihkulla.
Koneen sisään tunkeutuva vesi voi johtaa
mekaanisten ja sähköisten osien huomat
-
tavaan vahingoittumiseen.
• Pyyhi kone kostealla siivouspyyhkeellä.
Huomioitavaa:
Keri virtajohto väljästi.
Huomioitavaa:
Ainoastaan TASKI-alkuperäisosia saa
käyttää, muussa tapauksessa kaikki ta-
kuu- ja vastuuvaatimukset mitätöityvät!
Merkkien selitys:
◊ = jokaisen käytön jälkeen, ◊◊ = viikoittain,
◊◊◊ = kuukausittain, ⊗ = huoltolamppu
Toimenpide
◊
◊◊
◊◊◊
⊗
Sivu
Kaksinkertaisen paperipölypussin tar-
kistaminen/vaihtaminen ●72
Kiinteän suodattimen puhdistus/vaihto ● 73
Suodatinkankaan puhdistus/vaihto ● 72
Puhdista kone, virtajohto ja lisävarus-
teet kostealla siivouspyyhkeellä. ●
• Käyttövarmuuden ja toimintavalmiuden aikaansaamiseksi
on suoritettava huolto huoltovälin merkkivalon palaessa
(tehdassäätö 500 työtuntia) tai vähintään kerran vuodessa.
Huomioitavaa:
Mikäli laitetta käytetään poikkeuksellisissa
tai raskaissa olosuhteissa tai sen päivittäi-
nen kunnossapito laiminlyödään, suositte-
lemme lyhempiä huoltovälejä.
FI

74
Toimintahäiriöt
Tekniset tiedot
Toimintahäiriö Mahdollinen syy Toimintahäiriön korjaus Sivu
Kone ei toimi
Kone on sammutettu • Kytke virtakytkin päälle 71
Verkkopistoketta ei ole liitetty • Liitä verkkopistoke verkkopisto-
rasiaan 71
Verkkojohto on viallinen • Vaihda verkkojohto
Virtakytkin viallinen • Ota yhteyttä huoltokumppaniin
Moottori ei pyöri • Ota yhteyttä huoltokumppaniin
Kone sammuu käytön aikana Palautuva lämpötila-anturi on lauen-
nut
• Tarkista, onko kaksinkertainen pa-
peripölypussi liian täynnä
• Tarkista imurin lisävarusteet
Kone käynnistyy uudelleen, kun imumoottori
on jäähtynyt (n. 10–20 min)
72
Huono imuteho
Letku tai huonekalusuutin tukkeutu-
nut (esim. puukappaleet, ainejää-
mät)
• Poista lika ja roskat
Kaksinkertainen paperipölypussi
täynnä • Vaihda kaksinkertainen paperipö-
lypussi 72
Letkua ei ole asennettu oikein
• Tarkista letku
Suodatinkangas likaantunut
• Puhdista tai vaihda suodatinkan-
gas 72
Kiinteä suodatin likaantunut
• Puhdista tai vaihda kiinteä suoda-
tin 73
Kone dorsalino
Nimellisjännite 220–240 V~ 100–120 V~ AC
Taajuus 50–60 50–60 Hz
Nimellisteho 900 850 W
Mitat (p x l x k) 52x32x30 52x32x30 cm
Pitkä verkkojohto 15 15 m
Koneen paino käyttövalmiina 5,4 5,4 kg
Mitatut arvot normin IEC 60335-2-69 mukaan
Äänipainetaso LpA <70 dB(A)
Mahdollinen ero KpA 2,5 dB(A)
Värinätaso <2,5 m/s2
Mahdollinen ero K 0,25 m/s2
Suojausluokka II

75
Varusteet (varustevalikoima saattaa vaihdella maittain)
Kuljetus
Hävittäminen
Tuotenume-
ro
Tuote
8504190 Kaksinkertainen paperipölypussi (10 kpl:n pakkaus)
8500560 Yleissuutin 30 cm
8503280 Imuletku 2,2 m
8503980 Imuletku, 3 osaa
8500430 Kartioliitin
8500510 Tekstiilisuutin
8500520 Patterisuutin
8500530 Putken imusuutinsarja (2 kpl)
8500540 Kalustesuutin
8500550 Rakosuutin
4101900 Kiinteä suodatin
Huomioitavaa:
Lisätarvikkeet voi irrottaa.
Huomioitavaa:
Kuljeta konetta aina vaaka-asennossa.
Huomioitavaa:
Varmista, että kone on kiinnitetty hyvin kul-
jetusajoneuvoon ja että se ei pääse kaatu-
maan.
Huomioitavaa:
Kone ja sen osat on käyttöiän päätyttyä
hävitettävä kansallisia määräyksiä noudat-
taen. Diversey-huoltokumppanisi voi aut-
taa sinua siinä.
FI

76
Yleiskuva
8500520
8500510
8500 540
8500550
8500530
8500560
8503280
8500430
8503 980
8504190
7523107

77
Traduction des instructions d'utilisation originales
Légende
Table des matières
Instructions de sécurité . . . . . . . . . . . . . . . . . . . . . . . . . . . . . . . 77
Produits de nettoyage . . . . . . . . . . . . . . . . . . . . . . . . . . . . . . . . 79
Documents détaillés . . . . . . . . . . . . . . . . . . . . . . . . . . . . . . . . . 79
Vue d'ensemble. . . . . . . . . . . . . . . . . . . . . . . . . . . . . . . . . . . . . 80
Avant la mise en service . . . . . . . . . . . . . . . . . . . . . . . . . . . . . . 81
Démarrer les opérations . . . . . . . . . . . . . . . . . . . . . . . . . . . . . . 81
Fin des opérations. . . . . . . . . . . . . . . . . . . . . . . . . . . . . . . . . . . 81
Service, maintenance et entretien. . . . . . . . . . . . . . . . . . . . . . . 82
Défauts . . . . . . . . . . . . . . . . . . . . . . . . . . . . . . . . . . . . . . . . . . . 83
Données techniques . . . . . . . . . . . . . . . . . . . . . . . . . . . . . . . . . 83
Accessoires. . . . . . . . . . . . . . . . . . . . . . . . . . . . . . . . . . . . . . . . 84
Transport. . . . . . . . . . . . . . . . . . . . . . . . . . . . . . . . . . . . . . . . . . 84
Mise au rebut . . . . . . . . . . . . . . . . . . . . . . . . . . . . . . . . . . . . . . 84
Aperçu. . . . . . . . . . . . . . . . . . . . . . . . . . . . . . . . . . . . . . . . . . . . 85
Usage normal de la machine
Les machines sont conçues pour une utilisation industrielle
(par ex. dans des hôtels, écoles, hôpitaux, usines, centres
commerciaux, gymnases, bureaux, etc.).
Les applications techniques indiquées à la page 81 sont va-
lables pour les modèles individuels dans le strict respect des
présentes instructions d'utilisation.
Ces machines sont exclusivement conçues pour une utilisa-
tion à l'intérieur.
Instructions de sécurité
Par leur conception et construction, les machines TASKI sont
conformes aux exigences fondamentales de sécurité et de
santé en vigueur des directives CE et sont donc pourvues du
marquage CE.
ATTENTION !
Avant la première mise en service, lisez
impérativement les instructions d'utilisa-
tion et de sécurité.
Conservez soigneusement les instruc-
tions d'utilisation à portée de main afin
de pouvoir les consulter à tout moment.
Prudence:
Ce symbole indique des informations im-
portantes. Le non-respect de ces re-
marques peut entraîner un danger pour
les personnes et / ou des dommages ma-
tériels importants !
Attention:
Ce symbole indique des informations im-
portantes. Le non-respect de ces re-
marques peut entraîner des défauts et des
dommages matériels !
Remarque:
Ce symbole indique des informations im-
portantes en lien avec l'utilisation efficace
du produit. Le non-respect de ces re-
marques peut entraîner des défauts !
Comporte des remarques sur les opérations de
travail que vous devez effectuer l'une après
l'autre.
t
Prudence:
Si la machine subit des changements non
autorisés par Diversey, les signaux de sé-
curité et le marquage CE seront invalides.
Une utilisation de la machine contraire à
l'usage normal de la machine peut entraî-
ner des blessures et des dommages de la
machine et de l'environnement de travail.
De manière générale, cela entraîne dans
ce cas l'annulation de toute garantie et
droits éventuels de réclamation.
Prudence:
La machine doit uniquement être utilisée
par des personnes correctement formées
à son utilisation ou ayant prouvé leur ca-
pacité à l'utiliser et étant explicitement
chargées de son utilisation.
Prudence:
La machine ne doit pas être utilisée par
des personnes, y compris des enfants,
avec des capacités physiques, senso-
rielles ou mentales réduites ou qui n'ont
pas l'expérience et les connaissances né-
cessaires.
Surveiller les enfants et veiller à ce qu'ils
ne jouent pas avec la machine.
Prudence:
La machine ne doit pas être utilisée dans
des pièces dans lesquelles des subs-
tances à risque d'explosion ou facilement
inflammables (par ex. essence, solvants,
huile de chauffage, poussières, etc.) sont
entreposées ou utilisées.
Les composants électriques ou méca
-
niques pourraient entraîner l'inflammation
de ces substances.
FR

78
Prudence:
La machine ne doit pas être utilisée pour
l'aspiration de substances toxiques, dan-
gereuses pour la santé, caustiques ou irri-
tantes (par ex. poussière dangereuse,
etc.). Le système de filtration ne retient
pas suffisamment les substances de ce
type.
Il n'est alors pas possible d'exclure d'éven
-
tuels troubles médicaux pour l'utilisateur et
les tiers.
Prudence:
Faites attention à la situation locale ainsi
qu'aux tiers et aux enfants ! Vous devez
en particulier ralentir la vitesse à proximité
d'emplacement difficilement visibles tels
que devant des portes ou des courbes.
Prudence:
Cette machine ne doit pas servir au trans-
port de personnes ou d'objets.
Prudence:
Dans le cas d'une erreur de fonctionne-
ment, d'un défaut et après une collision ou
une chute, la machine doit être examinée
par un technicien compétent avant la pro-
chaine utilisation. Cela vaut également si
la machine a été laissée à l'extérieur, plon-
gée dans l'eau ou exposée à l'humidité.
Prudence:
En cas de dommages de pièces liées à la
sécurité comme le capot de brosse, le cor-
don d'alimentation principale ou les cou-
vercles de protection menant aux pièces
transportant le courant, arrêter la machine
immédiatement !
Prudence:
La machine ne doit pas être stationnée,
garée ou stockée en pente.
Prudence:
Pour tous les travaux sur la machine,
celle-ci doit être coupée.
Prudence:
Vérifiez régulièrement le cordon d'alimen-
tation principale pour détecter d'éventuels
défauts ou de traces de vieillissement et
n'utilisez pas la machine si elle n'est pas
en parfait état. Le cas échéant, faites-la ré-
parer par un électricien agréé.
Attention:
La machine doit être protégée contre toute
utilisation non autorisée. Entreposez la
machine dans une pièce fermée avant de
vous éloigner de la machine.
Attention:
La machine doit uniquement être utilisée
et entreposée dans un environnement
sec, à faible teneur en poussière, à des
températures comprises entre +10 et +
35 °C.
Attention:
Les travaux de réparation sur des pièces
mécaniques ou électriques de la machine
ne doivent être effectués que par des tech-
niciens compétents habitués à toutes les
consignes de sécurité pertinentes.
Attention:
N'utilisez que des outils (brosses, pads ou
autres) définis dans les présentes instruc-
tions d'utilisation parmi les accessoires ou
recommandés par le conseiller TASKI.
Les autres brosses sont susceptibles de
gêner la sécurité et les fonctions de la ma-
chine.
Attention:
Respectez systématiquement les pres-
criptions nationales concernant la protec-
tion des personnes et la prévention des
accidents ainsi que les indications du fa-
bricant concernant l'utilisation de produits
nettoyants.
Attention:
Il est interdit de brancher ou débrancher la
fiche d'alimentation avec les mains
mouillées !
Attention:
Vérifiez si la tension nominale indiquée sur
la plaque signalétique correspond à la ten-
sion de secteur sur votre site !
Attention:
Veiller à ce que les outils rotatifs (brosses,
pads ou autres) ne puissent pas écraser,
arracher ou endommager le cordon d'ali-
mentation principale du fait de la chaleur,
de l'huile et des bords acérés !
Attention:
Les machines et appareils TASKI sont
construits de telle façon que, par l'état ac-
tuelle des connaissances scientifiques, les
dangers sanitaires provenant des émis-
sions de bruit ou de vibrations sont écar-
tés.
Voir les Données techniques à la page 83.

79
Produits de nettoyage
Documents détaillés
Remarque:
Les machines TASKI sont construites de
manière à fournir les meilleurs résultats
possibles avec les produits de nettoyage
TASKI.
Utiliser d'autres produits de nettoyage
peut entraîner un fonctionnement défec-
tueux ou des dommages sur la machine
ou l'environnement de travail.
Nous vous recommandons ainsi de n'utili-
ser que des produits de nettoyage TASKI.
Les défauts résultants de l'utilisation de
mauvais produits de nettoyage ne sont
pas couverts par la garantie.
Pour plus d'informations, veuillez vous
adresser à votre partenaire de service
TASKI.
Remarque:
Le schéma électrique correspondant à
cette machine est fourni dans la liste des
pièces détachées.
Contactez le service clientèle pour de plus
amples informations.
FR

80
Vue d'ensemble
1Support pour flexible d'aspiration
2Couvercle de logement avec aspiration
3Rembourrage
4Sangles
5Agrafe de verrouillage
6Logement
7Sangle ventrale avec support pour accessoires
spéciaux
8Cordon d'alimentation principale
9Interrupteur principal (MARCHE / ARRÊT)
10 Filtre grossier
11 Filtre en coton (tissu filtrant)
12
511
6
7 8 9 10
4 3

81
Avant la mise en service
Technique d'application
Démarrer les opérations
Possibilités d'utilisation
Fin des opérations
Légère saleté sur le tissu filtrant
• Assemblez les accessoires d'aspiration et vérifiez si le sac
papier Dorsalino double filtre et le tissu filtrant sont insérés.
• Enfichez le flexible d'aspiration [2]
dans les aspirations [1] jusqu'à l'en-
clenchement.
• Mettez l'appareil sur le dos et ajustez
les sangles sur le corps.
• Enclenchez la fermeture de la sangle
ventrale et ajustez-la.
Machine dorsalino
Nettoyage humide non
Nettoyage à sec oui
Nettoyage du parquet et du strati-
fié
oui
Moquettes oui
• Branchez la fiche sur la fiche d'alimentation.
• Allumez la machine (MARCHE / ARRÊT).
Le tuyau coudé comporte une bague de régulation d'air qui
permet de réguler la force d'aspiration.
• Le tube d'entrée en 3 éléments peut être utilisé dans diffé-
rentes longueurs.
Par ex. au sol avec les 3 éléments, sur des escaliers avec
2 éléments, etc.
• Si le tube d'entrée est entièrement retiré, vous pouvez as-
pirer des meubles rembourrés et des emplacements diffici-
lement accessibles à l'aide des accessoires
correspondants.
2
1
• Coupez la machine (Marche/Arrêt) et retirez la fiche de la
fiche d'alimentation.
Remarque:
Avant de retirer le sac papier Dorsalino
double filtre, patientez quelques instants le
temps que la poussière retombe.
Remarque:
L'élimination du sac papier Dorsalino
double filtre doit être effectuée conformé-
ment aux consignes nationales.
• Appuyez les deux agrafes de ver-
rouillage vers le haut.
• Levez le couvercle du logement et
retirez le sac papier Dorsalino double
filtre.
• Installez ensuite le sac papier Dorsalino double filtre neuf
avec la bride en caoutchouc sur les aspirations.
• Aspirez le tissu filtrant avec un autre aspirateur.
• Lavez le tissu filtrant dans la machine à laver (à 30° C
maxi.).
• Lassez le tissu filtrant humide sécher à l'air.
Attention:
N'installez jamais un tissu filtrant mouillé
ou humide, cela pourrait endommager le
moteur !
Attention:
L'appareil ne doit être utilisé qu'avec un
tissu filtrant fonctionnel !
Attention:
Ne séchez pas le tissu filtrant dans un sé-
choir à linge !
FR

82
Forte saleté sur le filtre grossier
Nettoyer la machine
Entreposage / stationnement de la machine (hors service)
Service, maintenance et entretien
La maintenance de la machine est la condition pour un fonc-
tionnement parfait et une longue durée de vie.
Intervalles de service
Les machines TASKI sont des machines de grande qualité
dont la sécurité a été contrôlée à l'usine par des contrôleurs
autorisés. Après une longue durée d'utilisation, les compo-
sants électriques et mécaniques sont soumis à l'usure et au
vieillissement.
Centre de service
Si vous nous contactez en raison d'un dysfonctionnement ou
d'une commande, veuillez toujours mentionner la désignation
de type et le numéro de la machine.
Ces informations se trouvent sur la plaque signalétique de
votre machine. Vous trouverez l'adresse du partenaire de ser-
vice TASKI le plus proche de chez vous à la dernière page
des présentes instructions d'utilisation.
• Retirez le filtre grossier.
• Nettoyez le filtre grossier sous l'eau
courante ou remplacez-le.
Laissez sécher complètement le filtre
grossier avant de l'installer.
• Remettez le filtre grossier sec ou
neuf dans la position prévue.
Attention:
L'appareil ne doit jamais être utilisé sans le
filtre grossier !
Attention:
Ne séchez pas le filtre grossier dans un
séchoir à linge !
• Remettez le couvercle du logement
en place.
• Appuyez les deux agrafes de ver-
rouillage vers le bas.
Attention:
Ne nettoyez jamais la machine avec un
nettoyeur haute pression ou sous un jet
d'eau.
Les pièces mécaniques ou électriques de
la machine peuvent être gravement en
-
dommagées par la pénétration d'eau.
• Essuyez la machine à l'aide d'un chiffon humide.
Remarque:
Enroulez grossièrement le cordon d'ali-
mentation principale.
Attention:
N'utilisez que des pièces TASKI origi-
nales, sans quoi la garantie et les droits de
réclamation sont annulés !
Explication des symboles :
◊ = À chaque fin de nettoyage, ◊◊ = chaque semaine,
◊◊◊ = chaque mois, ⊗ = service de lampe
Activité
◊
◊◊
◊◊◊
⊗
Page
Contrôler / remplacer le sac papier
Dorsalino double filtre ●81
Nettoyer / remplacer le filtre grossier ● 82
Nettoyer / remplacer le tissu filtrant ● 81
Nettoyer l'appareil, le cordon d'alimen-
tation principale et les accessoires
avec un chiffon humide ●
• Pour conserver la fiabilité et la disponibilité, un service
d'entretien doit être effectué lorsque l'indicateur de mainte-
nance s'allume (réglages par défaut 500 heures de travail)
ou au moins une fois par an.
Remarque:
Dans le cas d'une sollicitation extraordi-
naire et/ou une maintenance insuffisante,
des intervalles plus courts sont possibles.

83
Défauts
Données techniques
Défaut Cause possible Résolution du défaut Page
Une machine sans fonction ne peut
pas être allumée
La machine est coupée • Allumer l'interrupteur de Marche/
Arrêt 80
La fiche d'alimentation n'est pas
branchée • Raccordez la fiche d'alimentation
à la prise secteur 80
Cordon d'alimentation principale dé-
fectueux • Remplacer le cordon d'alimenta-
tion principale
Interrupteur de Marche/Arrêt défec-
tueux • Contacter votre partenaire de ser-
vice
Le moteur ne tourne pas • Contacter votre partenaire de ser-
vice
La machine se coupe pendant le
fonctionnement Le capteur de température à rappel
automatique s'est déclenché
• Contrôler la surcharge du sac pa-
pier Dorsalino double filtre
• Contrôler les accessoires d'aspira-
tion
La machine redémarrage après le refroidis
-
sement du moteur d'aspiration (env. 10 - 20
min.)
81
Mauvaise performance d'aspiration
Tuyau ou buse suceur à poussière
obstrué (par ex. bouts de bois, restes
de tissu)
• Retirer les corps étrangers
Sac papier double filtre plein • Remplacer le sac papier double
filtre 81
Le tuyau est mal installé
• Contrôler le tuyau
Tissu filtrant encrassé
• Nettoyer ou remplacer le tissu fil-
trant 81
Filtre grossier encrassé
• Nettoyer ou remplacer le filtre
grossier 82
Machine dorsalino
Tension nominale 220-240V~ 100-120V~ AC
Fréquence 50 - 60 50 - 60 Hz
Puissance nominale 900 850 W
Dimensions (L x P x H) 52x32x30 52x32x30 cm
Longueur du cordon d'alimentation principale 15 15 m
Poids maximal de la machine prête au fonctionnement 5.4 5.4 kg
Valeurs déterminées selon la CEI 60335-2-69
Niveau de pression acoustique LpA <70 dB(A)
Incertitude KpA 2.5 dB(A)
Valeur de vibration totale <2.5 m/s2
Incertitude K 0,25 m/s2
Classe de protection II
FR

84
Accessoires
Transport
Mise au rebut
N° Article
8504190 Sac papier Dorsalino double filtre (lot de 10)
8500560 Suceur à poussière universel 30 cm
8503280 Flexible d'aspiration 2,2 m complet
8503980 Tube d'aspiration en 3 éléments
8500430 Couplage conique
8500510 Brosse à poussière
8500520 Douille de radiateur
8500530 Set de deux suceurs de tuyau
8500540 Suceur pour meubles rembourrés
8500550 Suceur pour fentes
4101900 Filtre grossier
Remarque:
Retirer les accessoires.
Remarque:
Transportez la machine allongée.
Remarque:
Assurez-vous que la machine soit bien at-
tachée et sécurisée dans le véhicule de
transport.
Remarque:
Après leur retrait progressif, la machine et
les accessoires doivent être remis à un
centre d'élimination approprié conformé-
ment aux prescriptions nationales. Votre
partenaire de service Diversey peut vous
aider.

85
Aperçu
8500520
8500510
8500 540
8500550
8500530
8500560
8503280
8500430
8503 980
8504190
7523107
FR

86
Μετάφραση του πρωτοτύπου των οδηγιών χρήσης
Επεξήγηση εικόνων
Περιεχόμενα
Οδηγίες ασφάλειας . . . . . . . . . . . . . . . . . . . . . . . . . . . . . . . . . . 86
Προϊόντα καθαρισμού . . . . . . . . . . . . . . . . . . . . . . . . . . . . . . . . 88
Άλλα έγγραφα . . . . . . . . . . . . . . . . . . . . . . . . . . . . . . . . . . . . . . 88
Επισκόπηση εξαρτημάτων. . . . . . . . . . . . . . . . . . . . . . . . . . . . . 89
Πριν από τη λειτουργία . . . . . . . . . . . . . . . . . . . . . . . . . . . . . . . 90
Έναρξη εργασιών . . . . . . . . . . . . . . . . . . . . . . . . . . . . . . . . . . . 90
Τέλος λειτουργίας . . . . . . . . . . . . . . . . . . . . . . . . . . . . . . . . . . . 90
Σέρβις, συντήρηση και φροντίδα . . . . . . . . . . . . . . . . . . . . . . . . 91
Βλάβες. . . . . . . . . . . . . . . . . . . . . . . . . . . . . . . . . . . . . . . . . . . . 92
Τεχνικές πληροφορίες . . . . . . . . . . . . . . . . . . . . . . . . . . . . . . . . 92
Εξαρτήματα . . . . . . . . . . . . . . . . . . . . . . . . . . . . . . . . . . . . . . . . 93
Μεταφορά . . . . . . . . . . . . . . . . . . . . . . . . . . . . . . . . . . . . . . . . . 93
Διάθεση . . . . . . . . . . . . . . . . . . . . . . . . . . . . . . . . . . . . . . . . . . . 93
Επισκόπηση . . . . . . . . . . . . . . . . . . . . . . . . . . . . . . . . . . . . . . . 94
Ενδεδειγμένη χρήση των μηχανών
Οι μηχανές προορίζονται για επαγγελματική χρήση (π. χ. σε
ξενοδοχεία, σχολεία, νοσοκομεία, εργοστάσια, εμπορικά κέ-
ντρα, γραφεία κλπ.).
Σε αυστηρή συμμόρφωση με αυτές τις οδηγίες χρήσης, ισχύ-
ουν για κάθε τύπο προϊόντος οι μέθοδοι εφαρμογής που πα-
ρέχονται στη σελίδα 90.
Η μηχανή αυτή έχει σχεδιαστεί αποκλειστικά για χρήση σε
εσωτερικούς χώρους.
Οδηγίες ασφάλειας
Ο σχεδιασμός και η κατασκευή των μηχανών TASKI συμμορ-
φώνονται με τις ισχύουσες θεμελιώδεις απαιτήσεις για την
ασφάλεια και την υγεία των οδηγιών ΕΚ και, ως εκ τούτου, φέ-
ρουν τη σήμανση CE.
ΠΡΟΣΟΧΗ!
Διαβάστε προσεκτικά τις Οδηγίες χρή-
σης και τις Οδηγίες ασφάλειας πριν από
την πρώτη χρήση.
Φυλάξτε με προσοχή και σε κοντινό ση-
μείο τις Οδηγίες χρήσεως για μελλοντική
χρήση.
Προσοχή:
Αυτό το σύμβολο υποδεικνύει σημαντικές
πληροφορίες. Σε περίπτωση μη τήρησης
αυτών των σημειώσεων υπάρχει κίνδυνος
σοβαρών σωματικών τραυματισμών ή/και
εκτεταμένων υλικών ζημιών!
Υπόδειξη:
Αυτό το σύμβολο υποδεικνύει σημαντικές
πληροφορίες. Σε περίπτωση μη τήρησης
αυτών των σημειώσεων υπάρχει κίνδυνος
βλαβών και υλικών ζημιών!
Σημείωση:
Αυτό το σύμβολο υποδεικνύει σημαντικές
πληροφορίες σχετικά με την αποτελεσματι-
κή χρήση του προϊόντος. Σε περίπτωση μη
τήρησης αυτών των σημειώσεων υπάρχει
κίνδυνος βλαβών!
Περιέχει σημειώσεις σχετικά με τα βήματα εργα-
σίας που πρέπει να ακολουθήσετε με τη συγκε-
κριμένη σειρά.
t
Προσοχή:
Τυχόν τροποποιήσεις στη μηχανή χωρίς
την έγκριση της Diversey θα οδηγήσουν σε
λήξη της ισχύος των σημάνσεων ασφαλεί-
ας καθώς και της Συμμόρφωσης CE.
Οποιαδήποτε μη ενδεδειγμένη χρήση της
μηχανής ενδέχεται να προκαλέσει τραυμα-
τισμούς και ζημιές στο μηχάνημα και το ερ-
γασιακό περιβάλλον. Σε αυτήν την
περίπτωση ακυρώνεται αυτόματα κάθε εγ-
γύηση και αξίωση που απορρέει από την
εγγύηση.
Προσοχή:
Επιτρέπεται η χρήση της μηχανής μόνο
από άτομα που είναι καταλλήλως εκπαι-
δευμένα, έχουν πιστοποιημένες ικανότητες
χειρισμού της μηχανής και είναι ρητώς
εξουσιοδοτημένα να τη χρησιμοποιούν.
Προσοχή:
Αυτή η μηχανή δεν επιτρέπεται να χρησι-
μοποιηθεί από άτομα με περιορισμένες
σωματικές, αισθητήριες ή νοητικές ικανό-
τητες, συμπεριλαμβανομένων των παι-
διών, ή με έλλειψη πείρας και γνώσεων.
Τα παιδιά θα πρέπει να επιβλέπονται για
να διασφαλιστεί ότι δεν αντιμετωπίζουν τη
μηχανή ως παιχνίδι.
Προσοχή:
Απαγορεύεται η χρήση της μηχανής σε
χώρους αποθήκευσης ή επεξεργασίας
εκρηκτικών ή εξαιρετικά εύφλεκτων ουσι-
ών (π.χ. βενζίνη, διαλυτικά, πετρέλαιο θέρ-
μανσης, σκόνη κλπ.).
Τα ηλεκτρικά ή μηχανικά τμήματα ενδέχε
-
ται να προκαλέσουν ανάφλεξη αυτών των
ουσιών.

87
Προσοχή:
Απαγορεύεται η χρήση της μηχανής για
την απορρόφηση τοξικών, βλαβερών, καυ-
στικών ουσιών ή ουσιών που προκαλούν
ερεθισμούς (π.χ. επικίνδυνες σκόνες
κ.λπ.). Το σύστημα φίλτρου δεν συγκρατεί
επαρκώς τέτοιου είδους ουσίες.
Η μη τήρηση του παραπάνω ενδέχεται να
έχει επιπτώσεις στην υγεία του χρήστη ή
τρίτων.
Προσοχή:
Προσοχή στις τοπικές συνθήκες και κατά
το χειρισμό κοντά σε τρίτους ή παιδιά! Ειδι-
κότερα, χαμηλώνετε την ταχύτητα όταν
βρίσκεστε κοντά σε δυσδιάκριτες περιοχές,
όπως πόρτες ή γωνίες.
Προσοχή:
Απαγορεύεται χρήση της μηχανής για τη
μεταφορά προσώπων ή αντικειμένων.
Προσοχή:
Σε περίπτωση εσφαλμένης λειτουργίας,
βλάβης ή μετά από σύγκρουση ή πτώση
δεν πρέπει να χρησιμοποιείτε τη μηχανή
προτού ελεγχθεί από εξουσιοδοτημένο
προσωπικό. Το ίδιο ισχύει και στην περί-
πτωση που παραμείνει εκτός λειτουργίας
σε εξωτερικό χώρο, βυθιστεί στο νερό ή
εκτεθεί σε υγρασία.
Προσοχή:
Διακόψτε αμέσως τη λειτουργία της μηχα-
νής σε περίπτωση βλάβης εξαρτημάτων
ασφαλείας, όπως καλυμμάτων βούρτσας,
κυρίων καλωδίων ή καλυμμάτων, τα οποία
έρχονται σε επαφή με ηλεκτροφόρα εξαρ-
τήματα!
Προσοχή:
Δεν επιτρέπεται η στάθμευση, τοποθέτηση
ή φύλαξη της μηχανής σε κεκλιμένα επίπε-
δα.
Προσοχή:
Πριν από κάθε εργασία συντήρησης, απε-
νεργοποιήστε τη μηχανή.
Προσοχή:
Ελέγχετε τακτικά το καλώδιο δικτύου για
πιθανές βλάβες ή αλλοιώσεις και μην θέτε-
τε σε λειτουργία τη μηχανή, όταν το κύριο
καλώδιο δεν βρίσκεται σε καλή κατάσταση
και δώστε τη μηχανή για επισκευή σε εξου-
σιοδοτημένο προσωπικό!
Υπόδειξη:
Η μηχανή θα πρέπει να προστατεύεται
από μη εξουσιοδοτημένη χρήση. Φυλάξτε
για το λόγο αυτόν τη μηχανή σε χώρο που
κλειδώνει όταν δεν βρίσκεται υπό την επί-
βλεψή σας.
Υπόδειξη:
Η λειτουργία και η φύλαξη της μηχανής
πρέπει να γίνεται σε ξηρό περιβάλλον χω-
ρίς σκόνη, σε θερμοκρασία από +10 έως
και +35 βαθμούς.
Υπόδειξη:
Η εκτέλεση εργασιών επισκευής των μηχα-
νικών και ηλεκτρικών εξαρτημάτων της μη-
χανής πρέπει να γίνεται μόνο από
εξουσιοδοτημένο προσωπικό που γνωρί-
ζει όλους τους ισχύοντες κανονισμούς
ασφαλείας.
Υπόδειξη:
Χρησιμοποιείτε μόνο εργαλεία (βούρτσες,
τσόχες και άλλα συναφή) τα οποία ορίζο-
νται στις παρούσες οδηγίες χρήσης, στην
ενότητα "Εξαρτήματα" ή προτείνονται από
τους ειδικούς συμβούλους της TASKI. Η
χρήση άλλων εργαλείων ενδεχομένως να
έχει αρνητικές επιπτώσεις για την ασφά-
λεια και τη λειτουργία της μηχανής.
Υπόδειξη:
Τηρείτε με συνέπεια τις εθνικές διατάξεις
για την ατομική προστασία και την αποφυ-
γή ατυχημάτων, καθώς και τις οδηγίες του
κατασκευαστή για τη χρήση καθαριστικών
μέσων.
Υπόδειξη:
Απαγορεύεται να συνδέετε και να αποσυν-
δέετε το βύσμα ρεύματος με βρεγμένα χέ-
ρια!
Υπόδειξη:
Ελέγξτε εάν η ονομαστική τάση που ανα-
γράφεται στην πινακίδα τύπου ταιριάζει με
την τάση ρεύματος που πρόκειται να χρη-
σιμοποιήσετε!
Υπόδειξη:
Προσέξτε να μην πιεστεί ή τραβηχτεί το κύ-
ριο καλώδιο από περιστρεφόμενα εργα-
λεία (βούρτσες, τσόχες και άλλα συναφή)
και να μην φθαρεί λόγω ζέστης, λαδιού και
αιχμηρών γωνιών!
GR

88
Προϊόντα καθαρισμού
Άλλα έγγραφα
Υπόδειξη:
Οι μηχανές και οι συσκευές TASKI έχουν
κατασκευαστεί σύμφωνα με τις τελευταίες
επιστημονικές εξελίξεις και, ως εκ τούτου,
αποκλείουν την πιθανότητα βλάβης της
υγείας λόγω θορύβων ή κραδασμών.
Ανατρέξτε στις "Τεχνικές Πληροφορίες"
στη σελίδα 92.
Σημείωση:
Οι μηχανές TASKI έχουν κατασκευαστεί
ώστε να παράγουν τα βέλτιστα αποτελέ-
σματα κατά τη χρήση τους με τα ειδικά
προϊόντα καθαρισμού TASKI.
Η χρήση άλλων καθαριστικών προϊόντων
ενδεχομένως να προκαλέσει προβλήματα
στη λειτουργία και βλάβες στη μηχανή ή
ζημιά στο εργασιακό περιβάλλον.
Για το λόγο αυτό, συνιστάται η αποκλειστι-
κή χρήση των προϊόντων καθαρισμού
TASKI.
Τυχόν βλάβες που προκαλούνται από τη
χρήση μη ενδεδειγμένων προϊόντων καθα-
ρισμού δεν καλύπτονται από την εγγύηση.
Για περισσότερες πληροφορίες απευθυν-
θείτε στο συνεργάτη σέρβις της TASKI της
περιοχής σας.
Σημείωση:
Στη λίστα ανταλλακτικών θα βρείτε το ηλε-
κτρικό διάγραμμα αυτής της μηχανής.
Για περισσότερες πληροφορίες, παρακα-
λούμε επικοινωνήστε με το τμήμα εξυπηρέ-
τησης πελατών.

89
Επισκόπηση εξαρτημάτων
1Εύκαμπτος σωλήνας αναρρόφησης-εξάρτημα συ-
γκράτησης
2Κάλυμμα περιβλήματος με σωλήνα προσλήψεως
αέρα
3Μαξιλάρι πλάτης
4Λωρίδες ανάρτησης
5Συνδετήρας κλειδώματος
6Περίβλημα
7Ζώνη μέσης με βραχίονα στήριξης για ειδικά εξαρτή-
ματα
8Κύριο καλώδιο
9Κεντρικός διακόπτης (ON / OFF)
10 Φίλτρο ακαθαρσιών
11 Βαμβακερό φίλτρο (πανί φίλτρου)
12
511
6
7 8 9 10
4 3
GR

90
Πριν από τη λειτουργία
Τεχνική εφαρμογής
Έναρξη εργασιών
Δυνατότητες εφαρμογής
Τέλος λειτουργίας
Ελαφριά βρωμιά στο πανί φίλτρου
• Συναρμολογήστε τα εξαρτήματα της ηλεκτρικής σκούπας
και ελέγξτε αν ο διπλός φιλτρόσακος dorsalino και το πανί
φίλτρου είναι τοποθετημένα.
• Τοποθετήστε τον εύκαμπτο σωλήνα
αναρρόφησης [2] στο σωλήνα προ-
σλήψεως αέρα [1] μέχρι να ασφαλί-
σει.
• Τοποθετήστε την συσκευή στην πλά-
τη σας και προσαρμόστε τις λωρίδες
ανάρτησης στο σώμα σας.
• Κλείστε την αγκράφα της ζώνης μέ-
σης και προσαρμόστε τη.
Μηχανή dorsalino
Υγρός καθαρισμός όχι
Στεγνός καθαρισμός ναι
Καθαρισμός δαπέδων παρκέ και
laminate
ναι
Μοκέτα ναι
• Συνδέστε το βύσμα στην πρίζα τροφοδοσίας.
• Ενεργοποιήστε τη μηχανή (ON/OFF).
Στο γωνιακό σωλήνα υπάρχει ένας δακτύλιος ρύθμισης
αέρα με τον οποίο ρυθμίζεται η ισχύς της αναρρόφησης.
• Ο σωλήνας εισόδου, ο οποίος αποτελείται από 3 τμήματα,
μπορεί να χρησιμοποιηθεί σε διαφορετικά μήκη.
π.χ. και με τα 3 τμήματα για πάτωμα, με τα 2 τμήματα για
σκάλες κ.λπ.
• Εάν αφαιρεθεί εντελώς ο σωλήνας εισόδου, μπορείτε με τα
κατάλληλα εξαρτήματα να χρησιμοποιήσετε τη συσκευή για
έπιπλα με επένδυση και δύσκολα προσβάσιμα σημεία.
2
1
• Απενεργοποιήστε τη μηχανή (ON/OFF) και αποσυνδέστε
το βύσμα από το φις τροφοδοσίας.
Σημείωση:
Πριν από την αφαίρεση του διπλού φιλτρό-
σακου dorsalino, περιμένετε λίγο μέχρι να
κατακαθίσει η σκόνη.
Σημείωση:
Η απόρριψη του διπλού φιλτρόσακου
dorsalino πρέπει να γίνεται με βάση τις
εκάστοτε εθνικές διατάξεις.
• Πιέστε και τους δύο συνδετήρες κλει-
δώματος προς τα πάνω.
• Ανασηκώστε το κάλυμμα του περι-
βλήματος και αφαιρέστε τον διπλό
φιλτρόσακο dorsalino.
• Περάστε τον καινούριο διπλό φιλτρόσακο dorsalino με την
φλάντζα από καουτσούκ μέσα από το σωλήνα προσλήψε-
ως αέρα.
• Σκουπίστε το πανί φίλτρου με μια άλλη ηλεκτρική σκούπα.
• Πλύνετε το πανί φίλτρου στο πλυντήριο (μέγ. 30° C/86° F).
• Αφήστε το υγρό πανί φίλτρου να στεγνώσει φυσικά.
Υπόδειξη:
Μην τοποθετείτε ποτέ ένα υγρό ή μουσκε-
μένο πανί φίλτρου, αυτό μπορεί να προκα-
λέσει ζημιά στο μοτέρ!
Υπόδειξη:
Η συσκευή πρέπει να λειτουργεί μόνο με
κατάλληλο πανί φίλτρου!
Υπόδειξη:
Δεν επιτρέπεται το στέγνωμα του πανιού
φίλτρου σε στεγνωτήριο ρούχων!

91
Έντονη βρωμιά στο φίλτρο ακαθαρσιών
Καθαρισμός μηχανής
Αποθήκευση / Στάθμευση μηχανής (εκτός λειτουργίας)
Σέρβις, συντήρηση και φροντίδα
Η συντήρηση της μηχανής αποτελεί προϋπόθεση για την άρι-
στη λειτουργία και τη μακροχρόνια χρήση.
Διαστήματα σέρβις
Οι μηχανές TASKI είναι μηχανές υψηλής ποιότητας, η ασφά-
λεια των οποίων έχει ελεγχθεί κατά την κατασκευή τους από
εγκεκριμένους ελεγκτές. Ύστερα από μακρόχρονη χρήση, τα
ηλεκτρικά και μηχανικά εξαρτήματα υφίστανται φθορές και πα-
λαιώνουν.
Κέντρο σέρβις
Σε περίπτωση που παρατηρήσετε κάποια βλάβη ή κάνετε μια
παραγγελία και θέλετε να επικοινωνήσετε μαζί μας, θα πρέπει
να μας αναφέρετε τον τύπο και τον αριθμό της μηχανής.
Τα στοιχεία αυτά αναφέρονται στην πινακίδα με τον τύπο της
μηχανής σας. Στην τελευταία σελίδα των Οδηγιών χρήσεως θα
βρείτε τη διεύθυνση του πλησιέστερου συνεργάτη σέρβις της
TASKI.
• Αφαιρέστε το φίλτρο ακαθαρσιών.
• Καθαρίστε το φίλτρο ακαθαρσιών με
τρεχούμενο νερό ή αντικαταστήστε
το.
Αφήστε φίλτρο ακαθαρσιών να στε
-
γνώσει πλήρως προτού το τοποθετή
-
σετε στη θέση τους.
• Πιέστε το στεγνό πλέον ή το καινού-
ριο φίλτρο πανιού στην προβλεπόμε-
νη θέση.
Υπόδειξη:
Η συσκευή δεν πρέπει ποτέ να λειτουργεί
χωρίς φίλτρο ακαθαρσιών!
Υπόδειξη:
Δεν επιτρέπεται το στέγνωμα του φίλτρου
ακαθαρσιών σε στεγνωτήριο ρούχων!
• Τοποθετήστε το κάλυμμα του περι-
βλήματος πάλι στη θέση του.
• Πιέστε και τους δύο συνδετήρες κλει-
δώματος προς τα κάτω.
Υπόδειξη:
Καθαρίστε τη μηχανή με καθαριστικό υψη-
λής πίεσης ή με εκτόξευση νερού.
Αν εισχωρήσει νερό στη μηχανή ενδέχεται
να προκαλέσει σημαντικές βλάβες σε μη
-
χανικά ή ηλεκτρικά εξαρτήματα.
• Καθαρίστε τη μηχανή με ένα υγρό πανί.
Σημείωση:
Τυλίξτε το κύριο καλώδιο χαλαρά.
Υπόδειξη:
Επιτρέπεται αποκλειστικά η χρήση αυθε-
ντικών εξαρτημάτων TASKI, αλλιώς ακυ-
ρώνεται οποιαδήποτε εγγύηση!
Επεξήγηση εικόνων:
◊ = Με κάθε ολοκλήρωση καθαρισμού, ◊◊ = κάθε εβδομάδα,
◊◊◊ = κάθε μήνα, ⊗ = ένδειξη για σέρβις
Δραστηριότητα
◊
◊◊
◊◊◊
⊗
Σελίδα
Έλεγχος/ αντικατάσταση διπλού φιλ-
τρόσακου dorsalino ●90
Καθαρισμός / Αντικατάσταση φίλτρου
ακαθαρσιών ●91
Καθαρισμός / Αντικατάσταση πανιού
φίλτρου ●90
Καθαρίστε τη συσκευή, το κύριο καλώ-
διο και τα εξαρτήματα με ένα υγρό πανί. ●
• Για να παραμείνουν οι μηχανές ασφαλείς και λειτουργικές,
πρέπει έπειτα από 500 ώρες εργασίας ή τουλάχιστον μία
φορά το χρόνο να παραδίδονται για σέρβις.
Σημείωση:
Σε έκτακτες περιπτώσεις ή/και σε περίπτω-
ση ανεπαρκούς συντήρησης απαιτούνται
συχνότερα σέρβις.
GR

92
Βλάβες
Τεχνικές πληροφορίες
Βλάβη Πιθανή αιτία Αντιμετώπιση βλάβης Σελίδα
Δεν είναι δυνατή η ενεργοποίηση της
μηχανής
Η μηχανή βρίσκεται εκτός λειτουργί-
ας
• Πιέστε το διακόπτη On/Off για
ενεργοποίηση 89
Το φις τροφοδοσίας δεν είναι συνδε-
δεμένο • Συνδέστε το φις τροφοδοσίας με
την πρίζα ρεύματος 89
Το κύριο καλώδιο έχει βλάβη • Αντικαταστήστε το κύριο καλώδιο
Ο διακόπτης On/Off έχει υποστεί
βλάβη • Επικοινωνήστε με το συνεργάτη
σέρβις
Το μοτέρ δεν λειτουργεί • Επικοινωνήστε με το συνεργάτη
σέρβις
Η μηχανή απενεργοποιείται κατά τη
διάρκεια της λειτουργίας Ο αισθητήρας θερμοκρασίας αυτό-
ματης επαναφοράς ενεργοποιήθηκε
• Ελέγξτε /τον διπλό φιλτρόσακο
dorsalino για υπερπλήρωση
• Ελέγξτε τα εξαρτήματα της ηλεκτρι-
κής σκούπας
Η μηχανή επανενεργοποιείται αφού κρυώσει
το μοτέρ απορρόφησης (περίπου 10 - 20 λε
-
πτά.)
90
Χαμηλή απόδοση αναρρόφησης
Ο εύκαμπτος σωλήνας ή το ακροφύ-
σιο σκόνης έχουν φράξει (π.χ. με
κομμάτια ξύλου ή υπολείμματα ουσι-
ών)
• Αφαιρέστε τα ξένα σώματα
Ο διπλός φιλτρόσακος είναι πλήρης • Αντικαταστήστε τον διπλό φιλτρό-
σακο 90
Ο εύκαμπτος σωλήνας δεν έχει το-
ποθετηθεί σωστά
• Ελέγξτε τον εύκαμπτο σωλήνα
Το πανί φίλτρου είναι βρώμικο
• Καθαρίστε ή αντικαταστήστε το
πανί φίλτρου 90
Το φίλτρο ακαθαρσιών είναι βρώμικο
• Καθαρίστε ή αντικαταστήστε το
φίλτρο ακαθαρσιών 91
Μηχανή dorsalino
Ονομαστική τάση 220-240V~ 100-120V~ AC
Συχνότητα 50 - 60 50 - 60 Hz
Ονομαστική ισχύς 900 850 W
Διαστάσεις (Μ x Π x Υ) 52x32x30 52x32x30 εκ.
Μήκος κύριου καλωδίου 15 15 m
Μέγιστο επιτρεπτό βάρος μηχανής 5,4 5,4 κιλά
Μετρούμενες τιμές κατά IEC 60335-2-69
Επίπεδο της ηχητικής πίεσης LpA <70 dB(A)
Αστάθεια KpA 2,5 dB(A)
Συνολική τιμή ταλαντώσεων <2,5 m/s2
Αστάθεια K 0,25 m/s2
Κλάση προστασίας II

93
Εξαρτήματα
Μεταφορά
Διάθεση
Αριθ. Προϊόν
8504190 Διπλός φιλτρόσακος dorsalino (συσκευασία 10 τεμαχίων)
8500560 Πέλμα δαπέδου 30 εκ.
8503280 Πλήρης εύκαμπτος σωλήνας αναρρόφησης 2,2 μ.
8503980 Σωλήνας αναρρόφησης 3 τμημάτων
8500430 Κωνικός σύνδεσμος
8500510 Ακροφύσιο ξεσκονίσματος επίπλων
8500520 Ακροφύσιο για καλοριφέρ
8500530 Σετ ακροφυσίων σωλήνα αναρρόφησης (2 τεμάχια)
8500540 Ακροφύσιο ταπετσαρίας
8500550 Ακροφύσιο για χαραμάδες
4101900 Φίλτρο ακαθαρσιών
Σημείωση:
Αφαιρέστε τα εξαρτήματα.
Σημείωση:
Η μηχανή πρέπει να μεταφέρεται σε οριζό-
ντια θέση.
Σημείωση:
Ελέγξτε με προσοχή ότι, κατά τη μεταφο-
ρά, η μηχανή είναι καλά ασφαλισμένη στο
όχημα μεταφοράς.
Σημείωση:
Μετά τη λήξη διάρκειας ζωής τους, η μηχα-
νή και ο εξοπλισμός πρέπει να απορρι-
φθούν σύμφωνα με τις εκάστοτε ειδικές
εθνικές διατάξεις. Για βοήθεια απευθυνθεί-
τε στον συνεργάτη σέρβις της Diversey
στην περιοχή σας.
GR

94
Επισκόπηση
8500520
8500510
8500 540
8500550
8500530
8500560
8503280
8500430
8503 980
8504190
7523107

95
Prijevod izvornih uputa korištenja
Objašnjenje znakova
Sadržaj
Sigurnosna upozorenja . . . . . . . . . . . . . . . . . . . . . . . . . . . . . . . 95
Sredstva za čišćenje . . . . . . . . . . . . . . . . . . . . . . . . . . . . . . . . . 96
Proširena dokumentacija. . . . . . . . . . . . . . . . . . . . . . . . . . . . . . 96
Pregled konstrukcije . . . . . . . . . . . . . . . . . . . . . . . . . . . . . . . . . 97
Prije stavljanja u pogon . . . . . . . . . . . . . . . . . . . . . . . . . . . . . . . 98
Početak rada. . . . . . . . . . . . . . . . . . . . . . . . . . . . . . . . . . . . . . . 98
Završetak rada . . . . . . . . . . . . . . . . . . . . . . . . . . . . . . . . . . . . . 98
Servis, održavanje i njega . . . . . . . . . . . . . . . . . . . . . . . . . . . . . 99
Kvarovi . . . . . . . . . . . . . . . . . . . . . . . . . . . . . . . . . . . . . . . . . . . 100
Tehničke informacije . . . . . . . . . . . . . . . . . . . . . . . . . . . . . . . . . 100
Pribor. . . . . . . . . . . . . . . . . . . . . . . . . . . . . . . . . . . . . . . . . . . . . 101
Transport. . . . . . . . . . . . . . . . . . . . . . . . . . . . . . . . . . . . . . . . . . 101
Zbrinjavanje. . . . . . . . . . . . . . . . . . . . . . . . . . . . . . . . . . . . . . . . 101
Pregled . . . . . . . . . . . . . . . . . . . . . . . . . . . . . . . . . . . . . . . . . . . 102
Namjenska primjena
Strojevi su namijenjeni upotrebi u gospodarske svrhe (npr. u
hotelima, školama, bolnicama, tvornicama, trgovačkim
centrima, sportskim dvoranama, uredima i sl.).
Za pojedine tipove strojeva vrijede tehnike primjene opisane
na stranici 98, uz koje je potrebno izričito pridržavanje ovih
uputa za upotrebu.
Strojevi su koncipirani isključivo za primjenu u zatvorenim
prostorima.
Sigurnosna upozorenja
Strojevi TASKI na temelju svoje koncepcije i konstrukcije
odgovaraju relevantnim, temeljnim sigurnosnim i
zdravstvenim zahtjevima smjernica EZ i stoga nose oznaku
CE.
OPREZ!
Prije prvog stavljanja u pogon, obvezno
pročitajte uputu za upotrebu i sigurnosna
upozorenja.
Brižljivo spremite uputu za upotrebu na
lako dostupno mjesto da biste je u
svakom trenutku mogli prelistati.
Oprez:
Ovaj simbol ukazuje na važne informacije.
Neuvažavanje ovih napomena može
dovesti do ugrožavanja osoba i / ili
opsežnih materijalnih šteta!
Pažnja:
Ovaj simbol ukazuje na važne informacije.
Neuvažavanje ovih napomena može
dovesti do kvarova i materijalnih šteta!
Upozorenje:
Ovaj simbol ukazuje na važne informacije
vezane uz učinkovito korištenje proizvoda.
Neuvažavanje ovih napomena može
dovesti do kvarova!
Sadrži napomene vezane uz radne korake koje
morate izvršavati navedenim redom.
t
Oprez:
Provedba izmjena na stroju bez odobrenja
Diverseya dovodi do gubitka sigurnosnog
znaka i oznake CE. Primjena stroja koja je
protivna namjenskoj upotrebi može
dovesti do ozljeda osoba, oštećenja stroja
te može naštetiti radnoj okolini. U takvim
slučajevima propadaju svi zahtjevi po
garanciji i eventualni jamstveni zahtjevi.
Oprez:
Stroj smiju koristiti samo osobe koje su
upućene u njegovu pravilnu upotrebu ili su
dokazale da njime znaju rukovati te su
izričito ovlaštene za njegovo korištenje.
Oprez:
Stroj ne smiju koristiti osobe s ograničenim
fizičkim, senzoričkim ili mentalnim
sposobnostima, uključujući djecu, ili osobe
s manjkom iskustva i znanja.
Potrebno je nadzirati djecu kako biste bili
sigurni da se ne igraju sa strojem.
Oprez:
Stroj se ne smije koristiti u prostorijama u
kojima se skladište ili prerađuju
eksplozijom ugrožene i lako gorive tvari
(npr. benzin, otapala, loživo ulje, prašine
itd.).
Električne ili mehaničke komponente
mogu izazvati zapaljenje tih tvari.
Oprez:
Stroj se ne smije koristiti za usisavanje
otrovnih, po zdravlje štetnih, nagrizajućih
ili izjedajućih tvari (npr. opasnih prašina
itd.). Filtarski sustav ne može u dovoljnoj
mjeri filtrirati tvari te vrste.
Ne mogu se isključiti mogući negativni
utjecaji na zdravlje korisnika i treće osobe.
Oprez:
Vodite računa o lokalnim okolnostima, npr.
o trećim osobama i djeci! Brzinu treba
smanjiti prije svega u blizini nepreglednih
mjesta, npr. ispred vrata i u zavojima.
Oprez:
Na ovom se stroju ne smiju prevoziti
dodatne osobe i predmeti.
HR

96
Sredstva za čišćenje
Proširena dokumentacija
Oprez:
Prilikom pojavljivanja greške u radu,
kvara, kao i nakon sudara ili naglog pada,
stroj prije ponovnog stavljanja u upotrebu
treba provjeriti ovlaštena stručna osoba.
Isto vrijedi i za slučajeve u kojima je stroj
bio ostavljen na otvorenom i uronjen u
vodu odnosno bio izložen vlazi.
Oprez:
U slučaju oštećenja sigurnosno
relevantnih dijelova kao što su poklopac
za četke, mrežni kabeli ili poklopci koji
omogućuju pristup dijelovima pod
naponom, odmah je potrebno prekinuti
pogon stroja!
Oprez:
Stroj se ne smije zaustaviti, odlagati ili
skladištiti pod nagibom.
Oprez:
Tijekom svih radova na stroju potrebno je
isključiti stroj.
Oprez:
Redovito provjeravajte mrežni kabel za
mogući kvar ili znakove starenja i ne
stavljajte stroj u upotrebu ako nije u
ispravnom stanju, već to prepustite
ovlaštenoj stručnoj osobi!
Pažnja:
Pobrinite se da se stroj ne upotrebljava
neovlašteno. Prije udaljavanja od stroja,
pohranite stroj u zatvorenoj prostoriji.
Pažnja:
Stroj se smije pokretati i skladištiti samo u
suhom okruženju s malim količinama
prašine, pri temperaturama od +10 do + 35
stupnjeva.
Pažnja:
Radove popravka mehaničkih ili
električnih dijelova stroja smiju provoditi
samo ovlaštene stručne osobe koje su
upoznate sa svim relevantnim
sigurnosnim propisima.
Pažnja:
Smiju se koristiti isključivo alati (četke,
jastučići, i slično) koji su utvrđeni pod
priborom u ovim uputama za upotrebu ili
koje preporuči TASKI-jev savjetnik. Ostali
alati mogu naškoditi sigurnosti i
funkcijama stroja.
Pažnja:
Potrebno je dosljedno pridržavanje
nacionalnih propisa o zaštiti osoba i o
sprječavanju nezgoda, kao i podataka
proizvođača o upotrebi sredstava za
čišćenje.
Pažnja:
Zabranjeno je ukopčavati i iskopčavati
mrežni utikač mokrim rukama!
Pažnja:
Provjerite odgovara li navedeni nazivni
napon na označnoj pločici Vašem
mrežnom naponu!
Pažnja:
Pripazite da ne oštetite mrežni kabel
rotacijskim alatima (četke, jastučići i
slično), stiskanjem, povlačenjem, izvorima
topline, masnoće te oštrim rubovima!
Pažnja:
Uređaji i strojevi iz programa TASKI
konstruiraju se tako da se, prema
trenutnom stanju znanosti, može isključiti
ugrožavanje zdravlja zbog emisije buke i
vibracija.
Vidi tehničke informacije na stranici 100.
Upozorenje:
Strojevi TASKI su konstruirani tako da
postižu optimalne rezultate pri čišćenju
proizvodima za čišćenje iz programa
TASKI.
Ostali proizvodi za čišćenje mogu dovesti
do smetnji u radu i oštećenja stroja ili
ugrožavanja radne okoline.
Iz tog razloga preporučujemo korištenje
isključivo proizvoda za čišćenje TASKI.
Kvarovi uzrokovani pogrešnim
proizvodima za čišćenje nisu pokriveni
garancijom.
Za dodatne informacije obratite se Vašem
TASKI-jevom servisnom partneru.
Upozorenje:
Električna shema ovog stroja nalazi se na
popisu zamjenskih dijelova.
Za pobliže informacije kontaktirajte servis.

97
Pregled konstrukcije
1Držač za usisno crijevo
2Poklopac kućišta s usisnim nastavkom
3Stražnja podstava
4Remeni za nošenje
5Kopča za zaključavanje
6Kućište
7Remen za područje oko struka s držačem za
dodatni pribor
8Mrežni kabel
9Glavni prekidač za uključivanje / isključivanje
10 Filtar za grubu prljavštinu
11 Pamučni filtar (filtar tkanina)
12
511
6
7 8 9 10
4 3
HR

98
Prije stavljanja u pogon
Tehnike primjene
Početak rada
Mogućnosti primjene
Završetak rada
Blago onečišćenje filtar tkanine
• Sastavite pribor usisavača i provjerite jesu li umetnute
papirnata vrećica dvostrukog filtra i filtar tkanina.
• Utaknite usisno crijevo [2] u usisni
nastavak [1] i uglavite ga.
• Stavite uređaj na leđa i prilagodite
remene za nošenje na tijelu.
• Uglavite zatvarač remena za
područje oko struka i prilagodite
remen.
Stroj dorsalino
Mokro čišćenje ne
Suho čišćenje da
Čišćenje parketa i laminata da
Tepisi da
• Utaknite utikač u mrežnu utičnicu.
• Uključite stroj (uključivanje/isključivanje).
Na savijenom nastavku cijevi nalazi se lažna zračna
komora pomoću koje je moguće regulirati usisnu snagu.
• Moguće je spojiti i primijeniti sva tri dijela trodijelne usisne
cijevi ili manje dijelova.
Primjerice, cijev u trodijelnom obliku može se primijeniti za
usisavanje podova, u dvodijelnom obliku za usisavanje
stepenica, itd.
• Ako se usisna cijev u potpunosti ukloni, pomoću
odgovarajućeg pribora moguće je usisati tapecirani
namještaj i teško dostupna mjesta.
2
1
• Isključite stroj (uključeno/isključeno) i izvucite utikač iz
mrežne utičnice.
Upozorenje:
Prije vađenja papirnate vrećice dvostrukog
filtra, pričekajte trenutak dok se prašina ne
slegne.
Upozorenje:
Papirnatu vrećicu dvostrukog filtra
potrebno je zbrinuti sukladno nacionalnim
propisima.
• Otvorite kopče za zaključavanje
pritiskom prema gore.
• Podignite poklopac kućišta i uklonite
papirnatu vrećicu dvostrukog filtra.
• Zatim novu papirnatu vrećicu dvostrukog filtra s gumenom
prirubnicom prevucite preko usisnog nastavka.
• Usišite filtar tkaninu drugim usisavačem.
• Operite filtar tkaninu u perilici rublja (maks. 30° C/86° F).
• Pustite da se vlažna filtar tkanina osuši na zraku.
Pažnja:
Nikada nemojte umetati mokru ili vlažnu
filtar tkaninu jer se na taj način može
oštetiti motor!
Pažnja:
Uređaj se smije pokretati samo s
funkcionalnom filtar tkaninom!
Pažnja:
Filtar tkanina ne smije se sušiti u sušilici
rublja!

99
Jako onečišćenje filtra za grubu prljavštinu
Čišćenje stroja
Skladištenje / parkiranje stroja (izvan pogona)
Servis, održavanje i njega
Održavanje stroja preduvjet je za njegovo besprijekorno
funkcioniranje i dugi vijek trajanja.
Servisni interval
Strojevi TASKI visokokvalitetni su strojevi, koje su radi Vaše
sigurnosti tvornički ispitali ovlašteni kontrolori. Nakon duljeg
korištenja, električni i mehanički elementi podliježu trošenju i
starenju.
Servisni centar
Kada nas kontaktirate zbog smetnji u radu ili neke narudžbe,
uvijek nam navedite oznaku tipa i broj stroja.
Te ćete podatke pronaći na označnoj pločici svog stroja. Na
posljednjoj stranici ovih uputa za upotrebu pronaći ćete
adresu Vama najbližeg TASKI-jevog servisnog partnera.
• Izvadite filtar za grubu prljavštinu.
• Operite filtar za grubu prljavštinu pod
mlazom tekuće vode ili ga zamijenite.
Prije umetanja, pustite da se filtar za
grubu prljavštinu u potpunosti osuši.
• Suhi ili novi filtar za grubu prljavštinu
ponovno utisnite u predviđeni
položaj.
Pažnja:
Uređaj se nikada ne smije pokretati bez
filtra za grubu prljavštinu!
Pažnja:
Filtar za grubu prljavštinu ne smije se sušiti
u sušilici rublja!
• Ponovno postavite poklopac kućišta.
• Obje kopče za zaključavanje
pritisnite prema dolje.
Pažnja:
Nikada ne čistite stroj visokotlačnim
peračem ili vodenim mlazom.
Voda koja prodre u stroj može dovesti do
znatnih oštećenja mehaničkih ili električnih
dijelova.
• Prebrišite stroj vlažnom krpom.
Upozorenje:
Labavo namotajte mrežni kabel.
Pažnja:
Smiju se koristiti samo TASKI originalni
dijelovi, inače korisnik gubi sva prava po
garanciji i jamstvu.
Objašnjenje znakova:
◊ = na kraju svakog čišćenja, ◊◊ = svaki tjedan,
◊◊◊ = svaki mjesec, ⊗ = lampica servisnog intervala
Aktivnost
◊
◊◊
◊◊◊
⊗
Stranica
Kontrola / promjena papirnate vrećice
dvostrukog filtra ●98
Čišćenje / promjena filtra za grubu
prljavštinu ●99
Čišćenje / promjena filtar tkanine ● 98
Čišćenje uređaja, mrežnog kabela i
pribora vlažnom krpom ●
• Radi očuvanja radne sigurnosti i pogonske pripravnosti,
servis je potrebno provesti nakon 500 radnih sati ili barem
jednom godišnje.
Upozorenje:
U slučaju izvanrednog opterećenja i/ili
nedostatnog održavanja, potrebno je
skratiti interval između dva servisa.
HR

100
Kvarovi
Tehničke informacije
Kvar Mogući uzrok Otklanjanje kvara Stranica
Neispravan stroj nije moguće
uključiti
Stroj isključen • Uključite prekidač za uključivanje/
isključivanje 97
Mrežni utikač nije ukopčan • Povežite mrežni utikač s mrežnom
utičnicom 97
Neispravan mrežni kabel • Zamijenite mrežni kabel
Neispravan prekidač za uključivanje/
isključivanje • Kontaktirajte servisnog partnera
Motor se ne okreće • Kontaktirajte servisnog partnera
Stroj se isključuje tijekom pogona Aktivirao se samoresetirajući
osjetnik temperature
• Prekontrolirajte papirnatu vrećicu
dvostrukog filtra na prepunjavanje
• Prekontrolirajte pribor usisavača
Stroj se ponovno uključuje nakon hlađenja
turbine motora (cca. 10 - 20 min).
98
Loš usisni učinak
Začepljeno crijevo ili mlaznica (npr.
komadići drva, ostaci tkanina) • Uklonite strana tijela
Papirnata vrećica dvostrukog filtra je
puna • Zamijenite papirnatu vrećicu
dvostrukog filtra 98
Crijevo nije ispravno umetnuto
• Prekontrolirajte crijevo
Filtar tkanina je prljava
• Očistite ili zamijenite filtar tkaninu
98
Filtar za grubu prljavštinu je prljav
• Očistite ili zamijenite filtar za grubu
prljavštinu 99
Stroj dorsalino
Nazivni napon 220 –
240 V~
100 –
120 V~
AC
Frekvencija 50 – 60 50 – 60 Hz
Nominalna snaga 900 850 W
Mjere (d x š x v) 52 x 32 x 30 52 x 32 x 30 cm
Dužina mrežnog kabela 15 15 m
Težina stroja u pogonskoj pripravnosti najviše 5,4 5,4 kg
Utvrđene vrijednosti sukladno standardu IEC 60335-2-69
Razina zvučnog tlaka LpA <70 dB(A)
Faktor nesigurnosti KpA 2,5 dB(A)
Ukupna vrijednost vibracija <2,5 m/s2
Faktor nesigurnosti K 0,25 m/s2
Klasa zaštite II

101
Pribor
Transport
Zbrinjavanje
br. Artikl
8504190 Papirnata vrećica dvostrukog filtra (pakiranje od 10 komada)
8500560 Univerzalna mlaznica za prašinu, 30 cm
8503280 Usisno crijevo, 2,2 m, potpuno
8503980 Usisna šipka, trodijelna
8500430 Konusna spojka
8500510 Mlaznica s četkicom
8500520 Mlaznica za grijaća tijela
8500530 Komplet mlaznica u obliku cijevi (2 komada)
8500540 Mlaznica za tapecirani namještaj
8500550 Mlaznica za teško dostupna mjesta
4101900 Filtar za grubu prljavštinu
Upozorenje:
Pribor je potrebno ukloniti.
Upozorenje:
Transportirajte stroj u vodoravnom
položaju.
Upozorenje:
Pazite na to da stroj u transportnom vozilu
bude čvrsto svezan i osiguran.
Upozorenje:
Stroj i opremu, nakon što ih izdvojite, treba
stručno zbrinuti u skladu s nacionalnim
propisima. Diverseyev servisni partner
Vam u tome može pomoći.
HR

102
Pregled
8500520
8500510
8500 540
8500550
8500530
8500560
8503280
8500430
8503 980
8504190
7523107

103
Az eredeti használati útmutató fordítása
Jelmagyarázat
Tartalomjegyzék
Biztonsági utasítások . . . . . . . . . . . . . . . . . . . . . . . . . . . . . . . . 103
Tisztítószerek . . . . . . . . . . . . . . . . . . . . . . . . . . . . . . . . . . . . . . 104
Kibővített dokumentumok . . . . . . . . . . . . . . . . . . . . . . . . . . . . . 104
Szerkezeti áttekintés . . . . . . . . . . . . . . . . . . . . . . . . . . . . . . . . . 105
Üzembe helyezés előtt . . . . . . . . . . . . . . . . . . . . . . . . . . . . . . . 106
Munka megkezdése . . . . . . . . . . . . . . . . . . . . . . . . . . . . . . . . . 106
A munka befejezése . . . . . . . . . . . . . . . . . . . . . . . . . . . . . . . . . 106
Szerviz, karbantartás és ápolás . . . . . . . . . . . . . . . . . . . . . . . . 107
Üzemzavarok . . . . . . . . . . . . . . . . . . . . . . . . . . . . . . . . . . . . . . 108
Műszaki adatok . . . . . . . . . . . . . . . . . . . . . . . . . . . . . . . . . . . . . 108
Tartozékok . . . . . . . . . . . . . . . . . . . . . . . . . . . . . . . . . . . . . . . . 109
Szállítás. . . . . . . . . . . . . . . . . . . . . . . . . . . . . . . . . . . . . . . . . . . 109
Ártalmatlanítás . . . . . . . . . . . . . . . . . . . . . . . . . . . . . . . . . . . . . 109
Áttekintés . . . . . . . . . . . . . . . . . . . . . . . . . . . . . . . . . . . . . . . . . 110
Rendeltetésszerű használat
A gépek kisipari használatra készültek (pl. hotelekben, isko-
lákban, kórházakban, gyárakban, bevásárlóközpontokban,
sportcsarnokokban, irodákban és hasonlókban).
Az ebben a használati útmutatóban foglaltak szigorú betartá-
sa mellett az egyes típusokra a(z) 106. oldalon megadott al-
kalmazási módszerek vonatkoznak.
Ezeket a gépeket kizárólag beltéri használatra tervezték.
Biztonsági utasítások
A TASKI gépek felépítésükben és szerkezetükben megfelel-
nek az EK-irányelvek vonatkozó alapvető biztonsági és
egészségügyi követelményeinek, így CE-jelöléssel vannak el-
látva.
VIGYÁZAT!
Az első használatba vétel előtt feltétlenül
olvassa el a használati útmutatót és a
biztonságtechnikai tudnivalókat.
A használati útmutatót gondosan őrizze
meg, és tartsa elérhető helyen, hogy bár-
mikor elő tudja venni.
Vigyázat:
Ez a szimbólum fontos információkra utal.
Az utasítások be nem tartása miatt szemé-
lyek kerülhetnek veszélybe, és/vagy jelen-
tős anyagi kár keletkezhet!
Figyelem:
Ez a szimbólum fontos információkra utal.
Az utasítások be nem tartása üzemzava-
rokat és anyagi károkat okozhat!
Megjegyzés:
A szimbólum fontos információkra hívja fel
a figyelmet a termék hatékony használatá-
val kapcsolatban. Az utasítások be nem
tartása üzemzavarokat okozhat!
Olyan műveletekre vonatkozó utasításokat tar-
talmaz, amelyeket egymás után kell elvégez-
nie.
t
Vigyázat:
Ha a Diversey által nem engedélyezett
módosításokat hajt végre a gépen, akkor
az a biztonsági jelek és a CE-megfelelő-
ség megszűnését vonja maga után. A nem
rendeltetésszerű használat személyi sérü-
lést, valamint a gép és a munkakörnyezet
károsodását okozhatja. Az ilyen esetek-
ben érvényét veszti a garancia és az eset-
leges szavatossági igények.
Vigyázat:
A gépet csak olyan személyek használhat-
ják, akiket kellően betanítottak annak
használatára, vagy akik igazolták, hogy
képesek a gépet kezelni, és kifejezetten
őket bízták meg a használattal.
Vigyázat:
A gépet nem használhatják korlátozott fizi-
kai, érzékelési és mentális képességű
személyek, sem pedig gyerekek, továbbá
olyan személyek, akik nem rendelkeznek
ehhez megfelelő tapasztalattal és tudás-
sal.
Ügyeljen arra, hogy a gyermekek ne játs
-
szanak a géppel.
Vigyázat:
A gépet nem szabad olyan helyiségekben
használni, amelyekben robbanásveszé-
lyes és gyúlékony anyagokat (pl. benzint,
oldószert, fűtőolajat, porokat stb.) tárolnak
vagy dolgoznak fel.
Az elektromos vagy mechanikus kompo
-
nensek begyújthatják ezeket az anyago
-
kat.
Vigyázat:
A gépet nem szabad mérgező, egészség-
re káros, maró hatású vagy ingerlő anya-
gok (pl. veszélyes por stb.) felszívására
használni. A szűrőrendszer az ilyen típusú
anyagokat nem szűri ki kellőképpen.
A felhasználó vagy harmadik személyek
egészségének lehetséges károsodása
nem kizárható.
Vigyázat:
Ügyeljen a helyi adottságokra, valamint
harmadik személyekre és gyermekekre!
Különösen a nem belátható helyek közelé-
ben, mint pl. ajtók vagy kanyarok előtt,
csökkenteni kell a sebességet.
HU

104
Tisztítószerek
Kibővített dokumentumok
Vigyázat:
Ezzel a géppel nem szabad személyeket
és tárgyakat szállítani.
Vigyázat:
Amennyiben hibás működés, defekt lép
fel, valamint ütközés vagy leesés után a
gépet az újbóli üzembe helyezés előtt egy
feljogosított szakembernek kell ellenőriz-
nie. Ugyanez érvényes, ha a gépet a sza-
badban hagyták, vízbe merült, ill.
nedvességnek volt kitéve.
Vigyázat:
Amennyiben a biztonsággal kapcsolatos
alkatrészek megsérülnek (pl. kefefedél,
hálózati kábel vagy olyan burkolatok, ame-
lyek az áramot vezető részekhez enged-
nek hozzáférést), akkor a gép
üzemeltetését azonnal meg kell szakítani!
Vigyázat:
A gépet nem szabad lejtős területen leállí-
tani, leparkolni vagy tárolni.
Vigyázat:
A gépen végzett bárminemű munka során
a gépet ki kell kapcsolni.
Vigyázat:
Rendszeresen ellenőrizze, hogy a hálózati
kábelen nem látható-e valamilyen sérülés-
re vagy öregedésre utaló jel; ha a gép
nincs kifogástalan állapotban, akkor ne
helyezze üzembe, hanem javíttassa meg
egy arra feljogosított szakemberrel.
Figyelem:
Óvja a gépet az illetéktelen használattól.
Ezért mielőtt a gépet magára hagyná, he-
lyezze el egy zárt helyiségben.
Figyelem:
A gépet csak száraz, porszegény környe-
zetben, +10 és +35 fok közötti hőmérsék-
leten szabad működtetni és tárolni.
Figyelem:
A gép mechanikus vagy elektromos alkat-
részein csak olyan feljogosított szakembe-
rek végezhetnek javítási munkákat, akik
minden releváns biztonsági előírást ismer-
nek.
Figyelem:
Kizárólag olyan szerszámokat (kefék, le-
húzók és hasonlók) szabad használni,
amelyek ebben a használati útmutatóban
a tartozékok alatt fel vannak sorolva, vagy
amelyeket a TASKI tanácsadója javasolt.
Más szerszámok hátrányosan befolyásol-
hatják a gép biztonságát és működését.
Figyelem:
A nemzeti személyvédelmi és balesetvé-
delmi előírásokat, valamint a gyártó tisztí-
tószerek használatára vonatkozó
utasításait konzekvensen figyelembe kell
venni.
Figyelem:
Tilos a hálózati csatlakozót nedves kézzel
csatlakoztatni és kihúzni.
Figyelem:
Ellenőrizze, hogy a típustáblán megadott
névleges feszültség megegyezik-e az Ön
felhasználási helyén lévő hálózati feszült-
séggel!
Figyelem:
Ügyeljen arra, hogy a forgó szerszámok
nehogy összenyomják vagy rángassák a
hálózati kábelt, továbbá, hogy a forróság,
olaj és az éles peremek se károsítsák azt!
Figyelem:
A TASKI gépeket úgy tervezték, hogy a tu-
domány jelenlegi állása szerint a fellépő
zajkibocsátás és vibráció egészségkárosí-
tó hatása kizárható.
Lásd a Technikai adatokat a 108. oldalon.
Megjegyzés:
A TASKI gépeket úgy tervezték, hogy a
TASKI tisztítószerekkel optimális tisztítási
eredményt érnek el.Más tisztítószerek
üzemzavarokat és károkat okozhatnak a
gépben vagy a munkakörnyezetben.
Ezért javasoljuk, hogy kizárólag a TASKI
tisztítószereit használja.A nem megfelelő
tisztítószerek által okozott üzemzavarokra
a garancia nem vonatkozik.
További információkért kérjük, forduljon a
TASKI szakszervizéhez.
Megjegyzés:
A géphez tartozó kapcsolási rajzot a pótal-
katrész-listában találja.
További információkért lépjen kapcsolatba
az ügyfélszolgálattal.

105
Szerkezeti áttekintés
1Szívócső tartóeleme
2Házfedél szívócsonkkal
3Házpárna
4Tartóheveder
5Zárókapocs
6Ház
7Hasheveder tartóval a különleges tartozékokhoz
8Hálózati kábel
9Főkapcsoló (BE/KI)
10 Durvaszűrő
11 Gyapotszűrő (szűrőkendő)
12
511
6
7 8 9 10
4 3
HU

106
Üzembe helyezés előtt
Alkalmazási technikák
Munka megkezdése
Alkalmazási lehetőségek.
A munka befejezése
Enyhén szennyezett szűrőkendő
• Állítsa össze a szívótartozékokat, és ellenőrizze, hogy a
dupla szűrős papírporzsák és a szűrőkendő be van-e he-
lyezve.
• Helyezze be a szívócsövet [2] katta-
násig a szívócsonkba [1].
• Helyezze a készüléket a hátára, és il-
lessze a tartóhevedert a testére.
• Kattintsa be a hasheveder csatját, és
igazítsa el a készüléket a testén.
Gép dorsalino
Nedves tisztítás nem
Száraz tisztítás igen
Parketta és laminált padló tisztítá-
sa
igen
szőnyegfelület igen
• Dugja be a csatlakozódugaszt a konnektorba.
• Kapcsolja be a gépet ((BE/KI)).
A csőhajlaton található egy légszabályozó gyűrű, amely a
szívóerő szabályozására szolgál.
• A háromrészes beömlőcső különböző hosszakban helyez-
hető be.
Pl. háromrészes padlókhoz, kétrészes lépcsőkhöz stb.
• A teljes beömlőcsövet eltávolítva és a megfelelő tartozékot
használva ki tudja porszívózni a kárpitozott bútorokat és a
nehezen elérhető helyeket is.
2
1
• Kapcsolja ki a gépet (BE/KI), és húzza ki a csatlakozódu-
gaszt a konnektorból.
Megjegyzés:
A dupla szűrős papír porzsák eltávolítása
előtt várjon egy kicsit, amíg a por leülepe-
dik.
Megjegyzés:
A dupla szűrős papírporzsák ártalmatlaní-
tását a nemzeti előírásoknak megfelelően
kell elvégezni.
• Nyomja felfelé a két zárókapcsot.
• Emelje le a ház fedelét, és távolítsa
el a dupla szűrős papírporzsákot.
• Húzza át az új dupla szűrős papírporzsákot a gumikarimá-
val a szívócsonkon.
• Porszívózza ki a szűrőkendőt egy másik porszívóval.
• Mossa ki a szűrőkendőt mosógépben (max. 30° C/86° F).
• Hagyja megszáradni a levegőn a nedves szűrőkendőt.
Figyelem:
Soha ne helyezzen be vizes vagy nedves
szűrőkendőt, mert az károsíthatja a mo-
tort.
Figyelem:
A készüléket csak működőképes szűrő-
kendővel szabad üzemeltetni!
Figyelem:
Ne szárítsa a szűrőkendőt szárítógépben.

107
Erősen szennyezett durvaszűrő.
A gép tisztítása
A gép tárolása / parkolása (üzemen kívül)
Szerviz, karbantartás és ápolás
A kifogástalan üzem és a hosszú élettartam feltétele a gép
karbantartása.
Szervizintervallumok
A TASKI gépek olyan kiváló minőségű gépek, amelyeknek
biztonságát a gyárban ellenőr ellenőrizte. Az elektromos és
mechanikus alkatrészek hosszabb használati idő után elkop-
nak és elöregednek.
Szervizközpont
Ha egy üzemzavar vagy megrendelés kapcsán felveszi ve-
lünk a kapcsolatot, akkor adja meg a típusmegjelölést és a
gép számát.
Ezeket az adatokat a gép típustábláján találja. A használati út-
mutató végén találja az Önhöz legközelebbi TASKI szerviz
partner címét.
• Vegye ki a durvaszűrőt.
• Tisztítsa meg a durvaszűrőt folyó víz
alatt, vagy cserélje ki.
Behelyezés előtt várja meg, amíg a
durvaszűrő teljesen megszárad.
• Nyomja vissza helyére a megszáradt
vagy új durvaszűrőt.
Figyelem:
A gépet sosem szabad durvaszűrő nélkül
használni!
Figyelem:
Ne szárítsa a durvaszűrőt szárítógépben.
• Helyezze vissza a ház fedelét.
• Nyomja lefelé a két zárókapcsot.
Figyelem:
A gépet soha ne tisztítsa magas nyomású
tisztítóval vagy vízsugárral.
A gépbe kerülő víz a mechanikus és elekt
-
romos alkatrészeket jelentősen megron
-
gálhatja.
• Törölje le a gépet egy nedves ruhával.
Megjegyzés:
Tekercselje fel lazán a hálózati kábelt.
Figyelem:
Csak eredeti TASKI alkatrészeket szabad
használni, különben érvényét veszti min-
den garancia és jótállás.
Jelmagyarázat:
◊ = minden tisztítás végén, ◊◊ = hetente,
◊◊◊ = havonta, ⊗ = szervizlámpa
Tevékenység
◊
◊◊
◊◊◊
⊗
Oldal
A dupla szűrős papír porzsák ellenőr-
zése és cseréje ●106
Durvaszűrő tisztítása/cseréje ● 107
Szűrőkendő tisztítása/cseréje ● 106
Tisztítsa meg a készüléket, a hálózati
kábelt és a tartozékokat egy nedves
ronggyal. ●
• Az üzembiztonság és az üzemkészség megőrzéséhez 500
munkaóra elteltével vagy legalább évente egyszer átvizs-
gálást kell végezni.
Megjegyzés:
Rendkívüli igénybevétel és/vagy nem ele-
gendő karbantartás esetén rövidebb inter-
vallumok szükségesek.
HU

108
Üzemzavarok
Műszaki adatok
Üzemzavar Lehetséges ok Üzemzavar megszüntetése Oldal
A gép nem működik, nem lehet be-
kapcsolni
A gép ki van kapcsolva • Kapcsolja be a be-/kikapcsolót 105
A hálózati csatlakozó nincs csatla-
koztatva • Csatlakoztassa a hálózati csatla-
kozót a hálózati aljzatba 105
A hálózati kábel hibás • Cserélje ki a hálózati kábelt
A be-/kikapcsoló hibás • Lépjen kapcsolatba a szervizpart-
nerrel
A motor nem forog • Lépjen kapcsolatba a szervizpart-
nerrel
Működés közben a gép kikapcsol Az önvisszaálló hőmérséklet-érzé-
kelő kioldott
• Ellenőrizze, hogy a dupla szűrős
papírporzsák nincs-e túltöltve.
• Ellenőrizze a szívótartozékokat.
A motor lehűlése után a gép újra bekapcsol
(ez kb. 10–20 perc).
106
Gyenge szívóerő
A tömlő vagy a porszívófej eldugult
(pl. fadarabkák, anyagmaradékok) • Távolítsa el az idegen testeket
A dupla szűrős papír porzsák meg-
telt • Cserélje ki a dupla szűrős papír
porzsákot 106
A tömlő nem jól van behelyezve
• Ellenőrizze a tömlőt
Szűrőkendő elszennyeződött
• Tisztítsa meg vagy cserélje ki a
szűrőkendőt 106
A durvaszűrő elszennyeződött
• Tisztítsa meg vagy cserélje ki a
durvaszűrőt 107
Gép dorsalino
Névleges feszültség 220-240V~ 100-120 V~ AC
Frekvencia 50-60 50-60 Hz
Névleges teljesítmény 900 850 W
Méretek (ho x szé x ma) 52x32x30 52x32x30 cm
Hálózati kábel hossza 15 15 m
Gép max. súlya üzemkész állapotban 5,4 5,4 kg
Az IEC 60335-2-69 alapján meghatározott értékek
Hangnyomásszint LpA < 70 dB(A)
Bizonytalanság KpA 2,5 dB(A)
Vibráció teljes értéke <2,5 m/s2
Bizonytalanság K 0,25 m/s2
Érintésvédelmi osztály II

109
Tartozékok
Szállítás
Ártalmatlanítás
Sz. Cikk
8504190 Dupla szűrős papírporzsák (10 darabos csomag)
8500560 Univerzális porszívó fej, 30 cm-es
8503280 2,2 m hosszú szívócső, komplett
8503980 Háromrészes szívócső
8500430 Kúpos csatlakozó
8500510 Kicsi kerek porszívófej
8500520 Radiátorkefe
8500530 Csőszerű szívófej (2 db)
8500540 Kárpit szívófej
8500550 Réstisztító
4101900 Durvaszűrő
Megjegyzés:
Távolítsa el a tartozékot.
Megjegyzés:
A gépet fekve szállítsa.
Megjegyzés:
Ügyeljen arra, hogy a gép a szállítójármű-
ben szorosan le legyen szíjazva, és rögzít-
ve legyen.
Megjegyzés:
A gépet és tartozékait leselejtezés után
szakszerűen, a nemzeti előírásoknak
megfelelően kell ártalmatlanítani. A Diver-
sey szakszervize segíti Önt ebben.
HU

110
Áttekintés
8500520
8500510
8500 540
8500550
8500530
8500560
8503280
8500430
8503 980
8504190
7523107

111
Traduzione delle Istruzioni d'uso originali
Spiegazione dei simboli
Indice
Istruzioni di sicurezza . . . . . . . . . . . . . . . . . . . . . . . . . . . . . . . . 111
Prodotti per la pulizia. . . . . . . . . . . . . . . . . . . . . . . . . . . . . . . . . 112
Ulteriori documenti . . . . . . . . . . . . . . . . . . . . . . . . . . . . . . . . . . 112
Struttura . . . . . . . . . . . . . . . . . . . . . . . . . . . . . . . . . . . . . . . . . . 113
Prima della messa in servizio . . . . . . . . . . . . . . . . . . . . . . . . . . 114
Inizio lavoro . . . . . . . . . . . . . . . . . . . . . . . . . . . . . . . . . . . . . . . . 114
Fine lavoro . . . . . . . . . . . . . . . . . . . . . . . . . . . . . . . . . . . . . . . . 114
Assistenza, cura e manutenzione . . . . . . . . . . . . . . . . . . . . . . . 115
Guasti . . . . . . . . . . . . . . . . . . . . . . . . . . . . . . . . . . . . . . . . . . . . 116
Dati tecnici. . . . . . . . . . . . . . . . . . . . . . . . . . . . . . . . . . . . . . . . . 116
Accessori. . . . . . . . . . . . . . . . . . . . . . . . . . . . . . . . . . . . . . . . . . 117
Trasporto. . . . . . . . . . . . . . . . . . . . . . . . . . . . . . . . . . . . . . . . . . 117
Smaltimento . . . . . . . . . . . . . . . . . . . . . . . . . . . . . . . . . . . . . . . 117
Panoramica. . . . . . . . . . . . . . . . . . . . . . . . . . . . . . . . . . . . . . . . 118
Destinazione d’uso
Le macchine sono destinate ad un uso commerciale (ad
esempio in hotel, scuole, ospedali, fabbriche, centri commer-
ciali, uffici, ecc.).
Sotto stretta osservanza di queste istruzioni d'uso valgono per
i singoli tipi applicazioni tecniche indicate in questa pagina
114.
Queste macchine sono progettate esclusivamente per l'uso
interno.
Istruzioni di sicurezza
Le macchine TASKI sono conformi, per progettazione e co-
struzione, ai requisiti rilevanti essenziali di sicurezza e di sa-
lute delle direttive CE e recano pertanto la marcatura CE.
ATTENZIONE!
Leggere attentamente le istruzioni d'uso
e di sicurezza prima della prima messa
in esercizio.
Conservare il presente manuale con
cura e a portata di mano per una rapida
consultazione in qualsiasi momento.
Attenzione:
Questo simbolo indica informazioni impor-
tanti. Il mancato rispetto di queste note
può condurre a pericolo per le persone e/o
a gravi danni materiali!
Attenzione:
Questo simbolo indica informazioni impor-
tanti. Il mancato rispetto di queste note
può portare a malfunzionamenti e danni
materiali!
Nota:
Questo simbolo indica informazioni impor-
tanti relative all'uso efficiente del prodotto.
Il mancato rispetto di queste note può por-
tare a malfunzionamenti!
Contiene le note relative ai passaggi che devo-
no essere eseguiti in sequenza.
t
Attenzione:
Le modifiche alla macchina non autorizza-
te da Diversey portano all'invalidazione dei
segnali di sicurezza e della conformità CE.
Un impiego della macchina contrario al
suo corretto utilizzo potrebbe comportare
danni alle persone, alla macchina e all'am-
biente di lavoro. In tali casi decadono nor-
malmente tutti gli eventuali diritti di
garanzia e di assicurazione.
Attenzione:
La macchina deve essere utilizzata solo
da persone che siano adeguatamente for-
mate a tale scopo o abbiano dimostrato la
loro capacità di operare e siano espressa-
mente autorizzate a usare la macchina.
Attenzione:
La macchina non deve essere utilizzata da
persone con capacità fisiche, sensoriali o
mentali ridotte, inclusi bambini, o che man-
chino di esperienza o conoscenza della
macchina stessa.
I bambini devono essere sorvegliati per
assicurarsi che non giochino con la mac
-
china.
Attenzione:
La macchina non può essere utilizzata in
ambienti in cui sono immagazzinati o trat-
tati materiali potenzialmente esplosivi e in-
fiammabili (ad esempio benzina, solventi,
olio, polvere, ecc.).
I componenti elettrici o meccanici possono
provocare l'ignizione di queste sostanze.
Attenzione:
La macchina non va utilizzata per l'aspira-
zione di sostanze tossiche, nocive, corro-
sive o irritanti (ad esempio, polveri nocive,
ecc.). Il sistema di filtraggio non è in grado
di filtrare sostanze di questo tipo in manie-
ra sufficiente.
Non si possono escludere possibili danni
per la salute degli utenti e dei terzi.
Attenzione:
Prestare attenzione alle condizioni locali,
ai terzi e ai bambini. In particolare, è ne-
cessario rallentare nei pressi di angoli cie-
chi, come ad es. prima di porte o curve.
Attenzione:
Non è consentito trasportare altre persone
e oggetti con questa macchina.
IT

112
Prodotti per la pulizia
Ulteriori documenti
Attenzione:
In caso di malfunzionamento, difetto, colli-
sione o una caduta, la macchina deve es-
sere controllata da personale autorizzato
prima di riprenderne l'uso. Lo stesso vale
se la macchina viene lasciata aperta, im-
mersa in acqua o esposta all'umidità.
Attenzione:
In caso di danni alle parti di sicurezza,
come la copertura spazzole, il cavo di ali-
mentazione principale o i coperchi che
consentono l'accesso alle parti in tensio-
ne, la macchina deve essere spenta im-
mediatamente!
Attenzione:
La macchina non deve sostare, né essere
parcheggiata o immagazzinata in penden-
za.
Attenzione:
Quando si lavora sulla macchina, quest'ul-
tima deve essere spenta.
Attenzione:
Controllare regolarmente il cavo di alimen-
tazione per eventuali difetti o l'tagli e non
mantenere il motore in funzione se non è
in perfette condizioni, ma eseguire le op-
portune riparazioni da un elettricista auto-
rizzato!
Attenzione:
La macchina deve essere protetta contro
l'uso non autorizzato. Custodire la macchi-
na in un ambiente chiuso prima di allonta-
narsi dalla stessa.
Attenzione:
La macchina può essere usata e imma-
gazzinata solo in un ambiente asciutto, pri-
vo di polvere e a temperature comprese
fra +10 e +35 °C.
Attenzione:
Le riparazioni di parti meccaniche o elettri-
che della macchina devono essere ese-
guite esclusivamente da personale
autorizzato che conosca tutte le norme di
sicurezza.
Attenzione:
Devono essere utilizzati solo gli accessori
(spazzole, pad, ecc.) definiti nelle presenti
istruzioni d'uso come "Accessori" o consi-
gliati da un consulente TASKI. Altri acces-
sori possono pregiudicare la sicurezza e le
funzioni della macchina.
Attenzione:
Le norme nazionali per la tutela delle per-
sone e la prevenzione degli infortuni, non-
ché le istruzioni per l'uso dei produttori di
detergenti, devono essere rigorosamente
rispettate.
Attenzione:
È vietato collegare o scollegare il connet-
tore con mani bagnate!
Attenzione:
Verificare se la tensione nominale indicata
sulla targhetta modello corrisponda alla
tensione di rete!
Attenzione:
Fare attenzione che il cavo di rete non su-
bisca danni a causa degli accessori in ro-
tazione (spazzole, piatti trattenitori, ecc.),
calore, olio o spigoli appuntiti, non si impi-
gli e non si deformi!
Attenzione:
Le macchine e gli apparecchi TASKI sono
progettati in modo che, secondo lo stato
attuale delle conoscenze, possano essere
esclusi rischi per la salute a causa del ru-
more o delle vibrazioni.
Vedere i dati tecnici a pagina 116.
Nota:
Le macchine TASKI sono progettate in
modo da ottenere i migliori risultati di puli-
zia con i prodotti per la pulizia TASKI.
Altri prodotti per la pulizia possono causa-
re un malfunzionamento o danni alla mac-
china o all'ambiente di lavoro.
Per questo motivo, si consiglia di utilizzare
solo prodotti per la pulizia TASKI.
I guasti che sorgono a causa di prodotti
per la pulizia errati non sono coperti dalla
garanzia.
Per ulteriori informazioni rivolgersi al pro-
prio partner di assistenza TASKI.
Nota:
Lo schema elettrico di questa macchina si
trova nella lista delle parti di ricambio.
Contattare il servizio clienti per maggiori
informazioni.

113
Struttura
1Dispositivo di supporto tubo aspirazione
2Coperchio alloggiamento con presa
3Imbottitura schiena
4Cinghia di trasporto
5Clip di blocco
6Alloggiamento
7Cinghia pancia con striscia antistatica per swingo
per accessori speciali
8Cavo alimentazione principale
9Interruttore principale ON/OFF
10 Filtro grosso
11 Filtro in cotone
12
511
6
7 8 9 10
4 3
IT

114
Prima della messa in servizio
Tecnica di utilizzo
Inizio lavoro
Possibilità d’uso
Fine lavoro
Leggero grado di sporco del filtro in cotone
• Montare l’accessorio dell’aspirapolvere e controllare se il
sacco carta doppio filtro dorsalino e il filtro in cotone siano
installati.
• Inserire il tubo aspirazione [2] nella
presa [1] finché non si innesta.
• Indossare l’apparecchio sulle spalle
e applicare la cinghia di trasporto al
corpo.
• Innestare la chiusura della cinghia
pancia e regolarla.
Macchina dorsalino
Pulizia a umido no
Pulizia a secco sì
Pulizia di parquet e laminati sì
Tappeti sì
• Inserire la spina nella presa di corrente di rete.
• Accendere la macchina (ON/OFF).
Sul tubo curvo è presente un anello regolazione aria con
cui è possibile regolare la forza di aspirazione.
• Il tubo immissione in 3 parti può essere impiegato in diver-
se lunghezze.
ad es. 3 parti sul pavimento, 2 parti sui tappeti, ecc.
• Quando il tubo immissione viene rimosso completamente,
è possibile aspirare arredi imbottiti e punti difficilmente ac-
cessibili con l’apposito accessorio.
2
1
• Spegnere la macchina (on/off) ed estrarre la spina dalla
presa di corrente di rete.
Nota:
Prima di estrarre il sacco carta doppio filtro
dorsalino attendere un attimo fino a quan-
do la polvere non si è depositata.
Nota:
Lo smaltimento sacco carta doppio filtro
dorsalino deve essere effettuato in confor-
mità alle normative nazionali.
• Premere entrambe le clip di chiusura
verso l'alto.
• Staccare il coperchio dell’alloggia-
mento e rimuovere il sacco carta
doppio filtro dorsalino.
• Quindi passare il nuovo sacco carta doppio filtro dorsalino
con la flangia in gomma attraverso la presa.
• Aspirare il filtro in cotone con un altro aspirapolvere.
• Lavare il filtro in cotone in lavatrice (max. 30° C/86° F).
• Lasciar asciugare il filtro in cotone umido all’aria.
Attenzione:
Non inserire un filtro in cotone umido o ba-
gnato: si potrebbe danneggiare il motore!
Attenzione:
L’apparecchio può essere azionato solo
con un filtro in cotone funzionante.
Attenzione:
Il filtro in cotone non può essere asciugato
nell'asciugatrice!

115
Forte grado di sporco del filtro grosso
Pulizia della macchina
Immagazzinamento / parcheggio della macchina (non in fun-
zione)
Assistenza, cura e manutenzione
La manutenzione della macchina è essenziale per il corretto
funzionamento ed una lunga durata.
Intervalli di assistenza
Le macchine TASKI sono di alta qualità, sono state testate in
fabbrica e dal revisore autorizzato per la vostra sicurezza. I
componenti elettrici e meccanici sono soggetti ad usura e ob-
solescenza dopo un uso prolungato.
Centri di assistenza
Se ci contattate a causa di un malfunzionamento o di un ordi-
ne, indicate sempre il modello e il numero di serie.
Queste informazioni possono essere trovate sulla targhetta
della macchina. Nell'ultima pagina di questo manuale trovate
l'indirizzo del più vicino punto di assistenza TASKI.
• Estrarre il filtro grosso.
• Pulire il filtro grosso sotto acqua cor-
rente o sostituirlo.
Lasciar asciugare interamente il filtro
grosso prima di installarlo.
• Reinserire il filtro grosso nuovo o
asciugato nell’apposita posizione.
Attenzione:
L’apparecchio non può essere utilizzato
senza il filtro grosso!
Attenzione:
Il filtro grosso non può essere asciugato
nell'asciugatrice!
• Reinstallare il coperchio dell’allog-
giamento.
• Premere entrambe le clip di chiusura
verso il basso.
Attenzione:
Non pulire mai la macchina con getti d'ac-
qua o pulitori ad alta pressione.
L'acqua penetrata nella macchina può pro
-
vocare seri danni alle parti meccaniche o
elettriche.
• Pulire la macchina con un panno umido.
Nota:
Avvolgere il cavo alimentazione principale
lasco.
Attenzione:
Possono essere utilizzate solo parti origi-
nali TASKI, altrimenti decadono tutte le ri-
vendicazioni di garanzia e responsabilità!
Spiegazione dei simboli:
◊ = Alla fine di ogni pulizia, ◊◊ = ogni settimana,
◊◊◊ = ogni mese, ⊗ = led di servizio
Attività
◊
◊◊
◊◊◊
⊗
Pagina
Controllare/sostituire il sacco carta
doppio filtro dorsalino ●114
Pulizia/Sostituzione filtro grosso ● 115
Pulizia/Sostituzione filtro in cotone ● 114
Pulire apparecchio, cavo alimentazio-
ne principale e accessori con un panno
umido ●
• Per mantenere la sicurezza di funzionamento e la disponi-
bilità, se l'indicatore di servizio è acceso (impostazione di
fabbrica 500 Orario di lavoro) o almeno una volta all'anno
è necessario eseguire una revisione di assistenza.
Nota:
In caso di sollecitazioni straordinarie e/o
insufficiente manutenzione sono necessa-
ri intervalli più brevi.
IT

116
Guasti
Dati tecnici
Guasto Possibile causa Rimuovere il guasto Pagina
La macchina non si accende
Macchina spenta • Attivare l'interruttore on/off 113
Spina d'alimentazione non collegata • Collegare la spina alla presa di
corrente di rete. 113
Cavo di rete difettoso • Sostituire il cavo di rete
Interruttore on/off difettoso • Contattare un centro di assistenza
Il motore non gira • Contattare un centro di assistenza
Durante il funzionamento spegnere
la macchina Il sensore di temperatura a ripristino
automatico si è attivato
• Controllare il traboccamento del
sacco carta doppio filtro dorsalino
• Controllare l’accessorio di aspira-
zione
La macchina si riaccende dopo il raffredda
-
mento del motore aspirazione (circa 10 - 20
min.)
114
Potenza di aspirazione scarsa
Tubo o ugello polvere ostruiti (ad
esempio pezzi di legno, frammenti di
tessuto)
• Rimuovere il corpo estraneo
Sacco carta doppio filtro dorsalino
pieno • Sostituire il sacco carta doppio fil-
tro dorsalino 114
Tubo non installato correttamente
• Controllare il tubo
Filtro in cotone sporco
• Pulire o sostituire il filtro in cotone
114
Filtro grosso sporco
• Pulire o sostituire il filtro grosso
115
Macchina dorsalino
Voltaggio 220-240 V~ 100-120V~ CA
Frequenza 50-60 50-60 Hz
Potenza assorbita nominale 900 850 W
Dimensioni (Lunghezza x Larghezza x Altezza) 52x32x30 52x32x30 cm
Lunghezza cavo alimentazione principale 15 15 m
Peso massimo macchina pronta 5.4 5.4 kg
Valori comunicati in base a IEC 60335-2-69
Livello di pressione sonora LpA <70 dB(A)
Incertezza KpA 2.5 dB(A)
Valore complessivo delle vibrazioni <2.5 m/s2
Incertezza K 0,25 m/s2
Classe di protezione II

117
Accessori
Trasporto
Smaltimento
N. articolo
8504190 Sacco carta doppio filtro dorsalino (confezione da 10 pezzi)
8500560 Succhiatore universale 30 cm
8503280 Tubo aspirazione 2,2 m completo
8503980 Barra di aspirazione 3 parti
8500430 Raccordo conico
8500510 Ugello polvere
8500520 Succhiatore per radiatori
8500530 Set beccuccio di aspirazione a tubo (2 pezzi)
8500540 Succhiatore per mobili imbottiti
8500550 Succhiatore per fessure
4101900 Filtro grosso
Nota:
L’accessorio deve essere rimosso.
Nota:
Trasportare la macchina in posizione oriz-
zontale.
Nota:
Assicurarsi che la macchina sia fissata e
protetta nel veicolo di trasporto.
Nota:
La macchina e gli accessori, dopo essere
stati messi fuori servizio, devono essere
smaltiti correttamente secondo le normati-
ve locali. Rivolgersi al partner di assisten-
za Diversey per supporto.
IT

118
Panoramica
8500520
8500510
8500 540
8500550
8500530
8500560
8503280
8500430
8503 980
8504190
7523107

119
Originalios naudojimo instrukcijos vertimas
Ženklų paaiškinimas
Turinys
Saugumo nurodymai . . . . . . . . . . . . . . . . . . . . . . . . . . . . . . . . . 119
Valymo produktai . . . . . . . . . . . . . . . . . . . . . . . . . . . . . . . . . . . 120
Kiti dokumentai . . . . . . . . . . . . . . . . . . . . . . . . . . . . . . . . . . . . . 120
Konstrukcijos apžvalga . . . . . . . . . . . . . . . . . . . . . . . . . . . . . . . 121
Prieš pradedant naudoti . . . . . . . . . . . . . . . . . . . . . . . . . . . . . . 122
Darbo pradžia . . . . . . . . . . . . . . . . . . . . . . . . . . . . . . . . . . . . . . 122
Darbo pabaiga. . . . . . . . . . . . . . . . . . . . . . . . . . . . . . . . . . . . . . 122
Techninė ir kita priežiūra . . . . . . . . . . . . . . . . . . . . . . . . . . . . . . 123
Triktys . . . . . . . . . . . . . . . . . . . . . . . . . . . . . . . . . . . . . . . . . . . . 124
Techninė informacija . . . . . . . . . . . . . . . . . . . . . . . . . . . . . . . . . 124
Priedai. . . . . . . . . . . . . . . . . . . . . . . . . . . . . . . . . . . . . . . . . . . . 125
Vežimas . . . . . . . . . . . . . . . . . . . . . . . . . . . . . . . . . . . . . . . . . . 125
Šalinimas. . . . . . . . . . . . . . . . . . . . . . . . . . . . . . . . . . . . . . . . . . 125
Apžvalga . . . . . . . . . . . . . . . . . . . . . . . . . . . . . . . . . . . . . . . . . . 126
Naudojimas pagal paskirtį
Mašinos skirtos naudoti komerciniais tikslais (pvz.: viešbu-
čiuose, mokyklose, ligoninėse, gamyklose, prekybos centruo-
se, biuruose ir pan.).
Griežtai laikantis šios naudojimo instrukcijos, atskiriems mo-
deliams taikomos 122 puslapyje nurodytos naudojimo techni-
kos.
Ši mašina sukurta naudoti tik vidaus patalpose.
Saugumo nurodymai
Pagal sandarą ir konstrukciją TASKI mašinos atitinka taiko-
mus pagrindinius EB direktyvų saugos bei sveikatos reikalavi-
mus ir yra pažymėtos CE ženklu.
ATSARGIAI!
Prieš naudojant mašiną pirmą kartą, bū-
tina perskaityti naudojimo instrukciją ir
saugos nuorodas.
Saugokite naudojimo instrukciją lengvai
pasiekiamoje vietoje, kad bet kada galė-
tumėte ją paskaityti.
Pavojus!
Šiuo ženklu žymima svarbi informacija.
Nesilaikant šių nuorodų, gali susižaloti as-
menys ir (arba) kilti didelė materialinė žala!
Dėmesio!
Šiuo ženklu žymima svarbi informacija.
Nesilaikant šių nuorodų, gali kilti gedimų ir
materialinės žalos!
Pastaba.
Šiuo ženklu žymima svarbi informacija, su-
sijusi su veiksmingu produkto naudojimu.
Nesilaikant šių nuorodų, gali kilti gedimų!
Nurodomi darbo veiksmai, kuriuos turite atlikti
nustatyta eilės tvarka.
t
Pavojus!
Jeigu atliekami pakeitimai, kurių nenurodė
„Diversey“, nebegalios saugos ženklai ir
CE atitiktis. Naudojant mašiną ne pagal
paskirtį, gali susižaloti žmonės, sugesti
mašina arba atsirasti pažeidimų darbo
aplinkoje. Tokiais atvejais paprastai nusto-
ja galioti bet kokie garantijos reikalavimai.
Pavojus!
Mašiną naudoti gali tik asmenys, tinkamai
išmokyti ja naudotis arba įrodę, kad moka
ja naudotis, ir kuriems ją naudoti aiškiai
pavesta.
Pavojus!
Šios mašinos negali naudoti vaikai ir as-
menys, kurių sutrikę fiziniai, jutiminiai arba
protiniai gebėjimai arba kuriems trūksta
patirties ir žinių.
Būtina prižiūrėti vaikus ir įsitikinti, kad jie
nežaidžia su mašina.
Pavojus!
Mašinos negalima naudoti patalpose, ku-
riose laikomos arba perdirbamos sprogios
ir lengvai užsidegančios medžiagos (pvz.,
benzinas, tirpalai, mazutas, dulkės ir
pan.).
Dėl elektrinių arba mechaninių komponen
-
tų šios medžiagos gali užsidegti.
Pavojus!
Mašinos negalima naudoti nuodingoms,
sveikatai kenksmingoms, ėdžioms arba
dirginančioms medžiagoms (pvz., pavojin-
goms dulkėms ir pan.) siurbti. Filtrų siste-
ma tokių medžiagų pakankamai
neišfiltruoja.
Jos gali pakenkti naudotojo arba kitų as
-
menų sveikatai.
Pavojus!
Dirbdami atsižvelkite į vietos aplinkybes,
taip pat į kitus asmenis ir vaikus! Pirmiau-
sia sumažinkite greitį tokiose vietose, ku-
riose prastas matomumas, pvz., prie durų
arba posūkių.
LT

120
Valymo produktai
Kiti dokumentai
Pavojus!
Šia mašina negalima vežti kitų žmonių ir
objektų.
Pavojus!
Pastebėjus, kad mašina netinkamai veikia,
sugedo arba buvo susidūrusi arba nukritu-
si, prieš pakartotinai ją paleidžiant privalo
patikrinti įgaliotas specialistas. Tai taikoma
ir tada, jei mašina pabuvo lauke, buvo pa-
nardinta į vandenį ir (arba) sudrėko.
Pavojus!
Mašinos eksploatuoti nebegalima, jeigu
pažeistos su sauga susijusios dalys, pa-
vyzdžiui, šepečio gaubtas, tinklo kabelis
arba kiti gaubtai, kurie suteikia prieigą prie
elektrai laidžių dalių!
Pavojus!
Mašinos negalima statyti arba laikyti ant
nuolydžio.
Pavojus!
Prieš atliekant bet kokius darbus su pačia
mašina, ją reikia išjungti.
Pavojus!
Reguliariai tikrinkite, ar nėra tinklo kabelio
pažeidimų ir ar jis nepasenęs. Eksploatuo-
kite tik nepriekaištingos būklės mašiną, ki-
tokiu atveju tegu ją patikrina įgalioti
specialistai!
Dėmesio!
Mašina turi būti apsaugota nuo neleistino
naudojimo. Prieš palikdami mašiną be
priežiūros, ją pastatykite į uždarą patalpą.
Dėmesio!
Mašiną galima naudoti ir laikyti tik sausoje,
nedulkėtoje aplinkoje 10–35 °C temperatū-
roje.
Dėmesio!
Mechaninių arba elektros dalių remonto
darbus gali atlikti tik įgaliotieji specialistai,
susipažinę su taikomomis saugumo nuos-
tatomis.
Dėmesio!
Galima naudoti tik tuos įrankius (šepečius,
padėkliukus ir pan.), kurie kaip priedai nu-
rodyti šioje naudojimo instrukcijoje arba
kuriuos rekomendavo TASKI konsultan-
tas. Kiti įrankiai gali pakenkti mašinos sau-
gai ir veikimui.
Dėmesio!
Visada būtina laikytis nacionalinių asmens
apsaugos ir nelaimingų atsitikimų preven-
cijos nuostatų, taip pat su valymo priemo-
nių naudojimu susijusių gamintojo
nurodymų.
Dėmesio!
Draudžiama rankomis įkišti ir ištraukti tin-
klo kištuką!
Dėmesio!
Patikrinkite, ar specifikacijų lentelėje nuro-
dyta nominalioji įtampa atitinka jūsų tinklo
įtampa!
Dėmesio!
Atkreipkite dėmesį, kad kabelio nespaus-
tų, netemptų ir nepažeistų besisukantys
įrankiai (šepečiai, padėkliukai arba pan.)
arba karštis, alyva ir aštrios briaunos!
Dėmesio!
TASKI mašinos ir prietaisai yra sukons-
truoti taip, kad, atsižvelgiant į dabartinę
būseną, atmetama sveikatos pažeidimų
dėl triukšmo emisijos arba vibracijos gali-
mybė.
Žr. techninę informaciją 124p.
Pastaba.
Atsižvelgiant į TASKI mašinų konstrukciją,
geriausių valymo rezultatų pasiekiama
naudojant TASKI valymo produktus.
Kiti valymo produktai gali turėti įtakos ma-
šinos veikimui, ją apgadinti arba pažeisti
darbo aplinką.
Todėl rekomenduojame naudoti tik TASKI
valymo produktus.
Gedimams, atsiradusiems naudojant ne-
tinkamus valymo produktus, garantija ne-
taikoma.
Išsamesnės informacijos kreipkitės į savo
TASKI techninės priežiūros atstovą.
Pastaba.
Šios mašinos elektros schemą rasite at-
sarginių dalių sąraše.
Dėl išsamesnės informacijos susisiekite
su klientų aptarnavimo centru.

121
Konstrukcijos apžvalga
1Siurbimo žarnos laikymo įtaisas
2Korpuso dangtis su siurbimo antgaliu
3Minkšta nugarėlė
4Nešimo diržai
5Užspaudiklis
6Korpusas
7Pilvo diržas su specialiųjų priedų laikikliu
8Tinklo kabelis
9Pagrindinis jungiklis (ĮJUNGTI / IŠJUNGTI)
10 Retasis filtras
11 Medvilnės audinio filtras (filtro audinys)
12
511
6
7 8 9 10
4 3
LT

122
Prieš pradedant naudoti
Taikomoji technika
Darbo pradžia
Naudojimo galimybės
Darbo pabaiga
Nedideli filtro audinio nešvarumai
• Surinkite siurbimo priedus ir patikrinkite, ar yra įstatytas
dvigubo filtro popierinis maišelis ir filtro audinys.
• Siurbimo žarną [2] įstatykite į siurbi-
mo antgalį [1] taip, kad užsifiksuotų.
• Prietaisą pastatykite ant galinės da-
lies ir prisitaikykite nešimo diržus.
• Užfiksuokite pilvo diržo užraktą ir pri-
sitaikykite.
Mašina dorsalino
Drėgnas valymas ne
Sausas valymas taip
Parketo ir laminuotos dangos valy-
mas
taip
Kiliminės dangos taip
• Įjunkite kištuką į elektros tinklo lizdą.
• Įjunkite mašiną (ĮJUNGTI / IŠJUNGTI).
Ant vamzdžio atšakos yra netinkamo įsiurbiamo oro aklė,
kuria galima reguliuoti siurbimo galią.
• Galima naudoti įvairių ilgių 3 dalių siurbimo vamzdį.
Pavyzdžiui, 3 dalių grindims, 2 dalių kilimams ir pan.
• Jeigu nuimamas visas siurbimo vamzdis, naudojant atitin-
kamus priedus, galima siurbti minkštuosius baldus ir sun-
kiai pasiekiamas vietas.
2
1
• Išjunkite mašiną (ĮJUNGTI / IŠJUNGTI mygtukas) ir ištrau-
kite kištuką iš kištuko lizdo.
Pastaba.
Prieš išimdami dvigubo filtro popierinį
maišelį šiek tiek palaukite, kol nusės dul-
kės.
Pastaba.
Dvigubo filtro popierinį maišelį utilizuokite,
laikydamiesi nacionalinių nuostatų.
• Abu užspaudiklius paspauskite į vir-
šų.
• Nuimkite korpuso dangtį ir išimkite
dvigubo filtro popierinį maišelį.
• Paskui naują dvigubo filtro popierinį maišelį su gumine jun-
ge ištraukite pro siurbimo antgalį.
• Nusiurbkite filtro audinį kitu siurbiu.
• Filtro audinį išplaukite skalbyklėje (ne daugiau kaip 30° C /
86° F temperatūros vandenyje).
• Drėgną filtro audinį palikite išdžiūti.
Dėmesio!
Niekada nedėkite šlapio ar drėgno filtro
audinio – gali sugesti variklis!
Dėmesio!
Prietaisą galima eksploatuoti tik naudojant
tinkamą filtro audinį!
Dėmesio!
Draudžiama filtro audinį džiovinti džiovy-
klėje!

123
Stiprus retojo filtro užterštumas
Mašinos valymas
(Nenaudojamos) mašinos laikymas / pastatymas
Techninė ir kita priežiūra
Kad mašina veiktų nepriekaištingai ir ilgai, būtina pasirūpinti
jos technine priežiūra.
Techninės priežiūros intervalas
TASKI mašinos yra vertingos mašinos; jų saugą tikrina gamy-
klos darbuotojai ir įgaliotieji vertintojai. Ilgiau naudojami elek-
triniai ir mechaniniai komponentai dėvisi ir sensta.
Techninės priežiūros centras
Kreipdamiesi į mus dėl veikimo trikties arba užsakymo, visada
nurodykite tipo pavadinimą ir mašinos numerį.
Šiuos duomenis rasite mašinos įmonės lentelėje. Paskutinia-
me šios naudojimo instrukcijos puslapyje rasite artimiausio
„TASKI“ techninės priežiūros partnerio adresą.
• Išimkite retąjį filtrą.
• Išplaukite retąjį filtrą po tekančiu van-
deniu arba pakeiskite nauju.
Retąjį filtrą palikite visiškai išdžiūti, tik
tada galima jį įstatyti.
• Išdžiovintą arba naują retąjį filtrą vėl
įstatykite į jam skirtą vietą.
Dėmesio!
Niekada nenaudokite prietaiso be retojo
filtro!
Dėmesio!
Draudžiama retąjį filtrą džiovinti džiovyklė-
je!
• Vėl uždėkite korpuso dangtį.
• Abu užspaudiklius nuspauskite į apa-
čią.
Dėmesio!
Niekada nevalykite mašinos aukšto slėgio
valytuvu arba vandens srove.
Į mašiną įsiskverbęs vanduo gali smarkiai
pažeisti mechanines arba elektrines dalis.
• Mašiną šluostykite drėgna šluoste.
Pastaba.
Laisvai suvyniokite tinklo kabelį.
Dėmesio!
Galima naudoti tik originalias TASKI dalis,
nes kitaip nustoja galioti visi garantijos ir
atsakomybės reikalavimai!
Ženklų paaiškinimas:
◊ = kiekvieno valymo pabaigoje, ◊◊ = kiekvieną savaitę,
◊◊◊ = kiekvieną mėnesį, ⊗ = techninės priežiūros lemputė
Veiksmas
◊
◊◊
◊◊◊
⊗
Puslapis
Dvigubo filtro popierinio maišelio pati-
kra / keitimas ●122
Retojo filtro valymas / keitimas ● 123
Filtro audinio valymas / keitimas ● 122
Drėgna šluoste nuvalykite prietaisą, tin-
klo kabelį ir priedus ●
• Siekiant užtikrinti saugų eksploatavimą ir tinkamumą nau-
doti, po 500 darbo valandų arba bent kartą per metus būti-
na atlikti techninę priežiūrą.
Pastaba.
Jeigu keliami išskirtiniai reikalavimai ir (ar-
ba) nepakanka techninės priežiūros, būtini
trumpesni intervalai.
LT

124
Triktys
Techninė informacija
Triktis Galima priežastis Trikties šalinimas Puslapis
Nepavyksta įjungti mašinos be funk-
cijos
Mašina yra išjungta • Įjungti įjungimo / išjungimo jungiklį 121
Neįkištas tinklo kištukas • Įkiškite tinklo kištuką į kištukinį liz-
dą 121
Tinklo kabelio defektas • Pakeiskite tinklo kabelį
„Įjungti“ / „Išjungti“ jungiklio gedimas • Susisiekite su techninės priežiūros
partneriu
Variklis nesisuka • Susisiekite su techninės priežiūros
partneriu
Mašina išsijungia veikdama Suveikė automatinis temperatūros
jutiklis
• Patikrinkite dvigubo filtro popierinį
maišelį
• Patikrinkite siurbimo priedus
Mašina vėl įsijungia, atvėsus variklio turbinai
(apie 10–20 min.)
122
Prastai siurbiama
Užsikimšo žarna arba dulkių siurbi-
mo antgalis (pvz., medžio gabalė-
liais, medžiagų likučiais)
• Pašalinkite svetimkūnius
Pilnas dvigubo filtro popierinis
maišelis • Pakeiskite dvigubo filtro popierinį
maišelį 122
Netinkamai įstatyta žarna
• Patikrinkite žarną
Nešvarus filtravimo audinys
• Išvalykite arba pakeiskite filtravi-
mo audinį 122
Užsiteršęs retasis filtras
• Išvalykite arba pakeiskite retąjį fil-
trą 123
Mašina dorsalino
Vardinė įtampa 220–240 V~ 100–120 V~ AC
Dažnis 50–60 50–60 Hz
Vardinė galia 900 850 W
Matmenys (ilgis x plotis x aukštis) 52 x 32 x 30 52 x 32 x 30 cm
Tinklo kabelio ilgis 15 15 m
Didžiausias parengtos darbui mašinos svoris 5,4 5,4 kg
Vertės nustatytos pagal IEC 60335-2-69
Triukšmo lygis, LpA < 70 dB(A)
Nesaugumas, KpA 2,5 dB(A)
Bendroji vibracijos vertė <2,5 m/s2
Nesaugumas, K 0,25 m/s2
Apsaugos klasė II

125
Priedai
Vežimas
Šalinimas
Nr. Prekė
8504190 Dvigubo filtro popierinis maišelis (pakuotėje yra 10 vienetų)
8500560 Universalus dulkių siurbimo antgalis, 30 cm
8503280 Siurbimo žarna, 2,2 m, surinkta
8503980 3 dalių siurbimo strypas
8500430 Kūginė mova
8500510 Plonas antgalis
8500520 Antgalis radiatoriui
8500530 Vamzdžio išsiurbimo antgalių rinkinys (2 vienetai)
8500540 Antgalis minkštiesiems baldams
8500550 Rievėtasis antgalis
4101900 Retasis filtras
Pastaba.
Būtina nuimti priedus.
Pastaba.
Mašiną vežkite horizontalioje padėtyje.
Pastaba.
Atkreipkite dėmesį, kad mašina transporto
priemonėje būtų pritvirtinta ir užfiksuota.
Pastaba.
Nebenaudojamą mašiną ir jos priedus rei-
kia atiduoti profesionaliai pašalinti pagal
nacionalines nuostatas. Šiuo klausimu
Jums gali padėti „Diversey“ techninės prie-
žiūros atstovas.
LT

126
Apžvalga
8500520
8500510
8500 540
8500550
8500530
8500560
8503280
8500430
8503 980
8504190
7523107

127
Tulkojumam no oriģinālvalodas lietošanas instrukcijās
Apzīmējumu skaidrojums
Satura rādītājs
Drošības norādes . . . . . . . . . . . . . . . . . . . . . . . . . . . . . . . . . . . 127
Tīrīšanas līdzekļi . . . . . . . . . . . . . . . . . . . . . . . . . . . . . . . . . . . . 128
Papildu dokumentācija . . . . . . . . . . . . . . . . . . . . . . . . . . . . . . . 128
Uzbūves pārskats . . . . . . . . . . . . . . . . . . . . . . . . . . . . . . . . . . . 129
Pirms palaides. . . . . . . . . . . . . . . . . . . . . . . . . . . . . . . . . . . . . . 130
Darba uzsākšana . . . . . . . . . . . . . . . . . . . . . . . . . . . . . . . . . . . 130
Darbu beigšana. . . . . . . . . . . . . . . . . . . . . . . . . . . . . . . . . . . . . 130
Serviss, apkope un kopšana . . . . . . . . . . . . . . . . . . . . . . . . . . . 131
Traucējumi . . . . . . . . . . . . . . . . . . . . . . . . . . . . . . . . . . . . . . . . 132
Tehniskā informācija . . . . . . . . . . . . . . . . . . . . . . . . . . . . . . . . . 132
Piederumi . . . . . . . . . . . . . . . . . . . . . . . . . . . . . . . . . . . . . . . . . 133
Transportēšana. . . . . . . . . . . . . . . . . . . . . . . . . . . . . . . . . . . . . 133
Utilizācija. . . . . . . . . . . . . . . . . . . . . . . . . . . . . . . . . . . . . . . . . . 133
Pārskats . . . . . . . . . . . . . . . . . . . . . . . . . . . . . . . . . . . . . . . . . . 134
Atbilstoša izmantošana
Iekārta ir paredzēta profesionālai izmantošanai (piemēram,
viesnīcās, skolās, slimnīcās, fabrikās, iepirkšanās centros,
sporta hallēs, birojos u. c.).
Uz atsevišķiem modeļiem attiecas130. lappusē minētās lieto-
šanas metodes, kuru ietvaros ir strikti jāievēro šajā lietošanas
instrukcijā norādītās prasības.
Šīs iekārtas ir paredzētas izmantošanai tikai iekštelpās.
Drošības norādes
"TASKI" mašīnu koncepcija un uzbūve atbilst attiecīgo EK di-
rektīvu par darba drošību un veselības aizsardzību pamatpra-
sībām, un tādēļ tās ir marķētas ar CE zīmi.
UZMANĪBU!
Prieš naudodami pirmą kartą, būtinai
perskaitykite naudojimo instrukciją ir
saugos nurodymus.
Rūpīgi uzglabājiet šo lietošanas instruk-
ciju ērti pieejamā vietā, lai to varētu iz-
mantot jebkurā laikā.
Brīdinājums!
Šis simbols ir norāde uz svarīgu informāci-
ju. Šo norāžu neievērošana var izraisīt ap-
draudējumu personām un/vai lielus
materiālos zaudējumus!
Uzmanību!
Šis simbols ir norāde uz svarīgu informāci-
ju. Šo norāžu neievērošana var izraisīt
traucējumus un materiālos zaudējumus!
Norāde!
Šis simbols ir norāde uz svarīgu informāci-
ju saistībā ar izstrādājuma efektīvu izman-
tošanu. Šo norāžu neievērošana var
izraisīt traucējumus!
Tajā ir norādes par darbībām, kas jāveic norā-
dītajā secībā.
t
Brīdinājums!
Veicot iekārtas modifikācijas, kuras nav
apstiprinājis uzņēmums Diversey, tiek
zaudēta drošības garantija un CE atbilstī-
ba. Ja mašīnu izmanto neatbilstoši pare-
dzētajiem mērķiem, var tikt nodarīts
kaitējums cilvēkiem, mašīnai un darba vi-
dei. Šajos gadījumos tiek anulētas visas
garantijas un iespējamās prasības.
Brīdinājums!
Mašīnu drīkst izmantot tikai personas, ku-
ras ir pienācīgi instruētas par tās izmanto-
šanu vai pierādījušas savas spējas to
ekspluatēt, un kuras ir saņēmušas skaidru
uzdevumu to izmantot.
Brīdinājums!
Mašīnu nedrīkst lietot personas ar nepilnī-
gām fiziskajām, maņu vai garīgajām spē-
jām vai personas bez pietiekamas
pieredzes un zināšanām, tostarp bērni.
Neatstājiet bērnus bez uzraudzības, lai no
-
drošinātu, ka viņi nespēlējas ar mašīnu.
Brīdinājums!
Mašīnu aizliegts izmantot telpās, kur tiek
uzglabātas vai izmantotas sprādzienbīsta-
mas vai viegli uzliesmojošas vielas (pie-
mēram, benzīns, šķīdinātāji, šķidrais
kurināmais, putekļi utt.).
Mašīnas elektriskās vai mehāniskās daļas
var izraisīt šo vielu aizdegšanos.
Brīdinājums!
Mašīnu aizliegts izmantot indīgu, veselībai
bīstamu, kodīgu vai kairinošu vielu (piemē-
ram, bīstamu putekļu utt.) uzsūkšanai.
Filtrēšanas sistēma šāda veida vielas ne-
aiztur pietiekami efektīvi.
Nav iespējams pilnīgi novērst kaitējumu
lietotāja un trešo personu veselībai.
Brīdinājums!
Darba laikā ņemiet vērā darba zonas īpat-
nības, kā arī iespējamo trešo personu un
bērnu atrašanos tajā! Īpaši svarīgi samazi-
nāt kustības ātrumu nepārredzamu vietu,
piemēram, durvju vai pagriezienu zonā.
LV

128
Tīrīšanas līdzekļi
Papildu dokumentācija
Brīdinājums!
Ar šo iekārtu aizliegts transportēt citas per-
sonas un priekšmetus.
Brīdinājums!
Ja ir radies iekārtas darbības traucējums,
defekts, vai ir notikusi sadursme vai kri-
tiens, iekārta pirms atkārtotas iedarbināša-
nas obligāti ir jāpārbauda kvalificētam
tehniķim. Tas jāveic arī tad, ja iekārta bijusi
atstāta ārā, iegremdēta ūdenī vai pakļauta
mitruma iedarbībai.
Brīdinājums!
Ja tiek bojātas drošības nodrošināšanai
nepieciešamas detaļas, piemēram, birstu
pārsegs, tīkla kabelis vai pārsegi, kas no-
drošina piekļuvi strāvu vadošām detaļām,
mašīnas lietošana nekavējoties jāpār-
trauc!
Brīdinājums!
Mašīnu aizliegts apstādināt, novietot vai
uzglabāt uz slīpas virsmas.
Brīdinājums!
Veicot jebkurus darbus saistībā ar iekārtu,
tā ir jāizslēdz.
Brīdinājums!
Regulāri pārbaudiet, vai barošanas kabe-
lis nav bojāts vai novecojis, un neizmanto-
jiet iekārtu, ja tā nav nevainojamā tehniskā
stāvoklī, bet uzdodiet pilnvarotiem speciā-
listiem veikt iekārtas remontu.
Uzmanību!
Iekārta ir jāaizsargā pret neatļautu lietoša-
nu. Pirms atstājat mašīnu, novietojiet to
aizslēgtā telpā.
Uzmanību!
Mašīnu drīkst izmantot un uzglabāt tikai
sausā, no putekļiem brīvā vietā, kur gaisa
temperatūra ir robežās no +10 līdz
+35 grādiem.
Uzmanību!
Mašīnas mehānisko vai elektrisko mehā-
nismu remontdarbus drīkst veikt tikai kvali-
ficēts speciālists, kurš ir iepazinies ar
visiem šeit minētajiem būtiskajiem drošī-
bas norādījumiem.
Uzmanību!
Atļauts izmantot tikai tādus darbarīkus
(birstes, sūkļus vai tml.), kas kā piederumi
ir minēti šajā lietošanas instrukcijā vai ku-
rus iesaka izmantot "TASKI" konsultanti.
Citu darbarīku izmantošana var ietekmēt
mašīnas drošību un darbību.
Uzmanību!
Konsekventi jāievēro nacionālie personu
aizsardzības un negadījumu novēršanas
tiesību akti, kā arī ražotāja norādes par tīrī-
šanas līdzekļu izmantošanu.
Uzmanību!
Aizliegts ar mitrām rokām atvienot vai pie-
vienot tīkla kontaktdakšu.
Uzmanību!
Pārbaudiet, vai uz modeļa datu plāksnītes
norādītais nominālais spriegums atbilst lie-
tojamajam spriegumam!
Uzmanību!
Rīkojieties piesardzīgi, jo tīkla kabeli var
saspiest, saraut ar rotējošiem instrumen-
tiem (sukām, sūkļiem vai tml.) vai sabojāt
ar karstumu, eļļu un asām malām!
Uzmanību!
TASKI iekārtas un ierīces ir izstrādātas tā,
lai saskaņā ar esošajām zinātniskajām no-
stādnēm to radītā trokšņa un vibrāciju dēļ
netiktu apdraudēta veselība.
Skatīt tehnisko informāciju 132. lapā.
Norāde!
TASKI iekārtas ir konstruētas tā, lai, iz-
mantojot TASKI tīrīšanas līdzekļus, tiktu
sasniegti vislabākie tīrīšanas rezultāti.
Citu ražotāju tīrīšanas līdzekļi var radīt dar-
bības traucējumus vai iekārtas un darba
vides bojājumus.
Tādēļ iesakām izmantot tikai TASKI tīrīša-
nas līdzekļus.
Uz traucējumiem, kas radušies neatbilsto-
šu tīrīšanas līdzekļu izmantošanas dēļ, ne-
attiecas garantijas saistības.
Lai saņemtu pārējo informāciju, vērsieties
pie "TASKI" servisa nodrošinātāja.
Norāde!
Iekārtas elektriskā shēma ir atrodama re-
zerves daļu sarakstā.
Ja ir nepieciešama papildu informācija, sa-
zinieties ar klientu apkalpošanas dienestu.

129
Uzbūves pārskats
1Sūcējšļūtenes turētājs
2Korpusa pārsegs ar sūkšanas īscauruli
3Aizmugurējais bamperis
4Josta pārnēsāšanai
5Stiprināšanas skava
6Korpuss
7Josta ar papildpiederumu turētāju
8Barošanas kabelis
9Galvenais slēdzis (IESL./IZSL.)
10 Rupjo netīrumu filtrs
11 Kokvilnas filtrs (filtra drāniņa)
12
511
6
7 8 9 10
4 3
LV

130
Pirms palaides
Lietošanas metodes
Darba uzsākšana
Izmantošanas iespējas
Darbu beigšana
Nedaudz netīra filtra drāna
• Salieciet sūkšanas piederumus un pārbaudiet, vai ir ievie-
tots dubultā filtra papīra maiss un filtra drāniņa.
• Ievietojiet sūcējšļūteni [2] sūkšanas
īscaurulē [1], līdz tā nofiksējas.
• Uzlieciet ierīci uz muguras un pielā-
gojiet pārnēsāšanas jostu savam
ķermenim.
• Pielāgojiet un nofiksējiet vēdera jos-
tas aizdari.
Iekārta dorsalino
Mitrā tīrīšana Nē
Sausā tīrīšana Jā
Parketa un lamināta tīrīšana Jā
Paklāja segumi Jā
• Iespraudiet kontaktdakšu tīkla rozetē.
• Ieslēdziet iekārtu (ieslēgšanas/izslēgšanas slēdzis).
Caurules liekuma vietā ir gaisa atvere, ar kuru var regulēt
sūkšanas spēku.
• Trīsdaļīgo sūcējcauruli var izmantot dažādos garumos.
Piemēram, trīsdaļīgu grīdai, divdaļīgu kāpnēm, utt..
• Pilnībā noņemot sūcējcauruli, ar atbilstošiem piederumiem
var tīrīt polsterētās mēbeles un grūti pieejamas vietas.
2
1
• Izslēdziet iekārtu (IESL./IZSL.), un atvienojiet kontaktdak-
šu no tīkla kontaktligzdas.
Norāde!
Pirms dubultā filtra papīra maisiņa izņem-
šanas nedaudz uzgaidiet, līdz putekļi ir no-
sēdušies.
Norāde!
Dubultā filtra papīra maisiņa likvidēšana ir
jāveic saskaņā ar valstī spēkā esošajiem
noteikumiem.
• Pavelciet abas stiprināšanas skavas
uz augšu.
• Noņemiet korpusa pārsegu un izņe-
miet dubultā filtra papīra maisiņu.
• Pēc tam pārvelciet jauno dubultā filtra papīra maisiņu pāri
sūkšanas īscaurulei un nostipriniet to ar gumijas gredzenu.
• Nosūciet filtra drānu tīru ar citu putekļu sūcēju.
• Izmazgājiet filtra drānu veļas mazgājamajā mašīnā (maks.
30° C/86° F).
• Ļaujiet netīrajai filtra drānai izžūt gaisā.
Uzmanību!
Slapjas vai mitras filtra drānas ievietošana
var sabojāt motoru!
Uzmanību!
Ierīci drīkst izmantot tikai tad, ja filtra drāna
pilda savas funkcijas!
Uzmanību!
Filtra drānu nedrīkst žāvēt veļas žāvētājā!

131
Ļoti netīrs rupjo netīrumu filtrs
Mašīnas tīrīšana
Mašīnas uzglabāšana/novietošana stāvvietā (neesot eks-
pluatācijā)
Serviss, apkope un kopšana
Mašīnas apkopju veikšana ir priekšnoteikums tās nevainoja-
mai darbībai un ilga kalpošanas laika nodrošināšanai.
Apkopes intervāli
TASKI iekārtas ir kvalitatīvas iekārtas, kuru drošību rūpnīcā ir
pārbaudījuši pilnvaroti testētāji. Elektriskās un mehāniskās
daļas ilgstošas izmantošanas laikā izdilst un noveco.
Apkopes centrs
Ja sazināties ar mums darbības traucējumu vai pasūtījuma
dēļ, norādiet arī mašīnas modeli un numuru.
Šie dati ir izvietoti uz mašīnas identifikācijas datu plāksnītes.
Šīs lietošanas instrukcijas pēdējā lappusē ir minēta tuvākā
"TASKI" servisa centra partneruzņēmuma adrese.
• Izņemiet rupjo netīrumu filtru.
• Noskalojiet rupjo netīrumu filtru zem
tekoša ūdens vai nomainiet to.
Pirms ievietošanas ļaujiet rupjo netī
-
rumu filtram pilnībā nožūt.
• Iespiediet izžuvušo vai jauno rupjo
netīrumu filtru atpakaļ paredzētajā
pozīcijā.
Uzmanību!
Ierīci nedrīkst lietot bez rupjo netīrumu
filtra!
Uzmanību!
Rupjo netīrumu filtru nedrīkst žāvēt veļas
žāvētājā!
• Uzlieciet atpakaļ korpusa pārsegu.
• Piespiediet abas stiprināšanas ska-
vas uz leju.
Uzmanību!
Iekārtas tīrīšanai nekad neizmantojiet
augstspiediena tīrītāju vai ūdens strūklu.
Iekārtā iekļuvušais ūdens var smagi sabo
-
jāt tās mehāniskās un elektriskās daļas.
• Noslaukiet iekārtu ar mitru drānu.
Norāde!
Vaļīgi uztiniet barošanas kabeli.
Uzmanību!
Izmantot drīkst tikai "TASKI" oriģinālās de-
taļas, jo pretējā gadījumā netiek pieņem-
tas nekādas pretenzijas attiecībā uz
garantiju un citām saistībām.
Zīmju skaidrojums:
◊ = pēc katras tīrīšanas reizes; ◊◊ = katru nedēļu;
◊◊◊ = katru mēnesi; ⊗ = servisa lampiņa
Veicamie darbi
◊
◊◊
◊◊◊
⊗
Lappuse
Pārbaudiet/nomainiet dubultā filtra pa-
pīra maisiņu. ●130
Iztīriet/nomainiet rupjo netīrumu filtru ● 131
Iztīriet/nomainiet filtra drānu ● 130
Notīriet ierīci, barošanas kabeli un pie-
derumus ar mitru drānu ●
• Lai nodrošinātu darba drošību un darba gatavību, iekārtai
ir jāveic servisa apkope pēc 500 darba stundām vai vismaz
reizi gadā.
Norāde!
Ja prasības ir īpaši augstas un/vai netiek
nodrošināta pietiekama tehniskā apkope,
ir nepieciešami īsāki intervāli.
LV

132
Traucējumi
Tehniskā informācija
Traucējums Iespējamais cēlonis Traucējuma novēršana Lappuse
Iekārta nedarbojas, un to nevar
ieslēgt.
Iekārta ir izslēgta. • Ieslēdziet ieslēgšanas/izslēgša-
nas slēdzi. 129
Tīkla kontaktdakša nav pievienota. • Savienojiet kontaktdakšu ar tīkla
kontaktligzdu 129
Bojāts barošanas kabelis. • Nomainiet barošanas kabeli.
Ieslēgšanas/izslēgšanas slēdzis ir
bojāts. • Sazinieties ar servisa partneruz-
ņēmumu.
Motors nedarbojas. • Sazinieties ar servisa partneruz-
ņēmumu.
Ierīce lietošanas laikā izslēdzas. Paškontroles termometrs ir aktivizē-
jies.
• Pārbaudiet, vai dubultā filtra papī-
ra maisiņš nav pārpildīts
• Pārbaudiet sūkšanas piederumus
Iekārta pēc motora turbīnas atdzišanas atkal
ieslēdzas (aptuveni pēc 10-20 min.)
130
Nepietiekama sūkšanas veiktspēja
Aizsprostota šļūtene vai putekļu
sprausla (piemēram, ar koka gaba-
liem, auduma atlikumiem).
• Izņemiet svešķermeņus.
Dubultā filtra papīra maisiņš ir pilns • Nomainiet dubultā filtra papīra
maisiņu 130
Šļūtene nav pareizi ievietota
• Pārbaudiet šļūteni.
Piesārņota filtra drāna.
• Iztīriet vai nomainiet filtra drānu.
130
Piesārņots rupjo netīrumu filtrs
• Iztīriet vai nomainiet rupjo filtru
131
Iekārta dorsalino
Nominālais spriegums 220-240V~ 100-120V~ Maiņ-
strāva
Frekvence 50-60 50-60 Hz
Nominālā jauda 900 850 W
Izmēri (garums x platums x augstums) 52x32x30 52x32x30 cm
Barošanas kabeļa garums 15 15 m
Maksimālais iekārtas svars darba gatavībā 5,4 5,4 kg
Konstatētie mērījumi atbilstoši IEC 60335-2-69
Darbības trokšņa līmenis, LpA < 70 dB(A)
Neprecizitāte, KpA 2,5 dB(A)
Kopējā vibrācijas vērtība < 2,5 m/s2
Neprecizitāte, K 0,25 m/s2
Aizsardzības klase II

133
Piederumi
Transportēšana
Utilizācija
Nr. Artikula numurs
8504190 Dubultā filtra papīra maisiņš (iepakojumā 10 gab.)
8500560 Universālā putekļu sprausla, 30 cm
8503280 Sūcējšļūtene 2,2 m komplekts
8503980 Trīsdaļīgs sūkšanas stienis
8500430 Konusveida sajūgs
8500510 Otas tipa uzgalis
8500520 Uzgalis radiatoru tīrīšanai
8500530 Cauruļu tīrīšanas komplekts (2 gab.)
8500540 Uzgalis polsterēto mēbeļu tīrīšanai
8500550 Spraugu tīrīšanas uzgalis
4101900 Rupjo netīrumu filtrs
Norāde!
Piederumi jānoņem.
Norāde!
Iekārta jātransportē guļus stāvoklī.
Norāde!
Iekārta transportlīdzeklī jānodrošina un jā-
nostiprina ar siksnām.
Norāde!
Pēc ekspluatācijas beigām iekārta un tās
piederumi ir jāutilizē atbilstoši nacionālo
noteikumu prasībām. "Diversey" partne-
ruzņēmums var sniegt atbalstu saistībā ar
minēto.
LV

134
Pārskats
8500520
8500510
8500 540
8500550
8500530
8500560
8503280
8500430
8503 980
8504190
7523107

135
Vertaling van de originele instructies voor gebruik
Verklaring van de symbolen
Inhoudsopgave
Veiligheidsvoorschriften . . . . . . . . . . . . . . . . . . . . . . . . . . . . . . 135
Reinigingsproducten . . . . . . . . . . . . . . . . . . . . . . . . . . . . . . . . . 136
Meer uitgebreide documenten . . . . . . . . . . . . . . . . . . . . . . . . . 136
Constructie . . . . . . . . . . . . . . . . . . . . . . . . . . . . . . . . . . . . . . . . 137
Voor de inbedrijfstelling. . . . . . . . . . . . . . . . . . . . . . . . . . . . . . . 138
Start van de werkzaamheden . . . . . . . . . . . . . . . . . . . . . . . . . . 138
Einde van het werk . . . . . . . . . . . . . . . . . . . . . . . . . . . . . . . . . . 138
Service, onderhoud en verzorging . . . . . . . . . . . . . . . . . . . . . . 139
Storingen. . . . . . . . . . . . . . . . . . . . . . . . . . . . . . . . . . . . . . . . . . 140
Technische gegevens . . . . . . . . . . . . . . . . . . . . . . . . . . . . . . . . 140
Accessoires. . . . . . . . . . . . . . . . . . . . . . . . . . . . . . . . . . . . . . . . 141
Vervoer . . . . . . . . . . . . . . . . . . . . . . . . . . . . . . . . . . . . . . . . . . . 141
Ontmanteling. . . . . . . . . . . . . . . . . . . . . . . . . . . . . . . . . . . . . . . 141
Overzicht. . . . . . . . . . . . . . . . . . . . . . . . . . . . . . . . . . . . . . . . . . 142
Beoogd gebruik
De machines zijn geschikt voor commercieel gebruik (bijvoor-
beeld in hotels, scholen, ziekenhuizen, fabrieken, winkelcen-
tra, sporthallen, kantoren enz.).
Bij strikte naleving van deze handleiding gelden voor de af-
zonderlijke types de gebruikstechnieken die op bladzijde 138
zijn vermeld.
Deze machines zijn uitsluitend ontworpen voor gebruik bin-
nenshuis.
Veiligheidsvoorschriften
TASKI-machines voldoen door hun ontwerp en bouw aan de
relevante, fundamentele veiligheids- en gezondheidseisen
van de EG-richtlijnen en zijn daarom voorzien van het CE-la-
bel.
VOORZICHTIG!
Lees vóór de eerste inbedrijfstelling de
handleiding en veiligheidsvoorschriften.
Bewaar deze handleiding zorgvuldig en
houd deze bij de hand voor latere refe-
rentie.
Gevaar:
Dit symbool wijst op belangrijke informatie.
Niet naleven kan personen in gevaar kan
brengen en/of tot omvangrijke materiële
schade leiden!
Let op:
Dit symbool wijst op belangrijke informatie.
Niet naleven van deze aanwijzingen kan
tot storingen en materiële schade leiden!
NB:
Dit symbool wijst op belangrijke informatie
met betrekking tot het efficiënte gebruik
van het product. Niet naleven van deze
aanwijzingen kan tot storingen leiden!
Geeft stappen aan die achtereenvolgens moe-
ten worden uitgevoerd.
t
Gevaar:
Niet door Diversey geautoriseerde wijzi-
gingen aan de machine leiden tot het ver-
vallen van het veiligheidslabel en de CE-
conformiteit. Elk gebruik dat in strijd is met
het beoogde gebruik van de machine kan
leiden tot schade aan mens, machine en
werkomgeving. In dergelijke gevallen ver-
valt in de regel elke aanspraak op garan-
tie.
Gevaar:
De machine mag alleen worden gebruikt
door personen die goed getraind zijn in het
gebruik of hun vermogen om ermee te
werken hebben aangetoond en die uit-
drukkelijk de opdracht kregen om de ma-
chine te gebruiken.
Gevaar:
De machine mag niet worden gebruikt
door personen met verminderde fysieke,
sensorische of mentale vaardigheden –
met inbegrip van kinderen – of een gebrek
aan ervaring en kennis.
Kinderen moeten onder toezicht staan om
ervoor te zorgen dat ze niet met de machi
-
ne spelen.
Gevaar:
De machine mag niet worden gebruikt in
ruimten waar explosieve en brandbare
stoffen (bijvoorbeeld benzine, oplosmid-
delen, verwarmingsolie, stof enz.) opge-
slagen of gebruikt worden.
De elektrische of mechanische compo
-
nenten kunnen aanleiding geven tot ont
-
steking van deze stoffen.
Gevaar:
De machine mag niet gebruikt worden
voor de absorptie van toxische, schadelij-
ke, corrosieve en irriterende stoffen (bij-
voorbeeld gevaarlijke stoffen enz.). Het
filtersysteem houdt materialen van deze
soort niet voldoende tegen.
Een mogelijke aantasting van de gezond
-
heid van de gebruiker en derden kan niet
worden uitgesloten.
Gevaar:
Wees bij gebruik waakzaam voor de lokale
omstandigheden, zoals aanwezigheid van
derden en kinderen! In het bijzonder moet
op onoverzichtelijke plaatsen, zoals bij-
voorbeeld voor deuren of bochten, de
snelheid worden verlaagd.
NL

136
Reinigingsproducten
Meer uitgebreide documenten
Gevaar:
Met behulp van deze machine mogen
geen andere personen en objecten wor-
den vervoerd.
Gevaar:
In geval van een storing of defect en na
een aanrijding of een val moet de machine
gecontroleerd worden door een erkend
specialist voordat deze opnieuw in gebruik
wordt genomen. Hetzelfde geldt indien de
machine in de openlucht werd gelaten,
werd ondergedompeld in water of werd
blootgesteld aan vocht.
Gevaar:
In geval van schade aan veiligheidsgerela-
teerde onderdelen, zoals afdekking van de
borstel, het netsnoer of afdekkingen die
toegang tot stroomvoerende onderdelen
mogelijk maken, moet de machine onmid-
dellijk worden uitgeschakeld!
Gevaar:
De machine mag niet gestopt, geparkeerd
of opgeslagen worden op hellingen.
Gevaar:
Bij het uitvoeren van werkzaamheden aan
de machine moet de machine worden uit-
geschakeld.
Gevaar:
Controleer regelmatig het netsnoer voor
mogelijke defecten of veroudering en de
motor niet in gebruik nemen als het niet in
perfecte staat, maar laat ze repareren
door een erkend elektricien!
Let op:
De machine moet beschermd worden te-
gen gebruik door onbevoegden. Zet de
machine in een afgesloten ruimte alvorens
deze achter te laten.
Let op:
De machine mag alleen in een droge, sto-
farme omgeving tussen +10 en +35 gra-
den gebruikt en opgeslagen worden.
Let op:
Reparaties aan mechanische of elektri-
sche onderdelen van de machine mogen
alleen uitgevoerd worden door geautori-
seerde personen die vertrouwd zijn met
alle relevante veiligheidsvoorschriften.
Let op:
Er mogen alleen borsteleenheden (bor-
stels, pads of vergelijkbaar) gebruikt wor-
den die in deze handleiding onder de
accessoires worden gedefinieerd of die
door de TASKI-consulent zijn aangeraden.
Andere borstels kunnen de veiligheid en
de functies van de machine beïnvloeden.
Let op:
Nationale regels voor bescherming van
personen en preventie van ongevallen en
de instructies van de fabrikant inzake het
gebruik van reinigingsmiddelen moeten
strikt worden nageleefd.
Let op:
Het is verboden de netstekker er met natte
handen in te steken of uit te trekken!
Let op:
Controleer of de op het typeplaatje aange-
geven nominale spanning overeenkomt
met de bij u aanwezige netspanning!
Let op:
Let erop dat u het netsnoer niet door rote-
rende borsteleenheden (borstels, pads of
vergelijkbaar) bekneld of uitgerekt wordt of
beschadigd raakt door hitte, olie of scher-
pe randen!
Let op:
TASKI machines zijn dermate ontworpen
dat volgens de huidige stand van de we-
tenschap een gezondheidsrisico door ge-
luid of trillingen kan worden uitgesloten.
Zie de technische informatie op pagina
140.
NB:
TASKI machines zijn zo ontworpen dat ze
met TASKI reinigingsproducten het beste
resultaat geven.Andere reinigingsmidde-
len kunnen leiden tot storingen of schade
aan de machine of de werkomgeving.
Daarom adviseren wij uitsluitend TASKI
reinigingsmiddelen te gebruiken.
Storingen die ontstaan door verkeerde
schoonmaakmiddelen vallen niet onder de
garantie.Neem voor verdere informatie
contact op met uw TASKI-servicepartner.
NB:
Het schakelschema voor deze machine
vindt u in de lijst met reserveonderdelen.
Neem voor meer informatie contact op met
de klantenservice.

137
Constructie
1Vasthoudstuk zuigslang
2Omhulling van behuizing met zuigsteunen
3Rugkussen
4Draagriem
5Sluitklem
6Behuizing
7Buikriem met houder voor speciale accessoires
8Netsnoer
9Hoofdknop (AAN / UIT)
10 Groffilter
11 Katoenfilter (filterdoek)
12
511
6
7 8 9 10
4 3
NL

138
Voor de inbedrijfstelling
Gebruikstechniek
Start van de werkzaamheden
In welke gevallen kan men het apparaat gebruiken
Einde van het werk
Het filterdoek is licht vervuild
• Zet de stofzuiger in elkaar en controleer of het dubbelfilter/
de papierzak en de filterdoek op hun plaats zitten.
• Steek de zuigslang [2] in de zuigsteu-
nen [1] tot hij goed vast zit.
• Breng het apparaat op de rug aan en
breng dan de draagriem aan op het
lichaam.
• Sluit de buikriem goed en breng deze
op de goede lengte.
Machine dorsalino
Nat reinigen nee
Droog reinigen ja
Parket en laminaat reinigen ja
Vloerbedekking ja
• Steek de stekker in het stopcontact.
• Zet de machine aan (IN/UIT).
Op de slang bevindt zich een klep om de zuigkracht te kun
-
nen reguleren.
• De driedelige zuigslang kan met verschillende lengten ge-
bruikt worden.
Bijvoorbeeld driedelig op de vloer, tweedelig op een trap en
zo voorts.
• Als men de volledige zuigslang verwijderd, dan kunnen
met het passende accessoire meubels met kussen en
moeilijk toegankelijke plekken gezogen worden.
2
1
• Schakel de machine uit (aan/uit-knop) en trek de stekker
uit het stopcontact.
NB:
Voordat u de papierzak met dubbel filter
eruit neemt, kunt u het beste even wach-
ten totdat het stof is gaan liggen.
NB:
Het verwijderen van het dubbelfilter/de pa-
pierzak moet gebeuren in overeenstem-
ming met de nationale voorschriften.
• Druk de beide sluitklemmen naar bo-
ven.
• Neem de deksel van de behuizing
eraf en verwijder het dubbelfilter/de
papierzak.
• Trek vervolgens het nieuwe dubbelfilter/de papierzak met
de gummi flens over de zuigsteunen.
• Zuig het filterdoek af met een andere zuiger.
• Was het filterdoek in de wasmachine (max. 30 °C/86 °F).
• Droog de vochtige filterdoek in de gewone lucht.
Let op:
Steek nooit een natte of vochtige filterdoek
in het apparaat, dit kan de motor bescha-
digen!
Let op:
De machine mag alleen met een goed
functionerend filterdoek worden gebruikt!
Let op:
Het filterdoek mag niet in een droogtrom-
mel gedroogd worden!

139
Het filterdoek is sterk vervuild
Reinigen van de machine
Opslag/parkeren van de machine (niet in werking)
Service, onderhoud en verzorging
Onderhoud van de machine is essentieel voor de goede wer-
king en een lange levensduur.
Service-intervallen
TASKI-machines zijn machines van hoge kwaliteit die in de fa-
briek en door bevoegde testers op veiligheid zijn getest. Elek-
trische en mechanische onderdelen zijn na langdurig gebruik
onderhevig aan slijtage en veroudering.
Servicecentrum
Als u contact met ons opneemt naar aanleiding van een sto-
ring of een bestelling, vermeld dan altijd de typeaanduiding en
het serienummer.
Deze informatie vindt u op het typeplaatje van de machine. Op
de laatste pagina van deze handleiding vindt u ook het adres
van de dichtstbijzijnde TASKI-servicepartner.
• Neem het grofvuilfilter eruit
• Reinig het filter met een borstel on-
der stromend water of vervang dit.
Laat de onderdelen volledig drogen
voordat u ze gebruikt.
• Druk het gedroogde of het nieuwe
groffilter opnieuw in de geëigende
positie terug.
Let op:
De machine mag nooit zonder grof filter
gebruikt worden!
Let op:
Het filterdoek mag niet in een droogtrom-
mel gedroogd worden!
• Zet de deksel van de behuizing op-
nieuw op zijn plaats.
• Druk de beide sluitklemmen naar on-
deren.
Let op:
Reinig de machine nooit met een hoge-
drukreiniger of waterstraal.
Het water dat in de machine doordringt
kan ernstige schade aan de mechanische
of elektrische onderdelen veroorzaken.
• Veeg de machine af met een vochtige doek.
NB:
Wikkel het netsnoer losjes op.
Let op:
Gebruik alleen TASKI originele onderde-
len, anders vervallen alle garantie- en aan-
sprakelijkheidsrechten!
Verklaring van de symbolen:
◊ = Na elk gebruik, ◊◊ = elke week,
◊◊◊ = elke maand, ⊗ = lampje servicebeurt
Activiteit
◊
◊◊
◊◊◊
⊗
Pagina
Papierzak met dubbel filter controleren/
vervangen ●138
Grof filter reinigen / vervangen ● 139
Filterdoek reinigen/vervangen ● 138
Apparaat, netsnoer en accessoires met
een vochtige doek reinigen. ●
• Om de operationele veiligheid en werkzaamheid te waar-
borgen moet bij het oplichten van de onderhoudsindicator
(fabrieksinstelling 500 bedrijfsuren) of ten minste eenmaal
per jaar een servicebeurt worden uitgevoerd.
NB:
In geval van zware belasting en/of onvol-
doende onderhoud zijn kortere intervallen
vereist. NL

140
Storingen
Technische gegevens
Storing Mogelijke oorzaak Oplossing Pagina
Niet functionerende machine kan
niet ingeschakeld worden
Machine is uitgeschakeld • Aan/uit-knop inschakelen 137
Stekker zit niet in het stopcontact • Steek de netstekker in het stop-
contact 137
Netsnoer defect • Netsnoer vervangen
Aan/uit-knop defect • Neem contact op met uw service-
partner
Motor draait niet • Neem contact op met uw service-
partner
De machine stopt tijdens werken er-
mee. De zichzelf regulerende tempera-
tuursonde hield er mee op
• Dubbelfilter/papierzak controleren
op te sterke vulling
• De accessoires van de zuiger con-
troleren
De machine wordt na het afkoelen van de
motorturbine opnieuw ingeschakeld (onge
-
veer 10 - 20 minuten).
138
Slechte zuigkracht
Slang of stofmond is verstopt (bij-
voorbeeld stukjes hout, stofresten) • Verwijder vreemde voorwerpen
Dubbelfilter/papierzak vol • Dubbelfilter/papierzak vervangen 138
Slang is niet goed ingezet
• Controleer de slang
Filterdoek vervuild
• Filterdoek reinigen of vervangen
138
Grof filter vervuild
• Grof filter reinigen of vervangen
139
Machine dorsalino
Nominale spanning 220-240 V~ 100-120V~ AC
Frequentie 50-60 50-60 Hz
Nominaal vermogen 900 850 W
Afmetingen (L x B x H) 52x32x30 52x32x30 cm
Lengte netsnoer 15 15 m
Gewicht van de machine, bedrijfsklaar, maximaal 5.4 5.4 kg
Bepaalde waarden conform IEC 60335-2-69
Geluidsdrukniveau LpA <70 dB(A)
Onzekerheid KpA 2.5 dB(A)
Totale trillingswaarde <2.5 m/s2
Onzekerheid K 0,25 m/s2
Beschermingsklasse II

141
Accessoires
Vervoer
Ontmanteling
Nr. Artikel
8504190 Dubbelfilter/papier (verpakking met 10 stuks)
8500560 Universele stofkop 30 cm
8503280 Zuigslang 2,2 compleet
8503980 Zuigstand driedelig
8500430 Conuskoppeling
8500510 Pluimkop
8500520 Kop voor hete objecten
8500530 Set met afzuigkop voor slang (tweestuks)
8500540 Kop voor kussens
8500550 Kop voor kieren
4101900 Groffilter
NB:
Men moet dit accessoire verwijderen.
NB:
Vervoer de machine liggend.
NB:
Zorg ervoor dat de machine stevig wordt
vastgezet in het transportvoertuig en ge-
zekerd is.
NB:
De machine en toebehoren moeten aan
het einde van hun levensduur ontmanteld
en verwijderd worden in overeenstemming
met de plaatselijke voorschriften. Uw Di-
versey-servicepartner kan u daarbij onder-
steunen.
NL

142
Overzicht
8500520
8500510
8500 540
8500550
8500530
8500560
8503280
8500430
8503 980
8504190
7523107

143
Oversettelse av de originale instruksjonene for bruk
Tegnforklaring
Innholdsfortegnelse
Sikkerhetsinstrukser . . . . . . . . . . . . . . . . . . . . . . . . . . . . . . . . . 143
Rengjøringsprodukter . . . . . . . . . . . . . . . . . . . . . . . . . . . . . . . . 144
Utvidet dokumentasjon . . . . . . . . . . . . . . . . . . . . . . . . . . . . . . . 144
Oppbygning - oversikt . . . . . . . . . . . . . . . . . . . . . . . . . . . . . . . . 145
Før bruk. . . . . . . . . . . . . . . . . . . . . . . . . . . . . . . . . . . . . . . . . . . 146
Starte arbeidet. . . . . . . . . . . . . . . . . . . . . . . . . . . . . . . . . . . . . . 146
Avslutte arbeidet . . . . . . . . . . . . . . . . . . . . . . . . . . . . . . . . . . . . 146
Service, vedlikehold og pleie. . . . . . . . . . . . . . . . . . . . . . . . . . . 147
Feil . . . . . . . . . . . . . . . . . . . . . . . . . . . . . . . . . . . . . . . . . . . . . . 148
Tekniske data . . . . . . . . . . . . . . . . . . . . . . . . . . . . . . . . . . . . . . 148
Tilbehør. . . . . . . . . . . . . . . . . . . . . . . . . . . . . . . . . . . . . . . . . . . 149
Transport. . . . . . . . . . . . . . . . . . . . . . . . . . . . . . . . . . . . . . . . . . 149
Avhending . . . . . . . . . . . . . . . . . . . . . . . . . . . . . . . . . . . . . . . . . 149
Oversikt. . . . . . . . . . . . . . . . . . . . . . . . . . . . . . . . . . . . . . . . . . . 150
Maskinens bruksområde
Maskinen er beregnet til kommersiell bruk (for eksempel på
hoteller, skoler, sykehus, fabrikker, kjøpesentre, idrettshaller,
kontorer o.a.).
Den strengeste oppfølging av denne bruksanvisningen gjel-
der for hver enkelt type bruksmåte som er angitt på denne si-
den 146.
Disse maskinene er kun designet for bruk innendørs.
Sikkerhetsinstrukser
På grunn av sin utførelse og konstruksjon overholder TASKI-
maskinene de grunnleggende sikkerhets- og helsekravene i
EU-direktiver og er derfor påført CE-merket.
FORSIKTIG!
Før første gangs bruk må bruksanvisnin-
gen og sikkerhetsinstruksen leses nøye.
Oppbevar bruksanvisningen trygt og lett
tilgjengelig slik at du når som helst kan
slå opp i den.
Fare:
Dette symbolet angir viktig informasjon.
Manglende overholdelse av denne
merknaden kan føre til risiko for personer
og/eller omfattende materielle skader!
Advarsel:
Dette symbolet angir viktig informasjon.
Manglende overholdelse av denne
merknaden kan føre til feilfunksjoner og
materielle skader!
Merk:
Dette symbolet angir viktig informasjon i
sammenheng med effektiv bruk av pro-
duktet. Manglende overholdelse av denne
merknaden kan føre til feilfunksjoner!
Den inneholder merknader om den nødvendige
rekkefølgen av arbeidstrinnene.
t
Fare:
Endringer på maskinen som ikke er god-
kjent av Diversey, fører til annullering av
sikkerhetsmerker og CE-konformitet. Bruk
som ikke er i tråd med maskinens bruks-
område, kan føre til personskader og ska-
der på maskin og arbeidsmiljø. I slike
tilfeller bortfaller som regel all garanti og
eventuelle garantikrav.
Fare:
Maskinen må kun brukes av personer som
er tilstrekkelig opplært i bruken eller har
vist evne til å betjene den og som er uttryk-
kelig autorisert til å bruke den.
Fare:
Maskinen må ikke brukes av personer
med reduserte fysiske, sensoriske eller
mentale evner, inkludert barn, eller som
har manglende erfaring og kunnskap.
Barn må være under tilsyn for å sikre at de
ikke leker med maskinen.
Fare:
Maskinen må ikke brukes i rom hvor ek-
splosjonsfarlige og brennbare materialer
(f.eks. bensin, løsemiddel, fyringsolje, støv
osv.) blir lagret eller behandlet.
De elektriske eller mekaniske komponen
-
tene kan føre til antennelse av disse stof
-
fene.
Fare:
Maskinen skal ikke brukes til oppsuging av
giftige, helsefarlige, etsende eller irriteren-
de stoffer (f.eks. farlig støv osv.). Filtersys-
temet filtrerer ikke materialer av denne
typen i tilstrekkelig grad.
Mulige svekkelser av helsen til brukeren
og tredjepart kan ikke utelukkes.
Fare:
Det må tas hensyn til lokale forhold som
tredjeparter og barn! Spesielt må hastig-
heten reduseres på uoversiktlige steder,
f.eks. foran dører eller svinger.
NO

144
Rengjøringsprodukter
Utvidet dokumentasjon
Fare:
Det er ikke lov å frakte andre personer og
gjenstander på denne maskinen.
Fare:
Hvis maskinen ikke fungerer som den
skal, det har oppstått en feil eller etter en
kollisjon eller et fall, må maskinen kontrol-
leres av en autorisert fagperson før den
settes i drift igjen. Det samme gjelder hvis
maskinen blir stående utendørs, nedsen-
ket i vann eller utsettes for fukt.
Fare:
I tilfelle skade på de sikkerhetsrelaterte
delene, som for eksempel børstedeksel,
hovedkabel eller deksler som gir tilgang til
strømførende deler, må bruken av maski-
nen umiddelbart avbrytes!
Fare:
Maskinen må ikke stoppes, plasseres eller
oppbevares på skrånende underlag.
Fare:
Etter alt arbeid på maskinen, må maskinen
slås av.
Fare:
Sjekk strømledningen regelmessig for
eventuelle feil eller aldring og sett ikke
maskinen i drift hvis den ikke er i perfekt
stand. La den bli reparert av en autorisert
fagperson!
Advarsel:
Maskinen må beskyttes mot uautorisert
bruk. Hold derfor maskinen i et lukket rom
før du beveger deg bort fra den.
Advarsel:
Maskinen kan kun brukes og oppbevares i
tørt, støvfattig miljø ved temperaturer fra
+10 til +35 grader.
Advarsel:
Reparasjoner av mekaniske eller elektris-
ke deler på maskinen skal kun utføres av
autoriserte fagpersoner som er kjent med
alle relevante sikkerhetsbestemmelser.
Advarsel:
Det skal utelukkende brukes verktøy (bør-
ster, pader eller lignende) som er definert
under Tilbehør i denne bruksanvisningen
eller som er anbefalt gjennom TASKI-kon-
sulenten. Andre verktøy kan redusere
maskinens sikkerhet og funksjonalitet.
Advarsel:
Nasjonale forskrifter for personlig beskyt-
telse og arbeidsmiljø samt produsentens
instruksjoner for bruk av rengjøringsmidler
må følges nøye.
Advarsel:
Det er forbudt å koble støpselet til og fra
med våte hender!
Advarsel:
Sjekk om den angitte merkespenningen
på typeskiltet samsvarer med den gjelden-
de nettspenningen!
Advarsel:
Sørg for at strømledningen ikke skades av
roterende verktøy (børster, pader og lig-
nende) og at den ikke blir klemt, trukket i
eller skadet av oppheting, olje og skarpe
kanter!
Advarsel:
TASKI-maskiner og -enheter er konstruert
slik at de iht. gjeldende stand og kunnskap
ikke fører til helsefarlig støy eller vibrasjo-
ner.
Se Tekniske data på side 148.
Merk:
TASKI-maskinene er konstruert slik at de
oppnår det beste rengjøringsresultatet
med TASKI rengjøringsprodukter.
Andre rengjøringsprodukter kan føre til
driftsforstyrrelser og skader på maskinen
eller arbeidsmiljøet.
Av den grunn anbefaler vi at det kun bru-
kes TASKI rengjøringsprodukter.
Feil som oppstår på grunn av feil rengjø-
ringsprodukt, dekkes ikke av garantien.
For ytterligere informasjon, vennligst kon-
takt din TASKI servicepartner.
Merk:
Koblingsskjemaet for denne maskinen fin-
ner du i reservedelslisten.
Kontakt kundeservice for mer informasjon.

145
Oppbygning - oversikt
1Sugeslange-holdemekanisme
2Deksel for hus med inntak
3Ryggpute
4Bærereim
5Låseklips
6Hus
7Midjebelte med verktøyholder for spesialutstyr
8Hovedkabel
9Hovedbryter (PÅ / AV)
10 Grovfilter
11 Bomullsfilter (filterduk)
12
511
6
7 8 9 10
4 3
NO

146
Før bruk
Bruksmåte
Starte arbeidet
Bruksmuligheter
Avslutte arbeidet
Lett tilsmussing av filterduken
• Sett sammen tilbehøret til støvsugeren og kontroller om
den doble filterposen i papir til dorsalino og filterduken er
satt inn.
• Sett sugeslangen [2] på inntaket [1]
til den går i inngrep.
• Sett enheten på ryggen og juster bæ-
restroppene til kroppen.
• Smekk sammen låsen på bærebeltet
og juster det.
Maskin dorsalino
Våtrengjøring nei
Tørr-rengjøring ja
Parkett- og laminatrengjøring ja
Teppebelegg ja
• Sett pluggen i stikkontakten.
• Slå på maskinen (PÅ/AV).
På rørbenden er en luftregulator om kan brukes til å regu
-
lere sugekraften.
• Sugerøret med 3 deler kan stilles inn i ulike lengder.
F.eks. med 3 deler på gulvet, 2 deler i trapper osv.
• Hvis hele sugerøret tas av, kan møbeltrekk og steder som
er vanskelige å komme til, støvsuges med det tilsvarende
tilbehøret.
2
1
• Slå av maskinen (PÅ/AV) og trekk pluggen ut av stikkon-
takten.
Merk:
Vent et øyeblikk, til støvet har satt seg, før
du tar ut dobbel-filterposen i papir.
Merk:
Fjerning av den doble filterposen i papir
må foretas i henhold til nasjonale forskrif-
ter.
• Trykk begge låseklemmene oppover.
• Løft opp dekselet på huset og ta ut
den doble filterposen i papir.
• Trekk deretter den nye doble filterposen i papir med gum-
miflens over inntaket.
• Støvsug filterduken med en annen støvsuger.
• Rengjør filterduken i vaskemaskinen (maks. 30° C/86° F).
• La den fuktige filterduken lufttørke.
Advarsel:
Sett aldri inn en fuktig eller våt filterduk da
dette kan skade motoren!
Advarsel:
Enheten må brukes bare med en funksjo-
nell filterduk!
Advarsel:
Filterduken må ikke tørkes i tørketrommel!

147
Sterk tilsmussing av grovfilteret
Rengjøre maskinen
Lagring / parkering av maskinen (ikke i drift)
Service, vedlikehold og pleie
Vedlikeholdet av maskinen er en forutsetning for forsvarlig
bruk og lang varighet.
Serviceintervaller
TASKI-maskinene er høykvalitetsmaskiner som er sikker-
hetstestet på fabrikk og av autoriserte testorganer. Elektriske
og mekaniske komponenter er utsatt for slitasje etter lengre
tids bruk og aldring.
Servicesenter
Hvis du som følge av driftsfeil eller en bestilling tar kontakt
med oss, må du alltid oppgi typebetegnelse og serienummer.
Denne informasjonen finner du på typeskiltet på maskinen
din. På siste side i denne bruksanvisningen finner du adres-
sen til din nærmeste TASKI servicepartner.
• Ta ut grovfilteret
• Rengjør grovfilteret under rennende
vann eller sett inn nytt.
La grovfilteret tørke helt før du setter
det inn igjen.
• Trykk det tørkede eller nye grovfilte-
ret tilbake i posisjon.
Advarsel:
Enheten må aldri brukes uten grovfilter!
Advarsel:
Grovfilteret må ikke tørkes i tørketrommel!
• Sett på igjen husets deksel.
• Trykk begge låseklemmene nedover.
Advarsel:
Rengjør aldri maskinen med høytrykks-
spyler eller vannstråle.
Vann som trenger inn i maskinen, kan re
-
sultere i betydelig skade på mekaniske el
-
ler elektriske deler.
• Tørk av maskinen med en fuktig klut.
Merk:
Vikle hovedkabelen løst sammen.
Advarsel:
Det skal kun brukes TASKI-originaldeler,
ellers bortfaller all garanti!
Tegnforklaring:
◊ = etter hver rengjøringsøkt, ◊◊ = hver uke,
◊◊◊ = hver måned, ⊗ = servicelampe
Aktivitet
◊
◊◊
◊◊◊
⊗
Side
Kontroller/bytte dobbel-filterpose i pa-
pir ●146
Rengjøre / bytte grovfilter ● 147
Rengjøre/bytte filterduk ● 146
Rengjør enhet, hovedledning og tilbe-
hør med en fuktig klut ●
• For å opprettholde driftssikkerhet og -beredskap må det ut-
føres en service etter 500 arbeidstimer eller minst én gang
i året.
Merk:
Ved spesiell hard belastning og/eller util-
strekkelig vedlikehold kreves det kortere
serviceintervaller.
NO

148
Feil
Tekniske data
Feil Mulig årsak Utbedring av feil Side
Maskin uten funksjon lar seg ikke slå
på
Maskinen er slått av • Slå på På/Av-bryter 145
Strømpluggen er ikke satt i • Koble strømpluggen til stikkontak-
ten 145
Defekt hovedkabel • Skift ut hovedkabel
På/Av-bryter er defekt • Kontakt servicepartner
Motoren går ikke • Kontakt servicepartner
Maskinen slår seg av under bruk Automatisk tilbakestilling av tempe-
raturen er utløst
• Kontroller om den doble filterpo-
sen i papir er full
• Kontroller støvsugerens tilbehør
Etter avkjøling av motorturbinen, slår maski
-
nen seg på igjen (ca. 10 - 20 min.)
146
Dårlig sugeeffekt
Slange eller forstøvingsdyse tett
(f.eks. trebiter, stoffrester) • Fjern fremmedlegemer
Den doble filterposen i papir til dors-
alino er full • Bytt dobbel filterpose i papir til
dorsalino 146
Slangen ikke riktig satt inn
• Kontroller slangen
Filterduken skitten
• Rengjør eller bytt filterduk
146
Grovfilteret er skittent
• Rengjør eller bytt sil
147
Maskin dorsalino
Merkespenning 220-240V~ 100-120V~ AC
Frekvens 50-60 50-60 Hz
Nominell merkeeffekt 900 850 W
Mål (L x B x H) 52x32x30 52x32x30 cm
Lengde på hovedkabel 15 15 m
Maskinens vekt ved driftstart 5,4 5,4 kg
Fastsatte verdier i samsvar med IEC 60335-2-69
Lydtrykknivå LpA <70 dB(A)
Usikkerhet KpA 2,5 dB(A)
Samlet verdi av vibrasjoner <2,5 m/s2
Usikkerhet K 0,25 m/s2
Beskyttelsesklasse II

149
Tilbehør
Transport
Avhending
Nr. Artikkel
8504190 Doble filterposer i papir til dorsalino (pakker à 10 stykk)
8500560 Universell forstøvingsdyse 30 cm
8503280 Sugeslange 2,2 m komplett
8503980 Sugestang i 3 deler
8500430 Konisk kobling
8500510 Forstøvingsdyse
8500520 Radiatordyse
8500530 Sett med dyse-rør (2 stykk)
8500540 Dyse for møbeltrekk
8500550 Dyse for riper
4101900 Grovfilter
Merk:
Tilbehøret må tas av.
Merk:
Transporter maskinen liggende.
Merk:
Sørg for at maskinen er bundet fast i trans-
portkjøretøyet og er sikret.
Merk:
Maskin og tilbehør er konstruert for fag-
messig riktig avhending iht. nasjonale for-
skrifter. Din Diversey/Lilleborg Profesjonell
servicepartner kan hjelpe deg.
NO

150
Oversikt
8500520
8500510
8500 540
8500550
8500530
8500560
8503280
8500430
8503 980
8504190
7523107

151
Tłumaczenie oryginalnej instrukcji użytkowania
Objaśnienie symboli
Spis treści
Informacje dotyczące bezpieczeństwa . . . . . . . . . . . . . . . . . . . 151
Środki czyszczące. . . . . . . . . . . . . . . . . . . . . . . . . . . . . . . . . . . 153
Pozostała dokumentacja . . . . . . . . . . . . . . . . . . . . . . . . . . . . . . 153
Schemat budowy. . . . . . . . . . . . . . . . . . . . . . . . . . . . . . . . . . . . 154
Przed przystąpieniem do eksploatacji. . . . . . . . . . . . . . . . . . . . 155
Rozpoczęcie pracy . . . . . . . . . . . . . . . . . . . . . . . . . . . . . . . . . . 155
Zakończenie pracy . . . . . . . . . . . . . . . . . . . . . . . . . . . . . . . . . . 155
Serwis, konserwacja i czyszczenie . . . . . . . . . . . . . . . . . . . . . . 156
Usterki. . . . . . . . . . . . . . . . . . . . . . . . . . . . . . . . . . . . . . . . . . . . 157
Dane techniczne . . . . . . . . . . . . . . . . . . . . . . . . . . . . . . . . . . . . 157
Wyposażenie. . . . . . . . . . . . . . . . . . . . . . . . . . . . . . . . . . . . . . . 158
Transport. . . . . . . . . . . . . . . . . . . . . . . . . . . . . . . . . . . . . . . . . . 158
Utylizacja. . . . . . . . . . . . . . . . . . . . . . . . . . . . . . . . . . . . . . . . . . 158
Przegląd . . . . . . . . . . . . . . . . . . . . . . . . . . . . . . . . . . . . . . . . . . 159
Użytkowanie zgodne z przeznaczeniem
Urządzenia są przeznaczone do stosowania przemysłowego
(np. w hotelach, szkołach, szpitalach, fabrykach, centrach
handlowych, biurach itp.).
Poszczególne modele są przeznaczone do zastosowań po-
danych na stronie 155 pod warunkiem ścisłego przestrzega-
nia niniejszej instrukcji obsługi.
Urządzenie jest przystosowane wyłącznie do eksploatacji we-
wnątrz budynków.
Informacje dotyczące bezpieczeństwa
Ze względu na swoją budowę oraz zastosowaną konstrukcję
urządzenia TASKI spełniają stosowne wymagania najważ-
niejszych dyrektyw UE z zakresu bezpieczeństwa i ochrony
zdrowia, co umożliwia ich oznakowanie CE.
UWAGA!
Przed rozpoczęciem eksploatacji urzą-
dzenia należy zapoznać się z instrukcją
obsługi i informacjami dotyczącymi bez-
pieczeństwa.
Instrukcję należy zachować i przechowy-
wać w łatwo dostępnym miejscu, aby
można było z niej w każdej chwili skorzy-
stać.
Niebezpieczeństwo:
Ten symbol wskazuje na ważne informa-
cje. Nieprzestrzeganie tych instrukcji
może powodować zagrożenie dla osób i/
lub poważne straty materialne!
Uwaga:
Ten symbol wskazuje na ważne informa-
cje. Nieprzestrzeganie tych instrukcji
może powodować zakłócenia i straty ma-
terialne!
Wskazówka:
Ten symbol zamieszczono przy ważnych
informacjach dotyczących efektywnej eks-
ploatacji urządzenia. Nieprzestrzeganie
tych instrukcji może powodować zakłóce-
nia!
Są to informacje o czynnościach, które należy
wykonywać w określonej kolejności.
t
Niebezpieczeństwo:
Wprowadzanie zmian w urządzeniu bez
zgody Diversey prowadzi do wygaśnięcia
znaku bezpieczeństwa oraz deklaracji
zgodności CE. Użytkowanie niezgodne z
przeznaczeniem może powodować szko-
dy na osobach, uszkodzenie urządzenia i
obiektów w otoczeniu. Postępowanie jak
wyżej skutkuje najczęściej utratą wszel-
kich praw gwarancyjnych i praw do ewen-
tualnych roszczeń z tytułu gwarancji.
Niebezpieczeństwo:
Urządzenie może być obsługiwane wy-
łącznie przez stosownie poinstruowane
osoby lub pracowników z odpowiednio
udokumentowanymi kwalifikacjami, któ-
rym zlecono wykonanie określonych prac.
Niebezpieczeństwo:
Urządzenie nie może być obsługiwane
przez osoby upośledzone fizycznie, umy-
słowo lub sensorycznie oraz niedysponu-
jące odpowiednim doświadczeniem i
wiedzą, w tym dzieci.
Dzieci powinny być pod opieką i należy do
-
pilnować, aby nie wykorzystywały urzą
-
dzenia do zabawy.
Niebezpieczeństwo:
Nie wolno składować i użytkować urzą-
dzenia w warunkach zagrożenia wybu-
chem oraz w pomieszczeniach, w których
znajdują się lub przetwarzane są substan-
cje palne (np. benzyna, rozpuszczalniki,
olej opałowy, pył wybuchowy).
Podzespoły elektryczne i mechaniczne
urządzenia mogą doprowadzić do zapłonu
tego rodzaju substancji.
PL

152
Niebezpieczeństwo:
Urządzenie nie może być wykorzystywane
do usuwania substancji trujących, szkodli-
wych dla zdrowia, żrących lub drażniących
(np. niebezpiecznych pyłów itp.). Tego ro-
dzaju substancje nie zostaną w całości od-
separowane przez system filtracyjny
urządzenia
i nie można wykluczyć ich szkodliwego od
-
działywania na zdrowie użytkownika oraz
osób postronnych.
Niebezpieczeństwo:
W trakcie pracy należy zwracać uwagę na
lokalne warunki, osoby postronne oraz
dzieci! W miejscach z ograniczoną wi-
docznością, np. za drzwiami i zakrętami,
należy zmniejszyć prędkość.
Niebezpieczeństwo:
Transportowanie osób i przedmiotów przy
użyciu niniejszego urządzenia jest zabro-
nione.
Niebezpieczeństwo:
W przypadku wystąpienia wadliwego dzia-
łania, usterki lub po kolizji czy upadku
urządzenie musi zostać sprawdzone
przed ponownym uruchomieniem przez
upoważnionego specjalistę. Powyższe do-
tyczy również sytuacji, gdy urządzenie zo-
stało wystawione na działanie warunków
atmosferycznych, wilgoci lub zostało za-
nurzone w wodzie.
Niebezpieczeństwo:
W razie uszkodzenia części istotnych dla
bezpieczeństwa, takich jak osłona szczot-
ki, kabel sieciowy czy pokrywy chroniące
przed dostępem do elementów przewo-
dzących prąd, należy niezwłocznie za-
przestać eksploatacji urządzenia!
Niebezpieczeństwo:
Urządzenia nie wolno zatrzymywać, od-
stawiać ani przechowywać na pochyłych
powierzchniach.
Niebezpieczeństwo:
Przed przystąpieniem do wykonywania ja-
kichkolwiek prac przy urządzeniu należy
uprzednio wyłączyć urządzenie.
Niebezpieczeństwo:
Należy regularnie sprawdzać przewód za-
silający pod kątem ewentualnych wad lub
oznak starzenia. Jeżeli urządzenie nie jest
w idealnym stanie, nie należy rozpoczynać
eksploatacji urządzenia, lecz zlecić jego
naprawę uprawnionym specjalistom!
Uwaga:
Maszyna musi być chroniona przed nieau-
toryzowanym użyciem. Dlatego urządze-
nie bez nadzoru należy przechowywać w
zamkniętym pomieszczeniu.
Uwaga:
Urządzenie może być użytkowane i prze-
chowywane wyłącznie w suchych i nieza-
pylonych pomieszczeniach w
temperaturze od +10 do +35°C.
Uwaga:
Naprawy mechanicznych i elektrycznych
podzespołów urządzenia mogą być wyko-
nywane wyłącznie przez uprawnione i wy-
kwalifikowane osoby, które zapoznały się
ze stosownymi przepisami bezpieczeń-
stwa.
Uwaga:
Należy używać wyłącznie narzędzi (szczo-
tek, tarcz itp.) wyszczególnionych jako ak-
cesoria w niniejszej instrukcji lub
zalecanych przez doradców technicznych
firmy TASKI. Stosowanie innych narzędzi
może mieć negatywny wpływ na funkcjo-
nowanie urządzenia i bezpieczeństwo.
Uwaga:
Należy bezwzględnie przestrzegać lokal-
nych przepisów BHP i instrukcji producen-
ta dotyczących stosowania środków
czystości.
Uwaga:
Zabrania się wkładania i wyjmowania
wtyczki zasilania sieciowego z gniazda
mokrymi rękami!
Uwaga:
Należy sprawdzić, czy napięcie znamiono-
we podane na tabliczce znamionowej jest
zgodne z napięciem w Państwa sieci!
Uwaga:
Należy uważać, żeby nie zmiażdżyć i nie
przerwać kabla zasilania sieciowego obro-
towymi akcesoriami (szczotki, pady itp.) i
nie uszkodzić kabla na skutek działania
wysokich temperatur, oleju lub ostrych
krawędzi!
Uwaga:
Zgodnie z aktualnym stanem wiedzy na-
ukowej rozwiązania konstrukcyjne stoso-
wane w maszynach i urządzeniach TASKI
pozwalają na wykluczenie zagrożeń dla
zdrowia powodowanych przez występują-
ce wibracje oraz hałas.
Patrz dane techniczne na stronie 157.

153
Środki czyszczące
Pozostała dokumentacja
Wskazówka:
Rozwiązania konstrukcyjne w urządze-
niach TASKI zostały opracowane z myślą
o uzyskaniu optymalnych rezultatów przy
zastosowaniu środków czyszczących TA-
SKI.
Inne środki czyszczące mogą prowadzić
do usterek w eksploatacji i uszkodzeń
urządzenia lub środowiska roboczego.
Dlatego też zalecamy stosowanie środków
czyszczących wyłącznie produkcji firmy
TASKI.
Usterki spowodowane na skutek używania
nieodpowiednich środków czyszczących
nie są objęte gwarancją.
W celu uzyskania szczegółowych informa-
cji należy się zwrócić do serwisu TASKI.
Wskazówka:
Schemat elektryczny urządzenia udostęp-
niono w liście części zamiennych.
W celu uzyskania szczegółowych informa-
cji prosimy o kontakt z działem obsługi
klienta.
PL

154
Schemat budowy
1Element przytrzymujący do węża ssącego
2Pokrywa obudowy z króćcem ssawnym
3Poduszka pod plecy
4Pasy do noszenia
5Klamra zamykająca
6Obudowa
7Pas na brzuch z uchwytem na wyposażenie dodat-
kowe
8Kabel zasilania sieciowego
9Główny włącznik (WŁ/WYŁ)
10 Filtr wstępny
11 Filtr bawełniany (tkanina filtracyjna)
12
511
6
7 8 9 10
4 3

155
Przed przystąpieniem do eksploatacji
Zakres zastosowania
Rozpoczęcie pracy
Możliwości zastosowania
Zakończenie pracy
Niewielkie zabrudzenie tkaniny filtracyjnej
• Złożyć wyposażenie dodatkowe i skontrolować, czy zało-
żony jest worek papierowy z filtrem podwójnym i tkanina fil-
tracyjna.
• Założyć wąż ssawny [2] na króciec
ssawny [1] aż się zatrzaśnie.
• Położyć urządzenie na tylną część, a
następnie dopasować pasy na ciele.
• Zatrzasnąć zamknięcie pasa na
brzuch, a następnie dopasować go.
Urządzenie dorsalino
Czyszczenie na mokro nie
Czyszczenie na sucho tak
Czyszczenie parkietu i laminatu tak
Wykładziny dywanowe tak
• Podłączyć wtyczkę do gniazdka.
• Włączyć urządzenie (WŁ/WYŁ).
Na kolanku rurowym znajduje się zaślepka do nadmiaru
powietrza, którą można regulować siłę ssania.
• 3-częściowa rura ssąca może mieć różną długość zależnie
od zastosowania.
np. 3-częściowa w przypadku podłóg, 2-częściowa w przy-
padku schodów itd.
• Jeśli zostanie odłączona cała rura ssawna, za pomocą od-
powiednich akcesoriów można odkurzać meble tapicero-
wane i trudno dostępne miejsca.
2
1
• Wyłączyć urządzenie (WŁ/WYŁ) i wyjąć wtyczkę z gniazd-
ka.
Wskazówka:
Przed wyjęciem worka papierowego z fil-
trem podwójnym poczekać chwilę do
opadnięcia pyłu.
Wskazówka:
Usuwanie worka papierowego z filtrem po-
dwójnym musi zostać przeprowadzone
zgodnie z przepisami krajowymi.
• Popchnąć obie klamry zamykające
do góry.
• Podnieść pokrywę obudowy i wyjąć
worek papierowy z filtrem podwój-
nym.
• Pociągnąć następnie nowy worek papierowy z filtrem po-
dwójnym i kołnierzem gumowym przez króciec ssawny.
• Odkurzyć tkaninę filtracyjną za pomocą innego odkurza-
cza.
• Wyprać tkaninę filtracyjną w pralce (maks. 30 C/86 F).
• Wysuszyć na powietrzu wilgotną tkaninę filtracyjną.
Uwaga:
Nigdy nie zakładać mokrej lub wilgotnej
tkaniny filtracyjnej, gdyż może to spowo-
dować uszkodzenie silnika!
Uwaga:
Urządzenie można użytkować tylko z dzia-
łającą tkaniną filtracyjną!
Uwaga:
Nie wolno suszyć tkaniny filtracyjnej w su-
szarce do ubrań!
PL

156
Duże zabrudzenie filtra wstępnego
Czyszczenie urządzenia
Przechowywanie/odstawianie urządzenia (wyłączanie z eks-
ploatacji)
Serwis, konserwacja i czyszczenie
Konserwacja urządzenia to podstawowy warunek umożliwia-
jący jego niezawodne funkcjonowanie i długi okres eksploata-
cji.
Przeglądy okresowe
Urządzenia TASKI to najwyższej jakości urządzenia przete-
stowane zarówno fabrycznie, jak i przez autoryzowane insty-
tucje kontrolne. Podczas długiej eksploatacji podzespoły
elektryczne i mechaniczne ulegają procesowi zużycia i starze-
nia.
Centrum obsługi
Podczas zgłaszania usterek lub zamówień zawsze należy po-
dać oznaczenie typu i numer urządzenia.
Dane te znajdują się na tabliczce znamionowej urządzenia.
Na ostatniej stronie niniejszej instrukcji obsługi można zna-
leźć adresy najbliższych punktów serwisowych TASKI.
• Wyjąć filtr wstępny.
• Wyczyścić filtr wstępny pod bieżącą
wodą lub wymienić go.
Filtr wstępny musi być całkowicie su
-
chy, zanim zostanie zastosowany!
• Wepchnąć ponownie do tyłu wysu-
szony lub nowy filtr wstępny na odpo-
wiednią pozycję.
Uwaga:
Urządzenia nie można nigdy używać bez
filtra wstępnego!
Uwaga:
Nie wolno suszyć filtra wstępnego w su-
szarce do ubrań!
• Ponownie zamontować pokrywę
obudowy.
• Popchnąć obie klamry zamykające w
dół.
Uwaga:
Nie wolno czyścić urządzenia strumieniem
wody ani za pomocą myjek ciśnieniowych.
Woda może spowodować poważne
uszkodzenia mechanicznych i elektrycz
-
nych podzespołów wewnątrz urządzenia.
• Urządzenie należy czyścić przy użyciu wilgotnej szmatki.
Wskazówka:
Zwinąć kabel.
Uwaga:
Należy używać wyłącznie oryginalnych
części TASKI; w przeciwnym razie prawa
do roszczeń z tytułu gwarancji i odpowie-
dzialności producenta nie zostaną
uwzględnione!
Objaśnienie oznaczeń:
◊ = po każdym zakończeniu czyszczenia, ◊◊ = co tydzień,
◊◊◊ = co miesiąc, ⊗ = lampka serwisowa
Czynność:
◊
◊◊
◊◊◊
⊗
Strona
Kontrola/wymiana worka papierowego
z filtrem podwójnym ● 155
Czyszczenie/wymiana filtra wstępnego ● 156
Czyszczenie/wymiana tkaniny filtracyj-
nej ● 155
Wyczyścić urządzenie, przewód zasila-
jący i akcesoria wilgotną szmatką. ●
• Aby zapewnić bezpieczeństwo eksploatacji oraz gotowość
do pracy, w przypadku świecenia wskaźnika serwisowego
(ustawienie fabryczne 500 roboczogodzin) lub co najmniej
raz w roku należy przeprowadzić serwisowanie.
Wskazówka:
W przypadku nadzwyczajnego obciążenia
i/lub niewystarczającej konserwacji ko-
nieczne jest skrócenie tych okresów.

157
Usterki
Dane techniczne
Usterka Możliwa przyczyna Usuwanie usterki Strona
Nie można włączyć urządzenia bez
aktywowanej funkcji
Urządzenie jest wyłączone • Nacisnąć włącznik/wyłącznik 154
Wtyczka sieciowa jest niepodłączo-
na do gniazda • Podłączyć wtyczkę do gniazda za-
silania sieciowego 154
Uszkodzony kabel zasilający • Wymienić kabel zasilający
Uszkodzony włącznik/wyłącznik • Skontaktować się z serwisem
Silnik nie pracuje • Skontaktować się z serwisem
Urządzenie wyłącza się w czasie
pracy Zadziałał samopowrotny czujnik
temperatury
• Skontrolować, czy worek papiero-
wy z filtrem podwójnym jest prze-
pełniony
• Skontrolować wyposażenie dodat-
kowe
Urządzenie włącza się ponownie po schło
-
dzeniu turbiny silnika (ok. 10–20 min.)
155
Niska moc ssania
Niedrożny wąż lub dysza (np. kawał-
ki drewna, resztki tkanin) • Usunąć ciała obce
Zapełniony worek papierowy z po-
dwójnym filtrem • Wymienić worek 155
Nieprawidłowo założony wąż
• Skontrolować wąż
Zanieczyszczona tkanina filtracyjna
• Wyczyścić lub wymienić tkaninę
filtracyjną 155
Zabrudzony filtr wstępny
• Czyszczenie lub wymiana filtra
wstępnego 156
Urządzenie dorsalino
Napięcie znamionowe 220–240 V~ 100–120 V~ AC
Częstotliwość od 50 do 60 od 50 do 60 Hz
Moc znamionowa, nominalna 900 850 W
Wymiary (D × S × W) 52x32x30 52x32x30 cm
Długość przewodu zasilającego 15 15 m
Maksymalna waga urządzenia gotowego do pracy 5,4 5,4 kg
Wartości określone zgodnie z IEC 60335-2-69
Poziom ciśnienia akustycznego LpA <70 dB(A)
Niepewność KpA 2,5 dB(A)
Wartość przyspieszenia drgań łącznie <2,5 m/s²
Niepewność K 0,25 m/s²
Klasa ochrony II
PL

158
Wyposażenie
Transport
Utylizacja
Nr Artykuł
8504190 Worek papierowy z filtrem podwójnym (10 sztuk w opakowaniu)
8500560 Uniwersalna dysza ssąca 30 cm
8503280 Wąż ssawny 2,2 m kompl.
8503980 Rura ssawna 3-częściowa
8500430 Złączka stożkowa
8500510 Szczotka okrągła z włosiem
8500520 Szczotka do kaloryferów
8500530 Ssawka do rur zestaw (2 szt.)
8500540 Ssawka do tapicerki
8500550 Ssawka do fug
4101900 Filtr wstępny
Wskazówka:
Należy zdjąć akcesoria.
Wskazówka:
Urządzenie należy transportować w pozy-
cji leżącej.
Wskazówka:
Należy zwrócić uwagę, aby urządzenie na
pojeździe transportowym było odpowied-
nio przymocowane i zabezpieczone.
Wskazówka:
Po wycofaniu z eksploatacji urządzenie i
jego wyposażenie należy zutylizować
zgodnie ze stosownymi procedurami i
obowiązującymi przepisami. Klienci mogą
uzyskać stosowną pomoc w serwisach Di-
versey.

159
Przegląd
8500520
8500510
8500 540
8500550
8500530
8500560
8503280
8500430
8503 980
8504190
7523107
PL

160
Tradução das instruções de utilização
Explicações dos símbolos
Índice
Instruções de segurança. . . . . . . . . . . . . . . . . . . . . . . . . . . . . . 160
Produtos de limpeza . . . . . . . . . . . . . . . . . . . . . . . . . . . . . . . . . 162
Documentação alargada . . . . . . . . . . . . . . . . . . . . . . . . . . . . . . 162
Vista da estrutura . . . . . . . . . . . . . . . . . . . . . . . . . . . . . . . . . . . 163
Antes da colocação em funcionamento . . . . . . . . . . . . . . . . . . 164
Início de trabalho. . . . . . . . . . . . . . . . . . . . . . . . . . . . . . . . . . . . 164
Fim da operação . . . . . . . . . . . . . . . . . . . . . . . . . . . . . . . . . . . . 164
Assistência técnica, manutenção e cuidado . . . . . . . . . . . . . . . 165
Avarias . . . . . . . . . . . . . . . . . . . . . . . . . . . . . . . . . . . . . . . . . . . 166
Dados técnicos . . . . . . . . . . . . . . . . . . . . . . . . . . . . . . . . . . . . . 166
Acessórios. . . . . . . . . . . . . . . . . . . . . . . . . . . . . . . . . . . . . . . . . 167
Transporte. . . . . . . . . . . . . . . . . . . . . . . . . . . . . . . . . . . . . . . . . 167
Eliminação. . . . . . . . . . . . . . . . . . . . . . . . . . . . . . . . . . . . . . . . . 167
Vista geral . . . . . . . . . . . . . . . . . . . . . . . . . . . . . . . . . . . . . . . . . 168
Utilização adequada de máquinas
As máquinas destinam-se ao uso comercial (por ex. em ho-
téis, escolas, hospitais, fábricas, centros comerciais, pavi-
lhões desportivos, escritórios, etc.).
Respeitando rigorosamente estas instruções de utilização, as
técnicas de aplicação indicadas na página 164 são válidas
para cada um dos tipos.
Estas máquinas foram concebidas exclusivamente para se-
rem usadas em áreas interiores.
Instruções de segurança
As máquinas TASKI foram projetadas e construídas de acor-
do com os requisitos legais básicos de segurança e proteção
da saúde pelas diretivas CE e, por isso, exibem
marcação CE.
CUIDADO!
Antes da primeira colocação em funcio-
namento, é obrigatório ler as instruções
de utilização e as instruções de seguran-
ça.
Guarde cuidadosamente as instruções
de utilização e mantenha-as acessíveis
para poderem ser consultadas a qual-
quer momento.
Perigo:
Este símbolo alerta para informações im-
portantes. A não observância destas indi-
cações pode representar perigo para
pessoas e / ou provocar danos materiais
consideráveis!
Cuidado:
Este símbolo alerta para informações im-
portantes. A não observância destas indi-
cações pode provocar avarias e danos
materiais!
Nota:
Este símbolo alerta para informações im-
portantes associadas à utilização eficiente
do produto. A não observância destas in-
dicações pode provocar avarias!
Contém indicações sobre os passos de traba-
lho que devem ser executados sequencialmen-
te.
t
Perigo:
As modificações na máquina não autoriza-
das pela Diversey conduzem à perda de
validade dos indicadores de segurança e
da conformidade CE. Uma utilização da
máquina contrária à utilização adequada
de máquinas pode causar danos pes-
soais, na máquina e no ambiente de traba-
lho. Nestes casos quaisquer direitos de
garantia e a indemnização perdem a vali-
dade.
Perigo:
A máquina só pode ser utilizada por pes-
soas que tenham recebido formação so-
bre a operação e funcionamento da
máquina ou tenham comprovado as suas
capacidades na sua utilização e tenham
sido expressamente autorizadas para o
seu uso.
Perigo:
A máquina não pode ser utilizada por pes-
soas com capacidades físicas, sensoriais
ou mentais limitadas, incluindo crianças,
ou sem experiência e conhecimentos.
As crianças devem ser supervisionadas
para garantir que não brincam com a má
-
quina.
Perigo:
A máquina não pode ser utilizada em
áreas onde se encontrem armazenados
ou sejam processados materiais explosi-
vos ou facilmente inflamáveis (por ex.
benzina, solventes, fuelóleo, poeiras).
Os componentes elétricos ou mecânicos
poderão causar a ignição destes mate
-
riais.

161
Perigo:
A máquina não pode ser utilizada para as-
pirar materiais tóxicos, prejudiciais para a
saúde, corrosivos ou que causem irritação
(por ex. pós perigosos, etc.). O sistema de
filtragem não bloqueia eficazmente este
tipo de materiais.
Mantém-se viável a possibilidade de que
seja afetada a saúde do utilizador e de ter
-
ceiros.
Perigo:
Tenha em atenção as condições específi-
cas do local, em especial a presença de
terceiros e de crianças! Deve, por ex., dar
especial atenção ao modo de reduzir a ve-
locidade ao aproximar-se de zonas irregu-
lares, por ex. portas ou curvas.
Perigo:
Não podem ser transportadas pessoas
nem objetos nesta máquina.
Perigo:
No caso de ocorrência de uma anomalia,
um defeito ou após uma colisão ou uma
queda, a máquina deve ser inspecionada
por um técnico especializado autorizado
antes de voltar a ser colocada em funcio-
namento. O mesmo é válido para os casos
em que a máquina é deixada ao ar livre,
mergulhada em água ou exposta a humi-
dade.
Perigo:
Se forem causados danos em peças rele-
vantes ao nível da segurança, por ex. na
proteção da escova, cabo principal ou
tampas de acesso a peças condutoras de
energia, o funcionamento da máquina
deve ser imediatamente interrompido!
Perigo:
A máquina não pode ser imobilizada, esta-
cionada ou armazenada em superfícies in-
clinadas.
Perigo:
A máquina tem de estar desligada antes
da realização de qualquer reparação na
mesma.
Perigo:
Verifique regularmente o cabo principal
quanto a possíveis danos e desgaste e
não coloque a máquina em funcionamento
se não se encontrar em perfeito estado;
nesse caso, solicite a reparação por um
técnico especializado autorizado!
Cuidado:
A máquina deve ser protegida contra utili-
zação não autorizada. Antes de deixar a
máquina, guarde-a num espaço fechado.
Cuidado:
A máquina deve ser operada e armazena-
da apenas em ambientes secos, sem pó,
com temperaturas de + 10 até + 35 graus.
Cuidado:
A execução dos trabalhos de reparação
nas peças mecânicas ou elétricas da má-
quina é da exclusiva responsabilidade do
pessoal técnico autorizado, familiarizado
com as diretivas relevantes em matéria de
segurança.
Cuidado:
Só podem ser utilizadas ferramentas (es-
covas, blocos ou semelhantes) que se en-
contrem especificadas como acessórios
nas instruções de utilização ou que sejam
recomendadas pelo consultor TASKI. As
outras ferramentas podem comprometer a
segurança e o funcionamento da máqui-
na.
Cuidado:
As diretivas nacionais sobre proteção pes-
soal e prevenção de acidentes como tam-
bém as indicações do fabricante sobre a
utilização da solução de limpeza têm de
ser observadas de forma consistente.
Cuidado:
É proibido encaixar e desencaixar a ficha
de alimentação com as mãos molhadas!
Cuidado:
Verifique se a voltagem indicada na placa
de características coincide com a tensão
de rede de que dispõe!
Cuidado:
Certifique-se de que o cabo principal não
pode ser esmagado ou puxado por ferra-
mentas em movimento (escovas, blocos
ou semelhante) ou danificado por ação do
calor, óleo e arestas afiadas!
Cuidado:
As máquinas e aparelhos TASKI foram
construídos com tecnologia de ponta que
permite anular os efeitos nocivos para a
saúde das emissões de ruído ou das vi-
brações.
Ver dados técnicos na página 166.
PT

162
Produtos de limpeza
Documentação alargada
Nota:
As máquinas da TASKI são concebidas
para poder alcançar os melhores resulta-
dos de limpeza com os produtos de limpe-
za TASKI.
Os outros produtos de limpeza podem
provocar avarias e danos na máquina ou
no ambiente de trabalho.
Por esta razão recomendamos que sejam
usados exclusivamente produtos de lim-
peza TASKI.
As avarias provocadas pela utilização de
produtos de limpeza inapropriados não
são cobertas pela garantia.
Para mais informações contacte o seu re-
presentante da assistência técnica da
TASKI.
Nota:
O esquema elétrico desta máquina pode
ser consultado na Lista de sobressalen-
tes.
Para mais informações contacte o seu
serviço de apoio ao cliente.

163
Vista da estrutura
1Dispositivo de suporte Mangueira de sucção
2Tampa de encaixe com admissão
3Encosto de costas
4Alças de transporte
5Clipe de fecho
6Armação
7Cinta abdominal com correia de ferramenta para
swingo para acessório especial
8Cabo de alimentação
9Interruptor principal (LIGAR / DESLIGAR)
10 Filtro grosso
11 Filtro de algodão (filtro de pano)
12
511
6
7 8 9 10
4 3
PT

164
Antes da colocação em funcionamento
Técnica de aplicação
Início de trabalho
Possibilidade de uso
Fim da operação
Sujidade ligeira do filtro de pano
• Monte o acessório de filtragem e verifique se o saco de pa-
pel filtro de parede dupla dorsalino e o filtro de pano estão
inseridos.
• Insira a mangueira de sucção [2] na
admissão [1] até engatar.
• Coloque o aparelho nas costas e
ajuste as alças de transporte.
• Feche a cinta abdominal e ajuste-a
ao corpo.
Máquina dorsalino
Limpeza a húmido não
Limpeza a seco sim
Limpeza de soalhos e pavimentos
laminados
sim
Alcatifa sim
• Introduza a ficha da tomada de alimentação.
• Ligue a máquina (LIGAR/DESLIGAR).
No tubo da curvatura encontra-se um anel de regulação de
ar que permite regular a força de aspiração.
• O tubo de admissão de 3 peças pode ser usado com dife-
rentes tamanhos.
por ex. 3peças no piso, 2 peças em escadas, etc.
• Se o tubo de admissão estiver completamente retirado, os
estofos e locais de difícil acesso podem ser aspirados
usando o acessório correspondente.
2
1
• Desligue a máquina (LIGAR/DESLIGAR) e remova a ficha
da tomada de alimentação.
Nota:
Antes de remover o saco de papel filtro de
parede dupla dorsalino, aguarde alguns
instantes até que o pó tenha assentado.
Nota:
Deve proceder-se à eliminação do saco
de papel filtro de parede dupla dorsalino
de acordo com as normas nacionais.
• Pressione os dois clipes de fecho
para cima.
• Levante a tampa de encaixe e retire
o saco de papel filtro de parede du-
pla dorsalino.
• Em seguida, deslize o saco de papel filtro de parede dupla
dorsalino com a flange de borracha ao longo do bocal de
admissão.
• Aspire o filtro de pano com um outro aspirador.
• Lave o filtro de pano na máquina de lavar (máx. 30° C/
86° F).
• Deixe o filtro de pano húmido secar ao ar.
Cuidado:
Nunca insira um filtro de pano molhado ou
hú´modo, este pode danificar o motor!
Cuidado:
O aparelho deve ser operado apenas com
um filtro de pano operacional!
Cuidado:
O filtro de pano não deve ser seco numa
máquina de secar roupa!

165
Sujidade elevada do filtro grosso
Limpar a máquina
Armazenar / Estacionar a máquina
Assistência técnica, manutenção e cuidado
A manutenção da máquina é condição obrigatória para uma
operação em perfeitas condições e para uma maior vida útil.
Intervalos da assistência técnica
As máquinas TASKI são máquina de elevada qualidade, com
segurança comprovada de fábrica por auditores autorizados.
Os componentes elétricos e mecânicos estão sujeitos após
um período de utilização prolongado ao desgaste e envelhe-
cimento.
Centro de assistência técnica
Se, devido a uma avaria, entrar em contacto connosco, deve-
rá indicar-nos sempre a designação do modelo e o número da
máquina.
Estas informações encontram-se na placa de características
da sua máquina. Na última página das instruções de utiliza-
ção encontrará o endereço do seu representante de assistên-
cia técnica TASKI mais próximo.
• Tire o filtro grosso para fora.
• Limpe o filtro grosso com água cor-
rente ou troque-o.
Deixe secar totalmente o filtro grosso
antes de voltar a inseri-lo.
• Volte a pressionar o filtro grosso
seco ou novo na posição prevista.
Cuidado:
O aparelho nunca deve ser operado sem
o filtro grosso!
Cuidado:
O filtro grosso não deve ser seco numa
máquina de secar roupa!
• Coloque novamente a tampa de en-
caixe.
• Pressione os dois clipes de fecho
para baixo.
Cuidado:
Quando lavar a máquina com um disposi-
tivo de limpeza a alta pressão ou com jato
de água.
A água infiltrada na máquina pode causar
danos nas peças mecânicas ou elétricas.
• Limpe a máquina com um pano húmido.
Nota:
Enrole o cabo principal de forma frouxa.
Cuidado:
Só podem ser utilizadas peças originais
da TASKI, caso contrário os direitos de
garantia e de indemnização perdem vali-
dade!
Explicações dos símbolos:
◊ = A cada final do processo de limpeza, ◊◊ = todas as se-
manas,
◊◊◊ = todos os meses, ⊗ = Assistência técnica Lâmpada
Tarefa
◊
◊◊
◊◊◊
⊗
Página
Controlar/trocar o saco de papel filtro
de parede dupla dorsalino ●164
Limpar / trocar filtro grosseiro ● 165
Limpar / trocar filtro de pano ● 164
Limpar aparelho, cabo principal e aces-
sórios com um pano húmido ●
• Para preservar a segurança da operação e a prontidão
operacional deve ser executado um serviço de assistência
técnica após 500 horas de trabalho ou pelo menos uma
vez por ano.
Nota:
Em caso de condicionantes extraordiná-
rias e/ou manutenção insuficiente devem
ser estabelecidos intervalos mais curtos.
PT

166
Avarias
Dados técnicos
Avaria Causa possível Resolução da avaria Página
Não é possível ligar a máquina sem
função
Máquina desligada • Ligar o interruptor para Ligar/Des-
ligar 163
Ficha de alimentação não inserida • Ligue a ficha de alimentação à to-
mada de alimentação 163
Cabo principal com defeito • Substituir cabo principal
Interruptor para Ligar/Desligar com
defeito • Contactar o parceiro de assistên-
cia técnica
Motor não roda • Contactar o parceiro de assistên-
cia técnica
A máquina desliga durante a opera-
ção O sensor de temperatura de autocar-
regamemto disparou
• Verificar o saco de papel filtro de
parede dupla dorsalino quanto a
enchimento excessivo
• Verifique os acessórios do aspira-
dor.
Depois do arrefecimento do motor de aspira
-
ção, a máquina volta a ligar (aprox. 10 - 20
minutos).
164
Potência de aspiração fraca
Mangueira ou bocal do pó obstruída
(por ex. pedaços de madeira, restos
de materiais)
• Remover corpos estranhos
Saco de papel filtro de parede dupla
dorsalino cheio • Substituir saco de papel filtro de
parede dupla dorsalino 164
Mangueira não está corretamente
inserida
• Verificar a mangueira
Filtro de pano sujo
• Limpar ou substituir filtro de pano
164
Filtro grosseiro sujo
• Limpar ou substituir filtro grosseiro
165
Máquina dorsalino
Voltagem 220-240V~ 100-120V~ AC
Frequência 50-60 50-60 Hz
Potência nominal 900 850 W
Medidas (C x L x A) 52x32x30 52x32x30 cm
Comprimento do cabo principal 15 15 m
Peso da máquina máximo em estado de prontidão operacional 5.4 5.4 kg
Valores determinados conforme IEC 60335-2-69
Nível de pressão acústica LpA <70 dB(A)
Instabilidade KpA 2.5 dB(A)
Valor total de vibração <2.5 m/s2
Instabilidade K 0,25 m/s2
Classe de proteção II

167
Acessórios
Transporte
Eliminação
N.º de artigo
8504190 Saco de papel do filtro de parede dupla dorsalino (embalagem de 10 unidades)
8500560 Bocal de aspiração universal 30 cm
8503280 Mangueira de sucção 2.2 m completa
8503980 Tubo de sucção 3 peças
8500430 Encaixe cónico
8500510 Bocal de aspiração
8500520 Bocal para radiadores
8500530 Conjunto Bocal de aspiração de tubos (2 unidades)
8500540 Bocal estofos
8500550 Bocal fendas
4101900 Filtro grosso
Nota:
O acessório deve ser retirado.
Nota:
Transporte a máquina na horizontal.
Nota:
Ao fazê-lo certifique-se de que a máquina
está presa com cintas e bem fixada no veí-
culo de transporte.
Nota:
Depois de desmantelada, a máquina e os
acessórios devem ser reciclados de modo
correto, em conformidade com as normas
nacionais. O seu representante da assis-
tência técnica Diversey pode ajudá-lo na
tarefa.
PT

168
Vista geral
8500520
8500510
8500 540
8500550
8500530
8500560
8503280
8500430
8503 980
8504190
7523107

169
Traducere a instruc?iunilor originale de utilizare
Legendă:
Cuprins
Instrucţiuni privind siguranţa . . . . . . . . . . . . . . . . . . . . . . . . . . . 169
Produse de curăţare . . . . . . . . . . . . . . . . . . . . . . . . . . . . . . . . . 171
Documente extinse . . . . . . . . . . . . . . . . . . . . . . . . . . . . . . . . . . 171
Prezentare construcţie . . . . . . . . . . . . . . . . . . . . . . . . . . . . . . . 172
Înainte de punerea în funcţiune. . . . . . . . . . . . . . . . . . . . . . . . . 173
Începerea lucrului . . . . . . . . . . . . . . . . . . . . . . . . . . . . . . . . . . . 173
Terminarea lucrului . . . . . . . . . . . . . . . . . . . . . . . . . . . . . . . . . . 173
Service, întreţinere ?i îngrijire . . . . . . . . . . . . . . . . . . . . . . . . . . 174
Defecţiuni . . . . . . . . . . . . . . . . . . . . . . . . . . . . . . . . . . . . . . . . . 175
Informaţii tehnice. . . . . . . . . . . . . . . . . . . . . . . . . . . . . . . . . . . . 175
Accesorii . . . . . . . . . . . . . . . . . . . . . . . . . . . . . . . . . . . . . . . . . . 176
Transportul . . . . . . . . . . . . . . . . . . . . . . . . . . . . . . . . . . . . . . . . 176
Evacuarea la deşeuri . . . . . . . . . . . . . . . . . . . . . . . . . . . . . . . . 176
Prezentare de ansamblu . . . . . . . . . . . . . . . . . . . . . . . . . . . . . . 177
Scopul utilizării
Maşina este destinată utilizării profesionale (de exemplu în
hoteluri, şcoli, spitale, fabrici, centre comerciale, săli de sport,
birouri ş.a.).
Cu respectarea strictă a acestor instrucţiuni de utilizare, teh-
nicile de aplicare menţionate la pagina 173 se aplică tipurilor
specificate.
Aceste maşini sunt concepute exclusiv pentru utilizarea în
spaţii interioare.
Instrucţiuni privind siguranţa
Maşinile TASKI datorită tipului de construcţie şi modului de fa-
bricaţie, sunt în conformitate cu directivele UE esenţiale refe-
ritoare la siguranţă şi sănătate şi, de aceea, poartă marcajul
CE.
ATENŢIE!
Înainte de prima punere în funcţiune citiţi
cu atenţie instrucţiunile de utilizare şi
cele de siguranţă pentru maşină.
Păstraţi instrucţiunile de utilizare într-un
loc sigur ?i u?or accesibil pentru a putea
fi consultate în orice moment.
Avertizare:
Acest simbol indică informaţii importante.
Nerespectarea acestor indicaţii poate
pune în pericol siguranţa persoanelor şi /
sau poate cauza pagube materiale ample!
Atenţie:
Acest simbol indică informaţii importante.
Nerespectarea acestor indicaţii poate
duce la defecţiuni şi pagube materiale!
Indicaţie:
Acest simbol indică informaţii importante
în legătură cu utilizarea eficientă a produ-
sului. Nerespectarea acestor indicaţii poa-
te duce la defecţiuni!
Conţine indicaţii la paşii de lucru, care trebuie
urmaţi succesiv.
t
Avertizare:
Modificări ale maşinii neautorizate de Di-
versey vor duce la anularea valabilităţii
marcajelor de siguranţă şi a certificatului
de conformitate CE. Utilizarea maşinii ne-
conformă cu destinaţia poate produce ac-
cidentarea personalului, deteriorarea
maşinii şi afectarea zonei de lucru. În ast-
fel de cazuri se anulează orice pretenţii de
garanţie sau de efectuare a unor eventua-
le lucrări în garanţie.
Avertizare:
Această maşină poate fi utilizată doar de
către persoane care sunt instruite cores-
punzător cu privire la utilizarea maşinii sau
care şi-au dovedit abilităţile cu privire la
utilizarea maşinii şi care sunt autorizate
explicit să utilizeze maşina.
Avertizare:
Maşina nu are voie să fie utilizată de per-
soane cu capacităţi psihice, senzoriale
sau mentale limitate, inclusiv de către co-
pii, sau cu o lipsă de experienţă şi cunoş-
tinţe.
Copiii trebuie supravegheaţi pentru a fi si
-
guri că nu se joacă cu maşina.
Avertizare:
Această maşină nu trebuie utilizată în spa-
ţii unde sunt depozitate sau prelucrate
substanţe explozibile şi uşor inflamabile
(de exemplu benzină, solvenţi, combustibil
pentru încălzire, praf etc.).
Componentele electrice sau mecanice pot
duce la aprinderea acestor materiale.
Avertizare:
Nu este permisă utilizarea maşinii pentru
aspirarea substanţelor otrăvitoare, care
dăunează sănătăţii, corozive sau iritante
(de exemplu pulberi periculoase etc.). Sis-
temul de filtrare nu reţine suficient materi-
ale de acest fel.
O posibilă afectare a sănătăţii utilizatorului
sau a terţilor nu poate fi exclusă.
RO

170
Avertizare:
Acordaţi atenţie condiţiilor locale precum
terţi şi copii! Mai ales în apropierea zonelor
cu vizibilitate limitată, de exemplu înainte
de uşi sau curbe, trebuie redusă viteza.
Avertizare:
Nu este permisă transportarea altor per-
soane sau obiecte cu această maşină.
Avertizare:
La apariţia unei erori în funcţionare, a unei
defecţiuni precum şi după o coliziune sau
o răsturnare, maşina trebuie verificată de
un specialist autorizat înainte de a fi pusă
din nou în funcţiune. Acelaşi lucru este va-
labil dacă maşina a fost lăsată în aer liber,
a fost scufundată în apă, respectiv a fost
expusă umezelii.
Avertizare:
În cazul deteriorării unor părţi componente
relevante pentru siguranţă, precum capa-
cul periilor, cablul electric sau capace care
permit accesul la piesele sub tensiune,
funcţionarea maşinii va fi imediat întrerup-
tă!
Avertizare:
Maşina nu poate fi oprită, parcată sau de-
pozitată pe suprafeţe înclinate.
Avertizare:
Maşina trebuie oprită şi cablul de alimen-
tare trebuie deconectat de la priză în cazul
oricăror lucrări efectuate la maşină.
Avertizare:
Verificaţi cu regularitate dacă nu există de-
fecte sau deteriorări la cablul de alimenta-
re şi scoateţi maşina din funcţiune dacă
respectivul cablu nu este într-o stare ire-
proşabilă. În asemenea cazuri, apelaţi
pentru reparaţii la un tehnician autorizat.
Atenţie:
Maşina trebuie ferită de o utilizare neauto-
rizată. De aceea depozitaţi maşina într-o
încăpere încuiată, înainte de a vă îndepăr-
ta de ea.
Atenţie:
Este permisă depozitarea şi utilizarea ma-
şinii numai într-un spaţiu uscat, fără praf,
la temperaturi între +10 şi +35 de grade.
Atenţie:
Este permisă efectuarea de lucrări de re-
paraţie la părţile mecanice sau electrice
ale maşinii numai de către tehnicieni auto-
rizaţi, care cunosc toate prevederile de si-
guranţă relevante.
Atenţie:
Se pot folosi numai scule (perii, discuri sau
similare) specificate în aceste instrucţiuni
de utilizare la capitolul accesorii, sau scule
care au fost recomandate de către consili-
erul TASKI. Alte scule pot afecta siguranţa
şi funcţiile maşinii.
Atenţie:
Prevederile naţionale privind protecţia per-
soanelor şi evitarea accidentelor precum
şi indicaţiile producătorilor pentru utiliza-
rea detergenţilor trebuie respectate în mod
consecvent.
Atenţie:
Este interzisă conectarea sau deconecta-
rea de la priză a cablului de alimentare cu
mâinile umede!
Atenţie:
Verificaţi dacă tensiunea de alimentare in-
dicată pe plăcuţa cu date tehnice a echipa-
mentului este aceeaşi cu cea de la priza
de alimentare!
Atenţie:
Evitaţi deteriorarea cablului de alimentare
cu scule rotative (perii, discuri sau simila-
re) prin strivire, tragere, căldură, ulei sau
margini ascuţite!
Atenţie:
Maşinile şi aparatele TASKI sunt construi-
te în aşa fel încât, conform stadiului actual
al ştiinţei, poate fi exclusă o punere în pe-
ricol a sănătăţii prin emisiile de zgomot sau
prin vibraţiile generate.
A se vedea informaţii tehnice de la pagina
175.

171
Produse de curăţare
Documente extinse
Indicaţie:
Maşinile TASKI sunt construite în aşa fel
încât să obţină rezultate optime de curăţa-
re cu produsele de curăţare TASKI.
Alte produse de curăţare pot duce la de-
fecţiuni în funcţionare, la defectarea maşi-
nii sau la afectarea mediului de lucru.
Din această cauză, recomandăm exclusiv
utilizarea produselor de curăţare TASKI.
Defecţiunile, care apar din cauza produse-
lor de curăţare inadecvate, nu sunt acope-
rite de garanţie.
Pentru informaţii suplimentare vă rugăm
să vă adresaţi partenerilor service TASKI.
Indicaţie:
Schema electrică pentru această maşină o
găsiţi în lista cu piese de schimb.
Contactaţi serviciul clienţi pentru informaţii
suplimentare.
RO

172
Prezentare construcţie
1Dispozitiv de susţinere furtun de aspiraţie
2Capac carcasă cu ştuţ de aspiraţie
3Pernă de spate
4Centură de purtare
5Clemă de închidere
6Carcasă
7Centură de abdomen cu suport pentru accesorii
speciale
8Cablu de reţea
9Întrerupător principal PORNIT / OPRIT
10 Filtru grosier
11 Filtru de bumbac (pânză de filtrare)
12
511
6
7 8 9 10
4 3

173
Înainte de punerea în funcţiune
Tehnici de utilizare
Începerea lucrului
Posibilităţi de utilizare
Terminarea lucrului
Murdărirea uşoară a pânzei de filtrare
• Asamblaţi accesoriile aspiratorului şi verificaţi dacă sacul
de hârtie al filtrului dublu şi pânza de filtrare sunt montate.
• Introduceţi furtunul de aspiraţie [2] în
ştuţul de aspiraţie [1] până când se
înclichetează.
• Puneţi aparatul în spate şi adaptaţi
centura de purtare pe corp.
• Cuplaţi catarama centurii de abdo-
men şi apoi adaptaţi centura.
Maşina dorsalino
Curăţare umedă Nu
Curăţare uscată Da
Curăţare parchet şi parchet lami-
nat
Da
Acoperiri cu covoare Da
• Introduceţi ştecherul în priza de alimentare de la reţea.
• Porniţi maşina (PORNIT/OPRIT).
Pe cotul tubului se găseşte o diafragmă de aer fals cu care
se poate regla forţa de aspiraţie.
• Tubul de aspiraţie din 3 părţi poate fi reglat la diverse lun-
gimi.
De exemplu din 3 părţi pe pardoseli, din 2 părţi pe trepte
ş.a.m.d.
• Dacă se scoate complet tubul de aspiraţie, cu accesoriile
corespunzătoare se pot aspira mobile tapiţate precum şi lo-
curi greu accesibile.
2
1
• Opriţi maşina (PORNIT/OPRIT) şi scoateţi ştecherul din
priză.
Indicaţie:
Înainte de a scoate sacul de hârtie al filtru-
lui dublu, aşteptaţi o clipă până ce se
a?ează praful.
Indicaţie:
Aruncarea la canal a sacului de hârtie al fil-
trului dublu trebuie efectuată în conformi-
tate cu reglementările naţionale.
• Împingeţi în sus cele două cleme de
închidere.
• Ridicaţi capacul carcasei şi scoateţi
sacul de hârtie al filtrului dublu.
• Introduceţi apoi noul sac de hârtie al filtrului dublu cu flanşa
de cauciuc peste ştuţul de aspiraţie.
• Aspiraţi pânza de filtrare cu un alt aspirator.
• Spălaţi pânza de filtrare în maşina de spălat (max. 30°C/
86°F).
• Lăsaţi pânza de filtrare să se usuce în aer liber.
Atenţie:
Nu utilizaţi niciodată o pânză de filtrare
umedă deoarece aceasta poate deteriora
motorul.
Atenţie:
Aparatul poate fi utilizat numai cu o pânză
de filtrare funcţională!
Atenţie:
Pânza de filtrare nu trebuie uscată în us-
cătorul de rufe!
RO

174
Murdărirea puternică a filtrului grosier
Curăţarea maşinii
Depozitarea / parcarea maşinii (când nu se află în lucru)
Service, întreţinere ?i îngrijire
Întreţinerea maşinii este o precondiţie pentru o funcţionare im-
pecabilă şi o perioadă de exploatare îndelungată.
Intervale pentru service
Maşinile TASKI sunt maşini de foarte bună calitate, care au
fost verificate în fabrică şi de către inspectori autorizaţi în pri-
vinţa siguranţei. Piesele electrice şi mecanice sunt supuse,
după o perioadă mai lungă de utilizare, uzurii şi îmbătrânirii.
Centru de service
Dacă ne contactaţi în legătură cu o defecţiune în funcţionare
sau cu o comandă, comunicaţi-ne întotdeauna denumirea de
tip şi numărul maşinii.
Aceste informaţii le găsiţi pe plăcuţa de identificare a maşinii
dumneavoastră. Pe ultima pagină a acestor instrucţiuni de uti-
lizare găsiţi adresa celui mai apropiat partener de service
TASKI.
• Scoateţi filtrul grosier.
• Curăţaţi filtrul grosier în apă curentă
sau înlocuiţi-l.
Aşteptaţi să se usuce complet filtrul
grosier înainte de a-l monta la loc.
• Introduceţi apoi la loc filtrul grosier
uscat sau nou în poziţia prevăzută.
Atenţie:
Aparatul nu poate fi utilizat fără filtru grosi-
er!
Atenţie:
Filtrul grosier nu trebuie uscat în uscătorul
de rufe!
• Puneţi la loc capacul carcasei.
• Apăsaţi în jos cele două cleme de în-
chidere.
Atenţie:
Nu curăţaţi niciodată maşina cu un aparat
de curăţare la înaltă presiune sau cu jet de
apă.
Apa care pătrunde în maşină poate provo
-
ca deteriorări importante la părţile mecani
-
ce sau electrice.
• Ştergeţi maşina cu o lavetă umedă.
Indicaţie:
Înfăşuraţi cablul de reţea.
Atenţie:
Numai piese de schimb originale, marca
TASKI se pot folosi, altfel echipamentul î?i
pierde garanţia!
Legendă:
◊ = după terminarea fiecărei curăţări, ◊◊ = în fiecare
săptămână,
◊◊◊ = în fiecare lună, ⊗ = lampă service
Activitate
◊
◊◊
◊◊◊
⊗
Pagina
Control/înlocuire sac de hârtie al filtrului
dublu ● 173
Curăţare / înlocuire filtru grosier ● 174
Curăţare / înlocuire pânză de filtrare ● 173
Curăţare aparat, cablu de reţea şi ac-
cesorii cu o lavetă umedă ●
• Pentru a asigura fiabilitatea şi disponibilitatea maşinii, o
operaţie de service trebuie efectuată după 500 ore de lucru
sau cel puţin o dată pe an.
Indicaţie:
În condiţii de funcţionare extreme şi/sau în
cazul în care întreţinerea este insuficientă,
sunt necesare perioade de întreţinere mai
scurte.

175
Defecţiuni
Informaţii tehnice
Defecţiune Cauze posibile Remedierea defecţiunii Pagina
Maşina nu poate fi pornită
Maşina este oprită • Se acţionează întrerupătorul por-
nit/oprit 172
Ştecherul nu este în priză • Introduceţi ştecherul în priza de
alimentare. 172
Cablul de alimentare este defect • Înlocuiţi cablul de alimentare
Întrerupătorul pornit/oprit este defect • Se contactează partenerul de ser-
vice
Motorul nu se roteşte • Se contactează partenerul de ser-
vice
Maşina se opreşte în timpul funcţio-
nării Senzorul de temperatură cu revenire
automată a declanşat
• Se controlează dacă sacul de hâr-
tie al filtrului dublu nu este umplut
peste limită
• Se controlează accesoriile aspira-
torului
După răcirea turbinei cu motor, maşina re
-
porneşte (cca. 10 - 20 minute)
173
Maşina nu aspiră bine
Furtunul sau duza pentru praf sunt
înfundate (de exemplu cu bucăţi de
lemn, resturi de stofă)
• Se îndepărtează corpurile străine
Sacul de hârtie al filtrului dublu este
plin • Se înlocuieşte sacul de hârtie al fil-
trului dublu 173
Furtunul nu este montat corect
• Se controlează furtunul
Pânză de filtrare murdară
• Se curăţă sau se înlocuieşte pân-
za de filtrare 173
Filtru grosier murdar
• Se curăţă sau se înlocuieşte filtrul
grosier 174
Maşina dorsalino
Tensiune nominală 220-240 V~ 100-120 V~ c.a.
Frecvenţă 50-60 50-60 Hz
Putere nominală 900 850 W
Dimensiuni (L x l x H) 52x32x30 52x32x30 cm
Lungime cablu de reţea 15 15 m
Greutate maşină pregătită de funcţionare, maximum 5,4 5,4 kg
Valori determinate conform IEC 60335-2-69
Nivel de presiune sonoră LpA <70 dB(A)
Incertitudine KpA 2,5 dB(A)
Valoarea totală vibraţii <2,5 m/s2
Incertitudine K 0,25 m/s2
Clasă de protecţie II
RO

176
Accesorii
Transportul
Evacuarea la deşeuri
Nr. Articol
8504190 Sac de hârtie filtru dublu (pachet cu 10 bucăţi)
8500560 Duză universală pentru praf, 30 cm
8503280 Furtun de aspiraţie complet, 2,2 m
8503980 Bară de aspiraţie din 3 părţi
8500430 Cuplă conică
8500510 Duză tip pensulă
8500520 Duză pentru radiatoare
8500530 Set duze tubulare de aspiraţie (2 bucăţi)
8500540 Duză pentru tapiţerie
8500550 Duză pentru fante
4101900 Filtru grosier
Indicaţie:
Se scoate accesoriul.
Indicaţie:
Transportaţi maşina în poziţie orizontală.
Indicaţie:
Aveţi grijă ca maşina să fie ancorată strâns
şi bine asigurată pe mijlocul de transport.
Indicaţie:
După terminarea duratei sale de viaţă, ma-
şina şi accesoriile vor fi evacuate la deşe-
uri în mod corespunzător, conform
prevederilor naţionale. Partenerul dum-
neavoastră de service Diversey vă poate
ajuta.

177
Prezentare de ansamblu
8500520
8500510
8500 540
8500550
8500530
8500560
8503280
8500430
8503 980
8504190
7523107
RO

178
Перевод оригинального руководства по
эксплуатации
Объяснение условных знаков
Оглавление
Указания по технике безопасности . . . . . . . . . . . . . . . . . . . . 178
Моющие средства . . . . . . . . . . . . . . . . . . . . . . . . . . . . . . . . . . 180
Дополнительные документы. . . . . . . . . . . . . . . . . . . . . . . . . . 180
Общий вид конструкции . . . . . . . . . . . . . . . . . . . . . . . . . . . . . 181
Перед вводом в эксплуатацию . . . . . . . . . . . . . . . . . . . . . . . . 182
Начало работы. . . . . . . . . . . . . . . . . . . . . . . . . . . . . . . . . . . . . 182
Окончание работы. . . . . . . . . . . . . . . . . . . . . . . . . . . . . . . . . . 182
Обслуживание, техобслуживание и уход . . . . . . . . . . . . . . . 183
Неисправности. . . . . . . . . . . . . . . . . . . . . . . . . . . . . . . . . . . . . 184
Технические данные . . . . . . . . . . . . . . . . . . . . . . . . . . . . . . . . 184
Принадлежности . . . . . . . . . . . . . . . . . . . . . . . . . . . . . . . . . . . 185
Транспортировка . . . . . . . . . . . . . . . . . . . . . . . . . . . . . . . . . . . 185
Утилизация. . . . . . . . . . . . . . . . . . . . . . . . . . . . . . . . . . . . . . . . 185
Общий вид . . . . . . . . . . . . . . . . . . . . . . . . . . . . . . . . . . . . . . . . 186
Использование по назначению
Машина предназначена для коммерческого
использования (например, в гостиницах, школах,
больницах, на заводах, в торговых центрах, спортивных
залах, офисах и т. п.).
При условии строгого соблюдения данного руководства
по эксплуатации для отдельных типов действуют методы
применения, перечисленные на странице 182.
Данная машина предназначена для использования
исключительно внутри помещений.
Указания по технике безопасности
Машины TASKI по своему дизайну и конструкции
соответствуют основным требованиям по технике
безопасности и охране здоровья Директив ЕС и в связи с
этим имеют знак CE.
ОСТОРОЖНО!
Перед первым вводом в
эксплуатацию в обязательном
порядке прочтите руководство по
эксплуатации и указания по технике
безопасности.
Бережно храните руководство по
эксплуатации в доступном месте для
получения справочной информации в
любое время.
Опасность!
Этот символ указывает на важную
информацию. Обозначает важные
указания, несоблюдение которых
может создавать опасность для людей
и/или приводить к значительному
материальному ущербу!
Внимание!
Этот символ указывает на важную
информацию. Несоблюдение этих
инструкций может привести к сбоям и
повреждению имущества!
Указание!
Этот символ указывает на важную
информацию, относящуюся к
эффективному использованию
продукта. Несоблюдение этих
инструкций может привести к
неисправности!
Обозначает рабочие шаги, которые
необходимо выполнять по порядку.
t
Опасность!
При внесении в конструкцию машины
изменений, не разрешенных компанией
Diversey, знак безопасности и
соответствие стандартам СЕ теряют
силу. Использование машины не по
назначению может привести к
травмированию людей, повреждению
машины и рабочего помещения. В этом
случае любые гарантийные иски и
рекламационные претензии, как
правило, не принимаются.
Опасность!
Машину разрешается использовать
только тем лицам, которые прошли
соответствующий инструктаж или
подтвердили свою пригодность к
обслуживанию и имеют полномочия на
использование машины.
Опасность!
К эксплуатации машины не
допускаются лица, в том числе дети, со
ограниченными физическими,
сенсорными или ментальными
способностями или не имеющие
достаточного опыта и знаний.
Дети должны находиться под
присмотром, им не разрешается играть
с машиной.
Опасность!
Машину запрещается использовать в
помещениях, в которых хранятся или
используются взрывоопасные и
легковоспламеняющиеся вещества
(например, бензин, растворители,
мазут, пыль и т. п.).
Электрические или механические
компоненты могут привести к
воспламенению этих веществ.

179
Опасность!
Машину запрещается использовать для
удаления ядовитых, вредных для
здоровья, едких или раздражающих
веществ (например, опасной пыли и
т. п.). Фильтровальная система не в
достаточной мере задерживает
вещества такого рода.
Нельзя исключить возможного
нанесения вреда здоровью
пользователя и третьих лиц.
Опасность!
Во время работы учитывайте местные
условия, а также обращайте внимание
на третьих лиц и детей! В частности,
при приближении к местам с
недостаточной видимостью, как,
например, перед дверями или
поворотами, необходимо снижать
скорость.
Опасность!
На машине запрещается перевозить
других людей и предметы.
Опасность!
При возникновении неисправности,
поломки, а также после столкновения
или опрокидывания машину перед
повторным вводом в эксплуатацию
должен проверить специалист. Это
также относится к случаям, когда
машина была оставлена на открытом
воздухе, опущена в воду или
подвергалась воздействию влаги.
Опасность!
При повреждении влияющих на
безопасность частей, как-то: крышка
рабочих органов, сетевой кабель или
крышки, которые обеспечивают доступ
к токопроводящим деталям, следует
немедленно прекратить эксплуатацию
машины!
Опасность!
Запрещается ставить машину на
наклонные поверхности, парковать или
хранить ее там.
Опасность!
При выполнении любых работ на
машине она должна быть выключена.
Опасность!
Регулярно проверяйте сетевой кабель
на наличие дефектов или признаков
старения и не вводите машину в
эксплуатацию, если она находится в
ненадлежащем состоянии, а поручите
выполнение ее ремонта
уполномоченным специалистам!
Внимание!
Необходимо защитить машину от
несанкционированного использования.
Перед тем как отойти от машины,
необходимо поместить ее на хранение
в запертое помещение.
Внимание!
Машину разрешается эксплуатировать
и хранить только в сухих непыльных
помещениях при температуре от +10 до
+ 35 градусов.
Внимание!
Ремонтные работы на механических
или электрических деталях машины
разрешается выполнять только
уполномоченным специалистам,
которые ознакомлены со всеми
важными правилами техники
безопасности.
Внимание!
Разрешается использовать только те
рабочие органы (щетки, диски и т. п.),
которые обозначены в настоящем
руководстве по эксплуатации как
принадлежности или рекомендованы
консультантом TASKI. Использование
других рабочих органов может
нарушить безопасность и ухудшить
функции машины.
Внимание!
Необходимо постоянно соблюдать
предписания по защите персонала и
предотвращению несчастных случаев,
а также указания производителя по
использованию моющих средств.
Внимание!
Запрещается вставлять и вынимать
вилку питающего кабеля мокрыми
руками!
Внимание!
Проверьте соответствие номинального
напряжения, указанного на заводской
табличке, и напряжения в конкретной
электрической сети!
RU

180
Моющие средства
Дополнительные документы
Внимание!
Не допускайте повреждения сетевого
кабеля вследствие защемления,
резкого перемещения, воздействия
высокой температуры, масла или
предметов с острыми кромками!
Внимание!
Машины и устройства TASKI
конструируются таким образом, чтобы в
соответствии с современным уровнем
развития науки можно было исключить
опасность для здоровья вследствие
возникающего шумового излучения или
вибраций.
См. технические данные на странице
184.
Указание!
Машины TASKI сконструированы таким
образом, чтобы с помощью моющих
средств TASKI достигать оптимальных
результатов уборки.
Использование других моющих средств
может привести к неполадкам в работе
и к повреждениям машины или
рабочего помещения.
По этой причине мы рекомендуем
использовать только моющие средства
TASKI.
Гарантия не распространяется на
неисправности, возникшие вследствие
использования неподходящих моющих
средств.
Для получения дополнительной
информации, пожалуйста, свяжитесь с
вашим партнерам TASKI услуг.
Указание!
Схема электрических соединений
данной машины приведена в перечне
запасных частей.
Для получения дополнительной
информации обращайтесь в сервисную
службу.

181
Общий вид конструкции
1Держатель всасывающего шланга
2Крышка корпуса с входным коллектором
3Подушка для спины
4Ремни для транспортировки
5Зажим
6Корпус
7Поясной ремень для крепления специальных
принадлежностей
8Сетевой кабель
9Главный выключатель (ВКЛ./ВЫКЛ.)
10 Фильтр предварительной очистки
11 Хлопчатый фильтр (фильтровальная салфетка)
12
511
6
7 8 9 10
4 3
RU

182
Перед вводом в эксплуатацию
Методы применения
Начало работы
Возможности использования
Окончание работы
Незначительное загрязнение хлопчатого фильтра
• Выполните сборку специальных принадлежностей и
проверьте, установлены ли двойной бумажный и
хлопчатый фильтры.
• Вставьте всасывающий шланг [2]
во входной коллектор [1] до входа
в зацепление.
• Наденьте устройство на спину и
индивидуально отрегулируйте
ремни для транспортировки.
• Защелкните зажим поясного
ремня и отрегулируйте его.
Машина dorsalino
Влажная уборка нет
Сухая уборка да
Очистка паркета и ламината да
Ковровые покрытия да
• Вставьте штекер в розетку.
• Включите машину (выключатель ВКЛ./ВЫКЛ.).
На колене трубы находится заслонка подсоса
наружного воздуха, с помощью которой можно
регулировать силу всасывания.
• Всасывающую трубу, состоящую из 3 частей, можно
использовать в разных вариантах длины.
Например, 3 части для полов, 2 части для ковров и т. д.
• Можно также полностью снять всасывающую трубу и
установить соответствующие насадки для мягкой
мебели и труднодоступных мест.
2
1
• Выключите машину (выключатель ВКЛ./ВЫКЛ.) и
извлеките штекер из розетки.
Указание!
Прежде чем извлекать двойной
бумажный фильтр, дождитесь
оседания пыли.
Указание!
Утилизация двойного бумажного
фильтра должна осуществляться в
соответствии с национальными
предписаниями.
• Нажмите на два зажима по
направлению вверх.
• Приподнимите крышку корпуса и
извлеките двойной бумажный
фильтр.
• Затем наденьте на входной коллектор новый двойной
бумажный фильтр с резиновым фланцем.
• Выполните всасывание хлопчатого фильтра с
помощью другого всасывающего блока.
• Постирайте хлопчатый фильтр в стиральной машине
(макс. температура 30° C/86° F).
• Высушите влажный хлопчатый фильтр на воздухе.
Внимание!
Запрещается вставлять в машину
мокрый или влажный хлопчатый
фильтр, так как это может привести к
повреждению двигателя!
Внимание!
Машину разрешается эксплуатировать
только с исправным хлопчатым
фильтром!
Внимание!
Нельзя сушить хлопчатый фильтр в
сушилке для белья!

183
Сильное загрязнение фильтра предварительной очистки
Очистка машины
Хранение/постановка машины на стоянку (не во время
работы)
Обслуживание, техобслуживание и уход
Техобслуживание машины — это залог ее исправного
функционирования и долгого срока службы.
Интервалы техобслуживания
Машины TASKI — это высококачественные машины,
которые прошли проверку на безопасность на заводе и
уполномоченными контролерами. Электрические и
механические части подвержены износу или старению,
если они используются в течение долгого времени.
Сервисный центр
При обращении к нам в связи с неполадками в работе
машины или для заказа просьба указывать тип и номер
машины.
Данная информация указана на заводской табличке
машины. На последней странице настоящего
руководства по эксплуатации указаны адреса ближайших
сервисных центров компании Diversey.
• Извлеките фильтр
предварительной очистки.
• Очистите фильтр
предварительной очистки под
проточной водой или замените
его.
Прежде чем устанавливать
фильтр предварительной очистки,
дайте ему полностью высохнуть.
• Вставьте высушенный или новый
фильтр предварительной очистки
в соответствующее положение.
Внимание!
Не разрешается эксплуатировать
данную машину без фильтра
предварительной очистки!
Внимание!
Нельзя сушить фильтр
предварительной очистки в сушилке
для белья!
• Снова установите крышку корпуса.
• Нажмите на два зажима по
направлению вниз.
Внимание!
Категорически запрещается очищать
машину с помощью водяной струи или
устройства для очистки под высоким
давлением.
Проникающая в машину вода может
привести к серьезным повреждениям
механических или электрических
деталей.
• Протрите машину влажной тряпкой.
Указание!
Свободно намотайте сетевой кабель.
Внимание!
Разрешается использовать только
оригинальные запчасти TASKI, в
противном случае любые гарантийные
иски и рекламационные претензии не
принимаются!
Объяснение условных знаков:
◊ = каждый раз по окончании уборки, ◊◊ = каждую неделю,
◊◊◊ = каждый месяц, ⊗ = индикатор техобслуживания
Действие
◊
◊◊
◊◊◊
⊗
Страница
Контроль/замена двойного
бумажного фильтра ●182
Очистка/замена фильтра
предварительной очистки ●183
Очистка/замена хлопчатого фильтра ● 182
Очистка устройства, сетевого
кабеля и принадлежностей влажной
тряпкой ●
• Для обеспечения эксплуатационной безопасности и
работоспособности обслуживание должно
проводиться через 500 часов работы или не реже
одного раза в год.
Указание!
В тяжелых условиях эксплуатации и/
или при недостаточном
техобслуживании интервалы следует
сократить.
RU

184
Неисправности
Технические данные
Неисправность Возможная причина Устранение неисправности Страниц
а
Машина без функции не
включается
Машина выключена • Включите выключатель вкл./
выкл. 181
Не вставлен сетевой штекер • Вставьте сетевой штекер в
розетку 181
Поврежден сетевой кабель • Замените сетевой кабель
Неисправен выключатель вкл./
выкл. • Обратитесь в сервисный центр
Двигатель не вращается • Обратитесь в сервисный центр
Машина отключается во время
работы
Сработал
самовосстанавливающийся
датчик температуры
• Проверьте двойной бумажный
фильтр на наличие
переполнения
• Проверьте принадлежности
всасывающего блока
Машина снова включается после
охлаждения турбины двигателя (ок. 10–
20 мин)
182
Плохая производительность
всасывания
Шланг или осушитель засорились
(например, кусками дерева,
остатками ткани)
• Удалите посторонние предметы
Заполнен двойной бумажный
фильтр • Замените двойной бумажный
фильтр 182
Неправильно вставлен шланг
•Проверьте шланг
Загрязнен хлопчатый фильтр
• Очистите или замените
хлопчатый фильтр 182
Загрязнен фильтр
предварительной очистки
• Очистите или замените фильтр
предварительной очистки 183
Машина dorsalino
Номинальное напряжение 220-240 В~ 100-120 В~ AC
Частота 50-60 50-60 Гц
Номинальная мощность 900 850 Вт
Размеры (Д x Ш x В) 52x32x30 52x32x30 см
Длина сетевого кабеля 15 15 м
Вес машины в рабочем состоянии, макс. 5.4 5.4 кг
Значения, определенные согласно IEC 60335-2-69
Уровень звукового давления LpA <70 дБ(А)
Погрешность KpA 2.5 дБ(А)
Общее значение колебаний <2.5 м/с2
Погрешность K 0,25 м/с2
Класс защиты II

185
Принадлежности
Транспортировка
Утилизация
№Изделие
8504190 Двойной бумажный фильтр (10 шт. в упаковке)
8500560 Универсальная пылевая насадка 30 см
8503280 Всасывающий шланг 2,2 м в сборе
8503980 Всасывающая штанга из 3 частей
8500430 Коническая муфта
8500510 Насадка со щеточкой
8500520 Насадка для радиаторов отопления
8500530 Комплект трубчатых отсасывающих насадок (2 шт.)
8500540 Насадка для мягкой мебели
8500550 Щелевая насадка
4101900 Фильтр предварительной очистки
Указание!
Принадлежности необходимо снять.
Указание!
Машину следует транспортировать в
горизонтальном положении.
Указание!
Следите за тем, чтобы машина была
привязана и зафиксирована в
транспортном средстве.
Указание!
Непригодную для дальнейшей
эксплуатации машину и
принадлежности необходимо
утилизировать в соответствии с
национальными предписаниями. Ваши
сервисные партнеры может помочь
вам. RU

186
Общий вид
8500520
8500510
8500 540
8500550
8500530
8500560
8503280
8500430
8503 980
8504190
7523107

187
Preklad originálneho návodu na používanie
Vysvetlenie symbolov
Obsah
Bezpečnostné pokyny . . . . . . . . . . . . . . . . . . . . . . . . . . . . . . . . 187
Čistiace prostriedky. . . . . . . . . . . . . . . . . . . . . . . . . . . . . . . . . . 188
Rozšírená dokumentácia . . . . . . . . . . . . . . . . . . . . . . . . . . . . . 188
Prehľad konštrukcie stroja. . . . . . . . . . . . . . . . . . . . . . . . . . . . . 189
Pred používaním . . . . . . . . . . . . . . . . . . . . . . . . . . . . . . . . . . . . 190
Začatie práce . . . . . . . . . . . . . . . . . . . . . . . . . . . . . . . . . . . . . . 190
Ukončenie obsluhy . . . . . . . . . . . . . . . . . . . . . . . . . . . . . . . . . . 190
Servis, údržba a ošetrovanie. . . . . . . . . . . . . . . . . . . . . . . . . . . 191
Poruchy . . . . . . . . . . . . . . . . . . . . . . . . . . . . . . . . . . . . . . . . . . . 192
Technické parametre . . . . . . . . . . . . . . . . . . . . . . . . . . . . . . . . 192
Príslušenstvo. . . . . . . . . . . . . . . . . . . . . . . . . . . . . . . . . . . . . . . 193
Preprava . . . . . . . . . . . . . . . . . . . . . . . . . . . . . . . . . . . . . . . . . . 193
Likvidácia . . . . . . . . . . . . . . . . . . . . . . . . . . . . . . . . . . . . . . . . . 193
Prehľad príslušenstva . . . . . . . . . . . . . . . . . . . . . . . . . . . . . . . . 194
Určené použitie stroja
Stroje sú určené pre priemyslové využitie (napr. v hoteloch,
školách, nemocniciach, továrňach, nákupných centrách,
športových halách, kanceláriách a pod.).
Pri prísnom dodržiavaní tohto návodu na používanie platia pre
jednotlivé typy používateľské postupy uvedené na strane 190
.
Tieto stroje sú koncipované výlučne pre používanie v interiéri.
Bezpečnostné pokyny
Stroje TASKI svojou koncepciou a konštrukciou zodpovedajú
príslušným základným bezpečnostným a zdravotným požia-
davkám smerníc ES, a preto sú označené symbolom CE.
OPATRNE!
Pred prvým použitím si bezpodmienečne
prečítajte bezpečnostné pokyny.
Návod na používanie si odložte, aby bol
vždy kedykoľvek k dispozícii.
Nebezpečenstvo:
Tento symbol upozorňuje na dôležité infor-
mácie. Označuje dôležité pokyny, ktorých
nedodržiavanie môže spôsobiť ohrozenie
osôb a/alebo rozsiahle vecné škody!
Upozornenie:
Tento symbol upozorňuje na dôležité infor-
mácie. Nedodržanie týchto pokynov môže
viesť k poruchám a vecným škodám!
Poznámka:
Tento symbol upozorňuje na dôležité infor-
mácie v súvislosti s efektívnym využíva-
ním výrobku. Nedodržanie týchto pokynov
môže viesť k poruchám!
Obsahuje pokyny k pracovným krokom, ktoré
musíte vykonať za sebou.
t
Nebezpečenstvo:
Zmeny stroja, neschválené spoločnosťou
Diversey, môžu viesť k zániku platnosti
bezpečnostnej značky a zhody CE. Použí-
vanie stroja v rozpore s určeným účelom
môže viesť k zraneniam osôb, poškodeniu
stroja a pracovného prostredia. V takýchto
prípadoch spravidla zanikajú akékoľvek
nároky, vyplývajúce zo záruky.
Nebezpečenstvo:
Stroj môžu používať iba osoby, ktoré sú
primerane poučené o jeho používaní, ale-
bo preukázali svoje schopnosti na jeho ob-
sluhu, a sú výslovne poverené jeho
používaním.
Nebezpečenstvo:
Stroj nesmú používať osoby (vrátane detí)
so zníženými fyzickými, zmyslovými alebo
duševnými schopnosťami, alebo s nedo-
statkom skúseností a znalostí.
Deti musia byť pod dozorom, aby sa so
strojom nehrali.
Nebezpečenstvo:
Stroj sa nesmie používať v priestoroch, v
ktorých sa skladujú alebo spracúvajú po-
tenciálne výbušné a ľahko zápalné látky
(napr. benzín, rozpúšťadlá, vykurovací
olej, prach, atď.).
Elektrické alebo mechanické komponenty
by mohli spôsobiť vznietenie týchto látok.
Nebezpečenstvo:
Stroj sa nesmie používať na nasávanie je-
dovatých, zdraviu škodlivých, žieravých
alebo dráždivých látok (napr. nebezpečné-
ho prachu, atď.). Filtračný systém látky
tohto druhu dostatočne neodfiltruje.
Nie je možné vylúčiť poškodenie zdravia
používateľa a ďalších osôb.
Nebezpečenstvo:
Pri práci dbajte na miestne podmienky,
a dávajte pozor na ďalšie osoby a najmä
deti! V blízkosti neprehľadných miest, ako
napr. pred dverami alebo zákrutami, spo-
maľte rýchlosť.
Nebezpečenstvo:
Na tomto stroji sa nesmú prepravovať
žiadne ďalšie osoby ani predmety.
SK

188
Čistiace prostriedky
Rozšírená dokumentácia
Nebezpečenstvo:
Pri výskyte chyby funkcie alebo poruchy,
ako aj po zrážke alebo prevrhnutí, musí
stroj pred jeho opätovným uvedením do
prevádzky skontrolovať kvalifikovaný od-
borník. To isté platí, ak bol stroj ponecha-
ný vonku, ponorený do vody, resp.
vystavený vlhkosti.
Nebezpečenstvo:
Pri poškodení dielov dôležitých z hľadiska
bezpečnosti, ako sú kryt kief, sieťová šnú-
ra alebo kryty umožňujúce prístup k čas-
tiam pod prúdom, sa používanie stroja
musí ihneď prerušiť!
Nebezpečenstvo:
Stroj sa nesmie odstaviť, zaparkovať ale-
bo odkladať na šikmých plochách.
Nebezpečenstvo:
Pri akýchkoľvek prácach na stroji sa stroj
musí vypnúť.
Nebezpečenstvo:
Sieťovú šnúru pravidelne kontrolujte
z hľadiska možného poškodenia alebo prí-
znakov starnutia a stroj nepoužívajte, ak
nie je v bezchybnom stave, ale nechajte
ho opraviť kvalifikovaným odborníkom!
Upozornenie:
Stroj chráňte pred neoprávneným použí-
vaním. Pred vzdialením sa od stroja stroj
uschovajte v uzamknutom priestore.
Upozornenie:
Stroj sa smie používať a skladovať len v
suchom, bezprašnom prostredí pri teplo-
tách od +10 °C do +35 °C.
Upozornenie:
Opravy mechanických alebo elektrických
častí stroja smú vykonávať len autorizova-
ní odborníci, oboznámení so všetkými prí-
slušnými bezpečnostnými predpismi.
Upozornenie:
Smú sa používať výlučne nástroje (kefy,
kotúče alebo podobné nástroje), ktoré sú
uvedené medzi príslušenstvom v tomto
návode na používanie, alebo ktoré odpo-
ručil poradca spoločnosti TASKI. Iné ná-
stroje môžu ovplyvniť bezpečnosť a
funkcie stroja.
Upozornenie:
Národné predpisy o ochrane osôb a o pre-
vencii úrazov pri práci, ako aj údaje výrob-
cu o používaní čistiacich prostriedkov, sa
musia dodržiavať.
Upozornenie:
Zasúvať a vyťahovať zástrčku sieťovej
šnúry mokrými rukami je zakázané!
Upozornenie:
Skontrolujte, či menovité napätie, uvedené
na typovom štítku, zodpovedá napätiu vo
vašej sieti!
Upozornenie:
Dbajte na to, aby sieťovú šnúru nepoško-
dili rotujúce nástroje (kefy, kotúče alebo
podobné nástroje), pricviknutie, prudké
trhnutie alebo vysoké teploty, oleje a ostré
hrany!
Upozornenie:
Stroje a zariadenia TASKI sú konštruova-
né tak, aby podľa súčasného stavu vývoja
bolo možné vylúčiť ohrozenie zdravia emi-
siami hluku alebo vibráciami.
Pozri technické parametre na strane 192.
Poznámka:
Stroje TASKI sú konštruované tak, aby
spolu s čistiacimi prostriedkami TASKI do-
sahovali optimálne výsledky čistenia.
Iné čistiace prostriedky môžu viesť k poru-
chám prevádzky a poškodeniu stroja ale-
bo pracovného prostredia.
Preto odporúčame používať výlučne čis-
tiace prostriedky značky TASKI.
Na poruchy, spôsobené používaním ne-
vhodných čistiacich prostriedkov, sa záru-
ka nevzťahuje.
Pre ďalšie informácie sa, prosím, obráťte
na vášho servisného partnera TASKI.
Poznámka:
Schému elektrického zapojenia tohto stro-
ja nájdete v zozname náhradných dielov.
Pre ďalšie informácie sa obráťte na zákaz-
nícky servis.

189
Prehľad konštrukcie stroja
1Držiak odsávacej hadice
2Veko krytu s odsávacím nátrubkom
3Čalúnenie chrbtovej časti
4Popruhy na prenášanie
5Uzatváracie spony
6Kryt
7Driekový popruh s držiakom na osobitné príslušen-
stvo
8Hlavný prívodný kábel
9Hlavný spínač (ZAP./VYP.)
10 Filter na hrubé nečistoty
11 Bavlnený filter (filtračné vrecko)
12
511
6
7 8 9 10
4 3
SK

190
Pred používaním
Postup použitia
Začatie práce
Možnosti využitia
Ukončenie obsluhy
Mierne znečistenie filtračného vrecka
• Odsávacie príslušenstvo poskladajte a skontrolujte, či je
vložené dvojvrstvové papierové vrecko a filtračné vrecko.
• Odsávaciu hadicu [2]zasuňte do od-
sávacieho nátrubku [1], kým neza-
padne.
• Zariadenie si vyložte na chrbát a
popruhy na prenášanie si upravte
podľa tela.
• Uzavrite zámok driekového popruhu
a popruh si prispôsobte.
Stroj dorsalino
Vysávanie za mokra nie
Vysávanie za sucha áno
Vysávanie parkiet a laminátových
podláh
áno
Kobercové podlahové krytiny áno
• Zástrčku sieťovej šnúry zasuňte do zásuvky.
• Zapnite stroj (ZAP./VYP.).
Na kolene rúry je clona na prisávanie vzduchu, ktorou sa
reguluje intenzita vysávania.
• Trojdielna odsávacia rúra sa môže používať v rôznych dĺž-
kach
(napr. trojdielna na podlahy, dvojdielna na schody, atď.).
• Po odstránení celej odsávacej rúry možno zariadenie s prí-
slušným príslušenstvom používať na vysávanie čalúnené-
ho nábytku a ťažko prístupných miest.
2
1
• Stroj vypnite (ZAP./VYP.) a zástrčku sieťovej šnúry vytiah-
nite zo zásuvky.
Poznámka:
Pred vybratím dvojvrstvového papierové-
ho filtračného vrecka vyčkajte, kým sa
prach neusadí.
Poznámka:
Likvidácia dvojvrstvového papierového
vrecka sa musí vykonávať podľa národ-
ných predpisov.
• Obidve uzatváracie spony potlačte
nahor.
• Veko krytu zdvihnite a dvojvrstvové
papierové vrecko vyberte.
• Nové dvojvrstvové papierové vrecko potom gumenou prí-
rubou navlečte na odsávací nátrubok.
• Filtračné vrecko povysávajte druhým vysávačom.
• Filtračné vrecko vyperte v práčke (max. 30 °C/86 °F).
• Vlhké filtračné vrecko nechajte vyschnúť na vzduchu.
Upozornenie:
Do vysávača nikdy nevkladajte mokré ale-
bo vlhké filtračné vrecko; motor vysávača
sa môže poškodiť!
Upozornenie:
Stroj sa smie používať iba s funkčným fil-
tračným vreckom!
Upozornenie:
Filtračné vrecko sa nesmie sušiť v sušičke
na bielizeň!

191
Silné znečistenie filtračného vrecka
Čistenie stroja
Skladovanie/parkovanie stroja (vypnutého)
Servis, údržba a ošetrovanie
Údržba stroja je predpokladom bezchybného fungovania a dl-
hej životnosti.
Servisné intervaly
Stroje TASKI sú vysokokvalitné stroje, ktoré boli v priebehu
výroby skontrolované autorizovanými skúšobňami z hľadiska
bezpečnosti. Elektrické a mechanické diely podliehajú po dlh-
šom čase používania opotrebovaniu a starnutiu.
Servisné stredisko
Pri komunikácii s nami v prípade porúch stroja alebo objed-
návky vždy uveďte typové označenie a číslo stroja.
Tieto údaje nájdete na typovom štítku stroja. Na poslednej
strane tohto návodu na použitie nájdete adresu vášho najbliž-
šieho servisného partnera TASKI.
• Filter na hrubé nečistoty vyberte.
• Filter na hrubé nečistoty vyčistite pod
tečúcou vodou alebo ho vymeňte.
Filter na hrubé nečistoty pred nasa
-
dením do vysávača nechajte úplne
vyschnúť.
• Vyschnutý alebo nový filter na hrubé
nečistoty opäť zatlačte do požadova-
nej polohy.
Upozornenie:
Vysávač sa nikdy nesmie používať bez fil-
tra na hrubé nečistoty!
Upozornenie:
Filter na hrubé nečistoty sa nesmie sušiť v
sušičke na bielizeň!
• Veko krytu opäť nasaďte na stroj.
• Obidve uzatváracie spony zatlačte
nadol.
Upozornenie:
Stroj nikdy nečistite vysokotlakovým čisti-
čom alebo prúdom vody.
Voda, ktorá vnikne do stroja, môže spôso
-
biť závažné poškodenie mechanických
alebo elektrických častí stroja.
• Stroj poutierajte vlhkou utierkou.
Poznámka:
Sieťovú šnúru voľne zviňte.
Upozornenie:
Smú sa používať iba originálne diely
TASKI; v opačnom prípade zanikajú všet-
ky nároky vyplývajúce so záruky.
Význam symbolov:
◊ = po každom ukončení čistenia, ◊◊ = každý týždeň,
◊◊◊ = každý mesiac, ⊗ = servisná kontrolka
Činnosť
◊
◊◊
◊◊◊
⊗
Strana
Kontrola/výmena dvojvrstvového pa-
pierového vrecka ●190
Vyčistenie / výmena filtra na hrubé ne-
čistoty ●191
Vyčistenie/výmena filtračného vrecka ● 190
Zariadenie, sieťovú šnúru a príslušen-
stvo poutierajte vlhkou utierkou. ●
• Pre zachovanie prevádzkovej bezpečnosti a pracovnej
spôsobilosti sa musí po 500 pracovných hodinách alebo
minimálne raz ročne vykonať servis.
Poznámka:
Pri mimoriadnom zaťažení a/alebo nedo-
statočnej údržbe sú potrebné kratšie inter-
valy.
SK

192
Poruchy
Technické parametre
porucha Možné príčiny Odstránenie poruchy Strana
Stroj nefunguje, nedá sa zapnúť
Stroj je vypnutý • Spínač zapnite 189
Zástrčka sieťovej šnúry nie je zasu-
nutá do zásuvky • Zástrčku sieťovej šnúry pripojte do
zásuvky. 189
Poškodená sieťová šnúra • Sieťovú šnúru vymeňte
Chybný vypínač • Obráťte sa na servisného partne-
ra.
Motor sa neotáča • Obráťte sa na servisného partne-
ra.
Stroj sa počas používania vypne Samospínací snímač teploty sa akti-
voval
• Skontrolujte preplnenie dvojvrst-
vového papierového vrecka
• Skontrolujte odsávacie príslušen-
stvo
Stroj sa po vychladnutí motora turbíny opäť
zapne (po cca 10 – 20 min.).
190
Nedostatočný sací výkon
Upchatá hadica alebo hubica na
prach (napr. kúskami dreva, zvyška-
mi látky)
• Odstráňte cudzie telesá
Dvojvrstvové papierové vrecko je
plné • Dvojvrstvové papierové vrecko vy-
meňte 190
Hadica nie je správne nasadená
• Hadicu skontrolujte
Znečistené filtračné vrecko
• Filtračné vrecko vyčistite alebo vy-
meňte 190
Znečistený filter na hrubé nečistoty
• Filter na hrubé nečistoty vyčistite
alebo vymeňte 191
Stroj dorsalino
Menovité napätie 220 – 240
V~
100 – 120
V~
strieda-
vý prúd
Frekvencia 50 ‒ 60 50 ‒ 60 Hz
Menovitý výkon 900 850 W
Rozmery (d x š x v) 52 x 32 x 30 52 x 32 x 30 cm
Dĺžka sieťovej šnúry 1515m
Maximálna hmotnosť stroja v pohotovostnom stave 5,4 5,4 kg
Zistené hodnoty podľa IEC 60335-2-69
Hladina akustického tlaku LpA < 70 dB(A)
Nepresnosť KpA 2,5 dB(A)
Celková hodnota vibrácií < 2,5 m/s2
Nepresnosť K 0,25 m/s2
Ochranná trieda II

193
Príslušenstvo
Preprava
Likvidácia
Č. Výrobok
8504190 Dvojvrstvové papierové vrecko (balenie po 10 kusov)
8500560 Univerzálna hubica na prach, 30 cm
8503280 Odsávacia hadica, úplná, 2,2 m
8503980 Odsávacia rúra, trojdielna
8500430 Kužeľovitá spojka
8500510 Kefová hubica
8500520 Hubica na radiátory
8500530 Rúrovitá odsávacia hubica – súprava (2 kusy)
8500540 Hubica na čalúnenie
8500550 Štrbinová hubica
4101900 Filter na hrubé nečistoty
Poznámka:
Príslušenstvo odstráňte.
Poznámka:
Stroj prepravujte poležiačky.
Poznámka:
Dbajte na to, aby bol stroj v transportnom
vozidle pevne uviazaný a zaistený.
Poznámka:
Stroj a príslušenstvo sa po vyradení musí
odborne zlikvidovať v súlade s národnými
predpismi. Váš servisný partner Diversey
vám pri tom pomôže.
SK

194
Prehľad príslušenstva
8500520
8500510
8500 540
8500550
8500530
8500560
8503280
8500430
8503 980
8504190
7523107

195
Prevod originalnih navodil za uporabo
Razlaga oznak
Kazalo
Varnostna navodila . . . . . . . . . . . . . . . . . . . . . . . . . . . . . . . . . . 195
Izdelki za čiščenje . . . . . . . . . . . . . . . . . . . . . . . . . . . . . . . . . . . 196
Razširjena dokumentacija . . . . . . . . . . . . . . . . . . . . . . . . . . . . . 196
Pregled zgradbe . . . . . . . . . . . . . . . . . . . . . . . . . . . . . . . . . . . . 197
Pred zagonom. . . . . . . . . . . . . . . . . . . . . . . . . . . . . . . . . . . . . . 198
Začetek dela . . . . . . . . . . . . . . . . . . . . . . . . . . . . . . . . . . . . . . . 198
Zaključek dela . . . . . . . . . . . . . . . . . . . . . . . . . . . . . . . . . . . . . . 198
Servisiranje, vzdrževanje in nega . . . . . . . . . . . . . . . . . . . . . . . 199
Motnje . . . . . . . . . . . . . . . . . . . . . . . . . . . . . . . . . . . . . . . . . . . . 200
Tehnični podatki . . . . . . . . . . . . . . . . . . . . . . . . . . . . . . . . . . . . 200
Pribor. . . . . . . . . . . . . . . . . . . . . . . . . . . . . . . . . . . . . . . . . . . . . 201
Transport. . . . . . . . . . . . . . . . . . . . . . . . . . . . . . . . . . . . . . . . . . 201
Odstranjevanje . . . . . . . . . . . . . . . . . . . . . . . . . . . . . . . . . . . . . 201
Pregled . . . . . . . . . . . . . . . . . . . . . . . . . . . . . . . . . . . . . . . . . . . 202
Namen uporabe stroja
Stroji so namenjeni profesionalni uporabi (npr. v hotelih, šo-
lah, bolnišnicah, tovarnah, nakupovalnih središčih, telovadni-
cah, pisarnah ipd.).
Ob strogem upoštevanju teh navodil za uporabo veljajo za po-
samezne tipe tehnike uporabe, ki so navedene na strani 198.
Ti stroji so zasnovani izključno za uporabo v notranjih prosto-
rih.
Varnostna navodila
Stroji TASKI zaradi svoje izvedbe in konstrukcije izpolnjujejo
zadevne temeljne zahteve glede varnosti in zdravja, oprede-
ljene v direktivah ES, zato so opremljeni z oznako CE.
PREVIDNO!
Pred prvim zagonom obvezno preberite
navodila za uporabo in varnostna navo-
dila.
Navodila za uporabo skrbno shranite,
tako da bodo vedno na dosegu in si jih
boste lahko po potrebi znova ogledali.
Nevarnost:
Ta simbol opozarja na pomembne infor-
macije. Neupoštevanje teh opozoril lahko
povzroči nevarnost za osebe in/ali obsež-
no materialno škodo!
Pozor:
Ta simbol opozarja na pomembne infor-
macije. Neupoštevanje teh opozoril lahko
povzroči motnje in materialno škodo!
Opomba:
Ta simbol opozarja na pomembne infor-
macije v zvezi z učinkovito uporabo izdel-
ka. Neupoštevanje teh opozoril lahko
povzroči motnje!
Vsebuje opozorila o delovnih korakih, ki jih mo-
rate izvajati v navedenem vrstnem redu.
t
Nevarnost:
Pri spremembah stroja, ki jih ne odobri
družba Diversey, se razveljavita varnostna
oznaka in oznaka skladnosti CE. Nepravil-
na uporaba stroja lahko povzroči telesne
poškodbe ter poškodbe stroja in delovne-
ga okolja. V teh primerih se praviloma raz-
veljavita vsaka garancija in jamstvo.
Nevarnost:
Stroj lahko uporabljajo samo osebe, ki so
bile o njegovi uporabi ustrezno podučene
ali ki so dokazale ustrezne sposobnosti za
njegovo upravljanje in so izrecno pooblaš-
čene za njegovo uporabo.
Nevarnost:
Stroja ne smejo uporabljati osebe z zmanj-
šanimi fizičnimi, senzoričnimi ali mentalni-
mi sposobnostmi oziroma osebe s
pomanjkanjem izkušenj in znanj, vključno
z otroki.
Otroke je treba nadzorovati in zagotoviti,
da se ne igrajo s strojem.
Nevarnost:
Stroja ni dovoljeno uporabljati v prostorih,
kjer se skladiščijo ali obdelujejo eksploziv-
ne ali zelo vnetljive snovi (npr. bencin, to-
pila, kurilno olje, prah ipd.).
Električne ali mehanske komponente lah
-
ko povzročijo vžig teh snovi.
Nevarnost:
Stroja ne uporabljajte za sesanje strupe-
nih, zdravju škodljivih, jedkih ali dražljivih
snovi (npr. nevarnega prahu ipd.). Filtrirni
sistem ne prefiltrira zadostne količine takih
snovi.
Morebitnih vplivov na zdravje uporabnika
in tretjih oseb ni mogoče izključiti.
Nevarnost:
Bodite pozorni na okolico, npr. na priso-
tnost tretjih oseb in otrok. Zlasti v bližini
nepreglednih mest, npr. pred vrati ali zavo-
ji, morate upočasniti hitrost stroja.
SL

196
Izdelki za čiščenje
Razširjena dokumentacija
Nevarnost:
S tem strojem ni dovoljeno prevažati oseb
ali predmetov.
Nevarnost:
Ob pojavu napake v delovanju, okvare ali
po trku oziroma padcu mora stroj pred po-
novnim zagonom pregledati pooblaščeni
serviser. Enako velja, če ste stroj pustili na
prostem, ga potopili v vodo ali izpostavili
vlagi.
Nevarnost:
Pri poškodbah delov, ki so pomembni za
varnost, npr. pokrova krtač, omrežnega
kabla ali pokrovov, ki omogočajo dostop
do delov pod napetostjo, nemudoma pre-
nehajte uporabljati stroj!
Nevarnost:
Stroja ne smete zaustavljati, odlagati ali
shranjevati na nagnjenih površinah.
Nevarnost:
Pri vseh delih, ki se na stroju izvajajo,
mora biti stroj izklopljen.
Nevarnost:
Redno preverjajte omrežni kabel za more-
bitne napake ali spremembe in stroja ne
zaganjajte, če ni v brezhibnem stanju,
temveč naročite popravilo pri pooblašče-
nem serviserju.
Pozor:
Stroj je treba zavarovati pred nepooblaš-
čeno uporabo. V ta namen stroj shranite v
zaklenjen prostor, preden se od njega od-
daljite.
Pozor:
Stroj je dovoljeno uporabljati in shranjevati
samo v suhem okolju brez prahu, pri tem-
peraturah od +10 do +35 °C.
Pozor:
Popravila na mehanskih ali električnih de-
lih stroja lahko izvajajo samo strokovno
usposobljene pooblaščene osebe, ki so
seznanjene z vsemi zadevnimi varnostni-
mi predpisi.
Pozor:
Dovoljeno je uporabljati izključno orodja
(krtače, vodilna kolesa ali podobno), ki so
v teh navodilih za uporabo opredeljena
pod orodji ali ki jih priporoči svetovalec za
izdelke TASKI. Druga orodja lahko neugo-
dno vplivajo na varnost in delovanje stroja.
Pozor:
Dosledno je treba upoštevati nacionalne
predpise za zaščito oseb in preprečevanje
nesreč ter navedbe proizvajalca glede
uporabe čistil.
Pozor:
Prepovedano je vtikati in iztikati omrežni
vtikač z mokrimi rokami.
Pozor:
Preverite, ali se nazivna napetosti, ki je na-
vedena na tipski tablici, sklada z omrežno
napetostjo pri vas.
Pozor:
Pazite, da se omrežni kabel ne poškoduje
z rotirajočimi orodji (krtačami, vodilnimi ko-
lesi ali podobnim), s stiskanjem, potegi ali
zaradi vročine, z oljem in ostrimi robovi.
Pozor:
Stroji in naprave TASKI so zasnovani tako,
da je mogoče skladno s trenutnim stanjem
tehnike izključiti nevarnost za zdravje za-
radi emisij hrupa ali tresljajev, ki jih odda-
jajo.
Oglejte si tehnične podatke na strani 200.
Opomba:
Stroji TASKI so zasnovani tako, da skupaj
z izdelki za čiščenje TASKI zagotavljajo
optimalne rezultate čiščenja.
Drugi izdelki za čiščenje lahko povzročijo
motnje v delovanju in poškodbe stroja ali
delovnega okolja.
Iz tega razloga priporočamo uporabo iz-
ključno izdelkov za čiščenje TASKI.
Motenj, ki so posledica uporabe neustrez-
nih izdelkov za čiščenje, garancija ne krije.
Za nadaljnje informacije se obrnite na ser-
visnega partnerja družbe TASKI.
Opomba:
Električno shemo tega stroja najdete na
seznamu nadomestnih delov.
Za dodatne informacije se obrnite na služ-
bo za pomoč strankam.

197
Pregled zgradbe
1Držalo za sesalno cev
2Pokrov ohišja z nastavkom za sesalno cev
3Blazina za hrbet
4Nosilni pas
5Zapiralna sponka
6Ohišje
7Pas za trebuh z držalom za razne pripomočke
8Omrežni kabel
9Glavno stikalo (VKLOP/IZKLOP)
10 Filter trdnih delcev
11 Bombažni filter (filtrirna kapa)
12
511
6
7 8 9 10
4 3
SL

198
Pred zagonom
Tehnika uporabe
Začetek dela
Možnosti uporabe
Zaključek dela
Filtrirna kapa je nekoliko umazana
• Sestavite pripomočke sesalca in preverite, ali sta dvojna fil-
trirna papirnata vrečka in filtrirna kapa vstavljena.
• Sesalno cev [2] vstavite v nastavek
za sesalno cev [1], da se zaskoči.
• Napravo namestite na hrbet in prila-
godite nosilne pasove.
• Zapiralo pasu za trebuh naj se za-
skoči in ga nato prilagodite.
Stroj dorsalino
Mokro čiščenje ne
Suho čiščenje da
Čiščenje parketa in laminata da
Talne obloge da
• Vtaknite vtikač v omrežno vtičnico.
• Vklopite stroj (VKLOP/IZKLOP).
Na cevnem kolenu je nastavitveni obroč pretoka zraka, s
katerim se lahko regulira sesalna moč.
• Tridelna vstopna cev se lahko vstavi v različnih položajih.
Npr. tridelno na tleh, dvodelno stopnicah itd.
• Če se odstrani celotna vstopna cev, se lahko z ustreznim
pripomočkom posesajo oblazinjeno pohištvo in težko dos-
topna mesta.
2
1
• Izklopite stroj (vklop/izklop) in izvlecite vtikač iz omrežne
vtičnice.
Opomba:
Preden izvlečete dvojno papirnato filtrirno
vrečko, počakajte, da se prah posede.
Opomba:
Dvojno papirnato filtrirno vrečko odstranite
v skladu z nacionalnimi predpisi.
• Obe zapiralni sponki pritisnite
navzgor.
• Privzdignite pokrov ohišja in odstra-
nite dvojno papirnato filtrirno vrečko.
• Novo dvojno papirnato filtrirno vrečko z gumijasto prirobni-
co povlecite prek nastavka za sesalno cev.
• Z drugim rezervoarjem posesajte filtrirno kapo.
• Filtrirno kapo očistite v pralnem stroju (pri največ 30° C/
86° F).
• Vlažna filtrirna kapa naj se posuši na zraku.
Pozor:
Nikoli ne vstavljajte mokre ali vlažne filtrir-
ne kape, saj lahko poškodujete motor.
Pozor:
Napravo lahko uporabljate le z delujočo fil-
trirno kapo.
Pozor:
Filtrirne kape ne smete sušiti v sušilnem
stroju za perilo.

199
Filter trdnih delcev je zelo umazan
Čiščenje stroja
Skladiščenje/parkiranje stroja (ko ni v uporabi)
Servisiranje, vzdrževanje in nega
Vzdrževanje stroja je pogoj za nemoteno delovanje in dolgo
življenjsko dobo.
Servisni intervali
Stroji TASKI so visokokakovostni stroji, katerih varnost v pro-
izvodnem obratu preverijo pooblaščeni kontrolorji. Električni
in mehanski deli so ob daljši uporabi izpostavljeni obrabi in
staranju.
Servisni center
Če nas kontaktirate zaradi motnje v delovanju ali naročila,
vedno navedite oznako tipa in številko stroja.
Te podatke najdete na tipski ploščici stroja. Na zadnji strani
teh navodil za uporabo najdete naslov najbližjega servisnega
partnerja družbe TASKI.
• Izvlecite filter trdnih delcev.
• Filter trdnih delcev očistite pod teko-
čo vodo ali pa ga zamenjajte.
Filter trdnih delcev naj se v celoti po
-
suši, preden ga vstavite.
• Posušen ali nov filter trdnih delcev
ponovno potisnite v predvideni polo-
žaj.
Pozor:
Naprave nikoli ne smete uporabljati brez
filtra trdnih delcev.
Pozor:
Filtra trdnih delcev ne smete sušiti v sušil-
nem stroju za perilo.
• Ponovno namestite pokrov ohišja.
• Obe zapiralni sponki potisnite
navzdol.
Pozor:
Stroja nikoli ne čistite z visokotlačnim čis-
tilnikom ali vodnim curkom.
Voda, ki vdre v stroj, lahko močno poško
-
duje mehanske ali električne dele.
• Stroj obrišite z vlažno krpo.
Opomba:
Omrežni kabel ohlapno navijte.
Pozor:
Uporabiti je dovoljeno samo originalne
dele TASKI, saj v nasprotnem primeru ga-
rancija preneha veljati in garancijski zah-
tevki ne bodo upoštevani.
Razlaga simbolov:
◊ = ob vsakem zaključku čiščenja, ◊◊ = vsak teden,
◊◊◊ = vsak mesec, ⊗ = servisna lučka
Dejavnost
◊
◊◊
◊◊◊
⊗
Stran
Preverjanje/zamenjava dvojne papir-
nate filtrirne vrečke ●198
Čiščenje/zamenjava filtra trdnih delcev ● 199
Čiščenje/zamenjava filtrirne kape ● 198
Čiščenje naprave, omrežnega kabla in
pripomočkov z vlažno krpo ●
• Za ohranitev obratovalne varnosti in pripravljenosti na
obratovanje je treba po 500 delovnih urah ali vsaj enkrat le-
tno izvesti servis.
Opomba:
Ob izjemni obremenitvi in/ali nezadostnem
vzdrževanju so potrebni krajši intervali.
SL

200
Motnje
Tehnični podatki
Motnja Možen vzrok Odpravljanje motenj Stran
Stroj ne deluje, stroja ni mogoče
vklopiti.
Stroj je izklopljen. • Pritisnite na stikalo za vklop/izklop. 197
Omrežni vtič ni vtaknjen. • Omrežni vtič vtaknite v omrežno
vtičnico. 197
Omrežni kabel je poškodovan. • Zamenjajte omrežni kabel.
Stikalo za vklop/izklop je poškodova-
no. • Obrnite se na servisnega partnerja
Motor se ne vrti. • Obrnite se na servisnega partnerja
Stroj se izklopi med obratovanjem. Sprožilo se je samoponastavitveno
temperaturno tipalo.
• Preverite, ali je dvojna papirnata
filtrirna vrečka prepolna.
• Preverite pripomočke sesalca.
Stroj se po ohladitvi sesalnega motorja po
-
novno vklopi (po približno 10–20 minutah).
198
Sesalna moč je slaba.
Cev ali šoba za prah je zamašena
(npr. s koščki lesa, ostanki materia-
la).
• Odstranite tujke.
Dvojna filtrirna papirnata vrečka je
polna. • Zamenjajte dvojno papirnato filtrir-
no vrečko. 198
Cev ni pravilno vstavljena.
• Preverite cev.
Filtrirna kapa je umazana.
• Očistite ali zamenjajte filtrirno ka-
po. 198
Filter trdnih delcev je umazan.
• Očistite ali zamenjajte filter trdnih
delcev. 199
Stroj dorsalino
Nazivna napetost 220–240 V~ 100–120 V~ AC
Frekvenca 50–60 50–60 Hz
Nominalna nazivna moč 900 850 W
Mere (D × Š × V) 52 x 32 x 30 52 x 32 x 30 cm
Dolžina omrežnega kabla 15 15 m
Teža stroja v delovni pripravljenosti 5,4 5,4 kg
Vrednosti, določene v skladu s standardom IEC 60335-2-69
Raven zvočnega tlaka LpA < 70 dB(A)
Negotovost KpA 2,5 dB(A)
Skupna vrednost nihanja < 2,5 m/s2
Negotovost K 0,25 m/s2
Zaščitni razred II

201
Pribor
Transport
Odstranjevanje
Št. izdelka
8504190 Dvojna papirnata filtrirna vrečka (komplet 10 kosov)
8500560 Univerzalna šoba za prah, 30 cm
8503280 Komplet sesalne cevi, 2,2 m
8503980 Tridelna sesalna cev
8500430 Konusna sklopka
8500510 Šoba za brisanje prahu
8500520 Šoba za radiatorje
8500530 Komplet šob za sesanje cevi (dvodelni)
8500540 Šoba za oblazinjeno pohištvo
8500550 Ozki nastavek
4101900 Filter trdnih delcev
Opomba:
Pripomočke je treba odstraniti.
Opomba:
Stroj prevažajte v ležečem položaju.
Opomba:
Zagotovite, da bo stroj med prevozom v
transportnem vozilu trdno privezan in za-
varovan.
Opomba:
Po koncu uporabnosti stroja in dodatne
opreme poskrbite za strokovno odstranitev
skladno z nacionalno zakonodajo. Pri tem
vam lahko pomaga servisni partner Diver-
sey.
SL

202
Pregled
8500520
8500510
8500 540
8500550
8500530
8500560
8503280
8500430
8503 980
8504190
7523107

203
Översättning av den ursprungliga bruksanvisningen
Teckenförklaring
Innehållsförteckning
Säkerhetsinstruktioner . . . . . . . . . . . . . . . . . . . . . . . . . . . . . . . 203
Rengöringsprodukter. . . . . . . . . . . . . . . . . . . . . . . . . . . . . . . . . 204
Utökade dokument . . . . . . . . . . . . . . . . . . . . . . . . . . . . . . . . . . 204
Konstruktionsöversikt . . . . . . . . . . . . . . . . . . . . . . . . . . . . . . . . 205
Före start av maskinen . . . . . . . . . . . . . . . . . . . . . . . . . . . . . . . 206
Start av maskinen . . . . . . . . . . . . . . . . . . . . . . . . . . . . . . . . . . . 206
Arbetspassets slut. . . . . . . . . . . . . . . . . . . . . . . . . . . . . . . . . . . 206
Service, underhåll och skötsel . . . . . . . . . . . . . . . . . . . . . . . . . 207
Tekniska fel. . . . . . . . . . . . . . . . . . . . . . . . . . . . . . . . . . . . . . . . 208
Tekniska data . . . . . . . . . . . . . . . . . . . . . . . . . . . . . . . . . . . . . . 208
Tillbehör . . . . . . . . . . . . . . . . . . . . . . . . . . . . . . . . . . . . . . . . . . 209
Transport. . . . . . . . . . . . . . . . . . . . . . . . . . . . . . . . . . . . . . . . . . 209
Avfallshantering. . . . . . . . . . . . . . . . . . . . . . . . . . . . . . . . . . . . . 209
Översikt. . . . . . . . . . . . . . . . . . . . . . . . . . . . . . . . . . . . . . . . . . . 210
Avsedd användning
Maskinen är avsedd för professionellt bruk (t.ex. för hotell,
skolor, sjukhus, fabriker, köpcentra, sporthallar, kontor etc.).
Med strikt hänsyn får endast de användningssätt angivna i
denna bruksanvisning 206 gälla som korrekt användningstek-
nik.
Maskinerna är endast konstruerade för användning inomhus.
Säkerhetsinstruktioner
TASKI-maskinerna motsvarar på grund av byggnadsstilen
och konstruktionen tillämpliga och grundläggande säkerhets-
och hälsokraven i enlighet med EG-direktiv och är försedda
med CE-märkning.
VIKTIGT!
Innan maskinen startas första gången är
det viktigt att du noggrant läser bruksan-
visningen och säkerhetsinstruktionerna.
Förvara bruksanvisningen på en säker
plats och där den är lätt att komma åt.
Denna symbol hänvisar till viktig informa-
tion. Nonchalering av denna anvisning kan
utsätta personer för fara och/eller medföra
omfattande skador på egendom!
Denna symbol hänvisar till viktig informa-
tion. Nonchalering av denna anvisning kan
leda till störningar och sakskador!
Denna symbol hänvisar till viktig informa-
tion i samband med en effektiv använd-
ning av produkten. Nonchalering av denna
anvisning kan leda till störningar!
Den innehåller anvisning om arbetsmomenten
som måste utföras i ordningsföljd.
t
Ändringar på maskinen som inte är aukto-
riserade av Diversey leder till att säker-
hetstecknet och CE-konformiteten inte
längre gäller. All användning av maskinen
som inte överensstämmer med avsedd
användning kan leda till personskador,
skador på maskinen och i arbetsområdet.
I sådana fall upphör garantin och eventuel-
la garantianspråk att gälla.
Denna maskin får endast användas av för
uppgiften utbildade personer som uttryck-
ligen visat sig vara kvalificerade och fått i
uppdrag att använda maskinen.
Maskinen får inte användas av personer
med minskad fysisk, sensorisk eller psy-
kisk förmåga, inklusive barn, eller vid brist
på erfarenhet och kunskap.
Barn bör hållas under uppsikt så att de inte
leker med maskinen.
Maskinen får inte användas i utrymmen
där explosiva och lättantändliga ämnen
förvaras eller bearbetas (t.ex. bensin, lös-
ningsmedel, eldningsolja, damm etc.).
Maskinens elektriska eller mekaniska
komponenter kan orsaka antändning av
dessa ämnen.
Maskinen får inte användas för att suga
upp giftiga, hälsovådliga, frätande eller irri-
terande ämnen (t.ex. farligt damm osv.).
Filtersystemet kan inte filtrera bort dessa
ämnen på ett tillfredsställande sätt.
Möjliga hälsorisker för användaren eller
tredje part kan inte uteslutas.
Var uppmärksam på omgivningen, tredje
man och på barn! Framför allt måste has-
tigheten sänkas på platser där sikten är
begränsad, som t.ex. framför dörrar och
rund hörner.
Maskinen är endast konstruerad för en
person. Flera personer eller föremål får
inte transporteras.
SV

204
Rengöringsprodukter
Utökade dokument
Vid fel, defekt eller efter en kollision eller
vurpa måste maskinen kontrolleras av en
auktoriserad specialist innan den tas i drift
igen. Det samma gäller om maskinen läm-
nats utomhus eller utsatts för vatten eller
fukt.
Vid skador på säkerhetsrelevanta delar
som exempelvis borstkåpa, nätkabel eller
skydd som möjliggör åtkomst till strömle-
dande delar, ska man avsluta driften av
maskinen omedelbart!
Maskinen får inte stoppas, ställas upp eller
lagras på sluttningar.
Efter alla arbeten med maskinen måste
maskinen stängas av.
Försäkra e regelmässigt om att elkabeln är
fri från varje typ av defekt eller slit. Använd
aldrig maskinen om något fel upptäcks
utan få den reparerad av en auktoriserad
expert!
Maskinen måste skyddas mot obehörig
användning. Efter användning av maski-
nen, förvara den i ett avstängt rum innan
du går.
Denna maskin får endast användas och
förvaras i torra miljöer med temperaturer
från +10 till +35 grader.
Reparationsarbeten på maskinens meka-
niska eller elektriska delar får endast utfö-
ras av auktoriserade specialister, som är
förtrogna med alla säkerhetsföreskrifter
som är relevanta här.
Använd endast de redskap (borstar, ron-
deller eller liknande) som specificeras i
bruksanvisningen under tillbehör eller som
rekommenderas av TASKI-expertrådgiva-
re. Användning av andra redskap kan på-
verka maskinens säkerhet och funktion.
De nationella föreskrifterna om person-
skydd och förbyggande av olycksfall samt
uppgifter från tillverkaren om användning
av rengöringsmedel måste alltid beaktas.
Det är förbjudet att sätt in/ dra ut elkabeln
med våta händer!
Försäkra er om att märkspänningen skri-
ven på maskinens typskylt stämmer över-
ens med den av ert eluttag!
Elkabeln får absolut inte genom roterande
maskindelar (borstar, dynor eller liknande)
krossas, skäras eller genom värme, olja
och kanter skadas!
TASKI-maskiner och apparater konstrue-
ras på sådant sätt, att man enligt de se-
naste vetenskapliga rönen kan utesluta en
hälsorisk på grund av ljud och vibrationer
som uppstår.
Se teknisk information på sidan 208.
TASKI-maskiner är konstruerade på ett
sådant sätt, att de med TASKI-rengörings-
produkter erbjuder ett optimalt rengörings-
resultat.
Andra rengöringsprodukter kan resultera i
driftstörningar och skador på maskinen el-
ler arbetsmiljön.
Av denna anledning rekommenderar vi att
uteslutande använda TASKI-rengörings-
produkter.
Fel som förorsakas av användning av fel-
aktiga rengöringsprodukter omfattas inte
av garantin.
Vänd dig till din TASKI-servicepartner för
mer information.
Elschemat för denna maskin återfinns i re-
servdelslistan.
Kontakta kundtjänst för ytterligare informa-
tion.

205
Konstruktionsöversikt
1Fästanordning-sugslang
2Höljeslock med sugintag
3Ryggdyna
4Bärsele
5Låsklyka
6Hölje
7Midjebälte med fäste för specialtillbehör
8Elkabel
9Huvudströmbrytare (PÅ/AV)
10 Grovfilter
11 Bomullsfilter (filterduk)
12
511
6
7 8 9 10
4 3
SV

206
Före start av maskinen
Användningsteknik
Start av maskinen
Användningsmöjligheter
Arbetspassets slut
Lätt nedsmutsning av filterduken
• Montera ihop sugtillbehören och kontrollera om dammpå-
sen dorsalino och filterduken används.
• Stoppa in sugslangen [2] i sugintaget
[1] tills den faller in i rasterspåret.
• Ställ apparaten på ryggen och passa
sedan in bärselen på kroppen.
• Låt låset på midjebältet falla in i ras-
terspåret och anpassa det.
Maskin dorsalino
Våtrengöring nej
Torrengöring ja
Parkett- och laminatrengöring ja
Mattbeläggning ja
• Sätt i sladden i eluttaget.
• Koppla in maskinen (PÅ/AV).
På rörböjen finns en luftregleringsring som sugkraften kan
justeras med.
• Det 3-delade insugsröret kan användas i olika längder.
T.ex. 3-delat på golv, 2-delat i trapport, osv.
• Om hela insugsröret tas bort kan du dammsuga stoppade
möbler och svårtillgängliga ställen med motsvarande tillbe-
hör.
2
1
• Koppla från maskinen (På/Av) och dra kontakten ur elutta-
get.
Vänta ett ögonblick tills dammet lagt sig
innan du tar ut dammpåsen dorsalino.
Avfallshanteringen av dammpåsen dorsa-
lino måste ske enligt nationella föreskrifter.
• Tryck båda låsklykorna uppåt.
• Lyft av höljeslocket och ta ut damm-
påsen dorsalino.
• Dra sedan den nya dammpåsen dorsalino över sugintagen
med gummiflänsen.
• Dammsug filterduken med en annan dammsugare.
• Tvätta filterduken i tvättmaskinen (max. 30°C/86° F).
• Låt den fuktiga filterduken lufttorka.
Sätt aldrig in en våt eller fuktig filterduk,
detta kan skada motorn!
Apparaten får endast användas med en
funktionsduglig filterduk!
Filterduken får inte torkas i torktumlare!

207
Stark nedsmutsning av grovfiltret
Rengöring av maskin
Förvaring/parkering av maskin (ur drift)
Service, underhåll och skötsel
Underhåll av maskinen är en förutsättning för en korrekt drift
och lång livslängd.
Serviceintervaller
TASKI-maskiner är högvärdiga maskiner som kontrollerats
både på fabrik och av auktoriserade kontrollanter vad gäller
säkerhet. Elektriska och mekaniska komponenter utsätts efter
en längre tids användning för slitage och föråldring.
Servicecenter
Om du på grund av en driftstörning eller beställning önskar ta
kontakt med oss, ska du alltid ange typbeteckning och ma-
skinnummer.
Dessa uppgifter hittar du på typskylten för din maskin. På sista
sidan av denna bruksanvisning hittar du adressen till närmas-
te TASKI-servicepartner.
• Ta ut grovfiltret.
• Rengör grovfiltret under rinnande
vatten eller byt ut det.
Låt grovfiltret torka fullständigt innan
du använder det.
• Tryck in det torkade eller nya grovfil-
tret på avsedd position.
Apparaten får aldrig sättas i drift utan grov-
filter!
Grovfiltret får inte torkas i torktumlare!
• Sätt tillbaka höljeslocket.
• Tryck båda låsklykorna nedåt.
Rengör aldrig maskinen med en hög-
tryckstvätt eller en vattenslang.
Vatten som kan ha trängt in i maskinen
kan orsaka allvarliga skador på mekaniska
eller elektriska delar.
• Torka av maskinen med en lätt fuktad trasa.
Linda upp nätkabeln lätt.
Endast TASKI originaldelar får användas
om alla garantianspråk och ansvarså-
taganden ska gälla!
Teckenförklaring:
◊ = efter avslutat användning, ◊◊ = varje vecka,
◊◊◊ = varje månad, ⊗ = servicelampa
Att göra
◊
◊◊
◊◊◊
⊗
Sida
Kontrollera/byta ut dammpåse dorsoli-
no ●206
Rengöra/byta grovfilter ● 207
Rengöra/byta filterduk ● 206
Rengör apparat, nätkabel och tillbehör
med en fuktig trasa ●
• För att upprätthålla driftsäkerheten och insatsberedskapen
måste ett servicetillfälle efter 500 arbetstimmar eller mins
en gång per år genomföras.
Vid exceptionella anspråk och/eller otill-
räckligt underhåll krävs det kortare inter-
vall.
SV

208
Tekniska fel
Tekniska data
Tekniska fel Möjliga orsakar Problemlösning Sida
Maskin startas inte/Maskin utan
funktion
Maskinen avstängd • Koppla in På/Av-brytaren 205
Eluttag inte inkopplad • Sätt i elkabeln i eluttaget. 205
Defekt elkabel • Ersätt elkabeln
På/Av-brytaren defekt • Kontakta en servicepartner
Motorn är roterar inte • Kontakta en servicepartner
Maskinen stängs av under driften Självåterställande temperaturgivare
har löst ut
• Kontrollera dammpåse dorsalino
för överfyllning
• Kontrollera sugtillbehör
Maskinen kopplas in igen efter sugmotorn
har svalnat (ca. 10 - 20 min.)
206
Dålig sugeffekt
Slang eller dammunstycke igensatt
(t.ex. träbitar, tygrester) • Avlägsna främmande föremål
Dammpåse dorsalino full • Byt ut dammpåse dorsalino 206
Slang är inte isatt korrekt
• Kontrollera slang
Filterduk smutsig
• Rengör eller byt ut filterduk
206
Grovfilter smutsigt
• Rengör eller byt ut grovfilter
207
Maskin dorsalino
Strömstyrka 220-240V~ 100-120V~ AC
Frekvens 50 - 60 50 - 60 Hz
Effekt (max) 900 850 W
Mått (L x B x H) 52 x 32 x 30 52 x 32 x 30 cm
Längd nätkabel 15 15 m
Maximal maskinvikt driftklar 5,4 5,4 kg
Förmedlat värde enligt IEC 60335-2-69
Ljudnivå LpA <70 dB(A)
Osäkerhet KpA 2,5 dB(A)
Totalt vibrationsvärde <2.5 m/s2
Osäkerhet K 0,25 m/s2
Skyddsklass II

209
Tillbehör
Transport
Avfallshantering
Artikelnum-
mer
Artikelnamn
8504190 Dammpåse dorsalino (förpackning à 10 stycken)
8500560 Universal dammunstycke 30 cm
8503280 Komplett sugslang 2.2 m
8503980 3-delat sugrör
8500430 Konisk koppling
8500510 Dammborste
8500520 Elementmunstycke
8500530 Set med rörsugmunstycken (2 stycken)
8500540 Möbelmunstycke
8500550 Fogmunstycke
4101900 Grovfilter
Tillbehöret ska tas bort.
Transportera maskinen liggande.
Se till att maskinen är fastsurrad och säk-
rad i transportfordonet.
Maskin och tillbehör ska då den tagits ur
tjänst och kasserats avfallshanteras enligt
de nationella föreskrifterna. Din Diversey-
servicepartner kan stödja dig med det.
SV

210
Översikt
8500520
8500510
8500 540
8500550
8500530
8500560
8503280
8500430
8503 980
8504190
7523107

211
Orijinal Kullanım Talimatlarının Çevirisi
İşaret açıklaması
İçindekiler
Güvenlik talimatları . . . . . . . . . . . . . . . . . . . . . . . . . . . . . . . . . . 211
Temizlik ürünleri . . . . . . . . . . . . . . . . . . . . . . . . . . . . . . . . . . . . 212
Ek dokümanlar . . . . . . . . . . . . . . . . . . . . . . . . . . . . . . . . . . . . . 212
Yapıya genel bakış . . . . . . . . . . . . . . . . . . . . . . . . . . . . . . . . . . 213
İşletime almadan önce . . . . . . . . . . . . . . . . . . . . . . . . . . . . . . . 214
İşe başlama. . . . . . . . . . . . . . . . . . . . . . . . . . . . . . . . . . . . . . . . 214
Çalışma sonu . . . . . . . . . . . . . . . . . . . . . . . . . . . . . . . . . . . . . . 214
Servis, bakım ve koruma. . . . . . . . . . . . . . . . . . . . . . . . . . . . . . 215
Arızalar . . . . . . . . . . . . . . . . . . . . . . . . . . . . . . . . . . . . . . . . . . . 216
Teknik veriler. . . . . . . . . . . . . . . . . . . . . . . . . . . . . . . . . . . . . . . 216
Aksesuar . . . . . . . . . . . . . . . . . . . . . . . . . . . . . . . . . . . . . . . . . . 217
Taşıma . . . . . . . . . . . . . . . . . . . . . . . . . . . . . . . . . . . . . . . . . . . 217
Atığa ayırma . . . . . . . . . . . . . . . . . . . . . . . . . . . . . . . . . . . . . . . 217
Genel bakış . . . . . . . . . . . . . . . . . . . . . . . . . . . . . . . . . . . . . . . . 218
Makinenin kullanım amacı
Makineler ticari kullanım için (örn. oteller, okullar, hastaneler,
fabrikalar, alışveriş merkezleri, spor salonları, bürolar v.b.) ta-
sarlanmıştır.
Bu kullanım kılavuzuna kesinlikle uyulması koşuluyla münferit
tipler için 214 sayfasında bildirilen uygulama teknikleri geçer-
lidir.
Bu makineler sadece iç mekanda kullanım için dizayn edilmiş-
tir.
Güvenlik talimatları
TASKI makineleri, dizayn ve tasarımlarından ötürü AT yöner-
gelerinin belirli temel emniyet ve sağlık gerekliliklerine uygun
olup bu nedenle CE işaretini taşırlar.
DİKKAT!
ilk kez işletime almadan önce kullanım
kılavuzunu ve güvenlik talimatlarını mut-
laka okuyunuz.
Bu kullanım kılavuzunu her an inceleye-
bilmek için özenli bir şekilde saklayın ve
daima hazır olarak bulundurun.
Tehlike:
Bu simge önemli bilgilere işaret eder. Bu
bilgilere uyulmaması durumunda, insanla-
rın tehlikeye maruz kalmasına ve / veya
büyük maddi hasarlara yol açılabilir!
Dikkat:
Bu simge önemli bilgilere işaret eder. Bu
bilgilere uyulmaması durumunda, arızala-
ra ve maddi hasarlara yol açılabilir!
Bilgi:
Bu simge, ürünün verimli kullanımı ile bağ-
lantılı olarak önemli bilgilere işaret eder.
Bu bilgilere uyulmaması durumunda, arı-
zalara yol açılabilir!
Sırasıyla uygulamanız gereken çalışma adım-
larına dair bilgileri içerir.
t
Tehlike:
Makinede Diversey tarafından izin veril-
meyen değişiklikler, güvenlik işaretlerinin
ve CE uygunluğunun iptaline neden olur.
Makinenin kullanım amacına aykırı olarak
kullanılması, insanların, makinenin ve iş
ortamının zarar görmesine yol açabilir.
Böyle durumlarda genel olarak tüm garanti
ve teminat hakları geçersiz olur.
Tehlike:
Makine, yalnızca kullanımında yeterli eğiti-
mi almış veya uygulama için yeteneklerini
kanıtlamış ve bu iş için açıkça görevlendi-
rilmiş kişiler tarafından kullanılmalıdır.
Tehlike:
Makine, çocuklar dahil olmak üzere, düşük
fiziksel, algısal veya zihinsel yetenekleri
olan veya eksik deneyim ve bilgileri olan
kişiler tarafından kullanılmamalıdır.
Makine ile oynamamalarının sağlanması
için çocuklar gözetilmelidir.
Tehlike:
Makine, patlama tehlikesi bulunan ve ko-
layca yanabilir maddelerin (örn. benzin,
çözücüler, akaryakıt, tozlar, vs.) depolan-
dığı veya işlendiği mekanlarda kullanılma-
malıdır.
Elektrikli veya mekanik komponentler bu
maddelerin tutuşmasına neden olabilir.
Tehlike:
Makine; zehirli, sağlığa zararlı, asitli veya
tahriş edici maddelerin (örn. tehlikeli toz-
lar, vs.) emilmesi için kullanılamaz. Filtre
sistemi, bu tür maddeleri yeterince filtrele-
yememektedir.
Uygulayıcının ve üçüncü kişilerin sağlığı
-
nın olumsuz etkilenmesi muhtemeldir.
Tehlike:
Yerel koşullara, üçüncü kişiler ve çocukla-
ra dikkat ediniz! Özellikle, örn. kapıların
veya yol dönemeçlerinin önünde olduğu
gibi, görüşün az olduğu yerlerin yakınında
hızın yavaşlatılması zorunludur.
Tehlike:
Bu makine ile insanlar veya eşyalar taşı-
namaz. TR

212
Temizlik ürünleri
Ek dokümanlar
Tehlike:
Bir hatalı fonksiyon, bir arıza ortaya çıktı-
ğında, bir çarpışma veya düşüşten sonra,
makine yeniden işletime alınmadan önce
yetkili bir uzman tarafından kontrol edilme-
lidir. Aynı durum, makinenin açık havada
kalması, suya daldırılması veya rutubete
maruz kalması için geçerlidir.
Tehlike:
Örneğin fırça muhafazası, ana kordon
veya akım ileten parçaları açan kapaklar
gibi, güvenlikle ilgili parçaların hasar gör-
mesi halinde, makinenin çalışmasına he-
men ara verilmelidir!
Tehlike:
Makine meyilli yerlerde durdurulmamalı,
park edilmemeli veya depolanmamalıdır.
Tehlike:
Makine üzerinde yapılan tüm çalışmalarda
makine kapatılmalıdır.
Tehlike:
Düzenli olası kusurlar veya yaşlanma için
güç kablosunu kontrol edin ve mükemmel
durumda değilse devreye motoru yapma-
yız, ama onları yetkili elektrikçi tarafından
tamir edelim!
Dikkat:
Makine yetkisiz kullanıma karşı korunmalı-
dır. Bu nedenle makineden uzaklaşmadan
önce onu kilitli bir odada saklayın.
Dikkat:
Makine yalnızca kuru, tozsuz ortamlarda
+10 ilâ +35 derecelerde çalıştırılmalı ve
depolanmalıdır.
Dikkat:
Makinenin mekanik veya elektrik parçala-
rında yapılacak onarım çalışmaları, yalnız-
ca bu konuda tüm güvenlik
yönetmeliklerini bilen yetkili uzmanlar tara-
fından uygulanmalıdır.
Dikkat:
Sadece bu kullanım talimatlarında aksesu-
ar olarak tanımlanan veya TASKI danış-
manı tarafından tavsiye edilen takımlar
(fırçalar, pedler veya benzerleri) kullanıl-
malıdır. Başka takımlar, makinenin güven-
lik ve fonksiyonunu kısıtlayabilir.
Dikkat:
Kişisel korunma ve kaza önleme ile ilgili
ulusal yönetmelikler, ve ayrıca temizlik
maddelerinin kullanımına ilişkin üretici bil-
gileri, tutarlı bir şekilde göz önünde bulun-
durulmalıdır.
Dikkat:
Şebeke prizinin ıslak ellerle takılıp çıkarıl-
ması yasaktır!
Dikkat:
Tip levhasında belirtilen nominal gerilimin
bulunduğunuz yerdeki şebeke gerilimine
uygun olup olmadığını kontrol edin!
Dikkat:
Şebeke kablosunu dönen takımlardan (fır-
çalar, pedler veya benzerleri) dolayı ezme-
meye, germemeye veya ısı, yağ ve keskin
kenarlardan hasarlandırmamaya özen
gösterin!
Dikkat:
TASKI makineleri ve cihazları bilimin gün-
cel durumuna uygun olarak, ortaya çıkan
gürültü emisyonlarından veya titreşimler-
den bir sağlık riskinin hariç tutulabileceği
bir şekilde tasarlanmaktadır.
Bkz. Teknik Veriler, sayfa 216.
Bilgi:
TASKI makineleri, TASKI temizlik ürünle-
riyle optimum temizlik sonuçları elde ede-
ceğiniz bir şekilde tasarlanmıştır.
Başka temizlik ürünleri makinede veya ça-
lışma ortamında işletim arızalarına ve ha-
sarlara yol açabilir.
Bu nedenden dolayı sadece TASKI temiz-
lik ürünlerini kullanmanızı tavsiye ediyo-
ruz.
Yanlış temizlik ürünlerinin neden olduğu
arızalar, garanti kapsamına dahil değildir.
Daha fazla bilgi için lütfen TASKI servis
bayinize danışın.
Bilgi:
Bu makineye ait elektrik şemasını Yedek
Parça Listesinde görebilirsiniz.
Daha fazla bilgi için müşteri hizmetleriyle
bağlantı kurun.

213
Yapıya genel bakış
1Emiş hortumu tutma tertibatı
2Girişli gövde kapağı
3Sırt yastığı
4Taşıma kayışları
5Kilit mandalı
6Gövde
7Özel aksesuar için bağlama bilezikli göbek kayışı
8Ana kordon
9Ana şalter (AÇIK / KAPALI)
10 Kaba filtre
11 Pamuk filtre (kumaş filtre)
12
511
6
7 8 9 10
4 3
TR

214
İşletime almadan önce
Uygulama tekniği
İşe başlama
Kullanım olanakları
Çalışma sonu
Kumaş filtrede hafif kir
• Emiş ünitesi aksesuarını birleştirin ve Dorsalino çift filtreli
kâğıt torba ile kumaş filtrenin takılmış olup olmadığını kont-
rol edin.
• Emiş hortumunu [2] kilitlenene kadar
girişe [1] takın.
• Cihazı sırtınıza oturtun ve ardından
taşıyıcı kayışları bedeninize ayarla-
yın.
• Göbek kayışının kilidini geçirin ve
sonra kayışı ayarlayın.
Makine dorsalino
Islak temizleme hayır
Kuru temizleme evet
Parke ve laminat temizleme evet
Halı döşemeler evet
• Fişi şebeke prizine takın.
• Makineyi çalıştırın (AÇIK/KAPALI).
Boru dirseğinin üstünde emiş gücünü ayarlayabilmek için
bir hava kontrol halkası bulunmaktadır.
• 3 parçalı emme borusu değişik uzunluklarda kullanılabil-
mektedir.
Örn. 3 parçalı olarak zeminlerde, 2 parçalı olarak merdi-
venlerde, vs.
• Komple emme borusu çıkartılırsa, uygun aksesuarlar kulla-
nılarak döşeme kaplamalı mobilyalar ve zor erişilen yerler-
de emme yapılabilir.
2
1
• Makineyi kapatın (AÇIK/KAPALI) ve fişi prizden çekin.
Bilgi:
Dorsalino çift filtreli kâğıt torbayı çıkarma-
dan önce toz çökene kadar biraz bekleyin.
Bilgi:
Dorsalino çift filtreli kâğıt torbanın bertarafı
ulusal yönetmeliklere göre uygulanmalıdır.
• Her iki kilit mandalını yukarı doğru
bastırın.
• Gövde kapağını kaldırın ve Dorsalino
çift filtreli kâğıt torbayı çıkarın.
• Sonra yeni Dorsalino çift filtreli kâğıt torbayı lastik flanşla
girişin üzerinden çekin.
• Kumaş filtreyi başka bir elektrik süpürgesi ile temizleyin.
• Kumaş filtreyi çamaşır makinesinde temizleyin (maks.
30° C/86° F).
• Nemli kumaş filtrenin havada kurumasını bekleyin.
Dikkat:
Asla ıslak veya nemli bir kumaş filtreyi kul-
lanmayın, bu motora zarar verebilir!
Dikkat:
Cihaz sadece çalışır durumdaki bir kumaş
filtre ile işletilebilir!
Dikkat:
Kumaş filtre çamaşır kurutma makinesi
içinde kurutulmamalıdır!

215
Kaba filtrede yoğun kir
Makinenin temizlenmesi
Makinenin depolanması / park edilmesi (işletim dışında)
Servis, bakım ve koruma
Makinenin bakımı, kusursuz bir işletimin ve uzun bir ömür sü-
resinin ön koşuludur.
Servis aralıkları
TASKI makineleri, fabrikada ve yetkili denetmenler tarafından
güvenlikleri açısından kontrol edilmiş olan yüksek nitelikli ma-
kinelerdir. Elektrikli ve mekanik bileşenler, uzun süreli bir kul-
lanımdan sonra aşınma ve yaşlanmaya tabidir.
Servis merkezi
Bir işletim arızası veya sipariş nedeniyle bizimle bağlantı kur-
duğunuzda daima tip adını ve makine numarasını belirtin.
Bu bilgileri makinenizin tip levhasında görebilirsiniz. Bu kulla-
nım kılavuzunun son sayfasında size en yakın TASKI servis
bayisinin adresini bulabilirsiniz.
• Kaba filtreyi çıkarın.
• Kaba filtreyi musluk suyunun altında
temizleyin veya değiştirin.
Kaba filtreyi kullanmadan önce iyice
kurumasını bekleyin.
• Kurutulan veya yeni kaba filtreyi yeni-
den öngörülmüş olan pozisyona geri
bastırın.
Dikkat:
Cihaz kesinlikle kaba filtre olmadan çalıştı-
rılmamalıdır!
Dikkat:
Kaba filtre çamaşır kurutma makinesi için-
de kurutulmamalıdır!
• Gövde kapağını tekrar yerleştirin.
• Her iki kilit mandalını aşağı doğru
bastırın.
Dikkat:
Makineyi asla yüksek basınçlı temizleyi-
ciyle veya su jetiyle temizlemeyin.
Makineye sızan su, mekanik veya elektrikli
parçalarda ciddi hasara neden olabilir.
• Makineyi nemli bir bezle silin.
Bilgi:
Ana kordonu gevşek biçimde sarın.
Dikkat:
Sadece TASKI orijinal parçalar kullanılabi-
lir, aksi halde her türlü garanti ve sorumlu-
luk haklarının iptaline sebep olunur!
İşaret açıklaması:
◊ = Her temizlik sonunda, ◊◊ = her hafta,
◊◊◊ = her ay, ⊗ = servis lambası
Faaliyet
◊
◊◊
◊◊◊
⊗
Sayfa
Dorsalino çift filtreli kâğıt torbanın kont-
rolü/değişimi ●214
Kaba filtrenin temizlenmesi/değiştiril-
mesi ●215
Kumaş filtrenin temizlenmesi/değiştiril-
mesi ●214
Cihazın, ana kordonun ve aksesuarı
nemli bir bezle temizlenmesi ●
• İşletim güvenliğinin ve kullanıma hazır durumu için, bakım
göstergesi yandığı anda (fabrika ayarı 500 çalışma saatle-
ri) veya yılda en az bir kez bir servis yapılmalıdır.
Bilgi:
Olağanüstü iş yüklerinde ve/veya yetersiz
bakımda daha kısa aralıklar gereklidir.
TR

216
Arızalar
Teknik veriler
Arıza Olası neden Arızanın giderilmesi Sayfa
Makine işlevsiz açılmıyor
Makine kapatıldı • Açık/Kapalı şalterini açın 213
Fiş takılı değil • Fişi şebeke prizine bağlayın 213
Ana kordon bozuk • Ana kordonu değiştirin
Açık/Kapalı şalteri arızalı • Servis bayisine başvurun
Motor dönmüyor • Servis bayisine başvurun
Makine çalışma esnasında kapanı-
yor Kendiliğinden resetlenen sıcaklık al-
gılayıcısı devreye girdi
• Dorsalino çift filtreli kâğıt torbayı
aşırı dolum için kontrol edin
• Emiş ünitesi aksesuarını kontrol
edin
Makine, emme motorunun soğumasından
sonra yeniden açılır (yakl. 10 - 20 dak.)
214
Zayıf emiş gücü
Hortum veya toz başlığı tıkalı (örn.
talaşlar, kumaş artıkları) • Yabancı cisimlerin bertaraf edil-
mesi
Dorsalino çift filtreli kâğıt torba dolu • Dorsalino çift filtreli kâğıt torbayı
değiştirin 214
Hortum doğru takılmadı
• Hortumu kontrol edin
Kumaş filtre kirli
• Kumaş filtreyi temizleyin veya de-
ğiştirin 214
Kaba filtre kirli
• Kaba filtreyi temizleyin veya değiş-
tirin 215
Makine dorsalino
Nominal voltaj 220-240V~ 100-120V~ AC
Frekans 50-60 50-60 Hz
Nominal anma gücü 900 850 W
Boyutlar (U x G x Y) 52x32x30 52x32x30 cm
Ana kordon uzunluğu 15 15 m
İşletime hazır makine ağırlığı maksimum 5.4 5.4 kg
IEC 60335-2-69 uyarınca belirlenen değerler
Ses basıncı seviyesi LpA <70 dB(A)
Belirsizlik KpA 2.5 dB(A)
Toplam titreşim değeri <2.5 m/s2
Belirsizlik K 0.25 m/s2
Koruma sınıfı II

217
Aksesuar
Taşıma
Atığa ayırma
No. Ürün
8504190 Dorsalino çift filtreli kâğıt torba (her pakette 10 adet)
8500560 Üniversal toz başlığı 30 cm
8503280 Emiş hortumu 2.2 m komple
8503980 Emiş tüpü 3 parçalı
8500430 Konik bağlantı
8500510 Toz alıcı başlık
8500520 Radyatör başlığı
8500530 Boru emiş başlığı seti (2 adet)
8500540 Döşeme başlığı
8500550 Yassı uçlu süpürme başlığı
4101900 Kaba filtre
Bilgi:
Aksesuar çıkarılmalıdır.
Bilgi:
Makineyi yatık konumda taşıyın.
Bilgi:
Makinenin nakliye aracı içerisinde bağlı ve
sabitlenmiş olmasına dikkat edin.
Bilgi:
Makine ve aksesuarları söküldükten sonra
ulusal yönetmelikler gereğince usulüne
uygun bir şekilde atığa ayrılmalıdır. Diver-
sey servis bayiniz bu konuda size yardımcı
olabilir.
TR

218
Genel bakış
8500520
8500510
8500 540
8500550
8500530
8500560
8503280
8500430
8503 980
8504190
7523107

219
使用说明原稿译文
标示解释
目录
安全技巧 . . . . . . . . . . . . . . . . . . . . . . . . . . . . . . . . . . . . . . . . . . 219
清洁产品 . . . . . . . . . . . . . . . . . . . . . . . . . . . . . . . . . . . . . . . . . . 220
其他扩展文档. . . . . . . . . . . . . . . . . . . . . . . . . . . . . . . . . . . . . . . 220
结构概述 . . . . . . . . . . . . . . . . . . . . . . . . . . . . . . . . . . . . . . . . . . 221
调试前 . . . . . . . . . . . . . . . . . . . . . . . . . . . . . . . . . . . . . . . . . . . . 222
启动工作 . . . . . . . . . . . . . . . . . . . . . . . . . . . . . . . . . . . . . . . . . . 222
工作结束 . . . . . . . . . . . . . . . . . . . . . . . . . . . . . . . . . . . . . . . . . . 222
售后服务、维护与保养 . . . . . . . . . . . . . . . . . . . . . . . . . . . . . . . 223
故障. . . . . . . . . . . . . . . . . . . . . . . . . . . . . . . . . . . . . . . . . . . . . . 224
技术资料 . . . . . . . . . . . . . . . . . . . . . . . . . . . . . . . . . . . . . . . . . . 224
配件. . . . . . . . . . . . . . . . . . . . . . . . . . . . . . . . . . . . . . . . . . . . . . 225
运输. . . . . . . . . . . . . . . . . . . . . . . . . . . . . . . . . . . . . . . . . . . . . . 225
报废. . . . . . . . . . . . . . . . . . . . . . . . . . . . . . . . . . . . . . . . . . . . . . 225
概述. . . . . . . . . . . . . . . . . . . . . . . . . . . . . . . . . . . . . . . . . . . . . . 226
常规应用
该设备用于商业领域 (例如,酒店,学校,医院,工厂,商
场,体育馆以及办公室等)。
严格按照这些操作的说明适用于每种类型的页面上提供的应
用技术。
该设备是专为室内使用而设计的。
安全技巧
TASKI 设备的设计与结构型式符合欧盟相关基础安全与健康
规定,并配有 CE 标识。
注意 !
首次设备调试前请务必仔细阅读操作说
明书与安全技巧。
请妥善保管好该操作说明书并随身携带
以便查询。
小心:
该符号表示具有重要信息。违反操作说明
会导致人员损伤与 / 或财产损失!
注意:
该符号表示具有重要信息。违反操作说明
会导致人员损伤与 / 或财产损失!
提示:
该符号表示具有与有效使用产品相关的重
要信息。违反操作说明会导致设备故障!
操作说明中介绍了工作流程所必需遵循的操作
顺序。
t
小心:
未经 Diversey (泰华施)授权,自行对设
备更改将视为解除安全标志及 CE 认证协
议。违反常规规定操纵该设备可能会导致
人员,设备以及工作环境的损害与破坏。
一旦发生上述情况将丧失所有保证及保修
索赔权利。
小心:
操作该设备的工作人员应当接受充分的培
训,具有或已经证明具有相关能力及授
权。
小心:
该设备不得由身体、 感官或心理能力缺失
或缺乏经验和知识的人员操作,例如儿
童。
避免儿童接触或操作该设备。
小心:
该设备不得在存放或加工易燃易爆物质
(例如汽油,溶剂,燃料油以及灰尘等)
的环境内使用。
该设备的电子或机械装置可能会导致上述
易燃易爆物质的燃烧与爆炸。
小心:
该设备不得用来吸收有毒,有害人身健
康,具有腐蚀性或刺激性物质 (例如有害
灰尘等)。该设备的过滤系统无法有效控
制上述类型的物质。
上述情况下无法避免对操作元及第三方身
体健康所导致的危害。
小心:
工作过程中应注重地方环境,防止对第三
方与孩童造成损伤!尤其在盲区附近,例
如门前或是角落处必须放慢操作速度,注
意安全。
小心:
该设备不得用于承载其他人员与物品。
小心:
若出现故障,损坏以及在碰撞与跌落后必
须由授权的专业人员进行重新调试。若该
设备置于室外,浸水以及暴露在湿度大的
环境下,同样必须由授权的专业人员进行
重新调试。 ZH

220
清洁产品
其他扩展文档
小心:
若与安全相关的配件 , 如刷地装置 保护层 ,
电源线或与电流输送部件相连的保护层发
生损坏时 , 应立即停止设备运转 !
小心:
该设备不得倾斜放置。
小心:
在对该设备内部工作操作前 , 必须切断设
备电源。
小心:
定期检查设备电源线上可能出现的损坏或
老化情况,若设备出现任何损坏而无法正
常运转时,请送至官方认证的检测机构维
修。
注意:
该设备不得用于非常规用途。使用结束后
确保设备锁在封闭空间内。
注意:
该设备仅在干燥无尘的环境下运转和置
放,温度范围在 +10 至 +35 摄氏度。
注意:
该设备的机械或电子零件仅能由熟悉相关
安全规定的授权专业人员来进行维修。
注意:
该设备仅能使用操作说明书中确认为合规
配件或是经 TASKI 顾问推荐的工具 (刷
子、 垫或类似用具)。其他工具可能会损
害设备的安全与功能。
注意:
在操作该设备过程必须始终注重人员保
护,事故防范以及有关清洁剂使用的制造
商规定。
注意:
禁止用湿手插拔电源插头。
注意:
使用前检查设备铭牌上的额定电压是否与
您所在地区的电压一致!
注意:
注意不要将电源线与选转性的工具缠在一
起 (刷子、 垫或类似用具),或是压伤、
强拉或高温、腐蚀性油液以及尖锐的棱角
损坏电源线!
注意:
TASKI 设备与装置在设计过程中应按照当
前技术水平避免因噪声与振动所造成的人
身健康的损害。
详见技术信息页 224。
提示:
TASKI 设备在设计过程中应注重实现
TASKI 清洁产品实现最佳清洁效果。
其他清洁产品可能会给设备或工作环境造
成故障与损害
因此,我们推荐采用 TASKI 生产的清洁产
品。
由于采用错误清洁产品所造成的设备故障
不在厂家保修的范围内。
更多信息请咨询 TASKI 服务合作方。
提示:
该设备的电气计划详见备件清单。
请与售后服务联系获取更多信息。

221
结构概述
1抽吸软管 —— 固定装置
2外壳盖,配备吸气管接头
3靠背垫
4背带
5锁紧卡箍
6外壳
7托架,配备特殊配件支架
8电源线
9主开关 (开 / 关)
10 粗过滤器
11 纯棉过滤器 (滤布)
12
511
6
7 8 9 10
4 3
ZH

222
调试前
使用技巧
启动工作
插入部件可能性
工作结束
滤布轻微污损
• 组装抽吸配件并检查是否安装双层过滤器纸袋与滤布。
• 将抽吸软管 [2] 插入吸气管接头 [1]
直至两者齿合。
• 将设备放置在背面并调整背带位置。
• 扣合托架并调整位置。
设备 dorsalino
湿式清洗 否
干式清洗 是
实木复合地板和层合板的清洗 是
地毯及铺地制品 是
• 将插头插入电源插座。
• 接通设备 (开 / 关)。
渗入空气膜片位于曲管上,吸力可调节。
• 三件套吸管可分为不同长度。
例如地板三件套,楼梯两件套等。
• 拆洗整套吸管后利用相应配件吸软垫家具与不容易接触的
位置。
2
1
• 切断设备电源 (开关)并拔出插头。
提示:
在拆下双层过滤纸袋前,稍微等待一会至
灰尘静置。
提示:
双层过滤器纸袋的处理必须遵守国家相关
的规定。
• 向上按压两个锁紧卡箍。
• 抬起外壳盖并取出双层过滤器纸袋。
• 通过吸气管接头使用橡胶轮缘抽出一个新的双层过滤器纸
袋。
• 用另一个抽吸装置吸净滤布。
• 在洗衣机中清洗滤布 (最大温度 30° C/86° F)。
• 将湿的滤布放在空气中干燥。
注意:
不得装入潮湿或湿的滤布,否则会损坏马
达!
注意:
该设备仅能同时使用一个滤布!
注意:
滤布不可放置在烘干机内烘干!

223
粗过滤器严重污损
清洗设备
设备的存放与停泊 (非运转情况)
售后服务、维护与保养
定期维护设备是保证设备功能正常与较长使用寿命的重要前
提。
保养间隔
TASKI 设备属于高质量的产品,每台在出厂前都经专业授权
人员检测设备的安全。设备的电子与机械组件在经过长期使
用后会出现正常的磨损与老化。
售后服务中心
如果您因产品故障或订购本公司产品而与我们联系,请告知
产品类型与设备编号。
说明详见设备铭牌。使用手册最后一页记录了各地泰华施售
后服务合作伙伴的地址。
• 取出粗过滤器。
• 在流水下清洗粗过滤器或更换。
完全放干配件再安装。
• 重新将干燥或新的粗过滤器安装在原
来位置。
注意:
不得在未安装粗灰尘过滤器情况下启动设
备!
注意:
粗过滤器不可放置在烘干机内烘干!
• 重新安装外壳盖。
• 向下按压两个锁紧卡箍。
注意:
禁止使用高压水枪或水射流清洗设备。
渗漏到设备内部的液体会导致机械或电子
元件严重损坏。
• 采用湿抹布擦拭设备。
提示:
卷起电源线,保持松弛状态。
注意:
使用 TASKI 原厂配件,否则所有保修与责
任义务将会失效。
标示解释:
◊ = 每次清洗工作结束 , ◊◊ = 每周 ,
◊◊◊ = 每月 , ⊗ = 服务指示灯
经营活动
◊
◊◊
◊◊◊
⊗
页面
检查 / 更换双层过滤纸袋 ● 222
清洗 / 更换粗灰尘过滤器 ● 223
清洗 / 更换滤布 ● 222
用湿抹布清洗设备、电缆和配件 ●
• 为了保障运转安全必须在设备工作 500 小时后或至少每年
一次进行设备维护。
提示:
根据特殊要求和 / 或在非充分维护情况下
应缩短保养间隔。
ZH

224
故障
技术资料
故障 潜在原因 解除故障 页面
设备损坏后请勿接通电源。
设备电源切断 • 打开开关 221
插头未插入 • 连接插座上的设备插头 221
电源线损坏 • 更换电源线
开关损坏 • 联络售后服务合作伙伴
发动机不转 • 联络售后服务合作伙伴
运转过程中切断设备 具备自重置功能的温度感应器已触发
• 检查双层过滤器纸袋
• 检查抽吸配件
马达涡轮机冷却后重新接通设备电源 (约
10-20 分钟)。
222
吸尘效果差
软管或喷嘴堵塞 (例如木屑或杂物) • 去除异物
双层过滤器纸袋 已满 • 更换 双层过滤器纸袋 222
未正确插入软管
• 检查软管
滤布变脏
• 清洗或更换滤布
222
粗灰尘过滤器变脏
• 清洗或更换粗灰尘过滤器
223
设备 dorsalino
额定电压 220-240V~ 100-120V~ AC
频率 50 - 60 50 - 60 Hz
名义额定电压 900 850 瓦
尺寸 (长宽高) 52x32x30 52x32x30 厘米
较长电线 15 15 m
操作准备就绪 设备重量 最大 5.4 5.4 千克
根据 IEC 60335-2-69 规定测定值
声压等级 LpA <70 dB(A)
不安全 KpA 2.5 dB(A)
振动总值 <2.5 m/s2
不安全 K 0.25 m/s2
保护等级 II

225
配件
运输
报废
编号 物品
8504190 双层过滤器纸袋 (每包 10 袋)
8500560 通用除尘喷嘴 30cm
8503280 抽吸软管 总长 2.2 米
8503980 三件套吸杆
8500430 圆锥接合器
8500510 毛刷喷嘴
8500520 发热喷嘴
8500530 管状吸嘴 套件 (两件)
8500540 靠垫吸嘴
8500550 缝隙吸嘴
4101900 粗过滤器
提示:
拆除配件
提示:
运输过程中保持设备呈直立状态。
提示:
注意设备妥善固定在运输车辆内。
提示:
该设备与配件在报废与退役后应根据国家
规定运送给专业处理机构。Diversey 售后
服务为您提供支持服务。
ZH

226
概述
8500520
8500510
8500 540
8500550
8500530
8500560
8503280
8500430
8503 980
8504190
7523107
AT Diversey
Austria Trading GmbH
Guglgasse 7-9
1030 Wien
Tel (43) 1 605 57 0
BE Diversey Belgium BVBA
Haachtsesteenweg 672
1910 Kampenhout
Tel (32) 16 61 77 06
CH Diversey
Europe B.V., Utrecht
Zweigniederlassung
Münchwilen
Eschlikonerstrasse
9542 Münchwilen
Tel (41) 71 969 27 27
CZ Diversey
Ceska republika, s.r.o
K Hájum 1233/2
155 00 Praha 5
Tel (420) 296 357 460
DE Diversey
Deutschland
GmbH & Co. OHG
Mallaustrasse 50-56
68219 Mannheim
Tel (49) 621 875 73 73
DK Diversey Danmark ApS
Teglbuen 10
2990 Nivaa
Tel (45) 70 10 66 11
ES Diversey España S.L.
C/Orense 4, 5 planta
28020 Madrid
Tel (34) 91 394 01 75
FI Diversey
Eliel Saarisentie 2
00400 Helsinki
Tel (358) 20 747 42 00
FR Diversey (France) S.A.S.
9/11, avenue du Val de
Fontenay
94133 Fontenay sous
Bois Cédex
Tel (33) 1 45 14 76 76
GB Diversey Limited
Weston Favell Centre
NN3 8PD Northampton
Tel (44) 1604 405 311
GR Diversey Hellas S.A.
5 Himaras St
15125 Marousi
Tel (30) 210 638 59 00
HU Diversey Ltd.
Puskás Tivadar u. 6.
2040 Budaors
Tel (36) 23 509 100
IE Diversey Hygiene Sales
Limited
Ballyfermot office Westlink
industrial estate Kylemore
road
Dublin 10
Tel (353) 1 626 11 82
IT Diversey S.r.L.
Via Meucci 40
20128 Milano
Tel (39) 02 25 80 32 33
MT Forestals (Appliances)
Ltd.
The Strand
SLM 07 Sliema
Tel (356) 21 344 700-7
NL Diversey B.V.
Maarssenbroeksedijk 2
P.O. Box:40441
3542 DN Utrecht
Tel (31) 30 247 69 11
NO Lilleborg Profesjonell
Postboks 673 - Skøyen
0214 Oslo
Tel (47) 815 36 000
PL Diversey Polska Sp. z.o.o.
Ul.Fabryczna 5a
04-028 Warszawa
Tel (48) 22 516 30 00
PT Diversey Portugal-
Sistemas de Higiene e
Limpeza Unipessoal Lda
Z. Ind.Abrunheira
2714-505 Sintra
Tel (351) 2 191 57 000
RO Diversey Romania S.R.L.
Baneasa Business
Center, Etaj 5
Sos.Bucuresti - Ploiesti
17-21
Sector 1, Bucuresti
Tel (40) 21 233 3894
RU LLC Diversey
125445, Russia,
Moscow,
24D Smolnaya str,
Meridian Commercial
Tower 2d floor
Tel (7) 095 970 17 97
SV Diversey Sverige AB
Liljeholmsvägen 18
Box 47313
10074 Stockholm
Tel (46) 877 99 300
SK Diversey Slovensko s.r.o
Rybničná 40
831 06 Bratislava
Tel (421) 2 4445 4895
SL Diversey d.o.o.
Trzaska cesta 37a
2000 Maribor
Tel (386) 2 320 7000
TR Diversey Sanayi ve
Ticaret A.S.
İçerenköy Mahallesi,
Bahçelerarası Sok.No:43
34752 Ataşehir / İstanbul,
Türkiye
Tel (90) 216 57 86 400
