SynapSense 1259 Wireless subfloor differential pressure and temperature sensor node. User Manual Subfloor EZ Node Hardware Installation Guide
SynapSense Corporation Wireless subfloor differential pressure and temperature sensor node. Subfloor EZ Node Hardware Installation Guide
Users Manual

Subfloor EZ Node
Hardware Installation Guide
Version 1.0

Subfloor EZ Node Hardware Installation Guide
Version 1.0
ii
SynapSense Subfloor EZ Node Hardware Installation Guide
© 2006 – 2015 SynapSense Corporation. All Rights Reserved
This documentation is protected by United States and international copyright and other intellectual and industrial
property laws. It is solely owned by SynapSense Corporation and its licensors and is distributed under a restrictive
license. This product, or any portion thereof, may not be used, copied, modified, reverse assembled, reverse
compiled, reverse engineered, distributed, or redistributed in any form by any means without the prior written
authorization of SynapSense Corporation.
RESTRICTED RIGHTS: Use, duplication, or disclosure by the U.S. Government is subject to restrictions of FAR
52.227-14(g) (2)(6/87) and FAR 52.227-19(6/87), or DFAR 252.227-7015 (b)(6/95) and DFAR 227.7202-3(a), and any
and all similar and successor legislation and regulation.
SynapSense Corporation
340 Palladio Parkway, Suite 530
Folsom, CA 95630
Tel: (916) 294-0110
Fax: (916) 294-0270
Web: www.SynapSense.com

Subfloor EZ Node Hardware Installation Guide
Version 1.0
iii
Trademarks
SynapSense®, the SynapSense logo and SynapSoft™ are registered trademarks or trademarks of SynapSense
Corporation. All third-party brand and product names are the trademarks of their respective owners and are used
solely for informational purposes.
Disclaimer
This documentation is provided “as is” without warranty of any kind, either expressed or implied, including but
not limited to, the implied warranties of merchantability or fitness for a particular purpose.
This documentation might include technical inaccuracies or other errors. Corrections and improvements might be
incorporated in new versions of the documentation.
SynapSense does not assume any liability arising out of the application or use of any products or services and
specifically disclaims any and all liability, including without limitation consequential or incidental damages.
SynapSense products are not designed for use in life support appliances, devices, or other systems where
malfunction can reasonably be expected to result in significant personal injury to the user, or as a critical
component in any life support device or system whose failure to perform can be reasonably expected to cause the
failure of the life support device or system, or to affect its safety or effectiveness. SynapSense customers using or
selling these products for use in such applications do so at their own risk and agree to fully indemnify and hold
SynapSense and its officers, employees, subsidiaries, affiliates, and distributors harmless against all claims, costs,
damages, and expenses, and reasonable attorney fees arising out of, directly or indirectly, any claim of personal
injury or death associated with such unintended or unauthorized use, even if such claim alleges that SynapSense
was negligent regarding the design or manufacture of its products.
SynapSense reserves the right to make corrections, modifications, enhancements, improvements, and other
changes to its products or services at any time and to discontinue any product or service without notice. Customers
should obtain the latest relevant information before placing orders and should verify that such information is
current and complete. All products are sold subject to SynapSense Corporation's terms and conditions of sale
supplied at the time of order acknowledgment or sale.
SynapSense does not warrant or represent that any license, either express or implied, is granted under any
SynapSense patent right, copyright, mask work right, or other SynapSense intellectual property right relating to
any combination, machine, or process in which SynapSense products or services are used. Information published
by SynapSense regarding third-party products or services does not constitute a license from SynapSense to use
such products or services or a warranty or endorsement thereof. Use of such information may require a license
from a third party under the patents or other intellectual property of the third party, or a license from SynapSense
under the patents or other intellectual property of SynapSense.
Regulatory Information
Notice to Users:
This equipment has been tested and found to comply with the limits for Class B digital device, pursuant to Part 15
of the FCC rules. These limits are designed to provide reasonable protection against harmful interference in a
residential installation. This equipment generates, uses, and can radiate radio frequency energy and, if not
installed and used in accordance with the instructions, may cause harmful interference to radio communications.
However, there is no guarantee that interference will not occur in a particular installation. If the equipment does
cause harmful interference to radio or television reception, which can be determined by turning the equipment off
and on, the user is encouraged to try to correct the interference by one or more of the following measures:
Reorient or relocate the receiving antenna.
Increase the separation between the equipment and the receiver.
Plug the equipment into an outlet on a circuit different from that which the receiver is plugged.
Consult the dealer or an experienced radio/TC technician for help. This product works using a radio
frequency, so use on an airplane may be restricted due to interference.

Subfloor EZ Node Hardware Installation Guide
Version 1.0
iv
FCC Statement:
This device complies with part 15 of the FCC Rules. Operation is subject to the following two conditions: (1) This
device may not cause harmful interference, and (2) this device must accept any interference received, including
interference that may cause undesired operation. Changes or modifications not expressly approved by the party
responsible for compliance could void the user's authority to operate the equipment. The antenna(s) used for this
transmitter must not be co-located or operating in conjunction with any other antenna or transmitter.
CE Statement:
This equipment has been tested and found to comply with the limits of the European Council Directive on the
approximation of the law of the member states relating to electromagnetic compatibility (89/336/EEC) according
to EN 55022 Class B.
Industry Canada Equipment Notice:
The Industry Canada certification identifies certified equipment. This certification means that the equipment
meets certain telecommunications network protective, operational and safety requirements as prescribed in the
appropriate Terminal Equipment Technical Document(s). The Department does not guarantee the equipment will
operate to the user's satisfaction. Before installing this equipment, users should ensure that it is permissible to be
connected to the facilities of the local telecommunications company. The equipment must also be installed using
an acceptable method of connection. The customer should be aware that compliance with the above conditions
may not prevent degradation of service in some situations. Repairs to certified equipment should be coordinated
by a representative designated by the supplier. Any repairs or alterations made by the user to this equipment, or
equipment malfunctions, may give the telecommunications company cause to request the user to disconnect the
equipment.
This device complies with Industry Canada license-exempt RSS standard(s). Operation is subject to the following
two conditions: (1) this device may not cause interference, and (2) this device must accept any interference,
including interference that may cause undesired operation of the device.
Le présent appareil est conforme aux CNR d'Industrie Canada applicables aux appareils radio exempts de licence.
L'exploitation est autorisée aux deux conditions suivantes : (1) l'appareil ne doit pas produire de brouillage, et (2) l'appareil
doit accepter tout brouillage radioélectrique subi, même si le brouillage est susceptible d'en compromettre le fonctionnement.
Users should ensure, for their own protection, that the electrical ground connectors of the power utility, telephone
lines and internal metallic water pipe system, if present, are connected together. This presentation may be
particularly important in rural areas.
Caution: Users should not attempt to make such connections themselves, but should contact the appropriate
electric inspection authority or electrician, as appropriate.
Warranty Information
Limited One Year Warranty
Our company warrants that for one year from the date of purchase, it will replace this product if found to be
defective in materials or workmanship. For a prompt, no charge replacement of equivalent product, contact
technical support at support@synapsense.com or by phone.
This replacement is the company's sole obligation under this warranty. SynapSense Corporation will not be
responsible for any incidental or consequential damages or for any loss arising in connection with the use or
inability to use this product. Some states/provinces do not allow the exclusion or limitation of incidental or
consequential damages, so the above limitation or exclusion may not apply to you. This warranty excludes defects
or damage due to misuse, abuse, or neglect. This warranty gives you specific legal rights, and you may also have
other rights, which vary from state to state/province to province.
Technical Support Center

Subfloor EZ Node Hardware Installation Guide
Version 1.0
vi
Status:
Review
Version:
1.0
Release Date:
Changes from
previous version
(n/a):
Baseline document created.

Subfloor EZ Node Hardware Installation Guide
Version 1.0
vii
Table of Contents
Introduction ........................................................................................................................... 1
Overview ................................................................................................................................................... 2
About this Installation Guide.................................................................................................................. 2
Document Conventions ....................................................................................................................... 2
Document References........................................................................................................................... 3
Warnings and Precautions .................................................................................................................. 3
Getting Started ...................................................................................................................... 5
Required Hardware .................................................................................................................................. 6
Required Software .................................................................................................................................... 8
Required Tools and Materials ................................................................................................................. 8
Installing Subfloor EZ Nodes ............................................................................................. 9
General Installation Guidelines ............................................................................................................ 10
Installation Process Flow ....................................................................................................................... 10
Preparing to Install the Subfloor EZ Node Hardware ....................................................................... 11
Subfloor EZ Node Placement ............................................................................................................ 11
Installing the Subfloor EZ Node ........................................................................................................... 12
Cabinet and Subfloor Installation ..................................................................................................... 13
Validating and Commissioning the Subfloor EZ Node Installation ................................................ 15
Subfloor EZ Node LED Status Lights .............................................................................................. 16
Inspecting the Installation ..................................................................................................................... 17
Appendix A – Maintenance .............................................................................................. 18
Battery Replacement .............................................................................................................................. 18
Replacing a Subfloor EZ Node Diffuser Hose .................................................................................... 18
Appendix B – Technical Support and Return Material Authorization .................... 20
Technical Support ................................................................................................................................... 20
Return Material Authorization ............................................................................................................. 20

Subfloor EZ Node Hardware Installation Guide
Version 1.0
2
Overview
The Subfloor EZ Node is a wireless sensor that measures subfloor temperature and pressure differences
between the data center room and its subfloor cavities. The Subfloor EZ Node contains:
A high-pressure (positive) barb and a high-pressure air hose fitted with a diffuser, which is
placed in the subfloor.
Two low-pressure (negative) barbs connected to each other by a U-turn (a short hose bent in a
“U” shape), which allows the node to sense low pressure internal to the unit. If necessary, you
can remove the U-turn and attach a hose to the center barb to sense low pressure away from
the node.
A thermistor connected to the node via a harness. This allows the node to sense temperature
away from the node.
Once installed and operational, the node transmits temperature and air pressure data to the Web
Console. Combined with data collected from other Subfloor EZ Nodes located throughout the data
center, operators use this information to adjust fan speeds and relocate perforated tiles to increase
CRAC/CRAH efficiency.
About this Installation Guide
This document provides guidelines and instructions for installing SynapSense® Subfloor EZ Nodes to
designated service companies or the customer. The intended audience for this document consists of
customers or partners of SynapSense Corporation, SynapSense installers, and SynapSense installation
teams. SynapSense “Tier 1” training is highly recommended for installation engineers and others who
are installing SynapSense hardware or closely involved with the installation of data center optimization
equipment.
Document Conventions
Table 1 defines the style conventions used throughout this document.
Table 1 – Installation Guide Style Conventions
Item
Description
Bold and Blue
Used for anything a user types, clicks, presses, or taps, for example, Click OK
Note:
Exceptions to the rule and other important information will be set off with this
note style
Denotes a warning

Subfloor EZ Node Hardware Installation Guide
Version 1.0
3
Item
Description
Denotes a safety warning of a physical or electrical nature
Document References
The documents listed in this section affect the activities in this document. Refer to the appropriate
document for user-specific information.
Web Console™ User Guide
MapSense™ User Guide
Active Control™ User Guide
SynapSense Software Installation Guide
Warnings and Precautions
The following warnings and precautions pertain to Subfloor EZ Node installations. Failure to adhere
to warnings and precautions could result in physical injury or damage to equipment, which may void
the warranty.
Warning: Data centers may pose a risk of hearing loss. Use appropriate ear protection
prior to entry into high-noise areas.
Warning: When performing subfloor work in a data center, be careful not to stress,
crush, pull, or disconnect wiring and hoses running underneath electrical and data
cables, leak detectors, etc. (including fire alarm/suppression systems).
Warning: Subfloor work poses significant trip/fall hazards and eye hazards from
airflow-borne debris. Eye protection must be worn at all times when removing or
replacing floor tiles and when working in or around areas with removed tiles.
Safety Warning: Installation of this equipment must be in accordance with local and
national electrical codes.
Safety Warning: This product contains Lithium metal primary cell batteries, which
are NOT rechargeable. Recharging can cause battery leakage or cause the safety
release vent to open. Inadvertent charging can occur if battery installation is
backwards. Dispose of batteries appropriately after use.
Safety Warning: Lithium metal batteries may pose a fire, explosion, or burn hazard
if misused. Do not open batteries, dispose of in fire, heat above 100° C (212° F), expose
contents to water, recharge, put in backwards, or mix with used or other battery types
as this may cause the batteries to explode or leak and cause personal injury.
Safety Warning: Lithium metal batteries must be properly packed and shipped in
accordance with transportation standards.

Subfloor EZ Node Hardware Installation Guide
Version 1.0
4
Safety Warning: Do not touch any electrical or computer/server equipment in the
data center without approval from data center operators (including loose cables,
pushcarts, and terminals).

Subfloor EZ Node Hardware Installation Guide
Version 1.0
6
Required Hardware
The required hardware is included in the Subfloor EZ Node and the Accessory Kit, which contain
these components:
One wireless Subfloor EZ Node
module with two installed
batteries
One 3-foot long air hose fitted with
one diffuser tip on one end.
One mounting bracket with
preinstalled command strips.

Subfloor EZ Node Hardware Installation Guide
Version 1.0
7
Cable ties, 24” thermistor harness,
mounting bracket (not shown)
PLACE LOW-PRESSURE DIFFUSER IN STILL AIR.
Warning: The Subfloor EZ Node contains a low-pressure sensor internal to the unit, but
if a client needs to have the U-turn hose replaced by an external hose, make sure to
position the low-pressure diffuser (-) in an area of still air. Rapidly moving air provides
incorrect pressure readings. Keep diffuser at least one foot away from server fan airflow,
holes in the subfloor, or perforated floor tiles.
PLACE HIGH-PRESSURE DIFFUSER AWAY FROM OBSTRUCTIONS.
Warning: Position the high-pressure (+) diffuser away from air turbulence in the
subfloor cavity (for example, large cable bundles, electrical boxes, wall outside corners,
bends or edges, and concrete support columns).
BE CAREFUL WHEN REMOVING HOSES FROM A PRESSURE NODE.
Warning: Hose connections on the Subfloor EZ Node are brittle, particularly in subfloor
cavities or cold aisles where chilled air is present. See Replacing a Subfloor EZ Node
Diffuser Hose on page 18 for more information.

Subfloor EZ Node Hardware Installation Guide
Version 1.0
8
Required Software
The Subfloor EZ Node installation requires the installation of the following SynapSense software:
Web Console™
MapSense™ (including optional Active Control™ software with MapSense project *.dlz file
exported to the Web Console)
Installation of SynapSense software generally takes place prior to hardware installation. This
prevents redundancy of hardware verification activities. Refer to the SynapSense Software, Web
Console, and MapSense Installation and User Guides for more information.
Required Tools and Materials
Table 2 lists the minimum tool and material requirements installers need to bring to the job site.
Table 2 – Required Tools and Materials
Item
Description/Comments
Attire
Proper dress and shoes for performing work in a data center (including areas
inside the sub-floor and above ceiling tiles)
Additional Parts
Spare Subfloor EZ Nodes and batteries
Laptop
To configure settings (such as gateway settings)
Fasteners
Cable ties, 3M™ Command Strips (preinstalled). Adhesive cable clips are necessary
only when an external low-pressure hose is requested.
Tools
Flashlight, diagonal cutters for cable ties, utility knife, scissors, tile pullers,
screwdrivers, and alcohol wipes
Label Maker
To create identification labels
Barcode scanner
To scan Subfloor EZ Node MAC IDs
Digital Camera
To document wiring before sealing enclosure (for troubleshooting and customer
documentation purposes)
Documentation
A printed copy of this installation document
Web Console and MapSense User Guides
Printed MapSense layout of the data center (with installation locations)
Identification
Photo ID to present to data center security personnel

CHAPTER
3.
Installing Subfloor EZ Nodes
This chapter describes general guidelines and specific procedures for installing Subfloor EZ Nodes.
In this chapter:
General Installation Guidelines
Installation Process Flow
Preparing to Install the Subfloor EZ Node Hardware
Installing Subfloor EZ Nodes Kits
Validating and Commissioning the Subfloor EZ Node Installation
Inspecting the Installation

Subfloor EZ Node Hardware Installation Guide
Version 1.0
10
General Installation Guidelines
Ensure software installation and required file exports are complete before installing hardware.
Be consistent and neat.
Match all node installations in appearance to ensure optimum data collection
Ensure there are no hard turns or kinks in hoses during routing and installation
Ensure each node provides a representative pressure measurement of the surrounding area
Clean installation surfaces thoroughly with alcohol wipes and allow area to dry
Ensure no tripping or other data center wiring hazards result from Subfloor EZ Node installation
Adhere to safety regulations
Inform customer when relocating nodes to ensure compliance with site safety protocols
Use cable ties and adhesive cable clips as needed.
Attach cable ties such that the locking mechanism is always on the inside
Use diagonal cutters to clip cable tie ends close to its locking mechanism
When external low-pressure hoses are requested, use adhesive cable clips to ensure appropriate
air pressure measurements
Installation Process Flow
Figure 1 shows the installation process flow for installing Subfloor EZ Node.
Figure 1 – Subfloor EZ Node Installation Process Flow

Subfloor EZ Node Hardware Installation Guide
Version 1.0
11
Preparing to Install the Subfloor EZ Node Hardware
The SynapSense Field Engineer is responsible for confirming installation readiness and completing
these steps:
1. Assure the following steps are complete:
a. Required software is installed and configured.
b. Gateways are installed and powered on.
c. All products and tools necessary for installation are on site.
2. Verify the receipt of quantities and contents listed on packing/shipping list found in Box 1.
a. Place kits in front of each cabinet number on the kit bag (or as numbered on the printed
MapSense layout).
b. Verify install team has all necessary tools and additional materials to complete installation and
site is ready for installation.
3. For Subfloor EZ Nodes with MAC IDs not yet recorded or scanned, follow these steps:
a. Record the Subfloor EZ Node MAC IDs manually, or capture them using a barcode scanner
and upload them into MapSense.
b. Access the site layout from the MapSense application. Refer to the MapSense User Guide.
c. Add and configure Subfloor EZ Node objects and associated IDs in the data center floor plan.
4. Export the MapSense project *.dlz file from MapSense for viewing in Web Console.
5. Determine where the subfloor sensor routing will be located.
Subfloor EZ Node Placement
The Subfloor EZ Node is to be mounted under the back of the cabinet or adjacent to the floor
penetration inside the cabinet.
The high-pressure diffuser is to be located under the floor.
The temperature sensor is to be located under the floor.

Subfloor EZ Node Hardware Installation Guide
Version 1.0
12
Installing the Subfloor EZ Node
This section provides the steps for installing Subfloor EZ Nodes. After installing the Subfloor EZ
Nodes, see Validating and Commissioning the Subfloor EZ Node Installation to validate the
installation and commission pressure nodes. See Inspecting the Installation to complete the
installation.
In all configurations, hose lengths should not be excessive (short or long) and routing should be
smooth. Avoid hard turns and kinks.
Cabinet to Subfloor
Subfloor EZ Nodes located on the floor
behind the cabinet have a high-pressure
hose/diffuser routed through a hole in
the tile floor and secured to the
stanchion with a cable tie.
Warning: Position the diffusers in areas of still air.
Hose connections may be brittle, particularly in chilled subfloor or cold aisles areas.

Subfloor EZ Node Hardware Installation Guide
Version 1.0
13
Cabinet and Subfloor Installation
Perform the following steps for a standard installation of a Subfloor EZ Node behind a cabinet.
Note: If an external low-pressure hose is requested, you will need to remove the U-turn and install
the low-pressure hose on the center barb.
1. Prepare and route the diffuser hose.
a. Determine Subfloor EZ Node location (behind
cabinet).
b. Determine necessary length for the high-
pressure hose. The maximum length is 3 feet. If
needed, trim the hose to the appropriate length
using scissors or a utility knife.
c. Attach the hose to the exposed barb using gentle
but firm pressure.
d. Attach the external temperature sensor
to the connector
e. Remove the tile above the subfloor
cavity near the cabinet with a tile puller.
f. Secure the diffuser hose to the stanchion
with a plenum-rated cable tie, with the
diffuser pointed down.
g. Place the temperature sensor in the
subfloor.
Warning: Do not allow diffusers to lay on the subfloor. Position the diffuser on
stanchion a minimum of four inches from the subfloor and four inches from the
underside of the tile floor.
2. Activate, position, and secure the Subfloor EZ Node.
a. Once the hoses are connected,
activate the Subfloor EZ Node by

Subfloor EZ Node Hardware Installation Guide
Version 1.0
14
pressing the ON/OFF button on the
light pipe once.
b. Ensure the Subfloor EZ Node is
active. The light pipe will display
as green when the node is
activated.
c. Make sure the area where the
Subfloor EZ Node will reside is
clean and free of debris.
3. Finalize hose routing, replace tiling, and clean area.
a. Remove tools and debris from cabinet and subfloor areas.
b. Replace tile over subfloor cavity.

Subfloor EZ Node Hardware Installation Guide
Version 1.0
15
Validating and Commissioning the Subfloor EZ Node
Installation
Validate and commission the Subfloor EZ Node installation by activating the Subfloor EZ Node and
confirming node communication with the SynapSense Web Console software application. Refer to the
Web Console User Guide for detailed information.
Before beginning the following steps, first verify (with lead supervisor or installer) all necessary
installation activities, including software installation and file exports, are completed. Assure all
peripheral hardware and software is powered on and functional (gateway, server, etc.).
1. Confirm sensor node operations and communications. Refer to the Web Console User Guide for
detailed information.
a. Open Web Console and select the data center from the Sites list.
b. Click the Data View tab.
c. Select Pressure from the Data View drop-down menu. A tabular view of the Cabinet Node
data displays.
2. Verify green checkmarks display for each installed object in the Status column.
3. If a red X displays for an object in the Pressure column, check for loose connections, obstructed
diffusers, and reversed hose connections. Correct the errors and repeat the previous steps for
software communication validation.
4. If there are no loose connections, obstructions, or reversed hose connections, reset the node by
turning it off (press the light pipe dimple once) and on (press the light pipe dimple once again).
Allow time for the module to connect to the network and repeat the previous steps for software
communication validation.

Subfloor EZ Node Hardware Installation Guide
Version 1.0
16
Subfloor EZ Node LED Status Lights
A light pipe located on the front of the Subfloor EZ Node provides a means to turn the unit on and off
and to provide status.
To power the unit on, push and hold the button for more than 1 second. The light pipe toggles between
white and magenta.
As the unit is connecting to the network, the light pipe will display as follows:
When the unit is looking for the network, it blinks red every 2 seconds.
When the unit is time synchronizing, it blinks green every 2 seconds.
When the unit is joining the network and performing a security handshake, it blinks yellow
every 2 seconds.
When the unit is in the on state, press the button quickly to display the status on the LED lights.
When green displays for 3 seconds, the unit is connected to the network and is reporting.
When cyan displays for 3 seconds, the unit is in sleep mode.
Push and hold of the button for more than 1 second (but less than 3 seconds) to reset the unit. The light
pipe will display as blue while you press the button.
Push and a hold for more than 3 seconds to turn the unit off. The light pipe will toggle between magenta
and blue five times as the unit powers off.

Subfloor EZ Node Hardware Installation Guide
Version 1.0
17
Inspecting the Installation
Inspect the installation to ensure appropriate sensor placement and a clean installation area.
1. Verify sensor placement.
All node and diffuser installations are positioned consistently
Diffuser placement in the subfloor
Cable ties and clips do not interfere with fans or bind or rub against surfaces
2. Clear the installation area.
Remove all debris and tools from the data center floor
Replace all floor tiles and close all cabinet doors
Properly discard all packaging, snipped cable tie ends, etc.

Subfloor EZ Node Hardware Installation Guide
Version 1.0
18
Appendix A – Maintenance
In this appendix:
This appendix describes maintenance activities necessary for optimum operation of Subfloor EZ
Nodes.
Battery Replacement
The Subfloor EZ Node module comes from the factory with two pre-installed AA-size Lithium/Iron
batteries under a removable plastic cover plate.
Follow these steps to change module
batteries:
1. Turn the Subfloor EZ Node off by
pressing the light pipe button once for
more than 3 seconds.
2. Pull up on the edge of the battery
cartridge closest to the SynapSense
logo. The battery cartridge slides out.
3. Replace both batteries with Energizer
L91 Lithium/Iron batteries.
Warning: Only use Energizer L91 batteries. Using incorrect battery types may damage the
product and/or compromise performance.
4. Replace the plastic cover positioning the SynapSense label text right side up (readable) after
installing the Subfloor EZ Node.
5. Turn the Subfloor EZ Node on by pressing the light pipe once for more than 1 second.
Replacing a Subfloor EZ Node Diffuser Hose
Warning: Hose connections may be brittle, particularly in chilled subfloor or cold aisles
area.
Remove and replace a diffuser hose by following
these steps.
1. Remove the battery cartridge.
2. Carefully slice the hose lengthwise from the
inlet connection using a utility knife.

Subfloor EZ Node Hardware Installation Guide
Version 1.0
19
3. Peel and remove the hose from the inlet
connection.
4. Clean any debris from the inlet.
5. Attach new diffuser hose.

Subfloor EZ Node Hardware Installation Guide
Version 1.0
20
Appendix B – Technical Support and
Return Material Authorization
This appendix describes how to contact Technical Support, open a Technical Support Case, and
receive a Return Material Authorization (RMA) to return a SynapSense product for replacement. Not
all problems will result in a RMA.
Technical Support
For all technical support issues, contact SynapSense Technical Support:
Tel: (916) 294-0110, option 2
Email: support@SynapSense.com
Web: http://www.SynapSense.com
Opening a Technical Support Case
Follow these steps to open a Technical Support Case
1. Search the SynapSense Knowledge Base at
http://www.synapsense.com/ (click Support Login at the top of the page).
a. Login using your email and password.
b. Search the knowledgebase for the symptom. If the knowledgebase solution does not resolve the
issue, enter a Technical Support Case.
2. Describe the following information:
a. Symptoms or how to reproduce the problem.
b. Damage to the product, such as dropping or exposure to condensing humidity.
c. Attempted measures to resolve the problem.
d. How long has it been in service? Include all information regarding the device history: “Dead”
on arrival? Failed upon initial installation? Failed after initial install, but nothing changed with
the unit. Failed upon some subsequent action (moved, redeployed, SMOTA, etc.).
e. Part number (underside of most nodes).
f. Serial number (underside of most nodes), typically beginning with PR or AM.
g. MAC ID (on the exposed barcode label).
h. Quantity.
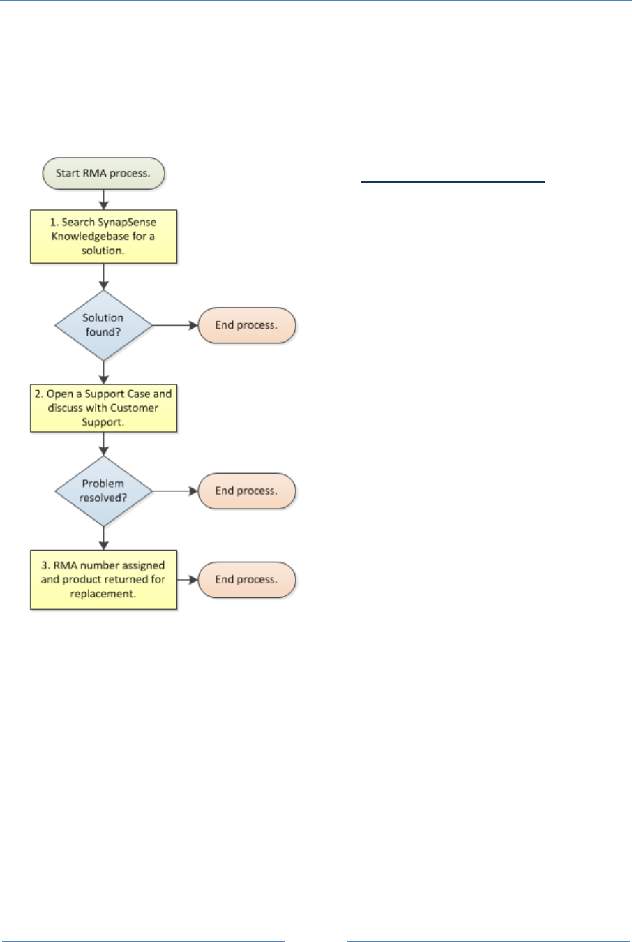
Return Material Authorization
SynapSense products carry a one year warranty from date of purchase and have a low failure rate and
most customer inquiries result in a solution without returning the product. It is important to
SynapSense to provide a high quality product; therefore, all failures are taken seriously and we ask
that all damaged or non-functional products be returned for root cause analysis.
When it is necessary to return a damaged or defective product, a Return Material Authorization (RMA)
is required. Returns are only accepted with an accompanying RMA number issued by SynapSense
Technical Support.

Subfloor EZ Node Hardware Installation Guide
Version 1.0
21
Returning SynapSense Products
If a product supplied by SynapSense is suspected to be damaged or non-functional in any way,
follow these steps to resolve the problem and, if necessary, return the product for replacement.
The procedure for returning damaged or non-functioning products is described below.
1. Search the SynapSense Knowledge Base at
http://www.synapsense.com/ (click Support
Login at the top of the page).
a. Login using your email and password.
b. Search the knowledgebase for the symptom.
If the knowledgebase solution does not
resolve the issue, enter a Support Case.
2. Describe the following information:
a. Symptoms or how to reproduce the problem.
b. Damage to the product, such as dropping or
exposure to condensing humidity.
c. Attempted measures to resolve the problem.
d. How long has it been in service? Include all
information regarding the device history:
“Dead” on arrival? Failed upon initial
installation? Failed after initial install, but
nothing changed with the unit. Failed upon
some subsequent action (moved, redeployed,
SMOTA, etc.).
e. Part number (underside of most nodes).
f. Serial number (underside of most nodes),
typically beginning with PR or AM.
g. MAC ID (on the exposed barcode label).
h. Quantity.
What Happens Next?
A Customer Support Engineer will contact you within one business day. The Engineer may ask
additional questions or have you perform activities to attempt to resolve the issue. If the Engineer is
unable to resolve the problem, you will be asked to return the product. A replacement product will
be shipped to you at no charge.
Include the Support Case Number (RMA number) on the mailing/shipping label when returning the
product. Products received without a valid RMA number are returned to the sender. Send returns to:
SynapSense Corporation
Customer Support RMA – RMA # ______________
340 Palladio Parkway, Suite 530
Folsom, CA 95630


