Tandberg E5714 Users Manual Evolution 5000 E57xx DSNG And DENG Voyager Encoder
E5714 to the manual 784a73a5-2964-4844-94a9-f1b44ab1e345
2015-02-03
: Tandberg Tandberg-E5714-Users-Manual-462473 tandberg-e5714-users-manual-462473 tandberg pdf
Open the PDF directly: View PDF
.
Page Count: 332 [warning: Documents this large are best viewed by clicking the View PDF Link!]
- Preliminary Pages
- Chapter 1: Introduction to the Basic Encoder
- Chapter 2: Installing the Equipment
- Introduction
- Preliminary Checks
- Installing the Equipment
- AC Mains Operating Voltage and Earthing
- DC Operating Voltage and Earthing
- Signal Connections For the Basic Unit
- Powering Up/Down
- Setting the Encoder IP Address
- Chapter 3: Options and Upgrades
- What’s Available
- Bit-rate Limits With Reflex Licence and/or Performance Upgrade
- Basic Interoperable Scrambling System - BISS (M2/EDCOM2/BISS)
- Additional Audio and Linear PCM Option (M2/EOM2/AUDLIN)
- RS-232 and RS-422 Data Input Option (M2/EOM2/DAT)
- Remux Option (M2/EOM2/REMUX)
- XLR Expander Card Option (M2/EOM2/XLR)
- SD Decoder Option (M2/EOM2/DEC)
- QPSK Demodulator (M2/EOM2/QPSKDEMOD)
- 16QAM Demodulator (M2/EOM2/SATDEMOD)
- IP Output Card (M2/EOM2/IP)
- Software Options
- Chapter 4: Operating the Equipment Locally
- Introduction
- Establishing Local Control (1U)
- Navigating the Display Screens (1U)
- Establishing Local Control (2U)
- Navigating the Display Screens (2U)
- Setup Menu
- System Menu
- Video Menu
- Introduction
- Video Source Menu
- Overview
- Video Input Option
- Input Source Select
- Frame Rate Option
- Video Locked Option
- Ident Text Option
- Text Colour Option
- Background Colour Option
- Video Bandwidth Option
- OP Video Loss Option
- Input Termination Option
- Noise Reduction Option
- Default 625 Config and Default 525 Config
- Logo Option (When Logo Downloaded into Unit)
- Time Code Option
- Video Encoder Menu
- Overview
- Profile/Level Option
- Compression Mode Option
- Bit-rate Option
- VBR Mode Option
- Delay Option
- Resolution Option
- Aspect Ratio Option
- AFD Option
- GOP Structure Option
- GOP Length Option
- Long GOPs Option (3.1 and later)
- Field/Frame Option
- 3:2 Pulldown Option
- Concatenation Option
- PID Option
- Reflex Enable Option
- Copyright Option
- Original Option
- Bandwidth Option
- Encoder Type Option
- S/W Release Option
- Vertical Blanking Interval (VBI) Menu
- Audio Menu
- Overview
- Audio A and B Menus
- Introduction
- Source Option
- Coding Standard Option
- Audio Bit-rate Option
- Input Level L Option
- Input Level R Option
- Coding Mode Option
- Auto Lip Sync Option
- Lip Sync Offset Option
- Audio Delay Option
- External Delay Option
- Clip Level Option
- Impedance Option
- Language or Language Left/Right Option
- SMPTE 302M Standard Option
- Channel Option
- Bit Stream Mode Option
- Dialogue Level Option
- Dolby Srnd Mode Option
- Production Info Option
- Mixing Level Option
- Room Type Option
- Copyright Option
- Original Option
- Dynamic Range Option
- RF Protection Option
- Deemphasis Option
- DC Filter Option
- Low Pass Filter Option
- Embedded 1-2 DID Option
- Embedded 3-4 DID Option
- Audio PID Option
- Hardware Release Option
- Software Release Option
- Audio Languages Menu
- Audio XLR Menus (3.0 and later)
- Data Menu
- Output Menu
- Overview
- Output Format Option
- Delivery Descriptor Menu
- Descriptor Type Option
- Descriptor Type = Terrestrial
- Descriptor Type = Cable
- Descriptor Type = Satellite
- Output Format = Satellite Modulator (IF Output)
- IF Output Option
- IF Power Option
- IF Frequency Option
- Modulation Option
- Mod Type Option
- Symbol Rate Option
- FEC Rate Option
- Spectrum Invert Option
- Roll Off Factor Option
- Tx Bandwidth Factor Option
- Tx Bandwidth Option
- Bit-rate (188) Option
- Bit-rate (204) Option
- Preset Pwr Low Option
- Preset Pwr Norm Option
- Sat Deliv Freq Option
- Sat Orb Pos Option
- Sat West/East Option
- Polarisation Option
- Status Only Options for the Satellite Modulator Menu
- Output Format = Satellite Modulator (L-Band Output) (3.1 and later)
- L-Band Output Option
- L-Band Power Option
- Frequency Option
- Modulation Option
- Mod Type Option
- Symbol Rate Option
- FEC Rate Option
- Spectrum Invert Option
- Roll Off Factor Option
- Tx Bandwidth Factor Option
- Tx Bandwidth Option
- Bit-rate (188) Option
- Bit-rate (204) Option
- Preset Pwr Low Option
- Preset Pwr Norm Option
- Upconverter Power
- Sat Deliv Freq Option
- Sat Orb Pos Option
- Sat West/East Option
- Polarisation Option
- Status Only Options for the Satellite Modulator Menu
- Output Format = OFDM Modulator (3.1 and later)
- Output Format = IP Streamer (3.1 and later)
- Mux Menu
- Remux
- Introduction
- Addition to Mux Menu When Remux Fitted
- Remux Module Menu
- 1.Service/2.Service Menu
- Output Option
- Source (BNC) Option
- Short Name In Option
- Short Name Out Option
- Name (In) Option
- Name Out Option
- Service Prov (In) Option
- Service Provider Option
- Service Id (Out) Option
- Program Number (Out) Option
- Major Channel Option
- Minor Channel Option
- Logical Channel Option
- CA Input Option
- BISS Key Code Option
- Enc Session Word Option
- Session Word Option
- PMT PID Option
- PCR PID Option
- Video Option
- ECM (CA) PID Option
- VBI PID Option
- Audio (Type of Audio) Option
- Data (Type of Data) Option
- Teletext Option
- IRD Menu (3.1 and later)
- Errors Menu
- Diagnostics Menu
- Configs Menu
- Accessing the Menu
- Overview
- Active Configuration
- User Configurations
- Backup Configurations
- Factory Default Configurations
- Configuration, Write-Protection
- Quick Configuration From the Summary Screen
- Load Active Config Option
- Store Active Config Option
- Load Configs From Backup Option
- Store Configs in Backup Option
- Factory 525 Defaults Option
- Factory 625 Defaults Option
- Chapter 5: Web Browser Interface
- Chapter 6: Preventive Maintenance and Fault-finding
- Annex A: Glossary
- Annex B: Technical Specification
- Inputs
- Test Tones
- Outputs
- Control and Monitoring
- Power Supply
- Physical Details
- Environmental Conditions
- Compliance
- Cable Types
- Option Modules
- M2/EOM2/AUDLIN Additional Audio and Linear PCM Option Module
- M2/EOM2/DAT RS-232 and RS-422 Data Input Option
- M2/EOM2/REMUX Remux Option Module
- M2/EOM2/XLR, XLR Expander Card Option
- M2/EOM2/DEC, SD Decoder Card Option
- M2/EOM2/QPSKDEMOD, QPSK Demodulator Card Option
- M2/EOM2/SATDEMOD, 16QAM Demodulator Card Option
- M2/EOM2/IP, IP Output Card Option
- Annex C: Predefined User configurations
- Annex D: Language Abbreviations
- Annex E: Creating and Downloading a Logo
- Annex F: Band Plans
- Annex G: Audio Modes
- Annex H: Error Messages
- Annex I: Accuracy of Frequency Sources
- Annex J: Use of Remux Card in ASTC
- Annex K: EDH Capability for E57xx Encoders
- Indexes

ST.TM.E10076.3
Issue 3
ENGLISH (UK)
INSTRUCTION MANUAL
E5714/E5740-xxx DSNG, E5715/E5750
DENG Voyager Encoder
Build Version 2.1.0 to 3.1.0 (and later)
M2/VOY/E5714, M2/VOY/E5740-xxx,
M2/VOY/E5715, M2/VOY/E5750
and Options

Preliminary Pages
Page ii Instruction Manual: evolution 5000 E57xx DSNG and DENG Voyager Encoder
ST.TM.E10076.3
Issue 3 first published in 2002 by:
TANDBERG TELEVISION LTD
REGISTERED ADDRESS:
UNIT 2 STRATEGIC PARK,
COMINES WAY,
HEDGE END, SOUTHAMPTON,
HAMPSHIRE,
SO30 4DA
Re
g
istered Com
p
an
y
Number 03695535
This document and the information contained in it is the property o
f
TANDBERG Television Ltd and may be the subject of patents
pending and granted. It must not be used for commercial purposes
nor copied, disclosed, reproduced, stored in a retrieval system or
transmitted in any form or by any means (electronic, mechanical,
photocopying, recording or otherwise), whether in whole or in part,
without TANDBERG Television’s prior written agreement.
Ó 2001 - 2002 TANDBERG Television Ltd. All rights reserved.
SVENSKA
LÄS DETTA FÖRST!
Om Ni inte förstår informationen i denna handbok
ARBETA DÅ INTE MED DENNA UTRUSTNING.
En översättning till detta språk av denna handbok kan också anskaffas, på
Er bekostnad.
ENGLISH (UK)
READ THIS FIRST!
If you do not understand the contents of this manual
DO NOT OPERATE THIS EQUIPMENT.
Also, translation into any EC official language of this manual can be made
available, at your cost.
ΕΛΛΗΝΙΚΑ
ÄΙΑΒΑΣΤΕ ΠΡÙΤΑ ΑΥΤΟ!
Αν δεν καταλÜβετε το περιεχüìενο αυτοý του βοηθÞìατοò/εγχειριδßου
ΜΗΝ ΛΕΙΤΟΥΡΓΗΣΕΤΕ ΑΥΤΟΝ ΤΟΝ ΕΞΟΠΛΙΣΜΟ.
Επßσηò, αυτü το εγχειρßδιο εßναι διαθÝσιìο σε ìετÜφραση
σε αυτÞ τη γλþσσα και ìπορεßτε να το αγορÜσετε.
DEUTSCH
LESEN SIE ZUERST DIESEN HINWEIS!
Sollte Ihnen der Inhalf dieses Handbuches nicht klar verständlich sein,
dann
BEDIENEN SIE DIESE GERÄTE NICHT!
Eine Übersetzung des Handbuches in diese Sprache ist gegen
Berechnung lieferbar.
ESPAÑOL
LEA ESTE AVISO PRIMERO!
Si no entiende el contenido de este manual
NO OPERE ESTE EQUIPO.
Podemos asimismo suministrarle una traducción de este manual al
(idioma) previo pago de una cantidad adicional que deberá abonar usted
mismo.
FRANÇAIS
AVANT TOUT, LISEZ CE QUI SUIT!
Si vous ne comprenez pas les instructions contenues dans ce manuel
NE FAITES PAS FONCTIONNER CET APPAREIL.
En outre, nous pouvons vous proposer, à vos frais, une version française
de ce manuel.
ITALIANO
LEGGERE QUESTO AVVISO PER PRIMO!
Se non si capisce il contenuto del presente manuale
NON UTILIZZARE L’APPARECCHIATURA.
È anche disponibile la versione italiana di questo manuale, ma il costo è a
carico dell’utente.
PORTUGUÊS
LEIA O TEXTO ABAIXO ANTES DE MAIS NADA!
Se não compreende o texto deste manual
NÃO UTILIZE O EQUIPAMENTO.
O utilizador poderá também obter uma tradução do manual para o
português à própria custa.
NEDERLANDS
LEES DIT EERST!
Als u de inhoud van deze handleiding niet begrijpt
STEL DEZE APPARATUUR DAN NIET IN WERKING.
U kunt tevens, op eigen kosten, een vertaling van deze handleiding
krijgen.
DANSK
LÆS DETTE FØRST!
Udstyret må ikke betjenes
MEDMINDRE DE TIL FULDE FORSTÅR INDHOLDET AF DENNE
HÅNDBOG.
Vi kan også for Deres regning levere en dansk oversættelse af denne
håndbog.
SUOMI
LUE ENNEN KÄYTTÖÄ!
Jos et ymmärrä käsikirjan sisältöä
ÄLÄ KÄYTÄ LAITETTA.
Käsikirja voidaan myös suomentaa asiakkaan kustannuksella.

Preliminary Pages
Instruction Manual: evolution 5000 E57xx DSNG and DENG Voyager Encoder Page iii
ST.TM.E10076.3
List of Contents
Chapter 1: Introduction to the Basic Encoder
Gives a general description of the equipment and its main features and
functions. Identifies the controls, indicators and connectors on the front
and rear panels.
Chapter 2: Installing the Equipment
Provides a guide to the suitability of an installation and gives detailed
procedures for the preparation and installation of the equipment. Also
details the external connectors and provides important safety
information.
Chapter 3: Options and Upgrades
This chapter describes the options and upgrades available for the
E57xx series of Encoder models.
Chapter 4: Operating the Equipment Locally
Describes local control in detail. Provides the power-up/power-down
procedures and other general operating/control/set-up procedures.
Chapter 5: Web Browser Interface
Details how to access and use the Web Browser Interface for a range of
diagnostic and other utilities.
Chapter 6: Preventive Maintenance and Fault-finding
Details routine maintenance tasks to be performed by the operator and
provides general servicing advice and fault-finding information. Provides
information regarding warranty and maintenance available from Customer
Services. Gives relevant disposal information.
Annex A: Glossary
Annex B: Technical Specification
Annex C: Predefined User Configurations
Annex D: Language Abbreviations
Annex E: Creating and Downloading a Logo
Annex F: Band Plans
Annex G: Audio Modes
Annex H: Error Messages
Annex I: Accuracy of Frequency Sources
Annex J: Use of Remux Card in ATSC
Annex K: EDH Capability for E57xx Encoders
Indexes

Preliminary Pages
Page iv Instruction Manual: evolution 5000 E57xx DSNG and DENG Voyager Encoder
ST.TM.E10076.3
About this Manual
This manual provides instructions and information for the installation,
operation of the Encoder.
This manual should be kept in a safe place for reference for the life of the
equipment. It is not intended that this manual will be amended by the
issue of individual pages. Any revision will be by a complete reissue.
Further copies of this manual can be ordered from the address shown on
page viii. If passing the equipment to a third party, also pass the relevant
documentation.
Issues of this manual are listed below:
Issue Date Build Version Comments
1 Dec 2000 2.1.0 – 2.2.0 E5714/E5740 initial release.
2 Sept 2002 2.1.0 – 3.0.0 Update for 3.0.0.
2 Dec 2002 2.1.0 – 3.1.0 Update for 3.1.0. New option modules added.
NOTE…
The Build Version in the table refers to an overall number which encompasses all the various
software/firmware versions of video, audio, etc in the Encoder.
The following manuals are also associated with this equipment:
· ST.TS.SNMP.E10074: Simple Network Management Protocol
· ST.TS.E10074 Remote Control Protocol
· ST.AN.1094: Video Noise Reduction and Compression
· ST.AN.1110: Near Loss-less MPEG Concatenation
Without Helper Signals
· ST.AN.BW.E10074: Variable Bandwidth Feature of E57xx
Encoders
Nomenclature
The terms RS-232 and RS-422 have been superseded by EIA-232 and
EIA-422. However, because the original names are inscribed on the
Encoder the original terms are used in the text of this manual.

Preliminary Pages
Instruction Manual: evolution 5000 E57xx DSNG and DENG Voyager Encoder Page v
ST.TM.E10076.3
Acknowledgements
GeneralAll best endeavours have been made to acknowledge registered
trademarks and trademarks used throughout this manual. Any notified
omissions will be rectified in the next issue of this manual. Some
trademarks may be registered in some countries but not in others.
Registered trademarks and trademarks used are acknowledged below and
marked with their respective symbols. However, they are not marked
within the text of this manual.
Registered Trademarks
AC-3®, Dolby Digital® and Pro Logic® are registered trademarks of Dolby
Laboratories Licensing Corporation.
Musicam® is a registered trademark of Thomson and Télédiffusion de
France (TDF), Europe, and is a registered trademark of CCS (now Musicam
USA Incorporated), USA.
Ethernet® is a registered trademark of Xerox Corporation.
XILINX® is a registered trademark of Xilinx Inc.
Trademarks
Pozidriv™ is a trademark of European Industrial Services.
Reflex™ is a trademark of TANDBERG Television.
Windows NT™ is a trademark of Microsoft Corporation.
STREAMS™ is a trademark of TANDBERG Television.
NDS™ is a trademark of NDS Limited.

Preliminary Pages
Page vi Instruction Manual: evolution 5000 E57xx DSNG and DENG Voyager Encoder
ST.TM.E10076.3
Warnings, Cautions and Notes
Heed Warnings
All warnings on the product and in the operating instructions should be
adhered to. The manufacturer can not be held responsible for injuries or
damage where warnings and cautions have been ignored or taken lightly.
Read Instructions
All the safety and operating instructions should be read before this product
is operated.
Follow Instructions
All operating and use instructions should be followed.
Retain Instructions
The safety and operating instructions should be retained for future
reference.
WARNINGS...
WARNINGS GIVE INFORMATION WHICH, IF STRICTLY OBSERVED, WILL PREVENT PERSONAL
INJURY OR DEATH, OR DAMAGE TO PERSONAL PROPERTY OR THE ENVIRONMENT. THEY
ARE BOXED AND SHADED FOR EMPHASIS, AS IN THIS EXAMPLE, AND ARE PLACED
IMMEDIATELY PRECEDING THE POINT AT WHICH THE READER REQUIRES THEM.
CAUTIONS...
Cautions give information which, if strictly followed, will prevent damage to equipment or other goods.
They are boxed for emphasis, as in this example, and are placed immediately preceding the point at
which the reader requires them.
NOTES...
Notes provide supplementary information. They are highlighted for emphasis, as in this example, and
are placed immediately after the relevant text.
EMC Compliance
This equipment is certified to the EMC requirements detailed in Annex B,
Technical Specification. To maintain this certification, only use the leads
supplied or if in doubt contact Customer Services.

Preliminary Pages
Instruction Manual: evolution 5000 E57xx DSNG and DENG Voyager Encoder Page vii
ST.TM.E10076.3
Contact Information
TANDBERG Television Customer Services
Support Services
Our primary objective is to provide first class customer care that is tailored
to your specific business and operational requirements. All levels are
supported by one or more service performance reviews to ensure the
perfect partnership between TANDBERG Television and your business.
WarrantyAll TANDBERG Products and Systems are designed and built to the highest
standards and are covered under a comprehensive 12 month warranty.
Levels of Continuing TANDBERG Television Service Support
For stand-alone equipment, then TANDBERG Television BASIC
Advantage is the value for money choice for you. BASIC provides you
with year-by-year Service long after the warranty has expired.
For systems support you can choose either Gold or Silver Advantage.
These packages are designed to save you costs and protect your income
through enlisting the help of TANDBERG Television support specialists.
VOYAGER Advantage is the truly mobile service solution. This provides a
package specifically designed to keep you mobile and operational.
Call TANDBERG Sales for more details.
Where to Find Us
Europe, Middle East +44 (0) 23 8048 4455
and Africa: Fax: +44 (0) 23 8048 4467
fieldservice@tandbergtv.com
Americas: +1 (321) 308 0470
fieldservice-americas@tandbergtv.com
China: +86 10 6539 1109 (Beijing)
+852 2530 3215 (Hong Kong)
fieldservice-asia@tandbergtv.com
Australia/NZ: +612 9360 2053
fieldservice-australia@tandbergtv.com
Internet Address: http://www.tandbergtv.com

Preliminary Pages
Page viii Instruction Manual: evolution 5000 E57xx DSNG and DENG Voyager Encoder
ST.TM.E10076.3
Technical Training
Training Courses
TANDBERG Television provides a wide range of training courses on the
operation and maintenance of our products and on their supporting
technologies. TANDBERG can provide both regularly scheduled courses and
training tailored to individual needs. Courses can be run either at your
premises or at one of our dedicated training facilities.
Where to Find Us
For further information on TANDBERG Television's training programme
please contact us:
International Telephone: +44 23 8048 4229
International Facsimile +44 23 8048 4467
E-mail Address: training@tandbergtv.com
Internet Address http://www.tandbergtv.com
Customer Services and Technical Training Postal Address
Tandberg Television
Unit 2
Strategic Park
Comines Way
Hedge End
Southampton
Hampshire
SO30 4DA
United Kingdom
Return of Equipment
If you need to return equipment for repair, please contact the Customer
Services Helpdesk on +44 (0) 23 8048 4455. A Returns Authorisation
Number (RAN) will be issued and full details of the unit will be logged.
Please ensure the RAN number is clearly marked on the packaging of the
unit. The unit should then be sent to the following address:
Tandberg Television – Customer Services
Unit 1
Strategic Park
Comines Way
Hedge End
Southampton
Hampshire
SO30 4DA
United Kingdom
Technical Publications
If you need to contact TANDBERG Television Technical Publications
regarding this publication, e-mail: techpubs@tandbergtv.com.

Instruction Manual: evolution 5000 E57xx DSNG and DENG Voyager Encoder Page 1-1
ST.TM.E10076.3
Chapter 1
1. Introduction to the Basic Encoder
Contents
1.1 Scope of this Manual.................................................1-3
1.1.1 Who Should Use This Manual......................1-3
1.1.2 Build Version.................................................1-3
1.1.3 What Equipment is Covered by This
Manual..........................................................1-3
Equipment Models........................................1-3
Information Label..........................................1-5
Hardware Configuration................................1-5
Build Revision...............................................1-5
1.2 Role of the Encoder in a System...............................1-5
1.2.1 Typical System.............................................1-5
1.2.2 DSNG Systems.............................................1-6
Overview.......................................................1-6
E5714...........................................................1-7
E5740/E5760................................................1-7
1.2.3 DENG Systems.............................................1-7
1.3 Summary of Features................................................1-8
1.3.1 Video Encoding.............................................1-8
MPEG-2 Encoding........................................1-8
Video Encoding Modes.................................1-8
Video Inputs..................................................1-8
Video Input Types.........................................1-8
Serial Digital Video Input Error Detection
and Handling (EDH)......................................1-8
Video Encoding Functions............................1-8
Motion Estimation.........................................1-9
Variable Video Bit-rate..................................1-9
Coding Resolutions.......................................1-9
Internal Frame Synchroniser......................1-10
Output on Video Loss.................................1-10
1.3.2 Audio Encoding...........................................1-10
General.......................................................1-10
Audio Inputs................................................1-11
Audio Channels...........................................1-11
MPEG Encoding Modes..............................1-11
Dolby Digital (AC-3) Encoding Modes.........1-11
Test Tones..................................................1-12
Audio Variable Bit-rate................................1-12
Dolby Digital (AC-3)....................................1-12
1.3.3 Vertical Blanking Interval (VBI) Line
Processing Modes.......................................1-13
Introduction.................................................1-13
VBI in Picture..............................................1-13
VBI User Data.............................................1-14
VBI in PID....................................................1-14
Teletext Extraction......................................1-14
1.3.4 Data Channels ............................................1-14
1.3.5 Outputs........................................................1-15
1.3.6 IF Modulation ..............................................1-15
E5714..........................................................1-15
E5740..........................................................1-15
E5715/E5750..............................................1-15
1.3.7 Control and Monitoring................................1-15
1.3.8 Options and Upgrades................................1-15
1.4 Guided Tour.............................................................1-16
1.4.1 Enclosure....................................................1-16
1.4.2 The User Interface......................................1-16
1.4.3 Front Panel Description...............................1-16
Front Panel Display, Navigation Keys,
Softkeys, Keyboard.....................................1-16
Power Supply Stand-by Switch...................1-17
1.4.4 Rear Panel Description...............................1-17
Introduction.................................................1-17

Introduction to the Basic Encoder
Page 1-2 Instruction Manual: evolution 5000 E57xx DSNG and DENG Voyager Encoder
ST.TM.E10076.3
1U Chassis..................................................1-18
2U Chassis..................................................1-18
1.4.5 Boards in the Basic Encoder.......................1-19
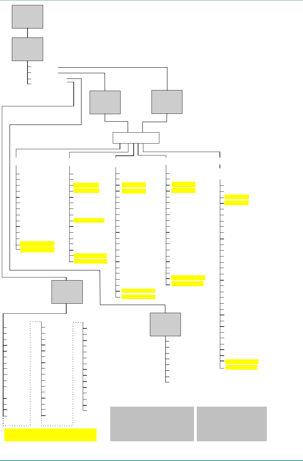
List of Figures
Figure 1.1: 1U Encoder Front View................................................1-4
Figure 1.2: 2U Encoder Front View................................................1-4
Figure 1.3: Information Label 1.......................................................1-5
Figure 1.4: Information Label 2.......................................................1-5
Figure 1.5: Typical DSNG Encoder Configuration..........................1-6
Figure 1.6: Typical DENG System Configuration...........................1-7
Figure 1.7: 1U Encoder Front Panel Indicators............................1-16
Figure 1.8: Stand-by Switch .........................................................1-17
Figure 1.9: 2U Encoder Front Panel Indicators............................1-17
Figure 1.10: E5714 (1U) Rear Panel Component Parts and
Connectors..................................................................1-18
Figure 1.11: E5715 (1U) Rear Panel Component Parts and
Connectors..................................................................1-18
Figure 1.12: E5740 (2U) Rear Panel Component Parts and
Connectors..................................................................1-18
Figure 1.13: E5750 (2U) Rear Panel Component Parts and
Connectors..................................................................1-19
List of Tables
Table 1.1: Build Version................................................................ 1-3
Table 1.2: Equipment Model Descriptions..................................... 1-4
Table 1.3: Video Bit-rate Range ................................................... 1-9
Table 1.4: Video Coding Resolutions.......................................... 1-10
Table 1.5: MPEG-1 Audio Encoding Bit-rates............................. 1-12
Table 1.6: Dolby Digital Audio Encoding Bit-rates....................... 1-13
Table 1.7: Front Panel Indicators................................................ 1-16
Table 1.8: Boards in the Basic Encoder...................................... 1-19

Introduction to the Basic Encoder
Instruction Manual: evolution 5000 E57xx DSNG and DENG Voyager Encoder Page 1-3
ST.TM.E10076.3
1.1 Scope of this Manual
1.1.1 Who Should Use This Manual
This manual is written for operators/users of the 1U and 2U Voyager
Encoders to assist in the installation, operation and day-to-day care. These
Encoders are referred to throughout this manual as ‘Encoder(s)’ unless
there is a specific difference, where they will be referred to by the model
number.
WARNING…
DO NOT REMOVE THE COVERS OF THIS EQUIPMENT. HAZARDOUS VOLTAGES ARE PRESENT
WITHIN THIS EQUIPMENT AND MAY BE EXPOSED IF THE COVERS ARE REMOVED. ONLY
TANDBERG TELEVISION TRAINED AND APPROVED SERVICE ENGINEERS ARE PERMITTED TO
SERVICE THIS EQUIPMENT.
CAUTION…
Unauthorised maintenance or the use of non-approved replacements may affect the equipment
specification and invalidate any warranties.
This manual does not include any maintenance information or procedures
which would require the removal of covers.
1.1.2 Build Version
This manual has been written to cover the functionality in Table 1.1.
Table 1.1: Build Version
E5714, E5740, E5715, E5750
Build Version 2.1.0 – 3.1.0 and later
The Build version indicates the status of the Encoder and refers to an
overall number which encompasses all the various software/firmware
versions of video, audio, etc. in the basic Encoder.
The current Build version can be found in the Build Menu (see Chapter 4,
Operating the Equipment Locally, Figure 4.9). This number should be
quoted in all correspondence with TANDBERG Television.
This manual continues to be relevant to subsequent Build versions where
the functionality of the equipment has not changed. When a new issue of
the Build version changes the functionality, a new issue of this manual is
provided.
1.1.3 What Equipment is Covered by This Manual
Equipment Models
Each model of Encoder comprises an enclosure with a Base Board and
Modulator fitted as standard. The E5714 and E5740 are fitted with a
Satellite Modulator; the E5715 and E5750 are fitted with an OFDM
Modulator.

Introduction to the Basic Encoder
Page 1-4 Instruction Manual: evolution 5000 E57xx DSNG and DENG Voyager Encoder
ST.TM.E10076.3
There are vacant slots for option modules; one in the E5714 and E5715;
three in the E5760; four in the E5740; five in the E5750. These slots can
be occupied by any combinations of modules shown in Chapter 3, Options
and Upgrades.
Figure 1.1: 1U Encoder Front View
Figure 1.2: 2U Encoder Front View
No options need be fitted but any slot not occupied by an option module
must have a blank module or blanking plate fitted (see Chapter 3, Options
and Upgrades).
The marketing codes, part numbers and model numbers of the basic units
are shown in Table 1.2, those of the option modules in Chapter 3, Options
and Upgrades.
Table 1.2: Equipment Model Descriptions
Model
Number Part
Number Marketing
Code Description
E5714 Encoder E10110 M2/VOY/E5714 1U MPEG-2 DSNG Encoder with QPSK modulator. Has
4:2:0/4:2:21 video encoding mode and fully exhaustive motion
estimation.
E5715 Encoder E10111 M2/VOY/E5715 1U MPEG-2 DENG Encoder with OFDM modulator. Has
4:2:0/4:2:21 video encoding mode and fully exhaustive motion
estimation.
E5740 Encoder E10076 M2/VOY/E5740 2U MPEG-2 DSNG Encoder with IF output satellite
modulator. Has 4:2:0/4:2:21 video encoding mode and fully
exhaustive motion estimation.
E5740 Encoder E10122 M2/VOY/E5740-
IF/12-36V 12 to 36 V dc powered 2U MPEG-2 DSNG Encoder with IF
output satellite modulator. Has 4:2:0/4:2:21 video encoding
mode and fully exhaustive motion estimation.
E5740 Encoder E10130 M2/VOY/E5740-
LBAND 2U MPEG-2 DSNG Encoder with L-band output satellite
modulator. Has 4:2:0/4:2:21 video encoding mode and fully
exhaustive motion estimation.
E5740 Encoder E10131 M2/VOY/E5740-
LBAND/12-36V 12 to 36 V dc powered 2U MPEG-2 DSNG Encoder with
L-band output satellite modulator. Has 4:2:0/4:2:21 video
encoding mode and fully exhaustive motion estimation.
E5750 Encoder E10078 M2/VOY/E5750 2U MPEG-2 DENG Encoder with OFDM modulator. Has
4:2:0/4:2:21 video encoding mode and fully exhaustive motion
estimation.
1 4:2:2 is only available when software option M2/ESO2/422 is purchased.

Introduction to the Basic Encoder
Instruction Manual: evolution 5000 E57xx DSNG and DENG Voyager Encoder Page 1-5
ST.TM.E10076.3
Information Label
There are two information labels which identify the configuration of the
unit. Figure 1.3 and Figure 1.4 are typical examples.
Figure 1.3: Information Label 1
Figure 1.4: Information Label 2
Hardware Configuration
Each piece of hardware has a specific reference number. These are linked
to give a hardware configuration number (see Figure 1.3) for the whole
unit. The first part of the number refers to the enclosure and any modules
forming part of the basic unit, and each subsequent part of the number
refers to an option module. Refer to Chapter 3, Options and Upgrades for
the possible positions of each option module.
Build Revision
The build revision refers to the physical status of the enclosure and any
option modules at the time the equipment was shipped from the factory. It
is NOT the same as the Build version, which relates to software and
firmware.
1.2 Role of the Encoder in a System
1.2.1 Typical System
The Encoder is a transportable digital exciter designed specifically for
mobile contribution applications. It is compact and lightweight, fully
MPEG-2 and DVB or ATSC compliant and has high performance for the
transmission of studio-quality video material. The equipment is designed to
be suitable for both flyaway use (within an appropriate flight case) and
truck installation.
Encoder
Serial No. NNN
E10076_XX _XX _XX _XX_XX_XX
M2/VOY/E5740
Serial Number
A unique number for unit identification Hardware Configuration
A reference which identifies each
piece of hardware in the equipment
Marketing Code
A code which identifies the product
for marketing purposes
Evolution 5000 Encoder
Serial No. NNN
E10076_XX _XX _XX _XX_XX_XX
M2/VOY/E5740
Bar Code
Used for unit identification in the
manufacturing process
Product Name
A name which identifies the type of
product.

Introduction to the Basic Encoder
Page 1-6 Instruction Manual: evolution 5000 E57xx DSNG and DENG Voyager Encoder
ST.TM.E10076.3
The E5714 and E5740 contain the same high performance encoder. The
E5714 is a 1U chassis housing the encoder and a QPSK satellite modulator.
The E5740 is a 2U chassis housing the encoder, and a satellite modulator
capable of QPSK, 8PSK2 and 16QAM3 modulation.
The Encoder has one card, containing a single video encoder, two stereo
audio encoders (dual standard MPEG-1 (layer 2)/Dolby Digital (AC-3)4),
composite video decoder, CA5, data input and general purpose VBI
extraction and encoding circuitry. It also contains either a satellite
modulator or an OFDM modulator.
High quality 4:2:0 or 4:2:26 video encoding is ensured by the inclusion of
digital noise reduction techniques7 and many other proprietary algorithms
as well as standard MPEG compression techniques. Fully Exhaustive motion
estimation is also used.
Video can be input to the unit in serial digital component (SDI) format or
composite analogue (PAL/NTSC). There is also a logo overlay facility
allowing broadcasters to trademark material.
The audio functionality supports multiple sampling frequencies, bit-rates
and coding modes. Audio can be input in balanced analogue, digital
AES/EBU input as a discrete channel or embedded on serial digital video.
Various coding standards are supported, including Linear PCM. Additional
audio channels can be accommodated by purchasing the option module
M2/EOM2/AUDLIN.
Unit functionality can be further extended with option modules (see
Chapter 3, Options and Upgrades).
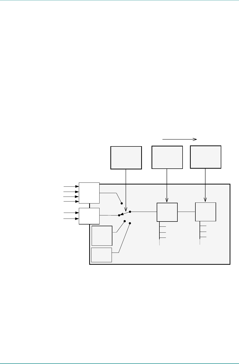
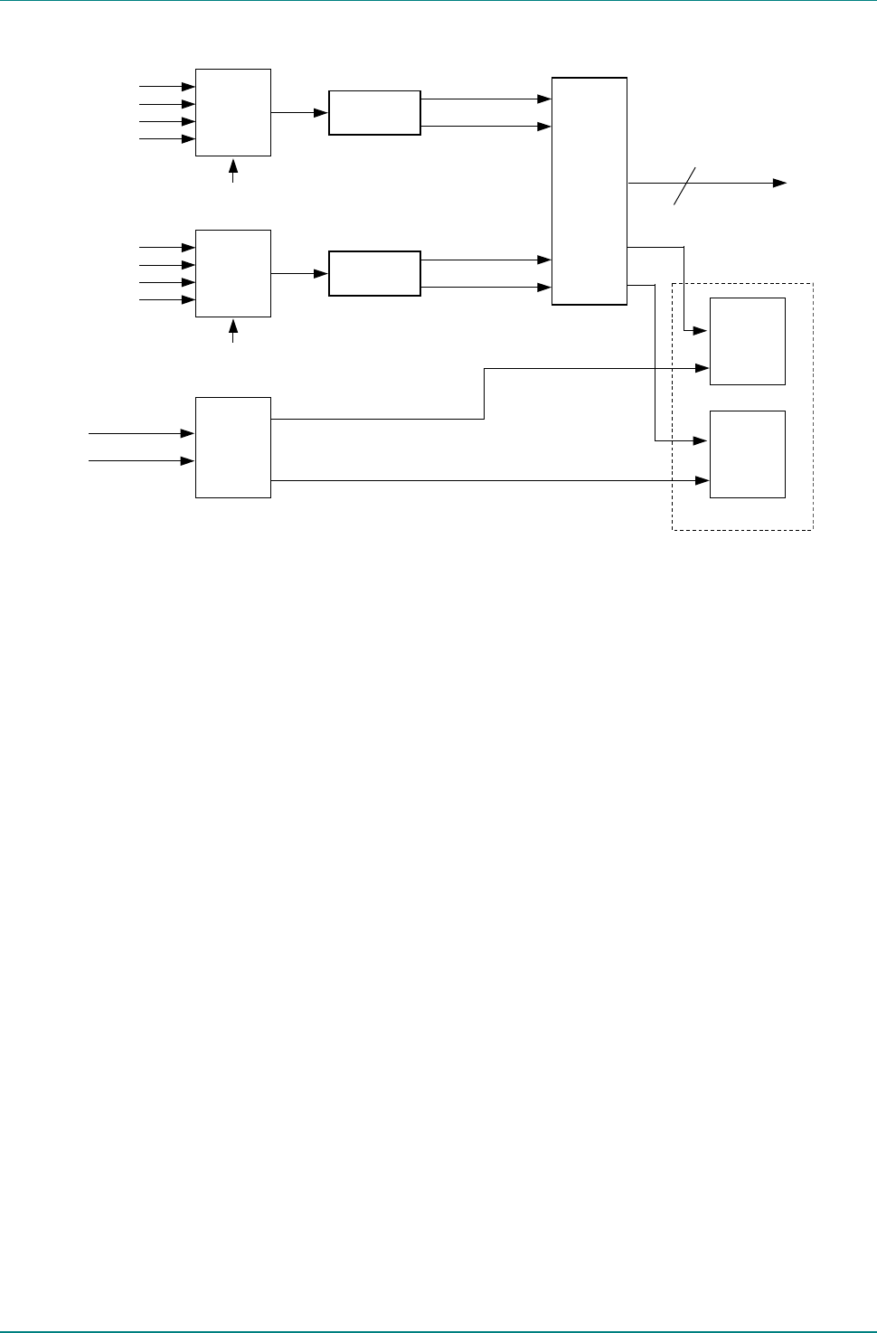
1.2.2 DSNG Systems
Overview
Figure 1.5: Typical DSNG Encoder Configuration
2 8PSK is only available when software option M2/ESO2/SM38PSK is purchased.
3 16QAM is only available when software option M2/ESO2/SM316QAM is purchased.
4 Dolby Digital (AC-3) is only available when software option M2/ESO2/AC3 is purchased.
5 CA relates to RAS and BISS. RAS and BISS are only available when software options M2/ESO2/RAS and
M2/EDCOM2/BISS are purchased. A E57xx Encoder may be fitted with both RAS and BISS options but only one
scrambling format can be used at any one time. BISS is available from Build version 2.1.0 but BISS- is not supported
before Build version 2.2.0.
6 4:2:2 is only available when software option M2/ESO2/422 is purchased.
7 Noise reduction is only available when software option M2/ESO2/NR is purchased.
Tx Rx
Up-link equipment
(including Up-converte
r
and High Powe
r
Amplifier)
Down-link equipment
(including Low Noise Block
and Down-converter)
IF VIDEO
AUDIO
ASYNC DATA
SYNC DATA
Encoder Modulator
VIDEO (ANALOGUE)
VIDEO (DIGITAL)
AUDIO
SYNC DATA
ASYNC DATA
DSNG Encoder
ALARM
REMOTE CNTRL
AUTHOR IZED
LOCK
BER STATUS M
U
LTIF
U
N
C
TI
O
NAL DI
S
PLAY
ALTEIA
Alteia
Satellite Receiver

Introduction to the Basic Encoder
Instruction Manual: evolution 5000 E57xx DSNG and DENG Voyager Encoder Page 1-7
ST.TM.E10076.3
E5714
The satellite modulator within the E5714 supports QPSK modulation in
accordance with EN 300 421 (DVB-S). It provides a main and monitoring
IF Output. The IF frequency can be tuned between 50 MHz and 90 MHz.
E5740/E5760
The satellite modulator fitted within the E5740 is capable of QPSK
modulation in accordance with EN 300 421 (DVB-S), and is also capable of
8PSK and 16QAM modulation in accordance with EN 301 210 (DVB-DSNG).
It is available in two variants. One provides an IF output tuneable in the
range 50 MHz to 180 MHz. The other provides an L-band output tuneable
in the range 950 MHz to 1750 MHz.
1.2.3 DENG Systems
E5715/E5750
Encoder Radio Tx Radio Rx Rec / Mon
Equipment
70 MHz IF
Figure 1.6: Typical DENG System Configuration
The OFDM modulator fitted in the E5715 and E5750 takes the Encoder’s
output transport stream, and uses Coded Orthogonal Frequency Division
Multiplexing (COFDM) to spread the data over 1705 carriers (2k mode) or
6817 carriers (8k mode). This means that relatively low data rates can be
used on each carrier frequency, and any multipath effects (ghosting) which
occur affects only a small amount of data.
The carriers are closely spaced so that their sidebands overlap, but due to
the orthogonal relationship between carrier frequencies they do not
interfere with each other. This makes the system spectrally efficient.
Noise, multipath effects, co-channel interference and other impairments
can cause some bits to be received in error. Therefore, Forward Error
Correction (FEC) consisting of Reed-Solomon (RS) coding followed by
convolution coding is used to add extra bits to the transmitted signal. This
allows a large number of errors at the receive end to be corrected by
convolutional (Viterbi) decoding followed by RS decoding.
Five convolutional rates are available: ½, 2/3, ¾, 5/6 and 7/8. These provide
different compromises between bit-rate and ruggedness.
The modulation scheme used on each carrier can either be QPSK, 16QAM,
or 64QAM. These also provide different compromises between bit-rate and
ruggedness, QPSK being the most rugged.
Four guard intervals are available 1/32, 1/16, 1/8, and ¼. These are used to
reduce the effects of intersymbol interference at the receive end caused by
multipath propagation.
The output of the modulator is 70 MHz IF for connection to a suitable radio
transmitter.

Introduction to the Basic Encoder
Page 1-8 Instruction Manual: evolution 5000 E57xx DSNG and DENG Voyager Encoder
ST.TM.E10076.3
1.3 Summary of Features
1.3.1 Video Encoding
MPEG-2 Encoding
The Encoder processes a broadcast-standard video signal into a
compressed encoded bit-stream in accordance with:
· The MPEG-2 Main profile @ Main level (MP@ML) specification
(ISO/IEC 13818)
· The MPEG-2 4:2:28 profile @ Main Level (422P@ML) specification
(ISO/IEC 13818)
Video Encoding Modes
Either the 4:2:0 or 4:2:28 video encoding modes can be selected. The
coding mode selected affects the compression techniques, encoder delay
and rate control.
Video Inputs
The standard video inputs are:
· SDI - Serial Digital Interface - ITU-R BT.656-4, part 3 (D1 serial
format) – SMPTE 259 (component only)
· Composite Analogue (PAL/NTSC)
Video Input Types
The video input types which are supported are:
· 625-line composite PAL-B, -D, -G, -H or -I (ITU-R BT. 624-4)
· 525-line composite NTSC-M (with and without pedestal) or PAL-M
(ITU-R BT. 624-4)
· Serial digital (ITU-R BT.656-4, part 3) input (D1 serial format) and
(ANSI/SMPTE 259M) (component only)
· Internal test pattern function
Serial Digital Video Input Error Detection and Handling (EDH)
The serial digital video input supports error detection and handling (EDH)9
as defined by the specification SMPTE RP 165-1994, ‘Error Detection
Checkwords and Status Flags for Use in Bit Serial Digital Interfaces for
Television’.
Video Encoding Functions
The standard video encoding functions include:
· Support for all MP@ML and 422P@ML8 standard coding modes
· Selectable bit-rate operation, <1.5 Mbit/s - 50 Mbit/s (see Table 1.3)10
· Support for the standard set of video picture resolutions (720, 704,
640, 544, 480, 352) in both 625 and 525 line operation. 352 supports
full and half-vertical resolution in both 625 and 525 line operation
8 4:2:2 is only available when software option M2/ESO2/422 is purchased.
9 Error detection and handling is not currently supported.
10 Bit-rates lower than 1.5 Mbit/s are only available when the software option M2/ESO2/PU is purchased.

Introduction to the Basic Encoder
Instruction Manual: evolution 5000 E57xx DSNG and DENG Voyager Encoder Page 1-9
ST.TM.E10076.3
· Fully exhaustive motion estimation
· An internal frame synchroniser (see Internal Frame Synchroniser on
Page 1-10)
· Support for Active Format Descriptor (AFD) (see Chapter 4, Operating
the Equipment Locally, Table 4.36)
· Support for a variety of Group of Pictures (GOP) structures with a
variable number of B frames
· Built-in patented adaptive noise reduction circuitry11
· A logo overlay facility whereby the Encoder is able to overlay
broadcasters trademarks/logos onto the active video
Motion Estimation
Fully Exhaustive motion estimation is used. It takes a macro block of
16 pixels x 16 pixels and then performs an exhaustive search without
subsampling.
Variable Video Bit-rate
The MPEG-2 compression algorithm uses adaptive field/frame coding,
forward and backward predictive processing with motion estimation and
compensation to reduce the bit-rate to the range shown in Table 1.3.
Table 1.3: Video Bit-rate Range 12
Video Encoding Mode
4:2:0 4:2:213
1.5 Mbit/s - 15 Mbit/s 1.5 Mbit/s - 50 Mbit/s
NOTE…
Minimum bit-rate is 0.25 Mbit/s when software option M2/ESO2/PU is purchased.
Coding Resolutions
To provide optimum picture quality over the full range of supported
bit-rates, the encoded picture resolution is controlled automatically
according to the video bit-rate. Alternatively, the user can override this
and select manual control, if desired. Coding resolutions are shown in
Table 1.4.
11 Noise reduction is only available when software option M2/ESO2/NR is purchased.
12 The video bit-rate depends on the Multiplexer bit-rate which is set.
13 4:2:2 is only available when software option M2/ESO2/422 is purchased.

Introduction to the Basic Encoder
Page 1-10 Instruction Manual: evolution 5000 E57xx DSNG and DENG Voyager Encoder
ST.TM.E10076.3
Table 1.4: Video Coding Resolutions
625 Line Modes 525 Line Modes
720 pixels x 576 lines 720 pixels x 480 lines
704 pixels x 576 lines 704 pixels x 480 lines
640 pixels x 576 lines 640 pixels x 480 lines
544 pixels x 576 lines 544 pixels x 480 lines
480 pixels x 576 lines 480 pixels x 480 lines
352 pixels x 576 lines 352 pixels x 480 lines
352 pixels x 288 lines 352 pixels x 240 lines
Internal Frame Synchroniser
An internal frame synchroniser is provided to accommodate slight
differences between the incoming frame rate and that generated by the
stable reference14 used by the Encoder.
Output on Video Loss
The Encoder can be software-configured to show, in the event of video
input loss, either:
· A test pattern (with or without ident text)
· A freeze frame (with or without ident text)
· Cut to a black screen (with or without ident text)
1.3.2 Audio Encoding
General
Audio can be encoded to:
· MPEG-1 Audio (layer 2) standard (sampling rate 32 kHz or 48 kHz).
· Dolby Digital (AC-3)15 (sampling rate 32 kHz or 48 kHz)16.
Output bit-rate is selectable in the range 32 kbit/s - 384 kbit/s
(dependent on configuration) for MPEG-1 Audio (layer 2) and
56 kbit/s - 640 kbit/s (dependent on configuration) for Dolby Digital
(AC-3) coding mode selectable between 1/0 and 2/0.
· Dolby Digital (AC-3) pre-encoded audio (IEC 61937 specification) in
pass-through mode is also available (it only operates at 48 kHz). This
is where an audio stream has already been encoded externally, prior to
entering the Encoder.
· Linear PCM16 (SMPTE 302M).
· Dolby E Pass-through16.
NOTES…
1. See Annex G, Audio Modes for details of setting up the audio.
2. MPEG-1 audio sampling rate is fixed at 48 kHz when controlled from the front panel.
14 To ensure broadcast quality it is recommended that the studio reference is fed to HYSNC.
15 Dolby Digital (AC-3) is only available when software option M2/ESO2/AC3 is purchased.
16 To achieve lip sync in all modes the audio option M2/EOM2/AUDLIN must be used

Introduction to the Basic Encoder
Instruction Manual: evolution 5000 E57xx DSNG and DENG Voyager Encoder Page 1-11
ST.TM.E10076.3
Audio Inputs
The standard audio input is:
· AUDIO IN – 15-way male D-type - software selectable balanced
analogue or digital AES/EBU, with AES/EBU on left only. A break-out
cable is supplied which plugs into this connector and provides a more
convenient means of connecting the audio inputs via five connectors.
There are four XLR female connectors, with the fifth cable being a BNC
which provides an AES/EBU 75 W digital reference output.
· Alternatively, audio can be input embedded as AES/EBU on the serial
digital interface (SDI). In this mode a maximum of four stereo pairs
can be extracted from any two Data Identifiers (DIDs). Audio may be
converted to either of the standard output sampling frequencies,
32 kHz or 48 kHz, by use of the built-in asynchronous sample rate
converters. This applies only to audio which is not pre-encoded.
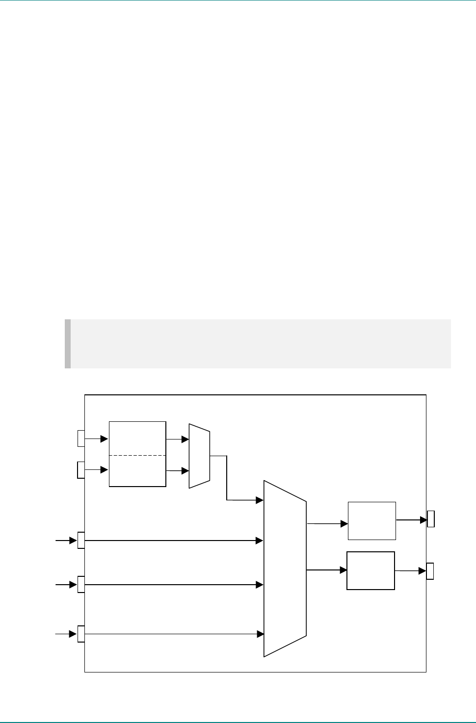
Audio Channels
The Encoder Base Board is capable of processing two stereo pairs, from
any of the following17:
· SDI Embedded source
· Digital source AES/EBU
· Analogue source, termination impedance 600 W or 20 kW
These signals may be processed using the encoding modes in the following
section.
MPEG Encoding Modes
The two stereo pairs may be configured in various encoding modes:
· Single mono: the left channel is encoded - the signal is output to both
XLR connectors at the receiving end. Not available in Linear PCM.
· Dual mono: the left and right signals are encoded and carried in the
transport stream as a single Packetised Elementary Stream (PES) data
stream. The way that the left and right signals are output from the
Receiver is dependent on how the routing is set up on the Receiver.
Both the left and the right may be output, or the left only, or the right
only. This is typically used for multilingual services. Available in
MPEG-1 (layer 2) and Linear PCM.
· Stereo: A stereo pair is coded as two mono signals - the two signals
are output as stereo at the receiving end.
· Joint stereo: A stereo pair is coded taking advantage of the stereo
nature of the channels - the two signals are output as stereo at the
receiving end. Available in MPEG-1 (layer 2) only.
· Audio Description Service
Dolby Digital (AC-3) Encoding Modes
· 1/0: centre
· 2/0: left and right
17 See Annex G, Audio Modes for details of setting up the audio.

Introduction to the Basic Encoder
Page 1-12 Instruction Manual: evolution 5000 E57xx DSNG and DENG Voyager Encoder
ST.TM.E10076.3
Test Tones
The equipment can be configured to generate a test tone for alignment
purposes. Refer to Annex B, Technical Specification for level and
frequency.
Audio Variable Bit-rate
MPEG-1 audio output bit-rate (see Table 1.5) is selectable in the range
32 kbit/s -384 kbit/s (dependent on configuration).
Table 1.5: MPEG-1 Audio Encoding Bit-rates
Bit-rate
(kbit/s) Single
Channel
Mono
Dual
Mono Stereo Joint Stereo
32 3---
48 3---
56 3---
64 3333
80 3---
96 3333
112 3333
128 3333
160 3333
192 3333
224 - 333
256 - 333
320 - 333
384 - 333
Dolby Digital (AC-3)
Dolby Digital (AC-3) audio encoding incorporates digital normalisation,
preprocessing (filtering), dynamic range compression and the addition of
bit-stream information.
Dolby Pro Logic audio can be carried as stereo audio through the Encoder
as long as a suitably high bit-rate is selected.

Introduction to the Basic Encoder
Instruction Manual: evolution 5000 E57xx DSNG and DENG Voyager Encoder Page 1-13
ST.TM.E10076.3
Table 1.6: Dolby Digital Audio Encoding Bit-rates
Bit-rate
(kbit/s) Single Channel
Mono (1/0) Dual Channel
Stereo (2/0)
56 3-
64 3-
80 3-
96 33
112 33
128 33
160 33
192 33
224 33
256 33
320 33
384 33
448 33
512 33
576 33
640 33
1.3.3 Vertical Blanking Interval (VBI) Line Processing
Modes
Introduction
The Encoder has three modes for processing VBI lines.
NOTE…
A maximum of eight VBI lines per field may be extracted. This limit does not apply to Teletext.
VBI in Picture
By selecting the VBI in Picture extended active picture format available in
the MPEG 4:2:2 specification the Encoder compresses and transmits the
VBI data as part of the active picture. This mode requires up to 3 Mbit/s of
extra bit-rate, depending on the amount and complexity of the VBI
present.
NOTES…
1. VBI in Picture transmits the VBI waveform as part of the picture and as such will be subject to
some distortion. Most analogue VBI types are robust against this type of distortion but others,
e.g. video index, are intended for SDI transmission and will not survive MPEG coding/decoding
in VBI in Picture mode. VITS test signal and ghost cancellation signal will become corrupted.
2. VBI in Picture is not supported when 3:2 Pulldown is active.

Introduction to the Basic Encoder
Page 1-14 Instruction Manual: evolution 5000 E57xx DSNG and DENG Voyager Encoder
ST.TM.E10076.3
VBI User Data
Closed Caption data, together with other formats such as VITC and AFD,
can be transmitted in the user data field of the video or relevant part of
the video stream.
VBI in PID
The Encoder has the ability to extract and transmit a wide variety of VBI
line formats. Circuitry on the front end of the equipment incorporates a
number of general purpose line grabbers so that known formats of VBI
data can be extracted.
The following VBI data formats are supported:
· Line 21 (field 1 and field 2) data Services EIA-608 (Closed Caption and
V-chip)
· Neilson AMOL 1, Neilson AMOL 11
· VITC (EBU and SMPTE)
· Programme Delivery Control (PDC), via ITU-R system B Teletext
extension data packets of type 8/30, format 2 and Line 16 Video
Programme System (VPS). Video Programming Teletext (VPT) and VPS
are trade names
· Wide Screen Signalling (WSS) (line 23) ETS 300 294
· Video Index (for Pan Scan, Aspect Ratio and Active Format Descriptor)
· The supported VBI line number range is 10-22 and 272-285 for 525
lines and 7-24 and 319-336 for 625 lines
Teletext Extraction
The Encoder supports internal Teletext data extraction (Teletext drop)
from the VBI of a video input and formats this data into a transport
packet, as specified in the DVB specification EN300-472. The Encoder can
extract up to 18 lines of Teletext from each field of the video frame.
Line filters can be invoked to selectively disable any individual lines in this
range. The filters are provided to allow the user to ensure that
non-Teletext lines (e.g. ITS lines) are not erroneously extracted. The
extracted Teletext lines are formatted into PES packets according to the
DVB specification. The Teletext PES packets are time-stamped to allow
correct alignment of subtitling captions with decoded video.
The following Teletext services are extractable:
· Sytem B (WST) Teletext
· Video Programming Teletext (VPT), PDC (Packet 8/30 format 2)
· Inverted Teletext
1.3.4 Data Channels
The basic Encoder supports two data channels, an asynchronous RS-232
and a synchronous RS-442. These are provided as data pipes only, they
are not time-stamped.

Introduction to the Basic Encoder
Instruction Manual: evolution 5000 E57xx DSNG and DENG Voyager Encoder Page 1-15
ST.TM.E10076.3
1.3.5 Outputs
Three ASI-C (copper) outputs supplying a DVB and ATSC18 MPEG-2
transport stream are supplied as standard.
1.3.6 IF Modulation
E5714
The internal satellite modulator within the E5714 supports QPSK
modulation in accordance with EN 300 421 (DVB-S). It provides a main
and monitoring IF Output. The IF frequency can be tuned between 50 MHz
and 90 MHz in steps of 125 kHz. The maximum symbol rate is 30 Msym/s
60 MHz to 80 MHz (20 Msym/s at 50 MHz and 90 MHz).
E5740
The satellite modulator fitted within the E5740 is capable of QPSK
modulation in accordance with EN 300 421 (DVB-S), and is also capable of
8PSK and 16QAM modulation in accordance with EN 301 210 (DVB-DSNG).
It is available with either IF outputs, or L-band outputs.
The IF output frequency can be tuned between 50 MHz and 180 MHz in
1 kHz steps. The L-band output frequency can be tuned between 950 MHz
and 1750 MHz in 1 kHz steps. The maximum symbol rate is 48 Msym/s.
E5715/E5750
The OFDM modulator fitted within the E5715 and E5750 provides an IF
output at 70 MHz and 0dBm. It is capable of operating in 2k carriers, or 8k
carriers transmission modes. It supports FEC rates of ½, 2/3, ¾, 5/6 and
7/8, and guard intervals of 1/32, 1/16, 1/8, and ¼. It can provide QPSK,
16QAM, or 64QAM modulation schemes.
1.3.7 Control and Monitoring
Remote control of the Encoder is via the Ethernet network running the
Simple Network Management Protocol (SNMP) protocol or via the
RS-232/RS-485 remote control port.
Alternatively, Local control is implemented through the front panel keypad
and display.
1.3.8 Options and Upgrades
Options and Upgrades are described in Chapter 3, Options and Upgrades.
18 ATSC internal PSIP generation is not supported in Build versions 2.1.0 and 2.2.0.

Introduction to the Basic Encoder
Page 1-16 Instruction Manual: evolution 5000 E57xx DSNG and DENG Voyager Encoder
ST.TM.E10076.3
1.4 Guided Tour
1.4.1 Enclosure
There are two sizes of enclosure, 1U and 2U versions. The enclosure is
used as a stand-alone unit. All inputs and outputs are via rear panel
connectors.
1.4.2 The User Interface
The Encoder itself provides no controls at the rear panel but there is a
display and keypad at the front panel. All connectors are provided at the
rear panel. Control and monitoring may be performed in a variety of ways
(see Section 1.3.7, Control and Monitoring). Once configured, the system
runs without the need for further intervention unless system configuration
requirements change.
1.4.3 Front Panel Description
Front Panel Display, Navigation Keys, Softkeys, Keyboard
The 1U Encoder provides navigation keys to access and input data. The
2U Encoder provides a keypad and softkeys to access and input data.
There are two LED indicators, located on the left of the front panel (see
Figure 1.7 and Figure 1.9).
The front panel display and navigation keys/softkeys/keyboard are used as
a local control method to set up and configure the Encoder (see Chapter 4,
Operating the Equipment Locally). They can also be used as quick method
for accessing the status of the equipment.
Table 1.7: Front Panel Indicators
Indicator Colour Description
Alarm Red This LED is lit when an alarm condition has been detected by the Encoder.
Power Green This LED is lit when power is being received by the Encoder.
Figure 1.7: 1U Encoder Front Panel Indicators
Navigation
keys, to select
options
Alarm
Power
Enter Cancel

Introduction to the Basic Encoder
Instruction Manual: evolution 5000 E57xx DSNG and DENG Voyager Encoder Page 1-17
ST.TM.E10076.3
Power Supply Stand-by Switch
The use of this switch puts the Encoder into stand-by mode. It powers
down the supply rails of the display and internal circuits within the unit.
The switch type avoids accidental powering-down of the Encoder. For
normal use ensure that the I is always at the top (see Figure 1.8).
WARNING…
THIS IS NOT A MAINS SWITCH AND DOES NOT ISOLATE THE ENCODER FROM THE POWER
SUPPLY.
NOTE…
Earlier versions of the 1U Encoder may not have this switch fitted.
Figure 1.8: Stand-by Switch
Figure 1.9: 2U Encoder Front Panel Indicators
1.4.4 Rear Panel Description
Introduction
The Encoder provides connectors at the rear panel. All, except the power
connector, are physically located on the separate modules which comprise
the Encoder.
On position
Stand-by position
Alarm
Power
Softkeys, to
select options
Power Supply
Stand-by Switch

Introduction to the Basic Encoder
Page 1-18 Instruction Manual: evolution 5000 E57xx DSNG and DENG Voyager Encoder
ST.TM.E10076.3
1U Chassis
Figure 1.10: E5714 (1U) Rear Panel Component Parts and Connectors
Figure 1.11: E5715 (1U) Rear Panel Component Parts and Connectors
2U Chassis
Figure 1.12: E5740 (2U) Rear Panel Component Parts and Connectors
Option Slot 2
Audio In and
Audio
Reference Out
H Sync Composite
Video
ASI Outputs
EthernetRS-232
Data
RS-422
Data
Alarm RS-232/
RS-485
Control
SDI In
Base Board
IF Out Main IF Out Monitor
Option Slot 1
Option Slot 4 Option Slot 5 Option Slot 6
Option Slot 1
Audio In and
Audio
Reference Out
H SyncComposite
Video
ASI
Outputs
RS-232
Data
RS-422
Data
Alarm
RS-232/
RS-485
Control SDI In
Ethernet
Option Slots 4-6
Base Board
IF Out Main IF Out Monitor TANDBERG Television
use only
Option Slot 2
Audio In and
Audio
Reference Out
H Sync Composite
Video
ASI Outputs
EthernetRS-232
Data
RS-422
Data
Alarm RS-232/
RS-485
Control
SDI In
Base Board
IF Out 1 IF Out 2

Introduction to the Basic Encoder
Instruction Manual: evolution 5000 E57xx DSNG and DENG Voyager Encoder Page 1-19
ST.TM.E10076.3
Figure 1.13: E5750 (2U) Rear Panel Component Parts and Connectors
1.4.5 Boards in the Basic Encoder
The basic Encoder contains two boards mounted horizontally in the
enclosure (see Table 1.8). Option modules can be fitted in the remaining
slots (see Equipment Models on page 1-3 and Chapter 3, Options and
Upgrades).
Table 1.8: Boards in the Basic Encoder
Model Number Card
E5714 S11171 Encoder Base Board
S12376 Tuneable QPSK Modulator
E5715 S11171 Encoder Base Board
S12524 OFDM Modulator
E5740-IF S11171 Encoder Base Board
S10872 70/140 MHz Satellite Modulator
E5740-LBAND S11171 Encoder Base Board
S12695 L-Band Satellite Modulator
E5750 S11171 Encoder Base Board
S12524 OFDM Modulator
Access to the modules or boards in the basic Encoder is not required for
normal operation and may invalidate the warranty.
Option Slot 1
Option Slot 4 Option Slot 5
Option Slot 3
Option Slot 1-3
Audio In and
Audio
Reference Out
H SyncComposite
Video
ASI
Outputs
RS-232
Data
RS-422
Data
Alarm
RS-232/
RS-485
Control SDI In
Ethernet
Option Slots 4-5
Base Board
IF OUT 1
Option Slot 2
IF OUT 2

Introduction to the Basic Encoder
Page 1-20 Instruction Manual: evolution 5000 E57xx DSNG and DENG Voyager Encoder
ST.TM.E10076.3
BLANK

Instruction Manual: evolution 5000 E57xx DSNG and DENG Voyager Encoder Page 2-1
ST.TM.E10076.3
Chapter 2
2. Installing the Equipment
Contents
2.1 Introduction...............................................................2-3
2.1.1 Read This First!............................................2-3
2.1.2 General.........................................................2-3
2.1.3 Site Requirements........................................2-3
Power Supplies.............................................2-3
Environment..................................................2-3
Lightning Protection......................................2-3
2.1.4 EMC Compliance Statements.......................2-3
EN 55022 / AS/NZS 3548.............................2-3
FCC..............................................................2-4
2.2 Preliminary Checks...................................................2-4
2.2.1 Mechanical Inspection..................................2-4
2.2.2 Moving the Equipment Safely.......................2-4
2.3 Installing the Equipment............................................2-4
2.3.1 Fixing Method...............................................2-4
2.3.2 Cable Routing...............................................2-5
2.3.3 Equipment Access........................................2-5
2.3.4 Ventilation.....................................................2-5
2.4 AC Mains Operating Voltage and Earthing...............2-7
2.4.1 AC Power Supply..........................................2-7
2.4.2 Power Cable and Earthing............................2-7
General.........................................................2-7
Protective Earth/Technical Earth..................2-7
Connecting the Encoder to the AC Power
Supply...........................................................2-8
2.5 DC Operating Voltage and Earthing..........................2-8
2.5.1 DC Power Supply .........................................2-8
2.5.2 DC Power Cable and Earthing......................2-9
General.........................................................2-9
DC Power Connector (Encoder).................2-10
2.6 Signal Connections For the Basic Unit....................2-10
2.6.1 Introduction.................................................2-10
2.6.2 Connecting Up the Basic Encoder..............2-12
2.6.3 Power Supply..............................................2-13
2.6.4 Technical Earth...........................................2-13
2.6.5 Video Inputs................................................2-13
SDI IN..........................................................2-13
H SYNC.......................................................2-13
COMP VIDEO.............................................2-14
2.6.6 Audio Inputs................................................2-14
2.6.7 ASI OUT 1, 2 and 3 Outputs.......................2-15
2.6.8 Control Interfaces........................................2-15
Connection..................................................2-15
Ethernet #1 and #2......................................2-16
Alarm...........................................................2-16
Remote Control...........................................2-17
2.6.9 Data.............................................................2-17
RS-232 Connector......................................2-17
RS-422 Connector......................................2-18
2.6.10 Satellite Modulator IF Output (E5714 and
E5740 IF)....................................................2-19
IF Out (Main)...............................................2-19
IF Out (Monitor)...........................................2-19
2.6.11 Satellite Modulator L-Band Output (E5740
LBAND).......................................................2-19
L-Band In.....................................................2-19
L-Band Out (Main).......................................2-20
L-Band Out (Monitor)..................................2-20
Up-Converter Power...................................2-20
2.6.12 OFDM Modulator Outputs (E5715 and
E5750).........................................................2-20
IF Out 1.......................................................2-20

Installing the Equipment
Page 2-2 Instruction Manual: evolution 5000 E57xx DSNG and DENG Voyager Encoder
ST.TM.E10076.3
IF Out 2......................................................2-21
2.7 Powering Up/Down..................................................2-21
2.7.1 Before Powering Up....................................2-21
2.7.2 Powering Up................................................2-21
2.7.3 Powering Down...........................................2-21
2.8 Setting the Encoder IP Address..............................2-22
2.8.1 Methods of Changing the Encoder IP
Address.......................................................2-22
2.8.2 From the Front Panel Menus......................2-22
2.8.3 Via Telnet....................................................2-22
List of Figures
Figure 2.1: Fitting the Encoder into a Rack....................................2-5
Figure 2.2: Air Path Through the Enclosure...................................2-6
Figure 2.3: E5714 (1U) Rear Panel Component Parts and
Connectors..................................................................2-10
Figure 2.4: E5715 (1U) Rear Panel Component Parts and
Connectors..................................................................2-11
Figure 2.5: E5740-IF (2U) Rear Panel Component Parts and
Connectors..................................................................2-11
Figure 2.6: E5740-L-Band (2U) Rear Panel Component Parts
and Connectors...........................................................2-11
Figure 2.7: E5750 (2U) Rear Panel Component Parts and
Connectors..................................................................2-12
Figure 2.8: Equipment Connections for the Basic Unit.................2-12
Figure 2.9: Main Telnet Menu.......................................................2-22
List of Tables
Table 2.1: Supply Cable Wiring Colours........................................ 2-7
Table 2.2: DC Input Connector and Cable details....................... 2-10
Table 2.3: SDI Connector............................................................ 2-13
Table 2.4: H SYNC Connector .................................................... 2-14
Table 2.5: COMP VIDEO Connector........................................... 2-14
Table 2.6: Audio In Connector..................................................... 2-15
Table 2.7: ASI OUT 1, 2 and 3 Connectors................................. 2-15
Table 2.8: Ethernet Connector .................................................... 2-16
Table 2.9: Alarm Connector......................................................... 2-16
Table 2.10: Remote Control Connector (RS-232/ RS-485)......... 2-17
Table 2.11: RS-232 Data Connector (Base Board) -
Asynchronous ............................................................ 2-17
Table 2.12: RS-422 Data Connector (Base Board) -
Synchronous .............................................................. 2-18
Table 2.13: IF Out Connector (Main)........................................... 2-19
Table 2.14: IF Output Connector (Monitor).................................. 2-19
Table 2.15: L-band In Connector................................................. 2-19
Table 2.16: L-band Out (Main) Connector................................... 2-20
Table 2.17: IF Out 1 Connector................................................... 2-20
Table 2.18: IF Out 2 Connector................................................... 2-21

Installing the Equipment
Instruction Manual: evolution 5000 E57xx DSNG and DENG Voyager Encoder Page 2-3
ST.TM.E10076.3
2.1 Introduction
2.1.1 Read This First!
The Encoder must be handled carefully and thoughtfully to prevent safety
hazards and damage. It is usually supplied as part of a system installed by
TANDBERG Television engineers. In any case, ensure the personnel
designated to install the unit have the appropriate skills and knowledge. If
in any doubt, contact Customer Services.
Follow the instructions for installation and only use installation accessories
recommended by the manufacturers.
2.1.2 General
Installation of the Encoder is normally performed by TANDBERG Television
personnel. This chapter provides configuration and connection information
for planning installations, checking the final set-up in the event of a fault,
modifying the requirements or moving the equipment to another location.
In the event of problems, contact Customer Services.
2.1.3 Site Requirements
Power Supplies
See Annex B, Technical Specification for a full specification.
Environment
See Annex B, Technical Specification for a full specification.
Do not install this product in areas of high humidity or where there is
danger of water ingress.
Lightning Protection
WARNING…
IF THE ENCODER HAS BEEN SUBJECT TO A LIGHTNING STRIKE OR POWER SURGE WHICH
HAS STOPPED IT WORKING, DISCONNECT THE POWER IMMEDIATELY. DO NOT REAPPLY
POWER UNTIL IT HAS BEEN CHECKED FOR SAFETY. IF IN DOUBT, CONTACT TANDBERG
TELEVISION CUSTOMER SERVICES.
Where appropriate, ensure this product has an adequate level of lightning
protection. Alternatively, during a lightning storm or when it is left
unattended and unused for long periods of time, unplug it from the supply
outlet and disconnect the output equipment. This prevents damage to the
product due to lightning and power line surges.
2.1.4 EMC Compliance Statements1
EN 55022 / AS/NZS 3548
This equipment is a Class A product. In a domestic environment this
product may cause radio interference in which case the user may be
required to take adequate measures.
1 The EMC information was correct at the time of manufacture. The EMC tests were performed with the Technical
earth attached.

Installing the Equipment
Page 2-4 Instruction Manual: evolution 5000 E57xx DSNG and DENG Voyager Encoder
ST.TM.E10076.3
FCC
This equipment has been tested and found to comply with the limits for a
Class A digital device, pursuant to Part 15 of the FCC Rules. These limits
are designed to provide reasonable protection against harmful interference
when the equipment is operated in a commercial environment.
This equipment generates, uses, and can radiate radio frequency energy
and, if not installed and used in accordance with the instruction manual,
may cause harmful interference to radio communications. Operation of this
equipment in a residential area is likely to cause harmful interference in
which case the user will be required to correct the interference at his own
expense.
2.2 Preliminary Checks
2.2.1 Mechanical Inspection
When taking delivery of an Encoder, check the equipment items delivered
against the enclosed delivery note. Inspect the equipment for damage in
transit. If in doubt, contact Customer Services (see Preliminary Pages).
NOTE…
Do not remove the covers of this equipment as doing so may invalidate any warranties, cause a safety
hazard and/or affect the EMC performance. It may also invalidate any safety tests. Check with
Customer Services beforehand.
2.2.2 Moving the Equipment Safely
Do not place this product on an unstable cart, stand,
bracket, or table. The product may fall, causing serious
injury and serious damage to the product. Use only with a
cart, stand, bracket or table recommended by TANDBERG
Television.
An appliance and cart combination should be moved with care. Quick
stops, excessive force, and uneven surfaces may cause the appliance and
cart combination to overturn.
Do not move or carry the equipment whilst it is still connected to the
supply or other leads, is live or is in operation.
2.3 Installing the Equipment
2.3.1 Fixing Method
The Encoder can be operated mounted in a 19-inch rack. Ensure that it is
firmly and safely located and has an adequate through-flow of air.
Slide the Encoder onto the chassis supports and affix to the rack by means
of an M6 x 18 mm panhead screw in each corner (see Figure 2.1).
Do not use this product as a support for any other equipment.

Installing the Equipment
Instruction Manual: evolution 5000 E57xx DSNG and DENG Voyager Encoder Page 2-5
ST.TM.E10076.3
Figure 2.1: Fitting the Encoder into a Rack
2.3.2 Cable Routing
Power supply cables should be routed so that they are not likely to be
walked on or pinched by items placed upon or against them. Pay particular
attention to cables at plugs, convenience receptacles, and the point where
they exit from the appliance.
Do not run ac power cables in the same duct as signal leads.
2.3.3 Equipment Access
WARNING...
BERYLLIUM COPPER FINGER STRIPS ARE USED IN THIS EQUIPMENT TO SEAL THE
ENCLOSURE FOR EMI PROTECTION. THIS ARRANGEMENT IS PERFECTLY SAFE DURING
NORMAL OPERATION. DO NOT FILE THE STRIPS OR OTHERWISE CAUSE THEM TO PRODUCE
DUST OR PARTICLES. ANY CUTS CAUSED BY THE STRIP SHOULD BE TREATED
APPROPRIATELY.
Ensure that the Encoder is installed in such a way as to allow access to the
rear of the unit and the connectors.
2.3.4 Ventilation
WARNING...
NEVER PUSH OBJECTS OF ANY KIND INTO THIS EQUIPMENT THROUGH OPENINGS AS THEY
MAY TOUCH DANGEROUS VOLTAGE POINTS OR SHORT-OUT PARTS THAT COULD RESULT IN
A FIRE OR ELECTRIC SHOCK. NEVER SPILL LIQUID OF ANY KIND ON THE PRODUCT.
CAUTIONS...
1. Openings in the cabinet are provided for ventilation and to ensure reliable operation of the product
and to protect it from overheating, and these openings must not be blocked or covered. This product
should never be placed near or over a radiator or heat register. This product should not be placed in
a built-in installation such as a rack unless proper ventilation is provided or the instructions have
been adhered to.
2. Do not install equipment so that the air intake of one aligns with the outlet on another. Provide baffles
and adequate spacing.
3. The fans contained within this unit are not fitted with a dust/insect filter. Pay particular attention to the
environment in which it is to be used.
Location of screws to attach
Encoder to rack.
Same at the opposite side of
the Encoder.

Installing the Equipment
Page 2-6 Instruction Manual: evolution 5000 E57xx DSNG and DENG Voyager Encoder
ST.TM.E10076.3
The unit is designed for stationary or fixed use only. Ensure it is firmly and
safely located and has an adequate through-flow of air. Allow at least
50 mm free air-space at each side of the equipment. Units in racks can be
stacked without ventilation panels between. Racks containing stacked
equipment may need to be forced-air cooled to reduce the operating
ambient temperature. For stacking constraints contact Customer Services.
The 1U Encoder uses a similar air-flow path, with three fans on each side
of the unit. With both 1U and 2U units it is important not to block the front
air intake on the bottom-left corner of the front panel (see Figure 2.2).
Figure 2.2: Air Path Through the Enclosure
2
Warm air out
(right, front)
4
Warm air out
(left, rear)
1
Cool air in
(front – via bottom vent)
Do not block the air intake.
Two fans mounted
at front, right side
of unit
3
Cool air in
(right, rear)
Three fans mounted
at rear, left side of
unit

Installing the Equipment
Instruction Manual: evolution 5000 E57xx DSNG and DENG Voyager Encoder Page 2-7
ST.TM.E10076.3
2.4 AC Mains Operating Voltage and Earthing
2.4.1 AC Power Supply
CAUTION...
This product should be operated only from the type of power source indicated on the marking label. If
you are not sure of the type of power supply to your business, consult a qualified electrical engineer or
your local power company.
See Annex B, Technical Specification for a full power supply specification.
There are no links or switches to be altered for operation from different ac
supplies.
2.4.2 Power Cable and Earthing
General
Check that the ac power cable is suitable for the country in which the
Encoder is to be used.
WARNINGS...
1. IF THE MOULDED PLUG FITTED TO THE MAINS CABLE SUPPLIED WITH THIS UNIT IS NOT
REQUIRED, PLEASE DISPOSE OF IT SAFELY. FAILURE TO DO THIS MAY ENDANGER LIFE
AS LIVE ENDS MAY BE EXPOSED IF THE REMOVED PLUG IS INSERTED INTO A MAINS
OUTLET.
2. POWER-SUPPLY CORDS SHOULD BE ROUTED SO THAT THEY ARE NOT LIKELY TO BE
WALKED ON OR PINCHED BY ITEMS PLACED UPON OR AGAINST THEM, PAYING
PARTICULAR ATTENTION TO CORDS AT PLUGS, CONVENIENCE RECEPTACLES, AND
THE POINT WHERE THEY EXIT FROM THE APPLIANCE.
The unit is supplied with three, detachable mains-supply cables fitted with
moulded plugs suitable for the USA, UK or Europe.
The wires in the mains cable are coloured in accordance with the wire
colour code shown in Table 2.1.
Table 2.1: Supply Cable Wiring Colours
UK
(BS 1363) EUROPE
(CEE 7/7) USA
(NEMA 5-15P)
Earth: Green-and-yellow Green-and-yellow Green
Neutral: Blue Blue White
Live: Brown Brown Black
Protective Earth/Technical Earth
WARNINGS...
1. THIS UNIT MUST BE CORRECTLY EARTHED THROUGH THE MOULDED PLUG SUPPLIED.
IF THE LOCAL MAINS SUPPLY DOES NOT HAVE AN EARTH CONDUCTOR DO NOT
CONNECT THE UNIT. CONTACT CUSTOMER SERVICES FOR ADVICE.
2. BEFORE CONNECTING THE UNIT TO THE SUPPLY, CHECK THE SUPPLY REQUIREMENTS
IN ANNEX B.

Installing the Equipment
Page 2-8 Instruction Manual: evolution 5000 E57xx DSNG and DENG Voyager Encoder
ST.TM.E10076.3
The unit has a Technical earth terminal (marked with ) located at the
rear panel. Its use is recommended. This is NOT a Protective earth for
electric shock protection. The terminal is provided to:
1. Ensure all equipment chassis fixed within a rack are at the same
Technical earth potential. To do this, connect a wire between the
Technical earth terminal and a suitable point on the rack.
2. Eliminate the migration of stray charges when connecting between
equipment.
WARNING...
IF THE TERMINAL SCREW HAS TO BE REPLACED, USE THE FOLLOWING:
1U ENCODER - M4 X 10 mm LONG POZIDRIV PANHEAD.
2U ENCODER - M5 X 12mm LONG POZIDRIV PANHEAD.
USING A LONGER SCREW MAY CAUSE A SAFETY HAZARD.
Connecting the Encoder to the AC Power Supply
WARNINGS...
1. DO NOT OVERLOAD WALL OUTLETS AND EXTENSION CORDS AS THIS CAN RESULT IN A
RISK OF FIRE OR ELECTRIC SHOCK.
2. AS NO MAINS SWITCH IS FITTED TO THIS UNIT, ENSURE THE LOCAL AC POWER SUPPLY IS
SWITCHED OFF BEFORE CONNECTING THE SUPPLY CORD.
3. THE ENCODER IS NOT FITTED WITH AN ON/OFF SWITCH. ENSURE THAT THE SOCKET-
OUTLET IS INSTALLED NEAR THE EQUIPMENT SO THAT IT IS EASILY ACCESSIBLE.
FAILURE TO ISOLATE THE EQUIPMENT PROPERLY MAY CAUSE A SAFETY HAZARD.
To connect the unit to the local ac power supply:
1. Ensure the local ac supply is switched OFF.
2. Ensure the correct fuse type and rating has been fitted to both the
equipment and the ac power cable.
3. Connect the ac power lead to the Encoder mains input connector and
then to the local mains supply.
2.5 DC Operating Voltage and Earthing
2.5.1 DC Power Supply
WARNING...
THE ENCODER IS NOT FITTED WITH AN ON/OFF SWITCH. PROVIDE AN ACCESSIBLE,
EXTERNAL MEANS OF DISCONNECTION. FAILURE TO ISOLATE THE EQUIPMENT PROPERLY
MAY CAUSE A SAFETY HAZARD.
CAUTIONS...
1. This product should be operated only from the type of power source indicated on the marking label.
If you are not sure of the type of power supply where the Encoder is to be mounted, consult a
qualified electrical engineer for the vehicle, the vehicle manufacturer or their agents.
2. The Encoder can be connected to a positive or negative earth system but you must ensure that
correct polarity to the DC input connections are maintained.

Installing the Equipment
Instruction Manual: evolution 5000 E57xx DSNG and DENG Voyager Encoder Page 2-9
ST.TM.E10076.3
The internal dc power supply module used in this equipment is designed
for use on dc supplies ranging from 12 to 36 volts dc. (see Annex B,
Technical Specification for a full power supply specification).
The dc connections within the Encoder are floating (both are isolated from
the Encoder case and earth connection). Refer to the previous caution
regarding voltage polarity.
The recommended types of dc power sources are as follows:
· Battery with suitable fuse protection
· Linear PSU capable of 12 A with a peak of 30 A
· Switched-mode PSU capable of 12 A with a peak of 30 A
NOTES…
1. The voltages specified are those required at the Encoder DC INPUT terminals when the unit is
powered on, therefore any cable voltage drop must be taken into account at the time of
installation.
2. In situations where the Encoder is battery powered and remote from a charging source, two
12 volt batteries wired in series are recommended, to avoid the voltage dropping to a level where
the Encoder switches off.
3. Ensure that the non-earthed side connection of the dc supply is protected by a suitably rated
(30 A) external fuse.
CAUTION…
The Encoder requires a minimum of 12 volts to power up and has a low voltage shutdown facility that
operates at approximately 11 volts. This is part of the power unit’s design. Failure to observe the
equipment voltage requirements may result in power cycling of the Encoder if the battery is unable to
maintain its terminal voltage. Damage may result if this condition is allowed to continue.
2.5.2 DC Power Cable and Earthing
General
The Encoder is supplied with a two metre, three-way cable terminated with
a three way shrouded socket at one end and prepared tails at the other.
Although the Encoder consumes less than 20 A, the use of 20 A rated
cable is recommended in order to minimise voltage drop from the dc
supply.
The socket has one large and four small key-ways. The large key-way is
positioned at the bottom of the connector. Offer the cable connector to the
front panel connector as follows:
1. Check that the connector collar is in one of its click positions.
2. With the large key-way at the bottom and pin 2 at the top, push the
line connector home.
3. Push the knurled collar forward against the collar’s internal spring and
rotate it to the right until it locates in the detents, the connection is
now complete.
Check that the dc power connections are of sufficient capacity for the
current required by the Encoder.

Installing the Equipment
Page 2-10 Instruction Manual: evolution 5000 E57xx DSNG and DENG Voyager Encoder
ST.TM.E10076.3
WARNING…
THE POWER-SUPPLY CABLE SHOULD BE ROUTED SO THAT IT IS NOT LIKELY TO BE
DAMAGED OR TRAPPED BY ITEMS PLACED UPON OR AGAINST IT, PAYING PARTICULAR
ATTENTION TO THE CABLE AT CONNECTION POINTS.
DC Power Connector (Encoder)
The wires in the dc power cable are coloured in accordance with the wire
colour code shown in Table 2.2.
Table 2.2: DC Input Connector and Cable details
Plug/Socket Wire Colour Voltage Condition
Jaeger C type
Pin 1: Green/Yellow or Green Earth/Vehicle frame
Pin 2: Brown or Red +V
Pin 3: Blue or Black -V
2.6 Signal Connections For the Basic Unit
2.6.1 Introduction
All signal connectors are located at the rear panel of the Encoder. For a
detailed interface specification see Annex B, Technical Specification.
Always use the specified cables supplied for signal integrity and compliance
with EMC requirements (see Annex B, Technical Specification).
Figure 2.3: E5714 (1U) Rear Panel Component Parts and Connectors
Option Slot 2
Audio In and
Audio
Reference Out
H Sync Composite
Video
ASI Outputs
EthernetRS-232
Data
RS-422
Data
Alarm RS-232/
RS-485
Control
SDI In
Base Board
Technical Earth
IF Out Main IF Out Monitor
1
2
3

Installing the Equipment
Instruction Manual: evolution 5000 E57xx DSNG and DENG Voyager Encoder Page 2-11
ST.TM.E10076.3
Figure 2.4: E5715 (1U) Rear Panel Component Parts and Connectors
Figure 2.5: E5740-IF (2U) Rear Panel Component Parts and Connectors
Figure 2.6: E5740-L-Band (2U) Rear Panel Component Parts and Connectors
Option Slot 1
Option Slot 4 Option Slot 5 Option Slot 6
Option Slot 1
Audio In and
Audio
Reference Out
H SyncComposite
Video
ASI
Outputs
RS-232
Data
RS-422
Data
Alarm
RS-232/
RS-485
Control SDI In
Ethernet
Option Slots 4-6
Base Board
IF Out Main IF Out Monitor TANDBERG Television
use only Technical Earth
Option Slot 2
Audio In and
Audio
Reference Out
H Sync Composite
Video
ASI Outputs
EthernetRS-232
Data
RS-422
Data
Alarm RS-232/
RS-485
Control
SDI In
Base Board
IF Out 1 IF Out 2
Option Slot 1
Option Slot 4 Option Slot 5 Option Slot 6
Option Slot 1
Audio In and
Audio
Reference Out
H SyncComposite
Video
ASI
Outputs
RS-232
Data
RS-422
Data
Alarm
RS-232/
RS-485
Control SDI In
Ethernet
Option Slots 4-6
Base Board
L-Band In L-Band Out TANDBERG Television
use only Technical Earth

Installing the Equipment
Page 2-12 Instruction Manual: evolution 5000 E57xx DSNG and DENG Voyager Encoder
ST.TM.E10076.3
Figure 2.7: E5750 (2U) Rear Panel Component Parts and Connectors
2.6.2 Connecting Up the Basic Encoder
Once the unit has been installed in its intended operating position, it is
ready to be connected up to the rest of the system equipment
(see Figure 2.8), providing it too has been installed (see Section 2.5, DC
Operating Voltage and Earthing for pin-out details of the connectors).
Figure 2.8: Equipment Connections for the Basic Unit
Encoder
Video Input
SDI IN
H SYNC
COMP VIDEO
Audio input
AES/EBU Reference
ETHERNET #1
ETHERNET #2
REMOTE CONTROL
Audio Input
Control
RS-232 data input
RS-422 data input
Alarm
DVB/ATSC Transport stream output
Output
Alarm
ASI OUT 1
ASI OUT 2
A
SI OUT 3
ALARM
10BaseT
10BaseT
RS-232/RS-485
AUDIO IN
DVB/ATSC Transport stream output
DVB/ATSC Transport stream output
Serial Digital Interface
Analogue composite video
Studio Black and Burst
Data
RS-232 DATA
RS-422 DATA
Main Output
Modulator
OUT MAIN
OUT MONITOR Monitor Output
Option Slot 1
Option Slot 4 Option Slot 5
Option Slot 3
Option Slot 1-3
Audio In and
Audio
Reference Out
H SyncComposite
Video
ASI
Outputs
RS-232
Data
RS-422
Data
Alarm
RS-232/
RS-485
Control SDI In
Ethernet
Option Slots 4-5
Base Board
IF OUT 1
Option Slot 2
IF OUT 2

Installing the Equipment
Instruction Manual: evolution 5000 E57xx DSNG and DENG Voyager Encoder Page 2-13
ST.TM.E10076.3
Do not move or install equipment whilst it is still attached to the mains
supply. Ensure ESD precautions are observed whilst interconnecting
equipment.
NOTE…
See Chapter 3 for information relating to Options and Upgrades.
2.6.3 Power Supply
Section 2.4, AC Mains Operating Voltage and Earthing provides details of
power supply connection, Protective earthing and safety. Read all the
instructions carefully and take note of all warnings and cautions. Also, see
Section 2.5, DC Operating Voltage and Earthing.
2.6.4 Technical Earth
Connect the Encoder's Technical earth to a suitable point.
2.6.5 Video Inputs
SDI IN
A 75 W BNC connector provides a serial digital video
input to the unit. See Chapter 4, Operating the
Equipment Locally, Video Input Option for the types of
video and selection method. This input is terminated in
75 W.
The serial input supports error detection and handling (EDH) as defined by
the specification SMPTE RP 165-1994, ‘Error Detection Checkwords and
Status Flags for Use in Bit Serial Digital Interfaces for Television’.
For more information about EDH refer to Annex K, EDH Capability for
E57xx Encoders.
Table 2.3: SDI Connector
Pin Signal
Centre Video Input
Screen Ground
Impedance 75 W
H SYNC
Studio Black and Burst should be fed to the 75 W BNC
connector (H SYNC). This will then genlock the
Encoder to the Studio system. This method may be
required with some audio formats, or for locking
Encoders to an evolution 5000 Multiplexer. For details
on the genlocking system see Annex G, Audio Modes.

Installing the Equipment
Page 2-14 Instruction Manual: evolution 5000 E57xx DSNG and DENG Voyager Encoder
ST.TM.E10076.3
Table 2.4: H SYNC Connector
Pin Signal
Centre Video Input
Screen Ground
Impedance 75 W
COMP VIDEO
A 75 W BNC connector provides a high quality
analogue video input to the unit. See Chapter 4,
Operating the Equipment Locally, Video Input Option
for the types of video and selection method.
NOTE…
The input is differential to prevent 50 Hz/60 Hz hum.
Table 2.5: COMP VIDEO Connector
Pin Signal
Centre Video Input
Screen Video Input Return
Impedance 75 W
2.6.6 Audio Inputs
Connect the audio cable to the AUDIO IN
connector. The 15-way, D-type male connector is
used in different ways according to the audio input
and the encoding configuration selected.
The connector provides two stereo pairs. They may be independently
configured as either analogue or digital. The left channel is used to input
digital audio.
The Encoder is supplied with a break-out cable which plugs into this
connector, and provides a more convenient means of connecting the audio
signals via five connectors. There are four XLR female connectors, with the
fifth cable being a BNC which provides an AES/EBU 75 W digital reference
output.

Installing the Equipment
Instruction Manual: evolution 5000 E57xx DSNG and DENG Voyager Encoder Page 2-15
ST.TM.E10076.3
Table 2.6: Audio In Connector
Pin Signal Pin Signal
Analogue Digital Analogue Digital
1 Left Channel A (+) AES/EBU (A) (+) 9 Left Channel A (-) AES/EBU (A) (-)
2 Not connected 10 Right Channel A (+)
3 Right Channel A (-) 11 Not connected
4 Left Channel B (+) AES/EBU (B) (+) 12 Left Channel B (-) AES/EBU (B) (-)
5 Not connected 13 Right Channel B (+)
6 Right Channel B (-) 14 Not connected
7 AES/EBU
Reference (Signal) 15 AES/EBU
Reference (Ground)
8 Not connected
NOTES…
1. In analogue mode termination is either 20 kW or 600 W.
2. In AES/EBU mode termination is 110 W.
3. When the Encoder is powered down the digital channel is selected with 110 W termination.
4. The digital audio input does not support SPDIF.
5. In order to comply with EMC regulations, use the audio break-out cable supplied with the unit.
2.6.7 ASI OUT 1, 2 and 3 Outputs
Connect the Multiplexer or Modulator ASI cable to the
appropriate ASI OUT connector, using good quality
75 W coaxial cable (for example, BBC PSF 1/3).
A 75 W BNC connector provides the output from the Encoder.
Table 2.7: ASI OUT 1, 2 and 3 Connectors
Pin Signal
Centre Signal
Screen Ground
2.6.8 Control Interfaces
Connection
Operation of the Encoder from a TANDBERG Television control system is
via the Ethernet network running the Simple Network Management
Protocol (SNMP) protocol. Connect the ETHERNET connector to the
controller (for example, MEM). Local control is implemented through the
front panel keypad and display. See Chapter 4, Operating the Equipment
Locally for details of how to access the front panel menus.

Installing the Equipment
Page 2-16 Instruction Manual: evolution 5000 E57xx DSNG and DENG Voyager Encoder
ST.TM.E10076.3
Ethernet #1 and #2
An 8-way, RJ-45 connector provides a 10BaseT
Ethernet interface for communications with the MEM
for control and monitoring. The Encoder has a single
switched Ethernet channel. Ethernet#1 is selected as
default at power-up. If a carrier is not detected on
Ethernet#1 then the input switches to Ethernet#2.
This gives a redundant Ethernet control via two hubs.
Table 2.8: Ethernet Connector
Pin Signal Pin Signal
1 Tx Out (+) 4-5 Not connected
2 Tx Out (-) 6 Rx In (-)
3 Rx In (+) 7-8 Not connected
Alarm
If required, connect an external status monitoring
device to the ALARM connector.
A 9-way, D-type male connector provides an alarm
relay interface which can be used to send a signal to
remote equipment.
Table 2.9: Alarm Connector
Pin Signal Pin Signal
1 Ground 6 Fail (NO)
2 Fail (common) 7 Fail (NC)
3 Alarm (NO) 8 Alarm (common)
4 Alarm (+) (NC) 9 Reset 2 (internally grounded)
5 Reset 1 (internally pulled
to 3.3 V via 10 kW)
NOTE…
NC = Normally Closed, NO = Normally Open, and refers to the relay contacts. Refer to Annex B,
Section B.4.3, Alarm for details of the relay contact rating.
Alarm
Common
Fail (NC)
Fail (NO)
Alarm (NC)
Alarm (NO)
Fail
Common
Reset 1
Reset 2
3.3 V
10 kW

Installing the Equipment
Instruction Manual: evolution 5000 E57xx DSNG and DENG Voyager Encoder Page 2-17
ST.TM.E10076.3
Remote Control
A 9-way, D-type male connector provides an
RS-232/RS-485 port for remote control of the
Encoder (see Serial Protocol Option). This
connector is wired as a DTE.
Table 2.10: Remote Control Connector (RS-232/ RS-485)
Remote (DTE) Encoder (DTE) Remote Control
Signal Name Signal Direction Pin Signal Name
1 Not connected
Transmit Data 2 Received Data (RS-232)
Received Data 3 Transmit Data (RS-232)
4 Not connected
Signal Ground 5 Signal Ground
Transmit Data B 6 Received Data B (RS-485)
Received Data A 7 Transmit Data A (RS-485)
Received Data B 8 Transmit Data B (RS-485)
Transmit Data A 9 Received Data A (RS-485)
NOTES…
1. Signal names are with respect to a DTE in accordance with the RS-232 and RS-485
specification. A is positive and B is negative.
2. A null modem connection must be used when connecting DTE together.
2.6.9 Data
RS-232 Connector
RS-232 data is available on the Base Board2 and the option module
M2/EOM2/DAT.
Table 2.11: RS-232 Data Connector (Base Board) - Asynchronous
Remote (DTE) Male Encoder RS-232 (DTE) Female
Signal Name Pin Signal Direction Pin Signal Name
1 1 Not connected
Received Data 2 2 Received Data
Transmit Data 3 3 Transmit Data
4 4 Not connected
Signal Ground 5 5 Signal Ground
6 6 Not connected
7 7 Not connected
8 8 Not connected
9 9 Not connected
2 RS-232 data is not supported on the Base Board before Build version 2.0.

Installing the Equipment
Page 2-18 Instruction Manual: evolution 5000 E57xx DSNG and DENG Voyager Encoder
ST.TM.E10076.3
NOTES…
1. Signal names are with respect to a DTE in accordance with the RS-232 specification.
2. Remote pin numbers only apply to a 9-way D-type connector.
3. 25-way connectors have Received Data on pin 3 and Transmit Data on pin 2 (see RS –232
specification).
4. XON/OFF flow control may be used with this port.
RS-422 Connector
A 15-way, D-type female connector
provides an RS-422 synchronous, serial
communications data input interface.
Table 2.12: RS-422 Data Connector (Base Board) - Synchronous
Remote (DTE) Encoder RS-422 (DCE)
Signal Name Signal Direction Pin Signal Name
1 Not connected
Transmit Data A 2 Transmit Data A
3 Not connected
4 Not connected
5 Not connected
6 Not connected
Transmit Clock A 7 Transmit Clock A
Signal Ground 8 Signal Ground
Transmit Data B 9 Transmit Data B
10 Not connected
11 Not connected
12 Not connected
13 Not connected
Transmit Clock B 14 Transmit Clock B
15 Not connected
NOTE…
Signal names are with respect to a DTE in accordance with the RS-422 specification. A is positive and
B is negative.

Installing the Equipment
Instruction Manual: evolution 5000 E57xx DSNG and DENG Voyager Encoder Page 2-19
ST.TM.E10076.3
2.6.10 Satellite Modulator IF Output (E5714 and E5740 IF)
IF Out (Main)
75 W BNC socket provides an IF output.
Table 2.13: IF Out Connector (Main)
Item Specification
Connector type BNC 75 W Female
Type Analogue
Connector designation IF OUT MAIN
Pin-outs Centre
Screen IF Output
Ground
IF Out (Monitor)
75 W BNC socket provides an IF output used for
monitoring.
Table 2.14: IF Output Connector (Monitor)
Item Specification
Connector type BNC 75 W Female
Type Analogue
Connector designations IF OUT MONITOR
Pin-outs Centre
Screen IF Output
Ground
2.6.11 Satellite Modulator L-Band Output (E5740 LBAND)
L-Band In
50 W SMA female connector provides an L-band input to
allow another L-band signal to be summed with the
modulator output.
Table 2.15: L-band In Connector
Item Specification
Connector Type 50 W SMA Female
Type Analogue
Connector designation L-Band In
Pin-outs Centre Signal
Screen Ground

Installing the Equipment
Page 2-20 Instruction Manual: evolution 5000 E57xx DSNG and DENG Voyager Encoder
ST.TM.E10076.3
L-Band Out (Main)
50 W SMA female connector provides the main L-band
output. This can also provide +24 V dc at up to 500 mA
to power an up-converter.
Table 2.16: L-band Out (Main) Connector
Item Specification
Connector Type 50 W SMA Female
Type Analogue
Connector designation L-Band Out Main
Pin-outs Centre Signal
Screen Ground
CAUTION…
The modulator provides dc power to drive an up-converter. Do not connect equipment to the main output
which might be damaged by dc power without protecting with a suitable dc block.
L-Band Out (Monitor)
75 W F-type female provides an L-band monitoring
output which is –30 dB relative to the main output.
Item Specification
Connector Type 75 W F-type Female
Type Analogue
Connector designation L-Band Out Monitor
Pin-outs Centre Signal
Screen Ground
Up-Converter Power
An LED is illuminated when the +24 V dc up-converter power on the main
output is switched on.
2.6.12 OFDM Modulator Outputs (E5715 and E5750)
IF Out 1
A 75 W BNC socket provides a 70 MHz IF output.
Table 2.17: IF Out 1 Connector
Item Specification
Connector Type BNC 75 W Female
Type Analogue
Connector designation IF Out 1
Pin-outs Centre Signal
Screen Ground

Installing the Equipment
Instruction Manual: evolution 5000 E57xx DSNG and DENG Voyager Encoder Page 2-21
ST.TM.E10076.3
IF Out 2
A 75 W BNC socket provides a 70 MHz IF output used for
monitoring.
Table 2.18: IF Out 2 Connector
Item Specification
Connector Type BNC 75 W Female
Type Analogue
Connector designation IF Out 2
Pin-outs Centre Signal
Screen Ground
2.7 Powering Up/Down
2.7.1 Before Powering Up
Before powering up the Encoder, check that:
1. The unit has been installed in a suitable location.
2. The unit has been connected to external equipment and power supply,
as required.
3. The power supply has been checked and a good earth provided.
4. The correct fuse type and rating has been fitted to the equipment and,
for the ac supply version, the ac power cable.
2.7.2 Powering Up
To power up the Encoder:
1. Turn on the local power supply. The Encoder executes a series of
power-up initialisation and self-test routines.
2. Confirm that the green Power LED is lit and that the red Alarm LED is
unlit.
3. Ensure that the Stand-by switch is set to On (see Chapter 1,
Introduction, Figure 1.8).
After the boot period the Encoder Input Monitor screen is displayed.
NOTES…
1. The fans on the Encoder can be temperature controlled so may not be on if the ambient
temperature is low. Refer to Annex B, Technical Specification for more information.
2. During initialisation invalid PIDs may appear momentarily in the transport stream.
2.7.3 Powering Down
To power down the Encoder remove the power supply connection at the
rear of the unit.

Installing the Equipment
Page 2-22 Instruction Manual: evolution 5000 E57xx DSNG and DENG Voyager Encoder
ST.TM.E10076.3
2.8 Setting the Encoder IP Address
2.8.1 Methods of Changing the Encoder IP Address
If, for any reason, the IP address has to be changed, this can be achieved
via the front panel menus (see Section 4.7.4 Remote Control Menu) or by
Telnet (see Section 2.8.3, Via Telnet). The user may also set the network
mask.
NOTE…
The new IP address is only accepted after the Encoder is repowered.
2.8.2 From the Front Panel Menus
To access the IP Address option from the front panel menus, press the IP
Address softkey in the Remote Control Menu. Edit the IP address via the
keypad and then press the Enter softkey.
IP Address
¬ Left Encoder IP Address : +
® Right `172.16.248.91’ —
OEnter l
O Update using softkeys Quit l
2.8.3 Via Telnet
A Telnet program is supplied with Microsoft Windows. To communicate
with the Encoder through Telnet:
1. From DOS, type telnet <IP address>.
2. Press Enter for the user name, and press Enter for the password.
3. The Main Telnet Menu is displayed.
Figure 2.9: Main Telnet Menu
4. Press <a> System, <b> Remote Control, <a> IP Address.
5. Enter the new value and press Enter.
6. Reset the Encoder.

Instruction Manual: evolution 5000 E57xx DSNG and DENG Voyager Encoder Page 3-1
ST.TM.E10076.3
Chapter 3
3. Options and Upgrades
Contents
3.1 What’s Available........................................................3-3
3.1.1 Option Functions...........................................3-3
3.1.2 Limitations on Number of Option Modules
(2U Only)......................................................3-4
Overview.......................................................3-4
E5740 Option Slots.......................................3-4
E5750 Option Slots.......................................3-4
3.1.3 Limitations on Use of Option Modules..........3-4
3.1.4 How to See Which Options are
Fitted/Enabled...............................................3-4
3.2 Bit-rate Limits With Reflex Licence and/or
Performance Upgrade...............................................3-5
3.3 Basic Interoperable Scrambling System - BISS
(M2/EDCOM2/BISS).................................................3-5
3.4 Additional Audio and Linear PCM Option
(M2/EOM2/AUDLIN).................................................3-6
3.4.1 Overview.......................................................3-6
3.4.2 Assembly......................................................3-7
Rear Panel....................................................3-7
Audio In Connector.......................................3-7
3.5 RS-232 and RS-422 Data Input Option
(M2/EOM2/DAT).......................................................3-9
3.5.1 Overview.......................................................3-9
3.5.2 Assembly......................................................3-9
Rear Panel....................................................3-9
Async Connector........................................3-10
Sync Connector..........................................3-10
3.6 Remux Option (M2/EOM2/REMUX)........................3-12
3.6.1 Overview.....................................................3-12
3.6.2 Assembly....................................................3-12
Rear Panel..................................................3-12
DVB ASI IN 1, 2 and 3 Connectors.............3-13
DVB ASI OUT 1 Connector.........................3-13
3.6.3 Stages of Remultiplexing ............................3-13
3.6.4 Function of Remultiplexer...........................3-15
3.6.5 Using the Remultiplexer..............................3-16
3.6.6 ATSC Remultiplexing..................................3-16
3.6.7 Setting Bit-rates and Avoiding Overflow......3-16
3.6.8 What to do if Overflow Occurs ....................3-17
3.7 XLR Expander Card Option (M2/EOM2/XLR).........3-18
3.7.1 Overview.....................................................3-18
3.7.2 Audio Inputs Receiver.................................3-18
3.7.3 Audio Outputs Transmitter..........................3-18
3.7.4 Assembly.....................................................3-18
Rear Panel..................................................3-18
Audio In Connector.....................................3-19
Audio Out Connector...................................3-20
3.8 SD Decoder Option (M2/EOM2/DEC).....................3-21
3.8.1 Overview.....................................................3-21
3.8.2 Assembly.....................................................3-21
Rear Panel..................................................3-21
ASI Out........................................................3-21
SDI Video Out.............................................3-21
Composite Video Output.............................3-22
Audio Output...............................................3-22
RS-232/RS-422 Data Output......................3-23
3.9 QPSK Demodulator (M2/EOM2/QPSKDEMOD).....3-23
3.9.1 Overview.....................................................3-23
3.9.2 Assembly.....................................................3-24
Rear Panel..................................................3-24
IF In.............................................................3-24
RF In...........................................................3-24

Options and Upgrades
Page 3-2 Instruction Manual: evolution 5000 E57xx DSNG and DENG Voyager Encoder
ST.TM.E10076.3
3.10 16QAM Demodulator (M2/EOM2/SATDEMOD)......3-24
3.10.1 Overview.....................................................3-24
3.10.2 Assembly.....................................................3-25
Rear Panel..................................................3-25
L-Band Inputs..............................................3-25
3.11 IP Output Card (M2/EOM2/IP).................................3-25
3.11.1 Overview.....................................................3-25
3.11.2 Assembly.....................................................3-26
Rear Panel..................................................3-26
ASI In..........................................................3-26
RS-232 Control...........................................3-26
ASI Out........................................................3-27
Ethernet Output...........................................3-27
3.12 Software Options.....................................................3-27
3.12.1 M2/ESO2/NR..............................................3-27
3.12.2 M2/ESO2/PU...............................................3-27
3.12.3 M2/ESO2/VBR............................................3-28
3.12.4 M2/ESO2/422..............................................3-28
3.12.5 M2/ESO2/RAS............................................3-28
3.12.6 M2/ESO2/ACON.........................................3-28
3.12.7 M2/ESO2/AC3.............................................3-28
3.12.8 M2/ESO2/SM38PSK...................................3-28
3.12.9 M2/ESO2/SM316QAM................................3-28
3.12.10M2/ESO2/8PSKDEMOD.............................3-28
3.12.11M2/ESO2/16QAMDEMOD..........................3-28
3.12.12M2/ESO2/LSYM..........................................3-28
List of Figures
Figure 3.1: Additional Audio and Linear PCM Option
(M2/EOM2/AUDLIN)......................................................3-7
Figure 3.2: RS-232 and RS-422 Data Input Option
M2/EOM2/DAT..............................................................3-9
Figure 3.3: Remux Option (M2/EOM2/REMUX)...........................3-12
Figure 3.4: Block Diagram – One Stage of Remultiplexing..........3-14
Figure 3.5: Block Diagram – Two Stages of Remultiplexing........3-14
Figure 3.6: Remultiplexer Block Diagram.....................................3-15
Figure 3.7: XLR Expander Card Option (M2/EOM2/XLR)............3-19
Figure 3.8: IP Output Protocol Stack............................................3-25
List of Tables
Table 3.1: Hardware Option Module Positions.............................. 3-3
Table 3.2: Software Options.......................................................... 3-4
Table 3.3: Minimum Bit-rates With and Without Performance
Upgrade........................................................................ 3-5
Table 3.4: Audio In Connector....................................................... 3-8
Table 3.5: RS-232 Data Connector (Option Module) -
Asynchronous ............................................................ 3-10
Table 3.6: RS-422 Data Connector (Option Module) -
Synchronous .............................................................. 3-11
Table 3.7: DVB ASI In Connector................................................ 3-13
Table 3.8: DVB ASI Out Connector............................................. 3-13
Table 3.9: Audio In L AES/EBU Connector................................. 3-19
Table 3.10: Audio In R Connector............................................... 3-19
Table 3.11: Audio Out L AES/EBU Connector ............................3-20
Table 3.12: Audio Out R Connector ............................................ 3-20
Table 3.13: ASI Out Connector ................................................... 3-21
Table 3.14: SDI Video Out Connector......................................... 3-21
Table 3.15: Composite Video Connector..................................... 3-22
Table 3.16: Audio Output Connector........................................... 3-22
Table 3.17: RS232/RS422 Data Output Connector..................... 3-23
Table 3.18: IF In Connector......................................................... 3-24
Table 3.19 RF In Connector........................................................ 3-24
Table 3.20: L-Band Input Connector ........................................... 3-25
Table 3.21: ASI In Connector...................................................... 3-26
Table 3.22: ASI Out Connector ................................................... 3-27
Table 3.23: RJ-45 Connector ...................................................... 3-27

Options and Upgrades
Instruction Manual: evolution 5000 E57xx DSNG and DENG Voyager Encoder Page 3-3
ST.TM.E10076.3
3.1 What’s Available
3.1.1 Option Functions
The basic Encoder functionality can be enhanced with the inclusion of
options, hardware and software.
Each hardware option module consists of a horizontally mounted PCB with
rear panel connector space (except the M2/EDCOM2/BISS which has no
external connectors and does not occupy an option slot). At reset, the
software of the Encoder detects which modules are fitted and configures
them as necessary. The modules can be fitted into the positions indicated
in Table 3.1.
When the appropriate software option has been purchased it is enabled in
the Encoder, which resets and displays the appropriate menu items. See
Table 3.2 for the software options.
Table 3.1: Hardware Option Module Positions
Marketing Code Name Assembly
Part No Card
Part No Slot No.
in 1U Slot No.
in 2U Max No. of
Cards in 2U
Daughter Card Options
M2/EDCOM2/BISS BISS1 scrambling
option - Mode 0, 1
and BISS-E only -
with secure key
entry
S12284 S11484 — —
Hardware Options
M2/EOM2/AUDLIN Additional Audio +
Linear PCM S12293 S11976 2 1, 4, 5 3
M2/EOM2/DAT Data Card - for
additional Data S12369 S12368 2 1, 4, 5 3
M2/EOM2/REMUX
(supported by
Encoder software
version 2.2 and later)
Remux Option
Module S12449 S10655 2 1 1
M2/EOM2/XLR XLR Expander
Card S12556 S12557 Not available 1 and 4
(uses double
slot)
1
M2/EOM2/DEC SD Decoder Card S11753 S11385 - 6 1
M2/EOM2/QPSK
DEMOD QPSK Demod Card S11852 - - 5 1
M2/EOM2/SAT
DEMOD 16QAM Demod
Card S12640 - - 5 1
M2/EOM2/IP IP Output Card S12794 S12822 1 3, 5, 6 1
NOTE…
Empty option slots must be fitted with a blanking plate.
1 BISS is implemented according to Tech 3290 March 2000 and BISS-E is implemented according to Tech 3292 April
2001. BISS-E is available from Build version 2.2.0 and later.

Options and Upgrades
Page 3-4 Instruction Manual: evolution 5000 E57xx DSNG and DENG Voyager Encoder
ST.TM.E10076.3
Table 3.2: Software Options
Marketing Code Name Used
in 1U Used
in 2U
M2/ESO2/NR Noise Reduction 44
M2/ESO2/PU Performance Upgrade/Bit-rate <1.5 Mbit/s 44
M2/ESO2/VBR VBR Licence 44
M2/ESO2/422 4:2:2 44
M2/ESO2/RAS RAS (Remote Authorisation System) 44
M2/ESO2/ACON Auto Concatenation 44
M2/ESO2/AC3 Dolby Digital (AC-3) 44
M2/ESO2/SM38PSK 8PSK Modulation — 4
M2/ESO2/SM316QAM 16QAM Modulation — 4
M2/ESO2/8PSKDEMOD 8PSK Demodulation (only applicable if M2/EOM2/SAT
DEMOD is fitted) —4
M2/ESO2/16QAM
DEMOD 16QAM Demodulation (only applicable if
M2/EOM2/SATDEMOD is fitted) —4
M2/ESO2/LSYM Low Symbol Rate operation (minimum reduced to 300 ksym/s) —4
3.1.2 Limitations on Number of Option Modules (2U Only)
Overview
If the Remux option is not fitted then there can be a maximum of three
option modules (any combination of additional audio and data).
If the Remux option module is fitted there can be a maximum of two other
option modules (any combination of additional audio and data).
E5740 Option Slots
Base Board
Option Slot 4 Option Slot 5 Option Slot 6
Option Slot 1 Satellite Modulator
E5750 Option Slots
Base Board
Option Slot 4 Option Slot 5 OFDM Modulator
Option Slot 1 Option Slot 2 Option Slot 3
3.1.3 Limitations on Use of Option Modules
Although both BISS (M2/EDCOM2/BISS) and RAS (M2/ESO2/RAS) may be
present in the Encoder, only one may be used at a time.
3.1.4 How to See Which Options are Fitted/Enabled
The Encoder has a number of hardware and software options (see Table 3.1
and Table 3.2). To see which are fitted/enabled refer to the Build Menu
(see Chapter 4, Operating the Equipment Locally, Figure 4.9).

Options and Upgrades
Instruction Manual: evolution 5000 E57xx DSNG and DENG Voyager Encoder Page 3-5
ST.TM.E10076.3
3.2 Bit-rate Limits With Reflex Licence and/or
Performance Upgrade
A user with a REFLEX licence (M2/ESO2/VBR) but no Performance Upgrade
(M2/ESO2/PU) will be able to get lower bit-rates than 1.5 Mbit/s. This only
occurs in Seamless modes. However, because the Performance Upgrade
has not been bought the picture quality will be reduced (see Table 3.3).
Table 3.3: Minimum Bit-rates With and Without Performance Upgrade
Performance
Upgrade Reflex
Licence Bmin Non-seamless
Modes Bmin Seamless Modes
(Front Panel, SNMP) Bmin Seamless Modes
(Reflex, MEM)
ûû
1.5 Mbit/s 1.5 Mbit/s2Not Possible
ûü1.5 Mbit/s 1.5 Mbit/s2Depends on Coding Mode
üû0.256 Mbit/s Depends on Coding Mode Not Possible
üü0.256 Mbit/s Depends on Coding Mode Depends on Coding Mode
NOTE…
Bmin is the minimum bit-rate that can be set.
3.3 Basic Interoperable Scrambling System - BISS
(M2/EDCOM2/BISS)
With the appropriate configuration, the Encoder can use the Basic
Interoperable Scrambling System (BISS3) to scramble the outgoing
transport stream. This system has been developed by the European
Broadcasting Union (EBU) as an open scrambling system.
BISS has three main levels of operation: Mode 1, Mode 2 and Mode 3.
Mode 0 corresponds to no scrambling. BISS-E is also available in Build
version 2.2.0 and later.
NOTE…
Only Modes 0 and 1 are available at Build version 2.1.0. Modes 2 and 3 are not supported.
BISS Mode 1 operation uses a fixed value for the control word to scramble
the services in the transport stream from the Encoder. To descramble the
transmission, the Decoder needs to have the matching control word value.
The BISS Module (M2/EDCOM2/BISS) comprises Assembly S12284 and
Card S11484.
NOTES…
1. This option module is installed as a daughter card to the Base Board, with no external
connectors and does not use an option slot.
2. The BISS software must also be enabled in the Encoder (see Customer Services).
2 1.5 Mbit/s, but possibly higher if limited by Coding Mode.
3 BISS is implemented according to EBU Tech 3292 May 2002. BISS-E is available from Build version 2.2.0 and later.

Options and Upgrades
Page 3-6 Instruction Manual: evolution 5000 E57xx DSNG and DENG Voyager Encoder
ST.TM.E10076.3
BISS scrambling (when fitted) is enabled and controlled via the Setup/Mux
Menu (see Chapter 4, Operating the Equipment Locally, Section 4.12.12).
3.4 Additional Audio and Linear PCM Option
(M2/EOM2/AUDLIN)
3.4.1 Overview
The Additional Audio option module supplements the audio encoding
functionality of the Encoder. This module supports audio standards MPEG-1
(layer 2), Dolby Digital (AC-3), Linear PCM, Dolby Digital (AC-3)
Pass-through and Dolby E Pass-through. The module can take in audio as
either stereo analogue or digital AES/EBU (on left channel only) via a
15-way D-type connector provided on its rear panel.
Alternatively, any two of the four pairs of embedded AES/EBU channels
extracted from the video can be routed to the module for encoding. This
option supports all the standard bit-rates and encoding modes associated
with each compression standard.
The Audio Menu associated with this option is described in Chapter 4,
Operating the Equipment Locally, Section 4.9. In the Audio Setup Menu
additional options are displayed for Audio XA and Audio XB, where X is the
option slot number where the module is fitted.
Refer to Annex G, Audio Modes for details of Encoder locking to ensure
correct performance.

Options and Upgrades
Instruction Manual: evolution 5000 E57xx DSNG and DENG Voyager Encoder Page 3-7
ST.TM.E10076.3
3.4.2 Assembly
Rear Panel
NOTE…
The AES/EBU reference signal is provided for backwards compatibility only. When using E57xx
Encoders use the reference signal provided by the Base Board.
Figure 3.1: Additional Audio and Linear PCM Option (M2/EOM2/AUDLIN)
The Additional Audio option module comprises Assembly S12293 and Card
S11976. See Table 3.1 for the slots that it can be installed in.
Audio In Connector
Connect the audio cable to the AUDIO IN
connector. The 15-way, D-type male connector
is used in different ways according to the audio
input and the encoding configuration selected.
The connector provides two stereo pairs. They may be independently
configured as either analogue or digital. The left channel is used to input
digital audio.
Analogue Composite Video
Serial Digital Interface
Audio Input
Additional Audio
Option
Pins 7, 15
Pins 1, 9
Pins 4, 12
AES/EBU Digital A
A
ES/EBU Di
g
ital B
Digital Audio Inputs
AES/EBU
reference
Encoder
Additional Audio
Option
Pins 3, 10
Pins 1, 9
Pins 6, 13
Pins 4, 12
Mono 1 / Stereo 1 Right
Mono 2 / Stereo 1 Left
Mono 3 / Stereo 2 Right
Mono 4 / Stereo 2 Left
Output Transport Stream
Output Transport Stream
Output Transport Stream
COMP VIDEO
SDI IN
AUDIO IN
ASI OUT 1
ASI OUT 2
ASI OUT 3

Options and Upgrades
Page 3-8 Instruction Manual: evolution 5000 E57xx DSNG and DENG Voyager Encoder
ST.TM.E10076.3
Table 3.4: Audio In Connector
Pin Signal Pin Signal
Analogue Digital Analogue Digital
1 Left Channel A (+) AES/EBU (A) (+) 9 Left Channel A (-) AES/EBU (A) (-)
2 Not connected 10 Right Channel A (+)
3 Right Channel A (-) 11 Not connected
4 Left Channel B (+) AES/EBU (B) (+) 12 Left Channel B (-) AES/EBU (B) (-)
5 Not connected 13 Right Channel B (+)
6 Right Channel B (-) 14 Not connected
7 AES/EBU
Reference (Output
Signal)
15 AES/EBU
Reference (Ground)
8 Not connected
NOTES…
1. In analogue mode termination is either 20 kW or 600 W.
2. In AES/EBU mode termination is 110 W (default).
3. When the Encoder is powered down the digital channel is selected with 110 W termination.
4. The digital audio input does not support SPDIF.
CAUTION…
To ensure EMC compliance, use the audio connector supplied with the Encoder.

Options and Upgrades
Instruction Manual: evolution 5000 E57xx DSNG and DENG Voyager Encoder Page 3-9
ST.TM.E10076.3
3.5 RS-232 and RS-422 Data Input Option
(M2/EOM2/DAT)
3.5.1 Overview
NOTE…
The Data Input Option does not report errors back to the host, thus no alarms are raised by the
Encoder.
The RS-232 and RS-422 Data Input option module comes with an RS-422
synchronous data input and an RS-232 asynchronous data input. These
inputs have been designed for backward compatibility to existing System
3000 Encoders. RS-232 data is input on a dedicated 9-way D-type
connector and RS-422 data is input on a dedicated 15-way D-type
connector.
RS-422 supports n x 64 kbit/s (up to 2.048 Mbit/s) or n x 56 kbit/s (up to
1.792 Mbit/s) data rates where n = up to 32 maximum. The RS-232 input
can support data baud rates of 1.2 kbaud - 19.2 kbaud.
3.5.2 Assembly
Rear Panel
Figure 3.2: RS-232 and RS-422 Data Input Option M2/EOM2/DAT
The RS-232 and RS-422 Data Input option module comprises Assembly
S12369 and Card S12368. See Table 3.1 for the slots that it can be
installed in.
Encoder
RS-232 and RS-422
Data Option
ASYNC
SYNC
RS-232 Asynchronous Data
RS-422 Synchronous Data
Output Transport Stream
Output Transport Stream
Output Transport Stream
ASI OUT 1
ASI OUT 2
A
SI OUT 3
Analogue Composite Video
Serial Digital Interface
Audio Input
COMP VIDEO
SDI IN
AUDIO IN

Options and Upgrades
Page 3-10 Instruction Manual: evolution 5000 E57xx DSNG and DENG Voyager Encoder
ST.TM.E10076.3
Async Connector
A 9-way, D-type female connector
provides an RS-232 asynchronous, serial
communications data input interface.
Table 3.5: RS-232 Data Connector (Option Module) - Asynchronous
Remote (DTE) Male Data Module RS-232 (DCE) Female
Signal Name Pin Signal Direction Pin Signal Name
Data Carrier Detected 1 1 Data Carrier Detected
Received Data 2 2 Received Data
Transmit Data 3 3 Transmit Data
4 4 Not connected
Signal Ground 5 5 Signal Ground
Data Set Ready (DSR) 6 6 Data Set Ready (DSR)
7 7 Not connected
Clear to Send (CTS) 8 8 Clear to Send (CTS)
9 9 Not connected
NOTES…
1. Signal names are with respect to a DTE in accordance with the RS-232 specification.
2. Remote pin numbers only apply to a 9-way D-type connector.
3. 25-way connectors have Received Data on pin 3 and Transmit Data on pin 2 (see RS –232
specification).
4. XON/OFF flow control may be used with this port.
Sync Connector
A 15-way, D-type female connector
provides an RS-422 synchronous, serial
communications data input interface.

Options and Upgrades
Instruction Manual: evolution 5000 E57xx DSNG and DENG Voyager Encoder Page 3-11
ST.TM.E10076.3
Table 3.6: RS-422 Data Connector (Option Module) - Synchronous
Remote (DTE) Data Module RS-422 (DCE)
Signal Name Signal Direction Pin Signal Name
1 Not connected
Transmit Data A 2 Transmit Data A
Data Terminal Ready A 3 Data Terminal Ready A
Received Data A 4 Received Data A
Data Set Ready A 5 Data Set Ready A
Received Clock A 6 Received Clock A
Transmit Clock A 7 Transmit Clock A
Signal Ground 8 Signal Ground
Transmit Data B 9 Transmit Data B
Data Terminal Ready B 10 Data Terminal Ready B
Received Data B 11 Received Data B
Data Set Ready B 12 Data Set Ready B
Received Clock B 13 Received Clock B
Transmit Clock B 14 Transmit Clock B
15 Not connected
NOTE…
Signal names are with respect to a DTE in accordance with the RS-422 specification. A is positive and
B is negative.

Options and Upgrades
Page 3-12 Instruction Manual: evolution 5000 E57xx DSNG and DENG Voyager Encoder
ST.TM.E10076.3
3.6 Remux Option (M2/EOM2/REMUX)
3.6.1 Overview
NOTE…
The M2/EOM2/REMUX Remux Option Module is supported by Build version 2.2.0 and later.
The Remux option module is capable of accepting up to three separate
transport streams via ASI connectors, and one transport stream from the
host Encoder. The maximum permissible data rate of each input transport
stream is 50 Mbit/s. Some or all of the services in the input transport
streams are then multiplexed together to produce a Multiple Channels Per
Carrier (MCPC) output at up to 50 Mbit/s. For a specification of this
interface see Annex B, Technical Specification
3.6.2 Assembly
Rear Panel
The Remux option module comprises assembly S12449 and Card S10655.
See Table 3.1 for the slots that it can be installed in.
CAUTION…
When remultiplexing, be aware that both PIDs and Service Names will be remapped according to the
Host Encoder input used.
Figure 3.3: Remux Option (M2/EOM2/REMUX)
DVB-ASI OUT is
disabled.
Encoder
[Host]
Remux Option
DVB ASI IN 1
DVB ASI IN 2
DVB ASI IN 3
DVB ASI OUT 1 Out
p
ut is disabled
Input Transport Stream 1
Input Transport Stream 2
In
p
ut Trans
p
ort Stream 3
Output Transport Stream ü
Output Transport Stream ý
Out
p
ut Trans
p
ort Stream þ
ASI OUT 1
ASI OUT 2
A
SI OUT 3
Analogue Composite Video
Serial Digital Interface
Audio Input
COMP VIDEO
SDI IN
AUDIO IN
The output is a multiplex of the
three input transport streams of
the Remux option and the
transport stream produced by the
host Encoder.

Options and Upgrades
Instruction Manual: evolution 5000 E57xx DSNG and DENG Voyager Encoder Page 3-13
ST.TM.E10076.3
DVB ASI IN 1, 2 and 3 Connectors
A 75 W BNC connector provides an input to the unit.
Table 3.7: DVB ASI In Connector
Pin Signal
Centre Signal
Screen Ground
NOTE…
When connecting the inputs, always start from DVB ASI IN 1 and work upwards.
DVB ASI OUT 1 Connector
A 75 W BNC connector provides an output from the unit.
Table 3.8: DVB ASI Out Connector
Pin Signal
Centre Signal
Screen Ground
NOTE…
This output is disabled.
3.6.3 Stages of Remultiplexing
The Remultiplexer is capable of combining four inputs. Three inputs are in
the form of ASI feeds to the rear panel, the fourth input is fed from the
host Encoder (or primary Encoder). This basic configuration, using a single
stage of remultiplexing, means that four Encoder services (or streams) can
be combined together in the output. Figure 3.4 shows a typical satellite
system using one stage of remultiplexing.

Options and Upgrades
Page 3-14 Instruction Manual: evolution 5000 E57xx DSNG and DENG Voyager Encoder
ST.TM.E10076.3
Figure 3.4: Block Diagram – One Stage of Remultiplexing
Similarly, if two stages of remultiplexing are introduced, thirteen Encoders
can be combined, providing up to thirteen services in the remultiplexed
output. This is the maximum number of services that can be provided
using this system, see Figure 3.5.
Figure 3.5: Block Diagram – Two Stages of Remultiplexing
Tx
Up-link equipment
(including
Up-converter and
High Power
Amplifier)
IF Out
p
ut
Service 1
Service 2
VIDEO (ANALOGUE)
VIDEO (DIGITAL)
AUDIO
SYNC DATA
ASYNC DATA
Contributing
Encoders
A
SI
A
SI
A
SI
Primary (Master)
Encoder with
Remux
Service 3
VIDEO (ANALOGUE)
VIDEO (DIGITAL)
AUDIO
SYNC DATA
ASYNC DATA
Service 4
VIDEO (ANALOGUE)
VIDEO (DIGITAL)
AUDIO
SYNC DATA
ASYNC DATA
VIDEO (ANALOGUE)
VIDEO (DIGITAL)
AUDIO
SYNC DATA
ASYNC DATA
NOTE…
IF Output contains 4 services:
Service 1 + Service 2 + Service 3 + Service 4.
Tx
Up-link equipment
(including
Up-converter and
High Power
Amplifier)
IF Out
p
ut
Service 1
Service 3
Contributing
Encoders
A
SI
(
x3
)
Encoder
with Remux
Service 2
Service 4
Service 5
Service 7
Contributing
Encoders
A
SI
(
x3
)
Encoder
with Remux
Service 6
Service 8
Service 9
Service 11
Contributing
Encoders
A
SI
(
x3
)
Encoder
with Remux
Service 10
Service 12
Service 13
Encoder
with Remux
A
SI
(
x4
)
ASI (x4)
A
SI
(
x4
)
NOTE…
IF Output contains 13 services.

Options and Upgrades
Instruction Manual: evolution 5000 E57xx DSNG and DENG Voyager Encoder Page 3-15
ST.TM.E10076.3
3.6.4 Function of Remultiplexer
It is the function of the Remultiplexer to combine the locally generated
host services with the externally supplied input services, connected via ASI
inputs to the rear of the unit. If the Service ID (DVB) or Program Number
(ATSC), PIDs or service names, of two or more of the services clash, the
Remultiplexer can remap the Service ID or program number, remap PIDs,
and alter the service names to resolve the clash.
If a new service is detected on any input, and it clashes with an existing
service, it is the new service’s Service ID or Program Number, PIDs, or
Service Name that are remapped to resolve the conflict. Service names are
made unique by the addition of a number, for example ‘Default Service’
may be renamed ‘Default Service [2]’.
The way the Remultiplexer deals with user requests to remap PIDs
depends on its mode of operation.
When set to ‘Intelligent Mode’ (see Remux Mode Option), if the user then
attempts to move/remap a PID to a PID already being used, the
Remultiplexer allows this to happen, and automatically remaps the element
that was on that PID.
When the Remultiplexer is operating in ‘Dumb Mode’, if the user tries to
remap an element onto a PID that is already being used, it will not allow
the change to take place.
NOTE…
When operating in ‘Dumb Mode’ the Encoder may power up with unresolved PID clashes, which the
user must resolve.
Figure 3.6: Remultiplexer Block Diagram
Dual Port
Ram
IF Out
p
ut
Remux
ASI
Input
Modulator
QPSK
Remultiplexer
Video Video
Encoder
Audio
Encoder
A
udio
Host Mux
Host
Mux
Rate
Remux
ASI
Input
Remux
ASI
Input
Output
Bit
-
rate
ASI
Driver ASI Output

Options and Upgrades
Page 3-16 Instruction Manual: evolution 5000 E57xx DSNG and DENG Voyager Encoder
ST.TM.E10076.3
3.6.5 Using the Remultiplexer
Set the output bit-rate to the required value in the Setup/Mux Menu.
Connect transport streams that are to be combined (remultiplexed) with
the host Encoder’s services to the ASI inputs on the rear of the unit.
NOTE…
It is possible to remultiplex any DVB or ATSC compliant transport stream but at the time of publication,
only transport streams generated by TANDBERG Television equipment are guaranteed to work when
fed to the Remultiplexing module.
The equipment will automatically detect the services on these inputs. The
list of detected services is displayed in the Setup/Mux Menu.
Each service can be individually switched ‘Off’, ‘On’, or ‘On with
scrambling’. If the service is set to ‘Off’, then there is no trace of the
service in the output transport stream. Each new service defaults to ‘Off’,
unless it was connected to the Remultiplexer the last time the Encoder was
powered, when it assumes its previous state.
It is possible to remultiplex transport streams that have already been
scrambled by BISS encryption, but it is not possible to remultiplex
transport streams that have already been scrambled using RAS encryption.
Also it is not possible to scramble a service that has already been
scrambled.
3.6.6 ATSC Remultiplexing
The Remultiplexer can work with ATSC compliant transport streams. It
remaps the services following the ATSC program paradigm.
The Encoder can be configured to generate the PSIP for the output
transport stream. It generates the minimum number of tables to give an
ATSC compliant output transport stream, i.e. Event Information Tables
(EIT) 0, 1, 2 and 3, the System Time Table (STT), the Rating Region Table
(RRT), the Master Guide Table (MGT), and either the Cable Virtual Channel
Table (CVCT) or the Terrestrial Virtual Channel Table (TVCT), depending on
the delivery descriptor set. It will not pass through any tables that are
present on the ASI input transport streams.
Alternatively, an external PSIP generator can be connected to one of the
Remultiplexer inputs and the remultiplexer programmed to pass through a
range of PIDs, thus inserting the PSIP into the output transport stream.
For more information about using the Remux card in ATSC with internal
and external PSIP see Annex J, Use of Remux Card in ATSC.
3.6.7 Setting Bit-rates and Avoiding Overflow
Overflow is the condition in which the total of the contributing service
bit-rates, (including the host mux), exceeds the output bit-rate of the
primary remultiplexing unit.
NOTE…
Only useful packets (e.g. video, audio and data, etc) count towards the bit-rate of the contributing
service bit-rates, not null packets.

Options and Upgrades
Instruction Manual: evolution 5000 E57xx DSNG and DENG Voyager Encoder Page 3-17
ST.TM.E10076.3
The easiest way to configure the bit-rates to avoid overflow, is as follows:
1. Divide the 188 byte output bit-rate of the primary (master)
remultiplexing unit, (this can be found in the Setup/Mux/Remux
Module/Output Bit-rate), by the number of contributing services
(including the primary service). Such that:
O/P Rate (188) / N = Host Rate (188)
[Where N = number of services to be combined including
primary]
2. Then set the Host Rates (188) of each contributing unit and the master
unit to equal the calculated Host Rate.
If the above procedure is followed, an equal bit-rate is allocated to each
contributing unit. By setting the host rates, the video and audio bit-rates
will be automatically adjusted to suit.
The amount of spare bit-rate and input bit-rate that has been used in the
Remultiplexer can be monitored using the bar graph indicators in the
Setup/Mux/Remux Module Menu.
3.6.8 What to do if Overflow Occurs
If an ‘Overflow Error’ is indicated on the equipment, then the incoming
contributing bit-rate exceeds the outgoing bit-rate. To avoid corruption
reduce the incoming bit-rate by either removing services, (turn the service
‘Off’ or remove the ASI input), or reduce the bit-rate of the incoming
service.

Options and Upgrades
Page 3-18 Instruction Manual: evolution 5000 E57xx DSNG and DENG Voyager Encoder
ST.TM.E10076.3
3.7 XLR Expander Card Option (M2/EOM2/XLR)
3.7.1 Overview
NOTE…
The M2/EOM2/XLR XLR Expander Card Option is supported by Build version 3.0 and later.
The XLR Expander Card Option permits Encoders to input and output a
stereo audio pair via XLR connectors. The option occupies two vertical
option slots, 1 and 4, due to the size of the XLRs. Because of this it is
available on the 2U version only.
The Audio menu associated with this option is described in Chapter 4,
Operating the Equipment Locally.
3.7.2 Audio Inputs Receiver
The input accepts both analogue and digital AES/EBU (left channel only).
When the unit is powered down the inputs default to digital. The input
impedance of the digital channel is 110 W, while the analogue input
operates at either 600 W or 20 kW.
The analogue receiver works at clip levels of 18 dB or 15 dB. Analogue
inputs are sampled at 48 kHz. The signal from the audio receiving inputs is
routed to the backplane as a single AES/EBU formatted digital signal.
3.7.3 Audio Outputs Transmitter
The XLR outputs deliver both analogue or digital AES/EBU (left channel
only). When delivering digital audio the output impedance is 110 W. The
analogue output is low impedance. The analogue transmitter works at
15 dB or 18 dB FSR.
The audio transmitter may select its source from any of the following:
· Four AES/EBU de-embedded feeds from the SDI feed
· Two of the AES/EBU feeds from the decoder
· Loop back
· Off
The analogue signal is reconstructed, based on the sampling rate of the
AES/EBU signal source.
3.7.4 Assembly
Rear Panel

Options and Upgrades
Instruction Manual: evolution 5000 E57xx DSNG and DENG Voyager Encoder Page 3-19
ST.TM.E10076.3
NOTES…
1. Pre-encoded signals cannot be reconstructed on the analogue outputs.
2. Pre-encoded signals will raise an alarm on the digital output.
Figure 3.7: XLR Expander Card Option (M2/EOM2/XLR)
The XLR Expander Card option comprises Assembly S12556 and Card
S12557. See Table 3.1 for the slots that it can be installed in.
Audio In Connector
Two XLR female connectors provide a stereo
pair. Each connector carries a single channel
of an analogue stereo pair.
Digital audio is carried on the
left connector.
Table 3.9: Audio In L AES/EBU Connector
XLR IN L, AES/EBU
Pin Analogue Digital
1 Screen Screen
2 Channel (+) AES/EBU (+)
3 Channel (-) AES/EBU (-)
Nominal input
impedance 600 W or 20 kW110 W
Table 3.10: Audio In R Connector
XLR IN R
Pin Analogue Digital
1 Screen
2 Channel (+) Not available
3 Channel (-)
Nominal input
impedance 600 W or 20 kW
Audio In L Audio In R
AES/EBU
PUSH
P
U
1
2
3
1
2
3
Analogue /AES_EBU Left
(Balanced)
Analogue Right
(Balanced)
XLR Expander Card Option
Tx Processor
Analogue /AES_EBU Left
(Balanced)
Analogue Right
(Balanced)
To Encoder
Rx Processor
4 x AES_EBU (Embedded)
Decoder x 2
Off

Options and Upgrades
Page 3-20 Instruction Manual: evolution 5000 E57xx DSNG and DENG Voyager Encoder
ST.TM.E10076.3
NOTES…
1. When the Encoder is powered down the digital channel is selected with 110 W termination.
2. The digital audio input does not support SPDIF.
Audio Out Connector
Two XLR male connectors provide a stereo
pair. Each connector carries a single channel
of an analogue stereo pair.
Digital audio is carried on the
left connector.
Table 3.11: Audio Out L AES/EBU Connector
XLR OUT L, AES/EBU
Pin Analogue Digital
1 Screen Screen
2 Channel (+) AES/EBU (+)
3 Channel (-) AES/EBU (-)
Nominal output
impedance 10 W110 W
Table 3.12: Audio Out R Connector
XLR OUT R
Pin Analogue Digital
1 Screen
2 Channel (+) Not available
3 Channel (-)
Nominal output
impedance 10 W
CAUTION…
For maximum performance always use double-screened audio cables such as Canford Audio DFT
cable.
Audio Out L Audio Out R
AES/EBU
1
2
3
1
2
3

Options and Upgrades
Instruction Manual: evolution 5000 E57xx DSNG and DENG Voyager Encoder Page 3-21
ST.TM.E10076.3
3.8 SD Decoder Option (M2/EOM2/DEC)
3.8.1 Overview
NOTES…
1. The M2/EOM2/DEC SD Decoder Option is supported by Build version 3.1 and later.
2. This option module only fits into option slot 6 in the E5740, and must always be accompanied by
a demodulator option module in slot 5.
This option module is a complete MPEG-2 standard definition decoder,
capable of decoding 422P@ML and MP@ML. It can provide analogue or
digital video and audio outputs, as well as synchronous and asynchronous
data outputs. In conjunction with a demodulator option module, it provides
a complete satellite monitoring receiver within the E5740 Encoder.
3.8.2 Assembly
Rear Panel
ASI Out
A 75 W female BNC connector provides an ASI
output of the transport stream being decoded by
the SD Decoder.
Table 3.13: ASI Out Connector
Item Specification
Connector Type 75 W BNC Female
Connector designation ASI Out
Pin-outs Centre Signal
Screen Ground
SDI Video Out
A 75 W female BNC connector provides an SDI video
output that conforms to ITU-R BT.656.
Table 3.14: SDI Video Out Connector
Item Specification
Connector Type 75 W BNC Female
Connector designation SDI Out
Pin-outs Centre Signal
Screen Ground

Options and Upgrades
Page 3-22 Instruction Manual: evolution 5000 E57xx DSNG and DENG Voyager Encoder
ST.TM.E10076.3
Composite Video Output
A 75 W female BNC connector provides a composite
video output. See Annex B, Technical Specification
for a list of supported video standards.
Table 3.15: Composite Video Connector
Item Specification
Connector Type 75 W BNC Female
Connector designation COMP VIDEO
Pin-outs Centre Signal
Screen Ground
Audio Output
A 15-way D-type socket provides the audio output.
Table 3.16: Audio Output Connector
Item Specification
Connector Type 15-way D-type Socket
Connector designation AUDIO OUT
Pin-outs 1 Ch 1 Left Analogue+/Ch 1 Digital+
2 Analogue Ground
3 Ch 1 Right Analogue -
4 Ch 2 Left Analogue+/Ch 2 Digital+
5 Analogue Ground
6 Ch 2 Right Analogue -
7 Reserved
8 Analogue Ground
9 Ch 1 Left Analogue-/Ch 1 Digital-
10 Ch 1 Right Analogue +
11 Analogue Ground
12 Ch 2 Left Analogue-/Ch 2 Digital-
13 Ch 2 Right Analogue +
14 Analogue Ground
15 Reserved

Options and Upgrades
Instruction Manual: evolution 5000 E57xx DSNG and DENG Voyager Encoder Page 3-23
ST.TM.E10076.3
RS-232/RS-422 Data Output
A 9-way D-type socket provides the data outputs.
Table 3.17: RS232/RS422 Data Output Connector
Item Specification
Connector Type 9-way D-type Socket
Connector designation RS232/RS422 DATA
Pin-outs 1 RS422_CLK_A
2 RS232_RXD
3 RS232_TXD
4 No Connection
5 Ground
6 RS422_CLK_B
7 No Connection
8 RS422_DATA_A
9 RS422_DATA_B
3.9 QPSK Demodulator (M2/EOM2/QPSKDEMOD)
3.9.1 Overview
NOTE…
The M2/EOM2/QPSKDEMOD QPSK Demodulator Option is supported by Build version 3.1 and later.
The module allows the Encoder to receive and demodulate satellite
transmissions that comply to EN 300 421 (DVB-S). It must be used with
an SD Decoder Module (M2/EOM2/DEC), which takes and decodes the
transport stream produced by the demodulator.
The module has three inputs; an IF input that operates over a frequency
range of 50 MHz to 180 MHz, and –20 dBm to –40 dBm input power, and
two L-Band inputs that operate over a frequency range of 950 MHz to
2150 MHz, and –25 dBm to –65 dBm input power.
It can normally receive signals with symbol rates in the range 1 to 45
Msymbol/s, but if the low symbol rate option (M2/EOS2/LSYM) is
purchased this can be expanded to cover 0.3 to 45 Msymbol/s.

Options and Upgrades
Page 3-24 Instruction Manual: evolution 5000 E57xx DSNG and DENG Voyager Encoder
ST.TM.E10076.3
3.9.2 Assembly
Rear Panel
W
IF In
A 75 W female BNC connector provides an IF Input.
Table 3.18: IF In Connector
Item Specification
Connector Type 75 W BNC Female
Connector designation IF IN
Pin-outs Centre Signal
Screen Ground
RF In
Two 75 W F-type female connectors provide
RF inputs.
Table 3.19 RF In Connector
Item Specification
Connector Type 75 W F-type Female
Connector designation RF 1, RF 2
Pin-outs Centre Signal
Screen Ground
3.10 16QAM Demodulator (M2/EOM2/SATDEMOD)
3.10.1 Overview
The module allows the Encoder to receive and demodulate satellite
transmissions that comply to EN 300 421 (DVB-S), and EN 301 210
(DVB-DSNG). It must be used with an SD Decoder Module
(M2/EOM2/DEC), which takes and decodes the transport stream produced
by the demodulator.
The module has two L-band inputs that operate over a frequency range of
950 MHz to 2150 MHz, and –25 dBm to –65 dBm input power. It can
decode signals with symbol rates in the range 1 to 45 Msymbol/s. It is
capable of demodulating 8PSK, and 16QAM transmissions, as well as QPSK
transmissions, but these are software options.

Options and Upgrades
Instruction Manual: evolution 5000 E57xx DSNG and DENG Voyager Encoder Page 3-25
ST.TM.E10076.3
3.10.2 Assembly
Rear Panel
L-Band Inputs
Two 75 W F-type female connectors provide L-band
inputs.
Table 3.20: L-Band Input Connector
Item Specification
Connector Type 75 W F-type Female
Connector designation L-Band Input 1, L-Band Input 2
Pin-outs Centre Signal
Screen Ground
3.11 IP Output Card (M2/EOM2/IP)
3.11.1 Overview
The IP Output card provides a 10/100 BaseT Ethernet port, out of which
the transport stream generated by the Encoder can be output in UDP
packets at up to 50 Mbit/s.
The mapping of MPEG-2 transport stream packets into IP data frames is
done according to the protocol stack shown in Figure 3.8.
Figure 3.8: IP Output Protocol Stack
MPEG-2/DVB Layer
UDP – User Datagram ProtocolTCP/UDP
Transport Layer - IP
Link Layer – 10/100-baseT Ethernet
MPEG- 2
Transport
Stream

Options and Upgrades
Page 3-26 Instruction Manual: evolution 5000 E57xx DSNG and DENG Voyager Encoder
ST.TM.E10076.3
Between one and seven MPEG-2 transport stream packets can be put in
each UDP packet. The data link layer is Ethernet according to
IEEE 802.3/802.3u (auto-sensing 10/100 Mbit/s, twisted pair, via RJ-45
connector).
3.11.2 Assembly
Rear Panel
ASI In
A 75 W female BNC connector provides an ASI input.
NOTE…
This connector is not used.
Table 3.21: ASI In Connector
Item Specification
Connector Type 75 W BNC Female
Connector designation ASI IN
Pin-outs Centre Signal
Screen Ground
RS-232 Control
A 3.5mm socket provides a debug interface.
NOTE…
This connector is for TANDBERG Television use only.

Options and Upgrades
Instruction Manual: evolution 5000 E57xx DSNG and DENG Voyager Encoder Page 3-27
ST.TM.E10076.3
ASI Out
A 75 W female BNC connector provides an ASI output.
NOTE…
This connector is not used.
Table 3.22: ASI Out Connector
Item Specification
Connector Type 75 W BNC Female
Connector designation ASI OUT
Pin-outs Centre Signal
Screen Ground
Ethernet Output
An RJ-45 connector provides a 10/100 BaseT
Ethernet port.
Table 3.23: RJ-45 Connector
Item Specification
Connector Type RJ-45
Connector designation 10/100 BT
Pin-out 1 Tx Out (+)
2 Tx Out (-)
3 Rx In (+)
4 Not Connected
5 Not Connected
6 Rx In (-)
7 Not Connected
8 Not Connected
3.12 Software Options
3.12.1 M2/ESO2/NR
This purchasable option upgrades the Encoder to include noise reduction
mode. Contact Customer Services for details.
3.12.2 M2/ESO2/PU
This purchasable option upgrades the performance of the Encoder. Contact
Customer Services for details.

Options and Upgrades
Page 3-28 Instruction Manual: evolution 5000 E57xx DSNG and DENG Voyager Encoder
ST.TM.E10076.3
3.12.3 M2/ESO2/VBR
This purchasable option upgrades the Encoder to include variable bit-rate.
Contact Customer Services for details.
3.12.4 M2/ESO2/422
This purchasable option upgrades the Encoder to include 4:2:2 video
encoding mode. Contact Customer Services for details.
3.12.5 M2/ESO2/RAS
This purchasable option upgrades the Encoder to include RAS mode.
Contact Customer Services for details.
3.12.6 M2/ESO2/ACON
This purchasable option upgrades the Encoder to include auto
concatenation. Contact Customer Services for details.
3.12.7 M2/ESO2/AC3
This purchasable option allows the Encoder to provide Dolby Digital (AC-3)
audio. Contact Customer Services for details.
3.12.8 M2/ESO2/SM38PSK
This purchasable option allows the E5740 to provide 8PSK modulation.
Contact Customer Services for details.
3.12.9 M2/ESO2/SM316QAM
This purchasable option allows the E5740 to provide 16QAM modulation.
Contact Customer Services for details.
3.12.10 M2/ESO2/8PSKDEMOD
This purchasable option allows an E5740 fitted with M2/EOM2/DEC SD
decoder and M2/EOM2/SATDEMOD demodulator to receive 8PSK
modulated signals. Contact Customer Services for details.
3.12.11 M2/ESO2/16QAMDEMOD
This purchasable option allows an E5740 fitted with M2/EOM2/DEC SD
decoder and M2/EOM2/SATDEMOD demodulator to receive 16QAM
modulated signals. Contact Customer Services for details.
3.12.12 M2/ESO2/LSYM
This purchasable option allows an E5740 and an M2/EOM2/QPSKDEMOD, if
fitted, to work at low symbol rates (300 ksym/s minimum). Contact
Customer Services for details.

Instruction Manual: evolution 5000 E57xx DSNG and DENG Voyager Encoder Page 4-1
ST.TM.E10076.3
Chapter 4
4. Operating the Equipment Locally
Contents
4.1 Introduction ............................................................... 4-9
4.2 Establishing Local Control (1U)................................. 4-9
4.3 Navigating the Display Screens (1U) ........................ 4-9
4.3.1 Introduction................................................... 4-9
4.3.2 Navigating the Menus (1U) ......................... 4-10
4.3.3 Changing a Setting (1U) ............................. 4-10
Overview..................................................... 4-10
For Multiple Choice Entry ........................... 4-11
For Text or Numeric Entry .......................... 4-11
4.3.4 A(udio)/V(ideo) Menu (1U).......................... 4-11
4.4 Establishing Local Control (2U)............................... 4-12
4.4.1 Input Monitor............................................... 4-12
4.4.2 Summary Screen........................................ 4-12
4.4.3 A(udio)/V(ideo) Menu (2U).......................... 4-13
4.4.4 Keyboard Lock (2U).................................... 4-13
4.5 Navigating the Display Screens (2U) ...................... 4-13
4.5.1 Moving Through the Menu Screens............ 4-13
4.5.2 How to Use the Keypad .............................. 4-14
4.5.3 How to Use the Functions Associated
with Softkeys............................................... 4-15
4.5.4 Display Screens.......................................... 4-15
4.5.5 Menu Formats ............................................ 4-15
4.5.6 Summary Screen and Advanced Menus .... 4-17
4.6 Setup Menu............................................................. 4-17
4.7 System Menu .......................................................... 4-17
4.7.1 Introduction................................................. 4-17
4.7.2 Service Info Menu (Syntax = ATSC)........... 4-19
Overview..................................................... 4-19
Short Channel Name Option....................... 4-19
Long Channel Name Option........................4-19
Syntax Option..............................................4-19
SI Level Option............................................4-19
Major Channel Option (3.0 and later)..........4-20
Minor Channel Option (3.0 and later)..........4-20
Program Number Option.............................4-20
Service Type Option (3.0 and later) ............4-20
PMT PID Option..........................................4-20
DST Start Date Option (3.0 and later).........4-21
DST End Date Option (3.0 and later)..........4-21
4.7.3 Service Info Menu (Syntax = DVB) .............4-21
Overview .....................................................4-21
Network Name Option.................................4-21
Service Provider Option ..............................4-21
Service Name Option..................................4-21
Syntax Option..............................................4-21
SI Level Option............................................4-21
Network Id Option .......................................4-22
Service Id Option.........................................4-22
Transport Stream Id Option.........................4-23
Service Type Option (3.0 and later) ............4-23
PMT PID Option..........................................4-23
Dolby AC-3 Descriptor Option (3.0 and
later)............................................................4-23
Logical Chan Desc Option ..........................4-24
Logical Channel Option...............................4-24
4.7.4 Remote Control Menu .................................4-24
Overview .....................................................4-24
IP Address Option.......................................4-24
MAC Address Option ..................................4-24
Network Mask Option..................................4-24
Gateway Address Option ............................4-24

Operating the Equipment Locally
Page 4-2 Instruction Manual: evolution 5000 E57xx DSNG and DENG Voyager Encoder
ST.TM.E10076.3
SNMP Master Option ..................................4-25
Last SNMP Master Option ..........................4-25
Last SNMP Poll Option ...............................4-25
SNMP Trap IP Option .................................4-25
SABus Address Option ...............................4-25
Serial Protocol Option .................................4-25
SABus Baud Rate Option............................4-25
SABus Data Bits Option ..............................4-26
4.7.5 General Menu .............................................4-26
Overview .....................................................4-26
Model Number Option.................................4-26
Config Name Option....................................4-26
Local Time Option.......................................4-26
Local Date Option .......................................4-26
UTC Offset Option.......................................4-27
Temperature Option....................................4-27
Screen Saver Option...................................4-27
Keypress Beep Option ................................4-27
Power Dip Recovery Option........................4-28
Upgrade Encoder Option ............................4-28
Software Release Option ............................4-28
Fan Control Option......................................4-28
4.7.6 Advanced Menu ..........................................4-29
Overview .....................................................4-29
Setup Password Option ..............................4-29
Current Password Option............................4-29
Display Errors Option..................................4-29
System Control Option................................4-29
Action On PID Error Option.........................4-30
SNMP Control Option..................................4-30
Display Contrast Option ..............................4-30
No. Services Option (3.1 and later).............4-30
Reset On Download Option ........................4-30
Reset Encoder Option.................................4-30
4.7.7 Build Menu ..................................................4-31
4.8 Video Menu .............................................................4-31
4.8.1 Introduction .................................................4-31
4.8.2 Video Source Menu.....................................4-31
Overview .....................................................4-31
Video Input Option ......................................4-31
Input Source Select.....................................4-33
Frame Rate Option......................................4-33
Video Locked Option...................................4-34
Ident Text Option.........................................4-34
Text Colour Option......................................4-34
Background Colour Option..........................4-34
Video Bandwidth Option..............................4-34
OP Video Loss Option.................................4-35
Input Termination Option.............................4-35
Noise Reduction Option ..............................4-35
Default 625 Config and Default 525
Config..........................................................4-36
Logo Option (When Logo Downloaded
into Unit) ..................................................... 4-36
Time Code Option ...................................... 4-36
4.8.3 Video Encoder Menu .................................. 4-36
Overview..................................................... 4-36
Profile/Level Option .................................... 4-36
Compression Mode Option......................... 4-37
Bit-rate Option ............................................ 4-38
VBR Mode Option....................................... 4-38
Delay Option............................................... 4-40
Resolution Option....................................... 4-40
Aspect Ratio Option.................................... 4-41
AFD Option................................................. 4-41
GOP Structure Option ................................ 4-42
GOP Length Option.................................... 4-43
Long GOPs Option (3.1 and later).............. 4-43
Field/Frame Option..................................... 4-43
3:2 Pulldown Option ................................... 4-44
Concatenation Option................................. 4-44
PID Option.................................................. 4-45
Reflex Enable Option.................................. 4-45
Copyright Option......................................... 4-45
Original Option............................................ 4-45
Bandwidth Option ....................................... 4-45
Encoder Type Option.................................. 4-45
S/W Release Option................................... 4-45
4.8.4 Vertical Blanking Interval (VBI) Menu......... 4-46
Overview..................................................... 4-46
Teletext (All lines) Option ........................... 4-46
Teletext Data Out Option............................ 4-46
Teletext PID Option .................................... 4-46
VBI on PID Option ...................................... 4-46
VBI PID Option ........................................... 4-46
VBI In Picture Option.................................. 4-47
VPS (Line 16) Option.................................. 4-47
WSS (Line 23) Option................................. 4-48
Closed Caption Option ............................... 4-48
CC Format Option ...................................... 4-48
Auto Detect VITC Option............................ 4-48
VBI Line ‘n’ Option...................................... 4-48
4.9 Audio Menu............................................................. 4-52
4.9.1 Overview..................................................... 4-52
4.9.2 Audio A and B Menus................................. 4-52
Introduction................................................. 4-52
Source Option............................................. 4-54
Coding Standard Option............................. 4-54
Audio Bit-rate Option .................................. 4-55
Input Level L Option ................................... 4-55
Input Level R Option................................... 4-56
Coding Mode Option................................... 4-56
Auto Lip Sync Option.................................. 4-56
Lip Sync Offset Option................................ 4-57

Operating the Equipment Locally
Instruction Manual: evolution 5000 E57xx DSNG and DENG Voyager Encoder Page 4-3
ST.TM.E10076.3
Audio Delay Option..................................... 4-57
External Delay Option................................. 4-57
Clip Level Option ........................................ 4-58
Impedance Option ...................................... 4-58
Language or Language Left/Right Option... 4-58
SMPTE 302M Standard Option .................. 4-59
Channel Option........................................... 4-59
Bit Stream Mode Option ............................. 4-59
Dialogue Level Option ................................ 4-60
Dolby Srnd Mode Option ............................ 4-60
Production Info Option................................ 4-61
Mixing Level Option .................................... 4-61
Room Type Option...................................... 4-61
Copyright Option......................................... 4-62
Original Option............................................ 4-62
Dynamic Range Option............................... 4-62
RF Protection Option .................................. 4-63
Deemphasis Option .................................... 4-63
DC Filter Option.......................................... 4-63
Low Pass Filter Option................................ 4-64
Embedded 1-2 DID Option ......................... 4-64
Embedded 3-4 DID Option ......................... 4-64
Audio PID Option........................................ 4-64
Hardware Release Option .......................... 4-64
Software Release Option............................ 4-64
4.9.3 Audio Languages Menu.............................. 4-65
4.9.4 Audio XLR Menus (3.0 and later) ............... 4-65
Input Format Option.................................... 4-65
Input Termination Option ............................ 4-65
Input Clip Level Option ............................... 4-65
Output Source Option................................. 4-65
Output Format Option................................. 4-66
Output FSR Option ..................................... 4-66
Firmware Release Option........................... 4-66
Hardware Release Option .......................... 4-66
4.10 Data Menu............................................................... 4-66
4.10.1 Introduction................................................. 4-66
4.10.2 Data A - RS232 Menu (3.0 and later) ......... 4-67
Encoding Option ......................................... 4-67
Baud Rate Option ....................................... 4-67
RS232 PID Option ...................................... 4-68
Delay Option............................................... 4-68
SNMP oid index Option .............................. 4-68
4.10.3 Data B - RS422 Menu................................. 4-68
Encoding Option ......................................... 4-68
Bit-rate Option............................................. 4-69
RS422 PID Option ...................................... 4-69
Test Mode Option ....................................... 4-69
Delay Option............................................... 4-69
D Mode Option............................................ 4-69
SNMP oid index Option .............................. 4-69
Version Option............................................ 4-69
4.10.4 Data XA - RS232 Menu (When
M2/EOM2/DAT Fitted).................................4-70
Overview .....................................................4-70
Hardware Release Option...........................4-70
Software Release Option ............................4-70
4.10.5 Data XB – RS422 Menu (M2/EOM2/DAT
Fitted) ...........................................................4-70
Overview .....................................................4-70
Hardware Release Option...........................4-70
Software Release Option ............................4-70
4.11 Output Menu............................................................4-70
4.11.1 Overview .....................................................4-70
4.11.2 Output Format Option .................................4-72
4.11.3 Delivery Descriptor Menu............................4-72
4.11.4 Descriptor Type Option ...............................4-72
4.11.5 Descriptor Type = Terrestrial ......................4-72
Band Plan Option........................................4-72
Channel Option ...........................................4-73
Frequency Option........................................4-73
Bandwidth Option........................................4-73
Modulation Type Option..............................4-74
Hierarchy Option .........................................4-74
FEC (HP) and FEC (LP) Options ................4-74
Guard Interval Option..................................4-75
Carriers Options..........................................4-75
Other Frequency Option..............................4-75
4.11.6 Descriptor Type = Cable .............................4-76
Frequency Option........................................4-76
Modulation Type Option..............................4-76
FEC (Outer) Option.....................................4-76
FEC (Inner) Option......................................4-76
Symbol Rate Option....................................4-77
4.11.7 Descriptor Type = Satellite..........................4-77
Frequency Option........................................4-77
Modulation Type Option..............................4-77
FEC (Inner) Option......................................4-77
Symbol Rate................................................4-77
Orbital Position Option ................................4-78
West East Option ........................................4-78
Polarisation Option......................................4-78
4.11.8 Output Format = Satellite Modulator (IF
Output) ........................................................4-78
IF Output Option..........................................4-78
IF Power Option ..........................................4-79
IF Frequency Option ...................................4-79
Modulation Option.......................................4-79
Mod Type Option.........................................4-79
Symbol Rate Option....................................4-80
FEC Rate Option.........................................4-80
Spectrum Invert Option ...............................4-80
Roll Off Factor Option .................................4-80
Tx Bandwidth Factor Option........................4-81

Operating the Equipment Locally
Page 4-4 Instruction Manual: evolution 5000 E57xx DSNG and DENG Voyager Encoder
ST.TM.E10076.3
Tx Bandwidth Option...................................4-81
Bit-rate (188) Option....................................4-81
Bit-rate (204) Option....................................4-81
Preset Pwr Low Option ...............................4-81
Preset Pwr Norm Option .............................4-81
Sat Deliv Freq Option..................................4-82
Sat Orb Pos Option.....................................4-82
Sat West/East Option..................................4-82
Polarisation Option......................................4-83
Status Only Options for the Satellite
Modulator Menu ..........................................4-83
4.11.9 Output Format = Satellite Modulator (L-
Band Output) (3.1 and later) .......................4-83
L-Band Output Option .................................4-83
L-Band Power Option..................................4-83
Frequency Option........................................4-84
Modulation Option.......................................4-84
Mod Type Option.........................................4-84
Symbol Rate Option....................................4-84
FEC Rate Option.........................................4-84
Spectrum Invert Option ...............................4-84
Roll Off Factor Option .................................4-84
Tx Bandwidth Factor Option........................4-84
Tx Bandwidth Option...................................4-84
Bit-rate (188) Option....................................4-84
Bit-rate (204) Option....................................4-84
Preset Pwr Low Option ...............................4-84
Preset Pwr Norm Option .............................4-85
Upconverter Power .....................................4-85
Sat Deliv Freq Option..................................4-85
Sat Orb Pos Option.....................................4-85
Sat West/East Option..................................4-85
Polarisation Option......................................4-85
Status Only Options for the Satellite
Modulator Menu ..........................................4-85
4.11.10Output Format = OFDM Modulator (3.1
and later).....................................................4-85
Output Option..............................................4-85
Bandwidth Option........................................4-86
Modulation Mode Option.............................4-86
Guard Interval Option..................................4-86
FEC Rate Option.........................................4-86
Transmission Option ...................................4-87
Spectral Pol Option .....................................4-87
Centre Frequency Option............................4-87
IF Output Frequency ...................................4-87
Bit-rate (188) ...............................................4-87
Bit-rate (204) ...............................................4-87
OFDM S/W Release....................................4-87
4.11.11Output Format = IP Streamer (3.1 and
later)............................................................4-88
Own IP Address Option...............................4-88
Network Mask Option..................................4-88
Router IP Address Option........................... 4-88
Destination IP Address Option ................... 4-88
Destination UDP Port Option...................... 4-88
TS Pkts/UDP Frm Option ........................... 4-88
Multicast IP Address Option ....................... 4-89
Time To Live Option ................................... 4-89
Type of Service Option............................... 4-89
4.12 Mux Menu ............................................................... 4-89
4.12.1 Overview..................................................... 4-89
4.12.2 Mux Output, no Remux Card...................... 4-89
4.12.3 Mux Output, With Remux Card................... 4-90
4.12.4 Packet Length Option................................. 4-90
4.12.5 On Air Option.............................................. 4-90
4.12.6 Bit-rate (188) and Bit-rate (204) Option...... 4-93
4.12.7 Clock........................................................... 4-93
4.12.8 PCR PID Option ......................................... 4-93
4.12.9 FPGA Firmware.......................................... 4-94
4.12.10RAS Firmware ............................................ 4-94
4.12.11BISS Hardware........................................... 4-94
4.12.12BISS Firmware ........................................... 4-94
4.12.13RAS Options Enabled................................. 4-94
Scramble Option......................................... 4-94
SNG Key (RAS1) Option ............................ 4-94
4.12.14BISS Options Enabled................................ 4-95
Overview..................................................... 4-95
Scramble Option......................................... 4-95
BISS Key Entry Option ............................... 4-95
Session Word Option.................................. 4-96
Enc Session Word Option .......................... 4-96
BISS-E Injected Id Option........................... 4-96
4.13 Remux .................................................................... 4-97
4.13.1 Introduction................................................. 4-97
4.13.2 Addition to Mux Menu When Remux
Fitted........................................................... 4-97
Host Bit-rate Option.................................... 4-97
4.13.3 Remux Module Menu ................................. 4-97
Remux Mode Option................................... 4-97
Packet Length Option................................. 4-98
Bit-rate Option ............................................ 4-98
Status Only Options for the Remux
Module Menu.............................................. 4-98
4.13.4 1.Service/2.Service Menu........................... 4-98
Output Option ............................................. 4-98
Source (BNC) Option.................................. 4-99
Short Name In Option................................. 4-99
Short Name Out Option.............................. 4-99
Name (In) Option........................................ 4-99
Name Out Option...................................... 4-100
Service Prov (In) Option ........................... 4-100
Service Provider Option............................ 4-100
Service Id (Out) Option............................. 4-100
Program Number (Out) Option ................. 4-100

Operating the Equipment Locally
Instruction Manual: evolution 5000 E57xx DSNG and DENG Voyager Encoder Page 4-5
ST.TM.E10076.3
Major Channel Option............................... 4-101
Minor Channel Option............................... 4-101
Logical Channel Option ............................ 4-101
CA Input Option ........................................ 4-101
BISS Key Code Option ............................. 4-101
Enc Session Word Option......................... 4-101
Session Word Option................................ 4-101
PMT PID Option........................................ 4-102
PCR PID Option........................................ 4-102
Video Option............................................. 4-102
ECM (CA) PID Option............................... 4-103
VBI PID Option ......................................... 4-103
Audio (Type of Audio) Option ................... 4-103
Data (Type of Data) Option....................... 4-104
Teletext Option ......................................... 4-104
4.14 IRD Menu (3.1 and later)....................................... 4-105
4.14.1 Overview................................................... 4-105
4.14.2 IRD Mode Option...................................... 4-105
4.14.3 IRD TS Source Option.............................. 4-105
4.14.4 IRD Demod Menu..................................... 4-107
Frequency Option ..................................... 4-107
Symbol Rate Option.................................. 4-107
FEC Rate Option ...................................... 4-107
Polarisation Option ................................... 4-108
Sat Input Option........................................ 4-108
Modulation Option..................................... 4-108
LNB Option ............................................... 4-108
LNB Lo Freq Option.................................. 4-109
LNB Hi Freq Option .................................. 4-109
LNB Switch Freq Option ........................... 4-109
LNB Supply............................................... 4-109
Search Range Option ............................... 4-109
BER Threshold Option.............................. 4-109
Status Only Options for the IRD Demod
Menu......................................................... 4-110
4.14.5 Service List Menu ..................................... 4-110
4.14.6 IRD Video Menu ....................................... 4-110
Stop Mode Option..................................... 4-110
Aspect Ratio Option.................................. 4-110
Video Output Source Option..................... 4-110
525 Line Composite Option ...................... 4-111
625 Line Composite Option ...................... 4-111
Rate Buffer Mode Option.......................... 4-111
Video Default Output Option..................... 4-111
EDH Enable Option .................................. 4-112
Embedded Audio Mode Option................. 4-112
Embed Data ID Option.............................. 4-112
Video PID.................................................. 4-112
4.14.7 IRD Audio 1 and Audio 2 Menus .............. 4-113
Audio Stream............................................ 4-113
Audio Routing Option................................ 4-113
Default Language Option.......................... 4-113
Downmix Mode Option..............................4-113
Mute State Option .....................................4-114
Audio Output Option..................................4-114
Left Sys Clip Option ..................................4-114
Right Sys Clip Option ................................4-114
Status Only Options for the IRD Audio
Menu .........................................................4-114
4.14.8 IRD CA Menu............................................4-115
Overview ...................................................4-115
DSNG Key Option.....................................4-115
BISS Mode Option ....................................4-115
Session Word Option ................................4-115
Enc Session Word Option.........................4-115
4.14.9 IRD VBI Menu ...........................................4-116
VITS Enable Option ..................................4-116
CCVC Enable Option ................................4-116
VITC Enable Option ..................................4-116
GCR Enable Option ..................................4-116
Status Only Options for the IRD VBI
Menu .........................................................4-116
4.14.10IRD Data Menu .........................................4-117
Async Stream Option ................................4-117
Async Baudrate.........................................4-117
Sync Stream Option..................................4-117
Sync Bitrate...............................................4-117
Subtitle Stream Option..............................4-117
Subtitles Language Option........................4-117
Subtitles Type Option................................4-117
Subtitles Enable Option.............................4-117
Teletext Stream Option .............................4-118
4.14.11IRD System Status Menu..........................4-118
4.15 Errors Menu...........................................................4-118
4.15.1 Overview ...................................................4-118
4.15.2 Active Errors Option..................................4-118
4.15.3 Error Masks Menu.....................................4-118
Status of Error Masks................................4-118
Restore Defaults .......................................4-119
4.16 Diagnostics Menu..................................................4-119
4.17 Configs Menu ........................................................4-119
4.17.1 Accessing the Menu..................................4-119
4.17.2 Overview ...................................................4-119
4.17.3 Active Configuration..................................4-120
4.17.4 User Configurations ..................................4-120
4.17.5 Backup Configurations..............................4-121
4.17.6 Factory Default Configurations..................4-121
4.17.7 Configuration, Write-Protection.................4-121
4.17.8 Quick Configuration From the Summary
Screen.......................................................4-121
4.17.9 Load Active Config Option ........................4-122
4.17.10Store Active Config Option........................4-122
4.17.11Load Configs From Backup Option ...........4-122

Operating the Equipment Locally
Page 4-6 Instruction Manual: evolution 5000 E57xx DSNG and DENG Voyager Encoder
ST.TM.E10076.3
4.17.12Store Configs in Backup Option ................4-122
4.17.13Factory 525 Defaults Option .....................4-123
4.17.14Factory 625 Defaults Option .....................4-123
List of Figures
Figure 4.1: 1U Summary Screen....................................................4-9
Figure 4.2: 1U Navigation Keys and Buttons ...............................4-10
Figure 4.3: 2U Input Monitor.........................................................4-12
Figure 4.4: 2U Summary Screen..................................................4-12
Figure 4.5: Keyboard Lock ...........................................................4-13
Figure 4.6: 2U Keypad and Display Functions .............................4-14
Figure 4.7: Accessing Inscriptions on the Keypad .......................4-14
Figure 4.8: Menu Hierarchy – Summary Screen and
Advanced Menus ........................................................4-16
Figure 4.9: Menu Hierarchy – Setup/System Menu......................4-18
Figure 4.10: Menu Hierarchy – Setup/Video Menu ......................4-32
Figure 4.11: Setting up the Video Input........................................4-33
Figure 4.12: VBI Structure Implemented by TANDBERG for
525-line Systems.........................................................4-50
Figure 4.13: VBI Structure Implemented by TANDBERG for
625-line Systems.........................................................4-51
Figure 4.14: Setting up the Audio Input........................................4-52
Figure 4.15: Menu Hierarchy – Setup/Audio Menu ......................4-53
Figure 4.16: Menu Hierarchy – Setup/Data Menu........................4-67
Figure 4.17: Menu Hierarchy – Setup/Output Menu.....................4-71
Figure 4.18: Menu Hierarchy – Setup/Mux Menu (DVB)..............4-91
Figure 4.19: Menu Hierarchy – Setup/Mux Menu (ATSC)............4-92
Figure 4.20: Menu Hierarchy – Setup/IRD Menu .......................4-106
Figure 4.21: Menu Hierarchy – Error Masks Menu.....................4-119
Figure 4.22: Configuration, Graphical Explanation.....................4-120
List of Tables
Table 4.1: Keypad Key Assignments ...........................................4-14
Table 4.2: Syntax Options ............................................................4-19
Table 4.3: SI Level Options ..........................................................4-20
Table 4.4: Program Number Options............................................4-20
Table 4.5: SI Level Options ..........................................................4-22
Table 4.6: Network Id Options ......................................................4-22
Table 4.7: Service Id Options .......................................................4-22
Table 4.8: Transport Stream Id Options .......................................4-23
Table 4.9: PMT PID Options ........................................................4-23
Table 4.10: Audio AC-3 Descriptor Options .................................4-24
Table 4.11: SABus Address Options............................................4-25
Table 4.12: Serial Protocol Options..............................................4-25
Table 4.13: SABus Baud Rate Options ........................................4-26
Table 4.14: SABus Data Bits Options ..........................................4-26
Table 4.15: UTC Offset Options ...................................................4-27
Table 4.16: Screen Saver Options ...............................................4-27
Table 4.17: Keypress Beep Options.............................................4-27
Table 4.18: Power Dip Recovery Options ....................................4-28
Table 4.19: Fan Control Options ..................................................4-28
Table 4.20: System Control Options ............................................4-29
Table 4.21: Action on PID Error Options ......................................4-30
Table 4.22: SNMP Control Options ..............................................4-30
Table 4.23: Video Input Options...................................................4-31
Table 4.24: Input Source Select Options......................................4-33
Table 4.25: Frame Rate Options ..................................................4-34
Table 4.26: Text Colour Options ..................................................4-34
Table 4.27: Background Colour Options ..................................... 4-34
Table 4.28: Video Bandwidth Options ......................................... 4-35
Table 4.29: OP Video Loss Options ............................................ 4-35
Table 4.30: Noise Reduction Options.......................................... 4-36
Table 4.31: Profile/Level Options ................................................ 4-37
Table 4.32: Compression Mode Options..................................... 4-37
Table 4.33: Seamless Mode Bit-rate (Full Resolution Only) ....... 4-38
Table 4.34: Resolution Options ................................................... 4-41
Table 4.35: Aspect Ratio Options................................................ 4-41
Table 4.36: AFD Options ............................................................. 4-41
Table 4.37: AFD Information ....................................................... 4-42
Table 4.38: Group of Pictures Structure Options......................... 4-42
Table 4.39: Group of Pictures Length Options (Long GOPs
Disabled) .................................................................... 4-43
Table 4.40: Field/Frame Options................................................. 4-44
Table 4.41: VBI in Picture Options .............................................. 4-47
Table 4.42: CC Format Options................................................... 4-48
Table 4.43: VBI - Line ‘n’ Options................................................ 4-49
Table 4.44: Source Options......................................................... 4-54
Table 4.45: Coding Standard Options ......................................... 4-54
Table 4.46: Audio Bit-rate Options .............................................. 4-55
Table 4.47: Coding Mode Options............................................... 4-56
Table 4.48: Lip Sync Offset Options............................................ 4-57
Table 4.49: Audio Delay Options................................................. 4-57
Table 4.50: External Delay Options............................................. 4-57
Table 4.51: Clip Level Options .................................................... 4-58
Table 4.52: Impedance Options .................................................. 4-58
Table 4.53: SMPTE 302M Standard Options .............................. 4-59
Table 4.54: Channel Options....................................................... 4-59
Table 4.55: Bit Stream Mode Options ......................................... 4-60
Table 4.56: Dialogue Level Options ............................................ 4-60
Table 4.57: Dolby Srnd Mode Options ........................................ 4-60
Table 4.58: Mixing Level Options ................................................ 4-61
Table 4.59: Room Type Options.................................................. 4-61
Table 4.60: Dynamic Range Options........................................... 4-62
Table 4.61: Embedded 1-2 DID Options ..................................... 4-64
Table 4.62: Input Format Options................................................ 4-65
Table 4.63: Input Termination Options (When Analogue Input
Selected) .................................................................... 4-65
Table 4.64: Input Clip Level Options (When Analogue Input
Selected) .................................................................... 4-65
Table 4.65: Output Source Options ............................................. 4-66
Table 4.66: Output Format Options ............................................. 4-66
Table 4.67: Output FSR Options (When Analogue Input
Selected) .................................................................... 4-66
Table 4.68: Baud Rate Options ................................................... 4-68
Table 4.69: SNMP oid index Options .......................................... 4-68
Table 4.70: Bit-rate Options......................................................... 4-69
Table 4.71: Descriptor Type Options........................................... 4-72
Table 4.72: Band Plan Options.................................................... 4-73
Table 4.73: Channel Options....................................................... 4-73
Table 4.74: Frequency Options ................................................... 4-73
Table 4.75: Bandwidth Options ................................................... 4-74
Table 4.76: Modulation Type Options ......................................... 4-74
Table 4.77: Hierarchy Options..................................................... 4-74
Table 4.78: FEC (HP) and FEC (LP) Options.............................. 4-75
Table 4.79: Guard Interval Options ............................................. 4-75

Operating the Equipment Locally
Instruction Manual: evolution 5000 E57xx DSNG and DENG Voyager Encoder Page 4-7
ST.TM.E10076.3
Table 4.80: Carriers Options ....................................................... 4-75
Table 4.81: Other Frequency Options ......................................... 4-76
Table 4.82: Modulation Type Options.......................................... 4-76
Table 4.83: FEC (Outer) Options................................................. 4-76
Table 4.84: FEC (Inner) Options ................................................. 4-77
Table 4.85: Symbol Rate Options................................................ 4-77
Table 4.86: Modulation Type Options.......................................... 4-77
Table 4.87: Orbital Position Options............................................ 4-78
Table 4.88: West East Options.................................................... 4-78
Table 4.89: Polarisation Options ................................................. 4-78
Table 4.90: IF Power Options...................................................... 4-79
Table 4.91: IF Frequency Options............................................... 4-79
Table 4.92: Modulation Type Options.......................................... 4-79
Table 4.93: Symbol Rate Options................................................ 4-80
Table 4.94: FEC Rate Options .................................................... 4-80
Table 4.95: Tx Bandwidth Factor Options ................................... 4-81
Table 4.96: Preset Pwr Low Options ........................................... 4-81
Table 4.97: Preset Pwr Norm Options......................................... 4-81
Table 4.98: Sat Deliv Freq Options ............................................. 4-82
Table 4.99: Sat Orb Pos Options................................................. 4-82
Table 4.100: Sat West/East Options ........................................... 4-82
Table 4.101: Polarisation Options ............................................... 4-83
Table 4.102: L-Band Power Options ........................................... 4-83
Table 4.103: Frequency Options ................................................. 4-84
Table 4.104: Bandwidth Options ................................................ 4-86
Table 4.105: Modulation Mode Options....................................... 4-86
Table 4.106: Guard Interval Options ........................................... 4-86
Table 4.107: FEC Rate Options .................................................. 4-86
Table 4.108: Transmission Options............................................. 4-87
Table 4.109: Spectral Polarity Options........................................ 4-87
Table 4.110: Centre Frequency Options ..................................... 4-87
Table 4.111: Packet Length Options ........................................... 4-90
Table 4.112: On Air Options ........................................................ 4-90
Table 4.113: Bit-rate (188) and Bit-rate (204) Options ................ 4-93
Table 4.114: Clock Options ......................................................... 4-93
Table 4.115: PCR PID Options.................................................... 4-93
Table 4.116: Scramble Options (RAS) ........................................ 4-94
Table 4.117: Scramble Options (BISS) ....................................... 4-95
Table 4.118: Host Bit-rate Options ............................................. 4-97
Table 4.119: Remux Mode Options............................................. 4-97
Table 4.120: Output Options ....................................................... 4-99
Table 4.121: Source (BNC) Options ............................................ 4-99
Table 4.122: Service Id (Out)Options ........................................ 4-100
Table 4.123: Program Number (Out) Options............................ 4-100
Table 4.124: PMT PID Options.................................................. 4-102
Table 4.125: PCR PID Options.................................................. 4-102
Table 4.126: Video Options ....................................................... 4-102
Table 4.127: ECM (CA) PID Options......................................... 4-103
Table 4.128: VBI PID Options ................................................... 4-103
Table 4.129: Audio (Type of Audio) Options ............................. 4-104
Table 4.130: Data (Type of Data) Options................................. 4-104
Table 4.131: Teletext Options ................................................... 4-104
Table 4.132: IRD Mode Options ................................................ 4-105
Table 4.133: IRD TS Source Options ........................................ 4-105
Table 4.134: Symbol Rate Options............................................ 4-107
Table 4.135: FEC Rate Options ................................................ 4-107
Table 4.136: Polarisation Options ............................................. 4-108
Table 4.137: Sat Input Options.................................................. 4-108
Table 4.138: Modulation Options............................................... 4-108
Table 4.139: LNB Options ......................................................... 4-108
Table 4.140: LNB Supply Options ............................................. 4-109
Table 4.141: Search Range Options ......................................... 4-109
Table 4.142: Stop Mode Options............................................... 4-110
Table 4.143: Aspect Ratio Options............................................ 4-110
Table 4.144: Video Output Source Options............................... 4-110
Table 4.145: 525 Line Composite Options ................................ 4-111
Table 4.146: 625 Line Composite Options ................................ 4-111
Table 4.147: Rate Buffer Mode Options .................................... 4-111
Table 4.148: Video Default Output Options............................... 4-111
Table 4.149: EDH Enable Options ............................................ 4-112
Table 4.150: Embedded Audio Mode Options........................... 4-112
Table 4.151: Embed Data ID Options........................................ 4-112
Table 4.152: Audio Routing Options.......................................... 4-113
Table 4.153: Downmix Mode Options ....................................... 4-114
Table 4.154: Audio Output Options ........................................... 4-114
Table 4.155: BISS Mode Options .............................................. 4-115
Table 4.156: VITS Enable Options............................................ 4-116
Table 4.157: Subtitles Enable Options ...................................... 4-117

Operating the Equipment Locally
Page 4-8 Instruction Manual: evolution 5000 E57xx DSNG and DENG Voyager Encoder
ST.TM.E10076.3
BLANK

Operating the Equipment Locally
Instruction Manual: evolution 5000 E57xx DSNG and DENG Voyager Encoder Page 4-9
ST.TM.E10076.3
4.1 Introduction
The front panel display and keypad are used to configure, control and
monitor the Encoder. The control interface is a structured menu which
gives access to the various options. This chapter describes the menu
hierarchy and menu items in detail.
NOTES…
The configuration of the Encoder after booting is the same as when power was removed, with the
following exceptions:
!The satellite modulator output is switched off.
!The modulation of the IF carrier is switched on.
!The output power level is set to low.
If the Encoder configuration after power-up, matches the required configuration, then to re-enable
transmission the satellite modulator output must be switched on, and the output power level must be
set to its previous setting.
4.2 Establishing Local Control (1U)
At switch-on the Encoder runs through a boot sequence (boot time without
any option modules is approximately 45 seconds). A typical Summary
Screen is displayed.
Figure 4.1: 1U Summary Screen
4.3 Navigating the Display Screens (1U)
4.3.1 Introduction
The menu items on the display are selected and amended by one of the
four navigation keys (shown as left, right, up and down arrows) and Enter
and Cancel buttons (see Figure 4.2). Most of the screens displayed in this
manual are for the 2U Encoder and are accessed in a different way (see
Section 4.5, Navigating the Display Screens (2U)) but the menu options
are the same for both the 1U and 2U Encoders.
The function of the navigation keys depends where you are in the menu
structure. See the following sections for details.
Default Service (On Air)
204 B
y
tes 40.000 Mbit/s Serial Di
g
ital
Any of the following can be displayed:
Initialising Only shown when the Encoder is booting
On Air Outputs are on
Off Air Outputs are off
Scrambled Outputs are on and transport stream being
scrambled with selected CA standard
188 or 204 byte transport
packet output mode
Output transport stream bit-rate (at
whichever packet length has been selected)
Video source selected
Service name

Operating the Equipment Locally
Page 4-10 Instruction Manual: evolution 5000 E57xx DSNG and DENG Voyager Encoder
ST.TM.E10076.3
Figure 4.2: 1U Navigation Keys and Buttons
NOTE…
The navigation keys are referred to as LEFT, RIGHT, UP and DOWN, indicating the direction of the
arrows.
From the Summary Screen select the Main Menu by pressing ENTER,
RIGHT, UP or DOWN.
Return to the Summary Screen from the Main Menu by pressing LEFT.
The top line of the display shows the menu name and path currently
selected. Two characters on the bottom left and right corners of the
display indicate which arrow keys are active at any time. These show
either an arrow (up, down, left or right) if the key is active, or a dot (.) if
the key has no action.
4.3.2 Navigating the Menus (1U)
To navigate the menus:
· DOWN Scrolls down to next option in current menu
· UP Scrolls up to previous option in current menu
· RIGHT Advances to next menu level in hierarchy or selects an item
for editing
· LEFT Reverts to previous menu level in hierarchy
· ENTER No action
· CANCEL No action
4.3.3 Changing a Setting (1U)
Overview
Once an item has been selected for editing with the RIGHT key, the setting
can be changed (see For Multiple Choice Entry on page 4-11 or
For Text or Numeric Entry on page 4-11). Press ENTER to confirm or
CANCEL to discard a new setting.
ENTER
button
CANCEL
button
Navigation keys

Operating the Equipment Locally
Instruction Manual: evolution 5000 E57xx DSNG and DENG Voyager Encoder Page 4-11
ST.TM.E10076.3
For Multiple Choice Entry
· DOWN Scrolls down to next option
· UP Scrolls up to previous option
· RIGHT No action
· LEFT No action
· ENTER Accepts new setting
· CANCEL Leaves setting unchanged
For Text or Numeric Entry
The character list for text entry contains the following characters:
space ABCDEFGHIJKLMNOPQRSTUVWXYZabcdefghijklmnopqrstuvwxyz
0123456789/+-=.,:;_!$%^&*(){}[]@’#<>?|
For numeric entry only 0-9 are displayed.
· DOWN Scrolls down through character list
· UP Scrolls up through character list
· RIGHT Moves cursor one character right
· LEFT Moves cursor one character left
· ENTER Accepts new setting
· CANCEL Leaves setting unchanged
· Hold ENTER for two seconds to insert space for a character or digit
· Hold CANCEL for two seconds to delete a space, character or digit
NOTE…
If the number being entered can be negative then a minus sign can be inserted by pressing LEFT
when the cursor is on the left-most digit. This can then be toggled between plus and minus by pressing
the UP/DOWN keys.
4.3.4 A(udio)/V(ideo) Menu (1U)
The A/V Menu is designed to give the user fast access to basic audio and
video input settings, and operates in a slightly different way to other
menus.
The menu gives a list of video and audio settings and the audio input
levels. Any of the settings can be changed by pressing ENTER to cycle
through the options. Each time ENTER is pressed the new setting is
updated and actioned immediately by the Encoder.
Only those video input selections compatible with the currently selected
frame rate can be chosen from this menu. For example, if the current
selection is PAL-B/G/H/I (frame rate 25 Hz) then any format except PAL-M
or NTSC-M can be selected (29.97 Hz only).

Operating the Equipment Locally
Page 4-12 Instruction Manual: evolution 5000 E57xx DSNG and DENG Voyager Encoder
ST.TM.E10076.3
4.4 Establishing Local Control (2U)
4.4.1 Input Monitor
At power-on the Encoder runs through a boot sequence (boot time with
Remux option module is approximately 90 seconds). An initial Input
Monitor screen is shown. This displays a picture of the currently selected
video source, the service name of the video channel being encoded, the
audio A and B channels in the form of bargraphs, and the multiplexer and
video bit-rates.
NOTE…
The screen may vary slightly in detail between Encoders.
Figure 4.3: 2U Input Monitor
Pressing the More softkey displays the Summary Screen (see
Section 4.4.2, Summary Screen).
Pressing the A/V softkey displays the A(udio)/V(ideo) Menu (see
Section 4.4.3, A(udio)/V(ideo) Menu).
4.4.2 Summary Screen
NOTE…
The screen may vary slightly in detail between Encoders.
Figure 4.4: 2U Summary Screen
NOTE…
The Configurations Menu can also be accessed through the Advanced Menu (see
Figure 4.8).
Press More softkey to
access the Advanced
(Top Level) menu
This gives quick access
to the Configurations
menu
Clear or Scrambled.
Indicates whether or not the
output is scrambled.
On or Off Air.
Indicates whether or not the mux
On Air option is set to on or off.
Will say Host Service if the
Remux option is fitted. Press the Ops softkey to
access the Operations
menu (where available)

Operating the Equipment Locally
Instruction Manual: evolution 5000 E57xx DSNG and DENG Voyager Encoder Page 4-13
ST.TM.E10076.3
4.4.3 A(udio)/V(ideo) Menu (2U)
The A/V Menu contains some basic video and audio options. They can all be
changed with the exception of the audio input levels. These are only
indicators of the current audio input level and are status only.
Only those video input selections compatible with the currently selected
frame rate can be chosen from this menu. For example, if the current
selection is PAL-B/G/H/I (frame rate 25 Hz) then any format except PAL-M
or NTSC-M can be selected (29.97 Hz only).
4.4.4 Keyboard Lock (2U)
The softkeys can be locked out to prevent inadvertent operation (see the
key icon in Figure 4.5).
Figure 4.5: Keyboard Lock
Press the softkey adjacent to the key icon. This shows the Keyboard Lock
screen. Press the Yes softkey to disable the softkeys. They are all disabled
with the exception of Unlock.
To enable and restore the softkey functions, press the Unlock softkey.
This shows the Keyboard Lock screen. Press the Yes softkey.
4.5 Navigating the Display Screens (2U)
4.5.1 Moving Through the Menu Screens
Each of the menu items on the display has a connection to a softkey (see
Figure 4.6). Press the associated softkey to select the required option. Use
the + and – softkeys to scroll through the choices in the option or use the
keypad on the far right of the display to change options (unless indicated
otherwise in the display). The last item in the right-hand corner of each
menu is Quit. This causes the display to revert to the previous menu in
the hierarchy. The screens displayed in this manual are only
representations - there might be differences between equipment,
depending upon the options chosen.
NOTE…
In the 2U Encoder menus when it states that you may “update using softkeys” you can use both
softkeys and keyboard keys for some options.
Key icon

Operating the Equipment Locally
Page 4-14 Instruction Manual: evolution 5000 E57xx DSNG and DENG Voyager Encoder
ST.TM.E10076.3
Figure 4.6: 2U Keypad and Display Functions
4.5.2 How to Use the Keypad
Each key on the keypad has more than one inscription. One press of a key
makes the number appear on the display screen, two quick presses makes
the first letter appear etc. All keys are cyclic, displaying their assigned
characters in sequence. In certain options only letters or numbers may be
available.
Table 4.1: Keypad Key Assignments
Keypad Button 1 Press 2 Presses 3 Presses 4 Presses
11( : )
22ABC
33DEF
44G H I
55J K L
66M N 6
77P R S
88T U V
99W X Y
0 0 Space 0 Space
..OQZ
++/ - +
Figure 4.7 gives details of how to access the inscriptions.
Figure 4.7: Accessing Inscriptions on the Keypad
Each softkey on each side of
the display is used to access,
select and sometimes amend
the menu item associated with
it.
Where there is a +/-
sign associated with a
softkey, this scrolls
through a set of options.
This keypad is used to
amend the menu option
which has been selected
(unless indicated otherwise).
Press the key twice in rapid
succession for an A to appear on the
display screen
Press the key three times in rapid succession
to have a B appear on the display screen
Press the key once to have a 2
appear on the display screen
Press the key four times in rapid succession
to have a C appear on the display screen
2
A
BC

Operating the Equipment Locally
Instruction Manual: evolution 5000 E57xx DSNG and DENG Voyager Encoder Page 4-15
ST.TM.E10076.3
4.5.3 How to Use the Functions Associated with Softkeys
The following display screens show the different functions associated with
the options.
NOTE…
A black diagonal cross enclosed by a white circle ( ) means that the Encoder is under remote
control and the user does not have access to change that parameter.
4.5.4 Display Screens
The display screens shown in Section 4.5.3, How to Use the Functions
Associated with Softkeys are identical to those seen on the Encoder front
panel display screen. The remainder of the display screens in this chapter
are representations and may differ slightly.
4.5.5 Menu Formats
All menus generally conform to the following format. Some of the menus
provide access to sub-menus.
A clear circle indicates no
further access and is for
information only.
A black circle indicates
further menus or options.
On Air / Off Air
indicates whether the
mux On Air option is
set to on or off.
Press + and - to
scroll through the
choices in the option.
Press Left and Right
to move the
underscore to the next
letter that you want to
change.
Softkeys mean those at
the side of the screen
and those on the
keypad.
Press Enter to accept
the option choice.
Scrambled means that
scrambling is enabled.
Clear means that it is
not.
Press Ins to insert a
space where the
underscore is.
Press Del to delete
where the
underscore is.
Press PgUp and PgDn
to scroll up and down
to show more options
in the menu.
Press Quit to revert to
previous menu.
Indicates the number
of screens in the menu.
A clear circle indicates that the
option cannot be accessed and
is for information only.

Operating the Equipment Locally
Page 4-16 Instruction Manual: evolution 5000 E57xx DSNG and DENG Voyager Encoder
ST.TM.E10076.3
Config
Menu
Front Panel
Diagnostics
Menu
LCD Display
Keyboard
Fail Relay
Alarm Relay
Alarm LED
Buzzer
Quit
Setup
Menu
System.... See Figure 4.9
Video.... See Figure 4.10
Audio.... See Figure 4.15
Data.... See Figure 4.16
Output.... See Figure 4.17
Mux.... See Figure 4.18
IRD.... See Figure x.x
Quit
Errors
Menu
Active Errors....
Error Masks....
Quit
Operations
Menu
From the Input Monitor Screen,
see the (Operations)
Ops Menu
Setup....
Errors....
Diagnostics....
Ops....
Configs....
Quit
Advanced
Menu
Summary
Screen
Ops
Cfgs....
More....
Quit
Input Monitor
Screen
Ops....
A/V....
More....
Operations
Menu
IF Output
Modulation
IF Power
FEC Rate
Bit-rate (188)
Symbol Rate
IF Frequency
Audio/Video
Menu
Video Input
Profile/Level
Compression Mode
Ident Text
Audio A
Input Level L
Input Level R
Audio B
Input Level L
Input Level R
Operations
Menu
From the Input Monitor Screen,
see the (Operations)
Ops Menu
Config
Menu
Load Active Config....
Store Active Config....
Load Configs from Backup
Store Configs in Backup
Factory 525 Defaults
Factory 625 Defaults
Write Protect Configs
Quit
From the Summary Screen,
see the Config Menu
Figure 4.8: Menu Hierarchy – Summary Screen and Advanced Menus

Operating the Equipment Locally
Instruction Manual: evolution 5000 E57xx DSNG and DENG Voyager Encoder Page 4-17
ST.TM.E10076.3
4.5.6 Summary Screen and Advanced Menus
See Figure 4.8, for the top-level menu hierarchy. Press the More softkey
in the Summary Screen to access the Advanced Menu. The Advanced Menu
provides options for configuring and testing the Encoder.
4.6 Setup Menu
The Setup Menu can be selected from the Advanced Menu by pressing the
Setup softkey (see Figure 4.8 for menu structure). The menu provides
access to configuration and operating features and predefined
configurations. If the password option has been set in the
System/Advanced Menu (see page 4-29) then a password will be asked for
to access and change a parameter.
4.7 System Menu
4.7.1 Introduction
The System Menu is selected from the Setup Menu by pressing the System
softkey (see Figure 4.9 for menu structure).
This menu permits the selection of system information. Any option with a
clear circle next to it cannot be accessed and changed. It is for status
information only.

Operating the Equipment Locally
Page 4-18 Instruction Manual: evolution 5000 E57xx DSNG and DENG Voyager Encoder
ST.TM.E10076.3
System
Menu
Service Info....
Remote Control....
General....
Advanced....
Mbd Services4,5....
Build....
Quit
Service Info
Menu
Remote
Control
Menu
General
Menu
Advanced
Menu
Setup Password
Current Password
Display Errors
System Control
Action on PID Error
SNMP Control
Display Contrast
No. Services4...
Reset On Download
Reset Encoder
Menu options depend on
Syntax selected
Setup
Menu
Shaded options are showing status and cannot be changed.
IP Address
MAC Address
Network Mask
Gateway Address
SNMP Master
Last SNMP Master
Last SNMP Poll
SNMP Trap IP
SABus Address
Serial Protocol
SABus Baud Rate
SABus Data Bits
Model Number
Config Name
Local Time
Local Date
UTC Offset
Temperature
Screen Saver
Keypress Beep
Power Dip Recovery
Upgrade Encoder
Software Release
Fan Control
1 Some of these relate to software options which are
enabled when the appropriate option is purchased and
some are not available for the E5710 and E5720. Contact
Customer Services for details.
2 Only shown if Logical Chan Desc = On.
3 Not shown if the Encoder is set to generate PSIP
externally or is under MEM control.
4 Available from Build Version 3.0.0 and later.
Build
Menu
Network Name
Service Provider
Service Name
Syntax
SI Level
Network ID3
Service ID3
Transport Stream ID3
Service Type4
PMT PID
Stream Id Descriptor
Dolby AC-3 Descriptor4
Logical Chan Desc
Logical Channel2
DVB
Short Channel Name4
Long Channel Name4
Syntax
SI Level
Major Channel4
Minor Channel4
Program Number
Service Type4
PMT PID
DST Start Date4
DST End Date4
Mbd Services
Menu
Default Service4...
Default Service4...
Default Service
Menu
Name4
Service ID4
Service Type4
PMT PID4
PCR PID4
Video (0100h)4
Audio A (0024h)4
Audio B (0025h)4
Data A - RS232 (0121)4
Build Version
Model Number
PCB Serial Number
Box Serial Number
Board Ref.
PCB Issue
H/W Mod Strike
F/W Release
S/W Release
M2/xxxx/xxx
AC3 Audio1
422P@ML1
Reflex1
Noise Reduction1
Advanced VBI
Performance Upgrade1
Main Data Input
Composite Video In
RAS1
SATMOD31
16QAM1
ATM1
OFDM1
Remux1
PSIP Insertion1
BISS1
VBI in Picture
8PSK1
Auto Concatenation
Backplane
Backplane PCB Issue
Backplane F/W
Mux F/W
RAS F/W
BISS H/W1
BISS F/W1
Video Encoder
Video S/W
Video FPGA
Audio A
Audio A S/W
Audio B
Audio B S/W
Opt 1-61
Opt 1-6 Serial No.
Opt 1-6 Release1
These menus are mainly for
TANDBERG Television use for
testing purposes.
The Mdb Services and Default
Service menus are only available if,
in the Advanced Menu, the number
of Services is set to more than one.
ATSC
Figure 4.9: Menu Hierarchy – Setup/System Menu

Operating the Equipment Locally
Instruction Manual: evolution 5000 E57xx DSNG and DENG Voyager Encoder Page 4-19
ST.TM.E10076.3
4.7.2 Service Info Menu (Syntax = ATSC1)
Overview
The Service Info Menu is selected from the System Menu by pressing the
Service Info softkey. This menu provides options for configuring the
Service Information (SI) parameters transmitted in the output transport
stream.
See Figure 4.9 for the menu structure when the Syntax option has been
set to ATSC.
Short Channel Name Option
This is associated with the field short_name and is a seven character name
for the channel. To access the Short Channel Name option, press the
Short Channel Name softkey in the Service Info Menu. This option
allows the Short Channel name to be changed. The information is included
in the Virtual Channel Table (VCT).
Long Channel Name Option
This is associated with the field extended_channel_name and gives the full
name of the channel. To access the Long Channel Name option press the
Long Channel Name softkey in the Service Info Menu.
Syntax Option
To access the Syntax option for the output Transport Stream and
associated SI/PSIP, press the Syntax softkey in the Service Info Menu.
This enables the syntax to be specified. Use the + and – softkeys to scroll
through the options and then press the Enter softkey after selecting one
of them.
Table 4.2: Syntax Options
Selected Option Description Comments
ATSC Advanced Television Standards Committee.
DVB Digital Video Broadcasting. See page 4-21
SI Level Option
To access the SI Level option, press the SI Level softkey in the Service
Info Menu. This enables the service information level to be specified. Use
the + and – softkeys to scroll through the options and then press the
Enter softkey after selecting one of them.
1 For further information refer to ATSC Standard Doc A/65 Program and System Information Protocol for Terrestrial
Broadcast and Cable - Annex D.

Operating the Equipment Locally
Page 4-20 Instruction Manual: evolution 5000 E57xx DSNG and DENG Voyager Encoder
ST.TM.E10076.3
Table 4.3: SI Level Options
Selected Option Description
PAT/PMT/CAT only Program Association Table/ Program Map Table/ Conditional
Access Table.
PAT/PMT only Program Association Table/ Program Map Table.
Off Elementary streams only.
On PAT/PMT/CAT/TDT/SDT/NIT/EIT – minimum DVB.
On (No EIT) PAT/PMT/CAT/TDT/SDT/NIT.
Major Channel Option (3.0 and later)
This is associated with the field major_channel_number and is used to
group all channels that are to be identified as belonging to a particular
broadcast corporation. To access the Short Channel Name option, press
the Major Channel softkey in the Service Info Menu. This option allows
the Major Channel name to be changed.
Minor Channel Option (3.0 and later)
This is associated with the field minor_channel_number and is used to
identify a particular channel within the major_channel_number group of
channels. To access the Minor Channel option press the Minor Channel
softkey in the Service Info Menu.
Program Number Option
To access the Program Number option, press the Program Number
softkey in the Service Info Menu. This enables the Program Number to
be specified. In ATSC this is used as the basis of the PMT PID (same as
Service ID in DVB). The information is included in the Program Association
Table (PAT), Program Map Table (PMT) and VCT.
NOTE…
This option is not displayed if the unit is set to generate PSIP externally or it is under MEM control.
Table 4.4: Program Number Options
Selected Option Description
Min: 1
Max: 65535
Step Size: 1
Program Number.
Service Type Option (3.0 and later)
To access the Service Type option, press the Service Type softkey in the
Service Info Menu. This option allows the Service Type to be changed.
PMT PID Option
The PMT PID option is found in the Service Info Menu. It shows the
Program Map Table Packet Identifier and cannot be changed.

Operating the Equipment Locally
Instruction Manual: evolution 5000 E57xx DSNG and DENG Voyager Encoder Page 4-21
ST.TM.E10076.3
DST Start Date Option (3.0 and later)
To access the DST Start Date (Daylight Saving Time) option, press the
DST Start Date softkey in the Service Info Menu. This option allows the
Daylight Saving Time Start Date to be changed.
DST End Date Option (3.0 and later)
To access the DST End Date (Daylight Saving Time) option, press the DST
End Date softkey in the Service Info Menu. This option allows the
Daylight Saving Time End Date to be changed.
4.7.3 Service Info Menu (Syntax = DVB)
Overview
The Service Info Menu is selected from the System Menu by pressing the
Service Info softkey. This menu provides options for configuring the
Service Information (SI) parameters transmitted in the output transport
stream. See Figure 4.9 for the menu structure when the Syntax option has
been set to DVB.
Network Name Option
To access the Network Name option, press the Network Name softkey in
the Service Info Menu. This option allows the network name to be
changed. The information is included in the Network Information Table
(NIT).
Service Provider Option
To access the Service Provider option press the Service Provider softkey
in the Service Info Menu. This option allows the service provider name
to be changed. The information is included in the Service Description Table
(SDT).
Service Name Option
To access the Service Name option press the Service Name softkey in the
Service Info Menu. This option allows the service name to be changed.
The information is included in the SDT.
Syntax Option
To access the Syntax option for the output Transport Stream and
associated SI/PSIP, press the Syntax softkey in the Service Info Menu.
See Syntax Option, page 4-19 for details.
SI Level Option
To access the SI Level option, press the SI Level softkey in the Service
Info Menu. This enables the service information level to be specified. Use
the + and – softkeys to scroll through the options and then press the
Enter softkey after selecting one of them.

Operating the Equipment Locally
Page 4-22 Instruction Manual: evolution 5000 E57xx DSNG and DENG Voyager Encoder
ST.TM.E10076.3
Table 4.5: SI Level Options
Selected Option Description
PAT/PMT/CAT only Program Association Table/ Program
Map Table/ Conditional Access Table.
PAT/PMT only Program Association Table/ Program
Map Table.
Off
On
On (No EIT)
Network Id Option
To access the Network Id option, press the Network Id softkey in the
Service Info Menu. This enables the Network Identity to be specified.
Use the + and – softkeys to scroll through the options and then press the
Enter softkey after selecting one of them. The information is included in
the NIT.
NOTE…
This option is not displayed if the unit is set to generate PSIP externally or it is under MEM control.
Table 4.6: Network Id Options
Selected Option Description
Min: 0
Max: 65535
Step Size: 1
Network identity number.
Service Id Option
This option ties the SDT to the PMT and is the same as the Program
Number in ATSC. To access the Service Id option, press the Service Id
softkey in the Service Info Menu. This enables the Service Identity to be
specified. Use the + and – softkeys to scroll through the options and then
press the Enter softkey after selecting one of them. The information is
included in the PAT, PMT, SDT, EIT and NIT.
NOTE…
This option is not displayed if the unit is set to generate PSIP externally or it is under MEM control.
Table 4.7: Service Id Options
Selected Option Description
Min: 0
Max: 65535
Step Size: 1
Network identity number.

Operating the Equipment Locally
Instruction Manual: evolution 5000 E57xx DSNG and DENG Voyager Encoder Page 4-23
ST.TM.E10076.3
Transport Stream Id Option
To access the Transport Stream Id option, press the Transport Stream
Id softkey in the Service Info Menu. This enables the Transport Stream
Identity to be specified. Use the + and – softkeys to scroll through the
options and then press the Enter softkey after selecting one of them. The
information is included in the PAT, SDT and NIT.
NOTE…
This option is not displayed if the unit is set to generate PSIP externally or it is under MEM control.
Table 4.8: Transport Stream Id Options
Selected Option Description
Min: 0
Max: 65535
Step Size: 1
Transport stream identity
number.
Service Type Option (3.0 and later)
To access the Service Type option, press the Service Type softkey in the
Service Info Menu. This option allows the Service Type to be changed.
PMT PID Option
To access the PMT PID option, press the PMT PID softkey in the Service
Info Menu. This shows the Program Map Table Packet Identifier. Use the +
and – softkeys to scroll through the options and then press the Enter
softkey after selecting one of them.
Table 4.9: PMT PID Options
Selected Option Description
Min: 32
Max: 8190 (1FFEh)
Step Size: 1
Program Map Table Packet
Identifier (PMT PID).
Dolby AC-3 Descriptor Option (3.0 and later)
To access the Dolby AC-3 Descriptor option, press the Dolby AC-3
Descriptor softkey in the Service Info Menu.
This allows a user to specify only the DVB, only the ATSC, or both the
ATSC and DVB descriptors for use with audio streams.
It is necessary because the ATSC descriptor existed prior to the DVB
descriptor and some Decoders (e.g. early Alteias) used the AC-3 descriptor
for identifying Dolby Digital AC-3 streams.
Use the + and – softkeys to scroll through the options and then press the
Enter softkey after selecting one of them.
NOTE…
This is only applicable to DVB.

Operating the Equipment Locally
Page 4-24 Instruction Manual: evolution 5000 E57xx DSNG and DENG Voyager Encoder
ST.TM.E10076.3
Table 4.10: Audio AC-3 Descriptor Options
Selected Option Description
DVB & ATSC Both the ATSC and DVB descriptors are used with the audio streams.
DVB only Only the DVB descriptors are used with the audio streams.
ATSC only Only the ATSC descriptors are used with the audio streams.
Logical Chan Desc Option
To access the Logical Chan Desc option, press the Logical Chan Desc
softkey in the Service Info Menu. This enables the Logical Channel
Descriptor to be turned On or Off. The information is included in the NIT
(for Australia mainly).
Logical Channel Option
NOTE…
This option is only shown if the Logical Chan Desc option is set to On.
To access the Logical Channel option, press the Logical Channel softkey
in the Service Info Menu. This enables a number to be given to the
Logical Channel.
4.7.4 Remote Control Menu
Overview
The Remote Control Menu is selected from the System Menu by pressing
the Remote Control softkey. This menu provides options for amending
the remote control options. See Figure 4.9 for the Remote Control Menu
structure.
IP Address Option
To access the IP Address option, press the IP Address softkey in the
Remote Control Menu.
MAC Address Option
The MAC Address option is found in the Remote Control Menu. It cannot
be changed.
Network Mask Option
To access the Network Mask option, press the Network Mask softkey in
the Remote Control Menu.
Gateway Address Option
To access the Gateway Address option, press the Gateway Address
softkey in the Remote Control Menu. This gives the default gateway
address used on the Ethernet network interface connected via the 10BaseT
socket. Any communications to network hosts not on the local IP network
will be sent to this address.

Operating the Equipment Locally
Instruction Manual: evolution 5000 E57xx DSNG and DENG Voyager Encoder Page 4-25
ST.TM.E10076.3
SNMP Master Option
To access the SNMP Master option, press the SNMP Master softkey in the
Remote Control Menu. This gives the SNMP Master’s IP address. If this is
set, only one SNMP controller will be allowed access to the Encoder. It can
be set to 000.000.000.000 to allow any controller access.
Last SNMP Master Option
The Last SNMP Master option is found in the Remote Control Menu. This
gives the last SNMP Master’s IP address. It cannot be changed.
Last SNMP Poll Option
The Last SNMP Poll option is found in the Remote Control Menu. It cannot
be changed
SNMP Trap IP Option
To access the SNMP Trap IP option, press the SNMP Trap IP softkey in
the Remote Control Menu.
If this option is set, trap messages will be sent to the specified IP address.
If this is 000.000.000.000 then trap messages will be sent to the last
SNMP master.
SABus Address Option
To access the SABus Address option, press the SABus Address softkey in
the Remote Control Menu. The SABus protocol is multi-drop, and has an
address byte for differentiating between the devices on the SABus (the
address option).
Table 4.11: SABus Address Options
Selected Option Description
Min: 49
Max: 127
Step Size: 1
SAbus address.
Serial Protocol Option
To access the Serial Protocol option press the Serial Protocol softkey in
the Remote Control Menu. This option enables the type of serial protocol
to be set.
Table 4.12: Serial Protocol Options
Selected Option Description
RS485 The type of serial protocol used.
RS232 The type of serial protocol used.
SABus Baud Rate Option
To access the SABus Baud Rate option, press the SABus Baud Rate
softkey in the Remote Control Menu.

Operating the Equipment Locally
Page 4-26 Instruction Manual: evolution 5000 E57xx DSNG and DENG Voyager Encoder
ST.TM.E10076.3
Table 4.13: SABus Baud Rate Options
Selected Option Description Selected Option Description
1200 1200 Baud rate. 9600 9600 Baud rate.
2400 2400 Baud rate. 19200 19200 Baud rate.
4800 4800 Baud rate. 38400 38400 Baud rate.
SABus Data Bits Option
To access the SABus Data Bits option, press the SABus Data Bits softkey
in the Remote Control Menu.
Table 4.14: SABus Data Bits Options
Selected Option Description
8 (1 stop bit)
7 (2 stop bits)
4.7.5 General Menu
Overview
The General Menu is selected from the System Menu by pressing the
General softkey. This menu provides options for amending the general
parameters of the Encoder. See Figure 4.9 for the General Menu structure.
Model Number Option
The Model Number option is shown in the General Menu. It cannot be
changed.
Config Name Option
To access the Config Name option, press the Config Name softkey in the
General Menu. These are the names of stored Encoder set-ups. They can
be recalled from the Configs Menu (see Section 4.17, Configs Menu).
Local Time Option
To access the Local Time option, press the Local Time softkey in the
General Menu.
Local Date Option
To access the Local Date option, press the Local Date softkey in the
General Menu.
NOTE…
Only the + and – softkeys can be used to change the month.

Operating the Equipment Locally
Instruction Manual: evolution 5000 E57xx DSNG and DENG Voyager Encoder Page 4-27
ST.TM.E10076.3
UTC Offset Option
The Universal Time Co-ordinate (UTC) is effectively the same as Greenwich
Mean Time (GMT). When including SI in the output transport stream the
Encoder is required to output a Time and Date Table (TDT). This uses UTC.
Therefore, as the local time is input on the front panel a UTC offset is
needed so that the UTC time for the TDT table is generated.
To access the UTC Offset option, press the UTC Offset softkey in the
General Menu.
Table 4.15: UTC Offset Options
Selected Option Description
Min: –12 Hours
Max: 15 Hours
Step Size: 1 Hour
UTC offset. A positive value indicates East of Greenwich, and
a negative value indicates West of Greenwich.
If the specified UTC offset is outside the valid input range, a confirmation
screen is displayed which shows the minimum/maximum value allowed.
Temperature Option
The Temperature option is shown in the General Menu. It indicates the
current internal temperature.
Screen Saver Option
To access the Screen Saver option, press the Screen Saver softkey in the
General Menu.
Table 4.16: Screen Saver Options
Selected Option Description
Top Level Menu
Van
TANDBERG
Service Name
Off
If no changes have been made to the Encoder for five
minutes (no softkey has been pressed) the chosen screen
saver appears on the front panel display.
Keypress Beep Option
To access the Keypress Beep option, press the Keypress Beep softkey in
the General Menu.
Table 4.17: Keypress Beep Options
Selected Option Description
On A beep sounds every time that a key is pressed.
Off There is silence every time that a key is pressed.

Operating the Equipment Locally
Page 4-28 Instruction Manual: evolution 5000 E57xx DSNG and DENG Voyager Encoder
ST.TM.E10076.3
Power Dip Recovery Option
To access the Power Dip Recovery option, press the Power Dip Recovery
softkey in the General Menu.
Table 4.18: Power Dip Recovery Options
Selected Option Description
On The outputs are restored following a power dip.
Off The outputs are not restored following a power dip.
Upgrade Encoder Option
There are a number of features which are not enabled by default. Refer to
Chapter 3, Options and Upgrades, Table 3.1 for details.
To enable these features, access the Upgrade Encoder option and press
the Upgrade Encoder softkey in the General Menu. This shows the serial
number of the box, which is in the range of 0 to 65535. Send this number
to TANDBERG Customer Services and they will return a software licence
key to enter via the front panel to enable the features.
NOTE…
These software options must be purchased before the software licence key is sent.
Software Release Option
The software release is shown in the General Menu. It cannot be changed.
Fan Control Option
To access the Fan Control option, press the Fan Control softkey in the
General Menu. Refer to Annex B, Technical Specification, Table B.19 for
more information about the temperatures at which fans activate and
deactivate.
Table 4.19: Fan Control Options
Selected Option Description
Auto (Temp. control) The fans are activated automatically when a defined
temperature is reached.
On The fans are activated all the time.

Operating the Equipment Locally
Instruction Manual: evolution 5000 E57xx DSNG and DENG Voyager Encoder Page 4-29
ST.TM.E10076.3
4.7.6 Advanced Menu
Overview
The Advanced Menu is selected from the System Menu by pressing the
Advanced softkey. This menu provides options for the advanced
parameters of the Encoder. See Figure 4.9 for the Advanced Menu
structure.
Setup Password Option
There is no password originally required to edit parameters so if one is
needed then it must be set. To access the Setup Password option, press
the Setup Password softkey in the Advanced Menu. The password can be
either on or off.
Current Password Option
To access the Current Password option, press the Current Password
softkey in the Advanced Menu. This allows the current password to be
changed.
NOTE…
For forgotten passwords, contact Customer Services.
Display Errors Option
To access the Display Errors option, press the Display Errors softkey in
the Advanced Menu. This displays or hides relevant error messages
according to whether the option is set On or Off.
System Control Option
To access the System Control option press the System Control softkey in
the Advanced Menu. This option enables the type of system control
specified in the SI to be set.
Table 4.20: System Control Options
Selected Option Description
MEM Control of the video/audio delay (lip sync) is via the MEM.
Local Control of the video/audio delay (lip sync) is within the
Encoder2.
External (SNMP) Control of the video/audio delay (lip sync) is via the SNMP
protocol.
If the control equipment is a TT7000 System Manager, ensure that the
Auto Lip Sync option is turned on (see Auto Lip Sync Option on
page 4-56). The TT7000 does not have a lip sync function therefore the
Encoder has to provide this.
2 To ensure correct lip sync when working with linear or pre-encoded audio, the option card M2/EOM2/AUDLIN should
be used.

Operating the Equipment Locally
Page 4-30 Instruction Manual: evolution 5000 E57xx DSNG and DENG Voyager Encoder
ST.TM.E10076.3
Action On PID Error Option
To access the Action on PID Error option, press the Action on PID Error
softkey in the Advanced Menu.
Table 4.21: Action on PID Error Options
Selected Option Description
Raise Alarm An error message is displayed if a PID error is found.
Auto Correct If a PID error is found it is automatically corrected.
SNMP Control Option
To access the SNMP Control option, press the SNMP Control softkey in
the Advanced Menu.
Table 4.22: SNMP Control Options
Selected Option Description
No Reply/Initialisation No SNMP reply during initialisation.
No Lockout/Initialisation Reply as modules start to appear.
Display Contrast Option
NOTE…
When this softkey is pressed, the display changes immediately.
To access the Display Contrast option, press the Display Contrast softkey
in the Advanced Menu. This option allows the contrast ratio of the LCD
display to be set. The contrast range is: Very Light, Light, Medium, Dark,
Very Dark. As the key is pressed the display changes.
If the background is set to very dark or very light, the text may not be
visible. In this instance, view the display at an acute angle, this should
enable the text to be seen enough to change the contrast.
No. Services Option (3.1 and later)
To access the No. Services option, press the No. Services softkey in the
Advanced Menu. There can be up to four services.
Reset On Download Option
To access the Reset On Download option, press the Reset On Download
softkey in the Advanced Menu. the option can be Yes or No. If Yes, the
Encoder automatically reboots following a download, keeping the current
configuration. If No, the Encoder keeps working normally.
Reset Encoder Option
To access the Reset Encoder option, press the Reset Encoder softkey in
the Advanced Menu. A confirmation message appears “Reset Encoder –
Are you sure?”. If Yes is selected the Encoder immediately reboots,
keeping the current configuration. If No, the Encoder keeps working
normally.

Operating the Equipment Locally
Instruction Manual: evolution 5000 E57xx DSNG and DENG Voyager Encoder Page 4-31
ST.TM.E10076.3
CAUTION…
The Reset Encoder option is not normally used.
One example of its use is when code has been downloaded in background mode (such as Base Board
code or Video Compression Module (VCM) code) and you want to reset the Encoder, to action the new
code.
4.7.7 Build Menu
The Build Menu is selected from the System Menu by pressing the Build
softkey. The Build Menu shows the status of the options shown in
Figure 4.9. They cannot be changed.
4.8 Video Menu
4.8.1 Introduction
The Video Menu is selected from the Setup Menu by pressing the Video
softkey. This menu permits the selection of video parameters. Any option
with a clear circle next to it cannot be accessed and changed. It is for
status information only (see Figure 4.10 for menu structure).
4.8.2 Video Source Menu
Overview
The Video Source Menu is selected from the Video Menu by pressing the
Video Source softkey. This menu permits the selection of video source
parameters. The screens vary according to the type of video source
selected.
Video Input Option
To access the Video Input option, press the Video Input softkey from the
Video Source Menu.
Table 4.23: Video Input Options
Video Type Selected Option Description
None Off Video input switched off.
PAL-B/G/H/I PAL-B/G/H/I composite video input on COMP VIDEO connector.
PAL-D PAL-D composite video input on COMP VIDEO connector.
PAL-M PAL-M composite video input on COMP VIDEO connector.
NTSC with Pedestal NTSC-M composite video input (with Pedestal) on COMP VIDEO connector.
Analogue
Composite
NTSC No Pedestal NTSC-M composite video input (with no Pedestal) on COMP VIDEO connector.
Serial Digital Serial digital video input on SDI IN connector.
Bars & Red Colour bars and red internal test pattern.
Black Black internal test pattern.
Moving Pattern Moving internal test pattern.
Ident, Digital
and Internal
Test Pattern
Video
Sources
Ident Video Source which allows the user to superimpose identification text on the
video. Mainly used for test purposes.

Operating the Equipment Locally
Page 4-32 Instruction Manual: evolution 5000 E57xx DSNG and DENG Voyager Encoder
ST.TM.E10076.3
Video
Menu
Video Source....
Video Encoder....
VBI....
Video
Source
Menu
VBI
Menu
Video
Encoder
Menu
Menu options depend on
Video Source selected
Setup
Menu
Teletext (All lines)
Teletext Data Out
Teletext PID
Teletext Tag
VBI on PID
VBI PID
VBI Component Tag
VBI in Picture1
VPS (Line 16)
WSS (Line 23)
Auto Detect VITC
VBI Line 7
to
VBI Line 24
VBI Line 319
to
VBI Line 336
Shaded options are showing status and cannot be changed.
1 VBI in Picture is only available when the Profile/Level is set to
422P@ML.
2 Only shown if M2/ESO2/VBR option enabled.
3 3:2 Pulldown is only available for 525 line 29.97 Hz inputs.
4 Only shown if M2/ESO2/NR option enabled.
5 Only shown if the logo has previously been downloaded into
the Encoder.
6 Available from Build version 2.1.0 and later.
7 Only shown if M2/ESO2/PU option enabled.
8 Only shown if Input Source Select is set to Auto Config Switch.
9 Available from Build version 3.1.0 and later.
25 Hz
Menu options depend on
Frame Rate selected (in Video
Source menu when Video
Input is Digital).
Video Input
Input Source Select9
Frame Rate
Video Locked
Ident Text
Video Bandwidth6
OP Video Loss
Noise Reduction4
Default 525 Config8
Default 625 Config8
Text Colour
Background Colour
Logo5
Time Code
VBI on PID
VBI PID
VBI Component Tag
VBI in Picture1
Closed Caption
CC Format
CC Packet Size
Auto Detect VITC
VBI Line 10
to
VBI Line 22
VBI Line 272
to
VBI Line 285
29.97 Hz
any PAL source
any NTSC source
Video Input
Input Source Select9
Video Locked
Ident Text
Video Bandwidth6
OP Video Loss
Input Termination
Noise Reduction4
Default 525 Config8
Default 625 Config8
Text Colour
Background Colour
Logo5
Time Code
Digital
any test pattern
Ident
Profile/Level
Compression Mode
Bit-Rate
Delay
Resolution
Aspect Ratio
AFD
GOP Structure
GOP Length
Long GOPs7, 9
3:2 Pulldown3
Field/Frame
Concatenation
PID
Component Tag
Reflex Enable2
Copyright
Original
Encoder Type
S/W Release
Figure 4.10: Menu Hierarchy – Setup/Video Menu

Operating the Equipment Locally
Instruction Manual: evolution 5000 E57xx DSNG and DENG Voyager Encoder Page 4-33
ST.TM.E10076.3
Input Source Select
NOTE…
This option is available in Build version 3.1.0 and later.
To access the Input Source Select option, press the Input Source Select
softkey from the Video Source Menu. This allows the enabling or disabling
of automatic frame rate detection.
Table 4.24: Input Source Select Options
Selected Option Description
Manual The frame rate must be set via the Frame rate option.
Auto Frame Rate The frame rate is automatically detected.
Auto Config Switch The frame rate is automatically detected, and the Encoder loads the
appropriate config defined by Default 525 Config and Default 625
Config.
Figure 4.11: Setting up the Video Input
Frame Rate Option
NOTE…
The frame rate is only shown when the video input is Serial Digital, any Test Pattern or Off.
To access the Frame Rate option, press the Frame Rate softkey from the
Video Source Menu.
E57xx Encoder
Setup/Video/Encoder
Profile/Level Option
Test
Pattern
Encoding
Setup/Video Source
Source Option
Setup/Video/Encoder
Compression Mode
Encoding
4:2:0 (MP@ML)
4:2:2 (422P@ML)
(option)
Standard
Low Delay
Very Low Delay
Mega Low Delay
Seamless 1-6
Set up the Video in this sequence
Serial Digital Video In SDI
COMP VIDEO
A
nalo
g
ue Video

Operating the Equipment Locally
Page 4-34 Instruction Manual: evolution 5000 E57xx DSNG and DENG Voyager Encoder
ST.TM.E10076.3
Table 4.25: Frame Rate Options
Selected Option Description
29.97 Hz Used in 525 lines (NTSC-M + PAL-M).
25 Hz Used in 625 lines (PAL).
Video Locked Option
This option indicates whether the video is locked. It is for status only and
cannot be changed.
Ident Text Option
To access the Ident Text option, press the Ident Text softkey from the
Video Source Menu. This is the text that is displayed if the video output is
lost (see OP Video Loss Option, on page 4-35).
Text Colour Option
To access the Text Colour option, press the Text Colour softkey from the
Video Source Menu. This gives a choice of colours for the text which is
displayed when the video output is lost (if that option has been selected).
Table 4.26: Text Colour Options
Available Options
White Blue Magenta Yellow Green Pink
Black Red Orange Grey Cyan
Background Colour Option
To access the Background Colour option, press the Background Colour
softkey from the Video Source Menu. This gives a choice of colours for the
background to the text which is displayed when the video output is lost (if
that option has been selected).
CAUTION…
Make the background colour a contrast to the text otherwise the text will not be seen!
Table 4.27: Background Colour Options
Available Options
White Blue Magenta Yellow Green Pink
Black Red Orange Grey Cyan
Video Bandwidth Option
NOTE…
This option is available in Build version 2.1.0 and later.
The Video Bandwidth Option controls the filtering of the video before it is
compressed. Reducing the bandwidth requires slightly less bits in the
compressed bit-stream. Refer to ST.AN.BW.E10074 for more information.

Operating the Equipment Locally
Instruction Manual: evolution 5000 E57xx DSNG and DENG Voyager Encoder Page 4-35
ST.TM.E10076.3
To access the Video Bandwidth option, press the Video Bandwidth
softkey from the Video Source Menu.
Table 4.28: Video Bandwidth Options
Selected Option Description
Sharp Filter is at the maximum bandwidth possible for the resolution selected.
Medium Slightly reduced bandwidth.
Soft Reduced a little further.
Auto Slightly reduced bandwidth.
OP Video Loss Option
This option gives the choice of what is displayed on the television screen in
the event of losing video input. To access the OP Video Loss option, press
the OP Video Loss softkey from the Video Source Menu.
Table 4.29: OP Video Loss Options
Selected Option Description
Freeze Frame The last video frame received is encoded if the video input is lost.
Black A black screen is encoded if the video input is lost.
Bars & Red Bars and red test pattern is encoded if the video input is lost.
Freeze + Ident The last video frame received is encoded if the video input is lost. Text message is superimposed.
Black + Ident A black screen is encoded if the video input is lost. Text message is superimposed.
Bars & Red + Ident Bars and red test pattern is encoded if the video input is lost. Text message is superimposed.
Input Termination Option
To access the Input Termination option, press the Input Termination
softkey from the Video Source Menu. This enables the termination of the
analogue video input to be switched On or Off.
Noise Reduction Option3
This option enables the noise reduction feature to be switched on (at
different levels) or off. The feature can be used when the incoming picture
material is corrupted by high frequency noise (such as white noise). When
noise reduction is enabled, the Encoder applies sophisticated edge
preserving filters on the incoming material and removes the noise which
can reduce the encoding difficulty considerably.
To access the Noise Reduction option, press the Noise Reduction softkey
from the Video Source Menu.
The three levels of noise reduction are in increasing order of noise
reduction capability. They are independent of video content. All three
settings are noise-level adaptive, i.e. it is not necessary to change the
setting for different noise levels.
Once a level has been selected it can be left enabled. When a clean source
is used the noise reduction dynamically switches off and then back on
when noise is present. Refer to Application Note ST.AN.1094, Video Noise
Reduction and Compression for more information.
3 Noise reduction is only available when software option M2/ESO2/NR is purchased.

Operating the Equipment Locally
Page 4-36 Instruction Manual: evolution 5000 E57xx DSNG and DENG Voyager Encoder
ST.TM.E10076.3
Table 4.30: Noise Reduction Options
Selected Option Description
Off
Level 1 Use noise reduction, if necessary, but don't 'damage' the picture in any way.
Level 2 Medium setting (best compromise), quite powerful, but noise reduction might, very occasionally,
introduce some artefacts.
Level 3 Very powerful noise reduction that may introduce some artefacts.
Default 625 Config and Default 525 Config4
NOTE…
These options are available in Build version 3.1.0 and later.
To access the Default 525/625 Config options, press the appropriate
Default 525/625 Config softkey from the Video Source Menu. These
options define which of the stored configs are loaded.
Logo Option (When Logo Downloaded into Unit)
To access the Logo option, press the Logo softkey from the Video Source
Menu. This gives the choice of superimposing the broadcaster’s logo on the
video (On) or not (Off).
NOTE…
This option only appears if the logo has previously been downloaded into the equipment (see Annex E,
Creating and Downloading a Logo).
Time Code Option
This option indicates the time given by the Vertical Interval Time Code
(VITC) or generated by the Encoder. It is for status only and cannot be
changed.
4.8.3 Video Encoder Menu
Overview
The Video Encoder Menu is selected from the Video Menu by pressing the
Video Encoder softkey. This menu permits the selection of video
encoding parameters.
Profile/Level Option
NOTE…
This option is always MP@ML and cannot be changed unless the M2/ESO2/422 software option is
enabled.
To access the Profile/Level option, press the Profile/Level softkey in the
Video Encoder Menu.
4 These options are only shown when the Input Source Select option is set to Auto Config Switch.

Operating the Equipment Locally
Instruction Manual: evolution 5000 E57xx DSNG and DENG Voyager Encoder Page 4-37
ST.TM.E10076.3
Table 4.31: Profile/Level Options
Selected Option Description
MP@ML Main Profile @ Main Level. Typically used in 4:2:0 direct to home.
422P@ML 4:2:2 Profile @ Main Level. Typically used in 4:2:2 contribution feed.5
Compression Mode Option
To access the Compression Mode option, press the Compression Mode
softkey in the Video Encoder Menu. This enables various compression
modes to be selected in which some encoding parameters are
automatically controlled depending on the selected encoding delay.
NOTES…
1. Changing compression causes a change to GOP structure and length.
2. Picture quality may decrease with reduced delay.
Table 4.32: Compression Mode Options
Selected Option Description
Seamless 1
Seamless 2
Seamless 3
Seamless 4
This gives a fixed delay which allows the bit-rate to be changed, over the permitted range,
without a break in transmission.
Seamless 5
Seamless 6
In the following modes the delay is a function of the bit-rate selected. If the bit-rate is
changed there is a break in transmission.
Mega Low Delay The generated transport stream is not fully DVB compliant and may not work with all Decoders.
The delay is reduced by not allowing B frames but using field pictures and other techniques.
Very Low Delay Delay is reduced using the same techniques as Low Delay mode. GOP structure used is IP and
field pictures are used.
Low Delay Delay is reduced by reducing the size of the video rate buffer. This compromises video quality in
some circumstances.
Standard The normal mode, with no special techniques or fixed settings to reduce encoding delay.
NOTE…
See Chapter 3, Options and Upgrades, Section 3.2, Bit-rate Limits With Reflex Licence and/or
Performance Upgrade for possible differences with different combinations of Performance Upgrade
(M2/ESO2/PU) and Reflex/VBR Licence (M2/ESO2/VBR).
5 4:2:2 is not available unless the M2/ESO2/422 software option is enabled.

Operating the Equipment Locally
Page 4-38 Instruction Manual: evolution 5000 E57xx DSNG and DENG Voyager Encoder
ST.TM.E10076.3
Table 4.33: Seamless Mode Bit-rate (Full Resolution Only)
Profile Seamless 1
(Mbit/s)
Seamless 2
(Mbit/s)
Seamless 3
(Mbit/s)
Seamless 4
(Mbit/s)
Seamless 5
(Mbit/s)
Seamless 6
(Mbit/s)
4:2:0 0.8 - 10 1.5 - 10 2 - 15 0.4 - 10 1 - 12 1.3 - 10
4:2:2 1.5 - 13 3 - 27 5 - 33 0.7 - 10 2.1 – 2.5 2.5 - 20
Rate Buffer delay 2.5 s 1.2 s 1 s 3.3 s 1.3 s 1 s
Seamless 1 mode can use video bit-rates from 0.8 Mbit/s to 10 Mbit/s,
with the actual limits depending on video standard and resolution. This
would be used for 4:2:0 DTH statistical multiplexing applications. The
Encoder delay is approximately 2.5 seconds.
Seamless 2 mode emulates System 3000 6U and 6U+ Encoders. Video
bit-rate can be between 1.5 Mbit/s and 10 Mbit/s. Actual minimum and
maximum rates depend on video standard and resolution.
Seamless 3 mode operates between 5 Mbit/s and 33 Mbit/s, with the
actual limits depending on video standard and resolution. It would usually
be used in 4:2:2 statistical multiplexing applications. The Encoder delay is
approximately 1.1 seconds.
Seamless 4 mode has a very low Bmin. Actual minimum and maximum
depend on the video standard and resolution. This mode would typically be
used for 4:2:0 DTH statistical multiplexing applications.
Seamless 5 mode minimum and maximum depend on the video standard
and resolution.
Seamless 6 mode is typically used with 4:2:2 statistical multiplexing and
a low Bmin. Actual minimum and maximum depend on the video standard
and resolution.
NOTE…
In Seamless Modes 4, 5 and 6 coding performance is compromised a little to achieve lower Bmins.
Bit-rate Option
To access the Bit-rate option, press the Bit-rate softkey in the Video
Encoder Menu. An error message is shown with the correct range of
bit-rates if the wrong rate is entered.
NOTE…
High bit-rates in low resolutions cannot always generate sufficient bits to match the requested bit-rate.
However, a valid picture will still be produced.
CAUTION…
When using the Encoder with a PRO IRD M2/PSR/3/422BAS in 4:2:2 mode the upper video bit-rate limit
of the IRD is 25 Mbit/s.
VBR Mode Option
NOTE…
This option is available in Build version 3.0 and later.

Operating the Equipment Locally
Instruction Manual: evolution 5000 E57xx DSNG and DENG Voyager Encoder Page 4-39
ST.TM.E10076.3
It is possible to operate the Encoder in a stand-alone Variable Bit-rate
(VBR) mode. When in this mode the bit-rate generated by the video
encoder ranges between a minimum (Bmin - dependent on Compression
Mode) and a maximum (Bmax - set by user, up to a limit defined by the
Compression Mode). The video encoder attempts to use a bit-rate to
achieve a particular picture quality set by the user.
If this is set very high then the generated bit-rate clips at the Bmax value.
If it is set very low then the bit-rate clips at Bmin. Somewhere in-between
the bit-rate varies, depending on the picture material being encoded.
Simple pictures use a lower bit-rate than complex pictures.
When in this mode the main encoder output remains at the bit-rate set
within the Mux menu and any spare unused bit-rate is filled with stuffing
packets. These could optionally be removed and reinserted by some
equipment between the Encoder and Decoder.
A typical view of the Video Encoder menu would be:
To run in VBR mode the Encoder must be placed into a Seamless
Compression mode.
A new menu item VBR Mode then appears. When set to Off (Constant)
the Encoder generates a fixed constant bit-rate set by the Bit-rate option.
When changed to On (Variable) the Encoder enters its stand-alone
VBR Mode.
A new menu item appears Max (VBR) Bit-rate. This is the maximum
bit-rate the Encoder will generate. The read-only menu item Bit-rate
remains, but now indicates the bit-rate being generated by the Encoder.

Operating the Equipment Locally
Page 4-40 Instruction Manual: evolution 5000 E57xx DSNG and DENG Voyager Encoder
ST.TM.E10076.3
The required picture quality is set in the same menu by the VBR Target
Quality item.
When running in VBR Mode the two top-level status screens show the
current bit-rate being used. This will typically vary.
Delay Option
This option indicates the current video delay. It is for status only and
cannot be changed.
Resolution Option
This option gives both horizontal and vertical resolution. To access the
Resolution option, press the Resolution softkey in the Video Encoder
Menu.

Operating the Equipment Locally
Instruction Manual: evolution 5000 E57xx DSNG and DENG Voyager Encoder Page 4-41
ST.TM.E10076.3
Table 4.34: Resolution Options
Selected Option Description
625 Line Modes 525 Line Modes
Auto (720x576) Auto (720x480)
720 x576 720 x480
704 x576 704x480
640 x576 640x480
544 x576 544x480
480 x576 480x480
352x576 352x480
352x288 (SIF) 352x240 (SIF)
Relates to the number of pixels
across the screen and the
number of lines down the screen
(pixels x lines).
Aspect Ratio Option
To access the Aspect Ratio option, press the Aspect Ratio softkey in the
Video Encoder Menu. This option does not affect the image processing.
Table 4.35: Aspect Ratio Options
Selected Option Description
1, 0 Video image is encoded at 1:1 aspect ratio. Not currently used.
4:3 Video image is encoded at 4:3 aspect ratio. Default.
16:9 Video image is encoded at 16:9 aspect ratio.
2.21:1 Video image is encoded at 2.21:1 aspect ratio. Not currently used.
AFD Option
Active Format Descriptor (AFD) uses three bits of video index to define the
video format. This information is encoded into user data and can then be
used by a Decoder for wide-screen switching. To access the AFD option,
press the AFD softkey in the Video Encoder Menu.
Table 4.36: AFD Options
Selected Option Description
Off No AFD data output.
On Output AFD value zero if input is lost.
On (No Action on Error) If the input is lost, carry on outputting last valid data.
NOTE…
625 line – with AFD set to On, lines 11 and 324 will be set to Video Index.
525 line – with AFD set to On, lines 14 and 277 will be set to Video Index.
In Auto, pixel
value in
brackets
varies with
bit-rate that
is set.

Operating the Equipment Locally
Page 4-42 Instruction Manual: evolution 5000 E57xx DSNG and DENG Voyager Encoder
ST.TM.E10076.3
Table 4.37: AFD Information
Video
Input Encoder
Video Index
Extraction
Encoder AFD off Encoder AFD on Encoder AFD on (No action
on Error)
Sequence_header
aspect_ratio_infor
mation
AFD user_data()
active_format
sequence_header
aspect_ratio_infor
mation
AFD user_data()
active_format
sequence_header
aspect_ratio_infor
mation
AFD
user_data()
active_format
Present ON Aspect ratio from
Video Index
Not present Aspect ratio from
Video Index
AFD value from
Video Index
Aspect ratio from
Video Index
AFD value
from Video
Index
Present OFF Encoder setting Not present Encoder setting 0 (Active region is
the same as
encoded frame)
Stays at last
aspect ratio
extracted from
Video Index
Stays at last
value
extracted
from Video
Index (This
could be 0)
No input
or
Present but no
Video Index data
ON Encoder setting Not present Encoder setting 0 (Active region is
the same as
encoded frame)
Stays at last
aspect ratio
extracted from
Video Index
Stays at last
value
extracted
from Video
Index (This
could be 0)
No input
or
Present but no
Video Index data
OFF Encoder setting Not present Encoder setting 0 (Active region is
the same as
encoded frame)
Stays at last
aspect ratio
extracted from
Video Index
Stays at last
value
extracted
from Video
Index (This
could be 0)
GOP Structure Option
To access the Group of Pictures (GOP) Structure option, press the GOP
Structure softkey in the Video Encoder Menu.
Table 4.38: Group of Pictures Structure Options
Selected Option Description
IBBBP (IBBBPBBBPBBBI).
IBBP for successive B frames (IBBPBBPBBPBBPI) – default.
IBP for operation with B frames (IBPBPBPBPBPI).
IP for non-B frame operation (IPPPPPPPPPPI) - default for low delay mode.
IBBB (IBBBIBBBIBBBIBBB) - professional editing standard.
IBB IBBIBBIBBIBBIBBIBBI) - professional editing standard.
IB (IBIBIBIBIBIBIBIBIB) - a professional editing standard.
I-Frame (IIIIIIIIIIIIIII) - for precise editing and compression.
NOTE…
For some GOP changes operation can be seamless but this is not guaranteed.

Operating the Equipment Locally
Instruction Manual: evolution 5000 E57xx DSNG and DENG Voyager Encoder Page 4-43
ST.TM.E10076.3
GOP Length Option
To access the Group of Pictures (GOP) Length option, press the GOP
Length softkey in the Video Encoder Menu.
This enables the video GOP structure length to be set. The structure length
determines how regularly an I frame is transmitted. The I frame provides a
regular reference from which predicted frames can be generated, thereby
ensuring that predictions do not become wildly inaccurate.
NOTE…
Some of the settings may not be available if they are not valid for use with other current encoding
parameters. Also, changing the GOP structure automatically changes the GOP length if the current
GOP length is not compatible with the selected structure.
Table 4.39: Group of Pictures Length Options (Long GOPs Disabled)
Valid Input Range Description
Min: 1
Max: 15
GOP lengths available depend on GOP structure selected and the frame rate.
Maximum GOP lengths are 12 for 25 Hz and 15 for 29.97 Hz.
I-Frame and IP encoding have 1, 2, 3, 4, 5, 6, 7, 8, 9, 10, 11, 12, 13, 14, 15.
IBP and IB have 2, 4, 6, 8, 10, 12, 14.
IBBP and IBB have 3, 6, 9, 12, 15.
IBBBP and IBBB have 4, 8, 12.
Long GOPs Option (3.1 and later)
NOTES…
1. This option is available in Build version 3.1.0 and later.
2. Only available if M2/ESO2/PU has been purchased.
To access the Long GOPs option, press the Long GOPs softkey in the
Video Encoder Menu. This is used to enable or disable the use of GOP
structures that are longer than 500 ms in duration.
Long GOP structures can improve video encoding performance, particularly
at low bit-rates. However, it can lead to compression artefacts being visible
on scene cuts, and a periodic build-up and removal of noise at the I-frame
rate.
NOTE…
Long GOPs are not DVB compliant, and should be used with caution.
Field/Frame Option
To access the Field/Frame option, press the Field/Frame softkey in the
Video Encoder Menu. This enables the choice of field or frame based
pictures.
MPEG-2 encodes video at the field/frame level in what are known as
pictures. These are coding units within the hierarchy of the spec. Pictures
can be used in two ways, frame pictures and field pictures.

Operating the Equipment Locally
Page 4-44 Instruction Manual: evolution 5000 E57xx DSNG and DENG Voyager Encoder
ST.TM.E10076.3
With frame pictures a frame of a field 1 and field 2 is encoded as a single
unit. With field pictures each individual field of video is encoded as a single
unit, but must be followed or preceded by another field picture relating to
its matching field.
Table 4.40: Field/Frame Options
Selected Option Description
Fields Field based pictures.
Frames Frame based pictures.
Auto Automatically chooses the correct option on a frame by frame basis.
3:2 Pulldown Option
To access the 3:2 Pulldown option, press the 3:2 Pulldown softkey in the
Video Encoder Menu. This enables 3:2 pulldown (film) mode to be
switched On and Off.
NOTES…
1. This option is only available if a 525 line 29.97 Hz video source is selected.
2. VBI in Picture is not supported when 3:2 Pulldown is active.
3. 3:2 Pulldown is not valid for Very Low Delay and Mega Low Delay coding modes.
4. It is recommended to set this option to On.
The option should be switched on if the video material originated on film
and has been converted from the 24 frames per second film rate to the
29.97 frames per second NTSC rate. This enables the Encoder to increase
the video compression by only including a flag in the transport stream to
represent a repeated field (when detected), rather than compressing the
repeated fields.
Concatenation Option
NOTES…
1. Auto Concatenation is only available when software option M2/ESO2/ACON is purchased.
2. Concatenation is only available if the video source is SDI.
Use this option if the signal has been coded, then decoded and is about to
be coded again. It reduces picture degradation associated with multiple
generation compression encoding. Setting this option may give better
results as it tries to line up the I-frames. Only available to video via the
SDI input. See Application Note, ST.AN.1110, Near Loss-less MPEG
Concatenation Without Helper Signals.

Operating the Equipment Locally
Instruction Manual: evolution 5000 E57xx DSNG and DENG Voyager Encoder Page 4-45
ST.TM.E10076.3
PID Option
The PID option is selected from the Video Encoder Menu by pressing the
PID softkey. The option is used for entering or updating video PIDs, as
required. Enter a PID then press the Enter softkey to accept it.
To be DVB compliant, PIDs below 32 are reserved. Therefore PIDs 32 to
8191 are available for use. In the event of a clash, one of the PIDs will be
changed by the Encoder’s internal checking algorithm.
Reflex Enable Option
The Reflex Enable option is selected from the Video Encoder Menu by
pressing the Reflex Enable softkey. The option is used to enable (On) or
disable (Off) Reflex.
Copyright Option
This option indicates whether the information in the bit-stream is shown to
be protected by copyright. It is for status only and cannot be changed.
Original Option
This option indicates whether the bit-stream is an original or a copy of an
original bit-stream. It is for status only and cannot be changed.
Bandwidth Option
See Video Bandwidth Option on page 4-34.
Encoder Type Option
This option indicates the type of Encoder. It is for status only and cannot
be changed.
S/W Release Option
This option indicates the software release of the Encoder. It is for status
only and cannot be changed.

Operating the Equipment Locally
Page 4-46 Instruction Manual: evolution 5000 E57xx DSNG and DENG Voyager Encoder
ST.TM.E10076.3
4.8.4 Vertical Blanking Interval (VBI) Menu
Overview
The VBI Menu is selected from the Video Menu by pressing the VBI
softkey. This menu permits the selection of VBI parameters.
The VBI lines vary, according to whether the video source is 525 lines,
29.97 Hz or 625 lines, 25 Hz. If 525, the options are VBI Lines 10-22 and
272-285; if 625, the options are VBI Lines 7-24 and 319-336.
NOTE…
A maximum of eight VBI lines per field may be extracted. This limit does not apply to Teletext.
Teletext (All lines) Option
NOTE…
This option is only available when Frame Rate is 25 Hz.
To access the Teletext (All lines) option, press the Teletext (All lines)
softkey in the VBI Menu. This option can be turned On or Off. When on, it
enables extraction of Teletext System B (WST) data from lines 7 to 22 and
320 to 335 of the video input.
Teletext Data Out Option
This option indicates whether or not the Encoder is actually outputting
Teletext data at that instant It is for status only and cannot be changed.
Teletext PID Option
NOTE…
This option is only available when Frame Rate is 25 Hz.
To access the Teletext PID option, press the Teletext PID softkey in the
VBI Menu. This enables the Teletext PID to be changed.
VBI on PID Option
To access the VBI on PID option, press the VBI on PID softkey in the VBI
Menu. This enables the VBI on a separate PID to be turned On or Off.
VBI PID Option
The VBI PID option is selected from the VBI Menu by pressing the VBI
PID softkey. The option is used for entering or updating the VBI PID.
Enter a PID using the softkeys then press the Enter softkey to accept it.

Operating the Equipment Locally
Instruction Manual: evolution 5000 E57xx DSNG and DENG Voyager Encoder Page 4-47
ST.TM.E10076.3
VBI In Picture Option
NOTES…
1. The VBI in Picture option is only accessible if the selected video profile/level is 422P@ML6.
2. VBI in Picture transmits the VBI waveform as part of the picture and as such will be subject to
some distortion. Most analogue VBI types are robust against this type of distortion but others,
e.g. video index and ITS, are intended for SDI transmission and will not survive MPEG
coding/decoding in VBI in Picture mode.
To access the VBI in Picture option, press the VBI in Picture softkey in
the VBI Menu. This enables the extended picture format available in the
MPEG 4:2:2 specification to be selected. When selected, the Encoder
compresses and transmits the VBI data as part of the active picture. This
mode requires up to 3 Mbit/s of bit-rate, depending on the amount and
complexity of the VBI present. It may be necessary to increase the video
bit-rate accordingly to maintain picture quality.
NOTE…
When encoding VBI in this way 3:2 Pulldown should be switched off. If it is not, then occasionally
fields may not be encoded because of the inverse pulldown process. This results in some VBI lines not
being transmitted.
When this option is not selected (or when 4:2:0 format video is used), VBI
data must be transmitted in its original digital form either in an
independent data stream (in the case of Teletext) or in user data fields
within the MPEG video transport stream.
Table 4.41: VBI in Picture Options
Selected Option Description
On VBI is coded as active video.
Off
Off (Bit-rate too low) Insufficient bit-rate.
VPS (Line 16) Option
NOTE…
This option is only available when Frame Rate is 25 Hz.
To access the VPS (Line 16) option, press the VPS (Line 16) softkey in
the VBI Menu. This enables the extraction of VPS (Video Programming
System) data from line 16 of the video input. The option can be turned On
or Off.
6 4:2:2 is only available when software option M2/ESO2/422 is purchased.

Operating the Equipment Locally
Page 4-48 Instruction Manual: evolution 5000 E57xx DSNG and DENG Voyager Encoder
ST.TM.E10076.3
WSS (Line 23) Option
NOTES…
1. This option is only available when Frame Rate is 25 Hz.
2. Aspect ratio will change when WSS is enabled.
To access the WSS (Line 23) option, press the WSS (Line 23) softkey in
the VBI Menu. This enables the extraction of WSS (Wide Screen Signalling)
data from line 23 of the video input. The option can be turned On or Off.
Closed Caption Option
To access the Closed Caption option, press the Closed Caption softkey in
the VBI Menu. This enables the extraction of closed captioning data from
line 21 of the video input. The option can be turned On or Off.
CC Format Option
To access the CC Format option, press the CC Format softkey in the VBI
Menu. This inserts the closed captions as user data in the video stream in
the selected format.
NOTE…
This option is only displayed if the video frame rate is set to 29.97 Hz.
Table 4.42: CC Format Options
Selected Option Description
TANDBERG / NDS
ATSC
Closed Caption format.
Auto Detect VITC Option
To access the Auto Detect VITC option, press the Auto Detect VITC
softkey in the VBI Menu. This enables the Vertical Interval Time Code
(VITC) to be automatically detected. The option can be turned On or Off.
VBI Line ‘n’ Option
To access the VBI - Line ‘n’ option, press the VBI - Line ‘n’ softkey in the
VBI Menu (the line number shown changes according to the line option
selected). This enables extraction of VBI data from the selected line, and
specifies the type of VBI data that the line contains.
NOTE…
To autodetect VITC the lines within the VBI line option must be set to VITC.

Operating the Equipment Locally
Instruction Manual: evolution 5000 E57xx DSNG and DENG Voyager Encoder Page 4-49
ST.TM.E10076.3
Table 4.43: VBI - Line ‘n’ Options
Option Description
Frame Rate = 29.97 Hz
Off VBI data is not extracted from the line.
Vertical Interval Time Code VITC data extracted from the line.
Video Index
Closed Caption The setting cannot be selected on this screen, but is set by setting the Closed Caption
option to On. It indicates that closed captioning data is extracted from the line. Setting Line
21 back to Off or VITC resets the Closed Caption option back to Off.
Neilsen AMOL 1Neilsen AMOL 1 data is extracted from the line.
Neilsen AMOL 11 Neilsen AMOL 11 data is extracted from the line.
Frame Rate = 25 Hz
Off VBI data is not extracted from the line.
Vertical Interval Time Code VITC data extracted from the line.
Video Index Aspect ratio will be affected (see 525 line – with AFD set to On, lines 14 and 277 will be set
to Video Index.
Table 4.37).
Teletext System B
(World System Teletext)
Teletext System B data extracted from the line.
Inverted Teletext Inverted Teletext is extracted from the line.
Wide Screen Signalling The setting cannot be selected on this screen, but is set by setting the WSS (Line 23) option
to On. It indicates that WSS data is extracted from the line. Setting Line 23 back to Off,
VITC or Teletext System B resets the WSS (Line 23) option back to Off.
Closed Caption Closed Caption data is extracted from the line.
Video Programming System The setting cannot be selected on this screen, but is set by setting the VPS (Line 16) option
to On. It indicates that VPS data is extracted from the line. Setting Line 16 back to Off, VITC
or Teletext System B resets the VPS (Line 16) option back to Off.
When operating in ATSC mode and Closed Captions, the language of the
descriptors is set by the Encoder.
When switching the Encoder from DVB to ATSC mode the PIDs are
remapped. The remapping would be specified by the program paradigm.
Switching back to DVB would invoke the original PIDs.

Operating the Equipment Locally
Page 4-50 Instruction Manual: evolution 5000 E57xx DSNG and DENG Voyager Encoder
ST.TM.E10076.3
FIELD 1 FIELD 2
272 9Same options as line 10
10 VITC (SMPTE), Video Index, Off, Closed
Caption, Nielsen/AMOL 1, Nielsen/AMOL 11
273 10 Same options as line 10
11 11 Same options as line 10 274 11 Same options as line 10
12 12 Same options as line 10 275 12 Same options as line 10
13 13 Same options as line 10 276 13 Same options as line 10
14 14 Same options as line 10 277 14 Same options as line 10
15 15 Same options as line 10 278 15 Same options as line 10
16 16 Same options as line 10 279 16 Same options as line 10
17 17 Same options as line 10 280 17 Same options as line 10
18 18 Same options as line 10 281 18 Same options as line 10
19 19 Same options as line 10 282 19 Same options as line 10
20 20 Same options as line 10 283 20 Same options as line 10
21 21 Same options as line 10 284 21 Same options as line 10
22 22 Same options as line 10 285 22 Same options as line 10
23 -
262
23 -
262
ACTIVE VIDEO Start of coded video. 286
-
525
23 -
262
ACTIVE VIDEO Start of coded video.
263 263 ACTIVE VIDEO / Equalising pulses
Line Number (whole frame)
Line Number (field by field)
Line Number (whole frame)
Line Number (field by field)
NOTES…
1. In 525-line systems, fields start on the first full line after the end of the picture period. Therefore,
field 1 is 262 lines long and field 2 is 263 lines long.
2. An MPEG frame is 480 lines when formatting 525-line format pictures.
3. For compatibility with some older Receivers the start of coded video may need to begin at
line 22. Contact Customer Services for details.
Figure 4.12: VBI Structure Implemented by TANDBERG for 525-line Systems

Operating the Equipment Locally
Instruction Manual: evolution 5000 E57xx DSNG and DENG Voyager Encoder Page 4-51
ST.TM.E10076.3
FIELD 1 FIELD 2
7Teletext System B or Inverted Teletext, VITC, Video Index,
Closed Caption, Wide Screen Signalling (WSS), Off, Video
Programming System (VPS)
319 Same options as line 7
8Same options as line 7 320 Same options as line 7
9Same options as line 7 321 Same options as line 7
10 Same options as line 7 322 Same options as line 7
11 Same options as line 7 323 Same options as line 7
12 Same options as line 7 324 Same options as line 7
13 Same options as line 7 325 Same options as line 7
14 Same options as line 7 326 Same options as line 7
15 Same options as line 7 327 Same options as line 7
16 Same options as line 7 328 Same options as line 7
17 Same options as line 7 329 Same options as line 7
18 Same options as line 7 330 Same options as line 7
19 Same options as line 7 331 Same options as line 7
20 Same options as line 7 332 Same options as line 7
21 Same options as line 7 333 Same options as line 7
22 Same options as line 7 334 Same options as line 7
23 Same options as line 7 Start of coded video. 335 Same options as line 7
24 Same options as line 7 ACTIVE VIDEO 336 Same options as line 7 Start of coded video.
25 -
310
ACTIVE VIDEO 337 -
622
ACTIVE VIDEO
311 -
312
Equalising Pulses 623 ACTIVE VIDEO / Equalising Pulses
313 Equalising Pulses (part) 624 -
625
Equalising Pulses
NOTES…
1. Any type of valid VBI can be on any line, even if it is not usually associated with that line.
2. 625-line fields start on the leading edge of the first vertical sync (broad) pulse. Therefore, the first
half of line 313 is in field 1 and the second half is in field 2.
3. An MPEG frame is 576 lines when formatting 625-line format pictures.
4. Line 23 is the Wide Screen Signalling line. It carries information which defines the picture Aspect
Ratio.
5. ETS 300 294 is the specification which describes WSS.
6. EN 300 472 is the specification associated with System B Teletext (World System Teletext).
Figure 4.13: VBI Structure Implemented by TANDBERG for 625-line Systems

Operating the Equipment Locally
Page 4-52 Instruction Manual: evolution 5000 E57xx DSNG and DENG Voyager Encoder
ST.TM.E10076.3
4.9 Audio Menu
4.9.1 Overview
The Audio Menu is selected from the Setup Menu by pressing the Audio
softkey. This menu permits the selection of audio parameters. Any option
with a clear circle next to it cannot be accessed and changed. It is for
status information only (see Figure 4.15 for menu structure).
Although a full list of menu options are given, it depends upon the Coding
Standard selected as to which are shown on the front panel display.
4.9.2 Audio A and B Menus
Introduction
Audio A and B have the same menu options, depending upon the Coding
Standard selected. Audio A Menus are shown as examples. The Audio A
Menu is selected from the Audio Menu by pressing the Audio A softkey.
This menu permits the selection of individual channel audio parameters.
Figure 4.14: Setting up the Audio Input
E57xx Encoder
Test Tone
1 kHz, 0 dB
SDI Video
Analogue A/Digital A
Analogue B/Digital B
Setup/Audio
Coding Standard
Option
Audio In
SDI De-embedded 1
SDI De-embedded 2
SDI De-embedded 3
SDI De-embedded 4
Empty
Packets
–
∞ dB
Encoding
Setup/Audio
Source Option
Setup/Audio
Coding Mode
Option
Encoding
MPEG Layer 2
Dolby Digital (AC-3)
Mono
Stereo
etc
Set up the Audio in this sequence

Operating the Equipment Locally
Instruction Manual: evolution 5000 E57xx DSNG and DENG Voyager Encoder Page 4-53
ST.TM.E10076.3
Audio
Menu
Audio A....
Audio B....
Audio XLR....
Audio Languages
Menu options depend on
Coding Standard selected
Audio A
Menu
Audio B
Menu
Setup
Menu
Shaded options are showing status and cannot be
changed.
AC-3 Pass-Thru Dolby Digital (AC3)
only shown if
M2/ESO2/AC3 option
enabled
Source
Coding Standard
Input Level L
Input Level R6
Audio Bit-rate
Coding Mode
Auto Lip Sync
Lip Sync Offset4
Audio Delay5
Sampling Rate
Clip Level1
Impedance1
Language
Bit Stream Mode
Dialogue Level
Dolby Srnd Mode
Production Info
Mixing Level7
Room Type7
Copyright
Original
Dynamic Range
RF Protection
Deemphasis
DC Filter
Low Pass Filter
Embedded 1-2 DID
Embedded 3-4 DID
Audio PID
PCR on Audio PID8
Hardware Release
Software Release
Dolby E Pass-Thru
Source
Coding Standard
Auto Lip Sync
Lip Sync Offset4
Audio Delay5
External Delay
Language
SMPTE 302M Standard
Embedded 1-2 DID
Embedded 3-4 DID
Audio PID
PCR on Audio PID8
Hardware Release
Software Release
Source
Coding Standard
Audio Bit-rate3
Coding Mode3
Auto Lip Sync
Audio Delay5
Lip Sync Offset4
External Delay
Language
Bit Stream Mode3
Embedded 1-2 DID
Embedded 3-4 DID
Audio PID
PCR on Audio PID8
Hardware Release
Software Release
Source
Coding Standard
Input Level L
Input Level R6
Audio Bit-rate
Coding Mode
Auto Lip Sync
Lip Sync Offset4
Audio Delay5
Clip Level1
Impedance1
Language Left2
Language Right2
Deemphasis
Copyright
Original
Embedded 1-2 DID
Embedded 3-4 DID
Audio PID
PCR on Audio PID8
Hardware Release
Software Release
MPEG Layer 2 Linear PCM
Source
Coding Standard
Input Level L
Input Level R6
Coding Mode
Auto Lip Sync
Lip Sync Offset4
Audio Delay5
Clip Level1
Impedance1
Language Left2
Language Right2
SMPTE 302M Standard
Channel
Embedded 1-2 DID
Embedded 3-4 DID
Audio PID
PCR on Audio PID8
Hardware Release
Software Release
Audio
Languages
Menu
English Breton Malay
French Bulgarian Miscellaneous
German Chinese Multiple Languages
Dutch Czech Ndebele (Zimbabwe)
Spanish Estonian Polish
Portuguese Gaelic (Scots) Romanian
Italian Greek Russian
Danish Irish Serbo-Croat
Norwegian Hungarian Slovak
Swedish Icelandic Somali
Finnish Indonesian Swahili
Undefined Japanese Thai
Afrikaans Korean Tibetan
Albanian Latvian Ukrainian
Arabic Lithuanian Welsh
Basque Macedonian
Audio XLR
Menu
Input Format
Input Termination
Input Clip Level
Output Source
Output Format
Output FSR1, 8
Firmware Release
Hardware Release
5 Only shown if Auto Lip Sync = Off.
6 Only shown if in two-channel mode.
7 Only shown if Production Info = Yes.
8 Only available from Build Version 3.0.0
and later.
1 Only shown if Source/Input Format = Analogue
2 Only shown if Coding Mode = Dual Mono
3 Status only. Only shown if the Encoder has a
viable source from a Dolby Encoder.
4 Only shown if Auto Lip Sync = On.
Figure 4.15: Menu Hierarchy – Setup/Audio Menu

Operating the Equipment Locally
Page 4-54 Instruction Manual: evolution 5000 E57xx DSNG and DENG Voyager Encoder
ST.TM.E10076.3
Source Option
To access the Source option, press the Source softkey in the Audio A
Menu.
Table 4.44: Source Options
Selected Option Description
Off No audio packets are sent in the transport stream and audio is removed from the SI.
Mute Audio silence.
Test Tone The internal test tone is used as the audio source.
Only possible for MPEG and Dolby Digital (AC-3). The bit-rate will automatically change to
96 kbit/s.
Analogue Analogue audio input on AUDIO IN connector.
Digital Digital audio input 1 on AUDIO IN connector.
SDI Embedded 1 Digital audio de-embedded from digital video input using DID 0x2FF.
SDI Embedded 2 Digital audio de-embedded from digital video input using DID 0x2FF.
SDI Embedded 3 Digital audio de-embedded from digital video input using DID 0x1FD.
SDI Embedded 4 Digital audio de-embedded from digital video input using DID 0x1FD.
Coding Standard Option
To access the Coding Standard option, press the Coding Standard
softkey in the Audio A Menu.
Table 4.45: Coding Standard Options
Selected Option Description
MPEG Layer 2 MPEG Layer 2 audio coding standard.
AC-3 Pass-Thru Pre-encoded (in Dolby Encoder) AC-3 audio coding standard. See Annex G, Audio
Modes, for information when using this mode.
Dolby E Pass-Thru Dolby E audio coding standard (pre-encoded in Dolby Encoder). See Annex G,
Audio Modes, for information when using this mode.
Dolby Digital (AC-3) Dolby Digital (AC-3) audio coding standard.
Linear PCM Linear PCM audio coding standard. See Annex G, Audio Modes, for information
when using this mode.
These are default DIDs

Operating the Equipment Locally
Instruction Manual: evolution 5000 E57xx DSNG and DENG Voyager Encoder Page 4-55
ST.TM.E10076.3
Audio Bit-rate Option
NOTES…
1. This option is only shown when the Coding Standard is AC-3 Pass-Thru, MPEG Layer 2 or Dolby
Digital (AC-3).
2. When AC-3 Pass-Thru is selected, Audio Bit-rate is status only.
To access the Audio Bit-rate option, press the Audio Bit-rate softkey in
the Audio A Menu.
Table 4.46: Audio Bit-rate Options
Available
Settings MPEG Layer 2 Coding Dolby Digital
Mono
Dual Mono
Stereo
Joint Stereo
1/0(C)
2/0(L,R)
32 kbit/s üûûû ûû
48 kbit/s üûûû ûû
56 kbit/s üûûû üû
64 kbit/s üüüü üû
80 kbit/s üûûû üû
96 kbit/s üüüü üü
112 kbit/s üüüü üü
128 kbit/s üüüü üü
160 kbit/s üüüü üü
192 kbit/s üüüü üü
224 kbit/s ûüüü üü
256 kbit/s ûüüü üü
320 kbit/s ûüüü üü
384 kbit/s ûüüü üü
448 kbit/s ûûûû üü
512 kbit/s ûûûû üü
576 kbit/s ûûûû üü
640 kbit/s ûûûû üü
Input Level L Option
NOTE…
This option is only shown when the Coding Standard is MPEG Layer 2, Linear PCM or Dolby Digital
(AC-3).
This option indicates the input level of the left audio channel. It is for
status only and cannot be changed.

Operating the Equipment Locally
Page 4-56 Instruction Manual: evolution 5000 E57xx DSNG and DENG Voyager Encoder
ST.TM.E10076.3
Input Level R Option
NOTE…
This option is not shown when the Coding Standard is MPEG Layer 2 (mono) or Dolby Digital (AC-3)
(1/0).
This option indicates the input level of the right audio channel. It is for
status only and cannot be changed.
Coding Mode Option
NOTE…
This option is only shown when the Coding Standard is MPEG Layer 2, Linear PCM or Dolby Digital
(AC-3).
To access the Coding Mode option, press the Coding Mode softkey in the
Audio A Menu. If the current audio bit-rate is outside the bit-rate range
supported by the new coding mode, the bit-rate is changed automatically
to the lowest value within the supported range.
Table 4.47: Coding Mode Options
Selected Option Description Coding Standard
MPEG Layer 2
Linear PCM
Dolby Digital (AC-3)
Mono Single channel mono audio coding. 466
Stereo Dual channel stereo audio coding. 446
Joint Stereo Dual channel joint (intensity) stereo audio coding. 466
Dual Mono Dual channel mono audio coding. 446
Audio Description 466
1/0(C) Single channel mono audio coding. 664
2/0(L,R) Dual channel stereo audio coding. 664
3/0(L,C,R) 666
2/1(L,R,S) 666
3/1(L,C,R,S) 666
2/2(L,R,Ls,Rs) 666
3/2(L,C,R,Ls,Rs)
These modes are passed through the
Encoder as part of the AC-3 Pass-through
transport stream. 666
NOTE…
Audio Description is only available if the input source is either digital or SDI embedded.
Auto Lip Sync Option
To access the Auto Lip Sync7 option, press the Auto Lip Sync softkey in
the Audio A Menu and select either On or Off. See the text underneath
Table 4.20 on page 4-29 for use of this facility.
7 To ensure correct lip sync when working with linear or pre-encoded audio, the option card M2/EOM2/AUDLIN should
be used.

Operating the Equipment Locally
Instruction Manual: evolution 5000 E57xx DSNG and DENG Voyager Encoder Page 4-57
ST.TM.E10076.3
Lip Sync Offset Option
NOTE…
This option is only available if the Auto Lip Sync option is set to On.
To access the Lip Sync Offset option, press the Lip Sync Offset softkey in
the Audio A Menu.
Table 4.48: Lip Sync Offset Options
Valid Input Range Description
Min: 0
Max: 50
Lip Sync Offset in milliseconds.
Audio Delay Option
NOTE…
This option is only available if the Auto Lip Sync option is set to Off.
To access the Audio Delay option, press the Audio Delay softkey in the
Audio A Menu.
Table 4.49: Audio Delay Options
Valid Input Range Description
Min: 111
Max: 3540
Audio Delay in milliseconds.
External Delay Option
To access the External Delay option, press the External Delay softkey in
the Audio A Menu. This parameter is used to compensate for external
delays.
NOTE…
This option is only shown when the Coding Standard is Dolby E Pass-Thru or AC-3 Pass-Thru.
Table 4.50: External Delay Options
Valid Input Range Description
Min: 0 ms
Max: 450 ms

Operating the Equipment Locally
Page 4-58 Instruction Manual: evolution 5000 E57xx DSNG and DENG Voyager Encoder
ST.TM.E10076.3
Clip Level Option
To access the Clip Level option, press the Clip Level softkey in the
Audio A Menu. This screen enables the audio clipping level to be set.
NOTES…
1. This option is only shown when the Coding Standard is MPEG Layer 2, Linear PCM or Dolby
Digital (AC-3).
2. This option is only displayed when the audio source is analogue.
3. Clip Level refers to the head room above 0 dBu, prior to the audio being clipped.
Table 4.51: Clip Level Options
Selected Option Description
12 dB 12 dB audio clipping level.
15 dB 15 dB is only available with PCB issue 4 and later.
18 dB 18 dB audio clipping level.
Impedance Option
To access the Impedance option, press the Impedance softkey in the
Audio A Menu. This screen enables the impedance of the audio input to be
set.
NOTES…
1. This option is only shown when the Coding Standard is MPEG Layer 2, Linear PCM or Dolby
Digital (AC-3).
2. This option is only displayed when the audio source is analogue.
Table 4.52: Impedance Options
Selected Option Description
600 ohms
20 kohms Used in analogue mode.
Language or Language Left/Right Option
To access the Language option, press the Language softkey in the
Audio A Menu. This enables the language of the audio channel to be set.
To access the Language Left/Right option, press the Language
Left/Right softkey in the Audio A Menu. This enables the language of the
left and right audio channels to be set.
NOTE…
The Language Left/Right option is only shown when Coding Mode is set to Dual Mono.

Operating the Equipment Locally
Instruction Manual: evolution 5000 E57xx DSNG and DENG Voyager Encoder Page 4-59
ST.TM.E10076.3
SMPTE 302M Standard Option
NOTES…
1. This option is only shown when the Coding Standard is Linear PCM or Dolby E Pass-Thru.
2. Problems may be experienced with some Receivers if the Encoder and Decoder are not using
the same version of SMPTE 302M specification, e.g. either 1998 or 2000. The Encoder can be
set up to work in either standard.
To access the SMPTE 302M Standard option, press the SMPTE 302M
Standard softkey in the Audio A Menu. This enables the SMPTE 302M
standard that the audio is being encoded to to be specified. Use the + and
– softkeys to scroll through the options and then press the Enter softkey
after selecting one of them.
Table 4.53: SMPTE 302M Standard Options
Selected Option Description
1998 Standard Refers to the 1998 SMPTE 302M standard.
2000 Standard Refers to the 2000 SMPTE 302M standard.
Channel Option
NOTE…
This option is only shown when the Coding Standard is Linear PCM or Dolby E Pass-Thru.
To access the Channel option, press the Channel softkey in the Audio A
Menu. This indicates the number of the audio channel.
Table 4.54: Channel Options
Valid Input Range Description
Min: 0
Max: 15
This value is written to the channel identification field in the
(SMPTE 302M) AES3 data elementary stream header.
Bit Stream Mode Option
NOTE…
This option is only shown when the Coding Standard is Dolby Digital (AC-3).
To access the Bit Stream Mode option, press the Bit Stream Mode
softkey in the Audio A Menu. This indicates the type of service the
bit-stream conveys.

Operating the Equipment Locally
Page 4-60 Instruction Manual: evolution 5000 E57xx DSNG and DENG Voyager Encoder
ST.TM.E10076.3
Table 4.55: Bit Stream Mode Options
Selected Option Description
Complete Main
Music & Effects
Visually impaired
Hearing impaired
Dialogue
Commentary
Emergency
Voice Over/Karaoke In Dolby Digital when the coding mode is 1/0 this option
appears as “Voice Over” otherwise as “Karaoke”.
Dialogue Level Option
NOTE…
This option is only shown when the Coding Standard is Dolby Digital (AC-3).
To access the Dialogue Level option, press the Dialogue Level softkey in
the Audio A Menu. The value of the Dialogue Level affects the sound
reproduction level and indicates how far the average dialogue level of the
encoded program is below digital 100%.
Table 4.56: Dialogue Level Options
Selected Option Description
–1 dB to –31 dB Dialogue levels between –1 dB to –31 dB.
Dolby Srnd Mode Option
NOTES…
1. This option is shown when the Coding Standard is Dolby Digital (AC-3) or Pass-Thru. However,
because the data is not read from the incoming stream, ‘Not Indicated’ will always be displayed.
2. This parameter appears in the bit-stream only when operating in the two-channel mode (Audio
Coding Mode = 2/0 L,R).
To access the Dolby Srnd Mode option, press the Dolby Srnd Mode
softkey in the Audio A Menu. This indicates whether a two-channel Dolby
Digital (AC-3) bit-stream is conveying a Dolby Surround encoded program.
Table 4.57: Dolby Srnd Mode Options
Selected Option Description
Not indicated It is not known if the bit-stream is conveying a Dolby Surround
encoded program.
Not Dolby Surround The bit-stream is not conveying a Dolby Surround encoded
program.
Dolby Surround The bit-stream is conveying a Dolby Surround encoded
program.

Operating the Equipment Locally
Instruction Manual: evolution 5000 E57xx DSNG and DENG Voyager Encoder Page 4-61
ST.TM.E10076.3
Production Info Option
NOTE…
This option is only shown when the Coding Standard is Dolby Digital (AC-3).
To access the Production Info option, press the Production Info softkey
in the Audio A Menu. This indicates whether the Mixing Level and Room
Type parameters exist within the bit-stream. The options are On and Off.
Mixing Level Option
NOTE…
This option is only shown when the Coding Standard is Dolby Digital (AC-3) and the Production Info
parameter is set to On.
To access the Mixing Level option, press the Mixing Level softkey in the
Audio A Menu. This parameter indicates the acoustic sound pressure level
of the dialog level during the final audio mixing session. This makes it
possible for the programme to be replayed at the same loudness or at a
known difference from the original.
This menu assumes a working knowledge of Dolby Digital encoding
processes on the part of the user.
Table 4.58: Mixing Level Options
Selected Option Description
0 dB to 31 dB Mixing levels between 0 dB to 31 dB.
Room Type Option
NOTE…
This option is only shown when the Coding Standard is Dolby Digital (AC-3) and the Production Info
parameter is set to On.
To access the Room Type option, press the Room Type softkey in the
Audio A Menu. This parameter indicates the type and calibration of the
mixing room used for the final audio mixing session.
Table 4.59: Room Type Options
Selected Option Description
Not Indicated
Small, Flat Mon Type and calibration of the mixing room used
Large, X Curve Mon for the final audio mixing session.

Operating the Equipment Locally
Page 4-62 Instruction Manual: evolution 5000 E57xx DSNG and DENG Voyager Encoder
ST.TM.E10076.3
Copyright Option
NOTE…
This option is shown when the Coding Standard is Dolby Digital (AC-3) or MPEG Layer 2.
To access the Copyright option, press the Copyright softkey in the
Audio A Menu. This indicates whether the information in the bit-stream is
shown to be protected by copyright. This option can be turned On
(protected) or Off (not protected).
Original Option
NOTE…
This option is shown when the Coding Standard is Dolby Digital (AC-3) or MPEG Layer 2.
To access the Original option, press the Original softkey in the Audio A
Menu. This indicates whether the bit-stream is an original or a copy of an
original bit-stream. This option can be turned On (an original) or Off (a
copy of an original bit-stream).
Dynamic Range Option
NOTE…
This option is only shown when the Coding Standard is Dolby Digital (AC-3).
To access the Dynamic Range option, press the Dynamic Range softkey
in the Audio A Menu. The dynamic range of audio material can vary
according to its origin. This function determines which compression profile
is applied to the encoding process.
The dynamic range compression profile determines the characteristic curve
of the dynamic range compression algorithm (each profile has its own
boost, null-band and cut parameters).
Table 4.60: Dynamic Range Options
Selected Option Description
None/Custom Program reproduction with the original dynamic range.
Film Standard
Film Light
Music Standard
Music Light
Speech

Operating the Equipment Locally
Instruction Manual: evolution 5000 E57xx DSNG and DENG Voyager Encoder Page 4-63
ST.TM.E10076.3
RF Protection Option
NOTE…
This option is only shown when the Coding Standard is Dolby Digital (AC-3).
To access the RF Protection option, press the RF Protection softkey in the
Audio A Menu. The option can be turned On (with RF Protection) or Off
(without).
RF Overmodulation Protection is used in situations where the audio signal
of a decoded AC-3 bit-stream is delivered via a link with very restricted
dynamic range. One example is the case of a television broadcast, where
sound is modulated onto an RF channel and delivered to a low cost
television Receiver.
In this situation it is necessary to restrict the maximum peak output level
to a known value with respect to dialogue level, in order to prevent
overmodulation.
Deemphasis Option
NOTE…
This option is shown when the Coding Standard is Dolby Digital (AC-3) or MPEG Layer 2.
To access the Deemphasis option, press the Deemphasis softkey in the
Audio A Menu. This parameter is used to de-emphasise the
pre-emphasised audio.
To meet the specifications of the audio encoding algorithms (MPEG/AC-3),
the audio input signal must not have any pre-emphasis applied. If the
input signal does have pre-emphasis, a de-emphasis filtering process must
be applied prior to encoding.
For a digital audio input, pre-emphasis detection is typically achieved by
monitoring the pre-emphasis flags within the channel status data of the
incoming digital audio signal. This is adjusted automatically by the Encoder
when it is set to Auto.
For an analogue audio signal, the user must manually enable the
appropriate de-emphasis filter accordingly.
The displayed options vary according to the audio Source and Coding
standard.
The options for AC-3 are: Off, Auto, On. Auto applies to digital only.
The options for MPEG-1 are: Off, 50/15 µs, CCITT J17.
DC Filter Option
NOTE…
This option is only shown when the Coding Standard is Dolby Digital (AC-3).
To access the DC Filter option, press the DC Filter softkey in the Audio A
Menu. This parameter is used to activate a dc high-pass filter for all input
channels. The option can be turned On or Off.

Operating the Equipment Locally
Page 4-64 Instruction Manual: evolution 5000 E57xx DSNG and DENG Voyager Encoder
ST.TM.E10076.3
Low Pass Filter Option
NOTE…
This option is only shown when the Coding Standard is Dolby Digital (AC-3).
To access the Low Pass Filter option, press the Low Pass Filter softkey in
the Audio A Menu. This parameter is used to activate a low-pass filter with
a cut-off near the specified audio bandwidth that is applied to the main
input channels. The option can be turned On or Off.
Embedded 1-2 DID Option
To access the Embedded 1-2 DID option, press the Embedded 1-2 DID
softkey in the Audio A Menu. Refer to Annex G, Audio Modes for
information about DIDs.
Table 4.61: Embedded 1-2 DID Options
Selected Option Description
Min: 0
Max: 1023
Other: >1023
Off
Select DID
Default DID
Embedded 3-4 DID Option
The Embedded 3-4 DID option is selected from the Audio A Menu by
pressing the Embedded 3-4 DID softkey. The Embedded 3-4 DID option
has the same choices as the Embedded 1-2 DID option.
Audio PID Option
The Audio PID option is selected from the Audio A Menu by pressing the
Audio PID softkey. The option is used for entering or updating audio
PIDs. Enter a PID using the softkeys, then press the Enter softkey to
accept it.
To be DVB compliant, PIDs below 32 are reserved. Therefore PIDs 32 to
8191 are available for use. In the event of a clash, one of the PIDs will be
changed by the Encoder’s internal checking algorithm.
NOTE…
Although PIDs below 32 are reserved it is still possible to change them. However, in the event of a
clash one of the PIDs will NOT be changed by the Encoder’s internal checking algorithm.
Hardware Release Option
This option indicates the hardware release of the audio. It is for status only
and cannot be changed.
Software Release Option
This option indicates the software release of the currently selected audio
standard. It is for status only and cannot be changed.

Operating the Equipment Locally
Instruction Manual: evolution 5000 E57xx DSNG and DENG Voyager Encoder Page 4-65
ST.TM.E10076.3
4.9.3 Audio Languages Menu
The Audio Languages Menu is selected from the Audio Menu by pressing
the Audio Languages softkey. This menu permits the selection of
languages used in the MPEG broadcast.
English is the default language and cannot be changed. Those other
languages which have an asterisk (*) next to them are selected for use,
those without an asterisk are not. To select/deselect a language press the
softkey nearest to it. The asterisk is turned on and off. There are over
forty languages to choose from.
4.9.4 Audio XLR Menus (3.0 and later)
Input Format Option
To access the Input Format option, press the Input Format softkey in the
Audio XLR Menu.
Table 4.62: Input Format Options
Selected Option Description
Analogue Analogue (balanced).
Digital AES/EBU (balanced).
Input Termination Option
To access the Input Termination option, press the Input Termination
softkey in the Audio XLR Menu.
Table 4.63: Input Termination Options (When Analogue Input Selected)
Selected Option Description
20 kW20 kW termination.
600 W600 W termination.
Input Clip Level Option
To access the Input Clip Level option, press the Input Clip Level softkey
in the Audio XLR Menu.
Table 4.64: Input Clip Level Options (When Analogue Input Selected)
Selected Option Description
15 dB 15 dB full scale range.
18 dB 18 dB full scale range.
Output Source Option
To access the Output Source option, press the Output Source softkey in
the Audio XLR Menu.

Operating the Equipment Locally
Page 4-66 Instruction Manual: evolution 5000 E57xx DSNG and DENG Voyager Encoder
ST.TM.E10076.3
Table 4.65: Output Source Options
Selected Option Description
SDI Embedded (1-4) Any of the SDI embedded audio feeds.
XLR Input (Monitor) Output the audio which is input to the card.
Off No output.
Output Format Option
To access the Output Format option, press the Output Format softkey in
the Audio XLR Menu.
Table 4.66: Output Format Options
Selected Option Description
Analogue Analogue output balanced @ 10 W impedance.
Digital AES/EBU (balanced).
Output FSR Option
To access the Output FSR (Full Scale Range) option, press the Output
FSR softkey in the Audio XLR Menu.
Table 4.67: Output FSR Options (When Analogue Input Selected)
Selected Option Description
15 dB Analogue maximum output 15 dB.
18 dB Analogue maximum output 18 dB.
Firmware Release Option
This option indicates the firmware release of the Audio XLR Card. It is for
status only and cannot be changed.
Hardware Release Option
This option indicates the Hardware release of the Audio XLR Card. It is for
status only and cannot be changed.
4.10 Data Menu
4.10.1 Introduction
The Data Menu is selected from the Setup Menu by pressing the Data
softkey. This menu permits the selection of RS-232 asynchronous data and
RS-422 synchronous data channel parameters. If M2/EOM2/DAT is fitted
there are additional menus for RS-422 data and for RS-232 asynchronous
data.
See Figure 4.16 for the menu structure.

Operating the Equipment Locally
Instruction Manual: evolution 5000 E57xx DSNG and DENG Voyager Encoder Page 4-67
ST.TM.E10076.3
only shown if
M2/EOM2/DAT
option fitted
Data
Menu
Data A - RS232....
Data B - RS422....
Data X A - RS232....
Data X B - RS422....
Setup
Menu
Shaded options are showing status and
cannot be changed.
Data X B - RS422
Menu Data B - RS422
Menu
Encoding
Bit-rate
RS422 PID
Test Mode
Delay1
D Mode1
SNMP oid index
Version1
Data X A - RS232
Menu
Encoding
Baud Rate
RS232 PID
Hardware Release
Software Release
only shown if
M2/EOM2/DAT
option fitted
Encoding
Bit-rate
RS422 PID
Hardware Release
Software Release
Data A - RS232
Menu
Encoding1
Baud-rate1
RS232 PID1
Delay1
SNMP oid index1
X = the number of the option slot.
1 Only available from Build Version 3.0.0 and later.
Figure 4.16: Menu Hierarchy – Setup/Data Menu
4.10.2 Data A - RS232 Menu (3.0 and later)
Encoding Option
To access the Encoding option, press the Encoding softkey in the
Data A - RS232 Menu. This enables the RS-232 asynchronous data
channel to be switched On or Off.
Baud Rate Option
To access the Baud Rate option, press the Baud Rate softkey in the
Data A - RS232 Menu. This enables the baud rate of the RS-232
asynchronous data channel to be set.

Operating the Equipment Locally
Page 4-68 Instruction Manual: evolution 5000 E57xx DSNG and DENG Voyager Encoder
ST.TM.E10076.3
Table 4.68: Baud Rate Options
Selected Option Description Selected Option Description
1200 1200 Baud rate. 9600 9600 Baud rate.
2400 2400 Baud rate. 19200 19200 Baud rate.
4800 4800 Baud rate. 38400 38400 Baud rate.
RS232 PID Option
The RS232 PID option is selected from the Data A - RS232 Menu by
pressing the RS232 PID softkey. The option is used for entering or
updating data PIDs. Enter a PID using the softkeys, then press the Enter
softkey to accept it.
To be DVB compliant, PIDs below 32 are reserved. Therefore PIDs 32 to
8191 are available for use. In the event of a clash, one of the PIDs will be
changed by the Encoder’s internal checking algorithm.
Delay Option
The Delay option is selected from the Data A - RS232 Menu by pressing
the Delay softkey. The option cannot be changed.
SNMP oid index Option
The SNMP oid8 index option is selected from the Data A - RS232 Menu by
pressing the SNMP oid index softkey.
All option modules have the same SNMP oid with the exception of one byte
which identifies which slot the module is in. An MEM expects the data
module to be in slot two or three in the previous version of the Encoder.
Therefore, slots one and two in this Encoder have been allocated to
correspond directly to slots two and three in the previous Encoder.
In this Encoder the data module can be allocated to slot one, making it
inaccessible to an MEM. This variable allows the on-board data module to
be apparently moved around - to a slot in which it may be referenced by
the MEM.
Table 4.69: SNMP oid index Options
Selected Option Description
Min: 1
Max: 7
Oid index
4.10.3 Data B - RS422 Menu
Encoding Option
To access the Encoding option, press the Encoding softkey in the
Data B - RS422 Menu. This enables the RS-422 synchronous data channel
to be switched On or Off.
8 oid = object identifier.

Operating the Equipment Locally
Instruction Manual: evolution 5000 E57xx DSNG and DENG Voyager Encoder Page 4-69
ST.TM.E10076.3
Bit-rate Option
To access the Bit-rate option, press the Bit-rate softkey in the
Data B - RS422 Menu. This enables the bit-rate of the RS-422
synchronous data channel to be set.
Table 4.70: Bit-rate Options
Selected Option Description
Settings cycle from 56 to 1792 in steps of 56 then from 64 to
2048 in steps of 64, then back to 56
RS-422 synchronous data
channel bit-rate.
RS422 PID Option
The RS422 PID option is selected from the Data B - RS422 Menu by
pressing the RS422 PID softkey. The option is used for entering or
updating data PIDs. Enter a PID using the softkeys, then press the Enter
softkey to accept it
To be DVB compliant, PIDs below 32 are reserved. Therefore PIDs 32 to
8191 are available for use. In the event of a clash, one of the PIDs will be
changed by the Encoder’s internal checking algorithm.
Test Mode Option
The Test Mode option is selected from the Data B - RS422 Menu by
pressing the Test Mode softkey. The option is used for turning the test
mode On and Off.
Delay Option
The Delay option is selected from the Data A - RS232 Menu by pressing
the Delay softkey. The option cannot be changed.
D Mode Option
The D Mode option is selected from the Data A - RS232 Menu by pressing
the D Mode softkey. The option cannot be changed.
SNMP oid index Option
The SNMP oid9 index option is selected from the Data B - RS422 Menu by
pressing the SNMP oid index softkey. See SNMP oid index Option on
page 4-68 for details of this option.
Version Option
This option indicates the version of the data. It is for status only and
cannot be changed.
9 oid = object identifier.

Operating the Equipment Locally
Page 4-70 Instruction Manual: evolution 5000 E57xx DSNG and DENG Voyager Encoder
ST.TM.E10076.3
4.10.4 Data XA - RS232 Menu (When M2/EOM2/DAT Fitted)
Overview
NOTE…
In the Data XA - RS232 Menu, X = the number of the option slot that the module fits into.
See Section 4.10.2, Data A - RS232 Menu, for the following options:
· Encoding
· Baud-rate
· RS232 PID
Hardware Release Option
This option indicates the hardware release of the data card. It is for status
only and cannot be changed.
Software Release Option
This option indicates the software release of the data card. It is for status
only and cannot be changed.
4.10.5 Data XB – RS422 Menu (M2/EOM2/DAT Fitted)
Overview
NOTE…
In the Data XB – RS422 Menu, X = the number of the option slot that the module fits into.
See Section 4.10.3, Data B - RS422 Menu, for the following options:
· Encoding
· Bit-rate
· RS422 PID
Hardware Release Option
This option indicates the hardware release of the data card. It is for status
only and cannot be changed.
Software Release Option
This option indicates the software release of the data card. It is for status
only and cannot be changed.
4.11 Output Menu
4.11.1 Overview
The Output Menu is selected from the Setup Menu by pressing the Output
softkey. This menu permits the selection of the output parameters. See
Figure 4.17 for the menu structure.

Operating the Equipment Locally
Instruction Manual: evolution 5000 E57xx DSNG and DENG Voyager Encoder Page 4-71
ST.TM.E10076.3
Setup
Menu
Output
Menu
Satellite
Modulator Menu
IF OutputL-Band Output
Descriptor Type
Menu options depend on
Descriptor Type Selected
Delivery Descriptor
Menu
Cable
Other Frequency
Terrestrial Satellite
Output Format...
Delivery Descriptor
Output Format...
Satellite Modulator
Output Format...
OFDM Modulator
OFDM Modulator
Menu
Output Format...
IP Streamer
Destination IP Address
Destination UDP Port
IP Streamer
Menu
Band Plan
Channel
Frequency1
Bandwidth1
Modulation Type
Hierarchy
FEC (HP)
FEC (LP)
Guard Interval
Carriers
Frequency
Modulation Type
FEC (Inner)
Symbol Rate
FEC (Outer)
Frequency
Modulation Type
FEC (Inner)
Symbol Rate
Orbital Position
West East
Polarisation
Output
Bandwidth
Modulation Mode
Guard Interval
FEC Rate
Transmission
Spectral Pol
Centre Frequency
IF Output Frequency
Bit-rate (204)
OFDM S/W Release
Bit-rate (188)
Own IP Address
Network Mask
Router IP Address
TS Pkts/UDP Frm.
Multicast IP Address
Time To Live
Type Of Service
L-Band Output
L-Band Power
Frequency
Modulation
Mod Type
Symbol Rate
FEC Rate
Spectrum Invert
Roll Off Factor
Tx Bandwidth Factor
Tx Bandwidth
Bit-rate (188)
Bit-rate (204)
Preset Pwr Low
Preset Pwr Norm
Sat Deliv Freq
Sat Orb Pos
Sat West/East
Polarisation
Baseband (BB) Card
BB PCB Revision
BB Mod Status
BB Serial No.
BB S/W Release
BB CPLD F/W Release
BB DSP F/W Release
BB RNF F/W Release
L-Band Card Type
DPC Card Type
Upconverter Power
IF Output
IF Power
IF Frequency
Modulation
Mod Type
Symbol Rate
FEC Rate
Spectrum Invert
Roll Off Factor
Tx Bandwidth Factor
Tx Bandwidth
1 This option is status only unless Manual
has been selected in the Band Plan option
Shaded options are showing status and
cannot be changed.
Bit-rate (188)
Bit-rate (204)
Preset Pwr Low
Preset Pwr Norm
Sat Deliv Freq
Sat Orb Pos
Sat West/East
Polarisation
Baseband (BB) Card
BB PCB Revision
BB Mod Status
BB Serial No.
BB S/W Release
BB CPLD F/W Release
BB DSP F/W Release
BB RNF F/W Release
IF Card Type
DPC Card Type
Figure 4.17: Menu Hierarchy – Setup/Output Menu

Operating the Equipment Locally
Page 4-72 Instruction Manual: evolution 5000 E57xx DSNG and DENG Voyager Encoder
ST.TM.E10076.3
4.11.2 Output Format Option
To access the Output Format option, press the Output Format softkey in
the Output Menu. The menus available depend upon which option cards are
fitted to the unit.
If the Output Format option = ASI then the following menu option is
Delivery Descriptor, otherwise it is the menu associated with the output
format selected, i.e. satellite modulator, OFDM modulator or IP Output.
4.11.3 Delivery Descriptor Menu
To access the Delivery Descriptor Menu, press the Delivery
Descriptor softkey in the Output Menu. The screens in this menu vary
according to the Descriptor Type selected.
4.11.4 Descriptor Type Option
To access the Descriptor Type option, press the Descriptor Type softkey
in the Delivery Descriptor Menu. This enables the descriptor type to be
specified.
Table 4.71: Descriptor Type Options
Selected Option Description Comments
Satellite Descriptor type set to Satellite.
Terrestrial Descriptor type set to Terrestrial.
None
Cable Descriptor type set to Cable.
The type of delivery descriptor
selected affects the remaining
options shown on the Delivery
Descriptor Menu.
4.11.5 Descriptor Type = Terrestrial
Band Plan Option
To access the Band Plan option, press the Band Plan softkey in the
Delivery Descriptor Menu.
Once a country has been selected then the required channel should be
selected in the Channel option. Each channel number corresponds to a
particular frequency (see Annex F, Band Plans).

Operating the Equipment Locally
Instruction Manual: evolution 5000 E57xx DSNG and DENG Voyager Encoder Page 4-73
ST.TM.E10076.3
Table 4.72: Band Plan Options
Selected Option Selected Option
Australia Ireland
Europe VHF South Africa
Europe CATV French Overseas PIA
Italy France
Morocco Japan
New Zealand USA
China CCIR10
OIRT11 Manual
Channel Option
To access the Channel option, press the Channel softkey in the Delivery
Descriptor Menu. Each channel number corresponds to a particular
frequency (see Annex F, Band Plans).
Table 4.73: Channel Options
Valid Input Range Description
Depends upon the country
selected.
See Annex F, Band Plans for the frequencies
associated with particular countries.
Frequency Option
To access the Frequency option, press the Frequency softkey in the
Delivery Descriptor Menu. This enables the carrier frequency of the
transmitter to be specified.
NOTES…
1. This option is not displayed if the unit is set to generate PSIP externally or it is under MEM
control.
2. This option is status only unless Manual has been selected in the Band Plan option.
Table 4.74: Frequency Options
Selected Option Description
Min: 0.0001 MHz
Max: 42949.6729 MHz
Step Size: 0.0001 MHz
Carrier frequency of transmitter.
Bandwidth Option
To access the Bandwidth option, press the Bandwidth softkey in the
Delivery Descriptor Menu. This enables the channel spacing of the
terrestrial transmitter to be specified.
10 CCIR is now know as International Telecommunications Union-Radiocommunications Study Groups.
11 Organisation that co-ordinated TV standards and programme interchange among the Eastern–block countries of
Europe.

Operating the Equipment Locally
Page 4-74 Instruction Manual: evolution 5000 E57xx DSNG and DENG Voyager Encoder
ST.TM.E10076.3
NOTE…
This option is status only unless Manual has been selected in the Band Plan option.
Table 4.75: Bandwidth Options
Selected Option Description
6 MHz Terrestrial transmitter channel spacing is 6 MHz.
7 MHz Terrestrial transmitter channel spacing is 7 MHz.
8 MHz Terrestrial transmitter channel spacing is 8 MHz.
10 MHz Terrestrial transmitter channel spacing is 10 MHz.
12 MHz Terrestrial transmitter channel spacing is 12 MHz.
Modulation Type Option
To access the Modulation Type option, press the Modulation Type softkey
in the Delivery Descriptor Menu. This enables the type of modulation
used to be specified.
Table 4.76: Modulation Type Options
Selected Option Description
QPSK Terrestrial transmitter uses QPSK modulation.
16-QAM Terrestrial transmitter uses 16QAM modulation.
64-QAM Terrestrial transmitter uses 64QAM modulation.
Hierarchy Option
To access the Hierarchy option, press the Hierarchy softkey in the
Delivery Descriptor Menu. This screen enables the hierarchy of the
terrestrial transmission to be specified.
Table 4.77: Hierarchy Options
Selected Option Description
Non-Hierarchical Terrestrial transmission is not hierarchical.
Alpha=1 Terrestrial transmission is hierarchical, and the a value = 1.
Alpha=2 Terrestrial transmission is hierarchical, and the a value = 2.
Alpha=4 Terrestrial transmission is hierarchical, and the a value = 4.
FEC (HP) and FEC (LP) Options
To access the FEC (HP) or the FEC (LP) option, press the FEC (HP) or
FEC (LP) softkey in the Delivery Descriptor Menu. These screens
enable the inner FEC schemes used by the terrestrial transmitter to be
specified.
NOTE…
If the Hierarchy option is set to Non-Hierarchical, then only the FEC Rate parameter is used and
shown on the display.

Operating the Equipment Locally
Instruction Manual: evolution 5000 E57xx DSNG and DENG Voyager Encoder Page 4-75
ST.TM.E10076.3
If the Hierarchy option is set to Alpha=n, then the FEC (HP) and
FEC (LP) parameters provide two levels of modulation. Transmission
starts with the code rate for the HP level of modulation and ends with the
code rate for the LP level.
The screen for the FEC (LP) option is the same except that (LP) replaces
(HP).
Table 4.78: FEC (HP) and FEC (LP) Options
Selected Option Description
1/2 Terrestrial transmitter FEC rate HP/LP is 1/2.
2/3 Terrestrial transmitter FEC rate HP/LP is 2/3.
3/4 Terrestrial transmitter FEC rate HP/LP is 3/4.
5/6 Terrestrial transmitter FEC rate HP/LP is 5/6.
7/8 Terrestrial transmitter FEC rate HP/LP is 7/8.
Guard Interval Option
To access the Guard Interval option, press the Guard Interval softkey in
the Delivery Descriptor Menu. This enables the guard interval of the
terrestrial transmitter to be specified.
Table 4.79: Guard Interval Options
Selected Option Description
1/4 Terrestrial transmitter guard interval is 1/4.
1/8 Terrestrial transmitter guard interval is 1/8.
1/16 Terrestrial transmitter guard interval is 1/16.
1/32 Terrestrial transmitter guard interval is 1/32.
Carriers Options
To access the Carriers option, press the Carriers softkey in the Delivery
Descriptor Menu. This enables the transmission mode (i.e. number of
carriers in an OFDM frame) used by the terrestrial transmitter to be
specified.
Table 4.80: Carriers Options
Selected Option Description
2k Mode Terrestrial transmitter uses 2k transmission mode
(2k carriers in an OFDM frame).
8k Mode Terrestrial transmitter uses 8k transmission mode
(8k carriers in an OFDM frame).
Other Frequency Option
To access the Other Frequency option, press the Other Frequency
softkey in the Delivery Descriptor Menu. This enables the flag which
specifies whether other frequencies are in use or not to be set.

Operating the Equipment Locally
Page 4-76 Instruction Manual: evolution 5000 E57xx DSNG and DENG Voyager Encoder
ST.TM.E10076.3
Table 4.81: Other Frequency Options
Selected Option Description
None No other frequency is in use.
in use One or more other frequencies are in use.
4.11.6 Descriptor Type = Cable
Frequency Option
See Frequency Option on page 4-73.
Modulation Type Option
To access the Modulation Type option, press the Modulation Type softkey
in the Delivery Descriptor Menu. This screen enables the type of
modulation used by the cable channel to be specified.
Table 4.82: Modulation Type Options
Selected Option Description
16-QAM Cable channel uses 16QAM modulation.
32-QAM Cable channel uses 32QAM modulation.
64-QAM Cable channel uses 64QAM modulation.
128-QAM Cable channel uses 128QAM modulation.
256-QAM Cable channel uses 256QAM modulation.
FEC (Outer) Option
To access the FEC (Outer) option, press the FEC (Outer) softkey in the
Delivery Descriptor Menu. This screen enables the outer FEC rate used
by the cable channel to be specified.
Table 4.83: FEC (Outer) Options
Selected Option Description
No outer FEC coding Cable channel does not use outer FEC.
RS(204/188)
FEC (Inner) Option
To access the FEC (Inner) option, press the FEC (Inner) softkey in the
Delivery Descriptor Menu. This screen enables the inner FEC rate used
by the cable channel to be specified.

Operating the Equipment Locally
Instruction Manual: evolution 5000 E57xx DSNG and DENG Voyager Encoder Page 4-77
ST.TM.E10076.3
Table 4.84: FEC (Inner) Options
Selected Option Description
No conv. coding Cable channel does not use inner FEC rate.
1/2 Cable channel uses inner FEC rate of 1/2.
2/3 Cable channel uses inner FEC rate of 2/3.
3/4 Cable channel uses inner FEC rate of 3/4.
5/6 Cable channel uses inner FEC rate of 5/6.
7/8 Cable channel uses inner FEC rate of 7/8.
8/9 Cable channel uses inner FEC rate of 8/9.
Symbol Rate Option
To access the Symbol Rate option, press the Symbol Rate softkey in the
Delivery Descriptor Menu.
Table 4.85: Symbol Rate Options
Valid Input Range Description
Min: 0.4688 Msym/s
Max: 30.0000 Msym/s
Step Size: 0.0001 Msym/s
Symbol rate.
Changing the symbol rate affects the automatic Tx
bandwidth, video bit-rate and video resolution calculations.
4.11.7 Descriptor Type = Satellite
Frequency Option
See Frequency Option on page 4-73.
Modulation Type Option
To access the Modulation Type option, press the Modulation Type softkey
in the Delivery Descriptor Menu. This enables the type of modulation
used by the satellite transponder to be specified.
Table 4.86: Modulation Type Options
Selected Option Description
8PSK Satellite transponder uses 8PSK modulation.
16QAM Satellite transponder uses 16QAM modulation.
BPSK Satellite transponder uses BPSK modulation.
QPSK Satellite transponder uses QPSK modulation.
FEC (Inner) Option
To access the FEC (Inner) option, press the FEC (Inner) softkey in the
Delivery Descriptor Menu. This screen enables the inner FEC rate used
by the satellite transponder to be specified. See FEC (Inner) Option,
page 4-76 for further details.
Symbol Rate
See Symbol Rate Option on page 4-77.

Operating the Equipment Locally
Page 4-78 Instruction Manual: evolution 5000 E57xx DSNG and DENG Voyager Encoder
ST.TM.E10076.3
Orbital Position Option
To access the Orbital Position option, press the Orbital Position softkey in
the Delivery Descriptor Menu.
This enables the orbital position of the satellite to be specified.
Table 4.87: Orbital Position Options
Valid Input Range Description
Min: 0.0°
Max: 360.0°
Step Size: 0.1°
If the specified orbital position is outside the valid input range, a
confirmation screen is displayed which shows the maximum/minimum
value allowed.
West East Option
To access the West East option, press the West East softkey in the
Delivery Descriptor Menu.
This enables the satellite west/east flag to be specified to indicate whether
the satellite position is in the western or eastern part of the orbit.
Table 4.88: West East Options
Selected Option Description
West Satellite position is in western part of the orbit.
East Satellite position is in the eastern part of the orbit.
Polarisation Option
To access the Polarisation option, press the Polarisation softkey in the
Delivery Descriptor Menu.
This enables the polarisation of the satellite transponder to be specified.
Table 4.89: Polarisation Options
Selected Option Description
Linear - Horizontal Satellite transponder uses linear horizontal polarisation.
Linear - Vertical Satellite transponder uses linear vertical polarisation.
Circular - Left Satellite transponder uses circular left polarisation.
Circular - Right Satellite transponder uses circular right polarisation.
4.11.8 Output Format = Satellite Modulator (IF Output)
IF Output Option
To access the IF Output option, press the IF Output softkey in the
Satellite Modulator Menu. This enables the IF output to be switched On
or Off.

Operating the Equipment Locally
Instruction Manual: evolution 5000 E57xx DSNG and DENG Voyager Encoder Page 4-79
ST.TM.E10076.3
IF Power Option
To access the IF Power option, press the IF Power softkey in the
Satellite Modulator Menu.
Table 4.90: IF Power Options
Valid Input Range Description
Min: –20 dBm
Max: 5 dBm
IF Frequency Option
To access the IF Frequency option, press the IF Frequency softkey in the
Satellite Modulator Menu. This setting allows the centre frequency of
the IF output to be changed.
Table 4.91: IF Frequency Options
Valid Input Range Description
1U
Min: 50 MHz
Max: 90 MHz
2U
Min: 50 MHz
Max: 180 MHz
Modulation Option
To access the Modulation option, press the Modulation softkey in the
Satellite Modulator Menu. This enables the Modulation to be switched
On or Off.
Mod Type Option
To access the Mod(ulation) Type option, press the Mod Type softkey in
the Satellite Modulator Menu. This enables the type of modulation
used by the Satellite Modulator to be specified.
Table 4.92: Modulation Type Options
Selected Option Description
BPSK Satellite modulator uses BPSK modulation.
QPSK Satellite Modulator uses QPSK modulation.
8PSK Satellite Modulator uses 8PSK modulation.
16QAM Satellite Modulator uses 16QAM modulation.
NOTE…
BPSK, 8PSK and 16QAM are only available in the 2U Encoder. The following software options must
be purchased to enable the different modulation types; M2/ESO2/LSYM for BPSK,
M2/ESO2/SM38PSK for 8PSK, M2/ESO2/SM316QAM for 16QAM.

Operating the Equipment Locally
Page 4-80 Instruction Manual: evolution 5000 E57xx DSNG and DENG Voyager Encoder
ST.TM.E10076.3
Symbol Rate Option
To access the Symbol Rate option, press the Symbol Rate softkey in the
Satellite Modulator Menu.
Table 4.93: Symbol Rate Options
Valid Input Range Description
1U
Min:
Max:
Step Size:
0.4688 Msym/s
30.0000 Msym/s
0.0001 Msym/s
When the IF frequency is 60 MHz to 80 MHz the maximum symbol rate
is 30 Msym/s.
When the IF frequency is 50 MHz or 90 MHz the maximum symbol rate
is 20 Msym/s.
2U
Min (Low Sym Rate):
Min:
Max:
Step Size:
0.3000 Msym/s
1.0000 Msym/s
30.0000 Msym/s
0.0001 Msym/s
Minimum with low symbol rate option M2/ES02/LSYM.
Changing the symbol rate affects the automatic Tx bandwidth, video
bit-rate and video resolution calculations.
FEC Rate Option
To access the FEC Rate option, press the FEC Rate softkey in the
Satellite Modulator Menu.
Table 4.94: FEC Rate Options
Selected Option Description
1/2 Satellite Modulator uses FEC rate of 1/2.
2/3 Satellite Modulator uses FEC rate of 2/3.
3/4 Satellite Modulator uses FEC rate of 3/4.
5/6 Satellite Modulator uses FEC rate of 5/6.
7/8 Satellite Modulator uses FEC rate of 7/8.
8/9 Satellite Modulator uses FEC rate of 8/9.
NOTE…
Only certain combinations of Modulation Type and FEC Rate are valid.
Spectrum Invert Option
To access the Spectrum Invert option, press the Spectrum Invert softkey
in the Satellite Modulator Menu. This allows the spectrum inversion to
be turned On or Off.
Roll Off Factor Option
The Roll Off Factor option is to do with the bandwidth of the modulated
output and how quickly the output level rolls off with frequency. There are
two values, 25% and 35%. Only 35% is allowed for QPSK but both 25%
and 35% are available in 8PSK and 16QAM.

Operating the Equipment Locally
Instruction Manual: evolution 5000 E57xx DSNG and DENG Voyager Encoder Page 4-81
ST.TM.E10076.3
Tx Bandwidth Factor Option
To access the Tx Bandwidth Factor option, press the Tx Bandwidth
Factor softkey in the Satellite Modulator Menu. This option is used to
calculate the Tx Bandwidth based upon the Symbol Rate.
Bandwidth = Factor x Symbol Rate
Table 4.95: Tx Bandwidth Factor Options
Valid Input Range Description
Min: 1
Max: 2
Step Size: 0.01
Tx Bandwidth Option
The Tx Bandwidth option value cannot be updated. It should only be used
as an approximate value as it depends on the performance of external
equipment as well.
Bit-rate (188) Option
The Bit-rate (188) option value cannot be updated.
Bit-rate (204) Option
The Bit-rate (204) option value cannot be updated.
Preset Pwr Low Option
To access the Preset Pwr Low option, press the Preset Pwr Low softkey
in the Satellite Modulator Menu.
Table 4.96: Preset Pwr Low Options
Valid Input Range Description
Min: -20.0 dBm
Max: 0.0 dBm
Step Size: 0.1 dBm
Preset Pwr Norm Option
To access the Preset Pwr Norm option, press the Preset Pwr Norm
softkey in the Satellite Modulator Menu.
Table 4.97: Preset Pwr Norm Options
Valid Input Range Description
Min: -20.0 dBm
Max: 5.0 dBm
Step Size: 0.1 dBm

Operating the Equipment Locally
Page 4-82 Instruction Manual: evolution 5000 E57xx DSNG and DENG Voyager Encoder
ST.TM.E10076.3
Sat Deliv Freq Option
To access the Sat Deliv Freq option, press the Sat Deliv Freq softkey in
the Satellite Modulator Menu.
Table 4.98: Sat Deliv Freq Options
Valid Input Range Description
Min: 0.0000 GHz
Max: 999.9999 GHz
Step Size: 0.0001 GHz
Sat Orb Pos Option
To access the Sat Orb Pos option, press the Sat Orb Pos softkey in the
Satellite Modulator Menu. This enables the orbital position of the
satellite to be specified.
Table 4.99: Sat Orb Pos Options
Valid Input Range Description
Min: 0.0°
Max: 360.0°
Step Size: 0.1°
If the specified orbital position is outside the valid input range, a
confirmation screen is displayed which shows the maximum/minimum
value allowed.
Sat West/East Option
To access the Sat West/East option, press the Sat West/East softkey in
the Satellite Modulator Menu.
This enables the satellite west/east flag to be specified, indicating whether
the satellite position is in the western or eastern part of the orbit.
Table 4.100: Sat West/East Options
Selected Option Description
West Satellite position is in western part of the orbit.
East Satellite position is in the eastern part of the orbit.

Operating the Equipment Locally
Instruction Manual: evolution 5000 E57xx DSNG and DENG Voyager Encoder Page 4-83
ST.TM.E10076.3
Polarisation Option
To access the Polarisation option, press the Polarisation softkey in the
Satellite Modulator Menu.
This enables the polarisation of the satellite transponder to be specified.
Table 4.101: Polarisation Options
Selected Option Description
Linear - Horizontal Satellite transponder uses linear horizontal polarisation.
Linear - Vertical Satellite transponder uses linear vertical polarisation.
Circular - Left Satellite transponder uses circular left polarisation.
Circular - Right Satellite transponder uses circular right polarisation.
Status Only Options for the Satellite Modulator Menu
The following options are status only and cannot be changed. They give
information about the Baseband (BB) Card.
· Baseband (BB) Card Option
· BB PCB Revision Option
· BB Mod Status Option
· BB Serial No. Option
· BB S/W Release Option
· BB CPLD F/W Release Option
· BB DSP F/W Release Option
· BB RNF F/W Release Option
· IF Card Type Option
· DPC Card Type Option
4.11.9 Output Format = Satellite Modulator
(L-Band Output) (3.1 and later)
L-Band Output Option
To access the L-Band Output option, press the L-Band Output softkey in
the Satellite Modulator Menu. This enables the L-Band output to be
switched On or Off.
L-Band Power Option
To access the L-Band Power option press the L-Band Power softkey in
the Satellite Modulator Menu.
Table 4.102: L-Band Power Options
Valid Input Range Description
Min:
Max:
-20.0 dBm
+5.0 dBm

Operating the Equipment Locally
Page 4-84 Instruction Manual: evolution 5000 E57xx DSNG and DENG Voyager Encoder
ST.TM.E10076.3
Frequency Option
To access the Frequency option press the Frequency softkey in the
Satellite Modulator Menu.
Table 4.103: Frequency Options
Valid Input Range Description
Min:
Max:
950 MHz
1750 MHz
Modulation Option
To access the Modulation option, press the Modulation softkey in the
Satellite Modulator Menu. This enable the modulation to be switched
On or Off.
Mod Type Option
Refer to Mod Type Option on page 4-79 for details.
Symbol Rate Option
Refer to Symbol Rate Option on page 4-80 for details. Exactly the same
except that Table 4.93 should only contain 2U values because L-Band
output is only available in the 2U.
FEC Rate Option
Refer to FEC Rate Option on page 4-80 for details.
Spectrum Invert Option
Refer to Spectrum Invert Option on page 4-80 for details.
Roll Off Factor Option
Refer to Roll Off Factor Option on page 4-80 for details.
Tx Bandwidth Factor Option
Refer to Tx Bandwidth Factor Option on page for details.
Tx Bandwidth Option
The Tx Bandwidth option value cannot be updated. It should only be used
as an approximate value as it depends on the performance of external
equipment as well.
Bit-rate (188) Option
The Bit-rate (188) option value cannot be updated.
Bit-rate (204) Option
The Bit-rate (204) option value cannot be updated.
Preset Pwr Low Option
Refer to Preset Pwr Low Option on page 4-81 for details.

Operating the Equipment Locally
Instruction Manual: evolution 5000 E57xx DSNG and DENG Voyager Encoder Page 4-85
ST.TM.E10076.3
Preset Pwr Norm Option
Refer to Preset Pwr Norm Option on page 4-81 for details.
Upconverter Power
To access the Upconverter Power option, press the Upconverter Power
softkey in the Satellite Modulator Menu. This option allows the +24 Vdc
power on the L-Band Modulator Main output to be either Enabled or
Disabled.
NOTE…
The modulator provides dc power to drive an upconverter. Do not connect equipment to the main
output which might be damaged by dc power without protecting with a suitable dc block.
Sat Deliv Freq Option
Refer to Sat Deliv Freq Option on page 4-82 for details.
Sat Orb Pos Option
Refer to Sat Orb Pos Option on page 4-82 for details.
Sat West/East Option
Refer to Sat West/East Option on page 4-82 for details.
Polarisation Option
Refer to Polarisation Option on page 4-83 for details.
Status Only Options for the Satellite Modulator Menu
The following options are for status only and cannot be changed.
· Baseband (BB) Card Option
· BB PCB Revision Option
· BB Mod Status Option
· BB Serial No. Option
· BB S/W Release Option
· BB CPLD F/W Release Option
· BB DSP F/W Release Option
· BB RNF F/W Release Option
· L-Band Output Card Type Option
· DPC Card Type Option
4.11.10 Output Format = OFDM Modulator (3.1 and later)
Output Option
To access the Output option, press the Output softkey in the OFDM
Modulator Menu. This enables the modulator outputs to be switched On or
Off.

Operating the Equipment Locally
Page 4-86 Instruction Manual: evolution 5000 E57xx DSNG and DENG Voyager Encoder
ST.TM.E10076.3
Bandwidth Option
To access the Bandwidth option, press the Bandwidth softkey in the OFDM
Modulator Menu.
Table 4.104: Bandwidth Options
Selected Option Description
6 MHz 6 MHz transmission bandwidth
7 MHz 7 MHz transmission bandwidth
8 MHz 8 MHz transmission bandwidth
Modulation Mode Option
To access the Modulation Mode option, press the Modulation Mode
softkey in the OFDM Modulator Menu.
Table 4.105: Modulation Mode Options
Selected Option Description
QPSK OFDM Modulator uses QPSK modulation
16QAM OFDM Modulator uses 16QAM modulation
64QAM OFDM Modulator uses 64QAM modulation
Guard Interval Option
To access the Guard Interval option, press the Guard Interval softkey in
the OFDM Modulator Menu.
Table 4.106: Guard Interval Options
Selected Option Description
1/32 OFDM Modulator uses 1/32 Guard Interval
1/16 OFDM Modulator uses 1/16 Guard Interval
1/8 OFDM Modulator uses 1/8 Guard Interval
1/4 OFDM Modulator uses 1/4 Guard Interval
FEC Rate Option
To access the FEC Rate option, press the FEC Rate softkey in the OFDM
Modulator Menu.
Table 4.107: FEC Rate Options
Selected Option Description
1/2 OFDM Modulator uses 1/2 FEC Rate
2/3 OFDM Modulator uses 2/3 FEC Rate
3/4 OFDM Modulator uses 3/4 FEC Rate
5/6 OFDM Modulator uses 5/6 FEC Rate
7/8 OFDM Modulator uses 7/8 FEC Rate

Operating the Equipment Locally
Instruction Manual: evolution 5000 E57xx DSNG and DENG Voyager Encoder Page 4-87
ST.TM.E10076.3
Transmission Option
To access the Transmission option, press the Transmission softkey in the
OFDM Modulator Menu.
Table 4.108: Transmission Options
Selected Option Description
2k Mode OFDM Modulator uses 2k carriers
8k Mode OFDM Modulator uses 8k carriers
Spectral Pol Option
To access the Spectral Pol option, press the Spectral Pol softkey in the
OFDM Modulator Menu.
Table 4.109: Spectral Polarity Options
Selected Option Description
High Side IF The spectrum is inverted, thus allowing a subsequent
upconverter LO to be on the high side of the spectrum.
Low Side IF The spectrum is not inverted, thus allowing a subsequent
upconverter LO to be on the low side of the spectrum.
Centre Frequency Option
To access the Centre Frequency option press the Centre Frequency
softkey in the OFDM Modulator Menu. This is the centre frequency to be
put in the SI of the output transport stream.
Table 4.110: Centre Frequency Options
Valid Input Range Description
Min: 0 MHz
Max: 4294.967295 MHz
IF Output Frequency
The IF output frequency is fixed at 70 MHz.
Bit-rate (188)
The Bit-rate (188) option value cannot be updated.
Bit-rate (204)
The Bit-rate (204) option value cannot be updated.
OFDM S/W Release
The OFDM S/W Release value cannot be updated. It is the version of the
software and firmware loaded on the OFDM modulator.

Operating the Equipment Locally
Page 4-88 Instruction Manual: evolution 5000 E57xx DSNG and DENG Voyager Encoder
ST.TM.E10076.3
4.11.11 Output Format = IP Streamer (3.1 and later)
Own IP Address Option
To access the Own IP Address option, press the Own IP Address softkey
in the IP Streamer Menu.
This is the local IP address associated with the 100 Mbit/s Ethernet video
output interface.
Network Mask Option
To access the Network Mask option, press the Network Mask softkey in
the IP Streamer Menu.
This is the network mask setting corresponding to the Own IP address.
Router IP Address Option
To access the Router IP Address option, press the Router IP Address
softkey in the IP Streamer Menu.
If the Destination IP Address setting indicates an IP address not residing
on the local net segment, the video traffic is forwarded to this gateway.
Destination IP Address Option
To access the Destination IP Address option, press the Destination IP
Address softkey in the IP Streamer Menu.
This is the IP address to which the video stream should be sent. It can
either be a unicast IP address or it can be a class D multicast address
(224.0.0.1-239.255.255.255). Choosing a multicast IP address enables
IGMPv2 support. Configuring a normal IP address turns off the IGMPv2
support again.
In some cases when running multicast traffic, you may want to forward the
IP frames to a multicast relay agent. Configuring a unicast IP address here
ensures that the IP Output card forwards the outgoing IP multicast packets
to the MAC address corresponding to the chosen IP address.
If the address 172.21.207.1 is put here, the module would resolve the
MAC address corresponding to this IP address instead of using the static
multicast MAC address mapping specified in RFC1112 (the 23 bits etc). To
turn off this feature again, type in 0.0.0.0
Destination UDP Port Option
To access the Destination UDP Port option, press the Destination UDP
Port softkey in the IP Streamer Menu. This configures the UDP
destination port field in the outgoing UDP frames.
TS Pkts/UDP Frm Option
To access the TS Pkts/UDP Frm (TS Packets/UDP Frame) option, press the
TS Pkts/UDP Frm softkey in the IP Streamer Menu.
This configures how many 188-byte MPEG-2 Transport Stream packets are
mapped into each UDP frame. Valid values are between 1 and 7. For
bit-rates in excess of 15 Mbit/s it is recommended to use the maximum
setting of 7.

Operating the Equipment Locally
Instruction Manual: evolution 5000 E57xx DSNG and DENG Voyager Encoder Page 4-89
ST.TM.E10076.3
Multicast IP Address Option
This option is not used.
Time To Live Option
To access the Time To Live option, press the Time To Live softkey in the
IP Streamer Menu.
This is the Time-to-Live setting as specified in RFC-791. The Time-to-Live
setting is decremented by one for each Router hop the IP frame does.
When 0 (zero) is reached, the packet is discarded by the network. A value
greater than one is recommended.
Type of Service Option
To access the Type of Service option, press the Type of Service softkey
in the IP Streamer Menu.
This parameter is the byte value of the Type-of-Service (TOS) field in the
IP header as specified in RFC-791. It is used for Class-of-service
prioritisation. It depends on the Router honouring this field. This is
normally set to one.
4.12 Mux Menu
4.12.1 Overview
The Mux Menu is selected from the Setup Menu by pressing the Mux
softkey.
This menu permits the selection of Multiplexer output parameters, Remux
(if enabled), RAS scrambling options (if enabled) and BISS scrambling
options (if enabled). See Figure 4.18 for details when Syntax = DVB. See
Figure 4.19 for details when Syntax = ATSC.
4.12.2 Mux Output, no Remux Card
To obtain various outputs when no Remux card is fitted:
· Basic mux output, no scrambling and no Remux – see Section 4.12.4,
Packet Length Option to Section 4.12.12, BISS Firmware.
· RAS scrambling – see basic mux output + Section 4.12.13, RAS
Options Enabled
· BISS scrambling – see basic mux output + Section 4.12.14, BISS
Options Enabled

Operating the Equipment Locally
Page 4-90 Instruction Manual: evolution 5000 E57xx DSNG and DENG Voyager Encoder
ST.TM.E10076.3
4.12.3 Mux Output, With Remux Card
To obtain an output when a Remux card is fitted, set the options in the
following menus:
· Host Bit-rate Option on page 4-97
· Remux Module menu – see Section 4.13.3, Remux Module Menu
· Host and Incoming Services – Section 4.13.4, 1.Service/2.Service
Menu
4.12.4 Packet Length Option
NOTE…
If the Satellite Modulator is set to On in the Output Menu then the Packet Length option is for status
only and cannot be changed.
To access the Packet Length option, press the Packet Length softkey in
the Mux Menu.
Table 4.111: Packet Length Options
Selected Option Description
188 bytes Uses 188 byte packet format.
204 bytes Uses 204 byte packet format.
4.12.5 On Air Option
NOTE…
If the Satellite Modulator is set to On in the Output Menu then the On Air option is for status only and
cannot be changed.
To access the On Air option, press the On Air softkey in the Mux Menu.
This option can be On or Off, determining whether the output of the
Encoder is sent to the Multiplexer.
Table 4.112: On Air Options
Selected Option Description
On Multiplexer output is switched on.
Off Multiplexer output is switched off.

Operating the Equipment Locally
Instruction Manual: evolution 5000 E57xx DSNG and DENG Voyager Encoder Page 4-91
ST.TM.E10076.3
Setup
Menu
Mux
Menu
Shaded options are showing status and cannot be changed.
Mux....
Remux Module....
1.Service2....
2.Service (1)....
up to
13.Service2....
1[Mdb].Service....
up to
4[Mdb].Service....
Packet Length
On Air
Bit-rate (188)
Bit-rate (204)1
Host Bit-rate (188)6
Scramble
SNG Key (RAS 1)
Clock
PCR PID
FPGA Firmware
RAS Firmware
BISS Hardware
BISS Firmware
When RAS scrambling
has been enabled.
Mux
Menu
Packet Length
On Air
Bit-rate (188)
Bit-rate (204)1
Host Bit-rate6
Scramble
BISS Key Entry5
Session Word3
Enc Session Word4
BISS-E Injected Id4
Clock
PCR PID
FPGA Firmware
BISS Hardware
BISS Firmware
When BISS scrambling
has been enabled.
Packet Length
On Air
Bit-rate (188)
Bit-rate (204)1
Host Bit-rate6
Clock
PCR PID
FPGA Firmware
BISS Hardware
BISS Firmware
1Bit-Rate (204) is only available when the Packet Length is
set to 204.
2This name changes to be the same as the Service Name.
There could be more menus, depending upon the number
of inputs to the Remux card.
3 Only available when BISS Mode 1 is selected as the
Scrambling mode. Available in Build version 2.2 and later.
4 Only available when BISS-E is selected as the Scrambling
mode. Available in Build version 2.2 and later.
5 This option is not available from Build version 2.2.
6 Only available when the Remux card is fitted and enabled.
1.Service
Menu
Output
Source (BNC)
Name Out
Service Provider
Service Id (Out)
Logical Channel
BISS Key Code5
Enc Session Word4
Session Word3
PMT PID
PCR PID
Video
ECM (CA) PID
VBI PID5
Audio (type of audio)
Data (type of data)
PMT PID
Remux Module
Menu
Remux Mode
Packet Length
Bit-rate (188)
Spare Bit-rate
Input Bit-rate
Output Bit-rate
Host TS Output Rate
Host Data Rate
Input TS 1 (188)
Data Rate 1 (188)
Input TS 2 (188)
Data Rate 2 (188)
Input TS 3 (188)
Data Rate 3 (188)
Software Release
2-13.Service
Menu
(when there is an
incoming service)
Output
Source (BNC)
Name (In)
Name Out
Service Prov (In)
Service Provider
Service Id (Out)
Logical Channel
CA Input
BISS Key Code5
Enc Session Word4
Session Word3
PMT PID
PCR PID
Video
ECM (CA) PID
VBI PID5
Audio (type of audio)
Data (type of data)
1-4[Mdb].Service
Menu
Name
Service Id
Service Type
PMT PID
PCR PID
Video
Audio A
Audio B
Data A
This menu is mainly for
TANDBERG Television
use for testing purposes.
Figure 4.18: Menu Hierarchy – Setup/Mux Menu (DVB)

Operating the Equipment Locally
Page 4-92 Instruction Manual: evolution 5000 E57xx DSNG and DENG Voyager Encoder
ST.TM.E10076.3
Setup
Menu
Mux
Menu
Shaded options are showing status and cannot be changed.
Mux....
Remux Module....
2.Service2, 7....
3.Program 2 (1)....
up to
xxxx.Service2....
Packet Length
On Air
Bit-rate (188)
Bit-rate (204)1
Host Bit-rate (188)6
Scramble
SNG Key (RAS 1)
Clock
PCR PID
FPGA Firmware
RAS Firmware
BISS Hardware
BISS Firmware
When RAS scrambling
has been enabled.
Mux
Menu
Packet Length
On Air
Bit-rate (188)
Bit-rate (204)1
Host Bit-rate6
Scramble
BISS Key Entry5
Session Word3
Enc Session Word4
BISS-E Injected Id4
Clock
PCR PID
FPGA Firmware
BISS Hardware
BISS Firmware
When BISS scrambling
has been enabled.
Packet Length
On Air
Bit-rate (188)
Bit-rate (204)1
Host Bit-rate6
Clock
PCR PID
FPGA Firmware
BISS Hardware
BISS Firmware
1Bit-Rate (204) is only available when the Packet Length is
set to 204.
2This name changes to be the same as the Service Name.
There could be more menus, depending upon the number
of inputs to the Remux card.
3 Only available when BISS Mode 1 is selected as the
Scrambling mode. Available in Build version 2.2 and later.
4 Only available when BISS-E is selected as the Scrambling
mode. Available in Build version 2.2 and later.
5 This option is not available from Build version 2.2.
6 Only available when the Remux card is fitted and enabled.
Output
Source (BNC)
Short Name In
Short Name Out
Name Out
Program Number (Out)
Major Channel
Minor Channel
Enc Session Word4
Session Word3
PMT PID
PCR PID
Video
ECM (CA) PID
Audio (type of audio)
Data (type of data)
When ATSC has
been enabled.
(Host Encoder)
2.Default
Service
Menu
Output
Source (BNC)
Short Name In
Short Name Out
Name In
Name Out
Program Number (Out)
Major Channel
Minor Channel
CA Input
Enc Session Word4
Session Word3
PMT PID
PCR PID
Video
Audio (type of audio)
When ATSC has
been enabled.
(Incoming Service)
3.Program 2 (1)
Menu
(when there is an
incoming service)
Remux Module
Menu
Remux Mode
Packet Length
Bit-rate (188)
Spare Bit-rate
Input Bit-rate
Output Bit-rate
Host TS Output Rate
Host Data Rate
Input TS 1 (188)
Data Rate 1 (188)
Input TS 2 (188)
Data Rate 2 (188)
Input TS 3 (188)
Data Rate 3 (188)
Software Release
Figure 4.19: Menu Hierarchy – Setup/Mux Menu (ATSC)

Operating the Equipment Locally
Instruction Manual: evolution 5000 E57xx DSNG and DENG Voyager Encoder Page 4-93
ST.TM.E10076.3
4.12.6 Bit-rate (188) and Bit-rate (204) Option
NOTE…
If the Packet Length option is set to 188 bytes then only the Bit-rate (188) option is displayed. If the
Packet Length option is set to 204 bytes then both the Bit-rate (188) and Bit-rate (204) options are
displayed.
To access the either of the bit-rates, press the Bit-rate (188) or the
Bit-rate (204) softkey in the Mux Menu.
Both the Bit-rate (188) and the Bit-rate (204) can be in the range of
0 Mbit/s to 50 Mbit/s.
Table 4.113: Bit-rate (188) and Bit-rate (204) Options
Selected Option Description
188 / 204
Min: 0.0000 Mbit/s
Max (without Remux):110.0000 Mbit/s
Max (with Remux): 50.0000 Mbit/s
Step Size: 0.0001 Mbit/s
Multiplexer output bit-rate when in baseband output
format and ASI output mode.
Changing the bit-rate affects the automatic video bit-
rate and video resolution calculations.
If the specified bit-rate is outside the valid input range, a confirmation
screen is displayed which shows the maximum/minimum value allowed.
4.12.7 Clock
NOTE…
This option indicates the origin of the clock. Prior to Build Version 3.0.0 it was set to Local Oscillator
and could not be changed. After Build Version 3.0.0 it must be set to a video or external source before
attempting to change the clock value or it will default to Local Oscillator.
To access the Clock option, press the Clock softkey in the Mux Menu.
Table 4.114: Clock Options
Selected Option Description
Local Oscillator The system clock is derived from the local oscillator.
HSYNC (External) The system clock is locked to the HSYNC input.
Video The system clock is locked to the video source.
4.12.8 PCR PID Option
To access the PCR PID option, press the PCR PID softkey in the Mux Menu.
This shows the Program Clock Reference Packet Identifier.
Table 4.115: PCR PID Options
Selected Option Description
Min: 1
Max: 8190 (1FFEh)
Step Size: 1

Operating the Equipment Locally
Page 4-94 Instruction Manual: evolution 5000 E57xx DSNG and DENG Voyager Encoder
ST.TM.E10076.3
4.12.9 FPGA Firmware
This option indicates the version of the FPGA Firmware. It is for status only
and cannot be changed.
4.12.10 RAS Firmware
This option indicates the version of the RAS Firmware. It is for status only
and cannot be changed.
4.12.11 BISS12 Hardware
This option indicates the version of the BISS Hardware. It is for status only
and cannot be changed.
4.12.12 BISS Firmware
This option indicates the version of the BISS Firmware. It is for status only
and cannot be changed.
4.12.13 RAS Options Enabled
Scramble Option
To access the Scramble option, press the Scramble softkey in the Mux
Menu. This enables RAS1 security scrambling of the Encoder transmission
to be switched on or off.
Table 4.116: Scramble Options (RAS)
Selected Option Description
Off Encoder output is not scrambled.
RAS (Fixed 1) Encoder output is scrambled using the fixed RAS key assigned by TANDBERG TV,
and preprogrammed into the Encoder.
RAS (Fixed 2) Encoder output is scrambled using the fixed second RAS key assigned by
TANDBERG TV, and preprogrammed into the Encoder.
RAS (EBU Key) Encoder output is scrambled using the fixed RAS key assigned to the EBU and
preprogrammed into the Encoder.
RAS1 (SNG Key) Encoder output is scrambled. Scrambling key used is entered using the SNG Key
(RAS1) option.
NOTE…
RAS Fixed Keys and the EBU Key are only programmed into the Encoder if requested when the units
are ordered.
SNG Key (RAS1) Option
To access the SNG Key (RAS1) option, press the SNG Key (RAS1)
softkey in the Mux Menu. This enables the scrambling key used in SNG Key
scrambling mode to be set (see the Scramble option). The same
scrambling code must be used at the receive end to unscramble the
transmission.
12 BISS is implemented according to EBU Tech 3292 May 2002.

Operating the Equipment Locally
Instruction Manual: evolution 5000 E57xx DSNG and DENG Voyager Encoder Page 4-95
ST.TM.E10076.3
Enter up to seven digits using the keypad, then press the Enter softkey to
accept the scrambling code. If less then seven digits are entered, they are
prefixed with 0’s (zero) to give a seven digit code.
4.12.14 BISS Options Enabled
Overview
BISS Mode 1 uses a fixed scrambling key, known as the Session Word, to
encrypt the transport stream. The same Session Word must be entered in
the Receivers and the Encoder to enable the transport stream to be
decrypted.
BISS-E adds an extra layer of security, as a unique key is required for
each Encoder and Receiver. This is known as the Encrypted Session Word.
Each Encoder and Receiver is assigned a unique BISS Injected ID, which
should not be made generally known, and which cannot be read from the
unit.
For a particular transmission a BISS Session Word is chosen, and then
encrypted, using each unit’s BISS Injected ID to produce an Encrypted
Session Word for each unit. This means that if an unauthorised person
obtains an Encrypted Session Word, it is useless unless they also know the
BISS Injected ID for the unit that the Encrypted Session Word was
intended.
Scramble Option
To access the Scramble option, press the Scramble softkey in the Mux
Menu. This enables security scrambling of the Encoder transmission to be
switched on or off.
NOTE…
If the scrambling is switched between BISS Mode 1 and BISS-E, the session word, or the encrypted
session word must be re-entered.
Table 4.117: Scramble Options (BISS)
Selected Option Description
BISS Mode 1 Encoder output is scrambled. Scrambling key used is
entered using the Session Word option.
BISS-E Encoder output is scrambled. Scrambling key used is
entered using the Enc Session Word option.
Off Encoder output is not scrambled.
BISS Key Entry Option
NOTE…
This option is not available in Build version 2.2.0 and later.

Operating the Equipment Locally
Page 4-96 Instruction Manual: evolution 5000 E57xx DSNG and DENG Voyager Encoder
ST.TM.E10076.3
To access the BISS13 Key Entry option, press the BISS Key Entry softkey
in the Mux Menu. This enables the scrambling key used in BISS Key Entry
scrambling mode to be set (see the Scramble Option). The same
scrambling code must be used at the receive end to unscramble the
transmission.
For Mode 1, enter a 12 digit code using the keypad, then press the Enter
softkey to enter the scrambling code.
Session Word Option
To access the Session Word option, press the Session Word softkey in
the Mux Menu. A Session Word is the 48-bit code used to generate the
64-bit Control Word that is used to encrypt and decrypt the transport
stream.
The sender and receiver(s) of the transmission share the Session Word, so
that only the intended parties receive the transmission. The same Session
Word must be used at the receive end.
If the Session Words are the same, then the IRDs are able to decrypt the
broadcast. If the Session Words are different, the broadcast is not
received.
NOTE…
Take precautions to avoid general knowledge of the Session Word.
The Session Word relates to the different types of BISS as follows:
· BISS Mode 1: All components are scrambled by a fixed control word,
derived from a clear Session Word.
· BISS-E: All components are scrambled by a fixed control word,
derived from an Encrypted Session Word.
Enc Session Word Option
To access the Enc Session Word option, press the Enc Session Word
softkey in the Mux Menu. This is used with BISS-E. An Enc(rypted) Session
Word is a 64-bit number that is transformed by the Encoder into a Session
Word used to encrypt and decrypt the transport stream.
NOTE…
Take precautions to avoid general knowledge of the Encrypted Session Word.
BISS-E Injected Id Option
To access the BISS-E Injected Id option, press the BISS-E Injected Id
softkey in the Mux Menu. This is only used with BISS-E and is an identifier
for the unit, comprising a 56-bit hexadecimal word.
NOTE…
Take precautions to avoid general knowledge of the BISS-E Injected Id.
13 BISS is implemented according to EBU Tech 3292 May 2002.

Operating the Equipment Locally
Instruction Manual: evolution 5000 E57xx DSNG and DENG Voyager Encoder Page 4-97
ST.TM.E10076.3
4.13 Remux
4.13.1 Introduction
If the Remux option module M2/EOM2/REMUX is fitted, there is an
additional item in the Mux Menu (see Figure 4.18) and a further Remux
Module Menu and 1.Service Menu.
4.13.2 Addition to Mux Menu When Remux Fitted
Host Bit-rate Option
NOTE…
Prior to Build Version 3.0.0 the option was entitled Host Bit-rate (188) and Host Bit-rate (204).
This option refers to the multiplex in the local (host) Encoder.
To change the Host bit-rate, press the Host Bit-rate softkey in the Mux
Menu. The Host Bit-rate can be in the range of 0 Mbit/s to 54.0000 Mbit/s.
NOTE…
The host bit-rate cannot exceed the output rate.
Table 4.118: Host Bit-rate Options
Selected Option Description
Min: 0.0000 Mbit/s
Max: 54.0000 Mbit/s
Step Size: 0.0001 Mbit/s
Multiplexer Host bit-rate when in baseband output format
and ASI output mode.
Changing the bit-rate affects the automatic video bit-rate
and video resolution calculations.
If the specified bit-rate is outside the valid input range, a confirmation
screen is displayed which shows the maximum/minimum value allowed.
4.13.3 Remux Module Menu
Remux Mode Option
To access the Remux Mode option, press the Remux Mode softkey in the
Remux Module Menu. See Chapter 3, Options, Section 3.6.4, Function of
Remultiplexer for details of remux modes.
Table 4.119: Remux Mode Options
Selected Option Description
Intelligent PID clashes are automatically resolved.
Dumb! PID clashes have to be changed manually. The user
must ensure that all service clashes are resolved. The
Encoder will not action a PID change that will cause a
PID clash.

Operating the Equipment Locally
Page 4-98 Instruction Manual: evolution 5000 E57xx DSNG and DENG Voyager Encoder
ST.TM.E10076.3
NOTE…
If Intelligent mode is selected, the Action On PID Error option (see page 4-30) in the
Setup/System/Advanced Menu must be set to Auto Correct. If Dumb mode is selected, the
Action On PID Error option must be set to Raise Alarm.
Packet Length Option
This option indicates the packet length. See Section This option indicates
the packet length. See Section 4.12.4, Packet Length Option for details.
Bit-rate Option
This option indicates the bit-rate. See Section 4.12.6, Bit-rate (188) and
Bit-rate (204) Option for details.
Status Only Options for the Remux Module Menu
The following options are status only and cannot be changed.
· Spare Bit-rate
· Input Bit-rate
· Output Bit-rate
· Host TS Output Rate
· Host Data Rate
· Input TS 1 (188)
· Data Rate 1 (188)
· Input TS 2 (188)
· Data Rate 2 (188)
· Input TS 3 (188)
· Data Rate 3 (188)
· Software Release
NOTE…
The maximum input bit-rate allowed on the Remux Module ASI inputs is 50 Mbit/s. If the input bit-rate
exceeds 86 Mbit/s it will be incorrectly reported as a lower rate.
4.13.4 1.Service/2.Service Menu
Output Option
To access the Output option, press the Remux Mode softkey in the
1.Service Menu14.
14 This name changes to be the same as the Service Name. There could be more menus, depending upon the number
of inputs to the Remux card.

Operating the Equipment Locally
Instruction Manual: evolution 5000 E57xx DSNG and DENG Voyager Encoder Page 4-99
ST.TM.E10076.3
Table 4.120: Output Options
Selected Option Description
Off The service is not included in the output.
On The service is included in the output, unscrambled.
On (RAS) The service is included in the output, scrambled and using RAS.
On (BISS Mux Key) The service is included in the output, scrambled and the
Session Word entered in the Mux Menu.
On (BISS Mode 1) The service is included in the output, scrambled, using BISS
Mode 1 and the Session Word entered in this menu.
On (BISS-E) BISS-E is available from Build version 2.2.0 and later.
The service is included in the output, scrambled, using BISS-E
and the Enc(rypted) Session Word entered in this menu.
Source (BNC) Option
This option indicates the source of the input. It is for status only.
Table 4.121 indicates what is shown for the various inputs.
Table 4.121: Source (BNC) Options
Selected Option Description
0 Host Encoder.
1, 2, 3 Remux inputs 1 to 3.
Short Name In Option
NOTE…
This option is only shown in ATSC mode.
To access the Short Name In option press the Short Name In softkey in
the 1.Service Menu. This option allows the Short Name In to be changed.
Short Name Out Option
NOTE…
This option is only shown in ATSC mode.
To access the Short Name Out option press the Short Name Out softkey
in the 1.Service Menu. This option allows the Short Name Out to be
changed.
Name (In) Option
NOTE…
This option is only shown on an incoming Service menu (2-13.Service Menu).
To access the Name (In) option press the Name (In) softkey in the
2.Service Menu. This option indicates the input service name. It is status
only and cannot be changed.

Operating the Equipment Locally
Page 4-100 Instruction Manual: evolution 5000 E57xx DSNG and DENG Voyager Encoder
ST.TM.E10076.3
Name Out Option
To access the Name Out option press the Name Out softkey in the
1.Service Menu. This option allows the service output name to be
changed.
Service Prov (In) Option
NOTE…
This option is only shown on an incoming Service menu (2-13.Service Menu).
This option indicates the input service provider’s name. It is set for status
only and cannot be changed.
Service Provider Option
To access the Service Provider option press the Service Provider softkey
in the 1.Service Menu. This option relates to the output service provider
and allows the name to be changed.
Service Id (Out) Option
To access the Service Id (Out) option, press the Service Id (Out) softkey
in the 1.Service Menu. This enables the output Service Identity to be
specified. It is the number at the start of the remuxxed services.
Table 4.122: Service Id (Out)Options
Selected Option Description
Min: 1
Max: 65535
Step Size: 1
Service identity number.
Program Number (Out) Option
NOTE…
This option is only shown in ATSC mode.
To access the Program Number (Out) option, press the Program Number
(Out) softkey in the 2.Service Menu. This enables the output program
number to be specified.
Table 4.123: Program Number (Out) Options
Selected Option Description
Min: 1
Max: 65535
Step Size: 1
Program Number.

Operating the Equipment Locally
Instruction Manual: evolution 5000 E57xx DSNG and DENG Voyager Encoder Page 4-101
ST.TM.E10076.3
Major Channel Option
NOTE…
This option is only shown in ATSC mode.
To access the Major Channel option, press the Major Channel softkey in
the 2.Service Menu. This enables the major channel to be specified.
Minor Channel Option
NOTE…
This option is only shown in ATSC mode.
To access the Minor Channel option, press the Minor Channel softkey in
the 2.Service Menu. This enables the minor channel to be specified.
Logical Channel Option
To access the Logical Channel option, press the Logical Channel softkey
in the 1.Service Menu. This enables a number to be given to the Logical
Channel.
CA Input Option
NOTE…
This option is only shown if there are incoming services.
This option indicates the type of CA present on the input. It is set for
status only and cannot be changed.
BISS Key Code Option
NOTE…
This option is not available from Build version 2.2.
To access the BISS Key Code option, press the BISS Key Code softkey in
the 1.Service Menu. This enables the scrambling key used in BISS
scrambling mode to be set. The same scrambling code must be used at the
receive end to unscramble the transmission.
Enter up to 12 digits. If less then seven digits are entered, they are
prefixed with 0s (zero) to give a seven digit code.
Enc Session Word Option
Refer to Enc Session Word Option on page 4-96 for details.
Session Word Option
Refer to Session Word Option on page 4-96 for details.

Operating the Equipment Locally
Page 4-102 Instruction Manual: evolution 5000 E57xx DSNG and DENG Voyager Encoder
ST.TM.E10076.3
PMT PID Option
NOTE…
This option is status only for the Host Encoder but can be changed for incoming services.
To access the PMT PID option, press the PMT PID softkey in the
2.Service Menu. This shows the Program Map Table Packet Identifier.
Table 4.124: PMT PID Options
Selected Option Description
Min: 32
Max: 8190 (1FFEh)
Step Size: 1
Program Map Table Packet
Identifier (PMT PID).
PCR PID Option
NOTE…
This option is status only for the Host Encoder but can be changed for incoming services.
To access the PCR PID option, press the PCR PID softkey in the
2.Service Menu. This shows the Program Clock Reference Packet
Identifier.
Table 4.125: PCR PID Options
Selected Option Description
Min: 1
Max: 8190 (1FFEh)
Step Size: 1
Video Option
NOTE…
This option is status only for the Host Encoder but can be changed for incoming services.
To access the Video option, press the Video softkey in the 2.Service
Menu. This shows the Video PID.
Table 4.126: Video Options
Selected Option Description
Min: 1
Max: 8190 (1FFEh)
Step Size: 1

Operating the Equipment Locally
Instruction Manual: evolution 5000 E57xx DSNG and DENG Voyager Encoder Page 4-103
ST.TM.E10076.3
ECM (CA) PID Option
NOTE…
This option is status only for the Host Encoder but can be changed for incoming services. Available
from Build version 2.2.0 and later.
To access the ECM (CA) PID option, press the ECM (CA) PID softkey in
the 2.Service Menu. This shows the Entitlement Control Message
(Conditional Access) Packet Identifier (PID).
Table 4.127: ECM (CA) PID Options
Selected Option Description
Min: 1
Max: 8190 (1FFEh)
Step Size: 1
VBI PID Option
NOTE…
This option is status only for the Host Encoder but can be changed for incoming services. Available
prior to Build version 2.2.0.
The VBI PID option is selected from the 2.Service Menu by pressing the
VBI PID softkey. The option is used for entering or updating the VBI PID.
Table 4.128: VBI PID Options
Selected Option Description
Min: 1
Max: 8190 (1FFEh)
Step Size: 1
Audio (Type of Audio) Option
NOTES…
1. This option is status only for the Host Encoder but can be changed for incoming services.
Available from Build version 2.2.0 and later.
2. The option could be Audio (MPEG-2), Audio (Dolby Digital) etc. The words in the brackets
change according to the type of audio that was previously selected.
The Audio (Type of Audio) option is selected from the 2.Service Menu by
pressing the Audio (Type of Audio) softkey. The option is used for
entering or updating audio PIDs.
To be DVB compliant, PIDs below 32 are reserved. Therefore PIDs 32 to
8191 are available for use. In the event of a clash, one of the PIDs will be
changed by the Encoder’s internal checking algorithm

Operating the Equipment Locally
Page 4-104 Instruction Manual: evolution 5000 E57xx DSNG and DENG Voyager Encoder
ST.TM.E10076.3
Table 4.129: Audio (Type of Audio) Options
Selected Option Description
Min: 1
Max: 8190 (1FFEh)
Step Size: 1
Data (Type of Data) Option
NOTES…
1. This option is status only for the Host Encoder but can be changed for incoming services.
Available from Build version 2.2.0 and later.
2. The option could be Data (RS-232), Data (RS-422) etc. The words in the brackets change
according to the type of data that was previously selected.
The Data (Type of Data) option is selected from the 2.Service Menu by
pressing the Data (Type of Data) softkey. The option is used for entering
or updating data PIDs.
Table 4.130: Data (Type of Data) Options
Selected Option Description
Min: 1
Max: 8190 (1FFEh)
Step Size: 1
Teletext Option
NOTE…
This option is status only for the Host Encoder but can be changed for incoming services. Available
from Build version 2.2.0 and later.
The Teletext option is selected from the 2.Service Menu by pressing the
Teletext softkey. The option is used for entering or updating Teletext
PIDs.
Table 4.131: Teletext Options
Selected Option Description
Min: 1
Max: 8190 (1FFEh)
Step Size: 1

Operating the Equipment Locally
Instruction Manual: evolution 5000 E57xx DSNG and DENG Voyager Encoder Page 4-105
ST.TM.E10076.3
4.14 IRD Menu (3.1 and later)
4.14.1 Overview
NOTE…
This option is available in Build version 3.1.0 and later.
The IRD Menu is selected from the Setup Menu by pressing the IRD
softkey.
The menu controls the internal receiver decoder (IRD), if it is fitted. The
IRD consists of the SD Decoder option M2/EOM2/DEC and either of the
following demodulator options, M2/EOM2/QPSKDEMOD or
M2/EOM2/SATDEMOD.
4.14.2 IRD Mode Option
To access the IRD Mode option, press the IRD Mode softkey in the IRD
Menu.
Table 4.132: IRD Mode Options
Selected Option Description
Independent The IRD operates completely independently from the Encoder.
Tracking The IRD tracks, as far as is possible, the modulator settings, minimising the amount of
set-up required to monitor the local modulator output.
4.14.3 IRD TS Source Option
To access the IRD TS Source option, press the IRD TS Source softkey in
the IRD Menu.
Table 4.133: IRD TS Source Options
Selected Option Description
IRD Demod The IRD will decode the transport stream from the demodulator.
Internal TS The IRD will decode the host Encoder’s internal transport stream.

Operating the Equipment Locally
Page 4-106 Instruction Manual: evolution 5000 E57xx DSNG and DENG Voyager Encoder
ST.TM.E10076.3
Setup
Menu
IRD
Menu
IRD Mode
IRD TS Source
IRD Demod (If Fitted)....
Service List....
IRD Video....
IRD Audio1....
IRD Audio2....
IRD VBI....
IRD CA....
IRD Data....
IRD System Status....
IRD VBI
Menu
VITS Enable
CCVC Enable
VITC Enable
GCR Enable
CCVC Status
VBI Status
Input Line 11
Output Line 11
Input Line 23
to
Output Line 23
to
IRD CA
Menu
IRD Data
Menu
Async Stream
Async Baudrate
Sync Stream
Sync Bitrate
Subtitle Stream
Subtitles Language
Subtitles Type
Teletext Stream
Subtitles Enable
IRD
System
Status
TS
Network Name
Network ID
Services
Current Service ID
Current TS ID
Current ON ID
Part Number
App Version
IRD Audio
Menu
Audio Stream
Audio Routing
Default Language
IRD Demod
Menu
Frequency
Symbol Rate
FEC Rate
Polarisation
Sat Input
Modulation
LNB
LNB Lo Freq
LNB Hi Freq
LNB Switch Freq
LNB Supply
Search Range +/-
BER Error Threshold
LNB Fault Status
Demod Status
Part Number
Code Version
IRD Video
Menu
Stop Mode
Aspect Ratio
Video Output Source
525 Line Composite
625 Line Composite
Rate Buffer Mode
Video Default Output
EDH Enable
Embedded Audio Mode
Embed Data ID
DSNG Key
BISS Mode
Session Word
Shaded options are status only and cannot be changed.
Available from Build Version 3.1.0 and later.
Mute State
Audio Output
Left Sys Clip
Right Sys Clip
Audio PID
Audio x Status
Audio Sample Rate
Audio Type
Downmix Mode
Video PID
Enc Session Word
Figure 4.20: Menu Hierarchy – Setup/IRD Menu

Operating the Equipment Locally
Instruction Manual: evolution 5000 E57xx DSNG and DENG Voyager Encoder Page 4-107
ST.TM.E10076.3
4.14.4 IRD Demod Menu
Frequency Option
To access the Frequency option, press the Frequency softkey in the IRD
Demod Menu.
This value is either the L-Band frequency for the demodulator to tune to if
the LNB option is set to ‘Direct RF’, or it is the satellite frequency to tune
to if the LNB option is set to ‘Active’.
If the demodulator is M2/EOM2/QPSKDEMOD, and the IF input is selected,
then this value is the IF frequency to tune to.
Symbol Rate Option
To access the Symbol Rate option, press the Symbol Rate softkey in the
IRD Demod Menu. If the IRD is in tracking mode then this value is tied to
that set for the satellite modulator, and cannot be altered.
Table 4.134: Symbol Rate Options
Valid Input Range Description
Min (Low Sym Rate) 0.3000 Msym/s Minimum with low symbol rate option M2/ES02/LSYM
Min 1.0000 Msym/s
Max 30.0000 Msym/s
Stepsize 0.0001 Msym/s
FEC Rate Option
To access the FEC Rate option, press the FEC Rate softkey in the IRD
Demod Menu. If the IRD is in tracking mode this value is tied to that set for
the satellite modulator, and cannot be altered.
Table 4.135: FEC Rate Options
Selected Option Description
1/2 IRD uses 1/2 FEC Rate
2/3 IRD uses 2/3 FEC Rate
3/4 IRD uses 3/4 FEC Rate
5/6 IRD uses 5/6 FEC Rate
7/8 IRD uses 7/8 FEC Rate
8/9 IRD uses 8/9 FEC Rate - only applicable if the modulation type is 8PSK

Operating the Equipment Locally
Page 4-108 Instruction Manual: evolution 5000 E57xx DSNG and DENG Voyager Encoder
ST.TM.E10076.3
Polarisation Option
To access the Polarisation option, press the Polarisation softkey in the
IRD Demod Menu.
Table 4.136: Polarisation Options
Selected Option Description
Horizontal If LNB power is enabled, output +18V to signal horizontal polarisation.
Vertical If LNB power is enabled, output +13V to signal vertical polarisation.
Sat Input Option
To access the Sat Input option, press the Sat Input softkey in the IRD
Demod Menu.
Table 4.137: Sat Input Options
Selected Option Description
RF 1 Use Demod L-Band Input 1
RF 2 Use Demod L-Band Input 2
IF Use Demod IF input (M2/EOM2/QPSKDEMOD only).
Modulation Option
To access the Modulation option, press the Modulation softkey in the IRD
Demod Menu. If the IRD is in tracking mode this value is tied to that set for
the satellite modulator, and cannot be altered.
Table 4.138: Modulation Options
Selected Option Description
BPSK M2/EOM2/QPSKDEMOD and M2/ESO2/LSYM required.
QPSK
8PSK M2/EOM2/SATDEMOD and M2/ESO2/8PSKDEMOD required.
16QAM M2/EOM2/SATDEMOD and M2/ESO2/16QAMDEMOD required.
LNB Option
To access the LNB option, press the LNB softkey in the IRD Demod Menu.
Table 4.139: LNB Options
Selected Option Description
Active There is an LNB present.
Direct RF The Demod is being fed direct RF.

Operating the Equipment Locally
Instruction Manual: evolution 5000 E57xx DSNG and DENG Voyager Encoder Page 4-109
ST.TM.E10076.3
LNB Lo Freq Option
To access the LNB Lo Freq option, press the LNB Lo Freq softkey in the
IRD Demod Menu.
This value should be set to the LNB’s lower local oscillator frequency. If the
LNB has only one local oscillator then both the LNB Lo and LNB Hi Freq
options should be set to that value.
LNB Hi Freq Option
To access the LNB Hi Freq option, press the LNB Hi Freq softkey in the
IRD Demod Menu.
This value should be set to the LNB’s higher local oscillator frequency.
LNB Switch Freq Option
To access the LNB Switch Freq option, press the LNB Switch Freq softkey
in the IRD Demod Menu.
If the LNB has two local oscillators, this value sets the frequency above
which the higher local oscillator will be used. The switching between the
local oscillators is by a 22 kHz tone.
LNB Supply
To access the LNB option, press the LNB softkey in the IRD Demod Menu.
Table 4.140: LNB Supply Options
Selected Option Description
Disabled LNB Supply Off
Enabled LNB Supply On
Boost LNB Supply (approximately 1 V higher than enabled)
Search Range Option
NOTE…
The search range is not applicable if the Sat Input is set to IF.
To access the Search Range option, press the Search Range softkey in
the IRD Demod Menu.
Table 4.141: Search Range Options
Valid Input Range Description
Min 0.1 kHz
Max 5.0 kHz
BER Threshold Option
To access the BER Threshold option, press the BER Threshold softkey in
the IRD Demod Menu. This sets the BER level that, if exceeded, generates a
BER Alarm.

Operating the Equipment Locally
Page 4-110 Instruction Manual: evolution 5000 E57xx DSNG and DENG Voyager Encoder
ST.TM.E10076.3
Status Only Options for the IRD Demod Menu
The following options are for status only and cannot be changed.
· LNB Fault Status
· Demod Status
· Part Number
· Code Version
4.14.5 Service List Menu
To access the Service List Menu, press the Service List softkey in the
IRD Menu.
This lists all the services found in the current transport stream and allows
the user to select which one is to be decoded, if there is more than one.
4.14.6 IRD Video Menu
Stop Mode Option
To access the Stop Mode option, press the Stop Mode softkey in the IRD
Video Menu.
Table 4.142: Stop Mode Options
Selected Option Description
Blank Outputs a blank screen if the video fails.
Freeze Freezes on the last picture if the video fails.
Aspect Ratio Option
To access the Aspect Ratio option, press the Aspect Ratio softkey in the
IRD Video Menu.
Table 4.143: Aspect Ratio Options
Selected Option Description
4:3 Set if the video monitor aspect ratio is 4:3.
16:9 Set if the video monitor aspect ratio is 16:9.
Video Output Source Option
To access the Video Output Source option, press the Video Output
Source softkey in the IRD Video Menu.
Table 4.144: Video Output Source Options
Selected Option Description
Normal Video The decoded video stream is output.
Various 525 and 625 test
patterns
The selected test pattern is output.

Operating the Equipment Locally
Instruction Manual: evolution 5000 E57xx DSNG and DENG Voyager Encoder Page 4-111
ST.TM.E10076.3
525 Line Composite Option
To access the 525 Line Composite option, press the 525 Line Composite
softkey in the IRD Video Menu.
Table 4.145: 525 Line Composite Options
Selected Option Description
525 NTSC M The composite output standard for a 525 line input is NTSC M.
525 NTSC M No Pedestal The composite output standard for a 525 line input is NTSC M with no pedestal.
525 PAL M The composite output standard for a 525 line input is PAL M.
625 Line Composite Option
To access the 625 Line Composite option, press the 625 Line Composite
softkey in the IRD Video Menu.
Table 4.146: 625 Line Composite Options
Selected Option Description
625 PAL I The composite output standard for a 625 line input is PAL I
625 PAL B/G The composite output standard for a 625 line input is PAL B/G
625 SECAM The composite output standard for a 625 line input is SECAM
PAL N The composite output standard for a 625 line input is PAL N
Rate Buffer Mode Option
To access the Rate Buffer Mode option, press the Rate Buffer Mode
softkey in the IRD Video Menu.
Table 4.147: Rate Buffer Mode Options
Selected Option Description
Normal This is the normal setting.
Small This should only be used when decoding System 3000 Encoder generated transport
streams.
Video Default Output Option
To access the Video Default Output option, press the Video Default
Output softkey in the IRD Video Menu. This defines the default video line
standard when there is no video service to be decoded.
Table 4.148: Video Default Output Options
Selected Option Description
625 Line
525 Line

Operating the Equipment Locally
Page 4-112 Instruction Manual: evolution 5000 E57xx DSNG and DENG Voyager Encoder
ST.TM.E10076.3
EDH Enable Option
To access the EDH Enable option, press the EDH Enable softkey in the
IRD Video Menu. This allows the pass-through of Error Detection
Hierarchy (EDH) to be either enabled or disabled.
Table 4.149: EDH Enable Options
Selected Option Description
True Pass-through of EDH is enabled.
False Pass-through of EDH is disabled.
Embedded Audio Mode Option
To access the Embedded Audio Mode option, press the Embedded Audio
Mode softkey in the IRD Video Menu.
Table 4.150: Embedded Audio Mode Options
Selected Option Description
No Audio No audio is embedded in the SDI output.
Audio 1 Only Audio Channel 1 is embedded in the SDI output.
Audio 2 Only Audio Channel 2 is embedded in the SDI output.
Audio 1 & 2 Audio Channels 1 and 2 are embedded in the SDI output.
Embed Data ID Option
To access the Embed Data ID option, press the Embed Data ID softkey in
the IRD Video Menu. This sets the Data ID that is used for the embedded
audio in the SDI output.
Table 4.151: Embed Data ID Options
Selected Option Description
Group 1, Audio 1 to 4 DID 0x2FF
Group 2, Audio 5 to 8 DID 0x1FD
Group 3, Audio 9 to 12 DID 0x1F8
Group 4, Audio 13 to 16 DID 0x2F9
Video PID
The PID of the video service currently being decoded is displayed, but
cannot be changed.

Operating the Equipment Locally
Instruction Manual: evolution 5000 E57xx DSNG and DENG Voyager Encoder Page 4-113
ST.TM.E10076.3
4.14.7 IRD Audio 1 and Audio 2 Menus
NOTE…
The menu structures are identical for Audio Channel 1 and Audio Channel 2.
Audio Stream
This shows the currently selected audio stream. To access the Audio
Stream option, press the Audio Stream softkey in the IRD Audio Menu. It
is then possible to select the audio stream to be decoded from the audio
streams present in the currently selected service.
Audio Routing Option
To access the Audio Routing option, press the Audio Routing softkey in
the IRD Audio Menu.
Table 4.152: Audio Routing Options
Selected Option Description
Normal Stereo Normal stereo output.
Left Both Left channel routed to both outputs.
Right Both Right channel routed to both outputs.
NOTE…
The Audio Routing setting has no effect if the audio stream is Dolby Digital (AC-3) encoded.
Default Language Option
To access the Default Language option, press the Default Language
softkey in the IRD Audio Menu. If a service contains more than one audio
stream, the decoder defaults to the first audio stream of the default
language.
Downmix Mode Option
NOTE…
This option is only applicable with Dolby AC-3 audio services.
To access the Downmix Mode option, press the Downmix Mode softkey in
the IRD Audio Menu.
If the AC-3 service has more than two channels the audio decoder
downmixes to produce a stereo pair. The AC-3 standard allows for
downmixing to either a Dolby Pro Logic compatible stereo signal
(designated LT RT) or a conventional stereo signal (designated LO RO).

Operating the Equipment Locally
Page 4-114 Instruction Manual: evolution 5000 E57xx DSNG and DENG Voyager Encoder
ST.TM.E10076.3
Table 4.153: Downmix Mode Options
Selected Option Description
Stereo Pair
Dolby Pro Logic Stereo
Mute State Option
To access the Mute State option, press the Mute State softkey in the IRD
Audio Menu. The Mute State can either be set ‘On’, i.e. no audio output, or
‘Off’, audio output present.
Audio Output Option
To access the Audio Output option, press the Audio Output softkey in the
IRD Audio Menu.
Table 4.154: Audio Output Options
Selected Option Description
Analogue Output Analogue Audio on both left and right channels.
IEC958 Consumer Uncompressed stereo on right output that conforms to SPDIF formatting.
IEC958 Pro (AES/EBU) Uncompressed stereo on right output that conforms to AES/EBU formatting.
AC-3 as IEC958 Consumer Compressed up to 5 + 1 on right output only. Only if the input stream is Dolby Digital
(AC-3) encoded.
NOTE…
To obtain a linear PCM digital output the Audio Output must be set to IEC 958 Prof.
Left Sys Clip Option
To access the Left Sys Clip option, press the Left Sys Clip softkey in the
IRD Audio Menu. This sets the audio clip level of the left channel between
6 dBm and 18 dBm.
Right Sys Clip Option
To access the Right Sys Clip option, press the Right Sys Clip softkey in
the IRD Audio Menu. This sets the audio clip level of the right channel
between 6 dBm and 18 dBm.
Status Only Options for the IRD Audio Menu
The following options are for status only and cannot be changed.
· Audio Status
· Audio PID
· Audio Sample Rate
· Audio Type

Operating the Equipment Locally
Instruction Manual: evolution 5000 E57xx DSNG and DENG Voyager Encoder Page 4-115
ST.TM.E10076.3
4.14.8 IRD CA Menu
Overview
If the IRD is operating in tracking mode, then the IRD CA menu has no
options because the CA is automatically configured to match the settings
of the host Encoder.
DSNG Key Option
To access the DSNG Key option, press the DSNG Key softkey in the IRD
CA Menu. This sets the TANDBERG RAS DSNG key, which is a seven digit
number.
BISS Mode Option
To access the BISS Mode option, press the BISS Mode softkey in the IRD
CA Menu.
Table 4.155: BISS Mode Options
Selected Option Description
Off BISS descrambling is off.
BISS Mode 1 BISS descrambling using the entered session word is on.
BISS-E BISS descrambling using the entered encrypted session word together with the
Encoder’s injected BISS ID.
Session Word Option
This option is only visible if the BISS mode has been set to BISS Mode 1.
To access the Session Word option, press the Session Word softkey in
the IRD CA Menu. This sets the 12-digit BISS session word to be used by
the IRD. For security, the entered session word cannot be read back.
Enc Session Word Option
This option is only visible if the BISS mode has been set to BISS-E. To
access the Enc Session Word option, press the Enc. Session Word softkey
in the IRD CA Menu. This sets the 16 digit encrypted BISS session word to
be used by the IRD. For security the entered encrypted session word
cannot be read back.

Operating the Equipment Locally
Page 4-116 Instruction Manual: evolution 5000 E57xx DSNG and DENG Voyager Encoder
ST.TM.E10076.3
4.14.9 IRD VBI Menu
VITS Enable Option
To access the VITS Enable option, press the VITS Enable softkey in the
IRD VBI Menu.
Table 4.156: VITS Enable Options
Selected Option Description
Disabled VITS test signal insertion disabled.
CCIR CCIR[ITU-R] VITS inserted on lines 17/18/329/330 (625 Lines).
FCC/UK 525 Line: FCC VITS inserted on lines 17/280
625 Line: UK standard VITS inserted on lines 19, 20, 332, 333
CCVC Enable Option
To access the CCVC Enable option, press the CCVC Enable softkey in the
IRD VBI Menu. This can either enable or disable the reinsertion of Closed
Caption or VCHIP data in to the VBI.
VITC Enable Option
To access the VITC Enable option, press the VITC Enable softkey in the
IRD VBI Menu. This can either enable or disable the insertion of the VITC
signal.
GCR Enable Option
To access the GCR Enable option, press the GCR Enable softkey in the
IRD VBI Menu. This can either enable or disable the insertion of the Ghost
Cancellation Reference (GCR) signal on line 19 for 525 line signals, or line
318 for 625 line signals.
NOTE…
The GCR signal only appears on the SDI output NOT the analogue output.
Status Only Options for the IRD VBI Menu
The following options are for status only and cannot be changed.
· CCVC Status: present or not present on the input signal.
· VBI Status: present or not present on the input signal.
· Input Lines: what, if any VBI is present on each input line.
· Output Lines: what, if any VBI is present on each line output.

Operating the Equipment Locally
Instruction Manual: evolution 5000 E57xx DSNG and DENG Voyager Encoder Page 4-117
ST.TM.E10076.3
4.14.10 IRD Data Menu
Async Stream Option
To access the Async Stream option, press the Async Stream softkey in
the IRD Data Menu. This is used to select the asynchronous data stream
to be decoded, from those present in the selected service.
Async Baudrate
This gives the baud-rate of the selected asynchronous data stream.
Sync Stream Option
To access the Sync Stream option, press the Sync Stream softkey in the
IRD Data Menu. This is used to select the synchronous data stream to be
decoded, from those present in the selected service.
Sync Bitrate
This gives the bit-rate of the selected synchronous data stream.
Subtitle Stream Option
To access the Subtitle Stream option, press the Subtitle Stream softkey
in the IRD Data Menu. This is used to select the subtitle stream to be
decoded, from those present in the selected service.
Subtitles Language Option
To access the Subtitles Language option, press the Subtitles Language
softkey in the IRD Data Menu. This is used to select the subtitles default
language. When a service is selected, the IRD defaults to decoding the
subtitles stream with the default language, if one is present.
Subtitles Type Option
To access the Subtitles Type option, press the Subtitles Type softkey in
the IRD Data Menu. This is used to select the subtitles default type. When
a service is selected, the IRD will default to decoding the subtitles stream
with the default language, and of the default type, if one is present.
Subtitles Enable Option
To access the Subtitles Enable option, press the Subtitles Enable softkey
in the IRD Data Menu. This can be set to enable or disable the reinsertion
of subtitles in to the VBI.
Table 4.157: Subtitles Enable Options
Selected Option Description
True Enable the reinsertion of subtitles in to the VBI.
False Disable the reinsertion of subtitles in to the VBI

Operating the Equipment Locally
Page 4-118 Instruction Manual: evolution 5000 E57xx DSNG and DENG Voyager Encoder
ST.TM.E10076.3
Teletext Stream Option
To access the Teletext Stream option, press the Teletext Stream softkey
in the IRD Data Menu. This is used to select the Teletext stream to be
decoded, from those present in the selected service.
4.14.11 IRD System Status Menu
The IRD System Status Menu has a number of options which are status
only and cannot be changed:
· TS
· Network Name
· Network ID
· Services
· Current Service ID
· Current TS ID
· Current ON ID
· App Version
· Part Number
4.15 Errors Menu
4.15.1 Overview
From the 2U Encoder the Errors Menu can be selected from the Advanced
Menu by pressing the Errors softkey. From the 1U Encoder the Errors
Menu can be selected from the Main Menu by selecting the Errors option.
New errors are reported to the front panel display approximately every
30 seconds.
4.15.2 Active Errors Option
To access the Active Errors option, press the Active Errors softkey in the
Errors Menu. This gives a list of any current errors.
4.15.3 Error Masks Menu
Status of Error Masks
To access the Error Masks option, press the Error Masks softkey in the
Error Masks Menu. This allows any of the error messages to be masked.
There are three states for the error message: Alm, Fail or Off.
· Alm (Alarm) shows the error message and triggers the alarm relay
· Fail shows the error message and triggers both the fail and alarm
relays
· Off does not show the error message and does not trigger any relays
Refer to Annex H, Error Messages for details of all the error messages.
Press the softkey next to a message. As the key is pressed the status of
the message changes.

Operating the Equipment Locally
Instruction Manual: evolution 5000 E57xx DSNG and DENG Voyager Encoder Page 4-119
ST.TM.E10076.3
Restore Defaults
To access the Restore Defaults option, press the Restore Defaults
softkey in the Error Masks Menu. This sets alarm, fail and error messages
to the factory defaults.
Active Errors
Error Masks....
Quit
Error Masks
Menu
Errors
Menu
Refer to Annex H, Error Messages for details of
all the error messages.
Figure 4.21: Menu Hierarchy – Error Masks Menu
4.16 Diagnostics Menu
See Chapter 6, Preventive Maintenance and Fault-finding for information
about the Diagnostics Menu.
4.17 Configs Menu
4.17.1 Accessing the Menu
The Configs Menu can be selected from the Summary Screen by pressing
the Cfgs softkey or from the Advanced Menu by pressing the Configs
softkey.
4.17.2 Overview
The Encoder has a set of 16 default configurations for both 525 and 625
line standards. These configurations provide the basis for quick and easy
configuration of the operating parameters for common set-ups, without
having to enter all parameters individually. The default configurations can
be used as they are, or loaded as the active configuration and edited as
required.

Operating the Equipment Locally
Page 4-120 Instruction Manual: evolution 5000 E57xx DSNG and DENG Voyager Encoder
ST.TM.E10076.3
The Encoder normally holds the following configurations:
· One Active Configuration (it runs the Encoder)
· Sixteen User configurations (in the User FLASH)
· Sixteen Backup configurations (in Backup FLASH)
· Sixteen 525 factory default configurations
· Sixteen 625 factory default configurations
Figure 4.22: Configuration, Graphical Explanation.
4.17.3 Active Configuration
This is the configuration that the Encoder is currently using. It is loaded
from one of the 16 user configuration locations (Load Active Config). It
can be edited at any time and also stored back as one of the user
configurations (Store Active Config).
4.17.4 User Configurations
Configurations loaded into the user FLASH become user configurations.
Any one of the user configurations can be loaded as an active configuration
(Load Active Config). A modified active configuration can be copied back
into one of the user FLASH locations (Store Active Config) where it can
be password write-protected. A user configuration that is write-protected
cannot be overwritten. The 16 user configurations can be saved in the
backup FLASH (Store Configs in Backup).
CAUTION…
Any user configuration that is not write-protected, will be overwritten
when Factory Default or Backup configurations are loaded to the user FLASH.
Password required here
Load Factory
525 Defaults
Factor
y
525 Defaults
(
x16
)
Factor
y
625 Defaults
(
x16
)
Backup FLASH
Backup Configs
(x16)
Load Configs
from Backup
Load Factory
625 Defaults
Store Configs
in Backup
Store Active ConfigLoad Active Config
User FLASH
User Configs
(x16)
Any or all Configs
can be Password
Write-protected
Config editing takes place here.
Active Config
User Editable
Config (x1)

Operating the Equipment Locally
Instruction Manual: evolution 5000 E57xx DSNG and DENG Voyager Encoder Page 4-121
ST.TM.E10076.3
4.17.5 Backup Configurations
Backup FLASH stores a copy of each of the 16 user configurations when
you select Store Configs in Backup, you will be asked for the password
here.
If unsure of the user configurations or they become inadvertently modified,
the user configurations can be returned to a known state at any time by
the command Load Configs from Backup. This loads the 16 backup
configurations to the User FLASH, overwriting all user configurations that
are not write-protected. Individual configurations cannot be selected for
loading to the User FLASH.
The active (current) configuration is unaltered when you select Load
Configs from Backup.
4.17.6 Factory Default Configurations
There are 16 default configurations for both 525 and 625 line standards.
They are provided as examples and can be used as they are, if their
settings suit your needs. They are non-editable. The 16 default
configurations (525 or 625) can be loaded to the user FLASH at any time
by selecting Factory 525 (or 625) Defaults. This will overwrite all user
configurations that are not write-protected. Individual configurations
cannot be selected for loading to the User FLASH.
4.17.7 Configuration, Write-Protection
Any or all of the 16 user configurations can be write-protected by selecting
Write Protect Configs. A password is asked for. With the correct
password entered, the question Write protect Which Configs? appears.
Select which configurations to protect by pressing the associated softkey in
each case. This toggles the write-protect condition (On or Off) for each
individual configuration. The letter R when shown to the left of the config
number, indicates that the configuration is read-only (write-protected).
Any configuration that is write-protected will be displayed as read-only if
attempting to overwrite it.
4.17.8 Quick Configuration From the Summary Screen
The sixteen predefined user configurations are a quick and easy way to
configure the Encoder without having to enter individual parameters. The
Config Menu can be accessed directly from the summary screen (see
Section 4.4.2, Summary Screen) by pressing the Cfgs softkey. Press the
Load Active Config softkey (see Load Active Config Option on
page 4-122) and a list of configurations is shown (refer to Annex C,
Predefined User Configurations for details of individual configurations).
Select the required one by pressing the associated softkey. Nothing more
need be done. The Encoder is ready for use.

Operating the Equipment Locally
Page 4-122 Instruction Manual: evolution 5000 E57xx DSNG and DENG Voyager Encoder
ST.TM.E10076.3
This menu provides options for loading and storing predefined
configurations and updating and restoring backup configurations.
4.17.9 Load Active Config Option
To access the Load Active Config option, press the Load Active Config
softkey in the Config Menu. Use the softkeys to select the required
configuration to be loaded. See Annex C, Predefined User Configurations
for details of predefined configurations.
4.17.10 Store Active Config Option
To access the Store Active Config option, press the Store Active Config
softkey in the Config Menu. Use the softkeys to select the position where
the configuration is to be stored.
NOTE…
There is no confirmation screen, the configuration is overwritten immediately the softkey indicating the
storage position is selected.
4.17.11 Load Configs From Backup Option
This option enables the 16 user configurations to be overwritten with the
16 backup configurations. To update the backup configurations press the
Load Configs from Backup softkey in the Config Menu.
NOTE…
The 16 backup configurations are loaded immediately the Load Configs from Backup softkey is
pressed although the current Encoder configuration remains unchanged.
4.17.12 Store Configs in Backup Option
This enables the 16 user configurations to be stored in the backup, and
may be password protected. Press the Store Configs in Backup softkey
in the Config Menu.
NOTE…
The 16 backup configurations are stored immediately the Store Configs in Backup softkey is
pressed.
Press the Cfgs softkey
for quick access to the
Config menu

Operating the Equipment Locally
Instruction Manual: evolution 5000 E57xx DSNG and DENG Voyager Encoder Page 4-123
ST.TM.E10076.3
4.17.13 Factory 525 Defaults Option
This option enables the 16 user configurations to be overwritten by the
factory default settings for 525 line/29.97 Hz video operation. Press the
Factory 525 Defaults softkey in the Config Menu.
NOTE…
The Factory 525 Defaults option is activated immediately.
4.17.14 Factory 625 Defaults Option
The Factory 625 Defaults option is very similar to the Factory 525 Defaults
option, except that it overwrites the 16 user configurations with the factory
default settings for 625 line/25 Hz video operation. Press the Factory 625
Defaults softkey in the Config Menu.
NOTE…
The Factory 625 Defaults option is activated immediately.

Operating the Equipment Locally
Page 4-124 Instruction Manual: evolution 5000 E57xx DSNG and DENG Voyager Encoder
ST.TM.E10076.3
BLANK

Instruction Manual: evolution 5000 E57xx DSNG and DENG Voyager Encoder Page 5-1
ST.TM.E10076.3
Chapter 5
5. Web Browser Interface
Contents
5.1 Introduction...............................................................5-3
5.2 How to Set Up Internet Explorer For the Web
Browser Interface......................................................5-3
5.3 Web Browser Interface Options................................5-6
5.4 Cloning a File..........................................................5-11
List of Figures
Figure 5.1: Internet Options Dialog Box ........................................5-3
Figure 5.2: Settings Dialog Box..................................................... 5-4
Figure 5.3: Connections Tab......................................................... 5-4
Figure 5.4: Local Area Network (LAN) Settings Dialog Box.......... 5-5
Figure 5.5: Proxy Settings Dialog Box........................................... 5-5
Figure 5.6: Web Browser Interface Options.................................. 5-6
Figure 5.7: Build Info – Version Numbers......................................5-7
Figure 5.8: Build Info - Release Notes...........................................5-7
Figure 5.9: Tools - Bandwidth Calculations- OFDM Bit-rate
Calculations..................................................................5-8
Figure 5.10: Tools - Bandwidth Calculations- RF Calculations..... 5-8
Figure 5.11: Tools – OSD Toolkit..................................................5-9
Figure 5.12: Tools – Video Monitor...............................................5-9
Figure 5.13: Backplane Modes.................................................... 5-10
Figure 5.14: Installed Modules ....................................................5-10
Figure 5.15: TFTP Protocol for Cloning a File.............................5-11

Web Browser Interface
Page 5-2 Instruction Manual: evolution 5000 E57xx DSNG and DENG Voyager Encoder
ST.TM.E10076.3
BLANK

Web Browser Interface
Instruction Manual: evolution 5000 E57xx DSNG and DENG Voyager Encoder Page 5-3
ST.TM.E10076.3
5.1 Introduction
There is a range of diagnostic and other utilities that can be accessed via a
web browser, such as Internet Explorer. Before these can be accessed it is
important to ensure that the Internet Explorer is correctly set up for the
web browser.
NOTE…
Netscape not currently supported.
5.2 How to Set Up Internet Explorer For the Web
Browser Interface
To set up Internet Explorer proceed as follows:
1. In Internet Explorer version 5, on the menu bar click Tools, Internet
Options. This displays the Internet Options dialog box with tabs
across the top.
2. In the General tab click Settings (see Figure 5.1).
Figure 5.1: Internet Options Dialog Box
3. This opens the Settings dialog box (see Figure 5.2).
Settings

Web Browser Interface
Page 5-4 Instruction Manual: evolution 5000 E57xx DSNG and DENG Voyager Encoder
ST.TM.E10076.3
Figure 5.2: Settings Dialog Box
4. For Check for newer versions of stored pages, select Every visit
to the page or any changes made to the pages will not be displayed.
Click OK to save the changes and return to the Internet Options
dialog box.
5. If Internet Explorer currently connects to the internet via a proxy
server then it must be reconfigured to connect directly to the Encoder,
bypassing the proxy server. Click the Connections tab (see
Figure 5.3).
Figure 5.3: Connections Tab
Every visit to the page
LAN Settings

Web Browser Interface
Instruction Manual: evolution 5000 E57xx DSNG and DENG Voyager Encoder Page 5-5
ST.TM.E10076.3
6. Click LAN Settings to open the Local Area Network (LAN)
Settings dialog box (see Figure 5.4).
Figure 5.4: Local Area Network (LAN) Settings Dialog Box
7. Click Advanced to open the Proxy Settings dialog box (see
Figure 5.5).
Figure 5.5: Proxy Settings Dialog Box
Advanced
Type the IP address
of the Encoder

Web Browser Interface
Page 5-6 Instruction Manual: evolution 5000 E57xx DSNG and DENG Voyager Encoder
ST.TM.E10076.3
8. In the Exceptions area type the IP address of the Encoder.
9. Click OK as many times as necessary to close all dialog boxes until
only the Internet Explorer window is open.
For Internet Explorer version 4 the same selections must be made, but the
process starts from the View menu.
Once Explorer has been set up, type the IP address of the Encoder to be
accessed in the address bar (e.g. http://172.16.197.245), press Return
and a connection is established. After a few seconds, a welcome screen
appears followed by a window as in Figure 5.6.
To find the IP address of the Encoder refer to Section 4.7.4, Remote
Control Menu, IP Address Option.
5.3 Web Browser Interface Options
The Web Browser interface gives access to the options as shown in
Figure 5.6. Some options show diagnostic information for parts of the
Encoder.
Figure 5.6: Web Browser Interface Options
Option 1, Build Info - displays a screen similar to Figure 5.7 when
clicking Version Numbers or Figure 5.8 when clicking Release Notes.
Full information on the build status of the Encoder is given here. This can
be important when a software upgrade is to be made because it may
require a certain level of hardware modification as well.
The software releases, found in the release notes screen, are very useful
in identifying any known defects and the various code releases which fixed
them.

Web Browser Interface
Instruction Manual: evolution 5000 E57xx DSNG and DENG Voyager Encoder Page 5-7
ST.TM.E10076.3
Figure 5.7: Build Info – Version Numbers
Figure 5.8: Build Info - Release Notes
Option 2, Tools1 - displays a screen similar to:
· Figure 5.9 when clicking Bandwidth Calculations, OFDM Bit-rate
Calculations
· Figure 5.10 when clicking Bandwidth Calculations, RF Calculations
· Figure 5.11 when clicking OSD Toolkit
· Figure 5.12 when clicking Video Monitor
1 Prior to Build Version 3.0.0 this was called Bandwidth Calculations.

Web Browser Interface
Page 5-8 Instruction Manual: evolution 5000 E57xx DSNG and DENG Voyager Encoder
ST.TM.E10076.3
Bandwidth Calculations, OFDM Bit-rate Calculations - The Bit Rate
Calculator (see Figure 5.9) allows you to enter various parameters and the
optimal bit-rate (Mbit/s) is automatically calculated for 204 bytes and
188 bytes.
Figure 5.9: Tools - Bandwidth Calculations- OFDM Bit-rate Calculations
Bandwidth Calculations, RF Calculations - The Modulation Help (see
Figure 5.10) allows you to see the difference that various parameters have
upon the symbol rate and bandwidth.
Figure 5.10: Tools - Bandwidth Calculations- RF Calculations
OSD Toolkit - The OSD Toolkit (see Figure 5.11) consists of an OSD
Creator (Creator.exe) and OSD Loader (OSD.exe). There is a logo overlay
facility allowing broadcasters to trademark material whereby the Encoder
is able to overlay broadcasters trademarks/logos onto the active video.
See Annex E, Creating and Downloading a Logo for information on how to
use the programs.

Web Browser Interface
Instruction Manual: evolution 5000 E57xx DSNG and DENG Voyager Encoder Page 5-9
ST.TM.E10076.3
Figure 5.11: Tools – OSD Toolkit
Video Monitor - The Video Monitor (see Figure 5.12) displays the video
input to the Encoder.
Figure 5.12: Tools – Video Monitor
Option 3, Customer Support - has the contact information for Customer
Services in various countries throughout the world.
Option 4, Front Panel - is for TANDBERG Television internal use only.
Option 5, Backplane - displays a screen similar to:
· Figure 5.13 when clicking Backplane Modes. The various backplane
modes are shown. These indicate all the combinations of option
modules allowed.
· Figure 5.14 when clicking Installed Modules. The current
configuration of installed modules is shown.

Web Browser Interface
Page 5-10 Instruction Manual: evolution 5000 E57xx DSNG and DENG Voyager Encoder
ST.TM.E10076.3
Figure 5.13: Backplane Modes
Figure 5.14: Installed Modules
Option 6, Licenced Features - shows a list of all the features which are,
and can be, enabled when the appropriate licence is purchased.
Option 7, SNMP MIBs - this option is password protected. It allows the
Simple Network Management Protocol (SNMP) Management Information
Base (MIB2) files to be downloaded from the Encoder to the PC. The
password is available from TANDBERG Television Customer Services under
a non-disclosure agreement (NDA).
2 A definition of management items for some network component that can be accessed by a network manager. A MIB
includes the names of objects it contains and the type of information retained.

Web Browser Interface
Instruction Manual: evolution 5000 E57xx DSNG and DENG Voyager Encoder Page 5-11
ST.TM.E10076.3
Option 8, Encoder Errors – shows a list of Active Errors, Masked Active
Errors and Latched Errors.
Option 9, Event Log - shows the events and tests which have been
performed since the Encoder was last switched on when Event Log or
Non-Volatile Event Log is clicked.
Option 10, Fault Reporting – click version nos.htm, event log.htm,
event nv log.htm and Encoder Errors to display the appropriate file.
Save the files to a disk:
· Right-click the hyperlink version nos.htm, event log.htm, event nv
log.htm and Encoder Errors.
· From the shortcut menu click Save Target As.
· Select the directory where you want to save the files and click Save.
· Send to the files to TANDBERG Television.
Also, send a clone file of the Encoder configuration. See Section 5.4,
Cloning a File for details.
5.4 Cloning a File
A particularly useful feature of the Encoder is the ability to extract a clone
file. This can be sent to TANDBERG Television and used to configure other
Encoders to exactly the same specification. It is very useful when trying to
reproduce a fault and also for restoring a machine after repair. The file is
extracted using TFTP protocol (see Figure 5.15).
To extract the file, open a Command Prompt window and type:
tftp –i `IP address of Encoder’ get clone
For instance, tftp –i 172.16.197.245 get clone
The cloned file will be stored on the PC drive in the same directory that the
command prompt is set to.
Figure 5.15: TFTP Protocol for Cloning a File
NOTE…
The clone file is read-only and must be deleted or renamed prior to downloading a second clone file on
the computer.

Web Browser Interface
Page 5-12 Instruction Manual: evolution 5000 E57xx DSNG and DENG Voyager Encoder
ST.TM.E10076.3
BLANK

Instruction Manual: evolution 5000 E57xx DSNG and DENG Voyager Encoder Page 6-1
ST.TM.E10076.3
Chapter 6
6. Preventive Maintenance and
Fault-finding
Contents
6.1 Introduction...............................................................6-3
6.2 Preventive Maintenance............................................6-3
6.2.1 Routine Inspection - Cooling Fans................6-3
6.2.2 Cleaning........................................................6-3
6.2.3 Servicing.......................................................6-3
Damage Requiring Service...........................6-3
Replacement Parts.......................................6-4
Checks on Completion of Servicing..............6-4
6.3 Maintenance and Support Services..........................6-4
6.3.1 Introduction...................................................6-4
6.3.2 Warranty.......................................................6-4
6.3.3 Levels of Continuing TANDBERG
Television Service Support...........................6-4
6.4 Errors and Diagnostics Menus – When to Use
Them ......................................................................6-5
6.4.1 Error Messages............................................6-5
6.4.2 Diagnostics Menu.........................................6-5
Introduction...................................................6-5
LCD Display Test..........................................6-6
Keyboard Test..............................................6-6
Fail Relay Test..............................................6-6
Alarm Relay Test..........................................6-6
Alarm LED Test............................................6-6
Buzzer Test...................................................6-7
6.5 Fault-finding..............................................................6-7
6.5.1 Fault-finding Philosophy...............................6-7
6.5.2 Preliminary Checks.......................................6-7
6.5.3 User Accessible Fuse Replacement.............6-8
6.5.4 Video Fault-finding........................................6-9
Fault Symptoms............................................6-9
Breaks in Transmission.................................6-9
Noise Reduction............................................6-9
6.5.5 Audio Fault-finding......................................6-10
6.5.6 Mux Fault-finding.........................................6-10
6.6 Rate Buffer Setting..................................................6-10
6.7 Field/Frame Pictures...............................................6-10
6.8 Power Supply Problems/Green LED on Front
Panel Unlit...............................................................6-11
6.8.1 Symptoms...................................................6-11
6.8.2 Power LED Unlit..........................................6-11
6.8.3 Fan(s) Not Working/Overheating................6-11
6.9 Disposing of This Equipment...................................6-12
6.9.1 General.......................................................6-12
6.9.2 Lithium Batteries .........................................6-12
List of Figures
Figure 6.1: Finding the Errors Menu..............................................6-5
Figure 6.2: Finding the Diagnostics Menu..................................... 6-6
Figure 6.3: Orientation of Fuse Carrier..........................................6-9
List of Tables
Table 6.1: Video Fault-finding........................................................6-9
Table 6.2: Rate Buffer Settings.................................................... 6-10
Table 6.3: Power LED Unlit Fault-finding ....................................6-11
Table 6.4: Fans Not Working/Overheating.................................. 6-12

Preventive Maintenance and Fault-finding
Page 6-2 Instruction Manual: evolution 5000 E57xx DSNG and DENG Voyager Encoder
ST.TM.E10076.3
BLANK

Preventive Maintenance and Fault-finding
Instruction Manual: evolution 5000 E57xx DSNG and DENG Voyager Encoder Page 6-3
ST.TM.E10076.3
6.1 Introduction
This chapter provides the schedules and instructions, where applicable, for
routine inspection, cleaning and maintenance of the equipment which
should be performed by an operator. There are also some basic
fault-finding procedures to follow in the event of a suspected Encoder
failure.
6.2 Preventive Maintenance
6.2.1 Routine Inspection - Cooling Fans
The fans on the Encoder can be temperature controlled so may not be on if
the ambient temperature is low. Refer to Annex B, Technical Specification,
Table B.27 for more information.
NOTE...
Failure to ensure a free flow of air around the unit may cause overheating. This condition is detected
by a temperature sensor on the Base Board which causes the alarm relay to be energised.
6.2.2 Cleaning
Unplug the Encoder from the wall outlet before cleaning the exterior with a
damp cloth. Do not use liquid cleaners or aerosol cleaners.
NOTE…
Only the exterior of the case should be cleaned.
6.2.3 Servicing
Damage Requiring Service
WARNING…
DO NOT ATTEMPT TO SERVICE THIS PRODUCT AS OPENING OR REMOVING COVERS MAY
EXPOSE DANGEROUS VOLTAGES OR OTHER HAZARDS. REFER ALL SERVICING TO SERVICE
PERSONNEL WHO HAVE BEEN AUTHORISED BY TANDBERG TELEVISION.
Unplug the equipment from the wall outlet and refer servicing to qualified
service personnel under the following conditions:
1. When the power supply cord or plug is damaged
2. If liquid has been spilled, or objects have fallen into the product
3. If the product has been exposed to rain or water
4. If the product does not operate normally by following the operating
instructions
5. If the product has been dropped or the case has been damaged
6. When the product exhibits a distinct change in performance

Preventive Maintenance and Fault-finding
Page 6-4 Instruction Manual: evolution 5000 E57xx DSNG and DENG Voyager Encoder
ST.TM.E10076.3
Replacement Parts
When replacement parts are required, be sure the service technician has
used parts specified by the manufacturer or which have the same
characteristics as the original part. Unauthorised substitutions may result
in fire, electric shock or other hazards.
Checks on Completion of Servicing
Upon completion of any service or repairs to this product, ask the service
technician to perform safety checks to determine that the product is in a
safe operating condition. Also, performance and EMC checks may be
required.
6.3 Maintenance and Support Services
6.3.1 Introduction
TANDBERG Television is a leader in the design, integration and
implementation of digital broadcasting products and systems. It has a
large team dedicated to keeping our customers on air 24 hours a day, 365
days a year.
With regional offices worldwide, and ultra-modern specialist service
facilities in the US, UK, Hong Kong and Australia, TANDBERG Television
covers the world. There is a customer service centre open round the clock,
every day of the year, in your time zone.
TANDBERG’s years of design and support experience enable it to offer a
range of service options that will meet your needs at a price that makes
sense.
It’s called the TANDBERG Advantage.
6.3.2 Warranty
All TANDBERG Products and Systems are designed and built to the highest
standards and are covered under a comprehensive 12 month warranty.
6.3.3 Levels of Continuing TANDBERG Television Service
Support
For stand-alone equipment, then TANDBERG Television BASIC
Advantage is the value for money choice for you. BASIC provides you
with year-by-year Service long after the warranty has expired.
For systems support you can choose either Gold or Silver Advantage.
These packages are designed to save you costs and protect your income
through enlisting the help of TANDBERG Television support specialists.
VOYAGER Advantage is the truly mobile service solution. This provides a
package specifically designed to keep you mobile and operational.
Call TANDBERG Sales for more details.

Preventive Maintenance and Fault-finding
Instruction Manual: evolution 5000 E57xx DSNG and DENG Voyager Encoder Page 6-5
ST.TM.E10076.3
6.4 Errors and Diagnostics Menus – When to Use
Them
6.4.1 Error Messages
Figure 6.1: Finding the Errors Menu
Investigate any run-time errors by pressing the Active Errors softkey in
the Errors Menu (see Figure 6.1). Current errors are displayed.
NOTES…
1. This function can be used with the Encoder still in service.
2. If an error reoccurs within approximately 30 seconds then it does not 'interrupt' the front panel
display. This avoids swamping the front panel display with error messages should an intermittent
error occur.
Refer to Annex H, Error Messages for further details of error messages.
CAUTION…
It does not mean that the Encoder is fully functional if the Error option does not produce any results.
Some processes cannot be tested on-line.
6.4.2 Diagnostics Menu
Introduction
The Diagnostics Menu is selected from the Advanced Menu by pressing
the Diagnostics softkey. This menu (see Figure 6.2) has a selection of
diagnostic tests which allow the operator to test the individual component
parts of the equipment.
Also, option 8, the event log, on the web browser interface (see
Chapter 5, Web Browser Interface) shows the events and tests which have
been performed since the Encoder was last switched on.
Diagnostics…
Setup ...
Errors...
Ops ...
Configs
More ... Advanced Menu
Front Panel Diagnostics Menu
Summary Screen
Ops ...
Quit
Quit LCD Display
Keyboard
Fail Relay
Alarm Relay
Alarm LED
Buzzer
Quit
Errors Menu
Active Errors
Error Masks
Quit
Cfgs

Preventive Maintenance and Fault-finding
Page 6-6 Instruction Manual: evolution 5000 E57xx DSNG and DENG Voyager Encoder
ST.TM.E10076.3
Figure 6.2: Finding the Diagnostics Menu
LCD Display Test
Press the LCD Display softkey to access the option and then press any
key to cycle through the test patterns and to return to the menu.
Keyboard Test
Press the Keyboard softkey to access the option and then press each
softkey and keypad key in turn. The display shows the name of each key
pressed. Press the Quit softkey to return to the menu.
Fail Relay Test
Press the Fail Relay softkey to access the option and then press any key
(except the Quit softkey) to toggle the fail relay on and off. Press the Quit
softkey to return to the menu. The relay can usually be heard clicking as it
changes state. The relay is connected to the rear panel ALARM connector
– see Chapter 2, Installing the Equipment for the connector pin-out
details.
Alarm Relay Test
Press the Alarm Relay softkey to access the option and then press any
key (except the Quit softkey) to toggle the alarm relay on and off. Press
the Quit softkey to return to the menu. The relay can usually be heard
clicking as it changes state. The relay is connected to the rear panel
ALARM connector – see Chapter 2, Installing the Equipment for the
connector pin-out details.
Alarm LED Test
Press the Alarm LED softkey to access the option and then press any key
(except the Quit softkey) to toggle the front panel Alarm LED on and off.
Press the Quit softkey to return to the menu.
Diagnostics…
Setup ...
Errors...
Ops ...
Configs
More ... Advanced Menu
Front Panel Diagnostics Menu
Summary Screen
Ops ...
Quit
Quit LCD Display
Keyboard
Fail Relay
Alarm Relay
Alarm LED
Buzzer
Quit
Errors Menu
Active Errors
Error Masks
Quit
Cfgs

Preventive Maintenance and Fault-finding
Instruction Manual: evolution 5000 E57xx DSNG and DENG Voyager Encoder Page 6-7
ST.TM.E10076.3
Buzzer Test
Press the Buzzer softkey to access the option which immediately causes a
buzzer to sound. Press any key (except the Quit softkey) to turn the
buzzer off. Press the Quit softkey to return to the menu.
6.5 Fault-finding
6.5.1 Fault-finding Philosophy
It is the objective of this chapter to provide sufficient information to enable
the operator to rectify apparent faults or else to identify the suspect
module, where possible. Some basic procedures are provide to follow in
the event of a suspected Encoder failure. It is assumed that fault-finding
has already been performed at a system level and that other equipment
units have been eliminated as the possible cause of the failure (see
relevant System Manual).
WARNING…
DO NOT REMOVE THE COVERS OF THIS EQUIPMENT. HAZARDOUS VOLTAGES ARE PRESENT
WITHIN THIS EQUIPMENT AND MAY BE EXPOSED IF THE COVERS ARE REMOVED. ONLY
TANDBERG TELEVISION TRAINED AND APPROVED SERVICE ENGINEERS ARE PERMITTED TO
SERVICE THIS EQUIPMENT.
CAUTION…
Do not remove the covers of this equipment. Unauthorised maintenance or the use of non-approved
replacements may affect the equipment specification and invalidate any warranties.
This manual does not include any maintenance information or procedures
which would require the removal of covers.
If the following information fails to clear the abnormal condition, call a
Service Engineer or contact Customer Services using the information given
in the preliminary pages of this manual.
6.5.2 Preliminary Checks
Always investigate the failure symptoms fully, prior to taking remedial
action. Fault diagnosis for the equipment operator is limited to the
following tasks, since the operator should NOT remove the covers of the
equipment:
1. Check the front panel Power LED. If this is not lit:
a) Replace the fuse in the power connector at the rear panel (see
Section 6.5.3, User Accessible Fuse Replacement).
NOTE…
Only replace the fuse once. If it blows again contact Customer Services.
b) Replace external equipment, power source and cables by
substitution to check their performance.

Preventive Maintenance and Fault-finding
Page 6-8 Instruction Manual: evolution 5000 E57xx DSNG and DENG Voyager Encoder
ST.TM.E10076.3
2. Confirm that the equipment hardware configuration is suitable for the
purpose and has been correctly installed and connected (see
Chapter 2, Installing the Equipment).
3. Confirm that inappropriate operator action is not causing the problem,
and that the equipment software set-up is capable of performing the
task being asked of it. If the validity of the configuration, set-up or
operation is in doubt, check it (see Chapter 4, Operating the Encoder
Locally).
4. Check that the fans are unobstructed and working correctly.
When the failure condition has been fully investigated, and the symptoms
are known, proceed with fault-finding according to the observed
symptoms. If the fault persists, and cannot be rectified using the
instructions given in this manual, contact Customer Services. Switch off
the equipment if it becomes unusable, or to protect it from further
damage.
6.5.3 User Accessible Fuse Replacement
A fuse is held in an integral fuse carrier at the ac power inlet at the rear
panel.
NOTE…
Refer to Annex B, Section B.5, Power Supply for more information about the fuse details.
To replace the ac power fuse:
WARNING…
BEFORE REPLACING THE REAR PANEL FUSE, DISCONNECT THE UNIT FROM THE SUPPLY.
FAILURE TO DO THIS MAY EXPOSE HAZARDOUS VOLTAGES. UNPLUG THE UNIT FROM THE
LOCAL SUPPLY SOCKET.
1. Ensure that power is turned off and the power cable is disconnected
from the ac power inlet.
2. Ease out the fuse carrier by placing a small, flat-bladed screwdriver in
the notch at the top of the carrier.
CAUTION...
When replacing the power input fuse, always ensure that a fuse of the correct type and rating, is fitted.
Failure to do so results in inadequate protection.
3. Replace the fuse in the carrier.
4. Insert the fuse carrier back in the ac power inlet.

Preventive Maintenance and Fault-finding
Instruction Manual: evolution 5000 E57xx DSNG and DENG Voyager Encoder Page 6-9
ST.TM.E10076.3
Figure 6.3: Orientation of Fuse Carrier
If the replacement fuse also blows, do not continue. Disconnect the
equipment and contact Customer Services for advice.
6.5.4 Video Fault-finding
Fault Symptoms
Table 6.1: Video Fault-finding
Problem What to do
Video input lock error Check video input.
Video - wrong line standard Check which video format is selected.
VCM stopped Reboot.
Bad parameters Check set-up.
Breaks in Transmission
If a transitory break in transmission occurs then check the encoding mode
option of the Encoder (see Chapter 4, Operating the Equipment Locally).
In the standard delay, low delay, very low delay and mega low delay the
following are not seamless: encoding modes, bit-rate and GOP changes.
This is because the Encoder tries to maintain minimal end-to-end delay
(latency) and that means buffer sizes must be as small as possible. In the
standard delay, low delay, very low delay and mega low delay encoding
modes the buffer size is selected by the video bit-rate. Changing the
bit-rate changes the buffer size, requiring a reset of the coding process.
For reflex operation video bit-rate changes must be seamless as the
bit-rate varies continuously. All the seamless modes are seamless only for
video bit-rate changes. However, for some GOP changes operation can be
seamless, but this aspect is not guaranteed.
Noise Reduction
Where incoming picture material is corrupted by high frequency noise
(such as white noise) it is advisable to make use of the noise reduction
process. Noise reduction can be selected at the front panel.
AC Power Inlet If required, use a small flat-bladed
screwdriver in the notch at the top
of the carrier to ease it out.
Fuse Carrier

Preventive Maintenance and Fault-finding
Page 6-10 Instruction Manual: evolution 5000 E57xx DSNG and DENG Voyager Encoder
ST.TM.E10076.3
6.5.5 Audio Fault-finding
If having problems when using the Dolby E Pass-through coding mode
then refer to Annex G, Audio Modes, for information about using this
mode.
6.5.6 Mux Fault-finding
If there is no output from the ASI connectors, check the following:
1. The bit-rate - if it is too low then the video etc. is automatically
switched off.
2. The packet length - should be 188 or 204 bytes depending upon
configuration.
6.6 Rate Buffer Setting
The E5710/E5720 Encoders, when running in 4:2:21 mode, have two
software selectable rate buffer modes; small and medium.
When transmitting 4:2:21 mode into systems using the earlier System
3000 PRO IRD M2/PSR/3/422BAS then the rate buffer mode of the
Encoder must be set to 'small'.
However, when operating into an Alteia the rate buffer mode of the
Encoder must be set to ‘medium’ (default size).
When operating in mixed environments, both the Alteia and the Encoder
must be changed to small buffer mode.
NOTE…
Contact Customer Services for advice about changing the settings (see Preliminary Pages).
Table 6.2: Rate Buffer Settings
E5710/E5720 Setting Alteia Setting
PRO IRD SMALL -
Alteia only MEDIUM MEDIUM
Alteia and PRO IRD SMALL SMALL
6.7 Field/Frame Pictures
Some Receivers are unable to decode field pictures. Select Frames in the
Field/Frame Option. Does the fault clear? If not, contact Customer
Services.
1 4:2:2 is only available when software option M2/ESO2/422 is purchased.

Preventive Maintenance and Fault-finding
Instruction Manual: evolution 5000 E57xx DSNG and DENG Voyager Encoder Page 6-11
ST.TM.E10076.3
6.8 Power Supply Problems/Green LED on Front
Panel Unlit
6.8.1 Symptoms
WARNING...
DO NOT ATTEMPT TO SERVICE THE POWER SUPPLY UNIT AS OPENING OR REMOVING
COVERS MAY EXPOSE DANGEROUS VOLTAGES OR OTHER HAZARDS. REFER ALL SERVICING
TO SERVICE PERSONNEL WHO HAVE BEEN AUTHORISED BY TANDBERG TELEVISION.
Use the following techniques to fault-find the Encoder according to the
observed symptom(s) when a power supply failure is suspected.
6.8.2 Power LED Unlit
If the Encoder Power LED is unlit, fault-find the problem as detailed in
Table 6.3.
Table 6.3: Power LED Unlit Fault-finding
Step Action If Result of Action is Yes… If Result of Action is No…
1 Check the Stand-by Switch. Is the ‘I’ at
the top? The problem lies within the Encoder. Rotate the Stand-by Switch so that the
‘I’ is at the top. If the problem persists
proceed to next step.
2 Check Power LED. Is the Encoder still
working? If the Encoder is clearly working normally
then the Power LED itself is probably at
fault. Call a Service Engineer.
Proceed to next step.
3 Check Power Source. Connect a
known-working piece of equipment to the
power source outlet. Does it work?
The problem lies within the Encoder or
power cable. Proceed to next step. The problem lies with the power source.
Check building circuit breakers, fuse
boxes, etc. If problem persists, contact
the electricity supplier.
4 Check Power Cable and Fuse. Unplug
the power connector from the Encoder and
try it in another piece of equipment. Does it
work?
The problem lies within the Encoder.
Proceed to next step. The problem lies with either the cable
itself, or with the fuse in the plug.
Replace the fuse or try to substitute
another cable.
5 Check PSU Module and Fuse. Ensure the
power connector is unplugged. Remove the
fuse from the rear panel connector and
inspect it. Has the fuse blown?
Replace the fuse with one of the correct
type and rating (see Annex B Technical
Specification). If the PSU still does not
work, unplug the power cable and call a
Service Engineer.
Possible problem with the PSU module.
Call a Service Engineer.
6.8.3 Fan(s) Not Working/Overheating
The fans can be disabled at low temperatures to allow the unit to quickly
attain operational temperature. In the event of overheating problems,
refer to Table 6.4.
NOTE…
Failure to ensure a free air flow around the unit may cause overheating. This condition is detected by a
temperature sensor on the Base Board which may be used to trigger an automatic alarm.

Preventive Maintenance and Fault-finding
Page 6-12 Instruction Manual: evolution 5000 E57xx DSNG and DENG Voyager Encoder
ST.TM.E10076.3
Table 6.4: Fans Not Working/Overheating
Step Action If Result of Action is Yes… If Result of Action is No…
1 Check Fan Rotation. Inspect the fans
located at the sides of the enclosure. Are
the fans rotating? Check Base Board
temperature and fan (see the Build
Menu in Figure 4.9).
Check that the Encoder has been installed
with sufficient space allowed for air flow
(see Chapter 2, Installing the Equipment). If
the ambient air is too hot, additional cooling
may be required.
Possible break in the dc supply from the
PSU module to the suspect fan(s). Call
a Service Engineer.
6.9 Disposing of This Equipment
6.9.1 General
Dispose of this equipment safely at the end of its life. Local codes and/or
environmental restrictions may affect its disposal. Regulations, policies
and/or environmental restrictions differ throughout the world. Contact your
local jurisdiction or local authority for specific advice on disposal.
6.9.2 Lithium Batteries
The equipment uses the Dallas Semiconductor NVRAM DS1746WP which
contains a Dallas DS9034PCX Power Cap Lithium battery. This cell is not a
USA Environmental Protection Agency listed hazardous waste. It is fully
encapsulated and should not be tampered with.

Instruction Manual: evolution 5000 E57xx DSNG and DENG Voyager Encoder Page A-1
ST.TM.E10076.3
Annex A
A. Glossary
The following list covers most of the abbreviations, acronyms and terms as used in
TANDBERG Television Limited Manuals. All terms may not be included in this manual.
mmMicrometre (former name - micron): a unit of length equal to one millionth (10-6) of a metre.
3:2 pulldown A technique used when converting film material (which operates at 24 pictures per second) to 525-line video
(operating at 30 pictures per second).
4:2:0 Digital video coding method in which the colour difference signals are sampled on alternate lines at half the
luminance rate.
4:2:2 Digital video coding method in which the colour difference signals are sampled on all lines at half the luminance
rate.
422P@ML 422 Profile at Main Level: A subset of the MPEG-2 standard, which supports digital video storage (DVD etc.) and
transmissions up to 50 Mbit/s over various mediums. Used for Contribution and Distribution applications.
5B6B 5 Binary Bits Encoded to 6 Binary Bits: Block code.
AC-3 Audio Coding algorithm number 3 (See Dolby Digital).
ACC Authorisation Control Computer.
ADPCM Adaptive Differential Pulse Code Modulation: An advanced PCM technique that reduces the bit-rate by coding
the difference values between successive samples rather than the absolute value of each sample.
ADT Audio, Data And Teletext.
AFC Automatic Frequency Control.
AFS Automation File Server.
AGC Automatic Gain Control.
AMOL I and II Automatic Measure of Line-ups I and II: Used by automated equipment to measure programme-viewing ratings.
ASI Asynchronous Serial Interface.
ASIC Application-Specific Integrated Circuit: A customised chip designed to perform a specific function.
Async Asynchronous.
ATM Asynchronous Transfer Mode: A connection orientated, cell based, data transport technology designed for
Broadband ISDN (B-ISDN). It provides a circuit-switched bandwidth-on-demand carrier system, with the flexibility
of packet switching. It offers low end-to-end delays and (negotiable on call set-up) Quality of Service guarantees.
Asynchronous refers to the sporadic nature of the data being transmitted. Cells are transmitted only when data is
to be sent; therefore the time interval between cells varies according to the availability of data.
ATSC Advanced Television Standards Committee: An organisation founded in 1983 to research and develop a digital
TV standard for the U.S.A. In late 1996, the FCC adopted the ATSC standard, the digital counterpart of the NTSC
standard.

Glossary
Page A-2 Instruction Manual: evolution 5000 E57xx DSNG and DENG Voyager Encoder
ST.TM.E10076.3
B3ZS Bipolar with Three Zero Substitution: A method of eliminating long zero strings in a transmission. It is used to
ensure a sufficient number of transitions to maintain system synchronisation when the user data stream contains
an insufficient number of 1s to do so. B3ZS is the North American equivalent of the European HDB3.
Backward Compatibility Refers to hardware or software that is compatible with earlier versions.
BAT Bouquet Association Table: Part of the service information data. The BAT provides information about bouquets.
It gives the name of the bouquet and a list of associated services.
baud rate The rate of transfer of digital data when the data comprises information symbols that may consist of a number of
possible states. Equivalent to bit-rate when the symbols only have two states (1 and 0). Measured in Baud.
BER Bit Error Rate: A measure of transmission quality. The rate at which errors occur in the transmission of data bits
over a link. It is generally shown as a negative exponent, (e.g. 10-7 means that 1 in 10,000,000 bits are in error).
BISS Basic Interoperable Scrambling System: Non-proprietary encryption from EBU (Tech3290).
Bit-rate The rate of transfer of digital data when the data comprises two logic states, 1 and 0. Measured in bit/s.
Block; Pixel Block An 8-row by 8-column matrix of luminance sample values, or 64 DCT coefficients (source, quantised, or
dequantised).
Bouquet A collection of services (TV, radio, and data, or any combination of the three) grouped and sold together, and
identified in the SI as a group. A single service may be in several bouquets.
B-Picture; B-Frame Bi-directionally Predictive Coded Picture/Frame: A picture that is coded using motion-compensated prediction
from previous I or P frames (forward prediction) and/or future I or P frames (backward prediction). B frames are not
used in any prediction.
BPSK Binary Phase Shift Keying: A data modulation technique.
Buffer A memory store used to provide a consistent rate of data flow.
BW Bandwidth: The transmission capacity of an electronic line such as (among others) a communications network,
computer bus, or broadcast link. It is expressed in bits per second, bytes per second or in Hertz (cycles per
second). When expressed in Hertz, the frequency may be a greater number than the actual bits per second,
because the bandwidth is the difference between the lowest and highest frequencies transmitted. High bandwidth
allows fast transmission or high-volume transmission.
Byte-mode Each byte is delivered separately in the ASI Transport Stream, with stuffing data added between the Bytes to
increase the data rate to 270 Mbit/s. See DVB Document A010 rev. 1, Section B3.3, (ASI) Layer-2 Transport
Protocol.
CA Conditional Access: The technology used to control the access to viewing services to authorised subscribers
through the transmission of encrypted signals and the programmable regulation of their decryption by a system
such as viewing cards.
CAT Conditional Access Table: Part of the MPEG-2 Program Specific Information (PSI) data. Mandatory for MPEG-2
compliance if CA is in use.
C-Band The portion of the electromagnetic spectrum, which spans the frequency range of approximately 4 GHz to 6 GHz.
Used by communications satellites. Preferred in tropical climates because it is not susceptible to fading.
CCIR See: ITU-R.
CCITT See: ITU-T.
Channel A narrow range of frequencies, part of a frequency band, for the transmission of radio and television signals
without interference from other channels.
In the case of OFDM, a large number of carriers spaced apart at precise frequencies are allocated to a channel.
Channel Coding A way of encoding data in a communications channel that adds patterns of redundancy into the transmission path
in order to improve the error rate. Such methods are widely used in wireless communications.
Chrominance The colour part of a TV picture signal, relating to the hue and saturation but not to the luminance (brightness) of
the signal. In a composite-coded colour system, the colour information (chrominance, often referred to as
chroma) is modulated onto a high frequency carrier and added to the monochrome-format video signal carrying
the luminance (Y). In a component-coded colour system, the two colour-difference signals (R-Y)(B-Y) usually
referred to as CRCB (digital) or PRPB (analogue), are used to convey colour information. When CRCB (PRPB) is
added to the luminance (Y), the complete picture information is conveyed as YCRCB (YPRPB).
Closed Captioning A TV picture subtitling system used with 525-line analogue transmissions.
CODE Create Once Distribute Everywhere.
Codec The combination of an Encoder and a complementary Decoder located respectively at the input and output of a
transmission path.
COFDM Coded OFDM: COFDM adds forward error correction to the OFDM transmission consisting of Reed-Solomon
(RS) coding followed by convolutional coding to add extra bits to the transmitted signal. This allows a large number
of errors at the receive end to be corrected by convolutional (Viterbi) decoding followed by RS decoding.

Glossary
Instruction Manual: evolution 5000 E57xx DSNG and DENG Voyager Encoder Page A-3
ST.TM.E10076.3
Compression Reduction in the number of bits used to represent the same information. For the purposes of a broadcast system,
it is the process of reducing digital picture information by discarding redundant portions of information that are not
required when reconstituting the picture to produce viewing clarity. Compression allows a higher bite-rate to be
transmitted through a given bandwidth.
Compression System Responsible for compressing and multiplexing the video / audio / data bit-streams, together with the authorisation
stream. The multiplexed data stream is then ready for transmission.
CRCBDigital Colour difference signals. These signals, in combination with the luminance signal (Y), define the colour
and brightness of each picture element (pixel) on a TV line. See: Chrominance
CRC Cyclic Redundancy Check: A mathematical algorithm that computes a numerical value based on the bits in a
block of data. This number is transmitted with the data and the receiver uses this information and the same
algorithm to ensure the accurate delivery of data by comparing the results of algorithm and the number received. If
a mismatch occurs, an error in transmission is presumed.
CVCT Cable Virtual Channel Table (ATSC).
dB Decibels: A ratio of one quantity to another using logarithmic scales to give results related to human aural or
visual perception. dB is a ratio whereas dBm, for example, is an absolute value, quoted as a ratio to a fixed point
of 0 dBm. 0 dBm is 1 mW at 1 kHz terminated in 600Ω. 0 dBmV is 1 mV terminated in 75Ω.
DCE Data Communications Equipment: Typically a modem. It establishes, maintains and terminates a session on a
network but in itself is not the source (originator) or destination (end receiving unit) of signals (e.g. a computer, see
DTE). A DCE device may also convert signals to comply with the transmission path (network) format.
DCT Discrete Cosine Transform: A technique for expressing a waveform as a weighted sum of cosines. Raw video
data is not readily compressible. DCT is not in itself a compression technique but is used to process the video data
so that it is compressible by an encoder. DCT processes the picture on an 8x8-pixel block basis, converting the
data from an uncompressible X Y form (as displayed by an oscilloscope) to a compressible frequency domain form
(as displayed by a spectrum analyser). Can be forward DCT or inverse DCT.
DDS Direct Digital Synthesiser.
Decoder The unit containing the electronic circuitry necessary to decode encrypted signals. Some Decoders are separate
from the receiver but in satellite TV broadcasting, the term is often used interchangeably as a name for an
Integrated Receiver Decoder (IRD). The term IRD, or IRD / Decoder, is usually associated with satellite TV
broadcasting while Cable systems are based on Converters or on Set-Top Boxes / Converters.
Decoding Time-stamp A field that may be present in a PES packet header that indicates the time that an access unit is to be decoded in
the system target Decoder.
DID Data Identifier.
Differential Coding Method of coding using the difference between the value of a sample and a predicted value.
DIL Dual In Line: The most common type of package for small and medium scale integrated circuits. The pins hang
vertically from the two long sides of the rectangular package, spaced at intervals of 0.1 inch.
DIN Deutsches Institut für Normung: German Standards Institute.
Dolby Digital Formerly AC-3. An audio coding system based on transform coding techniques and psychoacoustic principles.
Downlink The part of the satellite communications circuit that extends from the satellite to an Earth station.
Downconvert The process by which the frequency of a broadcast transport stream is shifted to a lower frequency range.
DPCM Differential Pulse Code Modulation: An audio digitisation technique that codes the difference between samples
rather than coding an absolute measurement at each sample point.
DSNG Digital Satellite News-Gathering.
DSP Digital Signal Processor.
DTE Data circuit Terminating Equipment: A communications device that originates (is the source) or is the end
receiving unit (destination) of signals on a network. It is typically a terminal or computer.
DTH Direct To Home. The term used to describe uninterrupted transmission from the satellite directly to the subscriber,
that is, no intermediary cable or terrestrial network utilised.
DTS Digital Theater Systems: A motion picture digital sound system.
DVB Digital Video Broadcasting: A European project which has defined transmission standards for digital
broadcasting systems using satellite (DVB-S), cable (DVB-C) and terrestrial (DVB-T) medium, created by the
EP-DVB group and approved by the ITU. Specifies modulation, error correction, etc. (see EN 300 421 for satellite,
EN 300 429 for cable and EN 300 744 for terrestrial).
DVB SI Digital Video Broadcasting Service Information.
DVB-PI DVB-Professional Interfaces: TTV Lan search shows – DVB Physical Interfaces

Glossary
Page A-4 Instruction Manual: evolution 5000 E57xx DSNG and DENG Voyager Encoder
ST.TM.E10076.3
Earth Technical Earth: Ensures that all equipment chassis within a rack are at the same potential, usually by
connecting a wire between the Technical earth terminal and a suitable point on the rack. This is sometimes known
as a Functional earth.
Protective Earth: Used for electric shock protection. This is sometimes known as a safety earth.
EBU European Broadcast Union.
ECM Entitlement Control Message.
EDI Ethernet Data Input
EIA Electronics Industries Association (USA).
EIT Event Information Table: Equipment: A component of the DVB-Service Information (SI) stream generated within
an Encoder, containing information about events or programmes such as event name, start time, duration, etc.
System: EIT (Present/Following) contains the name of the current and next event. It may include an optional
descriptor (synopsis) giving brief details of content. EIT (Schedule) is used to produce a full EPG. The EIT is the
only DVB-SI table, which can be encrypted.
Elementary Stream A generic term for a coded bit-stream, be it video, audio or other.
EMC Electromagnetic Compatibility.
EMM Entitlement Management Message.
Encryption Encoding of a transmission to prevent access without the appropriate decryption equipment and authorisation.
EPG Electronic Programme Guide: On-screen programme listing using thumbnail pictures and/or text.
Ethernet The most widely used local area network (LAN) defined by the IEEE as the 802.3 standard. Transmission speeds
vary according to the configuration. Ethernet uses copper or fibre-optic cables.
ETS European Telecommunications Standard.
ETSI European Telecommunications Standards Institute.
FCC Federal Communications Commission.
FDM Frequency Division Multiplex: A common communication channel for a number of signals, each with its own
allotted frequency.
FEC Forward Error Correction: A method of catching errors in a transmission. The data is processed through an
algorithm that adds extra bits and sends these with the transmitted data. The extra bits are then used at the
receiving end to check the accuracy of the transmission and correct any errors.
FFT Fast Fourier Transformation: A fast algorithm for performing a discrete Fourier transform.
FIFO First In, First Out: A data structure or hardware buffer from which items are taken out in the same order they
were put in. Also known as a shelf from the analogy with pushing items onto one end of a shelf so that they fall off
the other. A FIFO is useful for buffering a stream of data between a sender and receiver that are not synchronised
- i.e. they not sending and receiving at exactly the same rate.
Footprint The area of the Earth’s surface covered by a satellite’s downlink transmission. Also (generally) the area from
which the satellite can receive uplink transmissions.
FTP File Transfer Protocol: A protocol used to transfer files over a TCP/IP network (Internet, UNIX, etc.). For
example, after developing the HTML pages for a Web site on a local machine, they are typically uploaded to the
Web server, using FTP. Unlike e-mail programs in which graphics and program files have to be attached, FTP is
designed to handle binary files directly and does not add the overhead of encoding and decoding the data.
G.703 The ITU-T standard which defines the physical and electrical characteristics of hierarchical digital interfaces.
GOP Group of Pictures: MPEG video compression works more effectively by processing a number of video frames as
a block. The TANDBERG Television Encoder normally uses a 12 frame GOP; every twelfth frame is an I frame.
GUI Graphical User Interface: The use of pictures rather than just words to represent the input and output of a
program. A program with a GUI runs under a windowing system and has a screen interface capable of displaying
graphics in the form of icons, drop-down menus and a movable pointer. The on-screen information is usually
controlled / manipulated by a mouse or keyboard.
HDTV High Definition Television.
HPA High Power Amplifier: Used in the signal path to amplify the modulated and up-converted broadcast signal for
feeding to the uplink antenna.
HSYNC Horizontal (line) SYNCs.
Hub A device in a multipoint network at which branch nodes interconnect.
ICAM Integrated Conditional Access Module: Embedded in the IRD and responsible for descrambling, plus packet
filtering and reception. It also contains the physical interface to the subscriber’s viewing card.
IEC International Electrotechnical Committee.

Glossary
Instruction Manual: evolution 5000 E57xx DSNG and DENG Voyager Encoder Page A-5
ST.TM.E10076.3
IF Intermediate Frequency: Usually refers to the 70 MHz or 140 MHz output of the Modulator in cable, satellite and
terrestrial transmission applications.
Interframe Coding Compression coding involving consecutive frames. When consecutive frames are compared, temporal redundancy
is used to remove common elements (information) and arrive at difference information. MPEG-2 uses B and P
frames, but since they are individually incomplete and relate to other adjacent frames, they cannot be edited
independently.
Intraframe Coding Compression coding involving a single frame. Redundant information is removed on a per frame basis. All other
frames are ignored. Coding of a macroblock or picture that uses information only from that macroblock or picture.
Exploits spatial redundancy by using DCT to produce I frames; these are independent frames and can be edited.
IP Internet Protocol: The IP part of TCP/IP. IP implements the network layer (layer 3) of the protocol, which contains
a network address and is used to route a message to a different network or sub-network. IP accepts packets from
the layer 4 transport protocol (TCP or UDP), adds its own header to it and delivers a datagram to the layer 2 data
link protocol. It may also break the packet into fragments to support the Maximum Transmission / Transfer Unit
(MTU) of the network.
I-picture; I-frame Intracoded Picture/Frame: A picture / frame, which is coded using purely intracoding with reference to no other
field or frame information. The I frame is used as a reference for other compression methods.
IPPV Impulse Pay Per View: One-time events, purchased at home (on impulse) using a prearranged SMS credit line.
IRD Integrated Receiver Decoder: The Receiver with an internal MPEG Decoder, which is connected to the
subscriber’s TV. The IRD is responsible for receiving and de-multiplexing all signals. The unit receives the
incoming signal and if CA is active, decodes the signal when provided with a control word by the viewing card.
Domestic IRDs are also known as Set-Top Units or Set-Top Boxes.
IRE Institute of Radio Engineers: No longer in existence but the name lives on as a unit of video amplitude
measurement. This unit is 1% of the range between blanking a peak white for a standard amplitude signal.
ISDN Integrated Services Digital Network: The basic ISDN service is BRI (Basic Rate Interface), which is made up of
two 64 kbit/s B channels and one 16 kbit/s D channel (2B+D). If both channels are combined into one, called
bonding, the total data rate becomes 128 kbit/s and is four and a half times the bandwidth of a V.34 modem
(28.8 kbit/s).
The ISDN high-speed service is PRI (Primary Rate Interface). It provides 23 B channels and one 64 kbit/s D
channel (23B+D), which is equivalent to the 24 channels of a T1 line. When several channels are bonded together,
high data rates can be achieved. For example, it is common to bond six channels for quality videoconferencing at
384 kbit/s. In Europe, PRI includes 30 B channels and one D channel, equivalent to an E1 line.
ISO International Standards Organisation.
ISOG Inter-union Satellite Operations Group.
ITS Insertion Test Signal: A suite of analogue test signals placed on lines in the VBI. Also known as VITS.
ITT Invitation To Tender.
ITU-R International Telecommunications Union - Radiocommunications Study Groups (was CCIR).
ITU-T International Telecommunications Union - Telecommunications Standardisation Sector (was CCITT).
JPEG Joint Photographic Experts Group: ISO/ITU standard for compressing still images. It has a high compression
capability. Using discrete cosine transform, it provides user specified compression ratios up to around 100:1 (there
is a trade-off between image quality and file size).
kbit/s 1000 bits per second.
Kbit 1024 bits, usually refers to memory capacity or allocation.
Ku-band The portion of the electromagnetic spectrum, which spans the frequency range of approximately 12 GHz to
14 GHz. Used by communications satellites. Preferred for DTH applications because this range of frequency is
less susceptible to interference.
LAN Local Area Network: A network, which provides facilities for communications within a defined building or group of
buildings in close proximity.
L-band The frequency band from 950 MHz to 2150 MHz, which is the normal input-frequency-range of a domestic IRD.
The incoming signal from the satellite is down-converted to L-band by the LNB.
LED Light Emitting Diode.
LNB Low Noise Block Down-Converter: The component of a subscriber satellite transmission receiving dish which
amplifies the incoming signal and down-converts it to a suitable frequency to input to the IRD (typically 950 MHz -
1600 MHz).
LO Local Oscillator.
LSB Least significant bit.
Luminance The television signal representing brightness, or the amount of light at any point in a picture. The Y in YCRCB.

Glossary
Page A-6 Instruction Manual: evolution 5000 E57xx DSNG and DENG Voyager Encoder
ST.TM.E10076.3
LVDS Low Voltage Differential Signal: LVDS is a generic multi-purpose Interface standard for high speed / low power
data transmission. It was standardised in ANSI/TIA/EIA-644-1995 Standard (aka RS-644).
Macroblock A 16x16-pixel area of the TV picture. Most processing within the MPEG domain takes place with macro blocks.
These are converted to four 8x8 blocks using either frame DCT or field DCT. Four 8 x 8 blocks of luminance data
and two (4:2:0 chrominance format), four (4:2:2) or eight (4:4:4) corresponding 8 x 8 blocks of chrominance data
coming from a 16 x 16 section of the luminance component of the picture. Macroblock can be used to refer to the
sample data and to the coded representation of the sample values and other data elements.
Mbit/s Million bits per second.
MCC Multiplex Control Computer: A component of a System 3000 compression system. The MCC sets up the
configuration for the System 3000 Multiplexers under its control. The MCC controls both the main and backup
Multiplexer for each transport stream.
MCPC Multiple Channels Per Carrier.
MEM Multiplex Element Manager: A GUI based control system, part of the range of TANDBERG Television
compression system control element products. The evolution 5000 MEM holds a model of the system hardware.
Using this model, it controls the individual system elements to configure the output multiplexes from the incoming
elementary streams. The MEM monitors the equipment status and controls any redundancy switching.
MMDS Multichannel Microwave Distribution System: A terrestrial microwave direct-to-home broadcast transmission
system.
Motion Compensation The use of motion vectors to improve the efficiency of the prediction of sample values. The prediction uses motion
vectors to provide offsets into the past and/or future reference frames or fields containing previously decoded
sample values that are used to form the prediction error signal.
Motion Estimation The process of estimating motion vectors in the encoding process.
Motion Vector A two-dimensional vector used for motion compensation that provides an offset from the co-ordinate position in the
current picture or field to the co-ordinates in a reference frame or field.
MP@ML Main Profile at Main Level: A subset of the MPEG-2 standard, which supports digital video storage (DVD etc.)
and transmissions up to 15 Mbit/s over various mediums.
MP@HL Main Profile at High Level: A subset of the MPEG-2 standard, which supports digital video storage (DVD etc.)
and transmissions up to 80 Mbit/s over various mediums.
MPEG Moving Pictures Experts Group: The name of the ISO/IEC working group, which sets up the international
standards for digital television source coding.
MPEG-2 Industry standard for video and audio source coding using compression and multiplexing techniques to minimise
video signal bit-rate in preparation for broadcasting. Specified in ISO/IEC 13818. The standard is split into layers
and profiles defining bit-rates and picture resolutions.
MSB Most significant bit.
Msymbol/s (Msym/s) Mega (million) Symbols per second (106 Symbols per second).
Multiplex A number of discrete data streams (typically 8 to 12), from encoders, that are compressed together in a single
DVB compliant transport stream for delivery to a Modulator.
MUSICAM Masking pattern adapted Universal Sub-band Integrated Coding And Multiplexing: An audio bit-rate
reduction system relying on sub-band coding and psychoacoustic masking.
Mux Multiplexer: Transmission Multiplexer: receives EMMs from the ACC, ECMs from the BCC, video/audio data from
the encoders, and the SI stream from the SIC. It then multiplexes them all into a single DVB-compliant transport
stream, and delivers the signal to the uplink after modulation.
The Multiplexer also contains the cypher card, which scrambles the services according to the control words
supplied by the BCC.
Network In the context of broadcasting: a collection of MPEG-2 transport stream multiplexes transmitted on a single
delivery system, for example, all digital channels on a specific cable system.
NICAM Near Instantaneously Companded Audio Multiplex: Official name is NICAM 728. Used for digital stereo
sound broadcasting in the UK employing compression techniques to deliver very near CD quality audio.
728 refers to the bit-rate in kbit/s.
NIT Network Information Table: Part of the service information data. The NIT provides information about the physical
organisation of each transport stream multiplex, and the characteristics of the network itself (such as the actual
frequencies and modulation being used).
nm Nanometre: a unit of length equal to one thousand millionth (10-9) of a metre.
NTSC National Television Systems Committee: The group, which developed analogue standards used in television
broadcast systems in the United States. Also adopted in other countries (e.g. Mexico, Canada, Japan). This
system uses 525 picture lines and a 59.97 Hz field frequency.

Glossary
Instruction Manual: evolution 5000 E57xx DSNG and DENG Voyager Encoder Page A-7
ST.TM.E10076.3
NVOD Near Video On Demand: Method of offering multiple showings of movies or events. The showings are timed to
start at set intervals, determined by the broadcaster. Each showing of a movie or event can be sold to subscribers
separately.
NVRAM Non-volatile Random Access Memory: Memory devices (permitting random read / write access) that do not lose
their information when power is removed. Stores the default configuration parameters set by the user.
OFDM Orthogonal FDM: A modulation technique used for digital TV transmission in Europe, Japan and Australia; more
spectrally efficient than FDM. In OFDM, data is distributed over a large number of carriers spaced apart at precise
frequencies. The carriers are arranged with overlapping sidebands in such a way that the signals can be received
without adjacent channel interference.
OPPV Order ahead Pay Per View: An advance purchase of encrypted one-time events with an expiry date.
OSD On-screen display: Messages and graphics, typically originating from the SMS, and displayed on the subscriber’s
TV screen by the IRD, to inform the subscriber of problems or instruct the subscriber to contact the SMS.
Packet A unit of data transmitted over a packet-switching network. A packet consists of a header followed by a number of
contiguous bytes from an elementary data stream.
PAL Phase Alternating Line: A colour TV broadcasting system where the phase of the R-Y colour-difference signal is
inverted on every alternate line to average out errors providing consistent colour reproduction.
PAT Program Association Table: Part of the MPEG-2 Program Specific Information (PSI) data and is mandatory for
MPEG-2 compliance. The PAT points (maps) to the PMT.
PCM Pulse Code Modulation: A process in which a signal is sampled, each sample is quantised independently of
other samples, and the resulting succession of quantised values is encoded into a digital signal.
PCR Program Clock Reference: A time-stamp in the transport stream from which the Decoder timing is derived.
PDC Programme Delivery Control (VBI): A Teletext service allowing simple programming (i.e. VideoPlus) of VCR
recording times. If the desired program is rescheduled, PDC updates the programming information in the VCR.
Pel Picture Element: Also known as a pixel. The smallest resolvable rectangular area of an image either on a screen
or stored in memory. On screen, pixels are made up of one or more dots of colour. Monochrome and grey-scale
systems use one dot per pixel. For grey-scale, the pixel is energised with different intensities, creating a range
from dark to light (a scale of 0-255 for an eight-bit pixel). Colour systems use a red, green and blue dot per pixel,
each of which is energised to different intensities, creating a range of colours perceived as the mixture of these
dots. If all three dots are dark, the result is black. If all three dots are bright, the result is white.
PES Packetised Elementary Stream: A sequential stream of data bytes that has been converted from original
elementary streams of audio and video access units and transported as packets. Each PES packet consists of a
header and a payload of variable length and subject to a maximum of 64 kbytes. A time-stamp is provided by the
MPEG-2 systems layer to ensure correct synchronisation between related elementary streams at the Decoder.
PID Packet Identifier: The header on a packet in an elementary data stream, which identifies that data stream. An
MPEG-2 / DVB standard.
PIN Personal Identification Number: A password used to control access to programming and to set purchase limits.
Each subscriber household can activate several PINs and may use them to set individual parental rating or
spending limits for each family member.
Pixel PIX (picture) Element: The digital representation of the smallest area of a television picture capable of being
delineated by the bit-stream. See Pel for more information.
pk-pk peak to peak: Measurement of a signal or waveform from its most negative point to its most positive point.
PLL Phase-Locked Loop. A phase-locked loop is a control system which controls the rotation of an object by
comparing its rotational position (phase) with another rotating object as in the case of a sine wave or other
repeating signal. This type of control system can synchronise not only the speed, but also the angular position of
two waveforms that are not derived from the same source.
PMT Program Map Table: Part of the MPEG-2 Program Specific Information (PSI) data and is mandatory for MPEG-2
compliance. Each service has a PMT, which lists the component parts (elementary streams of video, audio, etc.)
for the various services being transmitted.
P-picture/P-frame A picture / frame produced using forward prediction. It contains predictions from either previous I frames or
previous P frames. The P frame is used as a reference for future P or B frames.
ppm Parts per million.
PPV Pay Per View: A system of payment for viewing services based on a usage / event basis rather than on on-going
subscription. Subscribers must purchase viewing rights for each PPV event that they wish to view. PPV events
may be purchased as IPPV or OPPV.
Program PC - A sequence of instructions for a computer.
TV - A concept having a precise definition within ISO 13818-1 (MPEG-2). For a transport stream, the timebase is
defined by the PCR. The use of the PCR for timing information creates a virtual channel within the stream.

Glossary
Page A-8 Instruction Manual: evolution 5000 E57xx DSNG and DENG Voyager Encoder
ST.TM.E10076.3
Programme A linking of one or more events under the control of a broadcaster. For example, football match, news, film show.
In the MPEG-2 concept, the collection of elementary streams comprising the programme, have a common start
and end time. A series of programmes are referred to as events.
PRPBAnalogue Colour difference signals. Refer to CRCB for an explanation.
PROM Programmable Read-Only Memory: A device, which may be written once with data for permanent storage, and
then read whenever required. Special types of PROM permit the erasure of all data by Ultraviolet light (EPROM) or
by application of an electronic signal (EEPROM).
PS Program Stream: A combination of one or more PESs with a common timebase.
PSI Program Specific Information: Consists of normative data, which is necessary for the demultiplexing of transport
streams and the successful regeneration of programs. (See also: SI).
PSIP Program System Information Protocol: The ATSC equivalent of SI for DVB.
PSK Phase Shift Keying: A method of modulating digital signals particularly suited to satellite transmission.
PSR Professional Satellite Receiver: See also: IRD.
PSU Power Supply Unit.
PTS Presentation Time Stamp (ATSC).
QAM Quadrature Amplitude Modulation: A method of modulating digital signals, which uses combined techniques of
phase modulation and amplitude modulation. It is particularly suited to cable networks.
QPSK Quadrature Phase Shift Keying: A form of phase shift keying modulation using four states.
QSIF Quarter Screen Image Format.
Quantise A process of converting analogue waveforms to digital information. 8-bit quantisation as set out in ITU-R Rec. 601.
uses 256 levels in the range 0 – 255 to determine the analogue waveform value at any given point. The value is
then converted to a digital number for processing in the digital domain.
RAM Random Access Memory: A volatile storage device for digital data. Data may be written to, or read from, the
device as often as required. When power is removed, the data it contains is lost.
RAS Remote Authorization System: A TANDBERG TV proprietary public-key encryption system used to prevent
unauthorized viewing of a TV programme or programmes.
RF Radio Frequency.
ROM Read Only Memory: A non-volatile storage device for digital data. Data has been stored permanently in this
device. No further information may be stored (written) there and the data it holds cannot be erased. Data may be
read as often as required.
RS Reed-Solomon coding: An error detection and correction, coding system. 16 bytes of Reed-Solomon Forward
Error Correction code are appended to the packet before transmission, bringing the packet length to 204 bytes.
The 16 bytes are used at the receiving end to correct any errors. Up to eight corrupted bytes can be corrected.
RLC Run Length Coding: Minimisation of the length of a bit-stream by replacing repeated characters with an
instruction of the form ‘repeat character x y times’.
SCPC Single Channel Per Carrier.
Spectral Scrambling A process (in digital transmission) used to combine a digital signal with a pseudo-random sequence, producing a
randomised digital signal that conveys the original information in a form optimised for a broadcast channel.
Scrambling Alteration of the characteristics of a television signal in order to prevent unauthorised reception of the information
in clear form.
SDI Serial Digital Interface.
SDT Service Description Table: Provides information in the SI stream about the services in the system; for example,
the name of the service, the service provider, etc.
SELV Safety Extra Low Voltage (EN 60950).
STB Set-Top Box: A box that sits on top of a television set and is the interface between the home television and the
cable TV company. New technologies evolving for set-top boxes are video-on-demand, video games, educational
services, database searches, and home shopping. The cable equivalent of the IRD.
STT System Time Table (ATSC).
SFN Single Frequency Network: The SFN technique allows large geographic areas to be served with a common
transmission multiplex. All transmitters in the network are synchronously modulated with the same signal and they
all radiate on the same frequency. Due to the multi-path capability of the multi-carrier transmission system
(COFDM), signals from several transmitters arriving at a receiving antenna may contribute constructively to the
total wanted signal. The SFN technique is not only frequency efficient but also power efficient because fades in the
field strength of one transmitter may be filled by another transmitter.

Glossary
Instruction Manual: evolution 5000 E57xx DSNG and DENG Voyager Encoder Page A-9
ST.TM.E10076.3
SI Service Information: Digital information describing the delivery system, content and scheduling (timing) of
broadcast data streams. DVB-SI data provides information to enable the IRD to automatically demultiplex and
decode the various streams of programmes within the multiplex.
Specified in ISO/IEC 13818[1]. (DVB)
Single Packet Burst Mode A burst of ASI bytes (either 188 or 204, depending on packet length) is contiguously grouped into an MPEG-2
Transport Stream packet. Stuffing data is added between the packets to increase the data rate to 270 Mbit/s. See
DVB Document A010 rev. 1, Section B3.3, (ASI) Layer-2 Transport Protocol.
Smart Card A plastic card with a built-in microprocessor and memory used for identification, financial transactions or other
authorising data transfer. When inserted into a reader, data is transferred to and from the host machine or a
central computer. It is more secure than a magnetic stripe card and it can be disabled if the wrong password is
entered too many times. As a financial transaction card, it can be loaded with digital money and used in the same
way as cash until the balance reaches zero. The file protocol is specific to its intended application.
SMATV Satellite Mast Antenna Television: A distribution system, which provides sound and television signals to the
households of a building or group of buildings, typically used to refer to an apartment block.
SMPTE Society of Motion Picture and Television Engineers.
SMS Subscriber Management System: A system which handles the maintenance, billing, control and general
supervision of subscribers to conditional access technology viewing services provided through cable and satellite
broadcasting.
An SMS can be an automatic (e.g. Syntellect) system where subscribers order entitlements by entering
information via a telephone. Alternatively, an SMS can be a manual system, which requires subscribers to speak
with an operator who then manually enters their entitlement requests. Some systems support multiple SMSs.
SNG Satellite News-Gathering.
SNMP Simple Network Management Protocol.
Spatial Redundancy Information repetition due to areas of similar luminance and/or chrominance characteristics within a single frame.
Removed using DCT and Quantisation (Intra-Frame Coding).
SPI Synchronous Parallel Interface.
Statistical Redundancy Data tables are used to assign fewer bits to the most commonly occurring events, thereby reducing the overall
bit-rate. Removed using Run Length Coding and Variable Length Coding.
TAXI Transparent Asynchronous Tx / Rx Interface: A proprietary high-speed data interface.
TCP / IP Transmission Control Protocol/Internet Protocol: A set of communications protocols that may be used to
connect different types of computers over networks.
TDM Time Division Multiplex: One common, communications channel carrying a number of signals, each with its own
allotted time slot.
TDT Time and Date Table: Part of the DVB Service Information. The TDT gives information relating to the present time
and date.
Temporal Redundancy Information repetition due to areas of little or no movement between successive frames. Removed using motion
estimation and compensation (Inter-Frame Coding).
Time-stamp A term that indicates the time of a specific action such as the arrival of a byte or the presentation of a presentation
unit.
TOT Time Offset Table: This optional SI table supports the use of local offsets as well as the UTC time/date
combination.
The purpose of the table is to list by country the current offset from UTC and the next expected change to that
offset (to track when daylight saving occurs).
The offset resolution is to within 1 minute over a range of ±12 hours from UTC.
Transport Stream A set of packetised elementary data streams and SI streams, which may comprise more than one programme, but
with common synchronisation and error protection. The data structure is defined in ISO/IEC 13818-1 [1] and is the
basis of the ETSI Digital Video Broadcasting standards.
Transport Stream Packet
Header A data structure used to convey information about the transport stream payload.
TS Transport Stream.
TSDT Transport Stream Descriptor Table: A component of the MPEG-2 PSI data. This table describes which type of
Transport stream it is in (i.e. DVB, ATSC etc.). It may also contain other descriptors.
TSP Transport Stream Processor.
TVCT Terrestrial Virtual Channel Table (ATSC).
U44.45 mm (rack height standard).

Glossary
Page A-10 Instruction Manual: evolution 5000 E57xx DSNG and DENG Voyager Encoder
ST.TM.E10076.3
UART Universal Asynchronous Receiver Transmitter: A device providing a serial interface for transmitting and
receiving data.
UHF Ultra High Frequency: A portion of the electromagnetic spectrum covering 300 MHz to 3000 MHz (3 GHz).
Upconvert The process by which the frequency of a broadcast transport stream is shifted to a higher frequency range.
Uplink The part of the communications satellite circuit that extends from the Earth to the satellite.
UPS Uninterruptable Power Supply: A method of supplying backup power when the electrical power fails or drops to
an unacceptable voltage level. Small UPS systems provide battery power for a few minutes; enough to power
down the computer in an orderly manner. This is particularly important where write back cache is used.
Write back cache is where modified data intended for the disk, is temporarily stored in RAM and can be lost in the
event of a power failure. Sophisticated systems are tied to electrical generators that can provide power for days.
UPS systems typically provide surge suppression and may provide voltage regulation.
UTC Universal Time Co-ordinate: An internationally agreed basis for timekeeping introduced in 1972 and based on
international atomic time (corresponds to Greenwich Mean Time or GMT).
VCT Virtual Channel Table (ATSC).
VHF Very High Frequency: A portion of the electromagnetic spectrum covering 30 MHz to 300 MHz.
VITC Vertical Interval Time Code.
VITS Vertical Interval Test Signal: See: ITS.
VPS Video Programming System: A German precursor to PDC
WSS Wide Screen Switching: Data used in wide-screen analogue services, which enables a receiver to select the
appropriate picture display mode.
WST World System Teletext: System B Teletext. Used in 625 line / 50 Hz television systems (ITU-R 653).
XILINX A type of programmable Integrated Circuit.
Y (Luminance) Defines the brightness of a particular point on a TV line. The only signal required for black and white pictures.

Instruction Manual: evolution 5000 E57xx DSNG and DENG Voyager Encoder Page B-1
ST.TM.E10076.3
Annex B
B. Technical Specification
Contents
B.1 Inputs ......................................................................B-3
B.1.1 Video.............................................................B-3
SDI................................................................B-3
H SYNC ........................................................B-3
Analogue Video Specification.......................B-4
Encoder Settings for PAL/NTSC Video
Performance Figures ....................................B-4
PAL Video Performance Figures ..................B-4
NTSC Video Performance Figures ...............B-5
Teletext Extraction........................................B-5
International Television Standards ...............B-6
B.1.2 Audio.............................................................B-6
Analogue and Digital Audio ..........................B-6
Embedded Audio (Via SDI)...........................B-8
B.2 Test Tones ................................................................B-8
B.3 Outputs......................................................................B-9
B.3.1 IF Outputs (1U, E5714).................................B-9
B.3.2 IF Outputs (E5740-IF).................................B-10
B.3.3 L-Band Outputs (E5740-LBAND)................B-11
B.3.4 OFDM Modulator Outputs (E5750).............B-12
B.3.5 ASI Out 1, ASI Out 2, ASI Out 3 Outputs....B-12
B.4 Control and Monitoring............................................B-13
B.4.1 Remote Control - Ethernet 1 and 2.............B-13
B.4.2 Local Control...............................................B-13
B.4.3 Alarm ..........................................................B-13
B.4.4 Remote Control...........................................B-13
B.4.5 RS-232 Data (Asynchronous).....................B-13
B.4.6 RS-422 Data...............................................B-14
B.5 Power Supply..........................................................B-15
B.5.1 AC Power Input...........................................B-15
B.5.2 DC Power Input.......................................... B-16
B.6 Physical Details ...................................................... B-16
B.7 Environmental Conditions....................................... B-17
B.8 Compliance............................................................. B-17
B.8.1 Safety......................................................... B-17
B.8.2 EMC ........................................................... B-18
B.8.3 Shock and Vibration ................................... B-18
B.8.4 CE Marking ................................................ B-19
B.8.5 C-Tick Mark................................................ B-19
B.9 Cable Types ........................................................... B-19
B.10 Option Modules ...................................................... B-20
B.10.1 M2/EOM2/AUDLIN Additional Audio and
Linear PCM Option Module........................ B-20
B.10.2 M2/EOM2/DAT RS-232 and RS-422 Data
Input Option................................................ B-20
Asynchronous Data Input........................... B-20
Synchronous Data Input............................. B-20
B.10.3 M2/EOM2/REMUX Remux Option
Module ....................................................... B-21
Connectors................................................. B-21
LEDs .......................................................... B-21
B.10.4 M2/EOM2/XLR, XLR Expander Card
Option......................................................... B-23
B.10.5 M2/EOM2/DEC, SD Decoder Card Option. B-24
B.10.6 M2/EOM2/QPSKDEMOD, QPSK
Demodulator Card Option .......................... B-26
B.10.7 M2/EOM2/SATDEMOD, 16QAM
Demodulator Card Option .......................... B-27
B.10.8 M2/EOM2/IP, IP Output Card Option......... B-27

Technical Specification
Page B-2 Instruction Manual: evolution 5000 E57xx DSNG and DENG Voyager Encoder
ST.TM.E10076.3
List of Tables
Table B.1: Serial Digital Video Specification ................................. B-3
Table B.2: H SYNC Specification .................................................. B-3
Table B.3: Analogue Video Specification ...................................... B-4
Table B.4: Encoder Settings for PAL/NTSC Video
Performance Figures.................................................... B-4
Table B.5: PAL System Video Performance Figures .................... B-4
Table B.6: NTSC System Video Performance Figures .................B-5
Table B.7: International Television Standards............................... B-6
Table B.8: Analogue and Digital Audio Specification .................... B-6
Table B.9: MUSICAM Analogue Test Specification ...................... B-7
Table B.10: Embedded Audio Specification .................................. B-8
Table B.11: Test Tones Specification............................................ B-8
Table B.12: IF OUT MAIN Specification (1U, E5714) ................... B-9
Table B.13: IF Monitor Output Specification (1U, E5714) ........... B-10
Table B.14: IF OUT MAIN Specification (E5740-IF).................... B-10
Table B.15: IF OUT MONITOR Specification (E5740-IF)............ B-11
Table B.16: L-Band Out Main Specification (E5740-Lband) ....... B-11
Table B.17: L-Band Monitor Output Specification (E5740-
Lband) ........................................................................ B-12
Table B.18: OFDM IF Out 1 Specification (E5750) ..................... B-12
Table B.19: OFDM IF Out 2 Specification (E5750) ..................... B-12
Table B.20: ASI Out Specification ............................................... B-12
Table B.21: Ethernet Specification .............................................. B-13
Table B.22: Alarm Specification .................................................. B-13
Table B.23: Remote Control Specification................................... B-13
Table B.24: RS-422 Data Specification....................................... B-14
Table B.25: AC Power Supply Specification ............................... B-15
Table B.26: DC Power Supply Specification ...............................B-16
Table B.27: Physical Details........................................................ B-16
Table B.28: Environmental Specification..................................... B-17
Table B.29: Suitable Signal Cable Types.................................... B-19
Table B.30: RS-232 Asynchronous Data Input Specification ...... B-20
Table B.31: RS-422 Synchronous Data Input Specification........ B-20
Table B.32: DVB ASI In 1, 2 and 3 Connector ............................B-21
Table B.33: DVB ASI Out 1 Connector (Disabled) ...................... B-21
Table B.34: DVB ASI In 1, 2 and 3 - LED Indications.................. B-21
Table B.35: DVB ASI Out 1 - LED Indications............................. B-22
Table B.36: Analogue and Digital Audio (XLR Expander Card) .. B-23
Table B.37: ASI Output (SD Decoder)......................................... B-24
Table B.38: Composite Video Output (SD Decoder)................... B-24
Table B.39: Digital Video Output (SD Decoder) .......................... B-24
Table B.40: Audio Output (SD Decoder) ..................................... B-25
Table B.41: Data Output (SD Decoder) ....................................... B-25
Table B.42: IF In (QPSK Demodulator) ....................................... B-26
Table B.43: RF In (QPSK Demodulator) ..................................... B-26
Table B.44: L-band Inputs (16QAM Demodulator) ...................... B-27
Table B.45: Ethernet Port (IP Output Card)................................. B-27

Technical Specification
Instruction Manual: evolution 5000 E57xx DSNG and DENG Voyager Encoder Page B-3
ST.TM.E10076.3
B.1 Inputs
B.1.1 Video
SDI
Table B.1: Serial Digital Video Specification
Item Specification
Safety status SELV
Connector designation SDI IN
Connector type 75 W BNC female socket
Input standard (UK/EC)
Input standard (USA)
ITU-R RECMN BT.656-3 Interfaces for Digital Component Video Signals in
525-Line and 625-Line Television Systems Operating at the 4:2:2 Level of
Recommendation ITU-R BT.601 (Part A).
ANSI / SMPTE 259M Television 10-Bit 4:2:2 Component and 4 fsc
Composite Digital Signals -Serial Digital Interface.
(Encoder only supports Component).
Level C - 270 Mbit/s, 525/625 component.
Cable length 250 m, maximum
Recommended cable type PSF 1/3
Input level 800 mV pk-pk nominal ±10%
Return loss Better than 15 dB, 10 MHz - 270 MHz
Input impedance 75 W (powered-down impedance = 75 W)
H SYNC
Table B.2: H SYNC Specification
Item Specification
Safety status SELV
Connector designation H SYNC
Connector type 75 W BNC female socket
Input standard 625 line PAL, 525 line PAL-M or 525 line NTSC, chrominance not required.
Input level 1 V pk-pk nominal ±5%
Cable length 250 m, maximum
Return loss Better than 30 dB up to 6 MHz
Input impedance 75 W (powered-down impedance = 75 W)

Technical Specification
Page B-4 Instruction Manual: evolution 5000 E57xx DSNG and DENG Voyager Encoder
ST.TM.E10076.3
Analogue Video Specification
Table B.3: Analogue Video Specification
Item Specification
Analogue input 625 line composite PAL-B, -D, -G, -H, -I
525 line composite NTSC-M, PAL-M as specified in ITU-R report 624-4, Characteristics of
Television Systems (NTSC with and without set-up of 7.5 IRE)
Connector designation COMP VIDEO
Connector type 75 W BNC socket
Input level 1 V pk-pk nominal ±5%
Return loss Better than 30 dB up to 6 MHz (when impedance is set to 75 W)
Input impedance 75 W/High Z switchable (powered-down impedance = 75 W)
NOTE…
The inputs are isolated from the chassis to prevent 50 Hz/60 Hz hum.
Encoder Settings for PAL/NTSC Video Performance Figures
The Encoder settings for the PAL/NTSC video performance figures are
shown in Table B.4.
NOTE…
The PAL and NTSC video performance figures are measured when the Encoder is connected to a
calibrated Receiver.
Table B.4: Encoder Settings for PAL/NTSC Video Performance Figures
Item Specification
Noise reduction Off
Video bit-rate 8 Mbit/s
Resolution 720 x 576
GOP IBBP
Profile 422P@ML
Packet length 188
Mux Bit-rate 40 Mbit/s
PAL Video Performance Figures
Table B.5: PAL System Video Performance Figures
Pattern Item Specification
Input return loss 30 dB
VITS Line 17 Bar amplitude ref (bp) 700 mV ± 7 mV
VITS Line 17 Jitter 5 ns pk-pk
VITS Line 17 Luminance bar tilt ±0.2%
VITS Line 17 2T pulse K-rating ±1.0% KF

Technical Specification
Instruction Manual: evolution 5000 E57xx DSNG and DENG Voyager Encoder Page B-5
ST.TM.E10076.3
Pattern Item Specification
VITS Line 17 Pulse/bar K-rating ± 0.5% KF
VITS line 17 P-B ratio 99% - 101%
VITS Line 17 Chrom/lum delay ±20 ns
VITS Line 17 Chrom/lum gain 95 – 105%
100% Luma Ramp Luma noise weighted
Filters: tilt null, unified weighting, 5 MHz
LPF, Fsc trap, 100 kHz HP
£ -60 dB
5-step staircase - modulated Differential gain ± 1.5%
5-step staircase - modulated Differential phase ± 1°
5-step staircase - no
modulation
Luma non-linearity £ 5%
Flat field Red 75% Chroma noise AM
Chroma noise PM
Filters: HPF - 10 kHz, LPF 500 kHz
Reference – fixed; single line, Field 1
£ -58 dB
£ -58 dB
Multiburst VITS line 18 Frequency response 0.5 MHz ±0.2 dB
1.0 MHz ±0.2 dB
2.0 MHz ±0.2 dB
4.0 MHz ±0.2 dB
4.8 MHz ±0.5 dB
5.8 MHz - 0 to –2.5 dB
NTSC Video Performance Figures
Table B.6: NTSC System Video Performance Figures
Pattern Item Specification
Input return loss 30 dB
NTC-7 Composite Jitter ± 5 ns
NTC-7 Composite Bar amplitude ref (bp) 100 ±1.5 IRE
NTC-7 Composite 2T pulse K-rating ±1% KF
NTC-7 Composite Chrom/lum delay ± 20 ns
NTC-7 Composite Chrom/lum gain 90 - 110%
100% Luma Ramp Luma noise weighted
Filters: tilt null, unified weighting, 5 MHz
LPF,
Fsc trap, 100 kHz HP
£ -60 dB
5-step staircase - modulated Differential gain ±1.5%
5-step staircase - modulated Differential phase ±1°
Teletext Extraction
Teletext is extracted from the Vertical Blanking Interval (VBI).

Technical Specification
Page B-6 Instruction Manual: evolution 5000 E57xx DSNG and DENG Voyager Encoder
ST.TM.E10076.3
International Television Standards
Table B.7 shows television standards appropriate to the Encoder.
Table B.7: International Television Standards
As indicated in Menus M M B G H I D
Region USA/Japan ----- Europe / Asia ---- UK
Standard NTSC ------------------------------------------- PAL ---------------------------------
Lines / frame 525 525 625 625 625 625 625
Fields / second 60 60 50 50 50 50 50
Interlace 2/1 2/1 2/1 2/1 2/1 2/1 2/1
Frames / second 30 (29.97) 30 (29.97) 25 25 25 25 25
Lines / second 15 750 15 750 15 625 15 625 15 625 15 625 15 625
Aspect ratio 4 / 3 4 / 3 4 / 3 4 / 3 4 / 3 4 / 3 4/3
Video band (MHz) 4.2 4.2 5.0 5.0 5.0 5.5 6
B.1.2 Audio
Analogue and Digital Audio
Table B.8: Analogue and Digital Audio Specification
Item Specification
Safety status SELV
Connector designation AUDIO IN
Connector type 15-way, D-type male connector
Input standard (analogue) Balanced analogue
Clip level 12 dB, 15 dB or 18 dB
(15 dB available with PCB issue 4 and later)
Sampling rate 32/48 kHz (selectable)
Input impedance 600 W or 20 kW (selectable). 20 kW = default
Input standard (digital) AES/EBU digital
Termination 110 W
Sampling rate 32/48 kHz (selectable)
Input rate 32, 44.1, 48 kHz
Output (digital) ref AES/EBU digital
Impedance 75 W
Sampling rate 48 kHz
Coding Standards
Coding standard (1)
Supported coding modes
Supported coded data rate
MPEG-1 Layer 2 (ISO/IEC 13818)
Single Mono, Dual Mono, Joint Stereo, Stereo
32 kbit/s - 384 kbit/s (see Chapter 1, Introduction, Table 1.5)
Coding standard (2)
Supported coding modes
Supported coded data rate
Dolby Digital (AC-3) (ATSC A/52, DVB TR 102 154)
1/0, 2/0
56 k - 640 kbit/s (see Chapter 1, Introduction, Table 1.6)
Coding standard (3) Dolby Digital AC-3 Pass-through (ATSC A/52, DVB TR 102 154) (see Note 1, after Table)
Coding standard (4) Linear PCM/Dolby E Pass-through (SMPTE 302M) (see Note 1, after Table)

Technical Specification
Instruction Manual: evolution 5000 E57xx DSNG and DENG Voyager Encoder Page B-7
ST.TM.E10076.3
NOTES…
1. Refer to Annex G, Audio Modes when using these coding standards.
2. Problems may be experienced with some Receivers if the Encoder and Decoder are not using the
same version of SMPTE 302M specification, e.g. either 1998 or 2000. The Encoder can be set up
to work in either standard.
3. The digital audio input does not support SPDIF.
CAUTION…
When the unit is not powered the audio input defaults to digital with 110 W termination.
Table B.9: MUSICAM Analogue Test Specification
Item Specification
Set-up of Alteia Receiver
Audio Format MPEG
Output Analogue
Clip Level 18 dB
Set-up of Audio Encoder
Input Analogue
Clip Level 18 dB
Sampling Frequency 48 kHz
Coding Standard MUSICAM, MPEG 1 (Layer 2)
Coding Mode Stereo
Bit-rate 384 k bit/s
Set-up of Lindos Audio Oscillator
Sequence TPBDLKZ
Test Tolerance for Left and Right Legs for Channel (A) and Channel (B)
Test Level T
1 kHz @ 0 dB ± 0.2 dB
Sweep 20 Hz - 20 kHz @ -20 dB P
20 Hz – 63 Hz +0.0 to - 0.5 dB
100 Hz – 10 kHz +0.2 to - 0.3 dB
12.5 Hz – 18 kHz +0.2 to - 0.5 dB
20 kHz 0 to -1.5 dB
Crosstalk @ 0 dBs B
100 Hz 76 dB
1 kHz 78 dB
6.3 kHz 68 dB
10 kHz 63 dB
Distortion + noise @ +8 dB D
100 Hz 68 dB
1 kHz 70 dB

Technical Specification
Page B-8 Instruction Manual: evolution 5000 E57xx DSNG and DENG Voyager Encoder
ST.TM.E10076.3
Item Specification
Noise RMS L
A-weighted 70 dB
Unweighted 70 dB
User Levels @ 1 kHz (0 to 50 dB) K
+10 dB ±0.2 dB
-10 dB ±0.2 dB
-20 dB ±0.2 dB
-30 dB ±0.2 dB
-40 dB ±0.3 dB
-50 dB 0 to -2 dB
Phase @ 0 dBs Z
40 Hz ±2°
100 Hz ±2°
315 Hz ±2°
1 kHz ±2°
6.3 kHz ±2°
10 kHz ±2°
15 kHz ±2°
Embedded Audio (Via SDI)
Audio embedded on the serial digital interface can also be extracted. Up to
four stereo pairs of audio can be extracted from the SDI. The Encoder can
extract two DIDs at once, giving four stereo pairs.
Table B.10: Embedded Audio Specification
Item Specification
Serial Digital Interface
Safety status SELV
Connector designation SDI IN
Connector type BNC female connector
Input standard ITU-R RECMN BT.656-3
SMPTE 272M-A
B.2 Test Tones
Table B.11: Test Tones Specification
Item Specification
Level 0 dB relative to FSR 18 dB
Frequency 1 kHz at 48 kHz sampling frequency
Bit-rate 96 kbit/s

Technical Specification
Instruction Manual: evolution 5000 E57xx DSNG and DENG Voyager Encoder Page B-9
ST.TM.E10076.3
B.3 Outputs
B.3.1 IF Outputs (1U, E5714)
Table B.12: IF OUT MAIN Specification (1U, E5714)
Item Specification
Safety status: SELV
Connector designation: IF OUT MAIN
Connector type: BNC, female 75 W
Output impedance: 75 W
Return loss: >18 dB, 35 < f < 105 MHz
Output power: –20 to +5 dBm in 0.1 dB steps
Power level stability: ±0.5 dB
Signal type: QPSK per EN 300 421
Symbol-rate (minimum) 0.46875 Msymbol/s
Fc (MHz) 50-60 60-80 80-90Symbol rate (maximum) vs
carrier frequency Fc: Symbol-rate
Msymbol/s
Fc – 30 30 110 – Fc
Transmit symbol-rate accuracy: Within 15 ppm
Convolutional FEC rates: 1/2, 2/3, 3/4, 5/6 and 7/8
Bit-rate (204 byte format: 2 x Rs x FEC Mbit/s
where
Rs = Symbol-rate (Msymbol/s)
FEC = FEC ratio (values listed above)
Power spectrum: Square root raised cosine, a = 0.35 per EN 300 421
Power spectrum (detail, nominal): Bandwidth/Rs ratio (BW/Rs) at power spectral density Co values (dB)
relative to the power spectral density Coo at the carrier (centre)
frequency:
Co-Coo (dB) BW/Rs
-3 1.0
-6 1.13
-10 1.21
-20 1.32
-30 1.37
Carrier frequency Fc: 50 – 90 MHz
Carrier frequency step: 125 kHz
Carrier frequency accuracy: Within ± 7.5 kHz
Carrier suppression: >40 dB
IF spectrum inversion: Selectable on/off
Residual carrier, carrier OFF
state:
< -70 dBm
Spurious outputs, modulated
carrier:
< -60 dBc/4 kHz relative to unmodulated carrier, 0 < f < 500 MHz
excluding ±1.06 ´ Symbol Rate about the carrier frequency
Spurious outputs, unmodulated
carrier
< – 50 dBc
< - 55 dBc typical
0 < f < 500 MHz, each component
Carrier phase noise: Phase noise density (dBc/Hz) Frequency offset from carrier
< –83 100 Hz
< –85 1 kHz
< –95 10 kHz
< –110 100 kHz
Transmission modes: Modulation on/off
Carrier on/off

Technical Specification
Page B-10 Instruction Manual: evolution 5000 E57xx DSNG and DENG Voyager Encoder
ST.TM.E10076.3
Table B.13: IF Monitor Output Specification (1U, E5714)
Item Specification
Safety status: SELV
Connector designation: IF OUT MONITOR
Connector type: BNC, female 75 W
This connector is normally dedicated to output
the IF monitoring feed to the Receiver.
Output impedance: 75 W
Return loss: >20 dB, 49.75 < f < 90.25 MHz
Output power: –20 dB ±2 dB referenced to main IF output (IF OUT MAIN)
B.3.2 IF Outputs (E5740-IF)
Table B.14: IF OUT MAIN Specification (E5740-IF)
Item Specification
Safety status: SELV
Connector type: BNC female 75 W
Connector designation: IF OUT MAIN
Output impedance: 75 W
Output power: -20 dBm to +5 dBm in 0.1 dB steps
Power level stability: ± 0.5 dB
Return loss: >20 dB, 50-180 MHz
Modulation format: QPSK as per EN 300 421 (DVB-S)
8PSK and 16QAM as per EN 301 210 (DVB-DSNG) (customer options)
FEC rate: 1/2, 2/3, 3/4, 5/6 and 7/8 with QPSK
2/3, 5/6 and 8/9 with 8PSK
3/4, and 7/8 with 16QAM
Symbol rate: 1 to 48 Msymbol/s
Spectrum roll-off factor: 20%, 25%, 30%, 35% selectable
Spectrum sense: Normal / inverted
Transmission modes: Modulation on/off
Carrier on/off
Carrier frequency: 50-180 MHz, tuneable in 1 kHz steps
Carrier frequency error: < ±1 kHz (all causes over 10 years)
Carrier ON/OFF ratio: >60 dB
Carrier suppression: >40 dB
Phase noise: < -66 dBc/Hz at 100 Hz offset
< -76 dBc/Hz at 1 kHz offset
< -86 dBc/Hz at 10 kHz offset
< -96 dBc/Hz at 100 kHz offset
< -120 dBc/Hz at 1 MHz offset and above
Spurious outputs (modulated
carrier):
< -60 dBc/4 kHz over the frequency range 0 to 500 MHz but excluding the frequency
range of the wanted output signal (equal to ±1.06 ´ Symbol Rate about the carrier
frequency, as defined by the spectrum mask Figure A.1 in EN 300 421)
Spurious outputs (unmodulated
carrier):
< -55 dBc, each component
Noise floor (N0/C): < -120 dBc/Hz
Main / monitor output isolation
(both directions):
>30 dB, 50-180 MHz

Technical Specification
Instruction Manual: evolution 5000 E57xx DSNG and DENG Voyager Encoder Page B-11
ST.TM.E10076.3
Table B.15: IF OUT MONITOR Specification (E5740-IF)
Item Specification
Safety status: SELV
Connector type: BNC female 75 W
Connector designation: IF OUT MONITOR
Output impedance: 75 W
Output power: -20 dB ±2 dB relative to main IF output power
Return loss: >20 dB, 50-180 MHz
B.3.3 L-Band Outputs (E5740-LBAND)
Table B.16: L-Band Out Main Specification (E5740-Lband)
Item Specification
Safety Status: SELV
Connector Type: SMA Female
Connector Designation: L-Band Out Main
Output Impedance: 50 W
Output Power: -20 dBm to +5 dBm in 0.1 dB steps.
Power Level Stability: ±0.5dB
Return Loss: >14 dB, 950 MHz to 1750 MHz
Modulation format: BPSK as per ETSI TR 101 198 (option)
QPSK as per EN 300 421 (DVB-S)
8PSK, 16QAM as per EN 301 210 (DVB-DSNG) (option)
FEC Rate: 1/2, 2/3, 3/4, 5/6, 7/8 with BPSK and QPSK
2/3, 5/6, 8/9 with 8PSK
3/4, 7/8 with 16QAM
Symbol Rate: 1 – 48 Msym/s (0.3 – 48 Msym/s option available).
Spectrum roll-off factor: 20%, 25%, 30%, 35% selectable
Spectrum sense: Normal/Inverted
Transmission Modes: Modulation on/off
Carrier on/off
Carrier frequency: 950 MHz to 1750 MHz in 1 kHz steps
Carrier Frequency Error: <± 1 kHz (all causes over 10 years)
Phase Noise: <-46 dBc at 10 Hz offset
<-66 dBc at 100 Hz offset
<-76 dBc at 1 kHz offset
<-86 dBc at 10 kHz offset
<-96 dBc at 100 kHz offset
<-120 dBc at 1 MHz offset
Spurious Output: <-60 dBc/4 kHz (modulated carrier) 500 – 2500 MHz
<-55 dBc (unmodulated carrier) 500 – 2500 MHz
Noise Floor (No/C): <-120 dBc/Hz

Technical Specification
Page B-12 Instruction Manual: evolution 5000 E57xx DSNG and DENG Voyager Encoder
ST.TM.E10076.3
Table B.17: L-Band Monitor Output Specification (E5740-Lband)
Item Specification
Safety Status: SELV
Connector Type: F-type Female
Connector Designation: L-Band Out Monitor
Output Impedance: 75 W
Output Power: - 30 dB ± 3 dB relative to main output
Return Loss: >10 dB, 950 MHz to 1750 MHz
B.3.4 OFDM Modulator Outputs (E5750)
Table B.18: OFDM IF Out 1 Specification (E5750)
Item Specification
Safety Status: SELV
Connector Type: BNC Female
Connector Designation: IF Out 1 Main
Output Impedance: 75 W
Output Power: 0 dBm
IF Frequency: 70 MHz
Bandwidth: 6 MHz, 7 MHz, or 8 MHz
Modulation: QPSK, 16QAM or 64QAM
Guard Interval: 1/32, 1/16, 1/8 or 1/4
FEC Rate: 1/2, 2/3, 3/4, 4/5, 5/6 or 7/8
Spectrum sense: Normal/Inverted
Transmission Modes: 2k mode or 8k mode
Table B.19: OFDM IF Out 2 Specification (E5750)
Item Specification
Safety Status: SELV
Connector Type: BNC Female
Connector Designation: IF Out 2
Output Impedance: 75 W
Output Power: - 10 dB relative to IF output 1
B.3.5 ASI Out 1, ASI Out 2, ASI Out 3 Outputs
Table B.20: ASI Out Specification
Item Specification
Safety status: SELV
Connector type: BNC 75 W
Connector designation: ASI OUT 1, ASI OUT 2, ASI OUT 3

Technical Specification
Instruction Manual: evolution 5000 E57xx DSNG and DENG Voyager Encoder Page B-13
ST.TM.E10076.3
B.4 Control and Monitoring
B.4.1 Remote Control - Ethernet 1 and 2
Table B.21: Ethernet Specification
Item Specification
Safety status SELV
Connector designation ETHERNET#1 and ETHERNET#2
Connector type 8-way RJ-45 socket, 10BaseT (ISO 882/3)
B.4.2 Local Control
Local control is by means of the front panel keypad and LCD display.
B.4.3 Alarm
Table B.22: Alarm Specification
Item Specification
Safety status SELV
Connector designation ALARM
Connector type 9-way D-type male
Alarm contacts Change-over contacts (5 W in common)
Fail contacts Change-over contacts (5 W in common)
Reset contacts Short pins 9 and 5 (resets the Encoder)
Relay Contact Rating
Maximum switching power 30 W
Maximum switching voltage 110 V
Maximum switching current 1 A
B.4.4 Remote Control
This connector provides an RS-232/RS-485 user interface control port that
allows the unit to be controlled by an external master.
Table B.23: Remote Control Specification
Item Specification
Safety status SELV
Connector designation REMOTE CONTROL
Connector type 9-way D-type male
B.4.5 RS-232 Data (Asynchronous)
RS-232 is not currently supported on the Base Board in Build version 2.0.0
but it is in the option module M2/EOM2/DAT.

Technical Specification
Page B-14 Instruction Manual: evolution 5000 E57xx DSNG and DENG Voyager Encoder
ST.TM.E10076.3
B.4.6 RS-422 Data
This provides an RS-422 synchronous, serial communications data input
interface.
Table B.24: RS-422 Data Specification
Item Specification
Safety status SELV
Type ITU-T V.11 (RS-422), synchronous serial data and external clock
Connector designation RS-422 DATA
Connector type 15-way D-type female
Clock frequencies n x 64 kbit/s from 64 kbit/s to 2048 kbit/s (selectable)
or
n x 56 kbit/s from 56 kbit/s to 1792 kbit/s (selectable)
Time-stamp Not supported
Operation modes Bit-pipe - Transport packet alignment and byte alignment relative to the incoming bit-stream
are arbitrary.

Technical Specification
Instruction Manual: evolution 5000 E57xx DSNG and DENG Voyager Encoder Page B-15
ST.TM.E10076.3
B.5 Power Supply
B.5.1 AC Power Input
This equipment is fitted with an wide-ranging power supply. It is suitable
for supply voltages of 100-120 Vac -10% +6% or 220-240 Vac -10% +6%
at 50/60 Hz nominal.
Table B.25: AC Power Supply Specification
Item Specification
Power distribution system Type TN ONLY (EN 60950 para 1.2.12.1): Power distribution system having one point
directly earthed, the exposed conductive parts of the installation being connected to
that point by protective earth conductors. This equipment must NOT be used with
single-phase three-wire and PE, TT or IT Type Power distribution systems.
Connection to supply Pluggable Equipment Type A (EN 60950 para 1.2.5): Equipment which is intended for
connection to the building power supply wiring via a non-industrial plug and
socket-outlet or a non-industrial appliance coupler or both. Correct mains polarity
must always be observed. Do not use reversible plugs with this equipment.
Class of equipment Class I Equipment (EN 60950 para 1.2.4): electric shock protection by basic
insulation and protective earth.
Rated voltage 100-120/220-240 Vac (single phase)
Rated frequency 50/60 Hz
Voltage selection Wide-ranging
Rated current 1U
2U
2 A (100-120 Vac range)
1 A (220-240 Vac range)
4 A (100-120 Vac range)
2 A (220-240 Vac range)
Input connector CEE 22/IEC 3-pin male receptacle
Fuse Fuse in live conductor in power input filter at rear of unit. Do not use reversible plugs
with this equipment.
Fuse type Bussmann S505
Littelfuse 215
5x20 mm time delay (T) 1500 A breaking capacity (HBC)
IEC/EN 60127-2 Sheet 5
Fuse current rating 5 A 250 V T HBC
Power consumption 1U
2U
85 W maximum (NO options fitted)
150 W maximum (WITH options fitted)
100 W maximum (NO options fitted)
250 W maximum (WITH options fitted)
Stand-by power 1U
2U
6 W typically
15 W typically

Technical Specification
Page B-16 Instruction Manual: evolution 5000 E57xx DSNG and DENG Voyager Encoder
ST.TM.E10076.3
B.5.2 DC Power Input
The power unit used in the Encoder is a soft-start type designed for use on
dc supplies having a negative or positive earth (vehicle chassis) voltage
supply in the range 12 to 36 Vdc.
Table B.26: DC Power Supply Specification
Item Specification
Rated Voltage: 12– 36 Vdc supplies only. Correct polarity must always be observed.
(This is the voltage required at the DC INPUT connector when the unit is powered on)
Rated Current: 4 A at 36 V rising to 12 A at 12 V.
Input Connector: 3 pin Jaeger plug
Power Consumption (On) 7.7 A at 12 V reducing to 2.8 A at 36 V
Power Consumption (Stand-by) 45 mA at 12 V rising to 150 mA at 36 V
B.6 Physical Details
Table B.27: Physical Details
Item Specification
Height 1U, 44.5 mm chassis
2U, 88.9 mm chassis
Width 1U, 442.5 mm excluding fixing brackets
2U, 442.5 mm excluding fixing brackets
Overall width 1U, 482.6 mm including fixing brackets
2U, 482.6 mm including fixing brackets
Depth 1U, 545 mm excluding rear connector clearance
2U, 545 mm excluding rear connector clearance
Approximate weight 1U, 7.5 kg (16.5 lbs)
2U, 11.5 kg (25.3 lbs)

Technical Specification
Instruction Manual: evolution 5000 E57xx DSNG and DENG Voyager Encoder Page B-17
ST.TM.E10076.3
B.7 Environmental Conditions
Table B.28: Environmental Specification
Item Specification
Operational
Temperature -10°C to +50°C (14°F to 122°F) ambient with free air-flow
Over temperature alarm
generated at
>= 55°C
Under temperature alarm
generated at
< 0°C
Temperature checked Once every 30 seconds
All fans switched off at < 10°C (when set to auto)
Half the fans switched off at < 20°C (when set to auto)
All fans on at >= 20°C (when set to auto)
Relative humidity 0% to 90% (non-condensing)
Cooling requirements Front section: Cool air input from front panel, exhaust from right side of unit
Rear section: Cool air input from right side of unit, exhaust from left side of unit
See Chapter 2, Installing the Equipment, Figure 2.2
Handling/movement Designed for stationary or fixed use when in operation
Storage/Transportation
Temperature -20°C to +70°C (-4°F to 158°F)
Relative humidity 0% to 90% (non-condensing)
B.8 Compliance1
B.8.1 Safety
This equipment has been designed and tested to meet the requirements of
the following:
EN 60950 European Safety of information technology equipment
including business equipment.
IEC 60950 International Safety of information technology equipment
including business equipment.
In addition, the equipment has been designed to meet the following:
UL 1950 USA Safety of information technology equipment
including business equipment.
1 The version of the standards shown is that applicable at the time of manufacture.

Technical Specification
Page B-18 Instruction Manual: evolution 5000 E57xx DSNG and DENG Voyager Encoder
ST.TM.E10076.3
B.8.2 EMC2
The equipment has been designed and tested to meet the following:
EN 55022
and
AS/NZS 3548
European
Australia and
New Zealand
Emission Standard
Limits and methods of measurement of
radio frequency interference
characteristics of information
technology equipment - Class A.
EN 61000-3-23European Electromagnetic Compatibility (EMC),
Part 3 Limits; Section 2. Limits for
harmonic current emissions (equipment
input current £ 16 A per phase).
EN 61000-3-33European Electromagnetic Compatibility (EMC),
Part 3. Limits; Section 3. Limitation of
voltage fluctuations and flicker in low
voltage supply systems for equipment
with rated current £ 16 A.
EN 55024:1998 European Information technology equipment -
Immunity characteristics - Limits and
methods of measurement.
FCC USA Conducted and radiated emission limits
for a Class A digital device, pursuant to
the Code of Federal Regulations (CFR)
Title 47-Telecommunications, Part 15:
Radio frequency devices, subpart B -
Unintentional Radiators.
B.8.3 Shock and Vibration
The Encoder and Receiver chassis complies with the requirements of
ETS 300-019-2-5 Table 2, for both non-operational and operational states,
without any special mounting or casing requirements over and above the
standard mounting requirements specified.
ETS 300-019-2-5 European Equipment Engineering (EE):
Environmental conditions and
environmental tests for
telecommunications equipment
Part 2-5: Specification of
environmental tests Ground Vehicle
Installations. Table 2.
2 The EMC tests were performed with the Technical Earth attached, and configured using recommended cables (see
Table B.29).
3 Applies only to models of the Encoder using mains (ac) power sources.

Technical Specification
Instruction Manual: evolution 5000 E57xx DSNG and DENG Voyager Encoder Page B-19
ST.TM.E10076.3
B.8.4 CE Marking
The CE mark is affixed to indicate compliance with the following
directives:
89/336/EEC of 3 May 1989 on the approximation of the laws of the
Member States relating to electromagnetic compatibility.
73/23/EEC of 19 February 1973 on the harmonisation of the laws of the
Member States relating to electrical equipment designed for use within
certain voltage limits.
NOTE...
The CE mark was first affixed to this product in 2001.
B.8.5 C-Tick Mark
The C-Tick mark is affixed to denote compliance with the
Australian Radiocommunications (Compliance and Labelling –
Incidental Emissions) Notice made under s.182 of
Radiocommunications Act 1992.
NOTE...
The C-Tick mark was first affixed to this product in 2001.
B.9 Cable Types
The signal cable types (or similar) in Table B.29 are those recommended
by TANDBERG Television in order to maintain product EMC compliance.
Table B.29: Suitable Signal Cable Types
Signal Type Connector Cable
RS-232 9-way D-type Male Belden 8162 CM 2PR24 shielded E108998 (typical)
Ethernet RJ-45 Alcatel Data Cable FTP 7 x 0.16
ASI Outputs BNC Canford Audio BBC 1/3 PSF (type 2 Video cable)
SDI In (Video Input) BNC Canford Audio BBC 1/3 PSF
H SYNC BNC Canford Audio BBC 1/3 PSF
Composite Video (Input) BNC Canford Audio BBC 1/3 PSF
Audio (Input) 15-way D-type Male Canford Audio DFT 110 Ω
RF BNC Canford Audio BBC1/3 PSF
Audio Out
(XLR Expander Card)
XLR Canford Audio DFT cable

Technical Specification
Page B-20 Instruction Manual: evolution 5000 E57xx DSNG and DENG Voyager Encoder
ST.TM.E10076.3
B.10 Option Modules
B.10.1 M2/EOM2/AUDLIN Additional Audio and Linear PCM
Option Module
See Section B.1.2, Audio for details.
B.10.2 M2/EOM2/DAT RS-232 and RS-422 Data Input
Option
Asynchronous Data Input
A 9-way, D-type female connector provides an RS-232 asynchronous,
serial communications data input interface.
Table B.30: RS-232 Asynchronous Data Input Specification
Item Specification
Safety status SELV
Type ITU-T V.24/V.28 (RS-232D) asynchronous serial data
Connector designation ASYNC
Connector type 9-way D-type female
Supported baud rates 1200, 2400, 4800, 9600, 19200, 38400 baud
Control mechanism XON/XOFF
Time-stamp Not supported
Synchronous Data Input
A 15-way, D-type female connector provides an RS-422 synchronous,
serial communications data input interface.
Table B.31: RS-422 Synchronous Data Input Specification
Item Specification
Safety status SELV
Type ITU-T V.11 (RS-422), synchronous serial data and external clock
Connector designation SYNC
Connector type 15-way D-type female
Clock frequencies n x 64 kbit/s from 64 kbit/s to 2048 kbit/s (selectable)
or
n x 56 kbit/s from 56 kbit/s to 1792 kbit/s (selectable)
Time-stamp Not supported
Operation modes Bit-pipe - Transport packet alignment and byte alignment relative
to the incoming bit-stream are arbitrary.

Technical Specification
Instruction Manual: evolution 5000 E57xx DSNG and DENG Voyager Encoder Page B-21
ST.TM.E10076.3
B.10.3 M2/EOM2/REMUX Remux Option Module
Connectors
NOTE…
The M2/EOM2/REMUX Remux Option Module is supported by Encoder software version 2.2.0 and
later.
Table B.32: DVB ASI In 1, 2 and 3 Connector
Item Specification
Safety status SELV
Connector designation DVB ASI IN 1, DVB ASI IN 2, DVB ASI IN 3
Connector type BNC
Connector impedance 75 W4
Data coding 8B/10B
Channel rate 270 Mbit/s
Specification DVB A010 rev 1 (Asynchronous Serial Interface)5
Table B.33: DVB ASI Out 1 Connector (Disabled)
Item Specification
Safety status SELV
Connector designation DVB ASI OUT 1
Connector type BNC
Connector impedance 75 W4
Data coding 8B/10B
Channel rate 270 Mbit/s
Specification DVB A010 rev 1 (Asynchronous Serial Interface)5
LEDs
Table B.34: DVB ASI In 1, 2 and 3 - LED Indications
Item Specification
Red LED Input ASI lock
On No lock on ASI (8B/10B coding)
Off Input ASI lock OK
Green LED Packet size
Off Not locked to MPEG packets
Flash (1:3 mark:space) 188 byte packets
Flash (3:1 mark:space) 204 byte packets
4 75 W terminator must be fitted when this interface is not in use.
5 Byte mode and single packet burst mode only.

Technical Specification
Page B-22 Instruction Manual: evolution 5000 E57xx DSNG and DENG Voyager Encoder
ST.TM.E10076.3
Table B.35: DVB ASI Out 1 - LED Indications
Item Specification
Red LED
On Output disabled
Off Output enabled
Green LED
Off Output not in use
Flash (1:3 mark:space) 188 byte packets output
Flash (3:1 mark:space) 204 byte packets output

Technical Specification
Instruction Manual: evolution 5000 E57xx DSNG and DENG Voyager Encoder Page B-23
ST.TM.E10076.3
B.10.4 M2/EOM2/XLR, XLR Expander Card Option
NOTE…
The M2/EOM2/XLR, XLR Expander Card Option is supported by Encoder software version 3.0 and
later.
Table B.36: Analogue and Digital Audio (XLR Expander Card)
Item Specification
Inputs
Safety status SELV
Connector designation (inputs) AUDIO IN L AES/EBU, AUDIO IN R
Connector type Three- way XLR female
Input standard (analogue) Balance analogue
Clip Level 15 dB or 18 dB
Sampling rate 48 kHz
Input impedance 600 W or 20 kW
Input standard (digital) AES/EBU Digital
Termination 110 W
Sampling Rate Not applicable
Input rate 32, 44.1, 48 kHz (when using MPEG1 Level 2 or AC-3), see audio section for
further details.
Outputs
Safety status SELV
Connector designation (outputs) AUDIO OUT L AES/EBU, AUDIO OUT R
Connector type Three- way XLR male
Output standard (analogue) Balance analogue
Clip Level 15 dB or 18 dB FSR
Sampling rate Same as digital source rate
Output impedance 10 W (typically)
Output standard (digital) AES/EBU Digital
Output impedance 110 W
Output rate Same as digital source
When the unit is not powered the XLR IN L AES/EBU audio input defaults to AES/EBU with 110 W termination

Technical Specification
Page B-24 Instruction Manual: evolution 5000 E57xx DSNG and DENG Voyager Encoder
ST.TM.E10076.3
B.10.5 M2/EOM2/DEC, SD Decoder Card Option
NOTE…
The M2/EOM2/DEC, SD Decoder Card Option is supported by Encoder software version 3.1 and later.
Table B.37: ASI Output (SD Decoder)
Item Specification
Safety Status: SELV
Connector Type: BNC Female
Connector Designation: ASI Out (Located on the adjacent demod option card)
Output Impedance: 75 W
Data Coding: 8B/10B
Channel Rate: 270 Mbit/s
Specification: DVB A1010 rev 1 (Byte mode only)
Table B.38: Composite Video Output (SD Decoder)
Item Specification
Safety Status: SELV
Connector Type: BNC Female
Connector Designation: Composite
Output Impedance: 75 W
Video Standards: PAL–N, -B, -G, or –I, or NTSC–M with or without pedestal
Composite Video Level: 1V pk-pk in 75 W nominal
Table B.39: Digital Video Output (SD Decoder)
Item Specification
Safety Status: SELV
Connector Type: BNC Female
Connector Designation: SDI
Output Impedance: 75 W
Video Standards: ITU-R BT.656 digital output at 270 MHz
Composite Video Level: 800mV ± 10 mV pk-pk in 75 W nominal

Technical Specification
Instruction Manual: evolution 5000 E57xx DSNG and DENG Voyager Encoder Page B-25
ST.TM.E10076.3
Table B.40: Audio Output (SD Decoder)
Item Specification
Safety Status: SELV
Connector Type: 15-way D-Type Female
Analogue Output
Nominal Output Impedance: 50 W
Clip Level: +6 dBm to +18 dBm
Sampling Rate: Same as digital source
Digital Output
Output Format: AES/EBU in IEC958 Analogue, Consumer, Compressed or
Professional
Output Impedance: 110 W
Sampling Rate: Same as digital source
Table B.41: Data Output (SD Decoder)
Item Specification
Safety Status: SELV
Connector Type: 9-way D-type Female
Connector Designation: Data
RS-232 Asynchronous Data
Data Rate: 1200, 2400, 4800, 9600, 19200 bit/s
Standards: EIA RS232C / ITU-T BT. V.24/V.28
RS-422 Synchronous Data
Data Rate: In integer multiples of 56 kbit/s and 64 kbit/s up to 2.048 Mbit/s

Technical Specification
Page B-26 Instruction Manual: evolution 5000 E57xx DSNG and DENG Voyager Encoder
ST.TM.E10076.3
B.10.6 M2/EOM2/QPSKDEMOD, QPSK Demodulator Card
Option
NOTE…
The M2/EOM2/QPSKDEMOD, QPSK Demodulator Card Option is supported by Encoder software
version 3.1 and later.
Table B.42: IF In (QPSK Demodulator)
Item Specification
Safety Status: SELV
Connector Type: BNC Female
Connector Designation: IF IN
Input Impedance: 75 W
Input Power: -20 dBm to –40 dBm
Input Frequency: 50 MHz to 180 MHz
Capture Range: Up to ± 5 MHz
Signal Type: BPSK as per ETSI TR 101 198 (option)
QPSK as per EN 300 421 (DVB-S)
Symbol Rate: 1 – 45 Msym/s (0.3 – 45 Msym/s optionally)
Table B.43: RF In (QPSK Demodulator)
Item Specification
Safety Status: SELV
Connector Type: F-type Female
Connector Designation: RF1, RF 2
Input Impedance: 75 W
Input Power: -25 dBm to –65 dBm
Input Frequency: 950 MHz to 2150 MHz
Capture Range: Up to ± 5 MHz
Signal Type: BPSK as per ETSI TR 101 198 (option)
QPSK as per EN 300 421 (DVB-S)
Symbol Rate: 1 – 45 Msym/s (0.3 – 45 Msym/s optionally)

Technical Specification
Instruction Manual: evolution 5000 E57xx DSNG and DENG Voyager Encoder Page B-27
ST.TM.E10076.3
B.10.7 M2/EOM2/SATDEMOD, 16QAM Demodulator Card
Option
NOTE…
The M2/EOM2/SATDEMOD, 16QAM Demodulator Card Option is supported by Encoder software
version 3.1 and later.
Table B.44: L-band Inputs (16QAM Demodulator)
Item Specification
Safety Status: SELV
Connector Type: F-type Female
Connector Designation: L-Band Input 1, L-Band Input 2
Input Impedance: 75 W
Input Power (maximum): -25 dBm
Capture Range: Up to ± 3.5 MHz
Signal Type: QPSK as per EN 300 421 (DVB-S)
BPSK/16QAM as per EN 301 210 (DVB-DSNG) (option)
Symbol Rate: 1 – 45 Msym/s
B.10.8 M2/EOM2/IP, IP Output Card Option
NOTE…
The M2/EOM2/IP, IP Output Card Option is supported by Encoder software version 3.1 and later.
Table B.45: Ethernet Port (IP Output Card)
Item Specification
Safety Status: SELV
Connector Type: 8-way RJ-45
Connector Designation: 10/100 BT
Signal Type: 10/100-baseT Ethernet (IEEE 802.3/802.3u)
Transport Stream Rate: Up to 50 Mbit/s

Technical Specification
Page B-28 Instruction Manual: evolution 5000 E57xx DSNG and DENG Voyager Encoder
ST.TM.E10076.3
BLANK

Instruction Manual: evolution 5000 E57xx DSNG and DENG Voyager Encoder Page C-1
ST.TM.E10076.3
Annex C
C. Predefined User Configurations
Contents
C.1 Introduction ...............................................................C-3
C.2 525/625 Line Default Settings...................................C-3
C.3 General Default Settings...........................................C-3
C.4 Predefined User Configurations................................C-7
List of Tables
Table C.1: 525/625 Line Default Settings......................................C-3
Table C.2: Default Configuration Settings .....................................C-3
Table C.3: Predefined User Configurations...................................C-7

Predefined User Configurations
Page C-2 Instruction Manual: evolution 5000 E57xx DSNG and DENG Voyager Encoder
ST.TM.E10076.3
BLANK

Predefined User Configurations
Instruction Manual: evolution 5000 E57xx DSNG and DENG Voyager Encoder Page C-3
ST.TM.E10076.3
C.1 Introduction
There are sixteen predefined user configurations. These are a quick and
easy way to configure the Encoder without having to enter individual
parameters.
C.2 525/625 Line Default Settings
Table C.1: 525/625 Line Default Settings
Lines Frame Rate GOP Length
525 29.97 Hz 15
625 25 Hz 12
C.3 General Default Settings
The Encoder parameters and default settings are as shown in Table C.2.
Table C.2: Default Configuration Settings
Module Parameter Default Value
System: UTC Offset 0
Config Name Config Name
Screen Saver Off
Screen Saver Delay 300 s
Key Beeper On
Power Dip Recovery Off
Fan Control Auto (Temp. Controlled)
Service Name Default Service
Service Provider Service Provider
Network Name TANDBERG
Syntax DVB
Network Id 0xFFFF
Service Id 1
Transport Stream Id 1
PMT PID 0x20
ATSC Program 2
SI Level On (DVB compliant)
PSIP Source (ATSC) BNC 1
PSIP Min PID 0x1FD0
PSIP Max PID 0x1FFE
Logical Channel Descriptor Off
Logical Channel 1
Logical Channel Descriptor Id 0x83

Predefined User Configurations
Page C-4 Instruction Manual: evolution 5000 E57xx DSNG and DENG Voyager Encoder
ST.TM.E10076.3
Module Parameter Default Value
Output Mode Satellite
Setup Password Off
Display Errors Yes
LCD Brightness Medium
SNMP Control During Initialisation No Reply
System Type Local
Action on PID Error Auto Correct
MEM Error Handling Report Errors
IP Address 0.0.0.0
Network Mask 0.0.0.0
Gateway Address 0.0.0.0
Serial Number (if non-zero used for MAC
address)
0
SNMP Master 0.0.0.0
SNMP Trap Address 0.0.0.0
SABus Address 0x31
SABus Port RS-485
SABus Baud Rate 19200
SABus Data Bits 8, 1 stop bit
Mux: Active Clock Local Oscillator
On Air (ASI Output) On
Packet Length 188 bytes
PCR PID 0x1FFE
Bit-Rate (188) 40 Mbit/s
Bit-Rate (204) 43.404255 Mbit/s
Host Bit-Rate (Remux) 40 Mbit/s
Remux Mode Dumb
Scrambling (RAS/BISS) Off
SNG RAS1 Key 0000000
RAS1 Key 1 Not Set
RAS1 Key 2 (EBU) Not Set
RAS1 Key 3 (future extensions) Not Set
BISS-E Session Word Not Set
BISS Injected Id Not Set
BISS Code Not Set
Video Preprocessor: Frame Rate 25 Hz
Noise Reduction Off
Video Input Serial
Analogue Input Termination On
Output on Video Loss Freeze Frame
Audio 1-2 DID Auto (0x2FF)
Audio 3-4 DID Auto (0x1FD)
Analogue Calibration Calibrated
OSD from Flash Not Set

Predefined User Configurations
Instruction Manual: evolution 5000 E57xx DSNG and DENG Voyager Encoder Page C-5
ST.TM.E10076.3
Module Parameter Default Value
Ident Text Ident Mode
Ident Text Foreground Colour White
Ident Text Background Colour Blue
Ident Text Translucence Semi-translucent
VBI: Teletext Enable (shortcut) On
Teletext PID 273
Min No. Teletext Packets/field 3
VBI Data on PID On
VBI Data PID 277
Closed Caption On
Closed Caption Format TANDBERG
VBI in Picture Off
VPS (line 16 shortcut) On
WSS (line 23 shortcut) On
Auto VITC Detect Off
Video Encoder: Profile/level MP@ML
Reflex Off
Compression Mode Standard
Compression Mode Options Fixed and Seamless Modes
Field/Frame Encoding Frame Only
Resolution 720x576
GOP Length 12
GOP Structure IBBP
Long GOP Off
Copyright Flag Off
Original Flag Off
3:2 Pulldown Off
Aspect Ratio 4:3
Bit-rate 8 Mbit/s
VBR Mode Off
PID 308
NTSC Line Start Line 23
I Frame on Scene Cut Off
Rate Buffer Mode Medium
AFD Off
Video Bandwidth / Horizontal Filter Medium
Closed Caption Parity (E4/MX VCM card) None
Auto Concatenation Off
Audio (MPEG-2): Coding Standard MPEG Layer 2
Source Analogue (On)
6 dB Gain Off
Silence Timeout 0 s (Off)
Emphasis Off
Language (L) English

Predefined User Configurations
Page C-6 Instruction Manual: evolution 5000 E57xx DSNG and DENG Voyager Encoder
ST.TM.E10076.3
Module Parameter Default Value
Language (R) English
Clip Level 18 dB
PID 0x100 - 0x105
Termination 20 kΩ
Auto Lip Sync On
Lip Sync Delay 111 ms
Lip Sync Offset 0 ms
Audio (Dolby Digital (AC-3)): Bit-rate 192 kbit/s
Bit-stream Mode Complete Main
Coding Mode 2/0 (Stereo)
Copyright Off
Original Off
Dolby Surround Mode Not Indicated
Dialogue Normalisation -27 dB
Audio Production Information Off
Mixing Level 25 dB
Room Type Small room
Dynamic Range Compression Film/Standard
Sampling Frequency 48 kHz
Channel Bandwidth Low Pass Filter On
DC High Pass Filter On
RF Protection Off
Surround Mixing Level 3 dB
LFE Low Pass Filter Off
External Delay 179 ms
Audio Musicam (MPEG-2): Bit-rate 384 kbit/s
Coding Mode Stereo
Copyright Off
Original Off
Sampling Frequency 48 kHz
Linear PCM: Linear PCM SMPTE Standard Year 2000
Linear PCM Channel Number 0
RS-422 Data: RS-422 Data Encode Off
RS-422 Data Delay (Option Module) 250 ms
RS-422 Bit-rate 64 kbit/s
PID 0x121, 0x123, 0x125 or 0x127
RS-422 Test Mode (Base Board Only) Off
RS-422 SNMP oid ref. (Base Board Only) 1
RS-232 Data: RS-232 Data Encode Off
RS-232 Data Delay (Option Module) 200 ms
RS-232 Baud Rate 38400
PID 0x120, 0x122, 0x124 or 0x126
RS-232 Test Mode (Base Board Only) Off
RS-232 SNMP oid ref (Base Board Only) 1

Predefined User Configurations
Instruction Manual: evolution 5000 E57xx DSNG and DENG Voyager Encoder Page C-7
ST.TM.E10076.3
C.4 Predefined User Configurations
The predefined user configurations have the same settings as Table C.2
except for those differences shown in Table C.3.
Table C.3: Predefined User Configurations
Configuration Number Service Name Variable Value
1 Standard 6 MHz Video Bit-rate 2 Mbit/s
Video Compression Mode Standard Delay
Video Profile/Level MP@ML
GOP Structure IBBP
2 Standard 7.5 MHz Video Bit-rate 4 Mbit/s
Video Compression Mode Standard Delay
Video Profile/Level MP@ML
GOP Structure IBBP
3 Standard 9 MHz Video Bit-rate 6 Mbit/s
Video Compression Mode Standard Delay
Video Profile/Level MP@ML
GOP Structure IBBP
4 Standard 13.5 MHz Video Bit-rate 8 Mbit/s
Video Compression Mode Standard Delay
Video Profile/Level MP@ML
GOP Structure IBBP
5 Standard 18 MHz Video Bit-rate 15 Mbit/s
Video Compression Mode Standard Delay
Video Profile/Level MP@ML
GOP Structure IBBP
6 Very Low Delay 6 MHz Video Bit-rate 2 Mbit/s
Video Compression Mode Very Low Delay
Video Profile/Level MP@ML
GOP Structure IP
7 Very Low Delay 7.5 MHz Video Bit-rate 4 Mbit/s
Video Compression Mode Very Low Delay
Video Profile/Level MP@ML
GOP Structure IP
8 Very Low Delay 9 MHz Video Bit-rate 6 Mbit/s
Video Compression Mode Very Low Delay
Video Profile/Level MP@ML
GOP Structure IP
9 Very Low Delay 13.5 MHz Video Bit-rate 8 Mbit/s
Video Compression Mode Very Low Delay
Video Profile/Level MP@ML
GOP Structure IP
10 Very Low Delay 18 MHz Video Bit-rate 15 Mbit/s
Video Compression Mode Very Low Delay
Video Profile/Level MP@ML
GOP Structure IP

Predefined User Configurations
Page C-8 Instruction Manual: evolution 5000 E57xx DSNG and DENG Voyager Encoder
ST.TM.E10076.3
Configuration Number Service Name Variable Value
11 Mega Low Delay 6 MHz Video Bit-rate 2 Mbit/s
Video Compression Mode Mega Low Delay
Video Profile/Level MP@ML
GOP Structure IP
12 Mega Low Delay 7.5 MHz Video Bit-rate 4 Mbit/s
Video Compression Mode Mega Low Delay
Video Profile/Level MP@ML
GOP Structure IP
13 Mega Low Delay 9 MHz Video Bit-rate 6 Mbit/s
Video Compression Mode Mega Low Delay
Video Profile/Level MP@ML
GOP Structure IP
14 Mega Low Delay 13.5 MHz Video Bit-rate 8 Mbit/s
Video Compression Mode Mega Low Delay
Video Profile/Level MP@ML
GOP Structure IP
15 Mega Low Delay 18 MHz Video Bit-rate 15 Mbit/s
Video Compression Mode Mega Low Delay
Video Profile/Level MP@ML
GOP Structure IP
16 422P@ML 18 MHz Video Bit-rate 25 Mbit/s
Video Compression Mode Standard Delay
Video Profile/Level 422P@ML
GOP Structure IBBP

Instruction Manual: evolution 5000 E57xx DSNG and DENG Voyager Encoder Page D-1
ST.TM.E10076.3
Annex D
D. Language Abbreviations
Languages are shown in alphabetical
order.
LANGUAGE ABBREVIATION
AFRIKAANS AFR
ALBANIAN ALB
ARABIC ARA
BASQUE BAQ
BRETON BRE
BULGARIAN BUL
CHINESE CHI
CZECH CZE
DANISH DAN
DUTCH DUT
ENGLISH ENG
ESTONIAN EST
FINNISH FIN
FRENCH FRE
GAELIC GAE
GERMAN GER
GREEK GRE
HUNGARIAN HUN
ICELANDIC ICE
INDONESIAN IND
IRISH IRI
ITALIAN ITA
JAPANESE JPN
KOREAN KOR
LATVIAN LAV
LITHUANIAN LIT
LANGUAGE ABBREVIATION
MACEDONIAN MAC
MALAY MSA
MISCELLANEOUS MIS
MULTIPLE LANGUAGES MUL
NDEBELE NDE
NORWEGIAN NOR
POLISH POL
PORTUGESE POR
ROMANIAN RUM
RUSSIAN RUS
SERBO-CROAT SCR
SLOVAK SLK
SOMALI SOM
SPANISH SPA
SWAHILI SWA
SWEDISH SWE
THAI THA
TIBETAN TIB
UNDEFINED UND
UKRANIAN UKR
WELSH CYM

Language Abbreviations
Page D-2 Instruction Manual: evolution 5000 E57xx DSNG and DENG Voyager Encoder
ST.TM.E10076.3
The following non-ISO1 languages are
supported.
NOTE…
Only applicable for a transport stream going to an
Alteia Receiver.
REFERENCE ABBREVIATION
MAIN ONE
AUX TWO
INTERNATIONAL SOUND INT
AUDIO 1 AAA
AUDIO 2 AAB
AUDIO 3 AAC
AUDIO 4 AAD
AUDIO 5 AAE
AUDIO 6 AAF
AUDIO 7 AAG
AUDIO 8 AAH
AUDIO 9 AAI
AUDIO 10 AAJ
AUDIO 11 AAK
AUDIO 12 AAL
AUDIO 13 AAM
AUDIO 14 AAN
AUDIO 15 AAO
AUDIO 16 AAP
1 International Standards Organisation.
The non-ISO languages allow tagging of
audio without reference to specific
languages. The system can then
transmit two languages (as Main and
Auxiliary) which could be any type of
audio.
NOTE…
The non-ISO languages need to be user defined in
the MEM or Encoder for them to be available

Instruction Manual: evolution 5000 E57xx DSNG and DENG Voyager Encoder Page E-1
ST.TM.E10076.3
Annex E
E. Creating and Downloading a Logo
Contents
E.1 Introduction...............................................................E-3
E.2 Summary of Features................................................E-3
E.3 OSD Programs Built Into the Encoder......................E-3
E.4 Creating a Logo Using OSD Creator.........................E-5
E.5 Using OSD Creator...................................................E-5
E.5.1 Overview.......................................................E-5
E.5.2 Loading a .bmp File......................................E-6
E.5.3 Creating Transparency.................................E-6
Overview.......................................................E-6
Adding Transparency Manually....................E-7
Adding Transparency Using a Key File........E-7
Editing the Palette.........................................E-8
Palette Reallocation......................................E-8
E.5.4 Downsampling..............................................E-8
E.5.5 Saving the .osd File......................................E-8
E.6 Downloading a Logo Using OSD Loader..................E-9
E.7 Using the OSD Loader..............................................E-9
E.7.1 Start-up.........................................................E-9
E.7.2 Download an .osd File................................E-10
E.7.3 Show and Hide Regions.............................E-12
E.7.4 Multiple Regions.........................................E-12
E.7.5 Region Interference....................................E-12
E.8 Fault-finding............................................................E-13
List of Tables
Table E.1: Resolution Modes ......................................................E-10
List of Figures
Figure E.1: Web Browser Interface................................................E-4
Figure E.2: File Download Dialogue Box.......................................E-4
Figure E.3: Files for OSD Creator and Loader..............................E-5
Figure E.4: OSD Creator Screen Showing Example Logo............E-6
Figure E.5: OSD Loader Screen Showing Example Logo.............E-9
Figure E.6: 625 Line, OSD Co-ordinates in Active Picture..........E-11
Figure E.7: 525 Line, OSD Co-ordinates in Active Picture..........E-11

Creating and Downloading a Logo
Page E-2 Instruction Manual: evolution 5000 E57xx DSNG and DENG Voyager Encoder
ST.TM.E10076.3
BLANK

Creating and Downloading a Logo
Instruction Manual: evolution 5000 E57xx DSNG and DENG Voyager Encoder Page E-3
ST.TM.E10076.3
E.1 Introduction
The Encoder includes a logo overlay facility whereby an image can be
overlaid onto the active video prior to encoding. This enables broadcasters
to trademark or brand their material with a logo.
To overlay the material with a logo, the logo must first be downloaded into
the equipment using the Ethernet TFTP protocol. Once this has been done
the logo can be enabled or disabled. Contact TANDBERG Television for
further details.
E.2 Summary of Features
Up to 13 logos can be overlaid onto the active video. The space each logo
occupies is referred to as a region. If two logo regions share a horizontal
line they may interfere with each other, so this should be avoided, (see
Section E.7.5). i.e. logos may be placed adjacent vertically, but not
horizontally. Logos cannot be overlapped.
One logo can be downloaded into Flash memory and will still be present
after the Encoder has been powered OFF. All other logos are stored in
volatile memory and will be lost when the Encoder is powered OFF.
To create and download logos to the Encoder, two Windows applications
are required, Osd Creator and Osd Loader. Once a logo has been
downloaded to Flash it can be enabled/disabled from the front panel menu:
Setup/Video/Video source/Stored OSD. Logos downloaded to volatile
memory can only be controlled by the OSD Loader application running
from a PC.
Logos are defined at pixel resolution and include a red, green, blue and
transparency component. Logos can be positioned anywhere in the active
video and can be any size from 1x1 pixel to the full size of the active
picture (720x576 or 720x480 pixels). Logos are limited to a maximum of
256 colours, including different levels of transparency.
The logo is overlaid onto the active picture prior to horizontal and vertical
down-sampling, noise reduction and video bandwidth filtering, if these are
used.
E.3 OSD Programs Built Into the Encoder
Two Windows applications are required for creating and downloading logos
to the Encoder, namely Osd Creator and Osd Loader. These programs are
stored permanently in the Encoder where they can be downloaded via the
Web Browser Interface. Further information is available in Chapter 5, Web
Browser Interface. These applications must be unzipped and saved to a PC
prior to use. This requires WinZip to be installed on the PC.
Using the Web Browser interface, see Figure E.1, select Option 2 Tools,
OSD Toolkit.

Creating and Downloading a Logo
Page E-4 Instruction Manual: evolution 5000 E57xx DSNG and DENG Voyager Encoder
ST.TM.E10076.3
Figure E.1: Web Browser Interface
The dialogue box, see Figure E.2, will be displayed.
Figure E.2: File Download Dialogue Box
Clicking on option Open this file from its current location and Clicking
OK will open the .zip file, see Figure E.3. Clicking on option Save this file
to disk will allow the user to install the files on their local drive and then
open the .zip file as in Figure E.3.

Creating and Downloading a Logo
Instruction Manual: evolution 5000 E57xx DSNG and DENG Voyager Encoder Page E-5
ST.TM.E10076.3
Figure E.3: Files for OSD Creator and Loader
E.4 Creating a Logo Using OSD Creator
Osd Creator (creator.exe) is an application for creating logo files (.osd
format) for use with the Osd Loader application (osd.exe) to download
them to the Encoder. It accepts Windows Bitmap (.bmp) format files as
input. It includes the facility to introduce a mix component into the image,
so that when the image is superimposed onto video, some areas appear to
be transparent.
The application also includes the facility to downsample the image to the
desired size.
The application runs under Windows 95 or Windows NT.
NOTE…
The OSD Creator program only has limited features for the manipulation of images. It is wise to carry
out any complex image editing using dedicated graphics software prior to importing the .bmp image file
into the OSD Creator.
E.5 Using OSD Creator
E.5.1 Overview
To create a logo (.osd) file:
1. Load a Bitmap (.bmp) file.
2. Add transparency in the desired areas.
3. Downsample to the desired size.
4. Save as an .osd file.

Creating and Downloading a Logo
Page E-6 Instruction Manual: evolution 5000 E57xx DSNG and DENG Voyager Encoder
ST.TM.E10076.3
An example of a logo is shown in Figure E.4.
Figure E.4: OSD Creator Screen Showing Example Logo
E.5.2 Loading a .bmp File
Select File/Open from the menu, and choose a file with a .bmp extension.
The image is displayed in its own window. The application does not accept
compressed bitmaps or multi-planed bitmaps. If a 24-bit colour bitmap
image is loaded into Osd Creator it will be automatically converted down to
a 256 colour palette.
E.5.3 Creating Transparency
Overview
Each pixel in a .bmp file is represented by a red, green and blue
component, each with a value 0 to 255. Osd Creator adds a fourth
component for the transparency of the pixel. This is referred to as a mix
or transparency (T) value and is displayed in the bottom right status panel.
The transparency component also has a range of 0 to 255, where 0 is fully
transparent and 255 is fully opaque.
Left Mouse
Button
Transparency
Value
Right Mouse
Button
Transparency
Value
Change
Background
Colour
Zoom
View
Transparency
Component
Of Pixel
Image
Pro
p
erties Red
Component
Of Pixel
Blue
Component
Of Pixel
Green
Component
Of Pixel
Transparency
Brush Size

Creating and Downloading a Logo
Instruction Manual: evolution 5000 E57xx DSNG and DENG Voyager Encoder Page E-7
ST.TM.E10076.3
Osd Creator uses a colour palette with a maximum of 256 entries. Each
pixel in the image is mapped to an entry in the palette, which holds a value
for the red, green and blue and transparency component. The
transparency (or mix) is treated as a colour component, so for two colours
with identical red, green and blue values, but different transparency levels,
two entries will be generated in the palette.
When a bitmap image is loaded, all colours have a transparency value of
255 (opaque).
The area of the image that is to remain opaque is referred to as the active
area. The area of the image that is to be made transparent is called the
inactive area. Transparency can added manually, with a brush, or by
using a key file.
Adding Transparency Manually
The background colour within Osd Creator can be changed with the black,
red, green and blue buttons on the toolbar. This changes the background
colour of the editor window on which the logo is overlaid and not the logo
itself, which remains unaffected. This facility is useful to show the
transparency of different colours. It is best to start with a background
colour that contrasts sharply with the whole of the source image.
Using the options immediately below the toolbar, the mouse pointer can be
used as a brush to add transparency to an area. The left mouse button will
apply the transparency value set for the LButton Mix and the right mouse
button will apply the transparency value set for the RbuttonMix. At
start-up these are set so LButton Mix is 0, to make an area transparent,
and RButton Mix is 255, to make it opaque.
Different mix levels can be entered for intermediate levels of transparency.
Selecting a brush size from the drop-down list determines the size of the
area that is changed.
If the Changes Affect Palette box is checked, changing the transparency
of a pixel on the image also changes the palette entry on which the pixel is
based, and all the pixels that share that palette entry.
If the inactive area is mainly one colour, check the Changes Affect
Palette box, and left-click in the inactive area. All pixels of that colour
should become background-coloured. Repeat until the whole of the
inactive area is transparent. If parts of the active area have become
transparent, uncheck the Changes Affect Palette box, and paint with the
right button to correct these areas. Zoom in if necessary.
If there is no general colour for the inactive area, uncheck the Changes
Affect Palette box and paint the inactive area manually with the left
mouse button. Use the right button to correct mistakes. Trace around the
edge of the area with a medium brush, then use the large brush for wide
areas. Zoom in to do the fine corrections.
Adding Transparency Using a Key File
A key file is a Bitmap (.bmp) file of the same size as the source file, with
the active area of the image coloured white, the inactive area coloured
black, and intermediate levels of transparency coloured grey.
Create the key file using a drawing package. Colour the active area white,
and the inactive area black. Save as a .bmp file.

Creating and Downloading a Logo
Page E-8 Instruction Manual: evolution 5000 E57xx DSNG and DENG Voyager Encoder
ST.TM.E10076.3
Click the Key File toolbar button. Select the key file. The inactive area of
the image should now be transparent (background-coloured). Change the
background colour to verify that the correct area is transparent.
Editing the Palette
The palette may be displayed alongside the image by clicking the
Show/Hide Palette toolbar button. The transparency of each palette
entry may be altered in the same way as the image itself, using the left
and right mouse buttons. Changes to the palette are shown immediately
on the image.
The Red, Green, Blue and Mix component of the pixel or palette entry
under the cursor can be seen on the status bar at the bottom of the
screen.
Palette Reallocation
When the level of transparency of a pixel in the image is changed, a new
colour is effectively created. Whenever the image is downsampled or
saved, the palette is rebuilt to reflect the actual colours in the image. As
part of this process, pixels which have a mix value of zero are mapped to
palette entry zero, which is defined as Red = Green = Blue = Mix = 0. The
original colour information is lost and the right mouse button will not
change the pixel back to its original colour.
To rebuild the palette during editing, click the Reallocate Palette toolbar
button.
E.5.4 Downsampling
Click the Downsample toolbar button. A dialog box appears asking for a
downsampling ratio. This can be specified directly, or by entering the
desired image size. Click OK to downsample the image. The downsampling
algorithm includes a filter, so the boundary between the active and inactive
areas softens slightly. Zoom in and check that the correct areas are
transparent, and make corrections if necessary.
NOTE…
Once the image has been downsampled, the process cannot be reversed to change the image back to
its original size.
E.5.5 Saving the .osd File
Select File/Save As/OSD file from the menu. Saving is possible at any
time, and it is advisable to save the image often while editing is in
progress. The file may also be saved in .bmp format, but this file will not
contain transparency information.

Creating and Downloading a Logo
Instruction Manual: evolution 5000 E57xx DSNG and DENG Voyager Encoder Page E-9
ST.TM.E10076.3
E.6 Downloading a Logo Using OSD Loader
The Osd Loader application (osd.exe) is used for downloading logo (.osd)
files to the Encoder and controlling which are displayed.
The application runs on a PC with Windows 95 or Windows NT. A network
connection is required. The target Encoder's IP address must be visible
from the host PC.
The application uses the .osd file format for images. These can be derived
from Windows .bmp files using the OSD Creator application (see Section
E.4, Creating a Logo Using OSD Creator).
An example of an OSD Loader screen is shown in Figure E.5.
Figure E.5: OSD Loader Screen Showing Example Logo
E.7 Using the OSD Loader
E.7.1 Start-up
Activate the application (osd.exe). The application attempts to connect to
the last known Encoder address. If the address is not correct, click the
Abort button and enter the IP address of the target Encoder. This can be
found on the Encoder front panel by selecting Setup/System/Remote
Control. To test the connection, click the Remove All button (you will be
prompted for confirmation – Remove all OSD Regions Yes/No). The
communications box (at the top of the screen) should read Transfer
Completed OK.

Creating and Downloading a Logo
Page E-10 Instruction Manual: evolution 5000 E57xx DSNG and DENG Voyager Encoder
ST.TM.E10076.3
The Resolution Mode must be set to match the video resolution being
used. This adjusts the preview screen to the dimensions of the active
video.
Table E.1: Resolution Modes
Resolution Mode Video Standard
576 Standard Definition 625 line
480 Standard Definition 525 line
480p Not Supported
576p Not Supported
720p Not Supported
1080i Not Supported
E.7.2 Download an .osd File
Choose an On-screen Display file with the Choose File button. You will be
prompted for a file with an .osd extension. The image will be displayed in
the OSD File box.
Position the image on the screen by dragging the white cursor box around
the main placement window. The position can also be adjusted by editing
the co-ordinates boxes.
A logo can be overlaid anywhere in the digital active picture. When a logo
is positioned in the main placement window, the co-ordinates are shown
for the top left corner of the logo. The co-ordinates that the Osd Loader
uses include an offset. Figure E.6 and Figure E.7 illustrate how these
co-ordinates relate to the active picture.
When the logo is correctly positioned, click the Download button.
Transferring Data… appears in the communications box. The image will
be displayed in the main window. Wait for Transfer Completed OK to
appear in the communications box. After a short delay, the image should
appear on the output from the Receiver.
If the Auto Store box is checked, when the logo is downloaded to the
Encoder, it will be stored in Flash memory and will still be present after the
Encoder has been powered off. Only one logo can be stored in Flash at any
time. The maximum logo file size that can be stored in Flash is 65 279
bytes. The file size will be affected by the size of the logo and its
complexity (number of colours and levels of transparency). For example
this is roughly equivalent to a logo 200 x 145 pixels with 256 colours
(62 567 bytes).
If the Auto Store box is left unchecked, the downloaded logo will be
stored in volatile memory and will be lost when power is removed from the
Encoder.

Creating and Downloading a Logo
Instruction Manual: evolution 5000 E57xx DSNG and DENG Voyager Encoder Page E-11
ST.TM.E10076.3
576
Lines
1720
720 Pixels Digital Active Picture
702 Pixels Analogue Active Picture
Pixel
1 2
Line
Field
23 336
337
338
24
25
623
310
OSD Loader Co-ordinates (858,619)
OSD Loader Co-ordinates (139,44)
OSD Loader Co-ordinates (148,44)
Figure E.6: 625 Line, OSD Co-ordinates in Active Picture
480
Lines
1720
720 Pixels Digital Active Picture
702 Pixels Analogue Active Picture
Pixel
1 2
Line
Field
23 286
287
288
24
25
525
262
OSD Loader Co-ordinates (852,517)
OSD Loader Co-ordinates (133,38)
OSD Loader Co-ordinates (142,38)
Figure E.7: 525 Line, OSD Co-ordinates in Active Picture

Creating and Downloading a Logo
Page E-12 Instruction Manual: evolution 5000 E57xx DSNG and DENG Voyager Encoder
ST.TM.E10076.3
E.7.3 Show and Hide Regions
The Download button defines a Region in the Encoder, which remains
until the Encoder is turned off, the Remove button is clicked, or the
Region is Downloaded again. The Region may be in the Shown or Hidden
state, which determines whether it appears in the video stream. If the
Auto Show box is checked, the initial state is Shown. Use the Show,
Hide, Fade Up and Fade Down buttons to change the state of the region.
Shown regions have a green border in the main window, Hidden regions
have a red border.
NOTE…
Remove or Remove all does not erase a logo that has been stored in Flash memory. It will be
removed from the video picture, but will still be available from the front panel Stored OSD On/Off
menu option.
E.7.4 Multiple Regions
Multiple Regions may be displayed. To define an additional Region, change
the Region Number at the top of the Region Operations box, and repeat
the Download procedure. Buttons in the Region Operations box only
affect the current Region number (with the exception of Remove All). The
current Region can also be changed by double-clicking on the image in the
main window. The current region has a brighter border in the main
window. Uncheck the Images box to display the Region number in the
main window instead of the image.
E.7.5 Region Interference
If two Regions share a horizontal line, they may interfere. This means that
when both Regions are Shown, only one actually appears in the video
stream. The application warns if this is the case. When one of the Regions
is Hidden, the other may be Shown as normal.

Creating and Downloading a Logo
Instruction Manual: evolution 5000 E57xx DSNG and DENG Voyager Encoder Page E-13
ST.TM.E10076.3
E.8 Fault-finding
If there appears to be a problem creating or downloading a logo check the
following:
· If the Communications box reads "Error Creating Socket", there may
be a problem with the PC's network set-up, or another application may
be using the TFTP socket number.
· If the Communications box reads "Waiting For Response" for a long
time, the target Encoder is either busy or not visible on the network.
Abort the transfer before changing the IP address.
· Large images take time to appear due to network transfer rates and
image processing.
· If the download completes, but the OSD image does not appear on
video, the image may be too near the edge of the screen – try moving
it towards the centre. Make sure the correct line standard is selected.
· Make sure the image is visible on a typical domestic television. Make a
note of the co-ordinates where the image is required.
· If precise timing is required, Download the image in advance with
Auto Show off, then click Show when display is required.
· To move the current Region, reposition the white cursor, check that
the OSD File box has the correct image, and click Download.

Creating and Downloading a Logo
Page E-14 Instruction Manual: evolution 5000 E57xx DSNG and DENG Voyager Encoder
ST.TM.E10076.3
BLANK

Instruction Manual: evolution 5000 E57xx DSNG and DENG Voyager Encoder Page F-1
ST.TM.E10076.3
Annex F
F. Band Plans
Contents
F.1 Channels and Centre Frequencies...........................F-3
List of Tables
Table F.1: Australia .......................................................................F-3
Table F.2: Europe VHF..................................................................F-4
Table F.3: EuropeCATV................................................................F-4
Table F.4: Italy...............................................................................F-4
Table F.5: Morocco........................................................................F-4
Table F.6: New Zealand................................................................F-5
Table F.7: China............................................................................F-5
Table F.8: OIRT.............................................................................F-5
Table F.9: Ireland...........................................................................F-6
Table F.10: South Africa................................................................F-6
Table F.11: French Overseas PIA.................................................F-6
Table F.12: France........................................................................F-6
Table F.13: Japan..........................................................................F-7
Table F.14: USA............................................................................F-7
Table F.15: CCIR...........................................................................F-8

Band Plans
Page F-2 Instruction Manual: evolution 5000 E57xx DSNG and DENG Voyager Encoder
ST.TM.E10076.3
BLANK

Band Plans
Instruction Manual: evolution 5000 E57xx DSNG and DENG Voyager Encoder Page F-3
ST.TM.E10076.3
F.1 Channels and Centre Frequencies
The Output Menu has options called Band Plan and Channel (see
Chapter 4, Operating the Equipment Locally).
Once a country has been selected in the Band Plan option then the
required channel should be selected in the Channel option. Each channel
number corresponds to a particular frequency.
NOTE…
Only those frequencies associated with a channel number can be selected.
This Annex contains the channel IDs and centre frequencies for the band
plans in the Output Menu.
If the Manual band plan option is selected then the required frequency
must be selected manually.
Table F.1: Australia
UHF
Channel Centre
Frequency
in MHz
UHF
Channel Centre
Frequency
in MHz
UHF
Channel Centre
Frequency
in MHz
0 48.500 32 557.500 52 697.500
1 59.500 33 564.500 53 704.500
2 66.500 34 571.500 54 711.500
3 88.00 35 578.500 55 718.500
4 97.500 36 585.500 56 725.500
5 104.500 37 592.500 57 732.500
5A 140.500 38 599.500 58 739.500
6 177.500 39 606.500 59 746.500
7 184.500 40 613.500 60 753.500
8 191.500 41 620.500 61 760.500
9 198.500 42 627.500 62 767.500
9A 205.500 43 634.500 63 774.500
10 212.500 44 641.500 64 781.500
11 219.500 45 648.500 65 788.500
12 226.500 46 655.500 66 795.500
27 523.500 47 662.500 67 802.500
28 529.500 48 669.500 68 809.500
29 536.500 49 676.500 69 816.500
30 543.500 50 683.500
31 550.500 51 690.500

Band Plans
Page F-4 Instruction Manual: evolution 5000 E57xx DSNG and DENG Voyager Encoder
ST.TM.E10076.3
Table F.2: Europe VHF
UHF
Channel Centre
Frequency
in MHz
UHF
Channel Centre
Frequency
in MHz
E 2 50.500 E 8 198.500
E 3 57.500 E 9 205.500
E 4 64.500 E 10 212.500
E 5 177.500 E 11 219.500
E 6 184.500 E 12 226.500
E 7 191.500
Table F.3: EuropeCATV
UHF
Channel Centre
Frequency
in MHz
UHF
Channel Centre
Frequency
in MHz
S 4 128.500 S 13 247.500
S 5 135.500 S 14 254.500
S 6 142.500 S 15 261.500
S 7 149.500 S 16 268.500
S 8 156.500 S 17 275.500
S 9 163.500 S 18 282.500
S 10 170.500 S 19 289.500
S 11 233.500 S 20 296.500
S 12 240.500
Table F.4: Italy
UHF
Channel Centre
Frequency
in MHz
UHF
Channel Centre
Frequency
in MHz
A 56.000 F 194.500
B 64.500 G 203.500
C 84.500 H 212.500
D 177.500 H1219.500
E 186.000 H2226.500
Table F.5: Morocco
UHF
Channel Centre
Frequency
in MHz
UHF
Channel Centre
Frequency
in MHz
M 4 165.500 M 8 197.500
M 5 173.500 M 9 205.500
M 6 181.500 M 10 213.500
M 7 189.500

Band Plans
Instruction Manual: evolution 5000 E57xx DSNG and DENG Voyager Encoder Page F-5
ST.TM.E10076.3
Table F.6: New Zealand
UHF
Channel Centre
Frequency
in MHz
UHF
Channel Centre
Frequency
in MHz
1 47.500 6 191.500
2 57.500 7 198.500
3 64.500 8 205.500
4 177.500 9 212.500
5 184.500 10 219.500
Table F.7: China
UHF
Channel Centre
Frequency
in MHz
UHF
Channel Centre
Frequency
in MHz
UHF
Channel Centre
Frequency
in MHz
UHF
Channel Centre
Frequency
in MHz
1 52.500 18 514.000 35 690.000 52 826.000
2 60.500 19 522.000 36 698.000 53 834.000
3 68.500 20 530.000 37 706.000 54 842.000
4 80.000 21 538.000 38 714.000 55 850.000
5 88.000 22 546.000 39 722.000 56 858.000
6 171.000 23 554.000 40 730.000 57 866.000
7 179.000 24 562.000 41 738.000 58 874.000
8 187.000 25 610.000 42 746.000 59 882.000
9 195.000 26 618.000 43 754.000 60 890.000
10 203.000 27 626.000 44 762.000 61 898.000
11 211.000 28 634.000 45 770.000 62 906.000
12 219.000 29 642.000 46 778.000
13 474.000 30 650.00 47 786.000
14 482.000 31 658.000 48 794.000
15 490.000 32 666.000 49 802.000
16 498.000 33 674.000 50 810.000
17 506.000 34 682.000 51 818.000
Table F.8: OIRT1
UHF
Channel Centre
Frequency
in MHz
UHF
Channel Centre
Frequency
in MHz
R I 52.500 R VII 186.000
R II 62.000 R VIII 194.000
R III 80.000 R IX 202.000
R IV 88.000 R X 210.000
R V 96.000 R XI 218.000
R VI 178.000 R XII 226.000
1 Organisation that co-ordinated TV standards and programme interchange among the Eastern–block countries of
Europe.

Band Plans
Page F-6 Instruction Manual: evolution 5000 E57xx DSNG and DENG Voyager Encoder
ST.TM.E10076.3
Table F.9: Ireland
UHF
Channel Centre
Frequency
in MHz
UHF
Channel Centre
Frequency
in MHz
I A 48.500 I F 194.000
I B 56.500 I G 202.000
I C 64.500 I H 210.000
I D 178.000 I J 218.000
I E 186.000
Table F.10: South Africa
UHF
Channel Centre
Frequency
in MHz
UHF
Channel Centre
Frequency
in MHz
4 178.000 9 218.000
5 186.000 10 226.000
6 194.000 11 234.000
7 202.000 (12) 242.000
8 210.000 13 250.180
Table F.11: French Overseas PIA
UHF
Channel Centre
Frequency
in MHz
UHF
Channel Centre
Frequency
in MHz
4 178.000 7 202.000
5 186.000 8 210.000
6 194.000 9 218.000
Table F.12: France
UHF
Channel Centre
Frequency
in MHz
UHF
Channel Centre
Frequency
in MHz
A 45.000 2 186.750
B 53.000 3 194.750
C 61.000 4 202.750
C1 57.750 5 210.750
1 178.750 6 218.750

Band Plans
Instruction Manual: evolution 5000 E57xx DSNG and DENG Voyager Encoder Page F-7
ST.TM.E10076.3
Table F.13: Japan
UHF
Channel Centre
Frequency
in MHz
UHF
Channel Centre
Frequency
in MHz
UHF
Channel Centre
Frequency
in MHz
UHF
Channel Centre
Frequency
in MHz
J 1 93.000 18 503.000 35 605.000 52 707.000
J 2 99.000 19 509.000 36 611.000 53 713.000
J 3 105.000 20 515.000 37 617.000 54 719.000
J 4 173.000 21 521.000 38 623.000 55 725.000
J 5 179.000 22 527.000 39 629.000 56 731.000
J 6 185.000 23 533.000 40 635.000 57 737.000
J 7 191.000 24 539.000 41 641.000 58 743.000
J 8 195.000 25 545.000 42 647.000 59 749.000
J 9 201.000 26 551.000 43 653.000 60 755.000
J 10 207.000 27 557.000 44 659.000 61 761.000
J 11 213.000 28 563.000 45 665.000 62 767.000
J 12 219.000 29 569.000 46 671.000 63 773.000
13 473.000 30 575.000 47 677.000
14 479.000 31 581.000 48 683.000
15 485.000 32 587.000 49 689.000
16 491.000 33 593.000 50 695.000
17 497.000 34 599.000 51 701.000
Table F.14: USA
UHF
Channel Centre
Frequency
in MHz
UHF
Channel Centre
Frequency
in MHz
UHF
Channel Centre
Frequency
in MHz
UHF
Channel Centre
Frequency
in MHz
A 02 57.000 23 527.000 44 653.000 65 779.000
A 03 63.000 24 533.000 45 659.000 66 785.000
A 04 69.000 25 539.000 46 665.000 67 791.000
A 05 79.000 26 545.000 47 671.000 68 797.000
A 06 85.000 27 551.000 48 677.000 69 803.000
A 07 177.000 28 557.000 49 683.000 70 809.000
A 08 183.000 29 563.000 50 689.000 71 815.000
A 09 189.000 30 569.000 51 695.000 72 821.000
A 10 195.000 31 575.000 52 701.000 73 827.000
A 11 201.000 32 581.000 53 707.000 74 833.000
A 12 207.000 33 587.000 54 713.000 75 839.000
A 13 213.000 34 593.000 55 719.000 76 845.000
14 473.000 35 599.000 56 725.000 77 851.000
15 479.000 36 605.000 57 731.000 78 857.000
16 485.000 37 611.000 58 737.000 79 863.000
17 491.000 38 617.000 59 743.000 80 869.000
18 497.000 39 623.000 60 749.000 81 875.000
19 503.000 40 629.000 61 755.000 82 881.000
20 509.000 41 635.000 62 761.000 83 887.000
21 515.000 42 641.000 63 767.000
22 521.000 43 647.000 64 773.000

Band Plans
Page F-8 Instruction Manual: evolution 5000 E57xx DSNG and DENG Voyager Encoder
ST.TM.E10076.3
Table F.15: CCIR2
UHF
Channel Centre
Frequency
in MHz
UHF
Channel Centre
Frequency
in MHz
UHF
Channel Centre
Frequency
in MHz
21 474.000 38 610.000 55 746.000
22 482.000 39 618.000 56 754.000
23 490.000 40 626.000 57 762.000
24 498.000 41 634.000 58 770.000
25 506.000 42 642.000 59 778.000
26 514.000 43 650.000 60 786.000
27 522.000 44 658.000 61 794.000
28 530.000 45 666.000 62 802.000
29 538.000 46 674.000 63 810.000
30 546.000 47 682.000 64 818.000
31 554.000 48 690.000 65 826.000
32 562.000 49 698.000 66 834.000
33 570.000 50 706.000 67 842.000
34 578.000 51 714.000 68 850.000
35 586.000 52 722.000 69 858.000
36 594.000 53 730.000
37 602.000 54 738.000
2 CCIR is now know as International Telecommunications Union-Radiocommunications Study Groups.

Instruction Manual: evolution 5000 E57xx DSNG and DENG Voyager Encoder Page G-1
ST.TM.E10076.3
Annex G
G. Audio Modes
Contents
G.1 Analogue Audio........................................................ G-3
G.2 Digital Audio............................................................. G-3
G.3 Embedded Audio on the SDI.................................... G-4
G.4 Detail of Encoder Operation..................................... G-4
List of Figures
Figure G.1: Analogue Audio Modes ..............................................G-3
Figure G.2: Digital Audio Modes....................................................G-3
Figure G.3: Embedded Audio and Stereo Pairs ............................G-5

Audio Modes
Page G-2 Instruction Manual: evolution 5000 E57xx DSNG and DENG Voyager Encoder
ST.TM.E10076.3
BLANK

Audio Modes
Instruction Manual: evolution 5000 E57xx DSNG and DENG Voyager Encoder Page G-3
ST.TM.E10076.3
G.1 Analogue Audio
Figure G.1 shows the coding methods that may be used with the analogue
audio input.
Analogue Audio Code to Linea
r
PCM
Linear PCM
Internal Coding
MUSICAM
Dolby (AC-3)
Independent of Encoder Clock Source
Figure G.1: Analogue Audio Modes
G.2 Digital Audio
When a digital audio source is used, consideration must be given to the
choice of clock source used by the Encoder. To ensure correct operation
the Encoder and the audio may need to be genlocked. Figure G.2 shows
the clock source that is appropriate for a given audio coding mode. The
two main clock sources are internal and external (derived from the H SYNC
input).
Digital Audio
Embedded
(SDI)
Pre-encoded
Dolby E
MUSICAM
Dolby (AC-3)
1. Entire system must be genlocked to studio reference black and burst.
2. Set Encoder clock source to HSYNC.
3. Feed Dolby (AC-3) coder from genlocked output of the audio A/D.
Lock Dolby (AC-3) Encoder to AES/EBU reference from Encoder. Independent of Encoder
clock source
Inde
p
endent of Encoder clock source
Dolby (AC-3)
Linear PCM
Linear PCM
Internal Coding
A
udio Port
AES/EBU
Pre-encoded
Dolby E
Dolby (AC-3)
Linear PCM
Linear PCM
Internal Coding
or
*
*
*
MUSICAM
Dolby (AC-3)
*
*
Figure G.2: Digital Audio Modes

Audio Modes
Page G-4 Instruction Manual: evolution 5000 E57xx DSNG and DENG Voyager Encoder
ST.TM.E10076.3
G.3 Embedded Audio on the SDI
Figure G.3 shows the audio signal flow on the Base Board. While six audio
stereo pairs are available, only two stereo pairs can be processed by the
Base Board at any one time.
Audio can be embedded on a SDI video feed. The specified groups are:
1, 2, 3, 4. Each group contains two stereo pairs, hence each SDI can carry
a maximum of 2 x 4 = 8 stereo pairs, or 16 mono channels.
Each group has an associated Data Identifier (DID). The standard DIDs are
typically:
· Group 1 = 0x2FF
· Group 2 = 0x1FD
· Group 3 = 0x1FB
· Group 4 = 0x2F9
Other DIDs are possible. Refer to the SMPTE 272M specification for more
details. DID 1F4 is reserved for EDH error packets.
G.4 Detail of Encoder Operation
The Encoder can de-embed any two DID s at any one time, thus giving a
total of four embedded audio sources: embedded audio 1-4.
The default DID for embedded audio 1-2 is 2FFh (Group 1).
The default DID for embedded audio 3-4 is 1FDh (Group 2).
The DIDs are located in ancillary packets in the data stream.
NOTE…
Default DIDs are selected when a DID value ³1024 is set.

Audio Modes
Instruction Manual: evolution 5000 E57xx DSNG and DENG Voyager Encoder Page G-5
ST.TM.E10076.3
4:1
4:1
Grou
p
1
Grou
p
2
Grou
p
3
Grou
p
4
Grou
p
1
Grou
p
2
Grou
p
3
Grou
p
4
SDI Embedded 1
SDI Embedded 2 Audio
Router
Stereo Pair A
SDI Embedded 4
De-embedde
r
1
De-embedde
r
2
Interface
and
Conversion
Stereo Pair B
Audio
Channel A
Audio
Channel B
Channel A Audio
Channel B Audio
SDI Embedded 3
nTo Option
Modules
Base Card Audio
User DID Selection
(Default=0x1FD)
User DID Selection
(Default=0x2FF)
15-way D-type
Connecto
r
A
udio option module (M2/EOM2/AUDLIN) is
required if more than two channels of audio
require processing.
A
udio groups
taken from SDI.
Figure G.3: Embedded Audio and Stereo Pairs

Audio Modes
Page G-6 Instruction Manual: evolution 5000 E57xx DSNG and DENG Voyager Encoder
ST.TM.E10076.3
BLANK

Instruction Manual: evolution 5000 E57xx DSNG and DENG Voyager Encoder Page H-1
ST.TM.E10076.3
Annex H
H. Error Messages
Contents
H.1 Introduction...............................................................H-3
H.2 Dealing with Error Messages....................................H-3
H.3 General Errors...........................................................H-4
H.4 Video Source Related Errors....................................H-5
H.5 VBI Related Errors....................................................H-6
H.6 Remote Control Related Errors.................................H-6
H.7 Data Related Errors..................................................H-6
H.8 Video Encoder Related Errors..................................H-7
H.9 Audio Related Errors.................................................H-7
H.10 Satellite Modulator Related Errors............................H-8
H.11 Remux Related Errors...............................................H-9
List of Tables
Table H.1: General Error Messages..............................................H-4
Table H.2: Video Source Error Messages.....................................H-5
Table H.3: VBI Error Messages.....................................................H-6
Table H.4: Remote Control Error Messages..................................H-6
Table H.5: Data Error Messages...................................................H-6
Table H.6: Video Encoder Error Messages...................................H-7
Table H.7: Audio Error Messages..................................................H-7
Table H.8: Satellite Modulator Error Messages.............................H-8
Table H.9: Remux Error Messages...............................................H-9

Error Messages
Page H-2 Instruction Manual: evolution 5000 E57xx DSNG and DENG Voyager Encoder
ST.TM.E10076.3
BLANK

Error Messages
Page H-3 Instruction Manual: evolution 5000 E57xx DSNG and DENG Voyager Encoder
ST.TM.E10076.3
H.1 Introduction
WARNING…
DO NOT REMOVE THE COVERS OF THIS EQUIPMENT. HAZARDOUS VOLTAGES ARE PRESENT
WITHIN THIS EQUIPMENT AND MAY BE EXPOSED IF THE COVERS ARE REMOVED. ONLY
TANDBERG TELEVISION TRAINED AND APPROVED SERVICE ENGINEERS ARE PERMITTED TO
SERVICE THIS EQUIPMENT.
If an error occurs in the DSNG Voyager Encoder (Encoder) then a message
indicating the type of error is shown on the front panel display. Any of the
errors can be masked or suppressed. There are three states: Alarm, Fail or
Off. See Chapter 4, Section 4.14.3, Error Masks Menu for details of the
masking process.
The possible error messages are listed in the following tables. An alarm
condition is a condition which is unusual but which may occur during
normal operation (such as loss of video input). A failure condition indicates
a hardware or software failure – a condition that should never occur during
the normal operating life of the equipment.
Both types of error light the front panel Alarm LED, and the alarm relay
interface on the Alarm connector (see Chapter 2, Installing the
Equipment) will be set according to the type of error (an alarm condition
triggers the alarm relay only, and a failure condition triggers both the fail
and alarm relays).
H.2 Dealing with Error Messages
The action to take when an error message is reported is given in the
following tables. If the fault cannot be resolved using the information
provided, make a note of the error message(s) displayed and call a Service
Engineer (see Customer Service Information in the Preliminary Pages).

Error Messages
Page H-4 Instruction Manual: evolution 5000 E57xx DSNG and DENG Voyager Encoder
ST.TM.E10076.3
H.3 General Errors
Table H.1: General Error Messages
Error Message Action to Take
LCD Not Found
Temp Sensor No Pulse
Temp Sensor Bad CRC
Temp Sensor Bad Data
Temp Sensor Busy
Temp Sensor Comms
PSU Sensor
Real Time Clock
Ethernet Comms
FPGA Boot Fail
Power Encoder off, then back on again. If the fault persists call a Service
Engineer.
Over Temperature Check ventilation slots are clear and unobstructed; see Chapter 2 Installing the
Equipment for details of ventilation requirements. Check ambient air temperature
is within specified range; see Annex B Technical Specification. If fault is still
present, call Service Engineer.
Under Temperature Check ambient air temperature is within specified range; see Annex B Technical
Specification. If fault is still present, call Service Engineer.
Over Voltage (5V)
Under Voltage (5V) Power supply unit requires adjustment, call Service Engineer.
Invalid Option Modules
Test Error
Power Encoder off, then check that the option modules are firmly seated in the
chassis. Do this by firmly pressing the module from the rear of the Encoder into
the chassis. Power on the Encoder. If the fault persists call Service Engineer.
Video Module
Audio A Module
Audio B Module
Power Encoder off, then check that the Base Board is firmly seated in the
chassis. Do this by firmly pressing it from the rear of the Encoder into the chassis.
Power on the Encoder. If the fault persists call Service Engineer.
Option Slot 1
Option Slot 2
Option Slot 3
Option Slot 4
Option Slot 5
Option Slot 6
Power Encoder off, then check that the option cards are firmly seated in the
chassis. Do this by firmly pressing the module(s) from the rear of the Encoder
into the chassis. Power on the Encoder. If the fault persists call Service Engineer.
Duplicate PMT PID
Invalid PMT PID
Duplicate PCR PID
Invalid PCR PID
Check the Encoder configuration.
System Clock Not Locked
Mux PCR not incrementing
CA Module not present
CA Module Boot Fail
Power Encoder off, then check that the Base Board is firmly seated in the
chassis. Do this by firmly pressing it from the rear of the Encoder into the chassis.
Power on the Encoder. If the fault persists call Service Engineer.

Error Messages
Instruction Manual: evolution 5000 E57xx DSNG and DENG Voyager Encoder Page H-5
ST.TM.E10076.3
H.4 Video Source Related Errors
Table H.2: Video Source Error Messages
Error Message Action to Take
Comms Error Power Encoder off, then check that the Base Board is firmly seated in the
chassis. Do this by firmly pressing it from the rear of the Encoder into the
chassis. Power on the Encoder. If the fault persists call Service Engineer.
Video Lock (Composite)
Video Lock (SDI)
Video Line Standard
Check video input is present and that the Encoder is configured for the correct
frame rate.
EDH Full Field Error A full field CRC error was detected in
the SDI data.
EDH Full Field Unknown Error The status of the full field flags is not
known as the SDI stream is received
from a transmitter that does not support
EDH
EDH Full Field Error Already A full field CRC error was detected in
the SDI link ‘upstream of the Encoder.
EDH Picture Error A active picture CRC error was
detected in the SDI data.
EDH Picture Error Unknown Err The status of the active picture flags is
not known as the SDI stream is
received from a transmitter that does
not support EDH
EDH Picture Error Already An active picture CRC error was
detected in the SDI link ‘upstream of
the Encoder.
EDH Anc. Data Error A ancillary data CRC error was
detected in the SDI data.
EDH Anc. Data Unknown Error The status of the ancillary data flags is
not known as the SDI stream is
received from a transmitter that does
not support EDH
EDH Anc. Data Error Already An ancillary data CRC error was
detected in the SDI link ‘upstream of
the Encoder.
Check the source of the SDI data,
and any equipment in the signal path
between the source and the Encoder,
and all related cables and connectors.
If the source, (or any intervening
devices) do not support EDH, then
these messages do not indicate a
fault with the Encoder. Try to verify
the link with another Receiver. If the
link is verified as OK then call Service
Engineer.
Composite Input Calibrati Power Encoder off, then check that the Base Board is firmly seated in the
chassis. Do this by firmly pressing it from the rear of the Encoder into the
chassis. Power on the Encoder. If the fault persists call Service Engineer.

Error Messages
Page H-6 Instruction Manual: evolution 5000 E57xx DSNG and DENG Voyager Encoder
ST.TM.E10076.3
H.5 VBI Related Errors
Table H.3: VBI Error Messages
Error Message Action to Take
Duplicate VBI PID
Invalid VBI PID
Duplicate Teletext PID
Invalid Teletext PID
Check the Encoder configuration.
Closed Caption (Line 21)
Closed Caption (Ext. Data)
Neilson/AMOL 1 Detection
Neilson /AMOL 11 Detection
VPS Detection
WSS Detection
VITC Detection
Video Index Detection
No Teletext Data Detected
No inverted Teletext Dat
Verify that the appropriate VBI is present in the video source. If it is, power
Encoder off, then check that the Base Board is firmly seated in the chassis. Do
this by firmly pressing it from the rear of the Encoder into the chassis. Power on
the Encoder. If the fault persists call Service Engineer.
H.6 Remote Control Related Errors
Table H.4: Remote Control Error Messages
Error Message Action to Take
Ethernet Comms
SNMP Undo Fail
Power Encoder off, then check that the Base Board is firmly seated in the
chassis. Do this by firmly pressing it from the rear of the Encoder into the chassis.
Power on the Encoder. If the fault persists call Service Engineer.
H.7 Data Related Errors
Table H.5: Data Error Messages
Error Message Action to Take
Comms Error
Config Update
Processor Stopped
Power Encoder off, then check that the Base Board and any data modules are
firmly seated in the chassis. Do this by firmly pressing them from the rear of the
Encoder into the chassis. Power on the Encoder. If the fault persists call Service
Engineer.
Duplicate PID
Invalid PID
Mux Bit-Rate too low
Data Overflow
Data Underflow
Mux FIFO Full
Check the Encoder configuration.

Error Messages
Instruction Manual: evolution 5000 E57xx DSNG and DENG Voyager Encoder Page H-7
ST.TM.E10076.3
H.8 Video Encoder Related Errors
Table H.6: Video Encoder Error Messages
Error Message Action to Take
Comms Error
Config Update
VCM Stopped
Power Encoder off, then check that the Base Board is firmly seated in the
chassis. Do this by firmly pressing it from the rear of the Encoder into the chassis.
Power on the Encoder. If the fault persists call Service Engineer.
Bad Parameters
Duplicate PID
Invalid PID
VBI, Bit-rate too low
VBI Hor Res too low
Mux Bit-rate too low
Check the Encoder configuration.
No interrupt
DSP Overrun
Boot Fail
Bad Frame Rate
Rate Buffer OF/UF
DSP Health
Bad Filter Coeffs
Repeated PCR Resync
Coding Mode Error
PCR Error
No PowerUp Tests
Power Encoder off, then check that the Base Board is firmly seated in the
chassis. Do this by firmly pressing it from the rear of the Encoder into the chassis.
Power on the Encoder. If the fault persists call Service Engineer.
No Reflex Messages Check Ethernet connection to Encoder.
H.9 Audio Related Errors
Table H.7: Audio Error Messages
Error Message Action to Take
Module Fault
Comms Error
Config Update
Processor Stopped
Power Encoder off, then check that the Base Board and any audio modules are
firmly seated in the chassis. Do this by firmly pressing them from the rear of the
Encoder into the chassis. Power on the Encoder. If the fault persists call Service
Engineer.
Incorrect parameters Check the parameter settings for the reported audio channel.
PCR Error Power Encoder off, then check that the Base Board and any audio modules are
firmly seated in the chassis. Do this by firmly pressing them from the rear of the
Encoder into the chassis. Power on the Encoder. If the fault persists call Service
Engineer.
Silence Timeout Left
Silence Timeout Right
A silence timeout period can be set (contact Customer Services for details). The
error message is generated if the audio is silent for greater than the timeout
period. The default timeout period is 0 which disables this feature, and so the
error should not be reported.

Error Messages
Page H-8 Instruction Manual: evolution 5000 E57xx DSNG and DENG Voyager Encoder
ST.TM.E10076.3
Error Message Action to Take
Level Clipping Left
Level Clipping Right Audio input level on the reported channel is too high and is being clipped.
Reduce the audio input level.
Embedded Source 1
Embedded Source 2
Embedded Source 3
Embedded Source 4
AC-3 Input Invalid
No Digital Input
Check the audio input cable is correctly fitted, and that the audio source is
functioning. If the fault persists call Service Engineer.
Mux FIFO Overflow
Duplicate PID
Invalid PID
Mux Bit-Rate too low
Audio Un-Calibrated
Power Encoder off, then check that the Base Board and any audio modules are
firmly seated in the chassis. Do this by firmly pressing them from the rear of the
Encoder into the chassis. Power on the Encoder. If the fault persists call Service
Engineer.
H.10 Satellite Modulator Related Errors
Table H.8: Satellite Modulator Error Messages
Error Message Action to Take
Config Update
Processor Stopped
Hardware Fault
FPGA Configuration
FPGA Temperature
DLL Unlocked
Module Uncalibrated
Modulation Fault
Synthesiser Unlocked
ALC Error
Input Clock Fault
Input Sync Fault
TSI FIFO
DPC FIFO
Parameter Fault
IF Card Missing
Power Encoder off, then check that the Base Board and Satellite Modulator are
firmly seated in the chassis. Do this by firmly pressing them from the rear of the
Encoder into the chassis. Power on the Encoder. If the fault persists call Service
Engineer.

Error Messages
Instruction Manual: evolution 5000 E57xx DSNG and DENG Voyager Encoder Page H-9
ST.TM.E10076.3
H.11 Remux Related Errors
Table H.9: Remux Error Messages
Error Message Action to Take
Overflow On Input 1
Overflow On Input 2
Overflow On Input 3
Reduce incoming bit-rate.
Overflow Motherboard O/P Reduce incoming bit-rate of services, or turn off some services.
Remux Card Stopped Power Encoder off, then check that the Remux module is firmly seated in the
chassis. Do this by firmly pressing it from the rear of the Encoder into the chassis.
Power on the Encoder. If the fault persists call Service Engineer.
Motherboard O/P TS Power Encoder off, then check that the Base Board is firmly seated in the
chassis. Do this by firmly pressing it from the rear of the Encoder into the chassis.
Power on the Encoder. If the fault persists call Service Engineer.

Error Messages
Page H-10 Instruction Manual: evolution 5000 E57xx DSNG and DENG Voyager Encoder
ST.TM.E10076.3
BLANK

Instruction Manual: evolution 5000 E57xx DSNG and DENG Voyager Encoder Page I-1
ST.TM.E10076.3
Annex I
I. Accuracy of Frequency Sources
This equipment is based around ISO/IEC 13818 specifications (commonly
known as MPEG-2) and within these specifications all timing is derived
from a 27 MHz system clock. The system clock is required to have an
accuracy of better than ±30 ppm.
An oven-controlled crystal oscillator (OCXO) within this equipment
achieves the ±30 ppm accuracy within five minutes of applying power. This
accuracy is maintained over the specified operating temperature range for
the life of the product without further adjustment.
Composite television systems such as PAL and NTSC have traditionally
used high precision oscillators for colour sub-carrier. Many different
specifications are in common use and a required accuracy in the range
±0.2 ppm to ±2 ppm is common. Typically an entire TV studio runs from a
central frequency standard, with all equipment being fed with a Black and
Burst reference signal.
Generally, individual items of equipment are not capable of the required
accuracy in the absence of this reference. Where a suitable reference is
not available (e.g. outside broadcast or intercontinental programme
exchange) the specifications allow a relaxed accuracy.
When this equipment is used to source a timing reference which is used to
generate a composite video output (for instance the PAL or NTSC output of
a TANDBERG Television Receiver/Decoder) the accuracy of the resultant
sub-carrier is directly traceable to the 27 MHz system clock in this
equipment.
To ensure continuing accuracy, the system clock in this equipment can be
locked to an appropriate frequency reference by feeding a Black and Burst
signal to the H SYNC input. Alternatively, the system clock can be locked
to the video input. In either case, the system clock is frequency-locked to
the source sync pulses, and hence the composite video sub-carrier is as
accurate as the frequency reference.
Where an accurate reference signal is not available, the OCXO in this
equipment must be used. The OCXO is adjusted to better than ±0.2 ppm
during manufacture, but due to natural ageing of the OCXO, regular
calibration is required to keep the OXCO within ±0.2 ppm if composite
video accuracy is to be maintained. Calibration intervals depend on the
requirements of the particular composite video specification in force.
Please contact TANDBERG Television Customer Services for advice.

Accuracy of Frequency Sources
Page I-2 Instruction Manual: evolution 5000 E57xx DSNG and DENG Voyager Encoder
ST.TM.E10076.3
BLANK

Instruction Manual: evolution 5000 E57xx DSNG and DENG Voyager Encoder Page J-1
ST.TM.E10076.3
Annex J
J. Use of Remux Card in ASTC
Contents
J.1 Remux Card In ATSC With Internal PSIP................. J-3
J.2 Remux Card In ATSC With External PSIP................ J-3

Use of Remux Card in ASTC
Page J-2 Instruction Manual: evolution 5000 E57xx DSNG and DENG Voyager Encoder
ST.TM.E10076.3
BLANK

Use of Remux Card in ASTC
Page J-3 Instruction Manual: evolution 5000 E57xx DSNG and DENG Voyager Encoder
ST.TM.E10076.3
J.1 Remux Card In ATSC With Internal PSIP
The Encoder automatically remuxes ATSC streams arriving at its inputs, as
in DVB. The Encoder uses the PAT (Program Association Table) and PMT
(Program Map Table) to work out all the associated PIDs (Packet
Identifier), and attempt to extract the short name, the long name, and the
Service Type from the VCT (Virtual Channel Table).
NOTE…
If more than one program is present on any input the Encoder may be unable to extract any
information from the VCT on that input.
The Encoder then maps the PIDs using the program paradigm based upon
the program number. If possible, the program number of the input is
preserved. In Intelligent mode the Encoder automatically remaps the
program number/PIDs if a clash occurs. If an active program is overwritten
by another, the program number/PIDs of the first program are changed to
non-clashing values. In Dumb mode the Encoder requires a user to remap
clashing program numbers/PIDs to prevent overwriting an active program.
The Encoder generates all PSIP (Program System Information Protocol)
tables for the output stream. It generates a minimum set of tables
containing a minimum amount of data. The tables constructed are the:
· MGT (Master Guide Table)
· CVCT (Cable Virtual Channel Table) or
· TVCT (Terrestrial Virtual Channel Table)
· STT (System Time Table)
· RRT (Rating Region Table)
· EIT (Event Information Table) 0, 1, 2, and 3
· PAT
· CAT (Conditional Access Table)
· PMT
The program paradigm is applied to any input program which has a
program number of less than 256. If the program number is greater than
255 any PID may be used for each stream. If a non-ATSC service is
detected then that may also be passed through the Remux card as an
ATSC program. The program paradigm will be applied to such a service if
possible and if the program number is less than 256.
J.2 Remux Card In ATSC With External PSIP
The Encoder only provides a minimum amount of information within the
PSIP tables. If more sophisticated tables are required then the PSIP may
be fed in externally using an ASI input on the Remux card. The user is able
to specify a PID range via a minimum and maximum PID. The user then
selects a port to use and chooses a Service Info level of ‘On (Ext. PSIP)’.
All PIDS between the maximum and minimum are then mapped directly to
the output.

Use of Remux Card in ASTC
Page J-4 Instruction Manual: evolution 5000 E57xx DSNG and DENG Voyager Encoder
ST.TM.E10076.3
In this configuration the Encoder generates the PAT, CAT and PMT for all
programs but it is the responsibility of the user to provide all the PSIP for
the associated programs. Any programs present on the same input as the
external PSIP are not detected and are not referenced in the PAT.
This mode may be also be used for passing data through the Remux card.
NOTE…
It can take a long time to map a range of PIDs using the Remux card, and for usability the range
should be kept to a minimum. For instance, it takes approximately 80 seconds to map 4000 PIDs.
If the External PSIP input port is changed, the Encoder may fail to
correctly map the PIDs on the new port. This can be resolved by rebooting
the Encoder.

Instruction Manual: evolution 5000 E57xx DSNG and DENG Voyager Encoder Page K-1
ST.TM.E10076.3
Annex K
K. EDH Capability for E57xx Encoders
Contents
K.1 EDH Capability for E57xx Encoders..........................K-3
List of Tables
Table K.1: EDH Capability Matrix for E57xx Encoders..................K-3

EDH Capability for E57xx Encoders
Page K-2 Instruction Manual: evolution 5000 E57xx DSNG and DENG Voyager Encoder
ST.TM.E10076.3
BLANK

EDH Capability for E57xx Encoders
Instruction Manual: evolution 5000 E57xx DSNG and DENG Voyager Encoder Page K-3
ST.TM.E10076.3
K.1 EDH Capability for E57xx Encoders
Table K.1 contains EDH capability for different mux firmware versions. To
find the mux firmware version for a particular Encoder refer to Summary
Screen/More/Advanced/Setup/System/Build Menu.
Table K.1: EDH Capability Matrix for E57xx Encoders
Mux F/W V14 and below Mux F/W V15
Base Card
Not Modified Base Card
Modified Base Card H/W Mod Strike 11 and below Base Card H/W Mod
Strike 12 and above
Software
versions 2.0.0
and above
(excluding 3.0.1)
EDH does not work, no errors
reported
· Software aware that EDH
is not supported
EDH works, but unreliably
· EDH support only partially implemented in
software
EDH works, but unreliably
· EDH support only
partially implemented
in software
Software
versions 3.0.1
and above
EDH does not work, no errors
reported
· Software aware that EDH
is not supported
· Various EDH status flags
available in the menus (all
inactive)
· UES (Unknown Error
Status) flags active
EDH works partially, converts edh errors to
eda, does not report all errors
· Gennum chip modifies EDH data in
incoming SDI stream
· If EDH is not present in incoming stream,
Gennum chip inserts it; therefore the
Encoder thinks EDH was there all along.
Error detection in this case is unreliable as
the CRCs and checksums are calculated
AFTER the errors have occurred.
· If EDH is present in incoming stream (the
most likely scenario) the Gennum chip
detects CRC and checksum errors (edh),
turns those errors into edas and recalculates
CRCs. In this case the Encoder reports the
wrong type of errors, which would make
fault-finding very confusing for an operator
trying to find a fault in the SDI chain.
EDH works as per
specifications

EDH Capability for E57xx Encoders
Page K-4 Instruction Manual: evolution 5000 E57xx DSNG and DENG Voyager Encoder
ST.TM.E10076.3
BLANK

Instruction Manual: evolution 5000 E57xx DSNG and DENG Voyager Encoder Index-1
ST.TM.E10076.3
Indexes
This section is split into two parts. The first is the General Index and the second is
devoted to Setup Menus and Associated Options.
The following conventions are used in this manual: a page number entry in bold
indicates a reference to a heading; a page number entry in italic is a reference to a
table or figure; otherwise the page number indicates a reference to an entry on that
page.
__________________________________________________________________
General Index
1
16qam demodulator option, 3-26
1Ufront view, 1-4
1U display
functions, 4-10
1U navigation keys and buttons, 4-10
2
2Ufront view, 1-4
2U display
functions, 4-14
2U softkeys and buttons, 4-14
3
3:2 pulldown option, 4-44
4
4:2:0, 1-8
4:2:2, 1-8
422P@ML, 1-8
A
accuracy of frequency sources, I-1
action on PID error option, 4-30
active configuration, 4-119
active errors option, 4-117
additional audio input module, 3-6
connectors, 2-14, 3-7
address
IP, 2-21
advanced menu, 4-29
afd information, 4-42
afd option, 4-41
alarm, 2-16
aspect ratio option, 4-41
associated manuals, iv
audio
additional audio input module, 3-6
balanced analogue, 1-6
bit-rate, 1-12
break-out cable, 1-11, 2-14
dolby digital, 1-10, 3-30
dolby digital bit-rates, 1-13
dolby e pass-through, 1-10
encoding modes, 1-11
audio description service, 1-11
dolby digital, 1-11
dual mono, 1-11
joint stereo, 1-11
single mono, 1-11
stereo, 1-11
inputs, 1-11, 2-14
linear pcm, 1-10
lip sync, 4-29
MPEG-1, 1-12
mpeg-2, 1-10
pre-compressed, 1-10
source, 4-54
test tone, 1-12
audio (MPEG-2) option, 4-103
audio a and b menu, 4-52
audio bit-rate option, 4-55
audio delay option, 4-57
audio PID option, 4-64
audio/video menu, 4-11, 4-13
auto detect VITC option, 4-48
auto lip sync option, 4-56

Indexes
Index-2 Instruction Manual: evolution 5000 E57xx DSNG and DENG Voyager Encoder
ST.TM.E10076.3
B
background colour option, 4-34
backup configurations, 4-120
band plan option, 4-72
band plans, F-3, G-4
countries, F-3
manual option, F-3
bandwidth option, 4-45, 4-73, 4-86
basic interoperable scrambling system (BISS), 3-5
mode 1, 3-6, 4-95
battery disposal, 6-12
baud rate option, 4-67
beryllium, 2-5
BISS
key entry option, 4-95
BISS firmware option, 4-94
BISS hardware option, 4-94
BISS key code option, 4-101
BISS-E injected id option, 4-96
bit stream mode option, 4-59
bit-rate
and resolution, 1-9
audio, 1-10, 1-12
range, 1-9
reflex, 3-5
setting used with M2/PSR/[3]/422BAS, 4-38
bit-rate (188) option, 4-81, 4-84, 4-87, 4-93
bit-rate (204) option, 4-81, 4-87, 4-93
bit-rate option, 4-38, 4-69, 4-97
boards in basic encoder, 1-19
break-out cable
audio, 1-11, 2-14
buffer
mode, 6-10
settings, 6-10
build menu, 4-31
build revision, 1-5
reference number, 1-5
build version, 1-3
C
CA input option, 4-100
cable
routing, 2-5
wiring colours, 2-7
cables used during EMC testing, B-19
carriers option, 4-75
cautions
meaning of, vi
cc format option, 4-48
ce mark, B-19
centre frequency option, 4-87
changing a setting
1U, 4-10
channel option, 4-59, 4-73
cleaning, 6-3
clip level option, 4-58
clock option, 4-93
cloning a file, 5-11
closed caption, 4-49
closed caption option, 4-48
coding mode option, 4-56
coding standard, 4-54
coding standard option, 4-54
compliance
emc, B-18
safety, B-17
shock and vibration, B-18
compression mode option, 4-37
concatenation option, 4-44
config name option, 4-26
configuration
typical system, 1-7
write protection, 4-120
configurations, 4-118
predefined, 4-120
quick, 4-120
connecting up, 2-12
connectors
alarm, 2-16
analogue component video, 2-13
audio
additional input option module, 2-14, 3-7
input, 2-14, 3-7
data, 2-17
DVB ASI, 2-15
ethernet, 2-15
remote control, 2-16, B-13
remux option module, 3-13
RS-232 and RS-422 data input option, 3-10
RS-232 data, 2-17
RS-422 data, 2-18
SSI and ASI optical outputs option module, 3-22
video
HYSNC IN, 2-13
SDI error detection and handling (EDH), 1-8, 2-13
serial, 2-13
control and monitoring, 1-15
copyright option, 4-45, 4-62
creating and downloading a logo, 5-8
c-tick mark, B-19
current password
change, 4-29
current password option, 4-29
customer services
address, viii
D
d mode option, 4-69
data
PID, 4-69
RS-422 option, 4-68
data (type of data) option, 4-103
data channels, 1-14
dc filter option, 4-63
deemphasis option, 4-63
defaults
525 factory defaults, 4-122
delay option, 4-40, 4-68, 4-69
delivery descriptor option, 4-72
descriptor type option, 4-72
destination IP address option, 4-88
destination UDP port option, 4-88
diagnostics menu, 6-5
alarm led test, 6-6
alarm relay test, 6-6
buzzer test, 6-7
fail relay test, 6-6
keyboard test, 6-6
lcd display test, 6-6
dialogue level option, 4-60
display
functions, 4-9
moving through the screens, 4-9, 4-13
display contrast option, 4-30
display errors option, 4-29
disposal of equipment, 6-12
dolby AC-3 descriptor option, 4-23
dolby digital, 1-10, 3-30

Indexes
Instruction Manual: evolution 5000 E57xx DSNG and DENG Voyager Encoder Index-3
ST.TM.E10076.3
dolby digital ac-3, 1-12
dolby srnd mode option, 4-60
DST end date
ATSC, 4-21
DST start date
ATSC, 4-21
dynamic range option, 4-62
E
earth
protective, 2-8
technical, 2-8, 2-13
earthing, 2-7, 2-9
ECM (CA) PID option, 4-102
edh
capability for e57xx encoders, K-3
EDH. See error detection and handling. See error detection
and handling
capability for e57xx encoders, 2-13
electromagnetic compatibility (EMC), vi, 2-3
cables used during EMC testing, B-19
embedded 1-2 DID option, 4-64
embedded 3-4 DID option, 4-64
EMC. See electromagnetic compatibility (EMC)
enc session word option, 4-96, 4-101
enclosure, 1-16
encoder settings for PAL/NTSC video performance figures,
B-4
encoder type option, 4-45
encoding
modes, 1-8
RS-232 option, 4-67
encoding option, 4-67, 4-68
environment, 2-3
environmental conditions, B-17
equipment
access, 2-5
models, 1-3
error detection and handling (EDH), 2-13
error masks menu, 4-117
restore defaults, 4-118
error menu, 6-5
error messages, H-3
errors menu, 4-117
ETS 300 294, 1-14, 4-51
ETS 300 472, 4-51
external delay option, 4-57
F
factory 525 defaults option, 4-122
factory default configurations, 4-120
fan control option, 4-28
fans, 6-3. See also ventilation
fault-finding, 6-3, 6-7
breaks in transmission, 6-9
fans not working/overheating, 6-11
preliminary checks, 6-7
FCC, 2-4
FEC (HP) and FEC (LP) option, 4-74
FEC (inner) option, 4-76, 4-77
FEC (outer) option, 4-76
FEC rate option, 4-80, 4-84, 4-86, 4-106
field/frame option, 4-43
field/frame pictures option, 6-10
firmware release option, 4-66
fixing bracket
fitting, 2-5
foreign language
manuals, ii
FPGA firmware option, 4-94
frame rate, 4-33
frame rate option, 4-33
frame synchroniser
internal, 1-10
frequency option, 4-73, 4-76, 4-77, 4-84, 4-106, 4-107
frequency sources
accuracy, I-1
front panel
indicators, 1-16, 1-17, G-5
LEDs, 1-16
fuse
ac, 6-8
carrier, 6-9
replacement, 6-8
G
gateway address option, 4-24
general menu, 4-26
GOP length option, 4-43
GOP structure option, 4-42
greenwich mean time (GMT), 4-27
guard interval option, 4-75, 4-86
H
handling the encoder, 2-3
hardware
configuration, 1-5
reference number, 1-5
hardware release option, 4-64, 4-66, 4-70
hierarchy option, 4-74
host bit-rate option, 4-96
HSYNC IN
connector, 2-13
I
ident text option, 4-34
IF frequency option, 4-79
IF modulation
e5714, 1-15
e5715, 1-15
e5740, 1-15
e5750, 1-15
IF output
main connector, 2-18
monitor connector, 2-19
IF output option, 4-78, 4-87
IF power option, 4-79
impedance option, 4-58
information label, 1-5
input clip level option, 4-65
input format, 4-65
input level l (left) option, 4-55
input level r (right) option, 4-56
input monitor, 4-12
2U, 4-12
input monitor screen, 2-21
input source, 4-33
input source option, 4-33
input termination option, 4-35, 4-65
inspection
routine, 6-3
installation, 2-3
installing the equipment, 2-4
IP address

Indexes
Index-4 Instruction Manual: evolution 5000 E57xx DSNG and DENG Voyager Encoder
ST.TM.E10076.3
changing from the front panel menus, 2-22
methods of changing, 2-21
IP address option, 2-22, 4-24
ip output card option, 3-27
IRD mode option, 4-104
IRD ts source option, 4-104
K
keyboard lock (softkeys), 4-13
keypad
functions, 4-9
how to use, 4-14
softkey assignments, 4-14
keypress beep option, 4-27
L
language
non-ISO languages, D-2
language abbreviations, D-1
language left option, 4-58
language option, 4-58
language right option, 4-58
language, foreign
manuals, ii
last SNMP master option, 4-25
last SNMP poll option, 4-25
l-band in connector, 2-19
l-band out (main) connector, 2-19
l-band out (monitor) connector, 2-20
l-band output option, 4-83
l-band power option, 4-83
LEDs
alarm, 1-16
front panel, 1-16
power, 1-16
lightning protection, 2-3
lip sync
video/audio delay control, 4-29
lip sync offset option, 4-57
lithium battery, 6-12
load active config option, 4-121
load configs from backup option, 4-121
local control, 4-9, B-13
1U, 4-9
2U, 4-12
establishing, 4-12
summary screen and advanced menu, 4-17
local date option, 4-26
local time option, 4-26
lock
keyboard (softkeys), 4-13
logical chan desc option, 4-24
logical channel option, 4-24, 4-100
logo
creating and downloading, 5-8
logo option, 4-36
logo overlay, 5-8
long channel name option, 4-19
long GOPs option, 4-43
low pass filter option, 4-64
M
M2/EDCOM2/BISS basic interoperable scrambling system
(BISS), 3-5
M2/EOM2/ASI-OPT and M2/EOM2/SSI-US SMPTE 310 and
ASI optical output, 3-21
M2/EOM2/AUDLIN additional audio input, 3-6
connectors, 2-14, 3-7
M2/EOM2/DAT RS-232 and RS-422 data input, 3-9, B-20
M2/EOM2/DAT RS-232 and RS-422 data input option
connectors, 3-10
M2/EOM2/DEC, 3-23
M2/EOM2/IP, 3-27
M2/EOM2/QPSKDEMOD, 3-25
M2/EOM2/REMUX Remux, B-21
M2/EOM2/REMUX remux option, 3-12, B-21
connectors, 3-13
M2/EOM2/SATDEMOD, 3-26
M2/EOM2/XLR, 3-18
MAC address option, 4-24
major channel
ATSC, 4-20
major channel option, 4-100
mechanical inspection, 2-4
menu
diagnostics, 6-5
menu formats, 4-15
menu screens
moving through, 4-9, 4-13
minor channel option, 4-100
minor channel option, 4-20
mixing level option, 4-61
mod type option, 4-79, 4-84
model number
description, 1-4
model number option, 4-26
modulation mode option, 4-86
modulation option, 4-79, 4-84
modulation type option, 4-74, 4-76, 4-77
motion estimation, 1-9
fully exhaustive, 1-6
macro block, 1-9
moving the equipment, 2-4
MP@ML, 1-8
MPEG-1 audio, 1-12
MPEG-2, 1-8, 1-10, 1-11, B-6
multicast IP address option, 4-88
multiplexer (mux)
menu, 4-89
RAS option menu, 4-89
mux
fault-finding, 6-10
N
name (in) option, 4-99
name out option, 4-99
navigating the menus
1U, 4-10
Neilsen AMOL, 4-49
network id option, 4-22
network mask option, 4-24, 4-88
network name
DVB, 4-21
no. services option, 4-30
noise reduction, 6-9
noise reduction option, 4-35
notes
meaning of, vi
O
OFDM S/W release option, 4-87
on air option, 4-90
op video loss option, 4-35
operation, 4-9

Indexes
Instruction Manual: evolution 5000 E57xx DSNG and DENG Voyager Encoder Index-5
ST.TM.E10076.3
option modules, B-20
16qam demodulator option, 3-26
additional audio input module, 3-6
basic interoperable scrambling system (BISS), 3-5
hardware, 3-3
how to see which are fitted/enabled, 3-5
ip output card option, 3-27
M2/EOM2/AUDLIN audio additional and linear PCM, B-20
M2/EOM2/DAT RS-232 and RS-422 data input, B-20
M2/EOM2/REMUX Remux, B-21
number, 3-4
positions, 3-3
qpsk demodulator option, 3-25
QPSK modulator card, B-9
remux option module, B-21
RS-232 and RS-422 data input option, 3-9
sd decoder option, 3-23
software, 3-4
SSI and ASI optical outputs option, 3-21
use, 3-5
what’s available, 3-3
xlr expander card option, 3-18
orbital position option, 4-78
original option, 4-45, 4-62
other frequency option, 4-75
output
DVB ASI, 2-15
on video loss, 1-10
output format option, 4-66, 4-72
output fsr option, 4-66
output on video loss
black screen, 1-10
freeze frame, 1-10
test pattern, 1-10
output option, 4-85, 4-98
output source option, 4-65
outputs
ASI, 1-15
overflow
avoiding, 3-16
what to do if it occurs, 3-17
overflow error, 3-17
own IP address option, 4-88
P
packet length option, 4-90, 4-97
PCR PID option, 4-93, 4-101
PID
remapping when remultiplexing, 3-12
PID option, 4-44
PMT PID option, 4-20, 4-23, 4-101
polarisation option, 4-78, 4-83, 4-85, 4-107
power
dc cable colour code, 2-10
dc supply information, 2-9
supply
dc, 2-8
supply specification
dc, B-16
power cable, 2-7
power dip recovery option, 4-27
power LED
unlit, 6-11
power supply, 2-12, B-15
ac, 2-7
ac specification, B-15
colour code, 2-7
problems, 6-11
stand-by switch, 1-17
powering down, 2-21
powering up, 2-21
predefined user configurations, C-3, C-7
default configuration settings, C-3
preliminary checks, 2-4, 6-7
preset pwr low option, 4-81, 4-84
preset pwr norm option, 4-81, 4-85
preventive maintenance, 6-3
production info option, 4-61
profile/level option, 4-37
program number (out) option, 4-100
program number option, 4-20
Q
qpsk demodulator option, 3-25
R
RAS firmware option, 4-94
rate buffer, 6-10
rear panel
connectors, 1-18, 1-19, 2-11
description, 1-17
reflex
minimum bit-rates with and without performance upgrade,
3-5
reflex enable option, 4-45
remote control, 4-24
remultiplexing
block diagram
one stage of remultiplexing, 3-14
two stages of remultiplexing, 3-14
overall block diagram, 3-15
PID remapping, 3-12
service name remapping, 3-12
remux
atsc, 3-16
function, 3-15
modes, 3-15
using, 3-16
remux mode option, 4-97
remux option, 3-12
remux option module, B-21
connectors, 3-13
replacement parts, 6-4
reset encoder, 3-3
reset encoder option, 4-30
reset on download option, 4-30
resolution
and bit-rate, 1-9
resolution option, 4-40
RF protection option, 4-63
roll off factor option, 4-84
roll off option, 4-80
room type option, 4-61
router IP address option, 4-88
RS-232 and RS-422 data input
connectors, 3-10
RS-232 and RS-422 data input option, 3-9
RS-232 data input option, B-13
RS232 PID option, 4-68
RS-422 data input option, B-14
RS422 PID option, 4-69
S
s/w release option, 4-45
sabus address option, 4-25
sabus baud rate option, 4-25

Indexes
Index-6 Instruction Manual: evolution 5000 E57xx DSNG and DENG Voyager Encoder
ST.TM.E10076.3
sabus data bits option, 4-26
sat deliv freq option, 4-82, 4-85
sat orb pos option, 4-82, 4-85
sat west east option, 4-82
sat west/east option, 4-85
scramble option, 4-94
scrambling
remote authorisation system (RAS), 4-89
screen saver option, 4-27
sd decoder option, 3-23
SDI (serial digital) video input connector
error detection and handling (EDH), 1-8, 2-13
seamless modes, 4-38
serial protocol option, 4-25
service id (out) option, 4-99
service id option, 4-22
service info menu, 4-21
service name option, 4-21
change due to remultiplexing, 3-12
service prov (in) option, 4-99
service provider option, 4-21, 4-99
service type
ATSC, 4-20, 4-23
servicing, 6-3
checks upon completion, 6-4
session word option, 4-101
setting bit-rates and avoiding overflow, 3-16
settings affecting other equipment
rate buffer, 6-10
setup menu, 4-17
setup password option, 4-29
setup/audio menu, 4-53
setup/data menu, 4-67
setup/IRD menu, 4-105
setup/mux menu (ATSC), 4-92
setup/mux menu (DVB), 4-91
setup/output menu, 4-71
setup/video menu, 4-32
shock and vibration, B-18
short channel name
ATSC, 4-19
short name in option, 4-99
short name out option, 4-99
SI level option, 4-19, 4-21
signal connections, 2-10
diagram, 2-12
SMPTE 302M standard option, 4-59
SMPTE 310, 3-21
SNG key (RAS1) option, 4-94, 4-95
SNMP control option, 4-30
SNMP master option, 4-25
SNMP oid index option, 4-68, 4-69
SNMP trap IP option, 4-25
softkey, 4-9, 4-13
functions associated with, 4-15
software options, 3-29
M2/ESO2/16QAMDEMOD, 16qam demodulator, 3-30
M2/ESO2/422, 4:2:2 video encoding, 3-30
M2/ESO2/8PSKDEMOD, 8psk demodulator, 3-30
M2/ESO2/AC3, dolby digital (AC3), 3-30
M2/ESO2/ACON, auto concatenation, 3-30
M2/ESO2/LSYM, low symbol rate, 3-30
M2/ESO2/M316QAM, 16qam modulation, 3-30
M2/ESO2/NR, noise reduction, 3-29
M2/ESO2/PU, performance upgrade, 3-29
M2/ESO2/RAS, remote authorisation system, 3-30
M2/ESO2/SM38PSK, internal modulator, 3-30
M2/ESO2/VBR, variable bit-rate, 3-30
software release option, 4-28, 4-64, 4-70
source (BNC) option, 4-98
source option, 4-54
specification
alarm, B-13
ASI, B-12
audio
embedded, B-8
standard, B-6
encoder settings for PAL/NTSC video performance
figures, B-4
environmental conditions, B-17
ethernet, B-13
H sync, B-3
internal dc power supply, B-16
NTSC video performance figures, B-5
PAL video performance figures, B-4
physical details, B-16
power supply, B-15
QPSK modulator card, B-9
serial digital video, B-3
television standards, B-6, B-7
test tones, B-8
spectral pol option, 4-87
spectrum invert option, 4-80, 4-84
SPTS. See single programme transport stream (SPTS)
SSI and ASI optical output module, 3-21
connectors, 3-22
stand-by switch, 1-17
status only option, 4-83, 4-85
status only options
remux module menu, 4-97
store active config option, 4-121
store configs in backup option, 4-121
subtitling, 1-14
summary screen
1U, 4-9
summary screen and advanced menu, 4-16
symbol rate option, 4-77, 4-80, 4-84, 4-106
syntax option, 4-19, 4-21
system b teletext, 4-51
system control option, 4-29
system menu, 4-17
T
technical specification, B-3
teletext
extraction, 1-14
services, 1-14
system b, 4-51
system B, 4-49
teletext (all lines) option, 4-46
teletext data out option, 4-46
teletext extraction, B-5
teletext option, 4-103
teletext PID option, 4-46
telnet, 2-22
temperature option, 4-27
terrestrial
bandwidth option, 4-73
FEC rate HP and LP option, 4-74
guard interval option, 4-75
hierarchy option, 4-74
test mode option, 4-69
test pattern, 1-8
test tone
audio, 1-12
text colour option, 4-34
time code option, 4-36
time to live option, 4-89
top-level menu, 4-16
trademarks
registered, v
transmission option, 4-87

Indexes
Instruction Manual: evolution 5000 E57xx DSNG and DENG Voyager Encoder Index-7
ST.TM.E10076.3
transport stream id option, 4-23
ts pkts/UDP frm option, 4-88
TT7000 system manager, 4-29
tx bandwidth factor option, 4-81, 4-84
tx bandwidth option, 4-81, 4-84
type of service option, 4-89
U
universal time co-ordinate (UTC), 4-27
universal time co-ordinate (UTC) offset option, 4-27
unlock
keyboard (softkeys), 4-13
upconverter power option, 4-85
upgrade encoder
licence key, 4-28
upgrade encoder option, 4-28
user configurations, 4-119
user interface, 1-16
UTC. See universal time co-ordinate (UTC)
V
VBI. See vertical blanking interval (VBI)
vbi in picture, 1-13
VBI in picture option, 4-47
vbi in pid, 1-14
VBI line ‘n’ option, 4-48
VBI on PID option, 4-46
VBI PID option, 4-46, 4-102
VBI structure implemented by TANDBERG for 525-line
systems, 4-50
VBI structure implemented by TANDBERG for 625-line
systems, 4-51
vbi user data, 1-14
VBR mode option, 4-39
ventilation, 2-6
version option, 4-69
vertical blanking interval (VBI)
data formats, 1-14
line number range, 1-14
menu, 4-46
vertical interval time code (VITC), 4-49
vibration and shock, B-18
video
analogue video input module
specification, B-4
bit-rate, 1-9
coding resolution
and bit-rate, 1-10
composite analogue, 1-8
encoding, 1-8
encoding functions, 1-8
fault-finding, 6-9
index, 4-49
input
types, 1-8
inputs, 1-8
composite (PAL/NTSC), 1-8
serial digital, 1-8
error detection and handling (EDH), 2-13
test pattern, 1-8
serial (SDI), 1-6, 1-8
source, 4-11, 4-13
video bandwidth option, 4-35
video encoder menu, 4-36
video input option, 4-31
video locked option, 4-34
video menu, 4-31
video option, 4-102
video parameters, 4-31
video programming system (VPS), 4-49
video source, 4-31
VPS (line 16) option, 4-47
W
warnings
meaning of, vi
web browser
cloning a file, 5-11
how to set up internet explorer, 5-3
option 1, build info, 5-6
option 10, fault reporting, 5-11
option 2, tools, 5-7
option 3, customer support, 5-9
option 4, front panel (TANDBERG TV only), 5-9
option 5, backplane, 5-9
option 6, licenced features, 5-10
option 7, SNMP MIBS, 5-10
option 8, encoder errors, 5-11
option 9, event log, 5-11
options, 5-6
west east option, 4-78
what to do if overflow occurs, 3-17
wide screen signalling (WSS), 4-49, 4-51
wire colour code, 2-7, 2-10
WSS (line 23) option, 4-48
X
xlr expander card option, 3-18

Indexes
Index-8 Instruction Manual: evolution 5000 E57xx DSNG and DENG Voyager Encoder
ST.TM.E10076.3
Setup Menus and Associated Options Index
1
1.service menu
audio (MPEG-2) option, 4-103
BISS key code option, 4-101
CA input option, 4-100
data (type of data) option, 4-103
ECM (CA) PID option, 4-102
enc session word option, 4-101
logical channel option, 4-100
major channel option, 4-100
minor channel option, 4-100
name (in) option, 4-99
name out option, 4-99
output option, 4-98
PCR PID option, 4-101
PMT PID option, 4-101
program number (out) option, 4-100
service id (out) option, 4-99
service prov (in) option, 4-99
service provider option, 4-99
session word option, 4-101
short name in option, 4-99
short name out option, 4-99
source (BNC) option, 4-98
teletext option, 4-103
VBI PID option, 4-102
video option, 4-102
A
advanced menu
action on PID error option, 4-30
current password option, 4-29
display contrast option, 4-30
display errors option, 4-29
no. services option, 4-30
reset encoder option, 4-30
reset on download option, 4-30
setup password option, 4-29
SNMP control option, 4-30
system control option, 4-29
audio languages menu, 4-65
audio menu, 4-52
audio bit-rate option, 4-55
audio delay option, 4-57
audio PID option, 4-64
auto lip sync option, 4-56
bit stream mode option, 4-59
channel option, 4-59
clip level option, 4-58
coding mode option, 4-56
coding standard option, 4-54
copyright option, 4-62
dc filter option, 4-63
deemphasis option, 4-63
dialogue level option, 4-60
dolby srnd mode option, 4-60
dynamic range option, 4-62
embedded 1-2 DID option, 4-64
embedded 3-4 DID option, 4-64
external delay option, 4-57
hardware release option, 4-64
impedance option, 4-58
input level l (left) option, 4-55
input level r (right) option, 4-56
language left/right option, 4-58
lip sync offset option, 4-57
low pass filter option, 4-64
mixing level option, 4-61
original option, 4-62
production info option, 4-61
RF protection option, 4-63
room type option, 4-61
SMPTE 302M standard option, 4-59
software release option, 4-64
source option, 4-54
audio xlr menu
firmware release option, 4-66
hardware release option, 4-66
input clip level option, 4-65
input format, 4-65
input termination option, 4-65
output format option, 4-66
output fsr option, 4-66
output source option, 4-65
B
build menu, 4-31
C
configs menu, 4-118
D
data A - RS232 menu
baud rate option, 4-67
d mode option, 4-69
delay option, 4-68, 4-69
encoding option, 4-67
RS232 PID option, 4-68
data A – RS-232 menu
SNMP oid index option, 4-68
data B - RS422 menu
bit-rate option, 4-69
RS422 PID option, 4-69
SNMP oid index option, 4-69
test mode option, 4-69
version, 4-69
data menu, 4-66
data XA - RS232 menu
hardware release option, 4-70
software release option, 4-70
data XA – RS232 menu, 4-70
data XB – RS422 menu, 4-70
hardware release option, 4-70
software release option, 4-70
diagnostics menu, 4-118
E
errors menu
active errors, 4-117
error masks menu, 4-117
G
general menu, 4-26

Indexes
Instruction Manual: evolution 5000 E57xx DSNG and DENG Voyager Encoder Index-9
ST.TM.E10076.3
config name, 4-26
fan control, 4-28
keypress beep option, 4-27
local date, 4-26
local time, 4-26
model number, 4-26
power dip recovery option, 4-27
screen saver, 4-27
software release, 4-28
temperature, 4-27
upgrade encoder option, 4-28
UTC offset, 4-27
I
IRD demod menu
FEC rate option, 4-106
frequency option, 4-106, 4-107
polarisation option, 4-107
symbol rate option, 4-106
IRD menu, 4-104
IRD mode option, 4-104
IRD ts source option, 4-104
M
M2/EOM2/DAT RS-232 and RS-422 data input option
module, 4-70
mux menu
BISS
key entry option, 4-95
BISS firmware option, 4-94
BISS hardware option, 4-94
BISS-E injected id, 4-96
bit-rate (188) option, 4-93
bit-rate (204) option, 4-93
clock option, 4-93
enc session word, 4-96
FPGA firmware option, 4-94
host bit-rate, 4-96
on air option, 4-90
packet length option, 4-90
PCR PID option, 4-93
RAS firmware option, 4-94
scramble option, 4-94
SNG key (RAS1), 4-94, 4-95
O
output menu
delivery descriptor option, 4-72
descriptor type = cable, 4-76
FEC (inner) option, 4-76
FEC (outer) option, 4-76
frequency option, 4-76
modulation type option, 4-76
symbol rate option, 4-77
descriptor type = satellite, 4-77
FEC (inner) option, 4-77
frequency option, 4-77
modulation type option, 4-77
orbital position option, 4-78
polarisation option, 4-78
symbol rate option, 4-77
west east option, 4-78
descriptor type = terrestrial
band plan option, 4-72
bandwidth option, 4-73
carriers option, 4-75
channel option, 4-73
FEC (HP) and FEC (LP) option, 4-74
frequency option, 4-73
guard interval option, 4-75
hierarchy option, 4-74
modulation type option, 4-74
other frequency option, 4-75
descriptor type option, 4-72
output format = ofdm modulator
bandwidth option, 4-86
bit-rate (188) option, 4-87
bit-rate (204) option, 4-87
centre frequency option, 4-87
FEC rate option, 4-86
guard interval option, 4-86
IF output option, 4-87
modulation mode option, 4-86
OFDM S/W release option, 4-87
output option, 4-85
spectral pol option, 4-87
transmission option, 4-87
output format = satellite modulator
bit-rate (188) option, 4-81, 4-84
bit-rate (2048) option, 4-81
FEC rate option, 4-80
IF frequency option, 4-79
IF output option, 4-78
IF power option, 4-79
mod type option, 4-79
modulation option, 4-79
polarisation option, 4-83
preset pwr low option, 4-81
preset pwr norm option, 4-81
roll off option, 4-80
sat deliv freq option, 4-82
sat orb pos option, 4-82
sat west east option, 4-82
spectrum invert option, 4-80
status only option, 4-83
symbol rate option, 4-80
tx bandwidth factor option, 4-81
tx bandwidth option, 4-81, 4-84
output format = satellite modulator (l-band output)
FEC rate option, 4-84
frequency option, 4-84
l-band output option, 4-83
l-band power option, 4-83
mod type option, 4-84
modulation option, 4-84
polarisation option, 4-85
preset pwr low option, 4-84
preset pwr norm option, 4-85
roll off factor option, 4-84
sat deliv freq option, 4-85
sat orb pos option, 4-85
sat west/east option, 4-85
spectrum invert option, 4-84
status only option, 4-85
symbol rate option, 4-84
tx bandwidth factor option, 4-84
upconverter power option, 4-85
output format =IP streamer
destination IP address option, 4-88
destination UDP port option, 4-88
multicast IP address option, 4-88
network mask option, 4-88
own IP address option, 4-88
router IP address option, 4-88
time to live option, 4-89
ts pkts/UDP frm option, 4-88
type of service option, 4-89
output format option, 4-72

Indexes
Index-10 Instruction Manual: evolution 5000 E57xx DSNG and DENG Voyager Encoder
ST.TM.E10076.3
R
remote control menu, 4-24
gateway address, 4-24
IP address, 4-24
last SNMP master, 4-25
last SNMP poll, 4-25
MAC address, 4-24
network mask, 4-24
sabus address, 4-25
sabus baud rate, 4-25
sabus data bits, 4-26
SNMP master, 4-25
SNMP trap IP, 4-25
remote control menu (syntax = DVB)
serial protocol, 4-25
remux module menu
bit-rate option, 4-97
packet length option, 4-97
remux mode option, 4-97
status only options, 4-97
remux option module M2/EOM2/REMUX, 4-96
S
service info menu (syntax = ATSC), 4-19
dolby AC-3 descriptor, 4-23
DST end date, 4-21
DST start date, 4-21
long channel name, 4-19
major channel, 4-20
minor channel, 4-20
PMT PID, 4-20
program number, 4-20
service type, 4-20, 4-23
short channel name, 4-19
SI level, 4-19
syntax, 4-19
service info menu (syntax = DVB), 4-21
logical chan desc, 4-24
logical channel, 4-24
network id, 4-22
network name, 4-21
PMT PID, 4-23
service id, 4-22
service name, 4-21
service provider, 4-21
SI level, 4-21
syntax, 4-21
transport stream id, 4-23
system menu, 4-17
configurations menu
factory 525 defaults, 4-122
load active config, 4-121
load configs from backup, 4-121
store active config, 4-121
store configs in backup, 4-121
V
vertical blanking interval (VBI) menu, 4-46
auto detect VITC option, 4-48
cc format option, 4-48
closed caption option, 4-48
teletext (all lines) option, 4-46
teletext data out option, 4-46
teletext PID option, 4-46
VBI in picture option, 4-47
VBI line ‘n’ option, 4-48
VBI on PID option, 4-46
VBI PID option, 4-46
VPS (line 16) option, 4-47
WSS (line 23) option, 4-48
video encoder menu
3:2 pulldown option, 4-44
afd option, 4-41
aspect ration option, 4-41
bandwidth option, 4-45
bit-rate option, 4-38
compression mode option, 4-37
concatenation option, 4-44
copyright option, 4-45
delay option, 4-40
encoder type option, 4-45
field/frame option, 4-43
GOP length option, 4-43
GOP structure option, 4-42
long GOPs option, 4-43
original option, 4-45
PID option, 4-44
profile/level option, 4-37
reflex enable option, 4-45
resolution option, 4-40
s/w release option, 4-45
VBR mode option, 4-39
video menu, 4-31
video source menu, 4-31
background colour option, 4-34
frame rate option, 4-33
ident text option, 4-34
input source option, 4-33
input termination option, 4-35
logo option, 4-36
noise reduction option, 4-35
op video loss option, 4-35
text colour option, 4-34
time code option, 4-36
video bandwidth option, 4-35
video input option, 4-31
video locked option, 4-34