Tecniplast S p A ACBOXRX02 Reception and Remote transmission of Alarm Signals User Manual Remote Alarm System

Tecniplast S.p.A. Reception and Remote transmission of Alarm Signals Remote Alarm System

User Manual

                       Remote Alarm System Instructions for Use
 Copyright Notice Copyright © 11/06/2010 TECNIPLAST S.p.A. All rights reserved.  No part of this publication may be reproduced, transmitted, transcribed, stored in a retrieval system, or translated into any language or computer language without the prior written permission of TECNIPLAST S.p.A.  Trademarks RAS is a trademark of TECNIPLAST  S.p.A.   Technical Support For technical support, call +39-0332-809711 or send an E- mail to  service@tecniplast.it or tecnicom@tecniplast.it
     i I. PREFACE  Dear Customer,  This manual is aimed at providing the user with all the information and safety standards required for the correct and safe installation, use and maintenance of the equipment you have purchased.  Keep the manual in an easily accessible place, known by the Installer, the operator, the supervisor and the service technician who should carefully read it to have a clear understanding of the installation, use, and maintenance procedures as well as hazardous applications to avoid.  This manual is an integral part of the equipment and should follow it, even in the event of a change of ownership, until final decommissioning. Should the manual get damaged or lost, a copy can be requested from TECNIPLAST.  In order to receive technical assistance, spare parts or optional extras not required on order, contact TECNIPLAST and give the equipment serial number, version, and year of manufacture (see label on the equipment).   The Operator, the Supervisor and the Service Technician must know all the standards reported in this manual before using the equipment or carrying out maintenance procedures.   II. COMPANY CONFORMITY TO ENVIRONMENTAL POLICIES  At TECNIPLAST both our production facilities and our end products reflect our commitment towards environmental policies in terms of:   • compliance with the principles and contents of current laws and regulations concerning the environment;   • reduction of the environmental impact deriving from our activities, maintaining the right balance between environmental, social and economic  responsibilities; • on-going quest for innovative applications in order to reduce the environmental impact deriving from waste materials, energy consumption and to improve the use of natural resources and raw materials. • preventive evaluation of the environmental impact of new plants and processes and improvement of existing ones using all possible and economically sustainable solutions to increase our environmental performances. • incentivation and co-responsibility of employees towards this policy by means of adequate training • use of effective tools to communicate principles and goals of such an environmental policy to our dealers during meetings and training courses; • defining during the design and development of new products the correct use and dismantling instructions to minimize  environmental impact.
   2   Table of contents 1 INTRODUCTION .............................................................................................................................................. 4 1.1 MANUFACTURER’S DETAILS ...................................................................................................................................... 4 1.2 TECHNICAL ASSISTANCE ............................................................................................................................................ 4 1.3 UNAUTHORISED MODIFICATIONS ............................................................................................................................. 4 1.4 TECHNICAL SPECIFICATIONS ..................................................................................................................................... 4 1.4.1 TX-WW MODULE ......................................................................................................................................... 4 1.4.2 TX-AMERICA ................................................................................................................................................. 5 1.4.3 CX/RX-WW ................................................................................................................................................... 5 1.4.4 CX/RX-AMERICA ........................................................................................................................................... 5 1.5 OPERATING ENVIRONMENTAL CONDITIONS ............................................................................................................ 6 1.6 COMPLIANCE TO EU DIRECTIVES .............................................................................................................................. 7 1.7 DECLARATION OF CONFORMITY ............................................................................................................................... 7 1.8 RESPONSIBILITY OF THE CUSTOMER ......................................................................................................................... 7 1.9 SPARE PARTS AND TECHNICAL ASSISTANCE ............................................................................................................. 7 1.10 UNAUTHORISED MODIFICATIONS ............................................................................................................................. 8 1.11 WASTE ELECTRIC AND ELECTRONIC EQUIPMENT ..................................................................................................... 8 1.12 DISPOSAL OF OTHER MATERIALS .............................................................................................................................. 8 2 SAFETY PRECAUTIONS .................................................................................................................................... 9 2.1 SAFETY NOTES ........................................................................................................................................................... 9 2.2 GENERAL PRECAUTIONS ........................................................................................................................................... 9 3 APPLICATIONS AND WORKING PRINCIPLE ................................................................................................... 10 3.1 HAZARDOUS AND INAPPROPRIATE APPLICATIONS................................................................................................. 10 3.2 MAIN FEATURES ...................................................................................................................................................... 11 3.2.1 TX TRANSMITTER ....................................................................................................................................... 11 3.2.2 RX AND CX .................................................................................................................................................. 11 4 HANDLING AND TRANSPORTATION ............................................................................................................. 12 4.1 DISPOSAL OF THE PACKAGING ................................................................................................................................ 12 4.2 HANDLING ............................................................................................................................................................... 12 4.3 INCOMING INSPECTION .......................................................................................................................................... 12 4.4 STORAGE ................................................................................................................................................................. 12 5 RAS SYSTEM INSTALLATION GUIDELINES ..................................................................................................... 13 5.1 RX AND CX ELECTRICAL CONNECTIONS................................................................................................................... 13 5.2 HOW TO MOUNT THE RX/CX ON THE WALL ........................................................................................................... 15 5.3 RX, CX AND TX CONNECTION .................................................................................................................................. 16 6 RAS SYSTEM RECEIVER (RX) SOFTWARE USER GUIDE .................................................................................. 18 6.1 MAIN MENU ............................................................................................................................................................ 18 6.2 UNIT MENU ............................................................................................................................................................. 19 6.3 ALARM FUNCTIONS ................................................................................................................................................. 20 6.4 PSTN DIALER FUNCTIONS ........................................................................................................................................ 21 6.5 SETTINGS FUNCTIONS ............................................................................................................................................. 22 6.5.1 HOURS AND DATE SETTING ....................................................................................................................... 22 6.6 UNIT SETTINGS ........................................................................................................................................................ 23 6.6.1 ALARM SETTING PAGE ............................................................................................................................... 24 6.6.2 PSTN DIALER SETTINGS .............................................................................................................................. 25 6.6.3 DIRECT OUTPUT ......................................................................................................................................... 27 6.6.4 PASSWORD SETTING .................................................................................................................................. 28 6.7 FIRMWARE .............................................................................................................................................................. 28 6.8 TIME-OUT EXIT ........................................................................................................................................................ 29 6.9 LANGUAGE SETTING PAGE ...................................................................................................................................... 29 7 RAS SYSTEM CENTRALISED RECEIVER(CX) SOFTWARE USER GUIDE ............................................................ 30 7.1 MAIN MENU ............................................................................................................................................................ 30 7.2 UNIT MENU ............................................................................................................................................................. 31 7.3 ALARM FUNTIONS ................................................................................................................................................... 32 7.4 PSTN DIALER FUNCTIONS ........................................................................................................................................ 33
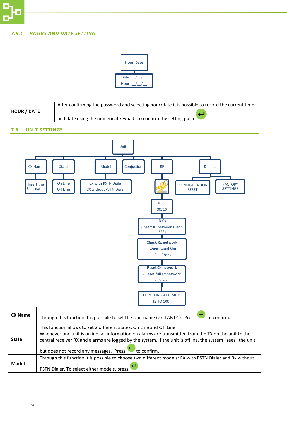
     3 7.5 SETTINGS FUNCTIONS ............................................................................................................................................. 33 7.5.1 HOURS AND DATE SETTING ....................................................................................................................... 34 7.6 UNIT SETTINGS ........................................................................................................................................................ 34 7.6.1 ALARM SETTING PAGE ............................................................................................................................... 35 7.6.2 PSTN DIALER SETTINGS .............................................................................................................................. 36 7.6.3 DIRECT OUTPUT ......................................................................................................................................... 37 7.6.4 PASSWORD SETTING .................................................................................................................................. 38 7.7 FIRMWARE .............................................................................................................................................................. 38 7.8 TIME-OUT EXIT ........................................................................................................................................................ 39 7.9 LANGUAGE SETTING PAGE ...................................................................................................................................... 39 8 ALARMS REPORTED BY THE SYSTEM ............................................................................................................ 40 8.1 ALARMS RAISED BY THE TRANSMITTER (TX) ........................................................................................................... 40 8.2 ALARMS RAISED BY THE RX ..................................................................................................................................... 40
   4   1 INTRODUCTION 1.1 MANUFACTURER’S DETAILS TECNIPLAST S.p.A. Via I Maggio, 6 21020 BUGUGGIATE (VA) ITALY Tel. +39 0332 809 711 Fax +39 0332 458 315 www.tecniplast.it E-mail : tecnicom@tecniplast.it service@tecniplast.it  TECNIPLAST S.p.A.  reserves the right to modify the specifications to improve the product at any time. 1.2 TECHNICAL ASSISTANCE Requests for Technical Assistance should be addressed to TECNIPLAST or the authorized Dealer. 1.3 UNAUTHORISED MODIFICATIONS No modifications to the equipment or its components are to be made without written permission from TECNIPLAST. Unauthorised modifications could cause changes to the original functioning and consequently: 1. All forms of warranty regarding the entire equipment will be null and void. 2. If the equipment is used in a manner that is not specified by the manufacturer, the protection provided by the equipment may be impaired. 1.4 TECHNICAL SPECIFICATIONS 1.4.1 TX-WW MODULE  Value Min Typ Max Power supply 21,6V DC 24V DC 26,4V DC Power consumption  20mA  Operating frequency EMEA+AU+NZ module  434,4 MHz  Operating frequency for China  431 MHz  Operating frequency for Japan  429,825 MHz  Installation frequency   433,2 MHz  Radiated power for EMEA+AU+NZ+China module +6dBm +8dBm +10dBm Radiated power for Japan +3dBm +6dBm +7dBm Radio sensitivity  -113dBm  Dimensions  5,2x11,5 cm  Operating temperature 0 °C  40°C Protection rating  IP20
     5 1.4.2 TX-AMERICA  Value Min Typ Max Power supply 21,6V DC 24V DC 26,4V DC Power consumption  20mA  Operating frequency for America  913 MHz  Installation frequency  910 MHz  Radiated power for America -6dBm -3dBm -2dBm Radio sensitivity  -113dBm  Dimensions  5,2x11,5 cm  Operating temperature 0 °C  40 °C Protection rating  IP20  1.4.3 CX/RX-WW  Value Min Typ Max Power supply 110V AC   240V AC Frequency 50Hz  60Hz Power supply model (UL:NO)   Morsun LH10 – 10C0512-02 (10W)  Power consumption  0,1A  Relay dry contacts  30Vcc 120Vac 2A  Operating frequency for EMEA+AU+NZ module  434,4 MHz  Operating frequency for China module   431 MHz  Operating frequency for Japan module  429,825 MHz  Installation frequency  433,2 MHz  Radiated power for EMEA+AU+NZ+Cina +6dBm +8dBm +10dBm Radiated power for Japan +3dBm +6dBm +7dBm Radio sensivity  -113dBm  Dimensions  23x21,5 cm  Operating temperature 0 °C  40 °C Protection rating   IP50    1.4.4 CX/RX-AMERICA  Value Min Typ Max Power supply 110V AC   240V AC Frequency 50Hz  60Hz Power supply model (UL:NO)  Morsun LH10 – 10C0512-02 (10W)  Power consumption  0,1A  Relay dry contacts  30Vcc 120Vac 2A  Operating frequency for America module  913 MHz  Installation frequency  910 MHz  Radiated power for America -6dBm -3dBm -2dBm Radio sensivity  -113dBm  Dimensions  23x21,5 cm  Operating temperature 0 °C  40 °C Protection rating  IP50
   6      IMPORTANT: CHANGES AND MODIFICATIONS NOT APPROVED BY TECNIPLAST COULD VOID THE USER’S AUTHORITY TO OPERATE THE EQUIPMENT.  This device complies with Part 15 of the FCC Rules. Operation is subject to the following two conditions: (1) this device may not cause harmful interference, and (2) this device must accept any interference received, including interference that may cause undesired operation.  This equipment has been tested and found to comply with the limits for a Class A digital device, pursuant to part 15 of the FCC Rules. These limits are designed to provide reasonable protection against harmful interference when the equipment is operated in a commercial environment. This equipment generates, uses, and can radiate radio frequency energy and, if not installed and used in accordance with the instruction manual, may cause harmful interference to radio communications. Operation of this equipment in a residential area is likely to cause harmful interference in which case the user will be required to correct the interference at his own expense.
     7  1.5 OPERATING ENVIRONMENTAL CONDITIONS The equipment has been designed to perform under the following conditions: • Indoor use • Altitude up to 2000m • Temperatures 5°C to 40°C • Maximum relative humidity 80% for temperatures up to 31°C decreasing linearly to 50% relative humidity at 40°C. • Mains supply voltage fluctuations up to ± 10% of the nominal voltage  • Transient overvoltages typically present on the mains supply (OVERVOLTAGE CATEGORY II as per IEC 60364-4-443) • Pollution degree 2 1.6 COMPLIANCE TO EU DIRECTIVES DIRECTIVE 1999/05/EC   R&TTE STANDARD EN/60950  - 1:2006 + A11:2009  STANDARD EN/300220 - 2 V2.3.1 STANDARD EN/301489 - 3 V1.4.1   TECNIPLAST S.p.A.  reserves the right to modify the specifications to improve the product at any time. 1.7 DECLARATION OF CONFORMITY The equipment technical documentation includes the DECLARATION OF CONFORMITY in compliance with EU Equipmentry Directive 1999/05/EC R&TTE. 1.8 RESPONSIBILITY OF THE CUSTOMER Unless otherwise specified in the contract conditions, the Client shall supply: ▪ Electrical supply complete with EARTH in the vicinity of the equipment. 1.9 SPARE PARTS AND TECHNICAL ASSISTANCE In order to conform to the terms and duration of the Warranty and to ensure perfect inter-changeability, only original TECNIPLAST spare parts are to be used.  Requests for Technical Assistance should be addressed to TECNIPLAST or the authorized Dealer.
   8   1.10 UNAUTHORISED MODIFICATIONS No modifications to the equipment or its components are to be made without written permission from TECNIPLAST. Unauthorised modifications could cause changes to the original functioning and consequently: 1. All forms of warranty regarding the entire equipment will be null and void. 2. If the equipment is used in a manner that is not specified by the manufacturer, the protection provided by the equipment may be impaired 1.11 WASTE ELECTRIC AND ELECTRONIC EQUIPMENT Tecniplast is committed to meeting the requirements of the EU directive 2002/96/EC amended by 2003/108/EC on Waste Electric and Electronic Equipment (WEEE) and, therefore, promotes “the reuse, recycling and other forms of recovery of such wastes (WEEE) so as to reduce the disposal of waste. It also seeks to improve the environmental performance of all operators involved in the life cycle of electrical and electronic equipment, e.g. producers, distributors and consumers...” Tecniplast has worked closely with its suppliers to eliminate hazardous materials from its products. There are instances, however, where it has not yet been possible to completely eliminate all such materials. Consequently, some products are labelled with a crossed-out "wheelie" symbol, indicating that special care must be applied to their disposal and / or recycling. DO NOT dispose of WASTE ELECTRIC AND ELECTRONIC EQUIPMENT as unsorted municipal waste.  Waste electric and electronic equipment is to be collected and disposed of separately in specialised treatment facilities in compliance with EU legislation and any laws and regulations in force in the country where the machinery is installed. 1.12 DISPOSAL OF OTHER MATERIALS DO NOT dispose of plastic material as unsorted municipal waste. Any plastic material is to be collected and disposed of separately in compliance to any norm and regulation in force in the country where the machinery is installed.  DO NOT dispose of metallic material as unsorted municipal waste. Any metallic material is to be collected and disposed of separately in compliance to any norm and regulation in force in the country where the machinery is installed. Contact Tecniplast to have detailed specifications and procedures on how to disassemble the EQUIPMENT.
     9 2 SAFETY PRECAUTIONS 2.1 SAFETY NOTES The following words and symbols are used in order to explain safety procedures.  - This symbol is used in safety messages and on labels when there is an imminently hazardous situation which, if not avoided, may result in death, serious injury or serious damage to the equipment.  These safety messages also describe how the hazard can be avoided.   - This symbol is used to explain any procedures which, if performed incorrectly, could cause damage or potential problems to the equipment.   - This symbol is used to indicate the need to wear personal protective equipment to carry out a specific procedure.   - This symbol is used to indicate that a certain procedure is to be carried out by trained service personnel only.   - This symbol is used to indicate the need to use specific tools and equipment.    - This symbol is used in safety messages and on labels whenever there is the need to refer to product instructions for use.  NOTE  - Annotations are made for information which requires specific consideration about any procedures, but for which there is no risk of damaging the equipment. Pay special attention to all Safety Warnings given throughout the instructions For any doubts regarding safety, contact TECNIPLAST.  2.2 GENERAL PRECAUTIONS The equipment is to be used by authorised and qualified personnel only. Follow all the precautions, procedures and safety measures prescribed by the standards in force to safeguard personal health and safety. Before using the equipment the user must have a clear understanding of the positioning and functions of the commands.   ▪ Do not carry out modifications that might alter the performance or the working conditions of the equipment; TECNIPLAST disclaims all responsibility for personal injury or material damage caused by mishandling of the equipment. ▪ If the equipment is used in a manner that is not specified by the manufacturer, the protection provided by the equipment may be impaired. ▪ Do not use the equipment in an explosive environment. ▪ Read the user manual before use. ▪ Ensure the equipment is stable and balanced before starting operating. ▪ DO NOT leave the equipment unattended while working.
   10   3 APPLICATIONS AND WORKING PRINCIPLE  Tecniplast Remote Alarm System (RAS) has been developed to simplify the work of facility managers and operators by providing them with an easy-to-use monitoring of Tecniplast equipment and machines.  Each piece of equipment features a transmitter (the TX) which transmits any alarm condition to a receiver (the RX). Each receiver (ideally located inside one of the facility rooms), is designed to receive signals from 10 transmitters and to send at the same time an alarm message to a centralised receiver (the CX) which can monitor a number of RX simultaneously (maximum 10).  Any time an alarm is transmitted to the RX (and CX), the system sends a voice message to the phone numbers recorded in the RX setting pages by means of a PSTN dialer*. Voice messages may be customised by the user following the dialer instructions for use directly on the phone. Up to 100 Alarm messages are logged by the system in FIFO logic.    Simple System TX1 TX2 TX10................RX+ PD  Complex System  3.1 HAZARDOUS AND INAPPROPRIATE APPLICATIONS Tecniplast disclaims all responsibility for any uses other than those stated in this User Manual unless previously authorised.  Here is a list of some hazardous applications that should be avoided:  • Operation by inexperienced or untrained personnel. • Housing in an environment not compliant to the “Environmental Requirements” described in TABLE 1 -  TECHNICAL SPECIFICATIONS • Operation of the equipment with highly flammable materials.  • Operation of the equipment in an explosive environment.    TECNIPLAST disclaims all responsibilities deriving from improper use and incorrect maintenance If the equipment is used in a manner that is not specified by the manufacturer, the protection provided by the equipment may be impaired   *   The PSTN dialer is installed in the WW version only. All the related function will not be available on the AMERICA version unit.
     11 3.2 MAIN FEATURES 3.2.1 TX TRANSMITTER  1. LED 2. TX Connection Key TX LED STATUS (on-line, off-line)  TX STATUS LED Not linked blink Linked , on-line Off (On during transmission every 30 – 45 seconds) Linked , off-line On 3.2.2 RX AND CX  1. RAS system control panel 2. Screen 3. Antenna 4. Red LED 5. Green LED 6. Yellow LED 7. Alpha-numerical keypad 8. F1, F4 control keys 9. Scroll arrows.
   12   4 HANDLING AND TRANSPORTATION 4.1 DISPOSAL OF THE PACKAGING  Dispose of the packaging in compliance with laws and regulations in force in the country where the equipment is installed.  Collect the packaging and disposed of it separately in compliance with any law and regulation in force in the country where the equipment is installed.  DO NOT dispose of plastic film wrapping as unsorted municipal waste.  Any plastic material is to be collected and disposed of separately in compliance to laws and regulations in force in the country where the equipment is installed.  4.2 HANDLING The handling of the equipment and of its separate accessories must be carried out by trained personnel.  It is advisable to transport the RAS directly to the site where it is going to be installed before removing the packaging.  4.3 INCOMING INSPECTION Upon delivery, unpack the equipment and inspect it for damage. If the equipment has been mishandled, dented or damaged, alert the carrier and Technical Assistance immediately. 4.4 STORAGE The RAS is designed for indoor use only. Always keep the equipment in a dry place, whether packaged or not.    If the equipment is not deemed to be used, cover it with a piece of cloth or plastic to protect it from dust and store it in an environment compliant with the environment requirements specified in paragraph 1.5 “OPERATING ENVIRONMENTAL CONDITIONS” on page 6.  If the equipment has been moved, packed and stored, after a period of use (e.g. if there is a change of laboratory or plant), contact Tecniplast technical assistance or the distributor in order to have accurate and precise instructions on how to put it back into service
     13 5 RAS SYSTEM INSTALLATION GUIDELINES 5.1 RX AND CX ELECTRICAL CONNECTIONS The RAS is to be connected to the power supply protected by suitable protections in compliance with laws and regulations in force in the country where the machine is installed. The RAS is to be installed in compliance with IEC/EN 60950 Standard, and controlled by an external cut off switch. Before installing the system, connect the Rx and CX to the power supply cable, phone cable and outputs as shown hereunder: • Insert the cables into the slot on the RX and CX housing.  • Carry on with the following electrical connections:  M5 L PE N POWER SUPPLY CABLE CONNECTION POINT  F1 FUSE 5X20mm – 1,6 A (TIME LAG) LOW BREAKING CAPACITY 250 Vac. – T1.6AL 250V J4  J3 LINE PHONE TELEPHONE CABLE Rj11 – 4 poles M3 CONNECTOR  CONNECT ONLY SELV (SAFETY EXTRA LOW VOLTAGE) OPERATING CIRCUITS 1 2  DIRECT OUTPUT 1 3 4  DIRECT OUTPUT 2
   14   • Insert the connectors  into  their housing (M5 - power supply, M3 – alarm contact, if required by installation specs) and, if necessary, fix them into position.  Connect the power supply cable and signal cables so as to guarantee adequate clearance between mains and SELV circuits so that they do not get in contact.
     15 5.2 HOW TO MOUNT THE RX/CX ON THE WALL    • Screw the support plates to the RX – CX housing • Mark four holes on the wall at the most convenient height    • Drill the wall and insert the screw anchors. • Screw the RX – CX housing to the wall.
   16   5.3 RX, CX AND TX CONNECTION 1. Turn on the CX (if present)  2. Set an ID for each CX  If there are many CX installed in the same site, each CX must be given a different ID. SETTINGSUNITRFID CX. 3. Set an ID for each RX SETTINGSUNITRFID RX 4. Set the Country where the system is installed  Ensure the selected Country Setting is the same on both the CX and RX before connecting them. Such setting is enabled only during the first start-up or after resetting the sub-network or before connecting the RX. SETTINGSUNITRFCOUNTRY 5. Connect the RX to the CX (if present) • RX: SETTINGSUNITCONJUNCTION • CX: MENUUNITRECORD 6. The RX screen displays the detected CX.  Push  to connect the RX to the CX 7. Enter the RX Name on CX  8. Connect the TX to RX • Check the TX is connected. Record the TX on the RX • RX: MENUUNITRECORDRECORD THE UNIT • Press the connection key on the TX (picture below, n. 2) (led 1 off means connected)  • Enter the TX name on RX. 
     17 9.  Switch off a Unit already registered into the system without generating any Alarm (e.g. for disinfection activity on the Unit) • Before switching off the Unit, press the connection Key for 2 sec and the LED will be ON. • On the RX the Unit will be considered OFFLINE and any alarm triggered by the AHU will not be sent to the RX. • Press the connection Key again for 2 sec and the Unit will be ON-LINE again. 10. Reset the TX (If any problem arises) • Turn off the AHU. • Keep pressed the connection key (2) and turn on the AHU again. • Keep pressed for at least 10 seconds. • System should be set again from the beginning.  Follow the same procedure to connect all the RX, CX and TX .
   18   6 RAS SYSTEM RECEIVER (RX) SOFTWARE USER GUIDE 6.1 MAIN MENU To open the main menu, press key F1.   ACCESS TO SOME FUNCTIONS IS ALLOWED TO SUPERVISORS ONLY.  UNIT This function allows the user to view, record, delete and rename the units connected to the system.  Select UNITS from the MENU list using the UP/DOWN arrows, then push   to enter the sub-menu. ALARMS This function allows to view the alarm log. Select ALARMS from the MENU list using the UP/DOWN arrows, then push   to enter the sub-menu. PSTN DIALER* This function allows the user to display the phone numbers to which the system has to send the notifications according to the different alarm priority. Select PSTN DIALER from the MENU list using the UP/DOWN arrows, then push   to enter the sub-menu. MENU UNIT ALARMS PSTN DIALER   
     19 6.2 UNIT MENU  VIEW This function allows to check the connected TX state. To check  the connected transmitters (TX) connection status push       RECORD Record the unit (standard) After confirming the password push   . The system will ask to press the pushbutton on the unit transmitter (Tx ) to record the TX to the RAS system. In this configuration it is not possible to send any alarm. Record the unit (IVC) After confirming the password push   . The system will ask to press the pushbutton on the IVC unit transmitter (Tx ) to record the TX to the RAS system. Record the unit (MVC) After confirming the password push   . The system will ask to press the pushbutton on the Ventilated Cabinet unit transmitter (Tx ) to record the TX to the RAS system. Record the unit (ISO) After confirming the password push   . The system will ask to press the pushbutton on the ISOCAGE unit transmitter (Tx ) to record the TX to the RAS system. Record the unit (DCC) After confirming the password push   . The system will ask to press the pushbutton on the DCC unit transmitter (Tx ) to record the TX to the RAS system. CANCEL  Returns to the Menu ERASE This function allows to delete the TX from the RX. After confirming the password push   and delete the TX which you do not want to be recorded any longer. RENAME This function allows to rename the TX ID. After confirming the password push   and rename the TX UNIT VIEW  RECORD RECORD THE UNIT                      ( STANDARD) RECORD THE UNIT                      (IVC) RECORD THE UNIT                      (MVC) RECORD THE UNIT                      (ISO) RECORD THE UNIT                      (DCC) CANCEL ERASE Unit name RENAME Unit name        
   20   6.3 ALARM FUNCTIONS This sub-menu allows to view all the alarms raised by the system.  ALARMS After selecting ALARMS it is possible to see the alarm log screen and check the reported alarm status. The alarm log displays the date and time when the alarm was triggered together with the TX unit name and alarm code.  Icon √ next to the alarm message, indicates that the alarm was solved.  Icon    indicates that the alarm is active. The RAS records up to 100 alarms in FIFO Logic.
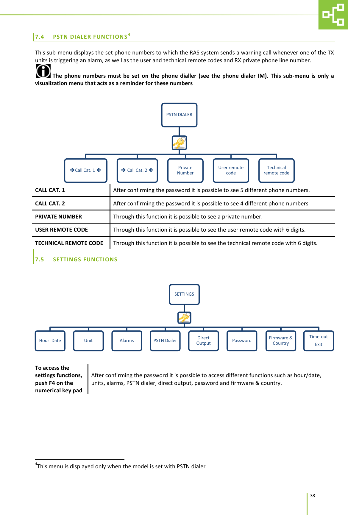
     21 6.4 PSTN DIALER FUNCTIONS1 This sub-menu displays the set phone numbers to which the RAS system sends a warning call whenever one of the TX units is triggering an alarm, as well as the user and technical remote codes and RX private phone line number.  The phone numbers must be set on the phone dialler (see the phone dialer IM). This sub-menu is only a visualization that act as a reminder for these numbers   CALL CAT. 1  After confirming the password it is possible to see 5 different phone numbers. CALL CAT. 2 After confirming the password it is possible to see 4 different phone numbers  PRIVATE NUMBER Through this function it is possible to see a private number. USER REMOTE CODE Through this function it is possible to see the user remote code with 6 digits. TECHNICAL REMOTE CODE Through this function it is possible to see the technical remote code with 6 digits.                                                                  1 This menu is enabled only if the set model with PSTN dialer PSTN DIALER Call Cat. 1   Call Cat. 2  Private Number User remote code Technical remote code
   22   6.5 SETTINGS FUNCTIONS  To access the settings functions, push F2 on the numerical key pad After confirming the password it is possible to access different functions such as hour/date, units, alarms, PSTN dialer, direct output, password and firmware & country. 6.5.1 HOURS AND DATE SETTING  HOUR / DATE After confirming the password and selecting hour/date it is possible to record the current time and date using the numerical keypad. To confirm the setting push   SETTINGS Hour  Date Unit Alarms PSTN Dialer Direct Output Password Firmware & Country Time-out Exit Hour  Date Date: __/__/__ Hour: __/__/__ 
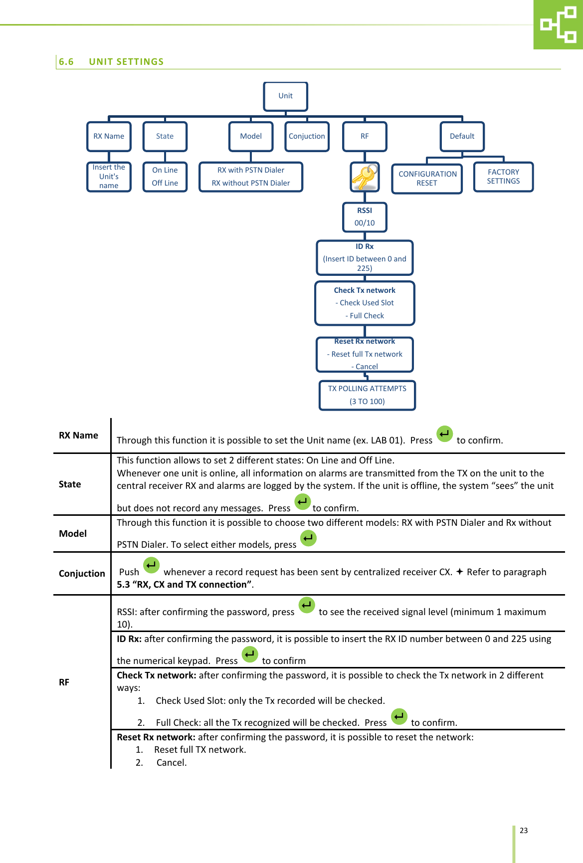
     23 6.6 UNIT SETTINGS  RX Name Through this function it is possible to set the Unit name (ex. LAB 01).  Press   to confirm. State This function allows to set 2 different states: On Line and Off Line. Whenever one unit is online, all information on alarms are transmitted from the TX on the unit to the central receiver RX and alarms are logged by the system. If the unit is offline, the system “sees” the unit but does not record any messages.  Press to confirm. Model Through this function it is possible to choose two different models: RX with PSTN Dialer and Rx without PSTN Dialer. To select either models, press   Conjuction  Push   whenever a record request has been sent by centralized receiver CX.  Refer to paragraph 5.3 “RX, CX and TX connection”. RF RSSI: after confirming the password, press   to see the received signal level (minimum 1 maximum 10). ID Rx: after confirming the password, it is possible to insert the RX ID number between 0 and 225 using the numerical keypad.  Press   to confirm Check Tx network: after confirming the password, it is possible to check the Tx network in 2 different ways: 1. Check Used Slot: only the Tx recorded will be checked. 2. Full Check: all the Tx recognized will be checked.  Press   to confirm. Reset Rx network: after confirming the password, it is possible to reset the network:  1. Reset full TX network. 2.  Cancel.    Unit RX Name Insert the Unit's name State On Line Off Line Model RX with PSTN Dialer RX without PSTN Dialer Conjuction RF RSSI 00/10 ID Rx (Insert ID between 0 and 225) Check Tx network - Check Used Slot - Full Check Reset Rx network - Reset full Tx network - Cancel TX POLLING ATTEMPTS  (3 TO 100) Default  CONFIGURATION RESET FACTORY SETTINGS       
   24   To select either function press   RF TX polling attempts 3 to 100: after confirming the password it is possible to set the number of polling attempts after which the system automatically triggers the “TX Missing” Alarm. Default This function allows to go back to default CONFIGURATION or FACTORY SETTINGS  6.6.1 ALARM SETTING PAGE  Erase LOG Through this function it is possible to erase all logged alarms or go back to the menu. Press to confirm either function. Type of Alarms Through this function it is possible to set the priority for each alarm triggered by the connected unit.  2 different priority levels may be set: CAT 1, high priority, CAT 2, low priority. To save the right configuration press   to cancel press   Alarms  Erase LOG  Erase all LOG Cancel TYPE OF ALARMS STD MODEL CATEGORY example: AL 18 - CAT 1 IVC MODEL CATEGORY ....... MVC MODEL CATEGORY ....... ISO MODEL CATEGORY ....... DCC MODEL CATEGORY .......   F1 
     25 6.6.2 PSTN DIALER SETTINGS2  Enable Through this function it is possible to enable/disable the PSTN dialer. Choose between Yes or No and press    ENABLE THE DIALER AFTER CARRYING OUT THE SYSTEM SETTINGS IN ORDER TO AVOID TRIGGERING ALARMS Call Cat. 1  Through this function it is possible to save 5 different phone numbers (maximum 26 digits) as a visual reminder of the numbers which the system will contact any time there is a HIGH PRIORITY alarm (the system will call the numbers previously stored in the dialer).  Please refer to the dialer operating manual. Enter the numbers using the numerical keyboard and press   To delete the number press  Call Cat.2  Through this function it is possible to save 4 different phone numbers (maximum 26 digits) as a visual reminder of the numbers which the system will contact any time there is a LOW PRIORITY alarm (the system will call the numbers previously stored in the dialer).  Please refer to the dialer operating manual. Enter the numbers using the numerical keyboard and press   To delete the number press  Private Number This page is used to record the RX line phone number (the system will call the numbers previously stored in the dialer).  Please refer to the dialer operating manual. Enter the number using the numerical keypad and press   To delete the number, press                                                                   2 This menu is enabled only if the set model with PSTN dialer PSTN DIALER Enable  Call Cat. 1  Enter number  Call Cat. 2  Enter number Private Number Enter  number User remote code Enter number Technical remote code Enter number Test Tutorial  C  C  C 
   26   User Remote Code Through this page it is possible to record (with 6 digits) and view the User remote code which is needed to set up some functions in the dialer.  Please refer to the dialer operating manual.  Enter the code using the numerical keypad and press   To confirm the code, press  , press  to delete it.  Technical Remote Code Through this page it is possible to record (with 6 digits) and view the Technical remote code which is needed to set up some functions in the dialer.  Please refer to the dialer operating manual. Enter the code using the numerical keypad and press   To confirm the code, press  ,  press  to delete it.  Test  Through this function it is possible to test the automatic dialer phone calls.   Run Cat. 1 (HIGH PRIORITY ) call.   Run Cat. 2  (LOW PRIORITY) call   Exit Tutorial PSTN DIALER INSTRUCTIONS FOR USE C   C   C F2 F1
     27 6.6.3 DIRECT OUTPUT  Enable Through this function it is possible to ENABLE/DISABLE the direct output  Select the desired option and press   State Through this function it is possible to set the output state:  OUTPUT NORMALLY OPEN  and  OUTPUT NORMALLY CLOSED. Select the desired option and press   Test Through this function it is possible to test the direct output:   Activate Direct Output Cat. 1   Activate Direct Output Cat. 2    Exit Direct Output Enable Enable Direct OutPut Disable Direct Output State Output Normally Opened Output Normally Closed Test F1  Activate Direct Ouput Cat. 1  F2  Activate Direct Ouput Cat. 2 C  Exit                       C F2 F1
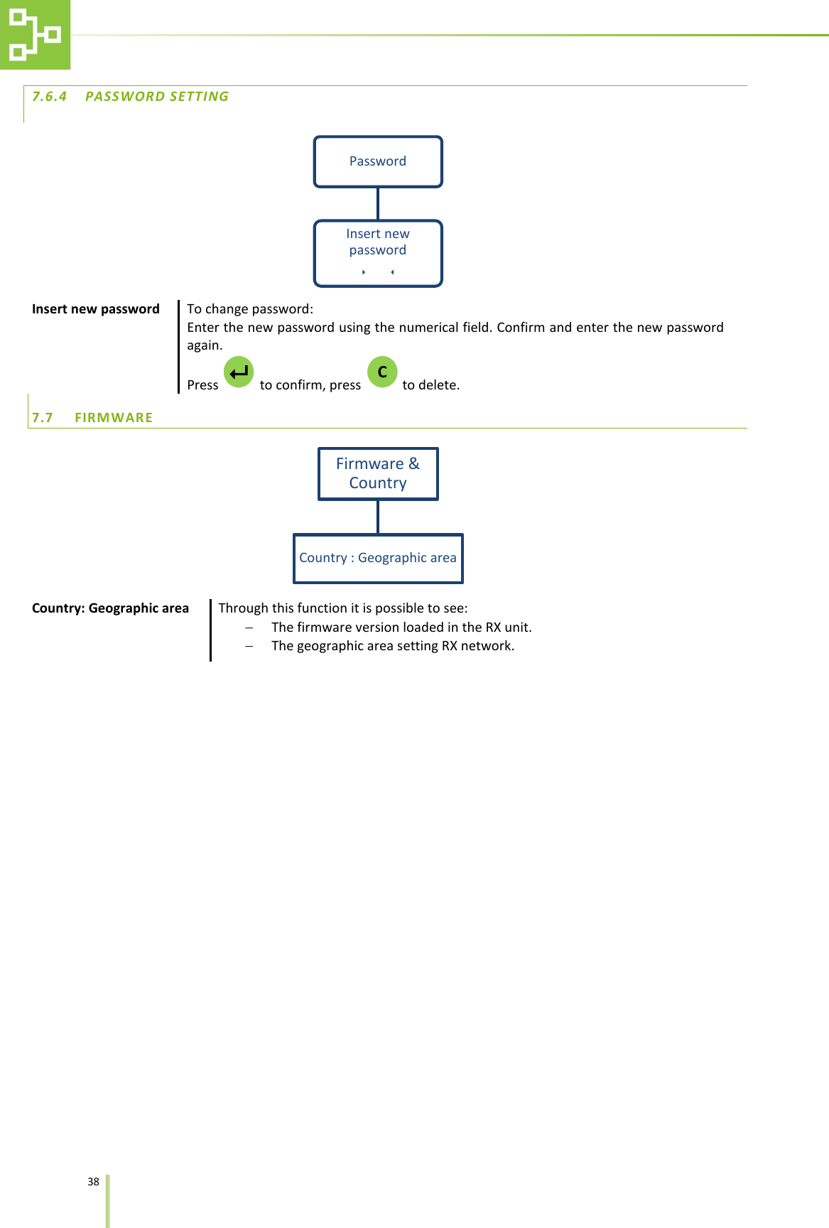
   28   6.6.4 PASSWORD SETTING  Insert new password Through this function it is possible change password. Enter the new password using the numerical field. Confirm and enter the password again. Press   to confirm, press   to delete. 6.7 FIRMWARE   Country: Geographic area  Through this function it is possible to see: − The firmware version loaded in the RX unit. − The geographic area setting RX network.   Password Insert new password           Firmware & Country Country : Geographic area C 
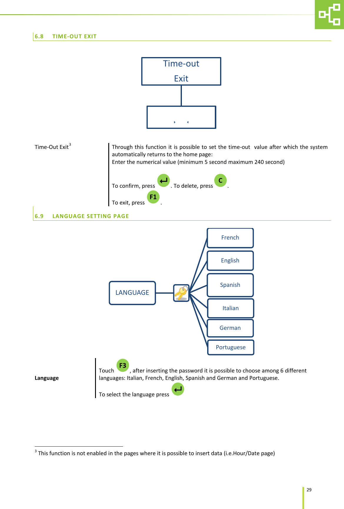
     29 6.8 TIME-OUT EXIT   Time-Out Exit3   Through this function it is possible to set the time-out  value after which the system automatically returns to the home page: Enter the numerical value (minimum 5 second maximum 240 second)  To confirm, press  . To delete, press .  To exit, press  . 6.9 LANGUAGE SETTING PAGE  Language Touch  , after inserting the password it is possible to choose among 6 different languages: Italian, French, English, Spanish and German and Portuguese. To select the language press                                                                    3 This function is not enabled in the pages where it is possible to insert data (i.e.Hour/Date page)  Time-out Exit            LANGUAGE French English Spanish Italian German Portuguese F1 C   F3
   30   7 RAS SYSTEM CENTRALISED RECEIVER(CX) SOFTWARE USER GUIDE 7.1 MAIN MENU To open the main menu, press key F1.   ACCESS TO SOME FUNCTIONS IS ALLOWED TO SUPERVISORS ONLY. MENU NAME FUNCTION UNIT This function allows the user to view, record, delete and rename the units connected to the system.  Select UNITS from the MENU list using the UP/DOWN arrows, then push   to enter the sub-menu. ALARMS This function allows to view the alarm log. Select ALARMS from the MENU list using the UP/DOWN arrows, then push   to enter the sub-menu. PSTN DIALER This function allows the user to display the phone numbers to which the system has to send the notifications according to the different alarm priority. Select PSTN DIALER from the MENU list using the UP/DOWN arrows, then push   to enter the sub-menu. MENU UNIT ALARMS PSTN DIALER   
     31 7.2 UNIT MENU  MENU NAME FUNCTION VIEW This function allows to check the connected RX state. To check the connected transmitters (RX) connection status push   RECORD Record the RX unit After confirming the password push   . The system will ask to press the pushbutton on the RX unit transmitter to record the unit to the RAS system.  Refer to paragraph 5.3 “RX, CX and TX connection”. CANCEL  Returns to the Menu ERASE After confirming the password push   and delete the RX which you do not want to be recorded any longer. RENAME After confirming the password push   and rename the unit UNIT VIEW  RECORD RECORD THE UNIT                      RX CANCEL ERASE Unit name RENAME Unit name    
   32   7.3 ALARM FUNTIONS This sub-menu allows acknowledge all the alarms raised by the system.  ALARMS After selecting ALARMS it is possible to see the alarm log screen and check the reported alarm status. The alarm log displays the date and time when the alarm was triggered together with the TX unit name and alarm code.  Icon √ next to the alarm message, indicates that the alarm was solved.  Icon    indicates that the alarm is active. The RAS records up to 100 alarms in FIFO Logic.
     33 7.4 PSTN DIALER FUNCTIONS4 This sub-menu displays the set phone numbers to which the RAS system sends a warning call whenever one of the TX units is triggering an alarm, as well as the user and technical remote codes and RX private phone line number.  The phone numbers must be set on the phone dialler (see the phone dialer IM). This sub-menu is only a visualization menu that acts as a reminder for these numbers   CALL CAT. 1  After confirming the password it is possible to see 5 different phone numbers. CALL CAT. 2 After confirming the password it is possible to see 4 different phone numbers  PRIVATE NUMBER Through this function it is possible to see a private number. USER REMOTE CODE Through this function it is possible to see the user remote code with 6 digits. TECHNICAL REMOTE CODE Through this function it is possible to see the technical remote code with 6 digits. 7.5 SETTINGS FUNCTIONS  To access the settings functions, push F4 on the numerical key pad After confirming the password it is possible to access different functions such as hour/date, units, alarms, PSTN dialer, direct output, password and firmware & country.                                                                  4This menu is displayed only when the model is set with PSTN dialer PSTN DIALER Call Cat. 1   Call Cat. 2  Private Number User remote code Technical remote code SETTINGS Hour  Date Unit Alarms PSTN Dialer Direct Output Password Firmware & Country Time-out Exit
   34   7.5.1 HOURS AND DATE SETTING  HOUR / DATE After confirming the password and selecting hour/date it is possible to record the current time and date using the numerical keypad. To confirm the setting push   7.6 UNIT SETTINGS  CX Name Through this function it is possible to set the Unit name (ex. LAB 01).  Press   to confirm. State This function allows to set 2 different states: On Line and Off Line. Whenever one unit is online, all information on alarms are transmitted from the TX on the unit to the central receiver RX and alarms are logged by the system. If the unit is offline, the system “sees” the unit but does not record any messages.  Press  to confirm. Model Through this function it is possible to choose two different models: RX with PSTN Dialer and Rx without PSTN Dialer. To select either models, press   Hour  Date Date: __/__/__ Hour: __/__/__ Unit CX Name Insert the Unit name State On Line Off Line Model CX with PSTN Dialer CX without PSTN Dialer Conjuction RF RSSI 00/10 ID Cx (Insert ID between 0 and 225) Check Rx network - Check Used Slot - Full Check Reset Cx network - Reset full Cx network - Cancel TX POLLING ATTEMPTS  (3 TO 100) Default  CONFIGURATION RESET FACTORY SETTINGS    
     35 Conjuction  Push   whenever a record request has been sent by centralized receiver CX.  Refer to paragraph 5.3 “RX, CX and TX connection”. RF RSSI: after confirming the password, press   to see the received signal level (minimum 1 maximum 10). ID Rx: after confirming the password, it is possible to insert the RX ID number between 0 and 225 using the numerical keypad.  Press   to confirm Check Tx network: after confirming the password, it is possible to check the Tx network in 2 different ways: 3. Check Used Slot: only the Tx recorded will be checked. 4. Full Check: all the Tx recognized will be checked.  Press   to confirm. Reset Rx network: after confirming the password, it is possible to reset the network:  3. Reset full TX network. 4.  Cancel.    To select either function press   TX polling attempts 3 to 100: after confirming the password it is possible to set the number of polling attempts after which the system automatically triggers the “TX Missing” Alarm. Default This function allows to go back to default CONFIGURATION or FACTORY SETTINGS  7.6.1 ALARM SETTING PAGE  Erase LOG Through this function it is possible to erase all logged alarms or go back to the menu. Press to confirm either function. Type of Alarms Through this function it is possible to set the priority for each alarm triggered by the connected unit.  2 different priority levels may be set: CAT 1, high priority, CAT 2, low priority. To save the right configuration press   to cancel press   Alarms  Erase LOG  Erase all LOG Cancel Type of Alarms AL. 31 - Cat. 1/2 AL. 32 - Cat. 1/2       F1 
   36   7.6.2 PSTN DIALER SETTINGS  Enable Through this function it is possible to enable/disable the PSTN dialer. Choose between Yes or No and press    ENABLE THE DIALER AFTER CARRYING OUT THE SYSTEM SETTINGS IN ORDER TO AVOID TRIGGERING ALARMS Call Cat. 1  Through this function it is possible to save 5 different phone numbers (maximum 26 digits) as a visual reminder of the numbers which the system will contact any time there is a HIGH PRIORITY alarm (the system will call the numbers previously stored in the dialer).  Please refer to the dialer operating manual. Enter the numbers using the numerical keyboard and press   To delete the number press  Call Cat.2  Through this function it is possible to save 4 different phone numbers (maximum 26 digits) as a visual reminder of the numbers which the system will contact any time there is a LOW PRIORITY alarm (the system will call the numbers previously stored in the dialer).  Please refer to the dialer operating manual. Enter the numbers using the numerical keyboard and press   To delete the number press  Private Number This page is used to record the RX line phone number (the system will call the numbers previously stored in the dialer).  Please refer to the dialer operating manual. Enter the number using the numerical keypad and press   To delete the number, press  User Remote Code Through this page it is possible to record(with 6 digits) and view the User remote code which is needed to set up some functions in the dialer.  Please refer to the dialer operating manual.  Enter the code using the numerical keypad and press   To confirm the code, press  , press  to delete it.  PSTN DIALER Enable  Call Cat. 1  Enter number  Call Cat. 2  Enter number Private Number Enter  number User remote code Enter number Technical remote code Enter number Test Tutorial  C  C  C  C  
     37 Technical Remote Code Through this page it is possible to record (with 6 digits) and view the Technical remote code which is needed to set up some functions in the dialer.  Please refer to the dialer operating manual. Enter the code using the numerical keypad and press   To confirm the code, press  ,  press  to delete it.  Test  Through this function it is possible to test the automatic dialer phone calls.   Run Cat. 1 (HIGH PRIORITY ) call.   Run Cat. 2  (LOW PRIORITY) call   Exit Tutorial PSTN DIALER INSTRUCTIONS FOR USE 7.6.3 DIRECT OUTPUT  Enable Through this function it is possible to ENABLE/DISABLE direct output  Select the desired option and press   State Through this function it is possible to set the output state:  OUTPUT NORMALLY OPEN  and  OUTPUT NORMALLY CLOSED. Select the desired option and press   Test Through this function it is possible to test the direct output:   Activate Direct Output Cat. 1   Activate Direct Output Cat. 2    Exit Direct Output Enable Enable Direct OutPut Disable Direct Output State Output Normally Opened Output Normally Closed Teste F1  Activate Direct Ouput Cat. 1  F2  Activate Direct Ouput Cat. 2 C  Exit                     C   C F2 F1   C F2 F1
   38   7.6.4 PASSWORD SETTING  Insert new password To change password: Enter the new password using the numerical field. Confirm and enter the new password again. Press   to confirm, press   to delete. 7.7 FIRMWARE   Country: Geographic area  Through this function it is possible to see: − The firmware version loaded in the RX unit. − The geographic area setting RX network.   Password Insert new password           Firmware & Country Country : Geographic area C 
     39 7.8 TIME-OUT EXIT  Time-Out Exit5  To set the time-out  value after which the system automatically returns to the home page: Enter the numerical value (minimum 5 second maximum 240 second) To confirm, press  . To delete, press . To exit, press  .  7.9 LANGUAGE SETTING PAGE  Language Touch  , after inserting the password it is possible to choose among 6 different languages such as Italian, French, English, Spanish, German and Portuguese. To select the language, press                                                                     5 This function is not enabled in the pages where it is possible to insert data (i.e.Hour/Date page) Time-Out Exit           LANGUAGE French English Spanish Italian German Portuguese F1 C   F3
  8 ALARMS REPORTED BY THE SYSTEM 8.1 ALARMS RAISED BY THE TRANSMITTER (TX) The RAS is to be connected to the power supply protected by suitable protections in compliance with laws and regulations in force in the country where the machine is installed. Hereunder is the list of the  alarm messages which might be sent by the transmitter (TX) to the RX, according to the equipment type. NOTE:  Refer to the equipment user manual for a complete troubleshooting.  IVC/MVC AL01 MIN SUPPLY FLOW AL02 MAX SUPPLY FLOW AL03 MIN EXHAUST FLOW AL04 MAX EXHAUST FLOW AL05 MIN PRESSURE AL06 MAX PRESSURE AL07 MIN TEMPERATURE AL08 MAX TEMPERATURE AL09 MIN RH% AL10 MAX RH% AL11 REPL SUPPLY HEPA AL12 REPL EXHAUST HEPA AL13 SUPPLY AIR FLOW AL14 EXHAUST AIR FLOW AL16 FLOODING ALARM AL23 SUPPLY HOUR-COUNTER WARNING  AL24 EXHAUST HOUR-COUNTER WARNING   ISOCAGE AL01 MIN PRESSURE AL02 MAX PRESSURE AL03 AIRFLOW AL04 REPL SUPPLY HEPA AL05 REPL EXHAUST HEPA AL06 UPS BATTERY LOW AL07 UPS FAULT AL08 MIN TEMPERATURE AL09 MAX TEMPERATURE AL10 MIN HUMIDITY AL11 MAX HUMIDITY AL23 SUPPLY HOUR-COUNTER WARNING  AL24 EXHAUST HOUR-COUNTER WARNING   DCC AL03 AIRFLOW AL05 REPL EXHAUST HEPA AL06 UPS BATTERY LOW AL07 UPS FAULT AL08 MIN TEMPERATURE AL09 MAX TEMPERATURE AL10 MIN HUMIDITY AL11 MAX HUMIDITY AL24 EXHAUST HOUR-COUNTER WARNING   GENERAL AUX 1 ALARM AUX 2 ALARM AL19 TX POWER FAILURE AL20 TX MISSING AL21 485 COMMUNICATION FAILURE TX OFFLINE  8.2 ALARMS RAISED BY THE RX  RX Power failure RX Missing RX Offline
   2-00003572-0-02EN

Navigation menu