Toshiba Ga 1170 Users Manual Service
2014-12-13
: Toshiba Toshiba-Ga-1170-Users-Manual-130865 toshiba-ga-1170-users-manual-130865 toshiba pdf
Open the PDF directly: View PDF
.
Page Count: 37
- GENERAL PRECAUTIONS REGARDING THE INSTALLATION AND SERVICE FOR e-STUDIO162/162D AND GD-1190
- CONTENTS
- [ 1 ] CONFIGURATION
- [ 2 ] SPECIFICATIONS
- [ 3 ] UNPACKING AND INSTALLATION
- [ 4 ] SETUP IN A WINDOWS ENVIRONMENT
- [ 5 ] Updating Network Box Firmware
- [ 6 ] TROUBLE CODE
- [ 7 ] CIRCUIT DIAGRAM
- [ 8 ] PARTS LAYOUT

© 2005 TOSHIBA TEC CORPORATION
All rights reserved
Parts marked with “ ” are important for maintaining the safely of the machine. Be sure to replace these
parts with the replacement parts specified to maintain the safety and performance of the machine.
General Precautions for Installation/Servicing/Maintenance for the GA-1170
The installation and service should be done by a qualified service technician.
1. When installing the GA-1170 to the Equipment, be sure to follow the instructions
described in the "Unpacking/Set-Up Procedure for the GA-1170" booklet which comes
with each unit of the GA-1170.
2. The GA-1170 should be installed by an authorized/qualified person.
3. Before starting installation, servicing or maintenance work, be sure to turn OFF and
unplug the equipment first.
4. When servicing or maintaining the GA-1170, be careful about the rotating or operation
sections such as gears, pulleys, sprockets, cams, belts, etc.
5. When parts are disassembled, reassembly is basically the reverse of disassembly
unless otherwise noted in this manual or other related materials. Be careful not to
reassemble small parts such as screws, washers, pins, E-rings, toothed washers to the
wrong places.
6. Basically, the machine should not be operated with any parts removed or disassembled.
7. Delicate parts for preventing safety hazard problems (such as switches, sensors, etc. if
any) should be handled/installed/adjusted correctly.
8. Use suitable measuring instruments and tools.
9. During servicing or maintenance work, be sure to check the serial No. plate and other
cautionary labels (if any) to see if they are clean and firmly fixed. If not, take appropriate
actions.
10. The PC board must be stored in an anti-electrostatic bag and handled carefully using a
wristband, because the ICs on it may be damaged due to static electricity. Before using
the wrist band, pull out the power cord plug of the equipment and make sure that there
is no uninsulated charged objects in the vicinity.
11. For the recovery and disposal of used GA-1170, consumable parts and packing
materials, it is recommended that the relevant local regulations/rules should be
followed.
12. After completing installation, servicing and maintenance of the GA-1170, return the
GA-1170 to its original state, and check operation.
CONTENTS
[ 1 ] CONFIGURATION ................................................................................ 1 - 1
[ 2 ] SPECIFICATIONS................................................................................. 1 - 1
[ 3 ] UNPACKING AND INSTALLATION ....................................................... 3 - 1
[ 4 ] SETUP IN A WINDOWS ENVIRONMENT ............................................ 4 - 1
[ 5 ] UPDATING NETWORK BOX FIRMWARE ............................................ 5 - 1
[ 6 ] TROUBLE CODE .................................................................................. 6 - 1
[ 7 ] CIRCUIT DIAGRAM .............................................................................. 7 - 1
[ 8 ] PWB PARTS LAYOUT .......................................................................... 8 - 1

GA-1170 CONFIGURATION
1 – 1
[ 1 ] CONFIGURATION
[ 2 ] SPECIFICATIONS
1. BASIC SPECIFICATIONS
GA-1170
e-STUDIO162/162D
e-STUDIO151/151D
ITEMS SPEC
Extensible model e-STUDIO162/162D
e-STUDIO151/151D
Standard memory 64MB
Expansion memory DIMM 1slot
144pin 128/256MB SO-DIMM
Platform of Client PC IBM PC/AT compatible, Macintosh
Useable OS W i n d o w s 9 8 / M e / N T 4 . 0 / 2 0 0 0
professional/Windows XP Home
Edition/Professional Edition
Mac OS 8.6-9.x,10.1.5,10.2-10.2.8(w/
o 10.2.2)(PS option)
Required hardware(PC) (System)
The conditions of each OS which can
be used are required.
(HDD)
Exceeding 100M is recommended.
(Monitor)
800 x 600 dots
(Interface)
10BASE-T/100BASE-TX Ethernet
Required software Internet Explorer 5.5 or later
Netscape Navigator 6 or later
Extensible option PS extensible kit (GA-1180)
Network Protocol TCP/IP, IPX/SPX, NetBEUI, Ether
Talk
Emulation (The functions
which can be used differ by
The MFP connected)
PCL/PS (PS:Cancels by the soft key)
Network Print PCL/PS
Network Scan (The functions
which can be used differ by
The MFP connected)
Scan to E-mail, Scan to FTP,
Scan to Desktop
E-mail alert status Yes (Cancels by the soft key)
Power supply Supplies via copier
(AC power supply built-in) AC120mA
Power consumption 5.5W
Outside dimension
(W x D x H)
248mm x 127mm x 59mm
Accessories USB cord x 1
(for connection to Copier)
Software CD-ROM x 3
Screw for installation x1
Clamp x 1
(for harness fixation)
Installation manual
Installation guide
*An installation manual exists in
driver CD-ROM by the pdf file for-
mat.
Bundle software Disk1:Driver CD-ROM
for e-STUDIO162/162D,
e-STUDIO151/151D
• PCL driver (Win)
• PS driver (Win/Mac)
• SMON (Win)
• PAU (Win)
• NIC Manager (Win)
• Online manual (Win/Mac)
Disk2:Network setting CD-ROM
• NIC Manager (Win)
• Quick Setup (Win)
• SC-Print2000 (Win)
• Online manual (Win/Mac)
• Setup Utility (Mac)
Disk3:Application CD-ROM
• Desktop Document Manager
(3 license)
ITEMS SPEC
sec01.fm 1 ページ 2005年1月18日 火曜日 午後10時23分

GA-1170 SPECIFICATIONS
1 – 2
2. FUNCTION DESCRIPTION
A. PRINT EMULATION
A difference exists in the function which can be used by execution of the basic performance and composition of the MFP to connect (print size/config-
uration).
(1) comparison table of main print function classified by driver
(2) comparison table of printing function for each driver
Function PCL5e
Custom Driver
PCL6 (XL)/
SPDL2
Custom Driver
PS
Custom Driver
Macintosh
PPD file
Windows
PPD file
General Document
Style
1-Sided, 2-Sided(Book) 2-Sided(Tablet), Pamphlet Style(Tiled Pam-
phlet), Pamphlet Style(2-up Pamphlet)
1-Sided, 2-Sided(Book), 2-Sided(Tablet)
Booklet Yes No
Binding Edge No
N-up 2/4/6/8/16 Win 9x : 2/4
Win2K/XP: 2/4/6/8/16
N-up Order Z Z, Reverse Z, N, Reverse N Z
Custom
Paper Size 1size 3 sizes
Different 1st
(Cover) Yes No
Graphic Resolution
Setting 600/300 dpi 600dpi
Half tone
Setting No Yes No
Graphics
Mode Raster/HP-GL2 Raster/Vector No
Negative
Image No Yes
Mirror Image No Yes
Fit to Page Yes X
Font Resident
Font 80 fonts
136 fonts,
5 Kanji fonts
(Japan only)
35 fonts,
5 Kanji fonts
(Japan only)
136 fonts,
5 Kanji fonts
(Japan only)
Download font
Yes No Yes
Others Configura-
tion Setting Yes (Automatic) No
Job
Compression No Yes No
Bitmap
Compression No Yes No
The model to connect e-STUDIO162/162D, e-STUDIO151/151D
Function PCL5e PCL6 PS Mac PPD Win PPD
General Copies 1-999
Orientation Portrait/Landscape
Collate Collate/Group
Document Style 1-Sided, 2-Sided(Book), 2-Sided(Tablet),
Pamphlet Style(Tiled Pamphlet), Pamphlet Style(2-up Pamphlet)
1-Sided, 2-Sided(Book), 2-Sided(Tablet)
Booklet (e-STUDIO162/162D, e-STUDIO151/151D)
Invoice on Letter, A5 on A4, Letter on Letter, A4 on A4
No
Binding Edge No
Margin Shift No
N-up 2/4/6/8/16 Win9x: 2/4
Win2k/XP: 2/4/6/8/16 *2
N-up order Z Z, Reverse Z, N, Reverse N Z
sec01.fm 2 ページ 2004年12月7日 火曜日 午後4時11分

GA-1170 SPECIFICATIONS
1 – 3
*1:Mac OS 10.1 is not supported.
*2:Windows NT is not supported.
General N-up Border On/Off Yes
(Single hairline/Sin-
gle thin line/Double
hairline/Double thin
line)
On/Off *2
Paper Paper Size (e-STUDIO162/162D, e-STUDIO151/151D)
A3/B4/A4/B5/A5/B6/A6/11x17/8.5x14/8.5x13/8.5x11/5.5x8.5/Folio/Executive/COM-10/Monarch/DL/C5/8K/16K
Fit to Page size (e-STUDIO162/162D, e-STUDIO151/151D)
A4/B5/A5/B6/A6/8.5x14/8.5x13/8.5x11/5.5x8.5/Folio/Executive/COM-10/Monarch/DL/C5/8K/16K
Paper Type No
Custom Paper
Size
1 size 1size *1 3 sizes *2
Source Selection Auto/Bypass (Auto)
e-STUDIO162/162D, e-STUDIO151/151D: Tray 1/2
Different 1st
(cover)
On/Off No
Transparency
Inserts
No
Carbon Copy No
Paper
Output
Output Tray
Selection
No
Staple No
Graphic Resolution Setting 600/300 dpi 600 dpi
Half tone Setting No Screen Frequency 8 to
360.0 in 0.1 steps
Screen angle 0.0 to
360.0 in 0.1 steps
No
Graphics Mode Raster
HP-GL2
Raster
Vector
No
Smoothing No
Toner save No
Half tone Enhance No
Graphic Brightness No
Negative Image No On/Off
Mirror Image No Horizontal/Vertical
Zoom No 25-400%
Fit to Page On/Off No
Font Resident Font 80 fonts 136 fonts 35 fonts 136 fonts
Download Font Bitmap, TrueType, Graphics No Type1
True Type
Others Configuration Set-
ting
Yes (Automatic) No
ROPM On/Off
Overlay On/Off No
Print Auditor No
Job Retention No
Watermark On/Off On/Off(With functional restriction)
Page Protection No
Job Compression No None, Fastest, Fast,
Medium, Best
No
Job Compression No None, Very High, High,
Medium, Draft
No
The model to connect e-STUDIO162/162D, e-STUDIO151/151D
Function PCL5e PCL6 PS Mac PPD Win PPD
sec01.fm 3 ページ 2004年12月7日 火曜日 午後4時11分

GA-1170 SPECIFICATIONS
1 – 4
(3) PDF/TIFF direct printing function
PDF and TIFF files can be specified from a web page and directly
printed out.
(4) Limitations (printing function)
If a print request for GDI/SPLC data is made, an error message is
printed out.
(5) Printer condition setup
The following setup can be made from the web page.
Default Setting Items
(6) Network status page
The network status pages shows a list of settings about the network.
Data are printed out in the A4 or letter size in US English regardless of
the destination and OS language selected.
The status page can be printed out by pressing the status switch on the
network expansion kit.
Note:
1. The name of the printer is printed under the item "printer name."
2. When WINS is disabled, "WINS server 1-5" is not displayed. It is
displayed when a value is set or information is acquired from the
DHCP server.
Any server which responds normally to the registration of WINS is
marked with an asterisk "∗".
"WINS server" shows up to 5 values: 2 settings, 2 DHCP values,
and broadcast. However, the broadcast operates only when no nor-
mal response is returned from any server.
3. The "WINS Scope ID" is displayed only when a value is set or when
information is acquired from the DHCP server and more than one
piece of information is valid as a WINS server.
B. NETWORK SCANNING FUNCTION
It is possible to use the MFP scanning function as a network scanner
with a network scanner expansion kit. Setups can be made using a
Web browser. Supported functions vary with the type of the MFP con-
nected.
(1) Basic scanning function
(2) Scanner settings
Function
Item
Default
e-STUDIO162/162D,
e-STUDIO151/151D
Copies 1-999 1
Orientation Portrait / Landscape Portrait
Default Paper Size (Overseas)
•Invoice
•Letter
•Foolscap
•Legal
(Domestic)
•A5 •B5 •A4
(China - size of AB sys-
tem)
•A5 •B5 •A4
•16K
Letter or A4
Default Paper Source drop down box select
values:
•AUTO •Tray1
•Tray2
•BYPASS
AUTO
Disable Blank Page Print
*When destination lan-
guage is Japanese.
Enable/Disable Disable
2-Sided Print drop do wn box slect
values:
•1-SIDED
•2-SIDED (BOOK)
•2-SIDED (TABLET)
1-SIDED
ROPM Enable / Disable Disable
Function Item e-STUDIO162/162D,
e-STUDIO151/151D Remarks
Network
scanner
Scan to E-mail Yes
Scan to Desk-
top
Yes
Scan to FTP
server
Yes
Destina-
tion
Specify e-mail
address with
LDAP
Yes
AdHoc
(Enter e-mail
address from
MFP.)
Yes
File
format
JPEG
PDF
(non-compres-
sion, G3, G4)
TIFF
(non-compres-
sion,G4, G4)
Yes TIFF/PDF multi-
ple page support
Setting
Item Default
Remarks
e-STUDIO162/162D,
e-STUDIO151/151D
e-STUDIO162/162D,
e-STUDIO151/151D
Scan-
ning size
A4 (AB region)
Letter (Inch-sys-
tem region)
File
format
JPEG color/JPEG
gray scale/PDF
color/PDF gray
scale/PDF mono-
chrome,
binary non-com-
pression/PDF
monochrome,
binary G3 com-
pression/PDF
monochrome,
binary G4 com-
pression/TIFF
color/TIFF gray
scale/TIFF mono-
chrome,
binary non-com-
pression/TIFF
monochrome,
binary G3 com-
pression/TIFF
monochrome,
binary G4 com-
pression
TIFF monochrome,
binary G4 com-
pression
Color
mode
Monochrome,
2 gradations/Gray
scale/Full color
Monochrome,
2 gradations
Available only at
the “mono-
chrome”.
Resolu-
tion
75/100/150/200/
300/400/600
75 Selectable reso-
lutions vary with
different mem-
ory capacities.
B/W
thresh-
old
1-254
(default: 128)
128
sec01.fm 4 ページ 2004年12月7日 火曜日 午後4時11分

GA-1170 SPECIFICATIONS
1 – 5
(3) Send file (message and filename)
• Information contained in filename
Example:
e-STUDIO162D_20000620_155114_0057_06a3f3393948.pdf
• Mail subject
Can be freely set.
Default: Scanned image. device name: e-STUDIOXXX (MFP product
name)
Example: Scanned image. device name: e-STUDIO162D
• Mail message
The following messages are added to the image send mail.
Example;
Device name :e-STUDIO162D
Model name :e-STUDIO162D
Location :D2) Planning dept.
File type :PDF MMR (G4)
Resolution :200 dpi x 200 dpi
(4) Recipient registration
[e-STUDIO162/162D, e-STUDIO151/151D]
• Up to 200 destinations can be registered on the network expansion
kit to which the scan can be sent from the network scanner.
• The mail address registered for each destination can be selected
from the mail address which is searched using LDAP.
• The information for each recipient includes the recipient name, IP
address or mail address, scanning size, format type, and scan
parameter.
• Either of LDAP-selected or directly-entered mail address scan setting
is available. If the destination is a mail address entered through the
main system or selected by LDAP, this scan setting is used.
• The destination name is displayed on the LCD.
(5) Scanning size
[e-STUDIO162/162D, e-STUDIO151/151D]
• Scanning size is the size set up in main unit(Copier).
(Apply to the main scan, a subscan, ADF, and OC)
(6) Scanner limitations
[e-STUDIO162/162D, e-STUDIO151/151D]
• The scanning function is allocated to the network expansion kit. The b
Button Manager settings are disabled.
• When the network expansion kit is connected, the scanner function
through TWAIN (pull scan) and push scan which used button man-
ager on pc are not available.
Light
source
Red/
Green/
Blue
White/
Red/
Green/
Blue
Green White Light source can
be selected only
when the color
mode is in
"Monochrome".
Void On/Off On When On is
selected, the
edges of images
are cut.
Sender name : Use MFP product name.
Date & Time : Date and time at which file is sent
Session page
counter
: Image send counter
Unique identifier : Automatically created based on the information
of the date and time and image send counter.
Device name: Freely set
Model: MFP product name
Location: Freely set
File type: File type of send image
Resolution: Resolution of send image
Setting
Item Default
Remarks
e-STUDIO162/162D,
e-STUDIO151/151D
e-STUDIO162/162D,
e-STUDIO151/151D
sec01.fm 5 ページ 2004年12月7日 火曜日 午後4時11分

GA-1170 SPECIFICATIONS
1 – 6
C. FUNCTIONS BY INTERFACE
When the network expansion kit is connected, the following functions
are available by system interface.
(*1): PS requires soft keys of the GA-1180.
(*2): Some functions are not available.
D. NETWORK SETUP
Network setups should be performed by the system administrator. Use
a setup tool such as TCP/IP, Netware, Ether Talk or Web interface.
E. SOFTWARE SETUP
The network expansion kit can be installed by setting up NIC, installing
a printer driver with the total installer, and installing Desktop Document
Manager.
(1) Installing driver
The network expansion kit printer is connected only through the net-
work. The port setup required for installing a printer driver is the network
only. The following items should be set up.
• TCP/IP peer-to-peer port
1) Search for the network expansion kit on the network and select the
network expansion kit you want or enter the IP address of the appli-
cable network expansion kit to create a TCP/IP port.
2) Install the driver to the created port.
• Windows printer shared port
When the setup of the above client PC is completed and the printer is
set to "Windows shared printer," other client PCs can select this
printer shared port and then proceed to installation of the driver.
F. HARDWARE SETUP
Supplied by the main unit
[e-STUDIO162/162D, e-STUDIO151/151D]
1) Connection to the system unit
• Connect to the USB2.0 port
2) Power supply
Supplied by the main unit.
System I/F
(main unit) GA-1170 I/F
Function
SPLC GDI PCL5e/6 PS (*1) Net
Scan
USB2.0 RJ45 (LAN) No No Yes Yes Yes
USB1.1 ➝Yes No No No No
IEEE1284 ➝Yes No No No No
USB2.0 ➝Yes No No No No
USB1.1 RJ45 (LAN) No No Yes (*2) Yes (*2) No
IEEE1284 ➝Yes No No No No
USB1.1 RJ45 (LAN) No No Yes (*2) Yes (*2) No
IEEE1284 ➝No Yes No No No
sec01.fm 6 ページ 2004年12月7日 火曜日 午後4時11分

GA-1170 UNPACKING AND INSTALLATION
3 – 1
[ 3 ] UNPACKING AND INSTALLATION
1. UNPACKING
2. PACKAGED GOODS
3. INSTALLATION PROCEDURE
This installation procedure is provided for e-STUDIO162/162D,
e-STUDIO151/151D.
For Installation to other models, see the operation manual of the main
unit or the service manual.
Turn off the main switch of the main unit and remove the power
plug of the copier from the outlet.
1. Cut the rear cabinet.
1) Remove the ADF/ RADF from the main unit and gently place it on
the document glass as shown in the illustration.
2) Cut out two cut-out portions from the rear cabinet using a cutter or
the like.
3) Use a Phillips screwdriver or the like to open a hole.
4) Remove the screw and then remove the rear cabinet cover.
5) Cut out a part of the rear cabinet cover with nippers or the like as
shown in illustration.
(Be careful about the orientation of the nippers so that the cross
section is flat.)
2. Attach the network expansion kit.
1) Engage the two pawls on the rear of the network expansion kit with
the cutout portions of the main unit and secure the kit with the sup-
plied screw (3 x 14).
2) Connect the connector of the network expansion kit to the connec-
tor of the main unit.
3) Secure the rear cabinet cover to the main unit with the screw.
4) Attach the ADF/ RADF to the main unit.
The unpacking and set-up procedure shall be done by a qualified
service technician.
Parts included
CD-ROM ... 3 pcs.
Screw (3 x 14) ... 1 pc.
USB cable ... 1 pc.
Network
expansion kit
Clamp ... 1 pc.
Important
information ... 1 sheet
sec03.fm 1 ページ 2005年1月25日 火曜日 午前10時55分

GA-1170 UNPACKING AND INSTALLATION
3 – 2
3. Connect the USB cable and the network cable.
1) Attach the supplied cable clamp to the position shown in the illustra-
tion.
2) Connect the USB cable to the network expansion kit and the main
unit.
At this time, reduce slack of the cable with the cable clamp as
shown in the illustration.
3) Connect the network cable.
Insert the power plug of the copier to the outlet, turn the main
switch of the copier to the “ON” position, and then perform net-
work setting and installation of the software.
sec03.fm 2 ページ 2004年12月7日 火曜日 午後4時4分

GA-1170 SETUP IN A WINDOWS ENVIRONMENT
4 – 1
[ 4 ] SETUP IN A WINDOWS ENVIRONMENT
1. SETTING THE IP ADDRESS OF THE
MACHINE
Before installing the printer driver, be sure to set the IP address of the
machine. Consult your network administrator for the correct IP address,
subnet mask, and default gateway to be entered. If a DHCP server will
automatically assign an IP address to the machine, the following proce-
dure is not necessary. (To check the IP address assigned to the
machine by DHCP, see "2. CHECKING THE IP ADDRESS" .)
Note: If the machine is used in a DHCP environment, the machine's IP
address may change automatically. If this happens, printing will
no longer be possible. In this event, use a WINS server or do not
use the machine in a DHCP environment.
1) Make sure that the LAN cable is connected to the machine and then
turn on the machine.
2) Insert the network expansion kit GA-1170 "Software" CD-ROM into
your computer's CD-ROM drive.
3) Click the "start" button, click "My Computer" ( ), and then double-
click the CD-ROM icon ( ).
In Windows 95/98/Me/NT 4.0/2000, double-click "My Computer"
and then double-click the CD-ROM icon.
4) Double-click the "setup" icon ( ).
Note: If the language selection screen appears after you double click
the "setup" icon, select the language that you wish to use and
click the "Next" button. (Normally the correct language is
selected automatically.)
5) The "SOFTWARE LICENSE" window will appear. Make sure that
you understand the contents of the license agreement, and then
click the "Yes" button.
6) Read the message in the "Welcome" window and then click the
"Next" button.
7) Click the "Administrator Tools" button.
8) Click the "NICManager" button.
9) The printer or printers connected to the network will be detected.
Click the printer to be configured (the machine).
Select the "GA-1170".
10) Click the "Print Server Card Setup" button.
Enter your password in the password entry screen and click "OK".
The Print Server Card Setup window will appear.
The password for this product has been initially set to "TOSHIBA".
If the "Guest user" checkbox is selected, the settings can be
viewed but not configured.
11) Click the "TCP/IP" tab.
sec04.fm 1 ページ 2004年12月7日 火曜日 午後4時4分

GA-1170 SETUP IN A WINDOWS ENVIRONMENT
4 – 2
12) Configure the settings and then click the "Update" button.
Be sure to ask your network administrator for the correct IP
address, subnet mask, and default gateway to be entered.
13) Your changes to the settings appear.
Make sure that the changes are correct and then click the "OK"
button.
14) Restart the machine.
Power off the machine and then power it back on.
15) Select "Search" from the "File" menu.
The IP address that you entered will appear. Make sure that it is
correct.
The completes the IP address settings.
2. CHECKING THE IP ADDRESS
To check the IP address of the machine, press the status button on the
network expansion kit to print out a network status page.
3. PRODUCT KEY SETTING
To enable the PS3 function and the e-mail status & alerts function,
follow the procedures below. In addition, to enable the PS3 function,
you need GA-1180 (option).
1) Make sure that the LAN cable is connected to the machine and then
turn on the machine.
2) Enter the IP address in web browser to open the web page.
3) Select "Product Key Setting" in "Device Setup" from MENU.
4) Set "User name" to "admin" and "Password" to "TOSHIBA" in the
screen displayed.
5) Click the "OK" button to obtain the "Product Number".
6) Fill in the product number in the following column of the product
sheet (MACHINE SERIAL NUMBER).
7) Obtain the product key with APPLICATION NUMBER and
MACHINE SERIAL NUMBER in the product sheet.
For specific procedure to obtain the product key, contact the
TOSHIBA authorized dealer.
In addition, keep the product sheet after filling in since the product
key is important information.
8) Enter the product key in the web page displayed in 5), and click the
"Submit" button.
This completes the PS3 setting.
9) Select "E-mail status & alerts" from the "Option Name" list in the
"Product Key Setting" screen.
10) Click the "Submit" button.
This completes the e-mail status & alerts function setting.
APPLICATION NUMBER
MACHINE SERIAL NUMBER
PRODUCT KEY
XXXXXXXXX
sec04.fm 2 ページ 2005年1月27日 木曜日 午後7時16分

GA-1170 Updating Network Box Firmware
5 – 1
[ 5 ] Updating Network Box Firmware
Update the Network Box firmware in the following procedure using a
Web browser.
1. Display the web page for updating Network Box firmware
Start the browser on your PC and specify the following URL. A web
page, as shown in Fig. 1, appears on screen.
http://<IP Address of Network Box>/firmware_upload.html
[Fig.1: Web page for updating Network Box firmware]
2. Switch to firmware upload mode
Click the button on the screen, the message shown in Fig. 2
appears.
[Fig.2: Switch to firmware upload mode]
The page changes to the Network Box firmware upload mode.
The browser is automatically reloaded and then the screen looks
like this.
*When the screen shown in fig.3 is not displayed, refresh a browser
manually.
[Fig. 3: Upload mode]
3. Specifying the file
Click the Browse button. Selects the firmware of the Network Box
version you want to update, from the file selection menu indicated in
Fig.4.
[Fig. 4: Specifying the file]
Note: If you want to set the IP address of the Network Box at first, use
the NIC Manager. Select and set your model name and an
appropriate Ethernet address from the list.
Both the Boot and Main files can be updated in the same proce-
dure as mentioned above. However, when you want to update
both at the same time, you need to update them separately by
repeating the same procedure twice.
When updating both files, it is required to first update Boot and
then Main.
sec05.fm 1 ページ 2005年1月18日 火曜日 午後10時39分

GA-1170 Updating Network Box Firmware
5 – 2
4. Updating the firmware
After you select the file, click the Submit button. The firmware is
transmitted to Network Box, and it is updated. The message indi-
cated in Fig.5 blinks repeatedly until the updating process is com-
pleted. Do not turn off the power supply.
[Fig.5: Updating in progress]
5. Restarting your MFP
When updating is completed, the message shown in Fig.6 appears
on screen. Turn off the power and then turn it on again to restart
Network Box.
[Fig.6: Updating completed]
Caution: If a DHCP is used, the browser may not be able to reload auto-
matically in some cases when transferring to the upload mode
because different IP addresses are read. Therefore, we rec-
ommend that you use a fixed IP address when updating firm-
ware.
If the upload mode is operating with different IP addresses,
check the IP address obtained by the Ethernet address of Net-
work Box from the DHCP server and display the updating
mode URL again using the browser.
When a proxy server is used, the screen may not be updated
by reloading. In that case, you need to update manually.
sec05.fm 2 ページ 2005年1月18日 火曜日 午後9時8分

GA-1170 TROUBLE CODE
6 – 1
[ 6 ] TROUBLE CODE
1. TROUBLE CODE (CE CODE)
If "CE" blinks in the display, press the [START] key. An error code will
appear.(Only e-STUDIO162/162D, e-STUDIO151/151D displays an error
code automatically.) Solve the problem as explained below.
Error Code Solution
CE-00 Error which cannot be specified occurred.
Turn off the power and turn it back on. Consult with
your network administrator to make sure that no prob-
lems exist on the network or in the server.
CE-01 Network Server card error.
Turn off the power and turn it back on. Consult with
your network administrator to make sure that no prob-
lems exist on the network or in the server.
CE-02 Server access denied. The scanned image was not
sent because a connection to the server could not be
established. Make sure that the SMTP server settings
or FTP server settings in the Web page are correct.
CE-03 The scanned image was not sent because the server
was busy or there was too much traffic. Wait briefly and
then try again.
CE-04 It has not logged in to the FTP server and the mail
server. Please reconfirm the login name and a pass-
word.
CE-05 The scanned image was not sent because the directory
of the destination FTP server was not correct. Make
sure that the correct FTP server information is config-
ured in the Web page.
CE-09 The size of the scanned image file exceeds the upper
limit set in "Maximum Size of File" in the Web page.
Reduce the number of original pages scanned into the
file, or change the upper limit set in "Maximum Size of
File".
CE-10 A transmission method assigned to a [SCAN MENU]
key cannot be used. Check the transmission methods
assigned to the [SCAN MENU] keys in "Enable Scan-
ner Delivery to:" in the Web page whether or not the
method can be used.
CE-11 The memory filled with scanner data.
It was not able to process by the size of a scanner data
being too large.
Please drop resolution of data by setup of scaner and
retry scan.
CE-12 The quantity of the result for which LDAP searched
exceeded the maximum quantity which can be
searched.
There are too many addresses which were in agree-
ment with reference conditions.
Please increase the number of reference characters
and perform re-reference.
sec06.fm 1 ページ 2004年12月8日 水曜日 午前10時24分

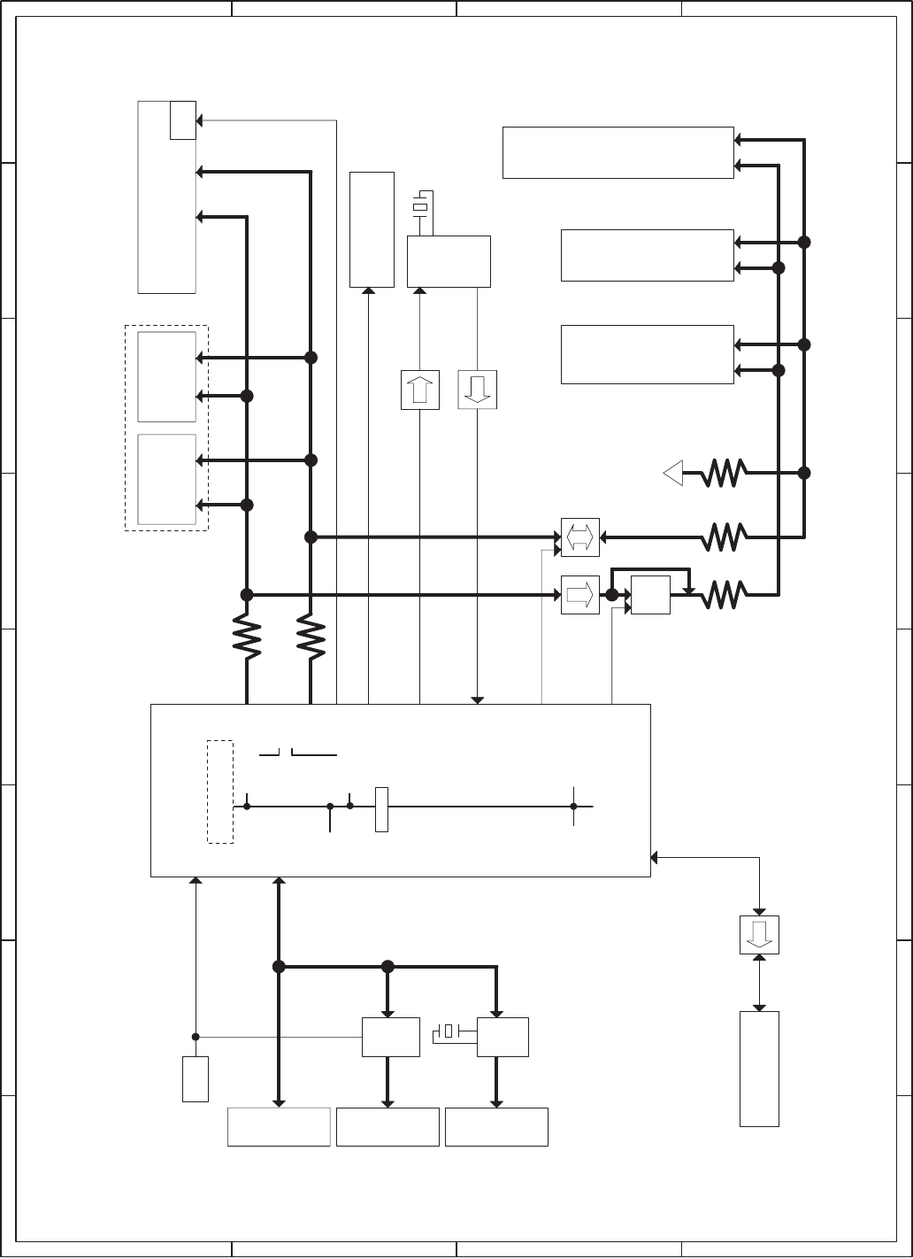
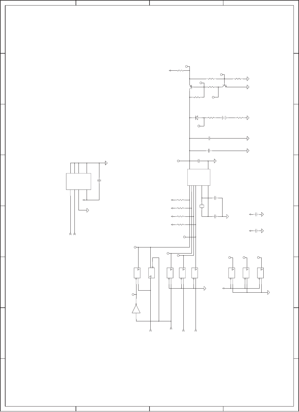
GA-1170 CIRCUIT DIAGRAM
7 – 1
TMPR4927TB
PCIC
EBIF
SDRAMC
EBUSC
100MHz/64bit
System BUS
256Kbit
Serial EEPROM
Tx49Core
G-Bus
Bridge
IM-Bus
ADDR[19:0]
DATA[63:0]
MEMA[14:5]
CPUCLK = 200MHz
OSC
25MHz
MEMD[15:0]
MEMD[31:16]
4Pin Connector
(RS-232C Connector)
PCI
Connector
Ethernet
Connector
USB
Connector
UART Ch1
DP83816
(MAC/PHY)
USB2.0
ISP1561
33MHz/32bit
PCI BUS
RTC
12MHz
32.768KHz
PIO
LCX14
On Board 64MB
SDRAM0(H)
256Mbit
SDRAM0(L)
256MB(Max)
256Mbit
SPD
SDRAM1 SO_DIMM
MEMD[63:0]
HC125
slot0 12MB or 16MB
slot1 8MB
LD[31:0]
LCX245
Flash
SO-DIMM
3.3V
LA[20:0]
LD[31:0]
LCX244
BUSSPRT
MEMD[31:0]
slot2 32MB
Flash SO-DIMM (Mask
ROM)
ACE
LCX373
LD[31:0]
Flash
SO-DIMM
IRCUART
LCX125
LCH
1. BLOCK DIAGRAM
A
B
C
D
876543
12345678
D
C
B
A A
B
C
D
876543
1
1
2
2
345678
D
C
B
A
1/16
[ 7 ] CIRCUIT DIAGRAM
Sec07.fm 1 ページ 2004年12月7日 火曜日 午後4時5分

GA-1170 CIRCUIT DIAGRAM
7 – 2
HALTDOZE
PIO15
<JTAG CONNECTOR>
1
TDI/DINT
C11
TCK
B11
TMS
C12
TRST
E16
RESET
K1
TPCO/TDO B13
DCLK B12
PCST0 A17
PCST1 C16
PCST2 B16
PCST3 A16
PCST4 C15
PCST5 B15
PCST6 E14
PCST7 C14
PCST8 B14
TPC1 E13
TPC2 D13
TPC3 C13
TEST0
K2
TEST1
L5
TEST2
L4
TEST3
L3
TEST4
L2
HALTDOZE K3
BYPASSPLL
D5
CGRESET
P23
MASTERCLK
R26
SDIN1
E6
TCLK
E1 WDRST M2
TIMER0 E2
TIMER1 E3
NMI
F4
CTS0
H3
CTS1
J4
INT0
F3
INT1
F2
INT2
F1
INT3
G3
INT4
G2
INT5
G1
RTS0 H2
RTS1 J3
RXD0
G4
RXD1
J5 TXD0 H1
TXD1 J2
SCLK
J1
PIO0 A2
PIO1 A1
BITCLK/PIO2 B2
SDIN0/PIO3 B1
SDOUT/PIO4 C2
PIO5 C1
PIO6 D3
PIO7 D1
CB0/PIO8 AD3
CB1/PIO9 AF3
CB2/PIO10 AC20
CB3/PIO11 AB21
CB4/PIO12 AE3
CB5/PIO13 AE4
CB6/PIO14 AE20
CB7/PIO15 AD21
1
1 1
1
1
1
1
3
3
5
5
7
7
9
9
2
2
4
4
6
6
8
8
10
10
CONT
1
GND
4OUT 5
VDD 8
1
11
1 2
R37 10K
TP742
TP395
R36 10K
TP712 TP713
R35 10K
TP714
TP743
TP710
TP656
TP736
R249 1K
TP744
TPAD33
TP381
R248 1K
TP745
R247 1K
TP746
TP747
TP639
R296 1K
TP748
R297 1K
IC1A
TMPR4927/4937
TX4927/TX4837 1/5
R298 1K
TP737
C1
0.1uF
R288 33
R15 10K
TP749
TP750
TPAD35
TP751
R16
33
TP394
R250 1K
NOASM
R20 8.2K
TP658
TPAD27
R27 1K
TP650
TPAD28
TP752
R290 33
TP753
TP711
R19 8.2K
R291 33
TP754
R292 33
TPAD6
TPAD10
CN11
RF-H102TD-1130
NOASM
R293 33
TP651
TP396
X1
SCO-10 25MHz
R2871K
TP659
R14 1K
TPAD9
R17 10K
TP738
TPAD8
R300 1K
C2
0.1uF
R294 1K
TP427
R295 1K
NO ASM
R218
10
TP652
R289 33
TP741
R18 8.2K
R22 1K
TPAD7
R34 10K
TP660
R299 10K
R24 1K
TP655
R33 10K
JP1
T2B-SQ
NOASM
VCCIO
VCCIO
VCCIO
VCCIO
VCCIO
VCCIO
VCCIO
VCCIO
VCCIO
VCCIO
VCCIO
NMI13,16
RTCDATA 8,16
DIMM_SCK 5,16
CGRESET13,16
EEP_SCK 8,16
WDRST 13,16
RTCR/W 8,16
DIMM_SDA 5,16
RTCCS 8,16
PIO_SW 13,16
VCCWCTL 7,16
RXD16,16
PONRST7,9,10,11,13,15
TXD1 6,16
HDD_POWER 9
RTCCLK 8,16
PCIINTA9,10,11
DBG_LED1 13,16
DBG_LED3 13,16
PCIINTB9
DBG_LED0 13,16
EEP_SDA 8,16
DBG_LED2 13,16
INT213,16
CLK10,16
A
B
C
D
876543
12345678
D
C
B
A A
B
C
D
876543
1
1
2
2
345678
D
C
B
A
2/16
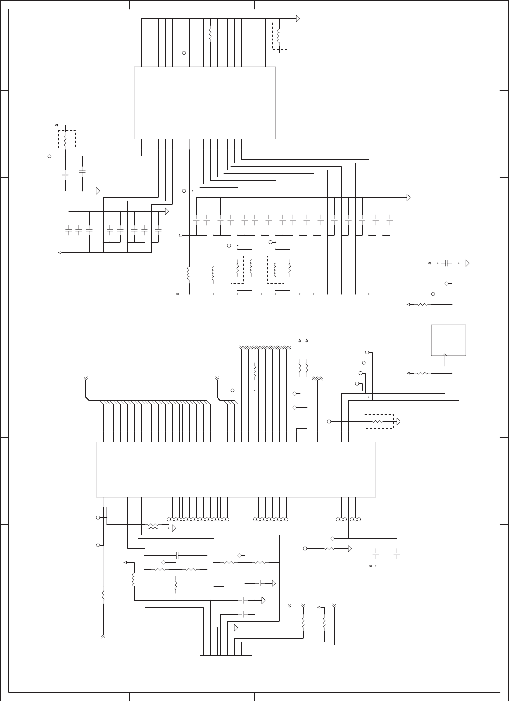
2. MAIN PWB
TMPR4927TB_1
Sec07.fm 2 ページ 2004年12月7日 火曜日 午後4時5分

GA-1170 CIRCUIT DIAGRAM
7 – 3
ADDR*/DATA*
DATA[7]
ADDR[14:13]
R*-*
R38
R39-40
FUNCTION
ASM : Internal Timer Interrupt Disable
NOASM : Internal Timer Interrupt Enable
Default
ASM
NOASM/ASM
Setting Table
ASM/ASM : SYSCLK = G-BUSCLK/4
ASM/NOASM : SYSCLK = G-BUSCLK/3
NOASM/ASM : SYSCLK = G-BUSCLK/2
NOASM/NOASM : SYSCLK = G-BUSCLK
ADDR[2:0] R42-44 NOASM/NOASM/NOASM : MASTERCLK : CPUCLK = 1 : 2
NOASM/NOASM/ASM : MASTERCLK : CPUCLK = 1 : 2.5
NOASM/ASM/NOASM : MASTERCLK : CPUCLK = 1 : 3
NOASM/ASM/ASM : MASTERCLK : CPUCLK = 1 : 4
ASM/NOASM/NOASM : MASTERCLK : CPUCLK = 1 : 8
ASM/NOASM/ASM : MASTERCLK : CPUCLK = 1 : 10
ASM/ASM/NOASM : MASTERCLK : CPUCLK = 1 : 12
ASM/ASM/ASM : MASTERCLK : CPUCLK = 1 : 16
ASM/NOASM/NOASM
LACE
CE5
BWE_BEA3
CE1
ACK_READY
SDCS2
CE2
CE4
BWE_BEA2
SDCS0
SDCS1
CE6
DMAACK3
RAS
CE3
BWE_BEA1
BUSSPRT
DMAACK0
DMAACK1
WE
CE7
DMAACK2
CAS
CE0
BWE_BEA0
SDCLK1A
SDCLK0A
SDCLK2A
SDCLK0A
SDCLK2A
SDCS1
SDCS2
SDCS0
CKE
DQM3
DQM1
DATA54
DATA51
DATA38
DATA30
DATA30
DATA20
DATA19
DATA18
DATA13
DATA10
DATA2
DATA51
DATA28
DATA7
DATA63
DATA53
DATA49
DATA43
DATA29
DATA21
DATA16
DATA43
DATA42
DATA32
DATA15
DATA5
DATA7
DATA16
DATA47
DATA34
DATA25
DATA4
DATA1
DATA44
DATA57
DATA49
DATA56
DATA41
DATA46
DATA35
DATA33
DATA23
DATA11
DATA9
DATA5
DATA1
DATA33
DATA9
DATA55
DATA12
DATA8
DATA6
DATA32
DATA24
DATA61
DATA25
DATA60
DATA40
DATA0
DATA36
DATA15
DATA23
DATA8
DATA45
DATA52
DATA29
DATA4
DATA17
DATA31
DATA59
DATA22
DATA22
DATA7
DATA21
DATA48
DATA24
DATA46
DATA37
DATA62
DATA18
DATA13
DATA2
DATA17
DATA19
DATA10
DATA27
DATA47
DATA50
DATA34
DATA26
DATA41
DATA31
DATA12
DATA3
DATA3
DATA42
DATA44
DATA58
DATA36
DATA28
DATA39
DATA45
DATA[63:0]
DATA38
DATA1
DATA11
DATA39
DATA14
DATA6
DATA40
DATA37
DATA0
DATA20
DATA27
DATA26
DATA35
DATA14
DATA48
DATA50
DATA53
DATA55
DATA52
DATA54
DATA57
DATA59
DATA56
DATA58
DATA61
DATA63
DATA60
DATA62
MEMD0
MEMD2
MEMD1
MEMD3
MEMD4
MEMD6
MEMD5
MEMD7
MEMD8
MEMD9
MEMD10
MEMD11
MEMD15
MEMD13
MEMD14
MEMD12
MEMD16
MEMD18
MEMD17
MEMD19
MEMD23
MEMD21
MEMD20
MEMD22
MEMD27
MEMD25
MEMD26
MEMD24
MEMD28
MEMD30
MEMD29
MEMD31
MEMD32
MEMD34
MEMD33
MEMD35
MEMD36
MEMD38
MEMD37
MEMD39
MEMD40
MEMD42
MEMD41
MEMD43
MEMD44
MEMD46
MEMD45
MEMD47
MEMD50
MEMD48
MEMD51
MEMD49
MEMD54
MEMD52
MEMD55
MEMD53
MEMD58
MEMD56
MEMD59
MEMD57
MEMD62
MEMD60
MEMD63
MEMD61
MEMA4
MEMA11
MEMA2
MEMA9
MEMA7
MEMA8
MEMA3
MEMA5
MEMA6
MEMA10
MEMA1
MEMA0
MEMA15
MEMA13
MEMA14
MEMA12
MEMA19
MEMA16
MEMA17
MEMA18
ADDR5
ADDR9
ADDR[19:0]
ADDR11
ADDR1
ADDR7
ADDR11
ADDR13
ADDR14
ADDR4
ADDR6
ADDR15
ADDR4
ADDR7
ADDR1
ADDR0
ADDR2
ADDR13
ADDR2
ADDR6
ADDR16
ADDR1
ADDR11
ADDR10
ADDR8
ADDR14
ADDR2
ADDR3
ADDR5
ADDR18
ADDR7
ADDR18
ADDR0
ADDR0
ADDR16
ADDR12
ADDR17
ADDR4
ADDR8
ADDR6
ADDR3
ADDR10
ADDR5
ADDR19
ADDR3
ADDR9
ADDR8
ADDR10
ADDR9
ADDR13
ADDR15
ADDR12
ADDR14
ADDR18
ADDR17
ADDR16
ADDR19
DQM7 SDDQM7
SDDQM6
SDDQM3
SDDQM2
DQM5 SDDQM5
SDDQM4
SDDQM0
SDDQM1
DQM0
DQM0
DQM1
DQM2
DQM2
DQM3
DQM4
DQM4
DQM5
DQM6
DQM6
DQM7
DMAREQ0
DMAREQ0
DMAREQ3
DMAREQ2
DMAREQ1
DMAREQ2
DMAREQ3
DMAREQ1
DQM7
DQM2
DQM6
DQM1
DQM5
DQM3
DQM4
DQM0
SDCLK1A
SDCLK3A
SDCLK3A
CE1
CE5
CE3
CE0
CE2
CE4
CE6
ACE
SYSCLKA
OE
SWE
1
2
3
45
6
7
8
1
2
3
45
6
7
8
1
2
3
45
6
7
8
1
2
3
45
6
7
8
1 2
1
2
3
4 5
6
7
8
1
1
2
3
45
6
7
8
1
2
3
45
6
7
8
1
1
1
2
3
4 5
6
7
8
1
1
2
3
4 5
6
7
8
1
2
3
4 5
6
7
8
1
2
3
4 5
6
7
8
1
2
3
45
6
7
8
1
2
3
4 5
6
7
8
1
2
3
45
6
7
8
1
2
3
45
6
7
8
1
2
3
4 5
6
7
8
1
2
3
4 5
6
7
81
2
3
4 5
6
7
8
1
1
1
2
3
4 5
6
7
8
1
1
2
3
4 5
6
7
8
1
SDCLKIN
AF15
DMAREQ0
E11
DMAREQ1
B9
DMAREQ2/ACRESET
B8
DMAREQ3
C8
DATA0
N3
DATA1
N1
DATA2
P1
DATA3
R2
DATA4
T5
DATA5
T2
DATA6
U2
DATA7
V5
DATA8
W1
DATA9
Y4
DATA10
Y1
DATA11
AA2
DATA12
AB4
DATA13
AB2
DATA14
AC1
DATA15
AE1
DATA16
AF21
DATA17
AD22
DATA18
AF22
DATA19
AF24
DATA20
AE25
DATA21
AD26
DATA22
AC26
DATA23
AA22
DATA24
AA25
DATA25
Y23
DATA26
Y25
DATA27
W25
DATA28
V23
DATA29
V26
DATA30
T22
DATA31
T25
DATA32
N2
DATA33
P3
DATA34
R3
DATA35
R1
DATA36
T3
DATA37
U3
DATA38
U1
DATA39
W2
DATA40
Y5
DATA41
Y2
DATA42
AA5
DATA43
AA1
DATA44
AB3
DATA45
AB1
DATA46
AD2
DATA47
AF2
DATA48
AC22
DATA49
AE22
DATA50
AD24
DATA51
AF25
DATA52
AD25
DATA53
AC25
DATA54
AB25
DATA55
AA24
DATA56
AA26
DATA57
Y24
DATA58
Y26
DATA59
W26
DATA60
V25
DATA61
U25
DATA62
T23
DATA63
N25
SDCLK0 AF14
SDCLK1 AF19
SDCLK2 AF13
SDCLK3 AF17
RAS AE7
CAS AF4
DQM0 AB6
DQM1 AE6
DQM2 AC18
DQM3 AE19
DQM4 AD6
DQM5 AF6
DQM6 AD18
DQM7 AB20
SDCS0 AC7
SDCS1 AD7
SDCS2 AE17
SDCS3 AB18
WE AE5
CKE AD17
ADDR0 AF7
ADDR1 AE8
ADDR2 AF8
ADDR3 AB9
ADDR4 AE9
ADDR5 AD10
ADDR6 AE10
ADDR7 AB11
ADDR8 AC11
ADDR9 AE11
ADDR10 AD12
ADDR11 AF12
ADDR12 AD13
ADDR13 AE13
ADDR14 AD14
ADDR15 AD15
ADDR16 AE15
ADDR17 AB16
ADDR18 AD16
ADDR19 AE16
ACK/REDY C4
SYSCLK L1
SWE A3
OE M1
CE0 D7
CE1 C7
CE2 C6
CE3 B6
CE4 A6
CE5 A5
CE6 B4
CE7 A4
ACE C5
BUSSPRT B3
BWE0/BE0 A9
BWE1/BE1 A10
BWE2/BE2 B10
BWE3/BE3 C10
DMAACK0 D11
DMAACK1 A8
SYNC/DMAACK2 A7
DMAACK3 B7
DMADONE
E9
1
2
3
45
6
7
8
1
2
3
4 5
6
7
8
1
1
1
1
2
3
45
6
7
8
1
2
3
45
6
7
8
R45 10
BR19
33
BR4
33
BR20
33
BR11
33
R56 4.7K
IC3A
TC74LCX14FT
BR18
33
TPAD32
BR5
33
BR15
33
TPAD31
R48 82
TPAD30
BR21
33
TPAD29
BR23
33
R49 33
BR27
4.7K
NOASM
R50 33
BR12
33
R39 4.7K
NO ASM
R46 33
R277 4.7K NOASM
BR14
33
BR9
33
R42 4.7K
BR8
33
C245
10pF
R43 4.7K
NO ASM
BR7
33
C246
10pF
BR26
33
R44 4.7K
NO ASM
TP662
BR16
33
R61 33
R53 33
BR25
33
R40 4.7K
TPAD18
R47 33
R60 33
TPAD17
R57 4.7K
R63 33
BR6
33
R38 4.7K
R69 33
R265 4.7K NOASM
TPAD16
R66 33
R62 33
BR13
33 R51 47
R208 33
ICT32
R209 33
R64 33
TPAD15
R54 33
R276 4.7K NOASM
R65 33
R55 33
IC1B
TMPR4927/4937
TX4927/TX4937 2/5
R52 47
BR22
33
R268 4.7K NOASM
R275 4.7K NOASM
C3
68pF
R267 4.7K NOASM
R58 4.7K
R264 4.7K NOASM
R68 33
NOASM
BR28
33
TP1
TPAD11 R59 33
TPAD14
R67 33
BR17
33 R266 4.7K NOASM
BR10
33
R41 4.7K
TP366
VCCIO
ROMWE 6,15
ROMOE 6,15
ROMCS0 7,15
ROMCS1 7,15
ROMCS2 7,15
ALE 6,15
SDCLK2 5,16
SDWE 5,15
SDCLK0 5,16
SDRCS2 5,15
SDRCS1 5,15
SYSCLK 15
MEMDIR 6,15
SDCKE 5,15
SDRAS 5,15
SDCAS 5,15
SDCLK1 5,16
ROMCS3 7,15
ROMCS5 7
ROMCS6 7
ROMCS4 7,15
SDRCS0 5,15
ADDR[19:0] 16
DMAREQ[3:0] 16
SDCLK0A 16
SDCLK1A 16
SDCLK2A 16
SDCLK3A 16
SDCS2 16
SDCS1 16
SDCS0 16
WE 16
BUSSPRT 16
CAS 16
CKE 16
ACE 16
RAS 16
MEMA[19:0] 5,6,16
DATA[63:0] 16
MEMD[63:0]5,6,16
SDDQM[7:0] 5,15
DQM[7:0] 16
CE[6:0] 16
LACE 16
SWE 16
SYSCLKA 16
OE 16
A
B
C
D
876543
12345678
D
C
B
A A
B
C
D
876543
1
1
2
2
345678
D
C
B
A
3/16
TMPR4927TB_2
Sec07.fm 3 ページ 2004年12月7日 火曜日 午後4時5分

GA-1170 CIRCUIT DIAGRAM
7 – 4
PVSS1PVSS2
PCIAD0
PCIAD2
PCIAD1
PCIAD3
PCIAD7
PCIAD5
PCIAD4
PCIAD6
PCIAD11
PCIAD10
PCIAD9
PCIAD8
PCIAD15
PCIAD13
PCIAD14
PCIAD12
PCIAD19
PCIAD16
PCIAD18
PCIAD17
PCIAD23
PCIAD22
PCIAD20
PCIAD21
PCIAD26
PCIAD24
PCIAD27
PCIAD25
PCIAD30
PCIAD31
PCIAD29
PCIAD28
PCIADA4
PCIADA30
PCIADA20
PCIADA5
PCIADA7
PCIADA16
PCIADA19
PCIADA31
PCIADA3
PCIADA12
PCIADA0
PCIADA11
PCIADA21
PCIADA25
PCIADA27
PCIADA18
PCIADA26
PCIADA6
PCIADA29
PCIADA10
PCIADA13
PCIADA9
PCIADA28
PCIADA15
PCIADA2
PCIADA17
PCIADA1
PCIADA24
PCIADA14
PCIADA22
PCIADA8
PCIADA23
PCIADA3
PCIADA1
PCIADA2
PCIADA0
PCIADA6
PCIADA4
PCIADA5
PCIADA7
PCIADA8
PCIADA9
PCIADA10
PCIADA11
PCIADA12
PCIADA14
PCIADA13
PCIADA15
PCIADA17
PCIADA18
PCIADA16
PCIADA19
PCIADA21
PCIADA20
PCIADA22
PCIADA23
PCIADA25
PCIADA27
PCIADA24
PCIADA26
PCIADA28
PCIADA29
PCIADA31
PCIADA30
PCIBE0
PCIBE1
PCIBE2
PCIBE3 PCIBEA3
PCIBEA1
PCIBEA1
PCIBEA2
PCIBEA0
PCIBEA3
PCIBEA0
PCIBEA2
1 2
1
2
3
45
6
7
8
LOCK
C23
EEPROM_DI
A11
PCICLKIN
P26
PCIAD0 B17
PCIAD1 C17
PCIAD2 A18
PCIAD3 B18
PCIAD4 D18
PCIAD5 A19
PCIAD6 B19
PCIAD7 C19
PCIAD8 B20
PCIAD9 C20
PCIAD10 E20
PCIAD11 A21
PCIAD12 B21
PCIAD13 C21
PCIAD14 E21
PCIAD15 A22
PCIAD16 C26
PCIAD17 C25
PCIAD18 D26
PCIAD19 E26
PCIAD20 E25
PCIAD21 E24
PCIAD22 E23
PCIAD23 F26
PCIAD24 G26
PCIAD25 G25
PCIAD26 G24
PCIAD27 G23
PCIAD28 G22
PCIAD29 H24
PCIAD30 J24
PCIAD31 J22
C_BE0
A20
C_BE1
B22
C_BE2
A26
C_BE3
F23
PAR
C22
FRAME
B25
IRDY
A25
TRDY
D24
STOP
B24
ID_SEL
F24
DEVSEL
C24
REQ0
K25
REQ1/INTOUT
L22
REQ2
L24
REQ3
M24
GNT0
J25
GNT1
K24
GNT2
L25
GNT3
M25
PERR
B23
SERR
D22
M66EN
D20
PME N22
EEPROM_DO A12
EEPROM_CS A15
EEPROM_SK A14
PCICLK0 H26
PCICLK1 J26
PCICLK2 K26
PCICLK3 L26
PCICLK4 M26
PCICLK5 N26
1
2
3
45
6
7
8
1
1
1
2
3
45
6
7
8
1 2
1
1
2
3
45
6
7
8
1
2
3
45
6
7
8
1 2
1
2
3
4 5
6
7
8
1 2
1
PLL1VDD_A
R24 PLL1VSS_A R25
PLL2VDD_A
P24 PLL2VSS_A P25
VDDIO
A24
VDDIO
B5
VDDIO
C3
VDDIO
C9
VDDIO
C18
VDDIO
D12
VDDIO
D14
VDDIO
D16
VDDIO
D19
VDDIO
D21
VDDIO
D25
VDDIO
E4
VDDIO
E7
VDDIO
F22
VDDIO
F25
VDDIO
H4
VDDIO
H25
VDDIO
M3
VDDIO
M23
VDDIO
N5
VDDIO
N23
VDDIO
P5
VDDIO
R4
VDDIO
T4
VDDIO
T24
VDDIO
U24
VDDIO
V3
VDDIO
V4
VDDIO
V22
VDDIO
W23
VDDIO
Y22
VDDIO
AA3
VDDIO
AB7
VDDIO
AB23
VDDIO
AC5
VDDIO
AC8
VDDIO
AC9
VDDIO
AC13
VDDIO
AC14
VDDIO
AC15
VDDIO
AD1
VDDIO
AE2
VDDIO
AC16
VDDIO
AE21
VDDIO
AE24
VDDIO
AE26
VDDIO
AF9
VDDIO
AF11
VDDIO
AF20
VDDIO
AF23
VDDIN
D4
VDDIN
D8
VDDIN
D10
VDDIN
D15
VDDIN
D17
VDDIN
D23
VDDIN
F5
VDDIN
G5
VDDIN
H23
VDDIN
K4
VDDIN
K23
VDDIN
M4
VDDIN
P22
VDDIN
R23
VDDIN
U4
VDDIN
U23
VDDIN
W4
VDDIN
AC4
VDDIN
AC10
VDDIN
AC12
VDDIN
AC17
VDDIN
AC19
VDDIN
AC23
VSS A13
VSS A23
VSS B26
VSS D2
VSS D6
VSS D9
VSS E5
VSS E8
VSS E10
VSS E12
VSS E15
VSS E17
VSS E18
VSS E19
VSS E22
VSS H5
VSS H22
VSS J23
VSS K5
VSS K22
VSS L23
VSS M5
VSS M22
VSS N4
VSS N24
VSS P2
VSS P4
VSS R5
VSS R22
VSS T1
VSS T26
VSS U5
VSS U22
VSS U26
VSS V1
VSS V2
VSS V24
VSS W3
VSS W5
VSS W22
VSS W24
VSS Y3
VSS AA4
VSS AA23
VSS AB5
VSS AB8
VSS AB10
VSS AB12
VSS AB13
VSS AB14
VSS AB15
VSS AB17
VSS AB19
VSS AB22
VSS AB24
VSS AB26
VSS AC2
VSS AC3
VSS AC6
VSS AC21
VSS AC24
VSS AD4
VSS AD5
VSS AD8
VSS AD9
VSS AD11
VSS AD19
VSS AD20
VSS AD23
VSS AE12
VSS AE14
VSS AE18
VSS AE23
VSS AF1
VSS AF5
VSS AF10
VSS AF16
VSS AF18
VSS AF26
1
2
3
45
6
7
8
1
2
3
45
6
7
8
VSS
K10
VSS
K11
VSS
K12
VSS
K13
VSS
K14
VSS
K15
VSS
K16
VSS
K17
VSS
L10
VSS
L11
VSS
L12
VSS
L13
VSS
L14
VSS
L15
VSS
L16
VSS
L17
VSS
M10
VSS
M11
VSS
M12
VSS
M13
VSS
M14
VSS
M15
VSS
M16
VSS
M17
VSS
N10
VSS
N11
VSS
N12
VSS
N13
VSS
N14
VSS
N15
VSS
N16
VSS
N17
VSS P10
VSS P11
VSS P12
VSS P13
VSS P14
VSS P15
VSS P16
VSS P17
VSS R10
VSS R11
VSS R12
VSS R13
VSS R14
VSS R15
VSS R16
VSS R17
VSS T10
VSS T11
VSS T12
VSS T13
VSS T14
VSS T15
VSS T16
VSS T17
VSS U10
VSS U11
VSS U12
VSS U13
VSS U14
VSS U15
VSS U16
VSS U17
1
2
3
45
6
7
8
1
2
3
45
6
7
8
TP418
R242 33
R245 33
R243 33
C6
1000pF
TP632
R244 33
C45
0.1uF
L1 BLM41P600S
BR37
33
C46
0.1uF
TP633
IC1C
TMPR4927/4937
TX4927/TX4937 3/5
C11
6pF
NO ASM
BR30
33
R70 10
R87 10K
R90 56
TP634
TPAD21
TP412
C12
0.1uF
TPAD20
C27
0.1uF
BR39
33
C4
10uF
TP397
TP361
ICT31
C29
0.1uF
L3 BLM41P600S
TP661
TPAD19
TP364
C30
0.1uF
R79 8.2K
R230 33
C31
0.1uF
R72 10
C25
0.1uF
R231 33
R91 56
R71 10
R78 8.2K
C26
0.1uF
BR41
33
C14
0.1uF
C24
0.1uF
R94 56
C7
1000pF
R232 33
TP631
TP413
R81 8.2K
C28
0.1uF
TP406
R233 33
TP371
R95 56
C9 10uF
TP409
TP414
C32
0.1uF
C15
0.1uF
R83 8.2K
C35
0.1uF
TP363
R96 120
C13
0.1uF
C8 0.1uF
TP411
R234 33
R73 10
BR42
33
R84 8.2K
R237 33
L4 BLM41P600S
TP370
TP417
BR32
33
R235 33
L2 BLM41P600S
C36
0.1uF
TP416
R236 33
TP3
R85 8.2K
C33
0.1uF
R88 0
TP407
C34
0.1uF
C16
0.1uF
R82 8.2K
R74 10
C214
10uF
R86 33
C19
0.1uF
C215
10uF
C17
0.1uF
TP408
C18
0.1uF
IC1D
TMPR4927/4937
TX4927/TX4937 4/5
C38
0.1uF
R80 8.2K
BR29
10K
BR31
33
C20
0.1uF
C21
0.1uF
R75 10
C43
0.1uF
R238 33
C39
0.1uF
TP369
R241 33
C23
0.1uF
IC1E
TMPR4927/4937
TX4927/TX4937 5/5
R239 33
C22
0.1uF
R76 10
BR33
33
R240 33
C41
0.1uF
C42
0.1uF
C37
0.1uF
TP415
TP365
C40
0.1uF
TP393
R89 0
C44
0.1uF
C47
0.1uF
TP410
TP390
C5
0.1uF
BR35
33
TP362
C48
0.1uF
R77 10
VCCIO
VCCINT
PVDD1
PVDD2
VCCIO
VCCINT VCCINT
VCCIO
VCCIO
VCCIO
PCIBE[3:0]9,10,11
PTRDY9,10,11
PCIREQ110,15
PCIREQ29,15
PDEVSEL9,10,11
PPERR9,10,11
PCIGNT110,15
PME 10,11,16
PIRDY9,10,11
PCIGNT011,15
PFRAME9,10,11
PSTOP9,10,11
PSERR9,10,11
PCIGNT29,15
PPAR9,10,11
PCIREQ011,15
PLOCK9
PCICLK2 9
PCICLK0 11,16
PCICLK1 10,16
PCIBEA[3:0] 16
PCIAD[31:0] 9,10,11
PCIADA[31:0] 16
A
B
C
D
876543
12345678
D
C
B
A A
B
C
D
876543
1
1
2
2
345678
D
C
B
A
4/16
TMPR4927TB_3
Sec07.fm 4 ページ 2004年12月7日 火曜日 午後4時5分

GA-1170 CIRCUIT DIAGRAM
7 – 5
<On Board : 256Mbit x 2> <SDRAM_SODIMM Slot[0]>
MEMD27
MEMD15
MEMD14
MEMD18
MEMD6
MEMD25
MEMD31
MEMD16
MEMD29
MEMD20
MEMD5
MEMD17
MEMD15
MEMD27
MEMD31
MEMD30
MEMD1
MEMD24
MEMD11
MEMD28
MEMD19
MEMD2
MEMD6
MEMD11
MEMD12
MEMD28
MEMD29
MEMD5
MEMD10
MEMD10
MEMD3
MEMD4
MEMD17
MEMD21
MEMD26
MEMD26
MEMD22
MEMD20
MEMD25
MEMD23
MEMD19
MEMD0
MEMD2
MEMD21
MEMD24
MEMD1
MEMD8
MEMD23
MEMD3
MEMD12
MEMD18
MEMD14
MEMD4
MEMD13
MEMD16
MEMD9
MEMD7
MEMD9
MEMD30
MEMD7
MEMD0
MEMD8
MEMD13
MEMD22
MEMD33
MEMD63
MEMD46
MEMD60
MEMD38
MEMD62
MEMD44
MEMD37
MEMD35
MEMD58
MEMD59
MEMD48
MEMD54
MEMD45
MEMD55
MEMD34
MEMD53
MEMD49
MEMD40
MEMD42
MEMD51
MEMD56
MEMD57
MEMD32
MEMD39
MEMD50
MEMD41
MEMD36
MEMD43
MEMD61
MEMD52
MEMD47
SDDQM0
SDDQM2
SDDQM3
SDDQM1
MEMA19
SDDQM7
MEMA11
MEMA12
MEMA5
SDDQM3
MEMA17
MEMA9
MEMA15
MEMA10
MEMA17
MEMA6
SDDQM0
MEMA7
MEMA19
MEMA12
MEMA6
MEMA7
SDDQM2
MEMA9
MEMA16
MEMA14
MEMA13
MEMA5
MEMA8
MEMA9
MEMA11
SDDQM1
MEMA19
MEMA13
MEMA14
MEMA12
MEMA10
MEMA13
MEMA5
MEMA16
MEMA18
SDDQM6
MEMA8
MEMA15
MEMA6
MEMA17
MEMA11
SDDQM5
SDDQM4
MEMA7
MEMA15
MEMA16
MEMA14
MEMA18
MEMA18
MEMA8 MEMA10
A0
23
A1
24
A2
25
A3
26
A4
29
A5
30
A6
31
A7
32
A8
33
A9
34
A10/AP
22
A11
35
QD0 2
QD1 4
QD2 5
QD3 7
QD4 8
QD5 10
QD6 11
QD7 13
QD8 42
QD9 44
QD10 45
QD11 47
QD12 48
QD13 50
QD14 51
QD15 53
VCCQ 3
VCCQ 9
VCCQ 43
VCCQ 49
VSSQ 6
VSSQ 12
VSSQ 46
VSSQ 52
CAS# 17
RAS# 18
CS# 19
WE# 16
CLK
38
CKE
37
UDQM
39
LDQM
15
BS0
20
BS1
21
VCC
1
VCC
14
VCC
27
VSS
28
VSS
41
VSS
54
A12
36
NC
40
A0
23
A1
24
A2
25
A3
26
A4
29
A5
30
A6
31
A7
32
A8
33
A9
34
A10/AP
22
A11
35
QD0 2
QD1 4
QD2 5
QD3 7
QD4 8
QD5 10
QD6 11
QD7 13
QD8 42
QD9 44
QD10 45
QD11 47
QD12 48
QD13 50
QD14 51
QD15 53
VCCQ 3
VCCQ 9
VCCQ 43
VCCQ 49
VSSQ 6
VSSQ 12
VSSQ 46
VSSQ 52
CAS# 17
RAS# 18
CS# 19
WE# 16
CLK
38
CKE
37
UDQM
39
LDQM
15
BS0
20
BS1
21
VCC
1
VCC
14
VCC
27
VSS
28
VSS
41
VSS
54
A12
36
NC
40
VSS 1
VSS 2
DQ0 3
DQ1 5
DQ2 7
DQ3 9
DQ4 13
DQ5 15
DQ6 17
DQ7 19
VSS 21
VSS 22
DQM0
23
DQM4
24
DQM1
25
DQM5
26
A0
29
A3
30
A1
31
A4
32
A2
33
A5
34
VSS 35
VSS 36
DQ8 37
DQ9 39
DQ10 41
DQ11 43
DQ12 47
DQ44 48
DQ13 49
DQ45 50
DQ14 51
DQ46 52
DQ15 53
DQ47 54
VSS 55
VSS 56
CLK0
61
CKE0
62
RAS
65
CAS
66
WE
67
CKE1
68
CS0
69
CS1
71
CLK1
74
VSS 75
VSS 76
DQ48 84
DQ49 86
DQ50 88
DQ51 90
VSS 91
VSS 92
DQ52 94
DQ53 96
DQ54 98
DQ55 100
BA0
106
VSS 107
VSS 108
BA1
110
DQM2
115
DQM6
116
DQM3
117
DQM7
118
VSS 119
VSS 120
VSS 139
VSS 140
SDA
141
SCL
142
DQ32 4
DQ33 6
DQ34 8
DQ35 10
DQ36 14
DQ37 16
DQ38 18
DQ39 20
DQ40 38
DQ41 40
DQ42 42
DQ43 44
DQ16 83
DQ17 85
DQ18 87
DQ19 89
DQ20 93
DQ21 95
DQ22 97
DQ23 99
DQ24 121
DQ25 123
DQ26 125
DQ27 127
DQ28 131
DQ29 133
DQ30 135
DQ31 137
DQ56 122
DQ57 124
DQ58 126
DQ59 128
DQ60 132
DQ61 134
DQ62 136
DQ63 138
A6
103
A7
104
A8
105
A9
109
A10/AP
111
A11
112
A12
70
A13
72
DU
73
NC
57
NC
58
NC
59
NC
60
NC
77
NC
78
NC
79
NC
80
VDD
11
VDD
12
VDD
27
VDD
28
VDD
45
VDD
46
VDD
63
VDD
64
VDD
81
VDD
82
VDD
101
VDD
102
VDD
113
VDD
114
VDD
129
VDD
130
VDD
143
VDD
144
TP553
C60
0.1uF
C61
0.1uF
C49
0.1uF
C51
0.1uF
C56
0.1uF
C57
0.1uF
IC5
K4S561632D-TC75
C50
0.1uF
IC6
K4S561632D-TC75
C52
0.1uF
C62
0.1uF
C58
0.1uF
C59
0.1uF
C53
0.1uF
C54
0.1uF
C55
0.1uF
CN2
DM-3B1-N1210
C208
10uF
C209
10uF
C210
10uF
TP552
VCCIO
VCCIO
VCCIO
VCCIO
VCCIO
VCCIO
VCCIO
MEMA[19:0]3,6,16
SDDQM[7:0]3,15
SDWE3,15
SDRCS23,15
SDCAS3,15
SDRAS3,15
SDCLK23,16
SDCKE3,15
MEMD[63:0] 3,6,16
SDCLK13,16
SDRCS03,15
DIMM_SCK2,16
DIMM_SDA2,16
SDCLK03,16
SDRCS13,15
A
B
C
D
876543
12345678
D
C
B
A A
B
C
D
876543
1
1
2
2
345678
D
C
B
A
5/16
SDRAM
Sec07.fm 5 ページ 2004年12月7日 火曜日 午後4時5分

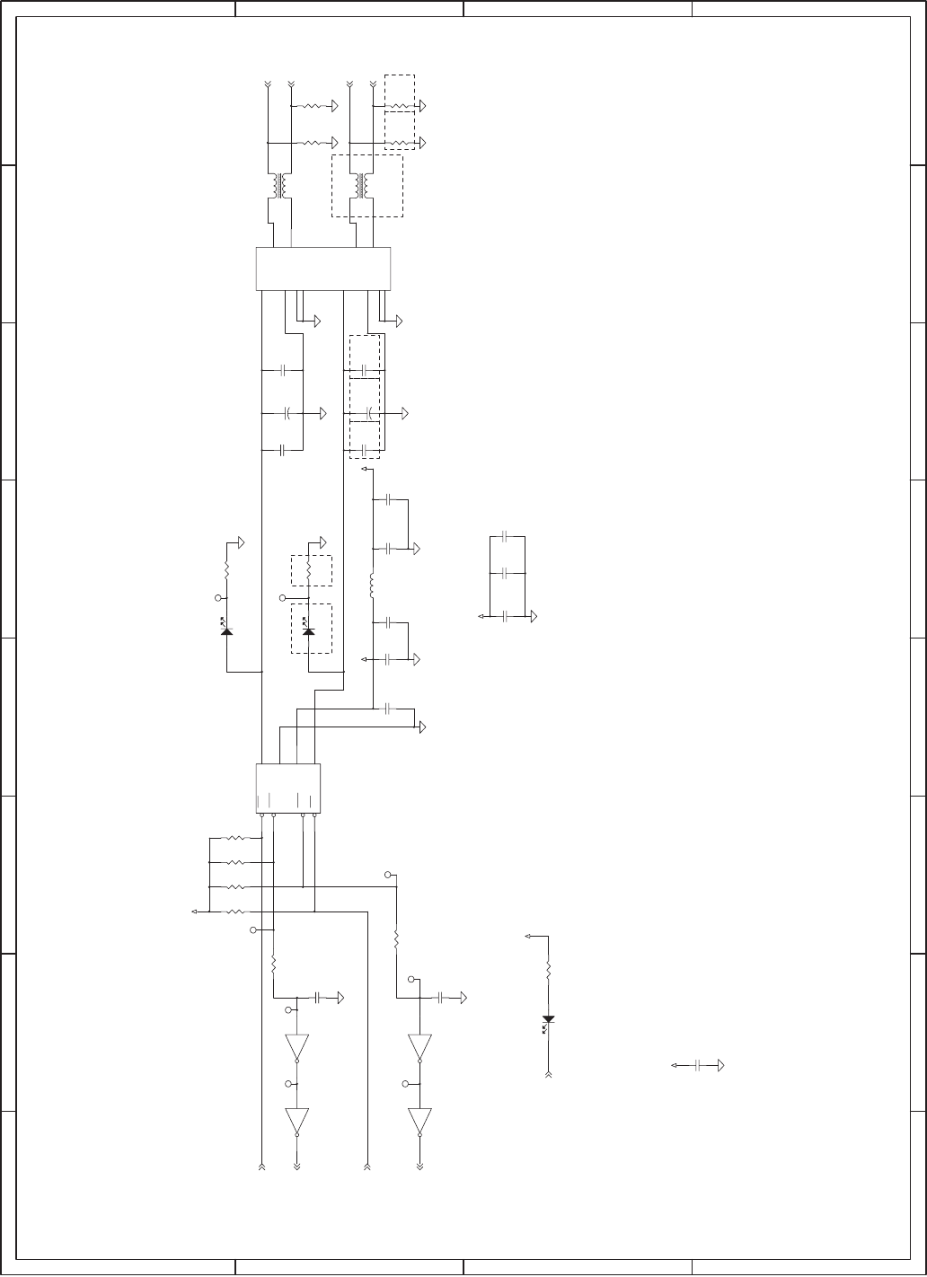
GA-1170 CIRCUIT DIAGRAM
7 – 6
<RS232C CONNECTOR>
<TMPR4927TB SIO_Ch1>
MEMD14
MEMD23
MEMD6
MEMD17
MEMD11
MEMD9
MEMD16
MEMD25
MEMD0
MEMD26
MEMD30
MEMD3
MEMD5
MEMD1
MEMD12
MEMD18
MEMD8
MEMD20
MEMD22
MEMD24
MEMD10
MEMD7
MEMD13
MEMD15
MEMD29
MEMD4
MEMD28
MEMD19
MEMD31
MEMD2
MEMD21
MEMD27
MEMA0
MEMA1
MEMA2
MEMA3
MEMA4
MEMA5
MEMA6
MEMA7
MEMA8
MEMA9
MEMA10
MEMA11
MEMA12
MEMA13
MEMA14
MEMA15
MEMA16
MEMA17
MEMA18
MEMA19
LAB20
LAB20
LA7
LA9
LA14
LA4
LA3
LA8
LA0
LA10
LA12
LA16
LA13
LA19
LA2
LA18
LA6
LA17
LA5
LA20
LA1
LA15
LA11
LAA5
LAA9
LAA9LAA7
LAA5
LAA19
LAA3
LAA16
LAA8
LAA14
LAA1
LAA17
LAA10
LAA14
LAA0
LAA8
LAA15
LAA12
LAA13
LAA1
LAA11
LAA4
LAA6
LAA3
LAA2
LAA13
LAA18
LAA11
LAA4
LAA19
LAA7
LAA12
LAA12
LAA17
LAA6
LAA18
LAA0
LAA2
LAA16
LAA10
LAA15
LAA[19:0]
LDD7
LDD2
LDD11
LDD22
LDD24
LDD21
LDD29
LDD5
LDD12
LDD31
LDD16
LDD26
LDD27
LDD[31:0]
LDD6
LDD18
LDD20
LDD1
LDD4
LDD17
LDD8
LDD23
LDD28
LDD10
LDD25
LDD14LDD30
LDD9
LDD3
LDD13
LDD19
LDD15
LDD0
LDD31
LDD30
LDD28
LDD29
LDD27
LDD25
LDD26
LDD24
LDD22
LDD20
LDD23
LDD21
LDD19
LDD17
LDD18
LDD16
LDD15
LDD13
LDD14
LDD12
LDD11
LDD9
LDD10
LDD8
LDD7
LDD5
LDD6
LDD4
LDD3
LDD1
LDD2
LDD0
LD4
LD21
LD28
LD6
LD10
LD11
LD30
LD0
LD7
LD13
LD17
LD31
LD22
LD26
LD27
LD14
LD2
LD9
LD16
LD18
LD5
LD20
LD24
LD19
LD25
LD15
LD29
LD1
LD3
LD8
LD12
LD23
LD31
LD29
LD30
LD28
LD27
LD25
LD26
LD24
LD23
LD21
LD22
LD20
LD19
LD17
LD18
LD16
LD15
LD13
LD14
LD12
LD11
LD9
LD10
LD8
LD7
LD5
LD6
LD4
LD3
LD1
LD2
LD0
1A1
2
1A2
4
1A3
6
1A4
8
2A1
11
2A2
13
2A3
15
2A4
17
1G
1
2G
19
1Y1 18
1Y2 16
1Y3 14
1Y4 12
2Y1 9
2Y2 7
2Y3 5
2Y4 3
VCC 20
GND 10
1
2
3
4 5
6
7
8
1
2
3
4 5
6
7
8
1A1
2
1A2
4
1A3
6
1A4
8
2A1
11
2A2
13
2A3
15
2A4
17
1G
1
2G
19
1Y1 18
1Y2 16
1Y3 14
1Y4 12
2Y1 9
2Y2 7
2Y3 5
2Y4 3
VCC 20
GND 10
D0
3
D1
4
D2
7
D3
8
D4
13
D5
14
D6
17
D7
18
OE
1
LE
11
Q0 2
Q1 5
Q2 6
Q3 9
Q4 12
Q5 15
Q6 16
Q7 19
VCC 20
GND 10
1
2
3
45
6
7
8
1
2
3
4 5
6
7
8
1A1
2
1A2
4
1A3
6
1A4
8
2A1
11
2A2
13
2A3
15
2A4
17
1G
1
2G
19
1Y1 18
1Y2 16
1Y3 14
1Y4 12
2Y1 9
2Y2 7
2Y3 5
2Y4 3
VCC 20
GND 10
1
2
3
4 5
6
7
8
1
2
3
4 5
6
7
8
1
2
3
4 5
6
7
8
1
2
3
4 5
6
7
8
1
2
3
4 5
6
7
8
1
2
3
4 5
6
7
8
1
2
3
45
6
7
8
TXD
1
RXD
2
5V
3
GND
4
1
2
3
4 5
6
7
8
1
2
3
4 5
6
7
8
1
2
3
4 5
6
7
8
1
2
3
4 5
6
7
8
1
2
3
4 5
6
7
8
1
2
3
4 5
6
7
8
1
2
3
4 5
6
7
8
1
2
3
4 5
6
7
8
1
2
3
4 5
6
7
8
A1
2
A2
3
A3
4
A4
5
DIR
1
OE
19
B1 18
B2 17
B3 16
B4 15
B5 14
B6 13
B7 12
B8 11
VCC 20
GND 10
OE
OE
A8
9A7
8A6
7A5
6
A1
2
A2
3
A3
4
A4
5
DIR
1
19
B1 18
B2 17
B3 16
B4 15
B5 14
B6 13
B7 12
B8 11
VCC 20
GND 10
A8
9A7
8A6
7A5
6
A1
2
A2
3
A3
4
A4
5
DIR
1
19
B1 18
B2 17
B3 16
B4 15
B5 14
B6 13
B7 12
B8 11
VCC 20
GND 10
A8
9A7
8A6
7A5
6
56 98
3 41 2
1
2
3
4 5
6
7
8
A1
2
A2
3
A3
4
A4
5
DIR
1
19
B1 18
B2 17
B3 16
B4 15
B5 14
B6 13
B7 12
B8 11
VCC 20
GND 10
A8
9A7
8A6
7A5
6
IC8
TC74LCX244FT
R210 33
TP466
C65
0.1uF
C67
0.1uF
C66
0.1uF
BR62
33
C69
0.1uF
BR63
10K
IC9
TC74LCX244FT
C70
0.1uF
IC10
TC74LCX373FT
C63
0.1uF
TP555
TP470
BR43
33
BR65
10K
IC7
TC74LCX244FT
BR55
10K
BR53
10K
BR50
33
BR52
33
BR57
10K
BR54
33
BR44
33
CN6
T4B-SQ
R201 33
BR59
10K
BR56
33
BR45
33
TP465
BR58
33
TP447
BR61
10K
BR47
33
R97 33
TP556
BR60
33
R99 33
TP557
TP401
TP558
BR46
33
BR51
10K
TP400
TP559
R98 33
TP471
TP560
TP446
IC12
TC74LCX245FT
TP561
IC14
TC74LCX245FT
IC13
TC74LCX245FT
R100 33
IC29C
TC74LCX14FT
IC29D
TC74LCX14FT
IC29B
TC74LCX14FT
IC29A
TC74LCX14FT
R202 33
C64
0.1uF
R246
10K
BR64
33
IC11
TC74LCX245FT
C68
0.1uF
VCCIO VCCIO
VCCIO
VCCIO
VCCIO
VCCIO
VCCIO VCCIO
VCCIO
VCC
VCC
VCCIO
MEMA[19:0]3,5,16
MEMD[31:0]3,5,16
MEMDIR3,15
ALE3,15
ROMOE3,15 FOE 7,15
ROMWE3,15 FWE 7,15
FONT_OE 7,15
FONT_WE 7,15
RXD12,16
TXD12,16
LAB20 16
LA[20:0] 7
LD[31:0] 7
LDD[31:0] 16
LAA[19:0] 16
A
B
C
D
876543
12345678
D
C
B
A A
B
C
D
876543
1
1
2
2
345678
D
C
B
A
6/16
ADDRESS_BUFFER/DATA_BUFFER
Sec07.fm 6 ページ 2004年12月7日 火曜日 午後4時5分

GA-1170 CIRCUIT DIAGRAM
7 – 7
<FLASH_DIMM Slot[0]> <FLASH_DIMM Slot[1]> <FLASH_DIMM Slot[2]>
<FLASH_WP Control>
LA8
LA0
LA18
LA4
LA10
LA11
LA9
LA6
LA20
LA14
LA20
LA11
LA4
LA8
LA14
LA7
LA16
LA17
LA1
LA16
LA7
LA15
LA20
LA1LA1
LA3
LA13
LA18
LA13
LA11
LA9
LA5
LA12
LA5
LA9
LA17
LA2
LA8
LA2
LA4
LA12
LA0
LA15
LA6
LA2
LA10
LA18
LA13
LA6
LA19
LA17
LA16
LA7
LA15
LA3
LA10
LA0
LA19
LA5
LA14
LA19
LA3
LA12
VCCWA
LD19
LD17
LD20
LD21
LD23
LD18
LD16
LD22
LD31
LD26
LD24
LD25
LD30
LD28
LD27
LD29
LD14
LD8
LD11
LD13
LD9
LD10
LD15
LD12
LD2
LD0
LD5
LD3
LD1
LD7
LD6
LD4
LD21
LD17
LD19
LD23
LD22
LD18
LD20
LD16
LD24
LD26
LD27
LD31
LD29
LD30
LD25
LD28
LD14
LD15
LD13
LD8
LD9
LD10
LD12
LD11
LD1
LD7
LD6
LD3
LD5
LD4
LD0
LD2
LD21
LD17
LD19
LD23
LD22
LD18
LD20
LD16
LD24
LD26
LD27
LD31
LD29
LD30
LD25
LD28
LD14
LD15
LD13
LD8
LD9
LD10
LD12
LD11
LD1
LD7
LD6
LD3
LD5
LD4
LD0
LD2
FWP
LA20
A0
12
A1
13
A2
14
A3
15
A4
16
A5
17
A6
18
A7
28
A8
31
A9
32
1CE
40
NC
41
2CE
42
NC
43
OE
44
WP
46
WE
47
NC
11
RP 19
D0 2
D1 3
D2 4
D3 5
D4 6
D5 7
D6 8
D7 9
D8 21
D9 22
D10 23
D11 24
D12 25
D13 26
D14 27
D15 35
D16 37
D17 38
D18 49
D19 50
D20 51
D21 52
D22 53
D23 54
D24 56
D25 57
D26 58
D27 60
D28 59
D29 62
D30 63
D31 64
RY/BY 45
BYTE 48
VCCW 55
VCC 10
NC
30
VCC 61
GND
1
GND
20
GND
39
A10
29
A11
33
A12
34
A13
36
A14
65
A15
66
A16
67
A17
68
A18
69
A19
70
A20
71
NC
72
D0 28
D1 78
D2 29
D3 79
D4 30
D5 80
D6 31
D7 81
D8 32
D9 82
D10 33
D11 83
D12 34
D13 84
D14 35
D15 85
D16 36
D17 86
D18 37
D19 87
D20 38
D21 88
D22 39
D23 89
D24 40
D25 90
D26 41
D27 91
D28 42
D29 92
D30 43
D31 93
NC
18
NC
68
Vpp
19
Vpp
69
Vpp
20
Vpp
70
NC
21
NC
71
OE_
22
WE_
23
RP
72
BYTE_
73
NC
26
WP_
24
RY/BY_
25
Vpp 4
Vpp 54
Vcc 5
Vcc 6
Vcc 45
Vcc 46
Vcc 55
Vcc 56
Vcc 95
Vcc 96
GND 1
GND 2
GND 49
GND 50
GND 51
GND 52
GND 99
GND 100
A0
7
A1
57
A2
8
A3
58
A4
9
A5
59
A6
10
A7
60
A8
11
A9
61
A10
12
A11
62
A12
13
A13
63
A14
14
A15
64
A16
15
A17
65
A18
16
A19
66
A20
17
NC
97
NC
53
GND 98
A21
67
CE0_
74
CE1_
75
CE2_
76
CE3_
77
NC
3
NC
27
NC
47
GND 48
NC
44
NC
94
A0
12
A1
13
A2
14
A3
15
A4
16
A5
17
A6
18
A7
28
A8
31
A9
32
1CE
40
NC
41
2CE
42
NC
43
OE
44
WP
46
WE
47
NC
11
RP 19
D0 2
D1 3
D2 4
D3 5
D4 6
D5 7
D6 8
D7 9
D8 21
D9 22
D10 23
D11 24
D12 25
D13 26
D14 27
D15 35
D16 37
D17 38
D18 49
D19 50
D20 51
D21 52
D22 53
D23 54
D24 56
D25 57
D26 58
D27 60
D28 59
D29 62
D30 63
D31 64
RY/BY 45
BYTE 48
VCCW 55
VCC 10
NC
30
VCC 61
GND
1
GND
20
GND
39
A10
29
A11
33
A12
34
A13
36
A14
65
A15
66
A16
67
A17
68
A18
69
A19
70
A20
71
NC
72
21
5
4
3
R282
0
NOASM
R220
10k
CN4
DMM2-SD72A-1131
CN5
DMM-100G-432FNK31
C79
10uF
C220
0.1uF
C71
0.1uF
C235
0.47uF
C74
0.1uF
C73
0.1uF
CN3
DMM2-SD72A-1131
C78 0.1uF
C76 0.1uF
R280
0
NOASM
C75 22uF/16V
+
C77 0.1uF
R106 10K
R105 10K
NOASM
R109
10k
TP705
R219
33
C222
0.1uF
R107 0
TP690
R281
0
IC34
TC7SB66FU
NOASM
R279
0
C72
0.1uF
C221
0.47uF
VCCIOVCCIO VCCIO
VCCIO
VCCIO
VCCIO
VCCIO
FOE6,15
FWE6,15
LD[31:0] 6
FONT_OE6,15
PONRST2,9,10,11,13,15
ROMCS23,15
LA[20:0]6
ROMCS33,15
FONT_WE6,15
ROMCS13,15
ROMCS03,15
ROMCS43,15
ROMCS53
ROMCS63
VCCWCTL2,16
A
B
C
D
876543
12345678
D
C
B
A A
B
C
D
876543
1
1
2
2
345678
D
C
B
A
7/16
FLASH
Sec07.fm 7 ページ 2004年12月7日 火曜日 午後4時5分

GA-1170 CIRCUIT DIAGRAM
7 – 8
<Serial EEPROM>
<RTC>
BATTERY
ON <->
OFF
23
1
56
4
98
10
I/O-
1DATA
7
CLK
6
CE
5
XT
2
XT-
3
VDD 8
VSS 4
C
B
E
C
B
E
12 11
13
56
4
23
1
13 12
SDA
5A2 3
SCL
6
A0 1
VCC
8GND 4
A1 2
WP
7
98
10
12 11
13
IC35A
MM74HC125MTC
EN 1
R226
1K
TP424
R227
1K
C223
0.1uF
TP419
TP666
R221
10K
C224
0.1uF
R228
1K
C244
10pF
R229
1K
C88
0.1uF
IC35B
MM74HC125MTC
EN 1
R122
3.3K
TP421
TP663
TP563
R283
0
IC32C
74LCX125MTC
EN 1
BT1
HL32-V1
IC18
NJU6356EM
C86
0.1uF
D1
RB751V-40 TE-17
TP423
Q2
2SC4116
Q1
2SA1586
Y1
DT-38
32.768KHz
TP550
IC32D
74LCX125MTC
EN 1
R123 10K
IC32B
74LCX125MTC
EN 1
C87
10uF
R124 10K
IC32A
74LCX125MTC
EN 1
R125 2.2K
TP664
R121 10
IC25F
TC74LCX14FT
C243
10pF
C85 0.1uF
TP420
IC17
CAT24C256KI-TE13
TP665
TP551
TP562
IC35C
MM74HC125MTC
EN 1
IC35D
MM74HC125MTC
EN 1
TP422
VCCIO
VCC
VCCIO
VCCIO VCC
VCCVCC VCCVCC
EEP_SDA2,16
EEP_SCK2,16
RTCDATA2,16
RTCR/W2,16
RTCCS2,16
RTCCLK2,16
A
B
C
D
876543
12345678
D
C
B
A A
B
C
D
876543
1
1
2
2
345678
D
C
B
A
8/16
Serial_EEPROM/RTC
Sec07.fm 8 ページ 2004年12月7日 火曜日 午後4時5分

GA-1170 CIRCUIT DIAGRAM
7 – 9
<PCI_Slot [A]>
PCIAD19
PCIAD24
PCIAD27
PCIAD7
PCIAD30
PCIAD10
PCIAD25
PCIAD20PCIAD21
PCIAD14
PCIAD28
PCIAD15
PCIAD2
PCIBE3
PCIAD16
PCIBE1
PCIAD4
PCIAD0
PCIAD31
PCIAD6
PCIBE2
PCIAD1
PCIAD5
PCIAD18
PCIAD29
PCIAD12
PCIBE0
PCIAD26
PCIAD3
PCIAD11
PCIAD22PCIAD23
PCIAD9
PCIAD13
PCIAD8
PCIAD17
11
22
33
55
77
99
11 11
13 13
15 15
17 17
19 19
44
66
88
10 10
12 12
14 14
16 16
18 18
20 20
21 21
22 22
23 23
29 29
30 30
24 24
25 25
26 26
27 27
28 28
31 31
32 32
33 33
34 34
35 35
36 36
37 37
38 38
39 39
40 40
41 41
42 42
43 43
44 44
45 45
46 46
47 47
48 48
49 49
50 50
51
51
52
52
53
53
54
54
55
55
56
56
57
57
58
58
59
59
60
60
61
61
62
62
63
63
64
64
65
65
66
66
67
67
68
68
69
69
70
70
71
71
72
72
73
73
74
74
75
75
76
76
77
77
78
78
79
79
80
80
81
81
82
82
83
83
84
84
85
85
86
86
87
87
88
88
89
89
90
90
91
91
92
92
93
93
94
94
95
95
96
96
97
97
98
98
99
99
100
100
C216
10uF
C217
10uF
CN7
TX25-100P-12ST-H1
R126 10
VCCIO VCCIOVCCVCC
VCC
PCIREQ24,15
PLOCK4
PCIGNT24,15
PCIINTA2,10,11
PCIAD[31:0]4,10,11
PCICLK24
PONRST2,7,10,11,13,15
PSERR4,10,11
PIRDY4,10,11
PDEVSEL4,10,11
PTRDY4,10,11
PSTOP4,10,11
PPERR4,10,11
PPAR4,10,11
PFRAME4,10,11
PCIBE[3:0]4,10,11
PCIINTB2
HDD_POWER2
A
B
C
D
876543
12345678
D
C
B
A A
B
C
D
876543
1
1
2
2
345678
D
C
B
A
9/16
PCI CONNECTOR
Sec07.fm 9 ページ 2004年12月7日 火曜日 午後4時5分

GA-1170 CIRCUIT DIAGRAM
7 – 10
<ETHERNET CONNECTOR>
<ETHER>
PCIAD11
PCIAD29
PCIAD17
PCIAD16
PCIAD8
PCIAD26
PCIAD21
PCIAD5
PCIAD19
PCIAD18
PCIAD22
PCIAD2
PCIAD4
PCIAD30
PCIAD23
PCIAD13
PCIAD14
PCIAD3
PCIAD6
PCIAD31
PCIAD24
PCIAD1
PCIAD15
PCIAD9
PCIAD20
PCIAD7
PCIAD28
PCIAD27
PCIAD0
PCIAD12
PCIAD25
PCIAD10
PCIBE0
PCIBE1
PCIBE2
PCIBE3
CS
1
SK
2
DI
3
DO
4GND 5
NC 6
NC 7
VCC 8
1 2
1 2
1 2
X1
17
X2
18
NC
34
VREF
40
RESERVED
41
NC
42
NC
43
TPRDM
45 TPRDP
46
NC/RESERVED
48
RESERVED
50
TPTDM
53 TPTDP
54
PMEN/CLKRUNN 59
PCICLK 60
INTAN 61
RSTN 62
GNTN 63
REQN 64
AD31 66
AD30 67
AD29 68
AD28 70
AD27 71
AD26 72
AD25 73
AD24 74
CBEN3 75
IDSEL 76
AD23 78
AD22 79
AD21 81
AD20 82
AD19 83
AD18 86
AD17 87
AD16 88
CBEN2 89
FRAMEN 91
IRDYN 92
TRDYN 93
DEVSELN 95
STOPN 96
PERRN 97
SERRN 98
PAR 99
CBEN1 100
AD15 101
AD14 102
AD13 104
AD12 105
AD11 106
AD10 108
AD9 109
AD8 110
CBEN0 111
AD7 112
AD6 113
AD5 115
AD4 116
AD3 118
AD2 119
AD1 120
AD0 121
3VAUX 122
PWRGOOD 123
RESERVED
127
MCSN
129
MRDN
130 MWRN
131
MD0
132
MD2
134
MD3
135
MD5
139
MD6
140
MD7
141
MDIO
4MDC
5
RXCLK
6
RXD0/MA6
7
RXD1/MA7
10
RXD2/MA8
11
RXD3/MA9
12
RXOE
13 RXER/MA10
14 RXDV/MA11
15
TXD0/MA12
22
TXD1/MA13
23
TXD2/MA14
24
TXD3/MA15
25
COL
28
CRS
29
TXEN
30
TXCLK
31
MA0/LEDACTN 142
MA2/LED100N 144
MA1/LED10N 143
MA5
3
EESEL 128
MA4/EECLK 2
MA3/EEDI 1
MD4/EEDO 138
MD1/CFGDISN 133
1 2 RXAVDD1/AUXVDD_39
39
RXAVDD2/AUXVDD_47
47
TXDVDD/AUXVDD_56
56 TXDVSS/VSS_51 51
MACVDD1/AUXVDD_58
58
MACVDD2/NC
125
PCIVDD1
69
PCIVDD2
80
PCIVDD3
94
PCIVDD4
107
PCIVDD5
117
VDDIO2/C1
19
VDDIO4/NC
85
VDDIO1/AUXVDD_9
9
VDDIO3/AUXVDD_27
27
VDDIO5/AUXVDD_137
137
PHYVDD1/AUXVDD_21
21
PHYVDD2/AUXVDD_33
33
FSVDD/NC
36
RXAVSS1/VSS_38 38
RXAVSS2/VSS_44 44
TXIOVSS1/VSS_52 52
TXIOVSS2/VSS_55 55
MACVSS1/VSS_57 57
MACVSS2/NC 124
PCIVSS1 65
PCIVSS2 77
PCIVSS3 90
PCIVSS4 103
PCIVSS5 114
VSSIO2/VSS_16 16
VSSIO4/NC 84
VSSIO1/VSS_8 8
VSSIO3/VSS_26 26
VSSIO5/VSS_136 136
PHYVSS1/VSS_20 20
PHYVSS2/VSS_32 32
FSVSS/VSS_35 35
SUBGND1/NC 37
SUBGND2/VSS_49 49
SUBGND3/NC 126
1 2
TX+ 1
TX- 2
CT 3
NC 4
NC 5
CT 6
RX+ 7
RX- 8
LeftLED_A 9
LeftLED_K 10
RightLED_A 11
RightLED_K 12
1 2
TP579
R144 10K
R127
0
NOASM
TP608
IC20
CAT93C46SI-TE13
R213 0
TP593
C120
0.1uF
C96 0.01uF
C103 0.01uF
C93 0.1uF
TP386
C107 0.01uF
TP594
TP598
TP607
R143 1K
NOASM
C92 0.1uF
TP378
C110 0.01uF
TP595
R134 10
TP606
TP588
TP474
C112 1000pF
C99 0.1uF
TP592
TP383
TP597
TP368
TP605
R136 0
C111 0.01uF
TP399
TP604
L7
BLM18BB121SN1D
L8
BLM18BB121SN1D
TP389
C204 10uF
R133 0
NOASM
TP591
TP377
TP580
TP587
L9
BLM18BB121SN1D
NO ASM
C108 1000pF
TP385
TP581
TP603
C113 0.01uF
C203
0.47uF
IC19A
DP83816AVNG
TP380
TP582
L6
BLM18BB121SN1D
C104 1000pF
TP583
C114 0.01uF
C236
0.47uF
TP601
C89
0.1uF
TP451
TP584
C115 0.01uF
TP388
R145 10K
TP387
C116 0.01uF
TP473
R286 10K
TP585
IC19B
DP83816AVNG
TP590
R285 10K
C117 0.01uF
TP382
TP740
C105
0.1uF
TP398
C118 0.01uF
TP375
C102 1000pF
TP376
TP596
R138 0
C119 0.01uF
TP600
R140 0
TP612 L10
BLM18BB121SN1D
NO ASM
TP384
C91
10uF
TP578
R131 0
R139
470
TP611
C98 0.01uF
R141
470
C97 0.1uF
R142 10K_1%
TP610
C101 0.01uF
R132 54.9
R128 49.9
TP599
R135 54.9
C90 10uF
R129
0
C109
0.1uF TP609
TP379
TP589
C100
10pF
TP586
C106
0.1uF
R130 49.9
TP564
CN8
J0026D21G
L5
BLM18BB121SN1D
VCCIO
VCCIO
VCCIO
VCCIO
VCCIO
VCCIO
VCCIO
VCCIO
VCCIO
VCCIO
VCCIO
PCIAD[31:0] 4,9,11
PSERR 4,9,11
PCICLK1 4,16
PCIGNT1 4,15
PCIREQ1 4,15
PCIBE[3:0] 4,9,11
PCIINTA 2,9,11
PCIAD12 4,9,11
PONRST 2,7,9,11,13,15
PIRDY 4,9,11
PDEVSEL 4,9,11
PTRDY 4,9,11
PSTOP 4,9,11
PPERR 4,9,11
PPAR 4,9,11
PFRAME 4,9,11
LEDACTN
LED10N 16
LED100N
LEDACTN
LED100N
LED10N 16
PME 4,11,16
CLK2,16
A
B
C
D
876543
12345678
D
C
B
A A
B
C
D
876543
1
1
2
2
345678
D
C
B
A
10/16
ETHERNET CONTROLLER
Sec07.fm 10 ページ 2004年12月7日 火曜日 午後4時5分

GA-1170 CIRCUIT DIAGRAM
7 – 11
1:48MHz oscillator is used
0:12MHz crystal is used
1:Port1,2 active
0:4ports active
Port3.4 inactive
PCIAD9
PCIAD25
PCIAD28
PCIAD29
PCIAD15
PCIBE0
PCIBE2
PCIAD14
PCIAD10
PCIAD1
PCIAD21
PCIAD8
PCIAD22
PCIAD31
PCIAD0
PCIAD19
PCIAD23
PCIAD5
PCIAD7
PCIAD16
PCIBE3
PCIAD13
PCIAD11
PCIAD4
PCIAD12
PCIAD6
PCIAD17
PCIAD24
PCIAD26
PCIAD30
PCIAD27
PCIBE1
PCIAD20
PCIAD18
PCIAD2
PCIAD3
12
1 2
AD0
84
AD1
82
AD2
81
AD3
79
AD4
78
AD5
77
AD6
75
AD7
74
AD8
71
AD9
70
AD10
68
AD11
67
AD12
66
AD13
64
AD14
63
AD15
62
AD16
46
AD17
44
AD18
43
AD19
42
AD20
40
AD21
39
AD22
38
AD23
36
AD24
32
AD25
31
AD26
30
AD27
28
AD28
27
AD29
26
AD30
24
AD31
23
C/BE0#
72
C/BE1#
60
C/BE2#
47
C/BE3#
34
INTA#
16
REQ#
22
GNT#
20
IDSEL
35
FRAME#
48
IRDY#
50
TRDY#
51
DEVSEL#
52
STOP#
54
CLKRUN#
55
PERR#
56
SERR#
58
PAR
59
RST#
18
PCICLK
19
PME#
4
DGND
6
DGND
14
DGND
21
DGND
29
DGND
37
DGND
45
DGND
53
DGND
61
DGND
69
DGND
76
DGND
83
DGND
86
DGND
128
AGND
104
AGND
111
AGND
118
AGND
124
GND_RREF
94
SEL2PORTS 9
IRQI 7
IRQI2 8
A20OUT 11
KBIRQ1 12
MUIRQI2 13
SMI# 15
XOUT 88
XIN 87
RREF 107
DP1 103
DP2 110
DP3 117
DP4 123
DM1 102
DM2 109
DM3 116
DM4 122
PWE1# 90
PWE2# 97
PWE3# 106
PWE4# 120
OC1# 89
OC2# 96
OC3# 105
OC4# 119
GRN1 95
GRN2 100
GRN3 114
GRN4 127
AMB1 92
AMB2 99
AMB3 113
AMB4 126
GLNK1 91
GLNK2 98
GLNK3 112
GLNK4 125
AVAUX 93
AVAUX 108
AVAUX 115
AVAUX 121
VAUX 5
VAUX 85
AVAUX_PLL 101
VDD 80
VDD 73
VDD 65
VDD 57
VDD 49
VDD 41
VDD 33
VDD 25
VDD 17
VDD 10
48Msel/TEST0
1
SCL/TEST1
2
SDA/TEST2
3
12
TP430
R167
0
TP626
TP440
R169
12k_1%
C130
0.1uF
R168
0
C131
10uF
R163
10k
NOASM
TP627
Y3
HC-49/U-S
12MHz
C150
0.1uF
R158
10k
NOASM
L12
BLM18PG121SN1D
TP628
R159
10k
NOASM
C123
10uF
C128
100pF
TP445
R162
10k
NOASM
C129
0.01uF
TP437
C121
470pF
R157 10
C124
10uF
TP629
TP452
TP442
C206
0.1uF
R161
10k
NOASM
TP429
TP630
L11
BLM18PG121SN1D
R164 10k
R160
10k
NOASM
TP756
R165 1k
NOASM
C126
0.01uF
R151
4.7k
C134
22pF
R152
4.7k
C127
100pF
TP667
C125
0.1uF
TP439
C148
0.1uF
C136
1000pF
C149
0.1uF
C122
0.1uF
C137
1000pF
C139
1000pF
C140
1000pF
R146
10k
NOASM
R147
0
TP441
TP444
TP435
IC21
ISP1561BM
C205
470pF
TP613
R154 10k
C145
0.1uF
TP428
R148 10k
TP443
TP431
TP438
TP618
TP617
TP621
TP614
C147
1000pF
R149 0
NOASM
C138
1000pF
TP622
C146
1000pF
R153 10k
TP623
C141
0.1uF
TP624
C142
0.1uF
C135
22pF
C143
0.1uF
TP448
L13
BLM18PG121SN1D
C207
0.1uF
TP625
C144
0.1uF
VCCIO VCCIO
VCCIO
VCCIO
AVAUX
VCCIO
VCCIO
PLL_AUX
VCCIO
VCCIO
VCCIO AVAUX
PLL_AUX
VCCIO
VCCIO
VCCIO
VCCIO
PCIINTA2,9,10
PCIGNT04,15
PCIREQ04,15
PFRAME4,9,10
PIRDY4,9,10
PTRDY4,9,10
PDEVSEL4,9,10
PCIAD114,9,10
PSTOP4,9,10
PPERR4,9,10
PSERR4,9,10
PPAR4,9,10
PONRST2,7,9,10,13,15
PCICLK04,16
LINK1 12
OC1 12,16
DM1 12,15
DP1 12,15
PCIAD[31:0]4,9,10
PCIBE[3:0]4,9,10
PWE1 12,16
PME4,10,16
OC2 12,16
DM2 12,15
DP2 12,15
PWE2 12,16
A
B
C
D
876543
12345678
D
C
B
A A
B
C
D
876543
1
1
2
2
345678
D
C
B
A
11/16
USB CONTROLLER
Sec07.fm 11 ページ 2004年12月7日 火曜日 午後4時5分

GA-1170 CIRCUIT DIAGRAM
7 – 12
VBUS1
VBUS2
11101312 IN 7
ENA
1
FLGA
2
FLGB
3
ENB
4
OUTA 8
OUTB 5
GND 6
11101312
12
D+ 3
SHIELD
6SHIELD
5
GND
4
VBUS
1
D- 24
1
3
2
4
1
3
2
VBUS
1A
GND
4A
SHIELD
5A
SHIELD
6A
D- 2A
D+ 3A
C154
0.1uF
TP697
C230
0.1uF
NOASM
C159
0.1uF
C231
220uF/16V
NOASM
+
L25
DLW21SN900SQ2
NOASM
C157
1000pF
C232
1000pF
NOASM
R272
15k
NOASM
C153
1000pF
R271
15k
NOASM
IC3E
TC74LCX14FT
TP565
TP434
R269
10k
IC3F
TC74LCX14FT
C155
0.01uF
R174
560
TP567
TP463
D4
LTL-155GHA
R184
560
C156
10uF
IC23
MIC2026-2BM
C164
10uF
C158
10uF
R211
10k
R175 10k
D2
LT1P67A
TP432
R270 10k
R172
10k
IC29E
TC74LCX14FT C233
0.1uF
R173
10k
IC29F
TC74LCX14FT
TP696
R177
15k
R274
560
NOASM
C151
0.1uF
D18
LT1P67A
NOASM
C152
220uF/16V
+
R178
15k
L14
DLW21SN900SQ2
C201
0.1uF
C166
100pF
L15
BLM18PG121SN1D
C165
0.1uF
TP464
CN9
UAR20-4K2100
VCC5Volt
5Volt
VCCIO
5Volt
5Volt
PWE111,16
DM1 11,15
DP1 11,15
OC111,16
DM2 11,15
DP2 11,15
PWE211,16
OC211,16
LINK111
A
B
C
D
876543
12345678
D
C
B
A A
B
C
D
876543
1
1
2
2
345678
D
C
B
A
12/16
USB CONNECTOR
Sec07.fm 12 ページ 2004年12月7日 火曜日 午後4時5分

GA-1170 CIRCUIT DIAGRAM
7 – 13
<NMI>
<DEBUG LED>
<Manual Initialization>
<Manual RESET>
M/R
1
SUB
2
GND
3VOUT 4
VCC 5
5 6
3 4
9 8
5 6
11 10
11
22
13 12
1 2
11 10
9 8
2
1
3
9
10
8
12
13
11
9 8
1
2
3
1
2
3
4
4
5
6
1
2
3
4
5 6
1 2
3 4
3 4
IC24
PST598CN
D9
LT1P67A
NOASM
IC38C
TC74LCX14FT
IC25B
TC74LCX14FT
R192
220
IC38D
TC74LCX14FT
IC3C
TC74LCX14FT
R194 10K
C173
0.1uF
IC38E
TC74LCX14FT
TP374
R188 36K
SW1
SKHHLUA010
IC38F
TC74LCX14FT
R191
220
TP700
TP372
D8
LT1P67A
NOASM
IC25A
TC74LCX14FT
TP402
C177
0.1uF
TP755
IC25E
TC74LCX14FT
TP701
TP472
R186 0
NOASM
IC25D
TC74LCX14FT
TP392
C176
0.1uF
TP760
D6
RB451F
D11
LT1P67A
NOASM
R187
10K
C175
0.47uF
TP404
R284 0
NOASM
C238
0.47uF
D10
LT1P67A
NOASM
IC36C
TC74LCX08FT
R193
220
R195
220
TP702
C171
0.47uF
NO ASM
IC36D
TC74LCX08FT
TP703
TP757
C240
0.47uF
IC3D
TC74LCX14FT
C226
0.1uF
TP758
TP454
IC36A
TC74LCX08FT
R189 10K
C174
0.47uF
TP403
TP391
C202
0.1uF TP759
SW3
SKHUPBE010
NOASM
C237
0.47uF
NO ASM
IC36B
TC74LCX08FT
C234
0.1uF
R260
10K
C225
0.47uF
C239
0.47uF
SW2
SKHUPBE010
NOASM
IC25C
TC74LCX14FT
TP373
TP761
TP453
IC38A
TC74LCX14FT
IC3B
TC74LCX14FT
C170
0.1uF
IC38B
TC74LCX14FT
VCCIO
VCCIO
VCCIO
VCCIO
VCCIO
VCCIOVCCIO
VCCIO
VCCIO
VCCIO
VCC
VCC
VCCIO
VCCIO
VCCIO
NMI 2,16
DBG_LED12,16
DBG_LED02,16
DBG_LED32,16
DBG_LED22,16
CGRESET 2,16
PONRST 2,7,9,10,11,15
WDRST2,16
PIO_SW 2,16
INT2 2,16
A
B
C
D
876543
12345678
D
C
B
A A
B
C
D
876543
1
1
2
2
345678
D
C
B
A
13/16
RESET/LED
Sec07.fm 13 ページ 2004年12月7日 火曜日 午後4時5分

GA-1170 CIRCUIT DIAGRAM
7 – 14
VCCINT = 1.5V
VCC = 5V
VCCIO = 3.3V
VCCIO = 3.3V
VCC = 5V
VCCINT = 1.5V
<TX4927 Internal POWER 1.5V>
1
1
1
1 2
1
12
1
12
1 2
12
12
12
4 2
22
33
44
12
12
S1
7
CS 1
ES 2
CT
3
GND
4CD 8
INVIN 5
V+
6
4 2
1 2
11
2
2
R/C
1
VCC
6
VDD
18
VDD
19
VDD
20
VDD
21
VGH 23
VB 24
OCL+ 25
GND
26
OCL- 27
ampOUT 28
amp- 29
ampIN 30
2.5V/3.3V 31
S/S
32
Vref
2
OSC
3
GND
4
LC
5
Vboot 7
P.GND1
8
VGL 9
VOUT 11
VOUT 12
VOUT 13
VOUT 14
P.GND2
16
N/C
10
N/C
15
N/C
17
N/C
22
12
1
122
12
11
2
2
S1
7
CS 1
ES 2
CT
3
GND
4CD 8
INVIN 5
V+
6
12
1 2
12
12
1
4 2
TP460
R204
0
TP9
C186
470uF/16V
+
TP8
D13
1SS355
TP574
C227
470uF/16V
NOASM
+
TP704
TP7
C182
0.1uF
TP4
C183
0.1uF
C197
0.47uF
TP5
C184
470uF/16V
+
C188
0.01uF
TP455
TP575
TP457
R200
100K/0.1W
R198
3K_1%
C242
0.47uF
C191
0.1uF
C192
220uF/16V
+
D14
D1FM3-4103
L21
RCH-108-680
PJ1
HEC3610-010010
R199
12K_1%
C196
1000pF
TP548
C193
0.1uF
D15
D1FM3-4103
C219
470pF
TP569
IC31
NJM2360M
L20
RCH-108-680
TP459
TP698
C212
22uF/16V
+
R217
MCR50JZHFLR330
C190
220uF/16V
+
FS3
TR/0603FA 1A -T
R203
0
NOASM
IC27
MD3221N
C187
10uF/16V
+
C189
0.47uF
C228
470uF/16V
NOASM
+
TP467
TP699
FS4
TR/0603FA 2.5A -T
TP456
C211
22uF/16V
+
C241
0.47uF
TP458
TP549
D7
LTL-155GHA
R206
560
TP461
TP425
R262
2K_1%
NOASM
C213
22uF/16V
+
FS2
TR/0603FA 2.5A -T
IC37
NJM2360M
NOASM
C229
470pF
NOASM
TP573
C200
47uF/16V
+
R261
MCR50JZHFLR330
NOASM
C180
47uF/16V
+
TP572
R263
1.2K_1%
NOASM
D16
D1FM3-4103
NOASM
TP6
TP571
L24
RCH-108-680
NOASM
TP570
VCC VCCIO VCCINT
VCCIO
VCC
VCCIO
VCC
VCCINT
A
B
C
D
876543
12345678
D
C
B
A A
B
C
D
876543
1
1
2
2
345678
D
C
B
A
14/16
POWER
Sec07.fm 14 ページ 2004年12月7日 火曜日 午後4時5分

GA-1170 CIRCUIT DIAGRAM
7 – 15
<SDRAM>
<ADDRESS/DATA>
<FLASH>
<PCI>
SDDQM0
SDDQM5
SDDQM7
SDDQM6
SDDQM4
SDDQM1
SDDQM3
SDDQM2
1
1
1
1
1
1
1
1
1
1
1
1
1
1
1
1
1
1
1
1
1
1
1
1
1
1
1
1
1
1
1
1
1
1
1
1
TP32
TP12
TP21
TP34
TP15
ICT29
ICT24
TP22
TP35
ICT30
TP38
TP23
TP10
ICT9
ICT10
TP33
ICT11
ICT12
TP13
ICT15
ICT13
ICT16
TP16
ICT14
TP24
TP36
TP39
ICT1
TP37
TP40
ICT2
TP41
TP25
TP11
ICT25
TP42
ICT3
ICT19
TP27
ICT4
TP14
TP43
ICT21
TP45
ICT26
ICT22
TP28
TP44
ICT17
TP17
ICT18
TP26
ICT20
ICT27
TP31
TP18
TP30
ICT5
TP19 ICT6
TP29
ICT28
ICT7
ICT23
ICT8
TP20
VCCINT
SDDQM[7:0]3,5
SDWE3,5
SDRCS23,5
SDCAS3,5
SDRAS3,5
SDCKE3,5
SDRCS03,5
SDRCS13,5
ROMWE3,6
ROMOE3,6
MEMDIR3,6
ALE3,6
FOE6,7
FWE6,7
PONRST2,7,9,10,11,13
ROMCS23,7
ROMCS33,7
ROMCS03,7
ROMCS13,7
PCIREQ04,11
PCIREQ14,10
PCIREQ24,9
PCIGNT04,11
PCIGNT14,10
PCIGNT24,9
SYSCLK3
ROMCS43,7
FONT_OE6,7
FONT_WE6,7
ALE3,6
DM111,12
DP111,12
MEMDIR3,6
PCIGNT04,11
PCIGNT14,10
PCIREQ14,10
PCIREQ04,11
ROMCS13,7
ROMOE3,6
SDCAS3,5
ROMWE3,6
SDDQM23,5
SDDQM03,5
SDCKE3,5
SDDQM13,5
SDRAS3,5
SDDQM73,5
SDDQM43,5
SDRCS13,5
SDDQM53,5
SDRCS03,5
SDDQM63,5
SDDQM33,5
SDRCS23,5
SDWE3,5
SYSCLK3
DM211,12
DP211,12
A
B
C
D
876543
12345678
D
C
B
A A
B
C
D
876543
1
1
2
2
345678
D
C
B
A
15/16
TESTPOINT
Sec07.fm 15 ページ 2004年12月7日 火曜日 午後4時5分

GA-1170 CIRCUIT DIAGRAM
7 – 16
P1_GND
P2_GND
CE3
CE2
CE1
CE0
CE6
CE4
CE5
DQM2
DQM1
DMAREQ1
DQM0
DMAREQ2
DMAREQ0
DQM3
DMAREQ3
DQM5
DQM4
DQM7
DQM6
PCIBEA1
PCIBEA0
PCIBEA3
PCIBEA2
MEMD61
MEMD57
MEMD63
MEMD58
MEMD62
MEMD60
MEMD59
MEMD54
MEMD51
MEMD47
MEMD53
MEMD48
MEMD52
MEMD55
MEMD50
MEMD49
MEMD56
MEMD44
MEMD41
MEMD37
MEMD43
MEMD38
MEMD42
MEMD45
MEMD40
MEMD39
MEMD46
MEMD34
MEMD31
MEMD27
MEMD33
MEMD28
MEMD32
MEMD35
MEMD30
MEMD29
MEMD36
MEMD24
MEMD21
MEMD17
MEMD23
MEMD18
MEMD22
MEMD25
MEMD20
MEMD19
MEMD26
MEMD14
MEMD11
MEMD7
MEMD13
MEMD8
MEMD12
MEMD15
MEMD10
MEMD9
MEMD16
MEMD3
MEMD2
MEMD5
MEMD6
MEMD4
MEMD0
MEMD1
DATA1
DATA0
DATA2
DATA3
DATA7
DATA8
DATA10
DATA9
DATA11
DATA6
DATA16
DATA17
DATA21
DATA19
DATA20
DATA18
DATA12
DATA4
DATA5
DATA14
DATA13
DATA15
DATA24
DATA22
DATA23
DATA28
DATA29
DATA26
DATA27
DATA30
DATA32
DATA34
DATA33
DATA35
DATA31
DATA38
DATA44
DATA36
DATA42
DATA37
DATA41
DATA39
DATA43
DATA40
DATA45
DATA48
DATA49
DATA52
DATA51
DATA47
DATA53
DATA50
DATA46
DATA54
DATA55
DATA56
DATA57
DATA58
DATA59
DATA60
DATA61
DATA62
DATA63
DATA25
ADDR1
ADDR2
ADDR3
ADDR4
ADDR5
ADDR6
ADDR17
ADDR11
ADDR16
ADDR15
ADDR12
ADDR13
ADDR18
ADDR14
ADDR19
ADDR8
ADDR10
ADDR7
ADDR9
ADDR0
LAA16
LAA15
LAA18
LAA14
LAA13
LAA19
LAA17
LAA12
LAA9
LAA6
LAA2
LAA3
LAA11
LAA4
LAA7
LAA10
LAA8
LAA5
LAA0
LAA1
LDD4
LDD3
LDD6
LDD2
LDD1
LDD7
LDD5
LDD0
LDD8
LDD9
LDD11
LDD18
LDD19
LDD15
LDD12
LDD14
LDD16
LDD13
LDD17
LDD10
LDD21
LDD28
LDD29
LDD25
LDD22
LDD24
LDD26
LDD23
LDD27
LDD20
LDD30
LDD31
MEMA18
MEMA12
MEMA13
MEMA17
MEMA16
MEMA14
MEMA11
MEMA3
MEMA15
MEMA7
MEMA0
MEMA6
MEMA8
MEMA2
MEMA4
MEMA1
MEMA9
MEMA19
MEMA10
MEMA5
PCIADA7
PCIADA4
PCIADA1
PCIADA13
PCIADA11
PCIADA10
PCIADA6
PCIADA17
PCIADA0
PCIADA3
PCIADA8
PCIADA31
PCIADA28
PCIADA24
PCIADA30
PCIADA12
PCIADA25
PCIADA29
PCIADA27
PCIADA26
PCIADA21
PCIADA18
PCIADA14
PCIADA20
PCIADA2
PCIADA15
PCIADA19
PCIADA16
PCIADA5
PCIADA9
PCIADA22
PCIADA23
TP499
TP295
TP477
TP350
TP203
TP501
TP291
TP476
TP138
TP346
TP498
TP287
TP483
TP347
TP500
TP344
TP112
TP170
TP352
TP136
TP405
TP135
TP353
TP109
TP514
TP139
TP133
TP351
TP108
TP519
TP515
TP140
TP132
TP349
TP267
TP517
TP134
TP107
TP270
TP516
TP171
TP131
TP106
TP268
TP205
TP169
TP137
TP105
TP271
TP204
TP168
TP101
TP536
TP130
TP104
TP266
TP161
TP167
TP539
TP272
TP165
TP280
TP542
TP359
TP537
TP264
TP166
TP279
TP141
TP200
TP538
TP111
TP207
TP269
TP163
TP277
TP102
TP142
TP543
TP356
TP110
TP208
TP273
TP164
TP282
TP123
TP544
TP360
TP532
TP210
TP265
TP162
TP276
TP201
TP426
TP533
TP209
TP160
TP278
TP354
TP535
TP213
TP159
TP283
TP508
TP540
TP355
TP534
TP212
TP488
TP158
TP281
TP298
TP511
TP541
TP358
TP214
TP487
TP192
TP184
TP296
TP506
TP357
TP215
TP484
TP124
TP188
TP292
TP505
TP202
TP468
TP491
TP125
TP189
TP512
TP297
TP528
TP485
TP186
TP294
TP510
TP221
TP490
TP193
TP152
TP187
TP300
TP507
TP529
TP218
TP493
TP156
TP185
TP303
TP504
TP489
TP157
TP183
TP308
TP509
TP143
TP530
TP220
TP486
TP154
TP182
TP117
TP513
TP311
TP144
TP241
TP492
TP155
TP181
TP114
TP313
TP146
TP525
TP219
TP240
TP153
TP121
TP126
TP194
TP145
TP103
TP527
TP237
TP222
TP151
TP116
TP127
TP195
TP147
TP526
TP234
TP223
TP150
TP190
TP113
TP148
TP531
TP275
TP238
TP149
TP258
TP122
TP315
TP274
TP236
TP326
TP263
TP119
TP317
TP239
TP325
TP254
TP118
TP175
TP319
TP235
TP331
TP257
TP120
TP252
TP179
TP318
TP242
TP329
TP261
TP115
TP248
TP180
TP322
TP243
TP330
TP255
TP249
TP231
TP177
TP321
TP310
TP196
TP341
TP332
TP256
TP244
TP230
TP178
TP320
TP306
TP128
TP197
TP339
TP327
TP259
TP251
TP227
TP176
TP323
TP302
TP289
TP129
TP521
TP340
TP328
TP260
TP253
TP224
TP174
TP316
TP309
TP285
TP343
TP333
TP262
TP247
TP228
TP216
TP173
TP314
TP307
TP290
TP334
TP324
TP518
TP245
TP226
TP217
TP172
TP299
TP286
TP478
TP336
TP520
TP250
TP229
TP305
TP284
TP502
TP522
TP481
TP342
TP524
TP246
TP225
TP191
TP304
TP503
TP479
TP337
TP523
TP232
TP312
TP496
TP480
TP335
TP233
TP301
TP495
TP482
TP338
TP198
TP494
TP293
TP469
TP348
TP199
TP497
TP288
TP475
TP345
PVDD2
PVDD1
5Volt
AVAUX
PLL_AUX
BUSSPRT3
CAS3
CKE3
CGRESET2,13
CLK2,10
PCICLK04,11
PCICLK14,10
DIMM_SCK2,5
DIMM_SDA2,5
EEP_SCK2,8
EEP_SDA2,8
VCCWCTL2,7
PIO_SW2,13
PME4,10,11
RAS3
PWE111,12
SDCLK03,5
RXD12,6
SDCLK13,5
RTCCLK2,8
RTCR/W2,8
RTCDATA2,8
RTCCS2,8
SDCS03
SDCLK23,5
SDCLK0A3
SDCS13
SDCLK3A3
SDCLK2A3
SDCLK1A3
SDCS23
DBG_LED12,13
WDRST2,13
DBG_LED22,13
SWE3
WE3
TXD12,6
SYSCLKA3
DBG_LED02,13
LAB206
LACE3
LED10N10
PWE211,12
NMI2,13
OE3
OC111,12
OC211,12
INT22,13
ACE3
DATA[63:0]3
ADDR[19:0]3LAA[19:0]6
LDD[31:0]6
PCIADA[31:0]4
DBG_LED32,13
MEMD[63:0]3,5,6 MEMA[19:0]3,5,6
DMAREQ[3:0]3
DQM[7:0]3
CE[6:0]3
PCIBEA[3:0]4
A
B
C
D
876543
12345678
D
C
B
A A
B
C
D
876543
1
1
2
2
345678
D
C
B
A
16/16
TESTPOINT
Sec07.fm 16 ページ 2004年12月7日 火曜日 午後4時5分

GA-1170 PARTS LAYOUT
8 – 1
[ 8 ] PARTS LAYOUT
1. PARTS SIDE
Sec08.fm 1 ページ 2004年12月7日 火曜日 午後4時6分

GA-1170 PARTS LAYOUT
8 – 2
2. SOLDER SIDE
Sec08.fm 2 ページ 2004年12月7日 火曜日 午後4時6分

GA-1170
– 1 –
CAUTION FOR BATTERY REPLACEMENT
(Danish) ADVARSEL !
Lithiumbatteri - Eksplosionsfare ved fejlagtig håndtering.
Udskiftning må kun ske med batteri
af samme fabrikat og type.
Levér det brugte batteri tilbage til leverandoren.
(English) Caution !
Danger of explosion if battery is incorrectly replaced.
Replace only with the same or equivalent type
recommended by the manufacturer.
Dispose of used batteries according to manufacturer's instructions.
(Finnish) VAROITUS
Paristo voi räjähtää,jos se on virheellisesti asennettu.
Vaihda paristo ainoastaan laitevalmistajan suosittelemaan
tyyppiin. Hävitä käytetty paristo valmistajan ohjeiden
mukaisesti.
(French) ATTENTION
ll y a danger d'explosion s'il y a remplacement incorrect
de la batterie. Remplacer uniquement avec une batterie du
même type on d'un type équivalent recommandé par
le constructeur.
Mettre au rébut les batteries usagées conformément aux
instructions du fabricant.
(Swedish) VARNING
Explosionsfara vid felaktigt batteribyte.
Använd samma batterityp eller en ekvivalent
typ som rekornmenderas av apparattillverkaren.
Kassera använt batteri enligt fabrikantens
Instruktion.
(German) Achtung
Explosionsgefahr bei Verwendung inkorrekter Batterien.
Als Ersatzbatterien dürfen nur Batterien vom gleichen Typ oder
vom Hersteller empfohlene Batterien verwendet werden.
Entsorgung der gebrauchten Batterien nur nach den vom
Hersteller angegebenen Anwerisugen.
CAUTION FOR BATTERY DISPOSAL
(For USA,CANADA)
"BATTERY DISPOSAL"
THIS PRODUCT CONTAINS A LITHIUM PRIMARY
(MANGANESS DIOXIDE) MEMORY BACK-UP BATTERY
THAT MUST BE DISPOSED OF PROPERLY. REMOVE THE
BATTERY FROM THE PRODUCT AND CONTACT YOUR
LOCAL ENVIRONMENTAL AGENCIES FOR INFORMATION
ON RECYCLING AND DISPOSAL OPTIONS.
"TRAITEMENT DES PILES USAGÉES"
CE PRODUIT CONTIENT UNE PILE DE SAUVEGARDE DE
MÉMOIRE LITHIUM PRIMAIRE (DIOXYDE DE MANGANESE)
QUI DOIT ÊTRE TRAITÉE CORRECTEMENT. ENLEVEZ LA
PILE DU PRODUIT ET PRENEZ CONTACT AVEC VOTRE
AGENCE ENVIRONNEMENTALE LOCALE POUR DES
INFORMATIONS SUR LES MÉTHODES DE RECYCLAGE ET
DE TRAITEMENT.
Ura.fm 1 ページ 2004年12月7日 火曜日 午後4時7分

2-17-2, HIGASHIGOTANDA, SHINAGAWA-KU, TOKYO, 141-8664, JAPAN
