Trane Big Duct Indoor Installation And Maintenance Manual VRF SVX31A EN 02/01/2013 Variable Refrigerant Flow System Unit Series / Installation, Operation, Maintenan
2015-04-02
: Trane Trane-Big-Duct-Indoor-Installation-And-Maintenance-Manual-684407 trane-big-duct-indoor-installation-and-maintenance-manual-684407 trane pdf
Open the PDF directly: View PDF
.
Page Count: 40

SAFETY WARNING
Only qualified personnel should install and service the equipment. The installation, starting up, and
servicing of heating, ventilating, and air-conditioning equipment can be hazardous and requires specific
knowledge and training. Improperly installed, adjusted or altered equipment by an unqualified person could
result in death or serious injury. When working on the equipment, observe all precautions in the literature
and on the tags, stickers, and labels that are attached to the equipment.
February 2013 VRF-SVX31A-EN
Installation, Operation,
and Maintenance
Variable Refrigerant Flow System
Big Duct Indoor Unit Series
Models: 4TVA0096B100NB, 4TVA0076B100NB

© 2013 Trane All rights reserved VRF-SVX31A-EN
Introduction
Read this manual thoroughly before operating or servicing
this unit.
Warnings, Cautions, and Notices
Safety advisories appear throughout this manual as
required. Your personal safety and the proper operation of
this machine depend upon the strict observance of these
precautions.
Important Environmental Concerns
Scientific research has shown that certain man-made
chemicals can affect the earth’s naturally occurring
stratospheric ozone layer when released to the
atmosphere. In particular, several of the identified
chemicals that may affect the ozone layer are refrigerants
that contain Chlorine, Fluorine and Carbon (CFCs) and
those containing Hydrogen, Chlorine, Fluorine and Carbon
(HCFCs). Not all refrigerants containing these compounds
have the same potential impact to the environment. Trane
advocates the responsible handling of all refrigerants-
including industry replacements for CFCs such as HCFCs
and HFCs.
Important Responsible Refrigerant
Practices
Trane believes that responsible refrigerant practices are
important to the environment, our customers, and the air
conditioning industry. All technicians who handle
refrigerants must be certified. The Federal Clean Air Act
(Section 608) sets forth the requirements for handling,
reclaiming, recovering and recycling of certain refrigerants
and the equipment that is used in these service procedures.
In addition, some states or municipalities may have
additional requirements that must also be adhered to for
responsible management of refrigerants. Know the
applicable laws and follow them.
Copyright
This document and the information in it are the property of
Trane and may not be used or reproduced in whole or in
part, without the written permission of Trane. Trane
reserves the right to revise this publication at any time and
to make changes to its content without obligation to notify
any person of such revision or change.
Trademarks
All trademarks referenced in this document are the
trademarks of their respective owners.
The three types of advisories are defined as follows:
WARNING Indicates a potentially hazardous
situation which, if not avoided, could
result in death or serious injury.
CAUTIONsIndicates a potentially hazardous
situation which, if not avoided, could
result in minor or moderate injury. It
could also be used to alert against
unsafe practices.
NOTICE Indicates a situation that could result in
equipment or property-damage only.
WARNING
Proper Field Wiring and Grounding
Required!
Failure to follow code could result in death or serious
injury. All field wiring MUST be performed by qualified
personnel. Improperly installed and grounded field
wiring poses FIRE and ELECTROCUTION hazards. To
avoid these hazards, you MUST follow requirements for
field wiring installation and grounding as described in
NEC and your local/state electrical codes.
WARNING
Personal Protective Equipment (PPE)
Required!
Failure to wear proper PPE for the job being undertaken
could result in death or serious injury. Technicians, in
order to protect themselves from potential electrical,
mechanical, and chemical hazards, MUST follow
precautions in this manual and on the tags, stickers,
and labels, as well as the instructions below:
• Before installing/servicing this unit, technicians
MUST put on all PPE recommended for the work
being undertaken. ALWAYS refer to appropriate
MSDS sheets and OSHA guidelines for proper PPE.
• When working with or around hazardous chemicals,
ALWAYS refer to the appropriate MSDS sheets and
OSHA guidelines for information on allowable
personal exposure levels, proper respiratory
protection, and handling recommendations.
• If there is a risk of arc or flash, technicians MUST put
on all PPE in accordance with NFPA 70E or other
country-specific requirements for arc flash
protection, PRIOR to servicing the unit.
Table of Contents
VRF-SVX31A-EN 3
Introduction . . . . . . . . . . . . . . . . . . . . . . . . . . . . . . . . . . . . . . . . . . . . . . . . . . . . . . . . . . . . 2
Warnings, Cautions, and Notices . . . . . . . . . . . . . . . . . . . . . . . . . . . . . . . . . . . . . 2
Important Environmental Concerns . . . . . . . . . . . . . . . . . . . . . . . . . . . . . . . 2
Important Responsible Refrigerant Practices . . . . . . . . . . . . . . . . . . . . . . . 2
Model Number Description . . . . . . . . . . . . . . . . . . . . . . . . . . . . . . . . . . . . . . . . . . . . . . 5
Preparing for Installation . . . . . . . . . . . . . . . . . . . . . . . . . . . . . . . . . . . . . . . . . . . . . . . . 6
Accessories . . . . . . . . . . . . . . . . . . . . . . . . . . . . . . . . . . . . . . . . . . . . . . . . . . . . . . . 6
Location Considerations . . . . . . . . . . . . . . . . . . . . . . . . . . . . . . . . . . . . . . . . . . . . 6
Unit Dimensions . . . . . . . . . . . . . . . . . . . . . . . . . . . . . . . . . . . . . . . . . . . . . . . . . . 7
Service Clearances . . . . . . . . . . . . . . . . . . . . . . . . . . . . . . . . . . . . . . . . . . . . . . . . . 8
Unit Insulation for High-Humidity Applications . . . . . . . . . . . . . . . . . . . . . . . . 8
Installation . . . . . . . . . . . . . . . . . . . . . . . . . . . . . . . . . . . . . . . . . . . . . . . . . . . . . . . . . . . . . 9
Mounting the Unit . . . . . . . . . . . . . . . . . . . . . . . . . . . . . . . . . . . . . . . . . . . . . . . . . 9
Purging the Unit . . . . . . . . . . . . . . . . . . . . . . . . . . . . . . . . . . . . . . . . . . . . . . . . . . 10
Installing Refrigerant Piping . . . . . . . . . . . . . . . . . . . . . . . . . . . . . . . . . . . . . . . . 11
Leak Testing Pipe Connections . . . . . . . . . . . . . . . . . . . . . . . . . . . . . . . . . . . . . 13
Installing the Drain System . . . . . . . . . . . . . . . . . . . . . . . . . . . . . . . . . . . . . . . . . 14
Centralized Drainage . . . . . . . . . . . . . . . . . . . . . . . . . . . . . . . . . . . . . . . . . . 16
Testing the Drainage . . . . . . . . . . . . . . . . . . . . . . . . . . . . . . . . . . . . . . . . . . 17
Insulation . . . . . . . . . . . . . . . . . . . . . . . . . . . . . . . . . . . . . . . . . . . . . . . . . . . . . . . . . . . . . 18
Refrigerant Pipes . . . . . . . . . . . . . . . . . . . . . . . . . . . . . . . . . . . . . . . . . . . . . . . . . 18
Drainage Hose . . . . . . . . . . . . . . . . . . . . . . . . . . . . . . . . . . . . . . . . . . . . . . . 18
Wiring the Unit . . . . . . . . . . . . . . . . . . . . . . . . . . . . . . . . . . . . . . . . . . . . . . . . . . . . . . . . 19
Power . . . . . . . . . . . . . . . . . . . . . . . . . . . . . . . . . . . . . . . . . . . . . . . . . . . . . . 19
Communication . . . . . . . . . . . . . . . . . . . . . . . . . . . . . . . . . . . . . . . . . . . . . . 19
Electronic Expansion Valve (EEV) Kit . . . . . . . . . . . . . . . . . . . . . . . . . . . . . 19
Configuration . . . . . . . . . . . . . . . . . . . . . . . . . . . . . . . . . . . . . . . . . . . . . . . . . . . . . . . . . 21
Using the VRF Wireless Remote Control . . . . . . . . . . . . . . . . . . . . . . . . . . . . . 21
The 2-Digit Segments . . . . . . . . . . . . . . . . . . . . . . . . . . . . . . . . . . . . . . . . . 23
Configuration Modes . . . . . . . . . . . . . . . . . . . . . . . . . . . . . . . . . . . . . . . . . 23
Mode 2: Option Setting . . . . . . . . . . . . . . . . . . . . . . . . . . . . . . . . . . . . . . . . 24
Mode 5: Option Setting . . . . . . . . . . . . . . . . . . . . . . . . . . . . . . . . . . . . . . . . 26
Mode A: Addressing . . . . . . . . . . . . . . . . . . . . . . . . . . . . . . . . . . . . . . . . . . 28
Mode d: Specific Digit Changing . . . . . . . . . . . . . . . . . . . . . . . . . . . . . . . . 29
Operation . . . . . . . . . . . . . . . . . . . . . . . . . . . . . . . . . . . . . . . . . . . . . . . . . . . . . . . . . . . . . 32
Components . . . . . . . . . . . . . . . . . . . . . . . . . . . . . . . . . . . . . . . . . . . . . . . . . . . . . 32
Operating Tips . . . . . . . . . . . . . . . . . . . . . . . . . . . . . . . . . . . . . . . . . . . . . . . . . . . . 32
Internal Protections . . . . . . . . . . . . . . . . . . . . . . . . . . . . . . . . . . . . . . . . . . . . . . . 33
Operating Ranges . . . . . . . . . . . . . . . . . . . . . . . . . . . . . . . . . . . . . . . . . . . . . . . . . 33

4 VRF-SVX31A-EN
Operating Mode for Heat Pump Systems . . . . . . . . . . . . . . . . . . . . . . . . . . . . . 33
External Static Pressure Setting . . . . . . . . . . . . . . . . . . . . . . . . . . . . . . . . . . . . . 33
Cleaning the Exterior . . . . . . . . . . . . . . . . . . . . . . . . . . . . . . . . . . . . . . . . . . . . . . 34
Periodic Maintenance Checks . . . . . . . . . . . . . . . . . . . . . . . . . . . . . . . . . . . . . . . 34
Troubleshooting . . . . . . . . . . . . . . . . . . . . . . . . . . . . . . . . . . . . . . . . . . . . . . . . . . . . . . . 35
Warranty For Trane Advantage™ VRF Systems and Related Accessories . . . 38
Basic Warranty . . . . . . . . . . . . . . . . . . . . . . . . . . . . . . . . . . . . . . . . . . . . . . . . . . . 38
Exclusions and Limitations . . . . . . . . . . . . . . . . . . . . . . . . . . . . . . . . . . . . . . . . . 38

VRF-SVX31A-EN 5
Model Number Description
Digit 1: Refrigerant
Digit 2: Brand name
Digit 3: System type
Digit 4: Configuration Type (also see separate tab)
Digit 5: Reserved for future use
Digit 6, 7, 8: Nominal capacity (Btu/h x 1,000)
Digit 9: Major development sequence
Digit 10: Electric power supply characteristics
Digit 11: Reserved for future use
Digit 12: Controller
Digit 13: Region of sale
Digit 14: Minor design sequence
4TVD0018A100NA
1234567891011121314
4 = R410A
T = Trane
V = Variable Refrigerant Flow
B = mini 4-way cassette L = Slim duct type (low pressure)
C = 4-way cassette A = HSP duct type high pressure)
D = MSP duct type (mid-pressure) X = Ceiling
E = 1-way cassette W = High-wall
0 = Not currently used
006 = 6,000 Btu/h 020 = 20,000 Btu/h 060 = 60,000 Btu/h
007 = 7,000 Btu/h 024 = 24,000 Btu/h 068 = 68,000 Btu/h
009 = 9,000 Btu/h 030 = 30,000 Btu/h 076 = 76,000 Btu/h
012 = 12,000 Btu/h 036 = 36,000 Btu/h 096 = 96,000 Btu/h
018 = 18,000 Btu/h 048 = 48,000 Btu/h
B = Second development sequence
1 = 220/60/1
B = 220–240/50/1
0 = Not currently used
0 = None
R = Remote control standard
W = Wired control standard
N = North America (UL or ETL)
A = First design sequence
B = Second design sequence

6 VRF-SVX31A-EN
Preparing for Installation
Preparing for Installation
Accessories
In addition to product literature, the following accessories are supplied with this unit. The type and
quantity may differ, depending on the model.
Location Considerations
When deciding on a location for the indoor unit, the following factors must be considered:
• The air inlet and outlet must be unobstructed.
• The wall or ceiling must support the weight of the unit.
• The wall or ceiling must not be subject to vibration.
• Pre-plan for easy and short routing of the refrigerant tubing and wiring to the outdoor unit.
• The air must circulate freely in the area to be cooled/heated.
• Sufficient clearance must be maintained around the unit.
• Condensate must be managed correctly and safety away from the unit.
• The unit should be installed in a way that prevents unauthorized access.
• The unit must not be installed in an area that is damp or could come into contact with water
(such as a laundry room).
• The unit must not be exposed to direct sunshine or to other direct heat sources.
• The filter must be able to be removed and cleaned easily.
• The unit should be placed as far as possible from fluorescent lights so the remote control is not
subject to interference.
• Care should be taken to prevent harmonics generated by loose or unsupported material in close
proximity to a running unit.
• The unit must not be installed in an area that is exposed to salt, machine oil, sulfide gas, or
corrosive environmental conditions.
Template
Insulation
for
refrigerant
pipe, in
Insulation
for
refrigerant
pipe, out Drain
insulation Cable tie Drain hose
insulation Flexible
hose Flexible
hose clamp Rubber
gasket Washer Sleeve

VRF-SVX31A-EN 7
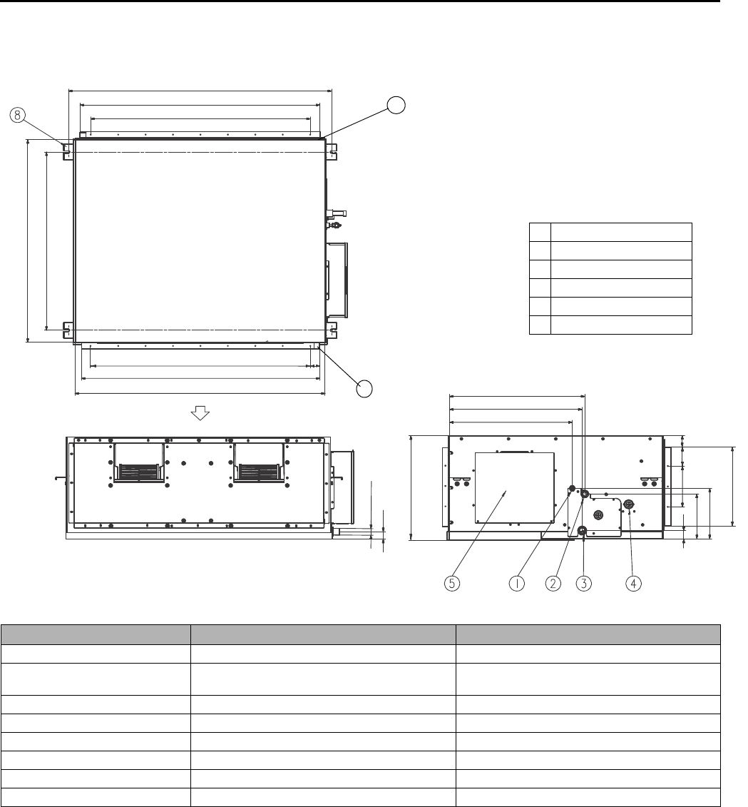
Preparing for Installation
Unit Dimensions
Unit: inch (mm)
51.4 (1306) suspension position
41.0 (1040)
26.0 (660)
OD 1.26 (32)
46.8 (1188) air inlet duct flange
5.5 (140) x 8 = 44.1 (1120)
36.0 (914) suspension pos.
5.5 (140) x 8 = 44.1 (1120)
46.8 (1188) air outlet duct flange
48.9 (1240)
Discharge side Suction side
25.5 (647)
23.6 (598)
1.4 (35)
1.8.5 (470)
15.2 (385)
E
F
DAC
B
A 3.9 (100) x 2 = 7.9 (200)
B 3.7 (93)
C 0.9 (22)
D 1.1 (29)
E
8.2 (209)
F 9.3 (236)
7
6
No. Item Description
1 Liquid pipe connection 3/8 (9.52)
2 Gas pipe connection 4TVA0076B100NB: 3/4 (19.05)
4TVA0096B100NB: 7/8 (22.22)
3 Drain pipe connection OD 1-1/4 (32), ID 1 (25)
4 Drain pipe connection (option drain pump) OD 1-1/4 (32), ID 1 (25)
5 Power supply/communication connection —
6 Air discharge flange —
7 Air suction flange —
8 Hook 3/8 in. or M10

8 VRF-SVX31A-EN
Preparing for Installation
Service Clearances
Note: If the unit is installed in a ceiling that does not have removable tiles, make allowances for
servicing the unit by creating an access hole. If the unit is installed more than 39.4 in. (1 m)
above the floor, the access hole must be the size of “B.” If the unit is installed less than
39.4 in. (1 m) above the floor, the access hole must be the size of “A” +“B” both.
Unit Insulation for High-Humidity Applications
For high-humidity applications, insulate the unit prior to mounting it. Use the following guidelines.
CAUTION
Avoid Contact with Fan Motor Blower!
Install the unit at least 7.54 ft (2.2 m) from the floor to avoid the possibility of contact with the
fan motor blower while cleaning the duct. Failure to follow this installation requirement could
result in minor to moderate injury.
Unit width (W)
A = W + 3.94 (100) B = 19.7 (500)
0.78 (20)
0.78 (20)
Unit depth (D) + 1.97 (50)
Ceiling
Unit
A and B C and D Top and Bottom
48.8 x 18.5 (1240 x 470) 18.5 x 41.0 (470 x 1040) 48.8 x 41.0 (1240 x 1040)
Notes: Use an insulation thickness of at least 3/8 in. (10 mm).
Insulate the suction duct and discharge duct at the same time as the sides of the unit.
DB
CA
Unit: inch (mm)

VRF-SVX31A-EN 9
Installation
Installation
Review “Installation Considerations” before proceeding with installation.
Follow the procedures in these sections in the order given.
Note: Install the Y-joint before installing the indoor unit.
Mounting the Unit
If the ceiling is already constructed, piping must be laid into position before placing the unit inside
the ceiling.
To mount the unit:
1. Place the template on the spot where the unit is to be installed and mark the holes.
Note: The template may shrink or stretch slightly due to heat or humidity. Before drilling holes,
verify proper dimensions between the marks.
2. Determine the appropriate type of suspension bolts and anchors according to the ceiling type.
Insert bolt anchors into existing ceiling supports (A) or construct a suitable support (B).
3. Install suspension bolts at all four locations.
4. Screw two nuts to each suspension bolt, leaving space between the nuts for hanging the unit.
Note: If the suspension bolts are longer than 59 in. [1.5 m]) or vibrations are a concern, place
isolators on the brackets to absorb vibrations.
5. Hang the unit by its support brackets between the two nuts.
6. If pad stoppers or isolators are used to absorb vibrations, place them on the brackets.
7. Tighten the nuts to suspend the unit following the guidelines in the figure below.
CAUTION
Avoid equipment damage and personal injury!
Ensure that the ceiling is strong enough to support the weight of the indoor unit. Before
hanging the unit, test the strength of each of the attached suspension bolts.
AB
Ceiling support
Concrete
Pre-poured
anchor
Drill hole for
anchor
Field-supplied suspension
bolts (M10 or 3/8 in.)
Isolator Bracket
Washers, isolators, or spacers
Threaded rod should not protrude more than
1.2 in (30 mm) below the top of the bracket

10 VRF-SVX31A-EN
Installation
8. Maintain proper spacing between the unit and the ceiling; refer to the following figure.
9. Adjust the level of the unit so that it tilts1° to the side of the unit that will be connected to the
drain hose. A tilt of 1°is also recommended when a drain pump is installed.
Purging the Unit
The unit is shipped from the factory with a holding charge of nitrogen. All of this gas must be
purged from the unit.
To purge the unit, remove the caps from the ends of both gas and liquid refrigerant pipes. Make
sure all gas has escaped before connecting the piping.
Note: To prevent dirt or foreign objects from getting into the pipes during installation, do not
remove the caps completely until you are ready to connect the piping.
Ceiling
0.78 (20)
0.78 (20)
Unit
Drain hose port
1°
Liquid refrigerant port
Gas refrigerant port
Wet cloth
Welding flame

VRF-SVX31A-EN 11
Installation
Installing Refrigerant Piping
Connect field-supplied piping using flared connections (not supplied) or by brazing. The large unit
port is for gas refrigerant; the small one is for liquid refrigerant.
Cut or extend field-supplied piping as needed. Use the following procedures.
• Before connecting the pipes, make sure they are free of dirt and debris.
• Use insulated, unwelded, degreased, and deoxidized copper pipe (Cu-DHP type according to
ISO 1337 or UNI EN 12735-1) suitable for an operating pressure of at least 609.15 psi (4200 kPa)
and a burst pressure of at least 3002.28 psi (20,700 kPa). Copper pipe for hydro-sanitary
applications is unsuitable.
• For sizing and limits (height difference, line length, maximum bends, refrigerant charge, and
so on) see the outdoor unit installation manual.
• All refrigerant connections must be accessible for servicing and maintenance.
Pipe Cutting
Required tools:
•Pipe cutter
•Reamer
• Pipe holder
1. Using a pipe cutter, cut the pipe so that the cut edge is at 90° to the side of the pipe.
2. Use a reamer to remove all burrs at the cut edge.
See examples of correctly and incorrectly cut pipes.
Flared Pipe Connections
Clutch type and wing nut type flare tools are available for flared pipe connections.
1. Slide the flare nut over the pipe to be flared.
2. Slide the end of the pipe into the hole on the flaring bar that fits the pipe, leaving a length of
pipe, determined by tool type (see table), extending above the flaring bar. Clamp it down.
NOTICE
System Failure!
If brazing is used for pipe connections, a nitrogen purge is required to prevent the formation of
copper oxides inside the piping. Failure to follow this procedure could damage the system.
Correct: 90º Oblique Rough Burr
Length of pipe extending above flare bar
Pipe
Flaring
bar

12 VRF-SVX31A-EN
Installation
3. Attach the yoke to the flaring bar, centering the conical part over the end of the pipe that is
extending above the flaring bar.
4. Tighten the yoke securely to flare the end of the pipe.
5. Remove the pipe. The end of the pipe that you flared should look like the end of a trumpet. See
examples of correctly and incorrectly flared pipes.
6. Align the pipes and tighten the flare nuts manually and then with a spanner torque wrench,
applying the torque according to pipe dimensions:
R-410A clutch type Conventional flare tool
Clutch type Wing nut type
0–0.020 in. 0.04–0.06 in. 0.06–0.08 in.
Outer diameter
(in. [mm]) Connection
torque (ft·lb)
Flare
dimension
(in.) Flare shape (in.)
1/4 (6.35) 10.3–13.3 ft·lb 0.34–0.36
3/8 (9.52) 25.1–31.0 ft·lb 0.50–0.52
1/2 (12.70) 36.1–45.0 ft·lb 0.64–0.65
5/8 (15.88) 50.2–60.5 ft·lb 0.76–0.78
Yoke
Flaring bar
Copper pipe
Flare nut
Inclined Damaged
surface Uneven
thickness
Correct Cracked
R.016–.031
45°±2°
90°±2°

VRF-SVX31A-EN 13
Installation
Leak Testing Pipe Connections
Notes:
• All required piping pressure tests must be completed in accordance with national and/or
local codes.
• When leak-testing refrigerant systems, observe all safety precautions.
• Leak test only one circuit at a time to minimize system exposure to potentially harmful
moisture in the air.
• Use R-410A refrigerant gas as a tracer for leak detection and use oil-pumped dry nitrogen
to develop required test pressures.
1. Close liquid line angle valve.
2. Connect R-410A refrigerant cylinder to high side charging port (at condenser or field supplied
discharge line access port). Add refrigerant to reach pressure of 12 to 15 psig.
3. Disconnect refrigerant cylinder. Connect dry nitrogen cylinder to high side charging port and
increase pressure to 150 psig. Do not exceed high side (discharge) unit nameplate design
pressure. Do not subject low side (suction) components to high side pressure.
4. Check all piping joints, valves, etc. for leaks. Recommend using electronic detector capable of
measuring 0.1 oz/year leak rate.
5. If a leak is located, use proper procedures to remove the refrigerant/nitrogen mixture, break
connections and make repairs. Retest for leaks.
6. Make sure all service valves are open.
WARNING
Confined Space Hazards!
Do not work in confined spaces where refrigerant or other hazardous, toxic or flammable gas
may be leaking. Refrigerant or other gases could displace available oxygen to breathe, causing
possible asphyxiation or other serious health risks. Some gases may be flammable and or
explosive. If a leak in such spaces is detected, evacuate the area immediately and contact the
proper rescue or response authority. Failure to take appropriate precautions or to react properly
to such potential hazards could result in death or serious injury.
WARNING
Explosion Hazard!
Never use an open flame to detect gas leaks. It could result in an explosion. Use a leak test
solution for leak testing. Failure to follow recommended safe leak test procedures could result
in death or serious injury or equipment or property-only-damage.
Use only dry nitrogen with a pressure regulator for pressurizing unit. Do not use acetylene,
oxygen or compressed air or mixtures containing them for pressure testing. Do not use
mixtures of a hydrogen containing refrigerant and air above atmospheric pressure for pressure
testing as they may become flammable and could result in an explosion. Refrigerant, when
used as a trace gas should only be mixed with dry nitrogen for pressurizing units. Failure to
follow these recommendations could result in death or serious injury or equipment or
property-only damage.
Do not exceed unit nameplate design pressures when leak testing system. Failure to follow
these instructions could result in an explosion causing death or serious injury.

14 VRF-SVX31A-EN
Installation
Installing the Drain System
1. Push the supplied drain hose as far as possible over the drain hose port.
•Do not apply excessive force to the piping on the unit side when connecting the drain hose.
•Drain hose port locations differ depending on the unit type.
2. Wrap the insulation (supplied) around the drain hose and clamp the connection as tightly as
possible until you can see at least 8 holes.
3. Install the drain pipe into the drain hose. Secure it with PVC adhesive and clamps as necessary
to ensure a tight fit with no leakage.
Drain hose port
Drain hose
Drain hose port
Insulation
Clamp
Drain hose
PVC pipe

VRF-SVX31A-EN 15
Installation
4. Refer to appropriate figure for installing the drain pipe with out without a drain pump.
Hanger
Unit: in. (mm)
Ceiling
Air vent
Flexible hose
39.4–59
(1000–1500)
7.87 (200)
0.79 (20)
11.8
(300)
Note: Install a U-trap at the end of the
drain pipe to prevent odors.
Drain pipe installation with drain pump
Drain pipe installation without drain pump
Hanger
39.4–59
(1000–1500)
Unit: in. (mm)
H2 (50)
1/2H
Horizontal drain pipe minimum slope: 1/100 slope
Ceiling
Flexible hose

16 VRF-SVX31A-EN
Installation
Centralized Drainage
If the installation requires more than three indoor units, install the main air vent at the front of the
indoor unit that is farthest from the main drain. It may be necessary to install individual air vents
to prevent water flowing back to each indoor unit.
For installations without a drain pump, install U-traps at the end of the drain pipe for each unit.See
figures below.
Hanger
Main drain pipe
Individual
air vent
Main air vent
Centralized horizontal drainpipe (more
than 1/100 slope)
13 in. (330 mm)
maximum
39–59 in. (1–1.5 m)
Ceiling
Drain pipe installation with drain pump
3.94 in. (100 mm) minimum
Ceiling
Drain pipe installation without drain pump

VRF-SVX31A-EN 17
Installation
Testing the Drainage
After completing the installation, test the drainage to make sure there are no leaks:
1. Operate the unit in cool mode.
2. Remove drain pump cover.
3. Squirt water into the drain pan (see figure).
4. Confirm that the water flows out through the drain hose and that no leakage occurs at any of
the connections.
5. Reassemble the drain pump cover.

18 VRF-SVX31A-EN
Insulation
Insulation
After determining that there are no leaks in the refrigerant pipes or drainage hose, insulate them
as described in these sections.
Refrigerant Pipes
1. Use the table below to select the insulation type for each pipe size.
2. Wrap insulation around the entire surface of each pipe, from the indoor unit to the outdoor unit,
overlapping insulation to avoid gaps. Clamp insulation tightly to pipe.
•Do not wrap the gas and liquid refrigerant pipes together.
•Avoid compressing the insulation as much as possible.
•Be sure there are no cracks or deformities in the insulation at bends in pipes.
•If necessary double the insulation to prevent condensation from forming in warm or humid
areas.
•Cut off excess insulation.
Drainage Hose
Insulate (field supplied) the entire surface of the drain pipe that is inside the building, including the
connection between the drain hose and drain stub. Clamp tightly.
Pipe Pipe size
(in. [mm])
Insulation Type
Standard conditions
(86°F [30°C], 85%) High humidity conditions(a)
(86°F [30°C], over 85%)
EPDM or NBR
Liquid pipe 1/4 (6.35) – 3/8 (9.52) 3/8 (9) 3/8 (9)
1/2 (12.70) – 2 (50.80) 1/2 (13) 1/2 (13)
Gas pipe(b)
1/4 (6.35) 1/2 (13) 3/4 (19)
3/8 (9.52) – 1 (25.40) 3/4 (19) 1.0 (25)
1-1/8 (28.58) – 1-3/4 (44.45) 1-1/4 (32)
2 (50.80) 1.0 (25) 1-1/2 (38)
(a)When installing insulation in any of the following environments, use insulation required for high humidity conditions: Buildings with close proximity to
bodies of water or hot springs or on the side of a hill in which the building is partly covered by earth; ceilings frequently exposed to moisture such as
in restaurants, saunas, swimming pools, and corridors of dormitories or studios near a frequently-used outdoor exit; buildings with no ventilation system.
(b) Internal temperature of gas pipe is higher than 248°F (120°C).

VRF-SVX31A-EN 19
Wiring the Unit
Wiring the Unit
Observe the following precautions when making electrical connections.
• Make all electrical connections in accordance with electrical codes and ordinances.
• Select the power cable in accordance with relevant local and national regulations.
• Wire size must comply with local and national code.
• Use grade H07RN-F or H05RN-F power cable.
• Connect the power cable into the power cable terminal and fasten it with a clamp.
• Unbalanced power must be maintained within 10% of supply rating among whole indoor units.
• Significantly unbalanced power may shorten the life of the system. If the unbalanced power is
greater than 10% of supply rating, the unit will stop and an error code will be generated.
• Connect the power cable to the auxiliary circuit breaker. An all-pole disconnection from the
power supply must be incorporated in the fixed wiring (1/8 in. [3 mm]).
• All wiring must be protected from weather and damage.
• Maintain a distance of 2 in. (50 mm) or more between power and communication cables to
prevent interference.
• Maintain a voltage drop of less than 10% between the power source and the unit(s).
• Use an appropriate screwdriver for tightening the terminal screws. A screwdriver with a small
head will strip the head and make proper tightening impossible.
• Over-tightening the terminal screws may break them.
Tightening torque for M4 screws: 0.86–1.06 lbf·ft (12.0–14.7 kgf·cm).
• After making a knockout hole, apply rust-preventive paint to the bare metal around the hole.
• Secure the cable conduit to the outdoor knockout using the proper connector and bushing.
Power
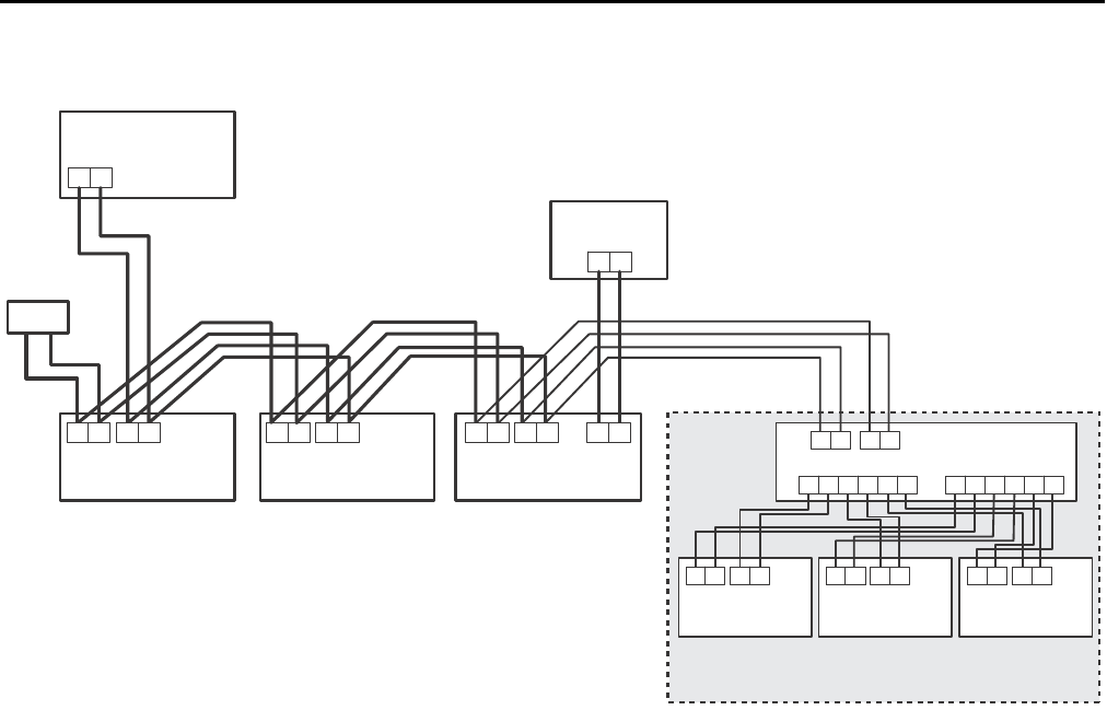
Connect the power cable to terminals 1(L) and 2(N) on each indoor unit. Refer to wiring diagram.
Communication
If installing a wired remote control, connect the communication cable to terminals F3 and F4. Refer
to Figure 1.
Electronic Expansion Valve (EEV) Kit
EEV kits are required for high-wall and convertible units. Refer to the Figure 1.
WARNING
Hazardous Voltage!
Disconnect all electric power, including remote disconnects before servicing. Follow proper
lockout/tagout procedures to ensure the power can not be inadvertently energized. Failure to
disconnect power before servicing could result in death or serious injury.
NOTICE
Use Copper Conductors Only!
Unit terminals are not designed to accept other types of conductors. Failure to use copper
conductors could result in equipment damage.

20 VRF-SVX31A-EN
Wiring the Unit
Figure 1. Wiring diagram
1(L) 2(N) F2
F1 1(L)
1(L) 2(N)
2(N) F1F1 F2
F2 F4F3
F3 F4
208–230 V
F1 F2
NLNLNL
NL
F1
F2
F1 F1 F1
F2 F2 F2
1(L) 2(N) F2
F1 1(L) 2(N) F2
F1 1(L) 2(N) F2
F1
Wired remote
control
Outdoor unit
Indoor unit 1 Indoor unit 2 Indoor unit 3 EEV kit
Indoor unit 4 Indoor unit 5 Indoor unit 6

VRF-SVX31A-EN 21
Configuration
Configuration
All VRF indoor units are factory configured. If modifications are required, one of the following
control devices can be used:
• VRF Wireless Remote Control (instructions follow)
• VRF Wired Remote Control
• VRF Enterprise Management Software
• VRF Auto-Commissioning Tool
• VRF System Controller
Note: Indoor unit options are configured at the factory; changes are not required for typical
installations.
Using the VRF Wireless Remote Control
To change configurations of the VRF system using the VRF Wireless Remote Control, follow this
procedure:
1. Remove the batteries from the remote control, and re-insert them while pressing the Temp+ and
Temp- buttons simultaneously (refer to Figure 3).
The first 2-digit segment of a 24-digit sequence will appear on the wireless remote control
display, as shown:
2. To advance to the next 2-digit segment, press the Mode button (Figure 3). Continue pressing
the Mode button until the two-digit segment appears that corresponds to the option setting or
address setting you want to view or change.
Each 2-digit segment is differentiated from the others by a combination of operation mode
(Auto/Cool/Dry...) and ON/OFF icons, as shown below. (See “The 2-Digit Segments,” for more
detailed information.)
3. To change the value of the left digit on the display, press the Fan down button.
To change the value of the right digit on the display, press the Fan up button.
Note: Values and their corresponding settings are listed in the following pages of this section
of the manual.
4. To save the setting, press the Power button twice.
5. To restore the wireless remote control to normal operating mode, remove the batteries from
the remote control. Then re-insert them.
Digits 2 and 3 Digits 4 and 5 Digits 6 and 8 ...and so on,
through digits 23
and 24.
Note: Digits 1, 7, 13, and 19 do not appear and are not used for configuration.

22 VRF-SVX31A-EN
Configuration
Figure 2. VRF Wireless Remote Control
Mode button
Fan up
Temp up
Temp down Fan down
Power button
2-digit segment

VRF-SVX31A-EN 23
Configuration
The 2-Digit Segments
Each 2-digit segment is differentiated from the others by a combination of operation mode and
timer on/off icons. See Figure 4.
Figure 3. Two-digit segments in the 24-digit sequence
Notes:
• Digits 1, 7, 13, and 19 (shown in green) are factory set and cannot be changed. They do not
appear on the display.
• Digit 2 (shown in red) is used to change the configuration mode (see “Configuration
Modes” for details).
• The digit numbers shown in gray above each digit (D2, D3, etc.) do not appear on the
display.
Configuration Modes
Digit 2 (shown in red in Figure 4) is used to set the configuration mode. The four modes are shown
in Figure 5.
Figure 4. The four configuration modes
Mode “2”: Option setting Mode “5”: Option setting Mode “A”: Addressing Mode “d”: Specific digit changing

24 VRF-SVX31A-EN
Configuration
Mode 2: Option Setting
When digit 2 is set to a value of “2,” the options shown in Table 1 can be set to the values in the
right column.
Table 1. Option setting mode: Digit 2 = 2
Display
screen
(mode and
On/Off)
Digit
Option description Set digit to...
N/A 1 Factory set to 0 Cannot be changed. Not seen in configuration mode.
2 Option setting mode 2
3 Robot cleaning 0: Disabled
1: Enabled
4 Remote sensor 0: Disabled
1: Enabled
5 Central control 0: Disabled
1: Enabled
6RPM up 0: Disabled
1: Enabled
N/A 7 Factory set to 1 Cannot be changed. Not seen in configuration mode.
8Drain pump 0: Disabled
1: Enabled (no delay)
2: Enabled (3-min delay)(a)
9Hot water heater 0: Disabled
1: Enabled
10 Electronic heater 0: Disabled
1: Enabled
11 EEV position when heating is
satisfied 0: EEV step is minimum (default)
1: Reduced noise setting
12 Master/Slave unit
designation(b) 0: Slave
1: Master
N/A 13 Factory set to 2 Cannot be changed. Not seen in configuration mode.
D11
D12

VRF-SVX31A-EN 25
Configuration
14 External control 0: Disabled
1: On/Off control
2: Off-only control
15 External control output 0: Thermostat control
1: User controlled input
16 S-plasma ion 0: Disabled
1: Enabled
17 Buzzer 0: Enabled
1: Disabled
18 Filter timer (hours of use) 2: 1000
6: 2000
N/A 19 Factory set to 3 Cannot be changed. Not seen in configuration mode.
20 Associating wireless remote
control with indoor unit(s)
0, 1: Channel 1
2: Channel 2
3: Channel 3
4: Channel 4
21 Heat setting compensation 0: Disabled
1: 3.6°F (2°C)
2: 9°F (5°C)
22 EEV step of stopped unit
during oil return/defrost mode 0: EEV step is minimum
1: Oil return or reduce noise in defrost mode
23 Motion detection sensor
0: Disabled
1: Disabled in 30 minutes if no motion is detected
2: Disabled in 60 minutes if no motion is detected
3: Disabled in 120 minutes if no motion is detected
4: Disabled in 180 minutes if no motion is detected
5: Disabled in 30 minutes if no motion is detected and advanced function(c)
6: Disabled in 60 minutes if no motion is detected and advanced function
7: Disabled in 120 minutes if no motion is detected and advanced function
8: Disabled in 180 minutes if no motion is detected and advanced function
24 N/A —
(a) Cassette-type indoor units are set to “Enabled (3-minute delay)” regardless of digit 8 setting.
(b)For heat pump systems, the master indoor unit controls whether the system operates in heating or cooling. If the master indoor unit calls for heating
and slave indoor units calls for cooling, the master indoor unit (and any other slave indoor units that call for heating) will operate in heating mode. The
slave indoor units that call for cooling will do nothing.
(c) Advanced function: Controls heating/cooling or power saving with motion detection.
Table 1. Option setting mode: Digit 2 = 2
Display
screen
(mode and
On/Off)
Digit
Option description Set digit to...

26 VRF-SVX31A-EN
Configuration
Mode 5: Option Setting
When digit 2 is set to a value of “5,” the options shown in Table 2 can be changed to the values in
the right column.
Table 2. Option setting mode: Digit 2 = 5
Display
screen
(mode and
On/Off)
Digit
Option description Set digit to...
1 Factory set to 0 Cannot be changed. Not seen in configuration mode.
2 Option setting mode 5
3 Auto-changeover (HR only) 0: Disabled
1: Enabled (see Figure 6)
4Heating deadband
Note: Applies only when digit 3 is set to “1”
(auto-changeover mode is enabled).
0: Disabled
1: 0.9°F (0.5°C)
2: 1.8°F (1°C)
3: 2.7°F (1.5°C)
4: 3.6°F (2°C)
5: 4.5°F (2.5°C)
6: 5.4°F (3°C)
7: 6.3°F (3.5°C)
5Cooling deadband
Note: Applies only when digit 3 is set to “1”
(auto-changeover mode is enabled).
0: Disabled
1: 0.9°F (0.5°C)
2: 1.8°F (1°C)
3: 2.7°F (1.5°C)
4: 3.6°F (2°C)
5: 4.5°F (2.5°C)
6: 5.4°F (3°C)
7: 6.3°F (3.5°C)
6Standard for auto-changeover (heating to cooling)
Note: Applies only when digit 3 is set to “1”
(auto-changeover mode is enabled).
0: 1.8°F (1°C)
1: 2.7°F (1.5°C)
2: 3.6°F (2°C)
3: 4.5°F (2.5°C)
4: 5.4°F (3°C)
5: 6.3°F (3.5°C)
6: 7.2°F (4°C)
7: 8.1°F (4.5°C)
7 Factory set to 1 Cannot be changed. Not seen in configuration mode.
8Standard for auto-changeover (cooling to heating)
Note: Applies only when digit 3 is set to “1” (auto-
changeover mode is enabled).
0: 1.8°F (1°C)
1: 2.7°F (1.5°C)
2: 3.6°F (2°C)
3: 4.5°F (2.5°C)
4: 5.4°F (3°C)
5: 6.3°F (3.5°C)
6: 7.2°F (4°C)
7: 8.1°F (4.5°C)

VRF-SVX31A-EN 27
Configuration
Figure 5. Heat recovery unit operating in auto-changeover mode
9Time required for mode change
Note: Applies only when digit 3 is set to “1” (auto-
changeover mode is enabled).
0: 5 minutes
1: 7 minutes
2: 9 minutes
3: 11 minutes
4: 13 minutes
5: 15 minutes
6: 20 minutes
7: 30 minutes
10 Compensation option for height or pipe length difference
between indoor units
0: Use default value
1: Use when height or pipe length difference is as
specified in Note 1.
2: Use when height or pipe length difference is as
specified in Note 2.
Notes:
1. Height difference between the indoor unit being configured and the lowest indoor unit is > 98.4 ft (30 m), or
pipe length difference between the outdoor unit and the furthest indoor unit and the outdoor unit and the indoor unit being configured is > 360.9 ft
(110 m).
2. Height difference between the indoor unit being configured and the lowest indoor unit is 49.2–98.4 ft (15–30 m), or
pipe length difference between the outdoor unit and the furthest indoor unit and the outdoor unit and the indoor unit being configured is 164–
360.9 ft (50–110 m).
Example: If the unit being configured is 60 ft away from the outdoor unit, and the furthest in door unit is 300 ft from the outdoor unit, the pipe
length difference is 240 ft (300-60=240), so Digit 10 should be set to “2.”
Table 2. Option setting mode: Digit 2 = 5
Display
screen
(mode and
On/Off)
Digit
Option description Set digit to...
A : Set with digit 4.
B : Set with digit 5.
C : Set with digit 6.
D : Set with digit 8.
Cooling Off
Heating Off
Cooling On
Heating On
Ts
C
A
Temp.
D
B
Standard temp.
for Heating
Standard temp.
for Cooling
Standard temp. for
Heating
Cooling
Standard temp.
for Cooling
Heating
Set temp.
for Auto mode
Note: Minimum compressor off time for heating or cooling is set by digit 9.

28 VRF-SVX31A-EN
Configuration
Mode A: Addressing
When digit 2 is set to a value of “A,” unit address settings can be changed. See Figure 7, Figure 8,
and Table 3.
The indoor unit is factory-configured for auto-addressing mode. The factory default address is
0A0000-100000-200000-300000. If the default address is manually changed, the auto-addressing
mode is no longer active.
If the address has been manually changed, and the installer wants to restore auto-addressing
mode, all indoor units in the system must be returned to the initial factory default address.
Figure 6. Address setting mode (digit 2 = A): Digits 2–6
Figure 7. Addressing mode for remote control, Digits 9–12

VRF-SVX31A-EN 29
Configuration
Mode d: Specific Digit Changing
When digit 2 is set to a value of “d,” a single, specific digit can be changed. See Figures 9–11 and
Table 4. This mode can be used as a shortcut when only a single digit needs to be changed.
Figure 8. Specific digit changing mode
The example in Figure 10 shows how to use this mode to change the external control option setting
from On/Off control to Off-only control. (For the details on this option, see Table 1.)
Table 3. Address setting mode: Digit 2 = A
Display
screen
(Mode and
On/Off)
Digit
Option Set digit to...
1 Factory set to 0 Cannot be changed. Not seen in configuration mode.
2 Addressing mode A
3 Unit/RMC address 0: Automatic address setting (default)
1: Manual address setting
4 Hundreds digit of address Address
5 Tens digit of address Address
6 Ones digit of address Address

30 VRF-SVX31A-EN
Configuration
Figure 9. Example of using the specific digit changing mode to change an option setting
The example in Figure 11 shows how to use this mode to change a unit address from “137” to “134.”
Figure 10. Example of using the specific digit changing mode to change a unit address
• Digit 2 is set to “d” (the specific digit setting mode).
• Digit 3 is set to “2” (the option setting mode; refer to “Mode 2: Option Setting”).
• Digits 4 and 5 are set to “14” (the position of the digit for external control; refer to Table 1).
• Digit 6 is changed from “1” (On/Off control) to “2” (Off-only control); refer to Table 1.
• Digit 2 is set to “d” (the specific digit setting mode).
• Digit 3 is set to “A” (the addressing mode).
• Digits 4 and 5 are set to “06” because the 6th digit (“7”) is the digit that is to be changed.
• Digit 6 is changed from “1” (On/Off control) to “2” (Off-only control).

VRF-SVX31A-EN 31
Configuration
Table 4. Specific digit changing mode: Digit 2 = d
Display
screen (Mode
and On/Off) Digit Option Set digit to...
1 Factory set to 0 Cannot be changed. Not seen in configuration mode.
2 Specific digit changing mode d
3 Configuration setting mode The desired setting mode: 1, 2, 5, or A
(see Figure 5)
4 Position of digit in 24-digit sequence: Tens digit Value that represents position (such as “0” if it is the 9th
digit in the sequence)
5 Position of digit in 24-digit sequence: Ones digit Value that represents position (such as “9” if it is the 9th
digit in sequence)
6 Setting value Appropriate value for operation, function, or address

32 VRF-SVX31A-EN
Operation
Operation
Familiarize yourself with the unit components and operating tips before operating the unit.
Components
Note: Your unit and display may look slightly different from the illustration shown above,
depending on your model.
Operating Tips
Follow these tips when using your unit:
Air outlet
Air intake
Cooling
If the outside temperature is much higher than the selected indoor temperature, it
may take longer than expected to achieve the desired temperature.
Avoid making extreme changes in the temperature setting. This practice wastes
energy and does not cool the room faster.
Heating
Because the unit heats the room by removing heat energy from outdoor air, the
heating capacity may decrease when outdoor temperatures are extremely low. If the
unit provides insufficient heat, use an additional heating source in combination with
the unit.
Defrost
When the unit runs in Heat mode, frost may form due to the temperature difference
between the unit and the outside air. If this happens:
• The unit stops heating.
• The unit will operate automatically in Defrost mode for 10 minutes.
• The steam produced on the outdoor unit in Defrost mode is safe.
No intervention is required; after about 10 minutes, the unit will resume normal
operation.
The unit will not operate when it starts to defrost.
Fan The fan may not operate for 3–5 minutes after turning on the unit, to prevents cold
air from blowing on occupants while the unit is warming up.
High indoor and outdoor
temperatures
If both indoor and outdoor temperatures are high and the unit is running in Heat
mode, the outdoor unit fan and compressor may stop at times. This is normal; wait
until the unit turns on again.
Power failure A power failure will cause the unit to stop operating. When power returns, the unit
will automatically resume operation.
Minimum Off Timer If the unit has just been turned on, it will not produce cool/warm air for 3 minutes.
This delay mechanism protects the outdoor unit compressor.

VRF-SVX31A-EN 33
Operation
Internal Protections
Internal protections operate if an internal fault occurs in the unit.
Note: If the heat pump is operating in Heat mode, a defrost cycle is activated to remove frost from an outdoor unit that may
have accumulated at low temperatures. The internal fan is switched off automatically and restarted only after the defrost
cycle is completed.
Operating Ranges
For efficient use, operate the unit within the ranges shown in this table.
Operating Mode for Heat Pump Systems
For heat pump systems, the main indoor unit controls whether the system operates in heating or
cooling. If the main indoor unit calls for heating and sub-indoor units calls for cooling, the main
indoor unit (and any other sub-indoor units that call for heating) will operate in heating mode, and
the sub-indoor units that call for cooling will do nothing.
External Static Pressure Setting
The external static pressure configuration settings in the following table are given for each model
and static pressure value.
Type Description
Cold air dump The internal fan will be off to prevent a cold air dump when the heat pump is in defrost mode.
Defrost cycle The internal fan will be off to prevent a cold air dump when the heat pump is in defrost mode.
Anti-short cycle timer The compressor observes a 3-minute off time when cycling power to the unit or after an
outage.
Mode Outdoor temperature Indoor temperature Indoor humidity
Cooling 23°F (-5°C) to 118°F (48°C) 64°F (18°C) to 90°F (32°C) 80% or less
Heating -4°F (-20°C) to 75°F (24°C) 81°F (27°C) or less —
Drying 23°F (-5°C) to 118°F (48°C) 64°F (18°C) to 90°F (32°C) —
Note: The standardized temperature for heating is 45˚F (7˚C). If the outdoor temperature drops to 32˚F (0˚C) or below, the
heating capacity can be reduced depending on the temperature condition. If the cooling operation is used at over 90˚F
(32˚C) (indoor temperature), it does not cool at its full capacity.
Model Static pressure (inH2O) Configuration setting
4TVA0076B100NB
0.20 011054-195097-20DCDC-331110
0.4 011054-1950C7-20DCDC-331110
0.6 011054-1950E8-20DCDC-331110(a)
0.8 011054-19544D-20DCDC-331110
1.0 011054-19549F-20DCDC-331110
4TVA0096B100NB
0.20 011054-195407-231C1C-331110
0.4 011054-195429-231C1C-331110
0.6 011054-19545B-231C1C-331110(a)
0.8 011054-19549E-231C1C-331110
1.0 011054-1955D1-231C1C-331110
1.1 011054-1955F3-231C1C-331110

34 VRF-SVX31A-EN
Operation
Cleaning the Exterior
Use a dry or damp cloth to wipe the surface of the unit as needed. If necessary, use mild soap and
water on a damp cloth. Use a soft brush to remove dirt from the coil.
Periodic Maintenance Checks
Refer to the schedule given in Table 5 for proper unit maintenance.
Note: If the unit will not be used for an extended period of time, operate it in Fan mode for 3–4
hours to thoroughly dry it and then disconnect the power plug. Moisture left in the
components can cause odors and internal damage.
NOTICE
Avoid equipment damage and risk of fire!
Avoid using benzene or other flammable solvents. They may damage the surface of the unit
and increase the potential for fire.
Table 5. Maintenance schedule
Description Monthly Every 4 months Once a year As needed
Clean the air filter(a)
(a) The described operations should be performed more frequently if the area of installation is very dusty.
x
Clean the condensate drain pan(b)
(b)These operations must always be performed by qualified personnel. For more detailed information, see the installation
manual for this unit.
x
Thoroughly clean the heat exchanger(b) x
Clean the condensate drain pipe(b) x
Replace remote control batteries (a) x

VRF-SVX31A-EN 35
Troubleshooting
Troubleshooting
Refer to Table 6 for solutions to common problems and to Table 7 for a list of alarm conditions with
corresponding error codes and LED behavior.
Table 6. Solutions to common problems
Problem Solution
The unit does not operate
immediately after restarting it. The anti-short cycle timer prevents the unit from operating immediately to keep
it from overloading. The unit will start in 3 minutes.
The unit does not operate.
Verify the following:
The power plug is properly inserted into the wall receptacle.
There has not been a power failure.
The circuit breaker is switched on/fuses are good.
The temperature does not change. Verify that the unit is not operating in Fan mode. If it is, select a different mode.
The unit is not producing warm/
cool air.
Verify the following:
Temperature setting on remote control is higher/lower than the current
temperature.
Air filter is not clogged with dirt.
If the unit has just been turned on, wait 3 minutes for the anti-short cycle timer
to expire.
Air flow is unobstructed.
Line size and length is correct and does not exceed factory recommendations.
Operating mode is heat/cool.
If unit is not producing warm air, is it set to Cool mode?
Remote control is not for a cooling-only unit.
That the unit has not been installed in direct sunlight. If so, hang curtains or
shades on windows to filter the sun and increase unit efficiency.
The fan speed does not change. Verify that Auto or Dry mode is selected. Either of these modes automatically
adjust the fan speed.
Timer function does not work. Press the Power button on the remote control after setting the time.
Odors permeate the room during
operation. Verify the origin of the odor. Operate the unit in Fan mode or open the windows
to air out the room.
The unit makes a bubbling sound A bubbling sound may be heard:
When the refrigerant is circulating through the compressor.
By the drain pump inside the unit when you press the Power button.
Water is dripping from the air flow
blades. If the unit has been running for an extended period of time with the blades fully
open, adjust the blades to mid-position to alleviate condensation formation.
The remote control is not working.
Verify that:
Batteries are not depleted.
Batteries are correctly installed.
Nothing is blocking the remote control sensor.
No strong fluorescent or neon lighting is near the unit, which may interrupt the
signal.
The unit does not turn on/off with
the wired remote control. Ensure that the wired remote control is not set for Group Control.
Indicators on the digital display
flash. Press the Power button on the remote control to turn the unit off. Then switch the
circuit break off and then on again.

36 VRF-SVX31A-EN
Troubleshooting
If an error occurs, one of more of the LEDs (located in the optional remote control receiver)will
flicker. As a protection strategy, the unit stops operating (and the LED turns off). If the unit is turned
on before the problem is resolved, the LED will resume flickering and the unit will stop operating
again.
Table 7. Diagnostic LEDs for duct type indoor units
Alarm condition Error
code
LED display
Power Timer Fan Filter
Blue Red
Indoor temperature sensor error (shorted or open) E121 Off Off Flickering Off Off
Evap-in sensor error (shorted or open) E122
Flickering Off Flickering Off OffEvap-out sensor error (shorted or open) E123
Discharge sensor error (shorted or open) E126
Indoor fan error E154 Off Off Off Flickering Off
Outdoor temperature sensor error (shorted or open) E221
Flickering Off Off Flickering OffCondenser sensor error (shorted or open) E237
Discharge sensor error E251
No communication between indoor and outdoor units for 2 minutes E101
Off Off Flickering Flickering Off
Communication error received from outdoor unit E102
3-minute tracking error on outdoor unit E202
Communication error after tracking due to non-matching quantity of
installed indoor units E201
Error due to repeated communication address E108
Communication address not confirmed E109
Error due to opened EEV (2nd detection) E151
Off Off Flickering Flickering Flickering
Error due to closed EEV (2nd detection) E152
Evap-in sensor is loose E128
Evap-out sensor is loose E129
Thermal switch error (open) E198

VRF-SVX31A-EN 37
Troubleshooting
Condenser mid-sensor is loose E241
Off Off Flickering Flickering Flickering
Refrigerant leakage (2nd detection) E554
Abnormally high temperature on condenser (2nd detection) E450
Low pressure switch (2nd detection) E451
Abnormally high discharge air temperature on outdoor unit (2nd
detection) E416
Indoor unit operation stopped due to unconfirmed error on outdoor unit E559
Reverse phase detection error E425
Compressor operation stop due to freeze detection(6th detection) E403
High pressure sensor is loose E301
Low pressure sensor is loose E306
Outdoor unit compression ratio error E428
Outdoor sump down_1 prevention control E413
Compressor operation stopped due to low pressure sensor prevention
control E410
Simultaneous opening of cooling/heating MCU solenoid valve (1st
detection) E180
Simultaneous opening of cooling/heating MCU solenoid valve (2nd
detection) E181
Float switch (2nd detection) E153 Off Off Off Flickering Flickering
EEPROM error E162 Flickering Flickering Flickering Flickering Flickering
EEPROM option error E163 Flickering Flickering Flickering Flickering Flickering
Incompatible indoor unit error E164 Off Off Off Off Flickering
Table 7. Diagnostic LEDs for duct type indoor units
Alarm condition Error
code
LED display
Power Timer Fan Filter
Blue Red

38 VRF-SVX31A-EN
Warranty For Trane Advantage™ VRF Systems and Related Accessories
Warranty For Trane Advantage™ VRF Systems and
Related Accessories
Products Covered. This warranty is extended by Trane, and applies to all Trane Advantage™ VRF
systems and accessories for these products which are sold by Trane and applied in accordance with
Trane specifications.
Basic Warranty
The warrantor warrants for a period of 12 months from the initial start-up or 18 months from date
of shipment, whichever is less, against failure due to defects in material and manufacture and that
it has the capacities and ratings set forth in Company’s catalogs and bulletins (“Warranty”).
If the following conditions are met, the warrantor extends this basic warranty period to five (5)
years from date of start-up:
• The system is designed using an approved application tool (VRF Select).
• The system is installed by a contractor who has successfully completed a Trane factory training
class.
• A verified commissioning report from the Trane VRF Commissioning Tool is submitted.
Exclusions and Limitations
Exclusions from this Warranty include damage or failure arising from: wear and tear; corrosion,
erosion, deterioration; modifications made by others to the Equipment; repairs or alterations by
a party other than Company that adversely affects the stability or reliability of the Equipment;
vandalism; neglect; accident; adverse weather or environmental conditions; abuse or improper
use; improper installation; commissioning by a party other than Company; unusual physical or
electrical or mechanical stress; operation with any accessory, equipment or part not specifically
approved by Company; refrigerant not supplied by Company; and/or lack of proper maintenance
as recommended by Company. Company shall not be obligated to pay for the cost of lost
refrigerant or lost product. Company's obligations and liabilities under this Warranty are limited to
furnishing replacement equipment or parts, at its option, FCA (Incoterms 2000) factory or
warehouse (f.o.b. factory or warehouse for US domestic purposes) at Company-designated
shipping point, freight-allowed to Company's warranty agent's stock location, for all non-
conforming Company-manufactured Equipment (which have been returned by Customer to
Company. Returns must have prior written approval by Company and are subject to restocking
charge where applicable. Equipment, material and/or parts that are not manufactured by Company
are not warranted by Company and have such warranties as may be extended by the respective
manufacturer. COMPANY MAKES NO REPRESENTATION OR WARRANTY, EXPRESS OR IMPLIED,
REGARDING PREVENTION OF MOLD/MOULD, FUNGUS, BACTERIA, MICROBIAL GROWTH, OR
ANY OTHER CONTAMINATES. No warranty liability whatsoever shall attach to Company until
Customer’s complete order has been paid for in full and Company's liability under this Warranty
shall be limited to the purchase price of the Equipment shown to be defective. EXCEPT FOR
COMPANY’S WARRANTY EXPRESSLY SET FORTH HEREIN, COMPANY DOES NOT MAKE, AND
HEREBY EXPRESSLY DISCLAIMS, ANY WARRANTIES, EXPRESS OR IMPLIED CONCERNING ITS
PRODUCTS, EQUIPMENT OR SERVICES, INCLUDING, WITHOUT LIMITATION, ANY WARRANTY
OF DESIGN, MERCHANTABILITY OR OF FITNESS FOR A PARTICULAR PURPOSE, OR OTHERS
THAT ARE ALLEGED TO ARISE FROM COURSE OF DEALING OR TRADE.
Additional warranty protection is available on an extra-cost basis and must be in writing and
agreed to by an authorized signatory of the Company. Additional terms and conditions of warranty
coverage are applicable for refrigeration equipment. If you wish further help or information
concerning this warranty, contact: Trane—Warrantor, 2701 Wilma Rudolph Blvd., Clarksville, TN
37040.

VRF-SVX31A-EN 39

The manufacturer optimizes the performance of homes and buildings around the world. A business of Ingersoll
Rand, the leader in creating and sustaining safe, comfortable and energy efficient environments, the manufacturer
offers a broad portfolio of advanced controls and HVAC systems, comprehensive building services, and parts. For
more information, visit www.IRCO.com.
The manufacturer has a policy of continuous product and product data improvement and reserves the right to change design and specifications without notice.
We are committed to using environmentally
conscious print practices that reduce waste.
© 2013 Trane All rights reserved
VRF-SVX31A-EN 01 Feb 2013
New