Trilogy Touch Technology Commander Digital Intercom 9 Users Manual Installation Guide
9 to the manual 9fe2c6a2-05b5-4744-bbd4-a499233883c8
2015-02-03
: Trilogy-Touch-Technology Trilogy-Touch-Technology-Trilogy-Commander-Digital-Intercom-9-Users-Manual-460230 trilogy-touch-technology-trilogy-commander-digital-intercom-9-users-manual-460230 trilogy-touch-technology pdf
Open the PDF directly: View PDF
.
Page Count: 81
- 1. Introduction
- 2. Installation
- 3. Connecting to the Matrix
- 4. Networking
- 5. Control Panels
- 5.1 INTRODUCTION
- 5.2 CURRENT RANGE
- 5.3 CONTROL PANEL FACILITY COMPARISON TABLE
- 5.4 500-41-XX SERIES DESKTOP PANELS
- 5.5 500-31-51 16 KEY PLUS DIAL PAD CONTROL PANEL
- 5.6 500-43-50 12 WAY ROTARY ENCODER EXPANSION PANEL
- 5.7 500-42-50 1U, 10 LEVER KEY PANEL WITH LED DISPLAYS.
- 5.8 CONTROL PANEL GPIO EXTERNAL CIRCUITRY
- 5.9 500-31-60 STANDARD FACILITY 16 KEY CONTROL PANEL
- 5.10 500-33-00 / 500-45-00 / 500-46-00 RANGE
- 6. Commander Programming Kit
- 7. Other Equipment
- 8. Legacy Hardware
- 8.1 MATRIX CARDS
- 8.2 POWER SUPPLIES
- 8.3 MATRIX DOWNLOAD
- 8.4 MATRIX PORTS – D9
- 8.5 LEGACY CONTROL PANELS
- 8.5.1 LEGACY CONTROL PANEL FACILITY COMPARISON TABLE
- 8.5.2 500-3X-3X SERIES CONTROL PANELS
- 8.5.3 500-30 SERIES DIP SWITCH SETTINGS
- 8.5.4 500-40-0X SERIES EXPANSION PANELS
- 8.5.5 CONNECTING VIA STRUCTURED CABLING
- 8.5.6 500-39-30 / 31 1U 12 KEY PANEL WITH LOUDSPEAKER
- 8.5.7 500-3X-5X SERIES CONTROL PANELS
- 8.5.8 500-43-51 1U, 8 REN LEVEL CONTROL PANEL
- 9. Specification
- 10. Control Panel Configuration
- 11. 500-16-03 Download Converter Supplementary Information

INSTALLATION GUIDE
ISSUE 9
TRILOGY COMMUNICATIONS LIMITED
26 Focus Way
Andover
Hampshire
SP10 5NY
United Kingdom
Telephone. +44 (0) 1264 384000
Fax. +44 (0) 1264 334806
www.trilogycomms.com
DIGITAL INTERCOM

The Copyright of the information and drawings in this
document is the property of Trilogy Communications Limited
of Andover, Hampshire and is neither to be reproduced in
whole or in part, nor disclosed to a third party, without the prior
written consent of Trilogy Communications Limited.
The information in this document has been carefully compiled
and checked for accuracy. However, Trilogy Communications
Limited accepts no responsibility for inaccuracies which may
occur and, further, reserves the right to make changes to
specification or design without prior notice.
Comments or correspondence concerning this manual should
be addressed to The Documentation Manager at the address
given at the front of this User Guide.
DOCUMENT NUMBER 50096601.doc ISSUE 9
Issue Date Reason for Change Approved
5 12 June 2000 New panel range added
6 27 Jan 2003 Changed cable types.
7 29 July 2006 Panel range additions and general
updates
7a 05 August 2006 Draft submitted
8 27 November 2007 500-07-50 Connections added
9 18 November 2008 Changes to Beltpacks

Commander Installation Guide
Issue 9 Trilogy Communications Limited Page 3 of 81
ERRATA SHEET
This sheet contains information regarding errors in this user guide.
Date Description
- None

Commander Installation Guide
Page 4 of 81
Issue 9 Trilogy Communications Limited
CONTENTS
1.INTRODUCTION .................................................................................................. 7
1.1OPTIONS AVAILABLE AND MODULE TYPE NUMBERS ......................................................... 7
2.INSTALLATION ................................................................................................... 9
2.1INTRODUCTION ............................................................................................................... 9
2.2UNPACKING ................................................................................................................... 9
2.3RACK MOUNTING ........................................................................................................... 9
2.4SYSTEM ASSEMBLY ...................................................................................................... 10
2.4.1500-08 Series Changeover Card ........................................................................ 11
2.4.2500-02 Series Talkback Controller Card ............................................................. 12
2.4.3500-01 Series TDM Controller Card.................................................................... 13
2.4.4500-25-00 E1 Network Link Card
........................................................................ 14
2.4.5500-10 Series Misc. I/O (GPI) Cards. ................................................................. 14
2.4.6500-06 Series Matrix Cards ................................................................................ 15
2.5MAINS CONNECTION AND FUSING ................................................................................. 16
2.5.1500-15-30 series power supply ........................................................................... 16
2.5.2Earthing Requirements ....................................................................................... 16
2.6STARTING THE SYSTEM ................................................................................................ 17
3.CONNECTING TO THE MATRIX ...................................................................... 19
3.1CONNECTING THE MATRIX PORTS ................................................................................ 19
3.2CONNECTING THE PC TO THE COMMANDER SYSTEM ..................................................... 19
3.2.1Connection via a PC COM port using RS232 ..................................................... 19
3.2.2Connection via a 500-16-03 Download Converter Box ....................................... 20
3.3INSTALLING PATHFINDER ............................................................................................. 21
3.4OTHER MATRIX CONNECTIONS ..................................................................................... 23
3.4.1Matrix Ports – RJ-45 ........................................................................................... 23
3.4.2Camera Connector .............................................................................................. 23
3.4.3Serial Link (RS232 / RS422) ............................................................................... 24
3.4.4Alarms ................................................................................................................. 24
3.4.5Miscellaneous I/O Card Connector Pin-Out ........................................................ 25
3.5CONFIGURING THE GAIN OF CAMERA INPUTS. ............................................................... 30
3.5.1Link setting on 500-06-02 ................................................................................... 30
4.NETWORKING .................................................................................................. 31
4.1CONNECTING NETWORKED SYSTEMS ........................................................................... 31
4.1.1500-26 Network Rear Connector Unit (RCU) ...................................................... 31
4.2SERIAL NETWORKING ................................................................................................... 33

Commander Installation Guide
Issue 9 Trilogy Communications Limited Page 5 of 81
5.CONTROL PANELS .......................................................................................... 35
5.1INTRODUCTION ............................................................................................................ 35
5.2CURRENT RANGE ......................................................................................................... 35
5.3CONTROL PANEL FACILITY COMPARISON TABLE ........................................................... 36
5.4500-41-XX SERIES DESKTOP PANELS ........................................................................... 37
5.5500-31-51 16 KEY PLUS DIAL PAD CONTROL PANEL ....................................................... 38
5.5.1Specification ........................................................................................................ 38
5.5.2500-3x-5x Series Standard Control Panel Rear View ......................................... 39
5.5.3500-3x-5x Series Control Panel Connections ..................................................... 39
5.5.4500-3x-5x Series DIP Switch Settings ................................................................ 41
5.6500-43-50 12 WAY ROTARY ENCODER EXPANSION PANEL ............................................ 42
5.6.1Specification ........................................................................................................ 42
5.6.2Rear Connector Layout ....................................................................................... 42
5.7500-42-50 1U, 10 LEVER KEY PANEL WITH LED DISPLAYS. ............................................ 43
5.7.1Specification ........................................................................................................ 43
5.7.2Rear Connecor Layout ........................................................................................ 43
5.7.3Connections ........................................................................................................ 43
5.8CONTROL PANEL GPIO EXTERNAL CIRCUITRY.............................................................. 45
5.9500-31-60 STANDARD FACILITY 16 KEY CONTROL PANEL .............................................. 46
5.9.1Specification ........................................................................................................ 46
5.9.2Rear Panel Layout .............................................................................................. 46
5.10500-33-00 / 500-45-00 / 500-46-00 RANGE ................................................................. 48
5.10.1Specification ........................................................................................................ 48
5.10.2Connections ........................................................................................................ 48
6.COMMANDER PROGRAMMING KIT ............................................................... 51
6.1INTRODUCTION ............................................................................................................ 51
6.2TTPROG SOFTWARE .................................................................................................... 51
6.2.1Set-up Routine .................................................................................................... 51
6.2.2Starting the programme ...................................................................................... 52
6.2.3Connecting the Hardware ................................................................................... 53
6.2.4Completing the reprogram sequence .................................................................. 53
6.3PROGRAMMING WITH THE 500-16-03 DOWNLOAD CONVERTER ..................................... 54
7.OTHER EQUIPMENT ........................................................................................ 55
7.1BELTPACKS ................................................................................................................. 55
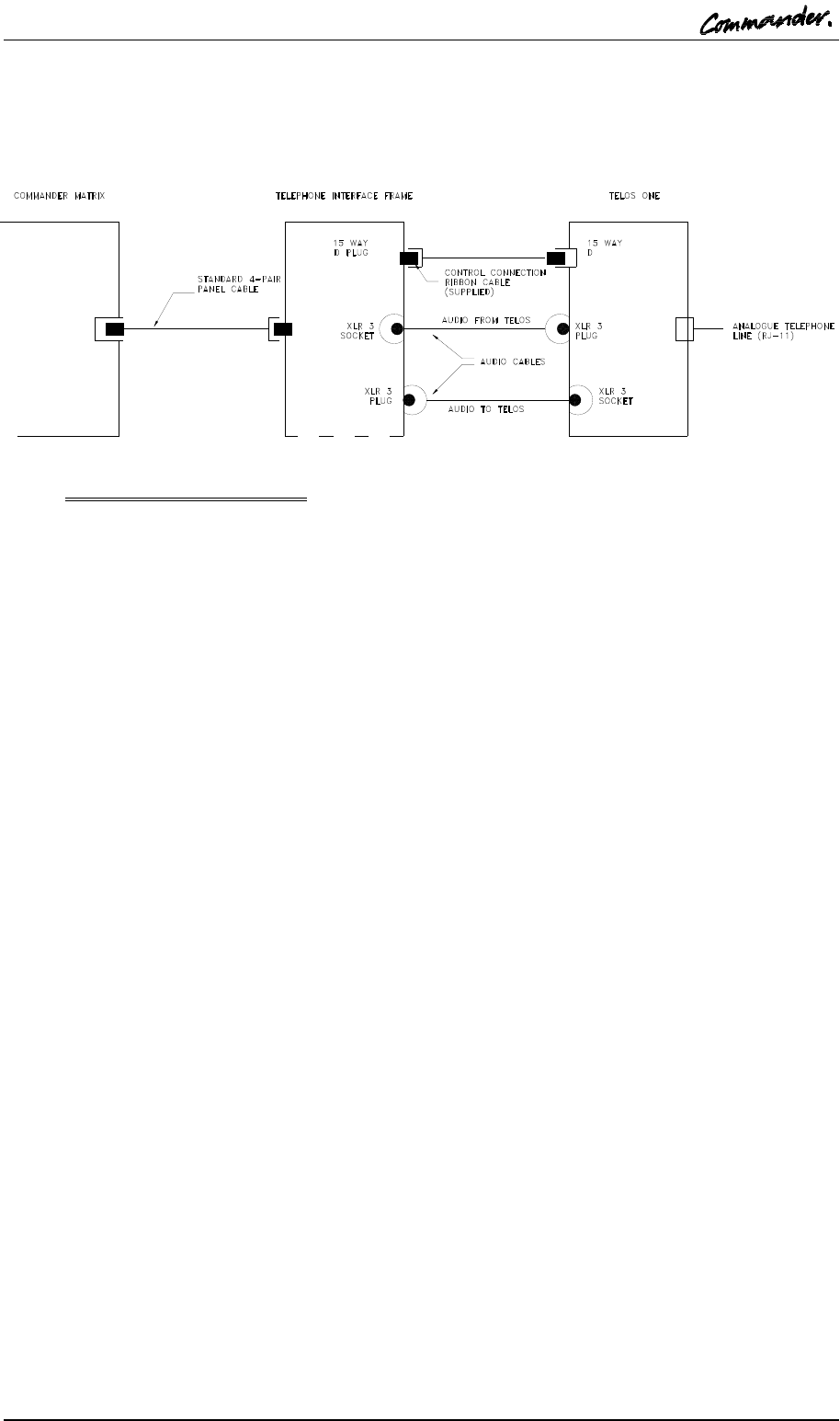
7.2TELEPHONE INTERFACES ............................................................................................. 56
7.2.1Telos ONE alignment .......................................................................................... 57
7.3RT EQUIPMENT ............................................................................................................ 58
7.4500-22-00 ICIS-1 ISDN INTERFACE ............................................................................. 58
7.4.1500-22-00 ICIS-1 ISDN Interface Connector Pin-Outs ....................................... 58
7.5500-23-00 ICIS-2 ISDN INTERFACE ............................................................................. 60

Commander Installation Guide
Page 6 of 81
Issue 9 Trilogy Communications Limited
8.LEGACY HARDWARE ...................................................................................... 61
8.1MATRIX CARDS ............................................................................................................ 61
8.1.1Gain setting on 500-06-00 .................................................................................. 61
8.1.2Gain setting on 500-06-01 .................................................................................. 62
8.2POWER SUPPLIES ........................................................................................................ 62
8.3MATRIX DOWNLOAD ..................................................................................................... 62
8.3.1Computer Operating Systems – Important Note ................................................. 62
8.3.2Installing an ARCHIPEL Download Card in a P.C. ............................................. 63
8.3.3Installing a CardPort ISA to PCMCIA adaptor into a desktop PC ....................... 64
8.3.4Installing a Sundance SMT104 PCMCIA download card in a laptop computer. . 64
8.3.5Black Box IC114A PCMCIA serial adaptor card. ................................................ 65
8.4MATRIX PORTS – D9 .................................................................................................... 66
8.5LEGACY CONTROL PANELS .......................................................................................... 67
8.5.1Legacy Control Panel Facility Comparison Table ............................................... 67
8.5.2500-3x-3x Series Control Panels ........................................................................ 68
8.5.3500-30 Series DIP Switch Settings ..................................................................... 70
8.5.4500-40-0x Series Expansion Panels ................................................................... 71
8.5.5Connecting via structured cabling ....................................................................... 74
8.5.6500-39-30 / 31 1U 12 key Panel with loudspeaker ............................................. 75
8.5.7500-3x-5x Series Control Panels ........................................................................ 76
8.5.8500-43-51 1U, 8 REN level control panel............................................................ 76
9.SPECIFICATION ............................................................................................... 77
9.1GENERAL ..................................................................................................................... 77
9.2MATRIX AUDIO SPECIFICATION (USING 500-06-02 MATRIX CARDS) ................................ 77
9.3REAL TIME PERFORMANCE ........................................................................................... 77
9.4PANELS ....................................................................................................................... 77
9.5MISCELLANEOUS I/O CARD .......................................................................................... 78
9.6P.C. ............................................................................................................................ 78
10.CONTROL PANEL CONFIGURATION ............................................................. 79
10.1500-3X-5X SERIES INTERNAL PANEL SWITCH SETTINGS ................................................ 79
10.2500-41 DESKTOP PANEL INTERNAL SETTINGS .............................................................. 79
10.3500-31-60 – PROGRAMMING CUT SWITCH OPERATION .................................................. 80
10.3.1Test function ....................................................................................................... 80
11.500-16-03 DOWNLOAD CONVERTER SUPPLEMENTARY INFORMATION .. 81
11.1SAFETY PRECAUTIONS ................................................................................................. 81
11.2TRANSPORTATION AND STORAGE ................................................................................. 81
11.3MAINS CONNECTOR AND PLUG ..................................................................................... 81
11.4FUSES ......................................................................................................................... 81
11.5REMOVAL OF COVERS .................................................................................................. 81
11.6BAUD RATE.................................................................................................................. 81
11.7LOOP BACK TEST MODE ................................................................................................ 81

Commander Installation Guide
Issue 9 Trilogy Communications Limited Page 7 of 81
1. INTRODUCTION
This manual provides installation information for the Commander Digital Intercom
system. Cabling and pin-out information is included for all of the Trilogy manufactured
items plus some commonly used third party equipment. Other information relating to the
hardware configuration will be useful if the system is upgraded or expanded in the future.
• Section 2 covers the matrix assembly and installation, to the point where the matrix
may be powered
• Section 3 covers all of the cabling necessary to complete the installation.
• Section 4 provides information on connecting multiple matrices to form a network.
• Section 5 gives wiring details for the range of Trilogy control panels.
• Section 6 explains the Commander re-programming software, which may be used to
update hardware.
• Section 7 provides information on installing other equipment (e.g. telephones, radio
talkback).
• Section 8 provides information about hardware which is no longer supplied by
Trilogy with new systems.
• Section 9 gives the system specification for matrix hardware, control panels and the
configuration computer.
For further assistance please contact Trilogy Communications Technical Support
Department at the address given at the front of this document. You may also contact us
by e-mail at:
support@trilogycomms.com
1.1 OPTIONS AVAILABLE AND MODULE TYPE NUMBERS
Please contact our Sales Department for a listing of the current module types.
Due to the nature of talkback systems, any given installation may have some custom
items. Trilogy Communications prides itself on its ability to tailor standard components to
meet specific requirements and is willing to discuss any other customisation as required.

Commander Installation Guide
Page 8 of 81
Issue 9 Trilogy Communications Limited

Commander Installation Guide
Issue 9 Trilogy Communications Limited Page 9 of 81
2. INSTALLATION
2.1 INTRODUCTION
Follow the sequence below, step by step, to install the Commander matrix.
• Unpack the matrix
• Fit the matrix frame and power supplies into the equipment bay
• Load the modules into the matrix frame, in sequence
• Apply power to the system and check basic operation.
• Connect control panels and check operation with the supplied flash ram configuration.
• Set up the configuration PC.
2.2 UNPACKING
Carefully unpack the equipment from its transit material and check each item for signs of
damage.
Check the contents of the boxes against our despatch note and your original order to ensure
that you have received the correct parts.
In the event that the unit has been damaged or does not match your order, immediately
contact Trilogy Communications at the address given at the front of this guide.
2.3 RACK MOUNTING
The Central Matrix is built in multiples of 6U. The depth (excluding mating connectors) is
420mm. Control Panels are standard 19” rack mounting units; most panels are 2U although
a series of 1U panel are available and custom panels may be 3U or larger. The Power
Supply requires additional space – see Section 2.5 for further details.
It is most likely that a system contractor or Trilogy personnel will install the central matrix.
Suitable care should be taken with cooling and ventilation within the equipment bay. There
are a number of internal connections between racks of multiple rack systems. Refer to the
Technical Guide or Trilogy Communications for further details.
In a multi frame system, the ports are located as
follows:
¾ Frame 6 Ports 481 - 576
¾ Frame 5 Ports 385 - 480
¾ Frame 4 Ports 289 - 384
¾ Frame 3 Ports 193 - 288
¾ Frame 2 Ports 97 - 192
¾ Frame 1 Port 1 - 96

Commander Installation Guide
Page 10 of 81
Issue 9 Trilogy Communications Limited
2.4 SYSTEM ASSEMBLY
If the system is multi-frame (i.e. > 96 ports), it will be supplied with frame 1 at the bottom and
frames 2,3,4 etc. ascending from there. Some earlier systems were supplied with the frames
configured in descending order.
The system modules will normally be packed separately for transit. Carefully remove all of
the packing materials taking care to leave the modules in their anti-static protection for as
long as possible.
Module variants are indicated by the type suffix, e.g. 500-06-00. In general, there is
complete backward compatibility between all versions of the modules. Modules supplied as
part of a complete system are compatible and will have been system checked accordingly.
Identify the modules and fit them into the frame in the following order:
1. 500-08 Changeover Module. See section 2.4.1.
2. 500-02 Talkback Controller (main controller only) See section 2.4.2.
NOTE: Items 1 and 2 may be supplied pre-assembled. Check carefully!
3. 500-01 TDM Controller (main controller only). See section 2.4.3.
4. Optional 500-10 Misc. I/O (GPI) Modules. See section 2.4.5.
5. Optional 500-25 Network Cards. See section 2.4.4.
6. 500-06 Matrix Cards. See section 2.4.6.
The diagram below shows the correct location within each frame.
Please note the positions of the modules. Incorrect location of modules will
result in damage to the electronics.
If in doubt, contact Trilogy BEFORE switching on the power.
Matrix Cards
Main TDM Controller
Main Talkback Controller
Standby Talkback Controller Standby TDM Controller
Matrix Cards 3 - 15
Changeover Module

Commander Installation Guide
Issue 9 Trilogy Communications Limited Page 11 of 81
2.4.1 500-08 SERIES CHANGEOVER CARD
The 500-08 Changeover Card is fitted at the left of each frame. Make sure the metal tab is
hooked into the clip on the side cheek. Ensure the top and bottom edge connectors are both
making good contact. The current version of this card is:
• 500-08-10 dual changeover for fault tolerant systems.
There are no LEDs or other external indicators on these boards.
NOTE: For non fault tolerant systems (i.e. those fitted with only the main talkback and
TDM controllers) we recommend that the 500-08-10 link is set to the “left” position.
The system controllers can be
forced to left or right side
operation. The default is Auto
mode where the left controller
is designated "main" and the
right is "standby".
500-08-10
Changeover Module

Commander Installation Guide
Page 12 of 81
Issue 9 Trilogy Communications Limited
2.4.2 500-02 SERIES TALKBACK CONTROLLER CARD
There are currently two versions of the Talkback Controller: -.
• 500-02-11, which has on-board Flash Ram fitted at all times
• 500-02-12, which updates the 500-02-11 and provides improved serial communication.
They are fitted to the 500-08 (above). Initially, only fit the lower 500-02 Talkback Controller.
The upper card is used for fault tolerant (redundant) operation if this option has been
ordered.
The diagram below shows component layout of the 500-02-11 and -12.
The following key points should be noted:
• The flash bank selector control knob located on the front of the 500-08 series
changeover card is inoperative with the 500-02-1x Talkback Controller. The PCB
mounted rotary switch located on the front edge of the module itself selects the boot
flash bank.
• In fault tolerant (redundant controller) systems fitted with the 500-02-1x Talkback
Controller, main and standby controllers in Frame 1 must be selected to the same
boot flash bank (i.e. position 1,2,3 or 4 on the front rotary switch).
• In multi-frame systems, in frames other than Frame 1, the flash bank selector switch
should be set to position 6.
• Setting the flash bank selector switch to position 5 on Frame 1 causes the system to
start without loading a configuration.
• If 500-01-10 TDM controllers are fitted, they "notify" their frame position to the
Talkback Controllers. Thus, for a multi-frame system, the Flash Bank Selector switch
setting in frames other than Frame 1 is irrelevant.
• The operation of the LEDs on the 500-02 series Talkback Controller is described in
the Commander Technical Manual.
500
-
02
-
11
Flash Re-
program socket
Flash boot
selector switch
Reset

Commander Installation Guide
Issue 9 Trilogy Communications Limited Page 13 of 81
2.4.3 500-01 SERIES TDM CONTROLLER CARD
The current version of the TDM card is:
• 500-01-10 which replaces the 500-01-00.
The main TDM controller is fitted in the left side of the frame, immediately to the right of the
500-08 / 500-02 combination. The standby controller is only applicable in fault tolerant
systems when the appropriate modules have been purchased. Do not fit the standby
controllers at this stage.
The diagram below shows the position of major components on the 500-01-10.
The following key points should be noted:
• Detailed information about the LEDs on the 500-01-10 TDM Card may be found in the
Commander Technical Manual. Contact Trilogy Communications for information about
this manual.
• During normal operation, we suggest that the Display Selector switch be set to position
3.

Commander Installation Guide
Page 14 of 81
Issue 9 Trilogy Communications Limited
2.4.4 500-25-00 E1 NETWORK LINK CARD
This optional card has a number of front mounted LEDs and a D9 programming socket. The
system will normally be assembled by Trilogy with the appropriate rear connector units
(RCU). Check the rear of the frame for the Network RCU (500-26-00) which is fitted with two
RJ45 connectors and a single BNC. Fit any Network cards in the correct places.
• Inter-system connections are described in Section 4.1..
Operation of the LEDs is described in Section 3.4.5.3.
2.4.5 500-10 SERIES MISC. I/O (GPI) CARDS.
This optional board has an LED bar graph array plus a number of miniature rotary switches
on the front panel. The system frame will normally be assembled by Trilogy with appropriate
rear connector units (RCU). Check the rear of the frame for the Misc. I/O RCU, which is fitted
with 25 way and 37 way connectors, and then fit the 500-10 in the correct places.
• Input and output connector pin-outs are given in Section 3.4.5.
• Suggested external input and output circuitry is shown in Section 3.4.5.2.
• Operation of the front panel rotary switches and LEDs is described in Section 3.4.5.1.
• Further information about the on-board links may be found in the Commander Technical
Manual.
• Talkback controller types 500-02-11 and 500-02-12 support a maximum of six 500-10-00
GPI cards.

Commander Installation Guide
Issue 9 Trilogy Communications Limited Page 15 of 81
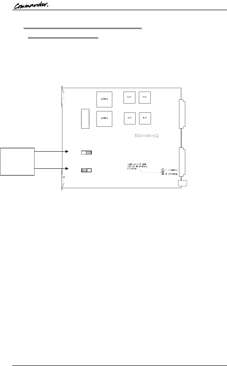
2.4.6 500-06 SERIES MATRIX CARDS
Finally, fit these in the remaining positions. Depending on the system order, the quantities of
matrix cards and RCU’s may not match exactly. The current version is part no. 500-06-02;
legacy versions are covered in section 8.1.
The following diagram shows the location of these modules within the frame.
The 500-06 modules have an onboard link, which increases the gain of the 6th port on the
card, when it is used in conjunction with a "cameras" rear connector unit (RCU). If this option
has been ordered the frame will be fitted with an alternative RCU which has a 15 way D type
connector in the 6th position. Refer to section 3.5 for information on setting this link.
The 500-06-02 modules also have compatibility links, which allows them to emulate the older
500-06-00 series modules. When 500-06-00 and 500-06-02 modules are fitted together in a
single frame, links J8 and J9 on the 500-06-02 should be set to position A. See section 3.5.1
for details.
Matrix Cards
Main TDM Controller
Main Talkback Controller
Standby Talkback Controller Standby TDM Controller
Matrix Cards 3 - 15
Changeover Module

Commander Installation Guide
Page 16 of 81
Issue 9 Trilogy Communications Limited
2.5 MAINS CONNECTION AND FUSING
2.5.1 500-15-30 SERIES POWER SUPPLY
The PSU chassis occupies an additional 2U of rack space below the matrix and is internally
wired. The complete assembly therefore occupies 8U for a 96 port system, 14U for a 192
port system etc. The PSU is half rack width allowing two PSU modules to be fitted, thus
providing backup operation.
Each power supply is fitted with a D9 socket, which provides a relay contact indicating the
PSU status. The table below gives details. Connection should only be made to the pins
indicated: any other connections may cause failure of the power supply unit. There is also an
auxiliary power connector: details below.
D9 Fixed Plug Pin Function
1 Relay normally closed
2 Relay normally open
3 Relay common
XLR4 Fixed Socket Pin Function
1 0V
2 +15V
3 No connection
4 -15V
The power supplies are switched-mode units and will cope automatically with an input
voltage of between 98 and 260 volts AC. This should be wired according to the instructions
provided with your mating mains socket using suitable cable. See below for earthing details.
The mains plug has an integral fuse tray fitted with a 20mm glass cartridge slow blow/anti-
surge fuse. The fuse rating is marked adjacent to each fuse tray.
2.5.2 EARTHING REQUIREMENTS
The Trilogy 500-15-30 units are provided with a single 4mm-earthing stud on the rear panel.
Incoming mains earth from the IEC connector is internally bonded to both the chassis and
technical 0V to meet safety requirements and performance specifications. The stud allows
the addition of an earth strap in rack installations.
Note: The Aux power connector is protected by an internal self-resetting thermal fuse. Left
and right (main and standby) supplies may be connected in parallel.

Commander Installation Guide
Issue 9 Trilogy Communications Limited Page 17 of 81
2.6 STARTING THE SYSTEM
The system may now be powered and will load a configuration from the Flash RAM. The
miniature rotary switch on the front edge of the 500-02 Talkback Controller selects the boot
configuration bank. In a multi-frame system, this is the 500-02 Talkback Controller in Frame
1 of the matrix. It is not necessary to have the computer operating at this stage.
A few hints:
• Initially, do not fit the redundant (standby) controller modules.
• Remove any 500-10 Misc I/O cards and 500-25 Network Link cards temporarily. If they
have not been included in the initial boot configuration (loaded from Flash RAM), the
system will appear not to run, or will operate very slowly.
• Turn the flash bank selector switch “out of range” (e.g. position 5). The system will now
start without loading a configuration from flash RAM.
• If the system is multi-frame, see Section 2.4.2 for further information about the Flash
RAM selector switch.
• Normal operation of the 500-01-10 card is indicated by the alternating LED pattern
shown below. The display rotary selector switch should be set to position 3.
This pattern is displayed when the Display
Select Switch is set to position 3. Other
patterns are described in the Commander
Technical Manual.

Commander Installation Guide
Page 18 of 81
Issue 9 Trilogy Communications Limited
If this phase is successful and the TDM controller is running correctly, switch off the system.
Turn the flash bank selector switch to an active bank (i.e 1,2,3 or 4) and re-start the system.
The yellow polling LED on the 500-02 Talkback Controller will start to flash, indicating that a
configuration has been loaded from the Flash RAM and is active on the system.
Finally, the standby Talkback and TDM controllers may be added. Switch the system off,
carefully add the cards in the positions shown in section 2.4.6 then re-power the system. The
main TDM controller (on the left side of the frame) should now initialise and display an LED
pattern as on the previous page. The Standby TDM controller (on the right side of the frame)
should display the “standby” pattern which is LED 1-8 alternating with LED 9-16.

Commander Installation Guide
Issue 9 Trilogy Communications Limited Page 19 of 81
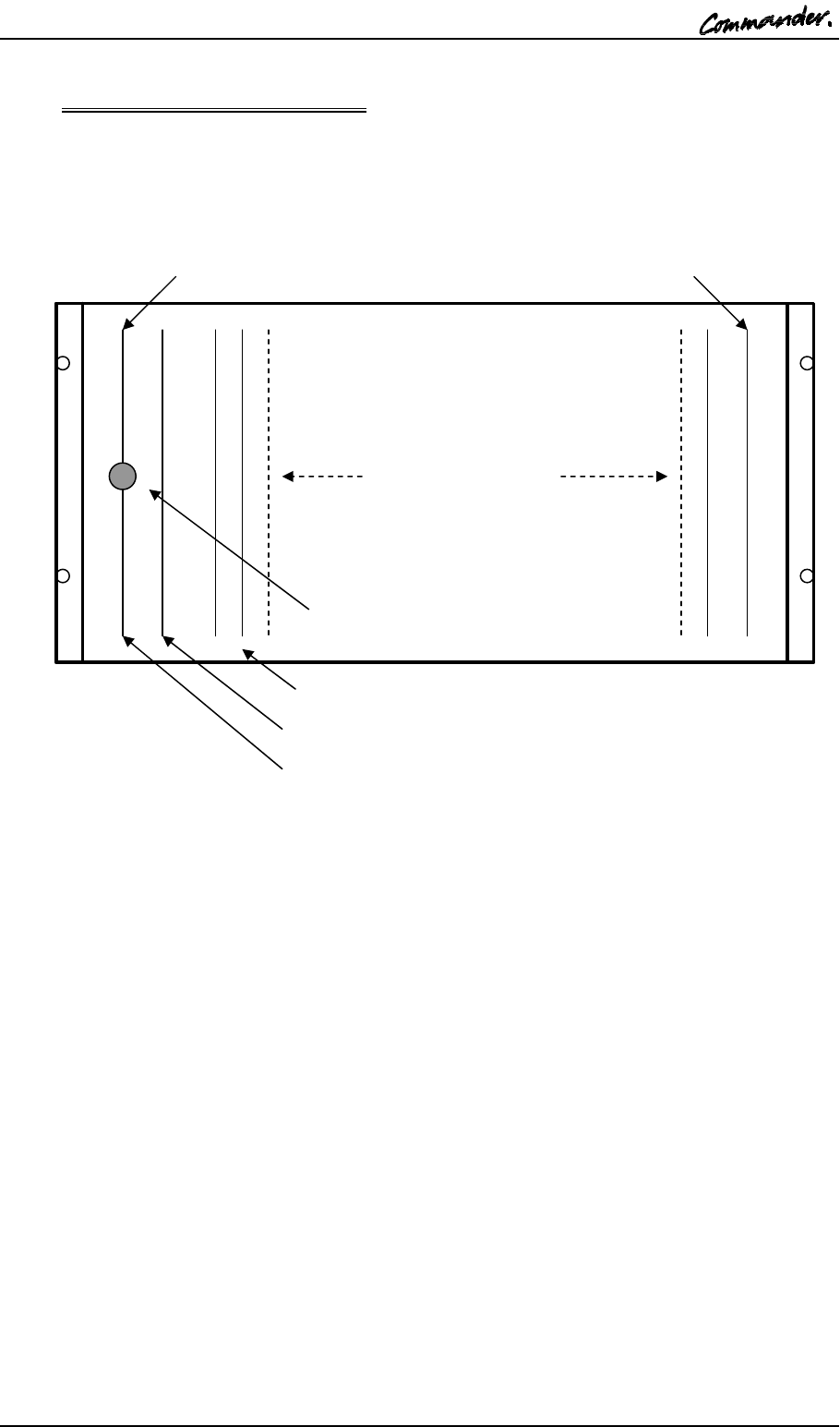
3. CONNECTING TO THE MATRIX
3.1 CONNECTING THE MATRIX PORTS
The following drawing shows the rear view of a fully equipped 6U rack. Connectors are
provided for the P.C., status alarms, panels and externals. These connectors are wired as
detailed below. Connector types and pinouts for the Commander rack connectors are given.
The numbering of port outputs is indicated on the connector plate on the right hand side of
the rear of the rack. Port 1 is the top right connector, port 6 the bottom right; port 91 is the
top left and port 96 the bottom left. In systems with more than 1 rack, numbering continues
from port 97 in the second rack, as indicated by the printing.
The frame number (1 to 4) is indicated by appropriate marking of the boxes at the bottom of
the connector plate.
Early systems did not have printing on this plate. Use this drawing as a guide.
3.2 CONNECTING THE PC TO THE COMMANDER SYSTEM
A number of different options are available, depending on the type of computer and size of
the matrix. These are:
• A laptop or desktop PC communicating directly via a free RS232 (COM) port. See
section 3.2.1.
• A Trilogy 500-16-03 download converter box. This interfaces the serial port on a laptop
or desktop PC to the transputer (high-speed) download port on a Commander matrix.
See section 3.2.2..
Connect the PC to the D9 type plug labelled "20MB/s PC link" on the rear right side of the
matrix. In a multi-frame system (i.e. >96 ports) the PC may be connected to any of the
available PC connectors but we would recommend frame 1 as the default. Initially, we
suggest establishing control of the system using the supplied cable.
3.2.1 CONNECTION VIA A PC COM PORT USING RS232
For the later releases of PathFinder 4.16 and all releases of PathFinder 4.2x, provided the
system is fitted with 500-02-12 Talkback Controller cards, the matrix may be upgraded to
allow serial communication from a free computer COM port. It may be necessary to
exchange the matrix rear connection plate: alternatively, an external RS422 to RS232
converter must be fitted. Please contact Trilogy Communications for further information.
The factory default configures the matrix for RS232 communication. See section 3.4.3 for
wiring information.

Commander Installation Guide
Page 20 of 81
Issue 9 Trilogy Communications Limited
3.2.2 CONNECTION VIA A 500-16-03 DOWNLOAD CONVERTER BOX
A single frame (96 port) Commander system has two interfaces which may be used for
downloading configuration data:
• Serial port (RS232/422)
• High speed (20MB/s) transputer port
With a standalone system, the RS232 connection is sufficient (see 3.2.1). In a multi-system
environment, this serial port is required to pass networking information, and can no longer be
used for configuration data. See section 4.2. Therefore, a 500-16-03 Converter should be
used, between the PC serial port and the Commander high speed port.
Two connection cables are required.
The PC cable is a pin to pin 9 way cable with male connecting to the RS232 port on the
Interface box and the female connecting to the PC Com port. For short cable runs of a few
meters ribbon cable is acceptable, for longer runs please use screened CAT5 cable. Screen
is connected to pin 3, cable pairs are 1/6, 2/7, 4/8, 5/9.
Sub D 9 free female Sub D 9 free male
1 1
6 6
2 2
7 7
4 4
8 8
3 3
9 9
5 (screen) 5
The Link cable for Commander downloads is also a pin to pin 9 way cable, but with a female
connector at both ends. For short cable runs of less than one meter ribbon cable is
acceptable, for longer runs please use screened CAT5 cable. Screen is connected to pin 3,
cable pairs are 1/6, 2/7, 4/8, 5/9.
Sub D 9 free female Sub D 9 free female
1 1
6 6
2 2
7 7
4 4
8 8
5 5
9 9
3 (screen) 3
The 500-16-03 may also be used for flash reprogramming certain types of Commander
hardware. See section 6.
Further information on the 500-16-03 is provided in section 11.

Commander Installation Guide
Issue 9 Trilogy Communications Limited Page 21 of 81
3.3 INSTALLING PATHFINDER
PathFinder is the configuration editor for the Trilogy Commander intercom system. Details of
PC specification and operating system requirements are given in Section 9.6. Software is
supplied on CD-ROM. For a new installation, insert the disk in the PC CD drive.
Unless there are exceptional reasons otherwise, we strongly recommend that you accept all
the defaults offered during the software installation process. Following this, you will be
prompted that a system re-start is required, which again should be followed to provide
correct operation.
There are now some important settings to carry out before using PathFinder.
• System name and number
• The matrix size.
• Commander interface method and settings.
Start PathFinder, entering the CD key code when prompted. This is attached to the CD jewel
case and should be carefully retained for future PC installations. Follow the options to create
a New Database. From the Options pull down menu, select Settings and the form shown
below will be displayed.
From the Windows start menu,
click Run, then type x:PathFinder
4_nn\Disk1\setup.exe where x is
the CD drive letter and nn is the
version sub-code (e.g. 21).
Alternatively, browse to the
location using Windows Explorer.

Commander Installation Guide
Page 22 of 81
Issue 9 Trilogy Communications Limited
Make any changes as required. Ensure that there are no system conflicts with other PC
hardware by using the Windows Device Manager. Conflicts with other hardware such as
sound cards and network cards may prevent the download adaptor from functioning
correctly.. Any changes within PathFinder must be matched by changes to the adapter card
itself.
Now select the final tab of this form, labelled “Remote Systems”. On installation, only one
system is displayed, as shown below.
Since this version of PathFinder is “network ready”, details of all systems within the
Commander “Network Domain” must be entered on this view. It is important to ensure that
this information is matched on all systems within the domain. For a single “standalone”
system, simply edit the details appropriately.
NOTE: The system size must be set to 382 (not 384) for a four frame system
and 574 (not 576) for a six frame system.
Make the necessary changes to the System settings, to match hardware and software
parameters. Save the Settings, then close and re-start PathFinder. When prompted, it is not
necessary to save the database, since the tables are newly created and therefore blank.

Commander Installation Guide
Issue 9 Trilogy Communications Limited Page 23 of 81
3.4 OTHER MATRIX CONNECTIONS
A number of other connections are provided on the rear of the matrix. For legacy Sub D9
matrix connectors, see section 8.4.
3.4.1 MATRIX PORTS – RJ-45
Commander systems delivered from spring - 2003 onwards are fitted with RJ-45 connectors
for the matrix ports. Rear connector unit part number is 500-07-50.
RJ-45 Pin Function Cable
1 Panel Data out + Matrix Data In Pair 1
2 Panel Data out -
3 Panel Data In + Matrix Data Out Pair 2
6 Panel Data In -
5 Panel Audio out + Matrix Audio In Pair 3
4 Panel Audio out -
7 Panel Audio in + Matrix Audio Out Pair 4
8 Panel Audio in -
shell Cable Screen
The 500-07-50 is fitted with a Sub D25 Fixed Socket which provides the 4-wire audio signals
for the 6 channels of that rear connector. These are in parallel with the existing signals on
pairs 3 and 4 of the corresponding RJ-45.
Input PIN + (HOT) PIN - (COLD)
1 24 12
2 22 10
3 20 8
4 18 6
5 16 4
6 14 2
Output PIN + (HOT) PIN - (COLD)
1 25 13
2 23 11
3 21 9
4 19 7
5 17 5
6 15 3
Ground 1
3.4.2 CAMERA CONNECTOR
This option provides a mixing pad for up to 6 camera inputs, and a single feed for audio
connection to cameras. The connector may be identified as a D15 socket on the rear
connector unit.
Matrix Sub-D15 Fixed Socket Pin (+,-) Description
8,15 Camera 1 input +,- to matrix
7,14 Camera 2 input +,- to matrix
6,13 Camera 3 input +,- to matrix
5,12 Camera 4 input +,- to matrix
4,11 Camera 5 input +,- to matrix
3,10 Camera 6 input +,- to matrix
1 Ground
2,9 Cameras Output +,- from matrix
NOTE: Since the Camera connector unit performs a passive mix, the gain must be
increased on the corresponding 500-06 matrix card. See section 3.5 of this guide.

Commander Installation Guide
Page 24 of 81
Issue 9 Trilogy Communications Limited
3.4.3 SERIAL LINK (RS232 / RS422)
The current version of PC connector plate, which is fitted on the rear right hand side of the
Commander Matrix frame, provides either RS232 or RS422 connection capability. The
factory default setting is RS232: this may be changed by removing the 4 fixing screws,
withdrawing the rear connector assembly and moving the PCB mounted jumper links to the
alternate position. Most computers are fitted with D9 fixed sockets for the serial COM port.
For older models equipped with a D25, suitable adaptors may be easily obtained.
RS232 configuration.
Commander Sub D9
Fixed Socket - Pin Function PC COM Port
D9 Fixed Socket
1 DCD 1
2 TX 2
3 RX 3
4 DTR 4
5 0V or GND 5
6 DSR 6
7 CTS 7
8 RTS 8
9 n/c 9
Case
Note: Pin 1 through to Pin 8 MUST be wired 1:1. CAT 5 cable is suitable for most
applications.
RS422 configuration.
Commander Sub D9
Fixed Socket Pin (+,-)
Function
Notes
4,8 422 in, +,- Pair 1 (RX)
6,1 422 out, +,- Pair 2 (TX)
7,2 422 RTS +,- Pair 3
5,9 422 CTS +,- Pair 4
3 Chassis
Connection to external equipment will depend on the manufacturer and model of RS422
card fitted. The table above only relates to the matrix.
3.4.4 ALARMS
These are provided on a 9 way D type fixed socket on the rear of the matrix. The function of
the output is software controlled from the 500-08-10 Changeover card. The output is a
normally made, solid state relay contact. Maximum current rating is 120mA.
Commander
D9 Fixed Socket - Pin
Function
Notes
1,6 Right side OK Pair 1
2,7 Left side OK Pair 2
4,8 C/O Card OK Pair 3
5,9 Left side selected Pair 4
3 Chassis

Commander Installation Guide
Issue 9 Trilogy Communications Limited Page 25 of 81
3.4.5 MISCELLANEOUS I/O CARD CONNECTOR PIN-OUT
This optional connector back has 2 off D25 fixed sockets for logic outputs, a single D37 fixed
plug for logic inputs and a single D9 fixed socket for RS232/422 control and a monitoring
audio output.
To activate the logic input, connect the relevant pin to pin 37 (0V ref.).
Miscellaneous I/O Card Input Connections
Commander D37 Fixed Plug - Pin Description
1 Chassis
2 Input 27
3 Input 25
4 Input 23
5 Input 21
6 Input 19
7 Input 17
8 Input 15
9 Input 13
10 Input 11
11 Input 9
12 Input 7
13 Input 5
14 Input 3
15 Input 1
16 - 19 Not Used
20 Input 28
21 Input 26
22 Input 24
23 Input 22
24 Input 20
25 Input 18
26 Input 16
27 Input 14
28 Input 12
29 Input 10
30 Input 8
31 Input 6
32 Input 4
33 Input 2
34-36 Not Used
37 0V Reference

Commander Installation Guide
Page 26 of 81
Issue 9 Trilogy Communications Limited
Miscellaneous I/O Card Output Connections
Commander D25 Fixed Socket
Pins Upper Connector
Description
1 Ground
2/14 Output 1
3/15 Output 2
4/16 Output 3
5/17 Output 4
6/18 Output 5
7/19 Output 6
8/20 Output 7
9/21 Output 8
10/22 Output 9
11/23 Output 10
12/24 Output 11
13/25 Output 12
Commander D25 Fixed Socket
Pins Lower Connector
Description
1 Ground
2/14 Output 13
3/15 Output 14
4/16 Output 15
5/17 Output 16
6/18 Output 17
7/19 Output 18
8/20 Output 19
9/21 Output 20
10/22 Output 21
11/23 Output 22
12/24 Output 23
13/25 Output 24
Typical external circuitry for the logic outputs is given on Page 28.
Miscellaneous I/O Card RS422/Monitoring Connections
Commander D9 Fixed Socket
Pin
Description
1 Ground
2 RS422 Out-
3 RS422 In-
4 Audio Monitor Out-
5 Not Used
6 RS422 Out+ OR RS232 Out
7 RS422 In+ OR RS232 In
8 Audio Monitor Out+
9 Not Used
Further information is available in the 500-10 Technical Manual, which is available on
request from Trilogy Communications.

Commander Installation Guide
Issue 9 Trilogy Communications Limited Page 27 of 81
3.4.5.1 500-10 Switches and Indicators
Power Indicators. +5V (upper), +/-
12V (lower).
Bargraph audio input level meter.
Select source on three rotary
switches immediately below.
Level is indicated in 4dB steps
from +16dB (upper) to -20dB
(lower).
Select 1
'
s
Select 10
'
s
Select 100
'
s
Audio input monitor (3.5mm jack)
1
2
3
4
Monitor logic output range
Monitor logic input range
1
2
3
4
Reset switch
Reset / Error Indicator
s

Commander Installation Guide
Page 28 of 81
Issue 9 Trilogy Communications Limited
3.4.5.2 Suggested external wiring of Misc I/O card output
The circuit below shows suggested wiring for Output 1 of the 500-10-00 Misc I/O logic card.
Maximum current through the output stage must be limited to 200mA and the maximum
permitted external voltage is +200V. If these limits are exceeded, the card may be damaged.
Connector pin-out is shown in detail on page 24.

Commander Installation Guide
Issue 9 Trilogy Communications Limited Page 29 of 81
3.4.5.3 500-25 Network Card Indicators and Switches
Reset
8 way DIP Switch
1
|
|
|
|
8
1
|
|
|
|
|
|
|
|
|
13
LED Legend Activity Function
D8 +5V On +5V
D1 1 1Hz DSP 1 OK
D2 2 2Hz DSP 2 OK
D6 RESET Off Reset
D3 NO E1 CLK Off if net available No E1 Clock
D9 TDM D Off when started TDM Disabled
D10 1 DIS Off when started DSP Disabled (TDM)
D11 BUSY Quick flash TDM Busy
D12 COM1 Quick flash DSP Comms (TDM)
D13 E1 DIS Off if data available E1 Disabled
D14 2 DIS On when E1 down NET DSP Disabled
D15 BUSY On when buffers full NET DSP Busy
D16 COM2 Unused NET DSP Comms
LED Legend Activity Function
D17 1 1Hz DSP 1 & 2 sync’d
D18 2 On when full IN Buffer full
D19 3 On when full OUT Buffer full
D20 4 On during start then off E1 clk & event off
command
D21 5 On Possible RX Data loss
D22 6 On if clk missing E1 Clock off
D23 7 Normally toggles Receiving H IP Data
D24 8 Normally toggles Transmitting H IP Data
DIP Switch Functions
Sw Function Default Note
1 Cable Match OFF=
CAT 5 ON = Co-ax
2 Cable Length ON =
norm OFF = “long”
3 undefined
4 undefined
5 undefined
6 UART IN OFF
7 UART OUT OFF
8 ERR CORR OFF
• D1 and D2 will, under normal operation, flash at 1Hz and 2Hz respectively. If
there is a problem during start-up, one or both LEDs will flash considerably
faster.
• D13 should be on under normal operating conditions. The LED turns off when
data comes in from a remote link but the off duration is very short and not
visible. It is therefore only useful to show an error condition.
• D20 is turned on just after power-up then turned off under TDM control shortly
afterwards. The LED is also on during a TDM reconfiguration process. The state
of the LED is duplicated on a remote 500-25 if connected directly.

Commander Installation Guide
Page 30 of 81
Issue 9 Trilogy Communications Limited
3.5 CONFIGURING THE GAIN OF CAMERA INPUTS.
3.5.1 LINK SETTING ON 500-06-02
The gain of port 6 on the 500-06-02-matrix card is set by a jumper link on the board. Jumper
J7 should be set to N for normal operation or to C to increase the gain of port 6 by +25dB. If
500-06-02 cards are used in the same matrix as the older 500-06-00 cards, they must be set
to emulate the 500-06-00 cards. Fit links J8 and J9 in position B. The diagram below shows
the position of on board links.
A
A B
B
Jumper links J8
& J9 shown
fitted in position
B to “emulate
500-06-00”.

Commander Installation Guide
Issue 9 Trilogy Communications Limited Page 31 of 81
4. NETWORKING
4.1 CONNECTING NETWORKED SYSTEMS
The optional Network hardware comprises two components:
• 500-25 Network Card
• 500-26 Network Rear Connector Unit (RCU)
The RCU provides the interface to other networked Commander systems. Note that:
• Interconnection can be made by coax (BNC) or CAT5 (RJ45). It is not possible to “mix”
the interconnection methods. Having chosen the means of connection, do not fit any
other connectors.
• The coax cable connection requires two separate cables (RX and TX) for each link. The
CAT5 connection method requires only a single cable per link.
• Network connections are made on a point to point basis. Therefore, a complete system,
comprising a number of matrices, will always contain an even number of network cards.
See the diagram below which shows a three matrix LAN.
4.1.1 500-26 NETWORK REAR CONNECTOR UNIT (RCU)
To link two network systems, connect as shown on the following diagrams.
BNC -- data TX
BNC -- data RX
RJ45 – data TX/RX
RJ45 – data
TX/RX

Commander Installation Guide
Page 32 of 81
Issue 9 Trilogy Communications Limited
A simple 3 matrix LAN is shown below. The MCR matrix is fitted with two Network Cards.
Routes from Studio A to Studio B are made via the matrix in MCR. For clarity, only the RJ45
connections are shown.
Or
Connect a single
CAT5 cable (non-
crossover) between
two RJ45 sockets.
Either
Using two 50R co-axial
cables via the BNC
connectors.
A
MCR
B

Commander Installation Guide
Issue 9 Trilogy Communications Limited Page 33 of 81
4.2 SERIAL NETWORKING
Matrices may also be interconnected using a serial communication port (com port) plus a
number of audio tie lines (4-wires).
Since a 96 port Commander Matrix has only one com port, if it utilised for networking, then
the PathFinder download must be accomplished via the high speed (20MB/s) port. This will
require an additional 500-16-03 Download Converter, as explained in section 3.2.2.
This approach is followed when networking multiple matrices over an IP infrastructure by
installing an MIU adjacent to each matrix.

Commander Installation Guide
Page 34 of 81
Issue 9 Trilogy Communications Limited

Commander Installation Guide
Issue 9 Trilogy Communications Limited Page 35 of 81
5. CONTROL PANELS
5.1 INTRODUCTION
There are now a number of different generations of Trilogy control panels in service. Those
which are part of the current range are listed in the following section. Panels which are no
longer supplied (legacy range) are covered in section 8.5.
The following general points should be noted:
• All control panels connect to the matrix in point to point topology. Each panel utilises a
single matrix port, although on some models, expansion panels may be connected to a
single “master” panel using the expansion in and expansion out connectors fitted on
the rear of the panel. Two standard 24 key panels may be linked together, for example to
provide 48 keys for an operator, but only utilising a single matrix port.
• Panel firmware may be re-programmed locally using the appropriate software utility and
connection cable. Contact Trilogy Communications for more information.
5.2 CURRENT RANGE
• 500-41-xx series desktop panels. See section 5.4.
• 500-3x-5x series panels. They cannot be connected to panels from another series (e.g.
in expansion mode) but they may be used simultaneously on a system. See section 5.5.
The associated expansion panels are from the 500-43-5x series. See section 5.6.
• 500-42-50 1U, 10-lever key panel fitted with 5 character LED displays. See section 5.7.
• The 500-31-60 16 lever key control panel. See section 5.9.
• The following control panels introduced in 2006. See section 5.10.
• 500-33-00 32 key, 2U panel
• 500-45-00 8 button, 1U panel
• 500-46-00 10 button, LC key, 1U panel.

Commander Installation Guide
Page 36 of 81
Issue 9 Trilogy Communications Limited
5.3 CONTROL PANEL FACILITY COMPARISON TABLE
A series of additional connectors provide the following facilities, on the panel types indicated
in the table.
500-3x-5x Control Panels
500-31-60 16 lever key panel.
500-41-xx Desktop
500-42-50 1U, 10 key with displays
500-43-5x Expansion Panel
500-33-00 / 500-45-00 / 500-46-00
Comprehensive audio inputs and outputs √ √ √
Expansion ports 1 2 2 †
Local logic inputs and outputs √ √ √
Remote control footswitch √ √ √
Software re-programmable √ √ √ √
External dialpad connector √ √
5 character alphanumeric displays √ √ √ √ †
Fitted front panel microphone √ √ √ √ √
Built in loudspeaker √ √ √ √ √
Headset connector √ √ √ √ √
† Display type varies. Please contact Trilogy for current availability of expansion facility
on these panels.

Commander Installation Guide
Issue 9 Trilogy Communications Limited Page 37 of 81
5.4 500-41-XX SERIES DESKTOP PANELS
Early desktop panel were DC powered from a mains power supply unit connected via a mini
DIN connector on the rear. From 2003 onwards, panels have an internal mains power
supply. The only remaining user connection is to the Headset connector on the rear of the
desktop.
The following wiring applies to panels marked "Mod State 2" and later. Earlier panels had
pins 4 and 6 transposed internally, with corresponding changes to the interconnecting cable.
The later wiring allows operation over longer cable runs.
RJ-45 connection to Matrix
RJ-45
Pin Function
1 Panel Data out + Pair
1
2 Panel Data out -
3 Panel Data In + Pair
2
6 Panel Data In -
5 Panel Audio out + Pair
3
4 Panel Audio out -
7 Panel Audio in + Pair
4
8 Panel Audio in -
n/c Cable Screen
Headset - 5 Pin XLR Fixed Socket
(Rear panel)
Pin Function
1 Mic IN (Screen)
2 Mic IN
3 Headset Gnd
4 Headset Out
5 Headset Out
Note: As delivered, 500-41 Series Desktop Panels will not operate with T-Edit (early DOS
configuration editor) based systems. An internal link must be changed and full details are
given in Section 10.1.

Commander Installation Guide
Page 38 of 81
Issue 9 Trilogy Communications Limited
5.5 500-31-51 16 KEY PLUS DIAL PAD CONTROL PANEL
Information about the following legacy panel types is also included here.
• 500-30-50 24 key panel (with internal loudspeaker)
• 500-31-50 16 key panel
• 500-32-50 8 key panel
• 500-32-51 8 key panel with dial pad
5.5.1 SPECIFICATION
Dimensions 485mm wide x 88.9mm high x 80mm deep
(max, excluding connectors). Approx. 110mm
deep (max including mating connectors)
19” x 2RU rack mounting
Mains Input 90 – 250 V ac, 50-60Hz
Current Consumption 150mA @ 90V, 50 mA @ 250V
Detail of panel connections is provided in the following tables. Other features may be
enabled or disabled by the DIP switches accessible at the top of the panel. These are
detailed in section 5.5.4.
One of the key differences between the 500-3x-5x series and earlier versions is the use of
the RJ45 connector for matrix and expansion ports. It is also now possible to connect
together multiple standard panels in a chain, using the “Matrix” and “Expansion” connectors.

Commander Installation Guide
Issue 9 Trilogy Communications Limited Page 39 of 81
5.5.2 500-3X-5X SERIES STANDARD CONTROL PANEL REAR VIEW
5.5.3 500-3X-5X SERIES CONTROL PANEL CONNECTIONS
Matrix – RJ-45 fixed socket on panel
RJ-45
Pin Function
1 Panel Data out + Pair
1
2 Panel Data out -
3 Panel Data In + Pair
2
6 Panel Data In -
5 Panel Audio out + Pair
3
4 Panel Audio out -
7 Panel Audio in + Pair
4
8 Panel Audio in -
Cable Screen
Expansion Port – RJ45 socket
RJ-45
Pin Function
1 Panel Data in +
2 Panel Data in -
3 Panel Data out +
6 Panel Data out -
5 Panel Audio out +
4 Panel Audio out -
7 Panel Audio in +
8 Panel Audio in -
Cable Screen
Headset - 5 Pin XLR Fixed Socket (front
panel)
Pin Function
1 Mic IN (Screen)
2 Mic IN
3 Headset Gnd
4 Headset Out
5 Headset Out
Foot Switch - D9 Fixed Socket
Pin Function
1 Foot Switch Input
2 No Connection
3 Chassis Ground
4 No Connection
5 No Connection
6 Ground
7 No Connection
8 No Connection
9 No Connection
Matrix and Expansion RJ45
socket (view from rear of panel)
PIN 1

Commander Installation Guide
Page 40 of 81 Trilogy Communications Limited
Issue 9
GPIO (Local logic in and out) - D9 Fixed Socket
Pin Function Notes
1 Ground
2 Logic Input 1
3 Logic Input 2
4 Logic 2 Out Common
5 Internal +5V (Out) Protected with series 44R & 1N4002 diode.
6 Logic Output 1
7 Logic 1 Out Common
8 Logic Output 2
9 Logic Input +VCC NB Pin 9 may be driven by external voltage (With dropper
resistor if greater than 5V), or by internal +5V via pin 5.
Audio I/O – D15 Fixed Socket
Pin Function Notes
1 Slave Mic Input Line level, un-balanced
2 +15V Out (for slave mic panel) NOT protected!
3 Clean Mic Out + Line level, balanced, pair with 11
4 Ext CUT Input (for slave mic panel) Parallel function to front panel Cut
Switch. Ground to activate
5 Chassis Ground
6 No connection
7 External Input to LS Amp - Line level, balanced, pair with 14
8 Matrix Audio Input to Panel / parallel output - Line level, balanced, pair with 15
9 Ext Mic Cut output (to slave panel) Normally grounded. O/P is open
circuit when front panel cut selected.
10 -15V Out (for Slave mic panel) NOT protected
11 Clean Mic Out - Line level, balanced, pair with 3
12 Mic Ground
13 Loudspeaker Output 8 ohm loudspeaker
14 External Input to LS Amp + Line level, balanced, pair with 7
15 Matrix Audio Input to Panel / parallel output + Line level, balanced, pair with 8
NB 15V supplies are also used to derive 12V for panel. (Thermally Fused @ 0.7A)
Keypad D9 Fixed Socket (-51 variant only)
Pin Function Notes
1 Column 1 Switch 1,4,7, *
2 Column 3 Switch 3,6,9,#
3 Row 2 Switch 4,5,6
4 Row 4 Switch *,0,#
5 GND For switch LEDs
6 Column 2 Switch 2,5,8,0
7 Row 1 Switch 1,2,3
8 Row 3 Switch 7,8,9
9 +12V out Switch
View of Keypad (front panel)
1 2 3
4 5 6
7 8 9
0 #

Commander Installation Guide
Issue 9 Trilogy Communications Limited Page 41 of 81
5.5.4 500-3X-5X SERIES DIP SWITCH SETTINGS
Within the panel a series of DIP switches determine the correct panel type. These are
factory set and are included for reference in Appendix 1.
A further set of DIP switches are user accessible at the rear of the panel and control the
action of the front panel CUT switch. The factory default is shown in the table below. Switch
position 4 is not used.
Cut Switch Action DIP 1 DIP 2 DIP 3
No action OFF OFF OFF
Changeover to HSet MIC (default) ON OFF OFF
LS cut OFF ON OFF
Changeover to HSet MIC and LS cut ON ON OFF
MIC cut OFF OFF ON
Changeover to HSet MIC and MIC cut ON OFF ON
LS cut and MIC cut OFF ON ON
Everything ON ON ON

Commander Installation Guide
Page 42 of 81 Trilogy Communications Limited
Issue 9
5.6 500-43-50 12 WAY ROTARY ENCODER EXPANSION PANEL
These may only be connected to panels from the 500-xx--5x range.
Information about the following legacy panel types is also provided here:
• 500-43-51 1U, 8 REN level control panel
5.6.1 SPECIFICATION
Dimensions 485mm wide x 44.5mm high x 150mm deep
(excluding connectors) 200m approx. (including
mating connectors)
19” x 1RU rack mounting
Mains Input 90 – 260 V ac, 50-60Hz
Current Consumption 150mA @ 90V ac, 50mA @ 250V ac.
5.6.2 REAR CONNECTOR LAYOUT
The “expansion in” and “expansion out” connections are provided on RJ45 sockets. The pin-
out format of these connectors is given below.
Expansion in (Matrix) – RJ-45 fixed
socket on panel
RJ-45
Pin Function
1 Panel Data out + Pair
1
2 Panel Data out -
3 Panel Data In + Pair
2
6 Panel Data In -
5 Panel Audio out + Pair
3
4 Panel Audio out -
7 Panel Audio in + Pair
4
8 Panel Audio in -
Cable Screen
Expansion out (Expansion) – RJ-45
fixed socket on panel
RJ-45
Pin Function
1 Panel Data in + Pair
1
2 Panel Data in -
3 Panel Data out + Pair
2
6 Panel Data out -
5 Panel Audio out + Pair
3
4 Panel Audio out -
7 Panel Audio in + Pair
4
8 Panel Audio in -
Cable Screen

Commander Installation Guide
Trilogy Communications Limited Page 43 of 81
Issue 9
5.7 500-42-50 1U, 10 LEVER KEY PANEL WITH LED DISPLAYS.
Information about the following legacy panel types is also provided here:
• 500-44-50 1U, 10 lever key reduced facility control panel without displays.
• 500-44-51
5.7.1 SPECIFICATION
Dimensions 485mm wide x 44.5mm high x 150mm deep
(excluding connectors) 200m approx. (including
mating connectors)
19” x 1RU rack mounting
Mains Input 90 – 260 V ac, 50-60Hz
Current Consumption 150mA @ 90V ac, 50mA @ 250V ac.
5.7.2 REAR CONNECOR LAYOUT
5.7.3 CONNECTIONS
Expansion out – RJ-45 fixed socket on
panel
RJ-45
Pin Function
1 Panel Data in + Pair
1
2 Panel Data in -
3 Panel Data out + Pair
2
6 Panel Data out -
5 Panel Audio out + Pair
3
4 Panel Audio out -
7 Panel Audio in + Pair
4
8 Panel Audio in -
Cable Screen
Matrix – RJ-45 fixed socket on panel
RJ-45
Pin Function
1 Panel Data out + Pair
1
2 Panel Data out -
3 Panel Data In + Pair
2
6 Panel Data In -
5 Panel Audio out + Pair
3
4 Panel Audio out -
7 Panel Audio in + Pair
4
8 Panel Audio in -
Cable Screen

Commander Installation Guide
Page 44 of 81 Trilogy Communications Limited
Issue 9
Headset - 5 Pin XLR Fixed Socket (front
panel)
Pin Function
1 Mic IN (Screen)
2 Mic IN
3 Headset Gnd
4 Headset Out
5 Headset Out
Foot Switch - D9 Fixed Socket
Pin Function
1 Foot Switch Input
2 No Connection
3 Chassis Ground
4 No Connection
5 No Connection
6 Ground
7 No Connection
8 No Connection
9 No Connection
GPIO (Local logic in and out) - D9 Fixed Socket
Pin Function Notes
1 Ground
2 Logic Input 1
3 Logic Input 2
4 Logic 2 Out Common
5 Internal +5V (Out) Protected with series 44R & 1N4002 diode.
6 Logic Output 1
7 Logic 1 Out Common
8 Logic Output 2
9 Logic Input +VCC NB Pin 9 may be driven by external voltage (With dropper
resistor if greater than 5V), or by internal +5V via pin 5.
Audio I/O – D15 Fixed Socket
Pin Function Notes
1 Slave Mic Input Line level, un-balanced
2 +15V Out (for slave mic panel) NOT protected!
3 Clean Mic Out + Line level, balanced, pair with 11
4 Ext CUT Input (for slave mic panel) Parallel function to front panel Cut
Switch. Ground to activate
5 Chassis Ground
6 No connection
7 External Input to LS Amp - Line level, balanced, pair with 14
8 Matrix Audio Input to Panel / parallel output - Line level, balanced, pair with 15
9 Ext Mic Cut output (to slave panel) Normally grounded. O/P is open
circuit when front panel cut selected.
10 -15V Out (for Slave mic panel) NOT protected
11 Clean Mic Out - Line level, balanced, pair with 3
12 Mic Ground
13 Loudspeaker Output 8 ohm loudspeaker
14 External Input to LS Amp + Line level, balanced, pair with 7
15 Matrix Audio Input to Panel / parallel output + Line level, balanced, pair with 8
NB 15V supplies are also used to derive 12V for panel. (Thermally Fused @ 0.7A)

Commander Installation Guide
Trilogy Communications Limited Page 45 of 81
Issue 9
Keypad D9 Fixed Socket
Pin Function Notes
1 Column 1 Switch 1,4,7, *
2 Column 3 Switch 3,6,9,#
3 Row 2 Switch 4,5,6
4 Row 4 Switch *,0,#
5 GND For switch LEDs
6 Column 2 Switch 2,5,8,0
7 Row 1 Switch 1,2,3
8 Row 3 Switch 7,8,9
9 +12V out Switch
View of Keypad (as seen on front panel)
1 2 3
4 5 6
7 8 9
0 #
5.8 CONTROL PANEL GPIO EXTERNAL CIRCUITRY
Control panels from the 500-3x-30 and 500-3x-50 range provide 2 local GP inputs and 2 local GP
outputs on a D9 fixed socket. The tables in section 8.5.2.2 and 5.5.3 provide pin-out details. The
circuit below gives suggested wiring details for Logic Output 1. Like the matrix GPI card (see 3.4.5.2)
the maximum current must be limited to 200mA and the maximum external voltage to 200V.
Exceeding these limits will damage the panel circuitry.
The circuit below shows suggested wiring for Logic Input 1. If the input circuitry needs to be isolated
from the panel voltage, the link between pins 5 and 9 should be removed. An external voltage can
now be connected to pin 9 but an additional dropper resistor should be added if this voltage is >5V.
EXTERNAL Vcc (200V Max)
OUTPUT 1
R
6
7
1
LINK
200mA MAX
CHASSIS
220R
Control Panel Outside World

Commander Installation Guide
Page 46 of 81 Trilogy Communications Limited
Issue 9
5.9 500-31-60 STANDARD FACILITY 16 KEY CONTROL PANEL
The 500-31-60 panel provides 16 programmable lever keys in a 2U rack mount chassis. For
information on programming the software driven “cut switch” operation, see section 10.3.
5.9.1 SPECIFICATION
Dimensions 485mm wide x 88.9mm high x 80mm deep
(approx. including PSU and mating connectors).
19” x 2RU rack mounting
Mains Input 90 – 250 V ac, 50-60Hz
Current Consumption 150mA @ 90V, 50mA @ 250V
5.9.2 REAR PANEL LAYOUT
Connector types:
Matrix RJ 45 socket
GPIO D9 Fixed Socket
Audio I/O D15 Fixed Socket
Footswitch D9 Fixed Socket
Matrix – RJ-45 fixed socket on panel
RJ-45
Pin Function
1 Panel Data out + Pair
1
2 Panel Data out -
3 Panel Data In + Pair
2
6 Panel Data In -
5 Panel Audio out + Pair
3
4 Panel Audio out -
7 Panel Audio in + Pair
4
8 Panel Audio in -
Cable Screen
Headset - 5 Pin XLR Fixed Socket (front
panel)
Pin Function
1 Mic IN (Screen)
2 Mic IN
3 Headset Gnd
4 Headset Out
5 Headset Out
Foot Switch - D9 Fixed Socket
Pin Function
1 Foot Switch Input
2 No Connection
3 Chassis Ground
4 Reserved
5 Reserved
6 Ground
7 Reserved
8 Reserved
9 Reserved

Commander Installation Guide
Trilogy Communications Limited Page 47 of 81
Issue 9
GPIO (Local logic in and out) - D9 Fixed Socket
Pin Function Notes
1 Ground
2 Logic Input 1
3 Logic Input 2
4 Logic 2 Out Common
5 Internal +5V (Out) Protected with 0.5A thermal fuse & 1N4002 diode.
6 Logic Output 1
7 Logic 1 Out Common
8 Logic Output 2
9 Logic Input +VCC NB Pin 9 may be driven by external voltage (With dropper
resistor if greater than 5V), or by internal +5V via pin 5.
Audio I/O – D15 Fixed Socket
Pin Function Notes
1 No connection
2 +12V Out Fused internally 0.5A
3 Clean Mic Out + Line level, balanced, pair with 11 –
o/p is affected by CUT switch
4 Ext CUT Input Parallel function to front panel Cut
Switch. Ground to activate
5 Chassis Ground
6 No connection
7 External Input to LS Amp - Line level, balanced, pair with 14
8 Matrix Audio Input to Panel / parallel output - Line level, balanced, pair with 15
9 No connection
10 No connection
11 Clean Mic Out - Line level, balanced, pair with 3
12 Internal Ground
13 No connection
14 External Input to LS Amp + Line level, balanced, pair with 7
15 Matrix Audio Input to Panel / parallel output + Line level, balanced, pair with 8

Commander Installation Guide
Page 48 of 81 Trilogy Communications Limited
Issue 9
5.10 500-33-00 / 500-45-00 / 500-46-00 RANGE
Although offering differing types and numbers of switches and displays, these panels share
the same electronics and connectivity.
• 500-33-00 32 way lever key
• 500-45-00 8 way push button
• 500-46-00 10 button, LC key.
5.10.1 SPECIFICATION
Dimensions o 500-33-00
485mm wide x 88.9mm high x 80mm deep (approx. including
PSU and mating connectors).
19” x 2RU rack mounting
o 500-45-00 / 500-46-00
485mm wide x 44.5mm high x 80mm deep (approx. including
PSU and mating connectors).
19” x 1RU rack mounting
Mains Input 90 – 250 V ac, 50-60Hz
Current Consumption 150mA @ 90V, 50mA @ 250V
5.10.2 CONNECTIONS
Matrix – RJ-45 fixed socket on panel
RJ-45
Pin Function
1 Panel Data out + Pair
1
2 Panel Data out -
3 Panel Data In + Pair
2
6 Panel Data In -
5 Panel Audio out + Pair
3
4 Panel Audio out -
7 Panel Audio in + Pair
4
8 Panel Audio in -
Cable Screen
Headset - 5 Pin XLR Fixed Socket (front
panel)
Pin Function
1 Mic IN (Screen)
2 Mic IN
3 Headset Gnd
4 Headset Out
5 Headset Out
Foot Switch - D9 Fixed Socket
Pin Function
1 Foot Switch Input
2 No Connection
3 Chassis Ground
4 Reserved
5 Reserved
6 Ground
7 Reserved
8 Reserved
9 Reserved

Commander Installation Guide
Trilogy Communications Limited Page 49 of 81
Issue 9
GPIO (Local logic in and out) - D9 Fixed Socket
Pin Function Notes
1 Ground
2 Logic Input 1
3 Logic Input 2
4 Logic 2 Out Common
5 Internal +5V (Out) Protected with 0.5A thermal fuse & 1N4002 diode.
6 Logic Output 1
7 Logic 1 Out Common
8 Logic Output 2
9 Logic Input +VCC NB Pin 9 may be driven by external voltage (With dropper
resistor if greater than 5V), or by internal +5V via pin 5.
Audio I/O – D15 Fixed Socket
Pin Function Notes
1 No connection
2 +12V Out Fused internally 0.5A
3 Clean Mic Out + Line level, balanced, pair with 11 –
o/p is affected by CUT switch
4 Ext CUT Input Parallel function to front panel Cut
Switch. Ground to activate
5 Chassis Ground
6 No connection
7 External Input to LS Amp - Line level, balanced, pair with 14
8 Matrix Audio Input to Panel / parallel output - Line level, balanced, pair with 15
9 No connection
10 No connection
11 Clean Mic Out - Line level, balanced, pair with 3
12 Internal Ground
13 No connection
14 External Input to LS Amp + Line level, balanced, pair with 7
15 Matrix Audio Input to Panel / parallel output + Line level, balanced, pair with 8

Commander Installation Guide
Page 50 of 81 Trilogy Communications Limited
Issue 9

Commander Installation Guide
Trilogy Communications Limited Page 51 of 81
Issue 9
6. COMMANDER PROGRAMMING KIT
6.1 INTRODUCTION
This utility allows software to be updated on certain hardware items from the Commander
range. These are: -
• 500-02-1x Talkback Controller
• 500-01-10 TDM Controller
• 500-08-10 Changeover Controller
• 500-3x-3x Series control panels
• 500-40-0x Series expansion control panels
• 500-41-0x Desktop Control Panels
The program operates in conjunction with: -
• Archipel transputer link adaptor card fitted to a desktop PC
• Sundance SMT104 PCMCIA card fitted to a laptop PC
• Sundance SMT104 plus PCMCIA/ISA adaptor kit fitted to a desktop PC
• 500-16-03 Download Converter
Note that the Programming Kit will only operate when a transputer download adaptor has
been supplied. More recent systems use RS422 or RS232 download adaptors. These are
not suitable for re-programming.
An alternate connection cable must be used – the supplied cable is manufactured with violet
coloured wire. It is not interchangeable with the download lead, which is normally coloured
grey. An additional adaptor is required for programming the 500-08-10 Changeover
Controller. See 6.2.4.4 for further details.
If the matrix hardware is being reprogrammed, the Intercom system will not operate until the
procedure is complete. If the Talkback Controller is to be reprogrammed, a Version upgrade
(e.g. 4.15 to 4.16) will also erase the configuration flash RAM. This may not be the case
with incremental upgrades (e.g. 4.15c to 4.15d), but it would be wise to ensure that the latest
configurations are available on disk, ready for download.
6.2 TTPROG SOFTWARE
6.2.1 SET-UP ROUTINE
The installation package may be provided on a single floppy disk or as a zip file. For the
latter, expand the zip file to a suitable location (e.g. C:\Commprog). From this location, or
from the floppy disk, run the program setup.exe.
Follow the on-screen instructions and all necessary files will be installed and an icon added
to the computer Start menu.

Commander Installation Guide
Page 52 of 81 Trilogy Communications Limited
Issue 9
6.2.2 STARTING THE PROGRAMME
From the Start menu, select the item “TTprog” to launch the program. The window shown
below is displayed.
From the drop-down list, select the type of hardware to be reprogrammed (see Section 6.1).
To update the hardware, a revised “bin” file is required. This may be supplied: -
• on floppy disk
• by e-mail
• from the internet
If the file has been supplied in zip format, it should be decompressed to a local drive.
Use the “Browse” button to locate the file. The example below shows the program
configured to program a 500-02-11 Talkback Controller with a file named 416_469.bin.

Commander Installation Guide
Trilogy Communications Limited Page 53 of 81
Issue 9
6.2.3 CONNECTING THE HARDWARE
The instructions below assume that the PC is currently fitted with a suitable transputer link
adaptor card and is in use for the PathFinder application.
• Close PathFinder
• Identify the download interconnection cable.
¾ For desktop computers fitted with the Archipel link adaptor card, this will normally be
a grey coloured D37 (PC) to D9 (Commander).
¾ Disconnect the cable at both ends and replace with the violet coloured programming
lead. Connect only at the computer.
¾ For computers fitted with the Sundance SMT104 PCMCIA link adaptor, this will
normally be a multi-part cable, with a D25 Male-Female “join”. Break this join.
¾ Connect the violet D25-D9 cable instead.
• Move the “free” D9 connector to the front of the matrix. This may be connected directly
to:-
¾ 500-01-10 TDM Controller
¾ 500-02-1x Talkback Controller
¾ 500-3x-3x and 500-4x Series Control Panels
An additional D9 –Molex adaptor is required to reprogram the 500-08-10 Changeover Card.
See section 6.2.4.4.
6.2.4 COMPLETING THE REPROGRAM SEQUENCE
6.2.4.1 500-01-10 TDM Controller
Carry out all the steps detailed in Sections 6.2.2 and 6.2.3. Now ensure that everyone is
aware that the intercom system is about to go “off air”.
Connect the violet programming lead to the D9 connector on the front of the module.
Halt the system by pressing the reset switch on the TDM controller.
On the PC, click the Program button. The progress bar indicates that the Flash RAM is being
erased, then reprogrammed. A message box indicates that the procedure is complete.
If the frame is fitted with additional TDM controllers (either >96 ports or fault tolerant), then
move the D9 to the next module and repeat the process.
When all modules have been reprogrammed, switch the power off, wait 10 seconds, then
turn the power back on. Check that the system is running by observing the LED pattern on
the TDM controllers.
6.2.4.2 500-02-1x Talkback Controller
Follow the instructions in the preceding section. Always ensure that the correct hardware
type is selected in the drop down list box and the appropriate programming code is loaded.
6.2.4.3 500-3x-3x Control Panels
Control panels may be re-programmed without disruption to the matrix. Connect the violet
programming lead to the rear connector labelled "Test/Debug”. After completing the
programming sequence, re-start the panel by removing the mains power for a few seconds.
Check that the panel re-initialises correctly by observing the LCD screen, which will display
the current software version briefly. For panels without an alphanumeric display, check for
correct operation.

Commander Installation Guide
Page 54 of 81 Trilogy Communications Limited
Issue 9
6.2.4.4 500-08-10 Changeover Card
An additional adaptor cable must be fitted between the D9 on the mauve re-programming
cable and the 10 pin Molex connector (J6) that is the connection point on the 500-08-10.
Wiring details are given below.
10 way IDT Header (500-08-10) D9 Free socket
1 1
2 6
3 2
4 7
5 3
6 8
7 4
8 9
9 5
Follow the instructions in section 6.2.4.1. Always ensure that the correct hardware type is
selected in the drop down list box and the appropriate programming code is loaded.
6.3 PROGRAMMING WITH THE 500-16-03 DOWNLOAD CONVERTER
For programming Commander cards and panels, the connector is 9 way male to female with
the following connections. Note, not all pins are wired.
Commander Programming Cable
9 way D Male 9 way D Female
1 – Not used 1 – Not used
2 2
3 3
4 5
5 4
6 – Not used 6 – Not used
7 – Not used 7 – Not used
8 9
9 8
To program Commander cards you must set the changeover card (500-08-10) jumper J7 to
left and issue a reset on both the TDM (500-01-10/11) and Talkback controller (500-02-
11/12) cards beforehand. For cards in the rack, this means pressing the relevant reset
button.
Remember that the link cable from the unit to be programmed to the link
adapter must be present before issuing a reset.
Panels do not have a reset button and must be reset by briefly shorting pin 3 to pin 7 on the
9 way connector.

Commander Installation Guide
Trilogy Communications Limited Page 55 of 81
Issue 9
7. OTHER EQUIPMENT
7.1 BELTPACKS
Beltpacks may be connected to the Commander matrix on ports configured as 4-wire. They
require an external voltage supply, either +15V or ± 15V depending on the type number. The
Commander PSU (500-15-30) provides a 4 pin XLR socket with ± 15V protected by an
internal self resetting fuse. See section 2.5 for connector details. The tables below show the
different belt box types available.
Type No. of input
channels
(from matrix)
Fixed Connector type Mating Connector type
required Supply
voltage
required
Headset
connector
(socket)
410-50-02 1 XLR6 Male XLR6 Female +15V B-gauge
¼” jack
410-50-03 2 Hirose 12 Way Plug
RM15TRD-12P Hirose 12 Way Socket
RM15TPD-12S ± 15V B-gauge
¼” jack
410-50-12 1 XLR6 Male XLR6 Female +15V XLR5
Female
410-50-13 2 Hirose 12 Way Plug
RM15TRD-12P Hirose 12 Way Socket
RM15TPD-12S ± 15V XLR5
Female
Notes:
1. All Beltpacks have one output channel (i.e. return to the matrix).
2. The Beltpack PTT (talk) switch is normally momentary action. The -12 and -13 types
may be ordered with a latching talk switch, using part codes -12-L and -13-L.
3. The -02 and -03 variants are discontinued with effect December 2008.
The following tables give individual connector pin-outs for each type.
410-50-02 / 410-50-12 Single Channel Beltpack – Matrix Connection
Pin Function
1,2 (+,-) Audio from box
3,4 (+,-) Audio to box
5 0V
6 +15V
410-50-03 / 410-50-13 Two Channel Beltpack– Matrix Connection
Pin Function
1 Chassis
2,3 (+,-) Audio 1 to box (PTB)
4,5 (+,-) Audio 2 to box (Prog Snd)
6,7 (+,-) Audio from box
8 +15V
9 -15V
10 0V to box
11,12 (+,-) N/c
410-50-12 & 410-50-13 Headset Connector (XLR5 Socket on Beltpack)
Pin Function
1 Mic IN (Screen)
2 Mic IN
3 Headset Gnd
4 Headset Out
5 Headset Out

Commander Installation Guide
Page 56 of 81 Trilogy Communications Limited
Issue 9
7.2 TELEPHONE INTERFACES
The Trilogy 500-19 range of equipment provides full DTMF telephone facilities when used in
conjunction with the Telos ONE “smart” telephone hybrid. To obtain the full facilities
available with the Commander system, the Telos ONE should be fitted with the Telos Super
Auto Answer (SAA) option. During the installation it is important to remember that the
Telephone Interface must be connected to the matrix via a panel port wired with 4 pair cable.
The connection is not just audio / 4-wire, there is a data exchange between the matrix and
telephone interface. Each 500-19-10 Rack Mounting Frame can contain a maximum of three
500-19-00 Telephone Interface Cards. An installation specification for the frame is given
below.
Trilogy 500-19-10 Telephone Interface Frame
Dimensions 485mm wide x 44.5mm high x 440mm deep
(excluding connectors)
19” x 1RU rack mounting
Mains Input 90 – 250 V ac, 50-60Hz
Power Consumption 45VA
Connector Detail (per channel)
Active link to matrix D9 Fixed Plug
Audio to Telos Hybrid 3 pin XLR Fixed Plug
Audio from Telos Hybrid 3 pin XLR Fixed Socket
Control link to Telos Hybrid D15 Fixed Plug
Each connection to a telephone line requires a separate Telos ONE hybrid. An installation
specification is given below.
Telos ONE Telephone Hybrid
Dimensions 485mm wide x 44.5mm high x 240mm deep
(excluding connectors)
19” x 1RU rack mounting
Mains Input 100 – 240 V ac, 50-60Hz
Power Consumption 90mA – 50mA
Connector Detail
Audio to Trilogy Telephone Interface 3 pin XLR Fixed Plug
Audio from Trilogy Telephone Interface 3 pin XLR Fixed Socket
Control link to Trilogy Telephone Interface 15 way D Fixed Socket
Telephone Line RJ-11
If the Telos equipment is purchased separately (i.e. not via Trilogy) it is important to specify
to your supplier that the equipment is for connection to a Trilogy Commander system. This
allows the correct software versions and hardware modifications to be fitted.
A typical system interconnection diagram is given below.

Commander Installation Guide
Trilogy Communications Limited Page 57 of 81
Issue 9
7.2.1 TELOS ONE ALIGNMENT
The level adjustment of the Telos ONE hybrid unit is fairly critical. Slight variations can cause
the unit to fail to initiate outgoing calls. The usual symptom will be failure to break the dial-
tone when pressing keys on the dial-pad of a Trilogy panel. All units supplied via Trilogy are
factory tested but this cannot take account of variations in local telephone lines and
switchboards. To quickly re-align the levels, use the LED array on the front of the Telos unit.
To adjust the outgoing level:
¾ Initiate an outgoing call from a control panel equipped with a dial-pad, such that dialling
tone can be heard on the panel loudspeaker.
¾ Press and hold a key on the dial pad, so that the DTMF tone is heard.
¾ Select the in/out monitor switch on the Telos to “in”.
¾ Adjust the multi-turn control labelled “Gain In” so that the 0 level LED is just illuminated.
This is the last green LED: the red LED should not be lit.
To adjust the incoming level:
¾ Call the Telos hybrid from another telephone line (e.g a mobile phone).and pick up the
call.
¾ Select the in/out monitor switch on the Telos to “out”.
¾ While the line is active, press a key on the other telephone so that the DTMF tone is
heard.
¾ Adjust the multi-turn control labelled “Gain Out” so that the 0 level LED is just illuminated.
This is the last green LED: the red LED should not be lit.
Trilogy recommends that these levels be checked from time to time, to ensure that the Telos
hybrids remain correctly aligned.
NOTE: The Telos hybrid has an intelligent dimming circuit built into the unit, therefore we
recommend that the port assigned to the telephone hybrid from the PathFinder GUI is set to
0dB dimming. Please refer to the PathFinder User Guide for more information.

Commander Installation Guide
Page 58 of 81 Trilogy Communications Limited
Issue 9
7.3 RT EQUIPMENT
Radio Talkback equipment may be supplied by Trilogy as part of a complete system. It is not
manufactured by Trilogy and will be supplied with the original equipment manuals.
The usual configuration consists of one or more Base Stations and a number of portable
transceivers. The Base Stations are connected to the matrix using normal 4 wire audio ports
according to the pin-out information in Section 2.
7.4 500-22-00 ICIS-1 ISDN INTERFACE
The 500-22 ICIS-1 ISDN interface is connected in the same manner as the Telos Hybrid
(see Section 0). The 1U package contains two 64k-bandwidth channels, which may be used
independently or as a single ISDN2 (128k) bandwidth channel.
To make correct use of the available bandwidth, two separate telephone interface cards
(500-19-10) should be allocated, along with two matrix ports. It is possible to request two
independent incoming telephone numbers, either via your in-house switchboard of (if
appropriate) from your telco. In this way, incoming calls can be directed to either Bearer 1 or
2 and outgoing calls will be connected to the first available Bearer. Careful programming
within the telephone groups area of PathFinder is required to obtain the best results.
7.4.1 500-22-00 ICIS-1 ISDN INTERFACE CONNECTOR PIN-OUTS
7.4.1.1 Bearer 1 & Bearer 2
Audio Input – XLR3 fixed socket Pin 1 Ground
Pin 2 Balanced input 1
Pin 3 Balanced input 2
Audio output – XLR3 fixed plug Pin 1 Ground
Pin 2 Balanced output 1
Pin 3 Balanced output 2
D15 fixed socket Pin 1 AUTO control input
Pin 2 DROP control input
Pin 3 +5VDC
Pin 4 D8 DTMF output
Pin 5 D4 DTMF output
Pin 6 D2 DTMF output
Pin 7 D1 DTMF output
Pin 8 Not connected
Pin 9 SIEZE control input
Pin 10 Ground
Pin 11 Line Mode output
Pin 12 Automode output
Pin 13 DTMF data valid
Pin 14 Not connected
Pin 15 Not connected

Commander Installation Guide
Trilogy Communications Limited Page 59 of 81
Issue 9
7.4.1.2 ISDN Interface RJ45 Connector
RJ45 Fixed Socket Pin 1 Not connected
Pin 2 Not connected
Pin 3 Tx to network A/Rx from terminal A
Pin 4 Rx from network A/Tx to terminal A
Pin 5 Rx from network B/Tx terminal B
Pin 6 Tx to network B/Rx from terminal B
Pin 7 Not connected
Pin 8 Not connected
7.4.1.3 Com Port
D9, not yet supported, for future development.
7.4.1.4 Remote Ports
Each input is the cathode of the LED on an opto-isolator. The anode is connected through a
470R resistor to +5VDC. Therefore to activate a control input, short the pin to ground, i.e. pin
10. Each output is the open collector of a ULN2003 driver chip. Therefore connect the pin
through load to +5VDC.
7.4.1.5 RJ45
This is the ISDN 2 connector. This must only be connected to an approved ISDN 2
connection or serious damage may occur.

Commander Installation Guide
Page 60 of 81 Trilogy Communications Limited
Issue 9
7.5 500-23-00 ICIS-2 ISDN INTERFACE
The ICIS-2 ISDN interface provides complete remote panel functionality over an ISDN2 link.
It is connected directly to the matrix at the studio end, then to the control panel at the remote
end. No additional interfaces are required. Using both bearers of the ISDN2 circuit, two
control panels or a single panel plus an additional 4 –wire circuit may be installed.
D15 Fixed Plug on ICIS-2 (DTE)
Pin Function
1 Shield
2 TX data (a)
3 Control (a)
4 RX data (a)
5 Indication (a)
6 Clock (a)
7 Not used
8 Signal Ground
9 TX data (b)
10 Control (b)
11 RX data (b)
12 Indication (b)
13 Clock (b)
14 Not used
15 Not used

Commander Installation Guide
Trilogy Communications Limited Page 61 of 81
Issue 9
8. LEGACY HARDWARE
The following hardware is no longer supplied by Trilogy Communications.
8.1 MATRIX CARDS
• 500-06-00 is marked 5510 on the card ejector since the base card is manufactured by
Pro-Bel. It carries a Trilogy designed sub board.
• 500-06-01 replaced the 500-06-00 and is a single board Trilogy design.
8.1.1 GAIN SETTING ON 500-06-00
Ports intended for use with cameras will have the appropriate rear connector back fitted in
the correct position, as per your requirements. The camera RCU has a passive-mixing pad
fitted, which necessarily inserts a 25dB loss into the 6th port of the associated matrix card.
The 500-06-00 6 port interface module has a sub-module fitted on which are the analogue
input and output buffers. The drawing below shows the layout of the 500-06-00 module, with
its sub-module.
Note that the 500-06-00 module is based on a Pro-Bel module numbered 5510. The card
ejector is marked with the number 5510, not 500-06-00.
On the sub-module are two links, which must be set correctly to provide gain compensation
for the loss of the mixing pad. Two positions are provided - “NORM” and “CAMS”. One link
must be moved to the CAMS position; the second link should be removed for operation with
cameras.

Commander Installation Guide
Page 62 of 81 Trilogy Communications Limited
Issue 9
8.1.2 GAIN SETTING ON 500-06-01
The gain of port 6 on the 500-06-01 matrix card is set by a jumper link on the board. Jumper
J6 should be set to N for normal operation or to C to increase the gain of port 6 by +25dB.
The diagram below shows the position of J6.
8.2 POWER SUPPLIES
• A modular assembly using Pro-Bel parts. The 6U rack is type 1178 and it will be fitted
with sufficient 1150 PSU modules to supply the matrix. To allow some redundancy, this
is usually based on a quantity (n+1), where n = number of frames in system. Each PSU
has an independent IEC style mains inlet connector.
8.3 MATRIX DOWNLOAD
• A desktop PC fitted with an ISA slot type Archipel link adaptor card. See Section 8.3.2.
This card is no longer supplied on new systems.
• A desktop PC fitted with a CardPort ISA to PCMCIA carrier and a Sundance card as
below. See Section 8.3.3.
• A laptop PC fitted with a Sundance SMT104 PCMCIA style adaptor card. See Section
8.3.4.
• A laptop or desktop PC fitted with the Black Box IC114A PCMCIA serial adaptor card.
See Section 8.3.5. The desktop option will use the CardPort converter as in Section
8.3.3.
8.3.1 COMPUTER OPERATING SYSTEMS – IMPORTANT NOTE
Microsoft Windows NT4 does not include any native support for PCMCIA cards. Many laptop
computers include a third party add-on such as SystemSoft Card Wizard to add this
functionality. For download operation using the Sundance or Black Box PC card, this
additional software must be installed. Trilogy Communications does not supply the software
but will be pleased to advise on availability and offer support for use with PathFinder.

Commander Installation Guide
Trilogy Communications Limited Page 63 of 81
Issue 9
8.3.2 INSTALLING AN ARCHIPEL DOWNLOAD CARD IN A P.C.
The Archipel card is a proprietary, half-length ISA bus adaptor card that allows data to be
converted into the 20Mbit/s serial data link used by Commander.
If Trilogy Communications has supplied a P.C., an Archipel download card will have been
pre-installed. Otherwise, install the card in accordance with the instructions provided with
your PC. The card is not “Plug and Play” and will not show in the Windows 95 system
dialogue found under Control Panel. Conflicts with other devices will cause the Archipel card
to fail to connect to the matrix. This will first become apparent during the system “download”
operation. If the card is fitted correctly and all cables are connected, check for system
conflicts with CD-ROM drives, sound cards and network cards.
In the configuration used with the Commander system, the Archipel card is not interrupt
driven: it operates by writing to specified memory blocks. The base memory address is set
on switch IN3: the default is150. Other options are shown in the diagram below. Any change
to the hardware settings needs to be matched in the PathFinder software “settings” dialogue.
See Section 3.3 for details.
The card has a number of jumper link settings and short ribbon cable assemblies that must
be set and connected correctly. The card is illustrated below.
NOTE: Max download cable length is 20 metres using RS422 screened cable.
The connections given below are for the Desktop PC link. Cable is twin twisted pair, with
overall screen.
PC D37
Fixed Socket
Pin
Commander D9
Fixed Plug
Pin
Notes
2, 20 4, 8 (+,-) Pair 1. From PC (+,-)
5, 23 5, 9 (+,-) Pair 2. To PC (+,-)
(21) 3 Cable screen - not connected at PC.
In some installations, communications problems have arisen from the PC and Commander
not having a common earth reference. It is important to ensure that both the PC and
Commander system have proper earth connections, or at least that the PC and Commander
earths are connected together. Sometimes connecting the cable screen at the PC end of the
cable can solve the problem.

Commander Installation Guide
Page 64 of 81 Trilogy Communications Limited
Issue 9
8.3.3 INSTALLING A CARDPORT ISA TO PCMCIA ADAPTOR INTO A DESKTOP PC
The CardPort adaptor will normally be supplied by Trilogy although similar units by other
manufacturers are available. Comprehensive instructions are included with the CardPort unit
but the list below provides a summary. You will require access to the Windows 95/98/NT4
installation media (floppy disks or CD).
• Switch off the PC and remove the cover.
• Fit the CardPort adaptor into a free ISA slot.
• Re-start the PC.
• From the Start menu, select Settings >> Control Panel >> Add New Hardware. The "Add
New Hardware Wizard" now appears.
• Choose the option to "Specify the type of hardware" and pick "PCMCIA socket" from the
list.
• Now choose a Manufacturer (Standard PCMCIA driver) and Model (PCIC or
compatible).
This completes the first phase. The PC card wizard will now start, allowing the easy removal
of any existing DOS or Windows 3.1 drivers, which may be present on your PC. Read the
prompts carefully. In most cases with modern hardware it will be safe to answer "No" to the
first question. Once any 16 bit drivers have been removed, you will be prompted to shut
down and completely turn off your PC. A soft re-start (ie ctrl + alt + del) is not sufficient at
this point.
If you now intend to install the SMT104 Transputer adaptor, fit the PCMCIA card into the
adaptor prior to switching the PC back on. Follow the instructions in Section 8.3.4 below.
8.3.4 INSTALLING A SUNDANCE SMT104 PCMCIA DOWNLOAD CARD IN A LAPTOP
COMPUTER.
The Trilogy part number for the PCMCIA link adaptor card is 500-16-01. It is supplied with a
short link cable, which may be extended as necessary to a suggested maximum of 5 metres
of RS422 cable. The card can be fitted in a PCMCIA slot, on a laptop PC running Windows
95/98 or into the CardPort adaptor on a desktop PC if appropriate.. Windows 95 will normally
detect the addition of new hardware when the system is re-booted and prompt for the
manufacturers’ disk. The original manufacturer is Sundance, and the card is type SMT104. If
the card is being installed into a brand new laptop PC the PCMCIA support must be enabled
according to the manufacturers' instructions.
On re-booting the PC with the link adaptor card fitted, follow this sequence:
• Windows should now detect "Applied Transputer Ltd. ATT PC B004 PCMCIA"
• Select the option "Install driver from disk provided". Insert the supplied disk and press
Enter.
• A PCMCIA icon should now appear on the taskbar at the lower right of screen.
• Finally, from the Start menu, select Settings >> Control Panel >> System >> Device
Manager to check for system conflicts indicated by a yellow ! symbol. The default base
address adopted by the link adaptor card to 150 which matches PathFinder software.
Any hardware address changes must be matched by corresponding changes to the
PathFinder setup. See section 3.3 for further details.
The PCMCIA link adaptor used with laptop PC’s is supplied with a short PCMCIA cable
which may be extended to a maximum of 5 metres if required.

Commander Installation Guide
Trilogy Communications Limited Page 65 of 81
Issue 9
8.3.5 BLACK BOX IC114A PCMCIA SERIAL ADAPTOR CARD.
This adaptor card may be provided with single frame Commander systems, fitted with the
current 500-02-12 Talkback Controller. It provides full RS422 communication at 38.4kBaud.
The adaptor is supplied with installation instructions and software on 3.5” disk. Follow the
instructions carefully, taking care to install the system drivers on the PC first. Following a
successful installation, the adaptor will appear on the system toolbar (adjacent to the clock)
as a PCMCIA resource. Double click the PC card icon and the dialogue box below will
appear.
The adaptor card now appears
on the taskbar, showing that
COM2 has been allocated as a
resource attached to the serial
adaptor.

Commander Installation Guide
Page 66 of 81 Trilogy Communications Limited
Issue 9
8.4 MATRIX PORTS – D9
The same connector pin-out applies to ports used for panels or externals. External (4-wire)
connections will not use the data pairs. Cable is quad twisted 100Ω pair, with overall screen.
STP or FTP cables should be used for all installed cables. See Specification for maximum
cable length. We suggest a CAT 5 type cable, from a recognised supplier such as Beldon.
Matrix
D9 Fixed Socket
Pin
Description
Notes
1 Cable screen
2 Pair with pin 6, Data - from panel. Only applies to ports used for panels
3 Pair with pin 7, Data – to panel. Only applies to ports used for panels
4 Pair with pin 8, Audio - from panel.
5 Pair with pin 9, Audio - to panel
6 Pair with pin 2, Data + from panel. Only applies to ports used for panels
7 Pair with pin 3, Data + to panel. Only applies to ports used for panels
8 Pair with pin 4, Audio + from panel
9 Pair with pin 5, Audio + to panel
Thus, the panel cables should be wired “pin to pin” with the pairs as follows.
Pair D9 Pin (+,-) Function
1 6,2 Data from panel to matrix
2 7,3 Data to panel from matrix
3 8,4 Audio from panel to matrix
4 9,5 Audio to panel from matrix
1 Cable Screen

Commander Installation Guide
Trilogy Communications Limited Page 67 of 81
Issue 9
8.5 LEGACY CONTROL PANELS
• 500-3x-10 series formed the original series. The electronics is modular based. These
panels fall outside the scope of this manual but any technical queries may be addressed
to Trilogy Communications.
• 500-3x-3x series were supplied from 1996 until late 2000. See section 8.5.2. The
associated expansion panels are from the 500-40-0x series. See section 8.5.4.
• The simple 1U, 12 key panel, type 500-39-30 which has no alphanumeric displays. See
section 8.5.6 for details.
• Many variants from the 500-3x-50 series have now been discontinued. However, some
models are still current so information is provided in section 5.5
• A simplified version of the 500-42-50 which has no active displays and other reduced
facilities. The part number is 500-44-50: See section 5.7.
8.5.1 LEGACY CONTROL PANEL FACILITY COMPARISON TABLE
A series of additional connectors provide the following facilities, on the panel types indicated
in the table.
500-3x-3x Control Panels
500-3x-5x Control Panels
500-39-30 1RU 12 key
500-39-31 1RU 12 key + expansion
500-43-5x Expansion Panel
500-44-50 1U, 10 key simple panel
500-40-0x Expansion Panel
Comprehensive audio inputs and outputs √ √ √ √
Expansion ports 1 1 1 2 2
Local logic inputs and outputs √ √ √
Remote control footswitch √ √
External connector for re-programming √ √ √ √ √ √ √
External dialpad connector √ √
5 character alphanumeric displays √ √
Fitted front panel microphone √ √ √ √
Built in loudspeaker √ √ √ √ √
Headset connector √ √ √ √ √

Commander Installation Guide
Page 68 of 81 Trilogy Communications Limited
Issue 9
8.5.2 500-3X-3X SERIES CONTROL PANELS
The following detail refers to these panel types:
• 500-30-30 24 key panel
• 500-31-30 16 key panel
• 500-31-31 16 key panel with dial pad
• 500-32-30 8 key panel
• 500-32-31 8 key panel with dial pad
Dimensions 485mm wide x 88.9mm high x 80mm deep
(max, excluding connectors). Approx. 110mm
deep ( max including mating connectors)
19” x 2RU rack mounting
Mains Input 90 – 250 V ac, 50-60Hz
Current Consumption 150mA @ 90V ac, 50mA @ 250V ac.
Details of panel connections are provided in the following tables. Other features may be
enabled or disabled by the DIP switches accessible at the top of the panel. These are
detailed in section 8.5.3.
8.5.2.1 500-3x-3x Series Standard Control Panel Rear View

Commander Installation Guide
Trilogy Communications Limited Page 69 of 81
Issue 9
8.5.2.2 500-3x-3x Series Control Panel Connections
Matrix – D9 Fixed Plug
Pin Function
1 NC (Screen)
2 Data Out-
3 Data In-
4 Audio Out-
5 Audio In-
6 Data Out +
7 Data In +
8 Audio Out
9 Audio In +
Test Port– D9 Fixed Socket
Pin Function
1 Analyse Input
2 Enable Remote Boot
3 Ground
4 Transputer Link Out +
5 Transputer Link In +
6 Error signal Out
7 Reset In
8 Transputer Link Out-
9 Transputer Link In-
Headset - 5 Pin XLR Fixed Socket
(Front panel)
Pin Function
1 Mic IN (Screen)
2 Mic IN
3 Headset Gnd
4 Headset Out
5 Headset Out
Expansion Port– D9 Fixed Socket
Pin Function
1 Analyse Input
2 Enable Remote Boot
3 Ground
4 Transputer Link Out +
5 Transputer Link In +
6 Error signal in
7 Reset Out
8 Transputer Link Out-
9 Transputer Link In-
Foot Switch - D9 Fixed Socket
Pin Function
1 Foot Switch Input
2 No Connection
3 Chassis Ground
4 No Connection
5 No Connection
6 Ground
7 No Connection
8 No Connection
9 No Connection
GPIO (Local logic in and out) - D9 Fixed Socket
Pin Function Notes
1 Ground
2 Logic Input 1
3 Logic Input 2
4 Logic 2 Out Common
5 Internal +5V (Out) Protected with series 44R & 1N4002 diode.
6 Logic Output 1
7 Logic 1 Out Common
8 Logic Output 2
9 Logic Input +VCC NB Pin 9 may be driven by external voltage (With dropper
resistor if greater than 5V), or by internal +5V via pin 5.

Commander Installation Guide
Page 70 of 81 Trilogy Communications Limited
Issue 9
Audio I/O – D15 Fixed Socket
Pin Function Notes
1 Slave Mic Input Line level, un-balanced
2 +15V Out (for slave mic panel) NOT protected!
3 Clean Mic Out + Line level, balanced, pair with 11
4 Ext CUT Input (for slave mic panel) Parallel function to front panel Cut
Switch. Ground to activate
5 Chassis Ground
6 No connection
7 External Input to LS Amp - Line level, balanced, pair with 14
8 Matrix Audio Input to Panel / parallel output - Line level, balanced, pair with 15
9 Ext Mic Cut output (to slave panel) Normally grounded. O/P is open
circuit when front panel cut selected.
10 -15V Out (for Slave mic panel) NOT protected
11 Clean Mic Out - Line level, balanced, pair with 3
12 Mic Ground
13 Loudspeaker Output 8 ohm loudspeaker
14 External Input to LS Amp + Line level, balanced, pair with 7
15 Matrix Audio Input to Panel / parallel output + Line level, balanced, pair with 8
NB 15V supplies are also used to derive 12V for panel. (Thermally Fused @ 0.7A)
8.5.3 500-30 SERIES DIP SWITCH SETTINGS
Within the panel a series of DIP switches determine the correct panel type. These are
factory set and are included for reference in section 10.1
A further set of DIP switches is user accessible at the top side of the panel and control the
action of the front panel CUT switch. The factory default is shown in the table below.
Cut Switch Action DIP 1 DIP 2 DIP 3
No action OFF OFF OFF
Changeover to HSet MIC (default) ON OFF OFF
LS cut OFF ON OFF
Changeover to HSet MIC and LS cut ON ON OFF
MIC cut OFF OFF ON
Changeover to HSet MIC and MIC cut ON OFF ON
LS cut and MIC cut OFF ON ON
Everything ON ON ON

Commander Installation Guide
Trilogy Communications Limited Page 71 of 81
Issue 9
8.5.4 500-40-0X SERIES EXPANSION PANELS
Control Panels may be linked together to provide additional facilities at one operating
position. Additional level controls (RENs) or switches may be added. Alternatively, two
standard panels from the 500-30 series may be linked together and will only utilise a single
matrix port.
The following detail refers to expansion panel types:
• 500-40-00 8 way encoder panel
• 500-40-01 12 way encoder panel
• 500-40-02 15 key switch panel
• 500-40-04 32 way encoder panel
An installation specification is given below.
Dimensions 485mm wide x 44.5mm high x 100mm deep
(excluding connectors) 150mm deep (maximum
including mating connectors)
19” x 1RU rack mounting
Mains Input 90 – 260 V ac, 50-60Hz
Current Consumption 150mA @ 90V ac, 50mA @ 250V ac.
8.5.4.1 Connector Pin Out
Expansion In - D9 Fixed Socket
Pin Function
1 Analyse Input
2 Enable Remote Boot
3 Ground
4 Transputer Link Out +
5 Transputer Link In +
6 Error signal Out
7 Reset In
8 Transputer Link Out-
9 Transputer Link In-
Test Port– D9 Fixed Socket
Pin Function
1 Analyse Input
2 Enable Remote Boot
3 Ground
4 Transputer Link Out +
5 Transputer Link In +
6 Error signal in
7 Reset Out
8 Transputer Link Out-
9 Transputer Link In-
Expansion Out– D9 Fixed Socket
Pin Function
1 Analyse Input
2 Enable Remote Boot
3 Ground
4 Transputer Link Out +
5 Transputer Link In +
6 Error signal in
7 Reset Out
8 Transputer Link Out-
9 Transputer Link In-

Commander Installation Guide
Page 72 of 81 Trilogy Communications Limited
Issue 9
8.5.4.2 500-40-0x Series Control Panel Rear View
8.5.4.3 Typical expansion panel configuration
Since the 500-3x-3x series panels (“Standard” 8 / 16 / 24 key) only have a single expansion
connection, they must form either the first or last panel in a chain. Expansion panels from the
500-40 range have both Expansion In and Expansion Out connectors, allowing them to be
connected in a chain. The PathFinder configuration software includes full expansion panel
support (from version 4.12 onwards). This controls the sequence in which the panels should
be added to the configuration editor and the electrical interconnection sequence. Obviously,
the panels may be assembled into the control desk in any preferred positions, cable lengths
permitting. Two different cable types are required, Type A and Type B which are detailed in
section 8.5.4.4.
The following rules need to be observed when connecting expansion panels onto a system:
¾ The standard series panels have only a single expansion port, used as “EXPANSION IN”
or “EXPANSION OUT”. Therefore, these panels must be connected on the beginning or
end of a chain only.
¾ Standard control panels (500-3x series) used in expansion mode need the internal DIP
switch 1 set to “ON”. If the panels are supplied as part of a pre-configured system, this
will be carried out by Trilogy and the panels marked accordingly. See Section 10.1.
¾ When a standard panel appears at the end of a chain, it must be connected using cable
type B (see section 8.5.4.3).
¾ The audio only operates on the first panel of the chain: if required, the microphone may
be removed from the second “standard” panel. Trilogy can supply a blank plug for the
microphone fixing.
¾ The maximum suggested cable length for interlinking cables is 10 metres.
¾ A maximum of 5 panels may be configured within PathFinder. The other controlling limits
are either 63 keys or 63 rotary encoders – whichever is reached first.
A number of different arrangements are shown below; others are possible.

Commander Installation Guide
Trilogy Communications Limited Page 73 of 81
Issue 9

Commander Installation Guide
Page 74 of 81 Trilogy Communications Limited
Issue 9
8.5.4.4 500-3x-3x Series Expansion panel interconnection cables
Type A (max. length 10 metre)
D9 Free Plug -
Pin Function Function D9 Free Plug -
Pin
4 Transputer
Data out + Pair 1 Transputer
Data in + 4
8 Transputer
Data out - Transputer
Data in - 8
5 Transputer
Data In + Pair 2 Transputer
Data out + 5
9 Transputer
Data In - Transputer
Data out - 9
3 Ground Ground 3
Type B (max length 10 metres)
D9 Free Plug -
Pin Function Function D9 Free Plug -
Pin
4 Transputer
Data out + Pair 1 Transputer
Data in + 5
8 Transputer
Data out - Transputer
Data in - 9
5 Transputer
Data In + Pair 2 Transputer
Data out + 4
9 Transputer
Data In - Transputer
Data out - 8
3 Ground Ground 3
8.5.5 CONNECTING VIA STRUCTURED CABLING
All control panel types may be connected to the matrix by Category 5 structured cabling
systems. Suitable adaptors are available from most electronic component distributors. The
RS part numbers are listed below.
Panel Connection: RJ45 to D9 socket. RS 818-700
Matrix Connection: RJ45 to D9 plug. RS 818-693
As supplied, these adaptors require the pins to be inserted into the D type housing. Use the
following table as a guide. The colour codes may not be correct for other brands.
D9 pin RJ 45 pin Colour (see above)
1 No connection No connection
2 2 Yellow
3 6 Brown
4 4 Red
5 8 Blue
6 1 Black
7 3 Orange
8 5 Green
9 7 Grey

Commander Installation Guide
Trilogy Communications Limited Page 75 of 81
Issue 9
8.5.6 500-39-30 / 31 1U 12 KEY PANEL WITH LOUDSPEAKER
This panel provides more basic facilities than the 500-30 range. It does not have LCD
displays and only provides connection to the matrix, audio I/O and the test port at the rear.
An installation specification is given below.
Dimensions 485mm wide x 44.5mm high x 150mm deep
(excluding connectors) 200m approx. (including
mating connectors)
19” x 1RU rack mounting
Mains Input 90 – 260 V ac, 50-60Hz
Current Consumption 150mA @ 90V ac, 50mA @ 250V ac.
8.5.6.1 500-39-30 Connector Pin Out
Matrix – D9 Fixed Plug
Pin Function
1 NC (Screen)
2 Data Out-
3 Data In-
4 Audio Out-
5 Audio In-
6 Data Out +
7 Data In +
8 Audio Out +
9 Audio In +
Test– D9 Fixed Socket
Pin Function
1 Analyse Input
2 Enable Remote Boot
3 Ground
4 Transputer Link Out +
5 Transputer Link In +
6 Error signal Out
7 Reset In
8 Transputer Link Out-
9 Transputer Link In-
Headset - 5 Pin XLR Fixed
Socket (front panel)
Pin Function
1 Mic IN (Screen)
2 Mic IN
3 Headset Gnd
4 Headset Out
5 Headset Out
Audio I/O – D15 Fixed Socket
Pin Function Notes
1 Slave Mic Input Line level, un-balanced
2 +15V Out (for slave mic panel) NOT protected!
3 Clean Mic Out + Line level, balanced, pair with 11
4 Ext CUT Input (for slave mic panel) Parallel function to front panel Cut
Switch. Ground to activate
5 Chassis Ground
6 No connection
7 External Input to LS Amp - Line level, balanced, pair with 14
8 Matrix Audio Input to Panel / parallel output - Line level, balanced, pair with 15
9 Ext Mic Cut output (to slave panel) Normally grounded. O/P is open
circuit when front panel cut selected.
10 -15V Out (for Slave mic panel) NOT protected
11 Clean Mic Out - Line level, balanced, pair with 3
12 Mic Ground
13 Loudspeaker Output 8 ohm loudspeaker
14 External Input to LS Amp + Line level, balanced, pair with 7
15 Matrix Audio Input to Panel / parallel output + Line level, balanced, pair with 8
NB 15V supplies are also used to derive 12V for panel. (Thermally Fused @ 0.7A)
The 500-39-31 panel includes an additional expansion connector, logic GPIO signals and
footswitch connector in the same format as the 500-3x-3x series expansion panels. It is only
available to special order. See section 8.5.2.2 for connector details.

Commander Installation Guide
Page 76 of 81
Trilogy Communications Limited Issue 9
8.5.6.2 500-39-30 Rear View
8.5.7 500-3X-5X SERIES CONTROL PANELS
For information on the following legacy panels, please refer to section 5.5.
• 500-30-50 24 key panel (with internal loudspeaker)
• 500-31-50 16 key panel.
• 500-32-50 8 key panel.
• 500-32-51 8 key panel with dial pad.
8.5.8 500-43-51 1U, 8 REN LEVEL CONTROL PANEL
For information on the following legacy panels, please refer to section 5.6.

Commander Installation Guide
Trilogy Communications Limited Page 77 of 81
Issue 9
9. SPECIFICATION
9.1 GENERAL
Max. Number of Ports 384, 96 per 6U Frame, expandable in 6 port units
9.2 MATRIX AUDIO SPECIFICATION (USING 500-06-02 MATRIX CARDS)
Port Type 4 wire electronically balanced
Frequency Response -3dB @ 25Hz and 15.5kHz
Nominal Gain 0dB ± 1dB
Gain Adjustment Range +12dB / -37dB from PathFinder
Maximum Input Level +20dBu
Crosstalk < -60dB worst case
Noise < -55dBu CCIR weighted, quasi-peak
Distortion < 0.2% THD @ 0dB gain
Input Impedance ~10kR
Output Impedance Low (<20R)
9.3 REAL TIME PERFORMANCE
Transmission time delay <50ms (defined as time taken from a key press to the audio
reaching the destination). Based on statistical analysis of the likely number of keys presses
etc. at any given instant.
9.4 PANELS
Panel Communication Balanced RS422 at 230.4 kbaud
Power See individual sections
Maximum cable run >600m.
Connection to Matrix 4 twisted pair cable. STP or FTP only:
L/S Volume Control Max attenuation or hold off adjustable from -
20 to -76dB in PathFinder
Microphone amplifier gain adjustment +14 to -16dB from PathFinder
Loudspeaker amplifier Nominal 5W into 8R

Commander Installation Guide
Page 78 of 81
Trilogy Communications Limited Issue 9
9.5 MISCELLANEOUS I/O CARD
Number of physical Inputs 28, grounding contact
Number of physical Outputs 24, earth-free opto-isolated mosfet
Loopback I/O Outputs 29-40 internally loped back to inputs
29 to 40.
Tone Generator 3 tones generated, 315Hz, 1kHz, 1.9kHz
“Blip” Generator 3 off 450ms blips generated, triggered from
outputs 25, 26 and 27 respectively
Input Logic Monitoring 4 LEDs with card edge selector to allow any
state of inputs in blocks of 4 to be monitored
Output Logic Monitoring 4 LEDs with card edge selector to allow any
state of outputs in blocks of 4 to be
monitored
Input Audio Source Monitoring Any 1 of 384 system audio sources
monitored by card edge bar-graph display,
card edge 3.5mm headphone socket, and
rear connector output.
Remote Control Selectable RS232/422 and baud rate.
Remote control of logic inputs, and output
dump when logic outputs made - please ask
Trilogy Communications for further details.
9.6 P.C.
Type Any IBM PC or compatible computer running
Windows 2000 or later We suggest a
Pentium 1GHz (or better) with a minimum
512MB of RAM.

Commander Installation Guide
Trilogy Communications Limited Page 79 of 81
Issue 9
10. CONTROL PANEL CONFIGURATION
10.1 500-3X-5X SERIES INTERNAL PANEL SWITCH SETTINGS
Id DIP Switch Action DIP
1 DIP
2 DIP
3 DIP
4 DIP
5 DIP
6 DIP
7
Legacy
Emul.
DIP
8
5/8
Char
0 8 Key or Desktop OFF OFF OFF OFF OFF OFF OFF OFF
1 8 Key Expansion ON OFF OFF OFF OFF OFF OFF OFF
2 16 Key OFF ON OFF OFF OFF OFF OFF OFF
3 16 Key Expansion ON ON OFF OFF OFF OFF OFF OFF
4 24 Key OFF OFF ON OFF OFF OFF OFF OFF
5 24 Key Expansion ON OFF ON OFF OFF OFF OFF OFF
8 8 REN Expansion OFF OFF OFF ON OFF OFF OFF OFF
9 12 REN Expansion ON OFF OFF ON OFF OFF OFF OFF
10 32 Channel Level Control OFF ON OFF ON OFF OFF OFF OFF
11 12 Key 1U ON ON OFF ON OFF OFF OFF OFF
12 15 Key 1U Expansion OFF OFF ON ON OFF OFF OFF OFF
10.2 500-41 DESKTOP PANEL INTERNAL SETTINGS
A three way connector inside the panel may be fitted with links in any of the three positions
labelled H, L or M. These provide the same functionality as the switches accessible from the
top edge of the 500-30 series control panel.
Cut Switch Action H L M
No action X X X
Changeover to HSet MIC (default) √ X X
LS cut X √ X
Changeover to HSet MIC and LS cut √ √ X
Panel MIC cut X X √
Changeover to HSet MIC and MIC cut √ X √
LS cut and MIC cut X √ √
Everything √ √ √
√ indicates link fitted
X indicates link not fitted
In addition, the 500-41 desktop panel is factory configured to operate with PathFinder
systems. To set the panel software to emulate T-Edit systems, solder a shorting link in the
position labelled R130. This requires surface mount soldering tools: contact Trilogy for
further advice.

Commander Installation Guide
Page 80 of 81
Trilogy Communications Limited Issue 9
10.3 500-31-60 – PROGRAMMING CUT SWITCH OPERATION
The cut switch operation is set by via the assign mechanism: press the assign switch,
depress any key, turn the Rotary Encoder (REN) until CutSw is displayed and then press
the same key again.
The LCD will display as follows, with the on/off labels above the switches 5, 6 and 7
respectively.
HSMic LSCut MCCut
On On Off
Name Function when Off Function when On
HSMic The headset microphone is not selected,
panel microphone is always used The headset microphone is selected
instead of the panel microphone when
the cut switch is used
LSCut The panel loudspeaker is always active The panel loudspeaker is muted when
the cut switch is pressed
MCCut The panel microphone is always active The panel microphone is muted when
the cut switch is pressed
To change the setting press the associated key below (5, 6 or 7) to toggle the current state.
Note the settings are preserved during power down.
10.3.1 TEST FUNCTION
If switches 5 and 7 are up and switch 6 down when the unit is powered up, the unit will enter
test mode. Note in this mode the panel will no longer operate as a normal panel and must be
re-powered to do so. When connected to a matrix system, the test mode can also be entered
via the assign switch: press the assign switch, depress any key, rotate the REN until Test is
displayed and then press the same key again.
In test mode, the following features are available:
• When cut switch is up:
o Adjusting the REN will light each of the LEDs in turn
o Pressing each switch down will highlight the block of LCD characters
associated with that switch
• When cut switch is down:
o Cut switch LED will light.
o Pressing each switch up/down will light associated red/yellow led.
o Pressing each switch down will display text “12345” on LCD next to switch.
o Pressing assign/shift will fire GPO1/GPO2 respectively.
o Closing footswitch and logic 1 or 2 will report messages on LCD switch
positions 1, 2, and 3. Note these messages can get jumbled with LCD test
messages. The display will read: F1 x L1 x L2 x. where x is either ‘O’ or ‘C’
(open or closed).

Commander Installation Guide
Trilogy Communications Limited Page 81 of 81
Issue 9
11. 500-16-03 DOWNLOAD CONVERTER SUPPLEMENTARY INFORMATION
11.1 SAFETY PRECAUTIONS
This equipment has been designed and tested to the highest safety standards. The
following precautions should be covered to ensure safe operation of the apparatus.
11.2 TRANSPORTATION AND STORAGE
Careful inspection of the unit must be made after it has been subject to transportation or
storage. Any serious damage which could render it dangerous must be acted upon to
safeguard any potential user.
11.3 MAINS CONNECTOR AND PLUG
The supply lead plug shall only be inserted into a supply socket equipped with an earth
contact. Extension of the lead must include a suitable conductor for the protective earth.
This equipment must be earthed.
11.4 FUSES
Only the specified value and type of fuse must be fitted in the event of a replacement.
The brown supply lead (live) is fitted with a series fuse located in the mains connector
located on the rear panel and should the unit be fitted with a two pin plug then it is possible,
if the supply is reversed, for parts of the equipment to remain at supply potential after the
fuse has ruptured.
11.5 REMOVAL OF COVERS
Care must be exercised if the covers of the unit are removed. All internal live parts are
covered but the equipment should be disconnected from the supply source before repair or
maintenance.
Should it be necessary to carry out adjustments with the supply voltage connected then this
work must be done by suitably qualified personnel.
11.6 BAUD RATE
The unit is set to work at 38400 as default, but can be configured to operate at 115200 baud.
To change to this, the bottom link of J2 must be made (the link adapter must be de and re-
powered).
You can tell the current operating baud rate of the link adapter by turning the unit off and
back on. D3 will flash once for 38400 baud and twice for 115200 baud.
11.7 LOOP BACK TEST MODE
To confirm that the PC end is working, link J2 top link and re-power the link adapter. The
adapter will now echo any sent characters straight back. To use this, run up HyperTerminal
configured for 38400 (or 115200), eight bit, 1 stop, no parity, hardware flow control. Disable
local echo. Any characters typed should be echoed back to the screen.
Remember to unlink J2 when finished with the test.