Trimble WIT2410G Modular 2.4 GHz Transceiver User Manual WIT2410 Integration Guide
Trimble Navigation Limited Modular 2.4 GHz Transceiver WIT2410 Integration Guide
Trimble >
Contents
- 1. Users Manual
- 2. User manual
Users Manual

WIT2410
2.4GHz Spread Spectrum Wireless Industrial Transceiver
Integration Guide

Important Regulatory Information
Cirronet Product FCC ID: S9E-WIT2410G
IC: 5817A-WIT2410G
Note: This unit has been tested and found to comply with the limits for a Class A digital device,
pursuant to part 15 of the FCC Rules. These limits are designed to provide reasonable protection
against harmful interference when the equipment is operated in a commercial environment. This
equipment generates, uses, and can radiate radio frequency energy and, if not installed and used
in accordance with the instruction manual, may cause harmful interference to radio
communications. Operation of this equipment in a residential area is likely to cause harmful
interference in which case the user will be required to correct the interference at their expense.
FCC s MPE Requirements
Information to user/installer regarding FCC s Maximum Permissible Exposure (MPE) limits.
Notice to users/installers using the 24 dBi parabolic dish antenna in conjunction with all Cirronet
RF products.
FCC rules limit the use of this antenna, when connected to Cirronet RF products for point-to-point
applications only. It is the responsibility of the installer to ensure that the system is prohibited from
being used in point-to-multipoint applications, omni-directional applications, and applications where there
are multiple co-located intentional radiators transmitting the same information. Any other mode of
operation using this antenna is forbidden.
Notice to users/installers using the following fixed antennas, with Cirronet RF products:
Andrews 24dBi parabolic dish
Andrews 18dBi parabolic dish
Cushcraft 15dBi Yagi,
Mobile Mark 14dBi Corner Reflector,
Mobile Mark 9dBi Corner Reflector
The field strength radiated by any one of these
antennas, when connected to Cirronet RF
products, may exceed FCC mandated RF
exposure limits. FCC rules require
professional installation of these antennas in
such a way that the general public will not be
closer than 2 m from the radiating aperture of
any of these antennas. End users of these
systems must also be informed that RF
exposure limits may be exceeded if personnel
come closer than 2 m to the apertures of any of
these antennas.
Notice to users/installers using the following mobile antennas, with Cirronet RF products:
Mobile Mark 12dBi omni-directional,
Mobile Mark 9dBi omni-directional,
MaxRad 5dBi whip,
Cirronet Patch antenna,
Ace 2dBi dipole,
Mobile Mark 2dBi Stub
The field strength radiated by any one of these
antennas, when connected to Cirronet RF
products, may exceed FCC mandated RF
exposure limits. FCC rules require professional
installation of these antennas in such a way
that the general public will not be closer than
20 cm from the radiating aperture of any of
these antennas. End users of these systems
must also be informed that RF exposure limits
may be exceeded if personnel come closer
than 20 cm to the apertures of any of these
antennas.
FEDERAL COMMUNICATIONS COMMISSION INTERFERENCE STATEMENT
This equipment has been tested and found to comply with the limits for a Class B digital device, pursuant to part 15 of the FCC Rules. These limits are designed to provide reasonable protection
against harmful interference in a residential installation. This equipment generates, uses and can radiate radio frequency energy and, if not installed and used in accordance with the instructions, may
cause harmful interference to radio communications. However, there is no guarantee that interference will not occur in a particular installation. If this equipment does cause harmful interference to
radio or television reception, which can be determined by turning the equipment off and on, the user is encouraged to try to correct the interference by one or more of the following measures:
-Reorient or relocate the receiving antenna.
-Increase the separation between the equipment and receiver.
-Connect the equipment into an outlet on a circuit different from that to which the receiver is connected.
-Consult the dealer or an experienced radio/ TV technician for help.
CAUTION:
Any changes or modifications not expressly approved by the grantee of this device could void the user's authority to operate the equipment.

Declaration of Conformity
Warning! The RLAN transceiver within this device uses a band of frequencies that are not completely harmonized
within the European Community. Before using, please read the European Operation Section of the Products User’s
Guide for limitations.
0889 is the identification number of RADIO FREQUENCY INVESTIGATION LTD - Ewhurst Park, Ramsdell RG26
5RQ Basingstoke, United Kingdom – the Notified Body having performed part or all of the conformity assessment on
the product.
The WIT2410 to which this declaration relates is in conformity with the essential requirements of the R&TTE
directive 1999/5/EC and complies with the following standards and/or other normative documents:
For Interfaces For RLAN Transceiver
EN 55022
EN 55024 EN 300 328
EN 301 489 -1, -17
EN 60950
Use Within the European Union
The WIT2410 is intended for use within the European Community States and in the following non-European Union
States: Norway & Switzerland
Use of the WIT2410 in France
When used in France, the WIT2410 can only be operated with the France hopping pattern selected. This is
accomplished by setting the pe parameter to 1. Refer to European Union Settings in this manual for details.
Canadian Department of Communications Industry Canada (IC) Notice
Canadian Department of Communications Industry Canada (IC) Notice
This apparatus complies with Health Canada’s Safety Code 6 / IC RSS 102.
"To prevent radio interference to the licensed service, this device is intended to be
operated indoors and away from windows to provide maximum shielding. Equipment (or
its transmit antenna) that is installed outdoors may be subject to licensing."
ICES-003
This digital apparatus does not exceed the Class B limits for radio noise emissions from
digital apparatus as set out in the radio interference regulations of Industry Canada.
Le présent appareil numérique n'émet pas de bruits radioélectriques dépassant les limites applicables aux appareils
numériques de Classe B prescrites dans le règlement sur le brouillage radioélectrique édicté par Industrie Canada.
TABLE OF CONTENTS
1. INTRODUCTION ......................................................................................................................1
1.1. Why Spread Spectrum? ........................................................................................................1
1.2. Frequency Hopping vs. Direct Sequence..............................................................................2
2. RADIO OPERATION ................................................................................................................5
2.1. Synchronization and Registration........................................................................................5
2.2. Data Transmission ...............................................................................................................6
2.2.1. Point-to-Point.............................................................................................................6
2.2.2. Point-to-Multipoint ....................................................................................................7
2.2.3. Handle Assignment....................................................................................................7
2.2.4. TDMA Operation.......................................................................................................8
2.2.5. Full Duplex Communication....................................................................................10
2.2.6. Error-free Packet Transmission Using ARQ............................................................10
2.3. Modes of Operation ...........................................................................................................11
2.3.1. Control and Data Modes ..........................................................................................11
2.3.2. Sleep Mode ..............................................................................................................11
2.3.3. Low Power Mode and Duty Cycling .......................................................................12
2.3.4. RF Flow Control Mode............................................................................................12
2.3.5. Co-Existing with 802.11b Networks........................................................................13
2.3.6. European Union Settings .........................................................................................13
3. PROTOCOL MODES ..............................................................................................................14
Note on Using Protocol Mode 4 .........................................................................................16
3.1.1. Data Packet ..............................................................................................................17
3.1.3. Connect Packet.........................................................................................................18
3.1.4. Disconnect Packet (base only, receive only) ..........................................................18
4. MODEM INTERFACE ............................................................................................................19
4.1. Interfacing to 5 Volt Systems ............................................................................................20
4.2. Evaluation Unit and OEM Module Differences ................................................................20
4.3. Three Wire Operation........................................................................................................20
4.4. Power-On Reset Requirements..........................................................................................21
5. MODEM COMMANDS...........................................................................................................22
5.1. Serial Commands...............................................................................................................22
5.2. Network Commands ..........................................................................................................23
5.3. Protocol Commands...........................................................................................................26
5.4. Status Commands ..............................................................................................................29
5.5. Memory Commands ..........................................................................................................30
5.6. Modem Command Summary.............................................................................................31
6. WIT2410 DEVELOPER’S KIT ...............................................................................................32
7. WinCOM...................................................................................................................................33
7.1. Starting the program ..........................................................................................................35
7.2. Function Keys....................................................................................................................38
7.3. WinCom Tools...................................................................................................................39
7.4. Script Commands...............................................................................................................41
7.5. Demonstration Procedure ..................................................................................................43
8. Troubleshooting........................................................................................................................44
9. APPENDICES ..........................................................................................................................46
9.1. Technical Specifications....................................................................................................46
9.1.1 Ordering Information .................................................................................................46
9.1.2. Power Specifications................................................................................................46
9.1.3. RF Specifications .....................................................................................................46
9.1.4. Mechanical Specifications .......................................................................................46
9.2. Serial Connector Pinouts ...................................................................................................47
9.3. Approved Antennas ...........................................................................................................47
9.4. Technical Support..............................................................................................................48
9.5. Reference Design...............................................................................................................49
9.6.1. Mechanical Drawing – WIT2410M4 (Pins Down) ........................................................50
9.6.2. Mechanical Drawing – WIT2410S4 (Pins Up)...............................................................51
10. Warranty .................................................................................................................................52

WIT2410
1. INTRODUCTION
The WIT2410 radio transceiver provides reliable wireless connectivity for either
point-to-point or multipoint applications. Frequency hopping spread spectrum
technology ensures maximum resistance to noise and multipath fading and robustness in
the presence of interfering signals, while operation in the 2.4GHz ISM band allows
license-free use and worldwide compliance. A simple serial interface supports
asynchronous data up to 230400 bps. An on-board 3 KB buffer and an error-correcting
over-the-air protocol provide smooth data flow and simplify the task of integration with
existing applications.
- Multipath fading impervious
frequency hopping technology
with 75 frequency channels
(2401-2475 MHz).
- Supports point-to-point or
multipoint applications.
- Meets FCC rules 15.247 and ETS
300.328 for worldwide license-
free operation.
- Superior range to 802.11 wireless
LAN devices.
- Transparent ARQ protocol
w/3KB buffer ensures data
integrity.
- Digital addressing supports up to
64 networks, with 62 remotes per
network.
- Low power 3.3v CMOS signals
- Simple serial interface handles both
data and control at up to 230400 bps.
- Fast acquisition typically locks
to hopping pattern in 2 seconds
or less.
- Selectable 10 mW or 100 mW
transmit power.
- Support for diversity antenna.
- Built-in data scrambling reduces
possibility of eavesdropping.
- Nonvolatile memory stores
configuration when powered
off.
- Smart power management
features for low current
consumption.
- Dynamic TDMA slot
assignment that maximizes
throughput.
1.1. Why Spread Spectrum?
The radio transmission channel is very hostile, corrupted by noise, path loss and
interfering transmissions from other radios. Even in a pure interference-free
environment, radio performance faces serious degradation through a phenomenon
known as multipath fading. Multipath fading results when two or more reflected
rays of the transmitted signal arrive at the receiving antenna with opposing phase,
thereby partially or completely canceling the desired signal. This is a problem
particularly prevalent in indoor installations. In the frequency domain, a multipath
© 2000- 2004 Cirronet™ Inc 1 M-2410-0000 Rev F

WIT2410
fade can be described as a frequency-selective notch that shifts in location and
intensity over time as reflections change due to motion of the radio or objects within
its range. At any given time, multipath fades will typically occupy 1% - 2% of the
2.4 GHz band. This means that from a probabilistic viewpoint, a conventional radio
system faces a 1% - 2% chance of signal impairment at any given time due to
multipath.
Spread spectrum reduces the vulnerability of a radio system to interference from
both jammers and multipath fading by distributing the transmitted signal over a
larger region of the frequency band than would otherwise be necessary to send the
information. This allows the signal to be reconstructed even though part of it may be
lost or corrupted in transit.
Figure 1
Narrowband vs. spread spectrum in the presence of interference
1.2. Frequency Hopping vs. Direct Sequence
The two primary approaches to spread spectrum are direct sequence (DS) and
frequency hopping (FH), either of which can generally be adapted to a given
application. Direct sequence spread spectrum is produced by multiplying the
transmitted data stream by a much faster, noise-like repeating pattern. The ratio by
which this modulating pattern exceeds the bit rate of the baseband data is called the
processing gain, and is equal to the amount of rejection the system affords against
narrowband interference from multipath and jammers. Transmitting the data signal
as usual, but varying the carrier frequency rapidly according to a pseudo-random
pattern over a broad range of channels produces a frequency hopping spectrum
system.
© 2000- 2004 Cirronet™ Inc 2 M-2410-0000 Rev F

WIT2410
Figure 2
Forms of spread spectrum
One disadvantage of direct sequence systems is that due to spectrum constraints and
the design difficulties of broadband receivers, they generally employ only a minimal
amount of spreading (typically no more than the minimum required by the regulating
agencies). For this reason, the ability of DS systems to overcome fading and in-band
jammers is relatively weak. By contrast, FH systems are capable of probing the
entire band if necessary to find a channel free of interference. Essentially, this
means that a FH system will degrade gracefully as the channel gets noisier while a
DS system may exhibit uneven coverage or work well until a certain point and then
give out completely.
Because it offers greater immunity to interfering signals, FH is often the preferred
choice for co-located systems. Since direct sequence signals are very wide, they
tend to offer few non-overlapping channels, whereas multiple hoppers may
interleave with less interference. Frequency hopping does carry some disadvantage
in that as the transmitter cycles through the hopping pattern it is nearly certain to
visit a few blocked channels where no data can be sent. If these channels are the
same from trip to trip, they can be memorized and avoided; unfortunately, this is
generally not the case, as it may take several seconds to completely cover the hop
sequence during which time the multipath delay profile may have changed
substantially. To ensure seamless operation throughout these outages, a hopping
radio must be capable of buffering its data until a clear channel can be found. A
second consideration of frequency hopping systems is that they require an initial
acquisition period during which the receiver must lock on to the moving carrier of
the transmitter before any data can be sent, which typically takes several seconds. In
summary, frequency hopping systems generally feature greater coverage and channel
utilization than comparable direct sequence systems. Of course, other
implementation factors such as size, cost, power consumption and ease of
implementation must also be considered before a final radio design choice can be
made.
© 2000- 2004 Cirronet™ Inc 3 M-2410-0000 Rev F

WIT2410
As an additional benefit, RF spectrum has been set aside at 2.4 GHz in most
countries (including the U.S.) for the purpose of allowing compliant spread spectrum
systems to operate freely without the requirement of a site license. This regulatory
convenience alone has been a large motivation for the industry-wide move toward
spread spectrum.
© 2000- 2004 Cirronet™ Inc 4 M-2410-0000 Rev F

WIT2410
2. RADIO OPERATION
2.1. Synchronization and Registration
As discussed above, frequency hopping radios periodically change the frequency at
which they transmit. In order for the other radios in the network to receive the
transmission, they must be listening to the frequency over which the current transmission
is being sent. To do this, all the radios in the net must be synchronized and must be set to
the same hopping pattern.
In point-to-point or point-to-multipoint arrangements, one radio module is designated as
the base station. All other radios are designated remotes. One of the responsibilities of
the base station is to transmit a synchronization signal to the remotes to allow them to
synchronize with the base station. Since the remotes know the hopping pattern, once they
are synchronized with the base station, they know which frequency to hop to and when.
Every time the base station hops to a different frequency, it immediately transmits a
synchronizing signal.
When a remote is powered on, it rapidly scans the frequency band for the synchronizing
signal. Since the base station is transmitting over 75 frequencies and the remote is
scanning 75 frequencies, it can take several seconds for a remote to synch up with the
base station.
Once a remote has synchronized with the base station, it must request registration from
the base station. The registration process identifies to the base station the remotes from
which transmissions will be received and not discarded. Registration also allows tracking
of remotes entering and leaving the network. The base station builds a table of serial
numbers of registered remotes. To improve efficiency, the 24-bit remote serial number is
assigned a 6-bit “handle” number. Two of these are reserved for system use, thus each
base station can register 62 separate remotes. This handle is how user applications will
know the remotes. Note that if a remote leaves the coverage area and then re-enters, it
may be assigned a different handle.
To detect if a remote has gone offline or out of range, the registration must be “renewed”
once every 256 hops. Registration is completely automatic and requires no user
application intervention. When the remote is registered, it will receive several network
parameters from the base. This allows the base to automatically update these network
parameters in the remotes over the air. Once a parameter has been changed in the base, it
is automatically changed in the remotes. The parameters automatically changed are hop
duration and the duty cycle.
At the beginning of each hop, the base station transmits a synchronizing signal. After the
synchronizing signal has been sent, the base will transmit any data in its buffer unless
data transmit delay has been set. The data transmit delay parameter allows for the
transmission of groups of continuous data in transparent mode (protocol mode 0). The
amount of data that the base station can transmit per hop is determined by the base slot
© 2000- 2004 Cirronet™ Inc 5 M-2410-0000 Rev F

WIT2410
size parameter. The maximum amount of data sent by a base station per hop is 208 bytes.
If there is no data to be sent, the base station will not transmit until the next frequency.
The operation for remotes is similar to the base station without the synchronizing signal.
The amount of data a remote can send on one hop is dependent upon the hop duration,
the base slot size and the number of registered remotes. 212 bytes per hop is the
maximum data length a remote can transmit per hop, subject to limitations imposed by
the hop duration, the base slot size and the number of registered remotes. A detailed
explanation of this relationship is provided in Section 2.2.3. Minimum data length and
data transmit delay operate the same as with the base station.
Except for the registration process which occurs only when a remote logs onto the
network, the whole procedure is repeated on every frequency hop. Refer to the section
on Modem Commands for complete details on parameters affecting the transmission of
data.
2.2. Data Transmission
The WIT2410 supports two network configurations: point-to-point and point-to-
multipoint. In a point-to-point network, one radio is set up as the base station and the
other radio is set up as a remote. In a point-to-multipoint network, a star topology is used
with the radio set up as a base station acting as the central communications point and all
other radios in the network set up as remotes. In this configuration, all communications
take place between the base station and any one of the remotes. Remotes cannot
communicate directly with each other. It should be noted that point-to-point mode is a
subset of point-to-multipoint mode and therefore there is no need to specify one mode or
the other.
2.2.1. Point-to-Point
In point-to-point mode, unless data transmit delay or minimum data length have been set,
the base station will transmit whatever data is in its buffer limited to 208 bytes or as
limited by the base slot size. If the base station has more data than can be sent on one
hop, the remaining data will be sent on subsequent hops. In addition to the data, the base
station adds some information to the transmission over the RF link. It adds the address of
the remote to which it is transmitting, even though in a point-to-point mode there is only
one remote. It also adds a sequence number to identify the transmission to the remote.
This is needed in the case of acknowledging successful transmissions and retransmitting
unsuccessful transmissions. Also added is a 24-bit CRC to allow the base to check the
received transmission for errors. When the remote receives the transmission, it will
acknowledge the transmission if it was received without errors. If no acknowledgment is
received, the base station will retransmit the same data on the next frequency hop.
In point-to-point mode, a remote will transmit whatever data is in its buffer up to the limit
of its maximum data length. If desired, minimum data length and data transmit delay can
© 2000- 2004 Cirronet™ Inc 6 M-2410-0000 Rev F

WIT2410
also be set, which force the remote to wait until a certain amount of data is available or
the specified delay is exceeded before transmitting. If the remote has more data than can
be sent on one hop, it will send as much data as possible as a packet, adding its own
address, a packet sequence number and 24-bit CRC. These additional bytes are
transparent to the user application if the protocol mode is 00 (which is the default). In the
event a remote has more data to send, the data will be sent on subsequent hops. If the
transmission is received by the base station without errors, the base station will
acknowledge the transmission. If the remote does not receive an acknowledgment, it will
retransmit the data on the next frequency hop. To the user application, acknowledgments
and retransmissions all take place behind the scenes without the need for user
intervention.
The WIT2410 has a point-to-point direct mode which fixes the remote radio’s handle at
30H. This mode is recommended for point-to-point applications, especially if the remote
is likely to periodically leave and re-enter the coverage area of the base. See the section
on Network Commands for details of this mode.
2.2.2. Point-to-Multipoint
In point-to-multipoint mode, data sent from the user application to the base station must
be packetized by the user application unless the remote device can distinguish between
transmissions intended for it and transmissions intended for other remote devices. This is
necessary to identify the remote to which the base station should send data. When the
user packet is received by the remote, if the remote is in transparent mode (protocol mode
0), the packetization bytes are stripped by the remote. In this instance the remote host
receives just data. If the remote is not in transparent mode, the remote host will receive
the appropriate packet header as specified by the remote’s protocol mode. Refer to the
section Protocol Modes for details on the various packet formats.
When a remote sends data to a base station in point-to-multipoint mode, the remote host
does not need to perform any packetization of the data. Remotes can operate in
transparent mode even though the base is operating in a packet mode. The remote will
add address, sequence and CRC bytes as in the point-to-point mode. When the base
station receives the data, the base station will add packetization header bytes according to
its protocol mode setting.
2.2.3. Handle Assignment
Handles are used to reduce overhead by not sending the unique 24-bit serial number ID
of a remote when sending or receiving data. The use of the various protocol modes causes
the base radio to issue CONNECT packets when a new remote registers with the base. In
addition to indicating the presence of a new remote, the CONNECT packets provide the
current relationship between remote serial numbers and handles.
© 2000- 2004 Cirronet™ Inc 7 M-2410-0000 Rev F

WIT2410
When a remote links to a base and requests registration, it requests by default that it be
assigned handle 30H. This default request can be changed by the Set Default Handle
command. If that handle is not currently in use by another remote, the base will assign
that handle to the remote. If the requested handle is already in use by another remote, the
base will assign the next higher handle that is available. Thus, if a remote requests handle
30H and that handle is already assigned, the base will assign the remote handle 31H if
that is available. If 31H is already assigned, the base will assign handle 32H is that is
available and so on.
When a remote leaves the coverage area of the base or otherwise loses link, e.g. the
remote was turned off or put into sleep mode, the base detects this event when the remote
does not renew its registration within 255 hops. With the default setting of 10msec per
hop, this could be as along as 2.55 seconds. If within this time the remote re-establishes
link with the base, the previous handle assigned to this remote will still be marked active
in the base radio. Thus the remote will be assigned a new handle. If the base radio is in
one of the protocol modes, a new CONNECT packet will be issued indicating the current
handle assigned to the remote. The remote is identified by the serial number that is
contained in the CONNECT packet.
If the radio is to be used in a point-to-point mode where there is only one base and one
remote, using the point-to-point mode command of the radios will override this handle
mechanism and always assign the remote the same handle.
2.2.4. TDMA Operation
For applications needing guaranteed bandwidth availability, the TDMA operation of the
WIT2410 can meet this requirement. In the WIT2410 TDMA scheme, each remote has
an assigned time slot during which it can transmit. The base station time slot is set
independently of the remote time slots through the Set Base Slot Size command. The
base station assigns each remote a time slot and informs the remotes of the size of the
time slot. All remote time slots are the same size that is determined by the number of
remotes registered with the base station. The slot size is a dynamic variable that changes
as the number of registered remotes changes. The remotes are continually updated with
the time slot size. This approach continually maximizes the data throughput. The base
station divides the amount of time available per hop by the number of registered remotes
up to a maximum of 16 times slots per hop. If the number of registered remotes is greater
than 16, the time slots will be spread across the required number of hops. For networks
with more than 16 possible remotes, the Set Duty Cycle command must be used to specify
a duty cycle -- the number of hops over which the time slots must be spread. For 1 to 16
remotes, no duty cycle is required; for 17 to 32 remotes a duty cycle of at least ½ is
required; and for 33 to 62 remotes a duty cycle of ¼ or more is necessary. An added
benefit of using the power save mode to set a duty cycle is improved average current
consumption efficiency. Refer to the Status Commands section for details of this
command.
© 2000- 2004 Cirronet™ Inc 8 M-2410-0000 Rev F

WIT2410
When setting up a network, keep in mind that time slot length, maximum packet size and
hop duration are all interrelated. The hop duration parameter will determine the time slot
size and the maximum amount of data that can be transmitted per hop by the remotes.
There is a hard limit of the absolute maximum amount of data that can be sent on any
given hop of 212 bytes regardless of any parameters. (Note that this is different than the
208 byte maximum for the base station.) The base station requires 1.7 ms overhead for
tuning, the synchronization signal and parameter updating, as well as a guard time of
500µs between each remote slot. Thus the amount of time allocated per remote slot is
roughly:
hop duration – base slot – 1.7ms - ( # of registered remotes-1)·500µs
( # of registered remotes)
Take for example a network comprised of a base station and 10 remotes. A hop duration
of 10 ms is chosen. We decide that the base station needs to be able to send up to 32
bytes each hop (equivalent to a capacity for the base of ~ 32 kbps). Counting the 1.7 ms
overhead for the base packet and making use of the fact that our RF rate is 460.8 kbps,
we determine that the base slot requires approximately:
Each remote time slot will be:
10 ms – 2.3 ms – (9)·0.5 ms
10
32·8
460.8kbps
+ 1.7 ms = 2.3 ms
= 0.32 ms
From our RF data rate of 460.8kbps we see that it takes 17.36 µs to send a byte of data,
so each remote will be able to send up to
= 18 bytes of data per hop.
0.32 ms
1
7.36
µ
s
Note that the 18 bytes is the actual number of data bytes that can be sent. If the WIT2410
is using a protocol mode, the packet overhead does not need to be considered. So in this
example, the total capacity per remote would be:
18 bytes
10 ms
= 18 kbps
If we figure a minimum margin of safety for lost packets and retransmissions of about
20%, we see that this would be more than sufficient to support 14.4 kbps of continuous
data per remote. It is also useful to remember that the asynchronous data input to the
WIT2410 is stripped of its start and stop bits during transmission by the radio, yielding a
"bonus" of 10/8 or 25% in additional capacity.
The above calculations are provided as a means of estimating the capacity of a multipoint
WIT2410 network. To determine the precise amount of capacity, you can actually set up
© 2000- 2004 Cirronet™ Inc 9 M-2410-0000 Rev F

WIT2410
the radio system and then query the maximum data length from one of the remotes in
control mode to discover its exact setting. Divide this number by the hop duration as
above to get the remote's exact capacity.
2.2.5. Full Duplex Communication
From an application perspective, the WIT2410 communicates in full duplex. That is,
both the user application and the remote terminal can be transmitting data without
waiting for the other to finish. At the radio level, the base station and remotes do not
actually transmit at the same time. If they did, the transmissions would collide. As
discussed earlier, the base station transmits a synchronization signal at the beginning of
each hop followed by a packet of data. After the base station transmission, the remotes
will transmit. Each base station and remote transmission may be just part of a complete
transmission from the user application or the remote terminal. Thus, from an application
perspective, the radios are communicating in full duplex mode since the base station will
receive data from a remote before completing a transmission to the remote.
2.2.6. Error-free Packet Transmission Using ARQ
The radio medium is a hostile environment for data transmission. In a typical office or
factory environment, 1% - 2% of the 2.4GHz frequency band may be unusable at any
given time at any given station due to noise, interference or multipath fading. For
narrowband radio systems (and also many spread spectrum radio systems which use
direct sequence spreading), this would imply a loss of contact on average of over 30
seconds per hour per station. The WIT2410 overcomes this problem by hopping rapidly
throughout the band in a pseudo-random pattern. If a message fails to get through on a
particular channel, the WIT2410 simply tries again on the next channel. Even if two
thirds of the band is unusable, the WIT2410 can still communicate reliably.
Data input to the WIT2410 is broken up by the radio into packets. A 24-bit checksum is
attached to each packet to verify that it was correctly received. If the packet is received
correctly, the receiving station sends an acknowledgment, or ACK, back to the transmitting
station. If the transmitter doesn't receive an ACK, at the next frequency hop it will attempt
to send the packet again. When ARQ is enabled, the transmitting radio will attempt to
send a packet packet attempts limit times before discarding the packet. A value of 00H
disables ARQ. When it is disabled, any transmission received with errors is discarded. It
is the responsibility of the user application to track missing packets. A second parameter,
ARQ Mode, allows the choice between using ARQ to resend unsuccessful transmissions
or always sending a transmission packet attempts limit times regardless of the success or
failure of any given transmission.
All of this error detection and correction is transparent to the user application. All the
user application sees is error-free data from the modem. However, if the ARQ mode is
disabled, transmissions with errors are discarded, and missing data detection will be the
© 2000- 2004 Cirronet™ Inc 10 M-2410-0000 Rev F

WIT2410
responsibility of the user application. Refer to the Protocol Commands section for
complete details.
2.3. Modes of Operation
2.3.1. Control and Data Modes
The WIT2410 has two modes of operation: Control mode and Data mode. When in
Control Mode, the various radio and modem parameters can be modified. When in Data
Mode, only data can be transmitted. The default mode is Data Mode. There are two
ways to enter Control Mode. The first way is to assert the Configure (CFG) pin on the
modem. Upon entering Control Mode, the modem will respond with a > prompt. After
each command is entered, the modem will again respond with a > prompt. As long as the
CFG pin is asserted, data sent to the modem will be interpreted as command data. Once
the CFG pin is deasserted, the modem will return to Data Mode.
The second method for entering Control Mode is to send the escape sequence :wit2410
(all lower case) followed by a carriage return. In the default mode, the escape sequence is
only valid immediately after power up or after deassertion of the Sleep pin on the
modem. The modem will respond in the same way with a > prompt. To return to Data
Mode, enter the Exit Modem Control Mode command, z>, or assert and deassert the
Sleep pin. There are three modes for the escape sequence, controlled by the Set Escape
Sequence Mode command, zc:
zc = 0 Escape sequence disabled
zc = 1 Escape sequence available once at startup (default setting)
zc = 2 Escape sequence available at any time
The zc2 mode setting is useful if the user application has a need to change the modem
settings "on the fly". In this mode the escape sequence is always enabled and may be sent
at any time after a pause of at least 20ms. The modem will respond in the same way as
when in the default mode. It is necessary to issue the Exit Modem Control Mode
command, z>, before resuming data transmission. The escape sequence must be
interpreted as data until the last character is received and as such may be transmitted by
the modem to any listening modems.
2.3.2. Sleep Mode
To save power consumption for intermittent transmit applications, the WIT2410 supports
a Sleep Mode. Sleep Mode is entered by asserting the Sleep pin on the modem interface.
While in Sleep Mode, the modem consumes less than 50µA. This mode allows the radio
to be powered off while the terminal device remains powered. After leaving Sleep Mode,
the radio must re-synchronize with the base station and re-register.
© 2000- 2004 Cirronet™ Inc 11 M-2410-0000 Rev F

WIT2410
2.3.3. Low Power Mode and Duty Cycling
To conserve power, WIT2410 remotes power down the receiver and transmitter between
hops when not in use. Base stations must remain active all the time to handle any
transmission from any remote. Remotes can save even more power by enabling the duty
cycle feature. This feature causes a remote to power down for 2N frequency hops where
1/2N is the duty cycle. Rather than attempting to transmit on every frequency hop when
data is in the transmit buffer, a remote will attempt to transmit only every 2N hops.
Roughly speaking, this will proportionately reduce the average power consumption while
increasing average latency. When there are more than 16 remotes being operated, duty
cycling must be enabled since a maximum of 16 time slots is available per hop.
When a remote radio is powered up but is out of range of a base station, it will
continuous scan the frequency bands for the presence of a base radio. During this
scanning the radio can consume up to 80mA of current. A low power seek mode is
available in which the remote radios seek base stations only 50% of the time. This will
reduce current consumption by about 50% but will double the time it can take a remote to
link with a base up to 4 seconds.
2.3.4. RF Flow Control Mode
Because of slight differences in baud rates between transmitting and receiving hosts,
when sending large amounts of data (100’s of KB) in one direction in a point-to-point
application, it is possible to overrun the receive buffer of the receiving radio. For example
a nominal 115.2Kbaud at the transmitting radio’s host might really be 115,201 and at the
receiving radio’s host it might be 115,199. This is similar to a situation where the
transmitting radio is sent data at a higher baud rate than the baud rate at which data is
received by the receiving host. To compensate for the variations in nominal baud rates,
the WIT2410 supports an RF flow control mode for point-to-point operation. In this
mode, when the receive buffer of the receiving WIT2410 is close to full, the receiving
WIT2410 stops acknowledging transmissions. The transmitting radio is set to infinite
retries which invokes the RF flow control mode (See Set Packet Attempts Limit in Section
5.3). The receiving radio will not begin acknowledging transmissions from the
transmitting radio until more room in the receive buffer has become available. This will
cause data in the transmit buffer of the transmitting radio to back up. If it backs up to the
point where the transmit buffer fills up, the transmitting radio will deassert CTS stopping
data from the transmitting radio’s host device. Once room is available in the receiving
radio’s buffer, the receiving radio will begin acknowledging transmissions from the
transmitting radio allowing the transmitting radio’s buffer to begin to empty which will
cause the transmitting radio to reassert CTS. Either one or both of the radios in a point-to-
point installation can be configured for the RF flow control. If this mode is invoked in a
point-to-multipoint installation, communications with all radios will be stopped when any
one radio’s receive buffer becomes full.
© 2000- 2004 Cirronet™ Inc 12 M-2410-0000 Rev F

WIT2410
2.3.5. Co-Existing with 802.11b Networks
In some cases, if a WIT2410-based network is located in close proximity to an 802.11b
network, the WIT2410-based network can interfere with the 802.11b network. To avoid
causing this interference, the WIT2410 radio supports a selection of hopping patterns that
avoid the various 802.11b direct sequence channels. These limited band hopping patterns
allow WIT2410-based networks to be used with 802.11b networks without impacting the
performance of the 802.11b networks. The hopping pattern is selected using the pe
command. Please refer to the section 5.3 Protocol Commands for details.
2.3.6. European Union Settings
When operating the WIT2410 in France, a limited frequency mode must be selected. pe
values of 5, 6 or 7 may be used. To select the limited frequency band pe = 5, at the >
configuration mode prompt enter:
pe5<CR>
Save this setting by typing:
m><CR>
The limited frequency operation will take effect immediately and will be saved into
memory for use when power is cycled.
Use of the WIT2410 within the European Union is limited to a maximum transmit power
including antenna gain of 20dBm. If gain antennas are to be used, the low power setting
of the WIT2410 must be selected. This setting sets the transmit power at the antenna
connector to 10dBm. In this setting a maximum of 10dB of antenna gain may be used. To
select low power mode, at the > configuration mode prompt enter:
wp0<CR>
To save this parameter in non-volatile memory type:
m>
© 2000- 2004 Cirronet™ Inc 13 M-2410-0000 Rev F

WIT2410
3. PROTOCOL MODES
In point-to-point applications, it is generally desired that the radios operate in a
transparent mode. That is, raw unformatted data is sent from the host to the radio and is
received as raw data from the receiving end. The addressing and error detection and
correction are still performed by the radios, but it is transparent to the user application.
To set up a point-to-point network, one radio has to be set up as a base station. When the
radios are powered on, the base station will send out the synchronization signal at the
beginning of each hop. The remote will synchronize with the base and automatically
request registration. Once the remote is registered, the radios can transmit data. Protocol
mode operation is available in point-to-point mode if desired.
If the base station is to be responsible for directing data to a specific remote in point-to-
multipoint mode, the data sent to the base station by the user application must adhere to a
packet format. This allows transmissions from the base station to be directed to a specific
remote. Data received by a base station from a remote is similarly formatted to identify
to the user application the remote that sent the transmission. The remotes may still use
transparent mode without formatting to send data to the base, if desired. The WIT2410
supports 10 protocol formats that are described in detail below. The protocol format is
selected through the Set Protocol Mode command.
Base and remote radios can use protocol modes to insure that a packet is transmitted to
the base without being broken up over multiple hops. The data length value in the data
packet becomes the effective minimum packet length and maximum packet length for that
packet. Note that if the remote data length is set to a number of bytes that is longer than
the number of bytes that can be transmitted by a remote on a single hop, the packet will
be discarded. For the base, this value is set by the Set Base Slot Size command. For
remotes this value is dynamically available through the Get Maximum Data Length
command or may be calculated based on the maximum number of remotes that can ever
be registered at one time. See Sections 5.3 and 2.2.3 respectively. Also note that using
protocol modes effectively disables Data Transmit Delay. This means that a packet will
not be transmitted until the entire packet has been sent to the radio, regardless of the
amount of time it takes.
If the remote hosts can determine what data is directed to them in point-to-multipoint
mode, the data can be sent to the base station without using a packet format. In this
situation, broadcast mode is selected at the base station by using the Set Default Handle
and selecting 3FH as the default handle. In this mode, the automatic retransmission of
unsuccessful transmissions is disabled. This is required since all of the remote modems
will attempt to acknowledge each base transmission when ARQ is enabled.
Transmissions that are received with errors are discarded by the radio. The remote
devices must be able to detect a missing packet and request a retransmission by the base
device.
© 2000- 2004 Cirronet™ Inc 14 M-2410-0000 Rev F

WIT2410
Protocol Modes Definitions
mode 00 Transparent mode used for point-to-point networks
or multipoint remotes; does not support any packet
types.
mode 01 This is the simplest protocol mode supporting Data
packets only. This mode is not recommended for
base radios. No CONNECT or DISCONNECT
packets are supported and no sequence numbers are
provided.
packet types supported: Data
mode 02 This mode includes notification when remotes are
registered or dropped through CONNECT and
DISCONNECT packets that are sent to the user
application at the base station and at the remote. No
sequence numbers are provided.
packet types supported: Data
CONNECT
DISCONNECT
mode 04 This is the packet format used by the WIT2400.
This allows legacy software to operate the
WIT2410 with a minimum of changes. Note
however, that since different air data rates are used,
WIT2410s and WIT2400s cannot be mixed in a
network.
packet types supported: 2400 data format
(addresses must be limited to 1..62)
modes 05 – 08 reserved for future use.
mode 09 This mode sends the protocol mode 01 packets
during transmit but receives data transparently.
mode 0A This mode sends the protocol mode 02 packets
during transmit but receives data transparently.
mode 0C This mode sends the protocol mode 04 packet
during transmit but receives data transparently.
modes 0D – 0F reserved for future use.
mode 11 This mode sends data transparently but supports
protocol mode 1 during reception.
© 2000- 2004 Cirronet™ Inc 15 M-2410-0000 Rev F

WIT2410
mode 12 This mode sends data transparently but supports
protocol mode 2 during reception.
mode 14 This mode sends data transparently but supports
protocol mode 4 during reception.
Note on Using Protocol Mode 4
An important difference between the WIT2400 and the WIT2410 is the dynamic
assignment of time slots and handles in the WIT2410. The WIT2400 required that each
remote be configured with a static address which distinguished one remote from another.
In the WIT2410, remotes are distinguished by their factory-assigned serial number. When
using protocol Mode 4 in the WIT2410, the static address of the WIT2400 is replaced
with the current handle of the WIT2410. In point-to-multipoint configurations, a remote’s
handle is not guaranteed to remain the same if the remote drops link with the base and
then re-establishes link. In a point-to-point system, the point-to-point mode of the
WIT2410 can be set to guarantee the remote handle does not change.
If protocol Mode 4 is used, the data stream being transmitted from the remotes to the base
should contain information indicating the remote sending the data as the handle assigned
to the remote can change when the link to the base is dropped and re-established.
© 2000- 2004 Cirronet™ Inc 16 M-2410-0000 Rev F

WIT2410
3.1. Packet Formats
The byte formats for each packet type are shown in the table below. Packet fields are
organized to fall on byte boundaries. In the case of bit-level fields, most-significant bits
are on the left.
WIT2400 packet type (mode 04):
Base DATA 0000 0010 00HH HHHH LLLL LLLL <0-208 bytes data> 0000 0011
Remote DATA 0000 0010 0000 0000 LLLL LLLL <0-212 bytes data> 0000 0011
MRTP (WIT2410) packet types (modes 01-03):
Transmit and Receive:
Base DATA 1110 1001 00HH HHHH LLLL LLLL <0-208 bytes data>
Remote DATA 1110 1001 0000 0000 LLLL LLLL <0-212 bytes data>
Receive only:
CONNECT 1110 1001 10HH HHHH RRRR TTTT 00NN NNNN <3 byte remote
ID>
DISCONNECT 1110 1001 11HH HHHH 0111 1111
H : handle number (0-63)
L : data length (0-208 for base, 0-212 for remote)
N : remote's previous network number (if roamed)
R : receive sequence number (from previous cell)
T : transmit sequence number (from previous cell)
Note that while the packet length can be set to 212, the maximum number of bytes
transmitted per hop is limited to the lesser of 212 or the length specified by maximum data
length. Packets with a data length longer than that will be discarded and not sent. See Get
Maximum Data Length for more details.
3.1.1. Data Packet
Modes 01 & 02:
Base 1110 1001 00HH HHHH LLLL LLLL <0-208 bytes data>
Remote 1110 1001 0000 0000 LLLL LLLL <0-212 bytes data>
Mode 04 (WIT2400):
Base 0000 0010 00HH HHHH LLLL LLLL <0-208 bytes data> 0000
0011
Remote 0000 0010 0000 0000 LLLL LLLL <0-212 bytes data> 0000
0011
H : handle number (0-63)
L : data length (0-208 for base, 0-212 for remote)
This packet carries user data. The handle number is the handle of the receiving remote.
When data is being sent from a remote to the base, no handle number is required. Up to
212 bytes (208 for base radios) of user data may be carried per data packet but no more
than is specified by the maximum data length parameter. The radio will not break up a
packet over multiple hops. Packets with a data length greater than maximum data length
© 2000- 2004 Cirronet™ Inc 17 M-2410-0000 Rev F

WIT2410
will not be sent and will be discarded. This parameter is variable and depends on the
number of remotes currently registered.
Handle 63 is reserved for broadcast packets from the base to all remotes.
Acknowledgment requests are not supported for broadcasts. For this reason, it is a good
idea to send broadcast messages several times to increase the odds of reaching all
remotes.
3.1.3. Connect Packet
1110 1001 10HH HHHH RRRR TTTT 00NN NNNN <3-byte remote ID> (base, receive
only)
H : handle number (0-62)
R : receive sequence number (from previous cell)
T : transmit sequence number (from previous cell)
N : network number of the previous base (if roamed)
1110 1001 10HH HHHH RRRR TTTT 00NN NNNN <3-byte base ID> (remote, receive
only)
H : handle number (0-62)
R : receive sequence number
T : transmit sequence number
N : network number of base
Remotes must go through an automatic registration process when roaming from one base
to another, after loss of contact, or when acquiring a base signal for the first time after
power up. The base then assigns the remote a handle value, may or may not assign it a
dedicated time slice depending on the user settings, and notifies the user application of
the new remote with a connect packet.
The network number of the last base the remote was connected to is given to aid user
software in resending orphan packets that may have been sent to the remote's previous
cell. If the remote has been powered up for the first time and this is the first base
contacted, the last base ID will be reported as 80H.
3.1.4. Disconnect Packet (base only, receive only)
1110 1001 11HH HHHH 0111 1111
H : handle number (1-62)
When a remote goes out of range or roams to another cell, the base issues a disconnect
packet to indicate that the remote is no longer available.
© 2000- 2004 Cirronet™ Inc 18 M-2410-0000 Rev F

WIT2410
4. MODEM INTERFACE
Electrical connection to the WIT2410 is made through a 16-pin male header on the
modem module. The signals are 3.3 volt signals and form an RS-232 style asynchronous
serial interface. The table below provides the connector pinout.
Pin Signal Type Description
1 GND - Signal and chassis ground
2 TXD Input Transmit data. Input for serial data to be transmitted. In Control
Mode also used to transmit modem commands to the modem.
3 RXD Output Receive data. Output for received serial data. In Control Mode,
also carries receive modem status from the modem.
4 Input Configuration selector. Used to switch between Control and Data
Modes. Normally, CFG will be set for Data Mode. An internal 10K
pull-up enables Data Mode if this signal is left unconnected.
Control Mode is also accessible by transmitting an escape
sequence immediately after wake up or power up.
(0v) 1 = Control Mode
(3.3v) 0 = Data Mode
5 Input Request to send. Gates the flow of receive data from the radio to
the user on or off. In normal operation this signal should be
asserted. When negated, the WIT2410 buffers receive data until
RTS is asserted.
(0v) 1 = Receive data (RxD) enabled
(3.3v) 0 = Receive data (RxD) disabled.
6 SLEEP Input Sleeps/wakes radio transceiver. In sleep mode all radio functions
are disabled consuming less than 50µA. At wake up, any user
programmed configuration settings are refreshed from non-volatile
memory, clearing any temporary settings that may have been set.
(3.3v) 1 = Sleep Radio
(0v) 0 = Wake Radio
7 Output Data carrier detect. For remotes, indicates the remote has
successfully acquired the hopping pattern of the base station.
(0v) 1 = Carrier detected (synchronized)
(3.3v) 0 = No carrier detected (not synchronized)
8 Output Clear to send. Used to control transmit flow from the user to the
radio.
(0v) 1 = Transmit buffer not full, continue transmitting
(3.3v) 0 = Transmit buffer full, stop transmitting
9 - - Reserved for future use. Do not connect.
10 Input Resets the radio.
11-15 - - Reserved for future use. Do not connect.
16 VCC - Positive supply. Min 3.3 v, 5.0 v nominal, 10.0 v max.
CFG
RTS
DCD
CTS
Reset
© 2000- 2004 Cirronet™ Inc 19 M-2410-0000 Rev F

WIT2410
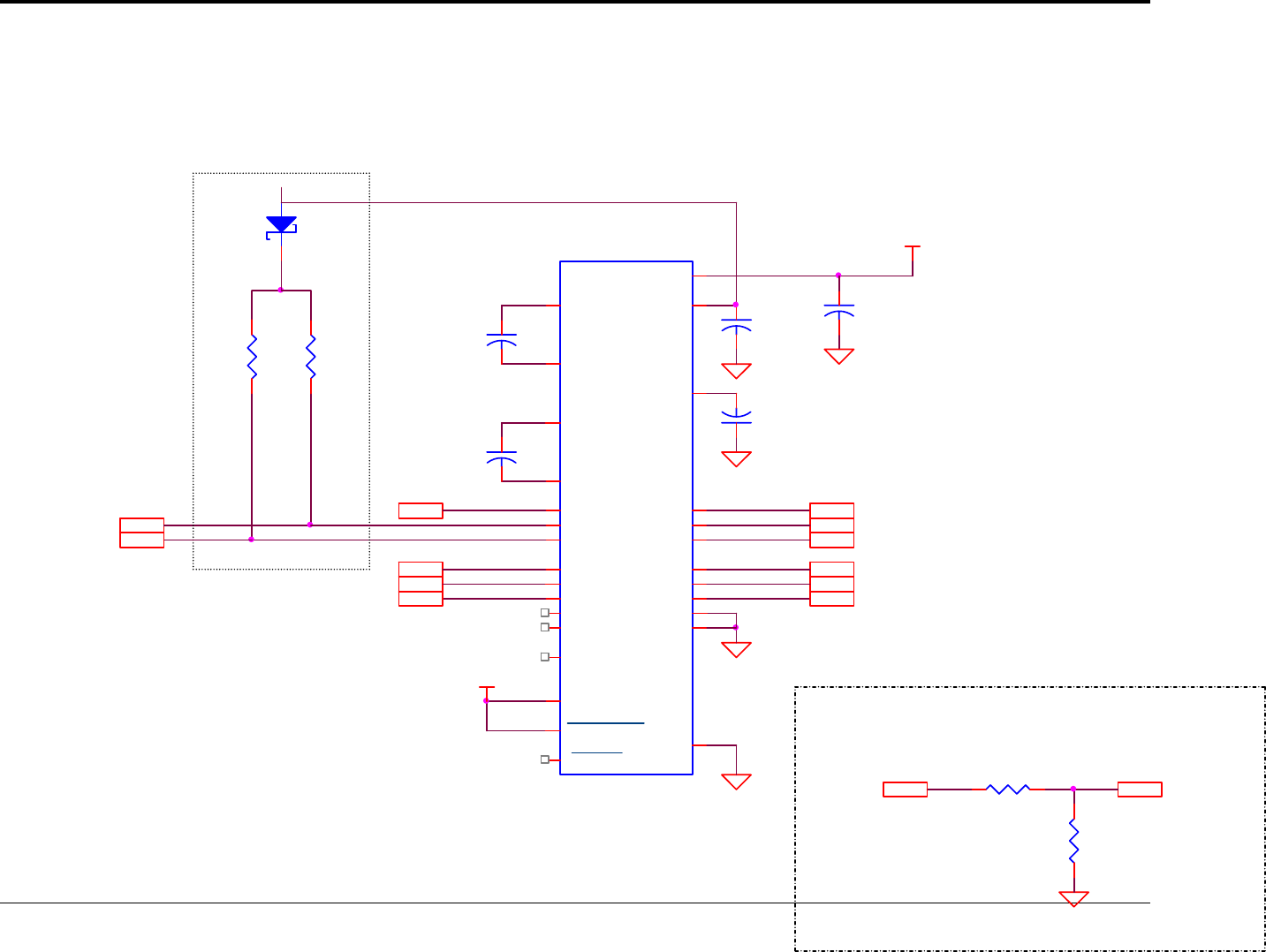
4.1. Interfacing to 5 Volt Systems
The modem interface signals on the WIT2410 are 3.3 volt signals. To interface to 5 volt
signals, the resistor divider network shown below must be placed between the 5 volt
signal outputs and the WIT2410 signal inputs. The output voltage swing of the WIT2410
3.3 volt signals is sufficient to drive 5 volt logic inputs.
2200
Ω
From 5v
Output
To 3.3v Input
4300
Ω
4.2. Evaluation Unit and OEM Module Differences
The evaluation unit has an RS-232 transceiver that translates RS-232 level signals to 3.3
volt signals for input into the OEM module inside the evaluation unit. A typical
schematic is shown in Appendix 7.5. The OEM module does not have any type of RS-
232 transceiver and cannot handle the RS-232 voltages. This allows the OEM module to
be easily integrated into any 3.3 volt system without any logic signal translation. In order
for the OEM module to function properly several pins need to be driven low or tied to
ground. Pin 5 (RTS) and pin 6 (SLEEP) need to be pulled to ground on the 16-pin male
header. If you have the OEM module interfaced to an RS-232 transceiver, RTS and DTR
need to be pulled high on the transceiver side. In the evaluation unit, RTS and DTR are
pulled high on the transceiver side so the evaluation unit will work with these signals not
connected.
4.3. Three Wire Operation
The WIT2410 can be operated in a three wire configuration using just TxD, RxD and
Ground. To operate the WIT2410 in this configuration, the Sleep and RTS signals must
be tied to ground. These signals are pulled up on the WIT2410 module and if left
disconnected will put the radio into sleep mode and RTS will be deasserted.
The WIT2410 does not support software flow control (XON/XOFF). Thus when using a
three wire configuration, there is no flow control. The radio configuration and/or the
application must insure the transmit and receive buffers do not overflow. The WIT2410
has a 2048-byte transmit buffer and a 1024-byte receive buffer. For example, the default
settings for the base slot size and hop duration are 08H and 90H respectively. The 08H
base slot size allows the base to send 32 bytes of data per hop. The 90H hop duration
provides a 10ms hop dwell time. These default settings provide a base throughput of
© 2000- 2004 Cirronet™ Inc 20 M-2410-0000 Rev F

WIT2410
40kbps (Since the over the air transmission is synchronous, the 32kbps synchronous over
the air rate is equivalent to 40kbps asynchronous into the radio serial port). If the base
transmits continuously at a higher rate than this, unless the default settings are changed,
the transmit buffer will eventually overflow. To allow a higher base throughput, either
increase the base slot size or the hop duration or both. A similar analysis needs to be
performed for the remote radios. Refer to Section 2.2.3 TDMA Mode for the remote
throughput calculation.
4.4. Power-On Reset Requirements
The WIT2410 has an internal reset circuit that provides a reset signal to the
microprocessor if the supply voltage to the WIT2410 falls below 2.7 volts. Operation of
the microprocessor at voltages below this voltage is unspecified and can result in
corruption of the program memory. When the radio is first powered on, there is an inrush
current in excess of 250mA. The power supply in the host must be capable of sourcing
this current without the voltage falling below 2.7 volts at the radio. Failure of the power
supply to meet this requirement can result in “motorboating” of the radio where the
inrush current of the radio pulls the supply voltage below 2.7 volts causing the reset
circuit to fire which resets the radio removing the current requirement. Once the voltage
recovers to a level above 2.7 volts, the reset signal is removed from the radio which
causes the inrush current which causes the voltage to drop causing the reset circuit to fire
and so on.
If the host circuitry has a reset circuit that generates a reset signal to the radio anytime
the power supply voltage falls below 2.7 volts, the on-board reset circuit can be disabled.
Cirronet recommends leaving the reset circuit enabled unless it causes a problem due to a
soft turn-on of the power supply voltage by the host. Please contact Cirronet Technical
Support for details on disabling the reset circuit.
© 2000- 2004 Cirronet™ Inc 21 M-2410-0000 Rev F

WIT2410
5. MODEM COMMANDS
The WIT2410 is configured and controlled through a series of commands. These
commands are sent to the modem directly when the modem is in Control Mode when the
modem is in Data Mode if the escape sequence is enabled. The command syntax is the
same for either method, a one- or two-letter command followed by one or more
parameters. The modem will respond with a two-byte message that indicates the new
modem parameter value. The commands are loosely grouped into five different
categories: Serial commands, Network commands, Protocol commands, Status
commands and Memory commands. Each command is described in detail below. In the
descriptions, brackets ([,]) are used to denote a set of optional arguments. Vertical
slashes (|) separate selections. For example, given the string wn[?|0..3f], some legal
commands are wn?, wn0, wn3 and wna. Most commands which set a parameter also have
a ? option which causes the modem to respond with the current parameter setting, e.g.,
wn? Each modem command must be followed by either a carriage return or a line feed.
5.1. Serial Commands
These commands affect the serial interface between the modem and the host. The default
settings are 9600 bps and protocol mode 0.
Command Description
sd[?|00..FF] Set Data Rate Divisor
Data Rate Divisor (hex)
1200 bps = BF
2400 bps = 5F
9600 bps = 17
14400 bps = 0F
19200 bps = 0B
28800 bps = 07
38400 bps = 05
57600 bps = 03
115200 bps = 01
230400 bps = 00
sp[?|00..14] Set Protocol Mode
00 = point-to-point transparent mode
01 = basic command and data only
02 = command, data and connection notification
04 = WIT2400 protocol mode
05 – 08 = reserved for future use
09 = mode 01 during transmit, transparent receive
0A = mode 02 during transmit, transparent receive
0C = mode 04 during transmit, transparent receive
0D – 10 = reserved for future use
11 = transparent transmit, mode 01 during receive
12 = transparent transmit, mode 02 during receive
14 = transparent transmit, mode 04 during receive
© 2000- 2004 Cirronet™ Inc 22 M-2410-0000 Rev F

WIT2410
Set Data Rate Divisor
Sets the serial bit rate between the modem and the host. This command takes effect
immediately and will require adjusting the host serial rate to agree. Nonstandard rates
may be programmed by entering a data rate divisor computed with the following formula:
DIVISOR = (230400/RATE)-1
Round all non-integer values down.
Set Protocol Mode
Enables the base station to operate in a multipoint network. Depending on the user
application, more or less acknowledgment may be desired by the application. Remotes
can operate in transparent mode even though the base station is operating in one of the
nontransparent modes.
When using a protocol mode, make sure to count in packet overhead when calculating
network performance. Refer to the section on Protocol Modes for details on each format.
5.2. Network Commands
Network commands are used to set up a WIT2410 network and to set radio addressing
and configuration.
Command Description
wb[?|0|1] Set Transceiver Mode
0 = remote (default)
1 = base station
wd[?|1-3f] Set Default Handle
Used to override automatic handle assignment by the base station
30 = default
wg[?|0|1] Enable Global Network Mode
0 = Link only to hop pattern specified by wn parameter (default)
1 = Link to any hop pattern, regardless of wn parameter
wl[?|0-ff] Set lockout key allowing network segregation beyond network number
0 = default
wn[?|0-3f] Set Hopping Pattern (Network Number)
0 = default
wp[?|0|1] Set Transmit Power
0 = 10mW
1 = 100mW (default)
wr? Read Receive Signal Strength
wu[?|0|1] Set Point-to-Point Direct Mode
0 = Multipoint mode (default)
1 = Point-to-point direct mode
dx[?|0-ff]
(remote only) Set Range optimization
0 = default
© 2000- 2004 Cirronet™ Inc 23 M-2410-0000 Rev F

WIT2410
Set Transceiver Mode
Sets modem operation as either base station or remote. Default is remote.
Set Default Handle
Sets handle number between 1 and 62 inclusive for a remote. This handle will override
the automatic handle assignment by the base station. This command can be used in
applications where it is desired to have specific modems have specific handles. When
specified for the base, the default handle determines which remote it will address when
transparent protocol mode is in effect. When 3FH is specified for the base, broadcast
mode is entered.
Enable Global Network Mode
For networks with multiple base stations, remotes are ordinarily only able to link to one
base station, set by the hopping pattern. Mode 1 enables the global mode that allows
remotes to link to any base station they can hear, acquiring whatever hop pattern is
required. In this mode a remote can only change base stations once it is no longer
registered with a base station.
Set Lockout Key
Allows further network segregation beyond the network number. This feature allows
multiple co-located networks in which global roaming is enabled. In global roaming, a
remote is allowed to link to any base regardless of the network number as long as the
lockout key agrees. By using different lockout keys, the bases to which remotes link can
be limited or segregated.
Set Hopping Pattern
The WIT2410 has 64 preprogrammed hopping patterns (also referred to as network
numbers). By using different hopping patterns, nearby or co-located networks can avoid
interfering with each other’s transmissions. Even if both networks tried to use the same
frequency, on the next hop they would be at different frequencies.
Set Transmit Power
The WIT2410 has two preset transmit power levels, 10mW (10dBm) and 100mW
(20dBm). Control of the transmit power is provided through this command. Default is
100mW.
Read Receive Signal Strength Indicator (RSSI)
This command reports the relative signal strength averaged over the last 10 hops. This
command returns a one byte value that is proportional to received signal strength and can
range from 00H to FFH. Typical values range from 30H to 80H where the lower the
number the lower the received signal strength and the higher the number the higher the
received signal strength. This is a relative indication and does not directly correspond to
a field strength number. This is available only at the remotes as the base station is the
only source that transmits on a regular basis. Plus, in a point-to-multipoint network the
base will receive different signal strengths from each remote.
© 2000- 2004 Cirronet™ Inc 24 M-2410-0000 Rev F

WIT2410
Set Point-to-Point Direct Mode
Sets point-to-point mode that is recommended for point-to-point applications, especially
where the remote radio is mobile and may leave and re-enter the range of the base. This
mode fixes the remote handle assignment to always be 30H and improves the re-
registration process. Must be set in both base and remote radios.
Set Range Optimization (remote only)
This command applies an adjustment factor to the over-the-air timing of remotes to
compensate for the effects of propagation delay at long ranges. The default setting of
00H is suitable for ranges of 0 to 0.8 miles (1287 m), with optimal performance at 0.1
miles (162m). Each increment of this parameter adds 0.1 miles (162 m) to the working
range. Thus the optimal and max ranges are determined by:
optimal = 0.1mi + 0.1mi x dx = 0.17km + 0.17km x dx
max = 0.8mi + 0.1mi x dx = 1.33km = 0.17km x dx
The following table presents various values of dx and the associated optimal and max ranges.
dx
setting range:
min
optimal
max
00H 0mi/0km 0.1mi/0.2km 0.8mi/1.3km
01H 0mi/0km 0.2mi/0.3km 0.9mi/1.5km
04H 0mi/0km 0.5mi/0.8km 1.2 mi/2.0km
06H 0.1mi/0.2km 0.7mi/1.2km 1.4mi/2.3km
09H 0.4mi/0.7km 1.0mi/1.6km 1.8 mi/3.0km
13H 1.4mi/2.3km 2.0mi/3.3km 2.8mi/4.7km
31H 4.4mi/7.3km 5.0mi/8.3km 5.8 mi/9.7km
45H 6.4mi/10.7km 7.0mi/11.7km 7.8mi/13.0km
64H 9.4mi/15.7km 10.0mi/16.7km 10.8mi/18.0km
C8H 19.3mi/32.3km 20.0mi/33.3km 20.8mi/34.7km
FAH 24.4mi/40.7km 25.0mi/41.7km 25.8mi/43.0km
Optimal 'dx' setting for various distances.
© 2000- 2004 Cirronet™ Inc 25 M-2410-0000 Rev F

WIT2410
5.3. Protocol Commands
These commands can be used to tune the transceiver for optimum transmission of data
across the RF link. For most applications, the default values are adequate.
Command Description
pe[?|0-4] Set Alternative Frequency Band
0 = FCC/ETSI operation. (~2401 – 2471MHz) (default)
1 = France (~2448 – 2473MHz), avoids 11b channels 1 – 6 & 14
2 = Spain (~2448 – 2473MHz), avoids 11b channels 1 – 6 & 14
3 = Japan (~2471 – 2497MHz), avoids 11b channels 1 - 10
4 = Canada (~2452 – 2477MHz), avoids 11b channels 1 – 6 & 14
5 = ~2401 – 2425MHz, avoids 11b channels 6 - 14
6 = ~2409 – 2435MHz, avoids 11b channels 8 - 14
7 = ~2419 – 2445MHz, avoids 11b channels 1 & 10 – 14
8 = ~2430 – 2455MHz, avoids 11b channels 1, 2 & 11 – 14
9 = ~2440 – 2465MHz, avoids 11b channels 1 – 4 & 14
ph[?|00-fe] (base only)
Set Hop Duration
90H = default (=10ms)
pk[?|00-d0]
Set Minimum Data Length
01 = default
pl? (remote only)
Get Maximum Data Length (read only)
D4 = default (=212 bytes)
pn[?|01-3e] (base only) Set Maximum Number of Remotes
3e = default (=62 remotes)
pr[?|00-ff]
Set Packet Attempts Limit
10H = default
FFH = Infinite retry (RF flow control point-to-point only)
pt[?|00-ff]
Set Data Transmit Delay
00H = default
pv[?|0|1]
(base only)
Set Slot Assignment Mode
0 = default (dynamic slot assignment)
1 = static slot assignment
pw[?|00-34] (base only) Set Base Slot Size
08H = default (=32 bytes)
px[?|0|1] Set ARQ mode.
0 = ARQ enabled (default)
1 = ARQ disabled (redundant transmission)
Note: Incorrect setting of these parameters may result in reduced throughput or loss of data packets.
Set Alternative Frequency Band
When set to 1, limits the operating RF channel set to the 2448 to 2473MHz frequency
band for compliance with French regulatory standards. When set to 2, sets appropriate
operation for Spain. When set to 3, sets appropriate operation for Japan. This setting
© 2000- 2004 Cirronet™ Inc 26 M-2410-0000 Rev F

WIT2410
should be set to 0, for FCC-compliant operation in the US (this is the default). For
Canadian operation, set this parameter to 4.
Additional 25 channel bands have been provided to avoid hopping through the various
802.11b channels. If the WIT2410 is to be used in close proximity to 802.11b networks,
these alternative hopsets can be used to avoid interfering with the 802.11b networks.
Set Hop Duration
Sets the length of time the transceiver spends on each frequency channel. A smaller
value will allow the remote to lock on to the base signal faster at system startup, and will
generally decrease packet latency. A larger value increases network capacity, due to
decreased overhead in channel switching. The hop duration is specified in 69.4µs
increments. The default value of 90H corresponds to a duration of 10ms. The maximum
value of FEH is 17.627ms. For best results, do not specify a duration of less than 3 ms.
This value only needs to be set in the base which broadcasts the parameter to all remotes.
However, link time can be reduced if this value is also programmed into the remotes,
which use it as a starting value when scanning for the base.
Set Minimum Data Length
This sets the minimum threshold number of bytes required to form a packet in transparent
mode. The radio will wait until the data transmit delay elapses before sending a data
packet with less than this number of bytes. Can be used to keep short, intermittent
transmissions contiguous. In packet modes, the length parameter in the data packet will
override this value (See Section 3.1). This value is subject to the maximum data length
even in packet mode. See Get Maximum Data Length below.
Get Maximum Data Length (remote only, read only)
This parameter indicates the largest number of bytes that a remote will transmit per hop,
based on the size of the slot it has been allocated by the base. In general more remotes
mean less data can be transmitted per remote. By reading this parameter and dividing by
the hop duration, the remote's data rate capacity can be determined. Attempting to send
protocol mode packets longer than maximum data length will result in the packet being
discarded without being sent. See Section 2.3.3 on the tradeoffs between hop duration
and data length.
Set Maximum Number of Remotes (base only)
This parameter limits the number of remotes that can register with a given base. The
default is 62 remotes which is the maximum number of remotes that can be registered
with a base at one time. This command is useful when used in conjunction with global
roaming for load balancing when base stations are collocated. It is also useful to assure a
minimum remote throughput.
Set Packet Attempts Limit
If ARQ Mode is set to 0, sets the number of times the radio will attempt to send an
unsuccessful transmission before discarding it. If ARQ Mode is set to 1, it is the number
of times every transmission will be sent, regardless of success or failure of a given
© 2000- 2004 Cirronet™ Inc 27 M-2410-0000 Rev F

WIT2410
attempt. When this parameter is set to FFH, RF flow control mode is entered for
transmissions from the radio (See Section 2.3.4). This mode can be entered for one or
both radios in a point-to-point system. When used in a point-to-point system the wu
parameter should be set to 1. Using this mode in a point-to-multipoint system will stop
transmissions to all radios when any one radio has a full buffer or if the base radio
attempts to send data to a remote that has recently (<2.5 seconds) left the range of the
base.
Set Data Transmit Delay
When used in conjunction with the minimum data length parameter, this sets the amount
of time from the receipt of a first byte of data from the host until the radio will transmit in
transparent mode. Default is 00H which causes transmission to occur without any delay.
When a host is sending a group of data that needs to be sent together, setting this
parameter will provide time for the group of data to be sent by the host before the radio
transmits. If the length of data to be sent together is longer than the time slot can send,
the data will not be sent together but will be broken up over multiple hops. The length of
time the radio will wait is equal to the specified value times the hop duration.
Set Slot Assignment Mode (base station only)
Sets whether the base station will assign remote transmit slots dynamically, based on the
number of remotes currently registered or whether the base station will assign remote
transmit slots statically, based on the maximum number of remotes parameter. If static
slot assignment is selected, make sure maximum number of remotes is correctly set.
Otherwise remote transmit performance will suffer as transmit time will be reserved for
remotes that may not exist. The dynamic assignment mode will generally be preferred;
however, the static assignment mode will result in a static maximum data length
parameter.
Set Base Slot Size (base station only)
Sets the amount of time allocated for transmission on each hop for the base station time
slot in 69.4µs increments, corresponding to 4 bytes per unit. Maximum value is 34H
which corresponds to 208 bytes. If using a protocol mode, attempting to send a packet
with a length longer than this setting will cause the packet to be discarded.
Set ARQ Mode
Sets ARQ mode when set to 0 which is the default. In this mode the radio will resend an
unsuccessful transmission until either successful or packet attempt limit attempts have
been made. When set to 1 selects redundant transmit mode that will send every
transmission packet attempt limit times regardless of success or failure of any given
attempt. When redundant transmit mode is used, receiving radios will discard all
subsequent retransmissions once the transmission has been successfully received. Thus
the receiving host will receive just one copy of the transmission.
© 2000- 2004 Cirronet™ Inc 28 M-2410-0000 Rev F

WIT2410
5.4. Status Commands
These commands deal with general interface aspects of the operation of the WIT2410.
Command Description
zb[?|0|1]
Banner Display Disable
0 = disabled
1 = enabled (default)
zc[?|0..2]
Set Escape Sequence Mode
0 = disabled
1 = once after reset (default)
2 = unlimited times
zh? Read factory serial number high byte.
zm? Read factory serial number middle byte.
zl? Read factory serial number low byte.
zp[?|0-4] Set the duty cycle at which the modem will wake up to send and receive data.
Duty cycle equals 1/2N where the argument of the command equals N.
zq[?|0|1]
(remote only)
Low Power Acquisition Mode Enable
0 = Disabled (default)
1 = Enabled
z>
Exit Modem Control Mode
Banner Display Disable
Enables or disables display of the banner string and revision code automatically at power-
up. May be disabled to avoid being mistaken for data by the host.
Set Escape Sequence Mode
Enables or disables the ability to use the in-data-stream escape sequence method of
accessing Control Mode by transmitting the string ":wit2410". When this mode is set
to 1, the escape sequence only works immediately after reset (this is the default). When
set to 2, the escape sequence may be used at any time in the data stream when preceded
by a pause of 20 ms. For backwards compatibility with the WIT2400, the string
":wit2400" is also accepted for entering Control Mode. Note that the escape sequence
must be interpreted as data by the radio until the last character is received, and as such
will be generally be transmitted to a receiving radio station, if any.
Read Factory Serial Number High, Middle and Low Bytes.
These read only commands return one of the three bytes of the unique factory-set serial
number, which are also visible in the startup banner.
Set Duty Cycle
Allows reduced power consumption by having a remote wake up only every 2N hops to
receive and transmit. Power consumption is roughly proportional to the duty cycle
selected. For example, if N=2, the remote will wake up every fourth hop. Power
© 2000- 2004 Cirronet™ Inc 29 M-2410-0000 Rev F

WIT2410
consumption will be roughly ¼ the consumption as when N=0. This parameter must be
set to the appropriate value when more than 16 remotes are in use.
Enable Low Power Acquisition Mode. When a remote is searching for a base to acquire
and register with, it scans the frequency band very rapidly. This mode consumes about
80mA of current during this mode. To reduce the frequency consumption when a remote
is in acquisition mode, a low power acquisition mode is provided. In this mode, the
remote only scans the frequency band every other hop. This will reduce the average
current consumption during acquisition to about 40mA. The tradeoff is it can take twice
as long to acquire and register with a base, or up to 4 seconds.
5.5. Memory Commands
The WIT2410 allows the user to store a configuration in nonvolatile memory, which is
loaded during the initialization period every time the radio is powered up. Note that
changes to the serial port baud rate from recalling the factory defaults or recalling
memory will not take effect until DTR is toggled or power to the radio is cycled.
Command Description
m0
Recall Factory Defaults
m<
Recall Memory
m>
Store Memory
m! Display Modified Parameters
Recall Factory Defaults
Resets the WIT2410 to its factory default state. This is useful for testing purposes or if
there is a problem in operation of the system and the configuration is suspect. Use the
Store Memory command afterwards if you wish the factory default settings to be
remembered the next time you cycle power or reset the radio.
Recall Memory
Useful for restoring the power-on settings after experimenting with temporary changes to
data rate, protocol or network parameters, etc.
Store Memory
This command is necessary after any command to change the data rate, transceiver
address, or other radio setting that you wish to make permanent.
Display Modified Parameters
This command lists all parameter settings that are different from the factory default
settings. This will list changed parameters whether or not they have been stored with the
m> command. Note that issuing this command will cause the radio to lose link with the
base and will cause all remotes to lose link when issued to the base radio.
© 2000- 2004 Cirronet™ Inc 30 M-2410-0000 Rev F

WIT2410
5.6. Modem Command Summary
Serial Commands
sd[?|00..ff] Set Data Rate Divisor
sp[?|00..14] Set Protocol Mode
Network Commands
wb[?|0|1] Set Transceiver Mode
wd[?|1..3f] Set Default Handle
wl[?|0..ff] Set Lockout Key
wn[?|00..3f] Set Hopping Pattern
wg[?|0|1] Enable Global Network Modes
wp[?|0|1] Set Transmit Power
wr? Read Receive Signal Strength (remote only)
wu[?|0|1] Set Point-to-Point Direct Mode
dx[?|0..62] Set Range Optimization (base only)
Protocol Commands
pe[?|0..4] Set Alternative Frequency Band
ph[?|00..fe] Set Hop Duration (base only)
pl? Get Maximum Data Length (remote only, read only)
pn[?|01..3e] Set Maximum Number of Remotes (base only)
pk[?|00..d4] Set Minimum Data Length
pr[?|00..ff] Set Packet Attempts Limit
pt[?|00..ff] Set Data Transmit Delay (remote only)
pv[?|0|1] Set Slot Assignment Mode (base only)
pw[?|00..34] Set Base Slot Size (base only)
px[?|0|1] Set ARQ Mode
Status Commands
zb[?|0|1] Banner Display Disable
zc[?|0..2] Set Escape Sequence Mode
zh? Read Factory Serial Number High Byte
zm? Read Factory Serial Number Middle Byte
zl? Read Factory Serial Number Low Byte
zp[?|0..4] Set Duty Cycle
zq[?|0|1] Enable Low Power Acquisition (remote only)
z> Exit Modem Control Mode
Memory Commands
m0 Recall Factory Defaults
m< Recall Memory
m> Store Memory
m! Display Changed Parameters
Note: Brackets ([,]) as used here denote a set of optional arguments. Vertical slashes separate selections.
For example, given the string wn[?|00..3f], legal commands would be wn?, wn0, wn3, and wn2a.
Most commands which set a parameter also have a ? option which displays the current parameter setting;
e.g., wn?.
© 2000- 2004 Cirronet™ Inc 31 M-2410-0000 Rev F

WIT2410
6. WIT2410 DEVELOPER’S KIT
The WIT2410 Developer’s Kit contains two self-contained wireless modems (HN-510s)
built around the WIT2410M OEM module. In addition, two WIT2410M OEM modules
are included in the kit. The self-contained units allow developers to get up and running
quickly using standard RS-232 interfaces without having to build a CMOS level serial
interface. In addition, the self-contained modems include status LEDs to provide modem
status information visually. The built-in battery pack allows the developer to use the
modems without being tethered to a power source. This provides a simple way to test the
range of the radios. Other than the true RS-232 signals of the serial interface, the self-
contained modems operate exactly as the OEM modules.
Connection is made to the HN-510s through a standard DB-9 connector. The HN-510s
are set up as DCE devices requiring the use of a straight-through cable to connect to DTE
devices. The pinout is provided in Section 7.3. The modems can be used with just a
three wire connection. Transmit data, receive data and ground are the three required
connections. Note that in this configuration, no flow control is available as the WIT2410
does not support software flow control.
When the developer’s kit is shipped from the factory, one HN-510 is set up as a base
station and the other is set up as a remote. The interface rate for both modems is set at
9600 bps. The default setting for the network key allows the modems to communicate
without changing any settings. As a quick test, separate the two modems by about 5 feet,
plug in the power and turn the modems on. Do not connect the modems to any device.
The Carrier Detect (CD) LED on the base station will come on immediately. After a few
seconds, the CD LED on the remote will come on. This indicates that the modems have
synchronized and have established a communications link.
An important point to remember is that if the base station is in Sleep mode, no
communications can take place until (1) the base station is taken out of sleep mode and
(2) the remote has synchronized with the base station. As the Sleep signal is brought out
on the pin usually occupied by DTR, connecting the base station to a PC serial port with
DTR de-asserted will put the modem into sleep mode. Some communications programs
will attempt to communicate immediately after asserting DTR. The base station will
transmit this data, but the remote will not be synchronized with the base station and will
not receive the transmission. In this instance, do not connect the Sleep signal to DTR of
the serial port.
© 2000- 2004 Cirronet™ Inc 32 M-2410-0000 Rev F

WIT2410
7. WinCOM
Provided with the developer’s kit is a configuration program designed especially for
Cirronet’s wireless industrial transceivers or WIT radios. WinCOM is located on the
Manuals and Software CD included in the developer’s kit. Install WinCOM by
navigating to the Software Tools directory on the Manuals and Software CD and double-
click on wincom2.1.exe follow the installation wizard. Once it has installed, open
WinCOM by double-clicking on the WinCOM icon on the desktop.
© 2000- 2004 Cirronet™ Inc 33 M-2410-0000 Rev F

WIT2410
WinCom’s menu structure is typical of Windows conventions with File, Edit, Options,
Tools and Help selections.
Under File, Save Settings (Ctrl S) saves the current
WinCom settings to the hard drive, Print (Ctrl P)
sends whatever text is in the display field to the
printer and Exit terminates the program.
Under Edit, Copy, Paste, Find (search) and Select
All perform the familiar Windows functionality in
typical fashion.
The Options menu contains the selections, Show
Comm Errors which lists any errors encountered in
the PC UART. Check Comm Ports on Bootup tells
WinCom to verify each available port and lists
them as such in the Com Port drop down field.
See the section entitled WinCom Tools for an
explanation of this drop down.
The Help menu displays the About screen which
lists the version number, hardware and software
information for the system being used.
© 2000- 2004 Cirronet™ Inc 34 M-2410-0000 Rev F

WIT2410
7.1. Starting the program
When started, WinCOM de-asserts and re-asserts the DTR line to the radio which resets
the radio causing the sign-on banner to be displayed. If the baud rate on the computer
doesn’t match the baud rate of the radio, illegible characters will be displayed. By hitting
the PgUp or PgDn key to change the baud rate, then pressing F1 twice to toggle DTR
(resets the radio) and causes a new banner to be displayed. Continue changing baud rates
in this fashion until a legible banner is displayed as shown below.
The banner indicates the radio firmware version, whether the radio is operating as a base
or a remote and the unique factory serial number of the radio module. If nothing is
displayed in the communications window of WinCOM, verify the COM port and baud
rate settings, then reset the radio (by hitting F1 twice). Cycling power to the radio also
will cause the sign on banner to be displayed unless the banner is disabled via the Banner
Display Disable command (zb0).
The COM port and baud rate can be changed using the drop down menus on the bottom
right. All the available COM ports will be listed in the menu but will have OK or N/A
designated. If another program that uses a COM port is open, that COM port will not be
available for use by WinCOM.
The boxes on the lower right of the WinCOM window provide the status of the COM
port flow control being used to communicate with the radio. Note that DCD is only
asserted by radios configured as remotes when they are linked to a base radio. Radios
configured as bases always assert DCD even if no remotes are linked. Clicking on the
DTR or RTS buttons will change the state of the respective signal line in the COM port.
The radio is normally in data mode – data that is sent to it from the PC is transmitted over
the wireless connection. When the WinCOM window is active, keys typed on the
keyboard will be sent to the radio and will be transmitted. Unless the “Echo” box is
checked the typed data will not be displayed in the WinCOM window of the sending
radio.
© 2000- 2004 Cirronet™ Inc 35 M-2410-0000 Rev F

WIT2410
To change configuration parameters, the radio must be put into configuration mode by
clicking on the Config Mode button on the WinCOM window immediately after opening
WinCOM or after cycling power to the radio. Another method is to toggle the DTR by
pressing the F1 key twice, which de-asserts then re-asserts DTR, then pressing the F3 key
(or Config Mode button).
When the radio is in configuration mode, a “>” prompt character is displayed in the
WinCom window as shown above. Configuration parameters are sent to the radio by
entering them in the WinCom window after the “>” prompt and pressing the Enter key.
If an invalid command or value is entered, the radio will respond with “Error” as shown
above Until the command to save the parameters (m>) is issued, the new parameters will
only be valid until power is cycled or DTR is toggled by pressing the F1 key twice.
New parameter values that have been issued are saved to non-volatile memory using the
“m>” command. Refer to the Memory Commands section for details on this and other
helpful memory commands.
To exit configuration mode from the WinCom screen, use the “z>” command and press
Enter as shown below.
The return to the data mode is indicated by an absence of the “>” prompt. Refer to the
Configuration Commands section below for details on all the configurable parameters.
When the radio is linked to another radio, a communications test can be run by clicking
on the Transmit button or pressing the F6 key. Whatever ASCII string is in the Transmit
String window will be transmitted as shown below.
© 2000- 2004 Cirronet™ Inc 36 M-2410-0000 Rev F

WIT2410
If the other radio is sending data, the received data will be displayed in the WinCOM
window.
If the Binary box is checked, all characters received will be displayed subject to the
limitations of Windows. For example, a carriage return will not return the cursor to the
left side of the window but the character corresponding to 0xd value of the carriage return
will be displayed. Similarly, if the Hex Mode box is checked, all characters are displayed
in hexadecimal format.
The Clear Screen button deletes all the text in the display window. The Clear CTS and
Clear DCD buttons reset the respective changes counters to zero.
© 2000- 2004 Cirronet™ Inc 37 M-2410-0000 Rev F

WIT2410
After naming the file and clicking on OK, the Capture Data window opens and shows the
amount of data being received. Clicking on Done stops the loading of received data into
the file.
7.2. Function Keys
All of the function key shortcuts are described below:
F1 Toggles state of DTR (Sleep). State is shown in status line.
F2 Toggles state of RTS. State is shown in status line.
F3 Transmits “:wit2400”. Used to enter control mode.
F5 Toggles local echo. If you are transmitting characters through one modem
to another WIT2450, this allows you to see what you are typing.
F6 Toggles stream mode. Causes WinCOM to transmit a repeating pattern of
characters. Useful for testing.
F8 Toggles binary mode. Displays extended ASCII and control characters.
Useful for testing.
PgUp Sets data rate of PC serial port to next higher value. Value is displayed in
status line. Useful when WinCOM is used to change the WIT2450
interface data rate. WinCOM can communicate at new data rate without
having to exit and re-enter WinCOM.
PgDn Sets data rate of PC serial port to next lower value. Value is displayed in
status line.
© 2000- 2004 Cirronet™ Inc 38 M-2410-0000 Rev F

WIT2410
7.3. WinCom Tools
There are seven selections under the Tools menu. The first, Obey CTS is useful when just
a three wire connection is made between the radio and the computer. Some PCs let the
CTS input line float. If CTS is not asserted, the PC COM port will not send data.
Note: Unchecking this selection will have the PC COM port
ignore the state of CTS and transmit data.
When WinCOM’s transmit mode is used, data is sent continuously until the user stops it
by clicking on Stop or pressing F6. If the second tool, Single Transmit, is checked,
clicking the Transmit button will send the Transmit String a single time. There is no need
to click Stop. Clicking on the Transmit button a second time will have the string
transmitted a second time.
The third allows for checking of available Comm Ports and is useful for refreshing the
list.
The fourth, Transmit Tools allows for testing of the Transparent, WIT2410/WIT910 or
WIT2411 settings. Parameters related to how the transmission will take place can be set
including Handle, Transmit Period, whether or not a Sequence Number should be added,
if the Transmission will be continuous or one time, if the data should be sent in Hex
Format and whether or not data can be received. Data is entered into the Data field, then
Data Size can be set and clicking Fill loads the data into the Transmit Field.
© 2000- 2004 Cirronet™ Inc 39 M-2410-0000 Rev F

WIT2410
The Packet Builder is an easy way to test the multipoint addressing mode of the
WIT241x radio. Since the WIT241x operates in a star configuration in multipoint mode,
only the base radio needs to address data to specific remotes. All remotes send data back
to the base and do not need to address the data to the base. To send a packet of data to a
specific remote in a multipoint network, enter the handle of the desired remote in the
Handle window. Type whatever data to be transmitted in the Data to Transmit window.
In the bottom window, you will see the entire packet being built as the data is entered in
the windows. When all the data has been entered, click on the Transmit button to send the
data.
WinCOM has the ability to perform any function or sequence of functions WinCOM can
perform through a script file. A script file is a text file that contains one or more
commands and arguments save with a wcr filename extension. Each command is
separated by a carriage return and linefeed. Configuration commands need to have wait
periods between them. The list of commands and their definitions is below:
© 2000- 2004 Cirronet™ Inc 40 M-2410-0000 Rev F

WIT2410
7.4. Script Commands
cp <arg> Selects the COM port to use
br <arg> Selects the baud rate to use
do Asserts DTR
df De-asserts DTR
ro Asserts RTS
rf De-asserts RTS
cm Sends configuration escape sequence
oo Obey CTS/RTS
of Do not obey CTS/RTS
sc <cmd(arg)> Send WIT910 format configuration command
wt <arg> Pause for arg milliseconds
An example script file is shown below:
br 115200
df
wt 200
do
wt 200
cm
wt 200
sc m!
This script file sets the baud rate of the PC COM that WinCOM is using to 115,200 kbps,
de-asserts DTR, waits 200 milliseconds, asserts DTR, waits 200 milliseconds, sends the
configuration mode escape sequence, waits 200 milliseconds and then sends the m!
command to the radio. What this script file does is set the PC COM port baud rate to
115.2 kbps, puts the radio in config mode and the issues the command to display all of
the radio parameters that have been changed from factory default. Note that this script
file leaves the radio in config mode. Cycling power or toggling DTR will return the radio
to data mode.
WinCOM prompts you to select the desired .wcr file. Opening the script file causes it to
executed immediately.
© 2000- 2004 Cirronet™ Inc 41 M-2410-0000 Rev F

WIT2410
The seventh tool allows the loading of a data file for transmission. Navigate to a file then
click Open and the file is transmitted immediately.
The Capture File dialog displays with a bar showing loading progression. Once the file
has finished transmitting, the Final Average Throughput and Bytes sent numbers will be
displayed.
Finally, the eighth tool is Save to File which launches a Save As dialog that allows any
data received to be loaded into a file.
© 2000- 2004 Cirronet™ Inc 42 M-2410-0000 Rev F

WIT2410
7.5. Demonstration Procedure
The procedure below provides a quick demonstration of the WIT241x.
1. Attach a transceiver to each computer, preferably between 5' and 30' apart for
convenience.
2. Start WinCOM running on both computers If you prefer, almost any other serial
communications program such as Procomm or QModem set for 9600 bps will
also work.
3. Turn the radios on and use the function keys to set DTR and RTS to 1 (if you are
using a terminal program other than COM24, these are typically set
automatically). The radio should respond by setting both DSR and CTS to 1, and
transmit a short sign-on message including the firmware version and whether the
unit is configured as a base or remote. Watch the states of the hardware control
lines on the status bar as you do this. The DCD indicator should be lit on the base
station. After a few seconds, the remote unit will acquire the base station's signal
and also assert its DCD signal.
4. Access modem control mode for each unit. To access modem control mode, use
the F1 key to toggle DTR to 0 and back to 1 and then press the F3 key, which
sends the ":wit2400" escape sequence. If you are not using COM24, simply turn
the radio off and back on and then type ":wit2400" (must be lower case, no
backspace characters). The transceiver should echo back “>” to indicate that you
have entered modem control mode. Check the remote unit's hopping pattern by
entering "wn?" at the prompt. The remote should respond with "0", the default
setting. Check that the base station's hopping pattern matches this by entering
"wn?" at the base station.
5. Exit control mode by entering "z>". Do this for both radios. At this point, you
should be able to type characters into either radio and see them appear at the other
side. If you are using WinCOM, you can press the F6 key to transmit a repeating
test pattern.
6. For a range test, disconnect the remote station from the computer and power
supply. The DCD indicator should remain lit as long as the base station is in
range..
7. Exit COM24 by pressing the ESC key.
© 2000- 2004 Cirronet™ Inc 43 M-2410-0000 Rev F

WIT2410
8. Troubleshooting
Radio is not responding.
Make sure DTR is asserted to bring the radio out of sleep mode. DSR should be on to
indicate the radio is ready.
Can’t enter modem control mode.
Make sure the host data rate is correct. The WIT2410 defaults to 9600 bps asynchronous.
Evaluation units do not have external access to the CFG_SEL signal; you must use the
:wit2410 power-on escape sequence to access modem control mode. The first characters
typed after the radio wakes up should be the escape sequence. Make sure you type the
colon (:) and enter the letters in lower case; the characters following the colon echo to
show you have typed them correctly. If using the “on-the-fly” escape sequence command,
make sure a pause of at least 20ms precedes the escape sequence.
Remote never detects carrier.
Check that the base station is running, and that the remote is programmed to the same
hopping pattern. Also check that the hop duration for base and remote are the same, and
that the remote has a non-zero link margin.
Carrier is detected, but no data appears to be received.
Make sure that RTS is asserted to enable receive character flow. In a point-to-point
application, if a remote is not receiving data, check that the base's default handle is the
same as the remote's. In a multipoint application, check that the remote is not configured
for protocol mode and that the base is using the correct protocol format and destination
handle.
Radio is interfering with other nearby circuits.
It is possible for the RF energy envelope to be rectified by nearby circuits that are not
shielded for RFI, manifesting as a lower frequency noise signal. If possible, place the
antenna at least 1 foot away from the transceiver module, and 3 feet from other circuit
boards and obstructions. Place sensitive circuits in a grounded metal casing to keep out
RFI.
Sign-on banner or modem control mode prompt is unreadable.
If the problem is repeatable, check whether the data rates between host and transceiver
match.
Range is extremely limited.
This is usually a sign of poor antenna coupling. Check that the antenna is firmly
connected. If possible, remove any obstructions in the near field of the antenna (~3'
radius).
Transmitting terminal flashes CTS occasionally.
© 2000- 2004 Cirronet™ Inc 44 M-2410-0000 Rev F

WIT2410
This indicates that the transmitter is unable to reliably get its data across. This may be
the result of an interfering signal, but most often is caused by overloading of the network.
Adjusting the protocol parameters may increase the network efficiency.
Receiving terminal drops characters periodically.
Set the number of retries to a high number and send a few characters. Check that the
transmitted data can get through under these conditions. Sometimes this symptom is
caused by an application that is explicitly dependent on the timing of the received data
stream. The nature of the packetized RF channel imposes a degree of unpredictability in
the end-to-end transmission delay.
Cannot communicate with the OEM module.
Make sure DTR and RTS are asserted. DSR should be on to indicate the radio is ready.
OEM Module is in an unknown state.
Use the m0 command to restore the factory defaults. Note that the serial baud rate must be
known for the module to receive this command.
© 2000- 2004 Cirronet™ Inc 45 M-2410-0000 Rev F

WIT2410
9. APPENDICES
9.1. Technical Specifications
9.1.1 Ordering Information
WIT2410M4 OEM Module, Serial connector pins down - Standard
WIT2410S4 OEM Module, Serial connector pins up
9.1.2. Power Specifications
Vcc Input Range: 3.3v to 10.0v
Operating Temperature Range: -30°C to +70°C
Current Consumption (Max transmit power, 230.4Kbps I/O)
Mode Remote Base Station
Sleep 50µA N/A
Standby 20mA N/A
Typical Average 50mA 80mA
Peak (Tx) 80mA 100mA
9.1.3. RF Specifications
FCC Certification Part 15.247, no license required
ETSI (European) Certification brETSI 300.328, no license required
Rated RF Power +18 dBm (+20 dBm effective radiated)
Line-of-site Range approx. 6/10 of a mile w/2dB dipole
Frequency Range 2401 – 2495MHz
Number of Channels 75 US; Canada, France, Spain & Japan: 25
Receiver Sensitivity -93dBm
Channel Data Rate 460Kbps
IF Adjacent Channel Rejection >55dB
9.1.4. Mechanical Specifications
Weight 35g
Dimensions (including shield) 80.2 x 46.5 x 8.6mm
(refer to section 7.6 for mechanical drawing)
RF Connector:
WIT Huber/Suhner: 85 MMCX 50-0-1
Mating Huber/Suhner: 11 MMCX-50-2-3 (straight)
Huber/Suhner: 16 MMCX-50-2-2 (rt. angle)
Data/Power Connector:
WIT Samtec: DIS5-108-51-L-D
Mating Samtec: CLP-108-02-G-D (PCB mount)
Samtec: FFSD-08 (IDC cable)
© 2000- 2004 Cirronet™ Inc 46 M-2410-0000 Rev F

WIT2410
9.2. Serial Connector Pinouts
Signal
WIT2410M/S4
OEM Pinout
HN-510
DB9
Pinout
GND 1 5
TXD 2 3
RXD 3 2
CFG 4 -
RTS 5 7
SLEEP 6 4
DCD 7 1
CTS 8 8
Note: The WIT2410M4 is the
standard part number and has
the serial connector pins
pointing down allowing
connection to a mother board
without using a cable.
WIT2410S4 has the serial
connector pins pointing up.
The HN-510 is wired as a DCE device and as such can be connected to DTE devices such
as PCs with a straight-through cable. When connecting a HN-510 to a DTE device, a
“null modem” cable is required. To effect a null modem cable, cross-wire TXD and
RXD and connect ground. The HN-510 can operate with just these three wires
connected. However, as the WIT2410 does not support software flow control, there will
be no flow control in this mode. If the DTE device fails to respond, connect DCD from
the HN-510 to the DTR and RTS inputs to activate the DCE device whenever the
WIT2410 asserts carrier.
When connecting to the WIT2410M/S4, make sure that all of the inputs (TXD, CFG,
RTS and SLEEP) are terminated for proper operation.
9.3. Approved Antennas
The WIT2410M/S4 is designed to ensure that no antenna other than the one fitted shall
be used with the device. The end user must permanently affix the antenna by using an
adhesive on the coupling such as Loctite, or ensure the antenna has a unique coupling.
The table below lists the antennas which can be purchased directly from Cirronet.
Contact Cirronet Technical Support with any questions.
Description Gain Part Number Coupling
24dB Parabolic Dish 24dB PAR2424 N
18dB Parabolic Dish 18dB PAR2418 N
15dB Yagi Directional 15dB YAGI2415 N
14dB Corner Reflector 14dB CORNER2414 N
12dB Omnidirectional 12dB OMNI2412 N
9dB Omnidirectional 9dB OMNI249 N
9dB Corner Reflector 9dB CORNER249 N
6dB Cironnet Patch 6dB PA2400 MMCX
5dB Mobile Mount 5dB MAG245 N
2dB Cirronet Patch 2dB PA2410 MMCX
2dB Rugged Body Mount 2dB RBM242 N
Dipole 2dB RWA249R Reverse SMA
© 2000- 2004 Cirronet™ Inc 47 M-2410-0000 Rev F

WIT2410
© 2000- 2004 Cirronet™ Inc 48 M-2410-0000 Rev F
9.4. Technical Support
For technical support call Cirronet™ at (678) 684-2000 between the hours of 8:30AM
and 5:30PM Eastern Time.

WIT2410
© 2000- 2004 Cirronet™ Inc 49 M-2410-0000 Rev F
TXD
RTS_3.3V
If using a 5.0V converter use the
following circuit for TXD,DTR,RTS
DTR
DCD_3.3 VDCD
V CC 3.3V
U5
MA X3 238
28
25
1
3
16
5
6
7
10
12
21
20
18
9
11
8
26
27
4
13
14
15 2
19
17
23
22
24
C1+
C1-
C2+
C2-
R1OUTB
T1OUT
T2OUT
T3OUT
T4OUT
T5OUT
R1OUT
R2OUT
R3OUT
R2IN
R3IN
R1IN
VCC
V+
V-
FORCEON
FORCEOFF
INVA LID GND
T4IN
T5IN
T2IN
T3IN
T1IN
DTR_SLEEP_3.3V
RS232 Interface
D1
MBR0520L
12
CTS_3.3V
+
C3
1 uF
TXD_3.3V
RXD
C5
0.1uF
12
RXD_3.3 V
R1
10k
1 2
C1
0.22uF
12
+
C4
1 uF
WIT2410 Interface
R1
6.8k
12
R2
6.8k
12
RTS
VCC 3.3V
Optional pullups to keep
RTS and DTR asserted
when left unconnected
TXD_3.3V
TXD_5V
CTS
+
C2
1 uF
R2
2
1 2
2200
0k
4300
9.5. Reference Design

WIT2410
9.6.1. Mechanical Drawing – WIT2410M4 (Pins Down)
© 2000- 2004 Cirronet™ Inc 50 M-2410-0000 Rev F

WIT2410
9.6.2. Mechanical Drawing – WIT2410S4 (Pins Up)
© 2000- 2004 Cirronet™ Inc 51 M-2410-0000 Rev F

WIT2410
10. Warranty
Seller warrants solely to Buyer that the goods delivered hereunder shall be free from
defects in materials and workmanship, when given normal, proper and intended usage, for
twelve (12) months from the date of delivery to Buyer. Seller agrees to repair or replace at
its option and without cost to Buyer all defective goods sold hereunder, provided that
Buyer has given Seller written notice of such warranty claim within such warranty period.
All goods returned to Seller for repair or replacement must be sent freight prepaid to
Seller’s plant, provided that Buyer first obtain from Seller a Return Goods Authorization
before any such return. Seller shall have no obligation to make repairs or replacements
which are required by normal wear and tear, or which result, in whole or in part, from
catastrophe, fault or negligence of Buyer, or from improper or unauthorized use of the
goods, or use of the goods in a manner for which they are not designed, or by causes
external to the goods such as, but not limited to, power failure. No suit or action shall be
brought against Seller more than twelve (12) months after the related cause of action has
occurred. Buyer has not relied and shall not rely on any oral representation regarding the
goods sold hereunder, and any oral representation shall not bind Seller and shall not be a
part of any warranty.
THE PROVISIONS OF THE FOREGOING WARRANTY ARE IN LIEU OF ANY
OTHER WARRANTY, WHETHER EXPRESS OR IMPLIED, WRITTEN OR
ORAL (INCLUDING ANY WARRANTY OR MERCHANT ABILITY OR
FITNESS FOR A PARTICULAR PURPOSE). SELLER’S LIABILITY ARISING
OUT OF THE MANUFACTURE, SALE OR SUPPLYING OF THE GOODS OR
THEIR USE OR DISPOSITION, WHETHER BASED UPON WARRANTY,
CONTRACT, TORT OR OTHERWISE, SHALL NOT EXCEED THE ACTUAL
PURCHASE PRICE PAID BY BUYER FOR THE GOODS. IN NO EVENT
SHALL SELLER BE LIABLE TO BUYER OR ANY OTHER PERSON OR
ENTITY FOR SPECIAL, INCIDENTAL OR CONSEQUENTIAL DAMAGES,
INCLUDING, BUT NOT LIMITED TO, LOSS OF PROFITS, LOSS OF DATA OR
LOSS OF USE DAMAGES ARISING OUT OF THE MANUFACTURE, SALE OR
SUPPLYING OF THE GOODS. THE FOREGOING WARRANTY EXTENDS TO
BUYER ONLY AND SHALL NOT BE APPLICABLE TO ANY OTHER PERSON
OR ENTITY INCLUDING, WITHOUT LIMITATION, CUSTOMERS OF
BUYERS.
© 2000- 2004 Cirronet™ Inc 52 M-2410-0000 Rev F