Unitech Electronics MC7354 Single Modular User Manual MC7354 UserMan
Unitech Electronics Co., Ltd. Single Modular MC7354 UserMan
Contents
- 1. Users Manual
 - 2. User manual
 
Users Manual

Product Technical Specification 
& Customer Design Guidelines
AirPrime MC7354
4114635
Rev 2
Distribution under NDA only 
Contents subject to change
Ed Produt Laelig 
This tasitte odule is authoized ol fo use i deie hee the atea a e 
istalled suh that  a e aitaied etee the atea ad uses. The fial 
ed podut ust e laeled i a isile aea ith the folloig: "Cotais FCC ID: 
HLEMC7 “ 
Iforatio for the OEMs ad Itegrators 
The folloig stateet ust e iluded ith all esios of this douet supplied to a 
OEM o itegato, ut should ot e distiuted to the ed use. 
) This deie is iteded fo OEM itegatos ol. 
) Please see the full Gat of Euipet douet fo othe estitios. 
FEDERAL COMMUNICATIONS COMMISSION INTERFERENCE STATEMENT   
This euipet has ee tested ad foud to opl ith the liits fo a Class B digital deie, pusuat to pat 5 
of the FCC Rules. These liits ae desiged to poide easoale potetio agaist haful itefeee i a 
esidetial istallatio. This euipet geeates, uses ad a adiate adio feue eeg ad, if ot istalled 
ad used i aodae ith the istutios, a ause haful itefeee to adio ouiatios. Hoee, 
thee is o guaatee that itefeee ill ot ou i a patiula istallatio. If this eu
ipet does ause haful 
itefeee to adio o teleisio eeptio, hih a e deteied  tuig the euipet off ad o, the use 
is eouaged to t to oet the itefeee  oe o oe of the folloig easues: 
-Reoiet o eloate the eeiig atea. 
-Iease the sepaatio etee the euipet ad eeie. 
-Coet the euipet ito a outlet o a iuit diffeet fo that to hih the eeie is oeted. 
-Cosult the deale o a epeieed adio/ TV tehiia fo help. 
CAUTION:   
A hages o odifiatios ot epessl appoed  the gatee of this deie ould oid the use's authoit to 
opeate the euipet. 

Preface
Rev 2  Sep.13 Proprietary and Confidential - Contents subject to change 3
Important 
Notice
(YIXSXLIREXYVISJ[MVIPIWWGSQQYRMGEXMSRWXVERWQMWWMSRERHVIGITXMSRSJHEXE
GERRIZIVFIKYEVERXIIH(EXEQE]FIHIPE]IHGSVVYTXIHMILEZIIVVSVWSVFI
XSXEPP]PSWX%PXLSYKLWMKRMJMGERXHIPE]WSVPSWWIWSJHEXEEVIVEVI[LIR[MVIPIWW
HIZMGIWWYGLEWXLI7MIVVE;MVIPIWWQSHIQEVIYWIHMRERSVQEPQERRIV[MXLE
[IPPGSRWXVYGXIHRIX[SVOXLI7MIVVE;MVIPIWWQSHIQWLSYPHRSXFIYWIHMR
WMXYEXMSRW[LIVIJEMPYVIXSXVERWQMXSVVIGIMZIHEXEGSYPHVIWYPXMRHEQEKISJER]
OMRHXSXLIYWIVSVER]SXLIVTEVX]MRGPYHMRKFYXRSXPMQMXIHXSTIVWSREPMRNYV]
HIEXLSVPSWWSJTVSTIVX]7MIVVE;MVIPIWWEGGITXWRSVIWTSRWMFMPMX]JSVHEQEKIW
SJER]OMRHVIWYPXMRKJVSQHIPE]WSVIVVSVWMRHEXEXVERWQMXXIHSVVIGIMZIHYWMRK
XLI7MIVVE;MVIPIWWQSHIQSVJSVJEMPYVISJXLI7MIVVE;MVIPIWWQSHIQXS
XVERWQMXSVVIGIMZIWYGLHEXE
Safety and 
Hazards
(SRSXSTIVEXIXLI7MIVVE;MVIPIWWQSHIQMREVIEW[LIVIFPEWXMRKMWMRTVSKVIWW
[LIVII\TPSWMZIEXQSWTLIVIWQE]FITVIWIRXRIEVQIHMGEPIUYMTQIRXRIEVPMJI
WYTTSVXIUYMTQIRXSVER]IUYMTQIRX[LMGLQE]FIWYWGITXMFPIXSER]JSVQSJ
VEHMSMRXIVJIVIRGI-RWYGLEVIEWXLI7MIVVE;MVIPIWWQSHIQ1978&)
43;)6)(3**8LI7MIVVE;MVIPIWWQSHIQGERXVERWQMXWMKREPWXLEXGSYPH
MRXIVJIVI[MXLXLMWIUYMTQIRX
(SRSXSTIVEXIXLI7MIVVE;MVIPIWWQSHIQMRER]EMVGVEJX[LIXLIVXLIEMVGVEJXMW
SRXLIKVSYRHSVMRJPMKLX-REMVGVEJXXLI7MIVVE;MVIPIWWQSHIQ1978&)
43;)6)(3**;LIRSTIVEXMRKXLI7MIVVE;MVIPIWWQSHIQGERXVERWQMX
WMKREPWXLEXGSYPHMRXIVJIVI[MXLZEVMSYWSRFSEVHW]WXIQW
Note: Some airlines may permit the use of cellular phones while the aircraft is on the 
ground and the door is open. Sierra Wireless modems may be used at this time.
8LIHVMZIVSVSTIVEXSVSJER]ZILMGPIWLSYPHRSXSTIVEXIXLI7MIVVE;MVIPIWW
QSHIQ[LMPIMRGSRXVSPSJEZILMGPI(SMRKWS[MPPHIXVEGXJVSQXLIHVMZIVSV
STIVEXSVWGSRXVSPERHSTIVEXMSRSJXLEXZILMGPI-RWSQIWXEXIWERHTVSZMRGIW
STIVEXMRKWYGLGSQQYRMGEXMSRWHIZMGIW[LMPIMRGSRXVSPSJEZILMGPIMWERSJJIRGI
Limitation of 
Liability
8LIMRJSVQEXMSRMRXLMWQERYEPMWWYFNIGXXSGLERKI[MXLSYXRSXMGIERHHSIWRSX
VITVIWIRXEGSQQMXQIRXSRXLITEVXSJ7MIVVE;MVIPIWW7-)66%;-6)0)77%2(
-87%**-0-%8)774)'-*-'%00=(-7'0%-10-%&-0-8=*36%2=%2(%00
(-6)'8-2(-6)'874)'-%0+)2)6%0-2'-()28%0'327)59)28-%0
492-8-:)36)<)140%6=(%1%+)7-2'09(-2+&982380-1-8)(83
03773*463*-87366):)29)36%28-'-4%8)(463*-87366):)29)
%6-7-2+3983*8,)97)36-2%&-0-8=8397)%2=7-)66%;-6)0)77
463(9'8):)2-*7-)66%;-6)0)77%2(36-87%**-0-%8)7,%7&))2
%(:-7)(3*8,)4377-&-0-8=3*79',(%1%+)7368,)=%6)
*36)7))%&0)36*36'0%-17&=%2=8,-6(4%68=
2SX[MXLWXERHMRKXLIJSVIKSMRKMRRSIZIRXWLEPP7MIVVE;MVIPIWWERHSVMXW
EJJMPMEXIWEKKVIKEXIPMEFMPMX]EVMWMRKYRHIVSVMRGSRRIGXMSR[MXLXLI7MIVVE;MVIPIWW
TVSHYGXVIKEVHPIWWSJXLIRYQFIVSJIZIRXWSGGYVVIRGIWSVGPEMQWKMZMRKVMWIXS
PMEFMPMX]FIMRI\GIWWSJXLITVMGITEMHF]XLITYVGLEWIVJSVXLI7MIVVE;MVIPIWW
TVSHYGX

Product Technical Specification & Customer Design Guidelines
4 Proprietary and Confidential - Contents subject to change 4114635
Patents 8LMWTVSHYGXQE]GSRXEMRXIGLRSPSK]HIZIPSTIHF]SVJSV7MIVVE;MVIPIWW-RG
8LMWTVSHYGXMRGPYHIWXIGLRSPSK]PMGIRWIHJVSQ59%0'311
8LMWTVSHYGXMWQERYJEGXYVIHSVWSPHF]7MIVVE;MVIPIWW-RGSVMXWEJJMPMEXIWYRHIV
SRISVQSVITEXIRXWPMGIRWIHJVSQ-RXIV(MKMXEP+VSYTERH1144SVXJSPMS
0MGIRWMRK
Copyright 7MIVVE;MVIPIWW%PPVMKLXWVIWIVZIH
Trademarks 7MIVVE;MVIPIWW%MV4VMQIERHXLI7MIVVE;MVIPIWWPSKSEVIXVEHIQEVOWSJ
7MIVVE;MVIPIWW
;EXGLIV}MWEVIKMWXIVIHXVEHIQEVOSJ2)8+)%6-RGYWIHYRHIVPMGIRWI
;MRHS[WMWEVIKMWXIVIHXVEHIQEVOSJ1MGVSWSJX'SVTSVEXMSR
59%0'311MWEVIKMWXIVIHXVEHIQEVOSJ59%0'311-RGSVTSVEXIH9WIH
YRHIVPMGIRWI
3XLIVXVEHIQEVOWEVIXLITVSTIVX]SJXLIMVVIWTIGXMZIS[RIVW
Contact 
Information
'SRWYPXSYV[IFWMXIJSVYTXSHEXITVSHYGXHIWGVMTXMSRWHSGYQIRXEXMSR
ETTPMGEXMSRRSXIWJMVQ[EVIYTKVEHIWXVSYFPIWLSSXMRKXMTWERHTVIWWVIPIEWIW
[[[WMIVVE[MVIPIWWGSQ
Revision
History
Sales Desk: Phone: 1-604-232-1488
Hours: 8:00 AM to 5:00 PM Pacific Time
E-mail: sales@sierrawireless.com
Post: Sierra Wireless
13811 Wireless Way
Richmond, BC
Canada            V6V 3A4
Fax: 1-604-231-1109
Web: www.sierrawireless.com
Revision 
number
Release date Changes
1 September 2013 Initial release.
2 September 2013 Introduction wording. Updated humidity spec. Removed WMC DLL support statement.

Rev 2  Sep.13 Proprietary and Confidential - Contents subject to change 5
Contents
Introduction . . . . . . . . . . . . . . . . . . . . . . . . . . . . . . . . . . . . . . . . . . . . . . . . . . . .15
Supported RF bands  . . . . . . . . . . . . . . . . . . . . . . . . . . . . . . . . . . . . . . . . . .  15
Physical features  . . . . . . . . . . . . . . . . . . . . . . . . . . . . . . . . . . . . . . . . . . . . .  16
Application interface features. . . . . . . . . . . . . . . . . . . . . . . . . . . . . . . . . . . .  16
Modem features . . . . . . . . . . . . . . . . . . . . . . . . . . . . . . . . . . . . . . . . . . . . . .  17
LTE features. . . . . . . . . . . . . . . . . . . . . . . . . . . . . . . . . . . . . . . . . . . . . . . . .  17
Short Message Service (SMS) features . . . . . . . . . . . . . . . . . . . . . . . . . . . .  18
Position location (GNSS) . . . . . . . . . . . . . . . . . . . . . . . . . . . . . . . . . . . . . . .  18
Warranty and support. . . . . . . . . . . . . . . . . . . . . . . . . . . . . . . . . . . . . . . . . .  18
Supporting documents . . . . . . . . . . . . . . . . . . . . . . . . . . . . . . . . . . . . . . . . .  18
Accessories . . . . . . . . . . . . . . . . . . . . . . . . . . . . . . . . . . . . . . . . . . . . . . . . .  19
Required connectors  . . . . . . . . . . . . . . . . . . . . . . . . . . . . . . . . . . . . . . . . . .  19
Ordering information. . . . . . . . . . . . . . . . . . . . . . . . . . . . . . . . . . . . . . . . . . .  19
Integration requirements  . . . . . . . . . . . . . . . . . . . . . . . . . . . . . . . . . . . . . . .  20
Standards Compliance . . . . . . . . . . . . . . . . . . . . . . . . . . . . . . . . . . . . . . . . . . .21
Electrical Specifications   . . . . . . . . . . . . . . . . . . . . . . . . . . . . . . . . . . . . . . . . . 23
Host interface pin assignments  . . . . . . . . . . . . . . . . . . . . . . . . . . . . . . . . . .  25
Power supply . . . . . . . . . . . . . . . . . . . . . . . . . . . . . . . . . . . . . . . . . . . . . . . .  29
USB interface . . . . . . . . . . . . . . . . . . . . . . . . . . . . . . . . . . . . . . . . . . . . . . . .  29
USB high/full speed throughput performance  . . . . . . . . . . . . . . . . . . . . .30
User-developed drivers  . . . . . . . . . . . . . . . . . . . . . . . . . . . . . . . . . . . . . .30
SIM interface  . . . . . . . . . . . . . . . . . . . . . . . . . . . . . . . . . . . . . . . . . . . . . . . .   30
SIM implementation  . . . . . . . . . . . . . . . . . . . . . . . . . . . . . . . . . . . . . . . . .32

Product Technical Specification & Customer Design Guidelines
6 Proprietary and Confidential - Contents subject to change 4114635
Control interface (Signals) . . . . . . . . . . . . . . . . . . . . . . . . . . . . . . . . . . . . . .   33
WAKE_N — Wake host . . . . . . . . . . . . . . . . . . . . . . . . . . . . . . . . . . . . . . 33
W_DISABLE_N — Wireless disable  . . . . . . . . . . . . . . . . . . . . . . . . . . . . 34
WAN_LED_N—LED output   . . . . . . . . . . . . . . . . . . . . . . . . . . . . . . . . . . 34
SYSTEM_RESET_N—Reset Input   . . . . . . . . . . . . . . . . . . . . . . . . . . . . 35
PCM/I2S Audio Interface   . . . . . . . . . . . . . . . . . . . . . . . . . . . . . . . . . . . . 35
Antenna control . . . . . . . . . . . . . . . . . . . . . . . . . . . . . . . . . . . . . . . . . . . . . .   36
RF Specifications  . . . . . . . . . . . . . . . . . . . . . . . . . . . . . . . . . . . . . . . . . . . . . . . 37
RF connections . . . . . . . . . . . . . . . . . . . . . . . . . . . . . . . . . . . . . . . . . . . . . .   37
Shielding  . . . . . . . . . . . . . . . . . . . . . . . . . . . . . . . . . . . . . . . . . . . . . . . . . 37
Antenna and cabling  . . . . . . . . . . . . . . . . . . . . . . . . . . . . . . . . . . . . . . . . 38
Ground connection  . . . . . . . . . . . . . . . . . . . . . . . . . . . . . . . . . . . . . . . . . . .   39
Interference and sensitivity . . . . . . . . . . . . . . . . . . . . . . . . . . . . . . . . . . . . .   39
Interference from other wireless devices . . . . . . . . . . . . . . . . . . . . . . . . . 39
Host-generated RF interference  . . . . . . . . . . . . . . . . . . . . . . . . . . . . . . . 40
Device-generated RF interference   . . . . . . . . . . . . . . . . . . . . . . . . . . . . . 40
Methods to mitigate decreased Rx performance . . . . . . . . . . . . . . . . . . . 40
Radiated Spurious Emissions (RSE) . . . . . . . . . . . . . . . . . . . . . . . . . . . . 40
Radiated sensitivity measurement. . . . . . . . . . . . . . . . . . . . . . . . . . . . . . . .   41
Sierra Wireless’ sensitivity testing and desensitization investigation   . . . 41
Sensitivity vs. frequency  . . . . . . . . . . . . . . . . . . . . . . . . . . . . . . . . . . . . . 41
Supported frequencies. . . . . . . . . . . . . . . . . . . . . . . . . . . . . . . . . . . . . . . . .   42
Conducted Rx sensitivity / Tx power . . . . . . . . . . . . . . . . . . . . . . . . . . . . . .   44
GNSS specifications . . . . . . . . . . . . . . . . . . . . . . . . . . . . . . . . . . . . . . . . . .   46
Power   . . . . . . . . . . . . . . . . . . . . . . . . . . . . . . . . . . . . . . . . . . . . . . . . . . . . . . . . 49
Power consumption . . . . . . . . . . . . . . . . . . . . . . . . . . . . . . . . . . . . . . . . . . .   49
Module power states . . . . . . . . . . . . . . . . . . . . . . . . . . . . . . . . . . . . . . . . . .   51
Power state transitions  . . . . . . . . . . . . . . . . . . . . . . . . . . . . . . . . . . . . . . 52

Contents
Rev 2  Sep.13 Proprietary and Confidential - Contents subject to change 7
Power interface  . . . . . . . . . . . . . . . . . . . . . . . . . . . . . . . . . . . . . . . . . . . . . .  53
Power ramp-up   . . . . . . . . . . . . . . . . . . . . . . . . . . . . . . . . . . . . . . . . . . . .53
Power-up timing . . . . . . . . . . . . . . . . . . . . . . . . . . . . . . . . . . . . . . . . . . . .53
Transmit power waveform (GSM)  . . . . . . . . . . . . . . . . . . . . . . . . . . . . . .54
Power supply noise  . . . . . . . . . . . . . . . . . . . . . . . . . . . . . . . . . . . . . . . . . 55
SED (Smart Error Detection)  . . . . . . . . . . . . . . . . . . . . . . . . . . . . . . . . . .55
Tx power control   . . . . . . . . . . . . . . . . . . . . . . . . . . . . . . . . . . . . . . . . . . .55
Software Interface . . . . . . . . . . . . . . . . . . . . . . . . . . . . . . . . . . . . . . . . . . . . . . . 57
Support tools  . . . . . . . . . . . . . . . . . . . . . . . . . . . . . . . . . . . . . . . . . . . . . . . .  57
USB interface . . . . . . . . . . . . . . . . . . . . . . . . . . . . . . . . . . . . . . . . . . . . . . . .  57
Mechanical and Environmental Specifications  . . . . . . . . . . . . . . . . . . . . . . .59
Device views  . . . . . . . . . . . . . . . . . . . . . . . . . . . . . . . . . . . . . . . . . . . . . . . .   60
Labeling . . . . . . . . . . . . . . . . . . . . . . . . . . . . . . . . . . . . . . . . . . . . . . . . . . . .  61
Electrostatic discharge (ESD)   . . . . . . . . . . . . . . . . . . . . . . . . . . . . . . . . .61
Thermal considerations . . . . . . . . . . . . . . . . . . . . . . . . . . . . . . . . . . . . . . . .  62
Regulatory Compliance and Industry Certifications . . . . . . . . . . . . . . . . . . .65
Important notice . . . . . . . . . . . . . . . . . . . . . . . . . . . . . . . . . . . . . . . . . . . . . .  65
Safety and hazards  . . . . . . . . . . . . . . . . . . . . . . . . . . . . . . . . . . . . . . . . . . .  65
Important compliance information for North American users . . . . . . . . . . . .  66
Antenna Specification   . . . . . . . . . . . . . . . . . . . . . . . . . . . . . . . . . . . . . . . . . . .69
Recommended GNSS antenna specifications . . . . . . . . . . . . . . . . . . . . . . .  71
Antenna tests . . . . . . . . . . . . . . . . . . . . . . . . . . . . . . . . . . . . . . . . . . . . . . . .  71
Design Checklist . . . . . . . . . . . . . . . . . . . . . . . . . . . . . . . . . . . . . . . . . . . . . . . .73
Testing  . . . . . . . . . . . . . . . . . . . . . . . . . . . . . . . . . . . . . . . . . . . . . . . . . . . . . . . .75
AT command entry timing requirement  . . . . . . . . . . . . . . . . . . . . . . . . . . . .  75

Product Technical Specification & Customer Design Guidelines
8 Proprietary and Confidential - Contents subject to change 4114635
Acceptance testing  . . . . . . . . . . . . . . . . . . . . . . . . . . . . . . . . . . . . . . . . . . .   75
Acceptance test requirements . . . . . . . . . . . . . . . . . . . . . . . . . . . . . . . . . 76
Acceptance test procedure  . . . . . . . . . . . . . . . . . . . . . . . . . . . . . . . . . . . 76
Certification testing  . . . . . . . . . . . . . . . . . . . . . . . . . . . . . . . . . . . . . . . . . . .   76
Production testing . . . . . . . . . . . . . . . . . . . . . . . . . . . . . . . . . . . . . . . . . . . .   77
Functional production test . . . . . . . . . . . . . . . . . . . . . . . . . . . . . . . . . . . . . .   77
Production test procedure  . . . . . . . . . . . . . . . . . . . . . . . . . . . . . . . . . . . . 78
UMTS (WCDMA/GSM) RF transmission path test  . . . . . . . . . . . . . . . . . 81
UMTS (WCDMA/GSM) RF receive path test  . . . . . . . . . . . . . . . . . . . . . 83
LTE RF receive path test . . . . . . . . . . . . . . . . . . . . . . . . . . . . . . . . . . . . . 85
GNSS RF receive path test . . . . . . . . . . . . . . . . . . . . . . . . . . . . . . . . . . . 86
Quality assurance testing  . . . . . . . . . . . . . . . . . . . . . . . . . . . . . . . . . . . . . .   87
Suggested testing equipment  . . . . . . . . . . . . . . . . . . . . . . . . . . . . . . . . . . .   87
Testing assistance provided by Sierra Wireless  . . . . . . . . . . . . . . . . . . . . .   88
IOT/Operator testing  . . . . . . . . . . . . . . . . . . . . . . . . . . . . . . . . . . . . . . . . . .   88
Extended AT commands for testing. . . . . . . . . . . . . . . . . . . . . . . . . . . . . . .   88
Packaging  . . . . . . . . . . . . . . . . . . . . . . . . . . . . . . . . . . . . . . . . . . . . . . . . . . . . . 91
References  . . . . . . . . . . . . . . . . . . . . . . . . . . . . . . . . . . . . . . . . . . . . . . . . . . . . 93
Sierra Wireless documents . . . . . . . . . . . . . . . . . . . . . . . . . . . . . . . . . . . . .   93
Command documents  . . . . . . . . . . . . . . . . . . . . . . . . . . . . . . . . . . . . . . . 93
Other Sierra documents   . . . . . . . . . . . . . . . . . . . . . . . . . . . . . . . . . . . . . 93
Industry/other documents  . . . . . . . . . . . . . . . . . . . . . . . . . . . . . . . . . . . . 93
Technology Overview   . . . . . . . . . . . . . . . . . . . . . . . . . . . . . . . . . . . . . . . . . . . 95
LTE  . . . . . . . . . . . . . . . . . . . . . . . . . . . . . . . . . . . . . . . . . . . . . . . . . . . . . . .   95
CDMA  . . . . . . . . . . . . . . . . . . . . . . . . . . . . . . . . . . . . . . . . . . . . . . . . . . . . .   95
1xEV-DO  . . . . . . . . . . . . . . . . . . . . . . . . . . . . . . . . . . . . . . . . . . . . . . . . . 95
1X and IS-95A . . . . . . . . . . . . . . . . . . . . . . . . . . . . . . . . . . . . . . . . . . . . . 96
UMTS. . . . . . . . . . . . . . . . . . . . . . . . . . . . . . . . . . . . . . . . . . . . . . . . . . . . . .   96
HSPA. . . . . . . . . . . . . . . . . . . . . . . . . . . . . . . . . . . . . . . . . . . . . . . . . . . . . .   97

Contents
Rev 2  Sep.13 Proprietary and Confidential - Contents subject to change 9
HSPA+ . . . . . . . . . . . . . . . . . . . . . . . . . . . . . . . . . . . . . . . . . . . . . . . . . . . . .  97
DC-HSPA+ . . . . . . . . . . . . . . . . . . . . . . . . . . . . . . . . . . . . . . . . . . . . . . . . . .  97
GPRS / EGPRS . . . . . . . . . . . . . . . . . . . . . . . . . . . . . . . . . . . . . . . . . . . . . .  97
Acronyms   . . . . . . . . . . . . . . . . . . . . . . . . . . . . . . . . . . . . . . . . . . . . . . . . . . . . .99

Product Technical Specification & Customer Design Guidelines
10 Proprietary and Confidential - Contents subject to change 4114635

Rev 2  Sep.13 Proprietary and Confidential - Contents subject to change 11
List of Tables
Table 1-1: Supported RF bands  . . . . . . . . . . . . . . . . . . . . . . . . . . . . . . . . . . . .  15
Table 1-2: Modem features . . . . . . . . . . . . . . . . . . . . . . . . . . . . . . . . . . . . . . . .  17
Table 1-3: Required host-module connectors . . . . . . . . . . . . . . . . . . . . . . . . . .  19
Table 2-1: Standards compliance  . . . . . . . . . . . . . . . . . . . . . . . . . . . . . . . . . . .  21
Table 3-1: Connector pin assignments  . . . . . . . . . . . . . . . . . . . . . . . . . . . . . . .   26
Table 3-2: Power and ground specifications . . . . . . . . . . . . . . . . . . . . . . . . . . .  29
Table 3-3: USB interface . . . . . . . . . . . . . . . . . . . . . . . . . . . . . . . . . . . . . . . . . .  29
Table 3-4: SIM interface signal  . . . . . . . . . . . . . . . . . . . . . . . . . . . . . . . . . . . . .  30
Table 3-5: Module control signals . . . . . . . . . . . . . . . . . . . . . . . . . . . . . . . . . . .  33
Table 3-6: PCM / I2S Interface signals . . . . . . . . . . . . . . . . . . . . . . . . . . . . . . . .  35
Table 3-7: Antenna control signals  . . . . . . . . . . . . . . . . . . . . . . . . . . . . . . . . . .  36
Table 4-1: LTE frequency band support  . . . . . . . . . . . . . . . . . . . . . . . . . . . . . .  42
Table 4-2: LTE bandwidth support. . . . . . . . . . . . . . . . . . . . . . . . . . . . . . . . . . .  42
Table 4-3: WCDMA frequency band support. . . . . . . . . . . . . . . . . . . . . . . . . . .  43
Table 4-4: GSM frequency band support. . . . . . . . . . . . . . . . . . . . . . . . . . . . . .   43
Table 4-5: CDMA frequency band support  . . . . . . . . . . . . . . . . . . . . . . . . . . . .  43
Table 4-6: Conducted Rx (Receive) sensitivity — LTE bands  . . . . . . . . . . . . . .  44
Table 4-7: Conducted Rx (Receive) sensitivity — CDMA bands  . . . . . . . . . . . .  44
Table 4-8: Conducted Rx (Receive) sensitivity — UMTS bands. . . . . . . . . . . . .  45
Table 4-9: Conducted Rx (Receive) sensitivity — GSM / EDGE bands. . . . . . . .  45
Table 4-10: Conducted Tx (Transmit) power tolerances . . . . . . . . . . . . . . . . . .   45
Table 4-11: GNSS specifications. . . . . . . . . . . . . . . . . . . . . . . . . . . . . . . . . . . .  46
Table 5-1: Averaged standby DC power consumption  . . . . . . . . . . . . . . . . . . .   49
Table 5-2: Averaged call mode DC power consumption . . . . . . . . . . . . . . . . . .   50
Table 5-3: Miscellaneous DC power consumption  . . . . . . . . . . . . . . . . . . . . . .  51
Table 5-4: Module power states  . . . . . . . . . . . . . . . . . . . . . . . . . . . . . . . . . . . .   51
Table 5-5: Power state transitions (including voltage / temperature trigger levels). . 
52

Product Technical Specification & Customer Design Guidelines
12 Proprietary and Confidential - Contents subject to change 4114635
Table 5-6: Power-on timing parameters (double enumeration). . . . . . . . . . . . .   54
Table 5-7: Power-on timing parameters (single enumeration)  . . . . . . . . . . . . .   54
Table 5-8: Dynamic power control of SAR backoff state. . . . . . . . . . . . . . . . . .   55
Table 7-1: Mechanical and environmental specifications . . . . . . . . . . . . . . . . .   59
Table 8-1: Collocated configuration specifications . . . . . . . . . . . . . . . . . . . . . .   67
Table A-1: Antenna requirements   . . . . . . . . . . . . . . . . . . . . . . . . . . . . . . . . . .   69
Table A-2: GNSS standalone antenna requirements . . . . . . . . . . . . . . . . . . . .   71
Table B-1: Hardware integration design considerations . . . . . . . . . . . . . . . . . .   73
Table C-1: Test settings — UMTS transmission path  . . . . . . . . . . . . . . . . . . . .   81
Table C-2: Test settings — WCDMA / GSM receive path . . . . . . . . . . . . . . . . . .   83
Table C-3: Test settings — LTE receive path. . . . . . . . . . . . . . . . . . . . . . . . . . .   85
Table C-4: Extended AT commands . . . . . . . . . . . . . . . . . . . . . . . . . . . . . . . . .   88
Table F-1: EGPRS power backoff. . . . . . . . . . . . . . . . . . . . . . . . . . . . . . . . . . .   98
Table G-1: Acronyms and definitions  . . . . . . . . . . . . . . . . . . . . . . . . . . . . . . . .   99

Rev 2  Sep.13 Proprietary and Confidential - Contents subject to change 13
List of Figures
Figure 3-1: System block diagram. . . . . . . . . . . . . . . . . . . . . . . . . . . . . . . . . . .  24
Figure 3-2: Expanded RF block diagram . . . . . . . . . . . . . . . . . . . . . . . . . . . . . .   25
Figure 3-3: SIM application interface . . . . . . . . . . . . . . . . . . . . . . . . . . . . . . . . .   31
Figure 3-4: SIM card contacts (contact view)  . . . . . . . . . . . . . . . . . . . . . . . . . .  31
Figure 3-5: Recommended WAKE_N connection . . . . . . . . . . . . . . . . . . . . . . .  33
Figure 3-6: Recommended wireless disable connection . . . . . . . . . . . . . . . . . .  34
Figure 3-7: Example LED  . . . . . . . . . . . . . . . . . . . . . . . . . . . . . . . . . . . . . . . . .  35
Figure 4-1: Module connectors  . . . . . . . . . . . . . . . . . . . . . . . . . . . . . . . . . . . . .  37
Figure 5-1: Voltage / temperature monitoring state machines  . . . . . . . . . . . . . .  53
Figure 5-2: Signal timing (Power-on, and USB enumeration) . . . . . . . . . . . . . .  53
Figure 5-3: GSM transmit power waveform (class 10 operation)  . . . . . . . . . . .  54
Figure 7-1: Top view . . . . . . . . . . . . . . . . . . . . . . . . . . . . . . . . . . . . . . . . . . . . .  60
Figure 7-2: Dimensioned view . . . . . . . . . . . . . . . . . . . . . . . . . . . . . . . . . . . . . .  60
Figure 7-3: Sample unit label. . . . . . . . . . . . . . . . . . . . . . . . . . . . . . . . . . . . . . .  61
Figure 7-4: Shield locations . . . . . . . . . . . . . . . . . . . . . . . . . . . . . . . . . . . . . . . .  62
Figure 4-1: Device placement in module tray  . . . . . . . . . . . . . . . . . . . . . . . . . .  91
Figure 4-2: Shipping package . . . . . . . . . . . . . . . . . . . . . . . . . . . . . . . . . . . . . .  91

Product Technical Specification & Customer Design Guidelines
14 Proprietary and Confidential - Contents subject to change 4114635

Rev 2  Sep.13 Proprietary and Confidential - Contents subject to change 15
11: Introduction
8LI7MIVVE;MVIPIWW1'4'-)\TVIWW1MRM'EVHMWEGSQTEGX
PMKLX[IMKLX[MVIPIWW08) 9187ERH'(1%FEWIHQSHIQ
8LI1'TVSZMHIW08)(',74%,74%,7(4%,794%
;'(1%+71+467)(+)'(1%ERH+277GSRRIGXMZMX]JSV
RIX[SVOMRKERH11ETTPMGEXMSRWSZIVWIZIVEPVEHMSJVIUYIRG]
FERHW8LIHIZMGIEPWSWYTTSVXW++VSEQMRKWYFNIGXXSRIX[SVO
STIVEXSVTVSZMWMSRMRK
8LIHIZMGIMWHIWMKRIHXSFIRIX[SVOSTIVEXSVGIVXMJMIH'SRXEGX
7MIVVE;MVIPIWWJSVHIXEMPW
Supported RF bands
8LIQSHIQFEWIHSR5YEPGSQQW1(1FEWIFERHTVSGIWWSV
WYTTSVXWHEXESTIVEXMSRSR08)(',74%,74%)(+)+467
+71ERH'(1%RIX[SVOW
Table 1-1: Supported RF bands
Technology Bands Notes Data rates
LTE
yBand 2 (1900 MHz)
eBand 4 (AWS) (1700 / 2100 MHz)
eBand 5 (850 MHz)
eBand 13 (700 MHz)
eBand 17 (700 MHz)
eBand 25 (1900 MHz G Block)
MIMO
support
Category 3 
Downlink:
100 Mbps (20 MHz bandwidth)
50 Mbps (10 MHz bandwidth)
Uplink:
50 Mbps (20 MHz bandwidth)
25 Mbps (10 MHz bandwidth)
CDMA
EVDO Release 0
and
EVDO Release A
eBC0 (Cellular 800 MHz)
eBC1 (PCS 1900 MHz)
eBC10 (Secondary 800 MHz)
Diversity
support
CDMA IS-856 (1xEV-DO Release A)
Up to 3.1 Mbps forward channel
Up to 1.8 Mbps reverse channel
CDMA IS-2000
Up to 153 kbps, simultaneous 
forward and reverse channel
Circuit-switched data bearers up to 
14.4 kbps
UMTS (WCDMA)
HSDPA
HSUPA
HSPA+
DC-HSPA+
eBand 1 (2100 MHz)
eBand 2 (1900 MHz)
eBand 4 (AWS 1700/2100 MHz)
eBand 5 (850 MHz)
eBand 8 (900 MHz)
Diversity
support
HSPA+ rates
Downlink: Up to 42 Mbps 
(category 24)
Uplink: Up to 5.76 Mbps 
(category 6)

Product Technical Specification & Customer Design Guidelines
16 Proprietary and Confidential - Contents subject to change 4114635
Physical features
e7QEPPJSVQJEGXSV{GSRJSVQWXSX]TI*EWWTIGMJMIHMR4'-)\TVIWW1MRM'EVH
)PIGXVSQIGLERMGEP7TIGMJMGEXMSR6IZMWMSR
e3TIVEXMRKXIQTIVEXYVIVERKI'PEWW%'XS'
e3TIVEXMRKXIQTIVEXYVIVERKI'PEWW&'XS'
Application interface features
e97&MRXIVJEGI51-JSV;MRHS[WERHPIKEG];MRHS[WSTIVEXMRKW]WXIQW
e1&-1JSV;MRHS[W
e97&0MRO4S[IV1EREKIQIRX041GSQFMRIH[MXLWIPIGXMZIWYWTIRHXS
QE\MQM^ITS[IVWEZMRKW%PWSWYTTSVXWJEWX[EOIYT
e%8GSQQERHMRXIVJEGI?A%8'SQQERH7IXJSV9WIV)UYMTQIRX9)
6IPIEWI(SG+4487TPYWTVSTVMIXEV]I\XIRHIH%8
GSQQERHWMR?A%MV4VMQI1MRM'EVH1'\\1'%8'SQQERH
6IJIVIRGI(SG
e7SJX[EVI(IZIPSTQIRX/MXW7(/JSV;MRHS[WERH;MRHS[W
e0MRY\7(/MRGPYHMRKE0MRY\%4-%TTPMGEXMSR4VSKVEQ-RXIVJEGI
Note: OMA DM and FOTA 
support is operator-
dependent.
e31%(13TIR1SFMPI%PPMERGI(IZMGI1EREKIQIRX
e*38%*MVQ[EVI3ZIV8LI%MV
e5(0PSEHIVGSQTPMERX
e7YTTSVXJSVEGXMZIERXIRREGSRXVSPZMEHIHMGEXIHERXIRREGSRXVSPWMKREPW
%28C'860
e(]REQMGTS[IVVIHYGXMSRWYTTSVXZMEWSJX[EVIERHHIHMGEXIHWMKREP(46
Note: Dial-up networking (DUN) is not supported.
GSM
GPRS
EDGE
eGSM 850 (850 MHz)
eEGSM 900 (900 MHz)
eDCS 1800 (1800 MHz)
ePCS 1900 (1900 MHz)
EDGE throughput up to 236 kbps
GNSS eGPS: 1575.42 MHz
eGLONASS: 1602 MHz
Table 1-1:  Supported RF bands (Continued)
Technology Bands Notes Data rates

Introduction
Rev 2  Sep.13 Proprietary and Confidential - Contents subject to change 17
Modem features
LTE features
e&EWMGGIPPWIPIGXMSRERHW]WXIQEGUYMWMXMSR
477 777 1 - &  H I G S H I
7-&z7-&HIGSHMRK
e2%7%7WIGYVMX]TVSGIHYVIW
7RS[+%)7WIGYVMX]
e'5-6-41-VITSVXMRK
e4EKMRKTVSGIHYVIW
4EKMRKMR-HPIERH'SRRIGXIHQSHI
Table 1-2: Modem features
eCDMA  (EVDO) /LTE / DC-HSPA+ / HSPA+ / HSPA / UMTS 
(WCDMA) / EDGE / GPRS  operation 
eMultiple (up to 16) cellular packet data profiles
eTraditional modem COM port support for AT commands
eUSB  suspend / resu me
eSleep mode for minimum idle power draw
eSIM application tool kit with proactive SIM commands
eEnhanced Operator Name String (EONS)
eAutomatic GPRS attach at power-up
eGPRS detach
eGPRS detach only
eCombined GPRS / IMSI detach; MS-initiated and network-
initiated detach
eMobile-originated PDP context activation / deactivation
eSupport QoS profile
Release 99 QoS negotiation—Background, Interactive, and 
Streaming
Release 97—Precedence Class, Reliability Class, Delay 
Class, Peak Throughput, Mean Throughput
eStatic and Dynamic IP address. The network may assign a 
fixed IP address or dynamically assign one using DHCP 
(Dynamic Host Configuration Protocol).
ePAP and CHAP support
ePDP context type (IPv4, IPv6, or IPv4v6). IP Packet Data 
Protocol context.
eRFC1144 TCP/IP header compression
eInteraction with existing GSM services (MO / MT SMS) while:
GPRS is attached, or
In a GPRS data session (class B GPRS suspend / resume 
procedures) 

Product Technical Specification & Customer Design Guidelines
18 Proprietary and Confidential - Contents subject to change 4114635
e(IHMGEXIHFIEVIV
2IX[SVOMRMXMEXIHHIHMGEXIHFIEVIV
9)MRMXMEXIHHIHMGEXIHFIEVIV
e1YPXMTPI4(2GSRRIGXMSRW-4ZERH-4ZGSQFMREXMSRWWYFNIGXXSSTIVEXMRK
W]WXIQWYTTSVX*SVI\EQTPIRSXWYTTSVXIHMR;MRHS[W
e'SRRIGXIHQSHIMRXVE08)QSFMPMX]
e-HPIQSHIMRXVE08)QSFMPMX]
eM6%8FIX[IIR08)+
M6%8FIX[IIR08)+JSVMHPIERHGSRRIGXMSRVIPIEWI[MXLVIHMVIGXMSR
e(IXEGLTVSGIHYVI
2IX[SVOMRMXMEXIHHIXEGL[MXLVIEXXEGLVIUYMVIH
2IX[SVOMRMXMEXIHHIXEGLJSPPS[IHF]GSRRIGXMSRVIPIEWI
e08)  I,64(VIHMVIGXMSR[MXLHEXEGSRXMRYMX]-4Z-4Z
Short Message Service (SMS) features
e1SFMPIXIVQMREXIH717JSV'(1%ERH9187
e1SFMPISVMKMREXIH717JSV'(1%ERH9187
e717SZIV7+W08)
e1SFMPIXIVQMREXIH717SZIV-17JSV08)I,64(
e1SFMPIXIVQMREXIH717SZIV+4679187,74%,64(\688
Position location (GNSS)
e'SRGYVVIRXWXERHEPSRI+47ERH+032%77
e%WWMWXIH+47%+477940
e%WWMWXIH+277%+2777940
eKTW3RI<86%[MXL+47+032%77WYTTSVX
e+277SRHIHMGEXIHGSRRIGXSVSVHMZIVWMX]GSRRIGXSV
e('FMEWSR+277GSRRIGXSVXSWYTTSVXERI\XIVREPEGXMZI+277ERXIRRE
Warranty and support
8LI1'SJJIVWXLIJSPPS[MRKWYTTSVXJIEXYVIW
e7XERHEVH]IEV[EVVERX]
e)REFPMRKWSJX[EVIHVMZIVW7(/IXGJSV%RHVSMH6-06EHMS-RXIVJEGI0E]IV
Z-GI'VIEQ7ERH[MGLERHPEXIV0MRY\;MRHS[WERH;MRHS[W
Supporting documents
7IZIVEPEHHMXMSREPHSGYQIRXWHIWGVMFI1MRM'EVHHIWMKRYWEKIMRXIKVEXMSRERH
SXLIVJIEXYVIW7II6IJIVIRGIWSRTEKI 

Introduction
Rev 2  Sep.13 Proprietary and Confidential - Contents subject to change 19
Accessories
8LI9RMZIVWEP(IZIPSTQIRX/MX9(/MWELEVH[EVIHIZIPSTQIRXTPEXJSVQJSV
%MV4VMQI1'WIVMIWQSHYPIW-XGSRXEMRWLEVH[EVIGSQTSRIRXWJSVIZEPYEXMRK
ERHHIZIPSTMRK[MXLXLIQSHYPIMRGPYHMRK
e(IZIPSTQIRXFSEVH
e'EFPIW
e%RXIRREW%HHMXMSREPERXIRREWQE]FIVIUYMVIHXSWYTTSVXEPPFERHW
e-RMXMEPEPPSXQIRXSJWYTTSVXLSYVW
e3XLIVEGGIWWSVMIW
*SVMRWXVYGXMSRWSRWIXXMRKYTXLI9(/TEVXRYQFIVWII?A4'-
)\TVIWW1MRM'EVH(IZ/MX5YMGO7XEVX+YMHI(SG
*SVSZIVXLIEMV08)XIWXMRKIRWYVIXLEXWYMXEFPIERXIRREWEVIYWIH8[S
ERXIRREWEVIVIUYMVIHJSVXLMWXIWXMRK7MIVVE;MVIPIWWSJJIVWER08)GETEFPI
ERXIRREGSZIVMRKz1,^&;{TPIEWISVHIVTEVXRYQFIV
5X]{XLMWGSRXEMRWX[SERXIRREW
Required connectors
8EFPIHIWGVMFIWXLIGSRRIGXSVWYWIHXSMRXIKVEXI%MV4VMQI1'WIVMIW
QSHYPIWMRXS]SYVLSWXHIZMGI
Ordering information
8SSVHIVGSRXEGXXLI7MIVVE;MVIPIWW7EPIW(IWOEXFIX[IIR
%1ERH414EGMJMG8MQI
Table 1-3: Required host-module connectors1
1. Manufacturers/ part numbers are for reference only and are subject to change. Choose 
connectors that are appropriate for your own design.
Connector type Description
RF cables eMate with Hirose U.FL connectors 
(model U.FL #CL331-0471-0-10)
eThree connector jacks (Note: The UDK has two connector 
jacks.)
EDGE (52-pin) eIndustry-standard mating connector
eSome manufacturers include Tyco, Foxconn, Molex
eExample: UDK board uses Molex 67910-0001
7-1 eIndustry-standard connector. Type depends on how host 
device exposes the SIM socket
eExample: UDK board uses ITT CCM03-3518

Product Technical Specification & Customer Design Guidelines
20 Proprietary and Confidential - Contents subject to change 4114635
Integration requirements
7MIVVE;MVIPIWWTVSZMHIWMRXLIHSGYQIRXWYMXIKYMHIPMRIWJSVWYGGIWWJYP1MRM
'EVHMRXIKVEXMSRERHSJJIVWMRXIKVEXMSRWYTTSVXWIVZMGIWEWRIGIWWEV]
;LIRMRXIKVEXMRKXLI1'4'-)\TVIWW1MRM'EVHXLIJSPPS[MRKMXIQWRIIHXS
FIEHHVIWWIH
eMounting{)JJIGXSRXIQTIVEXYVIWLSGOERHZMFVEXMSRTIVJSVQERGI
ePower supply{-QTEGXSRFEXXIV]HVEMRERHTSWWMFPI6*MRXIVJIVIRGI
eAntenna location and type{-QTEGXSR6*TIVJSVQERGI
eRegulatory approvals{%WHMWGYWWIHMR6IKYPEXSV]'SQTPMERGIERH-RHYWXV]
'IVXMJMGEXMSRWSRTEKI
eService provisioning{1ERYJEGXYVMRKTVSGIWW
eSoftware{%WHMWGYWWIHMR7SJX[EVI-RXIVJEGISRTEKI
eHost Interface{'SQTPMERGI[MXLMRXIVJEGIZSPXEKIPIZIPW

Rev 2  Sep.13 Proprietary and Confidential - Contents subject to change 21
22: Standards Compliance
8LI1'1MRM'EVHGSQTPMIW[MXLXLIQERHEXSV]VIUYMVIQIRXW
HIWGVMFIHMRXLIJSPPS[MRKWXERHEVHW8LII\EGXWIXSJVIUYMVIQIRXW
WYTTSVXIHMWRIX[SVOSTIVEXSVHITIRHIRX
Table 2-1: Standards compliance
Technology Standards
LTE e3GPP Release 9
CDMA eTIA/EIA/IS-2000.1 through .6. cdma2000® 
Standards for Spread Spectrum Systems. 
Release 0. April 2000
eTIA/EIA/IS-2000.1-1 through .6-1. cdma2000® 
Addendum 1. April 2000
eTIA/EIA/IS-2000.1-2 through .6-2. cdma2000® 
Addendum 2. June 2001
eTIA/EIA/IS-95-B. Mobile Station-Base Station 
Compatibility Standard for Dual-Mode Spread 
Spectrum Systems. December 4, 1998
eTIA/EIA/IS-. cdma2000® High Rate Packet Data 
Air Interface Specification. November 2000
UMTS e3GPP Release 5
e3GPP Release 6
e3GPP Release 7
e3GPP Release 8
GSM/GPRS/EDGE e3GPP Release 99
eGERAN Feature Package #1

Product Technical Specification & Customer Design Guidelines
22 Proprietary and Confidential - Contents subject to change 4114635

Rev 2  Sep.13 Proprietary and Confidential - Contents subject to change 23
33: Electrical Specifications
8LIW]WXIQFPSGOHMEKVEQMR*MKYVISRTEKIVITVIWIRXWXLI
1'QSHYPIMRXIKVEXIHMRXSELSWXW]WXIQ8LIQSHYPIMRGPYHIW
XLIJSPPS[MRKMRXIVJEGIWXSXLILSWX
ePower {7YTTPMIHXSXLIQSHYPIF]XLILSWX
eW_DISABLE_N {%GXMZIPS[MRTYXJVSQELEVH[EVIW[MXGLXSXLI
1'XLEXHMWEFPIWXLIQEMR6*VEHMS
eWAKE_N{7MKREPYWIHXS[EOIXLILSWX[LIRWTIGMJMGIZIRXW
SGGYV
eWAN_LED_N {%GXMZIPS[0)(HVMZIWMKREPTVSZMHIWERMRHMGEXMSR
SJ6%(-332WXEXIIMXLIV;%2SV+277
eSYSTEM_RESET_N{%GXMZIPS[VIWIXMRTYX
eAntenna {8LVII9*06*GSRRIGXSVWX[SJSV6\8\ERHSRIJSV
+277*SVHIXEMPWWII6*7TIGMJMGEXMSRWSRTEKI
2SXIXLEX+277GERYWIIMXLIVXLIHIHMGEXIH+277TSVXSVXLI
HMZIVWMX]1-13TSVX
eSIM {7YTTSVXIHXLVSYKLXLIMRXIVJEGIGSRRIGXSV8LI7-1
GEZMX]GSRRIGXSVQYWXFITPEGIHSRXLILSWXHIZMGIJSVXLMW
JIEXYVI
eUSB {-RXIVJEGIXSXLILSWXJSVHEXEGSRXVSPERHWXEXYWMRJSV
QEXMSR
eAntenna control {8LVIIWMKREPWXLEXGERFIYWIHXSGSRXVSP
I\XIVREPERXIRREW[MXGLIW
eDynamic power control {7MKREPYWIHXSEHNYWX8\TS[IVXSQIIX
*''7%6VIUYMVIQIRXW*SVHIXEMPWWII8\TS[IVGSRXVSPSR
TEKI
8LI1'LEWX[SQEMRMRXIVJEGIEVIEW{XLILSWX-3GSRRIGXSV
ERHXLI6*TSVXW(IXEMPWSJXLIWIMRXIVJEGIWEVIHIWGVMFIHMRXLI
WIGXMSRWXLEXJSPPS[

Product Technical Specification & Customer Design Guidelines
24 Proprietary and Confidential - Contents subject to change 4114635
Figure 3-1: System block diagram
External NAND and 
RAM 
2GB NAND
1GB RAM
EBI2
(NAND)
W_DISABLE_N VCC
USIM
HS-
USB
VPH/
VBAT
KPD_PWR_N
LED_DRV_N
WAN_LED_N
GPIO81 PM_MDM_IRQ_N
CXO_EN
SSBI_PMIC PMIC_SSBI
D0_EN
RF + GRFC_GPIO
RF 
BLOCK
MDM9615
PM8018
INTERFACE CONNECTOR
XO_OUT_D0_EN
PM_MDM_INT_N
SSBI
XO_OUT_A0
WTR_XO_A0
WAKE_N
EBI1
(DDR DRAM)
DPR
ANT_CTRL0
ANT_CTRL1
ANT_CTRL2

Electrical Specifications
Rev 2  Sep.13 Proprietary and Confidential - Contents subject to change 25
Figure 3-2: Expanded RF block diagram
Host interface pin assignments
8LI1'LSWX-3GSRRIGXSVTVSZMHIWTMRWJSVTS[IVWIVMEPGSQQYRMGEXMSRW
ERHGSRXVSP4MREWWMKRQIRXWEVIPMWXIHMR8EFPI7IIXLIJSPPS[MRKXEFPIWJSV
TMRHIXEMPWFEWIHSRMRXIVJEGIX]TIW
e8EFPI4S[IVERHKVSYRHWTIGMJMGEXMSRWSRTEKI
e8EFPI97&MRXIVJEGISRTEKI
e8EFPI7-1MRXIVJEGIWMKREPSRTEKI
e8EFPI1SHYPIGSRXVSPWMKREPWSRTEKI
Note: On any given interface (USB, SIM, etc.), leave unused inputs and outputs as no-
connects.
1'&PSGO(MEKVEQ

Product Technical Specification & Customer Design Guidelines
26 Proprietary and Confidential - Contents subject to change 4114635
Note: The following table describes the internal structure of the module.
Table 3-1: Connector pin assignments1
Pin Signal name Pin 
type2Description Direction 
to module
Active 
state
Voltage levels (V)
Min Typ Max
1WAKE_N Wake host Output Low - - 0.2
2VCC VPower supply Input Power 3.0 3.8 4.4
3ANT_CTRL0 -Customer-
defined external 
switch control 
for multiple 
antennas
Output High 1.35 -1.80
Output Low 0 - 0.45
4GND VGround Input Power - 0 -
5ANT_CTRL1 -Customer-
defined external 
switch control 
for multiple 
antennas
Output High 1.35 -1.80
Output Low 0 - 0.45
6NC -No connect - - - - -
7NC -No connect - - - - -
8USIM_PWR -SIM VCC supply Output Power 2.75 (3V SIM)
1.75 (1.8V SIM)
2.85 (3V SIM)
1.8 (1.8V SIM)
3.05 (3V SIM)
1.85 (1.8V SIM)
9GND VGround Input Power - 0 -
10 USIM_DATA -SIM IO pin Input Low -0.3 (3V SIM)
-0.3 (1.8V SIM)
-1.00 (3V SIM)
0.63 (1.8V SIM)
High 1.85 (3V SIM)
1.17 (1.8V SIM)
2.85 (3V SIM)
1.8 (1.8V SIM)
3.15 (3V SIM)
2.1 (1.8V SIM)
Output Low 0 - 0.45
High 2.40 (3V SIM)
1.35 (1.8V SIM)
-2.85 (3V SIM)
1.8 (1.8V SIM)
11 VCC_MSM18_DIG -1.8V reference 
voltage output
Output Power 1.75 1.8 1.85
12 USIM_CLK -SIM Clock Output Low 0 - 0.45
High 2.40 (3V SIM)
1.35 (1.8V SIM)
-2.85 (3V SIM)
1.8 (1.8V SIM)
13 NC -No connect - - - - -
14 USIM_RST -SIM Reset Output Low 0 - 0.45
High 2.40 (3V SIM)
1.35 (1.8V SIM)
-2.85 (3V SIM)
1.8 (1.8V SIM)
15 GND VGround Input Power - 0 -
16 NC -No connect - - - - -

Electrical Specifications
Rev 2  Sep.13 Proprietary and Confidential - Contents subject to change 27
17 NC -No connect - - - - -
18 GND VGround Input Power - 0 -
19 NC -No connect - - - - -
20 W_DISABLE_N -Wireless 
Disable (main 
RF radio)
Input Low - - 0.7
21 GND VGround Input Power - 0 -
22 NC -No connect - - - - -
23 NC -No connect - - - - -
24 VCC VPower supply Input Power 3.0 3.8 4.4
25 NC -No connect - - - - -
26 GND VGround Input Power - 0 -
27 GND VGround Input Power - 0 -
28 NC -No connect - - - - -
29 GND VGround Input Power - 0 -
30 I2C_CLK -I2C serial bus 
clock
Input High 1.17 1.80 2.10
Input Low 0.00 0.63
Output High 1.35 1.80 1.95
Output Low 0.00 0.45
31 NC -No connect - - - - -
32 I2C_DATA -I2C serial bus 
data
Input High 1.17 1.80 2.10
Input Low 0.00 0.63
Output High 1.35 1.80 1.95
Output Low 0.00 0.45
33 SYSTEM_RESET_
N
-Reset Input Low -0.3 -0.63
34 GND VGround Input Power - 0 -
35 GND VGround Input Power - 0 -
36 USB_D- -USB data 
negative
Input/Output Differential - - -
37 GND VGround Input Power - 0 -
38 USB_D+ -USB data 
positive
Input/Output Differential - - -
39 VCC VPower supply Input Power 3.0 3.8 4.4
Table 3-1:  Connector pin assignments1 (Continued)
Pin Signal name Pin 
type2Description Direction 
to module
Active 
state
Voltage levels (V)
Min Typ Max

Product Technical Specification & Customer Design Guidelines
28 Proprietary and Confidential - Contents subject to change 4114635
40 GND VGround Input Power - 0 -
41 VCC VPower supply Input Power 3.0 3.8 4.4
42 WAN_LED_N OC LED Driver Output Low 0 - 0.45
43 GND VGround Input Power - 0 -
44 ANT_CTRL2 -Customer-
defined external 
switch control 
for multiple 
antennas
Output High 1.35 -1.80
Output Low 0 - 0.45
45 PCM_CLK/
I2S_CLK
-PCM Clock/
I2S Clock
Output High -1.25 -1.80 -1.90
Output Low 00.45
46 DPR -Dynamic power 
control
Input High 1.17 1.80 2.10
Input Low -0.3 -0.63
47 PCM_DOUT/
I2S_DOUT
-PCM Data Out/
I2S Data Out
Output High 1.23 1.80 2.00
Output Low 0.30 0.59
48 NC -No connect - - - - -
49 PCM_DIN/
I2S_DIN
-PCM Data In/
I2S Data In
Input High 1.25 1.80 1.90
Input Low 00.45
50 GND VGround Input Power - 0 -
51 PCM_SYNC/
I2S_WS
-PCM SYNC/
I2S WS
Input High 1.23 1.80 2.00
52 VCC VPower supply Input Power 3.0 3.8 4.4
1. The host should leave all ‘NC’ (‘no connect) pins unconnected.
2. A —Analog; I — Input; NP — No pull; O — Digital output; OC — Open Collector output; PU — Digital input (internal pull up); PD —
 Digital output (internal pull down); V — Power or ground
Table 3-1:  Connector pin assignments1 (Continued)
Pin Signal name Pin 
type2Description Direction 
to module
Active 
state
Voltage levels (V)
Min Typ Max

Electrical Specifications
Rev 2  Sep.13 Proprietary and Confidential - Contents subject to change 29
Power supply
8LILSWXTVSZMHIWTS[IVXSXLI1'XLVSYKLQYPXMTPITS[IVERHKVSYRHTMRW
EWWYQQEVM^IHMR8E FP I    
8LILSWXQYWXTVSZMHIWEJIERHGSRXMRYSYWTS[IVEXEPPXMQIWXLIQSHYPIHSIW
RSXLEZIERMRHITIRHIRXTS[IVWYTTP]SVTVSXIGXMSRGMVGYMXWXSKYEVHEKEMRWX
IPIGXVMGEPMWWYIW
USB interface
Note: USB signals support 
is required.
8LI97&MRXIVJEGIMWXLITEXLJSVGSQQYRMGEXMSRFIX[IIRXLILSWXERHQSHYPI
8LIMRXIVJEGIGSQTPMIW[MXLXLI?A9RMZIVWEP7IVMEP&YW7TIGMJMGEXMSR6IZ
ERHXLILSWXHIZMGIQYWXFIHIWMKRIHXSXLIWEQIWXERHEVH;LIRHIWMKRMRK
XLILSWXHIZMGIGEVIJYP4'&PE]SYXTVEGXMGIWQYWXFIJSPPS[IH
97&MRXIVJEGIJIEXYVIWMRGPYHI
e(EXEVEXI*YPPWTIIH1FTW,MKLWTIIH1FTW
e1SHYPIIRYQIVEXMSR
;MRHS[W1SHIQSV'31TSVXWYWMRKLSWX;MRHS[WHVMZIVW
0MRY\HIZXX]97&RHIZMGIWJSV0MRY\W]WXIQW[MXLXLI7MIVVE;MVIPIWW
HVMZIVMRWXEPPIH
e97&GSQTPMERXXVERWGIMZIVW
e7IPIGXMZIWYWTIRHQSHI
e6IWYQTXMSRMRMXMEXIHF]LSWXSVQSHYPI
Table 3-2: Power and ground specifications
Name Pins Specification Min Typ Max Units
VCC 2, 24, 39, 41, 52 Voltage range See Table 3-1 on page 26.
Ripple voltage - - 100 mVpp
GND 4, 9, 15, 18, 21, 26, 
27, 29, 34, 35, 37, 
40, 43, 50
- - 0 - V
Table 3-3: USB interface
Name Pin Description
USB_D- 36 USB data negative
USB_D+ 38 USB data positive

Product Technical Specification & Customer Design Guidelines
30 Proprietary and Confidential - Contents subject to change 4114635
USB high/full speed throughput performance
8LMWHIZMGILEWFIIRHIWMKRIHXSEGLMIZISTXMQEPTIVJSVQERGIERHQE\MQYQ
XLVSYKLTYXYWMRK97&LMKLWTIIHQSHI%PXLSYKLXLIHIZMGIQE]STIVEXI[MXLE
JYPPWTIIHLSWXXLVSYKLTYXTIVJSVQERGI[MPPFISRERwEWMWxFEWMWERHRIIHWXS
FIGLEVEGXIVM^IHF]XLI3)12SXIXLEXXLVSYKLTYX[MPPFIVIHYGIHERHQE]ZEV]
WMKRMJMGERXP]FEWIHSRTEGOIXWM^ILSWXMRXIVJEGIERHJMVQ[EVIVIZMWMSR7MIVVE
;MVIPIWWHSIWRSXVIGSQQIRHYWMRKXLMWHIZMGIMR97&JYPPWTIIHQSHI
User-developed drivers
-J]SY[MPPFIHIZIPSTMRK]SYVS[R97&HVMZIVWWII?A%MV'EVH%MV4VMQI97&
(VMZIV(IZIPSTIVvW+YMHI(SG
SIM interface
Note: SIM interface 
signals support is required.
8LIQSHYPIWYTTSVXWSRI7-17YFWGVMFIV-HIRXMX]1SHYPI:SV:8LI
7-1LSPHWEGGSYRXMRJSVQEXMSREPPS[MRKYWIVWXSYWIXLIMVEGGSYRXSRQYPXMTPI
HIZMGIW
8LI7-1TMRW8EFPITVSZMHIXLIGSRRIGXMSRWRIGIWWEV]XSMRXIVJEGIXSE7-1
WSGOIXPSGEXIHSRXLILSWXHIZMGIEWWLS[RMR*MKYVISRTEKI:SPXEKI
PIZIPWSZIVXLMWMRXIVJEGIGSQTP][MXL+44WXERHEVHW
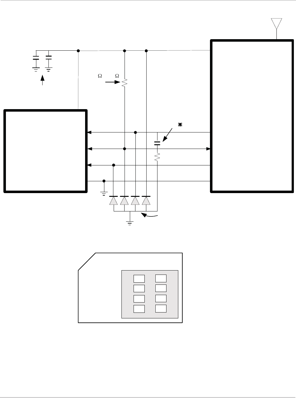
Table 3-4: SIM interface signal
Name Pin Description SIM contact 
number1
Notes
USIM_PWR 8 SIM voltage 1 Power supply for SIM
USIM_DATA 10 Data I/O 7 Bi-directional SIM data line
USIM_CLK 12 Serial clock 3 Serial clock for SIM data
USIM_RST 14 Reset 2 Active low SIM reset
USIM_GND Ground 5 Ground reference
USIM_GND is common to module ground
1. See Figure 3-4 on page 31 for SIM card contacts.

Electrical Specifications
Rev 2  Sep.13 Proprietary and Confidential - Contents subject to change 31
Figure 3-3: SIM application interface
Figure 3-4: SIM card contacts (contact view)
AirPrime 
embedded 
module
SIM card connector
(Optional. 
Locate near the 
SIM socket)
47 pF, 51 
4.7uF
X5R
typ
(C1)
USIM_PWR
USIM_CLK
USIM_DATA
USIM_RST
Located near 
SIM socket
Located near SIM socket.
NOTE: Carefully consider if ESD 
protection is required – it may 
increase signal rise time and 
lead to certification failure
USIM_GND
ESD
protection
(C3)
(C7)
(C2)
(C5)
(Optional. 
Locate near the 
SIM socket)
15 k  - 30 k
0.1uF
C8
C7
C6
C5
C4
C3
C2
C1
GND VCC
VPP RST
I/O CLK
RFU RFU
Contact View (notched corner at top left)

Product Technical Specification & Customer Design Guidelines
32 Proprietary and Confidential - Contents subject to change 4114635
SIM implementation
Note: For interface design 
requirements, refer to:
(2G) 3GPP TS 51.010-1, 
section 27.17, or
(3G) ETSI TS 102 230 
V5.5.0, section 5.2.
;LIRHIWMKRMRKXLIVIQSXI7-1MRXIVJEGI]SYQYWXQEOIWYVIXLEX7-1WMKREP
MRXIKVMX]MWRSXGSQTVSQMWIH
7SQIHIWMKRVIGSQQIRHEXMSRWMRGPYHI
e8SXEPMQTIHERGISJXLI:''ERH+2(GSRRIGXMSRWXSXLI7-1QIEWYVIHEX
XLIQSHYPIGSRRIGXSVWLSYPHFIPIWWXLER XSQMRMQM^IZSPXEKIHVST
MRGPYHIWER]XVEGIMQTIHERGIERHPYQTIHIPIQIRXGSQTSRIRXW{MRHYGXSVW
JMPXIVWIXG
e4SWMXMSRXLI7-1GSRRIGXSV GQJVSQXLIQSHYPI-JEPSRKIVHMWXERGIMW
VIUYMVIHFIGEYWISJXLILSWXHIZMGIHIWMKRYWIEWLMIPHIH[MVIEWWIQFP]{
GSRRIGXSRIIRHEWGPSWIEWTSWWMFPIXSXLI7-1GSRRIGXSVERHXLISXLIVIRH
EWGPSWIEWTSWWMFPIXSXLIQSHYPIGSRRIGXSV8LIWLMIPHIHEWWIQFP]QE]
LIPTWLMIPHXLI7-1MRXIVJEGIJVSQW]WXIQRSMWI
e6IHYGIGVSWWXEPOSRXLI97-1C(%8%PMRIXSVIHYGIXLIVMWOSJJEMPYVIWHYVMRK
+'*ETTVSZEPXIWXMRK
e%ZSMHVSYXMRKXLI97-1C'0/ERH97-1C(%8%PMRIWMRTEVEPPIPSZIVHMWXERGIW
GQ{GVSWWGSYTPMRKSJXLIWIPMRIWGERGEYWIJEMPYVIW
e+44LEWWXVMRKIRXVIUYMVIQIRXWJSV-3VMWIXMQI WWMKREPPIZIPPMQMXW
ERHRSMWIMQQYRMX]{GSRWMHIVXLMWGEVIJYPP][LIRHIZIPSTMRK]SYV4'&
PE]SYX
/IITWMKREPVMWIXMQI W{OIIT97-1WMKREPWEWWLSVXEWTSWWMFPIERH
OIITZIV]PS[GETEGMXERGIXVEGIWSRXLI97-1C(%8%ERH97-1C'0/
WMKREPW,MKLGETEGMXERGIMRGVIEWIWWMKREPVMWIXMQITSXIRXMEPP]GEYWMRK
]SYVHIZMGIXSJEMPGIVXMJMGEXMSRXIWXW
e%HHI\XIVREPTYPPYTVIWMWXSVWO zO MJVIUYMVIHFIX[IIRXLI
97-1C(%8%ERH97-1C4;6PMRIWXSSTXMQM^IXLIWMKREPVMWIXMQI
e:''PMRIWLSYPHFIHIGSYTPIHGPSWIXSXLI7-1WSGOIX
e7-1MWWTIGMJMIHXSVYRYTXS1,^7-1GPSGOVEXI8EOIRSXISJXLMWWTIIH
MRXLITPEGIQIRXERHVSYXMRKSJXLI7-1WMKREPWERHGSRRIGXSVW
e=SYQYWXHIGMHI[LIXLIVEHHMXMSREP)7(TVSXIGXMSRMWVIUYMVIHJSV]SYV
TVSHYGXEWMXMWHITIRHIRXSRXLIETTPMGEXMSRQIGLERMGEPIRGPSWYVIERH7-1
GSRRIGXSVHIWMKR8LI7-1TMRW[MPPVIUYMVIEHHMXMSREP)7(TVSXIGXMSRMJXLI]
EVII\TSWIHXSLMKL)7(PIZIPWMIGERFIXSYGLIHF]EYWIV
e4YXXMRKERSTXMSREPHIGSYTPMRKGETEGMXSVEX97-1C4;6RIEVXLI7-1WSGOIX
MWVIGSQQIRHIH{XLIPSRKIVXLIXVEGIPIRKXLMQTIHERGIJVSQXLIWSGOIXXS
XLIQSHYPIXLIKVIEXIVXLIGETEGMXERGIVIUYMVIQIRXXSQIIXGSQTPMERGI
XIWXW
e4YXXMRKERSTXMSREPWIVMIWGETEGMXSVERHVIWMWXSVXIVQMREXMSRXSKVSYRHEX
97-1C'0/EXXLI7-1WSGOIXXSVIHYGI)1-ERHMRGVIEWIWMKREPMRXIKVMX]MW
VIGSQQIRHIHMJXLIXVEGIPIRKXLFIX[IIRXLI7-1WSGOIXERHQSHYPIMW
PSRK{T*ERH VIWMWXSVEVIVIGSQQIRHIH
e8IWX]SYVJMVWXTVSXSX]TILSWXLEVH[EVI[MXLE'SQTVMSR-87-1XIWXHIZMGIEX
EWYMXEFPIXIWXMRKJEGMPMX]

Electrical Specifications
Rev 2  Sep.13 Proprietary and Confidential - Contents subject to change 33
Control interface (Signals)
8LI1'TVSZMHIWWMKREPWJSV
e;EOMRKXLILSWX[LIRWTIGMJMGIZIRXWSGGYV
e,SWXGSRXVSPSJXLIQSHYPIvWVEHMSW
e0)(HVMZIVSYXTYX
8LIWIWMKREPWEVIWYQQEVM^IHMR8E FP I     ERHTEVEKVETLWXLEXJSPPS[
WAKE_N — Wake host
Note: WAKE_N signal 
support is optional.
8LIQSHYPIYWIWWAKE_NXS[EOIXLILSWX[LIRWTIGMJMGIZIRXWSGGYV7YTTSVX
JSVXLMWWMKREPMWJMVQ[EVIHITIRHIRX'SRXEGX]SYV7MIVVE;MVIPIWWEGGSYRX
VITVIWIRXEXMZIXSHIXIVQMRIWTIGMJMGEZEMPEFMPMX]
8LILSWXQYWXTVSZMHIEO zO TYPPYTVIWMWXSVXLEXGSRWMHIVWXSXEPPMRI
GETEGMXERGIMRGPYHMRKTEVEWMXMGGETEGMXERGIWYGLXLEX[LIR;%/)C2MW
HIEWWIVXIHXLIPMRI[MPPVMWIXS:,SWXTS[IVVEMPMR RW
7II*MKYVISRTEKIJSVEVIGSQQIRHIHMQTPIQIRXEXMSR
Figure 3-5: Recommended WAKE_N connection
Table 3-5: Module control signals
Name Pin Description Type1
1. O—Digital pin Output; OC—Open Collector output; PU —Digital pin Input, internal pull up
WAKE_N 1 Wake host O
W_DISABLE_N 20 Wireless disable (Main RF) PU
WAN_LED_N 42 LED driver OC
Control
R
WAKE_N
1
2
3
Q
5k-100k
Host
VCC
MiniCard

Product Technical Specification & Customer Design Guidelines
34 Proprietary and Confidential - Contents subject to change 4114635
W_DISABLE_N — Wireless disable
Note: Wireless disable 
signals support is optional.
8LILSWXHIZMGIYWIWW_DISABLE_NTMRXSIREFPIHMWEFPIXLI;;%2SV
VEHMSQSHIQ;LIRHMWEFPIHXLIQSHIQGERRSXXVERWQMXSVVIGIMZIMRJSVQEXMSR
0IXXMRKXLMWWMKREPJPSEXLMKLEPPS[WXLIQSHYPIXSSTIVEXIRSVQEPP]8LMWW[MXGL
JSPPS[WXLIFILEZMSVHIWGVMFIHMR?A4'-)\TVIWW1MRM'EVH)PIGXVSQIGLERMGEP
7TIGMJMGEXMSR6IZMWMSR8LMWTMRLEWEO TYPPYTVIWMWXSV7II*MKYVI
SRTEKIJSVEVIGSQQIRHIHMQTPIQIRXEXMSR
;LIRMRXIKVEXMRK[MXL]SYVLSWXHIZMGIOIITXLIJSPPS[MRKMRQMRH
e8LIWMKREPMWERMRTYXXSXLIQSHYPIERHWLSYPHFIHVMZIR03;SRP]JSVMXW
EGXMZIWXEXIGSRXVSPPMRKXLITS[IVWXEXISXLIV[MWIMXWLSYPHFIJPSEXMRKSV
,MKLMQTIHERGI-XWLSYPHRIZIVFIHVMZIRXSEPSKMGLMKLPIZIP8LIQSHYPI
LEWERMRXIVREPTYPPYTVIWMWXSVXS1SHYPI4S[IV:MRTPEGIWSMJXLI
WMKREPMWJPSEXMRKSVLMKLMQTIHERGIXLIRXLIVEHMSMWSR
e;EMXJSVX[SWIGSRHWEJXIVEWWIVXMRK;C(-7%&0)C2FIJSVIHMWGSRRIGXMRK
TS[IV
e-JXLILSWXRIZIVRIIHWXSEWWIVXXLMWTS[IVWXEXIGSRXVSPXSXLIQSHYPIPIEZI
XLMWWMKREPYRGSRRIGXIHJVSQXLILSWXMRXIVJEGI
Figure 3-6: Recommended wireless disable connection
WAN_LED_N—LED output
Note: WAN_LED_N signal 
support is optional.
8LIQSHYPIHVMZIWXLI0)(SYXTYXEGGSVHMRKXS?A4'-)\TVIWW1MRM'EVH
)PIGXVSQIGLERMGEP7TIGMJMGEXMSR6IZMWMSR
Note: The LED configuration is customizable. Contact your Sierra Wireless account repre-
sentative for details.
MiniCard
R
Wireless disable control
(W_DISABLE_N) 1
2
3
Q
20k
Host
VCC

Electrical Specifications
Rev 2  Sep.13 Proprietary and Confidential - Contents subject to change 35
Figure 3-7: Example LED
SYSTEM_RESET_N—Reset Input
Note: SYSTEM_RESET_N signal support is optional.
7=78)1C6)7)8C2LEWERMRXIVREP:MRXIVREPTYPPYT7IXXLMWWMKREPXS
EGXMZIPS[XSVIWIXXLIHIZMGI
PCM/I2S Audio Interface
Note: PCM/I2S signals support is optional.
8LIQSHYPIMQTPIQIRXWE4'1-7HMKMXEPEYHMSMRXIVJEGIYWMRKEHIHMGEXIH
WIVMEPPMROJSVHMKMXEPEYHMSHEXEEPPSXLIVWMKREPWWYGLEWWYFGSHMRKERHGSRXVSP
EVIXVERWQMXXIHWITEVEXIP]8LIEYHMSMRXIVJEGIGSYPHFIW[MXGLEFPIZME%8
GSQQERHFIX[IIR4'1ERH-78LI4'1-7WMKREPWEVIWYQQEVM^IHMRXLI
JSPPS[MRKXEFPI
Table 3-6: PCM / I2S Interface signals
Signal name Pin Description
PCM_CLK/I2S_CLK 45 PCM Clock/I2S Clock
PCM_DOUT/I2S_DOUT 47 PCM Data Out /I2S_Data_Out
PCM_DIN/I2S_DIN 49 PCM Data In/I2S Data In
PCM_SYNC/I2S_WS 51 PCM SYNC /I2S WS
Current limiting Resistor
LED
VCC
MIO
MiniCard
WAN_LED_N

Product Technical Specification & Customer Design Guidelines
36 Proprietary and Confidential - Contents subject to change 4114635
Antenna control
Note: Antenna control 
signals support is optional.
8LI1'1MRM'EVHTVSZMHIWXLVIISYXTYXWMKREPWXLEXQE]FIYWIHJSVLSWX
HIWMKRWXLEXMRGSVTSVEXIXYREFPIERXIRREW*SVHIXEMPWWII?A%MV4VMQI1MRM'EVH
1'\\1'%8'SQQERH6IJIVIRGI(SG
Table 3-7: Antenna control signals
Name Pin Description
ANT_CTRL0 3 Customer-defined external switch control for 
tunable antennas
ANT_CTRL1 5
ANT_CTRL2 44

Rev 2  Sep.13 Proprietary and Confidential - Contents subject to change 37
44: RF Specifications
8LI1'MRGPYHIWXLVII6*GSRRIGXSVWJSVYWI[MXLLSWXWYTTPMIH
ERXIRREW
e1EMR6*GSRRIGXSV{6\8\TEXL
e+277GSRRIGXSV{(IHMGEXIH+277
e(MZIVWMX]1-13+277GSRRIGXSV{(MZIVWMX]1-13SV+277
8LIQSHYPIHSIWRSXLEZIMRXIKVEXIHERXIRREW
Figure 4-1: Module connectors
RF connections
;LIREXXEGLMRKERXIRREWXSXLIQSHYPI
Note: To disconnect the 
antenna, make sure you 
use the Hirose U.FL 
connector removal tool
(P/N UFL-LP-N-2(01)) to 
prevent damage to the 
module or coaxial cable 
assembly.
e9WI,MVSWI9*0GSRRIGXSVWQQ\QQPS[TVSJMPIQSHIP
9*0'0XSEXXEGLERXIRREWXSGSRRIGXMSRTSMRXW
SRXLIQSHYPIEWWLS[RMR*MKYVISRTEKI
e1EXGLGSE\MEPGSRRIGXMSRWFIX[IIRXLIQSHYPIERHXLIERXIRRE
XS 
e1MRMQM^I6*GEFPIPSWWIWXSXLIERXIRREXLIVIGSQQIRHIH
QE\MQYQGEFPIPSWWJSVERXIRREGEFPMRKMWH&
e8SIRWYVIFIWXXLIVQEPTIVJSVQERGIMJTSWWMFPIYWIXLI
QSYRXMRKLSPIWXSEXXEGLKVSYRHXLIHIZMGIXSXLIQEMR4'&
KVSYRHSVEQIXEPGLEWWMW
Note: If the antenna connection is shorted or open, the modem will not 
sustain permanent damage.
Shielding
8LIQSHYPIMWJYPP]WLMIPHIHXSTVSXIGXEKEMRWX)1-ERHQYWXRSXFI
VIQSZIH
I/O connector
Main RF connector
GNSS connector 1
Diversity / MIMO /
GNSS connector 2

Product Technical Specification & Customer Design Guidelines
38 Proprietary and Confidential - Contents subject to change 4114635
Antenna and cabling
;LIRWIPIGXMRKXLIERXIRREERHGEFPIMXMWGVMXMGEPXS6*TIVJSVQERGIXSQEXGL
ERXIRREKEMRERHGEFPIPSWW
Note: For detailed electrical performance criteria, see Appendix A: Antenna Specification
on page 69.
Choosing the correct antenna and cabling
;LIRQEXGLMRKERXIRREWERHGEFPMRK
e8LIERXIRREERHEWWSGMEXIHGMVGYMXV]WLSYPHLEZIERSQMREPMQTIHERGISJ
 [MXLEVIXYVRPSWWSJFIXXIVXLERH&EGVSWWIEGLJVIUYIRG]FERHSJ
STIVEXMSR
e8LIW]WXIQKEMRZEPYIEJJIGXWFSXLVEHMEXIHTS[IVERHVIKYPEXSV]*''-'
')IXGXIWXVIWYPXW
Designing custom antennas
'SRWMHIVXLIJSPPS[MRKTSMRXW[LIRHIWMKRMRKGYWXSQERXIRREW
e%WOMPPIH6*IRKMRIIVWLSYPHHSXLIHIZIPSTQIRXXSIRWYVIXLEXXLI6*
TIVJSVQERGIMWQEMRXEMRIH
e-JFSXL'(1%ERH9187QSHYPIW[MPPFIMRWXEPPIHMRXLIWEQITPEXJSVQ]SY
QE][ERXXSHIZIPSTWITEVEXIERXIRREWJSVQE\MQYQTIVJSVQERGI
Determining the antenna’s location
;LIRHIGMHMRK[LIVIXSTYXXLIERXIRREW
e%RXIRREPSGEXMSRQE]EJJIGX6*TIVJSVQERGI%PXLSYKLXLIQSHYPIMW
WLMIPHIHXSTVIZIRXMRXIVJIVIRGIMRQSWXETTPMGEXMSRWXLITPEGIQIRXSJXLI
ERXIRREMWWXMPPZIV]MQTSVXERX{MJXLILSWXHIZMGIMWMRWYJJMGMIRXP]WLMIPHIH
LMKLPIZIPWSJFVSEHFERHSVWTYVMSYWRSMWIGERHIKVEHIXLIQSHYPIvWTIVJSV
QERGI
e'SRRIGXMRKGEFPIWFIX[IIRXLIQSHYPIERHXLIERXIRREQYWXLEZI 
MQTIHERGI-JXLIMQTIHERGISJXLIQSHYPIMWQMWQEXGLIH6*TIVJSVQERGI
MWVIHYGIHWMKRMJMGERXP]
e%RXIRREGEFPIWWLSYPHFIVSYXIHMJTSWWMFPIE[E]JVSQRSMWIWSYVGIW
W[MXGLMRKTS[IVWYTTPMIW0'(EWWIQFPMIWIXG-JXLIGEFPIWEVIRIEVXLI
RSMWIWSYVGIWXLIRSMWIQE]FIGSYTPIHMRXSXLI6*GEFPIERHMRXSXLI
ERXIRRE7II-RXIVJIVIRGIJVSQSXLIV[MVIPIWWHIZMGIWSRTEKI
Disabling the diversity antenna
e*SV08)9187FERHWYWIXLI%8GSQQERH!RXDEN=0XSHMWEFPIVIGIMZI
HMZIVWMX]SV !RXDEN=1XSIREFPIVIGIMZIHMZIVWMX]
e*SV'(1%FERHWYWIXLI%8GSQQERH!DIVERSITYXSIREFPISVHMWEFPI
VIGIMZIHMZIVWMX]

RF Specifications
Rev 2  Sep.13 Proprietary and Confidential - Contents subject to change 39
Note: A diversity antenna is used to improve connection quality and reliability through 
redundancy. Because two antennas may experience difference interference effects (signal 
distortion, delay, etc.), when one antenna receives a degraded signal, the other may not be 
similarly affected.
Ground connection
;LIRGSRRIGXMRKXLIQSHYPIXSW]WXIQKVSYRH
e4VIZIRXRSMWIPIEOEKIF]IWXEFPMWLMRKEZIV]KSSHKVSYRHGSRRIGXMSRXSXLI
QSHYPIXLVSYKLXLILSWXGSRRIGXSV
e'SRRIGXXSW]WXIQKVSYRHYWMRKXLIX[SQSYRXMRKLSPIWEXXLIXSTSJXLI
QSHYPIWLS[RMR*MKYVISRTEKI
e1MRMQM^IKVSYRHRSMWIPIEOEKIMRXSXLI6*
(ITIRHMRKSRXLILSWXFSEVHHIWMKRRSMWIGSYPHTSXIRXMEPP]FIGSYTPIHXS
XLIQSHYPIJVSQXLILSWXFSEVH8LMWMWQEMRP]ERMWWYIJSVLSWXHIWMKRWXLEX
LEZIWMKREPWXVEZIPMRKEPSRKXLIPIRKXLSJXLIQSHYPISVGMVGYMXV]STIVEXMRKEX
FSXLIRHWSJXLIQSHYPIMRXIVGSRRIGXW
Interference and sensitivity
7IZIVEPMRXIVJIVIRGIWSYVGIWGEREJJIGXXLIQSHYPIvW6*TIVJSVQERGI
6*HIWIRWI'SQQSRWSYVGIWMRGPYHITS[IVWYTTP]RSMWIERHHIZMGI
KIRIVEXIH6*
6*HIWIRWIGERFIEHHVIWWIHXLVSYKLEGSQFMREXMSRSJQMXMKEXMSRXIGLRMUYIW
1IXLSHWXSQMXMKEXIHIGVIEWIH6\TIVJSVQERGISRTEKIERHVEHMEXIH
WIRWMXMZMX]QIEWYVIQIRX6EHMEXIHWIRWMXMZMX]QIEWYVIQIRXSRTEKI
Note: The MC7354 is based on ZIF (Zero Intermediate Frequency) technologies. When 
performing EMC (Electromagnetic Compatibility) tests, there are no IF (Intermediate 
Frequency) components from the module to consider.
Interference from other wireless devices
;MVIPIWWHIZMGIWSTIVEXMRKMRWMHIXLILSWXHIZMGIGERGEYWIMRXIVJIVIRGIXLEX
EJJIGXWXLIQSHYPI
8SHIXIVQMRIXLIQSWXWYMXEFPIPSGEXMSRWJSVERXIRREWSR]SYVLSWXHIZMGI
IZEPYEXIIEGL[MVIPIWWHIZMGIvWVEHMSW]WXIQGSRWMHIVMRKXLIJSPPS[MRK
e%R]LEVQSRMGWWYFLEVQSRMGWSVGVSWWTVSHYGXWSJWMKREPWKIRIVEXIHF]
[MVIPIWWHIZMGIWXLEXJEPPMRXLIQSHYPIvW6\VERKIQE]GEYWIWTYVMSYW
VIWTSRWIVIWYPXMRKMRHIGVIEWIH6\TIVJSVQERGI
e8LI8\TS[IVERHGSVVIWTSRHMRKFVSEHFERHRSMWISJSXLIV[MVIPIWWHIZMGIW
QE]SZIVPSEHSVMRGVIEWIXLIRSMWIJPSSVSJXLIQSHYPIvWVIGIMZIVVIWYPXMRKMR
6\HIWIRWI

Product Technical Specification & Customer Design Guidelines
40 Proprietary and Confidential - Contents subject to change 4114635
8LIWIZIVMX]SJXLMWMRXIVJIVIRGIHITIRHWSRXLIGPSWIRIWWSJXLISXLIVERXIRREW
XSXLIQSHYPIvWERXIRRE8SHIXIVQMRIWYMXEFPIPSGEXMSRWJSVIEGL[MVIPIWW
HIZMGIvWERXIRREXLSVSYKLP]IZEPYEXI]SYVLSWXHIZMGIvWHIWMKR
Host-generated RF interference
%PPIPIGXVSRMGGSQTYXMRKHIZMGIWKIRIVEXI6*MRXIVJIVIRGIXLEXGERRIKEXMZIP]
EJJIGXXLIVIGIMZIWIRWMXMZMX]SJXLIQSHYPI
4VS\MQMX]SJLSWXIPIGXVSRMGWXSXLIERXIRREMR[MVIPIWWHIZMGIWGERGSRXVMFYXIXS
HIGVIEWIH6\TIVJSVQERGI'SQTSRIRXWXLEXEVIQSWXPMOIP]XSGEYWIXLMW
MRGPYHI
e1MGVSTVSGIWWSVERHQIQSV]
e(MWTPE]TERIPERHHMWTPE]HVMZIVW
e7[MXGLMRKQSHITS[IVWYTTPMIW
Device-generated RF interference
8LIQSHYPIGERGEYWIMRXIVJIVIRGI[MXLSXLIVHIZMGIW;MVIPIWWHIZMGIWWYGLEW
%MV4VMQIIQFIHHIHQSHYPIWXVERWQMXMRFYVWXWTYPWIXVERWMIRXWJSVWIXHYVEXMSRW
6*FYVWXJVIUYIRGMIW,IEVMRKEMHWERHWTIEOIVWGSRZIVXXLIWIFYVWX
JVIUYIRGMIWMRXSEYHMFPIJVIUYIRGMIWVIWYPXMRKMREYHMFPIRSMWI
Methods to mitigate decreased Rx performance
-XMWMQTSVXERXXSMRZIWXMKEXIWSYVGIWSJPSGEPM^IHMRXIVJIVIRGIIEVP]MRXLIHIWMKR
G]GPI8SVIHYGIXLIIJJIGXSJHIZMGIKIRIVEXIH6*SR6\TIVJSVQERGI
e4YXXLIERXIRREEWJEVEWTSWWMFPIJVSQWSYVGIWSJMRXIVJIVIRGI8LI
HVE[FEGOMWXLEXXLIQSHYPIQE]FIPIWWGSRZIRMIRXXSYWI
e7LMIPHXLILSWXHIZMGI8LIQSHYPIMXWIPJMW[IPPWLMIPHIHXSEZSMHI\XIVREP
MRXIVJIVIRGI,S[IZIVXLIERXIRREGERRSXFIWLMIPHIHJSVSFZMSYWVIEWSRW
-RQSWXMRWXERGIWMXMWRIGIWWEV]XSIQTPS]WLMIPHMRKSRXLIGSQTSRIRXWSJ
XLILSWXHIZMGIWYGLEWXLIQEMRTVSGIWWSVERHTEVEPPIPFYWXLEXLEZIXLI
LMKLIWX6*IQMWWMSRW
e*MPXIVSYXYR[ERXIHLMKLSVHIVLEVQSRMGIRIVK]F]YWMRKHMWGVIXIJMPXIVMRKSR
PS[JVIUYIRG]PMRIW
e*SVQWLMIPHMRKPE]IVWEVSYRHLMKLWTIIHGPSGOXVEGIWF]YWMRKQYPXMPE]IV
4'&W
e6SYXIERXIRREGEFPIWE[E]JVSQRSMWIWSYVGIW
Radiated Spurious Emissions (RSE)
;LIRHIWMKRMRKERERXIRREJSVYWI[MXL%MV4VMQIIQFIHHIHQSHYPIWXLILSWX
HIZMGI[MXLER%MV4VMQIIQFIHHIHQSHYPIQYWXWEXMWJ]XLIVEHMEXIHWTYVMSYW
IQMWWMSR67)XIWXGEWIWHIWGVMFIHMR
e'(1%6IJIVXS'(1%WXERHEVHWJSVVIGIMZISRP]QSHIERHPSGEP
VIKYPEXSV]FSHMIWJSVXVERWQMXQSHIXVERWQMXXIVMWSTIVEXMRK

RF Specifications
Rev 2  Sep.13 Proprietary and Confidential - Contents subject to change 41
2SXIXLEXERXIRREMQTIHERGIEJJIGXWVEHMEXIHIQMWWMSRW[LMGLQYWXFI
GSQTEVIHEKEMRWXXLIGSRHYGXIHSLQIQMWWMSRWFEWIPMRI%MV4VMQI
IQFIHHIHQSHYPIWQIIXXLISLQGSRHYGXIHIQMWWMSRWVIUYMVIQIRX
Note: GSM spurious emissions are most likely to have RSE issues, but in general, RSE 
requirements must be met on all models with user-designed antennas.
Radiated sensitivity measurement
%[MVIPIWWLSWXHIZMGIGSRXEMRWQER]RSMWIWSYVGIWXLEXGSRXVMFYXIXSEVIHYGXMSR
MR6\TIVJSVQERGI
8SHIXIVQMRIXLII\XIRXSJER]VIGIMZIVTIVJSVQERGIHIWIRWMXM^EXMSRHYIXSWIPJ
KIRIVEXIHRSMWIMRXLILSWXHIZMGISZIVXLIEMV38%SVVEHMEXIHXIWXMRKMW
VIUYMVIH8LMWXIWXMRKGERFITIVJSVQIHF]7MIVVE;MVIPIWWSV]SYGERYWI]SYV
S[R38%XIWXGLEQFIVJSVMRLSYWIXIWXMRK
Sierra Wireless’ sensitivity testing and 
desensitization investigation
%PXLSYKL%MV4VMQIIQFIHHIHQSHYPIWEVIHIWMKRIHXSQIIXRIX[SVOSTIVEXSV
VIUYMVIQIRXWJSVVIGIMZIVTIVJSVQERGIXLI]EVIWXMPPWYWGITXMFPIXSZEVMSYW
TIVJSVQERGIMRLMFMXSVW
%WTEVXSJXLI)RKMRIIVMRK7IVZMGIWTEGOEKI7MIVVE;MVIPIWWSJJIVWQSHIQ38%
WIRWMXMZMX]XIWXMRKERHHIWIRWMXM^EXMSRHIWIRWIMRZIWXMKEXMSR*SVQSVI
MRJSVQEXMSRGSRXEGX]SYVEGGSYRXQEREKIVSVXLI7EPIW(IWOWII'SRXEGX
-RJSVQEXMSRSRTEKI
Note: Sierra Wireless has the capability to measure TIS (Total Isotropic Sensitivity) and 
TRP (Total Radiated Power) according to CTIA's published test procedure.
Sensitivity vs. frequency
*SV'(1%FERHWWIRWMXMZMX]MWHIJMRIHEWXLIMRTYXTS[IVPIZIPMRH&QXLEX
TVSHYGIWE*)6*VEQI)VVSV6EXISJ7IRWMXMZMX]WLSYPHFIQIEWYVIHEX
EPP'(1%JVIUYIRGMIWEGVSWWIEGLFERH
*SV9187FERHWWIRWMXMZMX]MWHIJMRIHEWXLIMRTYXTS[IVPIZIPMRH&QXLEX
TVSHYGIWE&)6&MX)VVSV6EXISJ+71SV91877IRWMXMZMX]WLSYPH
FIQIEWYVIHEXEPP+719187JVIUYIRGMIWEGVSWWIEGLFERH
*SV08)FERHWWIRWMXMZMX]MWHIJMRIHEWXLI6*PIZIPEX[LMGLXLVSYKLTYXMWSJ
QE\MQYQ

Product Technical Specification & Customer Design Guidelines
42 Proprietary and Confidential - Contents subject to change 4114635
Supported frequencies
8LI1'WYTTSVXW
e7M\FERH08){7II8EFPISRTEKI
e4IRXEFERH;'(1%,7(4%,794%,74%(',74%{7II8EFPI
SRTEKI
e4IRXEFERH;'(1%VIGIMZIHMZIVWMX]
e(YEPFERH'(1%{7II8EFPISRTEKI
e5YEHFERH+71+467)(+){7II8EFPISRTEKI
e+47ERH+032%77{7II8EFPISRTEKI
e6EHMSXVERWGIMZIVVIUYMVIQIRXWJSV+446IPIEWI
e-RXIV6%8ERHMRXIVJVIUYIRG]GIPPVIWIPIGXMSRERHLERHSZIVFIX[IIR
WYTTSVXIHJVIUYIRG]FERHW
Table 4-1: LTE frequency band support
Band Frequencies
Band 2 Tx: 1850–1910 MHz
Rx: 1930–1990 MHz
Band 4 (AWS) Tx: 1710–1755 MHz
Rx: 2110–2155 MHz
Band 5 Tx: 824–849 MHz
Rx: 869–894 MHz
Band 13 Tx: 777–787 MHz
Rx: 746–756 MHz
Band 17 Tx: 704–716 MHz
Rx: 734–746 MHz
Band 25 Tx: 1850–1915 MHz
Rx: 1930–1995 MHz
Table 4-2: LTE bandwidth support1
1. Table contents are derived from 3GPP TS 36.521-1 v9.4.1, table 5.4.2.1-1.
Band 1.4 MHz 3 MHz 5 MHz 10 MHz 15 MHz 20 MHz
Band 2 2
2. Bandwidth for which a relaxation of the specified UE receiver sensitivity requirement 
(Clause 7.3 of 3GPP TS 36.521-1 v9.4.1) is allowed.
2
Band 4
(AWS)
Band 5 2
Band 13 2 2
Band 17 2 2
Band 25 2 2

RF Specifications
Rev 2  Sep.13 Proprietary and Confidential - Contents subject to change 43
Table 4-3: WCDMA frequency band support1
Band Frequencies
Band 1
WCDMA 2100
Tx: 1920–1980 MHz
Rx: 2110–2170 MHz
Band 2
WCDMA 1900
Tx: 1850–1910 MHz
Rx: 1930–1990 MHz
Band 4
AWS 1700/2100
Tx: 1710–1755 MHz
Rx: 2110–2155 MHz
Band 5
WCDMA 850
Tx: 824–849 MHz
Rx: 869–894 MHz
Band 8
WCDMA 900
Tx: 880–915 MHz
Rx: 925–960 MHz
1. WCDMA channel spacing is 5 MHz, but this can be adjusted to 
optimize performance in a particular deployment scenario.
Table 4-4: GSM frequency band support
Band Frequencies
GSM 850 Tx: 824–849 MHz
Rx: 869–894 MHz
EGSM 900 Tx: 880–915 MHz
Rx: 925–960 MHz
DCS 1800 Tx: 1710–1785 MHz
Rx: 1805–1880 MHz
PCS 1900 Tx: 1850–1910 MHz
Rx: 1930–1990 MHz
Table 4-5: CDMA frequency band support
Band Frequencies
Band Class 0
(Cellular 800 MHz)
Tx: 824–849 MHz
Rx: 869–894 MHz
Band Class 1
(PCS)
Tx: 1850–1910 MHz
Rx: 1930–1990 MHz 
Band Class 10 
(Secondary 800 MHz)1Tx: 817–824 MHz
Rx: 861–869 MHz
1. BC10 subclasses 2 and 3 (system designator C and D) 
are supported

Product Technical Specification & Customer Design Guidelines
44 Proprietary and Confidential - Contents subject to change 4114635
Conducted Rx sensitivity / Tx power
Table 4-6: Conducted Rx (Receive) sensitivity — LTE bands
LTE bands
Conducted Rx sensitivity (dBm)
Primary
(Typical)
Secondary
(Typical)
SIMO
(Typical)
SIMO1
(Worst case)
LTE Band 2
Full RB
BW: 10 MHz2
-99.1 -98.2 -101.6 -94.3
LTE Band 4 -99.7 -98.9 -102.4 -96.3
LTE Band 5 -98.0 -99.1 -101.5 -94.3
LTE Band 13 -98.7 -99.1 -101.9 -96.33
LTE Band 17 -99.7 -99.0 -101.1 -93.3
LTE Band 25 -98.8 -98.1 -101.4 -92.8
1. Per 3GPP specification (unless otherwise indicated)
2. Sensitivity values scale with bandwidth:
x_MHz_Sensitivity = 10_MHz_Sensitivity - 10*log(10 MHz/x_MHz)
Note: Bandwidth support is dependent on firmware version.
3. Per Verizon specification (3GPP specification is -93.3 dBm.)
Table 4-7: Conducted Rx (Receive) sensitivity — CDMA bands
CDMA bands
Conducted Rx sensitivity (dBm)
Typical Worst case1
BC0 (Cellular 800 MHz)
CDMA 1x
0.5% FER -109.6 -104.0
EVDO rev A
0.5% PER -109.8 -105.5
BC1 (PCS 1900 MHz)
CDMA 1x
0.5% FER -110.8 -104.0
EVDO rev A
0.5% PER -110.6 -105.5
BC10 (Secondary 
800 MHz)
CDMA 1x
0.5% FER -110.3 -104.0
EVDO rev A
0.5% PER -110.7 -105.5
1. Per 3GPP2 specification.

RF Specifications
Rev 2  Sep.13 Proprietary and Confidential - Contents subject to change 45
Table 4-8: Conducted Rx (Receive) sensitivity — UMTS bands
UMTS bands
Conducted Rx sensitivity (dBm)
Primary
(Typical)
Secondary
(Typical)
Primary / Secondary
(Worst case)1
Band 1 (UMTS 2100)
0.1% BER
12.2 kbps
-111.0 -110.4 -106.7
Band 2 (UMTS 1900) -111.4 -110.5 -104.7
Band 4 (AWS 1700/2100) -112.1 -110.6 -106.7
Band 5 (UMTS 850) -110.8 -111.7 -104.7
Band 8 (UMTS 900) -111.8 -111.5 -103.7
1. Per 3GPP specification.
Table 4-9: Conducted Rx (Receive) sensitivity— GSM / EDGE bands
GSM / EDGE bands
Conducted Rx sensitivity (dBm)
Typical Worst case1
GSM 850
2% BER CS2-109 -102
10% BLER
GMSK (CS1) -111 -104
EDGE (MCS5) -102 -98
EGSM 900
2% BER CS2-109 -102
10% BLER
GMSK (CS1) -111 -104
EDGE (MCS5) -102 -98
DCS 1800
2% BER CS2-108 -102
10% BLER
GMSK (CS1) -111 -104
EDGE (MCS5) -101 -98
PCS 1900
2% BER CS2-108 -102
10% BLER
GMSK (CS1) -111 -104
EDGE (MCS5) -101 -98
1. Per 3GPP specification.
2. CS= Circuit Switched
Table 4-10: Conducted Tx (Transmit) power tolerances
Parameter Conducted
transmit power Notes
LTE
LTE Band 2, 4, 5, 13, 17, 25 +23 dBm  1dB

Product Technical Specification & Customer Design Guidelines
46 Proprietary and Confidential - Contents subject to change 4114635
GNSS specifications
Note: For detailed electrical performance criteria, see Recommended GNSS antenna 
specifications on page 71.
UMTS
Band 1 (IMT 2100 12.2 kbps)
Band 2 (UMTS 1900 12.2 kbps)
Band 4 (AWS 1700/2100 
12.2 kbps)
Band 5 (UMTS 850 12.2 kbps)
Band 8 (UMTS 900 12.2 kbps)
+23 dBm  1dB Connectorized (Class 3)
GSM / EDGE
GSM850 CS
EGSM900 CS
+32 dBm  1dB
GMSK mode, 
connectorized (Class 4; 
2 W, 33 dBm)
+27 dBm  1dB 8PSK mode, connectorized 
(Class E2; 0.5 W, 27 dBm)
DCS1800 CS
PCS1900 CS
+29 dBm  1dB
GMSK mode, 
connectorized (Class 1; 
1 W, 30 dBm)
+26 dBm  1dB 8PSK mode, connectorized 
(Class E2; 0.4 W, 26 dBm)
CDMA
Band Class 0 (Cellular) +24 dBm +0.5/-1 dB
Band Class 1 (PCS) +24 dBm +0.5/-1 dB
Band Class 10 (Cellular) +24 dBm +0.5/-1 dB
Table 4-11: GNSS specifications
Parameter/feature Description
Satellite channels 12 channel, continuous tracking
Protocols NMEA 0183 V3.0
Acquisition time
Hot start: 1 s
Warm start: 29 s
Cold start: 32 s
Accuracy
Horizontal: < 2 m (50%); < 5 m (90%)
Altitude: < 4 m (50%); < 8 m (90%)
Velocity: < 0.2 m/s
Table 4-10:  Conducted Tx (Transmit) power tolerances (Continued)
Parameter Conducted
transmit power Notes

RF Specifications
Rev 2  Sep.13 Proprietary and Confidential - Contents subject to change 47
Sensitivity
Tracking1: -161 dBm
Acquisition2 (Assisted, non-LTE): -158 dBm
Acquisition (Assisted, LTE): -153 dBm
Acquisition (Standalone): -145 dBm
Operational limits Altitude <6000 m or velocity <100 m/s
(Either limit may be exceeded, but not both.)
1. Tracking sensitivity is the lowest GNSS signal level for which the device can still detect an 
in-view satellite 50% of the time when in sequential tracking mode.
2. Acquisition sensitivity is the lowest GNSS signal level for which the device can still detect 
an in-view satellite 50% of the time.
Table 4-11:  GNSS specifications (Continued)
Parameter/feature Description

Product Technical Specification & Customer Design Guidelines
48 Proprietary and Confidential - Contents subject to change 4114635

Rev 2  Sep.13 Proprietary and Confidential - Contents subject to change 49
55: Power
Power consumption
4S[IVGSRWYQTXMSRQIEWYVIQIRXWMRXLIXEFPIWFIPS[EVIJSVXLI
1'1MRM'EVHQSHYPIGSRRIGXIHXSXLILSWX4'ZME97&
8LIQSHYPIHSIWRSXLEZIMXWS[RTS[IVWSYVGIERHHITIRHWSRXLI
LSWXHIZMGIJSVTS[IV*SVEHIWGVMTXMSRSJMRTYXZSPXEKI
VIUYMVIQIRXWWII4S[IVWYTTP]SRTEKI
Table 5-1: Averaged standby DC power consumption
Signal Description Bands1
Current Notes / 
configuration
Typ Max2Unit
VCC Standby current consumption (Sleep mode activated3)
LTE LTE Bands 1.8 3.0 mA DRX cycle = 8 (2.56 s)
CDMA EVDO CDMA bands 1.9 3.0 mA QPCH = 5.12 s
HSDPA / WCDMA UMTS bands 1.8 3.0 mA DRX cycle = 8 (2.56 s)
GSM / GPRS / EDGE GSM bands 2.4 3.5 mA MFRM = 5 (1.175 s)
Standby current consumption4 (Sleep mode deactivated3)
LTE LTE bands 25 30 mA DRX cycle = 8 (2.56 s)
CDMA EVDO CDMA bands 23 28 mA QPCH = 5.12 s
HSDPA / WCDMA UMTS bands 23 28 mA DRX cycle = 8 (2.56 s)
GSM / GPRS / EDGE GSM bands 27 32 mA MFRM = 5 (1.175 s)
Low Power Mode (LPM)/Offline Mode4 (Sleep mode activated3)
RF disabled, but module is operational 1.3 1.6 mA
Low Power Mode (LPM)/Offline Mode4 (Sleep mode deactivated3)
RF disabled, but module is operational 23 27 mA
1. For supported bands, see Table 4-1, LTE frequency band support, on page 42, Table 4-3, WCDMA frequency 
band support, on page 43, and Table 4-4, GSM frequency band support, on page 43.
2. Measured at 30ºC / nominal voltage.
3. Assumes USB bus is fully suspended during measurements
4. LPM and standby power consumption will increase when LEDs are enabled. To reduce power consumption, 
configure LEDs to remain off while in standby and LPM modes.

Product Technical Specification & Customer Design Guidelines
50 Proprietary and Confidential - Contents subject to change 4114635
Table 5-2: Averaged call mode DC power consumption
Description Current1
Notes
Max Unit
1x/EV-DO 160 mA e0 dBm Tx power
eData call, any band
950 mA eWorst case
eB1 at 24 dBm Tx power
eData call, any band
LTE 300 mA e68 / 23  Mbps — 0  dBm  Tx  power
e10 MHz bandwidth
eMIMO operation
600 mA e68 / 23  Mbps — 20  dBm  Tx  power
e10 MHz bandwidth
eMIMO operation
950 mA eWorst case
e68 / 23  Mbps — 23  dBm  Tx  power
eAll bands
e20 MHz bandwidth
WCDMA 200 mA e384 kbps at 0 dBm Tx power2
500 mA e384 kbps at 20 dBm Tx power
750 mA eWorst case
e23 dBm Tx power
HSPA 250 mA eAll speeds at 0 dBm Tx power
550 mA eAll speeds at 20 dBm Tx power
800 mA eWorst case
e23 dBm Tx power
GSM/GPRS 500 mA eAll bands
e2 timeslots at 32 dBm Tx power
EDGE 550 mA eAll bands
e4 timeslots at 27 dBm Tx power
Peak current (averaged 
over 100 s)
2.5 A eAll  GSM / GPRS / EDGE  bands
1. Measured at 30ºC / nominal voltage.
2. Highest current is on Band 2 (PCS1900)

Power
Rev 2  Sep.13 Proprietary and Confidential - Contents subject to change 51
Module power states
8LIQSHYPILEWJSYVTS[IVWXEXIWEWHIWGVMFIHMR8E FP I    
Table 5-3: Miscellaneous DC power consumption
Signal Description
Current / Voltage
Unit Notes / configuration
Min Typ Max
VCC
USB active current  10 15 mA High speed USB connection, CL = 50 pF 
on D+ and D- signals
Inrush current 750 2500 mA
eAssumes power supply turn on time 
> 100µs
eDependent on host power supply 
rise time.
GNSS Signal 
connector 1
Active bias on GNSS port 50 75 100 mA GNSS connector 1 in Figure 4-1 on 
page 37
Max. voltage output 
@ 75mA 3.3 V
Table 5-4: Module power states
State Details
Host is powered
Module is powered
USB interface active
RF enabled
Normal
(Default 
state)
eModule is active
eDefault state when VCC is first applied in the absence of W_DISABLE_N control
eModule is capable of placing / receiving calls, or establishing data connections on the 
wireless network
eCurrent consumption is affected by several factors, including:
eRadio band being used
eTransmit power
eReceive gain settings
eData rate
eNumber of active Tx time slots
Low power
(‘Airplane 
mode’)
eModule is active
eModule enters this state:
eUnder host interface control:
Host issues AT+CFUN=0 (?A%8'SQQERH7IXJSV9WIV)UYMTQIRX9)
6IPIEWI(SG+4487)), or
Host asserts W_DISABLE_N, after AT!PCOFFEN=0 has been issued.
eAutomatically, when critical temperature or voltage trigger limits have been 
reached

Product Technical Specification & Customer Design Guidelines
52 Proprietary and Confidential - Contents subject to change 4114635
Power state transitions
8LIQSHYPIYWIWWXEXIQEGLMRIWXSQSRMXSVWYTTP]ZSPXEKIERHSTIVEXMRK
XIQTIVEXYVIERHRSXMJMIWXLILSWX[LIRGVMXMGEPXLVIWLSPHPMQMXWEVII\GIIHIH
7II8EFPIJSVXVMKKIVHIXEMPWERH*MKYVIJSVWXEXIQEGLMRIFILEZMSV
4S[IVWXEXIXVERWMXMSRWQE]SGGYV
e%YXSQEXMGEPP][LIRGVMXMGEPWYTTP]ZSPXEKISVQSHYPIXIQTIVEXYVIXVMKKIV
PIZIPWEVIIRGSYRXIVIH
e9RHIVLSWXGSRXVSPYWMRKEZEMPEFPI%8GSQQERHWMRVIWTSRWIXSYWIVGLSMGIW
JSVI\EQTPISTXMRKXSW[MXGLXSEMVTPERIQSHISVSTIVEXMRKGSRHMXMSRW
Sleep eNormal state of module between calls or data connections
eModule cycles between wake (polling the network) and sleep, at network provider-
determined interval.
Disconnected eHost power source is disconnected from the module and all voltages associated with 
the module are at 0 V.
Table 5-4:  Module power states (Continued)
State Details
Host is powered
Module is powered
USB interface active
RF enabled
Table 5-5: Power state transitions (including voltage / temperature trigger levels)
Transition
Voltage Temperature 1
Notes
Trigger V2Trigger °C
Normal to Low Power
VOLT_HI_CRIT 3.8 TEMP_LO_CRIT -45 eRF activity suspended
VOLT_LO_CRIT 2.9 TEMP_HI_CRIT 110
Low Power to Normal VOLT_HI_NORM 3.5 TEMP_NORM_LO -40
eRF activity resumed
Low Power to Normal
or
Remain in Normal 
(Remove warnings)
VOLT_LO_NORM 3.05 TEMP_HI_NORM 85
Normal (Issue warning) VOLT_LO_WARN 2.95 TEMP_HI_WARN 95
Power off/on
(Host-initiated) ----
ePower off recommended when 
supply voltage or module 
operating temperature is critically 
low or high.
1. Module-reported temperatures at the printed circuit board.
2. Supply voltage — 3.3V

Power
Rev 2  Sep.13 Proprietary and Confidential - Contents subject to change 53
Figure 5-1: Voltage/temperature monitoring state machines
Power interface
Power ramp-up
3RMRMXMEPTS[IVYTMRVYWLGYVVIRXHITIRHWSRXLITS[IVWYTTP]VMWIXMQI{XYVR
SRXMQI"WMWVIUYMVIHJSV %MRVYWLGYVVIRX
8LIWYTTP]ZSPXEKIQYWXVIQEMR[MXLMRWTIGMJMIHXSPIVERGIW[LMPIXLMWMWSGGYVVMRK
Power-up timing
*MKYVIHIWGVMFIWXLIXMQMRKWIUYIRGIJSVTS[IVMRKXLIQSHYPISRERHSJJ
Figure 5-2: Signal timing (Power-on, and USB enumeration)
Off mode
Normal mode
Low power mode
Handled by Power 
State state machine.
current_vcc > VOLT_LO_NORM
current_temp <= TEMP_HI_NORM current_vcc < VOLT_LO_CRIT
current_temp > TEMP_HI_CRIT
current_vcc > VOLT_LO_NORM
current_temp < TEMP_HI_NORM
current_vcc < VOLT_LO_WARN
current_temp > TEMP_HI_WARN
current_vcc < VOLT_HI_NORM
current_temp > TEMP_NORM_LO
current_vcc > VOLT_HI_CRIT
current_temp < TEMP_LO_CRIT Host cuts power to VCC line
Normal mode
Low supply voltage warning
or
High temperature warning
OFF Power-on 
Sequence
USB_D+
(Double enumeration)
OFFActive
DEVICE STATE
High
Low
High
VCC
Low
t_pwr_on_seq
t_USB_active
t_USB_suspend
USB_D+
(Single enumeration)
High
Low
t_pwr_on_seq

Product Technical Specification & Customer Design Guidelines
54 Proprietary and Confidential - Contents subject to change 4114635
USB enumeration
8LIYRMXWYTTSVXWWMRKPIERHHSYFPI97&IRYQIVEXMSR[MXLXLILSWX
e7MRKPIIRYQIVEXMSR{)RYQIVEXMSRWXEVXW[MXLMRQE\MQYQ
XCT[VCSRCWIUWIGSRHWSJTS[IVSR
e(SYFPIIRYQIVEXMSR{%WWLS[RMR*MKYVI
*MVWXIRYQIVEXMSRWXEVXW[MXLMRXCT[VCSRCWIUWIGSRHWSJTS[IVSR[LMPI
97&C(MWLMKL
7IGSRHIRYQIVEXMSRWXEVXW[MXLMRWIGSRHWSJTS[IVSR[LIR97&C(
KSIWLMKLEKEMR
Transmit power waveform (GSM)
%WWLS[RMR*MKYVIEXQE\MQYQ+71XVERWQMXTS[IVXLIMRTYXGYVVIRXGER
VIQEMREX%JSVYTXSSJIEGLQW+71G]GPIQWEJXIVVIEGLMRK
ERMRMXMEPTIEOSJ%EZIVEKISZIVW*SVGPEWWSTIVEXMSRXLITIEO
GSYPHVIQEMRJSVQWJSYVXMQIWPSXW
8LI%GYVVIRXHVE[MWJSVSLQW]WXIQW:7;6*SV[SVWXGEWI
ERXIRREHIWMKRW:7;6XLIGYVVIRXHVE[GSYPHMRGVIEWIXS%EW
WLS[RMRXLIHMEKVEQ
Figure 5-3: GSM transmit power waveform (class 10 operation)
Table 5-6: Power-on timing parameters (double enumeration)
Parameter Typical (s) Maximum (s)
t_pwr_on_seq 0.43 0.5
t_USB_active 0.25 0.3
t_USB_suspend 12 13
Table 5-7: Power-on timing parameters (single enumeration)
Parameter Typical (s) Maximum (s)
t_pwr_on_seq 12 13
2.2
0.15
Current
(A)
2.5A peak
2.5
25 µs
1.15 ms
4.6 ms
3.5:1 VSWR = 2.5A
1:1 VSWR = 2.2A

Power
Rev 2  Sep.13 Proprietary and Confidential - Contents subject to change 55
Power supply noise
2SMWIMRXLITS[IVWYTTP]GERPIEHXSRSMWIMRXLI6*WMKREP
8LITS[IVWYTTP]VMTTPIPMQMXJSVXLIQSHYPIMWRSQSVIXLERQ:TT,^XS
O,^8LMWPMQMXMRGPYHIWZSPXEKIVMTTPIHYIXSXVERWQMXXIVFYVWXEGXMZMX]
%HHMXMSREPHIGSYTPMRKGETEGMXSVWGERFIEHHIHXSXLIQEMR:''PMRIXSJMPXIVRSMWI
MRXSXLIHIZMGI
SED (Smart Error Detection)
8LIQSHYPIYWIWEJSVQSJ7)(XSXVEGOTVIQEXYVIQSHIQVIWIXW
e1SHYPIXVEGOWGSRWIGYXMZIVIWIXWSGGYVMRKWSSREJXIVTS[IVSR
e%JXIVEWM\XLGSRWIGYXMZIVIWIXXLIQSHYPI[EMXWMRFSSXERHLSPHQSHIJSVE
JMVQ[EVIHS[RPSEHXSVIWSPZIXLITS[IVG]GPITVSFPIQ
Tx power control
8LIQSHYPIvW8\TS[IVPMQMXQE]FIGSRXVSPPIHYWMRKIMXLIV7%6FEGOSJJ%8
GSQQERHWHIJMRIHMR?A%MV4VMQI1MRM'EVH1'\\1'%8'SQQERH
6IJIVIRGI(SGSVXLI(46(]REQMGTS[IVGSRXVSPWMKREP9WIXLI
+4-37%6)2%&0)TEVEQIXIVJSV'97831XSGLSSWIXLIQIXLSH
e%8GSQQERHW
7%678%8)({7IXSVVITSVXXLIHIJEYPX7%6FEGOSJJWXEXIXLEXXLIHIZMGI
YWIW[LIRMXTS[IVWYT8LMWWIXXMRKTIVWMWXWEGVSWWTS[IVG]GPIWERH
SZIVVMHIWER]46-WIXXMRK
7%678%8){7IXSVVITSVXXLIGYVVIRX7%6FEGOSJJWXEXISZIVVMHIXLI
HIJEYPXWXEXI8LMWGLERKIMRWXEXIMWRSRTIVWMWXIRXEGVSWWTS[IVG]GPIW
7%6&%'/3**{7IXSVVITSVXXLIQE\MQYQ8\TS[IVPMQMXJSVEWTIGMJMG
FERHXIGLRSPSK]WXEXIGSQFMREXMSR
Note: A customization is 
available to invert the DPR 
logic. (e.g. DPR low = No 
SAR backoff)
e(]REQMGTS[IVGSRXVSP{8LIQSHYPIvWJMVQ[EVIQSRMXSVW(46TMRERH
EHNYWXWXLI6*8\TS[IVETTVSTVMEXIP]EWHIXEMPIHMR8E FP I    8LMWWXEXI
GLERKIMWIUYMZEPIRXXSYWMRKXLI7%678%8)%8GSQQERH
Note: The host can implement an open collector drive for the DPR pin (if a 1.8 V-
compatible drive is not available.)
Table 5-8: Dynamic power control of SAR backoff state
DPR SAR backoff state
High1
1. DPR is pulled high by default.
No SAR backoff
Low Backoff 1

Product Technical Specification & Customer Design Guidelines
56 Proprietary and Confidential - Contents subject to change 4114635

Rev 2  Sep.13 Proprietary and Confidential - Contents subject to change 57
66: Software Interface
Support tools
8LI1'MWGSQTEXMFPI[MXLXLIJSPPS[MRKWYTTSVXXSSPWJVSQ
7MIVVE;MVIPIWWERHEYXLSVM^IHXLMVHTEVXMIW
e*MVQ[EVIYTHEXIYXMPMXMIWJVSQ7MIVVE;MVIPIWW
e7MIVVE;MVIPIWW4VSHYGX7YTTSVX8SSP7;478
e'(1%%MV-RXIVJEGI8SSP'%-8JVSQ59%0'311
e7MIVVE;MVIPIWW0SKKIV
e5<(1JVSQ59%0'311
e2SMWITVSJMPMRKXSSP
e59%0'3114VSHYGX7YTTSVX8SSP5478
e;MRHS[WERH0MRY\7(/WMRGPYHMRK%4-ERHHVMZIVW
USB interface
8LIHIZMGIWYTTSVXWXLI5YEPGSQQ51-MRXIVJEGI
4PIEWIGSRXEGX]SYV7MIVVE;MVIPIWWEGGSYRXVITVIWIRXEXMZIJSV51-
MRXIVJEGIHSGYQIRXEXMSR
MTU size (Windows 7)
8LI1891E\MQYQ8VERWQMWWMSR9RMXWM^IMWGSRJMKYVIHYWMRKE
HVMZIVMRWXEPPIVGSQQERHPMRISTXMSR
1897M^I! ZEPYI" ZEPYI"MWXLIWM^IMRF]XIW
)\EQTPI
driverinstaller /MTUSize=1428
Note: Wireless network operators will have their own specific MTU require-
ments.

Product Technical Specification & Customer Design Guidelines
58 Proprietary and Confidential - Contents subject to change 4114635

Rev 2  Sep.13 Proprietary and Confidential - Contents subject to change 59
77: Mechanical and Environmental Specifi-
cations
8LI1'QSHYPIGSQTPMIW[MXLXLIQIGLERMGEPERH
IRZMVSRQIRXEPWTIGMJMGEXMSRWMR8E FP I   *MREPTVSHYGXGSRJSVQERGI
XSXLIWIWTIGMJMGEXMSRWHITIRHWSRXLI3)1HIZMGIMQTPIQIRXEXMSR
Table 7-1: Mechanical and environmental specifications
Mode Details
Temperature Operational 
Class A
-30 ºC to +70 ºC – 3GPP compliant
Operational 
Class B
-40 ºC to +85 ºC
Non-operational -40 ºC to +85 ºC, 96 hours 
(from MIL-STD 202 Method 108)
Relative humidity Operational 65ºC, 95% relative humidity for 10 days (non-condensing)
Non-operational 85ºC, 85% relative humidity for 48 hours 
(non-condensing)
Vibration Non-operational Random vibration, 10 to 2000 Hz, 0.1 g2/Hz to 0.0005 g2/
Hz, in each of three mutually perpendicular axes. Test 
duration of 60 minutes for each axis, for a total test time of 
three hours.
Shock Non-operational Half sine shock, 11 ms, 30 g, 8x each axis.
Half sine shock, 6 ms, 100 g, 3x each axis.
Drop Non-operational 1 m on concrete on each of six faces, two times (module 
only).
(Electrostatic discharge 
(See Electrostatic 
discharge (ESD) on 
page 61.)
Operational The RF port (antenna launch and RF connector) complies 
with the IEC 61000-4-2 standard:
eElectrostatic Discharge Immunity: Test: Level3
Contact Discharge: ±6 kV
Non-operational The host connector Interface complies with the following 
standard only:
eminimum ±500 V Human Body Model 
(JESD22-A114-B)
Thermal considerations See Thermal considerations on page 62.
Form factor PCI-Express Mini Card shielded with metal and metalized 
fabric (F2 specification)
Dimensions Length: 50.95 mm
Width: 30 mm
Thickness: 2.75 mm (max)
Weight: 8.6 g

Product Technical Specification & Customer Design Guidelines
60 Proprietary and Confidential - Contents subject to change 4114635
Device views
Figure 7-1: Top view
Figure 7-2: Dimensioned view

Mechanical and Environmental Specifications
Rev 2  Sep.13 Proprietary and Confidential - Contents subject to change 61
Labeling
Figure 7-3: Sample unit label
Note: The displayed label is an example only. The production label will vary by SKU.
8LI1'PEFIPMWRSRVIQSZEFPIERHGSRXEMRW
e7MIVVE;MVIPIWWPSKSERHTVSHYGXREQI
e-1)-RYQFIVMR'SHIFEVGSHIJSVQEX
e7/9RYQFIV[LIRVIUYMVIH
e*EGXSV]7IVMEP2YQFIV*72MREPTLERYQIVMGJSVQEX
e1ERYJEGXYVMRKHEXIGSHIMRGSVTSVEXIHMRXS*72
e0MGIRWIHZIRHSVPSKS
e'IVXMJMGEXMSRQEVOWHIXEMPW
Note:  The MC7354 supports OEM partner-specific label requirements.
Electrostatic discharge (ESD)
8LI3)1MWVIWTSRWMFPIJSVIRWYVMRKXLEXXLI1MRM'EVHLSWXMRXIVJEGITMRWEVIRSX
I\TSWIHXS)7(HYVMRKLERHPMRKSVRSVQEPSTIVEXMSR7II8EFPISRTEKI
JSVWTIGMJMGEXMSRW
)7(TVSXIGXMSRMWLMKLP]VIGSQQIRHIHJSVXLI7-1GSRRIGXSVEXXLITSMRX[LIVI
XLIGSRXEGXWEVII\TSWIHERHJSVER]SXLIVWMKREPWJVSQXLILSWXMRXIVJEGIXLEX
[SYPHFIWYFNIGXIHXS)7(F]XLIYWIVSJXLITVSHYGX8LIHIZMGIMRGPYHIW)7(
TVSXIGXMSRSRXLIERXIRRE
FCC ID: N7Nxxxxxx
PRODUCT OF CHINA
FPPDDDYNNNNHH    |||||||||||||||||||||||||||||||||||
BB
IMEI #  352678011234569
MC73XX

Product Technical Specification & Customer Design Guidelines
62 Proprietary and Confidential - Contents subject to change 4114635
Thermal considerations
)QFIHHIHQSHYPIWGERKIRIVEXIWMKRMJMGERXEQSYRXWSJLIEXXLEXQYWXFI
HMWWMTEXIHMRXLILSWXHIZMGIJSVWEJIX]ERHTIVJSVQERGIVIEWSRW
Figure 7-4: Shield locations
8LIEQSYRXSJXLIVQEPHMWWMTEXMSRVIUYMVIHHITIRHWSR
e7YTTP]ZSPXEKI{1E\MQYQTS[IVHMWWMTEXMSRJSVXLIQSHYPIGERFIYTXS
;EXZSPXEKIWYTTP]PMQMXW
e9WEKI{8]TMGEPTS[IVHMWWMTEXMSRZEPYIWHITIRHSRXLIPSGEXMSR[MXLMRXLI
LSWXEQSYRXSJHEXEXVERWJIVVIHIXG
7TIGMJMGEVIEWVIUYMVMRKLIEXHMWWMTEXMSREVIWLS[RMR*MKYVI
e6*{8STJEGISJQSHYPIRIEV6*GSRRIGXSVW0MOIP]XSFIXLILSXXIWXEVIE
e&EWIFERH{8STJEGISJQSHYPIFIPS[XLI6*EVIE
8SIRLERGILIEXHMWWMTEXMSR
e1E\MQM^IEMVJPS[SZIVEVSYRHXLIQSHYPI
e0SGEXIXLIQSHYPIE[E]JVSQSXLIVLSXGSQTSRIRXW
e-JTSWWMFPIYWIXLIQSYRXMRKLSPIWXSEXXEGLKVSYRHXLIHIZMGIXSXLIQEMR
4'&KVSYRHSVEQIXEPGLEWWMW
Note: Adequate dissipation of heat is necessary to ensure that the module functions 
properly, and to comply with the thermal requirements in ?A4'-)\TVIWW1MRM'EVH
)PIGXVSQIGLERMGEP7TIGMJMGEXMSR6IZMWMSR.
Caution: Thermal putty is not recommended—incorrect application of the material could 
require exessive pressure to be applied when seating the board, resulting in damage to the 
board.
Module integration testing
;LIRXIWXMRK]SYVMRXIKVEXMSRHIWMKR
e8IWXXS]SYV[SVWXGEWISTIVEXMRKIRZMVSRQIRXGSRHMXMSRWXIQTIVEXYVIERH
ZSPXEKI

Mechanical and Environmental Specifications
Rev 2  Sep.13 Proprietary and Confidential - Contents subject to change 63
e8IWXYWMRK[SVWXGEWISTIVEXMSRXVERWQMXXIVSRHYX]G]GPIQE\MQYQ
TS[IV
e1SRMXSVXIQTIVEXYVIEXEPPWLMIPHPSGEXMSRW%XXEGLXLIVQSGSYTPIWXSXLIEVIEW
MRHMGEXIHMR*MKYVISRTEKI8VERWQMXXIV&EWIFERH6IGIMZIV
&EWIFERH
Note: Make sure that your system design provides sufficient cooling for the module. RF 
shield temperature should be kept below 90°C when integrated to prevent damage to the 
module’s components.
*SVEGGITXERGIGIVXMJMGEXMSRUYEPMX]ERHTVSHYGXMSRMRGPYHMRK6*XIWX
WYKKIWXMSRWWII8IWXMRKSRTEKI

Product Technical Specification & Customer Design Guidelines
64 Proprietary and Confidential - Contents subject to change 4114635

Rev 1  Sep.13 Proprietary and Confidential - Contents subject to change 65
88: Regulatory Compliance and Industry 
Certifications
8LMWQSHYPIMWHIWMKRIHXSQIIXERHYTSRGSQQIVGMEPVIPIEWI[MPP
QIIXXLIVIUYMVIQIRXWSJXLIJSPPS[MRKVIKYPEXSV]FSHMIWERH
VIKYPEXMSRW[LIVIETTPMGEFPI
e*IHIVEP'SQQYRMGEXMSRW'SQQMWWMSR*''SJXLI9RMXIH7XEXIW
e8LI'IVXMJMGEXMSRERH)RKMRIIVMRK&YVIEYSJ-RHYWXV]'EREHE
-'
e8LI2EXMSREP'SQQYRMGEXMSRW'SQQMWWMSR2''SJ8EM[ER
6ITYFPMGSJ'LMRE
9TSRGSQQIVGMEPVIPIEWIXLIJSPPS[MRKMRHYWXV]ETTVSZEPW[MPPLEZI
FIIRSFXEMRIH[LIVIETTPMGEFPI
e48'6&
e'(+
%HHMXMSREPGIVXMJMGEXMSRWERHHIXEMPWSRWTIGMJMGGSYRXV]ETTVSZEPWQE]
FISFXEMRIHYTSRGYWXSQIVVIUYIWX{GSRXEGX]SYV7MIVVE;MVIPIWW
EGGSYRXVITVIWIRXEXMZIJSVHIXEMPW
%HHMXMSREPXIWXMRKERHGIVXMJMGEXMSRQE]FIVIUYMVIHJSVXLIIRH
TVSHYGX[MXLERIQFIHHIH1'QSHIQERHEVIXLI
VIWTSRWMFMPMX]SJXLI3)17MIVVE;MVIPIWWSJJIVWTVSJIWWMSREP
WIVZMGIWFEWIHEWWMWXERGIXS3)1W[MXLXLIXIWXMRKERHGIVXMJMGEXMSR
TVSGIWWMJVIUYMVIH
Important notice
&IGEYWISJXLIREXYVISJ[MVIPIWWGSQQYRMGEXMSRWXVERWQMWWMSRERH
VIGITXMSRSJHEXEGERRIZIVFIKYEVERXIIH(EXEQE]FIHIPE]IH
GSVVYTXIHMILEZIIVVSVWSVFIXSXEPP]PSWX%PXLSYKLWMKRMJMGERX
HIPE]WSVPSWWIWSJHEXEEVIVEVI[LIR[MVIPIWWHIZMGIWWYGLEWXLI
7MIVVE;MVIPIWWQSHIQEVIYWIHMRERSVQEPQERRIV[MXLE[IPP
GSRWXVYGXIHRIX[SVOXLI7MIVVE;MVIPIWWQSHIQWLSYPHRSXFIYWIH
MRWMXYEXMSRW[LIVIJEMPYVIXSXVERWQMXSVVIGIMZIHEXEGSYPHVIWYPXMR
HEQEKISJER]OMRHXSXLIYWIVSVER]SXLIVTEVX]MRGPYHMRKFYXRSX
PMQMXIHXSTIVWSREPMRNYV]HIEXLSVPSWWSJTVSTIVX]7MIVVE;MVIPIWW
ERHMXWEJJMPMEXIWEGGITXRSVIWTSRWMFMPMX]JSVHEQEKIWSJER]OMRH
VIWYPXMRKJVSQHIPE]WSVIVVSVWMRHEXEXVERWQMXXIHSVVIGIMZIHYWMRK
XLI7MIVVE;MVIPIWWQSHIQSVJSVJEMPYVISJXLI7MIVVE;MVIPIWW
QSHIQXSXVERWQMXSVVIGIMZIWYGLHEXE
Safety and hazards
(SRSXSTIVEXI]SYV1'QSHIQ
e-REVIEW[LIVIFPEWXMRKMWMRTVSKVIWW

Product Technical Specification & Customer Design Guidelines
66 Proprietary and Confidential - Contents subject to change 4114635
e;LIVII\TPSWMZIEXQSWTLIVIWQE]FITVIWIRXMRGPYHMRKVIJYIPPMRKTSMRXWJYIP
HITSXWERHGLIQMGEPTPERXW
e2IEVQIHMGEPIUYMTQIRXPMJIWYTTSVXIUYMTQIRXSVER]IUYMTQIRX[LMGL
QE]FIWYWGITXMFPIXSER]JSVQSJVEHMSMRXIVJIVIRGI-RWYGLEVIEWXLI
1'QSHIQ1978&)43;)6)(3**3XLIV[MWIXLI1'
QSHIQGERXVERWQMXWMKREPWXLEXGSYPHMRXIVJIVI[MXLXLMWIUYMTQIRX
-REREMVGVEJXXLI1'QSHIQ1978&)43;)6)(3**3XLIV[MWIXLI
1'QSHIQGERXVERWQMXWMKREPWXLEXGSYPHMRXIVJIVI[MXLZEVMSYWSRFSEVH
W]WXIQWERHQE]FIHERKIVSYWXSXLISTIVEXMSRSJXLIEMVGVEJXSVHMWVYTXXLI
GIPPYPEVRIX[SVO9WISJEGIPPYPEVTLSRIMREREMVGVEJXMWMPPIKEPMRWSQI
NYVMWHMGXMSRW*EMPYVIXSSFWIVZIXLMWMRWXVYGXMSRQE]PIEHXSWYWTIRWMSRSVHIRMEP
SJGIPPYPEVXIPITLSRIWIVZMGIWXSXLISJJIRHIVSVPIKEPEGXMSRSVFSXL
7SQIEMVPMRIWQE]TIVQMXXLIYWISJGIPPYPEVTLSRIW[LMPIXLIEMVGVEJXMWSRXLI
KVSYRHERHXLIHSSVMWSTIR8LI1'QSHIQQE]FIYWIHRSVQEPP]EXXLMW
XMQI
Important compliance information for 
North American users
8LI1'QSHIQLEWFIIRKVERXIHQSHYPEVETTVSZEPJSVQSFMPIETTPMGEXMSRW
-RXIKVEXSVWQE]YWIXLI1'QSHIQMRXLIMVJMREPTVSHYGXW[MXLSYXEHHMXMSREP
*''-'-RHYWXV]'EREHEGIVXMJMGEXMSRMJXLI]QIIXXLIJSPPS[MRKGSRHMXMSRW
3XLIV[MWIEHHMXMSREP*''-'ETTVSZEPWQYWXFISFXEMRIH
 %XPIEWXGQWITEVEXMSRHMWXERGIFIX[IIRXLIERXIRREERHXLIYWIVvWFSH]
QYWXFIQEMRXEMRIHEXEPPXMQIW
 8SGSQTP][MXL*''-'VIKYPEXMSRWPMQMXMRKFSXLQE\MQYQ6*SYXTYXTS[IV
ERHLYQERI\TSWYVIXS6*VEHMEXMSRXLIQE\MQYQERXIRREKEMRMRGPYHMRK
GEFPIPSWWMREQSFMPISRP]I\TSWYVIGSRHMXMSRQYWXRSXI\GIIH
H&MMR'IPPYPEVFERH
H&MMR4'7FERH
H&MMR08)&ERH
H&MMR08)&ERH
H&MMR08)&ERH
H&MMR08)&ERH
H&MMR08)&ERH2SXI08)&ERHMWRSXTIVQMXXIHMR'EREHE
H&MMR08)&ERH
 8LI1'QSHIQQE]XVERWQMXWMQYPXERISYWP][MXLSXLIVGSPPSGEXIHVEHMS
XVERWQMXXIVW[MXLMRELSWXHIZMGITVSZMHIHXLIJSPPS[MRKGSRHMXMSRWEVIQIX
)EGLGSPPSGEXIHVEHMSXVERWQMXXIVLEWFIIRGIVXJMIHF]*''-'JSVQSFMPI
ETTPMGEXMSR
%XPIEWXGQWITEVEXMSRHMWXERGIFIX[IIRXLIERXIRREWSJXLIGSPPSGEXIH
XVERWQMXXIVWERHXLIYWIVvWFSH]QYWXFIQEMRXEMRIHEXEPPXMQIW

Regulatory Compliance and Industry Certifications
Rev 1  Sep.13 Proprietary and Confidential - Contents subject to change 67
8LISYXTYXTS[IVERHERXIRREKEMRMREGSPPSGEXIHGSRJMKYVEXMSRQYWXRSX
I\GIIHXLIPMQMXWERHGSRJMKYVEXMSRWWXMTYPEXIHMRXLIJSPPS[MRKXEFPI
 %PEFIPQYWXFIEJJM\IHXSXLISYXWMHISJXLIIRHTVSHYGXMRXS[LMGLXLI
1'QSHIQMWMRGSVTSVEXIH[MXLEWXEXIQIRXWMQMPEVXSXLIJSPPS[MRK
 8LMWHIZMGIGSRXEMRW*''-(221'
'SRXEMRWXVERWQMXXIVQSHYPI-''1'[LIVI'1'
MWXLIQSHYPIvWGIVXMJMGEXMSRRYQFIV
Table 8-1: Collocated configuration specifications
Collocated configuration
Device Technology Band Frequency
(MHz)
Maximum 
antenna gain
(dBi)
Maximum 
conducted
power (dBm)
MC7354 Mini 
Card
LTE 2 1850–1910 3.0 See Table 4-10
on page 45.
4 1710–1755 6.0
5 824–849 3.0
13 777–787 6.0
17 704–716 6.0
25 1850–1915 3.0
UMTS 2 1850–1910 3.0 See Table 4-10
on page 45.
4 1710–1755 6.0
5 824–849 3.0
GSM Cellular 
(850)
824–849 3.0 See Table 4-10
on page 45.
PCS
(1900)
1850–1910 3.0
CDMA BC0 824–849 3.0 See Table 4-10
on page 45.
BC1 1850–1910 3.0
BC10 817–824 3.0
Collocated 
transmitters1WLAN 2400–2500 5.0 29
5150–5850 5.0 29
WiMAX 2300–2400 5.0 29
2500–2700 5.0 29
3300–3800 5.0 29
BT 2400–2500 5.0 15
1. Valid collocated transmitter combinations: WLAN+BT; WiMAX+BT.
(WLAN+WiMAX+BT is not permitted.)

Product Technical Specification & Customer Design Guidelines
68 Proprietary and Confidential - Contents subject to change 4114635
 %YWIVQERYEP[MXLXLIIRHTVSHYGXQYWXGPIEVP]MRHMGEXIXLISTIVEXMRK
VIUYMVIQIRXWERHGSRHMXMSRWXLEXQYWXFISFWIVZIHXSIRWYVIGSQTPMERGI
[MXLGYVVIRX*''-'6*I\TSWYVIKYMHIPMRIW
8LIIRHTVSHYGX[MXLERIQFIHHIH1'QSHIQQE]EPWSRIIHXSTEWWXLI
*''4EVXYRMRXIRXMSREPIQMWWMSRXIWXMRKVIUYMVIQIRXWERHFITVSTIVP]
EYXLSVM^IHTIV*''4EVX
2SXI-JXLMWQSHYPIMWMRXIRHIHJSVYWIMRETSVXEFPIHIZMGI]SYEVIVIWTSRWMFPI
JSVWITEVEXIETTVSZEPXSWEXMWJ]XLI7%6VIUYMVIQIRXWSJ*''4EVXERH-'
677

A
Rev 2  Sep.13 Proprietary and Confidential - Contents subject to change 69
A: Antenna Specification
8LMWETTIRHM\HIWGVMFIWVIGSQQIRHIHIPIGXVMGEPTIVJSVQERGI
GVMXIVMEJSVQEMRTEXLHMZIVWMX]TEXLERH+277ERXIRREWYWIH[MXL
%MV4VMQIIQFIHHIHQSHYPIW
8LITIVJSVQERGIWTIGMJMGEXMSRWHIWGVMFIHMRXLMWWIGXMSREVIZEPMH
[LMPIERXIRREWEVIQSYRXIHMRXLILSWXHIZMGI[MXLERXIRREJIIH
GEFPIWVSYXIHMRXLIMVJMREPETTPMGEXMSRGSRJMKYVEXMSR
Note: Antennas should be designed before the industrial design is finished 
to make sure that the best antennas can be developed.
Table A-1: Antenna requirements a
Parameter Requirements Comments
Antenna system External multi-band 2x2 MIMO 
antenna system (Ant1 /Ant2)bIf Ant2 includes GNSS, then it must also satisfy 
requirements in Table A-2 on page 71.
Operating bands —
Antenna 1
704–960 MHz
1710–1995 MHz
2110–2170 MHz
Operating bands —
Antenna 2
734–960 MHz
1930–1995 MHz
2110–2170 MHz
VSWR of Ant1 and Ant2 e< 2:1 (recommended)
e< 3:1 (worst case)
On all bands including band edges
Total radiated efficiency of 
Ant1 and Ant2
> 50% on all bands eMeasured at the RF connector.
eIncludes mismatch losses, losses in the 
matching circuit, and antenna losses, 
excluding cable loss.
eSierra Wireless recommends using 
antenna efficiency as the primary 
parameter for evaluating the antenna 
system.
Peak gain is not a good indication of 
antenna performance when integrated 
with a host device (the antenna does not 
provide omni-directional gain patterns). 
Peak gain can be affected by antenna 
size, location, design type, etc. — the 
antenna gain patterns remain fixed unless 
one or more of these parameters change.

Product Technical Specification & Customer Design Guidelines
70 Proprietary and Confidential - Contents subject to change 4114635
Radiation patterns of Ant1 
and Ant2
Nominally Omni-directional 
radiation pattern in azimuth plane.
Envelope correlation 
coefficient between Ant1 
and Ant2
e< 0.4 on 793–894 MHz and 
925–960 MHz bands
e< 0.2 on 1930–1995 MHz and 
2110–2170 MHz bands
Mean Effective Gain of 
Ant1 and Ant2 (MEG1, 
MEG2)
 -3 dBi
Ant1 and Ant2 Mean 
Effective Gain Imbalance I 
MEG1 / MEG2 I
< 2 dB for MIMO operation
< 6 dB for diversity operation
Maximum antenna gain Must not exceed antenna gains 
due to RF exposure and ERP/
EIRP limits, as listed in the 
module’s FCC grant.
See Important compliance information for 
North American users on page 66.
Isolation between Ant1 and 
Ant2 (S21)
> 10 dB eIf antennas can be moved, test all 
positions for both antennas.
eMake sure all other wireless devices 
(Bluetooth or WLAN antennas, etc.) are 
turned OFF to avoid interference.
Power handling e> 2 W RF power on low bands
e> 1 W on high bands
eMeasure power endurance over 4 hours 
(estimated talk time) using a 2 W CW 
signal — set the CW test signal frequency 
to the middle of the PCS Tx band 
(1880 MHz for PCS).
eVisually inspect device to ensure there is 
no damage to the antenna structure and 
matching components.
eVSWR / TIS / TRP  measurements  taken 
before and after this test must show 
similar results.
a. These worst-case VSWR figures for the transmitter bands may not guarantee RSE levels to be within regulatory limits. The 
device alone meets all regulatory emissions limits when tested into a cabled (conducted) 50 ohm system. With antenna 
designs with up to 2.5:1 VSWR or worse, the radiated emissions could exceed limits. The antenna system may need to be 
tuned in order to meet the RSE limits as the complex match between the module and antenna can cause unwanted levels of 
emissions. Tuning may include antenna pattern changes, phase/delay adjustment, passive component matching. Examples of 
the application test limits would be included in FCC Part 22, Part 24 and Part 27, test case 4.2.16 for GSM (ETSI EN 301 511), 
and test case 4.2.2 for WCDMA (ETSI EN 301 908-1), where applicable.
b. Ant1—Primary, Ant2 —Secondary (Diversity/MIMO /GNSS connector 2)
Table A-1:  Antenna requirements (Continued)a
Parameter Requirements Comments

Antenna Specification
Rev 2  Sep.13 Proprietary and Confidential - Contents subject to change 71
Recommended GNSS antenna 
specifications
Antenna tests
8LIJSPPS[MRKKYMHIPMRIWETTP]XSXLIVIUYMVIQIRXWHIWGVMFIHMR8EFPI%SR
TEKIERH8EFPI%SRTEKI
e4IVJSVQIPIGXVMGEPQIEWYVIQIRXWEXVSSQXIQTIVEXYVI'XS'
YRPIWWSXLIV[MWIWTIGMJMIH
e*SVQEMRERHHMZIVWMX]TEXLERXIRREWQEOIWYVIXLIERXIRREWMRGPYHMRK
GSRXEGXHIZMGIGSE\MEPGEFPIGSRRIGXSVWERHQEXGLMRKGMVGYMX[MXLRSQSVI
XLERWM\GSQTSRIRXWMJVIUYMVIHLEZIRSQMREPMQTIHERGIWSJ EGVSWW
WYTTSVXIHJVIUYIRG]FERHW
e%PPXIWXWI\GITXMWSPEXMSRGSVVIPEXMSRGSIJJMGMIRX{8IWXXLIQEMRSVHMZIVWMX]
ERXIRRE[MXLXLISXLIVERXIRREXIVQMREXIH
Table A-2: GNSS standalone antenna requirements
Parameter Requirements Comments
Frequency range eNarrow-band GPS:
1575.42 MHz ±2 MHz minimum
eWide-band GPS and GLONASS:
1565–1606 MHz recommended
Field of view (FOV) eOmni-directional in azimuth
e-45° to +90° in elevation
Polarization
(average Gv/Gh)
>0dB Vertical linear polarization is 
sufficient.
Free space average gain 
(Gv+Gh) over FOV
> -6 dBi (preferably > -3 dBi) Gv and Gh are measured 
and averaged over -45° to 
+90° in elevation, and ±180° 
in azimuth.
Gain eMaximum gain and uniform 
coverage in the high elevation 
angle and zenith.
eGain in azimuth plane is not 
desired.
Average 3D gain > -5 dBi
Isolation between GNSS 
and Ant1
> 10 dB in all uplink bands
Typical VSWR < 2.5:1
Polarization Any other than LHCP (left-hand 
circular polarized) is acceptable.

Product Technical Specification & Customer Design Guidelines
72 Proprietary and Confidential - Contents subject to change 4114635
e%R]QIXEPPMGTEVXSJXLIERXIRREW]WXIQXLEXMWI\TSWIHXSXLISYXWMHI
IRZMVSRQIRXRIIHWXSQIIXXLIIPIGXVSWXEXMGHMWGLEVKIXIWXWTIV-)'
GSRHYGXIHHMWGLEVKIO:
e8LIJYRGXMSREPVIUYMVIQIRXWSJXLIERXIRREW]WXIQEVIXIWXIHERHZIVMJMIH
[LMPIXLIIQFIHHIHQSHYPIvWERXIRREMWMRXIKVEXIHMRXLILSWXHIZMGI
Note: Additional testing, including active performance tests, mechanical, and accelerated 
life tests can be discussed with Sierra Wireless’ engineering services. Contact your Sierra 
Wireless representative for assistance.

B
Rev 2  Sep.13 Proprietary and Confidential - Contents subject to change 73
B: Design Checklist
8LMWGLETXIVTVSZMHIWEWYQQEV]SJXLIHIWMKRGSRWMHIVEXMSRW
QIRXMSRIHXLVSYKLSYXXLMWKYMHI8LMWMRGPYHIWMXIQWVIPEXMRKXSXLI
TS[IVMRXIVJEGI6*MRXIKVEXMSRXLIVQEPGSRWMHIVEXMSRWGEFPMRK
MWWYIWERHWSSR
Note: This is NOT an exhaustive list of design considerations. It is expected 
that you will employ good design practices and engineering principles in your 
integration.
Table B-1: Hardware integration design considerations
Suggestion Section where discussed
Component placement
Protect the SIM socket so the SIM cannot be removed while the 
host is powered up.
SIM implementation on 
page 32
If an ESD suppressor is not used, allow space on the SIM 
connector for series resistors in layout. (Up to 100  may be 
used depending on ESD testing requirements).
SIM implementation on 
page 32
Minimize RF cable losses as these affect performance values 
listed in product specification documents.
RF connections on page 37
Antennas
Match the module/antenna coax connections to 50 —
mismatched antenna impedance and cable loss negatively 
affect RF performance.
RF connections on page 37
If installing CDMA and UMTS modules in the same device, 
consider using separate antennas for maximum performance.
Antenna and cabling on 
page 38
Power
Make sure the power supply can handle the maximum current 
specified for the module type.
Power consumption on 
page 49
Limit the total impedance of VCC and GND connections to the 
SIM at the connector to less than 1  (including any trace 
impedance and lumped element components—inductors, filters, 
etc.). All other lines must have a trace impedance less than 2 .
SIM implementation on 
page 32
Decouple the VCC line close to the SIM socket. The longer the 
trace length (impedance) from socket to module, the greater the 
capacitance requirement to meet compliance tests.
SIM implementation on 
page 32
EMI / ESD
Investigate sources of localized interference early in the design 
cycle.
Methods to mitigate decreased 
Rx performance on page 40

Product Technical Specification & Customer Design Guidelines
74 Proprietary and Confidential - Contents subject to change 4114635
Provide ESD protection for the SIM connector at the exposed 
contact point (in particular, the CLK, VCC, IO, and RESET lines).
SIM implementation on 
page 32
Keep very low capacitance traces on the USIM_DATA and 
USIM_CLK signals.
SIM implementation on 
page 32
To minimize noise leakage, establish a very good ground 
connection between the module and host.
Ground connection on page 39
Route cables away from noise sources (for example, power 
supplies, LCD assemblies, etc.).
Methods to mitigate decreased 
Rx performance on page 40
Shield high RF-emitting components of the host device (for 
example, main processor, parallel bus, etc.).
Methods to mitigate decreased 
Rx performance on page 40
Use discrete filtering on low frequency lines to filter out unwanted 
high-order harmonic energy.
Methods to mitigate decreased 
Rx performance on page 40
Use multi-layer PCBs to form shielding layers around high-speed 
clock traces.
Methods to mitigate decreased 
Rx performance on page 40
Thermal
Test to worst case operating conditions—temperature, voltage, 
and operation mode (transmitter on 100% duty cycle, maximum 
power).
Thermal considerations on 
page 62
Use appropriate techniques to reduce module temperatures (for 
example, airflow, heat sinks, heat-relief tape, module placement, 
etc.).
Thermal considerations on 
page 62
Host / Modem communication
Make sure the host USB driver supports remote wakeup, 
resume, and suspend operations, and serial port emulation.
?A%MV'EVH%MV4VMQI97&
(VMZIV(IZIPSTIVvW+YMHI
(SG
When no valid data is being sent, do not send SOF tokens from 
the host (causes unnecessary power consumption).
?A%MV'EVH%MV4VMQI97&
(VMZIV(IZIPSTIVvW+YMHI
(SG
Table B-1:  Hardware integration design considerations (Continued)
Suggestion Section where discussed

C
Rev 2  Sep.13 Proprietary and Confidential - Contents subject to change 75
C: Testing
Note: All AirPrime embedded modules are factory-tested to ensure they 
conform to published product specifications.
(IZIPSTIVWSJ3)1HIZMGIWMRXIKVEXMRK7MIVVE;MVIPIWW%MV4VMQI
IQFIHHIHQSHYPIWWLSYPHMRGPYHIEWIVMIWSJXIWXTLEWIWMRXLIMV
QERYJEGXYVMRKTVSGIWWXSQEOIWYVIXLEXXLIMVHIZMGIW[SVOTVSTIVP]
[MXLXLIIQFIHHIHQSHYPIW
7YKKIWXIHTLEWIWMRGPYHI
e%GGITXERGIXIWXMRK{8IWXMRKSJQSHYPIW[LIRXLI]EVIVIGIMZIH
JVSQ7MIVVE;MVIPIWW
e'IVXMJMGEXMSRXIWXMRK{8IWXMRKSJGSQTPIXIHHIZMGIWXSSFXEMR
VIUYMVIHGIVXMJMGEXMSRWFIJSVIFIKMRRMRKQEWWTVSHYGXMSR
e4VSHYGXMSRXIWXMRK{8IWXMRKSJGSQTPIXIHHIZMGIW[MXLXLI
QSHYPIWIQFIHHIH
e5YEPMX]EWWYVERGIXIWXMRK{4SWXTVSHYGXMSR
AT command entry timing 
requirement
7SQI%8GSQQERHWVIUYMVIXMQIXSTVSGIWWFIJSVIEHHMXMSREP
GSQQERHWEVIIRXIVIH*SVI\EQTPIXLIQSHIQ[MPPVIXYVRw3/x
[LIRMXVIGIMZIWAT!DAFTMACT,S[IZIVMJAT!DASBANDMWVIGIMZIH
XSSWSSREJXIVXLMWXLIQSHIQ[MPPVIXYVRERIVVSV
;LIRFYMPHMRKEYXSQEXIHXIWXWGVMTXWIRWYVIXLEXWYJJMGMIRXHIPE]W
EVIIQFIHHIH[LIVIRIGIWWEV]XSEZSMHXLIWIIVVSVW
Acceptance testing
Note: Acceptance testing is typically performed for each shipment received.
;LIR]SYVIGIMZIEWLMTQIRXJVSQ7MIVVE;MVIPIWW]SYWLSYPHQEOI
WYVIMXMWWYMXEFPIFIJSVIFIKMRRMRKTVSHYGXMSR
*VSQEVERHSQWEQTPMRKSJYRMXWXIWXXLEX
e9RMXWEVISTIVEXMSREP
e9RMXWEVIPSEHIH[MXLXLIGSVVIGXJMVQ[EVIZIVWMSR

Product Technical Specification & Customer Design Guidelines
76 Proprietary and Confidential - Contents subject to change 4114635
Acceptance test requirements
8STIVJSVQXLIWYKKIWXIHXIWXW]SYVIUYMVIEXIWXW]WXIQMR[LMGLXSXIQTSVEVMP]
MRWXEPPXLIQSHYPIERH]SYQYWXFIEFPIXSSFWIVZIXLIXIWXHIZMGIvW0)(
MRHMGEXSV
Acceptance test procedure
8LIJSPPS[MRKMWEWYKKIWXIHEGGITXERGIXIWXMRKTVSGIHYVIYWMRK7MIVVE;MVIPIWWv
;EXGLIV}WSJX[EVI
Note: You can perform 
these tests using appro-
priate AT commands.
Test 1: Check power-up and initialization
 %JXIVMRWXEPPMRKXLIQSHYPIWXEVXXLIXIWXW]WXIQ
 0EYRGL;EXGLIV
 'LIGOXLI0)({-JXLI0)(MWSJJXLIVIMWETVSFPIQ[MXLXLIQSHYPISV[MXL
XLIGSRRIGXMSRXSXLI0)(
Test 2: Check version numbers
 *VSQ;EXGLIVWIPIGXHelp > About
 :IVMJ]XLEXXLIJMVQ[EVIZIVWMSRMRXLIAbout[MRHS[MWGSVVIGX
 'PSWIXLIAbout[MRHS[
-JXLIQSHYPIJEMPWIMXLIVSJXLIWIXIWXWSVMWRSXVIGSKRM^IHF];EXGLIV
 6ITPEGIXLIQSHYPI[MXLSRIXLEXMWORS[RXS[SVOGSVVIGXP]ERHVITIEXXLI
XIWXW
 -JXLIXIWXWEVIWYGGIWWJYPVIMRWXEPPXLISVMKMREPQSHYPIERHVITIEXXLIXIWXW
-JXLIQSHYPIWXMPPHSIWRSX[SVOGSVVIGXP]GSRXEGX]SYVEGGSYRXQEREKIV
Certification testing
Note: Typically, certification testing of your device with the integrated module is required 
one time only.
8LI%MV4VMQIIQFIHHIHQSHYPILEWFIIRGIVXMJMIHEWHIWGVMFIHMR6IKYPEXSV]
'SQTPMERGIERH-RHYWXV]'IVXMJMGEXMSRWSRTEKI
;LIR]SYTVSHYGIELSWXHIZMGI[MXLE7MIVVE;MVIPIWW%MV4VMQIIQFIHHIH
QSHYPI]SYQYWXSFXEMRGIVXMJMGEXMSRWJSVXLIJMREPTVSHYGXJVSQETTVSTVMEXI
VIKYPEXSV]FSHMIWMRXLINYVMWHMGXMSRW[LIVIMX[MPPFIHMWXVMFYXIH
8LIJSPPS[MRKEVIWSQISJXLIVIKYPEXSV]FSHMIWJVSQ[LMGL]SYQE]VIUYMVI
GIVXMJMGEXMSR{MXMW]SYVVIWTSRWMFMPMX]XSQEOIWYVIXLEX]SYSFXEMREPPRIGIWWEV]
GIVXMJMGEXMSRWJSV]SYVTVSHYGXJVSQXLIWISVSXLIVKVSYTW
e*''*IHIVEP'SQQYRMGEXMSRW'SQQMWWMSR{[[[JGGKSZ
e-RHYWXV]'EREHE[[[MGKGGE
e'(+'(1%(IZIPSTQIRX+VSYT{[ [ [  G H K  S V K 

Testing
Rev 2  Sep.13 Proprietary and Confidential - Contents subject to change 77
e+'*+PSFEP'IVXMJMGEXMSR*SVYQ{[[[KPSFEPGIVXMJMGEXMSRJSVYQSVKSYXWMHI
SJ2SVXL%QIVMGE
e48'6&4'78]TI'IVXMJMGEXMSR6IZMI[&SEVH{
[[[TXGVFGSQMR2SVXL
%QIVMGE
Production testing
Note: Production testing typically continues for the life of the product.
4VSHYGXMSRXIWXMRKIRWYVIWXLEXJSVIEGLEWWIQFPIHHIZMGIXLIQSHYPIMW
MRWXEPPIHGSVVIGXP]-3WMKREPWEVITEWWIHFIX[IIRXLILSWXERHQSHYPIERHXLI
ERXIRREMWGSRRIGXIHERHTIVJSVQMRKXSWTIGMJMGEXMSRW6*XIWXW
8]TMGEPMXIQWXSXIWXMRGPYHI
e,SWXGSRRIGXMZMX]
e&EWIFERHLSWXQSHYPIGSRRIGXSVW
e6*EWWIQFP]8\ERHSV6\EWETTVSTVMEXI
e2IX[SVOEZEMPEFMPMX]
e,SWXHIZMGIGSRJMKYVEXMSRMWWYIW
Note: The amount and types of tests to perform are your decision—the tests listed in this 
section are guidelines only. Make sure that the tests you perform exercise functionality to 
the degree that your situation requires.
9WIERETTVSTVMEXIXIWXWXEXMSRJSV]SYVXIWXMRKIRZMVSRQIRXWII%GGITXERGIXIWX
VIUYMVIQIRXWSRTEKIJSVWYKKIWXMSRWERHYWI%8GSQQERHWXSGSRXVSPXLI
MRXIKVEXIHQSHYPI
Note: Your test location must be protected from ESD to avoid interference with the module 
and antenna(s), assuming that your test computer is in a disassembled state.
Also, consider using an RF shielding box— local government regulations may prohibit 
unauthorized transmissions.
Functional production test
8LMWWIGXMSRTVIWIRXWEWYKKIWXIHTVSGIHYVIJSVTIVJSVQMRKEFEWMGQERYEP
JYRGXMSREPXIWXSREPEFSVEXSV]FIRGLYWMRKER%MV4VMQIIQFIHHIHQSHYPIERHE
1MRM'EVH(IZ/MX;LIR]SYLEZIFIGSQIJEQMPMEV[MXLXLIXIWXMRKQIXLSHYWIMX
XSHIZIPST]SYVS[REYXSQEXIHTVSHYGXMSRXIWXMRKTVSGIHYVIW
Suggested production tests
'SRWMHIVXLIJSPPS[MRKXIWXW[LIR]SYHIWMKR]SYVTVSHYGXMSRXIWXTVSGIHYVIWJSV
HIZMGIW[MXLXLI%MV4VMQIQSHYPIMRWXEPPIH
e:MWYEPGLIGOSJXLIQSHYPIvWGSRRIGXSVWERH6*EWWIQFPMIW
e1SHYPIMWSTIVEXMSREP

Product Technical Specification & Customer Design Guidelines
78 Proprietary and Confidential - Contents subject to change 4114635
e97&GSRRIGXMSRMWJYRGXMSREP
e0)(MWJYRGXMSREP
e;C(-7%&0)C2IRXIVPS[TS[IVQSHI
e*MVQ[EVIVIZMWMSRGLIGO
e6\XIWXWSRQEMRERHEY\MPMEV]TEXLW
e8\XIWX
Production test procedure
8LIJSPPS[MRKMWEWYKKIWXIHXIWXTPER{]SYQYWXHIGMHI[LMGLXIWXWEVI
ETTVSTVMEXIJSV]SYVTVSHYGX=SYQE][MWLXSEHHEHHMXMSREPXIWXWXLEXQSVIJYPP]
I\IVGMWIXLIGETEFMPMXMIWSJ]SYVTVSHYGX
9WMRKERETTVSTVMEXI(IZ/MXFEWIHXIWXWXEXMSRERHVIJIVVMRKXSXLIETTVSTVMEXI
%8GSQQERHVIJIVIRGIW
 :MWYEPP]MRWTIGXXLIQSHYPIvWGSRRIGXSVWERH6*EWWIQFPMIWJSVSFZMSYW
HIJIGXWFIJSVIMRWXEPPMRKMXMRXLIXIWXWXEXMSR
 )RWYVIXLEXXLIQSHYPIMWTS[IVIHSJJRSZSPXEKISR:''
 -JYWMRK0MRY\HIXIVQMRIMJER]97&HIZMGIWEVIGYVVIRXP]GSRRIGXIHXSXLI
GSQTYXIV
E 3TIREWLIPP[MRHS[ERHIRXIVXLIGSQQERHls  / d ev /  t ty /  U SB*
F 6IGSVHXLIXX]97&RZEPYIWXLEXEVIVIXYVRIHXLIWIEVIXLIGYVVIRXP]
GSRRIGXIH97&HIZMGIW-JXLIGSQQERHVIXYVRWwRSWYGLJMPISV
HMVIGXSV]xXLIVIEVIRSHIZMGIWGYVVIRXP]GSRRIGXIH
 4VSZMHITS[IVXSXLIQSHYPIZSPXEKISR:''
 8IW X W_DISABLE_N.
 8IWX97&JYRGXMSREPMX]{'LIGOJSV97&IRYQIVEXMSR
;MRHS[WW]WXIQW8LI(IZMGI1EREKIVWLS[WXLIHIZMGIYRHIV2IX[SVO
EHETXIVW*SVI\EQTPI 
0MRY\W]WXIQW)RXIVXLIGSQQERHls  / d ev /  t ty /  U SB*ERHXLIRVIGSVHERH
GSQTEVIXLIVIWYPXW[MXLXLSWIJVSQ7XIT-JXLIVIEVIER]RI[XX]97&R
HIZMGIWXLIRXLIQSHIQLEWIRYQIVEXIHWYGGIWWJYPP]8LI%8TSVXMWXLI
PEWXRI[HIZMGI
 1EOIWYVI]SYVQSHIQMWGSRRIGXIHERHVYRRMRKERHXLIRIWXEFPMWLGSRXEGX
[MXLXLIQSHYPI
;MRHS[WW]WXIQW9WIEXIVQMREPIQYPEXMSRGSQQYRMGEXMSRWTVSKVEQ
WYGLEW1MGVSWSJX,]TIV8IVQMREP®XSGSRRIGXXSXLI7MIVVE;MVIPIWWQSHIQ
WIIPMWXMRKWMR7XIT
E 7XEVX,]TIV8IVQMREP

Testing
Rev 2  Sep.13 Proprietary and Confidential - Contents subject to change 79
F 7IPIGXFile > Connection Description8LI'SRRIGXMSR(IWGVMTXMSRHMEPSK
FS\ETTIEVW
M 8] T I SierraMRXLI2EQIFS\ERHGPMGOOK8LI'SRRIGX8SHMEPSKFS\
ETTIEVW
MM 'PMGOOK[MXLSYXGLERKMRKER]SJXLIHMWTPE]IHMRJSVQEXMSR8LI
'SRRIGXHMEPSKFS\ETTIEVW
MMM 'PMGOCancel
Note: If necessary, use 
 to enable echo.
MZ 8] T I  ATZMRXLI,]TIV8IVQMREP[MRHS[-JXLIGSRRIGXMSRMW
IWXEFPMWLIHXLIQIWWEKIOKETTIEVW
0MRY\W]WXIQW9WIEXIVQMREPIQYPEXMSRGSQQYRMGEXMSRWTVSKVEQWYGL
EWQMRMGSQXSGSRRIGXSZIVXLIHIZMGILERHPIJSV%8GSQQERHWWII
PMWXMRKWMR7XIT
Note: If the command 
“minicom” is not found, 
then use a different 
program, or download 
minicom and repeat this 
step. See Downloading 
and configuring minicom 
for Linux systems on 
page 80 for details.
M 7XEVXQMRMGSQ
*MVWXYWISJXLIQSHIQ*VSQXLIGSQQERHPMRIX]TI
minicom -s8LIuWvW[MXGLWLS[WXLIGSRJMKYVEXMSRQIRY
7YFWIUYIRXYWIW*VSQXLIGSQQERHPMRIX]TIQMRMGSQ8LI
uWvW[MXGLMWEWWYQIH
8LIQMRMGSQGSRJMKYVEXMSRHIXEMPWETTIEVERHXLIQIWWEKIOK
ETTIEVW[LIRXLIGSRRIGXMSRMWIWXEFPMWLIH
 (MWTPE]XLIJMVQ[EVIZIVWMSR
AT!GVER
 8IWXXLI0)({7IXXLI0)(MRFPMROMRKQSHIYWMRKXLMWGSQQERHXLIR
ZMWYEPP]ZIVMJ]XLEXXLI0)(XYVRWSJJERHSR
AT!LDTEST=0,00)(SR
AT!LDTEST=0,10)(SJJ
 9RPSGOXLII\XIRHIH%8GSQQERHWIX
AT!ENTERCND
 4YXXLIQSHYPIMRHMEKRSWXMGJEGXSV]XIWXQSHI
AT!DAFTMACT
 'SQQYRMGEXI[MXLXLI7-1YWMRK+CPINSV+CIMI
;LIRTIVJSVQMRK6*XIWXWYWIEXIWXTPEXJSVQEWHIWGVMFIHMR7YKKIWXIH
XIWXMRKIUYMTQIRXSRTEKI
 8IWX6*XVERWQMWWMSRMJHIWMVIH
91877II9187;'(1%+716*XVERWQMWWMSRTEXLXIWXSR
TEKI2SXI8LI'(1%TEXLW&'&'ERH&'EVIXIWXIHF]
XIWXMRK9187&ERH1,^ERH&ERH1,^%WITEVEXIXIWX
MWRSXVIUYMVIH
08)8SXIWXXLI08)XVERWQMWWMSRTEXLYWIEGEPPFS\

Product Technical Specification & Customer Design Guidelines
80 Proprietary and Confidential - Contents subject to change 4114635
 8IWX6*VIGITXMSRMJHIWMVIH
91877II9187;'(1%+716*VIGIMZITEXLXIWXSRTEKI
2SXI8LI'(1%TEXLW&'&'ERH&'EVIXIWXIHF]XIWXMRK9187
&ERH1,^ERH&ERH1,^%WITEVEXIXIWXMWRSXVIUYMVIH
08)7II08)6*VIGIMZITEXLXIWXSRTEKI
 8IWXWXERHEPSRI+277JYRGXMSREPMX]{7II+2776*VIGIMZITEXLXIWXSR
TEKI
Downloading and configuring minicom for Linux systems
Note: This procedure is for Ubuntu systems. If you are using a different Linux distribution, 
use the appropriate commands for your system to download minicom.
8SHS[RPSEHERHGSRJMKYVIQMRMGSQMRE9FYRXYW]WXIQ
Note: To install minicom, 
you must have root 
access, or be included in 
the sudoers list.
 (S[RPSEHERHMRWXEPPQMRMGSQ{IRXIVXLIJSPPS[MRKGSQQERH
sudo apt-get install minicom
 ;LIRTVSQTXIHIRXIV]SYVYWIVTEWW[SVHXSFIKMRXLIHS[RPSEHERHMRWXEP
PEXMSR;LIRQMRMGSQMWMRWXEPPIHXLIWLIPPTVSQTXETTIEVW
 'SRJMKYVIQMRMGSQXSGSQQYRMGEXI[MXL]SYVQSHIQ
E 7XEVXQMRMGSQ[MXLXLIJSPPS[MRKGSQQERH
minicom -s
 9WIXLIHS[REVVS[OI]XSWIPIGXXLISerial port setupSTXMSR
 6IJIVXS7XITSRTEKIXSMHIRXMJ]XLIHIZMGIJMPILERHPIHIZXX]97&R
YWIHJSV%8GSQQERHW
 -RHMGEXIXLIJMPILERHPIXSYWIJSV%8GSQQERHW{)RXIVAERHXLIRVITPEGI
XLIWIVMEPHIZMGIWXVMRK[MXLXLI%8JMPILERHPI
 4VIWWEnterX[MGI
 9WIXLIHS[REVVS[OI]XSWIPIGXSave setup as dfl
 7IPIGXExit

Testing
Rev 2  Sep.13 Proprietary and Confidential - Contents subject to change 81
UMTS (WCDMA/GSM) RF transmission path 
test
Note: This procedure segment is performed in Step 13 of the Production test procedure on 
page 78.
8LIWYKKIWXIHXIWXTVSGIHYVIXLEXJSPPS[WYWIWXLITEVEQIXIVWMR8E FP I  '   
8SXIWXXLI(98vWXVERWQMXXIVTEXL
Note: This procedure 
describes steps using the 
"Power Meter: Gigatronics 
8651A” (with Option 12 
and Power Sensor 
80701A). 
 7IXYTXLITS[IVQIXIV
E 1EOIWYVIXLIQIXIVLEWFIIRKMZIRWYJJMGMIRXXMQIXS[EVQYTMJ
RIGIWWEV]XSIREFPIMXXSXEOIEGGYVEXIQIEWYVIQIRXW
F >IVSGEPMFVEXIXLIQIXIV
G )REFPI1%4QSHI
 4VITEVIXLI(98YWMRKXLIJSPPS[MRK%8GSQQERHW
E AT!ENTERCND=”<password>”9RPSGOI\XIRHIH%8GSQQERHWIX
F AT!DAFTMACT )RXIVXIWXQSHI
G AT!DASBAND=<bandValue> 7IXJVIUYIRG]FERH
7II8EFPI'SRTEKIJSVETTVSTVMEXI FERH:EPYI"ZEPYIW
H AT!DASCHAN=<channel> 7IXQSHIQGLERRIP
7II8EFPI'SRTEKIJSVETTVSTVMEXI GLERRIP"ZEPYIW
Table C-1: Test settings— UMTS transmission path
Mode Test 
category 850 MHz 900 MHz 1700 MHz 1800 MHz 1900 MHz 2100 MHz
WCDMA
Band # B5 B8 B4
n/a
B2 B1
Band ID 22 29 28 15a9
Tx Channelb4182 2812 1410 9400 9750
GSM
Band # GSM850 GSM900
n/a
DCS1800 PCS1900
n/aBand ID 18 10 11 12
Tx Channelb190 65 697 661
a. Either 15 (WCDMA1900A) or 16 (WCDMA1900B) may be used for testing.
b. Channel values shown are at the center of the corresponding bands.

Product Technical Specification & Customer Design Guidelines
82 Proprietary and Confidential - Contents subject to change 4114635
I +71QSHISRP]
AT!DAGSTXFRAME=0, 1, 3000, 0 7IX8\JVEQIWXVYGXYVI
J AT!DASTXON 8YVRWSRXLIXVERWQMXTEXL
K ;'(1%QSHISRP]
AT!DAWSTXCW=0  9WIEQSHYPEXIHGEVVMIV
AT!DASPDM=2, 757IXXLITS[IVPIZIP6ITIEXGSQQERH[MXL
HMJJIVIRXSJJWIXWYRXMPHIWMVIH8\TS[IVMWSFXEMRIH
AT!DAWSPARANGE=3 7IXXSLMKL4%KEMRWXEXI
L 3JJWIXXLIXVEGOMRK-JRIGIWWEV]VITIEX[MXLHMJJIVIRXSJJWIXWYRXMPXLI
HIWMVIHJVIUYIRG]MWSFXEMRIH
;'(1%QSHI%8(%74(1!
+71QSHI%8(%74(1!
M 8EOIXLIQIEWYVIQIRX
N AT!DASTXOFF 8YVRSJJXLIXVERWQMXXIV
 8IWXPMQMXW{6YRXIRSVQSVIKSSH(98WXLVSYKLXLMWXIWXTVSGIHYVIXS
SFXEMRERSQMREPSYXTYXTS[IVZEPYI
%TTP]EXSPIVERGISJ XSH&XSIEGLQIEWYVIQIRXEWWYQMRKEKSSH
WIXYTHIWMKR
1SRMXSVXLIWIPMQMXWHYVMRKQEWWTVSHYGXMSRVEQTYTXSHIXIVQMRIMJJYVXLIV
EHNYWXQIRXWEVIRIIHIH
*SV+71QSHIXLIXVERWQMXWMKREPMWFYVWXIHWSXLIXVERWQMXTS[IV[MPP
ETTIEVEZIVEKIHSRXLITS[IVQIXIVVIEHMRK
Note: The module has a nominal output power of +23 dBm  1 dB in WCDMA mode. 
However, the value measured by the power meter is significantly influenced (beyond the 
stated  1 dB output power tolerance) by the test setup (host RF cabling loss, antenna 
efficiency and pattern, test antenna efficiency and pattern, and choice of shield box).
Note: When doing the same test over the air in an RF chamber, values are likely to be 
significantly lower.

Testing
Rev 2  Sep.13 Proprietary and Confidential - Contents subject to change 83
UMTS (WCDMA/GSM) RF receive path test
Note: This procedure segment is performed in Step 14 of the Production test procedure on 
page 78.
8LIWYKKIWXIHXIWXTVSGIHYVIXLEXJSPPS[WYWIWXLITEVEQIXIVWMR8E FP I  '   
8SXIWXXLI(98vWVIGIMZITEXL
Note: This procedure 
describes steps using the 
Agilent 8648C signal 
generator—the Rohde & 
Schwarz SML03 is shown 
for reference only.
 7IXYTXLIWMKREPKIRIVEXSV
E 7IXXLIEQTPMXYHIXS
H&Q;'(1%QSHI
H&Q+71QSHI
Table C-2: Test settings — WCDMA / GSM receive path
Mode Test category 850 MHz 900 MHz 1800 MHz 1900 MHz 2100 MHz
WCDMA
Band # B5 B8
n/a
B2 B1 B4
Frequencya (MHz) 882.60 948.60 1961.20 2141.20 2133.20
Band ID 22 29 15b9 28
Rx Channelc4182 2812 9400 9750 1410
GSM
Band # GSM850 GSM900 DCS1800 PCS1900
n/a n/a
Frequencyd (MHz) 881.667 948.067 1842.267 1960.067
Band ID 18 10 11 12
Rx Channelc190 65 697 661
a. Receive frequencies shown are 1.2 MHz offset from center
b. Either 15 (WCDMA1900A) or 16 (WCDMA1900B) may be used for testing.
c. Channel values shown are at the center of the corresponding bands.
d. All values offset from actual center channel by +67 kHz

Product Technical Specification & Customer Design Guidelines
84 Proprietary and Confidential - Contents subject to change 4114635
F 7IXXLIJVIUYIRG]JSVXLIFERHFIMRKXIWXIH7II8EFPI'SRTEKI
JSVJVIUYIRG]ZEPYIW
 7IXYTXLI(98
E AT!ENTERCND  9RPSGOI\XIRHIH%8GSQQERHWIX
F AT!DAFTMACT 4YXQSHIQMRXSJEGXSV]XIWXQSHI
G AT!DASBAND=<band> 7IXJVIUYIRG]FERH
7II8EFPI'SRTEKIJSV FERH"ZEPYIW
H AT!DASCHAN=<channel> 7IXQSHIQGLERRIP
7II8EFPI'SRTEKIJSV GLERRIP"ZEPYIW
I AT!DASLNAGAIN=07IXXLI02%XSQE\MQYQKEMR
J ;'(1%QSHI
M AT!DAWGAVGAGC=9400,0*SV4'7GLERRIPEWER
I\EQTPI
+71QSHI
MM AT!DAGSRXBURST=0 7IXXSVIGIMZIFYVWXIHQSHI
MMM AT!DAGGAVGRSSI=190,0 *SVGLERRIPJSVI\EQTPI
8LIVIXYVRIHZEPYIMWXLI677-MRH&Q
 8IWXPMQMXW{6YRXIRSVQSVIKSSH(98WXLVSYKLXLMWXIWXTVSGIHYVIXS
SFXEMRERSQMREPVIGIMZIHTS[IVZEPYI
%TTP]EXSPIVERGISJ XSH&XSIEGLQIEWYVIQIRXEWWYQMRKEKSSH
WIXYTHIWMKR
1EOIWYVIXLIQIEWYVIQIRXMWQEHIEXELMKLIRSYKLPIZIPXLEXMXMWRSX
MRJPYIRGIHF](98KIRIVEXIHERHEQFMIRXRSMWI
8LI7MKREP+IRIVEXSVTS[IVPIZIPGERFIEHNYWXIHERHRI[PMQMXWJSYRHMJ
XLIVEHMEXIHXIWXRIIHWKVIEXIVWMKREPWXVIRKXL
1SRMXSVXLIWIPMQMXWHYVMRKQEWWTVSHYGXMSRVEQTYTXSHIXIVQMRIMJJYVXLIV
EHNYWXQIRXWEVIRIIHIH
Note: The value measured from the DUT is significantly influenced by the test setup and 
DUT design (host RF cabling loss, antenna efficiency and pattern, test antenna efficiency 
and pattern, and choice of shield box).
Note: Diversity is not 
available in GSM mode.
 8IWXHMZIVWMX]TEXLW
E 7IXYTXLIWMKREPKIRIVEXSVEWMR7XIT
Note: Setup of the DUT is 
the same as in Step 2,
except for a change to 
AT!DAWGAVGAGC and 
the addition of 
AT!DAWSSCHAIN.
F 7IXYTXLI(98
M AT!ENTERCND  9RPSGOI\XIRHIH%8GSQQERHWIX
MM AT!DAFTMACT 4YXQSHIQMRXSJEGXSV]XIWXQSHI
MMM AT!DASBAND=<band> 7IXJVIUYIRG]FERH
7II8EFPI'SRTEKIJSV FERH"ZEPYIW
MZ AT!DAWSSCHAIN=1)REFPIXLIWIGSRHEV]GLEMR
Z AT!DASCHAN=<channel> 7IXQSHIQGLERRIP
7II8EFPI'SRTEKIJSV GLERRIP"ZEPYIW

Testing
Rev 2  Sep.13 Proprietary and Confidential - Contents subject to change 85
ZM AT!DASLNAGAIN=07IXXLI02%XSQE\MQYQKEMR
ZMMAT!DAWGAVGAGC=9400,0,18LIuvMRHMGEXIWXLIHMZIVWMX]TEXLMW
YWIH
G 8IWXXLIPMQMXWEWMR7XIT
LTE RF receive path test
Note: This procedure segment is performed in Step 14 of the Production test procedure on 
page 78.
8LIWYKKIWXIHXIWXTVSGIHYVIXLEXJSPPS[WYWIWXLITEVEQIXIVWMR8E FP I  '   
GSRXEMRWTEVEQIXIVWYWIHMRXLIWYKKIWXIHXIWXTVSGIHYVIXLEXJSPPS[W8SXIWXXLI
(98vWVIGIMZITEXLSVHMZIVWMX]TEXL[LMPIGSRRIGXIHXSXLIHMZIVWMX]ERXIRRE
Note: This procedure 
describes steps using the 
Agilent 8648C signal 
generator—the Rohde & 
Schwarz SML03 is shown 
for reference only.
 7IXYTXLIWMKREPKIRIVEXSV
E 7IXXLIEQTPMXYHIXSH&Q
F 7IXXLIJVIUYIRG]JSVXLIFERHFIMRKXIWXIH7II8EFPI'SRTEKI
JSVJVIUYIRG]ZEPYIW
Table C-3: Test settings — LTE receive path
Mode Test category 700 MHz 850 MHz 1700 MHz 1900 MHz
(G Block)
1900 MHz
LTE
Band # B13 B17 B5 B4 B25 B2
Frequencya (MHz) 753.00 742.00 883.50 2134.50 1964.50 1962.00
Band ID 36 37 45 42 61 43
Rx Channelb23230 23790 20525 20175 26365 18900
a. Receive frequencies shown are 2 MHz offset from center
b. Channel values shown are at the center of the corresponding bands.

Product Technical Specification & Customer Design Guidelines
86 Proprietary and Confidential - Contents subject to change 4114635
 7IXYTXLI(98
E AT!ENTERCND  9RPSGOI\XIRHIH%8GSQQERHWIX
F AT!DAFTMACT 4YXQSHIQMRXSJEGXSV]XIWXQSHI
G AT!DASBAND=<band> 7IXJVIUYIRG]FERH
7II8EFPI'SRTEKIJSV FERH"ZEPYIW
H AT!DASCHAN=<channel> 7IXQSHIQGLERRIP
7II8EFPI'SRTEKIJSV GLERRIP"ZEPYIW
I AT!DALGAVGAGC=<channel>,0+IXEZIVEKIH6\%+'
7II8EFPI'SRTEKIJSV GLERRIP"ZEPYIW
 8IWXPMQMXW{6YRXIRSVQSVIKSSH(98WXLVSYKLXLMWXIWXTVSGIHYVIXS
SFXEMRERSQMREPVIGIMZIHTS[IVZEPYI
%TTP]EXSPIVERGISJ XSH&XSIEGLQIEWYVIQIRXEWWYQMRKEKSSH
WIXYTHIWMKR
1EOIWYVIXLIQIEWYVIQIRXMWQEHIEXELMKLIRSYKLPIZIPXLEXMXMWRSX
MRJPYIRGIHF](98KIRIVEXIHERHEQFMIRXRSMWI
8LI7MKREP+IRIVEXSVTS[IVPIZIPGERFIEHNYWXIHERHRI[PMQMXWJSYRHMJ
XLIVEHMEXIHXIWXRIIHWKVIEXIVWMKREPWXVIRKXL
1SRMXSVXLIWIPMQMXWHYVMRKQEWWTVSHYGXMSRVEQTYTXSHIXIVQMRIMJJYVXLIV
EHNYWXQIRXWEVIRIIHIH
Note: The value measured from the DUT is significantly influenced by the test setup and 
DUT design (host RF cabling loss, antenna efficiency and pattern, test antenna efficiency 
and pattern, and choice of shield box).
GNSS RF receive path test
8LI+277VIGIMZITEXLYWIWIMXLIVXLIHIHMGEXIH+277GSRRIGXSVSVXLIWLEVIH
(MZIVWMX]1-13+277GSRRIGXSV
8SXIWXXLI+277VIGIMZITEXL
 -RNIGXEGEVVMIVWMKREPEXH&QJVIUYIRG]1,^MRXSXLI+2776\
TEXLEXXLIGSRRIGXSV2SXIXLEXXLMWJVIUYIRG]MWO,^LMKLIVXLERXLI
EGXYEP+470GIRXIVJVIUYIRG]
 8IWXXLIWMKREPGEVVMIVXSRSMWIPIZIPEXXLI+277VIGIMZIV
E AT!ENTERCND9RPSGOI\XIRHIH%8GSQQERHWIX
F AT!DAFTMACT4YXQSHIQMRXSJEGXSV]XIWXQSHI
G AT!DACGPSTESTMODE=17XEVX'+47HMEKRSWXMGXEWO
H AT!DACGPSSTANDALONE=1)RXIVWXERHEPSRI6*QSHI
I AT!DACGPSMASKON)REFPIPSKQEWO
J AT!DACGPSCTON6IXYVRWMKREPXSRSMWIERHJVIUYIRG]QIEWYVIQIRXW
K 6ITIEXAT!DACGPSCTONJMZIXSXIRXMQIWXSIRWYVIXLIQIEWYVIQIRXW
EVIVITIEXEFPIERHWXEFPI
 0IEZIXLI6*GSRRIGXMSRXSXLI1MRM'EVHHIZMGIMRXEGXERHXYVRSJJXLI
WMKREPKIRIVEXSV

Testing
Rev 2  Sep.13 Proprietary and Confidential - Contents subject to change 87
 8EOIWIZIVEPQSVI!DACGPSCTONVIEHMRKW8LMW[MPPHIQSRWXVEXIEFEH
WMKREPMRSVHIVXSWIXPMQMXWJSVXIWXMRKMJRIIHIH8LMWJVIUYIRG]SJJWIXWLSYPH
JEPPSYXWMHISJXLIKYMHIPMRIWMRXLIRSXIFIPS[[LMGLMRHMGEXIWXLEXXLI'XS2
VIWYPXMWMRZEPMH
 3TXMSREP8YVRXLIWMKREPKIRIVEXSVSREKEMRERHVIHYGIXLIPIZIPXS
H&Q8EOIQSVI!DACGPSCTONVIEHMRKWERHYWIXLIWIEWEVIJIVIRGI
JSV[LEXEQEVKMREPTSSVWMKREP[SYPHFI
Note: The response to AT!DACGPSCTON for a good connection should show CtoN within 
58 +/- 5dB and Freq (frequency offset) within 100000 Hz +/- 5000 Hz .
Quality assurance testing
Note: QA is an ongoing 
process based on random 
samples from a finished 
batch of devices.
8LIUYEPMX]EWWYVERGIXIWXWXLEX]SYTIVJSVQSR]SYVJMRMWLIHTVSHYGXWWLSYPHFI
HIWMKRIHXSZIVMJ]XLITIVJSVQERGIERHUYEPMX]SJ]SYVHIZMGIW
8LIJSPPS[MRKEVIWSQIXIWXMRKWYKKIWXMSRWXLEXGERGSRJMVQXLEXXLIERXIRREMW
MRXIVJEGIHTVSTIVP]ERHXLEXXLI6*QSHYPIMWGEPMFVEXIHERHTIVJSVQWXS
WTIGMJMGEXMSRW
e1SHYPIVIKMWXVEXMSRSRGIPPYPEVRIX[SVOW
e4S[IVGSRWYQTXMSR
e3VMKMREXIERHXIVQMREXIHEXEERHZSMGIMJETTPMGEFPIGEPPW
e'IPPLERHSJJ
e8VERWQMXXIVERHVIGIMZIVXIWXW
e*)6*VEQI)VVSV6EXIEWERMRHMGEXSVSJVIGIMZIVWIRWMXMZMX]TIVJSVQERGI
e'LERRIPERHEZIVEKITS[IVQIEWYVIQIRXWXSZIVMJ]XLEXXLIHIZMGIMWXVERW
QMXXMRK[MXLMRTVSHYGXWTIGMJMGEXMSRW
e'(1%
*)6XIWXMRK{8IWXVIGIMZIVWIRWMXMZMX]JSVGSRHMXMSRWSJQMRMQYQGIPPTS[IV
*)6GERFIQIEWYVIHJSVXLIWTIGMJMIHVIGIMZIVWIRWMXMZMX]SJH&Q
8LISFNIGXMZISJXLMWXIWXMWXSHIXIVQMRIMJXLI*)6QIEWYVIHMW[MXLMRXLI
EGGITXEFPIPMQMXWJSVXLIWTIGMJMIHVIGIMZIVWIRWMXMZMX]SJXLIQSHYPI9RPMOI
XLI*)6XIWXWTIVJSVQIHHYVMRKTVSHYGXMSRXIWXMRKXLMWXIWXHIXIVQMRIWXLI
VIGIMZIVTIVJSVQERGI[MXLSYXXLIMRJPYIRGISJXLIRSMWIJEGXSV%;+2FYX
[MXLI\XVIQIP]PS[GIPPTS[IV8LIVITSVXIH*)6ERHXLIGSRJMHIRGIPIZIP
QYWXFI ERH"VIWTIGXMZIP]JSVXLIXIWXXSFIGSRWMHIVIHETEWW
e91876*WIRWMXMZMX]XIWXMRK{&)6&0)6JSVHMJJIVIRXFERHWERHQSHIW
e91878VERWQMXXIVERHVIGIMZIVXIWXWFEWIHSRVIPIZERXWIGXMSRWSJXLI
+4487ERH+44HSGYQIRXW
Suggested testing equipment
8STIVJSVQTVSHYGXMSRERHTSWXTVSHYGXMSRXIWXW]SY[MPPVIUYMVIETTVSTVMEXI
XIWXMRKIUYMTQIRX%XIWXGSQTYXIVGERFIYWIHXSGSSVHMREXIXIWXMRKFIX[IIRXLI
MRXIKVEXIHQSHYPISRXLIHIZIPSTQIRXOMXSVLSWXERHXLIQIEWYVIQIRX
IUYMTQIRXYWYEPP][MXL+4-&GSRRIGXMSRW8LIWYKKIWXIHWIXYTMRGPYHIWE
TS[IVQIXIVXSXIWX6*SYXTYXTS[IVERHEWMKREPKIRIVEXSVXSIZEPYEXIXLI
VIGIMZIV

Product Technical Specification & Customer Design Guidelines
88 Proprietary and Confidential - Contents subject to change 4114635
Testing assistance provided by Sierra 
Wireless
)\XIRHIH%8GSQQERHWLEZIFIIRMQTPIQIRXIHXSEWWMWX[MXLTIVJSVQMRK*8%
+'*XIWXWERHTSVXMSRWSJ')1EVOXIWXWVIUYMVMRKVEHMSQSHYPIEGGIWW8LIWI
EVIHSGYQIRXIHMRXLI?A%MV4VMQI1MRM'EVH1'\\1'%8'SQQERH
6IJIVIRGI(SG
7MIVVE;MVIPIWWSJJIVWSTXMSREPTVSJIWWMSREPWIVZMGIWFEWIHEWWMWXERGIXS3)1W
[MXLVIKYPEXSV]ETTVSZEPW
IOT/Operator testing
-RXIVSTIVEFMPMX]ERH3TIVEXSV'EVVMIVXIWXMRKSJXLIJMRMWLIHW]WXIQMWXLI
VIWTSRWMFMPMX]SJXLI3)18LIXIWXTVSGIWW[MPPFIHIXIVQMRIH[MXLXLIGLSWIR
RIX[SVOSTIVEXSVWERH[MPPFIHITIRHIRXYTSR]SYVFYWMRIWWVIPEXMSRWLMT[MXL
XLIQEW[IPPEWXLITVSHYGXWETTPMGEXMSRERHWEPIWGLERRIPWXVEXIK]
7MIVVE;MVIPIWWSJJIVWEWWMWXERGIXS3)1W[MXLXLIXIWXMRKTVSGIWWMJVIUYMVIH
Extended AT commands for testing
7MIVVE;MVIPIWWTVSZMHIWXLI?A%MV4VMQI1MRM'EVH1'\\1'%8
'SQQERH6IJIVIRGI(SG[LMGLHIWGVMFIWTVSTVMIXEV]%8
GSQQERHWXLEXQE]LIPTMRLEVH[EVIMRXIKVEXMSRHIWMKRERHXIWXMRKXLIWI
GSQQERHWEVI238MRXIRHIHJSVYWIF]IRHYWIVW
7SQIGSQQERHWJVSQXLMWHSGYQIRXXLEXQE]FIYWIJYPJSVLEVH[EVIMRXIKVEXMSR
EVIPMWXIHMR8EFPI'SRTEKI
Table C-4: Extended AT commands
Command Description
Password commands
!ENTERCND Enable access to password-protected commands
!SETCND Set AT command password
Modem reset and status commands
!GRESET Reset the modem
!GSTATUS Return the operation status of the modem (mode, band, 
channel, and so on)
Diagnostic commands
!BAND Select a set of frequency bands or reports current selection
!GBAND Read/set the current operating band

Testing
Rev 2  Sep.13 Proprietary and Confidential - Contents subject to change 89
Test commands
!ALLUP Turn transmitter on/off and simulate ‘All UPs’
!DAFTMACT Put the modem into FTM (Factory Test Mode)
!DAFTMDEACT Put the modem into online mode
!DAGGRSSI Return the RSSI (Received Signal Strength Indicator) in 
dBm (GSM mode)
!DAGGAVGRSSI Return an averaged RSSI (Received Signal Strength 
Indicator) in dBm (GSM mode)
!DAGGRSSIRAW Return the raw RSSI (GSM mode)
!DAGINFO Return GSM mode RF information
!DAGSLOCK Return the RF synthesizer lock state
!DAGSRXBURST Set the GSM receiver to burst mode
!DAGSRXCONT Set the GSM receiver continually on
!DAGSTXBURST Set the GSM transmitter to burst mode
!DAGSTXFRAME Set the GSM Tx frame structure
!DALGAVGAGC Return averaged Rx AGC value (LTE)
!DALGRXAGC Return Rx AGC value (LTE)
!DALGTXAGC Return Tx AGC value and transmitter parameters (LTE)
!DAOFFLINE Place modem offline
!DASBAND Set the frequency band (UMTS/GSM)
!DASCHAN Set the modem channel (frequency) (UMTS/GSM)
!DASLNAGAIN Set the LNA (Low Noise Amplifier) gain state
!DASPDM Set the PDM (Pulse Duration Modulation) value
!DASTXOFF Turn off the Tx PA (Power Amplifier)
!DASTXON Turn on the Tx PA (Power Amplifier)
!DAWGAVGAGC Return averaged RX AGC value (WCDMA)
!DAWGRXAGC Return the Rx AGC (Automatic Gain Control) value (UMTS)
!DAWINFO Return WCDMA mode RF information
!DAWSCONFIGRX Set the UMTS receiver to factory calibration settings
!DAWSPARANGE Set the PA range state machine (UMTS)
!DAWSCHAINTCM Place receive chain in test call mode (WCDMA)
!DAWSSCHAIN Enable secondary receive chain (WCDMA)
Table C-4:  Extended AT commands
Command Description

Product Technical Specification & Customer Design Guidelines
90 Proprietary and Confidential - Contents subject to change 4114635
!DAWSTXCW Set the waveform used by the transmitter (UMTS)
!DAWSTXPWR Set desired Tx power level (WCDMA)
!OSDSM Display memory usage for DSM (Distributed Shared 
Memory) buffer pools
Table C-4:  Extended AT commands
Command Description

D
Rev 2  Sep.13 Proprietary and Confidential - Contents subject to change 91
D: Packaging
7MIVVE;MVIPIWW%MV4VMQI1MRM'EVHWEVIWLMTTIHMRWIEPIHFS\IW
8LIWXERHEVHTEGOEKMRKWII*MKYVIGSRXEMRWEWMRKPIXVE][MXL
EGETEGMX]SJQSHYPIW2SXIXLEXWSQI7/9WQE]LEZIGYWXSQ
TEGOEKMRK{GSRXEGX7MIVVE;MVIPIWWJSV7/9WTIGMJMGHIXEMPW
-RXLIWXERHEVHTEGOEKMRK1MRM'EVHWEVIMRWIVXIHW]WXIQ
GSRRIGXSVJMVWXMRXSXLIFSXXSQTSVXMSR8SJEX[STEVXXVE]EPP
JEGMRKXLIWEQIHMVIGXMSR8LMWEPPS[WXLIXSTIHKISJIEGL1MRM'EVH
XSGSRXEGXXLIXSTSJXLIXVMERKYPEVJIEXYVIWMRXLIXSTTSVXMSR8SJ
XLIXVE]WII(IXEMP%
8LIXSTERHFSXXSQTSVXMSRWSJXLIXVE]WRETXSKIXLIVEXXLIJSYV
GSRRIGXMSRTSMRXW
Figure 4-1: Device placement in module tray
8LIXVE]MWTPEGIHMREQERYJEGXYVMRKFS\8EXXLIXSTWIEPIH[MXL
EWIGYVMX]XETI4ERHEQERYJEGXYVMRKPEFIPMWTPEGIHSRXLI
FSXXSQVMKLXGSVRIVEFSZIXLIWIGYVMX]XETI7II*MKYVI
Figure 4-2: Shipping package

Product Technical Specification & Customer Design Guidelines
92 Proprietary and Confidential - Contents subject to change 4114635

E
Rev 2  Sep.13 Proprietary and Confidential - Contents subject to change 93
E: References
8LMWKYMHIHIEPWWTIGMJMGEPP][MXLLEVH[EVIMRXIKVEXMSRMWWYIWXLEXEVI
YRMUYIXS%MV4VMQIIQFIHHIHQSHYPIW
Sierra Wireless documents
8LI7MIVVE;MVIPIWWHSGYQIRXWPMWXIHFIPS[EVIEZEMPEFPIJVSQ
[[[WMIVVE[MVIPIWWGSQ*SVEHHMXMSREPHSGYQIRXWHIWGVMFMRK
IQFIHHIHQSHYPIHIWMKRYWEKIERHMRXIKVEXMSRMWWYIWGSRXEGX
]SYV7MIVVE;MVIPIWWEGGSYRXVITVIWIRXEXMZI
Command documents
?A %8'SQQERH7IXJSV9WIV)UYMTQIRX9)6IPIEWI
(SG+4487
?A %MV4VMQI1MRM'EVH1'\\1'%8'SQQERH6IJIVIRGI
(SG
Other Sierra documents
?A 4'-)\TVIWW1MRM'EVH(IZ/MX5YMGO7XEVX+YMHI
(SG
?A %MV'EVH%MV4VMQI97&(VMZIV(IZIPSTIVvW+YMHI(SG
Industry/other documents
8LIJSPPS[MRKRSR7MIVVE;MVIPIWWVIJIVIRGIWEVIRSXMRGPYHIHMR]SYV
HSGYQIRXEXMSRTEGOEKI
?A '(1%\7XERHEVH'(1%7IVMIW6IPIEWI%
(SG8-%)-%-77IVMIW6IPIEWI%
?A *''6IKYPEXMSRW4EVX6EHMS*VIUYIRG](IZMGIW
?A -)'PIZIP
?A -)'PIZIP)PIGXVSWXEXMG(MWGLEVKI-QQYRMX]8IWX
?A 1SFMPI7XEXMSR17'SRJSVQERGI7TIGMJMGEXMSR4EVX
7YFWGVMFIV-RXIVJEGI1SHYPI(SG+4487
?A4'-)\TVIWW1MRM'EVH)PIGXVSQIGLERMGEP7TIGMJMGEXMSR6IZMWMSR
?A9RMZIVWEP7IVMEP&YW7TIGMJMGEXMSR6IZ
?A.)7(%&
?A.)7('

Product Technical Specification & Customer Design Guidelines
94 Proprietary and Confidential - Contents subject to change 4114635

Rev 2  Sep.13 Proprietary and Confidential - Contents subject to change 95
FF: Technology Overview
LTE
08)0SRK8IVQ)ZSPYXMSRMWEXLKIRIVEXMSR[MVIPIWWWXERHEVH
8LI+446IPIEWIWTIGMJMGEXMSRSYXPMRIWXLIJIEXYVIWERH
VIUYMVIQIRXW
/I]JIEXYVIWMRGPYHI
e4IEOHEXEVEXI
1FTW(0[MXLMR1,^FERH[MHXL
4IEO(0HEXEVEXIMR1,^FERH[MHXL1FTWETTVS\JSV
'EXHIZMGI
1FTW90[MXLMR1,^FERH[MHXL
%GXYEPXLVSYKLTYXHITIRHWSRXLIRIX[SVOGSRJMKYVEXMSRFERH
[MHXLEWWMKRIHXSXLI9)XLIRYQFIVSJYWIVWERH6*WMKREP
GSRHMXMSRW
e9TXSEGXMZIYWIVWMREGIPP1,^
e0IWWXLERQWYWIVTPERIPEXIRG]
e7YTTSVXIHFERH[MHXLW1,^7II8EFPI
SRTEKIJSVFERHWTIGMJMGWYTTSVX
e7TIGXVYQJPI\MFMPMX]z1,^z1,^MRJYXYVI*;
VIPIEWI
e)RLERGIHWYTTSVXJSVIRHXSIRH537
e*VIUYIRG](MZMWMSR(YTPI\MRK*((
e4L]WMGEPPE]IVYWIW
(03*(1%3VXLSKSREP*VIUYIRG](MZMWMSR1YPXMTPI%GGIWW
1SHYPEXMSR547/5%1ERH5%1
907MRKPI'EVVMIV*(1%WMRKPIGEVVMIVQSHYPEXMSRERH
SVXLSKSREPJVIUYIRG]QYPXMTPI\MRK
1SHYPEXMSR547/ERH5%1
e1-131YPXM-RTYX1YPXM3YXTYXERXIRREWYTTSVX
CDMA
1xEV-DO
\):(3MWFEGO[EVHWGSQTEXMFPIXSFSXL<ERH-7%&
WXERHEVHW,S[IZIV\):(3VITVIWIRXWERIZSPYXMSREV]
IRLERGIQIRXWTIGMJMGEPP]HIWMKRIHERHSTXMQM^IHJSVLMKLWTIIH
[MVIPIWWHEXEEGGIWW8LMW[EWHVMZIRF]JYRHEQIRXEPHMJJIVIRGIW
FIX[IIRZSMGIERHHEXEXVEJJMGGLEVEGXIVMWXMGW

Product Technical Specification & Customer Design Guidelines
96 Proprietary and Confidential - Contents subject to change 4114635
I,64()RLERGIH,MKL6EXI4EGOIX(EXEMWERIRLERGIQIRXSJ\):(3XLEX
IREFPIW08)XS'(1%LERHSZIV
8SSTXMQM^IJSVHEXEXLIVIEVIWSQIJYRHEQIRXEPGLEVEGXIVMWXMGWERHHMJJIVIRGIW
FIX[IIR<ERH\):(3MRGPYHMRK
e8LIRIX[SVOLEWHIHMGEXIHWTIGXVYQ1,^JSVHEXEXVEJJMGYWMRK
\):(3WXERHEVHWSVIWSYVGIWHSRvXGSQTIXI[MXL<HEXEZSMGIL]FVMH
QSHIYWIHXSQSRMXSV<GEVVMIVW
e&87EP[E]WXVERWQMXWEXQE\MQYQEZEMPEFPITS[IV
e)EGLYWIVVIGIMZIWHEXEJVSQSRP]SRIFEWIWXEXMSREXEXMQIRSJSV[EVHPMRO
WSJXLERHSJJ
e\):(3PIXWIEGLYWIVYWISJEZEMPEFPIVIWSYVGIW[LMPIH]REQMGEPP]
EPPSGEXMRKXMQIVIWSYVGIWEQSRKYWIVWJSVQE\MQYQIJJMGMIRG]
e\):(3YWIWXMQIHMZMWMSRQYPXMTPI\MRKSJYWIVWSRJSV[EVHPMROWPSXW
EWWMKRIHJSVTEGOIXXVERWQMWWMSR
e*SV[EVHPMROWYTTSVXWLMKLIVSVHIVQSHYPEXMSR547/47/ERH5%1
e6IZIVWIPMRO\):(36IZMWMSR%WYTTSVXWLMKLIVSVHIVQSHYPEXMSR
47/
e1SFMPIWYTTSVXWH]REQMGGLERRIPIWXMQEXMSRYWMRKQIEWYVIH72XSWIXXLI
LMKLIWXVEXIMXGERHIGSHIYWIW(EXE6EXI'SRXVSPGLERRIPXSGSQQYRMGEXI
XSRIX[SVOEGGIWWTSMRX
e1SFMPIWGERWYTTSVX6\HMZIVWMX]JSV72IRLERGIQIRXWTEVXMGYPEVP]MRQYPXM
TEXLJEHMRKIRZMVSRQIRXW
1X and IS-95A
8LIX]TISJHEXEGSRRIGXMSRQEHIEXER]KMZIRXMQIHITIRHWSRXLIWIVZMGIW
EZEMPEFPIJVSQXLIGEVVMIVMRXLIKMZIRGSZIVEKIEVIE-J<TEGOIXWIVZMGIWEVIRSX
EZEMPEFPIXLIQSHIQGSRRIGXWYWMRKGMVGYMXW[MXGLIHHEXESZIV-7%
XIGLRSPSK]8LIQSHIQEYXSQEXMGEPP]WIPIGXWXLIJEWXIWXGSRRIGXMSRQSHI
EZEMPEFPI[LIREHEXEGEPPMWGSRRIGXMRK
;LIRVSEQMRKXLIQSHIQdoes notEYXSQEXMGEPP]GLERKIGSRRIGXMSRQSHIW-J
XLIQSHIQGSRRIGXWYWMRK<ERHXLIRVSEQWSYXWMHISJXLITEGOIXWIVZMGIEVIE
XLIGSRRIGXMSRMWHVSTTIH8SVIWYQIHEXEGSQQYRMGEXMSRERI[GSRRIGXMSR
YWMRK-7%LEWXSFIGVIEXIH7MQMPEVP]ER-7%GEPPIWXEFPMWLIHMRSRIEVIE
HSIWRSXEYXSQEXMGEPP]XVERWMXMSRXS<[LIRXLIYRMXIRXIVWXLI+GSZIVEKI
EVIE
UMTS
8LI9RMZIVWEP1SFMPI8IPIGSQQYRMGEXMSRW7]WXIQ9187WTIGMJMGEXMSRMWXLI+
QSFMPIW]WXIQWWXERHEVHFEWIHSRERIZSPYXMSRSJ+71GSVIRIX[SVO
GSQTSRIRXW,MKLWTIIH+W]WXIQWMQTPIQIRXMRKXLI9187WXERHEVHIREFPI
MQTVSZIHTIVJSVQERGIJSV[MVIPIWWHEXEETTPMGEXMSRWHIPMZIV]SJIRLERGIH
QYPXMQIHMEGSRXIRXERHMQTVSZIHRIX[SVOGETEGMX]XSWYTTSVXEHHMXMSREP
WYFWGVMFIVW

Technology Overview
Rev 2  Sep.13 Proprietary and Confidential - Contents subject to change 97
HSPA
,74%MWEXLMVHKIRIVEXMSR+IZSPYXMSRSJ;'(1%XLEXGSQFMRIWX[S
I\XIRWMSRWXS9187{,7(4%,MKL7TIIH(S[RPMRO4EGOIX%GGIWWERH
,794%,MKL7TIIH9TPMRO4EGOIX%GGIWW
HSPA+
,74%MWERIRLERGIHZIVWMSRSJ,74%,MKL7TIIH4EGOIX%GGIWWEWHIJMRIH
F]XLIVH+IRIVEXMSR4EVXRIVWLMT4VSNIGX+446IPIEWI91877TIGMJMGEXMSR
JSV1SFMPI8IVQMREXIH)UYMTQIRX9WMRKMQTVSZIHQSHYPEXMSRWGLIQIWERH
VIJMRIHHEXEGSQQYRMGEXMSRTVSXSGSPW,74%TIVQMXWMRGVIEWIHYTPMROERH
HS[RPMROHEXEVEXIW
DC-HSPA+
(YEP'EVVMIV,74%MWERIRLERGIHZIVWMSRSJ,74%EWHIJMRIHF]XLI+44
6IPIEWI91877TIGMJMGEXMSRJSV1SFMPI8IVQMREXIH)UYMTQIRX(',74%
YWIWTEMVIHWTIGXVYQEPPSGEXMSRWXSHSYFPIXLIFERH[MHXLEZEMPEFPIERH
XLIVIJSVIHSYFPIHS[RPMROHEXEVEXIW
GPRS / EGPRS
+467ERH)+467EVI+[MVIPIWWXIGLRSPSKMIWTVSZMHMRKIRHXSIRHTEGOIX
HEXEWIVZMGIWXLVSYKLVIYWISJI\MWXMRK+71MRJVEWXVYGXYVI
Note: The network 
controls slot assignments 
based on current network 
loads and the bandwidth 
required by the mobile 
device - users cannot 
change slot assignments.
+467)+467TEGOIXHEXEVEXIWEVIHIXIVQMRIHF]XLIRYQFIVSJXMQIWPSXW
EZEMPEFPIJSVHS[RPMRO6\ERHYTPMRO8\ERHXLIGSHMRKWGLIQIYWIHJSVER]
KMZIRXVERWQMWWMSR
8LI1'WYTTSVXW
e+467{1YPXMWPSXGPEWWRSFEGOSJJ{*SYV6\WPSXWQE\MQYQX[S8\
WPSXWQE\MQYQJMZIEGXMZIWPSXWXSXEP

Product Technical Specification & Customer Design Guidelines
98 Proprietary and Confidential - Contents subject to change 4114635
e)+467{1YPXMWPSXGPEWW[MXLFEGOSJJ7II8EFPI*SRTEKI{*SYV
6\WPSXWQE\MQYQJSYV8\WPSXWQE\MQYQJMZIEGXMZIWPSXWXSXEP
e%PPWXERHEVHM^IHGSHMRKWGLIQIW+17/{'7XS'7)(+){1'7XS
1'7
Table F-1: EGPRS power backoff
Power Backoff (dB)
Power
class
Mode Band Coding
scheme
Modulation 1 Time
slot
2 Time
Slots
3 Time
Slots
4 Time
Slots
12 EGPRS GSM850 MCS1–MCS4 GMSK 0 0 3.5 5.5
GSM900
GSM850 MCS5–MCS9 8PSK 0 0 0 0
GSM900
GSM1800 MCS1–MCS4 GMSK 0 0 2.5 3.5
GSM1900
GSM1800 MCS5–MCS9 8PSK 0 0 0 0
GSM1900

Rev 2  Sep.13 Proprietary and Confidential - Contents subject to change 99
GG: Acronyms
Table G-1: Acronyms and definitions
Acronym or term Definition
1xEV-DO Single Carrier (1X) EVolution – Data Only. A high-speed standard for cellular 
packet data communications.
Supports Internet connections with data rates up to 3.1 Mbps (downlink from the 
network) and 1.8 Mbps (uplink to the network). Average data rates are roughly: for 
Rev. A: 600 1300 kbps (downlink from the network) and 300 400 kbps (uplink to 
the network); for Rev. 0: 400 700 kbps (downlink from the network) and 40 80 
kbps (uplink to the network). Actual speed depends on the network conditions. 
Compare to 1X.
1X Single Carrier (1X) Radio Transmission Technology. A high-speed standard for 
cellular packet data communications. 
Supports Internet connections with data rates up to 153 kbps (simultaneously in 
each direction—downlink and uplink). Actual speed depends on the network 
conditions. Compare to 1xEV-DO.
3GPP 3rd Generation Partnership Project
8PSK Octagonal Phase Shift Keying
AGC Automatic Gain Control
A-GPS Assisted GPS
API Application Programming Interface
BER Bit Error Rate—A measure of receive sensitivity
BLER Block Error Rate
bluetooth Wireless protocol for data exchange over short distances
CAIT CDMA Air Interface Tool
CDG CDMA Development Group—a consortium of companies that develop and 
promote the products and services for CDMA wireless systems.
CDMA Code Division Multiple Access.
A wideband spread spectrum technique used in digital cellular, personal 
communications services, and other wireless networks. Wide channels (1.25 
MHz) are obtained through spread spectrum transmissions, thus allowing many 
active users to share the same channel. Each user is assigned a unique digital 
code, which differentiates the individual conversations on the same channel.
CQI Channel Quality Indication
COM Communication port
CS Circuit-switched
CW Continuous waveform

Product Technical Specification & Customer Design Guidelines
100 Proprietary and Confidential - Contents subject to change 4114635
dB Decibel = 10 x log10 (P1/P2)
P1 is calculated power; P2 is reference power
Decibel = 20 x log10 (V1/V2)
V1 is calculated voltage, V2 is reference voltage
dBm A logarithmic (base 10) measure of relative power (dB for decibels); relative to 
milliwatts (m). A dBm value will be 30 units (1000 times) larger (less negative) 
than a dBW value, because of the difference in scale (milliwatts vs. watts).
DC-HSPA+ Dual Carrier HSPA+
DCS Digital Cellular System
A cellular communication infrastructure that uses the 1.8 GHz radio spectrum.
DL Downlink (network to mobile)
DUN Dial-Up Networking
DRX Discontinuous Reception
DSM Distributed Shared Memory
DUT Device Under Test
EDGE Enhanced Data rates for GSM Evolution
eHRPD Evolved High Rate Packet Data—Enhances traditional 1xEV-DO to enable LTE
to CDMA handover.
EIRP Effective (or Equivalent) Isotropic Radiated Power
EMC Electromagnetic Compatibility
EMI Electromagnetic Interference
ERP Effective Radiated Power
ESD Electrostatic Discharge
FCC Federal Communications Commission
The U.S. federal agency that is responsible for interstate and foreign 
communications. The FCC regulates commercial and private radio spectrum 
management, sets rates for communications services, determines standards for 
equipment, and controls broadcast licensing. Consult www.fcc.gov.
FDMA Frequency Division Multiple Access
FER Frame Error Rate—A measure of receive sensitivity.
firmware Software stored in ROM or EEPROM; essential programs that remain even when 
the system is turned off. Firmware is easier to change than hardware but more 
permanent than software stored on disk.
FOTA Firmware Over The Air—Technology used to download firmware upgrades 
directly from the service provider, over the air.
FOV Field Of View
Table G-1:  Acronyms and definitions (Continued)
Acronym or term Definition

Acronyms
Rev 2  Sep.13 Proprietary and Confidential - Contents subject to change 101
FSN Factory Serial Number—A unique serial number assigned to the mini card during 
manufacturing.
GCF Global Certification Forum
GLONASS Global Navigation Satellite System—A Russian system that uses a series of 24 
satellites in middle circular orbit to provide navigational data.
GMSK Gaussian Minimum Shift Keying modulation
GNSS Global Navigation Satellite Systems (GPS plus GLONASS)
GPRS General Packet Radio Service
GPS Global Positioning System
An American system that uses a series of 24 satellites in middle circular orbit to 
provide navigational data.
GSM Global System for Mobile Communications
Host The device into which an embedded module is integrated
HSDPA High Speed Downlink Packet Access
HSPA+ Enhanced HSPA, as defined in 3GPP Release 7 and beyond
HSUPA High Speed Uplink Packet Access
Hz Hertz = 1 cycle/second
IC Industry Canada
IF Intermediate Frequency
IMEI International Mobile Equipment Identity
IMS IP Multimedia Subsystem— Architectural framework for delivering IP multimedia 
services.
inrush current Peak current drawn when a device is connected or powered on
inter-RAT Radio Access Technology
IOT Interoperability Testing
IS Interim Standard.
After receiving industry consensus, the TIA forwards the standard to ANSI for 
approval.
IS-2000 3G radio standards for voice and data (CDMA only)
IS-95 2G radio standards targeted for voice (cdmaONE)
LED Light Emitting Diode.
A semiconductor diode that emits visible or infrared light.
LHCP Left-Hand Circular Polarized
LNA Low Noise Amplifier
Table G-1:  Acronyms and definitions (Continued)
Acronym or term Definition

Product Technical Specification & Customer Design Guidelines
102 Proprietary and Confidential - Contents subject to change 4114635
LPM Low Power Mode
LPT Line Print Terminal
LTE Long Term Evolution—a high-performance air interface for cellular mobile 
communication systems.
MCS Modulation and Coding Scheme
MHz Megahertz = 10e6 Hz
MEID Mobile Equipment Identifier—The unique second-generation serial number 
assigned to the minicard for use on the wireless network.
MIMO Multiple Input Multiple Output—wireless antenna technology that uses multiple 
antennas at both transmitter and receiver side. This improves performance.
NAS / AS Network Access Server
NC No Connect
NIC Network Interface Card
NMEA National Marine Electronics Association
OEM Original Equipment Manufacturer—a company that manufactures a product and 
sells it to a reseller.
OFDMA Orthogonal Frequency Division Multiple Access
OMA DM Open Mobile Alliance Device Management—A device management protocol.
OTA ‘Over the air’ (or radiated through the antenna)
PA Power Amplifier
packet A short, fixed-length block of data, including a header, that is transmitted as a unit 
in a communications network.
PCB Printed Circuit Board
PCS Personal Communication System
A cellular communication infrastructure that uses the 1.9 GHz radio spectrum.
PDN Packet Data Network
PMI Pre-coding Matrix Index
PSS Primary synchronisation signal
PST Product Support Tools
PTCRB PCS Type Certification Review Board
QAM Quadrature Amplitude Modulation.
This form of modulation uses amplitude, frequency, and phase to transfer data on 
the carrier wave.
QMI Qualcomm MSM/Modem Interface
Table G-1:  Acronyms and definitions (Continued)
Acronym or term Definition

Acronyms
Rev 2  Sep.13 Proprietary and Confidential - Contents subject to change 103
QOS Quality of Service
QPSK Quadrature Phase-Shift Keying
QPST Qualcomm Product Support Tools
RAT Radio Access Technology
RF Radio Frequency
RI Ring Indicator
roaming A cellular subscriber is in an area where service is obtained from a cellular service 
provider that is not the subscriber’s provider.
RSE Radiated Spurious Emissions
RSSI Received Signal Strength Indication
SDK Software Development Kit
SED Smart Error Detection
Sensitivity 
(Audio)
Measure of lowest power signal that the receiver can measure.
Sensitivity (RF) Measure of lowest power signal at the receiver input that can provide a prescribed 
BER/BLER/SNR value at the receiver output.
SG An LTE signaling interface for SMS (“SMS over SGs”)
SIB System Information Block
SIM Subscriber Identity Module. Also referred to as USIM or UICC.
SIMO Single Input Multiple Output—smart antenna technology that uses a single 
antenna at the transmitter side and multiple antennas at the receiver side. This 
improves performance and security.
SISO Single Input Single Output—antenna technology that uses a single antenna at 
both the transmitter side and the receiver side.
SKU Stock Keeping Unit—identifies an inventory item: a unique code, consisting of 
numbers or letters and numbers, assigned to a product by a retailer for purposes 
of identification and inventory control.
SMS Short Message Service.
A feature that allows users of a wireless device on a wireless network to receive 
or transmit short electronic alphanumeric messages (up to 160 characters, 
depending on the service provider).
S/N Signal-to-noise (ratio)
SNR Signal-to-Noise Ratio
SOF Start of Frame— A USB function.
SSS Secondary synchronisation signal.
Table G-1:  Acronyms and definitions (Continued)
Acronym or term Definition

Product Technical Specification & Customer Design Guidelines
104 Proprietary and Confidential - Contents subject to change 4114635
SUPL Secure User Plane Location
TIA/EIA Telecommunications Industry Association / Electronics Industry Association.
A standards setting trade organization, whose members provide communications 
and information technology products, systems, distribution services and 
professional services in the United States and around the world. Consult 
www.tiaonline.org.
TIS Total Isotropic Sensitivity
TRP Total Radiated Power
UDK Universal Development Kit (for PCI Express Mini Cards)
UE User Equipment
UICC Universal Integrated Circuit Card (Also referred to as a SIM card.)
UL Uplink (mobile to network)
UMTS Universal Mobile Telecommunications System
USB Universal Serial Bus
USIM Universal Subscriber Identity Module (UMTS)
VCC Supply voltage
VSWR Voltage Standing Wave Ratio
WAN Wide Area Network
WCDMA Wideband Code Division Multiple Access (also referred to as UMTS)
WLAN Wireless Local Area Network
ZIF Zero Intermediate Frequency
Table G-1:  Acronyms and definitions (Continued)
Acronym or term Definition

Rev 2  Sep.13 Proprietary and Confidential - Contents subject to change 105
Index
Numerics
<
SZIVZMI[
\):(3
SZIVZMI[
(KEMREZIVEKI
KEMR
(EZIVEKI+277
+44GSQTPMERGI
+71+467)(+)
08)
9187
A
EGGITXERGIXIWXW
EGGIWWSVMIW
EGGYVEG]+277
EGUYMWMXMSRXMQI+277
EGVSR]QWERHHIJMRMXMSRWz
%+277
%+47
ERXIRRE
GSRRIGXMSRGSRWMHIVEXMSRW
GSRRIGXSVW
GYWXSQHIWMKR
HMZIVWMX]ERXIRREHMWEFPMRK
+277WTIGMJMGEXMSRWVIGSQQIRHIH
PMQMXQEXGLMRKGSE\MEPGSRRIGXMSRW
PSGEXMSRGSRWMHIVEXMSRW
QEXGLMRKGSRWMHIVEXMSRW
QE\MQYQGEFPIPSWW
VSYXMRK
WTIGMJMGEXMSRz
WTIGMJMGEXMSRWVIGSQQIRHIH
XIWXMRK
ERXIRREW
HIWMKRGLIGOPMWX
%4-
ETTPMGEXMSRMRXIVJEGIJIEXYVIW
ETTVSZEPWVIKYPEXSV]ERHMRHYWXV]
%8GSQQERHW
EZIVEKIHGEPPQSHI('TS[IVGSRWYQTXMSR
EZIVEKIHWXERHF]('TS[IVGSRWYQTXMSR
B
FERHWWYTTSVXIH6*
WYQQEV]
'(1%
+71
08)
;'(1%
FIEVIVWHIHMGEXIH
&)6&MX)VVSV6EXI
FMXIVVSVVEXI&)6
QIEWYVISJWIRWMXMZMX]
FPSGOHMEKVEQ
I\TERHIH6*
W]WXIQ
FSXXSQZMI[
C
GEFPIPSWW
ERXIRREQE\MQYQ
'%-8WYTTSVX
GETEGMXSVW
[MXL7-1
[MXL<-1C(%8%<-1C'0/
GEVVMIVSTIVEXSVXIWXMRK
'(1%
FERHWWYTTSVXIH
SZIVZMI[
JVIUYIRG]FERHWYTTSVX
8-%)-%-7GSQTPMERGI
GIPPWIPIGXMSR
GIVXMJMGEXMSRXIWXW
GLIGOPMWXHIWMKR
GSQQYRMGEXMSRWLSWXXSQSHIQ
HIWMKRGLIGOPMWX
GSRHYGXIH8\TS[IVXSPIVERGIW
GSRRIGXMSR
KVSYRHMRK
GSRRIGXSVW
GSRRIGXSVWVIUYMVIH
LSWXQSHYPI
GSRXVSPMRXIVJEGI
'5-
D
('TS[IVGSRWYQTXMSR
EZIVEKIHGEPPQSHI
EZIVEKIHWXERHF]
(',74%
SZIVZMI[
HIWIRWI7II6*
HIWMKRGLIGOPMWX
ERXIRREW
GSQTSRIRXTPEGIQIRX
)1-)7(
LSWXQSHIQGSQQYRMGEXMSRW
TS[IV
XLIVQEP
HIXEGLTVSGIHYVI

Product Technical Specification & Customer Design Guidelines
106 Proprietary and Confidential - Contents subject to change 4114635
(IZIPSTQIRX/MXGSRXIRXW
HMKMXEPMRXIVJEGI
HMQIRWMSRIHZMI[
HMQIRWMSRW
HMZIVWMX]ERXIRRE
HMWEFPMRK
HMZIVWMX]GSRRIGXSVPSGEXMSR
HVSTWTIGMJMGEXMSRW
E
)(+)
SZIVZMI[
FERHWWYTTSVXIH
GSRRIGXSVVIUYMVIH
IPIGXVMGEPWTIGMJMGEXMSRW
IPIGXVSWXEXMGHMWGLEVKIWTIGMJMGEXMSRW
IPIGXVSWXEXMGHMWGLEVKI7II)7(
IRZIPSTIGSVVIPEXMSRGSIJJMGMIRX
IRZMVSRQIRXEPWTIGMJMGEXMSRWz
)7(
HIWMKRGLIGOPMWX
TVSXIGXMSRVIUYMVIQIRXW
)7(WTIGMJMGEXMSRW
):(3
SZIVZMI[
I\TERHIH6*FPSGOHMEKVEQ
F
*)6*VEQI)VVSV6EXI
JMIPHSJZMI[
JMPXIVMRK6*HIWIRWI
JSVQJEGXSV
*3:
JVEQIIVVSVVEXI*)6
QIEWYVISJWIRWMXMZMX]
JVIIWTEGIEZIVEKIKEMR
JVIUYIRGMIWWYTTSVXIH
JVIUYIRG]FERHWYTTSVX
'(1%
+71
08)
;'(1%
G
KEMR
+277
QE\MQYQ
QIERIJJIGXMZI
QIERIJJIGXMZIMQFEPERGI
+)6%2GSQTPMERGI
+71+467)(+)
+277
ERXIRREWTIGMJMGEXMSRWVIGSQQIRHIH
GSRRIGXSVPSGEXMSR
JIEXYVIWWYTTSVXIH
WTIGMJMGEXMSRW
+467
SZIVZMI[
FERHWWYTTSVXIH
KVSYRHWTIGMJMGEXMSRW
KVSYRHMRK
GSRRIGXMSRGSRWMHIVEXMSRW
+71
FERHWWYTTSVXIH
JVIUYIRG]FERHWYTTSVX
+71+467)(+)
+44GSQTPMERGI
+)6%2GSQTPMERGI
H
LSWXMRXIVJEGI
TMREWWMKRQIRXW
,7(4%
FERHWWYTTSVXIH
,74%
SZIVZMI[
,74%
SZIVZMI[
FERHWWYTTSVXIH
,794%
FERHWWYTTSVXIH
LYQMHMX]WTIGMJMGEXMSRW
I
-3GSRRIGXSVPSGEXMSR
-3VMWIXMQIVIUYMVIQIRXW
MQTIHERGI
QSHYPIzERXIRRE
7-1
MRHYWXV]ETTVSZEPW
MRXIKVEXMSRVIUYMVIQIRXW
MRXIVJEGI
GSRXVSPMRXIVJEGI
HMKMXEPMRXIVJEGI
JIEXYVIWYQQEV]
LSWXTMREWWMKRQIRXW
51-
7-1
WSJX[EVI
97&
MRXIVJIVIRGI
HIZMGIKIRIVEXIH
LSWXKIRIVEXIH
TS[IVWYTTP]RSMWI
[MVIPIWWHIZMGIW
-RXIVSTIVEFMPMX]XIWXMRK
MRXVE08)QSFMPMX]

Index
Rev 2 Sep.13 Proprietary and Confidential - Contents subject to change 107
-38XIWXMRK
M6%8
-7%
SZIVZMI[
MWSPEXMSR
L
PEFIPMRK
0)(
I\EQTPI
0)(SYXTYX
08)
+44GSQTPMERGI
SZIVZMI[
FERHWWYTTSVXIH
FERH[MHXLWYTTSVX
JIEXYVIW
JVIUYIRG]FERHWYTTSVX
M
QIERIJJIGXMZIKEMR
QIERIJJIGXMZIKEMRMQFEPERGI
QIGLERMGEPWTIGMJMGEXMSRWz
1-&
1-13WYTTSVX
QMRMGSQ
HS[RPSEHMRKERHMRWXEPPMRK
QSHYPI
TS[IVWXEXIWz
N
2%7%7WIGYVMX]
RSMWI
PIEOEKIQMRMQM^MRK
6*MRXIVJIVIRGITS[IVWYTTP]
O
3)1
EWWMWXERGI[MXLXIWXMRK
PEFIPMRK
STIVEXSVGEVVMIVXIWXMRK
SVHIVMRKMRJSVQEXMSR
P
TEGOEKMRK
TEKMRKTVSGIHYVIW
4'&
QYPXMPE]IVWLMIPHMRKJSV6*HIWIRWI
4'1-7EYHMSRMRXIVJEGI
4(2GSRRIGXMSRWQYPXMTPI
TMREWWMKRQIRXWLSWXMRXIVJEGI
41-
TSPEVM^EXMSR
TSWMXMSRPSGEXMSR
TS[IV
HIWMKRGLIGOPMWX
LERHPMRK
TS[IVYTXMQMRK
VEQTYTXMQMRK
WXEXIQEGLMRIW
WXEXIWQSHYPIz
WYTTP]6*MRXIVJIVIRGI
WYTTP]VMTTPIPMQMX
XVERWQMX[EZIJSVQ
TS[IVGSRWYQTXMSR('
EZIVEKIHGEPPQSHI
EZIVEKIHWXERHF]
TS[IVWTIGMJMGEXMSRW
TS[IVXSPIVERGIWGSRHYGXIH8\
4VSHYGX7YTTSVX8SSP59%0'3115478
4VSHYGX7YTTSVX8SSP7MIVVE;MVIPIWW478
TVSHYGXMSRXIWXW
477
4784VSHYGX7YTTSVX8SSP7MIVVE;MVIPIWW
Q
51-MRXIVJEGI
547859%0'3114VSHYGX7YTTSVX8SSP
59%0'3114VSHYGX7YTTSVX8SSP5478
UYEPMX]EWWYVERGIXIWXW
5<(1WYTTSVX
R
VEHMEXIHIJJMGMIRG]XSXEP
VEHMEXIHWIRWMXMZMX]QIEWYVIQIRX
VEHMEXIHWTYVMSYWIQMWWMSRW
VEHMEXMSRTEXXIVRW
VIJIVIRGIW
VIKYPEXSV]ETTVSZEPW
VIKYPEXSV]MRJSVQEXMSRz
*''
PMQMXEXMSRSJPMEFMPMX]
WEJIX]ERHLE^EVHW
VIWIXHIZMGI
VIWMWXSVWI\XIVREPTYPPYT
6*
ERXIRREGEFPIPSWWQE\MQYQ
ERXIRREGSRRIGXMSRGSRWMHIVEXMSRW
GSRRIGXSVWVIUYMVIH
HIWIRWI
HIZMGIKIRIVEXIH
LEVQSRMGIRIVK]JMPXIVMRK
QMXMKEXMSRWYKKIWXMSRW
WLMIPHMRKWYKKIWXMSRW
MRXIVJIVIRGI
SXLIVHIZMGIW
TS[IVWYTTP]
[MVIPIWWHIZMGIW

Product Technical Specification & Customer Design Guidelines
108 Proprietary and Confidential - Contents subject to change 4114635
6*FERHWWYTTSVXIH
WYQQEV]
'(1%
+71
08)
;'(1%
6*FPSGOHMEKVEQI\TERHIH
6*GSRRIGXSVPSGEXMSR
6*WTIGMJMGEXMSRWz
6-
67)
6\WIRWMXMZMX]
GSRHYGXIH
S
WEPIW
SVHIVMRK
7(/WEZEMPEFPI
7)(
WII7QEVX)VVSV(IXIGXMSR
7IIEPWS+47C(-7%&0)C2
7IIEPWS;C(-7%&0)C2
WIRWMXMZMX]
GSRHYGXIH6*TEVEQIXIV
HIJMRIH
VEHMEXIHQIEWYVIQIRXSZIVZMI[
XIWXMRKSZIVZMI[
WLMIPHMRK
QSHYPIGSQTPMERGI
VIHYGMRK6*HIWIRWI
WLSGOWTIGMJMGEXMSRW
7-&
WMKREPW
7=78)1C6)7)8C2
;C(-7%&0)C2
;%/)C2
;0%2C0)(C2
7-1
GETEGMXSVVIGSQQIRHEXMSRW
GEVHGSRXEGXW
GPSGOVEXI
GSRRIGXSVVIUYMVIH
IPIGXVMGEPWTIGMJMGEXMSRW
MQTIHERGIGSRRIGXSVW
MRXIVJEGI
MRXIVJEGIHMEKVEQ
STIVEXMSR
7QEVX)VVSV(IXIGXMSR
HIXIGXMRKQSHYPIVIWIX
717JIEXYVIW
7RS[+%)7WIGYVMX]
WSJX[EVIMRXIVJEGI
WTIGMJMGEXMSRW
IPIGXVMGEP
IRZMVSRQIRXEPWTIGMJMGEXMSRWz
+277
QIGLERMGEPz
6*z
777
WXERHEPSRIQSHIGSRGYVVIRX+277
WXERHF]('TS[IVGSRWYQTXMSREZIVEKIH
WXEXIQEGLMRIW
WYTTSVX
JIEXYVIW
XIWXMRKEWWMWXERGIF]7MIVVE;MVIPIWW
XSSPW
W]WXIQEGUYMWMXMSR
W]WXIQFPSGOHMEKVEQ
7=78)1C6)7)8C2
T
XIQTIVEXYVIWTIGMJMGEXMSRW
XIQTIVEXYVIQSHYPI7IIXLIVQEP
XIWXMRK
SZIVZMI[
EGGITXERGIXIWXW
EWWMWXERGITVSZMHIHF]7MIVVE;MVIPIWW
GIVXMJMGEXMSRXIWXW
IUYMTQIRXWYKKIWXIH
MRXIVSTIVEFMPMX]ERHSTIVEXSVGEVVMIVXIWXMRK
QERYEPJYRGXMSREPXIWXWYKKIWXIH
TVSHYGXMSRXIWXW
UYEPMX]EWWYVERGIXIWXW
6*VIGIMZITEXL08)
WYKKIWXMSRWz
XLIVQEP
GSRWMHIVEXMSRWz
HIWMKRGLIGOPMWX
HMWWMTEXMSRJEGXSVWEJJIGXMRK
HMWWMTEXMSRWYKKIWXMSRW
6*WLMIPHXIQTIVEXYVIQE\MQYQ
XIWXMRKQSHYPIz
8-%)-%-7GSQTPMERGI
'(1%
XMQMRK
TS[IVVEQTYT
TS[IVYT
XSTZMI[
XVERWQMXTS[IV[EZIJSVQ
8\TS[IVXSPIVERGIWGSRHYGXIH
U
9(/
9187
+44GSQTPMERGI
SZIVZMI[
FERHWWYTTSVXIH
9RMZIVWEP(IZIPSTQIRX/MX
97&
HVMZIVWYWIVHIZIPSTIH
LMKLJYPPWTIIHXLVSYKLTYXTIVJSVQERGI
MRXIVJEGI

Index
Rev 2 Sep.13 Proprietary and Confidential - Contents subject to change 109
V
ZMFVEXMSRWTIGMJMGEXMSRW
:7;6
W
;C(-7%&0)C2
;%/)C2
[EVVERX]
;'(1%
JVIUYIRG]FERHWYTTSVX
;MVIPIWW(MWEFPI
;MVIPIWW(MWEFPI+277
;MVIPIWW(MWEFPI1EMR6*
;0%2C0)(C2
Z
>-*>IVS-RXIVQIHMEXI*VIUYIRG]
