VIA Telecom ORCA-PCIE ORCA PCIe Data Card(CDMA2000 800/1900 1X RTT) User Manual ctm ets overview
VIA Telecom Inc. ORCA PCIe Data Card(CDMA2000 800/1900 1X RTT) ctm ets overview
User Manual

Engineering Test Software (ETS) Operation

This document provides final product specifications. VIA Telecom reserves the right to make
changes to this product at any time without notice.
This document contains proprietary information of VIA Telecom, Inc. The information contained
herein is not to be used by or disclosed to third parties without the express written permission of an
officer of VIA Telecom, Inc.
This document describes VIA Telecom’s Engineering Test Software and will remain the official
reference source for all revisions/releases of this product until rescinded by an update.
VIA Telecom, Inc. reserves the right to make changes to any product herein at any time without
notice. VIA Telecom does not assume any responsibility or liability arising out of the application or
use of any product described herein, except as expressly agreed to in writing by VIA Telecom; nor
does the purchase or use of a product from VIA Telecom convey a license under any patent rights,
copyrights, trademark rights, or any other of the intellectual property rights of VIA Telecom or third
parties.
The VIA Telecom logo design and VIA TELECOM are trademarks owned by the company.
Microsoft, Windows, Windows NT, Visual Basic, and Visual C++ are either registered trademarks
or trademarks of Microsoft Corporation in the United States and/or other countries. LabVIEW is a
trademark of National Instruments Corporation. CommLib is a trademark of sysFire LLC. All other
brand and product names may be trademarks of their respective companies.
VIA Telecom products are not intended for use in life-support appliances, devices, or systems. Use
of any VIA Telecom product in such applications without written consent of the appropriate VIA
Telecom officer is prohibited.
VIA Telecom is certified to the ISO 9001:2000 quality management system international standard.
VIA Telecom, Inc.
3390 Carmel Mountain Road
San Diego, CA 92121, U.S.A.
Tel: 858.350.5560
Internet: www.via-telecom.com
Copyright © VIA Telecom, Inc. 2006
All Rights Reserved. Printed in U.S.A.
January 2006

Engineering Test Software Operation
Rev 28_A Sept 2005
VIA Telecom, Inc. Proprietary Internal Revision History Page
Engineering Test Software Operation
Revision: 32
Status: Draft
Author: Multiple
Function: VIA Telecom, Inc.
Path and Filename:
C:\CM\CBPTOOLS\Docs\ctm_ets_overview.doc
File Type: Microsoft Word 2000
Version 32 Release Date: May 10, 2007

Engineering Test Software Operation
Rev 28_A Sept 2005
ii VIA Telecom, Inc. Proprietary
Revision History
Rev Status* Date Author Reason for change/description
32 Draft 5/10/2007 C. Lewis Corrected the description of non-bitpacked bit fields.
31 Draft 1/24/2007 C. Lewis Added string and numeric field password description.
30 Draft 2/21/2006 C.Lewis Added the Download.dll documentation.
29 Draft 1/19/2006 C. Lewis
M. Liu
D. Orloff
Added ViaHub description, updated the EtsMain
command line options, added the ViaBinary interface to
the ViaIf.dll and the EtsIf.ocx interface.
Added BINLOG and GETDEF sections.
Added conditionally and invisible definition support
descriptions.
28 Approved 9/19/2005 Roy Davis,
Bryan Yang Rev 26_D approved for release as Rev 28_A
27 Draft 09/02/2005 C. Lewis
M. Liu
Added ViaIf.dll description and added explanations to the
Get Command, Error and Response interface functions.
Added USB support
26 Approved 5/24/2005 Roy Davis,
Bryan Yang Rev 25_P approved for release as Rev 26_A
25 Pending 05/02/2005 M. Liu Added the description of ViaCrypt utility and binary
EtsMsg.bin file
24 Approved 1/13/2005 R. Smith
J. Miller Rev 23_P approved for release as Rev 24_A.
23 Pending 01/06/2005 Chuck Lewis
D. Orloff
Made generic to all CBP products
Added section on DBM Templates and AutoRspQ
interface
Removed ETS Visual Basic Interface
Updated sections for adding Commands, Traces, Spies,
and Faults
Miscellaneous minor updates
22 Draft 10/06/2004 H. Nguyen Added Register OCX and updated External EXEs
21 Draft 08/17/2004 H. Nguyen Added Auto Config Loading when phone is detected.
20 Draft 06/18/2004 H. Nguyen Added External EXEs to ETS GUI
19 Draft 2/5/2004 C. Lewis Added the Lock Config File command line option
18 Draft 10/13/2003 D. Schaeffer Convert to customer template
17 Approved 7/15/2003 P. LaBarbera
R. Smith
S. O’Leary
Version 16_D approved for release as version 17_A
16 Draft 6/12/03 C. Lewis Added the description of “Default ETS Options” section.
15 Draft 5/28/03 C. Lewis Added descriptions of the following new options. Disabled
commands, hidden fields, read only fields and startup
command options. Updated with changes as
recommended in review. Added Fault Log section
description. Moved section 5 to the end.
14 Draft 4/14/03 C. Lewis Updated the command line options and added the
COUNT_OF option to expression definitions.
12 Draft 3/10/03 C. Lewis Added bitpacked arrays. Updated documentation for Lite
message definitions. Added description of the “Save

Engineering Test Software Operation
Rev 28_A Sept 2005
VIA Telecom, Inc. Proprietary Internal Revision History Page
Rev Status* Date Author Reason for change/description
32 Draft 5/10/2007 C. Lewis Corrected the description of non-bitpacked bit fields.
31 Draft 1/24/2007 C. Lewis Added string and numeric field password description.
30 Draft 2/21/2006 C.Lewis Added the Download.dll documentation.
29 Draft 1/19/2006 C. Lewis
M. Liu
D. Orloff
Added ViaHub description, updated the EtsMain
command line options, added the ViaBinary interface to
the ViaIf.dll and the EtsIf.ocx interface.
Added BINLOG and GETDEF sections.
Added conditionally and invisible definition support
descriptions.
28 Approved 9/19/2005 Roy Davis,
Bryan Yang Rev 26_D approved for release as Rev 28_A
27 Draft 09/02/2005 C. Lewis
M. Liu
Added ViaIf.dll description and added explanations to the
Get Command, Error and Response interface functions.
Added USB support
26 Approved 5/24/2005 Roy Davis,
Bryan Yang Rev 25_P approved for release as Rev 26_A
25 Pending 05/02/2005 M. Liu Added the description of ViaCrypt utility and binary
EtsMsg.bin file
Definitions” menu item. Added Decode CDMA Message
description. Added Reset Board implementation. Added
Binary logging feature.
11 Draft 2/14/03 D. Schaeffer Made file “read-only recommended”
10 Draft 1/06/03 D. Schaeffer Converted to new VIA Telecom template
9 Draft 12/20/02 W. Tang Added globalVar section and #pragma section.
8 Draft 10/24/02 H. Nguyen Added Command Function section.
7 Draft 10/10/02 W. Tang Updated padding field usage and other minor changes.
6 Draft 9/17/02 S.Rodenbaugh Major updates of all message definition sections.
5 Draft 8/02/02 A. Monteiro Added a Section on Commands, Spies, Traces, Faults.
This section was ported from a stand alone document
written by Victor Nguyen for CBP3
4 Draft 6/22/01 H.Nguyen Updated ActiveX section with functions.
3 Draft 5/29/01 E. Tarolli Updated options and command line entries
2 Draft 7/8/00 K. Kim Changed document name from tm_etssdd_cbp3.doc to
tm_ets_overview_cbp3.doc.
1 Draft 12/29/99 K. Kim Original version.
* Statuses include: D: Draft, P: Pending review/frozen, U: Update needed, A: Approved
Ver 28_A Approved by:
Roy Davis, Bryan Yang Date:
Sept 19, 2005
Ver 26_A Approved by:
Roy Davis, Bryan Yang Date:
May 24, 2005
Ver 24_A Approved by:
R. Smith, J. Miller Date:
January 13, 2005
Ver 16_A Approved by:
P. LaBarbera, R. Smith, S. O’Leary Date:
Sept 15, 2003

Engineering Test Software Operation
Rev 28_A Sept 2005
VIA Telecom, Inc. Proprietary i
Table of Contents
1 Introduction ...................................................................................................................................................... 1
1.1 Acronyms ............................................................................................................................................... 1
2 Interfaces ......................................................................................................................................................... 2
2.1 Communication Interface ....................................................................................................................... 2
3 Message Definition Files.................................................................................................................................. 3
3.1 File Usage Syntax.................................................................................................................................. 3
3.1.1 Include Files................................................................................................................................ 3
3.1.2 Define Statements ...................................................................................................................... 3
3.1.3 Syntax Checking Pragma ........................................................................................................... 3
3.1.3.1 Syntax_dupname ........................................................................................................ 4
3.1.3.2 #pragma push(syntax_dupname)................................................................................ 4
3.1.3.3 #pragma pop(syntax_dupname) ................................................................................. 4
3.1.3.4 #pragma disable(syntax_dupname)............................................................................ 4
3.1.3.5 Definitions.................................................................................................................... 4
3.2 Message and Record Definitions........................................................................................................... 5
3.2.1 Message Naming Conventions................................................................................................... 5
3.2.1.1 Naming of Submessages in ETS Base Message ....................................................... 5
3.2.1.2 Naming of Submessages in ETS Named Submessages............................................ 6
3.2.1.3 Naming of Submessages in Non-ETS Named Submessages.................................... 7
3.2.2
Message and Record Parameters
......................................................................................... 8
3.2.2.1 BitPack ........................................................................................................................ 8
3.2.2.2 PrintOnly...................................................................................................................... 8
3.2.2.3 TruncateBits=# ............................................................................................................ 8
3.2.3 BitPack Message and Record Format........................................................................................ 8
3.2.4 Message Examples .................................................................................................................... 9
3.2.4.1 Example of Command/Response Message................................................................ 9
3.2.4.2 Example of Response Only Message......................................................................... 9
3.2.4.3 Example of Command/Response Sub-Message ........................................................ 9
3.2.5 Record Definitions and Examples............................................................................................. 10
3.2.6 GlobalVar Definition.................................................................................................................. 11
3.2.6.1 Associating a field with a global variable................................................................... 11
3.2.6.2 Using “exist” Condition Based on a Global Variable for a Field................................ 11
3.2.6.3 Using “exist” Condition Based on a Global Variable for a Group of Fields............... 11
3.2.7 Conditional Definitions.............................................................................................................. 11
3.2.8 Invisible Definitions ................................................................................................................... 12
3.2.9 Startup Commands Definition................................................................................................... 12
3.2.10 Extra Log Window Definition..................................................................................................... 13
3.2.11 Fault Log Definition................................................................................................................... 13
3.2.12 Default ETS Options................................................................................................................. 13
3.3 Field Definitions.................................................................................................................................... 14
3.3.1 Bit Fields ................................................................................................................................... 14

Engineering Test Software Operation
Rev 28_A Sept 2005
ii VIA Telecom, Inc. Proprietary
3.3.1.1 BitPack Bit Fields....................................................................................................... 14
3.3.1.2 Non-BitPack Bit Fields............................................................................................... 14
3.3.1.3 Bit Field Parameter Differences ................................................................................ 15
3.3.2 Numeric Fields .......................................................................................................................... 15
3.3.2.1 Password parameter ................................................................................................. 15
3.3.3 Padding Fields .......................................................................................................................... 16
3.3.4 Array Fields............................................................................................................................... 16
3.3.5
Record Fields
.......................................................................................................................... 17
3.3.6 String Fields .............................................................................................................................. 18
3.3.6.1 Fixed Length String ................................................................................................... 18
3.3.6.2 Variable Length String............................................................................................... 18
3.3.6.3 Password parameter ................................................................................................. 19
3.3.7 Union Fields .............................................................................................................................. 19
3.3.7.1 Union Field Identifier.................................................................................................. 21
3.3.7.2 Union Field Examples................................................................................................ 22
3.3.8 Enumerations............................................................................................................................ 23
3.3.8.1 Enumerations: Short Form ........................................................................................ 23
3.3.8.2 Long Form ................................................................................................................. 23
3.3.8.3 Enumeration For Unions............................................................................................ 24
3.3.9 Field Parameters....................................................................................................................... 25
3.3.9.1 Field Parameter: base ............................................................................................... 26
3.3.9.2 Field Parameter: byteorder........................................................................................ 27
3.3.9.3 Field Parameter: bytes .............................................................................................. 27
3.3.9.4 Field Parameter: columns.......................................................................................... 27
3.3.9.5 Field Parameter: ConsumeBits ................................................................................. 27
3.3.9.6 Field Parameter: ConsumeBytes .............................................................................. 28
3.3.9.7 Field Parameter: count .............................................................................................. 28
3.3.9.8 Field Parameter: default ............................................................................................ 28
3.3.9.9 Field Parameter: enum.............................................................................................. 29
3.3.9.10 Field Parameter: exist............................................................................................... 29
3.3.9.11 Field Parameter: fields.............................................................................................. 30
3.3.9.12 Field Parameter: Format........................................................................................... 30
3.3.9.13 Field Parameter: indent ............................................................................................ 30
3.3.9.14 Field Parameter: length ............................................................................................ 30
3.3.9.15 Field Parameter: log10 ............................................................................................. 31
3.3.9.16 Field Parameter: logScale ........................................................................................ 31
3.3.9.17 Field Parameter: maxsize......................................................................................... 31
3.3.9.18 Field Parameter: min and max ................................................................................. 31
3.3.9.19 Field Parameter: minbytes........................................................................................ 32
3.3.9.20 Field Parameter: noexist........................................................................................... 32
3.3.9.21 Field Parameter: offset ............................................................................................. 32
3.3.9.22 Field Parameter: pos ................................................................................................ 33
3.3.9.23 Field Parameter: rows .............................................................................................. 33
3.3.9.24 Field Parameter: scale.............................................................................................. 34
3.3.9.25 Field Parameter: set ................................................................................................. 34

Engineering Test Software Operation
Rev 28_A Sept 2005
VIA Telecom, Inc. Proprietary iii
3.3.9.26 Field Parameter: size................................................................................................ 34
3.3.9.27 Field Parameter: type ............................................................................................... 35
3.3.9.28 Field Parameter: Hidden........................................................................................... 36
3.3.9.29 Field Parameter: ReadOnly...................................................................................... 36
3.3.10 Expression ................................................................................................................................ 36
3.3.10.1 Field Names as Entities............................................................................................ 37
3.3.10.2 COUNT_OF.............................................................................................................. 37
4 Utilities............................................................................................................................................................ 38
4.1 Include File Generator.......................................................................................................................... 38
4.1.1 Enumerated List Generation..................................................................................................... 38
4.1.2 String List Generation............................................................................................................... 38
4.2 User Interface....................................................................................................................................... 39
4.2.1 Ets Options Dialog .................................................................................................................... 39
4.2.2 Logging ..................................................................................................................................... 42
4.2.2.1 Extra Log Windows ................................................................................................... 42
4.2.3 Menus and Dialogs ................................................................................................................... 42
4.3 Script Utility .......................................................................................................................................... 42
4.4 OLE Automation Interface.................................................................................................................... 43
4.5 Knobs, Dials, Graphs ........................................................................................................................... 43
4.6 ViaCrypt Utility...................................................................................................................................... 43
5 Modules.......................................................................................................................................................... 45
5.1 ETS Main ............................................................................................................................................. 45
5.1.1 Command Line Options............................................................................................................ 46
5.1.1.1 Configuration File ...................................................................................................... 46
5.1.1.2 Syntax Check ............................................................................................................ 46
5.1.1.3 Communication Port.................................................................................................. 47
5.1.1.4 Window Mode............................................................................................................ 47
5.1.1.5 Defines ...................................................................................................................... 47
5.1.1.6 Save Definitions ........................................................................................................ 47
5.1.1.7 Lock Configuration .................................................................................................... 47
5.1.2 Lite Mode Of Operation ............................................................................................................ 47
5.1.3 Save Definitions........................................................................................................................ 48
5.1.4 Message Control Library........................................................................................................... 48
5.1.4.1 Message Definition Processing................................................................................. 48
5.1.4.2 Message Object ........................................................................................................ 48
5.1.4.3 Menu Handler............................................................................................................ 48
5.1.4.4 Log Processing.......................................................................................................... 49
5.1.4.5 Trace Management ................................................................................................... 49
5.1.5 Communications Interface........................................................................................................ 49
5.1.5.1 Serial Interface .......................................................................................................... 50
5.1.5.2 Message Encapsulation ............................................................................................ 50
5.1.6 Message Router........................................................................................................................ 50
5.1.7 OLE Automation Interface ........................................................................................................ 50
5.1.8 Specialized Message Handlers ................................................................................................ 50

Engineering Test Software Operation
Rev 28_A Sept 2005
iv VIA Telecom, Inc. Proprietary
5.1.8.1 Loopback Test........................................................................................................... 50
5.1.8.2 Printf Message Handler............................................................................................. 50
5.1.8.3 Trace Message Handler ............................................................................................ 50
5.1.8.4 Database Template Handling.................................................................................... 51
5.1.9 Decode CDMA Message .......................................................................................................... 51
5.1.10 Reset Board .............................................................................................................................. 51
5.1.11 Binary Logging and Playback ................................................................................................... 52
5.1.12 Flash Download ........................................................................................................................ 52
5.1.13 External Application Support..................................................................................................... 52
5.1.13.1 External EXE Definition and Register OCX.............................................................. 52
5.1.13.2 External Application Interface................................................................................... 53
5.1.14 Auto Configuration Loading ...................................................................................................... 53
5.2 Script Utility .......................................................................................................................................... 53
5.3 Control Panels...................................................................................................................................... 53
5.4 Test Drivers.......................................................................................................................................... 53
5.5 ETS ActiveX Interface .......................................................................................................................... 54
5.5.1 Overview ................................................................................................................................... 54
5.5.2 Initialization ............................................................................................................................... 54
5.5.3 Auto Script Support................................................................................................................... 54
5.5.4 Received Message Flow........................................................................................................... 55
5.5.4.1 Asynchronous Message Flow Functions................................................................... 55
5.5.4.2 Message Event Functions ......................................................................................... 55
5.5.5 Field Data Functions................................................................................................................. 56
5.5.6 Array Field Functions................................................................................................................ 56
5.5.7 File Functions............................................................................................................................ 57
5.5.8 Command Function................................................................................................................... 58
5.5.9 Serial Communication Functions .............................................................................................. 58
5.5.10 ETS Control Functions.............................................................................................................. 58
5.5.11 AutoRspQ.................................................................................................................................. 58
5.5.11.1 Function Create(pFilter As String, pName As String) As Long ................................ 58
5.5.11.2 Function Destroy() As Boolean................................................................................. 58
5.5.11.3 Function Enable(Enable As Boolean) As Boolean................................................... 59
5.5.11.4 Function GetAllResponses() As String..................................................................... 59
5.5.11.5 Function GetOverRunCount() As Long .................................................................... 59
5.5.11.6 Function GetResponse() As String........................................................................... 59
5.5.11.7 Sub SetSize(Size As Long) ...................................................................................... 59
5.6 VIAIF Dynamic Link Library.................................................................................................................. 59
5.6.1 ViaSetup Interface .................................................................................................................... 59
5.6.1.1 LoadDefinitions.......................................................................................................... 59
5.6.1.2 OpenCommInterface ................................................................................................. 59
5.6.1.3 UnloadDefinitions ...................................................................................................... 60
5.6.1.4 CloseCommInterface................................................................................................. 60
5.6.1.5 GetCommStatus........................................................................................................ 60
5.6.1.6 GetCommStatistics.................................................................................................... 60
5.6.1.7 ResetCommStatistics ................................................................................................ 60

Engineering Test Software Operation
Rev 28_A Sept 2005
VIA Telecom, Inc. Proprietary v
5.6.1.8 GetAutoRspQ ............................................................................................................ 60
5.6.1.9 RawHex..................................................................................................................... 60
5.6.1.10 ResetPolarity ............................................................................................................ 61
5.6.1.11 ResetBoard............................................................................................................... 61
5.6.1.12 SendDeferredCommand........................................................................................... 61
5.6.2 ViaBinary Interface ................................................................................................................... 61
5.6.2.1 SendMessage ........................................................................................................... 61
5.6.2.2 GetMessage .............................................................................................................. 61
5.6.2.3 Clear Filter................................................................................................................. 61
5.6.2.4 AddToFilter................................................................................................................ 61
5.6.2.5 ClearRxQueue........................................................................................................... 62
5.7 ViaHub.................................................................................................................................................. 62
5.7.1 USB Connection Management ................................................................................................. 62
5.7.2 Application Access.................................................................................................................... 62
5.7.3 Command Line Options............................................................................................................ 62
5.7.3.1 /ClearUsbPorts .......................................................................................................... 62
5.7.3.2 /Delay ........................................................................................................................ 62
5.8 ETS Message Commands ................................................................................................................... 62
5.8.1 BINLOG Messages................................................................................................................... 62
5.8.1.1 Create Binary Log File............................................................................................... 62
5.8.1.2 Close Binary Log File ................................................................................................ 63
5.8.1.3 Get Status of Binary Log File .................................................................................... 63
5.8.1.4 Playback Binary Log File........................................................................................... 63
5.8.2 GETDEF ................................................................................................................................... 64
5.8.2.1 Get Definition Entry Count......................................................................................... 64
5.8.2.2 Get Definition Entry Value by Entry Number............................................................. 64
5.8.2.3 Get Definition Entry Value by Entry Name................................................................ 65
5.9 Download DLL...................................................................................................................................... 65
5.9.1 IDownloader interface............................................................................................................... 66
5.9.1.1 Methods..................................................................................................................... 66
5.9.1.2 Properties .................................................................................................................. 68
5.9.1.3 IDownloaderEvents Interface .................................................................................... 68
6 Adding Commands, Traces, Spies, Faults .................................................................................................... 70
6.1 ETS Commands................................................................................................................................... 70
6.1.1 Adding an ETS Command........................................................................................................ 70
6.1.1.1 Modify ETS Message Id and Message Body Definition Text Files ........................... 70
6.1.1.2 Modify CBP CP Software Files.................................................................................. 70
6.1.2 Executing an ETS Command ................................................................................................... 71
6.2 ETS Traces .......................................................................................................................................... 71
6.2.1 Adding an ETS Trace ............................................................................................................... 71
6.2.1.1 Modify ETS Message Id and Message Body Definition Text files............................. 72
6.2.1.2 Modify CBP CP Software Files.................................................................................. 72
6.2.2 Enabling an ETS Trace............................................................................................................. 73
6.3 ETS Spies ............................................................................................................................................ 73
6.3.1 Adding an ETS Spy .................................................................................................................. 73

Engineering Test Software Operation
Rev 28_A Sept 2005
vi VIA Telecom, Inc. Proprietary
6.3.1.1 Modify ETS Message Id and Message Body Definition Text Files............................ 73
6.3.1.2 Modify CBP CP Software Files.................................................................................. 73
6.3.2 Enabling an ETS Spy................................................................................................................ 74
6.4 ETS Faults............................................................................................................................................ 74
6.4.1 Adding an ETS Fault................................................................................................................. 74
6.4.1.1 Modify ETS File mmi/mmi_errs.txt ............................................................................ 74
6.4.1.2 Modify CBP CP Files................................................................................................. 74
6.4.2 Results of ETS Faults ............................................................................................................... 75
7 Rev 27_D Review Information ....................................................................................................................... 76
8 Rev 25_D Review Information ....................................................................................................................... 77
9 Ver 23_P Design Review Information............................................................................................................ 78
10 Ver 14_D Design Review Information............................................................................................................ 79

Engineering Test Software Operation
Rev 28_A Sept 2005
VIA Telecom, Inc. Proprietary vii
List of Figures
Figure 1. ETS Interfaces........................................................................................................................................ 2
Figure 2. Naming Conventions for ETS Base Message........................................................................................ 6
Figure 3. Naming Conventions for ETS Named Submessages............................................................................ 7
Figure 4. Naming Convention: Non-ETS Named Submessages .......................................................................... 8
Figure 5. Message with Union Field.................................................................................................................... 20
Figure 6. Message with Union Submessage Substitution................................................................................... 21
Figure 7. Options Dialog...................................................................................................................................... 40
Figure 8. ETS Sub-Module Interfaces................................................................................................................. 45
Figure 9. ETS Main Sub-Modules ....................................................................................................................... 46
Figure 10. Communications Interface ................................................................................................................. 49

Engineering Test Software Operation
Rev 28_A Sept 2005
viii VIA Telecom, Inc. Proprietary
List of Tables
Table 1. Differences in Bit Field Parameters....................................................................................................... 15
Table 2. Field Types Versus Field Parameters ................................................................................................... 25
Table 3. Default Values for Min and Max Field Parameters................................................................................ 32
Table 4. Ets Options Dialog Selections ............................................................................................................... 41

Rev 28_A Sept 2005
VIA Telecom, Inc. Proprietary 1
Engineering Test Software (ETS) Operation
1 Introduction
This document describes the operation of the VIA Telecom Engineering Test Software (ETS).
ETS is a Windows
®
-based PC software tool that allows designers to observe, control, and record in real-time
the behavior of CMDA handsets that use all versions of the VIA Telecom CDMA Baseband Processor (CBP)
products. Designers can use ETS in all phases of handset design, including development, field test, and
production. Features of ETS include real-time memory peak/poke functions for the CP and DSPs and the ability
to capture detailed software interaction information in real-time or in a log file.
ETS supports a Windows-COM interface that allows further customer PC applications to be developed on top of
ETS.
1.1 Acronyms
The following acronyms are used in this manual:
CBP CDMA Baseband Processor
CO Command Only
CP Control Processor
CR Command Response
CRM Command Response Message
CT Command Trace
DSP Digital Signal Processor
DTR Data Terminal Ready
ETS Engineering Test Set
ICD Interface Control Document
LSB Least Significant Bit
MCL Message Control Library
MMI Man-Machine Interface
OAI OLE Automation Interface
UART Universal Asynchronous Receiver Transmitter
VB Visual Basic
®

Engineering Test Software Operation
Rev 28_A Sept 2005
2 VIA Telecom, Inc. Proprietary
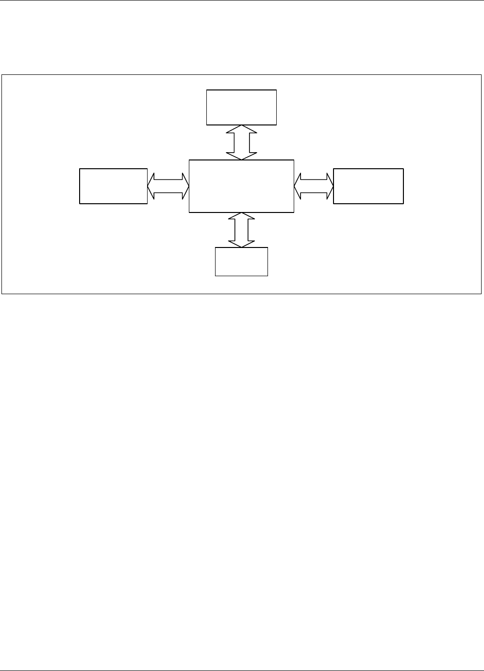
2 Interfaces
ETS is a Windows-based PC program that provides designers with the capability to observe, control, and record
the behavior of the CBP Control Processor (CP) and Digital Signal Processors (DSP).
Engineering Test
Software
Serial\USB
Port
OLE Automation
Interface
User Interface
Message
Description File
Figure 1. ETS Interfaces
2.1 Communication Interface
The ETS communicates with the CP through a serial interface. Message exchanges fall into the following four
categories:
1. Command Response - A command message is sent from the ETS to the CP, and the CP immediately
returns a response message to the ETS.
2. Command Trace - A Trace command message is sent from the ETS to the CP to enable or disable the
transmission of a specific Trace message. When enabled, Trace messages are sent from the CP to the
ETS when the CP software determines a need. The command messages of this category all have the
same format, which is the message ID followed by a single boolean byte to enable or disable the trace.
3. Command Only - A command message is sent from the ETS to the CP. No acknowledgment is
returned.
4. Response - A response message is sent from the CP to the ETS without any solicitation from the ETS.
Notes:
1. A dialog window is provided to configure the serial interface.
2. Multiple instances of the ETS can be running concurrently on several different communication ports.
3. There is no high level flow control.

Engineering Test Software Operation
Rev 28_A Sept 2005
VIA Telecom, Inc. Proprietary
3
3 Message Definition Files
When ETS is loaded it reads the EtsMsg.txt file and all of the referenced include files. It contains descriptions of
each of the messages to be exchanged with the CP as well as various configurations items. A fatal error occurs
if an invalid message definition exists in the file. A list defining each message will be in the file, in addition to
definitions of the fields within each message.
An encrypted form of the ETS message definition file can also be used. The filename is EtsMsg.bin. It is used in
the same manner as EtsMsg.txt. Loading EtsMsg.bin will take precedence over EtsMsg.txt if they exist in the
same directory. Refer to section 4.6, “ViaCrypt Utility,” for details on how to create an encrypted definition file.
3.1 File Usage Syntax
3.1.1 Include Files
Multiple message definition files can be incorporated to better organize the message definitions. Include files
are specified outside of the definitions and cannot have circular references. The following format is used:
Include <filename>
3.1.2 Define Statements
A "C Language" like ifdef syntax is used to control the interpretation of the definitions. The definitions
themselves are specified using the "Defines" dialog box from the File/Defines… menu item. Definition strings
must not contain space or tab characters. The following statements are allowed:
#ifdef <parameters>| Comments|
#ifndef <parameters>| Comments|
#else| Comments|
#else ifdef <parameters>| Comments|
#else ifndef <parameters>| Comments|
#endif| Comments|
#define <parameter>
These can be nested in the same manner that is done in the C language. Care should be taken since the effect
of the statements cross into and out of include files.
Parameters are either a single definition value or a boolean statement. For example:
#ifdef ADEFINITION This is a comment for a single definition.
Boolean statements must be surrounded by parentheses. Examples are:
#ifdef (FIRST & SECOND) This is a comment for a boolean statement
#ifdef (FIRST | SECOND)
#ifdef (~FIRST | SECOND)
#ifdef (FIRST | (SECOND & THIRD))
Comments can follow the parameters if desired. Either a space character or a trailing parenthesis will separate
the parameters from the comment.
3.1.3 Syntax Checking Pragma
There is a mode to run ETS called full syntax check mode, with option –s or /s. Under full syntax checking
mode, ETS will check for syntax errors in ETS text files. One of the syntax errors is field name duplication error.

Engineering Test Software Operation
Rev 28_A Sept 2005
4 VIA Telecom, Inc. Proprietary
Example:
Begin Message, Msg1
Field1, uint8, indent = 2
Field2, uint16, indent = 2
Field1, uint8, indent = 2
End
In this message, Field1 is used twice, and it will be reported as a syntax error. But due to legacy reasons,
some of the AMPS messages and records have used duplicated field names, and it is hard or impossible to
change them. The following syntax checking flag and pragmas are introduced to overcome this problem.
3.1.3.1 Syntax_dupname
This is a boolean flag used under full syntax checking. At the very beginning, it is set as true, which means ETS
will check for duplicated field names, and if a duplicate is found, ETS will report it as a syntax error.
3.1.3.2 #pragma push(syntax_dupname)
This pragma stores the boolean flag syntax_dupname to a stack.
3.1.3.3 #pragma pop(syntax_dupname)
This pragma restores the boolean flag syntax_dupname from a stack.
3.1.3.4 #pragma disable(syntax_dupname)
This pragma sets the boolean flag syntax_dupname as false.
Example:
The following is an example of how to use the pragmas described above:
#pragma push(syntax_dupname)
#pragma disable(syntax_dupnam)
Begin Message, Msg1
Field1, uint8, indent = 2
Field2, uint16, indent = 2
Field1, uint8, indent = 2
End
#pragma pop(syntax_dupname)
In this example, ETS will not report the duplicated field names as a syntax error for Message Msg1.
3.1.3.5 Definitions
The message description file contains sets of definitions. The following syntax rules apply:
• Leading and trailing spaces are ignored.
• Lines that begin with a semicolon are ignored.
• All definitions start with a Begin line and end with an End line.
• The Begin line specifies the type of definition. The valid types are "Message," "Enum," and "Record."
• Definitions can contain Entry and Help lines.

Engineering Test Software Operation
Rev 28_A Sept 2005
VIA Telecom, Inc. Proprietary
5
• Lines that start with the word Help contain one-line descriptions that are associated with either the definition
as a whole or with a single entry. A Help line applies to the definition as a whole if it immediately follows the
Begin line.
• A line that starts with PrintFormat and follows the begin statement before the first entry defines a print
format for the definition as a whole.
• An Entry line contains a name and an optional set of parameters. Its format is "<name>, <parameters>".
The Parameters are specified in a comma-separated list.
Note: Help strings and PrintFormat strings are optional.
Example:
Begin <Definition Type>, <Name>|, Option1….|
Help <help string for definition>
PrintFormat, <printf format string for definition>
<Entry Name>|,parameters|
help <help string for entry>
End
3.2 Message and Record Definitions
The following is an example of a message definition. It is also the base definition of the ETS message structure.
Begin Message, ETS
Help ETS Message frame
Id, uint16, base=enum:ETS Id
help Message Id
Message, union ,enum=Id
Help Message Data
End
3.2.1 Message Naming Conventions
ETS message naming conventions have the following variations, and each variation is described in the following
paragraphs:
• Submessages contained in the ETS Message ID Base Message
• Submessages contained in an ETS Named Submessage
• Submessages contained in a non-ETS Named Submessage
3.2.1.1 Naming of Submessages in ETS Base Message
ETS has a set of rules that govern message naming. All messages start from the “ETS Message ID Definition”
message shown in Figure 2. The ETS message is composed of an ID field plus one of the many messages
represented by the union (Message). The union is based on the “ETS Id” enumeration. As Figure 2 shows,
there is an implied relationship between the ETS message, the ETS Id enumeration, and the name of the
message.
The layout of the message names is as follows:
Form: “ETS“ + “ “ + Enumeration Value + “ “ + (“Cmd” or “Rsp” or nothing)
Rules:
1. All messages start with ETS.
2. The “Enumeration Value” is the actual enumeration item name found in the ETS Id enumeration.
3. The “Cmd” and “Rsp” extensions are governed by the message category parameter of the
enumeration item.

Engineering Test Software Operation
Rev 28_A Sept 2005
6 VIA Telecom, Inc. Proprietary
In Figure 2, the message name is created as follows:
“ETS” + “ “ + “CP DB Clear” + “Cmd” to form ETS CP DB Clear Cmd
“ETS” + “ “ + “CP DB Clear” + “Rsp” to form ETS CP DB Clear Rsp
3.2.1.2 Naming of Submessages in ETS Named Submessages
In Figure 3, the “ETS CP Trace” message represents a message generated from the ETS Base Message. The
ETS CP Trace message is composed of an Id field plus one of the many messages represented by the union
(TraceMsg). The union is based on the “CP TraceIds” enumeration. As Figure 3 shows, there is an implied
relationship between the “ETS CP Trace” message, the “CP TraceIds” enumeration, and the name of message.
The layout of the message names is:
Form: (See notes 1 and 2) + “ “ + Enumeration Value + “ “ + (“Cmd” or “Rsp” or nothing)
Rules:
1. All message names start with the Base Message Name excluding the “ETS.”
2. If the Base Message Name ends in “Cmd” or “Rsp,” the extensions are excluded.
3. The “Enumeration Value” is the actual enumeration item name found in the enumeration.
4. The “Cmd” and “Rsp” extensions are governed by the message category parameter of the
enumeration item.
In Figure 3, the message name is created as follows:
“CP Trace” + “ “ + “CP Mon Msg Trace” + “Rsp” to form CP Trace CP Mon Msg Trace Rsp
;*****************************************************
; ETS Message ID Definition
;*****************************************************
Begin Message, ETS
Id, uint16, base=enum:ETS Id
Message, union, enum=Id
End
Begin Enum, ETS Id
;--------------------------------------------------
; CP Message Id Definitions
;--------------------------------------------------
.....
.....
.....
;----------- DB sub menu
CP DB Clear, 300, CR, CP/DB
CP DB Cache, , CR, CP/DB
.....
.....
End
Begin Message, ETS CP DB Clear Cmd
DB Id, uint8, base=enum:CP/RF
End
;-----------------------------------------------------
Begin Message, ETS CP DB Clear Rsp
End
Figure 2. Naming Conventions for ETS Base Message

Engineering Test Software Operation
Rev 28_A Sept 2005
VIA Telecom, Inc. Proprietary
7
Begin Message, ETS CP Trace
TraceId, uint16, base=enum:CP TraceIds
TraceMsg, union, enum=TraceId
End
Begin Enum, CP TraceIds
All Off, 0, CT, CP/Trace
;----------- MON sub menu
CP MON Generic Dec1, , CT, CP/Trace/MON
CP MON Generic Dec2, , CT, CP/Trace/MON
CP MON Generic Hex1, , CT, CP/Trace/MON
CP MON Generic Hex2, , CT, CP/Trace/MON
CP MON Generic dB, , CT, CP/Trace/MON
CP MON Msg Trace, , CT, CP/Trace/MON
....
....
End
Begin Message, CP Trace CP MON Msg Trace Rsp
PrintFormat, 1, 1, 0x%08X CP - MON Msg Trace: Msg ID - %d, Source Task ID - %s, Dest Task ID - %s
Sys Time, uint32
Msg ID, uint32
Source Task ID, uint32, base=enum:CP Task Id
Dest Task ID, uint32, base=enum:CP Task Id
End
Figure 3. Naming Conventions for ETS Named Submessages
3.2.1.3 Naming of Submessages in Non-ETS Named Submessages
In Figure 4, the “CP Trace CP LMD Markov Trace Rsp” message represents a message generated from an
ETS Named Submessage. The ““CP Trace CP LMD Markov Trace Rsp”” message is composed of multiple
fields plus one of the many messages represented by the union (Data). The union is based on the “Markov
Functions” enumeration. As Figure 4 shows, there is an implied relationship between the “CP Trace CP LMD
Markov Trace Rsp” message, the “Markov Functions” enumeration, and the name of message. The layout of
the message names is as follows:
Form: (See notes 1) + “ “ + Enumeration Value + “ “ + (“Cmd” or “Rsp” or nothing)
Rules:
1. If the Base Message Name ends in “Cmd” or “Rsp,” the extensions are excluded.
2.
The “Enumeration Value” is the actual enumeration item name found in the enumeration.
3. The “Cmd” and “Rsp” extensions are governed by the message category parameter of the
enumeration item.
In Figure 4, the message name is created as follows:
“CP Trace CP LMD Markov Trace” + “ “ + “Srv Opt Control” + “Rsp”
to form CP Trace CP LMD Markov Trace Srv Opt Control Rsp

Engineering Test Software Operation
Rev 28_A Sept 2005
8 VIA Telecom, Inc. Proprietary
Begin Message, CP Trace CP LMD Markov Trace Rsp
PrintFormat, 1, 1, 0x%08X CP - LMD Markov Func=%s %s
Sys Time, uint32
Func, uint32, base=enum:Markov Functions
Data, union, enum=Func
End
Begin Enum, Markov Functions
Srv Opt Start, 0, RO
Srv Opt Control, 1, RO
.....
.....
End
Begin Message, CP LMD Markov Trace Srv Opt Control Rsp
CtlRecType, uint32, base=enum:Mso Ctrl Rec Types
Data, union, enum=CtlRecType
End
Figure 4. Naming Convention: Non-ETS Named Submessages
3.2.2 Message and Record Parameters
The following parameters can be placed on the Begin line of a message/record to provide extra control.
3.2.2.1 BitPack
The Bitpack parameter indicates that the message data can contain bit-fields and not necessarily be byte-
aligned. Refer to the BitPack section for details.
3.2.2.2 PrintOnly
The PrintOnly flag is used for spy response messages and indicates that a spy dialog will not appear when the
spy message is received. This causes the spy message to only be printed out.
3.2.2.3 TruncateBits=#
The TruncateBits option causes the specified number of bits to be truncated from the end of the message that is
received. This is used where interpretation of the trailing data is not desired. The value of the parameter is the
number of bits to truncate.
3.2.3 BitPack Message and Record Format
BitPack messages and records contain bit-aligned fields by default. Other messages and records contain byte-
aligned fields by default.
Example:
Begin Message, MsgName, BitPack
FieldName1, count=2
FieldName2, count=2,
base=enum:zero/one/two/three

Engineering Test Software Operation
Rev 28_A Sept 2005
VIA Telecom, Inc. Proprietary
9
FieldName3, uint16
End
Begin Record RecName, BitPack
Field1, count = 4
Field2, uint32
End
BitPack Bit Fields are numeric. The format of the field definitions is:
<FieldName>, count=<bits> <, numeric field parameters>
In the example the first field (FieldName1) is displayed or entered as a 2-bit numeric value. The second field
(FieldName2) is displayed or entered as an enumerated value. The third field (FieldName3) is an unsigned
16-bit integer.
The binary data for this example will be bit-aligned. There are a total of 20 bits packed as 2 two-bit fields
followed by a single 16-bit field.
3.2.4 Message Examples
3.2.4.1 Example of Command/Response Message
The Loopback message has an Id equal to zero, being a command response type and having a menu item
located under a Debug submenu. Also the descriptive text of the value is Loopback Message which would
appear when the command menu item for the loopback message is selected. Based on this definition, the
following two definitions for loopback command and response message can be made:
Begin Message, ETS CP Loopback Cmd
Help ETS Loopback message command
Data, array, type=uint8, maxsize=273, size=end, columns=60
End
Begin Message, ETS CP Loopback Rsp
Help ETS Loopback message response
Data, array,type=uint8, maxsize=273, size=end
End
3.2.4.2 Example of Response Only Message
The Fault message is a response only message and has an Id equal to 50. This allows for the associated
response message to be defined as follows:
Begin Message, ETS CP Fault Rsp
help Unit identifier
Unit, uint8, base=enum:CP Unit
Codes, union, enum=Unit
End
This case demonstrates that each message can itself contain a union and refer to other enumeration definitions.
In this specific example there is a union member for each processor.
3.2.4.3 Example of Command/Response Sub-Message
The Spies message is a command response sub-message type and has an Id equal to 1-1. Because it is a
CRM type it must refer to a message definition that contains a union. In this case the message definition is as
follows:

Engineering Test Software Operation
Rev 28_A Sept 2005
10 VIA Telecom, Inc. Proprietary
Begin Message, ETS CP Spy
SpyId, uint16, base=enum:CP SpyIds
SpyMsg, union, enum=SpyId
End
Begin ENUM, ETS SpyIds
All Off, 0, CT, CP/Spy, Lite
CP Tx DSPM Mbox, , CT, CP/Spy/MON
CP Tx DSPV Mbox, , CT, CP/Spy/MON
End
Begin Message, CP Spy Cmd
Enable, uint8, base=bool
End
Begin Message, CP Spy All Off Rsp
End
Begin Record, DSP HW Mailbox
Msg Id, uint16, base=enum:DSP HW Mailbox Ids
Length, uint16
Data, array, type=uint16, maxsize=40, size=Length
End
Begin Message, CP Spy CP Tx DSPM Mbox Rsp
Sys Time, uint32
Length, uint16
Num Msgs, uint16
Data, record, type=DSP HW Mailbox, maxsize=10, size=Num Msgs
End
Begin Message, CP Spy CP Tx DSPV Mbox Rsp
Sys Time, uint32
Length, uint16
Num Msgs, uint16
Data, record, type=DSP HW Mailbox, maxsize=10, size=Num Msgs
End
3.2.5
Record Definitions and Examples
Record definitions are sets of fields and are very similar to message definitions. The following is an example:
Begin Message, AMessage
Data, record, type=ARecordName, maxsize=3
End
Begin Record, ARecordName
Field1, uint8
Field2, uint8
End
This defines
AMessage
which contains a fixed length 3-record array. The record
ARecordName
contains two
unsigned 8-bit fields.

Engineering Test Software Operation
Rev 28_A Sept 2005
VIA Telecom, Inc. Proprietary
11
3.2.6 GlobalVar Definition
GlobalVar section defines the global variables in all ETS text definitions. Each entry in this section specifies the
following:
• The name of the global variable
• The default value of this global variable
The following is an example:
Begin GlobalVar, Only One Global Var Block
PREV, default = 6
; add more here
End
There are two ways to use a global variable, as described in the next two sections.
3.2.6.1 Associating a field with a global variable
To associate a field with a global variable, use GlobalVar attribute for a field. For example:
P REV, count = 8, GlobalVar=PREV, indent = 2
This means that if ETS is going to consume a message with this field, ETS will set the global variable PREV
based on the value of this field. If ETS is going to produce a message with this field, ETS will use the value of
global variable PREV to encode this field.
3.2.6.2 Using “exist” Condition Based on a Global Variable for a Field
For example:
CDMA Freq, count = 8, indent = 2, exist = (PREV > 5)
Here the PREV is a global variable specified in the GlobalVar section.
3.2.6.3 Using “exist” Condition Based on a Global Variable for a Group of Fields
For example:
Begin Message, CP Spy CP PE ENG_LAYER2_TR 13 15 Rsp, BitPack
;…
Prat, count = 2, indent = 2
#existif (PREV >5)
CDMA Freq, count = 11, indent = 2
Ext CDMA Freq, count = 11, indent = 2
#endexistif
; …
End
The two fields, “CDMA Freq” and “Ext CDMA Freq”, only exist when the global variable PREV is greater than 5.
3.2.7 Conditional Definitions
ETS Definitions can be defined conditional on global variables using #existif, #orexistif, and #endexistif. Field
names must still be unique (no duplicated field allowed) even if they appear in different conditional statements.
The following is an example of the syntax for commands that are disabled based on a condition of a global
variable:

Engineering Test Software Operation
Rev 28_A Sept 2005
12 VIA Telecom, Inc. Proprietary
CP AMPS Tune Radio1, 801, CO, RF/AMPS, disabled=GBL_RF_OPTION==1
CP AMPS Tune Radio2, 801, CO, RF/AMPS, disabled=GBL_RF_OPTION>1
CP AMPS Tune Radio3, 801, CO, RF/AMPS, disabled=GBL_RF_OPTION<3
Another example of using #existif is below. Depending on the GBL_RF_OPTION conditional statement the field
"Use NVRAM data_FALSE" or "Use NVRAM data_TRUE" will display on the "CP AMPS Rx Cal Override" ETS
command window dialog.
Begin Message, ETS CP AMPS Rx Cal Override Cmd
#existif GBL_RF_OPTION==1
Use NVRAM data_FALSE, uint8, base=bool, default=False
#orexistif GBL_RF_OPTION>1
Use NVRAM data_TRUE, uint8, base=bool, default=True
#endexistif
Pdm step/dB slope, int16, base=16, default=0xcfa0
End
3.2.8 Invisible Definitions
ETS has an "invisible" definition feature that allows a command, database template or any field within a
definition to be set "invisible" within EtsMain or ETS log data. This invisible type will cause the field not to be
displayed at all depending on the conditional statement which will be evaluated (greater than, less than, equal,
combination of greater (or less) than and equal, etc...), but it doesn't disturb the others fields information.
The syntax is similar to the “hidden” field option. The difference is that for "hidden" the field name is shown but
the value is null bytes in the command or response; for "invisible" the field name won't show up at all in the
dialog box or in the response message.
The following is an example of the syntax for invisible commands based on a global variable:
AMPSGoodFrameCt, uint16, base=10, Invisible=GBL_AMPS_SUPPORTED==0
AMPSBadFrameCt, uint16, base=10, hidden=GBL_AMPS_SUPPORTED==0
The next example shows use within the NAM1 DBTemplate:
SlotCycleIndex, uint8, base=10, Invisible=1
A final example shows how individual fields can be made invisible within a command:
Begin Message, ETS CP Rev Channel Data Cmd
ChnlDataRdy, uint16, base=16
FundRate, uint16, base=10, Invisible=1
Words, uint16, min=1, max=200
Data, array, type=uint16, maxsize=200, size=end, columns=60
End
3.2.9 Startup Commands Definition
The startup commands section causes the messages listed to be sent when ETS starts up. Also there is a
menu selection “Debug/Send Startup Commands” that will send these messages when selected. The following
example will send the CP version command and a loopback command when ETS starts up.
Begin Record, Startup Commands
ETS, Id=CP Version
ETS, ID=CP Loopback
End

Engineering Test Software Operation
Rev 28_A Sept 2005
VIA Telecom, Inc. Proprietary
13
3.2.10 Extra Log Window Definition
Extra log windows display selected messages. This definition file entry specifies the following:
• The title that will appear at the top of the window.
• The log entries that will be displayed.
• The menu selection of any spy messages that need to be turned off.
The format of the definition is as follows:
Begin LogExtra, <Window Title>
<Leading text of Log entry to match>
Menu, <Menu definition string for Spy or trace message>
End
An example that is used to display Spy Paging Messages is:
Begin LogExtra, Spy Paging Messages
ETS, Id=CP Spy, SpyId=CP PE ENG_LAYER2_TR 13 13
Menu, CP/Spy/Protocol Stack/Engine/ENG_LAYER2_TR/CP PE ENG_LAYER2_TR 13 13
End
3.2.11 Fault Log Definition
The messages that will be added to the fault log are listed in this section. It has the following format.
Begin Record, Fault Log
ETS, CP Fault
ETS, DSPM Fault
ETS, DSPV Fault
ETS, CP Exe Fault
ETS, CP File Info
End
3.2.12 Default ETS Options
This section defines the default values for the ETS Options dialog. This dialog allows customers to define their
own set of defaults base on the characteristics of their system.
Begin Record, Default ETS Options
InitBaud ,115200
SimCommMode ,0
TxPreambleEnable ,1
UnderFlowEnable ,1
DisableStartupCommands ,0
DnldWinSize ,4
DtrEnable ,0
InitFlashTimeout ,25000
LogWinSize ,1000
MaxMenuEntries ,40
XmtRate ,0
PopupCommStatus ,0
PopupFaultLog ,1
TxPreambleEnable ,12
SpeechDnldAddr ,0x2000000
SpeechUpldAddr ,0x2040000
TraceLogNote ,0

Engineering Test Software Operation
Rev 28_A Sept 2005
14 VIA Telecom, Inc. Proprietary
TraceWinSize ,1000
UseCTypeForPrint ,0
End
3.3 Field Definitions
The entries in the message definitions are field definitions. Each message definition must contain at least one
field. The first parameter of a field entry is the field type. The remaining parameters are an optional list of
comma-separated name value pairs with the format of (,<name>=<value>).
The allowable field types are shown below and are described in the following sections:
• array Array of Numbers
• bit Bit Field
• numeric Numeric Fields
• record Record Array
• string String Field
• union Union Field
3.3.1 Bit Fields
A bit field type is made up of one or more consecutive bits within a numeric field. Each bit field is itself a numeric
field and most of the numeric field parameters apply. Bit fields fall into two categories: BitPack Bit Fields
and Non-BitPack Bit Fields. The bit fields behave differently in each category.
3.3.1.1 BitPack Bit Fields
These bit fields are resident in a BitPack message or record. The fields in the message or record are not
necessarily on byte boundaries. When a bit field is encountered, its bits are consumed or produced directly
inline in the message. Depending upon the size of the bit field, the fields following may or may not be byte-
aligned:
Example:
Begin Record RecName, BitPack
Field1, count = 4
Field2, bit, count = 3
Field3, uint32
End
In this example, Field1 has a size of 4 bits, and Field2 has a size of 3 bits. Field3 starts immediately following
Field2 and is therefore aligned at bit 8 of the record. The record contains 39 bits. Note that in Field1, the bit field
type has not been specified because it is optional when the count field parameter is used.
3.3.1.2 Non-BitPack Bit Fields
These bit fields are found in non-BitPack messages and records (i.e., standard messages and records). Unlike
BitPack bit fields, these bit fields operate on one to four data bytes. Multiple bit fields can be defined for a single
set of data bytes. When the field is consumed or produced, all bits in the data bytes are used. Bits that are not
referenced by a bit field are processed and then ignored.
The fields are defined by an offset, count, and position. The offset field parameter specifies the number of bits
from the beginning of the data that the bit field starts in. The count field parameter specifies the number of bits
in the bit field. The position parameter (pos) defines the relationship of each bit field with respect to the other bit
fields within the same data bytes.
Note that the multiple byte fields will be interpreted in a big endian format. This is the same as the Motorola
format. Also bit 0 is the most significant bit of the bit field.

Engineering Test Software Operation
Rev 28_A Sept 2005
VIA Telecom, Inc. Proprietary
15
Example:
Begin Record RecName
Field1, bit, offset=15, count=1, bytes=2, pos=first, base=enum:Support Type
Field2, bit, offset=0, count=1, bytes=2, pos=middle, base=enum:Support Type
Field3, bit, offset=1, count=1, bytes=2, pos=last, base=enum:Support Type
Field4, uint32
End
In this example, Fields 1 through 3 operate on the same 2-byte data block. The record contains 4 bytes.
3.3.1.3 Bit Field Parameter Differences
The two categories of bit fields have different requirements for the field parameters, as shown in Table 1.
Table 1. Differences in Bit Field Parameters
Parameter BitPack Bit Fields Non-BitPack Bit Fields
“bit” field type keyword Optional when count parameter is present Required
Bytes Not Used Required or assumed to be 1
Count Required or assumed to be 1 Required or assumed to be 1
Offset Not Used Required
Pos Optional Required
3.3.2 Numeric Fields
The standard numeric types are:
• int8 8-bit signed integer
• int16 16-bit signed integer
• int32 32-bit signed integer
• int64 64-bit signed integer
• uint8 8-bit unsigned integer
• uint16 16-bit unsigned integer
• uint32 32-bit unsigned integer
• uint64 64-bit unsigned integer
By default unsigned numbers are printed and displayed in hexadecimal, and signed numbers are displayed in
decimal (see base field parameter). The default minimum and maximum values are the range of the type.
Example:
Id, uint16
Bit sizes other than 8, 16, 32, and 64 can be defined using the bytes field parameter.
3.3.2.1 Password parameter
A password parameter can be added to a numeric field declaration. This will cause the characters of the field to
be replaced with ‘*’ characters when printed and when displayed in a command dialog window.
Example:
Name, uint16, password

Engineering Test Software Operation
Rev 28_A Sept 2005
16 VIA Telecom, Inc. Proprietary
3.3.3 Padding Fields
Some messages and records must end on a specific byte or bit boundary. If the message is of fixed size, a field
can be added to insure the proper ending bit position. However, if the message has a variable length due to
variable field arrays or fields that only exist under certain circumstances, then the padding must be dynamic.
The padding field type is used to dynamically insure that a message ends on a specific byte or bit boundary.
The padding field uses the count parameter with negative value to define the required boundary. The following
rules apply:
Rules:
1. If count = -8 The message must end on a byte boundary.
2. If size = -7 to –1 The message must end on a byte boundary plus the number
of bits defined by the absolute value of count.
3. In a message consume At the end of message with a padding field, the message size
is tested. If it matches the padding boundary, no action is
taken. If not, the bits are skipped until the proper boundary is
reached.
4. In a message production At the end of message with a padding field, the message size
is tested. If it matches the padding boundary, no action is
taken. If not, bits are added until the proper boundary is
reached.
Example:
Begin Message, Test Cmd, BitPack
Segment, uint8, base=enum:Test Segments
Offset, uint16, base=10
TestField, bit, count=3, exist= (Offset ==3)
Reserved, count = -2
End
If TestField Does Not Exist:
The message size, before the padding field (Reserved), is 24 bits and on a byte boundary. The padding field
indicates that the message must end 2 bits beyond a byte boundary, so 2 additional bits must be skipped on a
consumption of the message, and added on a production of the message.
If TestField Does Exist:
The message size, before the padding field (Reserved), is 27 bits; 3 bits beyond a byte boundary. The padding
field indicates that the message must end 2 bits beyond a byte boundary, so 7 additional bits must be skipped
on a consumption of the message, and added on a production of the message.
3.3.4 Array Fields
The array field type represents a one-dimensional numeric array. The type field parameter is used to define the
numeric type represented in the array. The allowable types are:
• int8
• int16
• int32
• uint8
• uint16
• uint32
• bit

Engineering Test Software Operation
Rev 28_A Sept 2005
VIA Telecom, Inc. Proprietary
17
Rules:
1. If the base field parameter is used, enum and bool are not allowed as values.
2. An array field is displayed as a list of space-delimited numbers.
3. A maxsize field parameter is required and defines the maximum number of elements in the array.
4. If just the maxsize parameter is specified (i.e., no size parameter) then the array is of fixed length.
5. A size field parameter is used to specify a variable length array field.
6. All other numeric field parameters apply to this field type with the exceptions of those noted in these
rules.
Examples:
Fixed length array field with 253 entries
Data,array, type=uint8, maxsize=253
Fixed length array field whose size is the number of entries in the enumerated list "AnEnum."
Data, array, type=uint8, maxsize=SizeOfEnum:AnEnum
Fixed length array field displayed in 60 columns
Data, array, type=uint8, maxsize=253, columns=60
Fixed length array field displayed in 60 columns and 3 rows
Data, array, type=uint8, maxsize=253, columns=60, rows=3
Variable length array field to end of message with a maximum size of 253
Data, array, type=uint8, maxsize=253, size=end
Variable length array field with a length specified in the Length field.
Length, uint16
Data, array, type=uint8, maxsize=253, size=Length
Array of bitfields. This applies only to messages defined with the BitPack option.
Data, array, type=bit, count=2, maxsize=16
3.3.5
Record Fields
The record field type represents a one-dimensional arrays of records. The type field parameter is used to define
the record to be used.
Rules:
1. The type parameter must be present and contain a valid record name.
2. A maxsize parameter is required and defines the maximum number of records in the array.
3. If just the maxsize parameter is specified (i.e., no size parameter) then the array has a fixed number of
records.
4. A size parameter is used to specify a variable number of records in the array.
5. Record arrays can be used as fields of messages and records.

Engineering Test Software Operation
Rev 28_A Sept 2005
18 VIA Telecom, Inc. Proprietary
Examples:
Fixed length record array field with 10 "RecordA" records.
Data, record, type=RecordA, maxsize=10
Variable length record array field to end of message with a maximum of 20 "RecordB" records.
Data, record, type=RecordB, maxsize=20, size=end
Variable length record array field with the number of "RecordC" records defined by the Length field.
Length, uint16
Data, record, type=RecordC, maxsize=24, size=Length
3.3.6 String Fields
String fields can be of either fixed or variable length. By default, strings are variable length null terminated "C"
style fields. If no field parameters are provided, the end of the field will be defined by the null terminator or the
end of the message, whichever comes first. The types of allowable string formats are as follows:
3.3.6.1 Fixed Length String
A string field is defined as fixed length when the length field parameter is used. The following rules apply:
1. The field will always contain the number of bytes defined in the length parameter.
2. If a string is shorter than the length parameter, it will end in a null terminator. The rest of the bytes are
undefined.
3. The size of the string can be equal to the value of the length parameter. When this occurs, the null
terminator is not used.
Example:
Name,string, length=13
where the string will always be 13 characters (bytes) long.
3.3.6.2 Variable Length String
A variable length string field has no length parameter. The following rules apply:
1. The number of characters (bytes) in the field is normally defined by the size field parameter (see the
size parameter for full details of usage).
2. If the size parameter is not defined, size=end is assumed.
3. If the size parameter is set to another field value or a field equation, the size of the field is fixed at that
value. In this case, the field is treated the same as a fixed length string field.
Examples:
Name, string, size=end, columns=20
where the string ends with a null terminator or the end of the message, whichever comes first. It was
displayed in 20 columns.
Name, string, size=end, columns=20, rows=3
where the string ends with a null terminator or the end of the message, whichever comes first. It was
displayed in 20 columns and 3 rows.

Engineering Test Software Operation
Rev 28_A Sept 2005
VIA Telecom, Inc. Proprietary
19
Characters, uint8
Name, string, size=Characters
where the string has a fixed length defined by the Characters field.
3.3.6.3 Password parameter
A password parameter can be added to a string field declaration. This will cause the characters of the field to
be replaced with ‘*’ characters when printed and when displayed in a command dialog window.
Example:
Name, string, size=end, columns=20, password
3.3.7 Union Fields
The union field type is used to cluster submessages under a parent message. As Figure 5 below indicates, the
union field represents multiple submessages that can be appended to the parent message. Each submessage
takes the place of the union field to form the full message (see Figure 6 below). Messages with union fields
have the following rules:
Rules:
1. The union field must contain an enum field parameter that is used to identify the ID field in the message
that contains the submessage ID. In Figure 5, that field is the “Id” field.
2. The ID Field must contain a base=enum parameter. Short form enumerations are not allowed.
3. The enumeration has a special form for union fields that is explained in the Enumerations for Unions
section.
4. A specific submessage naming convention is used and described in the Message Naming Conventions
section.

Engineering Test Software Operation
Rev 28_A Sept 2005
20 VIA Telecom, Inc. Proprietary
;*****************************************************
; ETS Message ID Definition
;*****************************************************
Begin Message, ETS
Id, uint16, base=enum:ETS Id
Message, union, enum=Id
End
Message 1 CMD
Message 1 RSP
Message 2 RSP
Message N CMD
Message Y-2 CMD
Message Y-2 RSP
Message Y-1 RSP
Message Y CMD
Figure 5. Message with Union Field

Engineering Test Software Operation
Rev 28_A Sept 2005
VIA Telecom, Inc. Proprietary
21
;*****************************************************
; ETS Message ID Definition
;*****************************************************
Begin Message, ETS
Id, uint16, base=enum:ETS Id
; ETS CP DB Read CP Read Command
;********************************************************
Begin Message, CP DB Read CP Read Cmd
Segment, uint8, base=enum:CP DB Segments
Offset, uint16, base=10
Bytes, uint16, base=10, max=217
End
End
Full
Message
Figure 6. Message with Union Submessage Substitution
3.3.7.1 Union Field Identifier
The identifier field, for a union field, determines which union member is to be used. Normally the identifier field
needs to be specified before the union field is defined. That is because union members are of variable length.
As shown in the following definition, the union field is defined after its associated identifier field.
Example:
Begin Message, ETS
Id, uint16, base=enum:ETS Id
Message, union ,enum=Id
End
If the specific size of the union data is known it is possible to have a union identifier follow the union. This could
either be because each of the union members are of the same length or because there is a field prior to the
union field that determines the size of the union data. Only under these circumstances can the union identifier
follow the union. For this to work the union field must contain either the ConsumeBits field parameter or the
ConsumeBytes field parameter to define the length of the union submessage.
Example:
Begin Record, Overhead Message Record, Bitpack
T1T2, count=2, indent=2
DCC, count=2, indent=2
Msg, union, enum=OHD, ConsumeBits=21
OHD, count=3, base=enum:FOCC Overhead Message Enum
End

Engineering Test Software Operation
Rev 28_A Sept 2005
22 VIA Telecom, Inc. Proprietary
3.3.7.2 Union Field Examples
3.3.7.2.1 Example: Main Message
The following are excerpts from the main message definition identifier:
Begin ENUM, ETS Id
help ETS Message Identification values.
Loopback, 0, CR, Debug
Help Loopback Messages
MonFault, 1, RO
Spies, 101, CRM, SpyTest
End
3.3.7.2.2 Example: Command Response Message
The Loopback message has an Id equal to zero, being a command response type and having a menu item
located under a Debug submenu. Also the descriptive text of the value is Loopback Messages which would
appear when the command menu item for the loopback message is selected.
Based on this definition the following two definitions for loopback command and response message can be
made.
Begin Message, ETS Loopback Cmd
Help ETS Loopback message command
Data,array,type=uint8,maxsize=253,size=end,columns=60
End
Begin Message, ETS Loopback Rsp
Help ETS Loopback message response
Data,array,type=uint8,maxsize=253,size=end
End
3.3.7.2.3 Example: Response Only Message
The MonFault message is a response only message and has an Id equal to 1. This allows for the associated
response message to be defined as follows:
Begin Message, ETS MonFault Rsp
Proc, uint8, base=enum:ETS MonFault Processor
help Processor identification
Unit, union, enum=Proc
help Unit identifier
End
This case demonstrates that each message can itself contain a union and refer to other enumeration definitions.
In this specific example there is a union member for each processor.
3.3.7.2.4 Example: Command Response Sub-Message
The Spies message is a command response sub-message type and has an Id equal to 101. Because it is a
Command Response Message (CRM) type it must refer to a message definition that contains a union. In this
case the message definition is as follows:

Engineering Test Software Operation
Rev 28_A Sept 2005
VIA Telecom, Inc. Proprietary
23
Begin Message, ETS Spies
SpyId, uint8, base=enum:ETS SpyIds
SpyMsg, union ,enum=SpyId
End
Begin ENUM, ETS SpyIds
Spy0, 0, CT, SpyTest
Spy1, 1, CT, SpyTest
Spy2, 2, CT, SpyTest
End
Begin Message, Spies Spy0 Rsp
bArray, array, type=uint16, maxsize=126, size=end
End
This shows that there are three spy ids and also shows the message definition for Spy 0. Note that the name is
Spies Spy0 Rsp NOT ETS Spies Spy0 Rsp.
3.3.8 Enumerations
Numeric fields can be constrained to a set of enumerated values. This option is useful for the following:
1. For entry of commands this limits the operator to a set of valid options and provides a textual list of those
options in a drop down list box.
2. For display it provides a textual representation of the numeric value.
3. For union structures it provides a list of possible values to identify the union member in effect.
4. Received enumerated values are printed and displayed by their enumerated value when they match. If
they do not match they are displayed as a number.
5. When dialogs are used to send commands containing an enumerated value, a drop down list is provided
to select which of the values is desired. Values outside of the enumerated list are not provided as an
option.
Enumerated lists are specified with either a short format or a long format.
3.3.8.1 Enumerations: Short Form
The short format allows for enumerated values that start at zero and increase by one for each enumeration. The
short format cannot be used as a union member identifier. An example is:
Example:
Processor, uint8, base=enum:CP/DSPM/DSPV
In this example, the Processor field can have the following values:
CP = 0
DSPM=1
DSPV=2
3.3.8.2 Long Form
The long format allows the value of each enumeration to be specified individually. As in a C style enumeration if
a enumerated items value is not specified its value is implicitly one more than the prior enumerated value. The
enumeration is specified in an Enumeration Definition as follows.

Engineering Test Software Operation
Rev 28_A Sept 2005
24 VIA Telecom, Inc. Proprietary
Example:
Begin Message, CP DB Read CP Read Cmd
Segment, uint8, base=enum:CP DB Segments
Offset, uint16, base=10
Bytes, uint16, base=10, max=217
End
Begin Enum, CP DB Segments
DB PSW NAM, 0x00
DB PSW, 0x01
DB PSW MS CAP DB, 0x02
DB MMI MISC, 0x03
End
In this example, the Segment field is defined by the CP DB Segments enumeration.
3.3.8.3 Enumeration For Unions
A special type of enumeration definition is used to support a union field. The format of the enumeration is
extended to the following set of comma-separated tokens.
• Name The name of the enumerated value
• Value The value assigned to the name.
• Message category Message category (see below).
• Sub menu Menu specification (see below).
• Lite The word “lite” if this is part of the lite message set.
• Disabled Identifies conditionally disabled command messages (see below).
The following is an example of a enum declaration for a union message.
A Uim Message, 5, CR, CP/UIM, lite, disabled=GBL_UIM==1
3.3.8.3.1 Message Category
The Message Category is one of the following values:
CR - Command Response
Represents a command and a response id. In its simplest form a CR message could be a command
response pair that contains nothing but the message id. In which case there would be no associated
union member definition.
CT - Command Trace
Represents a command and a trace id. A command message of a trace message is defined only once.
Each trace response message needs to be defined.
CO - Command Only
Represents a command id only. No response will be returned for this message being sent.
RO - Response Only
Represents a response only message.
CRM - Command Response Message
Represents a command response message type. This type can only be used within a CR type. It means
that the union member identifies a set of sub-messages. The current example of this is the spy
messages.

Engineering Test Software Operation
Rev 28_A Sept 2005
VIA Telecom, Inc. Proprietary
25
3.3.8.3.2 Sub-Menu
The sub-menu parameter is optional and defines the menu structure before the name of the message appears
in the menu. For example three messages could be used to define the mode of the CP. So the sub-menu for
each of the messages might be defined as Mode. If a sub menu were not defined for the message then if it were
to have a menu at all it would be a main menu item. Each command type category message will have an
associated menu item.
Each level of the menu tree is specified by a slash. For example “Debug/Comm” would specify a Comm sub
menu under the Debug menu.
3.3.8.3.3 Lite
If a message is to be a part of the lite message set, this field will be set to “lite”; otherwise, it is left blank.
3.3.8.3.4 Disabled
Some commands are applicable to a subset of the possible phone configurations. For example the set of
messages dealing with GPS are only useful if the GPS feature is installed on the phone being tested. Global
variables are used to identify the configuration.
This field has the format “disabled=<expr>”. <expr> is an expression that uses constants and global variables
to determine If the message is to be disabled or not.
3.3.9 Field Parameters
Table 2 shows the relationship of fields types to field parameters. Each of the field parameters is described in
the following sections.
Table 2. Field Types Versus Field Parameters
Field
Field
Parameters Array Bit Bit in
BitPack Numeric Record String Union
Base *
Byteorder * * * *
Bytes * * * *
Columns * * * * * * *
consumebits * *
consumebytes *
Count * *
Default * * * * *
Enum *
Exist * * * * * * *
Fields * * * *
Format * * * *
Indent * * * * * * *
Length *
log10 * * * *
logscale * * * *
max * * * *
maxsize * *
min * * * *
minbytes *
noexist * * * * * * *
offset * * *

Engineering Test Software Operation
Rev 28_A Sept 2005
26 VIA Telecom, Inc. Proprietary
Field
Field
Parameters Array Bit Bit in
BitPack Numeric Record String Union
pos * *
rows * * * * * *
scale * * * *
set * * * *
size * *
type * *
3.3.9.1 Field Parameter: base
The base parameter allows entry and display of a numeric field to be controlled. The options for the base
parameter are 10, 16, bool, and enum.
3.3.9.1.1 base: 10, 16
The numbers 10 and 16 specify decimal or hexadecimal as the display format. By default unsigned numbers are
hexadecimal and signed numbers are decimal. These defaults can be overridden with the base parameter.
When data is entered into a numeric field it can be entered in either hexadecimal or decimal regardless of the
base parameter setting. An example is:
Id, uint16, base=10
3.3.9.1.2 base: bool
The bool option allows the field to be treated as a boolean. The representation in a control dialog will be a
checkbox. The printout or display in a trace window will be either a zero or a one. Received values will be
interpreted as zero for false and non-zero for true. The leading character of the default or script parameter could
be T (true), Y (yes), F (false) or N (no). Also a numeric value is interpreted as zero for false and non-zero for
true. A boolean true is the numeric value 1.
Id, uint16, base=bool
3.3.9.1.3 base: enum
In addition, an enumerated value can be specified. For more information, see the section, “Enumerated Values.”
3.3.9.1.4 base: Default Values
If the minimum or maximum parameters are not defined, the following default base rules apply:
1. > 8 Bytes hexadecimal
2. If base defined: it is used.
3. If base not defined:
int8 decimal
int16 decimal
int32 decimal
int64 decimal
uint8 hexadecimal
uint16 hexadecimal
uint32 hexadecimal
uint64 hexadecimal
When a bit field is defined without a base, it is treated like an integer so the intX rules apply.

Engineering Test Software Operation
Rev 28_A Sept 2005
VIA Telecom, Inc. Proprietary
27
3.3.9.2 Field Parameter: byteorder
The target system will have one of two types of byte ordering for 16-bit, 32-bit, and 64-bit integers. The options
for this parameter are:
motorola Big Endian order, which means that 16-bit and 32-bit integers will have the Most Significant
Byte placed first in the message stream. As an example:
Example: 0xF8AB4489 will result in a byte stream of: 0xF8 0xAB 0x44 0x89
intel Little Endian order, which means that 16-bit and 32-bit integers will have the Least Significant
Byte placed first in the message stream. As an example:
Example: 0xF8AB4489 will result in a byte stream of: 0x89 0x44 0xAB 0xF8
If the byteorder parameter is not specified, “intel” is assumed.
3.3.9.3 Field Parameter: bytes
There are cases in which the number of bytes, in a numeric value, will not be 1, 2, 4, or 8. For those cases, the
bytes parameter is used to define the number of bytes in the field. The following rules apply:
Rules:
1. For byte counts greater than 8, the byteorder field parameter is not used. The first byte of the number is
presumed to be the high order byte and is always presented first.
2. The bytes parameter is used to define number of bytes referenced by a non-BitPack bit fields.
3. The bytes parameter has a maximum value of 4 for non-BitPack bit fields.
Examples:
A 3-byte (24-bit) value is defined for the A3ByteNumber field:
A3ByteNumber, uint8, bytes=3
A 7-byte (56-bit) value is defined for the A7ByteNumber field:
A7ByteNumber, uint8, bytes=7
The abc bit field is contained in 2 bytes:
abc, bit, offset=4, count=3, bytes=2, pos=middle, base=enum:Support
Type
3.3.9.4 Field Parameter: columns
The columns parameter defines the number of characters to be displayed in a window. If not specified, the
default is 1.
3.3.9.5 Field Parameter: ConsumeBits
The ConsumeBits field parameter is only used by the union field type or record field type. The ConsumeBits
parameter defines the specific number of bits that a field will consume when a message is received. It can be a
constant or an expression.
Example:
Begin Record, Overhead Message Record, Bitpack
T1T2, count=2, indent=2
DCC, count=2, indent=2

Engineering Test Software Operation
Rev 28_A Sept 2005
28 VIA Telecom, Inc. Proprietary
LEN, count = 8, indent = 2
Msg, union, enum=OHD, ConsumeBits= LEN + 1
OHD, count=3, base=enum:FOCC Overhead Message Enum
End
In the example, the Msg union field has exactly 21 bits.
3.3.9.6 Field Parameter: ConsumeBytes
The ConsumeBytes field parameter is only used by the union field type or record field type. The
ConsumeBytes parameter defines the specific number of bytes that a field will consume when a message is
received. It can be a constant or an expression.
Example:
Begin Record, Overhead Message Record, Bitpack
T1T2, count=2, indent=2
DCC, count=2, indent=2
Msg, union, enum=OHD, ConsumeBytes=21
OHD, count=3, base=enum:FOCC Overhead Message Enum
End
In the example, the Msg union field has exactly 21 bytes.
3.3.9.7 Field Parameter: count
The count field parameter is used with bit fields to define the number of bits assigned to that field. Normally, the
count parameter is set to a fixed numeric value. However, there are messages in which the count parameter
must be set dynamically, based on some criteria. In these cases, the parameter can be set to a field name or a
field equation. Each time that the message is consumed or produced, the value of the count parameter is
calculated from the field value or the field equation.
Example:
Parity, count=4, indent=2 count is fixed at 4 bits
Test1, bit, count=Parity count is dynamically set to the value of the Parity field
Test2, count=(Test1 * 2) count is dynamically set to the value of the equation
Example:
reserved, count=-8, indent=2 make the message byte aligned
reserved1, bit, count=-2 make the message byte aligned + 2 bits
3.3.9.8 Field Parameter: default
The default parameter is used to define a default value for a field. The values that can be used are field-type
dependent and described in the following sections.
3.3.9.8.1 Default: String Fields
The default parameter allows an initial string value to be specified for command messages. The string provided
cannot contain a comma because that would be treated as a parameter delimiter. If a default parameter is not
specified, the string field is initialized to a Null String.
Example:
Name, string, length=10, default=ten

Engineering Test Software Operation
Rev 28_A Sept 2005
VIA Telecom, Inc. Proprietary
29
3.3.9.8.2 Default: Numeric Fields
The value of the default parameter is dependent upon the base field parameter for the field.
10 or 16
values must be numeric or hexadecimal (i.e., 0x1234)
bool
values must be True, False, Yes, No
enum
values must be one of the allowable enumeration items
Example:
Band, uint8, base=enum:PCS/AMPS/Cellular/T53, default=PCS
NumWords, uint16, default=47
IsActive, uint8, base=bool, default=true
3.3.9.9 Field Parameter: enum
Any message can contain a single union field. Union Fields contain an enum field parameter that identifies the
prior numeric field that is associated with an enumeration definition. Each entry in the enumerated list
represents a union structure type identified by the name of the union field combined with the mnemonic for the
enumerated value (see the Message Naming Conventions section).
Example:
Begin Message, ETS
Help ETS Message frame
Id, uint16ETSHELP.NF_001, baseETSMAIN.NB_001 =enum:ETS Id
help Message Id
Message, union ,enum=Id
Help Message Data
End
This example defines the union field named Message whose members are identified by the Id field and listed in
the Ets Id enumeration definition.
3.3.9.10 Field Parameter: exist
Normally, when a field is defined in a message, that field is always present. However, there are message fields
that are only present under certain conditions such as another field having a specific value. The exist
parameter is used to define criteria that must be true in order for the field to exist in the current message. When
the exist parameter is used, it is set to a field equation. Each time that the message is consumed or produced,
the equation is evaluated, and the result is tested for zero (False – does not exist) or nonzero (True – field
exists).
Example:
Parity, count=4, exist=(Field1 != 2) The field exists only if Field1 is not equal to 2.
3.3.9.10.1 ExistIf Statement
If the existence of a group of fields is dependant on the same parameter they can have the #ExistIf
statement applied to them as a group.
Example:
Begin Message, AMessage
F1, uint8
#existif F1==2

Engineering Test Software Operation
Rev 28_A Sept 2005
30 VIA Telecom, Inc. Proprietary
F2, uint8
F3, uint8
#endexistif
F4, uint8
End
In this example fields F2 and F3 would have the existence parameter applied to them exist=(F1==2).
If the #endexistif statement is left out then #existif will be applied to all fields from the #existif until the end
statement for the message.
3.3.9.11 Field Parameter: fields
The fields parameter function is used with large numeric fields. Large is defined as numeric field with a bytes
parameter set to more than 8 bytes. The fields parameter is used to establish multiple subfields that the primary
field should be divided into. This parameter is set to multiple space-separated numbers that identify the quantity
of bytes to be applied to each subfield. The number of entries defines the number of subfields to create. The
summation of the subfield byte counts must equal the value of the bytes parameter of the primary field.
The name of each subfield is created by appending a numeric offset, starting at zero, to the primary field name.
Example:
TestField, uint8, bytes=7, fields= 2 1 4
The example results in the following subfields:
TestField0 2 bytes
TestField1 1 bytes
TestField2 4 bytes
3.3.9.12 Field Parameter: Format
The displayed format of a numeric can be specified. This is intended to be used primarily with scaled values in
order to get the floating point value correct.
Example:
Num, uint16, scale=Q3, format=%g”
3.3.9.13 Field Parameter: indent
When a message is displayed in a log window, the entire message will be displayed on a single line unless the
indent parameter is specified. When the indent parameter is used, in a field definition, it specifies that the
field will be printed on the next line down with the specified number of tabs before it. Each tab represents about
one inch. An example of the indent field being used is:
Example:
Afield, uint8, indent=2
3.3.9.14 Field Parameter: length
The length parameter is used to specify the number of characters (bytes) used in a fixed-length string field.
Example:
Name,string, length=13
where the string will always be 13 characters (bytes) long.

Engineering Test Software Operation
Rev 28_A Sept 2005
VIA Telecom, Inc. Proprietary
31
3.3.9.15 Field Parameter: log10
A log10 display can occur for numeric fields. This displays received values by taking the Log10. Values entered
are translated using the inverse of the Log10 or ten to the power of the entered value. Log10 numeric fields are
limited to a value greater than zero.
The format is:
Num, uint16, Log10=true
Internally these are processed as scaled values. If scale and offset parameters are also specified they are
applied prior to the Log10.
3.3.9.16 Field Parameter: logScale
This parameter allows the result of a log10 to be scaled. The format is.
Num, uint16, Log10=true, LogScale=10
3.3.9.17 Field Parameter: maxsize
The maxsize parameter is used to indicate the maximum number of entities represented by a field type. The
entity types are field-type dependent.
Numeric Field maxsize represent the maximum number of array elements
Record Array Fields maxsize represents the maximum number of records
The maxsize parameter can take two forms:
1. A number from 1 to N
2. SizeOfEnum: <name of enumeration>.
This form allows the maxsize to be set to the number of elements in the enumeration.
Examples:
Fixed length array field whose size is the number of entries in the enumerated list "AnEnum".
Data, array, type=uint8, maxsize=SizeOfEnum:AnEnum
Fixed length record array field with a maximum size of 25.
Data, record, type=ARecordDef, maxsize=25
3.3.9.18 Field Parameter: min and max
The minimum and maximum field parameters are used to define the limits of the numeric field values that can
be entered by a user. They have no effect on the values that can be received.
Examples:
Id, uint16 min=2, max=10
Id, int16 min=-5, max=5
If a minimum or maximum parameter is not defined, the defaults shown in Table 3 apply.

Engineering Test Software Operation
Rev 28_A Sept 2005
32 VIA Telecom, Inc. Proprietary
Table 3. Default Values for Min and Max Field Parameters
Numeric Type Minimum Maximum
int8 -128 127
int16 -32768 32767
int32 -2,147,483,648 2,147,483,647
int64 -9,223,372,036,854,775,808 9,223,372,036,854,775,807
uint8 0 255
uint16 0 65535
uint32 0 4294967295
uint64 0 18,446,744,073,709,551,615
3.3.9.19 Field Parameter: minbytes
The minbytes parameter is used in a record array field. If the size of the record array is defined as size=end
(i.e., to end of message), the minbytes parameter can be used to define the minimum number of remaining
bytes that must be in the message data in order to attempt to interpret it as a record in the array. If the
minbytes parameter is not specified, the default is one byte.
As an example, if the minimum record size were 4 bytes, and there was the potential for unused bytes to be at
the end of the message, the minbytes parameter should be set to four.
Example:
Variable length record array field to end of message with a maximum size of 20. The minbytes
parameter used to set minimum record size is 4 bytes.
Data, record, type=ARecordDef, maxsize=20, size=end, minbytes=4
3.3.9.20 Field Parameter: noexist
In several messages, when there is no data received for a parameter, there is a specific meaning. The
noexist parameter allows a value to be printed out for a field that was not received. Currently this parameter is
only implemented for numeric fields. When the numeric field is an identifier for a union, the union field interprets
the non-existent field as an indicator that the union field does not exist as well.
Example:
>>> Msg Id, uint8, base=enum:Paging Msg Enum, NoExist=Null, indent=1
3.3.9.21 Field Parameter: offset
The offset parameter function is dependent upon the field type.
3.3.9.21.1 offset: Bit Fields
This parameter is used with non-bitpack bit fields. The offset parameter represents the bit start location, of the
field, in the integer containing the field. The offset is referenced from the most significant bit (MSB) of the
integer. An offset of zero refers to the MSB of the integer. The following example shows how this parameter
works in this context:
Example:
Test, bit, count=2, offset=14, byte=2, pos=first, indent=1
Archive, bit, count=1, offset=2, byte=2, pos=last, base=enum:clear/set,
indent=1

Engineering Test Software Operation
Rev 28_A Sept 2005
VIA Telecom, Inc. Proprietary
33
The example has two fields that are contained in a two-byte (int16) integer. The bit layout is:
15 14 13 12 11 10 9 8 7 6 5 4 3 2 1 0
Bits
Offset
0 1 2 3 4 5 6 7 8 9 10 11 12 13 14 15
Test FieldArchive Field
3.3.9.21.2 offset: Numeric Fields
In this context, the offset parameter is used as a numeric offset in the translation of an integer to a floating
point number. See the scale for a full description of how the offset parameter is used.
3.3.9.22 Field Parameter: pos
The position parameter is used to define the boundaries of a cluster of bit fields or non-bitpacked fields. The
pos parameter is ignored on bitpacked fields. The available values are:
first first bit field in the cluster
last last bit field in the cluster
middle field is between first and last
only only one bit field is in the cluster
Example:
Field1, bit, offset=15, count=1, bytes=2, pos=middle, base=enum:Support Type
Field2, bit, offset=0, count=1, bytes=2, pos=middle, base=enum:Support Type
Field3, bit, offset=1, count=1, bytes=2, pos=middle, base=enum:Support Type
Field4, bit, offset=2, count=1, bytes=2, pos=middle, base=enum:Support Type
Field5, bit, offset=3, count=1, bytes=2, pos=middle, base=enum:Support Type
Field6, bit, offset=4, count=1, bytes=2, pos=middle, base=enum:Support Type
Field7, bit, offset=5, count=1, bytes=2, pos=middle, base=enum:Support Type
Field8, bit, offset=6, count=1, bytes=2, pos=middle, base=enum:Support Type
Field9, bit, offset=7, count=1, bytes=2, pos=last, base=enum:Support Type
Field10, bit, offset=5, count=3, bytes=1, pos=only
Fields 1 through 9 are part of the same bit field cluster, as defined by the first, middle, and last pos
parameters. These fields apply to the same 2-byte integer. Field10 is a single field cluster as indicated by the
pos parameter value of only.
If the exist field parameter is set for a bit field, the pos must be set to only.
3.3.9.23 Field Parameter: rows
The rows parameter defines the number of rows to display in a window. If not specified, the default is 1.

Engineering Test Software Operation
Rev 28_A Sept 2005
34 VIA Telecom, Inc. Proprietary
3.3.9.24 Field Parameter: scale
The scale parameter is used with the offset parameters to allow a numeric value to be displayed and
entered as a floating point value. The information that is moved across the serial interface is still an integer of
some type. The formula that is used to convert from the integer to a float is:
Float = (scale * int) + offset
To convert from the floating point value to an integer:
Int = (float- offset) / scale
The scale parameter can be specified as either a floating point multiplier or as a Q#. The Q format indicates
the number of bits that a binary decimal point should be moved to the left. If the scale parameter is Q3 then the
scale value would be 2.0 to the minus 3 power which is 0.125. Negative values are allowed in the Q notation.
The offset parameter cannot be used without the scale parameter. If only an offset is desired the scale
parameter must be set to 1.0.
The minimum and maximum values should be specified as floating point values if they are used at all.
Examples of scale and offset parameters are:
Num, uint16, scale=0.125
Num, uint16, scale=1.0, offset=3.224
Num, uint16, scale=Q3
3.3.9.25 Field Parameter: set
Normally, the value of fields is set by the user. However, some field values are based on other information,
found in the message, such as the number of bytes occupied by another field. The set parameter is used to
define a field equation that is used as the value for the field.
Example:
Begin Message, MsgName
Field1, uint8, set=(NumOfBytes(Field3))
Id, uint16, base=enum:ETS Id
Field3,union, enum=Id
End
In the example, the value of Field1 is dynamically set to the number of bytes contained in Field3 when the
message is produced.
3.3.9.26 Field Parameter: size
A size parameter is used to specify a variable length field. The following sections describe how the size
parameter is interpreted based on its value.

Engineering Test Software Operation
Rev 28_A Sept 2005
VIA Telecom, Inc. Proprietary
35
3.3.9.26.1 size: end
With this setting, the field extends to the end of the message. The exceptions are:
1. For string fields, the field extends to the null-terminator or the end of the message, depending upon
which comes first.
2. When a maxsize field parameter is used, the field extends to the end of the message or maxsize,
depending upon which comes first.
Example:
Phrase, record, type=Vrec Vocabulary, size=end, maxsize=16
Args, array, type=uint32, maxsize=10, size=end
Name, string, size=end
3.3.9.26.2 size: Field Name
When the size parameter is set to a field name, then the value of that field is used as the value of size. The field
must be defined prior to the current field or a syntax error will occur.
Example:
Characters, uint8
Name, string, size=Characters
3.3.9.26.3 size: Field Equation
When the size parameter is set to a field equation, then the result of the equation is used as the value of size.
Example:
Characters, uint8
Name, string, size=(Characters * 4)
3.3.9.27 Field Parameter: type
The type parameter function is dependent upon the field type.
numeric arrays The type parameter is set to the numeric type to be applied to the array entities. The
allowable values are the same as those found in numeric fields.
Example: Data, array, type=uint8, maxsize=355, size=Bytes
record arrays When the type parameter is used in a record field, it is set to the name of the record
to be applied to the field.
Example: Hyst Low Gain State Coords, record, type=RxPwr Pts Low,
maxsize=8
Multiple field parameters can be set dynamically using expressions. An example of a field equation is:
count = ((Field1 + 2) * NumOfBytes (Field2))

Engineering Test Software Operation
Rev 28_A Sept 2005
36 VIA Telecom, Inc. Proprietary
3.3.9.28 Field Parameter: Hidden
The hidden field parameter is used to hide the values of a field from the user. The format of this parameter is
“hidden=<expr>”. When the expression is nonzero the field will be hidden.
3.3.9.29 Field Parameter: ReadOnly
The readonly field parameter is used prevent the user from modifying a field. The format of this parameter is
“readonly=<expr>”. When the expression is nonzero the field can only be viewed by the user and cannot be
modified.
Note: This option is only relevant to command messages. Fields within response messages are implicitly
readonly.
3.3.10 Expression
Expression has the following rules:
1. Expression operators
+ Addition
- Subtraction
* Multiplication
/ Division
% Modulation
! Not
& Bit And
| Bit Or
^ Bit Xor
&& Logical And
|| Logical Or
== Equal To
!= Not Equal To
> Greater Than
< Less Than
>= Greater Than or Equal To
<= Less Than or Equal To
? Question Mark
: Selection
2. Special Functions
Count_of({path[]} expression) Refer to paragraph 3.3.10.2 COUNT_OF.
3. A selector expression is supported. It takes the form of:
expression ? TrueResult : FalseResult
4.
If an expression does not match any of the special functions and is not numeric,
it is assumed to be a field name.
5. Operator precedence is observed based on conventional C language.

Engineering Test Software Operation
Rev 28_A Sept 2005
VIA Telecom, Inc. Proprietary
37
3.3.10.1 Field Names as Entities
Field names are used as entities in expressions. When a message consumption or production is in progress,
the field, associated with the name, is queried for its value or size. In most cases, the queried field is present in
the same message as the field that contains the field (see the Length and Data fields in the example). There
are some message definitions that have dependencies to fields that are not in same message level or record. In
the example, the existence of the TimeValue field, of the Test Record, is dependent upon the DataSize
field in the message level that contains the record. To create a path to the DataSize field, DOS style notation
of “..\” is used. The notation can be used to continue up as many levels as necessary (i.e., ..\..\.. and so on).
Example:
Begin Message, ETS CP FSI Block Read Rsp
DataSize, uint16, base=10
Length, uint16, base=10
Pad, record, type=Test Record, maxsize=1
Data, array, type=uint8, maxsize=512, size=Length, base=16, indent=1
End
Begin Record Test Record
TimeValue, uint16, exist= (..\DataSize > 3)
End
3.3.10.2 COUNT_OF
Count_of({path[]} expression)
This was defined to handle an odd case in the IS2000 Rev. C specification. It requires that the number of
occurrences of a field being set to 1 with in a set of records need to be counted in order to determine the size of
another record array.
This function returns a count of the number of times that the expression evaluates to non-zero for each case of
the path being applied to the fields within the expression. The path must be a sequence of field specifiers that
identify a record array. The expression will contain fields. In this context the field name is first checked to see if
it exists in the current message, then if it is a global variable and last if it is a member of the record identified by
the path.
The following is an example.
Afield, array,type=int8,maxsize=20,size=count_of({..\FirstRec[]\LowerRec[]} AfieldInLowerRec==1)

Engineering Test Software Operation
Rev 28_A Sept 2005
38 VIA Telecom, Inc. Proprietary
4 Utilities
4.1 Include File Generator
A set of include files can be generated from the message definition files. The names of the files and the
contents of the files are specified in a definition file that is selected using the Log/Make Include… menu item.
Two types of “C” definitions can be created using this utility. The first is an enumerated list, and the other is an
initialized list of strings.
4.1.1 Enumerated List Generation
Each definition causes an include file to be generated. In the following example the file is EtsId.h. A single
command file could contain multiple definitions, thereby generating multiple files.
Files which contain default header and footer information for the target include file can be specified. The header
file is copied to the target file at the start of the process, and at the end of the process the footer file is appended
to the target file.
The ENUM statements specify an enumeration definition that will be converted into a typedef enum.. In the
example the "ETS Id" enumeration from the etsmsg.txt file would be selected. The NAME parameter is optional
and specifies the name of the typedef. The PRE parameter is optional and specifies a string that is to be
attached to the beginning of the name of each enumerated value. The POST parameter is optional and specifies
a string that is appended to the name of each enumerated value.
The following is an example include definition and its resulting typedef:
Include definition
Begin Include, EtsId.h
Header, EtsIdPre.h
Footer, EtsIdPost.h
enum, ETS Id, name=EtsIdT, pre=MON_, post=_SYS
End
Enum definition from the message definition file
Begin ENUM, ETS Id
Loopback, 0, CR, Debug
Fault, 1, RO, Debug
End
Generated enumerated list
typedef enum
{
MON_LOOPBACK_SYS=0,
MON_FAULT_SYS=1
} EtsIdT;
4.1.2 String List Generation
The string list generator is designed to support Trace message testing. It extracts the help information that is
associated with a list of enumerated values specified in the message definition file. As in the include file
definition the name of the file can be specified. The only parameter used for the ENUM statements is the NAME.

Engineering Test Software Operation
Rev 28_A Sept 2005
VIA Telecom, Inc. Proprietary
39
The following example shows the string definition and the resulting string array that is generated.
Trace String definition:
Begin Message, ETS CP Trace
TraceId, uint16, base=enum:CP TraceIds
TraceMsg, union, enum=TraceId
End
Trace ID definitions:
Begin Enum, CP TraceIds
All Off, 0, CT, CP/Trace, Lite
CP MON Generic Dec1, , CT, CP/Trace/MON
CP MON Generic Dec2, , CT, CP/Trace/MON
End
Trace Response definitions:
Begin Message, CP Trace CP MON Generic Dec1 Rsp
PrintFormat, 1, 1, 0x%08X CP - MON Generic Dec1: %d, %d, %d, %d, %d, %d, %d,
%d, %d, %d
Sys Time, uint32
Args, array, type=int32, maxsize=10, size=end
End
Begin Message, CP Trace CP MON Generic Dec2 Rsp
PrintFormat, 1, 1, 0x%08X CP - MON Generic Dec2: %d, %d, %d, %d, %d, %d, %d,
%d, %d, %d
Sys Time, uint32
Args, array, type=int32, maxsize=10, size=end
End
4.2 User Interface
The ETS provides complete visibility, logging, and control of all messages exchanged with the CP.
4.2.1 Ets Options Dialog
The Ets options dialog, accessed from the File menu, is shown in Figure 7.

Engineering Test Software Operation
Rev 28_A Sept 2005
40 VIA Telecom, Inc. Proprietary
Table 4 describes each option.
Figure 7. Options Dialog

Engineering Test Software Operation
Rev 28_A Sept 2005
VIA Telecom, Inc. Proprietary
41
Table 4. Ets Options Dialog Selections
Option Description
Max messages per Second Limits the maximum number of messages that ETS will send to the CP in a
second. When this is set to 0, there is no limit. This option is initialized to 0.
Max messages in Log Window This sets the maximum number of messages that will be displayed in the
main log window. This option is initialized to 1000 messages.
Max messages in Trace Window Sets the maximum number of messages to be displayed in the Trace
window. This option is initialized to 1000 messages.
Transfer Window Size When performing uploads, downloads, and loopback tests, multiple data
transfer messages can be sent before an acknowledgement is received. The
number of messages is called the "Transfer Window Size.” This option is
initialized to 4 and should not need to be changed.
Initial Baud Rate This is the baud rate that ETS will use when started. The baud rate can be
changed later by using the Serial Port Configuration Dialog from the
Debug/Comm/Serial… menu item. This option is initialized to 115,200 Baud.
Data Download Start Addr This is the default start address for the speech download buffer. This option
is initialized to 0x2000000.
Data Upload Start Addr This is the default start address for the speech upload buffer. This option is
initialized to 0x2040000.
Flash Download Timeout (Sec) The number of seconds that are allowed for the CP to acknowledge a flash
download command. This option is initialized to 25000 ms (25 seconds).
Popup Fault Log When checked, the fault log will be made the front window when an entry is
made. This option is initially checked.
Popup Comm Status on Error When checked, the Communications Status dialog pops up when an error
occurs on the serial interface. This could be either a character error, such as
parity or framing, or a message level error such as checksum for message
framing. This option is initially unchecked.
Maximum Menu Entries Sets the maximum number of menu entries that are allowed before the
menu is replaced with a dialog box. This option is initialized to 40.
Ignore Underflow Errors When checked, all underflow errors will be ignored. Underflow errors are
generated when ETS receives less data than is defined for an entry in the
definition text file. This option is initially checked.
Log Notes to Trace Window When checked, notes that are entered from the COM interface are entered
in both the main and the trace windows. This option is initially unchecked.
Use C-Type Pathing for Printing When checked, all message printouts will use the C Language type pathing
of xx.yy[3].rr. When not checked, no pathing will be applied to message
fields except when records are present. When records are present, the
pathing will be of the type fieldname.X where X is the record number. This
option is initially checked.
Serial Port DTR Enable When checked, enables the assertion of the DTR signal on the serial
interface port. This option is initially unchecked.
Send Break Char In Msg Preamble When checked, send a message preamble which contains a break character
(0x00) followed by a multiple millisecond (see Preamble Delay option) pause
followed by the start of message SYNC character. This preamble is sent
before each message transmitted by ETS with the exception that if
messages are clustered together, the preamble is only sent before the first
message in the cluster. This preamble is used to wake up the CP from deep
sleep. This option is initially checked.
Preamble Delay in Msec This value is the delay used when the message preamble option is enabled.
The option is initialized to 12 milliseconds.
Log Message Received Errors Enables logging of errors in the received message framing.
Auto Config Load When checked, the currently loaded Configuration file will be reloaded when
a phone (MSUT) sends a “Configuration Info” message.

Engineering Test Software Operation
Rev 28_A Sept 2005
42 VIA Telecom, Inc. Proprietary
4.2.2 Logging
As messages are exchanged they are textually recorded in a Log Window and optionally appended to a Log file.
In addition any ETS errors that occur are logged. Log entries are time stamped to the nearest tenth of a second.
Entries fall into one of three classes:
1. Messages sent to the CP. Identified by a “<”.
2. Messages sent by the CP. Identified by a “>”.
3. ETS error messages. Identified by a “:”
ETS errors include serial interface errors as well as messages being improperly formatted.
Logging is controlled through the Log pull down menu, which contains the following selections.
• Clear - Clears the log window.
• Pause - Temporarily suspends logging. Note: this will prevent the OLE automation interface from
working.
• Open - Opens a file to append log entries to.
• Close - Closes a log file that is open.
4.2.2.1 Extra Log Windows
Extra Log windows are used to separate specific messages from the main log window. Typically this will be
used for Spy messages that are too complicated for display in a dialog window. Entries that are displayed in an
extra log window can optionally be sent to the main log window.
4.2.3 Menus and Dialogs
For the Command Response, Command Trace, and Command Only message categories there will be menu
items provided. For the Command Trace messages the menu item will be either checked or unchecked
depending on the state of the trace. For the Command Response and Command Only messages a dialog
window will be provided to allow the message to be sent. The command dialogs will have a checkbox that will
allow them to either close after a command has been sent or remain visible.
4.3 Script Utility
The script utility provides the simplest method for automated processing. It is easy to use and requires minimal
time to learn. It also allows command sequences to be recorded and played back. In addition, the following
language elements are provided:
• END - Ends the script or returns from an include file. The “End of File” is interpreted the same as an
END statement.
• PROMPT - Prompts the user. Curly braces can be used to continue the prompt text to the following
line. If no text is provided then a default prompt is used asking the user to Press the OK button.
• WAIT - Waits the specified number of milliseconds.
• LOOP - Loops the specified number of times. If Zero is entered the loop is infinite. Only one level of
loop is allowed. Loops cannot be nested.
• ENDLOOP - Marks the last statement in the loop.
• INCLUDE - Other script files can be included using this command.
• CONTINUATION LINES - A trailing backslash character "\" causes a line to be continued.
• LOGNOTE - Makes a note in the main log window.
• LOGTOFILE - Opens a log file that future main log entries will be copied to.
• LOGCLOSE - Closes a log file that is open.

Engineering Test Software Operation
Rev 28_A Sept 2005
VIA Telecom, Inc. Proprietary
43
• LOGTRACEFILE - Opens a trace window log file that future trace log entries will be copied to.
• LOGTRACECLOSE - Closes a trace window log file that is open.
Scripts can be saved to a file and reopened. Simple editing capabilities are provided.
4.4 OLE Automation Interface
All of the sophisticated display and control windows will use this interface to exchange messages with the CP.
The OLE automation interface provides the following.
1. Access to all response messages.
2.
Access to all command messages.
3.
Access to all error messages.
4.
Generation of command messages.
5.
Control and observation of system modes and functions (to be determined).
This interface can be accessed from any Windows 98, Windows2000, or Windows XP programming
environment that can use OLE automation. Some examples are Visual C++
®
, Visual Basic, Labview™, and
Excel.
The interface members are:
• void SendCommand(LPCTSTR pCmd);
• BOOL m_getCommands;
• BSTR GetCommand();
• BOOL m_getResponses;
• BSTR GetResponse();
• BOOL m_getErrors;
• BSTR GetError();
The SendCommand function sends a command to EtsMain. The textual parameter is a command string that is
exactly as it would appear in the Log Window.
The member variables m_getCommands, m_getResponses and m_getErrors determine if commands,
responses, or errors are to be made available. As commands, responses, and error entries are made in the Log
Window and if their corresponding flag is true, the string will be placed in a 100-entry queue for each of the
commands, responses, or errors. They can then be retrieved using the GetCommand, GetResponse, or
GetError functions. If any of these functions are called and data is not available, a null string will be returned.
4.5 Knobs, Dials, Graphs
For the screens that require more sophisticated user interfaces, specialized applications can be generated
using the OLE Automation Interface to access the message interface.
4.6 ViaCrypt Utility
The ViaCrypt utility provides a way to encrypt etsmsg.txt. It is used at the command line in the following way:
ViaCrypt.exe etsmsg.txt etsmsg.bin
The new etsmsg.bin file is generated in the same directory as etsmsg.txt file. It is the user’s option to encrypt
the full, lite or verylite message definition set EtsMsg.txt file. See 5.1.1.6 Save Definition to generate different
versions of etsmsg.txt.

Engineering Test Software Operation
Rev 28_A Sept 2005
44 VIA Telecom, Inc. Proprietary
Note: When using full message definitions the etsmsg.txt file cannot have any “include” statements. When
using the full message definition set first consolidate the ETS Text files using the following command:
EtsMain.exe -s -savedefs=c:\temp\etsmsg.txt
The etsmsg.bin file should be put in the start directory when EtsMain.exe is run.

Engineering Test Software Operation
Rev 28_A Sept 2005
VIA Telecom, Inc. Proprietary
45
5 Modules
The ETS is composed of four types of executables: the ETS Main, Script Utility, Control Panels, and Test
Drivers.
ETS Main
Script Utility
Test Drivers
Control Panels
Figure 8. ETS Sub-Module Interfaces
The ETS Main module interfaces to the Script Utility, Control Panels, and Test Drivers through the OLE
Automation interface.
5.1 ETS Main
The ETSMAIN.EXE file is the executable that contains all of the communications and message handling
functions.

Engineering Test Software Operation
Rev 28_A Sept 2005
46 VIA Telecom, Inc. Proprietary
Trace
Management
Communication
Interface
Menu Handler
Message
Definition
Processing
System Mode
Processing
Message Router
Log Processing
OLE Interface
Message Objects
Communcation
Test
Figure 9. ETS Main Sub-Modules
5.1.1 Command Line Options
ETSMAIN.EXE has several command line options to support various applications. The following is a list of those
options.
<filename> Specify an initial configuration file to be loaded.
/S Do a full syntax check of the ETS message definitions.
/Port=# Specify the communication port to connect to.
/WinMode=[norm, min, hide] Specify the initial display mode of ETS,
/D=<define> Add a define from the command line.
/SaveDefs=<filename> Saves the definitions to a file and then terminates ETS.
/LockConfig Causes the config file to be locked.
ETSMAIN.EXE <pathname and config file name> /Port=<port specifier>
/WinMode=<mode specifier>
5.1.1.1 Configuration File
<filename>
Configuration files contain ETS window position information as well as default parameters for command
messages. ETS can be manually set up in a specific way and then have that setup saved in a configuration file.
Later it can be reloaded to restore the previous setup. When a configuration file is loaded the required spy or
trace commands are sent to the CP. Users should NEVER need to modify these configuration files manually.
5.1.1.2 Syntax Check
/S
This option causes ETS to perform a detailed syntax check of the message definitions. Normally ETS will do a
limited amount of syntax checking when it loads in order to minimize the amount of time it takes to start ETS.

Engineering Test Software Operation
Rev 28_A Sept 2005
VIA Telecom, Inc. Proprietary
47
5.1.1.3 Communication Port
Multiple EtsMains can run concurrently as long as they are connected to different communication ports including
Serial and USB. This option overrides the port specification in the system configuration for etsmain.
The port specifier identifies the communication port to be used. The serial ports COM1 through COM12 and
USB can be used. The acceptable formats are.
/Port=2
/Port=COM2
/Port=USB2
5.1.1.4 Window Mode
The ETS program can be opened in three different Window modes: Normal, Minimize, and Hidden.
/WinMode=Norm This is the default
/WinMode=Min ETS appears in a minimized state.
/WinMode=Hide ETS will not be visible at all.
5.1.1.5 Defines
/D=<define>
This option is used to start specific ETS configurations from the command line. The define text is used as
though it were specified in the Defines dialog. The define will not appear in the Defines dialog nor will it be
saved in the registry as would the normal defines. The following example would cause ETS to be loaded in the
lite mode without the signaling messages being decoded.
EtsMain.exe -d=lite -d=DONT_DECODE_OTA_MSGS
5.1.1.6 Save Definitions
/SaveDefs=<filename>
This option saves the definitions to a file and then terminates ETS. It is intended to support automatic
generation of specific message definition sets. The following example would cause ETS to be loaded in the lite
mode without the signaling messages defined, doing a full syntax check, generate a new definition file and then
terminate.
EtsMain.exe –s -d=lite -d=DONT_DECODE_OTA_MSGS -savedefs=c:\temp\etsmsg.txt
5.1.1.7 Lock Configuration
/LockConfig
Prevents the user from selecting a different configuration file.
5.1.2 Lite Mode Of Operation
ETS program can be run in Full or Lite Mode. Full mode loads all commands, spies, and traces. Lite mode loads
only the specified commands, spies, and traces in the text files. The lite mode is enabled in the configuration
defines under “Lite Message Set”. This will cause a “LITE” define to occur.
To have a message be included in the Lite mode, add “lite” at the 5th field of the message id definition in the
following enuerations:
ETS Id
CP SpyIds
CP TraceIds
DSPM TraceIds

Engineering Test Software Operation
Rev 28_A Sept 2005
48 VIA Telecom, Inc. Proprietary
DSPV TraceIds
DSPM SpyIds
DSPV SpyIds
Example:
To enable CP Loopback in Lite mode, the command message line looks like the following:
CP Loopback, 0, CR, Debug, Lite
5.1.3 Save Definitions
In normal operation ETS loads message definitions from multiple files and applies the definitions in a pre-
process to creating the messages. The Save Definitions feature allows the preprocessed messages definitions
to be saved in a single file. The single file can be loaded faster that the multiple files with preprocessing applied.
When this is combined with a lite mode of operation the definitions saved are only the lite messages.
The Lite definitions can be saved to a new definition file using the “Save Definitions” menu item under the File
menu. Using the lite definition file reduces the ETS load time and resource consumption by a factor of 10 to 20.
One disadvantage of using a saved definition file is that defines are not applied to the definitions.
In order to enable the Save Definitions feature ETS must be loaded with full syntax checking. (Etsmain.exe will
have a “-s” switch on the command line.
5.1.4 Message Control Library
The message control library (MCL) contains a set of C++ classes that support message handling. The modules
with a bold outline contain components of the MCL. The center box, “Message Objects,” is shaded to indicate
there will be many message objects, each having the same interfaces.
5.1.4.1 Message Definition Processing
The processing of message definitions is performed by a combination of custom code and MCL code.
5.1.4.2 Message Object
Message Objects handle the following message-related functions:
• Creation of field objects based on message definitions.
• Validation of field definitions.
• Extracting fields from received messages.
• Generation of transmitted messages.
• Servicing of menu selections.
• Display of command dialog windows.
• Validation of user-entered parameters.
• Display of trace dialog windows.
• Generation of events upon message receipt.
• Generation of log entry strings.
• Interpretation of message transmission commands from the OLE interface.
5.1.4.3 Menu Handler
The Menu Handler is a module that creates menu items and assigns them to specific message objects.

Engineering Test Software Operation
Rev 28_A Sept 2005
VIA Telecom, Inc. Proprietary
49
5.1.4.4 Log Processing
The Log Processing module handles the following functions:
• Manages log window display.
• Updates to log file.
• Sends log entries to the OLE automation interface.
5.1.4.5 Trace Management
The trace management module tracks the activity states of trace messages. This module performs the issuing
of trace commands.
When a user makes the menu selection to enable a specific trace, the menu item will become “checked” and
the trace enable command will be sent.
If a trace message is received when it is not expected a command will be issued to turn the trace off.
When an expected trace message is received it will be decoded. It will then either be printed in the log and or
displayed in a dialog. A system menu item will be provided to enable or disable the use of each. The default
selection can be overridden as follows. If printing only is selected and the user wants to display the dialog then
selecting the same menu item will cause the dialog window for that trace to appear. A trace dialog will have a
menu selection to enable or disable printing of log entries.
5.1.4.5.1 Trace Id Zero
A trace command with an id of zero represents all of the traces. The field following the trace id will either be a
single boolean value or a variable length bitmap depending on the specific trace message.
When a boolean value is used it either enables or disables all of the traces controlled by the message.
The CP Trace message uses the bitmap format. This is a variable length array of bytes. The first byte
represents the number of bytes in the following byte array. Each bit within the byte array specifies the enabling
or disabling of a trace. A bit is referenced based on its trace id. Bit zero is the least significant bit. The bit within
the byte is the remainder of the trace id divided by 8. The byte offset is the trace id divided by 8.
5.1.5 Communications Interface
M e s s a g e
E n c a p s u la to r
S e ria l In te rfa c e E th e r n et
In te rfa ce
B in a ry M e s s a g e s W ith o u t
E s c a p e S equ e n c e s
Figure 10. Communications Interface
The communications interface has an associated dialog window that indicates the activity on the active
interface. In addition a dialog window will be provided to allow configuration of the communication interface. For

Engineering Test Software Operation
Rev 28_A Sept 2005
50 VIA Telecom, Inc. Proprietary
the purpose of automated processing the interface used can be specified from the command line of the ETS
Main.
5.1.5.1 Serial Interface
The serial interface sub-module provides a bi-directional byte stream interface through which link layer data is
sent.
5.1.5.2 Message Encapsulation
The message encapsulation sub-module translates between the byte stream to the serial interface and the
message level. Messages that are to be sent are provided to the communication interface as a byte array.
Messages that are received are provided as a byte array for decoding.
The escape sequences and checksums for framing messages are processed based on the direction of transfer.
5.1.6 Message Router
The message router decodes the following and routes the event or information to the correct message object:
• Message Id of received messages
• Menu events
• OLE Automation interface commands
5.1.7 OLE Automation Interface
As entries are made in the log the OLE Automation Interface (OAI) receives a copy of the entry. The OAI is
composed of three outgoing queues for commands, responses, and errors. Log entries are placed in the
appropriate queue when the queue is enabled.
A command interface is also provided. As commands are received they are sent to the Message Router for
decoding and distribution.
System control functions will also be provided. At this time the system modes have not yet been defined.
5.1.8 Specialized Message Handlers
This section describes the operation of the specialized message handlers that are not supported by the MCL.
5.1.8.1 Loopback Test
For the purpose of testing the communication interface, a Loopback message test can be selected using the
Debug/Loopback… menu item. This test uses the loopback message to send data to the unit and then receive
the echoed data. It allows fixed and random data patterns. The test can be run continuously or one message at
a time.
5.1.8.2 Printf Message Handler
This message handler processes the MON_PRINTF_SYS message in order to simulate the C printf function.
5.1.8.3 Trace Message Handler
The trace message handler processes the MON_TRACECP_SYS, MON_TRACEDSPM_SYS and
MON_TRACEDSPV_SYS messages. These messages are declared as “MCL Trace” messages. For each of
the trace ids for these messages there is a PrintFormat string in the message definition that specifies a Class,
Level, and Format string in the following format:
<Class>,<Level>,<Format String>

Engineering Test Software Operation
Rev 28_A Sept 2005
VIA Telecom, Inc. Proprietary
51
Class can be a number or mnemonic. For example:
PrintFormat, "One","2", 0x%08X CP - A format string, %d, %d, %d
This associates a class of "One" and a level of “2” with a format string of “0x%08X CP - A format string, %d,
%d, %d.
Note: The CP Trace messages always have the System Time as the first parameter. That is why the 0x%08x is
the first field in the format string for the CP Trace messages.
The C standard printf format string is used. If a field is enumerated a %s must be used. If the field is a scaled
numeric a double floating point format like %g must be used. Otherwise a %d or %x would be used. Note that a
size modifier such as %ld cannot be used.
5.1.8.4 Database Template Handling
The databases maintained by the CP require a read, modify, write cycle for the user to go through. The
database templates define the contents of each of the databases. In addition to a template definition, a list
identifies each of the databases.
5.1.8.4.1 Template List
This section defines the list of all DBM templates. The Name of the database, the Id, Segment, offset, number
of bytes and the menu to be associated with the database are specified.
Begin DbTemplate, Template List
CP DB NAM, DB Id=CP, DB Segment=MMI NAM, Offset=0, Bytes=138, Menu=CP/DB/DB
&Templates/CP DB NAM
End
5.1.8.4.2 Template Definition
A DbTemplate definition needs to be specified for each entry in the Template List. The Template sections define
the fields within a database.
Begin DbTemplate, CP DB NAM, Template
ESN, uint32
SCM, uint8
EndThe databases maintained by the CP require a read, modify,
5.1.9 Decode CDMA Message
The “Decode CDMA Message” menu item appears as a drop down menu when the right mouse button is
clicked in a Log window. When Raw Rx signaling message is displayed and selected this menu item will display
the details about how a signaling message was decoded.
5.1.10 Reset Board
The “Reset Board” menu item appears within the Debug menu. When it is selected the CDS board will be reset.
This is done by toggling the RTS line for 500 ms.

Engineering Test Software Operation
Rev 28_A Sept 2005
52 VIA Telecom, Inc. Proprietary
5.1.11 Binary Logging and Playback
A binary log allows a comparatively compressed log to be made of the messages exchanged between the CP
and ETS. At the start of the Log the version information of the CP is recorded. The Debug/BinLog menu
contains the following menu items.
• Open BinFile…
o An existing binary log file is opened and played back.
• Open TextFile…
o An existing textual log file is opened and played back. This will work only if the log file contains
Raw Rx and Raw Tx entries.
• Start Logging to BinFile…
o Creates a binary log file that records all messages sent and received.
• Stop Logging to BinFile
o Terminates the binary logging and closes the log file.
5.1.12 Flash Download
The flash download dialog is displayed when the “File/Flash Download…” menu item is selected. This is used to
download the CPBoot, CP, DSPM , DSPV or SysRel images into flash memory.
5.1.13 External Application Support
An external executable program can be called from the ETSMAIN program by inserting its identified parameters
in the ETS Definition text file.
5.1.13.1 External EXE Definition and Register OCX
Insert a Record to the Definition Text file as follows to add IMSIEditor.exe to ETS main menu in Debug pull
down submenu”
Begin Record, External EXE
<executable>, Menu=<menu specifier>, Title=<title>
End
Executable: Name of the executable file. The file must exist in the same directory that Etsmain.exe is in.
Menu Specifier: Specifies the menu item that will be used to launch the executable. Any menu item can be
used. If the menu specifier is identical to one that is already defined for an ETS message it will overwrite the
existing menu item.
Title: Specifies the contents of the window Title of the application when run.
Remark: This record can be affected in LITE definition messages by adding “LITE” at the end of the statement.
Example:
Begin Record, External EXE
IMSIEditor.exe, Menu=Debug/External Exe/IMSIEditor, Title=IMSI Editor
End

Engineering Test Software Operation
Rev 28_A Sept 2005
VIA Telecom, Inc. Proprietary
53
To register an OCX (ActiveX component) like EtsIf.ocx when open ETSMAIN.EXE, Insert a Record to the
Definition Text file as follows:
Begin Record, Register OCX
File, <Component>
End
Component: The name of an OCX or an ActiveX component needed to be registered.
Example:
Begin Record, Register OCX
File, EtsIf.ocx
End
5.1.13.2 External Application Interface
These applications can really be any windows application that interacts with Etsmain.exe through the Etsif.ocx
or the autoscript interface.
When Etsmain.exe clears all of its log windows and any external applications are running, it will make the
following entry the main log as a response message.
Function: Display=Clear
The external application designer may want to look for this message to clear the display of the external
application.
5.1.14 Auto Configuration Loading
The previous loaded ETS Configuration can be automatic loading when a phone (MSUT) is detected and ETS
“Auto Config Load” checked box of ETS option dialog was checked.
5.2 Script Utility
The script utility allows commands to be recorded and played back. Recorded sequences can be saved into and
restored from a file. The Script commands available are Record, Run, Step, Pause, Continue, Stop and
execution speed commands. Section 4.3 describes these operations in detail.
5.3 Control Panels
Control Panels are separate programs that interface to the ETS Main using the OLE automation interface. They
provide the end user with a graphical set of buttons, knobs, and gauges that control specific aspects of the
operation of the unit under test. Control panels may also interface to devices on a GPIB interface.
The current intent is that these programs be written in Visual Basic. Other languages could also be used.
5.4 Test Drivers
Test Drivers are separate programs that interface to the ETS Main using the OLE automation interface. They
perform formal automated tests for design verification or system test. User interfaces for these programs tend to
be simpler than that of the control panels and a log file is generated recording the results of the test. The output
from these tests could be analyzed using Excel or other spreadsheets.
The current intent is that these programs be written in Visual Basic. Other languages could also be used.

Engineering Test Software Operation
Rev 28_A Sept 2005
54 VIA Telecom, Inc. Proprietary
5.5 ETS ActiveX Interface
5.5.1 Overview
This is an ActiveX control in the file ETSIF.OCX. It provides a set of functions that would commonly be needed
to develop VB or other programs to interface to the ETS program. The following groups of functions are
provided:
Auto Script Interface Layer
Message Flow Support
Get or set field data
Use configuration files and log files
Array field functions
System flag handler
5.5.2 Initialization
The connection to ETSMain is established using the Attach function.
Attach(Port as integer ) as boolean.
The Port parameter allows more than one instance of ETSMain to be used at one time. If it is set to zero
then any EtsMain that is running will be attached. If the port number is greater than zero then only an
EtsMain that is connected to that Serial port will be attached.
GetPortList() as string
A list of the ports that EtsMain instances that are running is returned as a single string whose entries are
separated by a new line.
AttachPort( Port as string ) as boolean.
The Port parameter should be one of the items in the list provided by the GetPortList method. The port
string is of one of two formats, COM# or USB#. Where # is a decimal value representing the port number.
Also the “Any” string can be used to connect to any EtsMain instance running. Note that this is the only
means of attaching to a EtsMain on a specific USB port.
IsAttached() as boolean
At any time the status of the ETSMAIN connection can be tested with the following member function:
5.5.3 Auto Script Support
All of the AutoScript interface functions are accessible from ETSIF.
The functions that provide input from ETS are as follows:
GetCommand() as string
Retrieves a string from the command queue in the same format as in the log window. If there is
no command in the command queue an empty string is returned.
GetCommands as boolean
Enables and disables the command queue. When set to false the queue is emptied and
disabled.
GetResponse() as string
Retrieves a string from the response queue in the same format as in the log window. If there is
no response in the response queue an empty string is returned.
GetAllResponses() as string

Engineering Test Software Operation
Rev 28_A Sept 2005
VIA Telecom, Inc. Proprietary
55
Retrieves all of the strings in the response queue in the form of a list of strings. If there are no
responses in the response queue an empty string is returned.
GetResponses as boolean
Enables and disables the response queue. When set to false the queue is emptied and
disabled.
GetError() as string
Retrieves a string from the error queue in the same format as in the log window. If there is no
error in the error queue an empty string is returned.
GetErrors as boolean
Enables and disables the error queue. When set to false the queue is emptied and disabled.
SendCommand(Cmd as String)
Sends the command string provided. The format is identical to the log window entry that gets
made when the command is manually sent.
The received raw hex display of a message can be provided as a command string. These are
lines that start with "Raw Rx:".
SetRspQSize(Size as Long)
Sets the size of the response queue. By default the queue size is set to 100 messages. By
setting this value to a larger number, bursts of messages can be handled in a delayed manner.
5.5.4 Received Message Flow
Two methods are provided to support receiving messages from ETSMain. One involves waiting for a specific
message. The other uses message events.
5.5.4.1 Asynchronous Message Flow Functions
WaitResponse( Seconds as integer ) as string.
Waits until either the next response message is received or the number of seconds specified has elapsed. An
empty string is returned under the timeout condition.
FindResponse( Seconds as integer, Pattern as string ) as string.
Waits until a message is received that matches the specific response in Pattern or the timeout occurs. If a
timeout occurs an empty string is returned. The Pattern is a string that matches the leading characters of the
message string.
CancelFlag as boolean
This flag is used to prematurely abort a WaitResponse or FindResponse call. When set to true
WaitResponse or FindResponse will complete immediately.
5.5.4.2 Message Event Functions
The message events are used to process messages with less latency than the other methods. Events can be
used for Commands, Responses, and Errors. In addition the responses which generate events can be filtered.
The ETSIF ActiveX control has a Timer that it uses to poll ETSMain for messages during event generation. This
means that the event threads are not part of ETSMain.
Members
EvFilterAdd( Message as string)

Engineering Test Software Operation
Rev 28_A Sept 2005
56 VIA Telecom, Inc. Proprietary
Call this function to add a string to the event filter list. Only those messages that are in the event filter
list will generate events. The string that is provided must match the leading characters of the message
text.
EnableEvents as boolean
Set this to true or false to enable or disable message event generation.
EvFilterClear()
Call this function to remove all entries from the event filter list. When the event filter is cleared all
received messages will generate an event.
Events
OnCommand( Message as string )
OnResponse( Message as string )
OnError( Message as string )
Each of these event calls is made when the Command, Response, or Error occurs.
5.5.5 Field Data Functions
Recall that the name-value pair format is used for field and field content specification. An example is:
Aname1=Avalue1, Aname2=Avalue2, etc.
The functions GetField and SetField support this format.
GetField( Response as string, Field as string ) as string
Use this function to extract field values from a response message. The Response parameter is the response as
received from ETSMain. The Field parameter is the field name as it appears in the response message. The
value of the selected field is returned.
SetField( Command as string, Field as string, Value as string ) as string
The easiest way to send command messages is to manually generate the command, copy the command string,
and save it in a string variable. Then use this function to modify the command string to set the fields to the
specific values desired.
The returned string is the modified command string.
5.5.6 Array Field Functions
Arrays are logged as a space delimited list of numbers that are either in decimal, hex, or double-precision
floating point format. The ArrayMgr is an ActiveX object within ETSIF. It contains the following functions to
support VB in accessing and generating array string fields:
Load( Field as string )
LoadDouble( Field as string )
Internally an ArrayMgr object contains a list of numbers. This function interprets the array field value and
translates it into the list of numeric values.
MakeField( Hex as boolean, ByteCount as integer, Signed as boolean ) as
string
MakeFieldDouble() as string
The function above generates an array field string from the internal numeric list. The Hex parameter determines
if the list will be in hex or decimal format. The ByteCount parameter determines the number of bytes in each
numeric value generated. When the Hex parameter is false the Signed parameter determines if the numeric
values will be signed or unsigned decimal.

Engineering Test Software Operation
Rev 28_A Sept 2005
VIA Telecom, Inc. Proprietary
57
AddNum( Number as long )
AddDouble( Number as double )
Adds the number to the internal list of numeric values.
Clear()
Empties the internal list of numeric values.
GetNum( Index as integer ) as long
GetDouble( Index as integer ) as double
Returns a specific numeric value from the list.
GetSize() as long
Returns the number of entries in the numeric list.
5.5.7 File Functions
The functions described in this section allow access to the file interface functions of ETSMain.
OpenConfig( File as string )
The configuration file is loaded when this call is made.
OpenLog( File as string, OverWrite as boolean ) as boolean
This function opens a log file. If the file exists it can be overwritten or appended to.
CloseLog()
The log file is closed by this function call.
OpenTraceLog( File as string, OverWrite as boolean ) as boolean
This function opens a trace window log file. If the file exists it can be overwritten or appended to.
CloseTraceLog()
The trace window log file is closed by this function call.
LogNote( Note as string )
A note is entered in the log window.
LogNoteExt( Note as string, Main as boolean, Trace as boolean, Fault as
boolean )
A note is entered in the log windows that are enabled in the parameter.
void EnableTracePrint(boolean Enable);
The entry of trace messages into the main log window can be enabled and disabled with this function. This
operates in the same manner as the user selecting "Print to Main Log" in the popup menu of the trace log
window.

Engineering Test Software Operation
Rev 28_A Sept 2005
58 VIA Telecom, Inc. Proprietary
void EnableExtraLogPrint(boolean Enable);
The entry of extra log window messages into the main log window can be enabled and disabled with this
function. This operates in the same manner as the user selecting "Print to Main Log" in the popup menu of all of
the extra log windows.
void PauseLogWindows( boolean Pause)
Pauses or removes pause from all log windows.
5.5.8 Command Function
This function is one of the ETS Interface methods that sends command message to the CBP board.
void SendCommand(Cmd as string)
For example:
Send 0x55, one byte of data for loop back test:
Cmd = “ETS, Id= CP Loopback, Data=0x55”
Check or uncheck Tx from ETS main Menu:
Cmd = “Menu File /Raw /Tx”
5.5.9 Serial Communication Functions
These functions allow changing of the PC Serial Communication functionalities:
Boolean SetBaudRate(Baud as integer) as boolean
The PC Serial Communication Baud Rate can be set by using the SetBaudRate function.
Boolean SetCommPort(nCommPort as integer, bOnFlg as boolean) as boolean
The PC Serial Communication Port can be set by using the SetCommPort function.
5.5.10 ETS Control Functions
Void CloseEts()
To close ETSMAIN program, use the CloseEts function.
5.5.11 AutoRspQ
The AutoRspQ provides a mechanism for multiple applications to received messages from ETS without
interfering with each other. The primary example of this is the Virtual MMI application that is used concurrently
with other applications that are receiving messages from ETS.
5.5.11.1 Function Create(pFilter As String, pName As String) As Long
The create function initializes a AutoRspQ by defining the messages that are to be delivered by the AutoRspQ.
pFilter – A newline separated list of ETS messages that are to be received.
pName – The unique name that is to be associated with the AutoRspQ.
5.5.11.2 Function Destroy() As Boolean
This function must be called when the use of the AutoRspQ is completed.

Engineering Test Software Operation
Rev 28_A Sept 2005
VIA Telecom, Inc. Proprietary
59
5.5.11.3 Function Enable(Enable As Boolean) As Boolean
This function enables or disables the delivery of messages in the Queue. Disabling the queue and then enabling
it will flush all entries from the queue.
5.5.11.4 Function GetAllResponses() As String
Returns a new line separated list of all the responses currently in the queue. This causes all of the messages to
be removed from the queue. Use this function when higher rates of messages are expected because the
number of out of processes calls to ETS will be minimized.
5.5.11.5 Function GetOverRunCount() As Long
Returns the number of messages that could not be put in the queue because space was not available. The
overrun count will be set to zero after this function is called.
5.5.11.6 Function GetResponse() As String
Returns the next message in the queue. The returned message is removed from the queue.
5.5.11.7 Sub SetSize(Size As Long)
Sets the maximum number of messages that the queue will contain. If this function is not called the maximum
number of message allowed in the queue is 100.
5.6 VIAIF Dynamic Link Library
The ViaIf.dll provides the functionality of the EtsIf.ocx without the user interface of ETS. In addition the interface
is provided as an in process COM connection because it is a DLL.
The main interface of the ViaIf.dll is identical to EtsIf.ocx. A test program ViaIfTest is provided in Visual Basic
that demonstrates the compatibility between EtsIf.ocx and ViaIf.dll. Because the ViaIf.dll is not connected to
ETS it requires a second interface to setup the communication with the phone as well as to select the message
definitions to be used.
5.6.1 ViaSetup Interface
The ViaSetup interface allows the application to select definition files and and communications ports as well as
other functions as listed below.
5.6.1.1 LoadDefinitions
LoadDefinitions([in] BSTR pPathName);
Loads the definition file specified in the pPathName parameter.
5.6.1.2 OpenCommInterface
OpenCommInterface([in] BSTR pInterfaceIdentifier, [in] BSTR pParameters);
Opens the selected Communications Interface.
pInterfaceIdentifier – “COM1, COM2,… or USB.

Engineering Test Software Operation
Rev 28_A Sept 2005
60 VIA Telecom, Inc. Proprietary
pParameters – Used only when COM# is selected. The string must contain the following:
Port identifier,
Baud Rate,
0 or 1 to enable or disable the TxPreamble
Preamble delay in milliseconds.
Example: “COM1, 115200, 1, 20” Open COM1 at 115200 baud, enable the TxPreamble with 20
milliseconds.
5.6.1.3 UnloadDefinitions
UnloadDefinitions();
Unloads the definitions that were loaded with the LoadDefinitions call.
5.6.1.4 CloseCommInterface
CloseCommInterface();
Closes the communications interface.
5.6.1.5 GetCommStatus
GetCommStatus([out, retval] BSTR * pStatus);
Returns the communications status. For serial ports this is in the form “COM1 115200 N,8,1”. For the USB port
this is in the form "USB - NOT Connected" or “USB - Connected”.
5.6.1.6 GetCommStatistics
GetCommStatistics([out, retval] BSTR * pStats);
This provides the statistics since either a connection was established or since the last call the
ResetCommStatistics. It provides the following information in a string.
“STATS, SampleTime=0, MsgsRcv=0, MsgsXmt=0, MsgRcvErrors=0, MsgXmtErrors=0,
BytesRcv=0, BytesXmt=0, DrvRxErrors=0, DrvTxErrors=0, DrvRxHighWater=0,
DrvTxHighWater=0, SerFramingErrors=0, SerOverrunErrors=0,
SerParityErrors=0”
5.6.1.7 ResetCommStatistics
ResetCommStatistics();
Resets the statistics provided in the GetCommStatistics call.
5.6.1.8 GetAutoRspQ
GetAutoRspQ([out, retval] IAutoRspQ ** ppAutoRspQ);
Returns a reference to AutoRspQ object. This is identical to the AutoRspQ provided in the EtsIf.ocx interface.
5.6.1.9 RawHex
RawHex([in] BOOL TxHex, [in] BOOL RxHex);
Enables or disables logging of Raw Hex information when logging is active.

Engineering Test Software Operation
Rev 28_A Sept 2005
VIA Telecom, Inc. Proprietary
61
5.6.1.10 ResetPolarity
ResetPolarity([in] BOOL Positive);
Sets the ResetPolarity. If this call is not made the reset polarity will be negative which is compatible with the
CDS4 boards.
5.6.1.11 ResetBoard
ResetBoard();
Performs a board reset using the CTS serial interface line. This will only have an effect if the active interface is
a serial port. The CTS line is used in the CDS boards to allow an application to cause a hard reset of the board.
5.6.1.12 SendDeferredCommand
SendDeferredCommand([in] long Milliseconds, [in] BSTR pCommand);
This works the same as the SendCommand call in the main interface except that the command will not be sent
until the number of milliseconds specified has elapsed.
5.6.2 ViaBinary Interface
The ViaBinary interface allows applications to bypass the translation of messages between textual and binary
formats. Its purpose is to reduce the processor loading caused by the message translation process. This has
proven very useful when downloading large quantities of data.
The design provides a filter mechanism to identify which received messages are to be put into a RxQueue. The
RxQueue is read using the GetMessage function.
5.6.2.1 SendMessage
SendMessage([in] VARIANT * pSafeByteArray);
Sends a binary message to the CP.
5.6.2.2 GetMessage
GetMessage([in] long Milliseconds, [out, retval] VARIANT * pSafeByteArray);
Retrieves a message from the CP. The mount of time to wait is specified in Milliseconds. If this parameter is
set to zero the function will return immediately if a message is not in the queue. When a message is returned
by this function it is also deleted from the RxQueue.
5.6.2.3 Clear Filter
ClearFilter();
Clears the received message filter
5.6.2.4 AddToFilter
AddToFilter([in] VARIANT * pSafeByteArray);
Adds a message header to the Filter. Any received message that matches this binary header will be available
through the GetMessage function.

Engineering Test Software Operation
Rev 28_A Sept 2005
62 VIA Telecom, Inc. Proprietary
5.6.2.5 ClearRxQueue
ClearRxQueue();
Removes all messages from the receive queue.
5.7 ViaHub
The ViaHub.exe program provides two functions. One is USB interface management the other is as a common
connection point for applications using EtsMain.exe through EtsIf.ocx.
5.7.1 USB Connection Management
When a phone is connected to a USB port the ViaHub.exe associates it with a port number. If the physical USB
port had not been used by a Via phone then the ViaHub.exe will assign the next port number to it. Otherwise
the ViaHub will assign the USB port number that was first assigned.
5.7.2 Application Access
When an instance of EtsMain.exe is active it will register itself with the ViaHub. This lets the ViaHub know
which port it is connected to. Through EtsIf.ocx applications can access this information. The GetPortList
method returns a list of all of the ETS instances that are connected to phones. The AttachPort method allows
applications to access specific ETS instances. This is all done through the ViaHub.exe.
5.7.3 Command Line Options
ViaHub.exe /Delay=<seconds>, /ClearUsbPorts
5.7.3.1 /ClearUsbPorts
This option causes all of the previous USB port assignments to be removed. USB ports are then assigned
starting with the value 1 and incrementing by one for each new port that is used. This only needs to be done
when the operator wants to change the port assignments.
5.7.3.2 /Delay
This option is used for devices that have an intermittent initial connection. It causes the ViaHub to wait for the
device to stay connected for <seconds> before it is considered to be connected. If this option is omitted then
there is no connection delay.
5.8 ETS Message Commands
This section describes messages that can be sent to EtsMain.exe or ViaIf.dll that are not sent to the phone.
Instead they are interactions with EtsMain.exe or ViaIf.dll themselves.
5.8.1 BINLOG Messages
BINLOG Messages start with “BINLOG” for both commands and responses.
The followings are the formats for BINLOG commands and responses. The messages are described as the
command (Cmd) to be sent to ETS or ViaIf.dll and the response (Rsp) that is returned.
5.8.1.1 Create Binary Log File
This message pair is used to create a binary log file.
Cmd: "BINLOG, Cmd=Create, Path=<pathname>"

Engineering Test Software Operation
Rev 28_A Sept 2005
VIA Telecom, Inc. Proprietary
63
Rsp: "BINLOG, Cmd=Create, Status={Ok|Fail}, Cause=<cause>"
5.8.1.1.1 Command Parameters
Path=<pathname> The pathname of the file to be created.
5.8.1.1.2 Response Parameters
Status={Ok|Fail} If it is Ok then the binary file has been created and is being written to. If it is
Fail then the file did not open for some reason.
Cause=<cause> Specify the failure reason if Status = {Fail}
5.8.1.2 Close Binary Log File
This message pair is used to close a binary log file.
Cmd: "BINLOG, Cmd=Close"
Rsp: "BINLOG, Cmd=Close, Status={Ok|Fail}, Cause=<cause>"
5.8.1.2.1 Command Parameters
None.
5.8.1.2.2 Response Parameters
Status={Ok|Fail} If it is Ok then the binary file has been closed. If it is Fail then the file did not
close for some reason.
Cause=<cause> Specify the failure reason if Status = {Fail}
5.8.1.3 Get Status of Binary Log File
This message pair is used to get the status of a binary log file.
Cmd: "BINLOG, Cmd=GetStatus"
Rsp: "BINLOG, Cmd=GetStatus, Status={Idle|Logging|Playback|Fail}, Path=<pathname>"
5.8.1.3.1 Command Parameters
None.
5.8.1.3.2 Response Parameters
Status={ Idle|Logging|Playback|Fail } If it is Idle then no binary file has been created. If it is Logging
then a binary file is created and being written to. If it is
Playback then a binary file is being playback. If it is Fail then a
failure status occurs for some reason.
Cause=<cause> Specify the failure reason if Status = {Fail}
Path=<pathname> The pathname of the binary log file if there’s one.
5.8.1.4 Playback Binary Log File
This message pair is used to playback a binary log file
Cmd: "BINLOG, Cmd=Playback, Path=<pathname>"

Engineering Test Software Operation
Rev 28_A Sept 2005
64 VIA Telecom, Inc. Proprietary
Rsp: "BINLOG, Cmd=Playback, Status={Ok|Fail}, Cause=<cause>"
5.8.1.4.1 Command Parameters
Path=<pathname> The pathname of the file to be playback.
5.8.1.4.2 Response Parameters
Status={Ok|Fail} If it is Ok then the binary file has been playback. If it is Fail then the file can not
be playback for some reason
Cause=<cause> Specify the failure reason if Status = {Fail}
5.8.2 GETDEF
Add support to access Message Definition for EtsMain.exe and ViaIf.dll. Both Command and Response string
start with “GETDEF”. The following are the examples for GETDEF commands and responses. The messages
are described as the command (Cmd) to be sent to ETS or ViaIf.dll and the response (Rsp) that is returned.
5.8.2.1 Get Definition Entry Count
This message pair is used to get Definition Entry count
Cmd: "GETDEF, {Record|Message|Enum|…} = <definition name>
Rsp: "GETDEF, Entries=<number of entries>, <parameters>"
5.8.2.1.1 Command Parameters
{Record|Message|Enum|...} = <definition name> The name of the Definition
[l1]
.
5.8.2.1.2 Response Parameters
Entries=<number of entries> The number of entry in this Definition file
<parameters> Returned parameters if there’re any
5.8.2.1.3 Example
Example of a Record Definition
[l2]
:
Begin Record, ETS Definition Version
Project ,CBP4.05
Ets Version ,5.4.0
End
In this example,
Cmd: "GETDEF, Record = ETS Definition Version"
Rsp: "GETDEF, Entries = 2”
5.8.2.2 Get Definition Entry Value by Entry Number
This message pair is used to get Definition Entry Value by Entry number
Cmd: "GETDEF, {Record|Message|Enum|...} = <definition name>, Entry = <entry number>
Rsp: "GETDEF, <entry>"

Engineering Test Software Operation
Rev 28_A Sept 2005
VIA Telecom, Inc. Proprietary
65
5.8.2.2.1 Command Parameters
{Record|Message|Enum|...} = <definition name>, Entry = <entry number>
The Entry number that is used to retrieve entry value.
5.8.2.2.2 Response Parameters
<entry> The Entry value.
5.8.2.2.3 Example
In the above example:
Cmd: "GETDEF, Record = ETS Definition Version, Entry = 0"
Rsp: "GETDEF, Project, CBP4.05"
5.8.2.3 Get Definition Entry Value by Entry Name
This message pair is used to get Definition Entry value by Entry name.
Cmd: "GETDEF, {Record|Message|Enum|...} = <definition name>, Entry = <entry name>
Rsp: "GETDEF, <entry parameters>
5.8.2.3.1 Command Parameters
{Record|Message|Enum|...} = <definition name>, Entry = <entry name>
The Entry name that is used to retrieve entry value.
5.8.2.3.2 Response Parameters
<entry parameters> The Entry value.
5.8.2.3.3 Example
In the above example:
Cmd: "GETDEF, Record = ETS Definition Version, Entry = Project"
Rsp: "GETDEF, CBP4.05"
5.9 Download DLL
The download.dll is a COM object that encapsulates the methods needed to do the bulk data transfers to and
from a CBP processor. Bulk transfers include the following.
• Flash Download
• Block Db Download
• Block Db Upload
• Data Download
• Data Upload

Engineering Test Software Operation
Rev 28_A Sept 2005
66 VIA Telecom, Inc. Proprietary
The download.dll uses the ViaIf interface to communicate with the CBP. The download.dll is used by an
application that also uses the ViaIf. The application that creates an instance of the download.dll will provide the
download.dll with a reference to a usable ViaIf object using the Connect method.
5.9.1 IDownloader interface
5.9.1.1 Methods
5.9.1.1.1 Connect
This call provides the instance of the downloader with a reference to the ViaIf interface. Note that this needs to
be one of the first calls to the download.dll.
BOOL Connect(LPDISPATCH pViaIf);
pViaIf: A dispatch pointer to the ViaIf object to be used. The downloader requires that this
object is already connected to a port and has the definitions loaded.
Return True if successful otherwise false. When false is returned the GetLastError function
provides a description of the error.
5.9.1.1.2 Disconnect
Releases the reference to the ViaIf.dll as well as any other resources.
BOOL Disconnect();
Return: True if successful otherwise false. When false is returned the GetLastError function
provides a description of the error.
5.9.1.1.3 GetLastError
Retrieves the string representing the last error that occurred.
BSTR GetLastError();
Return: The string representing the last error that occurred.
5.9.1.1.4 FlashDownload
Downloads the selected processor with the specified file.
BOOL FlashDownload(BSTR Processor, BSTR Path);
Processor: The processor name as specified in the ETS definition file under the section “Begin
Enum, Flash Program Sections”. Note that additional processors or sections can be
added to this list.
Path: The full pathname of the file to be downloaded.
Return: True if successful otherwise false. When false is returned the GetLastError function
provides a description of the error.
5.9.1.1.5 WaitForBootToLoader
Waits for the Boot To Loader message to be sent from the CBP and then responds with a Boot To Loader
message.
BOOL WaitForBootToLoader();

Engineering Test Software Operation
Rev 28_A Sept 2005
VIA Telecom, Inc. Proprietary
67
Return: True if successful otherwise false. When false is returned the GetLastError function
provides a description of the error.
5.9.1.1.6 GetState
Returns the string representing the current state of the downloader.
BSTR GetState();
Return: The state of the downloader.
5.9.1.1.7 GetProgress
long GetProgress();
Return: Returns a number representing the progress of the transfer. This can be compared to
the value returned by the GetTotal call to determine the percent completion.
5.9.1.1.8 GetTotal
long GetTotal();
Return: Returns the total number of bytes that will be transferred in the current operation.
5.9.1.1.9 Stop
Causes the active transfer to terminate.
BOOL Stop();
Return: True if successful otherwise false. When false is returned the GetLastError function
provides a description of the error.
5.9.1.1.10 IsConnected
BOOL IsConnected();
Return: True if successful otherwise false. When false is returned the GetLastError function
provides a description of the error.
5.9.1.1.11 DataDownload
BOOL DataDownload( BSTR Path, long Address, long Words);
Path: The full pathname of the file to be downloaded.
Address: The address in the CBP memory that the downloaded data should be sent to.
Words: The number of 16 bit words that will be downloaded.
Return: True if successful otherwise false. When false is returned the GetLastError function
provides a description of the error.
5.9.1.1.12 DataUpload
BOOL DataUpload( BSTR Path, long Address, long Words);
Path: The full pathname of the file to be uploaded.
Address: The address in the CBP memory that the uploaded data should be read from.
Words: The number of 16 bit words that will be uploaded.

Engineering Test Software Operation
Rev 28_A Sept 2005
68 VIA Telecom, Inc. Proprietary
Return: True if successful otherwise false. When false is returned the GetLastError function
provides a description of the error.
5.9.1.1.13 BlockDbDownload
The most common use of this function will be to download the PRL. In addition any of the block databases can
be downloaded that are listed in the ETS definition for “Begin Enum, Block Database List Write”.
BOOL BlockDbDownload( BSTR Path, BSTR Database);
Path: The full pathname of the file to be downloaded.
Database: The block database to be downloaded.
Return: True if successful otherwise false. When false is returned the GetLastError function
provides a description of the error.
5.9.1.1.14 BlockDbUpload
The most common use of this function will be to download the PRL. In addition any of the block databases can
be downloaded that are listed in the ETS definition for “Begin Enum, Block Database List Read”.
BOOL BlockDbUpload( BSTR Path, BSTR Database);
Path: The full pathname of the file to be uploaded.
Database: The block database to be uploaded.
Return: True if successful otherwise false. When false is returned the GetLastError function
provides a description of the error.
5.9.1.2 Properties
5.9.1.2.1 TransferWindow
The TransferWindow refers to the number of transfer messages that can be sent before an acknowledgement is
received. For the highest data transfer rate this should be set to the largest value supported by the CBP for the
transfer being made.
short TransferWindow;
5.9.1.2.2 EraseTimeoutMs
This parameter defines how long the downloader will wait for the CBP to respond to the initial flash download
command that causes a flash memory section to be erased.
long EraseTimeoutMs;
5.9.1.2.3 StatusPeriodMs
This parameter defines how often the Status event will be send to the calling program. Set this value before the
transfer actually starts.
long StatusPeriodMs();
5.9.1.3 IDownloaderEvents Interface
A single method in this interface provides the status information needed to update a progress display.

Engineering Test Software Operation
Rev 28_A Sept 2005
VIA Telecom, Inc. Proprietary
69
HRESULT Status([in] BOOL Active, [in] long TotalBytes, [in] long TransferredBytes, [in] BSTR State);
Active: This is True when a Transfer is in progress or if the downloader is otherwise in
the process of doing something.
TotalBytes: The total number of bytes that will be transferred.
TransferredBytes: The number of bytes that have been transferred.
State: The State of the Transfer.

Engineering Test Software Operation
Rev 28_A Sept 2005
70 VIA Telecom, Inc. Proprietary
6 Adding Commands, Traces, Spies, Faults
The purpose of this section is to provide instructions on how to add new ETS commands, traces, spies, and
fault messages to ETS text files and CP software. All examples herein pertain to the MMI sub-unit. These
instructions, however, can also be used to add new ETS commands, traces, spies and fault messages for other
sub-units by replacing MMI with the other unit’s name wherever appropriate.
The approach taken is to examine specific commands, traces, spies, faults have been integrated into ETS text
files and CBP CP (.c, .h) files. Note that all numeric I.D.s occurring within square brackets, such as [1109] in
section 6.1.1.1.1 can change between versions of software. However, these numeric I.D.s must always be
consistent between the ETS text files and the CBP CP (.c, .h) files.
6.1 ETS Commands
ETS commands are used to pass data to the CBP software.
6.1.1 Adding an ETS Command
6.1.1.1 Modify ETS Message Id and Message Body Definition Text Files
On the ETS side, the file that defines all ETS commands is 'msg_id.txt'. The command message body
definitions are defined in each sub-unit ‘<unit>_msg.txt’ file and are included by ‘etsmsg.txt’. We will now
describe the steps for modifying both of these ETS text files.
6.1.1.1.1 Declare the New Command in ‘msg_id.txt’
Open the file ‘/msg_id.txt’. This file contains several sub-unit menu declarations, including MON, HWD, etc.
Scroll down to the 'MMI Sub Menu' section in ‘msg_id.txt’ and add a new declaration for the new command.
Example:
CP Test Message, [1199], CO, CP/MMI
The hard-coded value in square bracket [1199] is the value of the command ID and is optional. The logic works
like a C language enumeration. If a value is not present, the command ID will be that of the previous command
plus one.
6.1.1.1.2 Add the Command Message Body to ‘<unit>_msg.txt’
Open the file ‘/cp/mmi/mmi_msg.txt’. Go to the 'Start MMI Definitions' and add the command message body.
Example:
Begin Message, ETS CP Test Message Cmd
Count, uint8, base=10
End
6.1.1.2 Modify CBP CP Software Files
In the CBP CP software, adding an ETS command involves declaring the new ETS command ID in a global
header file, routing the new command ID to the CP task which is expected to process the message, prototyping
the new message structure in that task’s api file, and adding a message handler in its main message switch.
These steps are described below.
6.1.1.2.1 Declare New Command ID in <inc/iopets.h>
Add the new command id to the 'IopEtsMsgIdT' enumeration. Note that the same number, [1199] is used here
as in the ETS 'msg_id.txt' file.

Engineering Test Software Operation
Rev 28_A Sept 2005
VIA Telecom, Inc. Proprietary
71
Example:
IOP_CP_TEST_MESSAGE_ETS=1199,
6.1.1.2.2 Add Routing for the New Command Message in <iop/ioprtabl.c>
Add the routing for the new message id to the 'IopRoutingTable'.
1. The value in the right-most column in the table indicates whether an ACK to ETS is needed. If it is
TRUE, an ACK is needed, and the IOP task will perform the ACK.
2. The value in the (right-most – 1) column in the table indicates whether a response to ETS is needed. If
it is TRUE, a response is needed and the IOP task will add the response information (the SysRspMsgT
structure) to the message that is routed to the MMI task. If it is FALSE, a response is not needed.
Example:
IOP_CP_TEST_MESSAGE_ETS, EXE_MMI_ID, MMI_MAILBOX, MMI_TEST_MESSAGE_MSG, FALSE,
FALSE,
6.1.1.2.3 Add the New Message Structure to <inc/mmiapi.h>
A message structure that matches exactly to the one defined by the ETS command message body (see
section 6.1.1.1.2) must be defined in mmiapi.h. The message handler that carries out this new ETS command
will operate on this message structure. The C preprocessor directive ‘PACKED’ should always be used in
defining ETS message structures because in ETS, message bodies are always packed.
Example:
typedef PACKED struct
{
uint8 Count;
} MmiTestMessageMsgT;
6.1.1.2.4 Add Message Handler in Mmitask.c
In the body of the main task switch statement add a case to handle the new message id.
Example:
case MMI_TEST_MESSAGE_MSG:
MmiTestMessage (MsgDataP, MsgSize, MsgId);
break;
6.1.2 Executing an ETS Command
From the ETS Main application click on CP\MMI\’Test Message’ to open up the new command window.
Whenever the new command needs to be sent click on the 'Send' button on its window. The main log window
will log the new message that has been just sent to the CP.
Note: Whenever any Ets *.txt file is modified, the ETS application has to be restarted before the changes will
take effect.
6.2 ETS Traces
6.2.1 Adding an ETS Trace
ETS traces are typically used to track code execution.

Engineering Test Software Operation
Rev 28_A Sept 2005
72 VIA Telecom, Inc. Proprietary
6.2.1.1 Modify ETS Message Id and Message Body Definition Text files
On the ETS side, the file that defines all ETS commands is 'trace_id.txt'. The command message body
definitions are defined in each sub-unit ‘<unit>_trace.txt’ file and are included by ‘etsmsg.txt’. We will now
describe the steps for modifying both of these ETS text files.
6.2.1.1.1 Declare the New Trace in trace_id.txt
Open the file ‘/trace_id.txt’. This file contains several sub-unit menu declarations, including MON, HWD, etc.
Scroll down to the 'MMI Sub Menu' section in ‘trace_id.txt’ and add a new declaration for the new trace.
Example:
CP MMI Test Msg, [0x263], CT, CP/Trace/MMI
Again, the trace message id in the square brackets is optional.
6.2.1.1.2 Add the Trace Message Body to <mmi/mmi_trace.txt>
Open the file ‘/cp/mmi/mmi_trace.txt’. Go to the 'Start MMI Definitions' and add the trace message body. Note
that the MON task in the CP software that handles traces automatically adds a 32-bit system time variable to
the top of the trace data structure. Therefore, the trace message body will have to include the variable “Sys
Time, uint32” as its first argument.
Example:
Begin Message, CP Trace CP MMI Test Msg Rsp
PrintFormat, 1, 1, 0x%08X CP - MMI VRec Msg: MsgId=%s, NewState=%s
Sys Time, uint32
MsgId, uint32
End
6.2.1.2 Modify CBP CP Software Files
In the CBP CP software, adding an ETS trace involves declaring the new ETS trace ID in a global header file
and adding calls to MonTrace() to pass the desired information to ETS.
6.2.1.2.1 Declare New Trace ID in <inc/monids.h>
Add the new trace id to the 'MonTraceIdT' enumeration.
Example:
MON_CP_MMI_TEST_MSG_TRACE_ID,
6.2.1.2.2 Add MonTrace() Calls to Source Code
In the C source files, a 'MonTrace()' call can be added to send trace information to ETS wherever such
information is desired.
The prototype for 'MonTrace' is defined as follows:
extern void MonTrace(uint16 TraceId, uint32 NumArgs, ...);
Example:
/* display the incoming message id and the Test Message */
MonTrace (MON_CP_MMI_TEST_MSG_TRACE_ID, 2, (uint32) MsgId);

Engineering Test Software Operation
Rev 28_A Sept 2005
VIA Telecom, Inc. Proprietary
73
6.2.2 Enabling an ETS Trace
From the ETS Main application click on CP\TRACE\MMI\'trace name' to turn on or off a trace where 'trace
name' is the name of the trace. In the above example, 'trace name' is 'CP MMI Test Msg'. The traces received
from the CP will be displayed in the Trace window, only if the Trace is enabled through ETS; ETS passes a
message to the CP MON task, when a trace is enabled by the user. By default all traces are turned OFF.
Note: Whenever any ETS *.txt file is modified, the ETS application has to be restarted before the changes will
take effect.
6.3 ETS Spies
6.3.1 Adding an ETS Spy
ETS spies are typically used to display changes to data.
6.3.1.1 Modify ETS Message Id and Message Body Definition Text Files
On the ETS side, the file that defines all ETS commands is 'spy_id.txt'. The command message body
definitions are defined in each sub-unit ‘<unit>_spy.txt’ file and are included by ‘etsmsg.txt’. We will now
describe the steps for modifying both of these ETS text files.
6.3.1.1.1 Declare the New Spy in ‘spy_id.txt’
Open the file ‘/spy_id.txt’. This file contains several sub-unit menu declarations, including MON, HWD, etc.
Scroll down to the 'MMI Sub Menu' section in ‘spy_id.txt’ and add a new declaration for the new spy.
Example:
CP Mmi Test Spy, [0x1C1], CT, CP/Spy/MMI
Again, the spy id in the square brackets is optional.
6.3.1.1.2 Add the Spy Message Body to <mmi/mmi_spy.txt>
Open the file ‘/cp/mmi/mmi_spy.txt’. Go to the 'Start MMI Definitions' and add the spy message body. Note
that the MON task in the CP software that handles spies automatically adds a 32-bit system time variable to the
top of the spy data structure. Therefore, the spy message body will have to include the variable “Sys Time,
uint32” as its first argument.
Example:
Begin Message, CP Spy CP Mmi Test Spy Rsp
Sys Time, uint32
Test Data, array, type=int16, maxsize=64, size=end, columns=60
End
6.3.1.2 Modify CBP CP Software Files
In the CBP CP software, adding an ETS spy involves declaring the new ETS spy ID in a global header file and
adding calls to MonSpy() to pass the desired information to ETS.
6.3.1.2.1 Declare New Spy ID in <inc/monids.h>
Add the new command id to the 'MonSpyIdT' enumeration.
Example:
MON_CP_MMI_TEST_SPY_ID = 0x1C1,

Engineering Test Software Operation
Rev 28_A Sept 2005
74 VIA Telecom, Inc. Proprietary
6.3.1.2.2 Add MonSpy() Calls to Source Code
In the CBP CP source files, a 'MonSpy()' call can be added to send spy information to ETS whenever such
information is desired.
The prototype for 'MonSpy' is defined as follows:
extern void MonSpy(uint16 SpyId, uint8 *DataP, uint32 NumBytes);
Example:
/* display the first 8 bytes of the template data */
MonSpy (MON_CP_MMI_TEST_SPY_ID, (uint8 *) Test.Template.ptr, 8);
6.3.2 Enabling an ETS Spy
From the ETS Main application click on CP\SPY\MMI\'spy name' to turn on or off a spy, where 'spy name' is the
name of the spy. In the above example, 'spy name' is ‘CP Mmi Test Spy’. Each spy will have its own display
window. The spies received from the CP will be displayed in the relevant Spy window, only if the Spy is enabled
through ETS; ETS passes a message to the CP MON task, when a Spy is enabled by the user. By default all
spies are turned OFF.
Note: Whenever any ETS *.txt file is modified, the ETS application has to be restarted before the changes will
take effect.
6.4 ETS Faults
6.4.1 Adding an ETS Fault
ETS Faults are used to signal error conditions, which are typically NOT expected to occur.
6.4.1.1 Modify ETS File mmi/mmi_errs.txt
On the ETS side, the file that defines all ETS fault messages for the MMI is ‘mmi/mmi_errs.txt’.
6.4.1.1.1 Declare the New Fault Code
Open the file ‘mmi/mmi_errs.txt’. Go to the 'CP Mmi Err Codes' enum and add the new fault code.
Example:
Test Error, [13]
Again, the fault code in the square brackets is optional.
6.4.1.1.2 Add New Fault Message Body
Below the 'CP Mmi Err Codes' enum add the fault message body.
Example:
Begin Message, Mmi Vrs Vocabulary Empty Rsp
Code 2, uint32
End
6.4.1.2 Modify CBP CP Files
In the CBP CP software, adding an ETS fault message involves adding the new fault code to the task’s error
code enum and adding calls to MonFault() to pass the fault to ETS.

Engineering Test Software Operation
Rev 28_A Sept 2005
VIA Telecom, Inc. Proprietary
75
6.4.1.2.1 Add New Fault Code to <mmi/mmi_errs.h>
Add the new fault code to the ‘MmiErrsT’ enum in mmi_errs.h
Example:
MMI_ERR_TEST, /* 13 */
6.4.1.2.2 Add 'MonFault () Calls to Source Code
In the CBP CP source files, a 'MonFault()' call can be added to send fault information to ETS whenever such
information is desired.
The prototype for 'MonFault' is defined as follows:
extern void MonFault(MonFaultUnitT UnitNum, uint32 FaultCode1,
uint32 FaultCode2, MonFaultTypeT FaultType);
and MonFaultTypeT is defined as follows:
typedef enum
{
MON_CONTINUE = 0x00, /* non-catastrophic */
MON_HALT = 0x01 /* catastrophic */
} MonFaultTypeT;
Example:
MonFault (MON_MMI_FAULT_UNIT, MMI_ERR_TEST, 0, MON_CONTINUE);
6.4.2 Results of ETS Faults
The fault codes from all Faults will be displayed in the ETS Main Fault log window. Meanwhile, if MonFault() is
called with FaultType equal to MON_CONTINUE, the CP continues to operate as normal. If MonFault() is called
with FaultType equal to MON_ HALT, the CP will go into a ‘while(TRUE)’ loop and stops all processing.
Note: Whenever any ETS *.txt file is modified, the ETS application has to be restarted for the changes to
take effect.

Engineering Test Software Operation
Rev 28_A Sept 2005
76 VIA Telecom, Inc. Proprietary
7 Rev 27_D Review Information
Topic/Section(s) Reviewed: Sections 5.1.1 and 5.6; reviewed via email
Date: Sept 14,2005
Related Documents:
Meeting Moderator: N/A
Meeting Scribe: Darren Orloff
Invitees Attended
(Y/N) Invitees Attended
(Y/N)
Roy Davis
Bryan Yang
Is approval required from anyone who didn’t attend?
If so, from whom?
Agenda/Issues discussed:
1.
2.
3.
4.
Outcome/Summary: .
Action items
ID
Item Owner
Date Due
Status
Closed?
1 Cells will expand to size of text
2
3
4
5
6
7
8
Were these action items transferred to the CRDB?
If so, who will update the CRDB? If so, when were items transferred?

Engineering Test Software Operation
Rev 28_A Sept 2005
VIA Telecom, Inc. Proprietary
77
8 Rev 25_D Review Information
Topic/Section(s) Reviewed: Sections 3 and 4.6; reviewed via email
Date: May 3, 2005
Related Documents:
Meeting Moderator: Darren Orloff
Meeting Scribe: Darren Orloff
Invitees Attended
(Y/N) Invitees Attended
(Y/N)
Chuck Lewis
Laurent Ronc
Hai Nguyen
Andy Monteiro
Mike Shaver
Ray Smith
Is approval required from anyone who didn’t attend?
If so, from whom?
Agenda/Issues discussed:
1.
2.
3.
4.
Outcome/Summary: No comments. Document approved as is.
Action items
ID
Item Owner
Date Due
Status
Closed?
1 Cells will expand to size of text
2
3
4
5
6
7
8
Were these action items transferred to the CRDB?
If so, who will update the CRDB? If so, when were items transferred?

Engineering Test Software Operation
Rev 28_A Sept 2005
78 VIA Telecom, Inc. Proprietary
9 Ver 23_P Design Review Information
Topic of Review: ETS Overview document Date: 01/07/05
Related Documents:
Meeting Moderator: Charles Lewis
Meeting Scribe: Charles Lewis
Invitees Attended
(Y/N) Invitees Attended
(Y/N)
John Miller Y Ray Smith N
Mike Shaver Y Laurent Ronc N
Henry Hsin N Chuck Lewis Y
Amy Poon N Hai Nguyen Y
Tiffany Lam N Maggie Liu Y
Darren Orloff Y Andy Monteiro Y
Is approval required from anyone who didn’t attend? No
If so, from whom?
Agenda/Issues discussed:
1.
Outcome/Summary:
Action items
ID Item Owner Date Due
Status Closed?
1 Remove Win95 and NT, add
Win98 Darren 1/7/05 Completed Y
2 Remove Greenleaf reference Darren 1/7/05 Completed Y
3 Add 5.1.14 Auto Config
Loading Darren 1/7/05 Completed Y
4
Were these action items transferred to the CRDB? No
If so, who will update the CRDB?
If so, when were items transferred?

Engineering Test Software Operation
Rev 28_A Sept 2005
VIA Telecom, Inc. Proprietary
79
10 Ver 14_D Design Review Information
Topic of Review: ETS Overview document Date: 5/22/2003
Related Documents:
Meeting Moderator: Charles Lewis
Meeting Scribe: Charles Lewis
Invitees Attended
(Y/N) Invitees Attended
(Y/N)
Henry Hsin Y Ray Smith N
Sean Oleary Y Laurent Ronc N
Mike Shaver Y Amy Poon N
Is approval required from anyone who didn’t attend? No
If so, from whom?
Agenda/Issues discussed:
1. Formatting of tables
2. Content of document
Outcome/Summary:
Action items
ID Item Owner Date Due
Status Closed?
1 Added descriptions of the
following new options.
Disabled commands, hidden
fields, read only fields and
startup command options.
Lewis 5/28/03 Completed Yes
2 Updated with changes as
recommended in review.
Added Fault Log section
description.
Lewis 5/28/03 Completed Yes
3 Moved section 5 to the end. Lewis 5/28/03 Completed Yes
4
Were these action items transferred to the CRDB? No
If so, who will update the CRDB?
If so, when were items transferred?
Page: 64
[l1]
Is it really the name of the Message Definition file or the name of the definition.
Page: 64
[l2]
This is a record definition