Vix Technology CP6100 CP6100 card processor on-board validator User Manual

Vix Technology (Aust) Pty Ltd CP6100 card processor on-board validator

User Manual

  This material is confidential to Vix and may not be disclosed in whole or in part to any third party nor used in any manner whatsoever other than for the purposes expressly consented to by Vix in writing. This material is also copyright and may not be reproduced, stored in a retrieval system or transmitted in any form or by any means in whole or in part without the express written consent of Vix.   VIX Products CP6100 User Manual  Document No:  VXP-00261  Category:  433  Revision:  4.0  VIXP Approvals  Author  Hardware Leader  Product Manager Name:  Mike Hanssen  Daniel Matthews  Peter Bouhlas Signature:       Date:
VIX Products  Security Level 3  CP6100 User Manual  VXP-00261  Vix Confidential © Vix 2016  Page 2 of 26 Revision 4.0 Document History Revision Revision Date  Description  Author 0.1  7 Dec 2011  Draft  Mike Hanssen 0.2  12 Dec 2011  Updated for EMC safety testing  Mike Hanssen 1.0  16 Dec 2011  Released  Mike Hanssen 2.0  26 May 2016  Updated to include FCC compliance statement  Gino Bertino 3.0  29 Aug 2016  Updated FCC compliance statement after FCC testing  Atul Sharma 4.0  01 Sep 2016  Updated FCC warning statement Updated cradle installation steps Atul Sharma
VIX Products  Security Level 3  CP6100 User Manual  VXP-00261  Vix Confidential © Vix 2016  Page 3 of 26 Revision 4.0 Table of Contents 1 SAFETY PRECAUTIONS .................................................................................................................... 5 1.1 WARNINGS AND CAUTIONS .............................................................................................................. 5 1.2 EMC AND SAFETY STANDARDS APPLIED .......................................................................................... 5 1.2.1 FCC compliance statement .................................................................................................. 6 1.3 SAFETY .......................................................................................................................................... 6 1.3.1 FCC RF Radiation Exposure Statement .................................................................................. 6 2 INTRODUCTION .................................................................................................................................. 7 2.1 PURPOSE ....................................................................................................................................... 7 2.1.1 Applicable devices ................................................................................................................ 7 2.2 SCOPE ........................................................................................................................................... 7 2.3 REFERENCES.................................................................................................................................. 8 3 DESIGN SOLUTION ............................................................................................................................ 9 3.1 SYSTEM ARCHITECTURE ................................................................................................................. 9 3.2 CP6100 MODULES ......................................................................................................................... 9 3.3 POWER SUPPLY .............................................................................................................................. 9 4 INSTALLATION INSTRUCTIONS ..................................................................................................... 11 4.1 WIRING DIAGRAM.......................................................................................................................... 13 4.2 CONNECTOR TERMINATION ............................................................................................................ 14 4.2.1 Cradle Wiring ...................................................................................................................... 14 4.2.2 Chassis ............................................................................................................................... 15 4.3 CIRCUIT BREAKERS....................................................................................................................... 15 4.4 CABLE REQUIREMENTS ................................................................................................................. 16 4.5 HIERARCHY FOR SUPPLY ............................................................................................................... 16 4.6 HOT PLUGGING ............................................................................................................................. 16 4.7 CABLE RECOMMENDATIONS .......................................................................................................... 17 4.8 LENGTH VERSUS CABLE SIZE ........................................................................................................ 17 4.9 GROUND TERMINATIONS ............................................................................................................... 17 4.10 GROUND TERMINATION CHECKS .................................................................................................... 18 4.11 CABLE SPECIFICATIONS ................................................................................................................ 18 4.11.1 Cable Extension Recommendations .................................................................................. 18 5 PHYSICAL CHARACTERISTICS ...................................................................................................... 19 5.1 CP6100 POSITIONING .................................................................................................................. 19 6 ENVIRONMENTAL CHARACTERISTICS ......................................................................................... 20 6.1 DIMENSIONS AND WEIGHT ............................................................................................................. 20 6.2 GENERAL ..................................................................................................................................... 20 6.3 CRADLE ........................................................................................................................................ 20 6.4 CRADLE MOUNTING INSTRUCTIONS ................................................................................................ 20 7 INSTALLATION GUIDELINES FOR THE CRADLE ......................................................................... 23   List of Tables TABLE 1: APPLICABLE DEVICES ....................................................................................................................... 7 TABLE 2: POWER SUPPLY SPECIFICATION ........................................................................................................ 9 TABLE 3: CP6100 HARNESS PIN-OUT ............................................................................................................ 14 TABLE 4 : MATING FEMALE CONNECTORS ...................................................................................................... 15 TABLE 5 : MATING FEMALE CRIMP ................................................................................................................. 15 TABLE 6: CP6100 CABLE SIZE AND LENGTH GUIDE ....................................................................................... 17 TABLE 7: CABLE SPECIFICATION .................................................................................................................... 18
VIX Products  Security Level 3  CP6100 User Manual  VXP-00261  Vix Confidential © Vix 2016  Page 4 of 26 Revision 4.0 TABLE 8: CABLE RECOMMENDATIONS ............................................................................................................ 18 TABLE 9 : PROD0059 BILL OF MATERIALS .................................................................................................... 21    List of Figures FIGURE 1: CP6100 IMAGES ............................................................................................................................ 7 FIGURE 2: CP6100 TYPICAL SYSTEM ARCHITECTURE ...................................................................................... 9 FIGURE 3: PHOTO OF CP6100 REAR ............................................................................................................. 10 FIGURE 4: PHOTO OF CRADLE UNLOCKING ..................................................................................................... 10 FIGURE 5: INSTALLATION WIRING DIAGRAM .................................................................................................... 13 FIGURE 6: TYPICAL BUS POWER SUPPLY CIRCUIT BREAKER AND CABLE RATING ............................................. 16 FIGURE 7: CABLE CURRENT HANDLING TABLE ................................................................................................. 17 FIGURE 8: CP6100 POSITIONING - HEIGHT ..................................................................................................... 19 FIGURE 9: CP6100 PREFERRED POLE MOUNTING BRACING ........................................................................... 19 FIGURE 10 : MECHANICAL DIMENSIONS .......................................................................................................... 20 FIGURE 11: PROD0059 CRADLE ASSEMBLY (45-0710) PAGE 1 ..................................................................... 22 FIGURE 12: PROD0059 CRADLE ASSEMBLY (45-0710) PAGE 2 ..................................................................... 22 FIGURE 13: INSTALLATION INSTRUCTIONS (57-0073) PAGE 1.......................................................................... 23 FIGURE 14: INSTALLATION INSTRUCTIONS (57-0073) PAGE 2.......................................................................... 23 FIGURE 15: INSTALLATION INSTRUCTIONS (57-0073) PAGE 3.......................................................................... 24 FIGURE 16: INSTALLATION INSTRUCTIONS (57-0073) PAGE 5.......................................................................... 24 FIGURE 17: INSTALLATION INSTRUCTIONS (57-0073) PAGE 6.......................................................................... 25 FIGURE 18: INSTALLATION INSTRUCTIONS (57-0073) PAGE 7.......................................................................... 25 FIGURE 19: INSTALLATION INSTRUCTIONS (57-0073) PAGE 8.......................................................................... 26 FIGURE 20: INSTALLATION INSTRUCTIONS (57-0073) PAGE 9.......................................................................... 26
VIX Products  Security Level 3  CP6100 User Manual  VXP-00261  Vix Confidential © Vix 2016  Page 5 of 26 Revision 4.0 1  Safety Precautions  This  document  presents  important  information  that  is  intended  to  ensure  the  safe  and effective  use  of  this  device.  Please  read  this  information  carefully,  and  store  it  in  an accessible location near your installation. 1.1  Warnings and Cautions Warnings and cautions are used to call attention to potential hazards. Failure to observe the information provided with the warnings and cautions may result in personal injury or property damage. Be sure that you understand the meaning of each before you proceed. WARNING:  Indicates  a  potentially  lethal  hazard.  Failure  to  observe  a WARNING may result in severe injury or death. CAUTION:  Failure to observe a CAUTION may result in personal injury or damage to the device or other property. WARNING:  •  The device should only be opened and repaired by a qualified service technician. Improper repair work can be dangerous. Tampering with this device may result in injury, fire, or electric shock. •  Be sure to use the specified power source. Connection to an improper power source may cause fire or electric shock. •  Risk of fire or explosion if incorrect fuses are used. Fuses should only be replaced with new fuses of the same rating. 1.2  EMC and Safety Standards Applied Product Name:  CP6100 The following standards have been applied to this device: •  CE Marking •  Safety: EN60950-1 •  FCC part 15  !Attention!Attention!Attention
VIX Products  Security Level 3  CP6100 User Manual  VXP-00261  Vix Confidential © Vix 2016  Page 6 of 26 Revision 4.0 1.2.1  FCC compliance statement This equipment has been tested and found to comply with the limits for a Class B digital device,  pursuant  to  Part  15  of  the  FCC  Rules.    These  limits  are  designed  to  provide reasonable  protection  against  harmful  interference  in  a  residential  installation.    This equipment  generates,  uses and can  radiate radio frequency energy and,  if not installed and  used  in  accordance  with  the  instructions,  may  cause  harmful  interference  to  radio communications.    However,  there  is  no  guarantee  that  interference  will  not  occur  in  a particular  installation.    If  this  equipment  does  cause  harmful  interference  to  radio  or television reception,  which can  be  determined  by  turning  the equipment off  and  on, the user  is  encourage  to  try  to  correct  the  interference  by  one  or  more  of  the  following measures: •  Reorient or relocate the receiving antenna •  Increase the separation between the equipment and receiver •  Connect the equipment into an outlet on a circuit different from that to which the receiver is connected •  Consult the dealer or an experienced radio/TV technician for help WARNING:  THE  GRANTEE  IS  NOT  RESPONSIBLE  FOR  ANY  CHANGES  OR  MODIFICATIONS  NOT  EXPRESSLY APPROVED  BY  THE  PARTY  RESPONSIBLE FOR  COMPLIANCE.  SUCH  MODIFICATIONS COULD VOID THE USER’S AUTHORITY TO OPERATE THE EQUIPMENT. 1.3  Safety All  installation  work  must  be  carried  out  in  accordance  with  State  and  Federal  Safety Codes and Codes of Practice as well as recognised industry standards. The appropriate protective  clothing  must  be  worn  where  necessary.  Tools  must  be  used  in  accordance with manufacturers’ instructions and suitable for the task. Personnel attempting to perform any work on the electrical wiring must be trained and suitably qualified in the appropriate electrical codes of practice and must work in accordance with those codes. 1.3.1  FCC RF Radiation Exposure Statement This equipment complies with FCC RF radiation exposure limits set forth for an uncontrolled environment.  This device and its antenna must not operate in conjunction with any other antenna or transmitter and must be installed to provide a separation distance of at least 25 cm from all persons.    !Attention
VIX Products  Security Level 3  CP6100 User Manual  VXP-00261  Vix Confidential © Vix 2016  Page 7 of 26 Revision 4.0 2  Introduction 2.1  Purpose This  document  describes  the  Card  Processor  (CP6100)  installation  for  general  and expanded  use  in  buses.  Other  than  the  connector  interface  the  CP6100  is  mounted exactly  the same way as  a  CP6000  or CP6500 onto  a  pole on  a  bus. So  any previous installation  manuals  can  be  used,  with  only  minor  changes  needed  for  the  interface connector and crimping methods.  Figure 1: CP6100 Images 2.1.1  Applicable devices This document is applicable to all CP6100 variants detailed in the following table. Table 1: Applicable Devices VIX Part Number  Description CP6100.AAAA  CP6100,3.5"TFT,RDR CP6100.AAEA  CP6100,3.5"TFT,RDR,GPS,GPRS,WLAN CP6100.AEGA  CP6100,3.5"TFT,RDR,GPS,4G, WLAN CP6100.AEFD  CP6100,3.5"TFT,RDR, ORANGE PROD0059  CRADLE & CLAMP,CP6x00, POLE MNT,GREY    2.2  Scope This  document  details  the  recommended  installation  for  the  CP6100.  This  document describes  the mechanical and electrical interfaces and how  to interconnect the  CP6100 into  the  target  environment.  This  document  defines  some  of  the  system  interfaces  but does not provide in depth details, description is limited to function and potential use.
VIX Products  Security Level 3  CP6100 User Manual  VXP-00261  Vix Confidential © Vix 2016  Page 8 of 26 Revision 4.0  2.3  References The  following  materials  are  to  be  used  in  conjunction  with  or  are  referenced  by  this document. [1]  VXP-00240 CP6100 Manufacturing Pack [2]  VXP-00212 CP6100 Production Test Plan  [3]  VXP-00241 CP6100 Build Instructions
VIX Products  Security Level 3  CP6100 User Manual  VXP-00261  Vix Confidential © Vix 2016  Page 9 of 26 Revision 4.0 3  Design Solution 3.1  System Architecture   Figure 2: CP6100 Typical System Architecture  3.2  CP6100 Modules 3.3  Power Supply  Table 2: Power Supply Specification Parameter  Min.  Typ.  Max.  Unit Input Supply Voltage  9  24  38  V Input Supply Current (@24V)  No Standby 0.25 (6W) 0.5 (12W) A Specified Input Maximum Current (@9V)     2  A Reverse Voltage Protection  -  -  -400  V
VIX Products  Security Level 3  CP6100 User Manual  VXP-00261  Vix Confidential © Vix 2016  Page 10 of 26 Revision 4.0  Figure 3: Photo of CP6100 Rear  The design of the CP6100 rear plate also facilitates the easy access of the two SAM’s, one  SIM  and  uSD  socket  by  the  removal  of  just  four  screws  holding  down  the  cradle locking bracket.   Figure 4: Photo of Cradle Unlocking  •  Supports pole diameters of 32mm to 42.5mm •  Uses a Southco™ Female round Key, supplied with PROD0059
VIX Products  Security Level 3  CP6100 User Manual  VXP-00261  Vix Confidential © Vix 2016  Page 11 of 26 Revision 4.0 4  Installation Instructions 4.1  Installing cradle (PROD0059) on to pole  4.2  Installing CP6100 onto cradle 1. Get  the  CP6100  validator  out  of  its  package  (cardboard, foam  protection  and plastic film).    Do not throw away the packaging: It can be re-used for an eventual future dismounting, storage, and shipping.   Before installation of the validator, turn the catch in the same position as it was during removal (see. Figure 5).
VIX Products  Security Level 3  CP6100 User Manual  VXP-00261  Vix Confidential © Vix 2016  Page 12 of 26 Revision 4.0  Figure 5: Position of the catch  2. Connect the connectors to the validator. 3. Place the validator above its cradle. 4. Push the CP6100 validator downwards taking care that the 4 fixing points at the rear of the validator are well installed on the cradle. 5. Ensure that the CP6100 validator is firmly engaged on the cradle. 6. Turn the key clockwise to lock the CP6100 validator. 7. Remove the key.  Figure 6: Installing CP6100 onto cradle
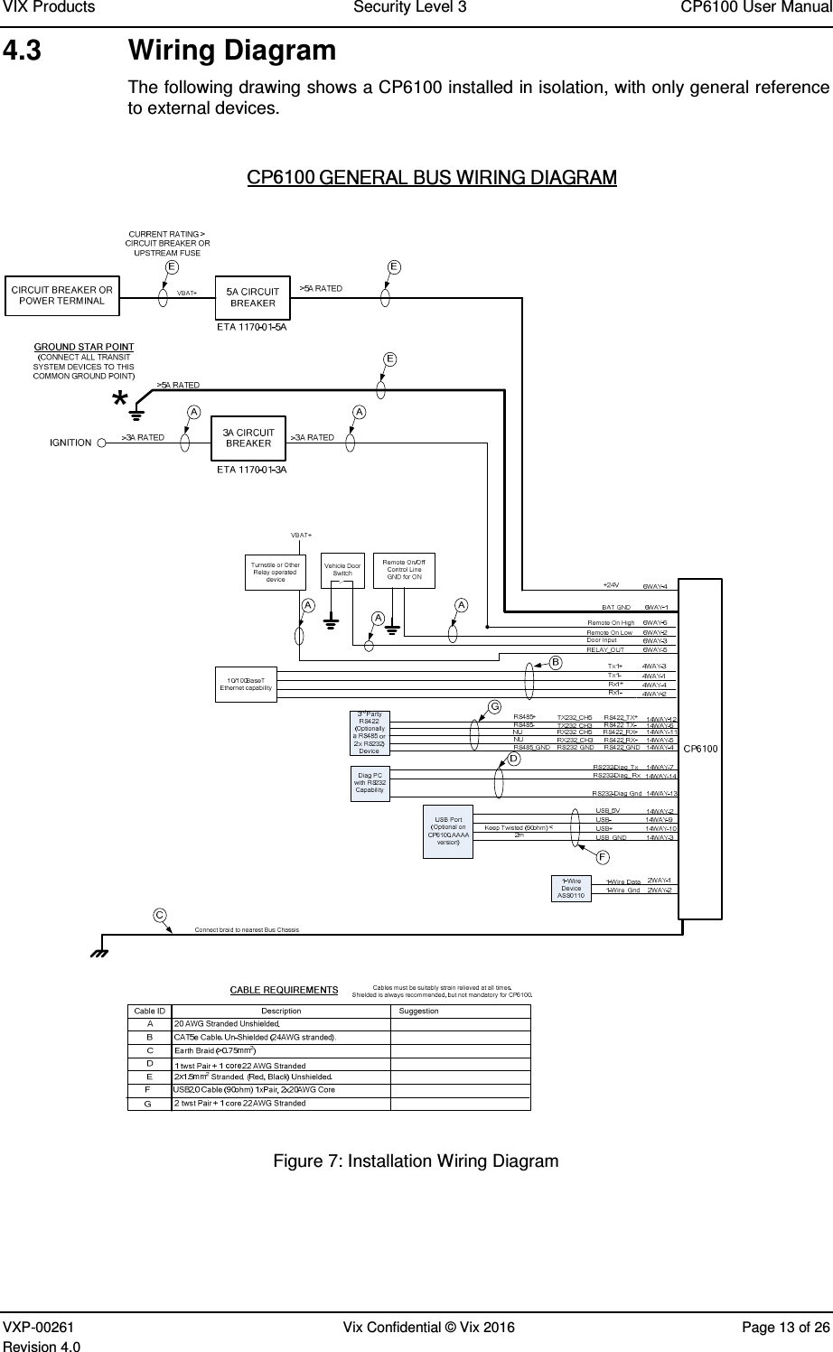
VIX Products  Security Level 3  CP6100 User Manual  VXP-00261  Vix Confidential © Vix 2016  Page 13 of 26 Revision 4.0 4.3  Wiring Diagram The following drawing shows a CP6100 installed in isolation, with only general reference to external devices.  Figure 7: Installation Wiring Diagram
VIX Products  Security Level 3  CP6100 User Manual  VXP-00261    Vix Confidential © Vix 2016   Revision 4.0 / 1 Sep 2016 4.4  Connector termination The  following  table  defines  the  connector  and  subsequent  tooling  requirements  for interconnections to the CP6100. The design incorporates robust Molex Mini-Fit Jr automotive connectors, that are easy to crimp large or small cables using a variety of readily available crimps, and that can easily be plug in and our multiple times without damage. 4.4.1  Cradle Wiring Table 3: CP6100 Harness Pin-out  CP6100 Header  Terminal  Description 6WAY – POWER Molex#039288060 Pin1  0V (Connect to Vehicle 0V) Pin2  Remote switch Low Pin3  Door Switch Input Pin4  BAT+ (Connect to Vehicle 12V/24V) Pin5  Relay Output (1A to GND) Pin6  Remote switch High (Ignition) 14WAY – SERIAL Molex#039288140   Pin1  LINEOUT_GND  (optional SPK-) Pin2  5V USB 500mA Output Pin3  GND (for USB reference) Pin4  GND (Transceiver) Pin5  RS422 RX- (or RX232_CH3) Pin6  RS422 TX- (or RS485- or TX232_CH3) Pin7  RS232 TX Pin8  LINEOUT (optional SPK+) Pin9  USB- Pin10  USB+ Pin11  RS422 RX+ (or RX232_CH5) Pin12  RS422 TX+ (or RS485+ or TX232_CH5) Pin13  GND (for RS232 reference) Pin14  RS232 RX 4WAY – ETHERNET Molex#039288040  Pin1  Ethernet TX- Pin2  Ethernet RX- Pin3  Ethernet TX+ Pin4  Ethernet RX+ 2WAY - 1Wire Molex#039288020  Pin1  1-Wire Pin2  1Wire GND  •  The mating connector plug requirements are as follows : •  The receptacle housings shall be Molex® Mini-Fit Jr.™ series 5557.  •  The crimp female terminals shall be Molex® Mini-Fit Jr.™ series 5556 are available in 16AWG to 28AWG sizes.
VIX Products  Security Level 3  CP6100 User Manual  VXP-00261    Vix Confidential © Vix 2016   Revision 4.0 / 1 Sep 2016  •  It  is recommended  the  solid core cables  be avoided  where  possible  to  improve  the  connection reliability of the installed cable. {This is difficult for CAT5e so if solid core is used extra care must be taken in crimping and in restraining of wires and avoidance of bending}. •  Alternative  connector  suppliers/manufacturers,  that  are  compatible  with  the  defined  interfaces, can be used.  •  Defined tools should be used to ensure good termination coupling in both the cable manufacture and installation. Table 4 : Mating Female Connectors Size  Molex Part Number  Pitch  Material  Polarised 6Way  39-01-2060  4.2mm  Nylon  Yes 4Way  39-01-2040  4.2mm  Nylon  Yes 14Way  39-01-2140  4.2mm  Nylon  Yes 2Way  39-01-2020  4.2mm  Nylon  Yes  Table 5 : Mating Female Crimp Size  Molex Part Number  Rating  Material  Wire 18-24 AWG  0039000214  9A  Phosphor Bronze  1.3-3.1mm 22-28 AWG  0039000216  9A  Phosphor Bronze  0.90-1.80mm 16 AWG  0039000218  9A  Phosphor Bronze  1.80-3.10mm   4.4.2  Chassis If the CP6100 cradle is not mounted on the buses metal chassis it should be electrically connected by means of an additional braided cable to the nearest chassis point.  This will maintain  good  electrical  and  magnetic  immunity  (EMI).  This  0.75mm2  cable  should  be attached to an M4 stud inside the cradle. 4.5  Circuit Breakers It is vitally important to protect the power cabling against over current conditions. Circuit breakers  are  an  ideal  way  of  protecting  the  wiring  over  conventional  fuses.  Circuit breakers must be selected to trip before the cable current limit is reached. Recommended circuit breaker ETA 1170-01-5A for CP6100 power and ETA 1170=01-3A for CP6100 remote on high (can be ignition).  D_1170_e_030305.pdf
VIX Products  Security Level 3  CP6100 User Manual  VXP-00261    Vix Confidential © Vix 2016   Revision 4.0 / 1 Sep 2016 4.6  Cable Requirements Power supply cables wired to the input of a circuit breaker must be rated with respect to the previous circuit breaker or fuse from which they were derived. Adequate current de-rating should be applied to the cable as per the manufacturer’s instructions.  4.7  Hierarchy for Supply Figure 8 shows a typical wiring hierarchy for the equipment power supply cabling. Notice that the cable ratings are higher than the circuit breakers and fuse ratings. In this example  the  circuit  breaker  rating  has  been  de-rated  to  70%  of  the  cable  maximum continuous current rating. Also note that  the current rating  of the  input  side of  the circuit breaker from the vehicle bus bar. This cable must be rated to exceed the current rating of the bus bar. In this case 70% de-rating has been applied. VEHICLE BUS BAR (100A FUSED)40ACIRCUIT BREAKERCP61005ACIRCUIT BREAKERJUNCTION BOX5A Rated Cable57A RATEDCABLE57A RATED CABLE143A RATEDCABLELEGACY EQUIPMENTLEGACYRELAYANCILLARYCIRCUIT BREAKERLEGACYCIRCUIT BREAKERON/OFFCONTROL Figure 8: Typical Bus Power Supply Circuit Breaker and Cable Rating 4.8  Hot Plugging WARNING:  It is strongly recommended that power is turned off before the power is plugged in or out.  !Attention
VIX Products  Security Level 3  CP6100 User Manual  VXP-00261    Vix Confidential © Vix 2016   Revision 4.0 / 1 Sep 2016 4.9  Cable Recommendations  Figure 9: Cable current handling table For power distribution it is also critical that the cable is selected to minimise voltage drop, especially  during start up  peak  currents.  It is  recommended that  the  cable voltage  drop uses a peak current of 3A and a full voltage drop of <1V (including return) to select the cable. 4.10  Length Versus Cable Size All  cables  have  resistance.  When  comparing  cables  of  the  same  type  and  style,  then generally, the thicker the copper the lower the resistance for the same length. If cables are to be used over long lengths then it may be necessary to increase the cable size to reduce the voltage drop caused by the resistance of the wire and the load current. For  the  CP6100  wiring  the  following  is  provided  as  a  guide  to  maintain  an  acceptable voltage drop. Table 6: CP6100 Cable Size and Length Guide Distance from Star Point  Cable Size  Equivalent Cable 0m-10m  20 AWG  Belden 9408 10m-20m  18 AWG  Belden 9409 20m-30m  16 AWG  Belden 9410 30m-50m  14 AWG  Belden 9411 4.11  Ground Terminations Notice In Figure 7: Installation Wiring Diagram the star point for the power supply grounds (negative terminals) of the transit system units. They share  a common termination point thus providing a controlled system ground reference point.
VIX Products  Security Level 3  CP6100 User Manual  VXP-00261    Vix Confidential © Vix 2016   Revision 4.0 / 1 Sep 2016 4.12  Ground Termination checks The  ground  connection  resistances  of  all  installed  transit  system  units  should  be measured to ensure good conductivity. Connection  should  be  referenced  to  the  Transit  System  Ground  Star  Point.  The resistance from any negative power connection to the star point should be less than 0.5Ω. 4.13  Cable Specifications  VIX Products recommends using the following cables for CP6100 installation. Local and statutory regulations should be followed for fire proofness and cable material content (i.e. RoHS), which may override these recommendations. Table 7: Cable Specification Cable Function Cable Description  Manufacturer  Part No.  Data POWER to power connector. See Note: 2 x 16AWG 1.5mm2 Pair Low smoke Halogen free Belden      Power/Relay/Control /Door Switch 20 AWG Stranded  Belden  9920   Ethernet  Cat5e 24AWG Un-Shielded        RS232 Serial         Chassis  Earth Braid 0.75mm2        Note:  Follow table 5 for cable rating versus distance.  4.13.1  Cable Extension Recommendations The  Ethernet  cable  can  be  extended  if  required  to  reach  switches,  hubs  and  gate controllers  as required. It  is highly recommended that the maximum  extension length  is not exceeded, as it may result in problematic operation. Table 8: Cable Recommendations Function  Cable Description  Manufacturer  Part No. Max L Ethernet  Ethernet extension  Off-the-shelf  NA  30m RS232  Diagnostic extension  Off-the-shelf  NA  5m USB  USB Host extension  Off-the-shelf  NA  2m RS422 / RS485 / RS232  Multiprotocol extension  Off-the-shelf  NA  100m / 1km / 5m
VIX Products  Security Level 3  CP6100 User Manual  VXP-00261    Vix Confidential © Vix 2016   Revision 4.0 / 1 Sep 2016 5  Physical characteristics 5.1  CP6100 Positioning When positioning a  CP6100  cradle within a  vehicle  cabin  the following items should be used as a guideline: •  Metal objects are to be located greater than 200 mm from target area to prevent antenna de-tuning & card range reduction. •  The CP6100 should be located within easy reach of Patrons as shown in Figure 10: CP6100 positioning.  Figure 10: CP6100 positioning - height               Figure 11: CP6100 Preferred Pole Mounting Bracing  MAX. 100mm 38mm Min. Pole Dia  (1.6mm Min Wall Thickness) OR 32mm Min. Pole Dia  (1.2mm Min Wall Thickness)
VIX Products  Security Level 3  CP6100 User Manual  VXP-00261    Vix Confidential © Vix 2016   Revision 4.0 / 1 Sep 2016 6  Environmental Characteristics 6.1  Dimensions and Weight Units physical dimension 164mm(w) x x 232mm(h) x 121mm(d) – Including Cradle Weight  = 1 kg. Without Cradle   Figure 12 : Mechanical Dimensions  6.2  General The casing shall have no corners, sharp edges, or exposed fixings (nuts/bolts) that may present a hazard to the driver. The casing shall provide unit resistance to most solvents and general-purpose cleaners. 6.3  Cradle The cradle plates are manufactured from 304 Stainless Steel and anodised aluminium. The  plates  have  no  corners  or  sharp  edges  that  may  present  a  hazard  operators  or installers. 6.4  Cradle Mounting Instructions The CP6100 is hard mounted to bus structure via the cradle, which are shipped as part of the PROD0059 pole mounting kit.  The unit connectors present a low risk of accidental  short circuit or electric shock when the unit is removed, it is always recommended that power is disconnected. !Attention
VIX Products  Security Level 3  CP6100 User Manual  VXP-00261    Vix Confidential © Vix 2016   Revision 4.0 / 1 Sep 2016    Table 9 : PROD0059 Bill of Materials Part Description  Supplier Manufacturer Manufacturer Part LCK0012  LCK ASSY,EXTD SHFT,VISE  SOUTHCO FASTENERS PTY LTD  SOUTHCO  E3-99-3694 LCK0013  KEY,FEMALE ROUND,FOR SOUTHCO VICE ACTION LOCK  SOUTHCO   SOUTHCO  E3-99-622-15 MF0184  MF,BKT,CRADLE MOUNT,S/S,       MF0185  MF,POLE CLAMP,       MTRL0040  MTRL,TAPE,CLOSED CELL,  INDUSTRIAL RUBBER WA  TESA  60203 3.2MMX40MM NUT0025  NUT,M5,HEX,NYLOC,SS,A2  COVENTRY FASTENERS WA  BOSSARD  BN637 M5 PKG0042  PKG,BOX,CARDBOARD,CP6100  TONTEC INT'L LIMITED  TONTEC   PKG0043  PACKAGING,BAG,MAGIC-SEAL  Bunzl Limited (Cospak)  COSPAK  9/7561(150 X 225M) PM0098  PM,CRADLE COVER,CP6100       PM0098.A  ASSY,CFG,PM,CRADLE COVER       PM0102  PM,SPACER,VARIABLE POLE,       RIV0004  RIVET,4.8X10.8(X9.5),SS,  COVENTRY FASTENERS WA  BOSSARD  BN 3313 4.8x10.8 SCW0032  SCW,M4X8,BTN,SKT,S/S 304  FJ SWEETMAN   BOSSARD  BN1593 M4X8 SCW0032  SCW,M4X8,BTN,SKT,S/S 304  PORTER AGENCIES PTY LTD  Porter  SSBHAS408 SCW0032  SCW,M4X8,BTN,SKT,S/S 304  COVENTRY   BOSSARD  BN1593 M4X8 SCW0090  SCW,M5x45,CSK,SKT,S/S,A2  COVENTRY FASTENERS WA  BOSSARD  BN 616 M5x45 WSH0038  WSH,M4,SPR,HLX,LCK,SS  PORTER AGENCIES PTY LTD  PORTER A  SSLW4
VIX Products  Security Level 3  CP6100 User Manual  VXP-00261  Vix Confidential © Vix 2016  Page 22 of 26 Revision 2.0  Figure 13: PROD0059 Cradle Assembly (45-0710) Page 1   Figure 14: PROD0059 Cradle Assembly (45-0710) Page 2
VIX Products  Security Level 3  CP6100 User Manual  VXP-00261  Vix Confidential © Vix 2016  Page 23 of 26 Revision 2.0 7  Installation Guidelines for the Cradle  Figure 15: Installation Instructions (57-0073) Page 1  Figure 16: Installation Instructions (57-0073) Page 2
VIX Products  Security Level 3  CP6100 User Manual  VXP-00261  Vix Confidential © Vix 2016  Page 24 of 26 Revision 2.0  Figure 17: Installation Instructions (57-0073) Page 3   Figure 18: Installation Instructions (57-0073) Page 5
VIX Products  Security Level 3  CP6100 User Manual  VXP-00261  Vix Confidential © Vix 2016  Page 25 of 26 Revision 2.0  Figure 19: Installation Instructions (57-0073) Page 6  Figure 20: Installation Instructions (57-0073) Page 7
VIX Products  Security Level 3  CP6100 User Manual  VXP-00261  Vix Confidential © Vix 2016  Page 26 of 26 Revision 2.0  Figure 21: Installation Instructions (57-0073) Page 8  Figure 22: Installation Instructions (57-0073) Page 9  Note:  Regard references to CP6000 as CP6100, where DB37 is show, this is to be considered as replaced by the four new Molex Mini-Fit Jr connectors.

Navigation menu