Westell BDA510-P9 In Building Amplifier User Manual Manual
Westell, Inc. In Building Amplifier Manual
Westell >
Manual

PRODUCT M
A
N
UAL
WESTELL.COM
©Westell Technologies
.
960-1032-MNL
rC
Bi-directional Amplifiers
510 and 610 Series

Bi-directional Amplifiers
510 and 610 Series
WESTELL.COM
© 2015 Westell Technologies 30 September 2015 Doc. No. 960-1032-MNL rC
1.877.844.4274
Page 2 of 28
Disclaimer
All information and statements contained herein are accurate to the best of the knowledge of Westell, but Westell
makes no warranty with respect thereto, including without limitation any results that may be obtained from the
products described herein or the infringement by such products of any proprietary rights of any persons. Use or
application of such information or statements is at the users’ sole risk, without any liability on the part of Westell.
Nothing herein shall be construed as license or recommendation for use, which infringes upon any proprietary rights
of any person. Product material and specifications are subject to change without notice. Westell’s standard terms
of sale and the specific terms of any particular sale apply.
WARNING. This is NOT a CONSUMER device. It is designed for installation by FCC LICENSEES and QUALIFIED
INSTALLERS. You must have an FCC LICENSE or express consent of an FCC Licensee to operate this
device. Unauthorized use may result in significant forfeiture penalties, including penalties in excess of $100,000 for
Each continuing violation.”
WARNING! Changes and Modifications not expressly approved by Westell can void your authority to operate this
equipment under Federal Communications Commission’s rules.
WARNING! The Manufacturer's rated output power of this equipment is for single carrier operation. For situations
when multiple carrier signals are present, the rating would have to be reduced by 3.5 dB, especially where the
output signal is re-radiated and can cause interference to adjacent band users. This power reduction is to be by
means of input power or gain reduction and not by an attenuator at the output of the device.
. STATE DEPARTMENT EXPORT AUTHORIZATION REQUIRED FOR DISTRIBUTION TO FOREIGN DESTINATIONS OR FOREIGN PERSONS
This document contains Technical Data controlled under the US International Traffic in Arms Regulations (ITAR), 22 CFR 120-130, and may not be exported or transferred
to any Foreign Person, foreign country or foreign entity, by any means, without prior written approval from the U.S. Department of State, Directorate of Defense Trade
Controls (“DDTC”) and DRS ICAS, LLC.

Bi-directional Amplifiers
510 and 610 Series
WESTELL.COM
© 2015 Westell Technologies 30 September 2015 Doc. No. 960-1032-MNL rC
1.877.844.4274
Page 3 of 28
TABLE OF CONTENTS
Disclaimer ........................................................................................................................................................................................................ 2
Preface ........................................................................................................................................................................... 6
Purpose............................................................................................................................................................................................................. 6
Application ...................................................................................................................................................................................................... 6
Product Registration Information .......................................................................................................................................................... 6
Safety Guidelines .......................................................................................................................................................................................... 6
Important Safety Information .................................................................................................................................................................. 7
1
Overview ............................................................................................................................................................... 8
1.1
Product Information ..................................................................................................................................................................... 8
1.1.1
Bi-Directional Amplifier Mechanical and Electrical Specifications, 510 and 610 Series 9
1.2
LED Indicators ............................................................................................................................................................................... 10
1.3
Pin-Out Chart ................................................................................................................................................................................ 10
2
Product Appearance .......................................................................................................................................... 11
2.1
Mechanical Drawing, Dual-band BDA ................................................................................................................................ 11
2.2
Mechanical Drawing, Single-band BDA ............................................................................................................................. 12
3
Installation Tips .................................................................................................................................................. 13
3.1
Important Installation Tips ...................................................................................................................................................... 13
3.2
Standard Single Internal Antenna System Design ......................................................................................................... 13
3.3
Troubleshooting .......................................................................................................................................................................... 14
3.4
Optional Accessories ................................................................................................................................................................. 14
4
LCD Command Interface ................................................................................................................................... 15
4.1
Command Interface Overview ............................................................................................................................................... 15
4.2
The View Menu Series ............................................................................................................................................................... 15
4.2.1
Screen Saver Display 17
4.2.2
Power Readings Display 17
4.2.3
Event Readout Displays 18
4.2.4
Peak Power Readout Display 19
4.2.5
Gain Display 19
4.2.6
BDA Name and Address Display 19
4.3
The Edit Menu Series ................................................................................................................................................................. 21

Bi-directional Amplifiers
510 and 610 Series
WESTELL.COM
© 2015 Westell Technologies 30 September 2015 Doc. No. 960-1032-MNL rC
1.877.844.4274
Page 4 of 28
4.3.1
Edit Events Display 22
4.3.2
Edit Peak Power Readout Display 22
4.3.3
Edit Downlink Gain Display 22
4.3.4
Edit Uplink Gain Display 23
4.3.5
Edit BDA Name Display 23
4.3.6
Edit BDA Address Display 24
4.3.7
Software Shutdown Display 25
4.3.8
Create New Password Display 25
5
Registration Numbers ....................................................................................................................................... 27
Appendix A
Glossary ............................................................................................................................................ A
TABLE OF FIGURES
Figure 1-1: Product Registration Information ............................................................................................................................................. 6
Figure 2-1: Mechanical Drawing of the Dual-band BDA, including the FCC label ..................................................................... 11
Figure 2-2: Mechanical Drawing of a Single-band BDA, including FCC label .............................................................................. 12
Figure 3-1: Standard Single Internal Antenna System Design ........................................................................................................... 13
Figure 4-1: View Menu Series .......................................................................................................................................................................... 16
Figure 4-2: Screen Saver Display .................................................................................................................................................................... 17
Figure 4-3: Power Readings Display ............................................................................................................................................................. 17
Figure 4-4: Events Readout Displays ............................................................................................................................................................ 18
Figure 4-5: Peak Power Readout Display .................................................................................................................................................... 19
Figure 4-6: Gain Display ..................................................................................................................................................................................... 19
Figure 4-7: BDA Name and Address Display ............................................................................................................................................. 20
Figure 4-8: Password entry display................................................................................................................................................................ 20
Figure 4-9: Edit Menu Series ............................................................................................................................................................................ 21
Figure 4-10: Edit Events Display ..................................................................................................................................................................... 22
Figure 4-11: Edit Peak Power Readout Display ........................................................................................................................................ 22
Figure 4-12: Edit Downlink Gain Display ..................................................................................................................................................... 23

Bi-directional Amplifiers
510 and 610 Series
WESTELL.COM
© 2015 Westell Technologies 30 September 2015 Doc. No. 960-1032-MNL rC
1.877.844.4274
Page 5 of 28
Figure 4-13: Edit Uplink Gain Display ........................................................................................................................................................... 23
Figure 4-14: Edit BDA name display menu................................................................................................................................................. 24
Figure 4-15: Example display when editing the BDA Name ................................................................................................................ 24
Figure 4-16: Another display when editing the BDA Name ................................................................................................................ 24
Figure 4-17: Edit BDA Address Display ........................................................................................................................................................ 24
Figure 4-18: Software shutdown display ..................................................................................................................................................... 25
Figure 4-19: Old password display ................................................................................................................................................................ 25
Figure 4-20: New password display .............................................................................................................................................................. 26
TABLE OF TABLES
Table 1-1: Model Type/Band Combinations/ Gain Values ..................................................................................................................... 9
Table 1-2: Maximum Power Output (dBm) by Model.............................................................................................................................. 9
Table 1-3: General
Specifications*
................................................................................................................................................................. 9
Table 1-4: Pin-Out Descriptions ..................................................................................................................................................................... 10
Table A-1: Acronyms and Abbreviations ....................................................................................................................................................... A

Bi-directional Amplifiers
510 and 610 Series
WESTELL.COM
© 2015 Westell Technologies 30 September 2015 Doc. No. 960-1032-MNL rC
1.877.844.4274
Page 6 of 28
Preface
Purpose
The purpose of this document is to provide instructions to help the experienced technician/engineer install and
commission an in-building wireless enhancement system using Westell Technologies Bi-Directional Amplifiers.
Following the procedures outlined will minimize risks associated with modifying a live system and preclude service
interruptions. This document assumes the technician/engineer understands the basic principles and functionality
involved with repeater and in-building systems and addresses the practical concerns of the installation procedure.
Application
Apply this guide whenever a need exists to add enhanced signal capability to an existing system or when the repeater
is being included in a new installation.
Product Registration Information
The serial number is located on the label on the bottom panel, near the power connectors. Write this number in the
boxes shown in Figure 1-1. Retain this manual, along with proof of purchase, to serve as a permanent record of your
purchase.
Figure
Figure Figure
Figure 1
11
1-
--
-1
11
1: Product Registration Information
: Product Registration Information: Product Registration Information
: Product Registration Information
Safety Guidelines
The general safety information in this guideline applies to both operating and service personnel. Specific warnings
and cautions are located in other parts of this manual where they apply, but may not appear in this summary. Failure
to comply with these precautions or specific warnings elsewhere in the manual violates safety standards of design,
manufacture, and intended use of equipment. Westell assumes no liability for the customer’s failure to comply with
these requirements:
Grounding: This bi-directional amplifier is designed to operate from 100-240 VAC and should always be
operated with the ground wire properly connected. Do not remove or otherwise alter the grounding lug on
the power cord.
Explosive atmospheres: To avoid explosion or fire, do not operate this product in the presence of flammable
gases or fumes.
Lightning danger: Do not install or adjust this unit during an electrical storm. Use of a suitable lightning
arrester, such as Westell’s model number CSI-CAP, is strongly recommended.

Bi-directional Amplifiers
510 and 610 Series
WESTELL.COM
© 2015 Westell Technologies 30 September 2015 Doc. No. 960-1032-MNL rC
1.877.844.4274
Page 7 of 28
There are no user-serviceable parts inside. Hazardous voltages are present when the cover is removed. Opening
the chassis will void your warranty. If you suspect a malfunction with this product, call your dealer or Westell’s
Technical Support line at 1-877-844-4274. It is recommended that the unit be powered down when connecting and
disconnecting cables.
Important Safety Information
WARNING! Changes and Modifications not expressly approved by Westell can void your authority to operate this
equipment under Federal Communications Commission’s rules.
An omni-directional antenna with a maximum gain of 3 dBi is authorized for indoor use with these units. The
maximum rated mean output power is 30dBm for the Cell band models therefore the maximum ERP is 2 watts or
less for all units. Inside antennas must be positioned to observe minimum separation of 20 cm (~8 in) from all users
and bystanders. For the protection of personnel working in the vicinity of inside (downlink) antennas, the following
guidelines for minimum distances between the human body and the antenna must be observed.
Under normal conditions, no personnel can come within 20 cm (~ 8 in) from any inside antenna during the installation
of an indoor antenna. This minimum separation will ensure that the employee or bystander does not receive RF-
exposure beyond the maximum permissible exposure according to section 1.1310 i.e. limits for general
population/uncontrolled exposure.
For outdoor use, a directional antenna up to a maximum gain of 11 dBi is authorized for use with this unit. The
outside antenna must be positioned to observe minimum separation of 120 cm (~4 ft) from all users and bystanders.
For the protection of personnel working in the vicinity of outside (uplink) antennas, the following guidelines for
minimum distances between the human body and the antenna must be observed.
The installation of an outdoor antenna must be such that, under normal conditions, no personnel can come within
120 cm (~ 4 ft) from the outside antenna. In all installations, the antenna should never be mounted such that the
main beam is directed toward an area where workers or bystanders may be present. Exceeding this minimum
separation will ensure that the worker or bystander does not receive RF-exposure beyond the maximum permissible
exposure according to section 1.1310 i.e. limits for general population/uncontrolled exposure.
The guidelines for the uplink outdoor antenna are not applicable to the P9 paging model since it is not bi-directional.
The P9 only amplifies the downlink in a nominal bandwidth of 2 mhz from 929-931 mhz.

Bi-directional Amplifiers
510 and 610 Series
WESTELL.COM
© 2015 Westell Technologies 30 September 2015 Doc. No. 960-1032-MNL rC
1.877.844.4274
Page 8 of 28
1 Overview
1.1 Product Information
Westell developed the Bi-Directional Amplifier (BDA) for use in enclosed structures where sufficient signal from local
cell sites to operate cell phones was unavailable within the building. Sufficient signal must be available on the roof
of the structure. The BDA is connected to an external antenna, usually on the roof, and to one or more internal
antennas placed strategically throughout the area where phone service is desired.
The external antenna is usually a directional type such as a yagi. Internal antennas are usually omnidirectional,
although various other types may be used for certain installations. The BDA amplifies both the uplink (phone to
tower) and downlink (tower to phone) signals thus facilitating communications to and from the local cell site. The
exception to this is the P9 paging model which amplifies the downlink only.
There are seven amplification stages on the downlink and seven on the uplink for a total of 65 to 80 dB nominal gain
for each link. Gain can be set using the LCD display and pressing the up and down buttons. There are also LED
indicators on the top cover for power overload and gain reduction to prevent oscillation.
WARNING FOR PUBLIC SAFETY MODELS
The bi-directional amplifier (BDA) is not a consumer device. This product is
designed for installation by FCC licensees and qualified users. You must have an
FCC LICENSE or express consent of an FCC Licensee to operate this device. You
must register class B signal boosters (as defined in 47 CFR 90.219) online at
www.fcc.gov/signal-boosters/registration. Unauthorized use may result in
significant forfeiture penalties, including penalties in excess of $100,000 for each
continuing violation.

Bi-directional Amplifiers
510 and 610 Series
WESTELL.COM
© 2015 Westell Technologies 30 September 2015 Doc. No. 960-1032-MNL rC
1.877.844.4274
Page 9 of 28
1.1.1 Bi-Directional Amplifier Mechanical and Electrical Specifications, 510 and 610 Series
Table
Table Table
Table 1
11
1-
--
-1
11
1:
::
:
Model
ModelModel
Model
Type/Band Combinations/
Type/Band Combinations/ Type/Band Combinations/
Type/Band Combinations/ Passband
Passband Passband
Passband Gain Values
Gain ValuesGain Values
Gain Values
Model
51062/51065
51075
51080
61080
Single
Band
C,
PS7,
PS8,
P, P9
C,
PS7,
PS8,
P, P9
PS8
C,
PS8,P, P9
Dual
Band
C/P,
PS8
/S9
C/P,
PS8
/S9
-
C/P,
P/P,
P/S9
Gain
(dB)
65
75
80
80
Table
Table Table
Table 1
11
1-
--
-2
22
2:
: :
: Maximum
Maximum Maximum
Maximum Rated
Rated Rated
Rated Mean
Mean Mean
Mean Power Output (dBm) by Model
Power Output (dBm) by ModelPower Output (dBm) by Model
Power Output (dBm) by Model
Maximum Rated Mean Power Output (dBm)
Band
Designation*
Frequency Band
51062/065/075
51080 61080
C
Cell
27
-
30
PS7
SMR
700
27
26
29
PS8
SMR
800
27
-
26
P
PCS
22
-
26
S9
SMR
900
27
-
-
P9
Paging**
27
28
*
Refers to available band combinations by model (Table 1-1
).
** Amplifies downlink in the 929-931 Mhz band only. Not bi-directional.
Table
Table Table
Table 1
11
1-
--
-3
33
3:
: :
: General
General General
General
Speci
SpeciSpeci
Specifications
ficationsfications
fications*
**
*
Noise Figure, Typical (dB)
5.5
AGC
(dB)
25
Gain Adjustment Range (dB) 0-30, 1 dB
steps
Propagation Delay (nS)
<250
Maximum Input Power (dBm)
+10
Connectors
N-Female
Temperature (
F
) -22 to
+118
Dimension (Inches) (Single Band) 12.38 x 12.6 x
6.21
Dimension (Inches) (Dual Band) 16.6 x 17.88 x
7.67
Weight (lbs) (Single Band) 15.5
nominal
Weight (lbs) (Dual Band) 19.
nominal
Power R
equ
i
re
d 120 VAC @ 1.3
A
Input and Output Impedance (ohms) 50
*
Applicable
to models listed in Table 1-1 and Table 1-2.

Bi-directional Amplifiers
510 and 610 Series
WESTELL.COM
© 2015 Westell Technologies 30 September 2015 Doc. No. 960-1032-MNL rC
1.877.844.4274
Page 10 of 28
1.2 LED Indicators
Warning: The unit has sensed instability due to insufficient isolation between the inside antenna and the outside
antenna, and has reduced the gain of the amplifier. This action prevents oscillation, which can interfere with the
handsets in the covered area and/or the wireless service provider’s base station.
Fault: The gain of the unit has been reduced to a minimum (red) to prevent very strong input signals from overloading
the amplifier. The amplifier will attempt to recover from this condition, initially at 15 second intervals and then at
four-minute intervals.
1.3 Pin-Out Chart
Alarm wiring for public safety. The connector used is an RJ-14, 6 pin.
Table
Table Table
Table 1
11
1-
--
-4
44
4: Pin
: Pin: Pin
: Pin-
--
-Out Descriptions
Out DescriptionsOut Descriptions
Out Descriptions
Pin
Description
1
5
v
olts
2
Center contact alarm relay
3
Alarm
contact-open
(Normally Open =N.O
.
)
4
Alarm
contact
-closed (Normally Closed =N.C.)
5
Shut down
6
Ground

Bi-directional Amplifiers
510 and 610 Series
WESTELL.COM
© 2015 Westell Technologies 30 September 2015 Doc. No. 960-1032-MNL rC
1.877.844.4274
Page 11 of 28
2 Product Appearance
2.1 Mechanical Drawing, Dual-band BDA
Figure
Figure Figure
Figure 2
22
2-
--
-1
11
1: Mechanical Drawing of the Dual
: Mechanical Drawing of the Dual: Mechanical Drawing of the Dual
: Mechanical Drawing of the Dual-
--
-band BDA, including the FCC label
band BDA, including the FCC labelband BDA, including the FCC label
band BDA, including the FCC label
Server Port
Donor Port
Connector oriented tab side
-
down, opening toward you.

Bi-directional Amplifiers
510 and 610 Series
WESTELL.COM
© 2015 Westell Technologies 30 September 2015 Doc. No. 960-1032-MNL rC
1.877.844.4274
Page 12 of 28
2.2 Mechanical Drawing, Single-band BDA
Figure
Figure Figure
Figure 2
22
2-
--
-2
22
2: Mechanical Drawing of
: Mechanical Drawing of : Mechanical Drawing of
: Mechanical Drawing of a Single
a Singlea Single
a Single-
--
-band BDA, including FCC
band BDA, including FCCband BDA, including FCC
band BDA, including FCC
label
labellabel
label
Connector oriented tab side
-
down, opening toward you.
Donor Port
Server Port

Bi-directional Amplifiers
510 and 610 Series
WESTELL.COM
© 2015 Westell Technologies 30 September 2015 Doc. No. 960-1032-MNL rC
1.877.844.4274
Page 13 of 28
3 Installation Tips
3.1 Important Installation Tips
A high degree of isolation must be afforded to prevent any re-generative feedback in the system. Feedback of this
kind causes the amplifier to emit a continuous signal of maximum amplitude and could, in some cases, interfere with
normal operation of the cell site. Avoid the use of window mounts or other non-rooftop mountings.
WARNING
Amplifier or handset damage may occur if a handset is connected directly to the
BDA or the coax that leads to the BDA. It is recommended that the BDA be powered
down when cables are connected or disconnected.
3.2 Standard Single Internal Antenna System Design
Figure
Figure Figure
Figure 3
33
3-
--
-1
11
1: Standard Single Internal Antenna System Design
: Standard Single Internal Antenna System Design: Standard Single Internal Antenna System Design
: Standard Single Internal Antenna System Design

Bi-directional Amplifiers
510 and 610 Series
WESTELL.COM
© 2015 Westell Technologies 30 September 2015 Doc. No. 960-1032-MNL rC
1.877.844.4274
Page 14 of 28
3.3 Troubleshooting
Carefully check all cables for shorts and opens.
Check the rooftop antenna, if directional, for proper alignment along the calculated compass heading. Typically, the
directional antenna should be aimed at the same site that your handset uses in the area where the outside antenna
is placed.
If cables and alignment are acceptable, it may be necessary to use a spectrum analyzer to examine the signal
environment in which the BDA is operating. The existence of strong analog signals within the frequency bands can
cause the AGC to reduce the amplifier’s gain, particularly on the downlink. In some cases, additional filtering is
required to reject these unwanted signals. The directional outside antenna can be reoriented horizontally, to place
the interfering source in an antenna pattern null. At a site containing significant interference from outside signals
that require expensive and possibly prohibitive measures to filter, reduce, or eliminate interference, it may not be
practical to use the BDA to provide coverage.
3.4 Optional Accessories
A complete line of accessories is available from Westell. Check with your Westell distributor for any additional items
needed. The following products suitable for most in-building needs.
Outside high gain yagi antenna
PCS - model number CSI-AY/1.85-1.99/10
SMR 800 and Cellular - model number CSI-AY/806-960/11 and CSI-AY/806-960/14
SMR 700 - model number CSI-AY/700-806/11
Inside omnidirectional antenna
ClearLink-O/698-2.7K/N
Power dividers
ClearLink – SPD2/698-2.7K-LP/N
ClearLink – SPD3/698-2.7K-LP/N
ClearLink – SPD4/698-2.7K-LP/N
Grounding kit - model number CSI-GKIT
Lightning arrestor - model number CSI-CAP
Directional couplers and cross band couplers are also available.

Bi-directional Amplifiers
510 and 610 Series
WESTELL.COM
© 2015 Westell Technologies 30 September 2015 Doc. No. 960-1032-MNL rC
1.877.844.4274
Page 15 of 28
4 LCD Command Interface
4.1 Command Interface Overview
The menu system can be navigated with five buttons: Up, Down, Edit, Save and Menu. Feedback is given to the
operator through the LCD panel.
The LCD command interface offers two distinct series of menus: the View menu series, which allow a user to view,
but not alter, the data maintained by the unit. The Edit menu series permits the alteration of this information. The
Edit menu series may be kept secure from general use by a password. If password control is enabled, an added level
of security is provided; however, this unit is shipped with this feature disabled.
In both menu systems the Menu button is used to maneuver between menus in a sequential fashion. Edit is generally
used to enter the Edit menu series, and Save is generally used to exit it. Pressing Save in all menus except the one
that allows you to alter the Edit BDA Name menu (explained below) will force any changes made while in the Edit
menu series to be saved in non-volatile memory. The BDA will then exit the Edit menu series; if the user needs to
edit more information, they will need to press Edit and enter a password again. The Up and Down buttons are
usually used to scroll through options within a given menu, if several options exist.
Each menu series and the way each menu represents and interprets data is explored later in detail.
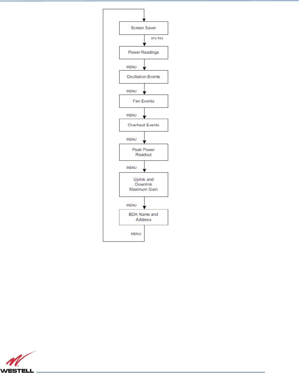
4.2 The View Menu Series
Figure 4-1 depicts the series of menus that will allow the user to view, but not alter, the information stored in the
BDA. Pressing the Edit button will cause the BDA to ask for a password if password control is enabled. Password
control is enabled by pressing Edit and Menu simultaneously. The password is a five-button sequence that secures
the ability to change the information within the BDA. Keys in this password can consist of any button except Menu.
This password defaults to the following sequence until changed by the user:
Up
,
Down, Down, Up,
Up.

Bi-directional Amplifiers
510 and 610 Series
WESTELL.COM
© 2015 Westell Technologies 30 September 2015 Doc. No. 960-1032-MNL rC
1.877.844.4274
Page 16 of 28
Figure
Figure Figure
Figure 4
44
4-
--
-1
11
1:
: :
: View Menu Series
View Menu SeriesView Menu Series
View Menu Series

Bi-directional Amplifiers
510 and 610 Series
WESTELL.COM
© 2015 Westell Technologies 30 September 2015 Doc. No. 960-1032-MNL rC
1.877.844.4274
Page 17 of 28
4.2.1 Screen Saver Display
Upon powering up the BDA, a display resembling Figure 4-2 appears on the LCD panel:
Figure
Figure Figure
Figure 4
44
4-
--
-2
22
2: Screen
: Screen: Screen
: Screen
Saver Display
Saver DisplaySaver Display
Saver Display
The first row contains the network name of the BDA; this allows the user to determine which BDA they are viewing.
This name can be changed to whatever the user desires and can contain blank spaces, capital letters, lowercase
letters, and numerals. It is limited to seven characters to facilitate communication with a web monitor, should one
be desired.
This screen is known as the Screen Saver display because it is the screen that the BDA will revert to showing if there
has been no activity detected on the keypad for at least ten minutes. If this occurs, the LCD backlight shuts off to
save power and prevent the backlight from burning out. Pressing any key other than
Edit while in the Screen Saver
display will turn the backlight back on, and advance the menu to the Power Readout display. Pressing the Edit key
will advance you to the Edit menu series.
4.2.2 Power Readings Display
This menu shows the instantaneous Power Readings in the BDA, as well as whether or not the gain is being actively
attenuated by automatic gain control.
Figure 4-3 illustrates a typical Power Readings display:
Figure
Figure Figure
Figure 4
44
4-
--
-3
33
3: Power Readings Display
: Power Readings Display: Power Readings Display
: Power Readings Display
The power reading display in Figure 4-3 shows that the composite power is currently 19 dBm on the output of the
uplink pass band, 27 dBm on the output of the downlink pass band, and automatic gain control has attenuated the
signal 2 dB on the downlink pass band.
Note that when the power through a channel is less than 0 dBm, the display will show <00 in the location where the
reading usually appears. This prevents spurious power readings from occurring because of random noise.
The Up, Down, and Save buttons have no effect in this menu, but pressing the Menu button will advance the user
to the event readout displays.

Bi-directional Amplifiers
510 and 610 Series
WESTELL.COM
© 2015 Westell Technologies 30 September 2015 Doc. No. 960-1032-MNL rC
1.877.844.4274
Page 18 of 28
4.2.3 Event Readout Displays
Within the BDA, three performance measures are tracked, recorded, and displayed as events. Up to 999 of each type
of event is recorded. If more than this number of events are detected, the menu system will continue to display 999.
Figure 4-4 shows a typical display:
Figure
Figure Figure
Figure 4
44
4-
--
-4
44
4: Events Readout Displays
: Events Readout Displays: Events Readout Displays
: Events Readout Displays
Three types of service-affecting events that the BDA records can be viewed within separate windows. Pressing the
Menu button will sequence through these displays. The first window in the sequence displays isolation control
events, the next window displays fan performance events, and the last window displays abnormal temperature
events. A fourth menu press displays a recording of the UL and DL peak power.
After a window has been bypassed, all windows selectable through menu presses must be viewed in order to return
to the last viewed display.
Any event will cause a yellow (warning) LED to illuminate. The warning LED can be extinguished by resetting the
appropriate event counter(s) via the Edit menu or by cycling the primary power. Cycling primary power will reset the
counters as well. Events capable of being recorded are:
Isolation control/Offset: This event is recorded whenever insufficient isolation exists between the donor and server
antennae. When that condition occurs, the oscillation event counter will be incriminated. Oscillation control is
implemented in the BDA control system. If an oscillation condition is detected, the BDA control circuitry will attempt
to stabilize the system by immediately reducing the gain 3 dB (offset). A warning will also be immediately displayed
that shows the accumulated change on the affected link(s) e.g. UL (003 dB attn). After a period of time, the system
will recheck itself and continue to reduce the gain in 3 dB increments until the oscillation conditions no longer exists.
Each gain reduction is counted as an event. At some point, if stability cannot be reached, the BDA amplifier on the
affected link will be shut down. After shutdown, or at any point after stability is reached, the system will attempt to
fully recover lost gain. Until the system can recover to the original gain setting, the warning LED will remain
illuminated.
Fan limits: The BDA system firmware monitors fan performance. If either fan speed exceeds specified limitations, a
fan event will be recorded for each instance. A yellow LED will remain illuminated until the event counter is reset to
zero. This feature is not available in firmware version 1.1.0 and prior releases.
Over temperature limit: Amplifier junction temperature is monitored continuously. If the temperature rises above a
factory determined limit, an overheat event will be recorded. If the event is transitory, each excursion above the limit
will increment the overheat counter. A yellow LED will remain illuminated until the counter is reset to zero.
Event counters serve as diagnostic tools for maintenance and system health assessments. Only isolation control will
alter the intended performance of the system. Fan and overheat events have no effect on the BDA.
Pressing Menu within at this display will advance the user to the Peak Power display.

Bi-directional Amplifiers
510 and 610 Series
WESTELL.COM
© 2015 Westell Technologies 30 September 2015 Doc. No. 960-1032-MNL rC
1.877.844.4274
Page 19 of 28
4.2.4 Peak Power Readout Display
The Peak Power Readout display shows the
highest
readings
that have
registered
on the BDA since
power-up
or reset.
Figure 4-5 shows a typical display.
Figure
Figure Figure
Figure 4
44
4-
--
-5
55
5: Peak Power Readout Display
: Peak Power Readout Display: Peak Power Readout Display
: Peak Power Readout Display
NOTE
Because the AGC cannot act instantaneously, the peak power seen on the output
might be higher than the power the unit is capable of sustaining. This is not an
error, but an indication that the power level was detected– briefly – at the output
port. This is meant to aid in diagnostics, if necessary.
Pressing the Menu button will advance the user to the Downlink Gain display.
4.2.5 Gain Display
The Gain Display shown in Figure 4-6 indicates the gain applied to the uplink or downlink pass band. These values
may differ if an offset has been applied.
Figure
Figure Figure
Figure 4
44
4-
--
-6
66
6: Gain Display
: Gain Display: Gain Display
: Gain Display
Pressing the Menu button advances to the BDA Name display.
4.2.6 BDA Name and Address Display
In addition to its name, a BDA can be uniquely identified on a network with a web monitor by its network name. The
network name is identical to the one in the screen saver display. The BDA name is limited to seven characters. Each
BDA is accessible by a single web monitor on the network and must have a unique address, between one and seven,
inclusive, within that network. This display also shows the current BDA’s network address.

Bi-directional Amplifiers
510 and 610 Series
WESTELL.COM
© 2015 Westell Technologies 30 September 2015 Doc. No. 960-1032-MNL rC
1.877.844.4274
Page 20 of 28
Figure 4-7 shows a typical BDA name and address display.
Figure
Figure Figure
Figure 4
44
4-
--
-7
77
7:
::
:
BDA Name and Address Display
BDA Name and Address DisplayBDA Name and Address Display
BDA Name and Address Display
Pressing the Menu button returns to the screen saver display.
NOTE
Pressing the Edit button in any of these displays causes the BDA to enter the Edit
menu series. A password is requested from the user if password control has been
enabled. Successful password entries permit the user to enter the Edit Menu Series;
unsuccessful entries cause the BDA to revert to the screen saver display. The
password menu does not belong to either the View menu series or the Edit menu
series.
Figure 4-8 shows a typical password entry display.
Figure
Figure Figure
Figure 4
44
4-
--
-8
88
8: Password entry display
: Password entry display: Password entry display
: Password entry display
NOTE
Each password consists of a series of five button presses. None of the buttons can
be Menu. Pressing the Menu button or entering an invalid key in the password key
sequence causes an immediate exit to the screen saver. To keep the password
masked as it is entered, the bottom row reveals how many keys have been entered
in the password thus far. In Figure 4-8 three of the five-key presses have been
received and validated. Regardless of which display the user was viewing before
entering password mode, successful password entry takes the user to the Edit
Oscillation Events display.

Bi-directional Amplifiers
510 and 610 Series
WESTELL.COM
© 2015 Westell Technologies 30 September 2015 Doc. No. 960-1032-MNL rC
1.877.844.4274
Page 21 of 28
4.3 The Edit Menu Series
The Edit Menu Series depicted in Figure 4-9 allows the user to alter the information stored in the BDA. These menus
are only accessible if the user has a password and if password control is enabled. After entering this sequence of
menus, the user can save changes by pressing Save. Pressing this button exits the Edit Menu series, so it is advisable
to make desired changes beforehand. The Edit BDA Name menu is an exception; refer to the documentation for
details. If no button is pressed within ten minutes of the last press, these menus will be exited and no changes will
be saved.
The documentation to determine the function of the buttons in each of the menus. The password to enter the Edit
menu series defaults to the following sequence until changed by the user: Up, Down, Down, Up, Up.
Figure
Figure Figure
Figure 4
44
4-
--
-9
99
9:
: :
: Edit Menu Series
Edit Menu SeriesEdit Menu Series
Edit Menu Series

Bi-directional Amplifiers
510 and 610 Series
WESTELL.COM
© 2015 Westell Technologies 30 September 2015 Doc. No. 960-1032-MNL rC
1.877.844.4274
Page 22 of 28
4.3.1 Edit Events Display
Edit Events displays show the number of events recorded in each of three categories: oscillation, fans, and overheat.
Each Menu button press moves to the next display. At any event category, pressing Edit will clear the counter and
reset the number of events to zero.
To indicate that you are currently in the Edit series, the first word in the top line of the display is Edit, followed by the
display name.
Figure 4-10 shows a typical Edit Events display.
Figure
Figure Figure
Figure 4
44
4-
--
-10
1010
10: Edit Events Display
: Edit Events Display: Edit Events Display
: Edit Events Display
4.3.2 Edit Peak Power Readout Display
The Edit Peak Power Readout display will show the same information indicated in the View menu series, however,
pressing Edit clears the peak power readings and captures the current values.
Figure 4-11 shows a typical Edit Peak Power Readout display.
Figure
Figure Figure
Figure 4
44
4-
--
-11
1111
11: Edit Peak Power Readout Display
: Edit Peak Power Readout Display: Edit Peak Power Readout Display
: Edit Peak Power Readout Display
Pressing Menu at this point will cause the BDA to enter the Edit Downlink Gain display.
4.3.3 Edit Downlink Gain Display
In the Edit Downlink Gain Display window, the downlink gain can be altered, but it cannot be adjusted lower than
the difference between the calibrated maximum output minus 30 dB (max gain -30 dB). The range of the attenuators
in either the uplink or the downlink imposes this constraint. The values can be changed, within the permissible range,
in 1 dB increments by pressing the up or down keys. If an attempt is made to change the gain value beyond a 30
dB range, the value increments to the highest or lowest acceptable value depending on which end of the constraint
the attempt is initiated. By example, for an 80 dB gain amplifier the minimum gain setting is 50 dB. Pressing the
down key when 50 dB of gain is currently being displayed will return gain setting to 80 dB. Likewise, if the gain
setting is at 80 dB, pressing the up key will change the gain to 50 db. Using another illustration, an amplifier having
a maximum gain of 65 dB will have a minimum gain setting of 35 dB.

Bi-directional Amplifiers
510 and 610 Series
WESTELL.COM
© 2015 Westell Technologies 30 September 2015 Doc. No. 960-1032-MNL rC
1.877.844.4274
Page 23 of 28
Figure 4-12 shows a typical Edit Downlink Gain display.
Figure
Figure Figure
Figure 4
44
4-
--
-12
1212
12: Edit Downlink Gain Display
: Edit Downlink Gain Display: Edit Downlink Gain Display
: Edit Downlink Gain Display
The Menu button takes the user to the Edit Uplink Gain display.
4.3.4 Edit Uplink Gain Display
This display is functionally identical to the Edit Downlink Gain display, but alters the gain through the uplink pass
band instead of the downlink pass band.
Figure 4-13 shows a typical uplink Edit Display.
Figure
Figure Figure
Figure 4
44
4-
--
-13
1313
13:
::
:
Edit Uplink Gain Display
Edit Uplink Gain DisplayEdit Uplink Gain Display
Edit Uplink Gain Display
Pressing the Menu key here will take the user to the Edit BDA Name display.
4.3.5 Edit BDA Name Display
The Edit BDA Name Display lets the user set a new name for the BDA for identification purposes on a web monitor
network. This also changes the name shown on the screen saver display and the BDA Name display. A name can
consist of uppercase letters, lowercase letters, numerals, and/or blank spaces.
A blinking cursor indicates which letter the user is editing; the edit process is executed from left to right. In any
cursor position, characters are selected by using the Up and Down buttons. After the user has selected the letter
for that position, pressing Save locks that letter into that position and advances the cursor to the right. Pressing
Edit backs the cursor up one space and permits the user to edit that letter again using the same process. It is not
possible to back up beyond the first character. Pressing Save on the seventh character causes the BDA to advance
to the Edit BDA Address display, as will pressing Menu at any time. Pressing Menu will cancel any changes that the
user has made to the BDA name.

Bi-directional Amplifiers
510 and 610 Series
WESTELL.COM
© 2015 Westell Technologies 30 September 2015 Doc. No. 960-1032-MNL rC
1.877.844.4274
Page 24 of 28
Figure 4-14 shows a typical display for the Edit BDA Name Display menu.
Figure
Figure Figure
Figure 4
44
4-
--
-14
1414
14:
::
:
Edit
EditEdit
Edit
BDA name display menu
BDA name display menuBDA name display menu
BDA name display menu
In Figure 4-14, the cursor shows that the user is at the fourth character position. In Figure 4-15, the user has pressed
the Up and Down buttons to select S. The cursor at that position blinks intermittently, alternating with the character
currently stored at that position, as shown in Figure 4-15:
Figure
Figure Figure
Figure 4
44
4-
--
-15
1515
15: Example display when editing the BDA Name
: Example display when editing the BDA Name: Example display when editing the BDA Name
: Example display when editing the BDA Name
Continuing the example, pressing Up at this point illustrates the advancement of the character at the current
position to T as shown in Figure 4-16.
Figure
Figure Figure
Figure 4
44
4-
--
-16
1616
16:
: :
: Another
Another Another
Another display
displaydisplay
display
when editing the BDA Name
when editing the BDA Namewhen editing the BDA Name
when editing the BDA Name
4.3.6 Edit BDA Address Display
The Edit BDA Address Display permits the setting of a new address for a BDA on a web monitor network. Valid
values are one to seven, inclusive. In this menu, take care not to set the address to that of another BDA on the same
Web monitor network. The permissible addresses are presented in cyclical fashion.
Figure 4-17 shows a typical Edit BDA Address display.
Fi
FiFi
Figure
gure gure
gure 4
44
4-
--
-17
1717
17:
: :
: Edit
EditEdit
Edit
BD
BDBD
BDA Address Display
A Address DisplayA Address Display
A Address Display
Pressing Up and Down will scroll through the different valid addresses. Pressing Menu will exit to the next screen
(Software Shutdown display).

Bi-directional Amplifiers
510 and 610 Series
WESTELL.COM
© 2015 Westell Technologies 30 September 2015 Doc. No. 960-1032-MNL rC
1.877.844.4274
Page 25 of 28
4.3.7 Software Shutdown Display
A Software Shutdown will prevent the BDA from functioning and will cease data acquisition by the BDA processor.
By pressing Up and Down, the user can select one of two available modes: normal, which is the regular form of BDA
operation, and shutdown, which performs a software shutdown of the BDA.
Figure 4-18 shows a typical Software Shutdown display.
Figure
Figure Figure
Figure 4
44
4-
--
-18
1818
18: Software shutdown display
: Software shutdown display: Software shutdown display
: Software shutdown display
After the BDA is shut down through software, the fault (red) LED glows.
When the BDA operation mode has been restored to normal, the fault LED extinguishes.
Pressing the Menu button at this point will cause the BDA to display the Create New Password display
4.3.8 Create New Password Display
The Create New Password Display allows the user to enter a new password. The display will not be viewable until
password control is enabled by first pressing the proper keys simultaneously (Save and Menu). This operation will
either enable the default password (Up, Down, Down, Up, Up) if no password change has ever been implemented,
or the current password. Either password sequence is required to authorize a new password. Pressing Edit and
Menu again will toggle the password off. This process requires the current password to complete the action.
Pressing any button after a new sequence has been entered will cause that sequence to be stored. Pressing Menu
at any time during the sequence will abort the process and revert to the most recent password. If a change is
successful, the new password will be required for future changes to be enabled.
Password control cannot be disabled without authorizing the mode change using the current password. The change
password process is much the same as the password entry process described earlier. Figure 4-19 shows the display
that asks for the current password:
Figure
Figure Figure
Figure 4
44
4-
--
-19
1919
19: Old password display
: Old password display: Old password display
: Old password display

Bi-directional Amplifiers
510 and 610 Series
WESTELL.COM
© 2015 Westell Technologies 30 September 2015 Doc. No. 960-1032-MNL rC
1.877.844.4274
Page 26 of 28
Figure 4-20 shows the request for the new password.
Figure
Figure Figure
Figure 4
44
4-
--
-20
2020
20: New password display
: New password display: New password display
: New password display
A password can only consist of Up, Down, and Save, since Edit and Menu have global functionality.
Pressing Menu will abort this and return to the Edit Events display.
No changes take effect unless the user presses Save. After pressing save, all changes are saved to non-volatile
memory and the BDA returns to the screen saver display. If the BDA does not detect any key presses within ten
minutes of the last key press, the BDA discards all changes made in the Edit Menu series since the last password
entry and reverts to the screen saver display.
NOTE
If the BDA becomes unstable and none of these menu commands are operable,
reset the processor to factory defaults by pressing and holding the Up, Down, and
Menu buttons simultaneously for one second. This is a catastrophic recovery
measure, which should not be performed unless all other procedures have failed.

Bi-directional Amplifiers
510 and 610 Series
WESTELL.COM
© 2015 Westell Technologies 30 September 2015 Doc. No. 960-1032-MNL rC
1.877.844.4274
Page 27 of 28
5 Registration Numbers
FCC
• NVRCSI610-S9, NVRCSI610-S89, NVRCSI510-S9, NVRCSI510-S89, NVRCSI510-P7
• UL approved Power Supply: UL/C - UL/TUV/CE/RoHS Compliant

Bi-directional Amplifiers
510 and 610 Series
WESTELL.COM
© 2015 Westell Technologies 30 September 2015 Doc. No. 960-1032-MNL rC
1.877.844.4274
Page A of 28
Appendix A Glossary
Table A-1 is a list of acronyms and abbreviations used in this manual.
Table
Table Table
Table A
AA
A-
--
-1
11
1: Acronyms and Abbreviations
: Acronyms and Abbreviations: Acronyms and Abbreviations
: Acronyms and Abbreviations
Acronym/Abbreviation Meaning
AGC Automatic Gain Control
APC Automatic Power Control
AUI Attachment Unit Interface
BDA Bi-Directional Amplifier
DAS Distributed Antenna System
Donor Outside Antenna to feed BDA
ERP Effective Radiated Power
FCC Federal Communications Commission
FPGA Field Programmable Gate Array
LED Light Emitting Diode
OIP3 Third-Order Intercept Point
RF Radio Frequency
USB Universal Serial Bus