Yamaha A3090/CON GUIDE(6/24) DSP A3090guide OWNER'S MANUAL
User Manual: Yamaha DSP-A3090guide OWNER'S MANUAL
Open the PDF directly: View PDF
.
Page Count: 8

Main speaker Effect speaker Center speaker
DSP-A3090
GUIDE TO SYSTEM CONNECTION
Set Up The Speakers Before Making Connections
Place the Main
Speakers in the
normal position.
Place the Front Effect Speakers further
apart from the Main Speakers, on either
side of and a few feet behind and above
the Main Speakers.
If you will use a Subwoofer such
as a Yamaha Active Servo
Subwoofer System, the position
of the subwoofer is not so critical
because low bass tones are not
highly directional.
Place the Center Speaker precisely
between the two Main Speakers.
Place the Rear Effect
Speakers behind your
listening position. They
should be nearly six feet up
from the floor.
TAPE 2
MONITOR
AC 3
PRO LOGIC
DSP
DIGITAL SOURCE
AC 3 PCM
PROCESSOR
VCR 3/DVD
VIDEO AUX
SET MENU
BASS
EXTENSION
VIDEO AUX
INPUT MODE
VCR 3/DVD
VIDEO AUX
PHONES BASS TREBLE BALANCE REC OUT
INPUT SELECTOR VOLUME
VCR 2
VCR 1
TV/DBS
LD
TAPE 1
TUNER
CD
PHONO
VCR 1
VCR 2
TV/DBS
LD
SOURCE
CD
TAPE 1
POWER
INPUT TRIM PROGRAM EFFECT
NATURAL SOUND DIGITAL SOUND FIELD PROCESSING AMPLIFIER DSP A3090
CINEMA DSP
7ch
AC-3
S VIDEO VIDEO L AUDIO R

2
CONNECTING SPEAKERS
Connect bare ends of speaker wires to terminals or use Banana Plugs
Red: positive (+)
Black: negative (–)
➀Unscrew the knob.
➁Insert the bare wire.
➂Tighten the knob
and secure the wire.
1
2
3
AUDIO SIGNAL AUDIO SIGNAL VIDEO SIGNAL SPEAKERS
O
R
E
1
E
2
LD
VIDEO S VIDEO
TV/DBS
IN
VCR 1
OUT
IN
VCR 2
OUT
IN
VCR 3/DVD
VCR 3/DVD OUT
CAN BE USED AS A 2ND
MONITOR OUT, IF SELECTED
BY SET MENU.
OUT
MONITOR
OUT
FRONT
MAIN
8
ΩMIN./
SPEAKER
8
ΩMIN./
SPEAKER 8
ΩMIN./
SPEAKER
REAR
CENTER
A B: 4
ΩMIN./
SPEAKER
A OR B: 8
ΩMIN./
SPEAKER
AB
+
A B
A OR B
+
5ch 7ch
ON OFF
FRONT
MIX
—I0dB 0dB
MAIN
LEVEL
PRE
OUT
MAIN
IN
MAIN CH
OUT IN FRONT
CENTER
MONO SPLIT
EFFECT
SUB
WOOFER
REAR
COUPLER
AC OUTLETS
SWITCHED
I20V 60Hz
I20W MAX. TOTAL
PAL
NTSC
Main Speaker R
Rear Speaker R Rear Speaker L
Main Speaker L
Front Effect
Speaker R Front Effect
Speaker L

SPEAKERS
CENTER
A B: 4
ΩMIN./
SPEAKER
A OR B: 8
ΩMIN./
SPEAKER
AB
+
A B
A OR B
+
S
I20V 60Hz
I80W MAX.
UNSWITCHED
SPEAKERS
CENTER
A B: 4
ΩMIN./
SPEAKER
A OR B: 8
ΩMIN./
SPEAKER
AB
+
A B
A OR B
+
CENTER SPEAKER(S)
To Use One Center Speaker
SUBWOOFER
To Use One Subwoofer System To Use Two Subwoofer Systems
To Use Two Center Speakers
MONO SPLIT
SUB
WOOFER
MONO SPLIT
SUB
WOOFER
L
R
Set to “A OR B”.
Set to “A + B”.
POWER HIGH CUT VOLUME
140 Hz
010
40 Hz
POWER HIGH CUT VOLUME
140 Hz
010
40 Hz
POWER HIGH CUT VOLUME
140 Hz
010
40 Hz
VV35040

6
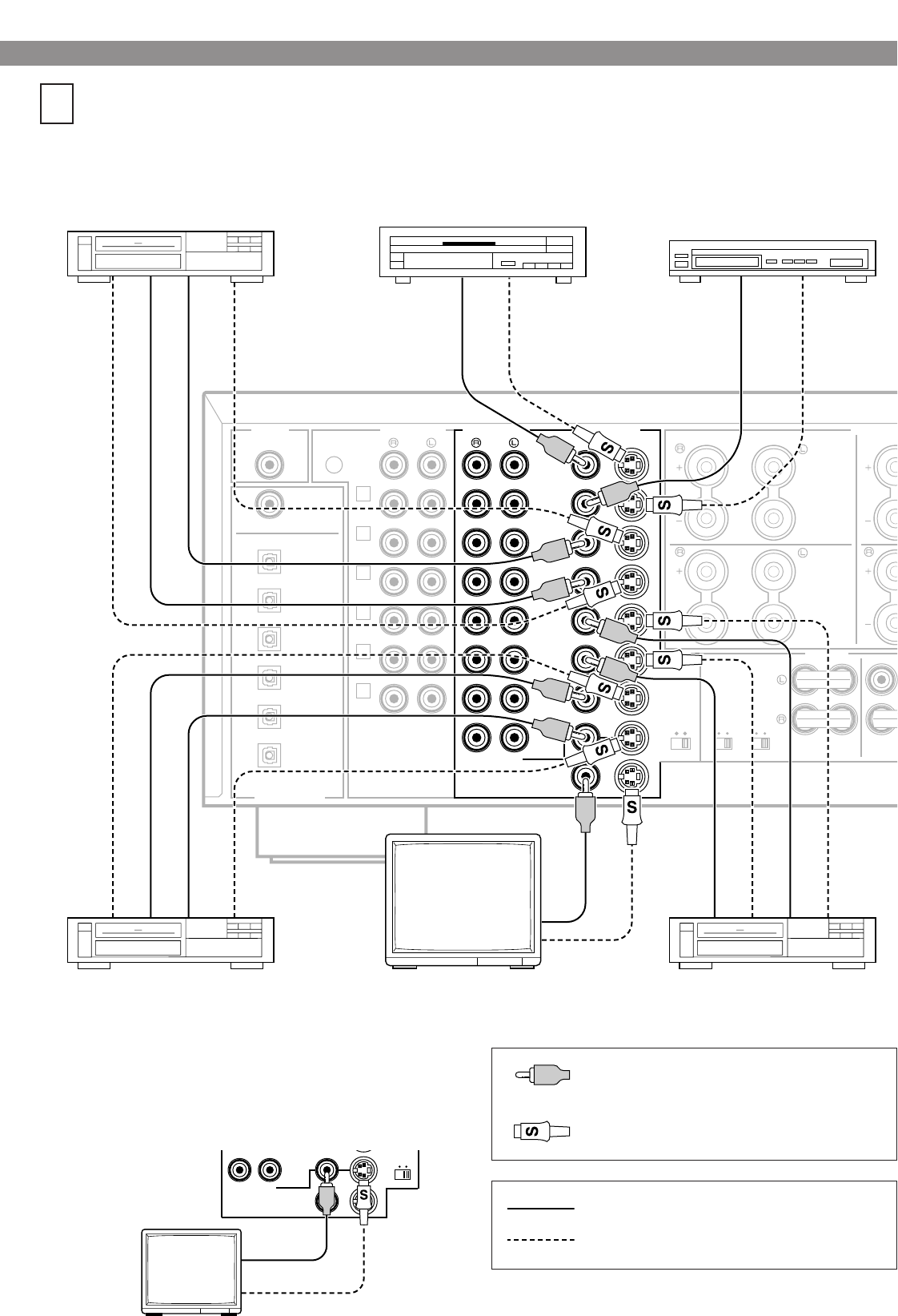
CONNECTING VIDEO COMPONENTS
1 Audio Connections
AC–3 RF
SIGNAL
AUDIO SIGNAL AUDIO SIGNAL VIDEO SIGNAL SPEAKERS
GND
PHONO
LD
CD
1
CD
2
TUNER
3
TAPE
PB
4
REC
OUT
TAPE 1
3
TAPE
PB
4
REC
OUT
TAPE 2
COAXIAL
OPTICAL
CD
TAPE
PB
TAPE 1
REC
OUT
LD
TV/DBS
VCR 3
/DVD
DIGITAL SIGNAL
LD
VIDEO S VIDEO
TV/DBS
IN
VCR 1
OUT
IN
VCR 2
OUT
IN
VCR 3/DVD
VCR 3/DVD OUT
CAN BE USED AS A 2ND
MONITOR OUT, IF SELECTED
BY SET MENU.
OUT
MONITOR
OUT
FRONT
MAIN
8
ΩMIN./
SPEAKER
8
ΩMIN./
SPEAKER
REAR
CENTER
A
AB
5ch 7ch
ON OFF
FRONT
MIX
—I0dB 0dB
MAIN
LEVEL
PRE
OUT
MAIN
IN
MAIN CH
OUT IN FR
CENTER
MONO SPLIT
SUB
WOOFER
COUPLER
PAL
NTSC
AC-3RF OUT
DIGITAL OUT
R OUT
L OUT
R OUT
L OUT
R OUT
L OUT
R IN
L IN
R OUT
L OUT
R IN
L IN
R IN
L IN
R OUT
L OUT
DIGITAL OUT
DIGITAL OUT
LD Player TV/Satellite Tuner Video Cassette Recorder 1
Video Cassette Recorder 3
or Another Video Component Video Cassette Recorder 2

7
Notes
•If your components are equipped with digital audio
signal output (and input) jacks, they can be connected to
this unit’s DIGITAL SIGNAL input (and output) jacks.
•Even if you connect a component to the DIGITAL
SIGNAL jack of this unit, you must keep the component
connected with the same named analog audio signal
jacks of this unit, because digital signal cannot be
recorded by a tape deck or VCR other than the tape
deck connected to the OPTICAL TAPE 1 REC OUT jack
of this unit.
•If your LD player has an AC-3 RF signal output jack,
connect it to this unit’s AC-3 RF SIGNAL input jack.
Audio signals encoded with the Dolby Surround AC-3
are input to this unit by this connection.
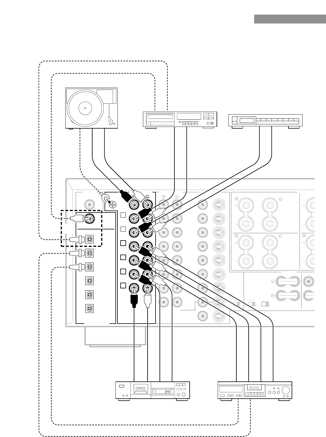
: RCA Pin Plug Connector Cable
(Red): Right Audio
(White): Left Audio
: Optical Fiber Cable
: Basic Connection (Required)
: Additional Connection For Higher
Sound Quality Or Special
Performance
8
ΩMIN./
SPEAKER
A B: 4
ΩMIN./
SPEAKER
A OR B: 8
ΩMIN./
SPEAKER
+
A B
A OR B
+
RONT
EFFECT
REAR
AC OUTLETS
SWITCHED
I00W MAX. TOTAL 200W MAX.
UNSWITCHED
VOLTAGE SELECTOR
To AC Outlet
(General Model)

2 Video Connections
Note
If you wish to connect a second monitor TV (or a projector)
to this unit, you can switch the VCR 3/DVD VIDEO OUT
jack (and S VIDEO jack also) to a second monitor out jack
for the connection with another monitor TV. (See page 43
of the Owner’s Manual for details.)
(Yellow) : RCA Pin Plug Connector
Video Cable
: S-Video Cable
VCR 3/DVD
VCR 3/DVD OUT
CAN BE USED AS A 2ND
MONITOR OUT, IF SELECTED
BY SET MENU.
OUT
MONITOR
OUT
PAL
NTSC
S-VIDEO IN
VIDEO IN
Second Monitor TV
If your video components offer S-Video capability, they can be connected to this unit’s S VIDEO jacks. Otherwise,
connect the composite video input/output jacks of your video components to this unit’s composite VIDEO
input/output jacks.
: Composite VIDEO Connection
: S-VIDEO Connection
AC–3 RF
SIGNAL
AUDIO SIGNAL AUDIO SIGNAL VIDEO SIGNAL SPEAKER
S
GND
PHONO
LD
CD
1
CD
2
TUNER
3
TAPE
PB
4
REC
OUT
TAPE 1
3
TAPE
PB
4
REC
OUT
TAPE 2
COAXIAL
OPTICAL
CD
TAPE
PB
TAPE 1
REC
OUT
LD
TV/DBS
VCR 3
/DVD
DIGITAL SIGNAL
LD
VIDEO S VIDEO
TV/DBS
IN
VCR 1
OUT
IN
VCR 2
OUT
IN
VCR 3/DVD
VCR 3/DVD OUT
CAN BE USED AS A 2ND
MONITOR OUT, IF SELECTED
BY SET MENU.
OUT
MONITOR
OUT
FRONT
MAIN
8
ΩMIN./
SPEAKER
8
ΩMIN./
SPEAKER
A
5ch 7ch
ON OFF
FRONT
MIX
—I0dB 0dB
MAIN
LEVEL
PRE
OUT
MAIN
IN
MAIN CH
OUT
CE
N
COUPLER
PAL
NTSC
LD Player TV/Satellite Tuner
Video Cassette Recorder 2Monitor TVVideo Cassette Recorder 3
or Another Video Component
Video Cassette Recorder 1
S-VIDEO IN
VIDEO IN
S-VIDEO OUT
VIDEO OUT
S-VIDEO OUT
VIDEO IN
S-VIDEO IN
VIDEO IN
S-VIDEO IN
VIDEO OUT
S-VIDEO IN
VIDEO IN
S-VIDEO OUT
VIDEO OUT
S-VIDEO OUT
VIDEO OUT
S-VIDEO OUT
VIDEO OUT

4
CONNECTING AUDIO COMPONENTS
AC–3 RF
SIGNAL
AUDIO SIGNAL AUDIO SIGNAL VIDEO SIGNAL SPEAKERS
GND
PHONO
LD
CD
1
CD
2
TUNER
3
TAPE
PB
4
REC
OUT
TAPE 1
3
TAPE
PB
4
REC
OUT
TAPE 2
COAXIAL
OPTICAL
CD
TAPE
PB
TAPE 1
REC
OUT
LD
TV/DBS
VCR 3
/DVD
DIGITAL SIGNAL
LD
VIDEO S VIDEO
TV/DBS
IN
VCR 1
OUT
IN
VCR 2
OUT
IN
VCR 3/DVD
VCR 3/DVD OUT
CAN BE USED AS A 2ND
MONITOR OUT, IF SELECTED
BY SET MENU.
OUT
MONITOR
OUT
FRONT
MAIN
8
ΩMIN./
SPEAKER
8
ΩMIN./
SPEAKER
A
5ch 7ch
ON OFF
FRONT
MIX
—I0dB 0dB
MAIN
LEVEL
PRE
OUT
MAIN
IN
MAIN CH
OUT
CE
N
COUPLER
PAL
NTSC
GND
R OUT
L OUT
R OUT
L OUT
R OUT
L OUT
R OUT
L OUT
R IN
L IN
R OUT
L OUT
R IN
L IN
DIGITAL IN
DIGITAL OUT
Tape Deck 2
Tape Deck 1
(DAT)
COAXIAL DIGITAL OUT
OPTICAL DIGITAL OUT
Turntable
CD Player Tuner
or

5
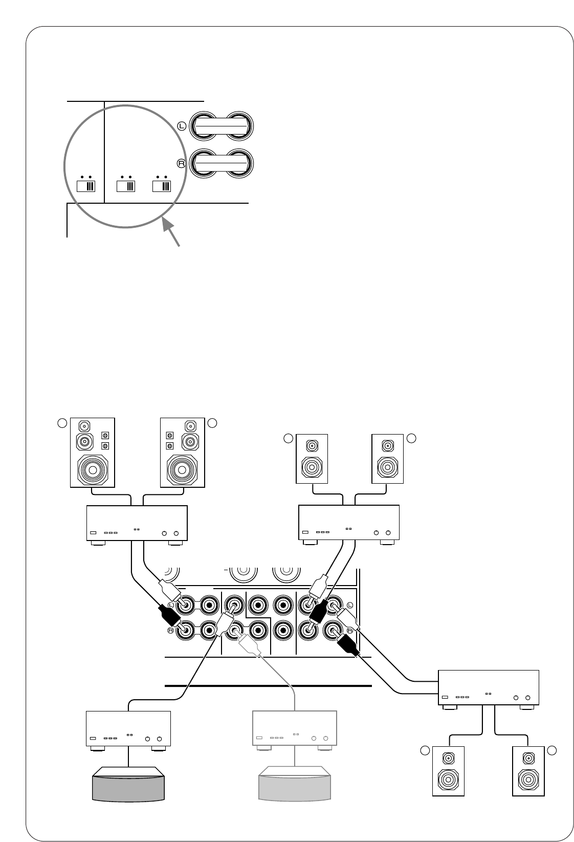
Connecting External Power Amplifier(s)
If you wish to use an external power amplifier to drive speakers for any channel, connect the power amplifier to
the corresponding line-level output jacks of this unit.
Settings Of Switches On The Rear Panel
MAIN LEVEL Switch
Normally set to “0 dB”. If desired, you can decrease the main-
channel output level at the MAIN speaker terminals by 10 dB by
setting this switch to “–10 dB”.
FRONT MIX Switch
Set to “OFF (7ch)” when setting up a full 7 or 6 speaker system,
or to “ON (5ch)” when setting up a 5 or 4 speaker system.
PAL/NTSC Switch (General Model Only)
Set this switch to the position corresponding to the video
format that your video equipment employs.
5ch 7ch
ON OFF
FRONT
MIX
—I0dB 0dB
MAIN
LEVEL
PRE
OUT
MAIN
IN
MAIN CH
COUPLER
PAL
NTSC
8
ΩMIN./
SPEAKER 8
ΩMIN./
SPEAKER
—I0dB 0dB
MAIN
LEVEL
PRE
OUT
MAIN
IN
MAIN CH
OUT IN FRONT
CENTER
MONO SPLIT
EFFECT
SUB
WOOFER
REAR
COUPLER
LR
LR
L R
Main Speakers
Front Effect Speakers
Rear Effect Speakers
Center SpeakerCenter Speaker
Power Amplifier Power Amplifier
Power Amplifier
Monaural
Power
Amplifier
Monaural
Power
Amplifier