Yamaha EMX62M G Owner's Manual EMX62MG
User Manual: Yamaha EMX62M Owner's Manual
Open the PDF directly: View PDF
.
Page Count: 26

D
Bedienungsanleitung
Bewahren Sie diese Bedienungsanleitung
an einem sicheren Ort auf.

2
EMX62M
Korrekturen der EMX62M-
Bedienungsanleitung
Vielen Dank, dass Sie sich für einen EMX62M Powermischer
von Yamaha entschieden haben. Bestimmte Abschnitte der
EMX62M-Bedienungsanleitung haben sich geändert. Bitte
ersetzen Sie jene Abschnitte der ursprünglichen Bedienungs-
anleitung durch die hier erwähnten Punkte.
S.11
■
MAIN-Sektion
C
Pegelanzeigen
Diese Dioden zeigen den Pegel des Signals an, das an der
MAIN OUT-Buchse anliegt (Ein-/Ausgänge
9
).
D
LIMITER-Diode
Wenn der Pegel der an den Buchsen SPEAKERS 1 & 2
anliegenden Signale (d.h. der Ausgabe der internen End-
stufe) den maximal zulässigen Wert erreicht, leuchtet
diese Diode.
S.21
■
Block- und Pegelschaltbild
Pegelschaltbild für die Ausgangssektion der Endstufe (unten rechts)
Diese Kurven zeigen den Nenn- und Höchstausgangspegel der
an die Buchsen SPEAKERS 1 & 2 angelegten Signale. Wenn der
Ausgangspegel +4dB beträgt (Meter „0”), leistet die interne
Endstufe 40W an 4
Ω
. Wenn der Ausgangspegel +11dB beträgt
(LIMITER-Diode leuchtet), leistet die interne Endstufe maxi-
mal 200W an 4
Ω
.
Revisiones del Manual de
Instrucciones del EMX62M
Gracias por adquirir el mezclador amplificado Yamaha
EMX62M. Algunas partes del manual de instrucciones del
EMX62M se han revisado. Consulte las siguientes revisiones
en lugar de las correspondientes secciones del manual de
instrucciones original.
P.11
■
Sección principal (MAIN)
C
Vúmetros
Esta pantalla de LEDs indica el nivel de las señales
recibidas en el jack MAIN OUT (panel de entrada/salida
9
).
D
Indicador del limitador (LIMITER)
Si el nivel de salida de las señales recibidas en los jacks
SPEAKERS 1 & 2 (la salida del amplificador interno)
alcanzan el máximo, el indicador se iluminará.
P.21
■
Diagrama en bloques y de nivel
Diagrama de nivel de la sección de salida del amplificador de
potencia (parte inferior derecha)
Estos esquemas muestran los niveles de salida nominal y de
salida máxima de las señales recibidas en los jacks SPEAKERS
1 & 2. Si el nivel de salida es +4dB (Vúmetro “0”), el
amplificador de potencia interno proporcionará 40 W en una
carga de 4
Ω
. Si el nivel de salida es +11dB (se ilumina el
indicador LIMITER), el amplificador interno proporcionará
un máximo de 200 W en una carga de 4
Ω
.
Achtung:
Über die Buchsen SPEAKERS 1 & 2 (Rück-
seite
1
) werden die an der MAIN OUT-Buchse anlie-
genden und von der Endstufe verstärkten Signale
ausgegeben. Der Pegel der Ausgangssignale kann an-
hand der LIMITER-Diode (
D
) überwacht werden.
Vorsicht:
Wenn die LIMITER-Diode fortwährend
blinkt, wird die interne Endstufe überlastet und könnte
beschädigt werden. Verringern Sie den Pegel mit dem
Master-Regler (
B
) dann so weit, bis die Diode nur noch
bei Signalspitzen kurz aufleuchtet.
D
C
D
+30dB
+20dB
+10dB
0dB
SPEAKERS OUT
MAXIMUM OUTPUT POWER [200W/4Ω]
NOMINAL OUTPUT [40W/4Ω]
PA
+11dB
+4dB
Nota:
Los jacks SPEAKERS 1 & 2 (panel posterior
1
)
entregan las señales recibidas en el jack MAIN OUT a
través del amplificador de potencia interno. Compruebe
el nivel de señal de salida por medio del indicador
LIMITER (
D
).
Precaución:
Si el indicador LIMITER parpadea de
forma constante, indica que la sección del amplificador
está sometida a una sobrecarga excesiva y puede
presentar un funcionamiento anómalo. Reduzca el nivel
de salida del control Master (
B
) por debajo del nivel de
forma que el indicador sólo parpadee ligeramente en los
picos transitorios más altos.
S
C
D
+30dB
+20dB
+10dB
0dB
SPEAKERS OUT
MAXIMUM OUTPUT POWER [200W/4Ω]
NOMINAL OUTPUT [40W/4Ω]
PA
+11dB
+4dB

■
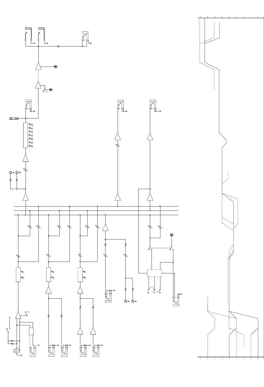
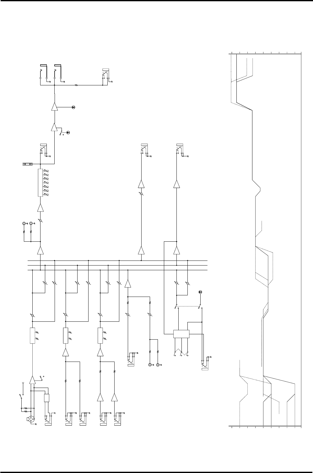
Block & Level Diagrams
CH IN
1-4
CH5 IN
LINE
[–10dB]
Hi-Z
[–40/–10]
Low-Z
[–50/–20]
CH6 IN
SUPER Hi-Z
[–30dB]
1
2
1
2
PA D PA D
[–10dB]
[–10dB]
PHANTOM
OFF
ON
OFF
ON
HA
+15V
[–10dB]
[–10dB]
HA
HA
AUX IN
[–10dB]
[–10dB]
LEVEL
[–10dB]
LEVEL
[–10dB]
LEVEL
2-Stage EQ
LOW
HIGH
LOW
HIGH
LOW
HIGH
2-Stage EQ
2-Stage EQ
[–10dB]
BA
BA
[–16dB]
[–16dB]
AUX IN
2TR IN
2TR IN
[–10dBV]
[–7.8dB]
1
2
FOOT SW
(MITE)
VOCAL REVERB
LARGE HALL
SMALL HALL
[0dB]
DIGITAL
EFFECT
ON
ON
ON
ON
[–6dB]
EFFECT RTN
[–6dB]
EFFECT RTN
[0dB]
SUM
[0dB]
SUM
SUM
SUM
BA
BA
[–6dB]
MASTER
[–16dB]
[–16dB]
[–16dB]
[–16dB]
[0dB]
MONITOR
EFFECT
MONITOR
[–22dB]
[–16dB]
[–22dB]
EFFECT
[–16dB]
MONITOR
[–22dB]
EFFECT
MAIN
EFFECT
MONITOR
[0dB]
[–6dB]
[+4dB]
1
2
REC OUT
[–10dBV]
[–7.8dB]
7-Stage GEQ
MASTER
BA
125Hz
250Hz
500Hz
1kHz
2kHz
4kHz
8kHz
LED METER (5 point)
MAIN OUT
[+4dB]
PA
LIMIT
YSP ON/OFF
[200W/4Ω]
1
2
SPEAKERS OUT
2
1
2
1
PHONES OUT
MONITOR OUT
[+4dB]
EFFECT OUT
[+4dB]
+30dB
+20dB
+10dB
0dB
–10dB
–20dB
–30dB
–40dB
–50dB
SPEAKERS OUT
MAXIMUM OUTPUT POWER [200W/4Ω]
PHONES (33mW 40Ω)
PHONES max
(175mW 40Ω)
MAIN OUT, MONITOR OUT, EFFECT OUT [+4dB]
REC OUT [–10dBV]
2TR, AUX
MAIN, MONITOR [–16dB]
EFFECT [–22dB]
Clip Level [+20dB]
2TR IN [–10dBV]
AUX IN [–10dB]
Hi-Z [–10dB]
LINE IN
[–10dB]
Hi-Z [–40dB]
Low-Z [–20dB]
Low-Z, MIC [–50dB]
[–30dB]
SUPER Hi-Z
+30dB
+20dB
+10dB
0dB
–10dB
–20dB
–30dB
–40dB
–50dB
NOMINAL OUTPUT [40W/4Ω]
M.D.G., Pro Audio & Digital Musical Instrument Division, Yamaha Corporation
© 2002 Yamaha Corporation

FCC INFORMATION (U.S.A.)
1. IMPORTANT NOTICE: DO NOT MODIFY THIS UNIT! This product, when installed as indicated in the instructions contained in this manual, meets FCC
requirements. Modifications not expressly approved by Yamaha may void your authority, granted by the FCC, to use the product.
2. IMPORTANT: When connecting this product to accessories and/or another product use only high quality shielded cables. Cable/s supplied with this product MUST
be used. Follow all installation instructions. Failure to follow instructions could void your FCC authorization to use this product in the USA.
3. NOTE: This product has been tested and found to comply with the requirements listed in FCC Regulations, Part 15 for Class “B” digital devices. Compliance with
these requirements provides a reasonable level of assurance that your use of this product in a residential environment will not result in harmful interference with
other electronic devices. This equipment generates/uses radio frequencies and, if not installed and used according to the instructions found in the users manual, may
cause interference harmful to the operation of other electronic devices. Compliance with FCC regulations does not guarantee that interference will not occur in all
installations. If this product is found to be the source of interference, which can be determined by turning the unit “OFF” and “ON”, please try to eliminate the
problem by using one of the following measures: Relocate either this product or the device that is being affected by the interference. Utilize power outlets that are on
different branch (circuit breaker or fuse) circuits or install AC line filter/s. In the case of radio or TV interference, relocate/reorient the antenna. If the antenna lead-in
is 300 ohm ribbon lead, change the lead-in to coaxial type cable. If these corrective measures do not produce satisfactory results, please contact the local retailer
authorized to distribute this type of product. If you can not locate the appropriate retailer, please contact Yamaha Corporation of America, Electronic Service
Division, 6600 Orangethorpe Ave, Buena Park, CA 90620
The above statements apply ONLY to those products distributed by Yamaha Corporation of America or its subsidiaries.
• Explanation of Graphical Symbols
The lightning flash with arrowhead symbol
within an equilateral triangle is intended to
alert the user to the presence of uninsulated
“dangerous voltage” within the product’s
enclosure that may be of sufficient magni-
tude to constitute a risk of electric shock to
persons.
The exclamation point within an equilat-
eral triangle is intended to alert the user to
the presence of important operating and
maintenance (servicing) instructions in the
literature accompanying the product.
CAUTION: TO REDUCE THE RISK OF
ELECTRIC SHOCK, DO NOT REMOVE
COVER (OR BACK). NO USER-SERVICEABLE
PARTS INSIDE. REFER SERVICING TO
QUALIFIED SERVICE PERSONNEL.
CAUTION
RISK OF ELECTRIC SHOCK
DO NOT OPEN
The above warning is located on the
rear of the unit.
WARNING: THIS APPARATUS MUST BE EARTHED
IMPORTANT
THE WIRES IN THIS MAINS LEAD ARE COLOURED IN
ACCORDANCE WITH THE FOLLOWING CODE:
GREEN-AND-YELLOW : EARTH
BLUE : NEUTRAL
BROWN : LIVE
As the colours of the wires in the mains lead of this apparatus may
not correspond with the coloured markings identifying the terminals in
your plug, proceed as follows:
The wire which is coloured GREEN and YELLOW must be
connected to the terminal in the plug which is marked by the letter E
or by the safety earth symbol or coloured GREEN and YELLOW.
The wire which is coloured BLUE must be connected to the terminal
which is marked with the letter N or coloured BLACK.
The wire which is coloured BROWN must be connected to the
terminal which is marked with the letter L or coloured RED.
* This applies only to products distributed by YAMAHA KEMBLE
MUSIC (U.K.) LTD.

3
EMX62M—Bedienungsanleitung
Vorsichtsmaßnahmen
WARNUNG
• Verbinden Sie das Netzkabel dieses Gerätes ausschließlich mit
einer Netzsteckdose, die den Angaben in dieser Bedienungsan-
leitung entspricht. Tun Sie das nicht, so besteht Brandgefahr.
• Vermeiden Sie, dass Wasser oder andere Flüssigkeiten in das
Geräteinnere gelangen. Dann besteht nämlich Schlag- oder
Brandgefahr.
• Stellen Sie keine Behälter mit Flüssigkeiten bzw. legen Sie keine
kleinen Metallgegenstände auf das Gerät. Wenn diese nämlich
in das Geräteinnere gelangen, besteht Brand- oder Schlagge-
fahr.
• Stellen Sie keine schweren Gegenstände (also auch nicht dieses
Gerät) auf das Netzkabel. Ein beschädigtes Netzkabel kann
nämlich einen Stromschlag oder einen Brand verursachen.
Auch wenn das Netzkabel unter dem Teppich verlegt wird,
dürfen Sie keine schweren Gegenstände darauf stellen.
• Auch bei Deaktivieren des Netzschalters wird das Gerat nicht
vollstandig ausgeschaltet. Bei Bedarf mussen Sie also den Netz-
stecker ziehen, sofern dieser sich an einer erreichbaren Stelle
befindet.
• Verwenden Sie ausschließlich das beiliegende Netzkabel. Bei
Verwendung eines anderen Typs besteht Schlaggefahr.
• Achten Sie darauf, dass das Netzkabel weder beschädigt, noch
verdreht, gedehnt, erhitzt oder anderweitig beschädigt wird.
Bei Verwendung eines beschädigten Netzkabels besteht näm-
lich Brand- oder Schlaggefahr.
• Öffnen Sie niemals die Haube dieses Gerätes, um sich nicht
unnötig einem Stromschlag auszusetzen. Wenn Sie vermuten,
daß das Gerät nachgesehen, gewartet oder repariert werden
muß, wenden Sie sich bitte an Ihren Händler.
• Dieses Gerät darf vom Anwender nicht modifiziert werden.
Dabei bestehen nämlich Brand- und Schlaggefahr.
• Im Falle eines Gewitters sollten Sie das Gerät so schnell wie
möglich ausschalten und den Netzanschluss lösen.
• Wenn Sie die Möglichkeit eines Blitzeinschlages besteht, dürfen
Sie auf keinen Fall das Netzkabel berühren, solange es noch an
die Steckdose angeschlossen ist. Sonst besteht Stromschlagge-
fahr.
• Wenn das Netzkabel beschädigt ist (d.h. wenn eine Ader blank
liegt), bitten Sie ihren Händler um ein neues. Bei Verwendung
dieses Gerätes mit einem beschädigten Netzkabel bestehen
Brand- und Schlaggefahr.
• Wenn das Gerät hinfällt bzw. wenn das Gehäuse sichtbare
Schäden aufweist, müssen Sie es sofort ausschalten, den Netz-
anschluß lösen und sich an Ihren Händler wenden. Bei Nicht-
beachtung dieses Hinweises bestehen Brand- und Schlaggefahr.
• Wenn Ihnen etwas Abnormales auffällt, z.B. Rauch, starker
Geruch oder Brummen bzw. wenn ein Fremdkörper oder eine
Flüssigkeit in das Geräteinnere gelangt, müssen Sie es sofort
ausschalten und den Netzanschluß lösen. Reichen Sie das Gerät
anschließend zur Reparatur ein. Verwenden Sie es auf keinen
Fall weiter, weil dann Brand- und Schlaggefahr bestehen.
VORSICHT
• Ziehen Sie beim Lösen des Netzanschlusses immer am Stecker
und niemals am Netzkabel. Sonst können nämlich die Adern
reißen, so daß Brand- oder Schlaggefahr besteht.
• Berühren Sie das Netzkabel niemals mit feuchten Händen.
Sonst besteht nämlich Schlaggefahr.
• Dieses Gerät ist an der Rückseite mit Lüftungsschlitzen verse-
hen, über die die Wärme entweichen kann. Versperren Sie
diese Lüftungsschlitze auf keinen Fall. Sonst besteht nämlich
Brandgefahr.
• Um auch im Rack eine ausreichende Lüftung zu garantieren,
lassen Sie um das Gerät herum einen Freiraum von mindestens
10 cm an den Seiten, 15 cm an der Rückseite und 25 cm über
dem Gerät.
Sie sollten vor dem Betrieb die Rückwand entfernen bzw. die
Lüftungsschlitze öffnen.
Bei ungenügender Lüftung kommt es zu einem Wärmestau,
bei dem Brandgefahr besteht.
• Verwenden Sie für die Verbindung der Boxen mit dem Verstär-
ker ausschließlich Lautsprecherkabel. Bei Verwendung anderer
Kabel bestehen Brand- und Schlaggefahr.
• Reinigen Sie die Kontakte einer Klinke, bevor Sie sie mit der
SPEAKERS-Buchse dieses Gerätes verbinden. Bei verschmutz-
ten Kontakten kann es zu Erwärmung kommen.
Aufstellung
Handhabung
Falls etwas Abnormales geschieht
Aufstellung
Handhabung
Wartung

4
EMX62M—Bedienungsanleitung
VORSICHTSMASSNAMHEN FÜR DIE BEDIENUNG
– FÜR EINE RICHTIGE BEDIENUNG–
• Die Bedrahtung der XLR-Anschlüsse lautet folgendermaßen:
Stift 1= Masse, Stift 2= heiß (+), Stift 3= kalt (–).
• Die Leistung der Bedienelemente mit beweglichen Kontakten
(z.B. Schalter, Potentiometer, Fader und Anschlüsse) lässt all-
mählich nach. Wie schnell das geht, richtet sich nach den
Umgebungsbedingungen. Allerdings kann dies nicht vermie-
den werden. Bitten Sie ihren Händler notfalls, die beschädigten
Teile zu ersetzen.
• Bei Verwendung eines Handys in der Nähe dieses Gerätes kann
es zu Störungen kommen. Am besten verwenden Sie ein
Handy niemals in der Nähe dieses Gerätes.
• Stellen Sie niemals alle Klangregler und Fader auf den Höchst-
wert. Sonst kann es nämlich zu einer Oszillation kommen (je
nach dem angeschlossenen Gerät und den Boxen), so daß die
Lautsprecher beschädigt werden.
Ersetzen von abgenutzten Teilen
Stiftbelegung
Verwendung eines Handys
Lautstärke

Vorweg
5
EMX62M—Bedienungsanleitung
Vorweg
Vielen Dank, daß Sie sich für den Power-Mixer EMX62M von Yamaha entschieden
haben. Um die gebotenen Funktionen des EMX62M möglichst schnell und gründlich
kennenzulernen und über Jahre hinaus Freude an Ihrem Power-Mixer zu haben, raten
wir Ihnen, sich diese Bedienungsanleitung gründlich durchzulesen.
Funktionen
• Die sechs Eingangskanäle des EMX62M unterstützen
eine Vielzahl an Signaltypen, darunter Mikrofone,
elektronische Musikinstrumente und Line-Pegel. Die
Eingangskanäle 1 bis 4 sind mit hoch- und
niederohmigen symmetrischen Eingängen mit +15 V-
Phantomspeisung versehen. An die Low-Z-Buchsen
können also Kondensatormikrofone angeschlossen
werden. Eingangskanal 5 bietet zwei Line-Eingänge,
während Eingangskanal 6 mit zwei hochohmigen
Eingängen versehen ist, die sich für die direkte
Verbindung von elektro-akustischen Gitarren und
elektrischen Baßgitarren eignen.
• Die eingebaute Endstufe bietet eine maximale
Ausgangsleistung von 200 W an 4
Ω
bzw. 135 W an
8
Ω
. Die Limiter-Schaltung (Pegelbegrenzung)
verhindet Übersteuerung und Schäden an den
Lautsprechern.
• Der grafische 7-Band-Equalizer des Hauptausgangs
erlaubt die Korrektur des Frequenzverhaltens, so daß
die Ausgabe perfekt auf die akustischen Eigenheiten
des Saales abgestimmt und Rückkopplung vermieden
werden kann.
• Der EMX62M enthält außerdem einen digitalen
Effektprozessor mit drei verschiedenen Programmen.
Somit läßt sich z.B. der Gesang oder das
Soloinstrument mit Hall versehen. Wenn Sie möchten,
können Sie den Effekt mit einem optionalen Fußtaster
ein- und ausschalten.
• Über die EFFECT OUT- und AUX IN-Buchsen kann
auch ein externes Effektgerät in den Signalweg
eingeschleift werden. Dessen (Rückweg-) Pegel ist
einstellbar.
• Separate Ausgänge, an welche man Aktivmonitoren,
Kopfhörer oder ein Stereo-Ausfnahmegerät
(Cassettendeck, DAT oder MD) anschließen kann.
• Das EMX62M enthält “EEEngine”, ein von Yamaha
entwickeltes Verstärkersystem, das ein
konkurrenzloses, hocheffizientes Treiberverfahren
verwendet.
EEEngine ist ein Verfahren, das den Stromverbrauch
ungefähr halbiert und die Erhitzung bis auf 35% oder
sogar noch weiter reduziert (bei freistehendem Einsatz
und im Vergleich zu früheren Yamaha-Modellen).
Diese Eigenschaften empfehlen das EMX62M also für
den Festeinbau (“Installation”), weil der Verbrauch
überschaubar bleibt, während die Einbaubedingungen
weitaus flexibler gefaßt sind.
Inhalt
Vorweg .................................................................5
Funktionen............................................................5
EMX62M Schnellstart.................................................6
Frontplatte & Rückseite..............................................9
Bedienfeld.............................................................9
Ein- und Ausgänge..............................................12
Rückseite.............................................................14
Aufstellung...........................................................14
Anschlußbeispiel .................................................15
Allgemeine Bedienung ..............................................16
Anschließen von Signalquellen ...........................16
Abhöre/Monitor....................................................16
Einsatz der internen Effekte ................................16
Installieren der optionalen Rackwinkel......................17
Fehlersuche ..............................................................18
Spezifikationen..........................................................19
Allgemeine Spezifikationen .................................19
Ausgangswerte....................................................20
Abmessungen......................................................20
Block- und Pegelschaltbild ..................................21

6
EMX62M Schnellstart
EMX62M—Bedienungsanleitung
EMX62M Schnellstart
Anhand der folgenden Schritte (1–5) wird die
grundlegende Bedienung des EMX62M vorge-
stellt. Lesen sie aber trotzdem bitte „Frontplatte &
Rückseite” und
„
Allgemeine Bedienung”, um
auch die übrigen Funktionen des EMX62M ken-
nenzulernen.
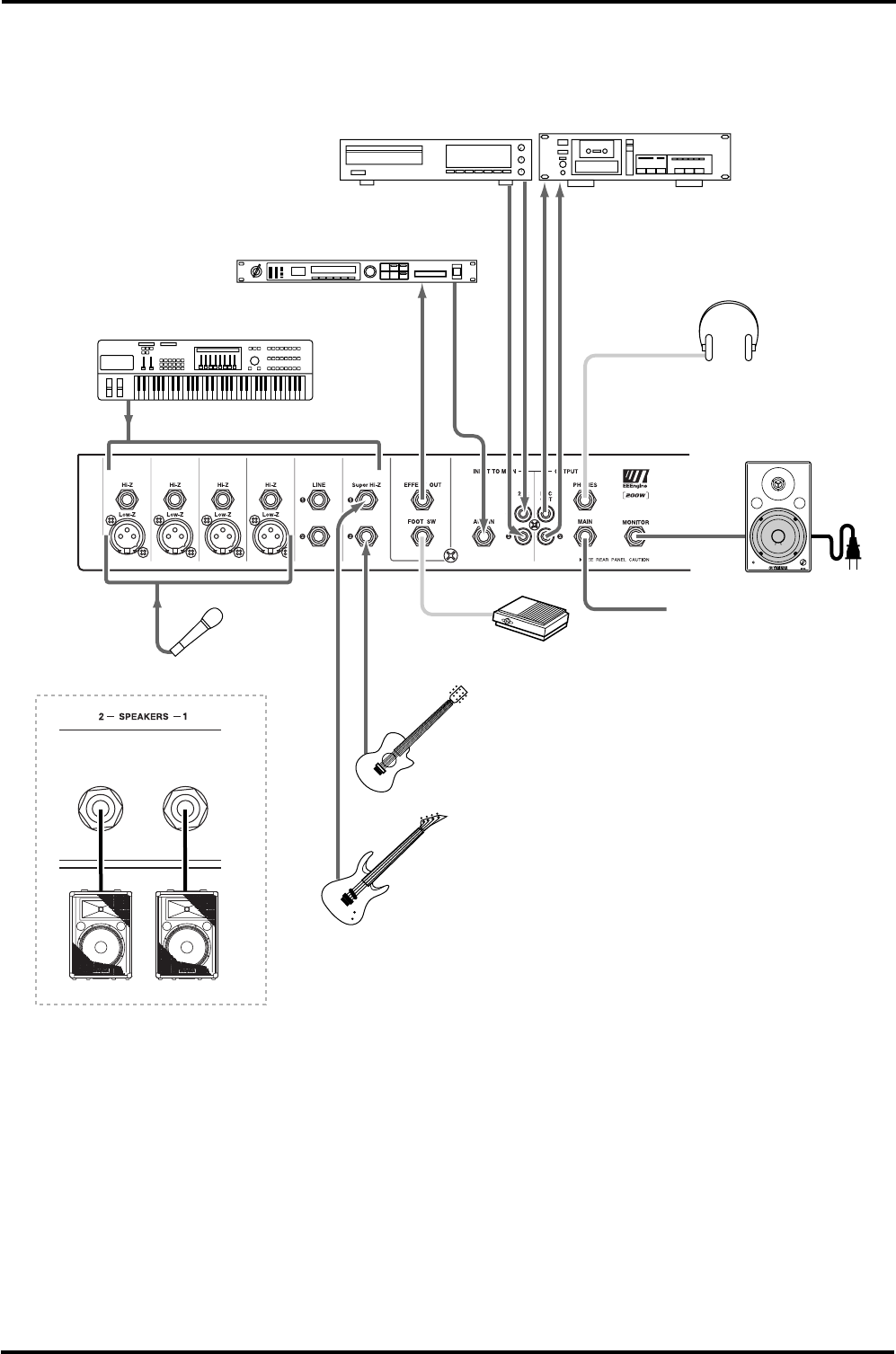
Anschlüsse
Anschließen der Boxen
Verwenden Sie Lautsprecherkabel, um die Boxen
mit den SPEAKERS 1- und 2-Buchsen auf der
Rückseite des EMX62M zu verbinden.
•Der EMX62M ist mono. Daher geben alle SPEAKERS-
Buchsen auf der Rückseite dasselbe Signal aus. Es gibt
also keine „linke” oder „rechte” Box.
•Sie können entweder eine oder beide Buchsen eines
Paares verwenden.
•Verwenden Sie nur Signalkabel, die sich zum Anschlie-
ßen von Boxen eignen.
Schließen Sie die Boxen niemals wie nachstehend
gezeigt an. Sonst wird der interne Verstärker des
EMX62M nämlich beschädigt.
Anschließen eines Mikrofons
Schalten Sie den EMX62M aus.
Verbinden Sie ein Mikrofon mit der Low-Z-
Buchse von Kanal 1–4.
Verwendung eines Kondensatormikrofons
Aktivieren Sie den PHANTOM-Schalter (rechts
oben im Bedienfeld).
•Schließen Sie ein Kondensatormikrofon niemals an
bzw. lösen Sie niemals die Verbindung, solange der
EMX62M eingeschaltet und der PHANTOM-Schalter
aktiv ist.
Anschließen eines CD-Spielers, MD-Spielers und/
oder Kassettendecks
Ein CD- oder MD-Spieler kann mit den 2TR IN-
Buchsen verbunden werden. Alles Weitere zu den
Ein- und Ausgängen des betreffenden Gerätes
finden Sie in dessen Bedienungsanleitung.
SCHRITT
1
EMX62M
EMX62M
EMX62M
Mikrofon
EMX62M
PHANTOM-Schalter
EMX62M
Recorder
(Cassette, DAT, MD)
CD-Spieler

EMX62M Schnellstart
7
EMX62M—Bedienungsanleitung
• Um einen zweiten Spieler anzuschließen, müssen Sie
die LINE- oder Hi-Z-Buchse verwenden.
• Die Hi-Z- und Low-Z-Buchse eines Kanals können
niemals simultan verwendet werden. Wenn Sie bereits
ein Mikrofon an die Low-Z-Buchse eines Kanals ange-
schlossen haben, können Sie keinen Spieler mehr an
seine Hi-Z-Buchse anschließen.
• Verbinden Sie einen Recorder mit den REC OUT-
Buchsen.
Anschließen einer elektro-akustischen Gitarre oder
eines Basses
Eine elektro-akustische Gitarre oder einen elek-
trischen Bass müssen Sie mit den Super Hi-Z-
Buchsen verbinden.
Die „1”- und „2”-Buchse können entweder sepa-
rat oder gemeinsam verwendet werden.
• Wenn Sie auch einen Gitarren- oder Basseffekt verwen-
den möchten, müssen Sie ihn an die Hi-Z- oder LINE-
Buchse anschließen. Die Hi-Z- und Low-Z-Buchse
eines Kanals können niemals simultan verwendet wer-
den. Wenn Sie bereits ein Mikrofon an die Low-Z-
Buchse eines Kanals angeschlossen haben, können Sie
keinen Effekt mehr an seine Hi-Z-Buchse anschließen.
Anschließen eines elektronischen Musikinstruments
An die LINE-Buchsen des EMX62M kann man
elektronische Musikinstrumente wie Synthesizer,
Drummaschinen, mit einer elektrischen Gitarre
verbundene Signalprozessoren usw. anschließen.
Nachstehend wird gezeigt, wie man eine Stereo-
Verbindung zwischen den Ausgängen (z.B. L/
MONO und R) des elektronischen Musikinstru-
ments und den LINE-Buchsen herstellt.
Wenn Sie mehrere Instrumente anschließen
möchten, wählen Sie am besten Mono-Verbin-
dungen (siehe Abbildung).
• Auch an die Hi-Z- und Super Hi-Z-Buchsen können
mehrere Instrumente angeschlossen werden. Allerdings
können nicht sowohl die Hi-Z- als auch die Low-Z-
Buchse eines Kanals verwendet werden. Wenn Sie
bereits ein Mikrofon an die Low-Z-Buchse eines Kanals
angeschlossen haben, können Sie kein Instrument
mehr an seine Hi-Z-Buchse anschließen.
EMX62M
Elektrische
Baßgitarre
Elektro-akustische
Gitarre
EMX62M
Synthesizer,
Drummaschine,
Gitarren-Effektprozessor
EMX62M

8
EMX62M Schnellstart
EMX62M—Bedienungsanleitung
Einschalten
1 Schalten Sie alle an den EMX62M angeschloss-
enen Geräte ein.
2 Stellen Sie die MASTER-Regler in der MASTER-
und MONITOR-Sektion auf „0” und drücken Sie
die POWER-Taste des EMX62M, um auch den
Power-Mixer einzuschalten.
• Schalten Sie die Geräte immer in dieser Reihenfolge
ein, um die Lautsprecher nicht zu beschädigen.
• Die Lautsprecher haben keinen Netzschalter.
Signalausgabe
Stellen Sie den MASTER-Regler in der MAIN-
Sektion auf „
√√
√√
” und spielen Sie auf einem
Instrument, das an einen Kanal angeschlossen ist
(oder sprechen Sie in ein Mikrofon), während Sie
den LEVEL-Regler des betreffenden Kanals so
einstellen, dass die „0”-Diode des Spitzenpegel-
meters in der MAIN-Sektion kurz aufblinkt.
• Drücken Sie bei Verwendung des Mikrofons nicht die
PAD-Taste. Bei anderen Signalquellen müssen Sie sie
jedoch aktivieren.
• Wenn die LIMITER-Diode längere Zeit leuchtet, kön-
nen der interne Verstärker und die Boxen beschädigt
werden.
• Um den Bassbereich zu korrigieren, können Sie den
YAMAHA SPEAKER PROCESSING-Schalter rechts
oben im Bedienfeld aktivieren.
Verwendung der internen
Effekte
1 Aktivieren Sie den ON-Schalter in der DIGITAL
EFFECT-Sektion. Die ON-Diode leuchtet nun.
2 Wählen Sie einen der drei Effekttypen und
drücken Sie die Taste.
3 Stellen Sie den Effektanteil mit dem EFFECT-
Regler des Zielkanals und dem EFFECT RTN-
Regler der MAIN-Sektion ein.
Ausschalten
1 Drücken Sie die POWER-Taste des EMX62M, um
ihn auszuschalten.
2 Schalten Sie nun die übrigen Geräte aus.
• Schalten Sie die Geräte immer in obiger Reihenfolge
aus, um die Boxen nicht zu beschädigen.
• Stellen Sie den MASTER-Regler in der MAIN-Sektion
und der MONITOR-Sektion für den nächsten Einsatz
auf „0” (damit ein lautes Signal nicht hörbar ist, wenn
Sie den Power-Mixer das nächste Mal einschalten).
SCHRITT
2
EMX62M
SCHRITT
3
EMX62M
SCHRITT
4
EMX62M
SCHRITT
5

Frontplatte & Rückseite
9
EMX62M—Bedienungsanleitung
Frontplatte & Rückseite
Bedienfeld
■
Kanalsektion
Mit den Bedienelementen der Kanalzüge können
die Klangregelung (EQ), der Abhör- (MONI)
und EFFECT-Hinwegpegel sowie die Lautstärke
(LEVEL) und die Eingangsbedämpfung (PAD)
eingestellt werden.
1
Entzerrung (HIGH & LOW)
Mit dieser Zweibandklangregelung können Sie
die Höhen oder Tiefen des betreffenden Kanalsi-
gnals einstellen. Wenn ein Frequenzband nicht
entzerrt zu werden braucht, stellen Sie den
betreffenden Regler in die „
▼
” Position. Um ein
Frequenzband anzuheben, drehen Sie den Regler
nach rechts. Um es abzusenken, müssen Sie den
Regler nach links drehen.
Die Grenzfrequenz dieser Filter lautet:
HIGH: 10 kHz ±15 dB Kuhschwanz
LOW: 100 Hz ±15 dB Kuhschwanz
B
Abhörpegelregler (MONI)
Wie bereits erwähnt, kann auch der Abhörpegel
der einzelnen Kanäle separat eingestellt werden.
Das betreffende Signal wird an die MONITOR-
Summe und die MONITOR OUTPUT-Buchse
(Ein- und Ausgänge
0
) angelegt.
Der MONITOR-Regler befindet sich im Signal-
weg vor dem LEVEL-Regler
4
, so daß sich des-
sen Einstellung nicht nach dem Kanalpegel rich-
tet.
C
Effektregler (EFFECT)
Mit diesem Regler bestimmen Sie den Pegel des
Signals, das an die EFFECT-Summe und also an
den internen Effektprozessor bzw. die EFFECT
OUT-Buchse (Ein- und Ausgänge
4
) angelegt
wird.
Das Signal der EFFECT-Summe wird sowohl an
den internen Effektprozessor als auch an die
EFFECT OUT-Buchse angelegt. Es könnte also
auch ein externes Effektgerät angesprochen wer-
den.
Das Effekthinwegsignal der Kanalzüge wird
jeweils hinter dem Pegelregler LEVEL (
4
) des
betreffenden Kanals abgegriffen. Somit richtet
sich der Effektanteil eines Kanals nicht nur nach
der Einstellung des EFFECT-Reglers, sondern
auch nach der Lautstärke des Kanals.
D
Pegelregler (LEVEL)
Mit dem LEVEL-Regler bestimmen Sie den Pegel
des Kanalsignals, das an die MAIN-Summe, die
MAIN-Ausgänge sowie die interne Endstufe
angelegt wird.
Das Signal des MAIN-Busses wird an die MAIN
OUTPUT-Buchse (“Ein- und Ausgänge”
9
), die
SPEAKERS-Buchsen (Rückseite
1
) und die
PHONES-Buchse
(“Ein- und Ausgänge”
A
)
angelegt.
E
PAD-Taster (nur Kanal 1–4)
Durch Drücken dieses Tasters können Sie den
Eingangspegel um 30 dB absenken. Das ist z.B.
erforderlich, wenn Sie ein Line-Signal an Kanal
1–4 anschließen, oder wenn das Mikrofonsignal
verzerrt (drücken Sie dann den PAD-Taster).
1
2
3
4
5

10
Frontplatte & Rückseite
EMX62M—Bedienungsanleitung
■
DIGITAL EFFECT-Sektion
In der DIGITAL EFFECT-Sektion können Sie den
internen Digital-Effektprozessor ein- und aus-
schalten sowie den Effekttyp wählen.
F
Effektwahltaster (VOCAL REVERB,
LARGE HALL, SMALL HALL)
Hier kann der benötigte Effekttyp gewählt wer-
den: VOCAL REVERB (Gesang), LARGE HALL
(großer Saal), SMALL HALL (kleiner Saal).
G
DIGITAL EFFECT ON-Taster & Diode
Mit dem DIGITAL EFFECT ON-Taster kann der
interne Digital-Effektprozessor ein- und ausge-
schaltet werden. Wenn er eingeschaltet ist, leuch-
tet die dazugehörige Diode. In dem Fall wird das
Signal des Effektprozessors über den MAIN
EFFECT RTN-
9
und MONITOR EFFECT
RTN-Regler
E
an die MAIN- bzw. MONITOR-
Summe angelegt.
Wenn Sie möchten, können Sie den Effektprozes-
sor auch mit einem optionalen Fußtaster ein-
und ausschalten. Dieser muß an die FOOT SW-
Buchse angeschlossen werden.
■
MAIN-Sektion
Mit den Bedienelementen der MAIN-Sektion
können Sie den MAIN MASTER-Pegel, den grafi-
schen 7-Band-Equalizer sowie den AUX IN- und
2TR IN-Pegel einstellen. Außerdem enthält diese
Sektion eine LIMITER-Diode und ein Meter für
die Anzeige des Master-Pegels.
HGrafischer Equalizer
Der grafische 7-Band-Equalizer erlaubt das
Anheben und Absenken bestimmter Frequenzen
im MAIN-Ausgangssignal um ±12 dB. Diese
Klangregelung bezieht sich auf die an den MAIN
OUT- und den Lautsprecher-Ausgängen anlie-
genden Signale sowie auf das Signal der PHO-
NES-Buchse.
IEFFECT RTN-Regler
Mit dem MAIN EFFECT RTN-Regler bestimmen
Sie den Pegel des intern erzeugten Effektsignals,
das an die MAIN-Summer und folglich an die
MAIN-Ausgänge angelegt wird.
JAUX IN-Regler
Mit dem AUX IN-Regler bestimmen Sie den
Pegel des an der AUX IN-Buchse anliegenden
Signals in der MAIN-Summer und an den
MAIN-Ausgängen.
K2TR IN-Regler
Mit dem 2TR IN-Regler bestimmen Sie den Pegel
des an der 2TR IN-Buchse anliegenden Signals in
der MAIN-Summer und an den MAIN-Ausgän-
gen.
LMASTER-Regler
Mit dem MAIN MASTER-Regler bestimmen Sie
den Ausgangspegel des an den MAIN OUT- und
Lautsprecherbuchsen sowie dem PHONES-
Anschluß anliegenden Signals.
6
7
8
90 A B
C
D

Frontplatte & Rückseite 11
EMX62M—Bedienungsanleitung
MPegelanzeigen
Diese Dioden zeigen den Pegel des Signals an, das
an der MAIN OUTPUT-Buchse (“Ein- und Aus-
gänge” 9) anliegt. Um Verzerrung in den Laut-
sprechern zu vermeiden, sollten Sie den MAS-
TER-Regler dieser Sektion (B) immer so einstel-
len, dass die 0-Diode ab und zu leuchtet.
NLIMITER-Diode
Die LIMITER-Diode leuchtet, sobald der interne
Limiter-Schaltkreis aktiviert wird. Damit wird
die interne Endstufe vor zu hohen Eingangssig-
nalen und Impedanzproblemen geschützt.
■MONITOR-Sektion
In der MONITOR-Sektion können Sie den
MONITOR MASTER- und MONITOR EFFECT
RTN-Pegel einstellen.
OEFFECT RTN-Regler
Mit dem MONITOR EFFECT RTN-Regler kön-
nen Sie die Lautstärke des Digital-Effektprozes-
sors in der MONITOR-Summe und folglich an
der MONITOR OUTPUT-Buchse einstellen.
PMASTER-Regler
Mit dem MONITOR MASTER-Regler kann der all-
gemeine Ausgangspegel des an der MONITOR OUT-
PUT-Buchse anliegenden Signals eingestellt werden.
■PHANTOM-Schalter und -Diode
QPHANTOM-Schalter und -Diode
Mit diesem Schalter können Sie die Phantomspei-
sung der Low-Z-Eingangsbuchsen (Kanal 1–4).
Wenn der Schalter aktiv ist, leuchtet die Diode.
Deaktivieren Sie diese Schalter, wenn Sie keine
Phantomspeisung brauchen.
■YAMAHA SPEAKER PROCESSING
RON/OFF-Schalter
Mit diesem Schalter kann der Bassbereich der
Boxen kompensiert werden. Die Balance des
Bassbereichs bei aktiviertem Schalter richtet sich
nach den verwendeten Boxen.
Kontrollieren Sie zuerst den Bassanteil der ver-
wendeten Boxen und stellen Sie diesen Schalter
anschließend auf ON oder OFF.
■Netzschalter und -Doide
SPower ON/OFF-Schalter und -Diode
Hiermit schalten Sie den EMX62M ein/aus.
Wenn der Schalter gedrückt wurde, leuchtet die
Diode.
Achtung: Wenn die LIMITER-Diode längere
Zeit leuchtet, können der interne Verstärker
und die Boxen beschädigt werden. Vermeiden
Sie derartige Situationen.
EF
G
Achtung: Vor Ein-/Ausschalten des EMX62M
müssen Sie die MASTER-Regler der MONI-
TOR- und MAIN-Sektion auf den Mindestwert
stellen.
H
I

12 Frontplatte & Rückseite
EMX62M—Bedienungsanleitung
Ein- und Ausgänge
1Hi-Z, Low-Z (Eingänge 1–4)
Hierbei handelt es sich um die Eingangsbuchsen
für die Kanäle 1–4.
Sowohl an die Hi-Z- als auch an die Low-Z-
Buchse eines Eingangskanals können Mikrofon-
signale angelegt werden. Bei Aktivieren des PAD-
Tasters (Bedienfeld 5) lassen sich auch Line-Sig-
nale eines Synthesizers oder einer Drummaschine
anlegen. Für die Low-Z-Buchsen (XLR) kann
eine +15 V Phantomspeisung aktiviert werden,
so daß Kondensatormikrofone mit Strom ver-
sorgt werden können.
Beide Buchsen (Hi-Z und Low-Z) sind symmet-
riert.
Die Stiftbelegung lautet folgendermaßen:
BLINE 1 & 2 (Eingang 5)
Diese beiden Klinkenbuchsen sind die Eingänge
von Kanal 5. Hierbei handelt es sich um asymme-
trische Buchsen, die simultan verwendet werden
können (z.B. für einen Synthesizer oder eine
Drummaschine).
CSuper Hi-Z 1 & 2 (Eingang 6)
Diese beiden Klinkenbuchsen sind die Eingänge
von Kanal 6. Auch sie sind asymmetrisch und
können simultan verwendet werden. Dank ihrer
hohen Eingangsimpedanz eignen sie sich beson-
ders für die direkte Verbindung von elektro-akus-
tischen Gitarren und elektrischen Baßgitarren.
Sie können jedoch auch Line-Signale (Synthesi-
zer, Drummaschine usw.) anlegen.
DEFFECT OUT-Buchse
An dieser EFFECT OUT-Klinkenbuchse liegt das
Signal der EFFECT-Summe an. Diese Buchse
kann mit dem Eingang eines externen Effektpro-
zessors verbunden werden.
EFOOT SW-Buchse
An die FOOT SW-Buchse kann ein optionaler
Fußtaster (z.B. ein FC5 von Yamaha) angeschlos-
sen werden, mit dem der interne Digital-Effekt-
prozessor ein- und ausgeschaltet werden kann.
Das funktioniert jedoch nur, wenn Sie den DIGI-
TAL EFFECT ON-Taster aktiviert (gedrückt)
haben.
FAUX IN—INPUT TO MAIN-Buchse
Über die AUX IN—INPUT TO MAIN-Klinken-
buchse kann das Signal einer externen Quelle
(beispielsweise eines Effektprozessors) einge-
speist werden.
2
13 5 6 7 8 9 0
A
4
Low-Z (XLR-Buchse) Hi-Z (TRS-Klinkenbuchse)
Stift 1: Masse Mantel (S): Masse
Stift 2: heiß (+) Ring (R): kalt (–)
Stift 3: kalt (–) Spitze (T): heiß (+)
Achtung: Die Low-Z- und Hi-Z-Buchse eines
Eingangskanals können nicht simultan verwen-
det werden. Verwenden Sie immer nur den für
die betreffende Signalquelle geeigneten Ein-
gang.
Die Phantomspeisung wird für die Kanäle 1–4
jeweils simultan zu- und abgeschaltet. Signal-
quellen, die nicht gespeist zu werden brauchen,
verbinden Sie also am besten mit dem Hi-Z-
Eingang.
GND
RST
+-
GND
+-

Frontplatte & Rückseite 13
EMX62M—Bedienungsanleitung
G2TR IN—INPUT TO MAIN-Buchsen
Über die 2TR IN—INPUT TO MAIN RCA-
Buchsen kann das Signal einer externen Quelle
(Cassettendeck, DAT oder MD) in die MAIN-
Summe eingespeist werden.
HREC OUT—OUTPUT-Buchsen
An den REC OUT—OUTPUT RCA-Buchsen
liegt das Signal der MAIN-Summe an. Dieses
wird vor dem grafischen 7-Band-Equalizer und
dem MAIN MASTER-Regler abgegriffen. Verbin-
den Sie diese Buchsen mit den Eingängen eines
Cassettendecks, DAT- oder MD-Recorders.
IMAIN—OUTPUT-Buchse
An der MAIN—OUTPUT-Buchse liegt das Sig-
nal der MAIN-Summe an, das hinter dem grafi-
schen 7-Band-Equalizer und dem MAIN MAS-
TER-Regler abgegriffen wird. Diese Buchse
könnten Sie z.B. mit einem Eingang eines größe-
ren Mischpultes oder einer größeren Endstufe
verbinden.
JMONITOR—OUTPUT
An der MONITOR—OUTPUT-Klinkenbuchse
liegt das hinter dem MONITOR MASTER-Regler
abgegriffene Signal der MONITOR-Summe an.
Diese Buchse könnten Sie mit dem Eingang eines
Aktivmonitors verbinden, der dann als Bühnen-
monitor o.ä. fungiert.
KPHONES—OUTPUT-Buchse
An der PHONES—OUTPUT-Buchse liegt das
hinter dem grafischen 7-Band-Equalizer und
dem MAIN MASTER-Regler abgegriffene Signal
der MAIN-Summe an. Schließen Sie hier einen
Stereokopfhörer an, den Sie für Kontrollzwecke
verwenden möchten.

14 Frontplatte & Rückseite
EMX62M—Bedienungsanleitung
Rückseite
1SPEAKER 1- & 2-Buchsen
An den SPEAKER 1- & 2-Buchsen liegt das Aus-
gangssignal der internen Endstufe an. Hier kön-
nen Sie Ihre Boxen anschließen. Da diese Buch-
sen intern parallel geschaltet sind, liegt an beiden
dasselbe Signal an. Die Gesamtimpedanz der an
eine Buchse angeschlossenen Lautsprecher muß
zwischen 4Ω und 8Ω betragen.
BAC IN-Buchse
Verbinden Sie das beiliegende Netzkabel mit die-
ser Buchse. Verbinden Sie den Stecker des Netz-
kabels nur mit einer Netzsteckdose, welche die in
dieser Anleitung erwähnten Anforderungen
erfüllt.
Aufstellung
Das EMX62M verwendet ein aktives Lüftungssys-
tem mit Lufteinzug über die Geräteunterseite
und Abluftausgabe über die Oberseite der Rück-
seite. Damit wird eine Überhitzung vermieden.
12
Achtung: Mithin muß das an nur eine SPEA-
KER-Buchse angeschlossene Boxensystem eine
Gesamtimpedanz von 4–8Ω aufweisen, wäh-
rend die Gesamtimpedanz bei Verwendung bei-
der SPEAKER-Buchsen 8–16Ω lauten muß. An
diese Buchsen dürfen nur Boxen angeschlossen
werden.
Bei Verwendung
einer Box Bei Verwendung
zweier Boxen
4Ω–8Ω8Ω–16Ω8Ω–16Ω
NO
NO
Vorderseite
Vorderseite
15cm oder
weniger
Abluft
Einzug

Frontplatte & Rückseite
15
EMX62M—Bedienungsanleitung
Anschlußbeispiel
Großes Mischpult
oder
Endstufe
*1. In diesem Beispiel werden zwar ein externer Ef-
fektprozessor und Fußtaster gezeigt, jedoch
kann man nur den internen Effekt per Fuß ein-
oder ausschalten. Außerdem kann nur jeweils
ein externer Effektprozessor oder aber der in-
terne Effekt des EMX62M verwendet werden.
*2. Hier werden sowohl ein Kopfhörer als auch ein
Aktivmonitor gezeigt. In der Praxis brauchen Sie
jedoch nur einen von beiden.
* Die Low-Z- und Hi-Z-Buchse eines Eingangska-
nals können nicht simultan verwendet werden.
88
*1
Elektrische
Baßgitarre
Mikrofon
Effektprozessor
Recorder (Cassette, DAT, MD)
CD-Spieler
Synthesizer,
Drummaschine,
Gitarren-Effektprozessor
Aktivmonitor
Fußtaster
(YAMAHA FC5)
Elektro-akustische
Gitarre
Kopfhörer
*2
VOL

16 Allgemeine Bedienung
EMX62M—Bedienungsanleitung
Allgemeine Bedienung
Anschließen von Signal-
quellen
Schalten Sie sowohl den EMX62M als auch die
Signalquellen aus, bevor Sie sie miteinander ver-
binden. Stellen Sie die LEVEL-Regler der Kanal-
züge sowie den MAIN MASTER- und MONI-
TOR MASTER-Regler des EMX62M auf den
Mindestwert.
1Schließen Sie geeignete Kabel an die
Mikrofone und Instrumente an und ver-
binden Sie das andere Ende mit der Low-
Z- oder Hi-Z-Buchse (Kanal 1–4), den
LINE- (Kanal 5) oder Super Hi-Z-Buchsen
(Kanal 6) des gewünschten Kanals.
BSchalten Sie zuerst die Signalquellen und
schließlich den EMX62M ein.
Kehren Sie diese Reihenfolge beim Ausschalten um.
CStellen Sie den MAIN MASTER-Regler auf
„√√
√√”.
DSprechen Sie in das Mikrofon bzw. spielen
Sie auf dem Instrument, während Sie den
LEVEL-Regler des betreffenden Eingangs-
kanals so einstellen, daß die „0”-Diode
des MAIN-Meters ab und zu blinkt.
Wiederholen Sie dies für die übrigen Kanäle.
ERegeln Sie mit den HIGH- und LOW-Reg-
lern die Klangfarbe der Eingangskanäle.
FMit dem grafischen 7-Band-Equalizer kön-
nen Sie das Ausgangssignal der MAIN
OUTPUT-Buchse der Saalakustik entspre-
chend korrigieren.
GStellen Sie mit dem MAIN MASTER-Regler
die allgemeine Lautstärke ein.
Abhöre/Monitor
Schließen Sie eine Aktivbox an die MONITOR
OUTPUT-Buchse an, um eine Monitorabmi-
schung zu erstellen, die von der MAIN-Abmi-
schung abweicht. Die Einstellung der MONI-
TOR-Regler richtet sich nicht nach den LEVEL-
Reglern.
1Stellen Sie den MONITOR MASTER-Regler
auf „√√
√√”.
BSprechen Sie in das Mikrofon bzw. spielen
Sie auf dem Instrument, während Sie den
MONITOR-Regler des betreffenden Ein-
gangskanals wunschgemäß einstellen.
Wiederholen Sie dies für die anderen Kanäle.
CMit dem MONITOR MASTER-Regler kön-
nen Sie die allgemeine Abhörlautstärke
einstellen.
Einsatz der internen Effekte
Der EMX62M enthält einen Digital-Effektprozes-
sor, mit dem Sie den Gesang und/oder die übri-
gen Instrumente verhallen können.
1Drücken Sie den DIGITAL EFFECT ON-
Taster, um den Effekt einzuschalten.
Die DIGITAL EFFECT-Diode leuchtet.
BWählen Sie mit den DIGITAL EFFECT-
Tastern den benötigten Effekttyp.
VOCAL REVERB.......Hall, der sich für
Gesang eignet.
LARGE HALL ............Hall eines großen Saals.
SMALL HALL ............Hall eines kleinen Saals.
CStellen Sie den MAIN EFFECT RTN-Regler
auf „√√
√√”.
DSprechen Sie in das Mikrofon bzw. spielen
Sie auf dem Instrument und stellen Sie
den EFFECT-Regler des betreffenden Ein-
gangskanals wunschgemäß ein.
EMit dem MAIN EFFECT RTN-Regler können
Sie die Lautstärke des Effektes einstellen.
FStellen Sie mit dem MONITOR EFFECT
RTN-Regler die Effektlautstärke in der
MONITORSumme und der MONITOR
OUTPUT-Buchse ein.
Achtung: Wenn Sie ein Line-Signal an Ein-
gangskanal 1–4 anschließen, müssen Sie den be-
treffenden PAD-Taster drücken.
Achtung: Die Low-Z- und Hi-Z-Buchse von Ka-
nal 1–4 können nicht simultan verwendet wer-
den.
Achtung: Wenn das Effektsignal auch dann ver-
zerrt, wenn sich der EFFECT RTN-Regler auf
dem Mindestwert befindet, müssen Sie die EF-
FECT-Einstellung der einzelnen Kanäle verrin-
gern.

Installieren der optionalen Rackwinkel 17
EMX62M—Bedienungsanleitung
Installieren der optionalen Rackwinkel
Bei Bedarf kann der EMX62M mit dem optiona-
len Rackwinkelsatz (RK-88) in ein Rack einge-
baut werden.
Rackwinkelsatz RK-88
• Rackwinkel
×
2
•
Schrauben
× 6
Vor dem Einbau des EMX62M in ein Rack müs-
sen Sie sicherstellen, dass eine angemessene Lüf-
tung vorhanden ist. (Bauen Sie das Gerät niemals
in ein verschlossenes Rack.)
Wenn Sie mehrere Geräte, darunter den
EMX62M in das Rack einbauen, müssen Sie zwi-
schen den Geräten einen Abstand von mindes-
tens 1HE lassen. Verwenden Sie eine Blindplatte
mit Löchern für die Lüftung, wenn Sie zwischen
den Geräten keine unschöne Öffnung lassen
möchten.
Für den Einbau des EMX62M benötigen Sie min-
destens 7HE. Nach dem Einbau ragt das Gerät
62 mm aus dem Rack hervor.
Installieren der Rackwinkel
1 Entfernen Sie den Tragegriff, indem Sie die
Schrauben lösen und entnehmen.
2 Bringen Sie mit den beiliegenden Schrauben
einen der Rackwinkel an der Seite des EMX62M
an.
3 Bringen Sie den anderen Rackwinkel auf die gle-
iche Art an.
62

18 Fehlersuche
EMX62M—Bedienungsanleitung
Fehlersuche
Falls sich der Power-Mixer nicht erwartungsgemäß verhält, sollten Sie in nachstehender Tabelle nachschauen,
ob sich das Problem beheben läßt.
Fragen und Antworten über den EMX62M
Problem Ursache Lösung
Die Laut-
sprecher
bleiben
stumm.
Die POWER-
Diode leuch-
tet.
Die an die Endstufe angelegte Last war so
groß, daß die Schutzschaltung der End-
stufe aktiviert werden mußte.
Wahrscheinlich liegt dies an einer ungenü-
genden Lüftung (und Wärmeabfuhr).
Andererseits kann es jedoch auch darauf
hinweisen, daß die Impedanz der Lautspre-
chers zu gering ist für den in der MAIN-
Sektion oder mit einem Kanalzug einge-
stellten Ausgangspegel.
Warten Sie, bis das Gerät automatisch wieder aktiviert
wird, sobald die Temperatur im Geräteinneren wieder auf
einen vertretbaren Wert gesunken ist. Um derartige Pro-
bleme in Zukunft zu vermeiden, sollten Sie jedoch fol-
gende 3 Punkte kontrollieren:
• Wenn der Ausgangspegel zu hoch eingestellt wurde,
müssen Sie ihn verringern. Am besten werfen Sie ab
und zu einen Blick auf die Meter der MAIN-Sektion,
um den Pegel in vertretbaren Grenzen zu halten.
• Falls die Lüftung nicht optimal funktioniert, sollten Sie
alle für eine optimale Lüftung notwendigen Maßnah-
men treffen. Siehe hierzu die Hinweise auf den ersten
Seiten dieser Bedienungsanleitung.
• Wenn die Lautsprecherimpedanz (mit Kurzschluß) zu
gering oder ein Kurzschluß aufgetreten ist, müssen Sie
andere Boxen oder die vorhandenen Boxen in einer
anderen Konfiguration verwenden. Siehe hierzu die
Hinweise auf Seite 14.
Andere
Kurzschluß zwischen dem EMX62M und
einem anderen Gerät. Kontrollieren Sie die Verbindungen und korrigieren Sie sie
nötigenfalls.
Andere Vielleicht ist ein Gerät kaputt oder nicht mehr voll funkti-
onstüchtig. Bitte wenden Sie sich an den Händler, bei dem
Sie das betreffende Gerät gekauft haben.
Unausgewo-
gene Wie-
dergabe der
Boxen.
Der Höhenan-
teil in den
Boxen ist zu
gering.
Die Schutzschaltung für die Boxen wurde
wegen zu hoher Signalpegel aktiviert. Schalten Sie das EMX62M aus oder verringern Sie die
Lautstärke. Nach ein paar Sekunden verhält sich das
EMX62M wieder erwartungsgemäß. Schalten Sie das
Gerät danach wieder ein oder heben Sie die Lautstärke
wieder an, um zu überprüfen, ob die Höhen nun wieder-
gegeben werden. Arbeiten Sie mit einem Pegel, bei dem die
Schutzschaltung nicht aktiviert wird.
F: Der interne Effekt funktioniert nicht. A:
Vielleicht haben Sie den Schalter in der DIGITAL EFFECT-Sek-
tion nicht auf ON gestellt. Andernfalls ist der mit dem EFFECT-
Regler der Kanäle eingestellte Effektanteil bzw. der EFFECT
RTN-Regler in der MAIN-Sektion zu niedrig eingestellt.
F: Der Wiedergabepegel der Boxen ist im Vergleich zum Ein-
gangssignal nicht besonders druckvoll. A: Vielleicht haben Sie den LOW-Regler der Klangregelung auf
einen negativen Wert gestellt.
F: Der Stereo-Ausgang eines Synthesizers wurde mit der
Super Hi-Z-Buchse von Kanal 6 verbunden, aber das Signal
ist nicht stereo.
A: Sie können die Super Hi-Z (oder LINE) 1- und 2-Buchsen
auch simultan verwenden.
Allerdings werden auch die dort anliegenden Signale zu
einem Mono-Signal kombiniert und also über 1 und 2 in
Mono ausgegeben.
F: Ein Summensignal wird über die EFFECT OUT-Buchse zu
einem externen Effektprozessor übertragen. Dessen Aus-
gabe liegt an der AUX IN-Buchse an. Aber das Mischpult
empfängt dieses Signal nicht.
A: Vielleicht haben Sie den AUX IN-Regler in der MAIN-Sektion
nicht nach rechts gedreht.
F: Sie haben eine externe Aktivbox an die MONITOR-OUTPUT-
Buchse angeschlossen.
Das Signal wird jedoch auch dann nicht von der Box wiederge-
geben, wenn man den MASTER-Regler ganz nach rechts dreht.
A: Vielleicht befinden sich die MONITOR-Regler der Eingangs-
kanäle auf dem Mindestwert.
F: Kann man die Low-Z- und Hi-Z-Buchse eines Kanals gleich-
zeitig nutzen? A: Die Low-Z- und Hi-Z-Buchse eines Kanals kann man nicht
gleichzeitig nutzen.
F: Kann man auch nur eine Box an den EMX62M anschließen? A: Ja, allerdings muss die Box eine Impedanz von 4–8Ω haben.

Spezifikationen 19
EMX62M—Bedienungsanleitung
Spezifikationen
■Allgemeine Spezifikationen
Für das europäische Modell
Kunden-/Benutzerinformation nach EN55103-1 und EN55103-2.
Eingangsstrom: 23A
Entspricht den Umweltschutzbestimmungen: E1, E2, E3 und E4
Maximale
Ausgangsleistung
135 W/8Ω @0,5% Klirrfaktor bei 1 kHz (SPEAKERS OUT)
200 W/4Ω @0,5% Klirrfaktor bei 1 kHz (SPEAKERS OUT)
175 mW/40Ω @0,5% Klirrfaktor bei 1 kHz (PHONES OUT)
Frequenzgang 20 Hz–20 kHz +1 dB, –3 dB @1 W Ausgabe an 8Ω (SPEAKERS OUT)
20 Hz–20 kHz +1 dB, –3 dB @+4 dB Ausgabe an 10 kΩ (MAIN OUT, MONITOR OUT, EFFECT OUT)
Klirrfaktor Weniger als 0.5% @20 Hz–20 kHz, 100 W Ausgabe an 4Ω (SPEAKERS OUT)
Weniger als 0.3% @20 Hz–20 kHz, +14 dB Ausgabe an 10 kΩ (MAIN OUT, MONITOR OUT, EFFECT OUT)
Fremdspannungsab-
stand
(Mittel, Rs= 150Ω)
(mit 20 Hz–20 kHz BPF)
–124 dB äquivalentes Eingangsrauschen, –68 dB Restausgangsrauschen (SPEAKERS OUT)
–88 dB Restausgangsrauschen (MAIN OUT, MONITOR OUT)
–79dB (83 dB Fremdspannungsabstand)
(MAIN OUT, MONITOR OUT)
MASTER-Pegelregler auf Nennwert
Kanalpegelregler auf Mindestwert
–69 dB (73 dB Fremdspannungsabstand)
(MAIN OUT, MONITOR OUT)
MASTER-Pegelregler auf Nennwert
1 Kanalpegelregler auf Nennwert
–75 dB (79 dB Fremdspannungsabstand)
(EFFECT OUT) Alle Kanalpegelregler auf Mindestwert
–69 dB (73 dB Fremdspannungsabstand)
(EFFECT OUT) 1 Kanalpegelregler auf Nennwert
Maximale
Spannungsanhebung
86 dB CH IN (Lo-Z) zu SPEAKERS OUT (Kanal 1–4)
66 dB CH IN (Lo-Z) zu MAIN OUT, MONITOR OUT (Kanal 1–4)
66 dB CH IN (Lo-Z) zu EFFECT OUT (Kanal 1–4)
48 dB CH IN (Lo-Z) zu REC OUT (Kanal 1–4)
56 dB CH IN (Hi-Z) zu MAIN OUT, MONITOR OUT (Kanal 1–4)
26 dB LINE IN zu MAIN OUT (CH5)
26 dB AUX IN zu MAIN OUT
22 dB 2TR IN zu MAIN OUT
46 dB Super Hi-Z IN zu MAIN OUT (CH6)
Kanaltrennung bei 1 kHz 65 dB bei nebeneinanderliegenden Kanälen, 65 dB Eingang zu Ausgang
Kanalentzerrung
Maximal ±15 dB
HIGH 10 kHz Kuhschwanz *
LOW 100 Hz Kuhschwanz *
*Übergangsfrequenz der Kuhschwanzfilter: 3 dB unter Höchst-/Mindestpegeländerung
Meter 5-gliedrige LED-Ketten (–10, –5, 0, +3, +6 dB) MAIN OUT
Grafische Equalizer 7 Bänder (125, 250, 500, 1k, 2k, 4k, 8k Hz) MAIN OUT
Maximal ±12 dB
Interner Digital-Effekt 3 Programme (VOCAL REVERB, LARGE HALL, SMALL HALL)
Phantomspeisung +15V (symmetrischer Eingang)
Begrenzer (Limiter) Comp.: Klirrfaktor ≥0,5% (SPEAKERS OUT)
LIMIT-Diode Leuchten, wenn Klirrfaktor ≥0,5% (SPEAKERS OUT)
Schutzschaltung
(Endstufe)
Stummschaltung bei POWER au/aus
Gleichstromaufspürung
Temp (Kühlbörper temp≥90°C)
Fußtaster (FC5) STUMMSCHALTUNG DES DIGITAL-EFFEKTS: an/aus
SonderzubehörRK-88, FC5
Leistungsanforderungen USA und Canada: 120 V AC 60 Hz
Europa: 230 V AC 50 Hz
Andere Länder: 240 V AC 50 Hz
Leistungsaufnahme 110 W
Abmessungen (BxHxT) 482×305×328 mm
Gewicht 12 kg
Lieferumfang AC Netzkabel, Bedienungsanleitung

20
Spezifikationen
EMX62M—Bedienungsanleitung
■
Eingangswerte
■
Ausgangswerte
• Klinken sind asymmetrisch.
•0 dB= 0,775 Vrms, 0 dBV= 1 Vrms.
■
Abmessungen
Änderungen der Spezifikationen ohne Vorankündigung jederzeit vorbehalten.
Anschluß PAD Tats.
Lastimpe-
danz
Nennimpe-
danz
Eingangspegel
Anschlußtyp
Empfindlichkeit
*1
*1.
Empfindlichkeit
ist der geringste Pegel, mit dem eine Ausgabe von +4 dB(1,23V) bzw, mit Nennpegel bei maximaler Anhebung erzielt wird
(alle Regler in Höchstposition).
Nennpegel Max. vor
Verzerrung
CH INPUT (Lo-Z)
(CH1–4)
OFF 3 k
Ω
50–600
Ω
Mikr –62 dB (0,616 mV) –50 dB (2,45 mV) –20 dB (77,5 mV) XLR-3-31
*2
*2. Symmetriert.
ON 600
Ω
Line –32 dB (19,5 mV) –20 dB (77,5 mV) +10 dB (2,45 V)
CH INPUT (Hi-Z)
(CH1–4)
OFF 10 k
Ω
50–600
Ω
Mikr –52 dB (1,95 mV) –40 dB (7,75 mV) –10 dB (245 mV) Klinke
(TRS)
*2
ON 600
Ω
Line –22 dB (61,6 mV) –10 dB (245 mV) +20 dB (7,75 V)
LINE IN (CH5) (1–2) 10 k
Ω
600
Ω
Line –22 dB (61,6 mV) –10 dB (245 mV) +20 dB (7,75 V) Klinke
*3
*3. Asymmetrisch.
•0 dB= 0,775 Vrms, 0 dBV= 1 Vrms.
Super Hi-Z IN (CH6) (1–2)
470 k
Ω
1k
Ω
–42 dB (6,16 mV) –30 dB (24,5 mV) 0 dB (0,775 V) Klinke
*3
AUX IN 10 k
Ω
600
Ω
Line –22 dB (61,6 mV) –10 dB (245 mV) +20 dB (7,75 V) Klinke
*3
2TR IN (1–2) 10 k
Ω
600
Ω
Line –22 dBV (79,4 mV) –10 dBV (316 mV) +17,8 dBV (7,76 V) RCA/Cinch
Anschluß Tats. Quellenim-
pedanz Nennimpedanz Ausgangspegel Anschlußtyp
Nennwert Max. vor Verzerrung
SPEAKERS OUT (1, 2) 0,1
Ω
4/8
Ω
Lautspr. 40 W/4
Ω
200 W/4
Ω
Klinke
MAIN OUT 600
Ω
10 k
Ω
Line +4 dB (1,23 V) +20 dB (7,75 V) Klinke
MONITOR OUT 600
Ω
10 k
Ω
Line +4 dB (1,23 V) +20 dB (7,75 V) Klinke
EFFECT OUT 600
Ω
10 k
Ω
Line +4 dB (1,23 V) +20 dB (7,75 V) Klinke
PHONES OUT 35
Ω
40
Ω
Kopfhörer 33 mW 175 mW Klinke
REC OUT (1, 2) 600
Ω
10 k
Ω
Line –10 dBV (316 mV) +10 dBV (3,16 V) RCA/Cinch
482
305
328
Einheit: mm

Block- und Pegelschaltbild 21
EMX62M—Bedienungsanleitung
■Block- und Pegelschaltbild
CH IN
1-4
CH5 IN
LINE
[–10dB]
Hi-Z
[–40/–10]
Low-Z
[–50/–20]
CH6 IN
SUPER Hi-Z
[–30dB]
1
2
1
2
PAD PAD
[–10dB]
[–10dB]
PHANTOM
OFF
ON
OFF
ON
HA
+15V
[–10dB]
[–10dB]
HA
HA
AUX IN
[–10dB]
[–10dB]
LEVEL
[–10dB]
LEVEL
[–10dB]
LEVEL
2-Stage EQ
LOW
HIGH
LOW
HIGH
LOW
HIGH
2-Stage EQ
2-Stage EQ
[–10dB]
BA
BA
[–16dB]
[–16dB]
AUX IN
2TR IN
2TR IN
[–10dBV]
[–7.8dB]
1
2
FOOT SW
(MITE)
VOCAL REVERB
LARGE HALL
SMALL HALL
[0dB]
DIGITAL
EFFECT
ON
ON
ON
ON
[–6dB]
EFFECT RTN
[–6dB]
EFFECT RTN
[0dB]
SUM
[0dB]
SUM
SUM
SUM
BA
BA
[–6dB]
MASTER
[–16dB]
[–16dB]
[–16dB]
[–16dB]
[0dB]
MONITOR
EFFECT
MONITOR
[–22dB]
[–16dB]
[–22dB]
EFFECT
[–16dB]
MONITOR
[–22dB]
EFFECT
MAIN
EFFECT
MONITOR
[0dB]
[–6dB]
[+4dB]
1
2
REC OUT
[–10dBV]
[–7.8dB]
7-Stage GEQ
MASTER
BA
125Hz
250Hz
500Hz
1kHz
2kHz
4kHz
8kHz
LED METER (5 point)
MAIN OUT
[+4dB]
PA
LIMIT
YSP ON/OFF
[200W/4Ω]
1
2
SPEAKERS OUT
2
1
2
1
PHONES OUT
MONITOR OUT
[+4dB]
EFFECT OUT
[+4dB]
+30dB
+20dB
+10dB
0dB
–10dB
–20dB
–30dB
–40dB
–50dB
SPEAKERS OUT
MAXIMUM OUTPUT POWER [200W/4Ω]
[+24dB]
PHONES (33mW 40Ω)
PHONES max
(175mW 40Ω)
MAIN OUT, MONITOR OUT, EFFECT OUT [+4dB]
REC OUT [–10dBV]
2TR, AUX
MAIN, MONITOR [–16dB]
EFFECT [–22dB]
Clip Level [+20dB]
2TR IN [–10dBV]
AUX IN [–10dB]
Hi-Z [–10dB]
LINE IN
[–10dB]
Hi-Z [–40dB]
Low-Z [–20dB]
Low-Z, MIC [–50dB]
[–30dB]
SUPER Hi-Z
+30dB
+20dB
+10dB
0dB
–10dB
–20dB
–30dB
–40dB
–50dB

YAMAHA CORPORATION
V833190 R1 1 AP 24 Pro Audio & Digital Musical Instrument Division
P.O. Box 3, Hamamatsu, 430-8651, Japan
NP Printed in Taiwan