Yamaha HS8/HS7/HS5/HS8S Owner's Manual HS8 Es Om A0
User Manual: Yamaha HS8/HS7/HS5/HS8S Owner's Manual
Open the PDF directly: View PDF
.
Page Count: 20

Owner’s Manual
Bedienungsanleitung
Mode d'emploi
Manual de instrucciones
Manual do Proprietário
Manuale di istruzioni
Руководство пользователя
取扱説明書
POWERED SPEAKER SYSTEM
//
DE
FR
ES
PT
IT
RU
ZH
JA
EN
EnglishDeutschFrançaisEspañolPortuguêsItalianoРусский
中 文
日本語

The above warning is located on the rear of the unit.
Explanation of Graphical Symbols
The lightning flash with arrowhead symbol
within an equilateral triangle is intended to
alert the user to the presence of uninsulated
“dangerous voltage” within the product’s
enclosure that may be of sufficient magnitude
to constitute a risk of electric shock to persons.
The exclamation point within an equilateral
triangle is intended to alert the user to the
presence of important operating and
maintenance (servicing) instructions in the
literature accompanying the product.
IMPORTANT SAFETY INSTRUCTIONS
1 Read these instructions.
2 Keep these instructions.
3 Heed all warnings.
4 Follow all instructions.
5 Do not use this apparatus near water.
6 Clean only with dry cloth.
7 Do not block any ventilation openings. Install in
accordance with the manufacturer’s instructions.
8 Do not install near any heat sources such as radiators,
heat registers, stoves, or other apparatus (including
amplifiers) that produce heat.
9 Do not defeat the safety purpose of the polarized or
grounding-type plug. A polarized plug has two blades
with one wider than the other. A grounding type plug
has two blades and a third grounding prong. The wide
blade or the third prong are provided for your safety. If
the provided plug does not fit into your outlet, consult
an electrician for replacement of the obsolete outlet.
10 Protect the power cord from being walked on or
pinched particularly at plugs, convenience receptacles,
and the point where they exit from the apparatus.
11 Only use attachments/accessories specified by the
manufacturer.
12 Use only with the cart, stand,
tripod, bracket, or table specified
by the manufacturer, or sold with
the apparatus. When a cart is
used, use caution when moving
the cart/apparatus combination
to avoid injury from tip-over.
13 Unplug this apparatus during
lightning storms or when unused for long periods of
time.
14 Refer all servicing to qualified service personnel.
Servicing is required when the apparatus has been
damaged in any way, such as power-supply cord or
plug is damaged, liquid has been spilled or objects
have fallen into the apparatus, the apparatus has been
exposed to rain or moisture, does not operate normally,
or has been dropped.
(UL60065_03)
CAUTION: TO REDUCE THE RISK OF
ELECTRIC SHOCK, DO NOT REMOVE
COVER (OR BACK). NO USER-SERVICEABLE
PARTS INSIDE. REFER SERVICING TO
QUALIFIED SERVICE PERSONNEL.
CAUTION
RISK OF ELECTRIC SHOCK
DO NOT OPEN
WARNING
TO REDUCE THE RISK OF FIRE OR ELECTRIC SHOCK, DO NOT EXPOSE THIS APPARATUS TO RAIN OR MOISTURE.
IMPORTANT NOTICE FOR THE UNITED KINGDOM
Connecting the Plug and Cord
WARNING: THIS APPARATUS MUST BE EARTHED IMPORTANT.
The wires in this mains lead are coloured in accordance with the
following code:
GREEN-AND-YELLOW : EARTH
BLUE : NEUTRAL
BROWN:LIVE
As the colours of the wires in the mains lead of this apparatus may
not correspond with the coloured markings identifying the terminals
in your plug proceed as follows:
The wire which is coloured GREEN-and-YELLOW must be
connected to the terminal in the plug which is marked by the letter E
or by the safety earth symbol or colored GREEN or GREEN-and-
YELLOW.
The wire which is coloured BLUE must be connected to the terminal
which is marked with the letter N or coloured BLACK.
The wire which is coloured BROWN must be connected to the
terminal which is marked with the letter L or coloured RED.
(3 wires)
이 기기는 가정용(B급) 전자파적합기기로서 주로
가정에서 사용하는 것을 목적으로 하며, 모든
지역에서 사용할 수 있습니다.
(class b korea)

Manual de instrucciones HS8/HS7/HS5/HS8S 39
Español
Contenido
Características ..................................... 39
Elementos incluidos
(compruébelos).................................... 39
PRECAUCIONES.................................. 40
AVISO.................................................... 42
Información .......................................... 42
Panel posterior..................................... 43
Configuración ...................................... 45
Solución de problemas ....................... 49
Conexión y tipos de cables ................ 50
Specifications (Especificaciones).....118
Dimensions (Dimensiones) ...............118
Performance Graph
(Gráfico de rendimiento) ....................119
Block Diagram
(Diagrama de bloques) .......................119
Características
La nueva serie HS de monitores autoamplificados
hereda la filosofía que ha hecho de los monitores
Yamaha la referencia en los estudios a nivel mun-
dial, al ofrecer una reproducción precisa y deta-
llada, esencial para la producción de un sonido de
calidad.
Reproducción precisa y detallada de la fuente
de sonido.
Tres modelos de gama completa a elegir, ade-
más de un subgrave de alto rendimiento, permi-
ten crear fácilmente sistemas perfectamente
adaptados a cualquier entorno de monitoriza-
ción.
Sencillo diseño de 2 vías en los modelos de
gama completa, con unidades de alta y baja
frecuencia perfectamente adaptadas.
Controles con adaptación de respuesta que
adaptan la salida del altavoz a una amplia gama
de espacios acústicos.
Además de los conectores XLR estándar para
estudio, las tomas de jack permiten conectar
directamente instrumentos musicales electróni-
cos y otras fuentes.
Elementos incluidos
(compruébelos)
• Cable de alimentación
• Manual de instrucciones (este libro)
Gracias por elegir los monitores o el subgrave
autoamplificados de Yamaha.
A fin de aprovechar al máximo las característi-
cas de los altavoces y obtener un rendimiento
y durabilidad óptimos, lea atentamente este
manual antes de utilizar el sistema.
Guarde este manual en un lugar seguro para
futuras consultas.

Manual de instrucciones HS8/HS7/HS5/HS8S
40
PRECAUCIONES
LEER DETENIDAMENTE ANTES
DE EMPEZAR
Guarde este manual en un lugar seguro para
futuras consultas.
ADVERTENCIA
Siga siempre las precauciones básicas detalladas a
continuación para prevenir la posibilidad de lesiones
graves, o incluso la muerte, por descargas eléctricas,
cortocircuitos, daños, incendios u otros peligros.
Estas precauciones incluyen, aunque no de forma
exclusiva, las siguientes:
Fuente y cable de alimentación
• No coloque el cable de alimentación cerca de fuentes de
calor, como calefactores o radiadores, no lo doble
excesivamente ni deteriore el cable de ninguna otra forma, no
coloque objetos pesados sobre él ni lo ponga donde alguien
pudiera pisarlo, tropezar o pasarle objetos por encima.
• Utilice la tensión correcta para el dispositivo. La tensión
requerida se encuentra impresa en la placa identificativa
del dispositivo.
• Utilice únicamente el enchufe y el cable de alimentación
suministrado.
• Compruebe periódicamente el enchufe y quite la suciedad
o el polvo que pudiera haberse acumulado en él.
• Asegúrese de realizar la conexión a una toma adecuada y
con una conexión a tierra de protección. Una conexión a tierra
incorrecta puede ocasionar descargas eléctricas, daños en
los dispositivos, o incluso un incendio.
No abrir
• Este dispositivo contiene piezas cuyo mantenimiento no puede
realizar el usuario. No abra el dispositivo ni trate de desmontar
o modificar de forma alguna los componentes internos.
En caso de mal funcionamiento, deje de usarlo de inmediato y
pida al servicio técnico de Yamaha que lo inspeccione.
Advertencia sobre el agua
• No exponga el dispositivo a la lluvia, ni lo use cerca del agua
o en lugares donde haya mucha humedad, ni le ponga
encima recipientes (como jarrones, botellas o vasos) que
contengan líquido, ya que puede derramarse y penetrar en el
interior del aparato. Si algún líquido, como agua, se filtrara en
el dispositivo, apáguelo de inmediato y desenchúfelo de la
toma de CA. Seguidamente, pida al personal de asistencia de
Yamaha que revise el dispositivo.
• Nunca enchufe o desenchufe un cable eléctrico con las
manos mojadas.
Advertencia sobre el fuego
• No coloque objetos encendidos como, por ejemplo, velas sobre
la unidad, porque podrían caerse y provocar un incendio.
Si observa cualquier anomalía
• Si surge alguno de los problemas siguientes, apague
inmediatamente el interruptor y desenchufe el aparato.
Seguidamente, pida al servicio técnico de Yamaha que revise
el dispositivo.
- El cable de alimentación o el enchufe están desgastados
o dañados.
- Produce olor o humo no habituales.
- Se ha caído algún objeto dentro del dispositivo.
- Se produce una pérdida repentina de sonido mientras se
está utilizando el dispositivo.
• Si este dispositivo se cae o resulta dañado, apague
inmediatamente el interruptor de alimentación, desconecte el
enchufe eléctrico de la toma, y pida al personal de Yamaha
que inspeccione el dispositivo.
ATENCIÓN
Siempre siga las precauciones básicas indicadas abajo
para evitar así la posibilidad de sufrir lesiones físicas
o de dañar el dispositivo u otros objetos. Estas
precauciones incluyen, aunque no de forma exclusiva,
las siguientes:
Fuente y cable de alimentación
• Cuando quite el enchufe del instrumento o de la toma, tire
siempre del propio enchufe y no del cable. Si tira del cable,
podría dañarlo.
• Extraiga el enchufe de la toma de corriente cuando el
dispositivo no se vaya a usar durante periodos de tiempo
prolongados o cuando haya tormentas con aparato eléctrico
Colocación
• No coloque el dispositivo en una posición inestable en la que
se pueda caer accidentalmente.
• No utilice el dispositivo en un lugar demasiado pequeño y mal
ventilado. Asegúrese de que hay espacio suficiente entre el
dispositivo y las paredes o dispositivos que lo rodeen: al
menos 20 cm en los laterales, 20 cm en la parte posterior y
20 cm en la parte superior. Una ventilación inadecuada podría
producir sobrecalentamiento y posibles daños en los
dispositivos, o incluso un incendio.
• Al transportar o mover el dispositivo, no lo coja por la pantalla.
Si lo hiciera, podría pillarse los dedos debajo del dispositivo y
provocar lesiones.
• No presione el panel posterior del dispositivo contra la pared.
Si lo hiciera, el enchufe podría entrar en contacto con la pared
y separarse del cable de alimentación, provocando un
cortocircuito, un funcionamiento defectuoso, o incluso fuego.
• No coloque el dispositivo en un lugar donde pueda entrar en
contacto con gases corrosivos o con salitre. Si ocurriera,
podría dar lugar a un funcionamiento defectuoso.
• Antes de cambiar el dispositivo de lugar, desconecte todos
los cables.
• Cuando instale el dispositivo, asegúrese de que se puede
acceder fácilmente a la toma de CA que está utilizando. Si se
produce algún problema o un fallo en el funcionamiento,
apague inmediatamente el interruptor de alimentación y
desconecte el enchufe de la toma de corriente. Incluso
cuando el interruptor de alimentación está apagado, sigue
llegando al producto un nivel mínimo de electricidad. Si no va
a utilizar el producto durante un periodo prolongado de
tiempo, asegúrese de desenchufar el cable de alimentación
de la toma de CA de la pared.
PA_es_2 1/2

Manual de instrucciones HS8/HS7/HS5/HS8S 41
Español
Conexiones
• Antes de conectar el dispositivo a otros dispositivos,
desconecte la alimentación de todos ellos. Antes de apagar o
encender los dispositivos, baje el volumen al mínimo.
Mantenimiento
• Retire el enchufe de la toma de CA cuando limpie el dispositivo.
Precaución en el manejo
• No meta los dedos ni las manos en ninguno de los huecos
o aberturas del dispositivo (puertos).
• No inserte ni deje caer objetos extraños (papel, plástico,
metal, etc.) en ninguno de los huecos o aberturas del
dispositivo (puertos). Si esto sucede, desconecte de
inmediato la alimentación y desenchufe el cable de
alimentación de la toma de CA. Seguidamente, pida al
personal de asistencia de Yamaha que revise el dispositivo.
• No se apoye en el dispositivo, ni coloque objetos pesados
sobre él, y no ejerza una presión excesiva sobre los botones,
interruptores o conectores.
• No utilice los altavoces con volumen alto o incómodo durante
un periodo prolongado, ya que podría provocar una pérdida
de audición permanente. Si experimenta alguna pérdida de
audición u oye pitidos, consulte a un médico.
• No utilice el dispositivo si el sonido se escucha distorsionado.
Si se utiliza el dispositivo de forma prolongada en estas
condiciones, podría producirse un recalentamiento y,
posteriormente, un cortocircuito.
Yamaha no se responsabiliza por daños debidos a uso
inapropiado o modificaciones hechas al dispositivo,
ni tampoco por datos perdidos o destruidos.
PA_es_2 2/2
Manual de instrucciones HS8/HS7/HS5/HS8S
42
AVISO
Para evitar la posibilidad de un mal funcionamiento o de
que se produzcan daños en el producto, los datos u otros
objetos, siga los avisos que se indican a continuación.
Uso y mantenimiento
• No exponga el dispositivo a polvo ni a vibraciones
excesivas, ni a calor o frío intensos (como la luz directa
del sol, proximidad con un calefactor o en un coche al
sol durante el día) para evitar la posibilidad de que se
deforme el panel o de que se dañen los componentes
internos.
• Tampoco coloque objetos de vinilo, plástico o goma
sobre el dispositivo, pues podrían decolorar el panel.
•Cuando limpie el dispositivo, utilice un paño suave y
seco. No use diluyentes de pintura, disolventes, líquidos
limpiadores ni paños impregnados con productos quí-
micos.
•Se puede producir condensación en el dispositivo a
causa de variaciones intensas y rápidas de la tempera-
tura ambiente, por ejemplo cuando se traslada el dispo-
sitivo de un lugar a otro o cuando se enciende o se
apaga el aire acondicionado. Si el dispositivo se utiliza
mientras hay condensación puede sufrir daños. Si por
algún motivo cree que pudiera haberse formado con-
densación, deje el dispositivo sin encender durante
varias horas hasta que la condensación haya desapare-
cido completamente.
• En el caso de cambios extremos de temperatura o
humedad, se puede producir condensación y se puede
acumular agua en la superficie del dispositivo. Si queda
agua, las partes de madera pueden absorberla y resul-
tar dañadas. Seque toda el agua inmediatamente con
un paño suave.
•Interferencias provocadas por teléfonos celulares
Si utiliza un teléfono celular cerca del sistema de
altavoces puede provocar ruido. En tal caso, aleje el
teléfono del sistema de altavoces.
•Es normal que salga aire de los puertos del reflector de
graves; esto suele suceder cuando el altavoz emite
sonido con muchos graves.
• Apague siempre el aparato cuando no lo utilice.
• No toque ni deje que otros objetos entren en contacto
con los diafragmas de los altavoces.
• Estos altavoces deben utilizarse en vertical, no tumba-
dos sobre un lado.
Conectores
• Los conectores de tipo XLR se conectan del modo
siguiente (norma IEC60268): patilla 1: masa, patilla 2:
activo (+) y patilla 3: negativo (-).
Información
Acerca de este manual
• Las ilustraciones en este manual se muestran única-
mente a efectos orientativos y pueden presentar alguna
diferencia con el dispositivo.
• Los nombres de empresas y de productos que apare-
cen en este manual son marcas comerciales o marcas
registradas de sus respectivos propietarios.

Manual de instrucciones HS8/HS7/HS5/HS8S 43
Español
Panel posterior
Los interruptores y conectores de los modelos HS8/HS7/HS5/HS8S se encuentran en el panel posterior,
tal y como se describe a continuación.
HS8/HS7/HS5 Entrada de altavoz y control de
respuesta
5Interruptor de alimentación
Enciende y apaga el altavoz.
Mueva el interruptor a la derecha [ ] para encender el
dispositivo (ON) y muévalo a la izquierda [ ] para apa-
garlo (OFF). El logotipo en el panel frontal se iluminará
cuando el dispositivo se encienda.
Atención
•Si enciende y apaga el interruptor rápidamente puede provocar un
fallo de los sistemas electrónicos.
Espere 3 segundos o más tras apagar el dispositivo antes de volver a
encenderlo.
•Aunque el interruptor se encuentre en la posición de apagado, sigue
circulando un nivel mínimo de electricidad por el dispositivo. Si no va
a utilizar el dispositivo durante un periodo prolongado de tiempo,
desenchufe el cable de alimentación de la red eléctrica.
6 Conector AC IN
Conecte aquí el cable de alimentación suministrado.
Primero conecte el cable de alimentación al altavoz,
después introduzca el enchufe en la toma de CA.
1
2
3
4
5
6
1Control LEVEL
Ajusta el nivel de salida del altavoz.
Si se coloca en la posición de las 12 en punto, el alta-
voz quedará optimizado para un nivel de entrada de
+4 dB.
2Conectores INPUT 1/2
Estos conectores reciben la señal de entrada al
altavoz. Existen dos conectores de entrada: un
conector XLR balanceado y una toma de jack (TRS)
balanceada.
NOTA No es posible utilizar los conectores de entrada XLR
y de las tomas de jack al mismo tiempo. Utilícelos por
separado.
NOTA Para obtener más información sobre los conectores,
consulte ”Conexión y tipos de cables” en la página 50.
3Selector ROOM CONTROL
Ajusta la respuesta de baja frecuencia del altavoz.
Este selector puede utilizarse para compensar una
respuesta de baja frecuencia exagerada, provocada
por reflexiones en ciertos entornos de escucha.
Con el selector en la posición [0] se produce una
respuesta de frecuencias plana. El ajuste [-2 dB]
atenúa el rango por debajo de 500 Hz con 2 dB,
mientras que el ajuste [-4 dB] atenúa el rango por
debajo de 500 Hz con -4 dB.
4Selector HIGH TRIM
Ajusta la respuesta de alta frecuencia del altavoz.
Con el selector en la posición [0] se produce una
respuesta de frecuencias plana. El ajuste [+2 dB]
potencia el rango por encima de 2 kHz con 2 dB,
mientras que el ajuste [-2 dB] atenúa el rango por
encima de 2 kHz con -2 dB.

Manual de instrucciones HS8/HS7/HS5/HS8S
44
HS8S (subgrave)
Conexiones del subgrave
Conexión del subgrave a los
altavoces HS8/HS7/HS5
Control de respuesta del subgrave
8Interruptor de alimentación
Enciende o apaga el subgrave.
Mueva el interruptor a la derecha [ ] para encender el
dispositivo (ON) y muévalo a la izquierda [ ] para apa-
garlo (OFF). El logotipo en el panel frontal se iluminará
cuando el dispositivo se encienda.
Atención
•Si enciende y apaga el interruptor rápidamente puede provocar un
fallo de los sistemas electrónicos.
Espere 3 segundos o más tras apagar el dispositivo antes de volver a
encenderlo.
•Aunque el interruptor se encuentre en la posición de apagado, sigue
circulando un nivel mínimo de electricidad por el dispositivo. Si no va
a utilizar el dispositivo durante un periodo prolongado de tiempo,
desenchufe el cable de alimentación de la red eléctrica.
9 Conector AC IN
Conecte aquí el cable de alimentación suministrado.
Primero conecte el cable de alimentación al altavoz de
refuerzo de graves, después introduzca el enchufe en la
toma de CA.
63
12457
8
9
1Conectores INPUT L/R
Estos conectores reciben la señal de entrada al
subgrave. Las entradas L y R cuentan con sus
correspondientes conectores XLR y tomas de jack
balanceados.
Las entradas L y R se pueden utilizar simultáneamen-
te. Las señales suministradas al mismo tiempo a las
entradas L y R se mezclan de forma interna.
NOTA No es posible utilizar los conectores de entrada XLR
y de las tomas de jack al mismo tiempo. Utilícelos por
separado.
NOTA Para obtener más información sobre los conectores,
consulte ”Conexión y tipos de cables” en la página 50.
2Conectores OUTPUT L/R
Se trata de los conectores de salida del subgrave.
Las señales de entrada recibidas en los conectores
INPUT L y R se emiten a través de los conectores
OUTPUT L y R, respectivamente. Las características
de reproducción de baja frecuencia se pueden
ajustar a través del selector LOW CUT y del control
LOW CUT.
3Selector LOW CUT
Cuando el selector está en posición ON, las frecuen-
cias bajas se atenúan antes de su emisión a través
de los conectores OUTPUT L y R con la frecuencia
establecida en el control LOW CUT. La frecuencia de
corte para la atenuación de la baja frecuencia se
puede ajustar con el control LOW CUT.
4Control LOW CUT
Ajusta la frecuencia de corte para la atenuación
de la baja frecuencia entre 80 Hz y 120 Hz cuando
el selector LOW CUT está en posición ON.
5Control HIGH CUT
Establece la frecuencia de corte para la atenuación
de alta frecuencia de la salida del subgrave entre
80 Hz y 120 Hz.
6Selector PHASE
Cambia la fase de la salida del subgrave.
Este selector debe permanecer en la posición
[NORM.] en la mayoría de casos, pero en combina-
ción con ciertos altavoces y con ciertas disposicio-
nes de los altavoces, la posición [REV.] puede
mejorar la respuesta de baja frecuencia. Seleccione
el ajuste que ofrezca la mejor respuesta de graves en
su sistema.
7Control LEVEL
Ajusta el nivel de salida del subgrave.
1
5 6 7
234
Flujo de la señal del HS8S

Manual de instrucciones HS8/HS7/HS5/HS8S 45
Español
Configuración
En esta sección mostramos el procedimiento general para conectar y configurar un sistema de monitores.
No obstante, se trata de un mero ejemplo. No dude en configurar su propio sistema como mejor se adapte a
sus necesidades.
Cables
Debe adquirir los cables adecuados para conectar los
altavoces de monitor HS a su interfaz de audio o fuente
de sonido.
• Cables cortos de alta calidad
Utilice cables de alta calidad con la menor longitud
posible. Cuanto más largo sea el cable, mayor será la
probabilidad de que se produzca ruido nocivo para
el sonido.
• Cables balanceados
Los cables balanceados son más resistentes al ruido
que los no balanceados. Si tiene que utilizar cables
no balanceados porque el equipo fuente solo cuenta
con salidas no balanceadas, asegúrese de que sean
lo más cortos posible.
Conexiones
NOTA Conecte el cable de alimentación de CA suministrado en la
toma correspondiente del altavoz. Conecte primero el cable
de alimentación al altavoz y, a continuación, enchufe el
conector de CA a una toma de corriente de CA.
Para conectar una interfaz de audio (Steinberg serie
UR o MR, etc.) a los altavoces de la serie HS, enchufe
los conectores de salida de la interfaz de audio directa-
mente a los conectores de entrada de los altavoces.
Normalmente tendrá que conectarlos a LINE OUT 1 y 2
(salidas 1L y 2R), aunque esto dependerá de la interfaz
de audio específica y de los ajustes DAW (Digital Audio
Workstation, o estación de audio digital) utilizados.
Cables recomendados
-Para la conexión a una entrada de toma de jack
balanceada.
-Para la conexión a una entrada de toma de jack no
balanceada.
NOTA Para obtener más información sobre los conectores, consulte
”Conexión y tipos de cables” en la página 50.
La configuración varía si las tomas de jack son balanceadas
o no balanceadas.
Al conectar un mezclador (Yamaha series MGP o MG,
etc.) a los altavoces de la serie HS, enchufe los conecto-
res MONITOR OUT o C-R OUT (Control Room, o sala de
control) del mezclador directamente a los conectores de
entrada de los altavoces. De esta forma es posible con-
trolar el nivel de monitor independientemente del nivel de
bus principal del mezclador.
Conexión a una interfaz de audio
HS8/HS7/HS5 HS8/HS7/HS5
Conexión a un mezclador
HS8/HS7/HS5
o
HS8/HS7/HS5
HS8/HS7/HS5 HS8/HS7/HS5
INPUT
(entrada)
INPUT
(entrada)
MONITOR
OUT
o
C-R OUT
L (izquierda) R (derecha)

Manual de instrucciones HS8/HS7/HS5/HS8S
46
Cables recomendados
-Para la conexión a una entrada XLR balanceada.
-Para la conexión a una entrada de toma de jack no
balanceada.
NOTA
Para obtener más información sobre los conectores, consulte
”Conexión y tipos de cables” en la página 50. La configuración
varía si las tomas de jack son balanceadas o no balanceadas.
Para conectar un instrumento musical electrónico,
como el sintetizador Yamaha MOTIF, a los altavoces de
la serie HS, conecte las salidas L/MONO y R del instru-
mento a las entradas del altavoz HS.
Cables recomendados
-Para la conexión a una entrada de toma de jack no
balanceada.
NOTA Para obtener más información sobre los conectores, consulte
”Conexión y tipos de cables” en la página 50.
La configuración varía si las tomas de jack son balanceadas
o no balanceadas.
Configuración para obtener
un sonido excelente
Al configurar un sistema de altavoces de monitor,
deben tenerse en cuenta ciertos puntos.
Punto 1
Coloque los altavoces a un mínimo de
1,5 metros de paredes y esquinas.
Lo ideal sería colocar los altavoces a un mínimo de
1,5 metros de cualquier pared o esquina. Allí donde no
sea posible colocar los altavoces a una distancia
suficiente de paredes o esquinas, puede utilizar el
selector ROOM CONTROL para compensar el exceso
de graves. A medida que acerque el altavoz a una
pared o esquina, deberá ajustar una compensación
mayor para conseguir una respuesta sonora natural
([0] → [-2] → [-4]).
Conexión a un sintetizador u otro
instrumento musical electrónico
HS8/HS7/HS5
HS8/HS7/HS5
HS8/HS7/HS5 HS8/HS7/HS5
OUTPUT L/MONO OUTPUT R
HS8/HS7/HS5
60˚
1,5 metros
o más
1,5 metros o más

Manual de instrucciones HS8/HS7/HS5/HS8S 47
Español
Punto 2
Coloque los altavoces izquierdo y derecho
simétricamente.
Los altavoces izquierdo y derecho deben colocarse de
la forma más simétrica posible respecto a la sala.
En otras palabras, los altavoces izquierdo y derecho
deben estar a la misma distancia de la pared trasera y
de las paredes izquierda y derecha.
Punto 3
La posición de escucha óptima se encuentra
en el vértice de un triángulo equilátero.
Para conseguir el sonido y el balance más precisos,
colóquese en el vértice de un triángulo equilátero
formado por los altavoces izquierdo y derecho y usted
mismo, con los altavoces orientados hacia dentro y
mirando hacia usted.
Punto 4
Coloque las unidades para agudos a la altura
del oído.
Las altas frecuencias son bastante direccionales;
así que, para conseguir una monitorización precisa,
configure los altavoces de forma que las unidades para
agudos queden a la altura de sus oídos mientras usted
está sentado en la posición de escucha.
Ajustes para los modelos
HS8/HS7/HS5
Una vez finalizada la disposición física del sistema de
monitorización, puede comenzar a realizar los
siguientes ajustes.
1Baje al máximo los controles de nivel/
volumen de todas las fuentes (interfaz de
audio, etc.).
2Coloque el control LEVEL de los modelos
HS8/HS7/HS5 en la posición de las 12 en
punto y ponga los selectores
ROOM CONTROL y HIGH TRIM a 0 dB.
3Encienda primero los dispositivos de
fuente de audio conectados y, a continua-
ción, los altavoces.
NOTA Para apagar los equipos, apague primero los altavoces
y, a continuación, los dispositivos de fuente de audio
conectados.
4Toque algo y vaya subiendo los controles
de nivel/volumen de las fuentes.
NOTA Tenga cuidado de no aplicar de repente una señal
excesivamente alta al sistema. Un nivel excesivo puede
dañar los altavoces.
5Ajuste el nivel de escucha de forma que
pueda escuchar con comodidad, sin can-
sarse, durante un largo periodo de tiempo.
NOTA En caso necesario, ajuste los selectores ROOM CONTROL y
HIGH TRIM para conseguir una respuesta natural (consulte la
página 43).
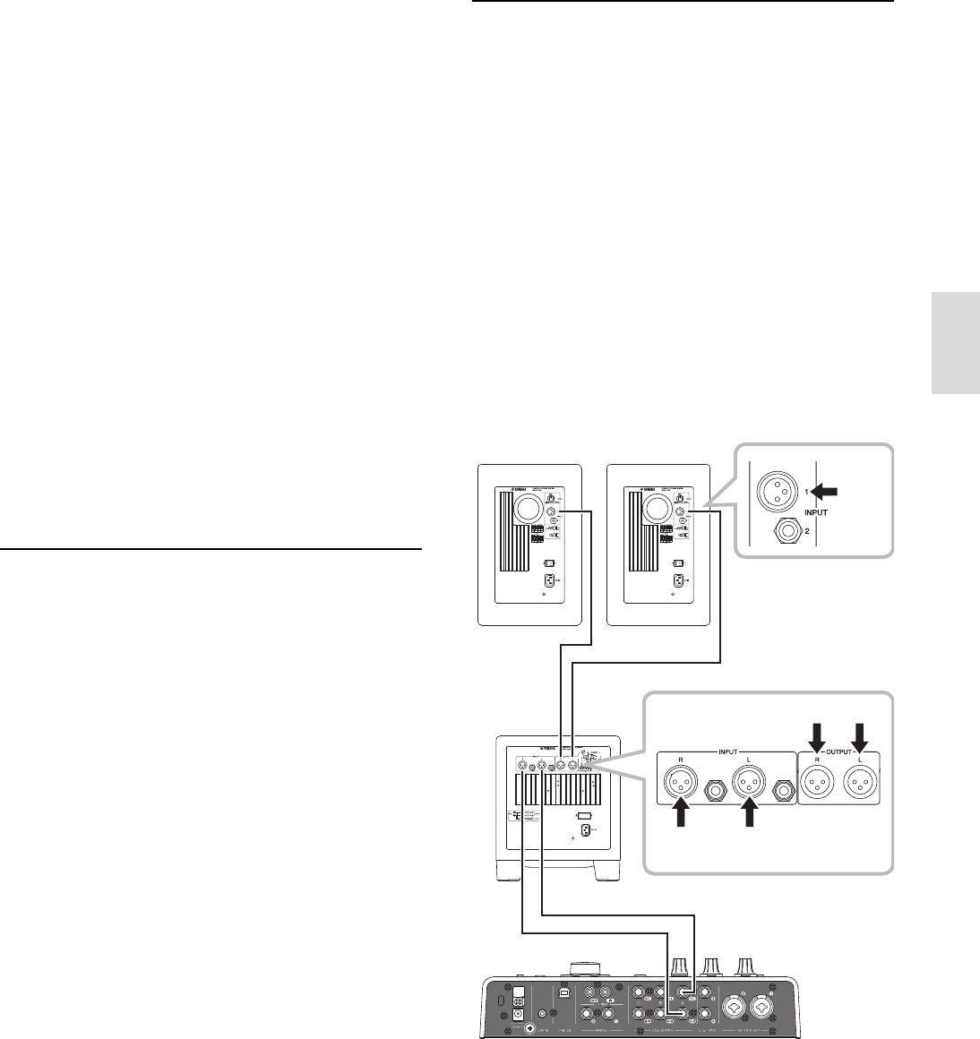
Adición de un subgrave
(HS8S)
Si añade un subgrave a su sistema de monitorización
puede aumentar significativamente su fidelidad a baja
frecuencia, pudiendo crear así unas mezclas de mayor
calidad.
El subgrave normalmente se coloca sobre el suelo,
entre los altavoces de gama completa izquierdo y
derecho, pero como reproduce unas bajas frecuencias
por debajo de 200 Hz relativamente adireccionales,
realmente no importa dónde se coloque.
Se necesitan cuatro cables: dos para conectar la inter-
faz de audio u otra fuente al subgrave HS8S y dos más
para conectar el subgrave a los altavoces principales
HS8/HS7/HS5 izquierdo y derecho.
Las conexiones se realizan tal y como se muestra a
continuación.
NOTA Conecte el cable de alimentación de CA suministrado en la
toma correspondiente del altavoz. Conecte primero el cable
de alimentación al altavoz y, a continuación, enchufe el
conector de CA a una toma de corriente de CA.
HS8S
HS8/HS7/HS5 HS8/HS7/HS5
HS8/HS7/HS5
HS8S
Interfaz de audio u
otra fuente

Manual de instrucciones HS8/HS7/HS5/HS8S
48
Cables recomendados
Cables para la conexión entre la fuente de
audio (interfaz de audio, etc.) y el HS8S
-Para la conexión a una entrada de toma de jack
balanceada.
-Para la conexión a una entrada XLR balanceada.
-Para la conexión a una entrada de toma de jack
no balanceada.
Cables para la conexión entre el HS8S y los
modelos HS8/HS7/HS5
NOTA Para obtener más información sobre los conectores, consulte
”Conexión y tipos de cables” en la página 50.
La configuración varía si las tomas de jack son balanceadas
o no balanceadas.
Ajustes para los altavoces con subgrave
Una vez realizadas las conexiones del subgrave y
finalizada la disposición física, puede comenzar a
realizar los siguientes ajustes.
1Baje al máximo los controles de nivel/
volumen de todas las fuentes (interfaz
de audio, etc.).
2Coloque el control LEVEL de los modelos
HS8/HS7/HS5 en la posición de las 12 en
punto y ponga los selectores
ROOM CONTROL y HIGH TRIM a 0 dB.
3Ponga el control LEVEL del HS8S en posi-
ción 0, los controles HIGH CUT y LOW CUT
en las posiciones de las 12 en punto y el
selector LOW CUT en la posición OFF.
4Encienda los dispositivos en el siguiente
orden: fuentes de audio, a continuación el
subgrave y, finalmente, los altavoces de
gama completa.
NOTA Para apagar los dispositivos, siga este orden: altavoces
de gama completa, a continuación el subgrave y,
finalmente, las fuentes de audio.
5Toque algo y vaya subiendo los controles
de nivel/volumen de las fuentes.
NOTA Tenga cuidado de no aplicar de repente una señal
excesivamente alta al sistema. Un nivel excesivo puede
dañar los altavoces.
6Ponga el control LEVEL del HS8S en una
posición entre las 10 y las 12 en punto y,
a continuación, ponga en selector
LOW CUT en posición ON.
7Ajuste el nivel de escucha de forma que
pueda escuchar con comodidad, sin
cansarse, durante un largo periodo de
tiempo.
NOTA • En caso necesario, ajuste los selectores ROOM CONTROL
y HIGH TRIM para conseguir una respuesta natural
(consulte la página 43).
•En caso necesario, ajuste los controles LOW CUT y
HIGH CUT, así como el selector PHASE, para conseguir
una respuesta lo más natural posible (consulte la
página 44).
HS8S
HS8S
HS8S
HS8S
HS8
HS7
HS5
HS8
HS7
HS5

Manual de instrucciones HS8/HS7/HS5/HS8S 49
Español
Solución de problemas
Síntoma Posible causa Solución
El dispositivo no se
enciende / el logotipo
del panel frontal no
se ilumina.
Puede que el cable de alimentación no
esté conectado correctamente.
Compruébelo y conecte el cable de alimentación.
Puede que el interruptor de alimentación no
esté encendido.
Coloque el interruptor de alimentación en posi-
ción ON. Si el problema persiste, póngase en
contacto con su distribuidor de Yamaha.
No hay sonido. Puede que uno o varios cables no estén
conectados correctamente.
Compruebe que todos los cables están conecta-
dos correctamente.
Puede que la fuente de audio no esté
enviando una señal de audio.
Asegúrese de que la fuente de audio funciona
correctamente y de que envía la señal necesaria.
Puede que el ajuste de nivel sea dema-
siado bajo.
Ajuste el nivel de salida de la fuente de audio o
utilice el control LEVEL para aumentar el nivel de
salida.
¿Los cables están conectados a los
conectores INPUT de XLR y de las tomas
de jack
No es posible utilizar los conectores de entrada
XLR y de las tomas de jack al mismo tiempo.
Utilícelos por separado.
Sonido con ruido o
distorsionado.
Puede que uno o varios cables presenten
corrosión, cortocircuitos o estén rotos.
Sustituya los cables defectuosos.
Puede que el sistema reciba ruido externo. Pruebe a cambiar la posición o la disposición de
los cables.
Pruebe a cambiar la ubicación de otros dispositi-
vos eléctricos/electrónicos que estén cerca de los
altavoces.

Manual de instrucciones HS8/HS7/HS5/HS8S
50
Conexión y tipos de cables
Para permitir la conexión directa con equipos en entornos de todo tipo, los altavoces HS cuentan con un
conector XLR y otro de tipo telefónico; ambos admiten conexiones balanceadas y no balanceadas.
Conexiones balanceadas y
no balanceadas
Las conexiones balanceadas ofrecen mayor resistencia
al ruido procedente de fuentes externas, eliminando
eficazmente el ruido inducido y dejando intacta la señal
de audio deseada. Como la posibilidad de que apa-
rezca ruido aumenta cuanto más largo es el cable, si
los cables son largos es preferible utilizar conexiones
balanceadas. Los cables no balanceados normalmente
se utilizan para conectar instrumentos musicales elec-
trónicos, guitarras, etc. a equipos amplificadores. Si
sus cables no superan los dos metros de longitud, algo
suficiente para la mayoría de salas pequeñas, es pro-
bable que pueda utilizar cables no balanceados sin
problemas. Si la fuente de audio tiene salidas
balan-
ceadas, se recomienda utilizar cables balanceados para
garantizar la calidad óptima de la señal.
Cables
Es posible utilizar los siguientes tipos de conectores de
cable con los altavoces de la serie HS.
Los conectores de tipo XLR son muy utilizados con
equipos de audio e instalaciones de tipo profesional.
Los conectores de tipo XLR con tres patillas suministra-
dos con los altavoces de la serie HS se utilizan sobre
todo con conexiones balanceadas. Los conectores
XLR son robustos y fiables, por lo que resultan ideales
para aplicaciones en exteriores.
Los conectores de tipo telefónico se pueden utilizar con
conexiones balanceadas y no balanceadas. Para esta-
blecer conexiones balanceadas con los altavoces de la
serie HS deben utilizarse cables equipados con conec-
tores de jack TRS (Tip, Ring, Sleeve, o punta, anillo,
manguito). La construcción de los conectores de jack
TRS es prácticamente la misma que en los conectores
de jack estéreo.
Para establecer conexiones no balanceadas, conecte
cables con conectores de jack mono estándar a los
conectores de jack de los altavoces HS.
Las fuentes de audio que solo tengan conectores de
salida con conectores RCA pueden conectarse
mediante los conectores RCA a cables de conversión
con conectores de jack (cables con conectores RCA
en un extremo y un conector de jack en el otro). Las
conexiones que utilizan cables para conversión de
conectores RCA a conector de jack son de tipo no
balanceado.
Conectores XLR
Patilla 2: conexión activa (+)
Patilla 3: conexión pasiva (-)
Patilla 1: masa
Patilla 1: masa
Patilla 3: conexión pasiva (-)
Patilla 2: conexión activa (+)
Conectores de jack
Conectores RCA
Punta: conexión activa (+)
Anillo: conexión pasiva (-)
Manguito: masa
Punta: conexión activa (+)
Manguito: masa

117
EnglishDeutschFrançaisEspañolPortuguêsItalianoРусский
中 文日本語
* Specifications and descriptions in this owner’s manual are for information purposes only. Yamaha Corp. reserves the right to
change or modify products or specifications at any time without prior notice. Since specifications, equipment or options may not be
the same in every locale, please check with your Yamaha dealer.
* Die technischen Daten und Beschreibungen in dieser Bedienungsanleitung dienen nur der Information. Yamaha Corp. behält sich
das Recht vor, Produkte oder deren technische Daten jederzeit ohne vorherige Ankündigung zu verändern oder zu modifizieren. Da
die technischen Daten, das Gerät selbst oder Sonderzubehör nicht in jedem Land gleich sind, setzen Sie sich im Zweifel bitte mit
Ihrem Yamaha-Händler in Verbindung.
* Les caractéristiques techniques et les descriptions du mode d’emploi ne sont données que pour information. Yamaha Corp. se
réserve le droit de changer ou modifier les produits et leurs caractéristiques techniques à tout moment sans aucun avis. Du fait que
les caractéristiques techniques, les équipements et les options peuvent différer d’un pays à l’autre, adressez-vous au distributeur
Yamaha le plus proche.
* Las especificaciones y descripciones de este manual del propietario tienen sólo el propósito de servir como información. Yamaha
Corp. se reserva el derecho a efectuar cambios o modificaciones en los productos o especificaciones en cualquier momento sin
previo aviso. Puesto que las especificaciones, equipos u opciones pueden no ser las mismas en todos los mercados, solicite
información a su distribuidor Yamaha.
* As especificações e as descrições contidas neste manual do proprietário têm apenas fins informativos. A Yamaha Corp. reserva-se
o direito de alterar ou modificar produtos ou especificações a qualquer momento, sem notificação prévia. Como as especificações,
os equipamentos ou as opções podem não ser iguais em todas as localidades, verifique esses itens com o revendedor Yamaha.
* Le specifiche e le descrizioni presenti in questo manuale sono fornite a fini puramente informativi. Yamaha Corp. si riserva il diritto
di modificare prodotti o specifiche in qualsiasi momento senza preavviso. Dato che le specifiche, le apparecchiature o le opzioni
possono essere diverse da paese a paese, verificarle con il proprio rappresentante Yamaha.
* Технические характеристики и их описания в данном руководстве пользователя предназначены только для общего
сведения. Корпорация Yamaha сохраняет за собой право модифицировать свои изделия и менять их технические
характеристики без предварительного уведомления. Поскольку технические характеристики, оборудование и набор
возможностей могут зависеть от региона, обращайтесь за информацией к местному представителю корпорации Yamaha.
* 本使用说明书中的技术规格及介绍仅供参考。Yamaha公司保留随时更改或修订产品或技术规格的权利,若确有更改,恕不事先通
知。技术规格、设备或选购件在各个地区可能均会有所不同,因此如有问题,请和当地Yamaha经销商确认。
* 仕様および外観は、改良のため予告なく変更することがあります。

118
Specifications
Dimensions
HS8 HS7
Model HS8 HS7 HS5 HS8S
General Specifications
Ty p e Bi-amp 2-way powered speaker Powered subwoofer
Crossover Frequency 2 kHz –
Overall Frequency
Response
-3dB 47 Hz – 24 kHz 55 Hz – 24 kHz 74 Hz – 24 kHz 33 Hz – 124 Hz
-10dB 38 Hz – 30 kHz 43 Hz – 30 kHz 54 Hz – 30 kHz 22 Hz – 160 Hz
Dimensions (W x H x D) 250 x 390 x 334 mm
9-13/16 x 15-3/8 x 13-1/8"
210 x 332 x 284 mm
8-1/4 x 13-1/16 x 11-3/16"
170 x 285 x 222 mm
6-11/16 x 11-1/4 x 8-3/4"
300 x 350 x 389 mm
11-13/16 x 13-3/4 x 15-5/16"
Weight 10.2 kg (22.5 lb.) 8.2 kg (18.1 lb.) 5.3 kg (11.7 lb.) 12.5 kg (27.6 lb.)
Speaker Components
Speaker Components LF: 8" cone
HF: 1" dome
LF: 6.5" cone
HF: 1" dome
LF: 5" cone
HF: 1" dome
8" cone
Enclosure Bass-reflex type, Material: MDF
Amplifier Unit
Output Power
To t a l 120 W (dynamic power) 95 W (dynamic power) 70 W (dynamic power) 150 W, 4 ohms (dynamic power)
LF 75 W (4 ohms) 60 W (4 ohms) 45 W (4 ohms) –
HF 45 W (8 ohms) 35 W (8 ohms) 25 W (8 ohms) –
Input Sensitivity / Impedance
-10 dBu/10k ohms
Output Level/Impedance –-10 dBu/600 ohms
Input Connectors (Parallel) 1: XLR-3-31 type (balanced)
2: PHONE (balanced)
Output Connectors –XLR-3-32 type (balanced) x2
(L&R)
Controls
LEVEL control (+4 dB, center click)
EQ: HIGH TRIM switch (+/- 2 dB at HF),
ROOM CONTROL switch (0/-2/-4 dB under 500Hz)
LEVEL control
PHASE switch (NORM./REV.)
HIGH CUT control
(80 – 120 Hz, center click)
LOW CUT control
(80 – 120 Hz, center click)
LOW CUT switch (ON/OFF)
Indicator Power ON (White LED)
Power Consumption 60 W 55 W 45 W 70 W
250 (9-13/16")
390 (15-3/8")
334 (13-1/8")
Unit: mm (inch)
210 (8-1/4")
332 (13-1/16")
284 (11-3/16")
Unit: mm (inch)

119
EnglishDeutschFrançaisEspañolPortuguêsItalianoРусский
中 文日本語
HS5 HS8S
Performance Graph
Block Diagram
170 (6-11/16")
285 (11-1/4")
222 (8-3/4")
Unit: mm (inch)
300 (11-13/16") 389 (15-5/16")
350 (13-3/4")
Unit: mm (inch)
HS8HS7 HS5 HS8S
INPUT 1
HIGH CUT
LIMITER
HIGH TRIM
INPUT 2
LF
HF
LEVEL
LOW CUT
ROOM CONTROL
LOW BOOST STEP FILTER
P. A M P
STEP FILTER LOWCUT P.AMP
INPUT
OUTPUT
LOW CUT
OUTPUT
R ch L ch
LOW CUT ON/OFF
SUM
SPEAKER
PHASE
NORMAL
REVERSE
LEVEL
P. A M P
INPUT
INPUT
INPUT
LOW CUT
HIGH CUT
LIMITTER
HS8/HS7/HS5
HS8S


For details of products, please contact your nearest Yamaha
representative or the authorized distributor listed below.
Pour plus de détails sur les produits, veuillez-vous adresser à Yamaha ou
au distributeur le plus proche de vous figurant dans la liste suivante.
Die Einzelheiten zu Produkten sind bei Ihrer unten aufgeführten
Niederlassung und bei Yamaha Vertragshändlern in den jeweiligen
Bestimmungsländern erhältlich.
Para detalles sobre productos, contacte su tienda Yamaha más
cercana o el distribuidor autorizado que se lista debajo.
HEAD OFFICE Yamaha Corporation, Audio Products Sales and Marketing Division
Nakazawa-cho 10-1, Naka-ku, Hamamatsu, Japan 430-8650
CANADA
Yamaha Canada Music Ltd.
135 Milner Avenue, Toronto, Ontario,
M1S 3R1, Canada
Tel: 416-298-1311
U.S.A.
Yamaha Corporation of America
6600 Orangethorpe Avenue, Buena Park, CA 90620,
U.S.A.
Tel: 714-522-9011
MEXICO
Yamaha de México, S.A. de C.V.
Av. Insurgentes Sur 1647 Piso 9, Col. San José
Insurgentes, Delegación Benito Juárez, México,
D.F., C.P. 03900
Tel: 55-5804-0600
BRAZIL
Yamaha Musical do Brasil Ltda.
Rua Joaquim Floriano, 913 - 4º andar, Itaim Bibi,
CEP 04534-013 São Paulo, SP. BRAZIL
Tel: 011-3704-1377
ARGENTINA
Yamaha Music Latin America, S.A.,
Sucursal Argentina
Olga Cossettini 1553, Piso 4 Norte,
Madero Este-C1107CEK
Buenos Aires, Argentina
Tel: 011-4119-7000
VENEZUELA
Yamaha Music Latin America, S.A.,
Sucursal Venezuela
C.C. Manzanares Plaza P4
Ofic. 0401- Manzanares-Baruta
Caracas Venezuela
Tel: 58-212-943-1877
PANAMA AND OTHER LATIN
AMERICAN COUNTRIES/
CARIBBEAN COUNTRIES
Yamaha Music Latin America, S.A.
Torre Banco General, Piso No.7, Marbella,
Calle 47 y Aquilino de la Guardia,
Ciudad de Panamá, República de Panamá
Tel: +507-269-5311
THE UNITED KINGDOM/IRELAND
Yamaha Music Europe GmbH (UK)
Sherbourne Drive, Tilbrook, Milton Keynes,
MK7 8BL, U.K.
Tel: 01908-366700
GERMANY
Yamaha Music Europe GmbH
Siemensstraße 22-34, 25462 Rellingen, Germany
Tel: 04101-3030
SWITZERLAND/LIECHTENSTEIN
Yamaha Music Europe GmbH
Branch Switzerland in Zürich
Seefeldstrasse 94, 8008 Zürich, Switzerland
Tel: 044-387-8080
AUSTRIA/BULGARIA
Yamaha Music Europe GmbH Branch Austria
Schleiergasse 20, A-1100 Wien, Austria
Tel: 01-60203900
CZECH REPUBLIC/HUNGARY/
ROMANIA/SLOVAKIA/SLOVENIA
Yamaha Music Europe GmbH
Branch Austria (Central Eastern Europe Office)
Schleiergasse 20, A-1100 Wien, Austria
Tel: 01-60203900
POLAND/LITHUANIA/LATVIA/ESTONIA
Yamaha Music Europe GmbH
Branch Poland Office
ul. Wrotkowa 14 02-553 Warsaw, Poland
Tel: 022-500-2925
MALTA
Olimpus Music Ltd.
The Emporium, Level 3, St. Louis Street Msida
MSD06
Tel: 02133-2144
NETHERLANDS/BELGIUM/
LUXEMBOURG
Yamaha Music Europe Branch Benelux
Clarissenhof 5-b, 4133 AB Vianen, Netherlands
Tel: 0347-358 040
FRANCE
Ya m ah a M usi c E uro pe
7 rue Ambroise Croizat, Zone d'activites Pariest,
77183 Croissy-Beaubourg, France
Tel: 01-64-61-4000
ITALY
Yamaha Music Europe GmbH, Branch Italy
Viale Italia 88, 20020 Lainate (Milano), Italy
Tel: 02-935-771
SPAIN/PORTUGAL
Yamaha Music Europe GmbH Ibérica, Sucursal
en España
Ctra. de la Coruna km. 17,200, 28231
Las Rozas (Madrid), Spain
Tel: +34-91-639-88-88
GREECE
Philippos Nakas S.A. The Music House
147 Skiathou Street, 112-55 Athens, Greece
Tel: 01-228 2160
SWEDEN/FINLAND/ICELAND
Yamaha Music Europe GmbH Germany filial
Scandinavia
J. A. Wettergrensgata 1, Box 30053
S-400 43 Göteborg, Sweden
Tel: +46 31 89 34 00
DENMARK
Yamaha Music Europe GmbH, Tyskland – filial
Denmark
Generatorvej 6A, DK-2730 Herlev, Denmark
Tel: 44 92 49 00
NORWAY
Yamaha Music Europe GmbH Germany -
Norwegian Branch
Grini Næringspark 1, N-1361 Østerås, Norway
Tel: 67 16 78 00
RUSSIA
Yamaha Music (Russia) LLC.
Room 37, bld. 7, Kievskaya street, Moscow,
121059, Russia
Tel: 495 626 5005
OTHER EUROPEAN COUNTRIES
Yamaha Music Europe GmbH
Siemensstraße 22-34, 25462 Rellingen, Germany
Tel: +49-4101-3030
Ya m ah a M usi c G ul f F Z E
Office JAFZA 16-512, P.O.Box 17328,
Jebel Ali - Dubai, UAE
Tel: +971-4-881-5868
TURKEY
Yamaha Music Europe GmbH
Merkezi Almanya Türkiye İstanbul Şubesi
Maslak Meydan Sokak No:5 Spring Giz Plaza
Bağımsız Böl. No:3, 34398 Şişli İstanbul
Tel: +90-212-999-8010
CYPRUS
Yamaha Music Europe GmbH
Siemensstraße 22-34, 25462 Rellingen, Germany
Tel: 04101-3030
OTHER COUNTRIES
Ya m ah a M usi c G ul f F Z E
Office JAFZA 16-512, P.O.Box 17328,
Jebel Ali - Dubai, U.A.E
Tel: +971-4-881-5868
THE PEOPLE’S REPUBLIC OF CHINA
Yamaha Music & Electronics (China) Co.,Ltd.
2F, Yunhedasha, 1818 Xinzha-lu, Jingan-qu,
Shanghai, China
Tel: 021-6247-2211
INDIA
Yamaha Music India Pvt. Ltd.
Spazedge building, Ground Floor, Tower A, Sector
47, Gurgaon- Sohna Road, Gurgaon, Haryana, India
Tel: 0124-485-3300
INDONESIA
PT. Yamaha Musik Indonesia (Distributor)
Yamaha Music Center Bldg. Jalan Jend. Gatot
Subroto Kav. 4, Jakarta 12930, Indonesia
Tel: 021-520-2577
KOREA
Yamaha Music Korea Ltd.
8F, 9F, Dongsung Bldg. 158-9 Samsung-Dong,
Kangnam-Gu, Seoul, Korea
Tel: 02-3467-3300
MALAYSIA
Yamaha Music (Malaysia) Sdn., Bhd.
No.8, Jalan Perbandaran, Kelana Jaya, 47301
Petaling Jaya, Selangor, Malaysia
Tel: 03-78030900
SINGAPORE
Yamaha Music (Asia) Private Limited
Block 202 Hougang Street 21, #02-00,
Singapore 530202, Singapore
Tel: 65-6747-4374
TAIWAN
Yamaha Music & Electronics Taiwan Co.,Ltd.
3F, No.6, Section 2 Nan-Jing East Road, Taipei,
Taiwan R.O.C.
Tel: 02-2511-8688
THAILAND
Siam Music Yamaha Co., Ltd.
3, 4, 15 and 16th floor, Siam Motors Building,
891/1 Rama 1 Road, Wangmai,
Pathumwan, Bangkok 10330, Thailand
Tel: 02-215-2622
VIETNAM
Yamaha Music Vietnam Company Limited
15th Floor, Nam A Bank Tower, 201-203 Cach
Mang Thang Tam St., Ward 4, Dist.3,
Ho Chi Minh City, Vietnam
Tel: +84-8-3818-1122
OTHER ASIAN COUNTRIES
Yam aha C orp ora t ion
Sales & Marketing Division
Nakazawa-cho 10-1, Naka-ku, Hamamatsu,
Japan 430-8650
Tel: +81-53-460-2312
AUSTRALIA
Yam aha M usi c Au s tra lia P ty. Ltd .
Level 1, 99 Queensbridge Street, Southbank,
Victoria 3006, Australia
Tel: 3-9693-5111
COUNTRIES AND TRUST
TERRITORIES IN PACIFIC OCEAN
Yam aha C orp ora t ion
Sales & Marketing Division
Nakazawa-cho 10-1, Naka-ku, Hamamatsu,
Japan 430-8650
Tel: +81-53-460-2312
NORTH AMERICA
CENTRAL & SOUTH AMERICA
EUROPE
AFRICA
MIDDLE EAST
ASIA
OCEANIA
PA36

Yamaha Pro Audio global web site
http://www.yamahaproaudio.com/
Yamaha Manual Library
http://www.yamaha.co.jp/manual/
ZK02140
C.S.G., PA Development Division
© 2013 Yamaha Corporation
310MWCR*.*-**A0
Printed in Indonesia