Yamaha PSR2000_E PSR 2000/PSR 1000 Owner's Manual PSR2000S1
User Manual: Yamaha PSR-2000/PSR-1000 Owner's Manual
Open the PDF directly: View PDF
.
Page Count: 172 [warning: Documents this large are best viewed by clicking the View PDF Link!]
- MANUAL DE INSTRUCCIONES
- SPECIAL MESSAGE SECTION
- PRECAUCIONES
- LEER DETENIDAMENTE ANTES DE CONTINUAR
- * Guarde este manual en un lugar seguro para su referencia futura.
- ADVERTENCIA
- ATENCIÓN
- Accessorios
- Acerca de este manual de instrucciones y del folleto Lista de datos
- Uso de la unidad de disquetes (FDD) y de los disquetes
- Acerca de los mensajes en pantalla
- Índice de aplicaciones
- ¿Qué se puede hacer con el PSR-2000/1000?
- Instalación del PSR-2000/1000
- Controles y terminales de los paneles
- Tabla de contenido
- Guía rápida
- Operaciones básicas: Organización de los datos
- Ejemplo: pantalla de apertura y almacenamiento para voz
- Selección de archivos y carpetas
- Operaciones relacionadas con los archivos y carpetas
- Asignación de nombres a archivos y carpetas
- Desplazamiento de archivos y carpetas
- Copia de archivos y carpetas
- Borrado de archivos y carpetas
- Almacenamiento de archivos
- Organización de archivos mediante la creación de una carpeta nueva
- Visualización de páginas de nivel superior
- Introducción de caracteres y cambio de iconos
- Utilización del dial [DATA ENTRY]
- Acceso directo: Selección inmediata de pantallas
- Mensajes de ayuda
- Empleo del metrónomo
- Ajuste del tempo
- Reproducción de las canciones de demostración
- Voces
- Styles
- Reproducción de un estilo
- Digitado de acordes
- Disposición del patrón de estilo (SECCIONES: MAIN (principal) A/B/C/D, INTRO (preludio), ENDING (...
- Configuración de panel adecuada para el estilo seleccionado
- (ONE TOUCH SETTING)
- Acceso a los ajustes idóneos para la música que interpreta: Music Finder
- Multi Pads
- Reproducción de canciones
- Guardar y recuperar ajustes personalizados del panel: Registration Memory (memoria de registro)
- Edición de voces: Sound Creator
- Grabación de sus interpretaciones y creación de canciones: Song Creator
- Acerca de la grabación de canciones
- Grabación rápida (página93)
- Grabación de varias pistas (página94)
- Grabación por pasos (página96)
- Edición de canciones (página102)
- Grabación rápida
- Grabación múltiple
- Grabación de notas individuales: Grabación por pasos
- Selección de las opciones de grabación: inicio, interrupción, entrada y salida de inserción; Rec ...
- Edición de una canción grabada
- Acerca de la grabación de canciones
- Creación de estilos de acompañamiento: Style Creator
- Acerca de la creación de estilos de acompañamiento
- Formato de archivo de estilo
- Funcionamiento
- Grabación en tiempo real: Conceptos básicos
- Grabación por pasos
- Montaje de un estilo de acompañamiento: Assembly
- Edición del estilo de acompañamiento creado
- Creación de Multi Pad - Multi Pad Creator
- Ajuste del balance de volumen y del cambio de voces: Mixing Console (consola de mezclas)
- Utilización de un micrófono: MIC. (PSR-2000)
- Selección de un tipo de armonía vocal
- Realización de ajustes para la armonía vocal y el micrófono: MICROPHONE SETTING
- Realización de ajustes globales y otros ajustes importantes: Function (función)
- Funcionamiento
- Ajuste del tono y de la afinación: Master Tune y Scale Tune (afinación principal y afinación de e...
- Ajuste de parámetros relacionados con canciones: Song Settings (ajustes de canciones) (página137)
- Ajuste de parámetros relacionados con el acompañamiento automático: Style Setting, Split Point y ...
- Ajustes para los pedales y el teclado: Controller (controlador)
- Ajuste de los parámetros Registration Sequence, Freeze y Voice Set (secuencia de registro, interr...
- Ajuste de Harmony y Echo (armonía y eco) (página143)
- Ajustes MIDI
- Otros ajustes: Utility (utilidad)
- Afinación precisa del tono y selección de una escala: Master Tune/ Scale Tune (afinación principa...
- Ajuste de parámetros relacionados con canciones: Song Settings (ajustes de canciones)
- Ajuste de parámetros relacionados con el acompañamiento automático: Style Setting, Split Point y ...
- Ajustes para los pedales y el teclado: Controller (controlador)
- Ajuste de los parámetros Registration Sequence, Freeze y Voice Set (secuencia de registro, interr...
- Ajuste de Harmony y Echo (armonía y eco)
- Ajuste de los parámetros MIDI
- Ajustes generales del sistema (Local Control, Clock, etc.): System (sistema)
- Transmisión de datos MIDI: Transmit (transmitir)
- Recepción de datos MIDI: Receive (recibir)
- Ajuste de los canales de notas fundamentales: Root (nota fundamental)
- Ajuste de los canales de acordes: Chord Detect (detección de acordes)
- Otros ajustes: Utility (utilidad)
- Ajustes para Fade In/Out, Metronome, Parameter Lock y Tap: CONFIG 1
- Ajustes para la pantalla e indicación de número de voz: CONFIG 2
- Copia y formato de discos: Disk (disco)
- Introducción del nombre y de las preferencias de idioma: Owner (propietario)
- Restablecimiento de los ajustes programados de fábrica del PSR- 2000/1000: System Reset (reposici...
- Funcionamiento
- Utilización del PSR-2000/1000 con otros dispositivos
- 1 Utilización de los auriculares (toma PHONES).
- 2 Conexión del micrófono o de una guitarra (toma MIC./LINE IN) (sólo PSR-2000).
- 3 Reproducción de los sonidos del PSR-2000/1000 mediante un sistema de audio externo y grabación ...
- 4 Utilización del pedal (interruptor de pedal) o controlador de pedal (toma FOOT PEDAL 1/2)
- 5 Conexión de dispositivos MIDI externos (terminales MIDI)
- 6 Conexión a un ordenador (terminales MIDI/terminal TO HOST)
- ¿Qué es MIDI?
- Qué se puede hacer con el MIDI
- Compatibilidad de datos
- Formato de disco
- Formato de secuencia
- Formato de asignación de sonidos
- Resolución de problemas
- Especificaciones
- Índice

MANUAL DE INSTRUCCIONES
MANUAL DE INSTRUCCIONES

Introduction
SPECIAL MESSAGE SECTION
This product utilizes batteries or an external power supply
(adapter). DO NOT connect this product to any power sup-
ply or adapter other than one described in the manual, on
the name plate, or specifically recommended by Yamaha.
WARNING: Do not place this product in a position where
anyone could walk on, trip over ,or roll anything over
power or connecting cords of any kind. The use of an
extension cord is not recommended! IF you must use an
extension cord, the minimum wire size for a 25' cord (or
less ) is 18 AWG. NOTE: The smaller the AWG number
,the larger the current handling capacity. For longer exten-
sion cords, consult a local electrician.
This product should be used only with the components
supplied or; a cart, rack, or stand that is recommended by
Yamaha. If a cart, etc., is used, please observe all safety
markings and instructions that accompany the accessory
product.
SPECIFICATIONS SUBJECT TO CHANGE:
The information contained in this manual is believed to be
correct at the time of printing. However, Yamaha reserves
the right to change or modify any of the specifications
without notice or obligation to update existing units.
This product, either alone or in combination with an ampli-
fier and headphones or speaker/s, may be capable of pro-
ducing sound levels that could cause permanent hearing
loss. DO NOT operate for long periods of time at a high
volume level or at a level that is uncomfortable. If you
experience any hearing loss or ringing in the ears, you
should consult an audiologist.
IMPORTANT: The louder the sound, the shorter the time
period before damage occurs.
Some Yamaha products may have benches and / or
accessory mounting fixtures that are either supplied with
the product or as optional accessories. Some of these
items are designed to be dealer assembled or installed.
Please make sure that benches are stable and any
optional fixtures (where applicable) are well secured
BEFORE using.
Benches supplied by Yamaha are designed for seating
only. No other uses are recommended.
NOTICE:
Service charges incurred due to a lack of knowledge relat-
ing to how a function or effect works (when the unit is
operating as designed) are not covered by the manufac-
turer’s warranty, and are therefore the owners responsibil-
ity. Please study this manual carefully and consult your
dealer before requesting service.
ENVIRONMENTAL ISSUES:
Yamaha strives to produce products that are both user
safe and environmentally friendly. We sincerely believe
that our products and the production methods used to pro-
duce them, meet these goals. In keeping with both the let-
ter and the spirit of the law, we want you to be aware of the
following:
Battery Notice:
This product MAY contain a small non-rechargeable
battery which (if applicable) is soldered in place. The
average life span of this type of battery is approxi-
mately five years. When replacement becomes neces-
sary, contact a qualified service representative to
perform the replacement.
This product may also use “household” type batteries.
Some of these may be rechargeable. Make sure that the
battery being charged is a rechargeable type and that
the charger is intended for the battery being charged.
When installing batteries, do not mix batteries with new,
or with batteries of a different type. Batteries MUST be
installed correctly. Mismatches or incorrect installation
may result in overheating and battery case rupture.
Warning:
Do not attempt to disassemble, or incinerate any battery.
Keep all batteries away from children. Dispose of used
batteries promptly and as regulated by the laws in your
area. Note: Check with any retailer of household type
batteries in your area for battery disposal information.
Disposal Notice:
Should this product become damaged beyond repair,
or for some reason its useful life is considered to be at
an end, please observe all local, state, and federal reg-
ulations that relate to the disposal of products that con-
tain lead, batteries, plastics, etc. If your dealer is
unable to assist you, please contact Yamaha directly.
NAME PLATE LOCATION:
The name plate is located on the bottom of the prod-
uct. The model number, serial number, power require-
ments, etc., are located on this plate. You should
record the model number, serial number, and the date
of purchase in the spaces provided below and retain
this manual as a permanent record of your purchase.
PLEASE KEEP THIS MANUAL
Model
Serial No.
Purchase Date
92-BP (bottom)
PSR2000_E.book Page 2 Wednesday, January 30, 2002 10:27 AM

3
(3)-7 1/2 PSR-2000/1000
PRECAUCIONES
LEER DETENIDAMENTE ANTES DE CONTINUAR
* Guarde este manual en un lugar seguro para su referencia futura.
ADVERTENCIA
Siempre obedezca las precauciones básicas indicadas abajo para evitar así la posibilidad de lesiones graves o
incluso peligro de muerte debido a descargas eléctricas, incendios u otras contingencias. Estas precauciones
incluyen, pero no se limitan, a los siguientes puntos:
• Utilice la tensión correcta para su instrumento. La tensión requerida se
encuentra impresa en la placa identificatoria del instrumento.
• Utilice solamente el adaptador (PA-300) o uno equivalente recomendado
por Yamaha) especificado. El uso del adaptador equivocado puede hacer
que el instrumento se dañe o sobrecaliente.
• Revise el estado del enchufe de corriente periódicamente o límpielo
siempre que sea necesario.
• No tienda el cable del adaptador cerca de fuentes de calor (estufas,
radiadores, etc.), no lo doble demasiado, no ponga objetos pesados sobre
el mismo ni tampoco lo tienda por lugares donde pueda pasar mucha gente
y ser pisado.
• No abra el instrumento ni trate de desarmar o modificar de ninguna forma
los componentes internos. El instrumento tiene componentes que no
pueden ser reparados por el usuario. En caso de anormalidades en el
funcionamiento, deje de utilizar el instrumento inmediatamente y hágalo
inspeccionar por personal de servicio calificado de Yamaha.
• No exponga el instrumento a la lluvia, ni lo use cerca del agua o en lugares
donde haya mucha humedad. No ponga recipientes que contengan líquido
encima del instrumento, ya que puede derramarse y penetrar en el interior
del aparato.
• Jamás enchufe o desenchufe este cable con las manos mojadas.
• No coloque objetos encendidos como, por ejemplo, velas sobre la unidad
porque podrían caerse y provocar un incendio.
• Si el cable o el enchufe del adaptador de CA se deteriora o daña, si el
sonido se interrumpe repentinamente durante el uso del instrumento o si
se detecta olor a quemado o humo a causa de ello, apague el instrumento
inmediatamente, desenchufe el cable del tomacorriente y haga
inspeccionar el instrumento por personal de servicio autorizado de
Yamaha.
ATENCIÓN
Siempre obedezca las precauciones básicas indicadas abajo para evitar así la posibilidad de sufrir Ud. u otros
lesiones físicas o de dañar el instrumento u otros objetos. Estas precauciones incluyen, pero no se limitan, a los
siguientes puntos:
• Cuando desenchufe el cable del instrumento o del tomacorriente, hágalo
tomándolo del enchufe y no del cable. Si tira del cable, éste puede dañarse.
• Desenchufe el adaptador de CA cuando no use el instrumento o cuando
haya tormenta.
• No conecte el instrumento a tomas de corriente usando conectores
múltiples. La calidad de sonido puede verse afectada o el enchufe puede
sobrecalentarse.
• No exponga el instrumento a polvo o vibraciones excesivas ni a
temperaturas extremas (evite ponerlo al sol, cerca de estufas o dentro de
automóviles durante el día), para evitar así la posibilidad de que se deforme
el panel o se dañen los componentes internos.
• No utilice el instrumento cerca de aparatos de televisión, radios, equipos
estereofónicos, teléfonos móviles ni dispositivos eléctricos de cualquier
otro tipo. De hacerlo así, el instrumento, aparato de TV o radio podría
generar ruido.
• No ponga el instrumento sobre superficies inestables, donde pueda caerse
por accidente.
• Antes de cambiar el instrumento de lugar, desconecte el adaptador y todos
los demás cables.
• Utilice solamente la base especificada para el instrumento. Cuando acople
la base o el bastidor, utilice los tornillos provistos, de lo contrario se
pueden dañar los componentes internos o, como consecuencia, el
instrumento podrá caerse.
Suministro de energía/adaptador de alimentación de CA
No abrir
Advertencia relativa al agua
Advertencia relativa al fuego
Si observa cualquier anormalidad
Suministro de energía/adaptador de alimentación de CA Ubicación

(3)-7 2/2 PSR-2000/1000
4
• Antes de conectar el instrumento a otros componentes electrónicos,
desconecte la alimentación de todos los componentes. Antes de apagar o
encender los componentes, baje el volumen al mínimo. Asimismo,
recuerde ajustar el volumen de todos los componentes al nivel mínimo y
subirlo gradualmente mientras ejecuta el instrumento, para establecer el
nivel de escucha deseado.
• Para limpiar el instrumento, utilice una paño suave y seco. No utilice
disolventes de pintura, líquidos limpiadores, ni paños impregnados en
productos químicos.
• No meta un dedo o la mano en los huecos del instrumento.
• Nunca introduzca ni deje caer papeles ni objetos metálicos o de cualquier
otro tipo en los huecos, del panel o del teclado. Si esto sucede, desconecte
de inmediato la alimentación y desenchufe el cable de alimentación de la
toma de CA. Seguidamente, pida al personal de asistencia de Yamaha que
revise el instrumento.
• Tampoco deje objetos de vinilo, plástico o goma encima del instrumento,
ya que pueden descolorar el panel o el teclado.
• No se apoye con todo el peso de su cuerpo ni coloque objetos muy
pesados sobre los botones, conmutadores o conectores del teclado.
• No utilice el instrumento por mucho tiempo a niveles de volumen
excesivamente altos, ya que ello puede causar pérdida de audición
permanente. Si nota pérdida de audición o si le zumban los oídos, consulte
a un médico.
Guardar datos y realizar copias de seguridad
• Los datos de la memoria actual (consulte la página 39) se pierden al
desconectar la alimentación del instrumento. Guarde los datos en un
disquete/la unidad de usuario (consulte la página 39).
Los datos guardados pueden perderse por un funcionamiento defectuoso o
un manejo incorrecto. Guarde los datos importantes en un disquete.
Cuando se cambia los ajustes en una página de pantalla para despues
salir de esta página, se almacenan automáticamente los datos de System
Setup. No obstante, se pierde los datos editados si desconecta la
alimentación sin salir de manera adecuada de la pantalla
correspondiente.
Copia de seguridad en disquete
• Como medida de protección contra la pérdida de datos causada por el
deterioro de los medios, es aconsejable guardar los datos importantes en
dos disquetes.
Yamaha no se responsabiliza por daños debidos a uso inapropiado o modificaciones hechas al instrumento, ni tampoco por datos perdidos o destruidos.
Siempre apague el instrumento cuando no lo usa.
Aunque el interruptor de alimentación se encuentre en la posición "STANDBY", la electricidad seguirá llegando al instrumento al nivel mínimo. Si no va a utilizar el
instrumento durante un período prolongado de tiempo, asegúrese de desenchufar el adaptador de CA de la toma de CA de la pared.
Conexiones
Mantenimiento
Atención: manejo
Guardar datos

5
PSR-2000/1000
Gracias por adquirir el Yamaha PSR-2000/1000.
Le aconsejamos que lea atentamente este manual
para que pueda aprovechar las avanzadas y prácticas
funciones del PSR-2000/1000.
También le aconsejamos que lo conserve en un
lugar seguro y a mano para futuras consultas.

PSR-2000/1000
6
Accessorios
■Adaptador de CA PA-300 *
■Disquete [Incluye archivos de estilo de acompañamiento (páginas 28 y 59), y controlador MIDI
(página 154)]
■Atril (página 17)
■Folleto Lista de datos
■Manual de instrucciones
* Puede que no se incluya en su área. Consulte a su proveedor de Yamaha.
Acerca de este manual de instrucciones y del folleto Lista de datos
Este manual consta de cuatro secciones principales: Introducción, Guía rápida, Operaciones básicas y
Referencia.
Asimismo, se proporciona aparte el folleto Lista de datos.
Introducción (página 2): Lea primero esta sección.
Guía rápida (página 20): En esta sección se explica cómo utilizar las funciones básicas.
Operaciones básicas (página 38): En esta sección se explica cómo utilizar las funciones básicas, incluidos los
controles basados en pantallas.
Referencia (página 52): En esta sección se explica cómo realizar los ajustes detallados para las diversas
funciones del PSR-2000/1000.
Lista de datos: Lista de voces, Formato de datos MIDI, etc.
Marcas registradas:
• Apple y Macintosh son marcas registradas de Apple Computer, Inc.
• IBM-PC/AT es una marca registrada de International Business Machines Corporation.
• Windows es la marca registrada de Microsoft® Corporation.
• El resto de marcas registradas pertenece a sus respectivos propietarios.
* Las ilustraciones y pantallas LCD que se muestran en este manual sólo tienen propósitos ilustrativos y pueden ser
diferentes de las del instrumento.
* Las pantallas de ejemplo de la Guía de funcionamiento de este manual se han extraído del PSR-2000, y aparecen en
inglés.
* Este producto (PSR-2000) está fabricado con licencia de las patentes EE.UU. Nº 5231671, Nº 5301259, Nº 5428708, y
Nº 5567901 de IVL Technologies Ltd.
* Las fuentes de mapas de bits utilizadas en este instrumento proceden y son propiedad de Ricoh co., Ltd.
* Está terminantemente prohibida la copia del software disponible en el mercado excepto para uso personal.
AVISO DE COPYRIGHT
En este producto se incluyen programas informáticos y contenido cuyo copyright es propiedad de Yamaha, o para los cuales Yamaha dispone
de la correspondiente licencia que le permite utilizar el copyright de otras empresas. Entre estos materiales con copyright se incluyen, pero
no exclusivamente, todo el software informático, los archivos de estilo, los archivos MIDI, los datos WAVE y las grabaciones de sonido. La
legislación vigente prohíbe terminantemente la copia no autorizada del software con copyright para otros fines que no sean el uso personal
por parte del comprador. Cualquier violación de los derechos de copyright podría dar lugar a acciones legales. NO HAGA, NI DISTRIBUYA NI
UTILICE COPIAS ILEGALES.

7
PSR-2000/1000
Uso de la unidad de disquetes (FDD) y de los
disquetes
Asegúrese de manejar y tratar con cuidado los disquetes y la unidad de disco. Observe las importantes precauciones
que aparecen a continuación.
• Pueden usarse disquetes de 3,5" de tipo 2DD y 2HD.
Insertar un disquete en la unidad:
• Sujete el disco de forma que la etiqueta quede hacia
arriba y la cubierta deslizante quede hacia delante
mirando a la ranura del disco. Inserte cuidadosamente
el disco en la ranura, empujándolo lentamente hasta
que entre haciendo clic y el botón de extracción salte
hacia fuera.
Para extraer un disquete:
Antes de sacar el disco, compruebe que no se están
escribiendo datos en él.
Si se están escribiendo datos en el disquete durante
las siguientes operaciones, la pantalla mostrará los
mensajes "Now executing" (ejecutando) "Now
copying" (copiando) y "Now formatting" (dando
formato).
• Mover, copiar, pegar, guardar o eliminar datos
(páginas 42 - 44).
• Asignar nombres a archivos y carpetas (página 41);
crear una carpeta nueva (página 44).
• Copiar un disco en otro (página 150); dar formato
al disco (página 150).
• No intente nunca extraer el disquete ni desconectar la
alimentación mientras se escriben los datos en el dis-
quete. Si lo hace, podría dañar el disco y posible-
mente la unidad. Presione lentamente el botón de
extracción hasta el final; el disco saldrá automática-
mente. Cuando el disco haya sido extraído completa-
mente, sáquelo cuidadosamente con la mano.
• Si el botón de extracción se aprieta con demasiada
rapidez o no se aprieta del todo, el disco podría no
salir correctamente. El botón de extracción podría
quedar atascado en una posición a medio presionar,
con el disco sobresaliendo de la ranura tan sólo unos
milímetros. Si esto ocurre, no intente sacar el disco
parcialmente extraído, pues si utiliza la fuerza en esta
situación podría dañar el mecanismo de la unidad o
el disquete. Para sacar un disco parcialmente extraído,
pruebe a presionar una vez más el botón de extrac-
ción o vuelva a empujar el disco hacia dentro de la
ranura y repita el procedimiento de extracción.
• Asegúrese de extraer el disquete de la unidad antes de
apagar el equipo. Si deja un disquete en la unidad
durante largos períodos de tiempo puede coger polvo
y suciedad, lo que podría ocasionar errores en la lec-
tura y escritura de datos.
• Limpie el cabezal de lectura/escritura con regulari-
dad. Este instrumento emplea un cabezal de lectura/
escritura magnético de precisión, el cual, tras un largo
período de uso, recogerá una capa de partículas mag-
néticas de los discos utilizados que podrían ocasionar
a la larga errores de lectura y escritura.
• Para mantener la unidad en condiciones óptimas de
funcionamiento, Yamaha recomienda utilizar un disco
de limpieza de cabezales de tipo seco disponible
comercialmente aproximadamente una vez al mes.
Pregunte a su proveedor de Yamaha sobre la disponi-
bilidad de los discos apropiados para limpieza de
cabezales.
• Nunca inserte nada que no sean disquetes en la uni-
dad de disco. Otros objetos podrían causar daños en
la unidad o en los disquetes.
Tipo de disco compatible
Insertar/extraer disquetes
Luz de la unidad
Cuando la alimentación está conectada, la luz de
unidad (en la parte inferior izquierda de la unidad) se
enciende para indicar que la unidad puede utilizarse.
Botón de extracción
Limpieza del cabezal de lectura/escritura
de la unidad de disco

PSR-2000/1000
8
Para manejar los disquetes con cuidado:
• No coloque objetos pesados encima de un disco, ni
doble o ejerza ningún tipo de presión sobre el disco.
Mantenga los disquetes siempre dentro de sus cajas
de protección cuando no los esté usando.
• No exponga el disco a la luz directa del sol, a tempe-
raturas extremadamente altas o bajas, ni a una exce-
siva humedad, a polvo o a líquidos.
• No abra la cubierta deslizante ni toque la superficie
expuesta del disquete que hay dentro.
• No exponga el disco a campos magnéticos como los
producidos por televisores, altavoces, motores, etc.,
pues estos campos magnéticos pueden borrar total o
parcialmente los datos del disco y hacerlos ilegibles.
• Nunca utilice un disquete con la cubierta o la carcasa
deformada.
• Nunca pegue sobre el disquete nada que no sean las
etiquetas proporcionadas. Asegúrese también de que
las etiquetas están pegadas en la posición apropiada.
Para proteger sus datos (lengüeta de
protección contra escritura):
• Para prevenir el borrado accidental de datos importan-
tes, deslice la lengüeta de protección contra escritura
que tiene el disco hacia la posición de "protección"
(lengüeta abierta).
Copia de seguridad de datos
• Para la máxima seguridad de los datos, Yamaha le
recomienda que guarde dos copias de los datos
importantes en disquetes separados. Esto le propor-
ciona una copia de seguridad en caso de que uno de
los discos se pierda o resulte dañado. Para realizar un
disco de copia de seguridad, use la función de disco a
disco en la página 150.
Acerca de los mensajes en pantalla
A veces aparece un mensaje en la pantalla (cuadro de diálogo de información o de confirmación) para facilitar la
operación.
Cuando aparecen estos mensajes, lo único que tiene que hacer es seguir las instrucciones que se muestran presionando
el botón correspondiente.
Acerca de los disquetes
lengüeta de protección
contra escritura abierta
(posición de protección)
I
F
J
G
H
Para este ejemplo, presione el
botón [G] (YES) para ejecutar la
operación de formato.
Puede seleccionar el
idioma deseado para
la pantalla de Ayuda
(página 49).

9
PSR-2000/1000
Tabla de contenido
Introduction............................ 2
Accessorios ....................................................................6
Acerca de este manual de instrucciones
y del folleto Lista de datos.........................................6
Uso de la unidad de disquetes (FDD) y
de los disquetes..........................................................7
Acerca de los mensajes en pantalla ..............................8
Índice de aplicaciones .................................................12
¿Qué se puede hacer con el PSR-2000/1000?.............14
Instalación del PSR-2000/1000 ...................................16
Controles y terminales de los paneles........................18
Guía rápida............................ 20
Reproducción de las canciones de demostración.......20
Reproducción de canciones ........................................21
Reproducción de canciones ......................................... 21
Reproducción de voces ...............................................25
Tocar una voz.............................................................. 25
Reproducción de dos voces a la vez ............................. 26
Tocar voces diferentes con las manos izquierda
y derecha ................................................................. 27
Reproducción de estilos ..............................................28
Reproducción de un estilo ........................................... 28
Secciones del estilo ...................................................... 30
One Touch Setting (ajuste de una pulsación)............... 32
Music Finder................................................................33
Utilización de Music Finder .......................................... 33
Búsqueda de registros de Music Finder ........................ 34
Reproducción de las canciones...................................36
Tocar con el PSR-2000/1000........................................ 36
Grabación.................................................................... 37
Operaciones básicas:
Organización de los datos..... 38
Ejemplo: pantalla de apertura y
almacenamiento para voz......................................... 39
Selección de archivos y carpetas.................................40
Operaciones relacionadas con
los archivos y carpetas .............................................41
Asignación de nombres a archivos y carpetas............... 41
Desplazamiento de archivos y carpetas ........................ 42
Copia de archivos y carpetas........................................ 43
Borrado de archivos y carpetas .................................... 43
Almacenamiento de archivos ....................................... 44
Organización de archivos mediante
la creación de una carpeta nueva ............................. 44
Visualización de páginas de nivel superior.................... 44
Introducción de caracteres y cambio de iconos............ 44
Utilización del dial [DATA ENTRY]..............................46
Acceso directo: Selección inmediata de pantallas......47
Mensajes de ayuda......................................................49
Empleo del metrónomo ..............................................50
Ajuste del tempo .........................................................50
Ajuste del tempo ......................................................... 51
Referencia
Reproducción de las canciones
de demostración....................52
Voces......................................54
Selección de una voz.................................................. 54
Superposición/Izquierda: Interpretación
simultánea de varios sonidos.................................. 56
Superposición: Superposición de
dos voces diferentes ..................................................56
Izquierda: Definición de voces distintas para las
secciones izquierda y derecha del teclado..................57
Aplicación de efectos de voces .................................. 57
Rueda PITCH BEND y rueda MODULATION ............ 58
Ajuste de la configuración de octava......................... 58
Styles......................................59
Reproducción de un estilo.......................................... 59
Reproducción de los canales de ritmo
de un estilo únicamente ............................................61
Ajuste del balance de volumen y
del silenciamiento del canal.......................................61
Digitado de acordes ................................................... 62
Disposición del patrón de estilo (SECCIONES:
MAIN (principal) A/B/C/D, INTRO (preludio),
ENDING (coda), BREAK (cambio)).......................... 64
Interrupción de la reproducción del estilo
al soltar las teclas (SYNC. STOP (parada) ...................65
Selección de los tipos Intro (preludio) y
Ending (coda) (INTRO/ENDING) ...............................66
Reproducción automática de patrones de
relleno al cambiar de sección de
acompañamiento: Relleno automático ......................66
Configuración de panel adecuada para el
estilo seleccionado .................................................. 67
(ONE TOUCH SETTING).......................67
Cambio automático del ajuste de una sola
pulsación con las secciones: OTS Link........................68
Registro de los controles de panel en ajuste de
una sola pulsación (ONE TOUCH SETTING)...............68
Acceso a los ajustes idóneos para la
música que interpreta: Music Finder ...................... 69
Búsqueda de los ajustes más idóneos:
Music Finder Search ..................................................70
Edición de registros: Edición de registros
de Music Finder.........................................................71
Multi Pads..............................73
Reproducción de los Multi Pads................................. 73
Correspondencia de acordes...................................... 73
Edición de Multi Pad .................................................. 74
Reproducción de canciones ...75
Tipos de canciones compatibles ................................ 75
Reproducción de canciones........................................ 76
Reproducción de las canciones internas ........................76
Reproducción de canciones en disco ............................78
Otras operaciones relacionadas con la reproducción.....78
Silenciamiento de partes concretas: Track1/Track2/
Extra Tracks (Pista 1, Pista 2, Pistas adicionales).... 79
Repetición de un rango concreto .............................. 79
Visualización de la notación musical:
Partitura (sólo PSR-2000)........................................ 80
Visualización de las letras........................................... 83

PSR-2000/1000
10
Guardar y recuperar ajustes
personalizados del panel:
Registration Memory
(memoria de registro) .......... 84
Registro de los ajustes del panel: Memoria
de registro................................................................84
Guardar los ajustes de la memoria de registro.............. 85
Recuperación de un ajuste de la memoria
de registro................................................................86
Edición de voces:
Sound Creator ....................... 87
Funcionamiento...........................................................87
Parámetros de voces normales.............................. 88
Organ Flutes (PSR-2000 únicamente) ................... 91
Grabación de sus
interpretaciones y creación de
canciones: Song Creator........ 92
Acerca de la grabación de canciones..................... 92
Grabación rápida.........................................................93
Grabación múltiple......................................................94
Grabación de notas individuales: Grabación
por pasos..................................................................96
Funcionamiento........................................................... 96
Grabación de melodías: Step Record (Note) ................ 98
Grabación de cambios de acordes para el
acompañamiento automático: Step
Record (Chord) ........................................................ 99
Selección de las opciones de grabación: inicio,
interrupción, entrada y salida de inserción;
Rec Mode................................................................101
Edición de una canción grabada...............................102
Edición de parámetros relacionados con
canales: Channel .................................................... 102
Edición de eventos de notas: 1 - 16 ........................... 105
Edición de eventos de acordes: CHD.......................... 106
Edición de eventos del sistema: SYS/EX.
(exclusivo del sistema)............................................ 106
Introducción y edición de letras ................................. 107
Personalización de la lista de eventos: Filter ............... 107
Creación de estilos de
acompañamiento:
Style Creator ....................... 108
Acerca de la creación de estilos de
acompañamiento .............................................. 108
Formato de archivo de estilo ............................... 109
Funcionamiento.........................................................109
Grabación en tiempo real: Conceptos básicos .........110
Grabación por pasos .................................................111
Montaje de un estilo de acompañamiento:
Assembly ................................................................112
Edición del estilo de acompañamiento creado ........113
Cambio de la sensación rítmica: Groove y
Dynamics (surco y dinámica).................................. 113
Edición de los datos del canal .................................... 115
Realización de ajustes de formato de archivo de
estilo: Parameter..................................................... 116
Creación de Multi Pad -
Multi Pad Creator................ 118
Funcionamiento.........................................................118
Grabación de Multi Pad en tiempo real: Grabar......119
Comenzar la grabación.............................................. 119
Interrupción de la grabación...................................... 119
Grabación por pasos o edición de Multi Pads:
Edición................................................................... 120
Ajuste del balance de volumen
y del cambio de voces:
Mixing Console
(consola de mezclas) ...........121
Funcionamiento........................................................ 121
Ajuste del balance de nivel y de la voz:
Volume/Voice........................................................ 122
Cambio del tono de la voz: Filter............................. 123
Cambio de ajustes relacionados con el tono: Tune. 123
Ajuste de los efectos................................................. 124
Estructura de los efectos .............................................126
Ajuste del ecualizador: EQ (PSR-2000 sólo)............. 127
Utilización de un micrófono:
MIC. (PSR-2000)...................128
Selección de un tipo de armonía vocal.................... 129
Realización de ajustes para la armonía vocal y el
micrófono: MICROPHONE SETTING..................... 130
Ajuste de los valores de armonía vocal y de los
efectos del micrófono: OVERALL SETTING
(ajuste general)...........................................................130
Ajuste del volumen del micrófono y de los efectos
relacionados: TALK SETTING (ajuste de
conversación)..........................................................132
Realización de ajustes globales
y otros ajustes importantes:
Function (función)...............133
Funcionamiento........................................................ 133
Afinación precisa del tono y selección de una escala:
Master Tune/Scale Tune (afinación principal/
afinación de escala)............................................... 135
Ajuste del tono global: Master Tune ...........................135
Selección de una escala: Scale Tune............................135
Ajuste de parámetros relacionados con canciones:
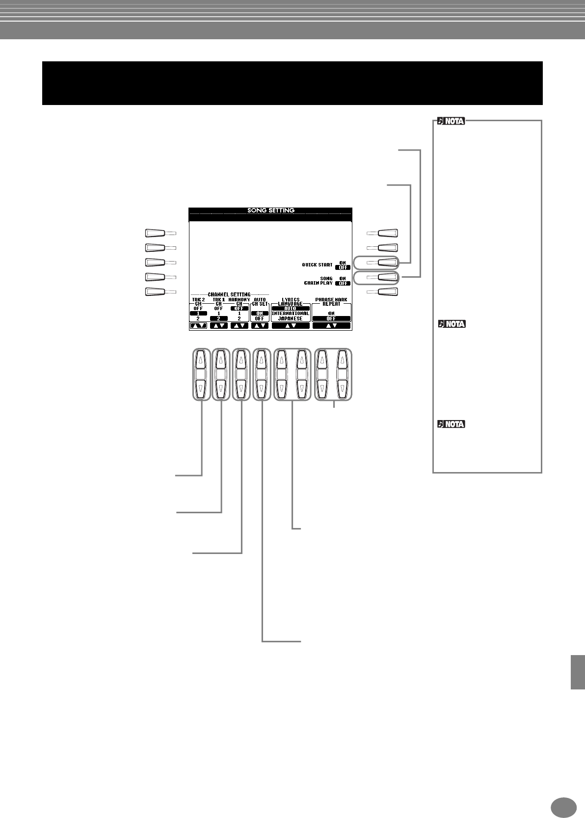
Song Settings (ajustes de canciones) ................... 137
Ajuste de parámetros relacionados con el
acompañamiento automático: Style Setting, Split
Point y Chord Fingering (ajuste de estilo, punto
de división y digitado de acordes)........................ 138
Ajuste de parámetros relacionados con el
acompañamiento automático: Style Setting y
Split Point ...............................................................138
Sjuste del método de digitado: Chord Fingering
(digitado de acordes) ..............................................139
Ajustes para los pedales y el teclado: Controller
(controlador)......................................................... 139
Ajustes para los pedales ..............................................139
Cambio de la sensibilidad de pulsación y
transposición: Keyboard/Panel (teclado/panel)........141
Ajuste de los parámetros Registration Sequence,
Freeze y Voice Set (secuencia de registro,
interrupción y ajuste de voces)............................. 142
Especificación del orden para acceder a los preajustes
de la memoria de registro: Registration Sequence ...142
Mantenimiento de los ajustes del panel:
Freeze (interrupción) ...............................................142
Cambio de los ajustes de voz seleccionados
automáticamente: Voice Set (ajuste de voces) .........143
Ajuste de Harmony y Echo (armonía y eco) ............ 143
Ajuste de los parámetros MIDI ................................ 145
Ajustes generales del sistema (Local Control,
Clock, etc.): System (sistema)..................................145
Transmisión de datos MIDI: Transmit (transmitir) .......146
Recepción de datos MIDI: Receive (recibir) .................147
Ajuste de los canales de notas fundamentales:
Root (nota fundamental).........................................147

11
PSR-2000/1000
Introduction
Guía rápida
Operaciones básicas: Organización de los datos
Reproducción de las canciones de demostración
Voces
Styles
Multi Pads
Creación de Multi Pad - Multi Pad Creator
Reproducción de canciones
Guardar y recuperar ajustes personalizados del
panel: Registration Memory (memoria de registro)
Edición de voces: Sound Creator
Grabación de sus interpretaciones y creación
de canciones: Song Creator
Creación de estilos de acompañamiento:
Style Creator
Ajuste del balance de volumen y del cambio de
voces: Mixing Console (consola de mezclas)
Realización de ajustes globales y otros ajustes
importantes: Function (función)
Utilización del PSR-2000/1000 con otros
dispositivos
Utilización de un micrófono: MIC. (PSR-2000)
Apéndice
Ajuste de los canales de acordes:
Chord Detect (detección de acordes) ..................... 147
Otros ajustes: Utility (utilidad)..................................148
Ajustes para Fade In/Out, Metronome,
Parameter Lock y Tap: CONFIG 1 ........................... 148
Ajustes para la pantalla e indicación de
número de voz: CONFIG 2 ..................................... 149
Copia y formato de discos: Disk (disco)...................... 150
Introducción del nombre y de las preferencias
de idioma: Owner (propietario).............................. 151
Restablecimiento de los ajustes programados de
fábrica del PSR-2000/1000: System Reset
(reposición del sistema) .......................................... 151
Utilización del PSR-2000/1000
con otros dispositivos ......... 152
Utilización de los auriculares (toma PHONES). ........... 152
Conexión del micrófono o de una guitarra
(toma MIC./LINE IN) (sólo PSR-2000)..................... 152
Reproducción de los sonidos del PSR-2000/1000
mediante un sistema de audio externo y grabación
en una grabadora externa
(tomas AUX OUT/OUTPUT).................................... 153
Utilización del pedal (interruptor de pedal) o
controlador de pedal (toma FOOT PEDAL 1/2)....... 153
Conexión de dispositivos MIDI externos
(terminales MIDI) ................................................... 153
Conexión a un ordenador (terminales MIDI/
terminal TO HOST)................................................. 154
¿Qué es MIDI? ........................................................... 155
Qué se puede hacer con el MIDI................................ 158
Compatibilidad de datos............................................ 158
Formato de disco....................................................... 158
Formato de secuencia................................................ 159
Formato de asignación de sonidos............................. 159
Resolución de problemas .... 160
Especificaciones................... 162
Índice................................... 164

PSR-2000/1000
12
Índice de aplicaciones
Utilice este índice para encontrar las páginas de referencia que puedan serle
de ayuda para su aplicación y situación particular.
Escuchar
Escuchar las canciones internas .......................................................................................................... página 76
Escuchar canciones de demostración............................."Reproducción de canciones en disco" en la página 78
Escuchar canciones de demostración.................................................................................................. página 52
Escuchar la demostración de voces seleccionadas .............................................................................. página 54
Escuchar canciones con las voces especiales del PSR-2000/1000 ..................................................... página 122
Tocar
Tocar un acompañamiento que coincida con el tono...... "Transpose Assign (asignación de transposición)" en la
página 141
Combinación de dos voces.................. "Superposición: Superposición de dos voces diferentes" en la página 56
Tocar voces diferentes con las manos izquierda y derecha
... "Izquierda: Definición de voces distintas para las secciones izquierda y derecha del teclado" en la página 57
Cambiar el sonido
Mejorar el sonido con reverberación y otros efectos ............... "Aplicación de efectos de voces" en la página 57
.......................................................................................................... "Ajuste de los efectos" en la página 124
Ajuste del balance de volumen......................................................................................................... página 122
Combinación de dos voces.................. "Superposición: Superposición de dos voces diferentes" en la página 56
Tocar voces diferentes con las manos izquierda y derecha
... "Izquierda: Definición de voces distintas para las secciones izquierda y derecha del teclado" en la página 57
Creación de voces .............................................................................................................................. página 87
Reproducción del acompañamiento automático
Reproduccion automática del acompañamiento ................................................................................. página 59
Acceso a los ajustes idóneos para la música que interpreta................................................................. página 69
Practicar
Practicar con un tempo exacto y constante........................................."Empleo del metrónomo" en la página 50
Grabación
Grabación de su interpretación....................................................................................................páginas 93, 94
Creación de una canción introduciendo notas.................................................................................... página 96
Creación de sus propios ajustes
Creación de voces .............................................................................................................................. página 87
Creación de estilos de acompañamiento........................................................................................... página 108
Creación de Multi Pad .....................................................................................................................páginas 118

13
PSR-2000/1000
Índice de aplicaciones
Utilización de un micrófono
Conexión del micrófono ..... "Conexión del micrófono o de una guitarra (toma MIC./LINE IN)" en la página 152
Incorporación de armonías automáticas a su interpretación vocal .................................................... página 129
Ajustes
Registro de los ajustes del panel.......................................................................................................... página 84
Afinación precisa del tono y selección de una escala........................................................................ página 135
Realizar ajustes detallados para reproducir canciones....................................................................... página 137
Realizar ajustes detallados para el acompañamiento automático ...................................................... página 138
Realizar ajustes detallados para las voces del teclado ....................................................................... página 141
Realizar ajustes detallados para MIDI ............................................................................................... página 145
Conectar el PSR-2000/1000 a otros dispositivos
Información básica sobre MIDI...................................................................... "¿Qué es MIDI?" en la página 155
Grabación de su interpretación........"Reproducción de los sonidos del PSR-2000/1000 mediante un sistema de
audio externo y grabación en una grabadora externa (tomas AUX OUT/OUTPUT)" en la página 153
Subir el volumen.............................."Reproducción de los sonidos del PSR-2000/1000 mediante un sistema de
audio externo y grabación en una grabadora externa (tomas AUX OUT/OUTPUT)" en la página 153
Producir sonidos de otros instrumentos desde el PSR-2000/1000
........................................................................ "Conexión de dispositivos de audio y vídeo" en la página 153
Conexión de un ordenador. ......................................... ."Conexión a un ordenador (terminales MIDI/terminales
TO HOST)" en la página 154
Solución rápida
Funciones básicas del PSR-2000/1000 y cómo hacer el mejor uso de ellas..................................páginas 12, 14
Reajustar el PSR-2000/1000 a los ajustes iniciales
............................"Restablecimiento de los ajustes programados de fábrica del PSR-2000/1000: System Reset
(reposición del sistema)" en la página 151
Visualización de los mensajes............................................."Acerca de los mensajes en pantalla" en la página 8
Resolución de problemas.................................................................................................................. página 160

PSR-2000/1000
14
EXIT
BALANCE
FUNCTION
HELP
MENU
DEMO
SOUND CREATOR
DIGITAL RECORDING
MIXING CONSOLE
DIGITAL
STUDIO
DIRECT
ACCESS
PART
CHANNEL ON/OFF
DAT
A
MA
I
BACK
LE
F
MU
S
FIN
D
LAY
E
I
F
J
G
H
D
A
E
B
C
81 2 3 4 5 6 7
TRANSPOSE
ACMP
STANDBY
ON
INTRO
START/STOP
MAIN ENDING
/ rit. AUTO
FILL IN
OTS
LINK
SYNC.
STOP SYNC.
START
BREAK
BALLAD USERLATIN
POP & ROCK
REC REW FF
START/STOP
TOP
BALLROOM
DANCE
RESET
MIN MAX
FADE
IN/OUT
TEMPO
STOP
TAP TEMPO
RESET
NEW SONG SYNC. START
SONG
STYLE
MARCH &
WALTZ
METRO-
NOME
EXTRA
TRACKS
(STYLE) (R)(L)
TRACK
2TRACK
1REPEAT
SWING &
JAZZ
MULTI PAD
STYLE CONTROL
MASTER VOLUME
PART
¿Qué se puede hacer con el PSR-2000/1000?
SONG (canción)
Reproduzca canciones previa-
mente grabadas
(página 21, 36, 75)
Disfrute de una amplia gama de can-
ciones predeterminadas así como de
canciones en discos comercializa-
dos.
Multi Pads
Añada un poco de salsa a su
interpretación con frases diná-
micas especiales (página 73,
118)
Simplemente presionando uno de
los Multi Pads, puede tocar ritmos
cortos o frases melódicas. También
puede crear frases originales de
Multi Pad grabándolas directamente
desde el teclado.
DEMO
(demostración)
Descubra las demostra-
ciones (página 20, 52)
No sólo presentan las asom-
brosas voces y estilos del ins-
trumento, sino que le
introducen también en las
distintas funciones y presta-
ciones, y le proporcionan
una experiencia práctica del
uso del PSR-2000/1000.
STYLE (estilo)
Respalde su interpretación con acompaña-
miento automático (página 28, 59)
Al tocar un acorde con la mano izquierda se repro-
duce automáticamente el fondo de acompaña-
miento automático. Seleccione un estilo de
acompañamiento, como pop, jazz, música latina,
etc., y deje que el PSR-2000/1000 se convierta en
su banda particular.
DIGITAL RECORDING
(grabación digital)
Grabe sus interpretaciones
(página 92, 108)
Con las funciones de grabación, potentes y
fáciles de utilizar, puede grabar sus propias
interpretaciones al teclado y crear composi-
ciones completas y totalmente orquestadas
que después podrá guardar en la unidad
USER o en un disquete para recuperarlas en
el futuro.

15
PSR-2000/1000
USER
ENTER
EXIT
BALANCE
C
TION
E
LP
E
NU
MO
C
REATOR
E
CORDING
C
ONSOLE
ITAL
U
DIO
DIRECT
ACCESS
PART
CHANNEL ON/OFF
FREEZE MEMORY
DATA ENTRY
ORGAN FLUTES
STRINGS CHOIR & PAD
GUITAR
MAIN
BACK NEXT
LEFT
MUSIC
FINDER
LAYER
I
F
J
G
H
D
A
E
B
C
BASS
PIANO & HARPSI.
E.PIANO
XG
UPPER OCTAVE
WOODWIND
PERCUSSION
VARIATION
MONOTOUCH
SUSTAIN
DSP
HARMONY/
ECHO
LEFT
HOLD
SYNTH.
BRASS
ORGAN &
ACCORDION
VOICE EFFECT
VOICE
ONE TOUCH SETTING
REGISTRATION MEMORY
MIC.
EFFECT
RESET
VOCAL
HARMONY
MIC.
SETTING
VH TYPE
SELECT TALK
OVER
SIGNAL
81 2 3 4 5 6 7
A
RT
LCD
La pantalla LCD de gran-
des dimensiones, junto
con los distintos botones
del panel, proporcionan
un control total y fácil de
entender de las operacio-
nes del PSR-2000/1000.
MUSIC FINDER
Acceda al estilo de acompaña-
miento más idóneo (página 33, 69)
Si sabe la canción que desea tocar pero
no está seguro de cuál es el estilo o voz
más adecuado para ella, deje que Music
Finder le ayude. Sólo tiene que seleccio-
nar el título de la canción y el PSR-2000/
1000 empleará automáticamente el
estilo y voz más adecuados.
Vocal Harmony (armonía vocal) (PSR-2000)
Añada un acompañamiento vocal automático para su
interpretación (página 128)
La sorprendente función Vocal Harmony (en el PSR-2000) pro-
duce de forma automática un acompañamiento de armonías
vocales para las voces principales interpretadas con un micró-
fono. Incluso puede cambiar el género de las voces de armonía;
por ejemplo, puede añadir acompañamiento femenino a la voz
masculina (o viceversa).
VOICE (voz)
Disfrute de una amplia gama
de voces realistas
(página 25, 54)
El PSR-2000/1000 dispone de una
amplia variedad de voces excep-
cionalmente auténticas y dinámi-
cas (más de 800) entre las que se
incluyen piano, cuerdas, instru-
mentos de viento de madera y
muchas más.
LCD
CONTRAST MIDI
HOST SELECT FOOT PEDAL INPUT
VOLUME MIC./
LINE IN
DC IN 16V
LR R L/L+R
AUX OUT
(LEVEL FIXED) OUTPUT
OUT
2
MIC. LINEIN
MIDI
PC2PC1
Mac
TO HOST
Organ Flutes (flautas de
órgano) (PSR-2000)
Cree sus propias voces de
órgano (página 91)
Esta función especial no sólo le
ofrece un completo conjunto de
sonidos de órgano cautivadores y
ricos, sino que además le permite
crear sus propias voces de órgano
originales, igual que un órgano tradi-
cional, aumentando y disminu-
yendo las longitudes de flauta, y
añadiendo sonidos de percusión.
Terminal TO HOST
Cree música con un ordenador, con rapidez
y facilidad (página 154)
Sumérjase en el vasto mundo del software musical
y aproveche sus ventajas. Las conexiones y la
configuración son increíblemente fáciles y puede
reproducir las partes grabadas en el ordenador
con diferentes sonidos de instrumentos, todo
desde un solo PSR-2000/1000.

PSR-2000/1000
16
Instalación del PSR-2000/1000
1Asegúrese de que el conmutador STANDBY/ON del
PSR-2000/1000 se encuentra en la posición STAN-
DBY (apagado).
2Conecte un extremo del cable de CA al PA-300.
3Conecte el enchufe de CC del PA-300 al terminal de
entrada de CC del PSR-2000/1000 situado en el
panel posterior del instrumento.
4Conecte el otro extremo (el enchufe de CA normal) a
la toma eléctrica más próxima.
ADVERTENCIA
No intente utilizar un adaptador de CA que no sea el Yamaha PA-
300 u otro equivalente recomendado por Yamaha. La utilización
de un adaptador incompatible puede provocar daños irrepara-
bles al PSR-2000/1000, e incluso puede suponer un grave peli-
gro de descargas eléctricas. DESENCHUFE SIEMPRE EL
ADAPTADOR DE CA DE LA TOMA DE ALIMENTACIÓN DE CA
CUANDO EL PSR-2000/1000 NO SE ESTÉ UTILIZANDO.
ATENCIÓN
No interrumpa nunca el suministro de energía (por ejemplo des-
enchufando el adaptador de CA) durante las operaciones de
grabación del PSR-2000/1000. De lo contrario, podrían perderse
datos.
ATENCIÓN
Incluso cuando el conmutador se encuentra en la posición
"STANDBY", la electricidad sigue fluyendo por el instrumento al
nivel mínimo. Cuando no utilice el PSR-2000/1000 durante un
período de tiempo prolongado, asegúrese de que desenchufa el
adaptador de CA de la toma de CA de la pared.
Cuando haya realizado todas las conexiones necesarias
(página 152) entre el PSR-2000/1000 y cualquier otro
dispositivo, compruebe que todos los ajustes de volumen
están bajados a cero. A continuación encienda cada uno
de los dispositivos de la configuración siguiendo el
orden de los MIDI principales (emisores), MIDI secunda-
rios (receptores) y el equipo de audio (mezcladores,
amplificadores, altavoces, etc.). Esto garantiza un funcio-
namiento MIDI uniforme y evita daños en los altavoces.
Para apagar el sistema, baje en primer lugar el volumen
de cada dispositivo de audio, y a continuación apague
cada dispositivo en el orden inverso (en primer lugar los
dispositivos de audio y, a continuación, los MIDI).
Fuente de alimentación
DC IN 16V
R L/L+R
)OUTPUT
DC IN
A la toma eléctrica
Procedimiento de
encendido
MIDI principal (dispositivo de transmisión)
Equipo de audio
(primero mezclador, después amplificador)
12345678910111213141516LR
PSR-2000/1000 como unidad MIDI secundaria
(dispositivo de recepción MIDI)
POWER
ON
(activado)

17
PSR-2000/1000
ATENCIÓN
Para evitar posibles daños en los altavoces, o en otro equipo electró-
nico conectado, encienda siempre la alimentación de 2000/1000
antes de encender los altavoces con amplificador o el mezclador y el
amplificador. De igual modo, desconecte la alimentación del 2000/
1000 después de apagar los altavoces con amplificador o el mezcla-
dor y el amplificador.
ATENCIÓN
Incluso cuando el conmutador se encuentra en la posición de "STAN-
DBY" (espera), la electricidad sigue fluyendo por el instrumento al
nivel mínimo. Cuando no utilice el PSR-2000/1000 durante un
período de tiempo prolongado, asegúrese de que desenchufa el
adaptador de CA de la toma de CA de la pared.
n
Antes de apagar o encender el 2000/1000, baje primero el volumen
de cualquier equipo de audio conectado.
1Presione el conmutador [STANDBY/ON].
→Aparece la pantalla principal.
Cuando esté preparado para desconectar la
alimentación, presione de nuevo el conmutador
[STANDBY/ON].
→La pantalla y la luz de unidad, en la parte inferior
izquierda de la unidad, se desactivarán.
2Ajuste del contraste de la pantalla
Si le resulta difícil leer la pantalla LCD,
ajuste el contraste con el mando [LCD
CONTRAST] situado en el panel poste-
rior.
3Ajuste del volumen
Utilice el dial [MASTER
VOLUME] para ajustar el
volumen a un nivel ade-
cuado.
Logotipos del panel
Los logotipos impresos en el panel del PSR-2000/1000 indican
los estándares y formatos que admite, así como las funciones
especiales que incluye.
Nivel 1 del sistema GM
El "Nivel 1 del sistema GM" es un complemento del estándar
MIDI que garantiza que cualquier dato conforme con el están-
dar se reproducirá con precisión en cualquier generador de
tonos o sintetizador compatible con GM de cualquier fabri-
cante.
XG Format (Formato XG)
XG es una nueva especificación MIDI de Yamaha que amplía y
mejora significativamente el estándar "Nivel 1 del sistema GM"
con una mayor capacidad de manejo de voces, control expre-
sivo y capacidad para efectos, al mismo tiempo que se man-
tiene la compatibilidad completa con el GM. Utilizando los
sonidos XG del PSR-2000/1000, es posible grabar archivos de
canciones compatibles con XG.
Formato XF
El formato XF de Yamaha mejora el estándar SMF (archivo MIDI
estándar) con una mayor funcionalidad y capacidad de amplia-
ción abierta para el futuro. El PSR-2000/1000 puede mostrar
letras cuando se reproduce un archivo XF que contiene datos
de letras (SMF es el formato que más se utiliza para archivos de
secuencia MIDI. El PSR-2000/1000 es compatible con los for-
matos SMF 0 y 1, y graba datos de "canciones" con el formato
SMF 0).
Vocal Harmony (armonía vocal) (sólo PSR-2000)
La función Vocal Harmony utiliza la más avanzada tecnología
de procesamiento de señal digital para añadir automática-
mente la armonía vocal adecuada a una línea vocal principal
interpretada por el usuario. La función Vocal Harmony incluso
puede cambiar el carácter y el género de la voz principal, y
hacer que las voces añadidas produzcan una amplia gama de
efectos de armonía vocales.
Colección de discos orquestales
El formato de asignación de voces DOC ofrece compatibilidad
de reproducción de datos con una amplia gama de dispositivos
MIDI e instrumentos de Yamaha.
Formato de archivo de estilo
El formato de archivo de estilo (Style File Format, SFF) es el for-
mato original de Yamaha, y utiliza un sistema de conversión
exclusivo para crear acompañamientos automáticos de alta
calidad, basados en una amplia gama de tipos de acorde. El
PSR-2000/1000 utiliza el SFF internamente, lee discos con
estilo SFF opcionales y crea estilos SFF por medio de la función
Style Creator.
Encendido
STANDBY
ON
MAIN
BACK NEXT
LEFT
MUSIC
FINDER
LAYER
I
F
J
G
H
D
A
E
B
C
LCD
CONTRAST
MIN MAX
FADE
IN/OUT
MASTER VOLUME
Atril
El PSR-2000/1000 se suministra con un atril que se
puede unir al instrumento insertándolo en la ranura de
la parte posterior del panel de control.

PSR-2000/1000
18
Controles y terminales de los paneles
ALIMENTACIÓN
Conmutador [STANDBY/ON] .............................................. P. 17
RUEDA
PITCH BEND (inflexión del tono)......................................... P. 58
MODULATION (modulación) (sólo PSR-2000).................... P. 58
PHONES (auriculares)
Toma [PHONES]................................................................ P. 152
METRONOME (metrónomo)
Botón [METRONOME]......................................................... P. 50
SONG (canción)
Botón [EXTRA TRACKS (STYLE)]....................................... P. 79
Botón [TRACK 2 (L)]............................................................ P. 79
Botón [TRACK 1 (R)]............................................................ P. 79
Botón [REPEAT]................................................................... P. 79
Botón [REC]......................................................................... P. 92
Botón [TOP] ......................................................................... P. 78
Botón [START/STOP]........................................................... P. 76
Botón [REW] ........................................................................ P. 78
Botón [FF] ............................................................................ P. 78
STYLE (estilo)
Botones STYLE ....................................................................P 59
TRANSPOSE (transposición)
Botones[E] [F]............................................................. P. 141
TEMPO
[E] [F]............................................................................ P. 49
Botón [TAP TEMPO] ............................................................ P. 51
MASTER VOLUME (volumen principal)
Dial [MASTER VOLUME]..................................................... P. 17
Botón [FADE IN / OUT] ........................................................ P. 65
MULTI PAD
Botones [1] - [4].................................................................... P. 73
Botón [STOP]....................................................................... P. 73
STYLE CONTROL
Botón [ACMP] ...................................................................... P. 60
Botón [BREAK] .................................................................... P. 64
Botón [INTRO] ............................................................... P. 31, 66
Botón MAIN [A] .................................................................... P. 64
Botón MAIN [B] .................................................................... P. 64
Botón MAIN [C].................................................................... P. 64
Botón MAIN [D].................................................................... P. 64
Botón [ENDING / rit.]...................................................... P. 31, 66
Botón [AUTO FILL IN] .......................................................... P. 66
Botón [OTS LINK] ................................................................ P. 68
Botón [SYNC.STOP]............................................................ P. 65
Botón [SYNC.START] .......................................................... P. 60
Botón [START / STOP]......................................................... P. 60
DIGITAL STUDIO (estudio digital)
Botón [SOUND CREATOR].................................................. P. 87
Botón [DIGITAL RECORDING].................................... P. 92, 108
Botón [MIXING CONSOLE] ............................................... P. 121
MENU (menú)
Botón [DEMO]...................................................................... P. 52
Botón [HELP] ....................................................................... P. 49
Botón [FUNCTION]............................................................ P. 133
BALANCE
FUNCTION
HELP
MENU
DEMO
SOUND CREATOR
DIGITAL RECORDING
MIXING CONSOLE
DIGITAL
STUDIO
DIRECT
ACCESS
PAR T
CHANNEL ON/OFF
D
A
E
B
C
TRANSPOSE
ACMP
STANDBY
ON
PITCH BEND MODULATION
PHONES
INTRO
START/STOP
MAIN ENDING
/ rit. AUTO
FILL IN
OTS
LINK
SYNC.
STOP SYNC.
START
BREAK
BALLAD USERLATIN
POP & ROCK
REC REW FF
START/STOP
TOP
BALLROOM
DANCE
RESET
MIN MAX
FADE
IN/OUT
TEMPO
STOP
TAP TEMPO
RESET
NEW SONG SYNC. START
SONG
STYLE
MARCH &
WALTZ
METRO-
NOME
EXTRA
TRACKS
(STYLE) (R)(L)
TRACK
2TRACK
1REPEAT
SWING &
JAZZ
MULTI PAD
STYLE CONTROL
MASTER VOLUME
PAR T
LCD
CONTRAST MIDI
HOST SELECT OUTIN
MIDI
PC2PC1
Mac
TO HOST
C1
CLICK
36
T
37
S
39
F1
41
R
G1
43
L
D2
50
M
E2
52
H
42 44
A1
45
L
B1
47
M
C2
48
H
51
F2
L
53
G2
H
5554 56
A2
57
L
D3
62
H
B2
59
M
L
C3
60
M
H
58 61
C
1
63
R
1
E3
64
F3
65
R
66
G3
6
7
S
D1
38
E1
40 46 49
1
2 3
5
20
19
69 10
10 11 12 13 14
9
7 8
15
1716
23 31 32
24 25 26 27 28 29 30 33 34 35
39
40
41
36
37
38
42
46
44
43
21
55
45
18
76
7574
4
22
1
2
3
4
5
6
7
8
9
10
11
12
13
14
15
16
17
18
19
20
21
22
23
24
25
26
27
28
29
30
31
32
33
34
35
36
37
38
39
40
41

19
PSR-2000/1000
DISPLAY CONTROL (control de pantalla)
Botones [A] - [J] ................................................................... P. 40
Botón [DIRECT ACCESS] ................................................... P. 47
Botón [BALANCE]................................................................ P. 61
Botón [CHANNEL ON / OFF]......................................... P. 61, 78
Botones [1▲▼] - [8▲▼] ...............................................P. 38 - 45
Botón [BACK]................................................................. P. 40, 46
Botón [NEXT]................................................................. P. 40, 46
Botón de activación o desactivación de parte de voz
[MAIN].................................................................................. P. 56
Botón de activación o desactivación de parte de voz
[LAYER]................................................................................ P. 56
Botón de activación o desactivación de parte de voz
[LEFT] .................................................................................. P. 56
Botón [ENTER] .................................................................... P. 46
Dial [DATA ENTRY] .............................................................. P. 46
Botón [EXIT]......................................................................... P. 40
Mando [LCD CONTRAST]................................................... P. 17
VOICE EFFECT (efecto de voz)
Botón [LEFT HOLD]............................................................. P. 58
Botón [TOUCH].................................................................... P. 57
Botón [SUSTAIN] ................................................................. P. 57
Botón [HARMONY / ECHO]................................................. P. 58
Botón [MONO] ..................................................................... P. 58
Botón [DSP] ......................................................................... P. 57
Botón [VARIATION].............................................................. P. 58
VOICE (voz)
Botones VOICE.................................................................... P. 54
UPPER OCTAVE (octava superior)
Botón [UPPER OCTAVE] ..................................................... P. 58
MIC. (micrófono)
Botones MIC. (sólo PSR-2000).......................................... P. 128
MUSIC FINDER
Botón [MUSIC FINDER] ...................................................... P. 69
ONE TOUCH SETTING (ajuste de una pulsación)
Botones[1] - [4]..................................................................... P. 67
REGISTRATION MEMORY (memoria de registro)
Botón [FREEZE] .................................................................. P. 86
Botones [1] – [8]................................................................... P. 84
Botón [MEMORY]................................................................. P. 84
DISQUETE
Unidad de disquetes (3,5”)..................................................... P. 7
Micrófono (sólo PSR-2000)
Mando [INPUT VOLUME] .................................................. P. 152
Toma [MIC. LINE IN] .......................................................... P. 152
Conectores
Terminal [TO HOST] .......................................................... P. 154
Conmutador [HOST SELECT] ........................................... P. 154
Terminales MIDI [OUT] [IN]................................................ P. 153
Toma [FOOT PEDAL 1 (SWITCH) ] ................................... P. 153
Toma [FOOT PEDAL 2]...................................................... P. 153
Tomas AUX OUT (LEVEL FIXED) [L] [R]........................... P. 153
Tomas OUTPUT [L / L+R] [R] ............................................ P. 153
Terminal IN CC................................................................... P. 153
USER
ENTER
EXIT
FREEZE MEMORY
DATA ENTRY
ORGAN FLUTES
STRINGS CHOIR & PAD
GUITAR
MAIN
BACK NEXT
LEFT
MUSIC
FINDER
LAYER
I
F
J
G
H
BASS
PIANO & HARPSI.
E.PIANO
XG
UPPER OCTAVE
WOODWIND
PERCUSSION
VARIATION
MONOTOUCH
SUSTAIN
DSP
HARMONY/
ECHO
LEFT
HOLD
SYNTH.
BRASS
ORGAN &
ACCORDION
VOICE EFFECT
VOICE
ONE TOUCH SETTING
REGISTRATION MEMORY
MIC.
EFFECT
RESET
VOCAL
HARMONY
MIC.
SETTING
VH TYPE
SELECT TAL K
OVER
SIGNAL
FOOT PEDAL INPUT
VOLUME MIC./
LINE IN
DC IN 16V
LR R L/L+R
AUX OUT
(LEVEL FIXED)
OUTPUT
2
MIC. LINE
A3
69
C
2
B3
71
R
2
67
S
68 70
C4
72
H
73
L
D4
74 75
H
E4
76
L
F4
77
H
78
L
G4
79
H
80
L
A4
81 82
B4
83
H
C5
84
L
85
S
87
D5
86
L
E5
88
H
F5
89
L M
90
G5
O
91
A5
9392 94
B5
95
C6
96
49
65
50
51
61 62
59 60
56
63
64
52
53
57 58
54
47
77 78 79
48
69 70
71
72
73
66
67
68
80 81
42
42
43
44
45
46
47
48
49
50
51
52
53
54
55
56
57
58
59
60
61
62
63
64
65
66
67
68
69
70
71
72
73
74
75
76
77
78
79
80
81

Guía rápida
20
Guía rápida. . . . . . . . . . . . . . . . . . . . . . . . .
Reproducción de las canciones de demostración
El PSR-2000/1000 cuenta con una amplia gama de can-
ciones de demostración que sirven para mostrar sus
voces ricas y auténticas, así como sus dinámicos ritmos y
estilos.
Además, cuenta con una selección especial de funciones
de demostración que le guían por un recorrido práctico
de todas las funciones y prestaciones del instrumento, y
le permiten aprender de primera mano a utilizar de forma
eficaz el PSR-2000/1000 para tocar su propia música.
Presione el botón [EXIT] para salir del modo de demostración y volver a la pantalla MAIN cuando haya terminado de
reproducir las canciones de demostración.
Una vez finalizadas las demostraciones, dispone de estas funciones que le ayudarán a conocer aún mejor su
PSR-2000/1000:
• Reproducción de canciones (página 21)
• Breve reproducción de demostración de la voz seleccionada (en la pantalla Voice Open; página 26).
Referencia
en página 52
Botón Demo
BACK NEXT
En este ejemplo, se ha selec-
cionado FUNCTION, que
demuestra cada una de las
distintas funciones del PSR-
2000/1000.
FUNCTION
HELP
MENU
DEMO
2Presione el botón [BACK]/[NEXT] para seleccionar las
distintas categorías de demostración.
Las demostraciones Voice
presentan las voces del
PSR-2000/1000. Las
demostraciones Style son
una introducción a los ritmos
y estilos de acompaña-
miento del PSR-2000/1000
(página 52).
1Presione el botón [DEMO] y
se reproducirán
automáticamente
las canciones de
demostración de
forma aleatoria.
3Presione cualquiera de los botones [A] a [J] o el botón [8▼] (AUTO) (sólo página FUNCTION) para iniciar
las canciones de demostración.
Para este ejemplo, presione el botón [8▼] (AUTO).
Todas las demostraciones de funciones se reproducen en secuencia.
MAIN
LEFT
LAYER
I
F
J
G
H
D
A
E
B
C
81 2 3 4 5 6 7
Para obtener más datos
sobre las demostraciones,
consulte la página 52.

Reproducción de canciones
Guía rápida 21
Reproducción de canciones
Es aquí donde se dan cita todas las asombrosas voces, efectos, ritmos, estilos y demás prestaciones
sofisticadas del PSR-2000/1000: ¡las canciones!
Las canciones siguientes pueden reproducirse en el PSR-2000/1000. Consulte las páginas 75, 158 para obtener
más datos sobre los logotipos.
Reproducción de canciones
1Para reproducir una canción de un disco, inserte el disquete que contenga los datos de la canción en la
unidad de disquetes.
Referencia
en página 75
Botones relacionados
con las canciones
Unidad de disquetes
Botones BALANCE y
CHANNEL
Los discos que llevan este logotipo incluyen datos de canciones para voces definidas en
el estándar GM.
Los discos con este logotipo incluyen datos de canciones que utilizan el formato XG, una
ampliación del estándar GM que proporciona una mayor variedad de voces y un control
más completo del sonido.
Los discos que llevan este logotipo contienen datos de canciones para voces definidas
en el formato DOC de Yamaha.
Es posible que el instru-
mento no pueda leer correc-
tamente las canciones que
contengan una gran canti-
dad de datos y que, por lo
tanto, no pueda seleccionar-
las. La capacidad máxima
es de 200 a 300 KB aproxi-
madamente, sin embargo,
esta cantidad puede diferir
dependiendo del contenido
de datos de cada canción.
•Asegúrese de leer la
sección "Utilización de
disquetes y de la unidad
de disquetes (FDD)" en la
página 7.
ATENCIÓN
Asegúrese de que el ajuste
de idioma del instrumento
(página 151) es el mismo
que el del nombre de archivo
de la canción que se está
reproduciendo.

Reproducción de canciones
Guía rápida
22
2Presione el botón [A] para acceder a la pantalla Song Open.
Si no aparece la pantalla MAIN, presione el botón [DIRECT ACCESS] seguido del botón [EXIT].
3Presione el botón [A]-[C] para seleccionar la carpeta Voice/Style/Function.
D
A
E
B
C
Presione el botón [BACK]/[NEXT] para seleccionar
la unidad. En la pantalla del ejemplo, a la izquierda,
está seleccionada la página PRESET, y a la dere-
cha, la página FLOPPY DISK.
PRESET (canciones para demostraciones) FLOPPY DISK (canciones disponibles
comercialmente, sus propias canciones, etc.)
En la pantalla MAIN (la pan-
talla que aparece cuando se
conecta la alimentación)
puede seleccionar cancio-
nes, voces, estilos de acom-
pañamiento, etc.
D
A
E
B
C

Reproducción de canciones
Guía rápida 23
4SPresione uno de los botones [A] a [J] para seleccionar un archivo de canción
5Presione el botón SONG [START/STOP] para iniciar la reproducción.
6Mientras la canción se reproduce, pruebe a utilizar la función Mute para activar o desactivar determinados
canales del instrumento; esto le permitirá crear sus propios arreglos dinámicos sobre la marcha.
1) Presione el botón [CHANNEL ON/OFF]
2) Presione el botón [1 - 8▲▼] que corresponda al canal que desee activar o desactivar.
REC
START/STOP
TOP
NEW SONG SYNC. START
•Para rebobinar o avanzar rápidamente hasta el punto de reproducción de la canción,
presione el botón [REW] o [FF].
•Si dispone de un programa de software de datos de canciones (formato MIDI 0 estándar)
que incluya letras, podrá verlas en la pantalla durante la reproducción. También podrá ver
la partitura (PSR-2000 únicamente). Consulte las páginas 80 y 83 para obtener detalles.
PART
CHANNEL ON/OFF
81 2 3 4 5 6 781 2 3 4 5 6 7
Si la ficha STYLE está
seleccionada, presione de
nuevo este botón.

Reproducción de canciones
Guía rápida
24
7Por último, ocupe el asiento del director y vea qué tal se le dan las mezclas. Estos controles de balance le
permiten ajustar los niveles de las partes individuales: la canción, el estilo, su forma de cantar (PSR-2000
únicamente) y su interpretación.
1) Presione el botón [BALANCE].
2) Presione el botón [1 - 8▲▼] que corresponda a la parte cuyo volumen desee ajustar.
8Presione el botón SONG [START/STOP] para detener la reproducción.
BALANCE
81 2 3 4 5 6 7
Puede acceder a un com-
pleto conjunto de controles
de mezcla presionando el
botón [MIXING CONSOLE]
(página 121).
REC
START/STOP
TOP
NEW SONG SYNC. START
•El botón [FADE IN/OUT]
(página 65) puede
utilizarse para producir
aumentos y reducciones
progresivos al iniciar e
interrumpir la canción, así
como el acompañamiento.

Reproducción de voces
Guía rápida 25
Reproducción de voces
El PSR-2000/1000 dispone de una impresionante selección de más de 700 voces dinámicas, ricas y
realistas. Intente tocar algunas de ellas ahora y observe lo que pueden hacer por su música. Aquí
aprenderá a seleccionar voces individuales, a combinar dos voces en una superposición y a dividir dos voces entre las
manos izquierda y derecha.
Tocar una voz
1Presione el botón [MAIN] para activar la parte MAIN, y a continuación presione el botón [F] para acceder
al menú para seleccionar la voz MAIN.
Si no aparece la pantalla MAIN, presione el botón [DIRECT ACCESS] seguido del botón [EXIT].
2Seleccione un grupo de voces.
Referencia
en página 54
Botones relacionados
con las voces
MAIN
LEFT
LAYER
I
F
J
G
H
La voz que se está seleccio-
nando aquí pertenece a la
parte MAIN y se denomina
voz MAIN. (Consulte la
página 56 para obtener más
información.)
Como le interesará escuchar la
voz MAIN sola, asegúrese de que
las partes LAYER y LEFT están
desactivadas.
Active MAIN.
USER ORGAN FLUTES
STRINGS CHOIR & PAD
GUITAR BASS
PIANO & HARPSI.
E.PIANO
XG
WOODWIND
PERCUSSION
SYNTH.
BRASS
ORGAN &
ACCORDION
VOICE
En este ejemplo, se ha
seleccionado STRING.
Presione el botón [BACK]/
[NEXT] para seleccionar la
ubicación de memoria para
la voz. En este ejemplo, se
ha seleccionado PRESET.

Reproducción de voces
Guía rápida
26
3Seleccione una voz.
4Toque las voces.
Por supuesto, puede tocar la voz usted mismo desde el teclado o dejar que el
PSR-2000/1000 le haga una demostración de la voz. Sólo tiene que presionar el
botón [8▲] en la pantalla anterior para que se reproduzca automáticamente una
demostración de la voz.
Reproducción de dos voces a la vez
1Presione el botón VOICE PART ON/OFF [LAYER] para
activar la parte LAYER.
2Presione el botón [G] para seleccionar la parte LAYER.
3Seleccione un grupo de voces.
Aquí seleccionaremos un "suntuoso" pulsador para
rellenar el sonido. Acceda al grupo "CHOIR & PAD".
4Seleccione una voz.
Por ejemplo, seleccione "Gothic Vox".
5Toque las voces.
Ahora puede tocar dos voces diferentes a la vez en una
asombrosa superposición de sonidos: la voz MAIN que ha
seleccionado en la sección anterior más la nueva voz
LAYER que ha seleccionado aquí.
Y esto es sólo el principio; compruebe estas otras funciones relacionadas con la voz:
• Creación de sus propias voces originales, rápida y fácilmente, cambiando los ajustes de las voces actuales
(página 87).
• Configuración de ajustes preferidos para el panel, incluidas voces, estilos y mucho más, y acceso a ellos siempre
que sea necesario (página 84).
D
A
E
B
C
En este ejemplo, se
ha seleccionado
"Strings".
Presione los botones correspondientes para seleccionar
las demás páginas y descubrir aún más voces.
Presione el botón [8
▲
] para iniciar la
demostración para la voz seleccionada.
Presione de nuevo este botón para
detener la demostración. No obstante,
las funciones de demostración no se
reducen a las voces: para obtener más
información consulte la página 52.
•En cualquier momento puede
volver a la pantalla Main "haciendo
doble clic" en uno de los botones
[A] - [J].
•Los sonidos que aparecen en el
PSR-1000 son diferentes a los de la
pantalla de ejemplo de la izquierda;
sin embargo, las operaciones son
idénticas.
MAIN
LEFT
LAYER
USER ORGAN FLUTES
STRINGS CHOIR & PAD
GUITAR BASS
PIANO & HARPSI.
E.PIANO
XG
WOODWIND
PERCUSSION
SYNTH.
BRASS
ORGAN &
ACCORDION
VOICE

Reproducción de voces
Guía rápida 27
Tocar voces diferentes con las manos izquierda y derecha
1Presione el botón VOICE PART ON/OFF [LEFT] para activar la
parte LEFT.
2Presione el botón [H] para seleccionar la parte LEFT.
3Seleccione un grupo de voces.
En este caso seleccionaremos el grupo "STRINGS" para que pueda
tocar acordes orquestados con la mano izquierda.
4Seleccione una voz.
Por ejemplo, seleccione "Symphon. Str."
5Abra la pantalla SPLIT POINT (página 138). Desde aquí, puede configurar la tecla concreta del teclado
que separa las dos voces, denominada Split Point (punto de división). Para hacerlo, mantenga presio-
nado el botón [F] o [G] y presione la tecla deseada en el teclado. (Para obtener más información, con-
sulte la página página 138.)
6Toque las voces.
Las notas que toque con la mano izquierda reproducirán una
voz, mientras que las que toque con la derecha reproducirán
una voz o voces diferentes.
Las voces MAIN y LAYER están pensadas para tocarse con la mano
derecha; la voz LEFT está pensada para la mano izquierda.
7Presione el botón [EXIT] para volver a la pantalla MAIN.
MAIN
LEFT
LAYER
USER ORGAN FLUTES
STRINGS CHOIR & PAD
GUITAR BASS
PIANO & HARPSI.
E.PIANO
XG
WOODWIND
PERCUSSION
SYNTH.
BRASS
ORGAN &
ACCORDION
VOICE
D
A
E
B
C
FUNCTION
HELP
MENU
DEMO
Punto de
división
LEFT MAIN/LAYER
EXIT

Reproducción de estilos
Guía rápida
28
Reproducción de estilos
El PSR-2000/1000 dispone de una enorme variedad de "estilos" musicales que puede utilizar de
fondo para su propia interpretación. Estos estilos le ofrecen prácticamente de todo, desde un acom-
pañamiento de percusión o un eficaz fondo de piano hasta una banda u orquesta completa.
Reproducción de un estilo
1Seleccione un grupo de estilos y un estilo.
2Active el acompañamiento automático (ACMP).
La sección del teclado especificada para la mano izquierda se convierte en la sección de "acompañamiento
automático" y los acordes que se toquen en ella se detectan y se utilizan de forma automática como base
para el acompañamiento totalmente automático con el estilo seleccionado.
Referencia
en página 59
Botones relacionados
con los estilos
D
A
E
B
C
BALLAD USERLATIN
POP & ROCK BALLROOM
DANCE
STYLE
MARCH &
WALTZ
SWING &
JAZZ
En este ejemplo, se ha
seleccionado EuroTrance.
En este ejemplo, se ha selec-
cionado Dance.
Presione el botón [BACK]/[NEXT]
para seleccionar la ubicación de
memoria del estilo. En este ejemplo,
se ha seleccionado PRESET.
Acompañamiento automático
sección
Punto de división
ACMP
•El punto del teclado que
separa la sección de
acompañamiento
automático y la sección
que se toca con la mano
derecha se denomina
"punto de división".
Consulte página 138 para
obtener instrucciones
sobre el ajuste del punto
de división.

Reproducción de estilos
Guía rápida 29
3Active SYNC.START.
4En cuanto toque un acorde con la mano izquierda, comenzará el estilo.
Para este ejemplo, toque un acorde de C mayor (como se muestra más abajo).
5Cambie el tempo por medio de los botones TEMPO[ ] [ ] si es preciso.
Presione simultáneamente los botones TEMPO [ ] [ ] para recuperar el
ajuste original del tempo. Presione el botón [EXIT] para salir de la pantalla
TEMPO.
6Pruebe a tocar otros acordes con la mano izquierda.
Para saber cómo se introducen los acordes, consulte el apartado "Digitados de acordes" en la página 62.
7Presione el botón STYLE [START/STOP] para detener el estilo.
Y aún hay mucho más. Compruebe estas otras funciones relacionadas con el estilo:
•Cree fácilmente sus propios estilos originales (página 87).
•Configure sus ajustes preferidos para el panel, incluidos estilos, voces y mucho más, y acceda a ellos siempre que
sea necesario (página 84).
Mejore sus melodías y hágalas más bellas con los efectos automáticos Harmony (armonía) y Echo (eco).
Esta potente función de interpretación le permite añadir automáticamente notas armónicas a las melodías que toca
con la mano derecha, en función de los acordes que toca con la izquierda. También se dispone de Tremolo, Echo
entre otros efectos.
1 Active HARMONY/ECHO.
2 Active el acompañamiento automático
(ACMP) (página 28).
3 Toque un acorde con la mano izquierda y algunas notas en la sección de mano
derecha del teclado.
El PSR-2000/1000 tiene varios tipos de Harmony/Echo (página 143).
Los tipos pueden cambiar según la voz MAIN seleccionada.
• Harmony/Echo es sólo uno de los muchos efectos de voz que puede utilizar.
Pruebe algunos de los otros efectos y comprobará cómo pueden mejorar su inter-
pretación (página 57).
SYNC.
START
Punto de división
Acompañamiento automático
sección
El tempo también puede
ajustarse con el botón [TAP
TEMPO] (página 51).
VARIATION
MONOTOUCH
SUSTAIN
DSP
HARMONY/
ECHO
LEFT
HOLD
VOICE EFFECT
Para obtener más datos
sobre los tipos Harmony/
Echo, consulte el manual
Lista de datos.

Reproducción de estilos
Guía rápida
30
Secciones del estilo
Cada estilo del acompañamiento automático consta de "secciones" que son variaciones rítmicas del estilo básico que
pueden utilizarse para añadir vida a su interpretación y combinar los tiempos mientras toca. Preludios, codas, partes
principales y cambios, todo está aquí para proporcionarle los elementos dinámicos que necesita para crear arreglos
con calidad profesional.
1 - 3Utilice las mismas operaciones que en "Reproducción de un estilo" en las páginas 28 y 29
4Presione el botón [INTRO].
5En cuanto toque un acorde con la mano izquierda, comenzará la introducción o preludio.
Para este ejemplo, toque un acorde de C mayor (como se muestra más abajo).
Una vez finalizada la reproducción del preludio, se pasa automáticamente a la sección principal.
6Presione cualquiera de los botones MAIN [A] a [D] o
el botón [BREAK] según desee (consulte Estructura del
acompañamiento en la página siguiente).
7Presione el botón [AUTO FILL IN] para añadir un relleno,
si es necesario.
Los patrones de relleno se reproducen automáticamente
entre cada cambio en las secciones Main.
8Presione el botón [ENDING].
Esto cambia a la sección de coda. Cuando finalice la
coda, el estilo se detendrá automáticamente.
INTRO
(introducción) Se utiliza para el comienzo de la canción. Cuando el preludio termina, el acompañamiento pasa a la sec-
ción principal.
MAIN (principal) Se utiliza para tocar la parte principal de la canción. Reproduce un patrón de acompañamiento de varios
compases que se repite indefinidamente hasta que se presiona el botón de otra sección.
BREAK (cambio) Le permite añadir variaciones y cambios dinámicos en el ritmo del acompañamiento para que su interpre-
tación suene aún más profesional.
ENDING (coda) Se utiliza para el final de la canción. Cuando finalice la coda, el acompañamiento automático se detendrá
automáticamente.
INTRO MAIN ENDING
/ rit.
BREAK
Punto de división
Acompañamiento automático
sección
INTRO MAIN ENDING
/ rit.
BREAK
or
AUTO
FILL IN
OTS
LINK
INTRO MAIN ENDING
/ rit.
BREAK

Reproducción de estilos
Guía rápida 31
■Estructura del acompañamiento
Otros controles
FADE IN/OUT El botón [FADE IN/OUT] puede utilizarse para producir aumentos y reducciones progresivos(página 65) al iniciar e inte-
rrumpir el estilo.
TAP TEMPO El estilo puede iniciarse a cualquier tempo "ajustando" el tempo con el botón [TAP/TEMPO] Para más detalles, consulte
la página 51.
SYNC.STOP Cuando esta función está activada, puede interrumpir e iniciar el estilo en cualquier momento simplemente soltando o
tocando las teclas (de la sección de acompañamiento automático del teclado). Se trata de una forma estupenda de aña-
dir a su interpretación variaciones y acentos de gran efecto Para más detalles, consulte la página 65.
INTRO ( páginaxx)
MAIN VARIATION
Pulse el botón [ENDING].
INTRO A INTRO B INTRO C
ENDING ( páginaxx) ENDING A ENDING B ENDING C
INTRO D
ENDING D
Puede conseguir que el
ritmo de la coda se
reduzca lentamente
(ritardando) presionando
de nuevo el botón
[ENDING] mientras se
reproduce la coda.
MAIN
VARIATION
A
MAIN
VARIATION
C
MAIN
VARIATION
B
MAIN
VARIATION
D
via BREAK
via BREAK
via BREAK
via BREAK
(máx. cuatro patrones)
(máx. cuatro patrones)
INTRO (página 66)
ENDING (página 66)
•Un preludio no tiene que estar necesariamente al principio. Si así lo desea, puede tocar una sección de preludio en medio de su
interpretación y para ello sólo tiene que presionar el botón [INTRO] en el punto deseado.
•Compruebe la sincronización con las secciones Break. Si presiona un botón [BREAK] demasiado cerca del final del compás (es decir,
después de la corchea final), la sección Break se empieza a reproducir desde el siguiente compás. Esto también se aplica al relleno
automático.
•Combine sus preludios y utilice cualquiera de las demás secciones para iniciar el estilo, si así lo desea.
•Para volver al estilo inmediatamente después de una coda, presione el botón [INTRO] mientras se reproduce la coda.
•Si presiona el botón [BREAK] durante la reproducción de la coda, se empezará a tocar de inmediato la variación para continuar con la
sección principal.
FADE
IN/OUT
TAP TEMPO
SYNC.
STOP

Reproducción de estilos
Guía rápida
32
One Touch Setting (ajuste de una pulsación)
Se trata de una función potente y muy práctica que accede automáticamente a los ajustes adecuados del panel
(número de voz, etc.) para el estilo seleccionado actualmente con la pulsación de un solo botón. Es una forma estu-
penda de reconfigurar de forma inmediata todos los ajustes del PSR-2000/1000 para que se adapten al estilo que desea
tocar.
1Seleccione un estilo (página 28).
2Presione uno de los botones [ONE TOUCH SETTING].
Al hacerlo, no sólo se accede inmediatamente a todos
los ajustes (voces, efectos, etc.) que se adaptan al estilo
actual (consulte página 67), sino que también activa
automáticamente ACMP y SYNC. START, por lo que
puede empezar a tocar el estilo inmediatamente.
3En cuanto toque un acorde con la mano izquierda, comen-
zará el acompañamiento automático.
4Toque la melodía con la mano derecha y varios acordes con
la izquierda.
5Pruebe otras configuraciones de One Touch Setting.
También puede crear sus propias configuraciones.
Para más detalles, consulte la página 68.
• Esta es otra forma de automatizar aún más los cambios musicales y añadir más vida a su interpretación: Utilice
la práctica función OTS (One Touch Setting) Link para cambiar automáticamente los ajustes de una sola
pulsación al seleccionar una sección Main diferente (página 68).
Botones ONE TOUCH
SETTING
ONE TOUCH SETTING
Punto de
división
A
compañamiento automático
sección
ONE TOUCH SETTING

Music Finder
Guía rápida 33
Music Finder
Si desea interpretar una determinada canción pero no sabe qué ajustes de estilo y voz serían los más adecuados, la
práctica función Music Finder le servirá de gran ayuda. Sólo tiene que seleccionar el nombre de la canción en Music
Finder y el PSR-2000/1000 realiza automáticamente todos los ajustes de panel necesarios para que pueda tocar en
ese estilo musical.
Utilización de Music Finder
1Presione el botón [MUSIC FINDER].
2Seleccione un registro.
Para este ejemplo, presione los botones [1▲▼] - [3▲▼] para seleccionar un registro por título de canción.
3Toque con la reproducción del estilo.
Presione el botón [EXIT] para volver a la pantalla MAIN.
Referencia
en página 69
Botón MUSIC FINDER
MUSIC
FINDER
81 2 3 4 5 6 7
Seleccione el registro
que desee.
Presione el botón [BACK]/
[NEXT] para seleccionar la
página de registros
deseada. En este ejemplo,
se ha seleccionado ALL.
Punto de
división
Acompañamiento automático
sección
También puede hacer que la
voz y otros ajustes importan-
tes cambien automática-
mente cuando lo haga el
estilo. Para ello, active OTS
LINK (página 68) y ajuste
OTS LINK TIMING
(página 138) en "REAL".

Music Finder
Guía rápida
34
Búsqueda de registros de Music Finder
Music Finder dispone también de una cómoda función de búsqueda que le permite introducir una palabra clave o
título de canción para obtener de inmediato todos los registros que coinciden con los criterios de búsqueda.
1 Presione el botón [MUSIC FINDER].
2Presione el botón [I] para ver la pantalla MUSIC FINDER SEARCH 1.
MUSIC
FINDER
Los resultados de la bús-
queda 1 y búsqueda 2 apa-
recen en las pantallas
SEARCH 1/2 numeradas de
forma correspondiente.
I
F
J
G
H
D
A
E
B
C
81 2 3 4 5 6 7
I
F
J
G
H
6Presione el botón [8▲] (START
SEARCH).
La función de búsqueda muestra
todos los registros que contienen
la palabra o palabras
introducidas.
3Presione [F], [G] y
[H] para eliminar
las condiciones
anteriores, si es
preciso.
4 Para este ejemplo,
presione el botón
[A] para acceder
a la pantalla en la
que podrá
introducir el
título de la
canción.
Consulte la página 45 para
instrucciones sobre la intro-
ducción de caracteres.
5Introduzca el título
de la canción y
presione después el
botón [8▲] (OK).
En este ejemplo,
se ha seleccio-
nado ANY.
En este ejemplo,
se ha seleccio-
nado ALL.

Music Finder
Guía rápida 35
7Seleccione un registro (consulte el paso nº 2 en página 33) y toque con la reproducción del estilo.
Presione el botón [EXIT] para volver a la pantalla MAIN.
También puede crear sus propias configuraciones de Music Finder y guardarlas en un disquete (página 38 y
44). De esta forma podrá ampliar su colección de registros de Music Finder mediante el intercambio con
otros usuarios del PSR-2000/1000.
Para más detalles, consulte la página 71.
Guardar y recuperar datos de Music Finder
Para guardar los datos de Music Finder, acceda a la ventana de apertura y almacena-
miento de MUSIC FINDER desde la página SYSTEM RESET (página 151) de la pantalla
UTILITY, y siga el mismo procedimiento que el de la ventana de apertura y almacena-
miento de Voice (página 40, 44). Para recuperar los datos guardados, ejecute la opera-
ción adecuada desde la ventana de apertura y almacenamiento del MUSIC FINDER. Los
registros se pueden sustituir o añadir (página 71).
En las instrucciones anteriores, todos los datos de Music Finder se manipulan juntos.
Aparte de esto, cuando guarda o carga archivos de estilo, los datos de Music Finder que
utiliza el archivo o archivos de estilos relevantes se almacenan o se añaden de forma
automática. Cuando copia o mueve un archivo de estilo en un disquete a la unidad
USER (página 42, 43), el registro que se grabó cuando se almacenaba el estilo relevante
se añade automáticamente al PSR-2000/1000.
•En el ejemplo anterior, ha especificado un título de canción, pero también puede buscar registros por palabra
clave o género musical, por ejemplo, Latin, 8-beat, etc. (página 70).
Punto de
división
Acompañamiento automático
sección
Los datos de Music Finder
son compatibles con el PSR-
2000 y el PSR-1000.

Reproducción de las canciones
Guía rápida
36
Reproducción de las canciones
Tocar con el PSR-2000/1000
En esta sección, probaremos las funciones de reproducción de canciones del PSR-2000/1000 para cancelar o silenciar
la melodía de la mano derecha mientras toca usted mismo la parte. Es como contar con otro pianista versátil y con
talento que le acompaña en su interpretación.
1 - 4Utilice las mismas operaciones que en "Reproducción de canciones" en las páginas 21 - 23.
5Presione el botón [TRACK 1] para cancelar la parte de la mano derecha de la melodía.
6Para que la notación aparezca en pantalla mientras toca (PSR-2000 únicamente), presione el botón [C].
Para ver las letras, presione el botón [B].
Si no aparece la pantalla MAIN, presione el botón [DIRECT ACCESS] seguido del botón [EXIT].
7Presione el botón SONG [START/STOP] y toque la parte.
Si lo desea, puede ajustar el tempo presionando los botones
TEMPO[ ] [ ].
8Presione el botón [START/STOP] (inicio/parada) para detener la
reproducción.
Referencia
en página 75
(R)
TRACK
1
Para cancelar la parte de la
mano izquierda, presione el
botón [TRACK 2].
D
A
E
B
C
Si la canción seleccionada
no incluye datos de letras,
estas no aparecerán.
•Si desea empezar la canción
inmediatamente sin un preludio,
utilice la función Sync Start. Para
ajustar Sync Start en estado de
espera, mantenga presionado el
botón [TOP] y presione el botón
SONG [START/STOP]. La
reproducción de la canción empieza
automáticamente en el momento en
que se empieza a tocar la melodía.
•Si también puede escuchar la parte
de melodía, compruebe el ajuste de
canal para la parte de melodía en
los datos de la canción y cambie el
canal asignado a Track 1
(página 137). Asimismo puede
cambiar el propio canal de canción
de forma permanente (página 103).
REC
START/STOP
TOP
NEW SONG SYNC. START
REC
START/STOP
TOP
NEW SONG SYNC. START

Reproducción de las canciones
Guía rápida 37
Grabación
Con el PSR-2000/1000 también puede grabar de forma rápida y sencilla. Pruebe ya la función Quick Recording y cap-
ture la interpretación al teclado.
1 - 3Seleccione una voz para la grabación. Utilice las mismas operaciones que en "Reproducción de una
voz" en las páginas 25, 26.
4Presione los botones [REC] y [TOP] simultáneamente para seleccionar "New Song (Nueva canción)" para
grabar.
5Presione simultáneamente el botón [REC] y el botón [TRACK1].
6La grabación se inicia tan pronto como se empieza a tocar el teclado.
7Una vez finalizada la grabación, presione el botón [REC].
8Para escuchar la interpretación que acaba de grabar, vuelve al principio de la
canción presionando el botón [TOP] y presione el botón SONG [START/
STOP].
9Guarde los datos grabados según sea necesario (página 38, 44).
REC REW FF
START/STOP
TOP
NEW SONG SYNC. START
REC
SONG
EXTRA
TRACKS
(STYLE) (R)(L)
TRACK
2TRACK
1
REC
Los datos grabados se per-
derán si desconecta la ali-
mentación. Para conservar
las grabaciones importantes
tendrá que guardarlas en la
unidad de usuario o en dis-
quetes.
ATENCIÓN
REC
START/STOP
TOP
NEW SONG SYNC. START

PSR-2000/1000
38
Operaciones básicas: Organización de los datos
El PSR-2000/1000 utiliza distintos tipos de datos entre los que se incluyen voces, estilos de acompañamiento, cancio-
nes, multi pads y ajustes de memoria de registro. Muchos de estos datos ya están programados y contenidos en el PSR-
2000/1000, pero también puede crear y editar sus propios datos con algunas de las funciones del instrumento.
Todos estos datos se almacenan en archivos distintos, igual que en un ordenador.
Aquí le mostraremos cómo puede utilizar las operaciones básicas de los controles de pantalla para manejar y organizar
los datos del PSR-2000/1000 en archivos y carpetas.
Puede abrir, guardar, nombrar, mover o borrar los archivos desde sus pantallas de apertura y almacenamiento respecti-
vas. Asimismo, puede seleccionar estas pantallas en función de sus tipos de archivo respectivos: canción, voz, estilo,
etc. Además, puede organizar los datos de forma eficaz colocando varios archivos de un tipo en la misma carpeta.
Las pantallas de apertura y almacenamiento para canción, voz, estilo, Multi Pad y banco de registro se pueden abrir
desde la pantalla MAIN (principal) (esta pantalla aparece al encender el equipo) presionando el botón [A] - [J] apro-
piado.
I
F
J
G
H
D
A
E
B
C
También dispone de los tipos
de pantalla de apertura y
almacenamiento siguientes,
que se seleccionan desde
pantallas distintas de la pan-
talla MAIN (página 151
).
•SYSTEM SETUP (confi-
guración del sistema)
•MIDI SETUP (configura-
ción MIDI)
•USER EFFECT (efecto
de usuario)
•MUSIC FINDER
Pantalla de apertura y almace-
namiento para canción
(página 76)
maneja los archivos de
canción.
Pantalla de apertura y
almacenamiento para voz
(página 54)
maneja los archivos de voz.
Pantalla de apertura y almacenamiento
para estilo (página 59)
maneja los archivos de estilo.
Pantalla de apertura y almacenamiento
para banco de registro (página 85)
maneja los archivos de banco de registro.
Pantalla de apertura y alma-
cenamiento para Multi Pads
(página 73-118)
maneja los archivos de banco
de Multi Pad.
Si no aparece la pantalla
MAIN (principal), presione
el botón [DIRECT
ACCESS] (acceso directo)
y a continuación el botón
[EXIT] (salir).

Operaciones básicas: Organización de los datos
39
PSR-2000/1000
Ejemplo: pantalla de apertura y almacenamiento para voz
Cada pantalla de apertura y almacenamiento consta de páginas de unidad PRESET (preajuste), USER (usuario) y FLO-
PPY DISK (disquete).
BACK NEXT
Unidad PRESET
Aquí se guardan los archivos
preprogramados e instalados
internamente en el PSR-2000/
1000. Puede cargar archivos pre-
ajustados, pero no sobreescribir-
los. Sin embargo, puede utilizar
un archivo preajustado como
base para crear su propio
archivo original (y guardarlo en
la unidad USER o FLOPPY
DISK).
Unidad USER
Los archivos que se guardan en
esta unidad son los que contie-
nen sus propios datos originales,
creados o editados mediante dis-
tintas funciones del PSR-2000/
1000. Se almacenan interna-
mente en el PSR-2000/1000.
Unidad FLOPPY DISK
También puede almacenar sus
datos originales en disquete.
Desde aquí puede abrir tam-
bién el software de disco
comercializado. Naturalmente,
estos archivos sólo están dispo-
nibles cuando se ha insertado
el disco apropiado en la unidad
de disquetes.
Archivo
Todos los datos, tanto los
preprogramados como los
originales, se almacenan
como "archivos".
Memoria actual
La memoria actual es el área donde se activa la voz al seleccionarla.
También es el área donde se edita la voz mediante la función
SOUND CREATOR (creador de sonidos). La voz editada se guarda
posteriormente como archivo en la unidad USER o FLOPPY DISK.
La grabación de canciones (página 92) y la creación de estilos de
acompañamiento (página 108) se realizan en la memoria actual.
Asegúrese de guardar correctamente estos datos en la unidad USER
(usuario) o FLOPPY DISK (disquete) como archivo o archivos. Los
datos se perderán si desconecta la alimentación sin haber guardado.
Abre la página del
directorio de nivel
superior. En este ejem-
plo, se puede abrir la
página de selección
de carpetas de voz.
Estos botones permiten
cambiar entre las uni-
dades PRESET, USER y
FLOPPY DISK.

Operaciones básicas: Organización de los datos
PSR-2000/1000
40
Seleccione un archivo que aparezca en pantalla. En este ejemplo, seleccionaremos un archivo de voz.
En primer lugar, presione el botón de VOICE [PIANO & HARPSI.] para acceder a la pantalla que contiene los archivos.
Esta pantalla (de apertura y almacenamiento) es una pantalla característica para abrir y almacenar archivos (archivos de
voz).
El PSR-2000/1000 ya contiene varias voces en la sección PRESET. Puede almacenar sus propias voces originales crea-
das con la función Sound Creator en la sección USER o FLOPPY DISK.
Selección de archivos y carpetas
ENTER
DATA ENTRY
BACK NEXT
I
F
J
G
H
D
A
E
B
C
81 2 3 4 5 6 7
END
1Seleccione "PRESET," "USER" o "FLOPPY
DISK" mediante los botones
[BACK][NEXT] (anterior, siguiente).
2Utilice los botones [1▲] ~ [7▲]
para pasar las páginas.
Cuando hay más de diez archivos o
carpetas disponibles, la parte inferior de
la pantalla cambia como se muestra a
continuación.
Presione Next
(siguiente)
Presione Prev.
(anterior)
3Seleccione el archivo o carpeta.
Puede hacerlo de dos formas:
•Presione el botón [A] - [J].
Presione el botón de letra que corresponde
al archivo o carpeta que desea abrir (en el
ejemplo anterior, se muestran los archivos de
voz).
•Utilice el dial [DATA ENTRY] (introducción
de datos) y el botón [ENTER] (introducir).
Al girar el dial [DATA ENTRY], se resaltan
los archivos y carpetas disponibles. Resalte
el archivo o carpeta que desee (en el
ejemplo anterior se muestran los archivos de
voz) y presione el botón [ENTER] para
activar el elemento seleccionado.
Al hacer doble clic en el
botón [A] -[J] apropiado se
abre el archivo correspon-
diente y se regresa a la pan-
talla MAIN.
Al resaltar el archivo
deseado y hacer doble clic
en el botón [ENTER] se
abre el archivo correspon-
diente y se regresa a la pan-
talla MAIN.
Presione el botón
[EXIT] para volver a la
pantalla MAIN.
Puede volver a la panta-
lla anterior presio-
nando el botón [EXIT].
Cuando está seleccionado "JAPANESE"
como idioma (páginas 45, 151) y se cambia
a uno de los idiomas occidentales, los
caracteres kanji y kana del nombre del
archivo guardados en el disco se cambian a
caracteres occidentales. En el caso contra-
rio, las marcas y caracteres latinos se cam-
bian por caracteres normales. Asimismo, en
el caso de los datos de disquete, el texto de
los archivos se cambian por caracteres que
no puede leer el instrumento.
Tenga en cuenta que se pueden producir
problemas similares al tratar de acceder a
archivos creados o editados en un ordenador
que tenga el sistema operativo en otro
idioma. En general, tenga cuidado cuando
cambie de idioma, porque existe el riesgo de
no poder acceder a los datos correctamente.
Salida de ventanas emergentes
pequeñas
También puede salir de las pan-
tallas emergentes pequeñas
(como las que se muestran en la
siguiente ilustración) presio-
nando el botón [EXIT].

Operaciones básicas: Organización de los datos
41
PSR-2000/1000
Asignación de nombres a archivos y carpetas
Puede asignar nombres a los archivos y carpetas. Cualquier archivo o carpeta de las secciones USER y FLOPPY DISK se
puede nombrar o renombrar. Siga estos pasos cuando existan datos en la unidad User. Si desea renombrar archivos o
carpetas preajustados, cópielos previamente (página 43) y utilícelos como archivos o carpetas User.
Operaciones relacionadas con los archivos y carpetas
END
I
F
J
G
H
D
A
E
B
C
81 2 3 4 5 6 7
1Presione el botón [1▼] (NAME) (nombre) (página 38).
Aparece la pantalla NAME.
2Seleccione el archivo o carpeta adecuado y presione el botón [7▼](OK).
Se resalta el archivo o la carpeta seleccionados. Para seleccionar otro archivo u
otra carpeta, presione uno de los botones [A] - [J].
Para cancelar, presione el botón [8▼] (CANCEL) (cancelar).
Indique el nombre nuevo (página 45).
Presione el botón [8▲] (OK). Para cancelar,
presione el botón [8▼] (CANCEL).
Los nombres de archivo o
carpeta pueden contener
como máximo 50 letras de
tamaño medio (o 25 letras
Hiragana y kanji), incluidos
el identificador de icono
(consulte la nota siguiente) y
la extensión.
El nombre de archivo tendrá
el aspecto siguiente en el
ordenador. La modificación
del identificador de icono o
la extensión puede causar
un cambio de icono o un
reconocimiento incorrecto
del archivo.
ABCDE.S002.MID
Identificador
de archivo Identificador
de icono
Extensión

Operaciones básicas: Organización de los datos
PSR-2000/1000
42
Desplazamiento de archivos y carpetas
Para organizar los datos puede mover los archivos y carpetas como más le convenga. Cualquier archivo o carpeta de las
secciones USER y FLOPPY DISK se puede mover mediante la operación de cortar y pegar que se describe a continua-
ción.
END
1Presione el botón [2▼] (CUT) (cortar) (página 38).
Aparece la pantalla CUT.
2Seleccione el archivo o la carpeta que se va a mover.
Seleccione el archivo o la carpeta adecuados y presione el botón [7
▼
](OK).
Se resalta el archivo o la carpeta seleccionados. Para seleccionar otro archivo u otra carpeta, presione
uno de los botones [A] - [J].
Es posible seleccionar varios archivos y carpetas al mismo tiempo, aunque se encuentren en
páginas distintas. Para liberar a cancelar la selección, presione de nuevo el botón del archivo o
carpeta seleccionados.
Presione el botón [6▼] (ALL) para seleccionar todos los archivos o carpetas de la página (USER/
FLOPPY DISK) que se muestra. Cuando se presiona el botón [6▼] (ALL) el botón [6▼] cambia a
"ALL OFF" para liberar o cancelar la selección.
3Presione el botón [7▼] (OK).
Para detener la operación, presione el botón [8▼] (CANCEL).
Esta operación no se puede
realizar para mover directa-
mente un archivo o carpeta
de un disquete a otro. Para
ello, debe cortar y pegar el
archivo o carpeta desde el
disquete a la página USER
y, a continuación, cambiar
de disco y pegarlos en la
página FLOPPY DISK.
Todos los archivos o carpe-
tas de un disquete se pue-
den copiar en otro disco en
un solo lote (página 150).
4Abra la pantalla de destino.
Únicamente se pueden seleccionar como destino las páginas USER y FLOPPY DISK.
Presione el botón [4▼] (PASTE).
De esta forma el archivo o carpeta cortados se pegan en el destino.
Una vez pegados, los archi-
vos se reordenan alfabética-
mente y se muestran de
forma automática.
Acerca de los archivos y
carpetas de un disquete
En la página FLOPPY DISK
de la pantalla de apertura y
almacenamiento sólo apare-
cen los archivos que se pue-
den manejar en dicha
pantalla, aunque una car-
peta de un disquete pueda
contener distintos tipos de
archivos.
En el caso de una operación
para cortar y pegar una car-
peta (para disquete), se
puede cortar toda la carpeta;
sin embargo, sólo se pega-
rán los archivos específicos
que se puedan manejar en
la pantalla de apertura y
almacenamiento actual.

Operaciones básicas: Organización de los datos
43
PSR-2000/1000
Copia de archivos y carpetas
Para organizar los datos también puede copiar los archivos y carpetas como más le convenga. Cualquier archivo o car-
peta de las secciones PRESET, USER y FLOPPY DISK se puede copiar mediante la operación de copiar y pegar que se
describe a continuación.
Borrado de archivos y carpetas
Para organizar los datos también puede borrar los archivos y carpetas como más le convenga. Cualquier archivo o car-
peta de las secciones USER y FLOPPY DISK se puede borrar mediante la operación que se describe a continuación.
END
1Presione el botón [3▼] (COPY) (copiar)
(página 38). Aparece la pantalla COPY.
2Seleccione el archivo o carpeta.
Seleccione el archivo o la carpeta adecuados y presione el botón [7▼](OK).
Se resalta el archivo o la carpeta seleccionados. Para seleccionar otro archivo u otra carpeta,
presione uno de los botones [A] - [J].
Es posible seleccionar varios archivos y carpetas al mismo tiempo, aunque se encuentren en páginas
distintas. Para liberar O cancelar la selección, presione de nuevo el botón del archivo o carpeta
seleccionados.
Presione el botón [6▼] (ALL) para seleccionar todos los archivos o carpetas de la página (PRESET/
USER/FLOPPY DISK) que se muestra. Cuando se presiona el botón [6▼] (ALL) , el botón [6▼]
(ALL) cambia a "ALL OFF", lo que le permite liberar o cancelar la selección.
3Presione el botón
[7▼] (OK).
Para detener la operación,
presione el botón [8▼]
(CANCEL).
Tenga en cuenta que las
funciones de copia sólo son
para su uso personal.
4Abra la pantalla de destino.
Únicamente se pueden
seleccionar como destino las
páginas USER y FLOPPY DISK.
Presione el botón
[4▼] (PASTE).
De esta forma el archivo
o carpeta copiados se
pegan en el destino.
Esta operación no se puede
realizar para copiar directa-
mente un archivo o carpeta
de un disquete a otro. Para
ello, debe copiar y pegar el
archivo o carpeta desde el
disquete a la página USER
y, a continuación, cambiar
de disco y pegarlos en la
página FLOPPY DISK.
END
1Presione el botón [5▼] (DELETE) (borrar)
(página 38). Aparece la pantalla DELETE.
2Seleccione el archivo o carpeta que desee
mediante los botones [A]- [J].
Seleccione el archivo o la carpeta adecuados y presione
el botón [7▼](OK).
Se resalta el archivo o la carpeta seleccionados. Para
seleccionar otro archivo u otra carpeta, presione uno de
los botones [A] - [J].
Es posible seleccionar varios archivos y carpetas al
mismo tiempo, aunque se encuentren en páginas
distintas. Para liberar o cancelar la selección, presione
de nuevo el botón del archivo o carpeta seleccionados.
Presione el botón [6▼] (ALL para seleccionar todos los
archivos o carpetas de la página (USER/FLOPPY DISK)
que se muestra. Cuando se presiona el botón [6▼]
(ALL), éste cambia a "ALL OFF", lo que le permite
liberar o cancelar la selección.
Presione el botón [7▼] (OK).
Para cancelar la operación, presione el botón [8▼]
(CANCEL).
Aparece el mensaje "Are you sure you want to delete
the "******" file (or data/folder)? (¿Está seguro de
que desea borrar el archivo (o datos/carpeta)
"******?) YES/NO" (sí/no).
YES ..........Borra el elemento resaltado.
NO............Sale del indicador sin borrar nada.
Cuando se seleccionan varios archivos, aparece el
mensaje "Are you sure you want to delete the
"******" file (or data/folder)? (¿Está seguro de que
desea borrar el archivo (o datos/carpeta) "******?)
YES/YES ALL/NO/CANCEL" (sí/sí todos/no/
cancelar).
YES/NO...... Borra el elemento resaltado (Yes) o lo
ignora sin borrarlo (No).
YES ALL .... Borra todos los elementos seleccionados
de una vez.
CANCEL .... Sale del indicador sin borrar nada.

Operaciones básicas: Organización de los datos
PSR-2000/1000
44
Almacenamiento de archivos
Con esta operación puede guardar los datos (por ejemplo, canciones y voces) que ha
creado en la memoria actual (página 39) como archivos. Los archivos sólo se pueden
guardar en las unidades USER (usuario) y FLOPPY DISK (disquete).
Si no aparece la pantalla Open/Save (abrir/guardar) para el tipo de datos que desea guardar,
vuelva en primer lugar a la pantalla MAIN (principal) presionando el botón [DIRECT
ACCESS] (acceso directo) y a continuación el botón [EXIT] (salir). Después, presione el
botón adecuado [A]–[J] en la pantalla MAIN para activar la respectiva pantalla Open/Save.
Por último, active la página USER (usuario) o FLOPPY DISK (disquete) (páginas 38, 39).
Organización de archivos mediante la creación de
una carpeta nueva
Esta operación le permite organizar con facilidad sus distintos archivos por categorías
mediante la creación de una carpeta nueva para cada categoría. Las carpetas sólo se pue-
den crear en las secciones USER y FLOPPY DISK.
Visualización de páginas de nivel superior
Presione el botón [8▼] (UPPER) (superior) para abrir las páginas de nivel superior. Por ejemplo, puede abrir las páginas
de nivel de carpeta desde las páginas de nivel de archivo.
Introducción de caracteres y cambio de iconos
La capacidad de memoria
interna del PSR-2000/1000
es de alrededor de 580 KB
(PSR-2000) / 260 KB (PSR-
1000). La capacidad de
memoria de los disquetes
2DD y 2HD es de alrededor
de 720 KB y 1.400 KB, res-
pectivamente. Cuando se
guardan datos en estas ubi-
caciones, los distintos tipos
de archivo del PSR-2000/
1000 (voces, estilos, cancio-
nes, registro, etc.) se alma-
cenan juntos.
Los archivos del software
DOC y Yamaha Disklavier
comercializado, así como
sus archivos editados en el
PSR-2000/1000, pueden
almacenarse en la página
USER, pero no copiarse en
otro disquete.
Los directorios de carpetas
pueden contener hasta cua-
tro niveles.
Se pueden almacenar como
máximo 800 (PSR-2000) /
400 (PSR-1000) archivos y
carpetas, pero esto puede
variar dependiendo de la
longitud de los nombres de
archivo.
El número máximo de archi-
vos que se pueden almace-
nar en una carpeta es de
250.
Escriba un nombre para el archivo nuevo
(página 45).
Presione el botón [8▲] (OK).
Para detener la operación, presione
el botón [8▼] (CANCEL).
1Presione el botón
[6▼] (SAVE).
Escriba el nombre de la carpeta nueva (página 45).).
Presione el botón [8▲] (OK).
Para cancelar la operación, presione [8▼] (CANCEL).
1Abra la página en la
que desee crear la
carpeta nueva y
presione el botón
[7▼] (NEW)
(nueva) (página 38).
Si selecciona japonés como idioma en la panta-
lla FUNCTION (página 151), podrá introducir los
distintos tipos de caracteres y tamaños siguien-
tes:
(kana-kan)
Hiragana y kanji, marcas (tamaño completo)
(kana)
Katakana (tamaño normal), marcas (tamaño completo)
(kana)
Katakana (tamaño medio), marcas (tamaño medio)
A B C: caracteres alfabéticos (mayúsculas y minúsculas, tamaño completo), números (tamaño
completo), marcas (tamaño completo)
ABC: caracteres alfabéticos (mayúsculas y minúsculas, tamaño medio), números (tamaño
medio), marcas (tamaño medio)
Si ha seleccionado un idioma distinto del japonés en la pantalla FUNCTION (página 151), dis-
pondrá de los siguientes tipos de caracteres:
CASE: caracteres alfabéticos (mayúsculas, tamaño medio), números (tamaño medio), marcas
(tamaño medio)
case: caracteres alfabéticos (minúsculas, tamaño medio), números (tamaño medio), marcas
(tamaño medio)
Cambie el tipo de carácter mediante el botón [1▲] .
Abra la pantalla ICON SELECT
(selección de icono) presionando el
botón [1▼]. Esta acción le permite
cambiar el icono situado a la
izquierda del nombre de archivo.
1Presione el botón
[1▼] (NAME),
[6▼] (SAVE), o
[7▼] (NEW)
(página 38).

Operaciones básicas: Organización de los datos
45
PSR-2000/1000
Introducción de caracteres
Las instrucciones siguientes indican cómo puede introducir caracteres para nombrar los archivos y carpetas. Este
método es muy similar al que se emplea para introducir nombres y números en los teléfonos móviles.
1Mueva el cursor a la posición que desee mediante el dial [DATA ENTRY].
2Presione el botón apropiado, [2▲] - [7▲] y [2▼]- [6▼], que corresponda al carácter que desee introducir. Cada
botón tiene varios caracteres asignados, que cambian cada vez que se presiona el botón. Para que el carácter
seleccionado se introduzca mueva el cursor o presione otro botón de introducción de letras.
Si ha introducido un carácter por error, mueva el cursor a la letra que desea borrar y presione el botón [7▼]
(DELETE). Si desea borrar de una vez todos los caracteres de la línea, mantenga presionado el botón [7▼]
(DELETE) durante un rato. Cuando el cursor aparece en visualización inversa (resaltado), sólo se borra el área
invertida.
3Para que el nombre nuevo se introduzca, presione el botón [8▲] (OK).
Para cancelar la operación, presione el botón [8▼] (CANCEL).
■Conversión a Kanji (japonés)
Esto sólo se aplica cuando se utiliza el botón " (kana-kan)" (en japonés). Cuando
los caracteres "hiragana" introducidos se muestren en visualización inversa
(resaltados), presione el botón [ENTER] una o varias veces para convertirlos en el kanji
apropiado. El área invertida se puede modificar mediante el dial [DATA ENTRY]. El
área convertida se puede volver a cambiar a "hiragana" mediante el botón [7▼]
(DELETE). El área invertida se puede borrar de una sola vez mediante el botón [8▼]
(CANCEL). Para que el cambio entre en vigor, presione el botón [8▲] (OK) o
introduzca el siguiente carácter. Para introducir el "hiragana" (sin convertirlo),
presione el botón [8▲] (OK).
■Introducción de caracteres de marca especiales (diéresis, acento,
" " y " " japoneses)
Seleccione el carácter al que se vaya a añadir la marca y presione el botón [6▼]
(antes de efectuar la introducción del carácter).
■Introducción de caracteres varios (marcas)
Puede recuperar la lista de marcas presionando el botón [6▼], después de haber
introducido un carácter desplazando el cursor.
Mueva el cursor a la marca que desee mediante el dial
[DATA ENTRY]
y seguidamente
presione el botón
[8▲] (OK)
o
[ENTER]
.
■Introducción de números
En primer lugar, realice una de las selecciones siguientes: "A B C" (carácter alfabético
de tamaño completo), "ABC" "CASE" (carácter alfabético de tamaño medio) y "case"
(letra minúscula de tamaño medio). A continuación, mantenga presionado el botón
apropiado, [2▲] - [7▲] y [2▼] - [5▼], durante un rato o púlselo varias veces hasta
que se seleccione el número que desee.
Las siguientes marcas de
tamaño medio no se pueden
utilizar en los nombres de
archivos y carpetas:
¥ \ / : * ? " < > |
En el caso de caracteres
que no van acompañados
por marcas especiales,
puede abrir la lista de mar-
cas (con excepción de
kanakan y katakana de
medio tamaño) mediante la
pulsación del botón [6▼]
después de seleccionar un
carácter (antes de llevar a
cabo su introducción).

Operaciones básicas: Organización de los datos
PSR-2000/1000
46
Cambio de icono
También puede cambiar el icono
situado a la izquierda del nombre de
archivo.
Abra la pantalla ICON SELECT presio-
nando el botón [1▼] (ICON) (icono)
desde la pantalla de introducción de
caracteres (página 45).
Seleccione el icono que desee
mediante los botones [A] - [J] o
[3▲▼] - [5▲▼] y, a continuación,
introduzca el icono seleccionado
mediante la pulsación del botón [8▲]
(OK).
Este útil control le permite seleccionar elementos con facilidad en la pantalla o cambiar rápidamente los valores de los
parámetros. La función real del dial [DATA ENTRY] varía dependiendo de la pantalla seleccionada.
■Ajuste de valores
Para cambiar los valores de los
parámetros gire el dial [DATA
ENTRY]. En el ejemplo de la pantalla
[BALANCE] (balance), al girar el dial
se ajusta el volumen de la parte en
visualización inversa (resaltada). Para
ajustar el volumen de otra parte,
selecciónela en primer lugar mediante
la pulsación del botón [▲▼] que
corresponda a la parte y luego gire el
dial [DATA ENTRY].
■Selección de elementos
Para seleccionar el elemento o
función que desee de la pantalla gire
el dial [DATA ENTRY]. Después, el
elemento seleccionado se activa o
ejecuta mediante el botón [ENTER].
En el ejemplo de la pantalla VOICE,
puede seleccionar el archivo de voz
que desee con el dial [DATA ENTRY]
y activar el elemento seleccionado
presionando el botón [ENTER] del
panel.
BACK NEXT
I
F
J
G
H
D
A
E
B
C
81 2 3 4 5 6 7
Cancela la operación de selección de icono.
Pasa las
páginas
para selec-
cionar el
icono.
Introduce el icono
seleccionado.
Utilización del dial [DATA ENTRY]
DATA ENTRY
ENTER
DATA ENTRY

Operaciones básicas: Organización de los datos
47
PSR-2000/1000
Con la útil función de acceso directo, puede abrir al instante la pantalla que desee, con una sola pulsación de botón
adicional. Presione el botón [DIRECT ACCESS] y aparecerá un mensaje en pantalla que le indicará que presione el
botón apropiado. Después, sólo tiene que presionar el botón correspondiente a la pantalla de ajustes que desee para
que ésta se abra inmediatamente. En el ejemplo siguiente, el acceso directo se utiliza para abrir la pantalla de selección
de digitados de acordes (página 139).
Consulte el gráfico de acceso directo (página 48) para ver una lista de las pantallas que se
pueden abrir con la función de acceso directo.
Acceso directo: Selección inmediata de pantallas
USER
ENTER
EXIT
BALANCE
FUNCTION
HELP
MENU
DEMO
SOUND CREATOR
DIGITAL RECORDING
MIXING CONSOLE
DIGITAL
STUDIO
DIRECT
ACCESS
PART
CHANNEL ON/OFF
FREEZE MEMORY
DATA ENTRY
ORGAN FLUTES
STRINGS CHOIR & PAD
GUITAR
MAIN
BACK NEXT
LEFT
MUSIC
FINDER
LAYER
I
F
J
G
H
D
A
E
B
C
BASS
PIANO & HARPSI.
E.PIANO
XG
UPPER OCTAVE
WOODWIND
PERCUSSION
VARIATION
MONOTOUCH
SUSTAIN
DSP
HARMONY/
ECHO
LEFT
HOLD
SYNTH.
BRASS
ORGAN &
ACCORDION
VOICE EFFECT
VOICE
ONE TOUCH SETTING
REGISTRATION MEMORY
MIC.
EFFECT
RESET
VOCAL
HARMONY
MIC.
SETTING
VH TYPE
SELECT TALK
OVER
SIGNAL
81 2 3 4 5 6 7
TRANSPOSE
ACMP
STANDBY
ON
INTRO
START/STOP
MAIN ENDING
/ rit. AUTO
FILL IN
OTS
LINK
SYNC.
STOP SYNC.
START
BREAK
BALLAD USERLATIN
POP & ROCK
REC REW FF
START/STOP
TOP
BALLROOM
DANCE
RESET
MIN MAX
FADE
IN/OUT
TEMPO
STOP
TAP TEMPO
RESET
NEW SONG SYNC. START
SONG
STYLE
MARCH &
WALTZ
METRO-
NOME
EXTRA
TRACKS
(STYLE) (R)(L)
TRACK
2TRACK
1 REPEAT
SWING &
JAZZ
MULTI PAD
STYLE CONTROL
MASTER VOLUME
PART
DIRECT
ACCESS
DIRECT
ACCESS ACMP
Éste es un método sencillo
de volver a la pantalla MAIN
desde cualquier otra panta-
lla:
Simplemente presione el
botón [DIRECT ACCESS] y,
a continuación, el botón
[EXIT].

Operaciones básicas: Organización de los datos
PSR-2000/1000
48
Gráfico de acceso directo
Funcionamiento: Botón [DIRECT ACCESS] + el botón que se indica a
continuaciónPantalla LCD y función correspondiente
Consulte las
páginas
SONG [TRACK1]
FUNCTION SONG SETTING
Selección TRACK1 CHANNEL 137
[TRACK2] Selección TRACK2 CHANNEL 137
[EXTRA TRACKS] 137
[REPEAT]
[METRONOME] UTILITY Ajustes de METRONOME 148
[REC] —
[TOP] —
[START/STOP] —
[REW] —
[FF] —
STYLE [POP & ROCK]
FUNCTION STYLE SETTING/SPLIT POINT Ajuste de SPLIT POINT (ACMP) 138
[SWING & JAZZ]
[BALLROOM]
[MARCH & WALTZ]
[BALLAD]
[DANCE]
[LATIN]
[USER]
TRANSPOSE [ ] CONTROLLER Asignación de TRANSPOSE 141
[] MIXING CONSOLE TUNE Ajustes de TRANSPOSE 123
TEMPO [ ]
FUNCTION
MIDI Ajustes de MIDI CLOCK 145
[]
[TAP TEMPO] UTILITY Ajustes de TAP 149
[FADE IN/OUT] Ajustes de FADE IN/OUT 148
MULTI PAD [1]
MULTI PAD MULTI PAD EDIT 74
[2]
[3]
[4]
[STOP] DIGITAL RECORDING MULTI PAD CREATOR Ajustes de REPEAT/CHORD MATCH 119
STYLE CONTROL [ACMP] FUNCTION CHORD FINGERING Selección FINGERING TYPE 138
[BREAK]
MIXING CONSOLE (STYLE PART)
VOLUME/VOICE
Ajustes de VOICE
122[INTRO] Ajustes de PANPOT
MAIN [A] Ajustes de VOLUME
MAIN [B] FILTER Ajustes de HARMONIC CONTENT 123
MAIN [C] Ajustes de BRIGHTNESS
MAIN [D]
EFFECT
Ajustes de REVERB
124[ENDING/rit.] Ajustes de CHORUS
[AUTO FILL IN] Ajustes de DSP
[OTS LINK] FUNCTION STYLE SETTING/SPLIT POINT 138
[SYNC. STOP] Ajuste de SYNC. STOP WINDOW
[SYNC. START] —
[START/STOP] —
DIGITAL STUDIO [SOUND CREATOR] FUNCTION MASTER TUNE/SCALE TUNE Ajuste de MASTER TUNING 135
[DIGITAL RECORDING] Ajuste de SCALE TUNING
[MIXING CONSOLE] PSR-2000 MIXING CONSOLE Ajustes de EQ 127
PSR-1000 —
MENU [DEMO]
FUNCTION UTILITY Selección de LANGUAGE 151
[HELP] Ajustes de LCD BRIGHTNESS 149
[FUNCTION] MIDI Ajustes de MIDI 145
[DIRECT ACCESS] Salida del modo Direct Access
[BALANCE] MIXING CONSOLE (SONG PART) VOLUME/VOICE Ajustes de VOLUME 122
[CHANNEL ON/OFF] Ajustes de VOICE
[NEXT] —
[BACK] —
VOICE PART [MAIN]
MIXING CONSOLE TUNE Ajustes de OCTAVE 123[LAYER]
[LEFT]
[MUSIC FINDER] MUSIC FINDER MUSIC FINDER SEARCH 1 34
[EXIT] Volver a la pantalla MAIN
[ENTER] —
VOICE EFFECT [LEFT HOLD] FUNCTION
STYLE SETTING/SPLIT POINT
Ajuste de SPLIT POINT (LEFT) 138
[TOUCH] CONTROLLER Asignación de KEYBOARD TOUCH 141
[SUSTAIN] MIXING CONSOLE EFFECT Ajustes de REVERB 124
[HARMONY/ECHO] FUNCTION HARMONY/ECHO 143
[MONO]
MIXING CONSOLE
TUNE Ajustes de PORTAMENTO TIME 123
[DSP] EFFECT Ajustes de DSP 124
[VARIATION] Selección EFFECT TYPE
VOICE [PIANO & HARPSI]
FUNCTION Ajustes de VOICE SET 143
[E.PIANO]
[ORGAN & ACCORDION]
[PERCUSSION]
[GUITAR]
[BASS]
[BRASS]
[WOODWIND]
[STRINGS]
[CHOIR&PAD]
[SYNTH.]
[XG]
[USER]
[ORGAN FLUTES] (sólo PSR-2000)
MIXING CONSOLE Ajustes de EQ 127
UPPER OCTAVE [ ] —
[] —
MIC. (sólo PSR-2000) [VH TYPE SELECT] VOCAL HARMONY VOCAL HARMONY EDIT (edición de los parámetros VOCAL HARMONY) 129
[MIC. SETTING]
MIXING CONSOLE EFFECT
Selección de MIC. EFFECT TYPE
124[VOCAL HARMONY] Ajustes de MIC. REVERB
[EFFECT] Ajuste de MIC. DSP
[TALK] MIC. SETTING TALK SETTING 132
ONE TOUCH SETTING [1] —
[2] —
[3] —
[4] —
REGISTRATION MEMORY [FREEZE] FUNCTION FREEZE 142
[1]
REGISTRATION BANK REGISTRATION EDIT (Edición de REGISTRATION) 85
[2]
[3]
[4]
[5]
[6]
[7]
[8]
[MEMORY]
FUNCTION
REGISTRATION SEQUENCE (Creación de REGISTRATION SEQUENCE) 142
PEDAL [PEDAL1] CONTROLLER Asignación de función de PEDAL1 139
[PEDAL2] Asignación de función de PEDAL2
WHEEL [PITCH BEND] MIXING CONSOLE TUNE Ajustes de PITCH BEND RANGE 123
[MODULATION] (sólo PSR-2000) FUNCTION CONTROLLER Ajustes de MODULATION WHEEL 141
E
E
E
E
E
E

Operaciones básicas: Organización de los datos
49
PSR-2000/1000
Los mensajes de ayuda facilitan explicaciones y descripciones de todas las funciones y características principales del
PSR-2000/1000.
Mensajes de ayuda
USER
ENTER
EXIT
BALANCE
FUNCTION
HELP
MENU
DEMO
SOUND CREATOR
DIGITAL RECORDING
MIXING CONSOLE
DIGITAL
STUDIO
DIRECT
ACCESS
PART
CHANNEL ON/OFF
FREEZE MEMORY
DATA ENTRY
ORGAN FLUTES
STRINGS CHOIR & PAD
GUITAR
MAIN
BACK NEXT
LEFT
MUSIC
FINDER
LAYER
I
F
J
G
H
D
A
E
B
C
BASS
PIANO & HARPSI.
E.PIANO
XG
UPPER OCTAVE
WOODWIND
PERCUSSION
VARIATION
MONOTOUCH
SUSTAIN
DSP
HARMONY/
ECHO
LEFT
HOLD
SYNTH.
BRASS
ORGAN &
ACCORDION
VOICE EFFECT
VOICE
ONE TOUCH SETTING
REGISTRATION MEMORY
MIC.
EFFECT
RESET
VOCAL
HARMONY
MIC.
SETTING
VH TYPE
SELECT TALK
OVER
SIGNAL
81 2 3 4 5 6 7
TRANSPOSE
ACMP
STANDBY
ON
INTRO
START/STOP
MAIN ENDING
/ rit. AUTO
FILL IN
OTS
LINK
SYNC.
STOP SYNC.
START
BREAK
BALLAD USERLATIN
POP & ROCK
REC REW FF
START/STOP
TOP
BALLROOM
DANCE
RESET
MIN MAX
FADE
IN/OUT
TEMPO
STOP
TAP TEMPO
RESET
NEW SONG SYNC. START
SONG
STYLE
MARCH &
WALTZ
METRO-
NOME
EXTRA
TRACKS
(STYLE) (R)(L)
TRACK
2TRACK
1 REPEAT
SWING &
JAZZ
MULTI PAD
STYLE CONTROL
MASTER VOLUME
PART
HELP
81 2 3 4 5 6 7
ENTER
DATA ENTRY
BACK NEXT
EXIT
FUNCTION
HELP
MENU
DEMO
2-1 Seleccione el tema de
ayuda que desee. 2-2 Abra
el tema.
Si es necesario, seleccione el idioma. El idioma
que seleccione aquí se utilizará también para
los distintos mensajes que se muestran durante
las operaciones.
Los mensajes de ayuda se muestran
en uno de los idiomas siguientes:
INGLÉS
JAPONÉS
ALEMÁN
FRANCÉS
ESPAÑOL
ITALIANO
Cuando están disponibles dos o más
páginas, utilice este botón para selec-
cionar páginas diferentes.
Los mensajes de ayuda proporcionan también enlaces con la explicación detallada o la
pantalla de ajuste real del tema seleccionado. Sólo tiene que seleccionar la palabra subra-
yada (mediante el dial [DATA ENTRY]) y presionar el botón [ENTER] para saltar a la expli-
cación detallada o la pantalla de ajuste real del tema seleccionado.
3
Presione este botón
para volver a la
pantalla anterior.
END
1
El idioma también se puede seleccio-
nar en la pantalla FUNCTION "LAN-
GUAGE" (idioma de función)
(página 151).
2
Cuando está seleccionado "JAPA-
NESE" como idioma y se cambia a
uno de los idiomas occidentales, los
caracteres kanji y kana del nombre
del archivo guardados en el disco se
cambian a caracteres occidentales.
En el caso contrario, las marcas y
caracteres latinos se cambian por
caracteres normales. Asimismo, en el
caso de los datos de disquete, el
texto de los archivos se cambia por
caracteres que no puede leer el ins-
trumento.
Tenga en cuenta que se pueden pro-
ducir problemas similares al tratar de
acceder a archivos creados o editados
en un ordenador que tenga el sistema
operativo en otro idioma. En general,
tenga cuidado cuando cambie de
idioma, porque existe el riesgo de no
poder acceder a los datos correcta-
mente.

Operaciones básicas: Organización de los datos
PSR-2000/1000
50
El metrónomo emite un clic que sirve de guía de tempo precisa cuando practique o le permite escuchar y comprobar
cómo suena un tempo específico.
El metrónomo se inicia presionando el botón [METRONOME]
. El tempo se
ajusta mediante los botones TEMPO[ ] [ ] (vea más abajo).
Para detener el metrónomo, presione de nuevo el botón [METRONOME].
En esta sección se muestra cómo ajustar el tempo de reproducción, que no sólo afecta al metrónomo, sino también a la
reproducción de una canción o estilo de acompañamiento.
Empleo del metrónomo
USER
ENTER
EXIT
BALANCE
FUNCTION
HELP
MENU
DEMO
SOUND CREATOR
DIGITAL RECORDING
MIXING CONSOLE
DIGITAL
STUDIO
DIRECT
ACCESS
PART
CHANNEL ON/OFF
FREEZE MEMORY
DATA ENTRY
ORGAN FLUTES
STRINGS CHOIR & PAD
GUITAR
MAIN
BACK NEXT
LEFT
MUSIC
FINDER
LAYER
I
F
J
G
H
D
A
E
B
C
BASS
PIANO & HARPSI.
E.PIANO
XG
UPPER OCTAVE
WOODWIND
PERCUSSION
VARIATION
MONOTOUCH
SUSTAIN
DSP
HARMONY/
ECHO
LEFT
HOLD
SYNTH.
BRASS
ORGAN &
ACCORDION
VOICE EFFECT
VOICE
ONE TOUCH SETTING
REGISTRATION MEMORY
MIC.
EFFECT
RESET
VOCAL
HARMONY
MIC.
SETTING
VH TYPE
SELECT TALK
OVER
SIGNAL
81 2 3 4 5 6 7
TRANSPOSE
ACMP
STANDBY
ON
INTRO
START/STOP
MAIN ENDING
/ rit. AUTO
FILL IN
OTS
LINK
SYNC.
STOP SYNC.
START
BREAK
BALLAD USERLATIN
POP & ROCK
REC REW FF
START/STOP
TOP
BALLROOM
DANCE
RESET
MIN MAX
FADE
IN/OUT
TEMPO
STOP
TAP TEMPO
RESET
NEW SONG SYNC. START
SONG
STYLE
MARCH &
WALTZ
METRO-
NOME
EXTRA
TRACKS
(STYLE) (R)(L)
TRACK
2TRACK
1 REPEAT
SWING &
JAZZ
MULTI PAD
STYLE CONTROL
MASTER VOLUME
PART
METRO-
NOME
Es posible cambiar el
sonido, el nivel de volumen y
el compás (signatura de
tiempo) del metrónomo
(página 148).
Ajuste del tempo
USER
ENTER
EXIT
BALANCE
FUNCTION
HELP
MENU
DEMO
SOUND CREATOR
DIGITAL RECORDING
MIXING CONSOLE
DIGITAL
STUDIO
DIRECT
ACCESS
PART
CHANNEL ON/OFF
FREEZE MEMORY
DATA ENTRY
ORGAN FLUTES
STRINGS CHOIR & PAD
GUITAR
MAIN
BACK NEXT
LEFT
MUSIC
FINDER
LAYER
I
F
J
G
H
D
A
E
B
C
BASS
PIANO & HARPSI.
E.PIANO
XG
UPPER OCTAVE
WOODWIND
PERCUSSION
VARIATION
MONOTOUCH
SUSTAIN
DSP
HARMONY/
ECHO
LEFT
HOLD
SYNTH.
BRASS
ORGAN &
ACCORDION
VOICE EFFECT
VOICE
ONE TOUCH SETTING
REGISTRATION MEMORY
MIC.
EFFECT
RESET
VOCAL
HARMONY
MIC.
SETTING
VH TYPE
SELECT TALK
OVER
SIGNAL
81 2 3 4 5 6 7
TRANSPOSE
ACMP
STANDBY
ON
INTRO
START/STOP
MAIN ENDING
/ rit. AUTO
FILL IN
OTS
LINK
SYNC.
STOP SYNC.
START
BREAK
BALLAD USERLATIN
POP & ROCK
REC REW FF
START/STOP
TOP
BALLROOM
DANCE
RESET
MIN MAX
FADE
IN/OUT
TEMPO
STOP
TAP TEMPO
RESET
NEW SONG SYNC. START
SONG
STYLE
MARCH &
WALTZ
METRO-
NOME
EXTRA
TRACKS
(STYLE) (R)(L)
TRACK
2TRACK
1 REPEAT
SWING &
JAZZ
MULTI PAD
STYLE CONTROL
MASTER VOLUME
PART
TEMPO TAP TEMPO
RESET
A las canciones y los estilos
de acompañamiento se les
han asignado ajustes de
tempo por defecto (iniciales),
que son los que mejor se
ajustan a ellos.
TEMPO TAP TEMPO
RESET
EXIT
Presione el botón TEMPO
[] o el botón [].
Ajuste el tempo mediante los botones TEMPO [ ]
[] o el dial [DATA ENTRY].
El número que aparece en pantalla indica cuántos
compases de notas negras entran en un minuto. El
rango es de 5 a 500. Cuanto más alto es el valor,
más rápido es el tempo.
Cuando se cambia el tempo, tanto el tempo de la
canción actual como el tempo del estilo cambian al
mismo tempo. Para restablecer los ajustes por
defecto (iniciales) del tempo, presione simultánea-
mente los botones TEMPO [ ] [ ]. Consulte tam-
bién "Indicaciones de tempo: Pantalla MAIN"
(página 51) para obtener más información acerca
del tempo.
1 2
Presione este
botón para
cerrar la panta-
lla TEMPO.
END

Operaciones básicas: Organización de los datos
51
PSR-2000/1000
Ajuste del tempo
Esta útil función permite presionar el tempo de una canción o estilo de acompañamiento.
Simplemente presione el botón [TAP TEMPO] a la velocidad que desee y el tempo de la
canción o estilo de acompañamiento cambiará para ajustarse a las pulsaciones.
■Indicaciones de tempo: Pantalla MAIN
Existen tres indicaciones de tempo diferentes en la pantalla principal, que se indican a
continuación.
Al presionar el botón [TAP
TEMPO] se produce un
sonido de pulsación. Si lo
desea, puede cambiar este
sonido (página 149).
n
También puede utilizar el
tempo de pulsaciones para
iniciar automáticamente la
canción o el estilo de acom-
pañamiento en el tempo que
desee. Con la canción y el
estilo de acompañamiento
detenidos, presione el botón
[TAP TEMPO] varias veces
hasta que el estilo de acom-
pañamiento seleccionado se
inicie automáticamente en el
tempo que ha presionado.
Cuando una canción está
ajustada en espera de inicio
sincronizado (página 60,
76), al presionar el botón
[TAP TEMPO] se inicia la
reproducción de la canción
de la misma forma. Para las
canciones y estilos de tiem-
pos de 2/4 y 4/4, presione
cuatro veces; para 3/4, pre-
sione tres veces; para 5/4,
presione cinco veces.
TEMPO TAP TEMPO
RESET
Presione el botón [TAP TEMPO]
dos veces para cambiar el tempo.
1Reproduzca la canción o estilo
de acompañamiento
(página 59, 76).
2
Indica el ajuste predeterminado
(inicial) de tempo para la canción
seleccionada, a menos que se
haya cambiado el tempo manual-
mente.
Indica el tempo actual de la can-
ción, estilo de acompañamiento o
metrónomo seleccionado que se
está reproduciendo. Cuando no se
está reproduciendo nada (dete-
nido), indica el tempo del estilo
seleccionado. Cuando la canción y
el estilo se reproducen de forma
simultánea, el tempo del estilo se
cambia automáticamente para
ajustarse al tempo de la canción y
se muestra aquí. Este tempo se uti-
liza para grabar una canción o
estilo de acompañamiento.
Indica el ajuste predeterminado
(inicial) de tempo para el acompa-
ñamiento seleccionado, a menos
que se haya cambiado el tempo
manualmente.

PSR-2000/1000
52
Reproducción de las canciones de
demostración
El PSR-2000/1000 es un instrumento sofisticado y extraordinariamente versátil que incluye una amplia gama de voces
y ritmos dinámicos, así como un gran número de funciones avanzadas. Se han preparado tres tipos distintos de cancio-
nes de demostración para exhibir el asombroso sonido y las magníficas prestaciones del PSR-2000/1000.
USER
ENTER
EXIT
BALANCE
FUNCTION
HELP
MENU
DEMO
SOUND CREATOR
DIGITAL RECORDING
MIXING CONSOLE
DIGITAL
STUDIO
DIRECT
ACCESS
PART
CHANNEL ON/OFF
FREEZE MEMORY
DATA ENTRY
ORGAN FLUTES
STRINGS CHOIR & PAD
GUITAR
MAIN
BACK NEXT
LEFT
MUSIC
FINDER
LAYER
I
F
J
G
H
D
A
E
B
C
BASS
PIANO & HARPSI.
E.PIANO
XG
UPPER OCTAVE
WOODWIND
PERCUSSION
VARIATION
MONOTOUCH
SUSTAIN
DSP
HARMONY/
ECHO
LEFT
HOLD
SYNTH.
BRASS
ORGAN &
ACCORDION
VOICE EFFECT
VOICE
ONE TOUCH SETTING
REGISTRATION MEMORY
MIC.
EFFECT
RESET
VOCAL
HARMONY
MIC.
SETTING
VH TYPE
SELECT TALK
OVER
SIGNAL
81 2 3 4 5 6 7
TRANSPOSE
ACMP
STANDBY
ON
INTRO
START/STOP
MAIN ENDING
/ rit. AUTO
FILL IN
OTS
LINK
SYNC.
STOP SYNC.
START
BREAK
BALLAD USERLATIN
POP & ROCK
REC REW FF
START/STOP
TOP
BALLROOM
DANCE
RESET
MIN MAX
FADE
IN/OUT
TEMPO
STOP
TAP TEMPO
RESET
NEW SONG SYNC. START
SONG
STYLE
MARCH &
WALTZ
METRO-
NOME
EXTRA
TRACKS
(STYLE) (R)(L)
TRACK
2TRACK
1 REPEAT
SWING &
JAZZ
MULTI PAD
STYLE CONTROL
MASTER VOLUME
PART
FUNCTION
HELP
MENU
DEMO
BACK NEXT
I
F
J
G
H
D
A
E
B
C
81 2 3 4 5 6 7
FUNCTION
HELP
MENU
DEMO
2-3 Presione uno de estos botones
dos veces, una para seleccionar
la demostración deseada y otra
para iniciarla.
2-2 Utilícelos para seleccionar
las distintas páginas de
pantalla.
Presionar para reproducir todas las canciones o elementos de
demostración seguidos, empezando por el primero de la parte
superior izquierda de la pantalla. Sólo se puede acceder a esta
prestación desde la página FUNCTION.
Todas las demostraciones disponibles se reproducen en secuencia,
empezando por la primera de la parte superior izquierda. Las páginas
VOICE y STYLE no tienen el botón [AUTO]; no obstante, todas las
canciones de demostración se reproducen de forma secuencial.
Al pulsar este botón se cancelan las características interactivas de las
demostraciones de funciones (disponibles en el paso 3 siguiente).
2-1 Utilice los botones [BACK][NEXT] para seleccionar la categoría de demostración deseada.
Function Demos........Demostración de las distintas funciones del PSR-2000/1000.
Voice Demos..............Demostración de las voces del PSR-2000/1000.
Style Demos...............Introducción a los ritmos y estilos de acompañamiento del PSR-2000/1000.
1
2
Al presionar el botón [DEMO] y
se reproducirán automática-
mente las canciones de demos-
tración de forma aleatoria.

Reproducción de las canciones de demostración
53
PSR-2000/1000
EXIT
END
Volver a la pantalla MAIN.
I
F
J
G
H
ENTER
MAIN
BACK NEXT
LEFT
LAYER
En este ejemplo se muestran las Sound
System de la demo FUNCTION.
3Para las demostraciones de funciones, aparece una pantalla de introducción y la
canción de demostración se empieza a reproducir.
Seleccione la palabra o elemento desea con el
dial [DATAENTRY], presione el botón [ENTER]
o los botones número ([1▼], [2▼], etc.) para
acceder a ellos.
Utilice los botones
[BACK][NEXT] de la panta-
lla de introducción para
acceder a la página
siguiente o a la anterior.
n
Presione el botón SONG
[START/STOP] para inte-
rrumpir la reproducción de
la canción de demostración.
Para iniciarla de nuevo
desde el punto en que se
interrumpió, presione de
nuevo el botón SONG
[START/STOP].
Con las canciones de
demostración también pue-
den utilizarse las opciones
de rebobinado y avance
rápido (página 78).

PSR-2000/1000
54
Voces
El PSR-2000/1000 le ofrece una enorme selección de voces auténticas, incluyendo varios instrumentos con teclado, de
cuerda y metálicos, entre muchas otras.
USER
ENTER
EXIT
BALANCE
FUNCTION
HELP
MENU
DEMO
SOUND CREATOR
DIGITAL RECORDING
MIXING CONSOLE
DIGITAL
STUDIO
DIRECT
ACCESS
PART
CHANNEL ON/OFF
FREEZE MEMORY
DATA ENTRY
ORGAN FLUTES
STRINGS CHOIR & PAD
GUITAR
MAIN
BACK NEXT
LEFT
MUSIC
FINDER
LAYER
I
F
J
G
H
D
A
E
B
C
BASS
PIANO & HARPSI.
E.PIANO
XG
UPPER OCTAVE
WOODWIND
PERCUSSION
VARIATION
MONOTOUCH
SUSTAIN
DSP
HARMONY/
ECHO
LEFT
HOLD
SYNTH.
BRASS
ORGAN &
ACCORDION
VOICE EFFECT
VOICE
ONE TOUCH SETTING
REGISTRATION MEMORY
MIC.
EFFECT
RESET
VOCAL
HARMONY
MIC.
SETTING
VH TYPE
SELECT TALK
OVER
SIGNAL
81 2 3 4 5 6 7
TRANSPOSE
ACMP
STANDBY
ON
INTRO
START/STOP
MAIN ENDING
/ rit. AUTO
FILL IN
OTS
LINK
SYNC.
STOP SYNC.
START
BREAK
BALLAD USERLATIN
POP & ROCK
REC REW FF
START/STOP
TOP
BALLROOM
DANCE
RESET
MIN MAX
FADE
IN/OUT
TEMPO
STOP
TAP TEMPO
RESET
NEW SONG SYNC. START
SONG
STYLE
MARCH &
WALTZ
METRO-
NOME
EXTRA
TRACKS
(STYLE) (R)(L)
TRACK
2TRACK
1 REPEAT
SWING &
JAZZ
MULTI PAD
STYLE CONTROL
MASTER VOLUME
PART
USER ORGAN FLUTES
STRINGS CHOIR & PAD
GUITAR BASS
PIANO & HARPSI.
E.PIANO
XG
WOODWIND
PERCUSSION
SYNTH.
BRASS
ORGAN &
ACCORDION
VOICE
Selección de una voz
USER ORGAN FLUTES
STRINGS CHOIR & PAD
GUITAR BASS
PIANO & HARPSI.
E.PIANO
XG
WOODWIND
PERCUSSION
SYNTH.
BRASS
ORGAN &
ACCORDION
VOICE
MAIN
LEFT
LAYER
I
F
J
G
H
2Seleccione el grupo de voces que desee.
La voz que se está seleccio-
nando aquí pertenece a la
parte MAIN y se denomina
voz MAIN. Consulte la
página 56 para obtener más
información.
Como le interesará escu-
char la voz MAIN sola,
asegúrese de que las
partes LAYER y LEFT
están desactivadas.
1Presione el botón [MAIN] para activar la parte MAIN y, a continuación, pre-
sione el botón [F] para acceder al menú y seleccionar la voz MAIN.
Cuando elija un grupo de
voces, la última voz del
grupo se seleccionará auto-
máticamente.
Active MAIN.

Voces
55
PSR-2000/1000
Características de la voz
El tipo de voz y las características que la definen se indican sobre su nombre.
Live! (PSR-2000 únicamente)
Estos sonidos de instrumentos acústicos se muestrean en estéreo par a producir un sonido rico auténtico, lleno de ambiente.
Cool!
Estas voces recogen las texturas dinámicas y los matices sutiles de los instrumentos eléctricos, gr acias a una enorme
cantidad de memoria y una programación muy sofisticada.
Sweet!
Estos sonidos de instrumentos acústicos también se benefician de la sofisticada tecnología de Yamaha y ofrecen un sonido
tan natural y detallado que pensará que está tocando un instrumento de v erdad.
Drum
Existen varios sonidos de batería y percusión asignados a distintas teclas, lo que permite reproducir los sonidos desde el
teclado.
SFX
Existen varios sonidos de efectos especiales asignados a distintas teclas, lo que permite reproducir los sonidos desde el
teclado.
Organ Flutes! (sólo PSR-2000)
Este sonido de órgano auténtico le permite utilizar Sound Creator par a ajustar las diversas longitudes y crear sus propios
sonidos de órgano originales.
Percusión del teclado
Cuando se selecciona uno de los juegos de batería o SFX en el grupo de sonidos de per cusión, varios sonidos de batería,
percusión y efectos especiales se asignan a distintas teclas, lo que permite reproducir los sonidos desde el teclado. Los
distintos instrumentos de percusión del juego estándar se indican mediante símbolos colocados sobre las teclas asigna-
das. Tenga en cuenta que aunque los distintos juegos proporcionan sonidos diferentes, algunos sonidos con el mismo
nombre contenidos en distintos juegos son idénticos. Consulte el manual Lista de datos (Lista de asignación de teclas/
batería) para obtener un listado de los sonidos de cada juego de batería o SFX.
END
EXIT
4Toque el teclado para escuchar
la voz
seleccionada.
Presione este
botón para vol-
ver a la pantalla
MAIN.
BACK NEXT
I
F
J
G
H
D
A
E
B
C
81 2 3 4 5 6 7
3-3 Seleccione la voz.
3-1 Seleccione
la ubica-
ción de
memoria de
la voz
(PRESET/
USER/FLO-
PPY DISK)
(preajuste/
usuario/
disquete).
Presione este botón para
iniciar la demostración de la
voz seleccionada. Para
detener la demostración en
cualquier momento, vuelva
a presionar el botón.
Presione este botón para abrir la pantalla de selección del grupo de voces.
Indica que la pantalla es para selec-
cionar la voz MAIN (página 25).
3-2 Seleccione las
distintas pági-
nas del grupo
de voces
actual.
3Al elegir una voz se selec-
ciona automáticamente el
efecto que mejor se ajusta y
otros ajustes para esa voz
concreta. Puede desactivar
esta función para que los
ajustes no se seleccionen de
forma automática
(página 143).
n
Puede definir la medida en
la que el volumen de la voz
varía de acuerdo con la
fuerza de la interpretación
(página 141).
n
Para obtener una lista de las
voces disponibles, consulte
el manual Lista de datos que
se proporciona aparte.
n
Puede definir si los núme-
ros de cambio de programa
y banco de voces ("Número
de cambio de MSB-LSB-
Programa" situados a la
derecha encima del nombre
de voz) se muestran o no
(página 149).
n
XG es una ampliación
importante del formato de
nivel 1 del sistema GM y ha
sido desarrollado por
Yamaha específicamente
para ofrecer más voces y
variaciones, así como un
control más expresivo sobre
las voces y los efectos, y
para asegurar la compatibili-
dad de los datos en el futuro.

Voces
PSR-2000/1000
56
El PSR-2000/1000 le permite definir tres voces para su interpretación simultánea: MAIN (principal), LAYER (superposi-
ción) y LEFT (izquierda). Mediante la combinación efectiva de estas tres voces, puede crear configuraciones de varios
instrumentos con ricas texturas para que las interprete.
Interpretación de una superposición
de dos voces
Interpretación de dos voces por separado,
en las secciones izquierda y derecha del
teclado
Interpretación de tres voces distintas, una
en la sección izquierda del teclado, más
una superposición de dos voces en la
sección derecha
Superposición: Superposición de dos voces diferentes
Superposición/Izquierda: Interpretación simultánea de
varios sonidos
USER
ENTER
EXIT
BALANCE
FUNCTION
HELP
MENU
DEMO
SOUND CREATOR
DIGITAL RECORDING
MIXING CONSOLE
DIGITAL
STUDIO
DIRECT
ACCESS
PART
CHANNEL ON/OFF
FREEZE MEMORY
DATA ENTRY
ORGAN FLUTES
STRINGS CHOIR & PAD
GUITAR
MAIN
BACK NEXT
LEFT
MUSIC
FINDER
LAYER
I
F
J
G
H
D
A
E
B
C
BASS
PIANO & HARPSI.
E.PIANO
XG
UPPER OCTAVE
WOODWIND
PERCUSSION
VARIATION
MONOTOUCH
SUSTAIN
DSP
HARMONY/
ECHO
LEFT
HOLD
SYNTH.
BRASS
ORGAN &
ACCORDION
VOICE EFFECT
VOICE
ONE TOUCH SETTING
REGISTRATION MEMORY
MIC.
EFFECT
RESET
VOCAL
HARMONY
MIC.
SETTING
VH TYPE
SELECT TALK
OVER
SIGNAL
81 2 3 4 5 6 7
TRANSPOSE
ACMP
STANDBY
ON
INTRO
START/STOP
MAIN ENDING
/ rit. AUTO
FILL IN
OTS
LINK
SYNC.
STOP SYNC.
START
BREAK
BALLAD USERLATIN
POP & ROCK
REC REW FF
START/STOP
TOP
BALLROOM
DANCE
RESET
MIN MAX
FADE
IN/OUT
TEMPO
STOP
TAP TEMPO
RESET
NEW SONG SYNC. START
SONG
STYLE
MARCH &
WALTZ
METRO-
NOME
EXTRA
TRACKS
(STYLE) (R)(L)
TRACK
2TRACK
1 REPEAT
SWING &
JAZZ
MULTI PAD
STYLE CONTROL
MASTER VOLUME
PART
MAIN
LEFT
LAYER
Parte LAYER
Parte MAIN
Parte
LEFT Parte MAIN
Punto de división
Registro izquierdo Registro derecho
Parte
LEFT Parte MAIN
Punto de divisiónParte LAYER
Registro izquierdo Registro derecho
I
F
J
G
H
MAIN
LEFT
LAYER
EXIT
END
1Presione este
botón para acti-
var la función
LAYER (super-
posición). Para
desactivarla,
vuelva a pre-
sione el botón.
Existe una forma alternativa
de seleccionar rápidamente
las voces MAIN y LAYER
desde el panel: Mientras
mantiene presionado un
botón de voz del panel, pre-
sione un segundo botón de
voz. La primera voz selec-
cionada se convierte en la
voz MAIN y la segunda en la
voz LAYER.
2Seleccione LAYER con el botón [G]. Presione el
mismo botón para acceder a la pantalla VOICE,
desde la que podrá seleccionar el sonido específico
que desee reproducir en una superposición con el
sonido Main. El método de selección de una voz es
igual aquí que en la pantalla VOICE (MAIN)
(página 54).
Presione
este botón
para volver a
la pantalla
MAIN.

Voces
57
PSR-2000/1000
Izquierda: Definición de voces distintas para las secciones izquierda y derecha
del teclado
Esta sección del panel permite añadir distintos efectos a las voces que se interpretan en el teclado.
■TOUCH
Este botón activa o desactiva la respuesta de pulsación del teclado. Cuando está desactivado, se produce el mismo
sonido, independientemente de la fuerza con la que toque el teclado.
■SUSTAIN
Cuando la función Sustain (sostenido) está activada, todas las notas interpretadas en el teclado (sólo las partes MAIN/
LAYER (principal/capa)) tienen un sostenido más largo. También puede ajustar la profundidad de Sustain (página 90).
■DSP
El PSR-2000/1000 ofrece varios efectos digitales dinámicos integrados que permiten pro-
cesar el sonido de varias formas. Puede utilizar DSP para mejorar las voces de maneras
sutiles como, por ejemplo, mediante la aplicación de coros para añadir animación y pro-
fundidad o la utilización de un efecto sinfónico para dar al sonido calidez y riqueza. DSP
ofrece otros efectos como la distorsión, que puede cambiar completamente el carácter
del sonido. DSP se establece para la parte seleccionada actualmente (MAIN/LAYER/
LEFT).
I
F
J
G
H
1 Ajuste LEFT en
activada. Pre-
sione de nuevo
este botón para
ajustarla en des-
activada.
MAIN
LEFT
LAYER
2Seleccione LEFT con el botón [H]. Presione el
mismo botón para acceder a la pantalla VOICE,
desde la que puede seleccionar la voz específica
que desea interpretar en la izquierda. El método de
selección de voz es el mismo que el de la pantalla
VOICE (MAIN) (página 54).
El punto de división se
puede ajustar libremente en
cualquier tecla del teclado.
(página 138).
n
Cada parte (MAIN, LAYER y
LEFT) puede tener su propio
ajuste de volumen
(página 61).
n
También puede utilizar las
funciones LAYER y LEFT
juntas para crear una combi-
nación de superposición y
división. Para ello, defina
voces distintas para las sec-
ciones izquierda y derecha
del teclado (como se indica)
y configure una superposi-
ción de dos voces distintas
en la sección derecha.
EXIT
END
Presione este
botón para vol-
ver a la pantalla-
MAIN.
Aplicación de efectos de voces
USER
ENTER
EXIT
BALANCE
FUNCTION
HELP
MENU
DEMO
SOUND CREATOR
DIGITAL RECORDING
MIXING CONSOLE
DIGITAL
STUDIO
DIRECT
ACCESS
PART
CHANNEL ON/OFF
FREEZE MEMORY
DATA ENTRY
ORGAN FLUTES
STRINGS CHOIR & PAD
GUITAR
MAIN
BACK NEXT
LEFT
MUSIC
FINDER
LAYER
I
F
J
G
H
D
A
E
B
C
BASS
PIANO & HARPSI.
E.PIANO
XG
UPPER OCTAVE
WOODWIND
PERCUSSION
VARIATION
MONOTOUCH
SUSTAIN
DSP
HARMONY/
ECHO
LEFT
HOLD
SYNTH.
BRASS
ORGAN &
ACCORDION
VOICE EFFECT
VOICE
ONE TOUCH SETTING
REGISTRATION MEMORY
MIC.
EFFECT
RESET
VOCAL
HARMONY
MIC.
SETTING
VH TYPE
SELECT TALK
OVER
SIGNAL
81 2 3 4 5 6 7
TRANSPOSE
ACMP
STANDBY
ON
INTRO
START/STOP
MAIN ENDING
/ rit. AUTO
FILL IN
OTS
LINK
SYNC.
STOP SYNC.
START
BREAK
BALLAD USERLATIN
POP & ROCK
REC REW FF
START/STOP
TOP
BALLROOM
DANCE
RESET
MIN MAX
FADE
IN/OUT
TEMPO
STOP
TAP TEMPO
RESET
NEW SONG SYNC. START
SONG
STYLE
MARCH &
WALTZ
METRO-
NOME
EXTRA
TRACKS
(STYLE) (R)(L)
TRACK
2TRACK
1 REPEAT
SWING &
JAZZ
MULTI PAD
STYLE CONTROL
MASTER VOLUME
PART
VARIATION
MONOTOUCH
SUSTAIN
DSP
HARMONY/
ECHO
LEFT
HOLD
VOICE EFFECT
Presione uno de los botones de efecto para activar los efectos correspondientes. Presione de nuevo el botón
para desactivar el efecto. Vea a continuación las explicaciones acerca de cada uno de los efectos.
Los tipos de efecto DSP y
VARIATION (variación), así
como su profundidad, se pue-
den seleccionar y ajustar en
la pantalla MIXING
CONSOLE (página 124).

Voces
PSR-2000/1000
58
■VARIATION
Este control cambia los ajustes del efecto de variación, lo que le permite alterar algunos aspectos del efecto, depen-
diendo del tipo seleccionado. Por ejemplo, cuando se selecciona el efecto de altavoz rotatorio (página 124), puede
cambiar la velocidad de rotación entre lenta y rápida.
■HARMONY/ECHO
Este control aporta efectos de armonía y eco a las voces interpretadas en la sección de la
mano derecha del teclado (página 143).
■MONO
Este control determina si la reproducción de la voz es monofónica (una nota cada vez) o
polifónica para cada parte (MAIN/LAYER/LEFT). Cuando la luz está encendida está ajus-
tado el efecto MONO y cuando la luz está apagada está definido el efecto polifónico.
Cuando se ajusta en MONO, únicamente suena la última nota interpretada. Esto permite
reproducir las voces de los instrumentos de viento con más realismo. Dependiendo de la
voz seleccionada, el ajuste MONO permite también utilizar de forma efectiva el efecto
de portamento, cuando se interpreta en legato.
■LEFT HOLD
Esta función hace que la voz de la parte izquierda se retenga aunque se suelten las teclas;
es el mismo efecto que se produce al pisar el pedal apagador (sostenido). Esta función es
especialmente efectiva cuando se utiliza con el acompañamiento automático. Por ejem-
plo, si toca y suelta un acorde en la sección de acompañamiento automático del teclado
(con la parte izquierda activada y la voz izquierda ajustada en cuerdas), la parte de cuer-
das se sostiene, aportando una riqueza natural al sonido del acompañamiento global.
Utilice la rueda PITCH BEND del PSR-
2000/1000 para aplicar a las notas una
inflexión ascendente (girando la rueda en
sentido contrario a usted) o descendente
(girando la rueda hacia usted) mientras
toca el teclado. La rueda PITCH BEND se
centra por sí sola y volverá automática-
mente al tono normal al soltarla.
La función Modulation aplica un efecto
de vibrato a las notas que se tocan en el
teclado. Al girar la rueda MODULATION
completamente hacia usted, se minimiza
la profundidad del efecto, mientras que si
la gira en sentido contrario la aumenta.
Con el botón [UPPER OCTAVE] las partes MAIN y LAYER se pueden transponer simultá-
neamente una octava por encima o por debajo.
Puede añadir un énfasis
especial a las líneas melódi-
cas que interprete en los
acordes mediante el uso de
la función de superposición
con una voz monofónica.
Defina la voz principal para
que se reproduzca polifóni-
camente y la voz super-
puesta para que se
reproduzca monofónica-
mente (MONO). En este
caso, la melodía que inter-
prete, incluidas las notas
altas y los acordes, tiene un
sonido monofónico.
Inténtelo utilizando las voces
siguientes.
Voz
MAIN
: Sección de instru-
mentos metálicos (polifónica) +
voz LAYER
: Trompeta dulce
(monofónica)
El efecto de portamento crea
una ligadura de tono uniforme
entre las notas tocadas suce-
sivamente.
Rueda PITCH BEND y rueda MODULATION
PITCH BEND
El rango máximo de inflexión
del tono se puede cambiar
(página 123).
MODULATION
Para evitar la aplicación
accidental de modulación,
ajuste la profundidad al
mínimo.
Ajuste de la configuración de octava
Se pueden realizar ajustes
más detallados relaciona-
dos con las octavas utili-
zando la función de consola
de mezclas (página 123).
UPPER OCTAVE
RESET

59
PSR-2000/1000
Styles
El PSR-2000/1000 dispone de estilos (patrones de acompañamiento) para una serie de géneros musicales entre los que
se incluyen el pop, jazz, música latina y de baile. Todo lo que tiene que hacer para utilizarlos es tocar los acordes con
la mano izquierda a medida que interpreta y el estilo de acompañamiento seleccionado que mejor se adapte a su
música sonará de forma automática, justo después de los acordes que toque. Pruebe a seleccionar alguno de los distin-
tos estilos (consulte el manual Lista de datos independiente) y reprodúzcalos.
USER
ENTER
EXIT
BALANCE
FUNCTION
HELP
MENU
DEMO
SOUND CREATOR
DIGITAL RECORDING
MIXING CONSOLE
DIGITAL
STUDIO
DIRECT
ACCESS
PART
CHANNEL ON/OFF
FREEZE MEMORY
DATA ENTRY
ORGAN FLUTES
STRINGS CHOIR & PAD
GUITAR
MAIN
BACK NEXT
LEFT
MUSIC
FINDER
LAYER
I
F
J
G
H
D
A
E
B
C
BASS
PIANO & HARPSI.
E.PIANO
XG
UPPER OCTAVE
WOODWIND
PERCUSSION
VARIATION
MONOTOUCH
SUSTAIN
DSP
HARMONY/
ECHO
LEFT
HOLD
SYNTH.
BRASS
ORGAN &
ACCORDION
VOICE EFFECT
VOICE
ONE TOUCH SETTING
REGISTRATION MEMORY
MIC.
EFFECT
RESET
VOCAL
HARMONY
MIC.
SETTING
VH TYPE
SELECT TALK
OVER
SIGNAL
81 2 3 4 5 6 7
TRANSPOSE
ACMP
STANDBY
ON
INTRO
START/STOP
MAIN ENDING
/ rit. AUTO
FILL IN
OTS
LINK
SYNC.
STOP SYNC.
START
BREAK
BALLAD USERLATIN
POP & ROCK
REC REW FF
START/STOP
TOP
BALLROOM
DANCE
RESET
MIN MAX
FADE
IN/OUT
TEMPO
STOP
TAP TEMPO
RESET
NEW SONG SYNC. START
SONG
STYLE
MARCH &
WALTZ
METRO-
NOME
EXTRA
TRACKS
(STYLE) (R)(L)
TRACK
2TRACK
1 REPEAT
SWING &
JAZZ
MULTI PAD
STYLE CONTROL
MASTER VOLUME
PART
ACMP INTRO
START/STOP
MAIN ENDING
/ rit. AUTO
FILL IN
OTS
LINK
SYNC.
STOP SYNC.
START
BREAK
STYLE CONTROL
Reproducción de un estilo
BACK NEXT
I
F
J
G
H
D
A
E
B
C
81 2 3 4 5 6 7
USER
ENTER
EXIT
BALANCE
FUNCTION
HELP
MENU
DEMO
SOUND CREATOR
DIGITAL RECORDING
MIXING CONSOLE
DIGITAL
STUDIO
DIRECT
ACCESS
PART
CHANNEL ON/OFF
FREEZE MEMORY
DATA ENTRY
ORGAN FLUTES
STRINGS CHOIR & PAD
GUITAR
MAIN
BACK NEXT
LEFT
MUSIC
FINDER
LAYER
I
F
J
G
H
D
A
E
B
C
BASS
PIANO & HARPSI.
E.PIANO
XG
UPPER OCTAVE
WOODWIND
PERCUSSION
VARIATION
MONOTOUCH
SUSTAIN
DSP
HARMONY/
ECHO
LEFT
HOLD
SYNTH.
BRASS
ORGAN &
ACCORDION
VOICE EFFECT
VOICE
ONE TOUCH SETTING
REGISTRATION MEMORY
MIC.
EFFECT
RESET
VOCAL
HARMONY
MIC.
SETTING
VH TYPE
SELECT TALK
OVER
SIGNAL
81 2 3 4 5 6 7
TRANSPOSE
ACMP
STANDBY
ON
INTRO
START/STOP
MAIN ENDING
/ rit. AUTO
FILL IN
OTS
LINK
SYNC.
STOP SYNC.
START
BREAK
BALLAD USERLATIN
POP & ROCK
REC REW FF
START/STOP
TOP
BALLROOM
DANCE
RESET
MIN MAX
FADE
IN/OUT
TEMPO
STOP
TAP TEMPO
RESET
NEW SONG SYNC. START
SONG
STYLE
MARCH &
WALTZ
METRO-
NOME
EXTRA
TRACKS
(STYLE) (R)(L)
TRACK
2TRACK
1 REPEAT
SWING &
JAZZ
MULTI PAD
STYLE CONTROL
MASTER VOLUME
PART
BALLAD USERLATIN
POP & ROCK BALLROOM
DANCE
STYLE
MARCH &
WALTZ
SWING &
JAZZ
2-2 Seleccione un estilo.
2-1 Seleccione una ubi-
cación (Preset,
User, Floppy Disk)
para guardar el
estilo.
Cuando haya abierto una pantalla de un
directorio inferior, con este botón (UP)
puede acceder al directorio superior inme-
diato, desde el que puede seleccionar
grupos de estilos.
1
2Para obtener una lista
de los estilos de acom-
pañamiento disponibles,
consulte el folleto Lista
de datos.

Styles
PSR-2000/1000
60
ACMP INTROBREAK
STYLE CONTROL
ACMP INTRO
START/STOP
MAIN ENDING
/ rit. AUTO
FILL IN
OTS
LINK
SYNC.
STOP SYNC.
START
BREAK
STYLE CONTROL
ACMP INTRO
START/STOP
MAIN ENDING
/ rit. AUTO
FILL IN
OTS
LINK
SYNC.
STOP SYNC.
START
BREAK
STYLE CONTROL
Sección de acompañamiento automático
Punto de división
END
Si el botón [ACMP] está activado, puede tocar o indicar los acordes desde la sec-
ción de acompañamiento automático del teclado (en función de la configuración,
puede ser el rango de la voz izquierda o todo el teclado).
Active el inicio sincronizado.
El tempo se puede ajustar con el
botón TEMPO [ ][ ] o [TAP
TEMPO].
Si presiona el botón [TAP
TEMPO], el tempo se ajustará a
la misma velocidad que se haya
tocado.
Puede definir el rango de
teclas para el acompaña-
miento automático
(página 138).
•Puede iniciar los canales
de ritmo (pistas) del estilo
presionando el botón
[START/STOP].
•Otra forma de iniciar los
canales de ritmo del
estilo es presionar el
botón [TAP TEMPO].
Con el estilo parado, pre-
sione el botón [TAP
TEMPO] tres, cuatro o
cinco veces (tres para
compás de 3/4, cuatro
para compás de 2/4 o 4/
4, cinco para compás de
5/4).
Si toca estilos de acompa-
ñamiento con una canción,
las partes de acompaña-
miento grabadas en la can-
ción (canales 9 - 16) son
sustituidas temporalmente
por el estilo de acompaña-
miento seleccionado, lo que
le da la opción de probar y
utilizar distintos acompaña-
mientos con la canción
(página 77).
Desactive ACMP.
3
4
5
6
InicioSincronizado
Si la activa, sólo tendrá que
tocar el teclado para iniciar
el estilo.
El estilo se inicia tan pronto como se toca un acorde con la sección de acompaña-
miento automático. Para obtener más información sobre digitados de acordes, consulte la
página 62.
Características del estilo de acompañamiento
Las características que definen algunos de los estilos de acompañamiento se indican encima de los nombres de estilos correspondientes
en la pantalla Open/Save (abrir/guardar).
Session!
Estos estilos proporcionan un realismo todavía mayor y un acompañamiento auténtico al mezclar cambios y tipos de acordes originales, así
como archivos RIFF especiales de cambios de acordes, con las secciones Main. Se han programado para enriquecer y dar un toque profe-
sional a sus interpretaciones de ciertas canciones y ciertos géneros. Como resultado, los estilos pueden no ser necesariamente los adecua-
dos, ni siquiera los armónicamente correctos, para todas las canciones y para todas las interpretaciones de acordes. En algunos casos, por
ejemplo, la interpretación de una sencilla tríada mayor puede dar como resultado un acorde de séptima, o la reproducción de acorde sobre
graves puede dar como resultado un acompañamiento incorrecto o imprevisto.
Piano Combo! (Disquete)
Estos estilos de acompañamiento presentan un trío básico de piano (piano, bajo y batería), aumentado en algunos casos con otros instru-
mentos. Puesto que es un pequeño sonido combinado, la base de acompañamiento es igualmente sencilla, lo que la hace útil y eficaz para
una amplia variedad de canciones.
START/STOP
SYNC.
STOP SYNC.
START
Detenga el estilo.

Styles
61
PSR-2000/1000
Reproducción de los canales de ritmo de un estilo únicamente
Ajuste del balance de volumen y del silenciamiento del canal
ACMP INTRO
START/STOP
MAIN ENDING
/ rit. AUTO
FILL IN
OTS
LINK
SYNC.
STOP SYNC.
START
BREAK
STYLE CONTROL
El ritmo se inicia.
1Seleccione un estilo (página 59). Los canales de ritmo for-
man parte de los estilos.
Cada estilo tiene patrones
de ritmo distintos.
Desactivado.
3Tocar con la reproducción del ritmo.
El tempo se puede ajustar con el botón TEMPO [ ][ ] o [TAP TEMPO].
Si presiona el botón [TAP TEMPO], el tempo se ajustará a la misma velocidad que
se haya tocado.
2
Presione de nuevo el botón STYLE [START/
STOP] para interrumpir la reproducción
del ritmo.
END
Si Sync Start está activado
(active el botón
[SYNC.START] ), también
puede iniciar el ritmo
tocando una tecla del
teclado.
BALANCE
PART
CHANNEL ON/OFF
Pantalla BALANCE
Ajuste del nivel de salida de la parte.
Partes reproducidas desde
el teclado (MAIN/LAYER/
LEFT)
Parte STYLE (sección de
acompañamiento automá-
tico)
Parte SONG
Parte MIC
Parte MULTI PAD
Pantalla CHANNEL ON/OFF
Acceda a la pantalla STYLE presionando el botón [CHANNEL ON/
OFF] y desactive después el instrumento que desee cancelar. Para
escuchar sólo un instrumento por separado, mantenga presionado
el botón correspondiente al canal para establecerlo en SOLO. Para
cancelar la función SOLO, presione de nuevo el botón del canal.
Canal
Se refiere al canal MIDI de
los datos de la canción
(página 157). Los canales
se asignan tal y como se
muestra a continuación.
Canción
1 - 16
Estilo de acompaña-
miento
9 - 16
Acceda a la
pantalla
BALANCE.
Acceda a la
pantalla
Channel ON/
OFF.

Styles
PSR-2000/1000
62
La reproducción del estilo puede controlarse mediante los acordes que se tocan en las teclas situadas a la izquierda del
punto de división. Existen 7 tipos de digitado, tal y como se describe más adelante. Vaya a la página CHORD FINGERING
(página 139) y seleccione los digitados de acordes. En esta página se indica cómo tocar acordes con la mano izquierda.
SINGLE FINGER (un solo dedo)
Con el acompañamiento con un solo dedo resulta muy sencillo producir acompañamientos muy bien orquestados con
acordes de tipo mayor, de séptima, menor y de séptima menor presionando un número mínimo de teclas en la sección de
acompañamiento automático del teclado. Se utilizan los digitados de acordes abreviados que se describen a continuación.
MULTI FINGER (digitado múltiple)
Este modo detecta automáticamente los digitados con un solo dedo o los acordes digita-
dos, de forma que puede utilizar cualquier tipo de digitado sin tener que cambiar de
modo. Para tocar acordes menores, de séptima o menores de séptima con la operación
SINGLE FINGER en el modo MULTI FINGER, presione siempre la tecla o teclas blancas o
negras más cercanas a la tecla de la nota fundamental del acorde.
FINGERED (digitado)
Con este modo puede producir un acompañamiento tocando acordes completos en la
sección de acompañamiento automático del teclado. Este modo reconoce los distintos
tipos de acordes que se relacionan en la página siguiente.
FINGERED ON BASS (digitado de bajos)
Este modo acepta los mismos digitados que el modo FINGERED, pero la nota más baja
que se toca en la sección de acompañamiento automático del teclado se utiliza como la
nota de bajo, lo que le permite tocar acordes "de bajo". Por ejemplo, para indicar un
acorde de C (do)-en-E (mi), toque un acorde de C mayor con E como la nota más baja (E,
G (sol), C).
FULL KEYBOARD (teclado completo)
Con este método se detectan acordes en todo el rango de teclas. Los acordes se detectan
de una forma similar al modo FINGERED aunque las notas se dividan entre las manos
derecha e izquierda; por ejemplo, tocando una nota de bajo con la mano izquierda y un
acorde con la derecha, o un acorde con la izquierda y una nota de melodía con la dere-
cha.
AI FINGERED (digitado de inteligencia artificial)
Este modo es prácticamente igual a FINGERED, con la excepción de que se pueden tocar
menos de tres notas para indicar los acordes (en función del acorde anterior, etc.).
AI FULL KEYBOARD (teclado completo IA)
Cuando se utiliza este avanzado modo de acompañamiento automático, el PSR-2000/
1000 crea automáticamente el acompañamiento adecuado mientras usted toca prácticamente cualquier cosa en cual-
quier parte del teclado y utilizando ambas manos. No tiene que ocuparse de especificar los acordes de acompaña-
miento. Aunque este modo está diseñado para aplicarlo a muchas canciones, es posible que algunos arreglos no sean
adecuados para su utilización con esta función.
Este modo es prácticamente igual a FULL KEYBOARD, con la excepción de que se pueden tocar menos de tres notas
para indicar los acordes (en función del acorde anterior, etc.). No pueden reproducirse los acordes 9º y 11º.
Digitado de acordes
Para un acorde mayor, presione únicamente la tecla
de la nota fundamental. Para un acorde menor, presione a la vez la tecla de
la nota fundamental y la tecla negra que está a su
izquierda.
Para un acorde de séptima, presione simultánea-
mente la tecla de la nota fundamental y la tecla
blanca que está a su izquierda.
Para un acorde de séptima menor, presione simultá-
neamente la tecla de la nota fundamental y las teclas
blanca y negra situadas a su izquierda.
La detección de acordes en
el modo de teclado completo
AI se produce a intervalos
de fusa, aproximadamente.
Es posible que los acordes
muy breves, menos de una
fusa de duración, no se
detecten.
En este modo de teclado
completo, los acordes se
detectan basándose en la
nota más baja y en la
segunda nota más baja que
se tocan. Si las dos notas
más bajas están dentro de
una sola octava, determinan
el acorde. Si estas dos notas
están separadas por más de
una octava, la nota más baja
se convierte en el bajo y el
acorde se determina a partir
de la segunda nota más baja
y de las otras notas tocadas
en la misma octava.
AI
Inteligencia artificial

Styles
63
PSR-2000/1000
* Sólo se reconoce este sonido (inversión). Los acordes que no aparecen marcados con un asterisco pueden reproducirse en cualquier inversión.
Nombre del acorde [Abreviatura] Sonido normal
Representación para
la nota fundamental
"C"
Mayor [M] 1 - 3 - 5 C
Novena [9] 1 - 2 - 3 - 5 C9
Sexta [6] 1 - (3) - 5 - 6 C6
Sexta y novena [69]1 - 2 - 3 - (5) - 6 o 3 - 6 - 2* C69
Mayor de séptima [M7] 1 - 3 - (5) - 7 CM7
Mayor de séptima y novena [M79]1 - 2 - 3 - (5)j - 7 CM79
Mayor de séptima y onceava sostenida aña-
dida [M7 11]
1 - (2) - 3 - 4 - 5 - 7 o 1 - 2 - 3 - 4 - (5) - 7
CM7 11
Quinta bemol [ 5] 1 - 3 - 5 C 5
Mayor de séptima y quinta bemol [M7 5]1 - 3 - 5 - 7 CM7 5
Cuarta suspendida [sus4] 1 - 4 - 5 Csus4
Aumentada [aug] 1 - 3 - 5 Caug
Mayor de séptima aumentada [M7aug] 1 - (3) - 5 - 7 CM7aug
Menor [m] 1 - 3 - 5 Cm
Menor de novena [m9] 1 - 2 - 3 - 5 Cm9
Menor de sexta [m6] 1 - 3 - 5 - 6 Cm6
Menor de séptima [m7] 1 - 3 - (5) - 7 Cm7
Menor de séptima y novena [m79]1 - 2 - 3 - (5) - 7 o 3 - 7 - 2 Cm79
Menor de séptima y onceava [m711]1 - (2) - 3 - 4 - 5 - ( 7) Cm711
Menor mayor de séptima [mM7] 1 - 3 - (5) - 7 CmM7
Menor mayor de séptima y novena [mM79]1 - 2 - 3 - (5) - 7 CmM79
Menor de séptima y quinta bemol [m7 5]1 - 3 - 5 - 7 Cm7 5
Menor mayor de séptima y quinta bemol
[mM7 5]1 - 3 - 5 - 7 CmM7 5
Disminuida [dim] 1 - 3 - 5 Cdim
Séptima disminuida [dim7] 1 - 3 - 5 - 6 Cdim7
Séptima [7] 1 - 3 - (5) - 7 o 1 - (3) - 5 - 7 C7
Séptima y quinta bemol [7 9]1 - 2 - 3 - (5) - 7 C7 9
Séptima y decimotercera bemol añadida
[7 13]1 - 3 - 5 - 6 - 7 C7 13
Séptima y novena [79]1 - 2 - 3 - (5) - 7 o 3 - 7 - 2* C79
Séptima y onceava sostenida añadida [7 11]
1 - (2) - 3 - 4 - 5 - 7 o 1 - 2 - 3 - 4 - (5) - 7
C7 11
Séptima y decimotercera añadida [713]1 - 3 - (5) - 6 - 7 o 3 - 6 - 7 C713
Séptima y novena sostenida [7 9]1 - 2 - 3 - (5) - 7 C7 9
Séptima y quinta bemol [7 5]1 - 3 - 5 - 7 C7 5
Séptima aumentada [7aug] 1 - 3 - 5 - 7 C7aug
Séptima y cuarta suspendida [7sus4] 1 - 4 - 5 - 7 C7sus4
Segunda suspendida [sus2] 1 - 2 - 5 Csus2
Tipos de acordes reconocidos en el modo Fingered (ejemplo para acordes de "C")
C
Cm
C7
( )
CM7
( )
C9 C6
9
( )
Caug Cm6 Cm7
( )
Cm7
5CmM7
5
Cm7
9
( )
Cm9
CmM7
( )
CmM7
9
( )
Cdim Cdim7
C7
9
( )
C7
13
( )
C7
9
( )
C7
13
Csus4
C7
5
C6
( )
( )
CM7
9CM7
11
( )
CM7
5
C
5
( )
C7
11 C7
9
( )
C7aug
Cm7
11
( )
( )
CM7aug
( )
C7sus4 Csus2
•Las notas entre parénte-
sis pueden omitirse.
•En los modos FINGERED,
FINGERED ON BASS, y
AI FINGERED, si toca tres
teclas cualesquiera que
estén contiguas (inclui-
das teclas negras), el
sonido del acorde se can-
celará y sólo sonarán los
instrumentos de ritmo
(función de cancelación
de acordes). Con esto
puede reproducir única-
mente el ritmo.
•Si se tocan dos teclas de
la misma nota fundamen-
tal en las octavas conti-
guas, se producirá un
acompañamiento basado
sólo en la nota fundamen-
tal.
•Una quinta perfecta (1 +
5) produce un acompaña-
miento basado en la nota
fundamental y en la
quinta.
•Algunas veces, el acom-
pañamiento automático
no cambia cuando se
tocan acordes relaciona-
dos en secuencia (por
ejemplo, algunos acordes
menores seguidos del
menor de séptima).
•También puede hacer que
el PSR-2000/1000 le
"enseñe" a tocar acordes
digitados. En la pantalla
CHORD FINGERING
(página 139), especifique
el acorde que desee
aprender y aparecerán en
pantalla las notas que
debe tocar.

Styles
PSR-2000/1000
64
El PSR-2000/1000 dispone de varios tipos de secciones de acompañamiento automático
que le permiten variar la disposición del estilo: Intro, Main, Break y Ending. Pasando de
una a otra mientras toca puede producir fácilmente los elementos dinámicos de una dis-
posición de sonido profesional en su interpretación.
Disposición del patrón de estilo
(SECCIONES: MAIN (principal) A/B/C/D, INTRO
(preludio), ENDING (coda), BREAK (cambio))
También puede utilizar esta
función para tocar sólo rit-
mos (página 61).
ACMP INTRO
START/STOP
MAIN ENDING
/ rit. AUTO
FILL IN
OTS
LINK
SYNC.
STOP SYNC.
START
BREAK
STYLE CONTROL
Sección de acompañamiento automático
Punto de división
ACMP INTRO
START/STOP
MAIN ENDING
/ rit. AUTO
FILL IN
OTS
LINK
SYNC.
STOP SYNC.
START
BREAK
STYLE CONTROL
1Seleccione un estilo (página 59).
2-1 Active la función ACMP.
2-2 Presione el botón [INTRO]. Para cancelar la sección INTRO antes
de iniciar el estilo, presione de nuevo el botón [INTRO].
2-3 Active la función SYNC. START.
3La sección de preludio se inicia tan pronto como se toca una tecla en la
sección de acompañamiento automático del teclado y cambia a la sección
principal.
4
Presione este botón para añadir cambios.
•Si presiona el botón
[INTRO], puede reprodu-
cir una sección de prelu-
dio mientras se toca un
acompañamiento.
•Puede controlar dinámi-
camente el nivel del
acompañamiento
mediante la fuerza con la
que toca las teclas de la
sección de acompaña-
miento automático del
teclado (página 138).
•Si presiona el botón
[SYNC. START] mientras
se reproduce un acompa-
ñamiento, este se inte-
rrumpirá y el PSR-2000/
1000 entrará en estado
de espera de inicio sin-
cronizado.
•Otra forma de cambiar
las secciones del estilo
es mediante el pedal
(página 139).
•La sección de cambio le
permite añadir variacio-
nes y cambios dinámi-
cos en el ritmo del
acompañamiento para
que su interpretación
suene aún más profesio-
nal. Si presiona el botón
[BREAK] mientras se
reproduce un acompaña-
miento, se reproducirá el
relleno para un compás.
•El indicador de la sección
de destino (MAIN A/B/C/
D) parpadeará mientras
se reproduzca la sección
de cambio.
•Cuando el botón [AUTO
FILLIN] está activado y
se presiona el botón
MAIN [A][B][C][D] des-
pués del medio tiempo
(corchea) final del com-
pás, el relleno se iniciará
a partir del siguiente
compás.
2
•Indicaciones sobre los
botones de sección —
Botones [BREAK],
[INTRO], [MAIN],
[ENDING]
LED verde
: la sección no está
seleccionada.
LED rojo
: la sección está selec-
cionada actualmente.
LED desactivado
: no hay datos en la
sección; no puede
reproducirse.
Las secciones principales pueden cambiarse.

Styles
65
PSR-2000/1000
Interrupción de la reproducción del estilo al soltar las teclas
(SYNC. STOP (parada)
Cuando la función Synchro Stop esté activada, la reproducción del acompañamiento se
detendrá por completo al soltar todas las teclas de la sección de acompañamiento automá-
tico del teclado. La reproducción se iniciará de nuevo tan pronto como se toque la tecla de
la sección de acompañamiento automático.
Fade in, fade out (aumento progresivo, reducción progresiva)
El estilo de acompañamiento dispone también de una práctica función Fade-in/Fade-out
que aumenta y reduce progresivamente el acompañamiento. Para empezar el estilo con un
aumento progresivo, presione el botón
[FADE IN/OUT]
y active después SYNC. START.
Para cancelar el aumento progresivo antes de iniciar el estilo, presione de nuevo el botón.
Para reducir progresivamente el estilo y detenerlo, presione este botón mientras se repro-
duce el estilo. El tiempo de aumento y reducción progresivos también puede definirse
(página 148).
•Los estilos también pue-
den iniciarse presionando
el botón STYLE [START/
STOP].
•Puede seleccionar el tipo
Intro y Ending presionando
el botón
[E]
en la ventana
MAIN
(página 66).
•Si presiona el botón
[INTRO] durante la repro-
ducción de la coda, la
sección de preludio empe-
zará a reproducirse una
vez finalizada la coda.
•Si el botón [AUTO
FILLIN] está activado y se
presiona un botón MAIN
mientras se reproduce la
coda, el acompañamiento
de relleno se empezará a
reproducir inmediata-
mente, siguiendo con la
sección principal.
•Puede iniciar el acompa-
ñamiento utilizando la
sección de coda en lugar
de la de preludio. En este
caso, el acompañamiento
automático no se inte-
rrumpe al finalizar la coda.
•Si selecciona un estilo dife-
rente cuando el existente
no se está reproduciendo,
también se selecciona el
tempo "predeterminado"
para dicho estilo. Si se está
reproduciendo el acompa-
ñamiento, se mantiene el
mismo tempo aunque se
seleccione un estilo dife-
rente.
•Si STOP ACMP está acti-
vado y el acompaña-
miento no se está
reproduciendo, puede
tocar acordes y bajos en
la sección de acompaña-
miento automático del
teclado (página 138).
ACMP INTRO
START/STOP
MAIN ENDING
/ rit. AUTO
FILL IN
OTS
LINK
SYNC.
STOP SYNC.
START
BREAK
STYLE CONTROL
Esto cambia a la sección de coda. Cuando finalice la coda, el acompañamiento automático se
detendrá automáticamente. Puede conseguir que el ritmo de la coda se reduzca lentamente
(ritardando) presionando el mismo botón [ENDING/rit.] otra vez mientras se reproduce la coda.
5
Auto Accompaniment section
Split point
1Activación de ACMP (acompañamiento).
ACMP INTRO
START/STOP
MAIN ENDING
/ rit. AUTO
FILL IN
OTS
LINK
SYNC.
STOP SYNC.
START
BREAK
STYLE CONTROL
2Active SYNC. STOP. SYNC. START también se activa automáticamente al
activar SYNC. STOP.
3En cuanto toque un acorde con la mano izquierda, comenzará el
acompañamiento automático.
También puede utilizar la
función SYNC. STOP pre-
sionando brevemente la
sección de acompaña-
miento automático/rango de
mano izquierda
(página 138).
4
El acompañamiento automático se detiene al levantar la mano izquierda del
teclado.
5
Al tocar un acorde con la mano
izquierda, el acompañamiento
automático se reinicia de forma
inmediata.
Presione de nuevo el
botón [SYNC. STOP]/
[SYNC. START] para
interrumpir el
acompañamiento.
Synchro Stop no puede
activarse si el modo de digi-
tado está definido como
Full Keyboard/AI keyboard
o si el acompañamiento
automático está desacti-
vado en el panel.
END

Styles
PSR-2000/1000
66
Selección de los tipos Intro (preludio) y Ending (coda) (INTRO/
ENDING)
Reproducción automática de patrones de relleno al
cambiar de sección de acompañamiento: Relleno
automático
D
A
E
B
C
D
E
Seleccione un preludio
Seleccione una coda
3Toque el estilo
utilizando la sección
Intro o Ending
(página 30, 31).
1
2
Para ver la pantalla [MAIN],
presione primero el botón
[DIRECT ACCESS] y, segui-
damente, [EXIT].
Relleno
Frase breve que se utiliza
para añadir variación al
estilo.
ACMP INTRO
START/STOP
MAIN ENDING
/ rit. AUTO
FILL IN
OTS
LINK
SYNC.
STOP SYNC.
START
BREAK
STYLE CONTROL
1
2Reproduzca el estilo y pase de una sección de acompañamiento a otra
mientras se reproducen (página 30, 31).
Los patrones de relleno se reproducen automáticamente entre cada cambio
en las secciones Main.
También puede añadir un
relleno presionando de
nuevo el botón MAIN selec-
cionado.
Para cancelar la función Auto Fill, presione de nuevo el botón [AUTO
FILLIN].
Puede desactivar temporal-
mente la función Auto Fill In
durante una interpretación
presionando dos veces
rápidamente el botón de la
siguiente sección Main.
END

Styles
67
PSR-2000/1000
La práctica función One Touch Setting (ajuste de una pulsación) facilita la selección de voces y efectos adecuados para el
estilo que se está utilizando. Cada estilo predeterminado dispone de cuatro ajustes de panel preprogramados que se pue-
den seleccionar presionando un solo botón.
Configuración de panel adecuada para el estilo seleccionado
(ONE TOUCH SETTING)
USER
ENTER
EXIT
BALANCE
FUNCTION
HELP
MENU
DEMO
SOUND CREATOR
DIGITAL RECORDING
MIXING CONSOLE
DIGITAL
STUDIO
DIRECT
ACCESS
PART
CHANNEL ON/OFF
FREEZE MEMORY
DATA ENTRY
ORGAN FLUTES
STRINGS CHOIR & PAD
GUITAR
MAIN
BACK NEXT
LEFT
MUSIC
FINDER
LAYER
I
F
J
G
H
D
A
E
B
C
BASS
PIANO & HARPSI.
E.PIANO
XG
UPPER OCTAVE
WOODWIND
PERCUSSION
VARIATION
MONOTOUCH
SUSTAIN
DSP
HARMONY/
ECHO
LEFT
HOLD
SYNTH.
BRASS
ORGAN &
ACCORDION
VOICE EFFECT
VOICE
ONE TOUCH SETTING
REGISTRATION MEMORY
MIC.
EFFECT
RESET
VOCAL
HARMONY
MIC.
SETTING
VH TYPE
SELECT TALK
OVER
SIGNAL
81 2 3 4 5 6 7
TRANSPOSE
ACMP
STANDBY
ON
INTRO
START/STOP
MAIN ENDING
/ rit. AUTO
FILL IN
OTS
LINK
SYNC.
STOP SYNC.
START
BREAK
BALLAD USERLATIN
POP & ROCK
REC REW FF
START/STOP
TOP
BALLROOM
DANCE
RESET
MIN MAX
FADE
IN/OUT
TEMPO
STOP
TAP TEMPO
RESET
NEW SONG SYNC. START
SONG
STYLE
MARCH &
WALTZ
METRO-
NOME
EXTRA
TRACKS
(STYLE) (R)(L)
TRACK
2TRACK
1 REPEAT
SWING &
JAZZ
MULTI PAD
STYLE CONTROL
MASTER VOLUME
PART
ONE TOUCH SETTING
ACMP INTRO
START/STOP
MAIN ENDING
/ rit. AUTO
FILL IN
OTS
LINK
SYNC.
STOP SYNC.
START
BREAK
STYLE CONTROL
ONE TOUCH SETTING
1Seleccione un estilo (página 59).
2Presione uno de los botones ONE TOUCH SETTING ([1] - [4]).
ONE TOUCH SETTING
LED verde: One Touch Setting no está seleccionado.
LED desactivado: no hay
datos de One Touch Setting.
El botón no está disponible.
LED rojo: One Touch Setting está seleccionado.
3En cuanto toque un
acorde con la mano
izquierda, comenzará el
acompañamiento
automático.
Sección de acompañamiento
automático
Punto de división
4Detenga el acompañamiento automático.
5Pruebe otras configuraciones de One Touch Setting. También puede crear sus
propias configuraciones de One Touch Setting (página 68).
Se pueden recuperar de inmediato varios ajustes (como voces, efec-
tos, etc.) que coincidan con el estilo seleccionado. Si no se toca el
estilo, las funciones Auto Accompaniment y Sync. Start se desactiva-
rán automáticamente.
Para obtener más detalles sobre los parámetros de One Touch Set-
ting, consulte Lista de datos (Gráfico de parámetros).

Styles
PSR-2000/1000
68
Cambio automático del ajuste de una sola pulsación con las secciones:
OTS Link
Con la práctica función OTS (One Touch Setting) puede cambiar el ajuste de una sola pulsación al seleccionar una sec-
ción Main diferente (A - D).
Registro de los controles de panel en ajuste de una sola pulsación
(ONE TOUCH SETTING)
En este apartado se describe el proceso para la creación de configuraciones propias de One Touch Setting (cuatro con-
figuraciones por estilo). Para obtener una lista de parámetros de configuración de One Touch Setting, consulte el
manual Lista de datos que se proporciona aparte (Gráfico de parámetros).
AUTO
FILL IN
OTS
LINK
12Al cambiar entre las secciones Main (A - D),
se accederá automáticamente al ajuste de una
sola pulsación correspondiente.
Las secciones Main A, B, C y D corresponden a
One Touch Settings 1, 2, 3 y 4, respectiva-
mente.
La configuración de cambio
de ajustes de una sola pul-
sación con las secciones
puede definirse en cual-
quiera de estas dos situa-
ciones (página 138):
•Inmediatamente des-
pués de presionar un
botón de sección.
•En el compás siguiente
(en un estilo de acompa-
ñamiento), después de
presionar un botón de
sección.
Para cancelar la función OTS Link, presione de nuevo el botón [OTS
LINK].
END
MEMORY
ONE TOUCH SETTING
1Seleccione un
estilo. 2Configure los controles
del panel como , por
ejemplo, la selección de
una voz, según su
preferencia.
3Presione el botón
[MEMORY].
END
Aparecerá un mensaje que le indicará que guarde el estilo actual. Selec-
cione "YES" para que aparezca la pantalla STYLE y guarde después los ajus-
tes de panel (página 38, 44).
A menos que guarde aquí
los ajustes del panel, los
ajustes registrados se elimi-
narán cuando seleccione
un estilo de acompaña-
miento diferente.
4Presione uno de los botones ONE TOUCH SETTING:[1] a [4].
Las opciones que puede registrar en un ajuste de una sola pulsación son Voice, Harmony, Multi
Pad y Pedal.

Styles
69
PSR-2000/1000
Con la función Music Finder puede acceder de forma inmediata a los ajustes adecuados
para el instrumento, incluidos estilo, voces y ajustes de una sola pulsación, simplemente
seleccionando el título de canción en cuestión. Si desea interpretar una determinada can-
ción pero no sabe qué ajustes de estilo y voz serían los más adecuados, la práctica función
Music Finder le servirá de gran ayuda. Los ajustes recomendados, que en su conjunto con-
forman un "registro", también pueden editarse y almacenarse. De esta forma puede crear y
guardar sus propios registros de Music Finder para usarlos posteriormente.
Acceso a los ajustes idóneos para la música que
interpreta: Music Finder
Los registros de MUSIC FIN-
DER y su contenido son sólo
un ejemplo de las configura-
ciones de panel recomenda-
das. También puede crear
sus propios ajustes de Music
Finder para sus canciones y
géneros musicales preferi-
dos.
Tenga en cuenta que Music
Finder es una ayuda de
interpretación porque busca
de forma automática los esti-
los y voces de acompaña-
miento adecuados para lo
que está interpretando. Aun-
que pueda especificar títulos
de canciones, realmente no
contiene datos de cancio-
nes.
USER
ENTER
EXIT
BALANCE
FUNCTION
HELP
MENU
DEMO
SOUND CREATOR
DIGITAL RECORDING
MIXING CONSOLE
DIGITAL
STUDIO
DIRECT
ACCESS
PART
CHANNEL ON/OFF
FREEZE MEMORY
DATA ENTRY
ORGAN FLUTES
STRINGS CHOIR & PAD
GUITAR
MAIN
BACK NEXT
LEFT
MUSIC
FINDER
LAYER
I
F
J
G
H
D
A
E
B
C
BASS
PIANO & HARPSI.
E.PIANO
XG
UPPER OCTAVE
WOODWIND
PERCUSSION
VARIATION
MONOTOUCH
SUSTAIN
DSP
HARMONY/
ECHO
LEFT
HOLD
SYNTH.
BRASS
ORGAN &
ACCORDION
VOICE EFFECT
VOICE
ONE TOUCH SETTING
REGISTRATION MEMORY
MIC.
EFFECT
RESET
VOCAL
HARMONY
MIC.
SETTING
VH TYPE
SELECT TALK
OVER
SIGNAL
81 2 3 4 5 6 7
TRANSPOSE
ACMP
STANDBY
ON
INTRO
START/STOP
MAIN ENDING
/ rit. AUTO
FILL IN
OTS
LINK
SYNC.
STOP SYNC.
START
BREAK
BALLAD USERLATIN
POP & ROCK
REC REW FF
START/STOP
TOP
BALLROOM
DANCE
RESET
MIN MAX
FADE
IN/OUT
TEMPO
STOP
TAP TEMPO
RESET
NEW SONG SYNC. START
SONG
STYLE
MARCH &
WALTZ
METRO-
NOME
EXTRA
TRACKS
(STYLE) (R)(L)
TRACK
2TRACK
1 REPEAT
SWING &
JAZZ
MULTI PAD
STYLE CONTROL
MASTER VOLUME
PART
MUSIC
FINDER
I
F
J
G
H
81 2 3 4 5 6 7
MUSIC
FINDER
Seleccione un registro. Por ejemplo, seleccione
el registro superior presionando el botón [1▲▼]
para acceder a los ajustes recomendados.
Los datos de ajustes que aparecen aquí se deno-
minan "registro".
All..................... Muestra todos los registros.
FAVORITE........ Muestra los registros que se han añadido a la página
"Favorite".
SEARCH1,2..... Muestra los resultados de la función SEARCH (página 70).
Clasificación de los registros
MUSIC ...... El registro se clasifica por título de
canción.
STYLE.......El registro se clasifica por nombre
de estilo.
BEAT ........ El registro se clasifica por tiempo.
TEMPO ..... El registro se clasifica por tempo.
Cambio del orden de los registros
(ascendente o descendente).
Incorporación del registro seleccionado a la página
"Favorite (Bookmark)"
Al presionar el botón [H], aparecerá el mensaje "Add
selected data to the favorite list? YES/NO". Selec-
cione [YES] para añadir la página seleccionada a la
página "FAVORITE".
Búsqueda de registros. Introduzca los criterios de bús-
queda en la pantalla MUSIC FINDER SEARCH (página 70).
Los resultados de SEARCH 1 o 2 aparecen en la página
"SEARCH 1" o "SEARCH 2", respectivamente.
Acceso a la pantalla MUSIC FINDER RECORD EDIT (página 71) (para edi-
ción del registro seleccionado).
Activación y desactivación de TEMPO LOCK. Con la funciónTEMPO
LOCK se evita cambiar el tempo al seleccionar otro registro durante la
reproducción del estilo. El ajuste activado/desactivado afecta a todas las
páginas (ALL/FAVORITE/SEARCH 1/SEARCH 2).
Seleccione un registro por nombre de
estilo. Al ordenar los registros por nom-
bre de estilo, presione estos botones
para mover el cursor al estilo siguiente
o al anterior. Presione a la vez los boto-
nes [▲▼] para desplazar el cursor al
primer registro.
Selección de
un registro
por título de
canción. Al
ordenar los
registros por
título de can-
ción, utilice el
botón [▲▼]
para pasar las
canciones
alfabética-
mente hacia
arriba o hacia
abajo. Pre-
sione a la vez
los botones
[▲▼] para
desplazar el
cursor al pri-
mer registro.
Muestra el
número de
registros de
cada página.
1
2
3Reproduzca el estilo (página 60). Los registros pueden selec-
cionarse utilizando el dial
[DATA ENTRY] y presio-
nando el botón [ENTER].

Styles
PSR-2000/1000
70
Búsqueda de los ajustes más idóneos: Music Finder Search
Puede buscar el registro por título de música o por palabras clave. Los resultados aparecen en la pantalla.
■[A] MUSIC
Busca por título de canción o música. Presione este botón para acceder a la
pantalla para la introducción del título de la canción.
Una vez introducido el título (página 45), la función de búsqueda recupera
todos los registros que contengan la palabra o palabras introducidas.
■[B] KEYWORD
Busca por palabra clave. Presione este botón para acceder a la pantalla para la
introducción de la palabra clave.
Una vez introducida la palabra clave (página 45), la función de búsqueda
recupera todos los registros que contengan la palabra o palabras introducidas.
Puede buscar varias palabras clave distintas a la vez insertando un carácter separador (coma) entre cada una de ellas.
La función de búsqueda busca y muestra todos los registros que contienen al menos una de las palabras clave busca-
das.
■[C] STYLE
Busca por nombre de archivo de estilo. Presione este botón para acceder a la pantalla
STYLE FILE SELECT. Presione el botón [A] a [J] de la pantalla para seleccionar el estilo de
acompañamiento deseado. Con esta práctica función podrá buscar todas las canciones
que utilicen un determinado estilo de acompañamiento.
■[D] BEAT
Busca por tiempo o sensación rítmica.
■[E] SEARCH AREA
Selecciona una ubicación concreta para la búsqueda. Puede delimitar aún más su búsqueda utilizando las selecciones
SEARCH 1 y 2.
■[F]~[H] CLEAR
Borra el elemento introducido a la izquierda.
■[1▲▼] TEMPO FROM
También puede limitar la búsqueda especificando un rango de tempo. De esta forma puede definir el tempo mínimo
para la búsqueda. Presione los botones [▲▼] a la vez para restablecer de inmediato el tempo a su valor mínimo.
■[2▲▼]TEMPO TO
También puede limitar la búsqueda especificando un rango de tempo. De esta forma puede definir el tempo máximo
para la búsqueda. Presione los botones [▲▼] a la vez para restablecer de inmediato el tempo a su valor máximo.
■[3▲▼]~[5▲▼] GENRE
Seleccione el género musical específico para la búsqueda. El rango disponible incluye todos los géneros (ANY), los
géneros predeterminados y todos los que haya introducido usted (página 69).
■[8▼] CANCEL
Presione este botón para cancelar la operación y volver a la pantalla anterior.
I
F
J
G
H
D
A
E
B
C
81 2 3 4 5 6 7
Empiece a buscar el regis-
tro. Los resultados que
satisfagan todos las crite-
rios aparecerán en la
página SEARCH. Para
obtener más información
sobre los ajustes de la bús-
queda en esta pantalla,
consulte más adelante.
1Presione el
botón [I]
(SEARCH 1) o [J]
(SEARCH 2) de
la pantalla
MUSIC FINDER.
2Inroduzca los
criterios para la
búsqueda (ver
más abajo), e
inicie después la
búsqueda con el
botón [START
SEARCH].
La pantalla STYLE FILE
SELECT sólo puede utili-
zarse para seleccionar el
nombre de estilo para la
búsqueda; no puede utili-
zarse para acceder al estilo
de acompañamiento real.

Styles
71
PSR-2000/1000
Edición de registros: Edición de registros de Music Finder
Desde esta pantalla puede acceder a los registros existentes y editarlos según sus pre-
ferencias. Puede incluso utilizarla para crear sus propios registros de Music Finder.
■[A] MUSIC
Selecciona el título de canción o de música para su edición. Presione el botón
para acceder a la pantalla en la que se introduce este título y edite después el
nombre según desee.
■[B] KEYWORD
Selecciona la palabra clave para edición. Presione el botón para acceder a la
pantalla para la introducción de la palabra clave y edítela después según
desee.
Puede introducir varias palabras clave distintas insertando un carácter separa-
dor (coma) entre cada una de ellas.
■[C] STYLE
Selecciona el nombre de archivo de estilo para su edición. Introduzca siempre un nombre
nuevo al registrar un registro. Presione el botón para acceder a la pantalla STYLE FILE
SELECT. Presione el botón [A] a [J] de la pantalla para seleccionar el archivo que desee
cambiar, eliminar o registrar.
■[D] BEAT
Selecciona el tiempo (signatura de tiempo) para edición. Cuando se selecciona otro
archivo presionando el botón [C], el ajuste de tiempo del archivo seleccionado sustituye al
ajuste de tiempo actual.
■[E] FAVORITE
Añade el registro seleccionado a la página FAVORITE (página 69).
■[F]~[H] CLEAR
Borra el elemento introducido a la izquierda.
■[I] DELETE RECORD
Borra el registro seleccionado. El número del registro eliminado queda vacío. Al presionar este botón, aparece un men-
saje que le indica que ejecute, anule o cancele la operación.
YES .................. Presiónelo para borrar el registro y cerrar la pantalla.
NO .................. Presiónelo para cerrar la pantalla sin borrar el registro.
CANCEL........... Presiónelo para cerrar el cuadro de mensaje y volver a la pantalla anterior.
También puede cambiar o
borrar un registro predetermi-
nado. Para evitar el cambio o
eliminación del registro, regís-
trelo como nuevo tras la edi-
ción.
I
F
J
G
H
D
A
E
B
C
81 2 3 4 5 6 7
2Modifique o elimine los datos del registro.
También puede registrar registros nuevos.
Para más detalles sobre todos los ajustes y
operaciones, consulte más adelante.
Todos los registros de Music
Finder pueden almacenarse
juntos como un solo archivo
(página 151). Al acceder a un
archivo almacenado aparece
un mensaje que le pregunta si
desea sustituir o añadir los
registros.
•Sustituir:
Todos los registros de Music
Finder que están actual-
mente en el instrumento se
eliminan y son sustituidos por
los registros del archivo
seleccionado.
•Añadir:
Los registros a los que se
accede se añaden a los
números de registro vacan-
tes.
1Presione el botón
[8 ▲▼] (RECORD
EDIT) de la pantalla
MUSIC FINDER.
La pantalla STYLE FILE
SELECT sólo puede utili-
zarse para seleccionar el
nombre de estilo para la edi-
ción de registros; no puede
utilizarse para acceder al
estilo de acompañamiento
real.
Tenga en cuenta que el
ajuste de ritmo que se rea-
liza aquí es sólo para la fun-
ción de búsqueda Music
Finder, y no afecta al ajuste
real de ritmo del estilo del
acompañamiento.

Styles
PSR-2000/1000
72
■[J] NEW RECORD
Registra un nuevo registro. Para el registro se utiliza el número vacío más pequeño que
esté disponible. Al presionar este botón, aparece un mensaje que le indica que ejecute,
anule o cancele la operación.
YES .................. Presiónelo para registrar el registro y cerrar la pantalla.
NO .................. Presiónelo para cerrar la pantalla sin registrar el registro.
CANCEL........... Presiónelo para cerrar el cuadro de mensaje y volver a la pantalla anterior.
■[1▼▲] TEMPO
Determina el tempo para el estilo seleccionado. Cuando se cambia el estilo con el botón [C], el tempo cambia automá-
ticamente al del estilo cambiado.
■[3▼▲]~[5▼▲] GENRE
Indica y cambia el género al que se asigna la grabación seleccionada. La gama disponible incluye todos los géneros
predeterminados así como cualquiera que haya introducido usted.
■[6▼▲] GENRE NAME
Para introducir un nombre de género. Presione el botón para acceder a la pan-
talla para la introducción del nombre de género y edítelo después según
desee. Se pueden almacenar un máximo de 200 nombres de género.
El nombre de género que indica se hace efectivo cuando el registro actual se edita (se sobrescribe) presionando el
botón [8▲] (OK), o cuando se graba un nuevo registro presionando el botón [J] (NEW RECORD).
Si sale de la pantalla MUSIC FINDER EDIT sin editar o registrar realmente un registro, se borrará el nombre del género.
■[8▲] OK
Aplica todos los cambios al registro. Al presionar este botón, aparece un mensaje que le indica que ejecute, anule o
cancele la operación.
YES .................. Presiónelo para sustituir el registro y cerrar la pantalla.
NO .................. Presiónelo para cerrar la pantalla sin sustituir el registro.
CANCEL........... Presiónelo para cerrar el cuadro de mensaje y volver a la pantalla anterior.
■[8▼] CANCEL
Presione este botón para cancelar la operación y volver a la pantalla MUSIC FINDER.
El número máximo de regis-
tros es de 2.500 (PSR-
2000)/ 1.200 (PSR-1000),
incluidos los registros inter-
nos.
Para mantener los datos grabados y editados, asegúrese de guardar todas las grabaciones de Music Finder como un archivo
(página 151). De lo contrario, los datos se perderán cuando se active otro archivo de Music Finder o se restablezcan los ajustes
programados de fábrica (página 151).

73
PSR-2000/1000
Multi Pads
Los Multi Pads del PSR-2000/1000 se pueden utilizar para tocar una serie de secuencias melódicas y rítmicas breves y
pregrabadas que sirven para añadir impacto y variedad a sus interpretaciones al teclado.
1Seleccione el banco deseado en la pantalla MULTI PAD Bank (página 38).
2Presione cualquiera de los Multi Pads.
La frase correspondiente (en este caso para el pulsador 4) se empieza a reproducir
en su totalidad tan pronto como se presiona el pulsador.
La función Multi Pad ofrece dos formas distintas para interrumpir la reproducción en
medio de la frase:
• Para interrumpir todos los pulsadores, presione y suelte el botón [STOP].
• Para interrumpir pulsadores concretos, mantenga presionado el botón [STOP] a la
vez que presiona el pulsador o pulsadores que desea parar.
1Active ACMP (página 60).
2Toque un acorde con la mano izquierda y presione cualquiera de los Multi Pads.
En este ejemplo, la frase para el pulsador 1 se transpondrá en F mayor antes de la reproducción.
Intente tocar otros acordes y presionar los pulsadores. Tenga en cuenta que también puede cambiar de acorde mientras se
reproduce un pulsador.
Multi Pads
Reproducción de los Multi Pads
•Sólo tiene que tocar cual-
quiera de los Multi Pads
en cualquier momento
para reproducir la frase
correspondiente al tempo
definido actualmente.
•Puede incluso tocar dos,
tres o cuatro Multi Pads a
la vez.
•Si se presiona el pulsador
durante la reproducción,
esta se interrumpirá y
empezará desde el princi-
pio.
MULTI PAD
STOP
Correspondencia de acordes
MULTI PAD
STOP
Punto de división
Auto Acompañamiento
automático sección
El estado de activación o
desactivación de la corres-
pondencia de acordes
depende del banco de Multi
Pad seleccionado.

Multi Pad
PSR-2000/1000
74
Con esta función puede copiar ajustes individuales de Multi Pad de un Multi Pad a otro.
Edición de Multi Pad
I
F
J
G
H
D
A
E
B
C
81 2 3 4 5 6 7
Seleccione el Multi Pad o Multi Pads en cuestión.
Igual que la pantalla Open/Save de las
páginas 41 y 44. Abre la página del direc-
torio de nivel superior.
Pantalla Open/Save para Multi Pads (página 38)

75
PSR-2000/1000
Reproducción de canciones
En este capítulo aprenderá a reproducir canciones. Por canciones se entiende las canciones internas del instrumento,
las interpretaciones que haya grabado con las funciones de grabación (página 92) y los datos de canciones comerciali-
zados. Puede utilizar esta versátil función de muy distintas formas, tocando el teclado con la canción grabada. También
puede ver la notación (PSR-2000 únicamente) y las letras en la LCD.
Si conecta un micrófono al PSR-2000/1000, puede cantar la canción y disponer de partes de armonía vocal que se aña-
dirán automáticamente (página 128).
Los discos que tienen esta marca de logotipo incluyen datos de canciones
compatibles con GM (MIDI general).
Los discos que tienen esta marca de logotipo incluyen datos de canciones
compatibles con el formato XG de Yamaha. XG es una mejora significativa del
estándar "Nivel 1 del sistema GM" que proporciona más voces, un mayor con-
trol de edición y soporte para varias secciones y tipos de efectos.
Los discos que tienen esta marca de logotipo incluyen datos de canciones
compatibles con el formato DOC (colección de discos orquestales) de
Yamaha.
Los discos que tienen esta marca de logotipo incluyen datos de canciones
compatibles con el formato de archivo MIDI original de Yamaha.
USER
ENTER
EXIT
BALANCE
FUNCTION
HELP
MENU
DEMO
SOUND CREATOR
DIGITAL RECORDING
MIXING CONSOLE
DIGITAL
STUDIO
DIRECT
ACCESS
PART
CHANNEL ON/OFF
FREEZE MEMORY
DATA ENTRY
ORGAN FLUTES
STRINGS CHOIR & PAD
GUITAR
MAIN
BACK NEXT
LEFT
MUSIC
FINDER
LAYER
I
F
J
G
H
D
A
E
B
C
BASS
PIANO & HARPSI.
E.PIANO
XG
UPPER OCTAVE
WOODWIND
PERCUSSION
VARIATION
MONOTOUCH
SUSTAIN
DSP
HARMONY/
ECHO
LEFT
HOLD
SYNTH.
BRASS
ORGAN &
ACCORDION
VOICE EFFECT
VOICE
ONE TOUCH SETTING
REGISTRATION MEMORY
MIC.
EFFECT
RESET
VOCAL
HARMONY
MIC.
SETTING
VH TYPE
SELECT TALK
OVER
SIGNAL
81 2 3 4 5 6 7
TRANSPOSE
ACMP
STANDBY
ON
INTRO
START/STOP
MAIN ENDING
/ rit. AUTO
FILL IN
OTS
LINK
SYNC.
STOP SYNC.
START
BREAK
BALLAD USERLATIN
POP & ROCK
REC REW FF
START/STOP
TOP
BALLROOM
DANCE
RESET
MIN MAX
FADE
IN/OUT
TEMPO
STOP
TAP TEMPO
RESET
NEW SONG SYNC. START
SONG
STYLE
MARCH &
WALTZ
METRO-
NOME
EXTRA
TRACKS
(STYLE) (R)(L)
TRACK
2TRACK
1 REPEAT
SWING &
JAZZ
MULTI PAD
STYLE CONTROL
MASTER VOLUME
PART
REC REW FF
START/STOP
TOP
NEW SONG SYNC. START
SONG
METRO-
NOME
EXTRA
TRACKS
(STYLE) (R)(L)
TRACK
2TRACK
1 REPEAT
Tipos de canciones compatibles
Los datos de música comer-
cializados están sujetos a
limitaciones de copyright y
son exclusivamente para su
uso personal.
Para obtener más informa-
ción sobre los tipos de archi-
vos de canciones
compatibles con el PSR-
2000/1000, consulte la
página 159.

Reproducción de canciones
PSR-2000/1000
76
Reproducción de las canciones internas
Reproducción de canciones
BACK NEXT
I
F
J
G
H
D
A
E
B
C
BACK NEXT
I
F
J
G
H
D
A
E
B
C
REC REW FF
START/STOP
TOP
NEW SONG SYNC. START
SONG
METRO-
NOME
EXTRA
TRACKS
(STYLE) (R)(L)
TRACK
2TRACK
1 REPEAT
END
2-2 Abra una carpeta y
seleccione una can-
ción para su repro-
ducción.
2-1 Seleccione la ficha PRESET
con el botón [BACK].
Puede activar la función
Synchro Start para la can-
ción presionando simultá-
neamente el botón [TOP] y
el botón SONG [START/
STOP]. El acompañamiento
automático empieza en
cuanto se toca el teclado.
También puede utilizar esta
función junto con la función
Synchro Start de Style
(página 60).
Puede subir y bajar el volu-
men progresiva y automáti-
camente al principio y al
final de la canción. Sólo
tiene que presionar el botón
[FADEIN/OUT] al principio
de la reproducción para
subir progresivamente el
volumen y presionarlo de
nuevo al final para bajarlo.
Ajuste el tempo con los botones TEMPO [ ][ ]
(página 50) o el botón [TAP TEMPO].
Puede incluso cambiar la velocidad de reproducción
ajustando el tempo; sólo tiene que tocar el botón
[TAP TEMPO] dos veces.
1
2
3La canción empieza a reproducirse.
Para detener la canción inmediatamente, presione
de nuevo el botón .
Presione el botón para volver a la panta-
lla anterior.
START/STOP
EXIT
Si no aparece la pantalla
MAIN (a la izquierda), pre-
sione el botón [DIRECT
ACCESS] seguido del botón
[EXIT].
También puede realizar una
variedad de ajustes, como
el tempo, selección de
voces, etc., y acceder a
ellos automáticamente al
reproducir la canción
(página 104).
Las canciones también se pueden
reproducir de forma continua.
Active SONG CHAIN PLAY
(reproducción encadenada de
canciones) en la pantalla SONG
SETTING (ajuste de canciones)
(página 137).
Asegúrese de que el ajuste
de idioma del instrumento
(página 151) es el mismo
que el del nombre de archivo
de la canción que se está
reproduciendo.

Reproducción de canciones
77
PSR-2000/1000
Reproducción simultánea de una canción y un estilo de acompañamiento
Al reproducir una canción y un estilo de acompañamiento a la vez, los canales 9 a 16
de los datos de canción son sustituidos por canales de estilo de acompañamiento, lo
que le permite utilizar los estilos y prestaciones del acompañamiento automático en
vez de las partes de acompañamiento de la canción. Realice los ajustes que se indican
a continuación y toque sus propias sustituciones de acordes en lugar de los datos de
acordes de la canción.
• Botón [ACMP] ................... ...ON
• Botón [AUTO FILL IN] ...... ...ON
1Seleccione la canción y empiece la reproducción presionando el botón SONG
[START/STOP].
2Seleccione el número del estilo de acompañamiento deseado.
3Inicie el estilo presionando el botón STYLE [START/STOP].
4Mientras la canción se reproduce, inserte una variación o cambie de secciones
(con los botones de sección STYLE).
Los patrones de relleno se tocan al cambiar de secciones.
El estilo se detiene automáticamente cuando la canción acaba o se interrumpe de
algún modo.
El acompañamiento se
detiene cuando se para la
canción. Si se está reprodu-
ciendo el estilo de acompa-
ñamiento y se inicia la
canción, el acompañamiento
se detiene automática-
mente. Sin embargo, en el
caso de las canciones inter-
nas que utilizan estilos de
acompañamiento, este estilo
no se detiene.
END
Algunas de las canciones internas se han creado con los estilos de acompañamiento. En el caso de
estas canciones, los estilos de acompañamiento se activan cuando se inicia la reproducción de la
canción.

Reproducción de canciones
PSR-2000/1000
78
Reproducción de canciones en disco
Inserte el disco en la unidad.
El método de reproducción es el mismo que en las instrucciones "Reproducción de las can-
ciones internas" (página 76), excepto que debe seleccionar la página FLOPPY DISK en la
pantalla SONG.
Otras operaciones relacionadas con la reproducción
■Repetir / Rebobinar / Avance rápido
■Ajuste del balance de volumen y silenciamiento de canales concretos
Pantalla CHANNEL ON/OFF
Seleccione la ficha [SONG] con el botón [CHANNEL ON/OFF] y silencie el canal deseado
ajustándolo en [OFF]. Para reproducir sólo un canal (sólo sonará ese canal) mantenga pre-
sionado el botón adecuado que corresponda al canal. Presione de nuevo ese botón para
anular el solo de ese canal.
Antes de continuar, asegú-
rese de leer la sección "Utili-
zación de disquetes y de la
unidad de disquetes (FDD)"
(página 7).
Puede establecer que el
PSR-2000/1000 acceda
automáticamente a la pri-
mera canción del disco al
insertar un disco
(página 150).
Algunos datos de canciones
para el PSR-2000/1000 se
han grabado con ajustes
especiales de "tempo libre".
Durante la reproducción de
estos datos de canciones,
los números de compás que
aparecen en la pantalla no
corresponden al compás
real; sólo sirven de referen-
cia para saber qué parte de
la canción se ha reproducido.
Es posible que el instru-
mento no pueda leer correc-
tamente las canciones que
contengan una gran canti-
dad de datos y que, por lo
tanto, no pueda seleccionar-
las. La capacidad máxima
es de 200 a 300 KB aproxi-
madamente, sin embargo,
esta cantidad puede diferir
dependiendo del contenido
de datos de cada canción.
Inserte el disco por el lateral
que tiene la cubierta y con la
etiqueta hacia arriba.
REC REW FF
START/STOP
TOP
NEW SONG SYNC. START
Durante la reproducción, puede presionar este botón para que la canción
vuelva al principio y se reproduzca de nuevo desde allí. Cuando se interrumpe
la reproducción, al presionar este botón se vuelve al principio de la canción.
Presione este botón para ver la pantalla SONG POSITION
(vea más abajo). Para volver a la pantalla SONG, presione el
botón [EXIT].
Cuando "BAR" está seleccionado, puede especificar un número de compás (contado
desde el principio de la canción) utilizando los botones [REW] y [FF].
Con "PHRASE MARK" seleccionado, especifique el número de marca de frase con los
botones [REW] y [FF].Marca de frase
Estos datos especifican una
determinada ubicación en
los datos de la canción.
Pantalla SONG POSITION (posición de canción)
"PHRASE MARK " sólo aparece cuando la canción incluye marcas de frase. Presione el
botón [J] para cambiar entre "BAR" y "PHRASE MARK" y utilice después los botones
[REW] y [FF] para seleccionar el compás o marca de frase deseados.
BALANCE
PART
CHANNEL ON/OFF
Presione este botón para ver la pantalla BALANCE (página 61).
Presione este botón para ver la pantalla CHANNEL ON/OFF (vea más abajo).
Canal
Se refiere al canal MIDI de
los datos de la canción. Los
canales se asignan tal y
como se muestra a continua-
ción para el PSR-2000/1000.
Canción
1 - 16
Estilo de acompaña-
miento
9 - 16

Reproducción de canciones
79
PSR-2000/1000
Con esta función puede silenciar determinadas partes de la canción (Track1, Track2, Extra Tracks), y reproducir sólo
aquellas que desee escuchar. Por ejemplo, si quiere practicar la melodía de una canción, puede silenciar la parte de la
mano derecha y tocarla usted mismo.
Con esta función puede especificar un determinado rango de la canción (entre el punto A y el punto B) y reproducirlo
de forma repetida.
Silenciamiento de partes concretas: Track1/Track2/
Extra Tracks (Pista 1, Pista 2, Pistas adicionales)
SONG
EXTRA
TRACKS
(STYLE) (R)(L)
TRACK
2TRACK
1METRO-
NOMEREPEAT
Utilice este botón para activar
y desactivar la parte de la
mano derecha.
Utilice este botón para activar y desactivar la parte de la mano izquierda.
REC REW FF
START/STOP
TOP
NEW SONG SYNC. START
2
1Seleccione la canción que desee reproducir (página 75).
Utilice este botón para activar y desactivar las partes adicionales de la interpretación
(todas menos las que se tocan con la mano derecha/mano izquierda).
Inicie la canción.
Ajuste el tempo con los botones TEMPO [ ][ ] (página 50).
Todas las pistas se ajustan
automáticamente en activa-
das al seleccionar una can-
ción diferente.
3
Para detener la canción, presione de
nuevo el botón .
START/STOP
END
Puede cambiar las asigna-
ciones de canal para Track 1
y Track 2 (página 137), lo
que le permite especificar
qué partes se silencian al
presionar los botones
[TRACK 1]/[TRACK 2]/
[EXTRA TRACKS].
Repetición de un rango concreto
SONG
EXTRA
TRACKS
(STYLE) (R)(L)
TRACK
2TRACK
1METRO-
NOMEREPEAT
START/STOP
2
1Reproduzca la canción (página 76, 78). También puede especificar los puntos A y B con la reproducción de la canción
interrumpida. Ajuste el punto A presionando el botón [REPEAT] y utilice des-
pués el botón [FF] para desplazarse hasta la ubicación final deseada para
ajustar después el punto B presionando de nuevo el botón [REPEAT].
4Detenga la
canción.
Para cancelar la función de repetición, presione
de nuevo el botón .
REPEAT
Presione este botón en el punto en el que
desee que se inicie la frase repetida (Punto A).
Presione este botón en el punto en el que
desee que finalice la frase repetida (Punto B).
3Tras una introducción automática (para guiarle en la frase), el rango del punto
A al punto B se reproduce de forma repetida.
Con independencia de que la canción se reproduzca o se detenga, al presionar
el botón [TOP] se vuelve al punto A.
No puede seleccionar el
punto B sin seleccionar
antes el punto A.
Si especifica sólo el punto
A, la reproducción se repe-
tirá entre el punto A y el
final de la canción.
Los puntos A y B especifi-
cados se eliminarán al
seleccionar un número de
canción diferente, al cance-
lar la función Repeat o al
seleccionar un modo de
repetición diferente, como
Phrase Repeat o repetición
en Song Chain Play
(página 133).
END

Reproducción de canciones
PSR-2000/1000
80
Con esta función, puede ver la notación en la pantalla mientras se reproduce la canción. Puede utilizarla con sus pro-
pias grabaciones y con las canciones de demostración internas.
Visualización de la notación musical:
Partitura (sólo PSR-2000)
D
A
E
B
C
81 2 3 4 5 6 7
1Seleccione la
canción
deseada
(página 76, 78).
Activa y desactiva la visualización del rango de
teclas que se tocan con la mano izquierda. En fun-
ción de otros ajustes, es posible que este paráme-
tro no esté disponible y que aparezca difuminado
en gris. Si este es el caso, vaya a la pantalla de
ajustes (aparece debajo; utilice los botones [8▲▼])
y ajuste el parámetro LEFT CH. en cualquier canal
excepto "AUTO". Asimismo, vaya a la pantalla
SONG SETTING del menú Function (página 133)
y ajuste el parámetro TRACK 2 en cualquier canal
excepto "OFF".
Activa y desactiva la visualización del rango de teclas
que se tocan con la mano derecha.
El canal 1 se selecciona automáticamente cuando
[TRACK1] se ajusta en [OFF] desde la pantalla
SONG SETTING (página 137).
Activa y desactiva la visualización de los acordes.
Si la canción seleccionada no incluye datos de acordes,
estos no aparecerán.
Activa y desactiva la visualización del nombre de
la nota (tono).
Determina la resolución de pantalla (o nivel de zoom) de la notación.
SMALL (pequeña)...........La notación aparece en tamaño pequeño.
LARGE (grande) .............La notación aparece en tamaño grande.
El PSR-2000/1000 genera
la notación que aparece en
pantalla en función de los
datos de la canción. En con-
secuencia, es posible que
no sea exactamente igual a
la de las partituras comer-
cializadas de la misma can-
ción, especialmente cuando
se muestra notación de
pasajes complicados o
muchas notas breves.
Algunos datos de can-
ciones para el PSR-2000/
1000 se han grabado con
ajustes especiales de
"tempo libre". Para esos
datos de canciones no se
mostrarán correctamente el
tempo, ritmo, compás y
notación musical.
[RIGHT] y [LEFT] no pue-
den desactivarse a la vez.
El nombre de la nota se
indica a su izquierda. Si el
espacio entre las notas es
demasiado pequeño, la
indicación puede despla-
zarse a la parte superior
izquierda de la nota.
Puede incrementar el
número de compases que
se mostrarán reduciendo los
demás elementos que van a
aparecer en pantalla (par-
tes, letras, acordes, etc.).
Cuando los sostenidos y
agudos, y las notas no
caben en una línea, apare-
cen en la siguiente línea a
partir de la mitad del com-
pás.
Las funciones de notación
no pueden utilizarse para
crear datos de canciones
mediante la introducción de
notas. Para obtener infor-
mación sobre la creación
de datos de canciones, con-
sulte la página 96.
Si no aparece la pantalla
MAIN (a la izquierda), pre-
sione el botón [DIRECT
ACCESS] seguido del
botón [EXIT].
3
Permite acceder a la pantalla de ajustes detallados para
notación. Para más datos, consulte la página siguiente.
Activa y desactiva la visualización de las letras.
Si la canción seleccionada no incluye datos de letras,
estas no aparecerán.
2

Reproducción de canciones
81
PSR-2000/1000
Ajustes detallados para notación
■[1▲▼] LEFT CH/[2▲▼] RIGHT CH
Esto determina el canal izquierdo (canal para la parte de la mano izquierda) y el canal derecho (canal para la parte
de la mano derecha). Este ajuste recupera el valor AUTO cuando se selecciona una canción diferente.
AUTO .........................Los canales de las partes de la mano derecha e izquierda se asignan automáticamente,
ajustando las partes al mismo canal que el canal que está especificado en la pantalla SONG
SETTING del menú Function (página 137).
1-16............................Asigna la parte al canal especificado, 1- 16.
OFF (sólo LEFT CH) ....Sin asignación de canal.
■[3▲▼], [4▲▼] KEY SIGNATURE
Le permite introducir cambios de signatura de clave en medio de una canción, en la posición parada, para poder
transponer claves en cualquier punto dentro de una canción. Para una lista de las signaturas de clave con sus
accidentes y claves menores relativas, consulte el gráfico siguiente.
■[5▲▼] QUANTIZE
Gracias a esta útil característica, podrá controlar la resolución de notas en la notación,
que le permite cambiar o corregir la sincronización de todas las notas para que se
adapten a un valor de notas concreto. Asegúrese de seleccionar el valor de nota más
pequeño que se utilice en la canción.
Resolución de notas:
fusa, semifusa, corchea, semicorchea, tresillo de fusa, tresillo de semifusa, tresillo de corchea, tresillo de
semicorchea
Cuando "LEFT" y "RIGHT"
se ajustan en el mismo
canal, la notación de las
notas de ambas manos,
derecha e izquierda, apa-
rece en formato de piano
(dos pentagramas conecta-
dos).
81 2 3 4 5 6 7
La nota indica la nota fundamental de la clave mayor, y la nota la nota fundamental de la clave menor relativa.
C Maj (A min) G Maj (E min) D Maj (B min) A Maj (F min) E Maj (C min) B Maj (G min) F Maj (D min) C Maj (A min)
C Maj (A min) G Maj (E min) D Maj (B min) A Maj (F min) E Maj (C min) B Maj (G min) F Maj (D min)
Signaturas de clave y accidentes
Las notas breves y orna-
mentadas, como las notas
de adorno y de trino, que
son más cortas que la reso-
lución de Nota no aparece-
rán en la notación.

Reproducción de canciones
PSR-2000/1000
82
■[6▲▼] NOTE NAME
Cuando [NOTE NAME] se ajusta en ON, se indica el nombre de la nota y la notación de solfeo (do, re, mi, etc.).
ABC ......................................Los nombres de las notas se indican como letras (C, D, E, F, G, A, B).
Fixed Do (do fijo) .................Los nombres de las notas se indican en notación de solfeo y varían en función del
idioma seleccionado (página 49).
Inglés ..........Do Re Mi Fa Sol La Ti
Francés........Ut Re Mi Fa Sol La Si
Italiano........Do Re Mi Fa Sol La Si
Alemán........Do Re Mi Fa Sol La Si
Español........Do re Mi Fa Sol La Si
Japonés .......
Movable Do (do variable).....Los nombres de las notas se indican en notación de solfeo según los intervalos de la
escala y, como tal, son relativos a la clave. La nota fundamental se indica como Do.
Por ejemplo, en clave de G mayor, la nota fundamental de Sol se indicaría como Do.
Al igual que con "Fixed Do", la indicación varía según el idioma seleccionado.
■[8▲] OK
De esta forma se cierra la pantalla de ajustes detallados y se inicia la generación de la
notación. También puede ejecutarlo presionando el botón [ENTER] del panel.
■[8▼] CANCEL
Cierra la pantalla de ajustes detallados sin cambiar los ajustes. También puede
ejecutarlo presionando el botón [EXIT] o [RECORD] del panel.
Puede seleccionar las pági-
nas de visualización (una
antes y otra después) utili-
zando los botones [BACK]/
[NEXT] o el pedal
(página 139).

Reproducción de canciones
83
PSR-2000/1000
Con esta función puede ver las letras mientras se reproduce la canción para así poder cantar a la vez que interpreta o
durante la reproducción de la canción.
* La entrada de micrófono sólo está disponible en el PSR-2000.
Visualización de las letras
D
A
E
B
C
1Seleccione la
canción
deseada
(página 76, 78).
3
5Las letras apa-
recen en vídeo
inverso a la
vez que se
reproduce la
canción.
Detenga la canción.
Para volver a la página anterior, presione el
botón .
EXIT
END
Las letras pueden cam-
biarse (página 107).
El idioma que se utiliza para
mostrar las letras depende
de los datos de letras en
particular. Si las letras son
incomprensibles o no se
pueden leer, la solución es
cambiar el ajuste "LYRICS
LANGUAGE (idioma
letras)" de la pantalla
SONG SETTING
(página 137).
Inicie la canción.
4
2
REC REW FF
START/STOP
TOP
NEW SONG SYNC. START
SONG
METRO-
NOME
EXTRA
TRACKS
(STYLE) (R)(L)
TRACK
2TRACK
1 REPEAT
REC REW FF
START/STOP
TOP
NEW SONG SYNC. START
SONG
METRO-
NOME
EXTRA
TRACKS
(STYLE) (R)(L)
TRACK
2TRACK
1 REPEAT
Si la canción seleccionada
no incluye datos de letras,
éstas no aparecerán.
En este ejemplo, selec-
cione "Lyrics" en la carpeta
Fuction de la página PRE-
SET (SONG).
Si la canción seleccionada
contiene datos de acordes,
aparecerán nombres de
acordes junto a las letras.

PSR-2000/1000
84
Guardar y recuperar ajustes personalizados del panel: Registration
Memory (memoria de registro)
Registration Memory es una potente función que le permite configurar el PSR-2000/1000 a su gusto seleccionando
voces, estilos, ajustes de efectos concretos, etc. y guardar la configuración personalizada para utilizarla en el futuro.
Después, cuando necesite esos ajustes, sólo tendrá que presionar el botón REGISTRATION MEMORY correspondiente.
Le indica cómo registrar los ajustes personalizados en los botones REGISTRATION
MEMORY. Realice todos los ajustes que desee con los controles del panel y Registration
Memory los "recordará" por usted.
USER
ENTER
EXIT
BALANCE
FUNCTION
HELP
MENU
DEMO
SOUND CREATOR
DIGITAL RECORDING
MIXING CONSOLE
DIGITAL
STUDIO
DIRECT
ACCESS
PART
CHANNEL ON/OFF
FREEZE MEMORY
DATA ENTRY
ORGAN FLUTES
STRINGS CHOIR & PAD
GUITAR
MAIN
BACK NEXT
LEFT
MUSIC
FINDER
LAYER
I
F
J
G
H
D
A
E
B
C
BASS
PIANO & HARPSI.
E.PIANO
XG
UPPER OCTAVE
WOODWIND
PERCUSSION
VARIATION
MONOTOUCH
SUSTAIN
DSP
HARMONY/
ECHO
LEFT
HOLD
SYNTH.
BRASS
ORGAN &
ACCORDION
VOICE EFFECT
VOICE
ONE TOUCH SETTING
REGISTRATION MEMORY
MIC.
EFFECT
RESET
VOCAL
HARMONY
MIC.
SETTING
VH TYPE
SELECT TALK
OVER
SIGNAL
81 2 3 4 5 6 7
TRANSPOSE
ACMP
STANDBY
ON
INTRO
START/STOP
MAIN ENDING
/ rit. AUTO
FILL IN
OTS
LINK
SYNC.
STOP SYNC.
START
BREAK
BALLAD USERLATIN
POP & ROCK
REC REW FF
START/STOP
TOP
BALLROOM
DANCE
RESET
MIN MAX
FADE
IN/OUT
TEMPO
STOP
TAP TEMPO
RESET
NEW SONG SYNC. START
SONG
STYLE
MARCH &
WALTZ
METRO-
NOME
EXTRA
TRACKS
(STYLE) (R)(L)
TRACK
2TRACK
1 REPEAT
SWING &
JAZZ
MULTI PAD
STYLE CONTROL
MASTER VOLUME
PART
FREEZE MEMORY
REGISTRATION MEMORY
Registro de los ajustes del panel: Memoria de registro
Tenga en cuenta que las
canciones o estilos en dis-
cos no pueden registrarse
en Registration Memory.
Para registrar una canción o
estilo basado en disco, copie
los datos a "USER" en la
pantalla SONG/STYLE
(página 38) y registre los
datos por separado.
END
I
F
J
G
H
81 2 3 4 5 6 7
FREEZE MEMORY
REGISTRATION MEMORY
FREEZE MEMORY
REGISTRATION MEMORY
1Ajuste los controles del panel como desee.
Para obtener una lista de los ajustes que pueden registrarse, consulte el
manual Lista de datos (Gráfico de parámetros) que se proporciona aparte.
Seleccione los grupos de paráme-
tros deseados para los ajustes que
quiere registrar. También puede utili-
zar el dial [DATA ENTRY] para despla-
zarse por esta pantalla. Para registrar
un grupo de parámetros, marque el
cuadro correspondiente. Los grupos
que no tengan marca no se incluirán en
el ajuste Registration Memory. De
esta forma podrá mantener determina-
dos ajustes incluso cuando cambie de
ajuste predeterminado en la memoria
de registro. Puede también utilizar la
función Freeze (interrupción)
(página 86) para anular los cambios en
la memoria de registro, lo que impide
que se cambien determinados ajustes
del panel.
Introduce una marca de
comprobación en el cuadro
seleccionado. También
puede utilizar el botón
[ENTER].
Suprime la marca de compro-
bación del cuadro seleccio-
nado. También puede utilizar el
botón [ENTER].
Cancela el registro y
vuelve a la pantalla MAIN.
También puede utilizar el
botón [EXIT].
Presione el botón de número deseado para registrar los ajustes.
3
Los datos que se hayan
registrado previamente en
el botón REGISTRATION
MEMORY seleccionado
(indicador verde o rojo) se
eliminarán y serán sustitui-
dos por los nuevos ajustes.
Indicador verde ................El ajuste del panel
está registrado, pero
no seleccionado.
Indicador rojo...................El ajuste del panel está registrado y seleccionado en este momento.
Indicador desactivado ......El ajuste del panel no está registrado.
2
Las grabaciones grabadas aquí se perderán cuando se desconecte la alimentación, a menos que rea-
lice la operación de guardado que se explica en la siguiente página.

Guardar y recuperar ajustes personalizados del panel: Memoria de registro
85
PSR-2000/1000
Guardar los ajustes de la memoria de registro
Los ajustes registrados en los botones REGISTRATION MEMORY [1]-[8] se guardan como un solo archivo.
Pantalla REGISTRATION EDIT
El contenido del banco de memoria de registro actual (REGIST.) aparece en la pantalla REGISTRATION EDIT. Los nombres de
los ajustes predeterminados de Registration Memory aparecen en la pantalla y los indicadores de los correspondientes botones
REGISTRATION MEMORY están encendidos en verde.
Desde esta pantalla puede seleccionar, asignar nombre o eliminar los preajustes de Registration Memory.
Select (Seleccionar)................ Presione los botones [A] - [J]. La pantalla REGIST. está vinculada a los botones REGISTRATION
MEMORY [1] - [8]. Al seleccionar el ajuste de Registration Memory en la pantalla, el botón
relacionado se activa (indicador rojo).
Name (Asignar nombre).........Esta operación es la misma que se describe en "Nombrado de archivos y carpetas" (página 41)
en "Operaciones básicas: Organización de los datos".
Delete (Eliminar)....................Esta operación es la misma que se describe en "Borrado de archivos y carpetas" (página 43) en
"Operaciones básicas: Organización de los datos".
Tenga en cuenta que el
tamaño de los archivos del
banco de registro y el espa-
cio en memoria que ocupan
depende del número de fun-
ciones configuradas en cada
uno de ellos.
BANK 01
Todos los ajustes registrados en los
botones [1]-[8] se denominan
"banco". Los bancos pueden guar-
darse en "USER" o "FLOPPY DISK"
como archivos de banco de registro.
I
F
J
G
H
81 2 3 4 5 6 7
Presione los botones
[DIRECT ACCESS] y [EXIT]
para acceder a la pantalla
MAIN.
2Guarde los ajustes que ha realizado en los botones Registration
Memory como un solo archivo de banco de registro (página 44).
1
Aparece la pantalla REGISTRATION
EDIT (edición de registro). Para
más detalles sobre esta pantalla, vea
más abajo.
El resultado de la operación Name/Delete (nombrar/borrar) se perderá cuando se desconecte la alimentación, a menos que
vuelva a la pantalla REGISTRATION BANK (banco de registro) presionando el botón [8▼] (UP) (arriba) y guarde los datos
(página 44).

Guardar y recuperar ajustes personalizados del panel: Memoria de registro
PSR-2000/1000
86
Puede recuperar todos los ajustes de panel que haya realizado o sólo aquellos que quiera o necesite utilizar. Por ejem-
plo, si anula la selección de "STYLE" en la pantalla REGISTRATION MEMORY, puede conservar el estilo actualmente
seleccionado aunque cambie el preajuste de la memoria de registro.
Recuperación de los ajustes registrados
Seleccione el banco deseado en la pantalla REGISTRATION BANK (banco de registro)
(página 85). Presione el botón REGISTRATION MEMORY adecuado (cualquiera cuyo
indicador sea verde) para recuperar los ajustes deseados.
Selección de los ajustes de Freeze
Recuperación de un ajuste de la memoria de registro
Puede programar los pre-
ajustes de la memoria de
registro para que se recupe-
ren en secuencia, en cual-
quier orden que desee. Una
vez programados, los pre-
ajustes 1 - 8 pueden selec-
cionarse en secuencia con
los botones [BACK][NEXT]
o el pedal (página 142).
FREEZE MEMORY
REGISTRATION MEMORY
FUNCTION
HELP
MENU
DEMO
FREEZE MEMORY
REGISTRATION MEMORY
FREEZE MEMORY
REGISTRATION MEMORY
1
81 2 3 4 5 6 7
Seleccione los ajustes de interrupción.
Introduce una marca
de comprobación en
el cuadro seleccio-
nado.
2
3Presione el botón [FREEZE]. Cuando la función Freeze está activada (luz encendida), los ajustes especifi-
cados en la página Freeze se mantienen sin cambios aunque se cambien los preajustes de la memoria de
registro.
4Presione el botón REGISTRATION MEMORY adecuado (cualquiera cuyo indicador sea verde) para recu-
perar los ajustes deseados.
Suprime la marca de
comprobación del
cuadro seleccionado.
Acceda a la página
"FREEZE" desde la panta-
lla REGIST.SEQUENCE/
FREEZE/VOICE SET
(secuencia de registro/
interrupción/ajuste de
voces) (página 142).

87
PSR-2000/1000
Edición de voces: Sound Creator
El PSR-2000/1000 dispone de una función de creador de sonidos (Sound Creator) que le
permite crear sus propias voces mediante la edición de algunos parámetros de las voces
existentes. Una vez creada la voz, puede guardarla como voz de usuario para recuperarla
posteriormente.
•La voz se puede editar en
tiempo real mientras se
reproduce una canción o
estilo.
•Tenga en cuenta que es
posible que los ajustes
que se realizan en los
parámetros no supongan
un gran cambio en el
sonido real, dependiendo
de los ajustes originales
de la voz.
USER
ENTER
EXIT
BALANCE
FUNCTION
HELP
MENU
DEMO
SOUND CREATOR
DIGITAL RECORDING
MIXING CONSOLE
DIGITAL
STUDIO
DIRECT
ACCESS
PART
CHANNEL ON/OFF
FREEZE MEMORY
DATA ENTRY
ORGAN FLUTES
STRINGS CHOIR & PAD
GUITAR
MAIN
BACK NEXT
LEFT
MUSIC
FINDER
LAYER
I
F
J
G
H
D
A
E
B
C
BASS
PIANO & HARPSI.
E.PIANO
XG
UPPER OCTAVE
WOODWIND
PERCUSSION
VARIATION
MONOTOUCH
SUSTAIN
DSP
HARMONY/
ECHO
LEFT
HOLD
SYNTH.
BRASS
ORGAN &
ACCORDION
VOICE EFFECT
VOICE
ONE TOUCH SETTING
REGISTRATION MEMORY
MIC.
EFFECT
RESET
VOCAL
HARMONY
MIC.
SETTING
VH TYPE
SELECT TALK
OVER
SIGNAL
81 2 3 4 5 6 7
TRANSPOSE
ACMP
STANDBY
ON
INTRO
START/STOP
MAIN ENDING
/ rit. AUTO
FILL IN
OTS
LINK
SYNC.
STOP SYNC.
START
BREAK
BALLAD USERLATIN
POP & ROCK
REC REW FF
START/STOP
TOP
BALLROOM
DANCE
RESET
MIN MAX
FADE
IN/OUT
TEMPO
STOP
TAP TEMPO
RESET
NEW SONG SYNC. START
SONG
STYLE
MARCH &
WALTZ
METRO-
NOME
EXTRA
TRACKS
(STYLE) (R)(L)
TRACK
2TRACK
1 REPEAT
SWING &
JAZZ
MULTI PAD
STYLE CONTROL
MASTER VOLUME
PART
SOUND CREATOR
DIGITAL
STUDIO
Funcionamiento
I
F
J
G
H
SOUND CREATOR
DIGITAL RECORDING
MIXING CONSOLE
DIGITAL
STUDIO
PART
I
F
J
G
H
D
A
E
B
C
1Presione el botón [F], [G] o [H] para selec-
cionar la parte (MAIN (principal), LAYER
(superposición) o LEFT (izquierda)) que
contiene la voz que desea editar.
Indica los paráme-
tros disponibles para
editar en esta panta-
lla. Estos correspon-
den a los
parámetros y valores
que se muestran en
la parte inferior de la
pantalla.
Seleccione el menú
deseado presionando el
botón [NEXT]/[BACK].
Abre la pantalla de almacenamiento (voz) para guar-
dar la voz editada como voz de usuario (página 44).
Seleccione el menú que desee.
El menú seleccionado se resalta.
Se puede utilizar durante la edición
para comparar el sonido de la voz origi-
nal con la voz editada.
4Guarde la voz editada en la unidad USER
(Flash ROM) como voz USER (página 44).
FLAUTAS DE ÓRGANO
(PSR-2000 únicamente)
La voz también se puede
seleccionar en la pantalla
SOUND CREATOR.
2Presione el botón
[SOUND CREA-
TOR].
3Edite los parámetros de la voz.
Las operaciones para cada función seleccionada en este paso se describen en detalle, empezando en la
página 88 (voces normales) y la página 91 (flautas de órgano).
VOZ NORMAL
Los ajustes se pierden si se
cambia la voz de las partes
editadas por otra. Los datos
importantes deben guar-
darse en la unidad de usua-
rio o en disquete.
5Presione el botón [USER] para seleccio-
nar la voz editada y toque el teclado.
ATENCIÓN
Seleccione o ajuste los parámetros.

Edición de la voz: Sound Creator
PSR-2000/1000
88
Parámetros de voces normales
Los parámetros siguientes están enlazados con los que aparecen en cada pantalla.
COMMON
Estas explicaciones se aplican al paso 3 de la página 87.
COMMON Determina los ajustes comunes como, por ejemplo, el volumen de voz o
la octava.
SOUND Determina el timbre/EG (generador de envolvente)/vibrato de la voz.
EFFECT/EQ (PSR-2000)
EFFECT (PSR-1000) Determina el tipo y profundidad del efecto, y los ajustes del ecualizador.
HARMONY Determina los ajustes de armonía y eco.
Parámetro común Otra ubicación
MONO VOICE EFFECT (panel superior) página 58
PORTAMENTO TIME MIXING CONSOLE página 123
FILTER BRIGHTNESS MIXING CONSOLE página 123
FILTER HARMONIC CONTENT MIXING CONSOLE página 123
REVERB DEPTH MIXING CONSOLE página 124
CHORUS DEPTH MIXING CONSOLE página 124
DSP ON/OFF VOICE EFFECT (panel superior) página 57
DSP DEPTH MIXING CONSOLE página 124
DSP TYPE/VARIATION MIXING CONSOLE/VOICE EFFECT (panel superior) página 58,124
EQ LOW/GAIN MIXING CONSOLE página 121
EQ HIGH/GAIN MIXING CONSOLE página 121
HARMONY/ECHO TYPE HARMONY/ECHO (FUNCTION) página 143
HARMONY/ECHO VOLUME HARMONY/ECHO (FUNCTION) página 143
HARMONY/ECHO SPEED HARMONY/ECHO (FUNCTION) página 143
HARMONY/ECHO ASSIGN HARMONY/ECHO (FUNCTION) página 143
HARMONY/ECHO CHORD NOTE ONLY HARMONY/ECHO (FUNCTION) página 143
HARMONY/ECHO TOUCH LIMIT HARMONY/ECHO (FUNCTION) página 143
Tenga en cuenta que existen
ciertos parámetros en los
que los ajustes de Sound
Creator afectan sólo al
sonido de la parte principal.
81 2 3 4 5 6 7
Defina el volumen de la voz editada
actualmente. Ajuste el tiempo de portamento de
cada parte (MAIN/LAYER/VOICE)
(página 123).
Determina la sensibilidad de pulsa-
ción o la medida en la que el volu-
men responde a la fuerza de la
interpretación.
0.........Produce bajadas de nivel
más pronunciadas, cuanto
más suavemente toque.
64.......Respuesta normal.
127.....Produce un volumen alto
sea cual sea la fuerza de
interpretación (fijo)
Sube o baja el registro de octavas
de la parte seleccionada. Cuando
se utiliza el sonido de la parte Main
o Layer, está disponible el paráme-
tro M/LYR; cuando se utiliza la parte
Left, está disponible el parámetro
LEFT.
Determina si la reproducción de la
voz es monofónica (página 58).

Edición de la voz: Sound Creator
89
PSR-2000/1000
SOUND
Estas explicaciones se aplican al paso 3 de la página 87.
■FILTER
Los ajustes de FILTER determinan el timbre global del sonido mediante el refuerzo o el
recorte de un rango de frecuencias determinado.
■EG
Los ajustes del EG (generador de envolvente) determinan cómo cambia el nivel de sonido con el tiempo. Esto le per-
mite reproducir muchas características de sonido de los instrumentos acústicos naturales como, por ejemplo, el ata-
que y disminución rápidos de los sonidos de percusión o la larga liberación de un tono de piano sostenido.
• ATTACK ...... Determina la rapidez con la que el sonido alcanza su
nivel máximo después de tocar la tecla. Cuanto más alto
es el valor, más lento es el ataque.
• DECAY........ Determina la rapidez con la que el sonido alcanza su
nivel de sostenido (un nivel ligeramente inferior al
máximo). Cuanto más alto es el valor, más lenta es la dis-
minución.
• RELEASE .... Determina la rapidez con la que el sonido disminuye
hasta silenciarse después de soltar la tecla. Cuanto más alto es el valor,
más lenta es la liberación.
81 2 3 4 5 6 7
Determina los ajustes de filtro, EG y
vibrato (vea más abajo).
Además de marcar el sonido
como más brillante o más
melodioso, el filtro se puede
utilizar para producir efectos
electrónicos similares a los
de un sintetizador.
Frecuencia de corte
Volumen
Frecuencia
(tono)
Margen de corte
Estas frecuencias
"pasan" por el filtro.
• BRIGHTNESS
Determina la frecuencia de corte o el
rango de frecuencias efectivo (resonan-
cia) del filtro (consulte el diagrama). Los
valores más altos producen un sonido
más brillante.
Resonance
• Harmonic Content
Determina el énfasis que se da a la fre-
cuencia de corte, definida en la sección
BRIGHTNESS anterior (consulte el
diagrama). Los valores más altos produ-
cen un efecto más pronunciado.
Resonancia
Volumen
Frecuencia
(tono)
Tiemp
Nivel
Tecla activada Tecla desactivada
ATTACK RELEASE
DECAY
Si RELEASE se ajusta en un
valor alto, el sostenido se
alarga.

Edición de la voz: Sound Creator
PSR-2000/1000
90
■VIBRATO
• DEPTH........ Determina la intensidad del efecto de vibrato (consulte el diagrama).
Los ajustes más altos producen un vibrato más pronunciado.
• SPEED......... Determina la rapidez del efecto de vibrato (consulte el diagrama).
• DELAY ........ Determina la cantidad de tiempo que transcurre entre la
pulsación de una tecla y el inicio del efecto de vibrato
(consulte el diagrama). Los ajustes más altos aumentan el
retardo del inicio del vibrato.
EFFECT/EQ
Estas explicaciones se aplican al paso 3 de la página 87.
HARMONY
Estas explicaciones se aplican al paso 3 de la página 87.
Los parámetros son los mismos que los de la pantalla HARMONY/ECHO de FUNCTION. Para más detalles, con-
sulte la página 144.
VIBRATO
Crea una ondulación en el
sonido mediante un cambio
periódico del tono.
DEPTH
SPEED
DELAY
Tiempo
Nivel
81 2 3 4 5 6 7
Determina la frecuencia y ganan-
cia de las bandas alta y baja del
ecualizador (PSR-2000 única-
mente).
Es igual que "Mixing Console" de la
página 124.
•Si selecciona [Bright] (bri-
llante) o [Metallic] (metá-
lico) como tipo de brillo, el
nivel del volumen aumen-
tará ligeramente. En este
caso, la elevación del
[MASTER VOLUME]
(volumen principal) puede
producir una distorsión. Si
esto ocurriera, baje el
volumen al nivel ade-
cuado.
•El parámetro "SPEED" se
añade al seleccionar el
tipo VIBE ROTOR DSP.
Con este parámetro se
puede definir la velocidad
de vibrato cuando se
selecciona la voz de vibrá-
fono, lo que recrea el
efecto del pedal del rotor
del vibráfono.
Determina la profundidad del
sostenido de cada voz cuando
el botón [SUSTAIN] se ajusta
en activado.
Determina el tipo de DSP. Para
obtener información acerca de la
estructura del efecto, consulte la
página 126; para obtener una lista
de los tipos de efectos disponibles
consulte el manual Lista de datos
independiente.

Edición de la voz: Sound Creator
91
PSR-2000/1000
Organ Flutes (PSR-2000 únicamente)
Además de las numerosas voces de órgano de la categoría de voz ORGAN, el PSR-2000/1000 tiene una voz ORGAN
FLUTES. Estas explicaciones se aplican al paso 3 de la página 87.
■Parámetros
Organ Type Este parámetro especifica el tipo de generación de tono de órgano que se va a simular: Sine o Vin-
tage.
Rotary SP Speed El botón Rotary SP Speed ([C]) cambia de forma alternativa entre las velocidades rápida y lenta del
altavoz rotatorio cuando se selecciona este efecto de altavoz para las flautas de órgano (consulte
"Tipo DSP" más adelante), y el botón VOICE EFFECT [DSP] está activado (el botón Rotary SP Speed
tiene el mismo efecto que el botón VOICE EFFECT [VARIATION]).
Vibrato On/Off Este botón ([G]) activa y desactiva alternativamente el efecto de vibrato para la voz Organ Flutes.
Vibrato Depth Puede ajustarse en uno de tres niveles mediante el botón Vibrato Depth ([H]). El botón selecciona de
forma secuencial una profundidad de "1", "2" o "3".
Footage Los ajustes de longitudes determinan el sonido básico de las flautas de órgano.
El término "footage" es una referencia a la generación de sonido de los órganos de tubos tradicionales
en los que tubos de distintas longitudes (en pies (feet)) producen el sonido. Cuanto más largo es el
tubo, más bajo es el tono del sonido. Por lo tanto, el ajuste 16’ determina el componente de tono más
bajo de la voz, mientras que 1’ determina el componente de tono más alto. Cuanto mayor es el valor
del ajuste, mayor es el volumen de la longitud correspondiente. Si combina varios volúmenes de longi-
tudes puede crear sus propios sonidos de órgano.
Volume (VOL) Ajusta el volumen general de las flautas de órgano. Cuanto más larga es la barra gráfica, más alto es
el volumen.
Response (RESP) Este control influye en la parte de ataque y sostenido del sonido, aumentando o reduciendo el tiempo
de respuesta del regulador y liberación iniciales, en función de los controles FOOTAGE. Cuanto más
alto es el valor, más lenta es la liberación.
Vibrato Speed (VIB. SPEED) Determina la velocidad del efecto de vibrato controlado por los parámetros Vibrato On/Off y Vibrato
Depth anteriores.
Mode Con el control MODE se puede elegir entre dos modos: FIRST (primero) y EACH (cada). En el modo
FIRST, el ataque se aplica sólo a las primeras notas que se tocan y mantienen a la vez; mientras se
mantengan pulsadas las primeras notas, el ataque no se aplicará a las notas que se toquen posterior-
mente. En el modo EACH, el ataque se aplica por igual a todas las notas.
Attack (4’, 2 2/3’, 2’) Los controles ATTACK ajustan el sonido de ataque de la voz ORGAN FLUTE. Los controles 4’, 2 2/3
‘and 2’ aumentan o reducen la cantidad de sonido de ataque a las longitudes correspondientes.
Cuanto más larga es la barra gráfica, mayor es el sonido de ataque.
Length (LENG) El control LENGTH afecta a la parte de ataque del sonido que produce una disminución más breve o
más prolongada inmediatamente después del ataque inicial. Cuanto más larga es la barra gráfica, más
prolongada es la disminución.
Reverb Depth
Chorus Depth
DSP on/off
DSP Depth
Para más datos sobre los efectos digitales, consulte las páginas 57, 124.
DSP Type Determina el tipo de efecto DSP que se va a aplicar a la voz Organ Flutes. Normalmente se tratará de
uno de los siete efectos de altavoz rotatorio disponibles. Si se selecciona cualquier otro tipo de efecto,
el botón Rotary SP Speed ([C]) de la pantalla FOOTAGE/VOL/ATTACK no controlará la velocidad del
altavoz rotatorio. En cambio, tendrá el mismo efecto que el botón VOICE EFFECT [VARIATION].
Variation Variation Determina si la variación DSP se ajustará en Slow (lento) o Fast (rápido) cuando se selecciona la voz
Organ Flutes (si la función Voice Set está activada (ON); página 143).
Value Ajusta el valor del parámetro de variación DSP (por ejemplo, "LFO Freq" para un efecto de altavoz
rotatorio) cuando se activa la variación DSP.
EQ Low
EQ High Los parámetros EQ determinan la frecuencia y ganancia de las bandas alta y baja del EQ.
Ajuste las longitudes.

PSR-2000/1000
92
Grabación de sus interpretaciones y creación de
canciones
: Song Creator
Con estas funciones de creación de canciones potentes pero fáciles de utilizar, puede grabar sus propias interpretacio-
nes al piano y guardarlas para reproducirlas posteriormente. Se dispone de varios métodos de grabación diferentes:
Grabación rápida (página 93), que le permite grabar de forma rápida y sencilla; Grabación de varias pistas (página 94),
para grabar varias partes diferentes; y Grabación por pasos (página 96), que le permite introducir las notas de una en
una. Las canciones pueden incluir no sólo los ajustes de voces para la interpretación al teclado (Main, Layer, Left), sino
también las partes de acompañamiento automático, efectos y armonía vocal. La canción grabada puede guardarse en
la memoria interna o en disquete (página 38, 44).
Acerca de la grabación de canciones
■Grabación rápida (página 93)
Se trata del método de grabación más sencillo que le permite grabar rápida-
mente la canción de piano que esté practicando. Puede elegir entre cuatro par-
tes: mano derecha, mano izquierda y acompañamiento/multi pad. Por
ejemplo, puede grabar únicamente lo que toque con la mano derecha o grabar
a la vez la parte de la mano derecha y el acompañamiento automático.
■Grabación de varias pistas (página 94)
Le permite grabar una canción con varios sonidos de instrumentos distintos y
crear el sonido de una orquesta o banda completa. Grabe la interpretación de
cada instrumento de forma individual y cree composiciones totalmente
orquestadas. También puede grabar su propia interpretación sobre una parte
existente o una canción interna o en disco.
■Grabación por pasos (página 96)
Este método es como escribir notación musical en papel. Le permite introducir
cada nota individualmente especificando el tono y la duración. Esto resulta
perfecto para realizar grabaciones precisas o para partes que son difíciles de
interpretar.
■Edición de canciones (página 102)
Con el PSR-2000/1000 también puede editar las canciones que haya grabado
con los métodos de grabación rápida, grabación de varias pistas y por pasos.
USER
ENTER
EXIT
BALANCE
FUNCTION
HELP
MENU
DEMO
SOUND CREATOR
DIGITAL RECORDING
MIXING CONSOLE
DIGITAL
STUDIO
DIRECT
ACCESS
PART
CHANNEL ON/OFF
FREEZE MEMORY
DATA ENTRY
ORGAN FLUTES
STRINGS CHOIR & PAD
GUITAR
MAIN
BACK NEXT
LEFT
MUSIC
FINDER
LAYER
I
F
J
G
H
D
A
E
B
C
BASS
PIANO & HARPSI.
E.PIANO
XG
UPPER OCTAVE
WOODWIND
PERCUSSION
VARIATION
MONOTOUCH
SUSTAIN
DSP
HARMONY/
ECHO
LEFT
HOLD
SYNTH.
BRASS
ORGAN &
ACCORDION
VOICE EFFECT
VOICE
ONE TOUCH SETTING
REGISTRATION MEMORY
MIC.
EFFECT
RESET
VOCAL
HARMONY
MIC.
SETTING
VH TYPE
SELECT TALK
OVER
SIGNAL
81 2 3 4 5 6 7
TRANSPOSE
ACMP
STANDBY
ON
INTRO
START/STOP
MAIN ENDING
/ rit. AUTO
FILL IN
OTS
LINK
SYNC.
STOP SYNC.
START
BREAK
BALLAD USERLATIN
POP & ROCK
REC REW FF
START/STOP
TOP
BALLROOM
DANCE
RESET
MIN MAX
FADE
IN/OUT
TEMPO
STOP
TAP TEMPO
RESET
NEW SONG SYNC. START
SONG
STYLE
MARCH &
WALTZ
METRO-
NOME
EXTRA
TRACKS
(STYLE) (R)(L)
TRACK
2TRACK
1 REPEAT
SWING &
JAZZ
MULTI PAD
STYLE CONTROL
MASTER VOLUME
PART
REC REW FF
START/STOP
TOP
NEW SONG SYNC. START
SONG
METRO-
NOME
EXTRA
TRACKS
(STYLE) (R)(L)
TRACK
2TRACK
1 REPEAT
DIGITAL RECORDING
•La capacidad de la memoria
interna del PSR-2000/1000 es de
unos 580 KB (PSR-2000) / 260 KB
(PSR-1000). La capacidad de
memoria de los disquetes 2DD y
2HD es de 720 KB y 1,44 MB, res-
pectivamente. Cuando se guardan
datos en estas ubicaciones, los dis-
tintos tipos de archivo del PSR-
2000/1000 (voces, estilos, cancio-
nes, registro, etc.) se almacenan
juntos.
•La señal de entrada del micrófono
(PSR-2000 únicamente) no puede
grabarse.
•Las canciones que se graban en
elPSR-2000/1000 se graban auto-
máticamente como datos SMF (for-
mato MIDI 0 estándar). Para más
detalles sobre SMF, consulte la
página 159.
•La reproducción de los datos de
canción grabados puede transmi-
tirse desde MIDI OUT, lo que le
permite reproducir los sonidos de
un generador de tonos externo
conectado (página 146).
•El nivel de volumen de cada canal
de la canción puede ajustarse
desde la consola de mezclas
(página 122) y los ajustes pueden
guardarse. Además, incluso des-
pués de definir una voz para la
interpretación al piano durante la
grabación, puede grabar seleccio-
nes de voces para que la voz cam-
bie automáticamente durante la
reproducción (página 103).

Grabación de sus interpretaciones y creación de canciones: Song Creator
93
PSR-2000/1000
Es el método de grabación más sencillo, perfecto para grabar y reproducir rápidamente la canción de piano que esté
practicando, y comprobar así su progreso.
■Reproducción de la nueva canción
Para reproducir la interpretación que acaba de grabar, vuelva al principio de la canción
con el botón [TOP] y pulse el botón SONG [START/STOP].
La reproducción se interrumpe automáticamente al final de la canción y vuelve al prin-
cipio de la misma.
Puede editar los datos de canción grabados desde las pantallas SONG CREATOR (1 - 16)
(página 105).
Presione el botón [6▼] de la pantalla Open/Save (abrir/guardar) para guardar los
datos grabados (página 38, 44).
Grabación rápida
REC REW FF
START/STOP
TOP
NEW SONG SYNC. START
REC EXTRA
TRACKS
(STYLE) (R)(L)
TRACK
2TRACK
1
■Al crear una canción nueva: ■Al grabar su propia interpretación sobre la
parte de una canción interna o de una can-
ción en disco:
1Seleccione la canción deseada (página 76, 78).
1
2Seleccione la voz y el estilo de acompañamiento que desee utilizar en la canción.
Para grabar las voces MAIN/Layer/Left, asegúrese de ajustar los botones [MAIN]/[LAYER]/[LEFT] en ON.
Configure también los demás ajustes que le interesen (Reverb, Chorus, etc.).
3Presione simultáneamente el botón [REC] y el botón que corresponde a la
pista que desea grabar.
Puede seleccionar TRACK 1 o TRACK 2 y EXTRA TRACKS para grabar al
mismo tiempo.
Para grabar la interpretación al teclado:
Presione el botón [TRACK 1] o [TRACK 2].
Para grabar el acompañamiento automático y la interpretación de Multi pad:
Presione el botón [EXTRA TRACKS].
Para dejar de grabar,
presione de nuevo el
botón [REC].
Si el botón "LAYER" o
"LEFT" está activado antes
de presionar el botón REC,
las partes Layer y Left
correspondientes se graban
automáticamente en canales
diferentes.
La interpretación de la pista
1/2 se graba en el canal
especificado en la pantalla
SONG SETTING
(página 137).
4La grabación se inicia tan pronto como se toca el teclado.
También puede iniciar la grabación presionando el
botón SONG/STYLE [START/STOP]. La grabación
también puede iniciarse pisando el pedal, si la fun-
ción de inicio y parada de grabación está correcta-
mente asignada al pedal (página 139).
Para dejar de grabar, presione de nuevo el botón [RECORD].
La grabación también puede interrumpirse pisando el pedal, si la fun-
ción de inicio y parada de grabación está correctamente asignada al
pedal (página 139).
END
Para hacer una pausa, pre-
sione el botón SONG
[START/STOP]. Para reanu-
dar la grabación, presione
de nuevo el botón SONG
[START/STOP].
También puede utilizar el
sonido de "clic" del metró-
nomo como guía durante la
grabación.
El sonido del metrónomo no
se graba.
Puede sobregrabar una
segunda interpretación de la
mano derecha en la pista 2
después de grabar la pri-
mera (incluidas las voces de
superposición) en la pista 1.
Para hacerlo, ajuste el botón
[LEFT] en OFF y repita los
pasos 2 y 3.
La desconexión de la ali-
mentación borra automáti-
camente la interpretación
grabada. Si desea conser-
var la grabación, asegú-
rese de guardarla en la
memoria interna (unidad
USER) o en un disquete
(página 38, 44).
ATENCIÓN

Grabación de sus interpretaciones y creación de canciones: Song Creator
PSR-2000/1000
94
Le permite grabar una canción con varios sonidos de instrumentos diferentes en un máximo de dieciséis canales y crear
el sonido de toda una orquesta o banda.
La estructura de los canales y partes aparece en el esquema siguiente.
Acerca de las partes del estilo de acompañamiento
Rhythm (ritmo)...Es la base del acompañamiento con patrones de ritmo de batería y percusión. Normalmente se utiliza uno de los juegos de
batería.
Bass (bajo).........Esta parte utiliza varios sonidos de instrumentos adecuados para ajustarse al estilo como, por ejemplo, bajo acústico, bajo sin-
tetizador y otros.
Chord (acorde)...Es el fondo de acordes rítmicos que suele utilizarse con voces de piano o guitarra.
Pad (pulsador) ...Esta parte incluye acordes sostenidos y normalmente emplea sonidos "suntuosos" como cuerdas, órgano y coros.
Phrase (frase) ....Esta parte se utiliza para varios embellecimientos y "riffs" que mejoran la canción como, por ejemplo, acentos de la sección de
viento y arpegios de acordes.
Canales Partes
(ajustes predeter-
minados) Partes disponibles Canales Partes
(ajustes predetermi-
nados) Partes disponibles
1 Voz MAIN Voz MAIN, LAYER, LEFT
Multi Pad1
Multi Pad2
Multi Pad3
Multi Pad4
Estilo de acompañamiento
RHYTHM 1
Estilo de acompañamiento
RHYTHM 2
Estilo de acompañamiento BASS
Estilo de acompañamiento
CHORD1
Estilo de acompañamiento
CHORD2
Estilo de acompañamiento PAD
Estilo de acompañamiento
PHRASE1
Estilo de acompañamiento
PHRASE2
MIDI
9Estilo de acompaña-
miento RHYTHM 1 Voz MAIN, LAYER, LEFT
Multi Pad1
Multi Pad2
Multi Pad3
Multi Pad4
Estilo de acompañamiento
RHYTHM 1
Estilo de acompañamiento
RHYTHM 2
Estilo de acompañamiento BASS
Estilo de acompañamiento
CHORD1
Estilo de acompañamiento
CHORD2
Estilo de acompañamiento PAD
Estilo de acompañamiento
PHRASE1
Estilo de acompañamiento
PHRASE2
MIDI
2 Voz MAIN 10 Estilo de acompaña-
miento RHYTHM 2
3 Voz MAIN 11 Estilo de acompaña-
miento BASS
4 Voz MAIN 12 Estilo de acompaña-
miento CHORD1
5 Voz MAIN 13 Estilo de acompaña-
miento CHORD2
6 Voz MAIN 14 Estilo de acompaña-
miento PAD
7 Voz MAIN 15 Estilo de acompaña-
miento PHRASE1
8 Voz MAIN 16
Estilo de acompaña-
miento PHRASE2
Grabación múltiple
REC REW FF
START/STOP
TOP
NEW SONG SYNC. START
REC
81 2 3 4 5 6 7
■Al crear una canción nueva: ■Al grabar su propia interpretación sobre la
parte de una canción interna o de una can-
ción en disco:
1Seleccione la canción deseada (página 76, 78).
1
2Seleccione el canal deseado para la grabación (ajústelo en "REC") manteniendo
presionado el botón [REC] y presionando el botón adecuado [1▲▼] - [8▲▼].
Se pueden seleccionar varios canales a la vez.
REC......................... Activa la grabación para el canal
ON ......................... Activa la reproducción del canal
OFF......................... Silencia el canal
Para cancelar o desactivar la grabación, presione de nuevo el botón [REC].
La parte se selecciona auto-
máticamente al ajustar los
distintos canales en "REC"
al mismo tiempo.

Grabación de sus interpretaciones y creación de canciones: Song Creator
95
PSR-2000/1000
D
C
3Seleccione la parte que desee asignar al canal que se va a grabar.
Esto determina qué partes interpretadas con el teclado (Main/Layer/Left) y qué
partes de estilo de acompañamiento (RHYTHM 1/2, BASS, etc.) se graban en
los canales de graba-
ción seleccionados en
el paso nº 2.
Para obtener una lista
de las asignaciones
predeterminadas ini-
ciales, consulte la
página 94.
Al seleccionar la parte
MIDI
•Ajuste de un solo canal
en MIDI
Se graban todos los datos
de entrada que se reciben
a través de cualquiera de
los canales MIDI del 1 al
16. Cuando se utiliza un
controlador o teclado MIDI
externo para grabar se
puede grabar sin tener
que ajustar el canal de
transmisión MIDI en el
dispositivo externo.
•Ajuste de varios canales
en MIDI
Cuando se utiliza un con-
trolador o teclado MIDI
externo para grabar, sólo
se graban datos a través
del canal MIDI, lo que sig-
nifica que el dispositivo
externo debe estar tam-
bién configurado en el
mismo canal.
No se puede asignar una
sola parte (excepto las par-
tes MIDI) a varios canales.
4La grabación se inicia tan pronto como se toca el teclado.
También puede iniciar la grabación presionando
el botón SONG/STYLE [START/STOP]. La graba-
ción se puede iniciar e interrumpir pisando el
pedal si la función de entrada y salida de inser-
ción está configurada en el pedal (página 101).
5Para dejar de grabar, presione de nuevo el botón [REC].
Si la función de entrada y salida de inserción se ha asignado al pedal
(página 139), puede dejar de grabar soltando el pedal. Para hacer una pausa, pre-
sione el botón SONG
[START/STOP]. Para reanu-
dar la grabación, presione
de nuevo el botón SONG
[START/STOP].
También puede utilizar el
sonido de "clic" del metró-
nomo como guía durante la
grabación.
El sonido del metrónomo no
se graba.
6Reproduzca la nueva canción.
Para reproducir la interpretación que acaba de grabar, vuelva al principio de
la canción con el botón [TOP] y pulse el botón SONG [START/STOP].
La reproducción se interrumpe automáticamente al final de la canción y
vuelve al principio de la misma.
Para grabar una parte nueva, repita los pasos del 2 al 6 anteriores.
Puede configurar las partes grabadas previamente para su reproducción
y controlarlas mientras graba una nueva parte. Prosiga de esta manera
hasta que haya finalizado la canción.
Puede editar los datos de canción grabados desde las pantallas SONG
CREATOR (1 - 16) (página 105).
Presione el botón [6▼] de la pantalla Open/Save (abrir/guardar) para
guardar los datos grabados (página 38, 44).
END
La desconexión de la ali-
mentación borra automáti-
camente la interpretación
grabada. Si desea conser-
var la grabación, asegú-
rese de guardarla en la
memoria interna (unidad
USER) o en un disquete
(página 38, 44).
Estos ajustes de las partes
grabadas se almacenan
temporalmente hasta que
ejecute Quick Recording,
seleccione una canción o
desconecte la fuente de ali-
mentación.
ATENCIÓN

Grabación de sus interpretaciones y creación de canciones: Song Creator
PSR-2000/1000
96
Con este método puede crear una canción introduciendo las notas de una en una, sin tener que interpretarlas en
tiempo real. También resulta muy práctico para grabar los acordes y la melodía por separado.
Funcionamiento
Grabación de notas individuales: Grabación por pasos
SOUND CREATOR
DIGITAL RECORDING
MIXING CONSOLE
DIGITAL
STUDIO
PART
1Seleccione una canción existente (página 76, 78)
que desee volver a grabar o a la que desee añadir
partes. Si desea crear una nueva canción, pre-
sione simultáneamente el botón [RECORD] (gra-
bar) y el botón [TOP] (superior).
3Presione el botón [A] para acceder a la pantalla
Song Creator.
D
A
E
B
C
2Presione el botón [DIGITAL
RECORDING]."
4Con los botones [BACK]/
[NEXT], seleccione la ficha
"1 -16" para grabar melodías
y otras partes, o la ficha
"CHD" (acorde) para grabar
acordes y, después de selec-
cionar la ficha "1-16", selec-
cione un canal de grabación
con el botón [F] (CH).
BACK NEXT
I
F
J
G
H
5Acceda a la pantalla Step
Record presionando el
botón [G].
I
F
J
G
H
Cualquier voz, efecto y
otros ajustes que rea-
lice en la Consola de
mezclas, se cancelan
automáticamente
cuando accede a la
página CHD (acorde).
Las voces en las pági-
nas USER y FLOPPY
DISK no se pueden
seleccionar para grabar
pasos. Puede seleccio-
nar voces de la página
PRESET; sin embargo,
pueden sonar algo dife-
rentes con respecto a la
voz original.

Grabación de sus interpretaciones y creación de canciones: Song Creator
97
PSR-2000/1000
■Compás/Tiempo/Reloj
■Velocidad
En la tabla siguiente se muestran los ajustes disponibles y los valores de velocidad correspondientes.
■Tiempo entrada
Están disponibles los parámetros siguientes:
Normal ....................... 80%
Tenuto ........................ 99%
Staccato...................... 40%
Staccatissimo.............. 20%
Manual ....................... El tiempo de duración (longitud de la nota) se puede especificar como un porcentaje
mediante el control [DATA ENTRY] (entrada de datos).
Vel. tecl. fff ff f mf mp p pp ppp
Fuerza
real de la
interpre-
tación
127 111 95 79 63 47 31 15
I
F
J
G
H
D
A
E
B
C
81 2 3 4 5 6 7
Desplaza el cursor hacia
arriba y hacia abajo.
Sitúa el cursor al principio
de la canción (primera nota
del primer compás).
Determina la velocidad (volu-
men) de la nota que se va a
introducir (sólo al grabar la
melodía). Para más informa-
ción sobre los ajustes de velo-
cidad, vea más abajo.
Determina la duración de la
nota (como porcentaje) desde
la posición en la que se va a
introducir (sólo está disponible
al grabar la melodía). Para
más información sobre los
ajustes de tiempo de entrada,
vea más abajo.
Cada vez que se presiona este
botón se cambia entre los tres
selectores de notas básicas situa-
dos en la parte inferior de la panta-
lla: normal, notas con puntillo y
tresillo (sólo está disponible al gra-
bar la melodía).
Borra el evento en la posición del
cursor.
Utilícelos para mover el
evento seleccionado en uni-
dades de compases (BAR),
tiempo y reloj.
Para más información sobre
los ajustes de compás,
tiempo y reloj, vea más abajo.
Especifica el tipo de nota que se va a introducir a continua-
ción (se dispone de dieciséis notas únicamente al grabar la
melodía). Esto también determina la posición a la que avan-
zará el puntero tras la introducción de una nota.
6En primer lugar, seleccione la voz deseada. Para introducir la nota, especifique primero la duración y
volumen en esta pantalla, e introduzca después el tono tocando realmente la nota en el teclado.
Para cerrar la pantalla STEP RECORD, presione el botón [F] (OK). Asegúrese de almacenar los
datos grabados presionando el botón [I] (SAVE) (página 44).
END
Compás
Tiempo
Clock
(reloj)
1
1
000-
1919
2
000-
1919
3
000-
1919
4
000-
1919
2
1
000-
1919
2
000-
1919
3
000-
1919
4
000-
1919

Grabación de sus interpretaciones y creación de canciones: Song Creator
PSR-2000/1000
98
Grabación de melodías: Step Record (Note)
En esta sección utilizaremos un ejemplo de música real,
que aparece a la derecha, como guía para la utilización
de la grabación por pasos.
Estas operaciones se aplican al paso 6 de la página 97.
■Reproducción de la melodía que acaba de crear
Utilice el botón [C] ( ) para desplazar el cursor al principio de la canción y presione el botón SONG [START/
STOP] para escuchar las notas que acaba de introducir. Para introducir realmente los datos grabados, presione el
botón [EXIT]. Los datos introducidos pueden editarse desde la pantalla SONG CREATOR (1 - 16) (página 105).
1
1-1 Seleccione esta nota.
1-3 ...presione este
(para introducir
una unión).
1-2 Mientras mantiene pulsada esta nota...
22-2
2-3
2-4
2-1 Seleccione esta nota.
33-1 Presione este botón para
que aparezcan las notas
con puntillo.
3-2 Seleccione esta nota.
3-3
4
4-1 Acceda a las notas nor-
males presionando este
botón.
4-3
4-2 Seleccione esta nota.
Puede que la pantalla de notación del instrumento (PSR-2000)
no sea exacta, en especial en el caso de notas unidas o notas
más largas. Para obtener una notación precisa, establezca el
tiempo de duración en tenuto con el botón [H], e introduzca las
notas que desee.
Para introducir silencios, simplemente desplace la ubicación de measure/beat/clock (compás/tiempo/reloj) en el tiempo de silencio que
desee, y a continuación introduzca la siguiente nota.
▲

Grabación de sus interpretaciones y creación de canciones: Song Creator
99
PSR-2000/1000
Grabación de cambios de acordes para el acompañamiento
automático: Step Record (Chord)
Con la función de grabación Chord Step se pueden grabar cambios de acordes del acompañamiento automático de
uno en uno con una sincronización precisa. Puesto que los cambios no tienen que tocarse en tiempo real, puede crear
fácilmente cambios de acordes precisos y complejos sobre los que puede grabar la melodía de la forma habitual.
Estas operaciones se aplican al paso 6 de la página 97.
Introducción de acordes y secciones (Chord Step)
Por ejemplo, puede introducir la siguiente progresión de acordes mediante el procedimiento que se describe a conti-
nuación.
C F G F G7 C
MAIN A BREAK MAIN B
1Presione el botón [MAIN A] para especificar la sección e introduzca los acordes como se muestra a la
derecha.
C F G
MAIN A
MAIN
C
F
G
Seleccione este valor de nota y toque
los acordes indicados a la derecha.
001:1:000
001:3:000
002:1:000
C F G FG7
MAIN A BREAK
INTROBREAK
F
G7
002:3:000
002:4:000
2Presione el botón [BREAK] para especificar la sección Break e introduzca los acordes como se muestra a la
derecha.
Seleccione este valor de nota y
toque los acordes indicados a
la derecha.
Introduzca los acordes con el método de digitado
de acordes seleccionado actualmente en la sec-
ción de acompañamiento automático del teclado.

Grabación de sus interpretaciones y creación de canciones: Song Creator
PSR-2000/1000
100
■Reproducción de la progresión de acordes recién creada
Utilice el botón [C] ( ) para desplazar el cursor al principio de la canción y presione
el botón SONG [START/STOP] para escuchar las notas que acaba de introducir. Para
introducir realmente los datos grabados, presione el botón [EXIT]. Los datos introduci-
dos pueden editarse desde la pantalla SONG CREATOR (CHD) (página 106). Por
último, presione el botón [F] (EXPAND) de la pantalla SONG CREATOR (CHD) para
convertir los datos de entrada en datos de canción.
3Presione el botón MAIN [B] para especificar la sección e introduzca el acorde indicado a la derecha.
C F G F G7 C
MAIN A BREAK MAIN B
MAIN
C003:1:000
Seleccione este valor de nota y toque
los acordes indicados a la derecha.
Para introducir un relleno,
presione el botón [AUTO
FILL IN] y, a continuación,
uno de los botones MAIN
[A]–[D].
Marca de fin
En la pantalla aparece una
marca de fin "END" que
indica el final de los datos de
la canción.
La posición real de la marca
de fin difiere, dependiendo
de la sección que se intro-
duce al final de la canción.
Cuando se introduce una
sección de coda, la marca
de fin aparece automática-
mente después de los datos
de coda. Si se introduce una
sección que no sea la de
coda, la marca de fin se
ajusta dos compases por
detrás de la sección final.
La marca de fin puede ajus-
tarse en cualquier posición
que se desee.
▲

Grabación de sus interpretaciones y creación de canciones: Song Creator
101
PSR-2000/1000
Desde esta pantalla puede establecer cómo comienza y se detiene la grabación tanto en Quick Recording (grabación
rápida) como en Multi Recording (grabación múltiple). Para activar estos ajustes, seleccione la pantalla REC MODE
(modo de grabación) con el botón [BACK]/[NEXT] (atrás/siguiente), una vez realizados los pasos 1 a 3 en la página 96.
Acerca de Punch In/Out
Esta función se utiliza principalmente para volver a grabar o sustituir una sección concreta de un canal que ya está
grabado. Las ilustraciones que aparecen a continuación indican una serie de situaciones en las que se vuelven a
grabar los compases seleccionados de una frase de ocho compases.
Selección de las opciones de grabación: inicio,
interrupción, entrada y salida de inserción; Rec Mode
81 2 3 4 5 6 7
I
F
J
G
H
Determina el compás en el que se inicia la
grabación de sobreescritura de entrada de
inserción (cuando "PUNCH IN AT" está
seleccionado).
Estos ajustes determinan cómo se iniciará la
grabación.
Normal
Al presionar el botón SONG [START/STOP],
se activa la función Synchro standby y la
grabación de sobreescritura se inicia tan
pronto como se toca el teclado.
First Key On (primera tecla activada)
La grabación de sobreescritura se inicia tan
pronto como se empieza a tocar el teclado.
Este ajuste también conserva los datos de
introducción previos, lo que le permite grabar
sobre la introducción original sin borrarla.
Punch In At (entrada de inserción en)
La canción se reproduce normalmente hasta
el compás de entrada de inserción (punch in)
indicado (definido por los botones [3▲▼] ),
después inicia la grabación de sobreescri-
tura en dicho compás.
Estos ajustes determinan la forma en que se inte-
rrumpirá la grabación así como lo que sucede con
los datos grabados previamente.
Determina el compás de
salida de inserción (punch
out), compás en el que se
interrumpe la grabación de
sobreescritura Punch In
(cuando "PUNCH OUT AT"
está seleccionado).
Cuando se ajusta en ON,
puede utilizar el pedal2 para
controlar los puntos de
entrada y salida de inserción.
(Se ha cancelado la asigna-
ción de función actual del
pedal.) Mantenga pisado el
pedal para grabar. La graba-
ción se interrumpe al soltar el
pedal.
Accede a la pantalla SONG,
desde la que puede guardar
los datos editados.
Replace All (sustituir todo)
Elimina todos los datos situados después del punto en que se interrumpe la grabación.
Punch Out (salida de inserción)
Conserva todos los datos situados después del punto en el que se interrumpe la grabación.
Punch Out At (salida de inserción en)
La grabación de sobreescritura prosigue hasta el compás de salida de inserción indicado (definido por los botones [6▲▼]),
se para después en el compás de salida de inserción tras lo cual la reproducción de la canción continúa normalmente.
12345678
Ajuste REC START
Ajuste REC END
12345
Borrado
Borrado
Borrado
Inicio/inicio de
grabación de sobrescritura
Datos originales
Datos grabados previamente
Datos recién grabados
Datos borrados
NORMAL
REPLACE ALL
12345678
NORMAL
PUNCH OUT
12345678
NORMAL
PUNCH OUT AT=006
12345
Inicio/reproducción
datos originales
Inicio/reproducción
datos originales
Inicio/reproducción
datos originales
Inicio/reproducción
datos originales
Inicio/reproducción
datos originales
Inicio/reproducción
datos originales
Tocar las teclas/
inicio de grabación de sobrescritura
Tocar las teclas/
inicio de grabación de sobrescritura
Tocar las teclas/
inicio de grabación de sobrescritura
Inicio de grabación de sobrescritura
Inicio de grabación de sobrescritura
Inicio de grabación de sobrescritura
Interrupción de la grabación
FIRST KEY ON
REPLACE ALL
12345678
FIRST KEY ON
PUNCH OUT
12345678
Interrupción de grabación de sobrescritura/
reproducción datos originales
Interrupción de grabación de sobrescritura/
reproducción datos originales
Interrupción de grabación de sobrescritura/
reproducción datos originales
FIRST KEY ON
PUNCH OUT AT=006
12345
PUNCH IN AT=003
REPLACE ALL
12345678
PUNCH IN AT=003
PUNCH OUT
12345 7
PUNCH IN AT=003
PUNCH OUT AT=006
*1 Si los compases 1, 2 no se
sobrescriben, la grabación se
inicia a partir del compás 3.
*2 Tendrá que presionar el botón
[REC] al final de los 5 compases.
*1
Inicio/inicio de
grabación de sobrescritura *1
Inicio/inicio de
grabación de sobrescritura *1
*2
Interrupción de la grabación*2
Interrupción de la grabación*2
Interrupción de la grabación*2
Interrupción de la grabación*2
Interrupción de la grabación*2

Grabación de sus interpretaciones y creación de canciones: Song Creator
PSR-2000/1000
102
Sea cual sea el método que haya utilizado para grabar una canción: grabación rápida, grabación de varias pistas o gra-
bación por pasos, puede utilizar las funciones de edición para modificar los datos de la canción.
Edición de parámetros relacionados con canales: Channel
Las operaciones de acceso aquí descritas se aplican al paso 4 de la página 96. Para acceder a la pantalla que se muestra
a continuación, utilice los botones [BACK]/[NEXT].
Quantize (cuantificar)
Esta opción le permite "limpiar" o ajustar con precisión la sincronización de un canal previamente grabado. Por ejem-
plo, el siguiente pasaje musical se ha escrito con valores de nota negra y corchea exactos.
Aunque piense que ha grabado el pasaje con precisión, es posible que su interpretación real vaya ligeramente por
delante o por detrás del tiempo. Con Quantize puede alinear todas las notas en un canal para que la sincronización sea
totalmente precisa con respecto al valor de nota especificado (vea más abajo).
■Acerca del tamaño de cuantización
Ajuste el valor de Quantize para que corresponda a las notas más pequeñas del canal con el que trabaja. Por ejem-
plo, si los datos se han grabado con notas negras y corcheas, utilice una corchea para el tamaño de cuantización. Si
aplica un tamaño de nota negra, las corcheas se desplazarían encima de las notas negras.
Edición de una canción grabada
I
F
J
G
H
D
A
E
B
C
81 2 3 4 5 6 7
Utilícelos para seleccionar
la operación de edición
deseada.
Selecciona el canal que se
va a cuantificar.
Selecciona el tamaño de cuantización
(resolución).
Consulte los detalles más abajo.
Determina la intensidad con
la que se cuantificarán las
notas. Si se selecciona un
valor inferior al 100%, las
notas se desplazarán hacia
los tiempos de cuantización
especificados sólo por la
cantidad especificada. Si se
aplica un porcentaje inferior
al 100%, la función le per-
mite conservar parte del
sentimiento "humano" en la
grabación.
Ejecuta la operación de
cuantización. Una vez finali-
zada la operación, este
botón pasa a ser [UNDO],
lo que le permite recuperar
los datos originales si no
está satisfecho con los
resultados de la función
Quantize. La función Undo
sólo tiene un nivel; única-
mente puede anularse la
operación previa.
Accede a la pantalla
SONG, desde la que puede
guardar los datos editados.
Un compás de corcheas antes de la cuantización Después de cuantización de corchea
Nota corchea Nota fusa Nota semifusa Nota fusa + tresillo
de corcheas *
Nota negra
Tresillo de negras Tresillo de
corcheas Tresillo de fusas Nota corchea +
tresillo de corcheas * Nota fusa + tresillo
de fusas *
Los tres ajustes de cuantización marcados con asteriscos (*) son especialmente prácticos ya que le permiten cuantificar dos valo-
res de nota distintos al mismo tiempo, sin arriesgar la cuantización de ninguno de ellos. Por ejemplo, si ha grabado corcheas y tre-
sillos de corcheas en el mismo canal y cuantifica a corcheas, todas las notas del canal se cuantifican en corcheas, lo que elimina
del ritmo cualquier sensación de tresillo. Sin embargo, si utiliza el ajuste corchea + tresillo de corcheas, las corcheas y las notas de
tresillo se cuantificarán correctamente.
Tamaño de cuantización

Grabación de sus interpretaciones y creación de canciones: Song Creator
103
PSR-2000/1000
Delete (eliminar)
Le permite eliminar los datos grabados del canal especificado.
Mix (combinar)
Con esta función puede combinar los datos de dos canales y colocar los resultados en un canal diferente. También le
permite copiar los datos de un canal a otro.
I
F
J
G
H
D
A
E
B
C
81 2 3 4 5 6 7
Utilicelos para seleccionar
la operación de edición
deseada.
Borra todos los datos del
canal seleccionado. Una
vez finalizada la operación,
este botón pasa a ser
[UNDO], que le permite
recuperar los datos origina-
les. La función Undo sólo
tiene un nivel; sólo puede
anularse la operación pre-
via.
Accede a la pantalla
SONG, desde la que puede
guardar los datos editados.
Se utilizan para seleccio-
nar el canal que se va a
borrar.
I
F
J
G
H
D
A
E
B
C
81 2 3 4 5 6 7
Utilicelos para seleccionar
la operación de edición
deseada.
Ejecuta la operación Mix.
Una vez finalizada la opera-
ción, este botón pasa a ser
[UNDO], lo que le permite
recuperar los datos origina-
les si no está satisfecho con
los resultados de la función
Mix. La función Undo sólo
tiene un nivel; únicamente
puede anularse la opera-
ción previa.
Accede a la pantalla
SONG, desde la que puede
guardar los datos editados.
Le permiten especificar los dos canales
fuente que van a combinarse.
Si selecciona aquí "COPY", los
datos de Source 1 se copian al
canal de destino.
Determina el canal en el que se situarán los
resultados de la operación de copia o de mezcla.
Todos los datos que no sean
los datos de notas mixtas se
derivan del canal fuente 1
(Source 1).

Grabación de sus interpretaciones y creación de canciones: Song Creator
PSR-2000/1000
104
Channel Transpose
Con esta función puede transponer los datos grabados de canales individuales hacia arriba o hacia abajo un máximo
de dos octavas en incrementos de semitono.
Set Up (ajuste)
Puede cambiar los ajustes iniciales de la canción, como voz, nivel y tempo, a los ajustes actuales de la consola de mez-
clas o de los controles de panel.
I
F
J
G
H
D
A
E
B
C
81 2 3 4 5 6 7
Ejecuta la operación Chan-
nel Transpose. Una vez
finalizada la operación, este
botón pasa a ser [UNDO],
lo que le permite recuperar
los datos originales si no
está satisfecho con los
resultados de la función
Channel Transpose. La fun-
ción Undo sólo tiene un
nivel; únicamente puede
anularse la operación pre-
via.
Accede a la pantalla
SONG, desde la que puede
guardar los datos editados.
Determina la cantidad de desplazamiento de notas para cada canal.
Conmuta entre las dos pan-
tallas de canales: Canales
1 - 8 y canales 9 - 16.
Para configurar simultánea-
mente todos los canales en
el mismo valor, ajuste la
función Channel Transpose
para uno de los canales
mientras mantiene presio-
nado este botón.
Utilicelos para seleccionar
la operación de edición
deseada.
I
F
J
G
H
D
A
E
B
C
81 2 3 4 5 6 7
Utilicelos para seleccionar
la operación de edición
deseada.
Ejecuta la opera-
ción SET UP. Una
vez ejecutada la fun-
ción SET UP, la ope-
ración no puede
cancelarse ni anu-
larse.
Accede a la pantalla
SONG, desde la que puede
guardar los datos editados.
Determina que características y funciones de reproducción se aplicarán automáticamente junto con la canción seleccionada. Todos los even-
tos, excepto "KEYBOARD VOICE", pueden grabarse únicamente al principio de la canción.
Antes de seleccionar o marcar cualquiera de estos elementos (excepto Keyboard Voice), asegúrese de volver al principio de la canción con el
botón [TOP] y pare la reproducción.
Song ........................... Guarda el ajuste de tempo y todos los ajustes realizados desde la consola de mezclas.
Keyboard Voice........... Le permite definir automáticamente la voz de las partes interpretadas con el teclado (Main/Layer/Left) cuando se
reproduce la canción. Guarda las voces del teclado y los ajustes de activación y desactivación de partes. Para grabar
un cambio de voz en la parte interpretada con el teclado en la mitad de una canción, pare la canción en el punto
deseado, haga el cambio de voz y presione el botón [D] (EXECUTE).
Lyrics language.......... Guarda los ajustes de la pantalla Lyrics.
Score Setting.............. Guarda los ajustes de la pantalla Score (PSR-2000 únicamente).
Mic. Settings............... Guarda los ajustes de micrófono en la consola de mezclas (PSR-2000 únicamente).
Utilícelo para marcar la
opción seleccionada. Las
opciones marcadas se
guardan con la canción.

Grabación de sus interpretaciones y creación de canciones: Song Creator
105
PSR-2000/1000
Edición de eventos de notas: 1 - 16
Desde esta pantalla puede editar eventos de notas individuales (vea más abajo). Estas operaciones se aplican al paso 4
de la página 96. Utilice los botones [BACK]/[NEXT] para acceder a la pantalla que se muestra más abajo.
Eventos de notas
Parámetro Descripción
Note Determina el tono, velocidad (volumen) y la duración de la nota.
Ctrl (cambio de control) Determina el valor y número de cambio de control. Para obtener más datos sobre los mensajes de cambio de
control, consulte el folleto Lista de datos (Formato de datos MIDI) que se proporciona aparte.
Prog (cambio de programa) Determina el número de voz (programa). Para obtener más datos sobre los mensajes de cambio de programa,
consulte el folleto Lista de datos (Lista de voces).
P.Bnd (inflexión del tono) Determina el valor de inflexión del tono.
A.T. (pulsación posterior) Determina el valor de pulsación posterior.
I
F
J
G
H
D
A
E
B
C
81 2 3 4 5 6 7
Utilícelos para desplazar el
cursor hacia arriba y hacia
abajo, y seleccionar el
evento deseado.
Determina el canal que se
va a editar.
Para el ajuste poco preciso del valor del evento.
Accede a la pantalla Step
Recording (página 97).
Accede a la pantalla Filter (fil-
tro) (página 107), que le per-
mite seleccionar únicamente
los eventos que deban apare-
cer en la lista de eventos.
Accede a la pantalla
SONG, desde la que puede
guardar los datos editados.
Si mantiene presionado
este botón a la vez que uti-
liza los botones [A] y [B]
puede seleccionar varios
eventos.
Para el ajuste preciso del valor del evento.
Corta (borra) todos los eventos seleccionados.
Los eventos cortados se copian y pueden pegarse
en otra ubicación.
Añade un nuevo evento a la lista de eventos.
Copia todos los eventos selec-
cionados, que pueden copiarse
en otra ubicación.
Borra el evento que
está en la posición
del cursor.
Pega en la ubicación seleccionada
todos los eventos cortados o copia-
dos.
Al presionarlo, se recupera el valor
original del valor en el que está el
cursor, si este valor se ha modifi-
cado.
Determina la posición
actual del evento que se
está editando.
Vuelve a la posición inicial
de la canción actual (pri-
mera nota del primer com-
pás).
Utilícelos para desplazar el
cursor hacia la izquierda y
hacia la derecha, y selec-
cionar el parámetro
deseado del evento resal-
tado. Tenga en cuenta que
al alejar el cursor del valor
recién editado, el valor se
introduce automáticamente.
Para introducir realmente un
valor editado, aleje el cursor
del valor o presione el botón
SONG [START/STOP].
El sonido de las voces gra-
badas con la grabación Step
puede ser ligeramente dife-
rente del original.

Grabación de sus interpretaciones y creación de canciones: Song Creator
PSR-2000/1000
106
Edición de eventos de acordes: CHD
Desde esta pantalla puede editar los eventos de acordes que ha grabado en la canción.
Estas operaciones se aplican al paso 4 de la página 96. Utilice los botones [BACK]/[NEXT] para acceder a la pantalla
que se muestra más abajo. A excepción del botón [F] (EXPAND), las operaciones son las mismas que las de Edición de
eventos de notas (página 105).
Eventos de acordes
Edición de eventos del sistema: SYS/EX. (exclusivo del sistema)
Desde esta pantalla puede editar eventos de Sistema grabados.
Estas operaciones se aplican al paso 4 de la página 96. Utilice los botones [BACK]/[NEXT] para acceder a la pantalla
que se muestra más abajo. Las operaciones son iguales a las de Edición de eventos de notas (página 105).
Eventos del sistema
Parámetro Descripción
Style (estilo de acompaña-
miento) Muestra el nombre del estilo de acompañamiento. Para introducir un estilo de acompañamiento, acceda a la pan-
talla STYLE y seleccione el estilo deseado.
Tempo Determina el valor de tempo.
Acorde Especifica el acorde, su nota fundamental, tipo de acorde y nota de bajo.
Sect (sección) Especifica la sección, su nombre y variación.
OnOff (canal activado/des-
activado) Determina si canales concretos (ritmo, bajo, etc.) están activados o desactivados.
CH.Vol (volumen de canal) Determina el nivel de canales específicos (ritmo, bajo, etc.).
S.Vol (volumen de estilo) Determina el nivel de todo el estilo de acompañamiento.
Parámetro Descripción
ScBar (compás inicial de la par-
titura) Esto determina el número del compás alto. El número de compás aparece en la pantalla MAIN o en la nota-
ción musical (sólo PSR-2000). Sólo se puede especificar un valor al principio de los datos de la canción.
Tempo Determina el valor de tempo.
Time (signatura de tiempo) Determina la signatura de tiempo.
Key (clave) Determina la clave, así como el ajuste mayor/menor.
XG Prm (parámetros XG) Le permite introducir varios cambios detallados en los datos. Para obtener más información sobre los pará-
metros XG, consulte el folleto Lista de datos (Formato de datos MIDI).
SYS/Ex. (exclusivo del sistema) Muestra los datos exclusivos del sistema en la canción. Esto no le permite cambiar el contenido real de los
datos; pero le permite eliminarlos, copiarlos y pegarlos.
Meta (evento Meta) Muestra los eventos meta SMF de la canción. Esto no le permite cambiar el contenido real de los datos;
pero le permite eliminarlos, copiarlos y pegarlos.
I
F
J
G
H
D
A
E
B
C
Presiónelo para convertir
los acordes grabados y las
entradas de sección en
datos de canción.
Para introducir realmente un
valor editado, aleje el cursor
del valor o presione el botón
SONG [START/STOP] .

Grabación de sus interpretaciones y creación de canciones: Song Creator
107
PSR-2000/1000
Introducción y edición de letras
Con esta práctica función puede introducir el nombre de la canción y las letras. También le permite modificar o corre-
gir la letra actual de la canción. Para obtener más información sobre eventos de letras, consulte el gráfico que aparece
más abajo. Estas operaciones se aplican al paso 4 de la página 96. Utilice los botones [BACK]/[NEXT] para acceder a la
pantalla que se muestra más abajo. Las operaciones son iguales a las de Edición de eventos de notas (página 105).
En el siguiente ejemplo, reescribiremos parte de la letra de una de las canciones internas, "Twinkle Twinkle Little Star".
Seleccione la canción interna "Twinkle Twinkle Little Star.". El método de selección es igual al que se describe en la
página 76, página 83.
Eventos de letras
Personalización de la lista de eventos: Filter
Con esta función puede determinar qué tipos de eventos se mostrarán en las pantallas de edición de eventos. Para
seleccionar un evento para su visualización, marque el cuadro que corresponda al nombre del evento. Para filtrar un
evento de forma que no aparezca en la lista, elimine la marca de comprobación para que el cuadro quede vacío.
Para acceder a la pantalla que se muestra a continuación, presione el botón [H] (FILTER) desde cualquiera de las
siguientes pantallas: CHD, 1 - 16, SysEX o LYRICS (página 105 - página 107).
Parámetro Descripción
Name (nombre de la
canción) Determina el nombre de la canción. Con este parámetro se accede a la pantalla NAME en la que puede introducir el
nombre.
Lyrics (letras) Le permite introducir letras.
Code (otros controles) CR : Introduce un salto de línea en el texto de la letra.
LF : Elimina la letra que aparece actualmente para mostrar el siguiente conjunto de letras.
I
F
J
G
H
D
A
E
B
C
81 2 3 4 5 6 7
1Desplace el cur-
sor al evento que
contiene la pala-
bra "star".
3Utilice estos botones
para acceder a la pan-
talla Lyric en la que
puede introducir letras.
En la pantalla Lyric
(página 45) introduzca
la nueva palabra, "(su
nombre)".
4Presione este
botón para guar-
dar los datos que
acaba de cambiar.
2Desplace el cur-
sor a la palabra
"star".
Para introducir realmente un
valor editado, aleje el cursor
del valor o presione el botón
SONG [START/STOP] .
I
F
J
G
H
D
A
E
B
C
81 2 3 4 5 6 7
Accede a la pantalla Main Fil-
ter (filtro principal). Para obte-
ner más información sobre
cada tipo de evento, consulte
el folleto Lista de datos (For-
mato de datos MIDI) que se
proporciona aparte.
Introduce marcas de com-
probación para todos los
elementos.
Invierte los ajustes de marca
de comprobación para todos
los cuadros. En otras pala-
bras, introduce marcas de
comprobación en todos los
cuadros que no la tenían
previamente y viceversa.
Accede a la pantalla Control
Change Filter (filtro - cambio
de control). Para obtener más
información sobre cada tipo
de evento, consulte el folleto
Lista de datos (Formato de
datos MIDI) que se propor-
ciona aparte.
Accede a la pantalla Accompaniment Filter (fil-
tro de acompañamiento). Para obtener más
información sobre cada tipo de evento, consulte
el folleto Lista de datos (Formato de datos
MIDI).
Cuando está seleccionado "MAIN FILTER" o "ACCOMPANIMENT FILTER", se
selecciona el elemento desplazándose hacia arriba o hacia abajo. Cuando está
seleccionado "CONTROL CHANGE FILTER", se selecciona el elemento des-
plazándose hacia arriba o hacia abajo de ocho en ocho elementos.
Selecciona el elemento, despla-
zándose hacia arriba o hacia
abajo de elemento en elemento.
Introduce o elimina la marca de
comprobación para el elemento
seleccionado.
Selecciona sólo datos de
notas; las marcas de com-
probación de los demás
cuadros se eliminan.
EXIT
Ejecute los ajustes presionando
el botón [EXIT].
END

PSR-2000/1000
108
Creación de estilos de acompañamiento: Style
Creator
Con el PSR-2000/1000 puede crear sus frases Multi Pad originales, que puede utilizar en interpretaciones igual que los
Multi Pads predeterminados.
Acerca de la creación de estilos de acompañamiento
En el gráfico de la derecha se indican las partes básicas (o "canales") de que
consta cada sección de un estilo de acompañamiento. Para crear un estilo de
acompañamiento, grabe patrones en los distintos canales uno por uno, para cada
una de las secciones que desee crear.
■Grabación en tiempo real (página 110)
Puede grabar estilos de acompañamiento interpretando las partes al teclado
en tiempo real. No obstante, no tiene que grabar usted mismo todas las par-
tes, puede elegir un estilo de acompañamiento predeterminado que sea pare-
cido al que usted quiere y añadir o sustituir partes para crear su propio estilo
personalizado.
Características de la grabación en tiempo real
• Grabación en bucle
Como la reproducción del acompañamiento automático repite los patrones
de varios compases en un "bucle", puede también grabar patrones en un bucle. Por ejemplo, si inicia la grabación
con una sección Main de dos compases, los dos compases se graban de forma repetida. Las notas que se graban se
reproducirán desde el siguiente bucle (repetición), por lo que podrá grabar nuevo material mientras escucha las par-
tes grabadas previamente.
• Sobregrabación
Con esta función puede grabar nuevo material en una pista que ya contiene datos grabados sin borrar los datos ori-
ginales. En la grabación de estilos, los datos grabados no experimentan cambio alguno a menos que haya indicado
específicamente que se borren. Por ejemplo, si inicia la grabación con una sección Main de dos compases, se repi-
ten los dos compases. A medida que graba notas en cada pase del bucle (repetición), esas notas se reproducen a
partir del siguiente bucle lo que le permite sobregrabar material nuevo mientras escucha las partes anteriores.
■Grabación por pasos (página 111)
Este método es como escribir notación musical en papel ya que le per-
mite introducir cada nota individualmente, además de especificar su
duración. Esto resulta perfecto para realizar grabaciones precisas o
para partes que son difíciles de interpretar.
■Montaje de un estilo de acompañamiento (página 112)
Con esta práctica función puede crear estilos compuestos combi-
nando varios patrones de estilos de acompañamiento predetermina-
dos internos. Por ejemplo, para crear su propio estilo general de 8
tiempos, podría tomar patrones de ritmo del estilo "8 Beat 1", utilizar
el patrón de bajo de "8 Beat 2" e importar los patrones de acordes del
estilo "60's8Beat" para combinar los distintos elementos y crear un
estilo de acompañamiento.
■
Edición del estilo de acompañamiento creado (página 113)
Con las funciones de edición, puede editar de forma personalizada los
estilos que ha creado mediante grabación en tiempo real, grabación
por pasos y combinación de elementos de otros estilos.
USER
ENTER
EXIT
BALANCE
FUNCTION
HELP
MENU
DEMO
SOUND CREATOR
DIGITAL RECORDING
MIXING CONSOLE
DIGITAL
STUDIO
DIRECT
ACCESS
PART
CHANNEL ON/OFF
FREEZE MEMORY
DATA ENTRY
ORGAN FLUTES
STRINGS CHOIR & PAD
GUITAR
MAIN
BACK NEXT
LEFT
MUSIC
FINDER
LAYER
I
F
J
G
H
D
A
E
B
C
BASS
PIANO & HARPSI.
E.PIANO
XG
UPPER OCTAVE
WOODWIND
PERCUSSION
VARIATION
MONOTOUCH
SUSTAIN
DSP
HARMONY/
ECHO
LEFT
HOLD
SYNTH.
BRASS
ORGAN &
ACCORDION
VOICE EFFECT
VOICE
ONE TOUCH SETTING
REGISTRATION MEMORY
MIC.
EFFECT
RESET
VOCAL
HARMONY
MIC.
SETTING
VH TYPE
SELECT TALK
OVER
SIGNAL
81 2 3 4 5 6 7
TRANSPOSE
ACMP
STANDBY
ON
INTRO
START/STOP
MAIN ENDING
/ rit. AUTO
FILL IN
OTS
LINK
SYNC.
STOP SYNC.
START
BREAK
BALLAD USERLATIN
POP & ROCK
REC REW FF
START/STOP
TOP
BALLROOM
DANCE
RESET
MIN MAX
FADE
IN/OUT
TEMPO
STOP
TAP TEMPO
RESET
NEW SONG SYNC. START
SONG
STYLE
MARCH &
WALTZ
METRO-
NOME
EXTRA
TRACKS
(STYLE) (R)(L)
TRACK
2TRACK
1 REPEAT
SWING &
JAZZ
MULTI PAD
STYLE CONTROL
MASTER VOLUME
PART
ACMP INTRO
START/STOP
MAIN ENDING
/ rit. AUTO
FILL IN
OTS
LINK
SYNC.
STOP SYNC.
START
BREAK
STYLE CONTROL
DIGITAL RECORDING
Sección Canal
INTRO A - D
RHYTHM 1, RHYTHM 2,
BASS, CHORD 1,
CHORD 2, PAD,
PHRASE 1, PHRASE 2
MAIN A - D
FILL IN A - D
BREAK
ENDING A - D
Para obtener información
sobre la estructura de partes
de los estilos de acompaña-
miento, consulte la
página 94.
Rhythm 1
Rhythm 2
Bass
Chord 1
Chord 2
Pad
Phrase 1
Phrase 2
8Beat 1
Rhythm 1
Rhythm 2
Bass
Chord 1
Chord 2
Pad
Phrase 1
Phrase 2
8Beat 2
Rhythm 1
Rhythm 2
Bass
Chord 1
Chord 2
Pad
Phrase 1
Phrase 2
60’s 8 Beat
Rhythm 1
Rhythm 2
Bass
Chord 1
Chord 2
Pad
Phrase 1
Phrase 2
Se puede seleccionar cual-
quier voz para el canal
RHY1, con excepción de la
flauta de órgano.

Creación de estilos de acompañamiento: Style Creator
109
PSR-2000/1000
Formato de archivo de estilo
El formato de archivo de estilo (SFF) combina
toda la experiencia y conocimientos de
Yamaha sobre el acompañamiento automá-
tico en un solo formato unificado. Mediante el
uso de las funciones de edición, puede apro-
vechar al máximo el formato SFF y crear libre-
mente sus propios estilos.
El gráfico de la derecha indica el proceso
mediante el cual se reproduce el acompaña-
miento (esto no se aplica a las pistas de ritmo).
El patrón básico o "de fuente" del gráfico son
los datos del estilo original. Este patrón de
fuente se graba con grabación de estilo de
acompañamiento (vea más abajo).
Tal y como muestra el gráfico de la derecha, la
salida real del acompañamiento viene deter-
minada por varios ajustes de parámetros y
cambios de acordes (tocados en la sección de
acompañamiento automático del teclado)
introducidos en este patrón de fuente.
Patrón de fuente
1Nota fundamental fuente (nota fundamental del
acorde básico)
2Acorde de fuente (tipo de acorde básico)
Conversión de tono
3NTR (regla de transposición de notas)
4NTT (tabla de transposición de notas)
Otros ajustes
5High Key (tecla alta) (umbral de la conversión
de tono)
6Note Limit (margen de sonoridad) (alcance
acústico)
7RTR (regla de reactivación; cómo cambian los
tonos del acorde)
Salida
Estos son los patrones
grabados en los estilos
de acompañamiento
(página 116).
Estos datos se crean
mediante los acordes
interpretados en la
sección de acompaña-
miento automático del
teclado (página 62).
Estos ajustes se editan
desde la pantalla
PARAMETER. Estos
parámetros determinan
la conversión de tono
del patrón de fuente
cuando se tocan acor-
des en la sección de
acompañamiento auto-
mático del teclado.
Cambios en acordes (en la sección
de acompañamiento automático
del teclado)
Funcionamiento
D
A
E
B
C
BACK NEXT
I
F
J
G
H
SOUND CREATOR
DIGITAL RECORDING
MIXING CONSOLE
DIGITAL
STUDIO
PART
1Seleccione el estilo de acompañamiento
deseado para su edición. Para grabar un
nuevo estilo de acompañamiento desde
cero, acceda a la página BASIC de la panta-
lla Style Creator y seleccione "New Style"
presionando el botón [C].
2
4 Grabe y edite el estilo de acompañamiento. Para más detalles
sobre las operaciones de cada pantalla, consulte las explica-
ciones de la página siguiente.
Utilice los botones
[BACK]/[NEXT]
para seleccionar
las distintas pági-
nas.
3
Presione el botón
[EXIT] para cerrar
la pantalla STYLE
CREATOR.
END
5Acceda a la pantalla
Style presionando el
botón [I] (SAVE) (en la
página "Assembly":
botón [J]) y guarde des-
pués los datos grabados o
editados en la página
USER o FLOPPY DISK.

Creación de estilos de acompañamiento: Style Creator
PSR-2000/1000
110
Puede utilizar las funciones de grabación en tiempo real para crear su propio estilo de acompañamiento, ya sea par-
tiendo de cero o basándose en los datos de acompañamiento predeterminados. Estas operaciones se aplican al paso 4
de la página 109.
Grabación en tiempo real: Conceptos básicos
I
F
J
G
H
D
A
E
B
C
REC ....Canal activado
para grabación.
ON ......Canal activado
para reproducción.
OFF .... Canal silenciado.
Selecciona un estilo
vacío, lo que le permite
crear un nuevo estilo a
partir de cero.
Accede a la pantalla para cambiar el
tempo o el tiempo (signatura de
tiempo).
Al presionar este botón, aparece la palabra "DELETE" sobre los canales que
contienen datos. Para borrar datos de un canal concreto, mantenga presionado
este botón y presione el botón [1▲] - [8▲] adecuado; suelte después los boto-
nes. Para cancelar la selección, presione el botón [1▼] - [8▼] correspondiente
al canal que desea cance-
lar. Mientras siga mante-
niendo presionado el botón
[J], puede alternar entre eli-
minar y restituir los datos
seleccionados. Si se suelta
el botón [J] se borrarán
definitivamente los datos.
Antes de grabar en uno de
los canales que no sea rít-
mico (BASS - PHR 2), com-
pruebe que ha borrado los
datos del canal apropiado.
Disponible sólo cuando el canal
está configurado en [RHY1] o
[RHY2], le permite borrar soni-
dos de percusión concretos
durante la grabación. Mantenga
presionado este botón mientras
pulsa la tecla correspondiente al
instrumento que desea borrar.
2En primer lugar, seleccione la voz deseada. Inicie la grabación presionando
el botón STYLE [START/STOP].
Empieza a reproducirse la sección del estilo seleccionada. Puesto que el
patrón rítmico se repite en bucle, puede grabar nuevos sonidos y notas en
cada pase mientras escucha el patrón. Los iconos encima de las teclas indican
el instrumento de percusión que tienen asignado.
3Interrumpa la grabación presionando de nuevo el botón STYLE [START/
STOP].
Con la pantalla REC
CHANNEL abierta, cierre
la pantalla presionando el
botón [EXIT].
Si ha activado la función
Sync Start (presionando el
botón SYNC. START),
puede iniciar la grabación
presionando una tecla del
teclado.
1 Seleccione el canal deseado para grabación presionando simultáneamente el botón [F] (REC CH) y el
botón [1▲▼] - [8▲▼] adecuado.
Antes de grabar en uno de los canales que no sea rítmico (BASS - PHR 2), compruebe que ha borrado los
datos del canal apropiado. Puede establecer otros ajustes (consulte "Otros parámetros de la página BASIC"
en la página 111) después de cerrar la pantalla REC CHANNEL presionando el botón [EXIT]. Para acceder
de nuevo a la pantalla REC CHANNEL, presione el botón [F] (REC CH).
•Para el canal RHY 2, sólo
se puede seleccionar
Drum Kit o SFX Kit.
•Para los canales no rítmi-
cos (BASS - PHR 2), se
pueden seleccionar todas
las voces con excepción
de Organ Flutes voice,/
Drum Kit/SFX Kit.
END

Creación de estilos de acompañamiento: Style Creator
111
PSR-2000/1000
Con este método, puede crear un patrón de estilo introduciendo notas y otros datos de forma individual, sin tener que
interpretarlos en tiempo real. Estas operaciones se aplican al paso 4 de la página 109.
El proceso real de grabación es idéntico al de grabación de canciones por pasos (página 96), a excepción de los puntos
que se describen a continuación. Puede también editar cada evento desde la página Edit y el proceso de edición será
igual al de edición de canciones (página 105).
• En la grabación de canciones, la posición de la marca de fin puede cambiarse libremente. No obstante, no puede
modificarse cuando se trata de la creación de estilos de acompañamiento. Esto es así porque la duración del estilo
de acompañamiento se fija automáticamente según la sección seleccionada. Por ejemplo, al crear un estilo de
acompañamiento basado en una sección de cuatro compases, la posición de marca de fin se ajusta automática-
mente al final del cuarto compás y no puede modificarse desde la pantalla Step Record.
• Al editar los datos grabados en la página Edit, puede pasar de un tipo de datos a otro (datos de eventos o datos de
control). Presione [F] (TRACK EVT) para acceder a la pantalla REC CHANNEL y utilice ese botón para pasar de la
pantalla Event (nota, cambio de control, etc.) a la pantalla Control (exclusivo del sistema, etc.).
Asegúrese de definir previamente el canal de grabación en otra pantalla (por ejemplo, pantalla BASIC; página 109).
Otros parámetros de la pantalla Basic
Botón [I] (SAVE)
Accede a la pantalla Style para guardar los datos del estilo de acompañamiento.
Botones [3▲▼][4▲▼] (sección)
Determina la sección que se va a grabar.
Botones [5▲▼][6▲▼] (duración del patrón)
Determina la duración del patrón de la sección seleccionada en compases (1 - 32).
La sección Fill In/Break se fija con una duración de un compás.
Botón [D] (ejecutar)
Ejecuta el cambio de la duración del patrón.
Grabación — Precauciones
• El acorde básico que se utiliza para el estilo de acompañamiento se denomina
acorde fuente.
Todos los acordes que interpretan y dan tono a ese sonido proceden del acorde
fuente. Al grabar las secciones Main y Fill In, para un acorde fuente de CM7,
tenga en cuenta los siguientes puntos:
* Al grabar en los canales Bass o Phrase, trate de utilizar únicamente las notas
recomendadas; así se garantizará que puede interpretar varios acordes con el estilo de acompañamiento y
que conseguirá resultados óptimos (pueden funcionar otras notas, siempre y cuando las utilice como tonos
breves de transición).
* Al grabar en los canales Chord o Pad, trate de utilizar únicamente las notas del acorde CM7; así se garanti-
zará que puede interpretar varios acordes con el estilo de acompañamiento y que conseguirá resultados
óptimos (pueden funcionar otras notas, siempre y cuando las utilice como tonos breves de transición).
El acorde fuente se predefine por defecto como el CM7; no obstante, puede cambiarlo a cualquier otro que pre-
fiera. Consulte la sección "Realización de ajustes de formato de archivo de estilo – Parameter" en la página 116.
• Al grabar las secciones Intro y Ending, puede ignorar el acorde fuente y utilizar la progresión de acordes o notas
que prefiera. En este caso, si define el parámetro NTR como "ROOT TRANSPOSE" y NTT como "HARMONIC
MINOR" o "MELODIC MINOR" (en la página PARAMETER), se cancelan (para reproducción) las conversiones
de tono normal resultantes de interpretar diferentes acordes, lo que significa que la conversión de tono de
acompañamiento se producirá sólo para los cambios en la nota fundamental o en cambios mayor/menor.
También puede seleccionar
la sección deseada para
grabación presionando el
botón de panel adecuado. Al
presionar uno de los boto-
nes Section se accede a la
pantalla SECTION, en la
que puede cambiar de sec-
ción mediante los botones
[6▲▼]/[7▲▼]. Para aplicar
realmente el cambio, pre-
sione el botón [8▲]. Para
seleccionar la sección Fill In,
presione el botón [AUTO
FILL IN].
CRC CRC
C (do) = nota de acorde
C (do), R = nota recomendada
Grabación por pasos
I
F
J
G
H

Creación de estilos de acompañamiento: Style Creator
PSR-2000/1000
112
Este práctica función le permite combinar elementos del acompañamiento, como patrones de acordes, ritmo y bajo, de
estilos existentes y utilizarlos para crear sus propios estilos de acompañamiento originales. Estas operaciones se aplican
al paso 4 de la página 109.
Montaje de un estilo de acompañamiento: Assembly
I
F
J
G
H
D
A
E
B
C
81 2 3 4 5 6 7
2 Selecciona el canal y la sección
de estilo que se copiarán en los
canales correspondientes, selec-
cionados con los botones [A]-
[D] y [F]-[I] anteriores.
Determinan el ajuste de reproducción de cada canal. Puede
montar el estilo de acompañamiento mientras se reproducen la
sección de estilo y el canal que se van a copiar.
SOLO............ Silencia todos los canales menos el seleccio-
nado. Los canales RHYTHM ajustados en REC
en la pantalla REC CHANNEL (página 111) se
reproducen simultáneamente.
ON................ Reproduce los canales seleccionados. Los cana-
les activados (ON) en la pantalla REC CHAN-
NEL (página 110) se reproducen
simultáneamente.
OFF............... Si el canal seleccionado está activado (ON) en
la pantalla REC CHANNEL (página 110), OFF
no aparece y no está disponible.
1 Le permiten seleccionar el estilo de acompaña-
miento que se utilizará para cada canal del estilo
original. Seleccione el canal deseado presio-
nando los botones [A] – [D], [F] – [I] y presione el
mismo botón para ver la pantalla Style, a partir de
la cual puede seleccionar el estilo de acompaña-
miento.
3Después de repetir los pasos 1 y 2
según sea oportuno, presione el
botón [J] (SAVE) para guardar los
datos del estilo montado. Desde
aquí puede guardar los ajustes de
todos los canales (RHYTHM 1,
RHYTHM 2, BASS, etc.) en un solo
estilo de acompañamiento.
Si cambia la sección y el
canal en los pasos nº 1 y
nº 2, también cambian la
sección y el canal que estén
especificados. Los canales
que se están grabando tam-
bién cambian y la grabación
se interrumpe automática-
mente.
El parámetro PLAY TYPE
afecta únicamente a la
reproducción y no cambia
los datos reales del estilo de
acompañamiento.

Creación de estilos de acompañamiento: Style Creator
113
PSR-2000/1000
Cambio de la sensación rítmica: Groove y Dynamics (surco y
dinámica)
Estas versátiles funciones le ofrecen una amplia gama de herramientas para cambiar la sensación rítmica del estilo de
acompañamiento que ha creado. Estas operaciones se aplican al paso 4 de la página 109.
■Groove
Parámetros de Groove
Original Beat
(tiempo original)
Especifica los tiempos a los que se aplica la sincronización Groove. En otras palabras, si se selecciona "8 Beat", la sin-
cronización Groove se aplica a las corcheas, si se selecciona "12 Beat", la sincronización se aplica a tresillos de cor-
cheas.
Beat Converter
(convertidor de
tiempo)
Cambia realmente la sincronización de los tiempos (especificada en el parámetro ORIGINAL BEAT anterior) al valor
seleccionado. Por ejemplo, cuando ORIGINAL BEAT se define como "8 Beat" y BEAT CONVERTER como "12", todas
las corcheas de la sección cambian a sincronización de tresillo de corcheas. Los valores "16A" y "16B" de ORIGINAL
BEAT Converter que aparecen cuando Beat se ajusta en "12 Beat" son variaciones en un ajuste de tresillo de semicor-
cheas.
Swing Produce un ritmo de "swing" al desplazar la sincronización de los tiempos de fondo en función del parámetro ORIGINAL
BEAT anterior. Por ejemplo, si el valor especificado para ORIGINAL BEAT es corcheas, el parámetro Swing retrasará de
forma selectiva los tiempos de segunda, negra, sexta y corchea de cada compás para crear un ritmo de swing. Los ajus-
tes del "A" al "E" producen distintos grados de swing, siendo "A" el más sutil y "E" el más pronunciado.
Fine (preciso) Selecciona una gama de "plantillas" Groove que se aplican a la sección seleccionada. Con los ajustes "PUSH" determi-
nados tiempos se reproducen antes, mientras que "HEAVY" retarda la sincronización de determinados tiempos. Los
ajustes numerados (2, 3, 4, 5) determinan los tiempos que se van a ver afectados. Todos los tiempos hasta el tiempo
especificado, pero sin incluir el primero, se reproducirán antes o después (por ejemplo, tiempos de segunda y tercera si
se selecciona "3"). En todos los casos, los tipos "A" producen un efecto mínimo, los tipos "B" producen un efecto medio
y los "C" el máximo efecto.
Edición del estilo de acompañamiento creado
I
F
J
G
H
D
A
E
B
C
81 2 3 4 5 6 7
Utilicelos para seleccio-
nar la operación de edi-
ción deseada. Accede a la pantalla Style y le per-
mite guardar los datos del estilo de
acompañamiento editado.
Ejecuta la operación Groove. Una vez
finalizada la operación, este botón
pasa a ser [UNDO], lo que le permite
recuperar los datos originales si no
está satisfecho con los resultados de
la función Groove. La función Undo
sólo tiene un nivel; únicamente puede
anularse la operación previa.
Determina los ajustes para cada uno de los
parámetros de Groove (consulte la lista que
aparece más abajo).

Creación de estilos de acompañamiento: Style Creator
PSR-2000/1000
114
■Dynamics
Parámetros de Dynamics
Accent Type (tipo de
acento)
Selecciona el tipo de acento.
Strength (fuerza) Determina la intensidad con la que se aplicará el tipo de acento seleccionado.
Cuanto más alto sea el valor, mayor el efecto.
Expand/Compress
(ampliar o
comprimir)
Amplía o comprime el rango de valores de velocidad alrededor de un valor central
"64". Los valores por encima del 100% amplían el rango dinámico, mientras que los
valores menores del 100% lo comprimen.
Boost/Cut
(aumentar o reducir)
Amplía o reduce todos los valores de velocidad del canal o sección seleccionado.
Los valores por encima del 100% aumentan la velocidad global, mientras que los
inferiores al 100% la reducen.
I
F
J
G
H
D
A
E
B
C
81 2 3 4 5 6 7
Utilicelos para seleccionar la
operación de edición
deseada. Accede a la pantalla Style
y le permite guardar los
datos del estilo de acom-
pañamiento editado.
Ejecuta la operación Dynamics. Una vez
finalizada la operación, este botón pasa a
ser [UNDO], lo que le permite recuperar
los datos originales si no está satisfecho
con los resultados de la función Dynamics.
La función Undo sólo tiene un nivel; única-
mente puede anularse la operación previa.
Determina los ajustes para cada uno
de los parámetros de Dynamics (con-
sulte la lista que aparece más abajo).
Seleccione el canal al que se va a apli-
car la función Dynamics.
La velocidad viene determi-
nada por la fuerza con la
que se toca el teclado.
Cuanto mayor sea la fuerza
con la que se toca, más alto
será el valor de velocidad y,
por lo tanto, más alto será el
sonido.

Creación de estilos de acompañamiento: Style Creator
115
PSR-2000/1000
Edición de los datos del canal
En esta pantalla hay cinco funciones de edición relacionadas con canales, entre las que se incluye Quantize, para la
edición de los datos de estilo de acompañamiento grabados. Estas operaciones se aplican al paso 4 de la página 109.
■Quantize (cuantificar)
Consulte la página 102.
■Velocity Change (cambio de velocidad)
Aumenta o reduce la velocidad de todas las notas del canal especificado (seleccionado con los botones
[1▲▼]
/
[2▲▼]
(CHANNEL)
), según el porcentaje especificado (seleccionado con los botones
[4▲▼]
/
[5▲▼] (BOOST/CUT)
).
■Bar Copy (copiar compás)
Con esta función los datos pueden copiarse de un compás o grupo de compases a otra ubicación dentro del canal
especificado. Utilice los botones [4▲▼] (TOP) y [5▲▼] (LAST) para especificar el primer y último compás de la
zona que van a copiarse. Utilice el botón [6▲▼] (DEST) para especificar el primer compás de la ubicación de des-
tino en el que se van a copiar los datos.
■Bar Clear (borrar compás)
Esta función borra todos los datos del rango de compases especificado dentro del canal seleccionado. Utilice los
botones [4▲▼] (TOP) y [5▲▼] (LAST) para especificar el primer y último compás de la zona que van a borrarse.
■Remove Event (borrar evento)
Con esta función puede eliminar eventos específicos del canal seleccionado. Utilice los botones [4▲▼] - [6▲▼]
(EVENT) para seleccionar el tipo de evento que se va a borrar.
Vea las explicaciones más
adelante.
El canal predeterminado
BASS - PHRASE2 no puede
editarse.

Creación de estilos de acompañamiento: Style Creator
PSR-2000/1000
116
Realización de ajustes de formato de archivo de estilo: Parameter
Esta pantalla ofrece una gama de controles de estilo como, por ejemplo, determinar cómo cambian el tono y sonido del
estilo grabado al tocar los acordes en el rango de mano izquierda del teclado. Para obtener más información sobre la rela-
ción entre los parámetros, consulte "Formato de archivo de estilo" en la página 109. Las operaciones que se describen
aquí son iguales a las del paso 4 de la página 109.
■Source Root/Chord (acorde/nota fundamental fuente)
Estos ajustes determinan la clave original del patrón fuente (es decir, la clave que se utiliza al grabar el patrón). El ajuste
predeterminado de CM7 (con un valor "C" para Source Root y "M7" para Source Type) se selecciona automáticamente
siempre que los datos preajustados se eliminen antes de grabar un nuevo estilo, con independencia de los valores de
Source Root y Chord incluidos en los datos preajustados. Si se cambia el valor de Source Root / Chord del predetermi-
nado CM7 a otro acorde, las notas de acorde y las recomendadas también cambiarán, en función del nuevo tipo de
acorde seleccionado. Para más datos sobre las notas de acordes y de escala, consulte la página 111.
■NTR (regla de transposición de notas) y NTT (tabla de transposición de notas)
• NTR (regla de transposición de notas)
Determina el sistema para conversión de tono del patrón fuente. Se dispone de dos ajustes.
Root Trans (transposición de nota fundamental)
Cuando la nota fundamental se transpone, la relación de tono entre las notas se mantiene. Por ejemplo, las notas
C3, E3 y G3 de la clave de C se convierten en F3, A3 y C4 cuando se transponen a F. Utilice este ajuste para los
canales que contengan líneas de melodía.
Root Fixed (fuente fija)
La nota se conserva lo más cerca posible del rango de notas anterior. Por ejemplo, las notas C3, E3 y G3 de la
clave de C se convierten en C3, F3 y A3 cuando se transponen a F. Utilice este ajuste para los canales que conten-
gan partes de acordes.
Cuando NTR está ajustado
como "Root Fixed" y NTT
como "Bypass", los paráme-
tros "Source Root" y
"Source Chord" cambian a
"Play Root" y "Play Chord",
respectivamente. En este
caso, puede modificar los
acordes y escuchar el
sonido resultante para todos
los canales.
Vea las explicaciones más
adelante.
CRC CR CRC C RCCRC C CRCRC C CR
C
CCC CR CCC C CRCCC C RC
CRC
RCR
CR CR
C
CR CCR
C
CCR
CC
CR
RRCCC
CC RC
C
CC RC
CC
CR CC
CC
CR C CR
C
CC RC C
C
CR
CCR
CR R RC
CCR
CCC
C
CCC
C
CRC
CC
CCC C
C
CRC CR
CC
CRC CC
C
CCC
CC
CCCR
RCC
CCC
RCC
CRC CRR
C
CRC
RCC
CC
CC CR CCCCR CR
CMaj
Cm
C7
CM7 CM79C69
Caug Cm6 Cm7 Cm75Cm7
9
Cm711 CmM7 CmM79Cdim Cdim7
C79C713 C79
Csus4 Csus2
C1+8 C1+5
C7 5
C6
Cm9
CM711
C711 C79
C7aug
CM7aug
C7sus4
C9
C713
Cuando la Source Root (nota fundamental) es C:
C = nota de acorde
C, R = nota recomen-
dada

Creación de estilos de acompañamiento: Style Creator
117
PSR-2000/1000
•NTT (tabla de transposición de notas)
Determina la tabla de transposición de notas para el patrón fuente. Se dispone de seis tipos de transposición.
Bypass (ignorar)
Sin transposición.
Melody (melodía)
Adecuado para transposición de la línea de melodía. Utilícelo para canales de melodía como Phrase 1 y Phrase 2.
Chord (acorde)
Adecuado para transposición de acordes. Utilícelo para los canales Chord 1 y Chord 2, especialmente si contie-
nen partes de acordes de piano o de tipo guitarra.
Bass (bajo)
Adecuado para transposición de línea de bajo. Esta tabla es básicamente similar a la tabla Melody anterior, pero
reconoce los acordes de bajo que se pueden utilizar en el modo de digitado FINGERED ON BASS. Utilícelo prin-
cipalmente para líneas de bajo.
Melodic Minor (melódico menor)
Cuando el acorde tocado cambia de mayor a menor, esta tabla reduce el tercer intervalo de la escala en un semi-
tono. Cuando el acorde cambia de menor a mayor, el tercer intervalo menor se aumenta en un semitono. Las
demás notas no experimentan cambios.
Harmonic Minor (armónico menor)
Cuando el acorde tocado cambia de mayor a menor, esta tabla reduce el tercer y sexto intervalos de la escala en
un semitono. Cuando el acorde cambia de menor a mayor, el tercer intervalo menor y el sexto sostenido aumen-
tan en un semitono. Las demás notas no experimentan cambios.
■High Key//Note Limit (tecla alta/margen de sonoridad)
• High Key
Define la nota más alta (límite de octava
superior) de la transposición de notas para
el cambio de la nota fundamental del
acorde. Cualquier nota que según los cál-
culos sea más alta que la nota más alta se
transpone a la octava inmediatamente infe-
rior a la tecla más alta. Este ajuste sólo es
efectivo cuando el parámetro NTR
(página 116) se ha configurado como "Root Trans".
• Note Limit
Define el rango de notas (la más alta y la
más baja) para las voces grabadas en los
canales de estilo. Con el ajuste razonable
de este rango, puede asegurarse de que las
voces suenen de la forma más real posible,
en otras palabras, que no suene ninguna
nota fuera del rango natural (por ejemplo,
sonidos de bajo alto o sonido "piccolo"
bajo). Las notas reales que suenan cam-
bian automáticamente al rango definido.
■RTR (regla de reactivación)
Estos ajustes determinan si las notas dejan de sonar o no y cómo cambian de tono en respuesta a los cambios de
acordes.
Stop (parar)
Las notas dejan de sonar.
Pitch Shift (variación de tono)
Se llevará a cabo la inflexión de la nota sin un nuevo ataque para adaptarse al tipo del nuevo acorde.
Pitch Shift to Root (variación de tono a fundamental)
Se llevará a cabo la inflexión de la nota sin un nuevo ataque para adaptarse a la nota fundamental del nuevo
acorde.
Retrigger (reactivador)
La nota se reactiva con un nuevo ataque a un nuevo tono que corresponde al siguiente acorde.
Retrigger To Root (reactivador a fundamental)
La nota se reactiva con un nuevo ataque a la nota fundamental del siguiente acorde. No obstante, la octava de la
nueva nota no experimenta cambios.
CM
C3-E3-G3
FM
F3-A3-C4
FM
F2-A2-C3
CM
C3-F3-G3
Ejemplo: cuando la tecla más alta es F
Cambios en la
nota fundamental
Notas tocadas
CM
E3-G3-C4
FM
Límite alto
Límite bajo
F3-A3-C4
CM
F3-G3-C4
Ejemplo: cuando la nota más baja es C3 y la más alta D4
Cambios en la
Notas tocadas

PSR-2000/1000
118
Creación de Multi Pad - Multi Pad Creator
Con el PSR-2000/1000 podrá crear Multi Pads originales que podrá utilizar igual que los estilos predeterminados.
USER
ENTER
EXIT
BALANCE
FUNCTION
HELP
MENU
DEMO
SOUND CREATOR
DIGITAL RECORDING
MIXING CONSOLE
DIGITAL
STUDIO
DIRECT
ACCESS
PART
CHANNEL ON/OFF
FREEZE MEMORY
DATA ENTRY
ORGAN FLUTES
STRINGS CHOIR & PAD
GUITAR
MAIN
BACK NEXT
LEFT
MUSIC
FINDER
LAYER
I
F
J
G
H
D
A
E
B
C
BASS
PIANO & HARPSI.
E.PIANO
XG
UPPER OCTAVE
WOODWIND
PERCUSSION
VARIATION
MONOTOUCH
SUSTAIN
DSP
HARMONY/
ECHO
LEFT
HOLD
SYNTH.
BRASS
ORGAN &
ACCORDION
VOICE EFFECT
VOICE
ONE TOUCH SETTING
REGISTRATION MEMORY
MIC.
EFFECT
RESET
VOCAL
HARMONY
MIC.
SETTING
VH TYPE
SELECT TALK
OVER
SIGNAL
81 2 3 4 5 6 7
TRANSPOSE
ACMP
STANDBY
ON
INTRO
START/STOP
MAIN ENDING
/ rit. AUTO
FILL IN
OTS
LINK
SYNC.
STOP SYNC.
START
BREAK
BALLAD USERLATIN
POP & ROCK
REC REW FF
START/STOP
TOP
BALLROOM
DANCE
RESET
MIN MAX
FADE
IN/OUT
TEMPO
STOP
TAP TEMPO
RESET
NEW SONG SYNC. START
SONG
STYLE
MARCH &
WALTZ
METRO-
NOME
EXTRA
TRACKS
(STYLE) (R)(L)
TRACK
2TRACK
1 REPEAT
SWING &
JAZZ
MULTI PAD
STYLE CONTROL
MASTER VOLUME
PART
MULTI PAD
STOP
Funcionamiento
SOUND CREATOR
DIGITAL RECORDING
MIXING CONSOLE
DIGITAL
STUDIO
PART
BACK NEXT
I
F
J
G
H
1Seleccione el banco Multi Pad para su
edición. Para grabar un nuevo Multi
Pad desde cero, acceda a la página
RECORD de la pantalla del Multi Pad
Creator y seleccione "New Bank" pul-
sando el botón [C] (NEW BANK).
2
3
4Grabe y edite el Multi Pad. Para más detalles sobre las operacio-
nes de cada pantalla, consulte las explicaciones de la página
siguiente.
Utilice los boto-
nes [BACK]/
[NEXT] para
seleccionar la
página RECORD
o EDIT.
5Acceda a la pantalla
Multi Pad pulsando el
botón [I] (SAVE) y
guarde después los
datos grabados o edita-
dos en la página USER o
FLOPPY DISK.
Pulse el botón
[EXIT] para cerrar
la pantalla
MULTI PAD.
END
D
A
E
B
C

Creación de Multi Pad - Multi Pad Creator
119
PSR-2000/1000
Estas operaciones se aplican al paso 4 de la página 118.
Comenzar la grabación.
En primer lugar, seleccione la voz deseada. Presione el botón [H] (REC) para establecer el
modo de espera Record. La grabación empieza automáticamente en cuanto toca una
nota en el teclado. También puede iniciar la grabación presionando el botón STYLE
[START]. Si Chord Match (vea más abajo) está activado para el Multi Pad que se va a gra-
bar, debería grabar con las notas de la escala séptima mayor de C (Do) (C, D, E, G, A y B).
Interrupción de la grabación
Pulse el botón [H] (STOP) o el botón STYLE/MULTI PAD [STOP] del panel para detener la grabación cuando termine
de reproducir la frase.
Activación/desactivación de correspondencia de acordes y repetición
■Repeat
A menos que la función Repeat esté activada para el pulsador seleccionado, la reproducción terminará automáti-
camente tan pronto como se llegue al final de la frase. Se puede detener una frase cuando está sonando pulsando
el botón MULTI PAD [STOP].
■Chord Match
Si se toca Multi Pad cuando está sonando Style y la función Chord Match para ese pulsador está activada ON, la
frase se volverá a armonizar automáticamente para ajustarse a los acordes del acompañamiento.
Grabación de Multi Pad en tiempo real: Grabar
I
F
J
G
H
D
A
E
B
C
Seleccione el Multi Pad
deseado para grabar o editar.
También puede activarlo pul-
sando el botón MULTI PAD
[1] a [4].
Seleccione un banco Multi
Pad vacío, para poder crear
un nuevo Multi Pad desde
cero.
Haga esta selección
para activar el modo de
estado de espera de
grabación (estado de
espera sincronizado).
Así se guardan los datos
de Multi Pad grabados en
la unidad USER o
FLOPPY DISK.
Active o desactive Repeat/Chord Match
en cada pulsador (Consulte más abajo).
•Se pueden grabar las
otras notas además de las
de la escala séptima
mayor de C, aunque el
resultado puede ser que
la frase grabada no se
ajuste al acorde que se
está reproduciendo.
•La parte rítmica del estilo
seleccionado actual-
mente se utiliza como
guía rítmica, en lugar de
un metrónomo, reprodu-
ciéndola durante la graba-
ción. No obstante, no se
graba en el Multi Pad.
CRC CRC
C (do) = nota de acorde
C (do), R = nota recomendada
Otros: nota no recomendada

Creación de Multi Pad - Multi Pad Creator
PSR-2000/1000
120
Con este método, puede crear un Multi Pad introduciendo notas y otros datos de forma individual, sin tener que inter-
pretarlos en tiempo real. Estas operaciones se aplican al paso 4 de la página 118.
El proceso real de grabación es idéntico al de grabación de canciones por pasos (página 96), a excepción de los puntos
que se describen a continuación. Puede también editar cada evento desde la página Edit y el proceso de edición será
igual al de edición de canciones (página 105).
• Igual que con Song Recording, se puede cambiar libremente la posición de la marca de fin en el Multi Pad Creator.
Así podrá ajustar con precisión la longitud de la frase para el pulsador. Esto podría ser práctico, por ejemplo, para
sincronizar la reproducción repetida de un pulsador (ajustado como Repeat On) con el teclado y la reproducción de
acompañamiento automático.
• Puesto que los Multi Pad sólo tienen una pista, ésta no se puede cambiar.
Grabación por pasos o edición de Multi Pads: Edición
I
F
J
G
H
I
F
J
G
H

121
PSR-2000/1000
Ajuste del balance de volumen y del cambio de
voces
: Mixing Console (consola de mezclas)
Configurada como una consola de mezclas real, esta pantalla le proporciona un control
total sobre el sonido.
Puede acceder a controles básicos de mezcla adicionales utilizando el botón [BALANCE] y el botón [CHANNEL ON/
OFF] (página 61).
■Acerca de los parámetros
• VOL/VOICE (Volume/Voice) (página 122)
Contiene valores relacionados con el volumen y voz de cada parte y canal. Aquí puede activar también la presta-
ción Auto Revoice que reproduce de forma automática canciones compatibles con XG (página 159) con las voces
ricas y dinámicas que son exclusivas del PSR-2000/1000. De esta forma puede conseguir sonidos instrumentales
más auténticos y realistas para la reproducción de canciones.
• FILTER (página 123)
Estos controles afectan a la calidad de tono de la voz y le permiten añadir potencia, inserciones o vida al sonido.
• TUNE (página 123)
Le proporcionan varios controles de afinación.
• EFFECT (página 124)
Controlan los efectos que se aplican al sonido.
• EQ (ecualizador) (PSR-2000 sólo) (página 127)
Determina la calidad global del tono del instrumento y le permite ajustar el sonido para ajustarse al espacio de pres-
taciones concreto. También puede ajustar el volumen o la calidad del tono para cada parte.
Consola de mezclas
Con este conjunto de contro-
les puede ajustar el balance
de las voces y su posición
estéreo, así como los efectos
que se aplican a cada voz.
USER
ENTER
EXIT
BALANCE
FUNCTION
HELP
MENU
DEMO
SOUND CREATOR
DIGITAL RECORDING
MIXING CONSOLE
DIGITAL
STUDIO
DIRECT
ACCESS
PART
CHANNEL ON/OFF
FREEZE MEMORY
DATA E NTRY
ORGAN FLUTES
STRINGS CHOIR & PAD
GUITAR
MAIN
BACK NEXT
LEFT
MUSIC
FINDER
LAYER
I
F
J
G
H
D
A
E
B
C
BASS
PIANO & HARPSI.
E.PIANO
XG
UPPER OCTAVE
WOODWIND
PERCUSSION
VARIATION
MONOTOUCH
SUSTAIN
DSP
HARMONY/
ECHO
LEFT
HOLD
SYNTH.
BRASS
ORGAN &
ACCORDION
VOICE EFFECT
VOICE
ONE TOUCH SETTING
REGISTRATION MEMORY
MIC.
EFFECT
RESET
VOCAL
HARMONY
MIC.
SETTING
VH TYPE
SELECT TALK
OVER
SIGNAL
81 2 3 4 5 6 7
TRANSPOSE
ACMP
STANDBY
ON
INTRO
START/STOP
MAIN ENDING
/ rit. AUTO
FILL IN
OTS
LINK
SYNC.
STOP SYNC.
START
BREAK
BALLAD USERLATIN
POP & ROCK
REC REW FF
START/STOP
TOP
BALLROOM
DANCE
RESET
MIN MAX
FADE
IN/OUT
TEMPO
STOP
TAP TEMPO
RESET
NEW SONG SYNC. START
SONG
STYLE
MARCH &
WALTZ
METRO-
NOME
EXTRA
TRACKS
(STYLE) (R)(L)
TRACK
2TRACK
1 REPEAT
SWING &
JAZZ
MULTI PAD
STYLE CONTROL
MASTER VOLUME
PART
MIXING CONSOLE
PART
Funcionamiento
MIXING CONSOLE
PART
1
PANEL PART (parte de panel)
Incluye las partes que se reproducen desde el
teclado (Main/Layer, Left), las partes de acom-
pañamiento, canción y entrada de micrófono
(PSR-2000 únicamente)
STYLE PART (parte de estilo)
Partes de acompañamiento
SONG CH 1 - 8 (canales de canción 1 - 8)
Canales del 1 al 8 de reproducción de can-
ciones
SONG CH 9 - 16 (canales de canción 9 - 16)
Canales del 9 al 16 de reproducción de can-
ciones
2Seleccione las otras páginas de la consola de mezclas
utilizando los botones [BACK]/[NEXT] y ajuste los parámetros
deseados.
Para obtener información sobre los diversos parámetros y
valores y cómo utilizarlos, consulte las explicaciones que
empiezan en la página 122.
Desde la pantalla MIXING CONSOLE, presione el botón varias veces
hasta que aparezca la pantalla deseada. Con cada presión del botón
se cambia entre las pantallas que se relacionan a continuación.
Puede configurar rápida y
fácilmente todas las partes
con el mismo valor para el
mismo parámetro (excepto
para el parámetro VOICE).
Presione simultáneamente
el botón [A] - [J] que
corresponda al parámetro
que desee cambiar y utilice
los botones [1] - [8] o el
dial [DATA ENTRY] para
cambiar el valor.
Para obtener más datos
sobre los parámetros rela-
cionados con él Sound
Creator, consulte la
página 88.
Cierre la pantalla
Mixing Console
presionando el botón
[EXIT].
END

Ajuste del balance de volumen y del cambio de voces
: Consola de mezclas
PSR-2000/1000
122
Las operaciones para esta página se aplican al paso 2 del procedimiento de la página 121.
Ajuste del balance de nivel y de la voz: Volume/Voice
I
F
J
G
H
81 2 3 4 5 6 7
SOUND CREATOR
DIGITAL RECORDING
MIXING CONSOLE
DIGITAL
STUDIO
I
F
J
G
H
D
A
E
B
C
81 2 3 4 5 6 7
PART
Ajuste este parámetro en activado (ON) para activar la
sustitución automática de las voces XG (en canciones de
datos XG) por las voces especiales del PSR-2000/1000.
Para utilizar el juego de voces XG normal, desactívelo.
VOICE
Abre la pantalla VOICE desde la que puede seleccionar la voz deseada (página 54). Cuando
está seleccionada la parte Style, no pueden seleccionarse los sonidos Organ Flutes ni User.
Cuando está seleccionada la parte Song, no pueden seleccionarse los sonidos User.
PANPOT
Determina la posición estéreo de la voz o pista seleccionada. Un valor de 0 desplaza la posición
panorámica del sonido hacia la izquierda, mientras 64 la sitúa en el centro y 127 en el extremo
derecho.
VOLUME
Determina el nivel de cada canal lo que ofrece un control preciso sobre el balance de todas las
partes.
Selecciona las voces XG que
se van a sustituir (las voces
que se suelen utilizar en la
reproducción) Selecciona las voces que se utilizan para sustituir las voces XG
(cuando SONG AUTO REVOICE se ha configurado como ON).
Ejecuta la configuración y cierra la pantalla
Auto Revoice Setup.
Cierra la pantalla Auto Revoice Setup sin ejecutar
la configuración.
1
2
Cada presión de
este botón cambia
entre las distintas
partes y canales.
Utilícelos para seleccionar las
filas de parámetros VOICE,
PANPOT o VOLUME.
Le permite seleccio-
nar la voz especí-
fica que va a
sustituirse.
ALL REVOICE
Sustituye todas las voces XG
que puedan sustituirse por las
voces ricas y auténticas del
PSR-2000/1000.
BASIC REVOICE
Sustituye únicamente las voces
recomendadas que son adecua-
das para la reproducción de la can-
ción.
ALL NO REVOICE
Todas las voces pasan a ser las
voces XG originales.
Le permiten selec-
cionar la voz de
cada parte y ajustar
el panpot y el volu-
men.
Las categorías [RHY2] de la
página STYLE PART son
sólo para la voz Drum Kit/
SFX Kit (percusión).
Puede asignarse el canal
[RHY1] de la pantalla
STYLE PART a cualquier
voz excepto a la voz Organ
Flutes (flautas de órgano).
Al reproducir datos de can-
ciones GM, el canal 10 (de
la página SONG CH 9 - 16)
sólo puede utilizarse para
una voz de juego de batería.
Cuando se cambian las
voces de ritmo/percusión
(juegos de batería, etc.) del
estilo de acompañamiento y
canción desde el parámetro
VOICE, los ajustes detalla-
dos relativos a la voz de
batería se restablecen, y en
algunos casos puede que
no sea posible restablecer
el sonido original. En el
caso de reproducción de
canciones, puede recuperar
el sonido original volviendo
al comienzo de la canción y
reproduciéndola desde ese
punto. En el caso del estilo
de acompañamiento, puede
recuperar el sonido actual
seleccionando de nuevo el
mismo estilo.
Tenga en cuenta que al utili-
zar la función Revoice pue-
den producirse sonidos
inesperados o no natura-
les, dependiendo de los
datos de la canción en par-

Ajuste del balance de volumen y del cambio de voces
: Consola de mezclas
123
PSR-2000/1000
Las operaciones para esta página se aplican al paso 2 del procedimiento de la página 121.
Las operaciones para esta página se aplican al paso 2 del procedimiento de la página 121.
PORTAMENTO TIME ............Cuando la parte se configura como Mono (página 58, 88), determina el tiempo de
Portamento. Cuanto mayor sea el valor, más tiempo se invertirá en el cambio de tono. El
Portamento sólo se aplica cuando se toca en legato (se toca la nota siguiente sin soltar la
anterior).
PITCH BEND RANGE ...........Determina el rango de la rueda de inflexión del tono para la parte correspondiente. El
rango va de "0" a "12" y cada paso corresponde a un semitono.
OCTAVE................................Determina el margen del cambio de tono en octavas, dos octavas más arriba o más abajo.
El valor de este parámetro se añade al valor establecido mediante el botón
[UPPER OCTAVE].
TUNING...............................Determina el tono del instrumento.
Cambio del tono de la voz: Filter
SOUND CREATOR
DIGITAL RECORDING
MIXING CONSOLE
DIGITAL
STUDIO
I
F
J
G
H
D
A
E
B
C
81 2 3 4 5 6 7
PART
Cambia entre los parámetros HARMONIC y BRIGHTNESS.
HARMONIC ........ Le permite ajustar el efecto de resonancia
(consulte "Contenido armónico" en la
página 89).
BRIGHTNESS .... Determina el brillo del sonido mediante el
ajuste de la frecuencia de corte
(página 89).
Cada presión de este
botón cambia entre las
distintas partes y canales.
Para obtener más datos
sobre Filter, consulte la
página 89.
Ajuste con cuidado estos
controles ya que, según la
voz seleccionada, los valo-
res extremos podrían dar
como resultado ruido o dis-
torsión.
Cambio de ajustes relacionados con el tono: Tune
Portamento se utiliza para
crear una transición uni-
forme en tono de una nota a
la siguiente.
I
F
J
G
H
D
A
E
B
C
81 2 3 4 5 6 7
Cambia entre los parámetros disponibles: PORTAMENTO
TIME, PITCH BEND RANGE, OCTAVE y TUNING.
Aumentan o reducen (transposición) el tono en unidades de semitono.
MASTER...Transpone el tono del teclado y de la reproducción de la canción.
SONG........Transpone el tono de la reproducción de la canción.
KBD ..........Transpone el tono del teclado.
Consulte la explicación que
aparece más abajo.

Ajuste del balance de volumen y del cambio de voces
: Consola de mezclas
PSR-2000/1000
124
Las operaciones para esta página se aplican al paso 2 del procedimiento de la
página 121.
Ajuste de los efectos
Hay tres secciones de efec-
tos: Reverb (reverberación),
Chorus (coro) y DSP (que
contiene una variedad de
tipos de efectos). Para más
datos, consulte la lista de
bloque de efectos
(página 125).
SOUND CREATOR
DIGITAL RECORDING
MIXING CONSOLE
DIGITAL
STUDIO
I
F
J
G
H
D
A
E
B
C
81 2 3 4 5 6 7
PART
I
F
J
G
H
81 2 3 4 5 6 7
Cambia entre las
secciones de efec-
tos: REVERB, CHO-
RUS y DSP.
Determina la cantidad de efecto que se aplica a cada parte. Para más información sobre las
características de cada efecto, consulte la lista Bloque de efectos en la página 125.
Presiónelo para editar y
almacenar el efecto
(página 124, 125).
Determinan el bloque de efectos y le permiten asignar el efecto.
BLOCK............Determina el bloque de efectos (grupo de efectos similares o relacionados).
PART ...............Determina la parte a la que se aplica el efecto Insertion. Sólo tiene efecto cuando
BLOCK está ajustado en "DSP1/DSP", PARAMETER en "CONNECTION" y
VALUE en "Insertion", o cuando BLOCK está ajustado en "DSP 2-4" (PSR-2000).
CATEGORY.....Los distintos programas de efectos (en Type más abajo) se agrupan en catego-
rías. Este parámetro podría no estar disponible según el bloque seleccionado.
TYPE............... Determina el tipo de efecto que se asigna al bloque de efectos seleccionado. Los
tipos de efectos reales de que se dispone podrían variar según el bloque selec-
cionado.
1
2
Cada presión
de este botón
cambia entre
las distintas
partes y cana-
les.
Indica el nombre para cada bloque de efectos.
Si el parámetro BLOCK
se ajusta en REVERB,
CHORUS o DSP1-4/
DSP, presiónelo para
acceder a la pantalla
desde la que puede
cambiar los ajustes
detallados para los
efectos.

Ajuste del balance de volumen y del cambio de voces
: Consola de mezclas
125
PSR-2000/1000
Bloque de efectos
Bloque Partes Características Número de efecto de
usuario
REVERB Todas las partes Reproduce el ambiente cálido de una sala de
conciertos o un club de jazz. 3
CHORUS Todas las partes Produce un sonido rico y "grueso" como si se
tocaran a la vez varias partes. 3
DSP 1 (PSR-2000)
DSP (PSR-1000) Main, Layer, Left, Song (canales 1 -
16), MIC (PSR-2000 sólo), Style
Además de los efectos de coro y reverbera-
ción, esta sección cuenta con una amplia
gama de efectos especiales, incluida la dis-
torsión.
3
DSP2 - 4 (PSR-2000 sólo) Main, Layer, Left, Song (canales 1 -
16), MIC (se asigna automáticamente)
Los bloques DSP que no se utilicen se asig-
nan automáticamente a las partes activas
restantes. 10
I
F
J
G
H
81 2 3 4 5 6 7
D
A
E
B
C
Determina el blo-
que de efectos.
Abre la pantalla para
almacenar el efecto.
Determina la categoría
de efectos.
Determina el tipo de efecto. Determina el parámetro de efecto que va a ajustarse.
Determina el nivel del efecto
(nivel de retorno). No está dis-
ponible cuando BLOCK está
ajustado en "DSP1/DSP",
PARAMETER en "CONNEC-
TION" y VALUE en "Insertion",
o cuando BLOCK está ajus-
tado en "DSP 2-4" (PSR-2000).
Determina el valor del pará-
metro seleccionado.
Abre la pantalla
para asignar un
nombre al efecto de
usuario (página 45).
I
F
J
G
H
81 2 3 4 5 6 7
3
4
Seleccione el des-
tino en que vaya a
almacenar el
efecto.
El número de
espacios de
memoria disponi-
bles para el des-
tino difiere en
cada bloque (con-
sulte la gráfica a
continuación).
Almacena los ajustes realizados
anteriormente en los efectos en
una ubicación de efectos de
usuario (SYSTEM) para su
futura recuperación. Para acce-
der al efecto, seleccione USER
desde el parámetro CATEGORY y
seleccione el efecto deseado
desde el parámetro TYPE.
Tenga en cuenta que si
ajusta los parámetros de
efectos mientras toca el ins-
trumento es posible que en
algunos casos se produzca
ruido.
Cambia entre los
parámetros
superior/inferior.
Para el paráme-
tro inferior, puede
cambiarse la pro-
fundidad cuando
el botón [VARIA-
TION] está acti-
vado.

Ajuste del balance de volumen y del cambio de voces
: Consola de mezclas
PSR-2000/1000
126
Estructura de los efectos
El PSR-2000/1000 dispone de los siguientes sistemas de efectos digitales. El tipo, profundidad y diversos parámetros
pueden configurarse con los controles del panel.
Acerca de las conexiones de efectos: Sistema e inserción
Todos los bloques de efectos se conectan de una de estas dos formas: Sistema o inserción. El método Sistema aplica el
efecto seleccionado a todas las partes, mientras que Inserción aplica el efecto a una parte concreta. Reverb y Chorus
son efectos de tipo Sistema; DSP 2 - DSP 4 (PSR-2000 sólo) son efectos de tipo Inserción. El efecto DSP1/DSP, por otra
parte, se puede configurar para conexión tipo Sistema o Inserción.
La ilustración siguiente muestra cómo se configuran los distintos bloques de efectos y hace un seguimiento del flujo de
señal para los controles de envío y retorno definidos en el PSR-2000/1000.
PSR-2000
OUT
Rev Send
MAIN VOICE
Dry
Cho Send
DSP Send
Los bloques DSP sin utilizar se asignan
automáticamente a las partes activas.
Rev Send
LAYER VOICE
Dry
Cho Send
Rev Send
LEFT VOICE
Dry
Cho Send
Rev Send
MIC
Dry
Cho Send
DSP Send
Rev Send
STYLE
(cada canal)
SONG
(cada canal)
Dry
Cho Send
DSP Send
CHORUS Master EQ
REVERB
DRY LINE
DSP1
Chorus Return
DSP Return
Reverb Return
DSP1
MIC
Effect Vocal
Harmony
Si DSP se ajusta como efecto de sistema,
se incluye aquí en el flujo de señales.
Rev Send
Dry
Cho Send
DSP Send
DSP3
DSP4
Cuando DSP está ajustado como efecto de inserción
(aquí PART está ajustado como uno de los canales
de STYLE), se incluye aquí en el flujo de señal.
DSP2
PSR-1000
OUT
Rev Send
MAIN VOICE
Dry
Cho Send
DSP Send
Si DSP se ajusta como
efecto de sistema,
se incluye aquí en el flujo de señales.
Rev Send
LAYER VOICE
Dry
Cho Send
DSP Send
Rev Send
LEFT VOICE
Dry
Cho Send
DSP Send
Rev Send
MIC
Dry
Cho Send
DSP Send
Rev Send
STYLE/SONG
(each channel)
Dry
Cho Send
DSP Send
CHORUS
REVERB
DRY LINE
DSP
Chorus Return
DSP Return
Reverb Return
DSP
Si DSP se ajusta como efecto de sistema,
se incluye aquí en el flujo de señales.

Ajuste del balance de volumen y del cambio de voces
: Consola de mezclas
127
PSR-2000/1000
Por lo general, los ecualizadores se utilizan para corregir la salida de sonido de los amplificadores o altavoces y adap-
tarla a las características especiales de la sala. El sonido se divide en varias bandas de frecuencia, lo que le permite
corregirlo aumentando o reduciendo el nivel para cada banda. Con el ecualizador puede ajustar el tono o timbre del
sonido para que se adapte al espacio donde se llevará a cabo la interpretación o para compensar determinadas defi-
ciencias acústicas de la sala. Por ejemplo, puede reducir algunas de las frecuencias de gama baja al tocar en escena-
rios o en espacios muy amplios en los que el sonido es demasiado "explosivo" o aumentar las frecuencias altas en salas
y espacios cerrados en los que el sonido es relativamente "apagado" y sin ecos. El PSR-2000 dispone de una función de
ecualizador digital de cinco bandas de primera línea. Esta función permite añadir un efecto final, control del tono, a la
salida del instrumento.
Las operaciones para esta página se aplican al paso 2 del procedimiento de la página 121.
Ajuste del ecualizador: EQ (PSR-2000 sólo)
I
F
J
G
H
D
A
E
B
C
I
F
J
G
H
D
A
E
B
C
81 2 3 4 5 6 7
Gain
Q
FREQFREQ
Seleccione el
tipo de Master
EQ (EQ princi-
pal) que desee
utilizar.
Acceda a la pantalla MAS-
TER EQ EDIT
Seleccione el tipo de EQ para
ajustar EQ LOW por medio de
los botones [1▲▼] - [8▲▼].
La curva PRESET o USER editada
puede guardarse en USER 1 o 2.
Ajusta la ganancia general de todas las ban-
das EQ a la vez.
Las curvas PRESET y USER pueden modifi-
carse según sea preciso con los correspondien-
tes botones de la LCD: EQ1 a EQ5. Cada una
de las 5 bandas puede ampliarse (valores "+") o
reducirse (valores "–") hasta 12 dB.
Siempre que se edita una banda EQ, se resalta el valor EQ correspondiente y el número de la banda edi-
tada aparece encima de los controles Q y FREQ. Los controles Q y FREQ pueden utilizarse después para
ajustar el valor Q (ancho de banda) y el valor FREQ (frecuencia central) de la banda seleccionada. Cuanto
más alto es el valor de "Q", más reducido es el ancho de banda. El rango FREQ disponible es distinto para
cada banda.
Seleccione el
tipo de Master
EQ (EQ princi-
pal) que desee
utilizar.
1
2
Seleccione el tipo de EQ para
ajustar EQ HIGH por medio de
los botones [1▲▼] - [8▲▼].

PSR-2000
128
Utilización de un micrófono: MIC. (PSR-2000)
Esta función extraordinariamente potente utiliza tecnología avanzada de procesamiento de voz para producir automáti-
camente armonía vocal basada en una sola línea vocal principal. Se dispone de cuatro modos de armonía diferentes
junto con una amplia selección de tipos de armonía predeterminados. Además de la armonía más inmediata, el PSR-
2000 también le permite modificar el género del sonido vocal principal, el de la armonía o ambos. Por ejemplo, si es
usted un cantante masculino, puede hacer que el PSR-2000 genere automáticamente un fondo femenino de dos partes.
Gracias a un completo conjunto de parámetros puede disfrutar de un control excepcionalmente flexible y preciso sobre
el sonido de armonía vocal.
Para obtener más datos
sobre la conexión de un
micrófono, consulte la
página 152.
USER
ENTER
EXIT
BALANCE
FUNCTION
HELP
MENU
DEMO
SOUND CREATOR
DIGITAL RECORDING
MIXING CONSOLE
DIGITAL
STUDIO
DIRECT
ACCESS
PART
CHANNEL ON/OFF
FREEZE MEMORY
DATA ENTRY
ORGAN FLUTES
STRINGS CHOIR & PAD
GUITAR
MAIN
BACK NEXT
LEFT
MUSIC
FINDER
LAYER
I
F
J
G
H
D
A
E
B
C
BASS
PIANO & HARPSI.
E.PIANO
XG
UPPER OCTAVE
WOODWIND
PERCUSSION
VARIATION
MONOTOUCH
SUSTAIN
DSP
HARMONY/
ECHO
LEFT
HOLD
SYNTH.
BRASS
ORGAN &
ACCORDION
VOICE EFFECT
VOICE
ONE TOUCH SETTING
REGISTRATION MEMORY
MIC.
EFFECT
RESET
VOCAL
HARMONY
MIC.
SETTING
VH TYPE
SELECT TALK
OVER
SIGNAL
81 2 3 4 5 6 7
TRANSPOSE
ACMP
STANDBY
ON
INTRO
START/STOP
MAIN ENDING
/ rit. AUTO
FILL IN
OTS
LINK
SYNC.
STOP SYNC.
START
BREAK
BALLAD USERLATIN
POP & ROCK
REC REW FF
START/STOP
TOP
BALLROOM
DANCE
RESET
MIN MAX
FADE
IN/OUT
TEMPO
STOP
TAP TEMPO
RESET
NEW SONG SYNC. START
SONG
STYLE
MARCH &
WALTZ
METRO-
NOME
EXTRA
TRACKS
(STYLE) (R)(L)
TRACK
2TRACK
1 REPEAT
SWING &
JAZZ
MULTI PAD
STYLE CONTROL
MASTER VOLUME
PART
MIC.
EFFECT
VOCAL
HARMONY
MIC.
SETTING
VH TYPE
SELECT TALK
OVER
SIGNAL
MIC.
EFFECT
VOCAL
HARMONY
MIC.
SETTING
VH TYPE
SELECT TALK
OVER
SIGNAL
Utilice los indicadores SIGNAL y OVER para determinar el ajuste adecuado (página 152).
Si conecta un micrófono al PSR-2000, puede cantar a la
vez que la canción o el acompañamiento automático y dis-
poner de partes de armonía vocal que se añadirán auto-
máticamente.
Esta práctica función le permite cancelar temporalmente
la armonía vocal o cualquier otro efecto de micrófono
mientras se utiliza un micrófono conectado. Resulta
especialmente útil cuando se habla entre canciones
durante una interpretación.
Determina el ajuste activado o desacti-
vado del efecto aplicado al micrófono,
establecido en la pantalla MIXING CON-
SOLE (página 124).
Accede a la pantalla VOCAL HARMONY
TYPE (tipo de armonía vocal)
(página 129) y le permite establecer el tipo
de armonía deseado.
Accede a la pantalla MICROPHONE SET-
TING (ajuste del micrófono) (página 130) y
le permite ajustar el nivel del efecto de armo-
nía vocal y del micrófono.

Utilización de un micrófono: MIC. (PSR-2000)
129
PSR-2000
Selección de un tipo de armonía vocal
I
F
J
G
H
D
A
E
B
C
81 2 3 4 5 6 7
Seleccione un tipo de armonía vocal.
1Presione el botón [VH TYPE SELECT].
2
Le permite ajustar la cantidad de
efecto de armonía que se va a aplicar.
I
F
J
G
H
D
A
E
B
C
81 2 3 4 5 6 7
Guarde los datos
modificados
(página 38, 44).
Los ajustes guardados se
pueden borrar (página 43) o
nombrar (página 41) en la
página USER.
3
Presione el botón [EXIT] para volver a la panta-
lla anterior.
Seleccione un tipo de armonía vocal.
Seleccione un parámetro de armonía vocal.
Ajuste el valor del parámetro.
Vuelva a la pantalla VOCAL HARMONY
TYPE (tipo de armonía vocal).
END
Para obtener más informa-
ción sobre el parámetro de
armonía vocal, consulte el
manual Lista de datos.

Utilización de un micrófono: MIC. (PSR-2000)
PSR-2000
130
Funcionamiento
Ajuste de los valores de armonía vocal y de los efectos del
micrófono: OVERALL SETTING (ajuste general)
Estas explicaciones se aplican al paso 2 anterior.
■3BAND EQ
Por lo general, los ecualizadores se utilizan para corregir la salida de sonido de los amplificadores o altavoces y
adaptarla a las características especiales de la sala. El sonido se divide en varias bandas de frecuencia, lo que le per-
mite corregirlo aumentando o reduciendo el nivel para cada banda. El PSR-2000 dispone de una función de ecuali-
zador digital de tres bandas de primera calidad para el sonido del micrófono.
Hz .............. Ajusta la frecuencia central de la banda correspondiente.
dB............... Amplía o reduce el nivel de la banda correspondiente en un máximo de 12 dB.
■NOISE GATE
Este efecto silencia la señal de entrada cuando la entrada del micrófono está por debajo de un nivel especificado.
De esta forma se elimina de forma eficaz el ruido, lo que permite el paso de la señal deseada (vocal, etc.).
SW.............. "SW" es la abreviatura de Switch (activación). Activa o desactiva el parámetro Noise Gate.
TH. ............. "TH." es la abreviatura de Threshold (umbral). Ajusta el nivel de entrada en el que la puerta empieza a
abrirse.
Realización de ajustes para la armonía vocal y el
micrófono: MICROPHONE SETTING
BACK NEXT
I
F
J
G
H
D
A
E
B
C
1Presione el
botón [MIC.
SETTING].
2Seleccione la página MICROPHONE SETTING con el botón [BACK]/
[NEXT] y ajuste los parámetros.
Para obtener información sobre los diversos parámetros y valores y
cómo utilizarlos, consulte las explicaciones que apa-
recen más abajo.
Presione el botón
[EXIT] para volver
a la pantalla ante-
rior.
END
I
F
J
G
H
D
A
E
B
C
81 2 3 4 5 6 7
Seleccione 3BAND EQ (ecualizador
3 bandas)
Utilícelos para cambiar el valor de cada
función o ajuste. Para más detalles, vea
más abajo.
Seleccione NOISE GATE/COMPRES-
SOR (puerta de ruido/compresor).
Seleccione VOCAL HARMONY
CONTROL/MIC. (control armo-
nía vocal/mic.)

Utilización de un micrófono: MIC. (PSR-2000)
131
PSR-2000
■COMPRESSOR
Este efecto retiene la salida cuando la señal de entrada del micrófono supera un nivel especificado. Resulta muy
práctico cuando se graba una señal que tiene una dinámica muy variable. "Comprime" de forma eficaz la señal, de
forma que las partes suaves suenen más altas y las altas más suaves.
SW.............. "SW" es la abreviatura de Switch (activación). Activa o desactiva el efecto Compressor.
TH. ............. "TH." es la abreviatura de Threshold (umbral). Ajusta el nivel de entrada al que empieza a aplicarse la
compresión.
RATIO ........ Ajusta el índice de compresión.
OUT ........... Ajusta el nivel de salida final.
■VOCAL HARMONY CONTROL (control de la armonía vocal)
Los parámetros siguientes determinan cómo se controla la armonía.
VOCODER CONTROL
El efecto Vocal Harmony se controla mediante datos de notas: las notas que se tocan en el teclado, las notas de los
datos de la canción o ambas. Con este parámetro puede determinar qué notas se utilizan para controlar la armonía.
• SONG TRACK (pista de canción)
MUTE/PLAY (silenciar/reproducir):
Cuando se ajusta en "MUTE", la pista seleccionada debajo se silencia (desactiva) durante la interpretación al
teclado o la reproducción de la canción.
OFF (desactivado):
El control de los datos de canción sobre la armonía se desactiva.
TR1-16:
Al reproducir una canción desde un disco o secuenciador MIDI externo, los datos de notas grabados en la pista
de canción asignada controlan la armonía.
• KEYBOARD (teclado)
OFF (desactivado): El control del teclado sobre la armonía se desactiva.
UPPER (superior): Las notas que se tocan a la derecha del punto de división controlan la armonía.
LOWER (inferior): Las notas que se tocan a la izquierda del punto de división controlan la armonía.
BALANCE (balance)
Le permite establecer el equilibrio entre la voz principal, su propia voz, y la armonía vocal. Al aumentar este valor,
aumenta el volumen de la armonía vocal y baja el de la voz principal. Cuando se ajusta en L<H63 (L: Lead Vocal
(voz principal), H: Vocal Harmony (armonía vocal)), sólo se genera armonía vocal; cuando se establece en L63>h,
sólo se emite la voz principal.
MODE (modo)
Todos los tipos de armonía vocal pertenecen a uno de tres modos que producen armonía de distintas formas. El
efecto de armonía depende del parámetro Vocal Harmony Mode and Track (modo de armonía vocal y pista) selec-
cionado, que determina cómo se aplica la armonía a la voz. Los tres modos se describen a continuación.
VOCODER:
Las notas de armonía vienen determinadas por las notas que se tocan en el teclado (Main, Layer y Left), por los
datos de canciones que incluyen pistas de armonía vocal o por ambas cosas.
CHORDAL:
Durante la reproducción del acompañamiento, los acordes que se tocan en la sección de acompañamiento
automático del teclado controlan la armonía. Durante la reproducción de la canción, los acordes contenidos en
los datos de la canción controlan la armonía (no está disponible si la canción no incluye ningún dato de acorde).
AUTO:
Cuando el acompañamiento automático o la parte Left se ajustan en ON y la canción incluye datos de acordes,
el modo se define automáticamente como CHORDAL. En los demás casos, el modo se ajusta en VOCODER.
CHORD (acorde)
Los parámetros siguientes especifican los datos de canción que se utilizarán para la detección de acordes.
OFF (desactivado): Los acordes no se detectan.
XF: Se detectan los acordes con formato XF.
TR1-TR16: Se detectan los acordes de los datos de notas de la pista de canción especificada.
■MIC (MICROPHONE) (micrófono)
Los parámetros siguientes determinan cómo se controla el sonido del micrófono.
MUTE (silenciar)...........Cuando se ajusta en OFF, se desactiva el sonido del micrófono.
VOLUME (volumen) .....Ajusta el volumen del sonido del micrófono.

Utilización de un micrófono: MIC. (PSR-2000)
PSR-2000
132
Ajuste del volumen del micrófono y de los efectos relacionados:
TALK SETTING (ajuste de conversación)
Determina los ajustes cuando el botón [TALK] está activado.
Estas explicaciones se aplican al paso 2 de la página 130.
VOLUME/PAN/REVERB DEPTH/CHORUS DEPTH/TOTAL VOLUME ATTENUATOR (volumen/
panorámica/profundidad reverberación/profundidad coro/atenuación total del volumen)
DSP/TYPE/DEPTH (DSP/tipo/profundidad)
I
F
J
G
H
D
A
E
B
C
81 2 3 4 5 6 7
Ajusta la posición panorámica
estéreo del sonido de micrófono.
Determina el volumen del
sonido del micrófono.
Ajustan la profundidad de los efectos de reverberación
y coro que se aplican al sonido del micrófono.
Determina el nivel de atenuación que se
aplica al sonido general (excepto la
entrada del micrófono), lo que le per-
mite ajustar con eficacia el equilibrio
entre su voz y el sonido general del ins-
trumento.
I
F
J
G
H
D
A
E
B
C
81 2 3 4 5 6 7
Activa o desactiva el efecto DSP que se
aplica al sonido del micrófono. Selecciona el tipo de efecto DSP que se va a
aplicar al sonido del micrófono.
Ajusta la profundidad del efecto DSP
que se aplica al sonido del micrófono.

133
PSR-2000/1000
Realización de ajustes globales y otros ajustes
importantes: Function (función)
El modo Function le permite acceder a varias funciones avanzadas relacionadas con el instrumento en su conjunto. Con
estas sofisticadas funciones puede personalizar el PSR-2000/1000 según sus propias necesidades y preferencias musicales.
Ajuste del tono y de la afinación: Master Tune y Scale Tune (afinación principal y afinación
de escala)
■Master Tune (página 135)
Con esta opción puede realizar ajustes precisos en el tono global del instrumento, lo que le permite adaptar con
exactitud la afinación a la de los demás instrumentos.
■Scale Tune (página 135)
Determina el sistema de afinación concreto (o temperamento) para el instrumento. Resulta especialmente práctica
para interpretar piezas de época, para adaptarse al sistema de afinación utilizado durante eras musicales concretas.
Ajuste de parámetros relacionados con canciones: Song Settings (ajustes de canciones)
(página 137)
Le permiten ajustar los parámetros relacionados con la reproducción de canciones.
Ajuste de parámetros relacionados con el acompañamiento automático: Style Setting, Split
Point y Chord Fingering (ajuste de estilo, punto de división y digitado de acordes)
■Style Setting / Split Point (página 138)
Determinan los ajustes relacionados con el acompañamiento automático y le permiten definir el punto de división.
■Chord Fingering (página 139)
Determina el método para tocar e indicar acordes cuando se utilizan las funciones de acompañamiento automático.
Puede incluso comprobar cómo debe tocarse el acorde ya que las notas individuales se indican en la pantalla.
USER
ENTER
EXIT
BALANCE
FUNCTION
HELP
MENU
DEMO
SOUND CREATOR
DIGITAL RECORDING
MIXING CONSOLE
DIGITAL
STUDIO
DIRECT
ACCESS
PART
CHANNEL ON/OFF
FREEZE MEMORY
DATA ENTRY
ORGAN FLUTES
STRINGS CHOIR & PAD
GUITAR
MAIN
BACK NEXT
LEFT
MUSIC
FINDER
LAYER
I
F
J
G
H
D
A
E
B
C
BASS
PIANO & HARPSI.
E.PIANO
XG
UPPER OCTAVE
WOODWIND
PERCUSSION
VARIATION
MONOTOUCH
SUSTAIN
DSP
HARMONY/
ECHO
LEFT
HOLD
SYNTH.
BRASS
ORGAN &
ACCORDION
VOICE EFFECT
VOICE
ONE TOUCH SETTING
REGISTRATION MEMORY
MIC.
EFFECT
RESET
VOCAL
HARMONY
MIC.
SETTING
VH TYPE
SELECT TALK
OVER
SIGNAL
81 2 3 4 5 6 7
TRANSPOSE
ACMP
STANDBY
ON
INTRO
START/STOP
MAIN ENDING
/ rit. AUTO
FILL IN
OTS
LINK
SYNC.
STOP SYNC.
START
BREAK
BALLAD USERLATIN
POP & ROCK
REC REW FF
START/STOP
TOP
BALLROOM
DANCE
RESET
MIN MAX
FADE
IN/OUT
TEMPO
STOP
TAP TEMPO
RESET
NEW SONG SYNC. START
SONG
STYLE
MARCH &
WALTZ
METRO-
NOME
EXTRA
TRACKS
(STYLE) (R)(L)
TRACK
2TRACK
1 REPEAT
SWING &
JAZZ
MULTI PAD
STYLE CONTROL
MASTER VOLUME
PART
FUNCTION
Funcionamiento
FUNCTION
HELP
MENU
DEMO
2Seleccione la función deseada.
1
3Ajuste los parámetros de la función
deseada.
Las operaciones para cada función se des-
criben en las siguientes explicaciones.
Para volver a la pantalla
anterior, presione el botón [EXIT].
END

Realización de ajustes globales y otros ajustes importantes: Function
PSR-2000/1000
134
Ajustes para los pedales y el teclado:
Controller (controlador)
■Pedal (página 139)
Con estos ajustes puede determinar la utilización de
los pedales conectados (incluidos los controladores
de pedal y los interruptores de pedal). Se pueden
asignar a una variedad de funciones, lo que le per-
mite controlar las operaciones con sus pies como,
por ejemplo, activación y desactivación del estilo de
acompañamiento o activación de patrones de
relleno.
■Keyboard / Panel (teclado/panel)
(página 141)
Estos ajustes determinan la sensibilidad de la pulsa-
ción del teclado (cómo afecta la pulsación al volu-
men), el estado de activación o desactivación de la
rueda de modulación (sólo PSR-2000) y los ajustes
para transponer el tono (para el teclado, los datos de
canción y todo el instrumento).
Ajuste de los parámetros Registration
Sequence, Freeze y Voice Set (secuencia
de registro, interrupción y ajuste de voces)
■Registration Sequence (página 142)
Determina el orden en que se accede a los preajustes
de la memoria de registro, (1 - 8), utilizando los boto-
nes [BACK][NEXT] o el pedal.
■Freeze (página 142)
Le permite especificar los ajustes que desea mantener
o dejar sin cambios, incluso al cambiar los ajustes de
la memoria de registro.
■Voice Set (página 143)
Le permite determinar si se accede automáticamente
a determinados ajustes relacionados con la voz
como, por ejemplo, Effects, EQ, Harmony, etc., al
seleccionar una voz.
Ajuste de Harmony y Echo (armonía y eco)
(página 143)
Le permiten definir el tipo de efecto de armonía o eco
que se aplica a las voces que se tocan con el teclado, así
como la cantidad de efecto.
Ajustes MIDI
■System (sistema) (página 145)
Determinan varios ajustes de mensajes del sistema
como Clock, Start/Stop, System Exclusive, así como
Local Control on/off.
■Transmit (transmisión) (página 146)
Determina cómo se envían los datos reproducidos a
los dispositivos MIDI conectados, es decir qué partes
se asignan a qué canales de transmisión MIDI. Esto
también le permite especificar los tipos de datos que
se transmiten a través de cada canal.
■Receive (recepción) (página 147)
Determina cómo responden los componentes del
PSR-2000/1000 a los datos de los dispositivos MIDI
conectados, es decir, qué componentes se asignan a
qué canales de recepción MIDI. Esto también le per-
mite especificar los tipos de datos que se reciben a
través de cada canal.
■Root (nota fundamental) (página 147)
Determina el canal o canales reconocidos para las
notas fundamentales, para su uso con el acompaña-
miento automático.
■Chord Detect (detección de acordes)
(página 147)
Determina el canal o canales reconocidos para los
acordes, para su uso con el acompañamiento auto-
mático.
Otros ajustes: Utility (utilidad)
■Config 1 (configuración 1) (página 148)
Esta página incluye ajustes para Fade In/Out, Metro-
nome, Parameter Lock y Tap.
■Config 2 (configuración 2) (página 149)
Desde esta página puede ajustar la pantalla y cam-
biar la indicación de número de voz.
■Disk (disco) (página 150)
Desde esta página puede dar formato a discos y
copiar de uno a otro.
■Owner (propietario) (página 151)
Desde esta página puede definir el idioma del instru-
mento e introducir su nombre, que aparecerá auto-
máticamente cada vez que se conecte la
alimentación.
■System Reset (reposición del sistema)
(página 151)
Con esta función se recuperan los ajustes de fábrica
originales del PSR-2000/1000. También puede espe-
cificar qué tipos de ajustes se van a recuperar, así
como guardar sus propios ajustes originales para su
posterior recuperación.

Realización de ajustes globales y otros ajustes importantes: Function
135
PSR-2000/1000
Las explicaciones aquí indicadas se aplican al paso nº 3 del procedimiento de la página 133.
Ajuste del tono global: Master Tune
Selección de una escala: Scale Tune
Afinación precisa del tono y selección de una escala: Master Tune/
Hz (hercio)
Esta unidad de medida se
refiere a la frecuencia de un
sonido y representa el
número de veces que una
onda de sonido vibra en un
segundo.
La función Tune no tiene
efecto alguno sobre las
voces Drum Kit o SFX Kit.
81 2 3 4 5 6 7
Determina el tono glo-
bal del PSR-2000/1000,
desde 414,8 a 466,8
Hz. Presione los boto-
nes 4 o 5 [▲▼] a la vez
para restablecer auto-
máticamente el valor de
fábrica: 440 Hz.
81 2 3 4 5 6 7
Determina la escala (página 136).
Determina la nota que se va a afinar y la cantidad de afinación.
El margen de afinación va desde "-64" a "+63" pasando por "0". Cada incre-
mento equivale a un céntimo y un "cent" es la céntima parte de un semitono.
Determina la afinación precisa de la nota seleccio-
nada en pasos de 1 céntimo. Presione los botones
5 o 6 [▲▼] a la vez para restablecer automática-
mente el valor de fábrica.
Determina la nota base para cada
escala.
Cuando se cambia esta nota, el tono
del teclado se transpone aunque se
mantiene la relación de tono original
entre las notas.
La afinación actual aparece encima o
debajo de la tecla correspondiente. Cent (céntimo)
Unidad de tono que equivale
a 1/100 de un semitono (100
céntimos = 1 semitono).
Puede registrar sus afinacio-
nes de escala originales en
un botón REGISTRATION
MEMORY. Para hacerlo,
marque "SCALE" en la pan-
talla REGISTRATION
MEMORY (página 84).

Realización de ajustes globales y otros ajustes importantes: Function
PSR-2000/1000
136
Escala
■Equal Temperament (escala temperada)
El margen de tono de cada octava se divide en 12 partes iguales, con cada medio paso espaciado de forma uniforme
en el tono. Se trata de la afinación utilizada con más frecuencia en la música actual.
■Pure Major/Pure Minor (mayor pura/menor pura)
Estas afinaciones conservan los intervalos puramente matemáticos de cada escala, especialmente para acordes de
tres notas (nota fundamental, tercera, quinta). Puede escucharlo mejor en armonías vocales reales, como canto en
coro o a capella.
■Pythagorean (pitagórica)
Esta escala la inventó el famoso filósofo griego y se creó a partir de series de quintas perfectas, que se colapsan en
una sola octava. La tercera en esta afinación es ligeramente inestable, pero la cuarta y la quinta son hermosas y
aptas para algunos solistas.
■Mean-Tone (tono medio)
Esta escala se creó como una mejora de la escala pitagórica, afinando aún más el intervalo de la tercera mayor. Se
popularizó especialmente entre los siglos XVI y XVIII. Handel, entre otros, utilizaba esta escala.
■Werckmeister/Kirnberger
Esta escala compuesta combina los sistemas Werckmeister y Kirnberger, que eran, a su vez, mejoras de las escalas
de tono medio y pitagórica. La función principal de esta escala es que cada tecla tiene su propio carácter exclusivo.
La escala se utilizó en gran medida durante la época de Bach y Beethoven y se utiliza incluso en nuestros días, a la
hora de interpretar música de época en el clavicémbalo.
■Arabic (árabe)
Utilice estas afinaciones cuando interprete música árabe.
Ajustes de tono para cada escala (en céntimos, ejemplo de escala de C)
Los valores que aparecen en este cuadro se redondean con el número entero más próximo para su utilización en el ins-
trumento.
CC
DE
EFF
GA
AB
B
Equal Temperament 0,0 0,0 0,0 0,0 0,0 0,0 0,0 0,0 0,0 0,0 0,0 0,0
Pure Major 0,0 -29,7 3,9 15,6 -14,1 -2,3 -9,4 2,3 -27,3 -15,6 18,0 -11,7
Pure Minor 0,0 33,6 3,9 15,6 -14,1 -2,3 31,3 2,3 14,1 -15,6 18,0 -11,7
Pythagorean 0,0 14,1 3,9 -6,3 7,8 -2,3 11,7 2,3 15,6 6,3 -3,9 10,2
Mean-Tone 0,0 -24,2 -7,0 10,2 -14,1 3,1 -20,3 -3,1 -27,3 -10,2 7,0 -17,2
Werckmeister 0,0 -10,2 -7,8 -6,3 -10,2 -2,3 -11,7 -3,9 -7,8 -11,7 -3,9 -7,8
Kirnberger 0,0 -10,2 -7,0 -6,3 -14,1 -2,3 -10,2 -3,1 -7,8 -10,2 -3,9 -11,7
Arabic1 0,0 0 -50.0 0,0 0,0 0,0 0,0 0,0 0,0 -50,0 0,0 0,0
Arabic2 0,0 00,0 0,0 -50,0 0,0 0,0 0,0 0,0 0,0 0,0 -50,0

Realización de ajustes globales y otros ajustes importantes: Function
137
PSR-2000/1000
Las explicaciones aquí indicadas se aplican al paso nº 3 del procedimiento de la
página 133.
Ajuste de parámetros relacionados con canciones:
Song Settings (ajustes de canciones)
Quick Start (inicio rápido)
En algunos datos de cancio-
nes comercializados, deter-
minados ajustes
relacionados con la canción
(selección de voces, por
ejemplo) se registran en el
primer compás, antes de los
datos reales sobre las notas.
Cuando Quick Start se confi-
gura en "ON", el PSR-2000/
1000 lee todos los datos ini-
ciales que no sean notas a
la velocidad más rápida
posible y después reduce el
tempo al valor adecuado en
la primera nota. De esta
forma puede iniciar la repro-
ducción lo más rápidamente
posible, con una pausa
mínima para la lectura de
datos.
Canal
Se refiere al canal MIDI
(página 157). Los canales
se asignan del siguiente
modo:
Canción
1 - 16
Estilo de acompaña
miento
9 - 16
Marca de frase
Estos datos especifican una
determinada ubicación en
los datos de la canción.
I
F
J
G
H
D
A
E
B
C
81 2 3 4 5 6 7
Activa y desactiva Quick Start (con-
sulte la nota).
Le permite reproducir todas las can-
ciones desde la misma carpeta de
forma continua.
Determina el canal MIDI asignado al
botón [TRACK1].
Determina el canal MIDI asignado al
botón [TRACK2].
Cuando se configura en "ON",
se ajustan automáticamente los
canales Track 1 y Track 2. Nor-
malmente, debería ajustarse en
"ON".
Determina el idioma de las letras
que aparecen en pantalla.
Cuando se configura en "AUTO",
el idioma de forma predetermi-
nada es el de los datos de la
canción. Cuando no se configura
como "AUTO", el idioma es el
japonés si el ajuste interno es
(página 151) JAPANESE; para
el resto de los países, se confi-
gura como "INTERNATIONAL".
Determina si la función Phrase
Mark Repeat (repetición de una
marca de frase) para la canción
está activada o desactivada.
Cuando está activada, puede
reproducir de forma repetida una
frase especificada (selección de
compases) de la canción. El
método para definir una marca de
frase es el mismo que el de la
pantalla SONG POSITION
(página 78).
Determina el canal de armonía para
Vocoder (página 132).

Realización de ajustes globales y otros ajustes importantes: Function
PSR-2000/1000
138
Las explicaciones aquí indicadas se aplican al paso nº 3 del procedimiento de la página 133.
Ajuste de parámetros relacionados con el acompañamiento
automático: Style Setting y Split Point
Ajuste de parámetros relacionados con el
acompañamiento automático: Style Setting, Split Point y
Chord Fingering (ajuste de estilo, punto de división y
digitado de acordes)
I
F
J
G
H
81 2 3 4 5 6 7
Seleccionan la parte a la que se aplica el ajuste
de punto de división: acompañamiento, rango
de mano izquierda o ambos. Presione la tecla
deseada para el punto de división mientras
mantiene presionado uno de estos botones. La
tecla presionada se incluye en el rango para la
sección de acompañamiento automático del
teclado (ACMP) o en el rango de la mano
izquierda (LEFT).
A+L (ACMP + LEFT)
Le permite ajustar de forma simultánea el
punto de división para el rango de mano
izquierda y la sección de acompañamiento
automático del teclado.
Activa y desactiva la función de acompañamiento automático (ACMP). Cuando se
configura en "ON", puede tocar los acordes y sonidos de bajo del acompaña-
miento tocando acordes, aunque el estilo de acompañamiento no se reproduzca.
Se aplica a la función OTS Link, en la que los ajustes de una sola pulsación aparecen automáticamente con cambios en la sección. Deter-
mina la sincronización en la que los ajustes de una sola pulsación cambian con la sección (el botón [OTS LINK] debe estar activado).
Tiempo real
Se accede automáticamente a la función One Touch Setting al presionar un botón de sección.
Siguiente compás
Se accede a la función One Touch Setting en el siguiente compás, después de presionar un botón de sección.
Con el PSR-2000/1000 puede activar automáticamente Sync Stop (página 65)
simplemente presionando o soltando las teclas de la sección de acompaña-
miento automático del teclado. Con este parámetro puede ajustar el tiempo
que se mantiene pulsada la tecla.
Activa y desactiva la respuesta de pulsación para el acompañamiento. Cuando
se ajusta en "ON", el volumen del acompañamiento cambia en respuesta a la
fuerza de su interpretación (en la sección de acompañamiento automático del
teclado).
Determina la sección predeterminada a la que se accede automáticamente
cuando se seleccionan distintos estilos de acompañamiento (cuando se inte-
rrumpe el acompañamiento).
Determina los puntos de división para el acompañamiento automático (ACMP)
y el rango de mano izquierda (LEFT). El mismo valor puede ajustarse para
ambos o para cada uno de forma independiente, con los botones [F], [G] y [H]
(consulte más arriba). Puede utilizar estos botones por sí solos para ajustar el
valor del punto de división.
Acerca de Section Set
Cuando cualquiera de las
secciones Main A-D no se
incluye en los datos de estilo
de acompañamiento, se
selecciona automática-
mente la sección más
próxima. Por ejemplo, si
Main D no está incluida en el
estilo de acompañamiento
seleccionado, se accederá a
L (LEFT)
Le permite ajustar el punto de división para el rango de mano izquierda del
teclado.
A (ACMP)
Le permite ajustar el punto de división para la sección de acompañamiento
automático del teclado.
Acerca de Section Set
Cuando cualquiera de las
secciones Main A-D no se
incluye en los datos de estilo
de acompañamiento, se
selecciona automática-
mente la sección más
próxima. Por ejemplo, si
Main D no está incluida en el
estilo de acompañamiento
seleccionado, se accederá a
Main C.
Acerca del punto de división
El punto de división es la posición del teclado que separa la sección de
acompañamiento automático (ACMP) y la sección de mano izquierda
(LEFT) de la sección de la mano derecha (MAIN). El punto de división
LEFT no puede ajustarse en un valor inferior al punto de división ACMP y
este último no puede ajustarse en un valor superior al punto de división
LEFT.
Punto de división (A) Punto de división (L)
Punto de división (A) + (L)
Auto
Acompañamiento
sección
Sección de acompañamiento
automático Sección de mano izquierda
Mano
izquierda
sección
Mano derecha
sección
Mano derecha
sección

Realización de ajustes globales y otros ajustes importantes: Function
139
PSR-2000/1000
Sjuste del método de digitado: Chord Fingering (digitado de acordes)
Esto determina el modo en el que las notas que toca en el teclado indican o reproducen los acordes del acompaña-
miento. Para aprender cómo se interpretan ciertos acordes, utilice la cómoda función Chord Tutor (véase la nota a con-
tinuación).
Las explicaciones aquí indicadas se aplican al paso nº 3 del procedimiento de la página 133.
Ajustes para los pedales
81 2 3 4 5 6 7
Determina el tipo de
digitado (página 62).
Le permite cambiar la nota fun-
damental del acorde.
Esto le permite cambiar el
tipo de acorde.
Indica la nota que pertenece a un
acorde en la música.
Indica la nota que perte-
nece a un acorde. Se pue-
den omitir algunas notas. El
nombre del acorde se
indica al lado de "CHORD
NAME".
...Obligatorio
...Puede omitirse
...Se puede omitir cual-
quier nota
...Se puede omitir
cuando se omite la
nota indicada por
La indicación de acorde en
la pantalla se aplica al
método de digitado, con
independencia de que haya
otro método seleccionado
realmente.
Chord Tutor (tutor de acor-
des)
Esta función es esencial-
mente un "libro de acordes"
electrónico que muestra los
digitados correctos para los
acordes; resulta útil para
tocar determinados acor-
des. Sólo tiene que tocar el
acorde deseado mediante
los botones [6▲▼] - [8▲▼]
y los digitados para el
método de digitado se indi-
carán en la pantalla.
Ajustes para los pedales y el teclado: Controller
I
F
J
G
H
D
A
E
B
C
81 2 3 4 5 6 7
Determina el pedal concreto
al que se va a asignar una
función.
Determina la función que se va a asignar al pedal
seleccionado. A cada pedal se le puede asignar
cualquiera de las funciones disponibles.
Para obtener información sobre las funciones que
pueden asignarse, consulte "Funciones que se
controlan con el pedal" en la página siguiente.
Si es preciso, puede activar
o desactivar la parte corres-
pondiente o ajustar la pro-
fundidad del efecto
(consulte la página
siguiente).
La operación de activación
y desactivación del pedal
puede variar en función del
pedal concreto que haya
conectado a la toma [FOOT
PEDAL 1/2]. Por ejemplo, al
pisar un pedal se puede
activar la función seleccio-
nada mientras que si se uti-
liza una marca o tipo de
pedal distinto se puede
desactivar. Si es preciso,
utilice este ajuste para
invertir la operación.

Realización de ajustes globales y otros ajustes importantes: Function
PSR-2000/1000
140
Funciones que se controlan con el pedal
* Para obtener mejores resultados, utilice el controlador de pedal Yamaha FC7 opcional.
Los parámetros que aparecen más adelante corresponden a los botones [2▲▼] - [8▲▼], y su disponibilidad depende del tipo de control selec-
cionado. Por ejemplo, si se selecciona SUSTAIN como Type, los parámetros "HALF PEDAL POINT", "MAIN", "LAYER" y "LEFT" aparecen auto-
máticamente en la pantalla.
* Para obtener mejores resultados, utilice el controlador de pedal Yamaha FC7 opcional.
VOLUME* Le permite utilizar un controlador de pedal (sólo FOOT PEDAL 2 ) para controlar el volumen.
SUSTAIN Cuando se pisa el pedal, las notas que se tocan tienen un efecto sostenido largo. Al levantar el pie se interrumpen
de inmediato las notas sostenidas.
SOSTENUTO Si mantiene pisado el pedal aquí, sólo será sostenida la primera nota (la nota que se toque mientras se pisa el
pedal). De esta forma se puede sostener un acorde, por ejemplo, mientras las demás notas se tocan con staccato.
SOFT Al pisar el pedal se reduce sutilmente el volumen y el timbre de las notas tocadas cambia ligeramente. Sólo se aplica
a determinadas voces, PIANO, por ejemplo.
GLIDE Cuando se pisa el pedal, el tono cambia y, tras soltarlo, se recupera el tono normal.
PORTAMENTO El efecto portamento (un deslizamiento uniforme entre notas) puede producirse con el pedal pisado. El portamento
se produce cuando las notas se tocan en estilo legato, es decir, se toca una nota mientras aún se mantiene la
anterior. El tiempo de portamento puede ajustarse mediante la pantalla Mixing Console (página 123).
PITCHBEND*
Aumenta o reduce la inflexión de las notas mientras el pedal está pisado (sólo FOOT PEDAL 2). Igual que la rueda
PITCH BEND.
MODULATION* Aplica un efecto de vibrato a las notas que se tocan en el teclado. La profundidad del efecto aumenta mientras el
pedal está pisado
(sólo FOOT PEDAL 2)
. Igual que la rueda MODULATION.
DSP VARIATION Igual que el botón [VARIATION] .
HARMONY/ECHO Igual que el botón [HARMONY/ECHO] .
VOCAL HARMONY (sólo PSR-2000)
Igual que el botón [HARMONY/ECHO] .
TALK (sólo PSR-2000) Igual que el botón [TALK].
SCOREPAGE+ (sólo PSR-2000) Con la canción interrumpida, puede retroceder a la página anterior de la partitura (sólo una página).
SCOREPAGE- (sólo PSR-2000) Con la canción interrumpida, puede pasar a la siguiente página de la partitura (sólo una página).
SONG START/STOP Igual que el botón SONG [START/STOP] .
STYLE START/STOP Igual que el botón STYLE [START/STOP].
TAP TEMPO Igual que el botón [TAP TEMPO].
SYNCRO START Igual que el botón [SYNC. START].
SYNCRO STOP Igual que el botón [SYNC. STOP].
INTRO Igual que el botón [INTRO].
MAIN A Igual que el botón [MAIN A].
MAIN B Igual que el botón [MAIN B].
MAIN C Igual que el botón [MAIN C].
MAIN D Igual que el botón [MAIN D].
FILL DOWN Se reproduce un relleno seguido automáticamente por la sección Main del botón inmediatamente a la izquierda.
FILL SELF Se empieza a reproducir un relleno.
BREAK Se empieza a reproducir un cambio o variación.
FILL UP Se reproduce un relleno seguido automáticamente por la sección Main del botón inmediatamente a la derecha.
ENDING Igual que el botón [ENDING/rit.] .
FADE IN/OUT Igual que el botón [FADE IN/OUT].
FING/ON BASS El pedal cambia alternativamente entre los modos digitado y de bajo (página 62).
BASS HOLD Con el pedal pisado, la nota de bajo del estilo de acompañamiento se mantendrá aunque se cambie el acorde. Si el
digitado se ajusta en "FULL KEYBOARD", la función no es operativa.
PERCUSSION El pedal toca un instrumento de percusión seleccionado mediante los botones [4▲▼] - [8▲▼]. Puede utilizar el
teclado para seleccionar el instrumento de percusión deseado.
MAIN ON/OFF Igual que el botón [MAIN].
LAYER ON/OFF Igual que el botón [LAYER].
LEFT ON/OFF Igual que el botón [LEFT].
OTS+ Accede al siguiente ajuste de una pulsación.
OTS- Accede al ajuste de una pulsación anterior.
SONG, STYLE, MIC (sólo PSR-
2000), LEFT, LAYER, MAIN
Especifican las partes que se verán afectadas por el pedal.
HALF PEDAL POINT* Puede especificar cuánto debe pisar el pedal hasta que el efecto de amortiguación (página 59) empiece a funcionar. Se
puede definir para determinados tipos de pedales como, por ejemplo, el pedal de pie (YAMAHA FC7).
UP/DOWN
Cuando está seleccionado GLIDE o PITCH BEND, determina si el cambio de tono aumenta o disminuye.
RANGE Cuando está seleccionado GLIDE o PITCH BEND, determina el rango del cambio de tono en semitonos.
ON SPEED Cuando está seleccionado GLIDE, determina la velocidad del cambio de tono, cuando se pisa el pedal.
OFF SPEED Cuando está seleccionado GLIDE, determina la velocidad del cambio de tono, cuando se levanta el pie del pedal.
KIT Cuando se asigna PERCUSSION al pedal, se muestran aquí todos los juegos de batería disponibles, lo que le permite
seleccionar el juego concreto que se utiliza para el pedal.
PERCUSSION Cuando se asigna PERCUSSION al pedal, todos los sonidos del juego de batería seleccionado (en KIT) aparecen aquí.
Determina el sonido de instrumento concreto asignado al pedal.

Realización de ajustes globales y otros ajustes importantes: Function
141
PSR-2000/1000
Cambio de la sensibilidad de pulsación y transposición: Keyboard/
Panel (teclado/panel)
Keyboard Touch/Modulation Wheel (pulsación de teclado/rueda de modulación)
Esta función le permite controlar el volumen de las voces mediante la fuerza con la que se tocan las teclas. Estos ajustes
le permiten personalizar la respuesta de pulsación del teclado (sensibilidad) a sus preferencias personales de modo de
interpretar. También puede determinar si la rueda de modulación está efectiva o no - para cada una de las partes
del teclado.
Transpose Assign (asignación de transposición)
Determina qué aspecto del instrumento se ve afectado por el botón [TRANSPOSE].
D
A
E
B
C
81 2 3 4 5 6 7
HARD 2 Requiere una interpretación con gran
fuerza para generar un volumen alto.
Perfecta para intérpretes que tocan con
gran fuerza.
HARD 1 Requiere una interpretación moderada-
mente fuerte para un volumen más alto.
NORMAL Respuesta de pulsación estándar.
SOFT 1 Produce un volumen alto tocando el
teclado con una fuerza moderada.
SOFT 2
Produce un volumen relativamente alto
incluso sin tocar con fuerza. Perfecta
para intérpretes con un toque más ligero.
Selecciona el pará-
metro deseado: Key-
board Touch,
Modulation Wheel
(PSR-2000) o Trans-
pose Assign.
Determina el ajuste
de sensibilidad de
pulsación (sólo Key-
board Touch, con-
sulte la tabla de la
derecha).
Determina el nivel
de volumen fijo
cuando touch se
configura en "off"
(sólo Keyboard
Touch). Determina si los controles Touch, Modulation Wheel están activados para las partes correspondientes.
El ajuste TOUCH afecta a todas las voces de forma
global. Tenga en cuenta que puede ajustar cada voz
a una sensibilidad de pulsación distinta (TOUCH
SENSE). Por ejemplo, para tocar una voz de órgano
de tubos con mayor autenticidad, puede ajustar esta
función para que la voz no se vea afectada por la
pulsación (página 88).
81 2 3 4 5 6 7
KEYBOARD
Para este ajuste, la transposición afecta al tono de
las voces que se tocan al teclado (Main, Layer y
Left) y al de los estilos de acompañamiento.
SONG
Para este ajuste, la transposición sólo afecta al
tono de las canciones.
MASTER
Para este ajuste, la transposición afecta al tono de
todo el instrumento (voces del teclado, estilos de
acompañamiento y canciones).
Transposición
Le permite cambiar el tono de las voces que se tocan con el
teclado, la reproducción del estilo de acompañamiento y los datos
de canciones en unidades de semitonos.
1Presione uno de los botones [TRANSPOSE].
2Aparece una ventana emergente TRANSPOSE seleccionada
mediante TRANSPOSE ASSIGN.
3Ajuste el valor utilizando los botones [TRANSPOSE].
Cierre las ventanas TRANSPOSE presionando el botón
[EXIT].
• Transposición selectiva del teclado y la canción
Estos ajustes pueden utilizarse para adaptar la canción y su inter-
pretación al teclado a una determinada clave. Por ejemplo, diga-
mos que desea tocar y cantar a la vez una determinada canción
grabada. Los datos de la canción están en F, pero se siente más
cómodo cantando en D y está acostumbrado a tocar la parte del
teclado en C. Para adaptar las claves, conserve el ajuste Master
Transpose (transposición principal) en "0", ajuste Keyboard Trans-
pose (transposición del teclado ) en "3" y Song Transpose (transpo-
sición de canción) en "-3". De esta forma eleva en tono la parte
del teclado y baja el tono de los datos de la canción a la clave en
la que se siente más cómodo para cantar.
TRANSPOSE
RESET
END
La función de transposi-
ción no afecta a las voces
Drum Kit ni SFX Kit.

Realización de ajustes globales y otros ajustes importantes: Function
PSR-2000/1000
142
Las explicaciones aquí indicadas se aplican al paso nº 3 del procedimiento de la página 133.
Especificación del orden para acceder a los preajustes de la memoria
de registro: Registration Sequence
Puede guardar los ajustes personalizados del panel en los preajustes de la memoria de registro y acceder a ellos presio-
nando los botones adecuados de REGISTRATION MEMORY [1] - [8]. La práctica función Registration Sequence le per-
mite acceder a los preajustes en cualquier orden que especifique, simplemente utilizando los botones [BACK]/[NEXT] o
el pedal mientras toca.
Mantenimiento de los ajustes del panel: Freeze (interrupción)
Le permite especificar los ajustes que desea mantener o dejar sin cambios, incluso al cambiar los ajustes de la memoria
de registro. Para más detalles, consulte la página 86.
Ajuste de los parámetros Registration Sequence, Freeze
y Voice Set (secuencia de registro, interrupción y ajuste
de voces)
I
F
J
G
H
D
A
E
B
C
81 2 3 4 5 6 7
Activa y desactiva la
función Registration
Sequence. Cuando se
ajusta en "ON", la
secuencia de registro
programada aparece
en la parte superior
derecha de la pantalla
Main y puede despla-
zarse por la secuen-
cia en esta pantalla
con los botones
[BACK]/[NEXT] o los
pedales.
Determina qué pedal
se utiliza para avan-
zar (aumentar) a tra-
vés de la secuencia.
Determina qué pedal
se utiliza para retroce-
der (reducir) a través
de la secuencia.
Determina el funcionamiento de
Registration Sequence cuando
se llega al final de la secuencia.
Stop (parar)
Presionar el botón [NEXT] o el
pedal de "avance" no tiene
efecto. La secuencia se "para".
Top (principio)
La secuencia empieza de
nuevo al principio.
Next Bank (siguiente banco)
La secuencia pasa automática-
mente al principio del siguiente
banco de la memoria de regis-
tro en la misma carpeta.
Indica el nombre de archivo del banco de memoria de registro seleccionado.
Indica los números preajustados de la
memoria de registro en el orden de la
secuencia de registro actual.
Desplazan la posición del cursor en la secuencia.
Sustituye el número que está en la posición del cur-
sor por el número de memoria de registro seleccio-
nado actualmente.
Inserta el número del preajuste de
memoria de registro seleccionado inme-
diatamente antes de la posición del cur-
sor.
Borra el número que está en
la posición del cursor.
Borra todos los números de la
memoria de registro de la
secuencia.
Al ajustar Registration
Sequence Enable en "ON"
se anulan los demás ajustes
del pedal (para los pedales
asignados a "Regist (+)
Pedal" y "Regist (-) Pedal"
aquí). Entre ellos se incluyen
los ajustes de pedal en la
página 139, y en Voice Set
en la página 143.
Cuando "Regist (+) Pedal" y
"Regist (-) Pedal" se ajustan
en "OFF", se desactivan, los
pedales no pueden utilizarse
para pasar por la secuencia
de registro; en la pantalla
MAIN sólo pueden utilizarse
los botones [BACK]/[NEXT].
Si tanto "Regist (+) Pedal" y
"Regist (-) Pedal" están
ajustados en el mismo
pedal, "Regist (+) Pedal"
tiene prioridad.
Los datos de la secuencia
de registro se incluyen como
parte del archivo de banco
de memoria de registro.
Para guardar la secuencia
de registro que se acaba de
programar, almacene el
archivo de banco de memo-
ria de registro (página 38,
44). Todos los datos de la
secuencia de registro se
pierden al cambiar de banco,
a menos que los haya guar-
dado con el archivo de
banco de memoria de regis-
tro.
Ejecute los ajustes presionando el botón [EXIT].
END

Realización de ajustes globales y otros ajustes importantes: Function
143
PSR-2000/1000
Cambio de los ajustes de voz seleccionados automáticamente: Voice
Set (ajuste de voces)
Al cambiar las voces (con la selección de un archivo de voces), se recuperan siempre y automáticamente los ajustes
que mejor se ajustan a la voz, los mismos que se han definido en el Sound Creator. En esta página se pueden definir el
estado de activado y desactivado para cada parte. Por ejemplo, cada una de las voces predefinidas tiene su propio
ajuste LEFT PEDAL; no obstante, si está definido como "OFF" en esta página, el ajuste no cambiará aunque cambien las
voces.
Las explicaciones aquí indicadas se aplican al paso nº 3 del procedimiento de la página 133.
D
A
E
B
C
81 2 3 4 5 6 7
Utilicelos para seleccionar
la parte deseada.
Determinan si al seleccionar una voz se accede automáticamente a los
ajustes relacionados con la voz correspondientes (Voice selection,
Effects, EQ (PSR-2000) y asignación del tipo de armonía y echo). Estos
ajustes pueden activarse o desactivarse por separado para cada parte.
Normalmente, deberían
ajustarse todos en "ON".
El tipo de armonía y echo no
se puede definir para las
partes Layer y Left.
Ajuste de Harmony y Echo (armonía y eco)
81 2 3 4 5 6 7
Determina el tipo de armonía.
Para más detalles, consulte la
página 144.
Determina el nivel de velocidad más bajo al
que sonará la nota de armonía. Esto le
permite aplicar de forma selectiva la armo-
nía mediante la fuerza con la que toca,
para así crear acentos de armonía en la
melodía. El efecto de armonía se aplica
cuando se interpreta la tecla con fuerza,
por encima del valor definido.
Determina el nivel del efecto de armonía.
Determina la velocidad de los efectos Echo, Tremolo y
Trill. Este parámetro sólo está disponible si se ha selec-
cionado Echo, Tremolo o Trill como valores para Type. De esta forma puede asignar el efecto de
armonía a varias partes. Para más deta-
lles, consulte la página 144.
Cuando se ajusta en "ON", el efecto de
armonía se aplica sólo a la nota que perte-
nece a un acorde tocado en la sección de
acompañamiento automático del teclado.
Este parámetro no está disponible si se ha
seleccionado Multi Assign, Echo, Tremolo
o Trill como valores para Type.

Realización de ajustes globales y otros ajustes importantes: Function
PSR-2000/1000
144
Acerca de los tipos de armonía
Cuando se selecciona un tipo de armonía normal (de "Standard Duet" a "Strum")
Cuando se selecciona "Multi Assign" (asignación múltiple)
Multi Assign asigna automáticamente las notas que se tocan simultáneamente en la sección de la mano derecha del
teclado a partes separadas (voces). Por ejemplo, si toca dos notas consecutivas, la primera se toca mediante la voz
Main y la segunda mediante la voz Layer.
Cuando se selecciona "Echo" (eco)
Se aplica un efecto de eco a la nota que se toca en el teclado, a tiempo con el tempo definido actualmente.
Cuando se selecciona "Tremolo" (tremolo)
Se aplica un efecto de tremolo a la nota que se toca en el teclado, a tiempo con el tempo definido actualmente.
Cuando se selecciona "Trill" (trino)
Dos notas del teclado se tocan alternativamente, a tiempo con el tempo definido actualmente.
Acerca de las asignaciones de armonía
AUTO
Las notas de armonía se asignan automáticamente a las partes MAIN y LAYER.
Multi
Asigna automáticamente la 1ª, 2ª, 3ª y 4ª notas de armonía añadidas a las distintas partes (voces). Por ejemplo, si las
partes Main y Layer se activan y se selecciona el tipo "Standard Duet", la nota que se toca en el teclado se interpretará
mediante la voz Main y la nota de armonía añadida lo hará con la voz Layer.
Main
El efecto Harmony se aplica sólo a la parte Main. Cuando se desactiva la parte Main, no se aplica el efecto Harmony.
Layer
El efecto Harmony se aplica sólo a la parte Layer. Cuando se desactiva la parte Layer, no se aplica el efecto Harmony.
Punto de división
Los acordes que se tocan a la
izquierda del punto de división
controlan la armonía.
Las notas de armonía, basadas en el
acorde y en el tipo seleccionado, se
añaden automáticamente a la melodía
que se toca a la derecha del punto de
división.

Realización de ajustes globales y otros ajustes importantes: Function
145
PSR-2000/1000
En esta sección, puede realizar ajustes relacionados con MIDI para el instrumento. Estos ajustes pueden guardarse todos en
la pantalla USER para utilizarlos en el futuro. Para obtener información general y datos sobre MIDI, consulte "¿Qué es
MIDI?" (página 155). Las explicaciones aquí indicadas se aplican al paso nº 3 del procedimiento de la página 133.
Ajustes generales del sistema (Local Control, Clock, etc.): System (sistema)
Active la pantalla como se describe anteriormente en el paso 2.
Control local
Activa o desactiva el control local para cada parte. Cuando el parámetro está configurado en "ON", el teclado del PSR-
2000/1000 controla su propio generador de tonos interno (local), lo que permite que las voces internas se toquen direc-
tamente desde el teclado. Si lo configura en "OFF" el teclado y los controladores de desconectan de forma interna de la
sección del generador de tonos del PSR-2000/1000 por lo que no se emite sonido alguno al tocar el teclado o utilizar
los controladores. Por ejemplo, esto le permite utilizar un secuenciador MIDI externo para tocar las voces internas del
PSR-2000/1000 y utilizar el teclado del PSR-2000/1000 para grabar notas en el secuenciador externo, tocar un genera-
dor de tonos externo o ambas cosas.
Ajuste de los parámetros MIDI
I
F
J
G
H
D
A
E
B
C
81 2 3 4 5 6 7
1Seleccione la plantilla
deseada.
2Acceda a la pantalla Edit y
seleccione y ajuste las funcio-
nes y parámetros deseados.
Para obtener detalles sobre
cada una de las pantallas de
edición MIDI, consulte las
páginas siguientes.
Plantillas MIDI predeterminadas
(ajuste de fábrica)
All Parts (todas
las partes) Transmite todas las partes incluidas,
Main, Layer y Left.
Master KBD
(teclado princi-
pal)
El PSR-2000/1000 funciona como un
teclado principal para controlar los genera-
dores de tonos externos u otros dispositivos.
KBD & Style
(teclado y
estilo)
Transmite la interpretación del teclado
inferior y superior en lugar de las partes
individuales (Main/Layer/Left).
Song (canción) Todos los canales de transmisión se ajus-
tan para que correspondan a los canales
de canción 1 a 16. Utilice esta plantilla
para tocar los datos de canciones del
PSR-2000/1000 con un generador de
tonos externo o para grabar toda su inter-
pretación en un secuenciador externo.
Clock Ext. (reloj
externo) El terminal MIDI IN recibe el reloj MIDI y el
PSR-2000/1000 se sincroniza con un dis-
positivo MIDI externo.
MIDI Accord 1
(acorde MIDI 1) Un ajuste ideal para controlar la voz del
teclado y el estilo de acompañamiento
con un acordeón MIDI.
MIDI Accord 2
(acorde MIDI 2) Los botones de acordes y bajos de un
acordeón MIDI controlan el estilo de
acompañamiento, y tocan las partes de
acordes y de bajos.
MIDI Pedal 1
(pedal MIDI 1) El pedal MIDI conectado al terminal MIDI
IN controla la nota de bajo del acompaña-
miento.
MIDI Pedal 2
(pedal MIDI 2) El pedal MIDI conectado al terminal MIDI
IN toca la parte de bajo.
MIDI OFF (MIDI
desactivado) Las señales MIDI no se envían ni se reci-
ben.
3Acceda a la pantalla
User y presione este
botón para guardar
los ajustes MIDI
recién editados.
Se pueden guardar
hasta diez ajustes.
Presione el botón [EXIT] para volver a la pantalla anterior.
END
Los ajustes guardados se pueden borrar
(página 43) o nombrar (página 41) en la
página User.
Para edición de los parámetros de con-
trol local.
Para edición de los parámetros de
activación de mensajes.
Para edición de los parámetros Clock,
Transmit Clock, Receive Transpose y
Start/Stop.

Realización de ajustes globales y otros ajustes importantes: Function
PSR-2000/1000
146
Clock, Transmit Clock, Receive Transpose, Start/Stop (reloj, reloj de transmisión,
transposición de recepción, iniciar/parar)
■Clock (reloj)
Determina si el PSR-2000/1000 se controla mediante su propio reloj interno o mediante una señal de reloj MIDI
recibida desde un dispositivo externo. "INTERNAL" es el ajuste normal de Clock cuando se utiliza sólo el PSR-2000/
1000. Si utiliza el PSR-2000/1000 con un secuenciador externo, ordenador MIDI o cualquier otro dispositivo MIDI
y quiere sincronizar el PSR-2000/1000 con el dispositivo externo, ajuste esta función en "EXTERNAL". En el último
caso, el dispositivo externo debe estar conectado al terminal MIDI del PSR-2000/1000 y transmitiendo una señal de
reloj MIDI adecuada.
■Transmit Clock (reloj de transmisión)
Activa y desactiva la transmisión de reloj MIDI. Cuando se ajusta en "OFF", no se transmiten datos de reloj MIDI ni
datos START/STOP.
■Receive Transpose (transposición de recepción)
Cuando este parámetro se ajusta en "OFF", los datos de notas que recibe el PSR-2000/1000 no se transponen y
cuando se configura en "ON", los datos de notas recibidos se transponen según el ajuste actual de transposición del
teclado del PSR-2000/1000 (página 141).
■Start/Stop (iniciar/parar)
Determina si los mensajes de entrada FA (inicio) y FC (parada) afectan a la
reproducción de la canción o del estilo.
Activación de mensajes
SYS/EX. Tx (TRANSMIT).....................Activa o desactiva la transmisión MIDI de
datos de mensajes exclusivos del sistema MIDI.
SYS/EX. Rx (RECEIVE) ........................Activa o desactiva la recepción MIDI de datos exclusivos MIDI generados por
equipos externos.
CHORD SYS/EX. Tx (TRANSMIT) ......Activa o desactiva la transmisión MIDI de datos exclusivos de acordes MIDI
(detección de acordes: nota fundamental y tipo).
CHORD SYS/EX. Rx (RECEIVE)..........Activa o desactiva la recepción MIDI de datos exclusivos de acordes MIDI
generados por equipos externos.
Transmisión de datos MIDI: Transmit (transmitir)
Así se determina qué partes enviarán datos MIDI y en qué canales MIDI se enviarán.
Tipos de datos de la pantalla MIDI TRANSMIT/RECEIVE
* Disponible sólo en la pantalla RECEIVE (página 147).
Note Mensajes que se generan cuando se toca el teclado. Cada mensaje incluye un número de nota específico que
corresponde a la tecla pulsada, además de un valor de velocidad basado en la fuerza con la que se ha pulsado la
tecla.
Control Change (CC) Los datos de cambio de control incluyen datos de pedal y de cualquier otro controlador.
Program Change (PC) Los datos de cambio de programa corresponden a los números de "patch" o de voz.
Pitch Bend (PB) Consulte la página 140.
After Touch (AT)* Con esta función, el PSR-2000/1000 detecta la fuerza que se aplica a las teclas al tocarlas y la utiliza para influir en
el sonido de distintas formas, en función de la voz seleccionada. De esta forma puede transmitir mayor expresividad
a su forma de tocar y añadir efectos junto con su técnica de interpretación.
FA, FC
Mensajes MIDI para iniciar y parar
la canción o estilo. El mensaje
"FA" corresponde a inicio y "FC"
corresponde a parada.
D
A
E
B
C
81 2 3 4 5 6 7
Determina el canal
para cambiar los ajus-
tes de transmisión.
Determina la parte para el canal
seleccionado.
Activa o desactiva la transmi-
sión del tipo de datos especifi-
cado. Consulte los detalles más
abajo.
Los puntos que corresponden a
cada canal (1-16) parpadean
brevemente cuando los datos
se transmiten en el canal o
canales.

Realización de ajustes globales y otros ajustes importantes: Function
147
PSR-2000/1000
Recepción de datos MIDI: Receive (recibir)
Así se determina qué partes recibirán datos MIDI y en qué canales MIDI se recibirán
MIDI Receive Parts
Ajuste de los canales de notas fundamentales: Root (nota fundamental)
Los mensajes de activación y desactivación (ON/OFF) de nota recibidos en el canal o canales ajustados en "ON" se reco-
nocen como notas fundamentales en la sección de acompañamiento. Las notas fundamentales se detectarán con inde-
pendencia de los ajustes de punto de división y ON/OFF del acompañamiento.
Ajuste de los canales de acordes: Chord Detect (detección de acordes)
Los mensajes de activación y desactivación (ON/OFF) de nota recibidos en el canal o canales ajustados en "ON" se
reconocen como las notas de acorde en la sección de acompañamiento. Los acordes que van a detectarse dependen
del tipo de digitado. Las notas fundamentales se detectarán con independencia de los ajustes de punto de división y
ON/OFF del acompañamiento. El procedimiento es prácticamente igual al de la pantalla ROOT anterior.
OFF No se reciben datos MIDI.
SONG Normalmente, las partes que reciben datos MIDI corresponden a la parte o voz que se utiliza al interpretar los datos de las cancio-
nes. Los canales 1 a 16 corresponden a los canales de canción 1 a 16, respectivamente.
MAIN Los datos MIDI recibidos en el canal correspondiente controlan la parte MAIN.
LAYER Los datos MIDI recibidos en el canal correspondiente controlan la parte LAYER.
LEFT Los datos MIDI recibidos en el canal correspondiente controlan la parte LEFT.
KEYBOARD
Los datos de notas MIDI que recibe el PSR-2000/1000 tocan las notas correspondientes de la misma forma que si se tocaran en el
teclado.
ACMP RHYTHM1-2 Las notas recibidas se utilizan como el acompañamiento RHYTHM 1 y RHYTHM 2.
ACMP BASS Las notas recibidas se utilizan como el acompañamiento BASS.
ACMP CHORD1-2 Las notas recibidas se utilizan como el acompañamiento CHORD 1 y CHORD 2.
ACMP PAD Las notas recibidas se utilizan como el acompañamiento PAD.
ACMP PHRASE1-2 Las notas recibidas se utilizan como el acompañamiento PHRASE 1 y PHRASE 2.
EXTRA PART1-5 Hay cinco partes especialmente reservadas para recibir e interpretar datos MIDI. Normalmente, el propio instrumento no utiliza
estas partes. Cuando se activan estos cinco canales, se puede utilizar el instrumento como un generador de tonos de varios tim-
bres y de 32 canales.
D
A
E
B
C
81 2 3 4 5 6 7
Determina el canal para cam-
biar los ajustes de recepción.
Determina la parte para el canal
seleccionado. Consulte más
abajo los detalles sobre las par-
tes de recepción.
Activa o desactiva la recepción
del tipo de datos especificado.
Consulte la página 146 para más
detalles sobre los tipos de datos.
Los puntos que corresponden
a cada canal (1-32) parpa-
dean brevemente cuando los
datos se reciben en el canal o
canales.
Los terminales MIDI IN/OUT
y el Puerto A del terminal TO
HOST (Puerto A del contro-
lador CBX) corresponden a
los canales 1 a 16. El Puerto
B del terminal TO HOST
(Puerto B del controlador
CBX) corresponde a los
canales 17 a 32.
D
A
E
B
C
81 2 3 4 5 6 7
Selecciona los canales en grupos
de ocho: 1 a 8, 9 a 16, 17 a 24 y
25 a 32, respectivamente.
Activa o desactiva el canal deseado.
Desactiva todos los canales.
Los terminales MIDI IN/OUT
y el Puerto A del terminal TO
HOST (Puerto A del contro-
lador CBX) corresponden a
los canales 1 a 16. El Puerto
B del terminal TO HOST
(Puerto B del controlador
CBX) corresponde a los
canales 17 a 32.
Si se ajustan en "ON" varios
canales a la vez, la nota fun-
damental se detecta a partir
de datos MIDI fusionados
recibidos a través de los
canales.

Realización de ajustes globales y otros ajustes importantes: Function
PSR-2000/1000
148
Las explicaciones aquí indicadas se aplican al paso nº 3 del procedimiento de la página 133.
Ajustes para Fade In/Out, Metronome, Parameter Lock y Tap:
CONFIG 1
Fade In Time, Fade Out Time, Fade Out Hold Time (tiempo de aumento progresivo, tiempo
de reducción progresivo, tiempo de mantenimiento progresivo)
Determinan cuánto tiempo se tarda en aumentar o reducir progresivamente el volumen de la canción y el estilo de
acompañamiento.
Metronome (metrónomo)
Le permiten efectuar ajustes para los parámetros relacionados con el metrónomo.
Otros ajustes: Utility (utilidad)
81 2 3 4 5 6 7
Determina el tiempo que tarda el volu-
men en aumentar progresivamente o en
pasar del mínimo al máximo (intervalo
de 0 a 20 segundos).
Determina el tiempo que tarda el volumen
en bajar progresivamente o en pasar del
máximo al mínimo (intervalo de 0 a 20
segundos).
Determina el tiempo que el volumen
permanece a 0 después de la reduc-
ción progresiva (intervalo de 0 a 5
segundos).
81 2 3 4 5 6 7
Determina el nivel del sonido
del metrónomo.
Determina qué sonido se utiliza para el metrónomo.
Bell Off (campana desactivada).....Sonido de metrónomo convencional,
sin campana.
Bell On (campana activada) ...........Sonido de metrónomo convencional,
con campana.
Determina la signatura de
tiempo del sonido del metró-
nomo.
Cuando se empieza la can-
ción o el estilo de acompaña-
miento, se ajustan
automáticamente los valores
que se adaptan a ellos.

Realización de ajustes globales y otros ajustes importantes: Function
149
PSR-2000/1000
Parameter Lock (bloqueo de parámetros)
Esta función se utiliza para "bloquear" los parámetros especificados de forma que sólo puedan modificarse mediante
los controles del panel; en otras palabras, para no hacerlo a través de Registration Memory, One Touch Setting, Music
Finder o de datos de canciones y secuencias.
Tap Count (cuenta de pulsaciones)
Le permite cambiar los ajustes del sonido de pulsación, se utiliza para la función Tap Start (inicio de golpe) (página 51).
Ajustes para la pantalla e indicación de número de voz: CONFIG 2
81 2 3 4 5 6 7
Selecciona el paráme-
tro deseado para su blo-
queo o desbloqueo.
Determina si el parámetro selec-
cionado está bloqueado (con
marca de selección) o desblo-
queado (sin marca).
Sólo PSR-2000
81 2 3 4 5 6 7
Determina el nivel del sonido de
pulsación.
Determina el sonido concreto
que se utiliza para la función
Tap Start. Se puede seleccionar
cualquier sonido de batería o de
percusión del kit estándar
(página 55).
81 2 3 4 5 6 7
Determina el brillo de la panta-
lla con iluminación de fondo.
Determina si el número y banco de voz
aparecen en la página PRESET de la
pantalla VOICE (página 54). Resulta
práctico si desea comprobar los valores
MSB/LSB de banco y el número de pro-
grama adecuados para especificar a la
hora de seleccionar la voz desde un
archivo MIDI externo.

Realización de ajustes globales y otros ajustes importantes: Function
PSR-2000/1000
150
Copia y formato de discos: Disk (disco) •La operación de copia no
puede realizarse si un
disco es 2DD y el otro
2HD. Cuando copie, ase-
gúrese de que ambos dis-
cos son del mismo tipo.
•En función de la cantidad
de datos que tenga el
disco de origen, es posi-
ble que tenga que inter-
cambiar los dos discos
varias veces hasta que se
hayan copiado correcta-
mente todos los datos.
•Asegúrese de leer la sec-
ción "Utilización de dis-
quetes y de la unidad de
disquetes (FDD)" en la
página 7.
I
F
J
G
H
81 2 3 4 5 6 7
Activa o desactiva la función Song Auto Open.
Cuando está configurado en "ON", el PSR-
2000/1000 accede automáticamente a la pri-
mera canción del disco al insertar uno disco.
Con esta función se copian todos
los datos de un disco en otro, lo
que le permite realizar una copia
de seguridad de todos los datos
importantes antes de la edición.
Para instrucciones, consulte
"Copiar de un disco a otro" más
adelante.
Con esta función se da
formato a un disquete
(vea más abajo).
Disco de
origen
Copiar Copiar
Destination
Disco
Memoria interna
Copiar de un disco a otro
Tal y como aparece más adelante, copie primero los datos del disco original (fuente) en
el PSR-2000/1000 y copie después los datos en el disco de copia de seguridad (destino).
1Presione el botón [F]. Aparece un
mensaje que le indica que inserte
el disco de origen.
2Inserte el disco que contiene los
datos originales en la unidad y
presione "OK".
Aparece el mensaje "Now
copying" y el PSR-2000/1000
empieza a copiar datos en la
memoria interna. Para anular la
operación, presione "CANCEL".
3En el indicador "Please insert a
destination disk and press the OK
button ", saque el disco de origen
y sustitúyalo por un disco en
blanco con formato y presione
después "OK". Para anular la ope-
ración, presione "CANCEL".
4Una vez finalizada la opera-
ción, o cuando así se le indique,
saque el disco de destino.
Los datos de música
comercializados están
protegidos por las leyes
de copyright. La copia
de este tipo de datos
está estrictamente pro-
hibida, excepto para
uso personal. Algunas
aplicaciones de soft-
ware de música están
protegidas intenciona-
damente contra copias
y no pueden copiarse.
Dar formato a un disco
Cuando se utiliza un disco sin formato por primera vez, asegúrese de darle
el formato correcto en el PSR-2000/1000. Esto incluye discos en blanco
así como discos que ya se han inicializado en un formato distinto. La ope-
ración de formato borra todos los datos del disco.
Inserte el disco por el lateral que tiene la cubierta y con la etiqueta hacia
arriba. Para iniciar la operación de formato, presione el botón [H] (DISK
FORMAT) de la página DISK anterior.
La operación de dar formato inicializa
un disco con un sistema de archivos
concreto, lo que permite que el dispo-
sitivo correspondiente (en este caso,
el PSR-2000/1000) pueda acceder a
él correctamente.
Puesto que se dispone de varios tipos
de formatos y discos, debe saber cuá-
les puede utilizar con el PSR-2000/
1000. Los discos 2DD tienen una
capacidad de 720 KB y los 2HD dispo-
nen de 1,44 MB.
La operación de dar formato a un disco
borra completamente todos los datos
que incluye. Compruebe que el disco al
que va a dar formato no incluye datos
importantes.
ATENCIÓN
Luz de disco
Cuando la alimentación está
conectada, la luz de disco (en
la parte inferior izquierda de
la unidad) se enciende para
indicar que la unidad puede
utilizarse.

Realización de ajustes globales y otros ajustes importantes: Function
151
PSR-2000/1000
Introducción del nombre y de las preferencias de idioma: Owner
(propietario)
Restablecimiento de los ajustes programados de fábrica del PSR-
2000/1000: System Reset (reposición del sistema)
Con esta operación puede recuperar los ajustes originales de fábrica del PSR-2000/1000. Estos ajustes incluyen System
Setup, MIDI Setup, User Effect, Music Finder y Files & Folders.
I
F
J
G
H
81 2 3 4 5 6 7
Presione este botón
para introducir un nom-
bre de propietario
(página 17; para ins-
trucciones sobre el pro-
ceso, consulte la
página 45). Este nom-
bre aparece automáti-
camente al conectar la
alimentación.
Determina el idioma que se
utiliza para los mensajes
que aparecen en la pantalla.
Una vez modificado este
ajuste, todos los mensajes
aparecerán en el idioma
seleccionado.
Cuando está seleccionado "JAPANESE"
como idioma y se cambia a uno de los idio-
mas occidentales, los caracteres kanji y
kana del nombre del archivo guardados en
el disco se cambian a caracteres occidenta-
les. En el caso contrario, las marcas y carac-
teres latinos se cambian por caracteres
normales. Asimismo, en el caso de los datos
de disquete, el texto de los archivos se cam-
bia por caracteres que no puede leer el ins-
trumento.
Tenga en cuenta que se pueden producir
problemas similares al tratar de acceder a
archivos creados o editados en un ordena-
dor que tenga el sistema operativo en otro
idioma. En general, tenga cuidado cuando
cambie de idioma, porque existe el riesgo de
no poder acceder a los datos correctamente.
I
F
J
G
H
D
A
E
B
C
81 2 3 4 5 6 7
Así aparecen las correspondientes pantallas
Open/Save (abrir/guardar). Le permiten guar-
dar los datos correspondientes como archivos
en disco, para su posterior recuperación. Al
presionar estos botones se accede a la panta-
lla Open/Save correspondiente desde la que
puede seleccionar la página PRESET corres-
pondiente. Desde esta página PRESET,
puede guardar los datos correspondientes.
Recupera los ajustes originales de fábrica de
los parámetros System Setup. Otra forma de
recuperar los ajustes de System Setup es pre-
sionando la tecla más alta del teclado (C6) y
conectando a la vez la alimentación.
Recupera los ajustes origi-
nales de fábrica para las
plantillas MIDI.
Recupera los ajustes origi-
nales de fábrica para User
Effects (página 125).
Recupera los ajustes origi-
nales de fábrica para Music
Finder.
Borra todos los archivos y
carpetas guardados en la
página User.
Ejecuta la operación de restableci-
miento de ajustes de fábrica para
todas las opciones marcadas ante-
riormente.
La operación de recupera-
ción de ajustes de fábrica no
se aplica a las funciones y
ajustes que se indican a
continuación. No obstante,
puede recuperar sus ajus-
tes originales accediendo a
los archivos predetermina-
dos de configuración del sis-
tema con la función Open/
Save System Files.
Language (idioma)
Owner Name (nombre del
propietario)
LCD Brightness (brillo de la
LCD)
Todos los registros de Music
Finder pueden almacenarse
juntos como un solo archivo.
Al acceder a un archivo
almacenado aparece un
mensaje que le pregunta si
desea sustituir o añadir los
registros.
Sustituir:
Todos los registros de Music
Finder que están actual-
mente en el instrumento se
eliminan y son sustituidos
por los registros del archivo
seleccionado.
Añadir:
Los registros a los que se
accede se añaden a los
números de registro vacan-
tes.

PSR-2000/1000
152
Utilización del PSR-2000/1000 con otros
dispositivos
1Utilización de los auriculares
(toma PHONES).
Aquí pueden conectarse unos auriculares estéreo para
practicar en privado o de madrugada. El sistema de alta-
voces internos estéreo se desactiva automáticamente
cuando se conectan unos auriculares en la toma PHONES
(página 149).
2Conexión del micrófono o de
una guitarra (toma MIC./LINE
IN) (sólo PSR-2000).
Para cantar a la vez que interpreta o mientras reproduce
una canción, sólo tiene que conectar un micrófono al
PSR-2000 (se recomienda utilizar un micrófono
dinámico.) El PSR-2000 reproduce su voz o los sonidos
de la guitarra a través de los altavoces incorporados.
1Conecte el micrófono a la toma MIC./LINE IN (toma
para teléfono estándar de 1/4").
2Coloque el conmutador [MIC. LINE] (situado al lado
de la toma [MIC./LINE IN]) en la posición MIC.
3
Utilice el mando
[INPUT
VOLUME]
(situado al lado de
la toma MIC./LINE IN) para
ajustar el volumen del micró-
fono cuando cante con él.
El volumen debería ajustarse
en un valor lo suficientemente alto como para que
se encienda la luz SIGNAL del panel superior mien-
tras canta, pero no tanto como para encender la luz
OVER (página 128).
Antes de conectar el PSR-2000/1000 a otros componentes electró-
nicos, desconecte la alimentación de todos ellos. Antes de encen-
der o apagar todos los componentes, ajuste todos los niveles de
volumen en el mínimo (0). De lo contrario, los componentes pue-
den sufrir una descarga eléctrica u otros daños.
ATENCIÓN
1
Utilice un micrófono unidireccional para obtener mejores resulta-
dos.
MIC. LINE MIC. LINE
Para conectar un micrófono Para conectar una guitarra
Debe colocar el conmutador [MIC. LINE] en la posición LINE
cuando conecte una fuente de sonido con salida de nivel de línea a
la toma MIC./LINE IN.
INPUT
VOLUME MIC./
LINE IN LR
AUX OUT
(LEVEL FIXED)
MIC. LINE
MIDI
HOST SELECT FOOT PEDAL
OUT
2
IN
MIDI
PC2PC1
Mac
TO HOST
DC IN 16V
R L/L+R
OUTPUT
23
64
5
P.152 P.153
P.154 P.153
P.153

Utilización del PSR-2000/1000 con otros dispositivos
153
PSR-2000/1000
3Reproducción de los sonidos
del PSR-2000/1000 mediante
un sistema de audio externo y
grabación en una grabadora
externa (tomas AUX OUT/
OUTPUT)
Puede conectar el PSR-2000/1000 en una amplia gama
de equipos de sonido mediante las tomas AUX OUT y
OUTPUT.
Realice las conexiones tal y como se muestra en las
siguientes ilustraciones utilizando cables de audio están-
dar.
4Utilización del pedal
(interruptor de pedal) o
controlador de pedal (toma
FOOT PEDAL 1/2)
Al conectar un interruptor de pedal (el FC4 o FC5) a una
de las tomas FOOT PEDAL, puede duplicar la función de
algunos botones del panel para hacer cosas como iniciar
e interrumpir el acompañamiento.
Mediante la conexión de un controlador de pedal adicio-
nal (como el FC7) a la toma FOOT PEDAL 2, puede con-
trolar una amplia gama de funciones importantes con el
pie como, por ejemplo, ajustar dinámicamente el volu-
men mientras toca (página 139).
5Conexión de dispositivos
MIDI externos (terminales
MIDI)
Utilice un cable MIDI estándar para conectar el disposi-
tivo MIDI externo al terminal o terminales MIDI del PSR-
2000/1000. Asegúrese de ajustar el conmutador HOST
SELECT (página 18) en MIDI cuando utilice estos conec-
tores. Para obtener más información sobre conexiones,
consulte "Qué se puede hacer con el MIDI" en la
página 158.
MIDI IN ...........Recibe mensajes MIDI de un dispositivo
MIDI externo
MIDI OUT........Envía mensajes MIDI generados por el
PSR-2000/1000
Para una descripción general de MIDI y cómo utilizarlo
de forma eficaz, consulte las siguientes secciones:
•¿Qué es MIDI? (página 155)
• Qué se puede hacer con el MIDI (página 158)
• Funciones MIDI (página 145)
Utilice cables de audio y enchufes adaptadores sin resistencia.
Cuando las tomas AUX OUT y OUTPUT del PSR-2000/1000 estén
conectadas a un sistema de audio externo, conecte en primer lugar
la alimentación del PSR-2000/1000 y después la del sistema de
audio externo. Invierta este orden para desconectar la alimenta-
ción.
ATENCIÓN
LR R L/L+R
AUX OUT
(LEVEL FIXED) OUTPUT
cable de sonido Al altavoz conectado
Clavija
RCA Clavija RCA
AUX IN
grabadora de cassette
sistema estéreo
clavija de
auriculares
(estándar)
Cuando están conectadas (con
clavija RCA; LEVEL FIXED), el
sonido se reproduce en el dis-
positivo externo a un nivel fijo,
con independencia del ajuste
de control [MASTER
VOLUME].
Cuando están conectadas
(con clavijas telefónicas
estándar), puede utilizar el
control [MASTER
VOLUME] para ajustar el
volumen del sonido que se
reproduce en el dispositivo
externo.
•Para conectar el PSR-2000/1000 a un dispositivo monoaural, uti-
lice la clavija OUTPUT L/L+R.
También se puede cambiar la polaridad del interruptor de pedal
(normal o inversa) (página 139).
Asegúrese de conectar o desconectar el pedal sólo cuando se
desconecte la alimentación.
ATENCIÓN
•Nunca use cables MIDI de más de 15 metros de longitud.

Utilización del PSR-2000/1000 con otros dispositivos
PSR-2000/1000
154
6Conexión a un ordenador
(terminales MIDI/terminal TO
HOST)
Conecte el PSR-2000/1000 a un ordenador y aproveche
la amplia gama de software potente y flexible para la
creación y edición de música. El PSR-2000/1000 puede
conectarse de tres formas distintas.
■ Utilización del terminal TO HOST
■ Mediante los terminales MIDI
■Conexión a un terminal USB mediante una interfaz
USB opcional (serie UX)
Mediante el terminal TO HOST
Conecte el puerto serie del ordenador personal (terminal
RS-232C o RS-422) al terminal TO HOST del PSR-2000/
1000. Para el cable de conexión, utilice el cable ade-
cuado (se venden aparte) para el tipo de ordenador perso-
nal.
■IBM-PC/AT (Windows)
Conecte el terminal RS-232C del ordenador al termi-
nal TO HOST del PSR-2000/1000 por medio de un
cable serie (cable cruzado D-SUB 9P → MINI DIN
8P). Ajuste el conmutador HOST SELECT del PSR-
2000/1000 en "PC-2" (velocidad de transferencia de
datos: 38.400 bps).
■Macintosh
Conecte el terminal RS-422 (módem o impresora) del
ordenador al terminal TO HOST del PSR-2000/1000
por medio de un cable serie (cable periférico del sis-
tema, 8 bits). Coloque el conmutador HOST SELECT
del PSR-2000/1000 en la posición "MAC" (velocidad
de transferencia de datos: 31.250 bps).
Ajuste el reloj de la interfaz MIDI del secuenciador
que utilice en 1 MHz. Para más detalles, lea atenta-
mente el manual de instrucciones del software que se
proponga utilizar.
Nota para los usuarios de Windows (relativa al
controlador MIDI)
Para transferir datos a través del puerto serie del orde-
nador y el terminal TO HOST del PSR-2000/1000,
deberá instalar un controlador MIDI especificado
(controlador Yamaha CBX para Windows). El disquete
que se suministra con el PSR-2000/1000 contiene el
archivo comprimido de controlador "mididrv.zip."
Después de extraer el archivo, ejecute la instalación
haciendo doble clic en el archivo "Setup.exe" de la
carpeta "MidiDrv" y siga las indicaciones de la panta-
lla. Además, puede descargar este controlador desde
la siguiente biblioteca XG del sitio Web de Yamaha:
http://www.yamaha-xg.com
•Necesitará un programa de software de música/MIDI adecuado
(como, por ejemplo, un secuenciador) compatible con su plata-
forma informática.
•Cuando conecte el PSR-2000/1000 a un ordenador personal, des-
conecte la alimentación del PSR-2000/1000 y el ordenador antes
de conectar los cables y ajustar el conmutador HOST SELECT.
Después de realizar las conexiones y los ajustes necesarios,
conecte la alimentación del ordenador y luego la del PSR-2000/
1000.
•Si no utiliza el terminal TO HOST del PSR-2000/1000, asegúrese
de desconectar el cable del terminal. Si el cable se deja conec-
tado, puede que el PSR-2000/1000 no funcione correctamente.
•Cuando el conmutador HOST SELECT está ajustado en "PC-1",
"PC-2" o "Mac", puede usar el terminal TO HOST, pero los
conectores MIDI están desactivados porque no se produce
transferencia de datos a través de ellos. Por el contrario, cuando
el conmutador HOST SELECT está ajustado en "MIDI", puede
usar los conectores MIDI, pero no el terminal TO HOST, porque
no se transfieren datos a través de él.
Si su sistema no funciona correctamente con las conexiones y
ajustes que se han indicado anteriormente, es posible que el soft-
ware necesite otros ajustes. Compruebe el manual de funciona-
miento del software y ajuste el conmutador HOST SELECT en la
velocidad de transferencia de datos correcta (la velocidad de trans-
ferencia de datos de "PC-1" es 31.250 bps).
NEC
PC-9821 AS
NEC MultiSync
MINI DIN
8-pin D-sub
9-pin
MINI DIN
8-pin D-sub
25-pin D-sub
9-pin
PC-1 PC-2
MIDIMac
* Cuando utilice un cable
cruzado D-SUB 25P →
MINI DIN 8P, realice la
conexión con un adapta-
dor D-SUB9P en la parte
de ordenador del cable.
MINI DIN
8-pin MINI DIN
8-pin
PC-1 PC-2
MIDIMac

Utilización del PSR-2000/1000 con otros dispositivos
155
PSR-2000/1000
Empleo de los terminales MIDI
Cuando emplee un dispositivo de interfaz MIDI instalado
en el ordenador personal, conecte los terminales MIDI
del ordenador y del PSR-2000/1000 con cables MIDI
estándar.
• Si el ordenador tiene una interfaz MIDI instalada,
conecte el terminal MIDI OUT del ordenador personal
al terminal MIDI IN. Ajuste el conmutador HOST
SELECT en "MIDI."
• Cuando use una interfaz MIDI con un ordenador de la
serie Macintosh, conecte el terminal RS-422 del orde-
nador (módem o terminal de la impresora) a la interfaz
MIDI correspondiente, y a continuación conecte el
terminal MIDI OUT (salida de MIDI) de la interfaz de
MIDI al terminal MIDI IN (entrada de MIDI) del PSR-
2000/1000, tal como se muestra en el diagrama a con-
tinuación.
Ajuste el conmutador HOST SELECT en "MIDI."
• Cuando el conmutador HOST SELECT está ajus-
tado en "MIDI", el terminal TO HOST está desacti-
vado.
• Cuando emplee un ordenador Macintosh, esta-
blezca el ajuste de reloj de la interfaz MIDI del
software de aplicación de modo que corresponda
al ajuste de la interfaz MIDI que esté utilizando.
Para más detalles, lea atentamente el manual de
instrucciones del software que se proponga utili-
zar.
Utilización del terminal USB del ordenador con
una interfaz USB/MIDI (UX256/UX96, etc.)
Conecte el UX256/UX96 y el ordenador con un cable
USB. Instale en el ordenador el controlador UX256/UX96
que se incluye y conéctelo al PSR-2000/1000 con un
cable MIDI. Ajuste el conmutador HOST SELECT del
PSR-2000/1000 en "MIDI". Para más información, con-
sulte el manual de instrucciones del UX256/UX96.
Para obtener más datos sobre los ajustes MIDI necesarios
para el ordenador y el software de secuencia que utilice,
consulte los correspondientes manuales de instrucciones.
¿Qué es MIDI?
Tomemos un piano acústico y una guitarra clásica como
instrumentos acústicos representativos. Con el piano,
usted pulsa una tecla y un martillo interno golpea deter-
minadas cuerdas y toca una nota. Con la guitarra, se
acciona directamente una cuerda y suena la nota.
Pero, ¿cómo tocan las notas los instrumentos digitales?
Como se muestra en la ilustración anterior, en un instru-
mento electrónico, la nota de muestreo (nota previamente
grabada) almacenada en la sección del generador de
tonos (circuito electrónico) se reproduce según la infor-
mación recibida desde el teclado y se emite a través de
los altavoces.
NEC
PC-9821 AS
NEC MultiSync
MIDI IN MIDI OUT
MIDI OUT MIDI IN
PC-1 PC-2
MIDIMac
MIDI IN RS422
MIDI OUT
MINI DIN
8-pin
PC-1 PC-2
MIDIMac
Ordenador personal
MIDI IN
USB
cable
MIDI OUT
UX256
NEC
PC-9821 AS
NEC MultiSync
PC-1 PC-2
MIDIMac
IN OUT
MIDI
Amp. internaAmp. interna
Generador
de tonos
(Electric circuit)
Tocar
teclado.
RL
Accione una cuerda y la
caja resonará produciendo
el sonido.
Según la información de inter-
pretación procedente del
teclado, se reproduce una nota
de muestreo almacenada en el
generador de tonos y se oye
por los altavoces.
Producción de notas en
la guitarra acústica Producción de notas en un ins-
trumento digital

Utilización del PSR-2000/1000 con otros dispositivos
PSR-2000/1000
156
Veamos ahora qué sucede cuando se reproduce una gra-
bación. Al reproducir un CD de música (por ejemplo, una
grabación de un solo de piano), se escucha el sonido real
(vibraciones en el aire) del instrumento acústico. Esto se
denomina datos de audio para diferenciarlo de los datos
MIDI.
En el ejemplo anterior, los sonidos acústicos reales de la
interpretación del pianista se captan en la grabación
como datos de audio que se graban en CD. Al reproducir
ese CD en el sistema de audio, puede escuchar la inter-
pretación real del pianista. El piano en sí no es necesario
ya que la grabación contiene los sonidos reales del
mismo y los altavoces los reproducen.
El "controlador" y el "generador de tonos" de la ilustración
anterior equivalen al piano de nuestro ejemplo acústico.
Aquí, la interpretación en el teclado se capta como datos
de canciones MIDI (vea la ilustración más abajo). Para
grabar la interpretación de audio en un piano acústico, se
necesita un equipo de grabación especial. No obstante,
como el PSR-2000/1000 dispone de un secuenciador
incorporado que le permite grabar datos de interpreta-
ción, no es necesario contar con este equipo de graba-
ción. En su lugar, el instrumento digital, el PSR-2000/
1000, le permite grabar y reproducir los datos.
Sin embargo, también necesitamos una fuente de sonido
para producir el audio, que en definitiva procede de los
altavoces. El generador de tonos del PSR-2000/1000 se
hace cargo de esta función. El secuenciador reproduce la
interpretación grabada, reproduciendo los datos de can-
ciones con un generador de tonos que tiene capacidad
para producir de forma precisa varios sonidos de instru-
mentos, incluidos los del piano. Considerándolo bajo
otro ángulo, la relación del secuenciador y del generador
de tonos es similar a la del pianista y el piano, uno toca el
otro. Como los instrumentos digitales manejan los datos
de reproducción y los sonidos reales de manera indepen-
diente, podemos escuchar nuestra interpretación al piano
reproducida por otro instrumento, como una guitarra o un
violín.
Por último, analizaremos los datos reales que se graban y
que sirven de base para la reproducción de sonidos. Por
ejemplo, supongamos que toca una negra de "C" usando
el sonido de piano de cola del teclado del PSR-2000/
1000. A diferencia de un instrumento acústico que emite
una nota con resonancia, el instrumento electrónico
extrae del teclado información como "con qué voz", "con
qué tecla", "con qué fuerza", "cuándo ha sido pulsada" y
"cuándo ha sido soltada". A continuación, cada porción
de información se transforma en un valor numérico y se
envía al generador de tonos. Empleando estos números
como base, el generador de tonos reproduce la nota de
muestreo almacenada.
Grabación y reproducción de los sonidos de un instrumento
acústico (datos de audio)
Grabación Reproducción
FD
Generador de tonos
Secuenciador
FD
Grabación y reproducción de los sonidos de un instrumento
digital (datos MIDI)
Controlador (teclado, etc.)
Grabación Reproducción
En el caso de los instrumentos digitales, las señales de audio se
envían a través de las tomas de salida (como AUX OUT) del instru-
mento.
Generador de tonos
Secuenciador
Keyboard performance
Datos MIDI
Aunque se trata de un solo instrumento musical, se puede decir
que el PSR-2000/1000 consta de varios componentes electróni-
cos: un controlador, un generador de tonos y un secuenciador.

Utilización del PSR-2000/1000 con otros dispositivos
157
PSR-2000/1000
■Ejemplo de datos del teclado
Las operaciones del panel del PSR-2000/1000, como
tocar el teclado y seleccionar las voces, se procesan y
almacenan como datos MIDI. Las canciones y estilos de
acompañamiento automático también constan de datos
MIDI.
MIDI corresponde a las siglas inglesas de interfaz digital
para instrumentos musicales (Musical Instrument Digital
Interface), que permite la comunicación entre instrumen-
tos musicales electrónicos transmitiendo y recibiendo
datos de notas, cambio de control, cambio de programa y
otros tipos de datos o mensajes MIDI.
El PSR-2000/1000 puede controlar un dispositivo MIDI
mediante la transmisión de datos relacionados con notas
y varios tipos de datos de controlador. El PSR-2000/1000
se puede controlar mediante los mensajes MIDI de
entrada que determinan automáticamente el modo de
generador de tonos, seleccionan efectos, voces y canales
MIDI, cambian valores de parámetros y, por supuesto,
tocan las voces especificadas para las distintas partes.
Los mensajes MIDI pueden dividirse en dos grupos: men-
sajes de canales y mensajes del sistema.
■Mensajes de canales
El PSR-2000/1000 es un instrumento electrónico que
puede controlar 16 canales (o 32 cuando se utiliza el ter-
minal TO HOST). Esto normalmente se expresa como
"que puede reproducir 16 instrumentos al mismo tiempo".
Los mensajes de canal transmiten información, por ejem-
plo, sobre la activación o desactivación de notas y el
cambio de programa, para cada uno de los 16 canales.
Canales MIDI
Los datos de interpretación MIDI se asignan a uno de
dieciséis canales MIDI. Por medio de estos canales, 1 a
16, los datos de interpretación para dieciséis partes ins-
trumentales diferentes pueden enviarse simultánea-
mente a través de un cable MIDI.
Pensemos en los canales MIDI como si fueran cadenas
de TV. Cada estación de TV transmite sus emisiones a
través de un canal concreto. Su aparato de TV recibe
de forma simultánea muchos programas distintos pro-
cedentes de varias estaciones de TV y se elige la
cadena adecuada para ver el programa deseado.
MIDI funciona según este mismo principio básico. El
instrumento transmisor envía datos MIDI en un canal
MIDI concreto (canal de transmisión MIDI) a través de
un solo cable MIDI al instrumento receptor. Si el canal
MIDI del instrumento receptor (canal de recepción
MIDI) coincide con el canal de transmisión, el instru-
mento receptor sonará según los datos enviados por el
instrumento transmisor.
Por ejemplo, se pueden transmitir simultáneamente
varias pistas (canales), incluidos los datos de estilo (tal
y como se muestra a continuación).
Ejemplo: Grabación del acompañamiento automático del PSR-
2000/1000 en un secuenciador externo
Número de sonido (con qué
sonido) 01 (piano de cola)
Número de nota (con qué tecla) 60 (C3)
Activación de nota (cuándo ha
sido pulsada) y
desactivación de nota (cuándo
se soltó)
Sincronización expresada numé-
ricamente (nota negra)
Velocidad (con cuánta fuerza) 120 (fuerte)
Nombre del mensaje PSR-2000/1000 Funcionamiento/ajuste de
panel
Activación/desactiva-
ción de nota Mensajes que se generan cuando se toca el
teclado. Cada mensaje incluye un número de
nota específico que corresponde a la tecla
pulsada, además de un valor de velocidad
basado en la fuerza con la que se ha pulsado
la tecla.
Cambio de programa Selección de voces (ajustes MSB/LSB de
selección de banco)
Cambio de control Volumen, panpot (consola de mezclas), etc.
Los datos MIDI tienen las siguientes ventajas sobre los datos de
audio:
•La cantidad de datos es mucho menor por lo que puede almace-
nar con facilidad canciones MIDI en disquetes.
•Los datos pueden modificarse de forma fácil y eficaz, incluso
hasta el punto de cambiar voces y transformar los datos.
Los datos de interpretación de todas las canciones y estilos se
manejan como datos MIDI.
1
Informe
meteorológico
Noticias
2
2
Noticias
Canal de transmisión MIDI 2 Canal de recepción MIDI 2
Cable
MIDI
El teclado y el generador de tonos interno del PSR-2000/1000
también están conectados mediante MIDI (página 145).
Cable MIDI o
serie
Pista del PSR-2000/1000(canal)
MAIN
LAYER
LEFT
Instrumento de STYLE
Instrumento de STYLE
Instrumento de STYLE
Instrumento de STYLE
Instrumento de STYLE
Instrumento de STYLE
Instrumento de STYLE
Instrumento de STYLE
Secuenciador externo
Pista 1
Pista 2
Pista 3
Pista 4
Pista 5
Pista 6
Pista 7
Pista 8
Pista 9
Pista 10
Pista 11
Canal 1
Canal 2
Canal 3
Canal 4
Canal 5
Canal 6
Canal 7
Canal 8
Canal 9
Canal 10
Canal 11

Utilización del PSR-2000/1000 con otros dispositivos
PSR-2000/1000
158
Como puede ver, al transmitir datos MIDI es funda-
mental determinar qué datos se envían a través de qué
canal MIDI (página 146). Con el PSR-2000/1000 tam-
bién puede determinar cómo se reproducen los datos
recibidos (página 147).
■Mensajes del sistema
Son datos que se utilizan en común por todo el sistema
MIDI. Los mensajes del sistema incluyen los mensajes
exclusivos, que transmiten datos exclusivos para cada
fabricante de instrumentos, y mensajes en tiempo real,
que controlan el dispositivo MIDI.
Los mensajes que el PSR-2000/1000 transmite o recibe
aparecen en el Gráfico de implementación MIDI y For-
mato de datos MIDI en el manual Lista de datos que se
proporciona aparte.
Qué se puede hacer con el MIDI
En el PSR-2000/1000 se pueden realizar los siguientes
ajustes:
• Plantillas MIDI (configuraciones MIDI predetermina-
das para varias aplicaciones) (página 145)
• Transmit (transmisión) (página 146)
• Receive (recepción) (página 147)
• Local Control (control local) (página 145)
• Clock (reloj) (página 146)
■Grabe los datos de interpretación (canales 1 a 16) con
las funciones de acompañamiento automático del
PSR-2000/1000 en un secuenciador externo (como un
ordenador personal). Una vez grabados, edite los
datos con el secuenciador y reprodúzcalos de nuevo
en el PSR-2000/1000 (reproducción).
Para utilizar el PSR-2000/1000 como un generador de
tonos de varios timbres compatible con XG, ajuste el
modo de recepción para todos los canales MIDI como
"XG/GM" en MIDI Receive (página 147).
■Reproduzca y controle el PSR-2000/1000 desde un
teclado independiente
Compatibilidad de datos
En esta sección se ofrece información básica sobre la
compatibilidad de datos: si otros dispositivos MIDI pue-
den o no reproducir los datos grabados por el PSR-2000/
1000 y si el PSR-2000/1000 puede reproducir datos de
canciones comercializados o datos de canciones creados
para otros instrumentos o en un ordenador. Dependiendo
del dispositivo MIDI o las características de los datos, es
posible que pueda reproducir los datos sin problemas o
que tenga que realizar algunas operaciones especiales
para ello. Si tiene algún problema para reproducir los
datos, consulte la información siguiente.
Formato de disco
Los disquetes constituyen el medio de almacenamiento
principal para los datos que se utilizan con distintos dis-
positivos como, por ejemplo, ordenadores. Cada disposi-
tivo tiene un sistema distinto para guardar los datos, por
lo tanto, en primer lugar es necesario configurar el dis-
quete para el sistema del dispositivo que se utilice. Esta
operación se denomina "formateo" o "dar formato".
• Existen dos tipos de disquetes: MF2DD (doble cara,
doble densidad) y MF2HD (doble cara, alta densidad)
y cada uno de ellos tiene diferentes sistemas de forma-
teo.
• El PSR-2000/1000 puede grabar y reproducir con
ambos tipos de disquetes.
• Cuando se da formato con el PSR-2000/1000, un
disco 2DD tiene una capacidad máxima de 720 KB
(kilobytes), mientras que la capacidad máxima de un
disco 2HD es de 1,44 MB (megabytes) (las cifras "720
KB" y "1,44MB" indican la capacidad de la memoria
de datos. También se utilizan para indicar el tipo de
formato del disco).
• La reproducción sólo es posible cuando el dispositivo
MIDI que se va a utilizar es compatible con el formato
del disco.
Nombre del mensaje PSR-2000/1000 Funcionamiento/
ajuste de panel
Mensaje exclusivo del
sistema Ajustes de tipo de efecto (consola de
mezclas), etc.
Mensajes en tiempo real Ajuste del reloj, Iniciar/interrumpir ope-
ración
Personal cumputer,
serie MU etc.
Recepción de MIDI
Transmisión de MIDI
NEC
PC-9821 AS
NEC MultiSync
MIDI IN MIDI OUT
MIDI OUT MIDI IN
PSR-2000/1000
MIDI IN MIDI OUT
Recepción
de MIDI
PSR-2000/1000

Utilización del PSR-2000/1000 con otros dispositivos
159
PSR-2000/1000
Formato de secuencia
El sistema que graba los datos de canciones se denomina
"formato de secuencia".
La reproducción sólo es posible cuando el formato de
secuencia del disco coincide con el del dispositivo MIDI.
El PSR-2000/1000 es compatible con los siguientes for-
matos.
■SMF (Archivo MIDI estándar)
Éste es el formato de secuencia más corriente.
Los archivos MIDI estándar generalmente está disponibles
en dos tipos: Formato 0 o Formato 1. Muchos dispositivos
MIDI son compatibles con Formato 0 y la mayor parte del
software comercializado está grabado como Formato 0.
• El PSR-2000/1000 es compatible con el Formato 0 y
con el Formato 1.
• Los datos de canciones grabados en el PSR-2000/1000
se graban automáticamente como Formato 0 SMF.
• Los datos de canciones cargados en el PSR-2000/1000
se guardan automáticamente con formato SMF 0 inde-
pendientemente del formato original.
■ESEQ
Este formato de secuencia es compatible con muchos de
los dispositivos MIDI de Yamaha, incluidos los instrumen-
tos de la serie PSR-2000/1000. Se trata de un formato
común que se utiliza con varios programas de software de
Yamaha.
■XF
El formato XF de Yamaha mejora el formato SMF (archivo
MIDI estándar) con una mayor funcionalidad y capacidad
de ampliación abierta para el futuro.
• El PSR-2000/1000 puede mostrar letras cuando se
reproduce un archivo XF que contiene datos de letras.
■Archivo de estilo
El formato de archivo de estilo (Style File Format, SFF) es
el formato original de Yamaha, y utiliza un sistema de
conversión exclusivo para crear acompañamientos auto-
máticos de alta calidad basados en una amplia gama de
tipos de acorde.
Formato de asignación de
sonidos
Con MIDI, las voces se asignan a números específicos
denominados "números de programa". El estándar de
numeración (orden de la asignación de voces) se deno-
mina "formato de asignación de voces".
Es posible que los sonidos no se reproduzcan de la forma
prevista a menos que el formato de asignación de sonidos
de los datos de canciones coincida con el del dispositivo
MIDI compatible utilizado para la reproducción.
El PSR-2000/1000 es compatible con los siguientes for-
matos.
■Nivel 1 del sistema GM
Éste es uno de los formatos de asignación de sonidos más
corrientes.
• Muchos dispositivos MIDI son compatibles con el
Nivel 1 del sistema GM, como ocurre con la mayor
parte del software comercializado.
■XG
XG es una ampliación importante del formato Nivel 1 del
sistema GM y ha sido desarrollado por Yamaha específi-
camente para ofrecer más sonidos y variaciones, así como
un mayor control expresivo sobre los sonidos y los efec-
tos, y para asegurar la compatibilidad de los datos en el
futuro.
• Los datos de canciones grabadas en el PSR-2000/1000
con voces de la categoría [XG] son compatibles con
XG.
■DOC
Este formato de asignación de voces es compatible con
muchos de los dispositivos MIDI de Yamaha, incluidos los
instrumentos de la serie PSR. Se trata también de un for-
mato común que se utiliza con varios programas de soft-
ware de Yamaha.
Aunque los dispositivos y los datos utilizados cumplan las condicio-
nes anteriores, es posible que los datos no sean totalmente com-
patibles, dependiendo de las especificaciones de los dispositivos y
los métodos de grabación de datos concretos.

PSR-2000/1000
160
Resolución de problemas
Problema Causa posible y solución
•El PSR-2000/1000 no se enciende; no hay
alimentación.
Compruebe que el PSR-2000/1000 está conectado correctamente. (página 16).
•Se oye un sonido de “clic” o “pop” cuando se
activa o desactiva la alimentación.
Es normal cuando se aplica corriente eléctrica al instrumento.
•Los altavoces del PSR-2000/1000 emiten ruido. El uso de un teléfono móvil cerca del PSR-2000/1000 podría provocar
interferencias. Para evitarlo, apague el teléfono móvil o utilícelo lejos del PSR-2000/
1000.
•La pantalla es demasiado brillante o demasiado
oscura para poder leerla.
Al brillo de la pantalla puede afectarle la temperatura del entorno: intente ajustar el
contraste (página 17).
•El volumen del teclado es demasiado bajo
comparado con el del acompañamiento
automático o con el de la reproducción de una
canción.
Puede que se ha ajustado demasiado bajo el nivel de volumen general del teclado
o el de la parte del teclado. Aumente las voces de volumen de MAIN/LAYER/LEFT
o bien baje el volumen de STYLE/SONG en la pantalla BALANCE (página 61).
•El volumen del acompañamiento automático o el
de la reproducción de canciones es bajo
comparado con el del teclado.
Se ha ajustado demasiado bajo el nivel del volumen de una o varias partes del
acompañamiento o de los canales de canciones. Aumente el nivel o niveles del
canal o partes en la pantalla MIXER indicada (página 122).
•El volumen general es bajo o no se oye ningún
sonido.
•El volumen principal está ajustado demasiado bajo, ajústelo a un nivel
apropiado con el dial [MASTER VOLUME].
•Puede que el volumen de las partes individuales esté establecido demasiado
bajo. Aumente el volumen de MAIN, LAYER, LEFT, STYLE, y SONG en la
pantalla BALANCE (página 61).
•Asegúrese de que los canales deseados están ajustados en ON
(página 61, 78).
•Los auriculares están conectados, de manera que desactivan la salida de los
altavoces. Desenchufe los auriculares.
•Asegúrese de que las funciones de Control local están ajustadas en ON
(página 145).
•No suenan todas las notas que se tocan
simultáneamente.
Puede que esté excediendo la polifonía máxima del PSR-2000/1000. Si ocurre
esto, las notas tocadas al principio dejarán de sonar, y dejarán que suenen las que
se han tocado en último lugar. Consulte la página 162 para obtener más
información sobre la polifonía máxima.
•El estilo del acompañamiento o la reproducción
de la canción no comienzan.
•Puede que el reloj MIDI esté ajustado en “EXTERNAL.” Compruebe que está
ajustado en “INTERNAL” (página 146).
•Asegúrese de presionar el botón adecuado [START/STOP]. Para tocar un estilo
de acompañamiento, presione el botón STYLE [START/STOP] (página 61); para
reproducir un canción, presione el botón SONG [START/STOP] (página 76).
•Se ha seleccionado “New Song” (una canción en blanco). Asegúrese de que
selecciona una canción adecuada en la pantalla SONG (página 76).
•La canción se ha detenido al final de los datos de canción. Vuelva al comienzo
de la canción presionando el botón [TOP] (página 78).
•Los Multi Pad no se reproducen, tampoco
cuando se presiona uno de los botones MULTI
PAD.
Puede que el reloj MIDI esté ajustado en "EXTERNAL. Compruebe que está
ajustado en "INTERNAL" (página 146).
•Sólo suena el canal de ritmo. Asegúrese de que está activada la función de acompañamiento automático:
presione el botón [ACMP].
•El estilo de acompañamiento no comienza,
incluso cuando el inicio sincronizado se
encuentra en estado de espera y se pulsa una
tecla.
Puede que esté intentando iniciar un acompañamiento tocando una tecla en la
gama de la derecha del teclado. Asegúrese de que toca una tecla correspondiente
a la mano izquierda (acompañamiento) del teclado.
•El acorde elegido no se reconoce o sale con el
acompañamiento automático.
•Puede que no esté tocando las teclas correctas para indicar el acorde. Consulte
“Tipos de acordes reconocidos en el modo Fingered”(página 63).
•Puede que esté tocando las teclas según otro modo de digitado y no el
seleccionado actualmente. Compruebe el modo de acompañamiento y toque las
teclas según el modo seleccionado (página 62).
•Se ha producido un error o un resultado
inesperado durante el funcionamiento.
Si durante la ejecución de una operación se presionan simultáneamente tres o más
botones que no estén relacionados con el funcionamiento o procedimiento normal,
pueden producirse resultados inesperados o inusuales.
•Los acordes de acompañamiento automático se
reconoce independientemente del punto de
división o de en qué lugar se interpretan los
acordes en el teclado.
Es normal si el modo de digitado está ajustado en “Full Keyboard”(teclado
completo) o “AI Full Keyboard” (teclado AI completo). Si se ha seleccionado alguno
de estos, los acordes se reconocen en todo el teclado, independientemente del
ajuste del punto de división. Si lo desea, seleccione otro modo de digitado
(página 62).

Solución de problemas
161
PSR-2000/1000
•Algunas notas suenan con un tono incorrecto. Probablemente se ha definido el parámetro Scale (escala) en algo que no sea
“Equal”, lo que cambia el sistema de afinado del teclado. Compruebe que está
seleccionado “Equal” como escala en la página Scale Tune (página 135).
•Algunos canales no reproducen correctamente
los datos de canciones.
Compruebe que la reproducción de los canales pertinentes está activada
(página 78).
• Si la función Vocal Harmony suena
distorsionada o desafinada, el micrófono vocal
podría estar captando sonidos extraños que no
sean su voz, el sonido del acompañamiento
automático de PSR-2000, por ejemplo. En
concreto, los sonidos graves podrían hacer que
la función de armonía vocal no se oyera bien.
(PSR-2000 sólo)
Este problema se soluciona asegurándose de que los sonidos extraños que capta
el micrófono vocal son los mínimos posibles:
•cante lo más cerca posible del micrófono.
•Utilice un micrófono direccional.
•Apague el MASTER VOLUME o el volumen de cada parte.
•Separe el micrófono del altavoz del instrumento lo más posible.
•Recorte la banda baja con la función 3 Band EQ de la pantalla MICROPHONE
SETTING (página 130).
•Suba el nivel de entrada del micrófono (“TH”) en la función Compressor de la
pantalla MICROPHONE SETTING (página 130).
•La función Vocal Harmony no produce las notas
de armonía adecuadas. (PSR-2000 sólo)
Compruebe que está utilizando el método adecuado para especificar las notas de
armonía del modo Vocal Harmony actual. Consulte la página 131.
•La función Harmony (armonía) no funciona. No se puede utilizar esta función con los modos de digitado de teclado completo o
de teclado AI completo. Seleccione un modo de digitado adecuado (página 62).
•La señal de entrada del micrófono y el sonido
Vocal Harmony (PSR-2000 sólo) no se pueden
grabar.
Es normal; no se puede grabar la entrada de sonido del micrófono.
•Los datos MIDI no se transmiten ni se reciben a
través de los terminales MIDI, incluso cuando
los cables MIDI están conectados
correctamente.
Asegúrese de que el conmutador HOST SELECT está ajustado en “MIDI”
(página 155). Los terminales MIDI no se pueden utilizar para los demás ajustes del
conmutador.
•Cuando se cambia una voz, el efecto
seleccionado anteriormente se cambia.
Cada voz cuenta con sus valores predeterminados adecuados, que se recuperan
automáticamente cuando los parámetros de Voice Set correspondientes están
activados (página 143).
•Existe una ligera diferencia de calidad de sonido
entre las notas que se tocan en el teclado.
•Algunas voces tienen un sonido de bucle.
•En tonos mayores se puede advertir ruido o
vibrato, dependiendo de la voz.
Es normal y es resultado del sistema de muestreo del PSR-2000/1000.
•Algunas voces aumentarán una octava en el
tono cuando se toquen en los registros
inferiores o superiores.
Esto es normal. Algunas voces cuentan con un límite de tono que cuando se
alcanza provoca este tipo de variación de tono.
•Se tarda mucho tiempo al guardar en discos. Esto es normal. Tenga en cuenta que se tarda aproximadamente 1 minuto en
guardar 1 megabyte de datos en un disquete.
•La voz produce un ruido excesivo. Algunas voces pueden producir ruidos, dependiendo de los ajustes de contenido
armónico o de intensidad en la página FILTER de la pantalla Mixing Console
(página 123).
•El sonido está distorsionado o con ruido. •Puede que el volumen esté ajustado demasiado alto. Asegúrese de que todos
los ajustes de volumen relevantes son los apropiados.
•Puede estar causado por los efectos. Intente cancelar todos los efectos
innecesarios, especialmente los efectos de distorsión (página 124).
•Algunos ajustes de resonancia del filtro en el pantalla Custom Voice Creator
(página 89) pueden provocar distorsiones en el sonido. Cambie estos ajustes si
es necesario.
•¿Está la banda baja definida demasiado alta en la pantalla Master Equalizer
(consola de mezclas, página 127)? (PSR-2000 sólo)
•Se produce un sonido extraño de fluctuación o
de duplicación. Además, el sonido es
ligeramente diferente cada vez que se tocan las
teclas.
Tanto las partes Main como Layer están ajustadas en “ON”, y ambas partes está
ajustadas para que toquen la misma voz. Ajuste la parte Layer en “OFF”
(página 56) o cambie la voz para cada parte (página 54).
Problema Causa posible y solución

PSR-2000/1000
162
Especificaciones
Nombre del modelo PSR-2000 PSR-1000
Fuente de sonido Muestreo estéreo dinámico AWM
Pantalla 320 ✕ Pantalla LCD gráfica con iluminación de fondo y 240 puntos
Teclado 61 teclas (C1 - C6 con pulsación inicial)
Voz Polifonía (máx.) 64 32
Selección de voces 313 voces + 480 voces XG
+ 16 juegos de batería233 voces + 480 voces XG
+ 15 juegos de batería
Voz normal 303 233
Voz sweet (dulce) 8 3
Voz cool (tranquila) 2 1
Voz live (viva) 3 —
Otros 290 229
Organ Flutes 10 (8 longitudes) —
Sound Creator (creador de sonidos)
Efectos
Bloques de
efectos
Reverberación1
Coro 1
DSP 4 1
Micrófono 1 —
Tipos de efectos
REVERB 29 predeterminados + 3 de
usuario 23 predeterminados + 3 de
usuario
CHORUS 25 predeterminados + 3 de
usuario 15 predeterminados + 3 de
usuario
DSP1/DSP 164 predeterminados + 3 de
usuario 93 predeterminados + 3 de
usuario
DSP2, 3, 4 88 predeterminados + 10 de
usuario —
Master EQ 5 predeterminados + 2 de usuario —
Part EQ 27 partes —
Armonía vocal 49 predeterminados +10 de
usuario —
Estilo de
acompañamiento Número de estilos de acompañamiento 181 169
Número de estilos de sesión4
Disco 28 estilos (incluidos en el disco complementario)
Digitado Single Finger (un solo dedo), Fingered (digitado), Fingered On Bass
(digitado de bajo), Multi Finger (digitado múltiple), AI Fingered (digitado
AI), Full Keyboard (teclado completo), AI Full Keyboard (digitado
completo AI)
Style Creator (creador de estilos)
OTS (ajuste de una pulsación) 4/estilo de acompañamiento
Enlace OTS
Music Finder
(buscador de
música)
2500 (máx.) 1200 (máx.)
Edición
Canción Formato SMF (Formato 0,1), ESEQ
Canciones predeterminadas
Letras
Partitura —
Grabación Quick Recording (grabación rápida), Multi Recording (grabación
múltiple), Step Recording (grabación por pasos), Song Editing (edición
de canciones)
Canales de grabación16
Multi Pad Preset 4 pads x 54 banks
: Disponibles

Especificaciones
163
PSR-2000/1000
Memoria
Dispositivo Disquete (2HD,2DD)
Memoria flash (interna) 580 KB 260 KB
Disponibilidad de memoria flash Song (canción, SMF), Style (estilo, SFF), Registration (registro), Voice
(voz), etc.
Tempo Rango de tempo 5 - 500
Ajuste del tempo
Metrónomo
Sonido Bell on/off (campana activada/desactivada)
Memoria de
registro Botones 8
Secuencia de registro
Interrupción
Otros Demostración Function (función), Voice (voz), Style (estilo)
Idioma 6 idiomas (inglés, japonés, alemán, francés, español, italiano)
Ayuda
Acceso directo
Volumen principal
Aumento y reducción progresivos
Transposición Keyboard (teclado)/Song (canción)/Master (principal)
Afinación
Escala Equal Temperament (escala temperada), Pure Major/Pure Minor (mayor
pura/menor pura), Pythagorean (pitagórica), Mean-Tone (tono medio),
Werckmeister/Kirnberger, Arabic 1/2 (árabe)
Respuesta de pulsación Nivel 5
Tomas y conectores DC IN, PHONES, MIDI (OUT, IN), TO HOST,
HOST SELECT SW, FOOT PEDAL1 (SWITCH), FOOT PEDAL2,
AUX OUT (LEVEL FIXED) (L/R), OUTPUT (L/L+R)
MIC (INPUT VOLUME, MIC./ LINE)
—
Funciones del pedal VOLUME, SUSTAIN, SOSTENUTO, SOFT, GLIDE, PORTAMENTO,
PITCHBEND, MODULATION, DSP VARIATION, SONG START/STOP,
STYLE START/STOP, etc.
Amplificadores y
altavoces Amplificadores 12 W ✕ 2
Altavoces [12 cm + 4 cm ("cúpula")] ✕ 2 (12 cm + 5 cm) ✕ 2
Consumo de energÌa31 W
Fuente de alimentación Adaptador de CA Yamaha PA-300 (incluido)
*Puede que no se incluya en su área. Consulte a su distribuidor de
Yamaha.
Dimensiones [ancho ✕ fondo ✕ alto]
(con atril) 973 ✕ 399 ✕ 161 mm
[38-5/16" ✕ 15-11/16" ✕ 6-5/16"]
Peso 10,5 Kg (23 libras, 2 onzas) 10,0 Kg (22 libras, 1 onzas)
Accesorios
opcionales Auriculares HPE-150
Interruptor de pedal FC4 / FC5
Controlador de pedal FC7
Soporte para teclado L-6, L-7
Nombre del modelo PSR-2000 PSR-1000
* Las especificaciones y descripciones de este manual del propietario tienen sólo el propósito de servir como informa-
ción. Yamaha Corp. se reserva el derecho a efectuar cambios o modificaciones en los productos o especificaciones en
cualquier momento sin previo aviso. Puesto que las especificaciones, equipos u opciones pueden no ser las mismas
en todos los mercados, solicite información a su distribuidor Yamaha.

PSR-2000/1000
164
Índice
Numerics
1 - 16 ................................................................................. 105
[1Botones▲▼] - [8▲▼] ........................................... 19, 38–45
3BAND EQ (3-BAND EQUALIZER) ....................................130
A
[A] - [J], botones.............................................................19, 40
Acceso a los ajustes idóneos para la música que interpreta .. 69
Accesorios.............................................................................. 6
[ACMP], botón ...............................................................18, 60
Acorde .................................................................................94
Acorde/nota fundamental fuente ........................................116
Activación de mensajes......................................................146
Afinación ...........................................................................123
Afinación de escala ............................................................135
Afinación principal............................................................. 135
AI ......................................................................................... 62
AI FINGERED .......................................................................62
AI FULL KEYBOARD ............................................................62
Ajuste.................................................................................104
Ajuste de estilo...................................................................138
Ajuste de Harmony y Echo .................................................143
Ajuste de los canales de acordes ........................................ 147
Ajuste de los canales de notas fundamentales ....................147
Ajuste de los efectos...........................................................124
Ajuste de los parámetros MIDI............................................145
Ajuste de los parámetros Registration Sequence,
Freeze y Voice Set ..........................................................142
Ajuste de los valores de armonía vocal y de los
efectos del micrófono .....................................................130
Ajuste de parámetros relacionados con canciones.............. 137
Ajuste de parámetros relacionados con el
acompañamiento automático.......................................... 138
Ajuste de una pulsación .......................................................32
Ajuste de valores ..................................................................46
Ajuste de voces .................................................................. 143
Ajuste del balance de nivel y de la voz ..............................122
Ajuste del balance de volumen ............................................61
Ajuste del balance de volumen y del cambio de voces....... 121
Ajuste del balance de volumen y silenciamiento
de canales concretos......................................................... 78
Ajuste del contraste de la pantalla ........................................17
Ajuste del método de digitado............................................139
Ajuste del tempo .................................................................. 50
Ajuste del tono global ........................................................135
Ajuste del volumen ..............................................................17
Ajuste del volumen del micrófono y de los
efectos relacionados .......................................................132
Ajustes de canciones ..........................................................137
Ajustes de tono para cada escala........................................136
Ajustes detallados para notación .......................................... 81
Ajustes generales del sistema (Local Control, Clock, etc.) ...145
Ajustes para Fade In/Out, Metronome,
Parameter Lock y Tap......................................................148
Ajustes para la armonía vocal y el micrófono .....................130
Ajustes para la pantalla, sistema de altavoces
e indicación de número de voz: .........................................149
Ajustes para los pedales y el teclado ..................................139
Almacenamiento de archivos ............................................... 44
Almacenar...................................................................... 38, 44
Añadir .................................................................................. 71
Aplicación de efectos de voz................................................ 57
Árabe..................................................................................136
Archivo.................................................................................39
Archivo de estilo...........................................................17, 159
Archivos y carpetas de un disquete.......................................42
Armonía vocal ......................................................................15
Asignación de nombres a archivos y carpetas .......................41
Asignación de transposición ...............................................141
Asignaciones de armonía....................................................144
Atril ......................................................................................17
ATTACK................................................................................89
Auriculares .........................................................................152
[AUTO FILL IN], botón ...................................................18, 66
AUX OUT (LEVEL FIXED) [L] [R], tomas........................19, 153
B
[BACK], botón ..........................................................19, 40, 46
Bajo......................................................................................94
[BALANCE], botón..........................................................19, 61
BEAT...............................................................................70, 71
Bloque de efectos ...............................................................125
Bloqueo de parámetros.......................................................149
Borrado de archivos y carpetas .............................................43
Borrar compás ....................................................................115
Borrar evento......................................................................115
Botón de activación o desactivación de parte de
voz [LAYER] ................................................................19, 56
Botón de activación o desactivación de parte de
voz [LEFT] ...................................................................19, 56
Botón de activación o desactivación de parte de
voz [MAIN] .................................................................19, 56
Botones de ajuste de una pulsación [1] - [4] .............19, 67, 68
Botones de memoria de registro [1] – [8] ..............................19
Botones MIC. (sólo PSR-2000) ......................................19, 128
Botones MULTI PAD [1] - [4]................................................18
Botones STYLE................................................................18, 59
Botones TEMPO [E] [F]............................................18, 50
Botones TRANSPOSE [E] [F] ..........................................18
[BREAK], botón...............................................................18, 64
BRIGHTNESS........................................................................89
Búsqueda de los ajustes más idóneos....................................70
Búsqueda de Music Finder....................................................70
Búsqueda de registros de Music Finder .................................34
C
Cambio automático del ajuste de una sola pulsación
con las secciones...............................................................68
Cambio de ajustes relacionados con el tono .......................123
Cambio de icono ..................................................................46
Cambio de la modulación de sensibilidad de
pulsación y transposición ................................................141
Cambio de la sensación rítmica ..........................................113
Cambio de los ajustes de voz seleccionados
automáticamente.............................................................143
Cambio de velocidad..........................................................115
Cambio del tono de la voz..................................................123
Canal......................................................61, 78, 102, 115, 137
Canales MIDI......................................................................157
Canción..........................................................................14, 75
Características de la grabación en tiempo real ....................108
Características de la voz .......................................................55
Cent (céntimo) ....................................................................135
[CHANNEL ON / OFF], botón ..................................19, 61, 78

Índice
165
PSR-2000/1000
CHD ..................................................................................106
Colección de discos orquestales...........................................17
Combinar ...........................................................................103
COMMON...........................................................................88
Compás/Tiempo/Reloj ..........................................................97
Compatibilidad de datos ....................................................158
COMPRESSOR ...................................................................131
Conexión a un ordenador................................................... 154
Conexión de dispositivos MIDI externos............................. 153
Conexión del micrófono o de una guitarra
(sólo PSR-2000) ..............................................................152
Conexiones de efectos........................................................ 126
CONFIG 1.......................................................................... 148
CONFIG 2.......................................................................... 149
Configuración de panel adecuada para el estilo
seleccionado..................................................................... 67
Contenido armónico ............................................................89
Control local ...................................................................... 145
Controlador........................................................................139
Conversión a Kanji (japonés) ................................................45
Cool!....................................................................................55
Copia de archivos y carpetas................................................43
Copia y formato de discos ..................................................150
Copiar compás ...................................................................115
Copiar de un disco a otro ...................................................150
Coro...................................................................................126
Creación de estilos de acompañamiento ............................ 108
Cuantificar .................................................................102, 115
Cuenta de pulsaciones .......................................................149
D
Dar formato a un disco....................................................... 150
[DATA ENTRY], dial....................................................... 19, 46
DECAY.................................................................................89
Definición de voces distintas para las secciones
izquierda y derecha del teclado ........................................57
DELETE RECORD .................................................................71
[DEMO], botón .............................................................. 14, 18
DEPTH ................................................................................. 90
Desplazamiento de archivos y carpetas................................42
Desplazamiento de notas ................................................... 104
Detección de acordes......................................................... 147
Digitado de acordes ..................................................... 62, 139
[DIGITAL RECORDING], botón ....................... 14, 18, 92, 108
Dinámica ...........................................................................114
[DIRECT ACCESS], botón ............................................... 19, 47
Disco .................................................................................150
Disposición del patrón de estilo ........................................... 64
DOC ..................................................................................159
Drum ...................................................................................55
[DSP], botón ..........................................................19, 57, 126
E
ECHO ..........................................................................58, 143
Edición de eventos de acordes ...........................................106
Edición de eventos de notas ...............................................105
Edición de eventos del sistema ...........................................106
Edición de los datos del canal ............................................115
Edición de parámetros relacionados con canales................ 102
Edición de registros .............................................................. 71
Edición de registros de Music Finder .................................... 71
Edición de una canción grabada ........................................102
Edición de voces .................................................................. 87
Edición del estilo de acompañamiento creado ...................113
Efectos................................................................................ 124
Efectos de sonidos ................................................................57
[EFFECT], botón............................................................19, 128
EFFECT/EQ............................................................................90
EG ........................................................................................89
Ejemplo de datos del teclado ..............................................157
Eliminar ..............................................................................103
Encendido.............................................................................17
ENDING...............................................................................66
[ENDING / rit.], botón ..............................................18, 30, 65
[ENTER], botón.....................................................................19
Botón [ENTER]......................................................................46
EQ ..............................................................................121, 127
Escala .................................................................................136
Escala temperada................................................................136
ESEQ...................................................................................159
Especificación del orden para acceder a los preajustes
de la memoria de registro................................................142
Estilo.....................................................................................14
Estructura de los efectos......................................................126
Eventos de acordes .............................................................106
Eventos de notas .................................................................105
Eventos del sistema.............................................................106
[EXIT], botón...................................................................19, 40
[EXTRA TRACKS (STYLE)], botón ....................................18, 79
F
[FADE IN / OUT], botón .................................................18, 65
FAVORITE ............................................................................71
[FF], botón......................................................................18, 78
Filtro.....................................................................89, 107, 123
FINGERED............................................................................62
FINGERED ON BASS............................................................62
Flautas de órgano............................................................15, 91
Unidad de disquetes .........................................................19, 7
FOOT PEDAL 1/2, toma......................................................153
[FOOT PEDAL 1 \(SWITCH\) ], toma...........................19, 153
[FOOT PEDAL 2], toma ................................................19, 153
Formato de archivo de estilo...............................................109
Formato de asignación de sonidos ......................................159
Formato de disco ................................................................158
Formato de secuencia.........................................................159
Frase.....................................................................................94
[FREEZE], botón..............................................................19, 86
Fuente de alimentación.........................................................16
FULL KEYBOARD.................................................................62
Funciones que se controlan con el pedal ............................140
[FUNCTION], botón.....................................................18, 133
G
GENRE............................................................................70, 72
GENRE NAME ......................................................................72
Grabación.............................................................................37
Grabación de cambios de acordes para el
acompañamiento automático ............................................99
Grabación de canciones .......................................................92
Grabación de melodías.........................................................98
Grabación de notas individuales...........................................96
Grabación de sus interpretaciones y creación de canciones..92
Grabación en bucle ............................................................108
Grabación en tiempo real ...................................................110
Grabación múltiple...............................................................94
Grabación por pasos.....................................................96, 111
Grabación por pasos (acorde) ...............................................99
Grabación por pasos (nota)...................................................98
Grabación rápida..................................................................93
Gráfico de acceso directo .....................................................48
Guardar los ajustes de la memoria de registro.......................85

Índice
PSR-2000/1000
166
H
HARMONY............................................................58, 90, 143
[HARMONY / ECHO], botón..........................................19, 58
[HELP], botón................................................................. 18, 49
[HOST SELECT], conmutador .......................................19, 153
Hz......................................................................................135
I
Indicaciones de tempo: Pantalla MAIN ................................51
Indicaciones sobre los botones de sección: Botones [BREAK],
[INTRO], [MAIN], [ENDING]............................................64
Inicio rápido....................................................................... 137
[INPUT VOLUME], mando........................................... 19, 152
Interpretación simultánea de varios sonidos ......................... 56
Interrupción .................................................................86, 142
Interrupción de la reproducción del
estilo al soltar las teclas..................................................... 65
INTRO .................................................................................66
[INTRO], botón ........................................................18, 31, 66
Introducción de acordes y secciones
(progresión de acordes) ........................................................ 99
Introducción de caracteres ................................................... 45
Introducción de caracteres de marca especiales
(diéresis, acento, " " y " " japoneses) ..............................45
Introducción de caracteres varios (marcas) ...........................45
Introducción de números .....................................................45
Introducción del nombre y de las preferencias de idioma... 151
Introducción y edición de letras ......................................... 107
Izquierda..............................................................................57
K
KEY SIGNATURE.................................................................. 81
KEYWORD..................................................................... 70, 71
Kirnberger ..........................................................................136
L
LCD .....................................................................................15
[LCD CONTRAST], mando............................................. 19, 17
LEFT CH...............................................................................81
[LEFT HOLD], botón ...................................................... 19, 58
Letras ...........................................................................83, 107
Live!.....................................................................................55
Los mensajes de ayuda se muestran en uno de
los idiomas siguientes: ...................................................... 49
M
MAIN A/B/C/D ..................................................................... 64
MAIN [A], botón ............................................................ 18, 64
MAIN [B], botón ............................................................18, 64
MAIN [C], botón ............................................................ 18, 64
MAIN [D], botón............................................................18, 64
Mantenimiento de los ajustes del panel..............................142
Marca de fin.................................................................96, 100
Marca de frase.............................................................. 78, 137
Margen de sonoridad .........................................................117
[MASTER VOLUME], dial...............................................18, 17
Mayor pura ........................................................................136
Mejore sus melodías y hágalas más bellas con los efectos
automáticos Harmony y Echo ........................................... 29
Memoria actual ....................................................................39
Memoria de registro ............................................................. 84
[MEMORY], botón..........................................................19, 84
Menor pura ........................................................................ 136
Mensajes ................................................................................ 8
Mensajes de canales........................................................... 157
Mensajes del sistema ..........................................................158
[METRONOME], botón...................................................18, 50
Metrónomo.........................................................................148
MIC. ...................................................................................128
[MIC. LINE IN], toma....................................................19, 152
MICROPHONE SETTING....................................................130
[MIC. SETTING], botón.................................................19, 128
MIDI...................................................................................145
MIDI [OUT] [IN], terminales...............................................153
MIDI IN ..............................................................................153
MIDI OUT ..........................................................................153
MIDI Receive Parts .............................................................147
[MIXING CONSOLE], botón.........................................18, 121
Modo de grabación.............................................................101
MODULATION ......................................................18, 58, 141
[MONO], botón..............................................................19, 58
Montaje de un estilo de acompañamiento ..........................112
MULTI FINGER.....................................................................62
Multi Pads.............................................................................14
[MUSIC FINDER], botón.....................................15, 19, 33, 69
N
[NEXT], botón...........................................................19, 40, 46
Nivel 1 del sistema GM ................................................17, 159
NOISE GATE.......................................................................130
Normal ...............................................................................101
Nota fundamental...............................................................147
Nota para los usuarios de Windows (relativa al
controlador MIDI)............................................................154
NOTE NAME ........................................................................82
NTR (regla de transposición de notas).................................116
NTT (tabla de transposición de notas) .................................117
NUEVO REGISTRO ..............................................................72
O
OCTAVE.............................................................................123
Operaciones básicas: Organización de los datos ..................38
Operaciones relacionadas con los archivos y carpetas..........41
Organización de archivos mediante la creación de
una carpeta nueva.............................................................44
Otras operaciones relacionadas con la reproducción............78
Otros ajustes.......................................................................148
Otros parámetros de la pantalla Basic.................................111
[OTS LINK], botón..........................................................18, 68
OUTPUT [L / L+R] [R], tomas .......................................19, 153
OVERALL SETTING ............................................................130
P
Pantalla REGISTRATION EDIT..............................................85
Pantallas de apertura y almacenamiento...............................38
Parámetro ...........................................................................116
Parámetros de Groove ........................................................113
Parámetros de voces normales..............................................88
Partes del estilo de acompañamiento....................................94
Partitura (sólo PSR-2000) ......................................................80
Pedal ..................................................................................139
Percusión del teclado............................................................55
Personalización de la lista de eventos: Filter .......................107
[PHONES], tomas .........................................................18, 152
Pitagórica............................................................................136
PITCH BEND ..................................................................18, 58
PITCH BEND RANGE .........................................................123
Plantillas MIDI predeterminadas .........................................145
PORTAMENTO TIME..........................................................123
Primera tecla activada.........................................................101
Procedimiento de encendido ................................................16

Índice
167
PSR-2000/1000
Propietario .........................................................................151
Pulsación de teclado ..........................................................141
Pulsador ............................................................................... 94
Punto de división ...............................................................138
Q
QUANTIZE ..........................................................................81
Qué se puede hacer con el MIDI........................................ 158
R
Reajuste de voz automático................................................ 121
Realización de ajustes de formato de archivo de estilo.......116
Realización de ajustes globales y otros ajustes
importantes.....................................................................133
[REC], botón................................................................... 18, 92
Recepción ..........................................................................147
Recepción de datos MIDI ...................................................147
Recuperación de los ajustes registrados................................86
Recuperación de un ajuste de la memoria de registro........... 86
REGISTRATION MEMORY [1] – [8], botones .......................84
registro .................................................................................69
Registro de los ajustes del panel ...........................................84
Registro de los controles de panel en ajuste de una
sola pulsación ...................................................................... 68
RELEASE...............................................................................89
Relleno................................................................................. 66
Reloj ..................................................................................146
Reloj de transmisión...........................................................146
[REPEAT], botón.............................................................18, 79
Repetición de un rango concreto.......................................... 79
Reposición del sistema .......................................................151
Reproducción automática de patrones de relleno al
cambiar de sección de acompañamiento..............................66
Reproducción de canciones .....................................21, 75, 76
Reproducción de canciones en disco ................................... 78
Reproducción de dos voces a la vez..................................... 26
Reproducción de estilos ....................................................... 28
Reproducción de las canciones de demostración ........... 20, 52
Reproducción de las canciones internas...............................76
Reproducción de los canales de ritmo de un estilo
únicamente ..........................................................................61
Reproducción de los sonidos del PSR-2000/1000
mediante un sistema de audio externo y grabación en
una grabadora externa........................................................ 153
Reproducción de un estilo.............................................. 28, 59
Reproducción de voces ........................................................25
Reproducción simultánea de una canción y un estilo de
acompañamiento .................................................................77
Resonancia........................................................................... 89
Restablecimiento de los ajustes programados de fábrica
del PSR-2000/1000 .........................................................151
Reverberación ....................................................................126
[REW], botón .................................................................18, 78
RIGHT CH ...........................................................................81
Ritmo ...................................................................................94
RTR (regla de reactivación)................................................. 117
S
salida de ventanas emergentes pequeñas.............................. 40
Salida/entrada de inserción ................................................101
secciones .............................................................................30
Secciones del estilo ..............................................................30
Secuencia de registro .........................................................142
secuenciador......................................................................156
Selección de archivos y carpetas ..........................................40
Selección de elementos........................................................46
Selección de las opciones de grabación: inicio,
interrupción, entrada y salida de inserción ......................101
Selección de los ajustes de Freeze ........................................86
Selección de los tipos de preludio y coda .............................66
Selección de una escala......................................................135
Selección de una voz............................................................54
Selección inmediata de pantallas..........................................47
Silenciamiento de canal........................................................61
Silenciamiento de partes concretas .......................................79
SINGLE FINGER....................................................................62
Sistema ...............................................................................145
Sistema e inserción .............................................................126
SMF (Archivo MIDI estándar)..............................................159
Sobregrabación...................................................................108
SONG [START / STOP], botón........................................18, 76
Song Creator.........................................................................92
sostenido ..............................................................................89
SOUND................................................................................88
Sound Creator.......................................................................87
[SOUND CREATOR], botón ...........................................18, 87
SPEED...................................................................................90
Ssalida de inserción ............................................................101
[STANDBY/ON], conmutador...................................14, 18, 17
Botón [STOP] (MULTI PAD)..................................................18
STYLE [START / STOP], botón.........................................18, 60
Style Creator .......................................................................108
Superposición.......................................................................56
Superposición de dos voces diferentes..................................56
Surco ..................................................................................113
[SUSTAIN], botón...........................................................19, 57
Sustituir.................................................................................71
Sweet!...................................................................................55
[SYNC.START], botón.....................................................18, 60
[SYNC.STOP], botón.......................................................18, 65
SYS/EX. (exclusivo del sistema) ...........................................106
T
[TALK], botón ...............................................................19, 128
TALK SETTING ...................................................................132
Tamaño de cuantización.....................................................102
[TAP TEMPO], botón ......................................................18, 51
Tecla alta............................................................................117
Teclado/panel.....................................................................141
TEMPO FROM......................................................................70
TEMPO TO...........................................................................70
Terminal IN CC.............................................................19, 153
Terminal TO HOST.............................................................154
Terminales MIDI.........................................................153, 154
Terminales MIDI [OUT] [IN].................................................19
Tiempo de aumento progresivo, tiempo de reducción
progresivo, tiempo de mantenimiento de reducción........148
Tiempo entrada.....................................................................97
Tipo de armonía vocal........................................................129
Tipos de acordes reconocidos en el modo Fingered..............63
Tipos de armonía................................................................144
Tipos de canciones compatibles ...........................................75
Tipos de datos de la pantalla MIDI TRANSMIT/RECEIVE.....146
[TO HOST], terminal ..............................................15, 19, 154
Tocar con el PSR-2000/1000 ................................................36
Tocar voces diferentes con las manos izquierda y derecha ...27
Tocar y practicar con las canciones ......................................36
Tono medio ........................................................................136
[TOP], botón...................................................................18, 78
[TOUCH], botón.............................................................19, 57
[TRACK 1 (R)], botón ......................................................18, 79
[TRACK 2 (L)], botón.......................................................18, 79
Transmisión ........................................................................146

Índice
PSR-2000/1000
168
Transmisión de datos MIDI................................................. 146
TRANSPOSE [E] [E], botones....................................... 141
Transposición de recepción................................................ 146
TUNING ............................................................................123
Tutor de acordes ................................................................139
U
Unidad FLOPPY DISK .......................................................... 39
Unidad PRESET .................................................................... 39
Unidad USER ....................................................................... 39
[UPPER OCTAVE], botón ............................................... 19, 58
Uso de la unidad de disquetes (FDD) y de los disquetes......... 7
Utilidad..............................................................................148
Utilización de Music Finder ................................................. 33
Utilización de un micrófono ..............................................128
Utilización del PSR-2000/1000 con otros dispositivos........ 152
Utilización del terminal USB del ordenador con una
interfaz USB/MIDI (UX256, etc.) .....................................155
V
[VARIATION], botón......................................................19, 58
Velocidad..................................................................... 97, 114
[VH TYPE SELECT], botón ............................................ 19, 128
VIBRATO .............................................................................90
Visualización de las letras .................................................... 83
Visualización de notación musical .......................................80
Visualización de páginas de nivel superior...........................44
[VOCAL HARMONY], botón........................................19, 128
VOCAL HARMONY CONTROL......................................... 131
VOICE, botones........................................................ 15, 19, 54
Volume/Voice ....................................................................122
W
Werckmeister .....................................................................136
Wntrada de inserción .........................................................101
X
XF ................................................................................17, 159
XG ...............................................................................17, 159
MEMO

* This applies only to products distributed by YAMAHA CORPORATION OF AMERICA. (class B)
(standby)
FCC INFORMATION (U.S.A.)
1. IMPORTANT NOTICE: DO NOT MODIFY THIS UNIT!
This product, when installed as indicated in the instruc-
tions contained in this manual, meets FCC require-
ments. Modifications not expressly approved by
Yamaha may void your authority, granted by the FCC, to
use the product.
2. IMPORTANT: When connecting this product to acces-
sories and/or another product use only high quality
shielded cables. Cable/s supplied with this product
MUST be used. Follow all installation instructions. Fail-
ure to follow instructions could void your FCC authori-
zation to use this product in the USA.
3. NOTE: This product has been tested and found to com-
ply with the requirements listed in FCC Regulations,
Part 15 for Class “B” digital devices. Compliance with
these requirements provides a reasonable level of
assurance that your use of this product in a residential
environment will not result in harmful interference with
other electronic devices. This equipment generates/
uses radio frequencies and, if not installed and used
according to the instructions found in the users manual,
may cause interference harmful to the operation of
other electronic devices. Compliance with FCC regula-
tions does not guarantee that interference will not occur
in all installations. If this product is found to be the
source of interference, which can be determined by
turning the unit “OFF” and “ON”, please try to eliminate
the problem by using one of the following measures:
Relocate either this product or the device that is being
affected by the interference.
Utilize power outlets that are on different branch (circuit
breaker or fuse) circuits or install AC line filter/s.
In the case of radio or TV interference, relocate/reorient
the antenna. If the antenna lead-in is 300 ohm ribbon
lead, change the lead-in to co-axial type cable.
If these corrective measures do not produce satisfac-
tory results, please contact the local retailer authorized
to distribute this type of product. If you can not locate
the appropriate retailer, please contact Yamaha Corpo-
ration of America, Electronic Service Division, 6600
Orangethorpe Ave, Buena Park, CA90620
The above statements apply ONLY to those products
distributed by Yamaha Corporation of America or its
subsidiaries.
OBSERVERA!
Apparaten kopplas inte ur växelströmskällan (nätet) sá länge som
den ar ansluten till vägguttaget, även om själva apparaten har
stängts av.
ADVARSEL: Netspæendingen til dette apparat er IKKE afbrudt,
sálæenge netledningen siddr i en stikkontakt, som er t endt — ogsá
selvom der or slukket pá apparatets afbryder.
VAROITUS: Laitteen toisiopiiriin kytketty käyttökytkin ei irroita koko
laitetta verkosta.

HEAD OFFICE
Yamaha Corporation, Pro Audio & Digital Musical Instrument Division
Nakazawa-cho 10-1, Hamamatsu, Japan 430-8650
Tel: 053-460-3273
[PK] 22
For details of products, please contact your nearest Yamaha or the
authorized distributor listed below.
Pour plus de détails sur les produits, veuillez-vous adresser à Yamaha ou
au distributeur le plus proche de vous figurant dans la liste suivante.
Die Einzelheiten zu Produkten sind bei Ihrer unten aufgeführten
Niederlassung und bei Yamaha Vertragshändlern in den jeweiligen
Bestimmungsländern erhältlich.
Para detalles sobre productos, contacte su tienda Yamaha más cercana
o el distribuidor autorizado que se lista debajo.
CANADA
Yamaha Canada Music Ltd.
135 Milner Avenue, Scarborough, Ontario,
M1S 3R1, Canada
Tel: 416-298-1311
U.S.A.
Yamaha Corporation of America
6600 Orangethorpe Ave., Buena Park, Calif. 90620,
U.S.A.
Tel: 714-522-9011
MEXICO
Yamaha de Mexico S.A. De C.V.,
Departamento de ventas
Javier Rojo Gomez No.1149, Col. Gpe Del
Moral, Deleg. Iztapalapa, 09300 Mexico, D.F.
Tel: 686-00-33
BRAZIL
Yamaha Musical do Brasil LTDA.
Av. Rebouças 2636, São Paulo, Brasil
Tel: 011-853-1377
ARGENTINA
Yamaha de Panamá S.A. Sucursal de Argentina
Viamonte 1145 Piso2-B 1053,
Buenos Aires, Argentina
Tel: 1-4371-7021
PANAMA AND OTHER LATIN
AMERICAN COUNTRIES/
CARIBBEAN COUNTRIES
Yamaha de Panamá S.A.
Torre Banco General, Piso 7, Urbanización Marbella,
Calle 47 y Aquilino de la Guardia,
Ciudad de Panamá, Panamá
Tel: 507-269-5311
THE UNITED KINGDOM
Yamaha-Kemble Music (U.K.) Ltd.
Sherbourne Drive, Tilbrook, Milton Keynes,
MK7 8BL, England
Tel: 01908-366700
IRELAND
Danfay Ltd.
61D, Sallynoggin Road, Dun Laoghaire, Co. Dublin
Tel: 01-2859177
GERMANY/SWITZERLAND
Yamaha Europa GmbH.
Siemensstraße 22-34, 25462 Rellingen,
F.R. of Germany
Tel: 04101-3030
AUSTRIA
Yamaha Music Austria
Schleiergasse 20, A-1100 Wien Austria
Tel: 01-60203900
THE NETHERLANDS
Yamaha Music Nederland
Kanaalweg 18G, 3526KL, Utrecht, The Netherlands
Tel: 030-2828411
BELGIUM
Yamaha Music Belgium
Keiberg Imperiastraat 8, 1930 Zaventem, Belgium
Tel: 02-7258220
FRANCE
Yamaha Musique France,
Division Claviers
BP 70-77312 Marne-la-Vallée Cedex 2, France
Tel: 01-64-61-4000
ITALY
Yamaha Musica Italia S.P.A.
Viale Italia 88, 20020 Lainate (Milano), Italy
Tel: 02-935-771
SPAIN/PORTUGAL
Yamaha-Hazen Electronica Musical, S.A.
Ctra. de la Coruna km. 17, 200, 28230
Las Rozas (Madrid) Spain
Tel: 91-201-0700
GREECE
Philippe Nakas S.A.
Navarinou Street 13, P.Code 10680, Athens, Greece
Tel: 01-364-7111
SWEDEN
Yamaha Scandinavia AB
J. A. Wettergrens Gata 1
Box 30053
S-400 43 Göteborg, Sweden
Tel: 031 89 34 00
DENMARK
YS Copenhagen Liaison Office
Generatorvej 8B
DK-2730 Herlev, Denmark
Tel: 44 92 49 00
FINLAND
F-Musiikki Oy
Kluuvikatu 6, P.O. Box 260,
SF-00101 Helsinki, Finland
Tel: 09 618511
NORWAY
Norsk filial av Yamaha Scandinavia AB
Grini Næringspark 1
N-1345 Østerås, Norway
Tel: 67 16 77 70
ICELAND
Skifan HF
Skeifan 17 P.O. Box 8120
IS-128 Reykjavik, Iceland
Tel: 525 5000
OTHER EUROPEAN COUNTRIES
Yamaha Europa GmbH.
Siemensstraße 22-34, 25462 Rellingen,
F.R. of Germany
Tel: 04101-3030
Yamaha Corporation,
Asia-Pacific Music Marketing Group
Nakazawa-cho 10-1, Hamamatsu, Japan 430-8650
Tel: 053-460-2312
TURKEY/CYPRUS
Yamaha Europa GmbH.
Siemensstraße 22-34, 25462 Rellingen,
F.R. of Germany
Tel: 04101-3030
OTHER COUNTRIES
Yamaha Music Gulf FZE
LB21-128 Jebel Ali Freezone
P.O.Box 17328, Dubai, U.A.E.
Tel: 971-4-881-5868
HONG KONG
Tom Lee Music Co., Ltd.
11/F., Silvercord Tower 1, 30 Canton Road,
Tsimshatsui, Kowloon, Hong Kong
Tel: 2737-7688
INDONESIA
PT. Yamaha Music Indonesia (Distributor)
PT. Nusantik
Gedung Yamaha Music Center, Jalan Jend. Gatot
Subroto Kav. 4, Jakarta 12930, Indonesia
Tel: 21-520-2577
KOREA
Yamaha Music Korea Ltd.
Tong-Yang Securities Bldg. 16F 23-8 Yoido-dong,
Youngdungpo-ku, Seoul, Korea
Tel: 02-3770-0661
MALAYSIA
Yamaha Music Malaysia, Sdn., Bhd.
Lot 8, Jalan Perbandaran, 47301 Kelana Jaya,
Petaling Jaya, Selangor, Malaysia
Tel: 3-703-0900
PHILIPPINES
Yupangco Music Corporation
339 Gil J. Puyat Avenue, P.O. Box 885 MCPO,
Makati, Metro Manila, Philippines
Tel: 819-7551
SINGAPORE
Yamaha Music Asia Pte., Ltd.
11 Ubi Road #06-00, Meiban Industrial Building,
Singapore
Tel: 65-747-4374
TAIWAN
Yamaha KHS Music Co., Ltd.
10F, 150, Tun-Hwa Northroad,
Taipei, Taiwan, R.O.C.
Tel: 02-2713-8999
THAILAND
Siam Music Yamaha Co., Ltd.
121/60-61 RS Tower 17th Floor,
Ratchadaphisek RD., Dindaeng,
Bangkok 10320, Thailand
Tel: 02-641-2951
THE PEOPLE’S REPUBLIC OF CHINA
AND OTHER ASIAN COUNTRIES
Yamaha Corporation,
Asia-Pacific Music Marketing Group
Nakazawa-cho 10-1, Hamamatsu, Japan 430-8650
Tel: 053-460-2317
AUSTRALIA
Yamaha Music Australia Pty. Ltd.
Level 1, 99 Queensbridge Street, Southbank, Victoria
3006, Australia
Tel: 3-9693-5111
NEW ZEALAND
Music Houses of N.Z. Ltd.
146/148 Captain Springs Road, Te Papapa,
Auckland, New Zealand
Tel: 9-634-0099
COUNTRIES AND TRUST
TERRITORIES IN PACIFIC OCEAN
Yamaha Corporation,
Asia-Pacific Music Marketing Group
Nakazawa-cho 10-1, Hamamatsu, Japan 430-8650
Tel: 053-460-2312
NORTH AMERICA
CENTRAL & SOUTH AMERICA
EUROPE
AFRICA
MIDDLE EAST
ASIA
OCEANIA
PSR2000_E.book Page 171 Wednesday, January 30, 2002 10:27 AM

M.D.G., Pro Audio & Digital Musical Instrument Division, Yamaha Corporation
© 2001 Yamaha Corporation
??????? ???AP???.?-01C0 Printed in Indonesia
Yamaha PK CLUB (Portable Keyboard Home Page, English only)
http://www.yamahaPKclub.com/
Yamaha Manual Library (English versions only)
http://www2.yamaha.co.jp/manual/english/