Yamaha S90NL S90 Owner's Manual
User Manual: Yamaha S90 Owner's Manual
Open the PDF directly: View PDF
.
Page Count: 137 [warning: Documents this large are best viewed by clicking the View PDF Link!]

BasissectieSnelgidsReferentieAppendix
HANDLEIDING

PRODUCT VEILIGHEIDSMARKERINGEN:
De elektronische
producten van Yamaha zijn voorzien van labels, zoals hieronder
afgebeeld, of gegoten, gestempelde of gestanste afbeeldingen met
deze aanduidingen. De uitleg van deze aanduidingen wordt op deze
bladzijde beschreven. Neem nota van alle hier genoemde
waarschuwingen alsook van de waarschuwingen in het veiligheids-
instructiegedeelte.
Het uitroepteken in de gelijkzijdige driehoek is
bedoeld om u te wijzen op de aanwezigheid van
belangrijke bedienings- en onderhouds-
instructies in de handleiding van het product.
De bliksemschicht met pijlpunt, in de gelijkzij-
dige driehoek, is bedoeld om de gebruiker te
waarschuwen voor de aanwezigheid van onge-
isoleerde gevaarlijke spanningen in de behui-
zing van het product, die voldoende groot kun-
nen zijn om een gevaar voor een elektrische
schok te vormen.
BELANGRIJKE MEDEDELING:
Alle elektronische producten van
Yamaha zijn getest en goedbevonden door een onafhankelijk labo-
ratorium om er zeker van te zijn dat, als het product op de juiste wij-
ze geïnstalleerd is en gebruikt wordt, er geen voorspelbare risico’s
zullen zijn. Modificeer het instrument NIET en vraag ook anderen
niet om het instrument te modificeren wanneer Yamaha zelf hier niet
de toestemming voor heeft gegeven. Hierdoor kan de kwaliteits- en/
of veiligheidsstandaard van het product verlaagd worden. Als er
aanspraak wordt gemaakt op de garantie, kan dit geweigerd worden
indien het product toch gemodificeerd is. Dit kan ook van invloed zijn
op andere garanties.
SPECIFICATIES ONDERHEVIG AAN WIJZIGINGEN:
Wij menen
dat de informatie die deze handleiding bevat juist is op het moment
van drukken. Yamaha houdt zich echter het recht voor de specifica-
ties te veranderen of aan te passen, zonder kennisgeving en zonder
de verplichting reeds bestaande modellen daaraan aan te passen.
92-469-1(achter)
MILIEU ZAKEN:
Yamaha streeft ernaar om producten te maken die
zowel veilig als milieuvriendelijk zijn. Wij menen oprecht dat onze
producten en de gebruikte productiemethodes aan deze
doelstellingen voldoen. Om ons zowel aan de letter als de geest van
de wet te houden, willen we dat u zich bewust bent van de volgende
zaken:
Kennisgeving batterij:
Dit product KAN een kleine, niet-oplaad-
bare batterij bevatten, die (indien van toepassing) vastgesoldeerd is.
De gemiddelde levensduur van zo’n batterij is ongeveer vijf jaar. Als
vervanging noodzakelijk wordt, neem dan contact op met ge-
kwalificeerd servicepersoneel om de vervanging uit te voeren.
Waarschuwing:
Probeer deze batterij niet op te laden, te demon-
teren of te verbranden. Houd alle batterijen bij kinderen vandaan.
Gooi gebruikte batterijen meteen en volgens de plaatselijke wette-
lijke bepalingen weg. Opmerking: In sommige landen bent u vol-
gens de wet verplicht defecte onderdelen te retourneren. U kunt de
dealer vragen om deze onderdelen voor u weg te gooien.
Opmerking over verwijdering:
Als u dit product weg wilt doen
omdat het kapot is en niet meer gemaakt kan worden of omdat het
apparaat om een of andere reden aan het eind van zijn bruikbare
levensduur is, vergewis u er dan van wat de wettelijke regelingen op
dat moment zijn voor het verwijderen van producten die lood,
batterijen, plastics, etc. bevatten.
OPMERKING:
Servicekosten die te wijten zijn aan gebrek aan ken-
nis betreffende een functie of een effect (mits het apparaat werkt
zoals het hoort) vallen niet onder de aankoopgarantie en zijn der-
halve uw eigen verantwoordelijkheid. Bestudeer deze handleiding
zorgvuldig en raadpleeg uw dealer voordat u om service verzoekt.
POSITIE NAAMPLAATJE:
De illustratie hieronder geeft de locatie
van het naamplaatje aan. U vindt hierop het modelnummer, serie-
nummer, vereisten voor de spanningsvoorziening, etc. Het is ver-
standig om het modelnummer, het serienummer en de aankoop-
datum in de hieronder gereserveerde ruimte te noteren. Bewaar ook
uw officiële aankoopbon, aangezien dat uw garantiebewijs is.
Model
Serienummer
Aankoopdatum
SPECIALE MEDEDELINGEN
CAUTION
RISK OF ELECTRIC SHOCK
DO NOT OPEN
CAUTION: TO REDUCE THE RISK OF ELECTRIC SHOCK.
DO NOT REMOVE COVER (OR BACK).
NO USER-SERVICEABLE PARTS INSIDE.
REFER SERVICING TO QUALIFIED SERVICE PERSONNEL.
AC INLET
POWER
ON/ OFF
CARD
3.3V
THRU OUT IN
MIDI
R R L/MONO PHONES
ASSIGNABLE
A/D INPUT12
FOOT CONTROLLER
FOOT SWITCH
ASSIGNABLE
BREATH
SUSTAIN
GAIN
OUTPUT OUTPUT
L
USB
Plug-in SLOT
GREEN
YELLOW
ORANGE
3
2
1

INFORMATIE MET BETREKKING TOT PERSOONLIJK LETSEL, ELEKTRISCHE SCHOK,
EN BRAND MAKEN ONDERDEEL UIT VAN DIT OVERZICHT.
WAARSCHUWING-
Als u een willekeurig elektrisch of elek-
tronisch product gebruikt, moeten altijd de basisvoorzorgsmaatrege-
len in acht genomen worden. De maatregelen houden in, maar zijn
niet beperkt tot:
1.
Lees alle Veiligheidsinstructies, Installatie-instructies, Speciale
Mededelingenitems en alle Assemblage Instructies die in deze
handleiding staan VOORDAT u enige aansluiting maakt, inclusief
aansluitingen naar de spanningsvoorziening.
2.
Voer zelf geen onderhoudswerkzaamheden uit, behalve die
beschreven staan in de onderhoudsvoorschriften. Alle overige
werkzaamheden dienen verricht te worden door gekwalificeerd
servicepersoneel.
3.
Spanningsvoorzieningsverificatie: Yamaha producten zijn spe-
ciaal gefabriceerd voor de spanningsvoorziening in het gebied waar
de producten worden verkocht. Als u gaat verhuizen, of als er enige
twijfel is over de spanningsvoorziening in uw gebied, neem dan
alstublieft contact op met uw leverancier om de spanningsvoorzie-
ning te verifiëren en voor (indien van toepassing) instructies. De
vereiste netspanning staat op het naamplaatje. Kijk voor de positie
van het naamplaatje alstublieft naar de illustratie in de sectie
SPECIALE MEDEDELINGEN van deze handleiding.
4.
GEVAAR-
Aardingsinstructies: Dit product moet worden geaard
en is daarom uitgerust met een randaardestekker. Mocht dit product
niet naar behoren functioneren, dan voorziet de aarde-aansluiting in
een weg met een lage weerstand voor de elektrische stroom waar-
door het risico van een elektrische schok wordt verkleind. Indien u
geen geaard stopcontact heeft, neem dan contact op met een elek-
tricien om dit te laten vervangen in overeenstemming met de plaat-
selijke elektriciteitsnormen. Modificeer de stekker NIET en vervang
hem niet door een ander type!
5.
WAARSCHUWING:
Plaats het netsnoer niet in de buurt van
warmtebronnen zoals kachels of radiatoren. Verbuig of beschadig
het netsnoer of de aansluitsnoeren niet, plaats er geen zware voor-
werpen op en leg ze niet op een plaats waar mensen er over kunnen
struikelen of er voorwerpen over kunnen rollen. Het gebruik van een
verlengsnoer wordt niet aanbevolen! Als u toch een verlengsnoer
moet gebruiken, dan is de minimum draaddoorsnede voor een snoer
van 8 meter (of minder) 18 AWG. OPMERKING: Des te lager het
AWG-nummer, des te groter het stroomdoorlatendvermogen.
Raadpleeg voor langere verlengsnoeren een plaatselijke elektricien.
6.
Ventilatie: Elektronische producten zouden, tenzij ze speciaal ont-
worpen zijn voor een afgesloten installatie, moeten worden geplaatst
op lokaties die een goede ventilatie niet belemmeren. Als er geen in-
structies zijn over de installatie in gesloten ruimten, moet worden aan-
genomen dat een onbelemmerde ventilatie een vereiste is.
7.
Temperatuur: Elektronische producten dienen niet op een plaats
gezet te worden die sterk bijdraagt tot hun oververhitting. Plaatsing
van dit product in de nabijheid van warmtebronnen zoals radiators,
kachels, enz., moet vermeden worden.
8.
Dit product is niet ontworpen voor gebruik in natte/vochtige loka-
ties en dient niet te dicht bij water te worden gebruikt of aan regen of
sneeuw te worden blootgesteld. Voorbeelden van natte, vochtige
lokaties zijn: bij een zwembad, bron, vat, gootsteen of een vochtige
kelder.
9.
Dit product zou alleen gebruikt mogen worden met de bijgele-
verde componenten of een kar, rek of standaard die speciaal wordt
aanbevolen door de fabrikant. Als een kar, of iets dergelijks, wordt
gebruikt, neem dan alstublieft alle veiligheidsmarkeringen en instru-
cties die het product vergezellen, in acht.
10.
Het netsnoer (de stekker) moet uit het stopcontact worden ge-
haald als elektronische producten langere tijd niet gebruikt worden.
Netsnoeren zouden ook losgehaald moeten worden als er een grote
kans is op onweer en/of een elektrische storm.
11.
Zorg ervoor dat er geen voorwerpen in enige opening vallen en
ook dat daarin geen vloeistoffen worden gemorst.
12.
Elektrische/elektronische producten dienen te worden nageke-
ken door gekwalificeerd servicepersoneel als:
a. het netsnoer is beschadigd; of
b. er voorwerpen of vloeistoffen door de openingen in de
behuizing van het apparaat zijn gevallen; of
c. het product aan regen blootgesteld is geweest; of
d.het product niet werkt, of opvallend anders functio-
neert; of
e.het product is gevallen of de behuizing van het product
is beschadigd.
13.
Dit product, alleen of in combinatie met een versterker en
hoofdtelefoon of luidspreker(s), kan in staat zijn geluidsniveaus voort
te brengen die tot permanente gehoorbeschadiging kunnen leiden.
Gebruik het instrument NIET te lang met een hoog volume of op een
oncomfortabel geluidsniveau. Mocht u gehoorbeschadiging of oor-
suizen ervaren, dan kunt u het beste contact opnemen met een
KNO-arts of gehoordeskundige.
BELANGRIJK: Des te harder het geluid, des te korter de tijd die
nodig is om tot gehoorbeschadiging te leiden.
14.
Sommige Yamaha producten zijn voorzien van banken en/of
accessoirebevestigingsmontagebeugels die of zijn bijgeleverd of als
een onderdeel van een optionele accessoire leverbaar zijn.
Sommige hiervan zijn zo ontworpen dat ze door de dealer moeten
worden gemonteerd of geïnstalleerd. Zorg er alstublieft voor dat ban-
ken stabiel zijn en eventuele optionele bevestigingen (waar toepas-
baar) goed bevestigd zijn VOOR gebruik. Door Yamaha geleverde
banken zijn uitsluitend ontworpen om op te zitten. Ander gebruik
wordt afgeraden.
BEWAAR DEZE HANDLEIDING ALSTUBLIEFT
92-469-3
BELANGRIJKE VEILIGHEIDSINSTRUCTIES

(2)-8
1/2
VOORZORGSMAATREGELEN
LEES DIT ZORGVULDIG DOOR VOORDAT U VERDER GAAT
* Bewaar deze handleiding op een veilige plaats voor eventuele latere bestudering.
WAARSCHUWING
Volg altijd de algemene voorzorgsmaatregelen op die hieronder worden opgesomd om te voorkomen dat u gewond raakt of zelfs sterft als
gevolg van elektrische schokken, kortsluiting, schade, brand of andere gevaren. De maatregelen houden in, maar zijn niet beperkt tot:
• Gebruik uitsluitend de spanning die als juist wordt aangegeven
voor het instrument. Het vereiste voltage wordt genoemd op het
naamplaatje van het instrument.
• Controleer zo nu en dan de stekker en verwijder stof en vuil dat
zich erop verzameld heeft.
• Gebruik alleen het/de bijgeleverde netsnoer/stekker.
• Plaats het netsnoer niet in de buurt van warmtebronnen zoals ka-
chels of radiatoren. Verbuig of beschadig het snoer niet, plaats er
geen zware voorwerpen op en leg het niet op een plaats waar men-
sen er over kunnen struikelen of er voorwerpen over kunnen rollen.
• Dit instrument bevat geen door de gebruiker te repareren onder-
delen. Open het apparaat niet, haal de interne onderdelen niet uit
elkaar en modificeer het apparaat niet.
• Stel het instrument niet bloot aan regen, gebruik het niet in de
buurt van water of onder natte of vochtige omstandigheden en
plaats geen voorwerpen op het apparaat die vloeistoffen bevatten
die in de openingen kunnen vallen.
• Haal nooit een stekker uit het stopcontact met natte handen.
• Plaats geen brandende voorwerpen, zoals kandelaars, op het instru-
ment. Een brandend voorwerp kan omvallen en brand veroorzaken.
• Als het netsnoer of de stekker beschadigd is of stuk gaat, als er plot-
seling geluidsverlies optreedt in het instrument, of als er plotseling
een geur of rook uit het instrument komt, moet u het instrument on-
middellijk uitzetten, de stekker uit het stopcontact halen en het in
stru-
ment na laten kijken door gekwalificeerd Yamaha servicepersoneel.
PAS OP
Volg altijd de algemene voorzorgsmaatregelen op die hieronder worden opgesomd om te voorkomen dat u of iemand anders gewond
raakt of dat het instrument of andere eigendommen beschadigd raken. De maatregelen houden in, maar zijn niet beperkt tot:
• Sluit de driepolige stekker altijd aan op een op juiste wijze ge-
aarde spanningsbron. (Zie blz. 14 voor meer informatie over de
spanningsvoorziening.)
• Als u de stekker uit het stopcontact haalt, moet u altijd aan de
stekker trekken, nooit aan het snoer. Aan het snoer trekken kan
het beschadigen.
• Haal de stekker uit het stopcontact als u het instrument lange tijd
niet gebruikt, of tijdens elektrische stormen, zoals onweer.
• Sluit het apparaat niet aan op een stopcontact met een stopcon-
tactverdeelstekker Dit kan resulteren in een verminderde geluids-
kwaliteit en het stopcontact oververhitten.
• Stel het instrument niet bloot aan extreme schokken of stof, ex-
treem koude of warme omstandigheden (zoals in direct zonlicht,
bij de verwarming, of in de auto) om vervorming van het paneel of
schade aan de interne elektronica te voorkomen.
• Gebruik het instrument niet in de nabijheid van een TV, radio, ste-
reo-installatie, mobiele telefoon of andere elektrische apparaten.
Anders kan het instrument, de TV of radio bijgeluiden opwekken.
• Plaats het instrument niet op een onstabiele plek waar het kan
omvallen.
• Verwijder alle aangesloten kabels alvorens het instrument te ver-
plaatsen.
• Gebruik uitsluitend de standaard die voor uw instrument wordt
aanbevolen. Als u het instrument vastmaakt aan de standaard of
het rek gebruik dan uitsluitend de bijgeleverde schroeven. Anders
kan dit leiden tot beschadiging van de interne componenten of het
vallen van het instrument.
• Plaats geen voorwerpen voor de ventilatie-openingen van het
instrument, aangezien dit kan een adequate ventilatie van de
interne componenten kan belemmeren en dit mogelijk tot over-
verhitting van het instrument kan leiden.
Spanningsvoorziening/Netsnoer
Niet openen
Waarschuwing tegen water
Waarschuwing tegen brand
Als u onregelmatigheden opmerkt
Spanningsvoorziening/Netsnoer Locatie

(2)-8
2/2
• Voordat u het instrument aansluit op andere elektronische com-
ponenten moet u alle betreffende apparatuur uitzetten. Voordat u
alle betreffende apparatuur aanzet moet u alle volumes op het
minimum zetten. Voer de volumes van alle componenten, na het
aanzetten, geleidelijk op tot het gewenste luisterniveau.
• Gebruik bij het schoonmaken een zachte droge doek. Gebruik
geen verfverdunners, oplosmiddelen, schoonmaakmiddelen of
chemisch geïmpregneerde schoonmaakdoekjes.
• Steek geen vinger of hand in de openingen van het instrument.
• Steek of laat nooit papier, metaal of andere voorwerpen in de
openingen op het paneel of het toetsenbord vallen. Als dit ge-
beurt, zet dan onmiddellijk het instrument uit en trek de stekker uit
het stopcontact. Laat vervolgens uw instrument nakijken door ge-
kwalificeerd Yamaha servicepersoneel.
• Plaats geen vinylen, plastic of rubberen voorwerpen op het in-
strument, aangezien dit het paneel of het toetsenbord kan ver-
kleuren.
• Leun niet op en plaats geen zware voorwerpen op het instrument,
ga voorzichtig om met de knoppen, schakelaars en aansluitingen.
• Gebruik het instrument niet te lang op een oncomfortabel ge-
luidsniveau aangezien dit permanent gehoorverlies kan veroor-
zaken. Consulteer een KNO-arts als u geruis in uw oren of ge-
hoorverlies constateert.
Wegschrijven en back-up van uw data
• DRAM-data (zie blz. 27) gaan verloren als u het instrument uitzet.
Sla data op naar de Flash ROM (USER geheugen; zie blz. 73).
Opgeslagen data kunnen verloren raken ten gevolge van een
storing of foutieve handelingen. Sla belangrijke data op op een
Memory Card (SmartMedia).
Zet nooit het instrument uit als er data naar Flash ROM wor-
den geschreven (terwijl er een “Executing...” of “Please keep
power on” boodschap wordt weergegeven). Het instrument
uitzetten in deze situatie heeft het verliezen van alle user-
data tot gevolg en kan er voorzorgen dat het systeem vast-
loopt(ten gevolgen van corrupte data de Flash ROM).
Als u de Utilitymode of Favorites Categoriefunctie verlaat,
wordt de parameter die u in de display gewijzigd heeft auto-
matisch opgeslagen. Deze data gaan echter verloren als u
het
instrument uitzet zonder eerst netjes de display te verlaten.
Back-ups maken van de Memory Card (SmartMedia)/
externe media
• Om verlies van data door beschadiging van media te voorkomen,
bevelen wij u aan om belangrijk data op twee Memory Cards
(SmartMedia)/externe media op te slaan.
Yamaha kan niet verantwoordelijk worden gesteld voor schade veroorzaakt door oneigenlijk gebruik of modificaties aan het instrument, of data
die verloren zijn gegaan of gewist.
Zet het instrument altijd uit als u het niet gebruikt.
Aansluitingen
Onderhoud
Zorgvuldig behandelen
Data wegschrijven

6
Introductie
Dank u voor de aanschaf van de Yamaha S90 Muziek Synthesizer. Om het meeste uit uw nieuwe S90 te halen en om de ge-
avanceerde functies te kunnen gebruiken, raden we u aan om deze handleiding aandachtig door te lezen. Bewaar het ook
op een veilige, gemakkelijke plaats, zodat u het regelmatig, wanneer maar ook, kunt raadplegen.
Verpakkingsinhoud
• AC Netsnoer • CD-ROM x 2 • Installation Guide
• Handleiding • Data List • Owner’s Manual Set
Over de meegeleverde CD-ROM
Applicatie software voor uw S90 is meegeleverd op deze CD-ROM. Met de Voice Editor kunt u de voices van de S90 bewer-
ken met een zeer intuïtieve grafische interface, en een File Utility, waarmee u gemakkelijk data tussen de Memory Card en
een computer kunt uitwisselen. Met de meegeleverde Sequence-software (alleen Windows), kunt u gemakkelijk uw eigen
originele songs op uw computer creëren en bewerken. Zie voor details de aparte installation Guide of de on-line handleiding
die bij de software is meegeleverd.
Speel de CD-ROM nooit af op een audio-CD-speler. Als u dit wel doet kan dit uw gehoor en tevens uw CD-speler/
luidsprekers beschadigen.
Belangrijke eigenschappen
• Groot bereik aan dynamische en authentieke voices — meer dan 512 in totaal, met 49 drumkits (blz. 25). Gebruik de
category searchfunctie om snel de geluiden die u wilt gebruiken op te roepen, gebaseerd op hun instrumenttype (blz. 38).
• In de performancemode kunt u vier verschillende voices tegelijkertijd gebruiken — in een layer of met een toetsenbord-
split (blz. 25).
• Uitgebreide effectprocessing, met reverb (12 types), chorus (25 types), twee aparte insertie-secties (totaal 104 types),
een variatiesectie (25 types) en een master 5-bands EQ (blz. 67).
• Uitgebreide real-time besturing met vier schuiven — waarmee u filter, niveaus, effecten, EG en nog veel meer kunt aan-
passen terwijl u speelt (blz. 53).
• Met de ingebouwde arpeggiofunctie heeft u niet alleen een schat aan hippe ritmische sequences tot uw beschikking, maar
ook speciale “menselijke” patterns — zoals gitaargetokkel en trilklanken van blaasinstrumenten (blz. 45).
• Een mastermode waarmee u de S90 als een masterkeyboard kunt gebruiken (met onafhankelijke zones), en het instru-
ment kunt herconfigureren tussen voice/performance play-mode en sequence play-mode tijdens live optredens (blz. 48).
• Bijzonder eenvoudige en gemakkelijk te begrijpen interface met twee rijen bedieningsknoppen: [F1] - [F6] en [SF1] -
[SF5](blz. 32)
• Remote Control — voor het bedienen van uw favoriete sequence-software via de paneelregelaars van de S90. Tracks
muten, het transport regelen (spelen, stoppen, enz.), zowel MIDI- als audiotracks mixen (maximaal 16) met de CS-
schuiven van de S90, de tracks pannen, de EQ regelen en de effectverzending bijstellen — en dit alles zonder de muis te
gebruiken (blz. 57).
• Met drie Modular Synthesis Plug-in Systemslots kunt u de S90 upgraden met een complete nieuwe synthesizer- of
geluidsprocessing unit. Deze plug-inboards geven u meer voices, meer effecten, meer polyfonie en meer instrument-
parts. Teven zijn er al speciale plug-in voices in de S90 geprogrammeerd en opgeslagen, die u meteen kunt afspelen als u
het juiste board heeft geïnstalleerd (blz. 25).
• Uitgebeide I/O aansluitingen — inclusief toewijsbare uitgangen, audio-ingangen, MIDI, USB voor multipoortaanslui-
tingen op een computer, en een SmartMedia Card voor data-opslag.
• Uitbreidingsslot voor los verkrijgbare mLAN — met Yamaha’s nieuwe mLAN interface technologie kunt u al uw
digitale audio- en MIDI data via één breedbandkabel versturen.
• Een 88-toets gebalanceerde hamereffecttoetsenbord dat op een natuurlijke wijze reageert (met aftertouch), waarmee u
uw ervaring en expertise in uw pianospel kunt vergroten.

7
Over deze handleiding
Deze handleiding bestaat uit de volgende secties.
■
Basissectie (blz. 12)
Deze sectie geeft u een overzicht van de hoofdfuncties en -eigenschappen van de S90 en geeft u een introductie in
de basisbedieningsafspraken.
■
Snelgids (blz. 36)
Deze sectie legt u uit hoe u de basisfuncties moet uitvoeren.
■
Referentie (blz. 98)
De encyclopedie van de S90. Deze sectie legt u alle functies en parameters uit.
■
Appendix (blz. 114)
Deze sectie bevat gedetailleerde informatie over de S90, zoals MIDI, instructies over het installeren van los
verkrijgbare apparatuur, displayboodschappen, problemen oplossen en specificaties.
■
Installation Guide (apart Engelstalig boekje)
Raadpleeg dit voor instructies voor het installeren van de meegeleverde softwareprogramma’s (op de CD-ROM) op
uw computer.
■
Data List (apart Engelstalig boekje)
Dit bevat verschillende belangrijke overzichten, zoals het voice-overzicht, het wave-overzicht, het performance-
overzicht en het MIDI implementatie-overzicht.
Over de referentienummers
Behalve de reguliere bladzijdenreferenties, bevat deze handleiding ook speciale referentienummers (zoals Ref.nr. 15).
Hiermee kunt u gemakkelijk en snel een verwijzing vinden van de corresponderende parameters in de parametertabel
op blz. 93. (Zie, voor meer informatie, ook blz. 96.)
●
Het kopiëren van commerciele beschikbare muzieksequencedata en/of digitale audiobestanden is ten strengste
verboden, met uitzondering van kopiëren voor eigen gebruik door de koper.
●
Dit product bevat computerprogramma’s en inhoud waarvan Yamaha alle auteursrechten bezit of waarvan het
over de licenties beschikt om gebruik te mogen maken van de auteursrechten van derden. Onder dergelijke au-
teursrechten vallen, zonder enige beperkingen, alle computersoftware, stijlfiles, MIDI-files, WAVE-data en ge-
luidsopnamen. Elk ongeautoriseerd gebruik van dergelijke programma’s en inhoud buiten het persoonlijk gebruik
van de koper, is volgems de betreffende wettelijke bepalingen niet toegestaan. Elke schending van auteursrechten
heeft wettelijke consequenties. MAAK GEEN KOPIEËN EN DISTRIBUEER OF GEBRUIK GEEN ILLEGALE
KOPIEËN.
●
De afbeeldingen en LCD schermen zoals die in deze handleiding getoond worden, zijn uitsluitend bedoeld voor
instructiedoeleinden en kunnen dus enigszins afwijken van die op uw instrument.
●
De naam “mLAN” en zijn logo zijn handelsmerken of Yamaha Corporation.
●
De bedrijfsnamen en productnamen in deze handleiding zijn de handelsmerken of geregistreerde handelsmerken
van hun respectieve bedrijven.

8
Toepassingsindex
Deze handige, gemakkelijk te gebruiken index is in algemene categorieën verdeeld om u te helpen bij het zoeken naar
informatie over een bepaald onderwerp of bepaalde functie.
■
Luisteren/afspelen/bespelen
• Naar demosongs luisteren............................................................................................................................................. Demo Afspelen (blz. 19)
• De voices bespelen..................................................................................................................................................................................... (blz. 36)
• Voices in een gewenste instrumentgroep oproepen............................................................... De Category Searchfunctie gebruiken (blz. 38)
• Songs afspelen vanaf Memory Cards...................................................................................................................................................... (blz. 75)
•
Standaard MIDI bestand converteren van format 1 naar format 0
. De aparte gebruikershandleiding van de installatiegids en de file utility (PDF)
• Als masterkeyboard gebruiken................................................................................................................................................................ (blz. 48)
• Het toetsenbord splitsen — Hogere en lagere bereiken instellen voor de voices
· In de mastermode....................................................................................................................................................................................(blz. 51)
· In de performancemode ........................................................................................................................................................................ (blz. 42)
· In de voicemode................................................................................................................................................................... Nootlimiet (blz. 62)
• Voices stapelen/layeren (parts samenvoegen)
· In de mastermode....................................................................................................................................................................................(blz. 51)
· In de performancemode ........................................................................................................................................................................ (blz. 42)
• Veranderen van het part dat via het toetsenbord bespeeld wordt
In de mastermode............................................................................................................................. TransCh (master zone edit [F1] Ref. nr.25)
In de sequence playmode............................................................................................................................................Songtrack selectie (blz. 76)
• De aanslaggevoeligheid selecteren (globale instellingen) .................................................................................................................... (blz. 87)
• De volumerespons afstemmen op uw speelsterkte — een hoog volume verkrijgen bij zacht spelen of een zacht volume bij
hard spelen (voor elke voice/performance)....... velocity depth/velocity offset (performance/mixing part edit [F1]
→
[SF5] Ref. nr.39, nr.40)
• Arpeggio’s afspelen ................................................................................................................................................................................... (blz. 45)
• Arpeggio MIDI OUT aan-/uitzetten
· Voice instelling..................................................................................................................Uitgangsschakelaar (utility [F3]
→
[SF2] Ref. nr.86)
· Performance-/mixinstelling.............................................Uitgangsschakelaar (performance/mixing common edit [F3]
→
[SF4] Ref. nr.86)
• Het tempo van de arpeggio wijzigen (in vergelijking met het tempo van de song)...................................................................................
................................................................................................Unit Multiply (voice/performance/mixing common edit [F3]
→
[SF3] Ref. nr.83)
■
Regelaars gebruiken
• Regelaars aansluiten.................................................................................................................................................................................. (blz. 18)
• Het pitchbendbereik instellen....................... PB Upper/Lower (voice common edit, performance/mixing part edit [F1]
→
[SF5] Ref. nr.14)
• Een voetpedaal/voetschakelaar gebruiken om parameters te regelen ............................................................................................... (blz. 54)
• Een voetschakelaar gebruiken om de sequencer te starten/stoppen......................................................FS (utility [F4]
→
[SF3] Ref. nr.130)
• Een voetschakelaar gebruiken om door geavanceerde voice/performance/master programma’s te lopen
............ FS (utility [F4]
→
[SF3] Ref. nr.130)
• Een voetschakelaar gebruiken om de arpeggio te starten/stoppen ........................................................FS (utility [F4]
→
[SF3] Ref. nr.130)
• De Remote Controlfunctie gebruiken voor een externe sequencer.................................................................................................... (blz. 57)
• De toestand/positie van de regelaar behouden als u tussen voices schakelt....................Controller Reset (utility [F1]
→
[SF4] Ref. nr.24)
• De regelaars instellen................................................................................................................................................................................ (blz. 55)
• CS-schuiven gebruiken....................................................................................................................................................................(blz. 53)
■
Kopiëren
• Voice effect-/arpeggio-instellingen kopiëren naar de performancemode ...............................................De copyfunctie gebruiken (blz. 71)
• Performancepartparameterinstellingen kopiëren naar parts in de mixingmode ............................................. Performance copy (blz. 72)
• Element-/toetsparameterinstellingen van een voice kopiëren naar een ander element/toets........................................................(blz. 71)
• Partparameterinstellingen van de performance/mix naar een andere part kopiëren.......................................................................(blz. 71)
■
Het geluid veranderen
• Een voice bewerken ................................................................................................................................................................ Voice Edit (blz. 60)
• Effectstructuur en signaalbaan................................................................................................................................Effecten gebruiken (blz. 67)
• De effectinstellingen bewerken..................................................................................................................Effectsinstellingsvoorbeeld (blz. 67)
• De voicesustain aanpassen.......................................................................................................................................... AEG REL TIME (blz. 66)
• Een helderder geluid verkrijgen................................................................................................................................................... Cutoff (blz. 63)
• Een uitdrukkelijker effect verkrijgen..................................................................................................................................Resonantie (blz. 63)
Toepassingsindex

9
• Monofone instrumenten simuleren.........................Mono/Poly (voice common edit, performance/mixing part edit [F1]
→
[SF2] Ref. nr.3)
• De stereo-panpositie instellen...................................................................................................................................................... Pan (Ref. nr.44)
• Het element/de part wijzigen die afhankelijk van de aanslag klinkt........................................................................................ Aanslaglimiet
In de voicemode......................................................................................................................................................................................... (blz. 62)
In de performance-/mixingmode ................................................................................(performance/mixing part edit [F1]
→
[SF3] Ref. nr.33)
• Een een geleidelijke overgang tussen de toonhoogte van een toets naar de volgende toets verkrijgen....................................................
..................................... PORTA Switch/Time (voice/performance common edit, performance/mixing part edit [F1]
→
[SF4] Ref. nr.7-nr.11)
• De LFO met het tempo van de arpeggio of sequencer synchroniseren ........... Tempo Sync (voice common edit [F5]
→
[SF1] Ref. nr.161)
• De resonantie overeenkomstig de LFO-instellingen moduleren.................... LFO Dest (voice common edit [F5]
→
[SF3/4/5] Ref. nr.170)
• Voices bewerken met een computer.............................................................. Zie de afzonderlijke Installation Guide en Voice Editor for S90 (PDF)
• De user-LFO instellen........................................................................COMMON LFO (Zie de afzonderlijke Installation Guide en Voice Editor for S90)
■
De panpositie wijzigen
• De panpositie beurtelings verplaatsen, elke keer dat er een toets bespeeld wordt
...... Alternate Pan (voice element/key edit [F4]
→
[SF1] Ref. nr.136)
• De panpositie willekeurig verplaatsen, elke keer dat er een toets bespeeld wordt
........ Random Pan (voice element/key edit [F4]
→
[SF1] Ref. nr.137)
• De panpositie volgens de toetspositie verplaatsen......................................... Scaling Pan (voice element/key edit [F4]
→
[SF1] Ref. nr.138)
• De panpositie volgens de LFO-instellingen moduleren .................................. LFO Dest (voice common edit [F5]
→
[SF3/4/5] Ref. nr.170)
■
De toonhoogte wijzigen
• Het geluid transponeren/de toonhoogte wijzigen (toongenerator instellingen)
· Voice (element) instellingen.................................................................Coarse/Fine (voice element/key edit [F2]
→
[SF1] Ref. nr.59, nr.60)
· Plug-invoice, performance/mixing (part) instellingen ................................................................................................... (Ref. nr.41, nr.153)
· Globale instelling............................................................................................................................. Note Shift (utility [F1]
→
[SF1] Ref. nr.41)
• Het toetsenbord transponeren
· Globale instelling.............................................................................................................................Transpose (utility [F1]
→
[SF2] Ref. nr.18)
· Master instelling......................................................................................................................... Transpose (master zone edit [F2] Ref. nr.18)
• De stemming van andere instrumenten wijzigen................................................................................ Tune (utility [F1]
→
[SF1] Ref. nr.216)
• De instelling van alle noten (toetsen) op dezelfde toonhoogte instellen ................PitchSens (voice element edit [F2]
→
[SF4] Ref. nr.70)
• Het stemmingsysteem voor de voice instellen.......................................................Micro Tuning (voice common edit [F1]
→
[SF2] Ref. nr.5)
■
Het volumeniveau instellen
• Het totale volume instellen........................................................................................................................MASTER VOLUME-schuif (blz. 14)
• Het globale volume aanpassen.............................................................................................................. Volume (utility [F1]
→
[SF1] Ref. nr.43)
• Het performancevolume aanpassen (heeft invloed op alle parts) ........................................Volume (common edit [F2]
→
[SF1] Ref. nr.43)
• Het volume per part aanpassen.........................................................................................................Volume (part edit [F2]
→
[SF1] Ref. nr.43)
• Het volume van de voice aanpassen (heeft invloed op alle elementen) ...........................................Volume (common edit [F2] Ref. nr.43)
• Het volume van elk element/elke toets aanpassen............................................................ Level (element/key edit [F4]
→
[SF1] Ref. nr.135)
• Het volume met de CS-schuiven aanpassen .......................................................................................................................................... (blz. 53)
• De uitgangsgain van de OUTPUT-aansluitingen aanpassen............L & R Gain, Assign L/R Gain (utility [F2]
→
[SF2] Ref. nr.55, nr.56)
■
Het geluid van een drumvoice instellen
• De drumtoets voor onafhankelijke open en gesloten hi-hat geluiden instellen ....... Altnate Group (voice key edit [F1]
→
[SF5] Ref. nr.38)
• De respons van de toets instellen als deze wordt losgelaten: Het geluid op natuurlijke wijze laten afsterven (decay) als een toets
wordt losgelaten, of het geluid afkappen (cut off) als een toets wordt losgelaten ........rcv note off (voice key edit [F1]
→
[SF5] Ref. nr.37)
■
Geluiden selectief uitschakelen
• Het geluid van bepaalde elementen tijdelijk uitschakelen tijdens het bewerken.................................................Mute functie (blz. 30, 61)
•
Het geluid van bepaalde elementen/parts uitschakelen
......Element Sw/Part Sw (voice element/key edit, performance part edit [F1]
→
[SF1] Ref. nr.28)
• Het geluid van bepaalde performanceparts tijdelijk uitschakelen .........................................Performance part aan-/uitzetten (blz. 30, 42)
• Het geluid van bepaalde songparts tijdelijk uitschakelen.................................................................... Songtrack aan-/uitzetten (blz. 30, 76)
• Het geluid van bepaalde songparts uitschakelen ...................................................................................................................... RcvCh (blz. 80)
■
Gemakkelijke bewerkingsfuncties
• Een complete nieuwe voice/performance vanaf het begin creëren............................................................................... Initialiseren (blz. 70)
•
Luisteren naar het verschil tussen de gewijzigde voice/performance instellingen en
dezelfde originele voice/performance instellingen.........................................................................................De Comparefunctie (blz. 61)
• Zet de voice/performance terug met uw laatste bewerkingen intact...................................................................................... Recall (blz. 71)
Toepassingsindex

10
■
Data invoeren
• Karakters invoeren (programma-/filenaaminstellingen)............................................................................................................... (blz. 34, 84)
■
Data opslaan
• De bewerkte data naar het interne (USER) geheugen van de S90 opslaan...................................................................................... (blz. 73)
• De instellingen van de S90 op een Memory Card opslaan .................................................................................................................. (blz. 82)
• De instellingen van de S90 opslaan naar een extern apparaat, zoals een computer,..................................................... Bulkdump (blz. 72)
• Boardvoices opslaan .................................................................................................................................................................................. (blz. 73)
■
De S90 op andere apparatuur aansluiten
• Een computer aansluiten..................................................................................................................................... Aansluiten op een PC (blz. 17)
• Lokale besturing aan-/uitzetten .......................................................................................................Local control (blz. 18, utility [F5]
→
[SF2])
• De S90 als een multitimbrale toongenerator gebruiken ...................................................................................................................... (blz. 80)
• Voices bewerken met een computer............................................................ Zie de afzonderlijke Installation Guide en Voice Editor for S90 (PDF)
• De meegeleverde sequencer software gebruiken (alleen Windows)....... De aparte Installatin Guide en de on-line help van de applicatie
• De S90 zo instellen dat het programmawijzigingen vanaf een extern apparaat ontvangt of negeert
· Voice-instellingen .......................................................................................... Pgm Change/BankSel (utility [F5]
→
[SF2] Ref. nr.180, nr.181)
· Performance-/mixinginstellingen .......................................................................RCV SW (performance/mixing part edit [F5] Ref. nr.175)
• Bepalen of de S90 wel of geen programmawijzigingen naar een extern apparaat verstuurd
· Voice-instellingen .......................................................................................... Pgm Change/BankSel (utility [F5]
→
[SF2] Ref. nr.180, nr.181)
· Master-instellingen .......................................................................................................................... TXSW (master zone edit [F3] Ref. nr.89)
• Bepalen of een externe sequencer wel of niet moet starten/stoppen als de sequencer van de S90 gestart/gestopt wordt .....................
................................................................................................................................................................SeqCtrl (utility [F5]
→
[SF3] Ref. nr.187)
• Bepalen of de sequencer van de S90 wel of niet moet starten/stoppen als een externe sequencer gestart/gestopt wordt .....................
................................................................................................................................................................SeqCtrl (utility [F5]
→
[SF3] Ref. nr.187)
• Bepalen of de song/arpeggio wel of niet synchroon moet lopen met de klok van een extern MIDI-apparaat ........................................
..........................................................................................................................................................MIDI Sync (utility [F5]
→
[SF3] Ref. nr.185)
■
Parameters resetten (initialiseren)
• Voice-/performance-/mixing-/masterparameters initialiseren ...................................................................................... Initialiseren (blz. 70)
• Een Memory Card formatteren ............................................................................................................................................................... (blz. 82)
• De S90 terugzetten naar zijn standaardinstellingen (resetten).............Factory Set (standaard fabrieksinstellingen terugzetten) (blz. 72)
■
Optionele hardware installeren en gebruiken
• Het plug-inboard installeren .................................................................................................................................................................. (blz. 124)
• Twee of drie identieke plug-inboards als één board gebruiken om de polyfonie te vergroten..................................................................
......................................................................................................................................................... Poly Expand (utility [F6]
→
[SF1] Ref. nr.206)
• De mLAN8E installeren......................................................................................................................................................................... (blz. 126)
■
Snelle oplossingen en referentiemateriaal
• Globale functies van het functieoverzicht ................................................................................................................................... (blz. 88 en 98)
• S90 parameterstructuur en de referentienummers .................................................................................................... Parametertabel (blz. 92)
• Referentienummers (Ref.nrs) en de bijbehorende bladzijdenreferenties......................................................................................... (blz. 96)
• Functiehiërarchie ...................................................................................................................................................................................... (blz. 88)
• Display-indicaties ...................................................................................................................................................................................... (blz. 30)
• NUMMER-knopfuncties .......................................................................................................................................................................... (blz. 30)
• Geheugenstructuur – geeft aan waar verschillende instellingen worden opgeslagen........................................................... (blz. 25 en 27)
• Voice-/performancestructuur................................................................................................................................................................... (blz. 26)
• Filtertypen.................................................................................................................................................................................................. (blz. 63)
• Categorie-overzicht
· Voice/performance................................................................................................................................................................................. (blz. 35)
· Arpeggio .................................................................................................................................................................................................. (blz. 45)
• Overzicht van voices, performances, waves, arpeggiotypes, effecttypes, enz.................................................................De aparte Data List
• Filetypes die gebruikt kunnen worden................................................................................................................................................... (blz. 83)
• Algemene MIDI-informatie ................................................................................................................................................ Over MIDI (blz. 118)
• Informatie-displays...................................................................................................................................................................................(blz. 114)
• Betekenis van de displayboodschappen........................................................................................................... Displayboodschappen (blz. 116)
• Problemen oplossen................................................................................................................................................................................. (blz. 128)
Toepassingsindex

11
Basis SectieSnelgidsReferentieAppendix
Inhoudsopgave
Basissectie.................................. 12
De Regelaars & Aansluitingen.................................. 12
Bedieningspaneel........................................................................12
Achterpaneel ..............................................................................13
Opstellen ................................................................... 14
Spanningsvoorziening ...............................................................14
Aanzetprocedure .......................................................................14
De S90 aanzetten .......................................................................14
Aansluitingen ........................................................... 15
Demo Afspelen ......................................................... 19
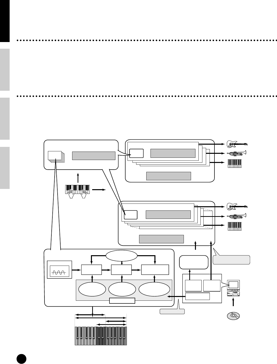
Overzicht van de S90 ............................................... 20
Besturing ....................................................................................20
Toongenerator ...........................................................................20
Effecten...................................................................................... 24
Carddrive/Sequencer ................................................................24
Voices & Performance ............................................. 25
Bank (geheugen) structuur .......................................................25
Overzicht van voice/element/performance .............................26
Normale voices & drumvoices ..................................................27
GM voices ..................................................................................27
Intern geheugen en filebeheer ................................ 27
Basisbediening ......................................................... 29
Modes .........................................................................................29
Mode-tabel .................................................................................29
Een mode selecteren .................................................................30
Display indicaties ..................................................................... 30
Functies en parameters selecteren ...........................................32
Op de display gebaseerde regelaars ..........................................33
Snelgids ..................................... 36
Voices bespelen ........................................................ 36
Een voice selecteren ..................................................................36
De Category Searchfunctie gebruiken .....................................38
Voice bewerking in de voice playmode (Quick Edit)...............39
Performances bespelen ............................................ 41
Een performance selecteren .....................................................41
Voices (parts) opstapelen (layer)
Het toetsenbord splitsen (split) ................................................42
Performances bewerken in de performance playmode
(Quick Edit)................................................................................44
De arpeggio-functie gebruiken ................................. 45
Wat is de arpeggio-functie ? ......................................................45
Arpeggio afspelen...................................................................... 46
Arpeggio-type, -tempo en -limiet ..............................................46
Een masterkeyboard gebruiken ................................ 48
Wat is de mastermode? .............................................................48
De masterdemo afspelen (masters selecteren) ........................49
Opslaan in een master ...............................................................50
Zones gebruiken — Een layer/split creëren met een
externe toongenerator ...............................................................51
Regelaars (controllers) gebruiken ........................... 53
Pitchbendwiel & modulatiewiel ...............................................53
CS-schuiven (CS)....................................................................... 53
Voetregelaar ...............................................................................54
Voetschakelaar (toewijsbaar) ...................................................54
Voetschakelaar (sustain) ..........................................................54
Brethcontroller ......................................................................... 54
Aftertouch .................................................................................54
Remote Control voor externe sequencer ................. 57
Opstellen.....................................................................................57
De Remote Controlfunctie gebruiken ......................................58
Voice Edit ................................................................. 60
Effecten gebruiken ................................................... 67
Effectstructuur ..........................................................................67
Effectaansluitingen ...................................................................68
De jobs gebruiken .................................................... 70
De instellingen opslaan (Store) ............................... 73
De songs afspelen ..................................................... 75
Mixingmode ...............................................................................77
Memory Cards gebruiken......................................... 82
Aanslaggevoeligheid.................................................. 87
Functiehiërarchie ..................................................... 88
Parametertabel ......................................................... 92
Parameter-/functie-overzicht ...................................................97
Referentie ..................................98
Referentie (Functie-overzicht) ................................ 98
Appendix ................................ 114
Informatiedisplays ................................................. 114
Displayboodschappen ............................................ 116
Over MIDI .............................................................. 118
Optionele hardware installeren ............................. 123
Er kunnen optionele units in de S90 geïnstalleerd worden 123
Installatielokaties ................................................................... 123
Installatie voorzorgsmaatregelen ........................................... 123
Optionele plug-inboards installeren ...................................... 124
Een optionele mLAN8E installeren ...................................... 126
Problemen oplossen ................................................ 128
Specificaties ........................................................... 131
Index ...................................................................... 132
Inhoudsopgave

12
Basissectie Snelgids Referentie Appendix
De Regelaars & Aansluitingen
Basissectie
De Regelaars & Aansluitingen
Bedieningspaneel
1
[PITCH]-Bendwiel (blz. 53)
2
[MODULATION]-wiel (blz. 53)
3
[MASTER VOLUME]-schuif (blz. 14)
4
[CONTROL FUNCTION]-knop (blz. 53, 59)
5
[CS1] - [CS4]-schuiven (blz. 53, 56)
6
LCD Contrastregelaar (blz. 14)
7
[F1] - [F6] (Functie) knoppen (blz. 32)
8
[SF1] - [SF5] (SubFunctie) knoppen (blz. 32)
9
LCD (Liquid Crystal Display) (blz. 30, 114)
)
[INFORMATION]-knop (blz. 33, 34, 35)
!
Datadial (blz. 33, 76)
@
[INC/YES]-knop (blz. 33)
#
[DEC/NO]-knop (blz. 33)
$
Cursorknoppen (blz. 33)
%
[EXIT]-knop (blz. 32)
^
[ENTER]-knop (blz. 32)
&
MODE-knoppen (blz. 29)
*
[ARPEGGIO]-knop (blz. 45)
(
[EFFECT BYPASS]-knop (blz. 67)
º
[PLAY/STOP]-knop (blz. 75)
¡
BANK-knoppen (blz. 36, 38, 41)
™
GROEP [A] - [H]-knoppen (blz. 37, 41)
£
NUMMER [1] - [16]-knoppen
(blz. 30, 37, 42, 49, 58, 61, 76, 80)
¢
[CATEGORY SEARCH]-knop (blz. 38)
∞
[REMOTE CONTROL] ON/OFF-knop (blz. 57)
§
[TRACK SELECT]-knop (blz. 30, 37, 76)
¶
[MUTE]-knop (blz. 30, 42, 61, 76)
•
SLOT 1-3 lampjes (blz. 125)
PITCH MODULATION
PAN
CONTROL
FUNCTION
MASTER
VOLUME
CUTOFF
ASSIGN A
MEQ LOW
VOLUME 1
ZONE 1
CS 1
TEMPO
RELEASE
ASSIGN 2
MEQ HIGH
VOLUME 4
ZONE 4
CS 4
REVERB
RESONANCE
ASSIGN B
MEQ LOW MID
VOLUME 2
ZONE 2
CS 2
CHORUS
ATTAC K
ASSIGN 1
MEQ HI MID
VOLUME 3
ZONE 3
CS 3
F1 F2 F3 F4 F5 F6
SF1 SF2 SF3 SF4 SF5
INFORMATION
DEC/NO INC/YES
EXIT ENTER
EXECUTE
VOICE
PERFORM
MASTER
UTILITY
CARD
SEQ PLAY
ARPEGGIO
EFFECT
BYPASS PLAY/
STOP
JOBEDIT
COMPARE
STORE
MODE PROGRAM
SLOT 1 SLOT 2 SLOT 3
DRUM KITS
FAVORITES
COMMON
A. PIANO
SYN LEAD SYN PAD/
CHOIR SYN COMP
CHROMATIC
PERCUSSION
DRUM/
PERCUSSION
SE
MUSICAL FX
COMBI
KEYBOARD
ORGAN BASS STRINGS BRASS REED/PIPEGUITAR/
PLUCKED
PRE 1 PRE 2 PRE 3 GM USER PLG 1 PLG 2 PLG 3
A B C D E F G H
1 2 3 4 5 6 7 8
9 10 11 12 13 14 15 16
REMOTE
CONTROL
CATEGORY
SEARCH
TRACK
SELECT
MUTE
SOLO
ELEMENT / PERF.PART / ZONE
POWER
ON/ OFF
MIDIFOOT SWITCHFOOT CONTROLLERASSIGNABLE OUTPUTOUTPUT
OUTINBREATH
ASSIGNABLESUSTAIN21A/D INPUTGAINRRL/MONOPHONESUSBCARD
3.3V LTHRU
MUSIC SYNTHESIZER
Modular Synthesis Plug-in System
F2F1 F3 F4 F5 F6
SF1 SF2 SF3 SF4 SF5
INFORMATION
DEC/NO INC/YES
EXIT ENTER
EXECUTE
VOICE
PERFORM
MASTER
UTILITY
CARD
SEQ PLAY
ARPEGGIO
EFFECT
BYPASS PLAY/
STOP
JOBEDIT
COMPARE
STORE
MODE PROGRAM
SLOT 1 SLOT 2 SLOT 3
DRUM KITS
FAVORITES
COMMON
A. PIANO
SYN LEAD SYN PAD/
CHOIR SYN COMP
CHROMATIC
PERCUSSION
DRUM/
PERCUSSION
SE
MUSICAL FX
COMBI
KEYBOARD
ORGAN BASS STRINGS BRASS REED/PIPEGUITAR/
PLUCKED
PRE 1 PRE 2 PRE 3 GM USER PLG 1 PLG 2 PLG 3
A B C D E F G H
1 2 3 4 5 6 7 8
9 10 11 12 13 14 15 16
REMOTE
CONTROL
CATEGORY
SEARCH
TRACK
SELECT
MUTE
SOLO
ELEMENT / PERF.PART / ZONE
PAN
CONTROL
FUNCTION
MASTER
VOLUME
CUTOFF
ASSIGN A
MEQ LOW
VOLUME 1
ZONE 1
CS 1
TEMPO
RELEASE
ASSIGN 2
MEQ HIGH
VOLUME 4
ZONE 4
CS 4
REVERB
RESONANCE
ASSIGN B
MEQ LOW MID
VOLUME 2
ZONE 2
CS 2
CHORUS
ATTAC K
ASSIGN 1
MEQ HI MID
VOLUME 3
ZONE 3
CS 3
4
21
!
A-1 B-1 C0 D0 E0 F0 G0 A0 B0 C1 D1 E1 F1 G1 A1 B1 C2 D2 E2 F2 G2 A2 B2 C3 D3 E3 F3 G3 A3 B3 C4 D4 E4 F4 G4 A4 B5 C5 D5 E5 F5 G5 A5 B5 C6 D6 E6 F6 G6 A6 B6 C7
¶
§
7635 $(%
98
)^* º £
•
@&¡
¢
∞
™
#

13
BasissectieSnelgidsReferentieAppendix
De Regelaars & Aansluitingen
Achterpaneel
ª
[POWER]-schakelaar (blz. 14)
‚
AC INLET (netsnoeraansluiting) (blz. 14)
⁄
Plug-in Boarddeksel (blz. 126)
¤
mLAN Uitbreidingskaart (mLAN8E) deksel (blz. 126)
‹
MIDI IN/OUT/THRU-aansluitingen (blz. 16)
›
BREATH CONTROLLER-aansluiting (blz. 18)
fi
FOOT SWITCH-aansluiting (ASSIGNABLE)
(blz.’s 18, 54)
fl
FOOT SWITCH-aansluiting (SUSTAIN) (blz. 18, 54)
‡
FOOT CONTROLLER 1, 2-aansluitingen (blz. 18, 54)
°
A/D INPUT-aansluiting (blz. 15)
·
[GAIN]-knop (blz. 15)
HH
HH
ASSIGNABLE OUT L & R-aansluitingen (blz. 15)
II
II
OUTPUT L/MONO & R-aansluitingen (blz. 15)
JJ
JJ
PHONE-aansluiting (blz. 15)
KK
KK USB-aansluiting (blz. 17)
LL
LL CARD-sleuf (blz. 82)
Zet het instrument nooit uit terwijl er data weggeschreven
worden naar Flash ROM (als er een “Executing...” of
“Please keep power on” boodschap getoond wordt). Als het
instrument in deze status wordt uitgezet, dan verliest u alle
userdata en kan het systeem vastlopen (vanwege corrupte
data in de Flash ROM).
USB
USB is een afkorting voor Universal Serial Bus.
Het betreft een seriële interface om een computer op
randapparatuur aan te sluiten.
Het maakt “hot swapping” mogelijk (het aansluiten van
randapparatuur terwijl de computer aanstaat).
mLAN
“mLAN” betreft een digitaal netwerk, ontworpen voor
muzikale toepassingen. Het maakt gebruik van de IEEE
1394 industrie standaard uitstekend presterende seriële
bus en breidt deze standaard uit.
Zie voor details het “Guide Book” van de mLAN8E.
AC INLET
POWER
ON/ OFF
CARD
3.3V
THRU OUT IN
MIDI
R R L/MONO PHONES
ASSIGNABLE
A/D INPUT12
FOOT CONTROLLER
FOOT SWITCH
ASSIGNABLE
BREATH
SUSTAIN
GAIN
OUTPUT OUTPUT
L
USB
Plug-in SLOT
GREEN
YELLOW
ORANGE
3
2
1
ª‹‡HIJ LK›fifl °·⁄
‚¤

14
Basissectie Snelgids Referentie Appendix
Opstellen
Opstellen
Spanningsvoorziening
1
Controleer of de [POWER]-schakelaar uitstaat.
2Sluit het meegeleverde netsnoer aan op de AC INLET-
aansluiting op het achterpaneel van het instrument.
3Sluit het andere uiteinde van het netsnoer aan op een
stopcontact. Controleer of uw S90 geschikt is voor het
voltage van het land of de regio waarin het instrument
wordt gebruikt.
Controleer of uw S90 geschikt is voor het voltage van het ge-
bied of land waar u het instrument gaat gebruiken (meer in-
formatie vindt u op het achterpaneel). Als u het apparaat
aansluit op een verkeerde spanningsbron kan dit ernstige
schade toebrengen aan het instrument en kan zelfs een
schok veroorzaken!
Gebruik alleen het bij de S90 meegeleverde netsnoer. Neem
contact op met uw Yamaha-leverancier als het meegeleverde
netsnoer is zoekgeraakt of beschadigd en dient te worden
vervangen. Het gebruik van een ongeschikt netsnoer kan
brand of een schok veroorzaken!
Het soort netsnoer dat is meegeleverd bij de S90 kan per
land waarin het apparaat is gekocht verschillen (soms is de
stekker uitgerust met een derde pootje voor aarding). Het
verkeerd aansluiten van de aarde verhoogt het risico op een
elektrische schok.
Modificeer de bij de S90 geleverde stekker NOOIT. Laat een
gekwalificeerde elektricien een goed stopcontact installeren
indien de stekker niet in het stopcontact past. Gebruik geen
adapter, aangezien deze de aarding ongedaan maakt.
Aanzetprocedure
Controleer, als alle nodige aansluitingen (blz. 15) tussen
uw S90 en andere apparatuur zijn gemaakt, of alle volume-
instellingen op nul zijn gezet. Zet vervolgens ieder appa-
raat in uw systeem aan in de volgende volgorde: MIDI-
masters (zenders), MIDI-slaves (ontvangers), en daarna
de audio-apparatuur (mengpanelen, versterkers, luidspre-
kers, enzovoorts). Dit verzekert u van een juiste signaal-
baan vanaf het eerste tot het laatste apparaat (eerst MIDI,
vervolgens audio). Als u het systeem wilt uitzetten, moet
u eerst het volume van de audio-apparatuur uitzetten, en
vervolgens ieder apparaat in omgekeerde volgorde uitzet-
ten (eerst de audio-apparatuur, vervolgens MIDI).
Bij het gebruik van de S90 als MIDI-
ontvangstapparaat:
De S90 aanzetten
Zet eerst, alvorens u uw S90 aan- of uitzet, het volume van
de aangesloten apparaten uit.
1Druk op de [POWER]-schakelaar.
Een ogenblik later verschijnt het standaard aanzet-
modescherm (zoals deze is ingesteld in de Utility
parameter, Power On Mode Display).
nStel het displaycontrast bij als de LCD moeilijk te lezen
is. Stel het contrast bij met de LCD-contrastregelaar (blz.
12).
2Zet het volume van het geluidssysteem op een aange-
naam niveau.
3Verhoog, terwijl u op het toetsenbord speelt, geleidelijk
het volume met de MASTER VOLUME-knop om het
gewenste geluidsniveau in te stellen.
AC INLET-aansluiting
Netsnoer
(meegeleverd)
12345678910111213141516LR
MUSIC SYNTHESIZER
Modular Synthesis Plug-in System
MIDI master (versturend apparaat)
S90 als MIDI slave (MIDI ontvangend apparaat)
Geluidsapparatuur (eerst mengpaneel, dan versterker)
POWER
ON!
AC INLET
POWER
ON/ OFF
OPM.

15
BasissectieSnelgidsReferentieAppendix
Aansluitingen
Aansluitingen
Zet, voordat u de S90 aansluit op andere elektronische componenten, eerst alle betreffende componenten uit. Zet, voordat u alle com-
ponenten aan-of uitzet, eerst alle volumeniveaus op minimum (0). Anders kunnen de componenten getroffen worden door een elektrische
schok of beschadigd raken.
Aansluiten op externe
audio-apparatuur
Aangezien de S90 niet is voorzien van ingebouwde luid-
sprekers, heeft u een extern audiosysteem of een hoofd-
telefoon nodig om de S90 te kunnen beluisteren. De vol-
gende illustraties tonen u verscheidene aansluitmogelijk-
heden; kies de variant die het best past bij de door u ge-
wenste opstelling.
Stereo-luidsprekers met ingebouwde
versterker aansluiten
Een stel luidsprekers met ingebouwde versterkers kan ac-
curaat de rijke geluiden van het instrument met de eigen
pan- en effectinstellingen produceren. Sluit uw luidspre-
kers aan op de OUTPUT L /MONO en R uitgangen op
het achterpaneel.
nAls u slechts één luidspreker met ingebouwde versterker
gebruikt, dan moet u deze op de OUTPUT L/MONO
uitgang op het achterpaneel aansluiten.
Aansluiten op een mengpaneel
Naast de OUTPUT (L/MONO en R) uitgangen is de S90
voorzien van extra audio-uitgangen. Sluit deze uitgangen
aan op een mengpaneel om de uitgangen van maximaal
vier performancemodeparts individueel af te regelen (blz.
29, 41).
A/D input
■Een microfoon of andere audio-apparatuur
(analoge ingang) aansluiten
U kunt externe geluiden importeren (blz. 44). Als u van-
af een externe audiobron importeert, dan moet u een mi-
crofoon of de audiobron aansluiten op de A/D INPUT-
aansluiting.
nAls de bovenstaande aansluitingen gemaakt zijn, dan
kunt u beginnen met importeren. Als u begint met im-
porteren, dan zult u misschien de inputgain van de
audiobron moeten bijstellen, door de GAIN-knop te
gebruiken.
■Aansluiten op mLAN-compatibele audio-
apparatuur (Als de los verkrijgbare
mLAN8E is geïnstalleerd)
nHet geluid kan zowel via de mLAN aansluitingen als de
A/D INPUT aansluitingen worden ontvangen. In de
Utility Mode ([F2]→[SF1] A/DSource Ref.nr. 53) kunt
u bepalen welke aansluitingen u wilt gebruiken.
MUSIC SYNTHESIZER
Modular Synthesis Plug-in System
Luidspreker met
ingebouwde versterker
(Links)
Luidspreker met
ingebouwde versterker
(Rechts)
Hoofdtelefoon
INPUT INPUT
OUTPUT L/MONO OUTPUT R PHONES
S90
12345678910111213141516LR
LR
LR R
R
MUSIC SYNTHESIZER
Modular Synthesis Plug-in System
S90
Hoofdtelefoon
OUTPUT
L/MONO PHONES
Luidspreker
OUTPUT L
Versterker
Mengpaneel
ASSIGNABLE
OUTPUT
MUSIC SYNTHESIZER
Modular Synthesis Plug-in System
MUSIC SYNTHESIZER
Modular Synthesis Plug-in System
S90
S90
L/MONO
A/D INPUT
Audio Apparaat (intern samengevoegd tot mono)
Pas effecten toe op het microfoongeluid
door gebruik te maken van het Vocal
Harmony Plug-in Board (PLG100-VH).
Mic (MONO)
A/D INPUT
MUSIC SYNTHESIZER
Modular Synthesis Plug-in System
S90
mLAN audio apparaat
mLAN aansluitingen
OPM.
OPM.
OPM.

16
Basissectie Snelgids Referentie Appendix
Aansluitingen
Aansluiten van externe
MIDI-apparatuur
U kunt middels een standaard MIDI-kabel (los verkrijg-
baar) een extern MIDI-apparaat aansluiten en deze bestu-
ren vanaf de S90. Evenzo kunt u met een extern MIDI
apparaat (zoals een keyboard of een sequencer) de gelui-
den van de S90 besturen. Hieronder staan verschillende
MIDI-aansluitmogelijkheden; kies de variant die het best
past bij de door u gewenste opstelling.
■
Besturing vanaf een extern MIDI toetsenbord
■
Besturen van een extern MIDI-toetsenbord
■
Opnemen en afspelen met een externe MIDI-
sequencer
■Besturing van een ander MIDI-apparaat via
MIDI THRU
In bovenstaande opstelling kan synthesizer 2 worden be-
speeld vanaf de S90 (via MIDI OUT), terwijl de externe
sequencer synthesizer 1 bespeelt (via MIDI THRU).
nDe MIDI kabel mag niet langer zijn dan 15 meter, en er
kunnen niet meer dan drie apparaten in een MIDI-keten
(in serie, via de MIDI THRU van ieder apparaat) wor-
den aangesloten. Gebruik, om meerdere apparaten op
elkaar aan te sluiten, een MIDI Thru Box voor parallelle
aansluitingen. Er kunnen fouten optreden als de MIDI-
kabels te lang zijn of als er teveel apparaten in de keten
via de MIDI THRU aansluitingen op elkaar zijn aange-
sloten.
■Gebruik van een mLAN-interface (als de los
verkrijgbare mLAN8E is geïnstalleerd)
nElk van de volgende interfaces kan worden gebruikt om
MIDI-data te versturen/ontvangen: de MIDI-aansluitin-
gen, de mLAN-terminalaansluiting, of de USB-aanslui-
ting. Ze kunnen echter niet tegelijkertijd worden ge-
bruikt. Selecteer in de Utility Mode ([F2]→[SF1] AD/
Source Ref.nr. 53) welke aansluiting moet worden
gebruikt voor het versturen van de MIDI-data.
MUSIC SYNTHESIZER
Modular Synthesis Plug-in System
UTILITY [F5]→→
→→[SF4] MIDI IN/OUT=MIDI
MIDI IN
MIDI OUT
Extern MIDI-toetsenbord of -synthesizer
S90
MUSICPRODUCTION SYNTHESIZER
IntegratedSamplingSequencer
Real-timeExternalControlSur face
ModularSynthesisPlug-in System
MUSIC SYNTHESIZER
Modular Synthesis Plug-in System
UTILITY [F5]→→
→→[SF4] MIDI IN/OUT=MIDI
MIDI OUT
MIDI IN
Extern MIDI-toetsenbord of -synthesizer
S90
MUSIC SYNTHESIZER
Modular Synthesis Plug-in System
UTILITY [F5]→→
→→[SF4] MIDI IN/OUT=MIDI
MIDI OUT
Externe MIDI sequencer
S90
MIDI OUT
MIDI IN
MIDI IN
MUSIC SYNTHESIZER
Modular Synthesis Plug-in System
UTILITY [F5]→→
→→[SF4] MIDI IN/OUT=MIDI
MIDI OUT
Externe MIDI-sequencer
S90
MIDI THRU
MIDI IN
MIDI IN
Externe MIDI-synthesizer 1
MIDI OUT
MIDI IN
Externe MIDI-synthesizer 2
MUSIC SYNTHESIZER
Modular Synthesis Plug-in System
UTILITY [F5]→→
→→[SF4] MIDI IN/OUT=mLAN
IEEE1394 (mLAN) kabel
S90
mLAN-toetsenbord
Versturen & Ontvangen
OPM.
OPM.

17
BasissectieSnelgidsReferentieAppendix
Aansluitingen
Aansluiten op een PC
Als u een computer aansluit, kunt u MIDI data tussen de
S90 en de computer versturen en met de computer de S90
besturen, en data van de S90 bewerken en verzamelen. U
kunt bijvoorbeeld met het bijgeleverde Voice Editor-pro-
gramma de voices van de S90 bewerken. Er is tevens een
speciaal File Utility-programma waarmee u met de com-
puter files kunt beheren op de Memory Card die in de S90
CARD-sleuf is gestoken.
■Met een USB-interface
nAls u middels de remote controlfunctie handelingen op
een computer sequencer wilt verrichten, dan raden we u
aan om gebruik te maken van een USB-kabel.
nDe USB-aansluiting kan alleen worden gebruikt voor het
versturen van MIDI-data. Er kunnen geen audiodata via
USB worden verstuurd.
nZie, voor details over de signaalbaan van deze instelling,
blz. 113 (*67).
Over de USB-aansluiting
USB-kabels hebben aan beide uiteinden verschillen-
de aansluitingen: het A-type en het B-type. Sluit, bij
gebruik van de USB-aansluiting, het A-type aan op
uw computer en het B-type op de S90.
Het loskoppelen/aansluiten van de USB-kabel of het
aan/uitzetten van het instrument kan de computer
laten vastlopen of kan er de oorzaak van zijn dat de
S90 niet meer correct functioneert. Let er op dat u de
USB-kabel NOOIT verwijdert en dat u het instru-
ment niet aan-/uitzet tijdens de volgende
handelingen:
• Als de S90 bezig is met het identificeren van het
apparaat of tijdens het laden van de driver.
• Bij het opstarten of afsluiten van het besturingssysteem.
• Als computerhandelingen tijdelijk worden ge-
staakt (met energiebesparingsfuncties, zoals de
“sluimerstand”).
• Bij het opstarten van een MIDI-programma.
De computer kan ook vastlopen en/of de functies
van de S90 kunnen er mee ophouden als het vol-
gende gebeurt:
• Als het apparaat te vaak aan-/uit wordt gezet, of als
de kabels te vaak worden aangesloten/losgekoppeld.
• Als de computer in de sluimerstand gaat, terwijl er
MIDI-data worden verstuurd, en u de handeling voort-
zet.
• Als u de kabel loskoppelt/aansluit, terwijl de S90 aanstaat.
• Als u de S90 aan-/uitzet, de computer start, of
driversoftware installeert terwijl er een grote
hoeveelheid data wordt verstuurd.
■Met een IEEE1394 interface (als de los
verkrijgbare mLAN8E is geïnstalleerd)
MUSIC SYNTHESIZER
Modular Synthesis Plug-in System
UTILITY [F5]→→
→→[SF4] MIDI IN/OUT=USB
USB-aansluiting
S90 Computer met
een USB-interface
USB-kabel
MUSIC SYNTHESIZER
Modular Synthesis Plug-in System
MIDI OUT
S90
MIDI IN
MIDI IN
Data versturen/ontvangen
MIDI OUT
USB-aansluiting
Computer met
een USB-interface
USB-kabel
Externe MIDI-sequencer
Externe MIDI-synthesizer
MIDI-kabel
MUSIC SYNTHESIZER
Modular Synthesis Plug-in System
UTILITY [F5]→→
→→[SF4] MIDI IN/OUT=mLAN
IEEE1394 kabel
S90
Computer met
een IEEE1394
interface
OPM.
OPM.
OPM.

18
Basissectie Snelgids Referentie Appendix
Aansluitingen
■Met een MIDI-interface
Met de MIDI-interface van de computer
Met een externe MIDI-interface
Gebruik de juiste MIDI-interface voor uw computer.
n Als u een computer gebruikt met een USB-interface,
dan kunt u de computer op de S90 aansluiten middels
USB. (De snelheid waarmee de data worden verstuurd is
sneller dan MIDI en u heeft toegang tot meerdere MIDI-
poorten.)
Local aan/uit - Bij aansluiting op een computer
Als u de S90 op een computer aansluit, dan worden de
data die worden gegenereerd door het spelen op het toet-
senbord over het algemeen verstuurd naar de computer,
en vervolgens teruggestuurd van de computer om de toon-
generator of de geluidsbron te bespelen. Als de localfunc-
tie aanstaat, dan kan dit resulteren in een “dubbel” geluid,
aangezien de toongenerator performancedata ontvangt
van zowel het toetsenbord als de computer. Gebruik
onderstaande opstellingssuggesties als leidraad; specifieke
instructies kunnen verschillen, dit is afhankelijk van uw
computer en de gebruikte software.
Zet, als de MIDI “Echo” functie aanstaat in de
software/computer, de S90 localfunctie uit.
nBij het versturen of ontvangen van systeem exclusieve
data (zoals die van de bulkdumpfunctie), moet u de
voorbeeldinstelling die hieronder staat gebruiken, en
er voor zorgen dat de MIDI “echo” in de computer-
software uitstaat.
Zet als de MIDI “echo”-functie uitstaat in de software/
computer, de S90 localfunctie aan.
nHoewel dit niet staat aangegeven in de hierboven ge-
toonde illustratie, ontvangt en reageert de S90 daad-
werkelijk op MIDI-data van het computerprogramma
(sequencer), ongeacht de instelling van de localfunc-
tie-instelling van de S90.
* MIDI “Echo” is een functie van sequencers die alle
via de MIDI IN ontvangen data door “echoot” (of
de data doorstuurt precies zoals deze zijn) via de
MIDI OUT. In sommige software wordt deze
functie “MIDI Thru” genoemd.
nZie de handleiding van de desbetreffende software
voor specifieke instructies.
Verschillende regelaars
aansluiten
De S90 is voorzien van verschillende ingangen op het
achterpaneel waar regelaars op kunnen worden aange-
sloten — waarmee u allerlei aspecten van het geluid en
een groot aantal functies onafhankelijk kunt besturen met
behulp van allerlei los verkrijgbare regelaars (blz. 53).
MUSIC SYNTHESIZER
Modular Synthesis Plug-in System
UTILITY [F5]→→
→→[SF4] MIDI IN/OUT=MIDI
MIDI-kabel
S90
Computer met
MIDI-interface
MIDI OUTMIDI IN
MIDI IN
MIDI OUT
MUSIC SYNTHESIZER
Modular Synthesis Plug-in System
UTILITY [F5]→→
→→[SF4] MIDI IN/OUT=MIDI
MIDI-interface
S90
Seriële poort
(modem- of printerpoort)
of USB-poort
MIDI OUTMIDI IN
MIDI IN
MIDI OUT
Computer
Computer met
Applicatiesoftware
OUT
IN Echo Back “On”
OUTIN
USB
Local “uit”
Toetsen-
bord
Toon-
generator
S90 Local-functie =uit
Computer met
Applicatie Software
IN
Echo Back “Off”
OUTUSB
Local Aan
S90 Local Schakelaar=aan
Toetsen-
bord
Toon-
generator
12
FOOT CONTROLLER
FOOT SWITCH
ASSIGNABLE
BREATH
SUSTAIN
FC7
BC3 FC4 of FC5
OPM.
OPM.
OPM.
OPM.
(UTILITY [F5]→→
→→[SF2])

19
BasissectieSnelgidsReferentieAppendix
Demo Afspelen
Demo Afspelen
De S90 is voorzien van een verscheidenheid aan demosongs, die zijn dynamisch geluid en geavanceerde functies laten
horen.
nControleer of de synthesizer klaar staat om af te spelen. Details worden in de sectie “Opstellen” gegeven op blz. 14.
1Druk op de [SEQ PLAY] knop om het CHAIN scherm op te roepen.
2Druk op de [SF5] (DEMO) knop om de Demodata op te roepen.
nU kunt het eerste nummer voor afspelen selecteren met de [▲/▼]-knoppen
3Druk op de [PLAY/STOP] (of [SF5]) knop om het afspelen van de Demosong te starten.
nU kunt het tempo of de positie van de song instellen. De handelingen zijn identiek aan die in de SEQ PLAY mode (blz. 76).
4
Met de [PLAY/STOP] (of [SF5]) knop kunt u het afspelen pauzeren en vervolgens opnieuw vanaf hetzelfde punt in de
song starten.
5Stop, om de Demomode te verlaten, het afspelen, en druk vervolgens op één van de [MODE] knoppen of de [EXIT]
knop.
nHet afspelen van de Demosong blijft voor onbepaalde tijd doorgaan totdat het wordt gestopt.
F1 F2 F3 F4 F5 F6
SF1 SF2 SF3 SF4 SF5
INFORMATION
DEC/NO INC/YES
EXIT ENTER
EXECUTE
VOICE
PERFORM
MASTER
UTILITY
CARD
SEQ PLAY
ARPEGGIO
EFFECT
BYPASS PLAY/
STOP
JOBEDIT
COMPARE
STORE
1
2
(34)
345
OPM.
OPM.
OPM.
OPM.

20
Basissectie Snelgids Referentie Appendix
Overzicht van de S90
Overzicht van de S90
De S90 biedt een grote verscheidenheid aan geavanceerde en gemakkelijke functies. Dit hoofdstuk geeft u een overzicht
van deze functies. De volgende illustratie toont de verschillende componentsecties of “blokken” van de S90.
Besturing
Dit blok bestaat uit het toetsenbord, de pitchbend- en modulatiewielen, CS-schuiven, enzovoorts (blz. 53).
Het toetsenbord zelf genereert geen geluiden, maar verstuurt in plaats daarvan noot-, aanslagsnelheids- en andere
informatie naar het toongeneratorgedeelte van de S90 voor de noten die u speelt. De regelaars versturen ook niet-noot
performancedata. Informatie van het toetsenbord en de regelaars kan worden verstuurd naar andere externe MIDI-
apparaten via de MIDI OUT-aansluiting.
Toongenerator
Dit blok speelt geluiden volgens de informatie die het van het toetsenbord en de regelaars ontvangt. Het volgende voorbeeld
illustreert de signaalbaan van een element in de voicemode (blz. 26).
Song
(SMF)
File
Memory Card
S90 Data
(Afspelen) AWM2
Plug-inboard
Arpeggiator
Toetsenbord
Sequencer
Besturing
Toongenerator
Load
(laden)
Save
(op-
slaan)
Reverb
Effect
MIDI OUT
Uitvoer
Regelaars
Chorus
Variatie
Insertie 1
Insertie 2
Master Equalizer
Toongenerator
OSC
(Oscillator) PITCH FILTER
Bestuurt de toonhoogte van elk element
dat door het OSC gedeelte wordt ver-
stuurd.
Wijzigt de klankkleur van elk element
dat door het PITCH gedeelte wordt
verstuurd.
Verstuurt de golfvorm van elk element.
Elke voice bestaat uit maximaal vier
elementen.
Bestuurt het uitgangsniveau (amplitude)
van elk element dat door het FILTER
gedeelte wordt verstuurd. De signalen
worden vervolgens op dit niveau naar het
effectapparaat gestuurd.
AMP
(Amplitude) Naar effectapparaten

21
BasissectieSnelgidsReferentieAppendix
Overzicht van de S90
Interne AWM2 toongenerator en los verkrijgbare Plug-inboards
Het toongeneratorblok in de S90 bestaat uit de ingebouwde AWM2 toongenerator en los verkrijgbare plug-inboards.
● AWM2 (Advanced Wave Memory 2) & golfvorm
AWM2 (Advanced Wave Memory 2) is een synthese gebaseerd op gesamplede golfvormen (geluidsmateriaal), hetgeen in
veel Yamaha synthesizers wordt gebruikt. Om het geluid zo realistisch mogelijk te maken is iedere AWM2-voice voorzien
van meerdere samples van echte instrumenten. Bovendien kan de basisgolfvorm bewerkt worden met een groot aantal
envelope generator-, filter-, modulatie-, en andere parameters.
nAWM2 is niet beperkt tot algemene muziekinstrumenten (normale voices). Het instrument kan ook percussiegeluiden (drumvoices)
voortbrengen. Zie blz. 27 voor details over normale voices en drumvoices.
● Plug-boards
Plug-inboards bieden u een enorme hoeveelheid extra klankmogelijkheden. Na het installeren werken ze naadloos en
transparant samen met de ingebouwde klanken van de S90 — hetgeen inhoudt dat u de geluiden en functies op de boards
kunt gebruiken alsof ze reeds in de fabriek in de S90 waren ingebouwd.
Er kunnen maximaal drie plug-inboards in de S90 worden geïnstalleerd (zie het onderstaande kader voor beschikbare
boards). Deze boards zijn niet slechts een bron van meer voices; ze vormen tevens toongenerators op zichzelf en vergroten
de systeemniveauspecificaties zoals de maximum polyfonie. Bovendien beschikt u dankzij de boards - behalve over AWM2
- ook over andere synthesesystemen. U kunt de plug-invoices net als gewone interne voices bespelen en ze als parts in een
performance gebruiken (blz. 25).
De S90 is compatibel met het “Modular Synthese Plug-in System”. Er zijn drie soorten modulaire synthesesysteemcompa-
tibele plug-inboards: het Single Part-, Multi Part- en Effect-plug-inboard. Met het gebruik hiervan kunt u uw eigen systeem
bouwen, gebaseerd op de geluiden die u nodig heeft.
Plug-inboard opsomming
●Single Part Plug-in boards
Middels enkele part plug-inboards kunt u een compleet andere synthesizer of toongenerator toevoegen en de voices ervan
bespelen met één part van de S90.
• Analog Physical Modeling Plug-inboard (PLG150-AN)
Bij analoge fysieke modellering (AN) synthese maakt u gebruik van de allerlaatste digitale technologie om het geluid van ana-
loge synthesizers accuraat weer te geven. Als dit board is geïnstalleerd, heeft u realtime controle over het bespelen van zowel
gedateerde synthesizer geluiden als de allernieuwste geluiden in het clubcircuit.
• Piano Plug-inboard (PLG150-PF)
Een omvangrijk golfvormgeheugen dat is toegewijd aan het voortbrengen van pianogeluiden. Dit board biedt 136 stereogelui-
den, inclusief een aantal akoestische en elektrische piano’s, en is 64-stemmig polyfoon. U kunt zelfs drie van deze boards in-
stalleren om de polyfonie te verdrievoudigen naar 192 stemmen.
• Advanced DX/TX Plug-inboard (PLG150-DX)
Op dit plug-inboard zijn de geluiden van de DX7 beschikbaar. Anders dan bij de op PCM-gebaseerde toongenerators, maakt dit
board gebruik van het krachtige FM Synthesesysteem — dezelfde als die op DX-serie synthesizers is te vinden — voor buiten-
gewoon veelzijdige en dynamische geluidscreatie. De geluiden zijn compatibel met die van de DX7 en het board kan zelfs DX7-
data ontvangen via MIDI-bulkdump.
• Virtual Acoustic Plug-inboard (PLG150-VL)
Bij virtueel akoestische (VA) synthese worden de geluiden van echte instrumenten in realtime vormgegeven (gesimuleerd),
waardoor het een mate van realisme krijgt die niet kan worden bereikt met de conventionele op PCM-gebaseerde synthese-
technieken. Als u deze geluiden bovendien bestuurt met een los verkrijgbare MIDI Wind Controller (WX5), dan lijkt het net
alsof u met echte blazers werkt.
• Drums Plug-inboard/Percussie Plug-inboard (PLG150-DR/PLG150-PC)
Bevat de alom gewaardeerde AWM2 klankopwekking die speciaal is toegewijd aan de reproductie van drum-/percussiegelui-
den. Dit board heeft ook zijn eigen toegewijde effecten. Dit betekent dat u reverb- en insertie-effecten op de voice kunt toe-
passen, waardoor u alle effecten op het “moeder”-apparaat kunt gebruiken voor de andere parts.
Interne AWM2
Toongenerator
Plug-inboards (los verkrijgbaar)
OPM.

22
Basissectie Snelgids Referentie Appendix
Overzicht van de S90
●Effect Plug-inboards
• Vocal Harmony Plug-inboard (PLG100-VH)
Na het installeren van dit board kunt u harmonieën aan geselecteerde parts toevoegen met vier soorten effecten.
Koorgedeelten voor vocalen kunnen automatisch worden gecreëerd met voorbereide akkoorden en opgeslagen als MIDI-data. U
kunt tevens de S90 als een vocoder gebruiken door gebruik te maken van een aangesloten microfoon tijdens het bespelen van
het toetsenbord.
●Multi Part Plug-inboards
Met Multi Part plug-inboards kunt u het aantal stemmen (polyfonie) van de S90 uitbreiden met 16 onafhankelijke instrument
parts. Als u de geluiden op dit board gebruikt voor het afspelen van de sequencertracks, dan kunt u alle beschikbare stemmen in
de S90 voor het bespelen van het toetsenbord reserveren.
• XG Plug-inboard (PLG100-XG)
Dit plug-inboard is een 16-parts XG toongenerator. U kunt XG/GM-songfiles afspelen met gebruik van de vele geluiden en
effecten van dit board.
Over het MODULAIRE SYNTHESE PLUG-INSYSTEEM
Het Yamaha modulaire synthese plug-insysteem biedt krachtige uitbreidings- en opwaarderingsmogelijkheden voor modulaire
synthese plug-incompatibele synthesizers, toongenerators, geluidskaarten en boards. Met deze technologie heeft u op gemakkelijke
wijze effectief profijt van de laatste en meest geavanceerde synthesizers en effecten, waardoor u gelijke tred kunt houden met de
snelle en veelzijdige ontwikkelingen in de hedendaagse muziekproductie-industrie.
Maximum polyfonie
De maximum sonische AWM2 polyfonie is 64, plus de polyfonie van de plug-in kaart(en) (indien geïnstalleerd). Het daad-
werkelijke aantal beschikbare stemmen hangt af van het soort gebruikte toongenerator, het aantal elementen in de voice,
en het aantal stemmen van het plug-inboard.
In het geval van AWM2 voices wordt het aantal polyfonische stemmen van 62 gedeeld door het aantal elementen in de
voice.
Partstructuur van het toongeneratorblok
De S90 speelt zijn geluiden (via het toongeneratorblok) af in reactie op MIDI-data, die worden ontvangen van het bestu-
ringsblok of het sequencerblok. MIDI-data worden toegewezen aan één van de zestien kanalen, en de S90 is in staat om de
zestien aparte parts tegelijkertijd af te spelen, via zestien MIDI-kanalen. We kunnen de grens van zestien kanalen echter
overschrijden door het gebruik van aparte MIDI-“poorten”, welke ieder zestien kanalen ondersteunen. De verschillende
geluidsbronnen van de S90 (interne toongenerator en plug-inboards) maken gebruik van de 3 MIDI-poorten waarvan het
instrument is voorzien.
Zoals in bovenstaande illustratie wordt getoond, kunnen er 48 parts worden toegewezen in de modes (behalve de voicemode).
Het maximale aantal parts dat er echter daadwerkelijk gebruikt kan worden is 34 in de sequencer playmode, zoals we later
in enkele voorbeelden zullen zien.
nZie blz. 29 voor details over de modes.
nDe USB-kabel ondersteunt maar liefst acht aparte MIDI-poorten. Het toongeneratorblok van de S90 ondersteunt drie aparte poorten,
zoals hierboven wordt getoond, en de MIDI Thru-functie van de S90 ondersteunt acht aparte MIDI-poorten.
nDe MIDI-kabel en IEEE-kabel (als de mLAN8E is geïnstalleerd) kan geen MIDI-poortdata verwerken.
Poort 1 Poort 2 Poort 3
part 1
part 2
part 14
part 15
part 16
part 17
part 18
part 30
part 31
part 32
part 33
part 34
part 46
part 47
part 48
Part voor voicemode
Toongeneratorblok
Deze parts worden in
andere modes dan de
voicemode gebruikt.
OPM.
OPM.
OPM.

23
BasissectieSnelgidsReferentieAppendix
Overzicht van de S90
Partstructuur – voice-/performance-/sequenceplaymodes
●Voicemode
nIn de voicemode wordt gebruik gemaakt van MIDI-poortnummer 1.
nHet multipart plug-inboard kan niet worden gebruikt in de voicemode. Andere plug-inboards kunnen wel worden gebruikt.
●Performancemode
nIn de performancemode wordt gebruik gemaakt van MIDI-poortnummer 1.
nHet multipart plug-inboard kan niet worden gebruikt in de performancemode. Andere plug-inboards kunnen wel worden gebruikt.
Poort 1 Poort 2 Poort 3
part 1
part 2
part 3
part 4
part 5
part 16
part 17
part 18
part 30
part 31
part 32
part 33
part 34
part 46
part 47
part 48
Toetsenbord
Besturingsblok
Knoppen
Het sequencerblok is niet
beschikbaar in de voicemode.
Parts 1-48 worden niet gebruikt.
Uitvoer
Part voor voicemode
Toongeneratorblok
(intern/plug-in)
Poort 1 Poort 2 Poort 3
Part 1
Part 2
Part 3
Part 4
Part 5
Part 14
Part 15
Part 16
Part 17
Part 18
Part 30
Part 31
Part 32
Part 33
Part 34
Part 46
Part 47
Part 48
PLG3 part
PLG2 part
PLG1 part
Toetsenbord
Besturingsblok
Knoppen
Uitvoer
Toongeneratorblok (intern / plug-in)
Er kunnen maximaal vier parts worden gebruikt van parts 1-4 en 14-16.
De parts die worden gebruikt zijn de parts die zijn aangezet in de performanceplaymode.
Het sequencerblok is niet
beschikbaar in de
performancemode.
Parts 5-13 en 17-48
worden niet gebruikt.
OPM.
OPM.
OPM.
OPM.

24
Basissectie Snelgids Referentie Appendix
Overzicht van de S90
●Sequenceplaymode
Effecten
Dit blok op de S90 past effecten toe en verwerkt en verrijkt het geluid met geavanceerde DSP (digitaal signaalsverwerking)
technologie.
nZie, voor meer details over effecten, blz. 67.
Carddrive/Sequencer
Met behulp van de carddrive kunt u data versturen naar/laden vanaf een Memory Card (blz. 82).
Het sequencerblok kan worden gebruikt om standaard MIDI-files, die zich op een Memory Card bevinden, af te spelen (blz.
75).
Poort 1 Poort 2
(Multi-Part Plug-in-
board)
Poort 3
(Single Part Plug-in-
board)
Part 1
Part 2
Part 3
Track 1
Track 2
Track 3
Track 4
Track 15
Track 16
Part 4
Part 15
Part 17
Part 18
Part 30
Part 31
Part 32
PLG1 part PLG2 part
Part 16
Part 33
Parts 33-46
worden niet
gebruikt.
Part 34
Part 46
Part 47
Part 48
Toetsenbord
Besturingsblok
Knoppen
Toongeneratorblok (voorbeeld)
Individuele MIDI-kabels kunnen geen data van
meerdere poorten verwerken. Als er data worden
verstuurd vanaf een externe sequencer via een
MIDI-kabel, dan worden alleen de poort 1-parts
gebruikt. Gebruik een USB-kabel om profijt te
hebben van de meerdere poorten van de S90.
In de sequenceplay mixingmode zijn de enige hoorbare parts de
huidig geselecteerde (bewerkte) parts, en parts die hetzelfde
ontvangstkanaal hebben als de geselecteerd part.
Iedere track met muziek (MIDI) data laat een correspon-
derende part op de S90 horen, volgens de MIDI-kanaal-/
poortinstellingen.
(Het/de ontvangstkanaal/poort van de verschillende parts
moet overeenstemmen met het zendkanaal van de
verschillende tracks.)
Als de multipart plug-inboards twee single part plug-inboards zijn geïnstalleerd:
Externe sequencer
Besturingsblok
MIDI-sequencedata
Deze poortinstellingen zijn beschikbaar in de Utilitymode (PORT NO. [F6] -> [SF2] Ref.nr. 207)
OPM.

25
BasissectieSnelgidsReferentieAppendix
Voices & Performance
Voices & Performance
Bank (geheugen) structuur
Een voice is het geluid van één enkel instrument, dat middels de elementen en het instellen van verscheidene parameters
wordt gecreëerd. U kunt, in de voice playmode (blz. 36), elk van deze voices selecteren en afspelen. Performances, aan de
andere kant, combineren voices op verschillende manieren. U kunt, in de performance playmode (blz. 41), elk van deze
performances selecteren en afspelen.
Voices
Presetvoice
(384 normale voices + 48 drumvoices)
Performance
User
(128)
Preset 1
(128 normale voices) Preset 2
(128 normale voices) Preset 3
(128 normale voices) Preset 1
(48 drumvoices)
Groep A~H
Nummer 1~16
Voice
Groep A~H
Nummer 1~16
Voice
Groep A~H
Nummer 1~16
Voice
Groep A~C
Nummer 1~16
Voice
GM Presetvoice
(128 normale voices + 1 drumvoice) Uservoice
(128 normale voices + 16 drumvoices)
GM preset
(128 normale voices) GM preset
(1 drumvoice) User
(128 normale voices) User
(16 drumvoices)
Plug-invoice
(Het maximale aantal preset- en userbanken is drie, afhankelijk van
het aantal plug-inboards dat is geïnstalleerd.)
(AN/PF/DX/DR/PC board:
64 voices
VL board: 192 voices)
Preset
Nummer 1~16
Voice
PLG1
Preset
Nummer 1~16
Voice
Preset
Nummer 1~16
Voice
User
(64 voices)
Nummer 1~16
Voice
Groep A~D
Nummer 1~16
Voice
Groep A~D
Nummer 1~16
Voice
Groep A~D
Groep A~H
Nummer 1~16
Performance
User
(64 voices) User
(64 voices)
(AN/PF/DX/DR/PC board:
64 voices
VL board: 192 voices)
(AN/PF/DX/DR/PC board:
64 voices
VL board: 192 voices)
PLG2 PLG3
Geeft de aparte “banken”
van voices/performances
aan.
Groep A~H
Nummer 1~16
Voice Voice
Groep A~H
Nummer 1~16
Voice
Groep A
Nummer 1~16
Voice

26
Basissectie Snelgids Referentie Appendix
Voices & Performance
Overzicht van voice/element/performance
Elke voice kan uit maximaal vier elementen bestaan. Elk element zelf is een golfvorm of een instrumentgeluid van hoge
kwaliteit.
Voice & element
Elke voice kan uit maximaal vier elementen bestaan. Elementen worden van golfvormen gemaakt, en de kwaliteit van de
elementen is hoog genoeg, zodat elk element zelf als een voice gebruikt kan worden. Er zijn, aangezien u maximaal vier
elementen kunt samenvoegen in een voice, zeer expressieve en volle geluidsstructuren mogelijk. U kunt ook verschillende
instrumentgeluiden over het toetsenbord uitsplitsen zodat u deze geluiden apart met uw linker- en rechterhand kunt
spelen — zonder daarvoor speciaal een performanceprogramma te hoeven opstellen (Voice Element Edit [F1]→[SF3]
NoteLimit Ref.nr. 32).
Performance
Een performance bestaat uit maximaal vier parts, waarvan elke part een normale voice of drumvoice part kan afspelen. U
kunt, door verschillende voices aan elke part toe te wijzen, deze vier parts tegelijkertijd vanaf het toetsenbord spelen — in
stapelingen van verschillende voices, of door speciale toetssplitsingen waarbij uw rechter- en linkerhand afzonderlijke
voices kunnen spelen (blz. 42).
+
+
Kan.16
Kan.1
++
+
C-2 G8
Één Voice
Maximaal vier elementen
Element 1~4
Één Element
Één Part
Één Mix (Template) (Kan.1-16)
Sequencer
Verschillende voice
voor elke part
Songfiles via
MIDI/USB MIDI afspelen
Songfiles
(SMF Format 0)
afspelen
MIDI Kan. 1~16
Maximaal 16 parts (maximaal 34 parts als de los verkrijgbare
Multi Part plug-inboard & Single Part plug-in-boards zijn
geïnstalleerd)
Element 1
Element 2
Element 3
Element 4
Sequencersoftware
(Windows)
Voice Editor
File Utility
Voice
Element Edit-parameters
Meegeleverde CD-ROM
Computer
Voice Edit
LFO
laagfrequente
oscillator
Oscillator
EG
Één Performance
Maximaal vier parts
Part Edit-parameters
Common Edit-parameters
Één Part
Voice
Verschillende voice
voor elke part
Wave (AWM2
)PITCH
AEG
Amplitude Envelope
Generator
FEG
Filter Envelope
Generator
PEG
Pitch Envelope
Generator
FILTER
AMP
(Amplitude)
Sequencer
(afspelen/
opnemen)
SMF
Format1→0
Voice Editor
Part Edit-parameters
Common Edit-parameters
Common Edit-parameters
Elk part kan aan een ander
MIDI-kanaal worden toege-
wezen

27
BasissectieSnelgidsReferentieAppendix
Intern geheugen en filebeheer
Normale voices & drumvoices
Intern zijn er twee soorten voices: normale voices en drumvoices. Normale voices zijn voornamelijk chromatisch gestemde
muziekinstrumentgeluiden die in een bepaald bereik op het toetsenbord kunnen worden bespeeld. Drumvoices zijn voor-
namelijk percussie-/drumgeluiden die zijn toegewezen aan individuele toetsen op het toetsenbord. Een verzameling toe-
gewezen percussie-/drumwaves of normale voices noemen we een drumkit.
GM voices
GM is een wereldwijde standaard voor voices en MIDI-functies van synthesizers en toongenerators. Het is voornamelijk
ontworpen om ervoor te zorgen dat alle songdata, gecreëerd met het ene GM-apparaat, hetzelfde zou klinken op het andere
GM-apparaat — ongeacht de fabrikant of het model. De GM-voicebank op de S90 is ontworpen om GM-songdata op juiste
wijze af te spelen. U moet er wel rekening mee houden dat de klanken soms enigszins af kunnen wijken van de klanken
van de originele toongenerator.
Intern geheugen en filebeheer
In dit hoofdstuk leert u hoe u de verschillende soorten data kunt opslaan en de geheugenmedia hiervoor kunt gebruiken.
De onderstaande illustratie laat het verband zien tussen de functies van de S90 en het interne geheugen en de Memory
Card.
Normale voice Drumvoice
Element 1-4
Voice
Toets
1Toets
2Toets
3Toets
4Toets
5Toets 76
IBM
Personal System/V
PS/V
Personal System/V
Recall-buffer (DRAM)
* alleen voice/performance
Intern geheugen van de S90
• Voice
• Plug-invoice
• Voorgeprogrammeerde Arpeggio
• Demo
Presetdata (ROM)
U kunt met bulkdata versturen geen data
versturen van userarpeggio’s en van een deel van
de systeem instellingen.
MIDI bulk Extern MIDI apparaat
Editbuffer
(DRAM)
• Voice Edit
• Plug-invoice Edit
• Performance Edit
•
Master
Edit
• Mix Edit
Store
Load/Save (laden/opslaan)
Usergeheugen
Flash ROM
• Uservoice
(Normaal 128, Drum 16)
• Userplug-invoice
(64 Voices x 3 boards)
• Userperformance (128)
• Usermaster (128)
• Keten
• Userarpeggio (128)
(alleen laden)
• Systeem-instelling
(utility-instelling)
Memory Card
File-extensies “.W4V
”
File-extensies
“.W4C
”
File-extensies
“.W2G”
File-extensies “.W4A”
File-extensies
“.W2B”
Put (save)
Voor het bewerken
(edit) van plug-invoices
Computer
• Plug-in alles bulk
Plug-inboard
(DRAM)

28
Basissectie Snelgids Referentie Appendix
Intern geheugen en filebeheer
Het interne geheugen
● ROM en RAM
ROM (Read Only Memory) is geheugen dat speciaal is ontwikkeld om data uit te lezen en als zodanig kunnen er dan ook
geen data naar toe geschreven worden. Dit is de locatie waar de presetdata van het instrument permanent zijn opgeslagen.
In RAM (Random Access Memory) geheugen kunnen echter zowel data uitgelezen worden als data in op worden geslagen.
Dit is de locatie van de Editbufferdata.
● Flash ROM en DRAM
U kunt de data, die zich in het Flash ROM-geheugen bevinden, zo vaak als u wilt uitlezen, herschrijven en bewaren, zelfs
als de synthesizer uit is. Dit is de locatie waar de data die door bewerking (edit) zijn gecreëerd worden opgeslagen. Aan de
andere kant verliest u de data die zich in het DRAM-geheugen bevinden, als u de synthesizer uitzet. Daarom moet u altijd
uw data, die zich in het DRAM-geheugen bevinden, naar het Flash ROM-geheugen of naar een Memory Card wegschrij-
ven, voordat u de synthesizer uitzet.
Zet het instrument nooit uit terwijl er data worden weggeschreven naar het Flash ROM-geheugen (als er een “Executing...” of “Please
keep power on” boodschap getoond wordt). Als het instrument in deze situatie wordt uitgezet, dan verliest u alle userdata en kan het
systeem vastlopen (vanwege corrupte data in de Flash ROM).
Editbuffer (DRAM) en Recallbuffer (DRAM)
● Editbuffer en usergeheugen
De editbuffer is de geheugenlocatie voor de volgende typen bewerkte data: voice, performance en master. Data die worden
bewerkt in deze locatie worden vervolgens opgeslagen in het usergeheugen.
Als u een andere voice, performance, master, of mixopstelling selecteert, dan wordt de gehele inhoud van de editbuffer
overschreven door de nieuw geselecteerde voice-/performance-/master/mixingopstelling. Sla belangrijke data dus op
alvorens u een andere voice, enzovoorts, selecteert.
● Editbuffer en Recallbuffer
U kunt uw laatste originele bewerkingen (edit) toch terugroepen, nadat u een andere voice of performance hebt geselec-
teerd zonder dat u deze heeft opgeslagen, aangezien de inhoud van de editbuffer wordt opgeslagen in het back-upgeheugen.
U moet er echter wel rekening mee houden dat de recallbuffer alleen beschikbaar is in de voice- of performancemode.
Memory Card
Om er zeker van te zijn dat uw data, die zijn opgeslagen in het usergeheugen, goed bewaard blijven, is het verstandig om
belangrijke data op te slaan op een memory card, zodat u een kopie hebt van de data voor onbepaalde tijd (blz. 82).
Er zijn twee verschillende manieren om data, die zijn gecreëerd op de S90, op te slaan op een memory card:
• Door alle data op te slaan in het usergeheugen als één file (met de extensie “.W4A”).
• Door de files individueel op te slaan volgens hun specifieke functies (met de corresponderende
individuele soorten extensies).

29
BasissectieSnelgidsReferentieAppendix
Basisbediening
Basisbediening
In dit hoofdstuk zult u kennis opdoen van de structuur van de modes van de S90, de aanwijzingen in de display van het
paneel en de basis handelingen.
Modes
De S90 bestaat uit verschillende modes en elke mode bevat verschillende handelingen en functies.
Modetabel
nU dient eerst voice/performance/master te selecteren, alvorens u de editmode activeert. Alle parameters kunnen per voice/
performance/master worden ingesteld.
nUtility mode is een sub-mode van de voice/performance/sequence playmode. Als u bijvoorbeeld op de [UTILITY]-knop drukt, terwijl
u in de performancemode bent, dan betreedt u de utility-mode als een sub-mode van de performancemode — waardoor u
performances kunt selecteren en spelen, terwijl u in de utility-mode bent.
Parameters zijn verdeeld in twee basisgroepen: 1) functies die gerelateerd zijn aan elke voice, performance enzovoorts, en
2) functies die alle voices, performances enzovoorts beïnvloeden. De eerstgenoemden worden in de editmode ingesteld en
de laatstgenoemden in de utilitymode. Utilitymode-instellingen kunnen samen met de voices en performances op een
memory card worden opgeslagen.
Mode (status) Play EDIT (LED licht op.
Bij vergelijking
knippert LED.) JOB (weergegeven) STORE
(weergegeven) Relevante functie
VOICE (LED licht op) blz. 36 blz. 60 blz. 70 blz. 73 Play/Edit/Save de voice.
PERFORMANCE (LED licht op) blz. 41 blz. 98 blz. 70 blz. 73 Play/Edit/Save de performance.
MASTER (LED licht op) blz. 48 blz. 51 blz. 70 blz. 73
Registreer/Recall de vaak gebruikte
instellingen in de voice, performance en
sequence playmode naar User Master.
Maak/Registreer instellingen voor de
Masterkeyboardfunctie.
SEQ PLAY (LED licht op) blz. 75 Song afspelen (vanaf memory card).
SEQ PLAY MIXING (weergegeven) blz. 79 blz. 70 Stel de toongeneratorparameters in voor
elke part in de sequence playmode
(blz. 77).
UTILITY (LED licht op) blz. 72 Globale instellingen voor het gehele
systeem (blz. 98).
CARD (LED licht op) Save/Load de data van de S90 (blz. 82).
VOICE
PERFORM
MASTER
UTILITY
CARD
SEQ PLAY
JOBEDIT
COMPARE
STORE
MODE
Voice playmode
Voice editmode
Voice jobmode
Voice storemode
Voice mode
Performance playmode
Performance editmode
Performance jobmode
Performance storemode
Performancemode
Utilitymode
Editmode
Master playmode
Master editmode
Master jobmode
Master storemode
Mastermode
Sequence play mixingmode
Sequencer playmode
Sequencer playmixing
editmode
Sequencer playmixing
jobmode
Cardmode
Storemode
Jobmode
OPM.
OPM.

30
Basissectie Snelgids Referentie Appendix
Basisbediening
Een mode selecteren
Er zijn aparte playmodes voor performances/voices en
een sequence playmode. Gebruik, om elk van deze modes
binnen te gaan, de juiste MODE knop.
De sequence playmode bevat een mixingmode. Druk, ter-
wijl u de sequence playmode selecteert, op de [F6]-knop,
om de mixingmode te activeren.
Druk op de [MASTER]-knop om de mastermode binnen
te gaan. Afhankelijk van het masterprogramma, zal de
indicator van de VOICE/PERFORMANCE/SEQ PLAY
oplichten.
Er zijn ook aparte edit- en jobmodes voor performances,
voices, masters en mixopstellingen. Druk, terwijl u in de
edit- of jobmode bent, eenvoudig op de [EDIT]- of [JOB]-
knop om de respectievelijke mode binnen te gaan.
Op vergelijkbare wijze kunt u de storemode binnengaan
door in de voice-, performance- of mastermode op de
[STORE]-knop te drukken, waardoor u performances,
voices of masters kunt opslaan.
Behalve de bovengenoemde modes, is er ook een utility-
mode, waarmee u globale instellingen voor het instrument
en de cardmode, die cardgerelateerde instellingen bevat,
kunt maken.
nU dient er rekening mee te houden dat de bepaalde
displays en parameters in de utilitymode kunnen
verschillen en afhankelijk zijn van welke hoofdmode
actief was, voordat de submode opgeroepen werd.
nDenk eraan dat de mixinstellingen met de “Put”-functie
worden bewaard (en niet met “Store”) (blz. 79).
Druk, om de huidige mode te verlaten en naar een andere
mode te gaan, op de respectievelijke knop voor die mode,
of de [EXIT] knop.
Functies van de NUMMER [1] - [16]-knoppen
Het gebruik van deze knoppen verschilt en is afhan-
kelijk van de aan/uit status van de [TRACK
SELECT] en [MUTE] knoppen.
Display-indicaties
Hier leggen we uit hoe de display-aanwijzingen moeten
worden gelezen.
Als [TRACK
SELECT] aan is Als [MUTE]
aan is
Als zowel
[TRACK SELECT]
als [MUTE] aan is
Voice playmode Instelling van het
zendkanaal van het
toetsenbord
—Voiceselectie
volgens de groepen
A - H
Voice editmode Elementselectie (1 - 4) en element mute-
instelling (9 - 12) —
Performance
playmode Instelling van het
zendkanaal van het
toetsenbord
Performancepart
mute-instelling
(1 - 4)
Performance- of voice-
selectie (als de cursor
op de voicenaam staat),
volgens de groepen
A - H
Performance
editmode Performance part-
selectie (1 - 4)
Master playmode Zoneselectie
(1 - 4) —Masterselectie, volgens
de groepen
A - H
Master editmode Zoneselectie
(1 - 4) Zonemute-
instelling (1 - 4) —
Sequence
playmode
mixingmode
Mixing partselectie Mixingpart mute-
instelling —
2
9
9
9
1
1
1
6
3
4
99)
9)
)
)
99
)
)
)
)
2!43
243@
243@
@
1
2!43@
8
7
8
7
7
5
2
1
1
6
3
45
Voice playmode
Voice playmode (Quick Edit)
Voice editmode
Performance playmode
Performance playmode (Quick Edit)
Performance editmode
OPM.
OPM.

31
BasissectieSnelgidsReferentieAppendix
Basisbediening
1Mode (PERF=PERFORMANCE)
2Bank/Nummer P1-P3 =PLG1-PLG3
3Categorie (blz. 35)
4Naam (zie de aparte Data List)
5Toetsenbord MIDI zendkanaal (blz. 37)
Octaafinstelling van het toetsenbord, ingesteld via
de octaafparameter (UTILITY [F1]→[SF1] Octaaf
Ref.nr. 17)
6Functies die aan de respectievelijke CS-schuiven
zijn toegewezen (3e rij). AS=ASSIGN (blz. 53)
7Functie (geselecteerd via [F1]-[F6]-knoppen)
8Subfunctie (geselecteerd via [SF1]-[SF5]-knoppen)
9Parameter/functienaam (blz. 98)
)Instellingen
!Edittype
COMMON=Normale edit status
EL1-EL4=Elementedit status
KEY=Toetsedit status
PART01-PART16=Partedit status
@Edit-indicator (Geeft aan dat de huidige voice/per-
formance gewijzigd is maar nog niet is opgeslagen;
blz. 39. In de compare (vergelijk) toestand wordt de
indicator getoond; blz. 61.)
#Pop-up karakterlijst (blz. 35)
$Chain stapnummer (blz. 75)
%Instellingen (Songfile/Mix template)
^Tempo
&Songpositie
*Tempoknop (blz. 76)
(Maatknop (blz. 76)
ºMapinstelknop (blz. 75)
¡Druk op de knop om de demomode te activeren
(blz. 19)
™Druk op de knop om de mixingmode te activeren
(blz. 77)
£Bestemming (destination) voor de opslaghandeling
(store)
2
1
1
1
1
1
1
1
6
*(º™
!
42
42
!
5
$
9
9)
^%&
¡
Master playmode
Master Quick Editmode
Master editmode
Sequence playmode
Sequence play mixingmode
Geeft de aan de
master toegewezen
mode aan
Sequence play mixing editmode
Jobmode (voorbeeld: voice copy)
Geeft het aan de
master toegewezen
banknummer aan
Bronvoice Brondatatype
Bestemmingsdatatype
£
#
Storemode (Voorbeeld: Voice Store)
Name-overzicht

32
Basissectie Snelgids Referentie Appendix
Basisbediening
Functies en para-
meters
selecteren
Iedere hiervoor beschreven mode bevat verschillende
displays met verschillende functies en parameters.
Navigeer door deze displays en selecteer een gewenste
functie met de [F1] - [F6]-knoppen en de [SF1] - [SF5]-
knoppen.
Als u een mode selecteert, verschijnen de beschikbare
displays of menu’s direct boven de knoppen onder in de
display (zoals hieronder wordt getoond).
Gebruik maken van de
functieknoppen [F1] - [F6]
Er zijn, afhankelijk van de momenteel geselecteerde
mode, maximaal zes functies beschikbaar die met de [F1] -
[F6] knoppen kunnen worden opgeroepen. Houd er reke-
ning mee dat de beschikbare functies verschillen afhanke-
lijk van de geselecteerde mode.
nIn sommige gevallen worden de functieknoppen voor
speciale handelingen gebruikt, zoals die in de sequence
play (CHAIN) display (blz. 76).
Gebruik maken van de sub-
functie knoppen [SF1] - [SF5]
Er zijn, afhankelijk van de huidig geselecteerde mode,
maximaal vijf functies (sub-functies) beschikbaar die met
de [SF1] - [SF5] knoppen kunnen worden opgeroepen.
Houd er rekening mee dat de beschikbare functies
verschillen afhankelijk van de geselecteerde mode.
(Sommige displays bevatten geen subfuncties voor deze
knoppen.)
Hoe de huidige
display te verlaten
Tijdens het uitvoeren van de meeste handelingen (vooral
tijdens edit en job- of store-gerelateerde handelingen),
geldt dat u met één druk op de [EXIT]-knop de huidige
display verlaat en terugkeert naar het volgende hoger
gelegen niveau of naar de normale playmodedisplay.
[ENTER]-knop
Gebruik deze knop om een job- of store-handeling uit te
voeren. Gebruik deze knop ook om daadwerkelijk een
nummer in te voeren als u een bank of groep selecteert
voor een voice of performance. Gebruik, als u in de file-
mode bent, deze knop om naar het volgende lagere niveau
in de geselecteerde directory te gaan.
F2F1 F3 F4 F5 F6
SF1 SF2 SF3 SF4 SF5
INFORMATION
Deze functies kunnen worden geselecteerd
middels de corresponderende knop ([F1] - [F6]).
Druk in dit voorbeeld op de [F5] knop om
naar de LFO display te gaan.
F2F1 F3 F4 F5 F6
SF1 SF2 SF3 SF4 SF5
INFORMATION
Deze functies kunnen worden geselecteerd middels de
corresponderende knop ([SF1]-[SF5]).
Druk in dit voorbeeld op de [SF5] knop
om naar de SCALE display te gaan.
DEC/NO INC/YES
EXIT ENTER
EXECUTE
DEC/NO INC/YES
EXIT ENTER
EXECUTE
OPM.

33
BasissectieSnelgidsReferentieAppendix
Basisbediening
Op de display geba-
seerde regelaars
Data Entry (invoer)
Als u de utility-mode of de favoriete categorie-functie
verlaat, wordt de gewijzigde parameter in de display
automatisch opgeslagen. Deze bewerkte data raakt u
echter kwijt als u het instrument, zonder de display
netjes te verlaten, uitzet.
Zet het instrument nooit uit, terwijl er data worden
weggeschreven naar het Flash ROM-geheugen (als er een
“Executing...” of “Please keep power on” boodschap ge-
toond wordt). Als het instrument in deze status wordt
uitgezet, dan verliest u alle userdata en kan het systeem
gaan “hangen” (vanwege corrupte data in de Flash ROM).
Bevestigingsmeldingen
Bij het uitvoeren van bepaalde handelingen, zoals in de
job-, store- en file-modes, toont de S90 een bevestigings-
melding. U kunt de handeling naar wens uitvoeren of
annuleren.
Druk, als er een bevestigingsmelding verschijnt (zoals de
boodschap hierboven in de illustratie), op de [INC/YES]-
knop om de handeling uit te voeren of op de [DEC/NO]-
knop om deze te annuleren.
Informatiedisplay
Met deze praktische functie kunt u relevante details op-
roepen over de geselecteerde mode — door eenvoudig op
de [INFORMATION]-knop te drukken. Als de voice-
mode bijvoorbeeld actief is, kunt u op deze manier snel
controleren welke voicebank geselecteerd is, welke play-
mode (poly of mono) in gebruik is, welke effecten worden
toegepast, enzovoorts.
In de sequence playmode kunt u de geselecteerde
(huidige) map (directory) bevestigen.
Zie, voor details over de informatiedisplay, blz. 114.
DEC/NO INC/YES
EXIT ENTER
EXECUTE
De cursor verplaatsen
Navigeer met deze vier cursorknoppen door de display. Verplaats de cur-
sor door de verschillende selecteerbare onderdelen en parameters in het
scherm. Het onderdeel dat geselecteerd is, licht op (de cursor verschijnt
als een donker blok met witte karakters).
Waarden wijzigen (edit)
Als u de datadial naar rechts draait
(met de klok mee) verhoogt u de
waarde, als u deze naar links draait
(tegen de klok in) verlaagt u de waarde.
U kunt de waarde van parameters met
een groot waardebereik met stappen
van 10 verhogen door de [INC/YES]-
knop vast te houden en tegelijk op de
[DEC/NO]-knop te drukken. Om de
waarde met stappen van 10 te verla-
gen doet u het omgekeerde; houd de
[DEC/NO]-knop vast en druk op de
[INC/YES]-knop.
INFORMATION
INFORMATION

34
Basissectie Snelgids Referentie Appendix
Basisbediening
Noot (toets) instellingen
Met de verschillende S90 parameters kunt u voor een be-
paalde functie een toetsbereik instellen — bijvoorbeeld
het instellen van een normale toetsenbordsplitsing —
door bepaalde nootwaarden te selecteren. U kunt deze
parameters instellen met de [INC/YES]- en [DEC/NO]-
knoppen of met de datadial, of u kunt de waarden direct
invoeren vanaf het toetsenbord door de gewenste toetsen
aan te slaan (zoals hieronder wordt getoond). In de voor-
beelddisplay hier wordt element 1 van een voice bewerkt.
Namen geven (karakters
invoeren)
Met de S90 kunt u uw eigen originele data creëren, zoals
voices, performances, masters. U kunt deze data ook de
door u gewenste naam geven.
Aan de volgende datasoorten kan een naam worden
gegeven.
• Uservoices blz. 66
• Userperformances blz. 43
• Usermasters blz. 50, 52
• Mix templates blz. 79
• Files opgeslagen op een Memory Card blz. 85
Het volgende voorbeeld toont u hoe u een naam geeft aan
een uservoice.
1 Verplaats de cursor met de cursorknop naar het eerste
karakter van de naam .
2 Selecteer een karakter met de [INC/YES]-knop, [DEC/
NO]-knop of de datadial.
3 Verplaats de cursor met de cursorknoppen naar de
volgende positie van de naam.
4 Voer de andere karakters naar wens in door de stappen
1 - 3 hierboven te herhalen.
INFORMATION
Als nootlimiet is geselecteerd, verschijnt het [KBD]-teken om
aan te geven dat u de waarde in kunt stellen met het toetsen-
bord. Sla de gewenste toets aan terwijl u de [INFORMATION]-
knop ingedrukt houdt.
DEC/NO INC/YES
EXIT ENTER
EXECUTE
DEC/NO INC/YES
DEC/NO INC/YES
EXIT ENTER
EXECUTE

35
BasissectieSnelgidsReferentieAppendix
Basisbediening
Gebruik maken van de karakterlijst
In de stappen 2 en 3 hierboven kunt u de speciale ’pop-
up’ karakterlijst gebruiken, die u alle beschikbare karak-
ters toont, waardoor u gemakkelijker namen en tekst
kunt invoeren. Druk op de [INFORMATION]-knop en
houd deze vast om de lijst op te roepen. Houd, om een
karakter te selecteren, de [INFORMATION]-knop vast en
gebruik de [INC/YES]- en [DEC/NO]- knoppen of de
datadial.
Soorten parameters (absolute en
relatieve)
U kunt parameters op verschillende manieren instellen.
Voor sommige parameters moet u direct numerieke of
alfabetische karakters invoeren. In het geval van andere
parameters kunt u uit een aantal beschikbare instellingen
kiezen. Bovendien zijn sommige soorten parameters
“absoluut” terwijl andere “relatief” zijn.
De absolute parameter in de volgende illustratie bijvoorbeeld
kan worden ingesteld op “mono” of “poly”. Voor andere ab-
solute parameters, zoals volume, kan de instelling een waarde
tussen nul en 127 hebben. De volume-instelling heeft een
lineaire, één-op-één relatie met het daadwerkelijke volume,
zoals hieronder in grafiek 1 getoond wordt. Relatieve para-
meters echter hebben niet dezelfde relatie. De onderstaande
grafiek laat de rol van de aanslaggevoeligheidsoffsetparame-
ter zien. De waarde die u hier heeft ingesteld, bekend als een
“offset”, wordt bij/van de daadwerkelijke waarde opgeteld/
afgetrokken. In het geval van aanslaggevoeligheidsoffset,
wordt de opgegeven offsetwaarde opgeteld/afgetrokken bij/
van de daadwerkelijke aanslaggevoeligheid van de noten die
u op het toetsenbord speelt. Soms worden deze soorten rela-
tieve parameters ingesteld als een percentage.
LCD Categorie LCD Categorie
-- Niet toegewezen Ld Synth Lead
Ap Acoustic Piano Pd Synth Pad
Kb Keyboard Sc Synth Comping
Or Organ Cp Chromatic Percussion
Gt Guitar Dr Drums
Ba Bass Se Sound Effects
St Strings/Orchestral Me Musical Effects
Br Brass Co Combination
Rp Reed/Pipe
INFORMATION
INFORMATION
DEC/NO INC/YES
EXIT ENTER
EXECUTE
Selecteer een karakter met de
[INC/YES]-knop, [DEC/NO]-knop
of de datadial.
Verplaats de cursor naar de gewenste
positie.
Navigeer met deze twee knoppen door de
display, verplaats de cursor door de ver-
schillende selecteerbare onderdelen en
parameters in het scherm. Het onderdeel
dat geselecteerd is, licht op (de cursor
verschijnt als een donker blok met witte
karakters).
Als de cursor zich op de naam bevindt, verschijnt deze [LIST]-icoon en
kunt u de karakterlijst display oproepen door de [INFORMATION]-knop
vast te houden. Laat de [INFORMATION]-knop los om terug te keren
naar de oorspronkelijke display.
Terwijl u de [INFORMATION] knop ingedrukt houdt....
0
127
0
Volume
1. Volume (absoluut)
Offset
+64
2. Aanslaggevoeligheidsoffset (relatief)
Volume
Offset opgeteld (+10)
Daadwerkelijke aanslag
Offset afgetrokken (-10)
-64

36
Basissectie Snelgids Referentie Appendix
Voices bespelen
Snelgids
Voices bespelen
Hier leert u hoe u voices (instrumentgeluiden) vanaf de PRESET 1-3, GM, USER en PLG 1-3 geheugengroepen (banken) kunt
bespelen.
n
Zie, voor details over voices, blz. 25, 26. Zie, voor informatie over het voice-overzicht, de aparte Data List.
n
Er kunnen maximaal 128 normale voices en 16 drumvoices naar het usergeheugen worden opgeslagen (blz. 25, 27, 73). De voice-instel-
lingen kunnen in de voice editmode (blz. 60) worden gewijzigd.
Een voice selecteren
1
Activeer de voice playmode.
Als de voice playmode actief is, wordt de huidige geselecteer-
de voice met grote letters getoond — zodat u gemakkelijk
kunt controleren welke voice u gaat bespelen.
2
Selecteer een voice bank.
n
Bij aankoop bevat de S90 een volledige set speciaal ge-
programmeerde uservoices in de userbank. U kunt deze
uiteraard als u dat wilt bewerken (edit) en overschrij-
ven. U kunt tevens de oorspronkelijke fabrieksinstel-
lingen weer terugzetten met de utilityjob (blz. 72). Zie,
voor details over voicebanken en -groepen, blz. 25.
PITCH MODULATION
PAN
CONTROL
FUNCTION
MASTER
VOLUME
CUTOFF
ASSIGN A
MEQ LOW
VOLUME 1
ZONE 1
CS 1
TEMPO
RELEASE
ASSIGN 2
MEQ HIGH
VOLUME 4
ZONE 4
CS 4
REVERB
RESONANCE
ASSIGN B
MEQ LOW MID
VOLUME 2
ZONE 2
CS 2
CHORUS
ATTAC K
ASSIGN 1
MEQ HI MID
VOLUME 3
ZONE 3
CS 3
F1 F2 F3 F4 F5 F6
SF1 SF2 SF3 SF4 SF5
INFORMATION
DEC/NO INC/YES
EXIT ENTER
EXECUTE
VOICE
PERFORM
MASTER
UTILITY
CARD
SEQ PLAY
ARPEGGIO
EFFECT
BYPASS PLAY/
STOP
JOBEDIT
COMPARE
STORE
MODE PROGRAM
SLOT 1 SLOT 2 SLOT 3
DRUM KITS
FAVORITES
COMMON
A. PIANO
SYN LEAD SYN PAD/
CHOIR SYN COMP
CHROMATIC
PERCUSSION
DRUM/
PERCUSSION
SE
MUSICAL FX
COMBI
KEYBOARD
ORGAN BASS STRINGS BRASS REED/PIPEGUITAR/
PLUCKED
PRE 1 PRE 2 PRE 3 GM USER PLG 1 PLG 2 PLG 3
A B C D E F G H
1 2 3 4 5 6 7 8
910 11 12 13 14 15 16
REMOTE
CONTROL
CATEGORY
SEARCH
TRACK
SELECT
MUTE
SOLO
ELEMENT / PERF.PART / ZONE
POWER
ON/ OFF
MIDIFOOT SWITCHFOOT CONTROLLERASSIGNABLE OUTPUTOUTPUT
OUTINBREATH
ASSIGNABLESUSTAIN21A/D INPUTGAINRRL/MONOPHONESUSBCARD
3.3V LTHRU
MUSIC SYNTHESIZER
Modular Synthesis Plug-in System
14 234
5
VOICE
PERFORM
MASTER
MODE
A. PIANO
KEYBOARD
ORGAN BASS STRINGS BRASS REED/PIPEGUITAR/
PLUCKED
PRE 1 PRE 2 PRE 3 GM USER
A. PIANO
KEYBOARD
ORGAN BASSGUITAR/
PLUCKED
PRE 1 PRE 2 PRE 3 GM USER
PLG 1 PLG 2 PLG 3
DRUM KITS
● Normale voice
● Drumvoice
Banknaam
Selecteer een normale
voicebank. Selecteer een Plug-in voicebank.
Banknaam
OPM.
OPM.
OPM.

37
BasissectieSnelgidsReferentieAppendix
Voices bespelen
3
Selecteer een voicegroep.
Voices in een bank zijn verdeeld in groepen [A] - [H].
Selecteer de gewenste groep, en alle voices die tot die groep
behoren worden in de display getoond.
4
Selecteer een voicenummer.
5
Bespeel het toetsenbord.
●
Programmanummers en de corresponderende groep/
nummers
Instelling toetsenbord MIDI-zendkanaal
Druk op de [TRACK SELECT] knop, zodat de indica-
tor gaat branden en druk op één van de NUMMER [1] -
[16] knoppen om het toetsenbord MIDI-zendkanaal te
wijzigen.
n
U kunt deze parameter ook instellen in de utility
mode ([F5]
→
[SF1] KBDTransCh Ref.nr.1 77).
Deze parameter kan niet worden opgeslagen in de
storemode.
SYN LEAD SYN PAD/
CHOIR SYN COMP
CHROMATIC
PERCUSSION
DRUM/
PERCUSSION
SE
MUSICAL FX
COMBI
A B C D E F G H
Groep
DEC/NO INC/YES
1 2 3 4 5 6 7 8
9 10 11 12 13 14 15 16
ELEMENT / PERF.PART / ZONE
Verlaagt het
nummer Verhoogt het
nummer
Verlaagt het
nummer Verhoogt het
nummer
Programma-
nummer Groep Nummer Programma-
nummer Groep Nummer
001 A 1 065 E 1
002 A 2 066 E 2
003 A 3 067 E 3
004 A 4 068 E 4
005 A 5 069 E 5
006 A 6 070 E 6
007 A 7 071 E 7
008 A 8 072 E 8
009 A 9 073 E 9
010 A 10 074 E 10
011 A 11 075 E 11
012 A 12 076 E 12
013 A 13 077 E 13
014 A 14 078 E 14
015 A 15 079 E 15
016 A 16 080 E 16
017 B 1 081 F 1
018 B 2 082 F 2
019 B 3 083 F 3
020 B 4 084 F 4
021 B 5 085 F 5
022 B 6 086 F 6
023 B 7 087 F 7
024 B 8 088 F 8
025 B 9 089 F 9
026 B 10 090 F 10
027 B 11 091 F 11
028 B 12 092 F 12
029 B 13 093 F 13
030 B 14 094 F 14
031 B 15 095 F 15
032 B 16 096 F 16
033 C 1 097 G 1
034 C 2 098 G 2
035 C 3 099 G 3
036 C 4 100 G 4
037 C 5 101 G 5
038 C 6 102 G 6
039 C 7 103 G 7
040 C 8 104 G 8
041 C 9 105 G 9
042 C 10 106 G 10
043 C 11 107 G 11
044 C 12 108 G 12
045 C 13 109 G 13
046 C 14 110 G 14
047 C 15 111 G 15
048 C 16 112 G 16
049 D 1 113 H 1
050 D 2 114 H 2
051 D 3 115 H 3
052 D 4 116 H 4
053 D 5 117 H 5
054 D 6 118 H 6
055 D 7 119 H 7
056 D 8 120 H 8
057 D 9 121 H 9
058 D 10 122 H 10
059 D 11 123 H 11
060 D 12 124 H 12
061 D 13 125 H 13
062 D 14 126 H 14
063 D 15 127 H 15
064 D 16 128 H 16
1 2 3 4 5 6 7 8
9 10 11 12 13 14 15 16
TRACK
SELECT
MUTE
SOLO
ELEMENT / PERF.PART / ZONE
OPM.

38
Basissectie Snelgids Referentie Appendix
Voices bespelen
De Category Searchfunctie gebruiken
De S90 is uitgerust met een krachtige categorie zoekfunctie om snel toegang te krijgen tot de gewenste geluiden door te zoeken
aan de hand van de categorie van het geluid, ongeacht de banklocatie. Selecteer een voicecategorie, zoals A. PIANO of SYN
LEAD, en u kunt één voor één door alle corresponderende voices struinen — en ze tevens beluisteren. Daarbij kunt u de meest
gebruikte voices in de speciale Favorites-categorie opslaan.
1
Zet de Category Searchfunctie
aan door op de
[CATEGORY
SEARCH]
-knop te drukken.
n
Druk nogmaals op de [CATEGORY SEARCH]-knop om
de functie uit te zetten.
2
Selecteer een categorie.
■
Selecteer een categorie
Druk op de categorieknoppen om de categorienaam en het
voice-overzicht getoond te krijgen. De eerste voice in de
categorie wordt geselecteerd.
■
Selecteer een subcategorie
Alle categorieën zijn verdeeld in twee of drie subcategorieën
om het selecteren gemakkelijk te maken. De subcategoriena-
men worden onderin de zoekdisplay getoond. Druk op de
[F1] - [F3]-knoppen om de corresponderende subcategorie te
selecteren.
3
Selecteer een voice en
speel deze af.
Ga met de datadial door de beschikbare voices. Dat kan ook
met de [INC/YES]- en [DEC/NO]-knoppen of met de cursor
[
▲
]/[
▼
] knoppen.
Denk eraan dat u iedere voice kunt bespe-
len en beluisteren terwijl u deze selecteert — zonder dat u de
category searchfunctie hoeft te verlaten.
PITCH MODULATION
PAN
CONTROL
FUNCTION
MASTER
VOLUME
CUTOFF
ASSIGN A
MEQ LOW
VOLUME 1
ZONE 1
CS 1
TEMPO
RELEASE
ASSIGN 2
MEQ HIGH
VOLUME 4
ZONE 4
CS 4
REVERB
RESONANCE
ASSIGN B
MEQ LOW MID
VOLUME 2
ZONE 2
CS 2
CHORUS
ATTAC K
ASSIGN 1
MEQ HI MID
VOLUME 3
ZONE 3
CS 3
F1 F2 F3 F4 F5 F6
SF1 SF2 SF3 SF4 SF5
INFORMATION
DEC/NO INC/YES
EXIT ENTER
EXECUTE
VOICE
PERFORM
MASTER
UTILITY
CARD
SEQ PLAY
ARPEGGIO
EFFECT
BYPASS PLAY/
STOP
JOBEDIT
COMPARE
STORE
MODE PROGRAM
SLOT 1 SLOT 2 SLOT 3
DRUM KITS
FAVORITES
COMMON
A. PIANO
SYN LEAD SYN PAD/
CHOIR SYN COMP
CHROMATIC
PERCUSSION
DRUM/
PERCUSSION
SE
MUSICAL FX
COMBI
KEYBOARD
ORGAN BASS STRINGS BRASS REED/PIPEGUITAR/
PLUCKED
PRE 1 PRE 2 PRE 3 GM USER PLG 1 PLG 2 PLG 3
A B C D E F G H
1 2 3 4 5 6 7 8
910 11 12 13 14 15 16
REMOTE
CONTROL
CATEGORY
SEARCH
TRACK
SELECT
MUTE
SOLO
ELEMENT / PERF.PART / ZONE
POWER
ON/ OFF
MIDIFOOT SWITCHFOOT CONTROLLERASSIGNABLE OUTPUTOUTPUT
OUTINBREATH
ASSIGNABLESUSTAIN21A/D INPUTGAINRRL/MONOPHONESUSBCARD
3.3V LTHRU
MUSIC SYNTHESIZER
Modular Synthesis Plug-in System
132
A. PIANO
KEYBOARD
ORGAN BASS STRINGS BRASS REED/PIPEGUITAR/
PLUCKED
PRE 1 PRE 2 PRE 3 GM USER PLG 1 PLG 2 PLG 3 CATEGORY
SEARCH
A. PIANO
SYN LEAD SYN PAD/
CHOIR SYN COMP
CHROMATIC
PERCUSSION
DRUM/
PERCUSSION
SE
MUSICAL FX
COMBI
KEYBOARD
ORGAN BASS STRINGS BRASS REED/PIPEGUITAR/
PLUCKED
PRE 1 PRE 2 PRE 3 GM USER PLG 1 PLG 2 PLG 3
A B C D E F G H
Categorie-
namen
Categorienaam Voice-overzicht
F2F1 F3
SF1 SF2 SF3
DEC/NO INC/YES
EXIT ENTER
EXECUTE
OPM.

39
BasissectieSnelgidsReferentieAppendix
Voices bespelen
Druk, om daadwerkelijk de voice op te roepen en naar de
playmode terug te gaan, op de [ENTER]-knop.
Favoritescategory
Gebruik deze handige functie om al uw favoriete, vaak
gebruikte voices op één, gemakkelijk te vinden locatie
op te slaan — en roep ze op met een druk op de [FAVORITES]-
knop. Selecteer een voice naar wens, uit een gewenste
categorie, en sla ze op in uw favoritescategory. Op deze
wijze kunt u direct naar de voices gaan die u het meest
gebruikt, zonder eerst door allerlei categorieën te gaan
— een grote hulp tijdens optredens.
Selecteer de gewenste categorie, verplaats de cursor
naar uw favoriete voice in de categorielijst, en druk op
de [F5]-knop om het vierkantje naast de voicenaam te
markeren. (U kunt de makering weghalen door nog-
maals op de [F5]-knop te drukken.) Ga door naar an-
dere categorieën om al uw favorieten te registreren.
Druk, als u al uw favoriete voices heeft gemarkeerd, op
de [FAVORITES]-knop om ze in de favoritescategory op
te slaan. Alle voices die u heeft gemarkeerd — en alleen
die voices — worden in de lijst getoond. Druk, om de
favoritescategory te verlaten, nogmaals op de
[FAVORITES]-knop.
Als u de favoritescatagoryfunctie verlaat, wordt de in
de display gewijzigde parameter automatisch opge-
slagen. Deze bewerkte data raakt u echter kwijt als u
het instrument, zonder de display netjes te verlaten,
uitzet.
Zet het instrument nooit uit, terwijl er data wegge-
schreven worden naar Flash ROM (als er een
“Executing...” of “Please keep power on” boodschap
getoond wordt). Als het instrument in deze status
wordt uitgezet, dan verliest u alle userdata en kan het
systeem vastlopen (vanwege corrupte data in de Flash
ROM).
Voice bewerking in
de voice playmode
(Quick Edit)
Met de voice playmode kunt u verschillende algemene bewer-
kingen (edit) op de geselecteerde voice aanbrengen. Gebruik,
voor meer gedetailleerde en uitgebreide bewerkingen, de
voice editmode.
1
Selecteer de gewenste voice (blz. 36).
2
Selecteer het menu dat u wilt bewerken door op de
[F4] - [F6] knoppen te drukken en bewerk de para-
meters in elke display.
n
U kunt, als de plug in-voice geselecteerd is (als het Single
Part plug-inboard geïnstalleerd is), op de [F2]-knop
drukken om de BANK-display op te roepen.
3
Sla de instellingen die in stap 2
bewerkt zijn op in het
usergeheugen (blz. 73).
4
Druk op de [F1]-knop om naar de oorspronkelijke
display terug te gaan.
nBepaalde parameters kunnen, afhankelijk van de plug-
invoice, niet bewerkt worden.
nParameters in de voice playmode en voice editmode met
dezelfde naam hebben ook dezelfde functies en instellin-
gen.
De [ ] Indicator
Als u parameters wijzigt, dan verschijnt de [ ]
indicator linksboven in de display. Dit geeft aan dat de
huidige instellingen gewijzigd zijn maar nog niet zijn
opgeslagen.
Als u in de editmode een ander programma of een
andere mode selecteert dan zal de [ ] indicator ver-
dwijnen en zult u al uw bewerkingen kwijt raken. Het
is een goed idee om de bewerkte data van de store-
mode op te slaan (blz. 73). Zelfs als u de bewerkte data
verliest, kunt u ze terugzetten met de edit recall-
functie (blz. 71).
F2F1 F3 F4 F5 F6
SF1 SF2 SF3 SF4 SF5
DRUM KITS
FAVORITES
Als u hierop drukt, gaat u
beurtelings door twee
instellingen:
Markering
Geen markering
Editindicator
OPM.
OPM.
OPM.

40
Basissectie Snelgids Referentie Appendix
Voices bespelen
●[F2] Voice play Plug-inbank
In deze display kunt u de bank selecteren van het Plug-
inboard en bepalen of u een plug-invoice of een “board”
voice wilt gebruiken. Eenvoudig gesteld is het verschil
tussen de twee soorten voices het volgende:
• Boardvoices zijn onbewerkte, ongewijzigde voices
op het Plug-inboard — het “ruwe materiaal” voor
Plug-invoices.
• Plug-invoices zijn bewerkte boardvoices — voices
die speciaal geprogrammeerd en bewerkt zijn voor
de S90.
❏
Instellingen (met Plug-inboard geïnstalleerd in slot 1)
PLG1USR (user plug-invoice), PLGPRE1
(preset plug-invoice), 032/000... (geeft de
bank selectie MSB/LSB van de boardvoice
weer. Deze waarden verschillen afhankelijk
van het geïnstalleerde Plug-inboard)
nDeze display is alleen beschikbaar als het Plug-inboard is
geïnstalleerd in de S90 en de plug-invoice is geselecteerd.
●[F4] Voice play Portamento
In deze display kunt u monofoon of polyfoon bespe-
len selecteren en de portamentoparameters instellen
(voice edit common [F1]→ [SF4] Ref.nrs. 7, 8, 10, 11).
●[F5] Voice play EG (envelope generator)
Deze display bevat de algemene EG-instellingen, zo-
wel volume als filter, van de voice, alsook de filter
cutoff frequentie en resonantie-instellingen. De in-
stellingen die hier gemaakt worden zijn tevens de
offsetwaarden van de AEG en FEG parameters in de
voice editmode (blz. 65, 66).
De volledige namen van de beschikbare parameters
worden getoond in de onderstaande tabel, op de manier
waarop ze in de display verschijnen.
●[F6] Voice play Arpeggio
Deze display bevat de algemene instellingen voor het
arpeggio spelen, inclusief type en tempo (blz. 45).
Over Plug-invoices en boardvoices
De voices van een plug-inboard die is geïnstalleerd in de
S90 kunnen ruwweg worden verdeeld in twee soorten:
boardvoices en plug-invoices. Boardvoices zijn onbe-
werkte, ongewijzigde voices van het plug-inboard —
het “ruwe materiaal” dat wordt gebruikt voor de plug-
invoices. Plug-in voices zijn echter gewijzigde board-
voices — voices die speciaal geprogrammeerd en be-
werkt zijn voor de S90.
De boardvoices bevatten bovendien een speciale verza-
meling voices — zogenaamde Board Customvoices —
die bewerkt kunnen worden met behulp van een com-
puter die is aangesloten op de S90, en speciale editsoft-
ware, meegeleverd met het plug-inboard. (Zie blz. 73.)
nAfhankelijk van het plug-inboard waarvan u gebruik
maakt, zijn sommige parameters die hier beschreven
worden niet aanwezig. Zie, voor meer details, de re-
levante handleiding van het desbetreffende plug-
inboard.
nZie, voor meer details over plug-inboards die
momenteel leverbaar zijn, blz. 21.
ATK DCY SUS REL DEPTH CUTOFF RESO
AEG Attack
time Decay
time
Sustain
level Release
Time
--- --- ---
FEG --- Depth Cutoff
frequency
Resonance
Plug-in presetvoice
Plug-in uservoice
S90 voiceparameter
Plug-in
voice edit
(bewerking)
Plug-invoice
Copy
Store
Board presetvoice
Board customvoice
Boardvoice
Save
Bulk send/
edit
Kunnen niet bewerkt
worden
Computer
(Voice Editor op de meegeleverde CD-ROM
van het plug-inboard)
OPM.
OPM.
OPM.

41
BasissectieSnelgidsReferentieAppendix
Performances bespelen
Performances bespelen
In de performance mode kunt u individuele userperformances selecteren en bespelen.
nZie, voor details over de performances en de geheugen (bank) structuur ervan, blz. 26.
Een performance selecteren
1 Activeer de performance
playmode.
Als de performance playmode actief is, dan wordt de huidige
geselecteerde performance in grote letters getoond — zodat u
gemakkelijk kunt zien welke performance u gaat afspelen.
2 Selecteer een performance-
groep.
Performances in de verschillende banken zijn onderverdeeld
in groepen A~H. Selecteer de gewenste groep en alle perfor-
mances die tot die groep behoren worden in de display ge-
toond.
nAlle performances worden in één bank opgeslagen, dus u
hoeft hier geen bank te selecteren.
PITCH MODULATION
PAN
CONTROL
FUNCTION
MASTER
VOLUME
CUTOFF
ASSIGN A
MEQ LOW
VOLUME 1
ZONE 1
CS 1
TEMPO
RELEASE
ASSIGN 2
MEQ HIGH
VOLUME 4
ZONE 4
CS 4
REVERB
RESONANCE
ASSIGN B
MEQ LOW MID
VOLUME 2
ZONE 2
CS 2
CHORUS
ATTAC K
ASSIGN 1
MEQ HI MID
VOLUME 3
ZONE 3
CS 3
F1 F2 F3 F4 F5 F6
SF1 SF2 SF3 SF4 SF5
INFORMATION
DEC/NO INC/YES
EXIT ENTER
EXECUTE
VOICE
PERFORM
MASTER
UTILITY
CARD
SEQ PLAY
ARPEGGIO
EFFECT
BYPASS PLAY/
STOP
JOBEDIT
COMPARE
STORE
MODE PROGRAM
SLOT 1 SLOT 2 SLOT 3
DRUM KITS
FAVORITES
COMMON
A. PIANO
SYN LEAD SYN PAD/
CHOIR SYN COMP
CHROMATIC
PERCUSSION
DRUM/
PERCUSSION
SE
MUSICAL FX
COMBI
KEYBOARD
ORGAN BASS STRINGS BRASS REED/PIPEGUITAR/
PLUCKED
PRE 1 PRE 2 PRE 3 GM USER PLG 1 PLG 2 PLG 3
A B C D E F G H
1 2 3 4 5 6 7 8
910 11 12 13 14 15 16
REMOTE
CONTROL
CATEGORY
SEARCH
TRACK
SELECT
MUTE
SOLO
ELEMENT / PERF.PART / ZONE
POWER
ON/ OFF
MIDIFOOT SWITCHFOOT CONTROLLERASSIGNABLE OUTPUTOUTPUT
OUTINBREATH
ASSIGNABLESUSTAIN21A/D INPUTGAINRRL/MONOPHONESUSBCARD
3.3V LTHRU
MUSIC SYNTHESIZER
Modular Synthesis Plug-in System
1323
4
VOICE
PERFORM
MASTER
MODE
SYN LEAD SYN PAD/
CHOIR SYN COMP
CHROMATIC
PERCUSSION
DRUM/
PERCUSSION
SE
MUSICAL FX
COMBI
A B C D E F G H
Groep
Performance
OPM.
OPM.

42
Basissectie Snelgids Referentie Appendix
Performances bespelen
3 Selecteer een performance-
nummer.
4 Speel op het toetsenbord.
nHet zoeken middels categorieën (blz. 38) werkt in de
performance playmode op dezelfde manier als in de voice
playmode.
nHet MIDI zendkanaal kan op dezelfde wijze worden
ingesteld als in de voicemode.
Performance part aan/uit
Iedere performance kan maximaal vier parts bevatten,
geselecteerd uit een totaal van zeven beschikbare —
interne parts 1 - 4 en plug-inparts 1 - 3.
nDeze handeling is ook beschikbaar in de editmode.
1Druk op de [MUTE]-knop zodat de indicator
ervan oplicht.
2Druk op de [1] - [4] knop die u op mute wilt
zetten. Het part dat correspondeert met de niet
brandende indicator staat op mute.
3Druk nogmaals op de [MUTE]-knop zodat de
indicator ervan uitgaat.
Een part solo afspelen
Druk op één van de NUMMER knoppen [1] tot [4],
terwijl u de [MUTE]-knop ingedrukt houdt, om de
corresponderende part solo af te spelen.
Als u eenmaal een part hebt geselecteerd om solo af te
spelen, dan zal het lampje van de [MUTE]-knop knip-
peren, waardoor wordt aangegeven dat de solo functie
actief is. U kunt, terwijl de solofunctie actief is, de
solotrack eenvoudig wijzigen door op de correspon-
derende NUMMER-knop [1] tot [4] te drukken.
Druk, om de solo functie te verlaten, nogmaals op de
[MUTE] knop.
Voices (parts)
opstapelen (layer)
Het toetsenbord
splitsen (split)
Performances kunnen uit maximaal vier parts (voices)
bestaan, die uit de interne toongeneratorparts 1 - 4 en plug-
inboardparts 1 - 3 geselecteerd worden.
U kunt een performance creëren door verschillende voices te
stapelen, en/of door verschillende voices aan afzonderlijke
bereiken van het toetsenbord toe te wijzen. U kunt dan
maximaal 128 van uw originele, bewerkte performances (blz.
73) naar het interne usergeheugen (blz. 28) opslaan.
DEC/NO INC/YES
1 2 3 4 5 6 7 8
9 10 11 12 13 14 15 16
ELEMENT / PERF.PART / ZONE
Afnemende
nummers Oplopende
nummers
Afnemende
nummers Oplopende
nummers
1 2 3 4 5 6 7 8
9 10 11 12 13 14 15 16
TRACK
SELECT
MUTE
SOLO
ELEMENT / PERF.PART / ZONE
1 2 3 4 5 6 7 8
9 10 11 12 13 14 15 16
TRACK
SELECT
MUTE
SOLO
ELEMENT / PERF.PART / ZONE NUMMER
PRE1 PRE2 PRE3 USER PL1 PL2 PL3
PRE1 PRE2 PRE3 USER PL1 PL2 PL3
Ingebouwde toongeneratorparts Plug-inparts
Splits
Ingebouwde toongeneratorparts Plug-inparts
Layer
OPM.
OPM.
OPM.

43
BasissectieSnelgidsReferentieAppendix
Performances bespelen
1 Roep de VOICE display op
door op de [F3]-knop te drukken
in de performance playmode.
2 Wijs de gewenste voice toe
aan de verschillende parts.
Verplaats de cursor naar de gewenste part en selecteer een
voice door op de [F1] of [F2] knop te drukken.
3 Geef het nootbereik van
de verschillende parts op,
indien gewenst.
U kunt de laagste noot van het bereik instellen waarin de
voice van de geselecteerde part klinkt, door de gewenste toets
aan te slaan terwijl u de [SF4]-knop ingedrukt houdt. Sla, om
de hoogste noot van het bereik in te stellen, de gewenste toets
aan terwijl u de [SF5]-knop ingedrukt houdt.
Hiermee creëert u een gesplitst toetsenbord, met maximaal
vier verschillende parts (voices) die in vier verschillende
bereiken klinken. U kunt parts ook laten overlappen om
stapelingen te creëren.
4 Wijzig het volume van de
verschillende parts en pas de
relatieve balans tussen de
vier parts aan.
U kunt, als de CONTROL FUNCTION op VOLUME is
ingesteld, het volume van de verschillende parts met de
schuiven bijstellen.
nDe Portamento, EG (envelope generator), en Arpeggio
parameters kunnen op dezelfde wijze als in de voicemode
worden bewerkt, door de corresponderende display op te
roepen via de [F4] - [F6]-knoppen.
Nog veel meer verschillende gedetailleerde bewerkings-
mogelijkheden zijn in de performance editmode beschik-
baar. Zie blz. 98.
5 Sla de instellingen op.
Zorg ervoor dat u, voordat u de performance editmode
verlaat, de instellingen van de performance (blz. 73) opslaat.
F2F1 F3 F4 F5 F6
SF1 SF2 SF3 SF4 SF5
INFORMATION
F2F1 F3 F4 F5 F6
SF1 SF2 SF3 SF4 SF5
INFORMATION
DEC/NO INC/YES
Editindicator (blz. 39)
Wijs de ingebouw-
de voice toe aan
de geselecteerde
part.
Wijs de plug-invoice toe aan
de geselecteerde part.
Wis de voicetoewijzing van
de geselecteerde part.
SF4 SF5
nootlimiet laag nootlimiet hoog
OPM.

44
Basissectie Snelgids Referentie Appendix
Performances bespelen
Performances bewer-
ken in de performance
playmode (Quick Edit)
In de performance playmode staan er een aantal algemene
bewerkingshandelingen van de geselecteerde performance
tot uw beschikking. Gebruik echter voor meer gedetailleerde
en uitgebreidere bewerkingshandelingen de performance
editmode.
nParameters in de performance playmode en performance
editmode met dezelfde naam hebben ook dezelfde functies
en instellingen.
●[F2] Performance play A/D
In deze display kunt u de parameters instellen van de
A/D ingangsparts. Via de A/D ingang kunt u externe
geluiden invoeren (zoals van een microfoon of een
gitaar), en deze vervolgens bewerken en mengen met
de andere geluiden in de S90. Het audio-signaal kan
worden ingevoerd via de A/D INPUT-aansluiting of
de mLAN-aansluiting (als er een los verkrijgbare
mLAN8E is geïnstalleerd).
nZie voor details over het aansluiten van effecten blz. 67.
n
In de utility mode kunt u instellen of u gebruik maakt van
de A/D INPUT-aansluiting of de mLAN8E-aansluiting als
de ingang van de A/D part ([F2]
→
[SF1] A/DSource
Ref.nr. 53).
• Volume
Bepaalt het uitgangsniveau van de A/D-part.
• Pan
Bepaalt de stereo-panpositie van de A/D-part.
• RevSend
Bepaalt het zendniveau van het A/D-partsignaal dat
verzonden wordt naar het reverbeffect.
• ChoSend
Bepaalt het zendniveau van het A/D-partsignaal dat
verzonden wordt naar het choruseffect.
• VarSend(variatie verstuurniveau)
Bepaalt het zendniveau van het A/D-partsignaal dat
verzonden wordt naar het variatie-effect.
• DryLevel
Bepaalt het niveau van de onbewerkte A/D-part — met
andere woorden het signaal dat niet door de systeemef-
fecten (reverb, chorus, variatie; Utility [F1]→[SF3] Ref.
nr. 21) is bewerkt.
• Mono/Stereo (mLAN Input)
Bepaalt de signaalconfiguratie voor de mLAN audio
(ingang), of de signaalbaan (stereo of mono). Deze
parameter kan alleen worden ingesteld als de mLAN aan-
sluiting (met de los verkrijgbare mLAN8E geïnstalleerd)
wordt ingesteld als de bron (source) van de A/D-part.
❏
Instellingen
stereo
Audio die wordt ontvangen via de mLAN-aansluiting
wordt stereo verwerkt.
L (links) mono
Audio die wordt ontvangen via het L (linker) kanaal via de
mLAN-aansluiting wordt mono verwerkt.
R (rechts) mono
Audio die wordt ontvangen via het R (rechter) kanaal via
de mLAN-aansluiting wordt mono verwerkt.
L+R mono
Audio die wordt ontvangen via beide kanalen (linker en
rechter) via de mLAN aansluiting wordt gemengd en
mono verwerkt.
• OutputSel (uitgangsselectie)
Bepaalt de uitgangsaansluittoewijzing van de A/D-part.
❏
Instellingen (zie hieronder)
* Alleen beschikbaar als de los verkrijgbare mLAN8E kaart is geïnstalleerd.
●[F3] Performance play Voices
In deze display kunt u de voice van een part selecteren en
het nootbereik bepalen waarin deze bespeeld kan worden
(blz. 43).
●[F4] Performance play Portamento
In deze display kunt u de portamentoparameters van de
verschillende parts instellen (performance edit [F1]→[SF4]
Ref.nrs. 7-10).
●
[F5] Performance play EG (envelope generator)
Zelfde als in voice playmode. Zie blz. 40.
●[F6] Performance play Arpeggio
Deze display bevat de algemene instellingen voor het
arpeggio spelen, inclusief type en tempo (blz. 45).
LCD Uitgangsaansluiting Stereo/
Mono
L&R OUTPUT L&R Stereo
as L&R ASSIGNABLE OUTPUT L&R Stereo
as1&2 mLAN8E ASSIGNABLE OUTPUT 3&4 Stereo
1 : L
2 : R *
as3&4 mLAN8E ASSIGNABLE OUTPUT 3&4 Stereo
3 : L
4 : R *
asL ASSIGNABLE OUTPUT L Mono
asR ASSIGNABLE OUTPUT R Mono
as1 mLAN8E ASSIGNABLE OUTPUT1 Mono *
as2 mLAN8E ASSIGNABLE OUTPUT2 Mono *
as3 mLAN8E ASSIGNABLE OUTPUT3 Mono *
as4 mLAN8E ASSIGNABLE OUTPUT4 Mono *
OPM.
OPM.
OPM.

45
BasissectieSnelgidsReferentieAppendix
De arpeggiofunctie gebruiken
De arpeggiofunctie gebruiken
Wat is de arpeggio-
functie?
Deze functie triggert automatisch voorgeprogrammeerde
arpeggiofrases, volgens de door u aangeslagen toetsen.
Het is met name geschikt voor dance/techno muziekgenres.
U kunt de gewenste arpeggiotypes toewijzen per voice/
performance, en het tempo instellen. U kunt tevens de
arpeggio afspeelmethode, het aanslaggevoeligheidsbereik en
afspeeleffecten instellen om uw eigen originele grooves te
creëren. Daarbij kunnen de arpeggiodata ook nog worden
verstuurd via de MIDI OUT-aansluiting (Ref.nr. 86),
waardoor u de arpeggiodata in een sequencer kunt opnemen
of vanaf een andere toongenerator kunt afspelen.
Arpeggiostructuur
De volgende illustratie toont de arpeggiostructuur.
* User arpeggiodata van de MOTIF kunnen worden geladen.
Arpeggio aan- of uitzetten tijdens song afspelen
Arpeggio aan/uit kan individueel worden ingesteld in de
verschillende parts in een song (mix mode). Net als het
handmatig voortbrengen van arpeggio’s door op het
toetsenbord te spelen, voegt dit arpeggio’s in tijdens het
afspelen van songsequencedata (blz. 79).
Vier arpeggio afspeel-
categorieën
Arpeggiotypes zijn verdeeld in de volgende vier categorieën.
Sq: Sequence
Creëert een algemene arpeggiofrase. Voornamelijk octaaf
omhoog/omlaag frases.
Ph: Phrase (frase)
Creëert frases die muzikaler en ritmisch gevarieerder zijn dan
sequence. Beginnend met “Techno” zijn er frases voor een
groot aantal muziekgenres en voor het creëren van achter-
grondtracks voor gitaar, piano en andere instrumenten.
Dr: Drumpattern
Creëert drumpatroonachtige frases. Iedere noot produceert
hetzelfde drumpatroon.
Dit type werkt prima met drum- en percussiegeluiden.
Ct: Control (Besturing)
Creëert dynamische geluidswijzigingen middels besturings-
wijzigingsdata. Hier worden geen nootdata gecreëerd — de
geluidsvariaties beïnvloeden de gespeelde noten.
Voice
Voice
Voice
Voice
Voice
Voice Performance
Performance
Performance
Performance
Performance
Performance
Arpeggiodata
In de performance-
mode
In de voice-
mode Preset 1
(128)
Preset 2
(128)
Arpeggio
Arpeggio
User *
(128)
Arpeggio
De verschillende arpeggiotypes kunnen aan
verschillende voices/performances worden toegewezen.

46
Basissectie Snelgids Referentie Appendix
De arpeggiofunctie gebruiken
Arpeggio afspelen
1 Selecteer een voice/
performance (blz. 36, 41).
2 Zet de arpeggio aan door
op de [ARPEGGIO]-knop te
drukken.
nAls u een voice of performance selecteert waarvan de
arpeggioschakelaar aanstaat, dan wordt de [ARPEGGIO]-
knop automatisch aangezet.
nDe aan/uit status van de [ARPEGGIO]-knop kan per
voice of performance opstelling worden opgeslagen
(blz. 73).
3 Speel op het toetsenbord.
Terwijl u de toetsen vasthoudt, wordt de arpeggio afgespeeld
overeenkomstig de gespeelde noot, het arpeggiotype, het
tempo, de nootlimietinstellingen, enzovoorts.
nIn de voice playmode, wordt de arpeggio afgespeeld met de
geselecteerde voice.
nIn de performance-/mixingmode, wordt de arpeggio afge-
speeld met de voice die is toegewezen aan de geselecteerde
part als de arpeggioschakelaar (part edit [F1]→[SF2] Ref.
nr. 77) van de geselecteerde part aanstaat (blz. 47).
Arpeggiotype,
-tempo en -limiet
De S90 is voorzien van een reeks arpeggiotypes. U kunt het
tempo van de arpeggio naar wens wijzigen.
De arpeggiofunctie is beschikbaar in alle modes.
De uitleg hieronder geldt voor de performance playmode.
1 Roep de ARP (arpeggio)
display op door in de perfor-
mance playmode op de [F6]-
knop te drukken.
2 Selecteer een arpeggiobank.
Verplaats de cursor naar de bankparameter en selecteer.
3 Selecteer een arpeggiotype.
Verplaats de cursor naar de typeparameter en selecteer.
ARPEGGIO
EFFECT
BYPASS PLAY/
STOP
F2F1 F3 F4 F5 F6
SF1 SF2 SF3 SF4 SF5
INFORMATION
OPM.
OPM.
OPM.
OPM.

47
BasissectieSnelgidsReferentieAppendix
De arpeggiofunctie gebruiken
4 Stel het tempo in waarop
de arpeggio moet afspelen.
Verplaats de cursor naar de tempoparameter en stel in.
5 Stel de aanslaggevoelig-
heidslimiet in van de arpeggio.
Verplaats de cursor naar de velocity limit-parameter en stel deze
in.
6 Stel de arpeggiopartschake-
laar in. (alleen performance)
U kunt het afspelen van de arpeggio per part aan- of uitzet-
ten. Verplaats de cursor naar het vierkantje van de gewenste
part en markeer deze.
7
Sla de arpeggio-instellingen
op in de gewenste userperfor-
mance (blz. 73).
0
127
limiet laag limiet hoog
limiet laag
limiet hoog
De arpeggio wordt alleen afgespeeld als de toets
wordt aangeslagen met een aanslaggevoeligheid
in dit bereik (harder dan normaal).

48
Basissectie Snelgids Referentie Appendix
Een masterkeyboard gebruiken
Een masterkeyboard gebruiken
Wat is de mastermode?
De S90 is van zo’n grote hoeveelheid functies en handelingen
voorzien, dat het soms misschien moeilijk is de door u beno-
digde functie te vinden en op te roepen. Hier komt de master
modefunctie van pas. U kunt hiermee de handelingen die u
in de verschillende modes het meest gebruikt in het geheugen
opslaan en iedere keer dat u ze nodig heeft met een simpele
druk op één knop ogenblikkelijk oproepen. De S90 heeft
ruimte voor maar liefst 128 usermasterinstellingen.
* Er kunnen ook andere parameters dan degenen die hierboven worden
omschreven (zoals bijvoorbeeld CS-instellingen) worden opgeslagen (master
common edit [F2] Ref.nr. 58).
Vier zones
In de mastermode kan het toetsenbord in maximaal vier aparte
zones worden verdeeld (zoals hieronder wordt getoond) —
ieder met zijn eigen MIDI-kanaalinstelling. Op deze manier
kunt u met één toetsenbord verschillende instrumentparts onaf-
hankelijk besturen. Bovendien kunt u met deze onafhankelijke
zones verschillende kanalen op aangesloten MIDI-apparaten
besturen.
U kunt deze vier zones instellen en ze als een usermaster in
de mastermode opslaan.
nVoor de interne toongenerator (inclusief plug-inboard) is
het MIDI-kanaal van iedere zone alleen beschikbaar als de
mode is ingesteld op sequence play (SeqPlay) vanuit de
MEMORY-display.
De vier zones kunnen ook worden geconfigureerd als voice
“Layer” — waardoor er meer dan één voice tegelijk klinkt bij
het spelen in één zone. (Zie het voorbeeld hieronder.)
Masternummer Instellingsvoorbeelden
Master 001 Voicemode Voicenr. 102
Master 002 Voicemode Voicenr. 88
Master 003 Performancemode Performancenr. 043 *Zoneschakelaar uit
Master 004 Performancemode Performancenr. 059 *Zoneschakelaar uit
Master 005
Performancemode Performancenr. 077 *Zoneschakelaar aan
Master 006
Performancemode Performancenr. 093 *Zoneschakelaar aan
Master 007 Sequence playmode Mix template nr. 7
•
•
•
•
•
•
Master 128 Sequence playmode Mix template nr. 24
MIDI ch1 MIDI ch2 MIDI ch3 MIDI ch4
Toongeneratorblok
MIDI ch8 MIDI ch9
Toongeneratorblok
MIDI ch1
MIDI OUT MIDI OUT MIDI OUT MIDI OUT
MIDI ch2 MIDI ch3 MIDI ch4
Externe toongenerator
Toongeneratorblok (intern/plug-in)
Toetsenbord (Max. 4 zones)
Master zone edit
MIDI-schakelaar
(Ref.nr. 27)
Master zone edit
TG-schakelaar
(Ref.nr. 26)
ZONE2 ZONE3ZONE1
ZONE4
MIDI ch1
MIDI OUT MIDI OUT
MIDI OUT
MIDI OUT
MIDI ch2 MIDI ch3
MIDI ch4
Externe toongenerator
Toongeneratorblok (intern/plug-in)
Master zone edit
MIDI-schakelaar
(Ref.nr. 27)
Master zone edit
TG-schakelaar
(Ref.nr. 26)
OPM.

49
BasissectieSnelgidsReferentieAppendix
Een masterkeyboard gebruiken
■Split
Met de zone-instellingen kunt u ook een “split” creëren —
hetgeen het toetsenbord op een vrij in te stellen toets (het
splitpunt) in twee toetsenbereiken verdeeld.
In het voorbeeld hieronder is het splitpunt op het toetsen-
bord ingesteld op C3, waar in het lagere bereik arpeggio’s
worden voortgebracht, en in het hogere bereik de voice
gewoon bespeeld kan worden.
■Layer
U kunt met de zone-instellingen ook een “layer” creëren —
waarbij u twee aparte parts simultaan, unisono, op het toet-
senbord kunt bespelen.
In het voorbeeld hieronder speelt u twee voices unisono af —
de ene is een interne voice, de andere is een plug-invoice.
De masterdemo afspelen
(masters selecteren)
De S90 is van zo veel krachtige functies en modes voorzien,
dat het aanvankelijk moeilijk lijkt om ze te begrijpen en te
begrijpen hoe ze samen werken. Een goed begin om de ver-
schillende stukjes van de S90 puzzel te leren beheersen is de
mastermode.
We hebben een aantal verschillende masterprogramma’s
geprogrammeerd om u te tonen hoe deze functie kan worden
gebruikt. Probeer enkele hiervan nu uit. (Verderop in de
handleiding kunt u leren hoe u uw eigen master-program-
ma’s kunt maken).
1 Activeer de mastermode.
2 Selecteer een master.
3 Speel het geselecteerde
masterprogramma af.
Splitpunt
(C3)
Ch.1
Part 1
Voor het afspelen van
arpeggio’s
Onder Boven
Ch.2
Part 2
Voor het bespelen van
een voice
Part 1
voice
Layer (boven))
Plug-in 1 part
Plug-invoice
Layer (onder)
VOICE
PERFORM
MASTER
MODE
DEC/NO INC/YES
1 2 3 4 5 6 7 8
9 10 11 12 13 14 15 16
ELEMENT / PERF.PART / ZONE
Mode
Verlaagt het
nummer Verhoogt het
nummer
Verlaagt het
nummer Verhoogt het
nummer
ARPEGGIO
EFFECT
BYPASS PLAY/
STOP
Bespeel, als de mode is inge-
steld op voice of performance,
het toetsenbord.
Druk, als de mode is ingesteld
op sequence play, op de
[PLAY/STOP]-knop.

50
Basissectie Snelgids Referentie Appendix
Een masterkeyboard gebruiken
Opslaan in een master
De geselecteerde mode en programma worden in een master in de
master playmode opgeslagen.
1 Ga naar de mastermode en
selecteer een masternummer
(blz. 49).
2 Roep de MEMORY-display
op door op de [F2]-knop te
drukken.
3 Selecteer de mode die op-
geslagen moet worden.
4 Selecteer het gewenste pro-
gramma/template dat moet
worden opgeslagen (blz. 36-
38).
5 Geef de master een naam.
U kunt de master een naam geven in de master editmode
(blz. 34).
U kunt ook de functies instellen die zijn toegewezen aan de
CS-schuiven (Common [F2] Ref.nr. 58, Zone [F5] Ref.nr. 134).
6 Sla de instellingen op als
een usermaster (blz. 73).
F2F1 F3 F4 F5 F6
SF1 SF2 SF3 SF4 SF5
INFORMATION
DEC/NO INC/YES
Mode
DEC/NO INC/YES
DRUM KITS
FAVORITES
COMMON
A. PIANO
SYN LEAD SYN PAD/
CHOIR SYN COMP
CHROMATIC
PERCUSSION
DRUM/
PERCUSSION
SE
MUSICAL FX
COMBI
KEYBOARD
ORGAN BASS STRINGS BRASS REED/PIPEGUITAR/
PLUCKED
PRE 1 PRE 2 PRE 3 GM USER PLG 1 PLG 2 PLG 3
A B C D E F G H
1 2 3 4 5 6 7 8
9 10 11 12 13 14 15 16
ELEMENT / PERF.PART / ZONE
of
Programma

51
BasissectieSnelgidsReferentieAppendix
Een masterkeyboard gebruiken
Zones gebruiken —
een layer/split creëren
met een externe toon-
generator
In het onderstaande voorbeeld stellen we drie zones in. We
programmeren een splitsing op noot C3. In het lagere bereik
(B2 en lager), klinken een basvoice en een bekkenvoice. In
het hogere bereik (C3 en hoger), stapelen we piano- en vibra-
foonvoices — voortgebracht door een externe MIDI toon-
generator. Met deze geavanceerde opstelling, klinkt u met
slechts twee handen als een complete jazzband.
In de voorbeeldinstructies hier, gebruiken we de voicemode
voor de master.
1 Selecteer een voice in de
master playmode.
Stel de mode in op voice en selecteer vervolgens PRE1 bank
en voice 123.
2 Zet de zoneswitch aan.
3 Activeer de master editmode.
Common edit en individual zone edit
Druk, om parameters te bewerken die voor alle zones
gelden, op de [DRUM KITS]-knop (die hier als een
“COMMON”-knop dient).
Om parameters van de individuele zones te bewerken,
moet u de gewenste zone selecteren met de correspon-
derende NUMMER-knop, [1] - [4].
nDeze handeling is alleen beschikbaar als de zonescha-
kelaar aanstaat in de [F2] (MEMORY)-display in de
master playmode.
4 Roep de zone editdisplay
op.
Druk op één van de knoppen.
Zone 2
(piano)
Zone 1
(bas + bekken) Zone 3
(vibrafoon)
C3
interne
toongenerator externe
toongenerator
DEC/NO INC/YES
DEC/NO INC/YES
EXIT ENTER
EXECUTE
JOBEDIT
COMPARE
STORE
DRUM KITS
FAVORITES
1 2 3 4
ELEMENT / PERF.PART / ZONE
1 2 3 4
ELEMENT / PERF.PART / ZONE
OPM.

52
Basissectie Snelgids Referentie Appendix
Een masterkeyboard gebruiken
5 Roep de TRANS-display op.
1Zet de TG-schakelaar van zone 1 aan en zet die van
alle andere zones uit. Nu beïnvloeden alleen de in
zone 1 gespeelde data de voices van de S90; andere
zones zullen de S90 niet bespelen.
2Zet de MIDI-schakelaar van zone 2 en 3 aan en die van
de andere zones uit. Nu worden de in zone 2 en 3
gespeelde data naar de externe toongenerator verzon-
den.
3Stel het MIDI-zendkanaal van zone 1 in op 1. Stel het
MIDI-zendkanaal van zone 2 en 3 in overeenkomstig
het ontvangstkanaal van de externe toongenerator
(slave).
4Controleer of de externe toongenerator is ingesteld op
multitimbrale werking (verschillende voices voor elk
van de 16 MIDI-kanalen), en selecteer de juiste voices
in de toongenerator, overeenkomstig de bij 3 ingestel-
de MIDI-kanalen.
6 Roep de NOTE-display op.
1Zet de notelimit H (hoog) van zone 1 op B2. Zet de
notelimit L (laag) van zone 1 op C-2.
2Zet de notelimit H (hoog) van zone 2 en 3 op G8. Zet
de notelimit L (laag) van zone 2 en 3 op C3.
In iedere zone klinkt de toegewezen voice in het hierboven
ingestelde nootbereik.
nU kunt ook andere parameters instellen als dat nodig is.
7 Sla de instellingen op in
een master (blz. 73).
Besturingsnummer (Control number)
instellingen (zone)
Hier, in de CS-display van de master editmode, kunt u in-
stellen hoe de besturingsschuiven de verschillende zones
beïnvloeden. U kunt het MIDI-besturingsnummer instel-
len van de verschillende schuiven. In het onderstaande
voorbeeld zijn de CS-schuiven ingesteld op 11 (Expressie).
Op deze manier kunt u de relatieve volumebalans tussen
de zones aanpassen met de schuiven.
Deze instelling is alleen beschikbaar als de zoneswitch
via de memory-display in de master playmode is aan-
gezet.
F2F1 F3 F4 F5 F6
SF1 SF2 SF3 SF4 SF5
INFORMATION
F2F1 F3 F4 F5 F6
SF1 SF2 SF3 SF4 SF5
INFORMATION
F2F1 F3 F4 F5 F6
SF1 SF2 SF3 SF4 SF5
INFORMATION
OPM.

53
BasissectieSnelgidsReferentieAppendix
Regelaars (controllers) gebruiken
Regelaars (controllers) gebruiken
De S90 biedt u een verbazingwekkend aantal besturingsmogelijkheden. Het is niet alleen uitgerust met de conventionele pitch-
bend- en modulatiewielen, maar ook met speciale schuiven — en is voorzien van een extra aantal aansluitingen op het achterpa-
neel voor voetpedalen en voetschakelaars. U kunt regelaars op de aansluitingen op het achterpaneel aansluiten en allerlei para-
meters met de voet of met de hand regelen. In dit gedeelte worden de basisfuncties van deze regelaars uitgelegd.
Pitchbendwiel &
modulatiewiel
De voornaamste functie van het pitchbendwiel is het regelen
van de toonhoogte. Beweeg het wiel naar boven of naar be-
neden om de toonhoogte omhoog of omlaag te buigen.
Het modulatiewiel wordt over het algemeen gebruikt om mo-
dulatie-effecten (tremolo, vibrato, filtervariaties, enz.) aan
het geluid toe te voegen. Hoe hoger u het modulatiewiel zet,
hoe groter de modulatie is die op het geluid wordt toegepast.
nHet pitchbendbereik kan per voice/performance worden
ingesteld (Ref.nr. 14). Het wiel kan ook aan andere
parameters worden toegewezen (blz. 55).
nZelfs als er een andere parameter aan het wiel is toegewe-
zen, worden er, bij gebruik van het wiel, pitchbendbood-
schappen via MIDI OUT verstuurd.
nModulatiediepte kan ook van te voren worden ingesteld.
Het wiel kan ook aan verschillende parameters worden
toegewezen, zoals volume of pan (blz. 55).
CS-schuiven (CS)
Met de schuiven kunt u verschillende aspecten van de klank
van de voice in real time wijzigen — tijdens het spelen. U kunt
bepalen aan welke functie- of parametergroepen de schuiven
worden toegewezen door op de [CONTROL FUNCTION]-knop
te drukken. U kunt een groep van door de gebruiker vrij toe te
wijzen functies besturen door de ASSIGN-groep (A, B, 1, 2) te
selecteren.
nU kunt ook bepalen welke rij van CS-schuiven automa-
tisch actief wordt als u een bepaald programma selecteert
(Ref.nrs. 12, 58).
nCommon systeemparameters worden toegewezen aan
schuif [A] en [B] ([F4]→[SF2] Ref.nr. 128).
Voice-specifieke parameters worden toegewezen aan
schuif [1] en [2] (blz. 55). Schuif [1] en [2] kunnen
worden toegewezen aan een in te stellen Control Set
Source (blz. 55).
nAan iedere voice is een aantal geschikte presetparameter-
instellingen toegewezen. Door deze schuiven [1] en [2] te
gebruiken worden deze instellingen in feite met een
bepaalde hoeveelheid aangepast. Als deze parameters
reeds op hun minimum of maximum waarden staan
geprogrammeerd, dan kunt u deze instellingen niet
overschrijden.
CS-schuiven & tracks
(als VOLUME geselecteerd wordt)
In de voicemode kunt u hiermee het volume van de vier
elementen regelen (blz. 26).
In de performancemode kunt u hiermee het volume
van de vier parts regelen. In de sequence playmode
kunt u hiermee het volume van specifieke tracks (parts)
aanpassen, afhankelijk van welke groep tracks geselec-
teerd is.
Als de zoneschakelaar is aangezet in de master playmode,
dan kunnen er verschillende functies (besturingsnummers)
worden toegewezen aan deze CS-schuiven (Master zone
edit [F5] Ref.nr. 134).
PITCH MODULATION
Pitchbend-
wiel Modulatie-
wiel
Toonhoogte
omhoog
Toonhoogte
omlaag
Dieper
CS1 CS2 CS3 CS4
Als de geselecteerde
tracks (parts) 1-4 zijn: 1234
Als de geselecteerde
tracks (parts) 5-8 zijn: 5678
Als de geselecteerde
tracks (parts) 9-12 zijn: 9101112
Als de geselecteerde
tracks (parts) 13-16 zijn: 13 14 15 16
OPM.
OPM.
OPM.
OPM.
OPM.
OPM.

54
Basissectie Snelgids Referentie Appendix
Regelaars (controllers) gebruiken
CS-schuif instellingsvoorbeelden
1 Selecteer de rij van functies die u wilt regelen door
op de [CONTROL FUNCTION]-knop te drukken.
De corresponderende indicator licht op, waardoor
getoond wordt welke rij actief is. Als u bijvoorbeeld
de schuiven wilt gebruiken om Pan, Reverb, Chorus
en Tempo te regelen, dan moet u op de [CONTROL
FUNCTION]-knop drukken (indien nodig herhaal-
delijk) totdat de bovenste indicator oplicht.
2 Verplaats de juiste schuif ([CS1] - [CS4]) om de
gewenst functie aan te passen.
De beschikbare functies worden bovenaan in de
display getoond, en de waarde verandert terwijl u de
corresponderende schuif beweegt. Verplaats, om
bijvoorbeeld de hoeveelheid Reverb (in de bovenste
rij) te wijzigen, schuif 2 (CS2). Verplaats, om de Pan-
positie te wijzigen, schuif 1 (CS1).
Als de “Pan” schuif in het display donker is (A), dan
heeft het schuiven van de schuif onmiddellijk effect op
het geluid. Als de schuif in het display echter licht is
(B), dan heeft het schuiven van de schuif niet eerder
effect totdat u de huidige instelling bereikt.
CS-schuiven kunnen worden gebruikt om zones te
regelen (blz. 52) of als afstandsbediening voor een
externe sequencer (blz. 57).
Voetregelaar
Een los verkrijgbaar voetpedaal (zoals de FC7), aangesloten
op de FOOT CONTROLLER-aansluiting op het achterpaneel
(blz. 13), kan aan een aantal besturingsparameters worden
toegewezen. Door een voetregelaar te gebruiken voor het re-
gelen van één van deze parameters, heeft u uw beide handen
vrij om het toetsenbord te bespelen (of om twee andere rege-
laars te bedienen), — erg handig als u “live” speelt.
nVoetregelaarparameters kunnen per voice worden
ingesteld (blz. 55).
Voetschakelaar (toe-
wijsbaar)
Een los verkrijgbaar Yamaha FC4 of FC5 voetpedaal aange-
sloten op de FOOT SWITCH ASSIGNABLE-aansluiting op
het achterpaneel (blz. 13), kan aan een aantal besturingspa-
rameters worden toegewezen. Het is geschikt voor schakel-
functies (aan/uit), zoals portamentoschakelaar, verhogen/
verlagen van een voice- of performancenummer, starten/
stoppen van de sequencer, en het aan/uitzetten van de arpeg-
giator.
nIn de utilitymode kan worden ingesteld welke parameter
aan de voetschakelaar wordt toegewezen ([F4]→ [SF3]
Ref.nr. 130).
Voetschakelaar
(sustain)
Een los verkrijgbare voetschakelaar (zoals de FC4 of FC5)
aangesloten op de SUSTAIN-aansluiting op het achterpaneel
(blz. 13) kan de sustain regelen — met name nuttig bij het
bespelen van piano- en stringsvoices.
nU kunt alleen de sustainfunctie aan de SUSTAIN
aansluiting toewijzen, geen andere functies.
Breathcontroller
U kunt een los verkrijgbare breathcontroller (BC3) op de
BREATH-aansluiting (blz. 13) op het achterpaneel aanslui-
ten. Gebruik het vervolgens om een groot aantal parameters
van de S90 te regelen, in het bijzonder parameters die wor-
den bestuurd door uw adem: dynamiek, klankkleur, toon-
hoogte enzovoorts.
De breathcontroller is ideaal om blaasinstrumenten realis-
tisch te laten klinken.
nDe parameters van de breathcontroller kunnen per voice
worden ingesteld.
Aftertouch
Middels de aftertouchparameter kan het geluid gewijzigd worden
(door bijvoorbeeld vibrato toe te voegen) door druk op een toets van
het toetsenbord uit te oefenen na het aanslaan van de toets. Met
aftertouch kunt u de klank in real time beïnvloeden en een grote
reeks parameters besturen (blz. 55).
PAN
CONTROL
FUNCTION CUTOFF
ASSIGN A
MEQ LOW
VOLUME 1
ZONE 1
CS 1
TEMPO
RELEASE
ASSIGN 2
MEQ HIGH
VOLUME 4
ZONE 4
CS 4
REVERB
RESONANCE
ASSIGN B
MEQ LOW MID
VOLUME 2
ZONE 2
CS 2
CHORUS
ATTAC K
ASSIGN 1
MEQ HI MID
VOLUME 3
ZONE 3
CS 3
1
2
3
4
5
6
1 Pan, Effect Send en Tempo
2 Filter en EG
3 Assign
4 Master EQ
5 Volume
6 Zone
Druk hier
herhaaldelijk
op om een
functierij te
selecteren.
(A) (B)
OPM.
OPM.
OPM.
OPM.

55
BasissectieSnelgidsReferentieAppendix
Regelaars (controllers) gebruiken
Control Sets (Common voice edit [F4])
Toetsenbordaftertouch, de regelaars en sommige schui-
ven op het bedieningspaneel kunnen, naast standaard
parameters, aan verschillende parameters worden toe-
gewezen, zoals wordt uitgelegd op bladzijde 53. U kunt
bijvoorbeeld het modulatiewiel toewijzen om filterreso-
nantie te regelen, terwijl aftertouch gebruikt kan wor-
den om vibrato toe te passen. Dit biedt een enorme fle-
xibiliteit in het regelen van parameters en het instellen
van de regelaars die bij het soort geluid passen.
Deze toewijzingen staan bekend als control sets. Zoals
in de volgende illustratie wordt getoond, kunt u zes
verschillende control sets per voice toewijzen.
In de verschillende control sets wordt de regelaar bron
genoemd (Src van source) en de parameter die door de
bron wordt bestuurd wordt bestemming (Dest van
destination) genoemd. Er zijn verschillende bestem-
mingsparameters beschikbaar; waarvan sommige toe-
pasbaar zijn op de gehele voice, en andere op de ele-
menten van de voice. Zie voor details het overzicht van
de Controls List in de aparte Data List.
nDetails over de beschikbare bestemmingsparameter-
instellingen zijn te vinden in de Destination Para-
meter List in de aparte Data List.
nDe elementschakelaars (Common voice edit [F4]
Ref.nr. 117) worden uitgezet als de bestemmings-
parameter van de elementen niet is ingesteld (d.w.z.
als deze niet is ingesteld op 00 t/m 33).
nDe element ON/OFF-schakelaar is alleen beschikbaar
als er een normale voice geselecteerd is.
■Verschillende bestemmingen met één
bron besturen
Door het creëren van control sets kunt u geluiden op
verschillende manieren wijzigen.
Stel de Src-parameter van control set 1 bijvoorbeeld in
op MW (Modulatiewiel) en de Dest-parameter op
ELFO-PM (Element LFO toonhoogtemodulatiediepte).
Stel vervolgens de Src-parameter van control set 2 ook
in op MW, maar stel de Dest-parameter in op ELM PAN
(element pan). U dient tevens het element te specifice-
ren dat moet worden bestuurd en ook de mate (hoeveel-
heid) van besturing.
Als u in dit voorbeeld het modulatiewiel omhoog be-
weegt, dan neemt de hoeveelheid toonhoogtemodulatie
evenredig toe, en wordt het element tegelijkertijd van
links naar rechts gepand. Op deze manier kunt u het
geluid op verschillende manieren variëren met behulp
van één regelaar.
■Met verschillende bronnen één
bestemming besturen
Om door te gaan met bovenstaand voorbeeld gaan we
nu een andere besturingsverzameling creëren, waarbij
Scr is ingesteld op FC (voetpedaal) en Dest is ingesteld
op ELFO-PM (Element LFO toonhoogtemodulatiediep-
te). U dient hier opnieuw het element te specificeren
dat moet worden bestuurd en tevens de mate van bestu-
ring.
Op deze manier wordt de toonhoogte zowel door het
modulatiewiel als de voetregelaar gemoduleerd. Op de-
ze manier kunt u verschillende Src-regelaars toewijzen
aan één enkele Dest-parameter.
Door alle zes besturingsverzamelingen toe te wijzen
kunt u op verbazingwekkende wijze geluiden van de
synthesizer real time besturen.
1
ON/OFF ON/OFF ON/OFF ON/OFF
234
Voice Src (bron)
Controll sets
1-6 Regelaars
PB, MW, enz.
Dest (bestemming)
besturingsparameters
Depth (sterkte)
mate van besturing
Elementen
SET 1
MW
(Modulatiewiel)
Src (bron)
SET 2
Dest (bestemming)
ELFO-PM
MW
(Modulatiewiel)
Src (bron)
Dest (bestemming)
ELM PAN
Het bewegen van
het modulatiewiel
wijzigt zowel de
hoeveelheid toon-
hoogtemodulatie
als de panpositie.
SET 1
MW
(Modulatie wiel)
Src (bron)
SET 3
FC
(voetpedaal)
Src (bron)
Dest (bestemming)
ELFO-PM
U kunt het
toonhoogte-
modulatie-effect
regelen met het
modulatie wiel
(MW) of het
voetpedaal (FC).
OPM.
OPM.
OPM.

56
Basissectie Snelgids Referentie Appendix
Regelaars (controllers) gebruiken
■Control Sets en externe MIDI besturing
In een control set worden de regelaars toegewezen aan
interne parameters van de synthesizer. Sommige rege-
laars, die eigenlijk bedoeld zijn voor één bepaald doel,
versturen echter bij het gebruik voorgedefinieerde
MIDI-besturingswijzigingsboodschappen, ongeacht de
control set toewijzingen in de synthesizer.
Zo zijn bijvoorbeeld het pitchbendwiel, het modulatie-
wiel en de toetsenbordaftertouch oorspronkelijk be-
doeld om de pitch bend-, modulatie- en aftertouchpara-
meters te besturen. Vandaar dat bij het gebruik van
deze regelaars er altijd pitch bend-, modulatie- en after-
touchinformatie via de MIDI OUT-aansluiting wordt
verzonden.
Stel dat de panparameter is toegewezen aan het pitch-
bendwiel in een control set. Bij het bewegen van het
pitchbendwiel pant de interne toongenerator van de
synthesizer het geluid; echter, de oorspronkelijke voor-
gedefinieerde pitchbendboodschappen worden even-
goed tegelijkertijd via de MIDI OUT-aansluiting ver-
zonden.
\
De regelaars kunnen ook MIDI-besturingswijzigings-
boodschappen verzenden om de parameters van exter-
ne MIDI-apparaten te besturen. Deze toewijzingen
kunnen worden ingesteld in de utilitymode.
nAangezien het pitchbendwiel, het modulatiewiel en
de toetsenbordaftertouch zijn voorgedefinieerd om
specifieke MIDI besturingsnummers aan te spreken,
kunnen aan deze betreffende regelaars geen afwijken-
de MIDI besturingswijzigingsnummers worden toege-
wezen.
U kunt een regelaar ook zo instellen dat het één soort bestu-
ringswijzigingsboodschap naar de interne toongenerator van
de synthesizer verstuurt en een andere soort verzendt via de
MIDI OUT aansluiting.
In een control set kunt u bijvoorbeeld resonantie toewijzen
aan de CS-schuif 1. Vervolgens kunt u in de utilitymode be-
sturingsnummer 1 (modulatie) aan dezelfde regelaar toewij-
zen. Als u nu de regelaar gebruikt, dan wordt de resonantie-
instelling van het geluid van de interne toongenerator gewij-
zigd; echter, de modulatie-informatie zal tegelijkertijd naar
het externe MIDI apparaat dat op de MIDI OUT-aansluiting
is aangesloten verzonden worden.
Belangrijkste regelaarnummers en hun functie
Zie blz. 119
OUT IN
LFO1Pitch PAN
MIDI
Pitchbend-
wiel
Toongenerator
MIDI besturing
Control Set
MW/AC1/FC (variabele besturing) FS (aan/uit schakelaar)
7 Volume 64 Vasthouden 1 (Sustain)
10 Pan 65 Portamentoschakelaar
11 Expressie 66 Sostenuto
71 Harmonische inhoud (resonantie) 96 Arpeggioschakelaar
72 Releasetijd 97 Arpeggio vasthouden
73 Attacktijd 98 Afspelen/stoppen
74 Helderheid 99 Programmawijziging INC
75 Decaytijd 100 Programmawijziging DEC
91 Reverb zendniveau 101 Octaaf resetten
93 Chorus zendniveau
OPM.

57
BasissectieSnelgidsReferentieAppendix
Remote Control voor externe sequencer
Remote Control voor externe sequencer
De Remote Controlfunctie stelt u in staat om met de hardware regelaars op het paneel van de S90 fundamentele hande-
lingen in de sequencersoftware van uw computer te besturen. U kunt tracks op mute zetten, het sequencertransport be-
sturen (spelen/stoppen), zowel MIDI- als audiotracks (maximaal 16) mixen met de schuiven van de S90, de tracks pannen,
EQ besturen, en effectzendinstellingen wijzigen — zonder de muis aan te hoeven raken. Dit is niet alleen handiger en effi-
ciënter — aangezien u speciale regelaars heeft voor de meest gebruikte functies — het biedt u tevens (met de CS-schuiven)
fijnere besturing over cruciale niveauparameters. Als u ooit met een mengpaneel of een hardware sequencer gewerkt heeft,
dan zult u blij zijn om eindelijk uw sequencersoftware met knoppen en schuiven te kunnen besturen.
Opstellen
Voordat u de Remote Controlfunctie kunt gebruiken,
moet u het systeem eerst instellen zoals hieronder be-
schreven wordt.
1
Sluit uw computer aan op
de S90 met de USB kabel.
Zie blz. 17.
2
Installeer de setup file.
Installeer de USB MIDI-driver en de setup file van de
sequencesoftware (op de meegeleverde CD-ROM) op uw
computer. Zie de aparte Installation Guide voor details
over het installeren ervan.
3
Selecteer de template van
uw specifieke sequencesoft-
ware in de utilitymode op de
S90.
1
Activeer de utilitymode.
2
Roep de OTHER-display op in het MIDI-menu
([F5]
→→
→→
[SF4]).
3
Verplaats de cursor naar de MIDI IN/OUT-
parameter en stel deze in op USB.
4
Roep de REMOTE-display op in het CTLASN-
menu ([F4]
→→
→→
[SF4]).
5
Selecteer het templatetype en druk op de
[ENTER]-knop.
UTILITY
CARD
SEQ PLAY

58
Basissectie Snelgids Referentie Appendix
Remote Control voor externe sequencer
De Remote Control-
functie gebruiken
1
Zet de Remote Controlfunc-
tie aan door op de [REMOTE
CONTROL]-knop te drukken,
zodat het lampje gaat knip-
peren.
2
Speel naar wens met de CS-
schuiven of de knoppen op het
paneel van de S90.
1
Selecteer een track op uw computersequencer
vanaf de S90.
De [1]~[16] knoppen corresponderen met de respec-
tievelijk genummerde tracks op de sequencesoftware
op uw computer.
2
Zet de track van de sequencer aan of uit (mute).
De [1]~[16] knoppen corresponderen met de respec-
tievelijk genummerde tracks op de sequencesoftware
op uw computer.
3
Bestuur het niveau van de geselecteerde track
van de sequencer met de CS-schuiven (blz. 59).
4
Bestuur de transportfuncties op de sequencer.
Met de onderstaande handelingen kunt u afspelen,
stoppen, voorwaarts spoelen en achterwaarts spoelen
in de computersequencesoftware besturen.
REMOTE
CONTROL
1 2 3 4 5 6 7 8
9 10 11 12 13 14 15 16
TRACK
SELECT
MUTE
SOLO
ELEMENT / PERF.PART / ZONE
1 2 3 4 5 6 7 8
9 10 11 12 13 14 15 16
TRACK
SELECT
MUTE
SOLO
ELEMENT / PERF.PART / ZONE
PAN
CONTROL
FUNCTION
MASTER
VOLUME
CUTOFF
ASSIGN A
MEQ LOW
VOLUME 1
ZONE 1
CS 1
TEMPO
RELEASE
ASSIGN 2
MEQ HIGH
VOLUME 4
ZONE 4
CS 4
REVERB
RESONANCE
ASSIGN B
MEQ LOW MID
VOLUME 2
ZONE 2
CS 2
CHORUS
ATTACK
ASSIGN 1
MEQ HI MID
VOLUME 3
ZONE 3
CS 3
ARPEGGIO
EFFECT
BYPASS PLAY/
STOP
UTILITY
CARD
SEQ PLAY
F4
PLAY/STOP
FORWARD/REWIND
(CHAIN-display in sequence playmode)

59
BasissectieSnelgidsReferentieAppendix
Remote Control voor externe sequencer
Remote Control-toewijzingen
De functies die kunnen worden bestuurd door de S90 han-
gen af van de gebruikte software. Als de juiste template ge-
selecteerd is, dan kunnen de volgende functies op de corres-
ponderende software worden bestuurd.
n
Voor bepaalde softwareprogramma’s kan het nodig zijn om
de setting (instellingen) file op de meegeleverde CD-ROM te
installeren.
Logic Audio Platinum Ver5
Als de template wordt ingesteld op “Logic”, dan kunnen de
volgende functies worden bestuurd door de S90.
Cubase VST/32, Cubase VST 5.1r1, SQ01
Als de template wordt ingesteld op “Cubase/SQ01”, dan
kunnen de volgende functies worden bestuurd door de S90.
SONAR2/Cakewalk ProAudio Ver9.0
Als de template wordt ingesteld op “SONAR”, dan kunnen
de volgende functies worden bestuurd door de S90.
Pro Tools V5.0
Als de template wordt ingesteld op “ProTools”, dan
kunnen de volgende functies worden bestuurd door de
S90.
Deze besturen de via de NUMMER [1] - [16] knoppen geselecteerde track.
Alle
parameters
Ingesteld
met
[CONTROL
FUNCTION]
CS1 CS2 CS2 CS4
1e rij
PAN SEND1 SEND2 SEND3
2e rij
PAN EQ1 Freq EQ1 Gain EQ1 Q
3e rij
PAN EQ2 Freq EQ2 Gain EQ2 Q
4e rij
PAN EQ3 Freq EQ3 Gain EQ3 Q
VOLUME
(5e rij)
Deze besturen de vier tracks, geselecteerd met de NUMMER [1] - [16] knoppen.
Geselecteer-
de tracks CS1 CS2 CS3 CS4
1 ~ 4
VOLUME 1 VOLUME 2 VOLUME 3 VOLUME 4
5 ~ 8
VOLUME 5 VOLUME 6 VOLUME 7 VOLUME 8
9 ~ 12
VOLUME 9 VOLUME 10 VOLUME 11 VOLUME 12
13 ~ 16
VOLUME 13
VOLUME 14 VOLUME 15 VOLUME 16
SEQ
TRANS-
PORT
Deze besturen PLAY, STOP, G
, H
van de computersequencesoft-
ware.
TRACK
MUTE
Als de [MUTE]-knop op de S90 wordt aangezet, dan besturen de
NUMMER [1] - [16] knoppen de trackmute-instellingen van de compu-
tersequencesoftware.
TRACK
SELECTIE
Als de [TRACK SELECT]-knop op de S90 wordt aangezet, dan selec-
teren de NUMMER [1] - [16] knoppen de track van de computersequen-
cesoftware.
Deze besturen de via de NUMMER [1] - [16] knoppen geselecteerde track.
Alle
parameters
Ingesteld
met
[CONTROL
FUNCTION]
CS1 CS2 CS2 CS4
1e rij
PAN SEND1 SEND2 SEND3
2e rij
PAN EQLo Freq EQLo Gain EQLo Q
3e rij
PAN EQMidLo Fre EQMidLo Gai EQMidLo Q
4e rij
PAN EQHi Freq EQ3Hi Gain EQ3Hi Q
VOLUME
(5e rij)
Deze besturen de vier tracks, geselecteerd met de
NUMMER [1] - [16] knoppen.
Geselecteer-
de tracks CS1 CS2 CS3 CS4
1 ~ 4
VOLUME 1 VOLUME 2 VOLUME 3 VOLUME 4
5 ~ 8
VOLUME 5 VOLUME 6 VOLUME 7 VOLUME 8
9 ~ 12
VOLUME 9 VOLUME 10 VOLUME 11 VOLUME 12
13 ~ 16
VOLUME 13
VOLUME 14 VOLUME 15 VOLUME 16
SEQ
TRANS-
PORT
Deze besturen PLAY, STOP, G
, H
van de computersequencesoft-
ware.
TRACK
MUTE
Als de [MUTE] knop op de S90 wordt aangezet, dan besturen de
NUMMER [1] - [16] knoppen de trackmute-instellingen van de compu-
tersequencesoftware.
TRACK
SELECTIE
Als de [TRACK SELECT]-knop op de S90 wordt aangezet, dan selec-
teren de NUMMER [1] - [16] knoppen de track van de computersequen-
cesoftware.
Deze besturen de via de NUMMER [1] - [16] knoppen geselecteerde track.
Alle
parameters
Ingesteld
met
[CONTROL
FUNCTION]
CS1 CS2 CS2 CS4
1e rij
PAN SEND1 SEND2 SEND3
2e rij
--- --- --- ---
3e rij
--- --- --- ---
4e rij
--- --- --- ---
VOLUME
(5e rij)
Deze besturen de vier tracks, geselecteerd met de
NUMMER [1] - [16] knoppen.
Geselecteer-
de tracks CS1 CS2 CS3 CS4
1 ~ 4
VOLUME 1 VOLUME 2 VOLUME 3 VOLUME 4
5 ~ 8
VOLUME 5 VOLUME 6 VOLUME 7 VOLUME 8
9 ~ 12
VOLUME 9 VOLUME 10 VOLUME 11 VOLUME 12
13 ~ 16
VOLUME 13
VOLUME 14 VOLUME 15 VOLUME 16
SEQ
TRANS-
PORT
Deze besturen PLAY, STOP, G
, H
van de computersequencesoft-
ware.
TRACK
MUTE
Als de [MUTE] knop op de S90 wordt aangezet, dan besturen de
NUMMER [1] - [16] knoppen de trackmute-instellingen van de compu-
tersequencesoftware.
TRACK
SELECTIE
Als de [TRACK SELECT] knop op de S90 wordt aangezet, dan selec-
teren de NUMMER [1] - [16] knoppen de track van de computersequen-
cesoftware.
Alle
parameters Niet beschikbaar.
VOLUME
(5de rij)
Deze besturen de vier tracks, geselecteerd met de NUMMER [1] - [16]
knoppen.
Geselecteer-
de tracks CS1 CS2 CS3 CS4
1 ~ 4
VOLUME 1 VOLUME 2 VOLUME 3 VOLUME 4
5 ~ 8
VOLUME 5 VOLUME 6 VOLUME 7 VOLUME 8
9 ~ 12
VOLUME 9 VOLUME 10 VOLUME 11 VOLUME 12
13 ~ 16
VOLUME 13
VOLUME 14 VOLUME 15 VOLUME 16
SEQ
TRANS-
PORT
Deze besturen PLAY, STOP, G
, H
van de computer sequence
software.
TRACK
MUTE
Als de [MUTE] knop op de S90 wordt aangezet, dan besturen de
NUMMER [1] - [16] knoppen de track mute instellingen van de compu-
tersequencesoftware.
TRACK
SELECTIE
Als de [TRACK SELECT] knop op de S90 wordt aangezet, dan selec-
teren de NUMMER [1] - [16] knoppen de track van de computersequen-
cesoftware.
OPM.

60
Basissectie Snelgids Referentie Appendix
Voice Edit
Voice Edit
De volgende procedure laat u de basisstappen zien in het creëren en bewerken van voices.
Dit is natuurlijk slechts één voorbeeld; u bent vrij om de parameters zo in te stellen als u zelf wilt. Details over iedere
parameter wordt in de referentiesectie van deze handleiding gegeven (blz. 98).
nAlle parameterinstellingen worden samen met de voice zelf opgeslagen.
1Selecteer een voice om te
bewerken
Ga naar de voice playmode door op de [VOICE]-knop te
drukken.
Selecteer het voicenummer van de voice die u wilt
bewerken (blz. 36).
nAls u een voice creëert door een bestaande te bewerken, dan
is het handig om een voice te selecteren die een geluid bevat
dat lijkt op degene die u wilt creëren. Op deze manier hoeft u
geen grote wijzigingen te maken of veel parameters te bewer-
ken — waardoor u een voice snel en gemakkelijk kunt
creëren. Gebruik, als u een voice vanaf het begin creëert, de
handige initialize-functie (in de voice jobmode) om de voice
in het interne usergeheugen te initialiseren. Zie voor details
blz. 70.
2Activeer de voice editmode
Alle voice creaties en bewerkingen worden in de voice
editmode uitgevoerd.
Druk, terwijl u in de voice playmode bent, op de [EDIT]-
knop, om naar de voice editmode te gaan.
1
3
4
2
5
6
Selecteer, in de voice playmode, de voice die u wilt bewerken.
Ga naar de voice editmode.
●Stel de parameters in die alle elementen in de voice ge-
meenschappelijk hebben (volume, pitch, tone, enz.) U kunt
ook parameters instellen die gerelateerd zijn aan arpeggio,
regelaars, effecten, enzovoorts.
Stel de commonparameters in
Stel de effectparameters in.
Sla de bewerkte voice op.
●Selecteer, vanaf de OSC-schermen (oscillator), de waves
die door de elementen in de voice worden gebruikt, alsook
het volume, pan, note range (nootbereik) en andere basis-
parameters.
●Stel, vanaf de PITCH-schermen, de stemming en andere
toonhoogte-gerelateerde parameters in die door de ele-
menten worden gebruikt. Stel ook desgewenst de PEG
(Pitch Envelope Generator) parameters in.
●Pas, vanaf de FILTER-schermen, de parameters van de fil-
ters aan die door de elementen worden gebruikt. Stel ook
desgewenst de FEG (Filter Envelope Generator) parameters
in.
●Stel, vanaf de AMP-schermen (amplitude), het volume en
andere uitvoerniveau-gerelateerde parameters in die door
de elementen worden gebruikt. Stel ook desgewenst de
AEG (Amplitude Envelope Generator) parameters in.
●Stel, vanaf de LFO-schermen (Low Frequency Oscillator),
de modulatie-gerelateerde parameters in die door de
elementen worden gebruikt.
●Pas desgewenst, vanaf de EQ-schermen (Equalizer), de
geluiden aan.
Stel de elementparameters in
MODE
VOICE
PERFORM
MASTER
JOBEDIT
COMPARE
STORE
VOICE
PERFORM
MASTER
UTILITY
CARD
SEQ PLAY
ARPEGGIO
EFFECT
BYPASS PLAY/
STOP
MODE
OPM.
OPM.

61
BasissectieSnelgidsReferentieAppendix
Voice Edit
Common Edit en individuele
elementen bewerken
Elementen (of toetsen) aan-/uitscha-
kelen (mute)
Een voice kan uit maximaal vier elementen bestaan
(blz. 26). Maak gebruik van de common editmode om
de gemeenschappelijk instellingen van alle vier de ele-
menten aan te passen.
Druk, om de gemeenschappelijke parameters van alle
vier de elementen te bewerken, op de [DRUM KITS]-
knop (deze dient hier als de “COMMON”-knop).
Selecteer, om de parameters van de individuele ele-
menten te bewerken, het gewenste element met de
corresponderende NUMMER-knop ([1] - [4]).
U kunt andere elementen (die u niet wilt bewerken
en niet wilt horen) muten met de NUMMER [9] -
[12]-knoppen (alleen normale voice). Het feit dat ze
gemute zijn wordt aangeven door brandende knop-
pen; de indicator van de knop die correspondeert
met het gemute element gaat branden.
Een element op solo zetten
Houd de [MUTE]-knop ingedrukt en druk tegelijker-
tijd op één van de NUMMER knoppen [9] tot en met
[12] om de corresponderende track op solo te zetten.
Als u een element heeft geselecteerd om solo te gaan,
dan gaat het lampje van de [MUTE]-knop knipperen,
om aan te geven dat de solofunctie actief is. Als de solo-
functie actief is, dan kunt u het solo-element eenvoudig
wijzigen door de corresponderende NUMMER-knop
[9] tot [12] in te drukken.
Om de solofunctie te verlaten moet u nog een keer
op de [MUTE]-knop drukken.
Wisselen tussen schermen en
instellingen invoeren
1Selecteer het menu waarbinnen u wilt bewerken
door op de [F1] - [F6] en [SF1] - [SF5] knoppen te
drukken.
2Selecteer de gewenste parameter met de
[ ▲ ▼ EF] knoppen.
3Gebruik de [INC/YES] en [DEC/NO] knoppen
om de parameterwaarde in te stellen.
nZie, voor details over de bewerkingsindicator, blz. 39.
De comparefunctie
Gebruik dit om te luisteren naar het verschil tussen
de bewerkte voice-/performance-instellingen en
dezelfde originele voice-/performance-instellingen.
1Druk op de [COMPARE (EDIT)]-knop in de
editmode. De EDIT LED zal gaan knipperen en de
originele instellingen worden tijdelijk hersteld
voor vergelijkingsdoeleinden.
(De -indicator wordt boven in de display
getoond op de plaats van de -indicator.)
nAls de comparefunctie aanstaat, dan kunnen de
[DEC/NO]- en [INC/YES]-knoppen niet voor
bewerking worden gebruikt.
2Druk nogmaals op de [EDIT]-knop om de
comparefunctie uit te schakelen en uw recente
bewerkte instellingen terug te zetten.
nDe comparefunctie is ook beschikbaar in de
performance editmode.
DRUM KITS
FAVORITES
COMMON
1 2 3 4
9 10 11 12
ELEMENT / PERF.PART / ZONE
Element mute-instelling
Elementselectie
1 2 3 4 5 6 7 8
9 10 11 12 13 14 15 16
TRACK
SELECT
MUTE
SOLO
ELEMENT / PERF.PART / ZONE
OPM.
OPM.
OPM.

62
Basissectie Snelgids Referentie Appendix
Voice Edit
3Instellen van de common-
parameters
Elke voice bestaat uit maximaal vier elementen. Hier
worden de gemeenschappelijke (common) parameters
voor alle elementen uitgelegd.
●GENERAL [F1]
Voor de instelling van algemene parameters in de
gemeenschappelijke editmode, zoals de voicenaam.
●OUTPUT [F2]
Voor de instelling van de parameters van de voice uitvoer
zoals het uitgangssignaalniveau (volume) en pan positie.
●ARP [F3]
Door deze parameters in te stellen kunt u bepalen hoe
arpeggio op de voice wordt toegepast (blz. 45).
●CTL SET [F4]
Voor het toewijzen van verschillende functies aan de
regelaars op het bedienings-/achterpaneel. U kunt
bijvoorbeeld parameters aan het pitchbendwiel en een
voetpedaal toewijzen, zodat u de klank van de voice in
real time kunt wijzigen (blz. 55).
●LFO [F5]
Voor de instelling van de LFO-parameters. De LFO
gebruikt laagfrequente golfvormen om de toonhoogte-/
filter-/amplitudekarakteristieken te kunnen variëren, en
kan worden gebruikt om vibrato, wah, tremolo en andere
effecten te creëren.
●EFFECT [F6]
Voor de instelling van de effectparameters voor de voice.
Er zijn twee insertie-effecten en twee systeemeffecten
(reverb en chorus).
4Stel de element-parameters in
Element editproces
●OSC (Oscillator) [F1]
U kunt de verschillende parameters instellen die de waves
(golfvormen) regelen waarop de voice gebaseerd is. U kunt de
wave selecteren die voor het element wordt gebruikt, het volume
en nootbereik van alle elementen selecteren, enzovoorts.
ElementSw (element schakelaar)
Bepaalt of een element aan- of uitstaat.
WaveNo. (Wavenummer)
Selecteer de wave voor een element.
NoteLimit (nootlimiet laag/hoog)
VelocityLimit (Aanslaggevoeligheidslimiet laag/hoog)
Stel het nootbereik voor elk element in (het bereik van de
noten op het toetsenbord waarover het element zal klinken)
en ook de aanslaggevoeligheidsreactie (het bereik van de
aanslaggevoeligheid van de noot waarin het element zal
klinken). U kunt verschillende instellingen aan een element
toewijzen. Met deze parameters kunt u elementen stapelen
en hun uitvoer regelen.
U kunt bijvoorbeeld een element instellen om te klinken in
het hoge bereik van het toetsenbord, en een ander element
om te klinken in het lager bereik. Zo kunt u dus zelfs in één
voice twee verschillende geluiden op verschillende gedeelten
van het toetsenbord laten klinken of u kunt de twee element-
bereiken laten overlappen, zodat de geluiden in één bereik
op elkaar gestapeld zijn.
Bovendien kunt u ieder element zo instellen dat het reageert op
verschillende aanslagsnelheden, zodat één element klinkt als er
zacht wordt aangeslagen, en een ander element klinkt als er
hard wordt aangeslagen op het toetsenbord.
n
In de performancemode kunnen vergelijkbare instellingen
worden toegewezen voor iedere part (Ref.nrs. 42, 43).
AMPFILTERPITCH
OSC
PEG FEG AEG
LFO
Element
1-4
Effect
Aanslag-
snelheid
C-2 G8
Element 4
Element 3
Element 2
Element 1
OPM.

63
BasissectieSnelgidsReferentieAppendix
Voice Edit
●PITCH [F2]
U kunt de basistoonhoogteparameters voor ieder element
instellen. U kunt de elementen ontstemmen, toonhoogte
schaalverdelingen maken, enzovoorts. U kunt ook, door
het instellen van de PEG (Pitch Envelope Generator),
bepalen hoe de toonhoogte wijzigt in de tijd.
PEG (pitch envelope generator) [F2] →→
→→ [SF3]
U kunt met de PEG de toonhoogte-overgang besturen,
vanaf het moment dat een toets op het toetsenbord wordt
aangeslagen, tot het moment dat deze wordt losgelaten.
Zoals hieronder wordt geïllustreerd, bestaat de pitch-
envelope uit vijf time (overgangssnelheid) parameters en
vijf level (toonhoogte) parameters. Dit is bruikbaar bij het
creëren van automatische toonhoogtewijzigingen.
Bovendien kunnen verschillende PEG-parameters per
element afzonderlijk worden ingesteld.
De volledige namen van de beschikbare parameters wor-
den getoond in de onderstaande tabel, op de manier waar-
op ze in de display verschijnen.
●FILTER [F3]
U kunt het filter gebruiken om de klankkarakteristieken
van ieder element te wijzigen, door de boventonen (har-
monischen) die zich in de golfvorm van het element be-
vinden bij te stellen.
Cutoff frequentie en resonantie
Filters werken door een deel van het signaal dat lager is
dan een bepaalde frequentie door te laten, en het deel
boven deze frequentie weg te snijden. Deze frequentie
wordt de cutoff frequentie genoemd. U kunt een relatief
helder of donker geluid produceren met het instellen van
de cutoff frequentie. Resonantie, daarentegen, versterkt
het niveau van het signaal rondom de cutoff frequentie.
Het benadrukken van de boventonen in dit gebied pro-
duceert een onmiskenbaar “piekerige” klank, en maakt
het geluid helderder en harder.
Over de filtertypes
In de bovenstaande illustratie wordt het low pass filter
getoond — maar de S90 is tevens van andere filtertypes
voorzien.
LPF24D (low pass filter 24dB/oct digitaal)
Een 4-polige (-24db/oct) dynamische LPF met een sterke
resonantie.
HOLD ATK DCY1 DCY2 REL DEPTH
TIME Hold Time Attack
Time Decay 1
Time Decay 2
Time Release
Time ---
LEVEL Hold Level Attack
Level Decay 1
Level
Decay 2
(Sustain)
Level
Release
Level Depth
0
Toonhoogte
Hold Level
Hold Time
Attack
Level
Decay 1
Level
Decay2
(Sustain)
Level Toets los Release
Level
Attack
Time Decay1
Time Decay 2
Time Release
Time
Tijd
Niveau
Niveau
Cutoff frequentie
Deze frequenties worden
“doorgelaten” door het filter.
Frequentie
(toonhoogte)
Cutoff frequentie
Frequentie (toonhoogte)
Resonantie
Resonantie

64
Basissectie Snelgids Referentie Appendix
Voice Edit
LPF24A (low pass filter 24dB/oct analoog)
Een 4-polige (-24db/oct) dynamische LPF met een karakter
dat sterk lijkt op de filters van analoge synthesizers
LPF18 (low pass filter18dB/oct)
Een 3-polige (-18db/oct) dynamische LPF.
LPF18s (low pass filter [18dB/oct staggered)
Ook een 3-polige (-18db/oct) dynamische LPF, maar met
eenmeer geleidelijke frequentiecurve.
LPF12 (low pass filter12dB/oct)
Een 2-polige (-12db/oct) dynamische LPF, bedoeld om samen
gebruikt te worden met een HPF (high pass filter).
LPF6 (low pass filter 6dB/oct)
Een enkelpolige (-6db/oct) dynamische LPF zonder resonantie,
bedoeld om gebruikt te worden met een HPF (high pass filter).
HPF24D (high pass filter 24dB/oct digitaal)
Een 4-polige (-24db/oct) dynamische HPF met een sterke
resonantie.
HPF12 (high pass filter 12dB/oct)
Een 2-polige (-12db/oct) dynamische HPF.
BPF12D (band pass filter 12dB/oct digitaal)
BPF12s (band pass filter 12dB/oct overhangend)
Feitelijk hetzelfde als BPF12D, maar met een meer
geleidelijke frequentiecurve.
BPF6 (band pass filter 6dB/oct)
BPFw (band pass filter wide)
Ook een combinatie van een –12dB/oct HPF en LPF, maar
met een bredere frequentieband.
BEF12 (band elimination filter 12dB/oct)
BEF6 (band elimination filter 6dB/oct)
Dual LPF
Een combinatie van twee parallelle –12dB/oct LPF’s.
Resonantie
LPF18S
LPF18
Resonantie
Resonantie
Resonantie
Resonantie
Niveau
Cutoff bereik
Doorgelaten bereik
Cutoff bereik
-12db/oct
Frequentie
Niveau Doorgelaten bereik
-6db/oct
Frequentie
Cutoff bereik Cutoff bereik
Niveau Doorgelaten bereik
kan worden
verbreed
Frequentie
Cutoff bereik Cutoff bereik
Niveau
Doorgelaten bereik
Frequentie
Cutoff bereik
Doorgelaten bereikMidden-frequentie
Niveau
Afstand
Frequentie
De cutoff frequentie kan
direct in de display
worden ingesteld.

65
BasissectieSnelgidsReferentieAppendix
Voice Edit
Dual HPF
Een combinatie van twee parallelle –12dB/oct HPF’s.
Dual BPF
Een combinatie van twee parallelle –6dB/oct BPF’s.
Dual BEF
Een combinatie van twee parallelle –6dB/oct BEF’s.
LPF12 (low pass filter 12dB/oct)+ HPF12 (high pass filter)
Een combinatie van een LPF en een HPF.
LPF12 (low pass filter 12dB/oct)+ BPF6 (band pass filter)
Een combinatie van een LPF en een BPF.
HPF12 (high pass filter 12dB/oct)+ BPF6 (band pass filter)
Een combinatie van een HPF en een BPF.
thru
Het signaal passeert de filters onbewerkt, het gehele signaal
blijft ongewijzigd.
nFilterparameters zijn ook beschikbaar in part edit.
U kunt ook de filter envelope generator (FEG) instellen met
tijdsverschillen voor het filter, waardoor dynamische veran-
deringen in klankkarakteristieken optreden. We zullen u
hier laten zien hoe de FEG werkt.
FEG (filter envelope generator) [F3] →→
→→ [SF3]
Met de FEG kunt u de overgangen in de klank bepalen vanaf
het moment dat een toets op het toetsenbord wordt aange-
slagen tot het moment waarop deze wordt losgelaten. Zoals
hieronder wordt geïllustreerd, bestaat de filterenvelope uit vijf
time (overgangssnelheid) parameters en vijf level-parameters
(voor de hoeveelheid filtering). Als u een toets op het toetsen-
bord aanslaat, dan wijzigt de cutoff frequentie aan de hand
van deze envelope instellingen. Dit is bijvoorbeeld handig bij
het creëren van automatische waheffecten. Bovendien kun-
nen verschillende FEG parameters per element afzonderlijk
worden ingesteld.
De volledige namen van de beschikbare parameters
worden getoond in de onderstaande tabel, op de manier
waarop ze verschijnen in de display.
Niveau
Distance
(afstand)
Frequentie
De cutoff frequentie kan direct in
de display worden ingesteld.
Niveau
Frequentie
De cutoff frequentie kan direct in
de display worden ingesteld.
Distance
(afstand)
Niveau
Frequentie
De cutoff frequentie kan direct in
de display worden ingesteld.
Distance (afstand)
Niveau
Frequentie
De cutoff frequentie kan direct in
de display worden ingesteld.
Distance
(afstand)
Niveau
Frequentie
HOLD ATK DCY1 DCY2 REL DEPTH
TIME Hold Time Attack
Time Decay 1
Time Decay 2
Time Release
Time ---
LEVEL Hold Level Attack
Level Decay 1
Level
Decay 2
(Sustain)
Level
Release
Level Depth
Niveau
Frequentie
0
Hold Level
Hold
Time
Attack
Level Decay 1
Level
Decay2
(Sustain)
Level Toets los Release
Level
Attack
Time Decay1
Time Decay2
Time Release
Time
Tijd
Cutoff
frequentie
OPM.

66
Basissectie Snelgids Referentie Appendix
Voice Edit
●AMP (amplitude) [F4]
U kunt het volume van elk element instellen, nadat de OSC-
(Oscillator), PITCH- en FILTER-parameters zijn toegepast,
alsook het totale volume van het uitgangssignaal.
Het signaal van elk element wordt met het opgegeven
volume naar de volgende effectsectie gestuurd.
U kunt tevens door het instellen van de AEG (Amplitude
Envelope Generator) bepalen hoe het volume in de tijd
wijzigt.
AEG (amplitude envelope generator) [F4] →→
→→ [SF3]
Met de AEG kunt u de overgang van het volume bepalen,
vanaf het moment dat een toets op het toetsenbord wordt
aangeslagen, totdat deze wordt losgelaten. Zoals hier-
onder wordt geïllustreerd bestaat de amplitude envelope
uit vier time (overgangssnelheid) parameters en drie level-
parameters (voor de hoeveelheid filtering). Als u een toets
op het toetsenbord aanslaat, dan wijzigt het volume
volgens deze envelope instellingen. Bovendien kunnen
verschillende AEG parameters per element worden inge-
steld.
De volledige namen van de beschikbare parameters wor-
den in de onderstaande tabel getoond, op de manier waar-
op ze in de display verschijnen.
●LFO (laagfrequente oscillator) [F5]
Zoals de naam al doet vermoeden, creëert de LFO laag
frequente golfvormen.
Met deze golfvormen kunt u de toonhoogte, het filter of de
amplitude van elk element moduleren om zo effecten als
vibrato, wah en tremolo te creëren. LFO kan onafhanke-
lijk, voor elk element, worden ingesteld; het kan ook tege-
lijk voor alle elementen worden ingesteld (Ref.nrs. 159-
174).
●EQ (equalizer) [F6]
Door het geluid aan te passen, kunt u de speciale karak-
teristieken van het geluid naar voren laten komen en een
juiste balans tussen de elementen verkrijgen (Ref.nrs.
210-215).
5
De effectparameters instellen
Zie, voor een toepassingsvoorbeeld over het gebruik van
het effect, blz. 67.
6Bewerkte voices opslaan
Er kunnen maximaal 128 nieuwe/bewerkte normale
voices en 16 nieuwe/bewerkte drumvoices in het interne
usergeheugen worden opgeslagen.
Als u een voice opslaat, dan gaan alle data op de opslaglocatie
verloren. U moet altijd belangrijke data op een Memory Card of
via een computer opslaan.
nZie, voor details over het opslaan van voices, blz. 73.
Over het bewerken (edit) van board
customvoices
U kunt board customvoices van het plug-in board
bewerken met de Editor-software die is meegeleverd
met het board.
nStel het partnummer van de Editor-software in op “1”
als u de software gebruikt in de voicemode. Zorg er
ook voor dat het basis MIDI-ontvangstkanaal van de
S90 (Ref.nr. 176) op hetzelfde MIDI-kanaal staat als
die van de Editorsoftware.
De originele board customvoices die u hebt bewerkt
kunnen opgeslagen worden op en bestuurd worden
door de computer.
Zorg er voor dat u de bewerkte data opslaat op een
Memory Card, aangezien de bewerkte data in de
DRAM van het plug-inboard verloren gaan als u
het instrument uitzet (blz. 82).
nZie, voor details over het gebruik van de Editor-
software die is meegeleverd met het plug-inboard, de
online help van de Voice Editor-software.
nHet bewerken van de hierboven beschreven para-
meters heeft niet altijd een hoorbaar effect op het
geluid, maar is afhankelijk van het betreffende geïn-
stalleerde plug-inboard.
INIT ATK DCY1 DCY2 REL DEPTH
TIME --- Attack
Time Decay 1
Time Decay 2
Time Release
Time ---
LEVEL Initial Level --- Decay 1
Level
Decay2
(Sustain)
Level ---
0
Niveau
Init
Level
Attack
Level Decay1
Level
Decay2
(Sustain)
Level Toets los Release
Level
Attack
Time Decay1
Time Decay2
Time Release
Time
Tijd
Voice
Store (opslaan)
Normale voice
USER (US)
1-128
Drumvoice
USER DRUM (USDR)
1-16
OPM.
OPM.
OPM.
OPM.

67
BasissectieSnelgidsReferentieAppendix
Effecten gebruiken
Effecten gebruiken
In de eindfase van de programmering, kunt u de effectparameters instellen om het karakter van het geluid verder te wijzigen.
Effectstructuur
Het effectgedeelte van de S90 beschikt over de volgende
effecteenheden.
■Systeemeffecten (reverb, chorus, variatie)
Systeemeffecten worden in alle gevallen toegepast op het
totaalgeluid — een voice, een performance met vele parts
en instellingen, een song, enzovoorts. Met systeemeffec-
ten wordt het geluid van alle parts naar het effect verzon-
den, overeenkomstig het voor de verschillende parts inge-
stelde Effect Send Level. Het bewerkte geluid (“wet” ge-
noemd) wordt naar het mengpaneel teruggestuurd, over-
eenkomstig het ingestelde Return Level, waarna het wordt
gemengd met het onbewerkte “dry” geluid en wordt uit-
gevoerd. Op deze manier kunt u een optimale balans
tussen het effectgeluid en het originele geluid van de parts
creëren.
Reverb
Het reverbeffect voegt een warme sfeer toe aan het geluid,
door middel van het nabootsen van complexe reflecties,
zoals die optreden in concertgebouwen of kleine clubs. Er
zijn in totaal 12 verschillende reverbtypes beschikbaar.
Chorus
De choruseffecten creëren middels modulatie een rijk en-
semblegeluid — alsof één part door meerdere instrumen-
ten tegelijk wordt voortgebracht. Er zijn in totaal 25 ver-
schillende chorustypes beschikbaar.
Variation
De variationeffecten bieden een groot aantal geluidstrans-
formaties en versterkingsfuncties. Er zijn in totaal 25
verschillende variationtypes beschikbaar. Variationeffec-
ten zijn niet beschikbaar in de voicemode.
■Insertioneffecten (1, 2)
Insertioneffecten kunnen afzonderlijk op verschillende
parts worden toegepast. De insertioneffecten worden
voornamelijk gebruikt om enkele parts afzonderlijk van
effect te voorzien. De sterkte van het effect kan worden
ingesteld met de dry/wet-balans. Aangezien een inser-
tioneffect alleen toegepast kan worden op één bepaalde
part, kan dit effect worden gebruikt bij geluiden die in-
grijpend gewijzigd moeten worden. U kunt de balans ook
zo instellen dat alleen het effectgeluid hoorbaar is, door
100% wet te selecteren. De S90 is uitgerust met twee
insertioneffectsystemen — één met een totaal van 104
interne effecttypes en het andere met 25.
■Plug-in insertioneffecten
Dit is een speciaal effectsysteem dat alleen beschikbaar is
als er een effect plug-inboard (blz. 22) is geïnstalleerd.
Plug-inboardeffecten zijn niet beschikbaar in de voicemo-
de.
■Master Equalizer
In het algemeen worden equalizers gebruikt om het geluid
dat geproduceerd wordt door versterkers en luidsprekers
te corrigeren, en het geluid aan te passen aan het bewuste
karakter van de ruimte. Om dit te bewerkstelligen wordt
het geluid verdeeld over verschillende frequentiebanden,
waarna de correcties aangebracht kunnen worden door
het niveau van de verschillende banden te verhogen of te
verlagen.
Bovendien kan het aanpassen van het geluid aan de hand
van het soort muziek—het meer detail geven aan klas-
sieke muziek, het “knapperiger” maken van popmuziek,
het vergroten van de dynamiek in rockmuziek — ook
helpen bij het naar boven halen van de speciale karak-
teristieken van de muziek, hetgeen uw spel aangenamer
doet klinken.
De S90 is uitgerust met een hoge kwaliteits vijfbands digitale
equalizer. Met de vier CS-schuiven kunt u het niveau van de
vier (van de vijf) banden individueel afstellen.
Effectinstellingsvoorbeelden
Hier laten we een voorbeeld zien van het bewerken
van effectinstellingen in de voice editmode (blz. 60).
In dit voorbeeld zullen we de insertion1-instelling
van de voice Or: BreathPipe (PRE1: E13) wijzigen
van Thru naar FLANGER
(een straaljagerachtig effect).
1Selecteer het voicenummer van de voice die u
wilt bewerken (Hier Or: BreathPipe=PRE1:
E13), en ga vervolgens naar de voice editmode
(blz. 36 en 60).
2Druk op de [COMMON]-knop om de common
editdisplay te selecteren (blz. 61).
3Druk op de [F6]→[SF1]-knoppen om de
CONNECT-display op te roepen.
4Gebruik de [▲ ▼ EF] knop om het INS1
(INS1 type) scherm te selecteren.

68
Basissectie Snelgids Referentie Appendix
Effecten gebruiken
5Gebruik de datadial om “FLG: FLANGER1” te
selecteren en bespeel vervolgens het toetsenbord.
Probeer ook andere effecttypes uit, waarbij u het
overzicht van effecttypes in de aparte Data List
kunt raadplegen.
nU kunt naar uw bewerkte voice met de bewerkte
instellingen luisteren en deze vergelijken met dezelfde
voice en instellingen van voor de bewerking (blz. 61).
nDruk, om de effectbewerking te passeren, op de
[EFFECT BYPASS]-knop (de LED knippert).
nU kunt, in het effectparameterscherm ([SF2]-[SF5])
verschillende gedetailleerde parameterinstellingen
instellen. U kunt door het scherm scrollen met de
[EF]-knoppen. Zie, voor informatie over de
effectparameters de aparte Data List.
6Sla, als u uw nieuwe instellingen wilt opslaan, de
instellingen op als één enkele voice, voordat u de
voice editmode verlaat. Zie, voor details over het
opslaan van voices, blz. 73.
Effectaansluitingen
●In de voicemode:
U kunt, zoals hieronder wordt getoond, een keuze maken uit drie verschillende insertionaansluitingen.
nDe parallelaansluiting is niet beschikbaar bij plug-invoices.
1
22
1
2
1
1
2
Toongenerator-
blok
Element 1
Element 2
Element 3
Element 4
Dit bepaalt of het insertionsysteem, 1
of 2, wordt toegepast op alle elemen-
ten (of aan alle toetsen waaraan drum-
voices zijn toegewezen). Het insertion-
effect kan ook gepasseerd worden.
U kunt een keuze maken uit de drie soorten insertion-
aansluitingen die hieronder getoond worden.
Insertioneffecten
Masterequalizer
Systeemeffecten
Uitvoer
parallel
Zendniveau Retourniveau
Reverb
Chorus
2 naar 1
1 naar 2
OPM.
OPM.
OPM.
OPM.

69
BasissectieSnelgidsReferentieAppendix
Effecten gebruiken
●In de performancemode:
Het onderstaande diagram geeft de interne signaalbaan weer als er een Vocal Harmony plug-inboard (PLG100-VH) is
geïnstalleerd in slot 1.
nHet Vocal Harmony plug-inboard (PLG100-VH) kan alleen worden geïnstalleerd in slot 1. Het kan niet worden geïnstalleerd in slot 2 of 3.
●In de sequence play-/mixingmode:
Het onderstaande diagram geeft de interne signaalbaan weer als er een Vocal Harmony plug-inboard (PLG100-VH) is
geïnstalleerd in slot 1 en het Multi Part plug-inboard (PLG-100XG) is geïnstalleerd in slot 3.
* Houd er rekening mee dat het insertioneffect, insertioneffect (plug-in), en de systeemeffecten niet kunnen worden toe-
gepast op parts 17~32 (met gebruikmaking van het Multi-Part plug-inboard). Het signaal van parts 17~32 wordt direct
naar de Masterequalizer gestuurd.
A/D
PLG 100-VH
1
2
Toongenerator-
blok
Selecteer de part waarop
het insertioneffect wordt
toegepast van parts 1-4,
plug-in parts 2-3 en de A/D
ingangspart.
Insertioneffecten
Masterequalizer
Systeemeffecten
Uitvoer
Zendniveau Retourniveau
Reverb
Chorus
Selecteer de part waarop het insertion-
effect wordt toegepast van parts 1-4 en
plug-inparts 2-3. Het soort aansluiting
hangt af van de instelling van de voice
die is toegewezen aan de geselecteer-
de part.
Parts 1-4,
Plug-inparts 2-3
Insertioneffect
(Plug-in)
• Externe audiobron
• Microfoongeluid
Variatie
A/D
PLG100-VH
1
2
Toongenerator-
blok
Insertioneffecten
Masterequalizer
Systeemeffecten
Uitvoer
Zendniveau Retourniveau
Reverb
Chorus
Selecteer de part waarop het insertion-
effect wordt toegepast. Het soort aan-
sluiting hangt af van de instelling van
de voice die is toegewezen aan de
geselecteerde part.
Part 1~16
Insertioneffect
(Plug-in)
• Externe audiobron
• Microfoongeluid
Variatie
Part 17-32 *
(Als het Multi-Part plug-
inboard is geïnstalleerd)
Plug-in part 2
(Als het Single Part plug-
inboard is geïnstalleerd)
Selecteer de part waarop het
plug-in insertioneffect wordt
toegepast
OPM.

70
Basissectie Snelgids Referentie Appendix
De jobs gebruiken
De jobs gebruiken
U kunt verschillende handelingen (jobs) uitvoeren in de jobmode. U kunt bijvoorbeeld voices/performances initialiseren
naar hun originele instellingen (inclusief de momenteel bewerkte) of elementen/parts kopiëren.
Job (Pagina’s)
Een job uitvoeren
1Selecteer in alle modes, het voice-/performance-/
master- of mixingnummer waarop u de job wilt
uitvoeren.
2 Druk op de [JOB]-knop om naar de jobmode te gaan.
3Gebruik de functieknoppen en schakel naar het
scherm die de job toont die u wilt uitvoeren (behal-
ve de utilitymode).
4
Gebruik de [DEC/NO], [INC/YES] en
[▲ ▼
EF]
-knoppen om de parameter te selecteren
waarop u de job wilt uitvoeren.
5Als u op de [ENTER] knop drukt, verschijnt er een
bevestigingsvraag.
6Druk op de [INC/YES]-knop om te bevestigen.
Een “Completed”-boodschap verschijnt als de job
klaar is, en het originele scherm wordt weer getoond.
Druk op de [DEC/NO]-knop om de job te annuleren.
Zet het instrument nooit uit, terwijl er data weggeschreven
worden naar Flash ROM (als er een “Executing...” of “Please
keep power on” boodschap getoond wordt). Als het instru-
ment in deze status wordt uitgezet, dan verliest u alle userdata
en kan het systeem vastlopen (vanwege corrupte data in de
Flash ROM).
7Druk op één van de MODE-knoppen (of de [EXIT]-
knop) om de jobmode te verlaten en naar de play-
mode terug te gaan.
Parameters van een voice/perfor-
mance naar hun standaardinstellin-
gen terugzetten (initialiseren) [F1]
Dit is nuttig als u met een “schone lei” wilt beginnen en
een compleet nieuwe voice/performance vanaf het begin
op wilt bouwen. Houd in gedachte dat, voordat u de
bewerking start, de performance hierdoor niet in zijn
originele staat wordt teruggezet.
Selecteer het parametertype dat geïnitialiseerd moet
worden
* Parameters zijn beschikbaar als het parametertype dat geïnitialiseerd moet
worden op Split of Layer is ingesteld. Als resultaat van de job kan het
MIDI-zendkanaal of het splitpunt hieraan worden toegewezen.
UpperCh, LowerCh
Als het bovengenoemde parametertype wordt ingesteld op “Zone -
Split”, dan kunt u aparte MIDI-zendkanalen instellen voor de hoge
en lage gedeelten van het toetsenbord (respectievelijk rechts en
links van het splitpunt). Als het bovengenoemde parametertype
wordt ingesteld op “Zone - Layer”, dan kunt u aparte MIDI-zend-
kanalen instellen voor twee layers.
SplitPoint
Dit is alleen beschikbaar als het parametertype dat geïnitialiseerd
moet worden op Split is ingesteld. Het bereik is C - 2~G8.
MODE
JOB
initialize
(initiali-
seren)
Recall
(
terug-
roepen)
Copy
(kopië
ren)
Bulk
Dump
Performance
Copy
(kopiëren)
Factory
Set
(fabrieks-
instel-
lingen)
F1 F2 F3 F4 F6 -
VOICE Ja Ja Ja Ja
PERFORMANC
EJa Ja Ja Ja
MASTER Ja Ja
MIXING ([SEQ
PLAY] → [F6]) Ja Ja Ja
UTILITY blz. 72
Doel
Instellingen in de LCD
Normale
voice Drum-
voice plug-in
voice Performance Mixing Master
Alle momenteel
geselecteerde
data ALL
Gemeenschappe-
lijke data voor het
momenteel
geselecteerde
programma
Common
Part-/element-/
toets-/zone-/mix-
data voor het
momenteel
geselecteerde
programma
EL1-EL4 EL/key
(Noot-
naam) EL Part1-4/
PLG1-3 Part1-16/
PLG1-3 ZONE*

71
BasissectieSnelgidsReferentieAppendix
De jobs gebruiken
Edit Recall [F2]
Als u bezig bent met het bewerken van een voice/perfor-
mance en een andere voice/performance selecteert zonder
de bewerkte op te slaan, dan gaan alle wijzigingen verloren.
Als dit gebeurt dan kunt u echter nog met deze functie de
voice/performance terugroepen, met de laatste bewerkin-
gen intact.
De copy-functie gebruiken [F3]
Voice
In deze display kunt u common en element-/drumkey-
parameterinstellingen kopiëren van een bestaande voice
naar de voice die u op dat moment aan het bewerken bent.
Dit is bijzonder bruikbaar als u bezig bent met het creëren
van een voice en u wilt enkele parameterinstellingen van
een andere voice gebruiken.
Bronvoice
Selecteer een voice en datatype dat gekopieerd moet
worden.
❏Datatype
Als er een normale voice geselecteerd is:
Common, Element 1 ~ 4
Als er een drumvoice geselecteerd is:
Common, Drum Key C0 ~ C6
Als er een plug-invoice geselecteerd is:
Common, Element
nAls het bronvoicetype (normaal/drum/plug-in) afwijkt van
de voice die u momenteel aan het bewerken bent, dan kunt
u alleen de commonparameters kopiëren.
Datatype van de bestemmingsvoice
(de momenteel geselecteerde voice)
Als de bron een normale voice of een drumvoice is, en het
datatype op element of drumtoets staat, dan kunt u het
datatype van de bestemmingsvoice selecteren.
❏Datatype
Als er een normale voice geselecteerd is:
Common, Element 1 ~ 4
Als er een drumvoice geselecteerd is:
Common, Drum Key C0 ~ C6
nAls u commonparameters wilt kopiëren van de bron, dan
wijzigt de display in “Common”.
Performance
In deze display kunt u de common- en partparameterin-
stellingen kopiëren van een willekeurige performance
naar de performance die u aan het bewerken bent. Dit is
bijzonder bruikbaar als u bezig bent met het creëren van
een performance en u wilt enkele parameterinstellingen
van een andere performance gebruiken.
Bronperformance
Selecteer een performance en datatype dat gekopieerd
moet worden.
❏Datatype Part 1 ~ 4, Plug 1 ~ 3
Datatype van de bestemmingsperformance
(de momenteel geselecteerde performance)
Stel de part in van de bestemmingsperformance.
❏Datatype
Part 1 ~ 4, Plug 1 ~3, Arp, Effect (Reverb, Chorus)
nAls u arp (arpeggio) of effect selecteert, dan worden de
arpeggiodata of effectinstellingen van de voice die zijn
toegewezen aan de bronpart gekopieerd.
Bronvoice
Bestemmingsvoice
(momenteel geselecteerde voice)
Bronperformance
Bestemmingsperformance
(de momenteel geselecteerde performance)
OPM.
OPM.
OPM.

72
Basissectie Snelgids Referentie Appendix
De jobs gebruiken
Data naar een extern appa-
raat opslaan (bulkdump) [F4]
U kunt met de bulkdumpfunctie uw eigen instellingen
van alle programma’s (voices, performances en andere
instellingen) opslaan door de data naar uw computer of
een ander extern MIDI-apparaat te sturen.
nOm een bulkdump uit te kunnen voeren moet het juiste
MIDI-apparaatnummer (deviceno.) ingesteld zijn (utility
[F5]→[SF1] Ref.nr. 178).
nNadat u de huidige voice/performance als bulkdata heeft
ontvangen, gaan de data verloren als u een andere voice/
performance of mode selecteert. U moet, om het verliezen
van data te vermijden, de storefunctie gebruiken om uw
ontvangen data op te slaan (blz. 73).
Performance-partparameter-
instellingen kopiëren naar
parts in de mixing mode
(Performance Copy) [F5]
Met deze handige functie kunt u bepaalde instellingen
van de vier parts in een performance kopiëren naar het
mixing programma dat momenteel bewerkt wordt. Dit is
erg handig als een bepaalde performance instellingen
bevat die u wilt gebruiken in uw mixing programma.
Gebruik deze job om op een eenvoudige manier de
gewenste instellingen te kopiëren.
De MIDI-ontvangstkanaalinstellingen zijn zo ingesteld
dat ze overeenkomen met de basiskanaalinstellingen
(utility [F5]→[SF1] Ref.nr. 176). Als het basiskanaal is
ingesteld op “omni”, dan wordt het ontvangstkanaal hier
ingesteld op 1. Om een groep parameters te selecteren die
gekopieerd moet worden, moet u eerst het juiste vier-
kantje in de display markeren.
Factory Set (standaard
fabrieksinstellingen terugzetten)
Hiermee kunt u de standaard interne voices (user-
geheugen) en performances van de synthesizer, als-
ook de systeem- en andere instellingen terugzetten.
Als u eenmaal bepaalde instellingen bewerkt, dan
worden de corresponderende standaard fabrieks-
instellingen overschreven en gaan verloren.
Gebruik de onderstaande procedure om de stan-
daard fabrieksinstellingen terug te zetten.
Als u de standaard fabrieksinstellingen terugzet, dan
worden alle huidige instellingen van alle performan-
ces en uservoices overschreven met de standaard
fabrieksinstellingen. Pas op dat u belangrijke data
niet overschrijft. U moet belangrijke data vooraf op
een Memory Card of via uw computer opslaan.
1Druk, als u in de utilitymode bent (blz. 29), op de
[JOB]-knop om naar de utility jobmode te gaan.
2Druk op de [ENTER]-knop. (De display vraagt
om een bevestiging).
nDruk, om de job te annuleren, op de [DEC/NO]-
knop.
3Druk op de [INC/YES]-knop om de job uit te
voeren. Een “Completed” boodschap verschijnt
als de job klaar is, en het originele scherm wordt
weer getoond.
4Druk op de [UTILITY] knop om de utility jobmo-
de te verlaten en naar de utilitymode terug te
gaan.
nAlle instellingen in de utilitymode, gerelateerd aan
de plug-inboards en de mLAN8E, worden alleen
naar het geheugen van deze respectievelijke appara-
ten opgeslagen en niet naar het usergeheugen van
de S90. Daarom kan de functie om de fabrieksin-
stellingen terug te zetten niet gebruikt worden om
de instellingen van deze apparaten terug te zetten.
OPM.
OPM.
OPM.
OPM.

73
BasissectieSnelgidsReferentieAppendix
De instellingen opslaan (Store)
De instellingen opslaan (Store)
U kunt uw originele parameterinstellingen opslaan in het
usergeheugen. De procedure is als volgt.
Als u dit uitvoert dan worden de instellingen van het
bestemmingsgeheugen overschreven. Belangrijke data
moeten altijd naar een computer, een aparte Memory
Card of naar een ander opslagapparaat worden opge-
slagen (blz. 82).
n
Zie, als u de naam verandert, blz. 34.
nDe bewerkte mixingdata kunnen worden opgeslagen met de
“Put”(klaarzet) functie (blz. 79).
1 Druk op de [STORE]-knop na het bewerken van
een voice/performance. Het storescherm ver-
schijnt.
2 Gebruik de [DEC/NO]- en [INC/YES]-knoppen om
het bestemmingsprogramma te selecteren.
3 Als u op de [ENTER]-knop drukt wordt er om een
bevestiging gevraagd.
nU kunt op de [DEC/NO] knop drukken om de opslag-
handeling te annuleren en naar het originele scherm
terug te gaan.
4 Druk op de [INC/YES]-knop om te bevestigen. Een
“Completed”-boodschap verschijnt als het klaar is,
en het originele scherm wordt weer getoond.
Zet het instrument nooit uit, terwijl er data weggeschre-
ven worden naar Flash ROM (als er een “Executing...” of
“Please keep power on” boodschap getoond wordt). Als
het instrument in deze status wordt uitgezet, dan verliest
u alle userdata en kan het systeem vastlopen (vanwege
corrupte data in de Flash ROM).
Plug-invoices
Er kunnen maximaal drie plug-inboards in de S90
geïnstalleerd worden. Als het plug-inboard correct
geïnstalleerd is, dan licht het corresponderende
SLOT-lampje op.
De plug-invoices kunnen via het paneel van de S90
worden bewerkt op ongeveer dezelfde manier als de
uservoices. Na bewerking kunnen er maximaal 64
plug-invoices per plug-inslot worden opgeslagen.
Boardvoices bewerken en opslaan
Tussen de boardvoices bevindt zich een speciaal stel
voices — de boardcustomvoices — die bewerkt kun-
nen worden met een computer die op de S90 is aan-
gesloten, met gebruikmaking van speciale Editorsoft-
ware, die wordt meegeleverd met het plug-inboard.
Omdat de plug-inboards niet zijn voorzien van SRAM
en de bewerkte voicedata verloren gaan bij het uitzet-
ten van het instrument, moeten de bewerkte board-
customvoicedata op een Memory Card in de S90
worden opgeslagen. De boardcustomvoicedata die op
een Memory Card zijn opgeslagen, kunnen automa-
tisch worden geladen als u het instrument aanzet met
de “AutoLoad”-functie.
1Bewerk de boardvoice met de Editorsoftware.
2Verstuur de bewerkte data naar het geheugen
(DRAM) op het plug-inboard.
Vb. Voice
Bestemmingsprogramma (voice)
PROGRAM
SLOT 1 SLOT 2 SLOT 3
ORGAN BASS STRINGS BRASS REED/PIPEGUITAR/
PLUCKED
PRE 3 GM USER PLG 1 PLG 2 PLG 3 CATEGORY
SEARCH
S90
MUSIC SYNTHESIZER
Modular Synthesis Plug-in System
1
2
Bewerken (Edit)
Computer met applicatie
software
Verzenden (Transmit)
Plug-inboard
OPM.
OPM.
OPM.

74
Basissectie Snelgids Referentie Appendix
De instellingen opslaan (Store)
3Sla de data op in het geheugen (DRAM) van de
Memory Card.
4Zet, indien nodig, de “Auto Load”-functie aan in
de utilitymode (blz. 84).
5De volgende keer dat u het instrument aanzet,
worden de boardcustomvoicedata, die op de
Memory Card zijn opgeslagen, automatisch in het
geheugen van het plug-inboard geladen.
S90
MUSIC SYNTHESIZER
Modular Synthesis Plug-in System
3
Memory Card
Plug-in board
Zet deze aan.

75
BasissectieSnelgidsReferentieAppendix
De songs afspelen
De songs afspelen
U kunt direct de songfiles die op de Memory Card zijn op-
geslagen afspelen. U kunt maximaal 100 songfiles achter
elkaar afspelen met de “chain step”-functie. Deze chain
stepdata kunnen ook naar een Memory Card worden op-
geslagen (blz. 82).
nZorg ervoor dat u een Memory Card met geschikte songdata
in het Cardslot plaatst.
Zorg ervoor dat u het hoofdstuk “Memory Cards
gebruiken” leest op blz. 82.
nDe S90 is compatibel met en kan standaard MIDI- of format
0-files afspelen. U kunt, indien nodig, de meegeleverde File
Utilitysoftware gebruiken om standaard MIDI-files op uw
computer te converteren van format 1 naar format 0.
Verwijder/plaats nooit de Memory Card terwijl u in de
SEQ PLAY-mode bent.
De keten (CHAIN) instellen
Ketenstapnummer
Wijzig elke ketenstap met de [▲ ]/ [▼]-knoppen.
nU kunt naar de volgende ketenstap springen en vooraf de keten-
instellingen wijzigen, zelfs als er een song wordt afgespeeld.
nAls er een song wordt afgespeeld, dan verschijnt er een [ ]-
indicator voor de huidige song.
Songfile/mixtemplate
Wijs een songfile toe aan de ketenstap. Elke songfile met
de extensie “.MID” kan geselecteerd worden. Mixtempla-
tes (blz. 79) kunnen ook geselecteerd worden om de toon-
generatorinstellingen op te roepen voor alle parts.
Om continu (geketende) meerdere ketenstappen af te spe-
len, kunt u opgeven hoe deze ketenstap, na het afspelen
van een voorgaande, afgespeeld moet worden, door één
van de commando’s te selecteren: “skip,” “end” of “stop”.
Als u “skip” selecteert, dan wordt de ketenstap overgesla-
gen en de volgende ketenstap wordt afgespeeld. Als u be-
sluit om de 100ste ketenstap over te slaan, dan wordt, na de
99ste ketenstap, de eerste ketenstap afgespeeld. Als u “end”
selecteert, dan wordt, als de song deze ketenstap bereikt,
het ketenafspelen gestopt en gaat u terug naar de eerste
ketenstap.
Als u “stop” selecteert, dan stopt de song als het deze
ketenstap bereikt.
❏ Instellingen: skip, end, stop, song file, mix template
nU dient reeds de map geselecteerd te hebben (in de card-
mode) waar de songs zich bevinden die u wilt selecteren.
1Druk op de [SEQ PLAY]-knop om naar de sequence
playmode te gaan.
2Gebruik de [▲ ] en [▼]-knoppen om het ketenstap-
nummer te selecteren.
3Gebruik de [DEC/NO]- en [INC/YES]-knoppen om
de songfile/mix template of skip/end/stop toe te wij-
zen aan de ketenstap.
nSongfiles in dezelfde map kunnen met “chain”
afgespeeld worden.
4Herhaal de bovenstaande stappen 2 en 3 om de
keten in te stellen.
Song afspelen
1Selecteer de gewenste songfile om af te spelen, op
dezelfde manier als in de stappen 1 t/m 3
hierboven.
nAls u een enkele song afspeelt, dan hoeft u geen
ketenstapnummer te selecteren (elk chain-step-
scherm kan geopend zijn).
2Stel het tempo in (indien nodig).
3Volg de twee bijkomende stappen hieronder als
de playmap en de huidige map niet dezelfde zijn.
(U kunt dit controleren op het INFORMATION-
scherm.)
n Houd er rekening mee dat de playmap (voor
sequence afspelen) en de huidige map (in de card-
mode) op verschillende mappen ingesteld kunnen
zijn. Voor een correcte keten-stap-werking moeten
ze op dezelfde map zijn ingesteld.
1 Druk op de [F5]-knop op het CHAIN-scherm.
Er verschijnt een bevestigingsboodschap.
2 Voer de handeling uit door op de [INC/YES]-knop
te drukken.
4
Druk op de [PLAY/STOP]-knop om de song af te spelen.
5Druk nogmaals op de [PLAY/STOP]-knop om
het afspelen van de song te stoppen.
Ketenstap-
nummer Mix template
Songfile
OPM.
OPM.
OPM.
OPM.
OPM.
OPM.
OPM.
OPM.

76
Basissectie Snelgids Referentie Appendix
De songs afspelen
Voortdurend afspelen
1Gebruik de [▲] en [▼] knoppen om het keten-
stapnummer van de eerste song te selecteren die
u wilt afspelen, of van de mixtemplate.
2Stel het tempo in (indien nodig).
3Volg de twee bijkomende stappen hieronder als
de playmap en de huidige map niet dezelfde zijn.
(U kunt dit controleren op het INFORMATION-
scherm.)
n Houd er rekening mee dat de playmap (voor
sequence afspelen) en de huidige map (in de card-
mode) op verschillende mappen ingesteld kunnen
zijn. Voor een correcte keten-stapwerking moeten ze
op dezelfde map zijn ingesteld.
1 Druk op de [F5] knop op het CHAIN-scherm.
Er verschijnt een bevestigingsboodschap.
2 Voer de handeling uit door op de [INC/YES]-knop
te drukken.
4Druk op de [PLAY/STOP]-knop om de song af te
spelen. Als het afspelen van de ketenstap klaar is,
dan zal de song van het volgende ketenstapnummer
automatisch gestart worden. Songs kunnen op deze
manier continu afgespeeld worden.
5Druk nogmaals op de [PLAY/STOP]-knop om
het afspelen van de keten te stoppen.
Het afspelen zal ook stoppen als er een “end” of
“stop” ketenstap is bereikt.
De songpositie verplaatsen/
het tempo wijzigen
U kunt de songpositie verplaatsen of het afspeeltempo van
de song wijzigen voor de momenteel geselecteerde keten-
stap. Als de song wordt afgespeeld, dan krijgt het hier in-
gestelde tempo automatisch voorrang boven de originele
tempo-instelling van de song.
Songtrack aan/uit — solo en mute
Een track “muten”
1Druk op de [MUTE]-knop zodat het lampje brandt.
2Druk op één van de NUMMER [1] - [16]-knop-
pen om de track te selecteren die “gemute” moet
worden.
Een track op solo zetten
Houd de [MUTE]-knop ingedrukt en druk tegelij-
kertijd op één van de NUMMER-knoppen [1] t/m
[16] om de corresponderende track op solo te zetten.
Als u eenmaal een track heeft geselecteerd om solo af
te spelen, dan zal het lampje van de [MUTE]-knop
knipperen, waardoor wordt aangegeven dat de solo-
functie actief is. U kunt, terwijl de solofunctie actief
is, de solotrack eenvoudig wijzigen door op de corres-
ponderende NUMMER-knop [1] tot [16] te drukken.
Druk nogmaals op de [MUTE]-knop om de solofunc-
tie te verlaten.
Songtrack selectie
Om de mixdata te kunnen wijzigen moet u een track
selecteren om te wijzigen.
Druk op de [TRACK SELECT]-knop, zodat de indi-
cator gaat branden, en druk op één van de NUMMER
[1] - [16] knoppen om een track te selecteren om te
wijzigen.
nHet zendkanaal van het toetsenbord in de sequence
playmode correspondeert met het tracknummer dat u
hier selecteert.
F3
F4
De maat kan worden opgegeven als de [F4]-knop wordt losgelaten.
Loop de maten door
Wijzig het tempo
1 2 3 4 5 6 7 8
9 10 11 12 13 14 15 16
TRACK
SELECT
MUTE
SOLO
ELEMENT / PERF.PART / ZONE
1 2 3 4 5 6 7 8
9 10 11 12 13 14 15 16
TRACK
SELECT
MUTE
SOLO
ELEMENT / PERF.PART / ZONE
1 2 3 4 5 6 7 8
9 10 11 12 13 14 15 16
TRACK
SELECT
MUTE
SOLO
ELEMENT / PERF.PART / ZONE
OPM.
OPM.

77
BasissectieSnelgidsReferentieAppendix
De songs afspelen
Songbewerking (edit) in de
sequence playmode
●[F2] Sequence Play Output Channel
Via deze display kunt u het MIDI-kanaal instellen en
bepalen naar welke MIDI poort de kanaaldata worden
verzonden.
OUT CH (Output Channel)
Geeft de kanaaloverdracht aan naar de MIDI OUT-aan-
sluiting (alleen display).
nIn de sequence playmode worden de MIDI-data, die ge-
creëerd worden door het bespelen van het toetsenbord/de
wielen, naar het toongeneratorblok of de externe MIDI-
apparaten gestuurd via het MIDI-zendkanaal van de mo-
menteel geselecteerde track.
Port
Bepaalt de MIDI overdrachtspoort van het corresponde-
rende kanaal. Dit is handig bij het verzenden van data
naar externe toongenerators over meerdere MIDI-poorten
in een uitgebreide MIDI-opstelling. Houd er rekening mee
dat deze parameter alleen ingesteld kan worden bij
kanalen die toewijzingen bevatten voor plug-inparts 1 - 3
(voor geïnstalleerde Single Partboards) of plug-inparts 17 -
32 (voor geïnstalleerde Multi Partboards). De interne
toongeneratorparts van de S90 staan automatisch vast op
poort 1.
❏Instellingen off, 1 ~ 3
nPoortdata kunnen alleen worden verstuurd via de USB-
aansluiting.
Mixingmode
In deze mode kunt u mixdata instellen en verschillende
parameters instellen voor de toongeneratorparts — waar-
onder de gewenste voice, het niveau, pan, EQ, effecten en
andere instellingen.
Hoe de mixingmode de toongeneratorparts beïnvloedt, en
hoe deze wordt beïnvloedt door andere onderdelen wordt
duidelijk gemaakt in het onderstaande diagram.
Mixparameters zijn in feite geen onderdeel van de song-
data, maar zijn eerder instellingen voor de toongenerator,
als deze wordt afgespeeld door de songdata. Daarom
worden de mixparameterinstellingen niet opgenomen op
de songtracks.
nDeze mixdata kunnen, zelfs als de geselecteerde song geen
sequencedata bevat, als systeemdata in een mixtemplate
worden opgeslagen (blz. 79). Het afspelen van zulke song-
data verstuurt de mixinstelling naar het externe MIDI-
instrument.
Mixingmode (eenvoudige
mixerfuncties)
nDe parameters met dezelfde naam in de mixingmode en in
de mixing editmode hebben dezelfde functies en instel-
lingen.
Algemene procedure
1Druk, in de CHAIN-display, op de [F6] (MIX) knop
om naar de mixingmode te gaan.
2Selecteer de gewenste mixtemplate voor bewerking
(blz. 79) en verlaat vervolgens de TEMPLATE-
display.
Sequencerblok
Songdata
Mixen
Het afspelen van songdata beïnvloedt
de mixinstellingen.
Toongenerator-
blok
MIDI-data van externe
apparaten beïnvloeden de mix-
instellingen.
Het bewerken in de mixingmode
bepaalt de mixinstellingen.
Toon-
generator
OPM.
OPM.
OPM.
OPM.

78
Basissectie Snelgids Referentie Appendix
De songs afspelen
3Selecteer een display voor de parts die u wilt mixen
met de [F6]-knop.
nMerk alstublieft op dat de instellingen van de Multi Part
plug-inpart (17~32) niet slechts voor één individuele song
gelden, maar voor alle templates.
4Selecteer het menu waarbinnen u wilt bewerken
door op de [F1] - [F5] knoppen te drukken en be-
werk vervolgens de parameters in elke display.
nAls u meer gedetailleerde mixparameters wilt be-
werken, dan kunt u naar de mixing editmode gaan
door op de [EDIT]-knop te drukken. Zie, voor de-
tails, blz. 98 in de referentiesectie.
5Sla, indien gewenst, de in stap 4 bewerkte
instellingen op in het flashgeheugen.
6Druk op de [EXIT]-knop om de mixingmode te
verlaten en naar de CHAIN-display terug te gaan.
●[F1] VOL/PAN
In deze display kunt u de pan en het volume van de
verschillende parts instellen.
nU kunt een part selecteren door de cursor te verplaatsen of
met de NUMMER-knoppen als de [TRACK SELECT]-
indicator brandt (blz. 76).
nU kunt het volume/de pan ook aanpassen met de CS-
schuiven. Zie blz. 53 voor details.
PAN
Bepaalt de stereo panpositie van de verschillende parts.
VOLUME
Bepaalt het volume van de verschillende parts.
●[F2] AD
In deze display kunt u verschillende mixparameters voor
de A/D part instellen, die signaal ontvangt via de A/D
INPUT-aansluiting of de mLAN-aansluiting (als de los
verkrijgbare mLAN8E is geïnstalleerd).
Hetzelfde als de performance playmode. Zie blz. 44.
●[F3] VOICE
In deze display kunt u een voice selecteren voor de ver-
schillende parts.
nU kunt een part selecteren door de cursor te verplaatsen of
met de NUMMER-knoppen als de [TRACK SELECT]-
indicator brandt (blz. 76).
nU kunt ook zoeken op categorieën om voices te selecteren
(met uitzondering van de Multi Partplug-inparts 17 - 32).
Interne toongeneratorparts 1~16
Multi part plug-inparts 17~32
(als het Multi Part plug-inboard is geïnstalleerd)
Single Part plug-inparts 1~3
(als het single part plug-inboard is geïnstalleerd)
[F6]
[F6]
[F6]
OPM.
OPM.
OPM.
OPM.
OPM.
OPM.

79
BasissectieSnelgidsReferentieAppendix
De songs afspelen
●[F4] SEND (Effect Send)
In deze display kunt u de effecten van de verschillende
tracks algemeen instellen — de reverb-, chorus- en
variationzendniveaus, alsook het droge (dry) niveau.
●[F5] TEMPLATE
Met deze handige functie kunt u uw mixinstellingen op-
slaan als een template — om op eenvoudige wijze soort-
gelijke mixen op te zetten, door de juiste template op te
roepen en deze vervolgens iets te wijzigen. U kunt de tem-
plate ook aan ketenstappen in de sequence playmode toe-
wijzen om de instellingen volgens het afspelen op te roe-
pen. Templates zijn onderdeel van de systeemdata (blz.
27) in de utilitymode en kunnen niet als onderdeel van de
songdata worden opgeslagen.
nAangezien de mixtemplates worden opgeslagen als systeem-
data (blz. 27) in het Flash ROM-geheugen, blijven de data
bewaard, ook als het instrument wordt uitgezet.
Templatenummer
Bepaalt het templatenummer. Er kunnen maximaal 50
templates gecreëerd worden.
Templatenaam
Bepaalt de naam van de template. Zie, voor details over
het geven van namen, blz. 34 in de Basissectie.
Mixing editmode (gedetail-
leerde mixerfuncties)
Common edit en Part edit
In de common editmode kunt u de instellingen, die
gemeenschappelijk gelden voor alle parts, bewerken.
Er zijn twee soorten mixingdisplays: de common
editdisplays en de displays waarin de parts afzonder-
lijk bewerkt kunnen worden.
nCommon edithandelingen kunnen niet op Multi Part-
plug-inparts 17 - 32 uitgevoerd worden.
Algemene procedure
1Druk, in de CHAIN-display, op de [F6]-knop om
naar de mixingmode te gaan.
2Selecteer de gewenste mixtemplate voor bewerking.
3Druk op de [EDIT]-knop om naar de mixing
editmode te gaan. (De indicator gaat aan.)
Template-
nummer
Template-
naam
Als u op de [SF4] knop drukt,
dan roept u de template op die
links geselecteerd is.
Als u op de [SF5] knop drukt,
dan slaat u de huidige instel-
lingen op in de template die
links geselecteerd is.
Geeft aan dat dit om een common editdisplay gaat.
COMMON
Part 1
Part 2
Part 3
Part 16
Plug-inpart 1
Plug-inpart 2
Plug-inpart 3
Geeft aan dat het hier om een display voor het bewerken van parts gaat
OPM.
OPM.

80
Basissectie Snelgids Referentie Appendix
De songs afspelen
4Selecteer de part die u wilt bewerken.
Druk, om parameters te bewerken die alle parts
gemeenschappelijk hebben, op de [DRUM KITS]-knop
(die hier als een “COMMON” knop dient).
Om parameters van de individuele parts te bewerken,
moet u de gewenste part selecteren met de correspon-
derende NUMMER-knop ([1] - [16]). U kunt parts van
het plug-inboard selecteren met de [F6]-knop (zoals
hieronder getoond wordt).
nMerk alstublieft op dat de Multi Partplug-inpart (17~32)
instellingen niet slechts voor één individuele template
gelden maar voor alle mixen.
5Selecteer het menu waarbinnen u wilt bewerken
door op de [F1] - [F5]-knoppen te drukken en
bewerk de parameters in elke display.
6Sla, indien gewenst, de in stap 5 bewerkte instel-
lingen op in de mixtemplate.
7Druk op de [EXIT]-knop om de mixingmode te ver-
laten en naar de CHAIN-display terug te gaan.
Zie, voor details over elke parameter, de Referentiesectie
(blz. 98). In het volgende gedeelte laten we u zien hoe u een
begin kunt maken met de Mixing Edit.
De S90 als een multitimbrale
toongenerator gebruiken
(Mixing Edit)
In de mixingmode kunt u de S90 als een multitimbrale
toongenerator configureren voor het gebruik van muziek-
software op de computer of interne/externe sequencers.
Als iedere track in een songfile een verschillend MIDI-
kanaal gebruikt, dan kunnen de parts in een performance
afzonderlijk worden toegewezen aan die corresponderende
MIDI-kanalen. Daarom kunt u een songfile op een externe
sequencer afspelen en verschillende voices via verschillen-
de tracks tegelijkertijd afspelen.
In het volgende voorbeeld zullen we een performance
creëren die geschikt is om een songfile af te spelen die uit
drie parts bestaat: piano, bas en drums. De pianotrack
wordt aan MIDI kanaal 1 toegewezen, de bastrack aan
kanaal 2 en de drums aan kanaal 10.
nDe specifieke part(s) kunnen tijdelijk aan-/uitgeschakeld
worden (mute) (blz. 76).
nZie, voor details over MIDI-kanalen, blz. 118.
nU kunt de meegeleverde sequencersoftware gebruiken
(alleen voor Windows; zie de bijgeleverde Installation
Guide) om meerdere parts op de S90 te bespelen. Zorg
ervoor, voordat u dat doet, dat alle verbindingen tussen de
computer en de S90 correct zijn aangebracht (blz. 17).
DRUM KITS
FAVORITES
COMMON
1 2 3 4 5 6 7 8
9 10 11 12 13 14 15 16
TRACK
SELECT
MUTE
SOLO
ELEMENT / PERF.PART / ZONE
[F6]
[F6]
[F6]
Interne toongeneratorparts 1~16
Multi Partplug-inparts 17~32
(als de Multi Partplug-inboard is geïnstalleerd)
Single part plug-inparts 1~3
(als het single part plug-inboard is geïnstalleerd)
S90
Track 1
Track 2
Track 10
Piano
Bas
Drums
Zendkan.1
Part 1
Part 2
Part 10
Pianovoice
Songfile Mixen
Computer
(sequencersoftware)
Toon-
generator
Zendkan.2
Zend
kan.10
Basvoice
Drumvoice
Ontv.kan.1
Ontv.kan.2
Ontv.kan.10
OPM.
OPM.
OPM.
OPM.

81
BasissectieSnelgidsReferentieAppendix
De songs afspelen
1Druk, na op de [SEQ PLAY]-knop gedrukt te heb-
ben, op [F6] (MIX) om naar de mixingmode te gaan,
en ga vervolgens naar de editmode (blz. 29).
nU dient, voordat u naar de mixing editmode gaat, een
mixtemplate te selecteren voor bewerking (blz. 79).
nU kunt, indien nodig, de mixinstellingen initialiseren
(blz. 70).
2Druk, als de common editdisplay getoond wordt, op
de juiste NUMMER-knop [1] - [16] om naar de part
editdisplay over te schakelen.
Hier zullen we part 1 voor de piano selecteren, part 2
voor bas en part 10 voor drums. Laten we eerst part 1
selecteren.
3Druk op [F1] → [SF1] om naar het VOICE-scherm
over te schakelen en geef vervolgens de voice op die
voor de pianopart gebruikt moet worden.
4Wijs op identieke wijze part 2 toe aan de basvoice
en part 10 aan de drumvoice.
5Druk op [F2] → [SF1] om naar het VOLUME -
scherm over te schakelen en stel vervolgens, indien
nodig, voor elke part het volume in, alsook de pan-
positie, chorus- en reverbzendniveaus. Zie voor
details Ref.nr. 43 - 48.
6Druk op [F1] → [SF2] en schakel over naar het
MODE-scherm. Stel de relevante parameters in op
de juiste waarden: 1, 2 en 10.
7Gebruik de [▲]- en [▼]-knoppen en schakel over
naar de Mono-/Poly-instelling. Stel de parameter in
op “Poly” (polyfoon).
nDe modeparameter kan voor parts, die alleen passa-
ges bevatten met melodieën waarbij niet meer dan
één noot tegelijk gespeeld wordt, op “mono” (mono-
foon) worden ingesteld.
8Druk op de [F1] → [SF3]-knop om de NoteLimit
(toetsbereik) en VelLimit (aanslagbereik) instel-
lingen op te roepen, en controleer of de part van
elke voice correct is ingesteld — met andere woor-
den, zorg ervoor dat de toets- of de aanslaginstel-
lingen niet beletten dat de voice normaal wordt
bespeeld. Over het algemeen, behalve in speciale
gevallen, moet u het vermijden om limieten in te
stellen voor toets- en aanslagbereiken, waardoor u
er zeker van bent dat toetsen correct klinken en niet
worden afgesneden.
nEr zijn nog vele andere partspecifieke parameters in de
mixing editmode. Zie, voor details, de Referentiesectie.
9U dient, voordat u de editmode verlaat, de instellin-
gen voor de mixtemplate op te slaan. Zie, voor
details over het opslaan van mixtemplates, blz. 79.
Als u nu deze mixtemplate in de sequence playmode selec-
teert, dan kunt u de songfile op de computer (sequencer)
afspelen, en de piano-, bas- en drumparts zullen worden
afgespeeld overeenkomstig elke MIDI-kanaaltrack.
OPM.
OPM.
OPM.
OPM.

82
Basissectie Snelgids Referentie Appendix
Memory Cards gebruiken
Memory Cards gebruiken
U kunt, in de cardmode een Memory Card gebruiken (com-
mercieel beschikbare SmartMedia™ cards) voor het opslaan
en laden van data vanaf/naar het instrument, alsook het uit-
voeren van andere handelingen met betrekking tot data-uit-
wisseling. Met de meegeleverde File Utility-software kunt u
met een computer de data op een Memory Card beheren. U
kunt het ook gebruiken om data tussen de computer en de
Memory Card uit te wisselen.
Verwijder/plaats nooit de Memory Card als u in de card-
mode bent.
nGebruik de sequence playmode om de songfile te selecteren
die u wilt afspelen. Wijs, in de cardmode, de map aan die de
songfiles bevat die u wilt afspelen (blz. 83).
Omgaan met de Memory Card
(SmartMedia™*)
Zorg ervoor dat u zorgvuldig met de Memory Cards om-
gaat. Volg de onderstaande belangrijke voorzorgsmaatregelen.
* SmartMedia is een handelsmerk van Toshiba Corporation.
■ Compatibel Memory Cardtype
3.3V (3V) Memory Cards kunnen gebruikt worden.
Memory Cards van het type 5V zijn niet compatibel
met dit instrument.
■ Geheugencapaciteit
Er zijn zeven types Memory Cards: 2MB/4MB/8MB/
16MB/32MB/64MB/128MB.
■ Plaatsen/verwijderen van Memory Cards
Om een Memory Card te plaatsen:
Houd de Memory Card zo vast dat het connectorgedeelte
(goud) van de Memory Card naar beneden en naar vo-
ren gericht is, in de richting van het slot van de Memory
Card. Plaats de Memory Card zorgvuldig in het slot,
langzaam verder duwend tot deze op zijn plaats zit.
•
Plaats de Memory Card niet verkeerd om.
• Plaats nooit iets anders dan een Memory Card in het slot.
Om een Memory Card te verwijderen:
Zorg ervoor dat, voordat u de Memory Card uitneemt, u ze-
ker weet dat de Memory Card niet in gebruik is, of dat deze
niet door het instrument wordt uitgelezen of beschreven.
Trek vervolgens de Memory Card er langzaam met de hand
uit. Als de Memory Card wordt uitgelezen of beschreven*
verschijnt er een boodschap (keep PwrOn) op de display
van het instrument om aan te geven dat deze in gebruik is.
* Dit houdt ook opslaan, laden, formatteren en wissen in.
Wees er ook op bedacht dat het instrument, als deze aan
staat, automatisch de Memory Card zal benaderen om
het mediatype te controleren als deze ingevoerd wordt.
Probeer nooit de Memory Card uit te nemen of het
instrument uit te schakelen tijdens het uitlezen of
beschrijven. Door dit te doen zouden de data in het
instrument of op de Memory Card beschadigd kun-
nen raken en mogelijk de Memory Card ook.
■ Memory Cards formatteren
Voordat een Memory Card met uw instrument gebruikt
kan worden moet deze eerst worden geformatteerd. Als
deze eenmaal is geformatteerd zullen alle data erop ge-
wist zijn. Zorg ervoor dat u van te voren controleert of er
geen, voor u belangrijke data op staan.
nDe Memory Cards die met dit instrument zijn gefor-
matteerd, kunnen onbruikbaar worden voor gebruik
met andere instrumenten.
■ Over de Memory Cards
Behandel Memory Cards met zorg!
Het kan voorkomen dat statische elektriciteit invloed heeft op
Memory Cards. Om de kans op statische elektriciteit zo klein mo-
gelijk te maken, kunt u, voordat u een Memory Card aanraakt, me-
talen delen, zoals een deurkruk of een aluminium raamkozijn, aan-
raken.
Zorg ervoor dat u de Memory Card uit het slot neemt als deze voor
langere tijd niet wordt gebruikt.
Stel de Memory Card niet bloot aan direct zonlicht, extreme hoge
of lage temperaturen, overmatige vochtigheid, stof of vloeistoffen.
Plaats geen zware voorwerpen op een Memory Card en buig deze
niet en oefen er op geen enkel manier druk op uit.
Raak het metalen gedeelte (goud) van de Memory Card niet aan en
raak met geen enkel metalen vlak het metalen gedeelte aan.
Stel de Memory Card niet bloot aan magnetische velden, zoals die
worden geproduceerd door televisies, luidsprekers, motoren, enz.,
aangezien magnetische velden de data op de Memory Card geheel
of gedeeltelijk kunnen wissen, waardoor deze onleesbaar wordt.
Plak niets anders dan de bijgeleverde labels op een Memory Card.
Let er ook op dat de labels op de juiste plaats worden geplakt.
Om uw data te beveiligen (schrijfbeveiliging):
Plak, om onbedoeld wissen van belangrijke data te voorkomen, de
schrijfbeveiligingsafsluiting (meegeleverd in de Memory Card ver-
pakking) op de daarvoor bestemde plaats (in een cirkel) van de
Memory Card. Andersom geldt, dat als u data op de Memory Card
wilt opslaan, u ervoor moet zorgen dat de schrijfbeveiligingsafslui-
ting van de card verwijderd is. Gebruik een losgehaalde afsluiting
niet nogmaals.
■ Kopieën maken van data
Om uw data optimaal veilig te stellen raadt Yamaha u aan om van
belangrijke data twee kopieën op verschillende Memory Cards te
maken. Hierdoor heeft u nog een kopie als één van de Memory
Cards beschadigd of kwijtgeraakt is.
■ Antidiefstalslot
Dit instrument is uitgerust met een antidiefstalslot voor de Memory
Card. Monteer, indien nodig, dit antidiefstalslot op het instrument.
Het antidiefstalslot monteren:
1Verwijder het metalen gedeelte met een kruiskop-
schroevendraaier.
2Draai het metalen gedeelte om en monteer deze
wederom.
OPM.
OPM.

83
BasissectieSnelgidsReferentieAppendix
Memory Cards gebruiken
Algemene procedure
1Druk op de [CARD]-knop om naar de cardmode te
gaan. (De indicator gaat aan.)
2Selecteer het gewenste menu door op de [F1] - [F6]
knoppen te drukken en de handeling uit te voeren
(opslaan, laden, enzovoorts).
3Druk op een andere modeknop om de cardmode te
verlaten.
Files/mappen selecteren
De onderstaande illustraties en instructies tonen hoe u
files en mappen kunt selecteren op de Memory Card
binnen de cardmode.
nZorg ervoor dat de gewenste songfile (de file die aan de
keten-stap moet worden toegewezen in de sequence play-
mode) zich in de juiste map (de huidige), die in de cardmode
is geselecteerd, bevindt. Zorg ervoor, aangezien de naam van
de songfile niet in de display van de S90 wordt aangegeven,
dat u de map, waar de file zich in bevindt, een duidelijke en
begrijpelijke naam geeft. U kunt de mappen en de files
doorlopen en controleren met de File Utilitysoftware. (Zie
de aparte Installation Guide voor verdere details.)
Nieuwe mappen creëren
Via de Savedisplay (opgeroepen met de [F2]-knop) en de
Renamedisplay (opgeroepen met de [F4]-knop), kunt u
nieuwe mappen creëren. Met deze functie kunt u gemak-
kelijk en op handige wijze de talrijke, belangrijke datafiles
die u op de S90 gecreëerd hebt op de juiste plaats houden.
Filetypes die de S90 herkent
Filetypes die vanaf de S90 op een Memory
Card kunnen worden opgeslagen
Filetypes die vanaf een Memory Card in de
S90 kunnen worden geladen
Verplaats de cursor naar de gewenste file of map met de
[INC/YES]- en [DEC/NO]-knoppen of de datadial.
Druk, om terug te keren
naar het volgende hogere
niveau, op de [EXIT]-
knop.
Selecteer, om naar het vol-
gende lagere niveau te gaan,
de gewenste map en druk op
de [ENTER]-knop.
Verplaats de cursor naar de gewenste file of map met de
[INC/YES]- en [DEC/NO]- knoppen of de datadial.
Display
Extensie Uitleg
All .W4A Alle data in het interne usergeheugen van deS90 worden be-
handeld als één enkele file en kunnen bewaard worden op een
Memory Card.
All Voice .W4V Alle uservoicedata in het interne usergeheugen van de S90
worden behandeld als één enkele file en kunnen bewaard worden
op een Memory Card.
Plugin All
Bulk1,2,3 .W2B Alle data in een plug-inboard worden behandeld als één enkele file
en kunnen bewaard worden op een Memory Card.
Chain
(Sequence
chain) .W4C Ketendata worden behandeld als één enkele file en kunnen als
zodanig worden opgeslagen. Deze data worden gebruikt om
meerdere songs achter elkaar af te spelen.
Voice Editor
(Voicedata voor
Voice Editor) .W4E
Alle uservoicedata kunnen worden behandeld als één enkele file
en kunnen worden opgeslagen op een Memory Card. De opge-
slagen file kan in de Voice Editorsoftware (meegeleverd op de
CD-ROM) op uw computer worden geladen.
Display Extensie
Uitleg
All .W4A Een file die is bewaard op een Memory Card als “All” kan
geladen en teruggezet worden in het geheugen van de S90.
All Voice .W4V Een file die is bewaard op een Memory Card als “All Voice” kan
geladen en teruggezet worden in het geheugen van de S90.
Voice .W4A/.W4V Een bepaalde voice in een file die is bewaard op een Memory
Card als “All” of “All Voice” kan afzonderlijk geselecteerd en gela-
den worden in het geheugen van de S90.
Performance .W4A Een bepaalde performance in een file die is bewaard op een
Memory Card als “ALL” kan afzonderlijk geselecteerd en gela-
den worden in het geheugen van de S90.
Plugin All
Bulk1,2,3 .W2B Een file die is bewaard op een Memory Card als “Plugin All Bulk
1, 2, 3” kan geladen en teruggezet worden in het geheugen van
de plug-inboard in de S90.
Usr ARP .W2G Een file die is bewaard op een Memory Card van de MOTIF als
“Usr ARP” kan geladen en teruggezet worden in het geheugen
van de S90.
Chain
(Sequence
chain) .W4C Een file die is bewaard op een Memory Card als “Chain” kan
geladen worden in het geheugen van de S90.
Voice Editor .W4E De voicedata die bewerkt zijn op uw computer met de meegele-
verde Voice Editorsoftware kunnen geladen worden in het geheu-
gen van de S90.
U kunt de nieuwe map creëren door op de [F6]-
knop te drukken en een naam in te geven.
OPM.

84
Basissectie Snelgids Referentie Appendix
Memory Cards gebruiken
■Files die geladen kunnen worden vanaf de
Memory Card naar de S90 bij het aanzetten
van het instrument (zgn. “AutoLoad”-functie)
Van de filetypes die beschreven worden op blz. 83, kun-
nen “All”, “Plugin All Bulk 1”, “Plugin All Bulk 2” en
“Plugin All Bulk 3” automatisch geladen worden vanaf de
Memory Card naar het usergeheugen van de S90, als het
instrument wordt aangezet.
Data worden automatisch geladen, en alle bestaande data in het
geheugen zullen overschreven worden, daarom dient u vooraf
belangrijke data op een Memory Card op te slaan.
1Geef de files die u automatisch wilt laden als het
instrument wordt aangezet, de volgende namen en
bewaar ze samen in één enkele map.
nAls u klaar bent met het geven van namen aan files,
dan moet u de corresponderende map zichtbaar
houden in de display en naar stap 2 gaan.
2Druk op de [UTILITY]-knop om naar de utility-
mode te gaan.
3Druk op de [F1]-knop, en druk vervolgens op de
[SF4]-knop om de “auto load file”-display te zien.
4
Zet de “Auto Load” parameter aan, en druk op de
[SF5]-knop.
5Verlaat de utilitymode zodat de nieuwe parameterin-
stellingen geactiveerd kunnen worden.
Zet het instrument nooit uit, terwijl er data weggeschreven
worden naar Flash ROM (als er een “Executing...” of
“Please keep power on” boodschap getoond wordt). Als
het instrument in deze status wordt uitgezet, dan verliest u
alle userdata en kan het systeem vastlopen (vanwege cor-
rupte data in de Flash ROM).
6Zet het instrument uit.
7Zorg ervoor, voordat u het instrument de volgende keer
aanzet, dat de juiste data beschikbaar zijn voor de S90.
Met andere woorden, zorg ervoor dat de in stap 1 opge-
geven Memory Card juist is geïnstalleerd.
8Zet het instrument aan. De S90 zoekt naar de opge-
geven map met de automatisch te laden files (de files
die u van een naam voorzien hebt en opgeslagen
hebt in stap 1) en laadt deze automatisch in het
usergeheugen.
nFiles in de map, geselecteerd in stap 4, die niet voor-
zien zijn van de juiste “AutoLoad”-namen, worden
genegeerd.
■Filenamen
Files krijgen namen volgens de MS-DOS naamgevingsconven-
tie. Als de filenaam een spatie bevat of andere karakters die
niet herkend worden door MS-DOS, dan worden deze karak-
ters automatisch vervangen door “_” (underscore) karakters
bij het opslaan.
Zie, voor specifieke instructies over het geven van namen
aan files, blz. 34.
[F1] Memory Cards format-
teren (FORMAT)
De uitleg hier heeft betrekking op stap 2 van de
algemene procedure op blz. 83.
Voordat u een nieuwe Memory Card in de S90 kunt ge-
bruiken, moet u deze eerst formatteren. Met deze hande-
ling kunt u de Memory Card formatteren en deze voor-
zien van een volumelabel.
Tijdens het formatteren mag u de Memory Card niet
uitwerpen of het instrument uitzetten.
Als er reeds data op de Memory Card zijn opgeslagen, dan
moet u voorzichtig zijn met het formatteren hiervan. Als u
de Memory Card formatteert, dan zullen alle voorgaande
opgenomen data gewist worden.
1Geef het volumelabel een naam. Zie, voor details
over het geven van namen blz. 34 in de Basissectie.
2Druk op de [ENTER]-knop. (De display vraagt om
een bevestiging).
nDruk op de [DEC/NO]-knop om het formatteren te
annuleren.
3Druk op de [INC/YES]-knop om het formatteren uit
te voeren. Een “Completed” boodschap verschijnt
als het formatteren klaar is, en het originele scherm
wordt weer getoond.
Filetype Filenaam
All AUTOLOAD.W4A
Plugin All Bulk 1
(voor slot 1) AUTOLD1.W2B
Plugin All Bulk 2
(voor slot 2) AUTOLD2.W2B
Plugin All Bulk 3
(voor slot 3) AUTOLD3.W2B
Zet deze aan.
Druk op de [SF5]-knop om de map die in stap nr.1 is geselecteerd in te kunnen
stellen (de map die de gewenste, automatisch te laden, files bevat).
OPM.
OPM.
OPM.

85
BasissectieSnelgidsReferentieAppendix
Memory Cards gebruiken
[F2] De S90 data opslaan op
een Memory Card (SAVE)
Met deze handeling kunt u files bewaren op een Memory
Card. De uitleg hier heeft betrekking op stap 2 van de al-
gemene procedure op blz. 83.
1Selecteer het filetype in de savedisplay (blz. 83).
2Als u de bestaande file wilt overschrijven, dan moet
u de cursor verplaatsen naar de gewenste file waar-
in de data zijn opgeslagen met de cursorknoppen of
de datadial.
Tijdens het opslaan mag u de Memory Card niet uitwer-
pen of het instrument uitzetten.
3Druk op de [SAVE]-knop om het opslaan uit te
voeren.
Als u een bestaande file gaat overschrijven, dan vraagt
de display om een bevestiging. Druk op de [INC/YES]-
knop om het opslaan uit te voeren, of druk op de
[DEC/NO]-knop om het opslaan te annuleren.
Een “Completed” boodschap verschijnt als de data op-
geslagen zijn, en het originele scherm wordt weer ge-
toond.
[F3] De S90 data vanaf een
Memory Card laden (Load)
Met deze handeling kunt u files laden van een Memory
Card naar de S90.
De uitleg hier heeft betrekking op stap 2 van de algeme-
ne procedure op blz. 83.
1Selecteer een filetype (blz. 83) en een file die geladen
moet worden.
Als het filetype is ingesteld op "All", "All Voice",
"Plugin All Bank 1~3", "Usr ARP", "Chain" of "Voice
Editor", dan moet u naar stap 3 gaan. Ga in het geval
van andere filetypes naar stap 2.
nAls “All” is geselecteerd als een filetype dat geladen
moet worden, dan wordt “ without System” in de
display getoond. Als dit vierkantje gemarkeerd is en
het laden uitgevoerd is, dan worden alle data, met
uitzondering van de systeeminstellingen, in de
utilitymode geladen.
2Geef de data op die geladen moeten worden en de
bestemmingslocatie in het usergeheugen van de S90.
Als het filetype (data) bijvoorbeeld is ingesteld op
voice, dan moet u de onderstaande instructies volgen.
Als het filetype (data) is ingesteld op performance, dan
verschijnt er een “virtuele” file — net als eerder bij de
voice. Selecteer deze virtuele file en druk op de [ENTER]-
knop om het overzicht van de performances op te roepen.
Selecteer vervolgens de gewenste performance en geef de
bestemmingslocatie van het usergeheugen op.
Als u een nieuw file wilt creëren, dan moet u de cursor
verplaatsen naar deze positie en de gewenste naam ingeven.
Zie, voor details over het geven van namen, blz. 34 in de
basissectie.
Als u een nieuwe map wilt creëren, dan moet u op
de [SF6]-knop drukken en de nieuwe map een naam
geven. Zie, voor details over het geven van namen,
blz. 34 in de basissectie.
Dit is een “virtuele” map, die getoond wordt in de
display, om de file(s) te bevatten die u zult gaan laden.
[ENTER]-knop
Selecteer een voicenummer
dat geladen moet worden.
Geef de bestemmingslocatie op in het
usergeheugen van de S90.
OPM.

86
Basissectie Snelgids Referentie Appendix
Memory Cards gebruiken
3Druk op de [ENTER]-knop om het laden uit te voe-
ren. Een “Completed”-boodschap verschijnt als de
data geladen zijn en het originele scherm wordt
weer getoond.
Tijdens het laden mag u nooit de Memory Card uitwer-
pen of het instrument uitzetten.
Het laden van data naar de S90 wist automatisch en
vervangt alle bestaande data in het usergeheugen. Zorg
ervoor dat u alle belangrijke data naar een Memory
Card opslaat VOORDAT u data naar de S90 laadt.
n De S90 bevat een handige “Auto-load”-functie die
automatisch, de door de gebruiker opgegeven, files
laadt als het instrument wordt aangezet. Zie voor
details blz. 84.
[F4] Files hernoemen (RENAME)
In deze display kunt u de namen van files in de geselec-
teerde Memory Card hernoemen, door maximaal acht
lettertekens en numerieke karakters te gebruiken.
nFiles krijgen namen volgens de MS-DOS naamgevingscon-
ventie (blz. 84).
[F5] De files wissen (DELETE)
In deze display kunt u files wissen op de geselecteerde
Memory Card. Selecteer de gewenste file, zoals hieronder
wordt aangegeven, en druk vervolgens op de [ENTER]-
knop.
Selecteer het gewenste filetype.
Selecteer de file die u
wilt hernoemen.
Hernoem de geselecteerde file
hier. Zie de Basissectie op blz.
34. Als u een nieuwe map wilt creëren waar de data
zich in bevinden, dan moet u op de [SF6]-knop
drukken en de nieuwe map een naam geven. Zie
voor details over het geven van namen de
basissectie op blz. 34.
Selecteer het gewenste filetype.
Selecteer de file die gewist moet worden.
OPM.
OPM.

87
BasissectieSnelgidsReferentieAppendix
Aanslaggevoeligheid
Aanslaggevoeligheid
Er kunnen verschillende gevoeligheidstypes voor het toetsenbord geselecteerd worden, zodat er verschillende speelstijlen
en voorkeuren mogelijk zijn.
1Druk op de [UTILITY]-knop om naar de utilitymode te gaan.
2Druk op de [F1] → [SF2]-knoppen om het KBD-scherm te selecteren.
3Gebruik de [▲ ▼ EF]-knoppen om de Vel Curve te selecteren en druk vervolgens op de [INC/YES]- en
[DEC/NO]-knoppen om de gewenste instelling te selecteren (zie hieronder).
4 Druk op de [EXIT]-knop om de utility mode te verlaten.
Zet het instrument nooit uit, terwijl er data weggeschreven worden naar Flash ROM (als er een “Executing...” of “Please keep
power on” boodschap getoond wordt). Als het apparaat in deze status wordt uitgezet, dan verliest u alle userdata en kan het
systeem vastlopen (vanwege corrupte data in de Flash ROM).
norm (normaal)
De aanslaggevoeligheid staat in
verhouding tot de kracht waarmee
er wordt aangeslagen (hoe hard u
het toetsenbord bespeelt).
soft
Deze curve biedt meer respons, in
het bijzonder bij zacht aanslaan.
Met andere woorden, zachter aan-
slaan resulteert in een hogere res-
pons dan de “norm”-curve.
Gebruik deze curve als u meer con-
trole wilt hebben bij zacht aan-
slaan.
hard
Deze curve vermindert de algehele
respons in vergelijking met de
“norm” curve. Gebruik deze curve
als u graag hard aanslaat en u het
effect niet al te gevoelig wilt
instellen.
wide
Deze instelling biedt tegenoverge-
stelde responscurven voor zachtere
en hardere aanslagen. Het vergroot
het dynamische bereik van het
toetsenbord, biedt een zachtere
respons bij zacht aanslaan, en een
hardere respons bij hard aanslaan.
fixed
Deze instelling produceert dezelfde
hoeveelheid geluidswijziging
(ingesteld op “Fixed Velocity”),
ongeacht hoe hard u aanslaat. U
kunt hiermee bijvoorbeeld het
toetsenbord van conventionele
orgels imiteren, en er voor zorgen
dat het geluid absoluut niet wijzigt,
hoe hard of zacht u ook aanslaat.
nU kunt ook aanslaggevoeligheidstypes instellen voor
de breathcontroller (UTILITY [F1] → [SF1]
BCCurve).
Toetsenbordspeelsterkte
Volume
Toetsenbordspeelsterkte
Volume
Toetsenbordspeelsterkte
Volume
Toetsenbordspeelsterkte
Volume
Toetsenbordspeelsterkte
Volume
OPM.

88
Basisectie Snelgids Referentie Appendix
Functiehiërarchie
Functie
Sub-functie Parameternaam
(display) Ref.nr. blz.
■
Voice playmode
[VOICE]→→
→→
Voiceselectie (blz. 36)
Instellingen...MIDI datatabel 8-1 en 8-2 in de aparte Data List
[F1] (PLAY)
–36
[F2] (BANK)
Bank 36 99
[F4] (PORTA)
MONO/POLY 3 98
PortaSw 7 98
PortaTime 8 98
PortaMode 10 98
[F5] (EG)
AEG/FEG – 40
[F6] (ARP)
Bank 74 101
Type 75 101
Tempo 76 101
VelocityLimit 82 101
Switch 77 101
Hold 78 101
■
Voice editmode (normaal)
Common...instellingen die op alle vier elementen van toepassing zijn
[VOICE]→→
→→
Normale voiceselectie (blz. 36)→→
→→
[EDIT]→→
→→
[COMMON]
Instellingen...MIDI datatabel 8-1 in de aparte Data List
[F1] (GENERAL)
[SF1] NAME MainCtgry 1 98
SubCtgry 1 98
Name 2 98
[SF2] PLY MODE Mono/Poly 3 98
KeyAsgnMode 4 98
M.TuningNo. 5 98
[SF3] MEQ OFS MEQ OFFSET (LOW/
LOWMID/HIGHMID/
HIGH)
698
[SF4] PORTA Switch 7 98
Time 8 98
Mode 10 98
TimeMode 11 98
[SF5] OTHER CSAssign 12 98
ChoCtrl 13 98
PB Upper 14 98
PB Lower 14 98
AssignA 15 98
AssignB 15 98
Assign1 15 98
Assign2 15 98
[F2] (OUTPUT)
Volume 43 100
Pan 44 100
RevSend 46 100
ChoSend 47 100
[F3] (ARP)
[SF1] TYPE Bank 74 101
Type 75 101
Tempo 76 101
Switch 77 101
Hold 78 101
KeyMode 79 101
VelMode 80 101
[SF2] LIMIT NoteLimit 81 101
VelocityLimit 82 101
[SF3] PLAY FX UnitMultiply 83 101
VelocityRate 84 101
GateTimeRate 85 101
[F4] (CTL SET)
[SF1] SET1/2 ElementSw 117 103
Source 118 103
Dest 119 103
Depth 120 103
[SF2] SET3/4 ElementSw 117 103
Source 118 103
Dest 119 103
Depth 120 103
[SF3] SET5/6 ElementSw 117 103
Source 118 103
Dest 119 103
Depth 120 103
[F5] (LFO)
[SF1] WAVE Wave 159 105
Speed 160 105
TempoSync 161 105
TempoSpeed 162 105
KeyOnReset 163 105
Phase 164 105
[SF2] DELAY Delay 165 105
FadeIn 166 105
Hold 167 105
FadeOut 168 105
[SF3] DEST1 ElementSw 169 105
Dest 170 105
Depth 171 105
[SF4] DEST2 ElementSw 169 105
Dest 170 105
Depth 171 105
[SF5] DEST3 ElementSw 169 105
Dest 170 105
Depth 171 105
[F6] (EFFECT)
[SF1] CONNECT EL: (INS EF) OUT 1-4 190 106
InsEF Connect 191 106
Ins1 Ctgry 192 106
Ins1 Type 192 106
Ins2 Ctgry 193 106
Ins2 Type 193 106
Reverb Type 194 106
Chorus Type 194 106
Reverb Send 195 106
Chorus Send 195 106
Reverb Return 196 106
Chorus Return 196 106
Reverb Pan 197 106
Chorus Pan 197 106
Chorus to Reverb 198 106
[SF2] INS1 (Effect Parameters) 205 107
[SF3] INS2 (Effect Parameters) 205 107
[SF4] REVERB (Effect Parameters) 205 107
[SF5] CHORUS (Effect Parameters) 205 107
Element...instellingen van de vier individuele elementen
[VOICE]→→
→→
Normale voiceselectie (blz. 36)→→
→→
[EDIT]→→
→→
[1]-[4]
Instellingen...MIDI datatabel 8-2 in de aparte Data List
[F1] (OSC)
[SF1] WAVE ElementSw 28 99
WaveNo. 29 99
WaveCtgry 29 99
[SF2] OUTPUT KeyOnDelay 30 99
InsEffectOut 31 99
[SF3] LIMIT NoteLimit 32 99
VelocityLimit 33 99
VelCrossFade 34 99
[F2] (PITCH)
[SF1] TUNE Coarse 59 100
Fine 60 100
Random 61 100
[SF2] VEL SENS EGTime 62 100
Segment 63 100
EGLevel 64 100
Curve 65 100
Pitch 66 100
[SF3] PEG TIME/LEVEL 67/68 100
Depth 69 100
Functie
Sub-functie Parameternaam
(display) Ref.nr. blz.
[SF4] KEY FLW PitchSens 70 101
CenterKey 71 101
EGTimeSens 72 101
CenterKey 73 101
[F3] (FILTER)
[SF1] TYPE Type 90 101
Gain 91 102
Cutoff 92 102
Resonance 93 102
Width 94 102
Distance 95 102
HPFCutoff 96 102
HPFKeyFlw 97 102
[SF2] VEL SENS EGTime 98 102
Segment 99 102
EGLevel 100 102
Curve 65 100
Cutoff 101 102
Resonance 102 102
[SF3] FEG TIME/LEVEL 103/104 102
Depth 105 102
[SF4] KEY FLW CutoffSens 106 102
CenterKey 107 102
EGTimeSens 108 102
CenterKey 109 102
[SF5] SCALE BREAKPOINT 110 102
OFFSET 111 102
[F4] (AMP)
[SF1] LVL/PAN Level 135 103
Pan 44 100
AlternatePan 136 104
RandomPan 137 104
ScalingPan 138 104
[SF2] VEL SENS EGTime 139 104
Segment 140 104
EGLevel 141 104
Curve 142 104
[SF3] AEG TIME/LEVEL 143/144 104
[SF4] KEY FLW LevelSens 145 104
CenterKey 146 104
EGTimeSens 147 104
CenterKey 148 104
[SF5] SCALE BREAKPOINT 149 104
OFFSET 150 104
[F5] (LFO)
Wave 159 105
Speed 160 105
KeyOnReset 163 105
KeyOnDelay 165 105
PMod 172 105
FMod 173 105
AMod 174 105
[F6] (EQ)
Type 210 107
L.Freq/Gain
(Type=EQ L/H) 211 107
H.Freq/Gain
(Type=EQ L/H) 212 107
Freq (Type=P.EQ) 213 107
Gain (Type=P.EQ) 214 107
Q (Type=P.EQ) 215 107
■
Voice editmode (DRUM)
Common...instellingen die op alle drumtoetsen van toepassing zijn
[VOICE]→→
→→
Drumvoiceselectie (blz. 36)→→
→→
[EDIT]→→
→→
[COMMON]
Instellingen...MIDI datatabel 9-1 in de aparte Data List
[F1] (GENERAL)
[SF1] NAME MainCtgry 1 98
SubCtgry 1 98
Name 2 98
[SF3] MEQ OFS MEQ OFFSET (LOW/
LOWMID/HIGHMID/
HIGH)
698
Functie
Sub-functie Parameternaam
(display) Ref.nr. blz.
Functiehiërarchie
Met behulp van de referentienummers kunt u gemakkelijk en snel verwijzingen vinden van de corresponderende parameters in
de parametertabel (blz. 92) en het referentiegedeelte (blz. 98). Zie voor meer details over de informatiedisplay blz. 33; zie voor
meer details over de category searchfunctie blz. 38. Zie voor jobhandelingen blz. 70; zie voor storehandelingen blz. 73; zie voor
cardhandelingen blz. 82.

89
BasissectieSnelgidsReferentieAppendix
Functiehiërarchie
[SF5] OTHER CSAssign 12 98
ChoCtrl 13 98
PB Upper 14 98
PB Lower 14 98
AssignA 15 98
AssignB 15 98
Assign1 15 98
Assign2 15 98
[F2] (OUTPUT)
Volume 43 100
Pan 44 100
RevSend 46 100
ChoSend 47 100
InsRevSend 49 100
InsChoSend 50 100
[F3] (ARP)
[SF1] TYPE Bank 74 101
Type 75 101
Tempo 76 101
Switch 77 101
Hold 78 101
KeyMode 79 101
VelMode 80 101
[SF2] LIMIT NoteLimit 81 101
VelocityLimit 82 101
[SF3] PLAY FX UnitMultiply 83 101
VelocityRate 84 101
GateTimeRate 85 101
[F4] (CTL SET)
[SF1] SET1/2 Source 118 103
Dest 119 103
Depth 120 103
[SF2] SET3/4 Source 118 103
Dest 119 103
Depth 120 103
[SF3] SET5/6 Source 118 103
Dest 119 103
Depth 120 103
[F6] (EFFECT)
[SF1] CONNECT KEY: (INS EF) OUT 190 106
InsEF Connect 191 106
Ins1 Ctgry 192 106
Ins1 Type 192 106
Ins2 Ctgry 193 106
Ins2 Type 193 106
Reverb Type 194 106
Chorus Type 194 106
Reverb Send 195 106
Chorus Send 195 106
Reverb Return 196 106
Chorus Return 196 106
Reverb Pan 197 106
Chorus Pan 197 106
Chorus to Reverb 198 106
[SF2] INS1 (Effect Parameters) 205 107
[SF3] INS2 (Effect Parameters) 205 107
[SF4] REVERB (Effect Parameters) 205 107
[SF5] CHORUS (Effect Parameters) 205 107
Key...instellingen van individuele drumtoetsen
[VOICE]→→
→→
Drumvoiceselectie (blz. 36)→→
→→
[EDIT]→→
→→
[1]→→
→→
[INC]/[DEC]
(Drumtoets kan worden geselecteerd door drukken op de geschikte toets)
Instellingen...MIDI datatabel 9-2 in de aparte Data List
[F1] (OSC)
[SF1] WAVE Type 35 99
ElementSw 28 99
Bank 36 99
Number 29 99
Category 29 99
[SF2] OUTPUT InsEffectOut 31 99
RevSend 46 100
ChoSend 47 100
OutputSel 117 103
[SF5] OTHER AssignMode 4 98
RcvNoteOff 37 99
AltnateGroup 38 99
[F2] (PITCH)
[SF1] TUNE Coarse 60 100
Fine 61 100
[SF2] VEL SENS Pitch 66 100
[F3] (FILTER)
[SF1] CUTOFF LPFCutoff 112 102
LPFReso 113 102
HPFCutoff 96 102
[SF2] VEL SENS LPFCutoff 114 102
Functie
Sub-functie Parameternaam
(display) Ref.nr. blz.
[F4] (AMP)
[SF1] LVL/PAN Level 135 103
Pan 44 100
AlternatePan 136 104
RandomPan 137 104
[SF2] VEL SENS Level 151 104
[SF3] AEG AttackTime 143 104
DecayTime 143 104
DecayLevel1 144 104
Decay2Time 143 104
[F6] (EQ)
Type 210 107
L.Freq/Gain
(Type=EQ L/H) 211 107
H.Freq/Gain
(Type=EQ L/H) 212 107
Freq (Type=P.EQ) 213 107
Gain (Type=P.EQ) 214 107
Q (Type=P.EQ) 215 107
■
Voice editmode (plug-in)
Common
[VOICE]→→
→→
Plug-invoiceselectie (blz. 36)→→
→→
[EDIT]→→
→→
[COMMON]
Instellingen...MIDI datatabel 10 in de aparte Data List
[F1] (GENERAL)
[SF1] NAME MainCtgry 1 98
SubCtgry 1 98
Name 2 98
[SF2] PLY MODE Mono/Poly 3 98
KeyAsgnMode 4 98
[SF3] MEQ OFS MEQ OFFSET (LOW/
LOWMID/HIGHMID/
HIGH)
698
[SF4] PORTA Switch 7 98
Time 8 98
[SF5] OTHER CSAssign 12 98
ChoCtrl 13 98
PB Range 14 98
AssignA 15 98
AssignB 15 98
Assign1 15 98
Assign2 15 98
[F2] (OUTPUT)
Volume 43 100
Pan 44 100
RevSend 46 100
ChoSend 47 100
[F3] (ARP)
[SF1] TYPE Bank 74 101
Type 75 101
Tempo 76 101
Switch 77 101
Hold 78 101
KeyMode 79 101
VelMode 80 101
[SF2] LIMIT NoteLimit 81 101
VelocityLimit 82 101
[SF3] PLAY FX UnitMultiply 83 101
VelocityRate 84 101
GateTimeRate 85 101
[F4] (CTL SET)
[SF1] SET1/2 Source 118 103
Dest 119 103
Depth 120 103
[SF2] MW Filter 121 103
PMod 122 103
FMod 123 103
AMod 124 103
[SF3] AT Pitch 125 103
Filter 121 103
PMod 122 103
FMod 123 103
AMod 124 103
[SF4] AC Src 126 103
Filter 121 103
PMod 122 103
FMod 123 103
AMod 124 103
[F6] (EFFECT)
[SF1] CONNECT InsEF Connect 191 106
Ins1 Ctgry 192 106
Ins1 Type 192 106
Ins2 Ctgry 193 106
Ins2 Type 193 106
Reverb Type 194 106
Functie
Sub-functie Parameternaam
(display) Ref.nr. blz.
Chorus Type 194 106
Reverb Send 195 106
Chorus Send 195 106
Reverb Return 196 106
Chorus Return 196 106
Reverb Pan 197 106
Chorus Pan 197 106
Chorus to Reverb 198 106
[SF2] INS1 (Effect Parameters) 205 107
[SF3] INS2 (Effect Parameters) 205 107
[SF4] REVERB (Effect Parameters) 205 107
[SF5] CHORUS (Effect Parameters) 205 107
Element
[VOICE]→→
→→
Plug-invoiceselectie (blz. 36)→→
→→
[EDIT]→→
→→
[1]
Instellingen...MIDI datatabel 10 in de aparte Data List
[F1] (OSC)
[SF1] WAVE Bank 36 99
Number 29 99
[SF5] OTHER VelocityDepth 39 99
VelocityOffset 40 99
NoteShift 41 99
[F2] (PITCH)
(PEG) TIME/LEVEL 67/68 100
[F3] (FILTER)
HPFCutoff 96 102
[F4] (NATIVE)
(Native Parameters) 152 104
[F5] (LFO)
Speed 160 105
Delay 165 105
PMod 172 105
[F6] (EQ)
L.Freq/Gain 211 107
H.Freq/Gain 212 107
■
Performance playmode
[PERFORM]→→
→→
Performanceselectie (blz. 41)
Instellingen...MIDI datatabel 6 en 7 in de aparte Data List
[F1] (PLAY)
–41
[F2] (AD)
Volume – 44
Pan – 44
RevSend – 44
ChoSend – 44
VarSend – 44
DryLevel – 44
Mono/Stereo – 44
OutputSel – 44
[F3] (VOICE)
[SF1] ADD INT (Voice Bank) – 43
[SF2] ADD PLG (Voice Bank) – 43
[SF3] DELETE (Delete Voice) – 43
[SF4] LIMIT L (Note Limit Low) – 43
[SF5] LIMIT H (Note Limit High) – 43
[F4] (PORTA)
PortaSw 7 98
PortaTime 8 98
PartSwitch 9 98
[F5] (EG)
AEG/FEG – 44
[F6] (ARP)
Bank 74 101
Type 75 101
Tempo 76 101
VelocityLimit 82 101
Switch 77 101
Hold 78 101
PartSwitch – 44
■
Performance editmode
Common...instellingen die op alle vier parts van toepassing zijn
[PERFORM]→→
→→
Performanceselectie (blz. 41)→→
→→
[EDIT]→→
→→
[COMMON]
Instellingen...MIDI datatabel 6 in de aparte Data List
[F1] (GENERAL)
[SF1] NAME MainCtgry 1 98
SubCtgry 1 98
Name 2 98
[SF3] MEQ OFS MEQ OFFSET (LOW/
LOWMID/HIGHMID/
HIGH)
698
[SF4] PORTA PortaSw 7 98
PortaTime 8 98
PartSwitch 9 98
Functie
Sub-functie Parameternaam
(display) Ref.nr. blz.

90
Basisectie Snelgids Referentie Appendix
Functiehiërarchie
[SF5] OTHER CSAssign 12 98
ChoCtrl 13 98
AssignA 15 98
AssignB 15 98
Assign1 15 98
Assign2 15 98
[F2] (OUT/MEQ)
[SF1] OUT Volume 43 100
Pan 44 100
RevSend 46 100
ChoSend 47 100
[SF2] MEQ SHAPE/FREQ/GAIN/
Q (LOW/LOWMID/
HIGH/HIGHMID/
HIGH)
51 100
[F3] (ARP)
[SF1] TYPE Bank 74 101
Type 75 101
Tempo 76 101
Switch 77 101
Hold 78 101
KeyMode 79 101
VelMode 80 101
[SF2] LIMIT NoteLimit 81 101
VelocityLimit 82 101
[SF3] PLAY FX UnitMultiply 83 101
VelocityRate 84 101
GateTimeRate 85 101
[SF4] OUT CH OutputSwitch 86 101
TransmitCh 87 101
[F4] (CTL ASN)
BC 88 101
AS1 88 101
AS2 88 101
FC1 88 101
FC2 88 101
[F6] (EFFECT)
[SF1] CONNECT EFF PART
→
VCE INS 199 106
EFF PART
→
PLG-EF 200 106
PlugEF Type 200 106
Variation Type 201 107
Variation Return 202 107
Variation Pan 203 107
Variation to Reverb 204 107
Variation to Chorus 204 107
Chorus Type 194 106
Chorus Return 196 106
Chorus Pan 197 106
Chorus to Reverb 198 106
Reverb Type 194 106
Reverb Return 196 106
Reverb Pan 197 106
[SF2] PLG-EF (Plug-in Effect
Parameters) 200 106
[SF3] VAR (Effect Parameters) 205 107
[SF4] REVERB (Effect Parameters) 205 107
[SF5] CHORUS (Effect Parameters) 205 107
Part...instellingen van alle vier individuele parts
[PERFORM]→→
→→
Performanceselectie (blz. 41)→→
→→
[EDIT]→→
→→
[1]-[4]
Instellingen...MIDI datatabel 7 in de aparte Data List
[F1] (VOICE)
[SF1] VOICE PartSw 28 99
Bank 36 99
Number 29 99
[SF2] MODE Mono/Poly 3 98
ArpSwitch 77 101
[SF3] LIMIT NoteLimitH 32 99
NoteLimitL 32 99
VelLimitH 33 99
VelLimitH 33 99
[SF4] PORTA Switch 7 98
Time 8 98
Mode 10 98
[SF5] OTHER PB Upper 14 98
PB Lower 14 98
VelSensDpt 39 99
VelSensOfs 40 99
[F2] (OUTPUT)
[SF1] VOL/PAN Volume 43 100
Pan 44 100
VoiceELPan 45 100
[SF2] EF SEND RevSend 46 100
ChoSend 47 100
VarSend 48 100
DryLevel 52 100
Functie
Sub-functie Parameternaam
(display) Ref.nr. blz.
[F3] (OUTSEL)
OutputSel 115 103
InsEF 116 103
[F4] (TONE)
[SF1] TUNE NoteShift 41 99
Detune 153 104
[SF2] FILTER Cutoff 92 102
Resonance 93 102
FEGDepth 154 104
[SF3] FEG Attack 155 105
Decay 155 105
Sustain 156 105
Release 155 105
[SF4] AEG Attack 157 105
Decay 157 105
Sustain 158 105
Release 157 105
[F5] (RCV SW)
CtrlChange 175 105
PB 175 105
MW 175 105
ChAT 175 105
BC 175 105
AS1 175 105
AS2 175 105
FC1 175 105
FC2 175 105
Exp 175 105
Sus 175 105
FS 175 105
[SF5] (1PART/4PART) 175 105
[F6] (PLG1-3/PART1-4) 175 105
■
Sequence playmode
CHAIN
[SEQ PLAY]→→
→→
Chain-stepinstellingen (blz. 75)/DEMO (←←
←←→→
→→
[EXIT])→→
→→
[PLAY/STOP]
[F1] (CHAIN)
Sequence Chain – 75
[SF5] DEMO/PLAY/STOP – 19, 75
[F2] (OUTPUT)
[F3] (TEMPO) – 76
[F4] (MEAS) – 76
[F5] (GET FOLDER) – 75
[F6] MIX (Druk op [F6] om
de Mixing mode hier-
onder te activeren.)
–77
■
Sequence play mixingmode
Mixing...instellingen van de toongeneratorparameters van alle parts
in de sequence playmode
[SEQ PLAY]→→
→→
Chain-stepinstellingen (blz. 75)→→
→→
[F6] (MIX)
[F1] (VOL/PAN)
Volume 43 100
Pan 44 100
[F2] (AD)
Volume – 78
Pan – 78
RevSend – 78
ChoSend – 78
VarSend – 78
DryLevel – 78
Mono/Stereo – 78
OutputSel – 78
[F3] (VOICE)
VOICE NUM – 78
BANK MSB/LSB – 78
[F4] (EF SEND)
REV SEND 46 100
CHO SEND 47 100
VAR SEND 48 100
DRY LEVEL 52 100
[F5] (TEMPLATE)
Template – 79
[SF4] (GET) – 79
[SF5] (PUT) – 79
[F6] (PLG1-3/PART1-16/
17-32) –79
Functie
Sub-functie Parameternaam
(display) Ref.nr. blz.
■
Sequence play mixing editmode
Common...instellingen die op alle parts van toepassing zijn
[SEQ PLAY]→→
→→
Chain-stepinstellingen (blz. 75)→→
→→
[F6]
(MIX)→→
→→
[EDIT]→→
→→
[COMMON]
Instellingen...MIDI datatabel 11 in de aparte Data List
[F1] (GENERAL)
[SF1] MEQ OFS MEQ OFFSET (LOW/
LOWMID/HIGHMID/
HIGH)
698
[SF5] OTHER CSAssign 12 98
ChoCtrl 13 98
AssignA 15 98
AssignB 15 98
Assign1 15 98
Assign2 15 98
[F2] (MEQ)
SHAPE/FREQ/GAIN/
Q (LOW/LOWMID/
HIGH/HIGHMID/
HIGH)
51 100
[F3] (ARP)
[SF1] TYPE Bank 75 101
Type 76 101
Switch 77 101
Hold 78 101
KeyMode 79 101
VelMode 80 101
[SF2] LIMIT NoteLimit 81 101
VelocityLimit 82 101
[SF3] PLAY FX UnitMultiply 83 101
VelocityRate 84 101
GateTimeRate 85 101
[SF4] OUT CH OutputSwitch 86 101
TransmitCh 87 101
[F4] (CTL ASN)
BC 88 101
AS1 88 101
AS2 88 101
FC1 88 101
FC2 88 101
[F6] (EFFECT)
[SF1] CONNECT EFF PART
→
VCE INS 199 106
EFF PART
→
PLG-EF 200 106
PlugEF Type 200 106
Variation Type 201 107
Variation Return 202 107
Variation Pan 203 107
Variation to Reverb 204 107
Variation to Chorus 204 107
Chorus Type 194 106
Chorus Return 196 106
Chorus Pan 197 106
Chorus to Reverb 198 106
Reverb Type 194 106
Reverb Return 196 106
Reverb Pan 197 106
[SF2] PLG-EF (Plug-in Effect
Parameters) 200 106
[SF3] VAR (Effect Parameters) 205 107
[SF4] REVERB (Effect Parameters) 205 107
[SF5] CHORUS (Effect Parameters) 205 107
Part...instellingen van alle 16 afzonderlijke parts
[SEQ PLAY]→→
→→
Chain-stepinstellingen (blz. 75)→→
→→
[F6] (MIX)→→
→→
[EDIT]→→
→→
[1]-[16]
*Instellingen...MIDI datatabel 12 in de aparte Data List
[F1] (VOICE)
[SF1] VOICE Bank 36 99
Number 29 99
[SF2] MODE Mono/Poly 3 98
ArpSwitch 77 101
ReceiveCh 42 99
[SF3] LIMIT NoteLimitH 32 99
NoteLimitL 32 99
VelLimitH 33 99
VelLimitL 33 99
[SF4] PORTA Switch 7 98
Time 8 98
Mode 10 98
[SF5] OTHER PB Upper 14 98
PB Lower 14 98
VelSensDpt 39 99
VelSensOfs 40 99
[F2] (OUTPUT)
[SF1] VOL/PAN Volume 43 100
Pan 44 100
Functie
Sub-functie Parameternaam
(display) Ref.nr. blz.

91
BasissectieSnelgidsReferentieAppendix
Functiehiërarchie
VoiceELPan 45 100
[SF2] EF SEND RevSend 46 100
ChoSend 47 100
VarSend 48 100
DryLevel 52 100
[F3] (OUTSEL)
OutputSel 115 103
InsEF 116 103
[F4] (TONE)
[SF1] TUNE NoteShift 41 99
Detune 153 104
[SF2] FILTER Cutoff 92 102
Resonance 93 102
FEGDepth 154 104
[SF3] FEG Attack 155 105
Decay 155 105
Sustain 156 105
Release 155 105
[SF4] AEG Attack 157 105
Decay 157 105
Sustain 158 105
Release 157 105
[F5] (RCV SW)
BankSel 175 105
PgmChange 175 105
CtrlChange 175 105
PB 175 105
MW 175 105
ChAT 175 105
BC 175 105
AS1 175 105
AS2 175 105
FC1 175 105
FC2 175 105
Vol 175 105
Pan 175 105
Sus 175 105
FS 175 105
[SF5] (1PART/4PART) 175 105
[F6] (PLG1-3/PART1-4) 175 105
■
Master playmode
[MASTER]→→
→→
Masterselectie (blz. 49)
Instellingen...MIDI datatabel 5 in de aparte Data List
[F1] (PLAY)
–49
[F2] (MEMORY)
Mode – 50
(Program Number) – 50
ZoneSwitch – 50
■
Master editmode
Common...instellingen die op alle 4 zones van toepassing zijn
[MASTER]→→
→→
Masterselectie (blz. 49)→→
→→
[EDIT]→→
→→
[COMMON]
Instellingen...MIDI datatabel 5 in de aparte Data List
[F1] (NAME)
Name 2 98
[F2] (OTHER)
Slider 58 100
Zone...instellingen van alle 4 afzonderlijke zones
[MASTER]→→
→→
Masterselectie (blz. 49)→→
→→
[F2] (MEMORY)
ZoneSwitch=aan→→
→→
[EDIT]→→
→→
[1]-[4]→→
→→
bladeren met [
▲ ▼
](TX SW)
Instellingen...MIDI datatabel 5 in de aparte Data List
[F1] (TRANS)
TransCh 25 99
TGSwitch 26 99
MIDISwitch 27 99
[F2] (NOTE)
Octave 17 98
Transpose 18 98
NoteLimitH 32 99
NoteLimitL 32 99
[F3] (TX SW)
Bank (TG) 89 101
PC (TG) 89 101
Bank (MIDI) 89 101
PC (MIDI) 89 101
PB 89 101
MW 89 101
ChAT 89 101
BC 89 101
Slider 89 101
FC1 89 101
FC2 89 101
Functie
Sub-functie Parameternaam
(display) Ref.nr. blz.
Vol 89 101
Pan 89 101
Sus 89 101
FS 89 101
[SF5] (1ZONE/4ZONE) 89 101
[F4] (PRESET)
Bank MSB 132 103
Bank LSB 132 103
PgmChange 133 103
Volume 43 100
Pan 44 100
[F5] (CS)
CtrlSlider 134 103
■
Utilitymode [UTILITY]
Instellingen... MIDI datatabel 4 in de aparte Data List.
[F1] (GENERAL)
[SF1] TG Volume 43 100
NoteShift 41 99
Tune 216 107
BCCurve 16 98
[SF2] KBD Octave 17 98
Transpose 18 98
VelCurve 19 98
FixedVelociy 20 99
[SF3] EF BYPS Insertion Internal 21 99
Insertion PLG-EF 21 99
System Reverb 21 99
System Chorus 21 99
System Variation 21 99
[SF4] OTHER AutoLoad 22 99
PowerOnMode 23 99
CtrlReset 24 99
[SF5] (GET FOLDER) 22 99
[F2] (I/O)
[SF1] INPUT A/D Source 53 100
Mic/Line 54 100
[SF2] OUTPUT L&RGain 55 100
AssignLGain 56 100
AssignRGain 56 100
[SF3] MLAN (mLAN) 57 100
[F3] (VOICE)
→
[VOICE]
→
[UTILITY]
[SF1] MEQ SHAPE/FREQ/GAIN/
Q (LOW/LOWMID/
HIGH/HIGHMID/
HIGH)
51 100
[SF2] ARP CH OutputSwitch 86 101
TransmitCh 87 101
[SF3] CTL ASN AS1 88 101
AS2 88 101
BC 88 101
FC1 88 101
FC2 88 101
[F4] (CTL ASN)
[SF1] ARP Switch 127 103
Hold 127 103
[SF2] ASSIGN ASA 128 103
Dest 129 103
ASB 128 103
Dest 129 103
[SF3] FT SW FS 130 103
[SF4] REMOTE Remote Template 131 103
[F5] (MIDI)
[SF1] CH BasicRcvCh 176 105
KBDTransCh 177 105
DeviceNo. 178 105
FileUtilID 179 106
[SF2] SWITCH BankSel 180 106
PgmChange 181 106
CtrlChange 182 106
LocalCtrl 183 106
RcvBulk 184 106
[SF3] SYNC MIDI Sync 185 106
ClockOut 186 106
SeqCtrl 187 106
[SF4] OTHER MIDI IN/OUT 188 106
ThruPort 189 106
[F6] (PLUG)
[SF1] STATUS PolyExpand 206 107
[SF2] MIDI DEV NO. 178 105
PORT NO. 207 107
GM/XG 208 107
[SF3] NATIVE1 (Native Parameter) 209 107
[SF4] NATIVE2 (Native Parameter) 209 107
[SF5] NATIVE3 (Native Parameter) 209 107
Functie
Sub-functie Parameternaam
(display) Ref.nr. blz.

92
Basissectie Snelgids Referentie Appendix
Parametertabel
Parametertabel
Met deze handige tabel kunt u snel en gemakkelijk alle
gewenste parameters vinden — hun locatie in de ver-
schillende editmodes van de S90 vinden en zien hoe ze
opgeroepen moeten worden.
De instellingsdisplays voor parameters worden met de
functieknoppen ([F1] - [F6]) en de Sub-functieknoppen
([SF1] - [SF5]) geselecteerd. Met deze tabel wordt het
uitzonderlijk eenvoudig om de gewenste parameter op te
roepen in de bedoelde mode. U kunt op deze manier ook
gemakkelijk zien in welke modes vergelijkbare of gere-
lateerde parameters zich bevinden.
Het gebruik van de tabel kan handig zijn als u bijvoor-
beeld instellingen van een parameter in de voicemode
wilt dupliceren naar dezelfde parameter in de perfor-
mancemode, of als u meer gedetailleerde en complexe
instellingen wilt maken in de performancemode met
behoud van de voicemode-instellingen.
Er worden ook voor alle parameters bladzijdenreferen-
ties en parameterreferentienummers gegeven, waar-
door de corresponderende uitleg gemakkelijk gevonden
kan worden in deze handleiding. Merk, tijdens het ge-
bruik van de S90, gewoon de momenteel geselecteerde
mode op, de editstatus (common, part, enz.), en het
functienummer — en kijk dan in deze tabel.
■
De tabel gebruiken
•
De parameters zijn aan de hand van de corresponderende func-
tieknoppen ([F1] - [F6]) in de display georganiseerd — waarbij
elk van deze door de donkere rij wordt gerepresenteerd. U kunt
bijvoorbeeld zien dat de Mono/Poly parameter (de derde para-
meter in het F1 gedeelte) bij de [F1] knop hoort. Evenzo wordt
pan (de tweede parameter in het F2 gedeelte) opgeroepen, door
eerst op [F2] te drukken.
•
De donkere rij van een functieknop laat de tabnaam van die knop
zien binnen de corresponderende mode (aangeven door de ko-
lomtitel). Mono/Poly bevindt zich bijvoorbeeld in de GENERAL -
tab (voor voice edit - common), en in de VOICE-tab (voor
performance edit en seq. play mixing edit).
•
Als u naar de Mono/Poly rij kijkt, dan ziet u vier correspon-
derende [SF2] waarden. Dit betekent dat Mono/Poly opge-
roepen kan worden door op [SF2] te drukken nadat er in de
corresponderende editmode op [F1] gedrukt is.
•
Over het algemeen zijn de meeste tabelwaarden vet afgedrukt,
waardoor er wordt aangegeven dat de parameter op de aange-
geven locatie gevonden kan worden (met één druk op de knop).
Als een waarde normaal is afgedrukt (niet vet) dan betekent dat
dat de parameter niet beschikbaar is voor de corresponderende
functieknop, maar bij een andere functieknop gevonden kan
worden. De ArpSwitch parameterwaarde bijvoorbeeld, die zich
bijna onderaan het F1-gedeelte bevindt heeft de waarde
“F3
→
SF1”, waardoor er wordt aangegeven dat (voor de voice
edit - commonmode) het kan worden opgeroepen door op [F3] te
drukken gevolgd door [SF1].
•
Als er een vergelijkbaar effect verkregen kan worden, of als
verschillende parameters een gemeenschappelijk aspect hebben,
dan wordt de waarde tussen haakjes gezet. De bladzijdenrefe-
renties en parameterreferentienummers zijn voor standaard (vet
afgedrukte) parameters; als u een waarde tussen haakjes ziet,
dan moet u het gedeelte van de corresponderende functieknop-
pen in de tabel ook bekijken.
•
De waarde “Direct” geeft aan dat er geen subfunctietabs aan-
wezig zijn in de corresponderende display en dat de parameter
direct vanuit de functiedisplay kan worden ingesteld.
■
Gebruiksvoorbeelden
•
Als u wilt zien welke parameters in een be-
paalde mode beschikbaar zijn:
Loop de kolom van voice edit - element - normaal af om te
zien welke parameters een waarde hebben. Als er een waar-
de aanwezig is dan bestaat de parameter in de corresponde-
rende mode.
•
Als u een bepaalde parameter in de tabel zoekt:
Zie het parameter-/functieoverzicht op blz. 97. Hier worden
alle parameters in alfabetische volgorde opgesomd, en wordt
er getoond aan welke functieknop een parameter is toegewe-
zen. Ga, als u eenmaal de functieknop kent, naar het gedeelte
van de tabel die met die knop correspondeert.
•
Als u wilt zien welke editmodes een bepaalde
parameter bevatten:
Zoek de gewenste parameter en kijk in dwarsrichting welke
kolommen een waarde hebben. LFO Speed bijvoorbeeld (de
tweede parameter in het F5-gedeelte) kan zowel in voice edit
- common (normaal) als in voice edit - element gevonden
worden. U ziet ook vrij gemakkelijk dat de parameter niet
beschikbaar is voor drumvoices.
•
Als u een bepaalde instelling van een parame-
ter in een bepaalde mode wilt zien of wijzigen:
Stel dat u de pan-instelling in een performance wilt wijzigen,
maar u wilt alleen een bepaald geluid (element) wijzigen en
niet de hele performance. Zorg er eerst voor dat u in de
“uitgangspositie” van één van de playmodes bent. (Als u de
performance common-display heeft opgeroepen waar pan is
ingesteld voor de hele performance, dan moet u eerst deze
display verlaten.) Zoek vervolgens in de rij van waarden
voor pan in de tabel (in het F2-gedeelte) en zoek in de voice
edit - element - normale kolommen. U zult dan zien dat pan
de waarde “[F4]
→
[SF1]” heeft. Dit geeft aan dat u, om pan
voor een element te bewerken, de voice-edit-element-mode
moet oproepen, en vervolgens op [F4] moet drukken, gevolgd
door [SF1].

93
BasissectiesnelgidsReferentieAppendix
Parametertabel
... Kan bewerkt worden met de Quick Editfunctie (edit in de playmode).
... Kan in real time bewerkt worden met de CS-schuiven.
... Kan in real time bewerkt worden met de Quick Editfunctie en de CS-schuiven.
Display
VOICE EDIT PERFORMANCE EDIT
SEQ PLAY MIXING MODE
MASTER EDIT
UTILITY Nr. Blz.COMMON ELEMENT/KNOP COMMON PART COMMON PART COMMON ZONE
NORMAL DRUMS PLUG-IN NORMAL DRUMS PLUG-IN
F1 (Tabnaam) GENERAL OSC GENERAL VOICE GENERAL VOICE NAME TRANS GENERAL
MainCtgry/SubCtgry
SF1 SF1 SF1 SF1
198
Name
SF1 SF1 SF1 SF1 Direct
298
Mono/Poly
SF2 SF2 SF2 SF2
398
KeyAsgnMode/AssignMode
SF2 SF2 SF5
498
M.TuningNo.
SF2
598
MEQ OFFSET
SF3 SF3 SF3 SF3 SF1
698
(PORTA) Switch
SF4 SF4 SF4 SF4 SF4
798
(PORTA) Time
SF4 SF4 SF4 SF4 SF4
898
(PORTA) PartSwitch
SF4
998
(PORTA) Mode
SF4 SF4 SF4
10 98
(PORTA) TimeMode
SF4
11 98
CSAssign
SF5 SF5 SF5 SF5 SF5
(F2 Direct) 12 98
ChoCtrl
SF5 SF5 SF5 SF5 SF5
13 98
PB Upper/Lower, PB Range
SF5 SF5 SF5 SF5 SF5
14 98
AssignA/B/1/2
SF5 SF5 SF5 SF5 SF5
15 98
BCCurve
SF1
16 98
Octave F2 Direct
SF2
17 98
Transpose F2 Direct
SF2
18 98
VelCurve
SF2
19 98
Fixed Velocity
SF2
20 99
(EF BYPS)
SF3
21 99
AutoLoad
SF4
22 99
PowerOnMode
SF4
23 99
CtrlReset
SF4
24 99
TransCh
Direct
(F5
→
SF1) 25 99
TGSwitch
Direct
(F5
→
SF2) 26 99
MIDISwitch
Direct
27 99
ElementSw/PartSw
SF1 SF1 SF1
28 99
WaveNo./Ctgry/Number
SF1 SF1 SF1 SF1 SF1
29 99
KeyOnDelay
SF2
30 99
InsEffect(Eff)Out
SF2 SF2
31 99
NoteLimit (L/H)
SF3 SF3 SF3
F2 Direct 32 99
VelocityLimit (L/H)
SF3 SF3 SF3
33 99
VelCrossFade
SF3
34 99
Type
SF1
35 99
Bank
SF1 SF1 SF1 SF1
36 99
RevSend F2 Direct F2 Direct
SF2
46 100
ChoSend F2 Direct F2 Direct
SF2
47 100
OutputSel
SF2
F3 Direct F3 Direct 115 103
RcvNoteOff
SF5
37 99
AltnateGroup
SF5
38 99
VelocityDepth
SF5 SF5
39 99
VelocityOffset
SF5 SF5
40 99
Volume (F2 Direct) (F2 Direct) (F2 Direct) (F4
→
SF1) (F4
→
SF1) (F2
→
SF1) (F2
→
SF1) (F2
→
SF1) (F4 Direct)
SF1
43 100
NoteShift
SF5
F4
→
SF1 F4
→
SF1
SF1
41 99
Tune
SF1
216 107
ArpSwitch (Switch) F3
→
SF1 F3
→
SF1 F3
→
SF1
F3
→
SF1 SF2 SF2
77 101
ReceiveCh
SF2
(F5
→
SF1) 42 99
F2 (Tabnaam) OUTPUT PITCH OUT/MEQ OUTPUT MEQ OUTPUT OTHER NOTE I/O
Volume
Direct Direct Direct
(F4
→
SF1) (F4
→
SF1)
SF1 SF1 SF1
(F4 Direct) F1
→
SF1 43 100
Pan
Direct Direct Direct
F4
→
SF1 F4
→
SF1
SF1 SF1 SF1
(F4 Direct) 44 100
VoiceELPan
SF1 SF1
45 100
RevSend
Direct Direct Direct
F1
→
SF2
SF1 SF2 SF2
46 100
ChoSend
Direct Direct Direct
F1
→
SF2
SF1 SF2 SF2
47 100
VarSend
SF2 SF2
48 100
InsRevSend
Direct
49 100
InsChoSend
Direct
50 100
SHAPE/FREQ/GAIN/Q (UTILITY) (UTILITY) (UTILITY)
SF2 Direct
F3
→
SF1 51 100
DryLevel
SF2 SF2
52 100
A/DSource
SF1
53 100
Mic/Line
SF1
54 100
L&RGain
SF2
55 100
AssignL/RGain
SF2
56 100
(MLAN)
SF2
57 100

94
Basissectie Snelgids Referentie Appendix
Parametertabel
Slider (F1
→
SF5) (F1
→
SF5) (F1
→
SF5) (F1
→
SF5) (F1
→
SF5)
Direct
58 100
Octave
Direct
F1
→
SF2 17 98
Transpose
Direct
F1
→
SF2 18 98
NoteLimitL/H F1
→
SF3 F1
→
SF3 F1
→
SF3
Direct
32 99
Coarse
SF1 SF1
59 100
Fine
SF1 SF1
(F4
→
SF1) (F4
→
SF1) (F1
→
SF1) 60 100
Random
SF1
61 100
EGTime
SF2
62 100
Segment
SF2
63 100
EGLevel
SF2
64 100
Curve
SF2
65 100
Pitch (VEL SENS)
SF2 SF2
66 100
(PEG) TIME
SF3 Direct
67 100
(PEG) LEVEL
SF3 Direct
68 100
(PEG) Depth
SF3
69 100
PitchSens
SF4
70 101
CenterKey
SF4
71 101
EGTimeSens
SF4
72 101
CenterKey
SF4
73 101
F3 (Tabnaam) ARP FILTER ARP OUTSEL ARP OUTSEL TX SW VOICE
Bank
SF1 SF1 SF1 SF1 SF1
74 101
Type
SF1 SF1 SF1 SF1 SF1
75 101
Tempo
SF1 SF1 SF1 SF1
76 101
Switch (ArpSwitch)
SF1 SF1 SF1 SF1
F1
→
SF2
SF1
F1
→
SF2 77 101
Hold
SF1 SF1 SF1 SF1 SF1
78 101
KeyMode
SF1 SF1 SF1 SF1 SF1
79 101
VelMode
SF1 SF1 SF1 SF1 SF1
80 101
NoteLimit
SF2 SF2 SF2 SF2 SF2
81 101
VelocityLimit
SF2 SF2 SF2 SF2 SF2
82 101
UnitMultiply
SF3 SF3 SF3 SF3 SF3
83 101
VelocityRate
SF3 SF3 SF3 SF3 SF3
84 101
GateTimeRate
SF3 SF3 SF3 SF3 SF3
85 101
OutputSwitch (UTILITY) (UTILITY) (UTILITY)
SF4 SF4 SF2
86 101
TransmitCh (UTILITY) (UTILITY) (UTILITY)
SF4 SF4 SF2 87 101
SHAPE/FREQ/GAIN/Q (UTILITY) (UTILITY) (UTILITY) F2→SF2 F2 Direct SF1 51 100
BC/AS1/AS2/FC1/FC2 (UTILITY) (UTILITY) (UTILITY) F4 Direct (F5 Direct) SF3 88 101
(Transmit Switch)
geselecteerd
met
[▲/▼](F5→SF2) 89 101
Type SF1 90 101
Gain SF1 91 102
Cutoff SF1 (SF1) F4→SF2 F4→SF2 92 102
resonantie SF1 (SF1) F4→SF2 F4→SF2 93 102
Width SF1 94 102
Distance SF1 95 102
HPFCutoff SF1 SF1 SF1 96 102
HPFKeyFlw SF1 97 102
EGTime SF2 98 102
Segment SF2 99 102
EGLevel SF2 100 102
Curve SF2 65 100
Cutoff (VEL SENS) SF2 101 102
Resonance (VEL SENS) SF2 102 102
(FEG) TIME SF3 (F4→SF3) (F4→SF3) 103 102
(FEG) LEVEL SF3 (F4→SF3) (F4→SF3) 104 102
(FEG) Depth SF3 F4→SF2 F4→SF2 105 102
CutoffSens SF4 106 102
CenterKey SF4 107 102
EGTimeSens SF4 108 102
CenterKey SF4 109 102
(Scaling) BREAKPOINT SF5 110 102
(Scaling) OFFSET SF5 111 102
LPFCutoff (SF1) SF1 112 102
LPFReso (SF1) SF1 113 102
LPFCutoff (VEL SENS) (SF2) SF2 114 102
OutputSel F1→SF2 Direct Direct 115 103
(InsEF) Direct Direct 116 103
F4 (Tabnaam) CTL SET (SET 1/2, 3/4, 5/6) AMP NATIVE CTLASN TONE CTLASN TONE PRESET CTLASN
ElementSw SF1, 2, 3 117 103
Source SF1, 2, 3 SF1, 2, 3 SF1 118 103
Dest SF1, 2, 3 SF1, 2, 3 SF1 119 103
Depth SF1, 2, 3 SF1, 2, 3 SF1 120 103
Display
VOICE EDIT PERFORMANCE EDIT
SEQ PLAY MIXING MODE
MASTER EDIT
UTILITY Nr. Blz.COMMON ELEMENT/KNOP COMMON PART COMMON PART COMMON ZONE
NORMAL DRUMS PLUG-IN NORMAL DRUMS PLUG-IN

95
BasissectiesnelgidsReferentieAppendix
Parametertabel
Filter (MW) SF2 121 103
AMod/PMod/FMod (MW) SF2 122-124 103
Pitch SF3 125 103
Filter (AT) SF3 121 103
AMod/PMod/FMod (AT) SF3 122-124 103
Src SF4 126 103
Filter (AC) SF4 121 103
AMod/PMod/FMod (AC) SF4 122-124 103
BC/AS1/AS2/FC1/FC2 (UTILITY) (UTILITY) (UTILITY) Direct Direct (F5 Direct) F3→SF3 88 101
(ARP) Switch/Hold SF1 127 103
ASA/ASB (F5 Direct) SF2 128 103
Dest SF2 129 103
FS SF3 130 103
Set Remote Template Type SF4 131 103
BankMSB/LSB Direct 132 103
PgmChange Direct 133 103
Volume (F2 Direct) (F2 Direct) (F2 Direct) (SF1) (SF1) (F2→SF1) (F2→SF1) (F2→SF1) Direct (F1→SF1) 43 100
Pan (F2 Direct) (F2 Direct) (F2 Direct) SF1 SF1 (F2→SF1) (F2→SF1) (F2→SF1) Direct 44 100
Niveau (F2 Direct) (F2 Direct) (F2 Direct) SF1 SF1 (F2→SF1) (F2→SF1) (F2→SF1) (Direct) (F1→SF1) 135 103
AlternatePan SF1 SF1 136 104
RandomPan SF1 SF1 137 104
ScalingPan SF1 138 104
EGTime SF2 139 104
Segment SF2 140 104
EGLevel SF2 141 104
Curve SF2 142 104
(AEG) TIME SF3 SF3 143 104
(AEG) LEVEL SF3 SF3 144 104
LevelSens SF4 145 104
CenterKey SF4 146 104
EGTimeSens SF4 147 104
CenterKey SF4 148 104
(Scaling) BREAKPOINT SF5 149 104
(Scaling) OFFSET SF5 150 104
Level (VEL SENS) SF2 151 104
(Native Parameters)
Direct of
geselecteerd
met
[E/F]
152 104
NoteShift F1→SF5 SF1 SF1 F1→SF1 41 99
Detune (F2→SF1) (F2→SF1) SF1 SF1 (F1→SF1) 153 104
Cutoff F3→→
→→SF1 (F3→SF1) SF2 SF2 92 102
resonantie F3→→
→→SF1 (F3→SF1) SF2 SF2 93 102
FEGDepth F3→→
→→SF3 SF2 SF2 154 104
(FEG) Attack/Decay/Release
(Time) (F3→SF3) SF3 SF3 155 105
(FEG) Sustain (Level) (F3→SF3) SF3 SF3 156 105
(AEG) Attack/Decay/Release
(Time) (F4→SF3) SF4 SF4 157 105
(AEG) Sustain (Level) (F4→SF3) SF4 SF4 158 105
F5 (Tabnaam) LFO LFO RCV SW RCV SW CS MIDI
Wave SF1 Direct 159 105
Speed SF1 Direct Direct 160 105
TempoSync SF1 161 105
TempoSpeed SF1 162 105
KeyOnReset SF1 Direct 163 105
Phase SF1 164 105
(KeyOn)Delay SF2 Direct Direct 165 105
FadeIn SF2 166 105
Hold SF2 167 105
FadeOut SF2 168 105
ElementSw SF3/4/5 169 105
Dest SF3/4/5 170 105
Depth SF3/4/5 171 105
PMod (LFO) Direct Direct 172 105
FMod (LFO) Direct 173 105
AMod (LFO) Direct 174 105
(Part Receive Switch)
geselecteerd
met
[▲/▼]
geselecteerd
met
[▲/▼]175 105
BasicRcvCh (UTILITY) (UTILITY) (UTILITY) (UTILITY) (F1→SF2) SF1 176 105
KBDTransCh (UTILITY) (UTILITY) (UTILITY) (UTILITY) (F1 Direct) SF1 177 105
DeviceNo. (UTILITY) (UTILITY) (UTILITY) (UTILITY) SF1
(F6→SF2) 178 105
FileUtilID SF1 179 106
Display
VOICE EDIT PERFORMANCE EDIT
SEQ PLAY MIXING MODE
MASTER EDIT
UTILITY Nr. Blz.COMMON ELEMENT/KNOP COMMON PART COMMON PART COMMON ZONE
NORMAL DRUMS PLUG-IN NORMAL DRUMS PLUG-IN

96
Basissectie Snelgids Referentie Appendix
Parametertabel
nDe beschikbare parameterwaarden en parameterinstellingen kunnen, voor parameters in
verschillende modes met dezelfde naam, afhankelijk van de mode verschillen.
nZie voor informatie over de effectparameters de afzonderlijke Data List.
nZie voor jobhandelingen blz. 70; zie voor storehandelingen blz. 73; zie voor cardhandelingen blz. 82.
nZie voor informatie over de sequence playmode blz. 75.
nIn de performance-/mixingmode, worden de common voice arpeggio-/effect-/controllerinstellingen genegeerd,
en worden de performance-/mixing instellingen actief. Het chorus-/reverbeffect en de arpeggio-instellingen van
de voicemode kunnen gekopieerd worden naar de performance-/mixingmode met de jobfunctie (blz. 70).
nU kunt de CS-schuiven als Quick Editregelaars gebruiken voor de onderstaande parameters. Hierdoor
worden echter de corresponderende element-/partparameterwaarden niet direct gewijzigd; de waard-
en worden slechts tijdelijk gewijzigd.
• Cutoff • Attack
• Resonance • Release
n
Door Quick editregelaars voor de onderstaande parameters te gebruiken worden de corresponderende parameter-
waarden niet direct gewijzigd; de waarden worden slechts tijdelijk gewijzigd.
Element
• FEG Time/Level/Depth
• AEG Time/Level/Depth
Part
FEG/AEG ([F4]→[SF3]/[SF4])
BankSel SF2 180 106
PgmChange
(F3→geselect
eerd met [▲/
▼])
SF2 181 106
CtrlChange
geselecteerd
met
[▲/▼]SF2 182 106
LocalCtrl (F1 Direct) SF2 183 106
RcvBulk SF2 184 106
MIDI Sync SF3 185 106
ClockOut SF3 186 106
SeqCtrl SF3 187 106
MIDI IN/OUT SF4 188 106
ThruPort SF4 189 106
CtrlSlider (F4 Direct) Direct (F3→SF3/
F4→SF2) 134 103
F6 (Tabnaam) EFFECT EQ EFFECT
1-4/PLG1-3
EFFECT
1-4/PLG1-3
PLUG
EL: OUT 1-4/KEY: OUT SF1 SF1 190 106
InsEF Connect SF1 SF1 SF1 191 106
Ins1 Ctgry/Type SF1 SF1 SF1 192 106
Ins2 Ctgry/Type SF1 SF1 SF1 193 106
Reverb/Chorus Type SF1 SF1 SF1 SF1 SF1 194 106
Reverb/Chorus Send SF1 SF1 SF1 195 106
Reverb/Chorus Return SF1 SF1 SF1 SF1 SF1 196 106
Reverb/Chorus Pan SF1 SF1 SF1 SF1 SF1 197 106
Chorus to Reverb SF1 SF1 SF1 SF1 SF1 198 106
EFF PART→VCE INS SF1 SF1 199 106
EFF PART→PLG-EF SF1 SF1 200 106
Variation Type/Return/Pan SF1 SF1 201-203 107
Variation to Chorus/Reverb SF1 SF1 204 107
(Effect Parameters) SF2/3/4/5 SF2/3/4/5 SF2/3/4/5 SF2/3/4/5 SF2/3/4/5 205 107
PolyExpand SF1 206 107
DEV NO. (UTILITY) (UTILITY) (UTILITY) (UTILITY) SF2
(F5→SF1) 178 105
PORT NO. SF2 207 107
GM/XG SF2 208 107
(Native System Parameter) SF3/4/5 209 107
Type Direct Direct 210 107
L.Freq/Gain (Type=EQ L/H) Direct Direct Direct 211 107
H.Freq/Gain (Type=EQ L/H) Direct Direct Direct 212 107
Freq (Type=P.EQ) Direct Direct 213 107
Gain (Type=P.EQ) Direct Direct 214 107
Q (Type=P.EQ) Direct Direct 215 107
Display
VOICE EDIT PERFORMANCE EDIT
SEQ PLAY MIXING MODE
MASTER EDIT
UTILITY Nr. Blz.COMMON ELEMENT/KNOP COMMON PART COMMON PART COMMON ZONE
NORMAL DRUMS PLUG-IN NORMAL DRUMS PLUG-IN
De referentienummers
kunnen op de volgende
blz. gevonden worden:
Referentienr. Referentieblz.
1 - 19 98
20 - 42 99
43 - 69 100
70 - 90 101
91 - 114 102
115 - 135 103
136 - 154 104
155 - 178 105
179 - 200 106
201 - 221 107
OPM.
OPM.
OPM.
OPM.
OPM.
OPM.
OPM.

97
BasissectiesnelgidsReferentieAppendix
Parametertabel
Parameter-/functie-overzicht
A
A/DSource................................................. F2
AEG Sustain (Level) ................................. F4
AEG Attack/Decay/Release (Time)........... F4
AlternatePan ............................................. F4
AltnateGroup............................................. F1
AMod (LFO) .............................................. F5
AMod/PMod/FMod (AC)............................ F4
AMod/PMod/FMod (AT)............................ F4
AMod/PMod/FMod (MW) .......................... F4
ArpSwitch (Switch).................................... F1
ASA/ASB................................................... F4
AssignA/B/1/2 ........................................... F1
AssignL/RGain.......................................... F2
AssignMode .............................................. F1
AutoLoad................................................... F1
B
Bank..................................................... F1/F3
BankMSB/LSB .......................................... F4
BankSel..................................................... F5
BasicRcvCh .............................................. F5
BC/AS1/AS2/FC1/FC2......................... F3/F4
BCCurve ................................................... F1
BREAKPOINT (AMP)................................ F4
BREAKPOINT (FILER) ............................. F3
C
CenterKey (AEGTimeSens)...................... F4
CenterKey (CutoffSens)............................ F3
CenterKey (FEGTimeSens)...................... F3
CenterKey (LevelSens)............................. F4
CenterKey (PEGTimeSens)...................... F2
CenterKey (PitchSens) ............................. F2
ChoCtrl...................................................... F1
Chorus Pan............................................... F6
Chorus Return........................................... F6
Chorus Send............................................. F6
Chorus to Reverb...................................... F6
Chorus Type ............................................. F6
ChoSend.............................................. F1/F2
ClockOut ................................................... F5
Coarse ...................................................... F2
CSAssign .................................................. F1
Ctgry ......................................................... F1
CtrlChange................................................ F5
CtrlReset................................................... F1
CtrlSlider ................................................... F5
Curve (AEG Level).................................... F4
Curve (FEG Level).................................... F3
Curve (PEG Level).................................... F2
Cutoff ...................................................F3/F4
Cutoff (VEL SENS) ................................... F3
CutoffSens ................................................ F3
D
Delay (KeyOn Delay) ................................ F5
Depth (CTL SET) ...................................... F4
Depth (FEG) ............................................. F3
Depth (LFO).............................................. F5
Depth (PEG) ............................................ F2
Dest (CTL ASN)........................................ F4
Dest (CTL SET) ........................................ F4
Dest (LFO) ................................................ F5
Detune ...................................................... F4
DEV NO. ................................................... F6
DeviceNo. ................................................. F5
Distance.................................................... F3
DryLevel.................................................... F2
E
EF BYPS................................................... F1
EFF PART→PLG-EF................................ F6
EFF PART→VCE INS............................... F6
Effect Parameters..................................... F6
EGLevel (AMP)......................................... F4
EGLevel (FILTER) .................................... F3
EGLevel (PITCH)...................................... F2
EGTime (AMP) ......................................... F4
EGTime (FILTER)..................................... F3
EGTime (PITCH) ...................................... F2
EGTimeSens (AMP) ................................. F4
EGTimeSens (FILTER)............................. F3
EGTimeSens (PITCH) .............................. F2
EL: OUT 1-4/KEY: OUT............................ F6
ElementSw (CTL SET) ............................ F4
ElementSw (LFO) ..................................... F5
ElementSw (OSC) .................................... F1
F
FadeIn....................................................... F5
FadeOut.................................................... F5
FEG Attack/Decay/Release (Time)........... F4
FEG Depth................................................ F3
FEG LEVEL .............................................. F3
FEG Sustain (Level) ................................. F4
FEG TIME................................................. F3
FEGDepth................................................. F4
FileUtilID ................................................... F5
Filter (AC) ................................................. F4
Filter (AT).................................................. F4
Filter (MW)................................................ F4
Fine........................................................... F2
Fixed Velocity ........................................... F1
FMod (LFO) .............................................. F5
Freq (Type=P.EQ) .................................... F6
FS ............................................................. F4
G
Gain (FILTER) .......................................... F3
Gain (Type=P.EQ) .................................... F6
GateTimeRate .......................................... F3
GM/XG...................................................... F6
H
H.Freq/Gain .............................................. F6
Hold (ARP)................................................ F3
Hold (LFO)................................................ F5
HPFCutoff................................................. F3
HPFKeyFlw............................................... F3
I
Ins1 Ctgry/Type ........................................ F6
Ins2 Ctgry/Type ........................................ F6
InsChoSend.............................................. F2
InsEF ........................................................ F3
InsEF Connect.......................................... F6
InsEffect(Eff)Out ....................................... F1
InsRevSend .............................................. F2
K
KBDTransCh............................................. F5
KeyAsgnMode .......................................... F1
KeyMode................................................... F3
KeyOnDelay (LFO) ................................... F5
KeyOnDelay (OSC) .................................. F1
KeyOnReset ............................................. F5
L
L&RGain ................................................... F2
L.Freq/Gain............................................... F6
Level ......................................................... F4
LEVEL (AEG)............................................ F4
LEVEL (FEG) ........................................... F3
LEVEL (PEG)............................................ F2
Level (VEL SENS) .................................... F4
LevelSens................................................. F4
LocalCtrl ....................................................F5
LPFCutoff .................................................F3
LPFCutoff (VEL SENS) .............................F3
LPFReso....................................................F3
M
M.TuningNo. ..............................................F1
MainCtgry ..................................................F1
MEQ OFFSET ...........................................F1
Mic/Line .....................................................F2
MIDI IN/OUT..............................................F5
MIDI Sync ..................................................F5
MIDISwitch ................................................F1
Mode (PORTA)..........................................F1
Mono/Poly..................................................F1
N
Name .........................................................F1
Native Parameters.....................................F4
NoteLimit (ARP).........................................F3
NoteLimit (L/H) .................................... F1/F2
NoteShift.............................................. F1/F4
Number......................................................F1
O
Octave ................................................. F1/F2
OFFSET (AEG) .........................................F4
OFFSET (FEG)..........................................F3
OutputSel............................................. F1/F3
OutputSwitch .............................................F3
P
Pan ...................................................... F2/F4
Part Receive Switch ..................................F5
PartSw .......................................................F1
PartSwitch (PORTA)..................................F1
PB Range ..................................................F1
PB Upper/Lower ........................................F1
PEG Depth ................................................F2
PEG LEVEL...............................................F2
PEG TIME .................................................F2
PgmChange (CS/MIDI)..............................F5
PgmChange (PRESET).............................F4
Phase ........................................................F5
Pitch...........................................................F4
Pitch (VEL SENS)......................................F2
PitchSens ..................................................F2
PlugEF Type..............................................F6
PMod (LFO)...............................................F5
PolyExpand ...............................................F6
PORT NO. .................................................F6
PORTA Mode ............................................F1
PORTA PartSwitch ....................................F1
PORTA Switch...........................................F1
PORTA Time .............................................F1
PORTA TimeMode ....................................F1
PowerOnMode...........................................F1
Q
Q (Type=P.EQ)..........................................F6
R
Random .....................................................F2
RandomPan...............................................F4
RcvBulk .....................................................F5
RcvNoteOff ................................................F1
ReceiveCh .................................................F1
Resonance .......................................... F3/F4
Resonance (VEL SENS) ..........................F3
Reverb Pan................................................F6
Reverb Return ...........................................F6
Reverb Send..............................................F6
Reverb Type ..............................................F6
RevSend.............................................. F1/F2
S
ScalingPan ................................................F4
Segment (AEG) .........................................F4
Segment (FEG) .........................................F3
Segment (PEG) .........................................F2
SeqCtrl.......................................................F5
Set Remote Template Type.......................F4
SHAPE/FREQ/GAIN/Q........................ F2/F3
Slider .........................................................F2
Source .......................................................F4
Speed ........................................................F5
SubCtgry....................................................F1
Switch (ArpSwitch) ....................................F3
Switch (PORTA) ........................................F1
Switch/Hold (ARP) ....................................F4
T
Tempo .......................................................F3
TempoSpeed.............................................F5
TempoSync ...............................................F5
TGSwitch...................................................F1
ThruPort.....................................................F5
TIME (AEG)...............................................F4
TIME (FEG) ..............................................F3
TIME (PEG) ..............................................F2
Time (PORTA)...........................................F1
TimeMode (PORTA)..................................F1
TransCh.....................................................F1
Transmit Switch.........................................F3
TransmitCh................................................F3
Transpose............................................ F1/F2
Tune ..........................................................F1
Type (ARP)................................................F3
Type (EQ)..................................................F6
Type (FILTER)...........................................F3
Type (OSC) ...............................................F1
U
UnitMultiply................................................F3
V
Variation to Chorus/Reverb .......................F6
Variation Type/Return/Pan ........................F6
VarSend.....................................................F2
VelCrossFade............................................F1
VelCurve....................................................F1
VelMode ....................................................F3
VelocityDepth ............................................F1
VelocityLimit (ARP)....................................F3
VelocityLimit (L/H) .....................................F1
VelocityOffset ............................................F1
VelocityRate ..............................................F3
VoiceELPan...............................................F2
Volume .........................................F1/F2/SF4
W
Wave .........................................................F5
WaveNo.....................................................F1
Width .........................................................F3

98
Basissectie Snelgids Referentie Appendix
Referentie (Functie-overzicht)
Dit overzicht legt de functie van iedere parameter duidelijk en beknopt uit. De tabel bevat verschillende voetnoten, die verdere details en uitleg geven voor de onderdelen die
met een asterisk (*) gemarkeerd zijn. De “bladzijdenverwijzing” kolom geeft ook verwijzingen voor bedieningsvoorbeelden, andere details en relevante parameters. De
referentienummers in de handleiding komen overeen met de relevante onderdelen in de functiehiërarchie (blz. 88) en de parametertabel (blz. 92).
U kunt, door de referentienummers op te zoeken, snel en gemakkelijk de corresponderende functie en parameter in het overzicht vinden.
n
Zie voor informatie over de display-aanwijzingen en modeselectie blz. 30. Zie voor informatie over de playmode blz. 36, 41, 48.
Ref.
nr. Display
Parameternaam
Uitleg
Blz.
verwij-
zing
1
MainCtgry/SubCtgry
Main/Sub Category
(Voice/Performance)
Stelt de naam en de categorieën in (maximaal 10 karakters).
34,
35, 84
2
Name
Name1-10
(Voice/Performance/Master)
3
Mono/Poly
Mono/Poly Mode
Bepaalt of een voice/part monofoon (alleen enkele noten) of polyfoon
(meerdere tegelijkklinkende noten) wordt afgespeeld.
4
KeyAsgnMode
(AssignMode)
Same Note Number
Key On Assign Mode
Deze instelling is van toepassing als hetzelfde nootnummer (toets) door de toongenerator wordt ontvangen. Als deze is ingesteld op
“single”, dan wordt het voorgaande geluid afgesneden (cut off) om het volgende aan te passen. Als het is ingesteld op “multi”, dan klinkt de
noot gedurende de oorspronkelijke tijdsduur.
*1
5
M.TuningNo.
Micro Tuning
Bepaalt het stemmingssysteem voor de voice. Dit moet normaal gesproken op 00 (gelijkzwevende temperatuur) worden ingesteld; er zijn
echter 31 aanvullende stemmingssystemen beschikbaar voor een verscheidenheid aan stemmingstoepassingen en effecten.
*2
6
MEQ OFFSET
Master EQ Offset
Past de master (globale) EQ instellingen aan. De instellingen die hier gemaakt worden zijn tevens de offset waarden voor de EQ instellin-
gen (met uitzondering van “MID”). Deze kunnen ook bewerkt worden met de CS-schuiven.
67 *3
7
(PORTA) Switch (Sw)
Portamento Switch
Bepaalt of portamento (een geleidelijke overgang tussen de toonhoogte van een toets naar de volgende toets) aan is of uit.
*4
8
(PORTA) Time
Portamento Time
Bepaalt de portamentotoonhoogte-overgangstijd. Hogere waarden hebben een langere overgangstijd tot gevolg. Lagere waarden hebben
een kortere overgangstijd tot gevolg. Het effect wordt toegepast volgens de “TimeMode” instelling.
9
(PORTA) PartSwitch
Part Switch
Bepaalt voor iedere afzonderlijke part of portamento aan of uit is.
10
(PORTA) Mode
Portamento Mode
Met de “fingered/fingr” instelling wordt portamento alleen toegepast als u legato (het aanslaan van de volgende toets alvorens de vorige los
te laten) speelt. Met de “fulltime/full” instelling wordt portamento altijd toegepast.
*4
*5
11
(PORTA) TimeMode
Portamento Time Mode
Als “TimeMode” is ingesteld op “rate (normal voice)”, dan zal de overgangstijd variëren in verhouding met het interval van de ene toets naar de
volgende toets. Door dit op “time” in te stellen wordt deze parameter een echte tijdsverdelingsinstelling, bepaald door de “Time” parameter.
*4
12
CSAssign
Control Function Select
Bepaalt welke rij van CONTROL FUNCTION-parameters automatisch wordt geselecteerd als het programma wordt opgeroepen.
53 *6
13
ChoCtrl
Chorus Control
Bepaalt de sterkte van het choruseffect, zoals die bestuurd wordt door de CS-schuif die is toegewezen aan Chorus Send.
14
PB Upper/Lower,
PB Range
Pitch Bend Range
Bepaalt de hoeveelheid (in halve noten; 12: één octaaf) waarmee de toonhoogte gevarieerd wordt als u het pitchbendwiel omhoog/omlaag beweegt.
Als u een plug-invoice selecteert, dan kunnen de hogere en lagere bereiken hier niet onafhankelijk van elkaar worden ingesteld.
53
15
AssignA/B/1/2
Assign A/B/1/2
Hiermee kunt u direct met de CS-schuif de waarde voor iedere toewijsbare controller (A, B, 1, en 2) instellen en opslaan.
53 *7
16
BCCurve
BC (Breath Controller) Curve
Deze curven bepalen hoe het geluid van de S90 reageert op het gebruik van een breathcontroller. Het specifieke aspect van het geluid dat
door de breathcontroller wordt beïnvloedt en de geselecteerde curve wordt in de Controller Setdisplay ([F4]
→
[SF1/2/3]) van de normale
voice common editmode ingesteld.
87
17
Octave
Master Octave Shift
Bepaalt het aantal octaven waarmee het bereik van het toetsenbord omhoog of omlaag wordt geschoven. Deze instelling kan met de
voetschakelaar gereset worden (UTILITY [F4]
→
[SF3] FS=101).
56 *8
18
Transpose
Master Transpose
Transponeert de toonhoogte van het toetsenbord omhoog of omlaag (in halve tonen). Dit heeft invloed op de verzonden MIDI-data.
19
VelCurve
Velocity Curve
Dit bepaalt de bijzondere aanslaggevoeligheidscurve, of hoe de snelheid waarmee de toetsen gespeeld worden het uitgangsgeluid beïn-
vloeden. Als het op “fixed” is ingesteld staat de waarde van de aanslagsnelheid van de gespeelde noot vast en is dan gelijk aan de waarde
van Fixed Velocity (zie hierna).
87
20
FixedVelocity
Fixed Velocity
Als de hiervoor aangegeven waarde voor Velocity Curve op “fixed” is ingesteld, dan bepaalt deze waarde de aanslagsnelheid. Dit heeft
invloed op de verzonden MIDI-data.
87
OPM.

99
BasissectieSnelgidsReferentieAppendix
21
(EF BYPS)
Effect Bypass
Selecteer het (de) specifieke effect(en) dat (die) gepasseerd moet(en) worden als de [EFFECT BYPASS] knop aangezet wordt.
67
22
AutoLoad
Auto Load (Automatisch
laden)
Bepaalt of de "Auto Load" functie aan is of uit. Als deze aan is, dan zal de S90 automatisch de opgegeven files (van de Memory card) naar
het usergeheugen laden — elke keer als het instrument wordt aangezet. Druk op de [SF5]-knop om de map die de gewenste files bevat die
automatisch geladen moeten worden, in te kunnen stellen.
84
23
PowerOnMode
Power On Mode
Bepaalt de standaardmode (en de geheugenbank) bij het aanzetten van het instrument — waardoor u kunt selecteren welke conditie auto-
matisch wordt opgeroepen. Het eerste programmanummer van de opgegeven bank wordt automatisch geselecteerd.
*9
24
CtrlReset
Controller Reset
Bepaalt of de huidige conditie van de regelaar (modulatiewiel, voetpedaal, aftertouch, enz.) behouden blijft of gereset wordt als u van voice
wisselt.
25
TransCh
Transmit Channel
Bepaalt voor elke zone het MIDI-kanaal waarover de S90 MIDI-data verstuurt (naar een externe sequencer, toongenerator of ander appa-
raat).
48
26
TGSwitch
Tone Generator Switch
Bepaalt voor elke zone of MIDI-boodschappen wel of niet naar de parttoongeneratorblokken verzonden worden.
48
27
MIDISwitch
MIDI Switch
Bepaalt voor elke zone of MIDI-boodschappen wel of niet naar een externe MIDI- of USB-aansluiting verzonden worden.
48
28
ElementSw/PartSw
Element Switch/Part Switch
Bepaalt de methode waarmee elk element/toets/part wordt verzonden. Dit is, in de drumkey-editmode, alleen beschikbaar als het “Type” is
ingesteld op “pre wave”. U kunt in de performancemode van de zeven parts vier parts van de interne toongenerator selecteren, en drie van
de geïnstalleerde plug-inboards.
29
WaveNo./Ctgry/
Number
Wave Number/Category/
Voicenummer
Normal element-edit...selecteer de gewenste wave/category (blz. 35) die voor het element gebruikt wordt.
Drumkey-edit...selecteer een wave/normaal voicenummer/category.
Performance-/mixingpart edit...selecteer het gewenste voicenummer die voor elke part gebruikt wordt (zie de aparte Data List).
Plug-in elementedit...selecteer het gewenste boardvoicenummer
*10
30
KeyOnDelay
Key On Delay
Bepaalt de tijdsduur (vertraging) tussen het moment dat u op een toets drukt en het moment waarop het geluid wordt gehoord.
31
InsEffect(Eff)Out
Insertion Effect Out
Bepaalt welk insertie-effect (1 of 2) wordt gebruikt voor de verwerking van de afzonderlijke elementen/toetsen. Met de “thru” instelling kunt u de
insertie-effecten voor de specifieke elementen/toetsen passeren (Deze parameter is dezelfde als de “EL/KEY: OUT ([F6]
→
[SF1])” in de nomale
common editmode. Door hier een waarde in te stellen wordt de waarde van die parameter ook gewijzigd.)
67
32
NoteLimit (L/H)
Note Limit Low/High
Bepaalt de laagste en hoogste noten van het toetsenbordbereik.
62 *11
*12
33
VelocityLimit (L/H)
Velocity Limit Low/High
Bepaalt de minimum- en maximumwaarden van het aanslagbereik waarbinnen een element reageert.
62 *13
34
VelCrossFade
Velocity Limit Cross Fade
Bepaalt hoe geleidelijk of abrupt elementen wisselen in reactie op de aanslag. (Dit geldt alleen voor elementen die ingesteld zijn op aan-
slagsplitsingen met de aanslaglimietparameter, zoals die hierboven omschreven wordt.) Minimumwaarden creëren een abrupte overgang
tussen elementen, terwijl maximumwaarden geleidelijk van element wisselen, afhankelijk van de kracht waarmee u slaat.
35
Type
Wave Type
Bepaalt of er een golfvorm (wave) of een normale voice wordt gebruikt voor de geselecteerde toets.
*14
36
Bank
Bank
Drumkey edit...deze parameter is beschikbaar als het type (zie hierboven) op “voice” is ingesteld. Alle normale voicebanken kunnen gese-
lecteerd worden. Plug-invoices kunnen niet geselecteerd worden als drumtoetsen.
Plug-in element-edit...bepaalt de bank van de boardvoice.
Performance-/Mixing part-edit...bepaalt de voicebank (blz. 36) voor elke part.
37
RcvNoteOff
Receive Note Off
Bepaalt of noot-uit-boodschappen (toets los) worden ontvangen (aan) of niet (uit).
*17
38
AltnateGroup
Alternate Group
Wijst hetzelfde nummer toe aan de drumnoten (drumkeys) die u niet tegelijkertijd wilt laten klinken (zoals open en gesloten hi-hats).
39
VelocityDepth
(VelSensDpt)
Velocity Sensitivity Depth
Bepaalt de aanslaggevoeligheid, oftewel in hoeverre het niveau van de voice wijzigt aan de hand van de kracht waarmee u aanslaat op het
toetsenbord (aanslaggevoeligheid).
*19
40
VelocityOffset
(VelSensOfs)
Velocity Sensitivity Offset
Bepaalt de mate waarmee ontvangen aanslagen worden aangepast aan het daadwerkelijke aanslageffect.
41
NoteShift
Note Shift
Bepaalt de toonhoogte (toetstransponering) instelling in halve noten (12: één octaaf). Dit heeft geen invloed op de verstuurde MIDI-data.
42
ReceiveCh
Receive Channel
Elke part ontvangt MIDI-boodschappen aan de hand van het hier ingestelde kanaal. Selecteer “off” voor parts waarvan u niet wilt dat ze op
MIDI reageren.
*63
43
Volume
Volume
Past het uitgangsniveau aan.
44
Pan
Pan
Bepaalt de stereo panpositie.
L63 (uiterst links) -C (midden) -R63 (uiterst rechts)
*15
*21
Ref.
nr. Display
Parameternaam
Uitleg
Blz.
verwij-
zing

100
Basissectie Snelgids Referentie Appendix
45
VoiceELPan
Voice Element Pan
Bepaalt of de afzonderlijke paninstellingen voor elk element (gemaakt in de voice editmode) worden toegepast of niet.
*22
46
RevSend
Reverb Send
Bepaalt het zendniveau van het signaal dat verstuurd wordt van het insertie-effect 1/2 (of het gepasseerde signaal) naar het reverbeffect.
67 *15
*16
47
ChoSend
Chorus Send
Bepaalt het zendniveau van het signaal dat verstuurd wordt van het insertie-effect 1/2 (of het gepasseerde signaal) naar het choruseffect.
67
48
VarSend
Variation Send
Bepaalt het zendniveau van het variationeffect van de geselecteerde part, zodat u op gedetailleerde wijze de variatiebalans tussen de parts
in kunt stellen.
67
49
InsRevSend
Insertion Reverb Send
Bepaalt het zendniveau van de gehele drumvoice (alle toetsen), dat wordt verzonden van het insertie-effect 1/2 naar het reverbeffect.
67 *20
50
InsChoSend
Insertion Chorus Send
Bepaalt het zendniveau van de gehele drumvoice (alle toetsen), dat wordt verzondenvan het insertie-effect 1/2 naar het choruseffect.
67
51
SHAPE/FREQ/
GAIN/Q
Master EQ Shape/
Frequency/Gain/Q
Past de klankkleur van het geluid aan. U kunt vijfbands toonregeling toepassen op alle parts, of op de geselecteerde part, of op alle
elementen van de geselecteerde voice.
*23
*24
52
DryLevel
Dry Level
Bepaalt het niveau van het onbewerkte (dry) geluid van de geselecteerde part, zodat u de totale effectbalans tussen de parts kunt regelen.
53
A/DSource
A/D Source
De S90 is uitgerust met twee verschillende aansluitingen voor het ontvangen van analoge audio van een extern apparaat: de A/D INPUT-
aansluitingen of de mLAN-aansluiting (als er een los verkrijgbare mLAN8E is geïnstalleerd). Er moet er één geselecteerd worden; ze
kunnen niet tegelijk gebruikt worden.
44
54
Mic/Line
Mic/Line
Bij het gebruik van de A/D INPUT-aansluitingen bepaalt dit de ingangsbron: microfoon (mic) of lijn.
55
L&RGain
OUTPUT L&R Gain
Stelt de uitgangsversterking in voor elke aansluiting. Als deze op een lagere waarde wordt ingesteld, dan kunt u het fijne volume regelen
met MASTER VOLUME.
56
AssignL/RGain
ASSIGNABLE OUTPUT L&R
Gain
57
(MLAN)
mLAN Settings
Stelt parameters in die aan een optionele geïnstalleerde mLAN8E gerelateerd zijn.
126 *25
58
Slider
Control Function Select
Bepaalt de status van de CONTROL FUNCTION, als er van masterprogramma veranderd wordt.
53 *6
59
Coarse
Pitch Coarse
Bepaalt de toonhoogte-instelling in halve noten (12: één octaaf).
*18
60
Fine
Pitch Fine
Bepaalt de mate van fijnafstemmen.
61
Random
Random Pitch
Varieert willekeurig de toonhoogte van het element voor elke noot die u speelt.
127...maximale toonhoogtewijziging
0...geen toonhoogtewijziging.
62
EGTime
PEG Time Velocity Sensitivity
Bepaalt de mate waarin de aanslag de toonhoogtewijziging van de Pitch EG beïnvloedt. Met positieve instellingen zal de toonhoogte sneller
wijzigen als u het toetsenbord harder bespeelt (voor de hoge aanslagwaarde). Negatieve waarden hebben het tegenovergestelde effect. Dit
heeft alleen invloed op de opgegeven segmenten.
*27
63
Segment
PEG Time Segment
*26
64
EGLevel
PEG Level Velocity
Sensitivity
Bepaalt de aanslaggevoeligheid van het PEG-niveau (de breedte van de PEG wijziging). Met de curve-parameter kunt u uit vijf
verschillende preset aanslagcurven kiezen (grafisch in de display aangegeven), waarbij elke curve bepaalt hoe de aanslag de Pitch EG
beïnvloedt.
*27
65
Curve
Velocity Sensitivity Curve
66
Pitch (VEL SENS)
Pitch Velocity Sensitivity
Bepaalt de aanslaggevoeligheid van het PEG niveau (de mate van de PEG wijziging).
67
(PEG) TIME
PEG Time
Bepaalt het toonhoogteverloop, vanaf het moment dat een toets op het toetsenbord wordt aangeslagen, tot het moment dat het geluid stopt.
63
68
(PEG) LEVEL
PEG Level
69
(PEG) Depth
PEG Depth
70
PitchSens
Pitch Key Follow Sensitivity
Bepaalt de gevoeligheid van het Key Follow (toets volg) effect (het interval van aangrenzende noten). Bij de instelling +100 worden aangrenzende
noten één halve toon (100 cents) gewijzigd. Bij de instelling 0 hebben alle noten dezelfde toonhoogte (voor de percussie-geluiden, enz.). Bij de
instelling +50 wordt één octaaf over 24 noten uitgerekt. Voor negatieve waarden zijn de instellingen tegengesteld.
*28
71
CenterKey
Pitch Key Follow Center Key
Bepaalt de algemene toonhoogte (nootnummer) die door de PitchSens parameter (hierboven) gebruikt wordt. Het nootnummer heeft in
deze instelling dezelfde toonhoogte als normaal (100%).
*28
*12
72
EGTimeSens
PEG Time Key Follow
Sensitivity
Bepaalt de aanslaggevoeligheid van de PEG tijd (de snelheid van de PEG wijziging).
*28
Ref.
nr. Display
Parameternaam
Uitleg
Blz.
verwij-
zing

101
BasissectieSnelgidsReferentieAppendix
73
CenterKey
PEG Time Key Follow Center
Key
Bepaalt de algemene toonhoogte (nootnummer) die door de EGTimeSens parameter (hiervoor) gebruikt wordt. Als de middelste toets
gespeeld wordt, dan gedraagt de PEG tijd zich volgens de actuele instellingen. Voor andere noten varieert de snelheid, vanaf de middelste
toets, in verhouding tot de gespeelde toets en het interval.
*28
*12
74
Bank
Arpeggio Type Bank
Bepaalt de arpeggio-bank.
pre1: preset 1, pre2: preset 2, user: Userarpeggiodata (blz. 83) die door de MOTIF-serie zijn opgeslagen (als ze vanaf een Memory Card
geladen zijn)
45 *29
75
Type
Arpeggio Type
Bepaalt het arpeggiotype. De prefix voor de naam, die uit twee letters bestaat, geeft de algemene arpeggiocategorie aan.
45 *29
*34
76
Tempo
Arpeggio Tempo
Bepaalt het arpeggiotempo. Als MIDI sync (Utility [F5]
→
[SF3]) wordt aangezet, dan wordt “MIDI” hier getoond en kan het tempo hier niet
ingesteld worden. Het tempo wordt, in de sequence playmode, gesynchroniseerd met het tempo van de song (blz. 76).
45
77
Switch (ArpSwitch)
Arpeggio Switch
Bepaalt of arpeggio aan is of uit. U kunt de schakelaar regelen met de voetschakelaar (Utility [F4]
→
[SF3] FS=96).
45 *30
78
Hold
Arpeggio Hold
Bepaalt of het afspelen van de arpeggio “door blijft spelen” of niet. Als deze aan wordt gezet, dan blijft de arpeggio automatisch doorspelen,
zelfs als u de toetsen op het toetsenbord loslaat, totdat er op de volgende toets gedrukt wordt. U kunt deze instelling regelen met de
voetschakelaar (Utility [F4]
→
[SF3] FS=97).
45 *31
79
KeyMode
Arpeggio Key Mode
Bepaalt hoe de arpeggio afspeelt als u het toetsenbord bespeelt.
*32
*33
*34
80
VelMode
Arpeggio Velocity Mode
Bepaalt de afspeelaanslaggevoeligheid van de arpeggio, oftewel hoe deze reageert op de kracht waarmee u de toetsen aanslaat.
*35
81
NoteLimit
Arpeggio Note Limit Low/
High
Bepaalt de laagste en hoogste noten in het nootbereik van de arpeggio.
*36
*12
82
VelocityLimit
Arpeggio Velocity Limit Low/
High
Bepaalt de minimum- en maximumwaarden van het aanslagbereik van de arpeggio. Hierdoor kunt u door middel van uw speelsterkte,
bepalen wanneer de arpeggio moet klinken.
47 *13
83
UnitMultiply
Arpeggio Unit Multiply
Past de tijdsduur van het afspelen van de arpeggio aan. Als u bijvoorbeeld een waarde van 200% instelt, dan zal de afspeeltijd verdubbeld
en het tempo gehalveerd worden. Als u een waarde van 50% instelt, dan zal de afspeeltijd gehalveerd en het tempo verdubbeld worden.
84
VelocityRate
Arpeggio Velocity Rate
Bepaalt hoeveel de aanslag van het afspelen van de arpeggio afwijkt van de originele waarde. Een instelling van 100% bijvoorbeeld
betekent dat de originele waarden gehanteerd worden.
*37
*38
85
GateTimeRate
Arpeggio Gate Time Rate
Bepaalt hoeveel de gate-tijd (lengte) van de arpeggionoten afwijkt van de originele waarde. Een instelling van 100% betekent dat de
originele waarden worden gebruikt.
*37
86
OutputSwitch
Arpeggio MIDI Out Switch
Als deze parameter aanstaat, dan worden de arpeggiodata via de MIDI-aansluiting verzonden.
*39
87
TransmitCh
Arpeggio MIDI Transmit
Channel
Bepaalt het MIDI-zendkanaal van de arpeggio afspeeldata.
KbdCh...arpeggio-afspeeldata worden verstuurd via KBDTransCh ([F5]
→
[SF1] toetsenbord zendkanaal) in de utilitymode (performance/
mixing)
88
BC/AS1/AS2/
FC1/FC2
BC/Assign1/Assign2/FC1/
FC2
Control Number
Stelt het besturingsnummer in van de breathcontroller (BC), Assign-1/2 schuiven (AS1/2) en voetpedalen 1/2 (FC1/2).
53 *40
89
(Transmit Switch)
Transmit Switch
Als de relevante parameter aanstaat, dan verstuurt het spelen in de geselecteerde zone de corresponderende MIDI-data, zoals
besturingswijzigings- en programmawijzigingsboodschappen. Door op de [F5]-knop te drukken kunt u tussen het tonen van alle vier zones
en het tonen van één enkele zone wisselen (waarin alle zendkanaalinstellingen getoond worden). Gebruik, als alle vier zones getoond
worden, de cursorknoppen om te scrollen.
90
Type
Filter Type
Bepaalt het filtertype. De daadwerkelijke parameters verschillen, afhankelijk van het geselecteerde type.
63 *41
91
Gain
Filter Gain
Bepaalt de gain (de hoeveelheid versterking van het signaal dat door het filter bewerkt wordt).
92
Cutoff
Filter Cutoff Frequency
Bepaalt de cutoff-frequentie van het filter, oftewel de middenfrequentie waarop het filter wordt toegepast.
63 *42
93
Resonance
Filter Resonance
Bepaalt de hoeveelheid resonantie (harmonische benadrukking) dat op het signaal bij de cutoff-frequentie wordt toegepast.
63 *41
94
Width
Filter Width
In het BPFw filter kunt u met deze parameter de bandbreedte afstellen van de frequenties die het filter passeren.
64
95
Distance
Distance
Bepaalt de afstand tussen de cutoff-frequenties, in het geval van dualfiltertypen. (De twee gecombineerde filters zijn parallel op elkaar
aangesloten.)
63
Ref.
nr. Display
Parameternaam
Uitleg
Blz.
verwij-
zing

102
Basissectie Snelgids Referentie Appendix
96
HPFCutoff
HPF Cutoff Frequency
Bepaalt de middenfrequentie van de Key Follow-parameter (hieronder) van het HPF filter. Als het filtertype “LPF12” of “LPF6” is
geselecteerd, dan is deze parameter beschikbaar (normale voice).
64
97
HPFKeyFlw
HPF Cutoff Frequency Key
Follow
Bepaalt de Key Follow-instelling van de HPF cutoff-frequentie (alleen bij type=LPF12/LPF6). Deze parameter varieert de middenfrequentie
aan de hand van de positie van de toetsen die op het toetsenbord worden aangeslagen. Een positieve instelling verhoogt de middenfre-
quentie bij hogere toetsen en verlaagt deze bij lagere toetsen. Negatieve instellingen hebben het tegenovergestelde effect.
98
EGTime
FEG Time Velocity Sensitivity
Bepaalt de mate waarop de aanslag de toonhoogtewijziging van het filter EG beïnvloedt. Een positieve instelling laat de toonhoogte sneller
veranderen als u het toetsenbord harder bespeelt (bij een hoge aanslagwaarde). Negatieve waarden hebben het tegenovergestelde effect.
Dit heeft alleen invloed op de opgegeven segmenten.
*27
99
Segment
FEG Time Segment
*26
100
EGLevel
FEG Level Velocity
Sensitivity
Bepaalt de aanslaggevoeligheid van het FEG-niveau (de breedte van de FEG-wijziging). Met de curveparameter kunt u uit vijf verschillende
preset aanslagcurven kiezen (grafisch in de display aangegeven), waarbij elke curve bepaalt hoe de aanslag de filter-EG beïnvloedt.
*27
101
Cutoff (VEL SENS)
Filter Cutoff Velocity
Sensitivity
Bepaalt de aanslaggevoeligheid van de cutoff-frequentie.
102
Resonance
(VEL SENS)
Filter Resonance Velocity
Sensitivity
Bepaalt de aanslaggevoeligheid van de resonantie.
103
(FEG) TIME
FEG Time
Bepaalt de klankkleurovergang (cutoff-frequentie), vanaf het moment dat een toets op het toetsenbord wordt aangeslagen, tot het moment
dat het geluid stopt. 65
104
(FEG) LEVEL
FEG Level
65
105
(FEG) Depth
FEG Depth
65
106
CutoffSens
Filter Cutoff Key Follow
Sensitivity
Bepaalt de Filter Key Follow-gevoeligheid (filter schaalverdeling), oftewel de mate waarin het niveau van de cutoff-frequentie wijzigt als
reactie op de toetsposities op het toetsenbord (schaal).
107
CenterKey
Filter Cutoff Key Follow
Center Key
Geeft aan dat de C3 (Centrale-C) de middentoets voor de cutoff-gevoeligheid hierboven is. Op positie C3 gedraagt de cutoff-frequentie zich
volgens de actuele instellingen. Voor andere noten varieert het niveau, vanaf de middelste toets, in verhouding tot de gespeelde toets en
het interval. (Wordt alleen getoond; kan hier niet gewijzigd worden.)
108
EGTimeSens
FEG Time Key Follow
Sensitivity
Bepaalt de gevoeligheid van de FEG rate instellingen (de snelheid waarmee de FEG verandert) ten opzichte van de toetspositie. *28
109
CenterKey
FEG Time Key Follow Center
Key
Bepaalt de algemene toonhoogte (nootnummer) die door de EGTimeSens parameter (hierboven) gebruikt wordt. Als de middentoets
gespeeld wordt, dan gedraagt de FEG tijd zich volgens de actuele instellingen. Voor andere noten varieert de snelheid, vanaf de middelste
toets, in verhouding tot de gespeelde toets en het interval.
*12
*28
110
(Scaling)
BREAKPOINT
Filter Cutoff Scaling Break
Point
Bepaalt het breekpunt voor de filterschaalverdeling (de mate waarin de filter-cutoff-frequentie op de toetspositie reageert) en offset-
niveaus. *12
*43
*45
111
(Scaling) OFFSET
Filter Cutoff Scaling Offset
*43
*45
112
LPFCutoff
Low Pass Filter Cutoff
Bepaalt de cutoff-frequentie voor het low pass filter. 63 *17
113
LPFReso
Low Pass Filter Resonance
Bepaalt de hoeveelheid filterresonantie of benadrukking van de cutoff-frequentie. 63
114
LPFCutoff
(VEL SENS)
Low Pass Filter Cutoff
Velocity Sensitivity
Bepaalt de aanslaggevoeligheid van de low pass filter cutoff-frequentie.
115
OutputSel
Output Select
Bepaalt de specifieke uitgang(en) voor de individuele part (performance/mixing part edit). Bepaalt de specifieke uitgang(en) voor het
individuele drumtoetssignaal (drumkey edit). *16
*46
116
(InsEF)
Insertion Effect
Geeft aan of het insertie-effect op iedere part wordt toegepast of niet. Dit wordt hier slechts getoond en kan hier niet gewijzigd worden.
117
ElementSw
Controller Set 1-6 Element
Switch
Bepaalt of de geselecteerde regelaar elk individueel element beïnvloedt of niet.
“-”...uitgezet. 55 *47
118
Source
Controller Set 1-6 Source
Bepaalt welke paneelregelaar toegewezen en gebruikt moet worden voor de geselecteerde Set. Deze regelaar wordt vervolgens gebruikt
om de parameter, die in de verderopstaande bestemming (dest) wordt ingesteld, te regelen. 55 *48
*49
119
Dest
Controller Set 1-6
Destination
Bepaalt de parameter die door de bron (source) regelaar (hierboven) wordt bestuurd. 55 *50
120
Depth
Controller Set 1-6 Depth
Bepaalt de mate waarin de bronregelaar de bestemmingsparameter beïnvloedt. 55
Ref.
nr. Display
Parameternaam
Uitleg
Blz.
verwij-
zing

103
BasissectieSnelgidsReferentieAppendix
121
Filter
MW/AT(CAT)/AC(AC1)
Filter Control
Bepaalt de diepte van de besturing door het modulatiewiel ([SF2])/aftertouch ([SF3])/AS-schuif ([SF4]) van de filter cutoff-frequentie.
122
PMod
MW/AT(CAT)/AC(AC1)
LFO Pitch Modulation Depth
Bepaalt de diepte van de besturing door het modulatiewiel ([SF2])/aftertouch ([SF3])/AS-schuif ([SF4]) van de toonhoogtemodulatie
(vibrato-effect).
123
FMod
MW/AT(CAT)/AC(AC1)
LFO Filter Modulation Depth
Bepaalt de diepte van de besturing door het modulatiewiel ([SF2])/aftertouch ([SF3])/AS-schuif ([SF4]) van de filter cutoffmodulatie (wah-
effect).
124
AMod
MW/AT(CAT)/AC(AC1)
LFO Amplitude Modulation
Depth
Bepaalt de diepte van de besturing door het modulatiewiel ([SF2])/aftertouch ([SF3])/AS-schuif ([SF4]) van de amplitude-modulatie
(tremolo-effect).
125
Pitch (AT)
AT (CAT) Pitch Control
Bepaalt de diepte van de besturing door de toetsenbordaftertouch van de toonhoogte. U kunt een maximale waarde (in halve noten) van
twee octaven instellen.
126
Src
AC Source
(AC1 Control Number)
Bepaalt het MIDI-besturingsnummer dat gebruikt wordt om het filter, PMod, FMod en Amod te regelen.
127
(ARP) Switch/Hold
Arpeggio Switch/Hold
Control Number
Bepaalt het besturingsnummer dat het afspelen en aanhouden van de arpeggio regelt (aan/uit).
128
ASA/ASB
Assignable A/B Slider
Control Number
Bepaalt het besturingsnummer dat door de ASSIGN A/B schuiven geregeld wordt. Dit is beschikbaar als er een extern MIDI-apparaat
bestuurd wordt.
129
Dest
Assignable A/B Slider
Destination
Bepaalt de functie die door het besturingsnummer, zoals hierboven ingesteld, moet worden geregeld. Zie de aparte Data List. *50
130
FS
FS Control Number/
FS Function Assignment
Wijst een specifieke functie en besturingsnummer toe aan de voetschakelaar. 56 *51
131
Set Remote Template
Type
Set Remote Mode Template
Type
Selecteert de template voor uw specifieke sequencesoftware. 57
132
BankMSB/LSB
Bank Select MSB/LSB
Selecteert de voice voor elke zone door deze drie MIDI-boodschappen op te geven. Zie het voice-overzicht in de aparte Data List.
133
PgmChange
Program Change
(Program Number 1-128)
134
CtrlSlider
Control Slider Control
Number
Bepaalt welke besturingsnummers worden gebruikt voor de CS-schuiven voor elke zone. Deze instellingen zijn alleen beschikbaar als de
zone-switch (master playmode [F2]) aanstaat en de CONTROL FUNCTION op het paneel is ingesteld op “zone”. 53 *6
135
Level
Element Level
Past het uitgangsniveau aan voor het/de geselecteerde element/drumtoets, waardoor u het balansniveau tussen de elementen/toetsen kunt
regelen.
136
AlternatePan
Alternate Pan Depth
Bepaalt de mate waarin het geluid van het geselecteerde element beurtelings links en rechts gepand wordt voor elke toets die u indrukt. De
paninstelling wordt als de algemene panpositie gebruikt. *17
137
RandomPan
Random Pan Depth
Bepaalt de mate waarin het geluid van het geselecteerde element willekeurig links en rechts gepand wordt voor elke toets die u indrukt. De
hoofdpaninstelling wordt als de algemene panpositie gebruikt.
138
ScalingPan
Scaling Pan Depth
Bepaalt de mate waarin de noten (vooral hun positie of octaafbereik) de panpositie beïnvloeden, links en rechts, van het geselecteerde
element. Op positie C3, wordt de hoofdpaninstelling als de algemene panpositie gebruikt.
139
EGTime
AEG Time Velocity Sensitivity
Bepaalt de mate waarin de aanslaggevoeligheid de Amplitude EG beïnvloedt. Een positieve instelling laat de AEG sneller veranderen als u
het toetsenbord harder bespeelt (voor een hoge aanslagswaarde). Negatieve waarden hebben het tegenovergestelde effect. Dit heeft
alleen invloed op de opgegeven segmenten.
*27
140
Segment
AEG Time Segment
*26
141
EGLevel
AEG Level Velocity
Sensitivity
Bepaalt de aanslaggevoeligheid van het AEG niveau (het volume van de AEG wijziging). Met de curveparameter kunt u uit vijf verschillende
preset aanslagcurven kiezen (grafisch in de display aangegeven), waarbij elke curve bepaalt hoe de aanslag de Amplitude EG beïnvloedt. *27
142
Curve
Velocity Sensitivity Curve
143
(AEG) TIME
AEG Time
Bepaalt de volume-overgang (amplitude), vanaf het moment dat een toets op het toetsenbord wordt aangeslagen, tot het moment dat het
geluid stopt. Hierdoor kunt u vele karakteristieken van natuurlijke akoestische instrumenten reproduceren — zoals de snelle attack en
decay van percussiegeluiden, of de lange release van een sustain pianoklank. Houd in gedachte dat verschillende geluiden een
verschillende mate van natuurlijke decay hebben. Een pianogeluid bijvoorbeeld neemt geleidelijk af als u de toets ingedrukt houdt; maar
een orgelgeluid blijft even hard klinken. Tevens geldt dat hoe langer de AEG release-tijd is, des te langer de sustain is.
66
144
(AEG) LEVEL
AEG Level
66
Ref.
nr. Display
Parameternaam
Uitleg
Blz.
verwij-
zing

104
Basissectie Snelgids Referentie Appendix
145
LevelSens
Amplitude (Level) Key Follow
Sensitivity
Bepaalt de gevoeligheid van het Key Followniveau (niveau schaalverdeling), oftewel de mate waarin het volume verandert als de toetsen op
het toetsenbord bespeeld worden.
*28
146
CenterKey
Amplitude Key Follow Center
Key
Geeft aan dat de middentoets C3 is voor de gevoeligheid van het niveau hierboven. Op positie C3 gedraagt het volume zich volgens de
actuele instellingen. Voor andere noten varieert het niveau, vanaf de middentoets, in verhouding tot de gespeelde toets en het interval.
(Wordt alleen getoond; kan hier niet gewijzigd worden.)
147
EGTimeSens
AEG Time Key Follow
Sensitivity
Bepaalt de aanslaggevoeligheid van de AEG tijd (de snelheid van de AEG wijziging).
148
CenterKey
AEG Time Key Follow Center
Key
Bepaalt de algemene toonhoogte (nootnummer) die door de EGTimeSens parameter (hierboven) gebruikt wordt. Als de middentoets ge-
speeld wordt, dan gedraagt de AEG tijd zich volgens de actuele instellingen. Voor andere noten varieert de snelheid, vanaf de middentoets,
in verhouding tot de gespeelde toets en het interval.
*12
*28
149
(Scaling)
BREAKPOINT
Amplitude Scaling Break
Point
Bepaalt het breekpunt voor de schaalverdeling van de amplitude (de mate waarin het volume op de toetspositie reageert) en de offset-
niveaus. *12
*44
*45
150
(Scaling) OFFSET
Amplitude Scaling Offset
*44
*45
151
Level (VEL SENS)
Level Velocity Sensitivity
Bepaalt hoe het volume op aanslag reageert. Een instelling van “0” heeft een maximale aanslaggevoeligheid tot gevolg, ongeacht hoe hard
er op een toets gedrukt wordt. Een instelling van “32” heeft een normale aanslaggevoeligheidsreactie tot gevolg, terwijl een instelling van
“64” tot gevolg heeft dat de toongenarator alleen speelt als er een maximale aanslag (127) wordt ontvangen.
152
(Native Parameters)
Plug-in Native Parameters
Voor het bewerken van de lokale parameters (de parameters die exclusief bij het bepaalde board horen). Gebruik de [<>] knoppen om door
de display te scrollen. De parameters verschillen, afhankelijk van het plug-inboard. Zie, voor details over elke parameter en zijn functies, de
handleiding of de on-line help die bij uw plug-inboard is meegeleverd. Zie, voor meer details over plug-inboards die momenteel leverbaar
zijn, blz. 21.
153
Detune
Detune
Bepaalt de fijnstemming.
154
FEGDepth
FEG Depth
Bepaalt de filter envelope generatordiepte (hoeveelheid cutoff-frequentie) voor elke part. *52
155
(FEG) Attack/Decay/
Release (Time)
FEG Attack/Decay/Release
Time
Stelt de FEG (Filter Envelope Generator)/AEG (Amplitude Envelope Generator) parameters in voor elke part. De parameters hebben
dezelfde offset-waarde als de parameters in de voice element edit (F3]→[SF3]/[F4]→[SF3]). *53
156
(FEG) Sustain
(Level)
FEG Sustain Level
157
(AEG) Attack/Decay/
Release (Time)
AEG Attack/Decay/Release
Time
*54
158
(AEG) Sustain
(Level)
AEG Sustain Level
159
Wave
LFO Wave
Bepaalt de LFO golfvorm die gebruikt wordt om het geluid te variëren.
user...past de userwave, die u met de Voice Editor bewerkt heeft, toe (zie de aparte Installation Guide). Zie, voor details, de handleiding van
de Voice Editor (PDF). 66 *55
160
Speed
LFO Speed
Bepaalt de snelheid van de LFO golfvorm. Hoe hoger de waarde, des te hoger de snelheid. *56
161
TempoSync
LFO Tempo Sync
Bepaalt of de LFO wel of niet wordt gesynchroniseerd met het tempo van de arpeggio of sequencer (song).
162
TempoSpeed
LFO Tempo Speed
Hiermee kunt u gedetailleerde nootwaarde-instellingen maken die bepalen hoe de LFO synchroon pulseert met de arpeggio of sequencer
als de TempoSync parameter hierboven aanstaat. *57
163
KeyOnReset
Key On Reset
Bepaalt of de LFO wel of niet gereset wordt als er op een toets gedrukt wordt. Er zijn drie instellingen beschikbaar (common voice edit). *58
164
Phase
LFO Phase
Bepaalt het startpunt van de fase voor de LFO-golfvorm als er een toets wordt gespeeld. *59
165
(KeyOn)Delay
LFO (Key On) Delay Time
Bepaalt de delay-tijd voordat de LFO actief wordt.
*60
166
FadeIn
LFO Fade-in Time
Bepaalt de hoeveelheid tijd alvorens het LFO effect infade (nadat de delay-tijd is verstreken). Een hogere waarde heeft een tragere fade-in
tot gevolg.
167
Hold
LFO Hold Time
Bepaalt de tijdsduurwaarop de LFO op maximum niveau blijft.
168
FadeOut
LFO Fade-out Time
Bepaalt de hoeveelheid tijd alvorens het LFO effect uitfade (nadat de delay-tijd is verstreken).
Ref.
nr. Display
Parameternaam
Uitleg
Blz.
verwij-
zing

105
169
ElementSw
LFO Destination Element
Switch
Bepaalt of elk element wel of niet door de LFO wordt beïnvloedt. Het elementnummer (1 - 4) wordt getoond als de LFO aanstaat; een
streepje (-) geeft aan dat de LFO voor dat element uitstaat.
170
Dest
LFO Destination
Bepaalt de parameters die door de LFO golfvorm geregeld (gemoduleerd) moeten worden.
171
Depth
LFO Depth
Bepaalt de diepte van de LFO golfvorm.
172
PMod (LFO)
LFO Pitch Modulation Depth
Bepaalt de mate (diepte) waarin de LFO-golfvorm de toonhoogte van het geluid varieert (moduleert).
173
FMod (LFO)
LFO Filter Modulation Depth
Bepaalt de mate (diepte) waarin de LFO-golfvorm de filtercutoff-frequentie varieert (moduleert).
174
AMod (LFO)
LFO Amplitude Modulation
Depth
Bepaalt de mate (diepte) waarin de LFO-golfvorm de amplitude van het geluid varieert (moduleert).
175
(Part Receive
Switch)
Part Receive Switch
Stel in hoe elke afzonderlijke part reageert op verschillende MIDI-boodschappen, zoals besturingswijzigings- en programmawijzigings-
boodschappen. *61
176
BasicRcvCh
Basic Receive Channel
Bepaalt het MIDI-kanaal waarover de S90 MIDI-data ontvangt (vanaf een extern MIDI-apparaat). Deze parameter is beschikbaar voor de
voice-/performancemode. Als dit is ingesteld op “omni”, dan kunnen data van elk kanaal worden ontvangen. *62
177
KBDTransCh
Keyboard Transmit Channel
(Voice/Performance Mode)
Bepaalt het MIDI-kanaal waarover de S90 MIDI data zendt (naar een extern MIDI-apparaat). Deze parameter is beschikbaar voor de voice-
/performancemode.
178
DeviceNo./DEV NO.
Device No.
Bepaalt het MIDI-apparaatnummer. Dit nummer moet overeenkomen met het apparaatnummer van het externe MIDI-apparaat als het
systeem-exclusieve boodschappen zendt/ontvangt.
179
FileUtilID
File Utility ID
Dit File Utility ID-nummer en het apparaatnummer (hierboven) moeten met die in de File Utilitysoftware overeenkomen (zie de aparte
Installation Guide) om op een juiste wijze bestanden tussen de S90 en een aangesloten computer uit te kunnen wisselen.
180
BankSel
Transmit/Receive Bank
Select
Met deze schakelaar kunt u, zowel tijdens zenden als ontvangen, bankselectie-/programmawijzigingsboodschappen in-/uitschakelen. Als
dit aanstaat, dan reageert de S90 op binnenkomende bankselectieboodschappen, en verstuurt het ook de juiste bankselectieboodschap-
pen (als het paneel wordt gebruikt).
181
PgmChange
Transmit/Receive Program
Change
182
CtrlChange
Control Change (AEG
Sustain)
Hiermee kunt u de S90 zo instellen dat het op een juiste wijze reageert op elk type GM systeemdata, Level 1 of Level 2 — vooral wat AEG
sustain betreft. Stel, als u GM Level 2 gebruikt, dit in op mode 1, zodat de S90 op de boodschappen reageert als parameterwijzigingsdata.
Stel, als u GM Level 1 gebruikt, dit in op mode 2, zodat de S90 op de boodschappen reageert als besturingswijzigingsdata.
183
LocalCtrl
Local Control
Als dit uitstaat, dan worden het toetsenbord en de regelaars intern losgekoppeld van het toongeneratorgedeelte van de synthesizer. 18 *64
*65
184
RcvBulk
Receive Bulk
Bepaalt of bulk dump data wel of niet ontvangen kunnen worden.
protect...niet ontvangen; on...ontvangen
185
MIDI Sync
MIDI Sync
Bepaalt of het afspelen van de song/arpeggio wordt gesynchroniseerd met de interne klok (int) van de S90 of een externe MIDI-klok (MIDI).
186
ClockOut
Clock Out
Bepaalt of MIDI-klok [F8] boodschappen verstuurd zullen worden via de MIDI OUT/USB-aansluiting.
187
SeqCtrl
Sequencer Control
Bepaalt of sequencer besturingssignalen — start, continue, stop, en song position pointer — via de MIDI OUT/USB-aansluiting ontvangen
en/of verstuurd zullen worden. *66
188
MIDI IN/OUT
MIDI IN/OUT
Bepaalt welke fysieke uitgangsaansluiting(en) gebruikt zal(zullen) worden voor het versturen/ontvangen van MIDI data: MIDI IN/OUT/
THRU, USB, of mLAN (als de los verkrijgbare mLAN8E is geïnstalleerd). 16 *67
189
ThruPort
Thru Port
Vele computersequencers zijn in staat om data over verschillende MIDI-poorten te versturen, waardoor de 16-kanaal grens effectief
doorbroken wordt. Als de USB-aansluiting wordt gebruikt voor MIDI-ontvangst, dan kunnen MIDI-boodschappen, die via de USB-aanslui-
ting worden ontvangen, worden doorgegeven via de MIDI OUT-aansluiting van de S90 naar andere aangesloten apparaten. Stel het poort-
nummer hier in. Dit is beschikbaar als de MIDI IN/OUT op “USB” is ingesteld.
22
190
EL: OUT 1-4/KEY:
OUT
EL 1-4/KEY Insertion Effect
Out
Bepaalt welk insertie-effect (1 of 2) wordt gebruikt voor de verwerking van de individuele elementen/toetsen. Met de “thru” instelling kunt u
de insertie-effecten voor de specifieke elementen/toetsen passeren. (Deze parameter is dezelfde als “InsEFOut” in normale element/key
edit ([F1]→[SF2]). Door hier een waarde in te stellen wordt de waarde van die parameter ook gewijzigd.) 67
191
InsEF Connect
Insertion Effect Connection
Type
Bepaalt de route van het effect voor insertie-effecten 1 en 2. De wijzigingen van de instelling worden in het diagram in de display getoond,
waardoor u een duidelijk beeld heeft van de route die het signaal aflegt.
para...parallel 67 *68
Ref.
nr. Display
Parameternaam
Uitleg
Blz.
verwij-
zing

106
Basissectie Snelgids Referentie Appendix
192
Ins1 Ctgry/Type
Insertion 1 Category/Type
Bepaalt het effecttype voor insertie 1. Zie het effecttype-overzicht in de aparte Data List. 67
193
Ins2 Ctgry/Type
Insertion 2 Category/Type
67
194
Reverb/Chorus Type
Reverb Type/Chorus Type
Bepaalt het effecttype voor reverb/chorus. Zie het effecttype-overzicht in de aparte Data List. 67
195
Reverb/Chorus Send
Reverb Send/Chorus Send
Bepaalt het niveau van het geluid (van insertie 1 of 2, of het gepasseerde signaal) dat naar het reverb-/choruseffect wordt verstuurd. Een
instelling “0” heeft geen reverbprocessing van het geluid tot gevolg. 67
196
Reverb/Chorus
Return
Reverb Return/Chorus
Return
Bepaalt het retourniveau van het reverb-/choruseffect. 67
197
Reverb/Chorus Pan
Reverb Pan/Chorus Pan
Bepaalt de panpositie-instelling voor het reverb-/choruseffect.
L64 (uiterst links) ~ c (midden) ~ R63 (uiterst rechts)
198
Chorus to Reverb
Send Chorus to Reverb
Bepaalt het zendniveau van het signaal dat verstuurd wordt vanaf het choruseffect naar het reverbeffect. 67
199
EFF PART→VCE
INS
Insertion Effect Part (Voice)
Bepaalt de part waarop het insertie-effect wordt toegepast. Het insertie-aansluitingstype (blz. 69) is afhankelijk van de voice van de
geselecteerde part. 67
200
EFF PART→PLG-EF
PlugEF Type
Plug-in Insertion Effect
Part/Type
Bepaalt de part waarop het insertie-effect wordt toegepast en het insertie-effecttype. Deze parameter is alleen beschikbaar als er een
speciaal Effect Plug-inboard (VH) is geïnstalleerd.
U kunt, in de PLG-EF display ([SF2]) verschillende gedetailleerde parameterinstellingen maken. (Zie de handleiding van uw specifieke plug-
inboard.)
67
201
Variation Type
Variation Type
Bepaalt het variatie-effecttype. Zie het effecttype-overzicht in de aparte Data List. 69
202
Variation Return
Variation Return
Bepaalt het retourniveau van het variatie-effect. 69
203
Variation Pan
Variation Pan
Bepaalt de panpositie van het geluid van het variatie-effect.
204
Variation to Reverb/
Chorus
Variation to Reverb/Chorus
Bepaalt het zendniveau van het signaal dat verstuurd wordt vanaf het variatie-effect naar het reverb-/choruseffect.
205
(Effect Parameters)
Effect Parameters
Het aantal parameters en de beschikbare waarden zijn verschillend en afhankelijk van het momentele geselecteerde effecttype. Zie, voor
meer informatie, het effectparameteroverzicht in de aparte Data List.
206
PolyExpand
Poly Expand
Deze parameter is alleen toegankelijk als u twee of drie identieke plug-inboards hebt geïnstalleerd. Als deze parameter uitstaat, dan kunt u
twee of drie boards afzonderlijk laten werken (u kunt ze in twee of drie verschillende parts selecteren). Als deze parameter aanstaat, dan
functioneren de twee boards gezamenlijk als één board (in één enkele part te gebruiken) — waardoor u het dubbele aantal polyfonische
noten tot uw beschikking hebt.
207
PORT NO.
Port No.
Bepaalt het MIDI-poortnummer waarover het plug-inboard MIDI-data ontvangt. Één poort kan voor het Multi-Part plug-inboard worden
ingesteld en twee poorten kunnen voor het Single Part plug-inboard worden ingesteld. Het poortnummer voor het Effect plug-inboard (VH)
staat vast ingesteld op 1.
208
GM/XG
GM/XG
Bepaalt of “GM on” en “XG on” boodschappen worden herkend (aan) of niet (uit). Deze parameter is alleen beschikbaar als er een Multi-
Part plug-inboard in slot 3 is geïnstalleerd.
209
(Native System
Parameters)
Stel de lokale systeemparameters in van het plug-inboard dat in elk slot is geïnstalleerd. Zie, voor details over deze parameters, de
handleiding van uw specifieke plug-inboard.
210
Type
EQ Type
Bepaalt het equalizertype. De S90 bezit een brede selectie aan verschillende equalizertypes, die niet alleen gebruikt kunnen worden om
het originele geluid te verrijken, maar ook om het karakter van het geluid compleet te veranderen. De specifieke parameters en instellingen
die beschikbaar zijn, zijn afhankelijk van het geselecteerde equalizertype.
*69
211
L.Freq/Gain
(Type=EQ L/H)
EQ Low Frequency/Low Gain
*17
212
H.Freq/Gain
(Type=EQ L/H)
EQ High Frequency/High
Gain
213
Freq (Type=P.EQ)
Frequency
214
Gain (Type=P.EQ)
Gain
215
Q (Type=P.EQ)
EQ Resonance
216
Tune
Master Tune
Past de afstelling van de toongenerator aan (100: één halve toon).
Ref.
nr. Display
Parameternaam
Uitleg
Blz.
verwij-
zing

107
217
FORMAT/Volume
Label
Format/Volume Label
Formatteert een Memory Card. U kunt het volumelabel een naam geven. 82
218
SAVE
Save
Slaat de instellingen op op een Memory Card als een file. 82
219
LOAD
Load
Laadt files van een Memory Card naar uw synthesizer. 82
220
RENAME
Rename
Hernoemt files met maximaal acht karakters. 82
221
DELETE
Delete
Wist files die op een Memory Card zijn opgeslagen. 82
Ref.
nr. Display
Parameternaam
Uitleg
Blz.
verwij-
zing

108
Basissectie Snelgids Referentie Appendix
*1
Als de alternate group (AltGrp) parameter is
ingesteld op een waarde anders dan “off” (uit),
dan is deze parameter niet beschikbaar, en wordt
“---” in de display getoond (Drum Key Edit).
*2
Micro tuning type
*3
Voice
...offset waarden voor de EQ instellingen
in de utility ([F3]
→
[SF1]).
Performance/mix
...offset waarden voor de mas-
ter EQ instellingen (Algemeen [F2]
→
[SF2]).
*4
Deze portamentoparameters hierboven zijn niet
beschikbaar voor de part waaraan de drumvoice
wordt toegewezen.
*5
De mode-instelling is niet beschikbaar voor de
plug-inpart.
*6
CONTROL FUNCTION SELECTIE (CS-assign)
1
pan
2
klank
3
toewijzing
4
MEQofs
5
vol
6
zone
(Alleen mastermode. De instelling “zone” hier-
boven is alleen beschikbaar als de zone switch aan-
staat in de [F2] MEMORY-display in de master play-
mode.)
n
Voice/performance/mix
...ingesteld door elke
common edit [F1]
→
[SF5] (CSAssign)
Master.
..Ingesteld door de common edits [F2]
(schuif)
*7
Het schuiven van de schuif heeft geen enkel
effect, totdat u de huidige instelling bereikt.
*8
Als u voorbij de nootbereiklimieten (C-2 en G8)
transponeert, dan zullen de noten in het aan-
grenzende octaaf worden gebruikt. Een getrans-
poneerde F9-noot bijvoorbeeld zal in F8 worden
gewijzigd.
*9
Power On Mode instellingen
*10
Deze instellingen zijn afhankelijk van het speci-
fieke plug-inboard; zie de relevante handleiding
voor details.
*11
U kunt ook een lager en een hoger bereik creëren
met een “gat” in het midden, door eerst de hoog-
ste noot op te geven. Door bijvoorbeeld een noot-
limiet van “C5 - C4” in te stellen kunt u het ele-
ment bespelen vanaf twee afzonderlijke berei-
ken: C-2 tot C4 en C5 tot G8. Noten die tussen
C4 en C5 gespeeld worden bespelen niet het gese-
lecteerde element/part/zone.
*12
U kunt het bereik ook direct vanaf het toetsen-
bord instellen, door de [INFORMATION]-knop
ingedrukt te houden en op de gewenste lage en
hoge toetsen te drukken.
*13
U kunt ook afzonderlijke lage en hoge bereiken
creëren, met een aanslaggevoeligheidsgat in het
midden, door eerst de maximumwaarde op te
geven. Door bijvoorbeeld een aanslaglimiet van
93 - 34 in te stellen kunt u het element bespelen
vanaf twee afzonderlijke aanslagbereiken: zacht
(1 - 34) en hard (93 - 127). Noten die met een
aanslag tussen 35 en 92 gespeeld worden bespe-
len niet het geselecteerde element/part/zone.
*14
Als u hier “voice” geselecteerd heeft, kunnen en-
kele parameters niet ingesteld worden.
*15
U kunt deze parameter ook bijstellen met de CS-
schuif op het bedieningspaneel (common edit).
*16
In de drumkey editmode is deze parameter alleen
beschikbaar als de insertie-effectuitgang (hierbo-
ven) is ingesteld op “thru”.
*17
Deze parameter werkt voor waves (pre wav) die
in de [F1] - [SF1] drumkey oscillatorwavedisplay
geselecteerd zijn (drumkey edit).
*18
Als er een normale voice wordt toegewezen aan de
toets, dan kunt u met deze parameter de positie van
de noot bepalen (niet zijn toonhoogte) in verhouding
tot C3. Laten we bijvoorbeeld eens aannemen dat de
originele voice uit een uit twee elementen bestaand
pianoachtig geluid tot C3 en een uit twee elementen
bestaand gitaarachtig geluid vanaf C#3 en hoger be-
staat. Het instellen van de coarse parameter op +1
wijzigt de toonhoogte van het pianoachtige geluid
niet in C#3. In plaats daarvan klinkt C#3 van de ori-
ginele voice (dat wil zeggen, het gitaarachtige geluid).
Nr. Type
Toets
Opmerkingen
00 Gelijkzwevende
temperatuur
De “compromis” stemming die de
laatste 200 jaar wordt gebruikt in
de westerse muziek, en die gevon-
den kan worden op de meeste elek-
tronische toetsinstrumenten. Iedere
halve stap is exact 1/12de van een
octaaf, en muziek kan in iedere
toonhoogte met hetzelfde gemak
gespeeld worden. Geen van de
intervallen zijn echter perfect
gestemd.
01~12 Reine majeur C~B Deze stemming is zo ontworpen dat
de meeste intervallen (vooral de ma-
jeur terts en de reine kwint) zuiver
zijn. Dit betekent dat andere inter-
vallen dus niet zuiver zijn. U zult zelf
de toonhoogte (C~B) aan moeten
geven waar u in gaat spelen.
13~24 Reine mineur A~G# Hetzelfde als reine majeur, maar ont-
worpen voor de mineurtoonladder.
25 Werckmeister Andreas Werckmeiser, een tijdgenoot
van Bach, heeft deze stemming ont-
worpen, zodat toetsinstrumenten in
iedere toonhoogte kunnen spelen.
Iedere toonhoogte heeft een eigen,
unieke karakter.
26 Kirnberger Johann Philipp Kirnberger was ook
betrokken bij de ontwikkeling van
een toonladder die in iedere toon-
soort bespeeld kan worden.
27 Vallotti & Young Francescatonio Vallotti en Thomas
Young (beide midden 1700) heb-
ben deze toevoeging bedacht voor
de Pythagoreaanse stemming
waarin de eerste zes kwinten
verlaagd worden met dezelfde
hoeveelheid.
28 1/4 verschoven Dit is de normale gelijkzwevende
stemming, maar 50 cents hoger ge-
stemd.
29 1/4 toon 24 gelijkmatige verdeelde noten per
octaaf. (U moet dus 24 toetsen
aanslaan om één octaaf hoger te
spelen.)
30 1/8 toon 48 gelijkmatige verdeelde noten per
octaaf. (u moet dus 48 toetsen
aanslaan om één octaaf hoger te
spelen.)
31 Indiaas C~B Wordt gewoonlijk gebruikt in indiase
muziek (alleen witte toetsen [C~B]).
PAN
CONTROL
FUNCTION
MASTER
VOLUME
CUTOFF
ASSIGN A
MEQ LOW
VOLUME 1
ZONE 1
CS 1
TEMPO
RELEASE
ASSIGN 2
MEQ HIGH
VOLUME 4
ZONE 4
CS 4
REVERB
RESONANCE
ASSIGN B
MEQ LOW MID
VOLUME 2
ZONE 2
CS 2
CHORUS
ATTAC K
ASSIGN 1
MEQ HI MID
VOLUME 3
ZONE 3
CS 3
1
2
3
4
5
6
Display Mode Programma
performance Performance play USER: 001
voice (USER) Voice play USER: 001
voice (PRE1) Voice play PRE1: 001
GM Voice play GM: 001
master Master play USER: 001
OPM
.

109
BasissectieSnelgidsReferentieAppendix
*19
Wijzigingen in de aanslagcurve aan de
hand van VelDepth (met een offsetwaarde
van 64)
Aanslagsterkte
Wijzigingen in de aanslagcurve aan de
hand van VelOffset (met een sterkte van 64)
Aanslag offset
*20
Zendniveau (naar reverb en chorus) kan niet on-
afhankelijk voor elke drumtoets worden inge-
steld; de waarde ligt vast op 127 (maximum).
*21
De instelling “C”(midden) behoudt de afzonder-
lijke pan-instellingen van elk element/part
(common edit).
*22
Deze parameter is niet beschikbaar voor de plug-
inparts.
*23
MEQ (Master equalizer)
Shape
Bepaalt het gebruikte equalizertype; shelving
(shelv) of peaking (peak). Het peakingtype
verzwakt/versterkt het signaal op de opgegeven
frequentie-instelling, terwijl het shelvingtype
het signaal op frequenties boven of onder de
opgegeven frequentie-instelling verzwakt/
versterkt. Deze parameter is beschikbaar voor
LOW, MID en HIGH.
Freq (Frequentie)
Bepaalt de middenfrequentie. Frequenties rond
dit punt worden verzwakt/versterkt door de
’gain’-parameter.
Gain
Bepaalt de versterking van het frequentieniveau
(zoals hiervoor ingesteld), of in welke mate de
geselecteerde frequentieband wordt verzwakt of
versterkt.
Q (frequentiekarakteristiek)
Dit past het signaalniveau aan op de ingestelde
frequentie om verschillende frequentiecurveka-
rakteristieken te creëren.
*24
U kunt de aan de parameters gerelateerde voice
alleen instellen als u in de utilitymode bent
([F3]
→
[SF1]), vanaf de voicemode.
*25
mLAN-aansluiting
In deze display kunt u parameters instellen die
gerelateerd zijn aan de los verkrijgbare mLAN8E
(blz. 126). De volgende display is alleen beschik-
baar als de los verkrijgbare mLAN8E is
geïnstalleerd.
Alle mLAN8E-gerelateerde instellingen in de
utilitymode worden alleen opgeslagen in het ge-
heugen van de mLAN8E zelf, en niet in het user-
geheugen van de S90. Gebruik de volgende pro-
cedure om alle voorgaande mLAN-instellingen
te initialiseren.
*26
*27
Elementbesturing aan de hand van
aanslag (ex. PEG)
Ontvangen aanslag
(Feitelijke toets-in snelheid)
Feitelijke aanslag
voor toongenerator Depth=127 (dubbele)
Depth=64
(normaal)
Depth=32
(helft)
Depth=0
127
127
64
64
0
64
127
0127
64
Ontvangen
aanslag
(feitelijke toets-in snelheid)
Feitelijke aanslag
voor toongeneratorOffset=96 (+64)
Offset=127 (+127)
Offset=64 (normaal)
Offset=32 (-64)
Afhankelijk
van offset
Afhankelijk
van offset
Offset=0 (-127)
LOW
5 bands HIGHHIGHMIDMIDLOWMID
Q(Frequentiekarakteristiek)
Gain
Freq
(
Frequentie
)
0
Gain
Freq
Frequentie
–
+
0
Frequentie
–
+
0
EQ Low
Freq1 EQ Low
Freq2
shelv (Shelving)
peak (Peaking)
Frequentie
0.1
12.0
Freq
Naam leverancier
Zie voor details over deze
parameter de handleiding
van de mLAN8E. Bijnaam
[SF4]-knop[EXIT]-knop
Druk op de [ENTER]-knop om
de waarde echt in te stellen.
Stel de Word Clock in. Zie
voor details de handleiding
van de mLAN8E.
Geef een bijnaam voor de verbinding. Zie voor specifieke instructies
over het benoemen de basisbedining op blz. 34. Zie voor details over
de Nickname (bijnaam) parameter, de handleiding van de mLAN8E.
Instellingen
(display) Beschikbaar segment voor EGTime
atk attack time
atk+dcy attack time/decay time
dcy decay time
atk+rls attack time/release time
all all time
[SF5]-knop[EXIT]-knop
Druk op de [ENTER]-knop om de mLAN-
instellingen daadwerkelijk te initialiseren.
Groot
aanslag
Positieve waarde Hoeveelheid
toonhoogtewijziging
Tijd PEG-wijziging
Langzamer
Sneller Groot
EGTime EGLevel
Klein
Klein

110
Basissectie Snelgids Referentie Appendix
*28
Elementbesturing aan de hand van de
nootpositie op het toetsenbord (vb. PEG
tijd : snelheid van PEG-wijziging)
*29
Als userarpeggio wordt geselecteerd, dan kunt u de
geselecteerde arpeggiodata wissen met de [SF5]-
knop.
*30
U kunt ook de arpeggio aan-/uitzetten vanaf het
bedieningspaneel met de [ARPEGGIO ON/OFF]
knop (voice edit). De arpeggioschakelaar is niet
beschikbaar voor de multi plug-inparts 17-32.
*31
sync-off
De eerste keer dat u een toets aanslaat, wordt de
eerste noot van het arpeggiatorpatroon afge-
speeld. Vanaf de tweede en volgende toetsaansla-
gen, hangt de arpeggiatornoot die wordt afge-
speeld af van het arpeggiatortempo en de timing
van het arpeggiopatroon. Als, in het geval van
een 1-maat arpeggiopatroon bijvoorbeeld, de
tweede toetsaanslag op de derde tel van de maat
valt, dan speelt het arpeggiopatroon verder vanaf
de derde tel. Met andere woorden, de eerste
toetsaanslag wordt gebruikt om het arpeggiopa-
troon te starten, waarna u met de toets het pa-
troon kunt “muten” of “on-muten” door respec-
tievelijk de toets ingedrukt te houden of los te
laten. Dit is vooral handig als de arpeggiator
wordt gebruikt om drumpatronen te genereren.
*32
sort
Speelt noten af in oplopende volgorde, vanaf de
laagste toets die wordt aangeslagen, tot de hoog-
ste toets.
thru
Speelt noten af in de volgorde waarin de toetsen
worden aangeslagen.
direct
Speelt de noten precies zo af zoals de toetsen
worden aangeslagen. Als wijzigingen in de
voiceparameters (zoals pan of cutoff-frequentie)
zijn inbegrepen in de arpeggiosequencedata, dan
worden deze toegepast en voortgebracht als de
arpeggio wordt afgespeeld.
*33
Met de “sort” en “thru” instellingen hangt de
volgorde waarin de noten worden voortgebracht
af van de arpeggiosequencedata.
*34
Als de arpeggiocategorie is ingesteld op Ct, dan
wordt er helemaal geen geluid voortgebracht, tot-
dat u hier “direct” selecteert.
*35
original
De arpeggio speelt af met preset aanslagen.
thru
De arpeggio speelt af aan de hand van de kracht
waarmee u aanslaat. Als u bijvoorbeeld de toet-
sen hard aanslaat, dan zal het volumeniveau van
de arpeggio toenemen.
*36
U kunt ook een laag en een hoog triggerbereik
creëren voor de arpeggio, met een “gat” in het
midden, door eerst de hoogste noot op te geven.
Als u bijvoorbeeld een nootlimiet van “C5-C4”
instelt, dan kunt u de arpeggio activeren door de
toetsen aan te slaan in het bereik van C -2 tot C4
en C5 tot G8; toetsen die worden aangeslagen
tussen C4 en C5 beïnvloeden de arpeggio niet.
*37
De aanslaggevoeligheid/gate-tijd kan niet verder
verlaagd worden dan het normale minimum van
1; elke waarde die buiten dit bereik valt zal auto-
matisch op deze minimumwaarde worden ge-
steld.
*38
De aanslag kan niet verlaagd of verhoogd wor-
den buiten het normale bereik van 1 tot 127; elke
waarde die buiten dit bereik valt zal automatisch
op deze minimum- of maximumwaarde worden
gesteld.
*39
U kunt de aan de parameters gerelateerde
voice alleen instellen als u in de utilitymode
bent ([F3]
→
[SF2]) vanaf de voicemode.
*40
U kunt de aan de parameters gerelateerde
voice alleen instellen als u in de utilitymode
bent ([F3]
→
[SF3]) vanaf de voicemode.
*41
Deze parameterfunctie verschilt en is afhan-
kelijk van het geselecteerde filtertype. Als het
geselecteerde filter van het type LPF, HPF,
BPF (behalve de BPFw), of BEF is, dan wordt
deze parameter gebruikt om de resonantie in
te stellen. In het geval van het type BPFw,
wordt het gebruikt om de breedte van de band
aan te passen.
*42
Deze parameter is beschikbaar voor de LPF
als het filter dat door de part gebruikt wordt
een combinatie van het type LPF en HPF is
(performance/mix part bewerking).
Basistoonhoogte (middentoets)
Positieve
waarde
Hogere
bereik
Lagere
bereik
Langzamer
Sneller
+63
+30
-40
Negatieve
waarde

111
BasissectieSnelgidsReferentieAppendix
*43
Filter Scaling instellingen
De beste manier om de filter scaling (schaalverde-
ling) functie uit te leggen is met een voorbeeld.
Bij de instellingen die in de onderstaande tabel
als voorbeeld getoond worden is de basiscutoff-
frequentiewaarde 64, en wijzigen de verschil-
lende offsetwaarden bij de geselecteerde breek-
punten die basiswaarde dienovereenkomstig. De
specifieke wijzigingen in de cutofffrequentie
worden in het onderstaande diagram getoond.
De cutofffrequentie wijzigt op een lineaire ma-
nier tussen de opeenvolgende breekpunten, zo-
als getoond wordt.
*44
Amplitude Scaling instellingen
De beste manier om de amplitude scaling (schaal-
verdeling) functie uit te leggen is met een voor-
beeld. Bij de instellingen die in de onderstaande
tabel als voorbeeld getoond worden is de basis-
amplitude (volume) waarde voor het geselecteer-
de element gelijk aan 80, en wijzigen de verschil-
lende offsetwaarden bij de geselecteerde breek-
punten die basiswaarde dienovereenkomstig. De
specifieke wijzigingen in de amplitude worden
in het onderstaande diagram getoond. De ampli-
tude wijzigt op een lineaire manier tussen de op-
eenvolgende breekpunten, zoals getoond wordt.
*45
BP1 tot en met BP4 worden automatisch in op-
lopende volgorde verdeeld over het toetsenbord.
De minimum- en maximumcutoff-/volumeli-
mieten (respectievelijk 0 en 127) kunnen niet
overschreden worden, ongeacht de waarden van
de offsetinstellingen.
Iedere willekurige toets die onder de BP1-toets
gespeeld wordt resulteert in de BP1-niveau-in-
stelling. Evenzo resulteert iedere willekeurige
toets die boven de BP4-toets gespeeld wordt in
de BP4-niveau-instelling.
*46
L&R
...OUTPUT L&R
asL&R
...ASSIGNABLE OUTPUT L&R
asL
...ASSIGNABLE OUTPUT L
asR
...ASSIGNABLE OUTPUT R
drum
...Deze instelling is voor drumvoiceparts.
Als dit geselecteerd wordt, dan worden de instel-
lingen voor de bestemmingsuitgang voor elke
drumtoets geactiveerd.
as1&2
...OUTPUT 1&2 op de mLAN8E
as3&4
...OUTPUT 3&4 op de mLAN8E
as1/2/3/4
...OUTPUT 1/2/3/4 op de mLAN8E
*47
Deze parameter wordt gedeactiveerd als de on-
derstaande bestemmingsparameter een waarde
tussen de 00 en 33 heeft.
*48
*49
De toewijsbare schuiven A en B kunnen elk aan
één commonfunctie worden toegewezen voor de
gehele voicemode, en niet aan verschillende
functies voor elke afzonderlijk voice. Zie ook de
utilitymode ([F4]
→
[SF2]).
*50
Zie, voor een compleet overzicht van de beschik-
bare parameters/regelaars, de aparte Data List.
*51
U kunt bijvoorbeeld allleen aan de arpeggio-
schakelaar draaien (als u op de voetschakelaar
trapt), als het besturingsnummer van de
arpeggio-schakelaar overeenkomt met die van de
voetschakelaar (utility [F4]
→
[SF1][SF3]).
(Stel, om het aan en uit te zetten, de FS-parameter
in op “96” in de utilitymode [F4]
→
[SF3].)
*52
Deze parameter is niet beschikbaar voor de
plug-in parts.
*53
Deze parameter is niet beschikbaar voor plug-in
parts of parts waaraan drumvoices zijn toegewe-
zen.
*54
De instellingen voor het sustainniveau/de
releasetijd zijn niet beschikbaar voor plug-in-
parts of parts waaraan drumvoices zijn toegewe-
zen.
*55
LFO Wave
tri.
..triangle wave (driehoeksgolfvorm),
saw
...sawtooth wave (zaagtandgolfvorm),
squ
...square wave (blokgolfvorm),
trpzd
...trapezoid wave (trapeziumgolfvorm),
S/H
...sample & hold (random = willekeurig)
In het geval van element edit zijn de “trpzd” en
“S/H” parameters niet beschikbaar.
1234
BREAKPOINT C#1 D#2 C3 A4
OFFSET -4 +10 +17 +4
C#1
60
74
81
68
Breekpunt 1 Breekpunt 2 Breekpunt 3 Breekpunt 4
A4C3D#2
Noot
Cutoff
Frequentie
1234
BREAKPOINT C1 C2 C3 C4
OFFSET -4 +10 +17 +4
C1
76
90
97
84
Breekpunt 1 Breekpunt 2 Breekpunt 3 Breekpunt 4
C4C3C2
Noot
Amplitude
PB Pitchbendwiel
MW Modulatiewiel
AT Aftertouch
FC1/2 Voetpedaal 1/2
FS Voetschakelaar
BC Breathcontroller
AS1/2 Toewijsbare AS1/2 schuiven

112
Basissectie Snelgids Referentie Appendix
*56
LFO Speed
*57
LFO tempo speed instellingen
16e, 8e/3 (achtste-noot triolen), 16e. (gepunteer-
de zestiende noten), 8e 4e/3 (kwartnoot triolen),
8e. (gepunteerde achtste noten), 4e (kwartno-
ten), 2e/3 (halve-noot triolen), 4e. (gepunteerde
kwartnoten), 2e (halve noten), hele/3 (hele-noot
triolen), 2e. (gepunteerde halve noten), 4e x 4
(kwartnoot kwartolen; vier kwartnoten per tel),
4e x 5 (kwartnoot kwintolen; vijf kwartnoten
per tel), 4e x 6 (kwartnoot sextolen; zes kwart-
noten per tel), 4e x 7 (kwartnoot septimolen;
zeven kwart noten per tel), 4e x 8 (kwartnoot
octolen; acht kwartnoten per tel)
De daadwerkelijke lengte van de noot is afhan-
kelijk van de interne of externe MIDI-tempo
(utility [F5]
→
[SF3]) instelling.
*58
Key On Reset
off
De LFO blijft doorspelen zonder toets-synchronisa-
tie. Door op een toets te drukken wordt de LFO-
golfvorm gestart bij de fase waar de LFO zich op dat
moment bevindt.
on (element edit)
each-on (common edit)
De LFO wordt gereset bij elke noot die u speelt
en start een golfvorm bij de fase die door de
fase-parameter wordt opgegeven.
1st-on (common edit)
De LFO wordt gereset bij elke noot die u speelt
en start een golfvorm bij de fase die door de
fase-parameter wordt opgegeven (hieronder).
Als u echter een tweede noot speelt, terwijl de
eerste noot vastgehouden wordt, dan blijft de
LFO doorspelen volgens dezefde fase als die van
de eerste noot. Met andere woorden, de LFO
wordt alleen gereset als de eerste noot wordt
losgelaten voordat de tweede gespeeld wordt.
*59
LFO Phase
Bepaalt het startpunt van de fase voor de LFO-
golfvorm als er een toets wordt gespeeld.
*60
LFO Delay
Delay
Fade-in Time
Hold Time
Fade Out
Speed = snel
Speed = langzaam
Tijd
Tijd
Tijd
Key on
(Toets aan)
Toets aan
(tweede noot)
Tijd
Toets aan
(eerste noot)
Toets aan
(tweede noot)
Tijd
Toets aan
(eerste noot)
Tijd
0°90°
120°240°
180°270°
Fase
Korte delay (vertraging)
Lange delay (vertraging)
Toets
aan
Toets
aan
Fade in
Max
Delay
Tijd
Toets aan
Lage Fade-in
waarde geeft
een snellere
fade in
Hoge Fade-in
waarde geeft
een tragere
fade in
Fade in
Delay
Tijd
Toets aan
Max
Hold
Tijd
Max
FadeOutHold
Max
Tijd
Lagere Fade-out waarde geeft een
snellere fade-out
FadeOut
Tijd
Hold
Max
Hogere Fade-out waarde geeft een
langzamere fade-out

113
BasissectieSnelgidsReferentieAppendix
*61
Door op de [F5]-knop te drukken kunt u tussen
het tonen van alle vier parts en het tonen van
één enkele part wisselen (waarin alle ontvangst-
schakelaarinstellingen getoond worden).
Gebruik, als alle vier parts getoond moeten wor-
den, de cursorknoppen om te scrollen.
*62
De ReceiveCh-parameter in de sequence play-
mode wordt ingesteld in de mixing part edit
([F1]
→
[SF2]).
*63
De BasicRcvCh-parameter in de voice/perfor-
mance playmode wordt ingesteld in de utility-
mode ([F5]
→
[SF1]).
*64
Zelfs als LocalCtrl uitstaat zullen de data ver-
zonden worden via de MIDI OUT-aansluiting.
Tevens zal het toongeneratorgedeelte op bood-
schappen reageren die via MIDI IN worden ont-
vangen.
*65
U kunt in de mastermode selecteren of u wel of
geen MIDI-boodschappen voor elke zone wilt
verzenden (master edit [F1] TGSwitch).
*66
Sequencer Control
off
...Niet verzonden/herkend.
in
...Herkend, maar niet verzonden.
out
...Verzonden, maar niet herkend.
in/out
...Verzonden/herkend.
*67
MIDI IN/OUT=MIDI
MIDI IN/OUT=USB
*68
De “para (parallel)” parameter is niet beschik-
baar voor de plug-invoice.
*69
EQ (Equalizer)
EQ L/H (Low/High) (Laag/Hoog), plug-in
element EQ
Dit is een “shelving” equalizer die afzonderlijke
hoge en lage frequentiebanden combineert.
P.EQ (parametrische EQ)
Met de parametrische EQ kunt u de signaalni-
veaus verzwakken of versterken (gain) rond de
frequentie. Dit type is uitgerust met 32 verschil-
lende “Q” instellingen, die de breedte van de
frequentieband van de equalizer bepalen.
Boost6 (6dB versterking)/Boost12 (12dB
versterking)/Boost18 (18dB versterking)
Deze instellingen kunnen het signaalniveau van
het gehele signaal verhogen met respectievelijk
6dB, 12dB en 18dB.
thru
Als u deze selecteert, dan worden de equalizers
gepasseerd en wordt het gehele signaal onbe-
werkt doorgelaten.
Extern MIDI-apparaat
MIDI OUT
MIDI IN
MIDI IN
MIDI OUT
Local Off (uit)
Toetsenbord
Toon-
generator
SEQ KBD
ToonGenerator
MIDI In
MIDI Out
Van USB
Naar USB
Local-
schakelaar
SEQ KBD
ToonGenerator
MIDI In
MIDI Out
Van USB
Naar USB
Local-
schakelaar
Thru Poort
Low Freq
Low Gain High Freq
High Gain
Frequentie
-
+
0
Gain
Gain
Freq
Q (Frequentiekarakteristiek)
Frequentie
–
+
0
Gain

114
Basissectie Snelgids Referentie Appendix
Informatiedisplays
Appendix
Informatiedisplays
De handige informatiedisplays tonen in één oogopslag de
meest belangrijke instellingen, die relevant zijn voor elke
mode. Selecteer de gewenste mode, en druk vervolgens op
de [INFORMATION]-knop om de informatiedisplay van
de betreffende mode op te roepen. Om de display te
verlaten moet u nogmaals op de knop drukken (of op een
andere regelpaneelknop).
Voicemode
Bank
Geeft de bank (MSB/LSB) aan van de huidige geselecteer-
de voice.
EL 1234
Geeft de huidige geselecteerde voice, de aan-/uitstatus van
de vier elementen en de mono-/polystatus aan.
Porta (portamento)
Geeft de portamentoschakelaar aan-/uitstatus van de
huidige geselecteerde voice aan.
PB (pitchbend)
Geeft de hoogste/laagste instelling van het pitchbendbe-
reik aan.
Ins1 (insertion 1), Ins2 (insertion 2), Rev
(reverb), Cho (chorus)
Geeft het huidige geselecteerde effecttype aan voor elk
effectblok (blz. 67).
Performancemode
Bank
Geeft de bank (MSB/LSB) aan van de huidige geselecteer-
de performance.
1 (plug-in board 1), 2 (plug-in board 2), 3
(plug-in board 3)
Geeft de installatiestatus van het respectievelijke plug-in-
board aan. De naam van het plug-inboard wordt rechts
van het corresponderende slotnummer weergegeven. Als
de PolyExpand (Ref.nr. 206) parameter aanstaat in de
utilitymode, dan staat er een “P”, links naast het slotnum-
mer.
InsPart (insertie part), PLG (plug-in insertie
part)
Geeft het partnummer aan waarop het insertie-effect
wordt toegepast en het partnummer waarop het plug-in
insertie-effect wordt toegepast (indien de PLG100-VH is
geïnstalleerd).
Rev (reverb), Cho (chorus), Var (variatie)
Geeft het huidige geselecteerde effecttype aan voor elk
effectblok (blz. 67).
Sequence playmode
●
Sequence playmode
Play Dir (Play Directory)
Geeft de map aan waar de file zich bevindt die moet wor-
den afgespeeld (blz. 75).
Current Dir (Current Directory) (huidige map)
Geeft de huidige geselecteerde map aan (blz. 83).

115
BasissectieSnelgidsReferentieAppendix
Informatiedisplays
●
Sequenceplay mixingmode
PlugInfo/Port (plug-inboard installatie-
status)
Geeft de naam van het plug-inboard aan en het bijbeho-
rende MIDI-poortnummer (Ref.nr. 207, blz. 77), rechts
van het slotnummer. Als de PolyExpand (Ref.nr. 206)
parameter aanstaat in de utilitymode, dan staat er een
“P”, links naast het slotnummer.
InsPart (insertie part), PLG (plug-in insertie
part)
Geeft het partnummer aan waarop het insertie-effect
wordt toegepast en het partnummer waarop het plug-in
insertie-effect wordt toegepast (indien de PLG100-VH is
geïnstalleerd).
Rev (reverb), Cho (chorus), Var (variatie)
Geeft het huidige geselecteerde effecttype aan voor elk
effectblok (blz. 67).
Utilitymode
PlugInfo/Port (plug-inboard installatie-
status)
Geeft de naam van het plug-inboard aan en het bijbeho-
rende MIDI poortnummer (Ref.nr. 207, blz. 77), rechts
van het slotnummer. Als de PolyExpand (Ref.nr. 206)
parameter aanstaat in de utilitymode, dan staat er een
“P”, links naast het slotnummer.
MIDI IN/OUT
Geeft aan welke fysieke uitgangsaansluiting(en) gebruikt
zal (zullen) worden voor het zenden/ontvangen van MIDI
data: MIDI IN/OUT/THRU, USB of mLAN (als de los
verkrijgbare mLAN8E is geïnstalleerd).
(USB firm Ver)
Geeft de USB-interface firmwareversie aan.
Cardmode
Card Free
Geeft de huidige hoeveelheid beschikbaar (ongebruikt)
geheugen aan van de Memory Card die in het cardslot zit.
Volume Label
Geeft het volume label aan van de Memory Card die in het
cardslot zit.
Current Dir (Current Directory) (huidige map)
Geeft de huidige geselecteerde map aan.
Mastermode
Mode
Geeft de mode en het programmanummer aan van de
huidige geselecteerde master.
ZoneSwitch
Geeft de aan-/uitstatus van de zone-switch aan.
ZoneTCH (Zone Transmit Channel) (zone
zendkanaal)
Geeft het MIDI-zendkanaal aan van iedere zone (als de
zone-switch aanstaat).

116
Basissectie Snelgids Referentie Appendix
Displayboodschappen
Displayboodschappen
Boodschappen Informatie
Are you sure? [YES]/[NO]
Bevestig of u een bepaalde handeling wel of niet wilt uitvoeren. Druk desgewenst op [INC/YES] of
[DEC/NO].
Bad Card.
De Memory Card is onbruikbaar. Formatteer de Memory Card en probeer het opnieuw.
Bulk protected.
Bulkdata werden ontvangen terwijl RcvBulk was ingesteld op “protect”. (utility [F5]
→
[SF2] Ref.nr. 184)
Can’t make folder.
Er kunnen geen mappen meer binnen het huidige niveau aangemaakt worden.
Card full.
De Memory Card is vol en er kunnen geen data meer opgeslagen worden. Gebruik een nieuwe Memory
Card of maak ruimte vrij, door ongewenste data van de Memory Card te wissen.
Card not ready.
Een Memory Card is niet juist ingestoken of aangesloten aan de S90.
Card read/write error.
Er is een fout opgetreden tijdens het schrijven naar/lezen vanaf een Memory Card.
Card unformatted.
De Memory Card is niet geformatteerd, of het formaat is onbruikbaar door de S90. Controleer de inhoud
van de Memory Card.
Card write protected.
De Memory Card is tegen schrijven beveiligd.
Completed.
De opgegeven laad, opslag, formatteer, of andere job is klaar.
Device number is off.
Bulkdata kunnen niet verstuurd/ontvangen worden aangezien het apparaatnummer uitstaat.
Device number mismatch.
Bulkdata kunnen niet verstuurd/ontvangen worden aangezien de apparaatnummers niet met elkaar
overeenkomen.
Effect plug-in is not in slot 1.
Het effect plug-inboard werkt niet goed, omdat het niet in slot 1 is geïnstalleerd. Het effect plug-inboard
moet in slot 1 geïnstalleerd worden.
Executing...
Zet het instrument nooit uit, terwijl er data weggeschreven worden naar Flash ROM. Als het instrument
in deze status wordt uitgezet, dan verliest u alle userdata en kan het systeem vastlopen (vanwege
corrupte data in de Flash ROM).
File not found.
De opgegeven file is niet op de Memory Card gevonden tijdens een laadhandeling. Probeer het
opnieuw, nadat u de Memory Card opnieuw heeft ingestoken/aangesloten.
Folder is too deep.
Mappen beneden dit niveau kunnen niet bereikt worden.
Illegal Card.
Het formattype van de Memory Card is onjuist.
Illegal file.
De opgegeven file om te laden is onbruikbaar voor de S90.
Illegal file name.
De naam van de opgegeven file is onjuist. Probeer een andere naam in te voeren.
MIDI buffer full.
De MIDI-data konden niet verwerkt worden, omdat er teveel data tegelijkertijd werden ontvangen.
MIDI checksum error.
Er is een fout opgetreden tijdens het ontvangen van bulkdata.
MIDI data error.
Er is een fout opgetreden tijdens het ontvangen van MID-data.
mLAN connection error.
Geeft een probleem aan in de mLAN8E-aansluiting. Controleer de aan-/uitstatus van de LED-lampjes
op de mLAN8E en raadpleeg de handleiding van de mLAN8E.
mLAN error (xxx).
Geeft een niet-gespecificeerd probleem aan die met de mLAN8E te maken heeft.
mLAN network error.
Geeft een probleem aan in het mLAN8E netwerk. Controleer de aan-/uitstatus van de LED-lampjes op
de mLAN8E en raadpleeg de handleiding van de mLAN8E.
mLAN now in Mixer mode.
Het mLAN8E board is ingesteld op de mixingmode door uw computer en de S90 heeft geen controle
over de mLAN8E.
Multi plug-in is not in slot 3.
Het Multi-Part plug-inboard werkt niet goed, omdat het niet in slot 3 is geïnstalleerd. Het Multi-Part plug-
inboard moet in slot 3 geïnstalleerd worden.
Not empty folder.
U heeft geprobeerd om een map, die data bevat, te wissen.
Now checking plug-in board.
De S90 controleert de status van de plug-inboardinstallatie als de S90 aangezet wordt.
Now loading... (xxxx)
Geeft aan dat er een file geladen wordt.
Now saving... (xxxx)
Geeft aan dat er een file wordt opgeslagen.
Now working...
Geeft aan dat de S90 momenteel met iets bezig is, zoals het schrijven naar/lezen vanaf een Memory
Card, enz.
Overwrite? [YES]/[NO]
Een opslaghandeling zal data op de Memory Card overschrijven, en deze boodschap bevestigt of het
OK is om verder te gaan of niet. Druk desgewenst op [INC/YES] of [DEC/NO].

117
BasissectieSnelgidsReferentieAppendix
Displayboodschappen
Please keep power on.
Zet het instrument nooit uit, terwijl er data weggeschreven worden naar Flash ROM. Als het instrument
in deze status wordt uitgezet, dan verliest u alle userdata en kan het systeem vastlopen (vanwege
corrupte data in de Flash ROM).
Please stop sequencer.
Probeer deze handeling uit nadat de sequencer gestopt is.
PLG100 not supported.
De plug-in alle bulk opslaan functie is niet op de PLG100 board series van toepassing.
Plug-in 1 communication error.
Het plug-inboard dat in slot 1 is geïnstalleerd werkt niet goed.
Plug-in 2 communication error.
Het plug-inboard dat in slot 2 is geïnstalleerd werkt niet goed.
Plug-in 3 communication error.
Het plug-inboard dat in slot 3 is geïnstalleerd werkt niet goed.
Plug-in 1 type mismatch.
De uservoice die gecreëerd is met het eerdere in slot 1 geïnstalleerde plug-inboard (maar nu uit slot 1
verwijderd is) is geselecteerd.
Plug-in 2 type mismatch.
De uservoice die gecreëerd is met het eerdere in slot 2 geïnstalleerde plug-inboard (maar nu uit slot 2
verwijderd is) is geselecteerd.
Plug-in 3 type mismatch.
De uservoice die gecreëerd is met het eerdere in slot 3 geïnstalleerde plug-inboard (maar nu uit slot 3
verwijderd is) is geselecteerd.
Read only file.
U heeft geprobeerd om een alleen-lezen (read-only) file te wissen, te hernoemen, of te overschrijven.
Receiving MIDI bulk.
De S90 ontvangt MIDI-bulkdata.
System memory crashed.
Het schrijven van data naar Flash ROM is mislukt, omdat de S90 tijdens de opslagbewerking is uitgezet.
De userdata zijn automatisch geïnitialiseerd. Zet de S90 uit en daarna weer aan.
This Performance uses User Voices.
De performance die u geladen heeft bevat uservoice-data. Controleer of de opgeslagen voice in de
juiste uservoicebank bestaat.
Too many favorites.
U heeft geprobeerd om meer dan 257 voices aan de favorites categorie toe te wijzen.
Transmitting MIDI bulk.
De S90 verstuurt MIDI-bulkdata.
Unknown file format.
Het fileformattype wordt niet door de S90 ondersteund.
Boodschappen Informatie

118
Basissectie Snelgids Referentie Appendix
Over MIDI
Over MIDI
MIDI is een afkorting van Musical Instrument Digital Interface, waarmee u elektronische muziekinstrumenten met elkaar
kunt laten communiceren, door het versturen en ontvangen van uitwisselbare data zoals noot-, besturingswijzigings-, pro-
grammawijzigings- en verschillende andere typen MIDI-data en boodschappen.
De S90 kan een MIDI-apparaat besturen door het versturen van nootgerelateerde data en verschillende typen besturings-
informatie. De S90 kan bestuurd worden door de binnenkomende MIDI-boodschappen die automatisch de toongenerator-
mode bepalen, de MIDI-kanalen, voices en effecten selecteren, parameterwaarden wijzigen en natuurlijk de voices voor de
verschillende partijen afspelen.
Vele MIDI boodschappen worden als hexadecimale of
binaire getallen weergegeven. Hexadecimale getallen kun-
nen de letter “H” als achtervoegsel bevatten. De letter “n”
geeft een geheel getal aan.
Het onderstaande overzicht toont per hexadecimaal/binair
getal, het corresponderende decimale getal.
n
• Bijvoorbeeld, 144 - 159(decimaal)/9nH/1001 0000 - 1001
1111(binair) geeft de noot-aan boodschappen aan voor res-
pectievelijk de kanalen 1 tot en met 16.
176 - 191/BnH/1011 0000 - 1011 1111 geeft de besturings-
wijzigingsboodschappen aan voor respectievelijk de kanalen
1 tot en met 16.
192 -207/CnH/1100 0000 - 1100 1111 geeft de programma-
wijzigingsboodschappen aan voor respectievelijk de kanalen
1 tot en met 16.
240/F0H/1111 0000 wordt aan het begin van de data ge-
plaatst om een systeem-exclusieve-boodschap aan te geven.
247/F7H/1111 0111 wordt aan het eind van de systeem-
exclusieve-boodschap geplaatst.
• aaH(hexadecimaal)/0aaaaaaa(binair) geeft de data-
adressen aan. Het data-adres bestaat uit hoog, midden en
laag.
• bbH/0bbbbbbb geeft het aantal byte aan.
• ccH/0ccccccc geeft checksums aan.
• ddH/0ddddddd geeft data/waarde aan.
MIDI-kanalen
MIDI-performancedata worden toegewezen aan één van
de zestien MIDI-kanalen. Met deze kanalen, 1 - 16, kun-
nen de performancedata van zestien verschillende instru-
mentparts tegelijkertijd over één MIDI-kabel verstuurd
worden.
U kunt MIDI-kanalen vergelijken met TV-kanalen. Elk
TV-station verstuurd zijn uitzendingen over een specifiek
kanaal. Uw TV-toestel (thuis) ontvangt vele verschillende
programma’s tegelijkertijd van verschillende TV-stations
en u selecteert het juiste kanaal om het gewenste pro-
gramma te bekijken.
MIDI werkt volgens hetzelfde algemene principe.
Het zendende instrument stuurt MIDI-data over een specifiek
MIDI-kanaal (MIDI-zendkanaal) via één enkele MIDI-kabel
naar het ontvangende instrument. Als het MIDI-kanaal van
het ontvangende instrument (MIDI-ontvangstkanaal) over-
eenkomt met het zendkanaal, dan zal het ontvangende instru-
ment de geluiden aan de hand van de data van het zendende
instrument weergeven.
Decimal Hexadecimal Binary
0
1
2
3
4
5
6
7
8
9
10
11
12
13
14
15
16
17
18
19
20
21
22
23
24
25
26
27
28
29
30
31
32
33
34
35
36
37
38
39
40
41
42
43
44
45
46
47
48
49
50
51
52
53
54
55
56
57
58
59
60
61
62
63
00
01
02
03
04
05
06
07
08
09
0A
0B
0C
0D
0E
0F
10
11
12
13
14
15
16
17
18
19
1A
1B
1C
1D
1E
1F
20
21
22
23
24
25
26
27
28
29
2A
2B
2C
2D
2E
2F
30
31
32
33
34
35
36
37
38
39
3A
3B
3C
3D
3E
3F
0000 0000
0000 0001
0000 0010
0000 0011
0000 0100
0000 0101
0000 0110
0000 0111
0000 1000
0000 1001
0000 1010
0000 1011
0000 1100
0000 1101
0000 1110
0000 1111
0001 0000
0001 0001
0001 0010
0001 0011
0001 0100
0001 0101
0001 0110
0001 0111
0001 1000
0001 1001
0001 1010
0001 1011
0001 1100
0001 1101
0001 1110
0001 1111
0010 0000
0010 0001
0010 0010
0010 0011
0010 0100
0010 0101
0010 0110
0010 0111
0010 1000
0010 1001
0010 1010
0010 1011
0010 1100
0010 1101
0010 1110
0010 1111
0011 0000
0011 0001
0011 0010
0011 0011
0011 0100
0011 0101
0011 0110
0011 0111
0011 1000
0011 1001
0011 1010
0011 1011
0011 1100
0011 1101
0011 1110
0011 1111
Decimal Hexadecimal Binary
64
65
66
67
68
69
70
71
72
73
74
75
76
77
78
79
80
81
82
83
84
85
86
87
88
89
90
91
92
93
94
95
96
97
98
99
100
101
102
103
104
105
106
107
108
109
110
111
112
113
114
115
116
117
118
119
120
121
122
123
124
125
126
127
40
41
42
43
44
45
46
47
48
49
4A
4B
4C
4D
4E
4F
50
51
52
53
54
55
56
57
58
59
5A
5B
5C
5D
5E
5F
60
61
62
63
64
65
66
67
68
69
6A
6B
6C
6D
6E
6F
70
71
72
73
74
75
76
77
78
79
7A
7B
7C
7D
7E
7F
0100 0000
0100 0001
0100 0010
0100 0011
0100 0100
0100 0101
0100 0110
0100 0111
0100 1000
0100 1001
0100 1010
0100 1011
0100 1100
0100 1101
0100 1110
0100 1111
0101 0000
0101 0001
0101 0010
0101 0011
0101 0100
0101 0101
0101 0110
0101 0111
0101 1000
0101 1001
0101 1010
0101 1011
0101 1100
0101 1101
0101 1110
0101 1111
0110 0000
0110 0001
0110 0010
0110 0011
0110 0100
0110 0101
0110 0110
0110 0111
0110 1000
0110 1001
0110 1010
0110 1011
0110 1100
0110 1101
0110 1110
0110 1111
0111 0000
0111 0001
0111 0010
0111 0011
0111 0100
0111 0101
0111 0110
0111 0111
0111 1000
0111 1001
0111 1010
0111 1011
0111 1100
0111 1101
0111 1110
0111 1111
1
2
2
Weeroverzicht
Nieuws
Nieuws
OPM.

119
BasissectieSnelgidsReferentieAppendix
Over MIDI
De S90 is een volledige multitimbrale toongenerator,
waarmee u verschillende instrumentparts tegelijkertijd
kunt laten klinken — alleen met de S90 — door een
verschillend MIDI-kanaal aan iedere part toe te wijzen.
MIDI-boodschappen zenden /ont-
vangen met/door de S90
MIDI-boodschappen bestaan uit twee groepen:
kanaalboodschappen en systeemboodschappen.
Hieronder staat een uitleg van verschillende MIDI-bood-
schappen die de S90 kan ontvangen/zenden.
n
Het sequencergedeelte zendt alle besturingswijzigings-
boodschappen die met een song zijn opgenomen.
KANAALBOODSCHAPPEN
Kanaalboodschappen zijn de data die gerelateerd zijn aan
het spel op het toetsenbord voor een specifiek kanaal.
■
Note On/Note Off (Key On/Key Off)
Deze boodschappen worden gegenereerd als het toetsenbord
wordt bespeeld.
Ontvangstnootbereik = C-2 (0) - G8 (127), C3 = 60
Aanslagbereik = 1 - 127 (alleen de “Note On” aanslag wordt
ontvangen)
Note On: Wordt gegenereerd als er op een toets wordt
gedrukt.
Note Off: Wordt gegenereerd als een toets wordt losgelaten.
Elke boodschap bevat een specifiek nootnummer die over-
eenkomt met de ingedrukte toets, inclusief een aanslagwaar-
de die gebaseerd is op de snelheid waarmee een toets wordt
ingedrukt.
■
Besturingswijziging
Met besturingswijzigingsboodschappen kunt u een voice-
bank selecteren, het volume, pan, modulatie, portamento
tijd, helderheid en verschillende andere besturingspara-
meters regelen, met behulp van specifieke besturingswijzi-
gingsnummers die met elk van de verschillende parameters
overeenkomen.
Bank Select MSB (besturingsnr. 000)
Bank Select LSB (besturingsnr. 032)
Boodschappen die variatiebanknummers selecteren door de
MSB en LSB te combineren en te versturen vanaf een extern
apparaat.
MSB- en LSB-functies verschillen, afhankelijk van de toon-
generatormode.
MSB-nummers selecteren het voicetype (normale voice of
drumvoice) en LSB-nummers selecteren voicebanken.
(Zie, voor meer informatie over banken en programma’s, het
voice-overzicht in de Data List.)
Een nieuwe bankselectie wordt pas actief als de volgende
programmawijzigingsboodschap wordt ontvangen.
n
Als, na het activeren van een willekeurige mode, alleen
de programmawijzigingsboodschap wordt ontvangen,
dan wordt de corresponderende voice in het huidige
geselecteerde type/geheugen opgeroepen.
n
Het masternummer en de performance-/mixing-/voice-
mode kunnen alleen via de parameterwijzigingsbood-
schap gewijzigd worden.
n
De partvoice kan in de performance mode niet via de
programmawijzigingsboodschap gewijzigd worden.
Modulatie (besturingsnr. 001)
Boodschappen die de vibratosterkte regelen met het
modulatiewiel.
De waarde 127 produceert een maximale vibrato en de
waarde 0 produceert geen vibrato.
Portamento Time (besturingsnr. 005)
Boodschappen die de duur van portamento, oftewel een
geleidelijke toonhoogte-overgang tussen achtereenvolgens
gespeelde noten regelen.
Als de parameter van de portamentoschakelaar (besturingsnr.
065) aanstaat, dan kan de hier ingestelde waarde de snelheid
van de toonhoogte-overgang aanpassen.
De waarde 127 produceert een maximale portamentotijd en
de waarde 0 produceert een minimale portamentotijd.
Data Entry MSB (besturingsnr. 006)
Data Entry LSB (besturingsnr. 038)
Boodschappen die de waarde instellen van de parameter,
opgegeven door RPN MSB/LSB (blz. 121) en NRPN MSB/
LSB (blz. 120).
De parameterwaarde wordt bepaald door MSB en LSB te
combineren.
Main Volume (besturingsnr. 007)
Boodschappen die het volume van iedere part regelen.
De waarde 127 produceert een maximaal volume en de waar-
de 0 produceert geen volume.
Pan (besturingsnr. 010)
Boodschappen die de positie van de stereopanning voor
iedere part regelen (voor het stereo-uitgangssignaal).
De waarde 127 positioneert het geluid uiterst rechts en de
waarde 0 positioneert het geluid uiterst links.
Expression (besturingsnr. 011)
Boodschappen die de intonatie-expressie van iedere part re-
gelen tijdens het spelen.
De waarde 127 produceert een maximaal volume en de waar-
de 0 produceert geen volume.
Hold1 (besturingsnr. 064)
Boodschappen die sustain aan-/uitzetten.
Een waarde tussen 64 - 127 zet de sustain aan, en een
waarde tussen 0 - 63 zet de sustain uit.
Portamento Switch (besturingsnr. 065)
Boodschappen die portamento aan-/uitzetten.
Een waarde tussen 64 -127 zet de portamento aan, en een
waarde tussen 0 - 63 zet de portamento uit.
MIDI-
kabel
MIDI zendkanaal 2 MIDI ontvangstkanaal 2
OPM.
OPM.
OPM.
OPM.

120
Basissectie Snelgids Referentie Appendix
Over MIDI
Sostenuto (besturingsnr. 066)
Boodschappen die sostenuto aan-/uitzetten.
Als u bepaalde toetsen ingedrukt houdt en vervolgens het
sostenutopedaal intrapt en ingetrapt houdt dan zullen die
toetsen doorklinken als u andere toetsen bespeelt, totdat u
het pedaal loslaat.
Een waarde tussen 64 -127 zet de sostenuto aan, en een
waarde tussen 0 - 63 zet de sostenuto uit.
Harmonic Content (besturingsnr. 071)
Boodschappen die de filterresonantie aanpassen die voor
iedere part is ingesteld.
De hier ingestelde waarde is een offsetwaarde die opgeteld of
afgetrokken zal worden bij/van die van de voicedata.
Hogere waarden resulteren in een karakteristieker, resonant
geluid.
Het effectieve bereik kan, afhankelijk van de voice, kleiner
zijn dan het bereik dat beschikbaar is voor aanpassing.
Release Time (besturingsnr. 072)
Boodschappen die de AEG-releasetijd aanpassen die voor
iedere part is ingesteld.
De hier ingestelde waarde is een offsetwaarde die opgeteld of
afgetrokken zal worden bij/van die van de voicedata.
Attack Time (besturingsnr. 073)
Boodschappen die de AEG-attacktijd aanpassen die voor
iedere part is ingesteld.
De hier ingestelde waarde is een offsetwaarde die opgeteld of
afgetrokken zal worden bij/van die van de voicedata.
Brightness (besturingsnr. 074)
Boodschappen die de filter-cutoff-frequentie aanpassen die
voor iedere part is ingesteld.
De hier ingestelde waarde is een offsetwaarde die opgeteld of
afgetrokken zal worden bij/van die van de voice-data.
Lagere waarden resulteren in een warmer geluid.
Het effectieve bereik kan, afhankelijk van de voice, kleiner
zijn dan het bereik dat beschikbaar is voor aanpassing.
Decay Time (besturingsnr. 075)
Boodschappen die de AEG-decaytijd aanpassen die voor
iedere part is ingesteld.
De hier ingestelde waarde is een offsetwaarde die opgeteld of
afgetrokken zal worden bij/van die van de voicedata.
Effect1 Depth (reverbzendniveau)
(besturingsnr. 091)
Boodschappen die het zendniveau voor het reverbeffect aan-
passen.
Effect3 Depth (choruszendniveau)
(besturingsnr. 093)
Boodschappen die het zendniveau voor het choruseffect aan-
passen.
Data Increment (besturingsnr. 096)
Decrement (besturingsnr. 097) voor RPN
Boodschappen die de MSB-waarde van de pitchbendgevoe-
ligheid, fijnafstemming, of grove-afstemming in stappen van
1 verhogen of verlagen. U moet vooraf één van deze parame-
ters toewijzen met de RPN in het externe apparaat.
De databyte wordt genegeerd.
Als de maximum- of minimumwaarde wordt bereikt, dan zal
de waarde niet verder verhoogd of verlaagd worden.
(Het verhogen van de fijnafstemming zal geen verhoging van
de grove-afstemming tot gevolg hebben.)
NRPN (Non-Registered Parameter Number)
LSB (besturingsnr. 098) (alleen bij een plug-
inboard)
NRPN (Non-Registered Parameter Number)
MSB (besturingsnr. 099) (alleen bij een
plug-inboard)
Boodschappen die vibrato, filter, EG, drum setup of andere
parameterinstellingen van een voice aanpassen.
Verstuur eerst de NRPN MSB en NRPN LSB om de parame-
ter die bestuurd moet worden op te geven. Gebruik vervol-
gens Data Entry (blz. 119) om de waarde van de specifieke
parameter in te stellen.
Denk eraan dat, als u eenmaal de NRPN op een kanaal hebt
ingesteld, aanvullende data-invoer wordt herkend als dezelf-
de waardewijziging van de NRPN. Daarom moet u, na ge-
bruik van de NRPN, een nul (7FH, 7FH) waarde instellen
om een onverwacht resultaat te vermijden.
Zie voor meer details de relevantehandleiding van het desbe-
treffende plug-in board.

121
BasissectieSnelgidsReferentieAppendix
Over MIDI
RPN (Registered Parameter Number) LSB
(besturingsnr. 100)
RPN (Registered Parameter Number) MSB
(besturingsnr. 101)
Boodschappen die waarden van de pitchbendgevoeligheid,
afstemming of andere parameterinstellingen van een part
tenietdoen (offset), toevoegen of aftrekken.
Verstuur eerst de RPN MSB en RPN LSB om de parameter
die bestuurd moet worden op te geven. Gebruik vervolgens
Data Increment/Decrement (blz. 120) om de waarde van de
specifieke parameter in te stellen.
Denk eraan dat, als u eenmaal de RPN op een kanaal hebt in-
gesteld, aanvullende data-invoer wordt herkend als dezelfde
waardewijziging van de RPN. Daarom moet u, na gebruik
van de RPN, een nul (7FH, 7FH) waarde instellen om een
onverwacht resultaat te vermijden.
De volgende RPN nummers kunnen ontvangen worden.
■
Kanaalmode boodschappen
De volgende kanaal mode boodschappen kunnen
ontvangen worden.
All Sounds Off (besturingsnr. 120)
Wist alle geluiden die via het huidige opgegeven kanaal klin-
ken. De status van kanaalboodschappen, zoals Noot On en
Hold On blijft echter behouden.
Reset All Controllers (besturingsnr. 121)
De waarden van de volgende regelaars zullen tot de stan-
daard waarden worden gereset.
All Notes Off (besturingsnr. 123)
Wist alle noten die voor het opgegeven kanaal aanstaan.
Als Hold1 of Sostenuto aanstaan, dan zullen de noten blijven
klinken totdat deze worden uitgezet.
Mono (besturingsnr.126)
Voert dezelfde functie uit als wanneer er een All Sounds Off
boodschap wordt ontvangen, en als de 3e byte (mononum-
mer) zich in het bereik van 0 - 16 bevindt, dan wordt het
corresponderende kanaal ingesteld op Mono Mode (Mode 4:
m = 1).
Poly (besturingsnr. 127)
Voert dezelfde functie uit als wanneer er een All Sounds Off
boodschap wordt ontvangen, en stelt het corresponderende
kanaal in op poly.
RPN MSB RPN LSB PARAMETER
00 00 Pitchbendgevoeligheid
00 01 Fijnstemming
00 02 Grove stemming
7F 7F Nul
2e BYTE 3e BYTE BOODSCHAP
120 0 Al het geluid uit
121 0 Alle besturingen resetten
123 0 Alle noten uit
126 0 ~ 16 Mono
127 0 Poly
REGELAAR WAARDE
Pitch Bend Change 0 (midden)
Aftertouch 0 (uit)
Polyphonic Aftertouch 0 (uit)
Modulation 0 (uit)
Expression 127 (max)
Hold1 0 (uit)
Portamento 0 (uit)
Sostenuto 0 (uit)
Soft Pedal 0 (uit)
Portamento Control Annuleert het brontoetsnummer van de portamento
RPN Het nummer wordt niet opgegeven; interne data zullen niet
gewijzigd worden
NRPN Het nummer wordt niet opgegeven; interne data zullen niet
gewijzigd worden

122
BasissectieSnelgidsReferentieAppendix
Over MIDI
■
Program Change
Boodschappen die bepalen welke voice voor iedere part gese-
lecteerd moet worden. In combinatie met Bank Select, kunt u
buiten de basisvoicenummers ook variatievoicebanknum-
mers selecteren.
■
Pitch Bend
Pitchbend boodschappen zijn continue besturingsboodschap-
pen waarmee de toonhoogte van aangegeven noten verhoogd
of verlaagd kan worden met een bepaalde hoeveelheid, gedu-
rende een bepaalde tijd.
■
Channel Aftertouch
Boodschappen waarmee u de geluiden kunt regelen met de
kracht waarmee u op de toetsen drukt, na de aanslag van de
toetsen, over het gehele kanaal.
De S90 verstuurt deze data vanaf het toetsenbord en de rea-
geert ook op deze data als deze van een extern apparaat wor-
den ontvangen.
■
Polyphonic Aftertouch
Boodschappen waarmee u de geluiden kunt regelen met de
kracht waarmee u op de toetsen drukt, na de aanslag van de
toetsen, voor iedere individuele toets.
De S90 verstuurt deze data niet vanaf het toetsenbord; de
data worden echter wel door de interne sequencer van de
S90 verstuurd.
SYSTEEMBOODSCHAPPEN
Systeemboodschappen zijn de data die gerelateerd zijn
aan het totale systeem van het apparaat.
■
Systeem exclusieve boodschappen
Systeem exclusieve boodschappen regelen verschillende
functies van de S90, inclusief mastervolume en master-
tuning, toongeneratormode, effecttype en verschillende
andere parameters.
General MIDI (GM) System On
(alleen sequence playmode)
Als er een “General MIDI system on” boodschap wordt ont-
vangen, dan zal de S90 de MIDI-boodschappen ontvangen
die compatibel zijn met GM System Level 1, en zal dus geen
NRPN en Bank Select boodschappen ontvangen.
F0 7E 7F 09 01 F7 (hexadecimaal)
n
Zorg ervoor dat het interval tussen deze boodschap en de
eerste nootdata van de song op zijn minst een kwart
noot of langer is.
Master Volume
Als deze wordt ontvangen, dan zal de Volume MSB effectief
zijn voor de systeemparameter.
F0 7F 7F 04 01 ll mm F7 (hexadecimaal)
* mm (MSB) = geschikte volume waarde,
ll (LSB) = genegeerd
■
Systeem realtime boodschappen
Systeem realtime boodschappen
Besturen de sequencer, inclusief start (FAH), ga verder
(FBH), stop (FCH), MIDI-klok (F8H) en active sensing-
boodschappen (zie hieronder).
Active sensing
Als FEH (active sensing) eenmaal ontvangen is, en als er
langer dan ongeveer 300msec geen MIDI-data worden ont-
vangen, dan zal de S90 dezelfde functie uitvoeren als wan-
neer er een All Sounds Off, All Notes Off, of Reset All
Controllers boodschap wordt ontvangen, en zal vervolgens
naar een status terugkeren waarin FEH niet verwerkt wordt.
■
Algemene systeemboodschappen (alleen
zenden)
Algemene systeem boodschappen besturen ook de sequencer,
inclusief Song Select en Song Position Pointer boodschappen.
n
Zie, voor meer informatie over de verschillende bood-
schappen, MIDI Data Format in het “Data List” boek.
OPM.
OPM.

123
BasissectieSnelgidsReferentieAppendix
Optionele hardware installeren
Optionele hardware installeren
Er kunnen optionele
units in de S90 worden
geïnstalleerd
installatielokaties
Er kunnen maximaal drie boards via het achterpaneel
geïnstalleerd worden.
Installatie voorzorgs-
maatregelen
Zorg ervoor, voordat u de los verkrijgbare hardware
installeert, dat u een kruiskop schroevendraaier bij de
hand hebt.
• Zet, alvorens u begint met installeren, de S90 en alle
aangesloten externe apparatuur uit, en haal de stekkers
uit het stopcontact. Haal vervolgens alle kabels uit de
S90. (Het niet verwijderen van het netsnoer kan resul-
teren in een elektrische schok. Het niet verwijderen
van andere kabels kan storend werken bij het instal-
leren.)
• Let er goed op dat er geen schroeven in het instrument
vallen bij het installeren (dit kan voorkomen worden
door de units en het deksel verwijderd te houden van
het instrument bij het installeren). Als dit echter toch
gebeurd, dan moet u deze schroeven verwijderen al-
vorens het instrument weer aan te zetten. Losse schroe-
ven in het instrument kunnen er voor zorgen dat deze
niet goed functioneert en/of serieuze schade veroorza-
ken. Als u de losse schroeven niet uit het instrument
kunt verwijderen, dan moet u contact opnemen met
uw Yamaha leverancier voor advies.
• Installeer de los verkrijgbare units voorzichtig, zoals
omschreven in de hierna volgende procedure. Onjuiste
installatie kan kortsluiting veroorzaken, hetgeen
blijvende schade en brandgevaar op kan leveren.
• Haal het instrument niet uit elkaar, modificeer deze
niet en oefen niet teveel kracht uit op gedeelten van het
board en de besturingselementen op de los verkrijgbare
units. Buigen van of knoeien met boards en aansluitin-
gen kan resulteren in elektrische schokken, brand, of
stuk gaan van het instrument.
• Alvorens u de los verkrijgbare units aanraakt moet u
eerst even, met uw blote hand, contact maken met het
metalen gedeelte waaraan het plug-inboarddeksel is be-
vestigd (of een ander soortgelijk metalen gedeelte —
pas op voor scherpe randjes), om uw lichaam te ontla-
den van eventuele statische energie. Merk op dat zelfs
een kleine hoeveelheid elektrostatische energie schade
kan toebrengen aan deze componenten.
•
We raden u aan om handschoenen te dragen om uw
handen te beschermen tegen metalen uitsteeksels op de
los verkrijgbare units en andere componenten. Het
aanraken van kabels of aansluitingen met blote handen
kan snijwonden in vingers tot gevolg hebben en kan
ook slecht elektrisch contact of elektrostatische
beschadigingen tot gevolg hebben.
• Wees voorzichtig met de los verkrijgbare units. Het
laten vallen van of het stoten tegen deze units kan
schade veroorzaken of resulteren in het niet goed
functioneren van de unit.
• Wees voorzichtig met statische elektriciteit. Statische
elektriciteitsontlading kan de IC-chips op het plug-in-
board beschadigen. Voordat u het los verkrijgbare plug-
inboard aanraakt moet u even, om de aanwezigheid van
statische elektriciteit tot een minimum te beperken, de
metalen gedeelten die niet geverfd zijn, of aardedraden
van apparatuur die geaard is, aanraken.
• Raak de zichtbare metalen gedeelten op het elektroni-
sche circuit NIET aan. Dit kan resulteren in slechte
contacten.
• Bij het opzij schuiven van een kabel, moet u er op letten
dat deze niet blijft haken aan het elektronische circuit
van het plug-inboard. Het toch op de plaats forceren
van de kabel kan de kabel insnijden, schade veroorza-
ken of er voor zorgen dat het instrument niet goed
functioneert.
• Houd goed in de gaten dat u geen schroeven op de ver-
keerde plaats bevestigd, want u heeft ze allemaal nodig.
• Gebruik geen andere schroeven dan de schroeven die in
het instrument zaten.
mLAN8EPlug-inboards
mLAN8E deksel
Plug-in board
deksel

124
Basissectie Snelgids Referentie Appendix
Optionele hardware installeren
Optionele plug-in-
boards installeren
Met het grote aantal los verkrijgbare plug-inboards (blz.
21) kunt u de voicebibliotheek van uw instrument uitbrei-
den.
De volgende typen plug-inboards kunnen gebruikt wor-
den met uw instrument.
• PLG150-AN
• PLG150-PF
• PLG150-VL
• PLG150-DX
• PLG150-DR
• PLG150-PC
• PLG100-XG
• PLG100-VH
Het plug-inboard installeren
De S90 is uitgerust met drie slots op het achterpaneel,
waardoor u maximaal drie aparte plug-inboards kunt
installeren en gebruiken.
1
Zet de S90 uit, en verwijder het netsnoer. Zorg er ook
voor dat de S90 niet meer is aangesloten op andere
externe apparaten.
2
Verwijder de grote schroef van het plug-inboarddeksel
op het achterpaneel met een kruiskop schroevendraaier.
Bewaar de verwijderde schroeven op een veilige plaats.
U heeft ze weer nodig bij het bevestigen van het deksel
op de S90.
3
Verwijder de multikabels (de lintkabels) die zijn aan-
gesloten op het plug-inboard binnen in de S90. De
slots zijn als volgt aan de kleurgecodeerde kabels
toegewezen:
Slot 1 — oranje
Slot 2 — geel
Slot 3 — groen
4
Plaats het board, de geleidesporen volgend, met de
aansluitingskant omhoog en naar u toe.
n
Het Vocal Harmony plug-inboard (PLG100-VH) kan
alleen in slot 1 geïnstalleerd worden.
n
Het Multi Part plug-inboard (PLG-100XG) kan alleen in
slot 3 geïnstalleerd worden.
n
Het Single Part plug-inboard kan in elk van de drie slots
geïnstalleerd worden.
BELANGRIJK
Plug-in SLOT
GREEN
YELLOW
ORANGE
3
2
1
Plug-in SLOT
GREEN
YELLOW
ORANGE
3
2
1
Plug-in SLOT
GREEN
YELLOW
ORANGE
3
2
1
SLOT 3
SLOT 2
SLOT 1
Kabel voor
SLOT 3
(groen)
Kabel voor
SLOT 2
(geel)
Kabel voor
SLOT 1
(oranje)
groen
geel
oranje
Plug-in SLOT
GREEN
YELLOW
ORANGE
3
2
1
SLOT 3
SLOT 2
SLOT 1
Steek het board zorgvuldig in het geschikte
slot, en zorg er voor dat het board niet vast
komt te zitten tussen slots.
OPM.
OPM.
OPM.

125
BasissectieSnelgidsReferentieAppendix
Optionele hardware installeren
5
Steek het plug-inboard in het uitbreidingsgedeelte, en
duw het langzaam verder totdat het op zijn plaats zit.
6
Pak het einde van de kabel en bevestig het aan het
board. Zorg ervoor dat u de juiste kabel, waarvan de
kleur overeenkomt met het gebruikte slot, aansluit. Let
er ook op dat u niet te hard aan de kabel trekt als u
deze op het board aansluit.
7
Stop de multikabel (lintkabel) voorzichtig terug in de
S90, en zorg er daarbij voor dat er geen enkel gedeelte
van de kabel uit het instrument steekt.
8
Plaats nu het deksel weer terug met de schroeven die u
in stap 2 verwijderd hebt. De plug-inboards worden
ook op hun plaats gehouden door het deksel weer te-
rug te plaatsen.
9
Vervolgens gaan we controleren of het geïnstalleerde
plug-inboard goed functioneert. Zet het instrument
aan.
•Een boodschap verschijnt om aan te geven dat het geïnstal-
leerde plug-inboard wordt gecontroleerd. Hierna verschijnt
de hoofddisplay en de corresponderende slotindicator,
rechtsboven op het bedieningspaneel gaat branden. Dit
geeft aan dat het board juist is geïnstalleerd.
•Als er een foutboodschap verschijnt, dan loopt de S90 vast,
waardoor wordt aangegeven dat de installatie niet succes-
vol was. Als dit gebeurt, dan moet u het instrument uitzet-
ten en nogmaals de installatie procedure uitvoeren.
Plug-in SLOT
GREEN
YELLOW
ORANGE
3
2
1
Plug-in SLOT
GREEN
YELLOW
ORANGE
3
2
1
Plug-inaansluiting
Uitspa-
ring
S90-aansluiting Plug-inboard
Druk de aansluitingen in elkaar
totdat de twee uitsparingen in de
holtes vastklikken.
Plug-in SLOT
GREEN
YELLOW
ORANGE
3
2
1
PROGRAM
SLOT 1 SLOT 2 SLOT 3
ORGAN BASS STRINGS BRASS REED/PIPEGUITAR/
PLUCKED
PRE 3 GM USER PLG 1 PLG 2 PLG 3 CATEGORY
SEARCH
Slotindicatielampjes
In dit voorbeeld is er een plug-inboard in slot 1 geïnstalleerd.

126
Basissectie Snelgids Referentie Appendix
Optionele hardware installeren
Een optionele
mLAN8E installeren
Met het mLAN8E-board kunt u op gemakkelijke wijze uw
S90 op andere mLAN-compatibele instrumenten of appa-
raten aansluiten.
Het installeren van de mLAN8E
1
Zet de S90 uit en verwijder het netsnoer. Zorg er ook
voor dat de S90 niet meer is aangesloten op andere ex-
terne apparaten.
2
Draai de S90 om, zodat u toegang krijgt tot het uitbrei-
dingsgedeelte op de onderkant. Om de knoppen en wielen
te beschermen kunt u het instrument bijvoorbeeld op boe-
ken of kussens plaatsen, zodat de vier hoeken voldoende
worden ondersteund.
n
Zorg er voor dat het instrument niet valt, of dat u er niet
tegenaan stoot, en zorg er voor dat deze goed gebalan-
ceerd is alvorens verder te gaan.
3
Verwijder, met het achterpaneel van het omgedraaide
instrument naar u toe gericht (zoals in de bovenstaande
illustratie in stap 2
getoond wordt), het deksel van het
achterpaneel. Draai de vier schroeven los (zoals hier-
onder wordt aangegeven), en verwijder het deksel van
het instrument.
Bewaar de verwijderde schroeven op een veilige plaats.
U heeft ze weer nodig als u het deksel weer op de S90
moet vast schroeven, na installatie van de mLAN8E.
4
Verwijder de drie schroeven van het deksel van de ach-
terkant en houd deze vast met uw linkerhand aan de
binnenkant van de S90.
Bewaar de verwijderde schroeven op een veilige
plaats. U heeft ze weer nodig als u het deksel weer op
de S90 moet vast schroeven, als u de mLAN8E in de
toekomst weer verwijdert.
5
Haal de mLAN8E uit zijn verpakking en sluit de mee-
geleverde platte multikabel (lintkabel) aan. Zet de plat-
te multikabel goed vast op het achterpaneel van de
mLAN8E. Zorg ervoor dat multikabel zich aan de
bovenkant bevindt, zoals getoond wordt.
MUSIC SYNTHESIZER
Modular Synthesis Plug-in System
Plaats alstublieft de ondersteuning onder alle vier
hoeken zonder de knoppen of wielen te raken.
Aanzicht van de onderkant van het instrument.
BELANGRIJK
Achterpaneel van
de S90
BELANGRIJK
Bovenkant van de mLAN8E
Zorg ervoor dat de multi-
kabel zich aan de bovenkant
van de connector bevindt. Achterpaneel van de
mLAN8E
Voorpaneel van de mLAN8E
Zorg ervoor dat de platte multikabel aan de bovenkant
uitsteekt en dat u de afdruk “mLAN8E” kunt zien.
OPM.

127
BasissectieSnelgidsReferentieAppendix
Optionele hardware installeren
6
Maak de mLAN8E vast aan het deksel van de achter-
kant die u verwijderd hebt in stap 3
. Bevestig de unit
aan het deksel met de drie schroeven die u eerder ver-
wijderd hebt (in stap 4
). Als u eerst de schroef in het
midden vastdraait, dan zal het gemakkelijker zijn om
de andere schroeven vast te draaien.
7
Maak de multikabel vast aan de bovenkant van de
mLAN8E met één van de meegeleverde stukjes plak-
band.
8
Houd de mLAN8E ondersteboven, en sluit de connec-
tor aan de andere kant van de platte multikabel aan op
de elektronische printplaat van de S90.
9
Plaats het deksel terug (met de aangesloten mLAN8E)
op de S90.
21
3
Plaats de connectors in de
getoonde richting.
Onderkant van de S90
Achterpaneel van de S90
Onderkant van de mLAN8E
Voorpaneel van de mLAN8E
Schuif deze in de S90.

128
Basissectie Snelgids Referentie Appendix
Problemen oplossen
Problemen oplossen
Geen geluid? Verkeerd geluid? Als er zich een dergelijk probleem voordoet, dan moet u eerst even de volgende punten
controleren alvorens aan te nemen dat het instrument niet in orde is. In vele gevallen zult u de oplossing voor uw pro-
bleem hier vinden. Neem vervolgens, als het probleem aanhoudt, contact op met uw Yamaha leverancier (blz. 138).
Geen geluid.
●
Staat de S90 en eventuele externe apparatuur, aangesloten op de S90 wel aan? (Blz. 14)
●
Heeft u alle juiste niveau-instellingen juist ingesteld – inclusief het mastervolume van de S90 en de volume-instellingen
van de op de S90 aangesloten externe apparatuur? (Blz. 14)
●
Is het voetpedaal ingedrukt (als deze is aangesloten op de FOOT CONTROLLER aansluiting)? (Blz. 18)
●
Is de S90 goed aangesloten op de externe apparatuur (zoals versterkers of luidsprekers) via audiokabels? (Blz. 15)
●
Als de voice geen geluid voorbrengt, staat het volume in de voice common edit dan misschien niet juist ingesteld?
(Ref.nr.43, nr.135)
●
Als de voice weinig of geen geluid voortbrengt, heeft u dan misschien de stand van de CS-schuif gewijzigd? (De CS 1-4-schuiven
besturen de elementniveaus in de voice. Als deze allemaal op “0” staan, dan brengt de voice geen geluid voort.) (Blz. 53)
●
Als de voice geen geluid voortbrengt, staan de parameters in de voice element editmode (zoals de elementschakelaar,
nootlimiet, aanslaglimiet) dan misschien verkeer ingesteld in de voice common edit? (Blz. 62)
●
Als de voice geen geluid voortbrengt, staan de effect- en filterinstellingen dan misschien verkeer ingesteld? (Onjuiste
filter-cutoff-frequentie-instellingen kunnen resulteren in het niet voortbrengen van geluid.) (Blz. 63, 67)
●
Als de performance geen geluid voortbrengt, is er dan misschien geen voice toegewezen aan de verschillende parts?
(Ref.nr.29, nr.36)
●
Als de performance geen geluid voortbrengt, is dan misschien de nootlimiet van de verschillende parts verkeerd
ingesteld? (Ref.nr.32)
●
Als de performance geen geluid voortbrengt, is dan misschien het volume van de verschillende parts verkeerd ingesteld?
(Ref.nr.43, nr.135)
●
Als de performance weinig of geen geluid voortbrengt, heeft u dan misschien de stand van de CS-schuif gewijzigd? (De
CS 1-4-schuiven besturen de partniveaus in de performance. Als deze allemaal op “0” staan, dan brengt de performance
geen geluid voort.) (Blz. 53)
●
Als de performance geen geluid voortbrengt, zijn dan misschien de uitgangen van de verschillende parts verkeerd
ingesteld? (Ref.nr.115)
●
Als het afspelen van songs geen geluid voortbrengt, zijn dan misschien enkele of alle tracks gemute? (Blz. 76)
●
Als het afspelen van songs geen geluid voortbrengt, zijn dan misschien de uitgangskanalen van de verschillende tracks
in de playmode of het ontvangstkanaal van de verschillende parts in de mixingmode verkeerd ingesteld? (Blz. 77)
●
Als het afspelen van songs geen geluid voortbrengt, is dan misschien het volume van de verschillende parts in de
mixingmode verkeerd ingesteld? (Blz. 78)
●
Als het afspelen van songs geen geluid voortbrengt, zijn dan misschien de uitgangen van de verschillende parts in de
mixingmode verkeerd ingesteld? (Blz. 77)
●
Als de arpeggio geen geluid voortbrengt, staan dan misschien de noot-limiet en de aanslaglimiet verkeerd ingesteld?
(Ref.nr.81, nr.82)
●
Staat de MIDI-localparameter in de utilitymode misschien uit? (Ref.nr.183)
Vervormd geluid.
●
Zijn de effectinstellingen juist ingesteld?(Ref.nr.190-nr.205)
●
Is het filter juist ingesteld? (Extreem hoge filterresonantie-instellingen kunnen vervorming veroorzaken.) (Ref.nr.91-nr.93)
●
Staat het MASTER VOLUME zo hoog dat er vervorming optreedt? (Blz. 14)
●
Is het volume van de verschillende elementen in de voicemode of het volume van de verschillende parts in de performance-
mode of het volume van de verschillende tracks/parts in de songmode te hoog ingesteld? (Ref.nr.43, nr.135)

129
BasissectieSnelgidsReferentieAppendix
Problemen oplossen
Geluidsniveau te laag.
●
Zijn de MIDI-volume- of MIDI-expressie-instellingen te laag ingesteld (bij gebruik van het voetpedaal)? (Blz. 18)
●
Is de cutoff-frequentie van de filters te hoog/laag ingesteld? (Ref.nr.92, nr.96)
Geluid wordt afgekapt.
●
Overschrijdt u de maximale polyphonie van de S90? (Blz. 22)
Toonhoogte of intervallen zijn verkeerd.
●
Staat de mastertuneparameter in de utilitymode op een andere waarde dan “0”?(Ref.nr.216)
●
Staat de noteshiftparameter in de utilitymode op een andere waarde dan “0”? (Ref.nr.41)
●
Als de voice in de verkeerde toonhoogte klinkt, is dan misschien het verkeerde stemmingssysteem geselecteerd in de
microtuningparameter in de voice editmode? (Ref.nr.5)
●
Als de voice in de verkeerde toonhoogte klinkt, staat dan misschien de LFO-toonhoogtemodulatiediepte te hoog
ingesteld in de voice editmode? (Ref.nr.172)
●
Als de performance in de verkeerde toonhoogte klinkt, staat dan misschien de noteshiftparameter van de verschillende
parts op een andere waarde dan “0” ingesteld? (Ref.nr.41)
●
Als de performance in de verkeerde toonhoogte klinkt, staat dan misschien de detune (ontstemming) parameter van de
verschillende parts op een andere waarde dan “0” ingesteld? (Ref.nr.153)
Er klinkt slechts één noot tegelijk.
●
Staat de mono/poly-parameter in de voicemode op “mono”? (Ref.nr.3)
Er wordt geen effect toegepast.
●
Staat de [EFFECT BYPASS]-knop wel uit? (Blz. 12)
●
Staan enkele of alle effectsignaalparameters van de elementen op “thru”? (Ref.nr.190)
●
Staan enkele of alle effecttypen uit of op “thru” (in de effectdisplay van de voice editmode)? (Ref. nr.192-nr.194)
De song kan niet gestart worden.
●
Bevat de geselecteerde song wel data? (Blz. 75)
●
Is Remote Control geactiveerd? (Blz. 12)
●
Staat de MIDI-syncparameter op MIDI (die gebruik maakt van de externe klok) in de utilitymode? (Ref.nr.185)
●
Is de juiste afspeelmap (voor het afspelen van sequences) geselecteerd? (Blz. 75)

130
Basissectie Snelgids Referentie Appendix
Problemen oplossen
Kan geen data opslaan op de Memory Card.
●
Is de Memory Card tegen schrijven beveiligd? (De schrijfbeveiliging moet uitgezet worden om data op te kunnen slaan.)
(Blz. 82)
●
Is de Memory Card die gebruikt wordt juist geformatteerd? (Blz. 82)
Het zenden/ontvangen van MIDI-bulkdata werkt niet goed.
●
Staat de receive bulkparameter op “protect” in de utilitymode? (Ref.nr.184)
het plug-inboard werkt niet goed.
●
Brandt het lampje van het corresponderende slotnummer waarin het plug-inboard is geïnstalleerd? (Blz. 73 en 125)
●
Is het Vocal harmony plug-inboard in slot 2 of 3 geïnstalleerd? (Het VH-board moet in slot 1 geïnstalleerd worden.)
(Blz. 124)
●
Is het Multi-Part plug-i board in slot 1 of 2 geïnstalleerd? (Het Multi-Part plug-inboard moet in slot 3 geïnstalleerd
worden.)
(Blz. 124)
De S90 loopt vast als deze wordt aangezet, vanwege een fout in het
instrument of een onjuiste handeling.
●
Zet het instrument nooit uit, terwijl er data weggeschreven worden naar Flash ROM (als er een “Executing...” of
“Please keep power on” boodschap getoond wordt) – hierdoor verliest u alle userdata en kan het systeem vastlopen. Als
dit gebeurt, dan moet u het instrument uitzetten, en vervolgens, terwijl u de de [MASTER], [STORE], en [PRE1]
knoppen tegelijkertijd ingedrukt houdt, het instrument weer aanzetten. Ga naar blz. 117 als er een “System memory
crashed” boodschap getoond wordt.

131
BasissectieSnelgidsReferentieAppendix
Specificaties
Specificaties
Toetsenbord
88 toetsen, gebalanceerd hamereffecttoetsenbord (Aanlaggevoelig/Aftertouch)
Toongenerator blok
Toongenerator AWM2 (voldoet aan het Modular Synthesis Plug-in System)
Polyfonie 64 noten + de polyfonie van het plug-inboard (als die is geïnstalleerd)
Multitimbrale capaciteit 16 parts (intern) + 3 of meer plug-inboard parts (1 voor elke plug-inboard;
16 voor multi plug-in board), A/D-ingang
Wave (golfvormen) 110MB (indien geconverteerd naar 16- bit lineair format), 1347 golfvormen
Voice Preset: 384 normale voices + 48 drumkits
GM : 128 normale voices + 1 drumkit
User: 128 normale voices + 16 drumkits
Plug-in voice Preset voor de PLG150-AN/PF/DX/DR/PC: 64
Preset voor de PLG-150VL: 192
User: 64 voor elk plug-inslot
Performance User: 128 (maximaal 4 parts)
Arpeggio Preset 1 x 128 typen
Preset 2 x 128 typen
User x 128 typen (alleen lezen)
* MIDI-sync, MIDI zend-/ontvangstkanaal, aanslaglimiet en nootlimiet kunnen worden ingesteld.
Filter 21 types
Effectsysteem reverb x 12 types, chorus x 25 types, insertie 1 x 25 types, insertie 2 x 104 types, variatie x 25 types
(beschikbaar voor performance/song), master equalizer (5 bands), plug-in insertie (beschikbaar als de PLG100-VH
in slot 1 is geïnstalleerd)
Uitbreidingsmogelijkheden 3 slots voor Modular Synthesis Plug-inboards
Sequencerblok
Sequence afspelen SMF format 0 (alleen direct afspelen)
Tempo 1 - 300
Aantal sequence-ketens
100 stappen (100 songs)
Overigen
Master User: 128
Sequencesoftware die via de Remote Controlfunctie bestuurd wordt (blz. 59)
Regelaars Pitchbendwiel, modulatiewiel, toewijsbare besturingsschuif x 4, datadial
Display 240 x 64 punts grafische LCD met achtergrondverlichting
Extern geheugen SmartMedia™ (3.3V)
* Maximaal 128MB kan gebruikt worden.
Afmetingen, gewicht 1.357(b) x 386(d) x 163(h)mm, 23,0kg
Bijgeleverde accessoires Netsnoer, Handleiding, Owner’s Manual Set
CD-ROM: TOOLS for S90
De specificaties en beschrijvingen in deze handleiding zijn uitsluitend voor informatieve doeleinden. Yamaha Corp. houdt zich het recht voor om producten of hun specificaties
op elk gewenst moment te wijzigen of te modificeren, zonder kennisgeving vooraf. Aangezien specificaties, apparatuur en opties per locatie kunnen verschillen, kunt u het best
contact opnemen met uw Yamaha leverancier.

132
Basissectie Snelgids Referentie Appendix
Index
A
A/D (performance play) ............................................ 44
A/D input (aansluitingen)......................................... 15
A/D INPUT aansluiting............................................. 13
A/D Source ............................................................... 100
Aanslaggevoeligheid................................................... 87
Aanslaglimiet (arpeggio)............................................ 47
Aanslaglimiet laag/hoog (voice element).................. 62
Aansluiten op een PC................................................. 17
Aansluiten op externe audio apparatuur.................. 15
Aansluiten van verschillende regelaars .................... 18
Aansluitingen ............................................................. 15
Aanzetten van de S90 ................................................ 14
Absoluut...................................................................... 35
AC INLET (netsnoer aansluiting) ............................ 13
AC Source (AC1 Control Number)......................... 103
AC(AC1) Filter Control........................................... 103
AC(AC1) LFO Amplitude Modulation Depth........ 103
AC(AC1) LFO Filter Modulation Depth ................ 103
AC(AC1) LFO Pitch Modulation Depth................. 103
Achterpaneel............................................................... 13
Active Sensing .......................................................... 122
AD (mixen) ................................................................ 78
AEG............................................................................. 66
(AEG) Attack/Decay/Release (Time) .................... 104
AEG Attack Time .................................................... 104
(AEG) LEVEL .......................................................... 104
AEG Level................................................................. 103
AEG Level Velocity Sensitivity ............................... 103
(AEG) Sustain (Level) ............................................. 105
AEG Sustain Level ................................................... 105
(AEG) TIME ............................................................ 103
AEG Time................................................................. 103
AEG Time Key Follow Center Key......................... 104
AEG Time Key Follow Sensitivity.......................... 104
AEG Time Segment.................................................. 103
AEG Time Velocity Sensitivity ............................... 104
Afspelen van de songs................................................ 75
Aftertouch................................................................... 54
All Notes Off (besturingsnr. 123) ........................... 121
All Sounds Off (besturingsnr. 120)......................... 121
Alternate Group ......................................................... 99
Alternate Pan Depth ................................................ 103
AlternatePan............................................................. 103
AltnateGroup.............................................................. 99
AMod ........................................................................ 103
AMod (LFO)............................................................. 105
AMP ............................................................................ 66
Amplitude ................................................................... 66
Amplitude (Level) Key Follow Sensitivity ............. 104
Amplitude Envelope Generator................................. 66
Amplitude Key Follow Center Key ......................... 104
Amplitude Scaling Break Point ............................... 104
Amplitude Scaling Offset ......................................... 104
ARP (voice common)................................................. 62
Arpeggio (performance play)..................................... 44
Arpeggio (voice play) ................................................. 40
Arpeggio (vier afspeelcategorieën)............................ 45
[ARPEGGIO]-knop .................................................... 12
Arpeggio afspelen ....................................................... 46
Arpeggio Gate Time Rate ........................................ 101
Arpeggio Hold........................................................... 101
Arpeggio Key Mode.................................................. 101
Arpeggio MIDI Out Switch...................................... 101
Arpeggio MIDI Transmit Channel.......................... 101
Arpeggio Note Limit Low/High .............................. 101
Arpeggio Switch ....................................................... 101
Arpeggio Switch Control Number........................... 103
Arpeggio Tempo ....................................................... 101
Arpeggio Type .................................................... 46, 101
Arpeggio Type Bank................................................. 101
Arpeggio Unit Multiply............................................ 101
Arpeggio Velocity Limit Low/High......................... 101
Arpeggio Velocity Mode........................................... 101
Arpeggio Velocity Rate ............................................ 101
Arpeggiobank.............................................................. 46
Arpeggiofunctie .......................................................... 45
Arpeggiopart schakelaar ............................................ 47
Arpeggiostructuur ...................................................... 45
AS1/AS2 ................................................................... 101
ASA/ASB .................................................................. 103
Assign1/Assign2 Control Number .......................... 101
AssignA/B/1/2............................................................ 98
Assignable A/B Slider Control Number.................. 103
Assignable A/B Slider Destination .......................... 103
ASSIGNABLE OUT L & R aansluitingen ................ 13
ASSIGNABLE OUTPUT L&R Gain....................... 100
AssignL/RGain ......................................................... 100
AT(CAT) Filter Control .......................................... 103
AT(CAT) LFO Amplitude Modulation Depth ....... 103
AT(CAT) LFO Filter Modulation Depth................ 103
AT(CAT) LFO Pitch Modulation Depth ................ 103
AT(CAT) Pitch Control........................................... 103
Attack Time (AEG).................................................. 104
Attack Time (besturingsnr. 073)............................. 120
Attack Time (FEG) .................................................. 104
AutoLoad..................................................................... 99
AWM2 (Advanced Wave Memory2) ........................ 21
B
Band Elimination Filter.............................................. 64
Band Pass Filter .......................................................... 64
Bank..................................................................... 99, 101
Bank (geheugen) structuur ........................................ 25
BANK knoppen .......................................................... 12
Bank Select LSB (besturingsnr. 032)....................... 119
Bank Select MSB (besturingsnr. 000) ..................... 119
Bank Select MSB/LSB .............................................. 103
BankMSB/LSB .......................................................... 103
BankSel...................................................................... 105
Basic Receive Channel.............................................. 105
BasicRcvCh ............................................................... 105
Bedieningspaneel ........................................................ 12
Bespelen van de voices .............................................. 36
Bestuur het niveau (Remote Control)....................... 58
Bestuur de transportfuncties (Remote Control)....... 58
Besturing ..................................................................... 20
Bevestigingsboodschap ............................................... 33
BC .............................................................................. 101
BC (Breath Controller) Curve.................................... 98
BC Control Number.................................................. 101
BCCurve ...................................................................... 98
Board uservoice........................................................... 66
Boardvoices ................................................................. 40
Boardvoices (opslaan) ................................................ 73
Break Point................................................................. 102
BREAKPOINT ................................................. 102, 104
Breathcontroller.......................................................... 54
BREATHcontroller-aansluiting................................. 13
Brightness (besturingsnr. 074) ................................ 120
Bulkdump.................................................................... 21
C
Cakewalk ProAudio Ver9.0 (Remote Control)......... 59
Carddrive..................................................................... 24
Cardmode .................................................................. 115
CARDslot .................................................................... 13
Categorie zoekfunctie ................................................. 38
Category................................................................. 38, 99
[CATEGORY SEARCH]-knop .................................. 12
CD-ROM ....................................................................... 6
CenterKey.................................................. 100, 102, 104
CHAIN ........................................................................ 75
Chain afspelen............................................................. 76
Chainstepnummer ...................................................... 75
Channel Aftertouch.................................................. 122
ChoCtrl ........................................................................ 98
Chorus ......................................................................... 67
Chorus Control ........................................................... 98
Chorus Pan................................................................ 106
Chorus Return .......................................................... 106
Chorus Send...................................................... 100, 106
Chorus to Reverb...................................................... 106
Chorus Type.............................................................. 106
ChoSend .................................................................... 100
Clock Out .................................................................. 105
ClockOut ................................................................... 105
Coarse........................................................................ 100
Common Edit (mastermode)...................................... 51
Compare (vergelijkings) functie ................................ 61
Computer MIDI-interface .......................................... 18
Control Change ......................................................... 119
Control Change (AEG Sustain)................................ 105
[CONTROL FUNCTION] knop ................................ 12
Control Function Select...................................... 98, 100
Control Number instellingen (zone).......................... 52
Control Sets ................................................................. 55
Control Slider Control Number................................ 103
Controller Reset .......................................................... 99
Controller Set .................................................... 102, 103
Copy (Kopiëren) job ................................................... 71
CS ................................................................................. 53
[CS1] - [CS4] (CS-schuiven) ....................................... 12
CSAssign...................................................................... 98
CS-schuiven................................................................. 53
Ctgry ............................................................................ 99
CTL SET (voice common).......................................... 62
CtrlChange................................................................. 105
CtrlReset...................................................................... 99
CtrlSlider ................................................................... 103
Cubase VST 5.0 (Remote Control) ............................ 59
Cubase VST/32 (Remote Control)............................. 59
Cursor-knoppen .......................................................... 12
Curve.................................................................. 100, 103
Cutoff ......................................................................... 101
Cutoff-frequentie......................................................... 63
CutoffSens ................................................................. 102
D
Data invoer.................................................................. 33
Data Entry LSB (besturingsnr. 038)........................ 119
Data Entry MSB (besturingsnr. 006)....................... 119
Data Increment (besturingsnr. 096)........................ 120
Data List ........................................................................ 7
Datadial ....................................................................... 12
[DEC/NO]-knop.......................................................... 12
Decay Time ............................................................... 104
Decay Time (AEG)................................................... 104
Decay Time (besturingsnr. 075) .............................. 120
Decay Time (FEG).................................................... 104
Decrement (besturingsnr. 097) for RPN................. 120
Delay.......................................................................... 104
Delay Time ................................................................ 104
DELETE .............................................................. 86, 107
Delete......................................................................... 107
Demo afspelen............................................................. 19
Demo Song .................................................................. 19
Depth .................................................. 99, 102, 103, 105
Dest.................................................................... 103, 105
Detune ....................................................................... 104
DEV NO. ................................................................... 105
Device No. ................................................................. 105
Display-indicaties........................................................ 30
Displayboodschappen ....................................... 116, 128
Distance..................................................................... 101
DRAM ......................................................................... 28
Drumvoices ................................................................. 27
Dry Level ................................................................... 100
E
[E] Indicator ................................................................ 39
Echo ............................................................................. 18
Edit Recall (job) .......................................................... 71
Editbuffer .................................................................... 28
Editindicator................................................................ 39
EF BYPS ...................................................................... 99
EFF PART
→
PLG-EF................................................ 106
EFF PART
→
VCE INS.............................................. 106
EFFECT (voice common)........................................... 62
Effect Bypass ............................................................... 99
[EFFECT BYPASS]-knop ........................................... 12
Effect1 Depth (Reverb Send Level)
(besturingsnr. 091)........................................................ 120
Effect3 Depth (Chorus Send Level)
(besturingsnr. 093)........................................................ 120
Effecten ........................................................................24
Effectparameters ....................................................... 106
EG (envelope generator) (performance play) ........... 44
EG (voice play)............................................................ 40
EGLevel .................................................... 100, 102, 103
EGTime .................................................... 100, 102, 103
Index

133
BasieeectieSnelgidsReferentieAppendix
EGTimeSens ............................................. 100, 102, 103
EL 1-4 Insertion Effect Out ..................................... 105
EL: OUT 1-4 ............................................................. 105
Element ....................................................................... 26
Element Level ........................................................... 103
Element Switch............................................................ 99
Elementschakelaar (voice element) .......................... 62
ElementSw.................................................. 99, 102, 105
[ENTER]-knop ........................................................... 12
Envelope generator (voice play)................................ 40
EQ (equalizer) (voice element) ................................. 66
EQ High Frequency.................................................. 106
EQ High Gain ........................................................... 106
EQ Low Frequency................................................... 106
EQ Low Gain ............................................................ 106
EQ Resonance .......................................................... 106
EQ Type.................................................................... 106
Equalizer (voice element) .......................................... 66
[EXIT]-knop ............................................................... 12
Expression (besturingsnr. 011) ............................... 119
extensies...................................................................... 27
Externe MIDI-apparatuur aansluiten ....................... 16
externe MIDI-interface .............................................. 18
F
[F1] ~ [F6] (functie) knoppen.................................. 12
Fabrieksinstellingen terugzetten ............................... 72
FadeIn ....................................................................... 104
FadeOut..................................................................... 104
Favorite Category ....................................................... 39
FC1/FC2.................................................................... 101
FC1/FC2 Control Number ....................................... 101
FEG ............................................................................. 65
(FEG) Attack/Decay/Release (Time)..................... 104
FEG Attack Time ..................................................... 104
(FEG) Depth............................................................. 102
FEG Depth........................................................ 102, 104
FEG Level ................................................................. 102
FEG Level Velocity Sensitivity................................ 102
(FEG) Sustain (Level).............................................. 104
FEG Sustain Level.................................................... 104
FEG Time ................................................................. 102
FEG Time Key Follow Center Key.......................... 102
FEG Time Key Follow Sensitivity........................... 102
FEG Time Segment .................................................. 102
FEG Time Velocity Sensitivity................................ 102
FEGDepth................................................................. 104
File Utility ID ........................................................... 105
Filebeheer.................................................................... 27
Filetypes (laden)......................................................... 83
filetypes (opslaan) ...................................................... 83
FileUtilID.................................................................. 105
Filter.......................................................................... 103
FILTER (voice element) ............................................ 63
Filter Cutoff Frequency............................................ 101
Filter Cutoff Key Follow Center Key ...................... 102
Filter Cutoff Key Follow Sensitivity ....................... 102
Filter Cutoff Scaling Break Point............................. 102
Filter Cutoff Scaling Offset ...................................... 102
Filter Cutoff Velocity Sensitivity............................. 102
Filter Envelope Generator ......................................... 65
Filter Gain................................................................. 101
Filter Resonance....................................................... 101
Filter Resonance Velocity Sensitivity ..................... 102
Filter Type (Reference) ........................................... 101
Filter Width .............................................................. 101
Filtertypes (snelle start gids) ..................................... 63
Fine ........................................................................... 100
fixed (aanslag) ............................................................ 87
Fixed Velocity............................................................. 98
Flash ROM.................................................................. 28
FMod ......................................................................... 103
FMod (LFO).............................................................. 105
FOOT CONTROLLER 1, 2 aansluitingen................ 13
FOOT SWITCH-aansluiting (ASSIGNABLE) ......... 13
FOOT SWITCH-aansluiting (SUSTAIN)................. 13
FORMAT (Memory Card)......................................... 84
Formatteren van Memory Card (utility)................... 84
FORWARD/REWIND (Remote Control)................ 58
FREQ ........................................................................ 100
Freq (Type=P.EQ) .................................................. 106
Frequency ......................................................... 100, 106
FS............................................................................... 103
FS Control Number .................................................. 103
FS Function Assignment ......................................... 103
Functieknoppen.......................................................... 32
Functiehiërarchie ....................................................... 88
Functies....................................................................... 32
G
GAIN................................................................... 15, 100
Gain ........................................................... 100, 101, 106
[GAIN- knop ............................................................... 13
GateTimeRate ........................................................... 101
Gebruik maken van de arpeggiofunctie..................... 45
Gebruik maken van een masterkeyboard.................. 48
Gebruik maken van effecten...................................... 67
Gebruik maken van jobs ............................................. 70
Gebruik maken van Memory cards ........................... 82
Gebruik maken van regelaars .................................... 53
GENERAL (voice common) ...................................... 62
General MIDI (GM) System On .............................. 122
GM System................................................................ 122
GM voices.................................................................... 27
GM/XG...................................................................... 106
GROUP [A] - [H] knoppen ........................................ 12
H
H.Freq (Type=EQ L/H).......................................... 106
hard (aanslag) ............................................................. 87
Harmonic Content (besturingsnr. 071)................... 120
High Pass Filter........................................................... 64
Hold ................................................................... 101, 104
Hold (ARP)............................................................... 103
Hold Control Number .............................................. 103
Hold1 (besturingsnr. 064)........................................ 119
HPF Cutoff Frequency ............................................. 102
HPF Cutoff Frequency Key Follow ......................... 102
HPFCutoff ................................................................. 102
HPFKeyFlw............................................................... 102
I
IEEE1394 interface .................................................... 17
[INC/YES]-knop ......................................................... 12
[INFORMATION]-knop ............................................ 12
Informatiedisplay (Basishandelingen)....................... 33
Informatiedisplays (appendix)................................. 114
initialiseren (job) ........................................................ 70
Ins1 Ctgry/Type........................................................ 106
Ins2 Ctgry/Type........................................................ 106
InsChoSend ............................................................... 100
InsEF ......................................................................... 102
InsEF Connect .......................................................... 105
InsEffect(Eff)Out........................................................ 99
Insertie-effecten .......................................................... 67
Insertion 1 Category/Type....................................... 106
Insertion 2 Category/Type....................................... 106
Insertion Chorus Send.............................................. 100
Insertion Effect ......................................................... 102
Insertion Effect Connection Type ........................... 105
Insertion Effect Out.................................................... 99
Insertion Effect Part (Voice).................................... 106
Insertion Reverb Send.............................................. 100
InsRevSend ............................................................... 100
Installatiegids ................................................................ 7
Installeren van optionele hardware......................... 123
Intern geheugen .................................................... 27, 28
K
Karakterlijst ................................................................ 35
Karakters invoeren..................................................... 34
KBDTransCh ............................................................ 105
KEY Insertion Effect Out......................................... 105
Key On Delay.............................................................. 99
Key On Reset ............................................................ 104
Key On/Key Off........................................................ 119
KEY: OUT................................................................. 105
KeyAsgnMode (AssignMode).................................... 98
Keyboard Transmit Channel
(Voice/Performance Mode)
...................................... 105
KeyMode ................................................................... 101
(KeyOn)Delay........................................................... 104
KeyOnDelay................................................................ 99
KeyOnReset .............................................................. 104
L
L&RGain ................................................................... 100
L.Freq (Type=EQ L/H)........................................... 106
laagfrequente oscillator............................................... 66
Layer (stapeling) (mastermode)................................. 49
Layer (stapeling) (performance playmode)............... 42
LCD (Liquid Crystal Display) .................................... 12
LCD Contrastregelaar ................................................. 12
LEVEL ...................................................... 100, 102, 103
Level.................................................. 100, 102, 103, 104
Level (VEL SENS) .................................................... 104
Level Velocity Sensitivity ......................................... 104
LevelSens................................................................... 104
LFO .............................................................................. 66
LFO (Key On) Delay Time....................................... 104
LFO (voice common).................................................. 62
LFO Amplitude Modulation Depth ......................... 105
LFO Depth................................................................. 105
LFO Destination ....................................................... 105
LFO Destination Element Switch............................ 105
LFO Fade-in Time..................................................... 104
LFO Fade-out Time................................................... 104
LFO Filter Modulation Depth .................................. 105
LFO Hold Time......................................................... 104
LFO Phase ................................................................. 104
LFO Pitch Modulation Depth................................... 105
LFO Speed ................................................................. 104
LFO Tempo Speed..................................................... 104
LFO Tempo Sync ...................................................... 104
LFO Wave.................................................................. 104
Limiet (arpeggio)......................................................... 46
Line ............................................................................ 100
LOAD ........................................................................ 107
Load ..................................................................... 85, 107
Local Control............................................................. 105
LocalCtrl .................................................................... 105
Logic Audio (Remote Control)................................... 59
Lokaal aan/uit (bij aansluiting op een computer)..... 18
Low Pass Filter............................................................ 63
Low Pass Filter Cutoff .............................................. 102
Low Pass Filter Cutoff Velocity Sensitivity............. 102
Low Pass Filter Resonance....................................... 102
LPFCutoff .................................................................. 102
LPFCutoff (VEL SENS)............................................ 102
LPFReso..................................................................... 102
LSB (besturingsnr. 098)
(alleen bij een plug-inboard) .................................... 120
M
M.TuningNo................................................................ 98
Main Category (Voice/Performance)......................... 98
Main Volume (besturingsnr. 007) ........................... 119
MainCtgry.................................................................... 98
Master editmode (functiehiërarchie) .........................91
Master EQ Offset .........................................................98
Master EQ Shape....................................................... 100
Master Equalizer ......................................................... 67
Mastermode................................................................. 48
Mastermode............................................................... 115
Master Octave Shift .................................................... 98
Master playmode (functiehiërarchie) ........................ 91
Master Transpose........................................................ 98
Master Tune.............................................................. 106
Master Volume.......................................................... 122
[MASTER VOLUME]-schuif ..................................... 12
Masterprogramma....................................................... 49
Master, Opslaan als.................................................... 50
Maximale polyfonie .................................................... 22
Memory Card ........................................................ 28, 82
MEQ OFFSET............................................................. 98
Mic/Line .................................................................... 100
Micro Tuning .............................................................. 98
microfoon .................................................................... 15
MIDI .......................................................................... 118
MIDI IN/OUT........................................................... 105
MIDI IN, OUT THRU-aansluitingen ........................ 13
MIDI-kanalen............................................................ 118
MIDI OUT................................................................. 105
MIDI Switch................................................................ 99
MIDI Sync ................................................................. 105
MIDI Thru................................................................... 18
MIDISwitch................................................................. 99
Mix template ............................................................... 75
mixer............................................................................ 15
Mixer (sequence play) ................................................ 77
Mixing editmode ......................................................... 79
Index

134
Basissectie Snelgids Referentie Appendix
Mixingmode................................................................ 77
Mixingmode (effectaansluitingen) ............................ 69
MLAN ....................................................................... 100
MLAN ......................................................................... 13
mLAN Settings ......................................................... 100
mLAN Uitbreidingsboard (mLAN8E) deksel........... 13
mLAN8E (installeren) ............................................. 126
mLAN-compatibele audio apparatuur ...................... 15
Mode............................................................................ 98
Mode-knoppen............................................................ 12
Mode-tabel .................................................................. 29
Modes .......................................................................... 29
MODULAR SYNTHESIS PLUG-IN SYSTEM ........ 22
Modulatiewiel............................................................. 53
Modulation (besturingsnr. 001) .............................. 119
[MODULATION]-wiel .............................................. 12
Mono (besturingsnr. 126)........................................ 121
Mono/Poly Mode........................................................ 98
MSB (besturingsnr. 099)
(alleen bij een plug-in board)................................... 120
Mute (song) ................................................................ 76
[MUTE]-knop ............................................................ 12
MW Filter Control.................................................... 103
MW LFO Amplitude Modulation Depth ................ 103
MW LFO Filter Modulation Depth......................... 103
MW LFO Pitch Modulation Depth ......................... 103
N
Name ........................................................................... 98
Name 1-10 (Voice/Performance/Master) ................. 98
Namen geven .............................................................. 34
Native Parameters .................................................... 104
Native System Parameters ....................................... 106
norm (normaal) (aanslag).......................................... 87
Normale voices ........................................................... 27
Noot (toets) instellingen ............................................ 34
nootlimiet hoog (Snelgids)......................................... 43
nootlimiet laag (Snelgids) .......................................... 43
nootlimiet laag/hoog (voice element)........................ 62
Note Limit Low/High................................................. 99
Note On/Note Off .................................................... 119
Note Shift.................................................................... 99
NoteLimit (L/H)......................................................... 99
NoteLimit (voice element)......................................... 62
NoteShift..................................................................... 99
NRPN (Non-Registered Parameter Number)......... 120
Number ....................................................................... 99
NUMMER [1] - [16] knoppen ................................... 12
O
Octave ......................................................................... 98
OFFSET ............................................................ 102, 104
Offset......................................................................... 102
Opslaan (store) van de instellingen........................... 73
OSC (oscillator) (voice element) ............................... 62
OUTPUT (voice common) ........................................ 62
OUTPUT CH (uitgangskanaal) (song play) ............. 77
OUTPUT L&R Gain ................................................ 100
OUTPUT L/MONO & R aansluitingen .................... 13
Output Select ............................................................ 102
OutputSel .................................................................. 102
OutputSwitch ........................................................... 101
Overzicht van de S90 ................................................. 20
Overzicht van voice/element/performance .............. 26
P
Pan............................................................................... 99
Pan (besturingsnr. 010) ........................................... 119
Parameter-/functie-overzicht..................................... 97
Parametertabel............................................................ 92
Part aan/uit................................................................. 42
Part Receive Switch ................................................. 105
Part Switch ........................................................... 98, 99
PartSw......................................................................... 99
Partstructuur .............................................................. 22
PartSwitch .................................................................. 98
PB Lower..................................................................... 98
PB Range..................................................................... 98
PB Upper..................................................................... 98
PEG (voice element) .................................................. 63
(PEG) Depth............................................................. 100
PEG Depth................................................................ 100
PEG Level ................................................................. 100
PEG Level Velocity Sensitivity................................ 100
PEG Time.................................................................. 100
PEG Time Key Follow Center Key.......................... 100
PEG Time Key Follow Sensitivity........................... 100
PEG Time Segment................................................... 100
PEG Time Velocity Sensitivity ................................ 100
Performance copy (job).............................................. 72
Performance editmode (functiehiërarchie)............... 89
Performance playmode (arpeggio)............................. 46
Performance playmode (functiehiërarchie) .............. 89
Performance playmode (Snelgids)............................. 41
Performancegroep (Snelgids)..................................... 41
Performancemode..................................................... 114
Performancemode (effectaansluitingen) ................... 69
Performancenummer (Snelgids)................................ 42
Performances ........................................................ 25, 26
Performances afspelen................................................ 41
PgmChange........................................................ 103, 106
Phase.......................................................................... 105
PHONE-aansluiting.................................................... 13
Pitch (AT)................................................................. 103
Pitch (VEL SENS) .................................................... 100
PITCH (voice element) .............................................. 63
Pitch Bend (Appendix)............................................. 122
Pitch Bend Range........................................................ 98
[PITCH] Bendwiel ...................................................... 12
Pitchbendwiel ............................................................. 53
Pitch Coarse .............................................................. 100
Pitch Envelope Generator .......................................... 63
Pitch Fine .................................................................. 100
Pitch Key Follow Center Key................................... 100
Pitch Key Follow Sensitivity.................................... 100
Pitch Velocity Sensitivity ......................................... 100
PitchSens................................................................... 100
[PLAY/STOP]-knop ................................................... 12
PLAY/STOP (Remote Control)................................. 58
PlugEF Type.............................................................. 106
Plug-inbank (voice play) ............................................ 40
Plug-inboard (installeren) ........................................ 124
Plug-inboarddeksel ..................................................... 13
Plug-inboardopstelling................................................ 21
Plug-inboards .............................................................. 21
Plug-in insertie-effecten ............................................. 67
Plug-in Insertion Effect Part/Type .......................... 106
Plug-in Native Parameters ....................................... 104
Plug-in voices (opslaan) ............................................. 73
Plug-in voices (Snelgids) ............................................ 40
PMod ......................................................................... 103
PMod (LFO) .............................................................. 105
Poly.............................................................................. 98
Poly (besturingsnr. 127)........................................... 121
Poly Expand .............................................................. 106
Poly Mode ................................................................... 98
PolyExpand ............................................................... 106
Polyfonie ..................................................................... 22
Polyphonic Aftertouch ............................................. 122
Port .............................................................................. 77
PORT NO.................................................................. 106
Port No. ..................................................................... 106
(PORTA) Mode .......................................................... 98
(PORTA) PartSwitch ................................................. 98
(PORTA) Switch (Sw)............................................... 98
(PORTA) Time........................................................... 98
(PORTA) TimeMode ................................................. 98
Portamento (performance play)................................. 44
Portamento (voice play) ............................................. 40
Portamento Mode ....................................................... 98
Portamento Switch ..................................................... 98
Portamento Switch (besturingsnr. 065).................. 119
Portamento Time........................................................ 98
Portamento Time (besturingsnr. 005)..................... 119
Portamento Time Mode ............................................. 98
Power On Mode.......................................................... 99
[POWER]-schakelaar.................................................. 13
PowerOnMode............................................................ 99
Pro Tools V5.0 (Remote Control).............................. 59
Problemen oplossen................................................... 128
Program Change........................................................ 122
Program Change (Program Number 1-128)............ 103
Programmanummers en de
corresponderende groep/nummers............................ 37
Q
Q................................................................................. 100
Q (Type=P.EQ) ........................................................106
Quick Edit (performance playmode) ......................... 44
Quick Edit (voice playmode)...................................... 39
R
RAM ............................................................................ 28
Random ..................................................................... 100
Random Pan Depth................................................... 103
Random Pitch............................................................ 100
RandomPan............................................................... 103
RcvBulk ..................................................................... 105
RcvNoteOff ................................................................. 99
Recall buffer ................................................................ 28
Receive Bank Select .................................................. 105
Receive Bulk.............................................................. 105
Receive Channel.......................................................... 99
Receive Note Off......................................................... 99
Receive Program Change.......................................... 105
ReceiveCh.................................................................... 99
Relatieve parameters................................................... 35
Release Time ............................................................. 104
Release Time (AEG)................................................. 104
Release Time (besturingsnr. 072)............................ 120
Release Time (FEG) ................................................. 104
Remote Control........................................................... 57
[REMOTE CONTROL- knop .................................... 58
[REMOTE CONTROL] ON/OFF knop .................... 12
Remote Control voor externe sequencer ................... 57
Remote Controlfunctie ............................................... 58
Rename (Hernoem) ............................................ 86, 107
Reset All Controllers (besturingsnr. 121) ............... 121
Resonance............................................................ 63, 102
Reverb.................................................................. 67, 106
Reverb Send .............................................................. 100
RevSend..................................................................... 100
ROM ............................................................................ 28
RPN (Registered Parameter Number)..................... 121
S
Same Note Number Key On Assign Mode ................ 98
Save (opslaan) .................................................... 85, 107
(Scaling) BREAKPOINT.................................. 102, 104
(Scaling) OFFSET............................................. 102, 104
Scaling Pan Depth..................................................... 103
ScalingPan ................................................................. 103
Segment .................................................... 100, 102, 103
Selecteer een track (Remote Control)........................ 58
Selecteer een voice ...................................................... 36
Selecteren van een mode .............................................30
SEND (effectzend) (mixen) ....................................... 79
SeqCtrl ....................................................................... 105
Sequence play mixing editmode (functiehiërarchie)
.. 90
Sequence play mixingmode (functiehiërarchie) ....... 90
Sequence playmode................................................... 114
Sequence playmode (effectaansluitingen) ................ 69
Sequence playmode (functiehiërarchie) .................... 90
Sequence playmode (partstructuur) .......................... 24
Sequencer .................................................................... 24
Sequencer Control..................................................... 105
Set Remote Mode Template Type............................ 103
Set Remote Template Type ...................................... 103
[SF1] - [SF5] (Sub-functie) knoppen.......................... 12
SHAPE....................................................................... 100
Slider.......................................................................... 100
SLOT 1-3 lampjes........................................................ 12
SmartMedia ................................................................. 82
soft (aanslag) ............................................................... 87
Solo (song)................................................................... 76
solo part ....................................................................... 42
SONAR (Remote Control) ......................................... 59
Song afspelen............................................................... 75
Songfiles....................................................................... 75
Songtrack aan/uit........................................................ 76
Songtrack selectie........................................................ 76
Sostenuto (besturingsnr. 066).................................. 120
Source ........................................................................ 103
Speed.......................................................................... 104
Split (mastermode)......................................................... 9
Split (performance playmode).................................... 42
SQ01 (Remote Control).............................................. 59
Src .............................................................................. 103
Store (Opslaan) ........................................................... 73
Sub Category (Voice/Performance) ........................... 98
Index

135
BasieeectieSnelgidsReferentieAppendix
SubCtgry...................................................................... 98
Subcategorie................................................................ 38
Subfunctieknoppen .................................................... 32
Sustain (Level).......................................................... 104
Switch (ARP) ........................................................... 103
Switch (ArpSwitch) ................................................. 101
Switch (Sw) ................................................................ 98
Systeem exclusieve boodschappen .......................... 122
Systeem realtime boodschappen.............................. 122
Systeemeffecten .......................................................... 67
T
TEMPLATE (mixen) ................................................. 79
Tempo ....................................................................... 101
Tempo (arpeggio) ....................................................... 46
Tempo wijzigen .......................................................... 76
TempoSpeed ............................................................. 104
TempoSync ............................................................... 104
TGSwitch.................................................................... 99
Thru Port .................................................................. 105
TIME......................................................... 100, 102, 103
Time .................................................... 98, 100, 102, 103
TimeMode................................................................... 98
Tone Generator Switch.............................................. 99
Toongenerator ............................................................ 20
Track aan- of uitzetten (Remote Control) ................ 58
[TRACK SELECT]-knop .......................................... 12
TransCh ...................................................................... 99
Transmit Bank Select............................................... 105
Transmit Channel ...................................................... 99
Transmit Program Change....................................... 105
Transmit Switch....................................................... 101
TransmitCh............................................................... 101
Transpose.................................................................... 98
Tune.......................................................................... 106
Type .................................................... 99, 101, 105, 106
U
UnitMultiply............................................................. 101
USB.............................................................................. 13
USB-aansluiting.......................................................... 17
USB-interface .............................................................. 17
User arpeggio .............................................................. 45
Utilitymode ............................................................... 115
V
Variatie........................................................................ 67
Variation Pan............................................................ 106
Variation Return ...................................................... 106
Variation Send.......................................................... 100
Variation to Chorus.................................................. 106
Variation to Reverb.................................................. 106
Variation Type.......................................................... 106
VarSend..................................................................... 100
VelCrossFade .............................................................. 99
VelCurve ..................................................................... 98
VelMode.................................................................... 101
Velocity Curve ............................................................ 98
Velocity Limit Cross Fade.......................................... 99
Velocity Limit Low/High........................................... 99
Velocity Sensitivity................................................... 102
Velocity Sensitivity Curve ............................... 100, 103
Velocity Sensitivity Depth ......................................... 99
Velocity Sensitivity Offset ......................................... 99
VelocityDepth (VelSensDpt) ..................................... 99
VelocityLimit ............................................................ 101
VelocityLimit (L/H) .................................................... 99
VelocityLimit (voice element) ................................... 62
VelocityOffset (VelSensOfs)...................................... 99
VelocityRate.............................................................. 101
Verpakkingsinhoud....................................................... 6
Verplaatsen van de songpositie ................................. 76
Versterkte luidsprekers.............................................. 15
Voetpedaal .................................................................. 54
Voetschakelaar............................................................ 54
Voice............................................................................ 26
Voice & element ......................................................... 26
VOICE (mixen) .......................................................... 78
Voice Edit.................................................................... 60
Voice editmode (DRUM) (functiehiërarchie) .......... 88
Voice editmode (normaal) (functiehiërarchie)......... 88
Voice editmode (plug-in) (functiehiërarchie)........... 89
Voice Element Pan .................................................... 100
Voice Number ............................................................. 99
Voice playmode (functiehiërarchie) .......................... 88
Voice playmode (Snelgids) ......................................... 36
Voicebank (Snelgids).................................................. 36
Voicegroep (Snelgids)................................................. 37
Voicemode................................................................. 114
Voicemode (effectaansluitingen) ............................... 68
Voicemode (partstructuur) ........................................ 23
Voicenummer (Snelgids)............................................ 37
VoiceELPan............................................................... 100
Voices .......................................................................... 25
Voices & performance ................................................ 25
Voices (performance play) ......................................... 44
VOL/PAN (mixen)..................................................... 78
Volume ........................................................................ 99
Volume Label ............................................................ 107
W
Wave............................................................................ 21
Wave.......................................................................... 104
Wave Number.............................................................. 99
Wave Type .................................................................. 99
WaveNo....................................................................... 99
Wavenummer (voice element)................................... 62
wide (aanslaggevoeligheid) ........................................ 87
Width......................................................................... 101
Z
Zendkanaal.................................................................. 37
Zone....................................................................... 48, 51
Zone edit...................................................................... 51
Zoneschakelaar (Snelgids) ......................................... 51
Index

FCC INFORMATION (U.S.A.)
1. IMPORTANT NOTICE: DO NOT MODIFY THIS UNIT!
This product, when installed as indicated in the instructions contained in this
manual, meets FCC requirements. Modifications not expressly approved by
Yamaha may void your authority, granted by the FCC, to use the product.
2. IMPORTANT:
When connecting this product to accessories and/or another
product use only high quality shielded cables. Cable/s supplied with this
product MUST be used. Follow all installation instructions. Failure to follow
instructions could void your FCC authorization to use this product in the
USA.
3. NOTE:
This product has been tested and found to comply with the
requirements listed in FCC Regulations, Part 15 for Class “B” digital devices.
Compliance with these requirements provides a reasonable level of
assurance that your use of this product in a residential environment will not
result in harmful interference with other electronic devices. This equipment
generates/uses radio frequencies and, if not installed and used according to
the instructions found in the users manual, may cause interference harmful
to the operation of other electronic devices. Compliance with FCC
regulations does not guarantee that interference will not occur in all
installations. If this product is found to be the source of interference, which
can be determined by turning the unit “OFF” and “ON”, please try to
eliminate the problem by using one of the following measures:
Relocate either this product or the device that is being affected by the
interference.
Utilize power outlets that are on different branch (circuit breaker or fuse)
circuits or install AC line filter/s.
In the case of radio or TV interference, relocate/reorient the antenna. If
the antenna lead-in is 300 ohm ribbon lead, change the lead-in to co-
axial type cable.
If these corrective measures do not produce satisfactory results, please
contact the local retailer authorized to distribute this type of product. If
you can not locate the appropriate retailer, please contact Yamaha
Corporation of America, Electronic Service Division, 6600 Orangethorpe
Ave, Buena Park, CA90620
The above statements apply ONLY to those products distributed by
Yamaha Corporation of America or its subsidiaries.
* This applies only to products distributed by YAMAHA CORPORATION OF AMERICA. (class B)
IMPORTANT NOTICE FOR THE UNITED KINGDOM
Connecting the Plug and Cord
WARNING:
THIS APPARATUS MUST BE EARTHED
IMPORTANT. The wires in this mains lead are coloured in accordance
with the following code:
GREEN-AND-YELLOW : EARTH
BLUE : NEUTRAL
BROWN : LIVE
As the colours of the wires in the mains lead of this apparatus may not
correspond with the coloured markings identifying the terminals in your
plug proceed as follows:
The wire which is coloured GREEN-and-YELLOW must be connected to
the terminal in the plug which is marked by the letter E or by the safety
earth symbol or colored GREEN or GREEN-and-YELLOW.
The wire which is coloured BLUE must be connected to the terminal
which is marked with the letter N or coloured BLACK.
The wire which is coloured BROWN must be connected to the terminal
which is marked with the letter L or coloured RED.
• This applies only to products distributed by Yamaha-Kemble Music (U.K.) Ltd. (3 wires)
