Yamaha YHT 18 Quick Connect Connection Diagram YHT18QC

If not then YHT18QC Manual: ://www.yamaha.com/yamahavgn/s/YEC/Home_Theater_Systems/Connection_Diagram/YHT18QC

User Manual: Yamaha YHT-18 Connection Diagram

Open the PDF directly: View PDF PDF.
Page Count: 12

1ST DRAFT
QUICK-CONNECT GUIDE
YHT-18
just add your TV and video source
YHT-18 QUICK-CONNECT GUIDE
2
INTRODUCTION
Yamaha developed the YHT-18 A/V Home Theater
package to turn your home into a theater. In addition to
enhancing the sound of a video source, like your TV,
DVD, or VCR, the YHT-18 also superbly reproduces
audio sources, such as a CD player or a cassette deck.
This Quick-Connect Guide will help you get started.
Study the speaker system plan (below), and then use
the interconnect diagrams (on the following pages) to
connect the receiver and speakers to your system.
For the video portion, you will need a DVD player or
hi-fi stereo VCR and a television or monitor. Refer to the
Yamaha HTR-5440 Owner’s Manual, as well as those that
came with your other components, for complete instruc-
tions and cautions. Be sure to turn off all power while
making connections.
Save this Quick-Connect Guide for future reference.
NOTE: Label the end of each speaker wire (i.e., left rear, right
front, etc.) before connecting them to the A/V receiver. For wire
runs over 30 feet, use larger 18- or 16-gauge speaker wire.
Wire strippers (optional)
Velcro (for secure fastening of NX-C220 on TV)
Brackets, toggle bolts, molly anchor screws, or sheet
metal screws (for securing NX-220P speakers to walls)
NOTE: If you are unsure of how to securely and safely fasten
speakers to a wall, please contact a reliable source about the best
type of hardware for your particular wall's construction.
Secure installation is the purchaser's responsibility.
TOOLS AND PARTS
The YHT-18 Home Theater package consists of
(1) HTR-5440 A/V receiver with (1) universal remote
control, (4) 2-way NX-220P front/rear speakers,
(1) NX-C220 2-way center-channel speaker, (2) 49'
lengths and (3) 13' lengths of speaker wire, (1) 10' RCA
audio cable, speaker mounting-bracket hardware,
(1) SW-P201 Powered Subwoofer, and related owner’s
manuals. You will also need:
SPEAKER SYSTEM PLAN
C
L
NX-220P
(left side, same height as TV)
R
NX-220P
(right side, same height as TV)
S
L = Left Channel
R = Right Channel
C = Center Channel
S = Surround Channel
NX-220P
(on stand or wall, at least
ear level or preferably higher)
S
NX-220P
(on stand or wall, at least
ear level or preferably higher)
8'~10' apart
NX-C220
(on top or below TV)
6'~8' apart
Couch
Listening Area
Sub
SW-P201 Subwoofer (on floor)
YHT-18 QUICK-CONNECT GUIDE
3
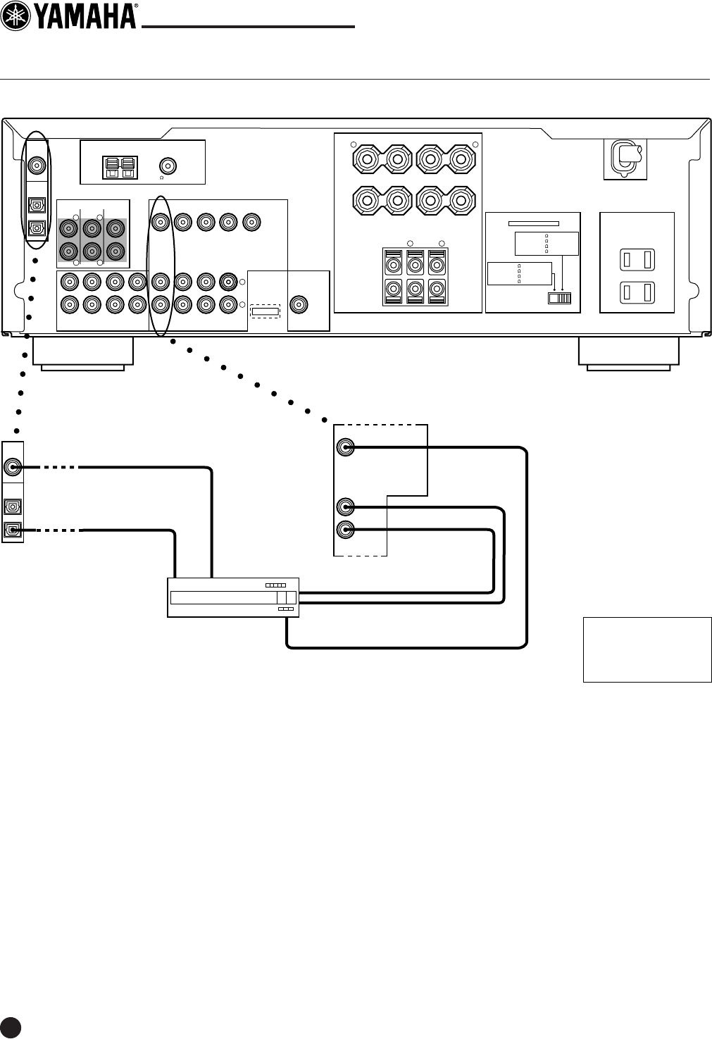
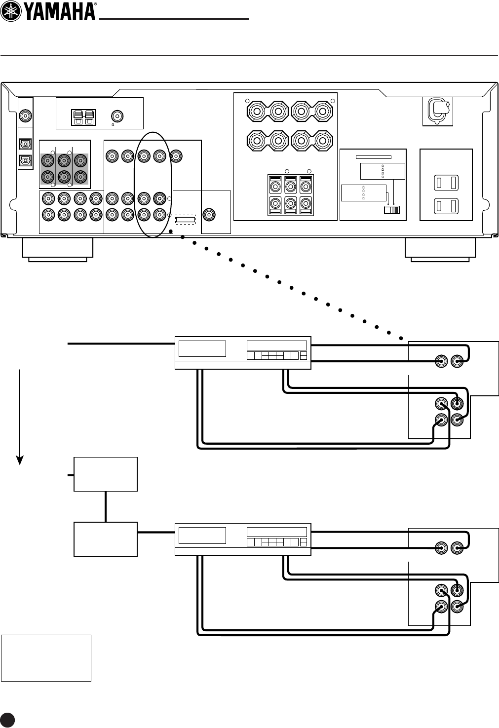
CONNECTING AUDIO COMPONENTS
NOTE: For your convenience, the Yamaha HTR-5440 receiver is equipped with
two switched ac outlets (100 W max.). If desired, use them to power on connected
components (e.g.,CD player) each time the receiver is turned on. However, do not
use them for components equipped with clocks (e.g.,VCR).
Yamaha HTR-5440 Receiver (Rear Panel)
VIDEO
MONITOR OUT
DVD D-TV/CBL IN VCR 1OUT
VIDEO SIGNAL
D-TV/CBL
AUDIO SIGNAL
IN
VCR 1
OUT SUB
WOOFER
OUTPUT
DVD
R
L
OUT(REC)IN(PLAY)
CD
AUX
MD/CD-R
MAIN CENTER
SUB WOOFER
SURROUND
6CH INPUT
L
AM ANT GND
FM ANT
75
UNBAL.
TUNER
DVD
D-TV/CBL
OPTICAL
COAXIAL
DIGITAL
INPUT
CD
CENTER REAR
(SURROUND)
RL
+
SPEAKERS
MAIN
A
B
+
R L
+
IMPEDANCE SELECTOR
SET BEFORE POWER ON
MAIN A OR B: 4
MIN. /SPEAKER
A + B: 8
MIN. /SPEAKER
CENTER
: 6
MIN. /SPEAKER
REAR
: 6
MIN. /SPEAKER
MAIN A OR B: 8
MIN. /SPEAKER
A + B:
16
MIN. /SPEAKER
CENTER
: 8
MIN. /SPEAKER
REAR
: 8
MIN. /SPEAKER
SWITCHED
100W MAX.
TOTAL
AC OUTLETS
MAINS
L
RR
R
L
CD
OUT(REC)IN(PLAY)
MD/CD-R
L Out
Use RCA Audio Cables For Audio Interconnections
R Out
L Out* R Out*
* Use Playback Or Line Out
** Use Line In
L In** R In**
RCA Cable Color Codes
Yellow = Video
White = Left Audio
Red = Right Audio
CD Player (Changer)
Cassette Deck,
CD or MD Recorder
YHT-18 QUICK-CONNECT GUIDE
4
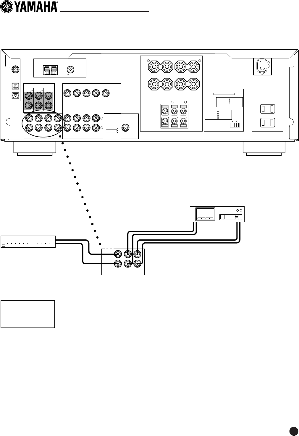
CONNECTING THE YHT-18 SPEAKERS
NX-C220
(Center Channel)
NX-220P
(Front Right Ch.)
NX-220P
(Front Left Ch.)
NX-220P
(Surround Right)
NX-220P
(Surround Left)
Yamaha HTR-5440
A/V Receiver
(Rear Panel)
Set IMPEDANCE Selector
to right position.
VIDEO
MONITOR OUT
DVD D-TV/CBL IN VCR 1OUT
VIDEO SIGNAL
D-TV/CBL
AUDIO SIGNAL
IN
VCR 1
OUT SUB
WOOFER
OUTPUT
DVD
R
L
OUT(REC)IN(PLAY)
CD
AUX
MD/CD-R
MAIN CENTER
SUB WOOFER
SURROUND
6CH INPUT
L
AM ANT GND
FM ANT
75
UNBAL.
TUNER
DVD
D-TV/CBL
OPTICAL
COAXIAL
DIGITAL
INPUT
CD
IMPEDANCE SELECTOR
SET BEFORE POWER ON
MAIN A OR B: 4
MIN. /SPEAKER
A + B: 8
MIN. /SPEAKER
CENTER
: 6
MIN. /SPEAKER
REAR
: 6
MIN. /SPEAKER
MAIN A OR B: 8
MIN. /SPEAKER
A + B:
16
MIN. /SPEAKER
CENTER
: 8
MIN. /SPEAKER
REAR
: 8
MIN. /SPEAKER
SWITCHED
100W MAX.
TOTAL
AC OUTLETS
MAINS
L
RR
Stripe
Wire
Stripe
Wire
Stripe
Wire
Stripe
Wire
Stripe
Wire
+
++
−−
+
Cntr R
R
A
B
L
L
Surround
Main Speakers
/MONO
VOLUME
INPUT1
FROM AMPLIFIER
OUTPUT
TO SPEAKERS
INPUT2
AUTO
STANDBY
STANDBY-RED
ON-GREEN
OFF
LOW
HIGH
OFF
POWER
ON
0I0
Subwoofer Wiring
SW-P201
(Subwoofer)
To AC Outlet
INPUT2 /MONO
RCA
Audio Cable
Speaker
Wiring
BLK TERMINAL = (–) Stripe
Strip 14" off ends of speaker wires.
Push and hold down levers.
Insert speaker wires and
release levers.
RED TERMINAL = (+)
YHT-18 QUICK-CONNECT GUIDE
5
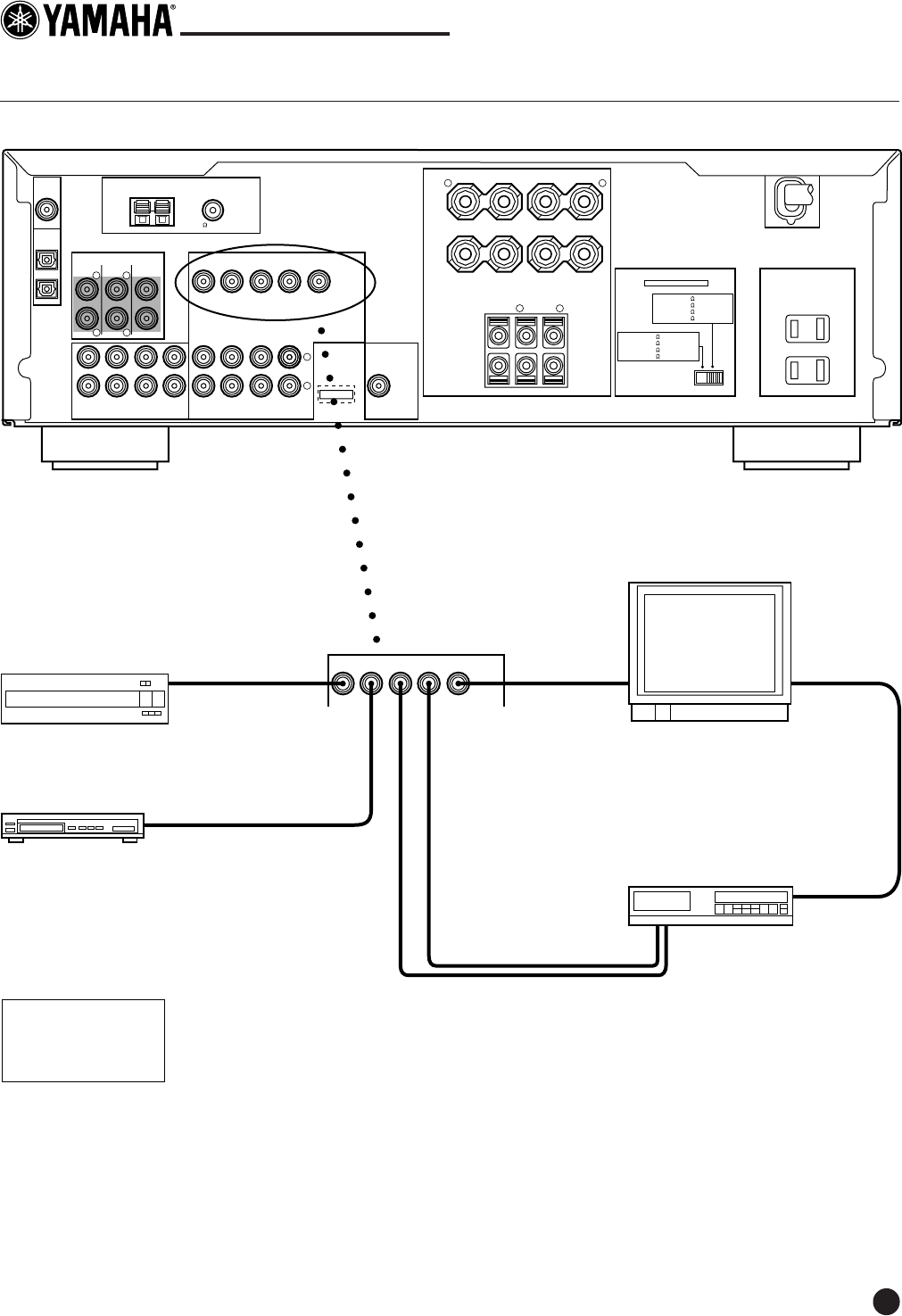
CONNECTING VIDEO CABLES FOR VIDEO COMPONENTS
NOTE: When using a hi-fi stereo VCR, set the Tuner/Line switch
(on the VCR) to Line position to record from another source
connected to the Yamaha HTR-5440 receiver.
Yamaha HTR-5440 Receiver (Rear Panel)
VIDEO
MONITOR OUT
DVD D-TV/CBL IN VCR 1OUT
VIDEO SIGNAL
D-TV/CBL
AUDIO SIGNAL
IN
VCR 1
OUT SUB
WOOFER
OUTPUT
DVD
R
L
OUT(REC)IN(PLAY)
CD
AUX
MD/CD-R
MAIN CENTER
SUB WOOFER
SURROUND
6CH INPUT
L
AM ANT GND
FM ANT
75
UNBAL.
TUNER
DVD
D-TV/CBL
OPTICAL
COAXIAL
DIGITAL
INPUT
CD
CENTER REAR
(SURROUND)
RL
+
SPEAKERS
MAIN
A
B
+
R L
+
IMPEDANCE SELECTOR
SET BEFORE POWER ON
MAIN A OR B: 4
MIN. /SPEAKER
A + B: 8
MIN. /SPEAKER
CENTER
: 6
MIN. /SPEAKER
REAR
: 6
MIN. /SPEAKER
MAIN A OR B: 8
MIN. /SPEAKER
A + B:
16
MIN. /SPEAKER
CENTER
: 8
MIN. /SPEAKER
REAR
: 8
MIN. /SPEAKER
SWITCHED
100W MAX.
TOTAL
AC OUTLETS
MAINS
L
RR
VIDEO
MONITOR OUT
DVD D-TV/CBL IN VCR 1OUT
VIDEO SIGNAL
RCA Cable Color Codes
Yellow = Video
White = Left Audio
Red = Right Audio
Use RCA Video Cables And Jacks For Video Interconnections
Optional 75-ohm
Coaxial Cable
Hi-Fi Stereo VCR
Video In Video Out
Video Out
ANT In
ANT Out
(RF Out)
Video In
Monitor/TV
Satellite Receiver
(or Cable Box)
DVD Player
(or Video Game)
Video Out
DVD Player
(or Video Game)
Video Out
YHT-18 QUICK-CONNECT GUIDE
6
Yamaha HTR-5440 Receiver (Rear Panel)
VIDEO
MONITOR OUT
DVD D-TV/CBL IN VCR 1OUT
VIDEO SIGNAL
D-TV/CBL
AUDIO SIGNAL
IN
VCR 1
OUT SUB
WOOFER
OUTPUT
DVD
R
L
OUT(REC)IN(PLAY)
CD
AUX
MD/CD-R
MAIN CENTER
SUB WOOFER
SURROUND
6CH INPUT
L
AM ANT GND
FM ANT
75
UNBAL.
TUNER
DVD
D-TV/CBL
OPTICAL
COAXIAL
DIGITAL
INPUT
CD
CENTER REAR
(SURROUND)
RL
+
SPEAKERS
MAIN
A
B
+
R L
+
IMPEDANCE SELECTOR
SET BEFORE POWER ON
MAIN A OR B: 4
MIN. /SPEAKER
A + B: 8
MIN. /SPEAKER
CENTER
: 6
MIN. /SPEAKER
REAR
: 6
MIN. /SPEAKER
MAIN A OR B: 8
MIN. /SPEAKER
A + B:
16
MIN. /SPEAKER
CENTER
: 8
MIN. /SPEAKER
REAR
: 8
MIN. /SPEAKER
SWITCHED
100W MAX.
TOTAL
AC OUTLETS
MAINS
L
RR
R
L
V
DVD
VIDEO SIGNAL
AUDIO SIGNAL
DVD
DVD
D-TV/CBL
OPTICAL
COAXIAL
DIGITAL
INPUT
CD
RCA Cable Color Codes
Yellow = Video
White = Left Audio
Red = Right Audio
Use an RCA Video Cable And Jacks
For Video Interconnections
DVD Player
Mixed Audio R Out
Mixed Audio L Out
Video Out
Digital Audio Out
(Optical)
OR
(see note)
Digital Audio Out
(Coaxial)
NOTE: Your DVD player may have optical and coaxial digital-audio outputs.
For optical connections, use an optical cable (available from your local audio
dealer) to connect the optical output on the DVD player to the optical input,
labeled DVD, on the the HTR-5440 receiver (see detail above).
For coaxial connections, use an RCA cable (available from your local audio
dealer) to connect the RCA coaxial output on the DVD player to the coaxial
input, labeled DIGITAL INPUT CD, on the HTR-5440 receiver (see detail above).
Then rename the digital input on the HTR-5440 to “DVD” (see the HTR-5440
Owner’s Manual for the procedure).
CONNECTING A DVD PLAYER
YHT-18 QUICK-CONNECT GUIDE
7
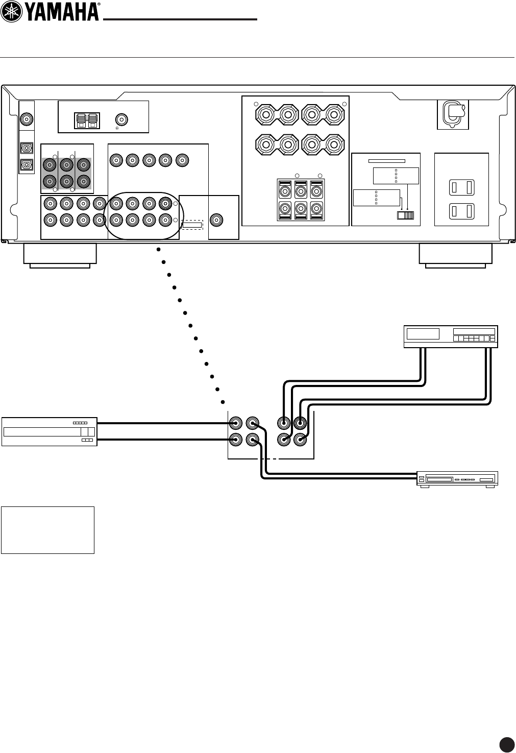
CONNECTING AUDIO CABLES FOR VIDEO COMPONENTS
NOTE: When using a hi-fi stereo VCR, set the Tuner/Line switch (on the VCR) to Line
position to record from another source connected to the Yamaha HTR-5440 receiver.
Yamaha HTR-5440 Receiver (Rear Panel)
VIDEO
MONITOR OUT
DVD D-TV/CBL IN VCR 1OUT
VIDEO SIGNAL
D-TV/CBL
AUDIO SIGNAL
IN
VCR 1
OUT SUB
WOOFER
OUTPUT
DVD
R
L
OUT(REC)IN(PLAY)
CD
AUX
MD/CD-R
MAIN CENTER
SUB WOOFER
SURROUND
6CH INPUT
L
AM ANT GND
FM ANT
75
UNBAL.
TUNER
DVD
D-TV/CBL
OPTICAL
COAXIAL
DIGITAL
INPUT
CD
CENTER REAR
(SURROUND)
RL
+
SPEAKERS
MAIN
A
B
+
R L
+
IMPEDANCE SELECTOR
SET BEFORE POWER ON
MAIN A OR B: 4
MIN. /SPEAKER
A + B: 8
MIN. /SPEAKER
CENTER
: 6
MIN. /SPEAKER
REAR
: 6
MIN. /SPEAKER
MAIN A OR B: 8
MIN. /SPEAKER
A + B:
16
MIN. /SPEAKER
CENTER
: 8
MIN. /SPEAKER
REAR
: 8
MIN. /SPEAKER
SWITCHED
100W MAX.
TOTAL
AC OUTLETS
MAINS
L
RR
D-TV/CBL
AUDIO SIGNAL
IN
VCR 1
OUT
R
L
DVD
Audio
L Out
Audio
R Out
Audio
L In
Audio
R In
Use RCA Audio Cables And Jacks For Audio Interconnections
RCA Cable Color Codes
Yellow = Video
White = Left Audio
Red = Right Audio
Audio L Out
Audio R Out
Audio L Out
Audio R Out
Hi-Fi Stereo VCR
DVD Player
(or Video Game)
Satellite
Receiver
YHT-18 QUICK-CONNECT GUIDE
8
CABLE HOOK-UP (BASIC AND PREMIUM CHANNELS)
NOTE: When using a hi-fi stereo VCR, set the Tuner/Line
switch (on the VCR) to Line position to record from another
source connected to the Yamaha HTR-5440 receiver.
Yamaha HTR-5440 Receiver (Rear Panel)
VIDEO
MONITOR OUT
DVD D-TV/CBL IN VCR 1OUT
VIDEO SIGNAL
D-TV/CBL
AUDIO SIGNAL
IN
VCR 1
OUT SUB
WOOFER
OUTPUT
DVD
R
L
OUT(REC)IN(PLAY)
CD
AUX
MD/CD-R
MAIN CENTER
SUB WOOFER
SURROUND
6CH INPUT
L
AM ANT GND
FM ANT
75
UNBAL.
TUNER
DVD
D-TV/CBL
OPTICAL
COAXIAL
DIGITAL
INPUT
CD
CENTER REAR
(SURROUND)
RL
+
SPEAKERS
MAIN
A
B
+
R L
+
IMPEDANCE SELECTOR
SET BEFORE POWER ON
MAIN A OR B: 4
MIN. /SPEAKER
A + B: 8
MIN. /SPEAKER
CENTER
: 6
MIN. /SPEAKER
REAR
: 6
MIN. /SPEAKER
MAIN A OR B: 8
MIN. /SPEAKER
A + B:
16
MIN. /SPEAKER
CENTER
: 8
MIN. /SPEAKER
REAR
: 8
MIN. /SPEAKER
SWITCHED
100W MAX.
TOTAL
AC OUTLETS
MAINS
L
RR
R
L
IN VCR 1OUT
VIDEO SIGNAL
IN
VCR 1
OUT
R
L
IN VCR 1OUT
VIDEO SIGNAL
IN
VCR 1
OUT
Audio
L In
Audio R InAudio
L Out
Audio
R Out
RCA Audio Cables
RCA Audio Cables
ANT In Video In
Video Out
Basic Cable
(From Wall Jack)
ANT In
Premium Cable
(From Wall Jack)
(Channel 3 or 4
Output)
OR
RCA Cable Color Codes
Yellow = Video
White = Left Audio
Red = Right Audio
RCA Video Cables
Audio
L In
Audio R InAudio
L Out
Audio
R Out
RCA Audio Cables
RCA Audio Cables
Video In
Video Out
RCA Video Cables
Hi-Fi Stereo VCR
Hi-Fi Stereo VCR
(Tuner set to Channel 3 or 4)
Descrambler
Converter
Box
YHT-18 QUICK-CONNECT GUIDE
9
INITIAL ADJUSTMENT OF THE SW-P201 SUBWOOFER
To achieve the optimum volume balance between the
SW-P201 Subwoofer and the NX-220P Main Speakers,
perform the following procedure:
1. Insert the SW-P201’s power plug into a nearby ac outlet.
2. Set the SW-P201’s VOLUME control to 0 (minimum
setting), the AUTO STANDBY switch to HIGH, and
the HIGH CUT switch to LOW.
3. Press the SW-P201’s POWER switch to ON and
power on all other components.
INPUT1
FROM AMPLIFIER
OUTPUT
TO SPEAKERS
INPUT2 /MONO
AUTO
STANDBY
STANDBY-RED
ON-GREEN
OFF
LOW
HIGH
OFF
POWER
ON
VOLUME
0I0
HIGH CUT
LOW
HIGH
To AC Outlet
SW-P201 Subwoofer
(Rear Panel)
AUTO
STANDBY
STANDBY-RED
ON-GREEN
OFF
LOW
HIGH
VOLUME
0I0
HIGH CUT
LOW
HIGH
OFF
POWER
ON
4. Play an audio source and adjust the HTR-5440’s
VOLUME control to a desired listening level.
5. On the SW-P201, increase the volume gradually to
adjust the balance the volume between the SW-P201
Subwoofer and the NX-220P Main Speakers.
NOTE: Once the volume is balanced between the
subwoofer and the main speakers, you can adjust the
volume of your whole sound system by using the
HTR-5440's VOLUME control.
YHT-18 QUICK-CONNECT GUIDE
10
PROGRAMMING THE UNIVERSAL REMOTE CONTROL
SETTING UP COMPONENTS
Perform the procedure for each component you own.
At the end of each step 5, the remote control’s processor
will automatically assign the selected component’s
control functions to its own buttons, ready for your use.
SETTING UP YOUR TV
1. Turn on the television set and look up a setup code
for your brand of television (codes are located at the
back of the HTR-5440 Owner’s Manual).
2. On the remote control, press TV.
3. Press and hold both VOLUME buttons at least four
seconds until the indicator LED flashes twice.
4. Using the keypad, enter the four-digit setup code.
The indicator LED will flash twice after your entry.
If the LED did not flash twice, repeat steps 3 and 4.
5. To verify the code works, aim the remote control at
the television set, press TV, and then press POWER.
The television set should turn off. If it doesn’t
respond, use another code for the same manufac-
turer and repeat steps 3 through 5.
The YHT-18 Home Theater package includes a univer-
sal remote control. It comes pre-programmed with
factory codes to control your HTR-5440 receiver and
most Yamaha audio components. To program other
brands of components (i.e., TV, VCR, etc.) or if your
Yamaha unit does not respond, you will need to
program the remote control with the manufacturer’s
codes (listed on the back pages of the HTR-5440
Owner’s Manual).
NOTE: The universal remote control is designed to control
most major brands of audio and video components. For other
units, use the original remote control supplied with the product.
POWER ON
1. Load the supplied batteries into the remote control.
2. Aim the remote control at the receiver, press AMP/
TUNER, and then press POWER.
3. The receiver should turn on.
Indicator LED
Use Keypad
To Enter
Setup Codes
Turns On
Component’s
Power
Component
Selector
Buttons
Use To Enter
Setup Mode
Use To Enter
Setup Mode
YHT-18 QUICK-CONNECT GUIDE
11
SETTING UP YOUR CABLE BOX (OR DSS)
1. Turn on the cable box (or DSS) and look up a setup
code for your brand of cable box (or DSS) (codes are
located at the back of the HTR-5440 Owner’s Manual).
2. On the remote control, press CBL/SAT.
3. Press and hold both VOLUME buttons at least four
seconds until the indicator LED flashes twice.
4. Using the keypad, enter the four-digit setup code.
The indicator LED will flash twice after your entry.
If the LED did not flash twice, repeat steps 3 and 4.
5. To verify the code works, aim the remote control at
the cable box (or DSS), press CBL/SAT, and then
press POWER. The unit should turn off. If it doesn’t
respond, use another code for the same manufac-
turer and repeat steps 3 through 5.
SETTING UP YOUR VCR
1. Turn on the VCR and look up a setup code for your
brand of VCR.
2. On the remote control, press VCR.
3. Press and hold both VOLUME buttons at least four
seconds until the indicator LED flashes twice.
4. Using the keypad, enter the four-digit setup code.
The indicator LED will flash twice after your entry.
If the LED did not flash twice, repeat steps 3 and 4.
5. To verify the code works, aim the remote control at
the VCR, press VCR, and then press POWER. The
VCR should turn off. If it doesn’t respond, use
another code for the same manufacturer and repeat
steps 3 through 5.
PROGRAMMING THE UNIVERSAL REMOTE CONTROL (CONTINUED)
SETTING UP YOUR DVD (OR LD) PLAYER
1. Turn on the DVD (or LD) player and look up a
setup code for your brand of DVD (or LD) player.
2. On the remote control, press DVD/LD.
3. Press and hold both VOLUME buttons at least four
seconds until the indicator LED flashes twice.
4. Using the keypad, enter the four-digit setup code.
The indicator LED will flash twice after your entry.
If the LED did not flash twice, repeat steps 3 and 4.
5. To verify the code works, aim the remote control at
the DVD (or LD) player, press DVD/LD, and then
press POWER. The unit should turn off. If it doesn’t
respond, use another code for the same manufac-
turer and repeat steps 3 through 5.
SETTING UP OTHER COMPONENTS
1. Turn on the component (e.g., CD player, tape deck,
or MD player) and look up a setup code for your
brand of component.
2. On the remote control, press the desired component
button (e.g., CD or TAPE/MD).
3. Press and hold both VOLUME buttons at least four
seconds until the indicator LED flashes twice.
4. Using the keypad, enter the four-digit setup code.
The indicator LED will flash twice after your entry.
If the LED did not flash twice, repeat steps 3 and 4.
5. To verify the code works, aim the remote control at the
component, press the appropriate component button,
and then press POWER. The unit should turn off. If it
doesn’t respond, use another code for the same
manufacturer and repeat steps 3 through 5.
YHT-18 QUICK-CONNECT GUIDE
12
OPERATING THE UNIVERSAL REMOTE CONTROL
OVERVIEW
The universal remote control will control up to seven
different types of components (including the HTR-5440
receiver), each of which becomes active when you press
a selection (e.g., TV, VCR, etc.). We can only briefly
describe some functions here, and we encourage you
use the HTR-5440 Owner’s Manual to gain additional
experience with this powerful unit.
PLAYING A VIDEOCASSETTE
1. Aim the remote control at the HTR-5440, press
AMP/TUNER to select the component, and then
press POWER to turn the receiver on. Press VCR (i.e.,
6 on the keypad) as the input for the receiver.
2. Aim the remote control at the TV, press the TV to
select the component, and then press POWER to
turn the television on. Press TV INPUT (or A/B) to
select the correct input.
3. Aim the remote control at the VCR, press VCR to
select the component, and then press POWER to turn
the VCR on. Put a tape in the VCR, press PLAY.
NOTE: At this point, the VCR controls are assigned to the
remote control, since VCR was the last selected compo-
nent. If you now press the VOLUME up (down) buttons,
the TV/VCR volume will be raised (or lowered). To adjust
the receiver’s volume, you must press AMP/TUNER to
activate its functions.
PLAYING A DVD
1. Aim the remote control at the HTR-5440, press AMP/
TUNER to select the component, and then press
POWER to turn the receiver on. Press DVD (i.e.,
4 on the keypad) as the input for the receiver.
NOTE: If the DVD player is connected to an external
decoder, press 6CH INPUT (i.e., 9 on the keypad) as the
input for the receiver.
2. Press DVD/LD and then press POWER to turn the
DVD (or LD) player on.
NOTE: If the DVD player is plugged into the switched ac
outlet (on the back of the receiver) and its power switch
was already engaged, the unit will come on each time the
receiver is powered on.
3. Load a DVD (or LD) into the DVD (or LD) player.
4. Aim the remote control at the DVD (or LD) player,
and press > (forward button) to start play.
NOTE: The DVD player’s controls are now assigned to
the remote control buttons, since DVD was the last
selected component.
RESETTING THE REMOTE CONTROL TO FACTORY CODES
You can reset the remote control to factory codes for
all components or a desired component, as follows:
RESETTING CODES FOR ALL COMPONENTS
1. Press any component selector button other than
AMP/TUNER.
2. Press and hold both VOLUME buttons at least four
seconds until the indicator LED flashes twice.
3. Using the keypad, enter the code “9990”.
4. The indicator LED will flash twice to confirm all
codes have been reset to factory values. If the LED
does not flash twice, repeat steps 1 through 3.
RESETTING CODES FOR A DESIRED COMPONENT
1. Press a component selector button that matches the
component you wish to reset to factory codes.
2. Press and hold both VOLUME buttons at least four
seconds until the indicator LED flashes twice.
3. Using the keypad, enter the code “0000”.
4. The indicator LED will flash twice to confirm all
codes have been reset to factory values. If the LED
does not flash twice, repeat steps 1 through 3.
5. For your convenience, the following reference chart
lists the factory codes:
Component Component Code
Selector Button
TV TV 0101
CBL/SAT Cable TV 0006
VCR VCR 0002
DVD/LD DVD player 0008 Yamaha
CD CD player 0005 Yamaha
TAPE/MD MD recorder 0024 Yamaha
©2001 YAMAHA ELECTRONICS CORPORATION, USA
6660 Orangethorpe Avenue, Buena Park, CA 90620
PH: (714) 522-9105; FAX: (888) 435-7922
http://www.yamaha.com

Navigation menu