Yamaha CL5/CL3/CL Reference Manual CL5/CL3/CL1 V1.5 Cl5 Fr Rm C0
User Manual: Yamaha CL5/CL3/CL1 V1.5 Reference Manual
Open the PDF directly: View PDF
.
Page Count: 277 [warning: Documents this large are best viewed by clicking the View PDF Link!]
- Utilisation du présent manuel de référence
- Table des matières
- Structure des fonctions
- Section SELECTED CHANNEL
- Section Centralogic
- Assignation des entrées et des sorties
- Assignation interne de la console CL et assignation du réseau audio Dante
- Modification des réglages d'assignation de sortie
- Modification des réglages d'assignation d'entrée
- Insertion d'un périphérique externe dans un canal
- Sortie directe d'un canal INPUT
- Enregistrement ou reproduction à l'aide d'un logiciel DAW sur l'ordinateur
- Canaux d'entrée
- Flux du signal des canaux d'entrée
- Spécification du nom, de l'icône et de la couleur du canal
- Réglages HA (Préampli micro)
- Envoi d'un signal depuis le canal d'entrée vers les bus STEREO/MONO
- Envoi d'un signal depuis un canal d'entrée vers un bus MIX/MATRIX
- Correction du retard des signaux entre les canaux (Input Delay)
- Opérations liées à la bibliothèque de canaux
- Canaux de sortie
- Le flux des signaux liés aux canaux de sortie
- Spécification du nom, de l'icône et de la couleur du canal
- Envoi de signaux depuis les canaux MIX vers le bus STEREO/MONO
- Envoi de signaux depuis les canaux MIX et STEREO/MONO vers les bus MATRIX
- Correction du retard des signaux entre les canaux (Output Delay)
- Opérations liées à la bibliothèque de canaux
- EQ et dynamiques
- Groupement et liaison
- Mémoire de scènes
- À propos des mémoires de scènes
- Utilisation des mémoires de scènes
- Édition des mémoires de scènes
- Utilisation de la fonction Global Paste
- Utilisation de la fonction Focus
- Utilisation de la fonction Recall Safe
- Utilisation de la fonction Fade
- Émission en sortie d'un signal de contrôle vers un périphérique externe en tandem avec un rappel de scène (GPI OUT)
- Reproduction d'un fichier audio lié à un rappel de scène
- Utilisation du mode Preview
- Fonctions Monitor et Cue
- Fonctions Talkback et Oscillator
- Indicateurs de niveau
- Égaliseur graphique, effets et Premium Rack
- Périphérique d'E/S et préampli micro externe
- MIDI
- Fonctionnalité MIDI de la console de série CL
- Réglages MIDI de base
- Utilisation des changements de programme pour rappeler des scènes et des éléments de la bibliothèque
- Utilisation des changements de commande pour contrôler les paramètres
- Utilisation des changements de paramètre pour contrôler les paramètres
- Réglages utilisateur liés à la (sécurité)
- Réglages User Level
- Préférences
- Touches USER DEFINED KEYS
- USER DEFINED KNOBS
- Encodeurs attribuables
- Banque de faders personnalisés
- Fader principal
- Console Lock
- Sauvegarde et chargement des données de configuration vers et depuis un lecteur flash USB
- Chargement d'un fichier depuis le lecteur flash USB
- Formatage d'un lecteur flash USB
- Enregistreur
- Fonction de l'aide
- Autres fonctions
- À propos de l'écran SETUP
- Réglages de l'horloge de mots et des logements
- Utilisation de connexions en cascade
- Réglages de base des bus MIX et MATRIX
- Activation/désactivation de l'alimentation fantôme principale dans son ensemble
- Réglage de la luminosité de l'écran tactile, des voyants DEL, de l'affichage des noms de canaux et des témoins
- Réglage de la date et de l'heure de l'horloge interne
- Réglage de l'adresse réseau
- Réinitialisation de l'unité sur les réglages d'usine par défaut
- Réglage du point de détection de l'écran tactile (fonction Calibration) (Calibrage)
- Réglage des faders (fonction Calibration)
- Réglage précis du gain d'entrée et de sortie (fonction Calibration)
- Réglage de la couleur du canal (fonction Calibration)
- Réglage de la luminosité de l'afficheur du nom de canal
- Réglage du contraste de l'afficheur du nom de canal
- Réglages du réseau audio Dante
- Utilisation de l'interface GPI (General Purpose Interface - interface universelle)
- Annexes
- Liste des bibliothèques de l'égaliseur
- Liste des bibliothèques DYNAMICS
- Paramètres liés aux dynamiques
- Liste des types d'effets
- Paramètres d'effet
- Paramètres du processeur Rack Premium
- Synchronisation des effets et du tempo
- Paramètres pouvant être affectés à des changements de commandes
- Affectations de paramètre NRPN
- Application de l'opération aux paramètres de mixage
- Fonctions pouvant être affectées à des touches définies par l'utilisateur
- Fonctions pouvant être affectées à des boutons définis par l'utilisateur
- Fonctions pouvant être affectées à des encodeurs attribuables
- Format des données MIDI
- Messages d'erreur et d'avertissement
- Caractéristiques électriques
- Paramètres de base de la console
- M IDI Implementation Chart
- Index

FR
Utilisation du présent manuel
de référence
Le manuel de référence CL5/CL3/CL1 (ce document) vous permet
de rechercher des termes et de bénéficier des liens inclus dans le texte.
Recherche de termes
Pour rechercher un terme, utilisez la fonction de recherche du logiciel
que vous utilisez pour visualiser ce document.
Si vous utilisez Adobe Reader, saisissez le terme dans la zone de
recherche, puis appuyez sur la touche <Entrée> de votre ordinateur
afin de rechercher les divers occurrences correspondant à ce terme.
Affichage de la vue suivante/précédente
Si vous utilisez Adobe Reader, vous pouvez revenir sur la vue précédente
ou passer à la vue suivante par l'historique d'affichage. C'est un moyen
pratique de revenir à la page précédente après avoir cliqué sur un lien
pour accéder à une page différente.
Utilisation de la structure des fonctions
Une structure des fonctions de CL5/CL3/CL1 est fournie à la page 4
et suivantes. Vous pouvez utiliser cette arborescence pour rechercher
la page qui explique une vue ou une fonction à l'écran.
Manuel de référence

Table des matières
Manuel de référence
2
Table des matières
Utilisation du présent manuel de référence ....................................................... 1
Structure des fonctions ............................................................ 4
Section SELECTED CHANNEL...................................................... 6
À propos de la section SELECTED CHANNEL ..................................................... 6
Opérations liées à la section SELECTED CHANNEL............................................. 6
Écran SELECTED CHANNEL VIEW...................................................................... 7
Section Centralogic................................................................. 11
À propos de la section Centralogic.................................................................. 11
Opérations liées à la section Centralogic ......................................................... 11
Écran OVERVIEW............................................................................................. 12
Assignation des entrées et des sorties ................................... 15
Assignation interne de la console CL et assignation du réseau audio Dante ..... 15
Modification des réglages d'assignation de sortie ............................................ 16
Modification des réglages d'assignation d'entrée............................................. 19
Insertion d'un périphérique externe dans un canal .......................................... 21
Sortie directe d'un canal INPUT....................................................................... 23
Enregistrement ou reproduction à l'aide d'un logiciel DAW sur l'ordinateur..... 25
Canaux d'entrée...................................................................... 27
Flux du signal des canaux d'entrée.................................................................. 27
Spécification du nom, de l'icône et de la couleur du canal .............................. 28
Réglages HA (Préampli micro)......................................................................... 30
Envoi d'un signal depuis le canal d'entrée vers les bus STEREO/MONO ........... 35
Envoi d'un signal depuis un canal d'entrée vers un bus MIX/MATRIX .............. 39
Correction du retard des signaux entre les canaux (Input Delay)..................... 44
Opérations liées à la bibliothèque de canaux................................................... 45
Canaux de sortie ..................................................................... 46
Le flux des signaux liés aux canaux de sortie ................................................... 46
Spécification du nom, de l'icône et de la couleur du canal .............................. 47
Envoi de signaux depuis les canaux MIX vers le bus STEREO/MONO .............. 48
Envoi de signaux depuis les canaux MIX et STEREO/MONO
vers les bus MATRIX ............................................................................. 51
Correction du retard des signaux entre les canaux (Output Delay).................. 55
Opérations liées à la bibliothèque de canaux................................................... 55
EQ et dynamiques ................................................................... 56
À propos de l'EQ et des dynamiques ............................................................... 56
Utilisation de l'EQ............................................................................................ 56
Utilisation des dynamiques ............................................................................. 59
Utilisation des bibliothèques d'EQ et de dynamiques ...................................... 63
Groupement et liaison............................................................. 64
À propos des groupes DCA et des groupes de mutes ...................................... 64
Utilisation des groupes DCA............................................................................ 64
Utilisation des groupes de mutes .................................................................... 66
Fonction Channel Link .................................................................................... 70
Copie, déplacement ou initialisation d'un canal .............................................. 73
Mémoire de scènes .................................................................. 77
À propos des mémoires de scènes................................................................... 77
Utilisation des mémoires de scènes ................................................................. 77
Édition des mémoires de scènes...................................................................... 82
Utilisation de la fonction Global Paste ............................................................. 85
Utilisation de la fonction Focus ....................................................................... 87
Utilisation de la fonction Recall Safe................................................................ 88
Utilisation de la fonction Fade......................................................................... 91
Émission en sortie d'un signal de contrôle vers un périphérique externe
en tandem avec un rappel de scène (GPI OUT) .................................... 93
Reproduction d'un fichier audio lié à un rappel de scène................................. 94
Utilisation du mode Preview ........................................................................... 96
Fonctions Monitor et Cue........................................................ 97
À propos des fonctions Monitor et Cue........................................................... 97
Utilisation de la fonction Monitor.................................................................... 98
Utilisation de la fonction Cue........................................................................ 101
Utilisation de la fonction Cue........................................................................ 102
Fonctions Talkback et Oscillator........................................... 106
À propos des fonctions Talkback (Intercom) et Oscillator (Oscillateur)........... 106
Utilisation de la fonction Talkback................................................................. 106
Utilisation de la fonction Oscillator................................................................ 108
Indicateurs de niveau ............................................................ 111
Opérations dans l'écran METER..................................................................... 111
Utilisation d'un bandeau de bargraphes MBCL (en option)
sur la console CL3 ou CL1 .................................................................. 113
Égaliseur graphique, effets et Premium Rack....................... 114
À propos du rack virtuel................................................................................ 114
Opérations liées au rack virtuel ..................................................................... 115
Opérations liées à l'égaliseur graphique ........................................................ 118
À propos des effets internes .......................................................................... 122
Utilisation du Premium Rack ......................................................................... 130

Table des matières
Manuel de référence
3
Utilisation des bibliothèques de l'EQ graphique,
des effets et de Premium Rack ............................................................ 137
Périphérique d'E/S et préampli micro externe..................... 138
Utilisation d'un périphérique d'E/S ................................................................ 138
Assignation de périphérique d'E/S................................................................. 138
Commande à distance d'une unité Rio.......................................................... 140
Commande à distance d'un ampli................................................................. 143
Utilisation d'un préampli micro externe......................................................... 144
MIDI....................................................................................... 149
Fonctionnalité MIDI de la console de série CL ............................................... 149
Réglages MIDI de base.................................................................................. 149
Utilisation des changements de programme pour rappeler des scènes et des
éléments de la bibliothèque................................................................ 152
Utilisation des changements de commande pour contrôler les paramètres.... 155
Utilisation des changements de paramètre pour contrôler les paramètres ..... 157
Réglages utilisateur liés à la (sécurité)................................. 158
Réglages User Level....................................................................................... 158
Préférences ................................................................................................... 168
Touches USER DEFINED KEYS........................................................................ 169
USER DEFINED KNOBS.................................................................................. 171
Encodeurs attribuables.................................................................................. 172
Banque de faders personnalisés..................................................................... 173
Fader principal.............................................................................................. 174
Console Lock ................................................................................................ 175
Sauvegarde et chargement des données de configuration vers et
depuis un lecteur flash USB................................................................. 177
Chargement d'un fichier depuis le lecteur flash USB...................................... 178
Formatage d'un lecteur flash USB.................................................................. 180
Enregistreur .......................................................................... 181
À propos de l'enregistreur sur mémoire USB ................................................. 181
Affectation des canaux à l'entrée/sortie de l'enregistreur ............................... 181
Enregistrement de données audio sur un lecteur flash USB............................ 183
Reproduction de fichiers audio depuis un lecteur flash USB........................... 185
Édition de la liste des titres............................................................................ 187
Utilisation de la console CL avec Nuendo Live............................................... 188
Fonction de l'aide.................................................................. 193
Chargement d'un fichier d'aide depuis un lecteur flash USB .......................... 193
Chargement d'un fichier texte depuis un lecteur flash USB............................ 193
Affichage de l'aide......................................................................................... 194
Utilisation des touches USER DEFINED pour rappeler l'aide directement........ 194
Autres fonctions.................................................................... 196
À propos de l'écran SETUP ............................................................................ 196
Réglages de l'horloge de mots et des logements........................................... 198
Utilisation de connexions en cascade ............................................................ 200
Réglages de base des bus MIX et MATRIX..................................................... 202
Activation/désactivation de l'alimentation fantôme principale
dans son ensemble............................................................................. 203
Réglage de la luminosité de l'écran tactile, des voyants DEL,
de l'affichage des noms de canaux et des témoins.............................. 204
Réglage de la date et de l'heure de l'horloge interne..................................... 204
Réglage de l'adresse réseau........................................................................... 205
Réinitialisation de l'unité sur les réglages d'usine par défaut .......................... 206
Réglage du point de détection de l'écran tactile
(fonction Calibration) (Calibrage)....................................................... 207
Réglage des faders (fonction Calibration)...................................................... 208
Réglage précis du gain d'entrée et de sortie (fonction Calibration)................ 209
Réglage de la couleur du canal (fonction Calibration) ................................... 211
Réglage de la luminosité de l'afficheur du nom de canal ............................... 212
Réglage du contraste de l'afficheur du nom de canal .................................... 213
Réglages du réseau audio Dante ................................................................... 213
Utilisation de l'interface GPI (General Purpose Interface -
interface universelle)........................................................................... 221
Annexes ................................................................................. 227
Liste des bibliothèques de l'égaliseur............................................................. 227
Liste des bibliothèques DYNAMICS ............................................................... 228
Paramètres liés aux dynamiques.................................................................... 230
Liste des types d'effets .................................................................................. 232
Paramètres d'effet ......................................................................................... 233
Paramètres du processeur Rack Premium ...................................................... 245
Synchronisation des effets et du tempo ........................................................ 247
Paramètres pouvant être affectés à des changements de commandes........... 248
Affectations de paramètre NRPN................................................................... 250
Application de l'opération aux paramètres de mixage................................... 254
Fonctions pouvant être affectées à des touches définies par l'utilisateur......... 259
Fonctions pouvant être affectées à des boutons définis par l'utilisateur.......... 262
Fonctions pouvant être affectées à des encodeurs attribuables...................... 263
Format des données MIDI............................................................................. 264
Messages d'erreur et d'avertissement ............................................................ 271
Caractéristiques électriques........................................................................... 273
Paramètres de base de la console.................................................................. 274
MIDI Implementation Chart.......................................................................... 275
Index............................................................................................................ 276

Structure des fonctions
Manuel de référence
4
Structure des fonctions
Les numéros de page fournis entre parenthèses ( ) sont les numéros
de page du mode d'emploi (livret).
Main (Principale)
SELECTED CHANNEL 6
OVERVIEW 12
FUNCTION ACCESS AREA (20)
CHANNEL PARAMETER (Paramètre de canal)
PATCH/NAME 16, 29, 48
GAIN/PATCH 31
1ch 31
8ch 32
CH1-48 32
CH49-72/ST IN 32
OUTPUT Indication
uniquement
INPUT DELAY 44
8ch 44
CH1-48 45
CH49-72/ST IN 45
DELAY SCALE 44
INSERT/DIRECT OUT 21
1ch 21, 23
8ch 22, 24
HPF/EQ 56
1ch 56
8ch 57
CH1-48 58
CH49-72/ST IN 58
OUTPUT 58
DYNAMICS 59
1ch 59
KEY IN SOURCE SELECT 62
8ch 61
CH1-48 62
CH49-72/ST IN 62
OUTPUT 62
SEND TO/SEND FROM 41, 52
TO STEREO/MONO 50
8ch 50
CH1-48 50
CH49-72/ST IN 50
OUTPUT 50
LIBRARY (Bibliothèque)
CHANNEL LIBRARY 45
EQ LIBRARY 63
DYNAMICS LIBRARY 63
GEQ LIBRARY 137
EFFECT LIBRARY 137
Portico5033/Portico5043/U76/Opt-2A/
EQ-1A/DynamicEQ LIBRARY 137
DANTE INPUT PATCH LIBRARY 139
RACK
VIRTUAL RACK 115
RACK MOUNTER 116
GEQ EDIT 118
GEQ LINK 119
EFFECT RACK 122
EFFECT EDIT 125
EFFECT TYPE 126
PREMIUM RACK 130
PREMIUM RACK MOUNTER 131
PREMIUM RACK EDIT 132
I/O DEVICE
DANTE PATCH 138
DANTE SETUP 138
DANTE INPUT PATCH 138
DANTE OUTPUT PATCH 140
Rio 140
REMOTE HA EDIT 141
DANTE OUTPUT PATCH 142
AMP 143
DANTE OUTPUT PATCH 143
EXTERNAL HA 146
EXTERNAL HA EDIT 147
EXTERNAL HA PORT SELECT 147
MONITOR (Moniteur)
MONITOR 98
CUE 103
MONITOR 99
OSCILLATOR 109
TALKBACK 107
METER (Indicateur de niveau)
INPUT METER 111
OUTPUT METER 111
SETUP (Configuration)
USER SETUP 196
PREFERENCE 168
USER DEFINED KEYS SETUP 169
USER DEFINED KEY SETUP (List) 170
USER DEFINED KNOBS SETUP 171
USER DEFINED KNOB SETUP (List) 171
ASSIGNABLE ENCODER SETUP 172
CUSTOM FADER BANK/MASTER FADER 173
FADER ASSIGN SELECT 174

Structure des fonctions
Manuel de référence
5
NOTE
• Les explications fournies dans ce manuel de référence se
réfèrent à la console CL5.
• Dans le cas de la console CL3/CL1, certains écrans
n'affichent pas les canaux et les faders indisponibles sur le
modèle en question.
USER LEVEL/CREATE USER KEY 158
CREATE KEY 160
SAVE KEY 165
LOGIN 161
SAVE/LOAD 177
WORD CLOCK/SLOT 198
CASCADE IN/OUT PATCH 200, 202
OUTPUT PORT 18
MIDI/GPI 149, 221
MIDI SETUP 150
PROGRAM CHANGE 152
CONTROL CHANGE 155
GPI 222
FADER START 225
BUS SETUP 202
CONSOLE LOCK 175
DATE/TIME 204
NETWORK 205
DANTE SETUP 213
SCENE (Scène)
SCENE LIST 79
GLOBAL PASTE 85
FADE TIME 91
SONG SELECT 95
FOCUS RECALL 87
RECORDER (Enregistreur)
RECORDER 181
NUENDO LIVE 188
SETUP (Configuration) CH JOB (Tâche de canal)
CH LINK MODE 71
DCA GROUP ASSIGN 64
MUTE GROUP ASSIGN 66
RECALL SAFE MODE 88
CH COPY MODE 73
CH MOVE MODE 74
CH DEFAULT MODE 76
PATCH (Assignation)
PORT SELECT 22, 24, 100, 104,
139, 201
CH SELECT 19, 117, 174,
175, 182
Divers
CONFIRMATION 168
SOFT KEYBORD (21)
LOGIN 161
Startup Menu (Menu de démarrage)
MODE SELECT 206
INITIALIZE ALL MEMORIES 206
INITIALIZE CURRENT MEMORIES 206
TOUCH SCREEN CALIBRATION 207
INPUT PORT TRIM 210
OUTPUT PORT TRIM 210
SLOT OUTPUT TRIM 210
FADER CALIBRATION 208
CHANNEL COLOR CALIBRATION 211

Section SELECTED CHANNEL
Manuel de référence
6
Section SELECTED CHANNEL
Ce chapitre décrit le mode d'utilisation de la section SELECTED CHANNEL (Canal sélectionné)
et de l'écran SELECTED CHANNEL VIEW (Vue du canal sélectionné) en vue de contrôler le canal
sélectionné.
À propos de la section SELECTED CHANNEL
Située à gauche de l'écran, la section SELECTED CHANNEL correspond au module de mixage d'une
console de mixage analogique traditionnelle. Elle permet de régler manuellement tous les principaux
paramètres de mixage du canal actuellement sélectionné.
Les opérations exécutées dans cette section affectent le canal sélectionné en dernier à l'aide de la touche
[SEL] (Sélection) y afférente. Si vous avez affecté un canal ST IN (Entrée stéréo) ou un canal STEREO
à une seule bande de canaux, le canal L ou R sera sélectionné, et les principaux paramètres des canaux
L et R seront liés. Vous pouvez utiliser les boutons du panneau pour contrôler les paramètres de mixage,
tels que le gain de préampli micro, les réglages HPF/EQ (Filtre passe-haut/Égaliseur), le réglage de seuil
des processeurs de dynamiques, les réglages de balayage panoramique ou de balance ainsi que les niveaux
d'envoi vers les bus MIX/MATRIX.
Opérations liées à la section SELECTED CHANNEL
Suivez les étapes indiquées ci-dessous pour exécuter les opérations liées à la section SELECTED
CHANNEL.
1. Utilisez une touche [SEL] pour sélectionner le canal que vous souhaitez contrôler.
Pour sélectionner un canal, appuyez sur une touche [SEL] respectivement dans la section
Channel Strip du panneau supérieur, dans la section Centralogic ou dans la section Master.
Appuyez sur la touche de sélection de banques
appropriée de manière à ce que les canaux que
vous souhaitez contrôler soient affectés au
panneau supérieur.
Le numéro et le nom du canal actuellement
sélectionné s'affiche dans le champ de sélection
des canaux, situé dans la zone d'accès aux fonctions,
à droite de l'écran tactile.
NOTE
• Si un canal ST IN ou STEREO a été affecté à une seule bande de canaux, vous pourrez basculer
entre les canaux L et R en appuyant de manière répétée sur la même touche [SEL].
• Vous pouvez également changer de canal en appuyant sur le champ de sélection de canal,
dans la zone d'accès aux fonctions. Appuyez sur la partie gauche du champ pour sélectionner
le canal précédent. Appuyez sur la partie droite du champ pour sélectionner le canal suivant.
2. Appuyez sur un des boutons de la section SELECTED CHANNEL.
Appuyez sur un bouton de la section SELECTED CHANNEL pour afficher l'écran SELECTED
CHANNEL VIEW correspondant au canal actuellement sélectionné. Si vous laissez cet écran
affiché, vous pourrez toujours visualiser les réglages à l'écran tout en actionnant les boutons
dans la section SELECTED CHANNEL.
NOTE
Si vous avez activé l'option « POPUP APPEARS WHEN KNOB(S) PRESSED » (Apparition
d'une fenêtre contextuelle en cas d'utilisation de boutons) dans l'onglet PREFERENCE (auquel
vous accédez en appuyant d'abord sur la touche SETUP (Configuration) puis sur la touche
USER SETUP (Configuration utilisateur)), il vous suffit d'appuyer sur un bouton de manière
répétée pour ouvrir ou fermer la fenêtre contextuelle (1 canal).
Même si un autre écran est sélectionné, les boutons de la section SELECTED CHANNEL
affectent toujours le canal actuellement sélectionné. Dans ce cas, une fenêtre contextuelle
indiquant la valeur de ce paramètre apparaît à l'écran lorsque vous actionnez un bouton.
3. Servez-vous des boutons de la section SELECTED CHANNEL et des touches
de l'écran SELECTED CHANNEL VIEW pour modifier les paramètres du canal
sélectionné.
Numéro de canal
Nom de canal

Section SELECTED CHANNEL
Manuel de référence
7
Écran SELECTED CHANNEL VIEW
Champ SEND (Envoi)
Dans ce champ, vous avez la possibilité d'afficher le niveau du signal envoyé
depuis le canal respectivement vers les bus MIX/MATRIX et de basculer entre
les états d'activation/désactivation des signaux d'envoi et entre les positions
pre (avant) et post (après).
1Onglets
Permettent de sélectionner un groupe de 16 canaux de bus de sortie
devant être affichés dans le champ SEND.
•Onglet MIX1–16.............................. affiche les bus MIX 1–16.
•Onglet MIX17–24/MATRIX ......... affiche les bus MIX 17–24
et les bus MATRIX 1–8.
La vue et la fonction des boutons et des touches dans le champ SEND varient
selon qu'une paire de canaux de bus (impair et pair) comprend deux canaux
mono ou un canal stéréo.
Si les canaux du bus de destination sont deux canaux mono :
1Bouton SEND (Envoi)
Règle le niveau d'envoi sur le bus correspondant.
2Voyant PRE
Indique le point d'envoi du bus correspondant. Si le bus est de type VARI [PRE EQ] ou
VARI [PRE FADER] et la touche PRE sur l'écran MIX SEND 8ch (8 canaux) est réglée sur
ON (Activation), le voyant PRE sera allumé.
3Touche ON (Activation)
Permet de basculer entre les états d'activation/désactivation du signal d'envoi vers le bus
correspondant.
Si le bus de destination est un canal stéréo :
1Bouton SEND/PAN (Envoi/Panoramique)
Le bouton de droite règle le niveau du signal envoyé vers une paire de canaux de bus (pair et impair).
Le bouton de gauche règle le balayage panoramique et la balance du même signal.
2Voyant PRE
Indique le point d'envoi du bus correspondant. Si la touche PRE sur l'écran MIX SEND 8ch
(8 canaux) est réglée sur ON (Activation), le voyant PRE sera allumé.
3Touche ON
Appuyez sur la touche de droite pour activer/désactiver le signal envoyé aux deux canaux de bus.
NOTE
• Si les index d'un bouton SEND/PAN sont en blanc, le point d'envoi sera affecté en tant que PRE ;
s'ils sont de couleur noire, il sera affecté comme POST.
• Si le point d'envoi est PRE, vous pourrez spécifier le point PRE comme VARI [PRE EQ] ou VARI
[PRE FADER] dans la fenêtre contextuelle BUS SETUP qui apparaît lorsque vous appuyez sur
les touches SETUP → BUS SETUP.
• Si le type du bus de destination est réglé sur FIXED (Fixe), les contrôleurs 1–2 mentionnés
ci-dessus ne s'afficheront pas. Le niveau d'envoi sera fixé sur le niveau nominal et le point d'envoi
sur POST FADER. Pour plus de détails, reportez-vous à la section « Réglages de base des bus
MIX et MATRIX » en page 202.
• Appuyez sur les boutons SEND LEVEL ou PAN à l'écran pour ouvrir la fenêtre contextuelle
SEND 8ch.
1
1
2
3
1
2
3

Section SELECTED CHANNEL
Manuel de référence
8
■Champ GAIN/PATCH (Assignation)
Ce champ permet d'effectuer les réglages de gain analogique du préampli micro (HA), et de visualiser
l'état opérationnel du préampli micro.
1Bouton GAIN
Règle le gain analogique du préampli micro.
S'agissant d'un canal auquel le préampli micro n'a pas
été assigné, un cercle gris apparaît à la place du bouton.
Appuyez sur le bouton pour ouvrir la fenêtre contextuelle
GAIN/PATCH 1ch (1 canal).
Si la fonction Gain Compensation (Compensation de gain)
est activée, un indicateur apparaîtra pour signaler le
niveau de la sortie du signal vers le réseau audio.
2Voyant OVER (Dépassement)
Sert à vous alerter en cas d'écrêtage du signal.
3Indicateur +48V
Indique l'état d'activation/désactivation de l'alimentation fantôme du préampli micro.
4Indicateur Ø (Phase)
Indique le réglage de la phase d'entrée du préampli micro.
NOTE
• S'agissant d'un canal d'entrée assigné à une entrée sans préampli micro, 1 s'affiche sous la
forme d'un cercle gris et 3 n'apparaissent pas. Dans le cas d'un canal de sortie, 1 prend
l'aspect d'un cercle gris et 2–4 sont masqués.
• Si l'élément GAIN KNOB FUNCTION (Fonction du bouton GAIN) est spécifié sur DIGITAL GAIN
(Gain numérique) dans l'écran USER SETUP → PREFERENCE, le bouton de gain numérique
apparaîtra en 1 et le voyant en 3 ne s'affichera pas.
Pour plus de détails, reportez-vous à la section à la « Réglages HA (Préampli micro) » en
page 30.
■Champ PAN/BALANCE
Ce champ permet de basculer entre les états d'activation/désactivation du signal envoyé depuis
le canal sélectionné vers le bus STEREO/MONO, et de régler le panoramique et la balance.
La vue et la fonction des contrôleurs dans ce champ varient selon le type de canal sélectionné.
Lorsqu'un canal d'entrée ou un canal MIX est sélectionné :
1
Bouton TO STEREO PAN (Vers panoramique stéréo)
Détermine la position de balayage panoramique
du signal acheminé vers le bus STEREO.
Appuyez sur le bouton pour ouvrir la fenêtre contextuelle
STEREO/MONO 8ch. Si le canal ST IN est sélectionné,
vous pourrez spécifier d'afficher ou non le bouton PAN
ou le bouton BALANCE dans cette fenêtre contextuelle.
S'agissant d'un canal MIX, le bouton PAN apparaîtra si le
signal est de type mono et le bouton BALANCE s'affichera
en cas de signal stéréo.
2Touche ST/MONO
Permet de basculer entre les états d'activation/désactivation
d'un signal envoyé depuis le canal vers le bus STEREO/
MONO.
Si un canal INPUT/MIX est réglé en mode LCR,
la touche LCR s'affichera à l'emplacement2.
La touche LCR est un sélecteur d'activation/désactivation
général des signaux envoyés depuis le canal vers le bus STEREO/MONO.
Lorsqu'un canal MATRIX, STEREO ou MONO est sélectionné :
1Bouton BALANCE
Lorsque le signal du canal sélectionné est de type stéréo,
le bouton BALANCE s'affiche afin que vous puissiez
régler la balance du volume des canaux gauche et droite.
Si le signal de canal est monaural, un cercle gris apparaîtra
à cet emplacement.
Appuyez sur le bouton pour ouvrir la fenêtre contextuelle
TO STEREO (Vers stéréo) 8ch.
■Champ INPUT DELAY (Retard des signaux
d'entrée)
Ce champ permet d'afficher les réglages liés au retard.
1Voyant ON
Indique l'état d'activation/désactivation du retard.
Si le retard est désactivé, le voyant ne s'affichera pas.
2Temps de retard
La valeur de retard s'affiche en millièmes de seconde (ms) mais également selon l'échelle d'unités
actuellement sélectionnée. Si l'échelle utilise des unités de ms, la valeur ne s'affichera pas sur la
rangée inférieure. Seule la valeur en ms apparaît dans la rangée du milieu.
Appuyez sur ce champ pour ouvrir la fenêtre contextuelle INPUT DELAY (Retard) 8ch.
■Champ HPF (Filtre passe-haut)
(canaux d'entrée uniquement)
Ce champ permet de régler le filtre passe-haut.
1Bouton HPF (Filtre passe-haut)
Règle la fréquence de coupure du filtre passe-haut.
2Touche ON
Active ou désactive le filtre passe-haut.
Lorsqu'un canal de sortie est sélectionné, un cercle gris apparaît à l'emplacement 1, et le bouton 2
est masqué.
2
34
1
1 2
2
1
1
2
1
2

Section SELECTED CHANNEL
Manuel de référence
9
■Champ des paramètres EQ
Ce champ affiche les réglages des paramètres de l'égaliseur à 4 bandes.
1Bouton Q (Largeur de bande)
Spécifie la largeur de bande pour chaque bande séparément.
Lorsque le type de filtre à bande HIGH (Haute fréquence)
est réglé sur LPF (Filtre passe-bas) ou H. SHELF (Shelving
de la bande supérieure) ou que le type de filtre à bande LOW
(Basse fréquence) est défini sur L. SHELF (Shelving de la bande
inférieure), le bouton Q ne s'affiche pas. Seul le nom du type
de filtre apparaît.
NOTE
• Tout en appuyant dessus pour le maintenir enfoncé, la rotation complète, dans le sens inverse
des aiguilles d'une montre, du bouton Q de la bande HIGH sur le panneau définit le type de filtre
sur LPF. La rotation complète du bouton Q dans le sens des aiguilles d'une montre, tout en
appuyant dessus pour le maintenir enfoncé, définit le type de filtre sur le shelving de la bande
supérieure.
• La rotation complète, dans le sens des aiguilles d'une montre, du bouton Q de la bande LOW
sur le panneau, tout en appuyant dessus pour le maintenir enfoncé, définit le type de filtre sur
le shelving de la bande inférieure.
• Lorsqu'un canal de sortie a été sélectionné, la rotation complète, dans le sens inverse des aiguilles
d'une montre, du bouton Q de la bande LOW sur le panneau, tout en appuyant dessus pour
le maintenir enfoncé, définit le type de filtre sur HPF.
• Vous pouvez également changer de type de filtre dans la fenêtre contextuelle HPF/EQ
(Filtre passe-haut/Égaliseur) 1ch.
2Bouton FREQUENCY (Fréquence)
Définit la fréquence centrale (ou fréquence de coupure) de chaque bande séparément.
3Bouton GAIN
Définit le niveau d'atténuation ou d'accentuation de chaque bande séparément.
NOTE
• Si le type de filtre à bande HIGH est défini sur LPF, vous pourrez activer/désactiver le paramètre LPF
à l'aide du bouton GAIN de la bande HIGH sur le panneau.
• Si le type de filtre à bande LOW est défini sur HPF, vous pourrez activer/désactiver le paramètre HPF
à l'aide du bouton GAIN de la bande LOW sur le panneau.
• Appuyez sur les différents boutons pour ouvrir la fenêtre contextuelle HPF/EQ (Filtre passe-haut/
Égaliseur) 1ch correspondante.
■Champ du graphique EQ
Ce champ indique graphiquement la réponse approximative de l'égaliseur. Appuyez sur ce champ
pour ouvrir la fenêtre contextuelle HPF/EQ 1ch, dans laquelle vous pouvez régler l'atténuateur,
le filtre passe-haut et l'égaliseur.
■Champ DYNAMICS 1/DYNAMICS 2 (Dynamiques 1/2)
Ce champ permet d'afficher et de régler les paramètres DYNAMICS 1/DYNAMICS 2.
1Voyant OVER
Sert à vous alerter en cas d'écrêtage du signal.
2Indicateur de niveau
Affiche le niveau du signal de sortie (vert) et le degré de réduction de gain (orange) lorsque
la fonction Dynamics est activée. Le réglage du seuil actuellement sélectionné apparaît sous
forme de ligne verticale blanche.
3Threshold (Seuil)
Spécifie le seuil.
4Paramètres
Indique les valeurs des paramètres qui varient selon le type de dynamiques actuellement sélectionné.
Appuyez sur ce champ pour ouvrir la fenêtre contextuelle DYNAMICS 1/DYNAMICS 2
(Dyamiques 1/2) 1ch, dans laquelle vous pouvez effectuer des réglages de paramètre détaillés.
1 2 3
1 2
3
4

Section SELECTED CHANNEL
Manuel de référence
10
■Champ INSERT (Insertion)
Ce champ permet d'effectuer des réglages liés aux insertions.
1Touche contextuelle
Appuyez sur cette touche pour ouvrir la fenêtre contextuelle
INSERT/DIRECT OUT (Sortie d'insertion/Sortie directe) 1ch.
2Touche ON
Active ou désactive l'insertion.
3Touche contextuelle RACK EDIT (Édition de rack)
Apparaît uniquement en cas d'insertion d'un effet ou d'un rack Premium. Appuyez sur cette
touche pour afficher l'écran d'édition correspondant au rack inséré.
4Voyant IN (Entrée)
Apparaît en cas d'affectation d'un port à une assignation d'entrée d'insertion. Le voyant s'allume
lorsque le signal est envoyé vers l'entrée d'assignation.
■Champ DIRECT OUT (Sortie directe)
Ce champ permet d'effectuer des réglages liés aux insertions.
1Touche contextuelle
Appuyez sur cette touche pour ouvrir la fenêtre contextuelle
INSERT/DIRECT OUT 1ch. La valeur du niveau de la sortie
directe apparaît sous la touche.
2Touche ON
Permet de basculer entre les états d'activation/désactivation du paramètre Direct Out
(Sortie directe).
■Champ RECALL SAFE (Rappel sécurisé)
Ce champ permet d'effectuer les réglages liés à la fonction Recall Safe.
1Touche contextuelle
Appuyez sur cette touche pour ouvrir la fenêtre contextuelle
RECALL SAFE (Rappel sécurisé).
2Touche ON
Permet de basculer entre les états d'activation/désactivation de la fonction Recall Safe.
3Indicateur PARTIAL (Partiel)
S'allume uniquement lorsque la fonction Recall Safe s'applique à certains paramètres et non
à l'ensemble des réglages de canaux.
■Champ FADER
Ce champ permet d'afficher et de régler les états d'activation/
désactivation et le niveau liés aux canaux.
1Fader
Affiche le niveau actuellement sélectionné.
Servez-vous des faders du panneau supérieur pour régler
les niveaux.
2Indicateur de niveau
Affiche le réglage de niveau actuellement sélectionné sous forme de valeur numérique.
Si le signal est écrêté à un point donné du canal, l'indicateur ΣCLIP s'allumera.
3Touche ON
Permet de basculer entre les états d'activation/désactivation du canal. Cette touche est liée
à la touche [ON] correspondante sur le panneau supérieur.
■Champ DCA/MUTE
Ce champ permet d'afficher et de sélectionner le groupe DCA ou le groupe
de mutes auquel le canal est affecté.
1Onglets
Sélectionnez un groupe DCA ou un groupe de mutes à régler.
Appuyez à nouveau sur l'onglet sélectionné pour ouvrir la fenêtre
contextuelle DCA/MUTE GROUP ASSIGN MODE (Mode d'affectation
du groupe DCA/de mutes).
Lorsque l'onglet du groupe DCA est sélectionné :
2Touches de sélection de groupe DCA
Permettent de sélectionner le groupe DCA auquel le canal est affecté.
3Indicateurs de groupe de mutes
Indiquent le groupe de mutes auquel le canal est affecté.
Lorsque l'onglet du groupe de mutes est sélectionné :
4Touches de sélection de groupe de mutes
Permettent de sélectionner le groupe de mutes auquel le canal
est affecté.
NOTE
Si le niveau du variateur est réglé sur le groupe de mutes,
cette touche s'allumera en orange.
5Touche MUTE SAFE (Assourdissement sécurisé)
Supprime temporairement le canal du groupe de mutes.
6Indicateurs de groupe DCA
Indiquent le groupe DCA auquel le canal est affecté.
1
2
4 3
21
2
1
3
1
2
3
1
3
2
4
5
6

Section Centralogic
Manuel de référence
11
Section Centralogic
Ce chapitre explique le mode d'utilisation de la section Centralogic et de l'écran OVERVIEW
(Présentation) pour contrôler simultanément un total de huit canaux.
À propos de la section Centralogic
Située en bas de l'écran tactile, la section Centralogic permet de rappeler et de contrôler
simultanément un ensemble allant jusqu'à huit éléments parmi les canaux d'entrée, les canaux
de sortie ou les groupes DCA. Servez-vous des touches de sélection de banque de la section
Centralogic pour sélectionner les canaux que vous souhaitez contrôler.
Si vous appuyez sur une touche de sélection de banque, les canaux ou les groupes DCA correspondant
à cette touche seront affectés à la section Centralogic et pourront être contrôlés à l'aide des faders,
des touches [ON] (Activation) et des touches [CUE] de la section Centralogic.
Opérations liées à la section Centralogic
Suivez les étapes indiquées ci-dessous pour exécuter les opérations liées à la section Centralogic.
1. Servez-vous des touches de sélection de banque de la section Centralogic
pour sélectionner les canaux ou les groupes DCA que vous souhaitez contrôler.
Lorsque vous appuyez sur une touche de sélection de banque, le voyant DEL de la touche
en question s'allume. L'écran OVERVIEW s'ouvre sur l'écran tactile et les paramètres des
huit canaux sélectionnés s'affichent.
NOTE
Lorsque l'écran SELECTED CHANNEL VIEW s'affiche, vous pouvez basculer vers l'écran
OVERVIEW en appuyant sur un des boutons multifonctions 1–8. Ceci est pratique lorsque
vous voulez basculer rapidement vers l'écran OVERVIEW tout en gardant les mêmes canaux
ou groupes DCA sélectionnés à des fins de contrôle.
2.
Servez-vous des faders et des touches [ON] de la section Centralogic pour régler le
niveau du groupe des huit canaux sélectionnés (au maximum) et les activer/désactiver.
NOTE
• La ligne du bas de l'écran OVERVIEW affiche les canaux ou groupes DCA contrôlables
par les faders, les touches [ON] et les touches [CUE] de la section Centralogic.
• La ligne du haut de l'écran OVERVIEW affiche les canaux contrôlables par les boutons
multifonctions 1–8 de la section Centralogic.
3. Utilisez les champs de l'écran OVERVIEW et les boutons multifonctions pour
régler les paramètres du groupe des huit canaux (au maximum).
Touches de sélection de banque

Section Centralogic
Manuel de référence
12
Écran OVERVIEW
■Champ CHANNEL NAME (Nom de canal)
Ce champ apparaît en haut et en bas de l'écran, en affichant le numéro, le nom et l'icône des huit canaux
actuellement sélectionnés. Le nom du canal actuellement sélectionné est mis en surbrillance.
NOTE
Si vous avez conservé des canaux affectés aux faders dans la section Centralogic en appuyant
de façon prolongée sur une touche Bank Select, les noms de canaux apparaissant
respectivement en haut et en bas de l'écran OVERVIEW pourront ne pas être identiques.
■Champ GAIN/PATCH
Ce champ permet d'effectuer les réglages de gain analogique ou numérique du préampli micro (HA),
et de visualiser l'état opérationnel du préampli micro.
La vue et la fonction des contrôleurs dans ce champ varient selon le type de canal sélectionné.
Si le préampli micro est assigné :
1Bouton GAIN
Règle le gain analogique du préampli micro.
• Appuyez sur ce champ pour affecter le bouton GAIN au bouton
correspondant de la section Centralogic qui permet de régler le gain. Si la fonction
Gain Compensation est activée, un indicateur apparaîtra pour signaler le niveau
de la sortie du signal vers le réseau audio.
• Si le bouton GAIN a été affecté à un bouton de la section Centralogic, appuyez sur celui-ci
pour ouvrir la fenêtre contextuelle GAIN/PATCH 8ch.
2Voyant OVER
S'allume lorsque le signal envoyé sur le port d'entrée ou provenant de la sortie du rack dépasse la
déviation maximale. Ce voyant est disponible uniquement lorsqu'un canal d'entrée est sélectionné.
3Indicateur +48V
Indique l'état d'activation/désactivation de l'alimentation fantôme (+48 V) du préampli micro.
Cet indicateur ne s'affiche qu'en cas d'assignation du préampli micro au canal.
4Indicateur Ø (Phase)
Indique le réglage de la phase d'entrée du préampli micro. Cet indicateur est disponible uniquement
lorsqu'un canal d'entrée est sélectionné.
NOTE
• Si le logement n'est pas connecté au préampli micro, l'assignation et le type de la carte MY
s'afficheront.
• Si l'élément GAIN KNOB FUNCTION (Fonction du bouton GAIN) est spécifié sur DIGITAL GAIN
(Gain numérique) dans l'écran PREFERENCE, le bouton de GAIN numérique apparaîtra en lieu
et place du bouton 1, et l'indicateur 3 ne s'affichera pas.
Si la fonction Gain Compensation est activée, un indicateur apparaîtra pour signaler le niveau
de la sortie du signal vers le réseau audio.
Si le logement est assigné :
Le nom de logement s'affiche.
Si le rack est connecté :
L'assignation et le nom de module
s'affichent.
Si la sortie est connectée :
Seule l'assignation s'affiche.
: Canal sélectionné
: Canal non sélectionné
1
4
3
2

Section Centralogic
Manuel de référence
13
■Champ INPUT DELAY (Retard des signaux d'entrée)
Ce champ affiche l'état de retard du canal d'entrée. Si un canal de sortie a été sélectionné,
ce champ sera vide. Appuyez sur ce champ pour ouvrir la fenêtre contextuelle INPUT DELAY 8ch.
1Indicateur DELAY ON/OFF (Activation/désactivation du retard)
Indique l'état d'activation/désactivation du retard.
■Champ INSERT/DIRECT OUT (Sortie d'insertion/Sortie directe)
Ce champ permet d'effectuer des réglages d'insertion et de sortie directe. Appuyez sur ce champ
pour ouvrir la fenêtre contextuelle INSERT/DIRECT OUT 8ch.
1Indicateur INSERT ON/OFF (Activation/désactivation de l'insertion)
Affiche l'état d'activation/désactivation de l'insertion.
2Indicateur DIRECT OUT ON/OFF (Activation/désactivation de la sortie directe)
(canaux d'entrée uniquement)
Affiche l'état d'activation/désactivation de la sortie directe.
■Champ EQ
Ce champ indique graphiquement la réponse approximative de
l'égaliseur. Appuyez sur ce champ pour ouvrir la fenêtre contextuelle
HPF/EQ 1ch, dans laquelle vous pouvez régler le filtre passe-haut
et l'égaliseur.
NOTE
Si un réglage DCA ou un moniteur a été sélectionné,
ce champ sera vide.
■Champ DYNAMICS 1/2
Ce champ affiche la valeur et l'indicateur de niveau de seuil pour
les paramètres Dynamics 1/2. Appuyez sur ce champ pour ouvrir
la fenêtre contextuelle DYNAMICS 1/2 1ch.
NOTE
Si un réglage DCA ou un moniteur a été sélectionné,
ce champ sera vide.
■Champ SEND
Ce champ affiche le niveau d'envoi, les états d'activation/désactivation de l'envoi
ainsi que les réglages pre/post des 16 bus.
Pour sélectionner les 16 bus de destination, servez-vous des touches [MIX 1–16]
ou [MIX 17–24/MATRIX] dans la section SELECTED CHANNEL du panneau.
Utilisez les boutons multifonctions Centralogic pour régler le niveau d'envoi de
chaque bus. Appuyez sur le bouton du bus que vous souhaitez commander ;
il sera ainsi affecté aux boutons multifonctions Centralogic. S'il est attribué aux
boutons multifonctions, le fait de toucher ce bouton une fois de plus entraînera
l'affichage de l'écran contextuel SEND 8ch.
Ce champ varie selon le type du bus de destination.
Si le bus de destination est de type VARI (mono) :
La couleur des boutons et des échelles de bouton indiquent les états d'activation/
désactivation et les positions pre/post de l'envoi. Si l'envoi est désactivé, le bouton
s'affichera en gris. Si le réglage est en position post, l'échelle du bouton
s'affichera en noir.
Si le bus de destination est de type VARI (stéréo) :
Lorsqu'une paire de bus (pair et impair) est en stéréo, les boutons de gauche et de droite fonctionnent
respectivement comme des boutons PAN et SEND.
Si le bus de destination est réglé sur FIXED :
Le bouton SEND ON/OFF apparaît en lieu et place des différents boutons.
1
1
2

Section Centralogic
Manuel de référence
14
■Champ TO STEREO/MONO
Ce champ affiche l'état d'activation/désactivation et le réglage panoramique/balance du signal envoyé
vers le bus STEREO/MONO.
Si vous appuyez sur ce champ, le bouton sera affecté au bouton correspondant de la section Centralogic.
En appuyant à nouveau sur ce champ, vous affichez la fenêtre contextuelle STEREO/MONO 8ch.
Ce champ varie selon le type de canal sélectionné.
Lorsqu'un canal d'entrée ou un canal MIX est sélectionné :
1Bouton TO STEREO PAN
Détermine la position de balayage panoramique du signal acheminé vers le bus STEREO.
Appuyez sur le bouton pour ouvrir la fenêtre contextuelle STEREO/MONO 8ch. Si le canal ST IN
est sélectionné, vous pourrez spécifier d'afficher ou non le bouton PAN ou le bouton BALANCE
dans cette fenêtre. S'agissant d'un canal MIX, le bouton PAN apparaîtra si le signal est de type
mono et le bouton BALANCE s'affichera en cas de signal stéréo.
2Indicateur ST/MONO
Indique l'état du signal envoyé vers le bus STEREO/MONO.
Si un canal d'entrée ou un canal MIX est réglé en mode LCR,
l'indicateur LCR s'affichera à l'emplacement 2.
Lorsqu'un canal MATRIX (monaural) ou MONO est sélectionné :
L'indicateur ΣCLIP s'affiche pour signifier que le signal est écrêté à un point donné du canal.
S'agissant d'un canal MATRIX stéréo ou d'un canal STEREO, le bouton BALANCE s'affiche pour
indiquer la balance des canaux gauche et droit.
■Champ de groupe DCA
Un groupe DCA (1–16) auquel le canal est affecté s'affiche sur la première ou la deuxième rangée
de ce champ.
Appuyez sur ce champ pour ouvrir la fenêtre contextuelle DCA/MUTE GROUP ASSIGN MODE.
■Champ de groupe de mutes
Un groupe de mutes (1–8) auquel le canal est affecté s'affiche sur la troisième rangée de ce champ.
Si le canal a été temporairement retiré du groupe de mutes, la mention « S » (Sécurisation) s'affichera
sur la troisième rangée.
Si le niveau de variateur est réglé pour un groupe de mutes, la couleur des caractères passera du rouge
àl'orange.
Appuyez sur ce champ pour ouvrir la fenêtre contextuelle DCA/MUTE GROUP ASSIGN MODE.
1
2
2

Assignation des entrées et des sorties
Manuel de référence
15
Assignation des entrées et des sorties
Ce chapitre explique les modalités d'édition des assignations d'entrée et de sortie, de connexion
des insertions et d'utilisation des sorties directes.
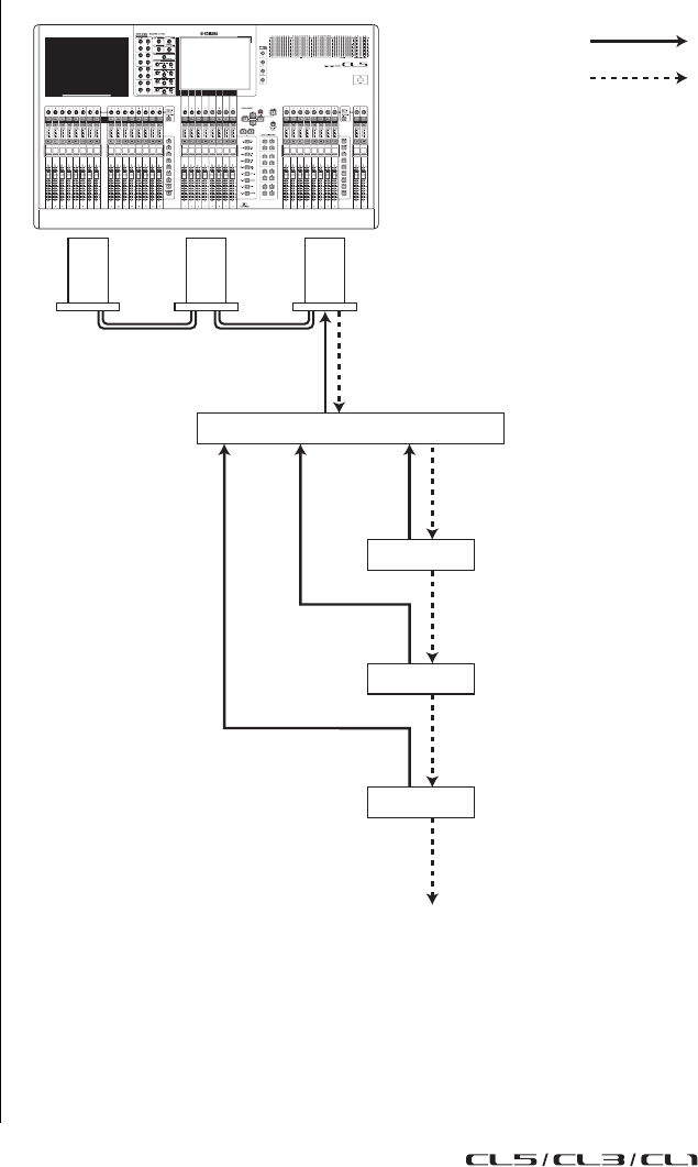
Assignation interne de la console CL et assignation
du réseau audio Dante
Le schéma suivant montre le flux de signaux via la console de série CL, les périphériques d'E/S et
le réseau audio Dante.
Assignation des entrées
Les consoles de série CL et les périphériques d'E/S offrent deux types d'assignation : assignation du
réseau audio Dante et assignation interne de la console CL.
Pour l'assignation du réseau audio Dante, il faut utiliser la fenêtre contextuelle DANTE INPUT PATCH
(Assignation des entrées Dante). Dans cette fenêtre, vous pouvez assigner les entrées de la console CL
et des périphériques d'E/S. Il est possible d'entrer soixante-quatre (64) canaux depuis le réseau audio
Dante sur une console de série CL. Vous pouvez choisir jusqu'à 64 canaux à partir d'un total de
512 canaux (valeur logique) de signaux du réseau audio Dante. Sélectionnez les périphériques d'E/S
(parmi 64 canaux) que vous voulez contrôler à partir de la console de série CL.
Procédez ensuite à l'acheminement des signaux d'entrée (qui ont été assignés dans la fenêtre
contextuelle DANTE INPUT PATCH) vers les canaux de la console de série CL. Pour ce faire,
sélectionnez les ports d'entrée DANTE 1–64 souhaités dans la fenêtre contextuelle GAIN/PATCH.
NOTE
Par défaut, les ports d'entrée DANTE 1–64 sont affectés aux canaux d'entrée 1–64.
Assignation des sorties
Utilisez la fenêtre contextuelle OUTPUT PORT (Port de sortie) pour assigner les canaux de sortie de la
console CL et le réseau audio Dante. Dans cette fenêtre, affectez les signaux des canaux de sortie aux
différents ports DANTE 1–64.
NOTE
Par défaut, les bus MIX 1–24 sont respectivement affectés aux canaux DANTE 1–24, les
bus MATRIX 1–8 aux canaux DANTE 25–32, les bus STEREO L/R aux canaux DANTE 33/34
et le bus MONO à DANTE 35.
Procédez ensuite à l'assignation des signaux de sortie depuis DANTE 1–64 (affectés dans la fenêtre
contextuelle OUTPORT PORT (Port de sortie)) aux sorties des périphériques d'E/S. Effectuez ces
affectations dans la fenêtre contextuelle OUTPUT PATCH (Assignation de sortie) du périphérique d'E/S.
64/512
8 16 16 16 64
SW
Dante-MY16-AUD
ID #3 ID #1
ID #2
OMNI MY MY MY
INPUT PATCH
Dante Network
“Dante” (ports)
Console de série CL
Périphérique d'E/S Périphérique d'E/S
Périphérique d'E/S
Jusqu'à 512 canaux
(valeur logique)
Assignation
Dante
Assignation
interne CL

Assignation des entrées et des sorties
Manuel de référence
16
Modification des réglages d'assignation de sortie
Pour modifier l'assignation, vous pouvez sélectionner le port de sortie qui sera la destination de sortie
de chaque canal de sortie ou le canal de sortie qui servira de source de sortie à chaque port de sortie.
Sélection du port de sortie pour chaque canal de sortie
1. Servez-vous des touches de sélection de banque de la section Centralogic pour
accéder à l'écran OVERVIEW contenant le canal de sortie pour lequel vous souhaitez
affecter le port de sortie.
2. Dans la partie supérieure de l'écran, appuyez sur le champ du numéro de canal/nom
de canal afin d'accéder à la fenêtre contextuelle PATCH/NAME (Assignation/Nom).
Dans la fenêtre contextuelle PATCH/NAME, vous pouvez modifier le nom et l'icône du canal ainsi
que le port de sortie affecté à chaque canal de sortie. Cette fenêtre contient les éléments suivants.
1Touche PATCH
Indique le port assigné au canal d'entrée ou de sortie. Appuyez sur cette touche pour activer
l'onglet PATCH en bas de l'écran. La fenêtre contextuelle PORT SELECT (Sélection de port)
s'ouvre, afin que vous y sélectionniez le réseau et le port souhaités.
2Touche de sélection de canal
Sélectionne le canal à régler.
NOTE
Le basculement entre les divers canaux sur cet écran n'affecte pas la sélection de canaux
sur la console.
3Touche des icônes de canal
Indique l'icône et la couleur actuellement sélectionnées pour le canal correspondant. Appuyez
sur cette touche pour activer l'onglet ICON (Icône) en bas de l'écran. La fenêtre contextuelle
CH COLOR/ICON (Couleur/Icône de canal) s'ouvre, afin que vous y sélectionniez la couleur,
l'icône et le nom du canal.
4Zone d'affichage du numéro de canal
Indique le numéro de canal. Cet élément ne peut pas être modifié.
Numéro de canal / Nom de canal
3 54
1
6
7
2

Assignation des entrées et des sorties
Manuel de référence
17
5Zone d'édition du nom de canal
Indique le canal actuellement spécifié. Appuyez sur l'intérieur de la zone pour activer l'onglet
NAME (Nom) en bas de l'écran. La fenêtre contextuelle SOFT KEYBOARD (Clavier logiciel)
s'ouvre, afin que vous y modifiiez le nom du canal.
6Liste de sélection de catégorie
Sélectionne le type de port que vous souhaitez afficher à l'écran.
7Touches de sélection de port
Permet de sélectionner un port dans la catégorie actuelle. Pour annuler la sélection, appuyez
à nouveau sur la même touche.
3. Utilisez les onglets et touches de sélection des ports de sortie pour spécifier
le port de sortie qui sera affecté à ce canal.
Si les touches de sélection du port de sortie ne s'affichent pas en bas de la fenêtre, appuyez
sur l'onglet PATCH.
4. Utilisez les touches de sélection de banque et les touches [SEL] pour changer les
canaux de sortie actuellement contrôlés et spécifiez leurs ports de sortie respectifs
de la même manière.
5. Une fois les réglages terminés, appuyez sur le symbole « x » situé dans le coin
supérieur droit pour fermer la fenêtre.
Vous revenez alors sur l'écran OVERVIEW.
Sélection du canal de sortie pour chaque port de sortie
1. Dans la zone d'accès aux fonctions, appuyez sur la touche SETUP pour accéder
àl'écran SETUP.
2. Dans le champ SYSTEM SETUP situé au centre de l'écran, appuyez sur la touche
OUTPUT PORT pour ouvrir la fenêtre contextuelle OUTPUT PORT.
Touche OUTPUT PORT

Assignation des entrées et des sorties
Manuel de référence
18
Dans la fenêtre contextuelle OUTPUT PORT, vous avez la possibilité d'affecter le canal source de
chaque port de sortie. Cette fenêtre contextuelle contient les éléments suivants.
1Numéro de logement/Type de carte
Si le canal de sortie d'un logement 1–3 est sélectionné pour les opérations, cette zone affichera
le numéro du logement et le type de carte E/S installée sur ce dernier.
2Touche DELAY SCALE (Échelle de retard)
Appuyez sur cette touche pour ouvrir la fenêtre contextuelle DELAY SCALE (Échelle de retard),
dans laquelle vous pouvez sélectionner l'unité du temps de retard.
3Port de sortie
Il s'agit du type et du numéro de port de sortie auquel le canal est affecté.
4Touche contextuelle de sélection de canal
Permet de sélectionner le canal que vous souhaitez affecter au port de sortie. Le nom du canal
actuellement sélectionné s'affiche.
5Bouton lié au temps de retard
Règle le temps de retard du port de sortie. Appuyez sur ce bouton pour le sélectionner, puis
servez-vous des boutons multifonctions 1–8 pour effectuer les réglages. La valeur du temps
de retard s'affiche en millièmes de seconde au-dessus du bouton alors que la valeur du temps
de retard exprimée selon l'unité sélectionnée dans la fenêtre contextuelle DELAY SCALE
apparaît sous le bouton.
NOTE
Cependant, si vous avez sélectionné ms (millième de seconde) sur l'échelle d'unités,
la valeur du temps de retard n'apparaîtra pas au-dessus du bouton.
6Touche DELAY
Active ou désactive le retard du port de sortie.
7Touche Ø (Phase)
Fait basculer la phase du signal affecté au port de sortie entre les phases normale et inversée.
8Bouton GAIN
Règle le gain de sortie du port de sortie. Pour définir cette valeur, appuyez sur ce bouton à l'écran
afin de le sélectionner, puis actionnez les boutons multifonctions 1–8. Faites tourner le bouton
pour régler la valeur dans la plage comprise entre –96 et +24 dB en pas de 1,0 dB. Vous pouvez
également faire pivoter le bouton tout en le maintenant enfoncé pour spécifier la valeur en pas
de 0,1 dB. La valeur actuelle apparaît dans la zone située directement sous le bouton.
9Indicateur de niveau
Indique le niveau du signal affecté au port de sortie.
0Onglets de sélection des ports de sortie
Changent les ports de sortie contrôlés dans la fenêtre contextuelle par groupes d'un total
de huit ports. Les onglets sont classés en trois groupes : DANTE, SLOT et PATCH VIEW
(Vue de l'assignation). Pour afficher les onglets dans le groupe souhaité, appuyez sur la touche
correspondant au nom du groupe, située à l'extrême droite ou gauche de la rangée du bas.
3. Utilisez les onglets de sélection des ports de sortie situés en bas de la fenêtre
contextuelle pour sélectionner le port de sortie à contrôler.
Les onglets correspondent aux ports de sortie suivants.
• DANTE 1–8, 9–16, 17–24, 25–32, 33–40, 41–48, 49–56, 57–64
Ces onglets contrôlent les canaux de sortie des connecteurs Dante.
• SLOT1 1–8, 9–16
• SLOT2 1–8, 9–16
• SLOT3 1–8, 9–16
Ces onglets vous permettent de contrôler les canaux de sortie 1–8 et 9–16 respectivement
des logements 1–3.
• OMNI 1–8
Cet onglet vous permet de contrôler les prises OMNI 1–8.
• DIGITAL OUT (Sortie numérique)
Cet onglet vous permet de commander les canaux L/R du connecteur DIGITAL OUT.
• PATCH VIEW1 (Vue de l'assignation 1)
• PATCH VIEW2 (Vue de l'assignation 2)
Ces onglets affichent les listes d'assignations.
2
1
3
4
5
6
7
8
9
0

Assignation des entrées et des sorties
Manuel de référence
19
4. Pour affecter un canal à un port de sortie, appuyez sur la fenêtre contextuelle
de sélection de canal correspondant à ce port.
La fenêtre contextuelle CH SELECT (Sélection de canal) s'affiche. Cette fenêtre contextuelle
contient les éléments suivants.
1Liste de sélection de catégorie
Sélectionne la catégorie du canal affiché dans la fenêtre contextuelle. Les catégories correspondent
aux canaux suivants. Elles varient selon le type du port de sortie.
•MIX/MATRIX.................................. MIX 1–MIX 24, MATRIX 1–MATRIX 8
•ST/MONO/MONI/CUE ................. STEREO L, STEREO R, MONO(C), MONI L, MONI R,
MONI C, CUE L, CUE R
•DIRECT OUT 1–32......................... Sorties directes CH1–CH32
•DIRECT OUT 33–64 ...................... Sorties directes CH33–CH64
•DIRECT OUT 65–72 ...................... Sorties directes CH65–CH72
•INSERT OUT 1–32.......................... Sorties d'insertion CH1–CH32
•INSERT OUT 33–64 ....................... Sorties d'insertion CH33–CH64
•INSERT OUT 65–72 ....................... Sorties d'insertion CH65–CH72
•INSERT OUT MIX/MATRIX ....... Sorties d'insertion pour MIX1-MIX24,
MATRIX 1-MATRIX8
•INSERT OUT ST/MONO .............. Entrées d'insertion pour STEREO L, STEREO R
et MONO (C)
•CASCADE MIX/MATRIX............. MIX1–MIX24, MATRIX1–MATRIX8
•CASCADE ST/MONO/CUE.......... STEREO L, STEREO R, MONO(C), CUE L, CUE R
NOTE
Dans le cas de la consoles CL3/CL1, les canaux indisponibles sur le modèle concerné ne
s'affichent pas.
2Touches de sélection de canal
Sélectionnent le canal à affecter au port de sortie que vous avez choisi à l'étape 3.
5. Utilisez les onglets de sélection de canal et les touches de sélection de canal
pour sélectionner le canal source, puis appuyez sur la touche CLOSE (Fermer).
Vous revenez à la fenêtre contextuelle OUTPUT PORT.
NOTE
Si la fonction PATCH CONFIRMATION (Confirmation d'assignation) est activée (ON), une
boîte de dialogue de confirmation apparaîtra à la moindre tentative de modification des réglages
d'assignation. Lorsque la fonction STEAL PATCH CONFIRMATION (Confirmation de remplacement
de l'assignation) est activée (ON), une boîte de dialogue de confirmation s'ouvre aussitôt que
vous essayez de changer un emplacement qui a déjà été assigné ailleurs.
6. Effectuez les réglages de retard, de phase et de gain de sortie selon les besoins.
7. Répétez les étapes 3–6 afin d'affecter des canaux à d'autres ports de sortie.
8. Une fois les réglages terminés, cliquez sur le symbole « x » situé dans le coin supérieur
droit de la fenêtre afin de revenir à l'écran précédent.
Modification des réglages d'assignation d'entrée
Cette section vous explique comment modifier l'assignation de chaque canal d'entrée.
1. Servez-vous des touches de sélection de banque de la section Centralogic pour
accéder à l'écran OVERVIEW contenant le canal d'entrée auquel vous souhaitez
affecter la source d'entrée.
1
2

Assignation des entrées et des sorties
Manuel de référence
20
2. Dans la partie supérieure de l'écran, appuyez sur le champ du numéro de
canal/nom de canal afin d'accéder à la fenêtre contextuelle PATCH/NAME.
Dans la fenêtre contextuelle PATCH/NAME, vous pouvez afficher et modifier le nom,
l'icône et la couleur de canal ainsi que le port d'entrée affecté à chaque canal d'entrée.
1Touche PATCH
Indique le port d'entrée actuellement sélectionné. Si vous appuyez sur cette touche lors
de la sélection d'icône ou de la modification d'un nom de canal, vous retournerez sur l'écran
de sélection du port d'entrée.
2Touche des icônes de canal
Affiche l'icône sélectionnée pour le canal correspondant. Lorsque vous appuyez sur cette touche,
un écran apparaît dans lequel vous pouvez sélectionner une icône ou un nom d'échantillon.
3Zone de saisie du nom de canal
Indique le nom attribué au canal correspondant. Lorsque vous appuyez sur ce champ, une fenêtre
de clavier s'ouvre afin de vous permettre d'attribuer un nom.
4Liste de sélection de catégorie
Sélectionne la catégorie du port d'entrée affiché dans la fenêtre contextuelle. Les catégories
correspondent aux ports d'entrée suivants. Elles varient selon le type de canal.
•DANTE1–32 ..............DANTE1–DANTE32
•DANTE33–64 ............DANTE33–DANTE64
•OMNI/PB OUT.........OMNI1–OMNI8, PB OUT(L), PB OUT(R)
•SLOT1 ........................ SLOT1(1)–SLOT1(16)
•SLOT2 ........................ SLOT2(1)–SLOT2(16)
•SLOT3 ........................ SLOT3(1)–SLOT3(16)
•EFFECT RACK......... FX1L(A)–FX8R(B)
•PREMIUM RACK.... PR1L(A)–PR2R(B)
5Touches de sélection de port d'entrée
Affectent un port d'entrée au canal d'entrée actuellement sélectionné.
6Onglets
Permettent de basculer entre plusieurs éléments.
3. Accédez à l'écran de sélection des ports d'entrée dans la fenêtre contextuelle
PATCH/NAME, puis utilisez les onglets et les touches de sélection de port d'entrée
pour sélectionner un port d'entrée.
NOTE
Si la fonction PATCH CONFIRMATION est activée (ON), une boîte de dialogue de confirmation
apparaîtra à la moindre tentative de modification des réglages d'assignation. Lorsque la fonction
STEAL PATCH CONFIRMATION est activée (ON), une boîte de dialogue de confirmation s'ouvre
aussitôt que vous essayez de changer un emplacement qui a déjà été assigné ailleurs.
4. Une fois les réglages terminés, appuyez sur le symbole « x » situé dans le coin
supérieur droit pour fermer la fenêtre.
Vous revenez alors sur l'écran OVERVIEW.
NOTE
Vous pouvez également entrer des ports d'entrée depuis la fenêtre contextuelle GAIN/PATCH.
5. Répétez les étapes 2–4 afin d'affecter des ports d'entrée à d'autres canaux.
2 3
1
6
4
5

Assignation des entrées et des sorties
Manuel de référence
21
Insertion d'un périphérique externe dans un canal
Vous pouvez, si vous le souhaitez, insérer un processeur d'effets ou tout autre périphérique externe dans
le chemin du signal des canaux INPUT, MIX, MATRIX, STEREO ou MONO. Dans ce cas, le type de
port d'entrée/sortie utilisé pour l'insertion et l'emplacement des points de l'entrée/sortie d'insertion
peuvent être spécifiés individuellement pour chaque canal.
1. Branchez votre équipement externe sur une prise OMNI IN/OUT (Entrée/Sortie
OMNI) ou sur une carte E/S installée dans un des logements 1–3.
NOTE
Si vous installez une carte E/S numérique dans un logement puis vous branchez numériquement
un périphérique externe, vous devrez veiller à synchroniser l'horloge de mots entre la console CL
et le périphérique externe (reportez-vous à la page 198).
2. Servez-vous des touches de sélection de banque de la section Centralogic pour
accéder à l'écran OVERVIEW contenant le canal auquel vous souhaitez affecter
la source d'entrée.
3. Appuyez sur le champ INSERT/DIRECT OUT pour accéder à la fenêtre contextuelle
INSERT/DIRECT OUT.
Dans la fenêtre contextuelle INSERT/DIRECT OUT, vous pouvez afficher ou modifier le type
de port d'entrée/sortie utilisé pour l'insertion ainsi que l'emplacement sur lequel cette dernière
doit se produire. Cette fenêtre contextuelle existe en deux versions : à un canal et à huit canaux.
Chacune de ces vues contient les éléments suivants.
Fenêtre contextuelle INSERT/DIRECT OUT (1ch)
1Touche INSERT OUT (Sortie d'insertion)
Appuyez sur cette touche pour ouvrir la fenêtre contextuelle PORT SELECT, dans laquelle vous pouvez
sélectionner un port de sortie. Le nom du port actuellement sélectionné s'affiche sur la touche.
2Touche INSERT IN (Entrée d'insertion)
Appuyez sur cette touche pour ouvrir la fenêtre contextuelle PORT SELECT, dans laquelle vous pouvez
sélectionner un port d'entrée. Le nom du port actuellement sélectionné s'affiche sur la touche.
3Touche INSERT ON/OFF
Active ou désactive l'insertion.
Pour modifier le point d'insertion actuellement sélectionné, appuyez sur l'un des trois blocs
ne contenant pas de touche.
NOTE
Vous pouvez régler les ports d'E/S afin qu'ils fonctionnent comme des insertions pour
les différents blocs.
4Touche APPLY TO ALL INPUT (Appliquer à toutes les entrées) (canaux d'entrée
uniquement)
Spécifie si la position d'insertion ou de sortie directe s'applique ou non à l'ensemble des
canaux d'entrée.
5Touche APPLY TO ALL OUTPUT (Appliquer à toutes les sorties) (canaux de sortie
uniquement)
Spécifie si les réglages de la position d'insertion s'appliquent ou non à l'ensemble des canaux
de sortie.
■Champ INSERT IN HA (Préampli micro d'entrée d'insertion)
Ce champ apparaît si vous avez choisi un port d'entrée équipé d'un préampli micro comme
entrée d'insertion.
6Touche +48V
Active/désactive l'alimentation fantôme (+48V) du préampli micro.
7Bouton A.GAIN (Gain analogique)
Indique le réglage de gain analogique du préampli micro. Appuyez sur ce bouton pour utiliser
le bouton multifonction permettant de régler le gain.
8Indicateur de niveau HA
Affiche le niveau du signal d'entrée du préampli micro.
1
2
3
4 5
6 7 8

Assignation des entrées et des sorties
Manuel de référence
22
Fenêtre contextuelle INSERT/DIRECT OUT (8ch)
1Touche de sélection de canal
Sélectionne le canal à régler. L'icône, la couleur et le numéro de canal apparaissent sur le bouton.
2Touche INSERT OUT (Sortie d'insertion)
Appuyez sur cette touche pour ouvrir la fenêtre contextuelle PORT SELECT, dans laquelle
vous pouvez sélectionner un port de sortie. Le nom du port actuellement sélectionné s'affiche
sur la touche.
3Touche INSERT ON/OFF (Activation/désactivation de l'insertion)
Active ou désactive l'insertion. Le réglage du point d'insertion actuellement spécifié s'affiche
sous la touche.
4Touche INSERT IN
Appuyez sur cette touche pour ouvrir la fenêtre contextuelle PORT SELECT, dans laquelle vous
pouvez sélectionner un port d'entrée. Le nom du port actuellement sélectionné s'affiche sur la
touche. Vous pouvez également afficher le niveau de l'entrée d'insertion en consultant l'indicateur
situé à droite de la touche du port (qui s'affiche en option).
4. Accédez à la fenêtre contextuelle INSERT/DIRECT OUT à un canal ou à huit canaux,
puis appuyez sur la touche contextuelle INSERT OUT.
La fenêtre contextuelle PORT SELECT s'ouvre, afin que vous y sélectionniez le port de sortie
utilisé pour la sortie d'insertion. Cette fenêtre contient les éléments suivants.
1Liste de sélection de catégorie
Sélectionne la catégorie du port de sortie affiché dans la fenêtre contextuelle. Les catégories
correspondent aux ports de sortie suivants. Elles varient selon le type de canal.
•OMNI .......................................... OMNI1–OMNI8
•SLOT1 ......................................... SLOT1(1)–SLOT1(16)
•SLOT2 ......................................... SLOT2(1)–SLOT2(16)
•SLOT3 ......................................... SLOT3(1)–SLOT3(16)
•GEQ RACK ................................GEQ1L(A)–GEQ16R(B) (Canaux MIX, MATRIX, STEREO
et MONO uniquement)
•EFFECT RACK.......................... FX1L(A)–FX8R(B)
•PREMIUM RACK.....................PR1L(A)–PR8R(B)
2Touches de sélection de port de sortie
Ces touches affectent le port de sortie utilisé comme sortie d'insertion pour le canal actuellement
sélectionné.
NOTE
Si vous spécifiez un rack dans lequel un GEQ (Égaliseur graphique) ou un rack Premium
a été monté et spécifié comme sortie ou entrée d'insertion, l'autre point d'assignation sera
automatiquement affecté au même rack. En outre, le mode d'insertion sera automatiquement
activé. Par ailleurs, si vous désactivez la spécification d'un rack dans lequel un GEQ ou un rack
Premium est monté, l'autre point d'assignation sera automatiquement désactivé en même temps
que le mode d'insertion.
1
4
3
2
1
2

Assignation des entrées et des sorties
Manuel de référence
23
5. Utilisez les catégories et les touches de sélection de port de sortie pour spécifier le
port de sortie qui sera utilisé comme sortie d'insertion, puis appuyez sur la
touche CLOSE.
Vous revenez à la fenêtre contextuelle INSERT/DIRECT OUT.
6. Appuyez sur la touche contextuelle INSERT IN.
La fenêtre contextuelle PORT SELECT s'ouvre, afin que vous y sélectionniez le port d'entrée
utilisé pour l'entrée d'insertion. Les catégories correspondent aux ports d'entrée suivants :
•OMNI.......................................... OMNI1–OMNI8
•SLOT1 ......................................... SLOT1(1)–SLOT1(16)
•SLOT2 ......................................... SLOT2(1)–SLOT2(16)
•SLOT3 ......................................... SLOT3(1)–SLOT3(16)
•GEQ RACK................................ GEQ1L(A)–GEQ16R(B) (canaux de sortie uniquement)
•EFFECT RACK ......................... FX1L(A)–FX8R(B)
•PREMIUM RACK .................... PR1L(A)–PR2R(B)
7. Spécifiez le port d'entrée que vous utiliserez pour l'entrée d'insertion, puis appuyez
sur la touche CLOSE.
8. Appuyez sur la touche INSERT ON/OFF pour l'activer.
Dans cet état, l'entrée et la sortie d'insertion sont activées. Réglez les niveaux d'entrée/sortie
de votre périphérique externe selon les besoins.
NOTE
• Si vous avez sélectionné la prise OMNI IN de la console
CL comme port d'entrée de l'insertion, procédez aux
réglages HA dans le champ INSERT IN HA.
• Même en cas de désactivation (OFF) de la touche
INSERT ON/OFF, le signal sélectionné pour la sortie
d'insertion continue d'être émis.
9. Si vous souhaitez changer la position d'entrée/sortie d'insertion, accédez
à la touche contextuelle INSERT/DIRECT OUT (Sortie d'insertion/sortie directe)
à un seul canal, et appuyez sur l'un des trois champs INSERT (Insertion).
Le champ INSERT sur lequel vous appuyez sera activé.
10. Une fois tous les réglages terminés, appuyez sur le symbole « x » situé dans le coin
supérieur droit pour fermer la fenêtre.
Vous revenez alors sur l'écran OVERVIEW.
11. Procédez aux réglages d'insertion pour d'autres canaux, selon les besoins.
Sortie directe d'un canal INPUT
Le signal d'un canal INPUT peut être directement émis à partir d'une prise OUTPUT (Sortie) sur un
périphérique d'E/S, d'une prise OMNI OUT ou d'un canal de sortie de logement de votre choix.
1. Connectez votre périphérique externe aux prises OMNI OUT ou OUTPUT,
ou à une carte E/S installée dans un des logements 1–3.
NOTE
Si vous installez une carte E/S numérique dans un logement puis vous branchez numériquement
un périphérique externe, vous devrez veiller à synchroniser l'horloge de mots entre la console CL
et le périphérique externe (reportez-vous à la page 198).
2. Utilisez les touches de sélection des banques de la section Centralogic pour accéder
à l'écran OVERVIEW contenant le canal d'entrée que vous souhaitez émettre
en sortie directe.
3. Appuyez sur le champ INSERT/DIRECT OUT pour accéder à la fenêtre contextuelle
INSERT/DIRECT OUT.
Cette fenêtre contextuelle existe en deux versions : à un canal et à huit canaux. Chacune de ces
vues contient les éléments suivants.
Fenêtre contextuelle INSERT/DIRECT OUT (1ch)
1Champ DIRECT OUT
Permet d'effectuer les réglages de sortie directe. Pour choisir la position souhaitée de la sortie
directe, appuyez sur l'un des quatre champs suivants : PRE HPF (directement avant le filtre
passe-haut), PRE EQ (directement avant l'égaliseur), PRE FADER (directement avant le fader)
ou POST ON (directement après la touche [ON]).
5
4
1
32

Assignation des entrées et des sorties
Manuel de référence
24
2Touche DIRECT OUT PATCH (Assignation de sortie directe)
Appuyez sur cette touche pour ouvrir la fenêtre contextuelle PORT SELECT, dans laquelle
vous pouvez sélectionner un port de sortie directe. Le nom du port actuellement sélectionné
s'affiche sur la touche.
3Touche DIRECT OUT ON (Activation de la sortie directe)
Permet de basculer entre les états d'activation/désactivation de la sortie directe.
4Bouton DIRECT OUT LEVEL (Niveau de sortie directe)
Affiche le niveau de la sortie directe. Appuyez sur ce bouton pour commander le niveau
à l'aide du bouton multifonction.
5Touche APPLY TO ALL INPUT (canaux d'entrée uniquement)
Spécifie si la position de la sortie d'insertion ou de la sortie directe s'applique ou non
à l'ensemble des canaux d'entrée.
Fenêtre contextuelle INSERT/DIRECT OUT (8ch)
1Touche DIRECT OUT ON
Permet de basculer entre les états d'activation/désactivation de la sortie directe. La position
de sortie directe actuellement sélectionnée s'affiche sous la touche.
2Touche DIRECT OUT PATCH
Appuyez sur cette touche pour ouvrir la fenêtre contextuelle PORT SELECT, dans laquelle
vous pouvez sélectionner un port de sortie directe. Le nom du port actuellement sélectionné
s'affiche sur la touche.
3Bouton DIRECT OUT LEVEL
Affiche le niveau de la sortie directe. Appuyez sur ce bouton pour commander le niveau à l'aide
du bouton multifonction.
4. Accédez à la fenêtre contextuelle INSERT/DIRECT OUT à un canal ou à huit canaux,
puis appuyez sur la touche contextuelle DIRECT OUT.
La fenêtre contextuelle PORT SELECT s'ouvre, afin que vous y sélectionniez le port de sortie
utilisé pour la sortie directe. Cette fenêtre contient les éléments suivants.
1Liste de sélection de catégorie
Sélectionne la catégorie du port de sortie affiché dans la fenêtre contextuelle. Les catégories
correspondent aux ports de sortie suivants. Elles varient selon le type de canal.
•OMNI/REC ............... OMNI1–OMNI8, REC IN(L), REC IN(R)
•SLOT1 ........................ SLOT1(1)–SLOT1(16)
•SLOT2 ........................ SLOT2(1)–SLOT2(16)
•SLOT3 ........................ SLOT3(1)–SLOT3(16)
•DANTE1–32.............. DANTE1–DANTE32
•DANTE33–64............ DANTE33–DANTE64
2Touches de sélection de port de sortie
Assignent le port de sortie utilisé pour la sortie directe du canal INPUT actuellement sélectionné.
5. Utilisez les onglets et touches de sélection du port de sortie pour spécifier le port
de sortie qui sera utilisé pour la sortie directe, puis appuyez sur la touche CLOSE.
Vous revenez à la fenêtre contextuelle INSERT/DIRECT OUT.
1
2
3
1
2

Assignation des entrées et des sorties
Manuel de référence
25
6. Appuyez sur la touche DIRECT OUT ON/OFF pour l'activer.
Dans cet état, la sortie directe est activée. Réglez le niveau d'entrée de votre périphérique externe
selon les besoins.
NOTE
Par défaut, tous ces réglages sont désactivés.
7. Si vous souhaitez changer la position de la sortie directe, accédez à la touche
contextuelle INSERT/DIRECT OUT à un canal, et appuyez sur un des deux champs
DIRECT OUT.
Le champ DIRECT OUT sur lequel vous appuyez sera activé.
8. Si vous souhaitez régler le niveau de la sortie directe, accédez à l'une des deux
fenêtres contextuelles INSERT/DIRECT OUT à un canal ou huit canaux, puis
actionnez le bouton DIRECT OUT LEVEL.
9. Une fois les réglages terminés, cliquez sur le symbole « x » situé dans le coin
supérieur droit de la fenêtre pour la fermer.
Vous revenez alors sur l'écran OVERVIEW.
10. Procédez aux réglages de sortie directe pour d'autres canaux, selon les besoins.
Enregistrement ou reproduction à l'aide d'un
logiciel DAW sur l'ordinateur
Si vous avez l'intention d'ajouter un logiciel DAW, tel que Steinberg Nuendo, à un réseau audio
comprenant une console CL et des périphériques d'E/S, vous devrez utiliser le pilote du logiciel
Dante Virtual Soundcard (DVS). Le logiciel DVS fonctionne comme une interface audio, qui rend
possible la transmission de signaux entre une application DAW et un réseau audio (incluant une
console de série CL et des périphériques d'E/S). De cette manière, vous serez à même d'effectuer des
enregistrements multipiste de vos performances en live ou d'utiliser des enregistrements en live
effectués la veille pour procéder à un étalonnage de son virtuel.
Cette section vous explique comment effectuer la configuration requise pour ajouter le logiciel DAW
à un réseau audio.
Périphériques et logiciels requis
• Console de série CL ; périphérique d'E/S
• Ordinateur (Windows ou Mac) équipé d'un port Ethernet prenant en charge un réseau Gigabit
Ethernet (GbE) ; logiciel DAW
• Commutateur réseau compatible GbE
•Câble CAT5e
• Code de licence du pilote Dante Virtual Soundcard
• Logiciel de commande de l'application Dante Controller
NOTE
Vous devez avoir un ID de licence pour utiliser le logiciel Dante Virtual Soundcard. L'ID de licence
est fourni dans l'emballage de l'unité de série CL.
Les informations les plus récentes sur les logiciels Dante Virtual Soundcard et Dante Controller
sont disponibles sur le site Web suivant :
http://www.yamahaproaudio.com/
Utilisation de Nuendo Live
L'application DAW Nuendo Live de Steinberg peut être utilisée avec les consoles de série CL, dans un
souci de mieux tirer profit de la fonctionnalité qui permet de les exploiter conjointement de manière
judicieuse. Pour plus de détails, reportez-vous à la section « Utilisation de la console CL avec Nuendo
Live » à la page 188.

Assignation des entrées et des sorties
Manuel de référence
26
Réglages de l'horloge de mots
Dans un réseau Dante, le périphérique maître fournit l'horloge de mots précise à l'ensemble des autres
périphériques du réseau. Si le périphérique maître est supprimé du réseau ou s'il tombe en panne,
un autre périphérique prendra automatiquement la relève en tant que fournisseur de l'horloge maître.
Pour effectuer ce réglage, il faut aller sur la zone d'accès aux fonctions et appuyer d'abord sur la touche
SETUP, puis sur la touche WORD CLOCK/SLOT SETUP (Configuration de l'horloge maître/logements)
afin d'ouvrir la fenêtre contextuelle WORD CLOCK/SLOT SETUP.
Configuration du logiciel Dante Virtual Soundcard
Installez les logiciels Dante Virtual Soundcard (DVS)
et Dante Controller sur un ordinateur que vous
souhaitez utiliser pour l'enregistrement audio.
Connectez ensuite le port réseau compatible
GbE de l'ordinateur à un commutateur réseau
compatible GbE. Configurez l'ordinateur de sorte
à obtenir l'adresse IP automatiquement (il s'agit
d'un réglage par défaut).
Avant de lancer le logiciel DVS, sélectionnez le format
audio souhaité (par ex., 48 kHz, 24 bits) et la latence
du réseau Dante. (Sélectionnez une valeur de latence
supérieure pour maintenir la stabilité du réseau
pendant l'utilisation d'un grand nombre de canaux.)
Pour les réglages avancés, sélectionnez le nombre de
canaux à utiliser aux fins de l'enregistrement et de la reproduction (la valeur par défaut est de 8 x 8).
Pour en savoir plus sur le réglage ASIO (Windows), reportez-vous au mode d'emploi de Dante
Virtual Soundcard.
Configuration de Dante Controller
Connectez le port réseau de l'ordinateur à un commutateur réseau compatible GbE. Configurez
l'ordinateur de sorte à obtenir l'adresse IP automatiquement (il s'agit d'un réglage par défaut).
Vous pouvez effectuer les réglages suivants via Dante Controller.
• Pour l'enregistrement multipiste : procédez à l'assignation des signaux audio acheminés depuis le
périphérique d'E/S vers l'enregistrement multipiste de DVS.
• Pour l'étalonnage de son virtuel : effectuez l'assignation des signaux audio de telle sorte qu'ils soient
émis depuis l'ordinateur vers le réseau audio Dante, puis acheminés vers les canaux de la console CL.
Pour obtenir de plus amples informations sur les opérations et les réglages de Dante Controller,
reportez-vous au mode d'emploi du logiciel.
Configuration du logiciel DAW
Vous devez effectuer les réglages liés au pilote sur le logiciel DAW dont vous disposez. Dans la fenêtre
des réglages de périphérique, sélectionnez « Dante Virtual Soundcard-ASIO » (pour un ordinateur
Windows) ou « Dante » (pour un Mac).
Si vous utilisez une application DAW Nuendo Live, reportez-vous également à la section « Utilisation
de la console CL avec Nuendo Live » à la page 188.
Enregistrement et reproduction audio
Une fois que vous avez terminé les réglages de pilote sur le logiciel DAW, vous pouvez enregistrer
et reproduire les données audio à votre guise.
Pour l'enregistrement multipiste, il faut régler les ports d'entrée des pistes, dans le logiciel DAW, sur les
ports récepteurs de signaux audio en provenance du périphérique d'E/S.
Pour effectuer à un étalonnage de son virtuel, vous devez acheminer les signaux audio enregistrés vers
les canaux d'entrée de la console CL. Pour ce faire, utilisez Dante Controller afin d'assigner les signaux
de telle sorte que ceux-ci soient émis depuis l'application DAW vers les canaux DANTE 1–64 de la
console CL. Il pourrait s'avérer utile, pour la suite, de stocker deux jeux de réglages DANTE INPUT
PATCH dans la bibliothèque : le premier pour les besoins de routage des signaux audio depuis le
périphérique d'E/S et le second aux fins du routage des signaux audio à partir du logiciel DAW. De cette
manière, vous serez en mesure de basculer entre les réglages d'assignation sans démarrer Dante
Controller. En outre, vous pourrez assigner un canal spécifique (comme celui de la voix, par exemple)
au périphérique d'E/S devant faire l'objet d'une surveillance lors d'un étalonnage de son virtuel.

Canaux d'entrée
Manuel de référence
27
Canaux d'entrée
Ce chapitre explique les différentes opérations liées aux canaux d'entrée.
Flux du signal des canaux d'entrée
Les canaux d'entrée constituent la section qui traite les signaux reçus depuis les périphériques d'E/S,
les prises d'entrée du panneau arrière ou les logements 1–3, puis les envoie respectivement vers les bus
STEREO, MONO, MIX ou MATRIX. Il existe deux types de canaux d'entrée, décrits ci-après.
Canal MONO
Ces canaux servent à traiter les signaux monauraux. Lorsque la console de série CL est réglée sur ses
paramètres par défaut, le signal d'entrée provenant du connecteur Dante est affecté.
Canal STEREO
Ces canaux servent à traiter les signaux stéréo. Lorsque la console de série CL est réglée sur ses paramètres
par défaut, le signal d'entrée provenant des ports d'entrée EFFECT RACK (Rack d'effet) 1–8 est affecté.
• INPUT PATCH (Assignation d'entrée)
Affecte des signaux d'entrée aux canaux d'entrée.
• Ø (Phase)
Alterne la phase du signal d'entrée.
• DIGITAL GAIN
Atténue/renforce le niveau du signal d'entrée.
• HPF (Filtre passe-haut)
Filtre passe-haut qui coupe la zone de fréquences située en deçà de la fréquence spécifiée.
• 4 BAND EQ (Égaliseur à 4 bandes)
Égaliseur paramétrique à quatre bandes : HIGH, HIGH MID, LOW MID et LOW.
• DYNAMICS 1
Processeur de dynamiques pouvant être utilisé pour les effets de gate, de ducking, d'expandeur
et de compresseur.
• DYNAMICS 2
Processeur de dynamiques pouvant servir de compresseur, de compandeur et de de-esser.
• INPUT DELAY (Retard des signaux d'entrée)
Corrige le retard du signal d'entrée. Vous pouvez spécifier jusqu'à 1 000 ms.
• LEVEL/DCA (Niveau/DCA) 1–16
Règlent le niveau d'entrée du canal.
• ON (Activation/désactivation)
Active ou désactive le canal d'entrée. Si ce réglage est désactivé, le canal correspondant sera assourdi.
INPUT PATCH
ATT
Keyin
Self PRE EQ
Self POST EQ
MIX21-24 OUT
CH[1-8,9-16,17-24,25-32,33-40,41-48, 49-56, 57-64, 65-72]POST EQ(CL5)
CH[1-8,9-16,17-24,25-32,33-40,41-48, 49-56, 57-64]POST EQ(CL3)
CH[1-8,9-16,17-24,25-32,33-40,41-48]POST EQ(CL1)
ON
4BAND
EQ
GATE
DUCK
EXPAND
COMP
GR METER
COMP
COMPAND
DE-ESSER
KEYIN CUE
HPF
PRE HPF POST EQ
INSERT
METER
LEVEL/
DCA1-16
PRE FADER
PRE FADER POST ON
PRE FADER
INSERT OUT
PRE EQ
INSERT OUT
To OU TPUT PATC H
PRE EQ
INSERT POINT
POST ON INSERT OUT
PRE FADER INSERT OUT
PRE EQ INSERT OUT
GR METER
METER
POST ON
METER
DYNA2OUT
METER
DYNA1OUT
METER
EQ OUT
METER
PRE EQ
PRE HPF / PRE EQ / PRE FADER/POST ON ON LEVEL DIRECT OUT 1-72{64,48} To OU TP UT PATCH
PAN LIN K
MATRIX1,3...7
MATRIX2,4...8
CUE R
MIX1,3...23
MIX2,4...24
CUE L
Keyin Filter
CH INSERT IN
1-72{64,48}
To RACKIN PATCH
INSERT
CH 1-72{64,48}
72
{64,
48}
(PRE FADER)PFL / (POST ON)AFL / POST PAN L ON
ON
ST L
MONO(C)
ST R
MIX
12 23
... 24
ST
LR
M
O
N
O
(C)
MATRIX
12 78
... CUE
LR
METER
PRE HPF
CH INSERT OUT
1-72{64,48}
PRE EQ / PRE FADER / POST ON ON LEVEL
ON LEVEL
LEVEL
PAN
ON
PRE EQ / PRE FADER / POST ON
To M ATR IX
VAR I
To MATRIX
VAR I
STEREO
PRE EQ / PRE FADER / POST ON ON LEVEL
ON LEVEL
LEVEL
PAN
ON
PRE EQ / PRE FADER / POST ON
To M IX
VARI
To MIX
VARI
STEREO
To MI X
FIXED
POST ON ON
ON
To MIX
FIXED
STEREO
POST PAN L
POST PAN R
ON
ON
PAN
TO ST
LR MONO TO MONO
LCR TO LCR
CSR
POST PAN L
POST PAN R
(PRE FADER)PFL / (POST ON)AFL / POST PAN R
PAN MOD E
DELAY
Max
1000ms
INSERT
POST ON
INSERT OUT
Digital
GAIN
OSCILLATOR
ON
ON
ON
ON
ON
ON
ON
ON
ON
ON
MIX
12 2324
ST
LR
M
O
N
O
(C)
MATRIX
12 78
CUE
LR
16
ON
METER
LEVEL/
DCA1-16
PRE FADER
PRE FADER POST ON
METER
POST ON
PAN LIN K
MATRIX1,3...7
MATRIX2,4...8
CUE R
MIX1,3...23
MIX2,4...24
CUE L
(PRE FADER)PFL / (POST ON)AFL / POST PAN L ON
ON
ST L
MONO(C)
ST R
To MATRIX
To MI X
SAME as INPUT1-72{64,48}
PAN /B AL
TO ST
LR MONO TO MONO
LCR TO LCR
CSR
POST PAN L
POST PAN R
(PRE FADER)PFL / (POST ON)AFL / POST PAN R
PAN MODE
ST IN 1L–8R
Digital
GAIN
Keyin
Self PRE EQ
Self POST EQ
MIX21-24 OUT
ST IN 1L-4R POST EQ
4BAND
EQ
GATE
DUCK
EXPAND
COMP
GR METER
COMP
COMPAND
DE-ESSER
KEYIN CUE
HPF
PRE HPF POST EQPRE EQ
GR METER
METER
DYNA2OUT
METER
DYNA1OUT
METER
EQ OUT
METER
PRE EQ
Keyin Filter
METER
PRE HPF
DELAY
Max
1000ms
SAME as INPUT1-72{64,48}
ATT
OSCILLATOR
INPUT PATCH
Tous les paramètres relatifs
à L et R sont liés (à l'exception
de Ø (phase), Digital GAIN,
Delay et PAN).

Canaux d'entrée
Manuel de référence
28
•PAN
Règle le panoramique des signaux envoyés depuis le canal d'entrée vers le bus STEREO. S'agissant
du canal STEREO, il est possible de basculer entre PAN et BALANCE. Le paramètre BALANCE
ajuste la balance de volume des signaux gauche/droit émis depuis le canal STEREO vers le bus
STEREO. Vous pouvez activer le paramètre PAN LINK (Liaison panoramique) dans la fenêtre
contextuelle BUS SETUP (Configuration de bus) de sorte que le réglage du paramètre PAN
s'applique également aux signaux envoyés vers la paire de bus MIX ou MATRIX affectés en stéréo.
• LCR (Gauche/Centre/Droite)
Envoie le signal du canal d'entrée vers les bus STEREO/MONO comme un signal à trois canaux
comprenant les canaux L/R avec en plus, le canal central.
• MIX ON/OFF (Activation/désactivation de l'envoi vers MIX)
Ceci est un sélecteur d'activation/désactivation du signal envoyé depuis le canal d'entrée vers
les bus MIX 1–24.
• MATRIX LEVEL 1–24 (Niveaux d'envoi vers MATRIX 1–24)
Ajuste le niveau d'envoi des signaux envoyés depuis le canal d'entrée vers les bus MIX 1–24 de type
VARI. S'agissant de la position depuis laquelle le signal est envoyé vers le canal MIX, vous avez le
choix entre les réglages suivants : directement avant l'égaliseur, en position pré-fader ou post-fader.
• MATRIX ON/OFF (Activation/désactivation de l'envoi de MATRIX)
Ceci est un sélecteur d'activation/désactivation des signaux envoyés depuis le canal d'entrée
vers les bus MATRIX 1–8.
• MATRIX LEVEL 1–8 (Niveaux d'envoi vers MATRIX 1–8)
Règle le niveau d'envoi du signal envoyé depuis le canal d'entrée vers les bus MATRIX 1–8.
S'agissant de la position depuis laquelle le signal est envoyé vers le canal MATRIX, vous avez le choix
entre les réglages suivants : directement avant l'égaliseur, en position pré-fader ou post-fader.
• INSERT (Canaux MONO uniquement)
Vous assignez les ports de sortie ou d'entrée de votre choix afin d'insérer un périphérique externe
tel qu'un processeur d'effets. En ce qui concerne le point d'entrée ou de sortie d'insertion, il est
possible de choisir les positions suivantes : directement avant l'égaliseur, directement avant le
fader ou directement après la touche [ON].
• DIRECT OUT (Canaux MONO uniquement)
Ceci peut être assigné à n'importe quel port de sortie afin d'émettre le signal d'entrée directement
à partir du port de sortie correspondant. En ce qui concerne la position de la sortie directe, il est
possible de choisir les positions suivantes : directement avant le filtre passe-haut, directement
avant l'égaliseur, directement avant le fader ou directement après la touche [ON].
• METER
Mesure le niveau du canal d'entrée. Vous pouvez changer la position sur laquelle le niveau est détecté.
(Reportez-vous à la page 112).
Spécification du nom, de l'icône et de la couleur
du canal
Sur les unités de la série CL, vous avez la possibilité de spécifier à l'écran le nom et l'icône de chaque
canal d'entrée séparément. Cette section explique comme spécifier le nom et l'icône du canal concerné.
1. Accédez à l'écran OVERVIEW contenant le canal d'entrée dont vous souhaitez
spécifier le nom, l'icône et la couleur.
2. Accédez à la fenêtre contextuelle PATCH/NAME en appuyant sur le champ du
numéro de canal/nom de canal auquel vous souhaitez attribuer un nom, une icône
et une couleur.
Champ du numéro de canal / nom de canal

Canaux d'entrée
Manuel de référence
29
Cette fenêtre comporte les éléments suivants :
1Touche PATCH
Indique le port actuellement assigné. Appuyez sur cette touche pour activer l'onglet PATCH
en bas de l'écran. La fenêtre contextuelle PORT SELECT s'ouvre, afin que vous y sélectionniez
le réseau et le port souhaités.
2Touche des icônes de canal
Indique l'icône et la couleur actuellement sélectionnées pour le canal correspondant. Appuyez sur
cette touche pour activer l'onglet ICON en bas de l'écran. La fenêtre contextuelle CH COLOR/ICON
s'ouvre, afin que vous y sélectionniez la couleur, l'icône et le nom du canal.
3Zone d'édition du nom de canal
Indique le canal actuellement spécifié. Appuyez sur l'intérieur de la zone pour activer l'onglet
NAME en bas de l'écran. La fenêtre contextuelle SOFT KEYBOARD s'ouvre, afin que vous
y modifiez le nom du canal.
4Onglets
Utilisez ces onglets pour basculer entre les éléments.
3. Appuyez sur la touche de l'icône du canal souhaité.
La partie inférieure de la fenêtre contextuelle change comme suit.
1Touches de sélection de couleur de canal
Sélectionnez une couleur de canal. Appuyez sur la touche pour appliquer immédiatement
le changement de réglage.
2Touches de sélection d'icône
Sélectionnez une icône de canal. Appuyez sur la touche pour appliquer immédiatement
le changement de réglage.
3Touches de configuration de nom d'échantillon
Sélectionnez un nom d'échantillon prédéfini. Vous pouvez modifier le nom ultérieurement
dans l'onglet NAME.
4. Utilisez les touches de sélection d'icône pour sélectionner l'icône à utiliser pour ce
canal. Vous pouvez vous servir des touches de sélection de couleur pour
sélectionner la couleur du canal.
L'icône ou la couleur sélectionnée apparaît sur la touche des icônes, située dans la partie
supérieure de la fenêtre.
5.
Pour modifier le nom d'un canal sur la base d'un nom d'échantillon, utilisez les touches
de configuration de nom d'échantillon pour sélectionner un nom d'échantillon.
Le nom d'échantillon sélectionné est saisi dans le champ du nom de canal situé dans la partie
supérieure de la fenêtre.
Pour entrer directement le nom de canal, allez à l'étape 6.
2 3
1
4
1
2
3

Canaux d'entrée
Manuel de référence
30
NOTE
Vous pouvez ajouter ou éditer des caractères dans le champ de nom de canal même après
y avoir entré un nom d'échantillon. Si vous souhaitez affecter rapidement un nom de canal
composé d'un nom commun suivi d'un chiffre, tel que « Vocal 1 » ou « Vocal 2 », saisissez
d'abord un nom d'échantillon puis adjoignez-lui un numéro.
6. Pour saisir directement un nom de canal (ou éditer un nom d'échantillon déjà entré),
appuyez sur le champ du nom de canal situé dans la partie supérieure de la fenêtre.
La fenêtre du clavier s'ouvre dans la partie inférieure de l'écran, ce qui vous permet d'entrer
ou d'éditer les caractères souhaités.
7. Servez-vous des touches [SEL] pour basculer entre les canaux d'entrée, et spécifier
de la même façon l'icône ou le nom de canal pour d'autres canaux.
Lorsque la fenêtre contextuelle PATCH/NAME s'affiche, vous pouvez utiliser les touches [SEL]
pour changer le canal à commander.
8. Une fois la saisie de données terminée, appuyez sur le symbole × dans la partie
supérieure droite de la fenêtre.
NOTE
Appuyez sur la touche TAB pour passer au canal suivant. Vous avez aussi la possibilité d'appuyer
sur la touche ENTER (Entrée) pour fermer la fenêtre contextuelle de la même façon qu'avec
le symbole « x ».
Réglages HA (Préampli micro)
Cette section vous explique comment effectuer les réglages liés au préampli micro (HA) (activation/
désactivation de l'alimentation fantôme, gain, phase) pour chaque canal d'entrée.
Réglage du gain analogique
1. Pour régler exclusivement le gain analogique du préampli micro, servez-vous
du bouton GAIN de la section SELECTED CHANNEL.
2. Pour éditer des paramètres détaillés tels que l'activation/désactivation de
l'alimentation fantôme ou la phase, servez-vous des touches de sélection de
banque de la section Centralogic afin d'accéder à l'écran OVERVIEW contenant
le canal d'entrée dont vous voulez régler le préampli micro.
3. Appuyez sur le champ GAIN/PATCH correspondant au canal pour lequel vous
souhaitez régler le préampli micro. La fenêtre contextuelle GAIN/PATCH s'affiche.
Cette fenêtre contextuelle propose quatre types de vue. Servez-vous des onglets situés en bas de la
fenêtre pour sélectionner une vue. Chacune de ces vues contient les éléments suivants.
Champ GAIN/PATCH

Canaux d'entrée
Manuel de référence
31
Fenêtre contextuelle GAIN/PATCH (1ch)
1Indicateur d'icône, de numéro et de nom de canal
Affiche l'icône, le numéro et le nom du canal.
2Section HA
Apparaît si le préampli micro est assigné au canal d'entrée. Cette section permet d'actionner
les contrôleurs liés au préampli micro, comme suit :
• Touche +48V
Active/désactive l'alimentation fantôme (+48V) du préampli micro.
• Bouton A.GAIN (Gain analogique)
Règle le gain analogique du préampli micro. Utilisez le bouton multifonction pour régler le niveau.
Si la fonction Gain Compensation est activée, un indicateur apparaîtra pour signaler la position
du gain analogique en cas d'activation de la fonction.
• Indicateur de niveau HA
Affiche le niveau du signal d'entrée du préampli micro.
NOTE
• Si le logement est assigné au canal, cette section 2 servira à afficher le type de logement
ou la carte MY et l'indicateur lié au logement.
• Si le rack est assigné au canal, cette section 2 affichera le type de rack et le type d'effet.
• En absence d'assignation d'élément, la section 2 est vide.
• Touche GC (Gain Compensation) ON/OFF (Activation/désactivation
de la compensation de gain)
Active ou désactive la fonction Gain Compensation, qui sert à corriger le gain. Lorsque la fonction
Gain Compensation est activée, le niveau de sortie du signal émis depuis le périphérique d'E/S
vers le réseau audio est stabilisé. Par exemple, si la console de diffusion en façade et la console de
contrôle partagent le même signal d'entrée provenant du périphérique d'E/S, et si le gain
analogique est réglé sur la console de diffusion en façade, cette fonction permettra d'éviter toute
fluctuation du niveau de signal reçu sur la console de contrôle. Si la fonction Gain Compensation
est désactivée, le gain analogique et le gain numérique reviendront au niveau obtenu à l'activation
de la fonction. Par conséquent, le niveau de gain du réseau numérique restera inchangé.
• Indicateur de niveau de compensation de gain
Indique le niveau du signal de sortie envoyé vers le réseau audio après compensation de gain.
3Touche INPUT PORT (Port d'entrée)
Indique le port assigné au canal. Appuyez sur cette touche pour ouvrir la fenêtre contextuelle
PATCH (Assignation) dans laquelle vous pouvez sélectionner un port à assigner.
4Touche d'icône et de nom de canal
Indique le numéro, l'icône et le nom attribués au canal. Appuyez sur cette touche pour accéder
à la fenêtre contextuelle PATCH/NAME, dans laquelle vous assignez le port d'entrée et spécifiez
le nom du canal souhaités.
5Touche Ø (Phase)
Permet de basculer entre les réglages des phases normale et inversée pour l'entrée des signaux.
6Bouton D. GAIN (Gain numérique)
Indique la valeur de gain numérique. Utilisez le bouton multifonction pour régler le niveau.
7Indication de mesure de gain numérique
Indique le niveau après application du gain numérique.
8Touche GC ALL ON (Activer la compensation de gain partout)/Touche GC ALL OFF
(Désactiver la compensation de gain partout)
Active/désactive la compensation de gain sur tous les canaux d'entrée simultanément.
32 4 5 6 7
1 8

Canaux d'entrée
Manuel de référence
32
Fenêtre contextuelle GAIN/PATCH (8ch)
1Touche de sélection de canal
Indique l'icône, le numéro et le nom attribués au canal. Lorsque vous appuyez sur cette touche,
le canal correspondant devient la cible des opérations dans la section SELECTED CHANNEL,
et la touche [SEL] correspondante s'allume.
2Touche PATCH
Appuyez sur cette touche pour ouvrir la fenêtre contextuelle PORT SELECT afin d'y assigner
le port d'entrée au canal d'entrée.
3Touche +48V
Cette touche apparaît pour le canal d'entrée auquel le préampli micro a été assigné. Appuyez
sur cette touche pour activer ou désactiver l'alimentation fantôme (+48V).
NOTE
Si le logement (pour lequel la connexion vers le préampli micro n'est pas reconnue) est assignée,
le type de la carte mini-YGDAI s'affichera.
4Bouton A.GAIN (Gain analogique)
Règle le gain analogique du préampli micro. Appuyez sur ce bouton pour
utiliser le bouton multifonction permettant de régler le gain.
Si la fonction Gain Compensation est activée, un indicateur apparaîtra pour
signaler la position du gain analogique en cas d'activation de la fonction.
5Indicateur de niveau
Indique le niveau du signal d'entrée.
6Touche GC (Gain Compensation)
Active ou désactive la fonction Gain Compensation pour ce canal.
7Touche Ø (Phase)
Alterne la phase du signal d'entrée.
8Bouton D. GAIN (Gain numérique)
Indique la valeur de gain numérique. Appuyez sur ce bouton pour utiliser le bouton multifonction
permettant de régler le gain.
9Indication de mesure de gain numérique
Indique le niveau après l'application du gain numérique.
Fenêtre contextuelle GAIN/PATCH
(1-48, 49-72/ST IN(CL5), 49-64/ST IN(CL3), ST IN(CL1))
Cette fenêtre affiche les réglages de préampli micro des canaux d'entrée correspondants. Vous pouvez
aussi y régler le gain de préampli micro par groupe de huit canaux sélectionnés, à l'aide des boutons
multifonctions de la section Centralogic.
1Touches de sélection de paramètre
Sélectionnez un des paramètres suivants pour l'afficher dans la fenêtre.
•ANALOG GAIN........................Gain analogique
•DIGITAL GAIN ........................Gain numérique
•PATCH ........................................Sélection de patch
2Touches GC ALL ON/GC ALL OFF
Activent ou désactivent la compensation de gain sur tous les canaux d'entrée simultanément.
3Touche de sélection de canal
Sélectionne le canal. Vous avez la possibilité de sélectionner plusieurs canaux en même temps.
1
2
3
4
5
9
6
7
8
12 12
3

Canaux d'entrée
Manuel de référence
33
■Si vous appuyez sur la touche de sélection de paramètre correspondant
à ANALOG GAIN :
1Bouton GAIN
Indique le réglage de gain analogique pour chaque canal. Appuyez sur ce bouton pour commander
la valeur de gain à l'aide du bouton multifonction. Si la fonction Gain Compensation est activée, un
indicateur apparaîtra pour signaler la position du gain analogique en cas d'activation de la fonction.
2Voyant OVER
S'allume lorsqu'un signal envoyé sur le port d'entrée ou provenant de la sortie du rack dépasse
la déviation maximale. Ce voyant est disponible uniquement lorsqu'un canal d'entrée est sélectionné.
3Voyant +48V
Indique l'état d'activation/désactivation de l'alimentation +48V pour chaque canal.
4Indicateur Ø (Phase)
Indique le réglage de phase pour chaque canal.
NOTE
Si le canal d'entrée est assigné à un logement pour lequel la connexion au préampli micro n'est
pas reconnue, le bouton 1 sera remplacé par le numéro de logement/port de la destination
de l'assignation. De plus, le voyant 3 ne s'affichera pas.
Si le canal d'entrée est assigné à VIRTUAL RACK (Rack virtuel), le bouton 1 sera remplacé
par l'ID de port du rack.
En cas d'absence d'assignation au canal d'entrée, le bouton 1 sera remplacé par une ligne
pointillée « ---- ».
■Si vous appuyez sur la touche de sélection de paramètre correspondant
à DIGITAL GAIN :
1Bouton GAIN
Indique le réglage de gain numérique pour chaque canal. Appuyez sur ce bouton pour
commander la valeur de gain à l'aide du bouton multifonction.
2Voyant OVER
S'allume lorsqu'un signal envoyé sur le port d'entrée ou provenant de la sortie du rack dépasse la
déviation maximale. Ce voyant est disponible uniquement lorsqu'un canal d'entrée est sélectionné.
3Indicateur Ø (Phase)
Indique le réglage de phase pour chaque canal.
■Si vous appuyez sur la touche de sélection de paramètre correspondant
àPATCH:
1Touche PATCH
Appuyez sur cette touche pour ouvrir la fenêtre contextuelle PORT SELECT, dans laquelle
vous pouvez sélectionner un port d'entrée à assigner au canal.
4. Accédez à la fenêtre contextuelle GAIN/PATCH 1ch ou 8ch.
5. Utilisez les touches à l'écran ou les boutons multifonctions pour éditer les réglages
de gain, de phase et d'activation/désactivation de l'alimentation fantôme du
préampli micro.
NOTE
• Le PAD est activé ou désactivé en interne lorsque le gain HA est réglé entre +17 dB et +18 dB.
• Gardez à l'esprit que du bruit pourra être généré lors de l'utilisation de l'alimentation fantôme
s'il existe une différence entre l'impédance de sortie chaud et froid de l'équipement externe relié
àlaprise INPUT.
• Le bouton GAIN et la touche +48V ne sont valides que sur les canaux dont le port d'entrée affecté
est une prise INPUT du périphérique d'E/S, une prise OMNI IN sur l'unité CL ou un logement
connecté à un périphérique de préampli micro externe (comme par ex., Yamaha AD8HR, SB168-ES).
6. Exécutez les mêmes opérations pour d'autres canaux d'entrée, selon les besoins.
Si vous affichez la fenêtre contextuelle GAIN/PATCH 1 canal, vous pourrez également utiliser
les touches [SEL] pour changer le canal à éditer.
Si vous affichez la fenêtre contextuelle GAIN/PATCH 8ch, vous aurez la possibilité de vous servir
des touches de sélection de banque de la section Centralogic afin de basculer entre les canaux,
contrôlés par groupes de huit unités.
7. Une fois que vous terminé l'édition, appuyez sur le symbole « × » dans la partie
supérieure droite de la fenêtre.
13
2
4
1
2
3
1

Canaux d'entrée
Manuel de référence
34
Réglage de la fonction Gain Compensation
Si vous utilisez un périphérique d'E/S (tel que le Rio3224-D) sur un réseau Dante, vous pourrez
stabiliser le niveau de la sortie de signal vers le réseau audio à l'aide de la fonction Gain Compensation.
Si la console de diffusion en façade et la console de contrôle partagent le même périphérique d'E/S ou
si vous effectuez l'enregistrement numérique via les connexions Dante, l'utilisation de cette fonction
vous permettra de maintenir à un niveau constant le signal sortant du périphérique d'E/S émis vers le
réseau, même en cas de modification de la valeur du gain analogique sur le périphérique d'E/S.
Pour ce faire, suivez les étapes ci-dessous.
1. Réglez le gain analogique comme indiqué précédemment.
2. Appuyez sur un des boutons de la section SELECTED CHANNEL.
L'écran SELECTED CHANNEL VIEW du canal sélectionné s'affiche.
3. Appuyez sur le champ GAIN dans l'écran SELECTED CHANNEL VIEW.
La fenêtre contextuelle GAIN/PATCH s'affiche.
4. Appuyez sur la touche GC située à droite du bouton A. GAIN.
Lorsque la fonction est activée, cette touche s'allume. Appuyez à nouveau sur la touche pour
désactiver la fonction.
Si vous réglez la valeur du gain analogique alors que la fonction Gain Compensation est activée, le
niveau du préampli micro sera modifié en conséquence. Cependant, le niveau de la sortie de signal
vers le réseau audio sera automatiquement corrigé selon le niveau obtenu lors de l'activation de la
fonction Gain Compensation. Si vous désactivez la fonction Gain Compensation dans l'état, le gain
analogique et le gain compensé du périphérique d'E/S seront rétablis sur leur réglage en vigueur à
l'activation de la fonction. Par conséquent, le niveau de signal du réseau audio restera inchangé.
NOTE
Étant donné que le gain compensé est le gain utilisé pour compenser automatiquement le gain
dans le périphérique d'E/S, il n'apparaît pas en tant que paramètre. C'est la position au moment
de l'activation qui s'affiche.
Réglage du gain numérique
Lorsque la fonction Gain Compensation est activée, le gain numérique permet de régler le niveau
de l'entrée de signal acheminé vers les canaux d'entrée de la console CL.
Suivez pour ce faire les étapes ci-dessous.
1. Appuyez sur la touche [SEL] du canal d'entrée que vous souhaitez contrôler.
2. Appuyez sur un des boutons de la section SELECTED CHANNEL.
L'écran SELECTED CHANNEL VIEW du canal sélectionné s'affiche.
3. Appuyez sur le champ GAIN.
La fenêtre contextuelle GAIN/PATCH s'affiche.
4. Utilisez le bouton multifonction 8 pour régler le paramètre D. GAIN.
NOTE
• Appuyez d'abord sur la touche SETUP, puis sur la touche USER SETUP. Sélectionnez l'onglet
PREFERENCE, puis réglez le paramètre GAIN KNOB FUNCTION (Fonction du bouton de gain)
sur DIGITAL GAIN. Vous pourrez ajuster la valeur du gain numérique en vous servant du bouton
GAIN situé soit sur la bande de canaux correspondante soit dans la section SELECTED CHANNEL.
• Vous pouvez également faire fonctionner le gain numérique en affectant INPUT GAIN → DIGITAL
GAIN à un bouton USER DEFINED ou en affectant une fonction ALTERNATE à une touche
USER DEFINED.

Canaux d'entrée
Manuel de référence
35
Relation entre le gain analogique et le gain numérique lorsque
la fonction Gain Compensation est activée
Si la fonction Gain Compensation est activée, le réglage du gain analogique sur une certaine valeur
pourra causer l'émission d'un signal, depuis le périphérique d'E/S vers le réseau audio, qui sera atténué
de la même valeur. Par conséquent, les signaux du réseau audio seront maintenus à un niveau corrigé
constant dans le domaine numérique.
Par exemple, supposons que la valeur du gain analogique est réglée sur +30 dB au moment où la
fonction Gain Compensation est activée. Dans ces conditions, si vous augmentez la valeur du gain
analogique à +45 dB, le niveau du signal envoyé vers le réseau audio sera maintenu à +30 dB
(c'est-à-dire atténué de –15 dB).
À ce stade, le gain de chaque entrée de signal vers l'unité de série CL est ajusté selon le réglage du
paramètre de gain numérique de la console de série CL. Si la console de diffusion en façade et la console
de contrôle partagent le même périphérique d'E/S, le réglage du gain analogique sur la première console
n'aura pas d'incidence sur le niveau d'entrée de la console de contrôle car le niveau du signal sur le
réseau audio est maintenu à un niveau constant.
Cependant, sachez que si le signal est déformé en raison d'un gain analogique élevé, il vous faudra
d'abord désactiver la fonction Gain Compensation, puis définir le gain sur un niveau d'entrée approprié
avant de réactiver la fonction. En revanche, si vous essayez de baisser le niveau du gain analogique alors
que la fonction Gain Compensation est activée, le signal du réseau audio sera amplifié du même montant,
en raison de l'action de la fonction Gain Compensation, et le signal restera déformé.
NOTE
Vous pouvez exécuter cette opération rapidement en affectant l'activation/désactivation de
Gain Compensation applicable à la fonction SET BY SEL à l'une des touches USER DEFINED
(Définie par l'utilisateur).
Envoi d'un signal depuis le canal d'entrée vers
les bus STEREO/MONO
Cette section vous explique comment envoyer le signal d'un canal d'entrée vers les bus STEREO
ou MONO.
Les bus STEREO et MONO servent essentiellement à envoyer des signaux vers les haut-parleurs
principaux. Il existe deux méthodes d'envoi des signaux vers les bus STEREO ou MONO : via les modes
ST/MONO et LCR. Vous pouvez sélectionner le mode de votre choix pour chaque canal séparément.
Ces modes diffèrent entre eux de la façon expliquée ci-dessous.
■Mode ST/MONO
Ce mode envoie les signaux à partir d'un canal d'entrée vers les bus STEREO et MONO de manière
indépendante.
• Il est possible d'activer/désactiver séparément les signaux émis depuis un canal d'entrée vers les bus
STEREO et MONO.
• Le balayage panoramique du signal envoyé depuis le canal d'entrée vers le bus STEREO L/R est
contrôlé par le bouton TO ST PAN (Vers panoramique stéréo). (Les signaux émis vers le bus MONO
ne sont pas affectés par le maniement de ce bouton.)
• La balance de volume gauche/droite du signal émis depuis un canal ST IN vers le bus STEREO
est commandée par ce bouton. (Les signaux émis vers le bus MONO ne sont pas affectés par
le maniement de ce bouton.)
Si le mode PAN/BALANCE est réglé sur PAN, vous serez en mesure de régler la position panoramique
des signaux envoyés vers le bus L/R STEREO de manière individuelle (reportez-vous à la page 37).
■Mode LCR
Sous ce mode, les signaux des canaux d'entrée sont envoyés à trois bus (STEREO (L/R) et MONO (C))
en même temps.
• Les signaux émis depuis un canal d'entrée vers les bus STEREO et MONO sont activés/désactivés
collectivement.
• Le bouton CSR (Rapport centre-côté) détermine le rapport de niveau entre les signaux envoyés
depuis un canal d'entrée vers le bus STEREO (L/R) et le bus MONO (C).
• Le bouton TO ST PAN/BALANCE définit le niveau des signaux envoyés depuis un canal d'entrée
vers les bus STEREO (L/R) et MONO (C).
NOTE
Si vous souhaitez contrôler le signal du bus STEREO ou MONO via un casque ou un équipement
similaire, vous devrez appuyer sur la touche MONITOR dans la zone d'accès aux fonctions pour
sélectionner « LCR » comme source de contrôle avant de poursuivre la procédure.

Canaux d'entrée
Manuel de référence
36
1. Assurez-vous qu'une source d'entrée est connectée au canal d'entrée que vous
voulez régler. Réglez l'alimentation dérivée, le gain et la phase du préampli micro
afin d'obtenir le signal d'entrée optimal.
2. Utilisez les touches de sélection de banque de la section Centralogic pour accéder
à l'écran OVERVIEW contenant le canal d'entrée dont vous voulez envoyer le signal
vers le bus STEREO/MONO.
3. Dans le champ STEREO/MONO, appuyez sur un bouton pour sélectionner
le canal que vous souhaitez régler, puis appuyez à nouveau sur le même bouton
pour accéder à la fenêtre contextuelle TO STEREO/MONO (Vers Stéréo/Mono).
Dans la fenêtre contextuelle TO STEREO/MONO, vous pouvez contrôler les signaux envoyés
depuis un canal d'entrée vers le bus STEREO/MONO. Cette fenêtre contextuelle propose quatre vues.
8ch, CH1–48, CH49–72 ST IN et OUT CH. Servez-vous des onglets situés en bas de la fenêtre pour
sélectionner une des quatre vues. Chacune de ces vues contient les éléments suivants.
Fenêtre contextuelle TO STEREO/MONO (8ch)
Vous pouvez contrôler ici les réglages d'activation/désactivation et de panoramique/balance des
signaux envoyés depuis les canaux d'entrée vers les bus STEREO (L/R) et MONO (C), par groupe
de huit canaux.
1Touche de sélection de canal
Sélectionne le canal. Vous avez la possibilité de sélectionner plusieurs canaux en même temps.
2Mode Voyants DEL
3Touche MODE (Sélection de mode ST/MONO/LCR)
Appuyez sur cette touche plusieurs fois pour basculer entre les modes ST/MONO et LCR.
Le voyant DEL du mode actuellement sélectionné s'allume.
4Touches ST/MONO
Ces touches sont des sélecteurs d'activation/désactivation individuels pour les signaux envoyés
depuis les différents canaux vers les bus STEREO/MONO lorsque la touche MONO est spécifiée
en mode ST/MONO.
5Voyant d'écrêtage Σ
S'allume pour indiquer qu'un signal est écrêté à un endroit donné du canal.
6Bouton TO ST PAN/TO ST BALANCE
S'agissant des canaux MONO, ceci fonctionne comme un bouton PAN qui règle le balayage
panoramique gauche/droite des signaux envoyés vers le bus STEREO. En ce qui concerne les
canaux STEREO, ceci fonctionne comme un bouton PAN mais aussi comme un bouton BALANCE,
qui règle le volume des signaux gauche et droit envoyés vers le bus STEREO. Pour en spécifier
la valeur, appuyez sur le bouton afin de le sélectionner, puis servez-vous du bouton multifonction
correspondant.
Champ STEREO/MONO
1
2
3
6
5
4

Canaux d'entrée
Manuel de référence
37
7Touche PAN/BALANCE MODE (Mode Panoramique/Balance)
Permet de basculer la fonction du bouton TO ST PAN/TO ST BALANCE vers le canal STEREO.
Si la touche de sélection du mode ST/MONO/LCR est spécifiée en mode LCR, la touche et le bouton
suivants s'afficheront en lieu et place de la touche ST/MONO 4.
8Touche LCR
Cette touche est un sélecteur d'activation/désactivation général pour les signaux envoyés
depuis un canal donné vers les bus STEREO et MONO. Si cette touche est désactivée, aucun
signal ne sera envoyé depuis le canal d'entrée correspondant vers les bus STEREO ou MONO.
9Bouton CSR
Règle le niveau relatif des signaux envoyés depuis le canal vers les bus STEREO (L/R)
et MONO (C), dans une plage de 0–100 %. Pour en spécifier la valeur, appuyez sur le
bouton afin de le sélectionner, puis servez-vous du bouton multifonction correspondant.
(reportez-vous à la page 38).
Fenêtre contextuelle TO STEREO/MONO
(CH1-48, CH49-72/ST IN(CL5), CH49-64/ST IN(CL3), ST IN(CL1))
Règle l'état d'un signal envoyé depuis le canal d'entrée correspondant vers le bus STEREO/MONO.
Vous pouvez également y effectuer le réglage de panoramique ou de balance pour des groupes
de huit canaux sélectionnés.
1Touche de sélection de canal
Sélectionne le canal. Vous avez la possibilité de sélectionner plusieurs canaux en même temps.
2Voyant d'écrêtage Σ
S'allume pour indiquer qu'un signal est écrêté à un endroit donné du canal.
3Bouton TO ST PAN/TO ST BALANCE
Règle le panoramique ou la balance.
Pour en spécifier la valeur, appuyez sur le bouton afin de le sélectionner, puis servez-vous
du bouton multifonction correspondant.
Si le signal atteint un point de surcharge à n'importe quel point de détection de mesure du canal,
l'indicateur situé à la droite du bouton s'allumera.
4Indicateur ST/MONO
Si un canal est spécifié en mode ST/MONO, ces indicateurs afficheront individuellement l'état
d'activation/désactivation des signaux envoyés depuis le canal vers les bus STEREO/MONO.
Si un canal est réglé en mode LCR, l'indicateur LCR s'affichera à cet emplacement. L'indicateur
LCR renseigne sur l'état d'activation/désactivation de tous les signaux envoyés depuis ce canal
vers les bus STEREO/MONO.
4. Accédez à la fenêtre contextuelle TO STEREO/MONO à huit canaux.
7
8
9
1
2
3
4

Canaux d'entrée
Manuel de référence
38
5. Utilisez la touche MODE afin de sélectionner le mode ST/MONO ou LCR pour
chaque canal séparément.
6. Dans la section MASTER (Principale) du panneau supérieur, assurez-vous que
la touche [ON] du canal STEREO/MONO est activée, puis réglez le fader sur
le niveau approprié.
7. Dans la section INPUT du panneau supérieur, vérifiez que la touche [ON] est
activée pour le canal d'entrée que vous souhaitez contrôler, puis réglez le fader
sur une position appropriée.
Les étapes suivantes diffèrent selon que le mode ST/MONO ou LCR ait été sélectionné pour le canal,
à l'étape 5.
■Canaux pour lesquels le mode ST/MONO est sélectionné
8. Dans la fenêtre contextuelle TO STEREO/MONO, utilisez la touche STEREO/MONO
pour activer ou désactiver individuellement le signal envoyé depuis le canal
d'entrée vers le bus STEREO/MONO.
S'agissant d'un canal réglé en mode ST/MONO, les signaux envoyés vers les bus STEREO
et MONO peuvent être activés ou désactivés individuellement.
9. Dans la fenêtre contextuelle TO STEREO/MONO, utilisez le bouton TO ST PAN
pour régler le balayage panoramique du signal envoyé depuis le canal d'entrée
vers le bus STEREO.
■Canaux pour lesquels le mode LCR est sélectionné
8. Dans la fenêtre contextuelle TO STEREO/MONO, utilisez la touche LCR pour activer
ou désactiver en groupe les signaux envoyés depuis le canal d'entrée vers les bus
STEREO/MONO.
S'agissant d'un canal réglé en mode LCR, les signaux envoyés vers les bus STEREO et MONO
peuvent être activés ou désactivés collectivement.
9. Dans la fenêtre contextuelle TO STEREO/MONO, servez-vous du bouton CSR pour
ajuster la différence de niveau entre les signaux envoyés depuis ce canal vers les
bus STEREO (L/R) et MONO (C).
10. Dans la fenêtre contextuelle TO STEREO/MONO, utilisez le bouton TO ST PAN
pour régler le balayage panoramique des signaux envoyés depuis le canal d'entrée
vers les bus STEREO et MONO (C).
Lorsque le bouton CSR est réglé sur 0 %, la manipulation du bouton TO ST PAN d'un canal
INPUT modifie le niveau des signaux envoyés vers les bus STEREO (L/R) et MONO (C),
tel qu'illustré dans le schéma ci-après. Dans ce cas, le bouton TO ST PAN fonctionne comme
un bouton PAN traditionnel, et aucun signal n'est envoyé vers le bus MONO (C).
L'utilisation du bouton TO ST BALANCE d'un canal STEREO change le niveau des signaux
envoyés depuis les canaux STEREO L/R vers les bus STEREO (L/R) et MONO (C), tel qu'illustré
dans le schéma ci-après. Dans ce cas, le bouton TO ST PAN fonctionne comme un bouton
BALANCE traditionnel, et aucun signal n'est envoyé vers le bus MONO (C).
CLR
Bouton TO ST PAN
Signal envoyé vers le bus STEREO (L)
Niveau du signal
Signal envoyé vers le bus STEREO (R)
CLR
Bouton TO ST BALANCE
Signal envoyé depuis le canal STEREO (L)
vers le bus STEREO (L)
Niveau du signal
CLR
Bouton TO ST BALANCE
Signal envoyé depuis le canal STEREO (R)
vers le bus STEREO (R)
Niveau du signal

Canaux d'entrée
Manuel de référence
39
Lorsque le bouton CSR est réglé sur 100 %, la manipulation du bouton INPUT TO ST PAN
modifie le niveau des signaux envoyés vers les bus STEREO (L/R) et MONO (C), tel qu'illustré
dans le schéma ci-après.
L'utilisation du bouton TO ST BALANCE d'un canal ST IN change le niveau des signaux envoyés
depuis les canaux STEREO L/R vers les bus STEREO (L/R) et MONO (C), tel qu'illustré dans
le schéma ci-après.
Envoi d'un signal depuis un canal d'entrée vers
un bus MIX/MATRIX
Cette section vous explique comment envoyer un signal depuis un canal d'entrée vers les bus MIX 1–24
et MATRIX 1–8.
Les bus MIX servent essentiellement à envoyer des signaux vers les haut-parleurs auxiliaires sur scène
ou les processeurs d'effets. Les bus MATRIX servent à produire un mix indépendant des bus STEREO
ou MIX, destiné essentiellement à être envoyé vers un enregistreur maître ou un système de contrôle
en coulisse.
Vous pouvez envoyer un signal depuis un canal d'entrée vers un bus MIX/MATRIX selon les trois
méthodes suivantes.
■Utilisation de la section SELECTED CHANNEL
Cette méthode permet de recourir aux boutons de la section SELECTED CHANNEL pour spécifier
les niveaux d'envoi vers les bus MIX/MATRIX. Les signaux émis depuis un canal d'entrée spécifique
vers tous les bus MIX/MATRIX peuvent ainsi être réglés collectivement.
■Utilisation de la section Centralogic
Cette méthode permet d'utiliser les boutons multifonctions de la section Centralogic pour régler le
niveau des signaux envoyés vers les bus MIX/MATRIX. Les signaux émis depuis huit canaux d'entrée
consécutifs vers un bus MIX/MATRIX spécifique peuvent faire l'objet d'un paramétrage simultané.
■Utilisation des faders (mode SENDS ON FADER)
Vous pouvez recourir à cette méthode pour faire basculer la console de série CL en mode SENDS ON
FADER (Envoi vers fader activé) et utiliser les faders du panneau supérieur pour régler le niveau des
signaux envoyés vers les bus MIX/MATRIX. Les signaux émis depuis tous les canaux d'entrée vers
un bus MIX/MATRIX spécifique peuvent ainsi être simultanément réglés.
Utilisation de la section SELECTED CHANNEL
Cette section explique comment utiliser les boutons de la section SELECTED CHANNEL pour régler les
niveaux d'envoi des signaux émis à partir d'un canal d'entrée spécifique vers tous les bus MIX/MATRIX.
1. Vérifiez qu'un port de sortie est affecté à chacun des bus MIX/MATRIX vers lesquels
vous souhaitez envoyer les signaux et que le système de contrôle, le processeur
d'effets externes ou tout autre périphérique est relié au port de sortie correspondant.
2. Utilisez les touches [SEL] du panneau supérieur pour sélectionner les canaux
d'entrée dont les signaux seront envoyés vers les bus MIX/MATRIX.
CLR
Bouton PAN
Signal envoyé vers le bus MONO (C)
Signal envoyé vers le bus STEREO (L)
Signal envoyé vers le bus STEREO (R)
Niveau du signal
CLR
Bouton TO ST BALANCE
Signal envoyé depuis le canal ST IN (L)
vers le bus MONO (C)
Signal envoyé depuis le canal ST IN (L)
vers le bus STEREO (L)
Niveau du signal
CLR
Bouton TO ST BALANCE
Signal envoyé depuis le canal ST IN (R)
vers le bus MONO (C)
Signal envoyé depuis le canal ST IN (R)
vers le bus STEREO (R)
Niveau du signal

Canaux d'entrée
Manuel de référence
40
3. Appuyez sur un bouton de la section SELECTED CHANNEL pour accéder
à l'écran SELECTED CHANNEL VIEW.
4. Dans le champ TO MIX/MATRIX (Vers MIX/MATRIX) à l'écran, vérifiez que
la touche MIX1–16 ou MIX17–24/MATRIX est activée.
Le champ TO MIX/TO MATRIX (Vers MIX/Vers MATRIX) affiche les boutons et les touches
correspondantes. Si cette touche est désactivée, appuyez dessus pour l'activer.
Les bus MIX sont soit de type FIXED, pour ceux dont le niveau d'envoi est fixe, soit de type VARI
lorsque leur niveau d'envoi est variable. Les bus MATRIX sont tous de type VARI. Vous pouvez
basculer entre les types FIXED et VARI pour chaque paire de bus MIX pair/impair adjacents.
Pour cela, appuyez sur la touche SETUP, puis sur la touche USER SETUP et enfin sur la touche
BUS SETUP afin d'ouvrir la fenêtre contextuelle BUS SETUP.
Si le bus MIX de destination de l'envoi est de type FIXED, un cercle ( ) s'affichera en lieu et place
du bouton TO MIX SEND LEVEL (Niveau d'envoi vers MIX). Dans ce cas, vous ne pourrez pas
régler le niveau d'envoi.
Si le bus MIX de destination de l'envoi est de type VARI ou si la destination de l'envoi est un
bus MATRIX, le bouton TO MIX SEND LEVEL s'affichera sous une couleur identique à celle du
bouton correspondant dans la section SELECTED CHANNEL. Dans ce cas, vous pourrez utiliser
le bouton correspondant de la section SELECTED CHANNEL pour régler le niveau d'envoi.
Spécifiez, si nécessaire, une paire de bus MIX/MATRIX pair/impair adjacents comme bus stéréo
et liez les principaux paramètres.
Si le bus MIX/MATRIX de destination de l'envoi est affecté en stéréo, le bouton gauche des deux
boutons adjacents TO MIX SEND LEVEL et TO MATRIX SEND LEVEL (Niveau d'envoi vers
MATRIX) fera office de bouton TO MIX PAN (Panoramique vers MIX) ou TO MATRIX PAN
(Panoramique vers MATRIX). (Si le mode BALANCE est sélectionné dans la fenêtre contextuelle
TO STEREO/MONO, le bouton fonctionnera comme un bouton BALANCE.)
S'agissant d'un canal MONO, le bouton droit règle le niveau d'envoi commun vers les deux bus
MIX/MATRIX alors que le bouton gauche spécifie le balayage panoramique entre les deux bus
MIX/MATRIX. Vous pouvez tourner le bouton TO MIX/MATRIX SEND PAN de gauche
respectivement dans le sens contraire aux aiguilles d'une montre pour augmenter l'intensité du
signal envoyé sur le bus MIX/MATRIX impair et dans le sens des aiguilles d'une montre pour
renforcer le signal émis en direction du bus MIX/MATRIX pair.
S'agissant d'un canal STEREO, si le mode BALANCE a été sélectionné dans la fenêtre contextuelle
TO STEREO/MONO (8ch), le bouton droit règle le niveau d'envoi commun vers les deux bus
MIX/MATRIX tandis que le bouton gauche ajuste la balance de volume des signaux gauche et
droit émis vers les deux bus MIX/MATRIX. En tournant le bouton MIX/MATRIX SEND BAL de
gauche respectivement dans le sens contraire aux aiguilles d'une montre, vous augmentez
l'intensité du signal envoyé depuis le canal L vers le bus MIX/MATRIX impair et dans le sens des
aiguilles d'une montre, vous renforcez le signal émis depuis le canal R en direction du bus MIX/
MATRIX pair. Si le mode PAN est sélectionné dans la fenêtre contextuelle TO STEREO/MONO
(8ch), le bouton gauche fonctionnera comme un bouton PAN. Le bouton droit servira de niveau
d'envoi, exactement comme en mode BALANCE.
5. Vérifiez que la touche TO MIX/MATRIX SEND ON/OFF est activée pour le bus MIX
de destination de l'envoi.
Si cette touche est désactivée (off), il faudra l'activer en appuyant sur la touche à l'écran.
6. Dans la section SELECTED CHANNEL, utilisez les boutons MIX/MATRIX SEND LEVEL
pour régler les niveaux d'envoi vers les bus MIX/MATRIX.
NOTE
Si vous souhaitez contrôler le signal envoyé vers un bus MIX/MATRIX spécifique, servez-vous
des touches de sélection de banque de la section Centralogic pour accéder au canal MIX/MATRIX
correspondant, puis appuyez sur la touche [CUE] appropriée dans la section Centralogic.
7. Vous pouvez utiliser les touches [SEL] du panneau supérieur pour basculer entre
les canaux d'entrée et contrôler le niveau d'envoi vers tous les bus MIX/MATRIX
de la même manière.

Canaux d'entrée
Manuel de référence
41
Utilisation de la section Centralogic
Vous avez la possibilité d'utiliser des boutons multifonctions de la section Centralogic pour régler le
niveau d'envoi des signaux émis à partir de huit canaux d'entrée consécutifs vers un bus MIX/MATRIX
spécifique.
1. Vérifiez qu'un port de sortie est affecté à chacun des bus MIX/MATRIX vers lesquels
vous souhaitez envoyer les signaux et assurez-vous que le système de contrôle,
l'effet externe ou tout autre périphérique pertinent est relié au port de sortie
correspondant.
2. Utilisez les touches de sélection de banque de la section Centralogic pour accéder
à l'écran OVERVIEW contenant le canal d'entrée que vous souhaitez contrôler.
Dans l'écran OVERVIEW, vous pouvez utiliser le champ TO MIX/TO MATRIX pour régler
les niveaux d'envoi vers le bus MIX/MATRIX.
3. Appuyez sur le bouton TO MIX/MATRIX SEND LEVEL correspondant au bus
MIX/MATRIX souhaité comme destination de l'envoi.
Un cadre en gras s'affiche autour de tous les boutons TO MIX/MATRIX SEND LEVEL
se rapportant au bus MIX/MATRIX désigné.
4. Utilisez les boutons multifonctions 1–8 pour régler le niveau d'envoi des signaux
émis depuis les canaux d'entrée (huit au maximum) vers le bus MIX/MATRIX
sélectionné.
Si nécessaire, utilisez les touches de sélection de banque pour changer les canaux d'entrée que
vous souhaitez affecter à la section Centralogic, puis réglez les niveaux d'envoi à partir d'autres
canaux d'entrée vers le bus MIX/MATRIX sélectionné.
NOTE
Si vous souhaitez contrôler le signal envoyé vers un bus MIX/MATRIX spécifique, servez-vous
des touches de sélection de banque pour accéder au canal MIX correspondant dans la section
Centralogic, puis appuyez sur la touche [CUE] relative à ce canal MIX/MATRIX.
5. Si vous voulez effectuer des réglages détaillés pour les envois vers MIX/MATRIX,
vous devrez appuyer une nouvelle fois sur le bouton TO MIX/MATRIX SEND LEVEL
à l'intérieur du cadre en gras.
Lorsque vous appuyez à nouveau sur le bouton TO MIX/MATRIX SEND LEVEL actuellement
sélectionné, la fenêtre contextuelle MIX SEND (Envoi de bus MIX) ou MATRIX SEND (Envoi
de bus MATRIX) s'affiche. Cette fenêtre contient les éléments suivants.
1Touche ALL PRE
Règle le point d'envoi en position « PRE ». (Le point d'envoi est le point sur lequel les signaux sont
envoyés depuis l'ensemble des canaux sources de l'envoi, y compris les canaux d'entrée et de sortie,
vers la destination d'envoi sélectionnée.) À ce stade, la touche PRE/POST s'allume.
2Touche ALL POST
Règle le point d'envoi sur « POST ». (Le point d'envoi est le point sur lequel les signaux sont
envoyés depuis l'ensemble des canaux sources de l'envoi, y compris les canaux d'entrée et de sortie,
vers la destination d'envoi sélectionnée.) À ce stade, la touche PRE/POST s'éteint.
3Touche SEND FROM MODE
Appuyez sur cette touche pour basculer sur la fenêtre contextuelle « SEND from 8ch »
(Envoi depuis 8 canaux).
4Indicateur de destination d'envoi
Indique la destination d'envoi actuellement sélectionnée.
14 42 3 1 2 3
0
8
7
6
5
0
9 9
8
7
6
5

Canaux d'entrée
Manuel de référence
42
5Touches de sélection de la destination d'envoi
Sélectionnent les bus MIX/MATRIX de destination de l'envoi.
6Touche de sélection de canal
Sélectionne le canal source de l'envoi que vous souhaitez contrôler. L'icône, le numéro et la
couleur du canal actuellement sélectionné apparaissent sur la touche ; le nom du canal s'affiche
directement sous la touche.
7Touche PRE/POST
Permet de faire basculer le point d'envoi de chaque canal source de l'envoi entre les positions
PRE et POST. Lorsque cette touche est activée, le point d'envoi est défini sur PRE.
8Touche SEND ON/OFF
Active ou désactive l'envoi de chaque canal source de l'envoi séparément.
9Bouton SEND PAN/BALANCE (Panoramique/Balance de l'envoi)
Règle le balayage panoramique ou la balance des signaux envoyés vers la destination d'envoi
stéréo. Si la destination de l'envoi est spécifiée en mode monaural ou réglée sur FIXED, ce bouton
n'apparaîtra pas.
Si la source de l'envoi est de type monaural, ce bouton fonctionnera
comme un bouton PAN.
Si la source de l'envoi est en stéréo, vous pourrez utiliser le réglage
du mode PAN/BALANCE dans la fenêtre contextuelle TO STEREO/
MONO pour spécifier si PAN/BALANCE servira de bouton PAN
ou de bouton BALANCE.
Le bouton correspondant au mode sélectionné
ici s'affiche.
0Bouton SEND LEVEL
Indique le niveau des signaux envoyés vers la destination d'envoi sélectionnée.
Appuyez sur ce bouton pour commander le niveau à l'aide des boutons multifonctions.
Si la destination de l'envoi est réglée sur FIXED, seul un cercle gris s'affichera.
6. Servez-vous des touches TO MIX/MATRIX SEND ON/OFF pour activer/désactiver
les signaux envoyés depuis les canaux d'entrée vers le bus MIX/MATRIX
actuellement sélectionné.
7. Si nécessaire, utilisez les touches PRE pour sélectionner le point d'envoi d'un signal
émis à partir de chaque canal d'entrée séparément vers un bus MIX/MATRIX
de type VARI.
NOTE
• Si la touche PRE est activée, vous serez en mesure de sélectionner PRE EQ (directement
avant l'égaliseur) ou PRE FADER (directement avant le fader) pour chaque bus MIX/MATRIX
individuellement. Ce réglage s'effectue dans la fenêtre contextuelle BUS SETUP (reportez-vous
à la page 202).
• La touche PRE ne s'affiche pas pour les bus MIX de type FIXED.

Canaux d'entrée
Manuel de référence
43
Utilisation des faders (mode SENDS ON FADER)
Vous pouvez utiliser les faders du panneau supérieur pour régler les signaux envoyés depuis tous
les canaux d'entrée vers un bus MIX/MATRIX spécifique.
1.
Vérifiez qu'un port de sortie est affecté à chacun des bus MIX/MATRIX vers lesquels
vous souhaitez envoyer les signaux et assurez-vous que le système de contrôle, l'effet
externe ou tout autre périphérique pertinent est relié au port de sortie correspondant.
2. Dans la zone d'accès aux fonctions, appuyez sur la touche SENDS ON FADER.
L'unité de série CL bascule alors en mode SENDS ON FADER. Les faders des sections Channel
Strip (Bandes de canaux) et Master se déplacent vers le niveau d'envoi des signaux acheminés
depuis chaque canal vers le bus MIX/MATRIX actuellement sélectionné. Les touches [ON]
basculent également sur l'état SEND ON.
Si vous avez utilisé les touches de sélection de banque pour affecter les canaux d'entrée à la section
Centralogic, les canaux correspondants seront modifiés pour indiquer les niveaux d'envoi et les
réglages ON liés aux signaux envoyés depuis ces canaux vers le bus MIX/MATRIX actuellement
sélectionné. Si la section Centralogic a été affectée aux canaux de sortie, et le bus de destination
de l'envoi est MIX, chaque canal affichera toujours la valeur du fader et le réglage ON. Si le bus de
destination d'envoi est MATRIX, la section Centralogic sera modifiée pour afficher le niveau
d'envoi et le réglage ON liés aux signaux envoyés depuis les canaux MIX/STEREO/MONO vers le
bus MATRIX actuellement sélectionné. Les canaux MATRIX continuent d'afficher les valeurs des
faders de canaux et le réglage ON.
En mode SENDS ON FADER, la zone d'accès aux fonctions à l'écran affiche les touches servant à
basculer entre les modes MIX1-16 ON FADER et MIX17-24/MATRIX ON FADER ainsi que les
touches qui permettent de sélectionner les bus de destination MIX/MATRIX.
3. Appuyez de manière répétée sur la touche de commutation MIX1-16, MIX17-24/
MATRIX pour sélectionner MIX1–16 ou MIX17-24/MATRIX.
De cette manière, vous pouvez utiliser les touches de sélection de bus MIX/MATRIX pour
spécifier les bus MIX/MATRIX de destination.
4. Servez-vous des touches de sélection de bus MIX/MATRIX de la zone d'accès
aux fonctions pour choisir le bus MIX/MATRIX de destination de l'envoi.
NOTE
• Vous avez également la possibilité d'appuyer sur un bouton SEND LEVEL de la section
SELECTED CHANNEL pour afficher une fenêtre contextuelle qui vous permet de sélectionner
un bus MIX/MATRIX.
• Vous pouvez également sélectionner un bus MIX/MATRIX en utilisant les touches de sélection de
banque et les touches [SEL] de la section Centralogic. Si vous sélectionnez les bus en appuyant
sur les touches [SEL], le réglage de la touche de commutation MIX1-16, MIX17-24/MATRIX sera
automatiquement modifié.
• Si vous appuyez une deuxième fois sur la touche de sélection du bus MIX/MATRIX actuellement
sélectionnée, vous activerez la fonction de cue monitor du canal MIX/MATRIX correspondant.
Cette méthode est pratique lorsque vous voulez contrôler un signal en cours d'émission vers
le bus MIX/MATRIX sélectionné.
5. Utilisez les faders de la section Channel Strip du panneau supérieur pour régler
le niveau d'envoi des signaux acheminés depuis les canaux d'entrée vers le bus
MIX/MATRIX sélectionné.
NOTE
Vous pouvez affecter la fonction SENDS ON FADER à une touche USER DEFINED. Cela vous
permet de basculer rapidement en mode SENDS ON FADER pour un bus MIX/MATRIX spécifique
et de revenir tout aussi vite dans le mode précédent.
6. Répétez les étapes 4–5 pour régler le niveau d'envoi d'autres bus MIX/MATRIX
de la même façon.
7. Lorsque vous avez terminé de régler les niveaux d'envoi des bus MIX/MATRIX,
appuyez sur le symbole « x » dans la zone d'accès aux fonctions.
L'écran de la zone d'accès aux fonctions revient sur son état antérieur, et la console CL quitte
le mode SENDS ON FADER pour retourner en mode de fonctionnement normal.

Canaux d'entrée
Manuel de référence
44
Correction du retard des signaux entre les canaux
(Input Delay)
Cette section vous explique comment corriger le retard des signaux entre les canaux d'entrée
en utilisant la fonction Input Delay (Retard des signaux d'entrée).
Cette fonction est utile pour rectifier une variation de phase causée par la présence de différents
microphones à divers emplacements sur scène, ajouter de la profondeur au son en utilisant une variante
de phase ou corriger un retard (écart) qui pourrait exister entre les données vidéo et audio envoyées
depuis un site extérieur pour être diffusées à la télévision.
1. Utilisez les touches [SEL] du panneau supérieur pour sélectionner le canal d'entrée
dont les signaux seront envoyés vers les bus MIX/MATRIX.
2. Appuyez sur un bouton de la section SELECTED CHANNEL pour accéder à l'écran
SELECTED CHANNEL VIEW.
3. Appuyez sur le champ INPUT DELAY pour accéder à la fenêtre contextuelle INPUT
DELAY.
La fenêtre contextuelle INPUT DELAY vous permet de régler l'état d'activation/désactivation et
la valeur du retard des signaux sur le canal d'entrée. Cette fenêtre contextuelle propose trois types
de vues. Chacune de ces vues contient les éléments suivants.
INPUT DELAY (8ch)
1Touche DELAY SCALE
Appuyez sur cette touche pour afficher la fenêtre contextuelle DELAY SCALE, qui permet
de sélectionner l'unité du temps de retard.
Vous avez le choix entre quatre échelles de retard : mètre (mètre/s), pied (pied/s), échantillon
(nombre d'échantillons) et ms (millième de seconde).
2Touche de sélection de canal
S'allume pour indiquer le canal d'entrée actuellement sélectionné. Appuyez sur la touche pour
sélectionner le canal.
3Bouton de réglage du retard (canaux d'entrée uniquement)
Indique la valeur de retard du canal. Utilisez le bouton multifonction pour en régler le niveau.
La valeur actuelle est affichée directement au-dessus du bouton (en millièmes de seconde (ms))
et sous le bouton (exprimée dans l'unité de mesure de l'échelle actuellement sélectionnée).
Cependant, si vous avez sélectionné ms (millième de seconde) comme réglage de DELAY SCALE,
aucune valeur de retard n'apparaîtra au-dessus du bouton.
Champ INPUT DELAY (Retard des signaux d'entrée)
1
2
3

Canaux d'entrée
Manuel de référence
45
INPUT DELAY (CH1-48, CH49-72/ST IN(CL5),
CH49-64/ST IN(CL3), ST IN(CL1))
1Touche DELAY SCALE
Appuyez sur cette touche pour afficher la fenêtre contextuelle DELAY SCALE, qui permet
de sélectionner l'unité du temps de retard.
2Touche de sélection de canal
S'allume pour indiquer le canal d'entrée actuellement sélectionné. Appuyez sur la touche
pour sélectionner le canal.
3Bouton de réglage du retard (canaux d'entrée uniquement)
Indique la valeur de retard des signaux du canal. Appuyez sur ce bouton pour régler la valeur
à l'aide du bouton multifonction. La valeur actuelle est affichée directement au-dessus du bouton
(en millièmes de seconde (ms)) et sous le bouton (exprimée dans l'unité de mesure de l'échelle
actuellement sélectionnée).
NOTE
Cependant, si vous avez sélectionné ms (millième de seconde) comme réglage de DELAY SCALE,
aucune valeur de retard ne s'affichera à droite du bouton.
4. Accédez à la fenêtre contextuelle INPUT DELAY (8ch).
5. Utilisez les touches et les boutons multifonctions à l'écran pour régler le retard.
6. Exécutez les mêmes opérations pour d'autres canaux d'entrée, selon les besoins.
Si vous affichez la fenêtre contextuelle INPUT DELAY 8ch, vous aurez la possibilité de vous servir
des touches de sélection de banque de la section Centralogic pour basculer entre les canaux
contrôlés par groupes de huit unités.
7. Une fois que vous terminé l'édition, appuyez sur le symbole « × » dans la partie
supérieure droite de la fenêtre.
Opérations liées à la bibliothèque de canaux
Les bibliothèques de canaux comportent une fenêtre « INPUT CHANNEL LIBRARY » (Bibliothèque
de canaux d'entrée), qui vous permet de stocker et de rappeler différents paramètres (dont les réglages
de préampli micro) relatifs aux canaux d'entrée.
Pour rappeler une bibliothèque, il suffit d'appuyer sur la touche LIBRARY (Bibliothèque) correspondante
dans l'écran SELECTED CHANNEL VIEW.
Pour obtenir plus de détails sur l'utilisation de la bibliothèque, reportez-vous à la section
« Utilisation des bibliotheques » dans le mode d'emploi fourni séparément.
1
2
3
Touche LIBRARY

Canaux de sortie
Manuel de référence
46
Canaux de sortie
Ce chapitre décrit les opérations liées aux canaux de sortie (canaux MIX, MATRIX, STEREO et MONO).
Le flux des signaux liés aux canaux de sortie
La section des canaux de sortie reçoit les signaux émis par les canaux d'entrée vers les différents bus,
les traite à l'aide de l'égaliseur et des dynamiques, puis les envoie vers les ports de sortie ou d'autres bus.
Les types suivants de canaux de sortie sont disponibles.
Canaux MIX
Ces canaux traitent les signaux émis par les canaux d'entrée vers les bus MIX et les envoient vers le port
de sortie et les bus MATRIX, STEREO ou MONO (C) correspondants.
Canal STEREO/Canal MONO (C)
Chacun de ces canaux traite le signal envoyé par les canaux d'entrée vers les bus STEREO bus ou
MONO (C) et l'envoie vers le port de sortie ou le bus MATRIX correspondant. Si les canaux d'entrée
sont en mode LCR, les canaux STEREO (L/R) et le canal MONO (C) pourront être conjointement
utilisés comme un ensemble de trois canaux de sortie.
Canal MATRIX
Les canaux MATRIX traitent les signaux envoyés par les canaux d'entrée, les canaux MIX et les canaux
STEREO/MONO vers les bus MATRIX et les émettent sur les ports de sortie correspondants.
•4 BAND EQ
Égaliseur paramétrique à quatre bandes : HIGH, HIGH MID, LOW MID et LOW.
• DYNAMICS 1
Processeur de dynamiques pouvant servir de compresseur, d'expandeur ou de compandeur.
•LEVEL
Règle le niveau de sortie du canal.
• ON (Activation/désactivation)
Active ou désactive le canal de sortie. Si le réglage est désactivé, le canal correspondant sera
assourdi.
POST ON
INSERT OUT
To OU TPU T PAT CH
To RACKIN PATCH
(21-24)To KEYIN
To MONITOR SELECT
ATT 4BAND
EQ
COMP
COMPAND
EXPAND
INSERT
POST EQ
LEVEL
PRE EQ
INSERT OUT
PRE EQ
GR METER
METER
DYNA OUT
METER
EQ OUT
METER
PRE EQ
Keyin
Self PRE EQ/Self POST EQ/MIX21-24 OUT/
MIX(1-8,9-16,17-24) POST EQ
PRE FADER
CUE ON
(PRE FADER)PFL / (POST ON)AFL
MIX 1-24
MIX
12 2324
ST
LR
M
O
N
O
(C)
MATRIX
12 78
CUE
LR
ON
POST ON
METER
POST ON
MIX OUT1-24
INSERT
METER
PRE FADER
PRE FADER
INSERT OUT
To OUTPUT PATCH
MIX
INSERT IN 1-24
To RACKIN PATCH
MIX
INSERT OUT 1-24
ST L
MONO(C)
ST R
PAN/BAL
TO ST LR MONO
TO MONO
LCR
TO LCR
CSR
POST ON
PAN MODE
PRE FADER / POST ON
PRE FADER / POST ON
ON
LEVEL
ON
LEVEL
LEVEL
PAN /BAL
ON
To MATRIX
VARI
To MATRI X
VARI
STEREO
MATRIX1,3...7
MATRIX2,4...8
INSERT
INSERT POINT
POST ON INSERT OUT
PRE FADER INSERT OUT
PRE EQ INSERT OUT
BAL
MIX
12 2324
ST
LR
M
O
N
O
(C)
MATRIX
12 78
CUE
LR
ONLEVEL
ON
LEVEL
LEVEL
PAN /BAL
ON
To MAT RI X
VARI
To MATRIX
VARI
STEREO
MATRIX1,3...7
MATRIX2,4...8
CUE ON
(PRE FADER)PFL / (POST ON)AFL
To OU TPUT PATC H
To MONITOR SELECT
ATT 4BAND
EQ
COMP
COMPAND
EXPAND
INSERT
POST EQ
LEVEL
PRE EQ
INSERT OUT
PRE EQ
GR METER
METER
DYNA OUT
METER
EQ OUT
METER
PRE EQ
Keyin
Self PRE EQ/Self POST EQ/MIX21-24 OUT/
ST(L,R,MONO(C)) POST EQ
PRE FADER
STEREO L,R,MONO(C)
ON
POST ON
METER
POST ON
STEREO OUT
L,R,MONO(C)
INSERT
METER
PRE FADER
BAL
PRE FADER
INSERT OUT
To OUTPUT PATCH
STEREO
INSERT IN L,R,MONO(C)
To RACKIN PATCH
STEREO
INSERT OUT L,R,MONO(C)
PRE FADER / POST ON
PRE FADER / POST ON
INSERT POINT POST ON INSERT OUT
PRE FADER INSERT OUT
PRE EQ INSERT OUT
POST ON
INSERT OUT
INSERT
MATRIX 1-8
MIX
12 2324
ST
LR
M
O
N
O
(C)
MATRIX
12 78
CUE
LR
To OU TPU T PAT CH
To MONITOR SELECT
ATT 4BAND
EQ
COMP
COMPAND
EXPAND
INSERT
POST EQ
LEVEL
PRE EQ
INSERT OUT
PRE EQ
GR METER
METER
DYNA OUT
METER
EQ OUT
METER
PRE EQ
Keyin
Self PRE EQ/Self POST EQ/MIX21-24 OUT/
MATRIX1-8 POST EQ
PRE FADER
ON
POST ON
METER
POST ON
MATRIX OUT 1-8
INSERT
METER
PRE FADER
PRE FADER
INSERT OUT
To OUTPUT PATCH
MATRIX
INSERT IN 1-8
To RACKIN PATCH
MATRIX
INSERT OUT 1-8
CUE ON
(PRE FADER)PFL / (POST ON)AFL
POST ON
INSERT OUT
INSERT
INSERT POINT
POST ON INSERT OUT
PRE FADER INSERT OUT
PRE EQ INSERT OUT
BAL

Canaux de sortie
Manuel de référence
47
• MATRIX ON/OFF (Activation/désactivation de l'envoi de MATRIX)
Ceci est un commutateur d'activation ou de désactivation du signal envoyé à partir des canaux
MIX, STEREO (L/R) et MONO (C) vers les différents bus MATRIX.
• MATRIX (Niveau d'envoi vers MATRIX)
Règle le niveau d'envoi des signaux émis depuis les canaux MIX, STEREO (L/R) ou MONO (C)
vers les différents bus MATRIX 1–8. En ce qui concerne la position à partir de laquelle le signal
est envoyé vers le bus MATRIX, vous pouvez choisir la position directement avant le fader ou
directement après la touche [ON].
Si le bus MATRIX de destination de l'envoi est spécifié sur la valeur stéréo, vous pourrez utiliser
le bouton PAN pour régler le balayage panoramique entre les deux bus MATRIX. Si la source de
l'envoi est un canal MIX stéréo ou le canal STEREO, utilisez le bouton BALANCE pour régler
la balance du volume des canaux gauche et droite envoyés vers les deux bus MATRIX.
•INSERT
Vous pouvez assigner les ports de sortie ou d'entrée de votre choix afin d'insérer un périphérique
externe tel qu'un processeur d'effets. Vous avez également la possibilité d'alterner les emplacements
des entrées/sorties d'insertion.
• METER
Indique le niveau du canal de sortie.
Vous pouvez changer la position de détection du niveau.
• KEY IN (Signal de déclenchement) (canaux MIX 21–24 uniquement)
Vous avez la possibilité d'envoyer les signaux de sortie des canaux MIX 21–24 vers les processeurs
dynamiques et de les utiliser comme des signaux de déclenchement pour contrôler les dynamiques.
• RACK IN PATCH (Assignation d'entrée de rack)
Permet d'assigner le signal de sortie d'un canal de sortie à une entrée de rack.
• OUTPUT PATCH (Assignation de sortie)
Affecte un port de sortie à un canal de sortie.
• MONITOR SELECT (Sélecteur de contrôle)
Sélectionne le signal de sortie d'un canal de sortie comme source de contrôle.
Spécification du nom, de l'icône et de la couleur
du canal
Cette section vous explique comment spécifier le nom et l'icône de chaque canal de sortie séparément.
1. Utilisez les touches de sélection de banque de la section Centralogic pour accéder
à l'écran OVERVIEW contenant le canal de sortie duquel vous voulez spécifier le
nom, l'icône et la couleur.
2. Accédez à la fenêtre contextuelle PATCH/NAME en appuyant sur le champ du
numéro de canal/nom de canal auquel vous souhaitez attribuer un nom, une icône
et une couleur.
Champ du numéro de canal/nom de canal

Canaux de sortie
Manuel de référence
48
Suivez les étapes relatives aux canaux d'entrée (reportez-vous à la page 29).
Envoi de signaux depuis les canaux MIX vers
le bus STEREO/MONO
Cette section vous explique comment envoyer un signal depuis un canal MIX vers les bus STEREO
ou MONO.
Il existe deux méthodes d'envoi des signaux vers les bus STEREO ou MONO : via les modes ST/MONO
et LCR. Vous pouvez sélectionner le mode de votre choix pour chaque canal séparément. Les réglages
de ces deux modes sont identiques à ceux des canaux d'entrée.
1. Utilisez les touches de sélection de banque de la section Centralogic pour accéder
à l'écran OVERVIEW contenant le canal MIX dont vous voulez émettre le signal
sur le bus STEREO/MONO.
2. Dans le champ STEREO/MONO, appuyez sur un bouton pour sélectionner le canal
que vous souhaitez régler, puis appuyez à nouveau sur le même bouton pour
accéder à la fenêtre contextuelle TO STEREO/MONO.
Dans la fenêtre contextuelle TO STEREO/MONO, vous pouvez contrôler un signal envoyé depuis
un canal MIX vers le bus STEREO/MONO. Cette fenêtre contextuelle propose quatre types de vue.
Servez-vous des onglets situés en bas de la fenêtre pour sélectionner une des quatre vues. Ces
fenêtres comportent les éléments suivants.
2 3
4
1
Champ STEREO/MONO

Canaux de sortie
Manuel de référence
49
Fenêtre contextuelle TO STEREO/MONO (8ch)
Vous pouvez contrôler ici les réglages d'activation/désactivation et de panoramique/balance du signal
envoyé depuis les canaux MIX vers les bus STEREO (L/R) et MONO (C), par groupe de huit canaux.
1Touche de sélection de canal
Sélectionne le canal. Vous avez la possibilité de sélectionner plusieurs canaux en même temps.
2Mode Voyants DEL
3Touche MODE (Sélection de mode ST/MONO/LCR)
Appuyez sur cette touche plusieurs fois pour basculer entre les modes ST/MONO et LCR.
Le voyant DEL du mode actuellement sélectionné s'allume.
4Touches ST/MONO
Ces touches sont des commutateurs d'activation/désactivation individuels pour les signaux
envoyés depuis les différents canaux vers les bus STEREO/MONO lorsque la touche MONO
est réglée en mode ST/MONO.
5Voyant d'écrêtage Σ
S'allume pour indiquer qu'un signal est écrêté à un endroit donné du canal.
6Bouton TO ST PAN/TO ST BALANCE
Si le signal du canal MIX est de type MONO, ce bouton fonctionnera comme un bouton PAN qui
règle la position du balayage panoramique gauche et droit du signal envoyé vers le bus STEREO.
Si le signal du canal MIX est de type STEREO, ce bouton fonctionnera comme un bouton
BALANCE qui règle la balance du niveau de volume des signaux gauche et droit envoyés
vers le bus STEREO. Pour en spécifier la valeur, appuyez sur le bouton afin de le sélectionner,
puis servez-vous du bouton multifonction correspondant.
Si la touche de sélection du mode ST/MONO/LCR est spécifiée en mode LCR, la touche et le bouton
suivants s'afficheront en lieu et place de la touche ST/MONO (4).
7Touche LCR
Cette touche est un sélecteur d'activation/désactivation général pour les signaux envoyés
depuis un canal donné vers les bus STEREO et MONO. Si cette touche est désactivée, aucun
signal ne sera envoyé depuis le canal d'entrée correspondant vers les bus STEREO ou MONO.
8Bouton CSR
Règle le niveau relatif des signaux envoyés depuis le canal vers les bus STEREO (L/R)
et MONO (C), dans une plage de 0–100 %. Pour en spécifier la valeur, appuyez sur le
bouton afin de le sélectionner, puis servez-vous du bouton multifonction correspondant.
1
2
3
6
5
4
7
8

Canaux de sortie
Manuel de référence
50
Fenêtre contextuelle TO STEREO/MONO (CH1-48,
CH49-72/ST IN(CL5), CH49-64/ST IN(CL3), ST IN(CL1), OUTPUT)
Cette fenêtre affiche l'état des signaux envoyés depuis le canal correspondant vers les bus STEREO/MONO.
Vous pouvez également y effectuer le réglage de panoramique ou de balance pour des groupes de huit
canaux sélectionnés.
1Touche de sélection de canal
Sélectionne le canal. Vous avez la possibilité de sélectionner plusieurs canaux en même temps.
2Voyant d'écrêtage Σ
S'allume pour indiquer qu'un signal est écrêté à un endroit donné du canal.
3Bouton TO ST PAN/TO ST BALANCE
Règle le panoramique et la balance.
Pour en spécifier la valeur, appuyez sur le bouton afin de le sélectionner, puis servez-vous
du bouton multifonction correspondant.
Si le niveau du signal atteint un point de surcharge à n'importe quel point de détection de mesure
du canal, le voyant d'écrêtage Σ, situé à la droite du bouton, s'allumera.
4Indicateur ST/MONO
Si un canal est spécifié en mode ST/MONO, ces indicateurs afficheront individuellement l'état
d'activation/désactivation des signaux envoyés depuis le canal vers les bus STEREO/MONO.
Si un canal est réglé en mode LCR, l'indicateur LCR s'affichera à cet emplacement. L'indicateur
LCR renseigne sur l'état d'activation/désactivation de tous les signaux envoyés depuis ce canal
vers les bus STEREO/MONO.
3. Accédez à la fenêtre contextuelle TO STEREO/MONO à huit canaux.
4. Utilisez la touche MODE afin de sélectionner le mode ST/MONO ou LCR pour
chaque canal séparément.
5. Dans la section MASTER du panneau supérieur, assurez-vous que la touche [ON]
du canal STEREO/MONO est activée, puis réglez le fader sur le niveau approprié.
6. Appuyez sur une touche de sélection de banque de sortie de la section Centralogic
de manière à ce que les canaux MIX que vous voulez contrôler soient rappelés dans
la section Centralogic.
7. Vérifiez que les touches [ON] correspondants à ces canaux sont activées et utilisez
le fader de la section Centralogic pour augmenter le niveau d'ensemble du canal MIX
de manière appropriée.
Les étapes suivantes diffèrent selon que le mode ST/MONO ou LCR ait été sélectionné pour le canal,
àl'étape4.
■Canaux pour lesquels le mode ST/MONO est sélectionné
8. Dans la fenêtre contextuelle TO STEREO/MONO, utilisez la touche STEREO/MONO
pour activer ou désactiver le signal envoyé depuis le canal MIX vers le bus STEREO/
MONO.
S'agissant d'un canal réglé en mode ST/MONO, les signaux envoyés vers les bus STEREO et MONO
peuvent être activés ou désactivés individuellement.
9. Dans la fenêtre contextuelle TO STEREO/MONO, utilisez le bouton TO ST PAN pour
régler le balayage panoramique du signal envoyé depuis le canal MIX vers le bus
STEREO.
■Canaux pour lesquels le mode LCR est sélectionné
8. Vérifiez que la touche LCR est activée dans la fenêtre contextuelle TO STEREO/
MONO.
Les canaux pour lesquels la touche LCR est désactivée n'envoient pas de signaux vers les bus
STEREO ou MONO.
9. Dans la fenêtre contextuelle TO STEREO/MONO, appuyez sur le bouton CSR pour
le sélectionner. Utilisez ensuite les boutons multifonctions 1–8 afin de régler la
différence de niveau entre les signaux envoyés depuis ce canal vers les bus STEREO
(L/R) et MONO (C).
Les réglages du bouton CSR sont les mêmes que pour les canaux d'entrée.
10. Dans la fenêtre contextuelle TO STEREO/MONO, appuyez sur le bouton TO ST PAN
afin de le sélectionner. Utilisez ensuite les boutons multifonctions 1–8 pour régler
le balayage panoramique des signaux envoyés depuis le canal MIX vers les bus
STEREO (L/R) et MONO (C), ainsi que la balance du niveau de volume des signaux
transmis aux bus MONO (C) et STEREO (L/R).
Reportez-vous à la page 38 pour obtenir les détails sur la modification du niveau d'envoi d'un signal
émis à partir d'un canal MIX en mode LCR en fonction des manipulations du bouton TO ST PAN.
1
2
3
4

Canaux de sortie
Manuel de référence
51
Envoi de signaux depuis les canaux MIX
et STEREO/MONO vers les bus MATRIX
Cette section vous explique comment envoyer un signal depuis un canal MIX ou STEREO/MONO
vers les bus MATRIX 1–8. Vous pouvez effectuer ceci de trois manières, comme suit.
■Utilisation de la section SELECTED CHANNEL
Cette méthode permet de recourir aux boutons de la section SELECTED CHANNEL pour spécifier
les niveaux d'envoi vers les bus MATRIX. Vous avez ainsi la possibilité de contrôler simultanément
des signaux envoyés depuis un canal MIX, STEREO (L/R) ou MONO (C) spécifique vers tous les
bus MATRIX.
■Utilisation de la section Centralogic
Cette méthode permet d'utiliser les boutons multifonctions de la section Centralogic pour régler les
niveaux d'envoi vers les bus MATRIX. Vous pouvez ainsi contrôler simultanément les signaux envoyés
depuis huit canaux MIX, STEREO (L/R) ou MONO (C) vers un bus MATRIX spécifique.
■Utilisation des faders (mode SENDS ON FADER)
Vous pouvez recourir à cette méthode pour faire basculer la console de série CL en mode SENDS ON
FADER (Envoi vers fader activé) et utiliser les faders du panneau supérieur pour régler le niveau des
signaux envoyés vers les bus MIX/MATRIX. Lorsque vous utilisez cette méthode, les signaux émis
depuis les canaux MIX et STEREO/MONO vers un bus MIX/MATRIX spécifique peuvent ainsi être
simultanément réglés.
Utilisation de la section SELECTED CHANNEL
Utilisez les boutons de la section SELECTED CHANNEL pour régler le niveau d'envoi des signaux
émis depuis le canal MIX, STEREO (L/R) ou MONO (C) de votre choix vers tous les bus MATRIX.
1. Vérifiez qu'un port de sortie est affecté au bus MATRIX vers lequel vous souhaitez
envoyer les signaux et qu'un périphérique externe est connecté.
2. Utilisez les touches de sélection de banque de la section Centralogic pour affecter
les canaux MIX ou STEREO/MONO de votre choix à cette section.
3. Servez-vous des touches [SEL] de la section Centralogic pour sélectionner les canaux
dont les signaux seront envoyés vers les bus MATRIX.
Les canaux STEREO/MONO peuvent également être sélectionnés directement à l'aide des
touches [SEL] de la section MASTER.
4. Appuyez sur un bouton de la section SELECTED CHANNEL pour accéder à l'écran
SELECTED CHANNEL VIEW.
5. Vérifiez que la touche TO MATRIX SEND ON/OFF est activée pour le bus MATRIX
de destination de l'envoi.
Si cette touche est désactivée (off), il faudra l'activer en appuyant sur la touche à l'écran.
6. Dans la section SELECTED CHANNEL, utilisez les boutons MIX/MATRIX SEND LEVEL
pour régler les niveaux d'envoi vers les bus MATRIX.
NOTE
Si vous souhaitez contrôler le signal envoyé vers un bus MATRIX spécifique, servez-vous des
touches de sélection de banque de la section Centralogic pour accéder au canal MIX/MATRIX
correspondant, puis appuyez sur la touche [CUE] appropriée dans la section Centralogic.
7. Utilisez les touches de sélection de banque et les touches [SEL] de la section
Centralogic pour basculer entre les canaux et régler le niveau d'envoi à partir
d'autres canaux vers les bus MATRIX de la même façon.

Canaux de sortie
Manuel de référence
52
Utilisation de la section Centralogic
Cette méthode vous permet d'utiliser les boutons multifonctions (de la section Centralogic) pour régler
simultanément les niveaux d'envoi des signaux émis depuis les huit canaux sélectionnés dans la section
Centralogic vers le bus MATRIX de votre choix.
1. Vérifiez qu'un port de sortie est affecté au bus MATRIX vers lequel vous souhaitez
envoyer les signaux et que votre périphérique externe est relié au port de sortie
correspondant.
2. Utilisez les touches de sélection de banque de la section Centralogic pour accéder
à l'écran OVERVIEW contenant les canaux (MIX ou STEREO/MONO) que vous
voulez contrôler.
Dans l'écran OVERVIEW, vous pouvez utiliser le champ TO MATRIX pour régler les niveaux
d'envoi vers le bus MATRIX.
3. Appuyez sur le bouton TO MATRIX SEND LEVEL correspondant au bus MATRIX
de destination de l'envoi souhaité.
Un cadre en gras s'affiche tout autour des boutons TO MATRIX SEND LEVEL relatifs au bus
MATRIX concerné.
4. Utilisez les boutons multifonctions 1–8 pour régler le niveau d'envoi des signaux
émis depuis les canaux MIX (maximum huit) ou les canaux STEREO/MONO vers
le bus MATRIX sélectionné.
Si nécessaire, vous pouvez vous servir des touches de sélection de banque et des touches [SEL]
de la section Centralogic pour changer de canal source de l'envoi.
NOTE
• Si vous souhaitez contrôler les signaux envoyés vers un bus MATRIX spécifique, utilisez les
touches de sélection de banque pour accéder au canal MATRIX correspondant dans la section
Centralogic, puis appuyez sur la touche [CUE] relative à ce canal MATRIX.
• Si vous appuyez à nouveau sur la touche de sélection du bus MATRIX actuellement sélectionné,
vous activerez la fonction de cue-monitor pour le canal MATRIX correspondant. Cette méthode est
pratique lorsque vous voulez contrôler un signal en cours d'émission vers le bus MATRIX sélectionné.
5. Si vous voulez effectuer des réglages détaillés pour les envois vers MATRIX,
vous devrez appuyer une nouvelle fois sur le bouton TO MATRIX SEND LEVEL
à l'intérieur du cadre en gras.
Lorsque vous appuyez à nouveau sur le bouton TO MATRIX SEND LEVEL actuellement sélectionné,
la fenêtre contextuelle MATRIX SEND s'affiche. Cette fenêtre contient les éléments suivants.
1Touche ALL PRE
Règle le point d'envoi en position « PRE ». (Le point d'envoi est le point sur lequel les signaux sont
émis depuis l'ensemble des canaux sources de l'envoi, y compris les canaux d'entrée et de sortie,
vers la destination d'envoi sélectionnée.)
2Touche ALL POST
Règle le point d'envoi sur « POST ». (Le point d'envoi est le point sur lequel les signaux sont
envoyés depuis l'ensemble des canaux sources de l'envoi, y compris les canaux d'entrée et de sortie,
vers la destination d'envoi sélectionnée.)
3Touche SEND FROM MODE
Appuyez sur cette touche pour basculer sur la fenêtre contextuelle « SEND from 8ch ».
14 2 3
0
9
8
7
6
5

Canaux de sortie
Manuel de référence
53
4Indicateur de destination d'envoi
Indique la destination d'envoi actuellement sélectionnée.
5Touches de sélection de la destination d'envoi
Sélectionnent les bus MIX/MATRIX de destination de l'envoi.
6Touche de sélection de canal
Sélectionne le canal source de l'envoi que vous souhaitez contrôler. L'icône, le numéro et la
couleur du canal actuellement sélectionné apparaissent sur la touche ; le nom du canal s'affiche
directement sous la touche.
7Touche PRE/POST
Permet de faire basculer le point d'envoi de chaque canal source de l'envoi entre les positions
PRE et POST. Lorsque cette touche est activée, le point d'envoi est défini sur PRE.
8Touche SEND ON/OFF
Active ou désactive l'envoi de chaque canal source de l'envoi séparément.
9Bouton SEND PAN/BALANCE
Règle le balayage panoramique ou la balance des signaux envoyés vers la destination d'envoi stéréo.
Si la destination de l'envoi est spécifiée en mode monaural ou réglée sur FIXED, ce bouton
n'apparaîtra pas.
Si la source de l'envoi est de type monaural, ce bouton fonctionnera
comme un bouton PAN.
Si la source de l'envoi est en stéréo, vous pourrez utiliser le réglage
du mode PAN/BALANCE dans la fenêtre contextuelle TO STEREO/
MONO pour spécifier si PAN/BALANCE servira de bouton PAN
ou de bouton BALANCE.
Le bouton correspondant au mode sélectionné
ici s'affiche.
0Bouton SEND LEVEL
Indique le niveau des signaux envoyés vers la destination d'envoi sélectionnée. Appuyez sur
ce bouton pour commander le niveau à l'aide des boutons multifonctions.
6. Utilisez les touches TO MATRIX SEND ON/OFF pour activer/désactiver les signaux
envoyés depuis les canaux MIX et STEREO/MONO vers le bus MATRIX actuellement
sélectionné.
7. Si nécessaire, utilisez les touches PRE pour sélectionner le point à partir duquel le
signal est envoyé depuis les canaux MIX ou STEREO/MONO vers le bus MATRIX.
8. Répétez les étapes 3–6 afin de régler le niveau d'envoi pour d'autres bus MATRIX
en suivant la même procédure.

Canaux de sortie
Manuel de référence
54
Utilisation des faders (mode SENDS ON FADER)
Vous pouvez utiliser les faders du panneau supérieur pour régler les signaux envoyés depuis les canaux
MIX et STEREO/MONO vers un bus MATRIX spécifique.
1. Vérifiez qu'un port de sortie est affecté au bus MATRIX vers lequel vous souhaitez
envoyer les signaux et que votre système d'écoute est relié au port de sortie
correspondant.
2. Dans la zone d'accès aux fonctions, appuyez sur la touche SENDS ON FADER.
L'unité de série CL bascule alors en mode SENDS ON FADER. Les faders des sections Channel
Strip (Bandes de canaux) et Master se déplacent vers le niveau d'envoi des signaux acheminés
depuis chaque canal vers le bus MIX/MATRIX actuellement sélectionné. Les touches [ON]
basculent également sur l'état SEND ON.
En mode SENDS ON FADER, la zone d'accès aux fonctions à l'écran affiche les touches servant à
basculer entre les modes MIX 1-16 ON FADER et MIX 17-24/MATRIX ON FADER ainsi que les
touches qui permettent de sélectionner les bus de destination MIX/MATRIX.
3. Servez-vous des touches de sélection MIX 1-16 et MIX 17-24/MATRIX pour
basculer entre MIX1–16 et MIX17-24/MATRIX.
Vous pouvez désormais utiliser les touches de sélection de bus MIX/MATRIX pour spécifier les
bus MIX/MATRIX de destination.
4. Servez-vous des touches de sélection de bus MIX/MATRIX dans la zone d'accès aux
fonctions pour choisir le bus MATRIX de destination de l'envoi.
NOTE
• Vous pouvez également appuyer sur un bouton SEND LEVEL de la section SELECTED
CHANNEL pour afficher une fenêtre contextuelle, à partir de laquelle vous pourrez sélectionner
un bus MIX/MATRIX.
• Vous pouvez également sélectionner un bus MIX/MATRIX en utilisant les touches de sélection
de banque et les touches [SEL] de la section Centralogic. Si vous changez de bus en appuyant
sur les touches [SEL], le réglage des touches de commutation MIX 1-16 et MIX 17-24/MATRIX
ON FADER sera aussi modifié automatiquement.
• Si vous appuyez une deuxième fois sur la touche de sélection du bus MIX/MATRIX actuellement
sélectionnée, vous activerez la fonction de cue monitor du canal MIX/MATRIX correspondant.
Cette méthode est pratique lorsque vous voulez contrôler le signal en cours d'émission vers le
bus MIX/MATRIX sélectionné.
5. Utilisez les faders de la section Centralogic du panneau supérieur pour régler le
niveau d'envoi depuis les canaux MIX et STEREO/MONO vers le bus MATRIX
sélectionné.
NOTE
Vous pouvez affecter la fonction SENDS ON FADER à une touche USER DEFINED. Cela vous
permet de basculer rapidement en mode SENDS ON FADER pour un bus MIX/MATRIX
spécifique et de revenir tout aussi vite dans le mode précédent.
6. Répétez les étapes 4-5 afin de régler le niveau d'envoi pour d'autres bus MATRIX
en suivant la même procédure.
7. Lorsque vous avez terminé de régler les niveaux d'envoi vers MATRIX, appuyez sur
le symbole X dans la zone d'accès aux fonctions.
L'écran de la zone d'accès aux fonctions revient sur son état antérieur, et la console CL quitte le
mode SENDS ON FADER pour retourner en mode de fonctionnement normal.

Canaux de sortie
Manuel de référence
55
Correction du retard des signaux entre les canaux
(Output Delay)
Cette section vous explique comment corriger le retard des signaux entre les canaux de sortie en utilisant
la fonction Output Delay (Retard des signaux de sortie).
La fonction Output Delay est utile pour corriger la synchronisation des signaux de sortie envoyés vers
les haut-parleurs situés à une certaine distance l'un de l'autre.
Les réglages liés au retard des signaux de sortie sont effectués dans la fenêtre contextuelle OUTPUT
PORT, qui s'ouvre lorsque vous appuyez sur la touche OUTPORT PORT dans l'écran SETUP.
Pour les détails sur les opérations liées à l'écran OUTPORT PORT, reportez-vous à la section
«Sélection du canal de sortie pour chaque port de sortie » à la page 17.
Opérations liées à la bibliothèque de canaux
Les bibliothèques de canaux comportent une fenêtre
« OUTPUT CHANNEL LIBRARY » (Bibliothèque
de canaux de sortie), qui vous permet de stocker
et de rappeler différents paramètres (dont les réglages
de préampli micro) relatifs aux canaux de sortie.
Pour rappeler la bibliothèque lorsqu'un canal de sortie
est sélectionné, appuyez sur la touche LIBRARY dans
l'écran SELECTED CHANNEL VIEW.
Pour obtenir plus de détails sur l'utilisation de la bibliothèque, reportez-vous à la section
« Utilisation des bibliothèques » dans le mode d'emploi fourni séparément.
Touche LIBRARY

EQ et dynamiques
Manuel de référence
56
EQ et dynamiques
Ce chapitre décrit l'égaliseur (EQ) et les dynamiques fournis sur chaque canal de la console de la série CL.
À propos de l'EQ et des dynamiques
Chaque canal d'entrée et de sortie d'une console de la série CL est doté d'un égaliseur à quatre bandes
et de dynamiques.
L'égaliseur peut être utilisé sur tous les canaux d'entrée et de sortie. Un atténuateur est fourni directement
avant l'EQ, ce qui vous permet d'atténuer le niveau du signal d'entrée de manière à ce que le réglage
GAIN de l'EQ ne provoque pas d'écrêtage du signal. Les canaux d'entrée sont également équipés
d'un filtre passe-haut indépendant de l'égaliseur.
Les canaux d'entrée disposent de deux processeurs de dynamiques : Dynamics 1, qui peut servir
de gate, de dispositif de ducking, de compresseur ou d'expandeur ; et Dynamics 2, qui fait office de
compresseur, de compandeur dur, de compandeur doux ou de de-esser. Les canaux de sortie disposent
d'un seul processeur de dynamiques, qui peut être utilisé comme compresseur, expandeur, compandeur
dur ou compandeur doux.
Utilisation de l'EQ
Cette section présente l'égaliseur à quatre bandes, disponible sur les canaux d'entrée et de sortie.
1. Utilisez les touches de sélection
de banque de la section Centralogic
pour accéder à l'écran OVERVIEW
contenant le canal dont vous
souhaitez contrôler l'EQ.
Le champ EQ affiche la réponse de
l'égaliseur. Dans cet écran OVERVIEW,
vous pouvez utiliser les boutons EQ
de la section SELECTED CHANNEL
pour modifier le paramètre.
2. Si vous souhaitez effectuer des modifications tout en visualisant les valeurs
des paramètres ATT/HPF/EQ, appuyez sur le champ EQ de l'écran OVERVIEW
pour accéder à la fenêtre contextuelle HPF/EQ.
Dans la fenêtre contextuelle HPF/EQ, vous pouvez modifier les paramètres de l'EQ et du filtre
passe-haut, de même que les activer et les désactiver.
Cette fenêtre contextuelle propose cinq types de vues. Chacune de ces vues contient les éléments
suivants.
Fenêtre contextuelle HPF/EQ (1ch)
Cette fenêtre vous permet de visualiser et de modifier tous les paramètres EQ du canal actuellement
sélectionné. Elle est pratique si vous voulez effectuer des réglages EQ détaillés pour un canal spécifique.
1Touche LIBRARY
Appuyez sur cette touche pour ouvrir la fenêtre contextuelle EQ Library (Bibliothèque d'égaliseurs).
2Touche DEFAULT (Valeur par défaut)
Appuyez sur cette touche pour réinitialiser l'ensemble des paramètres d'EQ/de filtre sur leur
valeur initiale.
3Touche COPY (Copier)
Cette touche stocke tous les réglages des paramètres EQ dans la mémoire tampon.
4Touche PASTE (Coller)
Appuyez sur cette touche pour coller le réglage stocké dans la mémoire tampon dans l'EQ actuellement
sélectionné. Si la mémoire tampon ne contient aucune donnée valide, rien ne se passera.
5Touche COMPARE (Comparer)
Appuyez sur cette touche pour basculer entre les réglages EQ actuels et les données stockées dans
la mémoire tampon. Si la mémoire tampon ne contient aucune donnée valide, rien ne se passera.
6Icône, numéro et nom de canal
Cette zone affiche l'icône, le numéro et le nom du canal actuellement sélectionné.
7Touche LOW SHELVING ON/OFF (Activation/désactivation du shelving
de la bande inférieure)
Activez cette touche pour sélectionner le filtre de type shelving pour la bande inférieure LOW.
Champ
EQ
1 2 3 4 5D8
6
7
C
I
G
F
B
E
J
09
A
H

EQ et dynamiques
Manuel de référence
57
8Touche HPF ON/OFF (Activation/désactivation du filtre passe-haut)
(canaux d'entrée uniquement)
Activez cette touche pour sélectionner le filtre passe-haut pour la bande inférieure LOW.
9Touche EQ FLAT (EQ plat)
Appuyez sur cette touche pour réinitialiser les paramètres GAIN de toutes les bandes de l'EQ
sur 0 dB.
0Touche HIGH SHELVING ON/OFF (Activation/désactivation du shelving
de la bande supérieure)
Activez cette touche pour sélectionner le filtre de type shelving pour la bande supérieure HIGH.
ATouche LPF ON/OFF (Activation/désactivation du filtre passe-bas)
Activez cette touche pour sélectionner le filtre passe-bas pour la bande supérieure HIGH.
BTouche EQ ON/OFF (Activation/désactivation de l'égaliseur)
Active ou désactive l'égaliseur.
CTouche de sélection du type d'EQ
Bascule entre TYPE I (un algorithme utilisé sur les précédentes consoles de mixage numériques
de Yamaha) et TYPE II (un algorithme qui réduit les interférences entre les bandes).
DGraphique de l'EQ
Ce graphique affiche les valeurs en temps réel des paramètres pour l'EQ et le filtre.
EIndicateurs de niveau EQ IN/OUT (Entrée/sortie de l'EQ)
Affichent le niveau de crête des signaux avant et après l'EQ. Dans le cas d'un canal stéréo,
ces indicateurs affichent le niveau des canaux L et R.
FBouton ATT
Indique le degré d'atténuation avant que le signal n'arrive à l'égaliseur. Utilisez les boutons
multifonctions pour en régler le niveau.
GTouche HPF ON/OFF (canaux d'entrée uniquement)
Active ou désactive le filtre passe-haut.
HBouton HPF FREQUENCY (Fréquence du filtre passe-haut) (canaux d'entrée
uniquement)
Indique la fréquence de coupure du filtre passe-haut. Utilisez les boutons multifonctions pour en
régler le niveau.
ITouche de sélection du type de HPF
Fait basculer l'atténuation (par octave) du HPF entre –12 dB/oct et –6 dB/oct.
JBoutons de réglage des paramètres de l'EQ
Affichent les valeurs des paramètres Q, FREQUENCY et GAIN pour les bandes LOW, LOW MID,
HIGH MID et HIGH. Appuyez sur ces boutons pour contrôler les valeurs des paramètres à l'aide
des boutons multifonctions.
NOTE
• Si le type shelving a été sélectionné pour la bande LOW ou si le réglage HPF est sélectionné
pour les canaux de sortie, le paramètre Q de la bande LOW n'apparaîtra pas.
• Si le type shelving a été sélectionné pour la bande HIGH ou si le réglage LPF est sélectionné,
le paramètre Q de la bande HIGH n'apparaîtra pas.
Fenêtre contextuelle HPF/EQ (8ch)
Cette fenêtre affiche les réglages EQ du canal d'entrée ou de sortie, par groupes de huit canaux
simultanément.
Utilisez les boutons de la section SELECTED CHANNEL pour modifier les réglages de l'EQ.
Vous pouvez ajuster les réglages HPF des huit canaux affichés.
1Touche de sélection de canal
Sélectionne le canal que vous souhaitez contrôler. L'icône et le numéro du canal actuellement
sélectionné apparaissent sur la touche et le nom du canal directement sous la touche.
2Graphique de l'EQ
Ce graphique affiche les valeurs des paramètres pour l'EQ et le filtre. Le type d'égaliseur
actuellement sélectionné apparaît sous le graphique.
3Touche EQ ON/OFF
Active ou désactive l'égaliseur. Le voyant OVER (situé en haut à droite de la touche) s'allume si le
signal post-EQ est écrêté.
4Bouton HPF FREQUENCY
Indique la fréquence de coupure du filtre passe-haut. Utilisez les boutons multifonctions pour en
régler le niveau.
5Touche HPF ON/OFF
Active ou désactive le filtre passe-haut.
1
2
3
5
4

EQ et dynamiques
Manuel de référence
58
Fenêtre contextuelle HPF/EQ (CH1-48, CH49-72/ST IN(CL5),
CH49-64/ST IN(CL3), ST IN(CL1), OUTPUT)
Cette fenêtre affiche simultanément les canaux d'entrée (ou de sortie) correspondants. Cette page est
disponible à des fins d'affichage uniquement et n'autorise pas l'édition de paramètres. Elle est très utile
lorsque vous devez vérifier rapidement plusieurs réglages de l'EQ ou souhaitez copier et coller ceux-ci
entre des canaux distants.
1Touche de sélection de canal
Sélectionne le canal que vous voulez contrôler dans la section SELECTED CHANNEL.
L'icône, le numéro et la couleur du canal actuellement sélectionné apparaissent sur la touche.
2Graphique de l'EQ
Affiche la réponse de fréquence totale de l'EQ ou du filtre.
3Onglets
Utilisez ces onglets pour sélectionner le canal que vous souhaitez visualiser sur l'écran.
3. Accédez à la fenêtre contextuelle HPF/EQ (1ch) et appuyez sur la touche EQ ON
pour activer l'EQ.
Lorsque la fenêtre HPF/EQ s'affiche (1ch), vous pouvez modifier tous les paramètres de l'EQ.
4. Si vous souhaitez utiliser le filtre passe-haut sur un canal d'entrée, actionnez
le bouton HPF ou la touche HPF ON/OFF dans la fenêtre contextuelle HPF/EQ.
Les canaux d'entrée sont équipés d'un filtre passe-haut indépendant de l'égaliseur à quatre bandes.
La touche HPF ON/OFF active ou désactive le filtre passe-haut, tandis que le bouton HPF règle
la fréquence de coupure.
NOTE
• Les canaux de sortie ne disposent pas de filtre passe-haut indépendant de l'égaliseur.
Vous pouvez toutefois activer la touche du filtre passe-haut dans la fenêtre contextuelle
afin d'utiliser l'égaliseur à bandes LOW en tant que filtre passe-haut.
• Vous avez la possibilité d'activer la touche du filtre passe-bas sur les canaux d'entrée
et de sortie à la fois, afin d'utiliser l'égaliseur à bandes HIGH comme un filtre passe-bas.
5. Si vous souhaitez copier les réglages de l'EQ sur un autre canal ou les initialiser,
utilisez les touches outils de la fenêtre contextuelle HPF/EQ.
Pour plus de détails sur l'utilisation de ces touches, reportez-vous à la section « Utilisation
des touches outils » dans le mode d'emploi fourni séparément.
NOTE
• Vous pouvez enregistrer et rappeler les réglages de l'EQ à tout moment à l'aide de la bibliothèque
dédiée. Il vous est également possible de profiter d'un grand choix de présélections adaptées
à divers instruments ou différentes situations.
• Vous avez aussi la possibilité d'accéder à l'écran SELECTED CHANNEL VIEW et d'utiliser
les boutons de la section SELECTED CHANNEL pour modifier l'EQ et le filtre passe-haut
(reportez-vous à la page 8).
• Même lorsque la fenêtre contextuelle HPF/EQ s'affiche, vous pouvez utiliser les boutons
de la section SELECTED CHANNEL pour contrôler l'EQ.
1
2
3

EQ et dynamiques
Manuel de référence
59
Utilisation des dynamiques
Les canaux d'entrée disposent de deux processeurs de dynamiques alors que les canaux de sortie
n'en ont qu'un seul.
1. Utilisez les touches de sélection de banque pour accéder à l'écran OVERVIEW
contenant le canal dont vous souhaitez contrôler les dynamiques.
Le champ DYNAMICS 1/2 affiche l'état d'activation/de désactivation des dynamiques ainsi
que le degré de réduction du gain.
2. Dans l'écran OVERVIEW, appuyez sur le champ DYNAMICS 1/2 pour accéder
à la fenêtre contextuelle DYNAMICS 1/2.
Dans la fenêtre contextuelle DYNAMICS 1/2, vous pouvez modifier les réglages des dynamiques
et activer ou désactiver le processeur.
Cette fenêtre contextuelle propose cinq types de vues. Chacune de ces vues contient les éléments
suivants.
Fenêtre contextuelle DYNAMICS 1/2 (1ch)
Cette fenêtre affiche uniquement le canal actuellement sélectionné. Tous les paramètres de dynamique
peuvent y être visualisés et édités. C'est pratique lorsque vous voulez effectuer des réglages de dynamiques
détaillés pour un canal spécifique.
1Touche LIBRARY
Appuyez sur cette touche pour ouvrir la fenêtre contextuelle DYNAMICS Library (Bibliothèque
de dynamiques).
2Touche DEFAULT
Appuyez sur cette touche pour réinitialiser l'ensemble des paramètres de dynamiques sur leur
valeur initiale.
3Touche COPY
Cette touche stocke tous les réglages des paramètres des dynamiques dans la mémoire tampon.
4Touche PASTE
Appuyez sur cette touche pour appliquer les réglages de la mémoire tampon aux dynamiques
actuelles. Si la mémoire tampon ne contient aucune donnée valide, rien ne se passera.
5Touche COMPARE
Appuyez sur cette touche pour basculer entre les réglages actuels des dynamiques et les données
stockées dans la mémoire tampon. Si la mémoire tampon ne contient aucune donnée valide,
rien ne se passera.
6Icône, numéro et nom du canal
Cette zone affiche l'icône, le numéro et le nom du canal actuellement sélectionné.
Champ
DYNAMICS 1
Champ
DYNAMICS 2
1 2 3 4 58
6
7
9
C
A
B
0

EQ et dynamiques
Manuel de référence
60
7Touches de type de dynamique
Permettent de sélectionner le type de dynamiques. Vous avez le choix entre les types
de dynamiques suivants.
• Dynamiques 1 pour un canal d'entrée
GATE, DUCKING, COMPRESSOR (Compresseur), EXPANDER (Expandeur)
• Dynamiques 2 pour un canal d'entrée
COMPRESSOR, COMPANDER-H (Compendeur fort), COMPANDER-S (Compendeur doux),
DE-ESSER
• Dynamiques 1 pour un canal de sortie
COMPRESSOR, EXPANDER, COMPANDER-H, COMPANDER-S
8Graphique de dynamiques
Ce graphique montre la réponse d'entrée/de sortie des processeurs de dynamiques.
9Boutons de réglage des paramètres de dynamiques
Affichent les valeurs des paramètres de dynamiques. Vous pouvez régler les valeurs à l'aide
des boutons multifonctions.
Le type de paramètres varie selon le type de dynamiques actuellement sélectionné.
• GATE ou DUCKING :
• COMPRESSOR ou EXPANDER :
• COMPANDER-H ou COMPANDER-S :
• DE-ESSER :
0Indicateurs de niveau IN/OUT (Entrée/Sortie) des dynamiques, indicateur
de niveau GR (Réduction de gain)
Ces indicateurs montrent le niveau de crête des signaux avant et après le traitement
des dynamiques, ainsi que le degré de réduction du gain. Dans le cas d'un canal stéréo,
ces indicateurs affichent le niveau des canaux L et R.
ATouche de sélection KEY IN SOURCE (Source de déclenchement)
Appuyez sur cette touche pour afficher la fenêtre contextuelle KEY IN SOURCE (Source de
déclenchement), qui vous permet de sélectionner un signal pour le déclenchement des
dynamiques.
BZone de paramètres KEY IN FILTER (Filtre du signal de déclenchement)
(affichée uniquement pour GATE et DUCKING)
Permet d'effectuer divers réglages pour un filtre qui laisse passer le signal de déclenchement.
•Touches de sélection du filtre.......Sélectionnent le type de filtre parmi les réglages HPF,
BPF (Filtre passe-bande) et LPF. Pour désactiver le filtre,
appuyez sur la touche qui est activée.
•Bouton Q ..........................................Affiche la largeur (Q) du filtre. Vous pouvez régler la valeur
à l'aide du bouton multifonction.
•Bouton FREQUENCY....................Affiche la fréquence de coupure du filtre. Vous pouvez
régler la valeur à l'aide du bouton multifonction.
CTouche KEY IN CUE
Permet de contrôle le cue-monitor du signal sélectionné comme signal KEY IN SOURCE. Le cue
sera supprimé si vous avez sélectionné un type de dynamique ne disposant pas de la touche en
question ou si vous passez à un écran différent.

EQ et dynamiques
Manuel de référence
61
Fenêtre contextuelle DYNAMICS 1/2 (8ch)
Cette fenêtre affiche les réglages de huit canaux, dont le canal actuellement sélectionné. Vous pouvez
basculer entre les différents groupes de huit canaux, tels que 1–8 et 9–16. Par rapport à l'affichage d'un
seul canal, vous pouvez contrôler moins de paramètres. Cette fenêtre est commode lorsqu'il s'agit de
régler le seuil ou certains autres paramètres tout en vérifiant les canaux adjacents de gauche et de droite.
1Touche LIBRARY
2Touche DEFAULT
3Touche COPY
4Touche PASTE
5Touche COMPARE
Ces touches sont identiques à celles de la fenêtre contextuelle DYNAMICS 1ch.
6Touche de sélection de canal
Sélectionne le canal que vous souhaitez contrôler. L'icône et le numéro du canal actuellement
sélectionné apparaissent sur la touche et le nom du canal directement sous cette touche.
7Indicateurs de niveau DYNAMICS OUTPUT (Sortie de dynamiques), indicateur
de niveau GR
Ces indicateurs affichent les niveaux de sortie des signaux après le traitement des dynamiques,
ainsi que le degré de réduction du gain. Si vous avez sélectionné GATE comme type de dynamiques,
un indicateur à trois niveaux s'affichera pour indiquer l'état d'ouverture/de fermeture du gate.
Si vous avez sélectionné GATE comme type de dynamiques, l'état de l'indicateur aura
la signification suivante :
8Graphique de dynamiques
Ce graphique affiche les valeurs des paramètres des dynamiques. Le type de dynamiques
actuellement sélectionné apparaît sous le graphique. Appuyez sur le graphique pour accéder
à la fenêtre contextuelle DYNAMICS 1ch pour ce canal.
9Bouton THRESHOLD (Seuil)
Indique la valeur seuil pour les dynamiques. Vous pouvez utiliser les boutons multifonctions
correspondants pour régler la valeur.
0Touche DYNAMICS ON/OFF (Activation/désactivation des dynamiques)
Active ou désactive les dynamiques.
1 2 3 4 5
6
7
9
0
8
Type = n'importe quel type autre que GATE
Type = GATE
État du gate Rouge Jaune Vert Désactivé (éteint)
État d'activation/
désactivation Activation Activation Activation Désactivation
État d'ouverture/
de fermeture Fermeture Ouverture Ouverture —
Degré de réduction
du gain 30 dB ou plus Moins de 30 dB 0 dB —

EQ et dynamiques
Manuel de référence
62
Fenêtre contextuelle DYNAMICS 1/2 (CH1-48, CH49-72/ST
IN(CL5), CH49-64/ST IN(CL3), ST IN(CL1), OUTPUT)
Cette fenêtre vous permet de régler les paramètres globaux des dynamiques pour le canal correspondant.
1Touche LIBRARY
2Touche DEFAULT
3Touche COPY
4Touche PASTE
5Touche COMPARE
Ces touches sont identiques à celles de la fenêtre contextuelle DYNAMICS 1ch.
6Touche de sélection de canal
Sélectionne le canal que vous souhaitez contrôler. L'icône, le numéro, le seuil et la couleur du canal
actuellement sélectionné apparaissent sur la touche.
7Zone des paramètres des dynamiques
Cette zone affiche le type de dynamiques et divers indicateurs de niveau. Appuyez sur la zone pour
accéder à la fenêtre contextuelle DYNAMICS 1ch de ce canal.
Si vous avez sélectionné DUCKING, EXPANDER, COMPANDER (-H/-S) ou DE-ESSER en tant
que type de dynamiques, le type s'affichera dans la partie supérieure de cette zone.
La partie inférieure de cette zone affiche des indicateurs qui montrent le niveau des signaux après
le traitement des dynamiques, l'indicateur de niveau GR et le seuil (sous forme de valeur numérique).
Si le processeur de dynamiques est un type autre que GATE, le réglage du seuil sera indiqué par
une ligne verticale.
8Onglets
Utilisez ces onglets pour sélectionner le canal que vous souhaitez visualiser sur l'écran.
3. Accédez à la fenêtre contextuelle DYNAMICS 1/2 (1ch) et appuyez sur la touche
DYNAMICS ON pour activer le processeur de dynamiques.
4. Pour sélectionner un signal de déclenchement, procédez comme suit.
4-1. Dans la fenêtre contextuelle DYNAMICS 1/2 (1ch), appuyez sur la touche
KEY IN SOURCE pour accéder à la fenêtre contextuelle KEY IN SOURCE SELECT
(Sélection de la source de déclenchement).
La fenêtre contextuelle KEY IN SOURCE SELECT s'affiche.
4-2. Sélectionnez le signal de déclenchement. Vous avez le choix entre les signaux
suivants.
•
SELF PRE EQ
.................................................................... Signal pré-EQ du même canal
•
SELF POST EQ
.................................................................Signal post-EQ du même canal
•
MIX OUT 21–24 (Sortie de mixage 21–24)
................Signaux de sortie des canaux MIX 21–24
• CH1–72 POST EQ, ST IN1L–8R POST EQ, MIX1–24 POST EQ,
•
MTRX1–8 POST EQ, ST L/R, MONO POST EQ
...... Signal post-EQ du canal correspondant
*1
*1. Les signaux sélectionnables sont limités au groupe de huit canaux correspondant.
NOTE
Dans le cas de la console CL3/CL1, les canaux indisponibles sur le modèle concerné ne
s'affichent pas.
4-3. Appuyez sur la touche CLOSE pour fermer la fenêtre contextuelle.
5. Si vous souhaitez copier les réglages de dynamiques sur un autre canal ou les
initialiser, utilisez les touches outils de la fenêtre contextuelle.
NOTE
• Vous pouvez enregistrer et rappeler les réglages de dynamiques à tout moment à l'aide de la
bibliothèque dédiée. Il vous est également possible de profiter d'un grand choix de présélections
adaptées à divers instruments ou différentes situations.
• Vous pouvez également accéder à l'écran SELECTED CHANNEL VIEW et utiliser les boutons
de la section SELECTED CHANNEL pour modifier les réglages de dynamiques (reportez-vous
àla page 9).
• Même lorsque la fenêtre contextuelle DYNAMICS 1/2 s'affiche, vous pouvez utiliser les boutons
de la section SELECTED CHANNEL pour contrôler les dynamiques.
1 2 3 4 5
6
7
8

EQ et dynamiques
Manuel de référence
63
Utilisation des bibliothèques d'EQ et de dynamiques
Vous pouvez utiliser des bibliothèques dédiées pour stocker et rappeler les réglages d'EQ et de dynamique.
Bibliothèque EQ
Il existe un paramètre « INPUT EQ LIBRARY » (Bibliothèque d'égaliseurs
d'entrée) qui vous permet de stocker et de rappeler des réglages d'EQ
pour les canaux d'entrée, et un paramètre « OUTPUT EQ LIBRARY »
(Bibliothèque d'égaliseurs de sortie) grâce auquel vous pouvez stocker
et rappeler des réglages d'EQ pour les canaux de sortie.
Pour rappeler les réglages depuis une bibliothèque, appuyez sur la touche
outil LIBRARY de la fenêtre contextuelle HPF/EQ.
NOTE
• Vous pouvez rappeler 199 réglages différents à partir des bibliothèques d'EQ d'entrée et de
sortie. Quarante (40) éléments de la bibliothèque d'entrée et trois (3) éléments de la bibliothèque
de sortie sont des présélections en lecture seule.
• Pour plus de détails sur l'accès à la fenêtre contextuelle HPF/EQ, reportez-vous à la section
«Utilisation de l'EQ » à la page 56.
Bibliothèque de dynamiques
Utilisez la « bibliothèque de dynamiques » pour stocker ou rappeler les réglages de dynamiques. Tous
les processeurs de dynamiques des consoles de la série CL utilisent cette bibliothèque de dynamiques.
(Les types disponibles varient toutefois selon qu'il s'agit des paramètres Dynamics 1 et Dynamics 2
d'un canal d'entrée ou Dynamics 1 d'un canal de sortie. Vous ne pouvez pas rappeler un type non
sélectionnable.)
Pour rappeler un élément depuis la bibliothèque de dynamiques, appuyez sur la touche outil LIBRARY
dans la fenêtre contextuelle DYNAMICS 1/2.
NOTE
• Vous pouvez rappeler 199 réglages différents depuis la bibliothèque, dont 41 sont des
présélections en lecture seule.
• Pour plus de détails sur l'accès à la fenêtre contextuelle DYNAMICS 1/2, reportez-vous
àlasection «Utilisation des dynamiques » à la page 59.
Pour plus de détails sur l'utilisation des bibliothèques d'EQ et de dynamiques, reportez-vous à la section
« Utilisation de la bibliothèque » dans le mode d'emploi fourni séparément.
Touche LIBRARY

Groupement et liaison
Manuel de référence
64
Groupement et liaison
Ce chapitre décrit les fonctions DCA Group (Groupe DCA) et Mute Group (Groupe de mutes),
qui vous permettent de contrôler le niveau ou l'assourdissement de plusieurs canaux simultanément.
Il présente également la fonction Channel Link (Liaison de canal), qui lie les paramètres de plusieurs
canaux, et détaille les opérations de copie ou de déplacement des paramètres entre les canaux.
À propos des groupes DCA et des groupes de mutes
Les consoles de la série CL disposent de seize groupes DCA et de huit groupes de mutes qui vous
permettent de contrôler le niveau de plusieurs canaux simultanément.
Les groupes DCA vous offrent la possibilité d'affecter les canaux d'entrée à seize groupes, de manière
à pouvoir utiliser les faders 1–8 de la section Centralogic pour contrôler le niveau de tous les canaux
d'un groupe. Un seul fader DCA commande le niveau de tous les canaux d'entrée appartenant au même
groupe DCA, tout en maintenant la différence de niveau entre les différents canaux. C'est un moyen
pratique de regrouper les micros des batteries, par exemple.
Les groupes de mutes vous permettent d'utiliser les touches USER DEFINED [1]–[16] pour assourdir
ou réactiver plusieurs canaux en une seule opération. Vous avez la possibilité d'y recourir pour couper
plusieurs canaux en même temps. Les groupes de mutes 1–8 s'utilisent à la fois avec les canaux d'entrée
et les canaux de sortie. Il est possible de faire coexister les deux types de canaux au sein d'un même
groupe.
Utilisation des groupes DCA
Cette section vous explique comment affecter des canaux d'entrée aux seize groupes DCA et utiliser les
faders de la section Centralogic pour les contrôler.
Affectation des canaux à un groupe DCA
Vous pouvez affecter un canal à un groupe DCA de deux façons différentes :
• En sélectionnant un groupe DCA spécifique, puis en spécifiant les canaux à attribuer à ce groupe
• En sélectionnant un canal spécifique, puis en spécifiant le groupe DCA auquel celui-ci doit être
attribué
NOTE
• Les groupes DCA s'utilisent uniquement sur les canaux d'entrée.
• Les réglages de groupes DCA sont sauvegardés comme faisant partie intégrante de la scène.
■Sélection des canaux destinés à être inclus dans un groupe DCA spécifique
1. Dans la zone d'accès aux fonctions, appuyez
sur la touche CH JOB (Tâche de canal).
La touche CH JOB permet d'effectuer des opérations
de regroupement, de liaison et de copie entre canaux.
Lorsque vous appuyez sur cette touche, la zone d'accès
aux fonctions change de la manière suivante :
2. Appuyez sur la touche DCA GROUP (Groupe
DCA) pour accéder à la fenêtre contextuelle
DCA/MUTE GROUP ASSIGN MODE.
Si la touche DCA GROUP ASSIGN (Affectation de
groupe DCA) est activée dans la fenêtre contextuelle
DCA/MUTE GROUP ASSIGN MODE, sélectionnez
les canaux à affecter au groupe DCA. Cette fenêtre
affiche les éléments suivants.
1Touche CLEAR ALL (Effacer tout)
Efface tous les canaux affectés au groupe DCA actuellement sélectionné.
2Touches DCA GROUP ASSIGN/MUTE GROUP ASSIGN (Affectation de groupe
de mutes)
Basculent entre les fenêtres contextuelles DCA GROUP ASSIGN et MUTE GROUP ASSIGN.
Touche DCA GROUP
3
4
1
2

Groupement et liaison
Manuel de référence
65
3Champ d'affectation de groupe DCA
Cette zone affiche les canaux affectés au groupe DCA actuellement sélectionné.
Lorsque cette fenêtre est affichée, appuyez sur la touche [SEL] du canal que vous souhaitez affecter
au groupe DCA. Le fader à l'écran de ce canal devient jaune et le canal est affecté au groupe DCA.
Pour retirer le canal du groupe, appuyez à nouveau sur la même touche [SEL].
4Touche de sélection de groupe DCA
Sélectionne le groupe DCA que vous souhaitez affecter.
NOTE
• Dans le cas de la console CL3/CL1, les faders indisponibles sur le modèle concerné ne
s'affichent pas.
• Si vous avez sélectionné la touche [DCA 1–8] ou [DCA 9–16] dans la section Centralogic,
vous pourrez accéder à la fenêtre contextuelle DCA/MUTE GROUP ASSIGN MODE
en appuyant deux fois de suite sur la touche [SEL].
Dans ce cas, la fenêtre contextuelle DCA/MUTE GROUP ASSIGN MODE apparaît avec
la touche DCA GROUP 1–16 correspondante sélectionnée pour ce groupe DCA.
3. Servez-vous des touches DCA GROUP 1–16 pour sélectionner le groupe DCA
auquel vous souhaitez affecter les canaux.
4. Utilisez les touches [SEL] des canaux d'entrée pour sélectionner les canaux d'entrée
que vous souhaitez affecter au groupe (les sélections multiples sont autorisées).
Les touches [SEL] des canaux affectés s'allument, et les canaux correspondants sont mis
en surbrillance en jaune dans le champ des affectations du groupe DCA de la fenêtre.
Pour annuler une affectation, appuyez une nouvelle fois sur la touche [SEL] allumée afin
de l'éteindre.
5. Affectez des canaux à d'autres groupes DCA de la même façon.
NOTE
Il est possible d'affecter un même canal à plusieurs groupes DCA. Dans ce cas, la valeur
correspondra à la somme des niveaux de tous les faders du groupe DCA attribués.
6. Une fois que vous avez terminé toutes les affectations souhaitées, appuyez sur
la touche CLOSE pour fermer la fenêtre contextuelle, puis sur le symbole × dans
la zone d'accès aux fonctions (écran CH JOB).
Vous revenez à l'écran précédent. Le champ DCA/MUTE GROUP (Groupe DCA / Groupe
de mutes) de l'écran OVERVIEW indique le(s) groupe(s) DCA auquel (auxquels) chaque canal
est affecté. Les numéros qui s'allument en jaune dans les rangées supérieure et médiane de ce
champ indiquent les groupes DCA auxquels ce canal appartient.
NOTE
Vous pouvez également accéder à la fenêtre contextuelle DCA/MUTE GROUP ASSIGN MODE
en appuyant sur le champ DCA/MUTE GROUP de l'écran OVERVIEW.
■Sélection des groupes DCA auxquels un canal spécifique doit appartenir
1. Appuyez sur la touche [SEL] afin de sélectionner le canal d'entrée pour lequel vous
souhaitez effectuer des affectations.
2. Appuyez sur un bouton de la section SELECTED CHANNEL pour accéder à l'écran
SELECTED CHANNEL VIEW.
Cet écran vous permet de visualiser tous les paramètres de mixage relatifs au canal actuellement
sélectionné.
3. Utilisez les touches de sélection de groupe DCA pour sélectionner
le ou les groupes DCA auxquels le canal actuellement sélectionné
sera affecté (plusieurs sélections sont autorisées).
4. Sélectionnez le(s) groupe(s) DCA pour d'autres canaux de la même façon.

Groupement et liaison
Manuel de référence
66
Contrôle des groupes DCA
Utilisez les faders de la section Centralogic pour contrôler les groupes DCA.
1. Affectez des canaux d'entrée aux groupes DCA.
2. Utilisez les faders de la section des bandes de canaux ou de la section principale
du panneau supérieur pour régler la balance relative entre les différents canaux
d'entrée appartenant au groupe DCA que vous souhaitez utiliser.
3. Appuyez sur la touche de sélection de banque [DCA 1–8] ou [DCA 9–16] de la section
Centralogic pour l'allumer et pouvoir ainsi contrôler les groupes DCA souhaités
dans la section Centralogic.
4. Activez le fader de la section Centralogic correspondant au groupe DCA que vous
voulez utiliser.
Le niveau des canaux assignés à ce groupe DCA change tout en préservant les différences
de niveau établies à l'étape 2.
NOTE
Le maniement d'un fader DCA ne force pas les faders d'entrée à évoluer en tandem.
5. Pour activer/assourdir un groupe DCA, appuyez sur la touche [ON] de ce groupe
dans la section Centralogic.
Lorsque vous appuyez sur une touche [ON] de la section Centralogic pour l'éteindre,
les canaux affectés à ce groupe DCA sont assourdis (même état que lorsque les faders sont
abaissés en position –∞ dB).
6. Pour contrôler le cue-monitor d'un groupe DCA, appuyez sur la touche [CUE]
de ce groupe dans la section Centralogic.
Lorsque vous appuyez sur la touche [CUE] de la section Centralogic pour l'allumer, les touches
[CUE] des canaux affectés à ce groupe DCA clignotent, et le contrôle de cue-monitor est activé.
Pour plus d'informations sur le cue, reportez-vous à la section « Utilisation de la fonction Cue »
àla page 101.
NOTE
Vous pouvez également appuyer sur la touche [DCA], [DCA 1–8] ou [DCA 9–16] de la section
Channel Strip pour sélectionner le groupe DCA que vous souhaitez contrôler.
Utilisation des groupes de mutes
Cette section vous explique comment assigner des canaux aux groupes de mutes et utiliser les touches
USER DEFINED pour les contrôler.
Affectation de canaux à des groupes de mutes
De même que pour le groupe DCA, vous pouvez attribuer des canaux à des groupes de mutes de deux
façons.
• En sélectionnant un groupe de mutes spécifique, puis en spécifiant les canaux à attribuer à ce groupe
• En sélectionnant un canal spécifique, puis en spécifiant le groupe de mutes auquel celui-ci doit être
attribué
■Sélection des canaux destinés à appartenir à un groupe de mutes spécifique
1. Dans la zone d'accès aux fonctions, appuyez
sur la touche CH JOB.
La zone d'accès aux fonctions change de la façon
suivante.
2. Appuyez sur la touche MUTE GROUP pour
accéder à la fenêtre contextuelle DCA/MUTE
GROUP ASSIGN MODE.
Touche MUTE GROUP
(Groupe de mutes)

Groupement et liaison
Manuel de référence
67
Dans cette fenêtre contextuelle, vous pouvez sélectionner les canaux qui seront affectés à chaque
groupe de mutes. La fenêtre contextuelle affiche les éléments suivants.
1Touche CLEAR ALL
Efface tous les canaux affectés au groupe de mutes actuellement sélectionné.
2Touches DCA GROUP ASSIGN (Affectation de groupe DCA)/MUTE GROUP ASSIGN
(Affectation de groupe de mutes)
Basculent entre les fenêtres contextuelles DCA GROUP ASSIGN (Affectation de groupe DCA)
et MUTE GROUP ASSIGN (Affectation de groupe de mutes).
3Champ d'affectation de groupe de mutes
Cette zone affiche les canaux affectés au groupe de mutes actuellement sélectionné.
Lorsque cette fenêtre est affichée, appuyez sur la touche [SEL] de chaque canal que vous souhaitez
affecter au groupe de mutes. Le fader à l'écran de ce canal devient rouge et le canal est attribué au
groupe de mutes. Pour retirer le canal du groupe, appuyez à nouveau sur la même touche [SEL].
Lorsque la touche MUTE SAFE (Assourdissement sécurisé) est activée, ce champ affiche
les canaux affectés par la fonction Mute Safe (autrement dit, exclus du groupe de mutes).
La procédure utilisée pour activer ou annuler la fonction Mute Safe pour des canaux est identique
à celle utilisée pour affecter des canaux à un groupe de mutes ou les en supprimer. Les faders
à l'écran correspondant aux canaux attribués deviennent verts.
4Touche de sélection de groupe de mutes
Sélectionne le groupe de mutes que vous souhaitez affecter.
5Touche MUTE SAFE
Utilisez cette touche lorsque vous voulez exclure un canal spécifique de tous les groupes de mutes,
indépendamment de ses réglages d'affectation. Le champ d'affectation de groupe de mutes affiche
les canaux temporairement exclus des groupes de mutes. Pour plus d'informations sur la fonction
Mute Safe, reportez-vous à la section « Utilisation de la fonction Mute Safe » à la page 70.
6Touche MUTE GROUP MASTER (Groupe de mutes maître)
Active ou désactive le groupe de mutes correspondant.
7Bouton DIMMER LEVEL (Niveau de variateur)
Règle le niveau de variateur du groupe de mutes correspondant lorsque la fonction de variateur
est activée.
NOTE
• Dans le cas de la console CL3/CL1, les canaux indisponibles sur le modèle concerné ne
s'affichent pas.
• Lorsque le variateur est réglé sur un niveau autre que –∞ dB et que la touche MUTE GROUP
MASTER correspondante est activée, cette touche s'allume en orange.
3. Servez-vous des touches MUTE GROUP 1–8 pour sélectionner le groupe de mutes
auquel vous souhaitez affecter des canaux.
4. Appuyez sur la touche [SEL] des canaux d'entrée/de sortie que vous souhaitez affecter
(plusieurs sélections sont autorisées).
Les touches [SEL] des canaux affectés s'allument, et les canaux correspondants sont mis en
surbrillance en rouge dans le champ d'affectation de groupe de mutes de la fenêtre. Pour annuler
une affectation, appuyez une nouvelle fois sur la touche [SEL] allumée afin de l'éteindre.
5. Affectez des canaux à d'autres groupes de mutes de la même façon.
NOTE
Il est possible d'affecter un même canal à plusieurs groupes de mutes.
6. Une fois toutes les affectations souhaitées terminées, appuyez sur la touche CLOSE
pour fermer la fenêtre contextuelle, puis sur le symbole × dans la zone d'accès aux
fonctions (écran CH JOB).
Vous revenez à l'écran précédent. Le champ DCA/MUTE GROUP de l'écran OVERVIEW
indique le(s) groupe(s) de mutes auquel (auxquels) chaque canal est affecté. Les numéros qui
s'allument en rouge dans la rangée inférieure de ce champ indiquent les groupes de mutes
auxquels ce canal appartient.
NOTE
Lorsque le variateur est réglé sur un niveau autre que –∞ dB et que la touche MUTE GROUP
MASTER correspondante est activée, ces numéros s'allument en orange.
S'agissant d'un canal pour lequel la fonction Mute Safe (reportez-vous à la page 70) a été
activée, un indicateur « S » s'allume en vert à extrémité droite de la rangée inférieure.
3
4
6
7
1
2
5

Groupement et liaison
Manuel de référence
68
■Sélection des groupes de mutes auxquels un canal spécifique doit appartenir
1. Appuyez sur la touche [SEL] du canal d'entrée/de sortie que vous souhaitez affecter.
2. Appuyez sur un bouton de la section SELECTED CHANNEL pour accéder à l'écran
SELECTED CHANNEL VIEW.
Cet écran vous permet de visualiser les paramètres de mixage du canal actuellement sélectionné.
3. Utilisez les touches de sélection de groupe de mutes pour
sélectionner le ou les groupe(s) de mutes auxquels le canal
actuellement sélectionné sera affecté (plusieurs sélections
sont autorisées).
4. Sélectionnez le(s) groupe(s) de mutes pour les autres canaux de la même manière.
Utilisation des groupes de mutes
Pour contrôler les groupes de mutes, vous pouvez utiliser les touches MUTE GROUP MASTER
de la fenêtre contextuelle MUTE GROUP ASSIGN. Il peut par ailleurs s'avérer pratique d'attribuer
la fonction d'activation/désactivation de l'assourdissement d'un groupe de mutes 1–8 à une touche
USER DEFINED.
1. Dans la zone d'accès aux fonctions, appuyez sur la touche SETUP pour accéder
àl'écran SETUP.
2. Dans la partie supérieure gauche de l'écran, appuyez sur la touche USER SETUP
pour accéder à la fenêtre contextuelle USER SETUP.
Cette fenêtre contextuelle vous permet de limiter les fonctionnalités accessibles à l'utilisateur,
et d'effectuer des réglages à l'échelle du système. Cette fenêtre comporte plusieurs pages.
Vous pouvez naviguer de l'une à l'autre en vous aidant des onglets situés en bas de la fenêtre.

Groupement et liaison
Manuel de référence
69
3. Appuyez sur l'onglet USER DEFINED KEYS (Touches définies par l'utilisateur)
pour ouvrir la page USER DEFINED KEYS.
La page USER DEFINED KEYS vous permet d'affecter des fonctions aux touches
USER DEFINED [1]–[16].
4. Appuyez sur la touche contextuelle correspondant à la touche USER DEFINED
à laquelle vous voulez affecter la fonction d'activation/désactivation de
l'assourdissement.
La fenêtre contextuelle USER DEFINED KEY SETUP (Configuration des touches définies
par l'utilisateur) s'ouvre.
5. Choisissez « MUTE MASTER » (Assourdissement principal) dans la colonne
FUNCTION (Fonction) et « MUTE GROUP x » (Groupe de mutes x) (où « x » est
le numéro du groupe de mutes) dans la colonne PARAMETER 1 (Paramètre 1).
Appuyez ensuite sur la touche OK.
Pour sélectionner un élément dans chaque colonne, utilisez les touches / ou les boutons
multifonctions. Lorsque vous appuyez sur la touche OK, la fonction d'activation/désactivation
de l'assourdissement pour le groupe de mutes spécifié est affectée à la touche USER DEFINED
sélectionnée à l'étape 4. Vous retournez ensuite sur la page USER DEFINED KEYS.
6. De la même façon, affectez la fonction d'activation/désactivation de
l'assourdissement d'un autre groupe de mutes à une nouvelle touche
USER DEFINED.
7. Une fois que vous avez terminé d'affecter des fonctions aux touches USER
DEFINED, appuyez sur le symbole × pour fermer la page USER DEFINED KEYS.
8. Dans la zone d'accès aux fonctions, appuyez sur la touche SETUP pour fermer
l'écran SETUP.
9. Pour assourdir un groupe de mutes, appuyez sur la touche USER DEFINED [1]–[16]
qui a été affectée à ce groupe.
Le voyant DEL de la touche USER DEFINED s'allume et tous les canaux appartenant au groupe
de mutes sélectionné sont assourdis. À ce stade, les touches [ON] des canaux assourdis clignotent.
Vous pouvez activer plusieurs touches USER DEFINED de manière à assourdir plusieurs groupes
de mutes.
10. Pour désactiver l'assourdissement d'un groupe de mutes, appuyez sur la touche
USER DEFINED que vous avez allumée à l'étape 9.
NOTE
Même lorsqu'un canal est attribué à un groupe de mutes, il n'est pas affecté par les opérations
associées à la touche USER DEFINED si la touche [ON] de ce canal était désactivée au départ.
Touche contextuelle liée à la touche USER DEFINED

Groupement et liaison
Manuel de référence
70
Utilisation de la fonction Mute Safe
Il est possible d'exclure temporairement des canaux spécifiques appartenant à un groupe de mutes
des opérations liées à ce groupe de mutes (Mute Safe).
1. Dans la zone d'accès aux fonctions, appuyez sur la touche CH JOB.
2. Appuyez sur la touche MUTE GROUP pour accéder à la fenêtre contextuelle
DCA/MUTE GROUP ASSIGN MODE.
3. Appuyez sur la touche MUTE SAFE.
4. Appuyez sur la touche [SEL] pour sélectionner le ou les canaux que vous souhaitez
exclure des groupes de mutes (plusieurs sélections sont autorisées).
La touche [SEL] s'allume, et le canal correspondant du champ d'affectation de groupe de mutes
de la fenêtre est mis en surbrillance en vert. Vous pouvez annuler l'état Mute Safe en appuyant
à nouveau sur une touche [SEL] allumée afin de l'éteindre.
Les canaux définis sur Mute Safe ne sont pas affectés par l'assourdissement d'un groupe de mutes
auquel ils appartiennent.
Fonction Channel Link
Channel Link (Liaison de canal) est une fonction qui relie les opérations de paramètres tels que le fader
et l'EQ entre les différents canaux d'entrée.
Les paramètres à lier peuvent être sélectionnés dans la liste suivante.
• Réglages du préampli micro
• Réglages du gain numérique
• Réglages du filtre passe-haut
• Réglages de l'égaliseur
• Réglages des dynamiques 1
• Réglages des dynamiques 2
• Réglages liés à l'activation de l'insertion et au point d'insertion
• Réglages d'activation, de niveau et de point de sortie liés à la sortie directe
• Niveaux d'envoi et réglages PRE/POST des signaux transmis aux bus MIX
• État d'activation/désactivation des signaux transmis aux bus MIX
• Niveaux d'envoi et réglages PRE/POST des signaux transmis aux bus MATRIX
• État d'activation/désactivation des signaux transmis aux bus MATRIX
• Opérations liées aux faders
• Opérations liées à la touche [ON]
• Réglage du paramètre TO STEREO/MONO
• Réglage du paramètre DELAY
• Réglage du paramètre DCA GROUP ASSIGN
• Réglages des paramètres MUTE GROUP ASSIGN et MUTE SAFE
Deux ou plusieurs canaux d'entrée liés entre eux forment un « groupe de liaisons ». Il n'y a pas de limite
au nombre de groupes de liaisons qu'il est possible de créer ni au nombre ou à la combinaison des
canaux d'entrée pouvant être inclus dans ces groupes de liaisons. Vous pouvez sélectionner les types
de paramètres à lier à chaque groupe de liaisons.

Groupement et liaison
Manuel de référence
71
Liaison des canaux d'entrée de votre choix
Cette section explique les modalités de liaison de certains paramètres des canaux d'entrée.
NOTE
Les réglages de liaison de canaux sont sauvegardés comme faisant partie intégrante
de la scène.
1. Dans la zone d'accès aux fonctions, appuyez
sur la touche CH JOB.
2. Appuyez sur la touche CH LINK pour ouvrir
la fenêtre contextuelle CH LINK MODE.
Dans cette fenêtre contextuelle, vous pouvez afficher
les canaux qui sont liés et spécifier ceux qui devront l'être.
Cette fenêtre contient les éléments suivants.
NOTE
Vous pouvez également accéder à cette fenêtre en appuyant
simultanément sur les touches [SEL] de deux ou plusieurs
canaux d'entrée à lier, puis en relâchant celles-ci.
1Champ d'affichage de canaux
Lorsque vous créez un groupe de liaison, les canaux correspondants sont mis en surbrillance.
S'il y a deux ou plusieurs groupes de liaison, ceux-ci s'afficheront sous des couleurs différentes.
NOTE
Les parties gauche et droite du canal ST IN sont toujours liées.
2Champ LINK PARAMETER (Paramètre de liaison)
Utilisez les touches de ce champ pour sélectionner les paramètres que vous souhaiter lier.
Vous pouvez effectuer cette opération indépendamment pour chaque groupe de liaisons.
3Champ SEND PARAMETER (Paramètres d'envoi)
Si vous avez activé les touches MIX ON (Activation de MIX), MIX SEND (Envoi vers MIX),
MATRIX ON (Activation de MATRIX) ou MATRIX SEND (Envoi vers MATRIX) dans le champ
LINK PARAMETERS, utilisez les touches de ce champ pour spécifier le ou les bus de destination
des envois.
3. Utilisez les touches du champ LINK PARAMETER pour sélectionner le ou les
paramètres qui seront liés (plusieurs sélections sont autorisées).
Le tableau ci-dessous dresse la liste des paramètres que vous pouvez sélectionner dans le champ
LINK PARAMETER.
NOTE
• Si vous liez Dynamic 1 ou 2 sur deux ou plusieurs canaux d'entrée, les valeurs des paramètres
seront liées mais pas les signaux de déclenchement. Pour plus de détails sur les dynamiques,
reportez-vous à la section « EQ et dynamiques » à la page 56.
• Si vous activez la touche EQ ou DYNAMICS 1/2, les opérations de rappel de bibliothèque seront
également liées.
• Le réglage du gain analogique de préampli micro et le fonctionnement des faders sont liés
et maintiennent la différence relative de niveau entre les canaux.
Touche
CH LINK
2
1
3
HA : Réglages du préampli micro
HPF Réglages du filtre passe-haut
DIGITAL GAIN Réglages du gain numérique
EQ Réglages de l'égaliseur
DYNAMICS 1, 2 Réglages des dynamiques 1 et 2
INSERT Réglages d'insertion
DIRECT OUT Réglages de la sortie directe
MIX SEND Niveaux d'envoi des signaux transmis aux bus MIX
MIX ON État d'activation/désactivation des signaux transmis aux bus MIX
MATRIX SEND Niveaux d'envoi des signaux transmis aux bus MATRIX
MATRIX ON État d'activation/désactivation des signaux transmis aux bus MATRIX
FADER Opérations liées aux faders
DCA Affectation de groupe DCA
CH ON Activation/désactivation de canal
MUTE Affectation de groupe de mutes
TO STEREO État d'activation/désactivation des signaux transmis aux bus STEREO/MONO
DELAY Réglages liés au retard de canal

Groupement et liaison
Manuel de référence
72
4. Si vous activez les touches MIX ON, MIX SEND, MATRIX ON et MATRIX SEND à
l'étape 3, utilisez les touches du champ SEND PARAMETER pour spécifier le(s) bus
pour lequel (lesquels) vous souhaitez lier des opérations (des sélections multiples
sont autorisées).
Le tableau ci-dessous dresse la liste des touches que vous pouvez sélectionner dans le champ
SEND PARAMETER.
NOTE
Si aucune sélection n'est effectuée dans le champ SEND PARAMETER, les paramètres
d'activation/de désactivation de l'envoi et de niveau d'envoi ne seront pas liés.
5. Pour lier des canaux, maintenez la touche [SEL] du canal d'entrée source de la
liaison enfoncée et appuyez sur la touche [SEL] du canal de destination de la liaison.
À ce stade, les valeurs de paramètre que vous avez sélectionnées aux étapes 3 et 4 sont copiées
depuis le canal source de la liaison vers le canal de destination de cette dernière. Les opérations
relatives aux paramètres choisis aux étapes 3 et 4 exécutées ultérieurement seront liées pour
les canaux appartenant au même groupe de liaisons.
L'état de liaison actuel est affiché dans le champ d'affichage des canaux de la fenêtre.
NOTE
• Si vous souhaitez lier trois canaux ou plus, maintenez la touche [SEL] de la source de liaison
enfoncée et appuyez successivement sur la touche [SEL] des différents canaux que vous voulez
ajouter au groupe de liaisons.
• Lorsque vous appuyez sur la touche [SEL] d'un canal (qui appartient à un groupe de liaisons)
afin de l'allumer, les touches [SEL] de tous les autres canaux de ce même groupe de liaisons
commencent à clignoter.
• Si vous liez un canal d'entrée à un canal ST IN, les paramètres qui n'existent pas pour un canal
ST IN seront ignorés.
6. Si vous souhaitez ajouter un nouveau canal à un groupe de liaisons existant,
maintenez n'importe quelle touche [SEL] du groupe enfoncée et appuyez
sur la touche [SEL] du canal que vous voulez ajouter au groupe.
NOTE
Si le canal de destination de la liaison est déjà affecté à un autre groupe de liaisons,
il sera supprimé du groupe précédent et ajouté au nouveau groupe attribué.
7. Pour retirer un canal d'un groupe de liaisons, maintenez n'importe quelle
touche [SEL] du groupe enfoncée, puis appuyez sur la touche [SEL] du canal
que vous voulez supprimer.
NOTE
Vous pouvez également supprimer temporairement tous les canaux liés au sein d'un même
groupe de liaisons. Cela peut s'avérer utile si vous voulez modifier des paramètres qui sont liés
les uns aux autres tout en maintenant les mêmes différences relatives de niveau. C'est notamment
le cas pour des paramètres tels que le gain analogique de préampli micro et le fader ou si vous
voulez modifier la balance de niveau entre des canaux appartenant au même groupe de liaisons.
Appuyez sur la touche [SEL] correspondant au canal de liaison souhaité et maintenez-la enfoncée,
puis réglez la valeur du paramètre.
Tant que vous maintenez la touche [SEL] enfoncée, les valeurs du gain analogique de préampli
micro et du fader ne sont pas liées. (Cependant, vous ne pouvez pas annuler temporairement
cette liaison durant la phase de « fondu » d'une scène rappelée.)
Vous pouvez également effectuer les opérations à partir de l'étape 5 à l'écran.
5. Pour lier des canaux, appuyez sur le champ d'affichage des canaux.
La fenêtre contextuelle CH LINK SET (Définition de la liaison des canaux) s'affiche.
6. Sélectionnez un canal que vous souhaitez lier.
7. Pour confirmer la liaison, appuyez sur la touche LINK (Liaison) dans le coin inférieur
gauche de l'écran.
Une lettre alphabétique indiquant le groupe de liaisons apparaît sur la touche du canal sélectionné.
NOTE
Si vous utilisez les données de réglage de la console CL5 sur les modèles CL3/CL1 ou les
données de réglage de la console CL3 sur le modèle CL1, les touches s'afficheront en étant
barrées d'une croix lorsqu'elles sont affectées à un canal non existant sur le modèle en question.
8. Liez d'autres canaux à votre guise en procédant de la même façon.
9. Une fois que vous avez terminé de lier les canaux, appuyez sur la touche CLOSE.
MIX 1–24 Bus MIX 1–24
MATRIX 1–8 Bus MATRIX 1–8

Groupement et liaison
Manuel de référence
73
Copie, déplacement ou initialisation d'un canal
Vous pouvez copier ou déplacer des paramètres de mixage entre canaux ou restaurer les paramètres
d'un canal spécifique sur leurs valeurs respectives par défaut.
Copie des paramètres d'un canal
Vous pouvez copier les réglages des paramètres de mixage d'un canal dans un autre canal. Lorsque vous
exécutez l'opération de copie, les réglages remplacent les paramètres de la destination de la copie.
Il est possible d'effectuer des copies entre les combinaisons suivantes de canaux.
• Entre les canaux d'entrée
• Entre les canaux STEREO L/R et MONO
• Entre les canaux MIX
• Entre les canaux MATRIX
1. Dans la zone d'accès aux fonctions, appuyez sur
la touche CH JOB pour accéder au menu CH JOB.
2. Appuyez sur la touche COPY pour accéder à la fenêtre
contextuelle CH COPY MODE (Mode copie de canal).
Cette fenêtre contextuelle vous permet de copier les réglages de
canal. Cette fenêtre contient les éléments suivants.
1Champ SOURCE CH (Canal source)
Ce champ affiche le canal source de la copie. Lorsque cette fenêtre est affichée, appuyez sur une
touche [SEL] dans le panneau supérieur pour sélectionner un canal. Le canal sélectionné apparaît
dans le champ.
Si vous avez choisi un canal MIX/MATRIX comme source
de la copie, des touches apparaîtront pour vous permettre
de sélectionner les paramètres à copier.
Champ COPY TARGET (Cible de la copie)
• Touche MODULE PARAMETERS (Paramètres
du module)
Paramètres du module de canal sélectionné
• Touche WITH MIX SEND/WITH MATRIX SEND
Paramètres SEND des signaux transmis au canal sélectionné
2Champ DESTINATION CHs (Canaux de destination)
Ce champ affiche le canal de destination de la copie. Après avoir
sélectionné la source de la copie, si vous choisissez un canal
de destination de la copie en appuyant sur la touche [SEL]
correspondante (plusieurs sélections sont autorisées),
ce champ affichera le canal sélectionné.
NOTE
Dans le cas de la console CL3/CL1, les faders indisponibles
sur le modèle concerné ne s'affichent pas.
3Touche COPY
Exécute l'opération de copie. Après avoir sélectionné le canal source de la copie et le ou les canaux
de destination de cette copie, appuyez sur cette touche pour exécuter l'opération de copie.
4Touche CLOSE
Appuyez sur cette touche pour fermer la fenêtre contextuelle et retourner dans l'écran précédent.
Touche COPY
1 4 2 3
Avant la sélection Après la sélection

Groupement et liaison
Manuel de référence
74
3. Pour sélectionner le canal source de la copie, appuyez sur la touche [SEL]
correspondante afin de l'allumer.
Le canal correspondant est mis en surbrillance dans le champ SOURCE CH de la fenêtre.
Lorsque vous choisissez le canal source de la copie, le champ DESTINATION CHs s'affiche
automatiquement en gras, ce qui vous permet de sélectionner la destination de la copie.
Si vous souhaitez sélectionner à nouveau le canal source de la copie, appuyez sur le champ
SOURCE CH.
NOTE
Les réglages de copie peuvent uniquement être effectués dans l'ordre « source de la copie » →
« destination de la copie ».
4. Pour sélectionner le ou les canaux de destination de la copie, appuyez sur
la ou les touches [SEL] correspondante(s) pour les allumer (plusieurs sélections
sont autorisées).
Les canaux correspondants sont mis en surbrillance dans le champ DESTINATION CHs
de la fenêtre. Les canaux susceptibles d'être sélectionnés dépendent du canal que vous avez
sélectionné à l'étape 3.
Si vous souhaitez désactiver tous les canaux sélectionnés comme destination de la copie,
appuyez sur le champ DESTINATION CHs.
5. Si vous avez sélectionné un canal MIX/MATRIX comme source de la copie,
utilisez les touches du champ COPY TARGET pour choisir les paramètres
que vous souhaitez copier.
6. Pour exécuter la copie, appuyez sur la touche COPY.
La copie sera exécutée, et les réglages remplaceront les paramètres du (des) canal (canaux) de
destination de la copie. Après l'exécution de la copie, les champs SOURCE CH et DESTINATION CHs
seront vides.
7. Pour fermer la fenêtre contextuelle CH COPY MODE, appuyez sur la touche CLOSE.
Déplacement des paramètres d'un canal
Les réglages d'un canal d'entrée spécifique peuvent être déplacés vers un autre canal d'entrée.
Lorsque vous exécutez un déplacement, la numérotation des canaux entre la source et la destination
du mouvement est décalée d'une unité, vers l'avant ou l'arrière.
Il vous est possible de déplacer les réglages entre les combinaisons suivantes de canaux.
• Entre les canaux d'entrée
• Entre les canaux ST IN
1. Dans la zone d'accès aux fonctions, appuyez sur
la touche CH JOB pour accéder au menu CH JOB.
2. Appuyez sur la touche MOVE pour accéder
à la fenêtre contextuelle CH MOVE MODE
(Mode déplacement de canal).
1 2 3 4 5
1 5 2 3 4
Déplacement d'une unité
Déplacement
Touche MOVE
(Déplacement)

Groupement et liaison
Manuel de référence
75
Cette fenêtre contextuelle vous permet de déplacer les réglages de canal.
1Champ SOURCE CH
Ce champ affiche le canal source du déplacement. Lorsque cette fenêtre est affichée, appuyez
sur une touche [SEL] dans le panneau supérieur pour sélectionner un canal d'entrée. Le canal
sélectionné apparaît dans ce champ.
Vous pouvez déplacer des réglages entre des canaux d'entrée mono ou entre des canaux ST IN.
2Champ DESTINATION CH
Ce champ affiche le canal de destination du déplacement. Après avoir sélectionné la source
du déplacement, si vous choisissez un canal d'entrée de destination du déplacement en appuyant
sur la touche [SEL] correspondante, ce champ affichera le canal sélectionné. Pour modifier le canal
source du déplacement, appuyez sur la touche [SEL] du canal d'entrée souhaité.
NOTE
Dans le cas de la console CL3/CL1, les faders indisponibles sur le modèle concerné ne
s'affichent pas.
3Touche MOVE
Exécute l'opération de déplacement. Après avoir sélectionné le canal source du déplacement et le
canal de destination de ce déplacement, appuyez sur cette touche pour exécuter le déplacement.
4Touche CLOSE
Appuyez sur cette touche pour fermer la fenêtre contextuelle et retourner dans l'écran précédent.
3. Pour sélectionner le canal source du déplacement, appuyez sur la touche [SEL]
correspondante afin de l'allumer.
Le canal correspondant est mis en surbrillance dans le champ SOURCE CH de la fenêtre.
Lorsque vous choisissez le canal source du déplacement, le champ DESTINATION CH apparaît
automatiquement en gras, ce qui vous permet de sélectionner la destination du déplacement.
Si vous souhaitez sélectionner à nouveau le canal source du déplacement, appuyez sur le champ
SOURCE CH.
NOTE
Les réglages de l'opération de déplacement peuvent uniquement être effectués dans l'ordre
« source du déplacement » → « destination du déplacement ».
4. Pour sélectionner le canal de destination du déplacement, appuyez sur la touche [SEL]
correspondante afin de l'allumer.
Le canal correspondant est mis en surbrillance dans le champ DESTINATION CH de la fenêtre.
Les canaux susceptibles d'être sélectionnés dépendent du canal que vous avez sélectionné
àl'étape3.
Si vous souhaitez désactiver le canal de destination du déplacement actuellement sélectionné,
appuyez sur le champ DESTINATION CH.
5. Pour exécuter le déplacement, appuyez sur la touche MOVE.
Les réglages de tous les canaux situés entre la source et la destination du déplacement sont
décalés d'un canal, en direction de la source. Les réglages de canal sont déplacés de la source
vers la destination du mouvement. Après l'exécution du déplacement, les champs SOURCE CH
et DESTINATION CH seront vides.
6. Pour fermer la fenêtre contextuelle CH MOVE MODE, appuyez sur la touche CLOSE.
1 2
3
4

Groupement et liaison
Manuel de référence
76
Initialisation des paramètres d'un canal
Vous pouvez restaurer les paramètres d'un canal sur leurs valeurs respectives par défaut.
Cette opération peut s'exécuter sur tous les canaux.
1. Dans la zone d'accès aux fonctions, appuyez sur
la touche CH JOB pour accéder au menu CH JOB.
2. Appuyez sur la touche DEFAULT pour accéder
à la fenêtre contextuelle CH DEFAULT MODE
(Mode valeurs par défaut du canal).
Cette fenêtre contextuelle vous permet d'initialiser
les paramètres.
1Champ TARGET CHs (Canaux cibles)
Ce champ affiche le canal sélectionné pour l'initialisation. Lorsque cette fenêtre est affichée,
appuyez sur une touche [SEL] dans le panneau supérieur pour sélectionner un canal d'entrée
(plusieurs sélections sont autorisées). Le ou les canaux sélectionnés apparaissent dans le champ.
Appuyez à nouveau sur la même touche [SEL] pour désélectionner le ou les canaux concernés.
NOTE
Dans le cas de la console CL3/CL1, les faders indisponibles sur le modèle concerné ne
s'affichent pas.
2Touche DEFAULT
Après avoir sélectionné le canal, appuyez sur cette touche pour procéder à l'initialisation.
3Touche CLOSE
Appuyez sur cette touche pour fermer la fenêtre contextuelle et retourner dans l'écran précédent.
3. Pour sélectionner le(s) canal (canaux) à initialiser, appuyez sur la touche [SEL]
correspondante afin de l'allumer (les sélections multiples sont autorisées).
Le ou les canaux correspondants sont mis en surbrillance dans le champ TARGET CHs
de la fenêtre.
Si vous souhaitez désélectionner tous les canaux sélectionnés, appuyez sur le champ TARGET CHs.
4. Pour exécuter l'initialisation, appuyez sur la touche DEFAULT.
Les paramètres du (des) canal (canaux) sélectionné(s) sera (seront) réinitialisé(s).
Après l'initialisation, le champ TARGET CHs sera vide (aucune sélection).
5. Pour fermer la fenêtre contextuelle CH DEFAULT MODE, appuyez sur la touche
CLOSE.
Touche
DEFAULT
1
3
2

Mémoire de scènes
Manuel de référence
77
Mémoire de scènes
Ce chapitre explique comment effectuer les opérations liées aux mémoires de scènes.
À propos des mémoires de scènes
Sur les consoles de la série CL, vous pouvez attribuer un nom à un ensemble de réglages de paramètres
de mixage et d'assignation de ports d'entrée/de sortie, stocker les réglages de mixage dans la mémoire
et les rappeler ultérieurement depuis celle-ci sous forme de « scène ».
Chaque scène reçoit un numéro compris entre 000 et 300. La scène 000 est une scène en lecture seule
utilisée pour initialiser les paramètres de mixage. Les scènes 001–300 sont des scènes inscriptibles.
Chaque scène contient la position des faders du panneau supérieur et l'état de la touche [ON], de même
que les paramètres suivants.
• Assignation des ports d'entrée/de sortie
• Nom et couleur du canal
• Réglages de bus
• Réglages de préampli micro
• Réglages du gain numérique
• Réglages de l'égaliseur
• Réglages des dynamiques 1 et 2
• Réglages liés au retard des signaux d'entrée
• Réglages de rack (égaliseur graphique/effets/Rack Premium)
• Réglages de panoramique/balance
• Réglages de sortie d'insertion/sortie directe
• État d'activation/désactivation et niveau d'envoi des signaux transmis aux bus MIX
• État d'activation/de désactivation et niveau d'envoi des signaux transmis aux bus MATRIX
• Réglages des signaux envoyés vers le bus STEREO/MONO
• Réglages des groupes DCA
• Réglages des groupes de mutes
• Réglages de liaison des canaux
• État d'affectation du panneau (PANEL SNAPSHOT)
Utilisation des mémoires de scènes
Stockage et rappel de scène
Pour stocker les réglages de mixage actuels sous forme de scène dans la mémoire et les rappeler
ultérieurement, vous pouvez utiliser les touches de la section SCENE MEMORY/MONITOR
(Mémoire de scènes/Contrôle) du panneau supérieur ou la fenêtre SCENE LIST (Liste des scènes).
■Utilisation des touches de la section SCENE MEMORY/MONITOR
1. Utilisez les contrôleurs du panneau supérieur ou les touches de l'écran tactile
pour configurer les paramètres de mixage selon vos besoins.
2. Utilisez les touches [INC] (Aug)/[DEC] (Dim)
de la section SCENE MEMORY (Mémoire de
scènes) pour sélectionner le numéro de la scène
de destination du stockage.
Le numéro de la scène actuellement sélectionnée
s'affiche dans le champ SCENE de la zone d'accès
aux fonctions. Lorsque vous sélectionnez un nouveau
numéro de scène, ce numéro clignote. Ce clignotement
signale que le numéro de scène affiché est différent
du numéro de la scène actuellement chargée.
Ce champ affiche toujours des informations générales sur la scène. Vous pouvez appuyer sur
ce champ pour accéder à la fenêtre SCENE LIST, qui vous permet de visualiser et de modifier
des réglages supplémentaires pour la scène.
1Numéro de la scène
Affiche le numéro de la scène actuellement sélectionnée.
2Lettre R (READ ONLY)/Symbole de protection
Les scènes en lecture seule sont signalées par la lettre « R » (READ ONLY (Lecture seule))
et les scènes protégées contre l'écriture par un symbole de protection.
3Titre de la scène
Affiche le titre de la scène actuellement sélectionnée.
4
3
2 21

Mémoire de scènes
Manuel de référence
78
4Lettre E (Édition)
Cette lettre apparaît lorsque vous modifiez les paramètres de mixage de la scène actuellement chargée.
Cette lettre indique que vous devez exécuter l'opération Store (Stockage) si vous voulez conserver
les modifications apportées.
NOTE
• Si vous appuyez sur une des touches [INC]/[DEC] de la section SCENE MEMORY
et la maintenez enfoncée, le numéro de scène augmentera ou diminuera en continu.
• Si vous appuyez simultanément sur les touches [INC]/[DEC] de la section SCENE MEMORY,
l'indication du champ SCENE reviendra au numéro de la scène actuellement chargée.
• Vous ne pouvez pas stocker de données sous un numéro de scène qui affiche le symbole
de protection ou la lettre R.
3. Appuyez sur la touche [STORE] (Stockage) de la section SCENE MEMORY.
La fenêtre contextuelle SCENE STORE (Stockage de scène) s'ouvre, ce qui vous permet d'affecter
un titre ou un commentaire à la scène.
1Champ SCENE TITLE (Titre de la scène)
Appuyez sur ce champ pour le sélectionner, puis saisissez un titre pour la scène (maximum
16 caractères).
2Champ COMMENT (Commentaire)
Appuyez sur ce champ pour le sélectionner, puis saisissez un commentaire pour la scène.
Vous pouvez utiliser celui-ci en guise de mémo pour chaque scène (maximum 32 caractères).
4. Assignez, à votre guise, un titre ou un commentaire à la scène.
Pour plus de détails sur la saisie de texte, reportez-vous à la section « Saisie de noms »
dans le mode d'emploi fourni séparément.
5. Appuyez sur la touche [STORE] de la section SCENE MEMORY ou sur la touche
STORE située dans la partie inférieure de la fenêtre contextuelle SCENE STORE.
La fenêtre contextuelle SCENE STORE se ferme et une boîte de dialogue vous demande de
confirmer l'opération de stockage.
6. Pour exécuter l'opération, appuyez sur la touche OK.
Les réglages de mixage actuels sont stockés sous le numéro de scène que vous avez sélectionné
à l'étape 2. Une fois l'opération de stockage terminée, le numéro de scène cesse de clignoter dans
la zone d'accès aux fonctions. Si vous voulez annuler le stockage, appuyez sur la touche CANCEL
(Annuler) et non sur OK.
NOTE
Vous pouvez configurer le système de manière à ce que la boîte de dialogue de confirmation
du stockage n'apparaisse pas (reportez-vous à la page 168). Dans ce cas, lorsque vous appuyez
à nouveau sur la touche [STORE] de la section SCENE MEMORY, la fenêtre contextuelle
SCENE STORE s'ouvre comme d'habitude et, si vous appuyez une nouvelle fois sur la touche,
l'opération de stockage s'exécute. Vous pouvez également appuyer rapidement sur la touche
[STORE] de la section SCENE MEMORY à deux reprises pour procéder au stockage sans
que la fenêtre contextuelle SCENE STORE s'affiche.
7. Pour rappeler une scène stockée, utilisez les touches [INC]/[DEC] de la section
SCENE MEMORY pour sélectionner le numéro de la scène en question.
Le numéro de la scène actuellement sélectionnée s'affiche dans le champ SCENE de la zone
d'accès aux fonctions.
8. Appuyez sur la touche [RECALL] (Rappel) de la section SCENE MEMORY.
Une boîte de dialogue s'ouvre pour vous inviter à confirmer l'opération de rappel.
9. Pour exécuter l'opération de rappel, appuyez sur la touche OK.
La scène sélectionnée à l'étape 7 est rappelée. Si vous voulez annuler le rappel, appuyez
sur la touche CANCEL et non sur OK.
1 2

Mémoire de scènes
Manuel de référence
79
■Utilisation de la fenêtre SCENE LIST
1. Utilisez les contrôleurs du panneau supérieur ou les touches de l'écran tactile
pour configurer les paramètres de mixage selon vos besoins.
2. Appuyez sur le champ SCENE de la zone d'accès aux fonctions.
La fenêtre SCENE LIST apparaît, ce qui vous permet d'effectuer diverses opérations liées
aux scènes. Cette fenêtre contient les éléments suivants.
1Liste des scènes
Cette zone affiche diverses données concernant les scènes stockées dans la mémoire.
2Touches NO./TITLE (N°/Titre)
Appuyez sur ces touches pour trier les scènes répertoriées par numéro ou par titre. Le fait
d'appuyer de manière répétée sur la même touche permet de basculer entre les ordres croissant
et décroissant.
3Numéro de la scène
Affiche le numéro de la scène actuellement sélectionnée.
4Titre de la scène
Affiche le titre de la scène. Appuyez sur ce titre pour afficher la fenêtre contextuelle SCENE TITLE
EDIT (Modification du titre de la scène), qui vous permet d'éditer le nom de la scène.
5Protection en écriture
Indique l'état d'activation/désactivation de la protection en écriture. Appuyez sur cette touche
pour protéger la scène contre l'écriture. Une icône en forme de verrou apparaît alors. Pour annuler
la protection en écriture, appuyez à nouveau sur cette touche.
6Scène en cours
La scène actuellement sélectionnée (autrement dit, la scène en cours) est mise en surbrillance
en bleu dans la liste. Si vous appuyez sur un autre numéro de scène dans la liste, celle-ci défilera
et la nouvelle scène sélectionnée deviendra la scène en cours.
7Bouton SCENE SELECT (Sélection de scène)
Utilisez les boutons multifonctions pour sélectionner une scène. Vous pouvez voir le numéro
de la scène actuellement sélectionnée directement sous le bouton SCENE SELECT.
8Touche MULTI SELECT (Sélection multiple)
Vous pouvez sélectionner plusieurs scènes consécutives en activant cette touche et en faisant
pivoter le bouton multifonction. Si cette touche est désactivée, vous pourrez quand même
sélectionner plusieurs scènes consécutives en faisant pivoter le bouton multifonction tout
en le maintenant enfoncé.
9Touche LAST SCENE (Dernière scène)
Appuyez sur cette touche pour sélectionner la scène qui a été rappelée en dernier lieu.
0Touche contextuelle SCENE STORE (Stockage de scène)
Cette touche stocke les réglages de mixage actuellement sélectionnés. Appuyez sur cette touche
pour afficher la fenêtre contextuelle SCENE STORE, qui vous permet d'attribuer un nom à une
scène et de stocker celle-ci.
ATouche STORE UNDO (Annuler le stockage)
Annule l'opération de stockage. Cette touche peut uniquement être utilisée immédiatement
après l'exécution d'une opération de stockage par écrasement.
BTouche RECALL SCENE (Rappel de scène)
Rappelle la scène actuellement sélectionnée.
CTouche RECALL UNDO (Annuler le rappel)
Annule l'opération de rappel. Cette touche peut uniquement être utilisée immédiatement
après l'exécution d'une opération de rappel.
DOnglets de basculement entre les pages
Permutent les vues du côté droit de la liste de scènes.
ETouche PREVIEW (Aperçu)
Appuyez sur cette touche pour sélectionner le mode PREVIEW (Aperçu), qui vous permet
d'afficher et de modifier les réglages d'une scène à l'écran et sur le panneau sans pour autant
affecter le traitement des signaux de la scène actuellement sélectionnée.
7
3
5
4
2
8
D90 BAC
6
1 E

Mémoire de scènes
Manuel de référence
80
3. Pour stocker une scène, faites pivoter un des boutons multifonctions pour sélectionner
le numéro de la scène de destination du stockage.
NOTE
• Vous pouvez sélectionner plusieurs numéros de scène en tant que destination du stockage.
Pour ce faire, appuyez sur la touche MULTI SELECT pour l'activer, puis faites pivoter un bouton
multifonction. Vous pouvez également faire tourner le bouton multifonction tout en le maintenant
enfoncé.
• Si vous avez sélectionné plusieurs scènes en tant que destination du stockage, le même contenu
sera stocké sous tous les numéros de scène sélectionnés. C'est pratique si vous voulez créer
plusieurs variations sur la base des mêmes réglages de mixage.
• Vous pouvez également utiliser les touches [INC]/[DEC] de la section SCENE MEMORY pour
sélectionner des numéros de scène.
4. Appuyez sur la touche STORE.
La fenêtre contextuelle SCENE STORE s'ouvre, ce qui vous permet d'affecter un titre
ou un commentaire à la scène.
5. Assignez, à votre guise, un titre ou un commentaire à la scène.
6. Appuyez sur la touche STORE située en bas de la fenêtre contextuelle SCENE STORE.
La fenêtre contextuelle SCENE STORE se ferme et une boîte de dialogue vous demande
de confirmer l'opération de stockage.
7. Pour exécuter l'opération, appuyez sur la touche OK.
Les réglages de mixage actuels sont stockés sous le numéro de scène sélectionné à l'étape 3.
Si vous voulez annuler l'opération de stockage, appuyez sur la touche CANCEL et non sur OK.
8. Si vous voulez annuler l'opération de stockage par écrasement que vous venez
d'effectuer, appuyez sur la touche STORE UNDO.
Immédiatement après avoir stocké une scène par écrasement, vous pouvez utiliser la touche
STORE UNDO pour annuler la dernière opération de stockage exécutée. Lorsque vous appuyez
sur la touche STORE UNDO, une boîte de dialogue vous invite à confirmer l'opération d'annulation.
Si vous voulez exécuter l'opération d'annulation, appuyez sur la touche OK. Après l'exécution
de l'opération d'annulation, vous pouvez appuyer à nouveau sur la touche STORE UNDO pour
rétablir l'opération de stockage.
NOTE
• La touche STORE UNDO peut uniquement être utilisée immédiatement après le stockage
par écrasement.
• Vous pouvez également affecter la fonction de cette touche STORE UNDO à une touche
USER DEFINED (reportez-vous à la page 169).
9. Pour rappeler une scène, faites pivoter un des boutons multifonctions pour
sélectionner le numéro de la scène source du stockage.
10. Appuyez sur la touche RECALL.
Une boîte de dialogue s'ouvre pour vous inviter à confirmer l'opération de rappel.
11. Pour exécuter l'opération de rappel, appuyez sur la touche OK.
La scène sélectionnée à l'étape 9 est rappelée. Si vous voulez annuler le rappel, appuyez
sur la touche CANCEL et non sur OK.
12. Si vous voulez annuler l'opération de rappel que vous venez d'effectuer,
appuyez sur la touche RECALL UNDO.
Une boîte de dialogue s'ouvre pour vous inviter à confirmer l'opération d'annulation.
Si vous voulez exécuter l'opération, appuyez sur la touche OK. Après l'annulation du rappel,
vous pouvez appuyer à nouveau sur la touche RECALL UNDO pour rétablir l'opération.
NOTE
• Vous pouvez également affecter la fonction de cette touche RECALL UNDO à une touche
USER DEFINED (reportez-vous à la page 169).
• Vous pouvez également utiliser des messages MIDI (Changements de programme) pour
rappeler des scènes (reportez-vous à la page 152).
Utilisation de touches USER DEFINED pour le rappel
Vous pouvez utiliser les touches USER DEFINED pour rappeler directement une scène sélectionnée
d'une simple pression de touche ou pour naviguer parmi les scènes. Pour ce faire, vous devez d'abord
assigner le rappel de scène à une touche USER DEFINED. Les opérations de rappel suivantes peuvent
être attribuées à une touche USER DEFINED.
•INC RECALL
Rappelle directement la scène portant le numéro qui suit celui de la scène actuellement chargée.
•DEC RECALL
Rappelle directement la scène portant le numéro qui précède celui de la scène actuellement chargée.
NOTE
Si aucune scène n'est stockée sous le numéro qui précède ou suit directement celui de la scène
actuellement chargée, le numéro le plus proche sous lequel une scène est stockée sera rappelé.
• DIRECT RECALL (Rappel direct)
Rappelle directement le numéro de scène que vous avez attribué à la touche USER DEFINED.
Lorsque vous appuyez sur une touche USER DEFINED à laquelle cette fonction est attribuée,
la scène correspondante est immédiatement rappelée.
Pour attribuer une de ces fonctions à une touche USER DEFINED de manière à pouvoir rappeler
une scène d'une simple pression, procédez comme suit.
1. Dans la zone d'accès aux fonctions, appuyez sur la touche SETUP pour accéder
àl'écran SETUP.
2. Dans la partie supérieure gauche de l'écran, appuyez sur la touche USER SETUP
pour accéder à la fenêtre contextuelle USER SETUP.
Cette fenêtre comporte plusieurs pages. Vous pouvez naviguer de l'une à l'autre en vous aidant
des onglets situés en bas de la fenêtre.

Mémoire de scènes
Manuel de référence
81
3. Appuyez sur l'onglet USER DEFINED KEYS pour ouvrir la page USER DEFINED KEYS.
La page USER DEFINED KEYS vous permet d'affecter des fonctions aux touches
USER DEFINED [1]–[16].
4. Appuyez sur la touche contextuelle correspondant à la touche USER DEFINED
à laquelle vous souhaitez affecter une fonction.
La fenêtre contextuelle USER DEFINED KEY SETUP s'ouvre.
5. Dans la colonne FUNCTION, sélectionnez « SCENE ».
Procédez comme suit, selon la fonction que vous voulez attribuer.
• Pour assigner INC RECALL ou DEC RECALL
Sélectionnez « INC RECALL » ou « DEC RECALL » dans la colonne PARAMETER 1.
• Pour attribuer DIRECT RECALL
Sélectionnez « DIRECT RECALL » dans la colonne PARAMETER 1 et « SCENE #xxx »
(où xxx correspond au numéro de la scène) dans la colonne PARAMETER 2.
6. Une fois les réglages terminés, appuyez sur la touche OK pour fermer la fenêtre
contextuelle.
Si vous le souhaitez, affectez des fonctions de rappel de scène à d'autres touches USER DEFINED
de la même manière.
7. Appuyez sur la touche USER DEFINED à laquelle vous voulez attribuer une fonction
de rappel.
La scène correspondante est rappelée.

Mémoire de scènes
Manuel de référence
82
Édition des mémoires de scènes
Cette section explique comment trier les scènes stockées dans la mémoire de scènes, modifier leur titre
et les copier-coller.
Tri des mémoires de scènes
1. Appuyez sur le champ SCENE de la zone d'accès aux fonctions.
Vous pouvez également utiliser les onglets pour basculer entre cinq champs différents
(COMMENT/FOCUS/FADE TIME/GPI OUT/PLAYBACK LINK (Commentaire/Focus/Temps
de fondu/Sortie GPI/Liaison de reproduction)) dans la moitié droite de la fenêtre SCENE LIST.
2. Appuyez sur l'onglet COMMENT en bas de la fenêtre SCENE LIST.
Le champ COMMENT apparaît dans la moitié droite de la fenêtre SCENE LIST.
1Touche de tri COMMENT
Trie les scènes en fonction de l'ordre alphabétique des commentaires dans le champ COMMENT.
Chaque fois que vous appuyez sur cette touche, la liste alterne entre ordre ascendant et descendant.
2Champ COMMENT
Appuyez sur ce champ pour ouvrir la fenêtre contextuelle SCENE COMMENT EDIT (Édition
des commentaires de scène), dans laquelle vous pouvez saisir des commentaires pour la scène.
3Champ STATUS (État)
Les indicateurs de ce champ renseignent sur l'état de réglage des fonctions FOCUS, FADE TIME,
PLAYBACK (liaison en playback) et GPI (General Purpose Interface). (La fonction Playback Link
reproduit un morceau donné pendant une durée déterminée après le rappel d'une scène.)
4Touche de tri TIME STAMP (Horodatage)
Trie les scènes par ordre chronologique en fonction de la date et de l'heure renseignées dans
le champ TIME STAMP. Chaque fois que vous appuyez sur cette touche, la liste alterne entre
ordre ascendant et descendant.
5Champ TIME STAMP (Horodatage)
Indique la date et l'heure auxquelles la scène a été stockée.
Pour plus de détails sur le format d'affichage de TIME STAMP (Horodatage), reportez-vous à la
section « Réglage de la date et de l'heure de l'horloge interne » à la page 204.
6Champ CURRENT SETTING (Réglage actuel)
Spécifie le contenu devant être sauvegardé lors de l'opération de stockage de scène suivante. Les
modifications apportées ici sont immédiatement reflétées sur la console de série CL.
3. Pour sélectionner un numéro de scène, faites pivoter un des boutons multifonctions
du panneau supérieur.
La ligne en surbrillance en bleu dans la liste des scènes indique la scène actuellement sélectionnée
pour les opérations.
4. Pour trier la liste, appuyez sur un des en-têtes de colonne « NO. », « TITLE »,
« COMMENT » ou « TIME STAMP » en haut de la liste des scènes et du champ
COMMENT.
La liste sera triée comme suit, selon le titre de la colonne sur lequel vous appuyez.
1NO.
Trie la liste par ordre de numéro de scène.
2TITLE
Trie la liste par ordre numérique/alphabétique des titres.
3COMMENT
Trie la liste par ordre numérique/alphabétique des commentaires.
4TIME STAMP
Trie la liste par ordre de date de création.
6
2
3
5
1 4
1 2 3 4

Mémoire de scènes
Manuel de référence
83
NOTE
En appuyant à nouveau sur le même emplacement, vous pouvez modifier l'ordre de tri
(ascendant ou descendant).
5. Si vous voulez modifier le titre ou le commentaire d'une scène, appuyez sur
le champ TITLE ou COMMENT de la scène pour accéder à la fenêtre contextuelle
SCENE TITLE EDIT ou SCENE COMMENT EDIT.
NOTE
Il est impossible de modifier le titre ou le commentaire d'une scène en lecture seule ou protégée
en écriture.
6. Pour activer/désactiver le réglage de protection, appuyez sur le symbole
de protection.
Un symbole de protection s'affiche pour les scènes protégées en écriture. Il est impossible
de remplacer ces scènes.
NOTE
La lettre R qui apparaît pour le numéro de scène 000 ne peut pas être désactivé.
7. Utilisez les touches d'outils pour modifier la mémoire de scènes.
Pour en savoir plus, reportez-vous à la section « Modification de la mémoire de scènes » ci-dessous.
Modification de la mémoire de scènes
Il est possible de copier et coller les scènes stockées dans la mémoire de scènes vers d'autres numéros
de scènes, de même que de les effacer.
1. Appuyez sur le champ SCENE de la zone d'accès aux fonctions.
La fenêtre SCENE LIST apparaît, ce qui vous permet d'effectuer diverses opérations liées
à la mémoire de scènes. Vous pouvez modifier les mémoires de scènes à l'aide des touches
situées dans la partie supérieure de la fenêtre SCENE LIST.
La fonction de chaque touche est décrite ci-dessous.
1Touche COPY
Appuyez sur cette touche pour copier la scène dans la mémoire tampon.
2Touche PASTE
Appuyez sur cette touche pour remplacer la scène sélectionnée par celle située dans la mémoire
tampon.
3Touche CLEAR
Appuyez sur cette touche pour effacer la scène sélectionnée.
4Touche CUT
Appuyez sur cette touche pour supprimer la scène sélectionnée et la copier dans la mémoire
tampon. Les numéros des scènes suivantes sont diminués d'une unité.
5Touche INSERT
Appuyez sur cette touche pour insérer la scène copiée dans la mémoire tampon sous le numéro
de scène sélectionné. Les numéros des scènes suivantes sont incrémentés d'une unité.
6Touche UNDO
Annule l'opération de collage, d'effacement, de coupure ou d'insertion de la mémoire de scènes
la plus récente et restaure l'état précédent.
2. Effectuez l'opération d'édition souhaitée.
Pour plus d'informations sur la procédure, reportez-vous aux explications correspondantes
ci-dessous.
Copie et collage d'une scène
Vous pouvez copier une scène dans la mémoire tampon, puis la coller sous un numéro de scène
différent.
NOTE
La fonction Global Paste (Collage global) vous permet de copier les réglages de canal
ou de paramètre de la scène actuellement sélectionnée, puis de coller les données
dans une ou plusieurs scènes stockées dans la mémoire (reportez-vous à la page 85).
1. Appuyez sur le champ SCENE de la zone d'accès aux fonctions.
La fenêtre SCENE LIST apparaît.
2. Faites pivoter un des boutons multifonctions pour sélectionner le numéro
de scène source de la copie, puis appuyez sur la touche COPY.
Une boîte de dialogue s'ouvre pour vous inviter à confirmer l'opération de copie.
3. Pour exécuter la copie, appuyez sur la touche OK.
La scène sélectionnée à l'étape 2 est enregistrée dans la mémoire tampon.
NOTE
• Gardez à l'esprit que si vous copiez ou coupez une autre scène avant d'effectuer le collage,
la nouvelle scène copiée ou collée remplacera celle contenue dans la mémoire tampon.
• Vous ne pouvez pas sélectionner plusieurs scènes en tant que source de la copie.
1 2 3 4 5 6

Mémoire de scènes
Manuel de référence
84
4. Faites pivoter un des boutons multifonctions pour sélectionner le numéro
de scène de destination du collage, puis appuyez sur la touche PASTE.
Une boîte de dialogue s'ouvre pour vous inviter à confirmer l'opération de collage.
NOTE
• Vous pouvez sélectionner plusieurs scènes de destination du collage. Pour ce faire, appuyez sur
la touche MULTI SELECT pour l'activer, puis faites pivoter un bouton multifonction. Vous pouvez
également faire pivoter le bouton multifonction tout en le maintenant enfoncé. Dans ce cas,
le même contenu sera collé dans toutes les scènes sélectionnées.
• Une scène copiée peut également être insérée (reportez-vous à la page 85).
• Si aucun élément n'est stocké dans la mémoire tampon, la touche PASTE sera indisponible.
5. Pour exécuter l'opération de collage, appuyez sur la touche OK.
La scène stockée dans la mémoire tampon est collée sous le numéro de scène sélectionné à l'étape 4.
Si vous voulez annuler l'opération de collage, appuyez sur la touche CANCEL et non sur OK.
Suppression d'une scène
1. Appuyez sur le champ SCENE de la zone d'accès aux fonctions.
La fenêtre SCENE LIST apparaît.
2. Faites pivoter un des boutons multifonctions pour sélectionner le numéro
de la scène à supprimer, puis appuyez sur la touche CLEAR.
Une boîte de dialogue s'ouvre pour vous inviter à confirmer l'opération d'effacement.
NOTE
Vous pouvez sélectionner plusieurs scènes à effacer. Pour ce faire, appuyez sur la touche
MULTI SELECT pour l'activer, puis faites pivoter un bouton multifonction. Vous pouvez
également faire pivoter le bouton multifonction tout en le maintenant enfoncé.
3. Pour exécuter l'opération, appuyez sur la touche OK.
Le ou les numéros de scène sélectionnés à l'étape 2 sont effacés. Si vous voulez annuler l'opération
d'effacement, appuyez sur la touche CANCEL et non sur OK.
NOTE
Les scènes en lecture seule ou protégées en écriture ne peuvent pas être effacées.
Coupure d'une scène
Cette section vous explique comme couper une scène.
Lorsque vous coupez une scène, les numéros des scènes suivantes sont décrémentés en conséquence.
Vous pouvez coller ou insérer la scène coupée à l'emplacement de votre choix.
1. Appuyez sur le champ SCENE de la zone d'accès aux fonctions.
La fenêtre SCENE LIST apparaît.
2. Faites pivoter un des boutons multifonctions pour sélectionner le numéro
de la scène à couper, puis appuyez sur la touche CUT.
Une boîte de dialogue s'ouvre pour vous inviter à confirmer l'opération de coupure.
NOTE
Si la liste des scènes a été triée autrement que par numéro (dans la colonne « NO. »),
la touche CUT ne sera pas disponible.
3. Pour exécuter l'opération de coupure, appuyez sur la touche OK.
La ou les scènes sélectionnées à l'étape 2 sont coupées et les numéros des scènes suivantes
sont décrémentés en conséquence. À ce stade, la ou les scènes coupées sont conservées dans
la mémoire tampon.
NOTE
Les scènes en lecture seule ou protégées en écriture ne peuvent pas être coupées.
4. Si vous le souhaitez, vous pouvez coller (reportez-vous à la page 83) ou insérer
la scène coupée (qui était conservée dans la mémoire tampon).
NOTE
Gardez à l'esprit que si vous copiez ou coupez une autre scène avant d'effectuer le collage
ou l'insertion, la nouvelle scène copiée ou collée remplacera celle contenue dans la mémoire
tampon.

Mémoire de scènes
Manuel de référence
85
Insertion d'une scène
Vous pouvez insérer une scène conservée dans la mémoire tampon sous le numéro de scène souhaité.
1. Appuyez sur le champ SCENE de la zone d'accès aux fonctions.
La fenêtre SCENE LIST apparaît.
2. Exécutez l'opération de copie (reportez-vous à la page 83) ou de coupure
de manière à ce que la scène à insérer soit placée dans la mémoire tampon.
NOTE
Vous ne pouvez pas copier ou couper plusieurs scènes en tant que source.
3. Faites pivoter un des boutons multifonctions pour sélectionner le numéro de scène
de destination de l'insertion, puis appuyez sur la touche INSERT.
Une boîte de dialogue s'ouvre pour vous inviter à confirmer l'opération d'insertion.
NOTE
• Si vous sélectionnez plusieurs scènes en tant que destination de l'insertion, la même scène
sera insérée le nombre de fois sélectionné.
• Si la liste des scènes a été triée autrement que par numéro (dans la colonne « NO. »), la touche
INSERT ne sera pas disponible.
• Si aucun élément n'est stocké dans la mémoire tampon, la touche INSERT sera indisponible.
• La touche INSERT sera également indisponible s'il existe déjà une scène stockée portant le
numéro 300 ou si l'opération d'insertion risque d'entraîner le dépassement du nombre de
300 scènes stockées.
4. Pour exécuter l'opération d'insertion, appuyez sur la touche OK.
La scène stockée dans la mémoire tampon est collée sous le numéro de scène sélectionné
à l'étape 3. Si vous sélectionnez plusieurs scènes en tant que destination de l'insertion, la même
scène sera insérée le nombre de fois sélectionné.
Les scènes qui ont été stockées sous les numéros suivants seront mises à jour et augmenteront
en fonction du nombre de scènes insérées.
Utilisation de la fonction Global Paste
« Global Paste » est une fonction qui vous permet de copier et coller les réglages du canal ou du
paramètre souhaité depuis la scène actuellement sélectionnée dans les données de scène en mémoire
(plusieurs sélections sont autorisées). Cela peut s'avérer pratique si vous voulez appliquer des modifications
(apportées à la scène actuellement sélectionnée) à plusieurs scènes déjà sauvegardées.
NOTE
L'utilisateur a accès à la fonction Global Paste si le paramètre SCENE LIST STORE/SORT
(Stockage/Tri de la liste des scènes) est activé dans les réglages de niveau utilisateur.
1. Dans la zone d'accès aux fonctions, appuyez sur le champ SCENE pour accéder
à la fenêtre SCENE LIST.
2. Appuyez sur la touche GLOBAL PASTE située dans la partie supérieure de la fenêtre
SCENE LIST pour ouvrir la fenêtre GLOBAL PASTE.
Cette fenêtre vous permet de sélectionner les canaux/paramètres source de la copie et de spécifier
le numéro de scène de destination du collage.
1Touche SET BY SEL
Activez cette touche pour ajouter un canal à l'aide de la touche [SEL] correspondante.
2Touche CLEAR ALL (Effacer tout)/SET ALL (Définir tout)
La touche CLEAR ALL efface tous les canaux sélectionnés. La touche SET ALL sélectionne tous
les canaux simultanément.
NOTE
Dans le cas de la console CL3/CL1, les faders indisponibles sur le modèle concerné ne
s'affichent pas.
1
2

Mémoire de scènes
Manuel de référence
86
3. Utilisez les onglets pour sélectionner un élément à copier parmi les types suivants.
4. Sélectionnez le canal ou le paramètre source de la copie.
La vue varie en fonction de l'onglet sélectionné.
Vous ne pouvez pas sélectionner différents paramètres depuis différents canaux.
Pour sélectionner un canal, appuyez sur la touche [SEL] correspondante sur le panneau supérieur.
• Onglet INPUT
Sélectionnez un canal d'entrée dans la zone supérieure gauche et ses paramètres dans la zone
inférieure gauche.
Vous pouvez sélectionner les paramètres suivants.
• Onglet OUTPUT
Sélectionnez un canal de sortie dans la zone supérieure gauche et ses paramètres dans la zone
inférieure gauche.
Vous pouvez sélectionner les paramètres suivants.
• Onglet RACK
Permet de choisir parmi les options GEQ RACK (Rack de l'égaliseur graphique), EFFECT RACK
(Rack d'effets) ou PREMIUM RACK. Vous pouvez sélectionner un GEQ individuel pour un
Flex15GEQ ou un effet utilisé en mode duo.
• Onglet PATCH/NAME
Vous pouvez sélectionner les paramètres suivants.
• Onglet DCA
Vous avez le choix entre ALL (Tout) et LEVEL/ON (Niveau/Activé). Si le réglage ALL est sélectionné,
tous les paramètres seront copiés. Si le réglage LEVEL/ON est sélectionné, le niveau principal et
l'état d'activation/désactivation du canal DCA seront copiés. Vous pouvez sélectionner
des éléments source de la copie pour chacun des groupes DCA 1–16 séparément.
5. Dans la zone DESTINATION SCENE, sélectionnez la plage de scènes de destination
de la copie.
Les scènes spécifiées entre FROM et TO (incluses) deviennent la destination du collage.
Utilisez le bouton multifonction 7 pour spécifier la valeur FROM et le bouton multifonction 8
pour régler la valeur TO.
6. Appuyez sur le bouton PASTE.
Les éléments sélectionnés dans la scène en cours seront collées dans la ou les scènes stockées
en mémoire.
Une barre de progression s'affiche tandis que les données sont collées.
Pendant l'opération de collage, la touche STOP apparaît. Appuyez dessus si vous voulez annuler
l'opération. Dans ce cas, une partie des données sera collée et vous ne pourrez pas annuler l'opération.
INPUT Canal d'entrée et ses paramètres
OUTPUT Canal de sortie et ses paramètres
RACK Égaliseur graphique/Effets/Rack Premium
PATCH/NAME Assignation des entrées/sorties, nom du canal
DCA Groupe DCA
ALL Tous les paramètres des canaux d'entrée
INPUT PATCH Réglages de l'assignation d'entrée
NAME Nom, icône et couleur de canal
HA Réglages du préampli micro affecté au canal d'entrée et à la phase correspondants
DELAY Réglages liés au retard des signaux d'entrée
HPF Réglages du filtre passe-haut
DIGITAL GAIN Réglages du gain numérique du canal d'entrée correspondant
EQ Réglages de l'égaliseur
DYNA 1 Réglages Dynamiques 1 (y compris KEY IN SOURCE et KEY IN FILTER)
DYNA 2 Réglages Dynamiques 2 (y compris KEY IN SOURCE)
MIX SEND Niveau d'envoi, balayage panoramique et position PRE/POST du signal transmis
à un bus MIX
MATRIX SEND Niveau d'envoi, panoramique et position PRE/POST du signal transmis à un bus
MATRIX
FADER Niveau de fader
CH ON Activation/désactivation des touches [ON]
INSERT État d'activation/désactivation de l'insertion et point d'insertion
INSERT PATCH Réglages d'assignation des entrées/sorties d'insertion, réglages du préampli micro
pour les entrées d'insertion
DIRECT OUT Réglages d'activation/désactivation, de niveau, de point d'insertion et d'assignation
liés à la sortie directe
MIX ON Activation/désactivation de l'envoi vers un bus MIX
MATRIX ON Activation/désactivation de l'envoi vers un bus MATRIX
TO ST Réglages de l'état d'activation/désactivation de TO ST, réglages de panoramique/
balance
MONO État d'activation/désactivation de TO MONO (Vers Mono)
ALL Tous les paramètres des canaux de sortie
OUTPUT PATCH Réglages d'assignation des sorties
NAME Nom, icône et couleur de canal
EQ Réglages de l'égaliseur
DYNA 1 Réglages Dynamiques 1 (y compris KEY IN SOURCE et KEY IN FILTER)
INSERT État d'activation/désactivation de l'insertion et point d'insertion
INSERT PATCH Réglages d'assignation des entrées/sorties d'insertion, réglages du préampli micro
pour les entrées d'insertion
FADER Niveau de fader
CH ON Activation/désactivation des touches [ON]
TO ST/BAL Réglages de l'état d'activation/désactivation de TO ST, réglages de panoramique/
balance
MONO État d'activation/désactivation de TO MONO (MIX 1–24 uniquement)
MATRIX SEND Niveau d'envoi, balayage panoramique et position PRE/POST du signal transmis à
un bus MATRIX
MATRIX ON Activation/désactivation de l'envoi vers un bus MATRIX
WITH SEND FROM
SOURCE CHs Paramètres SEND du signal source de l'envoi qui sera transmis à un canal
INPUT PATCH Toutes les assignations de canaux d'entrée, assignations d'entrée/sortie d'insertion,
assignations de sortie directe
OUTPUT PATCH Toutes les assignations de canaux de sortie, assignations d'entrée/de sortie d'insertion
INPUT NAME Nom, icône et couleur de canal pour tous les canaux d'entrée
OUTPUT NAME Nom, icône et couleur de canal pour tous les canaux de sortie
HA Réglages du gain analogique, de l'état d'activation/désactivation de l'alimentation
fantôme, de la fonction Gain Compensation et de phase
CH LINK Réglages de liaison des canaux

Mémoire de scènes
Manuel de référence
87
Utilisation de la fonction Focus
La fonction « Focus » vous permet de spécifier les paramètres de scène qui seront rappelés (chargés)
lors du rappel d'une scène. Vous pouvez spécifier ces réglages pour chaque scène séparément.
Cette option est utile si vous voulez rappeler uniquement les réglages des canaux d'entrée d'une
scène spécifique.
NOTE
La console de la série CL dispose, par ailleurs, d'une fonction « Recall Safe » qui permet,
à l'inverse de la fonction Focus, d'exclure des canaux et des paramètres des opérations
de rappel. Contrairement à la fonction Focus, qui doit être spécifiée pour chaque scène,
les réglages Recall Safe s'appliquent à toutes les scènes.
1. Appuyez sur le champ SCENE de la zone d'accès aux fonctions.
La fenêtre SCENE LIST apparaît, ce qui vous permet d'effectuer diverses opérations liées
à la mémoire de scènes.
2. Appuyez sur l'onglet FOCUS en bas de la fenêtre SCENE LIST.
Le champ FOCUS apparaît dans la moitié droite de la fenêtre SCENE LIST.
1Touche FOCUS
Active ou désactive la fonction Focus pour chaque scène séparément.
2Touche contextuelle SET
Appuyez sur cette touche pour accéder à l'écran contextuel FOCUS RECALL, qui vous permet de
sélectionner les paramètres qui feront l'objet d'un rappel.
3Indicateurs FOCUS PARAMETER
Ces indicateurs signalent les réglages liés au rappel de focus qui sont spécifiés pour chaque scène.
4Champ CURRENT SETTING
Vous pouvez spécifier ici le contenu devant être sauvegardé lors de l'opération de stockage de
scène suivante.
3. Appuyez sur la touche SET (Réglage) de la scène que vous voulez paramétrer.
La fenêtre contextuelle FOCUS RECALL (Rappel de focus) apparaît. Cette fenêtre contient
les éléments suivants.
1Touche CLEAR ALL (Effacer tout)/SET ALL (Définir tout)
Active/désactive toutes les sélections de canaux de focus et les réglages des paramètres de
focus globaux.
■Champ d'affichage du canal visé par la fonction Focus
Affiche le canal ciblé par l'opération de rappel. La vue de ce champ est la même que celle de la fenêtre
contextuelle RECALL SAFE.
Pour ajouter des canaux en tant que cible, activez la touche SET BY SEL (Défini par la touche SEL) 2,
puis appuyez sur les touches [SEL] des canaux souhaités.
2Touche SET BY SEL
Activez cette touche pour ajouter un canal à l'aide de la touche [SEL] correspondante. Lorsque
vous appuyez sur la touche [SEL] d'un canal, le fader à l'écran du canal correspondant s'allume en
vert (tous les paramètres seront rappelés) ou en bleu (seuls certains paramètres seront rappelés).
Appuyez à nouveau sur la même touche [SEL] pour désélectionner le canal.
NOTE
Dans le cas de la console CL3/CL1, les canaux indisponibles sur le modèle concerné ne
s'affichent pas.
1 2
3
4
2
3
1

Mémoire de scènes
Manuel de référence
88
■Champ d'affichage du paramètre cible du canal
Permet de sélectionner les paramètres des différents canaux qui seront visés par les opérations
de rappel. Vous pouvez utiliser la même procédure que dans la fenêtre contextuelle RECALL SAFE.
3Touche FOCUS
Active ou désactive la fonction Focus Recall (Rappel de focus).
■Champ GLOBAL FOCUS PARAMETER (Paramètre de focus global)
Affiche les paramètres et les racks qui seront concernés par les opérations de rappel de n'importe
quelle scène. Les procédures et le contenu sont les mêmes que ceux de la fenêtre contextuelle
RECALL SAFE MODE (Mode de rappel sécurisé).
4. Suivez la procédure en commençant par l'étape 2 de la section « Utilisation
de la fonction Recall Safe » pour effectuer les réglages.
5. Si vous voulez uniquement que des paramètres spécifiques soient rappelés pour le
canal ou le groupe DCA sélectionné, utilisez les touches autres que ALL dans le
champ d'affichage des paramètres de focus de canal, afin de sélectionner les
paramètres qui seront rappelés (les sélections multiples sont autorisées). Si vous
voulez que tous les paramètres soient rappelés, activez la touche ALL (réglage
par défaut).
Lorsque la touche ALL est activée, toutes les autres touches de cette scène sont désactivées.
L'activation d'une autre touche désactive la touche ALL.
6. Rappelez une scène ayant fait l'objet de réglages liés à la fonction Focus.
Seuls les canaux (groupes DCA)/paramètres sélectionnés dans la fenêtre contextuelle FOCUS
RECALL sont rappelés. Les réglages de bus reproduisent toujours l'état de la scène rappelée, quels
que soient les réglages de la fonction Focus Recall.
NOTE
• Les scènes pour lesquelles les réglages de la fonction Focus ont été effectués sont signalées par
un indicateur « FOCUS » dans le champ STATUS de la fenêtre SCENE LIST (onglet COMMENT).
• Vous pouvez utiliser la fonction Focus en combinaison avec la fonction Recall Safe. Les canaux
ou les paramètres exclus des opérations de rappel exécutées à l'aide de Focus ou Recall Safe
ne sont pas rappelés.
Utilisation de la fonction Recall Safe
« Recall Safe » est une fonction qui exclut uniquement certains paramètres/canaux (groupes DCA)
des opérations de rappel. Contrairement aux réglages de la fonction Focus (reportez-vous à la page 87),
que vous pouvez appliquer à des scènes individuelles, les réglages Recall Safe sont appliqués globalement
à toutes les scènes.
1. Dans la zone d'accès aux fonctions, appuyez
sur la touche CH JOB pour accéder à la fenêtre
contextuelle CH JOB.
2. Appuyez sur la touche RECALL SAFE
pour accéder à la fenêtre contextuelle
RECALL SAFE MODE.
Cette fenêtre contextuelle vous permet d'effectuer
des réglages liés à la fonction Recall Safe.
Cette fenêtre contient les éléments suivants.
1Touche CLEAR ALL (Effacer tout)/Touche SET ALL (Définir tout)
La touche CLEAR ALL désactive simultanément les fonctions Recall Safe (actuellement définie
pour des canaux individuels) et Global Recall Safe (Rappel sécurisé global). La touche SET ALL
active ces fonctions simultanément.
NOTE
La sélection de paramètres concernés par la fonction Recall Safe ne change toutefois pas.
Touche
RECALL SAFE
1
3
5
9
2 4
6
7 8

Mémoire de scènes
Manuel de référence
89
2Champ CH RECALL SAFE (Rappel sécurisé de canal)
Affiche les canaux actuellement définis pour la fonction Recall Safe.
3Touche SET BY SEL
Permet d'utiliser les touches [SEL] du panneau pour sélectionner les canaux qui seront ciblés
par la fonction Recall Safe. Activez cette touche, puis appuyez sur la touche [SEL] du canal auquel
vous voulez appliquer la fonction Recall Safe. Le fader à l'écran du canal correspondant devient vert
(tous les paramètres du canal sont visés par la fonction Recall Safe) ou bleu (certains paramètres
du canal sont visés par la fonction Recall Safe). Appuyez à nouveau sur la même touche [SEL]
pour désélectionner le canal.
4Champ GLOBAL RECALL SAFE (Rappel sécurisé global)
Indique l'état des réglages Recall Safe qui ne sont pas effectués pour des canaux individuels, et les
réglages Recall Safe pour racks. Appuyez sur ce champ pour ouvrir la fenêtre contextuelle
GLOBAL RECALL SAFE.
5Touche de sélection de canal
Sélectionne le canal pour lequel vous voulez définir la fonction Recall Safe.
NOTE
Le basculement entre les divers canaux à l'aide de cette touche n'a pas d'incidence sur la sélection
de canaux sur le panneau supérieur.
6Affichage du canal sélectionné
Cette zone affiche l'icône, le numéro, la couleur et le nom du canal actuellement sélectionné.
7Touche APPLY TO ALL INPUT (Appliquer à toutes les entrées) (canaux d'entrée
uniquement)
Activez cette touche pour appliquer la sélection de paramètres de la fonction Recall Safe concernant
un canal d'entrée à tous les autres.
Cette méthode peut s'avérer pratique si vous voulez appliquer la fonction Recall Safe aux mêmes
paramètres sur l'ensemble des canaux d'entrée.
8Touche APPLY TO ALL OUTPUT (Appliquer à toutes les sorties) (canaux de sortie
uniquement)
Activez cette touche pour appliquer la sélection de paramètres de la fonction Recall Safe concernant
un canal de sortie à tous les autres.
Cette méthode peut s'avérer pratique si vous voulez appliquer la fonction Recall Safe aux mêmes
paramètres sur l'ensemble des canaux de sortie.
9Champ SAFE PARAMETER SELECT (sauf pour les groupes DCA)
Sélectionne les paramètres Recall Safe pour le canal sélectionné.
L'indication de la touche varie en fonction du type de canal, comme suit :
• Canal d'entrée
NOTE
Les canaux ST IN ne disposent pas de touche INSERT, INSERT PATCH ou DIRECT OUT.
• Canal MIX
• Canal MATRIX
• Canal STEREO
• Canal MONO
Si vous activez la fonction Recall Safe pour les paramètres globaux, les touches de sélection des
paramètres cibles de cette fonction pour le canal sélectionné s'allumeront en vert, comme suit.
Dans cette illustration, les éléments allumés en vert indiquent que les paramètres INPUT PATCH,
INSERT PATCH et DIRECT OUT ont été définis sur Safe dans les réglages des paramètres
globaux INPUT PATCH.
De la même façon, l'activation des paramètres globaux INPUT NAME, OUTPUT PATCH,
OUTPUT NAME et HA entraînera l'illumination en vert des paramètres Safe correspondants de
chaque canal.
Tous les paramètres de ces canaux sont visés par la fonction Recall Safe.
Certains paramètres de ces canaux sont visés par la fonction Recall Safe.
La fonction Recall Safe de ces canaux est annulée.

Mémoire de scènes
Manuel de référence
90
Les touches à l'écran et les paramètres correspondants s'appliquent aux canaux suivants :
0Champ SAFE PARAMETER SELECT (DCA)
Permet de sélectionner les paramètres d'un groupe DCA qui seront visés par les opérations
Recall Safe. Si la touche ALL est activée, tous les paramètres principaux DCA seront ciblés
par la fonction Recall Safe. Si le réglage LEVEL/ON est activé, le niveau principal DCA
et l'état d'activation/désactivation seront concernés par la fonction Recall Safe.
3. Pour sélectionner le canal ou le groupe DCA qui sera ciblé par les opérations
Recall Safe, appuyez sur la touche [SEL] correspondante.
Le canal ou le groupe DCA correspondant est entouré d'un cadre blanc dans le champ CH RECALL
SAFE (Rappel sécurisé des canaux). (Ce cadre blanc ne signifie toutefois pas que le réglage Recall
Safe est activé.) Le canal sélectionné ou les groupes DCA 1–8 ou 9–16 sont rappelés dans le champ
SAFE PARAMETER SELECT (Sélection des paramètres visés par Safe Recall).
NOTE
Si la touche SET BY SEL du champ CH RECALL SAFE est activée, la fonction Recall Safe sera
activée lorsque vous appuyez sur la touche [SEL] et le canal ou groupe DCA correspondant sera
mis en surbrillance dans le champ CH RECALL SAFE. Vous pouvez sélectionner des
paramètres comme décrit à l'étape 4 même après avoir activé la fonction Recall Safe.
4. Si vous voulez activer la fonction Recall Safe pour des paramètres spécifiques du
canal ou groupe DCA sélectionné, effectuez les réglages suivants dans le champ
SAFE PARAMETER SELECT.
NOTE
• La simple sélection d'un paramètre à l'étape 4 n'active pas la fonction Recall Safe. Pour activer
ou désactiver cette fonction, vous devez également exécuter l'opération décrite à l'étape 5
(reportez-vous à la page 91).
• Lorsque la touche APPLY TO ALL INPUT (ou APPLY TO ALL OUTPUT) est activée, les opérations
effectuées dans le champ SAFE PARAMETER SELECT s'appliquent à tous les canaux d'entrée
(ou de sortie).
• Si un canal d'entrée est sélectionné :
Utilisez les touches situées dans la partie inférieure du champ SAFE PARAMETER SELECT
(à l'exception de la touche « ALL ») pour sélectionner les paramètres qui seront visés par la
fonction Recall Safe (plusieurs sélections sont autorisées). Si vous voulez que tous les paramètres
soient visés par la fonction Recall Safe, activez la touche ALL (réglage par défaut).
• Si un canal ST IN est sélectionné :
Exécutez les mêmes étapes que pour un canal d'entrée. (Différentes touches s'affichent.)
• Si un canal MIX est sélectionné :
Utilisez les touches situées dans la partie inférieure du champ SAFE PARAMETER SELECT
(à l'exception de la touche « ALL ») pour sélectionner les paramètres qui seront visés par la
fonction Recall Safe (plusieurs sélections sont autorisées).
Vous pouvez en outre utiliser la touche WITH MIX SEND située dans la partie inférieure gauche
du champ afin de paramétrer la fonction Recall Safe pour l'activation/désactivation et le niveau
d'envoi des signaux transmis depuis les canaux d'entrée vers les bus MIX.
Si vous voulez que tous les paramètres affichés dans la partie inférieure du champ soient visés
par la fonction Recall Safe, activez la touche ALL (réglage par défaut).
• Si un canal MATRIX est sélectionné :
Exécutez les mêmes étapes que pour un canal MIX. (Différents types de touches s'affichent.)
• Si un groupe DCA est sélectionné :
Si vous appuyez sur une touche [SEL] pour un groupe DCA, tous les paramètres des groupes
DCA (sélectionnés parmi les groupes DCA 1–8 et 9–16) s'afficheront simultanément. Pour les
paramètres visés par la fonction Recall Safe, vous pouvez sélectionner « ALL » ou « LEVEL/ON »
(position des faders et activation/désactivation de la touche [ON]). La fonction Recall Safe est
activée lorsque vous effectuez cette sélection.
Si vous voulez que tous les paramètres du groupe DCA soient visés par la fonction Recall Safe,
activez la touche ALL. Contrairement au cas où un canal est sélectionné, la fonction Recall Safe
est activée pour ce groupe DCA dès que vous activez la touche LEVEL/ON ou ALL.
Nom de touche Description du paramètre correspondant Canal
d'entrée Canal
MIX Canal
MATRIX
Canal
STEREO/
MONO
WITH MIX SEND
Niveau d'envoi vers le bus MIX
O
WITH/MATRIX SEND
Niveau d'envoi vers le bus MATRIX
O
ALL
Tous les paramètres
OOO O
HA
Réglages relatifs au préampli micro (HA)
O
HPF
Réglages du filtre passe-haut
O
EQ
Réglages de l'égaliseur
OOO O
DYNA 1
Réglages des dynamiques 1
OOO O
DYNA 2
Réglages des dynamiques 2
O
MIX SEND
Niveau d'envoi vers le bus MIX
O
MATRIX SEND
Niveau d'envoi vers le bus MATRIX
OO O
FADER
Réglages des faders
OOO O
CH ON
Réglages de la touche [ON]
OOO O
TO ST
Réglage d'activation/désactivation de l'affectation
des bus STEREO, panoramique, etc.
OO
MONO
Réglage d'activation/désactivation de l'affectation
des bus MONO
OO
INPUT PATCH
Assignation d'entrée
O
DIGITAL GAIN
Réglages de gain numérique
O
INSERT
Activation/désactivation de l'insertion
O*1
*1. Les canaux ST IN ne disposent pas de ces touches.
OO O
INSERT PATCH
Réglages liés à l'assignation d'insertion
O*1 OO O
DIRECT OUT
Réglages de la sortie directe
O*1
MIX ON
Activation/désactivation de l'envoi vers le bus MIX
O
MATRIX ON
Activation/désactivation de l'envoi vers le bus MATRIX
OO O
DELAY
Réglages liés au retard
O
NAME
Nom de canal
OOO O
OUTPUT PATCH
Assignation de sortie
OO O
BAL
Réglages du paramètre BALANCE
O
O
(stéréo
uniquement)

Mémoire de scènes
Manuel de référence
91
5. Pour activer la fonction Recall Safe pour le canal sélectionné, activez la touche SAFE
dans le champ SAFE PARAMETER SELECT. (Si vous avez sélectionné un groupe DCA,
activez la touche LEVEL/ON ou ALL.)
Les canaux ou les groupes DCA pour lesquels la fonction Recall Safe est activée sont mis
en surbrillance dans le champ CH RECALL SAFE.
6. Si vous souhaitez activer Recall Safe pour les paramètres globaux, appuyez sur le
champ GLOBAL RECALL SAFE pour accéder à la fenêtre contextuelle GLOBAL
RECALL SAFE et activer les touches appropriées.
Ces touches correspondent aux paramètres suivants.
NOTE
Si un rack GEQ ou Premium de type double a été sélectionné, vous pourrez appliquer la fonction
Recall Safe aux racks A et B de manière individuelle. Pour les autres racks, le réglage Recall
Safe des racks A et B est lié.
7. Une fois les réglages terminés, appuyez sur la touche CLOSE pour fermer la fenêtre
contextuelle. Exécutez ensuite l'opération de rappel.
Seuls les canaux et les paramètres du groupe DCA sélectionné sont exclus des opérations de rappel.
Les réglages Channel Link (reportez-vous à la page 70) et du bus ne sont pas visés par la fonction
Recall Safe. Ils sont toujours reproduits dans la scène rappelée.
Cela signifie que si la fonction Recall Safe est activée pour un des canaux inclus dans un groupe
de liaisons ou pour un des deux canaux définis sur stéréo, les réglages des paramètres de ce canal
pourront varier de ceux qui s'appliquent aux autres canaux. Dans ces cas-là, le paramètre applicable
est automatiquement lié lors de sa prochaine exécution.
Vous pouvez appliquer la fonction Recall Safe de manière globale aux liaisons de canaux à l'aide
du paramètre global.
NOTE
• Vous pouvez utiliser la fonction Recall Safe en combinaison avec la fonction Focus (reportez-
vous à la page 87). Les canaux ou les paramètres exclus des opérations de rappel exécutées
à l'aide de Focus ou Recall Safe ne sont pas rappelés.
• Si vous maintenez la touche [SEL] enfoncée tout en exécutant une opération de rappel, tous les
paramètres de ce canal seront traités de la même manière que Recall Safe, indépendamment
de l'état des sélections SAFE PARAMETER SELECT.
Utilisation de la fonction Fade
« Fade » (Fondu) est une fonction qui modifie progressivement les faders des canaux et groupes DCA
spécifiés jusqu'à ce qu'ils atteignent leur nouvelle valeur sur la durée spécifiée lors d'un rappel de scène.
Les réglages de la fonction Fade sont effectués de façon indépendante pour chaque scène.
1. Appuyez sur le champ SCENE de la zone d'accès aux fonctions.
La fenêtre SCENE LIST apparaît, ce qui vous permet d'effectuer diverses opérations liées
à la mémoire de scènes.
2. Appuyez sur l'onglet FADE TIME (Temps de fondu) en bas de la fenêtre SCENE LIST.
Le champ FADE TIME apparaît dans la moitié droite de la fenêtre SCENE LIST.
1Touche contextuelle SET
Appuyez sur cette touche pour ouvrir la fenêtre contextuelle FADE TIME (Temps de fondu),
qui vous permet de sélectionner le canal pour lequel vous voulez utiliser la fonction Fade et
de spécifier le temps de fondu (temps que prendra le fader pour atteindre sa nouvelle valeur).
INPUT PATCH
(Assignation d'entrée) Toutes les assignations de canaux d'entrée (y compris les
assignations INSERT IN/OUT et DIRECT OUT)
INPUT NAME Noms, icônes et couleurs de canaux pour tous les canaux d'entrée
OUTPUT PATCH Toutes les assignations de canaux de sortie (y compris l'assignation
INSERT IN/OUT)
OUTPUT NAME Noms, icônes et couleurs de canaux pour tous les canaux de sortie
HA Tous les périphériques d'E/S et les paramètres liés au préampli
micro pour les préamplis micro externes
CH LINK Tous les réglages des groupes de liaisons des canaux
GEQ RACK
EFFECT RACK
PREMIUM RACK
Appliquez la fonction Recall Safe aux racks GEQ 1–16, aux racks
d'effets 1–8 et aux racks Premium 1–8 de manière individuelle.
PANEL SNAPSHOT
(Instantané du panneau) Sélections de banques de faders, état de la sélection des boutons
GAIN/PAN/ASSIGN (définie en unités de blocs)
2
1
3
4

Mémoire de scènes
Manuel de référence
92
2Touche FADER
Active ou désactive la fonction Fade pour chaque scène séparément.
3Affichage FADE TIME
Cette zone affiche le temps de fondu spécifié pour chaque scène.
4Champ CURRENT SETTING
Spécifie le contenu devant être sauvegardé lors de l'opération de stockage de scène suivante. Les
modifications apportées ici sont immédiatement reflétées sur la console de série CL.
3. Appuyez sur la touche SET pour accéder à la fenêtre contextuelle FADE TIME.
Dans cette fenêtre contextuelle, vous pouvez sélectionner les canaux auxquels la fonction Fade
sera appliquée et régler le temps de fondu.
1Champ d'affichage de canaux
Les canaux ou groupes DCA auxquels la fonction Fade est appliquée sont mis en surbrillance.
2Bouton FADE TIME
Définit le temps de fondu. Vous pouvez ajuster le temps de fondu à l'aide du bouton multifonction
correspondant.
3Touche SET ALL
Appuyez sur cette touche pour appliquer l'effet de fondu à tous les faders de cette scène.
4Touche CLEAR ALL
Appuyez sur cette touche pour annuler l'effet de fondu pour tous les faders de cette scène.
NOTE
Dans le cas de la console CL3/CL1, les faders indisponibles sur le modèle concerné ne
s'affichent pas.
4.
Appuyez sur les touches [SEL] des canaux ou groupes DCA souhaités pour sélectionner
ceux auxquels l'effet Fade sera appliqué (plusieurs sélections sont autorisées).
Les touches [SEL] des canaux ou groupes DCA sélectionnés s'allument, et ces canaux ou groupes
DCA sont mis en surbrillance en vert dans le champ d'affichage des canaux de la fenêtre contextuelle.
Vous pouvez annuler la sélection en appuyant à nouveau sur la touche [SEL] allumée afin de la
désactiver.
5. Utilisez le bouton multifonction correspondant au bouton FADE TIME pour régler
le temps de fondu.
La plage se situe entre 0,0 s et 60,0 s.
Une fois que vous avez réglé le temps de fondu, appuyez sur la touche OK pour fermer la fenêtre
contextuelle FADE TIME.
NOTE
Le temps de fondu spécifié ici est utilisé pour tous les canaux et groupes DCA sélectionnés
à l'étape 4.
6. Pour activer la fonction Fade, appuyez sur la touche FADE.
Vous pouvez activer ou désactiver la fonction FADE de manière individuelle pour chaque scène.
NOTE
Les scènes pour lesquelles des réglages Fade ont été effectués sont marquées par un indicateur
« FADE » dans le champ STATUS de la fenêtre SCENE LIST (onglet COMMENT).
7. Rappelez une scène pour laquelle la fonction Fade est activée.
Les faders commencent à bouger directement après le rappel et atteignent les valeurs de la scène
rappelée sur le temps de fondu spécifié.
NOTE
• Les réglages de la fonction Fade peuvent être appliqués individuellement même si les faders
sont liés par la fonction Channel Link.
• Vous pouvez interrompre un effet de fondu en maintenant la touche [SEL] enfoncée tout en arrêtant
le fader en mouvement correspondant.
• Si vous rappelez la même scène tandis que les faders sont en mouvement, les faders de tous
les canaux ou des groupes DCA se déplaceront immédiatement jusqu'à leur position cible.
2
34
1

Mémoire de scènes
Manuel de référence
93
Émission en sortie d'un signal de contrôle vers un
périphérique externe en tandem avec un rappel de
scène (GPI OUT)
Un signal de contrôle peut être émis vers un périphérique externe relié à un connecteur GPI d'une
console de série CL lorsque vous rappelez une scène spécifique. Procédez comme suit.
NOTE
Pour plus d'informations sur les réglages GPI OUT, reportez-vous à la section « Utilisation de
GPI OUT » à la page 223.
1. Appuyez sur le champ SCENE de la zone d'accès aux fonctions.
La fenêtre SCENE LIST apparaît, ce qui vous permet d'effectuer diverses opérations liées à la
mémoire de scènes.
2. Appuyez sur l'onglet GPI OUT en bas de la fenêtre SCENE LIST.
Le champ GPI OUT apparaît.
1Touches GPI OUT CONTROL (Commande de sortie GPI)
Ces touches spécifient le signal de contrôle émis à partir des différentes sorties GPI OUT.
Appuyez de manière répétée sur une de ces touches pour basculer entre les fonctions suivantes.
•–––– (OFF)................ Il n'y a aucune émission en sortie.
•TRIGGER .................. Un déclenchement est émis lors du rappel de scène.
•TALLY ........................ Une sortie de statut de comptage est émise lors du rappel de scène.
2Champ CURRENT SETTING
Spécifie le contenu devant être sauvegardé lors de l'opération de stockage de scène suivante.
3. Pour chaque scène, indiquez le signal de contrôle que vous souhaitez émettre en
sortie vers les différents ports GPI OUT.
4. Rappelez la scène pour laquelle vous souhaitez émettre les signaux GPI OUT en
sortie.
Lors du rappel de scène, les signaux de contrôle sont émis vers un périphérique externe relié à un
connecteur GPI OUT.
2
1

Mémoire de scènes
Manuel de référence
94
Reproduction d'un fichier audio lié à un rappel
de scène
Vous pouvez également spécifier un fichier audio qui sera reproduit depuis un lecteur flash USB lors
du rappel d'une scène spécifique. Cela peut s'avérer pratique si vous voulez jouer automatiquement
un son d'effet ou une musique de fond dans une scène spécifique.
Suivez les étapes ci-dessous pour lier un rappel de scène via la reproduction d'un fichier audio.
NOTE
• Enregistrez les fichiers audio à reproduire dans le dossier SONGS du dossier YPE. Si vous les
enregistrez dans le répertoire racine ou dans un autre dossier, vous ne pourrez pas les spécifier
pour la reproduction. Lors de la lecture d'un fichier audio, le chemin affiché sur l'écran TITLE LIST
(Liste des titres) indique \YPE\SONGS\.
• Vous ne pouvez pas reproduire de fichier audio pendant l'enregistrement ou en mode d'attente
de l'enregistrement.
• Un fichier audio spécifié n'est reproduit qu'une seule fois, quels que soient les réglages du mode
de reproduction.
• Les noms des fichiers audio doivent compter huit caractères, plus une extension de trois
caractères. Si vous modifiez le nom du fichier après l'avoir configuré pour la reproduction
ou si vous supprimez ou copiez le fichier en question de manière répétée, celui-ci risque,
dans de rares cas, de ne pas être reconnu.
1. Branchez un lecteur flash USB contenant les fichiers audio sur le connecteur USB.
2. Appuyez sur le champ SCENE de la zone d'accès aux fonctions.
La fenêtre SCENE LIST apparaît, ce qui vous permet d'effectuer diverses opérations liées
à la mémoire de scènes.
3. Appuyez sur l'onglet PLAYBACK LINK (Liaison de reproduction) en bas de la fenêtre
SCENE LIST.
Le champ PLAYBACK LINK apparaît dans la moitié droite de la fenêtre SCENE LIST.
1Touche PLAY (Reproduction)
Définit l'état d'activation/désactivation de la fonction Playback Link pour chaque scène
séparément.
2Touche contextuelle de sélection de morceau
Appuyez sur cette touche pour ouvrir la fenêtre contextuelle SONG SELECT (Sélection de morceau),
dans laquelle vous pouvez sélectionner un morceau et définir le temps de décalage (délai entre
le rappel de la scène et le début de la reproduction). Le titre du morceau sélectionné apparaît
également sur la touche.
3Affichage du temps de décalage
Indique le délai entre le rappel de scène et le début de la reproduction du fichier audio spécifié.
Définissez le temps de décalage dans la fenêtre contextuelle SONG SELECT.
4Champ CURRENT SETTING
Spécifie le contenu devant être sauvegardé lors de l'opération de stockage de scène suivante. Les
modifications apportées ici sont immédiatement reflétées sur la console de série CL.
4
3
1
2

Mémoire de scènes
Manuel de référence
95
4. Appuyez sur la touche contextuelle de sélection de morceau de la scène à laquelle
vous voulez lier le fichier audio. La fenêtre contextuelle SONG SELECT s'affiche.
Dans cette fenêtre contextuelle, vous pouvez sélectionner le fichier audio que vous voulez lier
à la scène et régler le temps de décalage.
1Touche de changement de répertoire
Appuyez sur cette touche pour passer au niveau supérieur.
NOTE
Vous ne pouvez pas accéder à un niveau supérieur à \YPE\SONGS\.
2Indicateur PATH (Chemin)
Cette zone affiche le chemin d'accès au répertoire actuel.
3Touches de commutation SONG TITLE/FILE NAME (Titre de morceau/Nom de fichier)
Basculez entre la liste des titres de morceau et la liste des noms de fichier.
4Touche de la liste SONG TITLE
5Touche de la liste ARTIST (Artiste)
Appuyez sur ces touches pour trier la liste des fichiers audio (au niveau du répertoire actuel)
par titre de morceau et nom d'artiste, respectivement.
6Liste des morceaux
Affiche le titre, le nom de l'artiste et la durée du fichier pour les fichiers audio contenus dans le
dossier \YPE\SONGS\. Vous pouvez sélectionner un fichier audio en appuyant sur son nom.
7Bouton OFFSET (Décalage)
Vous pouvez utiliser le bouton multifonction pour définir le délai entre le rappel de scène
et le début de la reproduction du fichier audio.
8Bouton de défilement
Utilisez ce bouton multifonction pour faire défiler la liste.
5. Appuyez sur l'écran ou utilisez les boutons multifonctions pour sélectionner
le fichier que vous voulez lier à une scène.
6. Si vous le souhaitez, utilisez les boutons multifonctions correspondants pour
définir le décalage (délai avant le début de la reproduction du fichier audio).
Vous pouvez régler la valeur de décalage dans une plage comprise entre 0,0 et 99,0, par pas
de 0,5 seconde.
7. Appuyez sur la touche OK.
Le titre du morceau sélectionné apparaît au centre de la liste de morceaux.
Si vous sélectionnez la touche CANCEL au lieu de la touche OK, vos réglages seront annulés
et l'unité reviendra à la fenêtre contextuelle SCENE LIST.
8. Appuyez sur la touche PLAY pour activer la liaison au fichier audio.
La touche PLAY s'allume dans le champ LINK. L'indicateur PLAY apparaît également dans
le champ STATUS de l'onglet COMMENT.
9. Répétez les étapes 4–8 pour lier des fichiers audio à d'autres scènes.
10. Rappelez une scène à laquelle un fichier audio a été lié.
Au terme du temps de décalage, le fichier audio spécifié est reproduit une fois.
NOTE
• Entre le moment où une scène est rappelé et l'écoulement du temps de décalage, un compte
à rebours apparaît dans la zone d'accès aux fonctions.
• Si un autre morceau est en cours de reproduction au moment du rappel de scène, la reproduction
de ce morceau s'arrête quel que soit le réglage du temps de décalage.
7
1
8
2 3
4
5
6

Mémoire de scènes
Manuel de référence
96
Utilisation du mode Preview
Le mode Preview (Aperçu) vous permet de visualiser ou de modifier les réglages d'une scène enregistrée
dans la mémoire sans affecter le traitement du signal de la scène actuellement sélectionnée. Lorsque vous
rappellez une scène sous ce mode, les réglages de la scène en question s'affichent sur le panneau de la
console de série CL, mais le traitement des signaux de la scène en cours reste tel qu'il était avant le rappel
de scène. Même si vous modifiez les réglages et les enregistrez sous forme d'une nouvelle scène ou par
écrasement d'une scène existante, le traitement du signal de la scène actuellement sélectionnée restera
tel qu'il était avant le rappel. Durant une performance réelle, il peut s'avérer pratique d'utiliser ce mode
pour vérifier le contenu de la prochaine scène que vous avez l'intention de rappeler ou pour introduire
des modifications mineures dans une scène donnée avant de la sauvegarder.
1. Appuyez sur la touche PREVIEW du panneau ou sur le bouton PREVIEW dans la
fenere SCENE LIST.
La touche PREVIEW s'allume et la console passe en mode Preview.
Dans cet état, les contrôleurs de commande tels que les boutons et les faders n'affectent pas le
traitement du signal de la scène actuellement sélectionnée.
2. Utilisez les touches [INC]/[DEC] de la section SCENE MEMORY (Mémoire de
scènes) pour sélectionner le numéro de la scène que vous souhaitez rappeler.
3. Appuyez sur la touche [RECALL] de la section SCENE MEMORY. Pour exécuter
l'opération de rappel, appuyez sur la touche OK.
La scène est rappelée. Cependant, le traitement des signaux internes de la scène en cours reste
identique à ce qu'il était avant l'opération Recall.
Si vous le souhaitez, vous pouvez accéder à un canal spécifique dans la section SELECTED
CHANNEL ou accéder à un écran de l'afficheur qui vous permette d'examiner les valeurs en détail.
4. Servez-vous des commandes de panneau pour éditer les réglages selon les besoins.
L'activation d'une commande de panneau en mode Preview entraîne l'édition des réglages de la
scène que vous avez sélectionnée à l'étape 3, mais n'affecte en rien le traitement des signaux de la
scène actuellement sélectionnée.
5. Si vous voulez sauvegarder les modifications que vous avez effectuées à l'étape 4,
sélectionnez le numéro de scène sous lequel vous souhaitez stocker la scène, puis
appuyez sur la touche [STORE] de la section SCENE MEMORY.
Les réglages que vous avez édités à l'étape 4 seront stockés en mémoire.
6. Lorsque vous avez terminé de consulter ou de modifier les réglages de la scène,
appuyez sur la touche PREVIEW située sur le panneau ou sur la touche PREVIEW
dans la fenêtre SCENE LIST.
La touche PREVIEW s'éteint ; la console de série CL quitte le mode Preview et retourne en mode
de fonctionnement normal.
NOTE
Le mode PREVIEW s'applique à tous les paramètres inclus dans la mémoire des scènes, à tous
les paramètres compris dans les fonctions INPUT PATCH et OUTPUT PATCH ainsi qu'aux
paramètres HA.
Fonctions en mode Preview
La scène actuellement sélectionnée est modifiée par les logiciels et les opérations extérieures,
commesuit:
•CLEditor
•Stage Mix
• MIDI Rx
•GPI IN
De même, les modifications apportées à la scène en cours sont transmises aux logiciels et aux
périphériques externes suivants :
•CLEditor
•Stage Mix
• MIDI Tx
•GPI OUT
Les indicateurs de niveau affichent l'état de traitement du signal appliqué à la scène actuellement
sélectionnée.
La fonction Playback Link (Liaison de reproduction) rappelle la scène actuellement sélectionnée.
En cas de connexion en cascade, les unités maître et esclave opèrent de manière indépendante.
La liaison ne peut pas s'effectuer en mode Preview.
Les fonctions ci-dessous sont inopérantes en mode Preview :
• Synchronisation avec CL Editor
• Changement d'utilisateurs
• Changement de niveau utilisateur
• Fonctions de chargement/sauvegarde
• Changements de cue
• Opérations de type USER DEFINED KEYS
• Opérations de type USER DEFINED KNOB
• Modification ou affichage des fonctions de contrôle (MONITOR, CUE, OSCILLATOR, TALKBACK)
• Modification ou affichage des réglages de Nuendo Live
• Modification ou affichage de l'enregistreur
• Modification des réglages de DANTE SETUP ou DANTE PATCH
• FADE TIME
• Reproduction ou enregistrement de la fonction EFFECT FREEZE
• Impulsion d'horloge MIDi et tempo par tapotement appliqués aux effets
• Mesure interne des effets Premium (GR pour DynamicEQ et Portico 5043 ; VU pour Opt-2A et U76)
En outre, vous ne pouvez pas accéder au mode Preview lorsque vous effectuez les opérations suivantes :
• Collage de scènes ou de réglages EQ
• Exécution de la fonction Global Paste
• Synchronisation avec CL Editor
• Sauvegarde et chargement de fichier

Fonctions Monitor et Cue
Manuel de référence
97
Fonctions Monitor et Cue
Ce chapitre explique les fonctions Monitor (Contrôle) et Cue des consoles de la série CL.
À propos des fonctions Monitor et Cue
La fonction Monitor vous permet d'écouter différentes sorties via des enceintes de proximité ou
des casques. Le panneau avant de la console de série CL est équipé d'une prise de sortie PHONES
(Casque) destinée à l'écoute de contrôle, qui vous permet de contrôler à tout moment le signal source
de contrôle. En affectant les canaux MONITOR OUT L/R/C aux prises de sortie de votre choix, vous
pouvez également contrôler le même signal via des haut-parleurs externes.
Vous pouvez sélectionner les signaux suivants comme source de contrôle :
• Signal de sortie du canal STEREO
• Signal de sortie du canal MONO
• Signal de sortie des canaux STEREO + MONO
• Signal d'entrée des canaux OMNI IN 1–2, 3–4, 5–6, 7–8 (pour le contrôle d'une paire de canaux)
• Signal de sortie RECORDER PLAYBACK (Reproduction de l'enregistreur)
• Combinaison d'un maximum de huit signaux de sortie des canaux MIX, MATRIX, STEREO ou
MONO, des signaux de sortie RECORDER PLAYBACK et des signaux d'entrée OMNI IN 1–2,
3–4, 5–6, 7–8
La fonction Cue vous permet de vérifier un canal ou un groupe DCA individuel en l'écoutant
temporairement via les sorties MONITOR OUT (Sortie de contrôle) et CUE OUT (Sortie de cue) ou
PHONES. Lorsque vous appuyez sur la touche [CUE] du panneau supérieur, le signal de cue du canal
ou groupe DCA correspondant est envoyé comme sortie de contrôle ou sortie de cue depuis le port de
sortie sélectionné.
NOTE
De ce fait, notez bien que si vous désactivez la fonction CUE INTERRUPTION dans la fenêtre
contextuelle MONITOR, le signal de cue ne sera plus émis vers les haut-parleurs de contrôle
connectés. Par contre, le signal de cue continuera d'être envoyé sur la prise de sortie PHONES.
Le schéma suivant illustre le parcours du signal de contrôle/cue.
• MONITOR SELECT
Sélectionne la source de contrôle.
• METER
Détecte et indique le niveau du signal de contrôle ou de cue.
• DIMMER (Variateur)
Atténue le signal de contrôle ou de cue d'un degré fixe.
• MONITOR LEVEL (Niveau de contrôle)
Détermine le niveau de sortie des canaux MONITOR OUT L/R/C. Si le paramètre PHONES
LEVEL LINK (Liaison du niveau du casque) est activé, ce réglage aura également une incidence
sur le niveau de la prise de sortie PHONES.
• MONITOR FADER (Fader de contrôle)
Utilisez le fader STEREO MASTER ou le fader MONO MASTER pour régler le niveau de sortie
des canaux MONITOR OUT L/R/C. MONITOR FADER et MONITOR LEVEL sont montés
en série. Si le paramètre PHONES LEVEL LINK est activé, ce réglage aura également une
incidence sur le niveau de la prise de sortie PHONES.
• ON (Activation/désactivation)
Active ou désactive la fonction Monitor.
• DELAY (Retard de contrôle)
Retarde les signaux de contrôle. La fonction Delay est désactivée lorsque des signaux de cue sont
en cours d'envoi.
• PHONES LEVEL (Niveau de casque)
Règle le niveau de sortie de la prise de sortie PHONES.
• PHONES LEVEL LINK (fonction Liaison du niveau de casque)
Lorsque cette fonction est activée, le bouton MONITOR LEVEL règle le niveau des signaux
envoyés vers la prise de sortie PHONES.
• CUE INTERRUPTION (fonction Interruption de cue)
Lorsque cette fonction est activée et que vous appuyez sur la touche [CUE] du panneau supérieur,
le signal de cue du canal ou groupe DCA correspondant est envoyé comme sortie de contrôle
depuis le port de sortie sélectionné. Par défaut, cette fonction est activée.
Désactivez-la si vous ne souhaitez pas envoyer de signaux de cue de sortie vers les haut-parleurs
de contrôle ou le casque.
MONITOR L
MONITOR R
MONITOR MONO(C) MONITOR OUT MONO(C)
MONITOR OUT R
MONITOR OUT L To OU TPUT PATCH
To OU TP UT PATCH
To OU TP UT PATCH
MONO
METER MONITOR R
METER MONITOR MONO(C)
TAL KBACK ON
METER MONITOR L
CUE TRIM
(INPUT/OUTPUT/DCA)
CUE L
CUE R
MONO METER CUE L
METER CUE R
ON
MONITOR
LEVEL
DIMMER
MONITOR DIMM ON
CUE LOGIC
+MONO(C)
MONITOR SELECT
MATRIX OUT1-8
MIX OUT1-24
OMNI IN 1/2
DEFINE
MIX
(MAX:8ch)
OMNI IN 3/4
OMNI IN 5/6
OMNI IN 7/8
STEREO OUT L,R
STEREO OUT MONO(C)
STEREO OUT L,C,R
PHONES L
PHONES R
To PHONES OUT
To PH ON ES OU T
DELAY
(MAX:1000ms)
DELAY
(MAX:1000ms)
PHONES
LEVEL LINK
An output port delay becomes invalid by
assigning a monitor out to the output port.
CUE OUT L
CUE OUT R
To OU TP UT PATCH
To OUTPUT PATCH
CUE OUT ON
PLAYBACK OUT
OMNI IN 1/2
OMNI IN 3/4
OMNI IN 5/6
OMNI IN 7/8
PLAYBACK OUT
STEREO OUT L,R
STEREO OUT MONO(C)
CUE L BUS
CUE R BUS
DELAY
(MAX:1000ms)
DELAY
(MAX:1000ms)
DELAY
(MAX:1000ms)
MONITOR
FADER
CUE INTERRUPTION
CUE ON
DELAY
(MAX:1000ms)
DELAY
(MAX:1000ms)
ON
MONITOR DELAY AUTO BYPASS
CUE OUT
LEVEL

Fonctions Monitor et Cue
Manuel de référence
98
Utilisation de la fonction Monitor
Cette section explique comment sélectionner la source de contrôle souhaitée, et l'écouter à partir
de la prise de sortie PHONES ou des haut-parleurs de contrôle externes.
1. Connectez votre système de contrôle aux prises OMNI OUT (Sortie omni)
ou à la prise 2TR OUT DIGITAL (Sortie numérique 2 pistes) du panneau arrière.
Vous pouvez envoyer les signaux de contrôle vers la prise de sortie ou le canal de sortie de votre
choix. Pour effectuer le contrôle via le casque, vérifiez que ce dernier est connecté à la prise de
sortie PHONES située sur le pad avant.
2. Dans la zone d'accès aux fonctions, appuyez sur la touche MONITOR pour accéder
à l'écran MONITOR.
Dans l'écran MONITOR, le champ MONITOR vous permet de vérifier les réglages de contrôle
actuellement sélectionnés et d'activer ou de désactiver la fonction de contrôle.
L'écran MONITOR contient les éléments suivants.
1Touche d'affichage contextuelle MONITOR
Permet d'accéder à la fenêtre contextuelle MONITOR, dans laquelle vous pouvez effectuer
des réglages détaillés de contrôle.
2Champ SOURCE SELECT (Sélection de la source)
Sélectionne la source de contrôle. Si vous avez sélectionné DEFINE (Définir) dans ce champ,
accédez à la fenêtre contextuelle MONITOR pour spécifier le canal source.
3Champ DIMMER (Variateur)
Permet d'effectuer les réglages relatifs à la fonction Dimmer (Variateur), qui atténue
temporairement les signaux de contrôle.
• Bouton DIMMER LEVEL
Règle le degré d'atténuation des signaux de contrôle lorsque le variateur est activé.
• Bouton DIMMER ON (Activation du variateur)
Appuyez sur cette touche pour activer le variateur et atténuer le signal de contrôle.
4Champ MONITOR FADER (Fader de contrôle)
Permet de définir et d'afficher le fader de contrôle qui règle le niveau de contrôle.
• Bouton MONITOR FADER LEVEL (Niveau du fader de contrôle)
Règle le niveau du fader de contrôle. Appuyez sur ce bouton afin d'utiliser le bouton multifonction
de la section Centralogic pour régler le niveau.
• Affichage FADER ASSIGN (Affectation des faders)
Cette zone affiche le type de fader actuellement attribué au fader de contrôle. Les affectations
de l'indicateur sont comme suit :
•---- ................................................Pas d'affectation
•MASTER A.................................Principal A uniquement
•MASTER A+ ..............................Principal A, principal B, banque de faders personnalisés
•MASTER B ................................. Principal B uniquement
•MASTER B+...............................Principal B, banque de faders personnalisés
•CUSTOM....................................Fader unique dans la banque de faders personnalisés
•CUSTOMs ..................................Plusieurs faders dans la banque de faders personnalisés
5Champ de l'indicateur de niveau
Indique le niveau de sortie des canaux de sortie de contrôle L, R et C. Appuyez sur ce champ
pour ouvrir la fenêtre contextuelle MONITOR.
6Touche MONITOR OUTPUT (Sortie de contrôle)
Active ou désactive la sortie de contrôle.
7Touche PHONES LEVEL LINK (Liaison du niveau de casque)
Lorsque cette fonction est activée, le bouton MONITOR FADER LEVEL (Niveau du fader de
contrôle) ou MONITOR FADER (Fader de contrôle) règle le niveau des signaux envoyés vers la
prise de sortie PHONES.
8Touche MONO MONITOR (Monophonie)
Activez cette touche pour faire basculer les signaux de contrôle en mode mono.
1
6
7
8
2 3 4 5

Fonctions Monitor et Cue
Manuel de référence
99
3. Appuyez sur la touche contextuelle ou sur le champ de l'indicateur de niveau
pour ouvrir la fenêtre contextuelle MONITOR.
La fenêtre contextuelle MONITOR vous permet d'effectuer des réglages de contrôle détaillés.
La fenêtre contextuelle affiche les éléments suivants.
1Champ SOURCE SELECT (Sélection de la source)
Sélectionnez l'une des options suivantes en tant que source du signal qui sera envoyé au bus
MONITOR.
2Champ ASSIGN
Si vous sélectionnez DEFINE (Définir) dans le champ SOURCE SELECT, vous utiliserez ce
champ pour spécifier la source de contrôle. Vous avez la possibilité de choisir simultanément un
nombre maximum de huit sources de contrôle. Appuyez sur la touche CLEAR ALL (Effacer Tout)
afin de supprimer toutes les sélections.
3Champ DIMMER (Variateur)
Ceci vous permet d'effectuer les réglages relatifs à la fonction Dimmer (Variateur), qui atténue
temporairement les signaux de contrôle.
• Bouton DIMMER LEVEL (Niveau du variateur)
Règle le degré d'atténuation des signaux de contrôle lorsque le variateur est activé.
• Bouton DIMMER ON (Activation du variateur)
Active ou désactive la fonction Dimmer. Le signal de contrôle sera atténué si cette touche
est activée.
4Champ TALKBACK DIMMER
Ce champ vous permet d'effectuer les réglages relatifs à la fonction Dimmer, qui atténue
temporairement les signaux de contrôle lorsque la fonction TALKBACK (Intercom) est activée.
• Bouton TALKBACK DIMMER LEVEL (Niveau du variateur d'intercom)
Règle le degré d'atténuation des signaux de contrôle lorsque la fonction d'intercom est activée.
• Voyant TALKBACK DIMMER ON (Activation du variateur d'intercom)
Indique l'état d'activation/désactivation de la fonction d'atténuation de l'intercom.
5Touche PHONES LEVEL LINK (Liaison du niveau de casque)
Ceci vous permet de lier le niveau du signal de la prise de sortie PHONES avec celui du signal de
contrôle. Si cette touche est activée, le bouton MONITOR LEVEL et le bouton MONITOR
FADER règlent le niveau du signal envoyé vers la prise PHONES OUT.
6Touche CUE INTERRUPTION
Appuyez sur cette touche pour interrompre le signal de cue avec le signal de contrôle. Si cette
touche et le cue sont activés, le signal de cue sera envoyé vers la sortie de contrôle. Par défaut, cette
fonction est activée. Si vous ne souhaitez pas envoyer le signal de cue vers la sortie de contrôle,
désactivez cette touche.
7Touche MONO MONITOR
Activez cette touche pour faire basculer le signal de sortie de contrôle en mode mono.
8Touche MONITOR OUTPUT (Sortie de contrôle)
Active ou désactive la sortie de contrôle.
9Champ MONITOR FADER
Ceci vous permet de configurer et d'afficher le fader de contrôle qui règle le niveau de contrôle.
• Bouton MONITOR FADER LEVEL
Règle le niveau du fader de contrôle. Appuyez sur ce bouton en vue d'utiliser les boutons
multifonctions de la section Centralogic pour régler le niveau.
• Indicateur FADER ASSIGN
Cette zone affiche les faders actuellement affectés à MONITOR FADER. Les affectations de
l'indicateur sont comme suit :
STEREO L/R Signaux des canaux STEREO L/R
MONO (C) Signal du canal MONO
LCR Signaux des canaux STEREO L/R + MONO
OMNI 1–2 – 7–8 Signaux des prises OMNI IN (Entrée omni) 1–8
(par deux canaux)
PB OUT Signaux PLAYBACK OUT de l'enregistreur
DEFINE Signal sélectionné dans le champ ASSIGN
8
A
1
6
5 73
2
49 0
---- Aucune affectation
MASTER A Fader MASTER A uniquement
MASTER A+ Faders MASTER A et MASTER B, ainsi que la banque de faders personnalisés
MASTER B Fader MASTER B uniquement
MASTER B+ MASTER B, ainsi que la banque de faders personnalisés
CUSTOM Un des faders de la banque de faders personnalisés
CUSTOMs Plusieurs faders de la banque de faders personnalisés

Fonctions Monitor et Cue
Manuel de référence
100
0Champ MONITOR DELAY (Retard de contrôle)
Ce champ vous permet de spécifier le réglage de retard de contrôle en fonction duquel le signal
de sortie de contrôle est retardé.
• Touche AUTO BYPASS (Contournement auto)
Activez cette touche pour contourner automatiquement le retard de contrôle lorsque le cue
est activé.
• Bouton MONITOR DELAY (Retard de contrôle)
Règle le temps de retard du signal de contrôle. Le temps de retard est affiché au-dessus du bouton
en millièmes de seconde (ms) et sous le bouton exprimé dans l'unité de mesure de l'échelle
actuellement sélectionnée. Cependant, si vous avez sélectionné ms en tant qu'échelle, la valeur du
temps de retard n'apparaîtra pas au-dessus du bouton.
Appuyez sur ce bouton afin de pouvoir utiliser le bouton multifonctions pour régler la valeur.
• Touche MONITOR DELAY ON (Activation du retard de contrôle)
Si cette touche est activée, le signal de contrôle sera retardé en fonction du réglage du bouton
MONITOR DELAY.
AChamp de l'indicateur de niveau
• Indicateurs de niveau
Affiche le niveau de sortie des canaux L/R/C de contrôle.
• Touche MONITOR OUT PATCH (Assignation de sortie de contrôle)
Appuyez sur cette touche pour ouvrir la fenêtre contextuelle PORT SELECT (Sélection du port),
dans laquelle vous pouvez sélectionner un port de sortie à assigner aux canaux L/R/C de sortie
de contrôle.
4. Utilisez les touches du champ SOURCE SELECT pour sélectionner une source
de contrôle.
Dans le champ SOURCE SELECT, vous ne pouvez sélectionner qu'une seule source de contrôle.
Cependant, si vous avez sélectionné DEFINE, vous pourrez utiliser le champ ASSIGN pour
spécifier plusieurs sources de contrôle.
Le tableau suivant montre les sources de contrôle sélectionnables dans le champ ASSIGN.
NOTE
Vous pouvez sélectionner un nombre maximum de huit sources de contrôle dans le champ
ASSIGN. Aussitôt que vous avez choisi huit sources de contrôle, vous ne pouvez plus effectuer
de sélection supplémentaire. Veuillez désactivez les touches correspondant aux sources inutiles.
5. Pour spécifier un port en tant que destination de la sortie des signaux de contrôle
L, C et R, appuyez sur une des touches MONITOR OUT PATCH (L/R/C) dans le
champ de l'indicateur de niveau afin d'ouvrir la fenêtre contextuelle PORT SELECT.
Dans cette fenêtre, faites un choix parmi les destinations de sortie du signal de
contrôle suivantes (plusieurs sélections sont autorisées).
Après avoir sélectionné un port de sortie, appuyez sur la touche CLOSE pour fermer la fenêtre
contextuelle.
De la même manière, spécifiez les ports de sortie respectivement pour MONITOR OUT L, R et C.
NOTE
• Si vous le souhaitez, vous pouvez également spécifier des ports de sortie uniquement pour
MONITOR OUT L et R afin d'effectuer le contrôle via deux haut-parleurs.
• Si vous n'avez pas spécifié un port de sortie pour MONITOR OUT C, la sélection des touches
MONO (C) ou LCR comme source de contrôle entraînera automatiquement l'envoi du signal
du canal MONO vers MONITOR OUT L/R.
6. Pour activer le contrôle, appuyez sur la touche OUTPUT afin de l'activer.
La source de contrôle sélectionnée à l'étape 4 sera envoyée à la destination de sortie que vous
avez spécifiée à l'étape 5.
NOTE
La prise de sortie PHONES émet toujours le signal de contrôle, indépendamment de l'état
d'activation/désactivation de la touche OUTPUT.
MIX 1–24 Signaux de sortie des canaux MIX 1–24
MTRX 1–8 Signaux de sortie des bus MATRIX 1–8
STEREO Signaux de sortie des canaux STEREO L/R
MONO (C) Signal de sortie du canal MONO
OMNI 1–2 – OMNI 7–8 Signaux d'entrée des prises OMNI IN 1–8 (par paire de canaux)
PB OUT Signaux PLAYBACK OUT de l'enregistreur
DANTE 1–64 Canaux de sortie 1–64 vers le réseau audio
OMNI1–8 Prises OMNI OUT 1–8
DIGI OUT L/R Prise DIGITAL OUT de l'unité CL
SLOT1–1 – SLOT3–16 Canaux de sortie 1–16 d'une carte E/S installée dans
les logements 1–3

Fonctions Monitor et Cue
Manuel de référence
101
7. Pour commander le fader de contrôle, appuyez sur la touche [STEREO]
de la section Bank Select dans la section Centralogic, puis actionnez le fader.
8. Pour régler le niveau de contrôle, utilisez le bouton MONITOR LEVEL situé dans
la section SCENE MEMORY/MONITOR du panneau supérieur.
Si le paramètre PHONES LEVEL LINK est activé (ON), vous pourrez utiliser le bouton
MONITOR LEVEL et le fader de contrôle ainsi que le bouton PHONES LEVEL pour régler le
niveau de contrôle lorsque celui-ci s'effectue via le casque.
9. Procédez au réglage de Dimmer, Delay, Monaural et CUE INTERRUPTION selon
les besoins.
NOTE
Les opérations d'activation/désactivation de contrôle, la sélection de la source de contrôle
et les opérations d'activation/désactivation du variateur peuvent également être affectées
à des touches USER DEFINED (reportez-vous à la page 169).
Utilisation de la fonction Cue
À propos des groupes de cue
Les signaux de cue de la console de série CL peuvent être classés parmi les quatre groupes suivants :
1Groupe INPUT CUE (Cue des signaux d'entrée)
Ce groupe est constitué des signaux de cue des canaux d'entrée. Pour activer la fonction Cue pour
ce groupe, appuyez sur la touche [CUE] de n'importe quel canal d'entrée.
NOTE
Si les canaux d'entrée ou ST IN sont affectés à la section Centralogic, vous pourrez également
utiliser les touches [CUE] de cette dernière pour activer la fonction Cue pour le groupe.
2Groupe DCA CUE (Cue DCA)
Ce groupe est constitué des signaux de cue des groupes DCA. Pour activer la fonction Cue pour
ce groupe, appuyez sur la touche [CUE] de n'importe quel groupe DCA.
3Groupe OUTPUT CUE (Cue des signaux de sortie)
Ce groupe est constitué des signaux de cue des canaux de sortie. Pour activer la fonction Cue pour
ce groupe, appuyez sur la touche [CUE] de l'un des canaux de sortie.
Touche [CUE] d'un canal d'entrée
Touche [CUE] de la section Centralogic
(lors du contrôle des groupes DCA)
Touche [CUE] de la section principale

Fonctions Monitor et Cue
Manuel de référence
102
4Autre groupe CUE
Ces signaux de cue sont commandés à l'aide des touches affichées
sur l'écran tactile.
Ce groupe est activé lorsque vous activez la
touche CUE de la fenêtre contextuelle EFFECT ou PREMIUM,
ou la touche KEY IN CUE (Cue de déclenchement) de la fenêtre
contextuelle DYNAMICS 1
. Ce groupe sera automatiquement
désactivé si vous quittez la fenêtre contextuelle correspondante.
Il est impossible d'activer le cue-monitoring pour différents groupes en même temps.
Normalement, le groupe auquel appartient la touche [CUE] (ou la touche CUE/KEY IN CUE
à l'écran) activée en dernier est prioritaire, et les touches [CUE] du groupe précédemment
sélectionné sont désactivées.
Cependant, si vous avez commuté le groupe de signaux de cue selon un ordre spécifique lorsque
le réglage CUE MODE était spécifié sur MIX CUE, l'état des touches [CUE] du groupe
précédemment sélectionné sera restauré lors de la désactivation du signal de cue actuel.
L'illustration suivante montre l'ordre de
priorité des touches [CUE]. Après avoir
permuté les groupes de niveau inférieur
et supérieur, si vous désactivez la
fonction Cue pour ce groupe supérieur,
l'état précédent de la touche [CUE]
du groupe directement au-dessous
sera restauré.
Par exemple, si vous commutez les
groupes dans l'ordre suivant : groupe
OUTPUT CUE → groupe DCA CUE →
groupe INPUT CUE → autre groupe
CUE, vous pourrez désactiver successivement les touches [CUE] (touches CUE/KEY IN CUE)
pour restaurer l'état de la touche [CUE] du groupe précédemment sélectionné.
Utilisation de la fonction Cue
Cette section vous explique comment utiliser la touche [CUE] d'un canal ou d'un groupe DCA pour
contrôler les signaux de cue.
NOTE
De ce fait, notez bien que si vous désactivez la fonction CUE INTERRUPTION dans la fenêtre
contextuelle MONITOR, le signal de cue ne sera plus émis vers les haut-parleurs de contrôle
connectés. Cependant, le signal de cue sera toujours envoyé vers la prise de sortie PHONES,
située sur le panneau avant, indépendamment du réglage d'activation ou de désactivation de
Monitor. Pour plus de détails sur la fonction Monitor, reportez-vous à la section « Utilisation de la
fonction Monitor » à la page 98.
1. Dans la zone d'accès aux fonctions, appuyez sur la touche MONITOR pour accéder
àl'écran MONITOR.
Le champ CUE de l'écran MONITOR vous permet de vérifier les réglages actuels de la fonction
Cue et d'activer ou de désactiver cette dernière.
1Touche d'affichage contextuelle CUE
Permet d'accéder à la fenêtre contextuelle CUE, dans laquelle vous pouvez effectuer des réglages
détaillés du cue.
2Touches CUE MODE (Mode de cue)
Sélectionnez le mode de cue. Vous avez le choix entre les modes MIX CUE (Cue de mixage)
(tous les canaux sélectionnés sont soumis au cue) et LAST CUE (Dernier cue) (seul le dernier
canal sélectionné est visé par le cue).
Touche [CUE] de la section Centralogic
(lors du contrôle des canaux MIX ou MATRIX)
Touche CUE à l'écran
Autre groupe CUE
Groupe INPUT CUE
Groupe DCA CUE
Groupe OUTPUT CUE
14
5
2 3

Fonctions Monitor et Cue
Manuel de référence
103
3Champ INPUT/DCA/OUTPUT (Entrée/DCA/Sortie)
Affiche les réglages de cue liés aux entrées, au groupe DCA et aux sorties. Appuyez sur ce champ
pour ouvrir la fenêtre contextuelle CUE.
4Touche CUE OUTPUT (Sortie du cue)
Active ou désactive la sortie de cue.
5Touche CLEAR CUE (Effacer sélection de cue)
Annule toutes les sélections du cue en même temps. Si le réglage CUE MODE est spécifié sur MIX
CUE, tous les canaux sélectionnés seront supprimés.
2. Appuyez sur la touche d'affichage contextuelle CUE ou sur le champ INPUT/DCA/
OUTPUT pour ouvrir la fenêtre contextuelle CUE.
La fenêtre contextuelle affiche les éléments suivants.
1Touches CUE MODE
Sélectionnez un des deux modes de cue suivants :
• MIX CUE
Tous les canaux sélectionnés sont mixés et audibles.
•LAST CUE
Seul le canal sélectionné le plus récemment est audible.
2Champ INPUT CUE (Cue d'entrée)
Ce champ vous permet d'effectuer des réglages liés au cue du canal d'entrée.
• Touche de sélection du point de cue
Définit le point de cue sur PFL (avant le fader (directement avant INPUT DELAY)), AFL
(directement après le fader) ou POST PAN (directement après PAN).
NOTE
Gardez à l'esprit que si vous activez la touche POST PAN, vous serez incapable de contrôler
les signaux envoyés vers le bus MONO depuis un canal d'entrée en mode LCR.
•Bouton PFL TRIM
Affiche les niveaux de contrôle lorsque le réglage PFL est sélectionné. Utilisez le bouton
multifonction pour régler le niveau.
3Champ DCA CUE
Cette section vous permet d'effectuer des réglages liés au cue du groupe DCA.
• Touche de sélection du point de cue
Définit le point de cue du groupe DCA sur PRE PAN (directement avant PAN)
ou POST PAN (directement après PAN).
• Bouton DCA TRIM (Écrêtage DCA)
Indique le niveau de contrôle des signaux de cue d'un groupe DCA. Utilisez le bouton
multifonction pour régler le niveau.
• Touche UNITY (Unité)
Activez cette touche pour contrôler des signaux au même niveau de volume que celui obtenu
lorsque le niveau principal de chaque groupe DCA était défini sur 0 dB (gain d'unité).
4Champ OUTPUT CUE
Cette section vous permet d'effectuer des réglages liés au cue du canal de sortie.
• Touche de sélection du point de cue
Définit le point de cue du canal de sortie sur PFL (directement avant le fader)
ou AFL (directement après le fader).
• Bouton PFL TRIM
Affiche les niveaux de contrôle lorsque le réglage PFL est sélectionné. Appuyez sur ce bouton
afin d'utiliser le bouton multifonction pour régler le niveau.
5Champ de l'indicateur de niveau
• Indicateur de niveau
Ce champ affiche le niveau de sortie du signal de cue des canaux L/R.
• Touche CUE OUT PATCH
Appuyez sur cette touche pour ouvrir la fenêtre contextuelle PORT SELECT (Sélection du port),
dans laquelle vous pouvez sélectionner un port de sortie à assigner aux canaux L/R de sortie
de cue.
6Touche CUE OUTPUT
Active ou désactive la sortie de cue.
7Bouton CUE LEVEL
Affiche le niveau de sortie de la sortie de cue. Utilisez le bouton multifonctions pour régler le
niveau.
8Indicateur ACTIVE CUE (Fonction Cue activée)
S'allume pour indiquer le type de cue actuellement contrôlé (entrée : bleu, DCA : jaune,
sortie : orange).
9Touche CLEAR CUE
Appuyez sur cette touche pour effacer toutes les sélections du cue en même temps.
6
7
9
1 2 3 4 5
8

Fonctions Monitor et Cue
Manuel de référence
104
3. Utilisez la touche CUE MODE pour sélectionner le mode dans lequel les canaux sont
mixés pour les besoins de l'écoute, ou le mode dans lequel seul le canal sélectionné
en dernier est écouté.
Sélectionnez la touche MIX CUE ou LAST CUE.
NOTE
En mode MIX CUE, il est impossible d'activer la fonction Cue sur différents groupes de cue en
même temps. Le groupe de cue auquel appartient le dernier signal soumis à la fonction de cue
est activé, ce qui permet aux seuls signaux de ce groupe d'être contrôlés.
4.
Utilisez les touches et les boutons des champs INPUT CUE, DCA CUE et OUTPUT CUE
pour spécifier la position de sortie et le niveau de sortie de chaque groupe de CUE.
Reportez-vous à l'explication relative à chaque élément, à l'étape 2, et effectuez les réglages souhaités.
5. Pour spécifier un port en tant que destination de la sortie des signaux de cue L et
R, appuyez sur une des touches CUE OUTPUT (L/R) dans le champ de l'indicateur
de niveau pour ouvrir la fenêtre contextuelle PORT SELECT et faites votre choix
parmi les destinations de sortie du signal de cue suivantes (plusieurs sélections
sont autorisées).
Après avoir sélectionné un port de sortie, appuyez sur la touche CLOSE pour fermer la fenêtre
contextuelle.
6. Pour activer la sortie du Cue sur le port spécifié à l'étape 5, appuyez sur la touche
CUE OUTPUT afin de l'activer.
NOTE
Le signal de cue est émis sur la sortie de contrôle et les pries de sortie PHONES,
indépendamment de l'état d'activation ou de désactivation de la touche CUE OUTPUT.
Cependant, notez bien que le signal de cue ne sera plus émis vers la sortie de contrôle si le
réglage CUE INTERRUPTION est désactivé. Le signal de cue est toujours envoyé vers la prise
de sortie PHONES, quel que soit le réglage CUE INTERRUPTION.
7. Appuyez sur la touche [CUE] du canal ou du groupe DCA de votre choix
pour l'activer.
Le signal de cue du canal correspondant sera envoyé vers la destination de sortie spécifiée
à l'étape 5 et vers la sortie de contrôle.
Un indicateur de niveau du cue s'affiche dans le champ de l'indicateur de niveau de la zone d'accès
aux fonctions, indiquant le niveau de sortie de cue.
La partie supérieure de l'indicateur de niveau de cue affiche une abréviation indiquant le groupe
de cue ou le type de cue actuellement activé. Les abréviations affichées pour les indicateurs de
niveau de cue ont la signification suivante.
NOTE
• Lorsque vous utilisez les touches de sélection des bus MIX/MATRIX de la fenêtre contextuelle
SENDS ON FADER, vous pouvez appuyer à nouveau sur la touche sélectionnée pour activer
la fonction Cue du canal MIX/MATRIX correspondant (reportez-vous à la page 43).
• Si vous souhaitez lier les opérations de cue et de sélection de canal, ouvrez la fenêtre
contextuelle USER SETUP, choisissez l'onglet PREFERENCE et activez « [CUE] → [SEL] LINK »
(reportez-vous à la page 168).
DANTE 1–64 Canaux de sortie 1–64 vers le réseau audio
OMNI1–8 Prises OMNI OUT 1–8
DIGI OUT L/R Prise DIGITAL OUT de l'unité CL
SLOT1–1 – SLOT3–16 Canaux de sortie 1–16 d'une carte E/S installée dans
les logements 1–3
IN Groupe INPUT CUE
DCA Groupe DCA CUE
OUT Groupe OUTPUT CUE
EFFECT Touche CUE des fenêtres contextuelles EFFECT et PREMIUM RACK
(Autres groupes CUE)
KEY IN Touche KEY IN CUE de la fenêtre contextuelle DYNAMICS 1
(Autres groupes CUE)
REC/PB CUE dans RECORDER INPUT/PLAYBACK OUT (Autres groupes de CUE)
Indicateur
de niveau
de CUE

Fonctions Monitor et Cue
Manuel de référence
105
8. Si vous écoutez le signal CUE sur le moniteur de contrôle, réglez le niveau du signal
de Cue à l'aide du bouton MONITOR LEVEL situé dans la section SCENE MEMORY/
MONITOR du panneau supérieur. Réglez également le paramètre MONITOR
FADER LEVEL en conséquence.
Si le paramètre PHONES LEVEL LINK est activé (ON), le niveau du signal de cue lors de l'écoute
de contrôle via le casque pourra être réglé selon les trois méthodes suivantes : le bouton
CUE LEVEL, MONITOR FADER et le bouton PHONES LEVEL.
NOTE
Pour régler le niveau selon le port de sortie de cue spécifié à l'étape 5, réglez le gain du port de
sortie qui lui a été assigné.
9. Pour désactiver la fonction Cue, appuyez une nouvelle fois sur la touche [CUE]
actuellement activée.
Vous pouvez appuyer sur la touche CLEAR CUE dans le champ de l'indicateur de niveau
de la fenêtre contextuelle CUE pour supprimer toutes les sélections de cue.
NOTE
• Si vous appuyez sur l'indicateur de niveau CUE dans la zone d'accès aux fonctions,
toutes les sélections de cue seront supprimées.
• Toutes les sélections de cue seront effacées si vous basculez entre les modes MIX CUE
et LAST CUE de la section CUE MODE.
• Vous pouvez également affecter la fonction de la touche CLEAR CUE à une touche
USER DEFINED (reportez-vous à la page 169).

Fonctions Talkback et Oscillator
Manuel de référence
106
Fonctions Talkback et Oscillator
À propos des fonctions Talkback (Intercom)
et Oscillator (Oscillateur)
La fonction Talkback envoie le signal d'un micro branché sur la prise TALKBACK vers le bus souhaité.
Elle est essentiellement utilisée pour transmettre les instructions de l'opérateur ou de l'ingénieur du son
aux artistes et aux membres du personnel. Si nécessaire, vous pouvez également utiliser un micro
branché sur une prise INPUT du périphérique d'E/S ou sur une prise OMNI IN de l'unité CL
pour l'intercom.
Les consoles de la série CL comportent aussi un oscillateur pouvant émettre une onde sinusoïdale
ou un bruit rose vers le bus souhaité. Cela permet de vérifier les équipements externes et de tester
la réponse acoustique de la pièce ou de la salle.
Le schéma ci-dessous montre le flux des signaux de l'intercom et de l'oscillateur.
Utilisation de la fonction Talkback
Le signal de la fonction Talkback (entrant sur les prises d'entrée) est envoyé vers le bus souhaité.
1. Dans la zone d'accès aux fonctions, appuyez sur la touche MONITOR pour accéder
àl'écran MONITOR.
Sur l'écran MONITOR, le champ TALKBACK vous permet de vérifier les réglages actuels
de l'intercom et d'activer/désactiver ce dernier.
Si vous souhaitez afficher ou modifier les réglages d'intercom de manière plus précise,
utilisez la fenêtre contextuelle TALKBACK décrite aux étapes 2 et suivantes.
1Touche d'affichage contextuelle TALKBACK
Permet d'accéder à la fenêtre contextuelle TALKBACK, dans laquelle vous pouvez effectuer
des réglages détaillés de l'intercom.
2Champ TALKBACK IN
•Indicateur +48V........................Indique l'état d'activation/désactivation de l'alimentation
fantôme +48V fournie à la prise TALKBACK.
• Indicateur de niveau de TALKBACK IN
...........................Mesure le niveau des signaux après le gain d'entrée sur la prise
TALKBACK.
64
CASCADE
IN
SELECT
SLOT1 1-16
SLOT2 1-16
SLOT3 1-16
TB INPUT
METER
HA
CASCADE IN
TALKBACK
INPUT
SELECT
ON
DANTE IN 1-64
OMNI IN 1-8
MIX
12 23
... 24
ST
LR
M
O
N
O
(C)
MATRIX
12 78
... CUE
LR
+48V
+48V MASTER
+48V
AD
[TALKBACK
INPUT]
TALKBACK
INPUT
TAL KBACK
LEVEL
ON
1
2
3
+
-
+48V
AD
[OMNI IN]
[1-8]
OMNI IN +
-
1
2
3
METER
HA
LEVEL ON
Pink Noise
Burst Noise HPF LPF
METER
OSC
OSCILLATOR
Sine Wave
GAIN/TRIM
[DANTE] DANTE
INPUT
METER
DANTE
IN
8
1
1 2 3 4 5

Fonctions Talkback et Oscillator
Manuel de référence
107
3Champ INPUT TO TALKBACK (Entrée sur intercom)
• Touche d'assignation INPUT TO TALKBACK (Entrée sur intercom)
.......................... Appuyez sur la touche pour ouvrir la fenêtre contextuelle
PORT SELECT, dans laquelle vous pouvez attribuer le port
d'entrée de votre choix à un port d'entrée afin d'assigner
l'intercom. Le nom du port sélectionné apparaît sur la touche.
•Indicateur +48V........................ Indique l'état d'activation/désactivation de l'alimentation
fantôme +48V fournie sur le port sélectionné.
•Bouton ANALOG GAIN......... Règle le gain analogique du port sélectionné. Vous pouvez
régler le gain à l'aide des boutons multifonctions.
•Indicateur de niveau HA......... Affiche le niveau du signal d'entrée du HA.
4Champ TALKBACK ASSIGN (Affectation d'intercom)
Un voyant s'allume pour indiquer la destination de sortie actuellement sélectionnée pour le signal
d'intercom.
5Touche TALKBACK ON (Fonction intercom activée)
Active ou désactive l'intercom.
2. Appuyez sur la touche d'affichage contextuelle TALKBACK ou sur le champ ASSIGN
pour ouvrir la fenêtre contextuelle TALKBACK.
Cette fenêtre contextuelle vous permet d'effectuer des réglages d'intercom détaillés.
1Champ TALKBACK IN (Entrée d'intercom)
• Touche +48V
Active ou désactive l'alimentation fantôme (+48V) fournie à la prise TALKBACK.
• Indicateur de niveau TALKBACK
Indique le niveau d'entrée du micro connecté à la prise TALKBACK.
2Champ INPUT TO TALKBACK (Entrée sur intercom)
Ce champ permet d'utiliser un micro connecté à un port d'entrée conventionnel comme entrée
d'intercom.
• Touche d'assignation INPUT TO TALKBACK
Appuyez sur la touche pour ouvrir la fenêtre contextuelle PORT SELECT, dans laquelle vous
pouvez assigner à l'intercom le port d'entrée de votre choix. Le nom du port sélectionné apparaît
sur la touche.
• Touche +48V
Active/désactive l'alimentation fantôme (+48V) fournie au port d'entrée sélectionné.
• Bouton ANALOG GAIN
Indique le réglage du gain analogique du port d'entrée sélectionné. Appuyez sur ce bouton afin
d'utiliser le bouton multifonction pour régler le gain.
• Indicateur de niveau HA
Indique le niveau d'entrée du micro connecté au port d'entrée sélectionné.
•Touche GC
Active ou désactive la fonction Gain Compensation, qui sert à corriger le gain. Cette touche
apparaît lorsque la prise d'entrée du périphérique d'E/S est assignée.
• Indicateur de niveau de Gain Compensation
Affiche le niveau après compensation du gain. Il apparaît lorsque la prise d'entrée du périphérique
d'E/S est assignée.
NOTE
Ces paramètres et indicateurs de niveau n'apparaîtront pas si aucun port d'entrée n'est
sélectionné.
3Touche TALKBACK ON (Fonction intercom activée)
Active ou désactive l'intercom.
4Champ ASSIGN
• Touches de sélection de canal
Permet de sélectionner un canal (bus) sur lequel le signal de l'intercom est envoyé.
• Touche CLEAR ALL
Appuyez sur cette touche pour effacer toutes les sélections.
3. Branchez un micro sur la prise TALKBACK du panneau avant et faites pivoter
le bouton TALKBACK GAIN pour régler la sensibilité d'entrée du micro.
L'indicateur de niveau de la zone TALKBACK IN indique le niveau d'entrée du micro raccordé
à la prise TALKBACK. Si vous souhaitez fournir une alimentation fantôme (+48V) à la prise
TALKBACK, activez la touche +48V située dans le champ TALKBACK IN.
1 2
4
3

Fonctions Talkback et Oscillator
Manuel de référence
108
4. Si vous souhaitez utiliser une prise d'entrée autre que la prise TALKBACK comme
entrée supplémentaire pour l'intercom, suivez les étapes ci-dessous.
4-1. Appuyez sur la touche d'assignation de l'entrée de l'intercom dans le champ INPUT
TO TALKBACK pour ouvrir la fenêtre contextuelle PORT SELECT.
4-2. Appuyez sur la touche correspondant à l'entrée que vous souhaitez utiliser
pour l'intercom afin d'allumer son voyant.
Vous ne pouvez sélectionner qu'une seule entrée à la fois.
4-3. Appuyez sur la touche CLOSE pour fermer la fenêtre contextuelle.
Utilisez le bouton GAIN du champ INPUT TO TALKBACK ainsi que l'indicateur
de niveau pour régler le niveau de l'entrée du micro connecté.
NOTE
Le PAD est activé ou désactivé en interne lorsque le gain HA est réglé entre +17 dB et +18 dB.
Gardez à l'esprit que du bruit pourra être généré lors de l'utilisation de l'alimentation fantôme
s'il existe une différence entre l'impédance de sortie chaud et froid de l'équipement externe relié
à la prise INPUT.
5. Appuyez sur une touche du champ ASSIGN pour spécifier le(s) bus vers lequel
(lesquels) vous voulez envoyer le signal d'intercom (les sélections multiples sont
autorisées).
NOTE
Appuyez sur la touche CLEAR ALL pour désactiver toutes les sélections.
6. Pour activer l'intercom, appuyez sur la touche TALKBACK ON afin de l'activer.
La touche TALKBACK ON est tour à tour activée et désactivée chaque fois que vous appuyez
dessus (opération de blocage).
Lorsque l'intercom est activé, les signaux provenant de la prise TALKBACK et de la prise INPUT
sélectionnée sont émis vers les bus de destination.
NOTE
• Vous pouvez également affecter l'activation/désactivation de l'intercom ou la modification
de la fonction ASSIGN à une touche USER DEFINED. Dans ce cas, vous pouvez sélectionner
une opération de blocage ou de déblocage (la fonction reste activée tant que vous maintenez
cette touche enfoncée) (reportez-vous à la page 169).
• Lorsque l'intercom est activé, utilisez le variateur de l'intercom pour abaisser les niveaux
de contrôle autres que le signal de l'intercom (reportez-vous à la page 99).
Utilisation de la fonction Oscillator
Vous pouvez envoyer une onde sinusoïdale ou un bruit rose à partir de l'oscillateur interne vers le bus
de votre choix.
1. Dans la zone d'accès aux fonctions, appuyez sur la touche MONITOR pour accéder
à l'écran MONITOR.
Le champ OSCILLATOR (Oscillateur) de l'écran MONITOR vous permet de vérifier les réglages
actuels de l'oscillateur et d'activer ou de désactiver sa fonction.
Si vous souhaitez afficher ou modifier les réglages de l'oscillateur de manière plus précise, utilisez
la fenêtre contextuelle OSCILLATOR décrite aux étapes 2 et suivantes.
1Touche d'affichage contextuelle OSCILLATOR
Permet d'accéder à la fenêtre contextuelle OSCILLATOR, dans laquelle vous pouvez effectuer
des réglages détaillés de l'oscillateur.
2Champ LEVEL de l'oscillateur
Ceci règle le niveau de l'oscillateur. L'indicateur de niveau à côté du bouton LEVEL indique le
niveau de sortie de l'oscillateur. Si le paramètre OSCILLATOR MODE est défini sur SINE WAVE,
la fréquence de l'oscillateur sera affichée.
Appuyez sur le bouton LEVEL pour régler le niveau de l'oscillateur à l'aide du bouton multifonction.
3Champ MODE de l'oscillateur
Indique le mode d'oscillateur actuellement sélectionné. Appuyez de manière répétée sur la touche
MODE pour basculer entre les modes.
1
3
2
5
4

Fonctions Talkback et Oscillator
Manuel de référence
109
4Champ OSCILLATOR ASSIGN
Un voyant s'allume pour indiquer la destination de sortie de l'oscillateur actuellement
sélectionnée (canaux ou bus d'entrée). Utilisez les onglets sur la gauche pour sélectionner
les canaux ou bus à afficher.
NOTE
Dans le cas de la console CL3/CL1, les canaux indisponibles sur le modèle concerné ne
s'affichent pas.
5Touche OSCILLATOR OUTPUT
Active ou désactive la sortie de l'oscillateur.
2. Appuyez sur la touche contextuelle ou sur le champ ASSIGN pour ouvrir la fenêtre
contextuelle OSCILLATOR.
Cette fenêtre contextuelle vous permet d'effectuer des réglages détaillés de l'oscillateur.
1Touches MODE de l'oscillateur
Sélectionnez un des trois modes de fonctionnement suivants liés à l'oscillateur :
2Champ de paramètres
Permet de régler les paramètres de l'oscillateur. Les contrôleurs et leurs fonctions dans ce champ
varient en fonction du mode sélectionné. Vous pouvez régler les valeurs à l'aide des boutons
multifonctions.
Mode = SINE WAVE
•Bouton LEVEL.......... Indique le niveau de sortie de l'onde sinusoïdale.
•Bouton FREQ ........... Indique la fréquence de l'onde sinusoïdale.
Mode = PINK NOISE
•Bouton LEVEL.......... Indique le niveau de sortie du bruit rose.
•Bouton HPF................Indique la fréquence de coupure du filtre passe-haut qui traite le bruit rose.
Utilisez la touche sous ce bouton pour activer ou désactiver le filtre
passe-haut.
•Bouton LPF.................Indique la fréquence de coupure du filtre passe-bas qui traite le bruit rose.
Utilisez la touche sous ce bouton pour activer ou désactiver le filtre
passe-bas.
Mode = BURST NOISE
•Boutons LEVEL, HPF et LPF.....Identiques à ceux du mode PINK NOISE.
•WIDTH (Largeur) .......................Indique la longueur du bruit émis de manière intermittente.
•INTERVAL (Intervalle) ..............Indique la longueur du silence entre les rafales de bruits.
SINE WAVE
(Onde sinusoïdale)
Lorsque l'oscillateur est activé, une onde sinusoïdale est émise en
continu.
PINK NOISE (Bruit rose) Lorsque l'oscillateur est activé, un bruit rose est émis en continu.
BURST NOISE (Bruit en
créneaux)
Lorsque l'oscillateur est activé, un bruit rose est émis de manière
intermittente.
21
5
4
3
INTERVAL
WIDTH
Niveau
Temps
Sortie du bruit rose
Activez la touche BURST NOISE.

Fonctions Talkback et Oscillator
Manuel de référence
110
3Section ASSIGN
Permet de sélectionner le canal auquel le signal de l'oscillateur sera envoyé. Appuyez sur un des
trois onglets en bas de l'écran, puis sur la ou les touches correspondant aux canaux de cette section
(plusieurs sélections sont autorisées). Le voyant « ASSIGNED » est allumé en vert pour un onglet
contenant une sélection.
Appuyez sur la touche CLEAR ALL pour désactiver toutes les sélections.
NOTE
Dans le cas de la console CL3/CL1, les canaux indisponibles sur le modèle concerné ne
s'affichent pas.
4Section Meter (Indicateur de niveau)
Indique le niveau de sortie de l'oscillateur.
5Touche OSCILLATOR OUTPUT
Active ou désactive l'oscillateur.
3. Appuyez sur une touche du champ MODE pour sélectionner le type de signal
que vous souhaitez émettre.
4. Utilisez les boutons et les touches du champ de paramètres afin de régler les
paramètres de l'oscillateur.
Les paramètres affichés varient selon l'oscillateur sélectionné dans le champ MODE. Vous pouvez
actionner les boutons affichés dans le champ de paramètres à l'aide des boutons multifonctions
correspondants.
5. Appuyez sur une touche du champ ASSIGN pour spécifier le ou les canaux ou bus
d'entrée vers lesquels le signal de l'oscillateur sera envoyé (plusieurs sélections
sont autorisées).
6. Pour activer l'oscillateur, appuyez sur la touche OUTPUT afin de l'activer.
Le signal de l'oscillateur est envoyé au canal ou bus d'entrée sélectionné à l'étape 5. Lorsque vous
appuyez sur la touche une nouvelle fois, vous désactivez l'oscillateur.

Indicateurs de niveau
Manuel de référence
111
Indicateurs de niveau
Ce chapitre décrit l'écran METER, qui affiche les indicateurs de niveau d'entrée et de sortie de tous
les canaux. Il explique également les opérations relatives au bandeau de bargraphes MBCL proposé
en option.
Opérations dans l'écran METER
En accédant à l'écran METER, vous pouvez visualiser les niveaux d'entrée et de sortie de tous les canaux
à l'écran et modifier les points de mesure de l'indicateur de niveau (les points à partir desquels le niveau
est détecté sur la route du signal).
1. Dans la zone d'accès aux fonctions, appuyez sur le champ METER pour accéder
àl'écran METER.
Écran INPUT METER (Indicateur de niveau d'entrée)
Cet écran montre les indicateurs de niveau et les faders pour tous les canaux d'entrée.
NOTE
Dans le cas de la console CL3/CL1, les canaux indisponibles sur le modèle concerné ne
s'affichent pas.
Écran OUTPUT METER (Indicateur de niveau de sortie)
Cet écran montre les indicateurs de niveau et les faders pour tous les canaux de sortie.

Indicateurs de niveau
Manuel de référence
112
Onglets INPUT/OUTPUT
Utilisez ces onglets pour basculer entre les écrans INPUT METER et OUTPUT METER.
Affichage du niveau et de l'indicateur de niveau du fader
Cette zone affiche l'indicateur de niveau, le fader et la valeur de niveau pour chaque canal.
1Numéro de canal
Affiche le numéro du canal.
2Voyant d'écrêtage Σ
S'allume pour indiquer qu'un signal est écrêté à un endroit donné du canal.
3Voyant OVER
Ce voyant s'allumera si le signal est écrêté sur METERING POINT.
4Meter (Indicateur de niveau)
Cet indicateur affiche le niveau d'entrée ou de sortie du canal.
5Fader
Le niveau d'entrée est indiqué par la position du fader et par une valeur numérique (en dB) qui
apparaît directement sous le fader.
NOTE
Appuyez à un endroit quelconque de la zone de l'indicateur de niveau pour assigner
la banque de faders correspondante à la section Centralogic.
Affichage des faders de la section Centralogic
Cette zone affiche le niveau des faders actuellement définis dans la section Centralogic.
Champ METERING POINT (Point de mesure)
Sélectionnez une des options suivantes en tant que point de mesure à partir duquel le niveau
sera détecté.
■Pour INPUT METER
•PRE HPF.................... Directement avant le filtre passe-haut
•PRE FADER .............. Pré-fader (juste avant INPUT DELAY)
•POST ON................... Directement après la touche [ON]
■Pour OUTPUT METER
•PRE EQ ...................... Directement avant l'égaliseur
•PRE FADER .............. Directement avant le curseur
•POST ON................... Directement après la touche [ON]
NOTE
Sur les consoles CL3 et CL1, le point de mesure des canaux de sortie affecte également
le bandeau de bargraphes en option (MBCL).
Touche PEAK HOLD (Maintien de crête)
Activez cette touche pour maintenir l'indication de niveau de crête sur chaque
indicateur de niveau. Désactivez-la pour effacer l'indication de maintien de crête.
2. Si nécessaire, appuyez sur une touche dans le champ
METERING POINT pour changer le point de mesure.
Le point de mesure de l'indicateur de niveau peut être spécifié de manière indépendante pour
les canaux d'entrée et de sortie.
3. Si vous souhaitez maintenir les niveaux de crête de l'indicateur de niveau, appuyez
sur la touche PEAK HOLD pour l'activer.
Les opérations d'activation/désactivation de la touche PEAK HOLD affectent les canaux d'entrée
et de sortie aussi bien que le bandeau de bargraphes MBCL Lorsque vous désactivez cette touche,
les indications du niveau de crête maintenu sont effacées.
NOTE
Vous pouvez également affecter la fonction d'activation/désactivation de la touche PEAK HOLD
à une touche USER DEFINED (reportez-vous à la page 169).
1
4
5
2
3

Indicateurs de niveau
Manuel de référence
113
Utilisation d'un bandeau de bargraphes MBCL
(en option) sur la console CL3 ou CL1
Si le bandeau de bargraphes (MBCL) en option est installé sur la console CL3 ou CL1, vous serez toujours
en mesure d'afficher les niveaux de sortie des canaux MIX, MATRIX, STEREO, MONO et CUE.
Les indicateurs de niveau du MBCL affichent les niveaux de sortie par pas de 12 segments
(OVER, –3 dB, –6 dB, –9 dB, –12 dB, –15 dB, –18 dB, –24 dB, –30 dB, –40 dB, –50 dB, –60 dB).
Vous pouvez sélectionner le point de mesure (le point sur lequel le niveau est détecté) à partir des
choix suivants. Reportez-vous à la section « Opérations dans l'écran METER » à la page 111 pour
plus d'informations sur la modification du point de mesure.
•PRE EQ.......................Directement avant l'égaliseur
•PRE FADER...............Directement avant le curseur
•POST ON ...................Directement après la touche [ON]

Égaliseur graphique, effets et Premium Rack
Manuel de référence
114
Égaliseur graphique, effets
et Premium Rack
Ce chapitre explique comment utiliser l'égaliseur graphique, les effets et le Premium Rack intégrés.
À propos du rack virtuel
Les consoles de la série CL vous permettent d'utiliser l'égaliseur graphique (désigné par la suite par
« GEQ ») et les effets/processeurs intégrés pour modifier les signaux. Vous pouvez utiliser deux types
de GEQ : l'égaliseur 31BandGEQ, qui permet de paramétrer librement 31 bandes différentes (plages
de fréquence) et l'égaliseur Flex15GEQ, qui autorise le réglage de quinze des 31 bandes. Vous avez
également la possibilité de bénéficier de 54 types d'effets divers. Les consoles de la série CL intègrent
par ailleurs un Premium Rack, qui fait appel à la technologie VCM. Cette technologie modélise les
circuits analogiques au niveau des composants afin de reproduire des sons analogiques stupéfiants
de manière fidèle. Le Premium Rack propose six types de processeurs.
Pour utiliser un GEQ, un effet ou un Premium Rack, vous devez monter le GEQ, l'effet ou le Premium
Rack en question sur chaque rack virtuel, et assigner l'entrée et la sortie de ce rack à la route du signal
souhaitée. Autrement dit, cette opération revient à installer un processeur de signaux ou un périphérique
d'effets sur un véritable rack en utilisant des cordons de connexion pour le raccorder. Vous pouvez
monter un GEQ dans chacun des seize racks 1–16, un rack d'effets dans chacun des huit racks 1–8,
et un Premium Rack dans chacun des huit racks 1–8.
Il est possible d'utiliser un total de deux canaux d'entrée et de sortie par rack. (Cependant, si l'unité
« 31BandGEQ » est montée dans un rack, il n'y aura qu'un seul canal pour l'entrée et la sortie.)
La figure ci-après illustre le flux de signaux pour les racks virtuels. NOTE
La console CL propose un rack pour le montage d'un périphérique d'E/S (de la série Rio,
par exemple), de préamplis micro externes (Yamaha AD8HR, SB168-ES, etc.) et du rack virtuel
pour le GEQ, les effets et Premium Rack. Pour plus de détails, reportez-vous à la section
«Périphérique d'E/S et préampli micro externe » en page 138.
INSERT IN
PATCH
(OUTPUT CH)
PREMIUM
RACK IN
PATCH
EFFECT
RACK IN
PATCH
MIX INSERT IN 1-24
STEREO INSERT IN L,R,MONO(C)
24
3
CH INSERT IN 1-72{64,48}
MATRIX INSERT IN 1-8
8
STEREO OUT
L,R,MONO(C)
CH
INSERT OUT
1-72{64,48}
MIX
INSERT OUT
1-24
STEREO
INSERT OUT
L,R,MONO(C)
MATRIX
INSERT OUT
1-8
GEQ
RACK IN
PATCH
GEQ1 IN
A(L)/B(R)
GEQ2-16 IN
A(L)/B(R)
FX1 IN
A(L)/B(R)
FX2-8 IN
A(L)/B(R)
INSERT IN
PATCH
(INPUT CH)
FX1 OUT
A(L)/B(R)
FX2-8 OUT
A(L)/B(R)
PR 1-8 OUT
A(L)/B(R)
FX1-8 OUT
A(L)/B(R)
GEQ RACK1(GEQ1)
Flex15GEQ
METER RACK IN A
METER RACK IN B
METER RACK OUT A
METER RACK OUT B
GEQ RACK2-16(GEQ2-16) (same as GEQ RACK1)
EFFECT RACK2-8(FX2-8) (same as EFFECT RACK1)
EFFECT RACK1(FX1)
EFFECT
METER RACK IN L
METER RACK IN R
METER RACK OUT L
METER RACK OUT R
Flex15GEQ
METER RACK IN A
METER RACK IN B
METER RACK OUT A
METER RACK OUT B
EFFECT CUE
31BandGEQ
METER RACK IN METER RACK OUT
31BandGEQ
METER RACK IN METER RACK OUT
SLOT1 1-16
SLOT2 1-16
SLOT3 1-16
To MATRIX INSERT IN
To STEREO INSERT IN
To MIX INSERT IN
To CH INSERT IN
72
MATRIX OUT
1-8
MIX OUT
1-24
PR1 IN
A(L)/B(R)
PR2-8 IN
A(L)/B(R)
PR1 OUT
A(L)/B(R)
PR2-8 OUT
A(L)/B(R)
PREMIUM RACK2-8 (same as PREMIUM RACK1)
PREMIUM RACK1(PR1)
PROCESSOR
METER RACK IN L
METER RACK IN R
METER RACK OUT L
METER RACK OUT R
EFFECT CUE
SLOT1 1-16
SLOT2 1-16
SLOT3 1-16
GEQ1-16
OUT
A(L)/B(R)
OMNI IN 1-8
OMNI IN 1-8

Égaliseur graphique, effets et Premium Rack
Manuel de référence
115
Opérations liées au rack virtuel
Cette section explique comment monter un GEQ ou un effet sur le rack virtuel, puis assigner l'entrée
et la sortie du rack, à titre d'exemple.
1. Dans la zone d'accès aux fonctions, appuyez sur la touche RACK pour accéder
à l'écran VIRTUAL RACK (Rack virtuel).
2. Dans la partie supérieure de la fenêtre VIRTUAL RACK, appuyez sur l'onglet GEQ 1–8,
GEQ 9–16 ou EFFECT pour accéder au champ GEQ ou EFFECT.
1Onglets des racks
Permettent de sélectionner le type de rack à afficher sur l'écran. Choisissez parmi GEQ 1–8
et GEQ 9–16 (rack GEQ), EFFECT (rack d'effets) et PREMIUM (Premium Rack).
2Touche contextuelle de montage en rack
Appuyez sur cette touche pour ouvrir la fenêtre contextuelle RACK MOUNTER (Monteur de rack),
qui vous permet de sélectionner le type de rack que vous voulez monter.
3Touche de basculement SAFE (Sécurisé)
Active ou désactive la fonction Recall Safe pour le rack concerné. Les racks pour lesquels
la fonction Recall Safe est activée sont exclus des opérations de rappel.
4Touche INPUT PATCH
Appuyez sur cette touche pour ouvrir la fenêtre contextuelle CH SELECT, dans laquelle vous
pouvez sélectionner le chemin du signal assigné à l'entrée du rack. Le chemin sélectionné apparaît
sur la touche.
Si vous avez choisi le type EFFECT, deux touches (L/R) apparaîtront. Si le type est Flex15GEQ,
les touches A/B apparaîtront. Si le type est 31BandGEQ, une seule touche apparaîtra.
5Touche [OUTPUT PATCH]
Appuyez sur cette touche pour ouvrir la fenêtre contextuelle CH SELECT, dans laquelle vous
pouvez sélectionner le chemin du signal assigné à la sortie du rack. Le chemin sélectionné apparaît
sur la touche.
Si vous avez choisi le type EFFECT, deux touches (L/R) apparaîtront. Si le type est Flex15GEQ,
les touches A/B apparaîtront. Si le type est 31BandGEQ, une seule touche apparaîtra.
NOTE
Sur la console CL3/CL1, les champs INPUT PATCH/OUTPUT PATCH s'afficheront en étant
barrés d'une croix si le canal spécifié est indisponible sur le modèle concerné.
6Conteneur de racks
Affiche le contenu du rack. Ce conteneur varie en fonction du type de rack sélectionné dans
la fenêtre contextuelle RACK MOUNTER.
23 4 6 5
1
23 4 56
1

Égaliseur graphique, effets et Premium Rack
Manuel de référence
116
• Si rien n'est monté :
Appuyez sur cette zone pour ouvrir la fenêtre contextuelle RACK MOUNTER, dans laquelle
vous pouvez sélectionner le GEQ ou l'effet à monter dans le rack.
• Si l'égaliseur 31BandGEQ est monté :
Cette zone affiche les réglages de chaque bande, l'état d'activation/de désactivation du GEQ
et le niveau d'entrée/de sortie. Appuyez sur cette zone pour ouvrir la fenêtre contextuelle
GEQ EDIT (Édition du GEQ), dans laquelle vous pouvez modifier les réglages du GEQ.
• Si l'égaliseur Flex15GEQ est monté :
Cette zone affiche les réglages de chaque bande, l'état d'activation/désactivation du GEQ et les
niveaux d'entrée et de sortie pour A et B, respectivement. Appuyez sur cette zone pour ouvrir
la fenêtre contextuelle GEQ EDIT, dans laquelle vous pouvez modifier les réglages du GEQ
pour A et B.
• Si un effet est monté (rack EFFECT uniquement) :
Cette zone affiche le type d'effet, le nombre d'entrées et de sorties, l'état d'activation/désactivation
du contournement et le niveau d'entrée/sortie. Appuyez sur cette zone pour ouvrir la fenêtre
contextuelle EFFECT EDIT (Édition des effets), dans laquelle vous pouvez modifier les réglages
des effets.
7Indicateur de liaison
Indique qu'un rack impair et un rack pair de l'égaliseur 31BandGEQ, ou A et B de l'égaliseur
Flex15GEQ, sont liés l'un à l'autre.
3. Pour monter un GEQ ou un effet dans le rack, appuyez sur la touche de montage
en rack de ce rack.
La fenêtre contextuelle RACK MOUNTER s'affiche.
1Numéro de rack
Indique le numéro du rack sélectionné.
2Rack virtuel
Cette zone indique le GEQ ou l'effet sélectionné à l'aide des touches MODULE SELECT
(Sélection de module).
3MODULE SELECT
Servez-vous de ces touches pour sélectionner le GEQ ou l'effet qui sera monté en rack.
Chacune de ces touches est dotée d'une fonction précise.
•Touche BLANK (Vide).............Permet de supprimer le GEQ ou l'effet actuellement monté
dans le rack. Celui-ci sera alors vide.
•Touche 31BandGEQ.................Permet de monter un égaliseur 31BandGEQ dans le rack.
•Touche Flex15GEQ...................Permet de monter un égaliseur Flex15GEQ dans le rack.
•Touche EFFECT ........................Permet de monter un effet dans le rack.
NOTE
L'assignation d'entrée/sortie est annulée si vous modifiez l'élément monté dans un rack.
4Touche CANCEL
Annule les modifications que vous avez effectuées dans la fenêtre contextuelle RACK MOUNTER
puis ferme cette dernière.
5Touche OK
Applique les modifications que vous avez effectuées dans la fenêtre contextuelle RACK MOUNTER
puis ferme cette dernière.
NOTE
• Sachez que si vous supprimez un GEQ ou un effet monté dans un rack et fermez la fenêtre,
toutes les modifications apportées aux réglages des paramètres de ce GEQ ou de cet effet
seront annulées. Si vous n'avez pas encore fermé la fenêtre, vous pourrez récupérer les réglages
des paramètres en montant à nouveau le même GEQ ou effet.
• Vous pouvez également afficher la fenêtre contextuelle RACK MOUNTER en appuyant
sur un rack vide dans le champ GEQ/EFFECT.
7
43 5
21
43 5
21

Égaliseur graphique, effets et Premium Rack
Manuel de référence
117
4. Utilisez les touches MODULE SELECT pour sélectionner l'élément à monter,
puis appuyez sur la touche OK.
5. Pour sélectionner la source d'entrée d'un rack, appuyez sur la touche INPUT PATCH
de ce rack.
La fenêtre contextuelle CH SELECT s'ouvre, ce qui vous permet de sélectionner la source d'entrée
pour ce rack. Changez de liste selon les besoins et sélectionnez le canal de la source d'entrée que
vous souhaitez assigner.
Lorsque vous sélectionnez une source d'entrée dans la fenêtre contextuelle CH SELECT, une boîte
de dialogue vous invite à confirmer l'opération. Pour ce faire, appuyez sur la touche OK.
NOTE
• Vous pouvez configurer le système de manière à ce que la boîte de dialogue de confirmation
n'apparaisse pas (reportez-vous à la page 169).
• Normalement, vous pouvez spécifier deux canaux d'entrée pour chaque rack. Cependant,
si vous avez sélectionné 31BandGEQ, vous ne pourrez utiliser qu'un seul canal.
1Liste de sélection de catégorie
Sélectionne la catégorie de canal affichée dans la fenêtre contextuelle.
•MIX/MATRIX.................................. MIX 1–24, MATRIX 1–8 *1, *2
•ST/MONO......................................... STEREO L/R, MONO *1, *2
•INSERT OUT 1–32.......................... CH 1–32 *1
•INSERT OUT 33–64 ....................... CH 33–64 *1
•INSERT OUT 65–72 ....................... CH 65–72 *1
•INSERT OUT MIX/MATRIX ....... MIX 1–24, MATRIX 1–8
•INSERT OUT ST/MONO .............. STEREO L/R, MONO
*1. Cette liste n'apparaît pas pour GEQ 1-16 RACK.
*2. Non affiché pour PREMIUM 3–8 RACK. Affiché uniquement pour PREMIUM 1–2 RACK.
NOTE
Dans le cas de la console CL3/CL1, les canaux indisponibles sur le modèle concerné ne
s'affichent pas.
2Touches de sélection de canal
Utilisez ces touches pour sélectionner le canal de la source d'entrée.
3Touche CLOSE
Ferme la fenêtre contextuelle.
NOTE
Dans le cas du GEQ, son assignation à une sortie/entrée d'insertion entraîne l'affectation
automatique de l'autre point d'assignation au même rack. En outre, le mode d'insertion sera
automatiquement activé. Par ailleurs, si vous désactivez la sortie ou l'entrée d'insertion d'un
GEQ, l'autre point d'assignation est automatiquement désactivé, tout comme le mode d'insertion.
Pour plus d'informations sur l'entrée/sortie d'insertion, reportez-vous à la section « Insertion d'un
périphérique externe dans un canal » à la page 21.
6. Pour sélectionner la source de sortie d'un rack, appuyez sur la touche OUTPUT
de ce rack.
La fenêtre contextuelle CH SELECT s'ouvre, ce qui vous permet de sélectionner la destination
de sortie pour le rack. Basculez entre les éléments de la liste selon les besoins et sélectionnez
la destination de sortie que vous souhaitez utiliser.
Lorsque vous sélectionnez une destination de sortie dans la fenêtre contextuelle CH SELECT, une
boîte de dialogue vous invite à confirmer la modification. Pour ce faire, appuyez sur la touche OK.
NOTE
• Vous pouvez configurer le système de manière à ce que la boîte de dialogue de confirmation
n'apparaisse pas (reportez-vous à la page 169).
• En principe, vous pouvez spécifier deux canaux de sortie pour un rack. Mais si vous sélectionnez
l'égaliseur 31BandGEQ, vous ne pourrez utiliser qu'un seul canal.
2
31
3
2
1

Égaliseur graphique, effets et Premium Rack
Manuel de référence
118
1Liste de sélection de catégorie
Sélectionne la catégorie de canal affichée dans la fenêtre contextuelle.
•CH 1–32...................................... CH 1–32 *1, *2
•CH 33–64.................................... CH 33–64 *1, *2
•CH 65–72.................................... CH 65–72 *1, *2
•INSERT IN 1–32....................... CH 1–32 *1
•INSERT IN 33–64..................... CH 33–64 *1
•INSERT IN 65–72..................... CH 65–72 *1
•INSERT IN MIX/MATRIX..... MIX 1–24, MATRIX 1–8
•INSERT IN ST/MONO............ STEREO L/R, MONO
*1. Cette liste n'apparaît pas pour GEQ 1-16 RACK.
*2. Non affiché pour PREMIUM 3–8 RACK. Affiché uniquement pour PREMIUM 1–2 RACK.
NOTE
• Dans le cas de la console CL3/CL1, les canaux indisponibles sur le modèle concerné ne
s'affichent pas.
• Si vous utilisez les données de réglage de la console CL5 sur les unités CL3/CL1 ou les données
de réglage de la console CL3 sur le modèle CL1, les touches s'afficheront en étant barrées d'une
croix si elles sont affectées à un canal non existant sur le modèle concerné.
2Touches de sélection de canal
Utilisez ces touches pour sélectionner la destination de sortie.
3Touche CLOSE
Ferme la fenêtre contextuelle.
7. Pour activer/désactiver la fonction Recall Safe d'un rack, appuyez sur la touche
SAFE de ce rack.
Si la fonction Recall Safe est activée sur un rack, le contenu et les paramètres relatifs à ce rack
ne seront pas modifiés au rappel de scène. Pour plus d'informations sur la fonction Recall Safe,
reportez-vous à la section « Utilisation de la fonction Recall Safe » à la page 88.
Sachez que les réglages Recall Safe de chaque rack ne conservent pas les assignations d'entrée/
sortie pour ce rack. Les réglages Recall Safe pour l'assignation doivent être effectués sur la source
d'entrée ou le canal de sortie de destination.
NOTE
Le type de GEQ, d'effet ou de rack Premium monté dans chaque rack, les réglages de
paramètres et les réglages d'assignation de la source d'entrée et la destination de sortie y
afférents sont sauvegardés en tant que partie de la scène.
Opérations liées à l'égaliseur graphique
À propos de l'EQ graphique
La console de série CL vous permet de monter un GEQ dans les racks GEQ 1–16 et de l'assigner à la
sortie et à l'entrée d'insertion d'un canal MIX/MATRIX ou STEREO/MONO. Vous pouvez également
le monter dans les racks EFFECT 1–8 (FX 1–8) et l'assigner à la sortie/l'entrée d'insertion d'un canal
d'entrée, MIX/MATRIX ou STEREO/MONO. Le gain de chaque bande peut être réglé à l'aide des
faders et des touches [ON] de la section Centralogic.
Les deux types suivants de GEQ sont proposés.
■31BandGEQ
Il s'agit d'un GEQ à 31 bandes monaural. Chaque bande
a une largeur d'1/3 octave, la plage de gain réglable est
de ±15 dB et le gain des 31 bandes peut être réglé.
Si un égaliseur 31BandGEQ est monté dans un rack,
vous ne pourrez utiliser qu'un seul canal d'entrée
et de sortie pour ce rack.
■Flex15GEQ
Il s'agit d'un GEQ à 15 bandes monaural. Chaque bande
a une largeur d'1/3 octave et la plage de gain réglable est
de ±15 dB. L'égaliseur Flex15GEQ vous permet de régler le
gain de quinze bandes parmi les 31 que compte l'égaliseur
31bandGEQ. (Une fois que vous avez utilisé quinze bandes
de réglage, vous ne pouvez plus régler le gain d'une autre bande tant que vous n'avez pas réinitialisé une
bande précédemment ajustée sur le réglage neutre.)
Un rack pour lequel le GEQ Flex15est sélectionné possède deux unités Flex15GEQ (représentées
respectivement par « A » et « B ») montées sur ce rack et autorise l'utilisation de deux canaux d'entrée
et de sortie. Si vous montez un Flex15GEQ dans chaque rack, vous pourrez utiliser jusqu'à 48 GEQ
simultanément.
Insertion d'un GEQ dans un canal
Cette section explique comment insérer un GEQ dans le canal sélectionné en vue de l'utiliser.
1. Reportez-vous aux étapes 1–6 de la section « Opérations liées au rack virtuel »
àlapage 115 pour monter un GEQ dans un rack et régler sa source d'entrée
et sa destination de sortie.
Le rack qui apparaît dans le champ GEQ indique les réglages approximatifs du GEQ et les niveaux
d'entrée et de sortie. Un rack sur lequel un Flex15GEQ est monté affiche des informations sur
les deux unités GEQ.
NOTE
Si vous utilisez une source stéréo, vous pouvez monter un égaliseur Flex15GEQ ou deux unités
31BandGEQ dans des racks pair/impair adjacents. Cela vous permettra de lier ces deux unités
GEQ à un stade ultérieur.
INPUT
31BandGEQ
OUTPUT
Rack
INPUT
Flex15GEQ (B)
Flex15GEQ (A)
OUTPUT
Rack

Égaliseur graphique, effets et Premium Rack
Manuel de référence
119
2. Dans le champ GEQ ou EFFECT, appuyez sur le rack dans lequel vous avez monté
le GEQ.
La fenêtre contextuelle GEQ apparaît, ce qui vous permet de modifier les paramètres du GEQ.
NOTE
Les fenêtres contextuelles pour les égaliseurs 31BandGEQ et Flex15GEQ sont quasiment
identiques. Cependant, l'égaliseur GEQ Flex15 dispose individuellement de deux unités GEQ
(A et B), montées sur un seul rack.
1Onglets de sélection de rack
Permettent de naviguer entre les éléments GEQ 1–8, GEQ 9–16 ou EFFECT1–8
. Dans le cas d'un
rack sur lequel un égaliseur Flex15GEQ est monté, les onglets sont divisés en xA et xB (x étant le
numéro de rack).
2Touche INPUT PATCH
Ouvre la fenêtre contextuelle CH SELECT, qui vous permet de sélectionner la source d'entrée
du rack. Le fonctionnement est identique à celui de la touche INPUT PATCH du champ GEQ.
3Touche OUTPUT PATCH
Ouvre la fenêtre contextuelle CH SELECT, qui vous permet de sélectionner la destination de sortie
du rack. Le fonctionnement est identique à celui de la touche OUTPUT PATCH du champ GEQ.
4Touche GEQ LINK
Assure la liaison des unités GEQ adjacentes.
Dans le cas d'un égaliseur 31bandGEQ, les unités GEQ installées dans des racks pair/impair
adjacents sont liées. Dans le cas d'un Flex15GEQ, les unités GEQ(A) et GEQ(B) au sein d'un
même rack seront liées.
NOTE
La touche GEQ LINK s'affiche uniquement lorsque la liaison est possible.
5Touche FLAT (Plat)
Réinitialise toutes les bandes du GEQ actuellement sélectionné sur 0 dB.
6Touche GEQ ON/OFF (Activation/désactivation de l'égaliseur graphique)
Active ou désactive le GEQ actuellement sélectionné.
3. Si vous utilisez une source stéréo, liez les deux unités GEQ.
Vous pourrez utiliser la touche GEQ LINK si vous avez sélectionné un égaliseur 31BandGEQ
ou Flex15GEQ pour des racks pair/impair adjacents. Lorsque vous activez cette touche, la fenêtre
contextuelle suivante apparaît. Pour activer la liaison, appuyez sur une touche quelconque autre
que CANCEL. La fenêtre contextuelle contient les éléments suivants :
1Touche GEQ x➞y (« x » et « y » forment le numéro du rack ou le numéro de rack
et la lettre alphabétique A ou B).
Les paramètres de « x » seront copiés sur « y » puis liés.
2Touche GEQ y➞x
Les paramètres de « y » seront copiés sur « x » puis liés.
3Touche RESET BOTH (Réinitialiser les deux)
Les paramètres des deux racks seront initialisés puis liés.
4Touche CANCEL
Annule le lien et referme la fenêtre contextuelle.
Lorsque vous liez des unités GEQ, un symbole apparaît dans le champ GEQ pour indiquer
l'état de liaison.
4. Appuyez sur la touche GEQ ON/OFF pour activer le GEQ.
Une fois le GEQ activé, réglez ses bandes.
Pour plus de détails sur les opérations liées au GEQ, reportez-vous à la section « Utilisation du
31BandGEQ » à la page 120 ou « Utilisation du Flex15GEQ » à la page 121.
NOTE
Vous pouvez voir les niveaux d'entrée et de sortie du GEQ monté dans le rack dans
le champ GEQ.
2 3 4 5 6
1
1
2
3
4

Égaliseur graphique, effets et Premium Rack
Manuel de référence
120
Utilisation du 31BandGEQ
Servez-vous des faders 1–8 et les touches [ON] de la section Centralogic pour contrôler l'égaliseur
31BandGEQ.
1. Reportez-vous aux étapes 1–6 de la section « Opérations liées au rack virtuel »
àlapage 115 pour monter un égaliseur 31BandGEQ dans un rack et régler
sa source d'entrée et sa destination de sortie.
Le rack dans lequel l'égaliseur 31BandGEQ est monté affiche les réglages approximatifs
et les niveaux d'entrée et de sortie.
2. Dans le champ GEQ ou EFFECT, appuyez sur le rack dans lequel vous avez monté le
31BandGEQ.
La fenêtre contextuelle GEQ apparaît. Dans la fenêtre contextuelle GEQ, vous pouvez utiliser
les onglets pour basculer entre les huit racks.
1Graphique de l'EQ
Affiche la réponse approximative de l'égaliseur 31BandGEQ actuel.
2Faders
Indiquent le degré d'accentuation et de coupure pour chacune des bandes de l'égaliseur
31BandGEQ. Les valeurs réelles sont affichées dans les cases numériques situées en-dessous.
3Champ FADER ASSIGN (Affectation de fader)
Dans ce champ, vous pouvez sélectionner le groupe de bandes qui sera contrôlé par les faders
de la section Centralogic.
3. Appuyez sur la touche GEQ ON/OFF pour activer l'égaliseur 31BandGEQ.
4. Appuyez sur une des touches du champ FADER ASSIGN pour sélectionner le groupe
de bandes que vous contrôlerez à l'aide des faders de la section Centralogic.
Les touches du champ FADER ASSIGN correspondent aux groupes de bandes suivants :
Lorsque vous appuyez sur une de ces touches, les faders des bandes sélectionnées sur l'écran
deviennent blancs et les numéros des faders correspondants dans la section Centralogic s'affichent.
Vous pouvez alors utiliser les faders de la section Centralogic pour contrôler la bande.
NOTE
L'opération ci-dessus est possible même si la section Centralogic est verrouillée. Lorsque vous
désactivez la touche dans le champ FADER ASSIGN, elle se verrouille.
5. Actionnez les faders de la section Centralogic.
La plage de fréquences correspondante est soit accentuée soit atténuée.
NOTE
Lorsqu'un fader de la section Centralogic est réglé en position centrale (neutre), l'indicateur de la
touche [ON] correspondante s'éteint. Ceci indique que la bande correspondante n'est pas en cours
de modification. Si vous élevez ou abaissez le fader, même légèrement, la touche [ON] s'allume,
indiquant par là que cette bande a été modifiée. Si vous appuyez sur une touche [ON] allumée,
celle-ci s'éteindra, et la bande correspondante reviendra immédiatement sur un état plat.
6. Répétez les étapes 4 et 5 pour régler chaque bande.
NOTE
Lorsque vous basculez vers un autre écran ou rack, les affectations des faders dans la section
Centralogic sont désactivées de force. Cependant, si vous affichez à nouveau le même rack, les
bandes que vous étiez en train de commander seront automatiquement affectées à ces faders.
7. Lorsque vous avez terminé les réglages, désactivez les touches du champ
FADER ASSIGN.
Les faders et les touches [ON] de la section Centralogic retrouvent alors leur fonction précédente.
NOTE
Lorsque vous fermez la fenêtre contextuelle GEQ, les touches situées dans le champ
FADER ASSIGN se désactivent automatiquement.
8. Si vous voulez copier les réglages de l'égaliseur 31BandGEQ actuellement affichés
dans le GEQ d'un autre rack ou initialiser les réglages, utilisez les touches outils
en haut de la fenêtre contextuelle.
Pour plus de détails sur l'utilisation de ces touches, reportez-vous à la section « Utilisation
des touches outils » dans le mode d'emploi fourni séparément.
NOTE
• Seuls les réglages de l'égaliseur 31BandGEQ utilisant quinze bandes ou moins
peuvent être copiés sur un égaliseur Flex15GEQ.
• Vous pouvez enregistrer et rappeler les réglages du GEQ à tout moment à l'aide
de la bibliothèque dédiée.
1
2
3
20–100 Huit bandes 20,0 Hz–100 Hz
63–315 Huit bandes 63,0 Hz–315 Hz
200–1k Huit bandes 200 Hz–1,00 kHz
630–3.15k Huit bandes 630 Hz–3,15 kHz
2k–10k Huit bandes 2,00 kHz–10,0 kHz
4k–20k Huit bandes 4,00 kHz–20,0 kHz

Égaliseur graphique, effets et Premium Rack
Manuel de référence
121
Utilisation du Flex15GEQ
Utilisez les faders 1–8 et les touches [ON] de la section Centralogic pour contrôler l'égaliseur Flex15GEQ.
1. Reportez-vous aux étapes 1–6 de la section « Opérations liées au rack virtuel »
àlapage 115 pour monter un égaliseur Flex15GEQ dans un rack et régler sa source
d'entrée et sa destination de sortie.
Un rack sur lequel un égaliseur Flex15GEQ est monté affiche des informations sur les deux unités GEQ.
NOTE
Lorsque vous montez un égaliseur Flex15GEQ, deux unités 31BandGEQ mono sont placées
dans un même rack. Cependant, un total de quinze bandes peut être réglé pour chaque unité.
2. Appuyez sur le rack dans lequel vous avez monté l'égaliseur Flex15GEQ.
La fenêtre contextuelle GEQ pour GEQ(A) ou GEQ(B) apparaît.
Cette fenêtre est identique à celle de l'égaliseur 31BandGEQ, hormis le fait que la zone de
paramètre AVAILABLE BANDS (Bandes disponibles) indique le nombre en temps réel de bandes
supplémentaires (15 au maximum) pouvant être contrôlées dans le GEQ actuellement sélectionné.
Dans le cas d'un rack dans lequel un égaliseur Flex15GEQ est monté, les onglets de basculement
entre les racks sont divisés en xA et xB (x étant le numéro de rack).
3. Appuyez sur la touche GEQ ON/OFF pour activer l'égaliseur Flex15GEQ.
4. Appuyez sur une des touches du champ FADER ASSIGN pour sélectionner le groupe
de bandes que vous contrôlerez à l'aide des faders de la section Centralogic.
Pour plus de détails sur les bandes correspondant à chaque touche du champ FADER ASSIGN,
reportez-vous à l'étape 4 de la section « Utilisation du 31BandGEQ » à la page 120.
Lorsque vous appuyez sur une de ces touches, les faders des bandes sélectionnées sur l'écran
tactile deviennent blancs et les numéros des faders correspondants dans la section Centralogic
s'affichent. Vous pouvez alors utiliser les faders de la section Centralogic pour contrôler la bande.
NOTE
L'opération ci-dessus est possible même si la section Centralogic est verrouillée. Lorsque vous
désactivez la touche dans le champ FADER ASSIGN, les faders reviennent à l'état verrouillé.
5. Actionnez les faders de la section Centralogic.
Pour chacune des deux unités (A et B) de l'égaliseur Flex15GEQ, il est possible de contrôler un total
de quinze bandes.
La zone de paramètre AVAILABLE BANDS du champ FADER ASSIGN indique le nombre
en temps réel de bandes supplémentaires pouvant être contrôlées dans le GEQ actuellement
sélectionné. Si vous avez utilisé les quinze bandes disponibles, vous devez faire revenir l'une
de ces bandes en position neutre avant de pouvoir utiliser une autre bande.
NOTE
• La touche [ON] s'allumera si vous augmentez ou abaissez un fader, même de la manière
la plus ténue possible. Elle indique que la bande correspondante a été modifiée.
• Pour remettre rapidement une bande accentuée ou coupée en position neutre, appuyez
sur la touche [ON] correspondante de la touche Centralogic afin de l'éteindre.
6. Répétez les étapes 4 et 5 pour régler jusqu'à quinze bandes.
NOTE
Lorsque vous basculez vers un autre écran, les affectations des faders dans la section Centralogic
sont désactivées de force. Cependant, si vous affichez le même rack à nouveau, les bandes que
vous étiez en train de commander seront automatiquement affectées à ces faders.
7. Lorsque vous avez terminé les réglages, désactivez les touches du champ
FADER ASSIGN.
Les faders et les touches [ON] de la section Centralogic retrouvent alors leur fonction précédente.
NOTE
Lorsque vous fermez la fenêtre contextuelle GEQ, les touches situées dans le champ
FADER ASSIGN se désactivent automatiquement.
8. Si vous voulez copier les réglages de l'égaliseur Flex15GEQ actuellement affichés
dans le GEQ d'un autre rack ou initialiser les réglages, utilisez les touches outils
en haut de la fenêtre contextuelle.
Pour plus de détails sur l'utilisation de ces touches, reportez-vous à la section « Utilisation
des touches outils » dans le mode d'emploi fourni séparément.
NOTE
Vous pouvez enregistrer et rappeler les réglages du GEQ à l'aide de la bibliothèque dédiée.

Égaliseur graphique, effets et Premium Rack
Manuel de référence
122
À propos des effets internes
Les effets internes de la console de série CL peuvent être montés sur les racks EFFECT 5–8 et assignés
à la sortie d'un canal de sortie ou à l'entrée d'un canal d'entrée ou encore insérés dans un canal.
Pour chaque effet monté dans un rack, vous pouvez choisir un des 54 types d'effets.
Avec les réglages par défaut, les signaux provenant des canaux MIX 17–24 sont transmis aux entrées
des racks 1–8 et émis sur les canaux ST IN 1–8 (L/R).
NOTE
Certains types d'effets peuvent uniquement être montés sur les racks 1, 3, 5 ou 7.
Pour utiliser un effet interne via les fonctions d'envoi et de retour, affectez la sortie d'un canal MIX
à l'entrée de l'effet et attribuez la sortie de l'effet à un canal d'entrée. Dans ce cas, le canal de sortie
correspondant est utilisé comme canal maître pour l'envoi d'effet, et le canal d'entrée comme canal
de retour d'effet.
Alternativement, vous pouvez affecter l'entrée et la sortie d'un effet interne à la sortie ou l'entrée
d'insertion d'un canal de votre choix (à l'exception d'un canal ST IN), de sorte à insérer l'effet
dans ce canal.
Les effets internes sont classés en deux groupes : les effets de « type STEREO » (2 entrées/2 sorties),
qui traitent les signaux d'entrée des canaux L/R séparément ; et les effets de « type MIX » (1 entrée/
2 sorties), qui mixent les deux canaux avant de les traiter.
Si les signaux sont affectés aux deux entrées L et R d'un effet, le mode de traitement des canaux L/R
variera selon que vous avez sélectionné un type d'effet stéréo ou un type d'effet de mixage, comme
indiqué ci-dessous.
■Effets de type STEREO
■Effets de type MIX
Si un signal est affecté à une seule entrée d'un effet à deux entrées, il sera traité comme entrée mono/
sortie stéréo, quel que soit le type d'effet sélectionné, qu'il s'agisse d'un type d'effet stéréo ou d'un type
d'effet de mixage. Veuillez toutefois noter que cela ne s'applique pas à COMP276, COMP276S, COMP260,
COMP260S, EQUALIZER601 et OPENDECK.
Utilisation d'un effet interne via une configuration d'envoi
et de retour
Cette section explique les modalités d'utilisation d'un bus MIX comme bus d'envoi d'effet et d'un canal
ST IN comme canal de retour d'effet, en vue d'utiliser l'effet dans une configuration d'envoi et de retour.
NOTE
• Si vous voulez utiliser un bus MIX comme bus d'envoi d'effet, sélectionnez « VARI » comme type
de bus. Ceci vous permet de régler le niveau d'envoi pour chaque canal d'entrée séparément.
• Si vous souhaitez utiliser l'entrée vers un effet en stéréo, il peut s'avérer pratique d'affecter le bus
MIX de destination de l'envoi vers l'effet stéréo. (Pour plus d'informations sur les affectations
de bus, reportez-vous à la page 48.)
1. Exécutez les étapes 1–3 de la section « Opérations liées au rack virtuel » à la page 115
pour monter un effet dans un rack.
Le rack dans lequel un effet est monté indique le type d'effet utilisé par ce dernier, le nombre
d'entrées et de sorties et les niveaux avant et après l'effet.
OUTPUT PATCH
INPUT PATCH
EFFECT
EFFECT
EFFECT
EFFECT
Rack 2
Rack 7
Rack 8
Sortie du canal
de sortie
Entrée du canal
d'entrée
Rack 1
EFFECT
Sortie d'insertion
du canal souhaité*
Entrée d'insertion
du canal souhaité*
* À l'exclusion d'un canal ST IN
INPUT L EFFECT L L RETURN
INPUT R EFFECT R R RETURN
INPUT L L RETURN
INPUT R
EFFECT
R RETURN
L RETURN
EFFECT
R RETURN
INPUT
L ou R

Égaliseur graphique, effets et Premium Rack
Manuel de référence
123
2. Appuyez sur la touche INPUT PATCH L pour ouvrir la fenêtre contextuelle
CH SELECT et sélectionnez un canal MIX en tant que source d'entrée du rack.
Pour plus de détails sur la fenêtre contextuelle CH SELECT, reportez-vous à l'étape 5 de la section
«Opérations liées au rack virtuel » à la page 115. La sortie du canal MIX que vous utilisez comme
envoi de l'effet est à présent assignée à l'entrée L de l'effet.
Si vous utilisez une source stéréo, affectez les signaux L/R du canal MIX stéréo respectivement aux
entrées L/R du rack.
3. Appuyez sur la touche OUTPUT PATCH L pour ouvrir la fenêtre contextuelle
CH SELECT et sélectionnez l'entrée L du canal ST IN souhaité en tant que
destination de sortie du rack.
Pour plus de détails sur la fenêtre contextuelle CH SELECT, reportez-vous à l'étape 6 de la section
«Opérations liées au rack virtuel » à la page 115. L'entrée L du canal ST IN utilisé comme canal
de retour d'effet est à présent affectée à la sortie L de cet effet.
Si vous utilisez la sortie de l'effet en stéréo, affectez l'entrée R du même canal ST IN vers la sortie R
du rack de la même manière.
NOTE
Vous pouvez sélectionner plusieurs destinations de sortie pour l'effet.
4. Appuyez sur le rack dans lequel vous avez monté l'effet.
La fenêtre contextuelle EFFECT (Effet) apparaît, ce qui vous permet de modifier les paramètres
de l'effet.
1Touches INPUT PATCH
Appuyez sur ces touches pour ouvrir la fenêtre contextuelle CH SELECT. Le fonctionnement
est identique à celui de la touche INPUT du champ GEQ.
2Touches OUTPUT PATCH
Appuyez sur ces touches pour ouvrir la fenêtre contextuelle CH SELECT. Le fonctionnement
est identique à celui de la touche OUTPUT du champ GEQ.
3Indicateurs de niveau d'entrée/de sortie
Indiquent le niveau des signaux avant et après l'effet.
4Bouton MIX BAL. (Balance de mixage)
Règle la balance entre le son d'origine et le son de l'effet inclus dans le signal de sortie provenant
de l'effet. Si vous appuyez sur ce bouton pour le sélectionner, vous pourrez le régler à l'aide du
bouton multifonction correspondant.
5. Si nécessaire, utilisez le bouton multifonction pour ajuster le bouton MIX BAL.
Règle la balance entre le son d'origine et le son de l'effet inclus dans le signal de sortie provenant
de l'effet. Ce paramètre est disponible pour tous types d'effets.
Si vous utilisez l'effet via une configuration d'envoi et de retour, réglez ce paramètre sur 100 %
(son de l'effet uniquement).
NOTE
Pour plus d'informations sur le réglage des paramètres des effets, reportez-vous à la section
«Édition des paramètres d'effet interne » à la page 125.
6. Pour régler le niveau d'envoi de l'effet d'un canal d'entrée, utilisez les touches
de sélection de banque de la section Centralogic pour accéder à l'écran OVERVIEW
contenant le canal d'entrée que vous souhaitez contrôler.
3
4
1
2

Égaliseur graphique, effets et Premium Rack
Manuel de référence
124
7. Utilisez les touches MIX1-16, MIX17-24 et MATRIX de la section SELECTED
CHANNEL du panneau supérieur de sorte que le champ SEND affiche le bus MIX
assigné en tant qu'effet d'envoi.
Vous pouvez également utiliser les touches MIX1-16, MIX17-24 et MATRIX sur l'écran
SELECTED CHANNEL VIEW pour changer l'affichage de bus.
8. Appuyez sur le bouton TO MIX SEND LEVEL correspondant au bus MIX souhaité
et tournez le bouton multifonction pour régler le niveau d'envoi du signal transmis
par chaque canal au bus MIX.
Dans cet état, vous pouvez régler le niveau d'envoi du signal transmis depuis le canal d'entrée
à l'effet interne. Vous pouvez spécifier le niveau de tous les autres canaux d'entrée de la
même manière.
Si vous appuyez à nouveau sur le bouton sélectionné, la fenêtre contextuelle MIX SEND (8ch)
pour le bus MIX de destination de l'envoi s'affichera. Cette fenêtre contient des commutateurs
d'activation/désactivation des signaux transmis depuis chaque canal au bus correspondant et vous
permet de sélectionner le point d'envoi (PRE ou POST) (reportez-vous à la page 41).
NOTE
À ce stade, assurez-vous que le niveau d'envoi depuis le canal ST IN que vous avez sélectionné
à l'étape 3 vers le bus MIX correspondant est réglé sur –∞ dB. Si vous augmentez ce niveau
d'envoi, la sortie de l'effet sera renvoyée vers l'entrée du même effet, ce qui risque de provoquer
une oscillation.
9. Pour régler le niveau principal de l'envoi d'effet, appelez le canal MIX spécifié
en tant que source d'entrée du rack à l'étape 2 de la section Centralogic et réglez
le fader correspondant.
Spécifiez le niveau sur la valeur la plus élevée possible en évitant toutefois que le signal post-effet
n'atteigne le point de surcharge.
NOTE
Les niveaux d'entrée et sortie de l'effet sont affichés par les indicateurs de niveau d'entrée/sortie
situés dans le coin supérieur droit de la fenêtre contextuelle EFFECT.
10. Pour régler le niveau de retour de l'effet, utilisez le canal ST IN sélectionné en tant
que destination de sortie du rack à l'étape 3.
Insertion d'un effet interne dans un canal
Cette section explique comment insérer un effet dans un canal en affectant l'entrée/la sortie de l'effet
interne respectivement à l'entrée/la sortie du canal de votre choix (à l'exception d'un canal ST IN).
1. Exécutez les étapes 1–3 de la section « Opérations liées au rack virtuel » à la page 115
pour monter un effet dans un rack.
Le rack dans lequel un effet est monté indique le type d'effet utilisé par ce dernier, le nombre
d'entrées et de sorties et les niveaux avant et après l'effet.
2. Appuyez sur le côté L de la touche INPUT PATCH pour ouvrir la fenêtre contextuelle
CH SELECT et sélectionnez la sortie d'insertion d'un canal en tant que
source d'entrée.
Pour plus de détails sur la fenêtre contextuelle CH SELECT, reportez-vous à l'étape 5 de la section
«Opérations liées au rack virtuel » à la page 115. La sortie d'insertion est à présent affectée
à l'entrée L de l'effet.
3. Appuyez sur le côté L de la touche OUTPUT PATCH pour ouvrir la fenêtre
contextuelle CH SELECT et sélectionnez l'entrée d'insertion du même canal en tant
que destination de sortie.
Pour plus de détails sur la fenêtre contextuelle CH SELECT, reportez-vous à l'étape 6 de la section
«Opérations liées au rack virtuel » à la page 115. L'entrée d'insertion est à présent affectée
à la sortie L de l'effet.
Lorsque vous insérez un effet dans un canal disposant d'une source stéréo, affectez la sortie/l'entrée
d'insertion du canal R respectivement à l'entrée et à la sortie R.
4. Utilisez les touches de sélection des banques de la section Centralogic pour accéder
à l'écran OVERVIEW contenant le canal dans lequel vous avez inséré l'effet.
5. Appuyez sur le champ INSERT/DIRECT OUT pour accéder à la fenêtre contextuelle
INSERT/DIRECT OUT.
Vérifiez que le rack que vous avez inséré dans les ports d'entrée et de sortie est sélectionné.
Pour plus d'informations sur l'entrée/sortie d'insertion, reportez-vous à la section « Insertion
d'un périphérique externe dans un canal » à la page 21.
6. Activez la touche INSERT ON/OFF pour le canal dans lequel vous souhaitez
insérer l'effet.
Si cette touche est éteinte, appuyez dessus pour l'activer. Dans cet état, l'insertion d'effet est activée
pour le canal correspondant.
7. Dans la zone d'accès aux fonctions, appuyez sur la touche RACK pour accéder à la
fenêtre VIRTUAL RACK et utilisez l'onglet EFFECT pour afficher le champ EFFECT.
8. Appuyez sur le rack d'effets que vous avez inséré dans le canal. La fenêtre
contextuelle EFFECT apparaît.
Dans cette fenêtre contextuelle, vous pouvez modifier les paramètres d'effet.
9. Sélectionnez le type d'effet et éditez les paramètres d'effet.
Pour plus de détails sur la modification des paramètres d'effet, reportez-vous à la section
« Édition des paramètres d'effet internes ».
NOTE
• Les niveaux avant et après l'effet sont signalés par les indicateurs de niveau d'entrée et de sortie
situés dans le coin supérieur droit de la fenêtre contextuelle EFFECT.
• Réglez le niveau principal de l'envoi d'effet et les paramètres d'effet de manière à ce que le signal
n'atteigne pas le point de surcharge au niveau de l'entrée ou de la sortie de l'effet.
10. À l'aide du fader du canal sélectionné en tant que destination de sortie du rack
à l'étape 3, réglez le niveau selon les besoins.

Égaliseur graphique, effets et Premium Rack
Manuel de référence
125
Édition des paramètres d'effet interne
Cette section vous explique comment changer le type d'effet et éditer les paramètres correspondants.
1. Exécutez les étapes 1–3 de la section « Opérations liées au rack virtuel » à la page 115
pour monter un effet dans un rack.
Un rack dans lequel un effet est monté affiche les informations suivantes.
1Titre/type d'effet
Cette zone affiche le titre et le type de l'effet utilisé, accompagnés d'un graphique. Le nombre
de canaux d'entrée/sortie (1 IN/2 OUT ou 2 IN/2 OUT) de cet effet est également indiqué.
2Indicateurs de niveau d'entrée/sortie
Indiquent le niveau des signaux avant et après l'effet.
2. Appuyez sur le rack dans lequel est monté l'effet à éditer.
La fenêtre contextuelle EFFECT apparaît, ce qui vous permet de modifier les paramètres de l'effet.
Dans la fenêtre contextuelle EFFECT, vous pouvez utiliser les onglets pour basculer entre les huit
racks (EFFECT 1 – EFFECT 8).
1Touches INPUT PATCH
Appuyez sur ces touches pour ouvrir la fenêtre contextuelle CH SELECT.
2Touches OUTPUT PATCH
Appuyez sur ces touches pour ouvrir la fenêtre contextuelle CH SELECT.
3Champ de type d'effet
Affiche le titre et le type de l'effet utilisé, accompagnés d'un graphique. Le nombre de canaux
d'entrée et sortie (1 IN/2 OUT ou 2 IN/2 OUT) de cet effet est également indiqué. Appuyez
sur ce champ pour ouvrir la fenêtre contextuelle EFFECT TYPE, dans laquelle vous pouvez
sélectionner le type d'effet.
4Touche EFFECT CUE (Cue de l'effet)
Permet de contrôler le cue-monitor de la sortie de l'effet actuellement affiché. Cette fonction Cue
est uniquement valide lorsque cet écran est affiché. Le cue est automatiquement annulé lorsque
vous changez d'écran.
5Champ des paramètres spéciaux
Affiche les paramètres spéciaux spécifiques à certains types d'effets.
6Touche BYPASS (Contourner)
Contourne temporairement l'effet.
7Indicateurs de niveau d'entrée/sortie
Indiquent le niveau des signaux avant et après l'effet.
8Champ des paramètres d'effet
Cette zone affiche les paramètres du type d'effet actuellement sélectionné. Lorsque vous
appuyez sur un bouton de ce champ, vous pouvez utiliser les boutons multifonctions pour
contrôler la rangée horizontale correspondante de boutons.
Vous pouvez également effectuer des réglages précis en faisant pivoter un bouton tout
en le maintenant enfoncé.
9Onglets de sélection de rack
Utilisez ces onglets pour naviguer parmi les éléments EFFECT 1–8.
1 2
7
6
1
9
8
243 5

Égaliseur graphique, effets et Premium Rack
Manuel de référence
126
3. Pour modifier le type d'effet, appuyez sur le champ du type d'effet pour ouvrir
la fenêtre contextuelle EFFECT TYPE (Type d'effet).
Appuyez sur un nouveau type d'effet pour le sélectionner.
NOTE
• Vous pouvez également modifier le type d'effet en rappelant un réglage de bibliothèque.
• Les types d'effet « HQ.PITCH » et « FREEZE » peuvent uniquement être utilisés dans le rack 1,
3, 5 ou 7. Par ailleurs, même si vous copiez ces deux types d'effet, vous ne serez pas en mesure
de les coller dans les racks 2, 4, 6 ou 8.
4. Pour éditer les paramètres d'effet, appuyez sur un bouton du champ des
paramètres d'effet pour le sélectionner, puis tournez le bouton multifonction
correspondant.
NOTE
Pour plus de détails sur les paramètres de chaque type d'effet, reportez-vous aux annexes
(reportez-vous à la page 233).
5. Éditez les réglages du champ des paramètres spéciaux selon vos besoins.
Pour certains types d'effet, des paramètres tels que les suivants apparaissent dans le champ
des paramètres spéciaux.
■TEMPO
Ce champ apparaît lors de la sélection d'un effet de type tempo ou modulation.
1Touche MIDI CLK (Horloge MIDI)
Lorsque vous activez cette touche, le paramètre BPM (Temps
par minute) de cet effet est réglé en fonction du tempo de l'horloge
de synchronisation MIDI provenant du port MIDI.
■PLAY/REC (Lecture/Enregistrement)
Ce champ apparaît lors de la sélection de l'élément FREEZE en tant que type d'effet.
1Touche PLAY (Lecture)/Touche REC (Enregistrement)
Servent à l'enregistrement (échantillonnage) et à la reproduction
lors de l'utilisation de l'effet Freeze. Pour plus de détails sur les
opérations, reportez-vous à la section « Utilisation de l'effet
Freeze » à la page 129.
■SOLO
Ce champ apparaît lors de la sélection des éléments M.BAND DYNA.
ou M.BAND COMP. en tant que types d'effet.
1Touches HIGH/MID/LOW
Laissent uniquement passer la bande de fréquence sélectionnée
(plusieurs sélections sont autorisées).
2Indicateurs de niveau de réduction de gain
Affichent le degré de réduction de gain pour chaque bande.
■Indicateur de réduction de gain
Ce champ apparaît en cas de sélection des éléments Comp276/276S
ou Comp260/260S en tant que types d'effet.
1Indicateurs de niveau de réduction de gain
Indiquent le degré de réduction de gain appliqué
par le compresseur.
1
1
1 2
1

Égaliseur graphique, effets et Premium Rack
Manuel de référence
127
■Type
Ce champ apparaît lorsque l'élément Equalizer601 est sélectionné
comme type d'effet.
1Touche DRIVE/Touche CLEAN
Sélectionnez l'un des deux types d'égaliseurs disposant d'effets différents.
L'élément DRIVE simule les changements de réponse en fréquence sur
les circuits analogiques, en créant un son dynamisé, caractérisé par une distorsion qui renforce
la tonalité de l'analogique.
L'élément CLEAN simule les variations de réponse en fréquence typiques des circuits analogiques,
en créant un son numérique caractéristique clair et non distordu.
2Touche FLAT
Cette touche réinitialise les commandes de gain de toutes les bandes sur la position 0 dB.
6. Si vous voulez contrôler le signal de sortie de l'effet actuellement affiché, appuyez
sur la touche EFFECT CUE pour l'activer.
NOTE
Lorsque le mode Cue est défini sur MIX CUE (Cue de mixage), tous les canaux pour lesquels
la touche CUE est activée sont contrôlés. Cependant, seul le signal de sortie de l'effet sera
surveillé si vous activez la touche EFFECT CUE. (Toutes les touches [CUE] qui étaient activées
à ce moment-là sont momentanément désactivées).
7. Si vous voulez ignorer l'effet actuellement affiché, appuyez sur la touche BYPASS
pour l'activer.
8. Si vous voulez copier les réglages de l'effet actuellement affichés dans l'effet
d'un autre rack ou initialiser les réglages, utilisez les touches d'outils en haut
de la fenêtre contextuelle.
Pour plus de détails sur l'utilisation de ces touches, reportez-vous à la section « Utilisation
des touches outils » dans le mode d'emploi fourni séparément.
NOTE
Les réglages d'effet peuvent être stockés et rappelés à l'aide de la bibliothèque d'effets.
Utilisation de la fonction Tap Tempo
« Tap Tempo » (Tempo par tapotement) est une fonction qui vous permet de spécifier le temps de retard
d'un effet de retard ou la vitesse de modulation d'un effet de modulation en appuyant sur une touche
à l'intervalle de temps que vous souhaitez.
Pour utiliser la fonction de tapotement, vous devez d'abord affecter la fonction Tap Tempo à une touche
USER DEFINED, puis actionner cette dernière.
1. Dans la zone d'accès aux fonctions, appuyez sur la touche SETUP pour accéder
àl'écran SETUP.
2. Dans la partie supérieure gauche de l'écran, appuyez sur la touche USER SETUP
pour accéder à la fenêtre contextuelle USER SETUP.
2
1

Égaliseur graphique, effets et Premium Rack
Manuel de référence
128
Cette fenêtre comporte plusieurs pages. Vous pouvez naviguer de l'une à l'autre en vous aidant
des onglets situés en bas de la fenêtre.
3. Appuyez sur l'onglet USER DEFINED KEYS pour ouvrir la page USER DEFINED KEYS.
La page USER DEFINED KEYS vous permet d'affecter des fonctions aux touches
USER DEFINED [1]–[16].
4. Appuyez sur la touche contextuelle correspondant à la touche USER DEFINED
à laquelle vous souhaitez affecter la fonction Tap Tempo.
La fenêtre contextuelle USER DEFINED KEY SETUP s'ouvre.
5. Sélectionnez « TAP TEMPO » dans la colonne FUNCTION et «CURRENT PAGE»
(Page actuelle) dans la colonne PARAMETER 1, puis appuyez sur la touche OK.
Servez-vous des touches / ou des boutons multifonctions pour sélectionner un élément dans
chaque colonne. La fonction Tap Tempo est alors affectée à la touche USER DEFINED que vous
avez sélectionnée à l'étape 4, et vous retournez sur la page USER DEFINED KEY SETUP.
NOTE
• Si vous spécifiez « CURRENT PAGE » dans la colonne PARAMETER 1, vous pourrez utiliser
la fonction Tap Tempo avec l'effet (rack) actuellement affiché.
• Si vous spécifiez « RACK x » (x=1–8) dans la colonne PARAMETER 1, vous pourrez uniquement
utiliser la fonction Tap Tempo pour un effet spécifique (rack).
• Pour plus d'informations sur les touches USER DEFINED, reportez-vous à la section « Touches
USER DEFINED KEYS » à la page 169.
6. Dans la zone d'accès aux fonctions, appuyez sur la touche RACK pour accéder à la
fenêtre VIRTUAL RACK, puis utilisez l'onglet EFFECT pour afficher le champ EFFECT.
7. Appuyez sur le rack dans lequel est monté l'effet à contrôler.
La fenêtre contextuelle EFFECT apparaît.

Égaliseur graphique, effets et Premium Rack
Manuel de référence
129
8. Appuyez sur le champ du type d'effet pour ouvrir
la fenêtre contextuelle EFFECT TYPE et sélectionnez
un type d'effet contenant le paramètre BPM.
Le paramètre BPM fait partie des effets de type retard
et modulation et sert à spécifier le temps de retard
ou la vitesse de modulation.
NOTE
Pour plus de détails sur les paramètres de chaque
type d'effet, reportez-vous aux annexes (reportez-vous
àlapage 233).
9. Réglez le paramètre SYNC sur ON.
10. Appuyez plusieurs fois, et au tempo souhaité, sur la touche USER DEFINED
à laquelle vous avez attribué la fonction Tap Tempo.
L'intervalle moyen (BPM) auquel vous appuyez sur la touche est alors calculé, et le résultat
obtenu sert de valeur au paramètre BPM (Temps par minute).
NOTE
• Si la valeur moyenne se situe en dehors de la plage 20–300 BPM, elle sera ignorée.
• Lorsque vous activez la touche MIDI CLK dans le champ des paramètres spéciaux, la valeur
du paramètre BPM varie en fonction du tempo de l'horloge de synchronisation MIDI reçu depuis
le port MIDI.
Utilisation de l'effet Freeze
Cette section explique comment utiliser le type d'effet « FREEZE », qui offre les fonctionnalités
d'un échantillonneur simple. Lorsque ce type d'effet est sélectionné, vous pouvez exécuter diverses
opérations à l'écran pour enregistrer (échantillonner) et reproduire un son.
1. Dans la zone d'accès aux fonctions, appuyez sur la touche RACK pour accéder à la
fenêtre VIRTUAL RACK, puis utilisez l'onglet EFFECT pour afficher le champ EFFECT.
2. Montez un effet dans le rack 1, 3, 5 ou 7.
NOTE
Les types d'effet « FREEZE » et « HQ.PITCH » peuvent uniquement être utilisés sur le rack 1,
3, 5 ou 7.
3. Appuyez sur le rack dans lequel est monté l'effet à contrôler.
La fenêtre contextuelle EFFECT apparaît.
4. Appuyez sur le champ du type d'effet pour ouvrir la fenêtre contextuelle EFFECT TYPE
et sélectionnez « FREEZE ».
Lorsque le type d'effet « FREEZE » est sélectionné, les touches PLAY et REC ainsi qu'une barre
de progression s'affichent dans le champ des paramètres spéciaux.
1Touche PLAY
2Touche REC
3Barre de progression
NOTE
Au lieu de changer le type d'effet, vous pouvez également rappeler les réglages utilisant
le type d'effet « FREEZE » à partir de la bibliothèque d'effets.
ab c
L'intervalle moyen est saisi pour le paramètre.
(la moyenne de a, b et c)
Premier
tapotement
Deuxième
tapotement
Troisième
tapotement
Quatrième
tapotement
132

Égaliseur graphique, effets et Premium Rack
Manuel de référence
130
5. Pour lancer l'enregistrement (échantillonnage), appuyez sur la touche REC,
puis PLAY.
Le signal reçu sur l'effet est enregistré. La barre reflète la progression de l'enregistrement en cours.
Après l'écoulement d'une durée de temps spécifiée, les touches sont automatiquement désactivées.
NOTE
Vous pouvez régler les paramètres à l'écran pour effectuer des réglages détaillés liés au temps
d'enregistrement, aux modes de début d'enregistrement et de reproduction de l'échantillon.
Pour plus de détails sur les paramètres, consultez les annexes (reportez-vous à la page 242).
6. Pour reproduire l'échantillon enregistré, appuyez sur la touche PLAY.
NOTE
Le contenu échantillonné sera effacé si vous enregistrez un autre échantillon, modifiez l'effet
ou mettez l'unité CL hors tension.
Utilisation du Premium Rack
À propos du Premium Rack
La console de série CL est dotée de processeurs imitant fidèlement des processeurs analogiques
d'époque sélectionnés avec soin, ainsi que d'un nouveau Premium Rack, d'égaliseurs graphiques
et d'effets intégrés. Le Premium Rack fait appel à la technologie VCM, qui modélise les circuits
analogiques au niveau des composants afin de reproduire de manière fidèle des sons analogiques
stupéfiants et de les ajuster avec précision.
Le Premium Rack propose six types de processeurs.
Utilisation du Premium Rack
La procédure de configuration des assignations d'E/S pour le rack est la même que pour le rack d'effets.
(Reportez-vous à la page 122.)
En ce qui concerne Premium Rack, seuls les racks 1-2 peuvent servir pour l'envoi ou le retour.
Les racks 3–8 sont uniquement destinés à l'assignation à titre d'insertion. (Reportez-vous aux
étapes 5 et 6 de « Opérations liées au rack virtuel » de la page 115.)
1. Dans la zone d'accès aux fonctions, appuyez sur la touche RACK pour accéder
à l'écran VIRTUAL RACK.
2. Dans la partie supérieure de la fenêtre VIRTUAL RACK, appuyez sur l'onglet
PREMIUM pour afficher le champ PREMIUM RACK.
Name Description
Portico 5033 Modélise l'EQ analogique à 5 bandes de RND (Rupert Neve Designs).
Portico 5043 Modélise le compresseur/limiteur analogique de RND.
U76 Modélise un compresseur/limiteur d'époque type.
Opt–2A Modélise un compresseur (de type optique) à tube vide classique.
EQ–1A Modélise un égaliseur d'époque de type passif à tube vide classique.
Dynamic EQ Nouvel égaliseur dont le gain change de manière dynamique et qui vous permet
de contrôler le degré de coupure/d'accentuation par rapport au niveau d'entrée.

Égaliseur graphique, effets et Premium Rack
Manuel de référence
131
3. Pour monter un Premium Rack dans le rack, appuyez sur la touche RACK MOUNT
de ce rack.
La fenêtre contextuelle PREMIUM RACK MOUNTER (Monteur de Premium Rack) s'affiche.
4. Utilisez les touches MODULE SELECT pour sélectionner le type d'élément à monter,
puis appuyez sur la touche OK.
Vous pouvez monter les différents processeurs de deux manières :
•DUAL (Duo) ..............Le processeur est utilisé sur deux canaux mono.
•STEREO......................Le processeur est utilisé sur un canal stéréo unique.
Les touches DUAL et STEREO indiquent le nombre d'espaces de rack occupés par le processeur
Premium Rack.
Le processeur U76 occupe deux espaces de rack. D'autres processeurs n'occupent qu'un seul
espace. Si vous montez un processeur Premium Rack sur deux espaces du rack, vous ne pourrez
pas monter de processeurs supplémentaires en dessous de ces espaces. Par ailleurs, vous ne pouvez
pas monter de processeur sur deux espaces dans un rack portant un numéro pair.
5. Appuyez sur le côté L ou A de la touche INPUT PATCH pour ouvrir la fenêtre
contextuelle CH SELECT et sélectionnez la sortie d'insertion d'un canal en tant que
source d'entrée.
Pour plus de détails sur la fenêtre contextuelle CH SELECT, reportez-vous à l'étape 5 de la section
«Opérations liées au rack virtuel » à la page 115. La sortie d'insertion est à présent affectée
àl'entréeL du processeur.
6. Appuyez sur le côté L ou A de la touche OUTPUT PATCH pour ouvrir la fenêtre
contextuelle CH SELECT et sélectionnez l'entrée d'insertion du même canal en tant
que destination de sortie.
Pour plus de détails sur la fenêtre contextuelle CH SELECT, reportez-vous à l'étape 6 de la section
«Opérations liées au rack virtuel » à la page 115. L'entrée d'insertion est à présent assignée
à la sortie L du processeur.
Lorsque vous insérez un processeur dans un canal disposant d'une source stéréo, affectez la sortie
et l'entrée d'insertion du canal R respectivement à l'entrée et à la sortie R du processeur.
7. Utilisez les touches de sélection des banques de la section Centralogic pour accéder
à l'écran OVERVIEW contenant le canal dans lequel vous voulez insérer le processeur.
8. Appuyez sur le champ INSERT/DIRECT OUT pour accéder à la fenêtre contextuelle
INSERT/DIRECT OUT.
Vérifiez que le rack que vous avez inséré dans les ports d'entrée et de sortie est sélectionné.
Pour plus d'informations sur l'entrée/la sortie d'insertion, reportez-vous à la section « Insertion
d'un périphérique externe dans un canal » à la page 21.
9. Activez la touche INSERT ON/OFF du canal dans lequel vous souhaitez insérer
le processeur.
Si cette touche est éteinte, appuyez dessus pour l'activer. Dans cet état, l'insertion du processeur
est activée pour le canal correspondant.
10. Dans la zone d'accès aux fonctions, appuyez sur la touche RACK pour accéder
à la fenêtre VIRTUAL RACK et utilisez l'onglet PREMIUM pour afficher le champ
PREMIUM RACK.
11. Appuyez sur le rack du processeur que vous avez inséré dans le canal pour ouvrir
la fenêtre contextuelle Premium Rack.
Dans cette fenêtre contextuelle, vous pouvez modifier les paramètres du processeur.

Égaliseur graphique, effets et Premium Rack
Manuel de référence
132
12. Réglez les paramètres.
Pour plus de détails sur la modification des paramètres, reportez-vous à la section suivante
« Édition des paramètres du Premium Rack ».
NOTE
Réglez le gain numérique et les paramètres du processeur de manière à ce que le signal
n'atteigne pas le point de surcharge au niveau de l'entrée ou de la sortie du processeur.
13. À l'aide du fader du canal sélectionné en tant que destination de sortie du rack
à l'étape 6, réglez le niveau selon les besoins.
Édition des paramètres du Premium Rack
Les différentes fenêtres Premium Rack contiennent les éléments suivants :
1Touche ASSIST (Assister)
Appuyez sur cette touche pour ouvrir une fenêtre dans laquelle vous pouvez affecter les paramètres
aux boutons multifonctions à des fins de contrôle.
2Touche LIBRARY
Appuyez sur cette touche pour ouvrir la fenêtre contextuelle Library pour chaque Premium Rack.
(Pour chaque type de module)
3Touche DEFAULT
Restaure les réglages par défaut des paramètres.
4Champ d'accès aux boutons multifonctions
Indique le nom et la valeur des paramètres affectés aux boutons multifonctions.
Pour changer de paramètre à contrôler, appuyez sur le bouton dans la fenêtre.
NOTE
• Lorsque la touche ASSIST est activée, vous pouvez facilement identifier les paramètres
actuellement disponibles pour l'édition et les paramètres qui seront disponibles pour modification
une fois que vous les aurez sélectionnés.
• Vous pouvez régler le paramètre de manière plus précise en tournant le bouton multifonction
tout en le maintenant enfoncé.
■Portico 5033
Portico 5033 est un processeur qui simule un égaliseur analogique à 5 bandes développé par Rupert
Neve Designs (RND). Le 5033EQ se caractérise par une réponse de contrôle des tonalités unique.
Il a hérité des caractéristiques du « 1073 », salué comme l'un des instruments les plus fabuleux mis au
point par M. Rupert Neve. La technologie VCM de Yamaha a permis de modéliser l'égaliseur dans les
moindres détails, dont le transformateur d'entrée/sortie conçu par Rupert Neve en personne. De ce fait,
ce modèle de processeur produit un son d'une très grande qualité musicale même lorsqu'il est contourné.
Sa réponse se caractérise par des effets uniques. Par exemple, lorsque le réglage Lo est coupé, la bande
inférieure se resserre et si le réglage Hi est augmenté, la plage souhaitée sera accentuée sans produire
de son désagréable.
1Touche ALL BYPASS (Contourner tout)
Active ou désactive le contournement de l'égaliseur. Même lorsque le contournement de l'égaliseur
est activé, le signal passe par les circuits du transformateur d'entrée/sortie et de l'amplificateur.
2Bouton TRIM (Écrêtage)
Ajuste le gain d'entrée de l'effet.
3Boutons de fréquence LF/LMF/MF/HMF/HF
Ajustent la fréquence des bandes correspondantes.
4Boutons de gain LF/LMF/MF/HMF/HF
Ajustent le degré d'accentuation ou de coupure de chaque bande.
5Boutons Q LMF/MF/HMF
Ajustent la valeur Q (pente) de chaque bande. Plus la valeur Q est élevée, plus la plage dans
laquelle vous pouvez contrôler le gain de la bande est étroite.
1 2 3
4
1
2
8
7
3
4
5
6

Égaliseur graphique, effets et Premium Rack
Manuel de référence
133
6Touche LMF/MF/HMF IN
Active ou désactive les égaliseurs LMF/MF/HMF, respectivement.
7Touche LF/HF IN
Active ou désactive les égaliseurs LF et HF simultanément.
8Graphique
Affiche la réponse de l'égaliseur graphique.
■Portico 5043
Tout comme Portico 5033, Portico 5043 est un processeur qui simule le compresseur analogique
de RND. Le compresseur réel du modèle 5043 est équipé du même transformateur d'entrée/sortie
que l'égaliseur du système 5033 EQ, ce qui lui permet de produire des tonalités et des effets de type
analogique naturels. Vous pouvez ainsi obtenir un large éventail de résultats, depuis une compression
prononcée jusqu'à un son naturel. Ce compresseur convient en outre pour un vaste choix de sources
audio, allant des batteries aux voix. La fonctionnalité la plus notable de ce modèle est la possibilité
de changer de type de réduction de gain. Vous avez la possibilité de choisir entre un type de circuit FF
(Feed-Forward) (très en vogue à l'heure actuelle) ou FB (Feed-Back), lequel était généralement utilisé
sur les compresseurs d'époque. Vous disposez ainsi de la liberté de créer des sons présentant diverses
caractéristiques en fonction de l'objectif visé.
1Touche IN
Active ou désactive le contournement du compresseur. Lorsque le compresseur est ignoré,
le voyant de cette touche s'éteint. Mais même si le compresseur est contourné, le signal passera
par les circuits du transformateur d'entrée/sortie et du préampli micro.
2Indicateur de niveau INPUT
Indique le niveau du signal d'entrée.
Un seul indicateur de niveau apparaîtra en mode DUAL, tandis qu'ils seront deux en
mode STEREO.
3Touche FB
Bascule entre les circuits FF (Feed-Forward) et FB (Feed-Back) en tant que méthode de réduction
du gain. La touche s'allume lorsque le circuit FB est sélectionné.
Le circuit FF est utilisé sur les compresseurs plus contemporains. Il est utile si vous voulez
appliquer une compression étendue tout en maintenant une couleur tonale homogène.
Le circuit FB est utilisé sur les compresseurs d'époque. Il vous permet d'appliquer une
compression régulière tout en ajoutant une couleur tonale caractéristique de l'instrument.
4Indicateur de niveau GAIN REDUCTION (Réduction de gain)
Indique le niveau de réduction de gain.
5Bouton THRESHOLD
Règle le seuil à partir duquel la compression commence à être appliquée.
6Bouton RATIO
Règle le taux de compression. Faites tourner le bouton à fond dans le sens des aiguilles
d'une montre pour basculer sur le limiteur.
7Bouton ATTACK (Attaque)
Règle le temps d'attaque du compresseur.
8Bouton RELEASE (Relâchement)
Règle le temps de relâchement du compresseur.
9Bouton GAIN
Règle le gain de sortie.
1324
56789

Égaliseur graphique, effets et Premium Rack
Manuel de référence
134
■U76
L'U76 est un processeur qui simule un compresseur d'époque très prisé, utilisé dans des situations très
diverses. Ce processeur ne dispose pas du paramètre de seuil que l'on retrouve sur les compresseurs
traditionnels. Dans ce cas-ci, l'intensité de la compression est déterminée par la balance entre les gains
d'entrée et de sortie. Le réglage « All mode » (Mode Tout) du paramètre RATIO vous permet de créer
un son fortement compressé, typique de ce modèle. Il produit un caractère tonal agressif enrichi
de nombreuses harmoniques.
1Bouton INPUT
Ajuste le niveau d'entrée. La compression se renforce à mesure que le niveau d'entrée augmente.
2Bouton ATTACK
Règle le temps d'attaque du compresseur. Faites tourner le bouton à fond dans le sens des aiguilles
d'une montre pour régler le temps d'attaque le plus rapide.
3Bouton RELEASE
Règle le temps de relâchement du compresseur. Faites tourner le bouton à fond dans le sens
des aiguilles d'une montre pour régler le temps de relâchement le plus rapide.
4Touches de commutation RATIO
Utilisez ces cinq touches pour définir le rapport de compression.
Une touche portant un numéro plus élevé augmentera davantage le rapport de compression.
La touche ALL permet de sélectionner le mode All, dans lequel le rapport devient élevé, et une
compression marquée accompagnée d'un temps de relâchement plus rapide est appliquée,
ce qui crée un son agressif présentant une distorsion substantielle.
5Touches de commutation METER
Modifie l'affichage de l'indicateur de niveau.
•GR.....................Indique le degré de réduction du gain appliqué par le compresseur.
•+4/+8................Chaque indicateur de niveau utilise –18 dB en tant que niveau de référence
du signal d'entrée et affiche « 0VU » pour la valeur du niveau de référence
plus +4 dB ou +8 dB.
•OFF...................Désactive l'affichage de l'indicateur de niveau.
6Bouton OUTPUT
Règle le niveau de sortie.
Si vous avez ajusté le degré de réduction du gain en modifiant le niveau INPUT, le niveau
du volume audible changera également. Dans ce cas, utilisez le bouton OUTPUT pour ajuster
le volume.
■Opt–2A
Opt–2A est un processeur qui simule un modèle d'époque populaire de compresseurs opto à tube.
Il se caractérise par une compression régulière produite à l'aide de composants optiques tels qu'une
photocellule et une source de lumière pour contrôler le niveau. Il offre en outre de superbes harmoniques
dans la plage des aiguës produites par la distorsion chaleureuse des circuits à tube, avec pour résultat
des sons élégants et sophistiqués.
1Bouton GAIN
Règle le niveau de sortie.
2Bouton PEAK REDUCTION (Réduction de crête)
Ajuste le degré de compression du signal.
3Bouton RATIO
Règle le taux de compression.
4Bouton de sélection de l'indicateur de niveau
Modifie l'affichage de l'indicateur de niveau.
GAIN REDUCTION (Réduction de gain) indique le degré de réduction du gain lors
du fonctionnement du compresseur.
–18 dB étant le niveau de référence du signal de sortie, les réglages OUTPUT +10 et OUTPUT +4
provoquent l'affichage de « 0VU » sur l'indicateur de niveau pour la valeur +10 dB ou +4 dB par
rapport à ce niveau de référence.
21
3645
2134

Égaliseur graphique, effets et Premium Rack
Manuel de référence
135
■EQ–1A
EQ-1A est un processeur qui simule le célèbre égaliseur d'époque de type passif. Il se caractérise par
un style de fonctionnement unique, qui vous permet d'accentuer ou d'atténuer (couper) de manière
individuelle les deux plages de fréquence (aiguës et graves). La réponse de fréquence est complètement
différente de celle d'un égaliseur traditionnel et constitue une caractéristique distinctive de ce modèle.
Les circuits d'entrée/sortie et les tubes vides produisent un caractère tonal extrêmement musical et
parfaitement équilibré.
1Commutateur IN
Active ou désactive le processeur.
Lorsque le commutateur est désactivé, le signal contourne la section du filtre, mais passe
néanmoins par les circuits du transformateur d'entrée/sortie et du préampli micro.
2Bouton LOW FREQUENCY (Basse fréquence)
Définit la fréquence du filtre de la plage de basses fréquences.
3Bouton (LOW) BOOST
Définit le degré d'accentuation appliqué à la bande de fréquence spécifiée par le bouton
LOW FREQUENCY.
4Bouton (LOW) ATTEN
Définit le degré d'atténuation appliqué à la bande de fréquence spécifiée par le bouton
LOW FREQUENCY.
5Bouton BAND WIDTH (Largeur de bande)
Règle la largeur de la bande de fréquence contrôlée par le filtre de la plage de hautes fréquences.
À mesure que vous faites pivoter le bouton vers la droite (large), la bande devient plus large
et le niveau d'écrêtage diminue. Ce bouton concerne uniquement la réponse de l'accentuation.
6Bouton HIGH FREQUENCY (Haute fréquence)
Définit la fréquence du filtre de la plage de hautes fréquences. Ce bouton affecte uniquement
la réponse de l'accentuation.
7Bouton (HIGH) BOOST
Définit le degré d'accentuation appliqué à la bande de fréquence spécifiée par le bouton
HIGH FREQUENCY.
8Bouton (HIGH) ATTEN
Définit le degré d'atténuation appliqué à la bande de fréquence spécifiée par le bouton
ATTEN SEL (Sél. atténuation).
9Bouton (HIGH) ATTEN SEL
Change la région de fréquence atténuée par le bouton ATTEN.
■Dynamic EQ
Dynamic EQ est un nouvel égaliseur qui n'imite aucun modèle d'égaliseur spécifique. La chaîne latérale
dispose d'un filtre qui extrait la même bande de fréquence que l'égaliseur. Cela vous permet d'appliquer
l'EQ de la même façon que vous appliqueriez un compresseur ou un expandeur à une région de fréquence
donnée, ce qui provoque une variation dynamique du gain de l'EQ uniquement lorsqu'une région de
fréquence donnée du signal d'entrée devient trop élevée ou trop basse. Vous pouvez par exemple utiliser
cet égaliseur sur un son vocal en tant que de-esser, de manière à ce que l'EQ soit appliqué à une bande
de fréquence spécifique uniquement lorsque le sifflement ou les consonantes hautes fréquences atteignent
un niveau désagréable, ce qui permet de conserver un son naturel qui n'affecte pas le caractère tonal
d'origine. Deux égaliseurs dynamiques pleine bande sont fournis, de sorte que vous pouvez traiter
un large éventail de sources audio.
1Touche BAND ON/OFF (Activation/désactivation de bande)
Active ou désactive chaque bande.
2 61
3 4 5 7 8 9
82A
4
3
1
9
0
6
5
7B
C

Égaliseur graphique, effets et Premium Rack
Manuel de référence
136
2Touche SIDECHAIN CUE (Cue de chaîne latérale)
Appuyez sur cette touche pour contrôler le signal de la chaîne latérale envoyé au bus CUE.
Le graphique affiche alors la réponse du filtre pour la chaîne latérale.
3Touche SIDECHAIN LISTEN (Écoute de chaîne latérale)
Activez cette touche pour envoyer le signal de la chaîne latérale (lié aux dynamiques) au
bus (un bus STEREO ou MIX/MATRIX, par exemple) auquel le signal du canal d'insertion
est transmis. Le graphique affiche alors la réponse des filtres de la chaîne latérale.
4Touches FILTER TYPE (Type de filtre)
Modifiez le type des égaliseurs de bus principaux et des filtres de la chaîne latérale. L'égaliseur
du bus principal et le filtre de la chaîne latérale sont liés comme suit :
5Bouton FREQUENCY
Règle la bande de fréquence qui sera contrôlée par l'égaliseur et le filtre de la chaîne latérale.
6Bouton Q
Règle la valeur Q (pente) de l'égaliseur et le filtre de la chaîne latérale.
À mesure que vous faites pivoter ce bouton dans le sens des aiguilles d'une montre, la plage
de fréquence à laquelle l'égaliseur ou le filtre de la chaîne latérale est appliqué devient plus large.
7Bouton THRESHOLD
Spécifie le seuil auquel le processeur commence à entrer en vigueur.
8Bouton RATIO
Règle le ratio d'augmentation/diminution du volume relatif au signal d'entrée.
Faites pivoter le bouton dans le sens des aiguilles d'une montre pour régler le taux d'accentuation
et dans le sens contraire pour le taux de coupure. Faites pivoter le bouton à fond dans un sens
ou l'autre pour produire l'effet maximum.
9Touches ATTACK/RELEASE
Permettent de sélectionner un des trois réglages en tant que temps d'attaque/de relâchement
pour la compression ou l'accentuation.
Sélectionnez FAST pour une attaque et un relâchement plus rapides. Sélectionnez SLOW
pour une attaque plus rapide et un relâchement plus lent. Sélectionnez AUTO pour ajuster
automatiquement le temps d'attaque/de relâchement en fonction des plages de fréquence.
0Touches de MODE
Permettent de spécifier si le processeur est déclenché lorsque le niveau du signal de la chaîne
latérale dépasse la valeur seuil (ABOVE) ou lorsqu'il ne l'atteint pas (BELOW).
AIndicateur de niveau du gain de l'égaliseur
Indique le gain de l'égaliseur modifié de manière dynamique.
BIndicateur de niveau THRESHOLD
Indique le niveau du signal de la chaîne latérale par rapport au niveau seuil.
CZone du graphique
Affiche la réponse de l'égaliseur.
Dans la plupart des cas, cette zone affiche le graphique de l'égaliseur de référence, qui montre
la fréquence et l'intensité, et le graphique de l'égaliseur dynamique, qui affiche les réponses
de l'égaliseur modifiées de manière dynamique.
Si les réglages SIDECHAIN CUE ou SIDECHAIN LISTEN sont activés, cette zone affichera
la réponse du filtre de la chaîne latérale.
FILTER TYPE
(Low Shelf,
Shelving des graves)
(Bell, Carillon) (Hi Shelf,
Shelving des aiguës)
Main EQ
(EQ principal) Low Shelf Bell Hi Shelf
Sidechain filter
(Filtre de la chaîne
latérale)
LPF BPF HPF
Graphique de l'égaliseur dynamique
Graphique de l'égaliseur de référence
Graphique du filtre de la chaîne latérale

Égaliseur graphique, effets et Premium Rack
Manuel de référence
137
Utilisation des bibliothèques de l'EQ graphique,
des effets et de Premium Rack
■Bibliothèque de GEQ
Utilisez la « Bibliothèque de GEQ » pour stocker ou rappeler les réglages GEQ. Toutes les unités GEQ
utilisées sur la console de la série CL peuvent référencer cette bibliothèque de GEQ. Bien que les deux
types 31BandGEQ et Flex15GEQ soient disponibles, vous avez le choix de rappeler des éléments de
types différents. Cependant, seuls les réglages 31BandGEQ utilisant moins de quinze bandes peuvent
être rappelés sur un Flex15GEQ.
Il est possible de rappeler 200 éléments depuis la bibliothèque. Le numéro 000 correspond à des données
en lecture seule pour l'initialisation. Tous les autres numéros de la bibliothèque peuvent faire l'objet
d'opérations de lecture et d'écriture.
Pour rappeler un élément depuis la bibliothèque de GEQ, appuyez sur la touche LIBRARY située
en haut de la fenêtre contextuelle GEQ.
NOTE
• Les opérations de stockage et de rappel sont effectuées sur des unités GEQ. Pour un même
rack, vous ne pouvez pas stocker et rappeler séparément deux unités Flex15GEQ en tant
que A et B.
• Pour accéder à la fenêtre contextuelle GEQ, appuyez sur le rack dans le champ GEQ.
■Bibliothèque d'effets
Utilisez la « Bibliothèque d'effets » pour stocker ou rappeler les réglages d'effets. Il est possible
de rappeler 199 éléments depuis la bibliothèque d'effets. Les numéros 001–027 sont des présélections
en lecture seule ; les numéros de bibliothèque restants peuvent être librement lus ou écrits.
Pour rappeler un élément depuis la bibliothèque d'effets, appuyez sur la touche LIBRARY située
en haut de la fenêtre contextuelle EFFECT.
NOTE
Si vous rappelez un effet de type COMP276, COMP276S, COMP260, COMP260S,
EQUALIZER610, OPENDECK, M.BAND DYNA. ou M.BAND COMP, les autres effets pourront
être momentanément assourdis dans certains cas.
■Bibliothèque de Premium Rack
En ce qui concerne Premium Rack, il y a six éléments de bibliothèque pour chaque type de module.
Vous pouvez utiliser la bibliothèque de chaque type de module pour stocker et rappeler les réglages
Premium Rack. Les bibliothèques numérotées 000-100 et 000 sont des données en lecture seule pour
les besoins de l'initialisation. Tous les autres éléments de la bibliothèque peuvent faire l'objet
d'opérations de lecture et d'écriture.
Pour rappeler un élément depuis la bibliothèque Premium Rack, appuyez sur la touche LIBRARY située
en haut de la fenêtre contextuelle du Premium Rack correspondant.

Périphérique d'E/S et préampli micro externe
Manuel de référence
138
Périphérique d'E/S et préampli
micro externe
Ce chapitre décrit comment utiliser un périphérique d'E/S ou un préampli micro externe connecté à la
console de série CL.
Avant de continuer, utilisez DANTE SETUP pour spécifier les périphériques d'E/S qui seront montés.
Pour plus de détails, reportez-vous à la section « Montage d'un périphérique d'E/S sur le réseau audio
Dante. » à la page 217.
Utilisation d'un périphérique d'E/S
Les consoles de la série CL vous permettent de commander à distance les paramètres de canaux d'un
périphérique d'E/S (par exemple un produit de la série Rio) relié à un connecteur Dante.
Pour plus de détails sur la connexion d'une console de série CL à un périphérique d'E/S, reportez-vous
à la section « Connexion de périphériques d'E/S » du mode d'emploi fourni séparément.
Assignation de périphérique d'E/S
Voici la procédure d'assignation d'un périphérique d'E/S relié au connecteur Dante au réseau
audio Dante.
1. Reliez la console de série CL à un périphérique d'E/S.
Pour plus de détails, reportez-vous aux sections « Connexion de périphériques d'E/S » et
« Guide rapide » du mode d'emploi. fourni séparément.
2. Dans la zone d'accès aux fonctions, appuyez sur la touche I/O DEVICE pour accéder
à l'écran I/O DEVICE.
3.
Dans la partie supérieure de l'écran I/O DEVICE, appuyez sur l'onglet DANTE PATCH
pour accéder au champ DANTE PATCH.
Celui-ci contient les éléments suivants.
1Liste des périphériques d'E/S
Cette zone affiche le numéro d'ID et le nom de modèle des périphériques d'E/S.
Appuyez ici pour accéder à la fenêtre contextuelle OUTPUT PATCH, dans laquelle vous pouvez
spécifier l'assignation depuis les ports de sortie de la console vers les périphériques d'E/S.
2Touche DANTE SETUP (Configuration Dante)
Appuyez sur cette touche pour ouvrir la fenêtre contextuelle DANTE SETUP, dans laquelle vous
pouvez effectuer les réglages du réseau audio.
3Touche DANTE INPUT PATCH (Assignation d'entrée Dante)
Cette touche permet d'ouvrir la fenêtre contextuelle DANTE INPUT PATCH, dans laquelle vous
pouvez sélectionner n'importe lequel des 64 canaux qui seront envoyés depuis les périphériques
d'E/S en entrée sur la console.
4Touche OUTPUT PORT SETUP
Appuyez sur cette touche pour accéder à l'onglet PATCH VIEW 1 de la fenêtre contextuelle
OUTPUT PORT dans laquelle vous pouvez sélectionner n'importe lequel des 64 canaux qui
seront émis depuis les ports de sortie de la console vers les périphériques d'E/S.
4. Pour spécifier les 64 canaux envoyés sur l'entrée de la console en provenance des
périphériques d'E/S, appuyez sur la touche DANTE INPUT PATCH.
La fenêtre contextuelle DANTE INPUT PATCH s'affiche. Cette fenêtre contextuelle contient les
éléments suivants.
1
2
3
4

Périphérique d'E/S et préampli micro externe
Manuel de référence
139
1Touche LIBRARY
Permet de stocker ou rappeler les réglages DANTE INPUT PATCH à destination ou en provenance
de la bibliothèque. Vous pouvez mémoriser dix ensembles de réglages dans la bibliothèque.
NOTE
• Si vous rappelez des données dont l'état d'enregistrement des périphériques d'E/S diffère de
l'état actuel, l'assignation à des périphériques non inscrits sur la liste des périphériques d'E/S
sera conservée en l'état et ne fera pas l'objet d'un rappel.
• De même, si le réglage UNIT ID n'est plus le même que lors du stockage des données,
les réglages ne seront pas rappelés ; l'état actuel sera maintenu.
2Touche AUTO SETUP
L'état de connexion du périphérique d'E/S actuel sera confirmé et l'assignation d'entrée sur la
console sera automatiquement exécutée selon l'ordre d'inscription du périphérique sur la liste des
périphériques d'E/S.
Lorsque vous appuyez sur cette touche, une boîte de dialogue de confirmation apparaît vous
invitant à confirmer l'exécution de l'assignation automatique. Appuyez sur la touche OK pour
exécuter l'assignation automatique. Sinon, appuyez sur la touche CANCEL (Annuler) afin de
retourner à l'écran précédent.
3Touches de sélection de port
Appuyez sur une des touches afin d'afficher la fenêtre contextuelle
PORT SELECT (Sélection de port).
Le numéro d'ID de périphérique Dante (hexadécimal) et le numéro de canal
(décimal) s'affichent sur la ligne supérieure de la touche.
Les huit premiers caractères de l'étiquette du canal (étiquette du canal audio
Dante) de chaque port s'affichent sur la ligne inférieure de la touche.
Si aucune affectation n'a été attribuée, la ligne supérieure indiquera « --- » et la
ligne inférieure sera vierge.
NOTE
• Si vous avez branché un appareil autre qu'un périphérique d'E/S pris en charge par la série CL,
la ligne supérieure de la touche affichera les quatre premières lettres de l'étiquette du produit,
un tiret « - » et le numéro de canal (décimal).
• Si aucun nom de canal audio Dante n'a été indiqué, la ligne inférieure est vierge.
• Vous pouvez définir l'étiquette du canal audio Dante à l'aide du logiciel Dante Controller
d'Audinate. Pour obtenir les informations les plus récentes, consultez le site Web Yamaha
Pro Audio, à l'adresse suivante :
http://www.yamahaproaudio.com/
5. Appuyez sur la touche AUTO SETUP.
Une boîte de dialogue contextuelle de confirmation apparaît vous invitant à confirmer
l'assignation d'entrée depuis les périphériques d'E/S vers la console ; appuyez sur OK et
l'assignation sera automatiquement exécutée.
6. Si vous voulez modifier des assigations spécifiques, appuyez sur la touche de
sélection de port.
La fenêtre contextuelle PORT SELECT s'affiche.
1Liste de sélection de catégorie
Ceci vous permet de sélectionner le périphérique d'E/S contenant le port d'entrée que vous voulez
assigner.
2Touches de sélection de port
Sélectionnez le port d'entrée.
3Touche CLOSE
Ceci termine les réglages et ferme la fenêtre contextuelle.
1 2
3
2
31

Périphérique d'E/S et préampli micro externe
Manuel de référence
140
7.
Pour affecter les ports de sortie du périphérique d'E/S, sélectionnez le périphériques
d'E/S dans le champ DANTE PATCH de l'écran des périphériques d'E/S et appuyez
dessus pour accéder à la fenêtre contextuelle OUTPUT PATCH.
La fenêtre contextuelle OUTPUT PATCH s'affiche.
1Touches de sélection de port
Appuyez sur une des touches afin d'afficher la fenêtre contextuelle PORT SELECT
(Sélection de port).
8. Si vous voulez modifier l'assignation, appuyez sur la touche de sélection de port.
La fenêtre contextuelle PORT SELECT s'affiche.
1Liste de sélection de catégorie
Sélectionnez le port Dante auquel le signal que vous souhaitez affecter en sortie est assigné.
2Touches de sélection de port
Sélectionnez le port Dante (DANTE 1–64) auquel le signal que vous souhaitez affecter en sortie
est assigné.
3Touche CLOSE
Ceci termine les réglages et ferme la fenêtre contextuelle.
9. De la même façon, indiquez les canaux que vous souhaitez assigner en sortie
à d'autres ports OUTPUT.
Commande à distance d'une unité Rio
Voici la procédure de prise de contrôle à distance d'une unité Rio reliée au connecteur Dante.
1. Dans la partie supérieure de l'écran I/O DEVICE, appuyez sur l'onglet Rio pour
accéder au champ Rio.
Le champ Rio contient les éléments suivants.
1Touches de commutation de l'afficheur
Appuyez sur l'une de ces touches pour voir le périphérique d'E/S correspondant. Si vous appuyez
sur la touche et la maintenez enfoncée, tous les voyants DEL du périphérique d'E/S correspondant
clignoteront.
2Indication du nom de modèle ou de l'ID
Cette zone affiche le numéro d'ID, le nom de modèle et le numéro de version du périphérique d'E/S.
1
2
31
1 2
3

Périphérique d'E/S et préampli micro externe
Manuel de référence
141
3Touche DANTE SETUP
Appuyez sur cette touche pour ouvrir la fenêtre contextuelle DANTE SETUP, dans laquelle vous
pouvez effectuer les réglages du réseau audio.
■Afficheur HA
Cette zone affiche les réglages HA du périphérique d'E/S. Appuyez sur cette zone pour ouvrir la fenêtre
contextuelle I/O DEVICE HA (HA des périphériques d'E/S) dans laquelle vous pouvez effectuer des
réglages de préampli micro détaillés.
4Bouton de gain analogique
Indique le réglage du gain analogique. Cette zone est uniquement affichée à titre indicatif et ne
peut être modifiée.
5Indicateur +48V
Indique l'état d'activation/désactivation de l'alimentation fantôme (+48V) de chaque port.
6Voyant OVER (Dépassement)
Sert à vous alerter en cas d'écrêtage du signal d'entrée.
7Voyant HPF
Indique l'état d'activation/désactivation du filtre passe-haut de chaque port.
■Afficheur INPUT
Cette zone affiche les réglages d'entrée du périphérique d'E/S.
Si vous appuyez sur la touche [SEL] d'un canal d'entrée, le port correspondant s'allumera.
■Afficheur OUTPUT
Cette zone affiche les réglages de sortie du périphérique d'E/S. Appuyez ici pour accéder à la fenêtre
contextuelle OUTPUT PATCH, où vous pouvez effectuer des réglages sur les ports de sortie du
périphérique d'E/S.
Si vous appuyez sur la touche [SEL] d'un canal de sortie, le port correspondant s'allumera.
2. Pour commander à distance le préampli micro d'un périphérique d'E/S, appuyez
sur le périphérique d'E/S dans l'afficheur HA.
La fenêtre contextuelle I/O DEVICE HA s'affiche. Dans cette fenêtre, vous pouvez commander
à distance le préampli micro du périphérique d'E/S depuis la console de série CL à l'aide des
boutons et des touches à l'écran ou des boutons multifonctions du panneau supérieur.
1+48V MASTER
Indique l'état d'activation/désactivation de l'alimentation fantôme principale du périphérique
d'E/S. (L'activation et la désactivation sont directement effectuées sur le périphérique d'E/S.)
2Touche +48V
Active et désactive l'alimentation fantôme de chaque canal.
3Bouton GAIN
Indique le gain du préampli micro sur le périphérique d'E/S. Pour en régler la valeur, appuyez sur
le bouton afin de le sélectionner, et utilisez les boutons multifonctions 1–8. L'indicateur de niveau
situé directement à droite du bouton indique le niveau d'entrée du port correspondant.
4Touche GC (Compensation de gain)
Active ou désactive la fonction Gain Compensation qui maintient le signal à un niveau constant
sur le réseau audio.
5Bouton FREQUENCY (Fréquence)/Touche HPF (Filtre passe-haut)
Ces contrôleurs servent à l'activation/désactivation du filtre passe-haut intégré dans le préampli
micro de l'unité d'E/S et règle sa fréquence de coupure. Si vous appuyez sur le bouton
FREQUENCY pour le sélectionner, vous serez en mesure de le régler à l'aide du bouton
multifonctions correspondant.
6Onglets de sélecteur de port affichés
Ces onglets permettent de changer le port affiché dans la fenêtre contextuelle I/O DEVICE HA.
7Touche GC ALL ON (Activer la compensation de gain partout)/Touche GC ALL
OFF (Désactiver la compensation de gain partout)
Activent ou désactivent la compensation de gain sur tous les canaux d'entrée simultanément.
5
7
4
6
2
3
4
5
6
7
1

Périphérique d'E/S et préampli micro externe
Manuel de référence
142
3. Pour commander à distance le
préampli micro du périphérique d'E/S
depuis un canal d'entrée de la console
de série CL, utilisez les touches de
sélection de banque de la section
OVERVIEW afin d'accéder à l'écran de
présentation incluant le canal pour
lequel vous souhaitez contrôler le
préampli micro.
4. Appuyez sur le champ GAIN/PATCH correspondant au canal pour lequel vous
souhaitez régler le préampli micro du périphérique d'E/S. La fenêtre contextuelle
GAIN/PATCH s'affiche.
5. Une fois les réglages terminés, appuyez sur la touche « x » pour fermer la fenêtre
contextuelle.
6. Si vous appuyez sur un rack dans lequel un périphérique d'E/S est monté, la fenêtre
contextuelle OUTPUT PATCH s'affichera.
Si vous devez procéder à des réglages de port de sortie, vous pourrez effectuer ces réglages comme
indiqué à l'étape 7 et à la suite de la procédure d'assignation des périphériques d'E/S
(voir page 140).
Champ GAIN/PATCH

Périphérique d'E/S et préampli micro externe
Manuel de référence
143
Commande à distance d'un ampli
Voici la procédure de prise de contrôle à distance d'un ampli relié au connecteur Dante.
1. Dans la partie supérieure de l'écran I/O DEVICE, appuyez sur l'onglet AMP pour
accéder au champ AMP.
Le champ AMP contient les éléments suivants.
1Touches de commutation de l'afficheur
Appuyez sur l'une de ces touches pour voir le périphérique d'E/S correspondant.
2Indication du nom de modèle ou de l'ID
Cette zone affiche le numéro d'ID, le nom de modèle et le numéro de version du périphérique d'E/S.
3Touche DANTE SETUP
Appuyez sur cette touche pour ouvrir la fenêtre contextuelle DANTE SETUP, dans laquelle vous
pouvez effectuer les réglages du réseau audio.
2. Appuyez sur un périphérique d'E/S affiché pour ouvrir la fenêtre contextuelle
OUTPUT PATCH.
Si vous devez procéder à des réglages de port de sortie, vous pourrez effectuer ces réglages comme
indiqué à l'étape 7 et à la suite de la procédure d'assignation des périphériques d'E/S
(voir page 140).
1 2
3

Périphérique d'E/S et préampli micro externe
Manuel de référence
144
Utilisation d'un préampli micro externe
Si une carte E/S (telle que la carte MY16-ES64) prenant en charge le protocole de commande à distance
d'un préampli micro externe est installée dans le logement de l'unité CL, vous pourrez commander
à distance, à partir de la console CL, certains paramètres du préampli micro (Yamaha SB168-ES
ou AD8HR) comme l'état d'activation/désactivation de l'alimentation fantôme (+48V), le gain
et le filtre passe-haut.
Pour plus de détails sur les réglages de la carte E/S, reportez-vous au mode d'emploi correspondant.
Connexion de la console de la série CL à une unité AD8HR
Pour commander à distance l'unité AD8HR depuis la console de série CL, installez une carte
EtherSound MY16-ES64 dans le logement 1 de l'unité CL, puis utilisez un câble Ethernet afin de relier
l'unité CL à l'unité NAI48-ES. Reliez ensuite le connecteur HA REMOTE (HA distant) de l'unité NAI48-ES
au connecteur HA REMOTE 1 de l'unité AD8HR à l'aide d'un câble D-sub RS422 à 9 broches. Cette
connexion vous permet de commander à distance l'unité AD8HR à partir de la console de série CL.
Pour transmettre des signaux audio (envoyés en entrée sur l'unité AD8HR) vers la console de série CL,
reliez le connecteur DIGITAL OUT A (ou B) (Sortie numérique) de l'unité AD8HR au connecteur
AES/EBU de l'unité NAI48-ES à l'aide d'un câble AES/EB D sub à 25 broches. Les signaux seront
transmis entre l'unité NAI48-ES et la console de série CL via la carte MY16-ES64.
Autrement, vous pouvez utiliser une connexion en guirlande pour commander à distance plusieurs
unités AD8HR simultanément. Pour ce faire, reliez le connecteur HA REMOTE 2 du premier préampli
micro AD8HR au connecteur HA REMOTE 1 de la seconde unité AD8HR. Vous pouvez connecter
jusqu'à six unités AD8HR en utilisant l'interface NAI48-ES. Dans ce cas, pour affecter des signaux
audio en entrée sur l'unité AD8HR vers la console de série CL, installez deux cartes MY16-EX sur
l'unité CL puisque chaque logement de l'unité CL accepte jusqu'à 16 signaux de canaux. Utilisez ensuite
le câble Ethernet pour effectuer le raccordement à l'unité MY16-ES64.
CL5
AD8HR 1
NAI48-ES
AD8HR 2
AD8HR 3
MY16-
EX
MY16-
EX
MY16-
ES64
Connecteur DIGITAL OUT A
Connecteur
DIGITAL OUT A
Connecteur
DIGITAL
OUT A
Connecteur HA REMOTE
Connecteur HA REMOTE 1
Connecteur HA REMOTE 2
Jusqu'à six unités
Signal audio
Signal à distance
Connecteur HA REMOTE 2
Connecteur HA REMOTE 2
Connecteur HA REMOTE 1
Connecteur HA REMOTE 1

Périphérique d'E/S et préampli micro externe
Manuel de référence
145
Connexion de la console de série CL à une unité SB168-ES
Pour commander à distance le boîtier de scène SB168-ES depuis la console de série CL, installez une
carte EtherSound MY16-ES64 dans le logement 1 de l'unité CL, puis utilisez un câble Ethernet afin
de relier la console CL à l'unité SB168-ES. Cette connexion vous permet de commander à distance
le préampli micro SB168-ES à partir de la console de série CL.
Autrement, vous pouvez recourir à une connexion en guirlande ou en anneau et installer deux cartes
d'extension MY16-EX dans les logements de l'unité CL afin de commander jusqu'à trois unités SB168-ES
simultanément.
NOTE
Les données de commande à distance seront reçues et transmises uniquement au niveau
du logement 1 de la console de série CL.
■Connexion en guirlande
■Connexion en anneau
NOTE
Pour plus d'informations sur la configuration initiale des cartes MY16-ES64/MY16-EX
et du réseau EtherSound, reportez-vous au mode d'emploi du boîtier de scène SB168-ES.
SB168-ES
SB168-ES
SB168-ES
MY16-
ES64
MY16-
EX
MY16-
EX
CL5
OUT
Signal audio
Signal distant
IN
OUT
IN
IN
OUT
SB168-ES
SB168-ES
SB168-ES
CL5
MY16-
ES64
MY16-
EX
MY16-
EX
Signal audio
Signal distant
OUT
IN
OUT
IN
IN
OUT
OUT

Périphérique d'E/S et préampli micro externe
Manuel de référence
146
Commande à distance d'un préampli micro externe
Vous pouvez commander un préampli micro à distance depuis la console de série CL (« HA externe »)
connecté via la carte MY16-ES64 ou NAI48-ES.
1. Reliez la console de série CL à un HA externe.
Pour plus de détails, reportez-vous à la section « Utilisation d'un préampli micro externe »
àlapage 144 et au mode d'emploi de votre HA externe.
2. Dans la zone d'accès aux fonctions, appuyez sur la touche I/O DEVICE pour accéder
à la fenêtre I/O DEVICE.
3. Dans la partie supérieure de la fenêtre I/O DEVICE, appuyez sur l'onglet
EXTERNAL HA (HA externe) pour afficher le champ EXTERNAL HA.
Celui-ci contient les éléments suivants.
1Champ EXTERNAL HA
Indique l'état du HA externe connecté.
2ID/Nom de modèle/Alimentation principale +48V
Affiche les informations relatives au HA externe monté en rack. Le numéro d'ID est
automatiquement attribué selon l'ordre des périphériques reliés, de 1 à 6. Ce champ affiche
également l'état d'activation/désactivation de l'alimentation fantôme principale.
3Racks virtuel
Cette section peut contenir jusqu'à six racks sur lesquels il est possible de monter des unités HA
externes contrôlables à distance. Lorsqu'un HA externe est monté, ce champ indique les réglages
HA (réglage du GAIN, état d'activation/désactivation de l'alimentation fantôme et filtre passe-
haut (HPF)). Appuyez sur un rack pour ouvrir la fenêtre contextuelle EXTERNAL HA (Préampli
micro externe).
4Touche contextuelle EXTERNAL HA PORT SELECT (Sélection de port de préampli
micro externe)
Appuyez sur cette touche pour afficher la fenêtre contextuelle EXTERNAL HA PORT SELECT
(Sélection de port de préampli micro externe), sur laquelle vous pouvez spécifier les ports d'entrée
auxquels le HA externe monté en rack sera relié.
2 3 4
1
5 6

Périphérique d'E/S et préampli micro externe
Manuel de référence
147
5Touches de commutation VIEW (Affichage)
Bascule l'affichage du rack virtuel entre les unités SB168-ES et AD8HR. Sélectionnez l'affichage
en fonction du périphérique connecté.
6Touches de commutation COMM PORT (Port comm)
Spécifient s'il est possible de commander à distance le HA externe relié au logement. Sélectionnez
« SLOT 1 » (Logement 1) si vous souhaitez commander à distance le HA externe.
4. Appuyez sur la touche de commutation « SLOT1 » COMM PORT.
Les unités HA externes susceptibles d'être commandées apparaissent sur le rack virtuel.
5. Pour spécifier les ports d'entrée d'un HA externe, appuyez sur la touche
contextuelle EXTERNAL HA PORT SELECT correspondant à ce rack.
La fenêtre contextuelle EXTERNAL HA PORT SELECT s'affiche. La fenêtre contextuelle affiche
les éléments suivants.
1Touches PORT SELECT (Sélection de port)
Spécifient les ports d'entrée auxquels le HA externe est relié.
6. Utilisez les touches PORT SELECT pour spécifier les ports d'entrée auxquels la sortie
audio du HA externe est connectée.
Une fois les réglages terminés, appuyez sur la touche CLOSE pour fermer la fenêtre contextuelle.
NOTE
Si un HA externe est connecté à l'un des logements de la console de série CL, vous devrez
spécifier manuellement le port d'entrée approprié. Lorsque ce réglage est inadéquat, le HA externe
n'est pas correctement détecté lors de l'assignation des ports d'entrée aux canaux d'entrée.
7. Pour commander à distance un HA externe, appuyez sur le rack dans lequel
le HA externe que vous souhaitez contrôler est monté.
La fenêtre contextuelle EXTERNAL HA s'affiche. Vous pouvez commander ici le HA externe
à distance, en utilisant les boutons et les touches de l'écran de la console de série CL ou les boutons
du panneau supérieur.
1+48V MASTER
Lorsqu'un HA externe est connecté, l'état d'activation/désactivation de l'alimentation fantôme
principale s'affiche ici. (L'activation et la désactivation de ce réglage sont directement effectuées
sur le HA externe).
2Touche +48V
Active et désactive l'alimentation fantôme de chaque canal séparément.
3Bouton GAIN
Indique le niveau de gain du HA externe. Pour en régler la valeur, appuyez sur le bouton afin
de le sélectionner, puis utilisez les boutons multifonctions 1–8. L'indicateur de niveau situé
directement à droite du bouton affiche le niveau d'entrée du port correspondant.
4Bouton FREQUENCY/Touche HPF
Ces contrôleurs activent/désactivent le filtre passe-haut intégré du HA externe et règlent
sa fréquence de coupure. Si vous appuyez sur le bouton FREQUENCY pour le sélectionner,
vous serez en mesure de le régler à l'aide du bouton multifonction correspondant.
5Onglets de sélection de rack
Permettent de sélectionner le rack affiché dans la fenêtre contextuelle EXTERNAL HA.
NOTE
• Si vous avez connecté un préampli micro AD8HR supplémentaire, le réglage de cette unité
sera utilisé. Ces boutons et touches s'affichent dans la fenêtre contextuelle EXTERNAL HA,
même en l'absence de raccordement d'un préampli micro AD8HR, ce qui vous permet de
créer et de stocker une scène alors qu'aucune unité AD8HR n'est connectée.
• Les messages d'erreur liés au boîtier SB168-ES ne s'affichent pas. En outre, vous ne pourrez
pas non plus régler les paramètres EtherSound. Utilisez l'application logicielle AVS-ESMonitor
pour exécuter ces fonctions.
1
2
3
5
1
4

Périphérique d'E/S et préampli micro externe
Manuel de référence
148
8. Pour commander à distance un HA
externe depuis un canal d'entrée de la
console de série CL, utilisez les touches
de sélection de banque pour accéder
à l'écran OVERVIEW contenant le canal
sur lequel vous voulez contrôler le HA.
9. Appuyez sur le champ GAIN/PATCH du canal sur lequel vous souhaitez commander
le HA externe. La fenêtre contextuelle GAIN/PATCH s'affiche.
10. Appuyez sur la touche PATCH et sélectionnez le port d'entrée affecté au
HA externe.
Ces réglages permettent d'utiliser le HA externe de la même manière que le préampli micro du
périphérique d'E/S ou de l'unité CL. Pour plus de détails sur la fenêtre contextuelle GAIN/PATCH,
reportez-vous à la section « Réglages HA (Préampli micro) » à la page 30.
Champ GAIN/PATCH

MIDI
Manuel de référence
149
MIDI
Ce chapitre explique les modalités de transmission des messages MIDI à partir d'un appareil externe
vers la console de série CL dans le but de commander les paramètres de la console. Il décrit également
les modalités d'envoi en sortie des messages MIDI depuis la console CL lorsque vous utilisez l'unité.
Fonctionnalité MIDI de la console de série CL
La console de série CL peut recourir à la fonction MIDI pour exécuter les opérations suivantes :
■Transmission et réception de changement de programme
Lorsque vous exécutez un événement spécifique (rappel de scène/de bibliothèque d'effets) sur la
console de série CL, un message de changement de programme (numéro affecté à l'événement) peut
être transmis vers un périphérique externe. Inversement, l'événement correspondant peut s'exécuter
à la réception d'un message de changement de programme depuis un appareil externe.
■Transmission et réception de changement de commande
Lorsque vous exécutez un événement spécifique (opération liée à un fader, un bouton ou une touche)
sur la console de série CL, vous pouvez transmettre le message de changement de commande
correspondant à un périphérique externe. À l'opposé, des événements s'exécutent lorsque des messages
de changement de commande sont reçus à partir d'un appareil externe. Cette fonction sert à enregistrer
les opérations de fader ou de touche sur un séquenceur MIDI ou tout autre périphérique externe,
à des fins de reproduction ultérieure.
■Transmission et réception de message Parameter Change (SysEx)
Lorsque des événements spécifiques (opérations liées aux faders, aux boutons ou aux touches,
modifications des réglages système ou utilisateur) s'exécutent, des messages SysEx (System Exclusive
(exclusifs au système)) de type Parameter Change (Changement de paramètre) peuvent être transmis
à un périphérique externe. Inversement, des événements peuvent s'exécuter à la réception de messages
de changement de paramètre provenant d'un appareil externe.
À l'aide de cette fonction, des opérations liées à la console CL peuvent être enregistrées et reproduites
sur un séquenceur MIDI ou un autre périphérique externe. En outre, des modifications du système
et des réglages utilisateur peuvent être reçus et exécutés sur une autre console CL.
NOTE
Vous pouvez sélectionner le port utilisé pour la transmission et la réception de messages MlDI
depuis les connecteurs MIDI IN/OUT (Entrée/Sortie MIDI) situés sur le panneau arrière ou à partir
d'une carte E/S installée dans le logement 1. Toutes les fonctionnalités décrites dans cette section
sont disponibles sur le port que vous sélectionnez.
Réglages MIDI de base
Vous pouvez sélectionner le type de messages MIDI transmis et reçus par la console de série CL,
ainsi que le port MIDI et le canal MIDI utilisés.
1. Dans la zone d'accès aux fonctions, appuyez sur la touche SETUP pour accéder
àl'écran SETUP.
2. Au centre de l'écran, appuyez sur la touche MIDI/GPI pour accéder à la fenêtre
contextuelle MIDI/GPI.
Cette fenêtre comporte plusieurs pages. Vous pouvez naviguer de l'une à l'autre en vous aidant
des onglets situés dans la partie inférieure de la fenêtre.

MIDI
Manuel de référence
150
3. Appuyez sur l'onglet MIDI SETUP (Configuration MIDI) pour accéder à la page
MIDI SETUP.
Sur la page MIDI SETUP, vous pouvez sélectionner le type de messages MIDI transmis et reçus,
et choisir le port qui sera utilisé à cet effet. Cette page contient les éléments suivants.
1Champ PORT/CH (Port/Canal)
Permet de sélectionner le port et le canal MIDI qui seront utilisés pour la transmission
et la réception des messages MIDI.
• Tx PORT/Tx CH.......Appuyez sur ces touches pour ouvrir les fenêtres contextuelles dans
lesquelles vous pouvez respectivement sélectionner un port et un
canal MIDI pour les besoins de la transmission de messages MIDI.
•Rx PORT/Rx CH ......Appuyez sur ces touches pour ouvrir les fenêtres contextuelles dans
lesquelles vous pouvez respectivement sélectionner un port et un
canal MIDI pour recevoir des messages MIDI.
2Champ PROGRAM CHANGE (Changement de programme)
Permet d'activer ou de désactiver les messages de changement de programme MIDI, tant au
niveau de la transmission que de la réception.
•Tx.................................Active ou désactive la transmission du changement de programme.
•Rx.................................Active ou désactive la réception du changement de programme.
•ECHO (Écho) ............Active ou désactive la sortie en écho de messages de changement de
programme (si cette fonction est activée, les messages de changement
de programme reçus depuis un périphérique externe seront retransmis
sans modification).
3Champ PROGRAM CHANGE MODE (Mode de changement de programme)
Permet de sélectionner le mode de transmission/réception du changement de programme.
•SINGLE (Unique)..... Lorsque cette touche est activée, les changements de programme
sont transmis et reçus sur un canal MIDI unique (mode Single).
•MULTI........................ Lorsque cette touche est activée, les changements de programme
sont transmis et reçus sur plusieurs canaux MIDI (mode Multi).
•OMNI ......................... Lorsque cette touche est activée, les changements de programme de tous
les canaux MIDI sont transmis et reçus en mode Single. Le mode Multi
de transmission/réception et le mode Single de transmission sont
désactivés.
•BANK (Banque) ....... Si cette touche est activée, les messages de sélection de banque seront
transmis et reçus en mode Single. (Les messages de sélection de banque
activent/désactivent le groupe de messages de changement de programme
à utiliser.)
4Champ CONTROL CHANGE (Changement de commande)
Permet d'activer ou désactiver les messages de changement de commande MIDI, tant au niveau
de la transmission que de la réception.
•Tx (Transmission).... Active ou désactive la transmission du changement de commande.
•Rx (Réception).......... Active ou désactive la réception du changement de commande.
•ECHO......................... Active ou désactive la sortie en écho des messages de changement de
commande (si cette fonction est activée, les messages reçus depuis un
périphérique externe seront retransmis sans modification).
5Champ CONTROL CHANGE MODE (Mode de changement de commande)
Permet de sélectionner le mode de transmission/réception de changement de commande.
•NRPN ......................... Lorsque cette touche est activée, les paramètres de mixage CL sont
transmis/reçus comme des messages NRPN sur un seul canal MIDI
(mode NRPN).
•Touche TABLE.......... Lorsque cette touche est activée, les paramètres de mixage CL sont
transmis/reçus comme messages de changement de commande sur
un seul canal MIDI (mode TABLE).
6Champ PARAMETER CHANGE (Changement de paramètre)
Permet d'activer ou de désactiver les messages SysEx (exclusifs au système). (Ces messages
spéciaux servent à modifier les paramètres de la console CL.)
•Tx ................................ Active ou désactive la transmission du changement de paramètre.
•Rx ................................ Active ou désactive la réception du changement de paramètre.
•ECHO......................... Active ou désactive la sortie en écho des messages de changement
de paramètre (si cette fonction est activée, les messages de changement
de paramètre reçus depuis un périphérique externe seront retransmis
sans modification).
7Champ OTHER COMMAND (Autres commandes)
Active ou désactive la sortie écho d'autres messages (si cette fonction est activée, les autres
messages reçus depuis un appareil externe seront retransmis sans modification).
1
2
4
6
7
3
5

MIDI
Manuel de référence
151
4. Pour spécifier le port qui sera utilisé pour transmettre ou recevoir chaque type
de message MIDI séparément, appuyez sur la touche contextuelle de sélection
du port de transmission (Tx) ou de réception (Rx).
La fenêtre contextuelle MIDI SETUP de sélection de port apparaît. Les opérations de cette fenêtre
sont les mêmes pour la transmission (Tx) et la réception (Rx). Cette fenêtre contient les éléments
suivants.
1Champ TERMINAL (Borne)
Permet de sélectionner le port qui transmettra ou recevra les messages MIDI.
Vous pouvez faire votre choix parmi les éléments suivants.
2Champ PORT NO. (No. de port)
Si vous choisissez SLOT 1 dans le champ TERMINAL, sélectionnez-y le numéro de port 1–8.
(Le nombre de ports disponibles varie selon la carte installée.) La carte actuellement disponible
n'est valide que pour le port 1.
5. Spécifiez le type et le numéro du port.
Utilisez les touches / pour sélectionner un élément. Appuyez sur la touche OK pour
confirmer le port sélectionné et fermer la fenêtre contextuelle MIDI SETUP.
NOTE
Vous pouvez également sélectionner un port en appuyant sur le nom de port souhaité dans
le champ ou en appuyant sur le champ pour le mettre en surbrillance, puis en faisant tourner
un des boutons multifonctions permettant de sélectionner le port.
6. Pour paramétrer le canal sur lequel les messages MIDI seront transmis ou reçus,
appuyez sur la touche contextuelle de sélection de canal.
La fenêtre contextuelle MIDI SETUP de sélection de canal apparaît. Les opérations de cette
fenêtre sont les mêmes pour la transmission (Tx) et la réception (Rx). Cette fenêtre contient
les éléments suivants.
1Champ CH (Canal)
Permet de sélectionner un des canaux CH1–CH16 pour la transmission ou la réception
des messages MIDI.
7. Sélectionnez le canal.
Utilisez les touches / pour sélectionner un élément. Appuyez sur la touche OK afin
de confirmer la sélection de canal et fermer la fenêtre contextuelle MIDI SETUP.
NOTE
• Vous pouvez également sélectionner le canal en appuyant sur le canal souhaité dans le champ
ou en faisant tourner un des boutons multifonctions.
• Durant la transmission ou la réception de messages de changement de paramètre, le numéro
de canal que vous spécifiez ici est utilisé comme numéro de périphérique. Il s'agit d'un numéro
qui permet d'identifier l'unité de transmission ou de réception.
8. Activez ou désactivez la transmission/réception pour chaque message MIDI
séparément.
NOTE
• Pour plus de détails sur l'utilisation des messages de changement de programme, reportez-vous
à la section « Utilisation des changements de programme pour rappeler des scènes et des
éléments de la bibliothèque » ci-dessous.
• Pour plus de détails sur l'utilisation des messages de changement de commande, reportez-vous
à la section « Utilisation des changements de commande pour contrôler les paramètres »
àlapage 155.
NONE (Aucun) Aucun port n'est utilisé.
MIDI Connecteurs MIDI IN (Rx) et OUT (Tx) du panneau arrière
SLOT1 Carte installée dans le logement 1 du panneau arrière, prenant en charge
la transmission en série
1 2
1

MIDI
Manuel de référence
152
Utilisation des changements de programme
pour rappeler des scènes et des éléments
de la bibliothèque
La console de série CL vous permet d'affecter un événement spécifique (rappel de scène ou de
bibliothèque d'effets) à chaque numéro de changement de programme, de sorte que lorsque cet
événement est exécuté sur la console CL, un message de changement de programme du numéro
correspondant sera transmis à l'appareil externe. Inversement, l'événement correspondant peut
s'exécuter à la réception d'un message de changement de programme depuis un périphérique externe.
1. Reliez la console de la série CL à un dispositif externe.
L'illustration suivante montre un exemple d'utilisation des connecteurs MIDI IN/OUT pour
transmettre et recevoir des messages MIDI.
2. Dans la zone d'accès aux fonctions, appuyez sur la touche SETUP pour accéder
àl'écran SETUP.
3. Au centre de l'écran, appuyez sur la touche MIDI/GPI pour accéder à la fenêtre
contextuelle MIDI/GPI.
4. Appuyez sur l'onglet MIDI SETUP pour accéder à la page MIDI SETUP, puis
sélectionnez le port et le canal MIDI sur lesquels les changements de programme
seront transmis et reçus, comme décrit dans la section « Réglages MIDI de base »
àla page 149.
5. Appuyez sur l'onglet PROGRAM CHANGE (Changement de programme)
pour accéder à la page PROGRAM CHANGE.
La page PROGRAM CHANGE vous permet de spécifier la transmission/réception
des changements de programme et d'affecter un événement spécifique (rappel de scène
ou de bibliothèque d'effets) à chaque numéro de programme.
Cette page contient les éléments suivants.
1PROGRAM CHANGE
Active/désactive la transmission et la réception de changement de programme. Ce réglage
est lié à la section PROGRAM CHANGE de la page MIDI SETUP.
•Tx ................................ Activez cette touche pour transmettre les messages de changement
de programme correspondants lorsque les événements de la liste
sont exécutés.
•Rx ................................ Activez cette touche pour exécuter les événements correspondants
lorsque les messages de changement de programme sont reçus.
•ECHO ........................ Activez cette touche pour transmettre les messages de changement
de programme reçus d'un appareil externe.
2Champ PROGRAM CHANGE MODE
Permet de sélectionner le mode de transmission/réception du changement de programme.
Ce réglage est lié à la section PROGRAM CHANGE MODE (Mode de changement de programme)
de la page MIDI SETUP.
3Liste
Affiche l'événement (rappel de scène ou de bibliothèque) affecté aux différents canaux MIDI
et numéros de changement de programme MIDI. Elle contient les éléments suivants.
• CH/BANK (Canal/Banque)
.................................Lorsque l'intitulé « CH » apparaît en-tête de colonne au lieu de « BANK »,
la colonne indique le canal MIDI (1–16) sur lequel les changements de
programme sont transmis/reçus. Si la transmission et la réception du
changement de programme est en mode Single et que la touche BANK
est activée, ces transmissions et réceptions seront nommées « BANK »
et la valeur numérique de cette colonne correspondra au numéro
de banque (1–128).
CL5
MIDI OUTMIDI IN MIDI OUTMIDI IN
Périphérique externe
1
4
5
6
2
3

MIDI
Manuel de référence
153
•NO ...............................Indique le numéro de programme 1–128.
• PROGRAM CHANGE EVENT (Événement de changement de programme)
...............................Indique le type/numéro/titre de l'événement affecté à chaque canal
(numéro de banque) ou numéro de programme. Appuyez sur la
zone d'affichage de l'événement spécifique afin d'accéder à la fenêtre
contextuelle MIDI PROGRAM CHANGE (Changement de programme
MIDI) dans laquelle vous pouvez sélectionner l'événement que vous
souhaitez affecter.
4Bouton de défilement
Appuyez sur ce bouton pour faire défiler la liste à l'aide du bouton multifonction.
5Touche CLEAR ALL
Appuyez sur cette touche pour effacer tous les événements de la liste.
6Touche INITIALIZE ALL (Initialiser tout)
Appuyez sur cette touche pour restaurer l'état par défaut de toutes les affectations d'événement
sur la liste.
6. Utilisez les touches du champ PROGRAM CHANGE MODE pour sélectionner
le mode de transmission/réception des changements de programme.
Vous pouvez sélectionner l'un des deux modes suivants de transmission/réception
des changements de programme.
• Mode Multi (lorsque la touche MULTI est activée) :
Les changements de programme de tous les canaux MIDI sont transmis/reçus.
(Le canal de transmission/réception spécifié dans la page MIDI SETUP est ignoré.)
Lors de la réception d'un changement de programme, c'est l'événement affecté au canal
et au numéro de programme MIDI de la liste qui est exécuté.
Lors de l'exécution de l'événement spécifié sur la console de série CL, le changement
de programme lié au canal et au numéro de programme MIDI correspondants sur la liste
est transmis.
• Mode Single (lorsque la touche SINGLE est activée) :
Seuls les changements de programme des canaux de transmission (Tx) et de réception (Rx)
spécifiés dans la page MIDI SETUP sont transmis et reçus.
Lors de la réception d'un changement de programme sur le canal Rx, c'est l'événement affecté
au numéro de programme du canal correspondant dans la liste qui est exécuté.
Lors de l'exécution de l'événement spécifié sur la console de série CL, le changement de
programme du numéro de programme correspondant est transmis sur le canal Tx affiché dans
la liste. (Si un même événement est affecté à plusieurs numéros de programme sur un seul canal,
le numéro de programme le moins élevé sera transmis).
Si vous activez la touche OMNI/touche BANK en mode Single, l'opération sera modifiée
de la manière suivante.
• Lorsque la touche OMNI est activée :
Les changements de programme de tous les canaux MIDI sont transmis. Cependant,
indépendamment du canal MIDI reçu, l'événement affecté au numéro de programme
correspondant au canal Rx est exécuté. L'activation de la touche OMNI ne modifie pas
l'opération de transmission de changement de programme.
• Lorsque la touche BANK est activée :
L'indication CH dans la liste passe à BANK (numéro de banque) et il devient possible
de transmettre et recevoir les messages de type Bank Select (Sélection de banque, messages
de Changement de programme n°0 et n°32) et Program Change (Changement de programme).
Ceci est pratique si vous voulez commander plus de 128 événements sur un canal MIDI unique.
Lorsque les messages de sélection de banque et de changement de programme (dans cet ordre)
sont reçus sur le canal Rx, l'événement affecté à ce numéro de banque et à ce numéro de programme
de la liste sera exécuté.
Si vous exécutez un événement spécifique sur la console de série CL, les messages de sélection de
banque et de changement de programme correspondants respectivement au numéro de banque
et au numéro de programme affectés à cet événement seront transmis sur le canal Tx. (Si le même
événement est affecté plusieurs fois dans la liste, le numéro de banque et le numéro de programme
les moins élevés seront transmis).
NOTE
• Les réglages des touches OMNI et BANK sont ignorés en mode Multi.
• Si la touche BANK est activée et seul un changement de programme sur un canal MIDI est reçu,
le dernier numéro de banque sélectionné sera utilisé.
• Si la touche BANK est activée, la touche OMNI pourra également l'être en même temps.
Dans ce cas, les messages de sélection de banque et de changement de programme
de tous les canaux MIDI sont reçus.
7. Utilisez les touches du champ PROGRAM CHANGE pour activer/désactiver
la transmission et la réception et effectuer des réglages pour la sortie d'écho.
Ce champ contient les éléments suivants.
•Touche Tx .................. Active ou désactive la transmission du changement de programme.
•Touche Rx .................. Active ou désactive la réception du changement de programme.
•Touche ECHO ........... Détermine si les changements de programme entrants sont envoyés
en écho depuis le port de transmission MIDI.

MIDI
Manuel de référence
154
8. Pour modifier l'affectation des événements à chaque numéro de programme,
appuyez sur l'événement souhaité dans la liste.
La fenêtre contextuelle MIDI PROGRAM CHANGE apparaît. Dans cette fenêtre, vous spécifiez
l'événement affecté à chaque numéro de programme. Cette fenêtre affiche les éléments suivants.
1Champ TYPE
Permet de sélectionner le type d'événement.
Le tableau suivant dresse la liste des événements sélectionnables.
2Champ DESTINATION
Ceci vous permet de sélectionner le rack pour lequel vous voulez rappeler un élément de
bibliothèque. Si l'élément EFFECT ou PREMIUM RACK est sélectionné dans le champ TYPE, le
numéro de rack s'affichera. Si l'élément SCENE est sélectionné, cette zone affichera « --- » et ne
pourra faire l'objet d'aucun choix disponible.
3Champ LIBRARY NUMBER/LIBRARY NAME
Permet de sélectionner la bibliothèque à rappeler.
Si vous sélectionnez SCENE ou EFFECT dans le champ TYPE, les champs LIBRARY NUMBER
et LIBRARY NAME apparaîtront. Si vous sélectionnez PREMIUM RACK dans le champ TYPE,
le champ LIBRARY NUMBER apparaîtra.
9. Utilisez le champ TYPE pour sélectionner le type d'événement à affecter. Si le type
choisi est différent de SCENE, utilisez le champ DESTINATION pour sélectionner le
numéro de rack sur lequel vous voulez que l'élément soit rappelé. Utilisez le champ
LIBRARY NUMBER/LIBRARY NAME pour sélectionner le numéro de scène ou de
bibliothèque à rappeler.
Utilisez les touches / pour sélectionner un élément. Appuyez sur la touche OK pour
confirmer la modification et fermer la fenêtre contextuelle MIDI PROGRAM CHANGE.
NOTE
• Vous pouvez également sélectionner l'événement, la scène ou la bibliothèque dans ce champ,
en appuyant dessus.
• Si vous appuyez sur un élément du champ afin de le mettre en surbrillance, vous pourrez choisir
n'importe quel bouton multifonction afin de sélectionner l'événement, la scène ou la bibliothèque.
10. Affectez des événements à d'autres numéros de programme de la même manière.
Avec ces réglages, l'exécution d'un événement spécifique sur la console de série CL entraîne
la transmission des messages de changement de programme (ou de sélection de banque
et de changement de programme) correspondant au périphérique externe.
Lorsqu'un appareil externe transmet des messages de changement de programme (ou de sélection
de banque) sur le canal approprié, l'événement affecté au numéro de programme du canal MIDI
correspondant (ou numéro de banque) est exécuté.
NOTE
• Vous pouvez utiliser la touche CLEAR ALL pour effacer toutes les affectations à des numéros
de programme. La touche INITIALIZE ALL réinitialise toutes les affectations de numéro de
programme sur leurs valeurs respectives par défaut.
• Les affectations aux numéros de programme sont gérées comme des réglages applicables
à l'ensemble du système et non à des scènes individuelles.
• En mode Single, si le même événement est affecté à plusieurs numéros de programme sur un
canal Tx, seul le numéro de programme le moins élevé sera transmis. (Si la touche BANK est
activée, seul le numéro de programme portant le numéro de banque le plus faible sera transmis).
• En mode Multi, si un même événement est affecté à plusieurs canaux MIDI et plusieurs numéros
de programme, seul le numéro de programme le moins élevé de chaque canal MIDI sera transmis.
Élément Description
NO ASSIGN Aucune affectation
SCENE Opérations liées au rappel d'une mémoire de scènes
EFFECT Opérations de rappel de bibliothèque d'effets
PREMIUM RACK : Opérations de rappel de bibliothèques Premium Rack
1 2 3

MIDI
Manuel de référence
155
Utilisation des changements de commande
pour contrôler les paramètres
Vous pouvez utiliser les messages de changements de commande MIDI pour contrôler des événements
spécifiques (opérations liées aux faders, aux boutons ou à l'activation/désactivation des touches [ON],
etc.) sur la console de série CL. Cette fonction peut servir à enregistrer des opérations de fader ou de
touche sur un séquenceur MIDI ou sur tout autre périphérique externe, afin de reproduire ces données
ultérieurement.
Vous pouvez utiliser les changements de commande pour contrôler les événements de l'une des deux
manières suivantes.
■Utilisation des changements de commande
Cette méthode utilise des changements de commande types (numéros de commande 1–31, 33–95,
102–119). Vous pouvez affecter un événement au choix à chaque numéro de commande.
■Utilisation des numéros NRPN (Numéro de paramètre non enregistré)
Cette méthode utilise un type spécial de messages de changement de commande appelé NRPN.
La méthode NRPN utilise les numéros de changement de commande 99 et 98 pour spécifier les
paramètres MSB (Octet le plus significatif) et LSB (Octet le moins significatif) du numéro de paramètre
concerné, ainsi que les messages de changement de commande du numéro de changement de
commande 6 (ou 6 et 38) transmis ultérieurement afin de spécifier la valeur de ce paramètre.
L'événement affecté à chaque combinaison de paramètres MSB et LSB est présélectionné, et ne saurait
être modifié.
NOTE
Pour les détails sur l'affectation d'événements aux messages NRPN, consultez les annexes
(reportez-vous à la page 250).
1. Reliez la console de série CL à un périphérique externe.
2. Dans la zone d'accès aux fonctions, appuyez sur la touche SETUP pour accéder
àl'écran SETUP.
3. Au centre de l'écran, appuyez sur la touche MIDI/GPI pour accéder à la fenêtre
contextuelle MIDI/GPI.
4. Appuyez sur l'onglet MIDI SETUP pour accéder à la page MIDI SETUP, puis
sélectionnez le port et le canal MIDI sur lesquels les changements de commande
seront transmis et reçus, comme décrit dans la section « Réglages MIDI de base »
à la page 149.
5. Appuyez sur l'onglet CONTROL CHANGE pour accéder à la page CONTROL CHANGE.
Dans la page CONTROL CHANGE, vous pouvez spécifier les modalités de transmission et de
réception des changements de commande et indiquer l'événement spécifique (opération liée aux
faders/boutons ou à l'activation/désactivation des touches [ON], etc.) attribué à chaque numéro
de commande. Cette page contient les éléments suivants.
1Champ CONTROL CHANGE
Permet d'activer ou de désactiver la transmission/réception de changements de commande
et de spécifier si les changements de commande sont envoyés en écho. Ce réglage est lié au champ
CONTROL CHANGE de la page MIDI SETUP.
2Champ CONTROL CHANGE MODE
Permet de sélectionner le mode de transmission/réception de changement de commande.
Ce réglage est lié au champ CONTROL CHANGE MODE de la page MIDI SETUP.
3Liste
Affiche l'événement (motif lié aux faders/boutons, opération liée à l'activation/désactivation
des touches [ON], etc.) affecté à chaque numéro de commande séparément.
•NO. .................. Indique le numéro de commande. Vous pouvez utiliser les numéros
de commande 1–31, 33–95 et 102–119.
• CONTROL CHANGE EVENT (Événement de changement de commande)
................... Indique et sélectionne le type d'événement affecté au numéro de commande
correspondant. Lorsque vous appuyez sur un événement, la fenêtre contextuelle
MIDI CONTROL CHANGE (Changement de commande MIDI) s'ouvre,
ce qui vous permet de modifier l'affectation du numéro de commande.
4Touche CLEAR ALL
Appuyez sur cette touche pour effacer toutes les affectations d'événement sur la liste.
5Touche INITIALIZE ALL
Appuyez sur cette touche pour restaurer l'état par défaut de toutes les affectations d'événement
sur liste.
6Touche de défilement
Cette touche permet de faire défiler le contenu de la liste. Vous pouvez vous servir d'un bouton
multifonction pour effectuer cette opération.
1
6
4
5
2
3

MIDI
Manuel de référence
156
6. Utilisez les touches du champ CONTROL CHANGE MODE pour sélectionner
le mode de transmission/réception des changements de commande.
Vous pouvez sélectionner un des deux modes suivants de transmission/réception de changements
de commande.
• Mode NRPN (lorsque la touche NRPN est activée) :
Différents paramètres de mixage de la console de série CL sont transmis et reçus comme
des messages NRPN sur un canal MIDI unique. Si vous sélectionnez ce mode, les affectations
de la liste seront ignorées.
• Mode TABLE (lorsque la touche TABLE est activée) :
Différents paramètres de mixage de la console de série CL sont transmis et reçus comme
des messages de changement de commande sur un canal MIDI unique.
NOTE
Le canal de transmission/réception des changements de commande est spécifié dans le champ
PORT/CH de la page PORT MIDI SETUP (reportez-vous à la page 150).
7. Utilisez les touches du champ CONTROL CHANGE (Changement de commande)
pour activer/désactiver la transmission et la réception et effectuer des réglages
de la sortie d'écho.
Chacune de ces touches est dotée d'une fonction précise.
•Touche Tx ...................Active ou désactive la transmission du changement de commande.
•Touche Rx ...................Active ou désactive la réception du changement de commande.
•Touche ECHO ...........Détermine si les changements de commande entrants sont envoyés
en écho depuis le port de transmission MIDI.
8. Pour changer l'affectation des événements pour chaque numéro de commande,
appuyez sur l'événement correspondant.
La fenêtre contextuelle MIDI CONTROL CHANGE apparaît. Dans cette fenêtre, vous spécifiez
l'événement affecté à chaque numéro de commande. Cette fenêtre contient les éléments suivants.
1Champ MODE
Permet de sélectionner le type d'événement.
2Champ PARAMETER 1/2 (Paramètre 1/2)
En conjonction avec le champ MODE, ce champ spécifie le type d'événement.
NOTE
• La liste affichée est identique pour tous les modèles de la série CL.
S'agissant de la console CL3/CL1, l'écran indiquera « Cannot Assign! » (Affectation impossible)
si vous spécifiez un paramètre indisponible sur le modèle concerné.
• Si le mode NRPN est sélectionné comme mode de transmission/réception des changements
de commande, les réglages de cette fenêtre seront ignorés.
• Pour les détails sur l'affectation d'événement aux changements de commande, consultez
les annexes (reportez-vous à la page 248).
9. Spécifiez le type d'événement à assigner dans l'ordre suivant : champ MODE ➔
champ PARAMETER1 ➔ champ PARAMETER2.
Utilisez les touches / pour sélectionner un élément. Appuyez sur la touche OK pour
confirmer la modification et fermer la fenêtre contextuelle MIDI CONTROL CHANGE.
NOTE
• Vous pouvez également sélectionner l'événement souhaité dans le champ concerné,
en appuyant dessus.
• Si vous appuyez sur un élément du champ afin de le mettre en surbrillance, vous pourrez
choisir un des boutons multifonctions afin de sélectionner un événement.
10. Affectez des événements à d'autres numéros de commande de la même manière.
Lorsque vous actionnez les paramètres que vous avez affectés sur la console de série CL, les
messages de changement de commande sont transmis vers des périphériques externes. De la
même façon, si les messages Control Change (Changement de commande) correspondants sont
reçus depuis un périphérique externe sur le canal approprié, les paramètres affectés à ces numéros
de commande seront modifiés.
NOTE
• Vous pouvez utiliser la touche CLEAR ALL pour effacer toutes les affectations de numéro
de commande. La touche INITIALIZE ALL réinitialise toutes les affectations de numéro
de commande sur leurs valeurs respectives par défaut.
• Les affectations de numéro de commande sont gérées comme des réglages applicables
à l'ensemble du système et non à des scènes individuelles.
12

MIDI
Manuel de référence
157
Utilisation des changements de paramètre pour
contrôler les paramètres
Sur la console de série CL, vous pouvez utiliser un type de messages exclusifs au système appelé
« changements de paramètre » afin de contrôler des événements spécifiques (opérations liées aux
faders/boutons, à l'activation/désactivation des touches [ON], aux réglages système et utilisateur etc.)
comme solution alternative à l'utilisation des changements de commande ou des messages NRPN.
Pour les détails sur la transmission/réception des changements de paramètre, reportez-vous à la section
« Format des données MIDI » dans les annexes.
1. Reliez la console de série CL à un périphérique externe.
2. Dans la zone d'accès aux fonctions, appuyez sur la touche SETUP pour accéder
àl'écran SETUP.
3. Au centre de l'écran, appuyez sur la touche MIDI/GPI pour accéder à la fenêtre
contextuelle MIDI/GPI.
4. Appuyez sur l'onglet MIDI SETUP pour accéder à la page MIDI SETUP, puis
sélectionnez le port et le canal MIDI sur lesquels les changements de paramètre
seront transmis et reçus, tel que décrit dans la section « Réglages MIDI de base »
àla page 149.
NOTE
• Les changements de paramètre comprennent un « numéro de périphérique » qui spécifie le
périphérique de transmission ou de réception. Les canaux de transmission (Tx) et de réception
(Rx) spécifiés sur la page MIDI SETUP sont utilisés comme numéros de périphérique.
• Sachez que si le numéro de périphérique inclus dans le changement de paramètre transmis
ne correspond pas au numéro de périphérique de la console de réception CL, le message
sera ignoré.
• N'activez pas la transmission/réception de changement de paramètre et de changement
de commande en même temps. Sinon, un grand nombre de données seront envoyées
vers le port MIDI, provoquant un dépassement de capacité ainsi que d'autres problèmes.
5. Utilisez les touches Tx et Rx du champ PARAMETER CHANGE (Changement de
paramètre) pour activer la transmission/réception de changement de paramètre.
Dans cet état, lors de l'application de certains paramètres spécifiques sur la console CL,
les messages de changement de paramètre correspondants sont transmis. Si des messages
Parameter Change (Changement de paramètre) valides sont transmis depuis un périphérique
externe, les paramètres affectés à ces changements de paramètre seront contrôlés.

Réglages utilisateur liés à la (sécurité)
Manuel de référence
158
Réglages utilisateur liés à la (sécurité)
Ce chapitre explique les modalités de réglage et de fonctionnement des opérations suivantes : réglages
User Level (Niveau utilisateur) limitant l'accès des paramètres à certains utilisateurs ; fonction Console
Lock (Verrouillage de la console), qui empêche temporairement l'accès à la console ; réglages liés aux
préférences, qui personnalisent l'environnement d'exploitation ; et les opérations d'enregistrement
ou de chargement via un lecteur flash USB.
Réglages User Level
Les réglages de niveau utilisateur vous permettent d'appliquer des restrictions aux paramètres disponibles
pour chaque utilisateur, ou de modifier le réglage des touches USER DEFINED ainsi que les réglages de
préférences pour chaque utilisateur. Les réglages des différents utilisateurs peuvent être stockés sur la
console ou sur un lecteur flash USB sous forme de « clé d'authentification utilisateur », ce qui vous permet
de naviguer facilement entre les utilisateurs. Cela peut vous être utile dans les situations suivantes.
• Possibilité d'éviter les opérations accidentelles et les erreurs.
• Possibilité de limiter le nombre de fonctionnalités accessibles à un ingénieur extérieur
(ingénieur invité).
• Possibilité de verrouiller les réglages de sortie afin d'éviter toute opération accidentelle,
notamment en cas d'intervention de plusieurs opérateurs en alternance.
• Possibilité de basculer facilement entre les préférences attribués aux différents opérateurs.
Types d'utilisateur et clés d'authentification utilisateur
Il existe trois types d'utilisateurs, comme détaillé ci-après. Pour manipuler la console de série CL,
il faut obligatoirement ouvrir une session d'utilisateur.
• Administrator (Administrateur)
............................. Il s'agit de l'administrateur de la console CL, qui a accès à toutes
ses fonctionnalités. Un seul ensemble de réglages administrateur
est conservé dans la console. L'administrateur peut créer des clés
d'authentification utilisateur pour d'autres utilisateurs.
Même si la console a été verrouillée par autre utilisateur, l'administrateur
peut la déverrouiller à l'aide de son mot de passe administrateur.
•Guest (Invité) .......... L'invité n'a accès qu'aux fonctionnalités autorisées par l'administrateur.
Un seul ensemble de réglages invité est conservé dans la console.
•
User (Utilisateur)
..... L'utilisateur n'a accès qu'aux fonctionnalités autorisées par l'administrateur.
Les réglages utilisateur sont sauvegardés sur des lecteurs flash USB sous forme
de clé d'authentification utilisateur. Il est possible de sauvegarder plusieurs
ensembles de réglages utilisateur sous différents noms d'utilisateur. Les
utilisateurs qui bénéficient de privilèges de superutilisateur peuvent créer
des clés d'authentification utilisateur pour un niveau d'utilisateur spécifique.
Lorsqu'un utilisateur ouvre une session, ses réglages personnels sont appliqués. Les réglages utilisateur
comportent les informations suivantes.
• Mot de passe (sauf pour les invités)
• Réglages User Level (sauf pour l'administrateur)
•Préférences
•Touches USER DEFINED
•Boutons USER DEFINED
•Encodeurs attribuables
• Banque de faders personnalisée
•Fader MASTER
Les privilèges attribués à chaque utilisateur sont comme suit.
Configuration du mot de passe administrateur
Si vous conservez les réglages d'usine, aucun mot de passe administrateur ne sera défini, ce qui
signifie que n'importe qui pourra bénéficier des privilèges de l'administrateur et effectuer toutes
sortes d'opérations. Pour restreindre l'accès des autres utilisateurs, vous devez spécifier un mot
de passe administrateur.
1. Dans la zone d'accès aux fonctions, appuyez sur la touche SETUP pour accéder
àl'écran SETUP.
Utilisateur connecté
Modification des données
de configuration
utilisateur, telles les
touches USER DEFINED
et les préférences
Modification des réglages
User Level
Réglage
de mot
de passe
Modification
de commen-
taires
Clé d'authentification
utilisateur (lecteur flash USB)
Création Remplacement-
Sauvegarde
Administrateur
Disponible
(Modification autorisée des
réglages de l'administrateur
et des invités).
Disponible
(Modification non autorisée
des réglages User Level,
car l'administrateur peut,
par définition, exécuter toutes
les opérations à tout moment.
Modification autorisée des
réglages relatifs aux invités.)
Disponible — Disponible —
Utilisateur
Superutilisateur
Disponible Disponible Disponible Disponible Disponible Disponible
Utilisateur normal
(Utilisateur ne détenant
pas de privilège de
superutilisateur)
Disponible N/A
(Affichage uniquement) Disponible Disponible —
Disponible
(Exclusion faite
des réglages
User Level)
Invité
Disponible N/A
(Affichage uniquement) — Disponible — —

Réglages utilisateur liés à la (sécurité)
Manuel de référence
159
2. Appuyez sur la touche PASSWORD CHANGE (Modifier le mot de passe).
Une fenêtre clavier apparaît, qui vous permet de saisir un mot de passe.
3. Saisissez le mot de passe dans le champ NEW PASSWORD (Nouveau mot de passe),
saisissez-le à nouveau dans le champ RE-ENTER PASSWORD (Entrer à nouveau le
mot de passe), puis appuyez sur la touche OK.
Le mot de passe ne doit pas excéder les huit caractères. Si les deux mots de passe saisis sont
identiques, le mot de passe administrateur sera alors défini.
Pour plus de détails sur la saisie de mot de passe, reportez-vous à la section « Saisie de noms »
dans le mode d'emploi fourni séparément.
Création d'une clé d'authentification utilisateur
Vous pouvez créer une clé d'authentification et la sauvegarder sur un lecteur flash USB ou dans la
mémoire interne de la console. Seul un administrateur ou un superutilisateur peut créer une clé
d'authentification utilisateur. Le niveau utilisateur est spécifié lors de la création de la clé
d'authentification, mais les réglages USER SETUP autres que le niveau utilisateur (tels que les
préférences et les touches USER DEFINED) sont repris de l'utilisateur actuellement connecté.
1. Pour créer une clé d'authentification utilisateur sauvegardée sur un lecteur
flash USB, reliez un lecteur flash USB au connecteur USB.
Si vous souhaitez sauvegarder la clé d'authentification utilisateur sur la mémoire interne, il suffit
de passer à l'étape 2.
2. Dans la zone d'accès aux fonctions, appuyez sur la touche SETUP pour accéder
àl'écran SETUP.
3. Appuyez sur la touche CREATE USER KEY (Création d'une clé utilisateur).

Réglages utilisateur liés à la (sécurité)
Manuel de référence
160
Une fenêtre contextuelle CREATE USER KEY (Création d'une clé utilisateur) apparaît.
1USER NAME (Nom d'utilisateur)
Affiche un nom d'utilisateur de huit caractères maximum. Appuyez dans cette zone pour
accéder à une fenêtre clavier où vous pourrez saisir le nom d'utilisateur.
2COMMENT (Commentaire)
Permet de spécifier et d'afficher un commentaire de 32 caractères maximum à propos
de l'utilisateur. Appuyez sur cette zone pour accéder à la fenêtre clavier dans laquelle vous
pouvez saisir le commentaire.
3PASSWORD
Permet d'indiquer un mot de passe de huit caractères maximum. Appuyez dans cette zone
pour accéder à une fenêtre clavier où vous pourrez saisir le nom de passe.
4POWER USER (Superutilisateur)
Spécifie si l'utilisateur dispose ou non des privilèges de superutilisateur.
5ACCESS PERMISSION (Autorisation d'accès)
Ces réglages déterminent la gamme d'opérations que l'utilisateur peut effectuer. Pour plus
de détails sur chaque rubrique, consultez la page 166.
NOTE
Dans le cas de la console CL3/CL1, les faders indisponibles sur le modèle concerné ne
s'affichent pas.
4. Une fois que vous avez spécifié le nom d'utilisateur, le commentaire, le mot de
passe, l'activation ou la désactivation des privilèges de superutilisateur ainsi que les
autorisations d'accès de l'utilisateur, appuyez sur la touche CREATE.
Une fenêtre contextuelle CREATE KEY (Création d'une clé) apparaît.
5. Si vous souhaitez créer une clé d'authentification utilisateur dans la mémoire
interne de la console, appuyez sur une touche du champ CREATE TO INTERNAL
STORAGE (Créer dans stockage interne).
Vous pouvez stocker dix clés dans la mémoire interne de la console.
6. Si vous souhaitez créer une clé d'authentification utilisateur sur le lecteur
flash USB, appuyez sur la touche PATH (Chemin) du champ CREATE TO USB
STORAGE (Créer dans stockage USB).
NOTE
Le nom de fichier de la clé d'authentification utilisateur est le nom d'utilisateur actuel. Il sera créé
et sauvegardé dans le répertoire racine.
7. Appuyez sur la touche CREATE TO (Créer dans).
La clé d'authentification utilisateur sera créée à l'emplacement spécifié aux étapes 5 ou 6.
1
2 3 4
5

Réglages utilisateur liés à la (sécurité)
Manuel de référence
161
Identification
Pour opérer la console de série CL, vous devez vous identifier comme un administrateur, un invité
ou un utilisateur.
Les réglages utilisateur pour l'administrateur et l'invité sont sauvegardés sur la console. Néanmoins,
pour vous identifier comme utilisateur, vous devez connecter le lecteur flash USB sur lequel une clé
d'authentification utilisateur a été sauvegardée. Si vous déconnectez le lecteur flash USB après vous
être identifié, vous ne bénéficierez plus que des privilèges d'accès d'un simple invité.
NOTE
Lorsque la console est mise hors tension puis sous tension, la machine redémarre généralement
sous le même identifiant que lorsqu'elle s'est éteinte. Si l'identification de l'utilisateur nécessite
un mot de passe, vous devrez le saisir à nouveau. En revanche, si vous annulez la saisie, vous
retournerez à l'état de simple invité. Cela sera aussi le cas si votre identification nécessitait une
clé d'authentification utilisateur et que le lecteur flash USB n'est plus connecté.
■Ouverture de session en tant qu'administrateur
1. Dans la zone d'accès aux fonctions, appuyez sur la touche SETUP pour accéder
àl'écran SETUP.
2. Appuyez sur la touche d'identification pour ouvrir la fenêtre LOGIN (Identification).
3. Appuyez sur la touche LOGIN située en regard de ADMINISTRATOR.
Si aucun mot de passe administrateur n'a encore été défini, vous serez directement connecté.
Si un mot de passe a été défini, une fenêtre clavier apparaîtra, afin que vous y saisissiez le mot
de passe.
4. Entrez le mot de passe et appuyez sur la touche OK.
Si le mot de passe saisi est incorrect, le message « Wrong Password! » (Mot de passe incorrect)
apparaîtra près du bas de l'écran.

Réglages utilisateur liés à la (sécurité)
Manuel de référence
162
■Ouverture de session comme invité
1. Dans la zone d'accès aux fonctions, appuyez sur la touche SETUP pour accéder à
l'écran SETUP.
2. Appuyez sur la touche d'identification pour ouvrir la fenêtre LOGIN
(Identification).
3. Appuyez sur la touche GUEST, puis sur la touche LOGIN.
■Ouverture de session comme utilisateur
Pour vous identifier comme utilisateur, vous avez besoin d'une clé d'authentification utilisateur
sauvegardée sur la console ou sur un lecteur flash USB. En utilisant un lecteur flash USB, vous pouvez
également vous identifier à l'aide d'une clé d'authentification créée sur une autre console de la série CL.
Identification à l'aide d'une clé d'authentification utilisateur stockée sur la console
1. Dans la zone d'accès aux fonctions, appuyez sur la touche SETUP pour accéder à
l'écran SETUP.
2. Appuyez sur la touche d'identification pour ouvrir la fenêtre LOGIN.
3. Dans le champ LOAD FROM INTERNAL STORAGE (Charger depuis le stockage
interne), sélectionnez la clé d'authentification utilisateur via laquelle vous
souhaitez vous connecter, puis appuyez sur la touche LOAD.

Réglages utilisateur liés à la (sécurité)
Manuel de référence
163
Si aucun mot de passe n'a encore été défini, vous serez directement connecté. Si un mot de passe
a été défini, une fenêtre clavier apparaîtra, ce qui vous permettra de saisir le mot de passe.
4. Entrez le mot de passe et appuyez sur la touche OK.
Si le mot de passe saisi est incorrect, le message « Wrong Password! » apparaîtra près du bas
de l'écran.
Identification à l'aide d'une clé d'authentification utilisateur stockée sur un lecteur
flash USB
1. Branchez le lecteur flash USB sur le connecteur USB.
2. Dans la zone d'accès aux fonctions, appuyez sur la touche SETUP pour accéder à
l'écran SETUP.
3. Appuyez sur la touche d'identification pour ouvrir la fenêtre LOGIN.
4. Dans le champ LOAD FROM USB STORAGE (Charger depuis un périphérique de
stockage USB), cliquez sur la touche contextuelle (LOAD .CLU FILE).
La fenêtre SAVE/LOAD (Sauvegarde/Chargement) apparaît alors, et tous les fichiers et
répertoires sauvegardés sur le lecteur flash USB s'affichent à l'écran. Le fichier de la clé
d'authentification utilisateur comporte une extension de type « .CLU ».

Réglages utilisateur liés à la (sécurité)
Manuel de référence
164
5. Choisissez le bouton multifonction afin de sélectionner la clé d'authentification
utilisateur que vous souhaitez utiliser pour vous identifier.
Pour plus de détails sur le chargement de fichiers depuis le lecteur flash USB, reportez-vous à la
section « Chargement d'un fichier depuis le lecteur flash USB » à la page 178
6. Appuyez sur la touche LOAD.
Si aucun mot de passe n'a encore été défini, vous serez directement connecté. Si un mot de passe
a été défini, une fenêtre clavier apparaîtra, ce qui vous permettra de saisir le mot de passe.
NOTE
• Si vous sélectionnez une clé d'authentification utilisateur créée sur une autre console CL, une
fenêtre clavier s'affichera, ce qui vous permet de saisir le mot de passe administrateur de la
console de série CL que vous utiliserez. (Si les deux mots de passe administrateur sont
identiques, cette fenêtre n'apparaîtra pas). Une fois que vous avez correctement saisi le mot de
passe administrateur, une autre fenêtre clavier s'ouvre, ce qui vous permet de saisir le mot de
passe de l'utilisateur sélectionné.
• Si vous sauvegardez à nouveau la clé d'authentification utilisateur, vous n'aurez pas à saisir le
mot de passe administrateur la fois suivante.
Pour plus d'informations sur le réenregistrement de la clé d'authentification utilisateur,
reportez-vous à la section « Modification d'une clé d'authentification utilisateur » à la page 165.
7. Entrez le mot de passe et appuyez sur la touche OK.
Si le mot de passe saisi est incorrect, le message « Wrong Password! » apparaîtra près du bas
de l'écran.
Modification du mot de passe
Suivez les étapes ci-dessous pour modifier le mot de passe de l'utilisateur connecté. Toute modification
du mot de passe administrateur est immédiatement prise en compte. Les modifications d'un mot de
passe utilisateur sont également immédiatement appliquées, mais elles ne seront pas prises en
considération si l'utilisateur se déconnecte après avoir opéré le changement. La modification doit être
sauvegardée par écrasement de la clé d'authentification utilisateur précédente avant que l'utilisateur ne
se déconnecte. Les comptes de type invité ne disposent pas de mot de passe.
1. Dans la zone d'accès aux fonctions, appuyez sur la touche SETUP pour accéder
àl'écran SETUP.
2. Appuyez sur la touche PASSWORD CHANGE.
Une fenêtre clavier apparaît alors, qui vous permet de saisir un mot de passe.
3. Entrez le mot de passe actuel et appuyez sur la touche OK.
Une fois que vous aurez correctement saisi le mot de passe, une fenêtre clavier apparaîtra,
ce qui vous permettra de saisir le nouveau mot de passe.
4. Saisissez le nouveau mot de passe dans le champ NEW PASSWORD, saisissez-le
à nouveau dans le champ RE-ENTER PASSWORD, puis appuyez sur la touche OK.
Si les deux mots de passe saisis sont identiques, le nouveau mot de passe sera alors défini.

Réglages utilisateur liés à la (sécurité)
Manuel de référence
165
Modification d'une clé d'authentification utilisateur
Si vous êtes connecté en tant qu'utilisateur, vous pourrez modifier les réglages de préférence, les touches
USER DEFINED, les boutons USER DEFINED, les encodeurs affectables, les banques de faders
personnalisés, le fader principal, les commentaires et le mot de passe, puis les enregistrer par
écrasement sur votre clé d'authentification utilisateur. Si vous êtes connecté en tant que
superutilisateur, vous pourrez également modifier votre niveau utilisateur.
1. Identifiez-vous comme utilisateur, puis modifiez les réglages de preference
(page 168), les touches USER DEFINED (page 169), les boutons USER DEFINED
(page 171), les encodeurs affectables (page 172), la banque de faders
personnalisés (page 173) et les réglages de fader principal (page 174).
Si vous êtes connecté en tant que superutilisateur, vous pourrez également modifier votre
niveau utilisateur.
2. Dans la zone d'accès aux fonctions, appuyez sur la touche SETUP pour accéder
àl'écran SETUP.
3. Appuyez sur la touche SAVE KEY (Sauvegarder la clé).
La fenêtre contextuelle SAVE KEY (Sauvegarder la clé) apparaît.
4. Appuyez sur la touche de destination de la sauvegarde, puis sur la touche SAVE TO
(Enregistrer dans).
5. Une boîte de dialogue vous demande de confirmer le remplacement par
écrasement (enregistrement) de la clé d'authentification utilisateur ; appuyez sur
la touche OK.

Réglages utilisateur liés à la (sécurité)
Manuel de référence
166
Modification du niveau utilisateur
Vous pouvez consulter ou modifier le niveau utilisateur.
•Administrator ...........L'administrateur n'a pas accès au réglage de niveau utilisateur,
mais peut modifier le réglage de niveau utilisateur du compte invité.
•Guest ...........................L'invité peut afficher le réglage de niveau utilisateur, mais ne peut
le modifier.
• Normal user (Utilisateur normal)
...............................Un utilisateur normal peut afficher le réglage de niveau utilisateur
de son compte, mais ne peut pas le modifier.
• Power User (Superutilisateur)
...............................Un superutilisateur peut afficher et modifier le réglage de son compte
utilisateur.
1. Dans la zone d'accès aux fonctions, appuyez sur la touche SETUP pour accéder
àl'écran SETUP.
2. Appuyez sur la touche USER SETUP pour accéder à la fenêtre USER SETUP.
3. Appuyez sur l'onglet USER LEVEL pour accéder à la page USER LEVEL.
Si vous êtes connecté en tant qu'administrateur, vous pourrez passer à la page USER LEVEL
for GUEST (Niveau utilisateur pour invités) et consulter ou modifier le niveau utilisateur
du compte invité.
Cette page contient les éléments suivants.
1CH OPERATION (Opération liées aux canaux)
Ici, vous pouvez spécifier (pour chaque canal) les opérations autorisées en ce qui concerne
les canaux d'entrée et de sortie et les groupes DCA. Les réglages seront appliqués au canal
actuellement sélectionné. Les réglages des canaux actuellement sélectionnés s'affichent dans la
section CH OPERATION. Utilisez les touches [SEL] du panneau ou le champ Selected Channel
(Canal sélectionné) de la zone d'accès aux fonctions pour sélectionner le canal sur lequel vous
souhaitez effectuer les réglages.
Le type de touches affichées varie selon le canal ou le groupe sélectionné.
Canal INPUT .................................[HA], [PROCESSING], [FADER/ON]
Canal MIX/MATRIX.................... [WITH SEND], [PROCESSING], [FADER/ON]
Canal STEREO/MONO ...............[PROCESSING], [FADER/ON]
Groupe DCA ..................................[DCA MASTER], [DCA GROUP ASSIGN]
3
4
1
8
2
6
7
5

Réglages utilisateur liés à la (sécurité)
Manuel de référence
167
•HA................................................ Limite l'utilisation du HA (préampli micro) assigné à ce canal.
• PROCESSING (Traitement en cours)
............................................... Limite l'utilisation de tous les paramètres de traitement
de signaux pour ce canal (à l'exception du fader, de
l'activation/désactivation de canal et du niveau d'envoi).
• FADER/ON (Fader/Activation)
............................................... Limite l'utilisation du fader, de l'activation/désactivation et du
niveau d'envoi pour ce canal.
•WITH SEND (Avec envoi)...... Limite l'utilisation des paramètres d'envoi de ce canal.
(Depuis MIX, depuis MATRIX)
•DCA MASTER .......................... Limite l'utilisation du fader lié au groupe DCA de ce canal,
les réglages ON/OFF et ICON/COLOR/NAME.
•DCA GROUP ASSIGN............ Limite les changements d'affectation applicables à ce
groupe DCA.
•SET BY SEL................................ Si cette touche est activée, vous pourrez appuyer sur la touche
[SEL] du panneau pour activer ou désactiver les restrictions
HA, PROCESSING et FADER/ON du canal correspondant.
2CURRENT SCENE
Spécifie les opérations pouvant être effectuées sur la mémoire de scènes en cours.
•INPUT PATCH/INPUT NAME................. Limite les opérations relatives à l'assignation des
canaux d'entrée et aux noms.
•OUTPUT PATCH/OUTPUT NAME........ Limite les opérations relatives à l'assignation des
canaux de sortie et aux noms.
• BUS SETUP (Configuration de bus)
........................................ Limite les opérations relatives à la configuration de bus.
• GEQ RACK/EFFECT RACK/PREMIUM RACK (Rack GEQ/Rack d'effets/Rack Premium)
........................................ Limite les opérations relatives aux racks. Appuyez sur cette
zone pour ouvrir la fenêtre contextuelle RACK USER LEVEL
(Niveau utilisateur de rack) dans laquelle vous pouvez définir
cette restriction. En revanche, aucune restriction ne sera
appliquée ni à la touche MIDI CLK, utilisée pour les effets
de type retard ou modulation ni à la touche PLAY/REC,
qui s'affiche pour les besoins de l'effet FREEZE.
• MUTE GROUP ASSIGN/MUTE GROUP MASTER
........................................ Limite les opérations relatives à l'affectation de groupe
de mutes et au groupe de mutes maître.
NOTE
Dans le cas de la console CL3/CL1, les faders indisponibles sur le modèle concerné ne
s'affichent pas.
3SCENE LIST
Spécifie les opérations pouvant être effectuées sur les mémoires de scène.
• Opérations STORE/SORT (Stockage/Tri)
•Opérations RECALL
4LIBRARY LIST (Liste des bibliothèques)
Spécifie les opérations pouvant être effectuées sur les bibliothèques.
• Opérations STORE/CLEAR (Stockage/Effacement)
•Opérations RECALL
5FILE LOAD (Chargement de fichier)
Spécifie les réglages applicables lors du chargement d'un fichier à partir d'un lecteur flash USB.
La clé d'authentification utilisateur contient les réglages tels que le niveau utilisateur, les
préférences et les réglages de touches USER DEFINED (réglages USER SETUP). Les autres
données sont sauvegardées dans un fichier « ALL ». Le fichier « ALL » inclut également les
réglages USER SETUP de l'administrateur et de l'invité.
• USER SETUP (Réglages des préférences et des touches USER DEFINED)
• SYSTEM SETUP/MONITOR SETUP (Configuration de système/Configuration
de contrôle)
• CURRENT SCENE
•SCENE LIST
•LIBRARY LIST
6MONITOR SETUP
Spécifie les opérations de configuration de contrôle pouvant être effectuées.
•OSCILLATOR
•TALKBACK
7SYSTEM SETUP
Spécifie les opérations de configuration de système susceptibles d'être effectuées.
• MIXER SETUP
•OUTPUT PORT
• MIDI/GPI
8Touche SET ALL/CLEAR ALL
Définit/efface tous les éléments.
4. Spécifiez le niveau utilisateur en appuyant sur la touche correspondant
à chacun des éléments qui sera autorisé.
5. Une fois les réglages terminés, fermez la fenêtre contextuelle et appuyez
sur la touche SETUP dans la zone d'accès aux fonctions.

Réglages utilisateur liés à la (sécurité)
Manuel de référence
168
Préférences
Suivez les étapes ci-dessous pour effectuer différents types de réglages dans l'environnement
d'exploitation de la console CL, tels que le mode d'affichage des fenêtres contextuelles, ou bien
l'activation des liens vers les opérations [SEL] clés. Ces réglages ne s'appliquent qu'à l'utilisateur
connecté, mais si vous êtes connecté en tant qu'administrateur, vous pourrez aussi modifier
les réglages du compte invité.
1. Dans la zone d'accès aux fonctions, appuyez sur la touche SETUP pour accéder
àl'écran SETUP.
2. Appuyez sur la touche SETUP pour afficher la fenêtre USER SETUP.
3. Appuyez sur l'onglet PREFERENCE (Préférences) pour accéder à la page
PREFERENCE.
Si vous vous connectez en tant qu'administrateur, vous pourrez aussi activer la touche FOR
GUEST (Pour Invité) dans le coin inférieur droit de l'écran afin d'accéder à la page PREFERENCE
for Guest (Préférences pour Invité) et de procéder aux réglages de préférences du compte Invité.
Cette page contient les éléments suivants.
1Champ STORE/RECALL (Stockage/Rappel)
Permet d'activer ou de désactiver les options liées à des opérations de stockage/rappel de scène.
• STORE CONFIRMATION (Confirmation de stockage)
• RECALL CONFIRMATION (Confirmation de rappel)
Lorsque ces touches sont activées, un message de confirmation apparaît lorsque vous effectuez
une opération de stockage ou de rappel, respectivement.
2Champ PATCH
Permet d'activer/désactiver des options liées à des opérations d'assignation.
• PATCH CONFIRMATION (Confirmation d'assignation)
Lorsque cette touche est activée, un message de confirmation apparaît lorsque vous modifiez
une assignation d'entrée ou de sortie.
• STEAL PATCH CONFIRMATION (Confirmation de remplacement de l'assignation)
Lorsque cette touche est activée, un message de confirmation apparaît lorsque vous modifiez
une assignation d'entrée ou de sortie qui a déjà été attribuée à un port.
3Champ LOCALE SETUP (Configuration locale)
Sur l'écran SAVE/LOAD ou RECORDER, sélectionnez JA pour choisir le japonais comme langue
d'affichage. (Cela ne sélectionne pas toutefois la langue de l'aide.)
4Champ ERROR MESSAGE (Message d'erreur)
Spécifie si les messages d'erreur s'affichent ou non.
• DIGITAL I/O ERROR (Erreur E/S numérique)
Lorsque cette touche est activée, un message d'erreur apparaît lorsqu'une erreur d'E/S numérique
se produit.
• MIDI I/O ERROR (Erreur E/S MIDI)
Lorsque cette touche est activée, un message d'erreur apparaît en cas de survenue d'une erreur de
transmission/réception MIDI.
5Champ PANEL OPERATION (Opération de panneau)
Permet de régler des options relatives aux opérations de panneau.
• AUTO CHANNEL SELECT (Sélection automatique de canal)
Spécifie si le canal correspondant est sélectionné lorsque vous utilisez la touche [ON] ou le fader
du canal. Vous pouvez régler ce paramètre séparément pour INPUT (canaux d'entrée) et OUTPUT
(canaux de sortie).
• [CUE] [SEL] LINK (Liaison [CUE]/[SEL])
Spécifie si la sélection du canal est liée aux opérations de cue. Si la touche LINK est activée,
les canaux pour lesquels des opérations de cue ont été réalisées seront sélectionnés.
•[FADER BANK] [SEL] LINK (Liaison [Banque de faders]/[SEL])
Spécifie si la sélection de canal est liée aux opérations de sélection de banque de faders. Vous pouvez
régler ce paramètre séparément pour INPUT (canaux d'entrée), OUTPUT (canaux de sortie)
et CUSTOM (banque de faders personnalisée).
Si la touche LINK est activée et que vous sélectionnez la banque de faders correspondante, le canal
de cette banque sélectionné le plus récemment sera choisi et sa touche [SEL] s'illuminera.
• IDENTIFY I/O DEVICE PORT BY [SEL] (Identifier le port du périphérique d'E/S via [SEL])
Spécifie si vous devez ou non activer une fonction vous permettant d'identifier le port du
périphérique d'E/S connecté à un canal en appuyant sur la touche [SEL] correspondant à ce canal.
Si vous appuyez sur une touche [SEL] du panneau alors que cette touche ON est allumée,
l'indicateur de signal clignotera pour le port du périphérique d'E/S affecté au canal correspondant
par les réglages INPUT PATCH/OUTPUT PATCH.
1
2
3
4
5

Réglages utilisateur liés à la (sécurité)
Manuel de référence
169
• POPUP APPEARS WHEN KNOB(S) PRESSED
Spécifie si l'utilisation d'un bouton de la section SELECTED CHANNEL combinée à l'affichage
de l'écran SELECTED CHANNEL VIEW fait apparaître une fenêtre contextuelle (1 canal).
Si ce bouton est activé, une fenêtre contextuelle (1 canal) s'affiche (ou se ferme) chaque fois
que vous appuyez sur un bouton.
NOTE
Lorsque vous appuyez sur la touche SEND (Envoyer) ou PAN (Balayage panoramique),
la fenêtre contextuelle (8 canaux) s'affiche.
• GAIN KNOB FUNCTION (Fonction du bouton de gain)
Indique l'effet de la touche GAIN de la section SELECTED CHANNEL du panneau. Lorsque
la touche ANALOG GAIN (Gain analogique) est allumée, vous pouvez régler le gain analogique
du préampli micro. Lorsque la touche DIGITAL GAIN (Gain numérique) est allumée, vous pouvez
régler le gain numérique sur la console.
• SCENE UP/DOWN (SCENE HAUT/BAS)
Indique la fonction des touches SCENE MEMORY [INC]/[DEC] (Mémoire de scènes (Aug/Dim))
lorsqu'elles sont enfoncées dans les fenêtres contextuelles SCENE (Scène).
Lorsque la touche SCENE +1/–1 (Scène +1/–1) est allumée, la fonction de la touche [INC] ou [DEC]
consiste à augmenter ou diminuer le nombre de scènes.
Lorsque la touche LIST UP/DOWN (Liste haut/bas) est allumée, la fonction de la touche [INC]
ou [DEC] consiste à faire défiler la liste vers le haut ou le bas.
• LIST ORDER (Ordre de liste)
Spécifie l'ordre dans lequel les mémoires de scènes et les éléments de bibliothèque apparaissent
dans la liste.
Lorsque la touche NORMAL est allumée, la liste s'affiche dans l'ordre numérique croissant.
Lorsque la touche REVERSE (Inverser) est allumée, la liste s'affiche dans l'ordre numérique
décroissant.
•NAME DISPLAY
Spécifie le contenu de l'affichage des noms de canaux sur le panneau supérieur.
Lorsque la touche NAME ONLY est allumée, seul le nom du canal s'affiche. Lorsque la
touche FULL FUNCTION est allumée, l'affichage des noms de canaux indique également
les informations d'affectation de boutons et le niveau de fader.
4. Utilisez les touches à l'écran pour effectuer vos réglages de préférences.
5. Une fois les réglages terminés, fermez la fenêtre contextuelle et appuyez
sur la touche SETUP dans la zone d'accès aux fonctions.
Touches USER DEFINED KEYS
Cette section vous explique comment affecter les fonctions de votre choix aux touches USER DEFINED
dans la section USER DEFINED KEYS (Touches définies par l'utilisateur) du panneau supérieur puis
exécuter celles-ci en appuyant sur les touches correspondantes.
Cette procédure d'affectation ne s'applique qu'aux touches USER DEFINED concernant l'utilisateur
connecté, mais si vous êtes connecté en tant qu'administrateur, vous pourrez également effectuer
ce type de réglage pour le compte invité.
1. Dans la zone d'accès aux fonctions, appuyez sur la touche SETUP pour accéder
àl'écran SETUP.
2. Appuyez sur la touche USER SETUP pour accéder à la fenêtre USER SETUP.
3. Appuyez sur l'onglet USER DEFINED KEYS pour ouvrir la page USER DEFINED KEYS.
Si vous vous connectez en tant qu'administrateur, vous pourrez aussi activer la touche
FOR GUEST (Pour Invité) dans le coin inférieur droit de l'écran afin d'accéder à la page
USER DEFINED KEYS for Guest (Touches définies par l'utilisateur pour Invité) et de procéder
aux réglages liées aux touches sur le compte Invité.
Dans le panneau supérieur, les seize touches à l'écran correspondent aux touches définies par
l'utilisateur [1]–[16]. Le nom de la fonction ou du paramètre affecté à chaque touche s'affiche
à droite de la touche correspondante. Si aucune fonction n'est affectée à la touche, l'indication
« --- » s'affiche en regard de la touche.

Réglages utilisateur liés à la (sécurité)
Manuel de référence
170
4. Appuyez sur la touche correspondant à la touche USER DEFINED à laquelle vous
souhaitez affecter une fonction.
La fenêtre contextuelle USER DEFINED KEY SETUP s'ouvre. Elle vous permet de sélectionner
une fonction à affecter à la touche USER DEFINED, ainsi que des paramètres facultatifs.
NOTE
La liste affichée est identique pour tous les modèles de la série CL.
S'agissant de la console CL3/CL1, l'écran indiquera « Cannot Assign! » si vous spécifiez un
paramètre indisponible sur le modèle concerné.
5. Après vous être assuré que le champ FUNCTION (Fonction) est entouré d'un
cadre, utilisez les touches / de la partie inférieure du champ ou les boutons
multifonctions du panneau supérieur pour sélectionner la fonction que vous
souhaitez affecter.
Pour plus de détails sur les fonctions affectables et leurs paramètres, reportez-vous à la section
«Fonctions pouvant être affectées à des touches définies par l'utilisateur » à la page 259.
6. Si la fonction sélectionnée comporte des paramètres, appuyez sur le champ
PARAMETER 1 ou 2 (Paramètre 1 ou 2) pour déplacer le cadre et sélectionnez
les paramètres 1 et 2 de la même façon.
7. Appuyez sur la touche OK pour fermer la fenêtre USER DEFINED KEY SETUP.
8. Affectez les fonctions souhaitées à d'autres touches USER DEFINED de la même
manière.
9. Pour exécuter une fonction affectée, appuyez sur la touche USER DEFINED [1]–[16]
correspondante sur le panneau.
Utilisation de la fonction Alternate (Alternative)
Si vous affectez la fonction Alternate (ALTERNATE FUNCTION) (Alternative) à la touche
USER DEFINED, vous pourrez activer ou désactiver les paramètres en utilisant les boutons
de la section SELECTED CHANNEL tout en maintenant la touche enfoncée.
La console entre en mode Alternate lorsque vous maintenez enfoncée la touche à laquelle la fonction
Alternate a été affectée (la touche s'allume).
La fonction Alternate comporte deux options : LATCH (Verrouiller) et UNLATCH (Déverrouiller).
Si vous sélectionnez le mode UNLATCH, le mode Alternate sera activé tant que vous maintenez
la touche USER DEFINED enfoncée. Si vous sélectionnez LATCH, vous pourrez activer ou désactiver
le mode Alternate en appuyant sur la touche. Il n'est pas nécessaire de maintenir la touche enfoncée.
NOTE
• La console quitte le mode Alternate lorsque vous basculez l'affichage entre l'écran OVERVIEW
et l'écran SELECTED CHANNEL VIEW ou bien, lorsque vous ouvrez une fenêtre contextuelle.
• En mode Alternate, la mention « ALT » s'affiche dans le champ du nom de l'utilisateur, dans
la zone d'accès aux fonctions.
En mode Alternate, certains boutons changent de comportement.
• Bouton [GAIN]
Tournez le bouton pour régler la valeur de gain numérique. Si l'option DIGITAL GAIN a été
sélectionnée pour HA KNOB FUNCTION sur la page PREFERENCE de la fenêtre contextuelle
USER SETUP, choisissez ce bouton pour régler la valeur du gain analogique du préampli micro.
• Bouton [MIX/MATRIX] (Mixage/Matrice)
Tournez ce bouton pour faire basculer le signal d'envoi correspondant entre les positions
PRE et POST.
Appuyez sur ce bouton pour activer/désactiver le signal d'envoi correspondant.
•Bouton [HPF]
Appuyez sur ce bouton pour activer/désactiver le filtre passe-haut.
• Bouton [DYNAMICS 1]
Appuyez sur ce bouton pour activer/désactiver DYNAMICS 1.
• Bouton [DYNAMICS 2]
Appuyez sur ce bouton pour activer/désactiver DYNAMICS 2.
NOTE
En mode Alternate, tous les boutons opérant à partir de la section SELECTED CHANNEL
autres que ceux qui sont décrits ci-dessus sont désactivés.

Réglages utilisateur liés à la (sécurité)
Manuel de référence
171
USER DEFINED KNOBS
Cette section vous explique comment affecter aux boutons USER DEFINED les fonctions de votre
choix dans la section USER DEFINED KNOBS (Boutons définis par l'utilisateur) du panneau supérieur
et exécuter ces fonctions en appuyant sur les boutons correspondants.
Cette procédure d'affectation ne s'applique qu'aux boutons USER DEFINED relatifs à l'utilisateur
connecté, mais si vous êtes connecté en tant qu'administrateur, vous pourrez également effectuer
ce type de réglage pour le compte invité.
1. Dans la zone d'accès aux fonctions, appuyez sur la touche SETUP pour accéder
àl'écran SETUP.
2. Appuyez sur la touche USER SETUP pour accéder à la fenêtre USER SETUP.
3. Appuyez sur l'onglet USER DEFINED KNOBS pour ouvrir la page USER
DEFINED KNOBS.
Si vous vous connectez en tant qu'administrateur, vous pourrez aussi activer la touche
FOR GUEST dans le coin inférieur droit de l'écran afin d'accéder à la page USER DEFINED
KNOBS for Guest (Boutons définis par l'utilisateur pour Invité) et de procéder aux réglages liés
aux boutons sur le compte Invité.
Dans le panneau supérieur, les quatre touches à l'écran correspondent aux boutons USER
DEFINED [1]–[4]. Le nom de la fonction ou du paramètre affecté à chaque touche s'affiche
à droite de la touche correspondante à l'écran. Si aucune fonction n'est affectée au bouton,
l'indication « --- » s'affichera en regard de la touche.
4. Appuyez sur la touche correspondant au bouton USER DEFINED auquel vous
souhaitez affecter une fonction.
La fenêtre contextuelle USER DEFINED KNOB SETUP s'ouvre. Elle vous permet de sélectionner
une fonction à affecter au bouton USER DEFINED, ainsi que les paramètres.
NOTE
La liste affichée est identique pour tous les modèles de la série CL.
S'agissant de la console CL3/CL1, l'écran indiquera « Cannot Assign! » si vous spécifiez un
paramètre indisponible sur le modèle concerné.
5. Après vous être assuré que le champ FUNCTION est entouré d'un cadre, utilisez
les touches / de la partie inférieure du champ ou les boutons multifonctions
du panneau supérieur pour sélectionner la fonction que vous souhaitez affecter.
Pour plus de détails sur les fonctions affectables et leurs paramètres, reportez-vous à la section
«Fonctions pouvant être affectées à des boutons définis par l'utilisateur » à la page 262.
6. Si la fonction sélectionnée comporte des paramètres, appuyez sur le champ
PARAMETER 1 ou 2 pour déplacer le cadre, puis sélectionnez les paramètres 1 et 2
de la même façon.
7. Appuyez sur la touche OK pour fermer la fenêtre USER DEFINED KNOB SETUP.
8. Affectez les fonctions souhaitées à d'autres boutons USER DEFINED de la même
manière.
9. Pour exécuter une fonction affectée, appuyez sur le bouton USER DEFINED [1]–[4]
correspondant sur le panneau.

Réglages utilisateur liés à la (sécurité)
Manuel de référence
172
À propos de la fonction TOUCH AND TURN
(Toucher et pivoter)
La fonction TOUCH AND TURN est affectée par défaut au bouton USER
DEFINED [4]. Si cette fonction est affectée à un des boutons USER DEFINED,
vous pourrez appuyer sur le bouton souhaité sur l'écran tactile, puis utiliser le
bouton USER DEFINED correspondant pour vous en servir immédiatement.
À ce stade, sur l'écran tactile, un cadre rose s'affiche autour du bouton, indiquant
que vous pouvez l'utiliser.
Encodeurs attribuables
Vous pouvez affecter la fonction souhaitée au bouton GAIN/PAN/ASSIGN sur la bande de fader
de chaque canal et contrôler la fonction à l'aide du bouton.
1. Dans la zone d'accès aux fonctions, appuyez sur la touche SETUP pour accéder
àl'écran SETUP.
2. Appuyez sur la touche USER SETUP pour accéder à la fenêtre USER SETUP.
3. Appuyez sur l'onglet USER DEFINED KNOBS pour ouvrir la page USER
DEFINED KNOBS.
Si vous vous connectez en tant qu'administrateur, vous pourrez aussi activer la touche FOR
GUEST dans le coin inférieur droit de l'écran afin d'accéder à la page USER DEFINED KNOBS
and ASSIGNABLE ENCODER for Guest (Boutons définis par l'utilisateur et encodeur affectable
pour Invité) et de procéder aux réglages liés aux boutons affectables sur le compte Invité.
4.
Appuyez sur le bouton dans le champ ASSIGNABLE ENCODER (Encodeur attribuable).
La fenêtre contextuelle ASSIGNABLE ENCODER SETUP (Configuration des encodeurs
attribuables) s'affiche.
5. Utilisez les boutons / de la partie inférieure du champ ou les boutons
multifonctions de la partie supérieure du panneau afin de sélectionner la fonction
que vous souhaitez affecter.
Pour plus de détails sur les fonctions affectables et leurs paramètres, reportez-vous à la section
«Fonctions pouvant être affectées à des encodeurs attribuables » à la page 263.
NOTE
SELECTED SEND (Envoi sélectionné) est le réglage par défaut. Il s'applique à l'envoi vers
le canal MIX/MATRIX sélectionné pour SENDS ON FADER dans la zone d'accès aux fonctions.
6. Appuyez sur la touche OK pour fermer la fenêtre ASSIGNABLE ENCODER SETUP.
7. Dans l'écran supérieur, appuyez sur la touche [GAIN/PAN/ASSIGN]
à plusieurs reprises pour sélectionner ASSIGN (Affectation).
Les consoles CL3 et CL1 comportent une touche [GAIN/PAN/ASSIGN].
De ce fait, la fonction de tous les boutons GAIN/PAN/ASSIGN change
simultanément.
Sur la console CL5, vous pouvez changer la fonction de bouton du bloc A
(côté gauche) et celle de la section bloc C/fader principal (côté droit) et ce,
indépendamment, en utilisant les touches [GAIN/PAN/ASSIGN]
correspondantes.
NOTE
Cette affectation ne s'applique pas aux boutons multifonctions de la section Centralogic
car ces boutons sont utilisés pour contrôler les paramètres à l'écran.
8. Utilisez le bouton GAIN/PAN/ASSIGN sur chaque bande du fader.

Réglages utilisateur liés à la (sécurité)
Manuel de référence
173
Banque de faders personnalisés
Les groupes qui organisent les canaux acheminés vers les faders du panneau supérieur sont appelés
« banques de faders ».
Il existe des banques de canaux d'entrée et de sortie ainsi que des banques de canaux banques de faders
personnalisés. Ces dernières permettent de sélectionner diverses combinaisons de canaux, tous types
de canaux confondus. Cette section explique comment configurer une banque de faders personnalisés.
1. Dans la zone d'accès aux fonctions, appuyez sur la touche SETUP pour accéder
àl'écran SETUP.
2. Appuyez sur la touche USER SETUP pour accéder à la fenêtre USER SETUP.
3. Appuyez sur l'onglet CUSTOM FADER (Fader personnalisé) accéder à la page CUSTOM
FADER BANK/MASTER FADER (Banque de faders personnalisés/Fader principal).
Si vous vous connectez en tant qu'administrateur, vous pourrez aussi activer la touche
FOR GUEST dans le coin inférieur droit de l'écran afin d'accéder à la page CUSTOM FADER
BANK/MASTER FADER for Guest (Banque de faders personnalisés/Fader principal pour Invité)
et de procéder aux réglages liés à la banque de faders personnalisés sur le compte Invité.
Cette page contient les éléments suivants.
1Champ CUSTOM FADER BANK (Banque de faders personnalisés)
• Touches de sélection de banque
Permettent de sélectionner une banque de faders à laquelle vous souhaitez affecter
un groupe de canaux.
Les numéros et les noms des banques de faders personnalisés varient selon le modèle
de la console utilisée.
CL5 : A1, A2, B1, C1, C2, C3, C4, C5, C6
CL3 : A1, A2, A3, B1, B2
CL1 : A1, B1, B2, B3, B4
2Champ MASTER FADER (Fader principal)
•Touche MASTER
Appuyez sur cette touche pour définir les canaux qui seront contrôlés par les faders dans la section
Master fader.
3Bloc d'indicateurs
Affiche le graphique du bloc et des faders faisant actuellement l'objet d'une modification.
Les graphiques diffèrent selon le modèle de console.
CL5 : A (16 faders), B, C, MASTER (principal)
CL3 : A (16 faders), B, MASTER
CL1 : A (8 faders), B, MASTER
4Touche de sélection de fader
Sélectionne le fader cible. Appuyez sur cette touche pour la sélectionner, puis appuyez sur les
touches [SEL] du panneau supérieur afin d'ajouter les canaux correspondant à la banque de faders
sélectionnée.
5Touche contextuelle de sélection de canal
Ouvre la fenêtre contextuelle de sélection de canal dans laquelle vous pouvez modifier le canal
spécifié pour CHANNEL ASSIGN.
6Touche CLEAR ALL
Efface l'affectation de la banque de faders actuellement sélectionnée. Si vous appuyez sur cette
touche, une boîte de dialogue de confirmation s'ouvrira. Appuyez sur OK pour effacer l'affectation.
Sinon, appuyez sur CANCEL pour revenir à l'écran précédent sans modifier le réglage.
4. Utilisez les touches Bank Select pour rappeler les réglages de fader à l'écran supérieur
pour les canaux que vous souhaitez ajouter à la banque de faders personnalisés.
5. Appuyez sur la touche de sélection de la banque
correspondant à la banque de faders personnalisés
que vous souhaitez configurer.
6.
Dans le champ CHANNEL ASSIGN, appuyez sur la touche
numérique correspondant au fader que souhaitez configurer.
7. Dans le panneau supérieur, appuyez sur la touche [SEL]
du canal que vous souhaitez affecter au numéro de fader.
Le nom du canal sélectionné apparaît sur la touche contextuelle de
sélection de canal.
1
2
6
4
3
5

Réglages utilisateur liés à la (sécurité)
Manuel de référence
174
8. Répétez les étapes 4 à 7 afin d'affecter des canaux à d'autres faders.
9. Le cas échéant, sélectionnez les canaux en appuyant sur les touches contextuelles
de sélection de canal.
Sélectionnez le groupe de canaux souhaité à l'aide de la liste de la colonne de gauche,
puis sélectionnez les canaux à l'aide des touches de la colonne de droite.
Une fois que vous avez fini de sélectionner les canaux, appuyez sur la touche CLOSE.
Fader principal
Vous pouvez définir les canaux qui seront contrôlés par les deux faders dans la section Master fader.
1. Dans la zone d'accès aux fonctions, appuyez sur la touche SETUP pour accéder
àl'écran SETUP.
2. Appuyez sur la touche USER SETUP pour accéder à la fenêtre USER SETUP.
3. Appuyez sur l'onglet CUSTOM FADER pour accéder à la page CUSTOM FADER
BANK/MASTER FADER.
Si vous vous connectez en tant qu'administrateur, vous pourrez aussi activer la touche FOR
GUEST dans le coin inférieur droit de l'écran afin d'accéder à la page CUSTOM FADER BANK/
MASTER FADER for Guest (Banque de faders personnalisés/Fader principal pour Invité) et de
procéder aux réglages liés au fader principal sur le compte Invité.
4. Appuyez sur la touche MASTER.
Le champ CHANNEL ASSIGN affiche les affectations de canaux de la section principale.

Réglages utilisateur liés à la (sécurité)
Manuel de référence
175
5. Appuyez sur la touche contextuelle de sélection de canal correspondant au fader
(A ou B) que vous voulez modifier, et sélectionnez le canal souhaité.
Sélectionner le groupe de canaux souhaité à l'aide de la liste de la colonne de gauche,
puis sélectionnez les canaux à l'aide des touches de la colonne de droite Une fois que
vous avez fini de sélectionner les canaux, appuyez sur la touche CLOSE.
Console Lock
Il est possible d'interdire temporairement toute utilisation de la console afin d'éviter des opérations
accidentelles. Ce réglage permet de bloquer toute utilisation du panneau et de l'écran tactile, de façon
à ce que les contrôleurs ne puissent pas être effectués par contact accidentel ou par une tierce personne
non autorisée, en l'absence de l'opérateur.
Lorsqu'un mot de passe a été défini pour l'utilisateur connecté, il doit être utilisé pour lancer la fonction
Console Lock (Verrouillage de la console).
NOTE
• Si vous avez oublié le mot de passe, reportez-vous à la section « Réinitialisation de l'unité
sur les réglages d'usine par défaut » dans le mode d'emploi fourni séparément.
• Un invité ne peut pas définir de mot de passe.
• Même lorsque la console est verrouillée, vous pouvez l'utiliser, tout à fait normalement,
à partir d'un appareil externe via MIDI ou le logiciel CL Editor.
Verrouillage de la console
1. Dans la zone d'accès aux fonctions, appuyez sur la touche SETUP pour accéder
àl'écran SETUP.
2. Appuyez sur la touche CONSOLE LOCK (Verrouillage de la console).

Réglages utilisateur liés à la (sécurité)
Manuel de référence
176
Si vous êtes connecté en tant qu'utilisateur détenteur d'un mot de passe, une fenêtre clavier
apparaîtra, qui vous permettra de saisir votre mot de passe.
3. Entrez le mot de passe de l'utilisateur connecté et appuyez sur la touche OK.
L'écran CONSOLE LOCK apparaît, la fonction Console Lock est activée et tous les contrôleurs,
à l'exception du bouton MONITOR LEVEL, deviennent alors inopérants.
Déverrouillage de la console
1. Appuyez sur l'écran CONSOLE LOCK.
Si vous êtes connecté en tant qu'utilisateur sans mot de passe, la console sera déverrouillée.
Si vous êtes connecté en tant qu'utilisateur détenteur d'un mot de passe, une fenêtre clavier
apparaîtra, qui vous permettra de saisir votre mot de passe.
2. Entrez le mot de passe de l'utilisateur connecté ou de l'administrateur puis appuyez
sur la touche OK.
La console est déverrouillée, vous retournez à l'écran SETUP et les contrôleurs sont à nouveau
opérationnels.
Spécification de l'image de l'écran CONSOLE LOCK.
Si un fichier image a été sauvegardé sur le lecteur flash USB, vous pourrez afficher cette image
dans l'écran CONSOLE LOCK.
Dans la fenêtre contextuelle SAVE/LOAD, spécifiez le fichier image que vous souhaitez afficher
et chargez-le depuis le lecteur flash USB. Pour plus de détails sur le chargement de fichiers depuis
le lecteur flash USB, reportez-vous à la section « Chargement d'un fichier depuis le lecteur flash USB »
àla page 178.
NOTE
Les fichiers image sont au format BMP de résolution 800 x 600 pixels en 16/24/32 bits mais
ils seront convertis en 16 bits pour l'affichage.

Réglages utilisateur liés à la (sécurité)
Manuel de référence
177
Sauvegarde et chargement des données de
configuration vers et depuis un lecteur flash USB
Cette section vous explique comment relier un lecteur flash USB, disponible dans le commerce, au
connecteur USB situé à droite de l'afficheur pour les besoins de la sauvegarde ou du chargement des
réglages internes et des clés d'authentification utilisateur de la console de série CL sur ou depuis le lecteur
flash USB.
NOTE
• Cependant, l'opération est garantie uniquement avec des lecteurs flash USB.
• Le fonctionnement des lecteurs flash USB d'une capacité maximale de 32 Go a été vérifié.
(Cependant, ceci ne garantit pas nécessairement le bon fonctionnement de tous les types
de lecteurs flash USB.) Les formats FAT16 et FAT32 sont pris en charge. Un lecteur flash USB
d'une capacité de 4 Go est formaté en FAT32 et un lecteur flash USB d'une capacité de 2 Go
ou inférieure en FAT16.
AVIS
Un indicateur ACCESS (Accès) apparaît dans la zone d'accès aux fonctions durant l'accès aux
données (à des fins de sauvegarde, de chargement ou de suppression). Tant qu'il est affiché,
prenez garde de ne pas déconnecter la prise USB et de ne pas mettre l'unité CL hors tension.
Cela pourrait endommager les données stockées sur le lecteur flash.
Sauvegarde des données internes de la console CL sur un lecteur flash USB
Toutes les données internes de la console de série CL peuvent être sauvegardées sur un lecteur
flash USB sous la forme d'un fichier de réglage. Le fichier sauvegardé porte l'extension « .CLF ».
1. Dans la zone d'accès aux fonctions, appuyez sur la touche SETUP pour accéder
àl'écran SETUP.
2. Appuyez sur la touche SAVE/LOAD pour accéder à la fenêtre contextuelle
SAVE/LOAD.
3. Si nécessaire, appuyez sur l'icône du répertoire pour changer de répertoire.
Pour passer au niveau supérieur, appuyez sur la touche fléchée dans le champ PATH (Chemin).
4. Appuyez sur la touche SAVE.
Une fenêtre clavier apparaît alors, qui vous permet de saisir un nom de fichier et un commentaire.
5. Saisissez un nom de fichier ou un commentaire, puis appuyez sur la touche SAVE.
Une fois le fichier sauvegardé, la fenêtre contextuelle PROCESSING indiquant la progression de
l'opération d'écriture se ferme.
NOTE
• Lorsque vous êtes sur le point de remplacer un fichier par écrasement ou d'enregistrer un fichier
portant le même nom qu'un fichier déjà existant dans le dossier concerné, une boîte de dialogue
s'affiche pour vous demander de confirmer le remplacement.
• Vous pouvez entrer un commentaire d'un maximum de 32 caractères.
• Vous pouvez saisir un nom de fichier de plus de huit caractères. Par contre, le nom du lecteur, le
nom du chemin et le nom du fichier sont limités à un total de 256 caractères. Si vous dépassez
cette limite, vous ne pourrez pas sauvegarder le fichier. Si un message d'erreur apparaît dans la
partie inférieure de l'écran, raccourcissez le nom du fichier et tentez à nouveau de le sauvegarder.

Réglages utilisateur liés à la (sécurité)
Manuel de référence
178
Chargement d'un fichier depuis le lecteur flash USB
Suivez les étapes ci-dessous pour charger un fichier de réglages CL (extension .CLF) depuis le lecteur
flash USB dans la console de série CL.
Vous pouvez utiliser la même procédure pour charger les fichiers suivants ainsi que les fichiers
de configuration.
AVIS
Certaines données peuvent contenir des réglages autorisant la console à émettre des signaux
de sortie dès que les données sont chargées. De ce fait, avant de charger les données, mettez
hors tension l'équipement connecté à la console de série CL et/ou diminuez son volume sonore
afin d'éviter tout problème, même en cas de sortie de signaux de la console CL.
1. Dans la zone d'accès aux fonctions, appuyez sur la touche SETUP pour accéder
àl'écran SETUP.
2.
Appuyez sur la touche SAVE/LOAD pour accéder à la fenêtre contextuelle SAVE/LOAD.
3. Pour sélectionner le fichier que vous souhaitez charger, appuyez sur son nom dans la
liste des fichiers ou choisissez le bouton multifonction correspondant sur le panneau.
La ligne en surbrillance dans la liste des fichiers indique que ce fichier a été sélectionné pour
les opérations.
4. Si vous souhaitez appliquer à la console CL les réglages liés à DANTE SETUP et au
périphérique d'E/S sauvegardés dans un fichier de réglages CL (comportant
l'extension de nom de fichier .CLF), appuyez sur la touche WITH DANTE SETUP
AND I/O DEVICE pour l'activer.
5. Appuyez sur la touche LOAD. Une boîte de dialogue de confirmation s'affiche.
6. Appuyez sur la touche OK pour lancer le chargement du fichier.
Une fois le fichier chargé, la fenêtre contextuelle PROCESSING indiquant la progression de
l'opération de chargement se ferme. Même si vous annulez la procédure alors qu'elle est encore
en cours d'exécution, les données déjà chargées au point d'annulation le resteront.
Certaines données de réglage peuvent ne pas être chargées durant l'opération de chargement,
selon le réglage spécifié pour le paramètre USER LEVEL (Niveau utilisateur).
Édition des fichiers sauvegardés sur un lecteur flash USB
Cette section vous explique comment effectuer des opérations d'édition telles que le tri de fichiers
et de répertoires sur le lecteur flash USB, l'édition de noms et de commentaires d'un fichier ou bien
les opérations de copier/coller.
■Édition de fichiers
1. Dans la zone d'accès aux fonctions, appuyez sur la touche SETUP pour accéder
àl'écran SETUP.
2.
Appuyez sur la touche SAVE/LOAD pour accéder à la fenêtre contextuelle SAVE/LOAD.
La liste répertorie les fichiers et sous-répertoires qui ont été sauvegardés.
1Touche COPY
Copie un fichier sur la mémoire tampon (zone de stockage temporaire).
2Touche PASTE
Colle le fichier à partir de la mémoire tampon.
3Touche DELETE (Supprimer)
Supprime le fichier ou le répertoire sélectionné.
NOTE
Un répertoire ne peut être supprimé s'il n'est pas vide. Le message « Directory Not Empty! »
(Répertoire non vide !) s'affiche.
Extension Type Contenu du fichier
.CLF ALL Fichier de réglages internes de la console CL
.CLU KEY (Touche) Clé d'authentification utilisateur de la console CL.
.XML XML Fichier XML pour l'affichage de l'aide
.TXT TEXT Fichier texte pour l'affichage de l'aide
.BMP BMP Fichier image destiné à l'affichage sur l'écran CONSOLE LOCK
(256 couleurs ou plus, format bitmap non compressé)
1 2 3 45 6
7
8 9 0 A BC

Réglages utilisateur liés à la (sécurité)
Manuel de référence
179
4Touche MAKE DIR (Créer un répertoire)
Crée un nouveau répertoire.
5PATH (Chemin d'accès)
Indique le nom du répertoire actif. Appuyez sur la touche fléchée pour passer au niveau supérieur.
Si le répertoire actuellement sélectionné n'a pas de répertoire parent, la touche fléchée sera grisée.
6VOLUME NAME/FREE SIZE (Nom de volume/Espace disponible)
Indique le nom du volume et la quantité d'espace disponible sur le lecteur flash USB.
Si le lecteur flash USB est protégé en écriture, un symbole de protection apparaîtra dans le champ
VOLUME NAME.
7Liste des fichiers
Dans cette zone sont répertoriés tous les fichiers sauvegardés sur le lecteur flash USB.
La ligne en surbrillance dans la liste des fichiers indique que ce fichier a été sélectionné pour
les opérations.
La liste des fichiers comporte les éléments suivants. Si vous appuyez sur le nom de l'élément
en haut de chaque colonne, celui-ci s'affichera en orange et la liste sera triée selon cet élément.
A chaque fois que vous appuyez sur le nom d'un élément, le tri passe de l'ordre ascendant à l'ordre
descendant et vice-versa.
•FILE NAME (Nom du fichier)
...........................Indique le nom du fichier ou du répertoire, et affiche une icône spécifiant
son type.
•COMMENT ...........Le commentaire ajouté au fichier de réglage de la console CL s'affiche ici.
• READ ONLY (Lecture seule)
...........................Un symbole de verrouillage dans cette colonne indique que le fichier
correspondant est protégé. Vous pouvez activer ou désactiver cette fonction
en appuyant sur cette zone.
•TYPE.......................ALL (Tous types) indique un fichier contenant les réglages internes
de la console CL ; KEY signale une clé d'authentification utilisateur ;
XML correspond à un fichier d'aide ; BMP fait référence à un fichier image
bitmap ; MP3 se rapporte à un fichier MP3 ; et [DIR] représente un répertoire.
•TIME STAMP........Indique la date et l'heure de la dernière modification du fichier.
8Bouton de sélection de fichier
Sélectionne un fichier dans la liste des fichiers. Vous pouvez utiliser cette touche à l'aide
du bouton multifonction.
9Touche SAVE
Sauvegarde tous les réglages internes de la console CL en une seule fois (reportez-vous à la page 177).
0Touche LOAD
Charge le fichier de réglages CL sélectionné (reportez-vous à la page 178).
ATouche CREATE USER KEY
Crée une clé d'authentification utilisateur (reportez-vous à la page 158).
BTouche FORMAT (Formatage)
Initialise le lecteur flash USB (reportez-vous à la page 180).
CTouche WITH DANTE SETUP AND I/O DEVICE
Si cette option est désactivée, les réglages DANTE SETUP et périphérique I/O seront contournés
lors du chargement d'un fichier de réglages.
NOTE
Les réglages SECONDARY PORT (Port secondaire) et CONSOLE ID (ID de console) de
DANTE SETUP ne seront pas modifiés, même si la touche WITH DANTE SETUP AND I/O
DEVICE est activée.
3. Effectuez l'opération d'édition souhaitée.
Pour plus de détails sur cette procédure, consultez les explications ci-dessous.
■Tri de fichiers et édition des noms/commentaires de fichiers
1. Pour trier les fichiers, appuyez sur un des en-têtes « FILE NAME », « COMMENT »,
« READ ONLY », « FILE TYPE » ou « TIME STAMP », en haut de chaque colonne
de la liste des fichiers.
La liste sera triée comme suit, selon l'en-tête de la colonne que vous avez sélectionné.
1FILE NAME (Nom de fichier)
Trie la liste par ordre numérique/alphabétique des noms de fichiers.
2COMMENT
Trie la liste par ordre numérique/alphabétique des commentaires.
3READ ONLY
Trie la liste selon le statut de protection en écriture.
4TYPE
Trie la liste par types de fichiers.
5TIME STAMP
Trie la liste selon la date et l'heure de mise à jour.
NOTE
En appuyant à nouveau sur le même emplacement, vous pouvez modifier l'ordre (croissant
ou décroissant) dans lequel la liste est triée.
2. Si vous souhaitez éditer le nom ou le commentaire de fichier, appuyez sur le champ
FILE NAME ou COMMENT de chaque fichier pour accéder à la fenêtre de clavier.
3. Saisissez un nom ou un commentaire pour le fichier, puis appuyez sur la touche
RENAME ou SET.
1 2 3 4 5

Réglages utilisateur liés à la (sécurité)
Manuel de référence
180
4. Pour activer ou désactiver la protection, appuyez sur le champ READ ONLY du fichier.
Un symbole de protection s'affiche pour les fichiers protégés en écriture. Il est impossible
de remplacer ces fichiers.
NOTE
Il est impossible d'éditer le nom ou le commentaire d'un fichier protégé en écriture.
■Copier/coller de fichier
Suivez les étapes suivantes pour copier le fichier souhaité dans la mémoire tampon, puis collez-le
sous un nom de fichier différent.
1. Faites tourner le bouton multifonction pour sélectionner le fichier à copier,
puis appuyez sur la touche COPY.
La ligne en surbrillance dans la liste des fichiers indique que ce fichier a été sélectionné pour
les opérations.
2. Si nécessaire, appuyez sur l'icône du répertoire pour changer de répertoire.
Pour passer au niveau supérieur, appuyez sur la touche fléchée dans le champ PATH.
3. Appuyez sur le bouton PASTE.
Une fenêtre clavier apparaît, qui vous permet de saisir un nom de fichier.
4. Saisissez un nom de fichier, puis appuyez sur la touche PASTE.
NOTE
Vous ne pouvez pas utiliser un nom de fichier qui existe déjà lorsque vous collez un fichier.
■Suppression d'un fichier
1. Choisissez la touche multifonction pour sélectionner un fichier à supprimer,
puis appuyez sur la touche DELETE.
Une boîte de dialogue s'ouvre vous invitant à confirmer l'opération de suppression.
2. Appuyez sur la touche OK pour exécuter l'opération de suppression.
NOTE
Il est impossible de supprimer un fichier protégé.
■Création d'un répertoire
1. Si nécessaire, appuyez sur l'icône du répertoire pour changer de répertoire.
Pour passer au niveau supérieur, appuyez sur la touche fléchée dans le champ PATH.
2. Appuyez sur la touche MAKE DIR.
Une fenêtre clavier apparaît alors, ce qui vous permet de saisir un nom de répertoire.
3. Saisissez le nom du répertoire que vous souhaitez créer, puis appuyez sur la touche
MAKE (Créer).
NOTE
Vous ne pouvez pas créer un répertoire sous un nom déjà attribué à un répertoire existant.
Formatage d'un lecteur flash USB
Suivez les étapes ci-dessous pour formater un lecteur flash USB.
Un lecteur flash USB d'une capacité de 4 Go est formaté en FAT32 et un lecteur flash USB d'une
capacité de 2 Go ou inférieure en FAT16.
1. Dans la zone d'accès aux fonctions, appuyez sur la touche SETUP pour accéder
àl'écran SETUP.
2. Appuyez sur la touche SAVE/LOAD pour accéder à la fenêtre contextuelle
SAVE/LOAD.
3. Appuyez sur la touche FORMAT.
Une fenêtre clavier apparaît alors, ce qui vous permet de saisir le nom du volume qui sera
appliqué après le formatage.
4. Saisissez un nom de volume, puis appuyez sur la touche FORMAT.
Une boîte de dialogue s'ouvre vous invitant à confirmer l'opération de formatage.
5. Appuyez sur la touche OK pour exécuter l'opération de formatage.

Enregistreur
Manuel de référence
181
Enregistreur
Ce chapitre vous explique les caractéristiques et le fonctionnement de l'enregistreur.
À propos de l'enregistreur sur mémoire USB
La console de la série CL comporte une fonction d'enregistreur sur mémoire USB qui vous permet
d'enregistrer en toute facilité des signaux internes sur un lecteur flash USB ou de reproduire des fichiers
audio enregistrés sur ce lecteur.
Les fichiers d'enregistrement gérés par la console de série CL sont au format MP3 (MPEG-1 Audio Layer-3).
Pour la reproduction, les fichiers compatibles sont au format MP3, WMA (Windows Media Audio)
et AAC (MPEG-4 AAC). Il faut toutefois noter que les fichiers protégés par la gestion des droits
numériques ne sont pas pris en charge par l'instrument.
En utilisant l'enregistreur sur mémoire USB, il est possible d'enregistrer la sortie du bus STEREO
ou d'un bus MIX sur un lecteur flash USB ; de la même manière une musique de fond ou des effets
sonores enregistrés sur un lecteur flash USB peuvent être reproduits via un canal d'entrée affecté.
■Flux des signaux de l'enregistreur sur mémoire USB
NOTE
• L'enregistrement et la reproduction ne peuvent pas être exécutés simultanément.
• Le signal en cours d'enregistrement ne peut être émis sur l'entrée d'un canal INPUT.
Affectation des canaux à l'entrée/sortie de l'enregistreur
Suivez les étapes ci-dessous pour affecter les canaux souhaités à l'entrée ou la sortie de l'enregistreur
sur mémoire USB. Vous avez la liberté d'assigner le canal de sortie de votre choix ou la sortie directe
d'un canal INPUT à l'entrée de l'enregistreur comme vous pouvez aussi assigner la sortie de l'enregistreur
à tout canal d'entrée souhaité.
1. Dans la zone d'accès aux fonctions, appuyez sur la touche RECORDER (Enregistreur)
pour accéder à l'écran RECORDER.
2. Appuyez sur l'onglet USB dans la partie supérieure droite de l'écran.
Dans cet écran, vous pouvez assigner des signaux à l'entrée et à la sortie de l'enregistreur
sur mémoire USB et réaliser des opérations d'enregistrement et de reproduction.
1Touches contextuelles RECORDER INPUT L/R (Entrée enregistreur G/D)
Appuyez sur ces touches pour ouvrir la fenêtre contextuelle CH SELECT (Sélection de canal)
dans laquelle vous pouvez sélectionner les signaux assignés aux canaux d'entrée gauche et droite
de l'enregistreur.
2Bouton RECORDER INPUT GAIN (GAIN d'entrée de l'enregistreur)
Règle le niveau d'entrée du signal acheminé vers l'enregistreur.
3Touche RECORDER INPUT CUE (Cue de l'entrée de l'enregistreur)
Appuyez sur cette touche pour écouter l'entrée du signal dans l'enregistreur.
NOTE
Vous ne pouvez pas activer simultanément cette touche et la touche PLAYBACK OUTPUT CUE
(Cue de sortie de reproduction).
MIX1-24
MATRIX1-8
STEREO L/R
MONO
INPUT1-72*
DIRECT OUT
RECORDER
INPUT
PLAYBACK
OUT INPUT1-72*
ST IN 1L1R-8L8R
L
R
L
R
Enregistreur sur
mémoire USB
1 2 3 4 8765

Enregistreur
Manuel de référence
182
4Indicateurs de niveau RECORDER INPUT
Indique le niveau d'entrée du signal acheminé vers l'enregistreur.
5Touches contextuelles PLAYBACK OUT (L/R) (Sortie de reproduction G/D)
Appuyez sur ces touches pour ouvrir la fenêtre contextuelle CH SELECT dans laquelle vous
pouvez sélectionner les signaux assignés aux canaux de sortie gauche et droite de l'enregistreur
pour la reproduction.
6Bouton PLAYBACK OUT GAIN (Gain de sortie de reproduction)
Règle le niveau de sortie du signal de reproduction de l'enregistreur.
7Touche PLAYBACK OUT CUE (Cue de sortie de reproduction)
Appuyez sur cette touche pour écouter la sortie de signal de l'enregistreur.
NOTE
Vous ne pouvez pas activer simultanément cette touche et la touche RECORDER INPUT CUE.
8Indicateurs de niveau PLAYBACK OUT
Affiche le niveau de sortie du signal de reproduction de l'enregistreur.
3. Pour affecter des canaux aux entrées de l'enregistreur, appuyez sur la touche
contextuelle RECORDER INPUT L ou R (Entrée d'enregistreur G ou R).
La fenêtre contextuelle CH SELECT s'affiche.
1Liste des catégories
Permet de sélectionner le type de canaux.
2Touches de sélection de canal
Sélectionnez les canaux qui seront assignés aux entrées de l'enregistreur sur mémoire USB.
•MIX 1–24....................Canaux MIX 1–24
•MTRX 1–8..................Canaux MATRIX 1–8
•ST L/R .........................Canal STEREO L/R
•ST L+C ....................... Canal STERO L mixé au canal MONO (C)
•ST R+C....................... Canal STERO R mixé au canal MONO (C)
•MONO........................ Canal MONO
•CH1–72 ...................... Sortie directe d'un canal INPUT 1–72
NOTE
Dans le cas de la console CL3/CL1, les canaux indisponibles sur le modèle concerné ne
s'affichent pas.
4. Utilisez la liste des catégories et les touches de sélection de canal pour choisir le
canal que vous souhaitez assigner à la sortie de l'enregistreur sur mémoire USB.
Si vous sélectionnez un canal auquel un autre canal est déjà assigné, une boîte de dialogue
s'affichera pour vous demander de confirmer le changement d'assignation. Appuyez sur la touche
OK dans la boîte de dialogue.
5. Une fois que vous avez fini d'assigner le canal, appuyez sur la touche CLOSE.
Vous revenez alors sur l'écran RECORDER.
6. Affectez un canal à la deuxième entrée de la même manière.
NOTE
L'enregistreur sur mémoire USB enregistre et reproduit toujours en stéréo. Si vous souhaitez
enregistrer en mode monaural, avec le même signal à gauche et à droite, vous devrez affecter
les deux entrées de l'enregistreur au même canal.
7. Pour affecter des canaux aux sorties de reproduction de l'enregistreur, appuyez sur
la touche contextuelle PLAYBACK OUT L ou R.
La fenêtre contextuelle CH SELECT s'affiche.
1Liste des catégories
Permet de sélectionner le type de canaux.
2
1
2
1

Enregistreur
Manuel de référence
183
2Touches de sélection de canal
Sélectionnez les canaux qui seront assignés aux sorties de reproduction de l'enregistreur sur
mémoire USB, à partir des choix ci-dessous.
•CH1–72....................................... Canaux INPUT 1–72
•STIN 1L/1R–STIN 8L/8R........ Canaux ST IN 1–8 L/R
NOTE
Dans le cas de la console CL3/CL1, les canaux indisponibles sur le modèle concerné ne
s'affichent pas.
8. Utilisez la liste des catégories et les touches de sélection de canal pour sélectionner
le canal que vous souhaitez assigner à l'entrée de l'enregistreur sur mémoire USB.
Si vous sélectionnez un canal auquel un autre signal est déjà assigné, une boîte de dialogue vous
demandera de confirmer le changement de l'assignation. Appuyez sur la touche OK dans la boîte
de dialogue.
NOTE
La sortie de reproduction de l'enregistreur peut être assignée à plusieurs canaux.
9. Une fois que vous avez fini d'assigner le canal, appuyez sur la touche CLOSE.
Vous revenez alors sur l'écran RECORDER.
10.Affectez un canal à la deuxième sortie de la même manière.
Enregistrement de données audio sur un lecteur
flash USB
Vous pouvez enregistrer le signal des canaux de sortie souhaités sous la forme d'un fichier audio (MP3)
sur le lecteur flash USB inséré dans le connecteur USB situé à droite de l'afficheur.
1. Dans la zone d'accès aux fonctions, appuyez sur la touche RECORDER pour accéder
à l'écran RECORDER.
2. Appuyez sur l'onglet USB dans la partie supérieure droite de l'écran.
■Champ TRANSPORT
Ce champ vous permet de contrôler l'enregistrement et la reproduction d'un morceau.
1Morceau courant
Indique le numéro de piste, le titre et le nom de l'artiste du morceau actuellement sélectionné.
Les indicateurs suivants apparaissent pendant la reproduction ou l'enregistrement.
2Affichage de la durée écoulée
Indique la durée de reproduction écoulée du morceau en cours de reproduction ainsi que la durée
d'enregistrement écoulée lors de l'enregistrement.
1
2
3 4A0987 5 6
C
B
Reproduction Enregistrement

Enregistreur
Manuel de référence
184
3Affichage de la durée restante
Indique le temps de reproduction restant du morceau en cours d'exécution.
4Format du morceau en cours
Indique le format de fichier et le débit binaire du morceau actuellement sélectionné (le fichier en
cours de reproduction).
5Touche REC RATE (Débit d'enregistrement)
Règle le débit d'enregistrement.
6Touche de sélecteur d'affichage
Permet de basculer entre l'affichage et le masquage des champs RECORDER INPUT et
PLAYBACK OUT dans la partie inférieure de la liste des morceaux.
7Touche REW (Retour)
Déplace le point de lecture sur le début du morceau en cours et arrête la reproduction. Si le point
de lecture est déjà positionné en début de morceau, le point de début sera déplacé en arrière,
au début du morceau précédent coché pour la reproduction.
Lorsque le point de reproduction n'est pas au début du morceau actuellement sélectionné,
appuyez sur cette touche pendant au moins deux secondes pour rembobiner le point
de reproduction.
Si vous actionnez cette touche durant la reproduction, la lecture reprend à partir de
l'emplacement où la touche a été relâchée.
8Touche STOP (Arrêt)
Place l'enregistreur en mode arrêt.
9Touche PLAY/PAUSE
Modifie le mode de l'enregistreur comme suit :
Mode arrêt → Mode reproduction ; la lecture démarre au début du morceau actuellement sélectionné.
Mode reproduction → Mode pause de reproduction
Mode pause de reproduction → Mode reproduction ; la reproduction démarre depuis le point
de pause.
Mode veille de l'enregistrement → Mode enregistrement
Mode enregistrement → Mode pause de l'enregistrement
Mode pause de reproduction → Mode reproduction ; l'enregistrement démarre depuis le point
de pause.
0Touche FF
Déplace le point de lecture au début du morceau suivant pour lequel la reproduction a été cochée.
Si vous appuyez sur cette touche pendant au moins deux secondes, l'avance rapide sera déclenchée.
Si vous actionnez cette touche durant la reproduction, la lecture reprendra à partir de
l'emplacement où la touche a été relâchée.
ATouche REC
Place l'enregistreur en mode d'attente d'enregistrement.
Le voyant de pause de la touche PLAY/PAUSE ( ) s'allume.
NOTE
Vous pouvez également affecter la fonction de chaque touche à une touche USER DEFINED
(reportez-vous à la page 169).
■Champ PLAY MODE (Mode reproduction)
Ce champ vous permet de spécifier le comportement de l'enregistreur à la fin de la reproduction
du morceau en cours.
BTouche SINGLE (Unique)
Si cette touche est activée, seul le morceau actuellement sélectionné sera reproduit.
Si cette touche est désactivée, à la fin de la reproduction du morceau en cours, l'enregistreur
reproduira le premier morceau coché (symbole PLAY)pour la reproduction dans la liste.
CTouche REPEAT
Si cette touche est activée, la reproduction sera répétée. Si la touche SINGLE est activée, seul le
morceau actuellement sélectionné sera reproduit de manière répétée. Si la touche SINGLE est
désactivée, tous les morceaux cochés pour la reproduction dans la liste seront reproduits de
manière répétée selon leur ordre de classement.
Si cette touche est désactivée, le morceau sera reproduit une seule fois. Si la touche SINGLE est
activée, le morceau actuellement sélectionné sera reproduit une seule fois avant de s'arrêter. Si la
touche SINGLE est désactivée, tous les morceaux cochés pour la reproduction dans la liste seront
reproduits une dernière fois, selon leur ordre de classement, avant l'arrêt de la lecture.
3. Branchez sur le connecteur USB un lecteur flash USB disposant d'une capacité
d'espace disponible suffisante.
Le champ FREE SIZE (Espace libre) indique la capacité d'espace disponible. Lorsque vous
connectez un lecteur flash USB au connecteur USB, un dossier YPE ainsi qu'un dossier SONGS
(Morceaux) sont automatiquement créés dans le répertoire racine du lecteur flash USB.
Les fichiers créés par les opérations d'enregistrement sont sauvegardés dans le dossier SONGS
ci-dessus ou dans le dossier actuellement sélectionné en dessous de ce dernier.
■Structure des répertoires d'un lecteur flash USB
4. Affectez les canaux souhaités à l'entrée ou la sortie de l'enregistreur sur mémoire USB
(reportez-vous à la page 181).
Morceau
(fichier audio)
Dossier Songs
Dossier YPE
Répertoire racine

Enregistreur
Manuel de référence
185
5. Pour écouter le signal en cours d'enregistrement, relevez le fader de canal assigné
à l'entrée de l'enregistreur.
Le niveau du signal d'entrée sur l'enregistreur s'affiche sur l'indicateur de niveau du champ
RECORDER INPUT dans l'écran RECORDER. Si nécessaire, utilisez le bouton GAIN du champ
RECORDER INPUT afin de régler le niveau d'entrée de l'enregistreur.
NOTE
• Le signal en cours d'enregistrement n'est pas émis sur les prises de sortie de l'enregistreur
(PLAYBACK OUT).
• L'utilisation du bouton GAIN ne s'applique pas au niveau du signal émis en sortie vers les autres
ports depuis le canal de sortie correspondant.
6. Appuyez sur le champ REC RATE dans la partie inférieure droite de l'écran,
puis sélectionnez le débit binaire du fichier audio qui sera enregistré.
Vous pouvez choisir 96 kbps, 128 kbps ou 192 kbps. Les débits binaires supérieurs améliorent
la qualité audio mais augmentent la taille des données.
NOTE
Le débit de l'horloge de mots sur laquelle la console de la série CL est actuellement synchronisée
est automatiquement sélectionné comme source d'échantillonnage audio pour le fichier audio.
7. Appuyez sur la touche REC (●).
La touche REC (●) et le voyant PAUSE ( ) de la touche PLAY/PAUSE ( ) s'allume. La zone
de l'indicateur du morceau actuellement sélectionné affiche « ----RECORDING---- ».
8. Pour démarrer l'enregistrement, appuyez sur la touche PLAY/PAUSE ( ).
Au cours de l'enregistrement, la touche REC (●) et le voyant PLAY ( ) de la touche PLAY/
PAUSE ( )s'allument. Vous pouvez également afficher la durée d'enregistrement écoulée.
9. Pour arrêter l'enregistrement, appuyez sur la touche STOP (■).
Le fichier audio est sauvegardé dans le lecteur flash USB.
NOTE
• Par défaut, le fichier audio enregistré est sauvegardé dans le dossier SONGS du dossier YPE.
Néanmoins, vous pouvez également spécifier un dossier d'un niveau inférieur au dossier SONGS.
• Un titre et un nom de fichier par défaut sont attribués au fichier enregistré. Vous pouvez modifier
ces éléments ultérieurement.
10. Pour écouter le contenu enregistré, procédez de la manière suivante.
10–1. Sélectionnez un fichier audio enregistré, puis appuyez sur la touche
PLAY/PAUSE ( ).
Le contenu enregistré est reproduit via le canal d'entrée que vous avez indiqué à l'étape 4.
Vous pouvez également activer la touche CUE dans le champ PLAYBACK OUT pour
procéder à une écoute de contrôle.
10–2. Pour arrêter la reproduction, appuyez sur la touche STOP (■).
Reproduction de fichiers audio depuis un lecteur
flash USB
Vous pouvez reproduire les fichiers audio qui ont été sauvegardés sur votre lecteur flash USB. En plus
des fichiers qui ont été enregistrés sur la console de série CL, vous pouvez également reproduire les
fichiers qui ont été copiés depuis votre ordinateur sur le lecteur flash USB.
Les fichiers pouvant être reproduits sont de trois types de format : MP3 (MPEG-1 Audio Layer-3),
WMA (Windows Media Audio) et AAC (MPEG-4 AAC). Les fréquences d'échantillonnage reproductibles
sont de 44,1 kHz et 48 kHz. La plage de débit binaire prise en charge est de 64 kbps à 320 kbps.
1. Branchez un lecteur flash USB contenant les fichiers audio sur le connecteur USB.
NOTE
Si vous souhaitez reproduire un fichier audio, vous devez le sauvegarder dans le dossier SONGS
du dossier YPE ou bien dans un sous-dossier du dossier SONGS que vous avez créé à cet effet.
Les fichiers situés dans d'autres dossiers et fichiers au format non pris en charge ne seront pas
reconnus.
2. Dans la zone d'accès aux fonctions, appuyez sur la touche RECORDER pour accéder
à l'écran RECORDER.
1Liste des titres
Cette liste affiche les fichiers audio reproductibles ainsi que les dossiers sauvegardés dans le
dossier sélectionné sur le lecteur flash USB. La ligne apparaissant en surbrillance bleue au centre
de la liste signale le fichier/dossier du morceau sélectionné pour les opérations.
6 7 8 9
A
0
3 15
2
4

Enregistreur
Manuel de référence
186
2Indicateur d'état
Un symbole s'affiche sur le rebord gauche de la liste des titres indiquant si le fichier actuellement
sélectionné est en cours de reproduction ou à l'arrêt.
: en cours de reproduction, : en pause
3Numéro de piste
Indique le numéro de fichier dans la liste.
4Sous-répertoire
S'il y a un dossier de niveau inférieur, une icône de dossier s'affichera à la position du numéro de
piste. Vous pouvez accéder au niveau inférieur en appuyant sur l'icône de dossier.
5Symbole de coche pour la reproduction
Permet de sélectionner plusieurs fichiers qui seront reproduits consécutivement.
6Bouton SELECT
Utilisez le bouton multifonction pour changer le morceau en cours. (La liste des titres va défiler
vers le haut ou le bas.)
7Touche NOW PLAYING (Titre en cours)
Si vous activez cette touche, le morceau en cours de reproduction sera toujours sélectionné dans
la liste (il sera mis en surbrillance en bleu).
8Touches MOVE UP/MOVE DOWN (Déplacer vers le haut/vers le bas)
Permettent de trier la liste des morceaux actuellement sélectionnés en ordre croissant ou décroissant.
9Touches de basculement de l'affichage)
Permettent de basculer entre l'affichage SONG TITLE (Titre de morceau) et l'affichage FILE NAME
(Nom de fichier) de la liste.
0Touche SAVE LIST (Sauvegarder la liste)
Sauvegarde l'ordre de la liste des titres actuellement sélectionnée ainsi que le réglage du symbole
de reproduction cochée sous la forme d'une liste d'écoute.
ATouche RELOAD (Recharger)
Charge la liste d'écoute qui a été sauvegardée le plus récemment. Utilisez cette touche pour
retourner à la liste d'écoute en cours d'édition pour rétablir le réglage antérieur.
3. Utilisez la touche de changement de répertoire à l'écran et l'icône de dossier dans
le champ NO. pour afficher la liste de contenus du dossier incluant le fichier souhaité.
Si le répertoire du lecteur flash USB s'affiche :
•Niveau supérieur ......Appuyez sur cette touche pour vous déplacer vers le haut et accéder
au répertoire qui se trouve à un niveau supérieur au répertoire actif.
•Sous-répertoire..........Appuyez sur cette touche pour accéder au sous-répertoire correspondant.
NOTE
• Si vous sélectionnez un dossier de cette manière, ce dernier sera automatiquement sélectionné
dans la destination d'enregistrement.
• Les dossiers qui peuvent être sélectionnés sont limités au dossier SONGS situé dans le dossier
YPE ainsi qu'aux dossiers situés sous le dossier SONGS.
• La console de série CL peut reconnaître un nom de fichier d'un maximum de 64 caractères à un
octet. Si le nom du ficher est plus long, ce dernier pourra ne pas être reproduit correctement.
• Un seul répertoire peut contenir jusqu'à 300 morceaux. Vous pouvez gérer jusqu'à 64 sous-
répertoires.
4. Utilisez le bouton multifonction ou appuyez sur le nom de fichier à l'écran afin
de sélectionner le fichier souhaité.
5. Appuyez sur une touche dans le champ PLAY MODE (Mode de reproduction)
afin de sélectionner le mode de reproduction.
Vous avez le choix entre les quatre modes de reproduction suivants :
6. Si vous avez sélectionné un mode de reproduction consécutif à l'étape 5, appuyez
sur la colonne du symbole de coche de la reproduction pour chaque morceau que
vous souhaitez reproduire.
Lorsque vous effectuez une reproduction consécutive, les fichiers cochés seront reproduits.
7. Appuyez sur la touche PLAY/PAUSE ( ).
La reproduction du morceau que vous avez sélectionné à l'étape 4 va commencer.
NOTE
• L'enregistreur sur mémoire USB peut reproduire des fichiers audio dont la fréquence
d'échantillonnage est de 44,1 kHz ou 48 kHz.
• Même si la fréquence d'échantillonnage à laquelle la console de série CL fonctionne diffère
de la fréquence d'échantillonnage du fichier audio en cours de reproduction, la fonction SRC
(Convertisseur de fréquence d'échantillonnage) convertit automatiquement la fréquence afin
que le fichier soit reproduit correctement.
• Si la touche REPEAT (Répétition) est activée, la reproduction continuera jusqu'à ce que vous
l'arrêtiez.
8. Pour arrêter la reproduction, appuyez sur la touche STOP (■).
Touche
SINGLE
(Unique)
Touche
REPEAT
(Répétition)
Mode
On On La reproduction du morceau actuellement sélectionné se répète
jusqu'à ce que la reproduction soit arrêtée.
On Off Le morceau actuellement sélectionné est reproduit une seule fois
et s'arrête.
Off On
En commençant par le morceau actuellement sélectionné dans
la liste des titres, les morceaux sont reproduits consécutivement
jusqu'au dernier morceau. Puis, la reproduction revient au
premier morceau et se répète jusqu'à ce qu'elle soit arrêtée.
Off Off
En commençant par le morceau actuellement sélectionné dans
la liste des titres, les morceaux sont reproduits consécutivement.
La reproduction s'arrête au dernier morceau de la liste.

Enregistreur
Manuel de référence
187
Édition de la liste des titres
Vous pouvez modifier l'ordre des fichiers audio de la liste des titres et éditer les titres ou les noms
des artistes.
1. Branchez un lecteur flash USB contenant les fichiers audio sur le connecteur USB.
2. Dans la zone d'accès aux fonctions, appuyez sur la touche RECORDER pour accéder
à l'écran RECORDER (onglet USB).
1
Touche SONG TITLE/FILE NAME EDIT (Édition de Titre de morceau/nom de fichier)
Ceci vous permet d'éditer le titre du morceau sélectionné dans la liste. Le nom de fichier ne peut
pas être modifié ici.
2Touche ARTIST EDIT (Édition de l'artiste)
Permet d'éditer le nom de l'artiste du morceau sélectionné dans la liste.
3Touche SONG TITLE/FILE NAME SORT (Tri des titres de morceau/noms de fichier)
Trie la liste par ordre numérique/alphabétique des titres ou des noms de fichiers.
4Touche ARTIST SORT (Tri par artiste)
Trie la liste par ordre numérique/alphabétique des noms d'artistes.
5Touche SAVE LIST (Sauvegarder la liste)
Sauvegarde l'ordre de la liste des titres actuellement sélectionnée ainsi que les réglages du symbole
de reproduction PLAY coché sous la forme d'une liste d'écoute sur un lecteur flash USB.
6Touche SONG TITLE/FILE NAME (Titre de morceau/Nom de fichier)
Permet de sélectionner un titre de morceau ou un nom de fichier à afficher dans le champ
SONG TITLE/FILE NAME.
3. Sur l'écran, vous pouvez utilisez l'icône de dossier dans la colonne NO. ainsi que la
touche de changement de répertoire pour afficher la liste de contenus du dossier
incluant le fichier souhaité.
4. Si vous souhaitez éditer un titre dans la liste des titres, appuyez sur la touche
SONG TITLE/FILE NAME EDIT (Édition de titre de morceau/nom de fichier). Si vous
souhaitez éditer le nom d'un artiste, appuyez sur la touche ARTIST EDIT.
Une fenêtre contextuelle s'affiche, vous permettant d'éditer le texte.
NOTE
• Si le titre ou le nom d'artiste contient des caractères qui ne peuvent pas être affichés,
ces caractères seront convertis en à l'affichage.
• Le titre et le nom d'artiste ne peuvent être édités que pour les fichiers audio de format MP3.
5. Modifiez le titre ou le nom de l'artiste souhaité.
Vous ne pouvez pas saisir plus de 128 caractères d'un octet (64 caractères à deux octets) pour
le titre et le nom d'artiste. Si le texte n'est pas entièrement visible dans le champ d'entrée, il défilera
horizontalement.
6. Appuyez sur la touche OK pour fermer la fenêtre contextuelle.
7. Le cas échéant, utilisez les touches SONG TITLE/FILE NAME SORT (Tri des titres
de morceau/noms de fichier), ARTIST SORT et MOVE UP/MOVE DOWN pour
modifier l'ordre de la liste des titres.
Utilisez les touches suivantes pour modifier l'ordre de la liste des titres.
• Touche SONG TITLE/FILE NAME SORT
Appuyez sur cette touche pour trier la liste des titres par ordre numérique → alphabétique
de titre/nom de fichier. Le fait d'appuyer de manière répétée sur la touche alterne entre l'ordre
croissant et décroissant.
• Touche ARTIST SORT
Appuyez sur cette touche pour trier la liste des titres par ordre numérique → alphabétique de
nom d'artiste. Le fait d'appuyer de manière répétée sur la touche alterne entre l'ordre croissant
et décroissant.
• Touches MOVE UP/MOVE DOWN
Appuyez sur ces touches pour déplacer le numéro de piste du fichier actuellement sélectionné
dans la liste des titres vers le haut ou vers le bas d'un seul titre.
• Touche SAVE LIST
Appuyez sur cette touche pour stocker l'ordre de la liste des titres et les sélections de reproduction
(symbole de reproduction PLAY coché) sous la forme d'une liste d'écoute sur un lecteur
flash USB. Vous devrez effectuer cette opération si vous souhaitez que l'état de la liste des titres
soit conservé même après avoir déconnecté le lecteur flash USB ou mis la console hors tension.
Ces réglages étant stockés pour chaque dossier séparément, une boîte de dialogue de confirmation
vous demande si vous souhaitez les sauvegarder lorsque vous tentez de changer de dossier.
3 4
2
5
6
1

Enregistreur
Manuel de référence
188
Utilisation de la console CL avec Nuendo Live
Les consoles de la série CL opèrent de manière intégrée avec l'application DAW Nuendo Live de
Steinberg.
Outre l'équipement et le logiciel mentionnés à la section « ?Enregistrement ou reproduction à l'aide
d'un logiciel DAW sur l'ordinateur? », à la page page 25, l'application « CL Extension » intégrant la
console de série CL et Nuendo Live peut être installée sur l'ordinateur, ce qui vous permet de faire
fonctionner Nuendo Live à partir de la console de série CL afin d'exécuter facilement les opérations
d'enregistrement multipiste.
Nous allons vous expliquer ci-après comment exécuter Nuendo Live à partir de la console de série CL.
Préparation du projet
Procédez aux réglages suivants selon les instructions de la section « ?Enregistrement ou reproduction
à l'aide d'un logiciel DAW sur l'ordinateur? » à la page 25.
1. Configuration du logiciel Dante Virtual Soundcard ou Dante Accelerator
Spécifiez le format audio, les réglages réseau et les réglages du pilote ASIO de sorte que le logiciel
Dante Virtual Soundcard (DVS) et Dante Accelerator (DANTE-ACCEL) puissent être utilisés.
2. Configuration de Dante Controller
Utilisez Dante Controller pour procéder aux assignations entre le périphérique d'E/S et le logiciel
DVS d'une part, et entre ce dernier et la console de série CL de l'autre. Affectez les signaux
provenant du périphérique d'E/S vers les divers ports d'entrée du logiciel DVS. L'assignation peut
être aussi spécifiée à partir de la console de mixage CL.
NOTE
Acheminez séparément les signaux depuis les périphériques d'E/S vers les canaux de la
console de série CL (reportez-vous à la page 138).
L'exemple suivant illustre les réglages de Dante Controller requis pour l'assignation des canaux 1-16
du périphérique d'E/S au logiciel DVS.
Dans ce cas, il est nécessaire de changer les réglages DANTE INPUT PATCH (Assignation
d'entrée Dante) de la console de série CL lors du basculement entre l'enregistrement multipiste et
la reproduction multipiste. Ce changement est facile à appliquer dès lors que vous avez stocké les
réglages concernés dans DANTE INPUT PATCH LIBRARY (Bibliothèque d'assignations
d'entrées DANTE) (reportez-vous à la page 139).
3. Configuration de Nuendo Live
Lorsque vous démarrez Nuendo Live et créez un nouveau projet, une piste est automatiquement
créée pour chaque canal spécifié pour le logiciel DVS. En outre, les pistes utilisent
automatiquement les informations relatives aux noms et couleurs de canaux telles que spécifiées
sur la console de série CL.
Effectuez les réglages suivant dans Nuendo Live.
• Sélectionnez la touche Setup (Configuration) → Audio System (Système audio) ; puis choisissez
DVS ou DANTE-ACCEL comme pilote.
NOTE
Pour plus de détails sur les réglages des différents logiciels, reportez-vous au manuel de
l'application concernée.

Enregistreur
Manuel de référence
189
Enregistrement sur un projet
1. Dans la zone d'accès aux fonctions, appuyez sur la touche RECORDER pour accéder
à l'écran RECORDER.
2. Appuyez sur l'onglet Nuendo Live dans la partie supérieure droite de l'écran.
L'écran Nuendo Live apparaît.
L'écran affiche les éléments suivants.
1Champ d'affichage de l'indicateur de niveau de Nuendo
Ceci montre les niveaux des canaux de Nuendo Live.
2Touche PEAK CLEAR (Effacer niveau de crête)
Efface les niveaux de crête indiqués par la fonction de maintien du niveau de crête.
3Champ Marker List (Liste des repères)
Répertorie les informations sur les repères enregistrées dans le projet Nuendo Live en cours.
Pour sélectionner les repères, il suffit d'appuyer sur la liste à l'écran ou d'utiliser les boutons
multifonctions.
4Touche Nuendo Live SETUP (Configuration Nuendo Live)
Spécifiez le périphérique utilisé par la console pour les besoins de la communication dans
Nuendo Live. (reportez-vous à la page 190).
5Touche DANTE INPUT PATCH (Assignation d'entrée Dante)
Appuyez sur cette touche pour accéder à l'écran DANTE INPUT PATCH (reportez-vous
àlapage 138).
6Affichage d'informations d'emplacement
Ceci affiche les informations sur l'emplacement actuel du projet Nuendo Live. Vous pouvez
appuyer sur la touche de droite pour changer le format d'affichage de l'heure.
7Touche GO TO PROJECT START (Aller sur début de projet)
Retourne l'emplacement en début de projet.
8Touche GO TO PREVIOUS MARKER (Aller sur repère précédent)
Retourne l'emplacement sur le repère précédent.
9Touche GO TO NEXT MARKER (Aller sur repère suivant)
Avance l'emplacement sur le repère suivant.
0Touche GO TO PROJECT END (Aller sur fin de projet)
Avance l'emplacement en fin de projet.
ATouche CYCLE
Active/désactive la répétition de projet.
BTouche STOP (Arrêt)
Arrête la reproduction ou l'enregistrement de projet.
CTouche PLAY (Lecture)
Démarre la reproduction de projet.
DTouche RECORD (Enregistrement)
Démarre/arrête la reproduction de projet.
ETouche EASY RECORDING (Enregistrement facile)
Démarre immédiatement l'enregistrement de toutes les pistes.
En appuyant sur cette touche, vous pouvez réinitialiser l'emplacement actuel sur le point de fin du
dernier enregistrement, régler toutes les pistes en mode d'enregistrement, lancer l'enregistrement
puis afficher et verrouiller le panneau d'enregistrement. L'enregistrement démarre de manière
rétroactive selon la durée de temps spécifiée (valeur par défaut : 10 secondes).
FTouche de verrouillage de l'enregistrement
Active/désactive le verrouillage de l'état d'enregistrement.
Ceci empêche tout arrêt accidentel de l'enregistrement en cours.
GAffichage des informations liées au DVS
Affiche l'étiquette de volume du DVS sélectionné.
HTouche ADD MARKER (Ajouter repère)
Ajoute un repère au projet à l'emplacement actuel.
ITouche RECALL LINK (Rappel de liaison)
Spécifie la création ou non d'un repère lors d'un rappel de scène. Si la fonction est activée, cette
touche s'allumera.
NOTE
Les fonctions de transfert sont également contrôlables depuis les touches USER DEFINED.
(reportez-vous à la page 169).
1
6
3
2
4
5
FEDCBA0987
G
H I

Enregistreur
Manuel de référence
190
3. Appuyez sur la touche EASY RECORDING (Enregistrement facile) pour lancer
l'enregistrement.
4. Lorsque l'enregistrement est terminé, appuyez d'abord sur la touche de
verrouillage de l'enregistrement puis sur la touche STOP.
Spécification de DVS ou DANTE-ACCEL
1. Dans l'écran Nuendo Live, appuyez sur la touche NUENDO Live SETUP.
La fenêtre contextuelle NUENDO LIVE SETUP s'affiche.
NOTE
• Même si le paramètre ID CONSOLE de CL est réglé sur autre chose que le n ° 1, vous pouvez
toujours spécifier DVS ou DANTE-ACCEL dans l'écran NUENDO Live SETUP.
• Cependant, vous ne devez pas choisir les mêmes réglages DVS ou DANTE-ACCEL sur
plusieurs consoles.
1Touches de sélection de la méthode de configuration
Utilisez ces touches pour sélectionner l'une des méthodes suivantes pour spécifier DVS ou
DANTE-ACCEL.
•NO ASSIGN............................... Aucune assignation.
•DVS ............................................. Sélectionnez un DVS dans la liste des périphériques.
•SPECIFIED IP ADDRESS ...... Lors de l'utilisation de DANTE-ACCEL, spécifiez l'adresse IP
de l'ordinateur.
■Lorsque la touche de sélection de la méthode de configuration = DVS
Pour choisir un élément dans une liste de périphériques d'E/S sur le réseau audio Dante, appuyez sur la
touche DVS afin d'afficher le champ DEVICE LIST.
Cet écran comporte les éléments suivants.
1DEVICE LIST
Affiche une liste de périphériques d'E/S sur le réseau audio Dante.
Dans la liste, choisissez le DVS que vous souhaitez utiliser avec Nuendo Live.
2Bouton de sélection de DEVICE LIST
Activez un des boutons multifonctions pour sélectionner l'élément DVS que vous souhaitez
sélectionner.
1
1
2

Enregistreur
Manuel de référence
191
■Lorsque la touche de sélection de la méthode de configuration = SPECIFIED
IP ADDRESS
Si vous utilisez DANTE-ACCEL, spécifiez l'adresse IP de l'ordinateur dans le champ SPECIFIED IP
ADDRESS. L'adresse IP de DANTE-ACCEL étant différente de celle de CL Extension, vous devez
spécifier l'adresse IP manuellement.
Cet écran comporte les éléments suivants.
1Boutons IP ADDRESS (Adresse IP)
Utilisez les boutons multifonctions pour spécifier l'adresse IP.
NOTE
• Spécifiez l'adresse IP de l'ordinateur qui exécute Nuendo Live.
• Définissez l'adresse de cet ordinateur dans la plage comprise entre 169.254.0.0 et
169.254.255.255, et réglez le masque de sous-réseau sur 255.255.0.0.
• S'il s'agit de l'ordinateur sur lequel le logiciel DANTE-ACCEL est installé, le port de DANTE-ACCEL
ainsi que le port Ethernet de l'ordinateur doivent être reliés au même réseau.
Reportez-vous à l'illustration ci-dessous.
NOTE
Selon la version du microprogramme utilisé, DANTE-ACCEL peut ne pas prendre en charge les
réseaux redondants. Reportez-vous au site Web indiqué ci-après pour vérifier si la version du
microprogramme de DANTE-ACCEL (Dante Accelerator) dont vous disposez prend en charge
les réseaux redondants.
http://www.yamahaproaudio.com/europe/fr/
2. Une fois les réglages terminés, appuyez sur la touche OK pour fermer la fenêtre
contextuelle NUENDO LIVE SET UP.
1
PC SW
(Primary)
SW
(Secondary)
Ethernet
DANTE-ACCEL P
S
CL Dante
P
S

Enregistreur
Manuel de référence
192
Reproduction d'un projet multipiste
1. Dans l'écran Nuendo Live, appuyez sur la touche DANTE INPUT PATCH.
2. Affectez les signaux à partir de Nuendo Live vers les ports DANTE1–DANTE64 de
votre choix.
Par exemple, appuyez sur la touche PORT SELECT pour sélectionner DANTE1.
La fenêtre contextuelle PORT SELECT s'affiche.
3. Dans la liste de gauche, sélectionnez le logiciel DVS que vous exploitez sous
Nuendo Live, puis sélectionnez le port que vous souhaitez affecter à DANTE1.
4. Appuyez sur la touche + située dans la partie supérieure de l'écran pour basculer
sur le port DANTE2 et lui affecter un port DVS de la même manière.
5. Une fois les réglages effectués, appuyez sur la touche CLOSE pour quitter l'écran.
6. Appuyez sur le symbole « X » situé dans la partie supérieure droite de la fenêtre
DANTE INPUT PATCH pour fermer celle-ci.
NOTE
Si vous avez sauvegardé les réglages DANTE INPUT PATCH dans la bibliothèque, il vous sera
aisé de changer les réglages de la console de série CL (reportez-vous à la page 139).
7. Dans l'écran Nuendo Live, appuyez sur la touche START (Démarrer).
8. Opérez les canaux afin que le son soit émis.
9. Pour arrêter la reproduction, appuyez sur la touche STOP.

Fonction de l'aide
Manuel de référence
193
Fonction de l'aide
Vous avez la possibilité de visualiser les fichiers d'aide fournis par Yamaha ou d'afficher tout autre
fichier texte créé par l'utilisateur.
Cependant, nous déclinons toute responsabilité en cas de dommage résultant de l'utilisation de fichiers
d'aide créés par des fabricants tiers autres que Yamaha.
Chargement d'un fichier d'aide depuis un lecteur
flash USB
NOTE
Un fichier d'aide pour une seule langue est stocké dans la mémoire interne de la console. Une
fois le fichier d'aide chargé, il sera conservé dans la mémoire interne même après la mise hors
tension de l'appareil.
La première fois que vous appuyez sur la touche HELP (Aide) pour afficher le fichier d'aide après
la mise sous tension, il faudra un certain temps pour que le fichier d'aide soit chargé à partir de la
mémoire interne. Il n'est pas possible de lire les données de la mémoire interne alors que le lecteur
flash USB est en cours d'accès, y compris lorsque l'enregistreur est en cours d'enregistrement ou
de reproduction ; par conséquent, l'Aide ne sera pas affichée pendant ce temps.
Une fois que les données sont chargées, appuyez sur la touche HELP pour afficher
instantanément le fichier d'aide.
1.
Avant de poursuivre, sauvegardez le fichier d'aide (extension du fichier : .xml) fourni
par Yamaha sur votre lecteur flash USB. Pour obtenir les informations les plus récentes
sur les fichiers d'aide, consultez le site Web de Yamaha Pro Audio, à l'adresse suivante :
http://www.yamahaproaudio.com/europe/fr/
2. Dans la zone d'accès aux fonctions, appuyez sur la touche SETUP pour accéder
àl'écran SETUP.
3.
Appuyez sur la touche SAVE/LOAD pour accéder à la fenêtre contextuelle SAVE/LOAD.
4. Pour sélectionner le fichier d'aide (extension du fichier : xml) que vous souhaitez
charger, appuyez sur le nom d'un fichier d'aide figurant dans la liste ou faites
tourner le bouton multifonctions du panneau.
5. Appuyez sur la touche LOAD. Une boîte de dialogue de confirmation s'affiche.
6. Appuyez sur la touche OK pour charger le fichier.
Chargement d'un fichier texte depuis un lecteur
flash USB
1. À l'aide d'un éditeur de texte disponible dans le commerce ou du « Bloc-notes »
fourni avec Microsoft Windows, créez un fichier texte (extension du fichier : .txt)
et sauvegardez-le sur votre lecteur flash USB.
Par défaut, le jeu de codes de caractères défini pour le fichier texte est détecté en tant que UTF-8.
Cependant, en ajoutant une ligne contenant [ISO-8859-1] ou [Shift_JIS] en début de fichier, vous
imposez la reconnaissance du fichier à l'aide de ce jeu de codes de caractères. Vous pouvez
spécifier le jeu de codes de caractères défini lors de l'utilisation de l'éditeur de texte de sorte
à sauvegarder le fichier texte.
La fonction Help (Aide) affiche les fichiers texte suivants (jeux de codes de caractères/langues).
• Fichiers texte écrits avec le jeu de codes de caractères ISO-8859-1 (anglais, allemand, français,
espagnol, etc.).
• Fichiers texte écrits avec le jeu de codes de caractères Shift_JIS (japonais).
• Fichiers texte dans les langues ci-dessus écrits avec le jeu de codes de caractères UTF-8.
La taille maximale prise en charge pour un fichier texte est de 1 024 Ko.
2. Dans la zone d'accès aux fonctions, appuyez sur la touche SETUP pour accéder
àl'écran SETUP.
3.
Appuyez sur la touche SAVE/LOAD pour accéder à la fenêtre contextuelle SAVE/LOAD.
4. Pour sélectionner le fichier texte que vous souhaitez charger, appuyez sur le nom
d'un fichier texte figurant dans la liste ou faites tourner le bouton multifonctions
du panneau.
5. Appuyez sur la touche LOAD. Une boîte de dialogue de confirmation s'affiche.
6. Appuyez sur la touche OK pour charger le fichier.

Fonction de l'aide
Manuel de référence
194
Affichage de l'aide
1. Avant de poursuivre, chargez le fichier d'aide ou le fichier texte depuis votre
lecteur flash USB.
2. Dans la zone d'accès aux fonctions, appuyez sur la touche (Aide) pour
accéder à la fenêtre de confirmation HELP.
3. En choisissant les boutons multifonctions 1 à 2, vous faites défiler la zone d'index
à gauche. En choisissant les boutons multifonctions 3 à 8, vous faites défiler la zone
principale à droite.
4. En appuyant sur un lien (texte souligné) dans le texte, vous pouvez accéder à la
page référencée par le lien.
En appuyant sur le lien d'une fenêtre (symbole → et texte souligné), vous pouvez fermer la fenêtre
de confirmation HELP et ouvrir la fenêtre correspondante.
5. Vous pouvez également faire défiler l'aide en vous servant des touches de la barre
d'outils, le cas échéant.
• Touche ..............Permet de revenir sur le chapitre qui précède l'emplacement
actuellement affiché.
• Touche ..............Permet de revenir sur l'élément précédent dans l'historique des liens que
vous avez consultés.
• Touche ..............Permet de passer à l'élément suivant dans l'historique des liens que vous
avez consultés.
6. Pour fermer la fenêtre, appuyez sur la touche (Aide) dans la zone d'accès aux
fonctions ou sur le symbole « x » de la fenêtre de confirmation HELP.
Utilisation des touches USER DEFINED pour
rappeler l'aide directement
1. Avant de poursuivre, chargez le fichier d'aide depuis votre lecteur flash USB.
2. Dans la zone d'accès aux fonctions, appuyez sur la touche SETUP pour accéder
àl'écran SETUP.
3. Dans la partie supérieure gauche de l'écran, appuyez sur la touche USER SETUP
pour accéder à la fenêtre contextuelle USER SETUP.

Fonction de l'aide
Manuel de référence
195
4. Appuyez sur l'onglet USER DEFINED KEYS pour ouvrir la page USER DEFINED KEYS.
5. Appuyez sur la touche correspondant à la touche définie par l'utilisateur à laquelle
vous souhaitez affecter la fonction Help.
6. Dans la colonne FUNCTION, sélectionnez « HELP » et appuyez sur la touche OK.
7. Lorsque vous avez terminé l'affectation de fonctions aux touches définies par
l'utilisateur, appuyez sur le symbole « × » pour fermer la page USER DEFINED KEYS.
8. Dans la zone d'accès aux fonctions, appuyez sur la touche SETUP pour fermer
l'écran SETUP.
■Rappel de la fenêtre de confirmation HELP en utilisant uniquement une
touche définie par l'utilisateur
9. Appuyez sur la touche définie par l'utilisateur à laquelle la fonction Help est
affectée. La fenêtre contextuelle HELP apparaît.
10. Pour fermer la fenêtre, appuyez à nouveau sur la touche définie par l'utilisateur
à laquelle la fonction Help est affectée.
■Rappel direct de l'aide pour un contrôleur spécifique du panneau
9. Tout en maintenant la touche définie par l'utilisateur à laquelle vous avez attribué
la fonction Help, appuyez sur (ou choisissez) le contrôleur du panneau pour lequel
vous souhaitez rappeler l'aide.
Les contrôleurs de panneau (autres que les faders) ne fonctionnent pas tant que vous maintenez
enfoncée la touche définie par l'utilisateur correspondant à la fonction Help.
10. Si une explication est associée au contrôleur en question, la fenêtre HELP
s'affichera et vous accéderez automatiquement à la rubrique appropriée.
S'il existe plusieurs explications pour le même contrôleur, vous pouvez répéter l'étape 9 pour les
afficher les unes après les autres.
11. Pour fermer la fenêtre, appuyez à nouveau sur la touche définie par l'utilisateur
à laquelle la fonction Help est affectée.
■Rappel direct de l'aide pour un contrôleur spécifique de l'écran LCD
9. Tout en maintenant la touche définie par l'utilisateur à laquelle vous avez attribué
la fonction Help, appuyez sur le contrôleur à l'écran pour lequel vous souhaitez
rappeler l'aide.
Les touches et les onglets à l'écran ne fonctionnent pas tant que vous maintenez enfoncée la
touche définie par l'utilisateur correspondant à la fonction Help.
10. S'il existe une rubrique d'aide pour le contrôleur en question, la fenêtre
contextuelle HELP s'affichera et vous accéderez automatiquement à l'élément
correspondant.
S'il existe plusieurs explications pour le même contrôleur, fermez la fenêtre contextuelle HELP,
puis répétez l'étape 9 pour afficher celles-ci les unes après les autres.
11. Pour fermer la fenêtre, appuyez à nouveau sur la touche définie par l'utilisateur
à laquelle la fonction Help est affectée.

Autres fonctions
Manuel de référence
196
Autres fonctions
Ce chapitre explique différentes fonctions de la console de série CL non présentées dans les autres chapitres.
À propos de l'écran SETUP
L'écran SETUP vous permet de définir différents paramètres qui s'appliquent à l'ensemble de la console CL.
Pour accéder à l'écran SETUP, appuyez sur la touche SETUP dans la zone d'accès aux fonctions.
L'écran comporte les éléments suivants.
■Champ CURRENT USER (Utilisateur actuel)
Ce champ vous permet d'effectuer divers réglages utilisateur.
1Touche contextuelle USER SETUP
Appuyez sur cette touche pour ouvrir la fenêtre contextuelle USER SETUP, dans laquelle
vous pouvez effectuer différents réglages pour chaque utilisateur.
2Touche contextuelle CURRENT USER
Appuyez sur cette touche pour ouvrir la fenêtre contextuelle LOG IN (Identification),
dans laquelle vous pouvez activer/désactiver des utilisateurs identifiés.
3Touche contextuelle COMMENT EDIT (Édition de commentaire)
Appuyez sur cette touche pour ouvrir la fenêtre contextuelle USER COMMENT EDIT (Édition
des commentaires de l'utilisateur)dans laquelle vous pouvez entrer des commentaires.
4Touche contextuelle PASSWORD CHANGE
Appuyez sur cette touche pour ouvrir la fenêtre contextuelle PASSWORD CHANGE, dans laquelle
vous pouvez modifier le mot de passe.
5Touche contextuelle SAVE KEY
Permet de remplacer (sauvegarder) la clé d'authentification utilisateur. Appuyez sur cette touche
pour ouvrir la fenêtre contextuelle SAVE KEY (reportez-vous à la page 165).
■Champ STORAGE (Stockage)
Ce champ vous permet de créer, sauvegarder ou charger une clé d'authentification utilisateur.
6Touche contextuelle CREATE USER KEY (Création d'une clé utilisateur)
Appuyez sur cette touche pour ouvrir la fenêtre contextuelle CREATE USER KEY, dans laquelle
vous pouvez créer une nouvelle clé d'authentification utilisateur.
7Touche contextuelle SAVE/LOAD (Sauvegarde/Chargement)
Appuyez sur cette touche pour ouvrir la fenêtre contextuelle SAVE/LOAD, dans laquelle vous
pouvez sauvegarder ou charger des clés d'authentification utilisateur et des fichiers de la console.
■Champ SYSTEM SETUP (Configuration système)
Ce champ vous permet de créer différents réglages qui s'appliquent globalement à la console CL.
8Touche +48V MASTER
Active/désactive l'alimentation fantôme principale +48V de la console. Si cette touche est
désactivée, aucune alimentation fantôme ne sera fournie, même si la touche +48V du canal
d'entrée sur la prise OMNI ou la touche TALKBACK IN (Entrée d'intercom) est activée.
NOTE
Ce réglage +48 V MASTER n'affecte pas les entrées de racks externes tels que les entrées
DANTE (périphériques I/O (E/S)). Chaque rack dispose d'un sélecteur +48 V MASTER et
fonctionne selon son réglage.
9Touche contextuelle WORD CLOCK/SLOT SETUP
Appuyez sur cette touche pour ouvrir la fenêtre contextuelle WORD CLOCK/SLOT SETUP
(Configuration de l'horloge de mots/logements), dans laquelle vous pouvez effectuer les réglages
d'horloge de mots ainsi que d'autres réglages pour chaque logement.
0Touche contextuelle CASCADE
Appuyez sur cette touche pour ouvrir la fenêtre contextuelle CASCADE, dans laquelle vous
pouvez effectuer des réglages d'assignation pour les connexions en cascade.
ATouche contextuelle OUTPUT PORT
Appuyez sur cette touche pour ouvrir la fenêtre contextuelle OUTPUT PORT dans laquelle
vous pouvez effectuer des réglages sur les ports de sortie.
1 6 72543
8
E
F
9
C
A
0
G
D
B
H I J

Autres fonctions
Manuel de référence
197
BTouche contextuelle MIDI/GPI
Appuyez sur cette touche pour ouvrir la fenêtre contextuelle MIDI/GPI dans laquelle vous pouvez
effectuer des réglages MIDI et GPI.
CTouche DANTE SETUP
Appuyez sur cette touche pour ouvrir la fenêtre contextuelle DANTE SETUP. Cette fenêtre vous
permet de créer différents réglages de réseau audio (réglage d'ID de console ; réglage de la
fonctionnalité SECONDARY PORT ; débit binaire audio ; réglage de la latence ; sélection des
périphériques contrôlés via l'écran I/O DEVICE).
■Champ BUS SETUP
Ce champ vous permet d'effectuer divers réglages liés aux bus.
DTouche contextuelle BUS SETUP
Appuyez sur cette touche pour ouvrir la fenêtre contextuelle BUS SETUP dans laquelle vous
pouvez effectuer des réglages liés aux bus MIX/bus MATRIX.
■Touche contextuelle DATE/TIME (Date/Heure)
Appuyez sur cette touche pour ouvrir la fenêtre contextuelle DATE/TIME (Date/Heure) dans laquelle
vous pouvez régler la date et l'heure.
■Touche contextuelle NETWORK (Réseau)
Appuyez sur cette touche pour ouvrir la fenêtre contextuelle NETWORK dans laquelle vous pouvez
définir l'adresse du réseau.
■Champ Indicator (Indicateurs)
Ce champ affiche diverses informations sur l'état de la console.
EIndicateur BATTERY (Pile)
Indique l'état de la pile interne.
NOTE
L'indication LOW (Faible) ou NO (Non) apparaît dès que la pile est faible. Dans ce cas, contactez
immédiatement votre distributeur Yamaha ou un service technique Yamaha répertorié à la fin
du mode d'emploi (document distinct) afin de faire remplacer la pile auxiliaire.
FIndicateur POWER SUPPLY (Alimentation)
Indique l'alimentation actuellement activée : INT (interne) ou EXT (PW800).
GIndicateur de version
Indique le numéro de version des processeurs principal et secondaire et du module DANTE.
■Touche CONSOLE LOCK (Verrouillage de la console)
Cette touche exécute la fonction de verrouillage de la console. Lorsque le mot de passe de la console
a été défini, il suffit d'appuyer sur cette touche pour ouvrir la fenêtre contextuelle AUTHORIZATION
(Autorisation). Vous pouvez alors entrer le mot de passe approprié afin d'exécuter le verrouillage
de la console.
Si le mot de passe de la console n'a pas été défini, l'activation de cette touche entraîne immédiatement
le verrouillage de la console.
■Champ CONTRAST/BRIGHTNESS (Contraste/Luminosité)
Ce champ vous permet de définir le contraste et la luminosité de l'afficheur LCD.
HTouches BANK A/BANK B (Banque A/Banque B)
Sélectionnent une banque dans laquelle vous souhaitez sauvegarder les réglages de luminosité
et de contraste. Il est possible de sauvegarder deux réglages différents dans les banques A et B,
et de passer rapidement de l'un à l'autre si nécessaire.
IBouton CONTRAST NAME (Contraste du nom)
Règle le contraste de l'affichage du nom de canal.
JBouton BRIGHTNESS NAME (Luminosité du nom)
Règle la luminosité de l'affichage de nom de canal.
Bouton BRIGHTNESS CH COLOR (Luminosité de la couleur du canal)
Règle la balance de luminosité entre les couleurs des canaux et l'affichage des noms de canaux.
Bouton BRIGHTNESS SCREEN (Luminosité de l'écran)
Règle la luminosité de l'afficheur.
Bouton BRIGHTNESS PANEL (Luminosité du panneau)
Règle la luminosité des voyants DEL du panneau.
Bouton BRIGHTNESS LAMP (Luminosité du témoin)
Règle la luminosité du témoin branché au connecteur LAMP.

Autres fonctions
Manuel de référence
198
Réglages de l'horloge de mots et des logements
Le terme « horloge de mots » fait référence à l'horloge assurant la synchronisation de base du traitement
de tous les signaux audionumériques. Pour recevoir et envoyer des signaux audio numériques entre
appareils, ces derniers doivent être synchronisés sur la même horloge de mots. Si les signaux audio
numériques sont transmis dans un état non synchronisé, les données pourront ne pas être transmises
ni reçues correctement, et le signal comportera du bruit, malgré la présence de taux d'échantillonnage
identiques.
Plus précisément, il vous faut d'abord désigner le périphérique qui transmettra l'horloge de mots
de référence à tout le système (horloge de mots maître), puis régler les autres dispositifs (horloges
de mots esclave) de façon à ce qu'ils soient synchronisés avec l'horloge de mots maître.
Si vous souhaitez utiliser la console de série CL comme horloge de mots esclave, synchronisée sur une
horloge de mots fournie par un périphérique externe, vous devrez spécifier l'identité exacte de l'horloge
source (le port par lequel l'horloge est obtenue).
Cette section explique comment sélectionner la source de l'horloge utilisée par la console de série CL.
1. Dans la zone d'accès aux fonctions, appuyez sur la touche SETUP pour accéder
àl'écran SETUP.
2. Dans le champ SYSTEM SETUP au centre de l'écran, appuyez sur la touche
WORD CLOCK/SLOT SETUP pour ouvrir la fenêtre contextuelle WORD CLOCK/
SLOT SETUP.
Cette fenêtre contextuelle comporte les éléments suivants.
■Champ MASTER CLOCK SELECT (Sélection de l'horloge maître)
1Affichage de la fréquence de l'horloge maître
Indique la fréquence (44,1 kHz ou 48 kHz) de l'horloge maître actuellement sélectionnée.
Si l'unité ne se synchronise pas à l'horloge maître, « UNLOCK » (Déverrouillage) s'affiche.
NOTE
Si un taux échantillonnage vers le haut/bas a été indiqué dans
l'application Dante Controller, cette zone affichera la modification
du taux échantillonnage sous la forme d'un pourcentage,
comme par exemple, –4,0%, –0,1%, +4,0%, 4,1667%, etc.
2Touches de sélection de l'horloge maître
Utilisez ces touches pour sélectionner la source de l'horloge que vous souhaitez utiliser comme
horloge maître à partir des options suivantes :
•INT 48k
• INT 44,1 k
L'horloge interne de la console CL (taux d'échantillonnage de 48 kHz ou 44,1 kHz) est
l'horloge source.
• WORD CLOCK IN (Entrée de l'horloge de mots)
L'horloge de mots fournie par le connecteur d'entrée WORD CLOCK IN du panneau arrière
de la console peut également servir d'horloge source.
1
2
3

Autres fonctions
Manuel de référence
199
•DANTE48k
• DANTE 44.1 k
L'horloge de mots fournie par le connecteur Dante du panneau arrière de la console peut
également servir d'horloge source.
• SLOT 1–3 (Logement 1–3)
L'horloge de mots fournie par la carte E/S numérique installée sur un logement de console peut
également servir d'horloge source. L'horloge de mots peut être sélectionnée par paire pour
chaque logement.
3Affichage du statut de l'horloge
Indique le statut de synchronisation de chaque source d'horloge avec l'horloge maître.
Chaque indicateur est expliqué ci-dessous :
• LOCK (Verrouillé) (bleu clair)
Indique qu'une horloge synchronisée avec la source de l'horloge sélectionnée est en cours
de réception. Si un dispositif externe est relié au connecteur ou logement correspondant,
l'entrée/la sortie intervient normalement entre ce dispositif et la console de série CL. Dans le
cas où les fréquences d'échantillonnage sont proches, cet état peut s'afficher même en l'absence
de synchronisation.
• LOCK, BUT NOT SYNC'ED (Verrouillé, mais non synchronisé) (jaune)
Une horloge valide est en cours de réception mais elle n'est pas synchronisée avec l'horloge source
sélectionnée. Si un dispositif externe est relié au connecteur correspondant, l'entrée et la sortie
ne s'effectueront pas correctement entre ce dispositif et la console de série CL.
• SRC ON (Activation SRC) (vert)
Statut spécial appliqué uniquement à SLOT 1–3, indiquant que le SRC (Convertisseur de
fréquence d'échantillonnage) du canal correspondant est activé. Cela signifie que même si le
signal n'est pas synchronisé, une entrée/sortie normale a lieu avec la console de série CL.
• UNLOCK (Déverrouillé) (rouge)
Aucune horloge valide n'est reçue. Sans horloge valide, si un dispositif externe est relié au connecteur
correspondant, il ne pourra pas communiquer correctement avec la console de série CL.
• UNKNOWN (Inconnu) (noir)
Ceci indique que l'état de l'horloge est indétectable, en l'absence de connexion de périphérique
externe ou d'entrée d'horloge valide. Vous pourrez sélectionner ce connecteur/logement,
mais la synchronisation échouera tant qu'une connexion correcte n'aura pas été établie.
Si l'indicateur du port sélectionné comme horloge source est devenu bleu clair, et que la fréquence
de l'horloge s'affiche dans le coin supérieur gauche du champ MASTER CLOCK SELECT, cela
signifie que la console de série CL fonctionne correctement avec la nouvelle horloge.
NOTE
• Si l'indicateur de l'horloge sélectionnée ne devient pas bleu clair, il faudra vous assurer que le
dispositif externe est correctement connecté et réglé pour la transmission des données d'horloge.
• Des bruits peuvent être audibles au niveau des prises de sortie lorsque le réglage de l'horloge
de mots est modifié. Pour protéger votre système de haut-parleurs, prenez soin de baisser
le volume de l'amplificateur avant de modifier ce réglage.
• Si vous essayez de sélectionner un canal (dont le convertisseur SRC est activé) en tant que
source d'horloge, un message apparaîtra vous informant que le convertisseur de fréquence
d'échantillonnage sera désactivé.
■Champ SLOT SETUP (Configuration de logements)
Ce champ vous permet de créer différents réglages qui s'appliquent aux logements MY du panneau
arrière de la console.
1Nom de la carte
Indique le type de la carte installée dans le logement. Si rien n'est installé, « ---- » s'affiche.
2Touches SRC
La fonction SRC (convertisseur de fréquence d'échantillonnage) peut être activée/désactivée pour
un logement dans lequel une carte MY (MY8-AE96S) comportant la fonction SRC est installée.
3Affichage FREQUENCY (Fréquence)
Indique la fréquence d'échantillonnage des signaux d'entrée si la carte installée peut détecter
l'état secondaire des signaux d'entrée, comme une carte AES/EBU par exemple. Si un autre
type de carte est installé ou si aucune carte n'est installée, la mention « ---- » s'affichera.
4Affichage EMPHASIS STATUS (Statut d'accentuation)
Indique les informations d'accentuation des signaux d'entrée si la carte installée peut détecter
l'état secondaire des signaux d'entrée, comme une carte AES/EBU par exemple. Si un autre type
de carte est installé ou si aucune carte n'est installée, la mention « ---- » s'affichera.
3. Dans le champ MASTER CLOCK SELECT, sélectionnez une source d'horloge.
4. Pour fermer la fenêtre contextuelle WORD CLOCK/SLOT SETUP, appuyez sur
le symbole « x » situé en haut à droite.
Vous revenez alors dans l'écran SETUP.
5. Pour fermer l'écran SETUP, appuyez sur la touche SETUP dans la zone d'accès
aux fonctions.
1
3
2
4

Autres fonctions
Manuel de référence
200
Utilisation de connexions en cascade
L'utilisation de plusieurs consoles de la série CL, ou d'une console CL et d'une console de mixage externe
(Yamaha PM5D par exemple) dans une connexion en cascade permet de partager les bus entre les
périphériques. Cela peut s'avérer utile si vous souhaitez utiliser un mixeur externe pour augmenter
le nombre d'entrées.
Cette section explique les connexions en cascade et leur fonctionnement à l'aide d'un exemple utilisant
deux unités CL dans une configuration en cascade.
À propos des connexions en cascade
Pour connecter deux consoles de la série CL en cascade, vous devez tout d'abord installer les cartes E/S
numériques dans leurs logements respectifs, puis connecter les ports de sortie de l'unité émettrice
(esclave de cascade) aux ports d'entrée de l'unité réceptrice (maître de cascade).
L'illustration suivante présente un exemple avec trois cartes E/S numériques à huit canaux pour chaque
unité installées dans l'unité CL, esclave de cascade et l'unité CL, maître de cascade. Les prises DIGITAL OUT
(Sortie numérique) de l'unité d'envoi sont connectées aux prises DIGITAL IN (Entrée numérique)
de l'unité de réception.
Dans cet exemple, il est possible de partager jusqu'à 24 bus parmi les bus MIX 1-24, MATRIX 1-8,
STEREO (L/R), MONO (C) et CUE (L/R), et les signaux mixtes sont transmis par l'unité CL maître de
cascade. (Si vous utilisez trois cartes E/S numériques à 16 canaux, vous pourrez partager tous les bus.)
Vous devez indiquer les affectations de bus pour chaque unité CL ou chaque canal sur la console.
Vous trouverez ci-dessous des procédures distinctes pour l'esclave et le maître de cascade.
NOTE
• Si vous réalisez une connexion en cascade entre l'unité CL et l'unité PM5D, vous pourrez utiliser
l'unité CL comme esclave de cascade en réglant CASCADE IN PORT SELECT (Cascade dans
sélection de port) de l'unité PM5D sur un logement. En revanche, seuls les signaux audio seront
mis en cascade, les signaux de contrôle ne pouvant pas être liés.
• Vous pouvez également utiliser une carte AN/NA pour effectuer des branchements en cascade
avec un mixeur analogique.
• Il n'existe aucune limite au nombre d'unités pouvant être connectées en cascade, mais le retard
de signal au niveau de l'esclave de cascade augmentera proportionnellement au nombre d'unités
connectées sur le maître de cascade.
Opérations liées à une unité CL esclave de cascade
1. Dans la zone d'accès aux fonctions, appuyez sur la touche SETUP pour accéder
àl'écran SETUP.
2. Dans le champ SYSTEM SETUP situé au centre de l'écran SETUP, appuyez sur
la touche CASCADE pour ouvrir la fenêtre contextuelle CASCADE.
Cette fenêtre vous permet de sélectionner le port E/S utilisé pour les connexions en cascade.
Elle est constituée de deux pages : la page CASCADE IN PATCH (Assignation d'entrée de cascade)
et la page CASCADE OUT PATCH (Assignation de sortie de cascade). Pour passer d'une page
à l'autre, appuyez sur l'onglet correspondant dans la partie inférieure de la fenêtre.
3. Appuyez sur l'onglet CASCADE OUT PATCH pour accéder à la page CASCADE
OUT PATCH.
Sur cet écran, vous pouvez sélectionner le slot et le port qui serviront de sortie pour chaque bus.
1Touches contextuelles de sélection de port (section CASCADE OUT PATCH
(Assignation de sortie en cascade))
Permettent de sélectionner le porte de sortie pour les connexions en cascade pour les bus MIX 1-24,
MATRIX 1-8, STEREO L/R, MONO et CUE L/R. Appuyez sur cette touche pour ouvrir une
fenêtre contextuelle PORT SELECT dans laquelle vous pouvez sélectionner un port.
2Touches CASCADE LINK MODE (Mode de liaison en cascade)
En cas de connexion en cascade des consoles de série CL, indiquez si les opérations de cue sont
les seules à être liées ou s'il en est ainsi de toutes les opérations susceptibles d'être liées, y compris
le stockage/rappel de scène.
3Touches CASCADE COMM PORT (Port Comm de cascade)
Spécifiez le port de communication utilisé pour la transmission et la réception des informations
de liaison lorsque des opérations de cue ou de stockage/rappel de scène sont liées via une
connexion en cascade sur les consoles de séries CL.
CL BCL A
DIGITAL
OUT
DIGITAL
IN
Signaux audio
de A + B
Signaux audio
de l'unité A
Carte E/S numérique
(Esclave de cascade) (Maître de cascade)
3
1
2

Autres fonctions
Manuel de référence
201
4. Appuyez sur la touche de sélection de port du bus dont vous souhaitez affecter
le port.
La fenêtre contextuelle PORT SELECT s'affiche.
Cette fenêtre contextuelle comporte les éléments suivants.
1Liste de sélection de catégorie
Sélectionne le port (logement 1–3) qui s'affiche à l'écran.
2Touches de sélection de port
Ces touches permettent de sélectionner le port à assigner parmi les logements spécifiés.
5. Utilisez la liste de sélection de catégorie et les touches de sélection de port pour
choisir le logement et les ports de sortie souhaités, puis appuyez sur la
touche CLOSE.
Le port est maintenant affecté au bus sélectionné.
6. Répétez les étapes 4 et 5 pour affecter des ports à d'autres bus.
NOTE
Il est impossible d'affecter deux ou plusieurs bus au même port de sortie. Si vous sélectionnez
un port auquel un chemin de signal a déjà été affecté, la précédente affectation sera annulée.
7. Si vous souhaitez recourir à la fonction Cascade Link (Liaison de cascade) pour
lier les paramètres et les événements de deux consoles CL, vous devrez procéder
comme suit.
7–1. Utilisez le champ CASCADE COMM PORT (Port Comm de cascade) afin
de sélectionner le port qui va transmettre et recevoir les signaux de contrôle
de la liaison en cascade.
Vous pouvez faire votre choix parmi les éléments suivants.
•NONE.......... Aucune opération de liaison
•MIDI............ Utilisez le port MIDI
•SLOT1 ......... Utilisez SLOT1
NOTE
Les signaux de contrôle de la liaison en cascade et les messages MIDI ne peuvent pas partager le
même port. Si vous sélectionnez un port déjà spécifié pour la transmission/réception de messages
MIDI, une boîte de dialogue vous invitera à confirmer la suppression des réglages existants.
7–2. Utilisez les touches CASCADE LINK MODE afin de sélectionner l'élément que vous
souhaitez lier.
Vous pouvez faire votre choix parmi les éléments suivants.
• OFF
Aucune opération de liaison
•CUE
Les paramètres et les événements de cue suivants seront mis en liaison.
• Activation/désactivation de cue
• Mode Cue (MIX CUE ou LAST CUE)
• Réglages de point de cue des canaux d'entrée et de sortie
•ALL
Tous les paramètres et les événements susceptibles d'être liés (notamment les paramètres
de cue) le seront.
• Paramètres et événements de cue (voir ci-dessus)
• Opérations de rappel de scène
• Opérations de stockage de scène
• Opérations liées au variateur DIMMER (écran MONITOR)
• Réglages de luminosité des voyants DEL et de l'écran (écran SETUP)
• Opérations liées au groupe de mutes maître
8. Pour fermer la fenêtre contextuelle CASCADE, appuyez sur la touche CLOSE.
2
1

Autres fonctions
Manuel de référence
202
Opérations liées à l'unité CL maître de cascade
1. Dans la zone d'accès aux fonctions, appuyez sur la touche SETUP pour accéder
àl'écran SETUP.
2. Dans le champ SYSTEM SETUP situé au centre de l'écran SETUP, appuyez
sur la touche CASCADE pour ouvrir la fenêtre contextuelle CASCADE.
3. Appuyez sur l'onglet CASCADE IN PATCH pour accéder à la page CASCADE IN PATCH.
4. Appuyez sur la touche de sélection de port pour le bus auquel vous souhaitez
affecter un port.
La fenêtre contextuelle PORT SELECT s'affiche.
5. Utilisez la liste de sélection de catégorie et les touches de sélection de port pour
choisir le logement et les ports d'entrée souhaités, puis appuyez sur la
touche CLOSE.
Le port est maintenant affecté au bus sélectionné.
6. Répétez les étapes 4 et 5 pour affecter des ports à d'autres bus.
Il est impossible d'affecter plusieurs bus au même port d'entrée.
7. Si vous souhaitez lier des paramètres ou des événements spécifiques entre les deux
consoles de la série CL, procédez comme suit.
7–1. Utilisez le champ CASCADE COMM afin de sélectionner le port pour la
transmission et la réception des signaux de contrôle de la liaison en cascade.
Les éléments sélectionnables sont les mêmes que pour la fenêtre CASCADE OUT PATCH
(reportez-vous à la page 200).
NOTE
Les signaux de contrôle de la liaison en cascade et les messages MIDI ne peuvent pas partager le
même port. Si vous sélectionnez un port déjà spécifié pour la transmission/réception de messages
MIDI, une boîte de dialogue vous invitera à confirmer la suppression des réglages existants.
7–2. Utilisez les touches CASCADE LINK MODE afin de sélectionner l'élément que vous
souhaitez lier.
Les éléments sélectionnables sont les mêmes que pour la fenêtre CASCADE OUT PATCH
(reportez-vous à la page 200).
8. Pour fermer la fenêtre contextuelle CASCADE, appuyez sur la touche CLOSE.
Dans cette configuration, les signaux de bus de l'esclave de cascade sont envoyés aux bus du maître
de cascade via le logement, et les signaux combinés des deux bus sont émis sur l'unité maître
de cascade. Si la fonction Cascade Link est activée, les opérations spécifiques ou changements de
paramètre exécutés sur l'une des consoles de la série CL seront suivis d'effet sur l'autre console CL.
Réglages de base des bus MIX et MATRIX
Dans ce chapitre, nous allons vous expliquer comment modifier les réglages de base des bus MIX et
MATRIX, tels que le basculement entre réglages stéréo et mono ou la sélection du point d'envoi du
signal d'un canal d'entrée.
Les réglages que vous effectuez dans le cadre de la procédure suivante sont sauvegardés comme partie
de scène.
1. Dans la zone d'accès aux fonctions, appuyez sur la touche SETUP pour accéder
àl'écran SETUP.
2. Au centre à droite de l'écran SETUP, appuyez sur la touche BUS SETUP pour ouvrir
la fenêtre contextuelle BUS SETUP.
Dans cette fenêtre, vous pouvez effectuer différents réglages liés aux bus MIX et MATRIX.
1Touches de commutation SIGNAL TYPE (Type de signal)
Permettent de sélectionner le mode de traitement des signaux pour chaque paire de bus adjacente.
Sélectionnez STEREO (signal stéréo) ou MONOx2 (signal mono x 2).
2Touches de sélection de type de bus/point d'envoi (bus MIX uniquement)
Pour chaque paire de bus adjacente, vous pouvez sélectionner le type de bus et (pour le type VARI),
le point d'envoi. Ces touches correspondent aux paramètres suivants.
Touche Type de bus Point d'envoi pré-fader
VARI [PRE EQ] VARI Directement avant l'EQ
VARI [PRE FADER] VARI Directement avant le fader
FIXED FIXED ---
1 42 1 43
Page MIX 1–16 Page MIX BUS 17–24/MATRIX BUS

Autres fonctions
Manuel de référence
203
3Touches de sélection de point d'envoi (bus MATRIX uniquement)
Sélectionnez le point d'envoi pré-fader du signal provenant du canal d'entrée. Ces touches
correspondent aux paramètres suivants.
4Touche PAN LINK
Cette touche n'apparaît que si deux bus adjacents sont appariés en stéréo et que le type de bus est
défini sur VARI. Si la touche est activée, le réglage panoramique des signaux envoyés depuis les
canaux d'entrée vers les deux bus correspondants sera lié au réglage panoramique du bus STEREO.
3. Utilisez les onglets MIX1-16 et MIX17-24/MATRIX pour accéder aux bus dont vous
souhaitez modifier les réglages.
4. Utilisez les touches du champ SIGNAL TYPE pour indiquer si les bus doivent
fonctionner en mode STEREO (les principaux paramètres seront liés pour deux
bus adjacents portant des numéros pairs/impairs) ou MONOx2 (comme deux
canaux monauraux).
5. Servez-vous des touches du champ PRE FADER SEND POINT/BUS TYPE
(Point d'envoi pré-fader/Type de bus) pour sélectionner la position à partir
de laquelle le signal du canal d'entrée est envoyé.
S'il s'agit d'un bus MIX, vous pouvez utiliser ce champ pour changer de type de bus
(VARI ou FIXED).
6. Activez ou désactivez les touches du champ PAN LINK (Liaison de panoramique)
selon vos besoins.
Dans le champ PAN LINK (Liaison de panoramique), vous pouvez préciser si le panoramique
du signal acheminé depuis le canal d'entrée vers le bus stéréo est lié aux opérations du bouton
INPUT TO ST PAN (Entrée sur panoramique stéréo) lorsque le paramètre SIGNAL TYPE
(Type de signal) du canal d'entrée est réglé sur STEREO et BUS TYPE (Type de bus) sur VARI.
• Si la touche PAN LINK est activée :
Si le bus de destination d'envoi est un bus stéréo, le bouton PAN qui apparaît à l'emplacement
du bouton SEND LEVEL sur les écrans des canaux d'entrée sera lié au bouton INPUT TO ST PAN
(Entrée stéréo pano.).
• Si la touche PAN LINK est désactivée :
Le bouton PAN qui apparaît à l'emplacement du bouton SEND LEVEL sur les écrans de différents
canaux d'entrée n'est pas lié au bouton INPUT TO ST PAN et peut être utilisé indépendamment
de ce dernier.
Activation/désactivation de l'alimentation
fantôme principale dans son ensemble
1. Dans la zone d'accès aux fonctions, appuyez sur la touche SETUP pour accéder
àl'écran SETUP.
2. Au centre de l'écran SETUP, appuyez sur la touche ON ou OFF du champ
+48V MASTER.
Si cette touche est désactivée, aucune alimentation fantôme ne sera fournie, même si la touche
+48V du canal d'entrée sur la prise OMNI ou la touche TALKBACK IN (Entrée d'intercom)
est activée.
NOTE
Ce réglage +48 V MASTER n'affecte pas les entrées de racks externes tels que les entrées
DANTE (périphériques d'E/S). Chaque rack dispose d'un sélecteur +48 V MASTER et fonctionne
selon son réglage.
Touche Point d'envoi pré-fader
PRE EQ Directement avant l'EQ
PRE FADER Directement avant le fader

Autres fonctions
Manuel de référence
204
Réglage de la luminosité de l'écran tactile, des voyants
DEL, de l'affichage des noms de canaux et des témoins
Suivez les étapes ci-dessous pour régler la luminosité de l'écran tactile, des voyants DEL du panneau
supérieur, de l'affichage des noms de canaux et des témoins raccordés aux connecteurs LAMP du
panneau arrière.
1. Dans la zone d'accès aux fonctions, appuyez sur la touche SETUP pour accéder
àl'écran SETUP.
2. Dans le champ situé à droite de la ligne du bas de l'écran SETUP, appuyez
sur la touche BANK A (Banque A) ou BANK B.
Il est possible de sauvegarder deux réglages de luminosité différents dans les banques A et B,
et de passer rapidement de l'un à l'autre si nécessaire.
3. Utilisez les boutons multifonctions pour régler les paramètres suivants.
Champ CONTRAST (Contraste)
•NAME ..............Règle le contraste des caractères de l'affichage des noms de canaux
sur le panneau supérieur.
Champ BRIGHTNESS (Luminosité)
•NAME ..............Règle la luminosité de l'affichage des noms de canaux sur le panneau supérieur.
Ceci modifie également la luminosité de CH COLOR. Si vous voulez régler la
luminosité de CH COLOR après avoir défini celle de l'affichage de nom,
servez-vous du bouton CH COLOR.
•CH COLOR
.... Règle la luminosité des couleurs des canaux sur le panneau supérieur. Ceci vous
permet d'appliquer un réajustement en conséquence sur la luminosité de la
couleur de canal uniquement sans modifier celle de l'afficheur du nom de canal.
•SCREEN...........Règle la luminosité de l'écran tactile. Si vous avez réglé la luminosité sur un
niveau inférieur à 2, l'unité CL démarrera la prochaine fois avec un réglage de 2
afin de vous permettre de voir l'écran.
•PANEL .............Règle la luminosité des voyants DEL du panneau supérieur. Si le bandeau de
bargraphes MBCL en option est installé sur la console CL3/CL1, le réglage de
ce bouton affectera également les voyants DEL du bandeau.
NOTE
Si l'unité AD8HR est connectée, la luminosité de ses voyants DEL sera également modifiée.
•LAMP
...............Règle la luminosité des témoins raccordés aux prises LAMP du panneau arrière.
4. Si nécessaire, basculez entre les banques A et B pour régler l'autre banque
de la même façon.
Vous pouvez désormais basculer entre les touches BANK A et BANK B pour modifier
la luminosité de l'écran tactile, de l'afficheur LCD, de l'affichage des noms de canaux et des
témoins en une seule opération. Vous pouvez également attribuer ce paramètre à une touche
USER DEFINED et appuyer sur cette touche pour alterner entre les banques A et B.
Réglage de la date et de l'heure de l'horloge interne
Cette section vous explique comment spécifier la date et l'heure de l'horloge interne de la console CL
et sélectionner un format d'affichage de la date et de l'heure.
La date et l'heure indiquées ici affectent l'horodatage utilisé lors de l'enregistrement d'une scène.
1. Dans la zone d'accès aux fonctions, appuyez sur la touche SETUP pour accéder
àl'écran SETUP.
2. Au centre de l'écran SETUP, appuyez sur la touche DATE/TIME pour accéder à la
fenêtre contextuelle DATE/TIME.
Cette fenêtre affiche les éléments suivants.
1) DATE
Indique la date de l'horloge interne.
2) TIME
Indique l'heure de l'horloge interne.
3) FORMAT
Indique le format d'affichage de l'heure de l'horloge interne.
3. Dans le champ FORMAT, appuyez sur les touches MODE à plusieurs reprises
pour sélectionner le format souhaité pour l'affichage de la date et de l'heure.
Vous avez le choix parmi les formats d'affichage suivants.
•Date
MM/JJ/AAAA (Mois/Jour/Année)
JJ/MM/AAAA (Jour/Mois/Année)
AAAA/MM/JJ (Année/Mois/Jour)
•Heure
24 heures (affichage des heures dans la plage comprise entre 0 et 23)
12 heures (affichage des heures de 12 h (minuit) à 11 h du matin et de 12 h (midi) à 11 h du soir)
4. Utilisez les boutons multifonctions 1–6 du panneau supérieur pour indiquer
la date et l'heure actuelles.
5. Une fois les réglages terminés, appuyez sur la touche OK.
La date, l'heure et le format d'affichage que vous avez indiqués sont confirmés, et la fenêtre
contextuelle se ferme. Si vous appuyez sur la touche CANCEL ou le symbole « x » au lieu
de la touche OK, les modifications effectuées ne seront pas prises en compte et la fenêtre
contextuelle se fermera.

Autres fonctions
Manuel de référence
205
Réglage de l'adresse réseau
Cette section explique comment régler l'adresse réseau requise pour raccorder la console de série CL
à un ordinateur à l'aide d'un connecteur NETWORK.
NOTE
Seul l'administrateur peut procéder à des modifications des réglages réseau.
1. Dans la zone d'accès aux fonctions, appuyez sur la touche SETUP pour accéder
àl'écran SETUP.
2. Appuyez sur la touche NETWORK située au centre de l'écran SETUP afin d'accéder
à la fenêtre contextuelle NETWORK.
1IP ADDRESS (Adresse IP)
Indique une adresse qui identifie un dispositif spécifique sur le réseau Internet ou LAN.
2GATEWAY ADDRESS (Adresse de passerelle)
Indique une adresse qui identifie un dispositif (passerelle) qui convertit des données entre
différents supports ou protocoles afin d'autoriser la communication au sein du réseau.
3SUBNET MASK (Masque de sous-réseau)
Au sein de l'adresse IP utilisée sur le réseau, cette valeur spécifie le nombre de bits définis
dans l'adresse réseau servant à différencier le réseau.
4MAC ADDRESS (Adresse MAC)
Indique l'adresse MAC (Contrôle d'accès au support) qui identifie un hôte au sein d'un réseau.
Cette adresse s'affiche uniquement à titre indicatif et ne peut être modifiée.
NOTE
Le connecteur NETWORK de la console de série CL transmet les données via la norme
100BASE-TX (vitesse de transmission : maximum 100 Mbps) ou 10BASE-T (vitesse de
transmission : maximum 10 Mbps).
3. Appuyez sur le bouton à l'écran ou sur les boutons multifonctions du panneau
supérieur pour spécifier l'adresse.
Si vous prévoyez de connecter la console de série CL à votre ordinateur dans une connexion un à un,
nous vous recommandons de spécifier les valeurs par défaut suivantes. Assurez-vous que l'adresse IP
et l'adresse de la passerelle ne correspondent pas aux adresses d'autres dispositifs du réseau.
Adresse IP : 192.168.0.128 ou similaire
Adresse de la passerelle : 192.168.0.1 ou similaire
Masque de sous-réseau : 255.255.255.0 ou similaire
Pour plus de détails sur les réglages relatifs à la connexion à un réseau LAN, consultez le manuel
d'installation du logiciel CL Editor.
4. Une fois les réglages terminés, appuyez sur la touche OK.
Si vous changez le réglage, une boîte de dialogue de confirmation apparaîtra.
5. Pour appliquer le réglage, appuyez sur la touche OK.
Les modifications sont finalisées et l'écran contextuel se ferme. Si vous décidez d'annuler la
modification, appuyez sur la touche CANCEL et non sur la touche OK.
NOTE
Pour que les modifications prennent effet, vous devez mettre la console de série CL hors tension
puis sous tension à nouveau.
6. Redémarrez la console de série CL.
1
2
3
4

Autres fonctions
Manuel de référence
206
Réinitialisation de l'unité sur les réglages d'usine
par défaut
Si une erreur se produit au niveau de la mémoire interne de la console CL ou si vous oubliez le mot de
passe et ne pouvez plus utiliser l'unité, suivez la procédure ci-après pour réinitialiser la mémoire interne.
AVIS
Si vous réinitialisez la mémoire interne, tout son contenu sera supprimé.
N'effectuez l'opération suivante que si vous êtes sûr de vouloir supprimer tout le contenu de la mémoire.
1. Mettez l'unité CL sous tension tout en maintenant la touche [STORE] de la section
SCENE MEMORY du panneau enfoncée.
Après l'écran d'accueil, l'écran suivant du menu de lancement apparaît.
2. Appuyez sur une des touches suivantes selon le type de réinitialisation que vous
souhaitez effectuer.
• INITIALIZE ALL MEMORIES (Réinitialiser toutes les mémoires)
L'intégralité de la mémoire, y compris les mémoires de scènes et les bibliothèques, est réinitialisée
sur ses valeurs d'usine par défaut.
• INITIALIZE CURRENT MEMORIES (Réinitialiser les mémoires actives)
Le contenu de la mémoire, à l'exception des mémoires de scènes et des bibliothèques,
est réinitialisé sur ses réglages d'usine par défaut.
3. Une boîte de dialogue s'ouvre pour vous inviter à confirmer la réinitialisation.
Appuyez sur la touche INITIALIZE.
Une boîte de dialogue s'ouvre pour vous inviter à confirmer à nouveau l'opération.
4. Appuyez sur la touche OK dans la boîte de dialogue contextuelle.
L'opération d'initialisation est lancée.
NOTE
N'appuyez sur aucune touche tant que la réinitialisation n'est pas terminée.
5. Un message indiquant que le processus de réinitialisation est terminé s'affiche.
Appuyez sur la touche EXIT.
L'unité CL démarre alors en mode d'utilisation normal.
NOTE
Vous pouvez également poursuivre l'opération en sélectionnant un menu différent au lieu
d'appuyer sur la touche EXIT.

Autres fonctions
Manuel de référence
207
Réglage du point de détection de l'écran tactile
(fonction Calibration) (Calibrage)
Suivez les étapes ci-dessous pour aligner correctement les positions de l'afficheur LCD
et de l'écran tactile.
1. Mettez l'unité CL sous tension tout en maintenant la touche [STORE]
de la section SCENE MEMORY du panneau enfoncée.
Après l'écran d'accueil, l'écran suivant du menu de lancement apparaît.
2. Appuyez sur la touche TOUCH SCREEN CALIBRATION.
L'écran TOUCH SCREEN CALIBRATION MODE (Mode de calibrage de l'écran tactile)
apparaît, vous invitant à calibrer l'écran tactile.
NOTE
Si vous ne pouvez pas accéder à l'écran de calibrage en appuyant sur la touche TOUCH SCREEN
CALIBRATION, servez-vous des touches [INC]/[DEC] de de la section SCENE MEMORY afin de
sélectionner TOUCH SCREEN CALIBRATION, puis appuyez sur la touche [STORE] pour démarrer.
3. Appuyez sur la touche START.
Une boîte de dialogue contextuelle s'affiche.
4. Appuyez sur la touche OK dans la boîte de dialogue.
Un curseur en forme de croix apparaît à l'écran.
5. Un curseur en forme de croix apparaît à l'écran à trois reprises. Appuyez sur chacun
des emplacements où il apparaît.
NOTE
Pour définir les points de détection correctement, appuyez sur le curseur en croix en adoptant
la position et la posture dans lesquelles vous opérez normalement l'unité.
6. Appuyez sur la touche EXIT.
L'unité CL démarre alors en mode d'utilisation normal.
NOTE
Vous pouvez également poursuivre l'opération en sélectionnant un menu différent au lieu
d'appuyer sur la touche EXIT.

Autres fonctions
Manuel de référence
208
Réglage des faders (fonction Calibration)
Selon l'environnement dans lequel vous utilisez la console de série CL, des différences peuvent exister
au niveau du déplacement des faders. Il est possible de corriger ces différences à l'aide de la fonction
Calibration (Calibrage).
NOTE
Pour plus d'informations sur le réglage du gain d'entrée ou du point de détection de l'écran tactile,
reportez-vous aux sections appropriées de ce chapitre.
1. Mettez l'unité CL sous tension tout en maintenant la touche [STORE] de la section
SCENE MEMORY du panneau enfoncée.
Après l'écran d'accueil, l'écran suivant du menu de lancement apparaît.
2. Appuyez sur la touche FADER CALIBRATION (Calibrage des faders).
L'écran FADER CALIBRATION MODE (Mode de calibrage du fader) apparaît pour vous
permettre de régler les faders.
Les faders spécifiés dans les sections Channel Strip, Centralogic et Master sont calibrés
semi-automatiquement. Cette fenêtre s'affiche également en cas de détection d'un problème
de réglages de faders lors du démarrage de l'unité CL.
3. Appuyez sur la touche [SEL] pour choisir les faders que vous souhaitez calibrer.
Les faders pour lesquels un problème a été détecté au démarrage sont automatiquement
sélectionnés.
4. Appuyez sur la touche START (Démarrer).
Une boîte de dialogue contextuelle s'affiche.
5. Appuyez sur la touche OK dans la boîte de dialogue.
6. Tous les faders spécifiés se déplacent vers les positions cibles dans l'ordre suivant.
Réglez manuellement les faders sur les positions correctes.
1 –∞ dB (en n de course vers le bas)
2 -20 dB
3 0dB
4 +10 dB (complètement vers le haut)

Autres fonctions
Manuel de référence
209
7. Une fois la position du fader réglée, appuyez sur la touche [NEXT] (Suivant).
L'opération se poursuit avec la position suivante du fader.
8. Répétez les étapes 6–7 pour chaque position de fader 1–4.
Une fois les positions corrigées, le calibrage automatique démarre.
9. Une fois le calibrage terminé et si la touche RESTART (Redémarrer) n'apparaît pas,
appuyez sur la touche APPLY (Appliquer).
Les réglages de calibrage sont sauvegardés dans la mémoire interne. Si la touche RESTART
apparaît, cela signifie que le calibrage a échoué. Appuyez dessus pour exécuter à nouveau
le calibrage.
10. Appuyez sur la touche EXIT (Quitter).
L'unité CL démarre alors en mode d'utilisation normal.
NOTE
Vous pouvez également poursuivre l'opération en sélectionnant un menu différent au lieu
d'appuyer sur la touche EXIT.
Réglage précis du gain d'entrée et de sortie
(fonction Calibration)
Si nécessaire, vous pouvez également effectuer des réglages précis de gain d'entrée et de sortie.
1. Mettez l'unité CL sous tension tout en maintenant la touche [STORE] de la section
SCENE MEMORY du panneau enfoncée.
Après l'écran d'accueil, l'écran suivant du menu de lancement apparaît.
2. Dans le champ MODE SELECT, sélectionnez l'élément que vous souhaitez régler,
puis appuyez sur la touche.
L'écran de réglage correspondant apparaît.
Vous pouvez effectuer les trois réglages de gain suivants pour l'entrée et la sortie analogiques.

Autres fonctions
Manuel de référence
210
• INPUT PORT TRIM (Réglage précis du gain de l'entrée analogique)
Ouvrez la fenêtre INPUT PORT TRIM, puis effectuez les réglages précis par pas de 0,1 dB du gain
du port d'entrée analogique spécifié.
• OUTPUT PORT TRIM (Réglage précis du gain du port de sortie)
Ouvrez la fenêtre OUTPUT PORT TRIM, puis effectuez les réglages précis par pas de 0,01 dB
du gain du port de sortie analogique spécifié.
• SLOT OUTPUT TRIM (Réglage précis du gain des ports de sortie du logement)
Ouvrez la fenêtre SLOT OUTPUT TRIM, puis effectuez des réglages précis par pas de 0,01 dB
du gain des ports de sortie du logement spécifié.
3. Appuyez sur un bouton à l'écran pour le sélectionner, puis utilisez le bouton
multifonction correspondant pour régler la valeur.
Si vous appuyez sur le bouton RESET ALL présent sur chaque écran, tous les réglages de l'écran
seront remis à 0 dB.
La valeur définie en usine est également de 0 dB.
4. Appuyez sur la touche EXIT.
L'unité CL démarre alors en mode d'utilisation normale.
NOTE
Vous pouvez également poursuivre l'opération en sélectionnant un menu différent au lieu
d'appuyer sur la touche EXIT.

Autres fonctions
Manuel de référence
211
Réglage de la couleur du canal
(fonction Calibration)
Si nécessaire, vous pouvez régler la couleur du canal.
1. Mettez l'unité CL sous tension tout en maintenant la touche [STORE]
de la section SCENE MEMORY du panneau enfoncée.
Après l'écran de bienvenue, l'écran suivant du menu de lancement apparaît.
2. Appuyez sur la touche CHANNEL COLOR CALIBRATION (Calibrage des couleurs
de canaux).
L'écran CHANNEL COLOR CALIBRATION MODE (Mode de calibrage des couleurs de canaux)
apparaît, vous permettant de régler la couleur des canaux.
NOTE
Dans le cas de la console CL3/CL1, les canaux indisponibles sur le modèle concerné ne
s'affichent pas.
3. Dans le panneau supérieur, appuyez sur la touche [SEL] afin de sélectionner
le témoin dont vous souhaitez régler la couleur.
NOTE
Vous ne pouvez sélectionner qu'un seul canal à la fois. Les sélections multiples ne sont pas
autorisées.
4. Appuyez sur une des touches de couleur à l'écran pour sélectionner la couleur
de votre choix.
Tous les témoins de couleur des canaux deviennent de la couleur sélectionnée. La touche
de couleur actuellement sélectionnée à l'écran est entourée d'un cadre blanc.
5. Lors de la comparaison de la couleur du témoin de canal sélectionné avec la couleur
des autres témoins de canaux (pour lesquels les touches [SEL] sont désactivées),
utilisez les trois boutons multifonctions les plus à droite pour régler la couleur.
Les valeurs RVB du champ RGB ADJUSTMENT (Réglage RVB) changent en conséquence.

Autres fonctions
Manuel de référence
212
6. Une fois que vous avez terminé de régler la couleur, appuyez sur la touche APPLY
située à droite de la fenêtre afin de confirmer la modification.
NOTE
Cette touche n'apparaît que si vous modifiez les valeurs RVB.
7. Pour réinitialiser tous les témoins de couleur des canaux sur le réglage d'usine
par défaut, appuyez sur la touche RESET ALL (Réinitialiser tout).
8. Appuyez sur la touche EXIT.
L'unité CL démarre alors en mode d'utilisation normal.
NOTE
Vous pouvez également poursuivre l'opération en sélectionnant un menu différent au lieu
d'appuyer sur la touche EXIT.
Réglage de la luminosité de l'afficheur du nom
de canal
Si nécessaire, vous pouvez régler la luminosité de l'afficheur du nom de canal.
1. Mettez l'appareil sous tension tout en maintenant enfoncée la touche [STORE] de
la section SCENE MEMORY du panneau.
Une fois l'écran de bienvenue affiché, l'écran suivant du menu de lancement apparaît.
2. Appuyez sur la touche CHANNEL COLOR CALIBRATION (Calibrage des couleurs
de canaux).
L'écran CHANNEL COLOR CALIBRATION MODE (Mode Calibrage des couleurs de canaux)
apparaît, vous permettant de régler la couleur des canaux.
3. Appuyez sur la touche [CUE] ou [ON] du canal dont vous voulez ajuster
la luminosité.
Appuyez sur la touche [CUE] pour augmenter la luminosité et sur la touche [ON] pour la diminuer.
4. Une fois que vous avez réglé la luminosité, appuyez sur la touche APPLY située
à droite de l'écran pour confirmer la modification.
5. Appuyez sur la touche EXIT.
L'unité CL démarre alors en mode d'utilisation normal.
NOTE
Vous pouvez également poursuivre l'opération en sélectionnant un menu différent au lieu
d'appuyer sur la touche EXIT.

Autres fonctions
Manuel de référence
213
Réglage du contraste de l'afficheur du nom
de canal
Si nécessaire, vous pouvez régler le contraste de l'afficheur du nom de canal.
1. Mettez l'appareil sous tension tout en maintenant enfoncée la touche [STORE] de
la section SCENE MEMORY du panneau.
Une fois l'écran de bienvenue affiché, l'écran suivant du menu de lancement apparaît.
2. Appuyez sur la touche CHANNEL COLOR CALIBRATION.
L'écran CHANNEL COLOR CALIBRATION MODE apparaît, vous permettant de régler la
couleur des canaux.
3. Maintenez une touche [SEL] enfoncée sur le panneau et tournez le bouton
multifonctions 1 de la section Centralogic.
La rotation complète de ce bouton vers la gauche ou la droite respectivement diminue ou
augmente le contraste sur l'ensemble des canaux.
4. Pour régler un canal dont le contraste est différent de celui des autres canaux,
maintenez enfoncée la touche [SEL] du canal souhaité tout en appuyant sur la
touche [CUE] ou [ON] de ce même canal.
Appuyez sur la touche [CUE] pour augmenter le contraste et sur la touche [ON] pour le diminuer.
5. Une fois que vous avez réglé le contraste, appuyez sur la touche APPLY située
à droite de l'écran pour confirmer la modification.
NOTE
La touche APPLY n'apparaîtra que si vous modifiez le réglage.
6. Appuyez sur la touche EXIT.
L'unité CL démarre alors en mode d'utilisation normal.
NOTE
Vous pouvez également poursuivre l'opération en sélectionnant un menu différent au lieu
d'appuyer sur la touche EXIT.
Réglages du réseau audio Dante
Utilisez la console de série CL afin d'effectuer les réglages du réseau audio Dante pour la console elle-
même et le périphérique d'E/S relié au connecteur Dante de l'unité CL. Cette section vous explique
comment effectuer les réglages du réseau audio Dante.
Configuration d'un réseau audio Dante
1. Dans la zone d'accès aux fonctions, appuyez sur la touche SETUP pour accéder
àl'écran SETUP.
2. Dans le champ DANTE au centre de l'écran, appuyez sur la touche DANTE SETUP
pour ouvrir la fenêtre contextuelle DANTE SETUP.

Autres fonctions
Manuel de référence
214
3. Dans la partie supérieure de l'écran contextuel DANTE SETUP, appuyez sur l'onglet
SETUP pour accéder au champ SETUP.
Cet écran comporte les éléments suivants.
1Touches de sélection CONSOLE ID
Définissez les ID des consoles de la série CL.
Si cinq unités CL ou plus sont connectées à un réseau mais que vous prévoyez de ne pas affecter
d'ID à certaines unités, appuyez sur la touche OFF sur chacune de ces unités pour désactiver l'ID.
2Touches de sélection SECONDARY PORT
Spécifiez la configuration du réseau audio Dante.
3Touche CANCEL
Lors de l'édition des réglages CONSOLE ID ou SECONDARY PORT, vous pouvez appuyer sur ce
bouton pour annuler les modifications que vous avez apportées.
4Touche APPLY
Après avoir changé les réglages CONSOLE ID ou SECONDARY PORT, appuyez sur cette touche
pour appliquer les modifications que vous avez apportées.
5Touches de sélection de BIT
Ceci vous permet de définir la profondeur du débit audio sur 24 ou 32 bits.
NOTE
24 bits : utilisez ceci pour transférer et recevoir les données vers ou en provenance d'une
unité Rio. En cas d'utilisation d'un système de série CL, vous devez normalement opter pour ce
réglage.
32 bits : ce réglage s'applique en cas de transmission et de réception de données égales ou
supérieures à 25 bits (en cas d'utilisation de la connexion en cascade ou de la compensation de
gain), mais la quantité des données transmises augmentera de 20 à 30 % par rapport à ce qu'il
en est lors de l'utilisation d'un débit binaire à 24 bits.
6Touches de sélection LATENCY
Vous permet de régler la latence du réseau audio Dante sur 0,25 ms, 0,5 ms, 1,0 ms ou 5,0 ms.
Le réglage de la latence varie en fonction du mode et de la taille de la connexion au réseau.
Pour plus de détails, reportez-vous à la section « Réglage de la latence du réseau audio Dante » à la
page 215.
7Touches de sélection DANTE INPUT BY
Servez-vous de ces touches de sélection lors de l'utilisation de Dante Controller pour effectuer les
réglages d'assignation Dante.
Si la touche THIS CONSOLE (Cette console) est sélectionnée, les réglages DANTE INPUT
PATCH et DANTE OUTPUT PATCH pourront être édités à partir de la console de série CL.
Si la touche DANTE CONTROLLER est sélectionnée, il ne sera pas possible de modifier les
réglages d'assignation Dante.
Vous pouvez actionner ces touches quel que soit l'état des touches de sélection DANTE PATCH
BY situées sur d'autres consoles de série CL appartenant au réseau.
NOTE
• Les réglages communs aux périphériques d'E/S (BIT/LATENCY/W.CLOCK) reflètent les
réglages de la console de série CL dont le paramètre CONSOLE ID est spécifié sur n°1.
• Si la touche DANTE CONTROLLER est sélectionnée dans la section DANTE PATCH BY et que
vous essayez de modifier les réglages liés à l'assignation Dante ou les données qui leur sont
associées, le message «This Operation is Not Allowed » (Cette opération n'est pas autorisée)
apparaîtra en bas de l'écran.
34
12
76
5

Autres fonctions
Manuel de référence
215
Activation de CONSOLE ID et SECONDARY PORT
1. Dans le champ SETUP, sélectionnez CONSOLE ID et SECONDARY PORT.
La touche activée s'affiche en rouge.
2. Appuyez sur la touche APPLY.
Une fenêtre contextuelle apparaît et vous demande de confirmer le changement que vous voulez
appliquer à CONSOLE ID et SECONDARY PORT.
3. Pour appliquer la modification, appuyez sur la touche OK.
Le module audio réseau va être redémarré afin de modifier les paramètres.
Lorsque les réglages audio du réseau audio Dante ont été appliqués, la touche que vous avez
sélectionnée revient à son aspect d'origine.
NOTE
• Si vous modifiez le réglage SECONDARY PORT, vous devrez également changer la méthode de
connexion entre la console de série CL et les périphériques d'E/S. Par exemple, si les connexions
utilisées pour le réglage REDUNDANT restent telles quelles lors du changement de ce réglage en
DAISY CHAIN, l'envoi et la réception audio ne seront plus possibles. Assurez-vous de déconnecter
les câbles d'alimentation avant de modifier le réglage.
• Les réglages CONSOLE ID et SECONDARY PORT restent inchangés même après la
réinitialisation de la console de série CL.
Réglage de la latence du réseau audio Dante
Le réglage de latence approprié pour les signaux transmis et reçus sur un réseau audio Dante varie selon la
méthode et la taille de la connexion réseau
. Cette section explique comment définir un réglage de latence
approprié en fonction du mode de connexion des dispositifs Dante reliés à la console de série CL.
■Relation entre les commutateurs et le nombre de bonds
Le réglage approprié de la latence sur un réseau audio Dante diffère selon le nombre de bonds liés
au réseau.
Le bond désigne le pas ou la distance de transmission entre les routeurs (commutateurs). Comptez le
nombre de bonds en commençant par le périphérique maître jusqu'au périphérique le plus distant
(en supposant que tous les périphériques soient connectés en série).
« Commutateurs » signifient les commutateurs et routeurs du réseau ainsi que les commutateurs
intégrés dans les consoles de série CL et les périphériques I/O (E/S).
Réglez la valeur de la latence en fonction du nombre de bonds. Le tableau suivant présente les réglages
de latence habituels en fonction du nombre de bonds.
NOTE
• En fonction des conditions du réseau, vous souhaiterez peut-être augmenter la valeur de la
latence même si le nombre de sections est faible.
• Si un problème se produit, sélectionnez 5,0 ms afin que vous puissiez identifier si le réglage
de la latence est la cause du problème.
■Exemples de connexion et réglages de latence
Connexions en guirlande
64 entrées/48 sorties (Simple)
Nombre de bonds Latence (ms)
3 maximum 0,25
5 maximum 0,5
10 maximum 1,0
11 ou plus (ou si un problème se produit) 5,0
3
3
2
2
11
3 bonds = 0,25 ms 3 bonds = 0,25 ms

Autres fonctions
Manuel de référence
216
Connexions en guirlande
Les consoles de diffusion en façade et les consoles de contrôle partagent 64 entrées/48 sorties.
Connexions redondantes
64 entrées/48 sorties (Simple)
Connexions redondantes
Les consoles de diffusion en façade et les consoles de contrôle partagent 64 entrées/48 sorties.
Connexions en guirlande
HA distant à 256 canaux (taille maximum)
4
2
11
3
3
2
4 bonds = 0,5 ms 3 bonds = 0,25 ms
3
4
12
4 bonds = 0,5 ms
3
4
12
4 bonds = 0,5 ms
9
8
7
6
5
4
3
2
2
3
4
11
9 bonds = 1,0 ms 4 bonds = 0,5 ms

Autres fonctions
Manuel de référence
217
Connexions redondantes
Deux consoles partagent un HA distant à 256 canaux (taille maximum)
Montage d'un périphérique d'E/S sur le réseau audio Dante.
Voici la procédure qui permet de sélectionner un périphérique d'E/S sur le réseau audio Dante en vue
de son montage et son utilisation. Il est possible de monter jusqu'à 24 unités sur une console de
série CL.
1. Dans la partie inférieure de l'écran contextuel DANTE SETUP, appuyez sur l'onglet
DEVICE MOUNT pour accéder au champ DEVICE MOUNT.
Cet écran comporte les éléments suivants.
1Touche CLEAR ALL
Efface la sélection pour montage de tous les périphériques d'E/S dans la liste.
2Touche REFRESH
Actualise la liste affichée des périphériques d'E/S sur le réseau audio Dante.
3Touches de sélection de périphérique d'E/S
Appuyez sur l'une de ces touches pour ouvrir la fenêtre contextuelle DEVICE SELECT.
La ligne supérieure de la touche affiche l'étiquette du périphérique.
La ligne inférieure de la touche indique le nom du modèle et le nombre d'entrées et de sorties
y afférentes.
Si aucun périphérique n'a été monté, la ligne supérieure indiquera « --- » et la ligne inférieure
sera vierge.
4
5
3
2
1
5 bonds = 0,5 ms
1 2
3

Autres fonctions
Manuel de référence
218
2. Appuyez sur une touche de sélection de périphérique d'E/S pour accéder à la
fenêtre contextuelle DEVICE SELECT.
1Touches de sélection de la méthode de configuration
Optez pour l'une des méthodes suivantes pour monter le périphérique d'E/S.
•NO ASSIGN............................... Aucun montage.
•DEVICE LIST............................ Sélectionnez un périphérique dans la liste et montez-le.
•SUPPORTED DEVICE............ Sélectionnez et montez un périphérique pris en charge.
•DVS ............................................. Entrez une étiquette de périphérique et procédez au montage
(uniquement pour DVS).
•MANUAL ................................... Entrez une étiquette de périphérique et procédez au montage.
■Lorsque la touche de sélection de la méthode de configuration = DEVICE LIST
Pour monter un élément choisi dans une liste de périphériques d'E/S sur le réseau audio Dante, appuyez
sur la touche DEVICE LIST afin d'afficher le champ DEVICE LIST.
Cet écran comporte les éléments suivants.
1DEVICE LIST
Affiche une liste de périphériques d'E/S sur le réseau audio Dante.
Dans la liste, choisissez le périphérique d'E/S que vous souhaitez monter.
2Bouton de sélection de DEVICE LIST
Servez-vous du bouton multifonctions pour sélectionner le périphérique d'E/S que vous
souhaitez monter.
3Boutons INPUT/OUTPUT
Utilisez les boutons multifonctions pour spécifier le nombre d'entrées et de sorties sur le réseau
audio Dante. Si le périphérique d'E/S sélectionné est pris en charge par la série CL, le nombre
d'entrées et de sorties sera automatiquement saisi.
1
1
2
3

Autres fonctions
Manuel de référence
219
■Lorsque la touche de sélection de la méthode de configuration =
SUPPORTED DEVICE
Si vous voulez sélectionner et monter un périphérique d'E/S pris en charge par la série CL, appuyez sur
la touche SUPPORTED DEVICE pour afficher le champ SUPPORTED DEVICE. Ces réglages peuvent
être effectués même en l'absence de connexion à un réseau audio Dante.
Cet écran comporte les éléments suivants.
1DEVICE TYPE
Cette zone contient une liste des types de périphériques d'E/S qui sont pris en charge par la
série CL.
Dans la liste, choisissez le type de périphérique d'E/S que vous souhaitez monter.
2Bouton de sélection de DEVICE TYPE
Servez-vous du bouton multifonctions pour sélectionner le type de périphérique d'E/S que vous
souhaitez monter.
3Indication d'un périphérique d'E/S
Cette zone affiche le périphérique d'E/S sélectionné.
La ligne supérieure affiche le panneau avant du périphérique d'E/S.
La ligne inférieure indique le nom du modèle et le nombre d'entrées et de sorties y afférentes.
4Bouton UNIT ID.
Servez-vous des boutons multifonctions pour spécifier le réglage UNIT ID.
L'indicateur affiche la valeur de UNIT ID.
NOTE
• S'il n'y a qu'un seul périphérique d'E/S, vous spécifierez le réglage UNIT ID correspondant
sur«1».
• Si de multiples périphériques sont connectés, affectez-leur des numéros d'ID spécifiques de
sorte à éviter la survenue de conflit entre les périphériques.
• Pour les périphériques n'appartenant pas à la série Rio, il est possible d'affecter à des appareils
de modèles différents le même ID qu'à une unité de série Rio ou qu'à différents modèles de
périphériques. Toutefois, étant donnée que l'écran du port d'entrée/sortie du périphérique d'E/S
affiche la valeur de UNIT ID, cela rendra plus difficile la distinction entre les unités. C'est pour
cette raison que nous recommandons, chaque fois que possible, d'éviter le chevauchement des
numéros d'ID.
• Si vous disposez d'un périphérique sur lequel il est impossible de modifier le réglage UNIT ID ou
l'étiquette de périphérique à partir de son panneau ou de son écran d'édition (comme par
exemple, la carte Dante-MY16-AUD ou DANTE-ACCEL), et que vous voulez utiliser ce
périphérique sous SUPPORTED DEVICE, vous devrez modifier l'étiquette de périphérique via
Dante Controller.
• La carte Dante-MY16-AUD et le système DANTE-ACCEL seront reconnus au titre de
SUPPORTED DEVICE si vous affectez l'étiquette du périphérique comme suit.
Dante-MY16-AUD : Y###-Audinate-DANTE-MY16******
DANTE-ACCEL : Y###-Yamaha-DANTE-ACCEL*******
# est un nombre hexadecimal à trois chiffres, formés de les chiffres compris entre 0 et 9 et
de majuscules compris entre A et F (000-FFF).
* indique n'importe quel caractère désiré (des caractères alphabétiques majuscules ou
minuscules ainsi que des chiffres et des traits d'union (-) peuvent être utilisés)
• Si vous contrôlez la console CL à partir d'une unité de la série Rio, nous vous recommandons
de spécifier le réglage START UP MODE (Mode de démarrage) de l'appareil Rio sur la valeur
« REFRESH » (Actualiser).
Le fonctionnement de l'unité sera plus sécurisé avec le réglage « REFRESH » car
l'assourdissement sera effacé après synchronisation avec les unités CL dont le réglage système
pour REMOTE HA ASSIGN (Affectation de préampli micro à distance) est spécifié sur « WITH
RECALL » (Avec rappel).
Avec le réglage « RESUME » (Reprise), l'assourdissement est supprimé et l'unité recommence
à fonctionner selon les réglages sauvegardés par l'unité de la série Rio elle-même, ce qui
pourrait donner lieu à l'émission de données audio imprévues.
• Une console CL peut contrôler le préampli micro d'un total de huit unités de la série de Rio.
En connectant au minimum neuf unités de la série Rio, vous pouvez répartir la commande HA
entre plusieurs consoles CL ou omettre de spécifier la valeur de REMOTE HA ASSIGN sur les
unités de série Rio dont le préampli micro n'a nul besoin d'être contrôlé et d'utiliser celles-ci en
ayant réglé la valeur de START UP MODE sur « RESUME ».
1
2
3
4

Autres fonctions
Manuel de référence
220
■Lorsque la touche de sélection de la méthode de configuration = DVS
■Lorsque la touche de sélection de la méthode de configuration = MANUAL
Si vous voulez saisir l'étiquette d'un périphérique d'E/S et le monter, appouyez sur la touche DVS ou
MANUAL pour accéder au champ DVS/MANUAL.
Cet écran comporte les éléments suivants.
1DEVICE LABEL (Étiquette de périphérique)
Affiche l'étiquette du périphérique d'E/S que vous avez saisie sur le clavier.
2Boutons INPUT/OUTPUT
Utilisez les boutons multifonctions pour spécifier le nombre d'entrées et de sorties sur le réseau
audio Dante.
3Clavier de saisie des étiquettes de périphérique
Servez-vous de ce clavier pour entrer l'étiquette du périphérique d'E/S.
NOTE
• Si le périphérique d'E/S est un DVS, procédez à son montage en appuyant sur la touche DVS.
• Si l'étiquette de périphérique que vous avez saisie est détectée automatiquement, les réglages
des boutons INPUT/OUTPUT seront ignorés et le nombre autorisé d'entrées et sorties
sera spécifié.
3. Une fois que vous avez sélectionné le périphérique d'E/S à monter, appuyez sur la
touche OK pour fermer la fenêtre contextuelle DEVICE SELECT.
Réglages REMOTE HA
Voici la procédure qui permet de sélectionner les périphériques HA appartenant au réseau audio Dante
en vue de leur montage et leur utilisation. Il est possible de monter jusqu'à 8 unités pour une console
de série CL.
1. Dans la partie inférieure de l'écran contextuel DANTE SETUP, appuyez sur l'onglet
REMOTE HA pour accéder au champ REMOTE HA.
Cet écran comporte les éléments suivants.
1Touche CLEAR ALL
Efface la sélection pour montage de tous les périphériques HA dans la liste.
2Touche REFRESH
Actualise la liste affichée des périphériques HA sur le réseau audio Dante.
3Touches de sélection de périphérique HA
Appuyez sur l'une de ces touches pour ouvrir la fenêtre contextuelle REMOTE HA SELECT.
La ligne supérieure de la touche affiche l'étiquette du périphérique.
La ligne inférieure de la touche indique le nom du produit et le nombre d'entrées et de sorties
y afférentes.
Si aucun périphérique n'a été monté, la ligne supérieure indiquera « --- » et la ligne inférieure
sera vierge.
1
3
2
13 2

Autres fonctions
Manuel de référence
221
2. Appuyez sur une touche de sélection de périphérique HA pour accéder à la fenêtre
contextuelle REMOTE HA SELECT.
Cet écran comporte les éléments suivants.
1DEVICE LIST
Affiche une liste de périphériques HA sur le réseau audio Dante.
2Touche with RECALL (Avec rappel)
Si cette touche est activée, les données stockées dans la console de série CL seront répercutées dans
le périphérique HA au démarrage de la console de série CL et à l'exécution d'un rappel de scène.
3Bouton de sélection de DEVICE LIST
Servez-vous du bouton multifonctions pour sélectionner le périphérique HA que vous
souhaitez monter.
NOTE
• Ne spécifiez pas « with RECALL » si un périphérique HA est partagé par plusieurs consoles de
série CL et que ses réglages ont déjà été effectués sur une autre console de série CL.
• Le périphérique HA peut également être opéré à partir d'une console de série CL non réglée sur
« with RECALL ».
3. Une fois que vous avez sélectionné le périphérique HA à monter, appuyez sur
la touche OK pour fermer la fenêtre contextuelle REMOTE HA SELECT.
Si vous avez modifié le réglage en appuyant sur la touche « with RECALL », une boîte de dialogue
de confirmation apparaîtra.
Pour appliquer le réglage, appuyez sur la touche OK.
Utilisation de l'interface GPI (General Purpose
Interface - interface universelle)
Le connecteur GPI (General Purpose Interface), situé sur le panneau arrière, peut être utilisé comme
un connecteur d'entrée/sortie. Ce connecteur dispose de cinq ports d'entrée GPI IN et de cinq ports de
sortie GPI OUT. Par exemple, vous pouvez utiliser un commutateur externe pour contrôler les
paramètres internes de la console de série CL ou changer de scène. De la même manière, les opérations
ou les changements de scène effectués sur la console de série CL peuvent entraîner une émission de
signaux de contrôle vers un périphérique externe.
Pour les détails relatifs aux modalités d'envoi des signaux de commande vers un périphérique externe
lors d'un changement de scène, reportez-vous à la section « Émission en sortie d'un signal de contrôle
vers un périphérique externe en tandem avec un rappel de scène (GPI OUT) » à la page 93.
Utilisation de GPI IN
Vous pouvez utiliser les ports GPI IN du connecteur GPI pour commander les paramètres de la console
de série CL à partir d'un périphérique externe. Par exemple, vous pouvez utiliser un commutateur
externe pour activer/désactiver la fonction d'intercom de la console de série CL, lancer la fonction Tap
Tempo ou changer de scène.
1. Reliez un périphérique externe au connecteur GPI de la console de série CL.
2. Dans la zone d'accès aux fonctions, appuyez sur la touche SETUP pour accéder
àl'écran SETUP.
1
3
2

Autres fonctions
Manuel de référence
222
3. Appuyez sur la touche MIDI/GPI.
L'écran MIDI SETUP apparaît.
4. Appuyez sur l'onglet GPI.
La page GPI apparaît.
1Indicateur d'état GPI IN
Ceci indique l'état de la tension fournie en entrée sur le port GPI IN.
2Touche de sélection POLARITY MODE (Mode de polarité)
Cette touche sélectionne la polarité du port GPI IN.
............ (Low Active) (Faiblement actif) Lorsqu'il commande un paramètre de type
commutateur d'activation/désactivation, le port devient actif dès que le
commutateur est mis à la terre.
............ (High Active) (Hautement actif) Lorsqu'il commande un paramètre de type
commutateur d'activation/désactivation, le port devient actif dès que le
commutateur est ouvert ou qu'une tension élevée est fournie.
3Touche contextuelle GPI IN SETUP (Configuration d'entrée GPI)
Appuyez sur cette touche pour ouvrir la fenêtre contextuelle GPI IN SETUP.
Cette touche permet d'afficher le nom de la fonction ou du paramètre actuellement
sélectionné(e).
5. Spécifie le réglage de POLARITY MODE pour les différents ports.
Pour chaque port, sélectionnez selon les besoins le réglage Low-Active ou High-Active approprié
à la spécification du périphérique externe utilisé.
1
2
3

Autres fonctions
Manuel de référence
223
6. Pour affecter la fonction ou le paramètre que vous souhaitez contrôler, appuyez
sur la touche contextuelle GPI IN SETUP.
La fenêtre contextuelle GPI IN SETUP (Configuration d'entrée GPI) s'affiche.
NOTE
Les éléments sélectionnables sont identiques à ceux des touches USER DEFINED.
7. Dans chaque champ, sélectionnez la fonction ou le paramètre souhaité(e).
NOTE
• Une fois que l'opération de blocage est appliquée, la fonction bascule entre les états d'activation/
désactivation à chaque réception de signal de déclenchement en provenance d'un commutateur
externe. Dans ce cas, nous vous conseillons d'utiliser un commutateur externe qui ne soit pas
de type verrouillable.
• Si l'opération de déblocage est sélectionnée, la fonction sera activée seulement lorsque le signal
du commutateur externe se maintient sur une tension élevée ou faible. Dans ce cas, vous pouvez
utiliser un commutateur externe de type verrouillable ou non verrouillable, selon les besoins.
8. Une fois les réglages terminés, appuyez sur la touche OK.
Vous revenez ainsi à l'écran GPI.
9. Répétez les étapes 5 à 8 pour spécifier les fonctions et les paramètres s'appliquant
aux autres ports.
NOTE
Les réglages de l'écran GPI sont communs à toutes les scènes. Ils peuvent être sauvegardés en
tant que données SETUP.
Utilisation de GPI OUT
Les ports GPI OUT du connecteur GPI OUT vous permettent de contrôler un périphérique externe en
exécutant les opérations à partir de la console de série CL.
1. Reliez un périphérique externe au connecteur GPI de la console de série CL.
2. Dans la zone d'accès aux fonctions, appuyez sur la touche SETUP pour accéder
àl'écran SETUP.
3. Appuyez sur la touche MIDI/GPI.
L'écran MIDI/GPI apparaît.
4. Appuyez sur l'onglet GPI.
La page GPI apparaît.
1Indicateur d'état GPI OUT
Ceci indique l'état de la tension fournie en sortie depuis les différents ports GPI OUT.
2Touche de sélection POLARITY MODE
Cette touche sélectionne la polarité du port GPI OUT.
............ (Low Active) Mis à la terre lorsque le port GPI OUT est activé.
............ (Low Active) Ouvert lorsque le port GPI OUT est activé.
43
1
2

Autres fonctions
Manuel de référence
224
3Touche contextuelle GPI OUT SETUP (Configuration de sortie GPI)
Appuyez sur cette touche pour ouvrir la fenêtre contextuelle GPI OUT SETUP.
Cette touche permet d'afficher le nom de la fonction ou du paramètre actuellement sélectionné(e).
4Touche TEST
Lorsqu'une touche TEST est activée, le port GPI OUT correspondant devient actif et émet un
signal de contrôle en sortie.
5. Spécifie le réglage de POLARITY MODE pour les différents ports.
Pour chaque port, sélectionnez selon les besoins le réglage Low-Active ou High-Active approprié
à la spécification du périphérique externe utilisé.
6. Pour affecter la fonction ou le paramètre que vous souhaitez contrôler, appuyez
sur la touche contextuelle GPI OUT SETUP.
Vous pouvez affecter les fonctions suivantes.
7. Dans chaque champ, sélectionnez la fonction ou le paramètre souhaité(e).
8. Une fois les réglages terminés, appuyez sur la touche OK.
9. Répétez les étapes 5 à 8 pour spécifier les fonctions et les paramètres s'appliquant
aux autres ports.
Utilisation de FADER START
Effectuez les réglages FADER START (Démarrage fader) lorsque vous souhaitez faire fonctionner un
périphérique relié au port GPI OUT en tandem avec les opérations de fader.
1. Reliez un périphérique externe au connecteur GPI de la console de série CL.
2. Dans la zone d'accès aux fonctions, appuyez sur la touche SETUP pour accéder
àl'écran SETUP.
3. Appuyez sur la touche MIDI/GPI.
L'écran MIDI/GPI apparaît.
Fonction Paramètre Fonctionnement de la console CL
NO ASSIGN --- Aucune affectation
CUE ACTIVE
CUE ON Activer la touche [CUE] du canal sélectionné
DCA ONLY Activer la touche [CUE] de DCA.
INPUT ONLY Activer la touche [CUE] d'un canal d'entrée
OUTPUT ONLY Activer la touche [CUE] d'un canal de sortie
GPI IN ACTIVE IND. PORT 1–PORT 5 La fonction affectée au port GPI IN 1–5 devient
active
POWER ON --- La console de série CL est mise sous tension
USER DEF.
KEY ACTIVE IND.
USER DEFINED KEY 1–
USER DEFINED KEY 16
La fonction affectée à la touche USER
DEFINED devient active

Autres fonctions
Manuel de référence
225
4. Appuyez sur l'onglet FADER START pour accéder à la page FADER START.
Les éléments suivants sont affichés.
1Touche CLEAR ALL
Appuyez sur cette touche pour effacer toutes les sélections.
2Champ OUTPUT DESTINATION (Destination de sortie)
• Touches GPI OUT1–GPI OUT5 (Sortie GPI 1–Sortie GPI 5)
Sélectionnez le port GPI OUT que vous voulez régler.
3Indicateur de faders
Ceci indique le fader sélectionné. Servez-vous des touches [SEL] du panneau de la console pour
sélectionner un fader.
NOTE
Dans le cas de la console CL3/CL1, les canaux indisponibles sur le modèle concerné ne
s'affichent pas.
4Champ THRESHOLD (Seuil)
• Boutons UPSTROKE/DOWNSTROKE
Ces réglages spécifient le niveau devant servir de seuil pour l'émission en sortie d'un signal de
déclenchement. Un signal de déclenchement est émis en sortie lorsque le fader dépasse le niveau
défini par UPSTROKE ou tombe en deçà du niveau spécifié par DOWNSTROKE. Si le paramètre
FADER TALLY est sélectionné comme mode de fader, UPSTROKE et DOWNSTROKE serviront
à spécifier la plage de niveaux pour lesquels un signal de déclenchement est émis en sortie. Vous
pouvez vous servir des boutons multi-fonctions pour opérer ces paramètres.
NOTE
• Les valeurs de THRESHOLD spécifiées par les boutons UPSTROKE/DOWNSTROKE sont
communes à l'ensemble des ports GPI OUT. Cependant, vous pouvez sélectionner le canal
(fader) de votre choix pour chaque port GPI OUT séparément.
• Seule la valeur de UPSTROKE sera valide si le paramètre MODE est réglé sur FADER START,
et seule la valeur de DOWNSTROKE le sera si le paramètre MODE est spécifié sur FADER
STOP (Arrêt fader). Si la valeur de MODE est réglée sur FADER TALLY, les valeurs de
UPSTROKE et DOWNSTROKE seront toutes deux valides.
5Champ MODE
Vous pouvez sélectionner ici le mode de fonctionnement du fader qui servira de déclencheur au
signal de sortie depuis le port GPI OUT.
Vous avez le choix entre les modes de fader suivants.
•NO ASSIGN
Le maniement du fader sur le canal sélectionné n'entraîne pas d'émission de signal.
• FADER START
Un signal de déclenchement de 250 msec est émis lorsque le fader du canal sélectionné dépasse le
niveau défini pour UPSTROKE (–138,0 dB à 10,0 dB) en partant d'un point inférieur.
• FADER STOP
Un signal de déclenchement de 250 msec est émis lorsque le fader du canal sélectionné atteint le
niveau spécié pour DOWNSTROKE (–∞ dB à 9,95 dB).
• FADER TALLY
Un signal de déclenchement est émis lorsque le fader du canal sélectionné dépasse le niveau défini
pour UPSTROKE (–138,0 dB à 10,0 dB) en partant d'un point inférieur. Ce signal de contrôle est
maintenu jusqu'à ce que le fader atteigne le niveau spécié par DOWNSTROKE (–∞ dB à
9,95 dB) ou jusqu'à ce que le port GPI OUT reçoive un signal de déclenchement différent.
3
2
5
4
1

Autres fonctions
Manuel de référence
226
L'illustration suivante montre comment le signal sortant du port GPI OUT est modifié selon le mode
de fader sélectionné lors de l'activation d'un fader. Dans cet exemple, la valeur de UPSTROKE dans le
champ THRESHOLD est réglée sur –60,00, et celle de DOWNSTROKE est spéciée sur –∞.
(Ce schéma illustre le cas de figure dans lequel représente la valeur de la polarité du port
GPI OUT. Si la polarité est indiquée par , la polarité du signal de sortie sera inversée.)
NOTE
Avec une valeur élevée, le signal de sortie d port sera ouvert. Si le périphérique récepteur
requiert un niveau de tension élevée, il pourra l'obtenir via la broche d'alimentation +5 V.
Cependant, dans ce cas, il y a une limitation sur la circulation du courant actuel. Reportez-vous
à la section relative aux «Caractéristiques des entrées/sorties » dans le mode d'emploi fourni
séparément.
5. Pour chaque sortie GPI OUT, spécifiez le canal qui active le fonctionnement de
l'ancien périphérique ainsi que le type d'opération concernée.
6. Une fois les réglages terminés, cliquez sur le symbole « x » situé dans le coin
supérieur droit de l'écran FADER MODE.
FADER
START
FADER
TALLY
FADER
STOP
250 msec
250 msec

Annexes
Manuel de référence
227
Annexes
Liste des bibliothèques
de l'égaliseur
#Titre Paramètre
LOW L-MID H-MID HIGH
01 Bass Drum 1
PEAKING PEAKING PEAKING H.SHELF
G+3.5 dB –3.5 dB 0.0 dB +4.0 dB
F100 Hz 265 Hz 1.06 kHz 5.30 kHz
Q1.25 10.0 0.90 —
02 Bass Drum 2
PEAKING PEAKING PEAKING LPF
G+8.0 dB –7.0 dB +6.0 dB ON
F80.0 Hz 400 Hz 2.50 kHz 12.5 kHz
Q1.4 4.5 2.2 —
03 Snare Drum 1
PEAKING PEAKING PEAKING H.SHELF
G–0.5 dB 0.0 dB +3.0 dB +4.5 dB
F132 Hz 1.00 kHz 3.15 kHz 5.00 kHz
Q1.25 4.5 0.11 —
04 Snare Drum 2
L.SHELF PEAKING PEAKING PEAKING
G+1.5 dB –8.5 dB +2.5 dB +4.0 dB
F180 Hz 335 Hz 2.36 kHz 4.00 kHz
Q— 10.0 0.70 0.10
05 Tom-tom 1
PEAKING PEAKING PEAKING PEAKING
G+2.0 dB –7.5 dB +2.0 dB +1.0 dB
F212 Hz 670 Hz 4.50 kHz 6.30 kHz
Q1.4 10.0 1.25 0.28
06 Cymbal
L.SHELF PEAKING PEAKING H.SHELF
G–2.0 dB 0.0 dB 0.0 dB +3.0 dB
F106 Hz 425 Hz 1.06 kHz 13.2 kHz
Q— 8.0 0.90 —
07 High Hat
L.SHELF PEAKING PEAKING H.SHELF
G–4.0 dB –2.5 dB +1.0 dB +0.5 dB
F95.0 Hz 425 Hz 2.80 kHz 7.50 kHz
Q—0.501.0 —
08 Percussion
L.SHELF PEAKING PEAKING H.SHELF
G–4.5 dB 0.0 dB +2.0 dB 0.0 dB
F100 Hz 400 Hz 2.80 kHz 17.0 kHz
Q— 4.5 0.56 —
09 E. Bass 1
L.SHELF PEAKING PEAKING H.SHELF
G–7.5 dB +4.5 dB +2.5 dB 0.0 dB
F35.5 Hz 112 Hz 2.00 kHz 4.00 kHz
Q—5.04.5—
10 E. Bass 2
PEAKING PEAKING PEAKING H.SHELF
G+3.0 dB 0.0 dB +2.5 dB +0.5 dB
F112 Hz 112 Hz 2.24 kHz 4.00 kHz
Q0.10 5.0 6.3 —
11 Syn. Bass 1
PEAKING PEAKING PEAKING H.SHELF
G+3.5 dB +8.5 dB 0.0 dB 0.0 dB
F85.0 Hz 950 Hz 4.00 kHz 12.5 kHz
Q0.10 8.0 4.5 —
12 Syn. Bass 2
PEAKING PEAKING PEAKING H.SHELF
G+2.5 dB 0.0 dB +1.5 dB 0.0 dB
F125 Hz 180 Hz 1.12 kHz 12.5 kHz
Q1.6 8.0 2.2 —
13 Piano 1
L.SHELF PEAKING PEAKING H.SHELF
G–6.0 dB 0.0 dB +2.0 dB +4.0 dB
F95.0 Hz 950 Hz 3.15 kHz 7.50 kHz
Q—8.00.90—
14 Piano 2
PEAKING PEAKING PEAKING H.SHELF
G+3.5 dB –8.5 dB +1.5 dB +3.0 dB
F224 Hz 600 Hz 3.15 kHz 5.30 kHz
Q5.6 10.0 0.70 —
15 E. G. Clean
PEAKING PEAKING PEAKING H.SHELF
G+2.0 dB –5.5 dB +0.5 dB +2.5 dB
F265 Hz 400 Hz 1.32 kHz 4.50 kHz
Q0.18 10.0 6.3 —
16 E. G. Crunch 1
PEAKING PEAKING PEAKING PEAKING
G+4.5 dB 0.0 dB +4.0 dB +2.0 dB
F140 Hz 1.00 kHz 1.90 kHz 5.60 kHz
Q8.0 4.5 0.63 9.0
17 E. G. Crunch 2
PEAKING PEAKING PEAKING H.SHELF
G+2.5 dB +1.5 dB +2.5 dB 0.0 dB
F125 Hz 450 Hz 3.35 kHz 19.0 kHz
Q8.0 0.40 0.16 —
18 E. G. Dist. 1
L.SHELF PEAKING PEAKING H.SHELF
G+5.0 dB 0.0 dB +3.5 dB 0.0 dB
F355 Hz 950 Hz 3.35 kHz 12.5 kHz
Q—9.010.0—
19 E. G. Dist. 2
L.SHELF PEAKING PEAKING H.SHELF
G+6.0 dB –8.5 dB +4.5 dB +4.0 dB
F315 Hz 1.06 kHz 4.25 kHz 12.5 kHz
Q— 10.0 4.0 —
20 A. G. Stroke 1
PEAKING PEAKING PEAKING H.SHELF
G–2.0 dB 0.0 dB +1.0 dB +4.0 dB
F106 Hz 1.00 kHz 1.90 kHz 5.30 kHz
Q0.90 4.5 3.5 —
#Titre Paramètre
LOW L-MID H-MID HIGH
21 A. G. Stroke 2
L.SHELF PEAKING PEAKING H.SHELF
G–3.5 dB –2.0 dB 0.0 dB +2.0 dB
F300 Hz 750 Hz 2.00 kHz 3.55 kHz
Q—9.04.5—
22 A. G. Arpeg. 1
L.SHELF PEAKING PEAKING PEAKING
G–0.5 dB 0.0 dB 0.0 dB +2.0 dB
F224 Hz 1.00 kHz 4.00 kHz 6.70 kHz
Q—4.54.50.125
23 A. G. Arpeg. 2
L.SHELF PEAKING PEAKING H.SHELF
G0.0 dB –5.5 dB 0.0 dB +4.0 dB
F180 Hz 355 Hz 4.00 kHz 4.25 kHz
Q—7.04.5—
24 Brass Sec.
PEAKINGPEAKINGPEAKINGPEAKING
G–2.0 dB –1.0 dB +1.5 dB +3.0 dB
F90.0 Hz 850 Hz 2.12 kHz 4.50 kHz
Q2.8 2.0 0.70 7.0
25 Male Vocal 1
PEAKINGPEAKINGPEAKINGPEAKING
G–0.5 dB 0.0 dB +2.0 dB +3.5 dB
F190 Hz 1.00 kHz 2.00 kHz 6.70 kHz
Q0.11 4.5 0.56 0.11
26 Male Vocal 2
PEAKING PEAKING PEAKING H.SHELF
G+2.0 dB –5.0 dB –2.5 dB +4.0 dB
F170 Hz 236 Hz 2.65 kHz 6.70 kHz
Q0.11 10.0 5.6 —
27 Female Vo. 1
PEAKINGPEAKINGPEAKINGPEAKING
G–1.0 dB +1.0 dB +1.5 dB +2.0 dB
F118 Hz 400 Hz 2.65 kHz 6.00 kHz
Q0.18 0.45 0.56 0.14
28 Female Vo. 2
L.SHELF PEAKING PEAKING H.SHELF
G–7.0 dB +1.5 dB +1.5 dB +2.5 dB
F112 Hz 335 Hz 2.00 kHz 6.70 kHz
Q—0.160.20—
29 Chorus & Harmo
PEAKINGPEAKINGPEAKINGPEAKING
G–2.0 dB –1.0 dB +1.5 dB +3.0 dB
F90.0 Hz 850 Hz 2.12 kHz 4.50 kHz
Q2.8 2.0 0.70 7.0
30 Total EQ 1
PEAKING PEAKING PEAKING H.SHELF
G–0.5 dB 0.0 dB +3.0 dB +6.5 dB
F95.0 Hz 950 Hz 2.12 kHz 16.0 kHz
Q7.0 2.2 5.6 —
31 Total EQ 2
PEAKING PEAKING PEAKING H.SHELF
G+4.0 dB +1.5 dB +2.0 dB +6.0 dB
F95.0 Hz 750 Hz 1.80 kHz 18.0 kHz
Q7.0 2.8 5.6 —
#Titre Paramètre
LOW L-MID H-MID HIGH

Annexes
Manuel de référence
228
Liste des bibliothèques DYNAMICS
32 Total EQ 3
L.SHELF PEAKING PEAKING H.SHELF
G+1.5 dB +0.5 dB +2.0 dB +4.0 dB
F67.0 Hz 850 Hz 1.90 kHz 15.0 kHz
Q— 0.28 0.70 —
33 Bass Drum 3
PEAKING PEAKING PEAKING PEAKING
G+3.5 dB –10.0 dB +3.5 dB 0.0 dB
F118 Hz 315 Hz 4.25 kHz 20.0 kHz
Q2.0 10.0 0.40 0.40
34 Snare Drum 3
L.SHELF PEAKING PEAKING PEAKING
G0.0 dB +2.0 dB +3.5 dB 0.0 dB
F224 Hz 560 Hz 4.25 kHz 4.00 kHz
Q—4.52.80.10
35 Tom-tom 2
L.SHELF PEAKING PEAKING H.SHELF
G–9.0 dB +1.5 dB +2.0 dB 0.0 dB
F90.0 Hz 212 Hz 5.30 kHz 17.0 kHz
Q— 4.5 1.25 —
36 Piano 3
PEAKING PEAKING PEAKING H.SHELF
G+4.5 dB –13.0 dB +4.5 dB +2.5 dB
F100 Hz 475 Hz 2.36 kHz 10.0 kHz
Q8.0 10.0 9.0 —
37 Piano Low
PEAKING PEAKING PEAKING H.SHELF
G–5.5 dB +1.5 dB +6.0 dB 0.0 dB
F190 Hz 400 Hz 6.70 kHz 12.5 kHz
Q10.0 6.3 2.2 —
38 Piano High
PEAKING PEAKING PEAKING PEAKING
G–5.5 dB +1.5 dB +5.0 dB +3.0 dB
F190 Hz 400 Hz 6.70 kHz 5.60 kHz
Q10.0 6.3 2.2 0.10
39 Fine-EQ Cass
L.SHELF PEAKING PEAKING H.SHELF
G–1.5 dB 0.0 dB +1.0 dB +3.0 dB
F75.0 Hz 1.00 kHz 4.00 kHz 12.5 kHz
Q—4.51.8—
40 Narrator
PEAKING PEAKING PEAKING H.SHELF
G–4.0 dB –1.0 dB +2.0 dB 0.0 dB
F106 Hz 710 Hz 2.50 kHz 10.0 kHz
Q4.0 7.0 0.63 —
#Titre Paramètre
LOW L-MID H-MID HIGH
#Titre Type Paramètre Valeur
1Gate GATE
Threshold (dB) –26
Range (dB) –56
Attack (ms) 0
Hold (ms) 2.56
Decay (ms) 331
2Ducking DUCKING
Threshold (dB) –19
Range (dB) –22
Attack (ms) 93
Hold (ms) 1.20 S
Decay (ms) 6.32 S
3A. Dr. BD GATE
Threshold (dB) –11
Range (dB) –53
Attack (ms) 0
Hold (ms) 1.93
Decay (ms) 400
4A. Dr. SN GATE
Threshold (dB) –8
Range (dB) –23
Attack (ms) 1
Hold (ms) 0.63
Decay (ms) 238
5De-Esser DE-ESSER
Threshold (dB) –8
Frequency (kHz) 2.00
Type HPF
Q1.6
6Comp COMPRESSOR
Threshold (dB) –8
Ratio ( :1) 2.5
Attack (ms) 30
Out gain (dB) 0.0
Knee 2
Release (ms) 250
7Expand EXPANDER
Threshold (dB) –23
Ratio ( :1) 1.7
Attack (ms) 1
Out gain (dB) 3.5
Knee 2
Release (ms) 70
8Compander (H)COMPANDER-H
Threshold (dB) –10
Ratio ( :1) 3.5
Attack (ms) 1
Out gain (dB) 0.0
Width (dB) 6
Release (ms) 250
9Compander (S)COMPANDER-S
Threshold (dB) –8
Ratio ( :1) 4
Attack (ms) 25
Out gain (dB) 0.0
Width (dB) 24
Release (ms) 180
10 A. Dr. BD COMPRESSOR
Threshold (dB) –24
Ratio ( :1) 3
Attack (ms) 9
Out gain (dB) 5.5
Knee 2
Release (ms) 58
11 A. Dr. BD COMPANDER-H
Threshold (dB) –11
Ratio ( :1) 3.5
Attack (ms) 1
Out gain (dB) –1.5
Width (dB) 7
Release (ms) 192
12 A. Dr. SN COMPRESSOR
Threshold (dB) –17
Ratio ( :1) 2.5
Attack (ms) 8
Out gain (dB) 3.5
Knee 2
Release (ms) 12
13 A. Dr. SN EXPANDER
Threshold (dB) –23
Ratio ( :1) 2
Attack (ms) 0
Out gain (dB) 0.5
Knee 2
Release (ms) 151
14 A. Dr. SN COMPANDER-S
Threshold (dB) –8
Ratio ( :1) 1.7
Attack (ms) 11
Out gain (dB) 0.0
Width (dB) 10
Release (ms) 128
15 A. Dr. Tom EXPANDER
Threshold (dB) –20
Ratio ( :1) 2
Attack (ms) 2
Out gain (dB) 5.0
Knee 2
Release (ms) 749
16 A. Dr. OverTop COMPANDER-S
Threshold (dB) –24
Ratio ( :1) 2
Attack (ms) 38
Out gain (dB) –3.5
Width (dB) 54
Release (ms) 842
17 E. B. Finger COMPRESSOR
Threshold (dB) –12
Ratio ( :1) 2
Attack (ms) 15
Out gain (dB) 4.5
Knee 2
Release (ms) 470
#Titre Type Paramètre Valeur

Annexes
Manuel de référence
229
* À fs=44,1 kHz
18 E. B. Slap COMPRESSOR
Threshold (dB) –12
Ratio ( :1) 1.7
Attack (ms) 6
Out gain (dB) 4.0
Knee hard
Release (ms) 133
19 Syn. Bass COMPRESSOR
Threshold (dB) –10
Ratio ( :1) 3.5
Attack (ms) 9
Out gain (dB) 3.0
Knee hard
Release (ms) 250
20 Piano1 COMPRESSOR
Threshold (dB) –9
Ratio ( :1) 2.5
Attack (ms) 17
Out gain (dB) 1.0
Knee hard
Release (ms) 238
21 Piano2 COMPRESSOR
Threshold (dB) –18
Ratio ( :1) 3.5
Attack (ms) 7
Out gain (dB) 6.0
Knee 2
Release (ms) 174
22 E. Guitar COMPRESSOR
Threshold (dB) –8
Ratio ( :1) 3.5
Attack (ms) 7
Out gain (dB) 2.5
Knee 4
Release (ms) 261
23 A. Guitar COMPRESSOR
Threshold (dB) –10
Ratio ( :1) 2.5
Attack (ms) 5
Out gain (dB) 1.5
Knee 2
Release (ms) 238
24 Strings1 COMPRESSOR
Threshold (dB) –11
Ratio ( :1) 2
Attack (ms) 33
Out gain (dB) 1.5
Knee 2
Release (ms) 749
25 Strings2 COMPRESSOR
Threshold (dB) –12
Ratio ( :1) 1.5
Attack (ms) 93
Out gain (dB) 1.5
Knee 4
Release (ms) 1.35 S
#Titre Type Paramètre Valeur
26 Strings3 COMPRESSOR
Threshold (dB) –17
Ratio ( :1) 1.5
Attack (ms) 76
Out gain (dB) 2.5
Knee 2
Release (ms) 186
27 BrassSection COMPRESSOR
Threshold (dB) –18
Ratio ( :1) 1.7
Attack (ms) 18
Out gain (dB) 4.0
Knee 1
Release (ms) 226
28 Syn. Pad COMPRESSOR
Threshold (dB) –13
Ratio ( :1) 2
Attack (ms) 58
Out gain (dB) 2.0
Knee 1
Release (ms) 238
29 SamplingPerc COMPANDER-S
Threshold (dB) –18
Ratio ( :1) 1.7
Attack (ms) 8
Out gain (dB) –2.5
Width (dB) 18
Release (ms) 238
30 Sampling BD COMPRESSOR
Threshold (dB) –14
Ratio ( :1) 2
Attack (ms) 2
Out gain (dB) 3.5
Knee 4
Release (ms) 35
31 Sampling SN COMPRESSOR
Threshold (dB) –18
Ratio ( :1) 4
Attack (ms) 8
Out gain (dB) 8.0
Knee hard
Release (ms) 354
32 Hip Comp COMPANDER-S
Threshold (dB) –23
Ratio ( :1) 20
Attack (ms) 15
Out gain (dB) 0.0
Width (dB) 15
Release (ms) 163
33 Solo Vocal1 COMPRESSOR
Threshold (dB) –20
Ratio ( :1) 2.5
Attack (ms) 31
Out gain (dB) 2.0
Knee 1
Release (ms) 342
#Titre Type Paramètre Valeur
34 Solo Vocal2 COMPRESSOR
Threshold (dB) –8
Ratio ( :1) 2.5
Attack (ms) 26
Out gain (dB) 1.5
Knee 3
Release (ms) 331
35 Chorus COMPRESSOR
Threshold (dB) –9
Ratio ( :1) 1.7
Attack (ms) 39
Out gain (dB) 2.5
Knee 2
Release (ms) 226
36 Click Erase EXPANDER
Threshold (dB) –33
Ratio ( :1) 2
Attack (ms) 1
Out gain (dB) 2.0
Knee 2
Release (ms) 284
37 Announcer COMPANDER-H
Threshold (dB) –14
Ratio ( :1) 2.5
Attack (ms) 1
Out gain (dB) –2.5
Width (dB) 18
Release (ms) 180
38 Limiter1 COMPANDER-S
Threshold (dB) –9
Ratio ( :1) 3
Attack (ms) 20
Out gain (dB) –3.0
Width (dB) 90
Release (ms) 3.90 s
39 Limiter2 COMPRESSOR
Threshold (dB) 0
Ratio ( :1) ∞
Attack (ms) 0
Out gain (dB) 0.0
Knee hard
Release (ms) 319
40 Total Comp1 COMPRESSOR
Threshold (dB) –18
Ratio ( :1) 3.5
Attack (ms) 94
Out gain (dB) 2.5
Knee hard
Release (ms) 447
41 Total Comp2 COMPRESSOR
Threshold (dB) –16
Ratio ( :1) 6
Attack (ms) 11
Out gain (dB) 6.0
Knee 1
Release (ms) 180
#Titre Type Paramètre Valeur

Annexes
Manuel de référence
230
Paramètres liés aux dynamiques
Les canaux d'entrée disposent des sections DYNAMICS 1 et 2 alors que les canaux de sortie
ne disposent que de la section DYNAMICS 1.
La section DYNAMICS 1 du canal d'entrée dispose des quatre types suivants :
GATE, DUCKING, COMPRESSOR et EXPANDER.
La section DYNAMICS 2 du canal d'entrée dispose des quatre types suivants :
COMPRESSOR, COMPANDER-H (Compander Hard), COMPANDER-S (Compander Soft)
et DE-ESSER.
La section DYNAMICS 1 du canal de sortie dispose des quatre types suivants :
COMPRESSOR, EXPANDER, COMPANDER-H (Compander Hard) et COMPANDER-S
(Compander Soft).
■GATE
Un gate atténue les signaux sous un niveau seuil (THRESHOLD) défini selon une valeur spécifiée
(RANGE).
■DUCKING
Le ducking est fréquemment utilisé dans les applications de transmission mixte dans lesquelles le
niveau de musique en arrière-plan est automatiquement réduit lorsqu'un annonceur parle. Lorsque le
niveau du signal de déclenchement source KEY IN dépasse le seuil (THRESHOLD) spécifié, le niveau
de sortie sera atténué en fonction de la valeur spécifiée (RANGE).
Paramètre Plage Description
THRESHOLD (dB) –72 à 0 (73 points) Détermine le niveau auquel est appliqué l'effet
de gate.
RANGE (dB) –∞, –69 à 0 (71 points) Détermine le degré d'atténuation lorsque le gate
se ferme.
ATTACK (ms) 0 à 120 (121 points) Détermine la vitesse à laquelle le gate s'ouvre lorsque
le signal dépasse le niveau seuil.
HOLD (ms) 44,1 kHz : 0,02 ms à 2,13 sec
48 kHz : 0,02 ms à 1,96 sec
(160 points)
Détermine la durée pendant laquelle le gate reste
ouvert une fois que le signal de déclenchement
tombe sous le niveau seuil.
DECAY (ms) 44,1 kHz : 6 ms à 46,0 sec
48 kHz : 5 ms à 42,3 sec (160 points)
Détermine la vitesse à laquelle le gate se ferme
une fois que le temps de maintien a expiré. La valeur
correspond à la durée nécessaire au niveau pour
changer de 6 dB.
Niveau d'entrée Temps Temps
Niveau de sortie
Niveau d'entrée
Niveau de sortie
• Caractéristiques d'E/S • Analyse des séries de temps
RANGE
THRESHOLD
THRESHOLD RANGE
Signal d'entrée Signal de sortie
ATTACK DECAY
HOLD
Paramètre Plage Description
THRESHOLD (dB) –54 à 0 (55 points) Détermine le niveau du signal de déclenchement
(KEY IN) requis pour activer le ducking.
RANGE (dB) –70 à 0 (71 points) Détermine le degré d'atténuation lorsque le ducking
est activé.
ATTACK (ms) 0 à 120 (121 points) Détermine la vitesse à laquelle le signal est réduit
une fois l'effet de ducking déclenché.
HOLD (ms) 44,1 kHz : 0,02 ms à 2,13 sec
48 kHz : 0,02 ms à 1,96 sec
(160 points)
Détermine la durée pendant laquelle le ducking
reste actif une fois que le signal de déclenchement
passe sous le niveau seuil (THRESHOLD).
DECAY (ms) 44,1 kHz : 6 ms à 46,0 sec
48 kHz : 5 ms à 42,3 sec (160 points)
Détermine la vitesse à laquelle l'effet de ducking
revient à son gain normal une fois que le niveau
du signal de déclenchement passe sous le seuil.
La valeur correspond à la durée nécessaire au
niveau pour changer de 6 dB.
Niveau d'entrée Temps Temps
Niveau de sortie
Niveau d'entrée
Niveau de sortie
RANGE
THRESHOLD
THRESHOLD RANGE
ATTACK DECAY
HOLD
• Caractéristiques d'E/S • Analyse des séries de temps
Signal d'entrée Signal de sortie

Annexes
Manuel de référence
231
■COMPRESSOR
Le processeur COMP atténue les signaux au-dessus d'une certaine valeur du paramètre THRESHOLD
mesurée par un RATIO spécifique. Le processeur COMP peut également être utilisé comme limiteur,
qui, avec un RATIO de ∞:1, réduit le niveau jusqu'au seuil. Cela signie que le niveau de sortie du
limiteur ne dépasse en fait jamais le seuil.
■EXPANDER
Un expandeur atténue les signaux en deçà d'un certain seuil (THRESHOLD) selon un taux (RATIO)
spécifié.
Paramètre Plage Description
THRESHOLD (dB) –54 à 0 (55 points) Détermine le niveau du signal d'entrée requis pour
déclencher le compresseur.
RATIO 1,0:1, 1,1:1, 1,3:1, 1,5:1, 1,7:1, 2,0:1,
2,5:1, 3,0:1, 3,5:1, 4,0:1, 5,0:1, 6,0:1,
8,0:1, 10:1, 20:1, ∞:1 (16 points)
Détermine le degré de compression, c'est-à-dire
la variation du niveau du signal de sortie par rapport
au niveau du signal d'entrée.
ATTACK (ms) 0 à 120 (121 points) Détermine la vitesse à laquelle le signal est comprimé
une fois que le compresseur a été déclenché.
RELEASE (ms) 44,1 kHz : 6 ms à 46,0 sec
48 kHz : 5 ms à 42,3 sec (160 points)
Détermine la vitesse à laquelle le compresseur revient
à son gain normal une fois que le niveau du signal
de déclenchement passe sous le seuil. La valeur
correspond à la durée nécessaire au niveau pour
changer de 6 dB.
OUT GAIN (dB) 0,0 à +18,0 (181 points) Détermine le niveau du signal de sortie
du compresseur.
KNEE Hard, 1 à 5 (6 points)
Détermine la manière dont la compression
est appliquée au niveau du seuil. Pour des
valeurs plus élevées, la compression est appliquée
progressivement lorsque le signal dépasse le seuil
spécifié, créant ainsi un son plus naturel.
• Caractéristiques d'E/S
(KNEE = hard,
OUT GAIN = 0,0 dB)
• Analyse des séries de temps
(RATIO = ∞:1)
RATIO
THRESHOLD
THRESHOLD
ATTACK RELEASE
Niveau d'entrée Temps Temps
Niveau de sortie
Niveau d'entrée
Niveau de sortie
Signal d'entrée Signal de sortie
Paramètre Plage Description
THRESHOLD (dB) –54 à 0 (55 points) Détermine le niveau du signal d'entrée requis
pour déclencher l'expandeur.
RATIO 1,0:1, 1,1:1, 1,3:1, 1,5:1, 1,7:1, 2,0:1,
2,5:1, 3,0:1, 3,5:1, 4,0:1, 5,0:1, 6,0:1,
8,0:1, 10:1, 20:1, ∞:1 (16 points) Détermine le degré d'expansion.
ATTACK (ms) 0 à 120 (121 points) Détermine la vitesse à laquelle l'expandeur revient
à son gain normal une fois que le niveau du signal
de déclenchement excède le seuil.
RELEASE (ms) 44,1 kHz : 6 ms à 46,0 sec
48 kHz : 5 ms à 42,3 sec (160 points)
Détermine la vitesse à laquelle le signal est étendu
une fois que le signal passe sous le seuil. La valeur
correspond à la durée nécessaire au niveau pour
changer de 6 dB.
OUT GAIN (dB) 0,0 à +18,0 (181 points) Détermine le niveau du signal de sortie
de l'expandeur.
KNEE Hard, 1 à 5 (6 points)
Détermine la manière dont l'expansion est appliquée
au niveau du seuil. Pour des valeurs plus élevées,
l'expansion est appliquée progressivement lorsque
le signal passe sous le seuil spécifié, créant ainsi un
son plus naturel.
• Caractéristiques d'E/S
(KNEE = hard,
OUT GAIN = 0,0 dB)
• Analyse des séries de temps
(RATIO = ∞:1)
RATIO
THRESHOLD
THRESHOLD
ATTACK RELEASE
Niveau d'entrée Temps Temps
Niveau de sortie
Niveau d'entrée
Niveau de sortie
Signal d'entrée Signal de sortie

Annexes
Manuel de référence
232
■COMPANDEUR DUR (COMPANDER-H), COMPANDEUR DOUX (COMPANDER-S)
Les compandeurs dur et doux combinent les effets du compresseur, de l'expandeur et du limiteur.
Les compandeurs fonctionnent différemment aux niveaux suivants :
1 0 dB et plus ........................................ Fonctionne comme un limiteur.
2 Au-delà du seuil ............................... Fonctionne comme un compresseur.
3 Sous le seuil et la largeur ................ Fonctionne comme un expandeur.
Le compandeur dur propose un taux d'expansion de 5:1 tandis que le compandeur doux utilise un taux
d'expansion de 1,5:1. En gros, l'expandeur est désactivé lorsque la largeur est réglée sur son maximum.
Le compresseur a un réglage Knee de 2.
* Le gain est automatiquement ajusté en fonction du taux et du seuil et peut être augmenté jusqu'à 18 dB.
* Le paramètre OUT GAIN vous permet de compenser le changement de niveau général provoqué par les processus
d'expansion et de compression.
■DE-ESSER
Détecte et compresse uniquement les sifflements et les consonnes hautes fréquences d'une voix.
Liste des types d'effets
Paramètre Plage Description
THRESHOLD (dB) –54 à 0 (55 points)
Détermine le niveau auquel est appliquée
la compression.
RATIO 1,0:1, 1,1:1, 1,3:1, 1,5:1, 1,7:1, 2,0:1,
2,5:1, 3,0:1, 3,5:1, 4,0:1, 5,0:1, 6,0:1,
8,0:1, 10:1, 20:1 (15 points)
Détermine le degré de compression.
ATTACK (ms) 0 à 120 (121 points)
Détermine la vitesse à laquelle le signal est comprimé
ou étendu lorsque le compandeur a été déclenché.
RELEASE (ms) 44,1 kHz : 6 ms à 46,0 sec
48 kHz : 5 ms à 42,3 sec (160 points)
Détermine la vitesse à laquelle le compresseur ou
l'expandeur revient à son gain normal une fois que
le niveau du signal de déclenchement passe sous ou
dépasse le seuil respectivement. La valeur correspond
à la durée nécessaire au niveau pour changer de 6 dB.
OUT GAIN (dB) –18,0 à 0,0 (181 points)
Détermine le niveau du signal de sortie du compandeur.
WIDTH (dB) 1 à 90 (90 points)
Détermine jusqu'à quel niveau sous le seuil l'expansion
est appliquée. L'expandeur est activé lorsque le niveau
passe sous le seuil et la largeur.
Paramètre Plage Description
THRESHOLD –54 à 0 (55 points) Le niveau de seuil auquel l'effet de-esser s'applique.
FREQUENCY 1 kHz–12,5 kHz (45 points) La fréquence de coupure du filtre est utilisée pour détecter
les hautes fréquences.
TYPE HPF, BPF Type de filtre utilisé pour détecter la bande de fréquence.
Q10.0 à 0.10 (41 points) Q (pente) du filtre lorsque TYPE est BPF.
0dB
Niveau d'entrée
Niveau de sortie
WIDTH
THRESHOLD
Titre Type Description
REV-X Hall REV-X HALL Nouvel algorithme de réverbération qui donne une réverbération dense et riche,
une chute douce et confère un effet de grandeur et de profondeur qui améliore
le son original. Choisissez parmi les trois types en fonction de votre situation et
de vos besoins : REV-X HALL, REV-X ROOM et REV-X PLATE.
REV-X Room REV-X ROOM
REV-X Plate REV-X PLATE
Reverb Hall REVERB HALL Réverbération d'une salle de concert avec gate
Reverb Room REVERB ROOM Réverbération d'une pièce avec gate
Reverb Stage REVERB STAGE Réverbération pour chant avec gate
Reverb Plate REVERB PLATE Simulation d'une réverbération par plaque avec gate
Stereo Reverb ST REVERB Réverbération stéréo
Early Ref. EARLY REF. Premières réflexions (sans réverbération ultérieure)
Gate Reverb GATE REVERB Premières réflexions avec gate
Reverse Gate REVERSE GATE Premières réflexions inversées avec gate
Mono Delay MONO DELAY Retard mono simple
Stereo Delay STEREO DELAY Retard stéréo simple
Mod.Delay MOD.DELAY Retard simple avec modulation
Delay LCR DELAY LCR Retard avec 3 retards (gauche, milieu, droite)
Echo ECHO Retard stéréo avec feedback croisé
Chorus CHORUS Chorus
Flange FLANGE Flanger
Symphonic SYMPHONIC Effet conçu par Yamaha avec une modulation plus pleine et plus complexe
qu'un effet chorus
Phaser PHASER Déphaseur stéréo à 16 niveaux
Dyna.Flange DYNA.FLANGE Flanger à contrôle dynamique
Dyna.Phaser DYNA.PHASER Déphaseur à contrôle dynamique
HQ. Pitch HQ.PITCH Dé-pitcheur mono produisant un résultat stable
Dual Pitch DUAL PITCH Dé-pitcheur stéréo
Tremolo TREMOLO Tremolo
Auto Pan AUTO PAN Effet Pan automatique
Rotary ROTARY Simulation d'un haut-parleur rotatif
Ring Mod. RING MOD. Ring modulator
Mod.Filter MOD.FILTER Effet de filtre modulé
Dyna.Filter DYNA.FILTER Filtre à contrôle dynamique.
Rev+Chorus REV+CHORUS Réverbération et chœur en parallèle
Rev→Chorus REV→CHORUS Réverbération et chœur en série
Rev+Flange REV+FLANGE Réverbération et bruit d'accompagnement en parallèle
Rev→Flange REV→FLANGE Réverbération et bruit d'accompagnement en série
Rev+Sympho. REV+SYMPHO. Réverbération et symphonique en parallèle
Rev→Sympho. REV→SYMPHO. Réverbération et symphonique en série
Rev→Pan REV→PAN Réverbération et Auto Pan connectés en série
Delay+Er. DELAY+ER. Retard et premières réflexions en parallèle
Delay→Er. DELAY→ER. Retard et premières réflexions en série

Annexes
Manuel de référence
233
Paramètres d'effet
■REV-X HALL, REV-X ROOM, REV-X PLATE
Nouvel algorithme de réverbération (deux entrées et deux sorties) qui donne une réverbération dense
et riche et une chute douce et confère un effet de grandeur et de profondeur qui améliore le son original.
Choisissez parmi les trois types en fonction de votre situation et de vos besoins ; REV-X HALL,
REV-X ROOM et REV-X PLATE.
■REVERB HALL, REVERB ROOM, REVERB STAGE, REVERB PLATE
Simulations de réverbérations de salle, de pièce, de scène et de plaque (1 entrée, 2 sorties) avec
application de gate.
Delay+Rev DELAY+REV Retard et réverbération en parallèle
Delay→Rev DELAY→REV Retard et réverbération en série
Dist→Delay DIST→DELAY Distorsion et retard en série
Multi Filter MULTI FILTER Filtre parallèle à trois bandes (24 dB/octave)
Freeze FREEZE Echantillonneur simple
Distortion DISTORTION Distortion
Amp Simulate AMP SIMULATE Simulation d'un ampli de guitare
Comp276 COMP276 Ce compresseur simule les caractéristiques d'un compresseur analogique
considéré comme une référence dans les studios d'enregistrement.
Comp276S COMP276S Il s'agit d'un modèle stéréo du COMP276.
Comp260 COMP260 Ce compresseur simule les caractéristiques d'un compresseur/limiteur de la
fin des années 1970, considéré comme la référence en matière de mixage SR
en live.
Comp260S COMP260S Il s'agit d'un modèle stéréo du COMP260.
Equalizer601 EQUALIZER601 Cet égaliseur simule les caractéristiques d'un égaliseur analogique des
années 1970. Il est utilisé pour obtenir un accent d'entrain et de dynamisme.
OpenDeck OPENDECK Il s'agit d'un effet de saturation de bande qui simule la compression de bande
produite par deux magnétophones à bobine libre : deck d'enregistrement
et deck de reproduction.
M.Band Dyna. M.BAND DYNA. Processeur de dynamiques multi-bandes
M.Band Comp M.BAND COMP Compresseur multi-bandes
Titre Type Description
Paramètre Plage Description
REV TIME 0.28–27.94 s *1
*1. Ces valeurs s'appliquent lorsque le type d'effet est REV-X HALL et ROOM SIZE=28. La plage varie en fonction
du type d'effet et du réglage ROOM SIZE.
Temps de réverbération
INI. DLY 0.0–120.0 ms Retard initial avant le début de la réverbération
HI. RATIO 0.1–1.0 Rapport du temps de réverbération de haute-fréquence
LO. RATIO 0.1–1.4 Rapport du temps de réverbération de basse-fréquence
LO.FREQ 22.0 Hz–18.0 kHz Point de fréquence du paramètre LO.RATIO
DIFF. 0–10 Diffusion de la réverbération (étalement de la réverbération gauche-droite)
ROOM SIZE 0–28 Dimension de la pièce
DECAY 0–53 Vitesse à laquelle le gate se referme
HPF THRU, 22.0 Hz–8.00 kHz Fréquence de coupure du filtre passe--haut
LPF 1.00 kHz–18.0 kHz,
THRU Fréquence de coupure du filtre passe--bas
Paramètre Plage Description
REV TIME 0.3–99.0 s Temps de réverbération
INI. DLY 0.0–500.0 ms Retard initial avant le début de la réverbération
HI. RATIO 0.1–1.0 Rapport du temps de réverbération de haute-fréquence
LO. RATIO 0.1–2.4 Rapport du temps de réverbération de basse-fréquence
DIFF. 0–10 Diffusion de la réverbération (étalement de la réverbération gauche-droite)
DENSITY 0–100% Densité de la réverbération
E/R DLY 0.0–100.0 ms Retard entre les premières réflexions et la réverbération
E/R BAL. 0–100% Équilibre des premières réflexions et de la réverbération
(0 %= réverbération uniquement., 100 %= premières réflexions uniquement)
HPF THRU, 21.2 Hz–8.00 kHz Fréquence de coupure du filtre passe--haut
LPF 50.0 Hz–16.0 kHz, THRU Fréquence de coupure du filtre passe--bas
GATE LVL OFF, –60 to 0 dB Seuil à partir duquel le Gate s'ouvre
ATTACK 0–120 ms Vitesse à laquelle le Gate s'ouvre
HOLD *1
*1. 0.02 ms–2.13 s (fs=44.1 kHz), 0.02 ms–1.96 s (fs=48 kHz)
Temps d'ouverture du Gate
DECAY *2
*2. 6.0 ms–46.0 s (fs=44.1 kHz), 5.0 ms–42.3 s (fs=48 kHz)
Vitesse à laquelle le gate se referme

Annexes
Manuel de référence
234
■STEREO REVERB (Réverbération stéréo)
Réverbération stéréo (2 entrées et 2 sorties).
■EARLY REF.
Premières réflexions (1 entrée, 2 sorties).
■GATE REVERB, REVERSE GATE
Premières réflexions avec Gate ou Gate inversé (1 entrée, 2 sorties).
■MONO DELAY
Effet de retard avec répétition simple (1 entrée et 1 sortie).
■STEREO DELAY
Delay stéréo traditionnel (2 entrées et 2 sorties).
Paramètre Plage Description
REV TIME 0.3–99.0 s Temps de réverbération
REV TYPE Hall, Room, Stage, Plate Type de réverbération
INI. DLY 0.0–100.0 ms Retard initial avant le début de la réverbération
HI. RATIO 0.1–1.0 Rapport du temps de réverbération de haute-fréquence
LO. RATIO 0.1–2.4 Rapport du temps de réverbération de basse-fréquence
DIFF. 0–10 Diffusion de la réverbération (étalement de la réverbération gauche-droite)
DENSITY 0–100% Densité de la réverbération
E/R BAL. 0–100% Equilibre des premières réflexions et de la réverbération
(0 % = réverbération uniquement, 100 % = premières réflexions
uniquement)
HPF THRU, 21.2 Hz–8.00 kHz Fréquence de coupure du filtre passe--haut
LPF 50.0 Hz–16.0 kHz, THRU Fréquence de coupure du filtre passe--bas
Paramètre Plage Description
TYPE S-Hall, L-Hall, Random,
Revers, Plate, Spring Type de simulation de première réflexion
ROOMSIZE 0.1–20.0 Espacement de la réflexion
LIVENESS 0–10 Caractéristiques d'estompement des premières réflexions
(0 = mort, 10 = en direct)
INI. DLY 0.0–500.0 ms Retard initial avant le début de la réverbération
DIFF. 0–10 Répartition gauche/droite de la réverbération
DENSITY 0–100% Densité de la réverbération.
ER NUM. 1–19 Nombre de premières réflexions
FB GAIN –99 to +99% Gain de feedback
HI. RATIO 0.1–1.0 Rapport de feedback de haute-fréquence
HPF THRU, 21.2 Hz–8.00 kHz Fréquence de coupure du filtre passe--haut
LPF 50.0 Hz–16.0 kHz, THRU Fréquence de coupure du filtre passe--bas
Paramètre Plage Description
TYPE Type-A, Type-B Type de simulation de première réflexion
ROOMSIZE 0.1–20.0 Espacement de la réflexion
LIVENESS 0–10 Caractéristiques d'estompement des premières réflexions
(0 = mort, 10 = en direct)
INI. DLY 0.0–500.0 ms Retard initial avant le début de la réverbération
DIFF. 0–10 Répartition gauche/droite de la réverbération
DENSITY 0–100% Densité de la réverbération.
HI. RATIO 0.1–1.0 Rapport de feedback de haute-fréquence
ER NUM. 1–19 Nombre de premières réflexions
FB GAIN –99 to +99% Gain de feedback
HPF THRU, 21.2 Hz–8.00 kHz Fréquence de coupure du filtre passe--haut
LPF 50.0 Hz–16.0 kHz, THRU Fréquence de coupure du filtre passe--bas
Paramètre Plage Description
DELAY 0.0–2730.0 ms Temps de retard
FB. GAIN –99 to +99% Gain de feedback (valeurs positives pour le feedback de la phase-normale,
valeurs négatives pour le feedback de la phase-inversée)
HI. RATIO 0.1–1.0 Rapport de feedback de haute-fréquence
HPF THRU, 21.2 Hz–8.00 kHz Fréquence de coupure du filtre passe--haut
LPF 50.0 Hz–16.0 kHz, THRU Fréquence de coupure du filtre passe--bas
SYNC OFF/ON Activation/désactivation de la synchronisation du paramètre Tempo
NOTE *1
*1.
(La valeur maximale dépend du réglage du tempo)
Utilisé avec le paramètre TEMPO pour déterminer le retard (DELAY)
Paramètre Plage Description
DELAY L 0.0–1350.0 ms Temps de retard du canal gauche
DELAY R 0.0–1350.0 ms Temps de retard du canal droit
FB. G L –99 to +99% Feedback du canal gauche (valeurs positives pour le feedback de la
phase-normale, valeurs négatives pour le feedback de la phase-inversée)
FB. G R –99 to +99% Feedback du canal droit (valeurs positives pour le feedback de la
phase-normale, valeurs négatives pour le feedback de la phase-inversée)
HI. RATIO 0.1–1.0 Rapport de feedback de haute-fréquence
HPF THRU, 21.2 Hz–8.00 kHz Fréquence de coupure du filtre passe--haut
LPF 50.0 Hz–16.0 kHz, THRU Fréquence de coupure du filtre passe--bas
SYNC OFF/ON Activation/désactivation de la synchronisation du paramètre Tempo
NOTE L *1
*1.
(La valeur maximale dépend du réglage du tempo)
Utilisé avec le paramètre TEMPO pour déterminer le retard (DELAY) du
canal gauche (L)
NOTE R *1 Utilisé avec le paramètre TEMPO pour déterminer le retard (DELAY) du
canal droit (R)

Annexes
Manuel de référence
235
■MOD.DELAY
Delay traditionnel avec possibilité de modulation des répétitions (1 entrée, 2 sorties).
■DELAY LCR
Retard avec 3-répétitions séparées (gauche, centre, droite) (1 entrée, 2 sorties).
■ECHO
Delay stéréo avec boucle de feedback croisé (2 entrées et 2 sorties).
■CHORUS
Effet de chorus (2 entrées et 2 sorties).
Paramètre Plage Description
DELAY 0.0–2725.0 ms Temps de retard
FB. GAIN –99 to +99% Gain de feedback (valeurs positives pour le feedback de la phase-normale,
valeurs négatives pour le feedback de la phase-inversée)
HI. RATIO 0.1–1.0 Rapport de feedback de haute-fréquence
FREQ. 0.05–40.00 Hz Vitesse de modulation
DEPTH 0–100% Profondeur de modulation
WAVE Sine/Tri Forme d'onde de modulation
HPF THRU, 21.2 Hz–8.00 kHz Fréquence de coupure du filtre passe--haut
LPF 50.0 Hz–16.0 kHz, THRU Fréquence de coupure du filtre passe--bas
SYNC OFF/ON Activation/désactivation de la synchronisation du paramètre Tempo
DLY.NOTE *1
*1.
(La valeur maximale dépend du réglage du tempo)
Utilisé avec le paramètre TEMPO pour déterminer le retard (DELAY)
MOD.NOTE *2
*2.
Utilisé avec le paramètre TEMPO pour déterminer la fréquence (FREQ)
Paramètre Plage Description
DELAY L 0.0–2730.0 ms Temps de retard du canal gauche
DELAY C 0.0–2730.0 ms Temps de retard du canal central
DELAY R 0.0–2730.0 ms Temps de retard du canal droit
FB. DLY 0.0–2730.0 ms Temps de retard du feedback
LEVEL L –100 to +100% Niveau de retard du canal gauche
LEVEL C –100 to +100% Niveau de retard du canal central
LEVEL R –100 to +100% Niveau de retard du canal droit
FB. GAIN –99 to +99% Gain de feedback (valeurs positives pour le feedback de la phase-normale,
valeurs négatives pour le feedback de la phase-inversée)
HI. RATIO 0.1–1.0 Rapport de feedback de haute-fréquence
HPF THRU, 21.2 Hz–8.00 kHz Fréquence de coupure du filtre passe--haut
LPF 50.0 Hz–16.0 kHz, THRU Fréquence de coupure du filtre passe--bas
SYNC OFF/ON Activation/désactivation de la synchronisation du paramètre Tempo
NOTE L *1
*1.
(La valeur maximale dépend du réglage du tempo)
Utilisé avec le paramètre TEMPO pour déterminer le DELAY L
NOTE C *1 Utilisé avec le paramètre TEMPO pour déterminer le DELAY C
NOTE R *1 Utilisé avec le paramètre TEMPO pour déterminer le DELAY R
NOTE FB *1 Utilisé avec le paramètre TEMPO pour déterminer le FB. DLY
Paramètre Plage Description
DELAY L 0.0–1350.0 ms Temps de retard du canal gauche
DELAY R 0.0–1350.0 ms Temps de retard du canal droit
FB.DLY L 0.0–1350.0 ms Temps de retard du feedback du canal gauche
FB.DLY R 0.0–1350.0 ms Temps de retard du feedback du canal droit
FB. G L –99 to +99% Gain de feedback du canal gauche (valeurs positives pour le feedback de
la phase-normale, valeurs négatives pour le feedback de la phase-inversée)
FB. G R –99 to +99% Gain de feedback du canal droit (valeurs positives pour le feedback de la
phase-normale, valeurs négatives pour le feedback de la phase-inversée)
L→R FBG –99 to +99% Gain de feedback du canal allant de gauche à droite (valeurs positives
pour le feedback de la phase-normale, valeurs négatives pour le feedback
de la phase-inversée)
R→L FBG –99 to +99% Gain de feedback du canal allant de droite à gauche (valeurs positives
pour le feedback de la phase-normale, valeurs négatives pour le feedback
de la phase-inversée)
HI. RATIO 0.1–1.0 Rapport de feedback de haute-fréquence
HPF THRU, 21.2 Hz–8.00 kHz Fréquence de coupure du filtre passe--haut
LPF 50.0 Hz–16.0 kHz, THRU Fréquence de coupure du filtre passe--bas
SYNC OFF/ON Activation/désactivation de la synchronisation du paramètre Tempo
NOTE L *1
*1.
(La valeur maximale dépend du réglage du tempo)
Utilisé avec le paramètre TEMPO pour déterminer le DELAY L
NOTE R *1 Utilisé avec le paramètre TEMPO pour déterminer le DELAY R
NOTE FBL *1 Utilisé avec le paramètre TEMPO pour déterminer le FB. D L
NOTE FBR *1 Utilisé avec le paramètre TEMPO pour déterminer le FB. D R
Paramètre Plage Description
FREQ. 0.05–40.00 Hz Vitesse de modulation
AM DEPTH 0–100% Intensité de la modulation d'amplitude
PM DEPTH 0–100% Profondeur de la modulation de hauteur
MOD. DLY 0.0–500.0 ms Temps de retard de la modulation
WAVE Sine, Tri Forme d'onde de modulation
SYNC OFF/ON Activation/désactivation de la synchronisation du paramètre Tempo
NOTE *1
*1.
Utilisé avec le paramètre TEMPO pour déterminer la fréquence (FREQ)
LSH F 21.2 Hz–8.00 kHz Fréquence du filtre de type shelving des graves
LSH G –12.0 to +12.0 dB Gain du filtre de type shelving des graves
EQ F 100 Hz–8.00 kHz Fréquence du filtre en égalisation de type peaking (EQ)
EQ G –12.0 to +12.0 dB Gain du filtre en égalisation de type peaking
EQ Q 10.0–0.10 Largeur de bande du filtre en égalisation de type peaking (Q)
HSH F 50.0 Hz–16.0 kHz Fréquence du filtre de type shelving aigu
HSH G –12.0 to +12.0 dB Gain du filtre de type shelving aigu

Annexes
Manuel de référence
236
■FLANGE
Effet Flanger (2 entrées et 2 sorties).
■SYMPHONIC
Effet Symphonic (2 entrées et 2 sorties).
■PHASER
Modulateur de phases à 16-étapes (2 entrées et 2 sorties).
■DYNA.FLANGE
Flanger contrôlé dynamiquement (2 entrées et 2 sorties).
Paramètre Plage Description
FREQ. 0.05–40.00 Hz Vitesse de modulation
DEPTH 0–100% Profondeur de modulation
MOD. DLY 0.0–500.0 ms Temps de retard de la modulation
FB. GAIN –99 to +99% Gain de feedback (valeurs positives pour le feedback de la phase-normale,
valeurs négatives pour le feedback de la phase-inversée)
WAVE Sine, Tri Forme d'onde de modulation
SYNC OFF/ON Activation/désactivation de la synchronisation du paramètre Tempo
NOTE *1
*1.
Utilisé avec le paramètre TEMPO pour déterminer la fréquence (FREQ)
LSH F 21.2 Hz–8.00 kHz Fréquence du filtre de type shelving des graves
LSH G –12.0 to +12.0 dB Gain du filtre de type shelving des graves
EQ F 100 Hz–8.00 kHz Fréquence du filtre en égalisation de type peaking (EQ)
EQ G –12.0 to +12.0 dB Gain du filtre en égalisation de type peaking
EQ Q 10.0–0.10 Largeur de bande du filtre en égalisation de type peaking (Q)
HSH F 50.0 Hz–16.0 kHz Fréquence du filtre de type shelving aigu
HSH G –12.0 to +12.0 dB Gain du filtre de type shelving aigu
Paramètre Plage Description
FREQ. 0.05–40.00 Hz Vitesse de modulation
DEPTH 0–100% Profondeur de modulation
MOD. DLY 0.0–500.0 ms Temps de retard de la modulation
WAVE Sine, Tri Forme d'onde de modulation
SYNC OFF/ON Activation/désactivation de la synchronisation du paramètre Tempo
NOTE *1
*1.
Utilisé avec le paramètre TEMPO pour déterminer la fréquence (FREQ)
LSH F 21.2 Hz–8.00 kHz Fréquence du filtre de type shelving des graves
LSH G –12.0 to +12.0 dB Gain du filtre de type shelving des graves
EQ F 100 Hz–8.00 kHz Fréquence du filtre en égalisation de type peaking (EQ)
EQ G –12.0 to +12.0 dB Gain du filtre en égalisation de type peaking
EQ Q 10.0–0.10 Largeur de bande du filtre en égalisation de type peaking (Q)
HSH F 50.0 Hz–16.0 kHz Fréquence du filtre de type shelving aigu
HSH G –12.0 to +12.0 dB Gain du filtre de type shelving aigu
Paramètre Plage Description
FREQ. 0.05–40.00 Hz Vitesse de modulation
DEPTH 0–100% Profondeur de modulation
FB. GAIN –99 to +99% Gain de feedback (valeurs positives pour le feedback de la phase-normale,
valeurs négatives pour le feedback de la phase-inversée)
OFFSET 0–100 Décalage de la fréquence modifiée de la-phase la plus basse
PHASE 0.00–354.38 degrees Balance des phases de modulation gauche et droite
STAGE 2, 4, 6, 8, 10, 12, 14, 16 Nombre d'étapes de changement de phase
SYNC OFF/ON Activation/désactivation de la synchronisation du paramètre Tempo
NOTE *1
*1.
Utilisé avec le paramètre TEMPO pour déterminer la fréquence (FREQ)
LSH F 21.2 Hz–8.00 kHz Fréquence du filtre de type shelving des graves
LSH G –12.0 to +12.0 dB Gain du filtre de type shelving des graves
HSH F 50.0 Hz–16.0 kHz Fréquence du filtre de type shelving aigu
HSH G –12.0 to +12.0 dB Gain du filtre de type shelving aigu
Paramètre Plage Description
SOURCE INPUT, MIDI
Source de contrôle : signal d'entrée ou vélocité d'activation des notes MIDI
SENSE 0–100 Sensibilité
DIR. UP, DOWN Changement de fréquence vers le haut ou le bas
DECAY *1
*1. 6.0 ms–46.0 s (fs=44.1 kHz), 5.0 ms–42.3 s (fs=48 kHz)
Vitesse d'estompement
OFFSET 0–100 Décalage du temps de retard
FB.GAIN –99 to +99% Gain de feedback (valeurs positives pour le feedback de la phase-normale,
valeurs négatives pour le feedback de la phase-inversée)
LSH F 21.2 Hz–8.00 kHz Fréquence du filtre de type shelving des graves
LSH G –12.0 to +12.0 dB Gain du filtre de type shelving des graves
EQ F 100 Hz–8.00 kHz Fréquence du filtre en égalisation de type peaking (EQ)
EQ G –12.0 to +12.0 dB Gain du filtre en égalisation de type peaking
EQ Q 10.0–0.10 Largeur de bande du filtre en égalisation de type peaking (Q)
HSH F 50.0 Hz–16.0 kHz Fréquence du filtre de type shelving aigu
HSH G –12.0 to +12.0 dB Gain du filtre de type shelving aigu

Annexes
Manuel de référence
237
■DYNA.PHASER
Modulateur de phases contrôlé dynamiquement (2 entrées et 2 sorties).
■HQ. PITCH
Superbe effet de dé-pitcheur (1 entrée, 2 sorties).
■DUAL PITCH
Dé-pitcheur à deux voix (2 entrées et 2 sorties).
■TREMOLO
Effet de trémolo (2 entrées et 2 sorties)
Paramètre Plage Description
SOURCE INPUT, MIDI
Source de contrôle : signal d'entrée ou vélocité d'activation des notes MIDI
SENSE 0–100 Sensibilité
DIR. UP, DOWN Changement de fréquence vers le haut ou le bas
DECAY *1
*1. 6.0 ms–46.0 s (fs=44.1 kHz), 5.0 ms–42.3 s (fs=48 kHz)
Vitesse de chute
OFFSET 0–100 Décalage de la fréquence modifiée de la-phase la plus basse
FB.GAIN –99 to +99% Gain de feedback (valeurs positives pour le feedback de la phase-normale,
valeurs négatives pour le feedback de la phase-inversée)
STAGE 2, 4, 6, 8, 10, 12, 14, 16 Nombre d'étapes de changement de phase
LSH F 21.2 Hz–8.00 kHz Fréquence du filtre de type shelving des graves
LSH G –12.0 to +12.0 dB Gain du filtre de type shelving des graves
HSH F 50.0 Hz–16.0 kHz Fréquence du filtre de type shelving aigu
HSH G –12.0 to +12.0 dB Gain du filtre de type shelving aigu
Paramètre Plage Description
PITCH –12 to +12 semitones Décalage de la hauteur de ton
FINE –50 to +50 cents Décalage précis de la hauteur de ton
DELAY 0.0–1000.0 ms Temps de retard
FB. GAIN –99 to +99% Gain de feedback (valeurs positives pour le feedback de la phase-normale,
valeurs négatives pour le feedback de la phase-inversée)
MODE 1–10 Précision du changement de hauteur de ton
SYNC OFF/ON Activation/désactivation de la synchronisation du paramètre Tempo
NOTE *1
*1.
(La valeur maximale dépend du réglage du tempo)
Utilisé avec le paramètre TEMPO pour déterminer le retard (DELAY)
Paramètre Plage Description
PITCH 1 –24 to +24 semitones Décalage de la hauteur de ton du canal 1
FINE 1 –50 to +50 cents Décalage précis de la hauteur de ton du canal 1
LEVEL 1 –100 to +100% Niveau du canal 1 (« + » pour phase normale, « - » pour phase inversée)
PAN 1 L63 to R63 Position stéréo du canal 1
DELAY 1 0.0–1000.0 ms Temps de retard du canal 1
FB. G 1 –99 to +99% Gain de feedback du canal 1 (valeurs positives pour feedback normal,
valeurs négatives pour feedback avec inversion de phase)
MODE 1–10 Précision du changement de hauteur de ton
PITCH 2 –24 to +24 semitones Décalage de la hauteur de ton du canal 2
FINE 2 –50 to +50 cents Décalage précis de la hauteur de ton du canal 2
LEVEL 2 –100 to +100% Niveau du canal 2 (valeurs positives pour la phase normale, valeurs
négatives pour la phase inversée)
PAN 2 L63 to R63 Panoramique stéréo du canal 2
DELAY 2 0.0–1000.0 ms Temps de retard du canal 2
FB. G 2 –99 to +99% Gain de feedback du canal 2 (valeurs positives pour feedback normal,
valeurs négatives pour feedback avec inversion de phase)
SYNC OFF/ON Activation/désactivation de la synchronisation du paramètre Tempo
NOTE 1 *1
*1.
(La valeur maximale dépend du réglage du tempo)
Utilisé avec le paramètre TEMPO pour déterminer le retard du canal 1
NOTE 2 *1 Utiliser avec TEMPO pour déterminer le DELAY du canal 2.
Paramètre Plage Description
FREQ. 0.05–40.00 Hz Vitesse de modulation
DEPTH 0–100% Profondeur de modulation
WAVE Sine, Tri, Square Forme d'onde de modulation
SYNC OFF/ON Activation/désactivation de la synchronisation du paramètre Tempo
NOTE *1
*1.
Utilisé avec le paramètre TEMPO pour déterminer la fréquence (FREQ)
LSH F 21.2 Hz–8.00 kHz Fréquence du filtre de type shelving des graves
LSH G –12.0 to +12.0 dB Gain du filtre de type shelving des graves
EQ F 100 Hz–8.00 kHz Fréquence du filtre en égalisation de type peaking (EQ)
EQ G –12.0 to +12.0 dB Gain du filtre en égalisation de type peaking
EQ Q 10.0–0.10 Largeur de bande du filtre en égalisation de type peaking (Q)
HSH F 50.0 Hz–16.0 kHz Fréquence du filtre de type shelving aigu
HSH G –12.0 to +12.0 dB Gain du filtre de type shelving aigu

Annexes
Manuel de référence
238
■AUTOPAN
Effet Auto Pan (mouvements gauche/droite automatiques) (2 entrées et 2 sorties).
■ROTARY
Simulation de haut-parleur rotatif (1 entrée, 2 sorties).
■RING MOD.
Modulateur en anneau (2 entrées et 2 sorties).
■MOD.FILTER
Filtre de modulation (2 entrées et 2 sorties).
■DYNA.FILTER
Filtre contrôlé dynamiquement (2 entrées et 2 sorties).
Paramètre Plage Description
FREQ. 0.05–40.00 Hz Vitesse de modulation
DEPTH 0–100% Profondeur de modulation
DIR. *1
*1. L↔R, L→R, L←R, Tur n L, Tur n R
Direction du panoramique
WAVE Sine, Tri, Square Forme d'onde de modulation
SYNC OFF/ON Activation/désactivation de la synchronisation du paramètre Tempo
NOTE *2
*2.
Utilisé avec le paramètre TEMPO pour déterminer la fréquence (FREQ)
LSH F 21.2 Hz–8.00 kHz Fréquence du filtre de type shelving des graves
LSH G –12.0 to +12.0 dB Gain du filtre de type shelving des graves
EQ F 100 Hz–8.00 kHz Fréquence du filtre en égalisation de type peaking (EQ)
EQ G –12.0 to +12.0 dB Gain du filtre en égalisation de type peaking
EQ Q 10.0–0.10 Largeur de bande du filtre en égalisation de type peaking (Q)
HSH F 50.0 Hz–16.0 kHz Fréquence du filtre de type shelving aigu
HSH G –12.0 to +12.0 dB Gain du filtre de type shelving aigu
Paramètre Plage Description
ROTATE STOP, START Fin, début de la rotation
SPEED SLOW, FAST Vitesse de rotation (reportez-vous aux paramètres SLOW et FAST)
SLOW 0.05–10.00 Hz Vitesse de rotation SLOW
FAST 0.05–10.00 Hz Vitesse de rotation FAST
DRIVE 0–100 Niveau de surmodulation
ACCEL 0–10 Vitesse de transition
LOW 0–100 Filtre de basse-fréquence
HIGH 0–100 Filtre de haute-fréquence
Paramètre Plage Description
SOURCE OSC, SELF Source de la modulation : oscillateur ou signal d'entrée
OSC FREQ 0.0–5000.0 Hz Fréquence de l'oscillateur
FM FREQ. 0.05–40.00 Hz Vitesse de modulation de la fréquence de l'oscillateur
FM DEPTH 0–100% Profondeur de modulation de la fréquence de l'oscillateur
SYNC OFF/ON Activation/désactivation de la synchronisation du paramètre Tempo
FM NOTE *1
*1.
Utilisé avec le paramètre TEMPO pour déterminer la FM FREQ
Paramètre Plage Description
FREQ. 0.05–40.00 Hz Vitesse de modulation
DEPTH 0–100% Profondeur de modulation
PHASE 0.00–354.38 degrees Différence de la phase de modulation du canal-gauche et du canal-droit
TYPE LPF, HPF, BPF Type de filtre : passe-bas, passe-haut, passe-bande
OFFSET 0–100 Décalage de fréquence de filtre
RESO. 0–20 Résonance de filtre
LEVEL 0–100 Niveau de sortie
SYNC OFF/ON Activation/désactivation de la synchronisation du paramètre Tempo
NOTE *1
*1.
Utilisé avec le paramètre TEMPO pour déterminer la fréquence (FREQ)
Paramètre Plage Description
SOURCE INPUT, MIDI
Source de contrôle : signal d'entrée ou vélocité d'activation des notes MIDI
SENSE 0–100 Sensibilité
DIR. UP, DOWN Changement de fréquence vers le haut ou le bas
DECAY *1
*1. 6.0 ms–46.0 s (fs=44.1 kHz), 5.0 ms–42.3 s (fs=48 kHz)
Vitesse d'estompement du changement de fréquence de filtre
TYPE LPF, HPF, BPF Ty pe de filtre
OFFSET 0–100 Décalage de fréquence de filtre
RESO. 0–20 Résonance de filtre
LEVEL 0–100 Niveau de sortie

Annexes
Manuel de référence
239
■REV+CHORUS
Reverb et Chorus en parallèle (1 entrée, 2 sorties).
■REV→CHORUS
Reverb et chorus en série (1 entrée, 2 sorties).
■REV+FLANGE
Reverb et flanger en parallèle (1 entrée, 2 sorties).
■REV→FLANGE
Reverb et flanger en série (1 entrée, 2 sorties).
Paramètre Plage Description
REV TIME 0.3–99.0 s Temps de réverbération
INI. DLY 0.0–500.0 ms Retard initial avant le début de la réverbération
HI. RATIO 0.1–1.0 Rapport du temps de réverbération de haute-fréquence
DIFF. 0–10 Spread
DENSITY 0–100% Densité de la réverbération
REV/CHO 0–100% Équilibre entre la réverbération et le chœur
(0 % = chœur uniquement, 100 % = réverbération uniquement)
HPF THRU, 21.2 Hz–8.00 kHz Fréquence de coupure du filtre passe--haut
LPF 50.0 Hz–16.0 kHz, THRU Fréquence de coupure du filtre passe--bas
FREQ. 0.05–40.00 Hz Vitesse de modulation
AM DEPTH 0–100% Intensité de la modulation d'amplitude
PM DEPTH 0–100% Profondeur de la modulation de hauteur
MOD. DLY 0.0–500.0 ms Temps de retard de la modulation
WAVE Sine, Tri Forme d'onde de modulation
SYNC OFF/ON Activation/désactivation de la synchronisation du paramètre Tempo
NOTE *1
*1.
Utilisé avec le paramètre TEMPO pour déterminer la fréquence (FREQ)
Paramètre Plage Description
REV TIME 0.3–99.0 s Temps de réverbération
INI. DLY 0.0–500.0 ms Retard initial avant le début de la réverbération
HI. RATIO 0.1–1.0 Rapport du temps de réverbération de haute-fréquence
DIFF. 0–10 Spread
DENSITY 0–100% Densité de la réverbération
REV.BAL 0–100% Équilibre entre la réverbération et la réverbération du chœur
(0 % = réverbération de chœur uniquement, 100 % = réverbération
uniquement)
HPF THRU, 21.2 Hz–8.00 kHz Fréquence de coupure du filtre passe--haut
LPF 50.0 Hz–16.0 kHz, THRU Fréquence de coupure du filtre passe--bas
FREQ. 0.05–40.00 Hz Vitesse de modulation
AM DEPTH 0–100% Intensité de la modulation d'amplitude
PM DEPTH 0–100% Profondeur de la modulation de hauteur
MOD. DLY 0.0–500.0 ms Temps de retard de la modulation
WAVE Sine, Tri Forme d'onde de modulation
SYNC OFF/ON Activation/désactivation de la synchronisation du paramètre Tempo
NOTE *1
*1.
Utilisé avec le paramètre TEMPO pour déterminer la fréquence (FREQ)
Paramètre Plage Description
REV TIME 0.3–99.0 s Temps de réverbération
INI. DLY 0.0–500.0 ms Retard initial avant le début de la réverbération
HI. RATIO 0.1–1.0 Rapport du temps de réverbération de haute-fréquence
DIFF. 0–10 Spread
DENSITY 0–100% Densité de la réverbération
REV/FLG 0–100% Équilibre entre la réverbération et le bruit d'accompagnement
(0 % = réverbération uniquement, 100 % = bruit d'accompagnement
uniquement)
HPF THRU, 21.2 Hz–8.00 kHz Fréquence de coupure du filtre passe--haut
LPF 50.0 Hz–16.0 kHz, THRU Fréquence de coupure du filtre passe--bas
FREQ. 0.05–40.00 Hz Vitesse de modulation
DEPTH 0–100% Profondeur de modulation
MOD. DLY 0.0–500.0 ms Temps de retard de la modulation
FB. GAIN –99 to +99% Gain de feedback (valeurs positives pour le feedback de la phase-normale,
valeurs négatives pour le feedback de la phase-inversée)
WAVE Sine, Tri Forme d'onde de modulation
SYNC OFF/ON Activation/désactivation de la synchronisation du paramètre Tempo
NOTE *1
*1.
Utilisé avec le paramètre TEMPO pour déterminer la fréquence (FREQ)
Paramètre Plage Description
REV TIME 0.3–99.0 s Temps de réverbération
INI. DLY 0.0–500.0 ms Retard initial avant le début de la réverbération
HI. RATIO 0.1–1.0 Rapport du temps de réverbération de haute-fréquence
DIFF. 0–10 Spread
DENSITY 0–100% Densité de la réverbération
REV.BAL 0–100%
Équilibre entre la réverbération et la réverbération du bruit d'accompagnement
(0 % = réverbération du bruit d'accompagnement uniquement,
100%=réverbération uniquement)
HPF THRU, 21.2 Hz–8.00 kHz Fréquence de coupure du filtre passe--haut
LPF 50.0 Hz–16.0 kHz, THRU Fréquence de coupure du filtre passe--bas
FREQ. 0.05–40.00 Hz Vitesse de modulation
DEPTH 0–100% Profondeur de modulation
MOD. DLY 0.0–500.0 ms Temps de retard de la modulation
FB. GAIN –99 to +99% Gain de feedback (valeurs positives pour le feedback de la phase-normale,
valeurs négatives pour le feedback de la phase-inversée)
WAVE Sine, Tri Forme d'onde de modulation
SYNC OFF/ON Activation/désactivation de la synchronisation du paramètre Tempo
NOTE *1
*1.
Utilisé avec le paramètre TEMPO pour déterminer la fréquence (FREQ)

Annexes
Manuel de référence
240
■REV+SYMPHO.
Reverb et Symphonic en parallèle (1 entrée, 2 sorties).
■REV→SYMPHO.
Reverb et Symphonic en série (1 entrée, 2 sorties).
■REV→PAN
Il s'agit d'un effet de réverbération et de balayage panoramique connecté en série 1 entrée/2 sorties.
■DELAY+ER.
Delay et premières réflexions en parallèle (1 entrée, 2 sorties).
Paramètre Plage Description
REV TIME 0.3–99.0 s Temps de réverbération
INI. DLY 0.0–500.0 ms Retard initial avant le début de la réverbération
HI. RATIO 0.1–1.0 Rapport du temps de réverbération de haute-fréquence
DIFF. 0–10 Spread
DENSITY 0–100% Densité de la réverbération
REV/SYM 0–100% Équilibre entre la réverbération et la symphonique
(0 % = réverbération uniquement, 100 % = symphonique uniquement)
HPF THRU, 21.2 Hz–8.00 kHz Fréquence de coupure du filtre passe--haut
LPF 50.0 Hz–16.0 kHz, THRU Fréquence de coupure du filtre passe--bas
FREQ. 0.05–40.00 Hz Vitesse de modulation
DEPTH 0–100% Profondeur de modulation
MOD. DLY 0.0–500.0 ms Temps de retard de la modulation
WAVE Sine, Tri Forme d'onde de modulation
SYNC OFF/ON Activation/désactivation de la synchronisation du paramètre Tempo
NOTE *1
*1.
Utilisé avec le paramètre TEMPO pour déterminer la fréquence (FREQ)
Paramètre Plage Description
REV TIME 0.3–99.0 s Temps de réverbération
INI. DLY 0.0–500.0 ms Retard initial avant le début de la réverbération
HI. RATIO 0.1–1.0 Rapport du temps de réverbération de haute-fréquence
DIFF. 0–10 Spread
DENSITY 0–100% Densité de la réverbération
REV.BAL 0–100% Équilibre entre la réverbération et la réverbération symphonique
(0 % = réverbération symphonique uniquement, 100 % = réverbération
uniquement)
HPF THRU, 21.2 Hz–8.00 kHz Fréquence de coupure du filtre passe--haut
LPF 50.0 Hz–16.0 kHz, THRU Fréquence de coupure du filtre passe--bas
FREQ. 0.05–40.00 Hz Vitesse de modulation
DEPTH 0–100% Profondeur de modulation
MOD. DLY 0.0–500.0 ms Temps de retard de la modulation
WAVE Sine, Tri Forme d'onde de modulation
SYNC OFF/ON Activation/désactivation de la synchronisation du paramètre Tempo
NOTE *1
*1.
Utilisé avec le paramètre TEMPO pour déterminer la fréquence (FREQ)
Paramètre Plage Description
REV TIME 0.3–99.0 s Temps de réverbération
INI. DLY 0.0–500.0 ms Retard initial avant le début de la réverbération
HI. RATIO 0.1–1.0 Rapport du temps de réverbération de haute-fréquence
DIFF. 0–10 Spread
DENSITY 0–100% Densité de la réverbération
REV.BAL 0–100% Équilibre entre la réverbération et la réverbération panoramique
(0 % = réverbération panoramique uniquement, 100 % = réverbération
uniquement)
HPF THRU, 21.2 Hz–8.00 kHz Fréquence de coupure du filtre passe--haut
LPF 50.0 Hz–16.0 kHz, THRU Fréquence de coupure du filtre passe--bas
FREQ. 0.05–40.00 Hz Vitesse de modulation
DEPTH 0–100% Profondeur de modulation
DIR. *1
*1. L↔R, L→R, L←R, Turn L, Turn R
Direction du panoramique
WAVE Sine, Tri, Square Forme d'onde de modulation
SYNC OFF/ON Activation/désactivation de la synchronisation du paramètre Tempo
NOTE *2
*2.
Utilisé avec le paramètre TEMPO pour déterminer la fréquence (FREQ)
Paramètre Plage Description
DELAY L 0.0–1000.0 ms Temps de retard du canal gauche
DELAY R 0.0–1000.0 ms Temps de retard du canal droit
FB. DLY 0.0–1000.0 ms Temps de retard du feedback
FB. GAIN –99 to +99% Gain de feedback (valeurs positives pour le feedback de la phase-normale,
valeurs négatives pour le feedback de la phase-inversée)
HI. RATIO 0.1–1.0 Rapport de feedback de haute-fréquence
DLY/ER 0–100% Équilibre entre retard et premières réflexions
(0 %= retard uniquement, 100 %= premières réflexions uniquement)
HPF THRU, 21.2 Hz–8.00 kHz Fréquence de coupure du filtre passe--haut
LPF 50.0 Hz–16.0 kHz, THRU Fréquence de coupure du filtre passe--bas
TYPE S-Hall, L-Hall, Random,
Revers, Plate, Spring Type de simulation de première réflexion
ROOMSIZE 0.1–20.0 Espacement de la réflexion
LIVENESS 0–10 Caractéristiques d'estompement des premières réflexions
(0 = mort, 10 = en direct)
INI. DLY 0.0–500.0 ms Retard initial avant le début de la réverbération
DIFF. 0–10 Spread
DENSITY 0–100% Densité de la réverbération
ER NUM. 1–19 Nombre de premières réflexions
SYNC OFF/ON Activation/désactivation de la synchronisation du paramètre Tempo
NOTE L *1
*1.
(La valeur maximale dépend du réglage du tempo)
Utilisé avec le paramètre TEMPO pour déterminer le retard du canal gauche
(DELAY L)
NOTE R *1 Utilisé avec le paramètre TEMPO pour déterminer le retard du canal droit
(DELAY R)
NOTE FB *1 Utilisé avec le paramètre TEMPO pour déterminer le FB. DLY

Annexes
Manuel de référence
241
■DELAY→ER.
Retard et premières réflexions en série (1 entrée, 2 sorties).
■DELAY+REV
Delay et Reverb en parallèle (1 entrée, 2 sorties).
■DELAY→REV
Delay et Reverb en série (1 entrée, 2 sorties).
Paramètre Plage Description
DELAY L 0.0–1000.0 ms Temps de retard du canal gauche
DELAY R 0.0–1000.0 ms Temps de retard du canal droit
FB. DLY 0.0–1000.0 ms Temps de retard du feedback
FB. GAIN –99 to +99% Gain de feedback (valeurs positives pour le feedback de la phase-normale,
valeurs négatives pour le feedback de la phase-inversée)
HI. RATIO 0.1–1.0 Rapport de feedback de haute-fréquence
DLY.BAL 0–100% Équilibre entre le retard et le retard des premières réflexions
(0 %= retard des premières réflexions uniquement, 100 %= retard
uniquement)
HPF THRU, 21.2 Hz–8.00 kHz Fréquence de coupure du filtre passe--haut
LPF 50.0 Hz–16.0 kHz, THRU Fréquence de coupure du filtre passe--bas
TYPE S-Hall, L-Hall, Random,
Revers, Plate, Spring Type de simulation de première réflexion
ROOMSIZE 0.1–20.0 Espacement de la réflexion
LIVENESS 0–10 Caractéristiques d'estompement des premières réflexions
(0 = mort, 10 = en direct)
INI. DLY 0.0–500.0 ms Retard initial avant le début de la réverbération
DIFF. 0–10 Spread
DENSITY 0–100% Densité de la réverbération
ER NUM. 1–19 Nombre de premières réflexions
SYNC OFF/ON Activation/désactivation de la synchronisation du paramètre Tempo
NOTE L *1
*1.
(La valeur maximale dépend du réglage du tempo)
Utilisé avec le paramètre TEMPO pour déterminer le retard du canal gauche
(DELAY L)
NOTE R *1 Utilisé avec le paramètre TEMPO pour déterminer le retard du canal droit
(DELAY R)
NOTE FB *1 Utilisé avec le paramètre TEMPO pour déterminer le FB. DLY
Paramètre Plage Description
DELAY L 0.0–1000.0 ms Temps de retard du canal gauche
DELAY R 0.0–1000.0 ms Temps de retard du canal droit
FB. DLY 0.0–1000.0 ms Temps de retard du feedback
FB. GAIN –99 to +99% Gain de feedback (valeurs positives pour le feedback de la phase-normale,
valeurs négatives pour le feedback de la phase-inversée)
DELAY HI 0.1–1.0 Rapport de feedback de haute-fréquence de retard
DLY/REV 0–100% Équilibre entre le retard et la réverbération (0 % = retard uniquement,
100 % = réverbération uniquement)
HPF THRU, 21.2 Hz–8.00 kHz Fréquence de coupure du filtre passe--haut
LPF 50.0 Hz–16.0 kHz, THRU Fréquence de coupure du filtre passe--bas
REV TIME 0.3–99.0 s Temps de réverbération
INI. DLY 0.0–500.0 ms Retard initial avant le début de la réverbération
REV HI 0.1–1.0 Rapport du temps de réverbération de haute-fréquence
DIFF. 0–10 Spread
DENSITY 0–100% Densité de la réverbération
SYNC OFF/ON Activation/désactivation de la synchronisation du paramètre Tempo
NOTE L *1
*1.
(La valeur maximale dépend du réglage du tempo)
Utilisé avec le paramètre TEMPO pour déterminer le retard du canal gauche
(DELAY L)
NOTE R *1 Utilisé avec le paramètre TEMPO pour déterminer le retard du canal droit
(DELAY R)
NOTE FB *1 Utilisé avec le paramètre TEMPO pour déterminer le FB. DLY
Paramètre Plage Description
DELAY L 0.0–1000.0 ms Temps de retard du canal gauche
DELAY R 0.0–1000.0 ms Temps de retard du canal droit
FB. DLY 0.0–1000.0 ms Temps de retard du feedback
FB. GAIN –99 to +99% Gain de feedback (valeurs positives pour le feedback de la phase-normale,
valeurs négatives pour le feedback de la phase-inversée)
DELAY HI 0.1–1.0 Rapport de feedback de haute-fréquence de retard
DLY.BAL 0–100% Équilibre entre le retard et la réverbération retardée
(0 % = réverbération retardée uniquement, 100 % = retard uniquement)
HPF THRU, 21.2 Hz–8.00 kHz Fréquence de coupure du filtre passe--haut
LPF 50.0 Hz–16.0 kHz, THRU Fréquence de coupure du filtre passe--bas
REV TIME 0.3–99.0 s Temps de réverbération
INI. DLY 0.0–500.0 ms Retard initial avant le début de la réverbération
REV HI 0.1–1.0 Rapport du temps de réverbération de haute-fréquence
DIFF. 0–10 Spread
DENSITY 0–100% Densité de la réverbération
SYNC OFF/ON Activation/désactivation de la synchronisation du paramètre Tempo
NOTE L *1
*1.
(La valeur maximale dépend du réglage du tempo)
Utilisé avec le paramètre TEMPO pour déterminer le retard du canal gauche
(DELAY L)
NOTE R *1 Utilisé avec le paramètre TEMPO pour déterminer le retard du canal droit
(DELAY R)
NOTE FB *1 Utilisé avec le paramètre TEMPO pour déterminer le FB. DLY

Annexes
Manuel de référence
242
■DIST→DELAY
Distorsion et Delay en série (1 entrée, 2 sorties).
■MULTI FILTER
Filtre parallèle à trois bandes (24 dB/octave) (2 entrées et 2 sorties).
■FREEZE
Échantillonneur simple (1 entrée et 2 sorties).
■DISTORTION
Effet de distorsion (1 entrée, 2 sorties).
Paramètre Plage Description
DST TYPE DST1, DST2, OVD1,
OVD2, CRUNCH Type de distorsion (DST = distorsion, OVD = surmodulation)
DRIVE 0–100 Transmission de distorsion
MASTER 0–100 Volume général
TONE –10 to +10 Commande de tonalité
N. GATE 0–20 Réduction de bruit
SYNC OFF/ON Activation/désactivation de la synchronisation du paramètre Tempo
DLY.NOTE *1
*1.
(La valeur maximale dépend du réglage du tempo)
Utilisé avec le paramètre TEMPO pour déterminer le retard (DELAY)
MOD.NOTE
*2
*2.
Utilisé avec le paramètre TEMPO pour déterminer la fréquence (FREQ)
DELAY 0.0–2725.0 ms Temps de retard
FB. GAIN –99 to +99% Gain de feedback (valeurs positives pour le feedback de la phase-normale,
valeurs négatives pour le feedback de la phase-inversée)
HI. RATIO 0.1–1.0 Rapport de feedback de haute-fréquence
FREQ. 0.05–40.00 Hz Vitesse de modulation
DEPTH 0–100% Profondeur de modulation
DLY.BAL 0–100% Équilibre entre distorsion et retard
(0 % = distorsion uniquement, 100 % = distorsion retardée uniquement)
Paramètre Plage Description
TYPE 1 LPF, HPF, BPF Type du filtre 1 : passe-bas, passe-haut, passe-bande.
FREQ. 1 28.0 Hz–16.0 kHz Fréquence du filtre 1
LEVEL 1 0–100 Niveau du filtre 1
RESO. 1 0–20 Résonance du filtre 1
TYPE 2 LPF, HPF, BPF Type du filtre 2 : passe-bas, passe-haut, passe-bande.
FREQ. 2 28.0 Hz–16.0 kHz Fréquence du filtre 2
LEVEL 2 0–100 Niveau du filtre 2
RESO. 2 0–20 Résonance du filtre 2
TYPE 3 LPF, HPF, BPF Type du filtre 3 : passe-bas, passe-haut, passe-bande.
FREQ. 3 28.0 Hz–16.0 kHz Fréquence du filtre 3
LEVEL 3 0–100 Volume du filtre 3
RESO. 3 0–20 Résonnance du filtre 3
Paramètre Plage Description
REC MODE MANUAL, INPUT
En mode MANUAL, l'enregistrement est lancé en appuyant sur les touches
REC et PLAY. En mode INPUT, l'enregistrement est lancé dès la réception
d'un signal et le mode Record-Ready est activé dès que vous appuyez
sur REC.
REC DLY –1000 to +1000 ms Retard d'enregistrement. Des valeurs positives lancent l'enregistrement
après réception d'un déclencheur. Des valeurs négatives lancent
l'enregistrement avant réception d'un déclencheur.
PLY MODE MOMENT, CONTI.,
INPUT
En mode MOMENT, la reproduction de l'échantillon se poursuit tant
que la touche PLAY est enfoncée. En mode CONT, l'échantillon est joué
entièrement après que la touche PLAY a été enfoncée. Le paramètre
LOOP NUM permet de définir le nombre de répétitions de l'échantillon.
En mode INPUT, la reproduction est déclenchée par le signal d'entrée.
TRG LVL –60 to 0 dB Niveau de déclenchement de l'entrée (soit le niveau de signal requis pour
déclencher l'enregistrement ou la reproduction)
TRG MASK 0–1000 ms Une fois la reproduction lancée, les déclencheurs suivants sont ignorés
pour la durée définie sous TRG MASK.
START *1
*1. 0.0–5941.0 ms (fs=44.1 kHz), 0.0 ms–5458.3 ms (fs=48 kHz)
Point de départ de la reproduction en millisecondes
END *1 Point final de la reproduction en millisecondes
LOOP *1 Début de la boucle de reproduction en millisecondes
LOOP
NUM 0–100 Nombre de répétitions de la reproduction
PITCH –12 to +12 semitones Changement de hauteur de ton de la reproduction
FINE –50 to +50 cents Changement de hauteur de ton affiné de la reproduction
MIDI TRG OFF, C1–C6, ALL La reproduction des échantillons peut être lancée par des messages
d'activation/de désactivation de notes MIDI.
START
[SAMPLE] 0–131000 Point de départ de la reproduction en échantillons
END
[SAMPLE] 0–131000 Point final de la reproduction en échantillons
LOOP
[SAMPLE] 0–131000 Début de la boucle de reproduction en échantillons
Paramètre Plage Description
DST TYPE DST1, DST2, OVD1,
OVD2, CRUNCH Type de distorsion (DST = distorsion, OVD = surmodulation)
DRIVE 0–100 Transmission de distorsion
MASTER 0–100 Volume général
TONE –10 to +10 Génération
N. GATE 0–20 Réduction de bruit

Annexes
Manuel de référence
243
■AMP SIMULATE
Simulation d'ampli de guitare (1 entrée, 2 sorties).
■COMP276
Cet effet simule les caractéristiques des compresseurs analogiques, largement utilisés dans les studios
d'enregistrement. Il produit un son épais et fort, qui convient aux percussions et à la basse. Il vous
permet de commander deux canaux mono séparément.
■COMP276S
Cet effet simule les caractéristiques des compresseurs analogiques, largement utilisés dans les studios
d'enregistrement. Il produit un son épais et fort, qui convient aux percussions et à la basse. Il permet
de lier et contrôler les paramètres des canaux L et R.
■COMP260
Cet effet simule les caractéristiques des compresseurs/limiteurs du milieu des années 1970 qui sont la
référence en matière de mixage SR live. Il vous permet de contrôler deux canaux mono indépendants.
Vous pouvez également lier plusieurs paramètres via des liens stéréo.
■COMP260S
Cet effet simule les caractéristiques des compresseurs/limiteurs du milieu des années 1970 qui sont la référence
en matière de mixage SR live. Il vous permet de lier et de contrôler les paramètres des canaux L et R.
Paramètre Plage Description
AMP TYPE *1
*1. STK-M1, STK-M2, THRASH, MIDBST, CMB-PG, CMB-VR, CMB-DX, CMB-TW, MINI, FLAT
Type de simulation d'amplificateur de guitare
DST TYPE DST1, DST2, OVD1,
OVD2, CRUNCH Type de distorsion (DST = distorsion, OVD = surmodulation)
DRIVE 0–100 Transmission de distorsion
MASTER 0–100 Volume général
BASS 0–100 Réglage des tonalités basses
MIDDLE 0–100 Réglage des tonalités moyennes
TREBLE 0–100 Réglage des tonalités aiguës
N. GATE 0–20 Réduction de bruit
CAB DEP 0–100% Profondeur de simulation du coffret de haut-parleur
EQ F 100 Hz–8.00 kHz Fréquence du filtre en égalisation de type peaking (EQ)
EQ G –12.0 to +12.0 dB Gain du filtre en égalisation de type peaking
EQ Q 10.0–0.10 Largeur de bande du filtre en égalisation de type peaking (Q)
Paramètre Plage Description
INPUT 1 –180 to 0 dB Règle le niveau d'entrée de CH1
OUTPUT 1 –180 to 0 dB Règle le gain de sortie de CH1
RATIO 1 2:1, 4:1, 8:1, 12:1, 20:1 Ration du compresseur de CH1
ATTACK 1 0.022–50.4 ms Temps d'attaque du compresseur de CH1
RELEASE1 10.88–544.22 ms Temps de relâchement du compresseur de CH1
MAKE UP1 OFF, ON Corrige automatiquement la réduction du gain de sortie lors de l'application
du compresseur de CH1
SIDEHPF1 OFF, ON Lorsque le filtre HPF sur la chaîne latérale du compresseur CH1 est activé,
la compression appliquée à la plage des graves est affaiblie, ce qui entraîne
le renforcement des graves.
INPUT 2 –180 to 0 dB Règle le niveau d'entrée de CH2
OUTPUT 2 –180 to 0 dB Règle le gain de sortie de CH2
RATIO 2 2:1, 4:1, 8:1, 12:1, 20:1 Ratio du compresseur de CH2
ATTACK 2 0.022–50.4 ms Temps d'attaque du compresseur de CH2
RELEASE2 10.88–544.22 ms Temps de relâchement du compresseur de CH2
MAKE UP2 OFF, ON Corrige automatiquement la réduction du gain de sortie lors
de l'application du compresseur de CH2
SIDEHPF2 OFF, ON Lorsque le filtre HPF sur la chaîne latérale du compresseur CH2 est activé,
la compression appliquée à la plage des graves est affaiblie, ce qui entraîne
le renforcement des graves.
Paramètre Plage Description
INPUT –180 to 0 dB Règle le niveau d'entrée
OUTPUT –180 to 0 dB Règle le gain de sortie
RATIO 1:2, 4:1, 8:1, 12:1, 20:1 Ratio du compresseur
ATTACK 0.022–50.4 ms Temps d'attaque du compresseur
RELEASE 10.88–544.22 ms Temps de relâchement du compresseur
MAKE UP OFF, ON Corrige automatiquement la réduction du gain de sortie lors
de l'application du compresseur
SIDE HPF OFF, ON Lorsque le filtre HPF sur la chaîne latérale du compresseur CH1 est activé,
la compression appliquée à la plage des graves est affaiblie, ce qui entraîne
le renforcement des graves.
Paramètre Plage Description
THRE.1 –60 to 0.0 dB Seuil du compresseur de CH1
KNEE1 SOFT, MEDIUM, HARD Knee du compresseur de CH1
ATTACK1 0.01–80.0 ms Temps d'attaque du compresseur de CH1
RELEASE1 6.2–999 ms Temps de relâchement du compresseur de CH1
RATIO1 1.0–500, ∞ Ratio du compresseur de CH1
OUTPUT1 –20 to 40 dB Règle le gain de sortie de CH1
THRE.2 –60 to 0.0 dB Seuil du compresseur de CH2
KNEE2 SOFT, MEDIUM, HARD Knee du compresseur de CH2
ATTACK2 0.01–80.0 ms Temps d'attaque du compresseur de CH2
RELEASE2 6.2–999 ms Temps de relâchement du compresseur de CH2
RATIO2 1.0–500, ∞ Ratio du compresseur de CH2
OUTPUT2 –20 to 40 dB Règle le gain de sortie de CH2
ST LINK OFF, ON Lie CH1 et CH2 en paire stéréo. Les paramètres THRE., KNEE, ATTACK,
RELEASE et RATIO sont liés mais pas le paramètre OUTPUT.
Paramètre Plage Description
THRE. –60 to 0.0 dB Seuil du compresseur
KNEE SOFT, MEDIUM, HARD Knee du compresseur
ATTACK 0.01–80.0 ms Temps d'attaque du compresseur
RELEASE 6.2–999 ms Temps de relâchement du compresseur
RATIO 1.0–500, ∞ Ratio du compresseur
OUTPUT –20 to 40 dB Règle le gain de sortie

Annexes
Manuel de référence
244
■EQUALIZER601
Cet effet simule les caractéristiques des égaliseurs analogiques des années 1970. La production
de la distorsion type des circuits analogiques ajoute de l'entrain et du dynamisme au son.
■OPENDECK
Ceci simule la compression de bande créée par deux magnétophones à bobine libre (un deck
d'enregistrement et un deck de reproduction). Vous pouvez modifier la qualité du son en ajustant
divers éléments, tels que le type de deck, la qualité de la bande, la vitesse de reproduction, etc.
■M.BAND DYNA.
Processeur de dynamique à 3 bandes avec mesure séparée du niveau et de la réduction de gain pour
chaque bande (2 entrées et 2 sorties).
Paramètre Plage Description
LO TYPE HPF-2/1, LSH-1/2 Type de EQ1
LO F 16.0 Hz to 20.0 kHz Fréquence de coupure de EQ1
LO G –18.0 to +18.0 dB Gain de EQ1
MID1 Q 0.50–16.0 Q de EQ2
MID1 F 16.0 Hz to 20.0 kHz Fréquence centrale de EQ2
MID1 G –18.0 to +18.0 dB Gain de EQ2
MID2 Q 0.50–16.0 Q de EQ3
MID2 F 16.0 Hz to 20.0 kHz Fréquence centrale de EQ3
MID2 G –18.0 to +18.0 dB Gain de EQ3
INPUT –18.0 to +18.0 dB Gain d'entrée
OUTPUT –18.0 to +18.0 dB Gain de sortie
MID3 Q 0.50–16.0 Q de EQ4
MID3 F 16.0 Hz to 20.0 kHz Fréquence centrale de EQ4
MID3 G –18.0 to +18.0 dB Gain de EQ4
MID4 Q 0.50–16.0 Q de EQ5
MID4 F 16.0 Hz to 20.0 kHz Fréquence centrale de EQ5
MID4 G –18.0 to +18.0 dB Gain de EQ5
HI TYPE LPF-2/1, HSH-1/2 Type de EQ6
HI F 16.0 Hz to 20.0 kHz *1
*1. 16.0 Hz to 20.0 kHz (LPF-1, LPF-2), 1.0 kHz to 20.0 kHz (HSH-1, HSH-2)
Fréquence de coupure de EQ6
HI G –18.0 to +18.0 dB Gain de EQ6
LO SW OFF, ON Active/désactive EQ1
MID1 SW OFF, ON Active/désactive EQ2
MID2 SW OFF, ON Active/désactive EQ3
MID3 SW OFF, ON Active/désactive EQ4
MID4 SW OFF, ON Active/désactive EQ5
HI SW OFF, ON Active/désactive EQ6
TYPE CLEAN, DRIVE
Sélectionne le type d'égaliseur. L'égaliseur CLEAN offre un son numérique
type, clair, sans distorsion, simulant les variations de réponse en fréquence
sur les circuits analogiques. L'égaliseur DRIVE fournit un son dynamisé,
caractérisé par une distorsion qui renforce la tonalité de l'analogique
en simulant les changements de réponse en fréquence sur les circuits
analogiques.
Paramètre Plage Description
REC DEC Swss70, Swss78, Swss85,
Amer70 Sélectionne le type de deck d'enregistrement
REC LVL –96.0 to +18.0 dB Ajuste le niveau d'entrée du deck d'enregistrement ; à mesure que vous
augmentez le niveau, une compression de bande est générée, laquelle
réduit la plage dynamique et provoque une distorsion du son
REC HI –6.0 to +6.0 dB Ajuste le gain des aigus du deck d'enregistrement
REC BIAS –1.00 to +1.00 Ajuste le décalage du deck d'enregistrement
REPR DEC Swss70, Swss78, Swss85,
Amer70 Sélectionne le type de deck de reproduction
REPR LVL –96.0 to +18.0 dB Ajuste le niveau de sortie du deck de reproduction
REPR HI –6.0 to +6.0 dB Ajuste le gain des aigus du deck de reproduction
REPR LO –6.0 to +6.0 dB Ajuste le gain des graves du deck de reproduction
MAKE UP Off, On
Lorsque vous réglez le paramètre REC LVL, les modifications apparaissent
au niveau du paramètre REPR LVL, ce qui permet de maintenir le niveau de
sortie relatif. Vous pouvez changer l'étendue de la distorsion sans modifier
le niveau de sortie.
TP SPEED 15ips, 30ips Sélectionne la vitesse de la bande
TP KIND Old, New Sélectionne le type de bande
Paramètre Plage Description
L-M XOVER 21.2 Hz–8.00 kHz Fréquence de recouvrement entre les bandes basses et moyennes
M-H XOVER 21.2 Hz–8.00 kHz Fréquence de recouvrement entre les bandes moyennes et hautes
SLOPE –6 dB, –12 dB Pente du filtre
LOW GAIN –12.0 dB to +12.0 dB Gain de la bande de basses fréquences
MID GAIN –12.0 dB to +12.0 dB Gain de la bande de moyennes fréquences
HI. GAIN –12.0 dB to +12.0 dB Gain de la bande de hautes fréquences
TOTAL –72.0 dB to +12.0 dB Gain global
CEILING –6.0 dB to 0.0 dB, OFF Limite le niveau de sortie afin qu'il ne dépasse pas le niveau indiqué
CMP.THRE –24.0 dB to 0.0 dB Seuil du compresseur
CMP.RAT 1:1 to 20:1 Ratio du compresseur
CMP.ATK 0–120 ms Temps d'attaque du compresseur
CMP.REL *1 Temps de relâchement du compresseur
CMP.KNEE 0–5 Knee du compresseur
CMP.BYP OFF/ON Ignore le compresseur
EXP.THRE –54.0 dB to –24.0 dB Seuil de l'expandeur
EXP.RAT 1:1 to 5:1 Ratio de l'expandeur
EXP.REL *1 Temps de relâchement de l'expandeur
EXP.BYP OFF/ON Contourne l'expandeur
LIM.THRE –12.0 dB to 0.0 dB Seuil du limiteur
LIM.ATK 0–120 ms Temps d'attaque du limiteur

Annexes
Manuel de référence
245
■M.BAND COMP
Compresseur à 3 bandes avec affichage séparé de niveau et de réduction de gain pour les trois bandes
(2 entrées et 2 sorties)
Paramètres du processeur Rack Premium
■Portico5033
Modélise un égaliseur à 5 bandes analogique fabriqué par la société RND.
■Portico5043
Modélise un compresseur/limiteur analogique fabriqué par la société RND.
LIM.REL *1 Temps de relâchement du limiteur
LIM.KNEE 0–5 Knee du limiteur
LIM.BYP OFF/ON Contourne le limiteur
PRESENCE –10 to +10
Des valeurs positives (+) abaissent le seuil de la bande des hautes fréquences
et augmentent le seuil de la bande des basses fréquences. Les valeurs
négatives (-) ont un effet inverse. Si la valeur est 0, les bandes de hautes,
moyennes et basses fréquences sont affectées de la même manière.
LOOKUP 0.0–100.0 ms Lookup Delay (Retard de prévision)
MAKE UP OFF/ON Règle automatiquement le niveau de sortie
*1. 6.0 ms–46.0 s (fs=44.1 kHz), 5.0 ms–42.3 s (fs=48 kHz)
Paramètre Plage Description
L-M XOVER 21.2 Hz–8.00 kHz Fréquence de recouvrement entre les bandes basses et moyennes
M-H XOVER 21.2 Hz–8.00 kHz Fréquence de recouvrement entre les bandes moyennes et hautes
SLOPE –6 dB, –12 dB Pente du filtre
LOW GAIN –12.0 dB to +12.0 dB Gain de la bande de basses fréquences
MID GAIN –12.0 dB to +12.0 dB Gain de la bande de moyennes fréquences
HI. GAIN –12.0 dB to +12.0 dB Gain de la bande de hautes fréquences
TOTAL –72.0 dB to +12.0 dB Gain global
CEILING –6.0 dB to 0.0dB, OFF Limite le niveau de sortie afin qu'il ne dépasse pas le niveau indiqué
LOW THRE –54.0 dB to 0.0 dB Seuil du compresseur pour les basses fréquences
LOW RAT 1:1 to 20:1 Ratio du compresseur pour les basses fréquences
LOW ATK 0–120 ms Temps d'attaque du compresseur pour les basses fréquences
LOW REL *1
*1. 6.0 ms–46.0 s (fs=44.1 kHz), 5.0 ms–42.3 s (fs=48 kHz)
Temps de relâchement du compresseur pour les basses fréquences
LOW KNEE 0–5 Knee du compresseur pour les basses fréquences
LOW BYP OFF/ON Ignore le compresseur pour les basses fréquences
MID THRE –54.0 dB to 0.0 dB Seuil du compresseur pour les moyennes fréquences
MID RAT 1:1 to 20:1 Ratio du compresseur pour les moyennes fréquences
MID ATK 0–120 ms Temps d'attaque du compresseur pour les moyennes fréquences
MID REL *1 Temps de relâchement du compresseur pour les moyennes fréquences
MID KNEE 0–5 Knee du compresseur pour les moyennes fréquences
MID BYP OFF/ON Ignore le compresseur pour les moyennes fréquences
HI. THRE –54.0 dB to 0.0 dB Seuil du compresseur pour les hautes fréquences
HI. RAT 1:1 to 20:1 Ratio du compresseur pour les hautes fréquences
HI. ATK 0–120 ms Temps d'attaque du compresseur pour les hautes fréquences
HI. RAT *1 Temps de relâchement du compresseur pour les hautes fréquences
HI. KNEE 0–5 Knee du compresseur pour les hautes fréquences
HI. BYP OFF/ON Ignore le compresseur pour les hautes fréquences
LOOKUP 0.0–100.0 ms Retard de prévision
MAKE UP OFF/ON Règle automatiquement le niveau de sortie
Paramètre Plage Description
Paramètre Plage Description
ALL BYPASS OFF, ON Active/désactive le contournement pour l'égaliseur. Même en état
contourné, le signal passe à travers les transformeurs d'entrée/de sortie
et le circuit de préampli micro.
TRIM –12.0 to 12.0 dB Gain d'entrée
LF FREQ 30.00 to 300.0 Hz Fréquence centrale de la bande de basses fréquences
LF GAIN –12.0 to 12.0 dB Gain de la bande de basses fréquences
LMF IN OFF, ON Active/désactive la bande de basses et moyennes fréquences
LMF Q 0.70 to 5.00 Largeur de la bande de basses et moyennes fréquences
LMF FREQ 50.00 to 400.0 Hz Fréquence centrale de la bande de basses et moyennes fréquences
LMF GAIN –12.0 to 12.0 dB Gain de la bande de basses et moyennes fréquences
MF IN OFF, ON Active/désactive la bande de moyennes fréquences
MF Q 0.70 to 5.00 Largeur de la bande de moyennes fréquences
MF FREQ 330.0 to 2500 Hz Fréquence centrale de la bande de moyennes fréquences
MF GAIN –12.0 to 12.0 dB Gain de la bande de moyennes fréquences
HMF IN OFF, ON Active/désactive la bande de hautes et moyennes fréquences
HMF Q 0.70 to 5.00 Largeur de la bande de hautes et moyennes fréquences
HMF FREQ 1.80k to 16.0k Hz Fréquence centrale de la bande de hautes et moyennes fréquences
HMF GAIN –12.0 to 12.0 dB Gain de la bande de hautes et moyennes fréquences
LF/HF IN OFF, ON Active/désactive les bandes de basses fréquences/hautes fréquences
HF FREQ 2.50k to 25.0k Hz Fréquence centrale de la bande de hautes fréquences
HF GAIN –12.0 to 12.0 dB Gain de la bande de hautes fréquences
Paramètre Plage Description
IN OFF, ON
Active ou désactive le contournement du compresseur. Lors du
contournement, la touche est éteinte. Même en état contourné,
le signal passe à travers les transformeurs d'entrée/de sortie
et le circuit de préampli micro.
FB OFF, ON Bascule entre les types Feed Forward et Feed Back
THRESHOLD –50.0 to 0.0 dB Niveau du seuil
RATIO 1.10 : 1 to 28.9 : 1, LIMIT Taux de compression
ATTACK 20 to 75 ms Temps d'attaque
RELEASE 100 ms to 2.50 sec Temps de relâchement
GAIN –6.0 to 20.0 dB Niveau de sortie

Annexes
Manuel de référence
246
■U76
Modélise un compresseur/limiteur ancien bien connu utilisé dans des situations très diverses.
■Opt-2A
Ce processeur simule un modèle ancien bien connu de compresseur opto à tube vide.
■EQ-1A
Ce processeur simule un égaliseur ancien considéré comme un exemple classique d'un égaliseur passif.
■Dynamic EQ
Ceci est égaliseur nouvellement mis au point qui modifie de manière dynamique le gain de l'EQ
en réponse au signal d'entrée, en contrôlant le degré de coupure ou d'accentaution de l'égalisation
à la manière d'un compresseur ou d'un expandeur.
Paramètre Plage Description
INPUT –96.0 to 0.0 dB Niveau d'entrée
OUTPUT –96.0 to 0.0 dB Niveau de sortie
ATTACK 5.50 to 0.10 ms Temps d'attaque du compresseur. Le fait de tourner ce bouton entièrement
vers la droite produit l'attaque la plus rapide.
RELEASE 1100.0 to 56.4 ms Temps de relâchement du compresseur. Le fait de tourner ce bouton
entièrement vers la droite produit le relâchement le plus rapide.
RATIO ALL, 4, 8, 12, 20 Active/désactive le taux de compression. Le fait d'appuyer sur ALL produit
l'effet le plus puissant.
METER OFF, +4, +8, GR Active/désactive l'afficheur des indicateurs
Paramètre Plage Description
GAIN –56.0 dB to 40.0 dB Niveau de sortie
PEAK REDUCTION –48.0 dB to 48.0 dB Degré de réduction du gain
RATIO 2.00 to 10.00 Taux de compression
METER SELECT OUTPUT+10, GAIN REDUCTION,
OUTPUT+4 Active/désactive l'afficheur des indicateurs
Paramètre Plage Description
LOW FREQUENCY 20, 30, 60, 100 Hz Plage de fréquence du filtre de basses fréquences
(LOW) BOOST 0.0 to 10.0 Degré d'accentuation du filtre de basses fréquences
(LOW) ATTEN 0.0 to 10.0 Degré d'atténuation du filtre de basses fréquences
HIGH FREQUENCY 3k, 4k, 5k, 8k, 10k, 12k, 16k Hz Plage de fréquence du filtre de hautes fréquences
(HIGH) BOOST 0.0 to 10.0 Degré d'accentuation du filtre de hautes fréquences
(HIGH) BAND WIDTH 0.0 to 10.0 Largeur de bande du filtre de hautes fréquences
(HIGH) ATTEN SEL 5k, 10k, 20k Hz Plage de fréquences atténuées par le filtre de hautes
fréquences
(HIGH) ATTEN 0.0 to 10.0 Degré d'atténuation du filtre de hautes fréquences
IN OFF, ON
Active ou désactive le processeur. Si le paramètre est
désactivé, la section du filtre sera contournée mais le
signal passera à travers les transformateurs d'entrée/
sortie et le circuit l'amplificateur.
Paramètre Plage Description
BAND ON/OFF OFF, ON Active ou désactive la bande correspondante
SIDECHAIN CUE OFF, ON Si ce paramètre est activé, le signal de la chaîne latérale qui
contrôle les dynamiques sera envoyé vers le bus CUE pour
contrôle
SIDECHAIN LISTEN OFF, ON Si ce paramètre est activé, le signal de la chaîne latérale lié aux
dynamiques sera émis vers le bus (bus STEREO ou MIX/MATRIX)
auquel le canal inséré est en cours d'envoi.
FILTER TYPE Low Shelf, Bell, Hi Shelf Active/désactive le type d'égaliseur et de filtre de la chaîne
latérale
FREQUENCY 20.0 to 20.0k Hz Fréquence contrôlée par l'égaliseur et le filtre de la chaîne
latérale
Q 15.0 to 0.50 Largeur de bande Q de l'égaliseur et du filtre de la chaîne
latérale
THRESHOLD –80.0 to 10.0 dB Valeur du seuil auquel le traitement commence à s'appliquer
RATIO ∞ : 1 to 1 : 1.50 Règle le ratio d'augmentation/diminution relatif au signal d'entrée
MODE BELOW, ABOVE Indique si le processeur fonctionne lorsque le signal de la
chaîne latérale dépasse le réglage du seuil (ABOVE) ou lorsqu'il
tombe en dessous du réglage du seuil (BELOW).
ATTACK/RELEASE FAST, SLOW, AUTO Temps d'attaque/temps de relâchement en cas d'application
d'une compression ou d'une accentuation

Annexes
Manuel de référence
247
Synchronisation des effets et du tempo
Certains effets de la série CL peuvent être synchronisés sur le tempo. Ces effets sont de deux types :
les effets de type retard et les effets de type modulation. Pour les effets de type retard, le temps de retard
varie en fonction du tempo. Pour les effets de type modulation, la fréquence du signal de modulation
varie en fonction du tempo.
Paramètres liés à la synchronisation du tempo
Les cinq paramètres suivants sont liés à la synchronisation du tempo.
1) SYNC 2) NOTE 3) TEMPO 4) DELAY 5) FREQ.
SYNC :................................Sélecteur d'activation/désactivation de la synchronisation du tempo.
NOTE et TEMPO : ...........Paramètres de base de la synchronisation du tempo.
DELAY et FREQ. :.............DELAY est le temps de retard et FREQ. la fréquence du signal de
modulation. Ces paramètres affectent directement le résultat de l'effet.
DELAY concerne uniquement les effets de type retard et FREQ.
les effets de type modulation.
Liens entre ces paramètres
La synchronisation du tempo calcule la valeur*a de DELAY (ou FREQ.) à partir des paramètres
TEMPO et NOTE.
Activez SYNC ON
Modiez NOTE → DELAY (ou FREQ.) sera réglé
Dans ce cas, la valeur DELAY (ou FREQ.) est calculée comme suit :
DELAY (ou FREQ.) = NOTE x 4 x (60/TEMPO)
Modiez TEMPO → DELAY (ou FREQ.) sera réglé
Dans ce cas, la valeur DELAY (ou FREQ.) est calculée comme suit :
DELAY = NOTE x 4 x (60 / TEMPO) sec
FREQ. = (TEMPO/60) / (NOTE x 4) Hz
Exemple 1 :
Lorsque SYNC=ON, DELAY=250 ms, TEMPO=120, vous modifiez la valeur de NOTE
en la faisant passer d'une croche à une noire
DELAY = nouvelle NOTE x 4 x (60/TEMPO)
= (1/4) x 4 x (60/120)
= 0,5 (sec)
= 500 ms
DELAY passe donc de 250 ms à 500 ms.
Exemple 2 :
Lorsque SYNC=ON, DELAY=250 ms, NOTE=croche, vous modifiez la valeur de TEMPO
en la faisant passer de 120 à 121
DELAY = NOTE x 4 x (60 / nouveau TEMPO)
= (1/8) x 4 x (60/121)
= 0,2479 (sec)
= 247,9 (ms)
Le TEMPO passe donc de 250 ms à 247,9 ms.
*a Les résultats des calculs sont exprimés en valeurs arrondies.
Plages des valeurs NOTE et TEMPO
Les plages des valeurs NOTE et TEMPO sont limitées par les plages des valeurs DELAY ou FREQ. Vous
ne pouvez pas spécifier NOTE ou TEMPO sur des valeurs qui pourraient provoquer le dépassement
des valeurs maximales autorisées respectivement pour DELAY ou FREQ. en cas synchronisation
sur le tempo. Cette contrainte s'applique même lorsque la SYNC est désactivée.
Caractéristiques spéciales du paramètres TEMPO
Le paramètre TEMPO présente les caractéristiques propres suivantes.
• C'est une valeur commune à tous les effets.
• Vous ne pouvez pas le stocker ou le rappeler à partir de la bibliothèque d'effets. (Vous ne pouvez
pas non plus le stocker ou le rappeler à partir d'une scène.)
Cela signifie que la valeur TEMPO n'est pas nécessairement la même lorsqu'un effet est rappelé qu'au
moment où il a été stocké. Prenons un exemple.
Stockez l'effet : TEMPO=120 → Modifiez TEMPO sur 60 → Rappelez l'effet : TEMPO=60
En principe, lorsque vous modifiez le TEMPO, le paramètre DELAY (ou FREQ.) est recalculé en
conséquence. Toutefois, si DELAY (ou FREQ.) a été modifié, l'effet aura un résultat différent lorsqu'il
sera rappelé par rapport au moment où il aura été stocké. Pour éviter que l'effet ne change ainsi entre es
moments de stockage et de rappel, la console de la série CL ne met pas à jour la valeur DELAY
(ou FREQ.) lorsqu'un effet est rappelé, même si le TEMPO n'est plus le même que lors du stockage
de l'effet.
* Le paramètre NOTE est calculé sur la base des valeurs suivantes.
= 1/48
= 3/16
= 1/24
= 1/4
= 1/16
= 3/8
= 1/12
= 1/2 = 3/4
= 3/32 = 1/8
= 1/1 = 2/1
= 1/6

Annexes
Manuel de référence
248
Paramètres pouvant être affectés
à des changements de commandes
Mode Paramètre1 Paramètre 2
NO ASSIGN — 0
FADER H
INPUT CH 1–CH 72*1
STIN1L–STIN8R
OUTPUT MIX 1–MIX 24
MATRIX 1–MATRIX 8
STEREO L–MONO(C)
FADER L
INPUT CH 1–CH 72*1
STIN1L–STIN8R
OUTPUT MIX 1–MIX 24
MATRIX 1–MATRIX 8
STEREO L–MONO(C)
CH ON
INPUT CH 1–CH 72*1
STIN1L–STIN8R
OUTPUT MIX 1–MIX 24
MATRIX 1–MATRIX 8
STEREO L–MONO(C)
PHASE INPUT CH 1–CH 72*1
STIN1L–STIN8R
INSERT
INPUT CH 1–CH 72*1
OUTPUT MIX 1–MIX 24
MATRIX 1–MATRIX 8
STEREO L–MONO(C)
DIRECT OUT ON CH 1–CH 72*1
PAN/BALANCE INPUT CH 1–CH 72*1
STIN1L–STIN8R
BALANCE OUTPUT MIX 1–MIX 24
MATRIX 1–MATRIX 8
STEREO L–STEREO R
TO STEREO ON CH 1–CH 72*1
STIN1L–STIN8R
TO MONO ON CH 1–CH 72*1
STIN1L–STIN8R
LCR
ON CH 1–CH 72*1
STIN1L–STIN8R
MIX 1–MIX 24
CSR
MIX/MATRIX SEND
MIX 1 ON – MIX24 ON
CH 1–CH 72*1
STIN1L–STIN8R
MATRIX 1 ON – MATRIX 8 ON
MIX 1 POINT – MIX 24 POINT
MATRIX 1 POINT – MATRIX 8 POINT
MIX 1 LEVEL H – MIX 24 LEVEL H
MIX 1 LEVEL L – MIX 24 LEVEL L
MATRIX 1 LEVEL H – MATRIX 8 LEVEL H
MATRIX 1 LEVEL L – MATRIX 8 LEVEL L
MIX 1/2 PAN – MIX 23/24 PAN
MATRIX1/2 PAN – MATRIX7/8 PAN
MIX TO STEREO
TO STEREO ON
MIX 1–MIX 24TO MONO ON
PAN
MIX TO MATRIX
MATRIX 1 POINT – MATRIX 8 POINT
MIX 1–MIX 24
MATRIX 1 ON – MATRIX 8 ON
MATRIX 1 LEVEL H – MATRIX 8 LEVEL H
MATRIX 1 LEVEL L – MATRIX 8 LEVEL L
MATRIX 1/2 PAN – MATRIX 7/8 PAN
STEREO TO MATRIX
MATRIX 1 POINT – MATRIX 8 POINT
STEREO L–MONO(C)
MATRIX 1 ON – MATRIX 8 ON
MATRIX 1 LEVEL H – MATRIX 8 LEVEL H
MATRIX 1 LEVEL L – MATRIX 8 LEVEL L
MATRIX 1/2 PAN – MATRIX 7/8 PAN
INPUT EQ
ON
CH 1–CH 72*1
STIN1L–STIN8R
LOW Q
LOW FREQ
LOW GAIN
LOW MID Q
LOW MID FREQ
LOW MID GAIN
HIGH MID Q
HIGH MID FREQ
HIGH MID GAIN
HIGH Q
HIGH FREQ
HIGH GAIN
LPF ON
LOW TYPE
HIGH TYPE
INPUT ATT INPUT CH 1–CH 72*1
STIN1L–STIN8R
INPUT HPF ON CH 1–CH 72*1
STIN1L–STIN8R
FREQ
Mode Paramètre1 Paramètre 2

Annexes
Manuel de référence
249
OUTPUT EQ
ON
MIX 1–MIX 24
MATRIX 1–MATRIX 8
STEREO L–MONO(C)
LOW Q
LOW FREQ
LOW GAIN
LOW MID Q
LOW MID FREQ
LOW MID GAIN
HIGH MID Q
HIGH MID FREQ
HIGH MID GAIN
HIGH Q
HIGH FREQ
HIGH GAIN
LOW TYPE
HIGH TYPE
LOW HPF ON
HIGH LPF ON
OUTPUT ATT OUTPUT MIX1-MIX24
MATRIX1-MATRIX8
STEREO L-MONO(C)
INPUT DYNAMICS1
ON
CH 1–CH 72*1
STIN1L–STIN8R
ATTACK
THRESHOLD
RANGE
HOLD H
HOLD L
DECAY/RELEASE H
DECAY/RELEASE L
RATIO
KNEE/WIDTH
GAIN H
GAIN L
INPUT DYNAMICS2
ON
CH 1–CH 72*1
STIN1L–STIN8R
ATTACK
THRESHOLD
RELEASE H
RELEASE L
RATIO
GAIN H
GAIN L
KNEE/WIDTH
FILTER FREQ
Mode Paramètre1 Paramètre 2
OUTPUT DYNAMICS1
ON
MIX 1–MIX 24
MATRIX 1–MATRIX 8
STEREO L–MONO(C)
ATTACK
THRESHOLD
RELEASE H
RELEASE L
RATIO
GAIN H
GAIN L
KNEE/WIDTH
EFFECT
BYPASS
Rack1–8MIX BALANCE
PARAM 1 H – PARAM 32 L
GEQ
ON A
Rack1–16
ON B
GAIN A 1 – GAIN A 31
GAIN B 1 – GAIN B 31
PREMIUM RACK A BYPASS Rack1–8
PARAM 1 H – PARAM 64 L
PREMIUM RACK B BYPASS Rack1–8
PARAM 1 H – PARAM 64 L
DCA
ON
DCA 1–DCA 16FADER H
FADER L
MUTE MASTER ON MASTER 1–MASTER 8
RECALL SAFE ON
CH 1–CH 72*1
STIN1L–STIN8R
MIX 1–MIX 24
MATRIX 1–MATRIX 8
STEREO L–MONO(C)
GEQ RACK 1A–16B
EFFECT RACK 1A–8B
PREMIUM RACK 1A–8B
DCA 1–DCA16
*1. CL3 : CH1-CH64, CL1 : CH1-CH48
Mode Paramètre1 Paramètre 2

Annexes
Manuel de référence
250
Affectations de paramètre NRPN
Paramètre
Depuis (HEX) Vers (HEX)
FADER
INPUT 0000 0057
MIX1-20, MATRIX,
STEREO LR 0060 007D
INPUT to MIX9-16 LEVEL
MIX9 SEND 007E 00D5
MIX10 SEND 00DE 0135
MIX11 SEND 013E 0195
MIX12 SEND 019E 01F5
MIX13 SEND 01FE 0255
MIX14 SEND 025E 02B5
MIX15 SEND 02BE 0315
MIX16 SEND 031E 0375
INPUT to MATRIX1-4
LEVEL
MATRIX1 SEND 037E 03D5
MATRIX2 SEND 03DE 0435
MATRIX3 SEND 043E 0495
MATRIX4 SEND 049E 04F5
MIX1-20, STEREO LR to
MATRIX LEVEL
MATRIX1 SEND 04FE 0513
MATRIX2 SEND 0514 0529
MATRIX3 SEND 052A 053F
MATRIX4 SEND 0540 0555
MATRIX5 SEND 0556 056B
MATRIX6 SEND 056C 0581
MATRIX7 SEND 0582 0597
MATRIX8 SEND 0598 05AD
ON
INPUT 05B6 060D
MIX1-20, MATRIX,
STEREO LR 0616 0633
INPUT to MIX9-16 ON
MIX9 SEND 0634 068B
MIX10 SEND 0694 06EB
MIX11 SEND 06F4 074B
MIX12 SEND 0754 07AB
MIX13 SEND 07B4 080B
MIX14 SEND 0814 086B
MIX15 SEND 0874 08CB
MIX16 SEND 08D4 092B
INPUT to MATRIX1-4 ON
MATRIX1 SEND 0934 098B
MATRIX2 SEND 0994 09EB
MATRIX3 SEND 09F4 0A4B
MATRIX4 SEND 0A54 0AAB
MIX1-20, STEREO LR to
MATRIX ON
MATRIX1 SEND 0AB4 0AC9
MATRIX2 SEND 0ACA 0ADF
MATRIX3 SEND 0AE0 0AF5
MATRIX4 SEND 0AF6 0B0B
MATRIX5 SEND 0B0C 0B21
MATRIX6 SEND 0B22 0B37
MATRIX7 SEND 0B38 0B4D
MATRIX8 SEND 0B4E 0B63
MIX1-8 to STEREO ON MIX TO ST 0B64 0B6B
PHASE INPUT 0B6C 0BC3
INSERT ON
INPUT 0BCC 0C13
MIX1-20, MATRIX,
STEREO LR 0C2C 0C49
INPUT to MIX9-16 PRE/
POST
MIX9 SEND 0C4A 0CA1
MIX10 SEND 0CAA 0D01
MIX11 SEND 0D0A 0D61
MIX12 SEND 0D6A 0DC1
MIX13 SEND 0DCA 0E21
MIX14 SEND 0E2A 0E81
MIX15 SEND 0E8A 0EE1
MIX16 SEND 0EEA 0F41
INPUT to MATRIX1-4
PRE/POST
MATRIX1 SEND 0F4A 0FA1
MATRIX2 SEND 0FAA 1001
MATRIX3 SEND 100A 1061
MATRIX4 SEND 106A 10C1
INPUT57-64 to MIX1-8
LEVEL
MIX1 SEND 10CA 10D1
MIX2 SEND 10D2 10D9
MIX3 SEND 10DA 10E1
MIX4 SEND 10E2 10E9
MIX5 SEND 10EA 10F1
MIX6 SEND 10F2 10F9
MIX7 SEND 10FA 1101
MIX8 SEND 1102 1109
INPUT57-64 to
MATRIX5-8 LEVEL
MATRIX5 SEND 110A 1111
MATRIX6 SEND 1112 1119
MATRIX7 SEND 111A 1121
MATRIX8 SEND 1122 1129
INPUT57-64 to MIX1-8
ON
MIX1 SEND 112A 1131
MIX2 SEND 1132 1139
MIX3 SEND 113A 1141
MIX4 SEND 1142 1149
MIX5 SEND 114A 1151
MIX6 SEND 1152 1159
MIX7 SEND 115A 1161
MIX8 SEND 1162 1169
INPUT57-64 to
MATRIX5-8 ON
MATRIX5 SEND 116A 1171
MATRIX6 SEND 1172 1179
MATRIX7 SEND 117A 1181
MATRIX8 SEND 1182 1189
INPUT57-64 to MIX1-8
PRE/POST
MIX1 SEND 118A 1191
MIX2 SEND 1192 1199
MIX3 SEND 119A 11A1
MIX4 SEND 11A2 11A9
MIX5 SEND 11AA 11B1
MIX6 SEND 11B2 11B9
MIX7 SEND 11BA 11C1
MIX8 SEND 11C2 11C9
INPUT57-64 to
MATRIX5-8 PRE/POST
MATRIX5 SEND 11CA 11D1
MATRIX6 SEND 11D2 11D9
MATRIX7 SEND 11DA 11E1
MATRIX8 SEND 11E2 11E9
Paramètre
Depuis (HEX) Vers (HEX)
INPUT57-64 EQ LOW TYPE 11EA 11F1
HIGH TYPE 11F2 11F9
INPUT57-64 HPF FREQ 11FA 1201
INPUT57-64 to MIX1/2-
7/8 PAN
MIX1/2 1202 1209
MIX3/4 120A 1211
MIX5/6 1212 1219
MIX7/8 121A 1221
INPUT57-64 to
MATRIX5/6, 7/8 PAN
MATRIX5/6 1222 1229
MATRIX7/8 122A 1231
INPUT57-64 to STEREO ON 1232 1239
INPUT57-64 RECALL
SAFE ON 123A 1241
INPUT57-64 to MONO ON 1242 1249
INPUT49-64
DYNAMICS1
RATIO 124A 1259
KNEE/WIDTH 125A 1269
GAIN 126A 1279
INPUT49-64
DYNAMICS2
reserved 127A 1289
FILTER FREQ 128A 1299
INPUT65-72, STIN5-8
RECALL SAFE ON 129A 12A9
EQ INPUT, MIX1-20,
MATRIX, STEREO LR
ON 1304 1381
LOW Q 1382 13FF
LOW FREQ 1400 147D
LOW GAIN 147E 14FB
LOW MID Q 14FC 1579
LOW MID FREQ 157A 15F7
LOW MID GAIN 15F8 1675
HIGH MID Q 1676 16F3
HIGH MID FREQ 16F4 1771
HIGH MID GAIN 1772 17EF
HIGH Q 17F0 186D
HIGH FREQ 186E 18EB
HIGH GAIN 18EC 1969
ATT 196A 19C1
HPF ON 19E8 1A65
LPF ON 1A66 1AE3
INPUT DYNAMICS1
ON 1AE4 1B3B
ATTACK 1B44 1B9B
THRESHOLD 1BA4 1BFB
RANGE 1C04 1C5B
HOLD 1C64 1CBB
DECAY/RELEASE 1CC4 1D1B
INPUT DYNAMICS2 ON 1D24 1DA1
MIX1-20, MATRIX,
STEREO LR DYNAMICS1
ATTACK 1DA2 1E1F
THRESHOLD 1E20 1E9D
RELEASE 1E9E 1F1B
RATIO 1F1C 1F99
GAIN 1F9A 2017
KNEE/WIDTH 2018 2095
PAN/BALANCE INPUT 2096 20ED
Paramètre
Depuis (HEX) Vers (HEX)

Annexes
Manuel de référence
251
INPUT to MIX9/10-15/16
PAN
MIX9/10 20F6 214D
MIX11/12 2156 21AD
MIX13/14 21B6 220D
MIX15/16 2216 226D
INPUT to MATRIX1/2,
3/4 PAN
MATRIX1/2 2276 22CD
MATRIX3/4 22D6 232D
MIX1-20, STEREO LR to
MATRIX PAN
MATRIX1/2 2336 234B
MATRIX3/4 234C 2361
MATRIX5/6 2362 2377
MATRIX7/8 2378 238D
MIX1-8 to STEREO PAN MIX TO ST 238E 2395
BALANCE MIX1-20, MATRIX,
STEREO LR 2396 23B3
MIX, STEREO LR, MONO
to MATRIX PRE/POST
MATRIX1 SEND 23B4 23CE
MATRIX2 SEND 23D0 23EA
MATRIX3 SEND 23EC 2406
MATRIX4 SEND 2408 2422
MATRIX5 SEND 2424 243E
MATRIX6 SEND 2440 245A
MATRIX7 SEND 245C 2476
MATRIX8 SEND 2478 2492
MIX21-24, MONO to
MATRIX ON
MATRIX1 SEND 2494 2498
MATRIX2 SEND 249A 249E
MATRIX3 SEND 24A0 24A4
MATRIX4 SEND 24A6 24AA
MATRIX5 SEND 24AC 24B0
MATRIX6 SEND 24B2 24B6
MATRIX7 SEND 24B8 24BC
MATRIX8 SEND 24BE 24C2
INPUT65-72, STIN5-8 to
MIX1-8 LEVEL
MIX1 SEND 24C4 24D3
MIX2 SEND 24D4 24E3
MIX3 SEND 24E4 24F3
MIX4 SEND 24F4 2503
MIX5 SEND 2504 2513
MIX6 SEND 2514 2523
MIX7 SEND 2524 2533
MIX8 SEND 2534 2543
INPUT65-72, STIN5-8 to
MIX1-8 ON
MIX1 SEND 2544 2553
MIX2 SEND 2554 2563
MIX3 SEND 2564 2573
MIX4 SEND 2574 2583
MIX5 SEND 2584 2593
MIX6 SEND 2594 25A3
MIX7 SEND 25A4 25B3
MIX8 SEND 25B4 25C3
Paramètre
Depuis (HEX) Vers (HEX)
INPUT65-72, STIN5-8 to
MIX1-8 PRE/POST
MIX1 SEND 25C4 25D3
MIX2 SEND 25D4 25E3
MIX3 SEND 25E4 25F3
MIX4 SEND 25F4 2603
MIX5 SEND 2604 2613
MIX6 SEND 2614 2623
MIX7 SEND 2624 2633
MIX8 SEND 2634 2643
INPUT65-72, STIN5-8 to
MIX1/2-7/8 PAN
MIX1/2 2644 2653
MIX3/4 2654 2663
MIX5/6 2664 2673
MIX7/8 2674 2683
EFFECT RACK1-8
BYPASS 26B4 26BB
MIX BALANCE 26BC 26C3
PARAM1 26C4 26CB
PARAM2 26CC 26D3
PARAM3 26D4 26DB
PARAM4 26DC 26E3
PARAM5 26E4 26EB
PARAM6 26EC 26F3
PARAM7 26F4 26FB
PARAM8 26FC 2703
PARAM9 2704 270B
PARAM10 270C 2713
PARAM11 2714 271B
PARAM12 271C 2723
PARAM13 2724 272B
PARAM14 272C 2733
PARAM15 2734 273B
PARAM16 273C 2743
PARAM17 2744 274B
PARAM18 274C 2753
PARAM19 2754 275B
PARAM20 275C 2763
PARAM21 2764 276B
PARAM22 276C 2773
PARAM23 2774 277B
PARAM24 277C 2783
PARAM25 2784 278B
PARAM26 278C 2793
PARAM27 2794 279B
PARAM28 279C 27A3
PARAM29 27A4 27AB
PARAM30 27AC 27B3
PARAM31 27B4 27BB
PARAM32 27BC 27C3
Paramètre
Depuis (HEX) Vers (HEX)
GEQ RACK1A-3B
ON 27C4 27C9
GAIN1 27CA 27CF
GAIN2 27D0 27D5
GAIN3 27D6 27DB
GAIN4 27DC 27E1
GAIN5 27E2 27E7
GAIN6 27E8 27ED
GAIN7 27EE 27F3
GAIN8 27F4 27F9
GAIN9 27FA 27FF
GAIN10 2800 2805
GAIN11 2806 280B
GAIN12 280C 2811
GAIN13 2812 2817
GAIN14 2818 281D
GAIN15 281E 2823
GAIN16 2824 2829
GAIN17 282A 282F
GAIN18 2830 2835
GAIN19 2836 283B
GAIN20 283C 2841
GAIN21 2842 2847
GAIN22 2848 284D
GAIN23 284E 2853
GAIN24 2854 2859
GAIN25 285A 285F
GAIN26 2860 2865
GAIN27 2866 286B
GAIN28 286C 2871
GAIN29 2872 2877
GAIN30 2878 287D
GAIN31 287E 2883
FADER MIX21-24, MONO 28E4 28E8
INPUT1-56, STIN1-4 to
MIX1-8 LEVEL
MIX1 SEND 28EA 2929
MIX2 SEND 292A 2969
MIX3 SEND 296A 29A9
MIX4 SEND 29AA 29E9
MIX5 SEND 29EA 2A29
MIX6 SEND 2A2A 2A69
MIX7 SEND 2A6A 2AA9
MIX8 SEND 2AAA 2AE9
INPUT1-56, STIN1-4 to
MATRIX5-8 LEVEL
MATRIX5 SEND 2AEA 2B29
MATRIX6 SEND 2B2A 2B69
MATRIX7 SEND 2B6A 2BA9
MATRIX8 SEND 2BAA 2BE9
Paramètre
Depuis (HEX) Vers (HEX)

Annexes
Manuel de référence
252
MIX21-24, MONO to
MATRIX LEVEL
MATRIX1 SEND 2BEA 2BEE
MATRIX2 SEND 2BF0 2BF4
MATRIX3 SEND 2BF6 2BFA
MATRIX4 SEND 2BFC 2C00
MATRIX5 SEND 2C02 2C06
MATRIX6 SEND 2C08 2C0C
MATRIX7 SEND 2C0E 2C12
MATRIX8 SEND 2C14 2C18
ON MIX21-24, MONO 2C2A 2C2E
INPUT1-56, STIN1-4 to
MIX1-8 ON
MIX1 SEND 2C30 2C6F
MIX2 SEND 2C70 2CAF
MIX3 SEND 2CB0 2CEF
MIX4 SEND 2CF0 2D2F
MIX5 SEND 2D30 2D6F
MIX6 SEND 2D70 2DAF
MIX7 SEND 2DB0 2DEF
MIX8 SEND 2DF0 2E2F
INPUT1-56, STIN1-4 to
MATRIX5-8 ON
MATRIX5 SEND 2E30 2E6F
MATRIX6 SEND 2E70 2EAF
MATRIX7 SEND 2EB0 2EEF
MATRIX8 SEND 2EF0 2F2F
MIX9-24 to STEREO ON MIX TO ST 2F36 2F45
INSERT MIX21-24, MONO 2F46 2F4A
INPUT1-56, STIN1-4 to
MIX1-8 PRE/POST
MIX1 SEND 2F4C 2F8B
MIX2 SEND 2F8C 2FCB
MIX3 SEND 2FCC 300B
MIX4 SEND 300C 304B
MIX5 SEND 304C 308B
MIX6 SEND 308C 30CB
MIX7 SEND 30CC 310B
MIX8 SEND 310C 314B
INPUT1-56, STIN1-4 to
MATRIX5-8 PRE/POST
MATRIX5 SEND 314C 318B
MATRIX6 SEND 318C 31CB
MATRIX7 SEND 31CC 320B
MATRIX8 SEND 320C 324B
DCA13-16 ON 324C 324F
FADER 3252 3255
BALANCE MIX21-24 (,MONO) 3258 325C
Paramètre
Depuis (HEX) Vers (HEX)
MIX21-24, MONO EQ
ON 325E 3262
LOW Q 3264 3268
LOW FREQ 326A 326E
LOW GAIN 3270 3274
LOW MID Q 3276 327A
LOW MID FREQ 327C 3280
LOW MID GAIN 3282 3286
HIGH MID Q 3288 328C
HIGH MID FREQ 328E 3292
HIGH MID GAIN 3294 3298
HIGH Q 329A 329E
HIGH FREQ 32A0 32A4
HIGH GAIN 32A6 32AA
HPF ON 32AC 32B0
LPF ON 32B2 32B6
INPUT1-56, STIN1-4 EQ LOW TYPE 3440 347F
HIGH TYPE 3480 34BF
MIX, MATRIX, STEREO
LR, MONO EQ
LOW TYPE 34C0 34E2
HIGH TYPE 34E4 3506
INPUT65-72, STIN5-8 EQ LOW TYPE 3508 3517
HIGH TYPE 3518 3527
INPUT65-72, STIN5-8
HPF FREQ 3528 3537
DIRECT OUT INPUT65-
72 ON 3538 353F
INPUT65-72, STIN5-8 to
MATRIX5-8 LEVEL
MATRIX5 SEND 3540 354F
MATRIX6 SEND 3550 355F
MATRIX7 SEND 3560 356F
MATRIX8 SEND 3570 357F
INPUT65-72, STIN5-8 to
MATRIX5-8 ON
MATRIX5 SEND 3580 358F
MATRIX6 SEND 3590 359F
MATRIX7 SEND 35A0 35AF
MATRIX8 SEND 35B0 35BF
INPUT65-72, STIN5-8 to
MATRIX5-8 PRE/POST
MATRIX5 SEND 35C0 35CF
MATRIX6 SEND 35D0 35DF
MATRIX7 SEND 35E0 35EF
MATRIX8 SEND 35F0 35FF
INPUT65-72, STIN5-8 to
MATRIX5/6, 7/8 PAN
MATRIX5/6 3600 360F
MATRIX7/8 3610 361F
INPUT1-56, STIN1-4 HPF FREQ 3640 367F
MIX21-24, MONO
DYNAMICS1
ON 3680 3684
ATTACK 3686 368A
THRESHOLD 368C 3690
RELEASE 3692 3696
RATIO 3698 369C
GAIN 369E 36A2
KNEE/WIDTH 36A4 36A8
INPUT1-56, STIN1-4 to
MIX1/2-7/8 PAN
MIX1/2 36AA 36E9
MIX3/4 36EA 3729
MIX5/6 372A 3769
MIX7/8 376A 37A9
Paramètre
Depuis (HEX) Vers (HEX)
INPUT1-56, STIN1-4 to
MATRIX5/6, 7/8 PAN
MATRIX5/6 37AA 37E9
MATRIX7/8 37EA 3829
MIX21-24, MONO to
MATRIX1/2-7/8 PAN
MATRIX1/2 382A 382E
MATRIX3/4 3830 3834
MATRIX5/6 3836 383A
MATRIX7/8 383C 3840
MIX9-24 to STEREO PAN MIX TO ST 3842 3851
GEQ RACK4A-6B
ON 3852 3857
GAIN1 3858 385D
GAIN2 385E 3863
GAIN3 3864 3869
GAIN4 386A 386F
GAIN5 3870 3875
GAIN6 3876 387B
GAIN7 387C 3881
GAIN8 3882 3887
GAIN9 3888 388D
GAIN10 388E 3893
GAIN11 3894 3899
GAIN12 389A 389F
GAIN13 38A0 38A5
GAIN14 38A6 38AB
GAIN15 38AC 38B1
GAIN16 38B2 38B7
GAIN17 38B8 38BD
GAIN18 38BE 38C3
GAIN19 38C4 38C9
GAIN20 38CA 38CF
GAIN21 38D0 38D5
GAIN22 38D6 38DB
GAIN23 38DC 38E1
GAIN24 38E2 38E7
GAIN25 38E8 38ED
GAIN26 38EE 38F3
GAIN27 38F4 38F9
GAIN28 38FA 38FF
GAIN29 3900 3905
GAIN30 3906 390B
GAIN31 390C 3911
LCR INPUT1-64, STIN1-4,
MIX1-16
ON 3912 3969
CSR 396A 39C1
DIRECT OUT INPUT1-64 ON 39C2 3A01
INPUT1-56, STIN1-4 TO
STEREO ON 3A02 3A41
DCA1-12 ON 3A42 3A4D
FADER 3A4E 3A59
MUTE MASTER ON 3A5A 3A61
RECALL SAFE ON 3A66 3B05
Paramètre
Depuis (HEX) Vers (HEX)

Annexes
Manuel de référence
253
HA
EXTERNAL GAIN1 3B06 3B0B
INPUT GAIN 1 3B0F 3B15
EXTERNAL GAIN2 3B16 3B1B
INPUT GAIN 2 3B1F 3B25
EXTERNAL GAIN3 3B26 3B2B
INPUT GAIN 3 3B2F 3B35
EXTERNAL GAIN4 3B36 3B3B
INPUT GAIN 4 3B3F 3B45
EXTERNAL GAIN5 3B46 3B4B
INPUT GAIN 5 3B4F 3B55
EXTERNAL GAIN6 3B56 3B5B
INPUT GAIN 6 3B5F 3B65
EXTERNAL GAIN7 3B66 3B6B
INPUT GAIN 7 3B6F 3B75
EXTERNAL GAIN8 3B76 3B7B
INPUT GAIN 8 3B7F 3B85
EXTERNAL +48V 1 3B86 3B8B
INPUT +48V 1 3B8F 3B95
EXTERNAL +48V 2 3B96 3B9B
INPUT +48V 2 3B9F 3BA5
EXTERNAL +48V 3 3BA6 3BAB
INPUT +48V 3 3BAF 3BB5
EXTERNAL +48V 4 3BB6 3BBB
INPUT +48V 4 3BBF 3BC5
EXTERNAL +48V 5 3BC6 3BCB
INPUT +48V 5 3BCF 3BD5
EXTERNAL +48V 6 3BD6 3BDB
INPUT +48V 6 3BDF 3BE5
EXTERNAL +48V 7 3BE6 3BEB
INPUT +48V 7 3BEF 3BF5
EXTERNAL +48V 8 3BF6 3BFB
INPUT +48V 8 3BFF 3C05
EXTERNAL HPF1 3C06 3C0B
INPUT HPF1 3C0F 3C15
EXTERNAL HPF2 3C16 3C1B
INPUT HPF2 3C1F 3C25
EXTERNAL HPF3 3C26 3C2B
INPUT HPF3 3C2F 3C35
EXTERNAL HPF4 3C36 3C3B
INPUT HPF4 3C3F 3C45
EXTERNAL HPF5 3C46 3C4B
INPUT HPF5 3C4F 3C55
EXTERNAL HPF6 3C56 3C5B
INPUT HPF6 3C5F 3C65
EXTERNAL HPF7 3C66 3C6B
INPUT HPF7 3C6F 3C75
EXTERNAL HPF8 3C76 3C7B
INPUT HPF8 3C7F 3C85
INPUT1-56, STIN1-4 TO
MONO ON 3C86 3CC5
MIX1-16 TO MONO ON 3CC6 3CD5
Paramètre
Depuis (HEX) Vers (HEX)
SLOT OUT DELAY
ON 3CD6 3D05
TIME HIGH 3D06 3D35
TIME LOW 3D36 3D65
OMNI OUT DELAY
ON 3D66 3D6D
TIME HIGH 3D76 3D7D
TIME LOW 3D86 3D8D
DIGITAL OUT DELAY
ON 3D96 3D97
TIME HIGH 3D98 3D99
TIME LOW 3D9A 3D9B
INPUT1-48, STIN1-4
DYNAMICS1
RATIO 3D9C 3DD3
KNEE/WIDTH 3DD4 3E0B
GAIN 3E0C 3E43
INPUT1-48, STIN1-4
DYNAMICS2
reserved 3E44 3E7B
FILTER FREQ 3E7C 3EB3
GEQ RACK7A-8B
ON 3EB4 3EB7
GAIN1 3EB8 3EBB
GAIN2 3EBC 3EBF
GAIN3 3EC0 3EC3
GAIN4 3EC4 3EC7
GAIN5 3EC8 3ECB
GAIN6 3ECC 3ECF
GAIN7 3ED0 3ED3
GAIN8 3ED4 3ED7
GAIN9 3ED8 3EDB
GAIN10 3EDC 3EDF
GAIN11 3EE0 3EE3
GAIN12 3EE4 3EE7
GAIN13 3EE8 3EEB
GAIN14 3EEC 3EEF
GAIN15 3EF0 3EF3
GAIN16 3EF4 3EF7
GAIN17 3EF8 3EFB
GAIN18 3EFC 3EFF
GAIN19 3F00 3F03
GAIN20 3F04 3F07
GAIN21 3F08 3F0B
GAIN22 3F0C 3F0F
GAIN23 3F10 3F13
GAIN24 3F14 3F17
GAIN25 3F18 3F1B
GAIN26 3F1C 3F1F
GAIN27 3F20 3F23
GAIN28 3F24 3F27
GAIN29 3F28 3F2B
GAIN30 3F2C 3F2F
GAIN31 3F30 3F33
Paramètre
Depuis (HEX) Vers (HEX)
MIX, MATRIX, STEREO
LR, MONO EQ ATT 3F34 3F56
INPUT65-72, STIN5-8 TO
STEREO ON 3F58 3F67
INPUT65-72, STIN5-8,
MIX17-24 TO MONO ON 3F68 3F7F
LCR IN65-72, STIN5-8,
MIX17-24
ON 3F80 3F97
CSR 3F98 3FAF
INPUT65-72, STIN5-8
DYNAMICS1
RATIO 3FB0 3FBF
KNEE/WIDTH 3FC0 3FCF
GAIN 3FD0 3FDF
INPUT65-72, STIN5-8
DYNAMICS2
reserved 3FE0 3FEF
FILTER FREQ 3FF0 3FFF
Paramètre
Depuis (HEX) Vers (HEX)

Annexes
Manuel de référence
254
Application de l'opération aux paramètres de mixage
Ce tableau indique les réglages qui affectent le comportement des paramètres du canal d'entrée et du canal de sortie.
Il indique aussi s'il est possible de lier ces paramètres en stéréo et si ceux-ci présentent une pertinence quelconque par rapport aux réglages RECALL SAFE, GLOBAL PASTE et USER LEVEL ou une bibliothèque de canaux.
■Canaux d'entrée
Paramètre Stéréo*1 CHANNEL LINK RECALL SAFE, FOCUS RECALL, GLOBAL PASTE*8
USER LEVEL Channel
Library
ALL Touche de sélection de paramètre
HA
Gain O*10 HA*10 O HA, GLOBAL HA HA O
Gain Compensation O HA O HA, GLOBAL HA HA O
+48V O HA, GLOBAL HA HA O
Phase O HA, GLOBAL HA HA O
Digital Gain O*10 DIGITAL GAIN*10 O DIGITAL GAIN HA O
Name, Icon, Color O INPUT NAME, GLOBAL INPUT NAME INPUT NAME O
Input Patch O INPUT PATCH, GLOBAL INPUT PATCH INPUT PATCH
Insert
Out Patch O INPUT INSERT PATCH, GLOBAL INPUT PATCH INPUT PATCH
In Patch O INPUT INSERT PATCH, GLOBAL INPUT PATCH INPUT PATCH
+48V, Gain, Gain Compensation INPUT INSERT PATCH, GLOBAL HA HA
On INPUT INSERT O INPUT INSERT INPUT PROCESSING O
Point INPUT INSERT O INPUT INSERT INPUT PROCESSING O
Direct Out
Out Patch O INPUT DIRECT OUT, GLOBAL INPUT PATCH INPUT PATCH
On, Level DIRECT OUT O INPUT DIRECT OUT INPUT PROCESSING O
Point DIRECT OUT O INPUT DIRECT OUT INPUT PROCESSING O
HPF O INPUT HPF O INPUT HPF INPUT PROCESSING O
Att O INPUT EQ O INPUT EQ INPUT PROCESSING O
EQ O INPUT EQ O INPUT EQ INPUT PROCESSING O
Dynamics1
Key-In Source O INPUT DYNA1 INPUT PROCESSING
Key-In Filter O INPUT DYNAMICS1 O INPUT DYNA1 INPUT PROCESSING O
Others O INPUT DYNAMICS1 O INPUT DYNA1 INPUT PROCESSING O
Dynamics2 Key-In Source O INPUT DYNA2 INPUT PROCESSING
Others O INPUT DYNAMICS2 O INPUT DYNA2 INPUT PROCESSING O
To Mix
On O INPUT MIX ON*2 OINPUT MIX ON*7 INPUT FADER/ON*4 O
Level O INPUT MIX SEND*2 OINPUT MIX SEND*7 INPUT FADER/ON*4 O
Pan/Balance O*11 OINPUT MIX SEND*7 INPUT FADER/ON*4 O
Pre/Post O INPUT MIX SEND*2 OINPUT MIX SEND*7 INPUT PROCESSING*4 O
To Matrix
On O INPUT MATRIX ON*3 OINPUT MATRIX ON*7 INPUT FADER/ON*4 O
Level O INPUT MATRIX SEND*3 OINPUT MATRIX SEND*7 INPUT FADER/ON*4 O
Pan/Balance O*11 OINPUT MATRIX SEND*7 INPUT FADER/ON*4 O
Pre/Post O INPUT MATRIX SEND*3 OINPUT MATRIX SEND*7 INPUT PROCESSING*4 O
DELAY ms O*10 INPUT DELAY*10 O INPUT DELAY INPUT PROCESSING O
ON O INPUT DELAY O INPUT DELAY INPUT PROCESSING O
To Stereo O TO STEREO O INPUT TO ST INPUT PROCESSING O
To Mono O TO STEREO O INPUT TO MONO INPUT PROCESSING O

Annexes
Manuel de référence
255
*1 Ces paramètres peuvent être liés entre les canaux L et R des canaux ST IN 1–8.
*2 S'applique aux paramètres pour lesquels le réglage Send Parameter (Paramètre d'envoi) des différents canaux MIX 1–24 ainsi que l'élément du tableau sont activés.
*3 S'applique aux paramètres pour lesquels le réglage Send Parameter des canaux différents MATRIX 1–8 ainsi que l'élément du tableau sont activés.
*4 Ces paramètres sont disponibles uniquement lorsque les paramètres « FADER/ON » ou « PROCESSING » du canal source de l'envoi ont été spécifiés sur ON.
Le cas échéant, le paramètre « WITH SEND » du canal de destination de l'envoi doit également être réglé sur ON.
*5 S'applique aux paramètres qui fonctionnent uniquement lorsque le réglage ALL est sélectionné.
*6 S'applique uniquement aux opérations d'activation/désactivation.
*7 Valable lorsque le réglage est affecté au canal source de l'envoi ou au canal destination de l'envoi.
*8 Les réglages marqués GLOBAL dans ce tableau s'appliquent à tous les canaux ; il s'agit des réglages GLOBAL RECALL SAFE, FOCUS PARAMETER et GLOBAL PASTE for PATCH/NAME.
*9 S'applique à ALL uniquement lors de l'utilisation de GLOBAL PASTE, et exclusivement pour la fonction ON/OFF.
*10 Opère différemment
*11 Balance uniquement
Pan/balance O*11 O INPUT TO ST INPUT FADER/ON O
Pan Mode O O*5 INPUT PROCESSING O
LCR
On O TO STEREO O *5 INPUT PROCESSING O
CSR O TO STEREO O *5 INPUT PROCESSING O
Mode O TO STEREO O *5 INPUT PROCESSING O
On O INPUT CH ON O INPUT CH ON INPUT FADER/ON O
Fader O*10 INPUT FADER*10 O INPUT FADER INPUT FADER/ON O
Mute Assign O INPUT MUTE O *5 MUTE GROUP ASSIGN O
DCA Assign O INPUT DCA O *5 DCA GROUP ASSIGN O
Fade Time, On O*6 O*9 STORE O*6
Channel Link O GLOBAL CH LINK
Cue O
Key In Cue
Mute Safe O
Recall Safe, Focus Recall, Global Paste O
Paramètre Stéréo*1 CHANNEL LINK RECALL SAFE, FOCUS RECALL, GLOBAL PASTE*8
USER LEVEL Channel
Library
ALL Touche de sélection de paramètre

Annexes
Manuel de référence
256
■Canaux MIX
*4 Ces paramètres sont disponibles uniquement lorsque les paramètres « FADER/ON » (Fader/Activation) ou « PROCESSING » (Traitement) du canal source de l'envoi ont été spécifiés sur ON.
Le cas échéant, le paramètre « WITH SEND » (Avec envoi) du canal de destination de l'envoi doit également être réglé sur ON.
*5 S'applique aux paramètres qui fonctionnent uniquement lorsque le réglage ALL est sélectionné.
*6 S'applique uniquement aux opérations d'activation/désactivation.
*7 Valable lorsque le réglage est défini pour le canal source de l'envoi ou le canal destination de l'envoi.
*8 Les réglages marqués GLOBAL dans ce tableau s'appliquent à tous les canaux ; il s'agit de GLOBAL RECALL SAFE, FOCUS PARAMETER et GLOBAL PASTE for PATCH/ NAME.
*9 S'applique à ALL uniquement lors de l'utilisation de GLOBAL PASTE, et exclusivement pour la fonction ON/OFF.
*11 Balance uniquement
*12 Pour GLOBAL PASTE, les réglages MIX, MATRIX, STEREO et MONO des différents canaux sont collectivement définis comme étant la sortie OUTPUT.
*13 Liaison uniquement pour MATRIX stéréo
Paramètre Liaison en
paire stéréo
RECALL SAFE, FOCUS RECALL, GLOBAL PASTE *8, *12 USER LEVEL Channel
Library
ALL Touche de sélection de paramètre
Name, Icon, Color O MIX NAME, GLOBAL OUTPUT NAME OUTPUT NAME O
Output Patch O MIX OUTPUT PATCH, GLOBAL OUTPUT PATCH OUTPUT PATCH
Insert
Out Patch O MIX INSERT PATCH, GLOBAL OUTPUT PATCH OUTPUT PATCH
In Patch O MIX INSERT PATCH, GLOBAL OUTPUT PATCH OUTPUT PATCH
+48V, Gain, Gain Compensation O MIX INSERT PATCH, GLOBAL HA MIX PROCESSING
On O O MIX INSERT MIX PROCESSING O
Point O O MIX INSERT MIX PROCESSING O
Att O O MIX EQ MIX PROCESSING O
EQ O O MIX EQ MIX PROCESSING O
Dynamics1 Key-In Source O MIX DYNA1 MIX PROCESSING
Others O O MIX DYNA1 MIX PROCESSING O
To Matrix
On O O MIX MATRIX ON*7 MIX FADER/ON*4 O
Level O*13 OMIX MATRIX SEND*7 MIX FADER/ON*4 O
Pan/Balance O O MIX MATRIX SEND*7 MIX FADER/ON*4 O
Pre/Post O O MIX MATRIX SEND*7 MIX PROCESSING*4 O
To Stereo O O MIX TO ST MIX PROCESSING O
To Mono O O MIX MONO MIX PROCESSING O
Pan/Balance O*11 O MIX TO ST, TO ST/BAL (GLOBAL PASTE ONLY) MIX FADER/ON O
LCR
On O O *5 MIX PROCESSING O
CSR O O *5 MIX PROCESSING O
Mode O O *5 MIX PROCESSING O
On O O MIX CH ON MIX FADER/ON O
Fader O O MIX FADER MIX FADER/ON O
From Input
On O WITH MIX SEND, WITH SEND FROM SOURCE CHs WITH MIX SEND*4
Level O WITH MIX SEND, WITH SEND FROM SOURCE CHs WITH MIX SEND*4
Pan/Balance O*11 WITH MIX SEND, WITH SEND FROM SOURCE CHs WITH MIX SEND*4
Pre/Post O WITH MIX SEND, WITH SEND FROM SOURCE CHs WITH MIX SEND*4
Mute Assign O O *5 MUTE GROUP ASSIGN O
Fade Time, On O*6 O*9 STORE O*6
Cue O
Mute Safe O
Recall Safe, Focus Recall, Global Paste O

Annexes
Manuel de référence
257
■Canaux MATRIX
*4 Ces paramètres sont disponibles uniquement lorsque les paramètres « FADER/ON » ou « PROCESSING » du canal source de l'envoi ont été spécifiés sur ON.
Le cas échéant, le paramètre « WITH SEND » du canal de destination de l'envoi doit également être réglé sur ON.
*5 S'applique aux paramètres qui fonctionnent uniquement lorsque le réglage ALL est sélectionné.
*6 S'applique uniquement aux opérations d'activation/désactivation
*7 Ceci est valable lorsque le réglage est défini pour le canal source de l'envoi ou le canal de destination de l'envoi.
*8 Les réglages marqués GLOBAL dans ce tableau s'appliquent à tous les canaux ; il s'agit de GLOBAL RECALL SAFE, FOCUS PARAMETER et GLOBAL PASTE for PATCH/ NAME.
*9 S'applique à ALL uniquement lors de l'utilisation de GLOBAL PASTE, et exclusivement pour la fonction ON/OFF.
*11 Balance uniquement
*12 Pour GLOBAL PASTE, les réglages MIX, MATRIX, STEREO et MONO des différents canaux sont collectivement définis comme étant la sortie OUTPUT.
Paramètre Liaison en
paire stéréo
RECALL SAFE, FOCUS RECALL, GLOBAL PASTE *8, *12 USER LEVEL Channel
Library
ALL Touche de sélection de paramètre
Name, Icon, Color O MATRIX NAME,GLOBAL OUTPUT NAME OUTPUT NAME O
Output Patch O MATRIX OUTPUT PATCH, GLOBAL OUTPUT PATCH OUTPUT PATCH
Insert
Out Patch O MATRIX INSERT PATCH, GLOBAL OUTPUT PATCH OUTPUT PATCH
In Patch O MATRIX INSERT PATCH, GLOBAL OUTPUT PATCH OUTPUT PATCH
+48V, Gain, Gain Compensation O MATRIX INSERT PATCH, GLOBAL HA MATRIX PROCESSING
On O O MATRIX INSERT MATRIX PROCESSING O
Point O O MATRIX INSERT MATRIX PROCESSING O
Att O O MATRIX EQ MATRIX PROCESSING O
EQ O O MATRIX EQ MATRIX PROCESSING O
Dynamics1 Key-In Source O MATRIX DYNA1 MATRIX PROCESSING
Others O O MATRIX DYNA1 MATRIX PROCESSING O
Balance O O MATRIX BAL, TO ST/BAL (GLOBAL PASTE ONLY) MATRIX FADER/ON O
On O O MATRIX CH ON MATRIX FADER/ON O
Fader O O MATRIX FADER MATRIX FADER/ON O
From Input
From Mix
From Stereo/Mono
On O WITH MATRIX SEND, WITH SEND FROM SOURCE CHs WITH MATRIX SEND*4
Level O WITH MATRIX SEND, WITH SEND FROM SOURCE CHs WITH MATRIX SEND*4
Pan/Balance O*11 WITH MATRIX SEND, WITH SEND FROM SOURCE CHs WITH MATRIX SEND*4
Pre/Post O WITH MATRIX SEND, WITH SEND FROM SOURCE CHs WITH MATRIX SEND*4
Mute Assign O O *5 MUTE GROUP ASSIGN O
Fade Time, On O*6 O*9 STORE O*6
Cue O
Mute Safe O
Recall Safe, Focus Recall, Global Paste O

Annexes
Manuel de référence
258
■Canaux STEREO, MONO
*4 Ces paramètres sont disponibles uniquement lorsque les paramètres « FADER/ON » ou « PROCESSING » du canal source de l'envoi ont été spécifiés sur ON.
Le cas échéant, le paramètre « WITH SEND » du canal de destination de l'envoi doit également être réglé sur ON.
*5 S'applique aux paramètres qui fonctionnent uniquement lorsque le réglage ALL est sélectionné.
*6 S'applique uniquement aux opérations d'activation/désactivation.
*7 Valable lorsque le réglage est défini pour le canal source de l'envoi ou le canal de destination de l'envoi.
*8 Les réglages marqués GLOBAL dans ce tableau s'appliquent à tous les canaux ; il s'agit de GLOBAL RECALL SAFE, FOCUS PARAMETER et GLOBAL PASTE for PATCH/ NAME.
*9 S'applique à ALL uniquement lors de l'utilisation de GLOBAL PASTE, et exclusivement pour la fonction ON/OFF.
*12 Pour GLOBAL PASTE, les réglages MIX, MATRIX, STEREO et MONO de chaque canal seront définis en commun sous la forme de la sortie (OUTPUT).
■DCA
*5 S'applique aux paramètres qui fonctionnent uniquement lorsque le réglage ALL est sélectionné.
*9 S'applique à ALL uniquement lors de l'utilisation de GLOBAL PASTE, et exclusivement pour la fonction ON/OFF.
Paramètre Liaison en
paire stéréo
RECALL SAFE, FOCUS RECALL, GLOBAL PASTE *8, *12 USER LEVEL Channel
Library
ALL Touche de sélection de paramètre
Name, Icon, Color O STEREO, MONO NAME, GLOBAL OUTPUT NAME OUTPUT NAME O
Output Patch O STEREO, MONO OUTPUT PATCH, GLOBAL OUTPUT PATCH OUTPUT PATCH
Insert
Out Patch O STEREO, MONO INSERT PATCH, GLOBAL OUTPUT PATCH OUTPUT PATCH
In Patch O STEREO, MONO INSERT PATCH, GLOBAL OUTPUT PATCH OUTPUT PATCH
+48V, Gain, Gain Compensation STEREO, MONO INSERT PATCH, GLOBAL HA STEREO, MONO PROCESSING
On O O STEREO, MONO INSERT STEREO, MONO PROCESSING O
Point O O STEREO, MONO INSERT STEREO, MONO PROCESSING O
Att O O STEREO, MONO EQ STEREO, MONO PROCESSING O
EQ O O STEREO, MONO EQ STEREO, MONO PROCESSING O
Dynamics1 Key-In Source O STEREO, MONO DYNA1 STEREO, MONO PROCESSING
Others O O STEREO, MONO DYNA1 STEREO, MONO PROCESSING O
To Matrix
On O O STEREO, MONO MATRIX ON*7 STEREO, MONO FADER/ON*4 O
Level O*13 OSTEREO, MONO MATRIX SEND*7 STEREO, MONO FADER/ON*4 O
Pan/Balance O O STEREO, MONO MATRIX SEND*7 STEREO, MONO FADER/ON*4 O
Pre/Post O O STEREO, MONO MATRIX SEND*7 STEREO, MONO PROCESSING*4 O
Balance O O STEREO, MONO BAL, TO ST/BAL (GLOBAL PASTE ONLY) STEREO, MONO FADER/ON O
On O O STEREO, MONO CH ON STEREO, MONO FADER/ON O
Fader O O STEREO, MONO FADER STEREO, MONO FADER/ON O
Mute Assign O O *5 MUTE GROUP ASSIGN O
Fade Time, On O*6 O*9 STORE O*6
Cue O
Mute Safe O
Recall Safe, Focus Recall, Global Paste O
Paramètre RECALL SAFE, FOCUS RECALL, GLOBAL PASTE USER LEVEL
ALL Touche de sélection de paramètre
Name, Icon, Color O *5 DCA MASTER
On O DCA LEVEL/ON DCA MASTER
Fader O DCA LEVEL/ON DCA MASTER
Fade Time, On O *9 STORE
Input DCA Assign DCA GROUP ASSIGN

Annexes
Manuel de référence
259
Fonctions pouvant être affectées à des touches
définies par l'utilisateur
FONCTION PARAMÈTRE 1 PARAMÈTRE 2 Explication
NO ASSIGN — — Pas d'affectation.
ALTERNATE
FUNCTION
LATCH — Active/désactive la fonction ALTERNATE
FUNCTION chaque fois que vous appuyez
sur la touche.
UNLATCH — Sélectionne la fonction ALTERNATE FUNCTION
uniquement lorsque la touche est enfoncée.
BRIGHTNESS BANK CHANGE — Bascule entre les réglages de luminosité stockés
en A et B.
CH ON SPECIFIC CH *4) Modifie l'activation/désactivation du canal.
CH SELECT
INC —Augmente ou diminue le numéro de canal
sélectionné.
DEC
SPECIFIC CH *1) Sélectionne un canal dans la liste 1).
CL EDITOR
CONTROL
MASTER —
Accède à l'écran correspondant de CL Editor.
SENDS ON FADER —
OVERVIEW
CH 1-16 {CL5/CL3/CL1}
CH17-32 {CL5/CL3/CL1}
CH33-48 {CL5/CL3/CL1}
CH49-64 {CL5/CL3}
CH65-72 {CL5}
ST IN
MIX1-16
MIX17-24
MATRIX
STEREO/MONO
DCA
CUSTOM FADER BANK
A1 {CL5/CL3/CL1}
A2 {CL5/CL3}
A3 {CL3}
B1 {CL5/CL3/CL1}
B2 {CL3/CL1}
B3 {CL1}
B4 {CL1}
C1 {CL5}
C2 {CL5}
C3 {CL5}
C4 {CL5}
C5 {CL5}
C6 {CL5}
SELECTED CHANNEL —
CL EDITOR
CONTROL
LIBRARY
DYNAMICS LIBRARY
Accède à l'écran correspondant de CL Editor.
INPUT EQ LIBRARY
OUTPUT EQ LIBRARY
EFFECT LIBRARY
GEQ LIBRARY
INPUT CH LIBRARY
OUTPUT EQ LIBRARY
PREMIUM RACK
LIBRARY
Portico5033 LIBRARY
Portico5043 LIBRARY
U76 LIBRARY
Opt-2A LIBRARY
EQ-1A LIBRARY
DynamicEQ LIBRARY
PATCH EDITOR
INPUT PATCH
OUTPUT PATCH
INPUT INSERT PATCH
OUTPUT INSERT PATCH
DIRECT OUT PATCH
PATCH LIST
RACK EDITOR
RACK
GEQ 1–16
EFFECT 1–8
PREMIUM 1A
PREMIUM 1B
:
PREMIUM 8A
PREMIUM 8B
METER INPUT METER
OUTPUT METER
GROUP/LINK
DCA GROUP
MUTE GROUP
CHANNEL LINK
SCENE
SCENE MEMORY
RECALL SAFE
FADE TIME
FOCUS RECALL
CUE
OUTPUT — Basculement entre activation/désactivation
de Cue
CLEAR CUE
SPECIFIC CH *2) Point de départ (CUE) du canal sélectionné
dans la liste 2).
FONCTION PARAMÈTRE 1 PARAMÈTRE 2 Explication

Annexes
Manuel de référence
260
EFFECT
BYPASS
EFFECT RACK1–8
PREMIUM RACK1A
PREMIUM RACK1B
:
PREMIUM RACK8A
PREMIUM RACK8B
GAIN KNOB
FUNCTION
LATCH — Active/désactive la fonction du bouton GAIN
(ANALOG GAIN/DIGITAL GAIN). S'allume
lorsque DIGITAL GAIN est sélectionné.
UNLATCH —
Affecte la fonction du bouton GAIN (ANALOG
GAIN/DIGITAL GAIN) à DIGITAL GAIN uniquement
lorsque la touche est maintenue enfoncée.
* Néanmoins, si la fonction GAIN KNOB
FUNCTION est activée sur DIGITAL GAIN dans
l'écran PREFERENCE etc., elle restera allumée
jusqu'à la prochaine pression.
GEQ FREQ
BANK
INC —Ajoute ou supprime une bande de fréquences
dans l'écran GEQ EDIT.
DEC
GPI OUT
LATCH
PORT1–PORT5
Active/désactive la fonction GPI OUT. S'allume
lorsque la fonction est activée.
UNLATCH Active GPI OUT uniquement lorsque la touche
est maintenue enfoncée.
HELP — —
Ouvre et ferme la fenêtre contextuelle HELP
(Aide). Le maniement des contrôleurs sur le
panneau (à l'exclusion des faders) ou à l'écran,
tout en maintenant cette touche enfoncée
affiche les informations y afférentes.
HOME
SELECTED CH VIEW — Affiche l'écran SELECTED CHANNEL VIEW.
OVERVIEW — Affiche l'écran OVERVIEW.
TOGGLE — Les écrans SELECTED CHANNEL VIEW et
OVERVIEW s'affichent alternativement à chaque
fois que vous appuyez sur cette touche.
METER PEAK HOLD ON — Active ou désactive la fonction de maintien du
niveau de crête de l'indicateur. S'allume lorsque
la fonction est activée.
MIDI
PROGRAM CHANGE PGM 0–128
Transmet le message MIDI correspondant.
CONTROL CHANGE
CC 1–31, 33–95, 102–119
NOTE ON
NOTE ON C-2 (0)
:
NOTE ON G 8 (127)
FONCTION PARAMÈTRE 1 PARAMÈTRE 2 Explication
MONITOR
MONITOR ON — Active/désactive le paramètre MONITOR.
SELECTED CH ASSIGN —
Tout en appuyant sur cette touche, appuyez
sur la touche SEL d'un canal MIX ou MATRIX
pour activer/désactiver l'affectation. Pendant
ce temps, le voyant DEL de la touche [SEL] sera
allumé si l'affectation est activée ou éteint dans
le cas contraire.
Le réglage d'attribution que vous effectuez en
maintenant cette touche enfoncée sera stocké.
Appuyez sur cette touche à nouveau pour
rappeler le réglage stocké. Les réglages sont
stockés sur différentes touches afin d'accélérer
le changement d'attribution.
SOURCE SELECT
STEREO L/R
Rappelle le signal sélectionné et l'émet sur
le système d'écoute.
MONO(C)
LCR
PB OUT
OMNI1-2
OMNI3-4
OMNI5-6
OMNI7-8
DEFINE
MUTE
MASTER
MUTE GROUP 1
— Active/désactive MUTE GROUP MASTER.:
MUTE GROUP 8
ALL MUTE — Active/désactive tous les réglages
MUTE GROUP MASTER en même temps.
NUENDO
LIVE
TRANSPORT
GO TO PROJECT START
Vous pouvez procéder aux opérations de
transfert dans Nuendo Live.
GO TO PREV MARKER
REWIND
FAST FORWARD
GO TO NEXT MARKER
GO TO PROJECT END
CYCLE
STOP
START
REC
EASY RECORDING
PEAK CLEAR — Effacer les indicateurs de crête dans l'écran
Nuendo Live.
OSCILLATOR
OSCILLATOR ON — Active/désactive l'oscillateur.
SELECTED CH ASSIGN —
Tout en appuyant sur cette touche, appuyez
sur la touche SEL d'un canal pour activer/
désactiver l'affectation. Pendant ce temps,
le voyant [SEL] s'allume si l'affectation est
activée ou s'éteint dans l'autre cas.
DIRECT ASSIGN *1) Affecte l'oscillateur au canal sélectionné
dans la liste 1).
FONCTION PARAMÈTRE 1 PARAMÈTRE 2 Explication

Annexes
Manuel de référence
261
*1) CL5: CH1–CH72, CL3: CH1–CH64, CL1: CH1–CH48, ST IN 1L–ST IN 8R, MIX1–MIX24, MTRX1–MTRX8,
ST L, ST R, MONO(C)
*2) CL5: CH1–CH72, CL3: CH1–CH64, CL1: CH1–CH48, ST IN 1–ST IN 8, MIX1–MIX24, MTRX1–MTRX8,
STEREO, MONO(C)
*3) MIX1–MIX24, MTRX1–MTRX8, ST L, ST R, MONO(C)
*4) CL5: CH1–CH72, CL3: CH1–CH64, CL1: CH1–CH48, ST IN 1–ST IN 8, MIX1–MIX24, MTRX1–MTRX8,
STEREO, MONO(C), DCA1–DCA16
PAGE
CHANGE
BOOKMARK
Mémorise l'écran actuellement sélectionné
(lorsque la touche est maintenue enfoncée
pendant plusieurs secondes) ou affiche le
dernier écran mémorisé (lorsque la touche est
appuyée et relâchée dans un délai de quelques
secondes). Les écrans contextuels peuvent
également être mémorisés. Dans le cas d'un rack,
le numéro de celui-ci est également mémorisé.
BOOKMARK with
«SEL» —Mémorise le réglage BOOKMARK (Signet)
ci-dessus en lui adjoignant l'état SEL.
PREVIOUS PAGE — Affiche la page précédente/suivante.
NEXT PAGE
CLOSE POPUP — Ferme la fenêtre contextuelle affichée.
RECORDER
TRANSPORT
PLAY/PAUSE, STOP,
FF/NEXT,
REW/PREVIOUS, REC Affiche la page précédente/suivante.
AUTO REC
Fonction de raccourci pour STOP → REC →
PLAY. L'enregistrement est initié en une seule
action. Si l'opération est exécutée au cours de
l'enregistrement, le fichier en cours
d'enregistrement sera tout d'abord fermé,
puis l'enregistrement se poursuivra avec un
nouveau fichier.
REC & START Démarrez l'enregistrement immédiatement
sans passer par le mode prêt à enregistrer.
DIRECT PLAY
NO ASSIGN Le fichier audio spécifique est reproduit depuis
le début, une seule fois seulement. Les fichiers
audio à reproduire doivent être sauvegardés
dans le dossier SONGS du dossier YPE. Notez
que vous ne pourrez pas spécifier si un fichier
est sauvegardé dans le répertoire racine ou
dans un autre dossier. Lorsque vous exécutez la
reproduction, le chemin indiqué à l'écran TITLE
LIST devient \YPE\SONGS\.
(TITLE 1)
:
SCENE
INC RECALL — Rappelle la scène correspondant au numéro
existant suivant.
REC RECALL — Rappelle la scène correspondant au précédent
numéro existant.
DIRECT RECALL SCENE #000–#300 Rappelle directement la scène portant
le numéro spécifié.
RECALL UNDO — Exécute RECALL UNDO (Annuler le rappel).
STORE UNDO — Exécute STORE UNDO (Annuler le stockage).
SEND
ENCODER
MODE
MIX1-16/MIX17-24,
MATRIX —
Lorsque les paramètres INPUT ou ST IN sont
sélectionnés, spécifiez la fonction des encodeurs
d'envoi de la section Selected Channel sur
TO MIX1-16/TO MIX17-24, MATRIX.
SENDS ON
FADER
MIX1–MIX24
—
Active et désactive la fonction MIX ON FADER
pour le bus MIX sélectionné.
MTRX1–MTRX8 Active et désactive la fonction MATRIX ON FADER
pour le bus MATRIX sélectionné.
MIX ON FADER Active et désactive la fonction MIX ON FADER.
MATRIX ON FADER
Active et désactive la fonction MATRIX ON FADER.
SENDS ON FADER
Active et désactive la fonction SENDS ON FADER.
FONCTION PARAMÈTRE 1 PARAMÈTRE 2 Explication
SET BY SEL
SET [+48V]
—
Maintenez cette touche enfoncée et appuyez
sur SEL pour l'activer ou la désactiver.
Pendant ce temps, le voyant DEL de la touche
[SEL] s'allume ou s'éteint en conséquence.
Si la touche SET [PRE SEND] est sélectionnée,
le mode « SEND ON FADER » est activé tant
que vous maintenez la touche [SEL] enfoncée.
SET [Ø]
SET [INSERT ON]
SET [DIRECT OUT ON]
SET [PRE SEND]
SET [TO STEREO]
SET [TO MONO]
SET [TO LCR]
SET [GAIN
COMPENSATION]
SET DEFAULT
VALUE ——
Tout en maintenant cette touche enfoncée,
appuyez sur un bouton de la section Selected
Channel ou Centralogic pour réinitialiser la
fonction sur sa valeur par défaut.
SET
NOMINAL
VALUE ——
Si vous maintenez cette touche enfoncée,
appuyez sur la touche [SEL] pour régler le fader
du ce canal correspondant sur le niveau nominal.
TALKBACK
TALKBACK ON
LATCH Active/désactive TALKBACK.
UNLATCH Active TALKBACK lorsque la touche est
maintenue enfoncée.
SELECTED CH ASSIGN —
Tout en maintenant cette touche enfoncée,
appuyez sur la touche SEL d'un canal OUTPUT
pour activer/désactiver l'affectation. Pendant ce
temps, le voyant DEL de la touche [SEL] s'allume si
l'affectation est activée ou s'éteint dans l'autre cas.
Le réglage d'attribution que vous effectuez en
maintenant cette touche enfoncée sera stocké.
Appuyez sur cette touche à nouveau pour
rappeler le réglage stocké. Les réglages sont
stockés sur différentes touches afin d'accélérer
le changement d'attribution.
DIRECT ASSIGN *3) Affecte TALKBACK au canal sélectionné dans
la liste 3).
TAP TEMPO
CURRENT PAGE —
Permet d'utiliser la fonction Tap Tempo dans
l'écran affiché.
EFFECT RACK1–8 —
Permet d'utiliser la fonction Tap Tempo pour l'effet
spécifié.
FONCTION PARAMÈTRE 1 PARAMÈTRE 2 Explication

Annexes
Manuel de référence
262
Fonctions pouvant être affectées à des boutons
définis par l'utilisateur
*2) SELECTED CH, CL5: CH1–CH72, CL3: CH1–CH64, CL1: CH1–CH48, ST IN 1–ST IN 8, MIX1–MIX24,
MTRX1–MTRX8, STEREO, MONO (C)
*3) SELECTED CH, CL5: CH1–CH72, CL3: CH1–CH64, CL1: CH1–CH48, ST IN 1L–ST IN 8R
*4) SELECTED CH, CL5: CH1–CH72, CL3: CH1–CH64, CL1: CH1–CH48, ST IN 1–ST IN 8
*5) SELECTED CH, CL5: CH1–CH72, CL3: CH1–CH64, CL1: CH1–CH48, ST IN 1L–ST IN 8R, MIX1–MIX24
*7) SELECTED CH, CL5: CH1–CH72, CL3: CH1–CH64, CL1: CH1–CH48, ST IN 1L–ST IN 8R, MIX1–MIX24,
ST L, ST R, MONO (C)
*10) # 1–# 6
*11) REMOTE HA # 1–# 8
*12) DANTE 1–DANTE64, OMNI 1–OMNI 8, SLOT1 1–SLOT1 16, SLOT2 1–SLOT2 16, SLOT3 1–SLOT3 16,
DIGITAL OUT L, DIGITAL OUT R
*13) SELECTED CH, MIX1–MIX24, MTRX1–MTRX8, STEREO, MONO (C)
FONCTION PARAMÈTRE 1 PARAMÈTRE 2
NO ASSIGN
BRIGHTNESS
LAMP
PANEL
SCREEN
CH COLOR
NAME
CUE
INPUT PFL TRIM
DCA TRIM
OUTPUT PFL TRIM
CUE LEVEL
DYNAMICS1
THRESHOLD
*2)
RANGE
RATIO
ATTACK
HOLD
DECAY
RELEASE
OUTGAIN
KNEE
WIDTH *13)
DYNAMICS2
THRESHOLD
*4)
RATIO
FREQUENCY
ATTACK
RELEASE
OUTGAIN
KNEE
WIDTH
EQ
ATT
*2)
LOW Q
LOW FREQUENCY
LOW GAIN
LOW MID Q
LOW MID FREQUENCY
LOW MID GAIN
HIGH MID Q
HIGH MID FREQUENCY
HIGH MID GAIN
HIGH Q
HIGH FREQUENCY
HIGH GAIN
EXTERNAL HA GAIN1–GAIN8 *10)
HPF FREQUENCY *4)
I/O DEVICE GAIN1–GAIN32 *11)
INPUT DELAY DELAY TIME *3)
INPUT GAIN ANALOG GAIN *4)
DIGITAL GAIN
MIDI CONTROL CHANGE
CTRL 1–CTRL 31
CTRL 33–CTRL 95
CTRL 102–CTRL 119
MONITOR
DIMMER LEVEL
TALKBACK DIMMER LEVEL
MONITOR DELAY
MONITOR FADER
OSCILLATOR
LEVEL
SINE WAVE FREQUENCY
HPF
LPF
WIDTH
INTERVAL
OUTPUT PORT DELAY TIME *12)
GAIN
TO MIX LEVEL MIX1–MIX24 *3)
TO MATRIX LEVEL MATRIX1–MATRIX8 *7)
TO MIX PAN MIX1/2–MIX23/24 *3)
TO MATRIX PAN MATRIX1/2–MATRIX7/8 *7)
TO ST/MONO PAN/BAL *5)
CSR
TOUCH AND TURN
FONCTION PARAMÈTRE 1 PARAMÈTRE 2

Annexes
Manuel de référence
263
Fonctions pouvant être affectées à des encodeurs
attribuables
*1 Le réglage et l'état des préférences de la fonction ALTERNATE déterminent s'il s'agit d'un gain analogique
ou d'un gain numérique.
*2 La destination d'envoi qui est la cible de Sends On Fader est sélectionnée.
*3 Le réglage des préférences et l'état de la fonction ALTERNATE déterminent si le fait d'appuyer sur
l'encodeur permet de basculer entre les réglages PRE/POST de l'envoi correspondant ou entre les
états d'activation/désactivation de l'envoi.
*4 Le réglage des préférences et l'état de la fonction ALT déterminent si le fait d'appuyer sur l'encodeur
active/désactive le filtre passe-haut.
*5 Le réglage des préférences et l'état de la fonction ALT déterminent si le fait d'appuyer sur l'encodeur
active/désactive DYNAMICS 1.
*6 Le réglage des préférences et l'état de la fonction ALT déterminent si le fait d'appuyer sur l'encodeur
active/désactive DYNAMICS 2.
PAN GAIN ASSIGN FONCTION PARAMÈTRE 1 PARAMÈTRE 2
O PAN/BALANCE PAN
BAL
O ANALOG GAIN A.GAIN *1
O DIGITAL GAIN D.GAIN *1
O SELECTED SEND MIX1-MTRX8
Depends on status *2
OMIX1 SEND MIX1 *3
OMIX2 SEND MIX2 *3
OMIX3 SEND MIX3 *3
OMIX4 SEND MIX4 *3
OMIX5 SEND MIX5 *3
OMIX6 SEND MIX6 *3
OMIX7 SEND MIX7 *3
OMIX8 SEND MIX8 *3
OMIX9 SEND MIX9 *3
O MIX10 SEND MIX10 *3
O MIX11 SEND MIX11 *3
O MIX12 SEND MIX12 *3
O MIX13 SEND MIX13 *3
O MIX14 SEND MIX14 *3
O MIX15 SEND MIX15 *3
O MIX16 SEND MIX16 *3
O MIX17 SEND MIX17 *3
O MIX18 SEND MIX18 *3
O MIX19 SEND MIX19 *3
O MIX20 SEND MIX20 *3
O MIX21 SEND MIX21 *3
O MIX22 SEND MIX22 *3
O MIX23 SEND MIX23 *3
O MIX24 SEND MIX24 *3
O MATRIX1 SEND MTRX1 *3
O MATRIX2 SEND MTRX2 *3
O MATRIX3 SEND MTRX3 *3
O MATRIX4 SEND MTRX4 *3
O MATRIX5 SEND MTRX5 *3
O MATRIX6 SEND MTRX6 *3
O MATRIX7 SEND MTRX7 *3
O MATRIX8 SEND MTRX8 *3
O HPF FREQUENCY HPF *4
O DYNAMICS1 THRESHOLD THRE1 *5
O DYNAMICS2 THRESHOLD THRE2 *6

Annexes
Manuel de référence
264
Format des données MIDI
Cette section explique le format des données que la série CL
peut comprendre, envoyer et recevoir.
1 CHANNEL MESSAGE
1.1 NOTE OFF (8n)
Reception
These messages are echoed to MIDI OUT if [OTHER COMMAND ECHO] is ON.
They are received if [Rx CH] matches, and used to control effects.
1.2 NOTE ON (9n)
Reception
These messages are echoed to MIDI OUT if [OTHER COMMAND ECHO] is ON.
They are received if [Rx CH] matches, and used to control effects.
1.3 CONTROL CHANGE (Bn)
Two types of CONTROL CHANGE can be transmitted and received; [NRPN] (Non-
Registered Parameter Numbers) and freely-assigned [TABLE] (1CH x 110) messages.
Select either [TABLE] or [NRPN].
Reception
These messages are echoed to MIDI OUT if [CONTROL CHANGE ECHO] is ON.
If [TABLE] is selected, these messages are received when [CONTROL CHANGE Rx] is
ON and [Rx CH] matches, and will control parameters according to the settings of the
[CONTROL CHANGE EVENT LIST]. For the parameters that can be assigned, refer
to “Paramètres pouvant être affectés à des changements de commandes” on page 248.
If [NRPN] is selected, these messages are received when [CONTROL CHANGE Rx] is
ON and the [Rx CH] matches; the four messages NRPN control number (62h, 63h) and
DATA ENTRY control number (06h, 26h) are used to control the specified parameter.
Transmission
If [TABLE] is selected, and if [CONTROL CHANGE Tx] is ON when you operate a
parameter that is assigned in the [CONTROL CHANGE EVENT LIST], these
messages will be transmitted on the [Tx CH] channel. For the parameters that can be
assigned, refer to “Paramètres pouvant être affectés à des changements de commandes”
on page 248.
If [NRPN] is selected, and if [CONTROL CHANGE Tx] is ON when you operate a
specified parameter, the four messages NRPN control number (62h, 63h) and DATA
ENTRY control number (06h, 26h) are transmitted on the [Tx CH] channel. For the
parameters that can be assigned, refer to “Paramètres pouvant être affectés
à des changements de commandes” on page 248.
CONTROL CHANGE messages are not used for transmission to CL Editor because
there is no guarantee that the contents of the assignment tables will match.
(PARAMETER CHANGE messages are always used.)
CONTROL CHANGE numbers 0 and 32 are for selecting banks.
If [TABLE] is selected
Equation for converting a Control Value to parameter data
paramSteps = paramMax – paramMin + 1;
add = paramWidth / paramSteps;
mod = paramWidth – add * paramSteps;
curValue = paramSteps * add + mod / 2;
(1) If the assigned parameter has fewer than 128 steps
paramWidth = 128; rxValue = Control value;
(2) If the assigned parameter has 128 or more but less than 16,384 steps
paramWidth = 16384;
(2-1) When High and Low data is received
rxValue = Control value(High) * 128 + Control value(Low);
(2-2) When only Low data is received
rxValue = (curValue & 16256) + Control value(Low);
(2-3) When only High data is received
rxValue = Control value(High) * 128 + (curValue & 127);
(3) If the assigned parameter has 16,384 or more but less than 2,097,152
steps
paramWidth = 2097152;
(3-1) When High, Middle, and Low data is received
rxValue = Control value(High) * 16384 + Control value(Middle) * 128 + Control value(Low);
(3-2) When only Low data is received
rxValue = (curValue & 2097024) + Control value(Low);
(3-3) When only Middle data is received
rxValue = (curValue & 2080895) + Control value(Middle) * 128;
(3-4) When only High data is received
rxValue = (curValue & 16383) + Control value(High) * 16384;
(3-5) When only Middle and Low data is received
rxValue = (curValue & 2080768) + Control value(Middle) * 128 + Control value(Low);
(3-6) When only High and Low data is received
rxValue = (curValue & 16256) + Control value(High) * 16384 + Control value(Low);
(3-7) When only High and Middle data is received
rxValue = (curValue & 127) + Control value(High) * 16384 + Control value(Middle) * 128;
if ( rxValue > paramWidth)
rxValue = paramWidth;
param = ( rxValue–mod / 2) / add;
If [NRPN] is selected
1.4 PROGRAM CHANGE (Cn)
Reception
If [PROGRAM CHANGE ECHO] is ON, bank select messages will also be echoed
from MIDI OUT.
If SINGLE CH is selected, these messages are received if [PROGRAM CHANGE Rx] is
ON and the [Rx CH] matches. However if [OMNI] is ON, these messages are received
regardless of the channel. When these messages are received, scene memory, effect
librarya nd premium rack library are recalled according to the settings of the
[PROGRAM CHANGE EVENT LIST].
Transmission
If [PROGRAM CHANGE Tx] is ON, these messages are transmitted according to the
[PROGRAM CHANGE Table] settings when scene memory, effect library and
premium rack library are recalled.
If SINGLE CH is selected, these messages are transmitted on the [Tx CH] channel.
If the recalled scene memory, effect library and premium rack library has been assigned
to more than one PROGRAM NUMBER, the lowest-numbered PROGRAM NUMBER
for each MIDI channel will be transmitted.
PROGRAM CHANGE messages are not used for transmission to CL Editor because
there is no guarantee that the contents of the assignment tables will match.
(PARAMETER CHANGE messages are always used.)
You can choose either MULTI MIDI CH or SINGLE CH.
If SINGLE is selected
You can choose the Rx CH, OMNI CH, and Tx CH.
You can choose whether a bank select message will be added.
A bank of up to 16 can be specified.
If MULTI is selected
The Rx and Tx channels will be the same.
The assignment table will use the settings for each MIDI channel. Bank select messages
will not be added.
You can make settings for up to sixteen MIDI channels.
STATUS 1000nnnn 8n Note off message
DATA 0nnnnnnn nn Note number
0vvvvvvv vv Velocity (ignored)
STATUS 1001nnnn 9n Note on message
DATA 0nnnnnnn nn Note number
0vvvvvvv vv Velocity (1-127:on, 0:off)
STATUS 1011nnnn Bn Control change
DATA 00 Control number (00)
0vvvvvvv vv Control Value (0-127)
STATUS 1011nnnn Bn Control change
DATA 20 Control number (32)
0vvvvvvv vv Control Value (0-127)
STATUS 1011nnnn Bn Control change
DATA 0nnnnnnn nn Control number (1-5, 7-31, 33-37, 38-95,
102-119) *
0vvvvvvv vv Control Value (0-127)
* Numbers 0, 32, and 96–101 cannot be used.
* Control number 6, 38 can be used.
STATUS 1011nnnn Bn Control change
DATA 01100010 62 NRPN LSB
0vvvvvvv vv Parameter number LSB
STATUS 1011nnnn Bn Control change *
DATA 01100011 63 NRPN MSB
0vvvvvvv vv Parameter number MSB
STATUS 1011nnnn Bn Control change *
DATA 00000110 06 Data entry MSB
0vvvvvvv vv Parameter data MSB
STATUS 1011nnnn Bn Control change *
DATA 00100110 26 Data entry LSB
0vvvvvvv vv Parameter data LSB
* The STATUS byte of the second and subsequent messages need not
be added during transmission. Reception must occur correctly
whether or not the status byte is omitted.
STATUS 1100nnnn Cn Program change
DATA 0nnnnnnn nn Program number (0-127)

Annexes
Manuel de référence
265
2 SYSTEM REALTIME MESSAGE
2.1 SONG SELECT (F3)
Reception
Select the track number shown in the TITLE LIST screen of the USB memory recorder.
2.2 TIMING CLOCK (F8)
Reception
This message is used to control effects. This message is transmitted twenty-four times
per quarter note.
Echoing of this message depends on the OTHER item in the ECHO settings.
2.3 ACTIVE SENSING (FE)
Reception
Once this message has been received, MIDI communication will be initialized (e.g.,
Running Status will be cleared) if no message is received for an interval of 400 ms.
This message is not subject to echoing.
2.4 SYSTEM RESET (FF)
Reception
When this message is received, MIDI communication will be initialized (e.g., Running
Status will be cleared).
This message is not subject to echoing.
3 SYSTEM EXCLUSIVE MESSAGE
3.1 MMC
< MMC STOP >
Reception
If the [DEVICE NO.] matches or is 7F, receives this message and stops.
< MMC PLAY >
Reception
If the [DEVICE NO.] matches or is 7F, receives this message and starts playback.
< MMC DEFERED PLAY >
Reception
If the [DEVICE NO.] matches or is 7F, receives this message and starts playback.
< MMC RECORD STROBE >
Reception
If the [DEVICE NO.] matches or is 7F, receives this message, and if stopped, starts
recording.
< MMC PAUSE >
Reception
If the [DEVICE NO.] matches or is 7F, receives this message, and if playing, pauses.
3.2 BULK DUMP
This message is used to send or receive the contents of various memories stored within
the unit.
The basic format is as follows.
The CL series uses the following data types for a bulk dump.
*1) 0–300 Scene Number (0 Request Only),
*2) 1–199 Input EQ Library Number (1–40 Request Only)
*3) 1–199 Output EQ Library Number (1–3 Request Only)
*4) 1–199 Dynamics Library Number (1–41 Request Only)
*5) 0–199 GEQ Library Number (0 Request Only)
*6) 1–199 Effect Library Number (1–27 Request Only)
*7) 512–583 Input 1-72,
*8) 584–599 STIN 1L-8R,
*9) 768–791 MIX 1-24,
*10) 1024–1031 MATRIX 1-8,
*11) 1280–1282 STEREO L-C,
*12) 512–530 GEQ 1-19, 531–538 EFFECT GEQ 1-8,
*13) 512–519 EFFECT 1-8,
*14) 512 Current Data,
*15) 768 Current Data with Recall Safe,
*16) 8192 Store Undo Data, 8193 Recall Undo Data, 8194 Clear Undo Data,
*17) 0–199 Input CH Library Number (0 Request Only),
*18) 0–199 Output CH Library Number (0 Request Only),
*19) 512–527 Premium Rack 1A, 1B, 2A, … 8A, 8B
*20) 0–100 Each Premium Effect Library Number (0 Request Only)
*21) 1536–1607 Input 1-72 (for Dynamics2),
*22) 1608–1623 STIN 1L-8R (for Dunamics2),
*23) 0-10 Dante Input Patch Library Number (0 Request Only)
Data is lost when you write to the preset library.
The unique header (Model ID) identifies whether the device is a CL series.
To calculate the check sum, add the bytes starting with the byte after BYTE COUNT
(LOW) and ending with the byte before CHECK SUM, take the binary complement,
and set bit 7 to 0.
CHECK SUM = (-sum)&0x7F
Bulk Dumps can be received at any time, and can be transmitted at any time when a
Bulk Dump Request is received.
A Bulk Dump is transmitted on the [Rx CH] channel in response to a Bulk Dump
Request.
In the data portion, seven words of 8-bit data are converted into eight words of 7-bit
data.
STATUS 11110011 F3 Song select
Song number 0sssssss ss Song number (0-127)
STATUS 11111000 F8 Timing clock
STATUS 11111110 FE Active sensing
STATUS 11111111 FF System reset
STATUS 11110000 F0 System exclusive message
ID No. 01111111 7F Real time System exclusive
Device ID 0ddddddd dd Destination (00-7E, 7F:all call)
COMMAND 00000110 06 Machine Control Command(MCC) sub-id
00000001 01 Stop(MCS)
EOX 11110111 F7 End of exclusive
STATUS 11110000 F0 System exclusive message
ID No. 01111111 7F Real time System exclusive
Device ID 0ddddddd dd Destination (00-7E, 7F:all call)
COMMAND 00000110 06 Machine Control Command(MCC) sub-id
00000010 02 Play(MCS)
EOX 11110111 F7 End of exclusive
STATUS 11110000 F0 System exclusive message
ID No. 01111111 7F Real time System exclusive
Device ID 0ddddddd dd Destination (00-7E, 7F:all call)
COMMAND 00000110 06 Machine Control Command(MCC) sub-id
00000011 03 Deferred Play(MCS)
EOX 11110111 F7 End of exclusive
STATUS 11110000 F0 System exclusive message
ID No. 01111111 7F Real time System exclusive
Device ID 0ddddddd dd Destination (00-7E, 7F:all call)
COMMAND 00000110 06 Machine Control Command(MCC) sub-id
00000110 06 Record strobe
EOX 11110111 F7 End of exclusive
STATUS 11110000 F0 System exclusive message
ID No. 01111111 7F Real time System exclusive
Device ID 0ddddddd dd Destination (00-7E, 7F:all call)
COMMAND 00000110 06 Machine Control Command(MCC) sub-id
00001001 09 Pause(MCS)
EOX 11110111 F7 End of exclusive
Command rx/tx Function
F0 43 0n 3E cc cc 19 mm … mm dd
dd … ee F7
rx/tx BULK DUMP DATA
F0 43 2n 3E 19 mm … mm dd dd F7 rx BULK DUMP REQUEST
Module Name(mm) Data Number(dd)
SCENE LIB “SCENE___” *1) *14) *15) *16)
INPUT EQ LIB “INEQ____” *2) *7) *8)
OUTPUT EQ LIB “OUTEQ___” *3) *9) *10) *11)
Dynamics LIB “DYNA____” *4) *7) *8) *9) *10) *11) *21) *22)
INPUT CH LIB “INCHNNL_” *17) *7) *8)
OUTPUT CH LIB “OUTCHNNL” *18) *9) *10) *11)
GEQ LIB “GEQ_____” *5) *12)
EFFECT LIB “EFFECT__” *6) *13)
Premium Effect “PEFFECT_” *19)
Portico5033 LIB “P5033___” *20)
Portico5043 LIB “P5043___” *20)
U76 LIB “U76_____” *20)
Opt-2A LIB “OPT-2A__” *20)
EQP-1A LIB “EQ-1A___” *20)
DynamicEQ LIB “DYNAEQ__” *20)
Dante Input Patch LIB “DANTEIN_” *23)
Mixer Setup “MIXERSET” Fix (512)
Outport Setup “OUT_PORT” Fix (512)
Monitor Setup “MONITOR_” Fix (512)
MIDI Setup “MIDI_SET” Fix (512)
Lib Number “LIB_NUM_” Fix (512)
Program Change Table “PRGMCHG_” Fix (512)
Control Change Table “CTRLCHG_” Fix (512)
Preference (Current) “PREF_CUR” Fix (512)
Preference (Admin) “PREF_ADM” Fix (512)
Preference (Guest) “PREF_GST” Fix (512)
User Defined Keys (Current) “UDEF_CUR” Fix (512) include Knob, Encoder
User Defined Keys (Admin) “UDEF_ADM” Fix (512) include Knob, Encoder
User Defined Keys (Guest) “UDEF_GST” Fix (512) include Knob, Encoder
Custom Fader Bank (Current) “CFAD_CUR” Fix (512)
Custom Fader Bank (Admin) “CFAD_ADM” Fix (512)
Custom Fader Bank (Guest) “CFAD_GST” Fix (512)
User Level (Current) “UKEY_CUR” Fix (512)
User Level (Guest) “UKEY_GST” Fix (512)
Module Name(mm) Data Number(dd)

Annexes
Manuel de référence
266
[Conversion from actual data to bulk data]
d[0-6]: actual data
b[0-7]: bulk data
b[0] = 0;
for( I=0; I<7; I++){
if( d[I]&0x80){
b[0] |= 1<<(6-I);
}
b[I+1] = d[I]&0x7F;
}
[Recovery from bulk data to actual data]
d[0-6]: actual data
b[0-7]: bulk data
for( I=0; I<7; I++){
b[0] <<= 1;
d[I] = b[I+1]+(0x80&b[0]);
}
3.3 PARAMETER CHANGE
Reception
This message is echoed if [PARAMETER CHANGE ECHO] is ON.
This message is received if [PARAMETER CHANGE Rx] is ON and [Rx CH] matches
the Device number included in the SUB STATUS. When a PARAMETER CHANGE is
received, the specified parameter will be controlled. When a PARAMETER REQUEST
is received, the current value of the specified parameter will be transmitted as a
PARAMETER CHANGE with its Device Number as the [Rx CH].
Transmission
If [PARAMETER CHANGE Tx] is ON, and you edit a parameter for which CONTROL
CHANGE transmission has not been enabled, a PARAMETER CHANGE will be
transmitted with the [Tx CH] as its device number.
In response to a PARAMETER REQUEST, a PARAMETER CHANGE will be
transmitted with [Rx CH] as its device number.
4 PARAMETER CHANGE details
4.1 CURRENT SCENE, SETUP, BACKUP, USER SETUP
4.1.1 Format (PARAMETER CHANGE)
Receive
Data will be received when [PARAMETER CHANGE Rx] is on and the Device number
of both [Rx CH] and SUB STATUS are matched. The data will be echoed when
[PARAMETER CHANGE ECHO] is on. The corresponding parameter will be changed
immediately the data is received.
Transmission
Data will be transmitted with the [Device Number] in [Tx CH] when [PARAMETER
CHANGE Tx] is on and the parameter is not registered on the [CONTROL CHANGE
EVENT LIST].
4.1.2 Format (PARAMETER REQUEST)
Receive
Data will be received when [PARAMETER CHANGE Rx] is on and the Device number
of both [Rx CH] and SUB STATUS are matched. The data will be echoed when
[PARAMETER CHANGE ECHO] is on. The corresponding parameter will be changed
via PARAMETER CHANGE immediately the data is received.
4.1.3 Data category
4.2 FUNCTION CALL – LIBRARY STORE, RECALL –
4.2.1 Format (PARAMETER CHANGE)
Receive
Data will be received when [PARAMETER CHANGE Rx] is on and the Device number
of both [Rx CH] and SUB STATUS are matched. The data will be echoed when
[PARAMETER CHANGE ECHO] is on. The corresponding parameter will be changed
immediately the data is received.
Transmission
Data will be transmitted with the [Device Number] (MIDI CH) in [Tx CH] when
[PARAMETER CHANGE Tx] is on.
4.2.2 Function Name
Command rx/tx Function
F0 43 1n 3E 19 … F7
RARAMETER CHANGE
rx/tx CL series native parameter change
F0 43 3n 3E 19 … F7
PARAMETER REQUEST
rx/tx CL series native parameter request
STATUS 11110000 F0 System exclusive message
ID No. 01000011 43 Manufacture’s ID number (YAMAHA)
SUB STATUS 0001nnnn 1n n=0-15 (Device number=MIDI Channel)
GROUP ID 00111110 3E Digital mixer
MODEL ID 00010010 19 Série CL
DATA Category 0ccccccc cc
DATA 0eeeeeee eh Element no High.
0eeeeeee el Element no Low.
0iiiiiii ih Index no High.
0iiiiiii il Index no Low.
0ccccccc ch Channel no High.
0ccccccc cl Channel no Low.
0ddddddd dd Data
::
EOX 11110111 F7 End of exclusive
STATUS 11110000 F0 System exclusive message
ID No. 01000011 43 Manufacture’s ID number (YAMAHA)
SUB STATUS 0001nnnn 3n n=0-15 (Device number=MIDI Channel)
GROUP ID 00111110 3E Digital mixer
MODEL ID 00010010 19 Série CL
DATA Category 0ccccccc cc
DATA 0eeeeeee eh Element no High.
0eeeeeee el Element no Low.
0iiiiiii ih Index no High.
0iiiiiii il Index no Low.
0ccccccc ch Channel no High.
0ccccccc cl Channel no Low.
EOX 11110111 F7 End of exclusive
Data Category Name
0x01 00000001 Current Scene /Setup/Backup/
User Setup Data
STATUS 11110000 F0 System exclusive message
ID No. 01000011 43 Manufacture’s ID number (YAMAHA)
SUB STATUS 0001nnnn 1n n=0-15 (Device number=MIDI Channel)
GROUP ID 00111110 3E Digital mixer
MODEL ID 00010010 19 Série CL
DATA CATEGORY 00000000 00 OTHER DATA
FUNCTION NAME 01001100 "L" (ASCII CODE)
01101001 "i" (ASCII CODE)
01100010 "b" (ASCII CODE)
0fffffff ff (ASCII CODE)
0fffffff ff (ASCII CODE)
0fffffff ff (ASCII CODE)
0fffffff ff (ASCII CODE)
0fffffff ff (ASCII CODE)
MODULE NAME 0mmmmmmm mm (ASCII CODE)
0mmmmmmm mm (ASCII CODE)
0mmmmmmm mm (ASCII CODE)
0mmmmmmm mm (ASCII CODE)
0mmmmmmm mm (ASCII CODE)
0mmmmmmm mm (ASCII CODE)
0mmmmmmm mm (ASCII CODE)
0mmmmmmm mm (ASCII CODE)
DATA 0nnnnnnn nh Number High
0nnnnnnn nl Number Low
0ccccccc ch Channel High
0ccccccc cl Channel Low
EOX 11110111 F7 End of exclusive
Function Name
Store “LibStr__”
Recall “LibRcl__”
Unknown Factor Store “LibUnStr”
Unknown Factor Recall “LibUnRcl”
Store Undo (only Score) “LibStrUd”
Recall Undo (only Scene) “LibRclUd”

Annexes
Manuel de référence
267
4.2.3 Module Name
*1) 0:CH1 – 71:CH72
72:ST IN 1L – 87:ST IN 8R
*2) 256:MIX 1 – 279:MIX 24
*3) 512:MATRIX 1 – 519: MATRIX 8
*4) 1024:STEREO L – 1026:STEREO C
*5) 512:will be used if the recalling or storing data is only one.
*6) 0: GEQ1A, 1: GEQ1B, 2: GEQ2A, … 36: GEQ19A, 37:GEQ19B
38: EFFECT GEQ1A, 39: EFFECT GEQ1B,
40: EFFECT GEQ2A, … 52: EFFECT GEQ8A, 53: EFFECT GEQ8B
*7) 0:Effect1- 7:Effect8
*8) 1280:CH1 – 1351:CH72
1352:ST IN 1L – 1367:ST IN 8R
*9) 0: Premium Rack 1A, 1: Premium Rack 1B,
2: Premium Rack 2A, … 14: Premium Rack 8A, 15: Premium Rack 8B
4.3 FUNCTION CALL – LIBRARY EDIT –
4.3.1 Format (PARAMETER CHANGE)
Receive
Data will be received when [PARAMETER CHANGE Rx] is on and the Device number
of both [Rx CH] and SUB STATUS are matched. The data will be echoed when
[PARAMETER CHANGE ECHO] is on. The corresponding memory/library will be
changed immediately the data is received.
Transmission
PARAMETER CHANGE will be sent in reply to Request. If [PARAMETER CHANGE
ECHO] is on, the message will be sent as it is.
4.3.2 Function Name
4.3.3 Module Name
Module Name
Scene “SCENE___”
Input EQ “INEQ____”
Output EQ “OUTEQ___”
Dynamics “DYNA____”
Input CH “INCHNNL_”
Output CH “OUTCHNNL”
GEQ “GEQ_____”
Effect “EFFECT__”
Portico5033 “P5033___”
Portico5043 “P5043___”
U76 “U76_____”
Opt-2A “OPT-2A__”
EQP-1A “EQ-1A___”
DynamicEQ “DYNAEQ__”
Dante Input Patch “DANTEIN_”
Function Number Channel*1) tx/rx
“LibStr__” SCENE 1-300 *5) tx/rx
INPUT EQ LIB 41-199 *1) tx/rx
OUTPUT EQ LIB 4-199 *2) *3) *4) tx/rx
Dynamics LIB 42-199 *1) *2) *3) *4) *8) tx/rx
INPUT CH LIB 1-199 *1) tx/rx
OUTPUT CH LIB 1-199 *2) *3) *4) tx/rx
GEQ LIB 1-199 *6) tx/rx
EFFECT LIB 28-199 *7) tx/rx
Premium Effect LIB 1-100 *9) tx/rx
Dante Input Patch LIB 1-10 *5) tx/rx
“LibUnStr” SCENE 1-300 0 tx
INPUT EQ LIB 41-199 0 tx
OUTPUT EQ LIB 4-199 0 tx
Dynamics LIB 42-199 0 tx
INPUT CH LIB 1-199 0 tx
OUTPUT CH LIB 1-199 0 tx
GEQ LIB 1-199 0 tx
EFFECT LIB 28-199 0 tx
Premium Effect LIB 1-100 0 tx
Dante Input Patch LIB 1-10 0 tx
“LibRcl__” SCENE 0-300 *5) tx/rx
INPUT EQ LIB 1-199 *1) tx/rx
OUTPUT EQ LIB 1-199 *2) *3) *4) tx/rx
Dynamics LIB 1-199 *1) *2) *3) *4) *8) tx/rx
INPUT CH LIB 0-199 *1) tx/rx
OUTPUT CH LIB 0-199 *2) *3) *4) tx/rx
GEQ LIB 0-199 *6) tx/rx
EFFECT LIB 1-199 *7) tx/rx
Premium Effect LIB 0-100 *9) tx/rx
Dante Input Patch LIB 0-10 *5) tx/rx
“LibUnRcl” SCENE 0 *5) tx
INPUT EQ LIB 0 *1) tx
OUTPUT EQ LIB 0 *2) *3) *4) tx
Dynamics LIB 0 *1) *2) *3) *4) *8) tx
INPUT CH LIB 0 *1) tx
OUTPUT CH LIB 0 *2) *3) *4) tx
GEQ LIB 0 *6) tx
EFFECT LIB 0 *7) tx
Premium Effect LIB 0 *9) tx
Dante Input Patch LIB 0 *5) tx
“LibStrUd” SCENE 0 0
“LibRclUd” SCENE 0 0
STATUS 11110000 F0 System exclusive message
ID No. 01000011 43 Manufacture’s ID number (YAMAHA)
SUB STATUS 0001nnnn 1n n=0-15 (Device number=MIDI Channel)
GROUP ID 00111110 3E Digital mixer
MODEL ID 00010010 19 Série CL
DATA CATEGORY 00000000 00 OTHER DATA
FUNCTION NAME 01001100 "L" (ASCII CODE)
01101001 "i" (ASCII CODE)
01100010 "b" (ASCII CODE)
0fffffff ff (ASCII CODE)
0fffffff ff (ASCII CODE)
0fffffff ff (ASCII CODE)
0fffffff ff (ASCII CODE)
0fffffff ff (ASCII CODE)
MODULE NAME 0mmmmmmm mm (ASCII CODE).
0mmmmmmm mm (ASCII CODE)
0mmmmmmm mm (ASCII CODE)
0mmmmmmm mm (ASCII CODE)
Function Number Channel*1) tx/rx 0mmmmmmm mm (ASCII CODE)
0mmmmmmm mm (ASCII CODE)
0mmmmmmm mm (ASCII CODE)
0mmmmmmm mm (ASCII CODE)
DATA 0sssssss sh number -source start High
0sssssss sl number -source start Low
0eeeeeee eh number -source end High
0eeeeeee el number -source end Low
0ddddddd dh number -destination start High
0ddddddd dl number -destination to start Low
EOX 11110111 F7 End of exclusive
Function Name
Copy “LibCpy__”
Paste “LibPst__”
Clear “LibClr__”
Cut “LibCut__”
Insert “LibIns__”
Edit Undo “LibEdtUd”
Module Name Function
SCENE LIB “SCENE___” Copy, Paste, Clear, Cut, Insert, EditUndo
INPUT EQ LIB “INEQ____” Clear Only
OUTPUT EQ LIB “OUTEQ___” Clear Only
Dynamics LIB “DYNA____” Clear Only
INPUT CH LIB “INCHNNL_” Clear Only
OUTPUT CH LIB “OUTCHNNL” Clear Only
GEQ LIB “GEQ_____” Clear Only
EFFECT LIB “EFFECT__” Clear Only
Portico5033 LIB “P5033___” Clear Only
Portico5043 LIB “P5043___” Clear Only
U76 LIB “U76_____” Clear Only
Opt-2A LIB “OPT-2A__” Clear Only
EQP-1A LIB “EQ-1A___” Clear Only
DynamicEQ LIB “DYNAEQ__” Clear Only
Dante Input Patch LIB “DANTEIN_” Clear Only

Annexes
Manuel de référence
268
4.4 FUNCTION CALL – LIBRARY ATTRIBUTE –
4.4.1 Format (PARAMETER CHANGE)
Receive
Data will be received when [PARAMETER CHANGE Rx] is on and the Device number
of both [Rx CH] and SUB STATUS are matched. The data will be echoed when
[PARAMETER CHANGE ECHO] is on. The corresponding memory/library title will
be changed immediately the data is received.
Transmission
PARAMETER CHANGE will be sent in reply to Request. If [PARAMETER CHANGE
ECHO] is on, the message will be sent as it is.
4.4.2 Format (PARAMETER REQUEST)
Receive
The PARAMETER CHANGE will be sent with Device number [Rx CH] immediately
the data is received.
4.4.3 Module Name
4.5 EXIST LIBRARY RANGE
4.5.1 Format (PARAMETER CHANGE)
Transmission
When CL series receives Library Exist request command from outside, the answer will
be sent back with the following Parameter change.
This packet shows smallest library number range that exists and not read only. Top
number is requested number or more.
-Example-
SCENE is stored 5,6,7,10,100 and 101
Request Number: 0
Data : Valid, Top Number : 5, End Number 7
Request Number: 8
Data : Valid, Top Number : 10, End Number 10
Request Number: 11
Data : Valid, Top Number : 100, End Number 101
Request Number: 102
Data : Invalid, Top Number : 0, End Number 0
STATUS 11110000 F0 System exclusive message
ID No. 01000011 43 Manufacture’s ID number (YAMAHA)
SUB STATUS 0001nnnn 1n n=0-15 (Device number=MIDI Channel)
GROUP ID 00111110 3E Digital mixer
MODEL ID 00010010 19 Série CL
DATA CATEGORY 00000000 00 OTHER DATA
FUNCTION NAME 01001100 "L" (ASCII CODE)
01101001 "i" (ASCII CODE)
01100010 "b" (ASCII CODE)
01000001 "A" (ASCII CODE)
01110100 "t" (ASCII CODE)
01110010 "r" (ASCII CODE)
01100010 "b" (ASCII CODE)
01110100 "t" (ASCII CODE)
MODULE NAME 0mmmmmmm mm (ASCII CODE)
0mmmmmmm mm (ASCII CODE)
0mmmmmmm mm (ASCII CODE)
0mmmmmmm mm (ASCII CODE)
0mmmmmmm mm (ASCII CODE)
0mmmmmmm mm (ASCII CODE)
0mmmmmmm mm (ASCII CODE)
0mmmmmmm mm (ASCII CODE)
DATA 0nnnnnnn nh Scene/Library number High
0nnnnnnn nl Scene/Library number Low
0eeeeeee eh Element High
0eeeeeee el Element Low
0iiiiiii ih Index High
0iiiiiii il Index Low
0ccccccc ch Channel High
0ccccccc cl Channel Low
0000dddd dd Data28~31bit
0ddddddd dd Data21~27bit
0ddddddd dd Data14~20bit
0ddddddd dd Data7~13bit
0ddddddd dd Data0~6bit
EOX 11110111 F7 End of exclusive
STATUS 11110000 F0 System exclusive message
ID No. 01000011 43 Manufacture’s ID number (YAMAHA)
SUB STATUS 0011nnnn 3n n=0-15 (Device number=MIDI Channel)
GROUP ID 00111110 3E Digital mixer
MODEL ID 00010010 19 Série CL
DATA CATEGORY 00000000 00 OTHER DATA
FUNCTION NAME 01001100 "L" (ASCII CODE)
01101001 "i" (ASCII CODE)
01100010 "b" (ASCII CODE)
01000001 "A" (ASCII CODE)
01110100 "t" (ASCII CODE)
01110010 "r" (ASCII CODE)
01100010 "b" (ASCII CODE)
01110100 "t" (ASCII CODE)
MODULE NAME 0mmmmmmm mm (ASCII CODE)
0mmmmmmm mm (ASCII CODE)
0mmmmmmm mm (ASCII CODE)
0mmmmmmm mm (ASCII CODE)
0mmmmmmm mm (ASCII CODE)
0mmmmmmm mm (ASCII CODE)
0mmmmmmm mm (ASCII CODE)
0mmmmmmm mm (ASCII CODE)
DATA 0nnnnnnn nh Scene/Library number High
0nnnnnnn nl Scene/Library number Low
0eeeeeee eh Element High
0eeeeeee el Element Low
0iiiiiii ih Index High
0iiiiiii il Index Low
0ccccccc ch Channel High
0ccccccc cl Channel Low
EOX 11110111 F7 End of exclusive
Module Name Number
SCENE LIB “SCENE___” 0-300 (0:response only)
INPUT EQ LIB “INEQ____” 1-200 (1-40:response only)
OUTPUT EQ LIB “OUTEQ___” 1-200 (1-3:response only)
Dynamics LIB “DYNA____” 1-200 (1-41:response only)
INPUT CH LIB “INCHNNL_” 0-200 (0:response only)
OUTPUT CH LIB “OUTCHNNL” 0-200 (0:response only)
GEQ LIB “GEQ_____” 0-200 (0:response only)
EFFECT LIB “EFFECT__” 1-200 (1-27:response only)
Portico5033 LIB “P5033___” 0-100 (0:response only)
Portico5043 LIB “P5043___” 0-100 (0:response only)
U76 LIB “U76_____” 0-100 (0:response only)
Opt-2A LIB “OPT-2A__” 0-100 (0:response only)
EQP-1A LIB “EQ-1A___” 0-100 (0:response only)
DynamicEQ LIB “DYNAEQ__” 0-100 (0:response only)
Dante Input Patch LIB “DANTEIN_” 0-10 (0:response only)
STATUS 11110000 F0 System exclusive message
ID No. 01000011 43 Manufacture’s ID number (YAMAHA)
SUB STATUS 0001nnnn 1n n=0-15 (Device number=MIDI Channel)
GROUP ID 00111110 3E Digital mixer
MODEL ID 00010010 19 Série CL
DATA CATEGORY 00000000 00 OTHER DATA
FUNCTION NAME 01001100 "L" (ASCII CODE)
01101001 "i" (ASCII CODE)
01100010 "b" (ASCII CODE)
01000101 "E" (ASCII CODE)
01111000 "x" (ASCII CODE)
01101001 "i" (ASCII CODE)
01110011 "s" (ASCII CODE)
01110100 "t" (ASCII CODE)
MODULE NAME 0mmmmmmm mm (ASCII CODE)
0mmmmmmm mm (ASCII CODE)
0mmmmmmm mm (ASCII CODE)
0mmmmmmm mm (ASCII CODE)
0mmmmmmm mm (ASCII CODE)
0mmmmmmm mm (ASCII CODE)
0mmmmmmm mm (ASCII CODE)
0mmmmmmm mm (ASCII CODE)
DATA 0sssssss ss Data Status ( 0:Invalid data,1:Valid Data )
0nnnnnnn nh Request Number High
0nnnnnnn nl Request Number Low
0ttttttt th Top Number High
0ttttttt tl Top Number Low
0eeeeeee eh End Number High
0eeeeeee el End Number Low
EOX 11110111 F7 End of exclusive

Annexes
Manuel de référence
269
4.5.2 Format (PARAMETER REQUEST)
Receive
The PARAMETER CHANGE will be sent with Device number [Rx CH] immediately
the data is received.
4.5.3 Module Name
4.6 FUNCTION CALL – COLLECTION STORE –
4.6.1 Format (PARAMETER CHANGE)
Transmission
Data will be transmitted with the [Device Number] in [Tx CH] when [PARAMETER
CHANGE Tx] is on.
4.6.2 Function Name
4.6.3 Module Name
4.7 FUNCTION CALL – MODULE –
4.7.1 Format (PARAMETER CHANGE)
Receive
Data will be received when [PARAMETER CHANGE Rx] is on and the Device number
of both [Rx CH] and SUB STATUS are matched. The data will be echoed when
[PARAMETER CHANGE ECHO] is on. The corresponding effect will function
immediately the data is received (depending on the effect type).
4.7.2 Module Name
This will not work when the Effect Type is different.
STATUS 11110000 F0 System exclusive message
ID No. 01000011 43 Manufacture’s ID number (YAMAHA)
SUB STATUS 0011nnnn 3n n=0-15 (Device number=MIDI Channel)
GROUP ID 00111110 3E Digital mixer
MODEL ID 00010010 19 Série CL
DATA CATEGORY 00000000 00 OTHER DATA
FUNCTION NAME 01001100 "L" (ASCII CODE)
01101001 "i" (ASCII CODE)
01100010 "b" (ASCII CODE)
01000101 "E" (ASCII CODE)
01111000 "x" (ASCII CODE)
01101001 "i" (ASCII CODE)
01110011 "s" (ASCII CODE)
01110100 "t" (ASCII CODE)
MODULE NAME 0mmmmmmm mm (ASCII CODE)
0mmmmmmm mm (ASCII CODE)
0mmmmmmm mm (ASCII CODE)
0mmmmmmm mm (ASCII CODE)
0mmmmmmm mm (ASCII CODE)
0mmmmmmm mm (ASCII CODE)
0mmmmmmm mm (ASCII CODE)
0mmmmmmm mm (ASCII CODE)
DATA 0nnnnnnn nh Request Number High
0nnnnnnn nl Request Number Low
EOX 11110111 F7 End of exclusive
Module Name Number
SCENE LIB “SCENE___” 1-300
INPUT EQ LIB “INEQ____” 41-200
OUTPUT EQ LIB “OUTEQ___” 4-200
Dynamics LIB “DYNA____” 42-200
INPUT CH LIB “INCHNNL_” 1-200
OUTPUT CH LIB “OUTCHNL” 1-200
GEQ LIB “GEQ_____” 1-200
EFFECT LIB “EFFECT__” 55-200
Portico5033 LIB “P5033___” 1-100
Portico5043 LIB “P5043___” 1-100
U76 LIB “U76_____” 1-100
Opt-2A LIB “OPT-2A__” 1-100
EQP-1A LIB “EQ-1A___” 1-100
DynamicEQ LIB “DYNAEQ__” 1-100
Dante Input Patch LIB “DANTEIN_” 1-10
STATUS 11110000 F0 System exclusive message
ID No. 01000011 43 Manufacture’s ID number (YAMAHA)
SUB STATUS 0001nnnn 1n n=0-15 (Device number=MIDI Channel)
GROUP ID 00111110 3E Digital mixer
MODEL ID 00010010 19 Série CL
DATA CATEGORY 00000000 00 OTHER DATA
FUNCTION NAME 01001100 "C" (ASCII CODE)
01101001 "o" (ASCII CODE)
01100010 "l" (ASCII CODE)
01010101 "U" (ASCII CODE)
01101110 "n" (ASCII CODE)
01010011 "S" (ASCII CODE)
01110100 "t" (ASCII CODE)
01110010 "r" (ASCII CODE)
MODULE NAME 0mmmmmmm mm (ASCII CODE)
0mmmmmmm mm (ASCII CODE)
0mmmmmmm mm (ASCII CODE)
0mmmmmmm mm (ASCII CODE)
0mmmmmmm mm (ASCII CODE)
0mmmmmmm mm (ASCII CODE)
0mmmmmmm mm (ASCII CODE)
0mmmmmmm mm (ASCII CODE)
DATA 0nnnnnnn nh Number High
0nnnnnnn nl Number Low
0ccccccc ch Channel High
0ccccccc cl Channel Low
EOX 11110111 F7 End of exclusive
Function Number tx/rx
“ColUnStr” Setup 0 tx
User Defined Key 0 tx
Program Change 0 tx
Control Change 0 tx
Module Name
Mixer Setting “MIXERSET”
Outport Setting “OUT_PORT”
Monitor Setting “MONITOR_”
MIDI Setting “MIDI_SET”
Lib Number “LIB_NUM_”
Program Change Table “PRGMCHG_”
Control Change Table “CTRLCHG_”
Preference (Current) “PREF_CUR”
Preference (Admin) “PREF_ADM”
Preference (Guest) “PREF_GST”
User Defined Keys (Current) “UDEF_CUR”
User Defined Keys (Admin) “UDEF_ADM”
User Defined Keys (Guest) “UDEF_GST”
Custom Fader Bank (Current) “CFAD_CUR”
Custom Fader Bank (Admin) “CFAD_ADM”
Custom Fader Bank (Guest) “CFAD_GST”
User Level (Current) “UKEY_CUR”
User Level (Guest) “UKEY_GST”
STATUS 11110000 F0 System exclusive message
ID No. 01000011 43 Manufacture’s ID number (YAMAHA)
SUB STATUS 0001nnnn 1n n=0-15 (Device number=MIDI Channel)
GROUP ID 00111110 3E Digital mixer
MODEL ID 00010010 19 Série CL
DATA CATEGORY 00000000 00 OTHER DATA
FUNCTION NAME 01001101 "M"
01101111 "o"
01100100 "d"
01000110 "F"
01111000 "x"
01010100 "T"
01110010 "r"
01100111 "g"
MODULE NAME 0mmmmmmm mm (ASCII CODE)
0mmmmmmm mm (ASCII CODE)
0mmmmmmm mm (ASCII CODE)
0mmmmmmm mm (ASCII CODE)
0mmmmmmm mm (ASCII CODE)
0mmmmmmm mm (ASCII CODE)
0mmmmmmm mm (ASCII CODE)
0mmmmmmm mm (ASCII CODE)
DATA 0eeeeeee ee Effect number (0:RACK1 - 7:RACK8)
0ppppppp pp Release:0, Press:1
EOX 11110111 F7 End of exclusive
Module Name Number
Freeze Play button “FRZPLAY_” 0:RACK1, 2:RACK3, 4:RACK5, 6:RACK7
Freeze Record button “FRZREC__” 0:RACK1, 2:RACK3, 4:RACK5, 6:RACK7
Module Name

Annexes
Manuel de référence
270
4.8 FUNCTION CALL – CHANNEL –
4.8.1 Pair ON/OFF Trigger Format (PARAMETER CHANGE)
Receive
Data will be received when [PARAMETER CHANGE Rx] is on and the Device number
of both [Rx CH] and SUB STATUS are matched. The data will be echoed when
[PARAMETER CHANGE ECHO] is on.
4.8.2 Module Name
*1) 0 :CH1 - 71:CH72
256 :MIX 1 - 279:MIX 24
512 :MATRIX 1 - 519: MATRIX 8
4.9 LEVEL METER DATA
4.9.1 Format (PARAMETER CHANGE)
When transmission is enabled by receiving Request for Level Meter, the corresponding
metering data will be sent in every 50 millisecond for 10 seconds. If metering
information is expected to be continuously sent, Request is needed to be sent in at least
every 10 seconds.
Receive
The data will be echoed when [PARAMETER CHANGE ECHO] is ON.
Transmission
When transmission is enabled by receiving Request, the corresponding metering data
will be sent in constant interval for a given period of time (The interval and time will
vary depending on devices). When rebooted or port setting is changed, the
transmission will be disabled.
When [PARAMETER CHANGE ECHO] is on, the message will be sent as it is.
4.9.2 Format (PARAMETER REQUEST)
Receive
Data will be received when [PARAMETER CHANGE Rx] is on and the Device number
of both [Rx CH] and SUB STATUS are matched. The data will be echoed when
[PARAMETER CHANGE ECHO] is on. the corresponding metering data will be sent
via [Rx CH] in constant interval for a given period of time (The interval and time will
vary depending on devices).
When Address UL = 0x7F is received, all metering data transmission will be
immediately stopped [disabled].
Transmission
When [PARAMETER CHANGE ECHO] is on, the message will be sent as it is.
STATUS 11110000 F0 System exclusive message
ID No. 01000011 43 Manufacture’s ID number (YAMAHA)
SUB STATUS 0001nnnn 1n n=0-15 (Device number=MIDI Channel)
GROUP ID 00111110 3E Digital mixer
MODEL ID 00010010 19 Série CL
DATA CATEGORY 00000000 00 OTHER DATA
FUNCTION NAME 01000011 "C"
01101000 "h"
01101100 "l"
01010000 "P"
01101001 "i"
01110010 "r"
01000011 "C"
01110000 "p"
MODULE NAME 0mmmmmmm mm (ASCII CODE)
0mmmmmmm mm (ASCII CODE)
0mmmmmmm mm (ASCII CODE)
0mmmmmmm mm (ASCII CODE)
0mmmmmmm mm (ASCII CODE)
0mmmmmmm mm (ASCII CODE)
0mmmmmmm mm (ASCII CODE)
0mmmmmmm mm (ASCII CODE)
DATA 0sssssss sh Source Channel Number H *1)
0sssssss sl Source Channel Number L *1)
0ddddddd dh Destination Channel Number H *1)
0ddddddd dl Destination Channel Number L *1)
EOX 11110111 F7 End of exclusive
Module Name
Pair On (with Copy) “PAIRONCP”
Pair On (with Reset Both) “PAIRONRS”
Pair Off “PAIROFF_”
STATUS 11110000 F0 System exclusive message
ID No. 01000011 43 Manufacture’s ID number (YAMAHA)
SUB STATUS 0001nnnn 1n n=0-15 (Device number=MIDI Channel)
GROUP ID 00111110 3E Digital mixer
MODEL ID 00010010 19 Série CL
DATA CATEGORY 00100001 21 REMOTE LEVEL METER
DATA 0mmmmmmm mm ADDRESS UL
0mmmmmmm mm ADDRESS LU
0mmmmmmm mm ADDRESS LL
0ddddddd dd Data1
::
EOX 11110111 F7 End of exclusive
STATUS 11110000 F0 System exclusive message
ID No. 01000011 43 Manufacture’s ID number (YAMAHA)
SUB STATUS 0011nnnn 3n n=0-15 (Device number=MIDI Channel)
GROUP ID 00111110 3E Digital mixer
MODEL ID 00010010 19 Série CL
DATA CATEGORY 00100001 21 REMOTE LEVEL METER
DATA 0mmmmmmm mm ADDRESS UL
0mmmmmmm mm ADDRESS LU
0mmmmmmm mm ADDRESS LL
0ccccccc ch Count H
0ccccccc cl Count L
EOX 11110111 F7 End of exclusive

Annexes
Manuel de référence
271
Messages d'erreur et d'avertissement
Message Signification
xxx Parameters Copied.
Le paramètre xxx a été copié dans le tampon de copie.
xxx Parameters Initialized.
Le paramètre xxx a été initialisé.
xxx Parameters Pasted.
Le paramètre xxx a été copié depuis le tampon de copie.
xxx Parameters Swapped with Copy Buffer.
Le paramètre xxx a été échangé avec le contenu du tampon de copie.
ALTERNATE FUNCTION: Turned off!
La fonction ALTERNATE a été désactivée.
Assignment is Restricted to Max. 8 Sources!
La fonction Monitor Define (Définition du système d'écoute) permet de
sélectionner un nombre maximal de huit sources mais vous avez tenté d'en
affecter plus de huit.
Cannot Assign!
Dans la fenêtre contextuelle USER DEFINED KEYS de la console CL3/CL1,
vous avez essayé d'éditer un élément non modifiable sur le
modèle concerné.
Cannot Bookmark This Popup.
Cette fenêtre contextuelle ne peut pas être marquée d'un signet.
Cannot Mount This Type of Device in This
Position.
Vous avez tenté de monter un périphérique spécifique à un emplacement
sur lequel il ne peut être monté.
Cannot Paste!
Échec de collage de la chaîne de caractères.
Cannot Recall!
Échec de rappel d'une bibliothèque ou d'une mémoire de scènes.
Cannot Select This Channel.
Vous avez tenté de sélectionner un canal qui ne peut pas fonctionner en
raison de votre niveau utilisateur ou autre.
Cannot Store!
Échec de stockage d'une bibliothèque ou d'une mémoire de scènes.
Cannot Undo!
Vous avez appuyé sur la touche [UNDO] lorsque la fonction Undo n'était
pas disponible.
Channel Copied.
Les réglages de canal ont été copiés.
Channel Moved.
Les réglages de canal ont été déplacés.
Channel Returned to Default Settings.
Les réglages de canal ont été réinitialisés sur leur valeur par défaut.
Couldn’t Access File.
Impossible d'accéder au fichier du lecteur flash USB.
Couldn’t Write File.
Impossible de sauvegarder le fichier sur le lecteur flash USB.
Current User Changed. [xxx]
L'utilisateur actuel est devenu [xxx].
Directory Not Empty!
Vous avez tenté de supprimer un répertoire mais cette opération a échoué
car il restait des fichiers dans le répertoire.
EDITOR: Data Framing Error!
EDITOR: Data Overrun!
Des signaux non valides sont échangés avec CL Editor.
EDITOR: Rx Buffer Full!
Le port d'entrée de CL Editor reçoit un volume de données trop important.
EDITOR: Tx Buffer Full!
Un volume de données trop important est envoyé depuis le port de sortie
de CL Editor.
EFFECT CUE: Turned Off.
CUE a échoué car vous avez quitté la fenêtre contextuelle EFFECT ou
PREMIUM RACK pour basculer vers une autre fenêtre.
External HA Connection Conflict!
Les données du préampli micro externe n'ont pas pu être rappelées car l'état
des connexions au préampli micro externe a changé depuis le dernier
stockage de la scène.
External Power Supply is Cut Off!
Le module d'alimentation externe PW800 (EXT) relié à la console de série CL
a cessé de fonctionner.
File Access is Busy!
L'opération suivante n'a pas encore été effectuée car l'accès au lecteur
flash USB est en cours.
File Already Exists!
Le lecteur flash USB contient déjà un fichier/répertoire de même nom que
celui que vous tentez d'enregistrer, de renommer ou de créer.
File Error [xx]!
Erreur d'accès au fichier interne
File Protected!
L'écrasement n'a pas été possible car le fichier du lecteur flash USB est
protégé en écriture.
Flash Memory Initializing Finished.
La réinitialisation de la mémoire est terminée.
Help File Not Found!
Le fichier d'aide n'a pas été chargé.
Illegal Address!
Le paramétrage de l'adresse IP ou de l'adresse de passerelle n'est pas valide.
Illegal MAC Address! Cannot Use Network.
Il est impossible de communiquer via le connecteur Network, car le
paramétrage de l'adresse MAC a été endommagé, pour une raison
inconnue. Contactez le service technique Yamaha répertorié à la fin du
mode d'emploi (document fourni séparément).
Illegal Storage Format!
Impossible d'accéder au lecteur flash USB car son format n'est pas valide ou
pris en charge.
Internal Power Supply is Cut Off!
Le module d'alimentation interne (INT) a cessé de fonctionner. Un autre
problème est survenu par ailleurs. Contactez le service technique Yamaha
répertorié à la fin du mode d'emploi (document fourni séparément).
Internal Power Supply is Turned On.
Le module d'alimentation interne (INT) a démarré normalement.
KEY IN CUE: Turned Off.
KEY IN CUE a échoué car vous avez quitté la fenêtre contextuelle
DYNAMICS 1 d'un canal d'entrée pour basculer vers un autre écran.
Loading Aborted.
Chargement depuis le lecteur flash USB abandonné.
Loading Finished.
Chargement depuis le lecteur flash USB terminé.
Low Battery!
La tension de la batterie auxiliaire est faible.
Maximum Number of Audio Files Exceeded!
Le nombre de morceaux pouvant être gérés par l'enregistreur sur
mémoire USB a été dépassé.
Memory Error! All Memories were
Initialized.
Toutes les données ont été initialisées car les données de la mémoire de
sauvegarde interne ont été perdues en raison de la panne de la pile
auxiliaire ou pour une autre raison. Contactez le service technique Yamaha
répertorié à la fin du mode d'emploi (document fourni séparément).
MIDI: Data Framing Error!
MIDI: Data Overrun!
Un signal inapproprié est en cours de transmission sur le port d'entrée MIDI.
MIDI: Rx Buffer Full!
Le port d'entrée MIDI reçoit un volume de données trop important.
MIDI: Tx Buffer Full!
Le port de sortie MIDI envoie un volume de données trop important.
No Access From Recorder!
Dans l'écran RECORDER, il est impossible d'effectuer un déplacement sur un
niveau supérieur à celui de \YPE\SONGS\.
No channel selected.
Aucun canal n'a été sélectionné comme source de la copie dans l'écran
GLOBAL PASTE.
No Copy Item Selected.
Vous avez essayé de coller un élément dans l'écran Global Paste sans l'avoir
préalablement sélectionné.
No Corresponding Help Items.
La section correspondante est introuvable dans le fichier d'aide.
No ID3 Tag exists. You can not edit.
Le fichier de musique ne peut être édité car il n'a pas de tag ID3.
No Response from External HA.
Pas de réponse d'un AD8HR externe.
No Response from I/O DEVICE.
Les périphériques d'E/S ne répondent pas.
Page Bookmarked.
L'écran ou la fenêtre contextuelle active a été marquée d'un signet.
Password Changed.
Le mot de passe a été modifié.
Message Signification

Annexes
Manuel de référence
272
PLAYBACK OUT CUE: Turned Off.
La fonction CUE a été annulée sur la sortie de reproduction PLAYBACK OUT
car vous avez basculé de l'écran RECORDER vers un autre écran.
PlayBack Failed: Recorder is Busy!
La reproduction du lien du fichier audio est impossible car l'enregistrement
est en cours.
Please wait, Dante patch is proceeding now.
Vous avez essayé de procéder à une modification dans l'écran DANTE
PATCH alors que l'assignation était impossible.
Power Supply Fan has Malfunctioned!
Le ventilateur du module d'alimentation interne est en panne. Si un
dysfonctionnement s'est produit, contactez le service technique Yamaha
répertorié à la fin du mode d'emploi (document fourni séparément).
Processing Aborted.
Le traitement a été interrompu.
PREVIEW Mode : Cannot Use This Function.
Cette opération a été ignorée car cette fonction ne peut être utilisée
pendant la prévisualisation.
PREVIEW Mode : Disabled
La prévisualisation a été désactivée.
PREVIEW Mode : Enabled
La prévisualisation a été activée.
Re-Enter Password!
Lors de la spécification du mot de passe utilisateur, le mot de passe n'a pas
été saisi une seconde fois.
RECORDER: CODEC Error [0x%08X] !
Une erreur de codec s'est produite dans l'écran RECORDER.
Recorder Busy: Operation Aborted!
L'opération commandée par la touche a été annulée car le traitement de
l'enregistreur nécessite du temps.
RECORDER IN CUE: Turned Off.
La fonction CUE a été annulée sur RECORDER IN car vous avez basculé de
l'écran RECORDER vers un autre écran.
Removed from the Channel Link group.
Le canal a été supprimé du groupe de liaisons.
Saving Aborted.
Enregistrement sur le lecteur flash USB interrompu.
Saving Finished.
Enregistrement sur le lecteur flash USB terminé.
SCENE #xxx is Empty!
Aucune donnée n'a été stockée dans la scène que vous tentez de rappeler
ou les données ont été endommagées et ne peuvent pas être rappelées.
SCENE #xxx is Protected!
Vous avez tenté d'écraser (stocker) une scène protégée.
SCENE #xxx is Read Only!
Vous avez tenté d'écraser (stocker) une scène en lecture seule.
Scene Playback Link Canceled!
La liaison de reproduction audio pour la scène a été annulée.
SLOT x: Data Framing Error!
SLOT x: Data Overrun!
Des signaux non valides arrivent depuis le port d'entrée SLOT x.
SLOT x: Rx Buffer Full!
Le port d'entrée SLOT x reçoit un volume de données trop important.
SLOT x: Tx Buffer Full!
Le port d'entrée SLOT x envoie un volume de données trop important.
Some Song Files Are Unidentified.
Certains morceaux n'ont pas été identifiés. Il est possible que des morceaux
non spécifiés puissent être utilisés pour DIRECT PLAY (Reproduction directe)
ou PLAY BACK LINK.
Song File Not Found!
Le fichier spécifié pour SCENE LINK (Lien de scène) ou DIRECT PLAY affecté
à la touche définie par l'utilisateur n'existe pas.
STAGEMIX: Data Framing Error!
STAGEMIX: Data Overrun!
Des signaux non valides sont échangés avec StageMix.
STAGEMIX: Rx Buffer Full!
Le port d'entrée de StageMix reçoit un volume de données trop important.
STAGEMIX: Tx Buffer Full!
Un volume de données trop important est envoyé depuis le port de sortie
de StageMix.
Storage Full!
Impossible de sauvegarder le fichier en raison d'un espace insuffisant sur le
lecteur flash USB.
Message Signification
Storage Not Found!
Impossible de reconnaître le lecteur flash USB.
Storage Not Ready!
L'accès n'est pas possible car le lecteur flash USB n'est pas prêt.
Sync Error! [xxx]
La console de la série CL n'est pas synchronisée sur le signal [xxx].
Tap Operation Ignored.
L'opération de tapotement a été ignorée car la touche TAP TEMPO ne
s'affiche pas à l'écran.
This Operation is Not Allowed.
Cette opération a été ignorée car l'utilisateur actuel ne possède pas
l'autorisation requise.
Too Large Files! Loading Failed.
Le chargement n'a pas été possible car le fichier bitmap est trop
volumineux. La taille maximale prise en charge pour un fichier est de
307 256 octets.
Too Many Bands Used! Cannot Compare.
La copie de 31BandGEQ et sa comparaison à Flex15GEQ a échoué car plus
de 15 bandes sont incluses dans la copie source.
Too Many Bands Used! Cannot Paste to
Flex15GEQ.
La copie et le collage de 31BandGEQ à Flex15GEQ a échoué car plus de
15 bandes sont incluses dans la copie source.
Total Slot Power Capability Exceeded!
La consommation d'énergie des cartes E/S installées dans les logements
a dépassé la valeur nominale.
Unassigned Encoder.
Votre opération a été ignorée du fait qu'il n'existe pas de paramètre
correspondant au bouton que vous avez actionné.
Unsupported File Format!
Le fichier que vous tentez de charger depuis le lecteur flash USB est d'un
format non pris en charge.
USB Currently Active for Recorder function!
Les opérations de sauvegarde ou de chargement ne sont pas disponibles car
l'enregistreur sur mémoire USB est en cours d'enregistrement ou de
reproduction.
USB Currently Active for SAVE or LOAD!
L'enregistreur ne peut pas opérer car la mémoire de scène du mixer ou les
données de la bibliothèque sont en cours de sauvegarde ou de chargement
depuis le lecteur flash USB.
USB Memory Busy: Recorder Stopped!
Il y a eu arrêt de l'enregistrement/la reproduction car le traitement du
lecteur flash USB nécessite du temps.
USB Memory Full !
Impossible de sauvegarder la liste d'écoute dans RECORDER par manque
d'espace libre sur le lecteur flash USB.
USB Memory Full! Recorder Stopped.
Le traitement de l'enregistreur s'est arrêté car la capacité maximale du
lecteur flash USB a été atteinte alors que l'enregistreur sur mémoire USB
était en cours de fonctionnement.
USB Memory is Protected!
Le réglage de protection du lecteur flash USB est activé.
USB Memory Unmounted! Recorder
Stopped.
Le traitement de l'enregistreur s'est arrêté car le lecteur flash USB a été
déconnecté alors que l'enregistreur sur mémoire USB était en cours de
fonctionnement.
USB over current Error! Disconnect USB
device.
Le lecteur USB a été déconnecté en raison d'un courant excessif au niveau
du connecteur USB.
Word Clock Error! Recorder Stopped!
L'enregistreur s'est arrêté car la synchronisation sur l'horloge de mots
aétéperdue.
Wrong Audio File Format!
Le format du fichier audio n'est pas correct.
Wrong Password!
Le mot de passe que vous avez entré n'était pas correct.
Wrong Word Clock!
La console de série CL ne peut pas effectuer la synchronisation car la source
sélectionnée par MASTER CLOCK SELECT dans l'écran WORD CLOCK ne
convient pas.
You Cannot Create User Key.
L'utilisateur actuel n'a pas l'autorisation requise pour créer une clé utilisateur.
Message Signification

Annexes
Manuel de référence
273
Caractéristiques électriques
Tous les faders sont mesurés à la valeur nominale. Impédance de sortie du générateur de signaux : 150 ohms
■Réponse en fréquence. Fs= 44,1 kHz ou 48 kHz à 20 Hz–20 kHz,
référence au niveau de sortie nominal à 1kHz
■Erreur de gain. Fs= 44,1 kHz ou 48 kHz à 1kHz
■Distorsion harmonique totale. Fs= 44,1 kHz ou 48 kHz
* La distorsion harmonique totale est mesurée avec un filtre 18dB/octave à 80kHz
■Bruit et bourdonnement. Fs= 44,1 kHz ou 48 kHz à 20 Hz–20 kHz,
EIN = bruit d'entrée équivalent
* Les bruits et les bourdonnements sont mesurés à l'aide d'un filtre pondéré A.
■Plage dynamique. Fs= 44,1 kHz ou 48 kHz
* La plage dynamique est mesurée à l'aide d'un filtre pondéré A.
■Fréquence d'échantillonnage.
Entrée Sortie RL Conditions Min. Typ. Max.
Unité
OMNI IN 1-8 OMNI OUT 1-8 600 Ω GAIN : +66 dB –1.5 0.0 0.5 dB
PHONES 8 Ω –3.0 0.0 0.5
Entrée Sortie RL Conditions Min. Typ. Max.
Unité
OMNI IN 1-8 OMNI OUT 1-8 600 Ω
Niveau d'entrée : –62 dBu, GAIN : +66 dB
→ Niveau de sortie +4.0 dBu (Typ.) –2.0 0 2.0
dB
Niveau d'entrée : +10 dBu, GAIN : -6 dB
→ Niveau de sortie +4.0 dBu (Typ.)
OSC interne
OMNI OUT 1-8 600 Ω Sortie pleine échelle, Niveau de sortie :
+24.0 dBu (Typ.) –0.5 0 0.5
PHONES 8 Ω –30 dBFs, Commande de volume
du casque : max.
→ Niveau de sortie 0 dBu (Typ.) –0.5 0 0.5
Entrée Sortie RL Conditions Min. Typ. Max.
Unité
OMNI IN 1-8 OMNI OUT 1-8 600 Ω +4 dBu à 20 Hz–20 kHz, GAIN : +66 dB 0.1
%
+4 dBu à 20 Hz–20 kHz, GAIN : -6 dB 0.05
OSC interne
OMNI OUT 1-8 600 Ω Sortie pleine échelle à 1 kHz 0.02
PHONES 8 Ω
Sortie pleine échelle à 1 kHz,
Commande de volume du casque : Max.
0.2
Entrée Sortie RL Conditions Min. Typ. Max.
Unité
OMNI IN 1-8 OMNI OUT 1-8 600 Ω
Rs= 150 Ω, GAIN : +66 dB
Fader principal au niveau nominal et fader
de canal individuel au niveau nominal.
–128
EIN
dBu
–62
Rs= 150 Ω, GAIN : -6 dB
Fader principal au niveau nominal et fader
de canal individuel au niveau nominal.
–84 –79
All INPUTs OMNI OUT 1-8 600 Ω Rs= 150 Ω, GAIN : -6 dB
Fader principal au niveau nominal et tous
les faders OMNI IN 1-8 au niveau nominal.
–70
— OMNI OUT 1-8 600 Ω Bruit de sortie résiduel, fader principal ST
désactivé –88
—PHONES 8Ω
Bruit de sortie résiduel, commande de
volume du casque au niveau minimal. –88
Entrée Sortie RL Conditions Min. Typ. Max.
Unité
OMNI IN 1-8 OMNI OUT 1-8 600 Ω AN + NA, GAIN : -6 dB 108 dB
— OMNI OUT 1-8 600 Ω Convertisseur NA 112 dB
Paramètre Conditions Min. Typ. Max.
Unité
External Clock
Frequency
Range
Fs= 44.1 kHz
Fs= 45.9375 kHz (44.1 kHz +4.1667%)
Fs= 44.1441 kHz (44.1 kHz +0.1%)
Fs= 44.0559 kHz (44.1 kHz –0.1%)
Fs= 42.336 kHz (44.1 kHz –4.0%) –200 +200 ppm
Fs= 48 kHz
Fs= 50 kHz (48 kHz +4.1667%)
Fs= 48.048 kHz (48 kHz +0.1%)
Fs= 47.952 kHz (48 kHz –0.1%)
Fs= 46.080 kHz (48 kHz –4.0%)
Jitter of PLL DIGITAL IN Fs= 44.1 kHz
DIGITAL IN Fs= 48 kHz 10 ns
Internal Clock
Frequency Word Clock : Int 44.1 kHz 44.1 kHz
Word Clock : Int 48 kHz 48
Accuracy Word Clock : Int 44.1 kHz –50 +50 ppm
Word Clock : Int 48 kHz
Jitter Word Clock : Int 44.1 kHz 4.429 ns
Word Clock : Int 48 kHz 4.069

Annexes
Manuel de référence
274
Paramètres de base de la console
■Bibliothèques
■Fonctions d'entrée
■Fonctions de sortie
■Port de sortie
■Processeur
Nom Numéro Total
Scene Memory Présélection 1 + Utilisateur 300 301
Input CH Library Présélection 1 + Utilisateur 199 200
Output CH Library Présélection 1 + Utilisateur 199 200
Input EQ Library Présélection 40 + Utilisateur 159 199
Output EQ Library Présélection 3 + Utilisateur 196 199
Dynamics Library Présélection 41 + Utilisateur 158 199
Effect Library Présélection 27 + Utilisateur 172 199
GEQ Library Présélection 1 + Utilisateur 199 200
Premium Rack Library
Portico5033
Portico5043
U76
Opt-2A
EQ-1A
DynamicEQ
Présélection 1 + Utilisateur 199 200
Dante Input Patch Library Présélection 1 + Utilisateur 10 11
Fonction Paramètre
Phase Normal/Reverse
Digital Gain -96 dB à +24 dB
HPF Slope = 12 dB/Oct
Frequency = 20 Hz à 600 Hz
Attenuator -96 dB à 0 dB
4 Band Equalizer
Frequency = 20 Hz à 20 kHz
Gain = -18 dB à +18 dB
Q = 0,10 à 10,0
Low Shelving (Bande basse)
High Shelving, LPF (Bande haute)
Type I/Type II
Insert Insert Point : Pre EQ/Pre Fader/Post On
Direct Out Direct Out Point : Pre HPF/Pre EQ/Pre Fader/Post On
Dynamics 1
Type : Gate/Ducking/Comp/Expander
Threshold = Gate : -72 dB à 0 dB
Autres : -54 dB à 0 dB
Ratio = 1:1 à ∞:1
Attack = 0 msec à 120 msec
Hold = 48 kHz : 0.02 msec à 1,96 msec
44,1 kHz : 0.02 msec à 2,13 msec
Decay = 48 kHz : 5 msec à 42,3 msec
44,1 kHz : 6 msec à 46,1 msec
Release = 48kHz: 5msec à 42,3msec
44,1 kHz : 6 msec à 46,1 msec
Range = Gate : –∞ dB à 0 dB
Ducking : -70 dB à 0 dB
Gain = 0,0 dB à +8 dB
Knee = Hard à 5 (soft)
Key In : Self Pre EQ/Self Post EQ/Mix Out21-24
Ch1-STIN8R (8ch block)
Key-In Filter : HPF/LPF/BPF
Dynamics2
Type : Comp/De-Esser/Compander H/Compander S
Threshold = –54 dB à 0 dB
Ratio = 1:1 à ∞:1
Compander : 1:1 à 20:1
Attack = 0 msec à 120 msec
Release = 48 kHz : 5 msec à 42,3 msec
44,1 kHz : 6 msec à 46,1 msec
Gain = –18 dB à 0 dB, 0 dB à +18 dB
Knee= Hard à 5 (soft)
Key In : Self Pre EQ/Self Post EQ/Mix Out21-24
Ch1-STIN8R (8ch block)
Width = -1 dB à +90 dB
Frequency = 1,0 KHz à 12,5 KHz
TYPE = HPF, BPF
Q = 0,10 à 10,0
Fader Level : 1024 pas, ∞, –138 dB à +10 dB
On On/Off
Pan/Balance Position L63 à R63
Pan Mode : Pan/Balance
DCA Group 16 Groupes
Mute Group 8 Groupes
Mix Send
24 envois
Fix/Variable peut être défini pour chaque mixage
Mix Send Point : Pre EQ/Pre Fader/Post On
Level : 1024 pas, ∞, –138 dB à +10 dB
Matrix Send
8envois
Matrix Send Point : Pre EQ/Pre Fader/Post On
Level : 1024 pas, ∞, –138 dB à +10 dB
LCR Pan CSR= 0 % à 100 %
DELAY 0 ms à 1000 msec
Fonction Paramètre
Fonction Paramètre
Attenuator -96 dB à 0 dB
4Band Equalizer
Frequency = 20 Hz à 20 kHz
Gain = -18 dB à +18 dB
Q = 0,10 à 10,0
Low Shelving (Bande basse)
High Shelving, LPF (Bande haute)
Type I/Type II
Insert Insert Point : Pre EQ/Pre Fader/Post On
Dynamics 1
Type : Comp/Expander/Compander H/Compander S
Threshold = -54 dB à 0 dB
Ratio = 1:1 à ∞:1
Compander : 1:1 à 20:1
Attack = 0 msec à 120 msec
Release = 48 kHz : 5 msec à 42,3 msec
44,1 kHz : 6 msec à 46,1 sec
Gain = –18 dB à 0 dB, 0 dB à +18 dB
Knee = Hard à 5 (soft)
Key In : Self Pre EQ/Self Post EQ/Mix Out21-24
MIX24/MTRX1-8/STIN LR/MONO(C)
(8ch block)
Width = 1 dB à +90 dB
Fader Level : 1024 pas, ∞, –138 dB à +10 dB
On On/Off
Pan/Balance Position L63 à R63
Mute Group 8 Groupes
Mix to Matrix
Stereo to Matrix
Matrix Send Point : Pre Fader/Post On
Level : 1024 pas, ∞, –138 dB à +10 dB
Oscillator Niveau = 0 à -96 dB (pas d'1 dB)
On/Off = Commande du logiciel
Fonction Paramètre
Out Port Delay 0 msec à 1000 msec
Out Port Phase Normal/Reverse
Gain -96 à +24 dB
Fonction Paramètre
GEQ 31 bands x 16(24) ou 15 bands x 32(48) systèmes
Effects Multi-effecteur Stereo In/Stereo Out x 8 systèmes
Premium Rack
Parameter Stereo(Dual) In/Stereo(Dual) Out Premium Rack x
8systèmes

Annexes
Manuel de référence
275
M IDI Implementation Chart
2102 .raM 1 :etaD] elosnoC gnixiM latigiD [ AHAMAY
Model: CL5/CL3/CL1 MIDI Implementation Chart Version: 1.0
Function... Transmitted Recognized Remarks
Basic
Channel
Default
Changed
1–16
1–16
1–16
1–16 Memorized
Mode
Default
Messages
Altered
X
X
**************
1, 3
X
X
Memorized
Note
Number True Voice 0–127
X
0–127
X
Velocity Note On
Note Off
O 9nH, v=0,127
X
O 9nH, v=1-127
OEffect Control
After
Touch
Key’s
Ch’s
X
X
X
X
Pitch
Bend XX
Control
Change
0,32
6,38
98,99
1-31,33-95, 102-
119
O
O
O
O
O
O
O
O
Bank Select
Data Entry
NRPN LSB,MSB
Assignable Cntrl
Prog
Change :True#
O 0–127
**************
O 0–127
0–300 Assignable
2*,1* O1* OevisulcxE metsyS
Common
:Song Pos.
:Song Sel.
:Tune
X
X
X
X
O
X
Recorder Control
System
Real Time
:Clock
:Commands
X
X
O
XEffect Control
Aux
Messages
:All Sound Off
:Reset All Cntrls
:Local ON/OFF
:All Notes OFF
:Active Sense
:Reset
X
X
X
X
X
X
X
X
X
X
O
O
Notes *1 Bulk Dump/Request and Parameter Change/Request.
*2 MMC
Mode 1: OMNI ON, POLY
Mode 3: OMNI OFF, POLY
Mode 2: OMNI ON, MONO
Mode 4: OMNI OFF, MONO
O: Yes
X: No

Annexes
Manuel de référence
276
Index
A
Adresse réseau ................................................... 205
Affectations de paramètre NRPN................... 250
Affichage des noms de canaux........................ 204
Application de l'opération aux paramètres
de mixage .......................................................... 254
Assignation............................................................ 15
Assignation d'entrée............................................. 19
Assignation de sortie............................................ 16
B
Bandeau de bargraphes MBCL (en option) .. 113
Banque de faders personnalisés ...................... 173
Bibliothèque de canaux ................................ 45, 55
Boutons définis par l'utilisateur
Fonctions pouvant être affectées.............. 262
Bus MATRIX ......................................... 39, 51, 202
Bus MIX........................................................ 39, 202
Bus STEREO/MONO................................... 35, 48
C
Cadre rose (TOUCH AND TURN)............... 172
Calibration, fonction ........................ 207, 208, 211
Canal
Copie, déplacement, initialisation.............. 73
Canaux d'entrée.................................................... 27
Bibliothèque de canaux ............................... 45
Envoi vers les bus MIX/MATRIX.............. 39
Envoi vers les bus STEREO/MONO ......... 35
Nom et icône de canal ................................. 28
Canaux de sortie................................................... 46
Bibliothèque de canaux ............................... 55
Nom et icône de canal ................................. 47
Canaux MIX
Envoi vers les bus MATRIX........................ 51
Envoi vers les bus STEREO/MONO ......... 48
Canaux STEREO/MONO
Envoi vers les bus MATRIX........................ 51
Caractéristiques électriques............................. 273
Centralogic, section.............................................. 11
Changement de commande
Changement de paramètre........................ 155
Changements de paramètre............................. 157
Changements de programme.......................... 152
Channel Link......................................................... 70
Connexions en cascade .................................... 200
Console Lock...................................................... 175
Couleur de canal................................................... 29
Couleur du canal ....................................... 204, 211
Cue, fonction................................................ 97, 101
Utilisation .................................................... 102
D
DAW...................................................................... 25
Dynamics........................................................ 56, 59
Dynamiques
Bibliothèques................................................. 63
E
Écran SETUP ..................................................... 196
Écran tactile........................................................ 204
Effet...................................................................... 114
Bibliothèques............................................... 137
Effets internes..................................................... 122
Égaliseur graphique........................................... 114
Bibliothèques............................................... 137
Opérations ................................................... 118
Encodeurs attribuables..................................... 172
Fonctions pouvant être affectées .............. 263
Enregistreur sur mémoire USB....................... 181
EQ........................................................................... 56
Bibliothèques................................................. 63
F
Fade, fonction ....................................................... 91
Fader principal................................................... 174
Fichier audio (lié à un rappel de scène) ............ 94
Focus, fonction ..................................................... 87
Fonction Calibrage............................................ 209
Fonction de l'aide .............................................. 193
Affichage...................................................... 194
Rappel........................................................... 194
Format des données MIDI............................... 264
G
Gain........................................................................ 30
Gain analogique............................................ 30
Gain numérique............................................ 34
Gain Compensation...................................... 34, 35
Global Paste, fonction.......................................... 85
GPI....................................................................... 221
Groupement.......................................................... 64
Groupes DCA ....................................................... 64
Groupes de mutes.......................................... 64, 66
H
HA (Préampli micro).......................................... 30
Horloge de mots ................................................ 198
Horloge interne.................................................. 204
I
Indicateurs de niveau........................................ 111
Input Delay........................................................... 44
Insertion................................................................ 21
L
Lecteur flash USB
Chargement d'un fichier........................... 178
Enregistrement audio................................ 183
Formatage ................................................... 180
Reproduction de fichiers audio................ 185
Lecteur flash USB
Chargement d'un fichier d'aide................ 193
Chargement d'un fichier texte.................. 193
Sauvegarde et chargement de données
de configuration......................................... 177
Liaison................................................................... 64
Liste des bibliothèques de l'égaliseur.............. 227
Liste des bibliothèques DYNAMICS
(Dynamique) .................................................... 228
Liste des titres..................................................... 187
Liste des types d'effets....................................... 232
Logement............................................................ 198
M
Mémoire de scènes.............................................. 77
Édition............................................................ 82
Messages d'erreur et d'avertissement ............. 271
METER, écran.................................................... 111
MIDI.................................................................... 149
MIDI Implementation Chart .......................... 275
Mode Preview ...................................................... 96
Monitor, fonction.......................................... 97, 98
N
Nuendo Live....................................................... 188
O
Oscillator..................................................... 106, 108
Output Delay........................................................ 55
OVERVIEW, écran............................................. 12
P
Paramètres d'effets............................................. 233
Paramètres de base de la console .................... 274
Paramètres du processeur
du rack Premium ............................................. 245
Paramètres liés aux dynamiques..................... 230
Paramètres pouvant être affectés à des
changements de commandes ......................... 248
Périphérique d'E/S............................................. 138
Périphérique externe........................................... 21
Préampli micro externe............................ 138, 144
Préférences ......................................................... 168
Premium Rack ................................................... 130
Bibliothèques .............................................. 137
R
Rack virtuel......................................................... 114
Opérations................................................... 115
Rappel de scènes.......................................... 80, 152
Recall Safe, fonction............................................ 88
Réglage d'usine................................................... 206
Réinitialisation................................................... 206
Réseau audio Dante..................................... 15, 213
S
Sécurité................................................................ 158
SELECTED CHANNEL VIEW, écran................ 7
SELECTED CHANNEL, section ......................... 6
Sortie directe ........................................................ 23
Structure des fonctions.......................................... 4
Synchronisation des effets et du tempo ......... 247
T
Talkback.............................................................. 106
Témoins .............................................................. 204
TOUCH AND TURN....................................... 172
Touches définies par l'utilisateur
Fonctions pouvant être affectées.............. 259
Touches USER DEFINED KEYS
Rappel de l'aide........................................... 194
U
USER DEFINED, boutons............................... 171
USER DEFINED, touches................................ 169
User Level, réglage............................................. 158
V
Voyants DEL...................................................... 204
