Yamaha CLP F01_E F01 Owner's Manual Clpf01 Es
User Manual: Yamaha CLP-F01 Owner's Manual
Open the PDF directly: View PDF
.
Page Count: 80
- Introduction
- Referencia
- Controles y terminales del panel
- Escuchar las melodías de demostración
- Escuchar 50 canciones preseleccionadas para piano
- Seleccionar y reproducir sonidos
- Selección de sonidos
- Utilización de los pedales
- Añadir variaciones al sonido – [VARIATION]/ [BRILLIANCE]/[REVERB]/[EFFECT]
- Sensibilidad de pulsación – [TOUCH]
- Transposición – [TRANSPOSE]
- Combinación de dos sonidos (modo Dual)
- Dividir el teclado y tocar dos sonidos diferentes (modo Split)
- Empleo del metrónomo
- Grabación de su interpretación
- Reproducir canciones grabadas
- Ajustes detallados – [FUNCTION]
- Acerca de MIDI
- Conexiones
- Resolución de problemas
- Montaje del soporte parateclado
- Lista de sonidos predeterminados
- Lista de canciones de demostración
- Índice
- Appendix

Black
ES
FR
DE
EN
IMPORTANT
Check your power supply
Make sure that your local AC mains voltage
matches the voltage specified on the name
plate on the bottom panel. In some areas a
voltage selector may be provided on the rear
of the main unit near the power cord. Make
sure that the voltage selector is set for the
voltage in your area. The voltage selector is
set at 240V when the unit is initially shipped.
To change the setting use a "minus"
screwdriver to rotate the selector dial so that
the correct voltage appears next to the
pointer on the panel.
WICHTIG
Überprüfung der Stromversorgung
Vergewissern Sie sich vor dem Anschließen an
das Stromnetz, daß die örtliche Netzspannung
den Betriebsspannungswerten auf dem
Typenschild an der Unterseite des Instruments
entspricht. In bestimmten Regionen ist auf der
Rückseite des Instruments in der Nähe des
Netzkabels ein Spannungswähler angebracht.
Falls vorhanden, muß der Spannungswähler
auf die örtliche Netzspannung eingestellt
werden. Der Spannungswähler wurde
werkseitig auf 240 V voreingestellt. Zum
Verstellen drehen Sie den Spannungsregler
mit einem Schlitzschraubendreher, bis der
Zeiger auf den korrekten Spannungswert
weist.
IMPORTANT
Contrôler la source d'alimentation
Vérifiez que la tension spécifiée sur le
panneau inférieur correspond à la tension du
secteur. Dans certaines régions, l’instrument
peut être équipé d’un sélecteur de tension à
l’arrière de l’unité principale, à côté du cordon
d'alimentation.
Vérifiez que ce sélecteur est bien réglé en
fonction de la tension secteur de votre région.
Le sélecteur de tension est réglé sur 240 V au
départ d'usine. Pour modifier ce réglage,
utilisez un tournevis à lame plate pour tourner
le sélecteur afin de mettre l'indication
correspondant à la tension de votre région vis
à vis du repère triangulaire situé sur le
panneau.
IMPORTANTE
Verifique la alimentación de corriente
Asegúrese de que tensión de alimentación de
CA de su área corresponde con la tensión
especificada en la placa de características del
panel inferior. Es posible que en algunas
zonas se suministre un selector de tensión en
la parte posterior de la unidad principal, junto
al cable de alimentación.
Asegúrese de que el selector de tensión esté
ajustado a la tensión de su área. El selector
de tensión se ajusta a 240V cuando la unidad
sale de fábrica. Para cambiar el ajuste,
emplee un destornillador de cabeza "recta"
para girar el selector de modo que aparezca
la tensión correcta al lado del indicador del
panel.
Clavinova Web site (English only)
http://www.yamahaclavinova.com/
Yamaha Manual Library
http://www2.yamaha.co.jp/manual/english/
U.R.G., Pro Audio & Digital Musical Instrument Division, Yamaha Corporation
©2004 Yamaha Corporation
WC51170 409APZC?.?-01A0 Printed in Indonesia
CLP-F01
For information on assembling the
keyboard stand, refer to the instructions at
the end of this manual.
Weitere Informationen über die Montage
des Keyboard-Ständers erhalten Sie in den
Anweisungen am Ende dieses Handbuchs.
Pour obtenir les détails sur l'assemblage du
pupitre du clavier, reportez-vous aux
instructions figurant à la fin de ce manuel.
Para información sobre el montaje del
soporte del teclado, consulte las
instrucciones al final de este manual.
Owner's Manual
Bedienungsanleitung
Mode d'emploi
Manual de instrucciones
CLP-F01

Introduction
92-469
1
(bottom)
SPECIAL MESSAGE SECTION
PRODUCT SAFETY MARKINGS:
Yamaha electronic
products may have either labels similar to the graphics
shown below or molded/stamped facsimiles of these
graphics on the enclosure. The explanation of these
graphics appears on this page. Please observe all cautions
indicated on this page and those indicated in the safety
instruction section.
See bottom of Keyboard enclosure for graphic symbol markings.
The exclamation point within the
equilateral triangle is intended to alert
the user to the presence of important
operating and maintenance (servic-
ing) instructions in the literature
accompanying the product.
The lightning flash with arrowhead
symbol, within the equilateral trian-
gle, is intended to alert the user to the
presence of uninsulated “dangerous
voltage” within the product’s enclo-
sure that may be of sufficient magni-
tude to constitute a risk of electrical
shock.
IMPORTANT NOTICE:
All Yamaha electronic products
are tested and approved by an independent safety testing
laboratory in order that you may be sure that when it is
properly installed and used in its normal and customary
manner, all foreseeable risks have been eliminated. DO
NOT modify this unit or commission others to do so
unless specifically authorized by Yamaha. Product perfor-
mance and/or safety standards may be diminished.
Claims filed under the expressed warranty may be denied
if the unit is/has been modified. Implied warranties may
also be affected.
SPECIFICATIONS SUBJECT TO CHANGE:
The
information contained in this manual is believed to be
correct at the time of printing. However, Yamaha reserves
the right to change or modify any of the specifications
without notice or obligation to update existing units.
ENVIRONMENTAL ISSUES:
Yamaha strives to pro-
duce products that are both user safe and environmentally
friendly. We sincerely believe that our products and the
production methods used to produce them, meet these
goals. In keeping with both the letter and the spirit of the
law, we want you to be aware of the following:
Battery Notice:
This product MAY contain a small non-
rechargable battery which (if applicable) is soldered in
place. The average life span of this type of battery is
approximately five years. When replacement becomes
necessary, contact a qualified service representative to
perform the replacement.
Warning:
Do not attempt to recharge, disassemble, or
incinerate this type of battery. Keep all batteries away
from children. Dispose of used batteries promptly and as
regulated by applicable laws. Note: In some areas, the
servicer is required by law to return the defective parts.
However, you do have the option of having the servicer
dispose of these parts for you.
Disposal Notice:
Should this product become damaged
beyond repair, or for some reason its useful life is consid-
ered to be at an end, please observe all local, state, and
federal regulations that relate to the disposal of products
that contain lead, batteries, plastics, etc.
NOTICE:
Service charges incurred due to lack of knowl-
edge relating to how a function or effect works (when the
unit is operating as designed) are not covered by the man-
ufacturer’s warranty, and are therefore the owners respon-
sibility. Please study this manual carefully and consult
your dealer before requesting service.
NAME PLATE LOCATION:
The graphic below indi-
cates the location of the name plate. The model number,
serial number, power requirements, etc., are located on
this plate. You should record the model number, serial
number, and the date of purchase in the spaces provided
below and retain this manual as a permanent record of
your purchase.
CAUTION
RISK OF ELECTRIC SHOCK
DO NOT OPEN
CAUTION: TO REDUCE THE RISK OF ELECTRIC SHOCK.
DO NOT REMOVE COVER (OR BACK).
NO USER-SERVICEABLE PARTS INSIDE.
REFER SERVICING TO QUALIFIED SERVICE PERSONNEL.
Model
Serial No.
Purchase Date

CLP-F01 PRECAUCIONES 3
ESPAÑOL
PRECAUCIONES
LEER DETENIDAMENTE ANTES DE CONTINUAR
* Guarde este manual en un lugar seguro para su referencia futura.
ADVERTENCIA
Siempre obedezca las precauciones básicas indicadas abajo para evitar así la posibilidad de lesiones graves o
incluso peligro de muerte debido a descargas eléctricas, incendios u otras contingencias. Estas precauciones
incluyen, pero no se limitan, a los siguientes puntos:
• Utilice la tensión correcta para su instrumento. La tensión requerida se
encuentra impresa en la placa identificatoria del instrumento.
• Revise el estado del enchufe de corriente periódicamente o límpielo
siempre que sea necesario.
• Utilice únicamente el enchufe y cable de alimentación que se
proporcionan con el equipo.
• No tienda el cable de corriente cerca de fuentes de calor (estufas,
radiadores, etc.), no lo doble demasiado, no ponga objetos pesados sobre
el mismo ni tampoco lo tienda por lugares donde pueda pasar mucha
gente y ser pisado.
•No abra el instrumento ni trate de desarmar o modificar de ninguna forma
los componentes internos. El instrumento tiene componentes que no
pueden ser reparados por el usuario. En caso de anormalidades en el
funcionamiento, deje de utilizar el instrumento inmediatamente y hágalo
inspeccionar por personal de servicio calificado de Yamaha.
•No exponga el instrumento a la lluvia, ni lo use cerca del agua o en lugares
donde haya mucha humedad. No ponga recipientes que contengan líquido
encima del instrumento, ya que puede derramarse y penetrar en el interior
del aparato.
• Jamás enchufe o desenchufe este cable con las manos mojadas.
•No coloque objetos encendidos como, por ejemplo, velas sobre la unidad
porque podrían caerse y provocar un incendio.
• Si el cable o el enchufe de corriente se deteriora o daña, si el sonido se
interrumpe repentinamente durante el uso del instrumento o si se detecta
olor a quemado o humo a causa de ello, apague el instrumento
inmediatamente, desenchufe el cable del tomacorriente y haga
inspeccionar el instrumento por personal de servicio calificado de
Yamaha.
ATENCIÓN
Siempre obedezca las precauciones básicas indicadas abajo para evitar así la posibilidad de sufrir Ud. u otros
lesiones físicas o de dañar el instrumento u otros objetos. Estas precauciones incluyen, pero no se limitan, a los
siguientes puntos:
• Cuando desenchufe el cable del instrumento o del tomacorriente, hágalo
tomándolo del enchufe y no del cable. Si tira del cable, éste puede
dañarse.
• Desenchufe el cable de alimentación eléctrica de la toma de corriente
cuando no vaya a utilizar el instrumento por períodos de tiempo
prolongados y durante tormentas eléctricas.
• No conecte el instrumento a tomas de corriente usando conectores
múltiples. La calidad de sonido puede verse afectada o el enchufe puede
sobrecalentarse.
• Lea detenidamente la documentación adjunta en la que se explica el
proceso de armado. Si el instrumento no se arma en el orden correcto,
puede dañarse o incluso causar lesiones.
• No exponga el instrumento a polvo o vibraciones excesivas ni a
temperaturas extremas (evite ponerlo al sol, cerca de estufas o dentro de
automóviles durante el día), para evitar así la posibilidad de que se
deforme el panel o se dañen los componentes internos.
• No utilice el instrumento cerca de aparatos de televisión, radios, equipos
estereofónicos, teléfonos móviles ni dispositivos eléctricos de cualquier
otro tipo. De hacerlo así, el instrumento, aparato de TV o radio podría
generar ruido.
• No ponga el instrumento sobre superficies inestables, donde pueda
caerse por accidente.
• Antes de cambiar el instrumento de lugar, desconecte todos los cables.
Suministro de energía/Cable de alimentación
No abrir
Advertencia relativa al agua
Advertencia relativa al fuego
Si observa cualquier anormalidad
Suministro de energía/Cable de alimentación
Montaje
Ubicación
(1)B-7
1/2

CLP-F01 PRECAUCIONES
4
ESPAÑOL
• Antes de conectar el instrumento a otros componentes electrónicos,
desconecte la alimentación de todos los componentes. Antes de apagar o
encender los componentes, baje el volumen al mínimo. Asimismo,
recuerde ajustar el volumen de todos los componentes al nivel mínimo y
subirlo gradualmente mientras ejecuta el instrumento, para establecer el
nivel de escucha deseado.
•Quite el polvo y la suciedad con un paño suave. No limpie con demasiada
fuerza ya que las pequeñas partículas de suciedad pueden rayar el
acabado del instrumento.
• Cuando limpie el instrumento utilice un paño suave y seco. No use
líquidos diluyentes de pintura, disolventes, fluidos limpiadores ni paños
impregnados con productos químicos.
•Tenga cuidado de no pillarse los dedos con la tapa de las teclas, y no meta
un dedo o la mano en los huecos de la tapa de las teclas o del instrumento.
•Nunca introduzca ni deje caer papeles ni objetos metálicos o de cualquier
otro tipo en los huecos de la tapa de las teclas, del panel o del teclado. Si
esto sucede, desconecte de inmediato la alimentación y desenchufe el cable
de alimentación de la toma de CA. Seguidamente, pida al personal de
asistencia de Yamaha que revise el instrumento.
•Tampoco deje objetos de vinilo, plástico o goma encima del instrumento,
ya que pueden descolorar el panel o el teclado.
• No golpee la superficie del instrumento con objetos metálicos, de
porcelana ni con objetos duros de cualquier otro tipo, ya que el acabado
podría agrietarse o desprenderse. Proceda con cuidado.
• No se apoye con todo el peso de su cuerpo ni coloque objetos muy
pesados sobre los botones, conmutadores o conectores del teclado.
• No utilice el instrumento por mucho tiempo a niveles de volumen
excesivamente altos, ya que ello puede causar pérdida de audición
permanente. Si nota pérdida de audición o si le zumban los oídos,
consulte a un médico.
• No coloque el banco en una posición inestable en la que pudiera caerse
accidentalmente.
• No juegue ni se suba al banco. Su uso como herramienta, escalera o con
cualquier otro objetivo puede ser la causa de accidentes o lesiones.
• En el banco debe sentarse solamente una persona por vez, para evitar la
posibilidad de accidentes o lesiones.
•Si los tornillos del banco se aflojan con el uso, apriételos periódicamente
utilizando la herramienta suministrada.
Guardar datos y realizar copias de seguridad
• Los datos internos (consulte la página 50) se conservan durante
aproximadamente 1 semana después de desconectar la alimentación. Si
se supera este período de tiempo, los datos se perderán. Asegúrese de
encender el instrumento (interruptor de alimentación en posición ON)
durante unos minutos al menos una vez a la semana. Los datos podrían
perderse por un funcionamiento defectuoso o un manejo incorrecto.
Guarde los datos importantes en medio externo como el archivador de
datos MIDI Yamaha MDF3.
Copia de seguridad en medio externo
• Como medida de protección contra la pérdida de datos causada por el
deterioro de los medios, es aconsejable guardar los datos importantes en
dos medios externos.
Yamaha no se responsabiliza por daños debidos a uso inapropiado o modificaciones hechas al instrumento, ni tampoco por datos perdidos o destruidos.
Siempre apague el instrumento cuando no lo usa.
Conexiones
Mantenimiento
Atención: manejo
Utilización del banco (si se incluye)
Guardar datos
(1)B-7
2/2

CLP-F01 Acerca de este Manual de instrucciones
ESPAÑOL
5
Introdu
cción
Le damos las gracias por adquirir el Yamaha Clavinova. La lectura atenta de este manual le permitirá disfrutar de las útiles
y avanzadas funciones del Clavinova.
Es recomendable guardar el manual en un lugar seguro y accesible, para futuras consultas.
Acerca de este Manual de instrucciones
Este manual consta de tres secciones principales: ”Introducción”, ”Referencia” y ”Apéndice”.
Introducción (página 2):
Lea primero esta sección.
Referencia (página 15):
En esta sección se explica la forma de realizar configuraciones detalladas de las diversas funciones del Clavinova.
Apéndice (página 67):
En esta sección se incluye material de referencia.
*En este Manual de instrucciones se hace referencia a los modelos CLP-F01 como el CLP/Clavinova.
*Las ilustraciones y las presentaciones de indicadores LED mostradas en este manual de instrucciones sólo deben
utilizarse como orientación para el aprendizaje y es posible que no se ajusten completamente a su instrumento.
Marcas registradas:
•Apple y Macintosh son marcas registradas de Apple Computer, Inc.
•Windows es una marca registrada de Microsoft® Corporation.
• Las demás marcas registradas pertenecen a sus respectivos propietarios.
AVISO DE COPYRIGHT
Este producto incorpora y contiene programas informáticos y contenido cuyos derechos de autor pertenecen a Yamaha
o a terceros que han otorgado a Yamaha permiso para utilizarlos. El material protegido por copyright incluye, sin
restricciones, todo el software informático, archivos MIDI y datos WAVE. Todo uso no autorizado, y ajeno al uso
personal, del contenido y de estos programas está prohibido por las leyes relevantes. Cualquier infracción del
copyright tendrá consecuencias legales. NO HAGA, NI DISTRIBUYA NI UTILICE COPIAS ILEGALES.
”The Clavinova-Computer Connection” (la conexión Clavinova-ordenador) es una guía complementaria en la que se
describe para principiantes lo que se puede hacer con el Clavinova y con un ordenador personal, así como el método de
configuración de un sistema Clavinova-ordenador (el manual no se refiere a ningún modelo específico). El documento
está disponible en formato PDF, en inglés, en la siguiente dirección en Internet.
Yamaha Manual Library:
http://www2.yamaha.co.jp/manual/spanish/

CLP-F01 Contenido
ESPAÑOL
6
Contenido
Introducción
Índice de aplicaciones................................. 7
Accesorios ................................................... 8
Características............................................. 9
Antes de usar el Clavinova........................ 10
Tapa del teclado..................................................10
Atril .....................................................................11
Encender la alimentación ..................................12
Ajustar el volumen .............................................13
Utilizar auriculares (optiones) ..........................13
Utilizar el Conmutador de altavoces.................13
Referencia
Controles y terminales del panel.............. 16
Escuchar las melodías de demostración... 18
Escuchar 50 canciones preseleccionadas
para piano .............................................. 19
Practicar la parte de una mano con
50 canciones predefinidas (función de
cancelación de parte).....................................20
A-B Repita para las 50 canciones
preseleccionadas.............................................22
Seleccionar y reproducir sonidos.............. 23
Selección de sonidos...........................................23
Utilización de los pedales...................................23
Añadir variaciones al sonido – [VARIATION]/
[BRILLIANCE]/[REVERB]/[EFFECT] ........24
Sensibilidad de pulsación – [TOUCH].............26
Transposición – [TRANSPOSE] .......................27
Combinación de dos sonidos (modo Dual) .....28
Dividir el teclado y tocar dos sonidos
diferentes (modo Split)..................................29
Empleo del metrónomo.....................................31
Grabación de su interpretación................ 32
Grabar en [TRACK 1]........................................32
Regrabación TRACK 1.......................................34
Grabar en [TRACK 2]........................................34
Cambiar los Ajustes iniciales
(datos grabados al principio
de la canción) .................................................36
Reproducir canciones grabadas................37
Reproducir una canción.................................... 37
Funciones de reproducción útiles..................... 38
Ajustes detallados – [FUNCTION] .............39
Procedimiento básico en el modo Function .... 40
Acerca de las funciones...................................... 42
F1. Afinar el tono ........................................ 42
F2. Selección de una escala ......................... 43
F3. Funciones en modo Dual ..................... 44
F4. Funciones del modo Split..................... 45
F5. Otras funciones ..................................... 46
F6. Volumen del metrónomo..................... 47
F7. Volumen predeterminado para
cancelar la parte de la canción ............. 47
F8. Funciones MIDI.................................... 47
F9. Funciones de copia de seguridad.......... 50
Acerca de MIDI..........................................51
Conexiones................................................52
Conectores ......................................................... 52
Conectar un ordenador personal...................... 54
Resolución de problemas ..........................58
Montaje del soporte para teclado ............59
Lista de sonidos predeterminados............62
Lista de canciones de demostración.........64
Índice.........................................................65
Appendix
Lista de ajustes de fábrica .........................68
Formato de datos MIDI.............................69
MIDI Implementation Chart .....................73
Especificaciones.........................................74

CLP-F01 Índice de aplicaciones
ESPAÑOL
7
Índice de aplicaciones
Utilice este índice para encontrar páginas de referencia que puedan serle de ayuda para su aplicación y situación específicas.
Escuchar
Escuchar canciones de demostración con distintos sonidos.........”Escuchar las melodías de demostración” en la página 18
Escuchar canciones de las ”50 grandes canciones
para el piano”...............................................................”Escuchar 50 canciones preseleccionadas para piano” en la página 19
Escuchar mi interpretación grabada ...........................................................”Reproducir canciones grabadas” en la página 37
Tocar
Utilizar los tres pedales de control de la interpretación ...................................... ”Utilización de los pedales” en la página 23
Tocar un acompañamiento adecuado para el tono .................................. ”Transposición – [TRANSPOSE]” en la página 27
Seleccionar un tipo de sensibilidad de pulsación ...........................”Sensibilidad de pulsación – [TOUCH]” en la página 26
Afinar el tono del instrumento al tocar el Clavinova con otros instrumentos
o con música de CD. .................................................................................................................”Afinar el tono” en la página 42
Modificar sonidos
Ver la lista de sonidos ...............................................................................”Lista de sonidos predeterminados” en la página 62
Simular una sala de conciertos .......................................................................... ”[REVERB]” (reverberación) en la página 24
Combinar dos sonidos .............................................................”Combinación de dos sonidos (modo Dual)” en la página 28
Tocar sonidos diferentes con la mano izquierda y la mano derecha
..................................................................... ”Dividir el teclado y tocar dos sonidos diferentes (modo Split)” en la página 29
Hacer que el sonido sea más brillante o más melodioso........................................ ”[BRILLIANCE]” (brillo) en la página 24
Añadir difusión o profundidad al sonido ....................................................................... ”[EFFECT]” (efecto) en la página 25
Realzar el sonido con efectos ................................................................................................. ”[VARIATION] ” en la página 24
Practicar
Silenciar la parte de la mano derecha o la de la mano izquierda
............”Practicar la parte de una mano con 50 canciones predefinidas (función de cancelación de parte)” en la página 20
Practicar repetidamente un fraseo específico ..............”A-B Repita para las 50 canciones preseleccionadas” en la página 22
Practicar con un tempo preciso y constante ...........................................................”Empleo del metrónomo” en la página 31
Practicar con una canción grabada .............................................................”Grabación de su interpretación” en la página 32
Grabar
Grabar una interpretación ...........................................................................”Grabación de su interpretación” en la página 32
Ajustes
Ajustar la configuración del Clavinova .................................................”Ajustes detallados – [FUNCTION]” en la página 39
Conectar el Clavinova a otros dispositivos
¿Qué es MIDI? ....................................................................................................................... ”Acerca de MIDI” en la página 51
Grabar una interpretación .......................................................................tomas ”AUX OUT” (salida auxiliar) en la página 52
Subir el volumen ......................................................................................tomas ”AUX OUT” (salida auxiliar) en la página 52
Emitir el sonido de otros instrumentos desde el Clavinova....................tomas ”AUX IN” (entrada auxiliar) en la página 52
Conectar el Clavinova a un ordenador ....................................................”Conectar un ordenador personal” en la página 54
Montar
Montar y desmontar el Clavinova ..................................................... ”Montaje del soporte del teclado” en las páginas 59–61

CLP-F01 Accesorios
ESPAÑOL
8
Accesorios
• ”50 grandes canciones para el piano” (Libro de canciones)
• Manual de instrucciones
Este manual contiene instrucciones completas para utilizar el Clavinova.
• Banco
El banco puede incluirse o ser opcional (esto varía en las distintas zonas de distribución).
Afinar
A diferencia de los pianos acústicos, no es necesario afinar el Clavinova. Siempre está perfectamente afinado.
Transporte
En caso de que tenga que realizar una mudanza, puede transportar el Clavinova con sus otras pertenencias. Puede
transportar la unidad montada o desmontada.
Debe transportar el teclado horizontalmente. No lo apoye contra la pared ni sobre un lado. No someta el instrumento
a vibraciones ni a golpes excesivos.

CLP-F01 Características
ESPAÑOL
9
Características
El piano digital Yamaha Clavinova CLP-F01 ofrece un realismo sonoro incomparable y la sensación real de tocar un piano
de cola, así como la tecnología de generación de tonos "AWM Dynamic Stereo Sampling" (muestreo dinámico estéreo)
original de Yamaha que permite obtener sonidos musicales y variados, y un teclado de madera especial que proporciona a
las teclas peso progresivo y respuesta.
Las voces 1, 2 y 3 del Piano de cola ofrecen muestras de un piano de cola de concierto totalmente nuevas, grabadas con
esmero. Las voces 1 y 3 del Piano de cola ofrecen tres muestras con distinta velocidad (Muestreo dinámico), "Muestreo
sostenido" (página 88) especial que proporciona la resonancia única de la caja de sonido y las cuerdas de un piano de cola
acústico cuando se pisa el pedal amortiguador, y "Muestras con desactivación de teclas" que añaden el sutil sonido que se
produce cuando se liberan las teclas. El CLP-F01 se acerca mucho más al sonido de un piano acústico verdadero.
MASTER VOLUME
BRILLIANCE
MELLOW BRIGHT
MIN MAX
DEMO METRONOME
START/STOP
TEMPO
/
FUNCTION
TEMPO
FUNCTION
TEMPO/OTHER VALUE
-
NO YES
+
PRESET
USER 1
USER 2
TRACK
1
TRACK
2
START/STOP
REC
USER 3
SONG
GRAND
PIANO 1
CHURCH
ORGAN STRINGS
E.PIANO
2
E.PIANO
1
VIBRA-
PHONE
HARPSI-
CHORD
CHOIR E.BASS SPLIT
VARIATION
GRAND
PIANO 2
GRAND
PIANO 3
JAZZ
ORGAN
WOOD
BASS
VOICE
GUITAR/
CLAVI.
ROOM
HALL 1
HALL 2
STAGE
CHORUS
PHASER
TREMOLO
DELAY
HARD
MEDIUM
SOFT ON
REVERB EFFECT TOUCH TRANSPOSE
PHONESSPEAKER
AUX IN
AUX OUT
L
/
L+RRL
/
L+RR
LEVEL FIXED
LR
TO HOST HOST SELECT MIDI
MIDI
PC-2
Mac
PC-1
OFF ON NORMAL
(HP. SW)
THRU OUT IN
MASTER VOLUME
BRILLIANCE
MELLOW BRIGHT
MIN MAX
DEMO METRONOME
START/STOP
TEMPO
/
FUNCTION
TEMPO
FUNCTION
TEMPO/OTHER VALUE
-
NO YES
+
PRESET
USER 1
USER 2
TRACK
1
TRACK
2
START/STOP
REC
USER 3
SONG
GRAND
PIANO 1
CHURCH
ORGAN STRINGS
E.PIANO
2
E.PIANO
1
VIBRA-
PHONE
HARPSI-
CHORD
CHOIR E.BASS SPLIT
VARIATION
GRAND
PIANO 2
GRAND
PIANO 3
JAZZ
ORGAN
WOOD
BASS
VOICE
GUITAR/
CLAVI.
ROOM
HALL 1
HALL 2
STAGE
CHORUS
PHASER
TREMOLO
DELAY
HARD
MEDIUM
SOFT ON
REVERB EFFECT TOUCH TRANSPOSE
[METRONOME]
Controle las funciones del
metrónomo (página 31).
[DEMO]
Hay una reproducción
de demostración
disponible para cada
sonido (página 18).
[MASTER VOLUME]
Ajuste el nivel de
volumen con este
control (página 13).
[BRILLIANCE]
Ajuste el brillo del tono con este
control (página 24).
The Clavinova includes 50 preset songs.
Esta sección permite escuchar estas canciones, practicar con
una cómoda función de práctica y grabar y reproducir su
interpretación (páginas 19-22, 32–38).
[REVERB] / [EFFECT]
Añade reverberación y efectos al
sonido (páginas 24, 25).
[TRANSPOSE]
Puede subir o bajar el
tono de todo el teclado,
de forma que coincida
con el de otro
instrumento o voz al
tocar las mismas teclas
sin cambio de tono
(página 27).
[TOUCH]
Afine con precisión
la respuesta
de pulsación
(página 26).
[SPLIT]
Puede tocar distintos sonidos de las secciones izquier-
da y derecha del teclado (página 29).
Aquí se puede enchufar
unos auriculares estéreo
para practicar en privado
(página 13).
Este interruptor acti-
va o desactiva los al-
tavoces internos
(página 13).
Conecte aquí un
equipo de grabación,
como un cassette,
para grabar su inter-
pretación (página 52).
Esta toma y el con-
mutador del selector
hacen posible la con-
exión directa con un
ordenador para el se-
cuenciado u otras
aplicaciones musi-
cales (páginas 54-57).
Ofrece la salida del
Clavinova para con-
ectarlo a un amplifica-
dor de instrumento,
una mesa de mezclas,
un sistema PA o un
equipo de grabación
(página 53).
Conecte aquí un
dispositivo MIDI
para utilizar las
diferentes fun-
ciones MIDI
(páginas 47-49).
(Notas sobre
MIDI › página 51).
TEMPO [▼] [▲]/FUNCTION
Puede utilizar estos botones
para cambiar el tempo (ve-
locidad) de la canción y se-
leccionar funciones útiles
(páginas 39-50).
Voice buttons
Seleccione sonidos entre los 28 sonidos
internos disponibles, incluidos piano de
cola (página 23). También puede combinar
dos sonidos simultáneamente (página 28).

CLP-F01 Antes de usar el Clavinova
ESPAÑOL
10
Antes de usar el Clavinova
Tapa del teclado
Para abrir la tapa del teclado:
1. Para abrir la tapa, inserte los dedos en las hendiduras
de la parte frontal, levante la tapa con suavidad y
pliéguela hacia atrás.
2. Eleve la tapa plegada e inclínela contra el panel
frontal.
Para cerrar la tapa de las teclas:
1. Si el atril (página 11) está subido, levántelo y
colóquelo contra la tapa.
2. Tire de la tapa hacia abajo y hacia usted con suavidad.
3. Despliegue la tapa y baje con cuidado la mitad frontal.
Tenga cuidado para evitar pillarse los dedos
al abrir o cerrar la tapa.
PRECAUCIÓN
Tenga cuidado para evitar pillarse los dedos
al abrir o cerrar la tapa.
PRECAUCIÓN
Tenga cuidado para evitar pillarse los dedos
al abrir o cerrar la tapa.
PRECAUCIÓN
Tenga cuidado para evitar pillarse los dedos
al abrir o cerrar la tapa.
PRECAUCIÓN
ATENCIÓN
Sostenga la tapa con ambas manos al cerrarla o al abrirla, y no la suelte hasta que se encuentre abierta o cerrada por
completo. Tenga cuidado para no pillarse los dedos (o los de otra persona, especialmente si se trata de un niño) entre
la tapa y la unidad principal.

CLP-F01 Antes de usar el Clavinova
ESPAÑOL
11
Atril
El atril está unido a la parte interna de la tapa del teclado.
Para colocar el atril y poder utilizarlo:
Tire del atril en la cubierta hacia abajo y hacia usted.
Para colocar el atril:
Levante el atril hacia arriba y contra la tapa.

CLP-F01 Antes de usar el Clavinova
ESPAÑOL
12
Encender la alimentación
1. Conecte el cable de alimentación.
Inserte las clavijas de los dos extremos del cable, una en la toma AC INLET del Clavinova y la otra en una toma
de CA estándar.
Es posible que en algunas zonas se proporcione un adaptador adecuado para las clavijas de las tomas de CA locales.
(La forma de la clavija varía según la zona.)
2. Encienda el instrumento.
Presione el botón [POWER] (alimentación).
•Se encenderán la pantalla situada en el centro del panel central y el indicador de alimentación situado bajo
el extremo izquierdo del teclado.
Cuando desee apagar la alimentación, presione de nuevo el botón [POWER].
• La pantalla y el indicador de alimentación se apagan.
CONSEJO Indicador de alimentación
Si cierra la tapa del teclado sin apagar el instrumento, el indicador de alimentación permanecerá encendido
para indicar que el instrumento sigue encendido.
12
Normalmente indica el tempo.
Pantalla
Indicador de
alimentación
[POWER]

CLP-F01 Antes de usar el Clavinova
ESPAÑOL
13
Ajustar el volumen
Inicialmente, ajuste el control [MASTER VOLUME] (volumen maestro) a un nivel intermedio entre los valores ”MIN” y
”MAX”. Cuando empiece a tocar, reajuste el control [MASTER VOLUME] al nivel de volumen que le resulte más cómodo.
ATENCIÓN
No utilice el Clavinova a un volumen alto durante mucho tiempo, pues esto podría afectar a su oído.
Utilizar auriculares (optiones)
Conecte unos auriculares a una de las tomas [PHONES] (auriculares).
Hay dos tomas [PHONES].
Puede conectar dos pares de auriculares estéreo. (Si sólo utiliza un par
de auriculares, puede conectarlos a la toma que desee.)
Utilizar el Conmutador
de altavoces
Este conmutador enciende o apaga los altavoces internos.
NORMAL (HP. SW) ......... Los altavoces emitirán sonido si no hay auriculares conectados.
ON ....................................... Los altavoces siempre emitirán sonido.
OFF ...................................... Los altavoces no emitirán sonido.
TERMINOLOGÍA VOLUMEN MAESTRO:
El nivel de volumen de todos los sonidos del teclado
CONSEJO También puede usted ajustar el nivel de la salida de [PHONES] (auriculares) y el nivel de entrada de AUX IN
(entrada auxiliar) deslizando el control de [MASTER VOLUME] (volumen principal).
MASTER VOLUME
MIN MAX
El nivel disminuye. El nivel aumenta.
PHONESSPEAKER
OFF ON NORMAL
(HP. SW)
clavija para
auriculares
estéreo estándar
superficie inferior
PHONESSPEAKER
OFF ON NORMAL
(HP. SW)

CLP-F01 Antes de usar el Clavinova
ESPAÑOL
14
MEMO

CLP-F01 15
ESPAÑOL
Referencia
Controles y terminales del panel ............................. 16
Escuchar las melodías de demostración.................. 18
Escuchar 50 canciones preseleccionadas para piano .. 19
Practicar la parte de una mano con 50 canciones
predefinidas (función de cancelación de parte)..... 20
A-B Repita para las 50 canciones preseleccionadas... 22
Seleccionar y reproducir sonidos............................. 23
Selección de sonidos ................................................... 23
Utilización de los pedales............................................ 23
Añadir variaciones al sonido – [VARIATION]/
[BRILLIANCE]/[REVERB]/[EFFECT].................. 24
Sensibilidad de pulsación – [TOUCH]...................... 26
Transposición – [TRANSPOSE]................................. 27
Combinación de dos sonidos (modo Dual) .............. 28
Dividir el teclado y tocar dos sonidos diferentes
(modo Split) ............................................................ 29
Empleo del metrónomo.............................................. 31
Grabación de su interpretación ............................... 32
Grabar en [TRACK 1]................................................. 32
Regrabación TRACK 1................................................ 34
Grabar en [TRACK 2]................................................. 34
Cambiar los Ajustes iniciales (datos grabados al
principio de la canción) .......................................... 36
Reproducir canciones grabadas............................... 37
Reproducir una canción ............................................. 37
Funciones de reproducción útiles .............................. 38
Ajustes detallados – [FUNCTION]......................... 39
Procedimiento básico en el modo Function.............. 40
Acerca de las funciones ............................................... 42
F1. Afinar el tono......................................................... 42
F2. Selección de una escala ......................................... 43
F3. Funciones en modo Dual...................................... 44
F4. Funciones del modo Split..................................... 45
F5. Otras funciones ..................................................... 46
F6. Volumen del metrónomo...........................................47
F7. Volumen predeterminado para cancelar la
parte de la canción................................................ 47
F8. Funciones MIDI .................................................... 47
F9. Funciones de copia de seguridad.......................... 50
Acerca de MIDI ........................................................ 51
Conexiones............................................................... 52
Conectores................................................................... 52
Conectar un ordenador personal ............................... 54
Resolución de problemas......................................... 58
Montaje del soporte para teclado............................ 59
Lista de sonidos predeterminados........................... 62
Lista de canciones de demostración........................ 64
Índice........................................................................ 65
En esta sección se explica la forma de realizar ajustes
detallados de las diversas funciones del Clavinova.

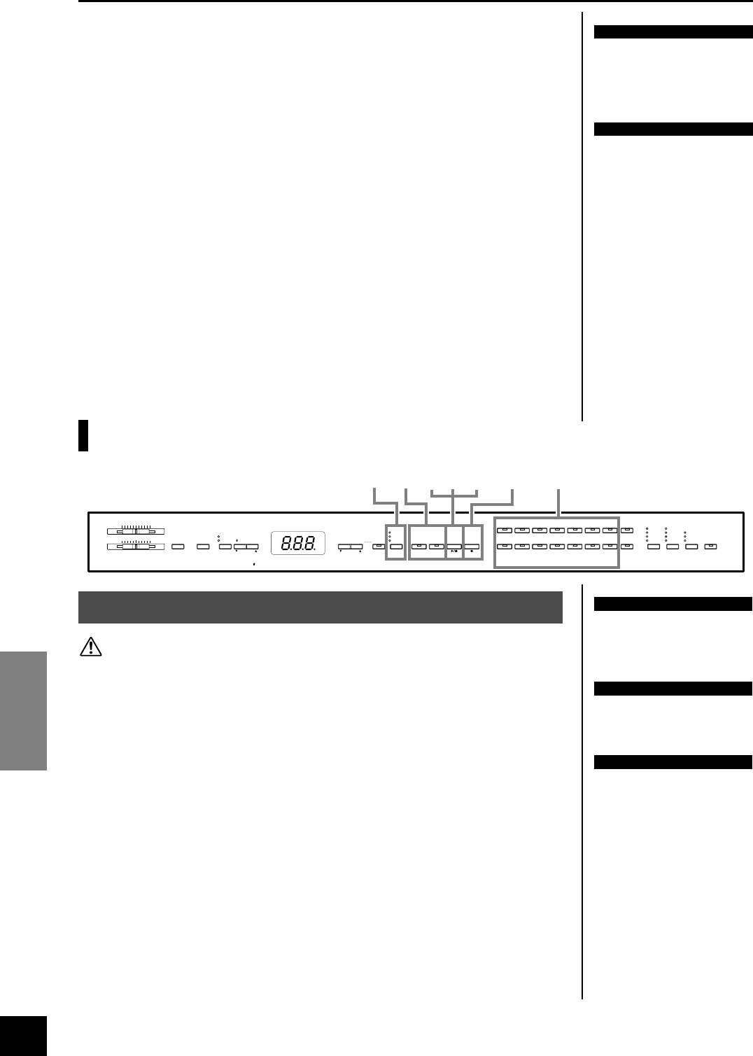
CLP-F01 Controles y terminales del panel
ESPAÑOL
16
Controles y terminales del panel
Panel superior
PHONESSPEAKER
AUX IN
AUX OUT
L
/
L+RRL
/
L+RR
LEVEL FIXED
LR
OFF ON NORMAL
(HP. SW)
MASTER VOLUME
BRILLIANCE
MELLOW BRIGHT
MIN MAX
DEMO METRONOME
START/STOP
TEMPO
/
FUNCTION
TEMPO
FUNCTION
TEMPO/OTHER VALUE
-
NO YES
+
PRESET
USER 1
USER 2
TRACK
1
TRACK
2
START/STOP
REC
USER 3
SONG
GRAND
PIANO 1
CHURCH
ORGAN STRINGS
E.PIANO
2
E.PIANO
1
VIBRA-
PHONE
HARPSI-
CHORD
CHOIR E.BASS SPLIT
VARIATION
GRAND
PIANO 2
GRAND
PIANO 3
JAZZ
ORGAN
WOOD
BASS
VOICE
GUITAR/
CLAVI.
ROOM
HALL 1
HALL 2
STAGE
CHORUS
PHASER
TREMOLO
DELAY
HARD
MEDIUM
SOFT ON
REVERB EFFECT TOUCH TRANSPOSE
MASTER VOLUME
BRILLIANCE
MELLOW BRIGHT
MIN MAX
DEMO METRONOME
START/STOP
TEMPO
/
FUNCTION
TEMPO
FUNCTION
TEMPO/OTHER VALUE
-
NO YES
+
PRESET
USER 1
USER 2
TRACK
1
TRACK
2
START/STOP
REC
USER 3
SONG
1
2
3
45 6 8
7
C0 D0 E0 F0 G0 A0 B0 C1 D1 E1 F1 G1 A1 B1 C2 D2 E2 F2 G2 A2 B2 C3 D3 E3 F3 G3 A3 B3 C4 D4 E4 F4 G4 A4 B4 C5 D5 E5 F5 G5 A5 B5 C6 D6 E6 F6 G6 A6 B6 C7
B-1A-1
EF
J
K
1[POWER] (alimentación)................ P12
2[MASTER VOLUME]....................... P13
3[BRILLIANCE] ................................ P24
4[DEMO] ........................................ P18
5METRONOME [START/STOP] ........ P31
6[TEMPO/FUNCTION #▲▼]..... P31, 40
7Pantalla LED.................................. P17
8[–/NO] / [+/YES]
[PRESET]
[USER 1] [USER 2] [USER 3]
[TRACK 1] [TRACK 2]
SONG [START/STOP]
[REC]..........................P19–22, P32–38
9Botones de sonido ........................ P23
0[SPLIT] ......................................... P29
A[REVERB] ....................................... P24
B[EFFECT] ....................................... P25
C[TOUCH]....................................... P26
D[TRANSPOSE]................................ P27
EAUX OUT...................................... P52
FAUX IN ......................................... P53
G[TO HOST]...............................P51–57
HHOST SELECT...........................P51–57
IMIDI [IN] [OUT] [THRU]...........P51–57
J[SPEAKER] ..................................... P13
K[PHONES] ..................................... P13
LSoft (Left) Pedal ............................ P24
MSostenuto (Center) Pedal .............. P24
NDamper (Right) Pedal ................... P23
Conectores

CLP-F01 Controles y terminales del panel
ESPAÑOL
17
Pantalla
•Compruebe la operación en la pantalla que hay en el centro del panel superior,
a medida que avance.
•Esta pantalla indica diferentes valores, tal como se muestra a continuación,
dependiendo de la operación.
TO HOST HOST SELECT MIDI
MIDI
PC-2
Mac
PC-1
THRU OUT IN
GRAND
PIANO 1
CHURCH
ORGAN STRINGS
E.PIANO
2
E.PIANO
1
VIBRA-
PHONE
HARPSI-
CHORD
CHOIR E.BASS SPLIT
VARIATION
GRAND
PIANO 2
GRAND
PIANO 3
JAZZ
ORGAN
WOOD
BASS
VOICE
GUITAR/
CLAVI.
ROOM
HALL 1
HALL 2
STAGE
CHORUS
PHASER
TREMOLO
DELAY
HARD
MEDIUM
SOFT ON
REVERB EFFECT TOUCH TRANSPOSE
ABCD
9
0
GHI
L
M
N
Tempo
(Indicación normal)
Un número de canción
de los ”50 grandes
temas para el piano”
Número de función Valor de parámetro

CLP-F01 Escuchar las melodías de demostración
ESPAÑOL
18
Escuchar las melodías de demostración
Se proporcionan melodías de demostración que ilustran los distintos sonidos del CLP-F01.
1Encienda el instrumento.
(En caso de que la alimentación no esté encendida) Presione el botón [POWER].
Cuando la alimentación está encendida, se encenderá uno de los LED del selector
de sonidos.
Inicialmente, ajuste el control [MASTER VOLUME] (volumen maestro) a un
nivel intermedio entre los valores ”MIN” y ”MAX”. Cuando empiece a tocar,
reajuste el control [MASTER VOLUME] al nivel de volumen que le resulte más
cómodo.
2Activar el modo DEMO.
Presione el botón [DEMO] para activar el modo DEMO. Los indicadores del
selector de sonido parpadearán en serie.
3Reproducir una demostración de sonido.
Pulse uno de los botones de sonido para empezar la reproducción de todas las
canciones empezando por el tono de demostración de voz correspondiente, que
presenta la voz seleccionada para ese botón de voz. (Si pulsa el botón SONG
[START/STOP] en vez de un botón de sonido, empezará la reproducción de
la demostración GRAND PIANO 1).
Ajuste del volumen y el brillo
Utilice el control [MASTER VOLUME] para ajustar el volumen y el control
[BRILLIANCE] para ajustar el brillo (página 24).
4Detener la demostración del sonido.
Pulse el botón [START/STOP] o el botón de sonido de la demostración que
se esté reproduciendo para que deje de hacerlo.
5Salir del modo de demostración.
Presione el botón [DEMO] para salir del modo de DEMO y volver al modo
normal.
Los indicadores del botón de sonido dejarán de parpadear secuencialmente.
MASTER VOLUME
BRILLIANCE
MELLOW BRIGHT
MIN MAX
DEMO METRONOME
START/STOP
TEMPO
/
FUNCTION
TEMPO
FUNCTION
TEMPO/OTHER VALUE
-
NO YES
+
PRESET
USER 1
USER 2
TRACK
1
TRACK
2
START/STOP
REC
USER 3
SONG
GRAND
PIANO 1
CHURCH
ORGAN STRINGS
E.PIANO
2
E.PIANO
1
VIBRA-
PHONE
HARPSI-
CHORD
CHOIR E.BASS SPLIT
VARIATION
GRAND
PIANO 2
GRAND
PIANO 3
JAZZ
ORGAN
WOOD
BASS
VOICE
GUITAR/
CLAVI.
ROOM
HALL 1
HALL 2
STAGE
CHORUS
PHASER
TREMOLO
DELAY
HARD
MEDIUM
SOFT ON
REVERB EFFECT TOUCH TRANSPOSE
3
425
Procedimiento
CONSEJO
En la página 64 encontrará
una lista de melodías de
demostración.
NOTA
En modo de Melodía de
demostración no se puede
recibir datos MIDI.
Los datos de las melodías de
demostración no se transmiten
mediante conectores MIDI.
NOTA
No se puede activar el modo
de demostración mientras se
esté grabando (página 32)
o reproduciendo (página 37)
una melodía del usuario.
TERMINOLOGÍA
Mode:
Un modo es un estado bajo
el cual se puede ejecutar una
determinada función. En modo
DEMO se pueden reproducir
melodías de demostración.
NOTA
No se puede ajustar el tempo de
las melodías de demostración.
En modo DEMO no se puede
utilizar la función de cancelación
de parte (página 47) ni la
función de repetición A–B
de melodías (página 22).
NOTA
Puede oír una demostración de
los sonidos del piano con
distintos efectos presionando el
botón [VARIATION] (variación)
y el botón del sonido deseado.
Consulte en ”Descripción de la
demostración de los sonidos de
piano”, página 66, una lista
completa de los sonidos de
demostración para piano con
distintos efectos.

CLP-F01 Escuchar 50 canciones preseleccionadas para piano
ESPAÑOL
19
Escuchar 50 canciones
preseleccionadas para piano
El Clavinova proporciona datos de la interpretación de 50 canciones para piano. Puede limitarse
a escuchar estas canciones (página 19) o utilizarlas para practicar (página 20). También puede
consultar las incluidas en ”50 grandes canciones para el piano”, que contiene las partituras de
50 cancionespara piano predefinidas.
1Activar el modo de Canción predefinida.
Presione el botón [PRESET] para activar el modo Preset Song. Se encenderán los
indicadores [PRESET], [TRACK 1] y [TRACK 2].
2Reproducir una de las 50 canciones predefinidas.
2-1 Presione los botones [–/NO], [+/YES] para seleccionar
el número de la melodía que desea reproducir
(el número aparecerá en la pantalla de LED).
1 – 50: Seleccione un número de canción
predefinida y reproduzca sólo la canción.
ALL: Reproduzca en serie todas las canciones
predefinidas.
rnd: Reproducir todas las canciones predefinidas de forma continua
y en orden aleatorio.
2-2 Presione el botón SONG [START/STOP] para iniciar la reproducción.
Ajustar el volumen
Utilice el control [MASTER VOLUME] para ajustar el volumen.
Ajuste del tempo
Puede utilizar los botones [TEMPO/
FUNCTION# ▼ ▲] para ajustar el tempo
de reproducción. Se puede recuperar el
tempo predeterminado presionando los
botones [▼] y [▲].
3Detener la reproducción.
La reproducción se detendrá automáticamente cuando haya finalizado la
canción predefinida. Para detener la reproducción de la canción (o detener
la reproducción continua), presione el botón SONG [START/STOP].
•Para reproducir otra canción sin interrupción, vea el procedimiento
2 antes descrito.
MASTER VOLUME
BRILLIANCE
MELLOW BRIGHT
MIN MAX
DEMO METRONOME
START/STOP
TEMPO
/
FUNCTION
TEMPO
FUNCTION
TEMPO/OTHER VALUE
-
NO YES
+
PRESET
USER 1
USER 2
TRACK
1
TRACK
2
START/STOP
REC
USER 3
SONG
GRAND
PIANO 1
CHURCH
ORGAN STRINGS
E.PIANO
2
E.PIANO
1
VIBRA-
PHONE
HARPSI-
CHORD
CHOIR E.BASS SPLIT
VARIATION
GRAND
PIANO 2
GRAND
PIANO 3
JAZZ
ORGAN
WOOD
BASS
VOICE
GUITAR/
CLAVI.
ROOM
HALL 1
HALL 2
STAGE
CHORUS
PHASER
TREMOLO
DELAY
HARD
MEDIUM
SOFT ON
REVERB EFFECT TOUCH TRANSPOSE
14 3
-1
22-2
Procedimiento
NOTA
No se puede activar el modo
Preset Song mientras la unidad
esté en modo Demo Song
(página 18), mientras se está
reproduciendo una canción
(página 37) ni cuando se
está utilizando la grabadora de
canciones del usuario (página 32).
TERMINOLOGÍA
Canción:
En el CLP-F01, se llama
”Canción” a los datos de una
interpretación. Esto incluye las
melodías de demostración y las
melodías predefinidas del piano.
CONSEJO
Puede tocar a la vez que
se reproduce una canción
predefinida. Puede cambiar
el sonido del teclado.
CONSEJO
Puede ajustar el control
Brilliance (página 24) y el tipo
Reverb (página 24) que se
aplica al sonido al tocar y en la
reproducción de una canción
predefinida. Puede modificar el
tipo de efecto (página 25) y la
Sensibilidad de pulsación
(página 26) para el sonido del
teclado.
NOTA
El tempo predeterminado ”---”
se selecciona automáticamente
cada vez que se seleccione una
nueva canción predefinida o
cuando se inicie la reproducción
de una canción predefinida
durante la reproducción ”ALL”
o ”rnd”.
NOTA
Cuando seleccione otra canción
(o se seleccione una canción
distinta durante una reproducción
encadenada), se seleccionará de
forma correspondiente un tipo de
reverberación apropiado.
número de canción
Esto produce una variación relativa
del tempo, en un intervalo que va
de “–50” hasta “50”, pasando por
“---”; el intervalo variará en función
de la canción seleccionada.

CLP-F01 Escuchar 50 canciones preseleccionadas para piano
ESPAÑOL
20
4Salir del modo de Canción predefinida.
Presione el botón [PRESET] para salir del modo Preset Song. El indicador se
apaga y la unidad vuelve al modo normal.
Uso de las funciones para practicar
Puede activar o desactivar las partes correspondientes a la mano izquierda y la mano
derecha cuando desee para practicar la parte correspondiente (función de cancelación
de parte) y repetir de forma continua un fraseo especificado en una canción (función de
repetición A-B de una canción). Para más información, vea las páginas de la 18 a la 20.
Practicar la parte de una mano con 50 canciones
predefinidas (función de cancelación de parte)
Las 50 canciones predefinidas tienen partes separadas para la mano izquierda y derecha en pistas
individuales. Puede activar y desactivar las partes de la mano izquierda o derecha según lo necesite
para que pueda practicar la parte correspondiente (la parte que está apagada) del teclado. La parte
de la mano derecha la toca [TRACK 1] y la de la mano izquierda la toca [TRACK 2].
1Desactive la parte de la reproducción que desee
practicar.
Tras seleccionar una canción para practicar, presione el botón [TRACK 1]
o [TRACK 2] para desactivar la parte correspondiente.
Cuando selecciona por primera vez una canción, los indicadores de [TRACK 1]
y [TRACK 2] se encienden, indicando que puede reproducir las dos partes.
Cuando presiona uno de los botones para desactivar la reproducción, el
indicador del botón correspondiente se apaga y la reproducción de la parte
correspondiente queda silenciada.
•Presionando los botones repetidamente, la reproducción se activa
y se desactiva.
2Inicie la reproducción y la interpretación.
Presione el botón SONG [START/STOP] para iniciar la reproducción.
Interprete la parte que acaba de desactivar.
NOTA
En modo de Piano Song no
se puede recibir datos MIDI.
Los datos de las canciones para
piano no se pueden transmitir a
través de los conectores MIDI.
MASTER VOLUME
BRILLIANCE
MELLOW BRIGHT
MIN MAX
DEMO METRONOME
START/STOP
TEMPO
/
FUNCTION
TEMPO
FUNCTION
TEMPO/OTHER VALUE
-
NO YES
+
PRESET
USER 1
USER 2
TRACK
1
TRACK
2
START/STOP
REC
USER 3
SONG
GRAND
PIANO 1
CHURCH
ORGAN STRINGS
E.PIANO
2
E.PIANO
1
VIBRA-
PHONE
HARPSI-
CHORD
CHOIR E.BASS SPLIT
VARIATION
GRAND
PIANO 2
GRAND
PIANO 3
JAZZ
ORGAN
WOOD
BASS
VOICE
GUITAR/
CLAVI.
ROOM
HALL 1
HALL 2
STAGE
CHORUS
PHASER
TREMOLO
DELAY
HARD
MEDIUM
SOFT ON
REVERB EFFECT TOUCH TRANSPOSE
123
Procedimiento
NOTA
La función de cancelación de
parte de canción predefinida
no se puede utilizar durante la
reproducción ”ALL” o ”rnd”
(página 19).
CONSEJO
Las partes pueden activarse
o desactivarse durante la
reproducción.
CONSEJO
Se puede utilizar la función
”Volumen de cancelación de
parte predefinida” descrita en
página 47 para establecer la
parte cancelada de modo que
se reproduzca con volumen
entre ”0” (silencio) y ”20”.
El valor normal es ”5”.

CLP-F01 Escuchar 50 canciones preseleccionadas para piano
ESPAÑOL
21
Inicio automático de la reproducción al comenzar a tocar
en el teclado (Synchro Start) (Inicio sincronizado)
Cuando se active la función Synchro Start, la
reproducción de la canción predefinida seleccionada
se iniciará automáticamente en cuanto empiece a
tocar el teclado.
Para activar la función Synchro Start, presione el
botón SONG [START/STOP] mientras presiona
el botón de de la parte activa. Aparecerá un punto
en la esquina inferior derecha de la pantalla.
(Repita la operación anterior para desactivar la función Synchro Start.)
La reproducción se iniciará en cuanto empiece a tocar el teclado.
Iniciar o detener el pedal izquierdo
Se puede asignar el pedal izquierdo para iniciar o detener la reproducción de
una canción mediante la función ”Left Pedal Mode” descrita en página 46.
3Detener la reproducción.
Cuando se ha completado la reproducción, se para automáticamente y el
Clavinova localiza el principio de la canción. Si desea detener la reproducción
de una canción a la mitad, presione el botón SONG [START/STOP].
NOTA
Si mantiene pulsado un botón
de pista que esté desactivado
(OFF) mientras pulsa el botón
SONG [START/STOP], esa
pista se activará (ON) y la
unidad pasará al modo Synchro
Start (inicio sincronizado).
NOTA
Las dos partes se activan
automáticamente siempre
que se seleccione una
canción nueva.
Marca Synchro Start
(inicio sincronizado)
número de canción

CLP-F01 Escuchar 50 canciones preseleccionadas para piano
ESPAÑOL
22
A-B Repita para las 50 canciones preseleccionadas
La función de repetición A-B puede utilizarse para repetir de forma continua un fraseo especificado
en una canción predefinida. Si se combina con la función de cancelación de parte descrita a
continuación, proporciona una manera excelente de practicar fraseos difíciles.
1Especifique el principio (A) y el final (B) de la frase
y empiece a practicar.
Seleccione y reproduzca una canción predefinida y, a
continuación, presione el botón [TEMPO/FUNCTION#]
al principio del fraseo que desea repetir.
Esto establece el punto ”A” (aparecerá en pantalla).
Para especificar el final (B) del fraseo, presione el botón
[TEMPO/FUNCTION#] otra vez al final del fraseo.
Esto establece el punto ”B” (aparecerá en la
pantalla).
En este punto, se iniciará la repetición de la reproducción
entre los puntos A y B.
2Se detendrá la reproducción.
Presione el botón SONG [START/STOP] para detener la reproducción y
conservar los puntos A y B especificados. La reproducción de repetición A-B
se reanudará si presiona de nuevo el botón SONG [START/STOP].
Para cancelar los puntos A y B, pulse una vez el botón [TEMPO/FUNCTION#].
MASTER VOLUME
BRILLIANCE
MELLOW BRIGHT
MIN MAX
DEMO METRONOME
START/STOP
TEMPO
/
FUNCTION
TEMPO
FUNCTION
TEMPO/OTHER VALUE
-
NO YES
+
PRESET
USER 1
USER 2
TRACK
1
TRACK
2
START/STOP
REC
USER 3
SONG
GRAND
PIANO 1
CHURCH
ORGAN STRINGS
E.PIANO
2
E.PIANO
1
VIBRA-
PHONE
HARPSI-
CHORD
CHOIR E.BASS SPLIT
VARIATION
GRAND
PIANO 2
GRAND
PIANO 3
JAZZ
ORGAN
WOOD
BASS
VOICE
GUITAR/
CLAVI.
ROOM
HALL 1
HALL 2
STAGE
CHORUS
PHASER
TREMOLO
DELAY
HARD
MEDIUM
SOFT ON
REVERB EFFECT TOUCH TRANSPOSE
12
Procedimiento
NOTA
La función de repetición A-B
no se puede utilizar durante
la reproducción ”ALL” o ”rnd”
(página 19).
NOTA
•Para ajustar el punto A al
principio de una canción,
pulse el botón [TEMPO/
FUNCTION#] antes de
empezar la reproducción
de la canción.
•Para establecer el punto B al
final de la canción, presione el
botón [TEMPO/FUNCTION#]
después de completar la
reproducción de la canción
y antes de que
desaparezca de la pantalla.
CONSEJO
Se inicia una entrada
automática (que le guiará en
su fraseo) en el punto A de la
canción. Sin embargo, cuando
se ajusta el punto A al principio
de la canción, no se reproduce
al entrada automática.
NOTA
Cuando se selecciona una
canción nueva, se cancelan
automáticamente los puntos
A y B.

CLP-F01 Seleccionar y reproducir sonidos
ESPAÑOL
23
Seleccionar y reproducir sonidos
Selección de sonidos
Seleccione el sonido que desee presionando uno de los botones [VOICE].
Cuando empiece a tocar, reajuste el control [MASTER VOLUME] al nivel de volumen
que le resulte más cómodo.
Utilización de los pedales
El Clavinova tiene tres pedales que producen diversos
efectos expresivos similares a los producidos por los
pedales de un piano acústico.
Pedal fuerte (Derecho)
El pedal fuerte funciona de la misma manera que el
pedal fuerte de un piano acústico. Cuando se pisa el
pedal fuerte, las notas duran más. Al levantar el pie se
interrumpen de inmediato las notas sostenidas.
Cuando selecciona el sonido GRAND PIANO 1 o 3 en el
CLP-F01, al presionar el pedal amortiguador se activan
las ”muestras sostenidas” especiales del instrumento para
recrear con exactitud esa resonancia única de las tablas
de armonía y las cuerdas de un piano de cola.
MASTER VOLUME
BRILLIANCE
MELLOW BRIGHT
MIN MAX
DEMO METRONOME
START/STOP
TEMPO
/
FUNCTION
TEMPO
FUNCTION
TEMPO/OTHER VALUE
-
NO YES
+
PRESET
USER 1
USER 2
TRACK
1
TRACK
2
START/STOP
REC
USER 3
SONG
GRAND
PIANO 1
CHURCH
ORGAN STRINGS
E.PIANO
2
E.PIANO
1
VIBRA-
PHONE
HARPSI-
CHORD
CHOIR E.BASS SPLIT
VARIATION
GRAND
PIANO 2
GRAND
PIANO 3
JAZZ
ORGAN
WOOD
BASS
VOICE
GUITAR/
CLAVI.
ROOM
HALL 1
HALL 2
STAGE
CHORUS
PHASER
TREMOLO
DELAY
HARD
MEDIUM
SOFT ON
REVERB EFFECT TOUCH TRANSPOSE
Botones de sonido
Procedimiento
CONSEJO
Para conocer las características
de los sonidos, escuche las
canciones de demostración
para cada sonido (página 18).
Consulte la ”Lista de sonidos
predeterminados” en la
página 62 para obtener
más información sobre las
características de cada sonido
predeterminado.
TERMINOLOGÍA
Sonido:
En el Clavinova, un sonido es
un ”tono” o un ”color tonal”.
CONSEJO
Puede controlar la sonoridad de
un sonido ajustando la fuerza
con la que pulsa las teclas,
aunque los distintos estilos de
interpretación (sensibilidades de
pulsación) tienen poco o ningún
efecto para determinados
instrumentos.
Consulte la ”Lista de sonidos
predeterminados” en la
página 62.
CONSEJO
La profundidad del efecto
producido por las ”Muestras
sostenidas” puede ajustarse
mediante las ”Funciones de
pedal” (página 46) en el modo
Function.
Si pisa el pedal de sosteni-
do aquí mientras retiene la
nota, ésta se sostendrá
tanto tiempo como manten-
ga pisado el pedal.

CLP-F01 Seleccionar y reproducir sonidos
ESPAÑOL
24
Pedal de sostenido (Central)
Si toca una nota o acorde en el teclado y pisa el pedal
de sostenido mientras se retienen las notas, éstas se
sostendrán tanto tiempo como el pedal permanezca
pisado (como si se hubiera pisado el pedal fuerte) y todas
las notas que se toquen posteriormente no se sostendrán.
De esta forma se puede sostener un acorde, por ejemplo,
mientras las demás notas se tocan con ”staccato”.
Pedal suave (Izquierda)
El pedal suave reduce el volumen y cambia ligeramente el timbre de las notas que se
interpretan mientras el pedal está presionado. El pedal suave no afectará a las notas
que ya estaban sonando cuando se presionó.
Añadir variaciones al sonido – [VARIATION]/
[BRILLIANCE]/[REVERB]/[EFFECT]
[VARIATION]
Permite modificar otro aspecto del efecto, en función del tipo seleccionado.
Consulte la ”Lista de sonidos predeterminados” en la página 62 para obtener más
información sobre las características de cada variación.
Si presiona [VARIATION] o el botón de sonido seleccionado, se activará o desactivará
la variación.
El indicador se enciende (ON) cada vez que se presiona el botón [VARIATION].
[BRILLIANCE]
Este control puede utilizarse para cambiar la tonalidad o ”timbre” del sonido emitido.
El control varía de MELLOW a BRIGHT.
[REVERB]
Con este control puede seleccionar varios efectos de reverberación digital que añadirán
una profundidad y una expresión extra al sonido para crear un ambiente acústico realista.
OFF: Cuando no hay ningún efecto de reverberación seleccionado, no se enciende
ningún indicador REVERB.
ROOM: Este ajuste agrega un efecto de reverberación continuo al sonido, similar a
la reverberación acústica que se oye en una habitación.
HALL 1: Si desea un sonido de reverberación ”mayor”, utilice el ajuste HALL 1. Este
efecto simula la reverberación natural de una sala de conciertos pequeña.
HALL 2: Si desea un sonido de reverberación que produzca una verdadera sensación
de amplitud, utilice el ajuste HALL 2. Este efecto simula la reverberación
natural de un gran auditorio.
STAGE: Simula la reverberación de un escenario.
CONSEJO
Los sonidos de órgano, cuerdas
y coro seguirán sonando
mientras siga pisando el pedal
de sostenido.
Si pisa el pedal de sostenido
aquí mientras retiene la nota,
ésta se sostendrá tanto
tiempo como mantenga
pisado el pedal.
CONSEJO
Se puede asignar el pedal
izquierdo para iniciar o detener
la reproducción de una canción
o a una función de variación
mediante la función ”Left Pedal
Mode” descrita en la página 46.
MASTER VOLUME
BRILLIANCE
MELLOW BRIGHT
MIN MAX
DEMO METRONOME
START/STOP
TEMPO
/
FUNCTION
TEMPO
FUNCTION
TEMPO/OTHER VALUE
-
NO YES
+
PRESET
USER 1
USER 2
TRACK
1
TRACK
2
START/STOP
REC
USER 3
SONG
GRAND
PIANO 1
CHURCH
ORGAN STRINGS
E.PIANO
2
E.PIANO
1
VIBRA-
PHONE
HARPSI-
CHORD
CHOIR E.BASS SPLIT
VARIATION
GRAND
PIANO 2
GRAND
PIANO 3
JAZZ
ORGAN
WOOD
BASS
VOICE
GUITAR/
CLAVI.
ROOM
HALL 1
HALL 2
STAGE
CHORUS
PHASER
TREMOLO
DELAY
HARD
MEDIUM
SOFT ON
REVERB EFFECT TOUCH TRANSPOSE
[BRILLIANCE] [–/NO] [+/YES] [EFFECT][REVERB][VARIATION]
CONSEJO
Ajuste normal = OFF
TERMINOLOGÍA
Ajuste normal:
El ”ajuste Normal” se refiere al
ajuste inicial (ajuste de fábrica)
que se obtiene cuando conecta
por primera vez la alimentación
del Clavinova.
CONSEJO
Se puede asignar el pedal
izquierdo para activar o
desactivar la variación mediante
la función ”Left Pedal Mode”
descrita en la página 46.
NOTA
Cuando el parámetro
BRILLIANCE está ajustado a
BRIGHT, el sonido global será
más ligeramente fuerte. Si el
parámetro MASTER VOLUME
está ajustado un valor elevado, el
sonido podría salir distorsionado.
Si ocurriera esto, reduzca el
valor de MASTER VOLUME.
CONSEJO
El tipo de reverberación
predeterminado (incluido OFF) y
los ajustes de profundidad son
diferentes para cada sonido.
Procedimiento

CLP-F01 Seleccionar y reproducir sonidos
ESPAÑOL
25
Presionando el botón [REVERB] repetidamente, la reverberación se activa y desactiva.
Los indicadores se encienden uno a uno cada vez que se presiona el botón [REVERB].
Si todos los indicadores están apagados, no se produce ningún efecto.
Aunque el efecto REVERB (reverberación) esté en OFF (desactivado), se aplicará un
efecto de ”Soundboard Reverb” (reverberación de tabla de armonías) cuando se
selecciona la voz 1, 2 o 3 de GRAND PIANO (piano de cola).
Ajustar la profundidad de la reverberación
Ajuste la profundidad de la reverberación para el sonido
seleccionado mediante los botones [–/NO] [+/YES] a la vez
que presiona el botón [REVERB]. La profundidad varía
de 0 a 20. El ajuste de profundidad actual aparece en la
pantalla de LED mientras se presiona el botón [REVERB].
[EFFECT]
El botón [EFFECT] permite seleccionar un efecto para proporcionar
mayor profundidad y animación al sonido.
OFF: Cuando no hay ningún efecto seleccionado, no se enciende ningún
indicador REVERB.
CHORUS: Un efecto de espacio, amplitud
PHASER: Añade un efecto dramático al sonido.
TREMOLO: Efecto de trémolo
DELAY: Efecto de eco
Para seleccionar un tipo de efecto, presione el botón [EFFECT] unas cuantas veces
hasta que se encienda el indicador correspondiente al tipo que desee (los indicadores se
encenderán uno a uno cada vez que presione el botón [EFFECT]). Si todos los indicadores
están apagados, no se produce ningún efecto.
Ajustar la profundidad del efecto
Puede ajustar la profundidad de la reverberación para
el sonido seleccionado mediante los botones [–/NO] y
[+/YES] a la vez que presiona el botón [EFFECT].
La profundidad varía de 0 a 20. El ajuste de profundidad
actual aparece en la pantalla de LED mientras se presiona
el botón [EFFECT].
Procedimiento
CONSEJO
Si libera el botón [REVERB],
cambia el tipo de reverberación.
Si está cambiando la
profundidad de reverberación
manteniendo presionado el
botón [REVERB], al pulsar el
botón [REVERB] no cambiará
el tipo de reverberación.
CONSEJO
profundidad 0:
ningún efecto
profundidad 20:
máxima
profundidad de
reverberación
CONSEJO
Los ajustes de profundidad
predeterminados son distintos
para cada sonido.
CONSEJO
El tipo de efecto (incluido OFF)
y los ajustes de profundidad
predeterminados son distintos
para cada sonido.
Procedimiento
profundidad
CONSEJO
Si libera el botón [EFFECT],
cambiará el tipo de efecto.
Si está cambiando el ajuste de
profundidad de presionado el
botón [EFFECT], al pulsar el
botón [EFFECT] no cambiará
el tipo de efecto.
CONSEJO
profundidad 0:
ningún efecto
profundidad 20:
máxima
profundidad de
reverberación
CONSEJO
Los ajustes de profundidad
predeterminados son distintos
para cada sonido.
profundidad

CLP-F01 Seleccionar y reproducir sonidos
ESPAÑOL
26
Sensibilidad de pulsación – [TOUCH]
Se puede seleccionar cuatro tipos diferentes de sensibilidad de pulsación del teclado (HARD,
MEDIUM, SOFT o FIXED), para adaptar la sensibilidad a distintos estilos y preferencias para tocar.
HARD: Requiere pulsar las teclas con mucha fuerza para producir la máxima
sonoridad del sonido.
MEDIUM: Produce una respuesta estándar del ”teclado”.
SOFT: Permite alcanzar la máxima sonoridad con una pulsación relativamente
suave de las teclas.
FIXED: Todas las notas se producen con el mismo volumen independientemente
de la fuerza con que se pulse las teclas.
Puede ajustar el volumen.
Para seleccionar un tipo de sensibilidad de pulsación, presione el botón [TOUCH]
unas cuantas veces hasta que se encienda el indicador correspondiente al tipo que desee
(los indicadores se encenderán uno a uno cada vez que presione el botón [TOUCH]).
Cuando la opción ”FIXED” está seleccionada, no se enciende ningún indicador
luminoso.
Cambiar el volumen cuando el ajuste FIXED está seleccionado
Si selecciona FIXED, puede ajustar el volumen para notas
tocadas en modo FIXED mediante los botones [–/NO] y
[+/YES] mientras mantiene presionado el botón [TOUCH].
Se muestra en pantalla el nivel de volumen actual.
El volumen varía de 1 a 127. El ajuste predeterminado es 64.
CONSEJO
Este ajuste no cambia el peso
de las teclas.
CONSEJO
Ajuste normal = MEDIUM
CONSEJO
El tipo de sensibilidad de
pulsación será común para
todos los sonidos. Sin embargo,
el ajuste de sensibilidad de
pulsación podría tener poco o
ningún efecto en determinados
sonidos que normalmente no
son sensibles a la dinámica del
teclado. (Consulte la lista ”Lista
de sonidos predeterminados”
en la página 62.)
MASTER VOLUME
BRILLIANCE
MELLOW BRIGHT
MIN MAX
DEMO METRONOME
START/STOP
TEMPO
/
FUNCTION
TEMPO
FUNCTION
TEMPO/OTHER VALUE
-
NO YES
+
PRESET
USER 1
USER 2
TRACK
1
TRACK
2
START/STOP
REC
USER 3
SONG
GRAND
PIANO 1
CHURCH
ORGAN STRINGS
E.PIANO
2
E.PIANO
1
VIBRA-
PHONE
HARPSI-
CHORD
CHOIR E.BASS SPLIT
VARIATION
GRAND
PIANO 2
GRAND
PIANO 3
JAZZ
ORGAN
WOOD
BASS
VOICE
GUITAR/
CLAVI.
ROOM
HALL 1
HALL 2
STAGE
CHORUS
PHASER
TREMOLO
DELAY
HARD
MEDIUM
SOFT ON
REVERB EFFECT TOUCH TRANSPOSE
[TOUCH]
[–/NO] [+/YES]
Procedimiento
CONSEJO
1: volumen mínimo
127: volumen máximo
CONSEJO
El volumen de pulsación
ajustado a FIXED será común
para todos los sonidos.
CONSEJO
Si libera el botón [TOUCH],
cambiará el tipo de pulsación.
Si está cambiando el volumen
presionando el botón [TOUCH],
al pulsar el botón [TOUCH] no
cambiará el tipo de pulsación.
(El modo FIXED permanecerá
seleccionado.)
intervalo de volumen

CLP-F01 Seleccionar y reproducir sonidos
ESPAÑOL
27
Transposición – [TRANSPOSE]
La función de transposición del Clavinova hace posible subir o bajar el tono del teclado entero en
intervalos de semitonos para facilitar la interpretación en signaturas de claves difíciles, y para hacer
coincidir fácilmente el tono del teclado con el de un cantante u otros instrumentos. Por ejemplo, si
ajusta la cantidad de transposición en ”5”, al tocar la tecla de Do suena el tono Fa. De esta manera,
usted puede interpretar la canción como si estuviera en Do mayor, y el Clavinova realizará la
transposición a la tonalidad de Fa.
Utilice los botones [–/NO] y [+/YES] mientras mantiene
presionado el botón [TRANSPOSE] para transponer hacia
arriba o hacia abajo (lo que sea necesario). La cantidad de
transposición aparece en la pantalla de LED mientras se
mantiene presionado el botón [TRANSPOSE]. El ajuste
de transposición predeterminado es ”0”.
El indicador del botón [TRANSPOSE] permanece encendido cuando esté seleccionado
un ajuste de transposición distinto al ”0”. A continuación, cada vez que presione el
botón [TRANSPOSE] se activará o desactivará la función de transposición.
MASTER VOLUME
BRILLIANCE
MELLOW BRIGHT
MIN MAX
DEMO METRONOME
START/STOP
TEMPO
/
FUNCTION
TEMPO
FUNCTION
TEMPO/OTHER VALUE
-
NO YES
+
PRESET
USER 1
USER 2
TRACK
1
TRACK
2
START/STOP
REC
USER 3
SONG
GRAND
PIANO 1
CHURCH
ORGAN STRINGS
E.PIANO
2
E.PIANO
1
VIBRA-
PHONE
HARPSI-
CHORD
CHOIR E.BASS SPLIT
VARIATION
GRAND
PIANO 2
GRAND
PIANO 3
JAZZ
ORGAN
WOOD
BASS
VOICE
GUITAR/
CLAVI.
ROOM
HALL 1
HALL 2
STAGE
CHORUS
PHASER
TREMOLO
DELAY
HARD
MEDIUM
SOFT ON
REVERB EFFECT TOUCH TRANSPOSE
[TRANSPOSE]
[–/NO] [+/YES]
Procedimiento
TERMINOLOGÍA
Transposición:
Cambiar la signatura de clave de
una canción. En el Clavinova, la
transposición cambia el tono del
teclado entero.
CONSEJO
El intervalo de transposición:
–12: –12 semitonos
(una octava más abajo)
0: tono normal
12: 12 semitonos
(una octava más arriba)
CONSEJO
Las notas por debajo del
intervalo A1(LA1) …. C7(DO7)
del CLP-F01 suenan una
octava más arriba o más abajo,
respectivamente.
transposición

CLP-F01 Seleccionar y reproducir sonidos
ESPAÑOL
28
Combinación de dos sonidos (modo Dual)
Usted puede reproducir dos sonidos simultáneamente por todo el teclado. De esta forma, puede
simular un dúo melódico o combinar dos sonidos similares para crear un sonido más fuerte.
1Entre en modo dual.
Pulse dos botones de sonido simultáneamente, o pulse un botón de sonido
mientras mantiene pulsado otro. Los indicadores de sonido de los dos sonidos
seleccionados se encenderán cuando esté activo el modo Dual.
•En función de la prioridad de
numeración de sonidos mostrada
en el diagrama de la derecha, el
número de sonido de valor inferior
se designará como Sonido 1 (el otro
sonido se designará como Sonido 2).
El modo Function del CLP-F01 ofrece acceso a otras funciones del modo Dual,
como el ajuste de equilibrio de volumen o el ajuste de octava (página 44). (Si no
ajusta las funciones de modo Dual, se realizará de forma predeterminada el
ajuste apropiado en cada sonido.)
2Salga del modo dual y vuelva al modo
de interpretación normal.
Para volver al modo normal de un solo sonido, presione cualquier selector
de sonido individual.
MASTER VOLUME
BRILLIANCE
MELLOW BRIGHT
MIN MAX
DEMO METRONOME
START/STOP
TEMPO
/
FUNCTION
TEMPO
FUNCTION
TEMPO/OTHER VALUE
-
NO YES
+
PRESET
USER 1
USER 2
TRACK
1
TRACK
2
START/STOP
REC
USER 3
SONG
GRAND
PIANO 1
CHURCH
ORGAN STRINGS
E.PIANO
2
E.PIANO
1
VIBRA-
PHONE
HARPSI-
CHORD
CHOIR E.BASS SPLIT
VARIATION
GRAND
PIANO 2
GRAND
PIANO 3
JAZZ
ORGAN
WOOD
BASS
VOICE
GUITAR/
CLAVI.
ROOM
HALL 1
HALL 2
STAGE
CHORUS
PHASER
TREMOLO
DELAY
HARD
MEDIUM
SOFT ON
REVERB EFFECT TOUCH TRANSPOSE
12
Procedimiento
NOTA
Los modos Dual y Split
(página 29) no se pueden
activar simultáneamente.
CONSEJO
[VARIATION] en modo Dual
El indicador del botón
[VARIATION] se encenderá si
la variación está activada para
alguno de los sonidos either del
modo Dual (o para los dos). Con
el modo Dual activado, se puede
utilizar el botón [VARIATION]
para activar o desactivar la
variación para los dos sonidos.
Para activar o desactivar la
variación para un solo sonido,
mantenga presionado el botón
de sonido para el otro sonido y
presione el botón del sonido para
el que desea cambiar la variación.
CONSEJO
[REVERB] en modo Dual
El tipo de reverberación
asignado al Sonido 1 tendrá
prioridad sobre el del otro
sonido. (Si la reverberación
está desactivada, estará activo
el tipo reverberación del Sonido
2.) El ajuste de profundidad de
reverberación a través de los
botones de control del panel (es
decir, presionando los botones
[–/NO] o [+/YES] mientras se
mantiene presionado el botón
[REVERB]; vea la página 24)
sólo se aplicará al Sonido 1.
CONSEJO
[EFFECT] en modo Dual
En función de las condiciones,
un tipo de efecto podría tener
prioridad sobre el otro. La
profundidad se determinará en
función del valor predeterminado
de profundidad de la combinación
de sonidos. Sin embargo, puede
utilizar la función F3 (página 44)
para ajustar el valor de profundi-
dad para cada sonido que desee.
El ajuste de profundidad del
efecto a través de los botones
de control del panel (es decir,
presionando los botones [–/NO]
o [+/YES] mientras se mantiene
presionado el botón [EFFECT];
vea la página 24) sólo se aplicará
al Sonido 1.
GRAND
PIANO 1
CHURCH
ORGAN STRINGS
E.PIANO
2
E.PIANO
1
VIBRA-
PHONE
HARPSI-
CHORD
CHOIR E.BASS
GRAND
PIANO 2
GRAND
PIANO 3
JAZZ
ORGAN
WOOD
BASS
VOICE
GUITAR/
CLAVI.
12
12 13 14
34567
891011
Prioridad de numeración de sonidos

CLP-F01 Seleccionar y reproducir sonidos
ESPAÑOL
29
Dividir el teclado y tocar dos sonidos diferentes
(modo Split)
El modo Split permite reproducir dos sonidos diferentes en el teclado, uno con la mano izquierda
y otro con la derecha. Por ejemplo, puede tocar en una parte un bajo con el sonido Wood Bass o
Electric Bass con la mano izquierda y una melodía con la mano derecha.
1Entrar en modo Split.
Presione el botón [SPLIT] para que se ilumine su indicador. La primera vez
se seleccionará el ajuste predeterminado (WOOD BASE) como sonido de la
izquierda.
El modo Function proporciona acceso a otras funciones del modo Split
(página 45). (Si no ajusta las funciones de modo Split, se realizará de forma
predeterminada el ajuste apropiado en cada sonido.)
2Especifica el punto de división (la frontera
entre la zona de la mano izquierda y la derecha).
También puede cambiar el punto de división a cualquier otra tecla presionándola
mientras mantiene presionado el botón [SPLIT] (el nombre de la tecla de división
aparece en la pantalla de LED, mientras se mantiene presionado el botón [SPLIT]).
El punto de división está ajustado inicialmente a la tecla F2, de manera
predeterminada.
Si no tiene que cambiar el punto de división, pase por alto este procedimiento.
MASTER VOLUME
BRILLIANCE
MELLOW BRIGHT
MIN MAX
DEMO METRONOME
START/STOP
TEMPO
/
FUNCTION
TEMPO
FUNCTION
TEMPO/OTHER VALUE
-
NO YES
+
PRESET
USER 1
USER 2
TRACK
1
TRACK
2
START/STOP
REC
USER 3
SONG
GRAND
PIANO 1
CHURCH
ORGAN STRINGS
E.PIANO
2
E.PIANO
1
VIBRA-
PHONE
HARPSI-
CHORD
CHOIR E.BASS SPLIT
VARIATION
GRAND
PIANO 2
GRAND
PIANO 3
JAZZ
ORGAN
WOOD
BASS
VOICE
GUITAR/
CLAVI.
ROOM
HALL 1
HALL 2
STAGE
CHORUS
PHASER
TREMOLO
DELAY
HARD
MEDIUM
SOFT ON
REVERB EFFECT TOUCH TRANSPOSE
Botones de sonido [SPLIT]
Procedimiento
NOTA
No es posible activar
simultáneamente los modos
Dual (página 28) y Split.
CONSEJO
Se incluye una tecla específica
de ”punto de división” en la
zona de la mano izquierda.
CONSEJO
También se puede ajustar el
punto de división mediante la
Función 4 (página 45).
Un ejemplo de pantalla de tecla de punto de división
(F
2)
seguida de una barra alta
si es aguda
(G2) (A 2)
seguida de una barra baja
si es llana

CLP-F01 Seleccionar y reproducir sonidos
ESPAÑOL
30
3Seleccione un sonido para la mano derecha.
Presione un botón de sonido.
4Seleccione un sonido para la mano izquierda.
Pulse el botón de sonido correspondiente mientras mantiene pulsado el botón
[SPLIT]. (El indicador del botón Left Voice (sonido izquierdo) se iluminará
cuando se pulsa el botón [SPLIT].)
Para activar o desactivar la variación para el sonido dividido, mantenga
presionado el botón [SPLIT] y presione el botón [VARIATION] o el botón
de sonido seleccionado actualmente.
5Salga del modo de división y vuelva al modo
de interpretación normal.
Presione el botón [SPLIT] para que se apague su indicador.
CONSEJO
[VARIATION] en modo Split
Puede activar o desactivar la
variación para los sonidos
del modo Split. Normalmente,
el indicador del sonido de la
derecha se ilumina en modo
Split. Se puede utilizar
[VARIATION] para activar
o desactivar el sonido de la
derecha cuando sea necesario.
Sin embargo, mientras se
mantiene presionado el
botón [SPLIT], se enciende
el indicador del sonido de la
izquierda. En este estado, el
botón [VARIATION] activa o
desactiva la variación para el
sonido de la izquierda.
CONSEJO
[REVERB] en modo Split
El tipo de reverberación
asignado al sonido de la derecha
tendrá prioridad sobre el del otro
sonido. (Si la reverberación está
desactivada, estará activo el
tipo reverberación del sonido
de la izquierda.) El ajuste de
profundidad de reverberación a
través de los botones de control
del panel (es decir, presionando
los botones [–/NO] o [+/YES]
mientras se mantiene
presionado el botón [REVERB];
vea la página 24) sólo se
aplicará al sonido de la derecha.
CONSEJO
[EFFECT] en modo Split
En función de las condiciones,
un tipo de efecto tendrá
prioridad sobre el otro. La
profundidad se determinará en
función del valor
predeterminado de profundidad
de la combinación de sonidos.
Sin embargo, puede utilizar
la función F4 (página 45) para
cambiar el valor de profundidad
para cada sonido que desee.
El ajuste de profundidad de
efecto a través de los botones
de control del panel (es decir,
presionando los botones [–/NO]
o [+/YES] mientras se mantiene
presionado el botón [EFFECT];
vea la ) sólo se aplicará al
sonido de la derecha.

CLP-F01 Seleccionar y reproducir sonidos
ESPAÑOL
31
Empleo del metrónomo
El Clavinova incorpora un metrónomo (un dispositivo que mantiene un tempo exacto) que resulta
muy práctico para ensayar.
1Inicie el metrónomo.
El metrónomo se inicia al pulsar el botón
METRONOME [START/STOP].
Ajuste del tempo
Se puede ajustar el tempo del metrónomo y la reproducción de grabaciones del
usuario (la grabadora se describe en la siguiente sección) de 32 a 280 pasos por
minuto mediante los botones [TEMPO/FUNCTION# ▼, ▲] (cuando el
indicador [TEMPO] del botón [TEMPO/FUNCTION# ▼, ▲] esté encendido).
Ajustar la signatura de tiempo
La signatura de tiempo (el ritmo) del metrónomo
puede establecerse mediante los botones [–/NO] y
[+/YES] mientras se mantiene presionado el botón
METRONOME [START/STOP]. Puede establecer
el ritmo a 0, 2, 3, 4, 5 o 6. El ajuste actual se muestra
en la pantalla de LED cuando se presiona el botón
METRONOME [START/STOP].
2Detener el metrónomo.
Para apagar el metrónomo, presione el botón METRONOME [START/STOP].
MASTER VOLUME
BRILLIANCE
MELLOW BRIGHT
MIN MAX
DEMO METRONOME
START/STOP
TEMPO
/
FUNCTION
TEMPO
FUNCTION
TEMPO/OTHER VALUE
-
NO YES
+
PRESET
USER 1
USER 2
TRACK
1
TRACK
2
START/STOP
REC
USER 3
SONG
GRAND
PIANO 1
CHURCH
ORGAN STRINGS
E.PIANO
2
E.PIANO
1
VIBRA-
PHONE
HARPSI-
CHORD
CHOIR E.BASS SPLIT
VARIATION
GRAND
PIANO 2
GRAND
PIANO 3
JAZZ
ORGAN
WOOD
BASS
VOICE
GUITAR/
CLAVI.
ROOM
HALL 1
HALL 2
STAGE
CHORUS
PHASER
TREMOLO
DELAY
HARD
MEDIUM
SOFT ON
REVERB EFFECT TOUCH TRANSPOSE
[TEMPO/FUNCTION# ▲▼][–/NO] [+/YES]
12
Procedimiento
El indicador de tiempo
parpadea con el tempo actual.
CONSEJO
Si el indicador [FUNCTION#]
del botón [TEMPO/
FUNCTION#] está encendido,
presione el botón [TEMPO/
FUNCTION#] para encender el
indicador [TEMPO].
CONSEJO
El volumen del metrónomo
puede ajustarse mediante la
función Metronome Volume
del modo Function (página 47).
tiempo

CLP-F01 Grabación de su interpretación
ESPAÑOL
32
Grabación de su interpretación
La capacidad de grabar y reproducir grabaciones en el teclado del
CLP-F01 puede resultar una ayuda práctica efectiva. Por ejemplo, puede
grabar sólo la parte de la mano izquierda y después practicar la parte de
mano derecha mientras reproduce la parte de la mano izquierda
grabada. O bien, como puede grabar dos pistas por separado, puede
grabar por separado la parte de la mano izquierda y la parte de la mano
derecha, o grabar las dos partes de un dúo y escuchar cómo suenan
cuando se reproducen. Con el grabador de canciones de dos pistas del
CLP-F01 podrá grabar hasta tres canciones de usuario.
Grabar en [TRACK 1]
ATENCIÓN
Notas sobre la grabación
Todos los datos de la grabadora de interpretaciones del usuario se conservarán en la
memoria durante una semana aproximadamente después de apagar la alimentación. Si
desea conservar los datos grabados durante períodos de tiempo más largos, encienda
la alimentación durante algunos minutos al menos una vez por semana.
También es posible almacenar los datos en un dispositivo de almacenamiento externo
MIDI, como el archivador de datos MIDI Yamaha MDF3 mediante la función Bulk Data
Dump descrita en la página 49.
1Seleccionar una canción para grabar.
Presione el botón [USER 1/2/3] para seleccionar una canción para grabarla.
Se encenderá el indicador de la canción seleccionada. (No hay ninguna canción
seleccionada si ninguno de los indicadores está encendido.)
2Realice todos los ajustes iniciales.
Antes de iniciar la grabación, seleccione el sonido que desee grabar (o los sonidos
que va a utilizar en el modo Dual o Split). Haga también los demás ajustes que
desee (tempo, reverberación, etc.). Es posible que también desee ajustar el volumen.
También puede ajustar el volumen de reproducción mediante [MASTER VOLUME].
CONSEJO
Puede grabar su interpretación
(datos de audio) en una
grabadora de cassette u otro
dispositivo de grabación por
medio del conector AUX OUT
(página 52).
TERMINOLOGÍA
Grabar frente a guardar:
El formato de los datos de
interpretación grabados en
una cinta de cassette difiere
del de los datos grabados en el
Clavinova. Una cinta de cassette
graba señales de audio. El
Clavinova ”guarda” información
sobre el tiempo de las notas,
los sonidos y un valor de tempo,
pero no señales de audio.
Cuando reproduce canciones
grabadas, el Clavinova
produce un sonido basado
en la información guardada.
Por lo tanto, la grabación en el
Clavinova podría denominarse
con más exactitud ”guardar
información”. Sin embargo, en
este manual se utiliza a menudo
el término ”grabación” porque
parece que tiene más sentido.
MASTER VOLUME
BRILLIANCE
MELLOW BRIGHT
MIN MAX
DEMO METRONOME
START/STOP
TEMPO
/
FUNCTION
TEMPO
FUNCTION
TEMPO/OTHER VALUE
-
NO YES
+
PRESET
USER 1
USER 2
TRACK
1
TRACK
2
START/STOP
REC
USER 3
SONG
GRAND
PIANO 1
CHURCH
ORGAN STRINGS
E.PIANO
2
E.PIANO
1
VIBRA-
PHONE
HARPSI-
CHORD
CHOIR E.BASS SPLIT
VARIATION
GRAND
PIANO 2
GRAND
PIANO 3
JAZZ
ORGAN
WOOD
BASS
VOICE
GUITAR/
CLAVI.
ROOM
HALL 1
HALL 2
STAGE
CHORUS
PHASER
TREMOLO
DELAY
HARD
MEDIUM
SOFT ON
REVERB EFFECT TOUCH TRANSPOSE
2
541673
Procedimiento NOTA
Cuando la unidad está en
modo Demo Song, no se puede
utilizar el botón [USER 1/2/3]
para seleccionar una canción.
NOTA
Cuando la unidad está en modo
Demo Song o Preset Song, no se
puede activar el modo Record.
NOTA
Para evitar que se borren
datos de la pista:
Si la pista contiene datos,
su indicador se iluminará en
verde cuando se pulsa el botón
[USER 1/2/3]. Tenga en cuenta
que al grabar datos nuevos en
esta pista se borran los que
tenga.

CLP-F01 Grabación de su interpretación
ESPAÑOL
33
3Activar el modo Record.
Presione el botón [REC] para activar el modo
Record. La grabación aún no ha empezado
realmente.
El indicador de [TRACK 1] o [TRACK 2]
parpadeará en rojo.
Se mostrará en la pantalla de LED la cantidad
aproximada de memoria disponible para grabar
en kilobytes, y el punto del extremo derecho de la
pantalla LED parpadeará en el ajuste actual del
tempo de METRONOME.
Se puede desactivar el modo Record antes de grabar; para ello, hay que
presionar el botón [REC] otra vez.
4Seleccione la pista de grabación.
Cuando se activa el modo Record en el paso anterior, se seleccionará
automáticamente la última pista grabada para la grabación y se encenderá una
luz roja en su indicador (el indicador de botón [TRACK 1] o [TRACK 2]. Si desea
grabar en una pista diferente, presione el botón de pista apropiado de forma que
el indicador emita una luz roja.
5Iniciar la grabación.
La grabación se iniciará automáticamente en cuanto toque una nota en el
teclado o presione el botón SONG [START/STOP]. El número actual de compás
se indica en la pantalla durante la grabación.
6Detener la grabación.
Presione el botón [REC] o SONG [START/STOP] para detener la grabación.
El indicador de la pista grabada emitirá una luz verde para indicar que ahora
contiene datos. (El modo de grabación queda desactivado automáticamente).
7Reproduzca la interpretación grabada.
Pulse el botón SONG [START/STOP] para reproducir la interpretación grabada.
Para detener la reproducción en mitad de una canción, presione el botón SONG
[START/STOP].
NOTA
La cantidad de memoria
disponible para grabar:
Este valor en KiloBytes (una
unidad utilizada para la medida
de datos) indica cuánto espacio
permanece disponible para
grabar en el Clavinova. Puede
grabar como máximo 9.400
notas en el CLP-F01, en
función del uso del pedal y
de otros factores.
CONSEJO
Si una canción del usuario
([USER 1/2/3]) no está
seleccionada (la luz no está
encendida), al presionar el
botón [REC] se seleccionará la
pista [TRACK 1] de la canción
[USER 1] y se activará el modo
Record.
En este momento, se activará
la reproducción de [TRACK 2]
si la pista contiene datos.
CONSEJO
Si el metrónomo estaba activado
cuando se inició la grabación,
podrá registrar tiempo en el
metrónomo mientras graba,
pero no se grabará el sonido
del metrónomo.
CONSEJO
Para obtener más información
sobre la grabación, vea la
página 35.
CONSEJO
Se puede asignar el pedal
izquierdo para iniciar y detener
la grabación mediante la función
”Left Pedal Mode” descrita en la
página 46.
NOTA
El indicador de pista de
grabación empezará a
parpadear cuando la memoria
de la grabadora esté casi llena.
Si la memoria se llenara durante
la grabación, se mostrará
”FUL” en pantalla y se detendrá
automáticamente la grabación.
(Se conservarán todos los datos
grabados hasta ese momento.)
NOTA
Si presiona el botón SONG
[START/STOP] para empezar
a grabar, y después vuelve a
presionarlo para detener la
grabación, se borrarán todos
los datos grabados previamente
en la pista seleccionada.
flash

CLP-F01 Grabación de su interpretación
ESPAÑOL
34
Regrabación TRACK 1
En esta sección se explica cómo volver a grabar en caso de que su interpretación no haya sido
satisfactoria.
1. Seleccione uno o varios sonidos (y otros ajustes) para grabar, si es
necesario.
Repita el paso 1 de la página página 32 si desea cambiar los ajustes anteriores.
2. Reactivar el modo Record.
Presione de nuevo el botón [REC].
El indicador de la pista seleccionada parpadeará en rojo.
Para volver a grabar, siga el procedimiento del Paso 5 en la página 33.
Grabar en [TRACK 2]
Esta sección explica cómo grabar otra parte en la segunda pista.
1. Seleccione uno o varios sonidos (y otros ajustes) para grabar.
Seleccione uno o varios sonidos para grabar. Seleccione otros ajustes, si es necesario.
2. Reactive el modo Record.
Presione de nuevo el botón [REC].
El indicador de la pista seleccionada parpadeará en rojo.
3. Seleccione una pista de grabación.
Seleccione una pista que no haya utilizado aún para grabar. El indicador de la pista
seleccionada se encenderá con luz de color rojo. (El indicador de una pista que
contenga datos grabados previamente emitirá luz verde.)
Puede grabar nuevos sonidos y notas en cada sesión mientras escucha la pista grabada.
Para volver a grabar, siga el procedimiento del Paso 5 en la página 33.
CONSEJO
Si desea cambiar el tempo, la
sintonía, el tipo de reverberación
o el tipo de efecto al volver a
grabar una pista o al grabar en
otra pista, hágalo después de
entrar en el modo Record (listo
para grabar) (paso 3).
NOTA
No puede regrabar en la mitad
de una canción.
CONSEJO
Si desea cambiar el tempo, la
signatura de tiempo, el tipo de
reverberación o el tipo de efecto
al regrabar una pista o al grabar
en otra pista, hágalo después de
pasar al modo Record (paso 3).
NOTA
Si no desea oír la pista grabada
previamente mientras graba
(por ejemplo, cuando desea
grabar una canción distinta de
la grabada en la pista anterior),
pulse el botón de reproducción
de pista antes de presionar el
botón [REC] (grabar) (paso 2,
arriba) para que se apague este
indicador.

CLP-F01 Grabación de su interpretación
ESPAÑOL
35
La grabadora de canciones del usuario registra los siguientes datos:
Además de las notas y sonidos, también se graban otros datos.
Estos datos son ”Pistas individuales” y ”Canción completa”. Vea abajo.
Pistas individuales
•Notas tocadas
•Selección de sonidos
•[VARIATION] ON/OFF
•Pedal (fuerte/suave/sostenido)
•[REVERB] profundidad
•[EFFECT] profundidad
•Sonidos en modo Dual
•Equilibrio Dual (F3)
•Desintonización dual (F3)
•Cambio de octava dual (F3)
•Sonidos en modo Split
•Equilibrio en modo Split (F4)
•Cambio de octava dual (F4)
Canción completa
•Tempo
•Signatura de tiempo (ritmo)
•[REVERB] tipo (OFF incluido)
•[EFFECT] tipo (OFF incluido)

CLP-F01 Grabación de su interpretación
ESPAÑOL
36
Cambiar los Ajustes iniciales
(datos grabados al principio de la canción)
Los ajustes iniciales (datos grabados al principio de una canción) pueden modificarse después de
la grabación. Por ejemplo, después de grabar puede cambiar el sonido para crear un ambiente o
ajustar el tempo de la canción a su gusto.
Puede modificar los siguientes ajustes iniciales.
Pistas individuales
•Selección de sonidos
•[VARIATION] ON/OFF
•[REVERB] profundidad
•[EFFECT] profundidad
•Sonidos en modo Dual
• Split mode voices
Canción completa
•Tempo
•Signatura de tiempo (ritmo)
•[REVERB] tipo (OFF incluido)
•[EFFECT] tipo (OFF incluido)
1. Active el modo Record (página 33) y seleccione una pista para cambiar
los ajustes iniciales.
El indicador emite luz roja. (Los datos compartidos por las dos pistas pueden
modificarse en cada una de las pistas.)
2. Cambie los ajustes mediante los controles del panel.
Por ejemplo, si desea cambiar el sonido grabado de [E. PIANO 1] a [E. PIANO 2],
presione el botón [E. PIANO 2].
Tenga cuidado para no presionar el botón SONG [START/STOP] o una tecla del
teclado, ya que se iniciaría la grabación y se borrarían todos los datos grabados
previamente en la pista seleccionada.
3. Presione el botón [REC] para salir del modo Record.
Tenga cuidado para no presionar el botón SONG [START/STOP] o una tecla del
teclado, ya que se iniciaría la grabación y se borrarían todos los datos grabados
previamente en la pista seleccionada.
NOTA
Puede cancelar los cambios
realizados en los ajustes
iniciales seleccionando una
pista diferente después del
Paso 2, y después salir del
modo Record durante el Paso 3
sin presionar el botón [REC].
(Los cambios realizados en los
datos compartidos por las dos
pistas también se cancelan.)

CLP-F01 Reproducir canciones grabadas
ESPAÑOL
37
Reproducir canciones grabadas
Puede reproducir canciones grabadas mediante la función Record
(páginas 32–36). Puede tocar también en el teclado durante la
reproducción.
Reproducir una canción
1Seleccione la canción deseada.
Presione el botón [USER 1/2/3] para seleccionar una canción para grabarla.
Se encenderá el indicador de la canción seleccionada. (No hay ninguna canción
seleccionada si ninguno de los indicadores está encendido.)
2Comience la reproducción.
Presione el botón SONG [START/STOP].
El número actual de compás se indica en la pantalla durante la reproducción.
•Puede tocar en el teclado mientras el Clavinova está reproduciendo una
canción. También puede tocar las notas con un sonido distinto del de
reproducción seleccionando un sonido en el panel.
Ajuste del volumen
Utilice el control [MASTER VOLUME] para ajustar el volumen.
Ajuste del tempo
Puede utilizar los botones [TEMPO/FUNCTION# ▼, ▲] para ajustar el tempo
de reproducción antes o durante de la reproducción. El tempo inicial (el tempo
original de la canción) se ajusta cuando se presionan los botones [▼] y [▲]
simultáneamente.
3Se detendrá la reproducción.
Cuando finaliza la reproducción, el Clavinova se para automáticamente y localiza
el principio de la canción. Para detener la reproducción en mitad de una canción,
presione el botón SONG [START/STOP].
NOTA
Los datos de la canción no
se transmiten mediante los
conectores MIDI.
MASTER VOLUME
BRILLIANCE
MELLOW BRIGHT
MIN MAX
DEMO METRONOME
START/STOP
TEMPO
/
FUNCTION
TEMPO
FUNCTION
TEMPO/OTHER VALUE
-
NO YES
+
PRESET
USER 1
USER 2
TRACK
1
TRACK
2
START/STOP
REC
USER 3
SONG
GRAND
PIANO 1
CHURCH
ORGAN STRINGS
E.PIANO
2
E.PIANO
1
VIBRA-
PHONE
HARPSI-
CHORD
CHOIR E.BASS SPLIT
VARIATION
GRAND
PIANO 2
GRAND
PIANO 3
JAZZ
ORGAN
WOOD
BASS
VOICE
GUITAR/
CLAVI.
ROOM
HALL 1
HALL 2
STAGE
CHORUS
PHASER
TREMOLO
DELAY
HARD
MEDIUM
SOFT ON
REVERB EFFECT TOUCH TRANSPOSE
213
Procedimiento NOTA
Cuando la unidad está en mod
o
Demo Song, no puede utilizar
el botón [USER 1/2/3] para
seleccionar una canción.
NOTA
Cuando la unidad está en el
modo Demo Song (canción de
demostración) o Preset Song
(canción preseleccionada), no
puede reproducir canciones
grabadas.
NOTA
No se puede iniciar la grabación
cuando la grabadora no
contiene datos.
CONSEJO
También puede disfrutar tocando
duetos, grabando una parte de
un dueto o una canción para
dos pianos, y después reprodu-
ciendo la otra parte mientras
se reproduce la parte grabada.
CONSEJO
Si se utiliza el metrónomo
durante la grabación, se
detendrá automáticamente
cuando se detenga la grabación.
CONSEJO
Si se modifica el tipo REVERB
a través de los controles del
panel durante la reproducción,
cambiarán los efectos de efectos
de teclado y de reverberación.
CONSEJO
Si se modifica el tipo EFFECT a
través de los controles del panel
durante la reproducción, se
podrá desactivar el efecto de
reproducción en algunos casos.

CLP-F01 Reproducir canciones grabadas
ESPAÑOL
38
Funciones de reproducción útiles
Activación y desactivación de la reproducción de pistas
Al seleccionar una canción del Clavinova, los indicadores de las pistas que contienen
datos ( [TRACK 1], [TRACK 2] o los dos) emitirán una luz verde. Durante la reproducción
o parada del Clavinova, la presión de estos botones de pista apaga los indicadores y los
datos de estas pistas no se tocarán. Al presionar los botones de pista, la reproducción
se activa y se desactiva.
Inicio automático de la reproducción al comenzar a tocar en el teclado
(Synchro Start) (Inicio sincronizado)
Puede comenzar la reproducción tan pronto como empiece a tocar en el teclado.
Esta función de denomina ”Synchro Start”.
Para activar la función Synchro Start, presione el botón SONG [START/STOP]
mientras presiona el botón de una parte activa.
El punto del extremo derecho de la pantalla parpadeará con
el tempo actual.
(Repita la operación anterior para desactivar la función
Synchro Start.)
La reproducción se iniciará en cuanto empiece a tocar el teclado.
Esta función resulta útil cuando se quiere hacer coincidir el tiempo del principio
de la reproducción con el principio de su propia interpretación.
Asignación de la función START/PAUSE (Inicio/Pausa) al pedal
de la izquierda
También se puede asignar el pedal izquierdo para iniciar o detener la reproducción
de una canción mediante ”Pedal Start/Stop” (página 46).
Esto es conveniente para iniciar la reproducción de la parte grabada en cualquier punto
después de que haya empezado a tocar.
CONSEJO
Las partes pueden activarse o
desactivarse antes o durante la
reproducción.
CONSEJO
Puede ajustar el volumen de una
parte de una de las ”50 Grandes
canciones para piano” para que
la reproducción está desac-
tivada (páginas 20, 47). Durante
la reproducción de la grabadora,
el volumen de una pista desac-
tivada será siempre ”0”.
NOTA
Si presiona el botón SONG
[START/STOP] mientras
mantiene presionado un botón
de pista que está desactivado, se
activa la reproducción de pista
y se coloca la función Synchro
Start en modo de espera.
TERMINOLOGÍA
Synchro:
Sincrónico, que ocurre a la vez.
Parapadeo

CLP-F01 Ajustes detallados – [FUNCTION]
ESPAÑOL
39
Ajustes detallados – [FUNCTION]
Puede establecer varios parámetros para aprovechar al máximo las funciones del Clavinova, como la afinación del tono,
la selección de un sonido para el metrónomo, la repetición de la reproducción, etc.
Están disponibles los parámetros siguientes.
El CLP-F01 tiene nueve funciones principales.
Algunas de estas funciones tienen varios submodos.
Lista de parámetros
Función Submodo Número de
función
Página de
referencia
Afinación precisa del tono —F142
Selección de una escala Escala F2.1 43
Nota base F2.2 43
Funciones en modo Dual Equilibrio en modo dual F3.1 44
Desintonización en modo dual F3.2 44
Cambio de octava en Sonido 1 F3.3 44
Cambio de octava en Sonido 2 F3.4 44
Profundidad del efecto del Sonido 1 F3.5 44
Profundidad del efecto del Sonido 2 F3.6 44
Restablecer F3.7 44
Funciones en modo Split Punto de división F4.1 45
Equilibrio en el modo Split F4.2 45
Cambio de octava en el sonido derecho F4.3 45
Cambio de octava en el sonido izquierdo F4.4 45
Profundidad del efecto del sonido derecho F4.5 45
Profundidad del efecto del sonido izquierdo F4.6 45
Margen del pedal fuerte F4.7 45
Restablecer F4.8 45
Otras funciones Modo del pedal izquierdo F5.1 46
Profundidad del efecto del pedal suave F5.2 46
Profundidad de la muestra de sostenido F5.3 46
Volumen de muestra con teclas
desactivadas
F5.4 46
Volumen del metrónomo — F6 47
Volumen predeterminado para
cancelar la parte de la canción —F747
Funciones MIDI Selección de canales de transmisión MIDI F8.1 47
Selección de canales de recepción MIDI F8.2 48
Control local ON/OFF F8.3 48
Cambio de programa ON/OFF F8.4 48
Cambio de control ON/OFF F8.5 48
Transposición de la transmisión MIDI F8.6 49
Transmisión de datos de estado y de panel F8.7 49
Transmisión de datos por lotes F8.8 49
Funciones de copia
de seguridad
Sonido F9.1 50
MIDI F9.2 50
Afinación F9.3 50
Otros F9.4 50

CLP-F01 Ajustes detallados – [FUNCTION]
ESPAÑOL
40
Procedimiento básico en el modo Function
Siga los pasos siguientes para utilizar las funciones.
(Si se pierde mientras utiliza una función, vuelva a esta página y lea el procedimiento básico.)
1Active el modo Function.
Presione el botón [TEMPO/FUNCTION#] para que se encienda su indicador
[FUNCTION#].
aparecerá en la pantalla. (La indicación de ” ” varía en función del
estado de la unidad y del uso.)
2Seleccione una función.
Utilice los botones [TEMPO/FUNCTION# ▼ ▲] para seleccionar la función
deseada de F1–F9.
3Utilice los botones [–/NO] [+/YES].
Si la función no incluye submodos, empiece a ajustar los parámetros.
Si la función incluye submodos, presione el botón [+/YES] una vez para entrar
en el submodo respectivo.
4Opere la función que desee mediante el uso de los
dos botones siguientes.
1[TEMPO/FUNCTION# ▼ ▲]
Seleccione la función o el submodo deseado.
2[–/NO] o [+/YES]
Después de seleccionar la función o el submodo deseado, active ON/OFF,
seleccione el tipo o cambie el valor, en consonancia.
Según cuál sea el ajuste, puede llamarse al ajuste predeterminado (que se
utiliza cuando enchufa por primera vez el Clavinova) presionando los
botones [–/NO] y [+/YES] a la vez.
MASTER VOLUME
BRILLIANCE
MELLOW BRIGHT
MIN MAX
DEMO METRONOME
START/STOP
TEMPO
/
FUNCTION
TEMPO
FUNCTION
TEMPO/OTHER VALUE
-
NO YES
+
PRESET
USER 1
USER 2
TRACK
1
TRACK
2
START/STOP
REC
USER 3
SONG
GRAND
PIANO 1
CHURCH
ORGAN STRINGS
E.PIANO
2
E.PIANO
1
VIBRA-
PHONE
HARPSI-
CHORD
CHOIR E.BASS SPLIT
VARIATION
GRAND
PIANO 2
GRAND
PIANO 3
JAZZ
ORGAN
WOOD
BASS
VOICE
GUITAR/
CLAVI.
ROOM
HALL 1
HALL 2
STAGE
CHORUS
PHASER
TREMOLO
DELAY
HARD
MEDIUM
SOFT ON
REVERB EFFECT TOUCH TRANSPOSE
3
124 45
Procedimiento
NOTA
No es posible seleccionar
funciones durante el modo
de canción predefinida o de
demostración ni cuando está
en funcionamiento el grabador
de canciones del usuario.
NOTA
Para cancelar la función en el
paso 2, 3 ó 4, presione el botón
[TEMPO/FUNCTION# ▼ ▲]
en cualquier momento para
salir del modo Function.
TEMPO
/
FUNCTION
TEMPO
FUNCTION
CONSEJO
Después de seleccionar la
función, se mostrará el ajuste
actual cuando se presione por
primera vez el botón [–/NO]
o [+/YES].

CLP-F01 Ajustes detallados – [FUNCTION]
ESPAÑOL
41
Ejemplo de funcionamiento 1 (F1. Afinar el tono)
Ejemplo de funcionamiento 2 (F3.1 ”Equilibrio en modo dual”)
5Realice lo siguiente cuando termine de utilizar
la función.
Para salir del modo Function, presione el botón [TEMPO/FUNCTION#]
para que se encienda el indicador [TEMPO].
TEMPO
/
FUNCTION
TEMPO
FUNCTION
TEMPO
/
FUNCTION
TEMPO
FUNCTION
-
NO YES
+
Modo Engage Function. Seleccione la función que desee.
Cambie el valor.
Indicación LCD
TEMPO
/
FUNCTION
TEMPO
FUNCTION
TEMPO
/
FUNCTION
TEMPO
FUNCTION
TEMPO
/
FUNCTION
TEMPO
FUNCTION
-
NO YES
+
YES
+
Modo Engage Function. Seleccione la función que desee.
Indicación LCD
Introduzca el submodo
respectivo. Seleccione el submodo
que desee.
Indicación LCD
Cambie el valor.
Indicación LCD

CLP-F01 Ajustes detallados – [FUNCTION]
ESPAÑOL
42
Acerca de las funciones
Puede afinar el tono para todo el instrumento.
Esta función es útil cuando se toca el Clavinova
con otros instrumentos o con música del CD.
1. Active el modo Function y seleccione .
2. Utilice los botones [–/NO] y [+/YES] para
bajar o subir el tono de la tecla A3 en
incrementos de 0,2 Hz aproximadamente.
..... .....
Los décimos de hercio se indican en la pantalla LED
mediante la aparición y posición de uno o dos puntos,
como en el ejemplo siguiente:
•Consulte ”Controles y terminales del panel” en la
página 16 para obtener información acerca de
las teclas y la asignación de nombres de tecla.
(Durante el procedimiento descrito anteriormente,
la pantalla indica un valor en Hz < … >.
Tras finalizar el procedimiento, la pantalla vuelve a
la indicación anterior.)
(Durante el procedimiento descrito anteriormente,
la pantalla indica un valor en Hz < … >.
Después del procedimiento, la pantalla vuelve a la
indicación anterior.)
F1. Afinar el tono
Pantalla Valor
440,0 Gama de ajustes:
440,2 427,0–453,0 (Hz)
440,4 Ajuste normal:
440,6 440,0 (Hz)
440,8
TERMINOLOGÍA
Hz (hercio):
Esta unidad de medida se refiere a la frecuencia de un
sonido y representa el número de veces que una onda
de sonido vibra en un segundo.
CONSEJO
También puede utilizar el teclado para ajustar el tono
(en cualquier modo distinto al modo Function).
Para subir el tono (en incrementos de 0,2Hz
aproximadamente): Mantenga presionadas las teclas A-1
y B-1 (dos teclas blancas en el extremo de la izquierda)
simultáneamente y presione cualquier tecla entre C3 y B3.
Para bajar el tono (en incrementos de 0,2Hz
aproximadamente): Mantenga presionadas las teclas A-1
y A
-1 (una tecla blanca y una negra en el extremo de la
izquierda) simultáneamente y presione cualquier tecla
entre C3 y B3.
Para restablecer el tono estándar:Mantenga presionadas
las teclas A-1, A
-1 y B-1 (dos teclas blancas y una negra en
el extremo de la izquierda) simultáneamente y presione
cualquier tecla entre C3 y B3.
CONSEJO
También puede afinar en incrementos de 1Hz aproxima-
damente (en cualquier modo distinto al modo Function).
Para subir o bajar el tono, respectivamente, en
incrementos de 1 Hz aproximadamente: Mantenga
presionadas las teclas A-1 y A
-1 (una tecla blanca y
una negra en el extremo de la izquierda) o las teclas A-1
y B-1 (dos teclas blancas en el extremo de la izquierda)
simultáneamente y presione el botón [–/NO] o [+/YES].
Para restablecer el tono estándar: Mantenga presionadas
las teclas A-1 y A
-1 (una tecla blanca y una negra en el
extremo de la izquierda) o las teclas A-1 y B-1 (dos teclas
blancas en el extremo de la izquierda) simultáneamente y
presione los botones [–/NO] [+/YES] simultáneamente.

CLP-F01 Ajustes detallados – [FUNCTION]
ESPAÑOL
43
Puede seleccionar varias escalas.
Equal Temperament es la escala de afinación
contemporánea más común para pianos.
No obstante, a lo largo de la historia ha
habido muchas otras escalas, muchas de las
cuales sirven de base para determinados
géneros musicales. Puede disfrutar de estas
afinaciones con el Clavinova.
Equal
Una octava se divide en doce intervalos iguales.
Actualmente es la escala de afinación de pianos más
popular.
PureMajor/PureMinor
Basados en sobretonos naturales, tres acordes principales
que utilicen estas escalas producen un sonido bello
y puro. A veces se utilizan para partes de coros.
Pythagorean
Esta escala, diseñada por el filósofo griego Pitágoras, se
basa en el intervalo de un quinto perfecto.
En el tercero la frecuencia es ligeramente superior, pero
el cuarto y el quinto son bellos y adecuados para algunas
entradas.
MeanTone
Esta escala es una mejora de la de Pitágoras porque se ha
eliminado la mayor frecuencia del tercer tono. Esta escala
se hizo popular entre finales del siglo XVI y finales del
siglo XVIII y fue utilizada por Handel.
WerckMeister/KirnBerger
Estas escalas combinan la temperada y la pitagórica
de formas diferentes. Con estas escalas, la modulación
cambia la impresión y el sonido de las canciones.
Se utilizaban a menudo en la época de Bach y Beethoven.
También se utilizan ahora a menudo para reproducir
la música de esa época en los clavicémbalos.
1. Active el modo Function y seleccione .
2. Pulse el botón [+/YES] para entrar en el
submodo de la función de escala, después
utilice los botones [TEMPO/FUNCTION#
▼, ▲] para seleccionar el submodo deseado.
Utilice los botones [–/NO] y [+/YES] para
seleccionar el número del ajuste que desee.
Submodo
F2.1: Escala
Gama de ajustes: 1: Equal Temperament
(Escala temperada)
2: Pure Major
3: Pure Minor
4: Pythagorean
5: Mean Tone
6: Werckmeister
7: Kirnberger
Ajuste normal: 1: Equal Temperament
(Escala temperada)
F2.2: Nota base
Si selecciona una escala distinta a Equal Temperament,
debe especificar la raíz. (Puede especificar la nota raíz
mientras Equal Temperament está seleccionada, pero
no tendrá ningún efecto. El ajuste de la nota base surte
efecto en todas las escalas excepto Equal Temperament.)
Gama de ajustes:
Ajuste normal:
•Ejemplo de indicación de raíz
F2. Selección de una escala
(F) (G)
seguida de una barra
alta si es aguda
(A)
seguida de una barra
baja si es llana

CLP-F01 Ajustes detallados – [FUNCTION]
ESPAÑOL
44
Puede ajustar diversos parámetros en el modo
Dual para optimizar los ajustes de las canciones
que toca; por ejemplo, el ajuste de volumen
entre dos sonidos.
Los ajustes de las funciones en modo Dual
se establecen de forma individual para cada
combinación de sonidos.
1. Seleccione los sonidos en modo Dual, active
el modo Function y seleccione .
2. Pulse el botón [+/YES] para entrar en el
submodo de la función de modo dual, después
utilice los botones [TEMPO/FUNCTION# ▼, ▲]
para seleccionar el submodo deseado. Presione
el botón [–/NO] [+/YES] para asignar valores.
Submodo
F3,1: Equilibrio en modo dual
Gama de ajustes: 0 – 20 (El ajuste ”10” produce un
equilibrio entre los dos sonidos del
modo Dual. Los ajustes por debajo
de ”10” aumentan el volumen del
Sonido 2 con respecto al Sonido 1,
y los ajustes por encima de ”10”
aumentan el volumen del Sonido 1
con respecto al Sonido 2.)
Ajuste normal: Diferente para cada combinación
de sonidos.
Puede establecer un sonido como sonido principal y otro
como sonido mixto más suave.
F3,2: Desintonización en modo dual
Gama de ajustes: -10 – 0 – 10 (con valores positivos,
el tono del Sonido 1 se eleva y el tono
del Sonido 2 se reduce. Con valores
negativos, el tono del Sonido 1 se
reduce y el tono del Sonido 2 se eleva).
Ajuste normal: Diferente para cada combinación
de sonidos.
Desintonice el Sonido 1 y el Sonido 2 en modo Dual
para crear un sonido más espeso.
F3.3: Cambio de octava en Sonido 1
F3.4: Cambio de octava en Sonido 2
Gama de ajustes: –1, 0, 1
Ajuste normal: Diferente para cada combinación
de sonidos.
Puede subir o bajar una octava el tono del Sonido 1 y el
Sonido 2 de forma independiente. Según los sonidos que se
combinen en el modo Dual, la combinación puede sonar
mejor si se sube o baja una octava en uno de los sonidos.
F3.5: Profundidad del efecto del Sonido 1
F3.6: Profundidad del efecto del Sonido 2
Gama de ajustes: 0 – 20
Ajuste normal: Diferente para cada combinación
de sonidos.
Estas funciones permiten establecer de forma individual la
profundidad del efecto de los Sonidos 1 y 2 en modo Dual.
(Los ajustes de la profundidad del efecto no pueden
cambiarse a menos que [EFFECT] esté en posición ON.
Es necesario salir del modo Function para poder
establecer [EFFECT] en posición ON.)
•”Sonido 1” y ”Sonido 2” se describen en la página 28.
F3.7: Restablecer
Esta función restablece los valores predeterminados
de todas las funciones del modo Dual. Presione el botón
[+/YES] para restablecer los valores.
F3. Funciones en modo Dual
NOTA
Si no está activado el modo Dual, aparecerá en lugar
de y no podrá seleccionar las funciones en modo
Dual. Puede pasar del modo Function al modo Dual.
CONSEJO
La gama de ajustes disponibles es más amplia en la gama
inferior (± 60 centésimas para A-1), y más reducida en la
gama superior (± 5 centésimas para C7). (100 centésimas
equivalen a un semitono.)
CONSEJO
ATAJO:
Para pasar directamente a las funciones del modo Dual
presione el botón [TEMPO/FUNCTION#] a la vez que
mantiene presionados los dos selectores de sonido del
modo Dual.
Para salir del modo Function, deberá presionar el botón
[TEMPO/FUNCTION#] para que se encienda el indicador
TEMPO.

CLP-F01 Ajustes detallados – [FUNCTION]
ESPAÑOL
45
Este menú le permite realizar diversos ajustes
detallados en el modo Split.
Al cambiar el punto de división u otro ajuste,
puede optimizar los ajustes de las canciones
que toca.
Puede realizar estos ajustes en cada
combinación de sonidos de forma individual.
1. Seleccione los sonidos en modo Split, active el
modo Function y seleccione .
2. Pulse el botón [+/YES] para entrar en el
submodo de la función de modo Split, después
utilice los botones [TEMPO/FUNCTION# ▼, ▲]
para seleccionar el submodo deseado. Presione
el botón [–/NO] [+/YES] para asignar valores.
Submodo
F4.1: Punto de división
Gama de ajustes: Todo el teclado
Ajuste normal: F2
Establezca el punto en el teclado que separa las
secciones derecha e izquierda (punto de división).
La tecla presionada se incluye en la gama izquierda.
•En lugar de presionar los botones [–/NO] [+/YES],
puede activar el punto de división presionando la tecla
apropiada en el teclado.
•Si no está activado el modo Function, puede cambiar
el punto de división a cualquier otra tecla. Para ello,
presione la tecla mientras mantiene presionado el
botón [SPLIT] (página 29).
•Ejemplo de una indicación de nombre de tecla de
un punto de división
F4.2: Equilibrio en el modo Split
Gama de ajustes: 0 – 20 (El ajuste ”10” produce un
equilibrio entre los dos sonidos del
modo Split. Los ajustes por debajo de
”10” aumentan el volumen del sonido
izquierdo con respecto al sonido
derecho, y los ajustes por encima de
”10” aumentan el volumen del sonido
derecho con respecto al sonido
izquierdo.)
Ajuste normal: Diferente para cada combinación
de sonidos.
El nivel de volumen de los dos sonidos combinados
en modo Split pueden ajustarse según sea necesario.
F4.3: Cambio de octava en el sonido
derecho
F4.4: Cambio de octava en el sonido
izquierdo
Gama de ajustes: –1, 0, 1
Ajuste normal: Diferente para cada combinación
de sonidos.
Puede subir o bajar una octava el tono del Sonido
derecho y el Sonido izquierdo de forma independiente.
Realice un ajuste según la gama de notas de las canciones
que toca.
F4.5: Profundidad del efecto del sonido
derecho
F4.6: Profundidad del efecto del sonido
izquierdo
Gama de ajustes: 0 – 20
Ajuste normal: Diferente para cada combinación
de sonidos.
Estas funciones permiten establecer de forma individual
la profundidad del efecto de los sonidos derechos e
izquierdos en modo Split.
Los ajustes de la profundidad del efecto no pueden
cambiarse a menos que [EFFECT] esté en posición ON.
Debe salir del modo Function para poder establecer
[EFFECT] en posición ON.
F4,7: Margen del pedal fuerte
Gama de ajustes: ALL (par ambos sonidos) 1
(para el sonido derecho) 2
(para el sonido izquierdo)
Ajuste normal: ALL
La función Margen del pedal fuerte determina si el pedal
fuerte afecta al sonido derecho, al sonido izquierdo o a
ambos en el modo Split.
F4.8: Restablecer
Esta función restablece los valores predeterminados
de todas las funciones del modo Split. Presione el botón
[+/YES] para restablecer los valores.
F4. Funciones del modo Split
NOTA
Si no está activado el modo Split, aparecerá en lugar
de y no podrá seleccionar las funciones en modo Split.
Tenga en cuenta además que debe salir del modo Function
para poder activar el modo Split.
(F2) (G2)
seguida de una barra
alta si es aguda
(A2)
seguida de una barra
baja si es llana
CONSEJO
ATAJO:
Para pasar directamente a las funciones del modo Split
presione el botón [TEMPO/FUNCTION#] a la vez
que mantiene presionado el botón [SPLIT].
Para salir del modo Function, deberá presionar el botón
[TEMPO/FUNCTION#] para que se encienda el indicador
TEMPO.

CLP-F01 Ajustes detallados – [FUNCTION]
ESPAÑOL
46
Esta función le permite establecer
oportunamente el funcionamiento del pedal
izquierdo en uno de los modos descritos a
continuación.
1. Active el modo Function y seleccione .
2. Pulse el botón [+/YES] para entrar en el
submodo de otras funciones, después utilice
los botones [TEMPO/FUNCTION# ▼, ▲] para
seleccionar el submodo deseado. Pulse el
botón [–/NO] o [+/YES] para seleccionar la
función de pedal deseada o asignar los valores.
Submodo
F5.1 Modo del pedal izquierdo
Gama de ajustes:
1. Pedal suave
El pedal suave reduce el volumen y cambia
ligeramente el timbre de las notas que se interpretan
mientras se pisa el pedal. El pedal suave no afectará
a las notas que ya se estén tocando.
2. Inicio/Parada de canción
Este modo le permite iniciar o parar la reproducción
de la canción. En este modo, el pedal izquierdo
funciona de la misma forma que el botón SONG
[START/STOP] del panel.
3. Variación
Este modo le permite activar o desactivar la variación
de sonido. En este modo, el pedal izquierdo funciona
de la misma forma que el botón [VARIATION]
del panel.
Ajuste normal: 1(Pedal suave)
F5.2 Profundidad del efecto del pedal
suave
Gama de ajustes: 1 – 15
Ajuste normal: 3
Esta función establece la profundidad del efecto del
pedal suave.
F5.3 Profundidad de la muestra
de sostenido
Gama de ajustes: 0 – 20
Ajuste normal: 12
Las voces 1 y 3 de GRAND PIANO (piano de cola)
ofrecen "muestras de sostenido" especiales que recrean la
resonancia única de la caja de sonidos y las cuerdas de un
piano de cola acústico cuando se pisa el pedal fuerte. Esta
función le permite ajustar la profundidad de este efecto.
Volumen de muestra con teclas
desactivadas
Gama de ajustes: 0 – 20
Ajuste normal: 10
Puede ajustar el volumen del sonido con desactivación
de teclas (el sutil sonido que se oye al soltar una tecla)
para las voces [GRAND PIANO 1, 3], [HARPSICHORD]
(incluidas sus variaciones) y la variación de [GUITAR/
CLAVI.].
F5. Otras funciones

CLP-F01 Ajustes detallados – [FUNCTION]
ESPAÑOL
47
Puede cambiar el volumen del sonido del
metrónomo.
Utilice esta función para ajustar el volumen
del metrónomo.
1. Active el modo Function y seleccione .
2. Utilice los botones [–/NO] y [+/YES] para
establecer el volumen del metrónomo según
sea necesario.
Gama de ajustes: 1 – 20
Ajuste normal: 10
Esta función establece el volumen en el que
se tocará una parte ”cancelada” durante la
reproducción de canciones predefinidas.
Ajuste el volumen de la parte a un nivel
cómodo y utilice la parte ”cancelada”
como guía para tocar.
1. Active el modo Function y seleccione .
2. Utilice los botones [–/NO] y [+/YES] para
establecer el volumen según sea necesario.
Gama de ajustes: 0 – 20
Ajuste normal: 5
Puede realizar ajustes detallados de las
funciones MIDI.
Para obtener más información acerca de
MIDI, consulte la sección ”Acerca de MIDI”
(página 51).
1. Active el modo Function y seleccione .
2. Pulse el botón [+/YES] para entrar en el
submodo de la función MIDI, después utilice
los botones [TEMPO/FUNCTION# ▼, ▲]
para seleccionar el submodo deseado. Pulse
el botón [–/NO] o [+/YES] para definir un
parámetro seleccionado.
Submodo
F8,1: Selección de canales de transmisión
MIDI
En cualquier configuración de controles MIDI, los
canales MIDI del equipo transmisor y receptor deben
coincidir para que la transmisión de datos sea correcta.
Con este parámetro se especifica el canal en el que el
Clavinova transmite los datos MIDI.
Gama de ajustes: 1 – 16, OFF (no transmitidos)
Ajuste normal: 1
F6. Volumen del metrónomo
CONSEJO
ATAJO:
Puede pasar directamente a las funciones de metrónomo
si presiona el botón [TEMPO/FUNCTION#] a la vez
que mantiene presionado el botón METRONOME [START/
STOP].
Para salir del modo Function, deberá presionar el botón
[TEMPO/FUNCTION#] para que se encienda el indicador
TEMPO.
F7. Volumen predeterminado para
cancelar la parte de la canción
F8. Funciones MIDI
CONSEJO
El conmutador HOST SELECT de la superficie inferior debe
estar en ”MIDI” para activar los conectores MIDI. Cuando
utilice el conector TO HOST, establezca el conmutador
HOST SELECT en la posición apropiada para el tipo de
ordenador que esté utilizando (páginas 51–57). En esta
situación, todos los ajustes MIDI descritos a continuación
afectarán a la señal MIDI de entrada y salida al conector
TO HOST.
NOTA
En modo Dual, los datos del Sonido 1 se transmiten en su
canal específico. En modo Split, los datos del sonido derecho
se transmiten en su canal específico. En modo Dual, los datos
del Sonido 2 se transmiten en el número de canal
inmediatamente superior con respecto al canal especificado.
En modo Split, los datos del izquierdo se transmiten en el
número de canal inmediatamente superior con respecto al
canal especificado. En cualquiera de los modos, no se
transmitirá ningún dato si el canal de transmisión está en
posición ”OFF”.
NOTA
Los datos de las canciones de demostración o predefinidas y
los datos de la reproducción de la grabación no se transmiten
a través de MIDI.

CLP-F01 Ajustes detallados – [FUNCTION]
ESPAÑOL
48
F8,2 Selección de canales de recepción MIDI
En cualquier configuración de controles MIDI, los
canales MIDI del equipo transmisor y receptor deben
coincidir para que la transmisión de datos sea correcta.
Con este parámetro se especifica el canal en el que el
Clavinova recibe los datos MIDI.
Gama de ajustes: ALL, 1&2, 1 – 16
Ajuste normal: ALL
F8,3: Control local ON/OFF
”Control local” se refiere al hecho de que, normalmente,
el teclado CLP-F01 controla su generador de tonos
internos, lo que permite que las voces internas se toquen
directamente desde el teclado. En esta situación, el control
local está activado (ON), ya que el generador de tonos
internos lo controla localmente el propio teclado.
No obstante, el control local puede desactivarse (OFF),
de forma que el teclado CLP-F01 no toque sonidos
internos, pero se siga transmitiendo la información MIDI
apropiada a través del conector MIDI OUT cuando se
tocan las notas en el teclado. Al mismo tiempo, el
generador de tonos internos responde a información
MIDI recibida a través del conector MIDI IN.
Gama de ajustes: ON/OFF
Ajuste normal: ON
F8.4: Cambio de programa ON/OFF
Normalmente, el CLP-F01 responderá a los números de
cambio de programa MIDI recibidos desde un teclado
externo u otro dispositivo MIDI, de forma que el sonido
correspondiente al número se seleccionará en el canal
correspondiente (el sonido del teclado no cambia).
El CLP-F01 normalmente enviará además un número de
cambio de programa MIDI cuando se seleccione uno de
sus sonidos, con lo que el sonido o programa
correspondiente al número se seleccionará en el dispositivo
MIDI externo si éste se ha configurado para recibir y
responder a números de cambio de programa MIDI.
Esta función permite cancelar la recepción y transmisión
de números de cambio de programa de forma que los
sonidos puedan seleccionarse en el CLP-F01 sin que por
ello se vea afectado el dispositivo MIDI externo.
Gama de ajustes: ON/OFF
Ajuste normal: ON
F8.5: Cambio de control ON/OFF
Normalmente, el CLP-F01 responderá a los datos de
cambio de control MIDI recibidos desde un dispositivo
MIDI o teclado externo, de forma que el sonido en el
canal correspondiente se verá afectado por los ajustes del
pedal y otros ajustes de ”control” recibidos desde el
dispositivo de control (no afecta al sonido del teclado).
El CLP-F01 también transmite los datos de cambio de
control MIDI cuando están en funcionamiento el pedal u
otros controles apropiados.
Esta función permite cancelar la recepción y transmisión
de datos de cambio de control de forma que, por
ejemplo, el pedal u otros controles del CLP-F01 pueden
funcionar sin que esto afecte a un dispositivo MIDI
externo.
Gama de ajustes: ON/OFF
Ajuste normal: ON
CONSEJO
ALL:
Se puede disponer de un modo de recepción ”multitimbre”.
Permite la recepción simultánea de distintas partes en la
totalidad de los 16 canales MIDI, con lo que el Clavinova
puede tocar datos de canciones de varios canales recibidos
desde un ordenador o secuenciador de música.
1&2:
Se puede disponer de un modo de recepción ”1&2”. Permite
la recepción simultánea en los canales 1 y 2 únicamente,
con lo que el Clavinova puede tocar datos de canciones
de los canales 1 y 2 recibidos desde un ordenador o
secuenciador de música.
CONSEJO
Los cambios de programa y otros mensajes de canal
similares recibidos no afectarán a los ajustes del panel
del CLP-F01 ni a las notas que se tocan en el teclado.
NOTA
No se produce ningún tipo de recepción MIDI cuando se
activa el modo de demostración o de canciones predefinidas.
CONSEJO
Para obtener información acerca de los números de cambio
de programa para cada uno de los sonidos del CLP-F01,
consulte en la página 69 la sección Formato de datos MIDI.
CONSEJO
Para obtener información acerca de los cambios de control
que se pueden utilizar con el CLP-F01, consulte Formato de
datos MIDI en la página 69.

CLP-F01 Ajustes detallados – [FUNCTION]
ESPAÑOL
49
F8.6: Transposición de la transmisión MIDI
Esta función permite transponer los datos de notas MIDI
transmitidos por el CLP-F01 hacia arriba o hacia abajo en
incrementos de semitonos, hasta un máximo de 12
semitonos. Esto no afecta al tono del propio CLP-F01.
Gama de ajustes: -12 – 0 – 12 (en semitonos)
Ajuste normal: 0
F8.7: Transmisión de datos de estado y
de panel
Esta función permite transmitir todos los ajustes actuales
del panel del CLP-F01 (sonido seleccionado, etc.) a través
del terminal MIDI OUT. Esto resulta especialmente útil si
se graban interpretaciones en un grabador de secuencias
MIDI, como el archivador de datos MIDI Yamaha MDF3,
que se utilizará para controlar el
CLP-F01 en la reproducción. Al transmitir los ajustes del
panel del CLP-F01 y grabarlos en el grabador de
secuencias MIDI antes de los datos de la interpretación
actual, el CLP-F01 establecerá automáticamente los
mismos ajustes cuando se reproduzca la interpretación.
Procedimiento
1. Ajuste los controles del panel como desee.
2. Conecte el Clavinova a un secuenciador a través de
MIDI y ajuste el secuenciador para que pueda recibir
los datos de configuración.
3. Active el modo Function y seleccione .
4. Presione el botón [+/YES] para transmitir los datos de
estado y del panel.
aparecerá en la pantalla LED cuando los datos se
hayan transmitido correctamente.
F8.8: Transmisión de datos por lotes
Puede almacenar los datos de canciones actuales en el
Clavinova como datos de lotes MIDI transmitiéndolos
a un archivador de datos MIDI conectado, como un
MDF3, o un secuenciador. Para reproducir los datos de
canciones almacenados, vuelva a enviar los datos por
lotes del dispositivo de almacenamiento al Clavinova
y siga el procedimiento de reproducción habitual.
Procedimiento
1. Grabe su interpretación en el Clavinova.
2. Conecte el Clavinova a MDF3, un archivador de datos
MIDI a través de MIDI, y ajuste el MDF3 para que
reciba datos por lotes.
3. Active el modo Function y seleccione .
4. Presione el botón [+/YES] para empezar la transmisión
por lotes.
aparecerá en la pantalla LED cuando los datos se
hayan transmitido correctamente.
TERMINOLOGÍA
Datos de configuración:
Datos que contienen un conjunto de ajustes del panel del
Clavinova.
CONSEJO
Consulte en la página 70 una lista del ”Contenido de los
datos del panel” que transmite esta función.
CONSEJO
Recibir los datos transmitidos:
1. Conecte, a través de MIDI, el Clavinova al dispositivo al que
se han transmitido anteriormente los datos de configuración.
2. Empiece a enviar los datos de configuración desde el
dispositivo.
El Clavinova recibe automáticamente los datos de
configuración, que se reflejarán en los ajustes del panel.
(Para que los datos sean aceptados, el Clavinova que recibe
los datos de configuración debe ser del mismo modelo que el
que transmitió los datos de configuración al secuenciador.)
CONSEJO
Para obtener más información acerca de la transmisión
y recepción de datos de configuración a través de MIDI,
consulte el manual de instrucciones del dispositivo MIDI
conectado.
TERMINOLOGÍA
datos por lotes:
Un conjunto completo o secuencia extendida de datos.
NOTA
Durante la transmisión de datos por lotes no se produce
ninguna transmisión ni recepción de datos del panel o de
notas MIDI.
CONSEJO
Recibir (devolver) los datos transmitidos:
1. Conecte, a través de MIDI, el CLP-F01 al dispositivo al
que se han transmitido anteriormente los datos.
2. Empiece a enviar los datos desde el dispositivo.
El CLP-F01 recibe automáticamente los datos de la unidad.
(En este momento, se borrarán los datos almacenados
anteriormente en el Clavinova.)
A continuación, siga el procedimiento de reproducción habitual.
(Para que los datos sean aceptados, el Clavinova que recibe
los datos debe ser del mismo modelo que el que transmitió
los datos al archivador de datos MIDI.)
NOTA
La operación de recarga no puede ejecutarse durante el
modo de canción predefinida o de demostración ni cuando
está funcionamiento el grabador de canciones del usuario
ni cuando está activado el modo Function.
CONSEJO
Para obtener más información acerca de la transmisión y
recepción de datos por lotes a través de MIDI, consulte el
manual de instrucciones del dispositivo MIDI conectado.

CLP-F01 Ajustes detallados – [FUNCTION]
ESPAÑOL
50
No obstante, siempre se realiza una copia de seguridad de
los propios ajustes de copia de seguridad y del contenido
de la memoria del grabador de canciones del usuario.
ATENCIÓN
Incluso si la función de copia de seguridad se activa a
través de una de las funciones descritas a continuación, los
datos se conservarán en la memoria durante una semana
solamente si en ese tiempo no se enchufa la unidad. Si se
supera el periodo de copia de seguridad, se restablecerán
los valores predeterminados de todos los ajustes. Si desea
conservar los ajustes de copia de seguridad durante
periodos más largos, asegúrese de enchufar la unidad
durante unos minutos al menos una vez por semana.
Puede activar o desactivar la función de copia
de seguridad en cada grupo de funciones
(cada una de las siguientes funciones de
submodo).
1. Active el modo Function y seleccione .
2. Pulse el botón [+/YES] para entrar en el
submodo de la función auxiliar, después utilice
los botones [TEMPO/FUNCTION# ▼ ▲]
para seleccionar el submodo deseado.
Pulse el botón [–/NO] o [+/YES] para activar
o desactivar esta función.
Submodo
F9.1: Sonido
F9.2: MIDI
F9.3: Afinación
F9.4: Otros
Gama de ajustes: ON/OFF
Ajuste normal: OFF (todos los grupos)
Descripción de submodos
F9.1: Sonido
•Sonido (Teclado, Dual, y Split)
•Dual (ON/OFF, Sonido, y Funciones en modo
Dual para cada combinación de sonidos)
•Split (ON/OFF, Sonido, y Funciones en modo Split
para cada combinación de sonidos)
•Reverberación (ON/OFF, Tipo y Profundidad para
cada sonido)
•Efecto (ON/OFF, Tipo y Profundidad para cada sonido)
•Variación (para cada sonido)
•Sensibilidad de pulsación (incluido el volumen FIXED)
•Metrónomo (ajustes de Tiempo, Volumen < >)
•Volumen predeterminado para cancelar la parte de la
canción (ajustes )
F9.2: MIDI
Las funciones MIDI (ajustes )
(excepto )
F9.3: Afinación
•Transposición
•Afinación (ajustes )
•Escala (incluida la nota base) (ajustes )
F9.4: Otros
Otras funciones (ajustes )
Reactivación de los ajustes de fábrica
Los ajustes del modo Dual, modo Split, reverberación,
efecto, sensibilidad de la pulsación, afinación y aquellos
ajustes afectados por las funciones de copia de seguridad
pueden restablecerse en sus valores de fábrica originales
si se mantiene presionada la tecla C7 (la tecla más a la
derecha en el teclado) a la vez que se establece el botón
[POWER] en la posición ON. Esto también borra
todos los datos del grabador de canciones del usuario y
desactiva todos los ajustes de activación o desactivación
de copia de seguridad (F9). (La lista de ajustes de fábrica
se encuentra en la página 68.)
F9. Funciones de copia de
seguridad
TERMINOLOGÍA
Copia de seguridad:
Puede hacer una copia de seguridad de algunos ajustes,
como la selección de sonidos o el tipo de reverberación, de
forma que no se pierdan cuando desenchufe el Clavinova.
Si se ha activado la función de copia de seguridad, se
conservarán los ajustes al desenchufar. Si se ha desactivado
la función de copia de seguridad, los ajustes en memoria
se borran al desenchufar. En este caso, cuando enchufe la
unidad, se utilizarán los ajustes predeterminados (iniciales).
(La lista de ajustes predeterminados de fábrica se encuentra
en la página 68.)

CLP-F01 Acerca de MIDI
ESPAÑOL
51
Acerca de MIDI
MIDI (interfaz digital de instrumentos musicales) es un formato
estándar para la recepción y transmisión de datos. Hace posible la
transferencia de comandos y datos de interpretación entre dispositivos
MIDI y ordenadores personales.
Con MIDI puede controlar desde el Clavinova los dispositivos MIDI
conectados o controlar el Clavinova desde los dispositivos MIDI o
desde un ordenador.
Conectores MIDI
MIDI [IN] (entrada): Recibe datos MIDI.
MIDI [OUT] (salida): Transmite datos MIDI.
MIDI [THRU]: Transmite los datos recibidos en el conector MIDI [IN]
sin modificarlos.
Cables MIDI
Prepare cables MIDI dedicados.
Conector [TO HOST] (a host)
Utilice este conector para conectar el Clavinova a un ordenador.
CONSEJO
Los datos y comandos de
interpretación MIDI se
transfieren en forma de valores
numéricos.
CONSEJO
Como los datos MIDI que se
pueden transmitir o recibir varían
en función del tipo de dispositivo
MIDI, consulte el ”Gráfico de
implementación MIDI” para
averiguar qué datos y comandos
MIDI pueden transmitir o recibir
sus dispositivos. El Gráfico
de implementación MIDI del
Clavinova está en la página 73.
HOST SELECT MIDI
MIDI
PC-2
Mac
PC-1
THRU OUT IN
NOTA
Cuando utilice los conectores
MIDI, ajuste el conmutador
[HOST SELECT] (selección
de host) a ”MIDI” (página 56).
NOTA
Cuando utilice el conector
[TO HOST], ajuste el
conmutador [HOST SELECT]
en función del tipo de ordenador
que utilice (página 56).
CONSEJO
También puede obtener
información detallada sobre
MIDI en varios libros de música
y otras publicaciones.
TO HOST HOST SELECT
MIDI
PC-2
Mac
PC-1

CLP-F01 Conexiones
ESPAÑOL
52
Conexiones
Conectores
ATENCIÓN
Antes de conectar el Clavinova a otros componentes electrónicos debe apagar todos los componentes. Antes de encender
o apagar todos los componentes, ajuste todos los niveles de volumen al mínimo (0). De lo contrario, podría producirse un
choque eléctrico o daños en los componentes.
1Tomas de patillas AUX OUT [R] [L] (LEVEL FIXED),
tomas de auriculares [R] [L/L+R]
Puede conectar estas tomas a un sistema estéreo para amplificar el Clavinova, o a
una grabadora de cassette para grabar su interpretación. Vea el diagrama de abajo
y utilice cables de sonido para realizar las conexiones.
ATENCIÓN
No enrute la salida de las tomas AUX OUT a las tomas AUX IN. Es decir, cuando conecte
un dispositivo de sonido externo a las tomas AUX OUT, no debe conectarlo también a
las tomas AUX IN del Clavinova. Si lo hiciera, la señal de entrada de las tomas AUX IN se
emitiría desde las tomas AUX OUT. Esto crearía un bucle de sonido que provocaría
oscilación sonora y reproducción anómala, y que tendría como consecuencia un fallo
de los dos elementos del equipo.
ATENCIÓN
Si conecta las tomas AUX OUT del Clavinova a un sistema de sonido externo, encienda
primero el Clavinova y después el sistema de sonido externo. Invierta este orden para
apagar la alimentación.
AUX IN
AUX OUT
L
/
L+RRL
/
L+RR
LEVEL FIXED
LR
TO HOST HOST SELECT MIDI
MIDI
PC-2
Mac
PC-1
THRU OUT IN
12345
NOTA
Utilice cables de sonido y
adaptadores sin resistencia.
NOTA
Los ajustes de control [MASTER
VOLUME] (volumen principal) y
[BRILLIANCE] (brillo) del
Clavinova no afectan a la salida
de la señal de las tomas AUX
OUT (LEVEL FIXED) (salida
auxiliar, nivel fijo).
Clavinova
Estéreo
Clavija
RCA
A altavoces conectados
Clavija
RCA
AUX IN
Cuando están conectadas (con
clavijas telefónicas estándar), puede
utilizar el control [MASTER VOLUME]
para ajustar el volumen del sonido
que se reproduce en el dispositivo
externo.
Cuando están conectadas (con clavija RCA;
LEVEL FIXED), el sonido se reproduce
en el dispositivo externo a un nivel fijo,
con independencia del ajuste de control
[MASTER VOLUME].
clavija
telefónica
(estándar)
cable de sonido
AUX OUT
L
/
L+RR
LEVEL FIXED
LR

CLP-F01 Conexiones
ESPAÑOL
53
2Tomas AUX IN [R], [L/L+R]
Las salidas estéreo de otro instrumento pueden conectarse a estas tomas, lo que
permite reproducir el sonido de un instrumento externo a través de los altavoces
del Clavinova. Vea el diagrama de abajo y utilice cables de sonido para realizar las
conexiones.
ATENCIÓN
Cuando las tomas AUX IN del Clavinova estén conectadas a un dispositivo externo,
conecte en primer lugar la alimentación del dispositivo externo y después la del
Clavinova. Invierta este orden para apagar la alimentación.
3Toma TO HOST
Esta toma permite la conexión directa con un ordenador personal. (Consulte
”Conexión con un ordenador personal” en la página 54 para obtener más
información).
4Conmutador HOST SELECT
Este conmutador debe ajustarse en función del tipo de ordenador personal o
dispositivo MIDI conectado. (Consulte ”Conexión con un ordenador personal”
en la página 54 para obtener más información).
5Conectores MIDI [IN] (Entrada), [OUT] (Salida), [THRU] (Intermedio)
Utilice cables MIDI para conectar los dispositivos MIDI externos a estos conectores.
Asegúrese de ajustar el conmutador HOST SELECT a MIDI cuando utilice estos
conectores.
(Consulte ”Acerca de MIDI” en la página 51 para obtener más información).
NOTA
Los ajustes de control [MASTER
VOLUME] (volumen principal) y
[BRILLIANCE] (brillo) del
Clavinova afectan a la señal de
entrada de las tomas AUX IN
(entrada auxiliar), pero no es así
para los ajustes [REVERB]
(reverberación) ni [EFFECT]
(efecto).
NOTA
Si conecta el Clavinova a un
dispositivo mono, utilice única-
mente la toma AUX IN [L/L+R]
o AUX OUT [L/L+R].
AUX IN
cable de sonido
Generador
de tonos
AUX OUT
Clavinova
clavija telefónica
(estándar)
clavija telefónica
(estándar)
AUX IN
L
/
L+RR

CLP-F01 Conexiones
ESPAÑOL
54
Conectar un ordenador personal
Puede aprovechar datos musicales de un ordenador en el Clavinova mediante la conexión de un
ordenador a la toma TO HOST (o MIDI).
Hay tres formas de conectar el Clavinova a un ordenador personal:
1. Conectar el puerto serie del ordenador a la toma TO HOST del Clavinova (página 55).
2. Utilizar una interfaz MIDI y los conectores MIDI del Clavinova (página 56).
3. Utilice el puerto USB del ordenador y la interfaz USB UX256, UX96, o UX16 (página 57).
Para obtener más información, consulte las páginas especificadas.
NOTA Cuando se utiliza el Clavinova como un módulo de tonos, no se reproducirán correctamente los datos de interpretación
con sonidos que no estén incluidos en el Clavinova.
”The Clavinova-Computer Connection” (la conexión Clavinova-ordenador) es una guía complementaria en la
que se describe para principiantes lo que se puede hacer con el Clavinova y con un ordenador personal, así como el
método de configuración de un sistema Clavinova-ordenador (el manual no se refiere a ningún modelo específico). El
documento está disponible en formato PDF, en inglés, en la siguiente dirección en Internet.
Yamaha Manual Library:
http://www2.yamaha.co.jp/manual/spanish/
NOTA Cuando conecte el Clavinova a un ordenador personal, desconecte la alimentación del Clavinova y el ordenador
antes de conectar los cables o ajustar el interruptor HOST SELECT. Después de realizar las conexiones y ajustes
de interruptores, encienda la alimentación del ordenador primero y después la del Clavinova.
NOTA Si no utiliza la toma [TO HOST] del Clavinova, asegúrese de que desconecta el cable de la toma. Si se deja el cable
conectado, es posible que el Clavinova no funcione correctamente.
NOTA Aparecerá en pantalla si el ordenador host no está encendido, el cable de conexión no está bien conectado,
el interruptor HOST SELECT no está en la posición correcta o el controlador MIDI o la aplicación MIDI no está activa.
En esta situación, apague la alimentación del Clavinova y el ordenador, y compruebe la conexión del cable y la posición
del interruptor HOST SELECT. Cuando haya comprobado la conexión y la posición del interruptor HOST SELECT,
encienda la alimentación del ordenador primero y después la del Clavinova, y compruebe si el controlador MIDI y
la aplicación MIDI funcionan correctamente.
NOTA Cuando el conmutador [HOST SELECT] está ajustado en ”PC-1”, PC-2” o ”Mac”, puede usar la toma [TO HOST], pero
los conectores MIDI están desactivados porque no se produce transferencia de datos a través de ellos. Por otra parte,
cuando el conmutador [HOST SELECT] está ajustado a ”MIDI”, puede usar los conectores MIDI, pero no la toma
[TO HOST], porque no se transfieren datos a través de ella.

CLP-F01 Conexiones
ESPAÑOL
55
1. Conexión del puerto serie del ordenador a la toma TO HOST del Clavinova
Conecte el puerto serie del ordenador (RS-232C o RS-422) a la toma TO HOST del Clavinova.
Con esta conexión, el Clavinova funciona como una interfaz MIDI. Por lo tanto, no necesita una interfaz MIDI especial.
Conexión
Utilice un cable serie especial (página 55) para conectar el puerto serie del ordenador (RS-232C o RS-422) a la toma
TO HOST del Clavinova.
Tipo de cable serie y asignaciones de clavijas de conexión
En función del tipo de ordenador que conecte, debe utilizar uno de los siguientes cables serie.
Nota para usuarios de
Windows (acerca del
controlador MIDI)
Para transferir datos a través del
puerto serie del ordenador y la
toma TO HOST (a host) del
Clavinova, deberá instalar un
controlador MIDI específico (el
controlador Yamaha CBX-MIDI
para Windows). Puede descargar
este controlador en el siguiente
sitio web de Yamaha:
http://music.yamaha.com/
download/
Clavinova
TO HOST
Windows Windows Macintosh
modem portRS-232C (D-sub 9-pin) RS-232C (D-sub 25-pin)
TO HOST HOST SELECT
MIDI
PC-2
Mac
PC-1
Windows (con un puerto serie de 9 patillas D-sub)
Enchufe mini DIN de 8 patillas ➝ Enchufe de 9 patillas D-sub
(Yamaha CCJ-PC2 o equivalente)
Macintosh
Enchufe de periférico del sistema ➝ Enchufe de 8 patillas
(Yamaha CCJ-MAC o equivalente)
Windows (con un puerto serie de 25 patillas D-sub)
Enchufe mini DIN de 8 patillas ➝ Enchufe de 25 patillas D-sub
(Yamaha CCJ-PC1NF o equivalente)
Asignación de patillas
En el diagrama siguiente se muestran las asignaciones de patillas
para cada cable.
8 (CTS)
7 (RTS)
2 (RxD)
5 (GND)
3 (TxD)
1
2
3
4
8
5
mini DIN
8-pin
D-sub
9-pin
2 (HSK i)
1 (HSK O)
5 (RxD-)
4 (GND)
3 (TxD-)
8 (RxD+)
7 (GP-)
6 (TxD+)
1
2
3
4
5
6
7
8
mini DIN
8-pin
mini DIN
8-pin
5 (CTS)
4 (RTS)
3 (RxD)
7 (GND)
2 (TxD)
1
2
3
4
8
5
mini DIN
8-pin D-sub
25-pin
mini DIN 8-pin D-sub 25-pin
N meros de patilla (vista frontal)
D-sub 9-pin

CLP-F01 Conexiones
ESPAÑOL
56
Ajuste del conmutador HOST SELECT del Clavinova
Ajuste el conmutador HOST SELECT del Clavinova en función del tipo de ordenador conectado.
•Macintosh: ”Mac” (velocidad de transferencia de datos: 31.250 bps, reloj de 1MHz)
•Windows:”PC-2” (velocidad de transferencia de datos: 38.400 bps)
2. Uso de una interfaz MIDI y los conectores MIDI del Clavinova
Conexión
Utilice un dispositivo de interfaz MIDI para conectar un ordenador al Clavinova mediantecables MIDI especiales.
Ajuste del conmutador HOST SELECT del Clavinova
Ajuste el interruptor HOST SELECT del Clavinova a ”MIDI”.
CONSEJO Si su sistema no funciona correctamente con las conexiones y ajustes que se han indicado anteriormente, es posible
que el software requiera otros ajustes. Compruebe el manual de funcionamiento del software y ajuste el conmutador
HOST SELECT a la velocidad de transferencia de datos correcta. (La velocidad de transferencia de datos de ”PC-1”
es 31.250 bps.)
MIDI OUT
MIDI
OUT
MIDI
IN
MIDI IN
MIDI
OUT
MIDI
IN
HOST SELECT MIDI
MIDI
PC-2
Mac
PC-1
THRU OUT IN
Clavinova
Windows Macintosh
Interfaz MIDI
Interfaz MIDI

CLP-F01 Conexiones
ESPAÑOL
57
3. Conexión del puerto USB del ordenador al Clavinova a través de una interfaz USB,
como UX16, UX96 o UX256.
Conecte el puerto USB del ordenador a la interfaz del USB, como UX16, UX96 o UX256, con un cable USB. Instale el
controlador, que se suministra con la interfaz del USB, en el ordenador y conecte esta interfaz al Clavinova con un cable
serie o con cables MIDI.
Para obtener más información, consulte el manual de instrucciones de la interfaz USB.
Ejemplo de conexión de interfaz USB al Clavinova con un cable serie
Ejemplo de conexión de interfaz USB al Clavinova con cables MIDI
TO HOST HOST SELECT
PC-1
Cable estándar de sistema periférico
de 8 pines para Macintosh
* Ajuste el conmutador HOST SELECT al PC-1 o Mac.
MASTER VOLUME
BRILLIANCE
MELLOW BRIGHT
MIN MAX
DEMO METRONOME
START/STOP
TEMPO
/
FUNCTION
TEMPO
FUNCTION
TEMPO/OTHER VALUE
-
NO YES
+
PRESET
USER 1
USER 2
TRACK
1
TRACK
2
START/STOP
REC
USER 3
SONG
GRAND
PIANO 1
CHURCH
ORGAN STRINGS
E.PIANO
2
E.PIANO
1
VIBRA-
PHONE
HARPSI-
CHORD
CHOIR E.BASS SPLIT
VARIATION
GRAND
PIANO 2
GRAND
PIANO 3
JAZZ
ORGAN
WOOD
BASS
VOICE
GUITAR/
CLAVI.
ROOM
HALL 1
HALL 2
STAGE
CHORUS
PHASER
TREMOLO
DELAY
HARD
MEDIUM
SOFT ON
REVERB EFFECT TOUCH TRANSPOSE
Interfaz USB
Clavinova
Cable USB
ordenador
Cable USB
Interfaz USB
ordenador
Clavinova
HOST SELECT MIDI
MIDI
THRU OUT IN
MASTER VOLUME
BRILLIANCE
MELLOW BRIGHT
MIN MAX
DEMO METRONOME
START/STOP
TEMPO
/
FUNCTION
TEMPO
FUNCTION
TEMPO/OTHER VALUE
-
NO YES
+
PRESET
USER 1
USER 2
TRACK
1
TRACK
2
START/STOP
REC
USER 3
SONG
GRAND
PIANO 1
CHURCH
ORGAN STRINGS
E.PIANO
2
E.PIANO
1
VIBRA-
PHONE
HARPSI-
CHORD
CHOIR E.BASS SPLIT
VARIATION
GRAND
PIANO 2
GRAND
PIANO 3
JAZZ
ORGAN
WOOD
BASS
VOICE
GUITAR/
CLAVI.
ROOM
HALL 1
HALL 2
STAGE
CHORUS
PHASER
TREMOLO
DELAY
HARD
MEDIUM
SOFT ON
REVERB EFFECT TOUCH TRANSPOSE
Cables MIDI

CLP-F01 Resolución de problemas
ESPAÑOL
58
Resolución de problemas
Problema Causa posible y solución
El Clavinova no se enciende. El Clavinova no está bien enchufado. Inserte bien el enchufe hembra en la toma
del Clavinova y el enchufe macho en la correspondiente toma de CA (página 12).
Se oye un sonido ”clic” o ”pop” al encender
o apagar la alimentación.
Es normal cuando se aplica corriente eléctrica al instrumento.
Los altavoces o los auriculares emiten ruido. El ruido puede deberse a interferencias causadas por el uso de un teléfono móvil
cerca del Clavinova. Desconecte el teléfono móvil o utilícelo lejos del Clavinova.
El volumen global es bajo o no se oye ningún
sonido.
• El ajuste del volumen maestro es demasiado bajo; ajústelo a un nivel apropiado
mediante el control [MASTER VOLUME].
•Asegúrese de que no hay auriculares conectados a la toma de auriculares (cuando
el conmutador SPEAKER está en la posición ”NORMAL”). Si el conmutador
SPEAKER está en la posición ”OFF”, ajústelo a ”NORMAL” o a ”ON” (página 13).
• Asegúrese de que Local Control (página 48) está ajustado en ON.
Los altavoces no se apagan cuando
se conecta un par de auriculares.
El parámetro SPEAKER puede estar ajustado a ”ON”. Ajuste el conmutador SPEAKER
a la posición ”NORMAL” (página 13).
CONSEJO Si apareciera en la pantalla, indica que se ha producido un fallo interno. Póngase en contacto con el distribuidor
de Yamaha.

CLP-F01 Montaje del soporte para teclado
ESPAÑOL
59
Montaje del soporte para teclado
ATENCIÓN
• Tenga cuidado para no cambiar entre sí ninguno
de los componentes y asegúrese de instalar todos
ellos en la dirección correcta. Realice el montaje
siguiendo la secuencia que se indica a continu-
ación.
• Éste debe ser realizado al menos por dos personas.
• Asegúrese de utilizar tornillos del tamaño correcto
tal y como se indica a continuación. El uso de tor-
nillos inadecuados puede causar daños.
• Asegúrese de apretar bien todos los tornillos
después del montaje de cada unidad.
• Para desmontar, invierta la secuencia de montaje
que se indica a continuación.
Saque del paquete los siguientes componentes.
1Inserte el panel posterior (central).
Coloque el panel posterior (central) de manera
que la palabra “Clavinova” se encuentre frente a la
parte frontal (lado del teclado). A continuación,
inserte los salientes del panel en los orificios de la
parte superior de la unidad, tal y como se muestra
en la ilustración.
ATENCIÓN
• Cuando el panel posterior (central) se inserta en la
unidad principal, no aplique la presión al panel
posterior (central) desde la parte frontal o desde la
parte posterior. De lo contrario, podría dañar los
salientes del panel posterior (central), de modo
que se podría caer y sufrir daños.
Tenga preparado un destornillador
con cabeza Phillips (+).
Piezas para el montaje
6 tornillos largos de 45 mm x4 1
2 portacables
6 tornillos cortos de 14 mm x12 2
Cable de alimentaci n CA
Unidad principal
Panel posterior
(izquierdo)
Estabilizadores del soporte del teclado: 2 piezas
Panel posterior
(central)
Panel posterior
(derecho)
Incluido en las almohadillas de embalaje.
Preparación de los paneles posteri-
ores
Cuando el paquete viene directamente de fábrica,
los paneles posteriores se encuentran montados
con tornillos en las almohadillas de fijación de
madera. Antes de iniciar el montaje de los paneles
posteriores, debe extraerlos primero de las almoha-
dillas de fijación.
Extracción de los paneles:
Coloque bajo los paneles posteriores las dos almo-
hadillas de embalaje (que se incluyen en la caja de
éstos) y, a continuación, extraiga los tornillos como
se muestra en la ilustración.
ATENCIÓN
• No utilice paneles posteriores con tornillos de
fijación para montar el Clavinova.
Panel posterior (central)
Paneles posteriores
(izquierdo,
derecho)
Almohadilla
de fijación
Coloque dos almohadillas
de embalaje

CLP-F01 Montaje del soporte para teclado
ESPAÑOL
60
2Instale los paneles posteriores (izquierdo
y derecho).
1Introduzca dos tornillos
cortos (6 × 14 mm) en cada
borde del panel posterior
(central) con la propia
mano, de manera que
queden a unos 10 mm de la
superficie. Asegúrese de que
los tornillos no se aflojen ni
se salgan de los orificios.
2Asegúrese de que los tornil-
los que ha apretado con las manos en el Paso 1
no se han aflojado. A continuación, coloque el
asa del panel posterior (izquierdo) hacia atrás,
y enganche la abrazadera del panel posterior
(izquierdo) en los tornillos salientes, tal y
como se muestra en la ilustración 2. Cuando
realice este paso, asegúrese de que la abrazad-
era no raya el panel posterior (central).
3Alinee los orificios ubicados bajo el asa en el
panel posterior (izquierdo) con los orificios de
la unidad principal, y a continuación apriete
dos tornillos largos (6 × 45 mm) para asegurar
el panel a la unidad.
4Apriete con suavidad dos tornillos cortos (6 ×
14 mm) en la abrazadera en la parte inferior de
la unidad para asegurar el panel a la unidad.
5Siga los mismos pasos para instalar el panel
posterior derecho.
3Acople con firmeza los paneles posteri-
ores.
Apriete los tornillos de forma segura en el orden
que muestra la ilustración. Procure que no
queden desalineados en la superficie delantera, ni
huecos en la superficie superior de los paneles
posteriores (central, izquierdo y derecho).
4Instale la abrazadera para evitar caídas.
Alinee el orificio segundo y el cuarto de la abraza-
dera para evitar caídas con los orificios de abraza-
dera en la parte inferior de la unidad, y a
continuación asegure la abrazadera con dos tor-
nillos cortos (6 × 14 mm).
5Ajuste el selector de voltaje y conecte el
cable de alimentación.
1Inserte el cable de alimentación de CA en el
conector de la toma de CA de la parte posterior
de la unidad.
2Coloque los portacables por el lugar donde irá
el cable de alimentación en el panel posterior y,
a continuación, sujete el cable en éstos.
Selector de voltaje
Antes de conectar el cable de alimentación de CA, com-
pruebe el ajuste del selector de voltaje que se proporciona
en algunas zonas. Para configurar el selector de voltaje de
red a 110 V, 127 V, 220 V o 240 V, utilice un destornilla-
dor “plano” para girar el mando del selector de forma
que el voltaje correcto de la zona aparezca junto al punt-
ero en el panel. El selector de voltaje se ajusta de fábrica
en 240 V. Una vez seleccionado el voltaje correcto,
conecte el cable de alimentación de CA a la toma de
entrada de CA (AC INLET) y a una toma de corriente. Es
posible que en algunas zonas se proporcione un adapta-
dor de clavija apropiado para la configuración de patillas
de las tomas de CA locales.
ADVERTENCIA
Un ajuste de voltaje incorrecto puede provocar
daños graves en el Clavinova o dar como resultado
un funcionamiento incorrecto.
10mm
3
4
2
Coloque la abraza-
dera hacia atrás en
el panel posterior
22
33
11
No deje hue-
cos.
Los bordes deben
encontrarse a nivel.
Portacables

CLP-F01 Montaje del soporte para teclado
ESPAÑOL
61
Una vez finalizado el montaje, compruebe
lo siguiente.
Cuando traslade el instrumento montado, asegúrese
de agarrar las asas y la parte inferior del teclado.
ATENCIÓN
No sujete la tapa del teclado. Un manejo incorrecto
puede dañar el instrumento o producir lesiones.
• ¿Sobra alguna pieza?
➝Repase el procedimiento de montaje y corrija
los errores.
• ¿Se encuentra el Clavinova a una distancia sufi-
ciente de puertas y otros elementos móviles?
➝Traslade el Clavinova a un lugar adecuado.
• ¿Hace ruido el Clavinova al sacudirlo?
➝Apriete todos los tornillos.
➝Asegúrese de instalar correctamente las abrazad-
eras para evitar caídas.
• ¿Ha enchufado correctamente el cable de ali-
mentación?
➝Compruebe la conexión.
• Si la unidad principal produce sonidos de tipo
chirrido o muestra cierta inestabilidad cuando
se toca el teclado, consulte los diagramas de
montaje y vuelva a apretar todos los tornillos.
Suj tela por esta parte.
No sujete la unidad por esta parte.
Tapa de las teclas

CLP-F01 Lista de sonidos predeterminados
ESPAÑOL
62
Lista de sonidos predeterminados
Nombre
del sonido
Muestreo
estéreo
Respuesta de
pulsación
Muestreo
dinámico
*1
Muestreo con
desactivación
de teclas
*2
Descripciones del sonido
GRANDPIANO 1
Muestras grabadas de un piano de cola de concierto.
También incluye tres niveles de muestreo dinámico,
muestras de sostenidos y muestras con desactivación
de teclas para obtener un sonido excepcionalmente
realista de un piano de cola acústico. Es perfecto para
las composiciones de música clásica y de cualquier
otro estilo que requiera el uso del piano de cola.
VARIATION Piano cálido y suave. Bueno para las composiciones
de música clásica.
GRANDPIANO 2 Piano espacioso y claro con una reverberación bril-
lante. Bueno para música popular.
VARIATION Piano brillante y espacioso. Bueno para música popu-
lar o rock.
GRANDPIANO 3 Un sonido de piano de gran brillantez ideal para
música rock.
VARIATION Un piano de tipo honky-tonk que es una estupenda
variación de las voces de piano de cola.
E.PIANO 1
Sonido de piano eléctrico creado por síntesis FM.
Respuesta extremadamente ”musical” con distintos
timbres en función de la dinámica del teclado. Bueno
para música popular estándar.
VARIATION
Sonido de piano electrónico generado por sintetizador
que se escucha a menudo en la música popular. Si se
utiliza en modo DUAL se mezcla bien con un sonido de
piano acústico.
E.PIANO 2
Sonido de un piano eléctrico que emplea púas metáli-
cas golpeadas por un martillo. Tono suave cuando se
toca ligeramente y tono agresivo cuando se toca con
fuerza.
VARIATION Sonido de piano eléctrico ligeramente distinto que
se escucha a menudo en la música popular y rock.
HARPSICHORD
El instrumento definitivo de la música barroca. Como
el clavicémbalo utiliza cuerdas para puntear, no hay
respuesta de pulsación. No obstante, produce un
sonido característico adicional cuando se liberan
las teclas.
VARIATION Mezcla el mismo sonido una octava más alta para
obtener un tono más brillante.
VIBRAPHONE Vibráfono tocado con mazos relativamente suaves.
El tono es más metálico cuanto más fuerte se toca.
VARIATION Marimba realista, espaciosa de muestras estéreo.
CHURCH
ORGAN
Sonido típico de un órganode tubos (8 patas + 4 patas
+ 2 patas). Bueno para la música sacra del periodo
barroco.
VARIATION Es el sonido acoplador completo de órgano a menudo
asociado a la ”Tocata y fuga ” de Bach.
JAZZ ORGAN Sonido de un órgano eléctrico de tipo ”rueda fónica”.
Se escucha a menudo en los estilos de jazz y rock.
VARIATION
Utiliza un efecto de altavoz giratorio con una velocidad
distinta. La velocidad de las variaciones es más rápida.
Si se selecciona la variación mientras se sostiene
un acorde, la velocidad del efecto cambiará de forma
gradual.

CLP-F01 Lista de sonidos predeterminados
ESPAÑOL
63
STRINGS
Conjuncto de cuerdas de gran escala y con muestras
en estéreo con reverberaciòn realista. Intente combi-
nar este sonido con piano en el modo DUAL.
VARIATION
Conjuncto de cuerdas espaciosas con una entrada
lenta. Intente combinar este sonido con un piano o un
piano eléctrico en el modo DUAL.
CHOIR Sonido de coro grande y amplio. Perfecto para la
creación de armonías ricas en piezas lentas.
VARIATION
Sonido de coro con una entrada lenta. Intente combinar
este sonido con un piano o un piano eléctrico en el
modo DUAL.
GUITAR/CLAVI.
Conjunto de cuerdas de gran escala y con muestras
en estéreo con reverberación realista. Intente combi-
nar este sonido con piano en el modo DUAL.
VARIATION
Instrumento de teclado golpeado con un martillo que
utiliza un captador eléctrico que a menudo se escucha
en la música funk y soul. Su tono se caracteriza por un
sonido único producido cuando se liberan las teclas.
WOOD BASS Bajo vertical tocado con los dedos. Ideal para música
jazz y latina.
VARIATION Añade un sonido de cimbalo al sonido del bajo.
Ideal para introducir líneas de bajo en sonidos jazz.
E.BASS Bajo eléctrico para una amplia gama de estilos musi-
cales como, por ejemplo, jazz, rock y popular.
VARIATION Bajo apropiado para los estilos jazz, fusión, etc.
*1. El muestreo dinámico ofrece varias muestras con velocidad conmutada para simular con precisión la respuesta de
timbres de un instrumento acústico.
*2. Contiene una muestra muy sutil que se produce cuando se liberan las teclas.
Nombre
del sonido
Muestreo
estéreo
Respuesta de
pulsación
Muestreo
dinámico
*1
Muestreo con
desactivación
de teclas
*2
Descripciones del sonido

CLP-F01 Lista de canciones de demostración
ESPAÑOL
64
Lista de canciones de demostración
Nombre de la voz Título Compositor
GRAND PIANO 1 Consolation No.3 F. Liszt
HARPSICHORD Gavotte J.S. Bach
Los ejemplos de demostración indicados son breves extractos de la composiciones originales.
Todas las demás canciones son originales (©2004 Yamaha Corporation).
Descripción de demostración del sonido del piano
Nombre del sonido
Demostración del sonido del piano
GRANDPIANO 1 Muestreo estéreo
GRANDPIANO 2 Muestreo mono
GRANDPIANO 3Muestreo dinámico; mezzopiano
E.PIANO 1 Muestreo dinámico; mezzoforte
E.PIANO 2 Muestreo dinámico;forte
HARPSICHORD Muestreo dinámico; forte
VIBRAPHONE Sin muestreo sostenido
CHURCH ORGAN Con muestreo de teclas desactivadas
JAZZ ORGAN Sin muestreo de teclas desactivadas

CLP-F01 Índice
ESPAÑOL
65
Índice
Numericos
50 canciones para piano predefinidas ............................19
50 grandes canciones para piano....................................19
A
ALL (pantalla de LED)....................................................19
AUX IN......................................................................16, 52
AUX OUT..................................................................16, 52
Accesorios ..........................................................................8
Activación y desactivación de la reproducción
de pistas............................................................................38
Afinación ➝ Afinar el tono ............................................42
Afinar el tono...................................................................42
Ajustar
Tempo (Canciones grabadas)...................................37
Volumen (Metrónomo)............................................47
Ajuste
Brillo.....................................................................18, 24
Tempo (50 canciones para piano predefinidas) ......19
Volumen (50 canciones para piano
predefinidas)..............................................................19
Volumen (Demo)......................................................18
Ajuste normal ..................................................................24
Ajustes detallados (FUNCTION)...................................39
Assembly..........................................................................61
Atril ..................................................................................11
Añadir variaciones...........................................................24
B
BRILLIANCE.............................................................16, 24
C
Cable serie........................................................................55
Cables MIDI ..............................................................51, 56
Canciones predefinidas ➝ 50 canciones para
piano predefinidas...........................................................19
Center Pedal ....................................................................16
Combinación de dos sonidos (modo Dual) ..................28
Conectar un ordenador personal ...................................54
Conectores.......................................................................52
Conectores MIDI.......................................................51, 56
Conexiones ......................................................................52
Controlador MIDI ..........................................................55
D
DEMOSTRACIÓN ...................................................16, 18
E
EFFECT .....................................................................16, 25
Escala ...............................................................................43
F
FUL (pantalla de LED) ...................................................33
FUNCTION ........................................................16, 42–50
Procedimiento básico ...............................................40
Factory Setting List .........................................................68
Funciones MIDI..............................................................47
Funciones de copia de seguridad ...................................50
Function Parameter List .................................................68
G
Grabación ........................................................................32
Ajustes iniciales .........................................................36
H
HOST SELECT (selección de host)....................16, 53, 56
HST (pantalla LED)........................................................54
I
Iniciar o detener la reproducción
50 canciones para piano predefinidas......................19
Funciones de reproducción útiles ............................38
Melodías de demostración........................................18
Iniciar/parar grabación...................................................33
L
List
Factory Setting...........................................................68
Lista
Canciones de demostración......................................64
Funciones ..................................................................39
Sonido predeterminado............................................62
Lista de canciones de demostración...............................64
Lista de sonidos predeterminados..................................62

CLP-F01 Índice
ESPAÑOL
66
M
MASTER VOLUME..................................................13, 16
METRONOME (METRÓNOMO) ..........................16, 31
MIDI ................................................................................51
MIDI [IN] [OUT] [THRU]......................................16, 53
MIDI Data Format ..........................................................69
Modo Dual.................................................................28, 44
Montaje............................................................................59
P
PHONES....................................................................13, 16
POWER......................................................................12, 16
PRESET......................................................................16, 19
Pantalla LED....................................................................16
Parte de canción predefinida ..........................................47
Pedal apagador ................................................................16
Pedal central ....................................................................24
Pedal de sostenido...........................................................24
Pedal derecho ..................................................................23
Pedal fuerte................................................................23, 45
Pedal izquierdo....................................................16, 24, 46
Pedal suave...........................................................16, 24, 46
Practicar una parte de una sola mano con
50 canciones predefinidas...............................................20
R
REC ➝ Grabar.................................................................33
REC ➝ Recording ...........................................................16
REVERBERACIÓN...................................................16, 24
Regrabación .....................................................................34
Repetición A-B de la canción predefinida .....................22
Resolución de problemas................................................58
Right Pedal.......................................................................16
S
SPEAKERS.................................................................13, 16
SPLIT ...................................................................16, 29, 45
START/STOP (Demo)....................................................18
START/STOP (METRONOME)..............................16, 31
START/STOP (SONG) ...................................................16
Scn (pantalla LED)..........................................................58
Sensibilidad de pulsación................................................26
Sostenuto Pedal ...............................................................16
Specifications...................................................................74
Start/Stop (Pedal)............................................................38
Start/Stop playback
Canciones grabadas...................................................37
Synchro Start (Inicio sincronizado)
50 canciones para piano predefinidas......................21
Canciones grabadas...................................................38
T
TEMPO................................................................ 16, 19, 37
TEMPO (METRONOME) .............................................31
TO HOST ........................................................................51
TO HOST (a host) ..........................................................16
TOUCH.....................................................................16, 26
TRACK 1/2 (50 canciones predefinidas
para piano) ......................................................................20
TRACK 1/2 (Grabar) ......................................................33
TRANSPOSE.............................................................16, 27
Tapa del teclado ..............................................................10
Tono ➝ Afinar el tono ...................................................42
Transporte.........................................................................8
U
USER 1/2/3......................................................................32
V
VARIATION ...................................................................24
VOICE .............................................................................23
Volumen del metrónomo...............................................47
Z
rnd (pantalla de LED).....................................................19

CLP-F01 67
Appendix
This section introduces reference material.
In diesem Abschnitt finden Sie Referenzmaterial.
Cette section présente le matériel de référence.
En esta sección se incluye material de referencia.
Factory Setting List / Liste der Vorgabeeinstellungen / Liste des réglages / Lista de ajustes de fábrica.............. 68
MIDI Data Format / MIDI-Datenformat / Format des données MIDI / Formato de datos MIDI................... 69
MIDI Implementation Chart / MIDI Implementierung stabelle /
Feuille d’implantation MIDI / Gráfica de implementación MIDI ................................................................... 73
Specifications / Technische Daten / Caractéristiques techniques / Especificaciones .......................................... 74

CLP-F01 Appendix
68
Factory Setting List / Liste der Vorgabeeinstellungen /
Liste des réglages / Lista de ajustes de fábrica
Function
Backup Group
Voice GRAND PIANO 1
F9.1
Variation OFF
Dual Mode OFF
Split Mode OFF
Split Mode Left Voice WOOD BASS
Reverb Type Preset for each voice
Reverb Depth Preset for each voice
Effect Type Preset for each voice
Effect Depth Preset for each voice
Touch Sensitivity MEDIUM
Volume in the FIXED Mode 64
Metronome OFF —
Metronome Time Signature 0 (no accent) F9.1
Tempo 120 —
Transpose 0 F9.3
Function number Function Default Backup Group
F1 Tuning A3=440Hz
F9.3F2.1 Scale 1 (Equal Temperament)
F2.2 Base Note C
F3.1 Dual Balance Preset for each voice combination
F9.1
F3.2 Dual Detune Preset for each voice combination
F3.3, F3.4 Dual Octave Shift Preset for each voice combination
F3.5, F.3.6 Dual Effect Depth Preset for each voice combination
F4.1 Split Point F2
F4.2 Split Balance Preset for each voice combination
F4.3, F4.4 Split Octave Shift Preset for each voice combination
F4.5, F4.6 Split Effect Depth Preset for each voice combination
F4.7 Damper Pedal Range ALL
F5.1 Left Pedal Mode 1 (Soft Pedal)
F9.4
F5.2 Soft Pedal Effect Depth 3
F5.3 Sustain Sample Depth 12
F5.4 Keyoff Sample Volume 10
F6 Metronome Volume 10 F9.1
F7 Preset Song Part Cancel Volume 5
F8.1 MIDI Transmit Channel 1
F9.2
F8.2 MIDI Receive Channel ALL
F8.3 Local Control ON
F8.4 Program Change Send & Receive ON
F8.5 Control Change Send & Receive ON
F8.6 MIDI Transmit Transpose 0
F9 Backup All OFF Always backed up

CLP-F01 Appendix 69
MIDI Data Format / MIDI-Datenformat /
Format des données MIDI / Formato de datos MIDI
If you’re already very familiar with MIDI, or are using a
computer to control your music hardware with computer-
generated MIDI messages, the data provided in this section
can help you to control the CLP-F01.
Falls Sie bereits mit MIDI vertraut sind oder einen
Computer zur Erzeugung von MIDI-Steuermeldungen für die
Instrumente verwenden, können Sie sich zur Steuerung des
CLP-F01 nach den im folgenden Abschnitt aufgeführten
Spezifikationen richten.
Si vous êtes très familier avec l’interface MIDI ou si vous
utilisez un ordinateur pour commander votre matériel de
musique au moyen de messages MIDI générés par
ordinateur, les données suivantes vous seront utiles et vous
aideront à commander le CLP-F01.
SI usted está ya familiarizado con MIDI, o si emplea una
computadora para controlar sus aparatos musicales con
mensajes MIDI generados por computadora, los datos
proporcionados en esta sección le ayudarán a controlar la
CLP-F01.
1. NOTE ON/OFF
Data format: [9nH] -> [kk] -> [vv]
9nH = Note ON/OFF event (n = channel number)
kk = Note number (Transmit: 09H ~ 78H = A-2 ~ C8 /
Receive: 00H ~ 7FH = C-2 ~ G8)*
vv = Velocity (Key ON = 01H ~ 7FH, Key OFF = 00H)
Data format: [8nH] -> [kk] -> [vv] (reception only)
8nH = Note OFF event (n = channel number)
kk = Note number: 00H ~ 7FH = C-2 ~ G8
vv = Velocity
* If received value exceeds the supported range for the
selected voice, the note is adjusted by the necessary num-
ber of octaves.
2. CONTROL CHANGE
Data format: [BnH] -> [cc] -> [vv]
BnH = Control change (n = channel number)
cc = Control number
vv = Data Range
(1) Bank Select
ccH Parameter Data Range (vvH)
00H Bank Select MSB 00H:Normal
20H Bank Select LSB 00H...7FH
Bank selection processing does not occur until receipt of next
Program Change message.
(2) Main Volume (reception only)
ccH Parameter Data Range (vvH)
07H Volume MSB 00H...7FH
(3) Expression
ccH Parameter Data Range (vvH)
0BH Expression MSB 00H...7FH
(4) Damper
ccH Parameter Data Range (vvH)
40H Damper MSB 00H...7FH
(5) Sostenuto
ccH Parameter Data Range (vvH)
42H Sostenuto 00H-3FH:off, 40H-7FH:on
(6) Soft Pedal
ccH Parameter Data Range (vvH)
43H Soft Pedal 00H-3FH:off, 40H-7FH:on
(7) Effect1 Depth (Reverb Send Level)
ccH Parameter Data Range (vvH)
5BH Effect1 Depth 00H...7FH
Adjusts the reverb send level.
(8) Effect4 Depth (Variation Effect Send Level)
ccH Parameter Data Range (vvH)
5EH Effect4 Depth 00H...7FH
3. MODE MESSAGES
Data format: [BnH] -> [cc] -> [vv]
BnH = Control event (n = channel number)
cc = Control number
vv = Data Range
(1) All Sound Off
ccH Parameter Data Range (vvH)
78H All Sound Off 00H
Switches off all sound from the channel. Does not reset Note
On and Hold On conditions established by Channel Messages.
(2) Reset All Controllers
ccH Parameter Data Range (vvH)
79H Reset All Controllers 00H
Resets controllers as follows.
Controller Value
Expression 127 (max)
Damper Pedal 0 (off)
Sostenuto 0 (off)
Soft Pedal 0 (off)
(3) Local Control (reception only)
ccH Parameter Data Range (vvH)
7AH Local Control 00H (off), 7FH (on)
(4) All Notes Off
ccH Parameter Data Range (vvH)
7BH All Notes Off 00H
Switches OFF all the notes that are currently ON on the spec-
ified channel. Any notes being held by the damper or soste-
nuto pedal will continue to sound until the pedal is released.
(5) Omni Off (reception only)
ccH Parameter Data Range (vvH)
7CH Omni Off 00H
Same processing as for All Notes Off.
(6) Omni On (reception only)
ccH Parameter Data Range (vvH)
7DH Omni On 00H
Same processing as for All Notes Off.
(7) Mono (reception only)
ccH Parameter Data Range (vvH)
7EH Mono 00H
Same processing as for All Sound Off.
(8) Poly (reception only)
ccH Parameter Data Range (vvH)
7FH Poly 00H
Same processing as for All Sound Off.
•When control change reception is turned OFF in the Function
mode, control change data will not be transmitted or received
except for Bank Select and Mode messages.
•Local on/off, OMNI on/off are not transmitted. (The appropriate
note off number is supplied with “All Note Off” transmission).
• When a voice bank MSB/LSB is received, the number is
stored in the internal buffer regardless of the received order,
then the stored value is used to select the appropriate voice
when a program change message is received.
• The Multi-timbre and Poly modes are always active. No
change occurs when OMNI ON, OMNI OFF, MONO, or POLY
mode messages are received.

CLP-F01 Appendix
70
4. PROGRAM CHANGE
Data format: [CnH] -> [ppH]
CnH = Program event (n = channel number)
ppH = Program change number
P. C .#=Program Change number
• If you assign Program Change numbers using numbers 0
through 127, subtract one (1) from a Program change number
(P.C. #) listed above. For example, if you wish to change to a
Program with the P.C. #1, specify number 0.
•When program change reception is turned OFF in the Func-
tion mode, no program change data is transmitted or received.
Also, Bank MSB/LSB is not transmitted or received.
5. SYSTEM REALTIME MESSAGES
[rrH]
F8H: Timing clock
FAH: Start
FCH: Stop
FEH: Active sensing
•Caution: If an error occurs during MIDI reception, the Damper,
Sostenuto, and Soft effects for all channels are turned off and
an All Note Off occurs.
6. SYSTEM EXCLUSIVE MESSAGES
(Yamaha MIDI Format)
Panel Data Transmit
Data format: [F0H] -> [43H] -> [0nH] -> [7CH] -> ... -> [F7H]
F0H, 43H, 0nH, 7CH (n: channel number)
00H, 2DH (data length)
43H, 4CH, 20H, 20H (CL)
43H, 4CH, 50H, 27H, 30H, 34H (CLP’04)
30H, 30H (version x, y)
[PANEL DATA]
[CHECK SUM (1byte)] = 0-(43H+4CH+20H+......+Data end)
F7H
• Panel Data Contents
•Panel data send requests cannot be received.
7. SYSTEM EXCLUSIVE MESSAGES
(Universal System Exclusive)
(1) Universal Realtime Message
Data format: [F0H] -> [7FH] -> [XnH] -> [04H] -> [01H] ->
[llH] -> [mmH] -> [F7H]
MIDI Master Volume
• Simultaneously changes the volume of all channels.
•When a MIDI master volume message is received, the volume
only has affect on the MIDI receive channel, not the panel
master vol-ume.
F0H = Exclusive status
7FH = Universal Realtime
7FH = ID of target device
04H = Sub-ID #1=Device Control Message
01H = Sub-ID #2=Master Volume
llH = Volume LSB
mmH =
Volume MSB
F7H = End of Exclusive
or
F0H = Exclusive status
7FH = Universal Realtime
XnH = When n is received n=0~F, whichever is received.
X = don’t care
04H = Sub-ID #1=Device Control Message
01H = Sub-ID #2=Master Volume
llH = Volume LSB
mmH =
Volume MSB
F7H = End of Exclusive
Voice Name MSB LSB
P.C.#
(1–128)
GRANDPIANO 1 0 122 1
VARIATION 0 123 1
GRANDPIANO 2 0 112 1
VARIATION 0 112 2
GRANDPIANO 3 0 122 2
VARIATION 0 122 4
E.PIANO 1 0 122 6
VARIATION 0 122 89
E.PIANO 2 0 122 5
VARIATION 0 123 5
HARPSICHORD 0 122 7
VARIATION 0 123 7
VIBRAPHONE 0 122 12
VARIATION 0 122 13
CHURCH ORGAN 0 123 20
VARIATION 0 122 20
JAZZ ORGAN 0 122 17
VARIATION 0 123 17
STRINGS 0 122 49
VARIATION 0 122 50
CHOIR 0 122 53
VARIATION 0 123 53
GUITAR/CLAVI. 0 122 25
VARIATION 0 122 8
WOOD BASS 0 122 33
VARIATION 0 124 33
E.BASS 0 122 34
VARIATION 0 122 36
Data Transmission Reception
F8H Transmitted every
96 clocks
Received as 96-clock tempo timing
when MIDI clock is set to External
FAH Recorder start
Recorder start
Not received when the MIDI clock is
set to Internal.
FCH Recorder stop
Recorder stop
Not received when the MIDI clock is
set to Internal.
FEH Transmitted every
200 milliseconds
If a signal is not received via MIDI for
more than 400 milliseconds, the
same processing will take place for All
Sound Off, All Notes Off and Reset All
Controllers as when those signals are
received.
(1) 1'st Voice
(2) Dual On/Off
(3) Dual Voice
(4) Dual Balance
(5) Dual Detune
(6) Dual Voice1 Octave
(7) Dual Voice2 Octave
(8) Dual Voice1 Effect Depth
(9) Dual Voice2 Effect Depth
(10) Split On/Off
(11) Split Voice
(12) Split Point
(13) Split Balance
(14) Split Voice1 Octave
(15) Split Voice2 Octave
(16) Split Voice1 Effect Depth
(17) Split Voice2 Effect Depth
(18) Split Dumper Mode
(19) Reverb Type 1
(20) Reverb Type 2
(21) Reverb Depth 1
(22) Reverb Depth 2
(23) Effect Type 1
(24) Effect Type 2
(25) Effect Depth
(26) Variation On/Off
(27) Touch Sensitivity
(28) Fixed Data
(29) Left Pedal
(30) Soft Pedal Depth
(31) Absolute tempo low byte
(32) Absolute tempo high byte
(33) Key-Off Sampling Depth

CLP-F01 Appendix 71
(2) Universal Non-Realtime Message (GM On)
General MIDI Mode On
Data format: [F0H] -> [7EH] -> [XnH] -> [09H] -> [01H] ->
[F7H]
F0H = Exclusive status
7EH = Universal Non-Realtime
7FH = ID of target device
09H = Sub-ID #1=General MIDI Message
01H = Sub-ID #2=General MIDI On
F7H = End of Exclusive
or
F0H = Exclusive status
7EH = Universal Non-Realtime
XnH = When received, n=0~F.
X = don’t care
09H = Sub-ID #1=General MIDI Message
01H = Sub-ID #2=General MIDI On
F7H = End of Exclusive
When the General MIDI mode ON message is received, the
MIDI system will be reset to its default settings.
This message requires approximately 50ms to execute, so
suffi-cient time should be allowed before the next message is
sent.
8. SYSTEM EXCLUSIVE MESSAGES (XG Standard)
(1) XG Native Parameter Change
Data format: [F0H] -> [43H] -> [1nH] -> [4CH] -> [hhH] ->
[mmH] -> [llH] -> [ddH] -> [F7H]
F0H = Exclusive status
43H = YAMAHA ID
1nH = When received, n=0~F.
When transmitted, n=0.
4CH = Model ID of XG
hhH = Address High
mmH =
Address Mid
llH = Address Low
ddH = Data
|
F7H = End of Exclusive
Data size must match parameter size (2 or 4 bytes).
When the XG System On message is received, the MIDI sys-
tem will be reset to its default settings.
The message requires approximately 50ms to execute, so
sufficient time should be allowed before the next message is
sent.
(2) XG Native Bulk Data (reception only)
Data format: [F0H] -> [43H] -> [0nH] -> [4CH] -> [aaH] ->
[bbH] -> [hhH] -> [mmH] -> [llH] ->[ddH] ->...->
[ccH] -> [F7H]
F0H = Exclusive status
43H = YAMAHA ID
0nH = When received, n=0~F.
When transmitted, n=0.
4CH = Model ID of XG
aaH = ByteCount
bbH = ByteCount
hhH = Address High
mmH =
Address Mid
llH = Address Low
ddH = Data
| |
| |
ccH = Check sum
F7H = End of Exclusive
• Receipt of the XG SYSTEM ON message causes reinitializa-
tion of relevant parameters and Control Change values. Allow
sufficient time for processing to execute (about 50 msec)
before sending the CLP-F01 another message.
• XG Native Parameter Change message may contain two or
four bytes of parameter data (depending on the parameter
size).
•For information about the Address and Byte Count values,
refer to Table 1 below. Note that the table’s Total Size value
gives the size of a bulk block. Only the top address of the
block (00H, 00H, 00H) is valid as a bulk data address.
9. SYSTEM EXCLUSIVE MESSAGES
(Clavinova MIDI Format)
Data format:
[F0H] -> [43H] -> [73H] -> [xxH] -> [nnH] -> [F7H]
F0H = Exclusive status
43H = Yamaha ID
73H = Clavinova ID
01H = Product ID (CLP common)
or
7FH= Extended Product ID
47H = Product ID
nnH = Substatus
nn Control
02H Internal MIDI clock
03H External MIDI clock
06H Bulk Data (the bulk data follows 06H)
F7H = End of Exclusive
*When nn=02H or 03H, CLP common ID (01H) is recog-
nized as well as 7FH, 47H.
BULK DUMP FORMAT
F0H, 43H, 73H
7FH, 47H = Product ID
06H = Bulk ID
05H = Sequence data
0nH, 0nH, 0nH, 0nH = Data length
[BULK DATA] =
[CHECK SUM (1byte)] = 0-sum (BULK DATA)
F7H = End of Exclusive
10.
SYSTEM EXCLUSIVE MESSAGES (Special Control)
Data format: [F0H] -> [43H] -> [73H] -> [7FH] ->[47H] ->
[11H] -> [0nH] -> [ccH] -> [vvH] -> [F7H]
F0H = Exclusive status
43H = Yamaha ID
73H = Clavinova ID
7FH = Extended Product ID
47H = Product ID
11H = Special control
0nH = Control MIDI change (n=channel number)
cc = Control number
vv = Value
F7H = End of Exclusive
Control 0n ccH vvH
Split Point Always 00H 14H
14H : Split Key Num-
be
r
Metronome Always 00H 1BH 00H : off
01H : –
02H : 2/4
03H : 3/4
04H : 4/4
05H : 5/4
06H : 6/4
7FH : No accent
Damper Level
ch: 00H-0FH 3DH(Sets the Damper Level
for each channel)
00H-7FH
Channel Detune
ch: 00H-0FH 43H (Sets the Detune value
for each channel)
00H-7FH
Voice Reserve
ch: 00H-0FH 45H 00H : Reserve off 7FH
: on*
*
When Volume, Expression is received for Reserve On, they
will be effective from the next Key On. Reserve Off is normal.
11. SYSTEM EXCLUSIVE MESSAGES (Others)
Data format:
[F0H] -> [43H] -> [1nH] -> [27H] -> [30H] -> [00H]
-> [00H] -> [mmH] -> [
ll
H] -> [ccH] -> [F7H]
Master Tuning (XG and last message priority) simultaneously
changes the pitch of all channels.
F0H = Exclusive Status
43H = Yamaha ID
1nH = When received, n=0~F.
When transmitted, n=0.
27H = Model ID of TG100
30H = Sub ID
00H =
00H =
mmH = Master Tune MSB
llH = Master Tune LSB

CLP-F01 Appendix
72
ccH = don’t care (under 7FH)
F7H = End of Exclusive
<Table 1>
MIDI Parameter Change table (SYSTEM)
Address (H) Size (H) Data (H) Parameter Description Default value (H)
00 00 00 4 020C - 05F4(*1) MASTER TUNE -50 - +50[cent] 00 04 00 00
01 1st bit 3 - 0 ➝ bit 15 - 12 400
02 2nd bit 3 - 0 ➝ bit 11 - 8
03 3rd bit 3 - 0 ➝ bit 7 - 4
4th bit 3 - 0 ➝ bit 3 - 0
04 1 00 - 7F MASTER VOLUME 0 - 127 7F
05 1 — —
06 1 34 - 4C(*2) TRANSPOSE -12 - +12[semitones] 40
7E 00 XG SYSTEM ON 00=XG system ON
7F 00 RESET ALL PARAMETERS 00=ON (receive only)
TOTAL SIZE 07
*1: Values lower than 020CH select -50 cents. Values higher than 05F4H select +50 cents.
*2: Values from 28H through 33H are interpreted as -12 through -1. Values from 4DH through 58H are interpreted as +1 through +12.
<Table 2>
MIDI Parameter Change table (EFFECT 1)
Refer to the “Effect MIDI Map” for a complete list of Reverb, Chorus and Variation type numbers.
Address (H) Size (H) Data (H) Parameter Description Default value (H)
02 01 00 2 00-7F REVERB TYPE MSB Refer to Effect MIDI Map 01(=HALL1)
00-7F REVERB TYPE LSB 00 : basic type 00
02 01 40 2 00-7F VARIATION TYPE MSB Refer to Effect MIDI Map 00(=Effect off)
00-7F VARIATION TYPE LSB 00 : basic type 00
• “VARIATION” refers to the EFFECT on the panel.
<Table 3>
MIDI Parameter Change table (MULTI PART)
Address (H) Size (H) Data (H) Parameter Description Default value (H)
08 nn 11 1 00 - 7F DRY LEVEL 0 - 127 7F
nn = Part Number
• Effect MIDI Map
REVERB
MSB LSB
ROOM 02H 10H
HALL 1 01H 10H
HALL 2 01H 11H
STAGE 03H 10H
Sound board 03H 12H
EFFECT
MSB LSB
CHORUS 42H 10H
PHASER 48H 10H
TREMOLO 46H 10H
DELAY 05H 10H

CLP-F01 Appendix 73
MIDI Implementation Chart
TransmittedFunction... Recognized Remarks
Basic
Channel
Note
Number : True voice
Velocity
After
Touch
Pitch Bend
Control
Change
Prog
Change : True #
System Exclusive
Common : Song Pos.
: Song Sel.
: Tune
System : Clock
Real Time : Commands
: All Sound Off
Aux :
Reset
All
Cntrls
: Local ON/OFF
Mes- : All Notes OFF
sages: Active Sense
: Reset
Notes: *1= Recieve Mode is always multi timbre and Poly mode.
Mode
Default
Changed
Note ON
Note OFF
Key's
Ch's
0,32
7
11
64
66
67
91
94
1
1 - 16
Ø 9nH,v=1-127
˛ 9nH,v=0
˛
˛
Ø
Ø
Ø
Ø
Ø
Ø
Ø
Ø
Ø
Ø
Ø
Ø
Ø
Ø
Ø
Ø
Ø
**************
˛
˛
˛
Ø
Ø
Ø
Ø
˛
Ø
Ø
˛
3
˛
**************
9 - 120
**************
Ø
Mode 1 : OMNI ON , POLY Mode 2 : OMNI ON ,MONO
Mode 3 : OMNI OFF, POLY Mode 4 : OMNI OFF,MONO
˛
1
1 - 16
Ø 9nH,v=1-127
˛
9nH,v=0 or 8nH
˛
˛
˛
˛
˛
˛
Ø
Ø
Ø (120,126,127)
Ø (121)
Ø (122)
Ø (123-125)
Ø
˛
1
˛
˛
*1
0 - 127
0 - 127
Ø
Ø : Yes
˛ : No
Default
Messages
Altered
Poly Mode only
YAMAHA [ Clavinova ] Date : 21,June 2004
Model CLP-F01 MIDI Implementation Chart
Version : 1.0
Bank Select
Volume
Expression
Damper
Sostenuto
Soft pedal
Reverb Depth
Effect Depth
Ø

CLP-F01 Appendix
74
Specifications / Technische Daten /
Caractéristiques techniques / Especificaciones
*Specifications and descriptions in this owner’s manual are for information purposes only. Yamaha Corp. reserves the right to change
or modify products or specifications at any time without prior notice. Since specifications, equipment or options may not be the
same in every locale, please check with your Yamaha dealer.
*Die technischen Daten und Beschreibungen in dieser Bedienungsanleitung dienen nur der Information. Yamaha Corp. behält sich
das Recht vor, Produkte oder deren technische Daten jederzeit ohne vorherige Ankündigung zu verändern oder zu modifizieren. Da
die technischen Daten, das Gerät selbst oder Sonderzubehör nicht in jedem Land gleich sind, setzen Sie sich im Zweifel bitte mit
Ihrem Yamaha-Händler in Verbindung.
*Les caractéristiques techniques et les descriptions du mode d’emploi ne sont données que pour information. Yamaha Corp. se
réserve le droit de changer ou modifier les produits et leurs caractéristiques techniques à tout moment sans aucun avis. Du fait que
les caractéristiques techniques, les équipements et les options peuvent différer d’un pays à l’autre, adressez-vous au distributeur
Yamaha le plus proche.
*Las especificaciones y descripciones de este manual del propietario tienen sólo el propósito de servir como información. Yamaha
Corp. se reserva el derecho a efectuar cambios o modificaciones en los productos o especificaciones en cualquier momento sin pre-
vio aviso. Puesto que las especificaciones, equipos u opciones pueden no ser las mismas en todos los mercados, solicite información
a su distribuidor Yamaha.
Keyboard Newly wooden keyboard 88 keys (A-1 - C7)
Sound Source AWM Dynamic Stereo Sampling
Polyphony 64 Notes Max.
Voice Selection 14 × 2 variations for each voice
Effect Reverb, Effect, Brilliance
Volume Master Volume
Controls Dual, Split, Metoronome, Transpose, Touch (Hard/Midium/Soft/Fixed), Functions, Speaker
ON/OFF
Recording/Playback 2-track recording/playback (3 user songs), Tempo Adjustment, Synchro Start
Pedal Damper (apply a half pedal), Sostenuto, Soft
Demo Songs 14 voice Demo Songs, 50 preset Songs
Jacks/Connectors MIDI (IN/OUT/THRU), PHONES × 2, AUX IN, AUX OUT(L/L+R,R), AUX OUT (LEVEL
FIXED)(L,R), TO HOST
Main Amplifiers 40W × 2
Speakers 16cm × 2, 5cm × 2
Dimensions (W × D × H) 1427mm × 400mm × 995mm
[56-3/16" × 15-3/4" × 39-3/16"]
Weight 71kg (156lbs., 8oz)
Accessories Owner’s Manual, “50 greats for the Piano” (Music Book), Bench (included or optional depend-
ing on locale)

CLP-F01 Appendix 75
MEMOMEMO

CLP-F01 Appendix
76
MEMO

IMPORTANT SAFETY INSTRUCTIONS
INFORMATION RELATING TO PERSONAL INJURY, ELECTRICAL SHOCK,
AND FIRE HAZARD POSSIBILITIES HAS BEEN INCLUDED IN THIS LIST.
WARNING- When using any electrical or electronic product,
basic precautions should always be followed. These precautions
include, but are not limited to, the following:
1. Read all Safety Instructions, Installation Instructions, Spe-
cial Message Section items, and any Assembly Instructions
found in this manual BEFORE making any connections, includ-
ing connection to the main supply.
2. Main Power Supply Verification: Yamaha products are
manufactured specifically for the supply voltage in the area
where they are to be sold. If you should move, or if any doubt
exists about the supply voltage in your area, please contact your
dealer for supply voltage verification and (if applicable) instruc-
tions. The required supply voltage is printed on the name plate.
For name plate location, please refer to the graphic found in the
Special Message Section of this manual.
3. This product may be equipped with a polarized plug (one
blade wider than the other). If you are unable to insert the plug
into the outlet, turn the plug over and try again. If the problem
persists, contact an electrician to have the obsolete outlet
replaced. Do NOT defeat the safety purpose of the plug.
4. Some electronic products utilize external power supplies
or adapters. Do NOT connect this type of product to any power
supply or adapter other than one described in the owners manual,
on the name plate, or specifically recommended by Yamaha.
5. WARNING: Do not place this product or any other
objects on the power cord or place it in a position where anyone
could walk on, trip over, or roll anything over power or connect-
ing cords of any kind. The use of an extension cord is not recom-
mended! If you must use an extension cord, the minimum wire
size for a 25’ cord (or less) is 18 AWG. NOTE: The smaller the
AWG number, the larger the current handling capacity. For
longer extension cords, consult a local electrician.
6. Ventilation: Electronic products, unless specifically
designed for enclosed installations, should be placed in locations
that do not interfere with proper ventilation. If instructions for
enclosed installations are not provided, it must be assumed that
unobstructed ventilation is required.
7. Temperature considerations: Electronic products should
be installed in locations that do not significantly contribute to
their operating temperature. Placement of this product close to
heat sources such as; radiators, heat registers and other devices
that produce heat should be avoided.
8. This product was NOT designed for use in wet/damp loca-
tions and should not be used near water or exposed to rain.
Examples of wet/damp locations are; near a swimming pool, spa,
tub, sink, or wet basement.
9. This product should be used only with the components
supplied or; a cart, rack, or stand that is recommended by the
manufacturer. If a cart, rack, or stand is used, please observe all
safety markings and instructions that accompany the accessory
product.
10. The power supply cord (plug) should be disconnected
from the outlet when electronic products are to be left unused for
extended periods of time. Cords should also be disconnected
when there is a high probability of lightning and/or electrical
storm activity.
11. Care should be taken that objects do not fall and liquids are
not spilled into the enclosure through any openings that may exist.
12. Electrical/electronic products should be serviced by a
qualified service person when:
a. The power supply cord has been damaged; or
b. Objects have fallen, been inserted, or liquids have been
spilled into the enclosure through openings; or
c. The product has been exposed to rain: or
d. The product dose not operate, exhibits a marked change
in performance; or
e. The product has been dropped, or the enclosure of the
product has been damaged.
13. Do not attempt to service this product beyond that
described in the user-maintenance instructions. All other servic-
ing should be referred to qualified service personnel.
14. This product, either alone or in combination with an
amplifier and headphones or speaker/s, may be capable of pro-
ducing sound levels that could cause permanent hearing loss. DO
NOT operate for a long period of time at a high volume level or
at a level that is uncomfortable. If you experience any hearing
loss or ringing in the ears, you should consult an audiologist.
IMPORTANT: The louder the sound, the shorter the time period
before damage occurs.
15. Some Yamaha products may have benches and/or accessory
mounting fixtures that are either supplied as a part of the product
or as optional accessories. Some of these items are designed to be
dealer assembled or installed. Please make sure that benches are
stable and any optional fixtures (where applicable) are well
secured BEFORE using. Benches supplied by Yamaha are
designed for seating only. No other uses are recommended.
PLEASE KEEP THIS MANUAL
92-469-2

* This applies only to products distributed by YAMAHA CORPORATION OF AMERICA. (class B)
(2 wires)
• This applies only to products distributed by Yamaha-Kemble Music
(U.K.) Ltd.
(polarity)
• This applies only to products distributed by Yamaha Canada Music
Ltd.
• Ceci ne s’applique qu’aux produits distribués par Yamaha Canada
Musique Ltée.
FCC INFORMATION (U.S.A.)
1. IMPORTANT NOTICE: DO NOT MODIFY THIS UNIT!
This product, when installed as indicated in the instruc-
tions contained in this manual, meets FCC require-
ments. Modifications not expressly approved by
Yamaha may void your authority, granted by the FCC, to
use the product.
2. IMPORTANT: When connecting this product to acces-
sories and/or another product use only high quality
shielded cables. Cable/s supplied with this product
MUST be used. Follow all installation instructions. Fail-
ure to follow instructions could void your FCC authori-
zation to use this product in the USA.
3. NOTE: This product has been tested and found to com-
ply with the requirements listed in FCC Regulations,
Part 15 for Class “B” digital devices. Compliance with
these requirements provides a reasonable level of
assurance that your use of this product in a residential
environment will not result in harmful interference with
other electronic devices. This equipment generates/
uses radio frequencies and, if not installed and used
according to the instructions found in the users manual,
may cause interference harmful to the operation of
other electronic devices. Compliance with FCC regula-
tions does not guarantee that interference will not occur
in all installations. If this product is found to be the
source of interference, which can be determined by
turning the unit “OFF” and “ON”, please try to eliminate
the problem by using one of the following measures:
Relocate either this product or the device that is being
affected by the interference.
Utilize power outlets that are on different branch (circuit
breaker or fuse) circuits or install AC line filter/s.
In the case of radio or TV interference, relocate/reorient
the antenna. If the antenna lead-in is 300 ohm ribbon
lead, change the lead-in to co-axial type cable.
If these corrective measures do not produce satisfac-
tory results, please contact the local retailer authorized
to distribute this type of product. If you can not locate
the appropriate retailer, please contact Yamaha Corpo-
ration of America, Electronic Service Division, 6600
Orangethorpe Ave, Buena Park, CA90620
The above statements apply ONLY to those products
distributed by Yamaha Corporation of America or its
subsidiaries.
IMPORTANT NOTICE FOR THE UNITED KINGDOM
Connecting the Plug and Cord
IMPORTANT. The wires in this mains lead are coloured in
accordance with the following code:
BLUE : NEUTRAL
BROWN : LIVE
As the colours of the wires in the mains lead of this appa-
ratus may not correspond with the coloured makings iden-
tifying the terminals in your plug proceed as follows:
The wire which is coloured BLUE must be connected to
the terminal which is marked with the letter N or coloured
BLACK.
The wire which is coloured BROWN must be connected to
the terminal which is marked with the letter L or coloured
RED.
Making sure that neither core is connected to the earth ter-
minal of the three pin plug.
CAUTION: TO PREVENT ELECTRIC SHOCK, MATCH
WIDE BLADE OF PLUG TO WIDE SLOT, FULLY INSERT.
ATTENTION: POUR ÉVITER LES CHOCS ÉLEC-
TRIQUES, INTRODUIRE LA LAME LA PLUS LARGE DE
LA FICHE DANS LA BORNE CORRESPONDANTE DE LA
PRISE ET POUSSER JUSQU’AU FOND.

For details of products, please contact your nearest Yamaha
representative or the authorized distributor listed below.
Pour plus de détails sur les produits, veuillez-vous adresser à Yamaha ou
au distributeur le plus proche de vous figurant dans la liste suivante.
Die Einzelheiten zu Produkten sind bei Ihrer unten aufgeführten
Niederlassung und bei Yamaha Vertragshändlern in den jeweiligen
Bestimmungsländern erhältlich.
Para detalles sobre productos, contacte su tienda Yamaha más cercana
o el distribuidor autorizado que se lista debajo.
CANADA
Yamaha Canada Music Ltd.
135 Milner Avenue, Scarborough, Ontario,
M1S 3R1, Canada
Tel: 416-298-1311
U.S.A.
Yamaha Corporation of America
6600 Orangethorpe Ave., Buena Park, Calif. 90620,
U.S.A.
Tel: 714-522-9011
MEXICO
Yamaha de México S.A. de C.V.
Calz. Javier Rojo Gómez #1149,
Col. Guadalupe del Moral
C.P. 09300, México, D.F., México
Tel: 55-5804-0600
BRAZIL
Yamaha Musical do Brasil Ltda.
Av. Reboucas 2636-Pinheiros CEP: 05402-400
Sao Paulo-SP. Brasil
Tel: 011-3085-1377
ARGENTINA
Yamaha Music Latin America, S.A.
Sucursal de Argentina
Viamonte 1145 Piso2-B 1053,
Buenos Aires, Argentina
Tel: 1-4371-7021
PANAMA AND OTHER LATIN
AMERICAN COUNTRIES/
CARIBBEAN COUNTRIES
Yamaha Music Latin America, S.A.
Torre Banco General, Piso 7, Urbanización Marbella,
Calle 47 y Aquilino de la Guardia,
Ciudad de Panamá, Panamá
Tel: +507-269-5311
THE UNITED KINGDOM
Yamaha-Kemble Music (U.K.) Ltd.
Sherbourne Drive, Tilbrook, Milton Keynes,
MK7 8BL, England
Tel: 01908-366700
IRELAND
Danfay Ltd.
61D, Sallynoggin Road, Dun Laoghaire, Co. Dublin
Tel: 01-2859177
GERMANY
Yamaha Music Central Europe GmbH
Siemensstraße 22-34, 25462 Rellingen, Germany
Tel: 04101-3030
SWITZERLAND/LIECHTENSTEIN
Yamaha Music Central Europe GmbH,
Branch Switzerland
Seefeldstrasse 94, 8008 Zürich, Switzerland
Tel: 01-383 3990
AUSTRIA
Yamaha Music Central Europe GmbH,
Branch Austria
Schleiergasse 20, A-1100 Wien, Austria
Tel: 01-60203900
THE NETHERLANDS
Yamaha Music Central Europe,
Branch Nederland
Clarissenhof 5-b, 4133 AB Vianen, The Netherlands
Tel: 0347-358 040
BELGIUM/LUXEMBOURG
Yamaha Music Central Europe GmbH,
Branch Belgium
Rue de Geneve (Genevastraat) 10, 1140 - Brussels,
Belgium
Tel: 02-726 6032
FRANCE
Yamaha Musique France
BP 70-77312 Marne-la-Vallée Cedex 2, France
Tel: 01-64-61-4000
ITALY
Yamaha Musica Italia S.P.A.
Viale Italia 88, 20020 Lainate (Milano), Italy
Tel: 02-935-771
SPAIN/PORTUGAL
Yamaha-Hazen Música, S.A.
Ctra. de la Coruna km. 17, 200, 28230
Las Rozas (Madrid), Spain
Tel: 91-639-8888
GREECE
Philippos Nakas S.A. The Music House
147 Skiathou Street, 112-55 Athens, Greece
Tel: 01-228 2160
SWEDEN
Yamaha Scandinavia AB
J. A. Wettergrens Gata 1
Box 30053
S-400 43 Göteborg, Sweden
Tel: 031 89 34 00
DENMARK
YS Copenhagen Liaison Office
Generatorvej 6A
DK-2730 Herlev, Denmark
Tel: 44 92 49 00
FINLAND
F-Musiikki Oy
Kluuvikatu 6, P.O. Box 260,
SF-00101 Helsinki, Finland
Tel: 09 618511
NORWAY
Norsk filial av Yamaha Scandinavia AB
Grini Næringspark 1
N-1345 Østerås, Norway
Tel: 67 16 77 70
ICELAND
Skifan HF
Skeifan 17 P.O. Box 8120
IS-128 Reykjavik, Iceland
Tel: 525 5000
OTHER EUROPEAN COUNTRIES
Yamaha Music Central Europe GmbH
Siemensstraße 22-34, 25462 Rellingen, Germany
Tel: +49-4101-3030
Yamaha Corporation,
Asia-Pacific Music Marketing Group
Nakazawa-cho 10-1, Hamamatsu, Japan 430-8650
Tel: +81-53-460-2312
TURKEY/CYPRUS
Yamaha Music Central Europe GmbH
Siemensstraße 22-34, 25462 Rellingen, Germany
Tel: 04101-3030
OTHER COUNTRIES
Yamaha Music Gulf FZE
LB21-128 Jebel Ali Freezone
P.O.Box 17328, Dubai, U.A.E.
Tel: +971-4-881-5868
THE PEOPLE’S REPUBLIC OF CHINA
Yamaha Music & Electronics (China) Co.,Ltd.
25/F., United Plaza, 1468 Nanjing Road (West),
Jingan, Shanghai, China
Tel: 021-6247-2211
HONG KONG
Tom Lee Music Co., Ltd.
11/F., Silvercord Tower 1, 30 Canton Road,
Tsimshatsui, Kowloon, Hong Kong
Tel: 2737-7688
INDONESIA
PT. Yamaha Music Indonesia (Distributor)
PT. Nusantik
Gedung Yamaha Music Center, Jalan Jend. Gatot
Subroto Kav. 4, Jakarta 12930, Indonesia
Tel: 21-520-2577
KOREA
Yamaha Music Korea Ltd.
Tong-Yang Securities Bldg. 16F 23-8 Yoido-dong,
Youngdungpo-ku, Seoul, Korea
Tel: 02-3770-0660
MALAYSIA
Yamaha Music Malaysia, Sdn., Bhd.
Lot 8, Jalan Perbandaran, 47301 Kelana Jaya,
Petaling Jaya, Selangor, Malaysia
Tel: 3-78030900
PHILIPPINES
Yupangco Music Corporation
339 Gil J. Puyat Avenue, P.O. Box 885 MCPO,
Makati, Metro Manila, Philippines
Tel: 819-7551
SINGAPORE
Yamaha Music Asia Pte., Ltd.
#03-11 A-Z Building
140 Paya Lebor Road, Singapore 409015
Tel: 747-4374
TAIWAN
Yamaha KHS Music Co., Ltd.
3F, #6, Sec.2, Nan Jing E. Rd. Taipei.
Taiwan 104, R.O.C.
Tel: 02-2511-8688
THAILAND
Siam Music Yamaha Co., Ltd.
891/1 Siam Motors Building, 15-16 floor
Rama 1 road, Wangmai, Pathumwan
Bangkok 10330, Thailand
Tel: 02-215-2626
OTHER ASIAN COUNTRIES
Yamaha Corporation,
Asia-Pacific Music Marketing Group
Nakazawa-cho 10-1, Hamamatsu, Japan 430-8650
Tel: +81-53-460-2317
AUSTRALIA
Yamaha Music Australia Pty. Ltd.
Level 1, 99 Queensbridge Street, Southbank,
Victoria 3006, Australia
Tel: 3-9693-5111
NEW ZEALAND
Music Houses of N.Z. Ltd.
146/148 Captain Springs Road, Te Papapa,
Auckland, New Zealand
Tel: 9-634-0099
COUNTRIES AND TRUST
TERRITORIES IN PACIFIC OCEAN
Yamaha Corporation,
Asia-Pacific Music Marketing Group
Nakazawa-cho 10-1, Hamamatsu, Japan 430-8650
Tel: +81-53-460-2312
NORTH AMERICA
CENTRAL & SOUTH AMERICA
EUROPE
AFRICA
MIDDLE EAST
ASIA
OCEANIA
HEAD OFFICE Yamaha Corporation, Pro Audio & Digital Musical Instrument Division
Nakazawa-cho 10-1, Hamamatsu, Japan 430-8650
Tel: +81-53-460-3273
[CL] 35

Black
ES
FR
DE
EN
IMPORTANT
Check your power supply
Make sure that your local AC mains voltage
matches the voltage specified on the name
plate on the bottom panel. In some areas a
voltage selector may be provided on the rear
of the main unit near the power cord. Make
sure that the voltage selector is set for the
voltage in your area. The voltage selector is
set at 240V when the unit is initially shipped.
To change the setting use a "minus"
screwdriver to rotate the selector dial so that
the correct voltage appears next to the
pointer on the panel.
WICHTIG
Überprüfung der Stromversorgung
Vergewissern Sie sich vor dem Anschließen an
das Stromnetz, daß die örtliche Netzspannung
den Betriebsspannungswerten auf dem
Typenschild an der Unterseite des Instruments
entspricht. In bestimmten Regionen ist auf der
Rückseite des Instruments in der Nähe des
Netzkabels ein Spannungswähler angebracht.
Falls vorhanden, muß der Spannungswähler
auf die örtliche Netzspannung eingestellt
werden. Der Spannungswähler wurde
werkseitig auf 240 V voreingestellt. Zum
Verstellen drehen Sie den Spannungsregler
mit einem Schlitzschraubendreher, bis der
Zeiger auf den korrekten Spannungswert
weist.
IMPORTANT
Contrôler la source d'alimentation
Vérifiez que la tension spécifiée sur le
panneau inférieur correspond à la tension du
secteur. Dans certaines régions, l’instrument
peut être équipé d’un sélecteur de tension à
l’arrière de l’unité principale, à côté du cordon
d'alimentation.
Vérifiez que ce sélecteur est bien réglé en
fonction de la tension secteur de votre région.
Le sélecteur de tension est réglé sur 240 V au
départ d'usine. Pour modifier ce réglage,
utilisez un tournevis à lame plate pour tourner
le sélecteur afin de mettre l'indication
correspondant à la tension de votre région vis
à vis du repère triangulaire situé sur le
panneau.
IMPORTANTE
Verifique la alimentación de corriente
Asegúrese de que tensión de alimentación de
CA de su área corresponde con la tensión
especificada en la placa de características del
panel inferior. Es posible que en algunas
zonas se suministre un selector de tensión en
la parte posterior de la unidad principal, junto
al cable de alimentación.
Asegúrese de que el selector de tensión esté
ajustado a la tensión de su área. El selector
de tensión se ajusta a 240V cuando la unidad
sale de fábrica. Para cambiar el ajuste,
emplee un destornillador de cabeza "recta"
para girar el selector de modo que aparezca
la tensión correcta al lado del indicador del
panel.
Clavinova Web site (English only)
http://www.yamahaclavinova.com/
Yamaha Manual Library
http://www2.yamaha.co.jp/manual/english/
U.R.G., Pro Audio & Digital Musical Instrument Division, Yamaha Corporation
©2004 Yamaha Corporation
WC51170 409APZC?.?-01A0 Printed in Indonesia
CLP-F01
For information on assembling the
keyboard stand, refer to the instructions at
the end of this manual.
Weitere Informationen über die Montage
des Keyboard-Ständers erhalten Sie in den
Anweisungen am Ende dieses Handbuchs.
Pour obtenir les détails sur l'assemblage du
pupitre du clavier, reportez-vous aux
instructions figurant à la fin de ce manuel.
Para información sobre el montaje del
soporte del teclado, consulte las
instrucciones al final de este manual.
Owner's Manual
Bedienungsanleitung
Mode d'emploi
Manual de instrucciones
CLP-F01