Yamaha DGX 530 YPG 535 Owner's Manual Dgx530 Es Om A0
User Manual: Yamaha DGX-530 YPG-535 Owner's Manual
Open the PDF directly: View PDF
.
Page Count: 152 [warning: Documents this large are best viewed by clicking the View PDF Link!]
- Aviso de copyright
- Logotipos del panel
- Accesorios incluidos
- Características especiales del DGX-530/YPG-535
- Contenido
- Preparativos
- Terminales y controles de los paneles
- Guía rápida
- Cambio del idioma de la pantalla
- Interpretar distintas voces instrumentales
- Sonidos divertidos
- El metrónomo
- Reproducción de estilos
- Uso de canciones
- La forma fácil de tocar el piano
- Elegir una canción para la lección
- Reproducir con base de datos musical
- Cambiar el estilo de canción
- Grabación de su interpretación
- Copia de seguridad e inicialización
- Funcionamiento básico
- Referencia
- Tocar con varios efectos
- Funciones útiles de interpretación
- Funciones de estilo (acomp. automático)
- Variación del patrón (Secciones)
- Ajuste del punto de división
- Interpretación de un estilo con acordes pero sin ritmo (parada del acompañamiento)
- Ajuste del volumen del estilo
- Nociones básicas sobre los acordes
- Archivo de estilo
- Reproducción de estilos utilizando todo el teclado
- Búsqueda de acordes en el diccionario de acordes
- Ajustes de canciones
- Memorizar ajustes de panel preferidos
- Las funciones
- Uso de memoria flash USB
- Conexiones
- Guía de instalación del CD-ROM de accesorios
- Apéndice

U.R.G., Pro Audio & Digital Musical Instrument Division, Yamaha Corporation
© 2007 Yamaha Corporation
WM36650 XXXPOXXX.X-01A0
Printed in China
Yamaha Home Keyboards Home Page (English Only)
http://music.yamaha.com/homekeyboard
Yamaha Manual Library
http://www.yamaha.co.jp/manual/
Owner’s Manual
Bedienungsanleitung
Mode d’emploi
Manual de instrucciones
ES
FR
DE
EN
Keyboard Stand Assembly
For information on assembling the
keyboard stand, refer to the instructions
on page 10 of this manual.
Montage des Tastatur-Stativs
Informationen über die Montage des
Tastatur-Stativs finden Sie in den
Anweisungen auf Seite 10 dieser
Anleitung.
Montage du support de clavier
Pour les informations relatives à l’assemblage
du support de clavier, reportez-vous aux
instructions figurant en page 10 de ce
manuel.
Montaje del soporte del teclado
Para información sobre el montaje del soporte
del teclado, consulte las instrucciones en la
página 10 de este manual.

2
DGX-530/YPG-535 Owner’s Manual
PLEASE KEEP THIS MANUAL
This product utilizes batteries or an external power supply (adapter). DO
NOT connect this product to any power supply or adapter other than one
described in the manual, on the name plate, or specifically recom-
mended by Yamaha.
WARNING: Do not place this product in a position where anyone could
walk on, trip over ,or roll anything over power or connecting cords of any
kind. The use of an extension cord is not recommended! If you must use
an extension cord, the minimum wire size for a 25’ cord (or less ) is 18
AWG. NOTE: The smaller the AWG number ,the larger the current han-
dling capacity. For longer extension cords, consult a local electrician.
This product should be used only with the components supplied or; a
cart, rack, or stand that is recommended by Yamaha. If a cart, etc., is
used, please observe all safety markings and instructions that accom-
pany the accessory product.
SPECIFICATIONS SUBJECT TO CHANGE:
The information contained in this manual is believed to be correct at the
time of printing. However, Yamaha reserves the right to change or modify
any of the specifications without notice or obligation to update existing
units.
This product, either alone or in combination with an amplifier and head-
phones or speaker/s, may be capable of producing sound levels that
could cause permanent hearing loss. DO NOT operate for long periods
of time at a high volume level or at a level that is uncomfortable. If you
experience any hearing loss or ringing in the ears, you should consult an
audiologist.
IMPORTANT: The louder the sound, the shorter the time period before
damage occurs.
Some Yamaha products may have benches and / or accessory mount-
ing fixtures that are either supplied with the product or as optional
accessories. Some of these items are designed to be dealer assembled
or installed. Please make sure that benches are stable and any optional
fixtures (where applicable) are well secured BEFORE using.
Benches supplied by Yamaha are designed for seating only. No other
uses are recommended.
NOTICE:
Service charges incurred due to a lack of knowledge relating to how a
function or effect works (when the unit is operating as designed) are not
covered by the manufacturer’s warranty, and are therefore the owners
responsibility. Please study this manual carefully and consult your dealer
before requesting service.
ENVIRONMENTAL ISSUES:
Yamaha strives to produce products that are both user safe and environ-
mentally friendly. We sincerely believe that our products and the produc-
tion methods used to produce them, meet these goals. In keeping with
both the letter and the spirit of the law, we want you to be aware of the
following:
Battery Notice:
This product MAY contain a small non-rechargeable battery which (if
applicable) is soldered in place. The average life span of this type of bat-
tery is approximately five years. When replacement becomes necessary,
contact a qualified service representative to perform the replacement.
This product may also use “household” type batteries. Some of these
may be rechargeable. Make sure that the battery being charged is a
rechargeable type and that the charger is intended for the battery being
charged.
When installing batteries, do not mix batteries with new, or with batteries
of a different type. Batteries MUST be installed correctly. Mismatches or
incorrect installation may result in overheating and battery case rupture.
Warning:
Do not attempt to disassemble, or incinerate any battery. Keep all batter-
ies away from children. Dispose of used batteries promptly and as regu-
lated by the laws in your area. Note: Check with any retailer of
household type batteries in your area for battery disposal information.
Disposal Notice:
Should this product become damaged beyond repair, or for some reason
its useful life is considered to be at an end, please observe all local,
state, and federal regulations that relate to the disposal of products that
contain lead, batteries, plastics, etc. If your dealer is unable to assist
you, please contact Yamaha directly.
NAME PLATE LOCATION:
The name plate is located on the bottom of the product. The model num-
ber, serial number, power requirements, etc., are located on this plate.
You should record the model number, serial number, and the date of pur-
chase in the spaces provided below and retain this manual as a perma-
nent record of your purchase.
Model
Serial No.
Purchase Date
SPECIAL MESSAGE SECTION
92-BP (bottom)

DGX-530/YPG-535 Owner’s Manual
3
1. IMPORTANT NOTICE: DO NOT MODIFY THIS UNIT!
This product, when installed as indicated in the instructions con-
tained in this manual, meets FCC requirements. Modifications not
expressly approved by Yamaha may void your authority, granted by
the FCC, to use the product.
2. IMPORTANT: When connecting this product to accessories and/
or another product use only high quality shielded cables. Cable/s
supplied with this product MUST be used. Follow all installation
instructions. Failure to follow instructions could void your FCC
authorization to use this product in the USA.
3. NOTE: This product has been tested and found to comply with the
requirements listed in FCC Regulations, Part 15 for Class “B” digital
devices. Compliance with these requirements provides a reason-
able level of assurance that your use of this product in a residential
environment will not result in harmful interference with other elec-
tronic devices. This equipment generates/uses radio frequencies
and, if not installed and used according to the instructions found in
the users manual, may cause interference harmful to the operation
of other electronic devices. Compliance with FCC regulations does
not guarantee that interference will not occur in all installations. If
this product is found to be the source of interference, which can be
determined by turning the unit “OFF” and “ON”, please try to elimi-
nate the problem by using one of the following measures:
Relocate either this product or the device that is being affected by
the interference.
Utilize power outlets that are on different branch (circuit breaker or
fuse) circuits or install AC line filter/s.
In the case of radio or TV interference, relocate/reorient the
antenna. If the antenna lead-in is 300 ohm ribbon lead, change the
lead-in to co-axial type cable.
If these corrective measures do not produce satisfactory results,
please contact the local retailer authorized to distribute this type of
product. If you can not locate the appropriate retailer, please contact
Yamaha Corporation of America, Electronic Service Division, 6600
Orangethorpe Ave, Buena Park, CA90620
The above statements apply ONLY to those products distributed by
Yamaha Corporation of America or its subsidiaries.
FCC INFORMATION (U.S.A.)
* This applies only to products distributed by YAMAHA CORPORATION OF AMERICA. (class B)
OBSERVERA!
Apparaten kopplas inte ur växelströmskällan (nätet) så länge som den
ar ansluten till vägguttaget, även om själva apparaten har stängts av.
ADVARSEL: Netspæendingen til dette apparat er IKKE afbrudt,
sålæenge netledningen siddr i en stikkontakt, som er t endt — også
selvom der or slukket på apparatets afbryder.
VAROITUS: Laitteen toisiopiiriin kytketty käyttökytkin ei irroita koko
laitetta verkosta.
(standby)
* This applies only to products distributed by
YAMAHA CORPORATION OF AMERICA.
COMPLIANCE INFORMATION STATEMENT
(DECLARATION OF CONFORMITY PROCEDURE)
Responsible Party : Yamaha Corporation of America
Address : 6600 Orangethorpe Ave., Buena Park, Calif.
90620
Telephone : 714-522-9011
Type of Equipment : Digital Keyboard
Model Name : DGX-530/YPG-535
This device complies with Part 15 of the FCC Rules.
Operation is subject to the following two conditions:
1) this device may not cause harmful interference, and
2) this device must accept any interference received including
interference that may cause undesired operation.
See user manual instructions if interference to radio reception is
suspected.
(FCC DoC)
IMPORTANT NOTICE FOR THE UNITED KINGDOM
Connecting the Plug and Cord
IMPORTANT. The wires in this mains lead are coloured in accor-
dance with the following code:
BLUE : NEUTRAL
BROWN : LIVE
As the colours of the wires in the mains lead of this apparatus may
not correspond with the coloured makings identifying the terminals
in your plug proceed as follows:
The wire which is coloured BLUE must be connected to the termi-
nal which is marked with the letter N or coloured BLACK.
The wire which is coloured BROWN must be connected to the ter-
minal which is marked with the letter L or coloured RED.
Making sure that neither core is connected to the earth terminal of
the three pin plug.
• This applies only to products distributed by
Yamaha-Kemble Music (U.K.) Ltd.
(2 wires)
1

4DGX-530/YPG-535 Manual de instrucciones
(3)-11 1/2
PRECAUCIONES
LEER DETENIDAMENTE ANTES DE CONTINUAR
* Guarde este manual en un lugar seguro para su referencia futura.
ADVERTENCIA
Siempre obedezca las precauciones básicas indicadas abajo para evitar así la posibilidad de lesiones graves o incluso
peligro de muerte debido a descargas eléctricas, incendios u otras contingencias. Estas precauciones incluyen, pero
no se limitan, a los siguientes puntos:
• Utilice la tensión correcta para su instrumento. La tensión requerida se
encuentra impresa en la placa identificatoria del instrumento.
• Utilice solamente el adaptador (PA-5D o uno equivalente recomendado por
Yamaha) especificado. El uso del adaptador equivocado puede hacer que el
instrumento se dañe o sobrecaliente.
• Revise el estado del enchufe de corriente periódicamente o límpielo siempre
que sea necesario.
• No tienda el cable del adaptador cerca de fuentes de calor (estufas, radiadores,
etc.), no lo doble demasiado, no ponga objetos pesados sobre el mismo ni
tampoco lo tienda por lugares donde pueda pasar mucha gente y ser pisado.
• No abra el instrumento ni trate de desarmar o modificar de ninguna forma los
componentes internos. El instrumento tiene componentes que no pueden ser
reparados por el usuario. En caso de anormalidades en el funcionamiento, deje
de utilizar el instrumento inmediatamente y hágalo inspeccionar por personal de
servicio calificado de Yamaha.
• No exponga el instrumento a la lluvia, ni lo use cerca del agua o en lugares
donde haya mucha humedad. No ponga recipientes que contengan líquido
encima del instrumento, ya que puede derramarse y penetrar en el interior del
aparato. Si algún líquido, como agua, se filtrara en el instrumento, apáguelo de
inmediato y desenchúfelo de la toma de CA. Seguidamente, recurra al personal
de asistencia de Yamaha para que revise el instrumento.
• Jamás enchufe o desenchufe este cable con las manos mojadas.
• No coloque objetos encendidos como, por ejemplo, velas sobre la unidad
porque podrían caerse y provocar un incendio.
• Si el cable o el enchufe del adaptador de CA se deteriora o daña, si el sonido se
interrumpe repentinamente durante el uso del instrumento o si se detecta olor a
quemado o humo a causa de ello, apague el instrumento inmediatamente,
desenchufe el cable del tomacorriente y haga inspeccionar el instrumento por
personal de servicio autorizado de Yamaha.
ATENCIÓN
Siempre obedezca las precauciones básicas indicadas abajo para evitar así la posibilidad de sufrir Ud. u otros lesiones
físicas o de dañar el instrumento u otros objetos. Estas precauciones incluyen, pero no se limitan, a los siguientes puntos:
• Cuando desenchufe el cable del instrumento o del tomacorriente, hágalo
tomándolo del enchufe y no del cable. Si tira del cable, éste puede dañarse.
• Desenchufe el adaptador de CA cuando no use el instrumento o cuando haya
tormenta.
• No conecte el instrumento a tomas de corriente usando conectores múltiples.
La calidad de sonido puede verse afectada o el enchufe puede sobrecalentarse.
• No exponga el instrumento a polvo o vibraciones excesivas ni a temperaturas
extremas (evite ponerlo al sol, cerca de estufas o dentro de automóviles durante
el día), para evitar así la posibilidad de que se deforme el panel o se dañen los
componentes internos.
• No utilice el instrumento cerca de aparatos de televisión, radios, equipos
estereofónicos, teléfonos móviles ni dispositivos eléctricos de cualquier otro
tipo. De hacerlo así, el instrumento, aparato de TV o radio podría generar ruido.
• No ponga el instrumento sobre superficies inestables, donde pueda caerse por
accidente.
• Antes de cambiar el instrumento de lugar, desconecte el adaptador y todos los
demás cables.
• Cuando instale el producto, asegúrese de que se puede acceder fácilmente a la
toma de CA que está utilizando. Si se produjera algún problema o
funcionamiento defectuoso, apague el interruptor de alimentación y desconecte
el enchufe de la toma de pared. Incluso cuando el interruptor de alimentación
está apagado, sigue llegando al instrumento un nivel mínimo de electricidad.
Si no va a utilizar el producto durante un periodo prolongado de tiempo,
asegúrese de desenchufar el cable de alimentación de la toma de CA de la
pared.
• Utilice solamente la base especificada para el instrumento. Cuando acople la
base o el bastidor, utilice los tornillos provistos, de lo contrario se pueden dañar
los componentes internos o, como consecuencia, el instrumento podrá caerse.
Suministro de energía/adaptador de alimentación de
No abrir
Advertencia relativa al agua
Advertencia relativa al fuego
Si observa cualquier anormalidad
Suministro de energía/adaptador de alimentación de
Ubicación
351

DGX-530/YPG-535 Manual de instrucciones 5
• Antes de conectar el instrumento a otros componentes electrónicos, desconecte
la alimentación de todos los componentes. Antes de apagar o encender los
componentes, baje el volumen al mínimo. Asimismo, recuerde ajustar el
volumen de todos los componentes al nivel mínimo y subirlo gradualmente
mientras ejecuta el instrumento, para establecer el nivel de escucha deseado.
• Para limpiar el instrumento, utilice una paño suave y seco. No utilice
disolventes de pintura, líquidos limpiadores, ni paños impregnados en
productos químicos.
• No meta los dedos o la mano en ningún hueco del instrumento.
• Nunca introduzca ni deje caer papeles ni objetos metálicos o de otro tipo entre las
hendiduras del panel o el teclado. Si esto sucede, desconecte de inmediato la
alimentación y desenchufe el cable de alimentación de la toma de CA.
Seguidamente, pida al personal de asistencia de Yamaha que revise el instrumento.
• Tampoco deje objetos de vinilo, plástico o goma encima del instrumento, ya
que pueden descolorar el panel o el teclado.
• No se apoye con todo el peso de su cuerpo ni coloque objetos muy pesados
sobre los botones, conmutadores o conectores del teclado.
• No utilice el instrumento, el dispositivo o los auriculares con volumen alto o
incómodo durante un periodo prolongado, ya que podría provocar una pérdida
de audición permanente. Si nota pérdida de audición o si le zumban los oídos,
consulte a un médico.
Guardar datos y realizar copias de seguridad
Los ajustes del panel y otros tipos de datos no se almacenan en memoria cuando
se apaga el instrumento. Guarde en la memoria de registro los datos que desee
conservar (página 87).
Los datos guardados pueden perderse debido a un mal funcionamiento
o a una utilización incorrecta. Guarde los datos importantes en un dispositivo
de almacenamiento USB o en otro dispositivo externo como un ordenador
(páginas 95, 106).
Copia de seguridad en un dispositivo de almacenamiento
USB/un dispositivo externo
• Como medida de protección contra la pérdida de datos causada por el deterioro
de los dispositivos, es aconsejable guardar los datos importantes en dos
dispositivos de almacenamiento USB/dispositivos externos.
Siempre apague el instrumento cuando no lo usa.
Aunque el interruptor de alimentación se encuentre en la posición "STANDBY", la electricidad seguirá llegando al instrumento al nivel mínimo. Si no va a utilizar el
instrumento durante un período prolongado de tiempo, asegúrese de desenchufar el adaptador de CA de la toma de CA de la pared.
● Marcas registradas
• Las fuentes de mapas de bits utilizadas en este instrumento proceden y son propiedad de Ricoh co., Ltd.
• Windows es una marca registrada de Microsoft® Corporation en Estados Unidos y otros países.
• Los nombres de compañías y de productos que aparecen en este manual son marcas comerciales o marcas registradas de sus
respectivas compañías.
Conexiones
Mantenimiento
Atención: manejo
Guardar datos
Yamaha no se responsabiliza por daños debidos a uso inapropiado o modificaciones hechas al instrumento, ni tampoco por datos perdidos o destruidos.
Las ilustraciones y pantallas LCD contenidas en este manual se ofrecen exclusivamente a título informativo y pueden variar con respecto a las de su instrumento.
(3)-11 2/2
352

6DGX-530/YPG-535 Manual de instrucciones
A continuación se incluyen los títulos, fichas técnicas y avisos de copyright de 3 de las canciones preinstal-
adas en este teclado electrónico:
Mona Lisa
from the Paramount Picture CAPTAIN CAREY, U.S.A.
Words and Music by Jay Livingston and Ray Evans
Copyright © 1949 (Renewed 1976) by Famous Music Corporation
International Copyright Secured All Rights Reserved
Composition Title : Against All Odds
Composer’s Name : Collins 0007403
Copyright Owner’s Name : EMI MUSIC PUBLISHING LTD
AND HIT & RUN MUSIC LTD
All Rights Reserved, Unauthorized copying, public perfor-
mance and broadcasting are strictly prohibited.
Can’t Help Falling In Love
from the Paramount Picture BLUE HAWAII
Words and Music by George David Weiss,
Hugo Peretti and Luigi Creatore
Copyright © 1961; Renewed 1989 Gladys Music (ASCAP)
Worldwide Rights for Gladys Music Administered by Cherry Lane
Music Publishing Company, Inc.
International Copyright Secured All Rights Reserved
GM System Level 1 (nivel 1 del sistema GM)
”GM System Level 1” es una incorporación al estándar MIDI que garantiza que cualquier dato musical compati-
ble con GM se interprete correctamente con cualquier generador de tonos también compatible con GM, independ-
ientemente del fabricante. Todos los productos de software y hardware que admiten el nivel de sistema GM llevan
la marca GM.
XGlite
Como su nombre indica, ”XGlite” es una versión simplificada del formato de generación de tonos XG de alta cal-
idad de Yamaha. Evidentemente, puede reproducir cualquier dato de canción con un generador de tonos XGlite.
No obstante, tenga en cuenta que algunas canciones pueden reproducirse de forma diferente si se comparan con
los datos originales, debido al conjunto reducido de parámetros de control y de efectos.
XF
El formato XF de Yamaha mejora el estándar del SMF (archivo MIDI estándar) con una mayor funcionalidad y
capacidad de ampliación abierta para el futuro. El instrumento puede mostrar letras cuando se reproduce un
archivo XF que contiene datos de letras.
STYLE FILE (archivo de estilo)
El formato Style File (archivo de estilo) es el formato original de Yamaha y utiliza un sistema de conversión exclu-
sivo para crear acompañamientos automáticos de alta calidad basados en una amplia gama de tipos de acorde.
USB
USB es una abreviatura de Universal Serial Bus (bus serie universal), una interfaz serie para conectar dispositivos
periféricos a un ordenador. También permite el ”intercambio en funcionamiento” (conectar dispositivos periféri-
cos con el ordenador encendido).
Aviso de copyright
Logotipos del panel
En este producto se incluyen programas informáticos y contenido cuyo copyright es propiedad de Yamaha, o para los cuales Yamaha
dispone de la correspondiente licencia que le permite utilizar el copyright de otras empresas. Entre estos materiales con copyright se
incluye, pero no exclusivamente, todo el software informático, los archivos de estilo, los archivos MIDI, los datos WAVE las partitu-
ras y las grabaciones de sonido. La legislación vigente prohíbe terminantemente la copia no autorizada del software con copyright
para otros fines que no sean el uso personal por parte del comprador. Cualquier violación de los derechos de copyright podría dar
lugar a acciones legales. NO REALICE, DISTRIBUYA NI UTILICE COPIAS ILEGALES.
Queda terminantemente prohibida la copia de datos musicales disponibles comercialmente, incluidos, pero no exclusivamente los
datos MIDI y/o los datos de audio, excepto para su uso personal.
353

DGX-530/YPG-535 Manual de instrucciones 7
Enhorabuena y gracias por haber adquirido
Portable Grand DGX-530/YPG-535 de Yamaha.
Lea detenidamente este manual de instrucciones antes de utilizar el instrumento
para aprender a utilizar todas sus funciones.
Asegúrese de guardar este manual en un lugar seguro y a mano incluso cuando lo
haya terminado de leer, y consúltelo a menudo cuando necesite informarse sobre
alguna operación o función.
La caja del DGX-530/YPG-535 contiene los siguientes elementos. Compruebe que los tiene todos.
• Atril
• CD-ROM de accesorios
• Manual de instrucciones (este libro)
• Soporte para teclado
• Interruptor de pedal
• Adaptador de alimentación de CA (PA-5D o equivalente recomendado por Yamaha)
* Podrá no incluirse, en función de su zona concreta. Consulte con su distribuidor de Yamaha.
Accesorios incluidos
354

8DGX-530/YPG-535 Manual de instrucciones
355
Características especiales del DGX-530/YPG-535
Teclado de pulsación suave regulada
Al igual que en un piano real, las teclas inferiores tienen una pulsación fuerte y las teclas superiores
son ligeras, con una pulsación suave del teclado digital para los principiantes.
■Tecnología de ayudante de interpretación Página 37
Toque una canción en el teclado del instrumento y consiga siempre una inter-
pretación perfecta, aunque toque teclas equivocadas. Todo lo que tiene que
hacer es tocar el teclado (alternativamente los registros de la mano izquierda
y derecha, por ejemplo) y sonará como un profesional siempre que toque de
manera sincronizada con la música.
Y si no puede tocar con las dos manos, siempre puede interpretar la melodía
con una tecla.
¡Sólo necesita
un dedo!
■Tocar una variedad de voces de instrumento Página 17
Con el DGX-530/YPG-535, la voz del instrumento que suena cuando toca el
teclado puede cambiarse por la de violín, flauta, arpa o cualquiera de un
extenso registro de voces. Puede modificar el tono de una canción escrita
para piano, por ejemplo, utilizando en su lugar el violín. Experimente todo
un mundo musical nuevo y variado.
■Tocar con estilos Página 26
¿Quiere interpretar con un completo acompañamiento? Pruebe con los estilos
de acompañamiento. Estos estilos son el equivalente a una banda de acom-
pañamiento que incluye una amplia variedad de estilos, desde vals hasta 8-
beat, euro-trance, etc. Seleccione un estilo que se adapte a la música que desea
interpretar o pruebe nuevos estilos para ampliar sus horizontes musicales.
■Fácil interpretación con la pantalla de notación musical Página 35
Al reproducir una canción, la partitura correspondiente aparece en la pantalla
durante la reproducción. Es una forma estupenda de aprender a leer música.
Si una canción incluye la letra y los acordes*, dicha información también
aparecerán en la pantalla de la partitura.
* No aparecerán ni letras ni acordes en la pantalla si la canción que está utilizando con la función de
visualización de la partitura no incluye letras ni datos de acordes adecuados.

DGX-530/YPG-535 Manual de instrucciones 9
Aviso de copyright .................................................................... 6
Logotipos del panel .................................................................. 6
Accesorios incluidos................................................................. 7
Características especiales del DGX-530/YPG-535.................. 8
Preparativos 10
Montaje del soporte para teclado ........................................... 10
Alimentación eléctrica ............................................................ 12
Conexión de auriculares (toma PHONES/OUTPUT) ............. 12
Conexión de un interruptor de pedal (toma SUSTAIN) .......... 12
Conexión a un ordenador (terminal USB) .............................. 13
Encendido del instrumento..................................................... 13
Terminales y controles de los paneles 14
Panel frontal ........................................................................... 14
Panel posterior ....................................................................... 15
Guía rápida
Cambio del idioma de la pantalla 16
Interpretar distintas voces instrumentales 17
Selección y reproducción de una voz – MAIN (principal)....... 17
Reproducción simultánea de dos voces – DUAL ................... 18
Reproducción de voces diferentes con las manos
izquierda y derecha – SPLIT (división).............................. 19
Reproducción de la voz de piano de cola .............................. 20
Sonidos divertidos 21
Juegos de batería................................................................... 21
Efectos de sonido................................................................... 21
El metrónomo 22
Iniciar el metrónomo............................................................... 22
Ajuste del tempo del metrónomo............................................ 22
Ajuste del número de tiempos por compás y de
la duración de cada tiempo .............................................. 23
Ajuste del volumen del metrónomo ........................................ 24
Reproducción de estilos 25
Seleccionar un ritmo de estilo ................................................ 25
Tocar con un estilo ................................................................. 26
Interpretación de acordes de acompañamiento ..................... 30
Uso de canciones 31
Seleccionar y escuchar una canción...................................... 31
Avance rápido, rebobinado y pausa de la canción................. 32
Cambio del tempo de la canción ............................................ 32
Reproducción de la canción de demostración ....................... 33
Tipos de canciones ................................................................ 34
Visualización de la partitura de la canción ............................. 35
Visualización de las letras ...................................................... 36
La forma fácil de tocar el piano 37
Tipo CHORD—Reproducción con ambas manos .................. 38
Tipo CHORD/FREE—Aplicación del tipo Chord únicamente
a la mano izquierda........................................................... 40
Tipo MELODY—Reproducción con un dedo.......................... 42
CHORD/MELODY—Tipo Chord con la mano izquierda
y Melody con la derecha ................................................... 44
Elegir una canción para la lección 48
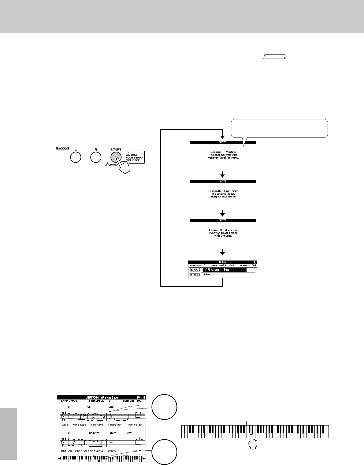
Lección 1—Waiting (espera) .................................................. 49
Lección 2—Your Tempo (su tempo) ...................................... 52
Lección 3—Minus One (menos uno)...................................... 53
La práctica es la base de la perfección: Repeat and Learn
(repetir y aprender)............................................................ 54
Reproducir con base de datos musical 55
Cambiar el estilo de canción 56
Probar la función Easy Song Arranger
(arreglos sencillos de canciones)...................................... 56
Uso de Easy Song Arranger................................................... 56
Grabación de su interpretación 58
Configuración de pistas.......................................................... 58
Procedimiento de grabación................................................... 59
Song Clear: borrado de canciones de usuario ....................... 61
Track Clear: eliminación de una pista especificada
de una canción de usuario ................................................ 62
Copia de seguridad e inicialización 63
Backup (copia de seguridad).................................................. 63
Inicialización ........................................................................... 63
Funcionamiento básico 64
Funcionamiento básico........................................................... 64
Pantallas................................................................................. 66
Elementos de la pantalla MAIN .............................................. 67
Referencia
Tocar con varios efectos 68
Adición de armonía................................................................. 68
Adición de reverberación........................................................ 69
Adición de coro....................................................................... 70
Sostenido de panel................................................................. 71
Pitch Bend (Inflexión de tono) ................................................ 71
Funciones útiles de interpretación 72
Tap Start (inicio de toque) ...................................................... 72
Sensibilidad de la respuesta de pulsación ............................. 72
Ajuste de una sola pulsación.................................................. 73
Selección de un ajuste de EQ para obtener el mejor sonido ......74
Controles de tono ................................................................... 75
Funciones de estilo (acomp. automático) 76
Variación del patrón (Secciones)............................................ 76
Ajuste del punto de división.................................................... 79
Interpretación de un estilo con acordes pero sin ritmo
(parada del acompañamiento) .......................................... 80
Ajuste del volumen del estilo.................................................. 80
Nociones básicas sobre los acordes...................................... 81
Archivo de estilo ..................................................................... 83
Reproducción de estilos utilizando todo el teclado................. 83
Búsqueda de acordes en el diccionario de acordes............... 84
Ajustes de canciones 85
Volumen de la canción ........................................................... 85
Repetición A-B........................................................................ 85
Silenciamiento de partes independientes de la canción......... 86
Cambio de la voz de la melodía ............................................. 86
Memorizar ajustes de panel preferidos 87
Guardar en la memoria de registro......................................... 87
Recuperación de una memoria de registro ............................ 88
Las funciones 89
Selección y ajuste de funciones ............................................. 89
Uso de memoria flash USB 92
Conexión de una memoria flash USB .................................... 92
Dar formato a una memoria flash USB................................... 94
Guardado de datos................................................................. 95
Conversión de una canción de usuario a un formato SMF y
guardado ........................................................................... 96
Carga de archivos de usuario y de archivos de estilo............ 97
Borrado de datos de una memoria flash USB........................ 98
Reproducción de datos de una memoria flash USB............... 99
Conexiones 100
Conectores ........................................................................... 100
Conexión a un ordenador personal ...................................... 101
Transferencia de datos de interpretaciones a y desde
un ordenador ................................................................... 102
Control remoto de dispositivos MIDI..................................... 103
Initial Send (Transmisión inicial)........................................... 104
Transferencia de datos entre el ordenador y el instrumento.....104
Guía de instalación del CD-ROM de accesorios 107
Avisos importantes sobre el CD-ROM.................................. 107
Contenido del CD-ROM........................................................ 108
Requisitos del sistema.......................................................... 109
Instalación del software........................................................ 109
Apéndice
Solución de problemas......................................................... 114
Mensajes .............................................................................. 116
Índice.................................................................................... 118
Scores .................................................................................. 120
Voice List.............................................................................. 126
Drum Kit List......................................................................... 132
Style List............................................................................... 134
Music Database List ............................................................. 135
Songs Provided On the Supplied CD-ROM.......................... 137
Effect Type List..................................................................... 138
MIDI Implementation Chart................................................... 140
MIDI Data Format................................................................. 142
Specifications ....................................................................... 150
Contenido
356

10 DGX-530/YPG-535 Manual de instrucciones
Preparativos
Se utilizarán los componentes que se muestran en la ilustración de “Piezas para el montaje”. Siga las instrucciones
de montaje y seleccione los componentes necesarios.
zFije las bases del soporte.
Asegúrese de que las placas están en la dirección
correcta (los orificios para los conectores de unión deben
mirar hacia el interior). Las placas de la parte derecha e
izquierda tienen la misma forma. Inserte los conectores de
unión w en los orificios tal como se indica. Los conectores
de unión están bien instalados si puede ver la cabeza del
tornillo en el conector.
Fije las bases del soporte a la parte inferior de las placas
laterales utilizando los tornillos de cabeza redonda
de 6 x 70 mm q. Las bases derecha e izquierda del soporte
tienen la misma forma y no hay diferencias entre su
orientación anterior-posterior. Si tiene problemas al apretar
los tornillos, utilice un destornillador para girar los
conectores de unión a la posición correcta, la marca → en
estos conectores indica la ubicación del orificio del tornillo.
Montaje del soporte para teclado
Tenga preparado un destornillador de estrella (Phillips) del tamaño adecuado.
Lea estas precauciones con atención antes de montar o utilizar el soporte del teclado.
Estas precauciones son para facilitar un uso seguro del soporte, y evitar daños personales y
materiales a los usuarios. Si se siguen estas precauciones con atención, el soporte del teclado
proporcionará un uso seguro y prolongado.
• Procure no confundir los componentes y asegúrese de instalarlos con la orientación correcta. Realice el
montaje siguiendo la secuencia que se indica a continuación.
• El montaje deben realizarlo dos personas como mínimo.
• Asegúrese de utilizar tornillos del tamaño correcto, como se indica a continuación. El uso de tornillos
inadecuados puede causar daños.
• Utilice el soporte una vez completado el montaje. La instalación incompleta de un soporte puede
provocar su vuelco o la caída del teclado.
• Coloque siempre el soporte en una superficie plana y estable. Si coloca el soporte en superficies
irregulares, puede provocar su inestabilidad o vuelco, la caída del teclado o lesiones personales.
• No utilice el soporte para otros fines que aquellos para los que ha sido concebido. La colocación de
objetos en el soporte puede provocar la caída de éstos o el vuelco del soporte.
• No aplique una fuerza excesiva sobre el teclado ya que el soporte podría volcar o el teclado caerse.
• Asegúrese de que el soporte sea sólido y seguro, y de que todos los tornillos estén bien apretados y
sujetos antes de utilizarlo. Si no, puede provocar el vuelco del soporte, la caída del teclado o lesiones
personales.
• Para desmontarlo, invierta la secuencia de montaje que se indica a continuación.
ATENCIÓN
qTornillos de cabeza redonda
de 6 x 70 mm (4 uds.)
Placas
laterales
Bases del
soporte
Placa posterior
wConectores de unión (4 uds.)
eTornillos de cabeza redonda
de 6 x 30 mm (4 uds.)
rTornillos de cabeza redonda
de 5 x 16 mm (4 uds.)
Piezas para el montaje
1
wConectores de unión
qTornillos de cabeza
redonda de 6 x 70 mm
357

DGX-530/YPG-535 Manual de instrucciones 11
Preparativos
xFije la placa posterior.
Fije la placa posterior utilizando los tornillos de cabeza
redonda de 6 x 30 mm e.
cColoque el teclado en el soporte.
Compruebe la orientación antero-posterior del soporte y
coloque con cuidado el teclado sobre las placas laterales.
Desplace suavemente el teclado de forma que los orificios
situados en la parte inferior del teclado estén
correctamente alineados con los orificios de las
abrazaderas angulares.
vInstale el teclado en el soporte.
Fije el teclado a las abrazaderas angulares utilizando los
tornillos de cabeza redonda de 5 x 16 mm r.
2eTornillos de cabeza redonda de 6 x 30 mm
3–4
rTornillos de cabeza
redonda de
5 x 16 mm
■Lista de comprobaciones una vez
realizado el montaje
Después de montar el soporte, compruebe los
puntos siguientes:
• ¿Ha sobrado alguna pieza?
➔En caso afirmativo, lea de nuevo las instrucciones de
montaje y corrija los posibles errores.
• ¿Se encuentra el instrumento a una distancia
suficiente de puertas y otros elementos móviles?
➔Si no es así, coloque el instrumento en un lugar
adecuado.
• ¿Hace ruido el instrumento cuando lo toca o lo
mueve?
➔En caso afirmativo, apriete correctamente todos
los tornillos.
• De igual forma, si el teclado produce sonidos
extraños o parece inestable cuando lo toca, lea
atentamente las instrucciones y los diagramas de
montaje, y apriete de nuevo todos los tornillos.
• Evite la caída de la placa posterior y no toque las partes de metal
afiladas.
ATENCIÓN
• Evite la caída del teclado, y procure no pillarse los dedos entre el
teclado y las partes del soporte.
ATENCIÓN
358

12 DGX-530/YPG-535 Manual de instrucciones
Preparativos
Asegúrese de realizar las siguientes operaciones ANTES de encender el instrumento.
Asegúrese de que el interruptor [STANDBY/ON] del
instrumento se encuentra en la posición STANDBY.
Conecte el adaptador de CA a la toma de
alimentación.
Enchufe el adaptador de corriente a una toma de CA.
Realice todas las conexiones necesarias ANTES de encender el instrumento.
Los altavoces del instrumento se desconectan
automáticamente al insertar una clavija en esta toma.
La toma PHONES/OUTPUT funciona igualmente
como salida externa. Puede conectar la toma PHONES/
OUTPUT a un amplificador del teclado, al equipo
estéreo, a un mezclador, a una grabadora o a otro
dispositivo de audio de nivel de línea para enviar la
señal de salida del instrumento a dicho dispositivo.
La función de sostenido permite producir un sostenido
natural mientras toca pisando el interruptor de pedal.
Conecte el interruptor de pedal FC5 de Yamaha a esta
toma para activar y desactivar el sostenido.
Alimentación eléctrica
• Use solamente el adaptador especificado (PA-5D o
equivalente recomendado por Yamaha). El uso de otros
adaptadores podría ocasionar daños irreparables tanto en el
adaptador como en el instrumento.
ADVERTENCIA
• Desenchufe el adaptador de corriente alterna cuando no esté
utilizando el instrumento o durante tormentas eléctricas.
ATENCIÓN
Adaptador
de CA Toma de CA
Conexión de auriculares (toma PHONES/OUTPUT)
• Evite utilizar los auriculares con un volumen elevado durante
largos períodos de tiempo; si lo hace, no sólo podría provocarse
fatiga auditiva sino también problemas auditivos.
ADVERTENCIA
• Para evitar daños en los altavoces, ajuste al mínimo el volumen de
los dispositivos externos antes de conectarlos. Si no se observan
estas precauciones, podría producirse una descarga eléctrica o
daños en el equipo. Asegúrese asimismo de ajustar el volumen de
todos los dispositivos al nivel mínimo y de aumentarlo
gradualmente hasta el nivel deseado mientras toca el instrumento.
ATENCIÓN
Conexión de un interruptor de pedal (toma SUSTAIN)
• Asegúrese de que la clavija del interruptor de pedal esté conectada
correctamente a la toma SUSTAIN antes de encender el instrumento.
• No presione el interruptor de pedal mientras enciende el instrumento.
Si lo hiciera, cambiaría la polaridad reconocida del interruptor de pedal,
haciendo que funcione a la inversa.
NOTA
359

DGX-530/YPG-535 Manual de instrucciones 13
Preparativos
Si conecta el terminal USB del instrumento al terminal
USB de un ordenador, podrá transferir datos de
interpretaciones y archivos de canciones entre ambos
dispositivos (página 101). Para utilizar las funciones de
transferencia de datos USB debe hacer lo siguiente:
• En primer lugar, asegúrese de que el instrumento
esté apagado y utilice un cable USB de tipo AB
para conectarlo al ordenador. Tras efectuar las
conexiones, encienda el instrumento.
• Instale el controlador MIDI USB en el ordenador.
La instalación del controlador MIDI USB se describe en
la página 109.
Baje el volumen girando el control [MASTER
VOLUME] (volumen principal) hacia la izquierda y
presione el interruptor [STANDBY/ON] (en espera/
encendido) para encender el instrumento. Vuelva a
presionar el interruptor [STANDBY/ON] para apagarlo.
Los datos de copia de seguridad de la memoria flash se
cargan en el instrumento cuando se enciende. Si no hay
datos de copia de seguridad en la memoria flash, se
restauran todos los ajustes del instrumento a los valores
de fábrica al encenderlo.
Conexión a un ordenador (terminal USB)
Encendido del instrumento
• Aunque el interruptor se encuentre en la posición de ”STANDBY”,
la electricidad sigue fluyendo por el instrumento al nivel mínimo.
Si no va a utilizar el instrumento durante un período prolongado
de tiempo, asegúrese de desenchufar el adaptador de CA de la
toma de CA de la pared.
ATENCIÓN
• No intente nunca apagar el instrumento mientras aparece en la
pantalla el mensaje "WRITING!". Si lo hiciera, la memoria flash
podría sufrir daños que provocarían la pérdida de datos.
ATENCIÓN
● Atril
Inserte el atril en las ranuras
tal y como se muestra.
360

14 DGX-530/YPG-535 Manual de instrucciones
Terminales y controles de los paneles
qInterruptor [STANDBY/ON] ......... página 13
wControl [MASTER VOLUME] ...páginas 13, 64
eBotones FILE CONTROL [MENU],
[EXECUTE] ........................... páginas 92–98
rBotón [LYRICS]............................. página 36
tBotón [SCORE]............................. página 35
yBotón [CHORD FINGERING] ....... página 83
uBotón [P.A.T. ON/OFF] ................. página 38
iBotón [MUSIC DATABASE].......... página 55
oBotón [FUNCTION]............... páginas 66, 89
!0 Botones LESSON [L],
[R], [START] .................................. página 49
!1 Botón [METRONOME ON/OFF] .... página 22
!2 Botón [TEMPO/TAP]............. páginas 32, 72
!3 Botones SONG MEMORY
[REC], [1]–[5], [A].......................... página 59
!4 Botón [REPEAT & LEARN]/
[ACMP ON/OFF].................... páginas 54, 26
!5 Botón [A-B REPEAT]/
[INTRO/ENDING/rit.] ............. páginas 85, 76
!6 Botón [REW]/
[MAIN/AUTO FILL] ................ páginas 32, 76
!7 Botón [FF]/[SYNC STOP] ..... páginas 32, 78
!8 Botón [PAUSE]/
[SYNC START] ...................... páginas 32, 77
!9 Botón [START/STOP]......páginas 25, 32, 65
@0 Botón [SONG]................................página 31
@1 Botón [EASY SONG
ARRANGER]..................................página 56
@2 Botón [STYLE]................................página25
@3 Botón [VOICE] ...............................página 17
@4 Dial .........................................páginas 65, 89
@5 Botones CATEGORY
[] y [ ] ................................páginas 65, 89
@6 Botones numéricos [0] a [9],
botones [+] y [-].....................páginas 65, 89
@7 Botón [DEMO] ...............................página 33
@8 Botón [EXIT] ..................................página 66
@9 Botones REGIST MEMORY
[MEMORY/BANK], [1], [2]..............página 87
#0 Botón [PORTABLE GRAND].........página 20
#1 Botón [SPLIT ON/OFF] .................página 19
#2 Botón [DUAL ON/OFF]..................página 18
#3 Botón [HARMONY ON/OFF].........página 68
#4 Rueda [PITCH BEND]....................página 71
#5 Kit de batería .................................página 21
Las ilustraciones que aparecen junto a cada tecla
indican los instrumentos de percusión y de batería
asignados a las teclas cuando se ha seleccionado
“Standard Kit 1”.
q
w
e
r t y
u
!1 !2
io
!4 !5 !6 !7 !8 !9
!0
!3
Lista de categorías de canciones
(página 33) Lista de categorías de estilos
(página 134)
Panel frontal
Panel frontal
f
r

DGX-530/YPG-535 Manual de instrucciones 15
Terminales y controles de los paneles
#6 Potenciómetro CONTRAST ......... página 67
#7 Terminal USB TO DEVICE............ página 93
Terminal USB TO HOST ....... página 13, 100
#8 Toma SUSTAIN ..............................página 12
#9 Toma PHONES/OUTPUT...............página 12
$0 Toma DC IN 12V ............................página 12
@0
@1
@2
@3
@8
@9
@5
#0 #1 #2 #3
@4 @6
@7
#6 #7 #8 #9 $0
#4
#5
Panel posterior
Lista de la base de datos musical
(página 135) Lista de categorías de voces
(página 126)
Visualización
(páginas 66, 67)
Panel posterior

16 DGX-530/YPG-535 Manual de instrucciones
Cambio del idioma de la pantalla
Este instrumento permite seleccionar inglés o japonés como idioma de pan-
talla. El idioma de pantalla predeterminado es el inglés, pero también puede
cambiar al japonés. En este caso, las letras, los nombres de archivos, la
pantalla de demostración y algunos mensajes aparecerán en japonés.
1Presione el botón [FUNCTION].
2Presione los botones CATEGORY [ ] y [ ] varias veces
hasta que aparezca el elemento ”Language” (Idioma).
El idioma de pantalla seleccionado actualmente aparecerá bajo el
elemento ”Language”.
Una vez resaltado, puede utilizar los botones [+] y [-] para seleccionar el
idioma que prefiera.
3Seleccione un idioma de pantalla.
El botón [+] selecciona English (inglés) y el botón [-], Japanese (japonés).
La selección del idioma se guardará en la memoria flash interna de
modo que se conserva incluso al desconectar la alimentación.
4Presione el botón [EXIT] (salir) para volver a la pantalla
MAIN (principal).
f
r
Elemento Language
Idioma seleccionado
actualmente
Guía rápida
361
G
u
í
a
r
á
p
i
d
a

DGX-530/YPG-535 Manual de instrucciones 17
Interpretar distintas voces instrumentales
Además del piano, el órgano y otros instrumentos ”estándar” de teclado,
este instrumento presenta una amplia serie de voces, entre las que se
incluyen la guitarra, el bajo, las cuerdas, el saxo, la trompeta, la batería, la
percusión y efectos de sonido, toda una gran variedad de sonidos musicales.
Este procedimiento selecciona la voz principal que toca en el teclado.
1Presione el botón [VOICE].
Aparecerá la pantalla de selección de voz principal.
El número y el nombre de la voz seleccionada aparecen resaltados.
2Seleccione la voz que desea tocar.
Mientras observa el nombre de voz resaltado, gire el selector. Las voces
disponibles se seleccionan y se muestran de forma secuencial. La voz
seleccionada aquí se convierte en la voz principal.
Para este ejemplo, seleccione la voz "102 Flute".
3Toque el teclado.
Pruebe a seleccionar y tocar una variedad de voces.
Presione el botón [EXIT] (salir) para volver a la pantalla MAIN (principal).
Selección y reproducción de una voz – MAIN (principal)
Número y nombre de
la voz seleccionada
Seleccione 102 Flute
Ajusta el volumen.
362
G
u
í
a
r
á
p
i
d
a

Interpretar distintas voces instrumentales
18 DGX-530/YPG-535 Manual de instrucciones
Puede seleccionar una segunda voz que sonará además de la voz principal cuando toque el teclado. La
segunda voz se conoce como voz ”dual”.
1Presione el botón [DUAL ON/OFF].
El botón [DUAL ON/OFF] activa o desactiva la voz dual.
Al activar la voz dual, aparece ”DUAL” en la pantalla MAIN. Cuando
toque el teclado sonará la voz dual seleccionada, además de la voz
principal.
2Mantenga pulsado el botón [DUAL ON/OFF] durante más
de un segundo.
Aparecerá la pantalla de selección de voz dual.
3Seleccione la voz dual deseada.
Observe la voz dual que aparece y gire el selector hasta que se
seleccione la voz que desea utilizar. La voz seleccionada aquí se
convierte en la voz dual. Para este ejemplo, pruebe a seleccionar la voz
"120 Vibrafone".
Reproducción simultánea de dos voces – DUAL
Número de voz
Voz dual seleccionada
Pantalla de selección de voz dual
Mantener pulsado durante más
363

Interpretar distintas voces instrumentales
DGX-530/YPG-535 Manual de instrucciones 19
4Toque el teclado.
Seleccione y toque una serie de voces duales.
Presione el botón [EXIT] (salir) para volver a la pantalla MAIN (principal).
En el modo de división puede tocar voces distintas a la derecha e izquierda del ”punto de división” del
teclado. Se pueden tocar las voces principal y dual a la derecha del punto de división, pero la voz
interpretada a la derecha del punto de división se conoce como ”voz de división”. El ajuste del punto de
división se puede cambiar según sea necesario (página 79).
1Presione el botón [SPLIT ON/OFF].
El botón [SPLIT ON/OFF] activa o desactiva la voz de división. Al
activar la voz de división, aparece ”SPLIT” en la pantalla MAIN. La
voz de división seleccionada actualmente sonará a la izquierda del punto
de división del teclado.
2Mantenga pulsado el botón [SPLIT ON/OFF] durante más
de un segundo.
Aparecerá la pantalla de selección de voz de división.
Sonarán dos voces a la vez.
Reproducción de voces diferentes con las manos izquierda y derecha – SPLIT (división)
Voz principal y voz dualVoz de división
Punto de
división
Número de voz
La voz de división
seleccionada actualmente
Pantalla de selección de voz
de división
Mantener pulsado durante más
de un segundo
364

Interpretar distintas voces instrumentales
20 DGX-530/YPG-535 Manual de instrucciones
3Seleccione la voz de división deseada.
Observe la voz de división resaltada y gire el disco hasta que seleccione
la voz que desea utilizar. La voz seleccionada aquí se convierte en la voz
de división que sonará a la izquierda del punto de división del teclado.
Para este ejemplo, pruebe a seleccionar la voz "038 Folk Guitar".
4Toque el teclado.
Seleccione y toque una serie de voces de división.
Presione el botón [EXIT] (salir) para volver a la pantalla MAIN (principal).
Si lo que desea es tocar el piano, sólo tiene que pulsar un botón.
Pulse el botón [PORTABLE GRAND].
Se seleccionará la voz ”001 Grand Piano”.
Reproducción de la voz de piano de cola
• Al pulsar el botón [PORTABLE
GRAND], se desactivan todos
los ajustes excepto la
sensibilidad de pulsación. Las
voces dual y de división también
se desactivarán, de modo que
sólo sonará en todo el teclado la
voz de piano de cola.
NOTA
365

DGX-530/YPG-535 Manual de instrucciones 21
Sonidos divertidos
Este instrumento incluye una serie de juegos de batería y de efectos de sonido
únicos que se pueden utilizar para divertirse. Risas, murmullos de arroyos,
desfiles de reactores, efectos inquietantes, etc. Estos sonidos pueden contribuir
mucho a mejorar el ambiente en las fiestas.
◆Procedimiento de selección de juegos de batería ➔ (consulte
los pasos 1 y 2 en la página 17)
1Pulse el botón [VOICE].
2Utilice el selector para seleccionar ”128 Standard Kit 1” (juego estándar 1).
3Pruebe con cada tecla y diviértase con los sonidos de batería y de percusión.
Pruebe con cada tecla y diviértase con los sonidos
de batería y de percusión. No se olvide de las teclas
negras. Oirá el triángulo, las maracas, los bongos,
las baterías, toda una variedad de sonidos de batería
y de percusión. Para obtener más detalles sobre los
instrumentos incluidos en las voces de juegos de
batería (números de voz 128 a 139), consulte la
”Drum Kit List” en la página 132.
◆Procedimiento de selección de efectos de sonido ➔ (consulte
los pasos 1 y 2 en la página 17)
1Pulse el botón [VOICE].
2Utilice el selector para seleccionar ”139 SFX Kit 2”.
3Pruebe cada tecla y disfrute de los efectos de sonido.
Al probar con las distintas teclas, oirá el sonido de un
submarino, un timbre de teléfono, una puerta que chirría y
otros muchos efectos útiles. ”138 SFX Kit 1” incluye
truenos, agua corriente, ladridos de perros, etc. Algunas
teclas no tienen asignados efectos de sonido y no producen
ningún sonido.
Para obtener más detalles sobre los instrumentos incluidos
en las voces de juegos de efectos especiales, consulte ”SFX
Kit 1” y ”SFX Kit 2” en la ”Drum Kit List” en la página 133.
Los juegos de batería son conjuntos de instrumentos de batería y de percusión. Al seleccionar un
violín u otra voz principal de instrumento normal, por ejemplo, todas las teclas producen el sonido
del mismo violín, sólo que en tonos distintos. No obstante, si selecciona un juego de batería como
voz principal, cada tecla produce el sonido de una batería o instrumento de percusión distinto.
Los efectos de sonido están incluidos en el grupo de voces de juegos de batería (números de voz 138 y 139).
Si una de estas voces está seleccionada, podrá reproducir una serie de efectos de sonido en el teclado.
Juegos de batería
Efectos de sonido
366

22 DGX-530/YPG-535 Manual de instrucciones
El metrónomo
Active el metrónomo e inícielo pulsando el botón
[METRONOME ON/OFF].
Para detener el metrónomo, vuelva a pulsar el botón [METRONOME
ON/OFF].
1Pulse el botón [TEMPO/TAP] para mostrar el ajuste del
tempo.
2Utilice el selector para seleccionar un tempo comprendido
entre 11 y 280.
Iniciar el metrónomo
4/4
Ajuste actual
Ajuste del tempo del metrónomo
Tempo
El instrumento incluye un metrónomo con tempo y signatura
de tiempo ajustables. Toque y ajuste el tempo que mejor le
convenga.
367
G
u
í
a
r
á
p
i
d
a

El metrónomo
DGX-530/YPG-535 Manual de instrucciones 23
En este ejemplo ajustaremos una signatura de tiempo de 5/8.
1
Mantenga presionado el botón [METRONOME ON/OFF]
durante más de un segundo para seleccionar la función ”Time
Signature–Numerator” (signatura de tiempo-numerador).
2
Utilice el selector para seleccionar el número de tiempos por
compás.
Sonará una campana en el primer tiempo de cada compás, y los otros
tiempos emitirán un "clic". Si ajusta este parámetro en "00", todos los
tiempos emitirán un "clic" y no sonará la campana al principio de cada
compás.
El intervalo disponible es de 0 a 60. En este ejemplo, seleccione 5.
3
Presione los botones CATEGORY [ ] y [ ] las veces que sea
necesario para seleccionar la función de duración de tiempo
”Time Signature–Denominator” (signatura de tiempo-
denominador).
4
Utilice el selector para seleccionar la duración del tiempo.
Seleccione la duración de cada tiempo: 2, 4, 8 o 16 (blanca, negra,
corchea o semicorchea). En este ejemplo, seleccione 8.
Ajuste del número de tiempos por compás y de la duración de cada tiempo
Mantenga durante más
de un segundo.
Denominador
(La duración
de un tiempo).
Numerador
(Número de
tiempos por
compás).
• La signatura de tiempo del
metrónomo se sincronizará con
un estilo o una canción que se
esté reproduciendo, por lo que
estos parámetros no se pueden
cambiar mientras se reproduce
un estilo o una canción.
NOTA
f
r
368

El metrónomo
24 DGX-530/YPG-535 Manual de instrucciones
1Presione el botón [FUNCTION].
2Utilice los botones CATEGORY [ ] y [ ] para seleccionar
el elemento Metronome Volume (volumen del metrónomo).
3Utilice el selector para ajustar el volumen del metrónomo.
Ajuste del volumen del metrónomo
f
r
Volumen del metrónomo
369

DGX-530/YPG-535 Manual de instrucciones 25
Reproducción de estilos
Este instrumento dispone de una función de acompañamiento automático
que produce acompañamiento (ritmo + graves + acordes) en el estilo elegido
para adaptarlo a los acordes que toca con la mano izquierda. Puede
seleccionar entre 160 estilos diferentes que abarcan una serie de géneros
musicales y signaturas de tiempo (en la página 134 se incluye una lista
completa de los estilos disponibles).
En esta sección se explica cómo utilizar las funciones de acompañamiento
automático.
La mayoría de los estilos incluyen una parte de ritmo. Puede seleccionar entre una amplia variedad de tipos
rítmicos, como rock, blues, Eurotrance, etc. Empecemos por escuchar el ritmo básico. La parte del ritmo se
reproduce utilizando instrumentos de percusión únicamente.
1Presione el botón [STYLE].
Aparecerá la pantalla de selección de estilo. El número y el nombre del
estilo seleccionado aparecen resaltados.
2Seleccione un estilo.
Utilice el selector para seleccionar el estilo que desea utilizar.
En la página 134 se ofrece una lista de todos los estilos disponibles.
3Pulse el botón [START/STOP].
El ritmo del estilo empieza a reproducirse.
Vuelva a pulsar el botón [START/STOP] para detener la reproducción.
Seleccionar un ritmo de estilo
El estilo seleccionado
actualmente.
• Se puede seleccionar un
archivo de estilo externo
cargado en el número de estilo
161 y utilizarlo como si fuera un
estilo interno. El archivo de
estilo debe cargarse en el
número de estilo 161 después
de transferirlo al instrumento
desde un ordenador o tras
conectar al instrumento un
dispositivo de memoria flash
USB que contenga el archivo de
estilo. Las instrucciones sobre
la transferencia de archivos se
incluyen en la página 104, y las
de carga en la página 97.
NOTA
• Los números de estilo 131 y
143–160 no tienen parte de ritmo,
por lo que no se reproducirá ningún
ritmo si los utiliza en el ejemplo
anterior. Con estos estilos, en
primer lugar active el
acompañamiento automático de la
manera descrita en la página 26,
pulse el botón [START/STOP] y las
partes de graves y de acordes del
acompañamiento empezarán a
reproducirse cuando toque una
tecla situada a la izquierda del
punto de división del teclado.
NOTA
370
G
u
í
a
r
á
p
i
d
a

Reproducción de estilos
26 DGX-530/YPG-535 Manual de instrucciones
En la página anterior se explica cómo seleccionar un ritmo de estilo.
Aquí se explica cómo añadir acompañamiento de graves y de acordes al ritmo básico para producir un
acompañamiento completo y complejo con el que puede tocar.
1Pulse el botón [STYLE] y seleccione el estilo deseado.
2Active el acompañamiento automático.
Pulse el botón [ACMP ON/OFF] (activación/desactivación de
acompañamiento automático).
Si vuelve a pulsar este botón, se desactivará el acompañamiento automático.
3Active el inicio sincronizado.
Pulse el botón [SYNC START] para activar la función de inicio sincronizado.
●Cuándo está activado el acompañamiento automático...
El área del teclado situada a la izquierda del punto de división (54 : F#2) se
convierte en la ”zona de acompañamiento automático” y sólo se utiliza para
especificar los acordes del acompañamiento.
Tocar con un estilo
Este icono aparece cuando
el acompañamiento
automático está activado.
• Si lo desea, podrá cambiar el
punto de división del teclado;
consulte la página 79.
NOTA
Punto de división (54: F#2)
Zona de acompañamiento
automático
Parpadea cuando el
inicio sincronizado está
activo.
371

Reproducción de estilos
DGX-530/YPG-535 Manual de instrucciones 27
Si está activado el inicio sincronizado, el acompañamiento de graves y
de acordes incluido en un estilo empezará a reproducirse tan pronto
como toque una nota situada a la izquierda del punto de división del
teclado. Vuelva a pulsar el botón para desactivar la función de inicio
sincronizado.
4Toque un acorde con la mano izquierda para iniciar el
estilo.
Puede "tocar" acordes aunque no sepa ninguno. Este instrumento
incluso reconocerá una sola nota como un acorde. Pruebe a tocar al
mismo tiempo de una a tres notas a la izquierda del punto de división.
El acompañamiento cambiará de acuerdo con las notas que toque con la
mano izquierda.
5Toque una serie de acordes con la mano izquierda
mientras toca una melodía con la mano derecha.
6Cuando haya terminado, pulse el botón [START/STOP]
para detener la reproducción de estilos.
Puede alternar ”secciones” de estilos para añadir variedad al
acompañamiento. Consulte la sección "Variación del patrón
(Secciones)" de la página 76.
Pruebe esto.
En la página 28 se incluyen las partituras de algunas progresiones de
acordes. Estos ejemplos le ayudarán a determinar qué tipos de
progresiones de acordes suenan bien con los estilos.
Punto de división
Zona de acompañamiento
automático
Punto de división
Zona de acompañamiento
automático
372

Reproducción de estilos
28 DGX-530/YPG-535 Manual de instrucciones
Los estilos resultan más divertidos si entiende los acordes
Los acordes, que se crean tocando varias notas a la vez, constituyen la base del acompañamiento
armónico. En esta sección examinaremos secuencias de diferentes acordes que se tocan uno detrás de
otro, o ”secuencias de acordes”. Puesto que cada acorde tiene su propio ”color” único (aunque se trate de
diferentes digitados del mismo acorde), los acordes que decida utilizar en su progresión de acordes
influyen en gran medida en la sensación de conjunto de la música que toca.
En la página 26 se explica cómo tocar acompañamientos vibrantes utilizando estilos. Las progresiones
de acordes son esenciales para crear acompañamientos interesantes, y con unos conocimientos generales
de los acordes podrá alcanzar nuevos niveles con sus acompañamientos.
En estas páginas se presentan tres progresiones de acordes fáciles de usar. Asegúrese de probarlas con
los estilos de acompañamiento del instrumento. El estilo responderá a la progresión de acordes que
toque y creará una canción completa.
■Tocar las progresiones de acordes ● ● ● ● ● ● ● ● ● ● ● ● ● ● ● ● ● ● ● ● ● ● ● ● ● ● ●
Toque las partituras con la mano izquierda.
Antes de tocar las partituras, siga los pasos 1 a 3 de la sección ”Tocar con un estilo” de la página 26.
* Las partituras que se ofrecen aquí no son partituras de canciones estándar, sino partituras simplificadas que indican
qué notas debe tocar para producir las progresiones de acordes.
—Música ”dance” con acordes simples—
Esta progresión de acordes es sencilla pero efectiva. Cuando toque hasta el final de la partitura, vuelva a
empezar desde el principio. Cuando desee dejar de tocar, pulse el botón [INTRO/ENDING/rit.] y la
función de acompañamiento automático creará un final perfecto.
Estilo recomendado 041 Euro Trance
Toque a la izquierda del punto de división.
Punto de división
FC G Am
Presione el botón [INTRO/ENDING/rit.].
373

Reproducción de estilos
DGX-530/YPG-535 Manual de instrucciones 29
—Boogie-woogie de 3 acordes—
Esta progresión ofrece un acompañamiento armónico variado con tan sólo tres acordes. Cuando se haya
habituado a la progresión de la partitura, pruebe a cambiar el orden de los acordes.
—Bossa nova con acordes de tipo jazz—
Esta progresión incluye cambios ”dos-cinco” (II-V) de tipo jazz. Pruebe a tocarla varias veces. Cuando
desee dejar de tocar, pulse el botón [INTRO/ENDING/rit.].
Estilo recomendado 148 Piano Boogie
Estilo recomendado 096 Bossa Nova
F
GF
C C
C
Presione el botón [INTRO/ENDING/rit.].
Presione el botón [INTRO/ENDING/rit.].
G7
E7
DmCM7
AmA7
FM7
Bm7 5
Presione el botón [INTRO/ENDING/rit.].
374

Reproducción de estilos
30 DGX-530/YPG-535 Manual de instrucciones
Existen dos maneras de interpretar acordes de acompañamiento:
●Acordes fáciles
●Acordes estándar
El instrumento reconoce automáticamente los distintos tipos de acordes. La función se llama Multi Fingering
(digitado múltiple).
Pulse el botón [ACMP ON/OFF] para activar el acompañamiento automático (página 26). El teclado situado a
la izquierda del punto de división (predeterminado: 54/F#2) se convierte en el ”rango de acompañamiento”.
Toque los acordes de acompañamiento en esta área del teclado.
■Acordes fáciles ● ● ● ● ● ● ● ● ● ● ● ● ● ●
Este método le permite tocar acordes fácilmente en
el rango de acompañamiento del teclado mediante
uno, dos o tres dedos únicamente.
■Acordes estándar ● ● ● ● ● ● ● ● ● ● ● ●
Este método le permite crear un acompañamiento
tocando acordes con los digitados normales en el
rango de acompañamiento del teclado.
Interpretación de acordes de acompañamiento
C
D
b
E
b
F
#
G
#
B
b
D
b
E
b
F
#
DEFGABCDEF
Punto de división (predeterminado: 54/F#2)
Notas fundamentales y teclas correspondientes
Rango de
acompañamiento
•Para tocar un acorde mayor
Pulse la nota fundamental del acorde.
C
Cm
C7
Cm7
•Para tocar un acorde menor
Pulse la nota fundamental junto con la
tecla negra más cercana a la izquierda
de la misma.
•Para tocar un acorde de séptima
Pulse la nota fundamental junto con la
tecla blanca más cercana a la izquierda
de la misma.
•Para tocar un acorde de séptima
menor
Pulse la nota fundamental junto con las
teclas blanca y negra más cercanas a la
izquierda de la misma (tres teclas en
total).
( ) ( )
( )
( )
( )
( )
( )
( )
( ) ( )
( )
( )
( )
( )
( )
( )
( )
( )
( )
CmM7
CM7
C6
Csus4 Caug CM7aug
C7aug C7sus4 Csus2
C7
Cm
Cdim Cdim7
C7
CmM7
(9)
CM7
(9)
Cm7
(9)
C7
(b9)C7
(b13)
Cm7
(11)
CM7
(#11)C(b5)
C(9)(9)
C6
(9)
Cm
(9)
C7
(#11)
C7(#9)
C7
(13)
C7
Cm6 Cm7
C
(b5)
CM7
(b5)
Cm7
(b5)CmM7
(b5)
●Cómo interpretar acordes estándar [por ejemplo para
acordes de ”C” (do)]
* Las notas que se encuentran entre paréntesis ( ) son
opcionales; los acordes se reconocen sin ellas.
375

DGX-530/YPG-535 Manual de instrucciones 31
Uso de canciones
En el contexto de este instrumento, el término ”canción” se refiere a los datos
que forman una pieza de música. Puede disfrutar escuchando las 30
canciones internas, o bien utilizarlas con prácticamente cualquiera de las
numerosas funciones incluidas, como la tecnología del ayudante de
interpretación, las lecciones, etc. Las canciones están organizadas por
categoría.
En esta sección se explica cómo seleccionar y reproducir canciones, y se
describen brevemente las 30 canciones incluidas.
1Presione el botón [SONG].
Aparece la pantalla de selección de canciones.
El número y el nombre de la canción seleccionada aparecen resaltados.
2Seleccione una canción.
Seleccione una canción tras consultar la lista de categorías de canciones
predefinidas en la página 33.
Utilice el selector para seleccionar la canción que desea escuchar.
Escuchar Lección Grabar
Canción
Seleccionar y escuchar una canción
Número y nombre de la
canción seleccionada
• Los archivos de canciones que
se transfieren desde un
ordenador o que se guardan en
un dispositivo de memoria flash
USB conectado al instrumento
pueden seleccionarse y
utilizarse del mismo modo que
las canciones internas
(números de canción 36–). Las
instrucciones sobre la
transferencia de archivos se
proporcionan en la página 104.
NOTA
Se puede reproducir la
canción seleccionada aquí
376
G
u
í
a
r
á
p
i
d
a

Uso de canciones
32 DGX-530/YPG-535 Manual de instrucciones
3Escuche la canción.
Presione el botón [START/STOP] para iniciar la reproducción de la
canción seleccionada.
Podrá detener la reproducción en cualquier momento presionando el
botón [START/STOP] de nuevo.
Estos botones realizan las mismas funciones que los controles de transporte de un reproductor de casetes o
de CD y le permiten avanzar rápidamente [FF], rebobinar [REW] y hacer una pausa [PAUSE] en la
reproducción de la canción.
Mientras utiliza la canción, puede cambiar el tempo, según convenga. Presione el botón [TEMPO/TAP]
(tempo/pulsación). Aparece la pantalla de tempo y puede utilizar el selector, los botones [+] y [-] o los
botones numéricos [0] a [9] para definir el tempo en cualquier punto entre 011 y 280 pulsaciones de notas
negras por minuto.
Puede volver al tempo original pulsando simultáneamente los botones [+] y [-].
Pulse el botón [EXIT] para volver a la pantalla MAIN.
¡Comienza la canción!
Avance rápido, rebobinado y pausa de la canción
PAUSE
Presione el botón
de pausa para
detener
temporalmente la
reproducción.
REW
Presione el botón
de rebobinado
rápido para volver
rápidamente a un
punto anterior de la
canción.
FF
Presione el botón
de avance rápido
para desplazarse
rápidamente hacia
un punto posterior
de la canción.
• Cuando se especifica el rango
de repetición A-B, la función de
rebobinado y avance rápidos
sólo funciona en dicho rango.
NOTA
Cambio del tempo de la canción
377

Uso de canciones
DGX-530/YPG-535 Manual de instrucciones 33
Pulse el botón [DEMO].
La canción de demostración empezará a reproducirse. Escuche algunas voces destacadas que se
proporcionan con el instrumento.
La canción de demostración se repite automáticamente desde el principio una vez que se haya
reproducido hasta el final. Podrá también detener la reproducción de la demostración en cualquier
momento pulsando el botón [START/STOP].
●Lista de canciones
Estas 30 canciones incluyen piezas que demuestran la función Easy Song Arranger (arreglos sencillos de
canciones) del instrumento, canciones que resultan muy adecuadas para utilizarse con la tecnología del
ayudante de interpretación, etc. En la columna ”Usos recomendados” se ofrecen algunas ideas para utilizar
eficazmente estas canciones.
: Incluye datos de acordes.
Las partituras de las canciones internas, excepto las canciones 1–11 y las canciones 16, 20 y 30 que están protegidas por
copyright, se incluyen en el libro de canciones del CD-ROM. Las partituras de las canciones 9–11 se incluyen en este manual.
Algunas de las canciones clásicas y/o tradicionales han sido editadas adaptando la longitud o la facilidad de interpretación, por lo
que pueden diferir de la pieza original.
Categoria NºNombre Usos recomendados
Main Demo (demostración
principal)
1 JetSet Las canciones de esta categoría se han creado para darle
una idea de las características avanzadas de este
instrumento. Puede escucharlas o utilizarlas con las
diferentes funciones.
2 Winter Serenade
3 Take off
Voice Demo (demostración
de voces)
4 Live! Grand Demo
Estas canciones incorporan algunas de las numerosas
voces útiles del instrumento. Aprovechan al máximo las
características de cada voz y pueden servir de inspiración
para sus propias composiciones.
5 Live! Orchestra Demo
6 Cool! Rotor Organ Demo
7 Cool! Galaxy Electric Piano Demo
8 Modern Harp & Sweet! Soprano Demo
Function Demo
(demostración
de funciones)
9 Hallelujah Chorus Utilice estas canciones para familiarizarse con algunas de
las características avanzadas del instrumento: la canción
número 9 para la función Easy Song Arranger, y las
canciones 10 y 11 para la tecnología del ayudante de
interpretación.
10 Ave Maria
11 Nocturne op.9-2
Piano Solo
(solo de piano)
12 For Elise Estas piezas de solo de piano resultan perfectas como
canciones de lección.
13 Maple Leaf Rag
14 Jeanie with the Light Brown Hair
Piano Ensemble (conjunto
de piano)
15 Amazing Grace
Una selección de canciones de conjunto de piano que
también resultan adecuadas como canciones de lección.
16 Mona Lisa
(Jay Livingston and Ray Evans)
17 Piano Concerto No.21 2nd mov.
18 Scarborough Fair
19 Old Folks at Home
Piano Accompaniment
(acompañamiento
de piano)
20 Ac Ballad
(Against All Odds: Collins 0007403)
Si necesita practicar con patrones de acompañamiento,
puede hacerlo con estas canciones. Necesitará dominar
esta técnica si recibe una invitación para tocar con una
banda. Estas canciones le permiten practicar con las partes
de acompañamiento con una mano a la vez, que puede ser
la manera más sencilla de dominar esta importante técnica.
21 Ep Ballad
22 Boogie Woogie
23 Rock Piano
24 Salsa
25 Country Piano
26 Gospel R&B
27 Medium Swing
28 Jazz Waltz
29 Medium Bossa
30 SlowRock
(Can’t Help Falling In Love: George David
Weiss, Hugo Peretti and Luigi Creatore)
Reproducción de la canción de demostración
CHORD
CHORD
CHORD
CHORD
CHORD
CHORD
CHORD
CHORD
CHORD
CHORD
CHORD
CHORD
CHORD
CHORD
CHORD
CHORD
CHORD
CHORD
CHORD
CHORD
CHORD
CHORD
CHORD
CHORD
CHORD
CHORD
CHORD
378

Uso de canciones
34 DGX-530/YPG-535 Manual de instrucciones
Los tres tipos de canciones siguientes se pueden utilizar con el DGX-530/YPG-535.
●Canciones predefinidas (las 30 canciones incorporadas
en el instrumento) ..............................................................Números de canción 001–030.
●Canciones de usuario (grabaciones de sus propias
interpretaciones) ................................................................Números de canción 031–035.
●Archivos de canciones externas (datos de canciones
transferidos desde un ordenador*) ..................................Números de canción 036–.
* El CD-ROM de accesorios incluye una selección de 70 canciones MIDI. Consulte la página 105 para
ver instrucciones sobre cómo transferir las canciones al instrumento.
El gráfico siguiente muestra el flujo de los procesos básicos para utilizar las canciones predefinidas, las
canciones de usuario y los archivos de canciones externas, desde el almacenamiento hasta la reproducción.
Tipos de canciones
Grabar
(página 58)
Conectar
(página 100)
Transferir
(página 104)
Sugerencia : Puede hacer
que alguien toque una pieza y
guardarla temporalmente en
un banco de usuario como
una canción de usuario, luego
guardarla con formato SMF
en la memoria USB desde
donde se puede utilizar como
canción de lección.
Su propia
interpretaciónCanción Canción
Ordenador Memoria flash USB
Canción Canción Canción
Conversión SMF
Guardar
Reproducir
DGX-530/YPG-535
Ubicaciones de
almacenamiento de canciones
Memoria flash USB
(036–)
Canciones de
usuario
(031–035)
Canciones
predeterminadas
(001–030)
Las 30 canciones
incorporadas en el
instrumento.
• Las canciones de usuario no pueden producir pantallas de partituras tal como están. No
obstante, si convierte un archivo de canción de usuario a SMF y lo guarda en la memoria
flash USB, puede producir pantallas de partituras y servir para las funciones de lecciones.
NOTA
• Es posible utilizar distintas áreas de la memoria flash para almacenar archivos de
canciones externas transferidos desde un ordenador. Las canciones de usuario no se
pueden transferir directamente al área de memoria flash de archivos de canciones
externas y viceversa.
NOTA
379

Uso de canciones
DGX-530/YPG-535 Manual de instrucciones 35
Este instrumento es capaz de mostrar las partituras de las canciones.
Se pueden ver las partituras de las 30 canciones internas predefinidas, así como de las canciones
almacenadas en la memoria flash USB o flash.
Aunque las canciones de usuario que grabe usted mismo no pueden mostrar una partitura tal como están,
pueden convertirse al formato SMF (archivo MIDI estándar) y almacenarse en la memoria flash USB, desde
donde se pueden tocar con la pantalla de la partitura.
1Seleccione una canción.
Siga los pasos 1 y 2 del procedimiento descrito en la página 31.
2Presione el botón [SCORE] y aparecerá una partitura de
pentagrama único.
Existen dos tipos de pantalla de partitura: de pentagrama único y de
pentagrama doble. Se seleccionan alternativamente cada vez que se
presiona el botón [SCORE].
3Pulse el botón [START/STOP].
La canción empezará a reproducirse. El marcador triangular se moverá
por la parte superior de la partitura e indicará la ubicación actual.
4Presione el botón [EXIT] (salir) para volver a la pantalla
MAIN (principal).
Visualización de la partitura de la canción
• Tanto los acordes como las
letras aparecerán en la pantalla
de partitura de pentagrama
único para una canción que
incluya datos de acordes y
letras.
• Si la letra cuenta con muchas
palabras, puede mostrarse en
dos filas de un compás.
• Algunas letras o acordes
pueden estar abreviados si la
canción seleccionada tiene una
extensa letra.
• Se puede facilitar la lectura de
las notas pequeñas difíciles de
leer con la función
cuantificación (página 91).
NOTA
Pentagrama único
Pentagrama doble
Partitura de
melodía
Marcador
Acorde
Letra
• La letra no aparece en un
pentagrama doble.
NOTA
380

Uso de canciones
36 DGX-530/YPG-535 Manual de instrucciones
Si una canción contiene datos de letras, éstas se pueden mostrar en la pantalla.
No se mostrará la letra de una canción que no incluya datos de letras incluso si se presiona el botón [LYRICS].
1Seleccione una canción.
Seleccione una canción entre 16, 20 y 30 siguiendo los pasos 1 y 2
descritos en la página 31.
2Presione el botón [LYRICS].
El título, el letrista y el compositor de la canción aparecen en la pantalla.
3Pulse el botón [START/STOP].
La canción se reproduce mientras aparecen en pantalla la letra y los
acordes.
La letra se resalta para mostrar la ubicación actual en la canción.
■Canciones predefinidas que se pueden utilizar para la pantalla de letras
Número Nombre
016 Mona Lisa (Jay Livingston and Ray Evans)
020 Against all odds (Collins 0007403)
030 Can’t Help Falling In Love (George David Weiss, Hugo Peretti and Luigi Creatore)
Visualización de las letras
• Si la pantalla de letras muestran
caracteres incomprensibles,
intente cambiar el idioma de la
pantalla (página 16).
NOTA
• Las canciones descargadas de
Internet o archivos de canciones
disponibles comercialmente,
incluidos los archivos de formato
XF (página 6), son compatibles
con las funciones de pantalla de
letras siempre que sean archivos
con formato MIDI estándar que
incluyan datos de letras. No
siempre es posible ver las letras
con algunos archivos.
NOTA
Título, letrista y
compositor de la
canción.
Pantalla de letras
y acordes
381

DGX-530/YPG-535 Manual de instrucciones 37
La forma fácil de tocar el piano
Este instrumento incluye una función de ayudante de interpretación que le
permite tocar mientras suena una canción y con el nivel de un gran pianista
(aunque cometa muchos errores). De hecho, puede tocar cualquier nota y
aun así seguirá sonando bien. Puedo incluso tocar una sola tecla y el
resultado será una bonita melodía. De modo que aunque no sepa tocar el
piano ni leer una nota, puede divertirse mucho con la música.
La tecnología del ayudante de interpretación le permite seleccionar entre cuatro tipos. Seleccione el tipo
que produzca los mejores resultados.
● Chord...................... Independientemente de lo que toque, el resultado será un sonido
(acorde) musical y equilibrado. Este tipo proporciona la mayor libertad,
permitiéndole tocar cualquier pieza musical con ambas manos.
● Chord/Free........... Si puede interpretar melodías sencillas con la mano derecha pero tiene
(acorde/libre) dificultades con los acordes de la mano izquierda, elija este tipo. El tipo
Chord (acorde) se aplica únicamente a la sección izquierda del teclado,
permitiéndole reproducir acordes fácilmente para acompañar la melodía
que está tocando con la mano derecha.
● Melody ..................... Este tipo le permite tocar una melodía de la canción seleccionada
(melodía)
presionando cualquier tecla con un solo dedo. Empiece a tocar melodías al
instante, aunque sea la primera vez que toca un instrumento de teclado.
● Chord/Melody .... Toque la melodía de la canción seleccionada con un dedo en la sección
(acorde/melodía) derecha del teclado y los acordes de la sección izquierda utilizando el
tipo Chord (acorde).
En la página 46 encontrará más información sobre el uso de la función de ayudante de interpretación para
ayudarle a tocar.
Punto de división
Toque una melodía con la mano derecha.
Punto de división
382
G
u
í
a
r
á
p
i
d
a

La forma fácil de tocar el piano
38 DGX-530/YPG-535 Manual de instrucciones
1Presione el botón [P.A.T. ON/OFF].
Así se activará la función de ayudante de interpretación.
El indicador se enciende cuando la tecnología del ayudante de
interpretación está activada.
2Seleccione el tipo CHORD.
Mantenga pulsado el botón [P.A.T. ON/OFF] durante más de un
segundo para mostrar el tipo de tecnología del ayudante de
interpretación. Seleccione el tipo Chord con el selector.
3Seleccione una canción.
Presione el botón [SONG] y aparecerá la pantalla SONG SELECT
(selección de canción). Seleccione una canción con el selector. En este
ejemplo, pruebe a seleccionar ”010 Ave Maria”.
Una vez seleccionado el tipo Chord, las funciones disponibles
únicamente para esta canción se mostrarán en la pantalla.
●¿Qué es una canción?
Ya conoce el significado normal de esta palabra, pero por lo que respecta a
este instrumento el término ”canción” también se refiere a los datos que
forman una canción completa. La tecnología del asistente de interpretación
usa los datos de acordes y de melodía, y debe utilizarse siempre con las
canciones (página 31).
Tipo CHORD—Reproducción con ambas manos
Mantenga presionado durante
más de un segundo Seleccione Chord
• Uso de canciones (página 31)
NOTA
Sonará la canción que
aparezca aquí.
383

La forma fácil de tocar el piano
DGX-530/YPG-535 Manual de instrucciones 39
4Pulse el botón [START/STOP].
Comenzará la reproducción de la canción.
El patrón básico se reproducirá repetidamente. Escuche el patrón básico
durante cuatro compases para familiarizarse con él y, a continuación,
comience a tocar a partir del quinto compás. En la pantalla aparecen las
teclas que debe tocar.
5Toque el teclado.
Intente tocar la partitura de la izquierda con ambas manos. Incluso
puede tocar las mismas teclas una y otra vez: C, E, G, C, E, G, C, E.
Observará que en el quinto compás las notas sonarán según la partitura
de la derecha. Siga tocando y el tipo Chord de la tecnología del
ayudante de interpretación seguirá ”corrigiendo” las notas que toque.
Este es el tipo Chord de la tecnología del ayudante de interpretación.
Podrá detener la reproducción en cualquier momento si pulsa el botón
[START/STOP].
6Pulse el botón [P.A.T. ON/OFF] para desactivar la función
de ayudante de interpretación.
Antes Después
• La partitura del Ave María se
muestra en la página 122.
NOTA
384

La forma fácil de tocar el piano
40 DGX-530/YPG-535 Manual de instrucciones
1Presione el botón [P.A.T. ON/OFF].
Así se activará la función de ayudante de interpretación.
El indicador se enciende cuando la tecnología del ayudante de
interpretación está activada.
2Seleccione el tipo CHORD/FREE.
Mantenga pulsado el botón [P.A.T. ON/OFF] durante más de un
segundo para mostrar el tipo de tecnología del ayudante de
interpretación. Seleccione el tipo Chord/Free con el selector.
3Seleccione una canción.
Presione el botón [SONG] y aparecerá la pantalla SONG SELECT
(selección de canción). Seleccione una canción con el selector. En este
ejemplo, pruebe a seleccionar ”011 Nocturne”.
Tipo CHORD/FREE—Aplicación del tipo Chord únicamente a la mano izquierda
Mantenga presionado durante Seleccione
Chord/Free
• Uso de canciones (página 31)
NOTA
Sonará la canción que
aparezca aquí.
385

La forma fácil de tocar el piano
DGX-530/YPG-535 Manual de instrucciones 41
4Pulse el botón [START/STOP].
Comenzará la reproducción de la canción.
En la pantalla aparecen las teclas que debe tocar con la mano izquierda.
5Toque el teclado.
Toque a la derecha del punto de división con la mano derecha y a la
izquierda del mismo con la mano izquierda.
Toque la melodía Nocturno con la mano derecha. Toque continuamente
un arpegio F-A-C con su mano izquierda como indica la partitura que
aparece en la pantalla. Aunque toque repetidamente las mismas notas
con su mano izquierda, las notas producidas coincidirán con la música.
Este es el tipo Chord/Free de la tecnología del ayudante de
interpretación.
Presione el botón [SCORE] si desea ver la partitura para la parte
derecha en la pantalla.
Podrá detener la reproducción en cualquier momento si pulsa el botón
[START/STOP].
6Pulse el botón [P.A.T. ON/OFF] para desactivar la función
de ayudante de interpretación.
Punto de división
Al tocar este tipo de notas en la parte
izquierda del punto de división,
sonarán una octava más altas.
• La partitura del Nocturne se
muestra en la página 124.
NOTA
386

La forma fácil de tocar el piano
42 DGX-530/YPG-535 Manual de instrucciones
Vea la página 46 para obtener algunos consejos sobre cómo reproducir melodías.
1Presione el botón [P.A.T. ON/OFF].
Así se activará la función de ayudante de interpretación.
El indicador se enciende cuando la tecnología del ayudante de
interpretación está activada.
2Seleccione el tipo MELODY.
Mantenga pulsado el botón [P.A.T. ON/OFF] durante más de un
segundo para mostrar el tipo de tecnología del ayudante de
interpretación. Seleccione el tipo Melody con el selector.
3Seleccione una canción.
Presione el botón [SONG] y aparecerá la pantalla SONG SELECT
(selección de canción). Seleccione una canción con el selector.
Tipo MELODY—Reproducción con un dedo
Seleccione Melody
Mantenga presionado durante
más de un segundo
• Uso de canciones (página 31)
NOTA
Sonará la canción que
aparezca aquí.
387

La forma fácil de tocar el piano
DGX-530/YPG-535 Manual de instrucciones 43
4Pulse el botón [START/STOP].
Comenzará la reproducción de la canción.
Como se ha seleccionado el tipo Melody (melodía), no sonará la
melodía de la canción. Puede disfrutar interpretando la melodía usted
mismo (paso 5).
5Toque el teclado.
Para empezar, intente sentir el ritmo de la canción. Luego pulse una
tecla con un dedo de la mano derecha en sincronización con la música.
Puede tocar cualquier tecla. Si desea tocar la melodía con la partitura,
presione el botón [SCORE] para que ésta se muestre en la pantalla.
¿Cómo le parece que suena? Ha tocado la melodía sólo con un dedo
gracias al tipo Melody de la tecnología del ayudante de interpretación.
Podrá detener la reproducción en cualquier momento si pulsa el botón
[START/STOP].
6Pulse el botón [P.A.T. ON/OFF] para desactivar la función
de ayudante de interpretación.
¡Comienza la canción!
¡Parece una
melodía!
388

La forma fácil de tocar el piano
44 DGX-530/YPG-535 Manual de instrucciones
1Presione el botón [P.A.T. ON/OFF].
Así se activará la función de ayudante de interpretación.
El indicador se enciende cuando la tecnología del ayudante de
interpretación está activada.
2Seleccione el tipo CHORD/MELODY.
Mantenga pulsado el botón [P.A.T. ON/OFF] durante más de un
segundo para mostrar el tipo de tecnología del ayudante de
interpretación. Seleccione el tipo Chord/Melody con el selector.
3Seleccione una canción.
Presione el botón [SONG] y aparecerá la pantalla SONG SELECT
(selección de canción). Seleccione una canción con el selector.
CHORD/MELODY—Tipo Chord con la mano izquierda y Melody con la derecha
Seleccione
Chord/Melody
Mantenga presionado durante
más de un segundo
• Uso de canciones (página 31)
NOTA
Sonará la canción que
aparezca aquí.
389

La forma fácil de tocar el piano
DGX-530/YPG-535 Manual de instrucciones 45
4Pulse el botón [START/STOP].
Comenzará la reproducción de la canción.
Se repetirá el patrón básico. Escuche ocho compases mientras memoriza
el patrón básico Toque la pieza a partir del noveno compás.
5Toque el teclado.
Toque a la derecha del punto de división con la mano derecha y a la
izquierda del mismo con la mano izquierda.
Toque al ritmo de la melodía de la canción con su mano derecha. Puede
tocar cualquiera de las teclas situadas a la derecha del punto de división.
Al mismo tiempo toque los acordes de acompañamiento con su mano
izquierda. Independientemente de lo que toque, interpretará la melodía
de la canción con su mano derecha y hermosos acordes y frases con su
mano izquierda.
Este es el tipo Chord/Melody de la tecnología del ayudante de
interpretación.
Si desea tocar la melodía con la partitura, presione el botón [SCORE]
para que ésta se muestre en la pantalla.
Podrá detener la reproducción en cualquier momento si pulsa el botón
[START/STOP].
6Pulse el botón [P.A.T. ON/OFF] para desactivar la función
de ayudante de interpretación.
Punto de división
Al tocar este tipo de notas en la parte
izquierda del punto de división,
sonarán una octava más altas.
390

La forma fácil de tocar el piano
46 DGX-530/YPG-535 Manual de instrucciones
Utilice el ayudante de interpretación para tocar
como un profesional
A continuación se incluyen algunos consejos para utilizar el tipo Chord.
Si selecciona Chord/Free o Chord/Melody, la sección izquierda del
teclado adopta el tipo Chord, por lo que estos consejos le sirven para
dicha sección.
Para empezar, intente sentir el ritmo de la canción. Luego, con las
manos abiertas, tal como se muestra en la ilustración, toque el teclado
de manera alternativa con la mano izquierda y con la mano derecha
(cualquier nota).
¿Cómo le parece que suena? Logrará unos resultados aceptables
independientemente de donde toque gracias al tipo Chord de la
tecnología del ayudante de interpretación.
Pruebe los tres métodos de interpretación mostrados a continuación.
Distintas maneras de tocar producen unos resultados diferentes.
Cuando se haya familiarizado, pruebe a tocar acordes con la mano
izquierda y una melodía con la derecha, o cualquier otra combinación.
La información de los
acordes incluidos en la
canción se muestra en el
área inferior de la pantalla
MAIN.
Conseguirá mejores
resultados si sincroniza el
ritmo de la mano izquierda
con el ritmo del indicador
del acorde en la pantalla.
¡Parece que está
tocando las notas
correctas!
●Tocar con las manos izquierda y
derecha de manera sincronizada:
tipo 1.
●Tocar con las manos izquierda y
derecha de manera sincronizada:
tipo 2.
●Tocar alternativamente con las
manos izquierda y derecha:
tipo 3.
Toque 3 notas a la
vez con la mano
derecha.
Toque 1 nota a la vez con la mano
derecha (por ejemplo: dedo índice
→
dedo corazón
→
dedo anular).
Toque 3 notas a la vez
con la mano derecha.
391

La forma fácil de tocar el piano
DGX-530/YPG-535 Manual de instrucciones 47
Uso de la partitura en el tipo Melody
Si desea tocar la melodía con el ritmo correcto, use la función de partitura
en pantalla.
Visualización de la partitura
Tras ejecutar los pasos 1 a 4 de la página 42, presione el botón [SCORE]
(partitura).
Aparece la partitura de la melodía.
El marcador indicará la posición actual en la partitura durante la
reproducción. Si toca una tecla cada vez que aparece el marcador sobre una
nota de la partitura podrá tocar la melodía con el ritmo ”original” correcto.
●Canciones que se pueden utilizar con la tecnología del ayudante de
interpretación
Cuando el tipo Chord está seleccionado, la tecnología del ayudante de interpretación sólo se puede
utilizar con canciones que incluyan datos de acordes. Cuando se selecciona el tipo Melody, la
tecnología del ayudante de interpretación sólo funcionará con canciones que incluyan datos de
melodía. Para buscar una canción que incluya los datos requeridos, seleccione primero la canción y
presione el botón [SCORE]. Si aparecen los acordes en la pantalla al presionar el botón [SCORE],
puede usar el tipo Chord o cualquier otra combinación que incluya este tipo. Si aparece la melodía en la
pantalla al presionar el botón [SCORE], puede usar el tipo Melody o cualquier otra combinación que
incluya este tipo.
●Canciones externas y tecnología del ayudante de interpretación
Las canciones descargadas de Internet se pueden utilizar igualmente con la tecnología del ayudante de
interpretación siempre que incluyan los datos de acordes o de melodía necesarios.
Consulte la página 105 para ver instrucciones sobre cómo transferir las canciones al instrumento.
Acorde
Marcador
Melodía
Toque mientras observa
el marcador
392

48 DGX-530/YPG-535 Manual de instrucciones
G
u
í
a
r
á
p
i
d
a
Elegir una canción para la lección
Yamaha Education Suite (paquete de formación de Yamaha)
Puede seleccionar cualquier canción que desee y utilizarla para la lección
de la mano derecha, la mano izquierda o ambas manos. También puede
utilizar canciones (sólo en formato SMF 0) descargadas de Internet y
guardarlas en la memoria flash (página 104). Durante la lección puede
tocar tan despacio como quiera e incluso tocar notas incorrectas. La
reproducción de la canción se hará más lenta, a un ritmo que pueda
seguir. ¡Nunca es tarde para empezar a aprender!
Flujo de lecciones:
Seleccione una canción de la categoría Piano Solo, Piano Ensemble.
Los métodos de práctica:
●Lección 1 .............Aprender a tocar las notas correctas.
●Lección 2 .............Aprender a tocar las notas correctas siguiendo el ritmo.
●Lección 3 .............Aprender a tocar las notas correctas siguiendo el ritmo junto con la canción.
Seleccione la
canción que
desea aprender.
Seleccione la parte con la
que desea trabajar (mano
derecha, mano izquierda,
ambas manos).
Seleccione la
lección 1, 2 o 3.
Comienza la
lección
393

Elegir una canción para la lección
DGX-530/YPG-535 Manual de instrucciones 49
En esta lección, intente tocar las notas correctas. Toque la nota mostrada en la pantalla La canción espera
hasta que toque la nota correcta.
1Seleccione una canción para la lección.
Pulse el botón [SONG] y gire el selector para seleccionar la canción que
desee utilizar para su lección. Tal como se describe en la página 33,
existen varios tipos de canciones.
2Presione el botón [EXIT] repetidamente para volver a la
pantalla MAIN (principal).
3Seleccione la parte que desea practicar.
Pulse el botón [R] para una lección con la mano derecha, el botón [L]
para la lección con la mano izquierda, o pulse los dos a la vez para una
lección con ambas manos. La parte seleccionada actualmente aparece en
el ángulo superior derecho de la pantalla.
Lección 1—Waiting (espera)
Seleccione R para una lección
con la mano derecha.
Seleccione L para una lección
con la mano izquierda.
Seleccione LR para una lección
con ambas manos.
394

Elegir una canción para la lección
50 DGX-530/YPG-535 Manual de instrucciones
4Iniciar la Lección 1.
Pulse el botón LESSON [START] para seleccionar la Lección 1. Cada
vez que se pulsa el botón LESSON [START], se seleccionan los modos
de lección de forma secuencial: Lección 1 → Lección 2 → Lección 3 →
Desactivado → Lección 1… Aparece una explicación sobre la lección
seleccionada en la pantalla durante unos segundos antes de que
comience la lección.
La reproducción de la canción comenzará
automáticamente al seleccionar la Lección 1.
Toque las notas que aparecen en la partitura de la pantalla. La siguiente
nota que hay que tocar aparece marcada con un punto (●) en la tecla
correspondiente del gráfico del teclado en pantalla. Cuando toque la
nota correcta, el marcador se desplazará a la siguiente tecla que debe
tocar. La reproducción se pondrá en pausa y esperará a que corrija la
nota correcta. El marcador triangular (▼) sobre la partitura indica el
progreso de la interpretación.
• Si la pantalla de la partitura no
está lista cuando la pantalla de
la explicación desaparece, se
mostrará un mensaje de
preparación en curso en la
pantalla hasta que la partitura
esté lista.
NOTA
(Lección 1)
(Lección 2)
(Lección 3)
(Lección de canción
desactivada)
En este caso, el icono ”R1” indica que se ha
seleccionado la lección 1 de la mano derecha.
Parte de la mano izquierda Parte de la mano derecha
(En caso de lección de la mano derecha)
▼ Marcador
● Marcador
395

Elegir una canción para la lección
DGX-530/YPG-535 Manual de instrucciones 51
5Detenga el modo de Lección.
Puede detener el modo de Lección en cualquier momento pulsando el
botón [START/STOP].
Cuando haya dominado la Lección 1, pase a la Lección 2.
■Visualización del resultado● ● ● ● ● ● ● ● ● ● ● ● ● ● ● ● ● ● ● ● ●
Una vez que aparezca la pantalla de evaluación, la lección comienza de
nuevo desde el principio.
●Cambio a la parte izquierda o derecha del teclado
Las áreas ocultas ( ) del teclado pueden hacerse visibles presionando
el botón [+] o [-].
Aparecen en pantalla 61 teclas del rango del teclado. El modelo DGX-530/
YPG-535 tiene realmente 88 teclas. En algunas canciones que incluyen
notas muy altas o muy bajas, éstas pueden estar fuera del rango mostrado y
es posible que no aparezcan en pantalla. En estos casos, aparece un
indicador de ”continuación” a la izquierda o la derecha del teclado gráfico.
Utilice el botón [+] o [-] para cambiar a la izquierda o la derecha del teclado
a fin de que pueda ver las notas (el marcador ● aparecerá en la tecla
correspondiente en la pantalla). Las notas que están en realidad fuera del
rango del teclado no se pueden utilizar en una lección.
Rango mostrado (61 teclas)
Rango de teclado real (DGX-530/YPG-535 = 88 teclas)
Cuando la canción de la lección se haya
reproducido hasta el final, se evaluará la
interpretación en 4 niveles: ”OK”, ”Good”, ”Very
Good” y ”Excellent” (correcto, bien, muy bien y
excelente). ”Excellent” es la evaluación más alta.
• La función de evaluación se puede
desactivar mediante el elemento
Grade (calificación) de la pantalla
FUNCTION (página 91).
NOTA
396

Elegir una canción para la lección
52 DGX-530/YPG-535 Manual de instrucciones
Aprender a tocar las notas correctas siguiendo el ritmo. El tempo de la reproducción de la canción variará
para seguir el ritmo al que está tocando. La canción se hará más lenta cuando toque notas incorrectas, de
modo que pueda aprender a su propio ritmo.
1Seleccione la canción y la parte que desea practicar
(pasos 1 y 3 de la página 49).
2
Inicie Lección 2.
Cada vez que se presione el botón LESSON [START], se seleccionan
los modos de lección de forma secuencial: Lección 1 → Lección 2 →
Lección 3 → Desactivado → Lección 1…
La reproducción de la canción comenzará
automáticamente al seleccionar la Lección 2.
El marcador triangular aparece en la pantalla de la partitura y se
desplaza para indicar la nota actual en la canción. Intente tocar las notas
con el ritmo correcto. Cuando aprenda a tocar las notas correctas con el
ritmo correcto, el tempo aumentará hasta que finalmente pueda tocar la
canción en su tempo original.
3Detenga el modo de Lección.
Puede detener el modo de Lección en cualquier momento pulsando el
botón [START/STOP].
Cuando haya dominado la Lección 2, pase a la Lección 3.
Lección 2—Your Tempo (su tempo)
En este caso, el icono ”R2”
indica que se ha seleccionado la
lección 2 de la mano derecha.
Parte de la mano izquierda Parte de la mano derecha
(En caso de lección de la mano derecha)
Toque mientras sigue el
marcador de la partitura
397

Elegir una canción para la lección
DGX-530/YPG-535 Manual de instrucciones 53
Aquí es donde puede perfeccionar su técnica. La canción sonará en el tempo normal, menos la parte que ha
elegido tocar. Toque mientras escucha la canción.
1Seleccione la canción y la parte que desea practicar
(pasos 1 y 3 de la página 49).
2
Inicie Lección 3.
Cada vez que se presione el botón LESSON [START], se seleccionan
los modos de lección de forma secuencial: Lección 1 → Lección 2 →
Lección 3 → Desactivado → Lección 1…
La reproducción de la canción comenzará
automáticamente al seleccionar la Lección 3.
Toque mientras escucha la canción. Los marcadores de la partitura y del
teclado en la pantalla indicarán las notas que debe tocar.
3Detenga el modo de Lección.
Puede detener el modo de Lección en cualquier momento pulsando el
botón [START/STOP].
Lección 3—Minus One (menos uno)
En este caso, el icono ”R3”
indica que se ha seleccionado la
lección 3 de la mano derecha.
Parte de la mano izquierda Parte de la mano derecha
(En caso de lección de la mano derecha)
▼ Marcador
● Marcador
398

Elegir una canción para la lección
54 DGX-530/YPG-535 Manual de instrucciones
Utilice esta función cuando desee comenzar de nuevo justo después de una sección en la que haya cometido
un error o para practicar varias veces una sección que le parezca difícil.
Pulse el botón [REPEAT & LEARN] durante una lección.
La ubicación de la canción retrocede cuatro compases desde el punto en
el que presiona el botón y comienza la reproducción tras una cuenta de
entrada de un compás. La reproducción continúa hasta el punto en el
que ha presionado el botón [REPEAT & LEARN], retrocede cuatro
compases y comienza de nuevo tras una cuenta de entrada. Este proceso
se repite, por lo que sólo tiene que presionar [REPEAT & LEARN]
cuando cometa un error para repetir la sección hasta que lo haga bien.
La práctica es la base de la perfección: Repeat and Learn (repetir y aprender)
• Puede cambiar el número de
compases que la función
Repeat and Learn retrocede
presionando un botón numérico
[1] – [9] durante la repetición de
la reproducción.
NOTA
Presione
rápidamente
¡Vaya!
¡Un error!
e Retrocede 4 compases y
repite la reproducción
q
w
Dirección de la
reproducción de la
canción
399

DGX-530/YPG-535 Manual de instrucciones 55
Reproducir con base de datos musical
Si quiere tocar música en su estilo preferido, pero no está seguro de cómo
seleccionar la mejor voz y el mejor estilo para el tipo de música que quiere
interpretar, sólo tiene que seleccionar el estilo idóneo en la base de datos
musical. Los ajustes del panel se configurarán automáticamente para
ofrecerle la combinación ideal de sonidos y estilo.
1Presione el botón [MUSIC DATABASE].
La lista de la base de datos musical aparecerá en la pantalla.
2Seleccione una base de datos musical.
Consulte la lista que aparece en el panel o la lista de la base de datos
musical de la página 135 de este manual y utilice el selector para
seleccionar una base de datos musical. Seleccione la que coincida con la
imagen de la canción que quiere interpretar.
En este ejemplo, seleccione ”158 Patrol”.
3Toque los acordes con la mano izquierda y la melodía con
la derecha.
El estilo de jazz empezará a reproducirse cuando toque un acorde con la
mano izquierda a la izquierda del punto de división (página 26). Consulte
las páginas 28–30 para obtener información sobre cómo tocar los acordes.
Si presiona el botón [EXIT] para regresar a la pantalla MAIN podrá
comprobar la voz y el estilo asignados.
4Pulse el botón [START/STOP] para interrumpir la
reproducción.
• Los archivos de base de datos
musical (MDB) que se
transfieren desde un ordenador
o que se guardan en un
dispositivo de memoria flash
USB conectado al instrumento
pueden seleccionarse y
utilizarse del mismo modo que
las bases de datos musicales
internas (números MDB 301–).
Las instrucciones sobre la
transferencia de archivos se
proporcionan en la página 104.
NOTA
Punto de división
400
G
u
í
a
r
á
p
i
d
a

56 DGX-530/YPG-535 Manual de instrucciones
G
u
í
a
r
á
p
i
d
a
Cambiar el estilo de canción
Además del estilo predeterminado de cada canción, puede seleccionar
cualquier otro estilo para tocar la canción con la función Easy Song
Arranger (arreglos sencillos de canciones). Esto significa, por ejemplo,
que puede tocar una canción que es normalmente una balada como una
bossa nova, una canción de hip-hop, etc. Puede crear arreglos
completamente distintos cambiando el estilo con el que se reproduce
una canción.
También puede cambiar la voz de la melodía de la canción y la voz del
teclado para cambiar completamente de imagen.
Puede probar la función Easy Song Arranger utilizando la canción Hallelujah Chorus.
Presione el botón [SONG] y use el selector para
seleccionar ”009 Hallelujah Chorus”. Presione el botón
[START/STOP] para comenzar la reproducción de la
canción. En la pantalla aparecerá una explicación de la
función Easy Song Arranger.
A medida que la canción avanza, el estilo cambia y con él toda la
imagen de la canción.
Tenga presente que también puede utilizar la función Easy Song
Arranger con cualquier otra canción que incluya datos de acordes.
1Presione el botón [EASY SONG ARRANGER].
Aparece la pantalla de selección de canciones. El nombre y el número
de la canción seleccionada aparecen resaltados.
2Seleccione una canción.
Utilice el selector para seleccionar la canción que desea arreglar.
Probar la función Easy Song Arranger (arreglos sencillos de canciones)
• La partitura de Hallelujah Chorus
se muestra en la página 120.
NOTA
Uso de Easy Song Arranger
El número y el nombre de la
canción seleccionada
actualmente se muestran aquí.
401

Cambiar el estilo de canción
DGX-530/YPG-535 Manual de instrucciones 57
3Escuche la canción.
Presione el botón [START/STOP] para iniciar la reproducción de la
canción. Vaya al paso siguiente mientras se reproduce la canción.
4Pulse el botón [EASY SONG ARRANGER].
Aparecerá la pantalla de selección de estilo. El nombre y el número del
estilo seleccionado aparecen resaltados.
5Seleccione un estilo.
Gire el selector y escuche cómo suena la canción con distintos estilos.
Aunque seleccione distintos estilos, la canción seguirá siendo la misma ya
que sólo cambia el estilo. Una vez seleccionado un estilo adecuado, vaya
al paso siguiente mientras se sigue reproduciendo la canción (si ha parado
la canción, iníciela de nuevo presionando el botón [START/STOP]).
6Seleccione una parte de la voz.
Si mantiene presionado el botón [VOICE] durante más de un segundo,
aparece una lista de voces. Las pantallas de Melody R y Melody L se
seleccionarán alternativamente cada vez que presione el botón [VOICE].
7Seleccione una voz que desee reproducir como una
melodía de canción.
Utilice el disco para cambiar la voz de la melodía. Aunque seleccione
distintas voces de melodía, la canción seguirá siendo la misma, ya que
sólo cambia la voz de la melodía (si ha parado la canción, iníciela de
nuevo presionando el botón [START/STOP]).
• Si interpreta las canciones 010,
011 y 020-030 mientras utiliza
la función Easy Song Arranger,
las pistas de la melodía se
silenciarán automáticamente y
no sonará ninguna melodía.
Para oír las pistas de la melodía
debe pulsar los botones SONG
MEMORY [3] a [5].
NOTA
¡Comienza la canción!
El número y el nombre del
estilo seleccionado
actualmente se muestran aquí.
• Como Easy Song Arranger
utiliza datos de canciones, no
puede especificar acordes
tocando en el rango de
acompañamiento del teclado. El
botón [ACMP ON/OFF] no
funcionará.
• Si la signatura de tiempo de la
canción y del estilo son
distintas, se utilizará la de la
canción.
NOTA
Mantenga presionado durante más
de un segundo
Las pantallas de Melody R y
Melody L se seleccionarán
alternativamente cada vez
que presione el botón
[VOICE].
Aparece la melodía
seleccionada actualmente.
•Diferencia entre MELODY R
y MELODY L ...
Las canciones son una
combinación de melodía y estilo
de acompañamiento automático.
Normalmente, ”melodía” se
refiere a la parte de la mano
derecha, pero en este
instrumento se proporcionan
partes de ”melodía” tanto para la
mano derecha como para la
izquierda. MELODY R es la
parte de la melodía tocada por
la mano derecha y MELODY L
es la parte de la melodía tocada
por la izquierda.
NOTA
402

58 DGX-530/YPG-535 Manual de instrucciones
G
u
í
a
r
á
p
i
d
a
Grabación de su interpretación
Puede grabar hasta 5 interpretaciones suyas y guardarlas como
canciones de usuario de 031 a 035. Una vez guardadas las
interpretaciones como canciones de usuario, es posible convertirlas al
formato SMF (archivo MIDI estándar), guardarlas en la memoria flash USB
(página 96) y utilizarlas con la pantalla de la partitura. Cuando sienta que
le viene la inspiración y cree una gran melodía, puede guardarla en forma
de partitura que se pueda escuchar y leer.
■ Datos grabables
Puede grabar un total de 6 pistas: 5 pistas de melodías y 1 pista de estilo
(acordes).
Se puede grabar individualmente cada pista.
● Pista de melodía [1]–[5].....Graba las partes de melodía.
● Pista de estilo [A]...............Graba la parte de acordes.
Para grabar su interpretación, utilice primero los botones SONG MEMORY (memoria de canciones) [1]–
[5] y [A] para especificar las pistas en las que desea grabar. La pista en la que graba determina la parte que
se reproduce posteriormente.
• Se pueden grabar unas 10.000
notas para las cinco canciones
de usuario si se graba sólo en
las pistas de melodía. Se
pueden grabar unos 5.500
cambios de acordes para las
cinco canciones de usuario si se
graba sólo en la pista de estilo.
• Las canciones de usuario no
pueden mostrar una partitura tal
como están, pero pueden
convertirse al formato SMF
(archivo MIDI estándar) y
almacenarse en la memoria
flash USB (página 96), desde
donde se pueden tocar con la
pantalla de la partitura.
NOTA
Configuración de pistas
•Pista [1]: se reproduce como la parte de la melodía
de la mano derecha (MELODY R)
•Pista [2]: se reproduce como la parte de la melodía
de la mano izquierda (MELODY L)
•Pistas [3]–[5]: se reproducen como ”otros” datos de
interpretación.
•Pista [A]: se reproduce como la parte del estilo
(acompañamiento automático)
• Diferencia entre MELODY R y MELODY L…
Las canciones son una combinación de melodía y estilo de
acompañamiento automático. Normalmente, ”melodía” se
refiere a la parte de la mano derecha, pero en este
instrumento se proporcionan partes de ”melodía” tanto para
la mano derecha como para la izquierda. MELODY R es la
parte de la melodía tocada por la mano derecha y
MELODY L es la parte de la melodía tocada por la
izquierda.
NOTA
Melodía Acordes
Especifique
las pistas y
grabe
Pista
1Pista
2Pista
3Pista
4Pista
5Pista
A
Melodía de la
mano derecha Melodía de la
mano izquierda Otros datos de
interpretación Estilo
Partes que suenan en cada pista
cuando se reproduce una canción de usuario.
403

Grabación de su interpretación
DGX-530/YPG-535 Manual de instrucciones 59
1En la pantalla MAIN presione el botón [SONG] y utilice el
disco para seleccionar el número de canción de usuario
(031 – 035) en el que desea grabar.
2Seleccione las pistas que desea grabar y confirme la
selección en la pantalla.
◆Grabación de una pista de melodía y de la pista de
acompañamiento simultáneamente
Presione el botón de la pista de melodía que desee grabar [1] – [5]
mientras mantiene presionado el botón [REC].
A continuación, presione el botón [A] mientras mantiene presionado el
botón [REC].
Las pistas seleccionadas se resaltarán en la pantalla.
◆Grabación en una pista de melodía
Presione el botón de la pista de melodía que desee grabar [1] – [5]
mientras mantiene presionado el botón [REC].
La pista seleccionada se resaltará en la pantalla.
Para cancelar la grabación de una pista seleccionada, presione el
botón de esa pista una segunda vez. No se puede activar ni desactivar
el acompañamiento de estilo mientras la grabación esté en curso.
Procedimiento de grabación
Gire el selector para
seleccionar un número de
canción comprendido entre
031 y 035.
• Si graba en una pista que
incluya datos grabados
anteriormente, estos datos se
sobrescribirán y se perderán.
ATENCIÓN
• El acompañamiento de estilo se
activa automáticamente al
seleccionar la pista de estilo [A]
para la grabación.
• No se puede activar ni
desactivar el acompañamiento
de estilo mientras la grabación
esté en curso.
NOTA
Mantener presionado
• Si el acompañamiento de estilo
está activado y la pista [A] no se
ha grabado, la pista de estilo [A]
se seleccionará
automáticamente para la
grabación al seleccionar una
pista de melodía. Si sólo desea
grabar una pista de melodía,
asegúrese de desactivar la pista
de estilo [A].
NOTA
404

Grabación de su interpretación
60 DGX-530/YPG-535 Manual de instrucciones
3La grabación se iniciará cuando empiece a tocar el teclado.
También puede iniciar la grabación pulsando el botón [START/STOP]
(inicio/parada).
El compás actual se mostrará en la pantalla durante la grabación.
4
Para detener la grabación, presione el botón [START/STOP]
o [REC].
Si presiona el botón [INTRO/ENDING/rit.] mientras se graba la pista de
estilo, se reproducirá un patrón de coda adecuado y, luego, se detendrá la
grabación. Cuando la grabación se detiene, el número de compás actual
vuelve al 001 y los números de pista registrados aparecen en un recuadro.
5Cuando la grabación haya terminado…
◆Para reproducir una canción de usuario
Las canciones de usuario se reproducen del mismo modo que las
canciones normales (página 31).
1Presione el botón [SONG] en la pantalla MAIN.
2Aparecen el número y el nombre de la canción actual; utilice el
selector para seleccionar la canción de usuario (031 – 035) que
desea reproducir.
3Presione el botón [START/STOP] para iniciar la reproducción.
◆Para guardar una canción de usuario en la memoria flash
USB ➔ página 95.
◆Para guardar una canción de usuario en la memoria flash
USB con formato SMF ➔ página 96.
●Para grabar otras pistas
Repita los pasos del 2 al 4 para grabar cualquier pista restante.
Si selecciona un pista no grabada (botones SONG MEMORY [1] – [5], [A]),
puede grabar la nueva pista escuchando las pistas grabadas anteriormente (las
pistas de reproducción aparecen en la pantalla). También puede silenciar las
pistas grabadas previamente (las pistas silenciadas no aparecen en la pantalla)
mientras graba nuevas pistas.
●Para volver a grabar una pista
Seleccione la pista que desee volver a grabar para grabarla de la forma habitual.
El nuevo material sobrescribe los datos anteriores.
• Si la memoria se llena durante
la grabación, aparece un
mensaje de advertencia y la
grabación se detiene
automáticamente. Utilice la
función de borrado de canción o
de pista (página 61) para
eliminar los datos no deseados
y disponer así de más espacio
para la grabación, y grabe de
nuevo.
NOTA
Empieza la
grabación
Compás actual
o
405

Grabación de su interpretación
DGX-530/YPG-535 Manual de instrucciones 61
Esta función borra toda una canción de usuario (todas las pistas).
1En la pantalla MAIN, seleccione la canción de usuario (031
– 035) que desee borrar.
2
Mantenga presionado el botón SONG MEMORY [1] durante
más de un segundo mientras presiona el botón SONG
MEMORY [A].
Aparecerá un mensaje de confirmación en la pantalla.
3Presione el botón [+].
Aparecerá un mensaje de confirmación en la pantalla.
Puede cancelar la operación de borrado presionando el botón [-].
4Presione el botón [+] para borrar la canción.
El mensaje de borrado en curso aparece brevemente en la pantalla
mientras se está borrando la canción.
●Datos que no se pueden grabar
• Voz de división
• Los elementos siguientes se graban al principio de la pista. Los cambios
realizados durante la canción no se grabarán.
Reverb type (tipo de reverberación), Chorus type (tipo de acorde), Time
signature (signatura de tiempo), Style number (número de estilo), Style
volume (volumen de estilo), Tempo (cuando se graba la pista de estilo)
Song Clear: borrado de canciones de usuario
• Si desea borrar una pista
específica de una canción de
usuario, utilice la función Track
Clear.
NOTA
Mantenga presionado durante más de un segundo
Mantenga presionado
• Para ejecutar la función Song
Clear, presione el botón [+].
Presione [-] para cancelar la
operación de borrado de una
canción.
NOTA
406

Grabación de su interpretación
62 DGX-530/YPG-535 Manual de instrucciones
Esta función permite eliminar una pista especificada de una canción de usuario.
1En la pantalla MAIN, seleccione la canción de usuario
(031 – 035) que desee borrar.
2Mantenga presionado el botón SONG MEMORY
([1] – [5], [A]) correspondiente a la pista que desea borrar
durante más de un segundo.
Aparecerá un mensaje de confirmación en la pantalla.
3Presione el botón [+].
Aparecerá un mensaje de confirmación en la pantalla.
Puede cancelar la operación de borrado presionando el botón [-].
4Presione el botón [+] para borrar la pista.
El mensaje de borrado en curso aparece brevemente en la pantalla
mientras se está borrando la pista.
Track Clear: eliminación de una pista especificada de una canción de usuario
Mantenga presionado durante más de un segundo
• Para ejecutar la función Track
Clear, presione el botón [+].
Presione [-] para cancelar la
operación de borrado de pista.
NOTA
407

DGX-530/YPG-535 Manual de instrucciones 63
Copia de seguridad e inicialización
Siempre se realiza una copia de seguridad de los siguientes ajustes, que se conservan aunque se apague el
instrumento. Si desea inicializar los ajustes, utilice la operación de inicialización descrita a continuación.
Esta función borra todos los datos de copia de seguridad de la memoria flash del instrumento y recupera los
ajustes predeterminados iniciales. Se proporcionan los siguientes procedimientos de inicialización.
■Borrar copia de seguridad ● ● ● ● ● ● ● ● ● ● ● ● ● ● ● ● ● ● ● ● ●
Para borrar los datos de copia de seguridad de la memoria flash interna
(ajuste de usuario del panel, memoria de registro, canciones de usuario,
archivo de estilo), encienda el instrumento presionando el interruptor
[STANDBY/ON] mientras mantiene presionada la tecla blanca más alta
del teclado. Los datos de copia de seguridad se borrarán y se
recuperarán los valores predeterminados.
■Borrar de la memoria flash ● ● ● ● ● ● ● ● ● ● ● ● ● ● ● ● ● ● ● ● ●
Para borrar los archivos de base de datos musical, canciones y estilos
que se han transferido a la memoria flash interna desde un ordenador,
encienda el instrumento presionando el interruptor [STANDBY/ON] a
la vez que mantiene presionadas la tecla blanca más alta del teclado y
las tres teclas negras más altas.
●Los parámetros de copia de seguridad
• Canciones de usuario
• Archivos de estilo
• Memoria de registro
• Ajustes de FUNCTION: Tuning (afinación), Split Point (punto de división), Touch
Sensitivity (sensibilidad de pulsación), Style Volume (volumen del
estilo), Song Volume (volumen de la canción), Metronome Volume
(volumen del metrónomo), Grade (calificación), Demo Cancel
(cancelación de la demostración), Language Selection (selección
de idioma), Panel Sustain (sostenido de panel), tipo Master EQ
type (ecualizador principal), Chord Fingering (digitado de acordes)
Backup (copia de seguridad)
Inicialización
• Al ejecutar la operación Flash
Clear (borrado de memoria
Flash), también se borrarán
los datos que haya adquirido.
Asegúrese de guardar en un
ordenador los datos que
desea conservar.
ATENCIÓN
408

64 DGX-530/YPG-535 Manual de instrucciones
Funcionamiento básico
El control general del DGX-530/YPG-535 está basado en las siguientes operaciones básicas.
1Pulse un botón para seleccionar una función básica.
Funcionamiento básico
1Pulse un botón para seleccionar una función básica.
2Utilice el selector para seleccionar un elemento o valor.
3Inicie una función.
Pantalla (páginas 66, 67)
●Ajuste del volumen
Ajuste el volumen del sonido que se oye en los
altavoces del instrumento o en los auriculares
conectados a la toma PHONES (auriculares).
Girar en el sentido
contrario a las
agujas del reloj para
reducir el volumen.
Girar en el sentido de
las agujas del reloj
para incrementar el
volumen.
3 Inicie una función. 2 Seleccione un elemento o valor.1Seleccione una función básica.
Seleccione una canción que desee escuchar o utilizar para una lección.
Seleccione un estilo de acompañamiento automático.
Seleccione una voz que desee reproducir en el teclado.
409

Funcionamiento básico
DGX-530/YPG-535 Manual de instrucciones 65
2 Utilice el selector para seleccionar un elemento o valor.
Cuando seleccione una función básica, el elemento correspondiente a esta función se mostrará en la pantalla.
Puede utilizar el selector o los botones numéricos [0] – [9] para seleccionar el elemento que prefiera.
■Cambio de valores ● ● ● ● ● ● ● ● ● ● ● ● ● ● ● ● ● ● ● ● ● ● ● ● ● ● ● ● ● ● ● ● ● ● ● ● ● ● ● ● ●
3 Inicie una función.
Éste es el botón [START/STOP].
Pulse el botón [START/STOP] tras presionar el botón [SONG] o
[STYLE] para iniciar la reproducción de la canción o estilo (ritmo)
seleccionado.
El elemento seleccionado actualmente
se resalta en la pantalla. En este ejemplo,
se ha presionado el botón [VOICE].
●Selector
Gire el disco en el sentido de las
agujas del reloj para incrementar el
valor del elemento seleccionado o
en el sentido contrario a las agujas
del reloj para reducir el valor. Gire
el selector de forma continua para
incrementar o reducir el valor de
manera continua.
●Botones [+] y [-]
Presione el botón [+] brevemente
para incrementar el valor en 1 o
presione el botón [-] brevemente
para reducir el valor en 1. Mantenga
presionado uno de estos botones
para incrementar o reducir de forma
continua el valor en la dirección
correspondiente.
●Botones numéricos [0]–[9]
Los botones numéricos se pueden utilizar para introducir
directamente un número de canción o valor de parámetro.
Se pueden omitir los dígitos de decenas o centenas que sean
”0” (véase a continuación).
Reducir Incrementar
Presione
brevemente
para reducir.
Presione
brevemente para
incrementar.
Ejemplo: El número de canción
”003” se puede introducir de
tres formas.
• [0] → [0] → [3]
• [0] → [3]
(”003” aparece en la pantalla
tras unos instantes)
• [3]
(”003” aparece en la pantalla
tras unos instantes)
Presione los botones numéricos
[0], [0], [3].
●Botones CATEGORY [ ] y [ ]
Al seleccionar un canción, estilo o voz,
puede utilizar estos botones para ir al
primer elemento de la categoría anterior
o siguiente.
Los botones CATEGORY [ ] y [ ] resultan útiles para
seleccionar elementos clasificados, como en el ejemplo
siguiente.
Ejemplo: Pantalla VOICE SELECT
En una pantalla en la que aparece una categoría, la selección
es fácil si utiliza primero los botones CATEGORY [ ] y
[ ] para seleccionar la categoría que incluye el elemento
deseado; luego, utilice el selector o los botones [+] y [-] para
seleccionar el elemento. Esto puede resultar especialmente
útil cuando debe seleccionar un gran número de voces.
f
r
Vaya al primer elemento
de la categoría anterior
o siguiente.
f
r
Se selecciona la primera voz en
la categoría seleccionada.
Seleccione la categoría
mostrada aquí.
Marca de botón CATEGORY [ ].
r
Marca de botón CATEGORY [ ].
f
f
r
En la mayoría de los procedimientos descritos en este manual de
instrucciones, se recomienda el uso del disco para la selección
simplemente porque es el método de selección más fácil e
intuitivo. Tenga en cuenta, no obstante, que la mayoría de los
elementos o valores que se pueden seleccionar mediante el
selector se puede seleccionar igualmente con los botones [+] y [-].
410

Funcionamiento básico
66 DGX-530/YPG-535 Manual de instrucciones
●Nombres de pantalla
Todas las operaciones se llevan a cabo mientras se observa la pantalla. Se proporciona cierto número de tipos
de pantalla para los distintos modos y funciones. El nombre de la pantalla actual aparece en su parte superior.
●Pantalla MAIN (principal)
●Pantalla FUNCTION (página 89)
La pantalla FUNCTION (función) proporciona el acceso a 46 funciones de utilidades.
Aparece al presionar el botón [FUNCTION]. En la pantalla FUNCTION puede utilizar los botones
CATEGORY [ ] y [ ] (página 65) para seleccionar los 46 grupos de funciones distintos. Presione los botones
CATEGORY tantas veces como sea necesario hasta que aparezca la función requerida. Puede utilizar el disco,
los botones [+] y [-] o los botones numéricos [0] – [9] para ajustar el valor de la función tal como sea necesario.
Para volver a la pantalla MAIN
La mayoría de las operaciones básicas se llevan a cabo en la pantalla
MAIN del instrumento.
Puede volver a la pantalla MAIN desde cualquier otra pantalla presionando el
botón [EXIT] junto al ángulo inferior derecho del panel de la pantalla.
Símbolo de ”Presionar y mantener”
El símbolo ” ” que aparece junto a algunos botones indica que
se puede presionar y mantener presionado el botón durante más de
un segundo para ejecutar la función asociada. Esto proporciona un
acceso directo cómodo a una serie de funciones.
Pantallas
Título
f
r
Elemento Function
Valor
411

Funcionamiento básico
DGX-530/YPG-535 Manual de instrucciones 67
La pantalla MAIN muestra todos los ajustes básicos actuales: canción, estilo, voz.
Incluye igualmente una serie de indicadores que muestran el estado de activación o desactivación de una
serie de funciones.
Elementos de la pantalla MAIN
* Ajuste el control LCD CONTRAST
(contraste de la pantalla LCD) en el panel
posterior del instrumento para una
lectura de pantalla óptima.
Transposición
Tempo
Repetición de A-B
Aparece cuando se inicia
la repetición de la
reproducción.
Número de compás
Iconos de activación/
desactivación de las funciones
Dual
Aparece cuando la voz dual está
activada. Cuando se muestra este
icono, se ”superpone” una segunda
voz que se reproduce con la voz
principal.
División
Aparece cuando la voz de división
está activada. Cuanto se muestra
este icono, se pueden tocar distintas
voces a la izquierda y derecha del
punto de división del teclado.
Tecnología del ayudante de interpretación
Aparece cuando la tecnología del
ayudante de interpretación está
activada.
Armonía
Aparece cuando la armonía está
activada.
Cuando se muestra este icono, se
añaden notas de armonía a la voz
principal.
Control de archivos
Cuando aparece este icono puede
controlar las operaciones de los
archivos.
Pantalla del
acorde
Estado del estilo (acompañamiento
automático) (página 26)
Aparece cuando se presiona el botón
[ACMP ON/OFF] para activar el
acompañamiento después de
seleccionar un estilo. Cuando aparece,
se utiliza el rango del teclado situado a
la izquierda del punto de división para
el reconocimiento de acordes de
acompañamiento.
Aparece cuando la función de parada
sincronizada está activada.
Nombre del patrón de estilo.
Estado de la memoria de
registro (página 87)
Muestra el número de banco
seleccionado.
Muestra los números de
memoria que contienen
datos. Aparece un recuadro
alrededor del número
seleccionado.
Estado de la pista de canción
(páginas 58, 86)
Se resalta durante la grabación de
una canción de usuario.
Las pistas seleccionadas para la
grabación se resaltan durante la
grabación de la canción de usuario.
Sólo se muestran las pistas que
contienen datos. Aparece un
recuadro alrededor de una pista
seleccionada que contiene datos.
No hay ningún recuadro alrededor
de una pista silenciada.
412

68 DGX-530/YPG-535 Manual de instrucciones
R
e
f
e
r
e
n
c
i
a
Tocar con varios efectos
Esta función añade notas armónicas a la voz principal.
1Pulse el botón [HARMONY ON/OFF] para
activar la función Harmony.
Para desactivar la función Harmony, vuelva a pulsar
el botón [HARMONY ON/OFF].
2Mantenga presionado el botón
[HARMONY] durante más de un segundo.
Aparece el tipo de armonía seleccionado
actualmente.
3Utilice el selector para seleccionar un tipo
de armonía.
Consulte la
lista de tipos de efectos
en la página 138
para obtener información sobre los tipos de armonía
disponibles. Intente tocar el teclado con la función de
armonía. El efecto y el funcionamiento de cada tipo de
armonía es diferente; consulte la siguiente sección
”Cómo hacer que suene cada tipo de armonía” y la
lista de tipos de efectos para obtener más información.
Adición de armonía
Cuando la
armonía está
activada,
aparece su icono
en la pantalla.
• Cuando presiona el botón [HARMONY ON/OFF] para activar esta
función, se selecciona de manera automática el tipo de armonía
correspondiente a la voz principal.
NOTA
Mantener pulsado
durante más de un
segundo.
Tipo de armonía seleccionado actualmente
• Sólo se pueden añadir notas armónicas a Main Voice (voz
principal), no a las voces Dual o Split (dual o de división).
• Las teclas situadas a la izquierda del punto de división del teclado
no emiten notas armónicas cuando está activado el
acompañamiento automático (se ilumina ACMP ON).
NOTA
●Cómo hacer que suene cada tipo de armonía
• Tipos de armonía 01 a 05
• Tipos de armonía 06 a 12 (Trino)
Pulse las teclas de la mano derecha mientras toca acordes en
la sección de acompañamiento automático del teclado cuando
está activado el acompañamiento automático (página 26).
Mantenga
presionadas
dos teclas.
• Tipos de armonía 13 a 19 (Trémolo)
• Tipos de armonía 20 a 26 (Eco)
Ajuste el volumen de la armonía en los ajustes de
función (página 91).
Siga presionando
las teclas.
Siga presionando
las teclas.
Referencia
413

DGX-530/YPG-535 Manual de instrucciones 69
Tocar con varios efectos
La reverberación le permite tocar con el ambiente de una sala de conciertos.
Al elegir un estilo o canción, se selecciona automáticamente el tipo de reverberación más adecuado para la
voz utilizada. Si desea seleccionar un tipo de reverberación diferente, utilice el procedimiento que se
describe a continuación. Consulte la lista de tipos de efectos en la página 139 para obtener información
sobre los tipos de reverberación disponibles.
1Presione el botón [FUNCTION] para ir a
la pantalla FUNCTION.
2Utilice los botones CATEGORY [ ] y
[ ] para seleccionar el elemento
Reverb Type (tipo de reverberación).
3Utilice el selector para seleccionar un
tipo de reverberación.
Puede comprobar cómo suena el tipo de
reverberación tocando el teclado.
Consulte la lista de tipos de efectos en la
página 139 para obtener información sobre los
tipos de reverberación disponibles.
●Ajuste del nivel de transmisión de
reverberación
Puede ajustar de forma individual el volumen de la
reverberación que se aplica a las voces principal,
dual y de división. (Consulte la página 90.)
Adición de reverberación
f
r
Elemento Reverb Type
Tipo de reverberación
seleccionado
414

70 DGX-530/YPG-535 Manual de instrucciones
Tocar con varios efectos
El efecto de coro crea un sonido denso parecido al de muchas voces iguales que se tocan al unísono. Al
elegir un estilo o canción, se selecciona automáticamente el tipo de coro más adecuado para la voz
utilizada. Si desea seleccionar un tipo de coro diferente, utilice el procedimiento que se describe a
continuación.
1Presione el botón [FUNCTION] para ir a
la pantalla FUNCTION.
2Utilice los botones CATEGORY [ ] y
[ ] para seleccionar el elemento
Chorus Type (tipo de coro).
3Utilice el selector para seleccionar un
tipo de coro.
Puede comprobar cómo suena el tipo de coro
tocando el teclado.
●Ajuste del nivel de transmisión de coro
Puede ajustar de forma individual la cantidad del
coro que se aplica a las voces principal, dual y de
división. (Consulte la página 90.)
Adición de coro
f
r
Elemento Chorus Type
Tipo de coro seleccionado
415

DGX-530/YPG-535 Manual de instrucciones 71
Tocar con varios efectos
Esta función añade sostenido a las voces del teclado. Utilícela si desea añadir sostenido a las voces de
manera permanente, independientemente del funcionamiento del interruptor de pedal. La función de
sostenido no afecta a la voz de división.
1Presione el botón [FUNCTION] para ir a
la pantalla FUNCTION.
2Utilice los botones CATEGORY [ ] y
[ ] para seleccionar el elemento
Sustain (sostenido).
Se muestra el ajuste actual.
3Puede utilizar los botones [+] y [-] para
activar o desactivar el sostenido de
panel.
La rueda Pitch Bend (inflexión del tono) puede utilizarse para añadir sutiles variaciones de tono a las notas
que se tocan en el teclado. Gire la rueda hacia arriba para subir el tono o hacia abajo para reducirlo.
Si utiliza esta característica con una voz como guitarra ”045 Overdriven” (sobrecargado) (página 17), podrá
producir unos efectos de plegado de cuerdas especialmente naturales.
Puede cambiar la cantidad de inflexión de tono producida por la rueda, como se describe en la página 90.
Sostenido de panel
f
r
• El sostenido de algunas voces puede no ser tan marcado cuando la
función de sostenido de panel está activada.
NOTA
Pitch Bend (Inflexión de tono)
416

72 DGX-530/YPG-535 Manual de instrucciones
R
e
f
e
r
e
n
c
i
a
Funciones útiles de interpretación
Puede iniciar la canción y el estilo pulsando simplemente el botón [TEMPO/TAP] con el tempo deseado: 4
veces para signaturas de tiempo de 4 y tres veces para signaturas de tiempo de 3. Puede cambiar el tempo
durante la reproducción de la canción presionando el botón dos veces.
Puede ajustar la sensibilidad del teclado en dinámica con solo tres pasos.
1Presione el botón [FUNCTION]
(función).
La función seleccionada actualmente aparecerá
en la pantalla.
2Utilice los botones CATEGORY [ ] y
[ ] para seleccionar el elemento Touch
Sensitivity (sensibilidad de pulsación).
Aparece la sensibilidad de pulsación
seleccionada actualmente.
3Utilice el disco para seleccionar un
ajuste de sensibilidad de pulsación
entre 1 y 3. Los valores más altos
producen una variación del volumen
mayor (más fácilmente) en respuesta a
las dinámicas de teclado (es decir,
mayor sensibilidad).
Un ajuste de "4" produce una respuesta a la
pulsación fija o ningún cambio de nivel,
independientemente de la fuerza que se emplee
al tocar las teclas.
Tap Start (inicio de toque)
Sensibilidad de la respuesta de pulsación
f
r
Elemento Touch Sensitivity
• El ajuste inicial predeterminado de la sensibilidad de pulsación es ”2”.
NOTA
417

DGX-530/YPG-535 Manual de instrucciones 73
Funciones útiles de interpretación
A veces puede resultar complicado seleccionar la voz perfecta para tocar con una canción o estilo. La función
One Touch Setting (ajuste de una pulsación) selecciona automáticamente la voz más adecuada al seleccionar
un estilo o una canción. Sólo tiene que seleccionar el número de voz ”000” para activar esta función.
1Seleccione el número de voz ”000”
(pasos 1 a 2 de la página 17).
2Seleccione y reproduzca cualquier
canción (pasos 1 a 3 en la página 31).
3Toque el teclado y recuerde el sonido
de la voz.
Si ha parado la reproducción en algún punto
durante este procedimiento, presione el botón
[START/STOP] para iniciar de nuevo la
reproducción.
4Utilice el selector para cambiar de
canción y a continuación toque el
teclado y escuche la voz.
Debería oír una voz de teclado distinta de la
que ha tocado en el paso 3. Observe la pantalla
al cambiar las canciones y verá las distintas
voces seleccionadas para cada canción.
Ajuste de una sola pulsación
Utilice el selector para seleccionar
el número de voz 000.
418

74 DGX-530/YPG-535 Manual de instrucciones
Funciones útiles de interpretación
Se incluyen cinco ajustes diferentes de ecualizador (EQ) maestro para proporcionar el mejor sonido posible
al escuchar la música a través de diferentes sistemas de reproducción: los altavoces internos del
instrumento, los auriculares o un sistema de altavoces externo.
1Presione el botón [FUNCTION].
La función seleccionada actualmente aparecerá
en la pantalla.
2Presione los botones CATEGORY [ ] y
[ ] tantas veces como sea necesario
para seleccionar la función de tipo de
EQ maestro ”Master EQ Type”.
Aparecerá el tipo de ecualizador seleccionado
actualmente.
3Utilice el selector para seleccionar el
valor deseado para el ecualizador
maestro.
Se dispone de cinco ajustes: 1–5. Los ajustes 1
y 2 son los mejores para escuchar la música a
través de los altavoces integrados del
instrumento, el ajuste 3 resulta más adecuado
para auriculares y los ajustes 4 y 5 resultan
perfectos para escuchar la música a través de
altavoces externos.
Selección de un ajuste de EQ para obtener el mejor sonido
f
r
El tipo de EQ maestro
seleccionado actualmente.
419

DGX-530/YPG-535 Manual de instrucciones 75
Funciones útiles de interpretación
◆Grandes cambios de tono
(transposición)
El tono general del instrumento se puede cambiar
hacia arriba o hacia abajo con un máximo de una
octava en incrementos de semitonos.
1Presione el botón [FUNCTION].
2Utilice los botones CATEGORY [ ] y
[ ] para seleccionar el elemento
Transpose (transposición).
3Utilice el selector para ajustar el valor
de transposición entre -12 y +12.
◆Pequeños cambios de tono (afinación)
La afinación general del instrumento se puede
cambiar hacia arriba o hacia abajo con un máximo
de 100 centésimas en incrementos de una
centésima (100 centésimas = semitono).
1Presione el botón [FUNCTION].
2Utilice los botones CATEGORY [ ] y
[ ] para seleccionar el elemento Tuning
(afinación).
3Utilice el selector para ajustar el valor
de afinación entre -100 y +100.
Controles de tono
f
r
Elemento Transpose
Se puede ajustar entre -12 y +12
• El tono de las voces de juegos de batería no puede modificarse.
NOTA
f
r
Se puede ajustar entre -100 y +100
Elemento Tuning
• El tono de las voces de juegos de batería no puede modificarse.
NOTA
420

76 DGX-530/YPG-535 Manual de instrucciones
R
e
f
e
r
e
n
c
i
a
Funciones de estilo (acomp. automático)
Las operaciones básicas de la función de estilo (acompañamiento automático) se
describen en la página 25 de la Guía rápida.
A continuación mostramos algunas otras formas en las que puede tocar estilos, el
procedimiento de ajuste del volumen del estilo, cómo puede tocar acordes
mediante estilos, etc.
El DGX-530/YPG-535 integra una gran variedad de ”secciones” de estilo que permiten cambiar el arreglo
del acompañamiento para que concuerde con la canción que está tocando.
●Sección INTRO
Se utiliza para el comienzo de la canción. Cuando el preludio termina, el acompañamiento pasa a la
sección principal. La duración del preludio (en compases) varía en función del estilo seleccionado.
●Sección MAIN
Se utiliza para interpretar la parte principal de la canción. Reproduce un patrón de acompañamiento
principal y lo repite indefinidamente hasta que se pulse otro botón de sección. Hay dos variaciones del
patrón básico (A y B) y el sonido de reproducción del estilo cambia armónicamente según los acordes
que toque con la mano izquierda.
●Sección de relleno
Se añade automáticamente antes de cambiar a la sección A o B.
●Sección ENDING
Se utiliza para el final de la canción. Cuando finalice la coda, el acompañamiento automático se
detendrá automáticamente. La duración de la coda (en compases) varía en función del estilo
seleccionado.
Variación del patrón (Secciones)
Principal A/BPreludio
Relleno Coda
421

DGX-530/YPG-535 Manual de instrucciones 77
Funciones de estilo (acomp. automático)
1Presione el botón [STYLE] para
seleccionar un estilo.
2Pulse el botón [ACMP ON/OFF] para
activar el acompañamiento automático.
3Pulse el botón [SYNC START] para
activar la función de inicio sincronizado.
4Pulse el botón [MAIN/AUTO FILL]
(principal/relleno automático).
5Pulse el botón [INTRO/ENDING/rit.].
Ya puede tocar el preludio.
6En cuanto toque un acorde con la mano
izquierda, comenzará el preludio del
estilo seleccionado.
Para este ejemplo, toque un acorde de C (Do)
mayor (como se muestra más abajo). Para saber
cómo se introducen los acordes, consulte el
apartado ”Interpretación de acordes de
acompañamiento” en la página 30.
●Synchro Start (inicio sincronizado)
Cuando se activa el modo de espera de inicio
sincronizado, la reproducción del estilo
comenzará en cuanto toque un acorde en el rango
de acompañamiento del teclado. Puede desactivar
el modo de espera de inicio sincronizado
presionando el botón [SYNC START] de nuevo.
Aparece cuando el
acompañamiento
automático está activado.
El indicador parpadeará cuando
se active el modo de espera de
inicio sincronizado.
Aparecerá indicado el nombre de la
sección seleccionada, MAIN A o
MAIN B (principal A o principal B).
Punto de división
Rango de acompañamiento
422

78 DGX-530/YPG-535 Manual de instrucciones
Funciones de estilo (acomp. automático)
7Pulse el botón [MAIN/AUTO FILL]
(principal/relleno automático).
Al finalizar el relleno, éste le introduce
suavemente en la sección principal
seleccionada A/B.
8Pulse el botón [INTRO/ENDING/rit.].
Esto cambia a la sección de coda.
Cuando finalice la coda, el acompañamiento
automático se detendrá automáticamente.
Puede hacer que la coda se reduzca lentamente
(ritardando) presionando de nuevo el botón
[INTRO/ENDING/rit.] mientras se reproduce
la coda.
●Synchro Stop (parada sincronizada)
Si se selecciona esta función, el estilo de
acompañamiento sólo se reproducirá mientras se
toquen acordes en el rango de acompañamiento
del teclado. La reproducción del estilo se
interrumpirá al soltar las teclas. Para activar esta
función, pulse el botón [SYNC STOP].
El estilo se
reproducirá mientras
se toquen las teclas La reproducción se
detendrá al soltar las
teclas
423

DGX-530/YPG-535 Manual de instrucciones 79
Funciones de estilo (acomp. automático)
El punto de división inicial predeterminado es el número de tecla 54 (tecla F#2 (fa#2)), pero puede cambiar
esta tecla por otra mediante el procedimiento descrito a continuación.
1Presione el botón [FUNCTION].
2Utilice los botones CATEGORY [ ] y
[ ] para seleccionar el elemento Split
Point (punto de división).
3Utilice el selector para ajustar el punto
de división en cualquier tecla
comprendida entre 000 (C-2) y 127 (G8).
Ajuste del punto de división
f
r
Punto de división (54: F#2)
Voz principal
Voz de división
• Al modificar el punto de división, cambia igualmente el punto de división
del acompañamiento automático.
• El punto de división no se puede cambiar durante una lección de
canción.
• El punto de división suena cuando se toca la tecla de punto de división.
NOTA
• También puede acceder al elemento Split Point presionando el botón
[FUNCTION] y utilizando los botones CATEGORY [ ] y [ ] para
localizarlo (página 89).
f
r
NOTA
424

80 DGX-530/YPG-535 Manual de instrucciones
Funciones de estilo (acomp. automático)
Cuando el acompañamiento automático está activado (aparece el icono ACMP ON) y la función Synchro
Start (inicio sincronizado) está desactivada, puede tocar acordes en el rango de acompañamiento de la mano
izquierda del teclado mientras el estilo está parado y aún así escuchar los acordes de acompañamiento. Se
trata de la función ”Stop Accompaniment” (parada del acompañamiento) y se puede utilizar cualquiera de
los digitados de acordes reconocidos por el instrumento (página 30).
Pulse el botón [ACMP ON/OFF] para
activar el acompañamiento automático
después de presionar el botón [STYLE].
Presione el botón [STYLE] para activar la
función de estilo.
1Presione el botón [FUNCTION].
2Utilice los botones CATEGORY [ ] y
[ ] para seleccionar el elemento Style
Volume (volumen del estilo).
3Utilice el selector para ajustar el
volumen del estilo a un valor
comprendido entre 000 y 127.
Interpretación de un estilo con acordes pero sin ritmo
(parada del acompañamiento)
Aparece cuando el
acompañamiento
automático está activado
Rango de acompañamiento
Ajuste del volumen del estilo
f
r
425

DGX-530/YPG-535 Manual de instrucciones 81
Funciones de estilo (acomp. automático)
Dos notas o más tocadas simultáneamente constituyen un ”acorde”.
El tipo de acorde más básico es la ”tríada”, que consta de tres notas: los grados
fundamental, tercero y quinto de la escala correspondiente. Una tríada de C
mayor, por ejemplo, consta de las notas C (fundamental), E (tercera nota de la
escala de C mayor) y G (quinta nota de la escala de C mayor).
En la tríada de C mayor mostrada anteriormente, la nota más baja es la
”fundamental” del acorde (es la ”posición de la nota fundamental” del acorde;
el uso de otras notas de acorde para la nota más baja provoca una ”inversión”). La nota fundamental es el sonido
principal del acorde, que apoya y fija las demás notas del acorde.
La distancia (intervalo) entre dos notas contiguas de una tríada en la posición de la nota fundamental es una tercera
mayor o menor.
El intervalo más bajo en la tríada de posición de la nota fundamental (entre la fundamental y la tercera) determina si la
tríada es un acorde mayor o menor, y podemos cambiar la nota más alta hacia arriba o hacia abajo en un semitono para
producir dos acordes adicionales, tal como se muestra a continuación.
Las características básicas del sonido del acorde siguen intactas aunque cambiemos el orden de las notas para crear
inversiones distintas. Los acordes sucesivos en una progresión de acordes se pueden conectar de manera uniforme, por
ejemplo, eligiendo las inversiones adecuadas (o ”sonidos” de acordes).
● Lectura de nombres de acordes
Los nombres de acordes indican todo lo que necesita saber sobre un acorde (que no sea
la inversión/sonido). El nombre del acorde indica cuál es su nota fundamental, si es un
acorde mayor, menor o disminuido, si requiere una séptima mayor o bemol, qué
alteraciones o tensiones utiliza... sólo con mirarlo.
● Algunos tipos de acordes
(Éstos son sólo algunos de los tipos de acordes ”estándar” reconocidos por el DGX-530/YPG-535.)
Nociones básicas sobre los acordes
3ª 3ª
Nota
fundamental
Tercera mayor: cuatro medios pasos (semitonos) Tercera menor: tres medios pasos (semitonos)
CMCmCaug Cdim
Acorde mayor
3ª menor 3ª mayor 3ª mayor 3ª menor 3ª mayor 3ª mayor 3ª menor 3ª menor
Acorde menor Acorde aumentado Acorde disminuido
Cm
Nota
fundamental
Tipo de
acorde
Csus4 C7Cm7 CM7
C7
(b5)Cm7
(b5)C7sus4
CmM7
5ª perfecta 4ª perfecta 7ª bemol Acorde mayor 7ª bemol Acorde menor 7ª mayor Acorde mayor
7ª mayor Acorde menor 5ª bemol 7ª menor 5ª bemol Acorde de 7ª menor 7ª bemol Acorde de 4ª
suspendida
4ª suspendida 7 ª7ª menor 7ª mayor
7ª, 4ª suspendida7ª menor, 5ª bemol7ª, 5ª bemol7ª menor/mayor
426

82 DGX-530/YPG-535 Manual de instrucciones
Funciones de estilo (acomp. automático)
■Acordes estándar reconocidos ● ● ● ● ● ● ● ● ● ● ● ● ● ● ● ● ● ● ● ● ● ● ● ● ● ● ● ● ● ● ● ● ●
Todos los acordes de la tabla son acordes de ”C fundamental”.
* Estos acordes no aparecen en la función Dictionary (diccionario).
Nombre de acorde/[Abreviatura] Voz normal Acorde
(C) Pantalla
Mayor [M] 1 - 3 - 5 C
Novena añadida [(9)] 1 - 2 - 3 - 5 C9
Sexta [6] 1 - (3) - 5 - 6 C6
Sexta y novena [6(9)] 1 - 2 - 3 - (5) - 6 C69 *
Séptima mayor [M7] 1 - 3 - (5) - 7 or
1 - (3) - 5 - 7 CM7
Mayor de séptima y novena [M7(9)] 1 - 2 - 3 - (5) - 7 CM79 *
Séptima mayor y decimoprimera sostenida
añadida [M7(#11)] 1 - (2) - 3 - #4 - 5 - 7 or
1 - 2 - 3 - #4 - (5) - 7 CM7#11 *
Quinta bemol [(b5)] 1 - 3 - b5C
b5 *
Séptima mayor y quinta bemol [M7b5] 1 - 3 - b5 - 7 CM7b5 *
Cuarta suspendida [sus4] 1 - 4 - 5 Csus4
Aumentada [aug] 1 - 3 - #5Caug
Séptima mayor aumentada [M7aug] 1 - (3) - #5 - 7 CM7aug *
Menor [m] 1 - b3 - 5 Cm
Menor de novena añadida [m(9)] 1 - 2 - b3 - 5 Cm9
Sexta menor [m6] 1 - b3 - 5 - 6 Cm6
Séptima menor [m7] 1 - b3 - (5) - b7Cm7
Menor de séptima y novena [m7(9)] 1 - 2 - b3 - (5) - b7Cm79
Menor de séptima y onceava añadida [m7(11)] 1 - (2) - b3 - 4 - 5 - (b7) Cm711 *
Séptima menor y mayor [mM7] 1 - b3 - (5) - 7 CmM7
Menor mayor de séptima y novena [mM7(9)] 1 - 2 - b3 - (5) - 7 CmM79 *
Menor de séptima y quinta bemol [m7b5] 1 - b3 - b5 - b7Cm7b5
Menor de séptima mayor y quinta bemol
[mM7b5] 1 - b3 - b5 - 7 CmM7b5 *
Disminuida [dim] 1 - b3 - b5Cdim
Séptima disminuida [dim7] 1 - b3 - b5 - 6 Cdim7
Séptima [7] 1 - 3 - (5) - b7 or
1 - (3) - 5 - b7C7
Séptima y novena bemol [7(b9] 1 - b2 - 3 - (5) - b7C7b9
Séptima y decimotercera bemol añadida [7(b13)] 1 - 3 - 5 - b6 - b7C7b13
Séptima y novena [7(9)] 1 - 2 - 3 - (5) - b7C79
Séptima y decimoprimera sostenida añadida
[7(#11)] 1 - (2) - 3 - #4 - 5 - b7 or
1 - 2 - 3 - #4 - (5) - b7C7#11
Séptima y decimotercera añadida [7(13)] 1 - 3 - (5) - 6 - b7C713
Séptima y novena sostenida [7(#9)] 1 - #2 - 3 - (5) - b7C7#9
Séptima y quinta bemol [7b5] 1 - 3 - b5 - b7C7b5 *
Séptima aumentada [7aug] 1 - 3 - #5 - b7C7aug
Séptima y cuarta suspendida [7sus4] 1 - 4 - (5) - b7C7sus4
Segunda suspendida [sus2] 1 - 2 - 5 Csus2 *
C
C(9)
C6
(9)
C6
CM7
CM7
(9)
CM7
(#11)
C(b5)
CM7
(b5)
Csus4
Caug
CM7aug
Cm
(9)
Cm
Cm6
Cm7
Cm7
(9)
Cm7
(11)
CmM7
CmM7
(9)
Cm7
(b5)
CmM7
(b5)
Cdim
Cdim7
C7
C7
(b9)
C7
(b13)
(9)
C7
(#11)
C7
(13)
C7
(#9)
C7
C7b5
C7aug
C7sus4
Csus2
• Las notas entre paréntesis pueden omitirse.
• Si se tocan dos teclas de la misma nota fundamental en las octavas
contiguas, se producirá un acompañamiento basado sólo en la nota
fundamental.
• Una quinta perfecta (1+5) produce un acompañamiento basado únicamente
en la nota fundamental y en la quinta, que puede utilizarse tanto con acordes
mayores como con menores.
• Los digitados de acordes enumerados están todos en la posición de ”nota
fundamental”, pero pueden utilizarse otras inversiones, con las excepciones
siguientes: m7, m7
b
5, 6, m6, sus4, aug, dim7, 7
b
5, 6(9), sus2.
NOTA
• La inversión de los acordes 7sus4 y m7(11) no se reconoce si se omiten las
notas mostradas entre paréntesis.
• Algunas veces, el acompañamiento automático no cambia cuando se tocan
acordes relacionados de forma secuencial (por ejemplo, algunos acordes
menores seguidos de la séptima menor).
• Los digitados de dos notas producirán un acorde basado en el acorde tocado
previamente.
NOTA
427

DGX-530/YPG-535 Manual de instrucciones 83
Funciones de estilo (acomp. automático)
Este instrumento dispone de 160 estilos internos, pero otros estilos como los proporcionados en el CD-ROM
y otros que se pueden obtener en Internet (sólo los estilos con el sufijo ”.sty”) pueden cargarse en el número
de estilo 161 y utilizarse de la misma manera que los estilos internos. Para obtener detalles sobre cómo
cargar el archivo de estilo, vea ”Carga de archivos de usuario y de archivos de estilo” en la página 97.
Para cargar un archivo de estilo primero es necesario transferir el archivo de estilo al instrumento desde un
ordenador o conectar una memoria flash USB que contenga el archivo de estilo al conector USB TO
DEVICE. Si desea más información sobre el procedimiento de transferencia de archivos, consulte
”Transferencia de datos de interpretaciones a y desde un ordenador” en la página 102. Si utiliza una
memoria flash USB consulte ”Carga de archivos de usuario y de archivos de estilo” en la página 97.
En ”Tocar con un estilo” en la página 26 se describe un método de reproducción de estilos en el que los
acordes se detectan sólo a la izquierda del punto de división del teclado. Sin embargo, realizando los ajustes
descritos a continuación, la detección de acordes para el acompañamiento de estilos tiene lugar en todo el
rango del teclado, lo cual permite una interpretación de estilos más dinámica. En este modo sólo se detectan
los acordes reproducidos de la forma normal (página 30).
1Presione el botón [CHORD FINGERING]
para seleccionar la función ”Chord
Fingering” (digitado de acordes).
2Utilice el selector para seleccionar 2
”FullKeyboard” (todo el teclado).
Archivo de estilo
Reproducción de estilos utilizando todo el teclado
428

84 DGX-530/YPG-535 Manual de instrucciones
Funciones de estilo (acomp. automático)
La función de diccionario es esencialmente un ”libro de acordes” incorporado que le indica las notas
individuales de los acordes. Resulta perfecta cuando conoce el nombre de un acorde determinado y desea
aprender con rapidez cómo tocarlo.
1Mantenga presionado el botón LESSON
[START] durante más de un segundo.
2Como ejemplo, aprenderemos a tocar un
acorde de GM7 (Sol séptima mayor).
Presione la tecla ”G” (Sol) en la sección
del teclado con la inscripción ”ROOT”
(nota fundamental). (La nota no suena.)
La nota fundamental configurada se
muestra en la pantalla.
3Presione la tecla ”M7” (séptima mayor) en
la sección del teclado con la inscripción
”CHORD TYPE” (tipo de acorde). (La nota
no suena.) Las notas que debería tocar
para el acorde especificado (nota
fundamental y tipo de acorde) se
muestran en la pantalla, tanto como
notación como en el diagrama del teclado.
Para ejecutar posibles inversiones del acorde,
presione los botones [+]/[-].
4Intente tocar un acorde en la sección del
acompañamiento automático del teclado
comprobando las indicaciones de la
pantalla. Cuando haya tocado el acorde
correctamente, un sonido de campana
indicará su acierto y el nombre del acorde
parpadeará en la pantalla.
Presione el botón [EXIT] (salir) para volver a la
pantalla MAIN (principal).
Búsqueda de acordes en el diccionario de acordes
Mantenga presionado durante más de un segundo
Notación del acorde
Nombre del acorde (nota
fundamental y tipo)
Notas individuales del acorde (teclado)
• Acerca de los acordes mayores: Los acordes mayores simples suelen indicarse
sólo con la nota fundamental. Por ejemplo, ”C” significa C mayor. Sin embargo,
al especificar acordes mayores aquí, asegúrese de seleccionar ”M” (Mayor)
después de presionar la nota fundamental.
• Tenga en cuenta que los tipos de acordes explicados aquí son las notas de la
mano izquierda aplicadas a diversos estilos y son diferentes de las de la
función de tecnología del ayudante de interpretación.
NOTA
429

DGX-530/YPG-535 Manual de instrucciones 85
R
e
f
e
r
e
n
c
i
a
Ajustes de canciones
1Presione el botón [FUNCTION].
2Utilice los botones CATEGORY [ ] y [ ]
para seleccionar el elemento Song
Volume (volumen de la canción). 3Utilice el selector para ajustar el volumen
de la canción a un valor comprendido
entre 000 y 127.
Puede especificar una sección de una canción (”A”
es el punto de inicio y ”B” es el punto final) para
repetir la reproducción.
1Toque la canción (página 31) y pulse el
botón [A-B REPEAT] al principio de la
sección que desee repetir (el punto ”A”).
2Pulse el botón [A-B REPEAT] por
segunda vez al final de la sección que
desea repetir (el punto ”B”).
3La sección A-B especificada de la
canción se reproducirá de forma repetida.
Puede detener la repetición de la reproducción
en cualquier momento pulsando el botón [A-B
REPEAT].
Volumen de la canción
f
r
Se puede ajustar entre 000 y 127
Elemento Song Volume
• El volumen de la canción puede ajustarse cuando hay una canción
seleccionada.
NOTA
Repetición A-B
AB
• Los puntos de inicio y de fin para la repetición se pueden
especificar en incrementos de un compás.
• El número del compás actual se muestra en la pantalla durante la
reproducción.
• Para establecer el punto inicial ”A” al principio de la canción, pulse
el botón [A-B REPEAT] antes de empezar la reproducción de la
canción.
NOTA
430

86 DGX-530/YPG-535 Manual de instrucciones
Ajustes de canciones
Cada ”pista” de una canción reproduce una parte
distinta de ésta: melodía, percusión, acompañamiento,
etc. Puede silenciar pistas individuales y reproducir la
parte silenciada en el teclado usted mismo o silenciar
las pistas que no quiera escuchar. Utilice los botones
SONG MEMORY [1] – [5] y [A] para silenciar o
anular el silenciamiento de las pistas correspondientes.
El recuadro alrededor del número de pista en la
pantalla desaparece al silenciar la pista.
Consulte la página 58 para obtener más
información sobre la configuración de las pistas de
una canción.
Puede cambiar la voz de la melodía de una canción por cualquier otra voz que prefiera.
Presione los botones [L] y [R] al mismo
tiempo, de forma que “LR” aparezca en la
esquina superior derecha de la pantalla
MAIN.
Seleccione la canción y reprodúzcala.
1Mantenga pulsado el botón [VOICE]
durante más de un segundo.
Aparece la pantalla VOICE SELECT (MELODY
R o MELODY L) para que pueda seleccionar la
voz de la melodía derecha o de la izquierda.
Presione el botón [VOICE] para alternar entre
VOICE SELECT MELODY R y MELODY L.
2Utilice el selector para seleccionar la voz.
Aunque seleccione distintas voces de melodía,
sólo cambia la voz de la melodía mientras que
la canción sigue siendo la misma.
Silenciamiento de partes independientes de la canción
Número de pista con recuadro … la pista contiene datos y no está
silenciada.
No hay número de pista… no hay datos.
Número de pista sin recuadro
... la pista contiene datos pero está silenciada.
Cambio de la voz de la melodía
• No puede cambiar la voz de la melodía de una canción de usuario.
NOTA
Mantenga presionado durante
más de un segundo
431

DGX-530/YPG-535 Manual de instrucciones 87
R
e
f
e
r
e
n
c
i
a
Memorizar ajustes de panel preferidos
Este instrumento tiene una función Registration Memory (memoria de registro) que le permite
guardar los ajustes preferidos para poder recuperarlos rápidamente cuando sea necesario. Se
pueden guardar hasta 16 configuraciones completas (8 bancos de dos configuraciones cada una).
1Ajuste los controles del panel según
sea preciso: seleccione una voz, un
estilo de acompañamiento, etc.
2Pulse el botón [MEMORY/BANK].
Aparecerá un número de banco en la
pantalla al soltar el botón.
3Utilice el selector o los botones
numéricos [1] – [8] para seleccionar un
número de banco del 1 al 8.
4Pulse el botón REGIST MEMORY [1] o
[2] mientras mantiene presionado el
botón [MEMORY/BANK] para guardar
los ajustes actuales del panel en la
memoria de registro especificada.
Presione el botón [EXIT] para volver a la
pantalla MAIN con el fin de comprobar el
número de banco y el de memoria de registro.
8 bancos
Memoria 1
Se pueden memorizar
hasta 16 preajustes (ocho
bancos de dos cada uno).
Memoria 2
Guardar en la memoria de registro
Número de banco
• No se pueden guardar los datos en la memoria de registro durante
la reproducción de canciones.
NOTA
Número de banco
• También puede guardar sus ajustes del panel memorizados para el
botón de memoria de registro en la memoria flash USB como el archivo
de usuario o en un ordenador como el archivo de copia de seguridad.
NOTA
• Si selecciona un ajuste de memoria de registro que ya contiene datos,
los datos previos se borran y se sobrescriben con datos nuevos.
NOTA
• No apague el instrumento mientras guarda los ajustes en la memoria de
registro, ya que de lo contrario podría dañar o perder los datos.
ATENCIÓN
432

88 DGX-530/YPG-535 Manual de instrucciones
Memorizar ajustes de panel preferidos
1Pulse el botón [MEMORY/BANK].
Aparecerá un número de banco en la
pantalla al soltar el botón.
2Utilice el selector o los botones
numéricos [1] – [8] para seleccionar el
banco que desee recuperar.
Puede comprobar si los ajustes del panel se
almacenan en la memoria de registro 1 o 2 si
presiona el botón [EXIT] para volver a la
pantalla MAIN.
3Pulse el botón REGIST MEMORY, [1] o
[2], que contiene los ajustes que desea
recuperar. Los controles de panel se
configuran de inmediato tal como
corresponde.
Recuperación de una memoria de registro
Número de banco
●Ajustes que se pueden guardar en la
memoria de registro
• Ajustes de estilo*
Número de estilo, activación/desactivación del
acompañamiento automático,
punto de división, ajustes de estilo (principal A/B),
volumen del estilo, tempo, digitado de acordes
• Ajustes de voz
Ajuste de voz principal (número de voz,
volumen, octava, efecto panorámico,
nivel de transmisión de reverberación,
Nivel de envío de coro),
Ajustes de voz dual (voz dual activada/
desactivada, número de voz, volumen, octava,
efecto panorámico, nivel de transmisión de
reverberación, nivel de transmisión de coro),
Ajustes de voz de división (voz de división
activada/desactivada, número de voz, volumen,
octava, efecto panorámico, nivel de transmisión
de reverberación, nivel de transmisión de coro)
• Ajustes de efectos
Tipo de reverberación, tipo de coro,
Activación/desactivación de sostenido de panel
• Ajustes de armonía
Activación/desactivación de armonía, tipo de
armonía, volumen de armonía
• Otros ajustes
Transposición, rango de inflexión del tono
* Los ajustes de estilo no están disponibles para la memoria de
registro cuando se utilizan las funciones de canción.
433

DGX-530/YPG-535 Manual de instrucciones 89
R
e
f
e
r
e
n
c
i
a
Las funciones
Las ”funciones” dan acceso a una serie de parámetros detallados del instrumento
para afinación, ajuste del punto de división y ajuste de las voces y los efectos.
Examine la lista de funciones que empieza en la página opuesta. Existe un total de 46
parámetros de función.
Para localizar la función que desea configurar, simplemente seleccione el nombre de
pantalla de la función (que aparece a la derecha del nombre de la función en la lista) y
ajústela.
1Localice la función que desea ajustar
en la lista que empieza en la página 90.
2Presione el botón [FUNCTION].
3Seleccione una función.
Presione los botones CATEGORY [ ] y [ ]
tantas veces como sea necesario hasta que el
nombre de pantalla de la función aparezca en la
pantalla.
4Utilice el selector, los botones [+] y [-] o
los botones numéricos [0]–[9] para
ajustar la función seleccionada.
Los botones [+] y [-] se utilizan para realizar
ajustes de tipo activación/desactivación:
[+] = activado, [-] = desactivado.
En algunos casos, el botón [+] inicia la
ejecución de la función seleccionada, y el botón
[-] cancela la selección.
Algunos ajustes de las funciones se almacenan
en la memoria tan pronto como se cambian. En
los “Parámetros de copia de seguridad”,
página 63, encontrará información sobre los
ajustes de función que se almacenan en el
instrumento. Para restaurar todos los ajustes
predeterminados iniciales, realice el
procedimiento “Backup Clear” que se describe
en la sección “Inicialización” de la página 63.
Selección y ajuste de funciones
f
r
Elemento anterior
Categoría de
función Elemento siguiente
La función seleccionada
Valor
Introducción
directa de valores
numéricos.
• Incrementar el valor en 1.
• Activado
• Ejecutar
• Disminuir el valor en 1.
• Desactivado
• Cancelar
Pulsar simultáneamente
para recuperar el ajuste
predeterminado.
434

90 DGX-530/YPG-535 Manual de instrucciones
Las funciones
●Lista de ajustes de las funciones
CategoríaElemento
Function Rango/ajustes Descripción
VOLUME
(volumen)
Style Volume (volumen
del estilo) 000–127 Determina el volumen del estilo.
Song Volume (volumen
de la canción) 000–127 Determina el volumen de la canción.
OVERALL
(general)
Transpose
(transposición) -12–+12 Determina el tono del instrumento mediante incrementos de semitonos.
Tuning (afinación) -100–+100 Define el tono del sonido del instrumento en incrementos de una centésima.
Pitch Bend Range
(margen de inflexión
del tono) 01–12 Determina el rango de inflexión del tono en incrementos de semitonos.
Split Point (punto de
división) 000–127(C-2–G8)
[Do-2–Sol8]
Determina la tecla más alta para la voz de división y ajusta el ”punto” de división, es decir,
la tecla que separa las voces de división (inferior) y principal (superior). El ajuste del punto
de división y del punto de división de acompañamiento se establece automáticamente en
el mismo valor.
Touch Sensitivity
(sensibilidad de
pulsación)
1(blando), 2(medio),
3(duro), 4(desactivado) Determina la sensibilidad de la característica.
Chord Fingering
(digitado de acordes)
1(Multi Finger) (digitado
múltiple),
2(FullKeyboard) (todo el
teclado)
Establece el modo de detección de acordes. En el modo Multi Finger se detectan tanto los
acordes normales como los simples tocados a la izquierda del punto de división. En el
modo Full Keyboard se detectarán los acordes normales reproducidos en cualquier parte
del teclado y las notas reproducidas sonarán igualmente.
MAIN VOICE (voz
principal)
Main Volume (volumen
principal) 000–127 Determina el volumen de la voz principal.
Main Octave (octava
principal) -2–+2 Determina el rango de octava para la voz principal.
Main Pan (efecto
panorámico principal)
000 (izquierda) –
64 (centro) —
127 (derecha)
Determina la posición del efecto panorámico de la voz principal en la imagen
estereofónica. Con el valor ”0”, la posición del efecto panorámico del sonido es totalmente
a la izquierda; si el valor es ”127”, la posición es totalmente a la derecha.
Main Reverb Level
(nivel de reverberación
de la voz principal) 000–127 Determina la cantidad de la señal de la voz principal que se transmite al efecto Reverb.
Main Chorus Level
(nivel de coro principal) 000–127 Determina la cantidad de la señal de la voz principal que se transmite al efecto Chorus.
DUAL VOICE (voz
dual)
Dual Volume (volumen
dual) 000–127 Determina el volumen para la voz dual.
Dual Octave (octava
dual) -2–+2 Determina el rango de octava para la voz dual.
Dual Pan (efecto
panorámico dual)
000 (izquierda) –
64 (centro) —
127 (derecha)
Determina la posición del efecto panorámico de la voz dual en la imagen estereofónica.
Con el valor ”0”, la posición del efecto panorámico del sonido es totalmente a la izquierda;
si el valor es ”127”, la posición es totalmente a la derecha.
Dual Reverb Level
(nivel de reverberación
dual) 000–127 Determina la cantidad de la señal de la voz dual que se transmite al efecto Reverb.
Dual Chorus Level
(nivel de coro dual) 000–127 Determina la cantidad de la señal de la voz dual que se transmite al efecto Chorus.
SPLIT VOICE
(voz de división)
Split Volume (volumen
de división) 000–127 Determina el volumen de la voz de división.
Split Octave (octava de
división) -2–+2 Determina el rango de octava para la voz de división.
Split Pan (efecto
panorámico de
división)
000 (izquierda) –
64 (centro) —
127 (derecha)
Determina la posición del efecto panorámico de la voz de división en la imagen
estereofónica. Con el valor ”0”, la posición del efecto panorámico del sonido es totalmente
a la izquierda; si el valor es ”127”, la posición es totalmente a la derecha.
Split Reverb Level
(nivel de reverberación
de división) 000–127 Determina la cantidad de la señal de la voz de división que se transmite al efecto Reverb.
Split Chorus Level
(nivel de coro de
división) 000–127 Determina la cantidad de la señal de la voz de división que se transmite al efecto Chorus.
435

DGX-530/YPG-535 Manual de instrucciones 91
Las funciones
* Todos estos ajustes se pueden restablecer a los valores predeterminados iniciales; para ello, presione los botones [+] y [-]
simultáneamente.
(La excepción es Transmisión inicial, que es una operación y no un ajuste.)
EFFECT (efecto)
Reverb Type (tipo de
reverberación) 01–10 Determina el tipo de reverberación, incluida la desactivación (10) (consulte la lista de la
página 139).
Chorus Type (tipo de
coro) 1–5 Determina el tipo de coro, incluida la desactivación (05) (consulte la lista de la página
139).
Sustain (sostenido) ON/OFF (activado/
desactivado)
Determina si el sostenido de panel se aplica siempre a las voces MAIN/DUAL. El
sostenido de panel se aplica de forma continua cuando está activado o no se aplica
cuando está desactivado (página 71).
Master EQ Type (tipo
de ecualizador
maestro)
1(altavoz 1),
2(altavoz 2),
3(auriculares),
4(salida de línea 1),
5(salida de línea 2)
Ajusta el ecualizador que se aplica a la salida de los altavoces para obtener un sonido
óptimo en diferentes situaciones.
HARMONY
(armonía)
Harmony Type (tipo de
armonía) 01–26 Determina el tipo de armonía (consulte la lista de la página 138).
Harmony Volume
(volumen de armonía) 000–127 Determina el volumen del efecto de armonía.
PAT (tecnología
del ayudante de
interpretación)
P.A.T. Type (tipo de
tecnología del
ayudante de
interpretación)
CHORD (acorde),
CHORD/FREE (acorde/
libre),
MELODY (melodía),
CHORD/MELODY
(acorde/melodía)
Determina el tipo de función de la tecnología de ayudante de interpretación. (consulte la
lista de la página 37).
PC PC Mode (modo PC) PC1/PC2/OFF Optimiza los ajustes MIDI cuando se conecta el instrumento a un ordenador (página 102).
MIDI
Local ON/OFF (activado/
desactivado) Determina si el teclado del instrumento controla el generador de tonos interno (ON) o no
(OFF). (página 102).
External Clock (reloj
externo) ON/OFF (activado/
desactivado) Determina si el instrumento se sincroniza con el reloj interno (OFF) o con un reloj externo
(ON) (página 102).
Keyboard Out (salida
de teclado) ON/OFF (activado/
desactivado) Determina si los datos de interpretación del teclado del instrumento se transmiten (ON) o
no (OFF).
Style Out (salida de
estilos) ON/OFF (activado/
desactivado) Determina si los datos de estilo se transmiten a través de USB (ON) o no (OFF) durante la
reproducción del estilo.
Song Out (salida de
canciones) ON/OFF (activado/
desactivado) Determina si la canción de usuario se transmite a través de USB (ON) o no (OFF) durante
la reproducción de la canción.
Initial Setup
(Configuración inicial) YES/NO (sí/no) Permite enviar los datos de los ajustes del panel a un ordenador. Presione [+] para enviar
o [-] para cancelar.
METRONOME
(metrónomo)
Time Signature -
Numerator (signatura
de tiempo –
numerador)
00–60 Determina la signatura de tiempo del metrónomo.
Time Signature -
Denominator (signatura
de tiempo –
denominador)
2, 4, 8, 16 Ajusta la duración de cada tiempo del metrónomo.
Metronome Volume
(volumen del
metrónomo) 000–127 Determina el volumen del metrónomo.
SCORE
(partitura) Quantize (cuantificar)
1 (negra),
2 (tresillo de negras),
3 (corchea),
4 (tresillo de corcheas),
5 (semicorchea),
6 (tresillo de
semicorchea),
7 (fusa),
8 (tresillo de fusa)
Dependiendo de los datos de la canción, puede hacer que la partitura sea más legible
ajustando la temporización de las notas.
Esto determina la resolución de temporización mínima que se utiliza en la canción. Por
ejemplo, si la canción tiene notas negras y corcheas, debe establecer un valor de
”corchea”. Cualquier nota o silencio inferior a este valor no se mostrará en la partitura.
LESSON
(lección)
Right-Part (parte
derecha) GuideTrack (pista guía)
1–16 Determina el número de pista guía para la lección de la mano derecha. El ajuste sólo es
efectivo para canciones con formato SMF 0 transferidos desde un ordenador.
Left-Part (parte
izquierda) GuideTrack (pista guía)
1–16 Determina el número de pista guía para la lección de la mano izquierda. El ajuste sólo es
efectivo para canciones con formato SMF 0 transferidos desde un ordenador.
Grade (calificación) ON/OFF (activado/
desactivado) Determina si la función Grade (calificación) está activada o desactivada.
UTILITY (utilidad) Demo Cancel (cancelar
demostración) ON/OFF (activado/
desactivado)
Determina si está activada o no la función de cancelación de demostración. Cuando se
establece en ON, la canción de demostración no se reproduce, aunque se presione el
botón [DEMO].
LANGUAGE
(idioma) Language (idioma) English/Japanese
(inglés/japonés)
Determina el idioma de la pantalla para las demostraciones, los nombres de archivos de
canciones, las letras y algunos mensajes. Los demás mensajes y nombres aparecen en
inglés. Cuando se establece en Japanese, los nombres de archivo se muestran en fuente
japonesa. Las letras se muestran en el idioma de los datos de canciones originales,
aunque, cuando no exista ese ajuste de idioma, se utiliza el configurado aquí.
CategoríaElemento
Function Rango/ajustes Descripción
436

92 DGX-530/YPG-535 Manual de instrucciones
R
e
f
e
r
e
n
c
i
a
Uso de memoria flash USB
La memoria flash USB es un soporte de memoria utilizado para almacenar datos.
Cuando una memoria flash USB se inserta en el terminal USB TO DEVICE de este instrumento,
las canciones de usuario creadas en el instrumento y los ajustes registrados se pueden
guardar en el soporte de memoria. La memoria flash USB también se puede usar para transferir
canciones descargadas de Internet al instrumento, donde se pueden usar con la tecnología del
asistente de interpretación (página 37) y la función Lesson (página 48) como se describe en la
Guía rápida. Además, se pueden utilizar también con estas funciones las canciones de usuario
guardadas en la memoria flash USB en formato de archivo MIDI.
En esta sección vamos a examinar todos los procedimientos para configurar y dar formato a
los dispositivos de memoria flash USB, así como guardar y cargar datos en ellas y desde ellas.
Antes de utilizar un dispositivo USB, lea la sección “Precauciones que se deben adoptar al
utilizar un terminal USB TO DEVICE” en la página 93.
1Conecte una memoria flash USB al
terminal USB TO DEVICE, teniendo
cuidado de insertarla con la orientación
adecuada.
2Compruebe que el icono de control de
archivos aparece en la pantalla MAIN.
Puede ir a la pantalla FILE CONTROL (control
de archivos) desde la que puede acceder a las
operaciones de la memoria flash USB si pulsa el
botón [MENU] en esta pantalla.
(No pulse este botón ahora, espere a que se le
indique el momento pertinente en las secciones
siguientes.)
Conexión de una memoria flash USB
A veces aparece un mensaje en la pantalla (cuadro
de diálogo de información o de confirmación) para
facilitar la operación. Consulte el apartado
“Mensajes” en la página 116 para obtener una
explicación de cada mensaje. MenúPágina de referencia
Format (formato) 94
Save (guardar) 95
SMF Save (guardar
como SMF) 96
Load (cargar) 97
Delete (eliminar) 98
Icono de control
de archivos
Aparece mientras
se monta el
dispositivo de
memoria.
• No se producirá ningún sonido si toca el teclado mientras se muestra la
pantalla FILE CONTROL. Asimismo, en este estado sólo estarán
activos los botones relacionados con las funciones de archivos.
• La pantalla FILE CONTROL no aparece en ninguno de estos casos:
• Durante una reproducción de estilo o canción.
• Durante una lección.
• Cuando se están cargando los datos desde la memoria flash USB.
NOTA
437

DGX-530/YPG-535 Manual de instrucciones 93
Uso de memoria flash USB
■Precauciones que se deben adoptar al utilizar un terminal USB TO DEVICE
Este instrumento dispone de un terminal USB TO DEVICE integrado. Maneje con cuidado el dispositivo USB cuando lo
conecte al terminal. Adopte las precauciones que se indican a continuación.
●Dispositivos USB compatibles
• Dispositivos de almacenamiento USB (memoria flash,
unidad de disquetes)
El instrumento no admite necesariamente todos los
dispositivos de almacenamiento USB disponibles en el
mercado. Yamaha no puede garantizar el funcionamiento
de los dispositivos USB que compre. Antes de comprar un
dispositivo USB para su uso con este instrumento, visite la
siguiente página web:
http://music.yamaha.com/download/
●Conexión del dispositivo USB
• Cuando conecte un dispositivo USB al terminal USB TO
DEVICE, asegúrese de que el conector del dispositivo es
del tipo adecuado y que está orientado correctamente.
• Aunque el instrumento admite el estándar USB 1.1,
puede conectar y utilizar un dispositivo de
almacenamiento USB 2.0 con el instrumento. Aun así,
tenga en cuenta que la velocidad de transferencia es la
de USB 1.1.
●Empleo de dispositivos de
almacenamiento USB
Si conecta el instrumento a un dispositivo de
almacenamiento USB, podrá guardar los datos que cree en
el dispositivo conectado y leerlos también desde él.
Número de dispositivos de almacenamiento
USB que se pueden emplear
Solo se puede conectar un dispositivo de almacenamiento
USB al terminal USB TO DEVICE.
Dar formato a los medios de
almacenamiento USB
Al conectar un dispositivo de almacenamiento USB o
introducir un medio, podrá aparecer un mensaje en el que
se solicita formatear el dispositivo o medio. Si es así,
ejecute la operación de formato (página 94).
Para proteger los datos
(protección contra escritura)
Para evitar la eliminación accidental de información
importante, aplique la protección contra escritura a cada
dispositivo o soporte de almacenamiento. Si está guardando
datos en el dispositivo de almacenamiento USB, asegúrese
de desactivar la protección contra escritura.
Conexión/extracción de un dispositivo
de almacenamiento USB
Antes de retirar el medio del dispositivo, asegúrese de que
el instrumento no está accediendo a los datos (por ejemplo,
realizando operaciones del tipo guardar, copiar y eliminar).
• Para obtener más información acerca de la manipulación de los dispositivos USB, consulte el manual de instrucciones del dispositivo.
NOTA
• No se pueden utilizar otros dispositivos USB, como el teclado de
un ordenador o un ratón.
NOTA
• Aunque se pueden utilizar unidades de CD-R/RW para leer los
datos del instrumento, no se pueden utilizar para guardarlos.
NOTA
• La operación de formateo sobrescribe cualquier dato que
existiera anteriormente. Compruebe que el medio que va a
formatear no contiene datos importantes.
ATENCIÓN
• Evite encender/apagar frecuentemente el dispositivo de
almacenamiento USB, o conectar/desconectar el dispositivo
demasiadas veces. Si lo hace, puede que el instrumento se
bloquee o se quede colgado. Mientras el instrumento está
accediendo a datos (como en las operaciones de guardar,
eliminar, cargar y dar formato) o montando el dispositivo de
almacenamiento USB (inmediatamente después de la
conexión), NO desconecte el conector USB, NO retire los
medios del dispositivo y NO apague ninguno de los
dispositivos. Si lo hace, se pueden alterar los datos del
dispositivo o de ambos dispositivos.
ATENCIÓN
438

94 DGX-530/YPG-535 Manual de instrucciones
Uso de memoria flash USB
Es necesario dar formato a la nueva memoria flash USB antes de poder utilizarla en el instrumento.
1Tras conectar la memoria flash USB que
se va a formatear en el terminal USB TO
DEVICE del instrumento, compruebe que
aparece el icono en la pantalla MAIN.
2Presione el botón FILE CONTROL
[MENU].
3Utilice los botones CATEGORY [ ] y
[ ] para seleccionar el elemento
Format (formato).
La pantalla le solicita su confirmación.
4Presione el botón [EXECUTE] (ejecutar)
y la pantalla le solicitará su
confirmación.
Puede presionar el botón [-] en ese momento
para cancelar la operación.
5Presione de nuevo el botón [EXECUTE]
o el botón [+] y comenzará la operación
de formato.
6Aparece un mensaje en la pantalla en el
que se le indica que la operación ha
finalizado.
Presione el botón [EXIT] (salir) para volver a
la pantalla MAIN (principal).
Dar formato a una memoria flash USB
• Si da formato a una memoria flash USB que ya contiene datos,
éstos se borrarán. Tenga cuidado de no borrar datos importantes
cuando utilice la función de formato.
ATENCIÓN
f
r
• Una vez que se muestre en la pantalla el mensaje de formato
en curso, no se puede cancelar la operación de formato. No
apague nunca la alimentación ni extraiga la memoria flash USB
durante esta operación.
ATENCIÓN
• Si la memoria flash USB está protegida contra escritura, aparecerá
un mensaje en la pantalla y no se podrá ejecutar la operación.
NOTA
439

DGX-530/YPG-535 Manual de instrucciones 95
Uso de memoria flash USB
Mediante esta operación se guardan tres tipos de datos en un ”User File” (archivo de usuario): canción de
usuario, archivo de estilo y datos de memoria de registro. Al guardar una canción de usuario, el archivo de
estilo y la memoria de registro se guardan también automáticamente.
1Asegúrese de que ha conectado al
terminal USB TO DEVICE del instrumento
una memoria flash USB debidamente
formateada y de que el icono aparece en
la pantalla MAIN.
2
Presione el botón FILE CONTROL [MENU].
3Utilice los botones CATEGORY [ ] y [ ]
para localizar el elemento User File Save
(guardar archivo de usuario).
Se crea automáticamente un nombre de archivo
predeterminado.
4Presione el botón [EXECUTE]. Aparecerá
un cursor debajo del primer carácter del
nombre de archivo.
5Si es necesario, cambie el nombre del
archivo.
• El botón [-] mueve el cursor hacia la
izquierda y el botón [0], hacia la derecha.
• Utilice el disco a fin de seleccionar un
carácter para la ubicación donde se encuentra
actualmente el cursor.
• El botón [+] elimina el carácter en la
ubicación donde se encuentra el cursor.
6Presione el botón [EXECUTE]. La pantalla
le solicita su confirmación.
Puede cancelar la operación de guardado en ese
momento presionando el botón [-].
7Presione de nuevo el botón [EXECUTE] o
el botón [+] y comenzará la operación de
guardado.
La canción de usuario se almacenará en la
carpeta USER FILE (archivo de usuario) de la
memoria flash USB.
8Aparece un mensaje en la pantalla en el
que se le indica que la operación ha
finalizado.
Presione el botón [EXIT] (salir) para volver a
la pantalla MAIN (principal).
Guardado de datos
●Sobrescritura de un archivo existente
Si desea sobrescribir un archivo que ya existe
en la memoria flash USB, utilice el disco o los
botones [+] y [-] para seleccionar el archivo y
luego prosiga en el paso 6.
f
r
• En una memoria flash USB se pueden guardar hasta 100 archivos de usuario.
• Si la memoria flash USB está protegida contra escritura, aparecerá un mensaje
en la pantalla y no se podrá ejecutar la operación.
• Si no hay espacio suficiente en la memoria flash USB para guardar los datos,
aparece un mensaje en la pantalla y no se podrán guardar los datos. Borre los
archivos que desee eliminar de la memoria flash USB para liberar espacio de
memoria (página 98) o utilice otra memoria flash USB.
• Consulte la lista ”Mensajes” de la página 116 para ver otros posibles errores
que le puedan impedir completar la operación.
NOTA
Cursor
Derecha del cursor
Eliminar carácterIzquierda
del cursor
El disco
selecciona
caracteres
• Una vez que se muestre en la pantalla el mensaje de guardado
en curso, no se puede cancelar la operación. No apague nunca
la alimentación ni extraiga la memoria flash USB durante esta
operación.
ATENCIÓN
• Si se ha especificado un nombre de archivo inexistente, la pantalla
le solicita su confirmación. Presione [EXECUTE] o [+] para
confirmar que se sobrescriba el archivo, o [-] para cancelar.
• El tiempo que tarde en realizar la operación de guardado depende
de la condición de la memoria flash USB.
NOTA
440

96 DGX-530/YPG-535 Manual de instrucciones
Uso de memoria flash USB
Esta operación convierte una canción de usuario (números de canción 031 – 035) a un formato 0 SMF y
guarda el archivo en una memoria flash USB.
1Asegúrese de que ha conectado al
terminal USB TO DEVICE del
instrumento una memoria flash USB
debidamente formateada y de que el
icono aparece en la pantalla MAIN.
2Presione el botón FILE CONTROL
[MENU].
3Utilice los botones CATEGORY [ ] y
[ ] para localizar el elemento SMF Save
(Guardar como SMF).
SOURCE FILE (un nombre de canción de
usuario) aparecerá resaltado.
4Seleccione la canción de usuario de
origen.
Puede presionar los botones [+] y [-]
simultáneamente para seleccionar la primera
canción de usuario.
5Presione el botón [EXECUTE].
DESTINATION SONG (canción de destino)
aparecerá resaltado y se mostrará un nombre
predeterminado para el archivo de canción
convertido.
6Presione el botón [EXECUTE].
Aparecerá un cursor debajo del primer carácter
del nombre de archivo.
7Si es necesario, cambie el nombre del
archivo.
Consulte ”Guardado de datos” en la página 95
para la entrada de nombre de archivo.
8Presione el botón [EXECUTE]. La
pantalla le solicita su confirmación.
Puede cancelar la operación de guardado en ese
momento presionando el botón [-].
9Presione de nuevo el botón [EXECUTE]
o el botón [+] y comenzará la operación
de guardado.
La canción de usuario se almacenará en la
carpeta USER FILE (archivo de usuario) de la
memoria flash USB.
10 Aparece un mensaje en la pantalla en
el que se le indica que la operación ha
finalizado.
Presione el botón [EXIT] (salir) para volver a
la pantalla MAIN (principal).
Conversión de una canción de usuario a un formato SMF y guardado
●¿Qué es SMF (archivo MIDI estándar)?
El formato SMF (Standard MIDI File) es uno de los
formatos de secuencia más comunes y compatibles
que se utiliza para almacenar datos de secuencia. Hay
dos variantes: formato 0 y formato 1. Un gran número
de dispositivos MIDI es compatible con el formato
SMF 0 y la mayoría de los datos de secuencia MIDI
disponibles comercialmente se proporcionan en el
formato SMF 0.
f
r
Nombre de canción de
usuario de origen.
●Sobrescritura de un archivo existente
Si desea sobrescribir un archivo que ya existe en
la memoria flash USB, utilice el disco o los
botones [+] y [-] para seleccionar el archivo y
luego prosiga en el paso 7.
Nombre del archivo
que se va a guardar
Cursor
• Una vez que se muestre en la pantalla el mensaje de guardado
en curso, no se puede cancelar la operación. No apague nunca
la alimentación ni extraiga la memoria flash USB durante esta
operación.
ATENCIÓN
• Si se ha especificado un nombre de archivo inexistente, la pantalla le
solicita su confirmación. Presione [EXECUTE] o [+] para confirmar que
se sobrescriba el archivo, o [-] para cancelar.
• El tiempo que tarde en realizar la operación de guardado depende de la
condición de la memoria flash USB.
NOTA
441

DGX-530/YPG-535 Manual de instrucciones 97
Uso de memoria flash USB
Los archivos de usuario, archivos de estilo y estilos residentes en una memoria flash USB se pueden cargar
en el instrumento. El archivo de estilo se cargará en el número de estilo 161. Si el archivo de estilo
requerido ya ha sido transferido al instrumento desde un ordenador mediante la aplicación Musicsoft
Downloader, comience desde el paso 2, a continuación. Consulte ”Transferencia de datos de
interpretaciones a y desde un ordenador” en la página 102 para obtener información sobre la transferencia
de archivos de estilo.
1Cuando tenga la memoria flash USB
que contiene el archivo que desea
cargar conectada al conector USB TO
DEVICE, compruebe que el icono File
Control aparece en la pantalla MAIN.
2Presione el botón FILE CONTROL
[MENU].
3Utilice los botones CATEGORY [ ] y
[ ] para localizar el elemento Load
(cargar).
4Use el selector para seleccionar el
archivo de usuario o el archivo de estilo
que desea cargar.
Todos los archivos de usuario de la memoria
flash USB aparecerán primero, seguidos por los
archivos de estilo.
5Presione el botón [EXECUTE]. La
pantalla le solicita su confirmación.
Puede cancelar la operación de carga en ese
momento presionando el botón [-].
6Presione de nuevo el botón [EXECUTE]
o el botón [+] y comenzará la operación
de carga.
7Aparece un mensaje en la pantalla en el
que se le indica que la operación ha
finalizado.
Presione el botón [EXIT] (salir) para volver a
la pantalla MAIN (principal).
Carga de archivos de usuario y de archivos de estilo
• Si carga un archivo de usuario, los nuevos datos cargados
sobrescribirán la canción de usuario (031 – 035), el archivo de
estilo y los datos de memoria de registro. Si sólo carga un archivo
de estilo, sólo se sobrescribirá el archivo de estilo. Guarde los
datos importantes en una memoria flash USB antes de cargar
datos que los sobrescriban.
ATENCIÓN
f
r
• Los archivos de estilo deben encontrarse en el directorio raíz. No se
reconocerán los archivos de estilo que estén en carpetas.
NOTA
• Una vez que se muestre en la pantalla el mensaje de carga en
curso, no se puede cancelar la operación. No apague nunca la
alimentación ni extraiga la memoria flash USB durante esta
operación.
ATENCIÓN
442

98 DGX-530/YPG-535 Manual de instrucciones
Uso de memoria flash USB
Este procedimiento elimina el archivo de usuario y el archivo SMF de una tarjeta flash USB.
1Asegúrese de que ha conectado
debidamente al terminal USB TO
DEVICE del instrumento la memoria
flash USB que contiene el archivo que
desea eliminar y de que el icono
aparece en la pantalla MAIN.
2Presione el botón FILE CONTROL
[MENU].
3Utilice los botones CATEGORY [ ] y
[ ] para localizar el elemento Delete
(eliminar).
4
Seleccione el archivo que desee
eliminar.
Puede presionar simultáneamente los botones
[+] y [-] para seleccionar la primera canción o
archivo de datos de usuario de la memoria flash
USB.
5Presione el botón [EXECUTE]. La
pantalla le solicita su confirmación.
Puede cancelar la operación de eliminación en
ese momento presionando el botón [-].
6Presione de nuevo el botón [EXECUTE]
o el botón [+] y comenzará la operación
de borrado.
7Aparece un mensaje en la pantalla en el
que se le indica que la operación ha
finalizado.
Presione el botón [EXIT] (salir) para volver a
la pantalla MAIN (principal).
Borrado de datos de una memoria flash USB
f
r
• Una vez que se muestre en la pantalla el mensaje de
eliminación en curso, no se puede cancelar la operación. No
apague nunca la alimentación ni extraiga la memoria flash USB
durante esta operación.
ATENCIÓN
• Si la memoria flash USB está protegida contra escritura, aparecerá
un mensaje en la pantalla y no se podrá ejecutar la operación.
NOTA
443

DGX-530/YPG-535 Manual de instrucciones 99
Uso de memoria flash USB
1Asegúrese de que la memoria flash
USB que contiene la canción y la base
de datos musical que quiere reproducir
está bien conectada al terminal USB TO
DEVICE del instrumento y que el icono
aparece en la pantalla MAIN.
2Pulse el botón [SONG] si desea
reproducir un archivo de canción o el
botón [MUSIC DATABASE] para
reproducir una base de datos musical.
Se mostrarán los archivos del tipo
correspondiente.
3Utilice el selector para elegir el archivo
que desee reproducir: números de
canción 36 y superiores, o números de
base de datos musical 301 y superiores.
4Reproduzca el archivo seleccionado de
la misma forma que los archivos
internos: pulse el botón [START/STOP]
o toque el teclado.
Reproducción de datos de una memoria flash USB
• Para reproducir las canciones copiadas en una memoria flash USB
desde un ordenador u otro dispositivo, deben estar almacenas en
el directorio raíz de la memoria flash USB o en el primer o segundo
nivel de carpetas del directorio raíz.
Con este instrumento no se pueden reproducir canciones
guardadas en carpetas del tercer nivel creadas dentro de una
carpeta de segundo nivel.
Memoria flash USB (raíz)
Archivo de
canciones
Archivo de
canciones
Archivo de
canciones
Se puede seleccionar y
reproducir.
No se puede seleccionar ni
reproducir.
Archivo de
canciones
IMPORTANTE
444

100 DGX-530/YPG-535 Manual de instrucciones
R
e
f
e
r
e
n
c
i
a
Conexiones
qTerminal USB TO DEVICE
Este terminal permite conectar el instrumento a
dispositivos de almacenamiento USB. Consulte
la sección “Precauciones que se deben adoptar
al utilizar un terminal USB TO DEVICE” de la
página 93.
wTerminal USB TO HOST
Esta terminal permite la conexión directa con
un ordenador personal. Para obtener más
información, consulte ”Conexión a un
ordenador personal” en la página 101.
Conectores
wq
445

DGX-530/YPG-535 Manual de instrucciones 101
Conexiones
Las funciones siguientes están disponibles cuando se conecta el instrumento a un ordenador.
●Se pueden transferir datos de interpretaciones entre el instrumento y el ordenador (página 102).
●Se pueden transferir archivos entre el instrumento y el ordenador (página 104).
El procedimiento de conexión es el siguiente:
1Instale el controlador MIDI USB en el
ordenador.
El controlador MIDI USB se incluye en
el CD-ROM. La instalación del controlador MIDI
USB se describe en las páginas 109–111.
2
Conecte el terminal USB del ordenador al
terminal USB del instrumento utilizando un
cable USB de tipo AB (el cable USB se vende
por separado).
El CD-ROM proporcionado incluye igualmente
una aplicación Musicsoft Downloader que permite
transferir archivos de canciones desde el ordenador
a la memoria flash del instrumento. Para obtener
instrucciones sobre la instalación de Musicsoft
Downloader y la transferencia de archivos de
canciones, consulte las páginas 104, 111.
■Precauciones que se deben adoptar al
utilizar un terminal USB TO HOST
Cuando conecte el ordenador al terminal USB TO
HOST, es importante que cumpla los siguientes
requisitos. Si no se hace así, el ordenador podría
bloquearse y los datos podrían dañarse o perderse.
Si el equipo o el instrumento se bloquean, reinicie
el software o el sistema operativo del ordenador;
o apague y vuelva a encender el instrumento.
Conexión a un ordenador personal
Cable USB
Instrumento
Ordenador
• Utilice un cable USB de tipo AB de menos de 3 metros.
• Antes de conectar el ordenador al terminal USB TO HOST, salga
de cualquier modo de ahorro de energía del ordenador
(suspensión, en espera, etc.).
• Antes de encender el instrumento, conecte el ordenador al
terminal USB TO HOST.
• Siga estas instrucciones antes de encender/apagar el
instrumento o de conectar/desconectar el cable USB al/del
terminal USB TO HOST.
• Cierre todas las aplicaciones de software del ordenador.
• Asegúrese de que no se están transmitiendo datos desde el
instrumento. (Sólo se transmiten datos cuando se toca el
teclado, se reproduce una canción, etc.)
• Mientras haya un dispositivo USB conectado al instrumento,
deberá esperar a que transcurran al menos seis segundos entre
estas operaciones: (1) apagar el instrumento y volverlo a
encender o (2) conectar y desconectar el cable USB.
ATENCIÓN
446

102 DGX-530/YPG-535 Manual de instrucciones
Conexiones
Si lo conecta a un ordenador, los datos de interpretaciones del instrumento también se podrán utilizar en el
ordenador, y los datos de interpretaciones del ordenador se podrán reproducir en el instrumento.
●Cuando el instrumento está conectado a un ordenador,
transmite/recibe datos de interpretaciones.
■Ajustes de MIDI ● ● ● ● ● ● ● ● ● ● ● ● ● ● ● ● ● ● ● ● ● ● ● ● ● ● ● ● ● ● ● ● ● ● ● ● ● ● ● ● ● ● ● ● ● ●
Estos ajustes están relacionados con la transmisión y recepción de datos de interpretaciones.
1Presione el botón [FUNCTION].
2
Utilice los botones CATEGORY [ ] y [ ]
para seleccionar el elemento cuyo valor
desee cambiar.
3Utilice el selector para seleccionar
ON u OFF.
Transferencia de datos de interpretaciones a y desde un ordenador
Cable USB
Terminal USBTerminal USB
Instrumento
Ordenador
Elemento Rango/ajustes Descripción
Local ON/OFF Este control determina si las notas que se tocan en el instrumento se reproducen por su sistema de
generador de tonos interno: este generador está activo cuando el control local está activado, e inactivo
cuando el control local está desactivado.
External Clock
(reloj externo) ON/OFF Estos ajustes determinan si el instrumento está sincronizado con su reloj interno (OFF) o con una señal de
reloj de un dispositivo externo (ON).
Keyboard Out
(salida de
teclado) ON/OFF Determina si los datos de interpretación del teclado del instrumento se transmiten (ON) o no se
transmiten (OFF).
Style Out
(salida de
estilos) ON/OFF Determina si los datos de estilo se transmiten (ON) o no (OFF) durante la reproducción del estilo.
Song Out
(salida de
canciones) ON/OFF
Determina si la canción de usuario se transmite (ON) o no (OFF) durante la reproducción de la canción.
• Si el instrumento no emite ningún sonido, lo más probable es que
se deba a que se ha desactivado el control local.
ATENCIÓN
• Si el reloj externo está en ON y no se recibe ninguna señal de
reloj de un dispositivo externo, las funciones de metrónomo,
estilo y canción no se iniciarán.
ATENCIÓN
f
r
447

DGX-530/YPG-535 Manual de instrucciones 103
Conexiones
■PC Mode (modo PC) ● ● ● ● ● ● ● ● ● ●
Es necesario realizar una serie de ajustes de MIDI
si desea transferir datos de interpretaciones entre el
ordenador y el instrumento. El elemento PC Mode
(modo PC) puede llevar a cabo varios ajustes en
una única operación. Se dispone de tres ajustes:
PC1, PC2 y OFF.
Este ajuste no es necesario si se transfieren
archivos de canciones o de copia de seguridad
entre el ordenador y el instrumento.
* Establezca el modo PC a PC2 cuando utilice Digital Music
Notebook.
1Mantenga pulsado el botón [DEMO]
durante más de un segundo hasta que
aparezca el modo PC.
2Utilice el selector para seleccionar PC1,
PC2 u OFF.
Este instrumento también se puede utilizar como dispositivo de control remoto para la aplicación Digital
Music Notebook del ordenador (a través de la conexión USB) para controlar las funciones de reproducción,
parada y transporte desde el panel.
■Teclas de control remoto ● ● ● ● ● ●
Para utilizar las funciones de control remoto,
mantenga presionadas simultáneamente las dos
teclas más bajas del teclado (A-1 y A#-1) y presione
la tecla adecuada (que se muestra a continuación).
PC1 PC2* OFF
(apagado)
Local OFF OFF ON
External Clock
(reloj externo) ON OFF OFF
Song Out (salida de
canciones) OFF OFF OFF
Style Out (salida de
estilos) OFF OFF OFF
Keyboard Out
(salida de teclado) OFF ON ON
• Cuando el ajuste PC2 está seleccionado, no se pueden utilizar las
funciones de estilo, canción, demostración, grabación de canciones y
lección del instrumento.
NOTA
• También puede acceder al elemento PC Mode presionando primero el
botón [FUNCTION] y utilizando los botones CATEGORY [ ] y [ ]
para localizarlo (página 89).
f
r
NOTA
Control remoto de dispositivos MIDI
A-1
A#-1
C7: Avance rápido
B6: Start
A6: Stop
G6: Rebobinar
F6: Principio (va al principio
de la canción)
E6: Metrónomo activado/
desactivado
• El control remoto de dispositivos MIDI funciona independientemente del
modo PC2.
NOTA
448

104 DGX-530/YPG-535 Manual de instrucciones
Conexiones
Esta función le permite enviar los datos de configuración del panel a un ordenador. Antes de grabar los
datos de una interpretación en una aplicación de secuenciador ejecutada en el ordenador, conviene enviar
los datos de configuración del panel y grabarlos antes que los datos de la interpretación.
1Presione el botón [FUNCTION].
2Utilice los botones CATEGORY
[
] y
[ ] para seleccionar el elemento
Initial Send.
3Pulse [+/YES] para enviar o [-/NO] para
cancelar.
Los archivos de canciones MIDI, estilos o bases de
datos musicales guardados en un ordenador o en el
CD-ROM proporcionado se pueden transferir al
instrumento. El archivo de copia de seguridad
también se puede transferir del instrumento al
ordenador y viceversa.
Para poder transferir archivos entre el ordenador y
el instrumento, debe instalar en el ordenador la
aplicación Musicsoft Downloader y el controlador
MIDI USB incluido en el CD-ROM de accesorios.
Para obtener información detallada, consulte la Guía
de instalación del CD-ROM de accesorios, en la
página 107.
■Con Musicsoft
Downloader puede ● ● ● ● ● ● ● ● ● ● ●
●Transferir archivos desde el ordenador a la
memoria flash del instrumento.
⇒consulte el procedimiento descrito en
la página 105.
El procedimiento para transferir canciones
incluidas en el CD-ROM de accesorios desde
el ordenador al instrumento se ofrece a modo
de ejemplo.
●El archivo de copia de seguridad también se
puede transferir del instrumento al ordenador y
viceversa.
⇒consulte el procedimiento descrito en
la página 106.
Initial Send (Transmisión inicial)
f
r
Transferencia de datos entre el ordenador y el instrumento
●Datos que se pueden transferir de un ordenador
al instrumento.
• Capacidad de datos: 875 KB
512 archivos para la base de datos musical,
los estilos y las canciones.
• Formato de datos
Canción: Formato .mid SMF 0/1
Estilo: .sty
Base de datos musical: .mfd
Archivo de copia de seguridad:
08PG88.BUP
Utilice la aplicación Musicsoft Downloader con
Internet Explorer 5.5 o posterior.
449

DGX-530/YPG-535 Manual de instrucciones 105
Conexiones
■Utilice Musicsoft Downloader para
transferir canciones del CD-ROM
de accesorios a la memoria flash
del instrumento ● ● ● ● ● ● ● ● ● ● ● ● ● ●
1Instale Musicsoft Downloader y el
controlador MIDI USB en el ordenador y
conéctelo al instrumento (página 109).
2Inserte en la unidad de CD-ROM el
CD-ROM incluido.
La ventana de inicio debe aparecer de forma
automática.
3Haga doble clic en el icono de acceso
rápido de Musicsoft Downloader que se
encuentra en el escritorio.
Se inicia la aplicación Musicsoft Downloader y
aparece la ventana principal.
4Haga clic en el botón ”Add File” (añadir
archivo) y aparecerá la ventana Add File.
5Haga clic en el botón situado a la
derecha de “Look in” (examinar) y
seleccione la unidad de CD-ROM en el
menú desplegable que aparece. Haga
doble clic en la carpeta “SampleData”
de la ventana. Seleccione el archivo de
la carpeta “SongData” que quiere
transferir al instrumento y haga clic en
“Open” (abrir).
En este momento puede seleccionar un archivo de
base de datos musical o de estilo en el ordenador o
CD-ROM y transferirlo al instrumento de la misma
forma que un archivo de canción.
6En ”List of files stored temporarily”
(lista de archivos almacenados
temporalmente) en la parte superior de
la ventana aparecerá una copia del
archivo de canción MIDI seleccionado.
El soporte de memoria aparece igualmente en
la parte inferior de la ventana y especifica el
destino de la transferencia. Haga clic en
”Instrument” (instrumento) y después en
”Flash memory” (memoria flash).
7Tras seleccionar el archivo en ”List of
files stored temporarily”, haga clic en el
botón [Move] (mover) hacia abajo y
aparecerá un mensaje de confirmación.
Haga clic en [OK] (aceptar) y la canción
se transferirá desde ”List of files stored
temporarily” a la memoria del
instrumento.
• Si se está reproduciendo una canción o un estilo, detenga la
reproducción antes de proseguir.
NOTA
• El instrumento no se puede utilizar mientras Musicsoft Downloader
esté ejecutándose.
NOTA
q
Haga clic en la unidad de CD-ROM
wHaga doble clic en la carpeta
“SampleData” → “SongData” y
haga clic en un archivo de canción.
e Haga clic en
“Open”
q
Haga clic en "Electronic Musical Instruments"
y después en ”Flash memory” (memoria flash).
• Los archivos transferidos a un directorio raíz de la memoria flash
USB o a la memoria flash del instrumento mediante Musicsoft
Downloader, cualquier ubicación que no sea la carpeta USER
FILES del dispositivo de memoria flash USB, no se pueden borrar
desde la pantalla de control de archivos del instrumento. Utilice el
botón de eliminación de Musicsoft Downloader para eliminar
tales archivos.
NOTA
450

106 DGX-530/YPG-535 Manual de instrucciones
Conexiones
8Cierre la ventana para finalizar
Musicsoft Downloader.
9Para reproducir una canción
almacenada en la memoria flash,
presione el botón [SONG].
Utilice el selector para seleccionar la
canción que desee reproducir y, a
continuación, presione el botón [START/
STOP] para iniciar la reproducción.
■Transferencia de un archivo de
copia de seguridad del
instrumento al ordenador ● ● ● ● ● ●
Puede utilizar Musicsoft Downloader para
transferir ”archivo de copia de seguridad” que
contiene datos de copia de seguridad (página 63),
incluidas las 5 canciones de usuario almacenadas
en el instrumento, a un ordenador. Si hace clic en
“Electronic Musical Instruments” en la pantalla de
Musicsoft Downloader y, a continuación, en
“System Drive”, en la esquina inferior derecha de
la pantalla de Musicsoft Downloader aparecerá un
archivo “08PG88.BUP”. Es el archivo de copia de
seguridad. Para obtener más información sobre
cómo transferir los archivos de copia de seguridad
con la aplicación Musicsoft Downloader, consulte
el apartado de la ayuda en línea "Transferencia de
datos entre el ordenador y el instrumento (para
datos sin proteger)" de la aplicación.
●Uso de canciones transferidas para
lecciones...
Para utilizar canciones (sólo formato SMF 0)
transferidas desde un ordenador para las lecciones,
es necesario especificar qué canales se van a
reproducir como las partes de la mano derecha y de
la izquierda.
1Presione el botón [SONG] y seleccione la
canción (036–) que reside en la memoria flash
para la que desea establecer la pista guía.
2Presione el botón [FUNCTION].
3Utilice los botones CATEGORY [ ] y [ ]
para seleccionar el elemento R-Part o L-Part.
4Utilice el selector para seleccionar el canal que
desea reproducir como la parte especificada de
la mano derecha o izquierda.
Recomendamos que seleccione el canal 1 para la
parte de la mano derecha y el canal 2 para la
izquierda.
• Finalice Musicsoft Downloader para reproducir el archivo transferido
desde el ordenador.
NOTA
• No desconecte el cable USB durante una transferencia de
datos. No sólo no se transferirán ni se guardarán los datos,
sino que se puede desestabilizar el funcionamiento del
soporte de memoria y su contenido puede desaparecer por
completo al apagar o encender el instrumento.
ATENCIÓN
• Los datos almacenados se pueden perder debido a un fallo del
equipo o a un manejo inadecuado. Por motivos de seguridad,
recomendamos que guarde una copia de todos los datos
importantes almacenados en el ordenador.
ATENCIÓN
f
r
• No se pueden transmitir los datos de las canciones predeterminadas
desde el instrumento.
NOTA
• La copia de seguridad de datos, incluidas las cinco canciones de
usuario, se transmite/recibe como un único archivo. Por ello, todos
los datos de la copia de seguridad se sobrescribirán cada vez que
los transmita o reciba. Téngalo en cuenta al transferir datos.
ATENCIÓN
• No cambie el nombre del archivo de copia de seguridad en el
ordenador. Si lo hace, no se reconocerá al transferirlo al
instrumento.
ATENCIÓN
451

DGX-530/YPG-535 Manual de instrucciones 107
R
e
f
e
r
e
n
c
i
a
Guía de instalación del CD-ROM de accesorios
• El software y este manual son copyright exclusivo de Yamaha Corporation.
• La utilización del software y de este manual debe ajustarse al acuerdo de licencia con el que el comprador
manifiesta su total conformidad al abrir el paquete de software (Lea detenidamente el Acuerdo de licencia de
software que se incluye al final de este manual antes de instalar la aplicación).
• La copia del software o la reproducción total o parcial de este manual sin la autorización escrita del fabricante está
expresamente prohibida.
• Yamaha no asume responsabilidad alguna ni ofrece garantía alguna en relación con el uso del software y de la
documentación, y no puede ser declarada responsable de los resultados de la utilización de este manual ni del software.
• Este disco que contiene el software no ha sido diseñado para su uso en sistemas audiovisuales (reproductores de
CDs, reproductores de DVDs, etc.). No intente reproducir el disco en un equipo que no sea el ordenador.
• Las futuras actualizaciones de la aplicación y del software del sistema, y cualquier cambio en las especificaciones y
funciones, se anunciarán independientemente.
• Las ilustraciones de las pantallas de este manual tienen fines meramente instructivos y pueden diferir ligeramente de
las pantallas que aparecen en su equipo.
●Tipos de datos
Este CD-ROM incluye software de aplicación. Consulte las instrucciones de instalación del software en la
página 109.
●Sistema operativo
Las aplicaciones de este CD-ROM se suministran en versiones para sistemas operativos Windows.
AVISOS ESPECIALES
Avisos importantes sobre el CD-ROM
• No intente reproducir este CD-ROM en un dispositivo de
reproducción que no sea el ordenador. El alto ruido resultante
podría provocar lesiones en los oídos o daños en el dispositivo de
reproducción.
ATENCIÓN
452

108 DGX-530/YPG-535 Manual de instrucciones
Guía de instalación del CD-ROM de accesorios
Para ver las partituras en formato PDF, deberá instalar Acrobat Reader en el ordenador.
Para descargar Adobe Reader, consulte la siguiente URL: http://www.adobe.com/
■Utilización del CD-ROM● ● ● ● ● ● ● ●
Lea el Acuerdo de licencia del software en la
página 148antes de abrir el paquete del CD-ROM.
1Compruebe los requisitos del sistema
para asegurarse de que el software
funcionará en su ordenador.
2Inserte en la unidad de CD-ROM el
CD-ROM incluido.
La ventana de inicio debe aparecer de forma
automática.
3Instale el controlador MIDI USB en el
ordenador.
Consulte las instrucciones de instalación y
configuración en la sección ”Instalación del
controlador MIDI USB” de la página 109.
4Conecte el instrumento al ordenador.
El procedimiento de conexión se describe en la
página 101.
5Instale el software.
Musicsoft Downloader:
Vea la página 111.
6Ejecute el software.
Para obtener más información sobre el
funcionamiento del software, consulte la ayuda en
línea proporcionada con el mismo.
Consulte la sección ”Solución de problemas” de la
página 112 si surgen problemas al instalar el
controlador.
Contenido del CD-ROM
q
e
wr
Nombre de la carpeta Nombre de la aplicación
y de los datos Contenido
qMSD_ Musicsoft Downloader Esta aplicación se puede utilizar para descargar datos de canciones MIDI de Internet y
transferirlos del ordenador a la memoria del instrumento.
w
DMN_ Digital Music Notebook
Digital Music Notebook es la combinación de un programa de aprendizaje musical y de
servicios en línea para que practicar y dominar las canciones preferidas sea fácil y divertido.
Puede utilizar las cómodas y potentes funciones de Digital Music Notebook con la canción
de demostración después de instalar Digital Music Notebook.
DMN_FlashDemo Demostración rápida de
Digital Music Notebook Software de demostración con vídeo de movimiento completo que presenta todas las
funciones de Digital Music Notebook.
eSongBook Libro de canciones
Incluye los datos de partitura de las 30 canciones internas que se proporcionan con el
instrumento, además de 70 canciones MIDI suministradas en el CD-ROM. Las únicas
excepciones son las canciones 1–11, 16, 20 y 30, que están protegidas por copyright. Las
partituras de las canciones 9–11 se incluyen en este manual a partir de la página 120.
r
USBdrv2k_ Controlador MIDI USB
(Windows 2000/XP) Este software de controlador es necesario para conectar dispositivos MIDI al ordenador
mediante USB.
USBdrvVista_ Controlador MIDI USB
(Windows Vista/XP x64)
SampleData
SongData 70 canciones MIDI
Estas canciones, estilos o base de datos musical se pueden transferir al instrumento y
reproducirse o utilizarse con sus funciones.
StyleData 5 archivos de estilo
MDB 5 archivos de base de
datos musical
453

DGX-530/YPG-535 Manual de instrucciones 109
Guía de instalación del CD-ROM de accesorios
■
Instalación del controlador MIDI USB
Para poder utilizar y comunicarse con los
dispositivos MIDI conectados al ordenador, debe
instalar en el mismo el software de controlador
adecuado.
El controlador MIDI USB permite que el software
de secuencia y otras aplicaciones similares del
ordenador transmitan y reciban datos MIDI a y
desde dispositivos MIDI mediante un cable USB.
•Instalación en Windows 2000 ➔ página 110.
•Instalación en Windows XP ➔ página 110.
•Instalación en Windows Vista ➔ página 111.
Requisitos del sistema
Aplicación/datos Sistema operativo CPU Memoria Disco duro Visualizació
n
Musicsoft Downloader
Windows 2000/
XP Home Edition/
XP Professional/Vista
*Compatible solo con la
versión de 32 bits.
233 MHz o superior; gama de
procesadores Intel®
Pentium®/Celeron®
(se recomienda un
procesador de 500 MHz o
más rápido)
64 MB o más (se
recomiendan 256
MB como mínimo)
al menos 128 MB de
espacio libre (se
recomiendan al menos
512 MB de espacio
libre)
800 x 600
HighColor
(16 bits)
Controlador USB para
Windows 2000/XP Windows 2000/XP Home
Edition/XP Professional
166 MHz o superior; gama de
procesadores Intel®
Pentium®/Celeron®
32 MB o más (se
recomiendan 64 MB
como mínimo)
al menos 3 MB de
espacio libre —
Controlador USB para
Windows Vista/XP x64 Windows Vista/XP
Professional x64 Edition
800 MHz o superior; gama de
procesadores Intel® Pentium®
/Celeron® o procesador
Intel® 64 compatible
512 MB como
mínimo al menos 3 MB de
espacio libre —
Digital Music Notebook
Windows XP Home/
Professional Edition, Service
Pack 1a (SP1a) más/
Windows Vista
*Compatible solo con la
versión de 32 bits.
Procesador a 400 MHz
o superior (se recomienda un
procesador Intel® Pentium®
o Celeron® o uno compatible)
128 MB como
mínimo (se
recomiendan 256
MB como mínimo) 150 MB de espacio
libre como mínimo
1024 x 768
HighColor
(16 bits)
Digital Music Notebook
(requisitos para reproducir
contenido con vídeo
incluido)
Windows 2000/XP Home
Edition/XP Professional/Vista
*Compatible solo con la
versión de 32 bits.
1 GHz o superior; gama de
procesadores Intel®
Pentium®/Celeron®
(1,4 GHz o más
recomendado)
256 MB como
mínimo
Instalación del software
●Desinstalar (eliminación del software)
Se puede eliminar el software instalado en el
ordenador de la siguiente manera:
En el menú Inicio de Windows seleccione Inicio →
Configuración → Panel de control → Agregar o
quitar programas → Instalar y desinstalar.
Seleccione el elemento que desea eliminar y haga
clic en [Agregar o quitar]. Siga las instrucciones
mostradas en la pantalla para eliminar el software
seleccionado.
• Los nombres reales de los elementos de menú y botones
dependen de la versión del sistema operativo que esté utilizando.
NOTA
Compruebe el nombre de la unidad de CD-ROM
que va a utilizar (D:, E:, Q: etc.). El nombre de la
unidad aparece debajo del icono de CD-ROM en la
carpeta ”Mi PC”. El directorio raíz de la unidad de
CD-ROM será D:\, E:\ o Q:\, respectivamente.
Controlador
Cable
USB Dispositivo MIDI
Ordenador
Software de
secuencia
454

110 DGX-530/YPG-535 Manual de instrucciones
Guía de instalación del CD-ROM de accesorios
Instalación del controlador en un sistema con
Windows 2000
1Inicie el ordenador y utilice la cuenta
“Administrador” para acceder a
Windows 2000.
2Seleccione [Mi PC] ➔ [Panel de control] ➔
[Sistema] ➔ [Hardware] ➔ [Firmas de
controladores] ➔ [Comprobación de firma
de archivos], seleccione el botón de opción
que aparece a la izquierda de “Ignorar -
Instalar todos los archivos sin tener en
cuenta la firma” y haga clic en [Aceptar].
3Introduzca en la unidad de CD-ROM el
CD-ROM proporcionado. La ventana de
inicio debe aparecer de forma automática.
4En primer lugar, asegúrese de que el
dispositivo MIDI está apagado y utilice un
cable USB para conectarlo al ordenador.
Tras efectuar las conexiones, encienda el
dispositivo MIDI. El sistema ejecutará
automáticamente el Asistente para
hardware nuevo encontrado. Haga clic en
[Siguiente]. (Algunos equipos pueden
tardar un rato en mostrar la ventana del
Asistente.)
Si no fuera así, consulte “Solución de problemas”
en la sección “Guía de instalación del CD-ROM de
accesorios” del manual de instrucciones.
5Seleccione el botón de opción para “Buscar
un controlador apropiado para mi
dispositivo [recomendado]” y después
haga clic en [Siguiente].
6Marque la casilla de verificación “Unidades
de CD-ROM”, anule la selección de las
demás casillas de verificación y después
haga clic en [Siguiente].
7Anule la selección de “Instalar uno de los
otros controladores” y haga clic en
[Siguiente].
8Cuando haya finalizado la instalación, el
sistema mostrará “Finalización del
Asistente para hardware nuevo
encontrado”.
Haga clic en [Finalizar]. (Algunos equipos pueden
tardar un rato en mostrar la ventana del Asistente.)
9Reinicie el ordenador.
La instalación del controlador MIDI USB ha
finalizado.
Instalación del controlador en un sistema con
Windows XP
1Inicie el ordenador y utilice la cuenta
“Administrador” para acceder a Windows.
2Seleccione [Inicio] ➔ [Panel de control]. Si
el panel de control aparece como “Elija una
categoría”, haga clic en “Cambiar a Vista
clásica” en la esquina superior izquierda de
la ventana. Aparecerán todos los paneles
de control e iconos.
3Vaya a [Sistema] ➔ [Hardware] ➔ [Firma de
controladores], seleccione el botón de
opción que aparece a la izquierda de
“Ninguna” y haga clic en [Aceptar].
4Haga clic en el botón [Aceptar] para cerrar
Propiedades del sistema y haga clic en “X”
en la esquina superior derecha de la
ventana para cerrar el panel de control.
5Introduzca en la unidad de CD-ROM el
CD-ROM proporcionado. La ventana de
inicio debe aparecer de forma automática.
6En primer lugar, asegúrese de que el
dispositivo MIDI está apagado y utilice un
cable USB para conectarlo al ordenador.
Tras efectuar las conexiones, encienda el
dispositivo MIDI.
El sistema ejecutará automáticamente el
Asistente para hardware nuevo encontrado.
Si no fuera así, consulte “Solución de
problemas” en la sección “Guía de
instalación del CD-ROM de accesorios” del
manual de instrucciones. Si el sistema
muestra el mensaje "Hardware nuevo
encontrado" en la esquina inferior derecha,
espere hasta que aparezca la ventana del
Asistente. (Algunos equipos pueden tardar
un rato en mostrar la ventana.)
Si en la ventana del Asistente se le indica que
especifique si desea conectarse o no a Windows
Update, seleccione el botón de opción “Esta vez no”
y haga clic en [Siguiente].
7Seleccione el botón de opción para
“Instalar automáticamente el software
(recomendado)” y haga clic en [Siguiente].
8Cuando haya finalizado la instalación,
el sistema mostrará “Finalización del
Asistente para hardware nuevo
encontrado”.
Haga clic en [Finalizar]. (Algunos equipos pueden
tardar un rato en mostrar la ventana del Asistente.)
9Reinicie el ordenador.
Si el sistema muestra el mensaje "Hardware nuevo
encontrado" en la esquina inferior derecha, espere
hasta que aparezca la ventana del Asistente.
(Algunos equipos pueden tardar un rato en mostrar
esta ventana.)
La instalación del controlador MIDI USB ha finalizado.
• Si el sistema le indica que inserte el CD-ROM de Windows durante la
detección de los controladores, señale la carpeta “USBdrv2k_” (p. ej.,
D:\USBdrv2k_\) y continúe la instalación.
NOTA
• Si en el panel del Asistente se le indica que “El software que va a instalar
no posee una firma digital de Microsoft”, haga clic en [Sí].
NOTA
• Si durante la instalación se muestra el mensaje “...no ha superado la
prueba del logotipo de Windows que comprueba que es compatible con
Windows XP”, haga clic en [Continuar de todos modos].
NOTA
455

DGX-530/YPG-535 Manual de instrucciones 111
Guía de instalación del CD-ROM de accesorios
10 Cuando se utiliza Windows XP
Professional x64 Edition, debe instalarse
el modulo de asistencia.
Después de instalar los controladores MIDI USB
para todos los dispositivos USB conectados,
seleccione “Mi PC” en el menú Inicio. Haga clic
con el botón derecho del ratón en el icono de CD-
ROM y seleccione “Abrir” en el menú emergente.
Seleccione “USBdrvVista_” →
“XPx64SupportModule” → “Setup.exe” y lance
“Setup.exe.” Siga las indicaciones de la pantalla.
Instalación del controlador en un sistema
con Windows Vista
1Inicie el ordenador y utilice la cuenta de
administrador para conectarse a
Windows Vista.
2Inserte en la unidad de CD-ROM el CD-ROM
incluido. La ventana de inicio debe
aparecer de forma automática.
3En primer lugar, asegúrese de que el
dispositivo MIDI está apagado y utilice un
cable USB para conectarlo al ordenador.
Tras efectuar las conexiones, encienda el
dispositivo MIDI. El sistema abrirá
automáticamente la ventana “Asistente
para hardware nuevo encontrado”. Haga
clic en “Buscar e instalar el software de
controlador (recomendado)”.
Si no es así, consulte “Resolución de problemas” en
la sección “Guía de instalación del CD-ROM de
accesorios” del Manual de instrucciones. (Algunos
equipos pueden tardar un rato en mostrar la ventana.)
4
Si aparece un mensaje que permite que
Windows busque en línea el software del
controlador, haga clic en “No buscar en línea.”
5Si aparece un mensaje que le pide que
inserte el disco que se suministra con el
dispositivo, haga clic en [Siguiente].
El sistema inicia la instalación.
6Cuando la instalación esté terminada, el
sistema muestra el mensaje “El software de
este dispositivo se ha cambiado
correctamente.” Haga clic en[Cerrar].
(Algunos equipos pueden tardar un rato en mostrar
la ventana.)
La instalación del controlador MIDI USB ha
finalizado.
■Instalación de las aplicaciones
Musicsoft Downloader y Digital
Music Notebook ● ● ● ● ● ● ● ● ● ● ● ● ●
1Inserte el CD-ROM de accesorios en la
unidad de CD-ROM del ordenador.
La ventana de inicio aparece de forma
automática y muestra las aplicaciones de
software.
2Haga clic en [Musicsoft Downloader] o
[Digital Music Notebook].
3Haga clic en el botón [Install] y siga las
instrucciones de la pantalla para instalar el
software.
Para ver las instrucciones de funcionamiento de
Digital Music Notebook, consulte el menú de
ayuda: ejecute la aplicación Digital Music
Notebook y haga clic en “Help” (ayuda).
Para ver las instrucciones de funcionamiento de
Musicsoft Downloader, consulte el menú de ayuda:
ejecute la aplicación Musicsoft Downloader y haga
clic en “Help”.
* Puede conseguir la última versión de Musicsoft
Downloader en la siguiente URL de Internet.
http://music.yamaha.com/download/
• La ventana del Asistente no aparecerá cuando se utiliza Windows XP
Professional x64 Edition. No es necesario reiniciar el ordenador.
NOTA
• Una vez instalado el módulo de asistencia, este paso no es necesario,
aunque haya conectado un dispositivo USB nuevo o haya actualizado el
controlador MIDI USB.
NOTA
• Si aparece la ventana “Control de cuentas de usuario”, haga clic en
[Continuar].
NOTA
• Si aparece la ventana “Windows Security” (Seguridad de Windows),
confirme que el software es de Yamaha Corporation y haga clic en [Install].
NOTA
• Deberá acceder con privilegios de administrador (raíz) para poder
instalar Musicsoft Downloader en un ordenador que funcione con
Windows 2000, XP o Vista.
• Deberá acceder con privilegios de administrador (raíz) para poder
instalar Digital Music Notebook en un ordenador que funcione con
Windows, XP o Vista.
IMPORTANTE
• Cuando instale Digital Music Notebook, asegúrese de tener instalado
en su ordenador Internet Explorer 6.0 (con SP1) o una versión posterior.
IMPORTANTE
• Para adquirir el contenido de Digital Music Notebook es necesario
pagar con una tarjeta de crédito. En algunas zonas puede que no sea
posible procesar las transacciones realizadas con tarjetas de crédito.
Por este motivo, consulte a las autoridades locales para asegurarse de
que puede utilizar su tarjeta de crédito.
IMPORTANTE
• El uso del DMN (Digital Music Notebook) debe ajustarse al CONTRATO PARA
USO DE LICENCIA DE SIBELIUS SCORCH, que el comprador acepta en su
totalidad durante el uso de la aplicación. Lea detenidamente el CONTRATO que
se incluye al final de este manual antes de instalar la aplicación.
NOTA
• Si la ventana de inicio no aparece automáticamente, haga doble clic en la
carpeta “Mi PC” para abrirla. Haga clic con el botón derecho del ratón en
el icono de CD-ROM y seleccione “Abrir” en el menú desplegable. Haga
doble clic en “Start.exe” y prosiga en el paso 2 siguiente.
NOTA
• Sólo se puede utilizar Musicsoft Downloader para transferir archivos
entre este instrumento y un ordenador. No se puede utilizar ninguna
otra aplicación de transferencia de archivos.
IMPORTANTE
456

112 DGX-530/YPG-535 Manual de instrucciones
Guía de instalación del CD-ROM de accesorios
■Solución de problemas
• ¿Está conectado correctamente el cable USB?
Compruebe la conexión del cable USB.
Desconecte el cable USB y vuelva a conectarlo.
• ¿Está habilitada la función USB en el ordenador?
Cuando conecte por primera vez el instrumento al
ordenador, si no aparece el ”Asistente para agregar
nuevo hardware”, puede que la función USB del
ordenador esté desactivada. Ejecute los siguientes pasos.
1Seleccione [Panel de control]* ➔ [Sistema] ➔
[Hardware] ➔ [Administrador de
dispositivos] (para Windows 2000/XP),
o seleccione [Panel de control] ➔
[Administrador de dispositivos] (para
Windows Vista).
* Sólo en la Vista clásica en Windows XP.
2Asegúrese de que no aparecen marcas ”!” o
”x” en ”Controladora de bus serie universal”
ni en ”Concentrador raíz USB”. Si ve alguna
de estas marcas, el controlador USB está
deshabilitado.
• ¿Hay registrado algún dispositivo desconocido?
Si la instalación del controlador falla, el instrumento
se marcará como ”Dispositivo desconocido” y no
podrá instalar el controlador. Elimine el ”Dispositivo
desconocido” siguiendo los pasos que se indican a
continuación.
1Seleccione [Panel de control]* ➔ [Sistema] ➔
[Hardware] ➔ [Administrador de
dispositivos] (para Windows 2000/XP),
o seleccione [Panel de control] ➔
[Administrador de dispositivos] (para
Windows Vista).
* Sólo en la Vista clásica en Windows XP.
2Busque ”Otros dispositivos” en el menú
”Ver - Dispositivos por tipo”.
3Si encuentra ”Otros dispositivos”, haga
doble clic sobre él para ampliar el árbol y
buscar ”Dispositivo desconocido”.
Si aparece uno, selecciónelo y haga clic en
el botón [Quitar].
4Desconecte el cable USB del instrumento y
vuelva a conectarlo.
5Vuelva a instalar el controlador.
•Usuarios de Windows 2000 ....ver la página 110
•Usuarios de Windows XP .......ver la página
110
•Usuarios de Windows Vista .....ver la página
111
• ¿Ha instalado el controlador? (página 109).
• ¿Está conectado correctamente el cable USB?
• ¿Está ajustado al nivel correcto el volumen del
instrumento, del dispositivo de reproducción y del
programa de aplicación?
• ¿Ha seleccionado un puerto adecuado en el
software de secuencia?
• ¿Está utilizando el controlador USB MIDI más
reciente? Puede descargar el controlador más
reciente del siguiente sitio web.
http://music.yamaha.com/download/
• ¿Cumple su ordenador los requisitos de sistema?
• ¿Hay alguna otra aplicación o controlador de
dispositivo en funcionamiento?
• No ponga en suspensión el ordenador mientras
esté en funcionamiento la aplicación MIDI.
Es posible que no pueda poner en suspensión y
reanudar el ordenador normalmente, dependiendo de
su entorno concreto (controladora de host USB, etc.).
Aún así, tan sólo tiene que desconectar y conectar el
cable USB para poder utilizar otra vez las funciones
del instrumento.
[Windows 2000/XP/Vista]
1Inicie el ordenador y utilice la cuenta
“Administrador” para acceder a Windows.
Cierre todas las aplicaciones y las ventanas que
estén abiertas.
2Inserte en la unidad de CD-ROM el CD-ROM
incluido.
3Seleccione “Mi PC” en el menú Inicio.
4Haga clic con el botón derecho en el icono
de CD-ROM y seleccione “Abrir” en el
menú emergente.
5
Seleccione la carpeta “USBdrvVista_” o
“USBdrv2k_” ➔ carpeta “uninstall” ➔ archivo
“uninstall.exe” y ejecute el archivo
“uninstall.exe.”
Siga las instrucciones de la pantalla para
desinstalar el controlador.
No se puede instalar el controlador.
Al controlar el instrumento desde el ordenador
a través de USB, el instrumento no funciona
correctamente o no se oye ningún sonido.
La respuesta de reproducción tiene retardo.
No se puede poner en suspensión ni
reanudar el equipo correctamente.
¿Cómo se puede eliminar el controlador?
457

DGX-530/YPG-535 Manual de instrucciones 113
Guía de instalación del CD-ROM de accesorios
6Aparecerá un mensaje que le indicará que
reinicie el ordenador para completar el
procedimiento de desinstalación.
La eliminación del controlador se completará
cuando haya reiniciado el ordenador.
• Al utilizar un sistema operativo de 64 bits, haga clic en
“uninstall_x64.exe.” de la carpeta “USBdrvVista_”.
NOTA
• Si aparece la ventana “Control de cuentas de usuario”, haga clic en
[Continuar].
NOTA
458

114 DGX-530/YPG-535 Manual de instrucciones
Solución de problemas
■Para el instrumento
Problema Causa posible y solución
Cuando se enciende o se apaga el instrumento,
se produce temporalmente un chasquido.
Esto es normal e indica que el instrumento está recibiendo energía
eléctrica.
Cuando se utiliza un teléfono móvil
se genera ruido.
El uso de un teléfono móvil cerca del instrumento puede producir
interferencias. Para evitarlo, apague el teléfono móvil o utilícelo lejos
del instrumento.
No hay sonido cuando se toca el teclado ni
cuando se reproduce una canción o un estilo.
Compruebe que no haya nada conectado a la toma PHONES/
OUTPUT del panel posterior. Cuando se enchufan unos auriculares
a esta toma, no se emite ningún sonido.
Compruebe si la función de control local está activada o desactivada
(Vea la página 102).
¿Se muestra la pantalla FILE CONTROL (control de archivos)? El
teclado del instrumento, etc., no producirá ningún sonido mientras se
muestre la pantalla FILE CONTROL. Presione el botón [EXIT] (salir)
para volver a la pantalla MAIN (principal).
Al tocar las teclas de la sección de la mano
derecha del teclado no se produce ningún sonido.
Cuando emplee la función Dictionary (diccionario) (página 84), las
teclas de la sección de la mano derecha se emplean sólo para
introducir la nota fundamental y el tipo de acorde.
El estilo o la canción no se reproduce aunque se
presione el botón [START/STOP].
¿Está activado (ON) el reloj externo? Asegúrese de que External
Clock se ha establecido en OFF; consulte ”Reloj externo” en la
página 102.
El estilo no suena correctamente.
Asegúrese de que el volumen del estilo (página 90) está en un nivel
adecuado.
¿Está ajustado el punto de división a una tecla adecuada para los
acordes que está tocando? Ajuste el punto de división en una tecla
adecuada (página 79).
¿Aparece en pantalla el indicador ”ACMP”? En caso contrario,
presione el botón [ACMP ON/OFF] para que aparezca.
No suena ningún acompañamiento de ritmo
cuando se presiona el botón [START/STOP] tras
seleccionar el número de estilo 131 o un estilo
comprendido entre 143 y 160 (Pianist).
No se trata de un fallo. El número de estilo 131 y los números de
estilo 143 - 160 (Pianist) no tienen partes de ritmo, por lo que éste no
suena. Las otra partes comenzarán a sonar al tocar un acorde en el
rango de acompañamiento del teclado si está activada la
reproducción del estilo.
No parecen sonar todas las voces, o el sonido
parece cortarse.
El instrumento tiene una polifonía máxima de 32 notas. Si se está
utilizando la voz Dual o Split, y se está reproduciendo un estilo o una
canción al mismo tiempo, algunas notas o sonidos pueden omitirse
(o ”desaparecer”) del acompañamiento o de la canción.
El interruptor de pedal (para sostenido) parece
producir el efecto contrario. Por ejemplo, al pisar el
interruptor de pedal se corta el sonido y al soltarlo
se sostiene.
La polaridad del interruptor de pedal está invertida. Asegúrese de
que la clavija del interruptor de pedal esté conectada correctamente
a la toma SUSTAIN antes de encender el instrumento.
El sonido de la voz cambia de nota a nota.
Esto es normal. El método de generación de tonos AWM emplea
grabaciones múltiples (muestras) de un instrumento en todo el
margen del teclado; por lo tanto, el sonido real de la voz puede ser
algo distinto de una nota a otra.
La pantalla Demo (demostración) aparece en
japonés o hay caracteres en dicho idioma en los
mensajes de la pantalla.
Asegúrese de que el ajuste de idioma de la pantalla FUNCTION es
English (vea la página 16).
Apéndice
459

DGX-530/YPG-535 Manual de instrucciones 115
Solución de problemas
La pantalla correspondiente no aparece cuando
se presiona el botón [SONG], [EASY SONG
ARRANGER], [STYLE] o [VOICE] (canción,
arreglos sencillos de canciones, estilo o voz).
¿Aparece alguna otra pantalla? Presione el botón [EXIT] para volver
a la pantalla MAIN y luego uno de los botones mencionados.
Suenan notas incorrectas al tocar el teclado.
Quizá está activada la tecnología del ayudante de interpretación.
Presione el botón [PERFORMANCE ASSISTANT] (ayudante de
interpretación) para desactivarla.
El indicador ACMP no aparece cuando se
presiona el botón [ACMP ON/OFF].
¿Está encendido el botón [STYLE]? Presione siempre el botón
[STYLE] antes de utilizar cualquier función relacionada con estilos.
No hay sonido armónico.
Los efectos de armonía (01 - 26) se comportan de manera distinta
según su tipo. Los tipos 01 - 05 funcionan cuando la reproducción
del estilo está activada, se tocan acordes en el rango de
acompañamiento del teclado y se interpreta una melodía en la
sección de la mano derecha. Los tipos 06 - 26 funcionarán ya esté
activada o no la reproducción del estilo. Para los tipos 06 -12 debe
tocar dos notas al mismo tiempo.
El mensaje “OverCurrent” (sobrecorriente)
aparece en el área superior de la pantalla MAIN y
el dispositivo USB no responde.
La comunicación con el dispositivo USB se ha interrumpido debido a
la sobrecorriente del dispositivo USB. Desconecte el dispositivo del
terminal USB TO DEVICE y apague después el instrumento.
Problema Causa posible y solución
460

116 DGX-530/YPG-535 Manual de instrucciones
Mensajes
Mensaje de la pantalla LCD Edición
Access error! Indica un fallo de lectura o escritura en el soporte o la memoria flash.
All Memory Clearing... Se muestra cuando se borran todos los datos de la memoria flash. No apague
nunca la alimentación durante la transmisión de datos.
Are you sure? Confirma si se ejecuta o no Song Clear (borrado de canción) o Track Clear
(borrado de pista).
Backup Clearing... Aparece cuando se borran los datos de copia de seguridad de la memoria
flash.
Cancel Se muestra cuando se cancela la transmisión de Initial Send (envío inicial).
Clearing... Aparece mientras se ejecuta Song Clear o Track Clear de las canciones de
usuario.
Com Mode Se muestra cuando se inicia Musicsoft Downloader en el PC conectado al
teclado. No aparece durante la reproducción del instrumento.
Completed Indica la finalización del trabajo especificado, como guardado y transmisión de
datos.
Copy File Se muestra al copiar un archivo en Musicsoft Downloader.
Create Directory Aparece al crear un directorio en la aplicación Musicsoft Downloader.
Data Error! Se muestra cuando la canción del usuario contiene datos no válidos.
Delete File Aparece al eliminar un archivo en Musicsoft Downloader.
Delete OK ? Confirma si se ejecuta o no la eliminación del trabajo.
Delete Directory Aparece al eliminar un directorio en Musicsoft Downloader.
Deleting... Se muestra al activar la función de eliminación.
End Aparece cuando se completa la transmisión de Initial Send.
Error! Se muestra cuando se produce un fallo en la escritura.
”File information area is not large enough.” Indica que no se pueden guardar los datos en el sopor te porque el número
total de archivos es demasiado elevado.
File is not found. Indica que no hay archivo.
”File too large. Loading is impossible.” Indica que no se pueden cargar los datos, ya que el archivo de datos es
demasiado grande.
Flash Clearing... Aparece cuando se borran los datos de la canción o de estilo transmitidos a la
memoria flash interna.
Format OK ? [EXECUTE] Confirma si se aplica o no el formato al soporte.
Formatting... Se muestra mientras se aplica el formato.
Load OK ? Confirma si se ejecuta o no la carga.
Loading... Aparece mientras se cargan los datos.
Media is not inserted. Se muestra cuando se accede al soporte sin estar insertado.
Media capacity is full. Aparece cuando no se pueden guardar los datos porque la memor ia del
soporte está llena.
Memory Full Se muestra cuando la memoria interna se llena durante la grabación de una
canción.
”MIDI receive buffer overflow.” Aparece cuando se reciben demasiados datos MIDI a la vez y se produce un
fallo al procesarlos.
Move File Se muestra al mover un archivo en Musicsoft Downloader.
”Now Writing...
(Don’t turn off the power now, otherwise
the data may be damaged.)”
Aparece mientras se escriben datos en la memoria. No apague nunca la
alimentación mientras escribe, ya que se pueden perder los datos.
OverCurrent
La comunicación con el dispositivo USB se ha interrumpido debido a la
sobrecorriente del dispositivo USB. Desconecte el dispositivo del terminal
USB TO DEVICE y apague después el instrumento.
461

DGX-530/YPG-535 Manual de instrucciones 117
Mensajes
Overwrite ? Confirma si se ejecuta o no la sobrescritura.
Please Wait... Aparece cuando se ejecutan los trabajos que tardan más tiempo, como
mostrar partituras y letras.
Rename File Aparece al escribir de nuevo el nombre del archivo en Musicsoft Downloader.
Save OK ? Confirma si se ejecuta o no el guardado.
Saved data is not found. Aparece cuando los datos que se van a guardar no existen.
Saving... Aparece mientras se guardan datos en la memoria. No apague nunca la
alimentación mientras guarda, ya que se pueden perder los datos.
Send OK? Confirma si se ejecuta o no la transmisión de datos.
Sending... Aparece cuando se están transmitiendo datos.
”Since the media is in use now, this
function is not available.”
Indica que la función de control de archivos no está disponible actualmente ya
que alguien está accediendo al soporte.
Sure ? [YES/NO] Confirma de nuevo si se ejecuta o no cada operación.
”The limit of the media has been reached.” Indica que no se pueden guardar los datos ya que la estructura carpeta/
directorio es demasiado complicada.
The media is not formatted. Indica que el soporte insertado no tiene formato.
”The media is write-protected.”
Indica que no se puede escribir en el soporte insertado ya que está protegido
contra escritura. Coloque el conmutador de protección contra escritura en
posición de sobrescritura antes de utilizarlo.
”The song data is too large to be
converted to notation.”
Indica que no se puede mostrar la partitura ya que los datos de la canción son
demasiado grandes.
There are too many files. Indica que no se pueden guardar los datos debido a que el número total de
archivos supera la capacidad.
”This function is not available now.” Indica que la función designada no está disponible porque el instrumento está
ejecutando otro trabajo.
[nnn] ”file name” Indica el nombre de archivo que se está transmitiendo actualmente. ”nnn”
designa el bloque de recepción.
Mensaje de la pantalla LCD Edición
• En esta lista no aparecen todos los mensajes: sólo aquellos que
requieren una explicación.
NOTA
462

118 DGX-530/YPG-535 Manual de instrucciones
+/– .................................................. 14, 65
........................................................ 66
0–9 .................................................. 14, 65
A-B REPEAT ................................. 14, 85
ACMP ON/OFF ............................. 14, 26
CATEGORY [ ] y [ ] ............... 14, 65
Chord Fingering ............................. 14, 83
DC IN 12V ..................................... 12, 15
DEMO ............................................ 14, 33
Dial ................................................. 14, 65
DUAL ON/OFF ............................. 14, 18
EASY SONG ARRANGER .......... 14, 56
EXECUTE ...................................... 14, 94
EXIT ............................................... 14, 66
FF ................................................... 14, 32
FILE CONTROL ........................... 14, 92
FUNCTION .................................... 14, 89
HARMONY ON/OFF .................... 14, 68
INTRO/ENDING/rit. ...................... 14, 76
LCD CONTRAST .......................... 15, 67
LESSON L, R ................................. 14, 49
LESSON START ........................... 14, 48
LYRICS .......................................... 14, 36
MAIN/AUTO FILL ........................ 14, 76
MASTER VOLUME ..................... 13–14
MEMORY/BANK, 1, 2 ................. 14, 87
MENU ............................................ 14, 92
METRONOME ON/OFF ............... 14, 22
MUSIC DATABASE ..................... 14, 55
P.A.T. ON/OFF ........................ 14, 38, 46
PAUSE ........................................... 14, 32
PC ....................................................... 103
PHONES/OUTPUT ....................... 12, 15
PITCH BEND rueda ....................... 14, 71
PORTABLE GRAND .................... 14, 20
REC, 1–5, A ................................... 14, 58
REGIST MEMORY ....................... 14, 87
REPEAT & LEARN ...................... 14, 54
REW ............................................... 14, 32
SCORE ........................................... 14, 35
SONG ............................................. 14, 31
SONG MEMORY .......................... 14, 59
SPLIT ON/OFF .............................. 14, 19
STANDBY/ON .............................. 13–14
START/STOP ................................ 14, 65
STYLE ............................... 14, 25–29, 76
SUSTAIN ....................................... 12, 15
SYNC START ......................... 14, 26, 77
SYNC STOP .................................. 14, 78
TEMPO/TAP ...................... 14, 22, 32, 72
USB TO DEVICE .................. 15, 92, 100
USB TO HOST .................... 15, 100–101
VOICE ............................................ 14, 17
A
Accesorios ..............................................7
ACMP ...................................................26
Acompañamiento automático ...26, 28, 30
Acorde ............................................81–82
Acordes estándar ...................................30
Acordes fáciles .....................................30
Adaptador de alimentación ...................12
Ajuste de una sola pulsación ................73
Archivo de estilo .............................83, 97
Armonía ................................................68
Atril .......................................................13
Auriculares ............................................12
B
Base de datos musical ...........................55
Borrado de una canción ........................61
Borrar (canción de usuario) ..................61
Borrar (pista de canción) ......................62
Borrar pista ...........................................62
C
Calificación ...........................................51
Canción .................................................31
Canción de usuario .........................34, 58
Canción externa ....................................34
Canción predefinida ..................31, 33–34
CD-ROM ............................................107
Chord (acorde) ................................29–30
Chord Fingering ..............................30, 83
Chorus (coro) ........................................70
Chorus Type .......................................139
Comienza la grabación .........................58
Configuración predeterminada .............89
Control de archivos ...............................92
Control remoto ....................................103
Controlador MIDI USB ..............110–111
Copia de seguridad .......................63, 106
D
Delete (File Control) .............................98
Demo Cancel (cancelar demostración) ....91
Demostración ........................................33
Diccionario de acordes .........................84
Drum Kit ...............................................21
Drum Kit List ......................................132
Dual Chorus Level (nivel de coro dual) ...90
Dual Octave (octava dual) ....................90
Dual Pan (efecto panorámico dual) ......90
Dual Reverb Level
(nivel de reverberación dual) ............90
Dual Volume (volumen dual) ...............90
E
Easy Song Arranger
(arreglos sencillos de canciones) ...... 56
Effect Map .......................................... 144
Effect Type List ................................. 138
Estado de la memoria de registro ......... 87
Estilo .................................................... 76
External Clock (reloj externo) ...... 91, 102
F
File Name (nombre de archivo) ........... 95
Formato (control de archivos) .............. 94
Función ..................................... 66, 89–91
Function, pantalla ................................. 66
G
Guardar (control de archivos) .............. 95
H
Harmony Type ................................... 138
Harmony Volume
(volumen de armonía) ...................... 91
I
Idioma .................................................. 16
Inicialización ........................................ 63
Inicio sincronizado ......................... 26, 77
Initial Send ......................................... 104
Interruptor de pedal .............................. 12
K
Keyboard Out (salida de teclado) .....91, 102
L
Lección ................................................. 48
Letra ..................................................... 36
Lista de canciones ................................ 33
Load (cargar) ........................................ 97
Local ............................................. 91, 102
L-Part (parte izquierda) ................ 91, 106
f
r
Índice
Terminales y controles de los paneles Orden alfabético
465

Índice
DGX-530/YPG-535 Manual de instrucciones 119
M
Main Chorus Level
(nivel de coro principal) ................... 90
Main Octave (octava principal) ............ 90
Main Pan
(efecto panorámico principal) ........... 90
Main Reverb Level
(nivel de reverberación
de la voz principal) ........................... 90
Main Volume (volumen principal) ....... 90
MAIN, pantalla ..................................... 66
Margen de inflexión del tono ............... 90
Master EQ Type
(tipo de ecualizador maestro) ........... 91
Measure ................................................ 67
Melodía .......................................... 35, 47
Memoria de canciones .................... 58–59
Memoria flash ...................................... 34
Mensajes ............................................. 116
Metrónomo ........................................... 22
MIDI ................................................... 102
MIDI Data Format .............................. 142
MIDI Implementation Chart ............... 140
Montaje del soporte del teclado ........... 10
N
Nota fundamental del acorde ................ 84
Notación ............................................... 67
O
Ordenador ........................... 101–102, 104
P
P.A.T. Type (tipo de tecnología del
ayudante de interpretación) ........ 37, 91
Pantalla ........................................... 66–67
Parada sincronizada .............................. 78
Partitura .......................................... 35, 47
Partitura de melodía ............................. 35
Partitura de pentagrama doble .............. 35
Partitura de pentagrama único .............. 35
PC Mode (modo PC) .......................... 103
Pista ...................................................... 58
Punto de división .................................. 79
Q
Quantize (cuantificar) ........................... 91
R
Rango de acompañamiento automático ...26
Repetición de A-B ................................85
Repetir ............................................54, 85
Respuesta de pulsación .........................72
Reverb Type .......................................139
Reverberación .......................................69
R-Part (parte derecha) ...................91, 106
S
Score ...................................................120
Sección ..................................................28
Sensibilidad de pulsación .....................72
Silencio .................................................86
SMF (archivo MIDI estándar) ..............96
SMF Save (guardar como SMF) ...........96
Software Licensing Agreement ..........145
Solución de problemas ................112, 114
Song Out (salida de canciones) ....91, 102
Sostenido (interruptor de pedal) ...........12
Sostenido (Panel) ............................71, 91
Sostenido de panel ..........................71, 91
Specifications ......................................150
Split Chorus Level
(nivel de coro de división) ................90
Split Octave (octava de división) ..........90
Split Pan
(efecto panorámico de división) .......90
Split Point .............................................19
Split Reverb Level
(nivel de reverberación de división) ...90
Split Volume (volumen de división) ....90
Style ................................................25, 28
Style List .............................................134
Style Out (salida de estilos) ..........91, 102
T
Tecnología del ayudante
de interpretación ...............................37
Tempo .............................................32, 72
TimeSignature
(Denominator, Numerator) ...............23
Tipo Chord
(tecnología del ayudante
de interpretación) ........................37–38
Tipo Chord/Free
(tecnología del ayudante
de interpretación) ........................37, 40
Tipo Chord/Melody (tecnología del
ayudante de interpretación) .........37, 44
Tipo de acorde
(diccionario de acordes) ....................84
Tipo de ecualizador maestro .................74
Tipo Melody (tecnología del
ayudante de interpretación) ........ 37, 42
Transferir .................................... 102, 104
Transposición ....................................... 75
Tuning .................................................. 75
U
User file (Archivo de usuario) ....... 95, 97
User File Save
(Guardar archivo de usuario) ............ 95
V
Voice .................................................... 17
Voice List ........................................... 126
Volumen de la canción ......................... 85
Volumen del estilo ............................... 80
Voz de división .................................... 19
Voz de la melodía .......................... 57, 86
Voz dual ............................................... 18
Voz principal ........................................ 17
X
XF ..................................................... 6, 36
XGlite ..................................................... 6
466

120
DGX-530/YPG-535 Owner’s Manual / Bedienungsanleitung / Mode d’emploi / Manual de instrucciones
Scores / Noten / Partitions / Partituras
This demo is an example of how the Easy Song Arranger can be used to change styles throughout a piece.
Hallelujah Chorus
Song No. 9
qq
qq
=123
(Function Demo for Easy Song Arranger)
Scores
466

Scores / Noten / Partitions / Partituras
DGX-530/YPG-535 Owner’s Manual / Bedienungsanleitung / Mode d’emploi / Manual de instrucciones
121
467

Scores / Noten / Partitions / Partituras
122
DGX-530/YPG-535 Owner’s Manual / Bedienungsanleitung / Mode d’emploi / Manual de instrucciones
This score is provided with the intent that the pitch will be corrected by the performance assistant technol-
ogy feature. If you play the “Play These Notes” part using the performance assistant technology feature, the
part will be corrected and played so that it matches the backing part.
Ave Maria
Song No. 10
qq
qq
=61
(Function Demo for performance assistant technology)
Repeatedly Play the Same Key.
P.A.T.
Your Turn.
Type =CHORD
468

Scores / Noten / Partitions / Partituras
DGX-530/YPG-535 Owner’s Manual / Bedienungsanleitung / Mode d’emploi / Manual de instrucciones
123
469

Scores / Noten / Partitions / Partituras
124
DGX-530/YPG-535 Owner’s Manual / Bedienungsanleitung / Mode d’emploi / Manual de instrucciones
This score is provided with the intent that the pitch will be corrected by the performance assistant technol-
ogy feature. If you play the “Play These Notes” part using the performance assistant technology feature, the
part will be corrected and played so that it matches the backing part.
Nocturne op.9-2
Song No. 11
qq
qq
=108
(Function Demo for performance assistant technology)
P.A.T.
Type =CHORD/FREE
470

Scores / Noten / Partitions / Partituras
DGX-530/YPG-535 Owner’s Manual / Bedienungsanleitung / Mode d’emploi / Manual de instrucciones
125
471

126
DGX-530/YPG-535 Owner’s Manual / Bedienungsanleitung / Mode d’emploi / Manual de instrucciones
Voice List / Voice-Liste / Liste des voix / Lista de voces
■
Maximum Polyphony
● ● ● ● ● ● ● ● ● ● ● ● ● ● ● ● ● ●
The instrument has 32-note maximum polyphony. This means
that it can play a maximum of up to 32 notes at once, regard-
less of what functions are used. Auto accompaniment uses a
number of the available notes, so when auto accompaniment
is used the total number of available notes for playing on the
keyboard is correspondingly reduced. The same applies to the
Split Voice and Song functions. If the maximum polyphony is
exceeded, earlier played notes will be cut off and the most
recent notes have priority (last note priority).
■
Maximale Polyphonie
● ● ● ● ● ● ● ● ● ● ● ● ● ● ● ● ●
Das Instrument verfügt über eine maximale Polyphonie von
32 Noten. Dies bedeutet, daß das Instrument unabhängig von
den aktivierten Funktionen maximal 32 Noten gleichzeitig
spielen kann. Eine bestimmte Anzahl der verfügbaren Noten
wird von der automatischen Begleitung belegt; bei deren Ein-
satz verringert sich somit die Anzahl der für das Spiel auf der
Klaviatur verfügbaren Noten entsprechend. Das Gleiche gilt
für Split Voices und Song-Funktion. Wenn die maximale
Polyphonie überschritten wird, werden die am frühesten
gespielten Noten ausgeschaltet und die zuletzt gespielten
Noten haben Vorrang (Last Note Priority).
■
Polyphonie maximale
● ● ● ● ● ● ● ● ● ● ● ● ● ● ● ● ●
Le DGX-530/YPG-535 dispose d’une polyphonie maximale
de 32 notes. Cela signifie que l’instrument peut reproduire un
nombre maximal de 32 voix à la fois, indépendamment des
fonctions utilisées. L’accompagnement automatique fait appel
à un certain nombre de notes disponibles. Il s’ensuit que lors-
que l’accompagnement automatique est utilisé, le nombre
total de notes disponibles pour l’interprétation au clavier est
réduit en conséquence. Cela s’applique aussi aux fonctions
Split Voice (Voix partagées) et Song (Morceau). Lorsque la
polyphonie maximale est dépassée, les notes jouées en pre-
mier ne produisent aucun son ; seules les notes interprétées en
dernier sont audibles (priorité à la dernière note).
■
Polifonía máxima
● ● ● ● ● ● ● ● ● ● ● ● ● ● ● ● ● ● ● ●
El instrumento tiene una polifonía máxima de 32 notas. Esto
significa que puede tocar un máximo de 32 notas a la vez,
independientemente de las funciones que se usen. El acompa-
ñamiento automático utiliza una parte de las notas disponi-
bles, de forma que cuando éste se utiliza el número de notas
disponibles se reduce proporcionalmente. Lo mismo puede
aplicarse a las funciones Split Voice (Voz de división) y Song
(Canción). Si se excede la polifonía máxima, las notas tocadas
con anterioridad se cortan y se da prioridad a las notas más
recientes (prioridad de la última nota).
•The Voice List includes MIDI program change numbers for
each voice. Use these program change numbers when
playing the instrument via MIDI from an external device.
•Program change numbers are often specified as numbers
“0–127.” Since this list uses a “1–128” numbering system,
in such cases it is necessary to subtract 1 from the trans-
mitted program change numbers to select the appropriate
sound: e.g. to select No. 2 in the list, transmit program
change number 1.
• Some voices may sound continuously or have a long
decay after the notes have been released while the sus-
tain pedal (footswitch) is held.
NOTE
• In der Voice-Liste sind für jede Voice MIDI-Programm-
wechselnummern enthalten. Verwenden Sie diese Pro-
grammwechselnummern, wenn Sie das Instrument über
MIDI von einem externen Gerät aus ansteuern.
• Programmwechselnummern werden häufig als Nummern
von 0 bis 127 angegeben.Da diese Liste ein Nummerie-
rungssystem von 1 bis 128 verwendet, muss in diesen
Fällen von den gesendeten Programmwechselnummern
eine 1 abzgezogen werden, damit der entsprechende
Sound ausgewählt wird: Wenn Sie z. B. Nr. 2 aus der Liste
auswählen möchten, dann senden Sie die Programm-
wechselnummer 1.
• Solange der Sustain-Fußschalter gedrückt ist, ertönen
einige Voices nach dem Loslassen der Taste eventuell
kontinuierlich oder mit einer langen Abklingzeit (Decay).
HINWEIS
• La liste des voix comporte des numéros de changement
de programme MIDI pour chaque voix. Utilisez ces der-
niers pour commander le DGX-530/YPG-535 à partir d’un
périphérique MIDI.
•Les numéros de changement de programme sont souvent
spécifiés comme étant de « 0 à 127 ». Dans la mesure où
cette liste utilise un système de numérotation allant de « 1
à 128 », il est nécessaire de soustraire 1 des numéros de
changement de programme afin de sélectionner le son
approprié : par exemple, pour sélectionner le n° 2 dans la
liste ci-dessous, transmettez le numéro de changement de
programme 1.
•Certaines voix peuvent avoir une sonorité prolongée ou un
long déclin après le relâchement des touches, et ceci pen-
dant la durée de maintien de la pédale de sustain (sélec-
teur au pied).
NOTE
•La lista de voces incluye números de cambio de programa
MIDI para cada voz. Utilice estos números de cambio de
programa cuando toque el instrumento a través del MIDI
desde un dispositivo externo.
• Los números de cambio de programa se especifican a
menudo como números “del 0 al 127”. Dado que esta lista
utiliza un sistema de numeración “del 1 al 128”, en dichos
casos es necesario restar 1 de los números de cambio de
programa para seleccionar el sonido apropiado: por ejem-
plo, para seleccionar el número 2 en la lista, transmita el
número de cambio de programa 1.
• Algunas voces podrían sonar de forma continuada o pre-
sentar una larga disminución después de soltar las notas
mientras se mantiene presionado el pedal de sostenido
(interruptor de pedal).
NOTA
Voice List
472

Voice List / Voice-Liste / Liste des voix / Lista de voces
DGX-530/YPG-535 Owner’s Manual / Bedienungsanleitung / Mode d’emploi / Manual de instrucciones
127
●
Panel Voice List / Verzeichnis der Bedienfeld-
Voices / Liste des voix de panneau /
Lista de voces del panel
Voice
No.
Bank Select
MIDI
Program
Change#
(1–128)
Voice Name
MSB
(0–127)
LSB
(0–127)
PIANO
001 000 113 001 Live! Grand Piano
002 000 114 001 Live! Warm Grand Piano
003 000 112 001 Grand Piano
004 000 112 002 Bright Piano
005 000 112 007 Harpsichord
006 000 112 004 Honky-tonk Piano
007 000 112 003 MIDI Grand Piano
008 000 113 003 CP 80
E.PIANO
009 000 114 005 Cool! Galaxy Electric Piano
010 000 118 005 Cool! Suitcase Electric Piano
011 000 119 005 Cool! Electric Piano
012 000 113 006 Hyper Tines
013 000 112 005 Funky Electric Piano
014 000 112 006 DX Modern Electric Piano
015 000 114 006 Venus Electric Piano
016 000 114 008 E.Clavichord
017 000 112 008 Clavi
ORGAN
018 000 118 019 Cool! Organ
019 000 117 019 Cool! Rotor Organ
020 000 112 017 Jazz Organ 1
021 000 113 017 Jazz Organ 2
022 000 112 019 Rock Organ
023 000 114 019 Purple Organ
024 000 112 018 Click Organ
025 000 116 017 Bright Organ
026 000 127 019 Theater Organ
027 000 121 020 16’+2’ Organ
028 000 120 020 16’+4’ Organ
029 000 113 020 Chapel Organ
030 000 112 020 Church Organ
031 000 112 021 Reed Organ
ACCORDION
032 000 112 022 Musette Accordion
033 000 113 022 Traditional Accordion
034 000 113 024 Bandoneon
035 000 113 023 Modern Harp
036 000 112 023 Harmonica
GUITAR
037 000 112 025 Classical Guitar
038 000 112 026 Folk Guitar
039 000 112 027 Jazz Guitar
040 000 117 028 60’s Clean Guitar
041 000 113 026 12Strings Guitar
042 000 112 028 Clean Guitar
043 000 113 027 Octave Guitar
044 000 112 029 Muted Guitar
045 000 112 030 Overdriven Guitar
046 000 112 031 Distortion Guitar
BASS
047 000 112 034 Finger Bass
048 000 112 033 Acoustic Bass
049 000 112 035 Pick Bass
050 000 112 036 Fretless Bass
051 000 112 037 Slap Bass
052 000 112 039 Synth Bass
053 000 113 039 Hi-Q Bass
054 000 113 040 Dance Bass
STRINGS
055 000 116 050 Live! Orchestra
056 000 112 049 String Ensemble
057 000 112 050 Chamber Strings
058 000 113 050 Slow Strings
059 000 112 045 Tremolo Strings
060 000 112 051 Synth Strings
061 000 112 046 Pizzicato Strings
062 000 112 041 Violin
063 000 112 043 Cello
064 000 112 044 Contrabass
065 000 112 047 Harp
066 000 112 106 Banjo
067 000 112 056 Orchestra Hit
CHOIR
068 000 112 053 Choir
069 000 113 053 Vocal Ensemble
070 000 112 055 Air Choir
071 000 112 054 Vox Humana
SAXOPHONE
072 000 117 067 Sweet! Tenor Sax
073 000 113 065 Sweet! Soprano Sax
074 000 114 072 Sweet! Clarinet
075 000 118 067 Growl Sax
076 000 112 067 Tenor Sax
077 000 112 066 Alto Sax
078 000 112 065 Soprano Sax
079 000 112 068 Baritone Sax
080 000 114 067 Breathy Tenor Sax
081 000 112 072 Clarinet
082 000 112 069 Oboe
083 000 112 070 English Horn
084 000 112 071 Bassoon
TRUMPET
085 000 115 057 Sweet! Trumpet
086 000 117 058 Sweet! Trombone
087 000 114 060 Sweet! Muted Trumpet
088 000 112 057 Trumpet
089 000 112 058 Trombone
090 000 113 058 Trombone Section
091 000 112 060 Muted Trumpet
092 000 112 061 French Horn
093 000 112 059 Tuba
BRASS
094 000 112 062 Brass Section
095 000 113 062 Big Band Brass
096 000 113 063 80’s Brass
097 000 119 062 Mellow Horns
098 000 114 063 Techno Brass
099 000 112 063 Synth Brass
FLUTE
100 000 114 074 Sweet! Flute
101 000 113 076 Sweet! Pan Flute
102 000 112 074 Flute
103 000 112 073 Piccolo
104 000 112 076 Pan Flute
105 000 112 075 Recorder
106 000 112 080 Ocarina
SYNTH LEAD
107 000 112 081 Square Lead
108 000 112 082 Sawtooth Lead
109 000 115 082 Analogon
110 000 119 082 Fargo
111 000 112 099 Star Dust
112 000 112 086 Voice Lead
113 000 112 101 Brightness
SYNTH PAD
114 000 118 089 SweetHeaven
115 000 112 092 Xenon Pad
116 000 112 095 Equinox
117 000 112 089 Fantasia
Voice
No.
Bank Select
MIDI
Program
Change#
(1–128)
Voice Name
MSB
(0–127)
LSB
(0–127)
473

Voice List / Voice-Liste / Liste des voix / Lista de voces
128
DGX-530/YPG-535 Owner’s Manual / Bedienungsanleitung / Mode d’emploi / Manual de instrucciones
●
XGlite Voice/XGlite Optional Voice* List / Liste
der XGlite-Voices/optionale XGlite-Voices* /
Voix XGlite/liste des voix* XGlite en option /
Lista de voces de XGlite/voces opcionales de
XGlite*
118 000 113 090 Dark Moon
119 000 113 101 Bell Pad
PERCUSSION
120 000 112 012 Vibraphone
121 000 112 013 Marimba
122 000 112 014 Xylophone
123 000 112 115 Steel Drums
124 000 112 009 Celesta
125 000 112 011 Music Box
126 000 112 015 Tubular Bells
127 000 112 048 Timpani
DRUM KITS
128 127 000 001 Standard Kit 1
129 127 000 002 Standard Kit 2
130 127 000 009 Room Kit
131 127 000 017 Rock Kit
132 127 000 025 Electronic Kit
133 127 000 026 Analog Kit
134 127 000 113 Dance Kit
135 127 000 033 Jazz Kit
136 127 000 041 Brush Kit
137 127 000 049 Symphony Kit
138 126 000 001 SFX Kit 1
139 126 000 002 SFX Kit 2
Voice
No.
Bank Select
MIDI
Program
Change#
(1–128)
Voice Name
MSB
(0–127)
LSB
(0–127)
Voice
No.
Bank Select
MIDI
Program
Change#
(1–128)
Voice Name
MSB
(0–127)
LSB
(0–127)
XG PIANO
140 000 000 001 Grand Piano
141 000 001 001 Grand Piano KSP
142 000 040 001 Piano Strings
143 000 041 001 Dream
144 000 000 002 Bright Piano
145 000 001 002 Bright Piano KSP
146 000 000 003 Electric Grand Piano
147 000 001 003 Electric Grand Piano KSP
148 000 032 003 Detuned CP80
149 000 000 004 Honky-tonk Piano
150 000 001 004 Honky-tonk Piano KSP
151 000 000 005 Electric Piano 1
152 000 001 005 Electric Piano 1 KSP
153 000 032 005 Chorus Electric Piano 1
154 000 000 006 Electric Piano 2
155 000 001 006 Electric Piano 2 KSP
*156 000 032 006 Chorus Electric Piano 2
157 000 041 006 DX + Analog Electric Piano
158 000 000 007 Harpsichord
159 000 001 007 Harpsichord KSP
160 000 035 007 Harpsichord 2
161 000 000 008 Clavi
162 000 001 008 Clavi KSP
XG CHROMATIC
163 000 000 009 Celesta
164 000 000 010 Glockenspiel
165 000 000 011 Music Box
166 000 064 011 Orgel
167 000 000 012 Vibraphone
168 000 001 012 Vibraphone KSP
169 000 000 013 Marimba
170 000 001 013 Marimba KSP
171 000 064 013 Sine Marimba
172 000 097 013 Balimba
173 000 098 013 Log Drums
174 000 000 014 Xylophone
175 000 000 015 Tubular Bells
176 000 096 015 Church Bells
177 000 097 015 Carillon
178 000 000 016 Dulcimer
179 000 035 016 Dulcimer 2
180 000 096 016 Cimbalom
181 000 097 016 Santur
XG ORGAN
182 000 000 017 Drawbar Organ
183 000 032 017 Detuned Drawbar Organ
184 000 033 017 60’s Drawbar Organ 1
185 000 034 017 60’s Drawbar Organ 2
186 000 035 017 70’s Drawbar Organ 1
187 000 037 017 60’s Drawbar Organ 3
188 000 040 017 16+2’2/3
189 000 064 017 Organ Bass
190 000 065 017 70’s Drawbar Organ 2
191 000 066 017 Cheezy Organ
192 000 067 017 Drawbar Organ 2
193 000 000 018 Percussive Organ
194 000 024 018 70’s Percussive Organ
195 000 032 018 Detuned Percussive Organ
196 000 033 018 Light Organ
197 000 037 018 Percussive Organ 2
198 000 000 019 Rock Organ
474

Voice List / Voice-Liste / Liste des voix / Lista de voces
DGX-530/YPG-535 Owner’s Manual / Bedienungsanleitung / Mode d’emploi / Manual de instrucciones
129
199 000 064 019 Rotary Organ
200 000 065 019 Slow Rotary
201 000 066 019 Fast Rotary
202 000 000 020 Church Organ
203 000 032 020 Church Organ 3
204 000 035 020 Church Organ 2
205 000 040 020 Notre Dame
206 000 064 020 Organ Flute
207 000 065 020 Tremolo Organ Flute
208 000 000 021 Reed Organ
209 000 040 021 Puff Organ
210 000 000 022 Accordion
211 000 000 023 Harmonica
212 000 032 023 Harmonica 2
213 000 000 024 Tango Accordion
214 000 064 024 Tango Accordion 2
XG GUITAR
215 000 000 025 Nylon Guitar
216 000 043 025 Velocity Guitar Harmonics
217 000 096 025 Ukulele
218 000 000 026 Steel Guitar
219 000 035 026 12-string Guitar
220 000 040 026 Nylon & Steel Guitar
221 000 041 026 Steel Guitar with Body Sound
222 000 096 026 Mandolin
223 000 000 027 Jazz Guitar
224 000 032 027 Jazz Amp
225 000 000 028 Clean Guitar
226 000 032 028 Chorus Guitar
227 000 000 029 Muted Guitar
228 000 040 029 Funk Guitar
229 000 041 029 Muted Steel Guitar
230 000 045 029 Jazz Man
231 000 000 030 Overdriven Guitar
232 000 043 030 Guitar Pinch
233 000 000 031 Distortion Guitar
234 000 040 031 Feedback Guitar
235 000 041 031 Feedback Guitar 2
236 000 000 032 Guitar Harmonics
237 000 065 032 Guitar Feedback
238 000 066 032 Guitar Harmonics 2
XG BASS
239 000 000 033 Acoustic Bass
240 000 040 033 Jazz Rhythm
241 000 045 033 Velocity Crossfade Upright Bass
242 000 000 034 Finger Bass
243 000 018 034 Finger Dark
244 000 040 034 Bass & Distorted Electric Guitar
245 000 043 034 Finger Slap Bass
246 000 045 034 Finger Bass 2
247 000 065 034 Modulated Bass
248 000 000 035 Pick Bass
249 000 028 035 Muted Pick Bass
250 000 000 036 Fretless Bass
251 000 032 036 Fretless Bass 2
252 000 033 036 Fretless Bass 3
253 000 034 036 Fretless Bass 4
254 000 000 037 Slap Bass 1
255 000 032 037 Punch Thumb Bass
256 000 000 038 Slap Bass 2
257 000 043 038 Velocity Switch Slap
258 000 000 039 Synth Bass 1
259 000 040 039 Techno Synth Bass
260 000 000 040 Synth Bass 2
261 000 006 040 Mellow Synth Bass
262 000 012 040 Sequenced Bass
263 000 018 040 Click Synth Bass
Voice
No.
Bank Select
MIDI
Program
Change#
(1–128)
Voice Name
MSB
(0–127)
LSB
(0–127)
264 000 019 040 Synth Bass 2 Dark
*265 000 040 040 Modular Synth Bass
266 000 041 040 DX Bass
XG STRINGS
267 000 000 041 Violin
268 000 008 041 Slow Violin
269 000 000 042 Viola
270 000 000 043 Cello
271 000 000 044 Contrabass
272 000 000 045 Tremolo Strings
273 000 008 045 Slow Tremolo Strings
274 000 040 045 Suspense Strings
275 000 000 046 Pizzicato Strings
276 000 000 047 Orchestral Harp
277 000 040 047 Yang Chin
278 000 000 048 Timpani
XG ENSEMBLE
279 000 000 049 Strings 1
280 000 003 049 Stereo Strings
281 000 008 049 Slow Strings
282 000 035 049 60’s Strings
283 000 040 049 Orchestra
284 000 041 049 Orchestra 2
285 000 042 049 Tremolo Orchestra
286 000 045 049 Velocity Strings
287 000 000 050 Strings 2
288 000 003 050 Stereo Slow Strings
289 000 008 050 Legato Strings
290 000 040 050 Warm Strings
291 000 041 050 Kingdom
292 000 000 051 Synth Strings 1
293 000 000 052 Synth Strings 2
294 000 000 053 Choir Aahs
295 000 003 053 Stereo Choir
296 000 032 053 Mellow Choir
297 000 040 053 Choir Strings
298 000 000 054 Voice Oohs
299 000 000 055 Synth Voice
300 000 040 055 Synth Voice 2
301 000 041 055 Choral
302 000 064 055 Analog Voice
303 000 000 056 Orchestra Hit
304 000 035 056 Orchestra Hit 2
305 000 064 056 Impact
XG BRASS
306 000 000 057 Trumpet
307 000 032 057 Warm Trumpet
308 000 000 058 Trombone
309 000 018 058 Trombone 2
310 000 000 059 Tuba
311 000 000 060 Muted Trumpet
312 000 000 061 French Horn
313 000 006 061 French Horn Solo
314 000 032 061 French Horn 2
315 000 037 061 Horn Orchestra
316 000 000 062 Brass Section
317 000 035 062 Trumpet & Trombone Section
318 000 000 063 Synth Brass 1
319 000 020 063 Resonant Synth Brass
320 000 000 064 Synth Brass 2
321 000 018 064 Soft Brass
322 000 041 064 Choir Brass
XG REED
323 000 000 065 Soprano Sax
324 000 000 066 Alto Sax
325 000 040 066 Sax Section
326 000 000 067 Tenor Sax
Voice
No.
Bank Select
MIDI
Program
Change#
(1–128)
Voice Name
MSB
(0–127)
LSB
(0–127)
475

Voice List / Voice-Liste / Liste des voix / Lista de voces
130
DGX-530/YPG-535 Owner’s Manual / Bedienungsanleitung / Mode d’emploi / Manual de instrucciones
327 000 040 067 Breathy Tenor Sax
328 000 000 068 Baritone Sax
329 000 000 069 Oboe
330 000 000 070 English Horn
331 000 000 071 Bassoon
332 000 000 072 Clarinet
XG PIPE
333 000 000 073 Piccolo
334 000 000 074 Flute
335 000 000 075 Recorder
336 000 000 076 Pan Flute
337 000 000 077 Blown Bottle
338 000 000 078 Shakuhachi
339 000 000 079 Whistle
340 000 000 080 Ocarina
XG SYNTH LEAD
341 000 000 081 Square Lead
342 000 006 081 Square Lead 2
343 000 008 081 LM Square
344 000 018 081 Hollow
345 000 019 081 Shroud
346 000 064 081 Mellow
347 000 065 081 Solo Sine
348 000 066 081 Sine Lead
349 000 000 082 Sawtooth Lead
350 000 006 082 Sawtooth Lead 2
351 000 008 082 Thick Sawtooth
352 000 018 082 Dynamic Sawtooth
353 000 019 082 Digital Sawtooth
354 000 020 082 Big Lead
355 000 096 082 Sequenced Analog
356 000 000 083 Calliope Lead
357 000 065 083 Pure Lead
358 000 000 084 Chiff Lead
359 000 000 085 Charang Lead
360 000 064 085 Distorted Lead
361 000 000 086 Voice Lead
362 000 000 087 Fifths Lead
363 000 035 087 Big Five
364 000 000 088 Bass & Lead
365 000 016 088 Big & Low
366 000 064 088 Fat & Perky
367 000 065 088 Soft Whirl
XG SYNTH PAD
368 000 000 089 New Age Pad
369 000 064 089 Fantasy
370 000 000 090 Warm Pad
371 000 000 091 Poly Synth Pad
372 000 000 092 Choir Pad
373 000 066 092 Itopia
374 000 000 093 Bowed Pad
375 000 000 094 Metallic Pad
376 000 000 095 Halo Pad
377 000 000 096 Sweep Pad
XG SYNTH EFFECTS
378 000 000 097 Rain
379 000 065 097 African Wind
380 000 066 097 Carib
381 000 000 098 Sound Track
382 000 027 098 Prologue
383 000 000 099 Crystal
384 000 012 099 Synth Drum Comp
385 000 014 099 Popcorn
386 000 018 099 Tiny Bells
387 000 035 099 Round Glockenspiel
388 000 040 099 Glockenspiel Chimes
389 000 041 099 Clear Bells
Voice
No.
Bank Select
MIDI
Program
Change#
(1–128)
Voice Name
MSB
(0–127)
LSB
(0–127)
390 000 042 099 Chorus Bells
391 000 065 099 Soft Crystal
392 000 070 099 Air Bells
393 000 071 099 Bell Harp
394 000 072 099 Gamelimba
395 000 000 100 Atmosphere
396 000 018 100 Warm Atmosphere
397 000 019 100 Hollow Release
398 000 040 100 Nylon Electric Piano
399 000 064 100 Nylon Harp
400 000 065 100 Harp Vox
401 000 066 100 Atmosphere Pad
402 000 000 101 Brightness
403 000 000 102 Goblins
404 000 064 102 Goblins Synth
405 000 065 102 Creeper
406 000 067 102 Ritual
407 000 068 102 To Heaven
408 000 070 102 Night
409 000 071 102 Glisten
410 000 096 102 Bell Choir
411 000 000 103 Echoes
412 000 000 104 Sci-Fi
XG WORLD
413 000 000 105 Sitar
414 000 032 105 Detuned Sitar
415 000 035 105 Sitar 2
416 000 097 105 Tamboura
417 000 000 106 Banjo
418 000 028 106 Muted Banjo
419 000 096 106 Rabab
420 000 097 106 Gopichant
421 000 098 106 Oud
422 000 000 107 Shamisen
423 000 000 108 Koto
424 000 096 108 Taisho-kin
425 000 097 108 Kanoon
426 000 000 109 Kalimba
427 000 000 110 Bagpipe
428 000 000 111 Fiddle
429 000 000 112 Shanai
XG PERCUSSIVE
430 000 000 113 Tinkle Bell
431 000 096 113 Bonang
432 000 097 113 Altair
433 000 098 113 Gamelan Gongs
434 000 099 113 Stereo Gamelan Gongs
435 000 100 113 Rama Cymbal
436 000 000 114 Agogo
437 000 000 115 Steel Drums
438 000 097 115 Glass Percussion
439 000 098 115 Thai Bells
440 000 000 116 Woodblock
441 000 096 116 Castanets
442 000 000 117 Taiko Drum
443 000 096 117 Gran Cassa
444 000 000 118 Melodic Tom
445 000 064 118 Melodic Tom 2
446 000 065 118 Real Tom
447 000 066 118 Rock Tom
448 000 000 119 Synth Drum
449 000 064 119 Analog Tom
450 000 065 119 Electronic Percussion
451 000 000 120 Reverse Cymbal
XG SOUND EFFECTS
452 000 000 121 Fret Noise
453 000 000 122 Breath Noise
Voice
No.
Bank Select
MIDI
Program
Change#
(1–128)
Voice Name
MSB
(0–127)
LSB
(0–127)
476

Voice List / Voice-Liste / Liste des voix / Lista de voces
DGX-530/YPG-535 Owner’s Manual / Bedienungsanleitung / Mode d’emploi / Manual de instrucciones
131
The voice number with an asterisk (*) is XGlite optional voice.
Voice-Nummern mit einem Stern (*) sind optionale Xglite-Voices.
Le numéro de voix porteur d’un astérisque (*) est une voix XGlite
en option.
El número de voz con un asterisco (*) es una voz opcional de
XGlite.
454 000 000 123 Seashore
455 000 000 124 Bird Tweet
456 000 000 125 Telephone Ring
457 000 000 126 Helicopter
458 000 000 127 Applause
459 000 000 128 Gunshot
460 064 000 001 Cutting Noise
461 064 000 002 Cutting Noise 2
462 064 000 004 String Slap
463 064 000 017 Flute Key Click
464 064 000 033 Shower
465 064 000 034 Thunder
466 064 000 035 Wind
467 064 000 036 Stream
468 064 000 037 Bubble
469 064 000 038 Feed
470 064 000 049 Dog
471 064 000 050 Horse
472 064 000 051 Bird Tweet 2
473 064 000 056 Maou
474 064 000 065 Phone Call
475 064 000 066 Door Squeak
476 064 000 067 Door Slam
477 064 000 068 Scratch Cut
478 064 000 069 Scratch Split
479 064 000 070 Wind Chime
480 064 000 071 Telephone Ring 2
481 064 000 081 Car Engine Ignition
482 064 000 082 Car Tires Squeal
483 064 000 083 Car Passing
484 064 000 084 Car Crash
485 064 000 085 Siren
486 064 000 086 Train
487 064 000 087 Jet Plane
488 064 000 088 Starship
489 064 000 089 Burst
490 064 000 090 Roller Coaster
491 064 000 091 Submarine
492 064 000 097 Laugh
493 064 000 098 Scream
494 064 000 099 Punch
495 064 000 100 Heartbeat
496 064 000 101 Footsteps
497 064 000 113 Machine Gun
498 064 000 114 Laser Gun
499 064 000 115 Explosion
500 064 000 116 Firework
Voice
No.
Bank Select
MIDI
Program
Change#
(1–128)
Voice Name
MSB
(0–127)
LSB
(0–127)
477

132
DGX-530/YPG-535 Owner’s Manual / Bedienungsanleitung / Mode d’emploi / Manual de instrucciones
Drum Kit List / Drum Kit-Liste / Liste des kits de
Voice No. 128 129 130 131 132 133
MSB (0–127) / LSB (0–127) / PC (1–128) 127/000/001 127/000/002 127/000/009 127/000/017 127/000/025 127/000/026
Keyboard MIDI Key
Off Alternate
assign Standard Kit 1 Standard Kit 2 Room Kit Rock Kit Electronic Kit Analog Kit
Note# Note Note# Note
25 C
#
013C
#
-1 3 Surdo Mute
26 D 0 14 D -1 3 Surdo Open
27 D
#
015D
#
-1 Hi Q
28 E 0 16 E -1 Whip Slap
29 F 0 17 F -1 4 Scratch H
30 F
#
018F
#
-1 4 Scratch L
31 G 0 19 G -1 Finger Snap
32 G
#
020G
#
-1 Click Noise
33 A 0 21 A -1 Metronome Click
34 A
#
022A
#
-1 Metronome Bell
35 B 0 23 B -1 Seq Click L
36 C 1 24 C 0 Seq Click H
37 C
#
125C
#
0 Brush Tap
38 D 1 26 D 0 O Brush Swirl
39 D
#
127D
#
0 Brush Slap
40 E 1 28 E 0 O Brush Tap Swirl Reverse Cymbal Reverse Cymbal
41 F 1 29 F 0 O Snare Roll Snare Roll 2
42 F
#
130F
#
0 Castanet Hi Q 2 Hi Q 2
43 G 1 31 G 0 Snare Soft Snare Soft 2 Snare Noisy
Snare Snappy Electro
Snare Noisy 4
44 G
#
132G
#
0 Sticks
45 A 1 33 A 0 Kick Soft Kick Tight 2 Kick 3 Kick Tight 2
46 A
#
134A
#
0 Open Rim Shot
Open Rim Shot H Short
47 B 1 35 B 0 Kick Tight Kick Tight Short Kick 2 Kick Gate Kick Analog Short
48 C 2 36 C 1 Kick Kick Short Kick Gate Kick Gate Heavy Kick Analog
49 C
#
237C
#
1 Side Stick Side Stick Analog
50 D 2 38 D 1 Snare Snare Short Snare Snappy Snare Rock Snare Noisy 2 Snare Analog
51 D
#
239D
#
1 Hand Clap
52 E 2 40 E 1 Snare Tight Snare Tight H Snare Tight Snappy Snare Rock Rim Snare Noisy 3 Snare Analog 2
53 F 2 41 F 1 Floor Tom L Tom Room 1 Tom Rock 1 Tom Electro 1 Tom Analog 1
54 F
#
242F
#
11Hi-Hat Closed
Hi-Hat Closed Analog
55 G 2 43 G 1 Floor Tom H Tom Room 2 Tom Rock 2 Tom Electro 2 Tom Analog 2
56 G
#
244G
#
11Hi-Hat Pedal
Hi-Hat Closed Analog 2
57 A 2 45 A 1 Low Tom Tom Room 3 Tom Rock 3 Tom Electro 3 Tom Analog 3
58 A
#
246A
#
11Hi-Hat Open Hi-Hat Open Analog
59 B 2 47 B 1 Mid Tom L Tom Room 4 Tom Rock 4 Tom Electro 4 Tom Analog 4
60 C 3 48 C 2 Mid Tom H Tom Room 5 Tom Rock 5 Tom Electro 5 Tom Analog 5
61 C
#
349C
#
2 Crash Cymbal 1 Crash Analog
62 D 3 50 D 2 High Tom Tom Room 6 Tom Rock 6 Tom Electro 6 Tom Analog 6
63 D
#
351D
#
2 Ride Cymbal 1
64 E 3 52 E 2 Chinese Cymbal
65 F 3 53 F 2 Ride Cymbal Cup
66 F
#
354F
#
2 Tambourine
67 G 3 55 G 2 Splash Cymbal
68 G
#
356G
#
2 Cowbell Cowbell Analog
69 A 3 57 A 2 Crash Cymbal 2
70 A
#
358A
#
2 Vibraslap
71 B 3 59 B 2 Ride Cymbal 2
72 C 4 60 C 3 Bongo H
73 C
#
461C
#
3 Bongo L
74 D 4 62 D 3 Conga H Mute Conga Analog H
75 D
#
463D
#
3 Conga H Open Conga Analog M
76 E 4 64 E 3 Conga L Conga Analog L
77 F 4 65 F 3 Timbale H
78 F
#
466F
#
3 Timbale L
79 G 4 67 G 3 Agogo H
80 G
#
468G
#
3 Agogo L
81 A 4 69 A 3 Cabasa
82 A
#
470A
#
3 Maracas Maracas 2
83 B 4 71 B 3 O Samba Whistle H
84 C 5 72 C 4 O Samba Whistle L
85 C
#
573C
#
4 Guiro Short
86 D 5 74 D 4 O Guiro Long
87 D
#
575D
#
4 Claves Claves 2
88 E 5 76 E 4 Wood Block H
89 F 5 77 F 4 Wood Block L
90 F
#
578F
#
4 Cuica Mute Scratch H 2 Scratch H 2
91 G 5 79 G 4 Cuica Open Scratch L 2 Scratch L 3
92 G
#
580G
#
42Triangle Mute
93 A 5 81 A 4 2 Triangle Open
94 A
#
582A
#
4 Shaker
95 B 5 83 B 4 Jingle Bells
96 C 6 84 C 5 Bell Tree
97 C
#
685C
#
5
98 D 6 86 D 5
99 D
#
687D
#
5
100 E 6 88 E 5
101 F 6 89 F 5
102 F
#
690F
#
5
103 G 6 91 G 5
•“ ” indicates that the drum sound is the same as “Standard Kit 1”.
• Each percussion voice uses one note.
• The MIDI Note # and Note are actually one octave lower than keyboard
Note # and Note. For example, in “128: Standard Kit 1”, the “Seq Click H”
(Note# 36/Note C1) corresponds to (Note# 24/Note C0).
•Key Off: Keys marked “O” stop sounding the instant they are released.
•Voices with the same Alternate Note Number (*1 ... 4) cannot be played
simultaneously. (They are designed to be played alternately with each
other.)
•„ “ bedeutet, dass der Schlagzeugklang gleich „Standard Kit 1“ ist.
• Jede Perkussionsnote belegt eine Note.
• Die MIDI-Note # und Note sind in Wirklichkeit eine Octave tiefer als hier
aufgeführt. Beispiel: In „128: Standard Kit 1“ entspricht die „Seq Click H“
(Note# 36/Note C1) der Note (Note# 24/Note C0).
•Key Off: Mit „O“ bezeichnete Tasten hören sofort auf zu klingen, sobald sie
losgelassen werden.
• Stimmen mit derselben Alternate Note Number (*1 ... 4) können nicht
gleichzeitig gespielt werden. (Diese Stimmen sind dazu gedacht, wechsel-
weise gespielt zu werden.)
Drum Kit List
C1
F1
B1
D1
C#1
D#1
G1
G#1
A1
A#1
F#1
E1
F0
B0
D0
C#0
D#0
G0
G#0
A0
A#0
F#0
E0
C2
F2
B2
D2
C#2
D#2
G2
G#2
A2
A#2
F#2
E2
C3
F3
B3
D3
C#3
D#3
G3
G#3
A3
A#3
F#3
E3
C4
F4
B4
D4
C#4
D#4
G4
G#4
A4
A#4
F#4
E4
C5
F5
B5
D5
C#5
D#5
G5
G#5
A5
A#5
F#5
E5
C6
F6
D6
C#6
D#6
G6
F#6
E6
478

DGX-530/YPG-535 Owner’s Manual / Bedienungsanleitung / Mode d’emploi / Manual de instrucciones
133
Voice No. 128 134 135 136 137 138 139
MSB (0–127) / LSB (0–127) / PC (1–128) 127/000/001 127/000/113 127/000/033 127/000/041 127/000/049 126/000/001 126/000/002
Keyboard MIDI Key
Off Alternate
assign Standard Kit 1 Dance Kit Jazz Kit Brush Kit Symphony Kit SFX Kit 1 SFX Kit 2
Note# Note Note# Note
25 C
#
013C
#
-1 3 Surdo Mute
26 D 0 14 D -1 3 Surdo Open
27 D
#
015D
#
-1 Hi Q
28 E 0 16 E -1 Whip Slap
29 F 0 17 F -1 4 Scratch H
30 F
#
018F
#
-1 4 Scratch L
31 G 0 19 G -1 Finger Snap
32 G
#
020G
#
-1 Click Noise
33 A 0 21 A -1 Metronome Click
34 A
#
022A
#
-1 Metronome Bell
35 B 0 23 B -1 Seq Click L
36 C 1 24 C 0 Seq Click H
37 C
#
125C
#
0 Brush Tap
38 D 1 26 D 0 O Brush Swirl
39 D
#
127D
#
0 Brush Slap
40 E 1 28 E 0 O Brush Tap Swirl Reverse Cymbal
41 F 1 29 F 0 O Snare Roll
42 F
#
130F
#
0 Castanet Hi Q 2
43 G 1 31 G 0 Snare Soft Snare Techno Snare Jazz H Brush Slap 2
44 G
#
132G
#
0 Sticks
45 A 1 33 A 0 Kick Soft Kick Techno Q Kick Soft 2
46 A
#
134A
#
0 Open Rim Shot Rim Gate
47 B 1 35 B 0 Kick Tight Kick Techno L Gran Cassa
48 C 2 36 C 1 Kick Kick Techno Kick Jazz Kick Small Gran Cassa Mute Cutting Noise Phone Call
49 C
#
237C
#
1 Side Stick Side Stick Analog Cutting Noise 2 Door Squeak
50 D 2 38 D 1 Snare Snare Clap Snare Jazz L Brush Slap 3 Band Snare Door Slam
51 D
#
239D
#
1 Hand Clap String Slap Scratch Cut
52 E 2 40 E 1 Snare Tight Snare Dry Snare Jazz M Brush Tap 2 Band Snare 2 Scratch H 3
53 F 2 41 F 1 Floor Tom L Tom Analog 1 Tom Jazz 1 Tom Brush 1 Tom Jazz 1 Wind Chime
54 F
#
242F
#
11Hi-Hat Closed
Hi-Hat Closed Analog3
Telephone Ring 2
55 G 2 43 G 1 Floor Tom H Tom Analog 2 Tom Jazz 2 Tom Brush 2 Tom Jazz 2
56 G
#
244G
#
11Hi-Hat Pedal
Hi-Hat Closed Analog 4
57 A 2 45 A 1 Low Tom Tom Analog 3 Tom Jazz 3 Tom Brush 3 Tom Jazz 3
58 A
#
246A
#
11Hi-Hat Open
Hi-Hat Open Analog 2
59 B 2 47 B 1 Mid Tom L Tom Analog 4 Tom Jazz 4 Tom Brush 4 Tom Jazz 4
60 C 3 48 C 2 Mid Tom H Tom Analog 5 Tom Jazz 5 Tom Brush 5 Tom Jazz 5
61 C
#
349C
#
2 Crash Cymbal 1 Crash Analog Hand Cymbal
62 D 3 50 D 2 High Tom Tom Analog 6 Tom Jazz 6 Tom Brush 6 Tom Jazz 6
63 D
#
351D
#
2 Ride Cymbal 1
Hand Cymbal Short
64 E 3 52 E 2 Chinese Cymbal Flute Key Click Car Engine Ignition
65 F 3 53 F 2 Ride Cymbal Cup Car Tires Squeal
66 F
#
354F
#
2 Tambourine Car Passing
67 G 3 55 G 2 Splash Cymbal Car Crash
68 G
#
356G
#
2 Cowbell Cowbell Analog Siren
69 A 3 57 A 2 Crash Cymbal 2 Hand Cymbal 2 Train
70 A
#
358A
#
2 Vibraslap Jet Plane
71 B 3 59 B 2 Ride Cymbal 2
Hand Cymbal 2 Short
Starship
72 C 4 60 C 3 Bongo H Burst
73 C
#
461C
#
3 Bongo L Roller Coaster
74 D 4 62 D 3 Conga H Mute Conga Analog H Submarine
75 D
#
463D
#
3 Conga H Open Conga Analog M
76 E 4 64 E 3 Conga L Conga Analog L
77 F 4 65 F 3 Timbale H
78 F
#
466F
#
3 Timbale L
79 G 4 67 G 3 Agogo H
80 G
#
468G
#
3 Agogo L Shower Laugh
81 A 4 69 A 3 Cabasa Thunder Scream
82 A
#
470A
#
3 Maracas Maracas 2 Wind Punch
83 B 4 71 B 3 O Samba Whistle H Stream Heartbeat
84 C 5 72 C 4 O Samba Whistle L Bubble Footsteps
85 C
#
573C
#
4 Guiro Short Feed
86 D 5 74 D 4 O Guiro Long
87 D
#
575D
#
4 Claves Claves 2
88 E 5 76 E 4 Wood Block H
89 F 5 77 F 4 Wood Block L
90 F
#
578F
#
4 Cuica Mute Scratch H 2
91 G 5 79 G 4 Cuica Open Scratch L 3
92 G
#
580G
#
42Triangle Mute
93 A 5 81 A 4 2 Triangle Open
94 A
#
582A
#
4 Shaker
95 B 5 83 B 4 Jingle Bells
96 C 6 84 C 5 Bell Tree Dog Machine Gun
97 C
#
685C
#
5 Horse Laser Gun
98 D 6 86 D 5 Bird Tweet 2 Explosion
99 D
#
687D
#
5 Firework
100 E 6 88 E 5
101 F 6 89 F 5
102 F
#
690F
#
5
103 G 6 91 G 5 Maou
per
cussion / Lista de juegos de batería
•« » indique que les sonorités de percussion sont identiques à cel-
les de « Standard Kit 1 ».
• Chaque voix de percussion utilise une note unique.
•Le numéro de note MIDI (Note #) et la note MIDI se situent en réalité à une
octave inférieure à celle qui est indiquée dans la liste. Par exemple, dans
« 128 : Standard Kit 1 », « Seq Click H » (Note# 36/Note C1) correspond à
(Note# 24/Note C0).
•Key Off : pour les touches signalées par « O », l’émission de sons s’arrête
instantanément aussitôt que les touches sont relâchées.
•Les voix portant un même numéro de note alternative (*1 ... 4) ne peuvent
pas être jouées simultanément. (Elles sont en effet conçues pour être
interprétées en alternance).
•“ ” indica que el sonido de batería es el mismo que el
“Standard Kit 1”.
• Cada sonido de percusión utiliza una nota.
• La nota MIDI # y la nota son en realidad una octava menos de lo que apa-
rece en la lista. Por ejemplo, en “128: Standard Kit 1”, el “Seq Click H”
(Nota# 36/Nota C1) corresponde a (Nota# 24/Nota C0).
•Tecla desactivada: las teclas marcadas con “O” dejan de sonar en el
momento en que se sueltan.
• Los sonidos con el mismo número alterno de nota (*1 ... 4) no pueden
tocarse simultáneamente. (Están diseñados para tocarse alternativamente
el uno con el otro.)
C1
F1
B1
D1
C#1
D#1
G1
G#1
A1
A#1
F#1
E1
F0
B0
D0
C#0
D#0
G0
G#0
A0
A#0
F#0
E0
C2
F2
B2
D2
C#2
D#2
G2
G#2
A2
A#2
F#2
E2
C3
F3
B3
D3
C#3
D#3
G3
G#3
A3
A#3
F#3
E3
C4
F4
B4
D4
C#4
D#4
G4
G#4
A4
A#4
F#4
E4
C5
F5
B5
D5
C#5
D#5
G5
G#5
A5
A#5
F#5
E5
C6
F6
D6
C#6
D#6
G6
F#6
E6
479

134
DGX-530/YPG-535 Owner’s Manual / Bedienungsanleitung / Mode d’emploi / Manual de instrucciones
Style List / Style-Liste / Liste des styles / Lista de estilos
Style No. Style Name
8BEAT
1 ChartPianoPop
2 BritPopRock
3 8BeatModern
4 Cool8Beat
5 Classic8Beat
6 60’sGuitarPop
7 8BeatAdria
8 60’s8Beat
9 BubblegumPop
10 BritPopSwing
11 OffBeat
12 60’sRock
13 HardRock
14 RockShuffle
15 8BeatRock
16BEAT
16 16Beat
17 PianoPopShufle
18 PopShuffle1
19 PopShuffle2
20 GuitarPop
21 16BeatUptempo
22 KoolShuffle
23 JazzRock
24 HipHopLight
BALLAD
25 ChartPianoBld
26 PopGtrBallad
27 80’sBallad
28 PianoBallad
29 LoveSong
30 6/8ModernEP
31 6/8SlowRock
32 6/8OrchBallad
33 OrganBallad
34 PopBallad
35 16BeatBallad1
36 16BeatBallad2
DANCE
37 ClubBeat
38 Electronica
39 FunkyHouse
40 MellowHipHop
41 EuroTrance
42 Ibiza
43 DreamDance
44 TechnoPolis
45 Clubdance
46 ClubLatin
47 Garage
48 UKPop
49 HipHopGroove
50 HipShuffle
51 HipHopPop
DISCO
52 70’sDisco1
53 70’sDisco2
54 LatinDisco
55 DiscoPhilly
56 SaturdayNight
57 DiscoChocolate
58 DiscoHands
SWING&JAZZ
59 TradJazzPiano1
60 TradJazzPiano2
61 PianoBarBlues
62 BigBandFast
63 BigBandMedium
64 BigBandBallad
65 BigBandShuffle
66 JazzClub
67 Swing1
68 Swing2
69 OrchestraSwing
70 Five/Four
71 JazzBallad
72 Dixieland
73 Ragtime
74 AfroCuban
75 Charleston
R&B
76 Soul
77 DetroitPop1
78 60’sRock&Roll
79 6/8Soul
80 CrocoTwist
81 Rock&Roll
82 DetroitPop2
83 BoogieWoogie
84 ComboBoogie
85 6/8Blues
COUNTRY
86 70’sCountry
87 Country8Beat
88 CountryPop
89 CountrySwing
90 CountryBallad
91 Country2/4
92 CowboyBoogie
93 CountryShuffle
94 Bluegrass
LATIN
95 BrazilianSamba
96 BossaNova
97 PopBossa
98 Tijuana
99 DiscoLatin
100 Mambo
101 Salsa
102 Beguine
103 GuitarRumba
104 RumbaFlamenco
105 RumbaIsland
106 Reggae
BALLROOM
107 VienneseWaltz
108 EnglishWaltz
109 Slowfox
110 Foxtrot
Style No. Style Name
111 Quickstep
112 Tango
113 Pasodoble
114 Samba
115 ChaChaCha
116 Rumba
117 Jive
TRADITIONAL
118 USMarch
119 6/8March
120 GermanMarch
121 PolkaPop
122 OberPolka
123 Tarantella
124 Showtune
125 ChristmasSwing
126 ChristmasWaltz
127 ScottishReel
128 Hawaiian
WALTZ
129 ItalianWaltz
130 MariachiWaltz
131 GuitarSerenade
132 SwingWaltz
133 JazzWaltz1
134 JazzWaltz2
135 CountryWaltz
136 OberWaltzer
137 Musette
CHILDREN
138 Learning2/4
139 Learning4/4
140 Learning6/8
141 Fun 3/4
142 Fun 4/4
PIANIST
143 Stride
144 PianoBlues1
145 PianoBlues2
146 PianoRag
147 PianoRock&Roll
148 PianoBoogie
149 PianoJazzWaltz
150 PianoJazzBld
151 Arpeggio
152 Musical
153 Habanera
154 SlowRock
155 8BtPianoBallad
156 PianoMarch
157 6/8PianoMarch
158 PianoWaltz
159 PianoBeguine
160 PianoSwing
Style No. Style Name
Style List
480

DGX-530/YPG-535 Owner’s Manual / Bedienungsanleitung / Mode d’emploi / Manual de instrucciones
135
Music Database List / Musikdatenbankliste / Liste des bases de données musicales /
Lista de la base de datos musical
MDB No. MDB Name
ALL TIME HITS
1 Jude Hey
2 New UK
3 MyLoving
4 All OK
5 Buttercp
6 JustCall
7 CheepChp
8 Daddy's
9 Dance?
10 GetBack
11 GtrWheel
12 HighTide
13 IWasBorn
14 Sailing
15 BluJeans
16 Holiday
17 Imagine
18 LoveMe
19 LetItBld
20 LdyMdona
21 YelowSub
22 Marriage
23 MovinOut
24 My Shell
25 NowNever
26 DoLoveMe
27 TcktRide
28 SeeClear
29 Masachus
30 Hard Day
31 USA Pie
32 Norway
33 YesterBd
MODERN POP
34 Watches
35 SoundMPH
36 Hold Us
37 Unfound
38 NeedSome
39 PrtTmLvr
40 MoonShdw
41 NikitSng
42 Sure of
43 Off Day
44 Tell Her
45 GirlsMne
46 NeedLove
POP CLASSICS
47 Standing
48 RainLaff
49 Sunshine
50 ForNamdo
51 ThankFor
52 ManPiano
53 CoinLane
54 LovesYou
55 Tmbourin
56 Alone
57 GldField
58 Raindrop
59 SultanSw
60 Life'sWk
61 TopWorld
62 WatchGrl
POP BALLAD
63 WnderLnd
64 CanIStop
65 EvryTime
66 IvoryAnd
67 TheWorld
68 LovWoman
69 Dolannes
70 Madigan
71 Paradise
72 Whisper
BALLAD
73 AllOdds
74 AtonalFl
75 Hero
76 Woman
77 RunToYou
78 LoveOfAl
79 CndleWnd
80 Cavatina
81 Cherish
82 ToLoveMe
83 YouKnow
84 Evrythng
85 EyesOfBl
86 Hello
87 BeThere
88 FlyAway
89 LoveYou
90 NeverLet
91 JustOnce
92 IfYouGo
93 SavingAl
94 InTheDrk
95 LovePwr
96 Vision
97 Beautifl
98 AllAlone
99 Opposite
100 BeHonest
101 SayYou
102 SayNthng
103 Stranger
104 OneDay
105 TheBayou
106 ThisSong
107 Distance
108 ThisWay
109 LoveGone
110 Inspirng
111 TrueColr
ROCK & ROLL
112 ShakenUp
MDB No. MDB Name
113 Beethovn
114 HurryLov
115 BeCruel
116 Jumping
117 Countdwn
118 SuePeggy
119 Champion
120 Jailhous
121 BlueShoe
122 Rockin24
123 Shouting
124 Rock&Rll
125 HonkyTnk
OLDIES
126 Daydream
127 Sumertme
128 Diana's
129 Uptown
130 Apache
131 IGotIt
132 Tonight
133 MyPillow
134 NoRain
135 FInalDance
136 SlpnLion
137 Ghetto
138 LipsLcky
139 PrettyWm
140 TikiGtr
141 TurnThre
142 Sherry
DANCE & DISCO
143 Babylon
144 Goodbye
145 Catch22
146 DISCO
147 Survival
148 TheNavy
149 DontHide
150 Celebrat
151 LondonRU
152 10,2 Sun
153 ShakeYou
154 Believe
155 BoySumer
156 I'mSexy
157 StuffHot
SWING & JAZZ
158 Patrol
159 Charles
160 GiveLove
161 Rhythm
162 LOVE
163 LeroyBad
164 Caraban
165 Misbehav
166 Safari
167 Smiling
168 SoWhatIs
MDB No. MDB Name
481
Music Database List

136
DGX-530/YPG-535 Owner’s Manual / Bedienungsanleitung / Mode d’emploi / Manual de instrucciones
169 TimeGone
170 TasteHny
171 Sandman
172 Tunisian
173 TwoFoot
174 MyBaby
R&B
175 AsPlayed
176 BabyGrov
177 Highwy66
178 SweetCHI
179 JustU&Me
180 ManLoves
181 OurLove
182 Wish I
COUNTRY
183 OnTheRd
184 Breathe
185 InMyMind
186 ContryHw
187 GreenGrs
188 EverNeed
189 Lonesone
190 Lucille
191 HomeRng
192 Tennesse
LATIN
193 Bananabt
194 DanceMng
195 DntWorry
196 Jamaica
197 FleaSpa
198 I'mPola
199 MamboJm
200 OneNote
201 PasoCani
202 SayNoMor
203 Beguine
204 Tijuana
205 Picture
ENTERTAINMENT
206 OnTheHil
207 Barnacle
208 Califrag
209 DadClock
210 DanceLd
211 DnceFire
212 BigCntry
213 Cabaret
214 OdeToJoy
215 Mi-Re-Do
216 MyPrince
217 Necesary
218 NoBuiz
219 NoisyOld
220 Sleigh
221 RockBasy
222 Magnifiq
223 Magnfcnt
MDB No. MDB Name
224 SilentNt
225 Nabucco
226 Standing
227 SummerPl
228 Christms
229 Favorite
230 Tubbie
231 Turkish
232 12OClock
WALTZ & TRADITIONAL
233 Blk&Whte
234 CanCan
235 Charmain
236 Musicbox
237 Clementn
238 Doodah!
239 Dreamer
240 EnterRag
241 Birthday
242 MaryLamb
243 Donald's
244 MoonWlz
245 MoulinHt
246 Sunshine
247 PieceOf
248 GreenSlv
249 TakeFour
250 TexRose
251 ThePolka
252 Scarboro
253 Edelweis
254 AroundWd
255 Whatever
256 Yankee's
WORLD
257 Hawaii
258 D'amor
259 ElCondor
260 GoodbyRm
261 ILandOn
262 ItalyBel
263 Cucarumb
264 Puntuali
265 Cielito
266 ItalySun
267 SantaLuc
268 Trumpetr
269 VanMass
PIANIST
270 ItalySun
271 BeGood
272 Chaie's
273 Flower
274 Frenetic
275 Highwy66
276 Leaves
277 Miload
278 Cabaret
279 Wonderfl
MDB No. MDB Name
280 Submarin
281 Mi-Re-Do
282 MoreRhum
283 NoBuiz
284 BeatifulSn
285 OhBlah
286 Charades
287 Sally's
288 Nabucco
289 Spanish
290 SunnyStr
291 MistyFln
292 LdnBridg
293 GrndClck
294 Importnc
295 Snowman
296 Favorite
297 SugerSpn
298 Washngtn
299 ThisWay
300 ZipperD
MDB No. MDB Name
482
Music Database List / Musikdatenbankliste / Liste des bases de données musicales / Lista de la base de datos musical

DGX-530/YPG-535 Owner’s Manual / Bedienungsanleitung / Mode d’emploi / Manual de instrucciones
137
Songs Provided On the Supplied CD-ROM / Songs auf der beiliegenden CD-ROM / Morceaux
disponibles sur le CD-ROM fourni / Canciones incluidas en el CD-ROM proporcionado
The easy song arranger can only be used with songs that include chord data.
Easy Song Arranger kann nur zusammen mit Songs verwendet werden, die Akkorddaten enthalten.
La fonction Easy Song Arranger ne s’utilise qu’avec des morceaux comportant des données d’accord.
La función Easy Song Arranger (arreglos sencillos de canciones) sólo puede utilizarse con canciones que incluyan datos de acordes.
File Name Song Name Composer
001Nutcr.mid Danse des Mirlitons from “The Nutcracker” P.I. Tchaikovsky
002Orphe.mid “Orphée aux Enfers” Ouverture J. Offenbach
003Slavo.mid Slavonic Dances op.72-2 A. Dvorák
004Prima.mid La Primavera (from Le Quattro Stagioni) A. Vivaldi
005Medit.mid Méditation (Thaïs) J. Massenet
006Guill.mid Guillaume Tell G. Rossini
007Fruhl.mid Frühlingslied F. Mendelssohn
008Ungar.mid Ungarische Tänze Nr.5 J. Brahms
009Fruhl.mid Frühlingsstimmen J. Strauss II
010Dolly.mid Dolly’s Dreaming and Awakening T.Oesten
011Cande.mid La Candeur J.F.Burgmüller
012Arabe.mid Arabesque J.F.Burgmüller
013Pasto.mid Pastorale J.F.Burgmüller
014Petit.mid Petite Réunion J.F.Burgmüller
015Innoc.mid Innocence J.F.Burgmüller
016Progr.mid Progrès J.F.Burgmüller
017Taren.mid Tarentelle J.F.Burgmüller
018Cheva.mid La Chevaleresque J.F.Burgmüller
019Etude.mid Etude op.10-3 “Chanson de l’adieu” F.Chopin
020Marci.mid Marcia alla Turca L.v. Beethoven
021Turki.mid Turkish March W.A. Mozart
022Valse.mid Valse op.64-1 “Petit Chien” F.Chopin
023Menue.mid Menuett L. Boccherini
024Momen.mid Moments Musicaux op.94-3 F. Schubert
025Enter.mid The Entertainer S. Joplin
026Prelu.mid Prelude (Wohltemperierte Klavier 1-1) J.S. Bach
027Violl.mid La Viollette L.Streabbog
028Angel.mid Angels Serenade Traditional
029Saraf.mid Krasnyj Sarafan Traditional
030Ameri.mid America the Beautiful S.A. Ward
031Brown.mid Little Brown Jug Traditional
032Lomon.mid Loch Lomond Traditional
033Bonni.mid My Bonnie Traditional
034Londo.mid Londonderry Air Traditional
035Banjo.mid Ring de Banjo S.C. Foster
036Vogle.mid Wenn ich ein Vöglein wär ? Traditional
037Lorel.mid Die Lorelei F. Silcher
038Funic.mid Funiculi Funicula L. Denza
039Turke.mid Turkey in the Straw Traditional
040Campt.mid Camptown Races S.C. Foster
041Jingl.mid Jingle Bells J.S. Pierpont
042Muss.mid Muss i denn F. Silcher
043Liebe.mid Liebesträume Nr.3 F. Liszt
044Jesu.mid Jesu, Joy Of Man’s Desiring J.S. Bach
045Joy.mid Ode to Joy L.v. Beethoven
046Pearl.mid Pearl Fisher G. Bizet
047Gavot.mid Gavotte F.J. Gossec
048Seren.mid Serenade/Haydn F.J. Haydn
049Menue.mid Menuett BWV. Anh.114 J.S. Bach
050Canon.mid Canon in D J. Pachelbel
051Vogel.mid Der Vogelfänger Bin Ich Ja “Die Zauberflöte” W.A. Mozart
052Piano.mid Piano Sonate No.14 op.27-2 “Mondschein” L.v. Beethoven
053Surpr.mid The “Surprise” Symphony No.94 F.J. Haydn
054WildR.mid To a Wild Rose E.A. MacDowell
055Chans.mid Chanson du Toreador G. Bizet
056Babbi.mid O Mio Babbino Caro G. Puccini
057RowRo.mid Row Row Row Your Boat (DUET) Traditional
058Smoky.mid On Top of Old Smoky (DUET) Traditional
059WeWis.mid We Wish You A Merry Christmas (DUET) Traditional
060ImMai.mid Im Mai (DUET) Traditional
061Chris.mid O Christmas Tree (DUET) Traditional
062MaryH.mid Mary Had a Little Lamb (DUET) Traditional
063TenLi.mid Ten Little Indians (DUET) S. Winner
064PopGo.mid Pop Goes The Weasel (DUET) Traditional
065Twink.mid Twinkle Twinkle Little Star (DUET) Traditional
066Close.mid Close Your Hands, Open Your Hands (DUET) J.J. Rousseau
067Cucko.mid The Cuckoo (DUET) Traditional
068Augus.mid O du lieber Augustin (DUET) Traditional
069Londo.mid London Bridge (DUET) Traditional
070Three.mid Three Blind Mice (DUET) Traditional
ˇ
Songs Provided On the Supplied CD-ROM
483

138
DGX-530/YPG-535 Owner’s Manual / Bedienungsanleitung / Mode d’emploi / Manual de instrucciones
Effect Type List / Effekttypliste / Liste des types
●
Harmony Types / Harmony-Typen / Types d’effets Harmony / Tipos de armonía
No. Harmony Type Description
01 Duet Harmony types 01–05 are pitch-based and add one-, two- or three-note harmonies to the sin-
gle-note melody played in the right hand. These types sound when chords are played in the
auto accompaniment range of the keyboard. These Harmony types will also work when playing
songs that contain chord data.
Die Harmony-Typen 01 bis 05 sind Tonhöheneffekte und bereichern eine monophon im rechten
Tastaturbereich gespielte Melodie um ein-, zwei- oder dreistimmige Harmonien. Diese Typen
werden nur erzeugt, wenn Akkorde im Tastaturbereich für die Begleitung gespielt werden.
Les types d’effets Harmony 01–05 sont des effets basés sur la hauteur et ajoutent des harmo-
nies à une, deux ou trois notes à la mélodie à une seule note jouée de la main droite. Ces effets
ne sont audibles que lorsque des accords sont joués dans la section d’accompagnement auto-
matique du clavier.
Los tipos de armonía 01–05 se basan en el tono y añaden armonías de una, dos o tres notas a
la melodía de una sola nota tocada en la parte de la mano derecha. Estos tipos sólo suenan
cuando se tocan acordes en la sección del acompañamiento automático del teclado.
02 Tr i o
03 Block
04 Country
05 Octave
06 Trill 1/4 note Types 6–26 are rhythm-based effects and add embellishments or delayed repeats in
time with the auto accompaniment. These types sound whether the auto accompani-
ment is on or not; however, the actual speed of the effect depends on the Tempo set-
ting (page 32). The individual note values in each type let you synchronize the effect
precisely to the rhythm. Triplet settings are also available: 1/6 = quarter-note triplets,
1/12 = eighth-note triplets, 1/24 = sixteenth-note triplets.
• The Trill effect Types (06–12) create two-note trills (alternating notes) when two
notes are held.
• The Tremolo effect Types (13–19) repeat all held notes (up to four).
• The Echo effect Types (20–26) create delayed repeats of each note played.
Die Harmony-Typen 6 bis 26 sind Rhythmuseffekte und erzeugen im Takt zur
Begleitautomatik Verzierungen oder verzögerte Wiederholungen. Der jeweilige Har-
mony-Effekt wird sowohl bei eingeschalteter als auch bei ausgeschalteter automati-
scher Bass/Akkord-Begleitung erzeugt; die Effektgeschwindigkeit hängt jedoch stets
von der aktuellen Tempoeinstellung ab (Seite 32). Dank der spezifischen Noten-
werte der einzelnen Harmony-Typen können Sie den Effekt präzise mit dem Rhyth-
mus synchronisieren. Es gibt auch Triolen-Einstellungen: 1/6 = Viertelnotentriolen, 1/
12 = Achtelnotentriolen, 1/24 = Sechzehntelnotentriolen.
• Die Triller-Effekttypen (06 bis 12) erzeugen Triller (zwei Töne in schnellem Wech-
sel), wenn zwei Tasten gehalten werden.
• Mit den Tremolo-Effekttypen (13 bis 19) werden alle gehaltenen Noten (maximal
vier Töne) wiederholt.
• Die Echo-Effekttypen (20 bis 26) erzeugen verzögerte Wiederholungen jeder
gespielten Note.
Les types 6–26 sont des effets reposant sur le rythme qui ajoutent des embellisse-
ments ou des répétitions retardées synchronisées avec l’accompagnement automa-
tique. Ces types d’effets sont audibles que l’accompagnement automatique soit
activé ou non. Cependant, la vitesse réelle de l’effet dépend du réglage du tempo
(page 32). La valeur individuelle des notes pour chaque type vous permet de syn-
chroniser avec précision l’effet sur le rythme. Des réglages de triolet sont également
disponibles : 1/6 = triolets de noires, 1/12 = triolets de croches, 1/24 = triolets de
doubles croches.
• Les types d’effet Trill (06–12) créent des trilles à deux notes (notes alternées) lors-
que deux notes sont maintenues enfoncées.
• Les types d’effets Tremolo (13–19) répètent toutes les notes maintenues (jusqu’à
quatre notes).
• Les types d’effets Echo (20–26) créent des répétitions retardées de chaque note
jouée.
Los tipos 6 a 26 son efectos basados en el ritmo y añaden embellecimientos o repe-
ticiones retardadas en sincronización con el acompañamiento automático. Estos
tipos suenan tanto si el acompañamiento automático está activado como si no; sin
embargo, la velocidad real del efecto depende del ajuste de tempo (página 32). Los
valores de las notas individuales en cada tipo le permiten sincronizar el efecto y el
ritmo con una gran precisión. También hay disponibles ajustes de tresillos: 1/6 = tre-
sillos de notas negras, 1/12 = tresillos de corcheas, 1/24 = tresillos de semicor-
cheas.
•Los tipos de efectos de trino (6 a 12) crean trinos de dos notas (notas alternadas)
cuando se mantienen pulsadas dos teclas.
•Los tipos de efectos de trémolo (13 a 19) repiten todas las notas que se mantienen
pulsadas (hasta cuatro).
• Los tipos de efectos de eco (20 a 26) crean repeticiones retardadas de cada nota
tocada.
07 Trill 1/6 note
08 Trill 1/8 note
09 Trill 1/12 note
10 Trill 1/16 note
11 Trill 1/24 note
12 Trill 1/32 note
13 Tremolo 1/4 note
14 Tremolo 1/6 note
15 Tremolo 1/8 note
16 Tremolo 1/12 note
17 Tremolo 1/16 note
18 Tremolo 1/24 note
19 Tremolo 1/32 note
20 Echo 1/4 note
21 Echo 1/6 note
22 Echo 1/8 note
23 Echo 1/12 note
24 Echo 1/16 note
25 Echo 1/24 note
26 Echo 1/32 note
3
3
3
3
3
3
3
3
3
Effect Type List
484

DGX-530/YPG-535 Owner’s Manual / Bedienungsanleitung / Mode d’emploi / Manual de instrucciones
139
●
Reverb Types / Reverb-Typen / Types d’effets Reverb / Tipos de reverberación
●
Chorus Types / Chorus-Typen / Types d’effets Chorus / Tipos de coro
No. Reverb Type Description
01–03 Hall 1–3
Concert hall reverb.
Nachhall in einem Konzertsaal.
Réverbération d’une salle de concert.
Reverberación de sala de conciertos.
04–05 Room 1–2
Small room reverb.
Nachhall in einem kleineren Raum.
Réverbération d’une petite salle.
Reverberación de sala pequeña.
06–07 Stage 1–2
Reverb for solo instruments.
Halleffekte für Soloinstrumente.
Réverbération pour instruments solo.
Reverberación para instrumentos solistas.
08–09 Plate 1–2
Simulated steel plate reverb.
Simulation des Halls in einer Stahlplatte.
Simulation de la réverbération d’une plaque d’acier.
Reverberación de plancha de acero simulada.
10 Off
No effect.
Kein Halleffekt.
Pas d’effet.
Sin efecto.
No. Chorus Type Description
01–02 Chorus 1–2
Conventional chorus program with rich, warm chorusing.
Herkömmlicher Chorus-Effekt mit vollem und warmem Klang.
Programme de choeur classique avec un effet de choeur riche et chaud.
Programa de coros convencionales con coros cálidos y complejos.
03–04 Flanger 1–2
Pronounced three-phase modulation with a slight metallic sound.
Deutliche, dreiphasige Modulation mit leicht metallischem Klang.
Modulation triphasée prononcée avec un son légèrement métallique.
Modulación de tres fases pronunciada con un sonido un poco metálico.
05 Off
No effect.
Kein Effekt.
Pas d’effet.
Sin efecto.
d’effets / Lista de tipos de efectos
485

140
DGX-530/YPG-535 Owner’s Manual / Bedienungsanleitung / Mode d’emploi / Manual de instrucciones
MIDI Implementation Chart / MIDI-Implementierungstabelle /
YAMAHA [ Portable Grand ] Date:10-OCT-2007
Model DGX-530/YPG-535 MIDI Implementation Chart Version:1.0
Transmitted Recognized Remarks
Function...
Basic Default 1 - 16 1 - 16
Channel Changed x x
Default 3 3
Mode Messages x x
Altered ************** x
Note 0 - 127 0 - 127
Number : True voice ************** 0 - 127
Velocity Note ON o 9nH,v=1-127 o 9nH,v=1-127
Note OFF x 9nH,v=0 x
After Key’s x x
Touch Ch’s x x
Pitch Bend o 0-24 semi o 0-24 semi
0,32 o o Bank Select
1,11,84 x *1 o
6,38 o o Data Entry
7,10 o o
Control 64 o o Sustain
71 x *1 o Harmonic Content
Change 72 o o Release Time
73 x *1 o Attack Time
74 x *1 o Brightness
91,93 o o Effect Depth
96-97 x *1 o RPN Inc,Dec
100-101 o o RPN LSB,MSB
MIDI Implementation Chart
486

DGX-530/YPG-535 Owner’s Manual / Bedienungsanleitung / Mode d’emploi / Manual de instrucciones
141
Feuille d’implémentation MIDI / Gráfica de implementación MIDI
Prog o 0 - 127 o 0 - 127
Change : True # **************
System Exclusive o o
: Song Pos. x x
Common : Song Sel. x x
: Tune x x
System : Clock o o
Real Time: Commands o o
Aux :All Sound OFF x o(120,126,127)
:Reset All Cntrls x o(121)
:Local ON/OFF x o(122)
:All Notes OFF x o(123-125)
Mes- :Active Sense o o
sages:Reset x x
*1 Refer to #2 on page 142.
Mode 1 : OMNI ON , POLY Mode 2 : OMNI ON ,MONO o : Yes
Mode 3 : OMNI OFF, POLY Mode 4 : OMNI OFF,MONO x : No
487

142
DGX-530/YPG-535 Owner’s Manual / Bedienungsanleitung / Mode d’emploi / Manual de instrucciones
MIDI Data Format / MIDI-Datenformat /
NOTE:
1 By default (factory settings) the instrument ordinarily functions
as a 16-channel multi-timbral tone generator, and incoming
data does not affect the panel voices or panel settings. How-
ever, the MIDI messages listed below do affect the panel
voices, auto accompaniment, and songs.
• MIDI Master Tuning
• System exclusive messages for changing the Reverb Type
and Chorus Type.
2 Messages for these control change numbers cannot be trans-
mitted from the instrument itself. However, they may be trans-
mitted when playing the accompaniment, song or using the
Harmony effect.
3 Exclusive
<GM System ON> F0H, 7EH, 7FH, 09H, 01H, F7H
• This message automatically restores all default settings for
the instrument, with the exception of MIDI Master Tuning.
<MIDI Master Volume> F0H, 7FH, 7FH, 04H, 01H, ll, mm, F7H
• This message allows the volume of all channels to be
changed simultaneously (Universal System Exclusive).
•The values of “mm” is used for MIDI Master Volume. (Values
for “ll” are ignored.)
<MIDI Master Tuning> F0H, 43H, 1nH, 27H, 30H, 00H, 00H,
mm, ll, cc, F7H
• This message simultaneously changes the tuning value of
all channels.
• The values of “mm” and “ll” are used for MIDI Master Tuning.
• The default value of “mm” and “ll” are 08H and 00H, respec-
tively. Any values can be used for “n” and “cc”.
<Reverb Type> F0H, 43H, 1nH, 4CH, 02H, 01H, 00H, mmH,
llH, F7H
• mm : Reverb Type MSB
• ll : Reverb Type LSB
Refer to the Effect Map (page 144) for details.
<Chorus Type> F0H, 43H, 1nH, 4CH, 02H, 01H, 20H, mmH,
llH, F7H
• mm : Chorus Type MSB
• ll : Chorus Type LSB
Refer to the Effect Map (page 144) for details.
4When the accompaniment is started, an FAH message is trans-
mitted. When accompaniment is stopped, an FCH message is
transmitted. When the clock is set to External, both FAH
(accompaniment start) and FCH (accompaniment stop) are rec-
ognized.
5 Local ON/OFF
<Local ON> Bn, 7A, 7F
<Local OFF> Bn, 7A, 00
Value for “n” is ignored.
HINWEIS:
1 Im Standardbetrieb (Werkseinstellungen) funktioniert das
Instrument gewöhnlich als multi-timbraler 16-Kanal-Klanger-
zeuger, und eingehende Daten haben keinen Einfluß auf die
Bedienfeld-Voices und die Bedienfeld-Einstellungen. Die im fol-
genden aufgeführten Befehle verändern jedoch dieBedienfeld-
Voices, die automatische Begleitung und die Songs.
• MIDI Master Tuning
• Systemexklusive Meldungen zum Umschalten von Halltyp
(Reverb Type) und Chorus-Typ.
2Befehle für diese Controller-Nummern können nicht vom Instru-
ment selbst gesendet werden. Sie können jedoch gesendet
werden, wenn die Begleitung gespielt oder der Harmony-Effekt
verwendet wird.
3 Exclusive
<GM System ON> F0H, 7EH, 7FH, 09H, 01H, F7H
• Durch diese Meldung werden automatisch alle Werksvorga-
ben des Instruments, mit Ausnahme des „MIDI Master
Tuning“ (der Gesamtstimmung), wieder hergestellt.
<MIDI Master Volume> F0H, 7FH, 7FH, 04H, 01H, ll, mm, F7H
• Mit diesem Befehl kann die Lautstärke aller Kanäle gleich-
zeitig geändert werden (Universal System Exclusive).
• Die Werte für „mm“ werden für MIDI Master Volume verwen-
det. (Werte für „ll“ werden ignoriert.)
<MIDI Master Tuning> F0H, 43H, 1nH, 27H, 30H, 00H, 00H,
mm, ll, cc, F7H
•Durch diesen Befehl wird der Stimmungswert für alle Kanäle
gleichzeitig geändert.
• Die Werte von „mm“ und „ll“ werden für MIDI Master Tuning
verwendet.
•Der Standardwert beträgt für „mm“ 08H und für „ll“ 00H. Für
„n“ und „cc“ können beliebige Werte verwendet werden.
<Reverb Type> F0H, 43H, 1nH, 4CH, 02H, 01H, 00H, mmH,
llH, F7H
• mm : Reverb Type MSB
• ll : Reverb Type LSB
Weitere Einzelheiten hierzu finden Sie in der Effekt-Zuord-
nungstabelle (Seite 144).
<Chorus Type> F0H, 43H, 1nH, 4CH, 02H, 01H, 20H, mmH,
llH, F7H
• mm : Chorus Type MSB
• ll : Chorus Type LSB
Weitere Einzelheiten hierzu finden Sie in der Effekt-Zuord-
nungstabelle (Seite 144).
4Beim Starten der Begleitung wird eine FAH-Meldung gesendet.
Wenn die Begleitung gestoppt wird, wird die Meldung FCH
ausgegeben. Wenn die Clock auf „External“ eingestellt ist,
werden sowohl FAH (Begleitung Start) als auch FCH
(Begleitung Stop) erkannt.
5 Local ON/OFF
<Local ON> Bn, 7A, 7F
<Local OFF> Bn, 7A, 00
Der Wert für „n“ wird ignoriert.
MIDI Data Format
488

DGX-530/YPG-535 Owner’s Manual / Bedienungsanleitung / Mode d’emploi / Manual de instrucciones
143
NOTE:
1Le DGX-530/YPG-535 fonctionne par défaut (réglages d’usine)
comme un générateur de son multi timbre à 16 canaux. De ce
fait, la réception de données n’affecte ni les voix de panneau ni
les réglages de panneau. Cependant, les messages MIDI
figurant dans la liste ci-dessous affectent les voix de panneau,
l’accompagnement automatique et les morceaux.
• MIDI Master Tuning
• Messages exclusifs au système permettant de modifier les
réglages Reverb Type et Chorus Type.
2 Les messages relatifs à ces numéros de changement de
commande ne peuvent pas être transmis depuis le DGX-530/
YPG-535. Il est toutefois possible de les émettre pendant la
reproduction de l’accompagnement ou l’exécution d’un
morceau, et à l’aide de l’effet Harmony.
3 Messages exclusifs au système
<GM System ON> F0H, 7EH, 7FH, 09H, 01H, F7H
•Ce message rétablit automatiquement tous les réglages par
défaut de l’instrument, à l’exception de la commande MIDI
Master Tuning.
<MIDI Master Volume> F0H, 7FH, 7FH, 04H, 01H, ll, mm, F7H
• Ce message autorise la modification simultanée du volume
de tous les canaux (Universal System Exclusive).
•Les valeurs « mm » sont utilisées pour MIDI Master Volume.
(Les valeurs « ll » sont ignorées).
<MIDI Master Tuning> F0H, 43H, 1nH, 27H, 30H, 00H, 00H,
mm, ll, cc, F7H
•Ce message modifie simultanément la valeur de l’accord de
tous les canaux.
• Les valeurs « mm » et « ll » sont utilisées pour MIDI Master
Tuning.
• Les valeurs par défaut de « mm » et « ll » sont respective-
ment 08H et 00H. N’importe quelle valeur peut être utilisée
pour « n » et « cc ».
<Reverb Type> F0H, 43H, 1nH, 4CH, 02H, 01H, 00H, mmH,
llH, F7H
• mm : Reverb Type MSB
• ll : Reverb Type LSB
Reportez-vous à la liste des effets (page 144) pour les détails.
<Chorus Type> F0H, 43H, 1nH, 4CH, 02H, 01H, 20H, mmH,
llH, F7H
• mm : Chorus Type MSB
• ll : Chorus Type LSB
Reportez-vous à la liste des effets (page 144) pour les détails.
4Lors du lancement de l’accompagnement, un message FAH est
envoyé. A l’arrêt de l’accompagnement, c’est un message FCH
qui est transmis. Lorsque l’horloge est réglée sur External, les
messages FAH (début de l’accompagnement) et FCH (arrêt de
l’accompagnement) sont reconnus.
5 Local ON/OFF
<Local ON> Bn, 7A, 7F
<Local OFF> Bn, 7A, 00
La valeur « n » est ignorée.
NOTA:
1Con los ajustes iniciales (ajustes de fabricación), el instrumento
funciona normalmente como un generador de tonos de varios
timbres de 16 canales, y los datos de entrada no afectan a las
voces ni a los ajustes del panel. Sin embardo, los mensajes
MIDI enumerados a continuación sí afectan a las voces del
panel, al acompañamiento automático y a las canciones.
• Afinación principal MIDI
• Mensajes exclusivos del sistema para cambiar el tipo de
reverberación y el tipo de coro.
2 Los mensajes para estos números de cambio de control no
pueden transmitirse desde el instrumento. Sin embargo,
podrían transmitirse al tocar el acompañamiento, la canción o
bien al usar el efecto Harmony (Armonía).
3 Exclusivo
<GM System ON> (Sistema GM activado) F0H, 7EH, 7FH,
09H, 01H, F7H
• Este mensaje restituye automáticamente todos los ajustes
iniciales del instrumento, a excepción de la afinación princi-
pal MIDI.
<MIDI Master Volume> (Volumen principal MIDI)
F0H, 7FH, 7FH, 04H, 01H, ll, mm, F7H
•Este mensaje permite cambiar simultáneamente el volumen
de todos los canales [Universal System Exclusive (Exclusivo
del Sistema Universal)].
• Los valores de “mm” se usan para el volumen principal
MIDI. (Los valores para “ll” se omiten).
<MIDI Master Tuning> (Afinación principal MIDI)
0H, 43H, 1nH, 27H, 30H, 00H, 00H, mm, ll, cc, F7H
•Este mensaje cambia simultáneamente el valor de afinación
de todos los canales.
•Los valores de “mm” y “ll” se usan para la afinación principal
MIDI.
• Los valores iniciales de “mm” y “ll” son 08H y 00H, respecti-
vamente. Puede usarse cualquier valor para “n” y “cc”.
<Reverb Type> (Tipo de reverberación)
F0H, 43H, 1nH, 4CH, 02H, 01H, 00H, mmH, llH, F7H
• mm: Tipo de reverberación MSB
• ll: Tipo de reverberación LSB
Para obtener más detalles, consulte la lista de efectos (página
144).
<Chorus Type> (Tipo de coro)
F0H, 43H, 1nH, 4CH, 02H, 01H, 20H, mmH, llH, F7H
• mm: Tipo de coro MSB
• ll: Tipo de coro LSB
Para obtener más detalles, consulte la lista de efectos (página
144).
4 Cuando se inicia el acompañamiento se transmite un mensaje
FAH. Cuando se para el acompañamiento, se transmite un
mensaje FCH. Cuando el reloj está ajustado en externo, FAH
(inicio del acompañamiento) y FCH (parada del
acompañamiento) se reconocen.
5 Local ON/OFF (Local activado/desactivado)
<Local ON> Bn, 7A, 7F
<Local OFF> Bn, 7A, 00
El valor para “n” se omite.
Format des données MIDI / Formato de datos MIDI
489

144
DGX-530/YPG-535 Owner’s Manual / Bedienungsanleitung / Mode d’emploi / Manual de instrucciones
■
Effect map / Effekt-Zuordnung / Liste des effets / Lista de efectos
* When a Type LSB value is received that corresponds to no
effect type, a value corresponding to the effect type (coming
the closest to the specified value) is automatically set.
*The numbers in parentheses in front of the Effect Type
names correspond to the number indicated in the display.
*Wenn ein Type-LSB-Wert empfangen wird, der keinem
Effekttyp zugewiesen ist, wird automatisch ein passender
Wert eingestellt, der dem empfangenen Wert am nächsten
kommt.
*Die Nummern in Klammern vor den Effekttyp-Bezeichnun-
gen entsprechen der im Display erscheinenden Nummern.
* Lorsque la valeur Type LSB reçue ne correspond à aucun
type d’effet, une valeur correspondant à un type d’effet (la
plus proche possible de la valeur spécifiée) est automatique-
ment sélectionnée.
* Les chiffres entre parenthèses qui précèdent les noms des
types d’effet correspondent aux numéros apparaissant sur
l’afficheur.
*Cuando se recibe un valor tipo LSB que no corresponde a
ningún tipo de efecto, se establece automáticamente un
valor correspondiente al tipo de efecto (el que más se acer-
que al valor especificado).
* Los números entre paréntesis colocados delante de los
nombres de tipos de efecto corresponden al número
indicado en la pantalla.
●
REVERB
●
CHORUS
TYPE
MSB
TYPE LSB
00 01 02 08 16 17 18 19 20
000 No Effect
001 (01)Hall1 (02)Hall2 (03)Hall3
002 Room (04)Room1 (05)Room2
003 Stage (06)Stage1 (07)Stage2
004 Plate (08)Plate1 (09)Plate2
005...127 No Effect
TYPE
MSB
TYPE LSB
00 01 02 08 16 17 18 19 20
000...063 No Effect
064 Thru
065 Chorus (02)Chorus2
066 Celeste (01)Chorus1
067 Flanger (03)Flanger1 (04)Flanger2
068...127 No Effect
490
MIDI Data Format / MIDI-Datenformat / Format des données MIDI / Formato de datos MIDI

DGX-530/YPG-535 Owner’s Manual / Bedienungsanleitung / Mode d’emploi / Manual de instrucciones
145
491
ATTENTION
SOFTWARE LICENSE AGREEMENT
PLEASE READ THIS SOFTWARE LICENSE AGREEMENT (“AGREE-
MENT”) CAREFULLY BEFORE USING THIS SOFTWARE. YOU ARE
ONLY PERMITTED TO USE THIS SOFTWARE PURSUANT TO THE
TERMS AND CONDITIONS OF THIS AGREEMENT. THIS AGREEMENT
IS BETWEEN YOU (AS AN INDIVIDUAL OR LEGAL ENTITY) AND
YAMAHA CORPORATION (“YAMAHA”).
BY BREAKING THE SEAL OF THIS PACKAGE YOU ARE AGREEING
TO BE BOUND BY THE TERMS OF THIS LICENSE. IF YOU DO NOT
AGREE WITH THE TERMS, DO NOT INSTALL, COPY, OR OTHERWISE
USE THIS SOFTWARE.
1. GRANT OF LICENSE AND COPYRIGHT
Yamaha hereby grants you the right to use one copy of the software program(s)
and data (“SOFTWARE”) accompanying this Agreement. The term SOFT-
WARE shall encompass any updates to the accompanying software and data.
The SOFTWARE is owned by Yamaha and/or Yamaha’s licensor(s), and is pro-
tected by relevant copyright laws and all applicable treaty provisions. While
you are entitled to claim ownership of the data created with the use of SOFT-
WARE, the SOFTWARE will continue to be protected under relevant copy-
rights.
•
You may
use the SOFTWARE on a
single computer
.
•
You may
make one copy of the SOFTWARE in machine-readable form for
backup purposes only, if the SOFTWARE is on media where such backup
copy is permitted. On the backup copy, you must reproduce Yamaha’s copy-
right notice and any other proprietary legends that were on the original copy
of the SOFTWARE.
•
You may
permanently transfer to a third party all your rights in the SOFT-
WARE, provided that you do not retain any copies and the recipient reads
and agrees to the terms of this Agreement.
2. RESTRICTIONS
•
You may not
engage in reverse engineering, disassembly, decompilation or
otherwise deriving a source code form of the SOFTWARE by any method
whatsoever.
•
You may not
reproduce, modify, change, rent, lease, or distribute the SOFT-
WARE in whole or in part, or create derivative works of the SOFTWARE.
•
You may not
electronically transmit the SOFTWARE from one computer to
another or share the SOFTWARE in a network with other computers.
•
You may not
use the SOFTWARE to distribute illegal data or data that vio-
lates public policy.
•
You may not
initiate services based on the use of the SOFTWARE without
permission by Yamaha Corporation.
Copyrighted data, including but not limited to MIDI data for songs, obtained
by means of the SOFTWARE, are subject to the following restrictions which
you must observe.
• Data received by means of the SOFTWARE may not be used for any com-
mercial purposes without permission of the copyright owner.
• Data received by means of the SOFTWARE may not be duplicated, trans-
ferred, or distributed, or played back or performed for listeners in public
without permission of the copyright owner.
• The encryption of data received by means of the SOFTWARE may not be
removed nor may the electronic watermark be modified without permission
of the copyright owner.
3. TERMINATION
This Agreement becomes effective on the day that you receive the SOFT-
WARE and remains effective until terminated. If any copyright law or provi-
sions of this Agreement is violated, the Agreement shall terminate
automatically and immediately without notice from Yamaha. Upon such termi-
nation, you must immediately destroy the licensed SOFTWARE, any accom-
panying written documents and all copies thereof.
4. LIMITED WARRANTY ON MEDIA
As to SOFTWARE sold on tangible media, Yamaha warrants that the tangible
media on which the SOFTWARE is recorded will be free from defects in mate-
rials and workmanship under normal use for a period of fourteen (14) days
from the date of receipt, as evidenced by a copy of the receipt. Yamaha’s entire
liability and your exclusive remedy will be replacement of the defective media
if it is returned to Yamaha or an authorized Yamaha dealer within fourteen days
with a copy of the receipt. Yamaha is not responsible for replacing media dam-
aged by accident, abuse or misapplication. TO THE FULLEST EXTENT
PERMITTED BY LAW, YAMAHA EXPRESSLY DISCLAIMS ANY
IMPLIED WARRANTIES ON THE TANGIBLE MEDIA, INCLUDING THE
IMPLIED WARRANTIES OF MERCHANTABILITY AND FITNESS FOR
A PARTICULAR PURPOSE.
5. DISCLAIMER OF WARRANTY ON SOFTWARE
You expressly acknowledge and agree that use of the SOFTWARE is at your
sole risk. The SOFTWARE and related documentation are provided “AS IS”
and without warranty of any kind. NOTWITHSTANDING ANY OTHER
PROVISION OF THIS AGREEMENT, YAMAHA EXPRESSLY DIS-
CLAIMS ALL WARRANTIES AS TO THE SOFTWARE, EXPRESS, AND
IMPLIED, INCLUDING BUT NOT LIMITED TO THE IMPLIED WAR-
RANTIES OF MERCHANTABILITY, FITNESS FOR A PARTICULAR
PURPOSE AND NON-INFRINGEMENT OF THIRD PARTY RIGHTS.
SPECIFICALLY, BUT WITHOUT LIMITING THE FOREGOING,
YAMAHA DOES NOT WARRANT THAT THE SOFTWARE WILL MEET
YOUR REQUIREMENTS, THAT THE OPERATION OF THE SOFTWARE
WILL BE UNINTERRUPTED OR ERROR-FREE, OR THAT DEFECTS IN
THE SOFTWARE WILL BE CORRECTED.
6. LIMITATION OF LIABILITY
YAMAHA’S ENTIRE OBLIGATION HEREUNDER SHALL BE TO PER-
MIT USE OF THE SOFTWARE UNDER THE TERMS HEREOF. IN NO
EVENT SHALL YAMAHA BE LIABLE TO YOU OR ANY OTHER PER-
SON FOR ANY DAMAGES, INCLUDING, WITHOUT LIMITATION, ANY
DIRECT, INDIRECT, INCIDENTAL OR CONSEQUENTIAL DAMAGES,
EXPENSES, LOST PROFITS, LOST DATA OR OTHER DAMAGES ARIS-
ING OUT OF THE USE, MISUSE OR INABILITY TO USE THE SOFT-
WARE, EVEN IF YAMAHA OR AN AUTHORIZED DEALER HAS BEEN
ADVISED OF THE POSSIBILITY OF SUCH DAMAGES. In no event shall
Yamaha’s total liability to you for all damages, losses and causes of action
(whether in contract, tort or otherwise) exceed the amount paid for the SOFT-
WARE.
7. THIRD PARTY SOFTWARE
Third party software and data (“THIRD PARTY SOFTWARE”) may be
attached to the SOFTWARE. If, in the written materials or the electronic data
accompanying the Software, Yamaha identifies any software and data as
THIRD PARTY SOFTWARE, you acknowledge and agree that you must abide
by the provisions of any Agreement provided with the THIRD PARTY SOFT-
WARE and that the party providing the THIRD PARTY SOFTWARE is
responsible for any warranty or liability related to or arising from the THIRD
PARTY SOFTWARE. Yamaha is not responsible in any way for the THIRD
PARTY SOFTWARE or your use thereof.
•Yamaha provides no express warranties as to the THIRD PARTY SOFT-
WARE. IN ADDITION, YAMAHA EXPRESSLY DISCLAIMS ALL
IMPLIED WARRANTIES, INCLUDING BUT NOT LIMITED TO THE
IMPLIED WARRANTIES OF MERCHANTABILITY AND FITNESS FOR
A PARTICULAR PURPOSE, as to the THIRD PARTY SOFTWARE.
•Yamaha shall not provide you with any service or maintenance as to the
THIRD PARTY SOFTWARE.
•Yamaha is not liable to you or any other person for any damages, including,
without limitation, any direct, indirect, incidental or consequential damages,
expenses, lost profits, lost data or other damages arising out of the use, mis-
use or inability to use the THIRD PARTY SOFTWARE.
8. GENERAL
This Agreement shall be interpreted according to and governed by Japanese
law without reference to principles of conflict of laws. Any dispute or proce-
dure shall be heard before the Tokyo District Court in Japan. If for any reason a
court of competent jurisdiction finds any portion of this Agreement to be unen-
forceable, the remainder of this Agreement shall continue in full force and
effect.
9. COMPLETE AGREEMENT
This Agreement constitutes the entire agreement between the parties with
respect to use of the SOFTWARE and any accompanying written materials and
supersedes all prior or contemporaneous understandings or agreements, writ-
ten or oral, regarding the subject matter of this Agreement. No amendment or
revision of this Agreement will be binding unless in writing and signed by a
fully authorized representative of Yamaha.

146
DGX-530/YPG-535 Owner’s Manual / Bedienungsanleitung / Mode d’emploi / Manual de instrucciones
492
ACHTUNG
SOFTWARE-LIZENZVEREINBARUNG
BITTE LESEN SIE SORGFÄLTIG DIESE LIZENZVEREINBARUNG
(“VEREINBARUNG”), BEVOR SIE DIE SOFTWARE BENUTZEN. DER
GEBRAUCH DIESER SOFTWARE IST IHNEN NUR GEMÄSS DEN
BEDINGUNGEN UND VORAUSSETZUNGEN DIESER VEREINBA-
RUNG GESTATTET. DIES IST EINE VEREINBARUNG ZWISCHEN
IHNEN (ALS PRIVATPERSON ODER ALS NATÜRLICHE PERSON) UND
DER YAMAHA CORPORATION (“YAMAHA”).
DURCH DAS ÖFFNEN DIESER VERSIEGELTEN VERPACKUNG BRIN-
GEN SIE ZUM AUSDRUCK, AN DIE BEDINGUNGEN DIESER LIZENZ
GEBUNDEN ZU SEIN. WENN SIE NICHT MIT DEN BEDINGUNGEN
EINVERSTANDEN SIND, INSTALLIEREN ODER KOPIEREN SIE DIESE
SOFTWARE NICHT, UND VERWENDEN SIE SIE AUF KEINE ANDERE
WEISE.
1. GEWÄHRUNG EINER LIZENZ UND COPYRIGHT
Yamaha gewährt Ihnen hiermit das Recht, eine einzige Kopie der mitgeliefer-
ten Software-Programme und Daten (“SOFTWARE”) zu nutzen. Der Begriff
SOFTWARE umfasst alle Updates der mitgelieferten Software und Daten. Die
SOFTWARE gehört Yamaha bzw. den Yamaha-Lizenzgebern und ist durch die
entsprechenden Copyright-Gesetze und internationalen Abkommen geschützt.
Sie haben zwar das Recht, Besitzansprüche auf die durch den Gebrauch der
SOFTWARE erstellten Daten zu erheben, doch die SOFTWARE selbst bleibt
weiterhin durch das entsprechende Copyright geschützt.
•
Sie dürfen
die SOFTWARE auf
genau einem Computer
verwenden.
•
Sie dürfen
ausschließlich zu Backup-Zwecken eine Kopie der SOFTWARE
in maschinenlesbarer Form erstellen, wenn sich die SOFTWARE auf einem
Medium befindet, welches eine solche Sicherungskopie erlaubt. Auf der
erstellten Backup-Kopie müssen Sie den Urheberrechtshinweis von Yamaha
und alle anderen Eigentumsrechte der SOFTWARE betreffenden Hinweise
wiedergeben.
•
Sie dürfen
dauerhaft all Ihre Rechte an der SOFTWARE an Dritte übertra-
gen, jedoch nur, falls Sie keine Kopien zurückbehalten und der Empfänger
die Lizenzvereinbarung liest und dieser zustimmt.
2. BESCHRÄNKUNGEN
•
Sie dürfen nicht
die SOFTWARE einem Reverse Engineering unterziehen,
sie dekompilieren oder auf andere Weise an deren Quell-Code gelangen.
• Es ist Ihnen
nicht gestattet
, die SOFTWARE als Ganzes oder teilweise zu
vervielfältigen, zu modifizieren, zu ändern, zu vermieten, zu verleasen oder
auf anderen Wegen zu verteilen oder abgeleitete Produkte aus der SOFT-
WARE zu erstellen.
•
Sie dürfen nicht
die SOFTWARE elektronisch von einem Computer auf
einen anderen übertragen oder sie in ein Netzwerk mit anderen Computern
einspeisen.
•
Sie dürfen nicht
die SOFTWARE verwenden, um illegale oder gegen die
guten Sitten verstoßende Daten zu verbreiten.
•
Sie dürfen nicht
auf dem Gebrauch der SOFTWARE basierende Dienstlei-
stungen erbringen ohne die Erlaubnis der Yamaha Corporation.
Urheberrechtlich geschützte Daten, einschließlich, aber nicht darauf
beschränkt, MIDI-Songdateien, die mithilfe dieser SOFTWARE erstellt wer-
den, unterliegen den nachfolgenden Beschränkungen, die vom Benutzer zu
beachten sind.
•Die mithilfe dieser SOFTWARE erhaltenen Daten dürfen ohne Erlaubnis des
Urheberrechtsinhabers nicht für kommerzielle Zwecke verwendet werden.
• Die mithilfe dieser SOFTWARE erhaltenen Daten dürfen nicht dupliziert,
übertragen, verteilt oder einem öffentlichen Publikum vorgespielt oder dar-
geboten werden, es sei denn, es liegt eine Genehmigung durch den Inhaber
der Urheberrechte vor.
•Weder darf die Verschlüsselung der mithilfe dieser SOFTWARE erhaltenen
Daten entfernt, noch darf das elektronische Wasserzeichen ohne Genehmi-
gung des Inhabers der Urheberrechte verändert werden.
3. BEENDIGUNG DES VERTRAGSVERHÄLTNISSES
Diese Lizenzvereinbarung tritt am Tag des Erhalts der SOFTWARE in Kraft
und bleibt bis zur Beendigung wirksam. Wenn eines der Urheberrechts-
Gesetze oder eine Maßgabe dieser Vereinbarung verletzt wird, endet die Ver-
einbarung automatisch und sofort ohne Vorankündigung durch Yamaha. In die-
sem Fall müssen Sie die lizenzierte SOFTWARE und die mitgelieferten
Unterlagen und alle Kopien davon unverzüglich vernichten.
4. BESCHRÄNKTE GARANTIE AUF MEDIEN
Bezüglich SOFTWARE, die auf physikalischen Medien vertrieben wird,
garantiert Yamaha, dass die physikalischen Medien, auf denen die SOFT-
WARE aufgezeichnet wurde, für einen Zeitraum von vierzehn (14) Tagen nach
dem per Kaufbeleg/Lieferschein nachweisbaren Empfangsdatum und bei nor-
malem Gebrauch frei von Herstellungs- und Materialfehlern sind. Der volle
Umfang der Verantwortung von Yamaha und Ihre einzige Abhilfemöglichkeit
ist der Ersatz des defekten Mediums oder der defekten Medien durch Einsen-
dung an Yamaha oder einen autorisierten Vertragshändler von Yamaha inner-
halb von vierzehn Tagen zusammen mit einer Kopie des Kaufbelegs/
Lieferscheins. Yamaha ist nicht zum Ersatz von Medien verpflichtet, die durch
Unfälle, Misbrauch oder fehlerhafte Anwendung beschädigt wurden.
YAMAHA SCHLIESST UNTER MAXIMALER AUSSCHÖPFUNG DES
GELTENDEN RECHTS AUSDRÜCKLICH JEGLICHE STILLSCHWEI-
GENDEN GARANTIEN AUF PHYSIKALISCHE MEDIEN AUS, EIN-
SCHLIESSLICH STILLSCHWEIGENDER GARANTIEN FÜR
ALLGEMEINE GEBRAUCHSTAUGLICHKEIT ODER DIE TAUGLICH-
KEIT FÜR EINEN BESTIMMTEN EINSATZZWECK.
5. BESCHRÄNKTE GARANTIE AUF DIE SOFTWARE
Sie erkennen ausdrücklich an, dass der Gebrauch der SOFTWARE ausschließ-
lich auf eigene Gefahr erfolgt. Die SOFTWARE und ihre Anleitungen werden
Ihnen ohne Mängelgewähr oder andere Garantien zur Verfügung gestellt.
UNGEACHTET DER ANDEREN BESTIMMUNGEN DIESER LIZENZ-
VEREINBARUNG WERDEN VON YAMAHA KEINE AUSDRÜCKLI-
CHEN ODER STILLSCHWEIGENDEN GARANTIEN HINSICHTLICH
DIESER SOFTWARE ÜBERNOMMEN, EINSCHLIESSLICH, ABER
NICHT BESCHRÄNKT AUF STILLSCHWEIGENDE GARANTIEN FÜR
ALLGEMEINE GEBRAUCHSTAUGLICHKEIT ODER DIE TAUGLICH-
KEIT FÜR EINEN BESTIMMTEN EINSATZZWECK ODER DIE NICHT-
VERLETZUNG DER RECHTE DRITTER. BESONDERS, ABER OHNE
DAS OBENGENANNTE EINZUSCHRÄNKEN, GARANTIERT YAMAHA
NICHT, DASS DIE SOFTWARE IHRE ANSPRÜCHE ERFÜLLT, DASS
DER BETRIEB DER SOFTWARE OHNE UNTERBRECHUNGEN ODER
FEHLERFREI ERFOLGT ODER DASS FEHLER IN DER SOFTWARE
BESEITIGT WERDEN.
6. HAFTUNGSBESCHRÄNKUNG
YAMAHA GEHT DIE NACHFOLGEND SPEZIFIZIERTE VERPFLICH-
TUNG EIN, DIE VERWENDUNG DER SOFTWARE UNTER DEN
GENANNTEN BEDINGUNGEN ZU ERLAUBEN. YAMAHA ÜBER-
NIMMT IHNEN GEGENÜBER ODER GEGENÜBER DRITTEN IN KEI-
NEM FALL DIE HAFTUNG FÜR IRGENDWELCHE SCHÄDEN
EINSCHLIESSLICH, JEDOCH NICHT BESCHRÄNKT AUF DIREKT
ODER BEILÄUFIG ENTSTANDENE SCHÄDEN ODER FOLGESCHÄ-
DEN, AUFWENDUNGEN, ENTGANGENE GEWINNE, DATENVERLU-
STE ODER ANDERE SCHÄDEN, DIE INFOLGE DER VERWENDUNG,
DES MISSBRAUCHS ODER DER UNMÖGLICHKEIT DER VERWEN-
DUNG DER SOFTWARE ENTSTEHEN KÖNNEN, SELBST WENN
YAMAHA ODER EIN AUTHORISIERTER HÄNDLER AUF DIE MÖG-
LICHKEIT SOLCHER SCHÄDEN AUFMERKSAM GEMACHT WURDE.
In keinem Fall überschreiten Ihre Ansprüche gegen Yamaha aufgrund von
Schäden, Verlusten oder Klageansprüchen (aus Vertrag, Schadensersatz oder
anderen) den Kaufpreis der SOFTWARE.
7. SOFTWARE DRITTER
Möglicherweise werden der SOFTWARE Daten und Software Dritter beige-
fügt (“SOFTWARE DRITTER”). Wenn in der schriftlichen Dokumentation
oder der die Software begleitenden elektronischen Daten irgendwelche Soft-
ware und Daten von Yamaha als SOFTWARE DRITTER bezeichnet wird,
erkennen Sie die Bestimmungen aller mit der SOFTWARE DRITTER mitge-
lieferten Vereinbarungen an und erkennen an, dass der Hersteller der SOFT-
WARE DRITTER verantwortlich ist für etwaige Garantien oder Haftungen für
die SOFTWARE DRITTER. Yamaha ist in keiner Weise verantwortlich für die
SOFTWARE DRITTER oder deren Gebrauch durch Sie.
•Yamaha gibt keine ausdrücklichen Zusicherungen und vertraglichen Haftun-
gen bezüglich der SOFTWARE DRITTER. ZUSÄTZLICH VERNEINT
YAMAHA AUSDRÜCKLICH ALLE STILLSCHWEIGENDEN GARAN-
TIEN, EINSCHLIESSLICH, ABER NICHT BESCHRÄNKT AUF, STILL-
SCHWEIGENDE GARANTIEN AUF ALLGEMEINE
GEBRAUCHSTAUGLICHKEIT ODER DIE TAUGLICHKEIT FÜR
EINEN BESTIMMTEN ZWECK DER SOFTWARE DRITTER.
•Yamaha bietet Ihnen keinen Service oder Hilfestellung zu der SOFTWARE
DRITTER.
•Yamaha übernimmt Ihnen gegenüber oder gegenüber Dritten in keinem Fall
die Haftung für irgendwelche Schäden einschließlich, jedoch nicht
beschränkt, auf direkt oder beiläufig entstandene Schäden oder Folgeschä-
den, Aufwendungen, entgangene Gewinne, Datenverluste oder andere Schä-
den, die infolge der Verwendung, des Missbrauchs oder der Unmöglichkeit
der Verwendung der SOFTWARE DRITTER entstehen können.
8. ALLGEMEINES
Diese Vereinbarung ist im Einklang mit dem japanischen Recht zu interpretie-
ren und wird von diesem beherrscht, ohne einen Bezug auf jegliche Prinzipien
eines Rechtskonflikts herzustellen. Alle Rechtsstreitigkeiten und -verfahren
sind am Tokyo District Court in Japan durchzuführen. Falls aus irgendeinem
Grund Teile dieser Lizenzvereinbarung von einem zuständigen Gericht für
unwirksam erklärt werden sollten, dann sollen die übrigen Bestimmungen der
Lizenzvereinbarung weiterhin voll wirksam sein.
9. VOLLSTÄNDIGKEIT DER VEREINBARUNG
Diese Lizenzvereinbarung stellt die Gesamtheit der Vereinbarungen in Bezug
auf die SOFTWARE und alle mitgelieferten schriftlichen Unterlagen zwischen
den Parteien dar und ersetzt alle vorherigen oder gleichzeitigen schriftlichen
oder mündlichen Übereinkünfte oder Vereinbarungen in Bezug auf diese The-
matik. Zusätze oder Änderungen dieser Vereinbarung sind nicht bindend, wenn
Sie nicht von einem vollständig authorisierten Repräsentanten von Yamaha
unterzeichnet sind.

DGX-530/YPG-535 Owner’s Manual / Bedienungsanleitung / Mode d’emploi / Manual de instrucciones
147
493
ATTENTION
CONTRAT DE LICENCE DE LOGICIEL
VEUILLEZ LIRE ATTENTIVEMENT CE CONTRAT DE LICENCE
(« CONTRAT ») AVANT D'UTILISER CE LOGICIEL. L'UTILISATION DE
CE LOGICIEL EST ENTIEREMENT REGIE PAR LES TERMES ET CON-
DITIONS DE CE CONTRAT. CECI EST UN CONTRAT ENTRE VOUS-
MEME (EN TANT QUE PERSONNE PHYSIQUE OU MORALE) ET
YAMAHA CORPORATION (« YAMAHA »).
LE FAIT D'OUVRIR CE COFFRET INDIQUE QUE VOUS ACCEPTEZ
L'ENSEMBLE DES TERMES DU CONTRAT. SI VOUS N'ACCEPTEZ
PAS LESDITS TERMES, VOUS NE DEVREZ NI INSTALLER NI COPIER
NI UTILISER DE QUELQUE AUTRE MANIERE CE LOGICIEL.
1. CONCESSION DE LICENCE ET DROITS D'AUTEUR
Yamaha vous concède le droit d'utiliser un seul exemplaire du logiciel et des
données afférentes à celui-ci (« LOGICIEL »), livrés avec ce contrat. Le terme
LOGICIEL couvre toutes les mises à jour du logiciel et des données fournis.
Ce LOGICIEL est la propriété de Yamaha et/ou du (des) concédant(s) de
licence Yamaha. Il est protégé par les dispositions en vigueur relatives au droit
d'auteur et tous les traités internationaux pertinents. Bien que vous soyez en
droit de revendiquer la propriété des données créées à l'aide du LOGICIEL, ce
dernier reste néanmoins protégé par les lois en vigueur en matière de droit
d'auteur.
•
Vous pouvez
utiliser ce
LOGICIEL sur un
seul ordinateur
.
•
Vous pouvez
effectuer une copie unique de ce LOGICIEL en un format lisi-
ble sur machine à des fins de sauvegarde uniquement, à la condition toutefois
que le LOGICIEL soit installé sur un support autorisant la copie de sauve-
garde. Sur la copie de sauvegarde, vous devez reproduire l'avis relatif aux
droits d'auteur ainsi que toute autre mention de propriété indiquée sur
l'exemplaire original du LOGICIEL.
•
Vous pouvez
céder, à titre permanent, tous les droits que vous détenez sur ce
LOGICIEL, sous réserve que vous n'en conserviez aucun exemplaire et que
le bénéficiaire accepte les termes du présent contrat.
2. RESTRICTIONS
•
Vous ne pouvez
en aucun cas reconstituer la logique du LOGICIEL ou le
désassembler, le décompiler ou encore en dériver une forme quelconque de
code source par quelque autre moyen que ce soit.
•
Vous n'êtes pas en droit
de reproduire, modifier, changer, louer, prêter ou
distribuer le LOGICIEL en tout ou partie, ou de l'utiliser à des fins de créa-
tion dérivée.
•
Vous n'êtes pas autorisé
à transmettre le LOGICIEL électroniquement à
d'autres ordinateurs ou à l'utiliser en réseau.
•
Vous ne pouvez
pas utiliser ce LOGICIEL pour distribuer des données illé-
gales ou portant atteinte à la politique publique.
•
Vous n'êtes pas habilité
à proposer des services fondés sur l'utilisation de ce
LOGICIEL sans l'autorisation de Yamaha Corporation.
Les données protégées par le droit d'auteur, y compris les données MIDI de
morceaux, sans toutefois s'y limiter, obtenues au moyen de ce LOGICIEL, sont
soumises aux restrictions suivantes que vous devez impérativement respecter.
•Les données reçues au moyen de ce LOGICIEL ne peuvent en aucun cas être
utilisées à des fins commerciales sans l'autorisation du propriétaire du droit
d'auteur.
• Les données reçues au moyen de ce LOGICIEL ne peuvent pas être dupli-
quées, transférées, distribuées, reproduites ou exécutées devant un public
d'auditeurs sans l'autorisation du propriétaire du droit d'auteur.
• Le cryptage des données reçues au moyen de ce LOGICIEL ne peut être
déchiffré ni le filigrane électronique modifié sans l'autorisation du proprié-
taire du droit d'auteur.
3. RESILIATION
Le présent contrat prend effet à compter du jour où le LOGICIEL vous est
remis et reste en vigueur jusqu'à sa résiliation. Si l'une quelconque des disposi-
tions relatives au droit d'auteur ou des clauses du contrat ne sont pas respec-
tées, le contrat de licence sera automatiquement résilié de plein droit par
Yamaha, ce sans préavis. Dans ce cas, vous devrez immédiatement détruire le
LOGICIEL concédé sous licence, la documentation imprimée qui l'accompa-
gne ainsi que les copies réalisées.
4. GARANTIE LIMITEE PORTANT SUR LE SUPPORT
Quant au LOGICIEL vendu sur un support perceptible, Yamaha garantit que le
support perceptible sur lequel le LOGICIEL est enregistré est exempt de défaut
de matière première ou de fabrication pendant quatorze (14) jours à compter de
la date de réception, avec comme preuve à l'appui une copie du reçu. Votre seul
recours opposable à Yamaha consiste dans le remplacement du support
reconnu défectueux, à condition qu'il soit retourné à Yamaha ou à un revendeur
Yamaha agréé dans un délai de quatorze jours avec une copie du reçu. Yamaha
n'est pas tenu de remplacer un support endommagé à la suite d'un accident,
d'un usage abusif ou d'une utilisation incorrecte. DANS TOUTE LA MESURE
PERMISE PAR LA LEGISLATION EN VIGUEUR, YAMAHA EXCLUT
EXPRESSEMENT TOUTE RESPONSABILITE IMPLICITE LIEE AU SUP-
PORT PERCEPTIBLE, Y COMPRIS TOUTE GARANTIE IMPLICITE DE
QUALITE MARCHANDE ET D'ADEQUATION A UN USAGE PARTICU-
LIER LE CONCERNANT.
5.
EXCLUSION DE GARANTIE PORTANT SUR LE LOGICIEL
Vous reconnaissez et acceptez expressément que l'utilisation de ce LOGICIEL
est à vos propres risques. Le LOGICIEL et la documentation qui l'accompagne
sont livrés « EN L'ETAT », sans garantie d'aucune sorte. NONOBSTANT
TOUTE AUTRE DISPOSITION DU PRESENT CONTRAT, YAMAHA
EXCLUT DE LA PRESENTE GARANTIE PORTANT SUR LE LOGICIEL,
TOUTE RESPONSABILITE EXPRESSE OU IMPLICITE LE CONCER-
NANT, Y COMPRIS, DE MANIERE NON LIMITATIVE, TOUTE GARAN-
TIE IMPLICITE DE QUALITE MARCHANDE, D'ADEQUATION A UN
USAGE PARTICULIER ET DE RESPECT DES DROITS DES TIERS.
YAMAHA EXCLUT EN PARTICULIER, MAIS DE MANIERE NON LIMI-
TATIVE A CE QUI PRECEDE, TOUTE GARANTIE LIEE A L'ADEQUA-
TION DU LOGICIEL A VOS BESOINS, AU FONCTIONNEMENT
ININTERROMPU OU SANS ERREUR DU PRODUIT ET A LA CORREC-
TION DES DEFAUTS CONSTATES LE CONCERNANT.
6. RESPONSABILITE LIMITEE
LA SEULE OBLIGATION DE YAMAHA AUX TERMES DES PRESENTES
CONSISTE A VOUS AUTORISER A UTILISER CE LOGICIEL. EN
AUCUN CAS YAMAHA NE POURRA ETRE TENU RESPONSABLE, PAR
VOUS-MEME OU UNE AUTRE PERSONNE, DE QUELQUE DOMMAGE
QUE CE SOIT, NOTAMMENT ET DE MANIERE NON LIMITATIVE, DE
DOMMAGES DIRECTS, INDIRECTS, ACCESSOIRES OU CONSECU-
TIFS, DE FRAIS, PERTES DE BENEFICES, PERTES DE DONNEES OU
D'AUTRES DOMMAGES RESULTANT DE L'UTILISATION CORRECTE
OU INCORRECTE OU DE L'IMPOSSIBILITE D'UTILISER LE LOGICIEL,
MEME SI YAMAHA OU UN DISTRIBUTEUR AGREE ONT ETE PREVE-
NUS DE L'EVENTUALITE DE TELS DOMMAGES. Dans tous les cas, la
responsabilité entière de Yamaha engagée à votre égard pour l'ensemble des
dommages, pertes et causes d'actions (que ce soit dans le cadre d'une action
contractuelle, délictuelle ou autre) ne saurait excéder le montant d'acquisition
du LOGICIEL.
7. LOGICIELS DE FABRICANTS TIERS
Des logiciels et données de fabricants tiers (« LOGICIELS DE FABRICANTS
TIERS ») peuvent être associés au LOGICIEL. Lorsque, dans la documenta-
tion imprimée ou les données électroniques accompagnant ce logiciel, Yamaha
identifie un logiciel et des données comme étant un LOGICIEL DE FABRI-
CANT TIERS, vous reconnaissez et acceptez que vous avez l'obligation de
vous conformer aux dispositions de tout contrat fourni avec ce LOGICIEL DE
FABRICANT TIERS, et que la partie tierce fournissant le LOGICIEL DE
FABRICANT TIERS est responsable de toute garantie ou responsabilité liée à
ou résultant de ce dernier. Yamaha n'est en aucun cas responsable des LOGI-
CIELS DE FABRICANTS TIERS ou de l'utilisation que vous en faites.
•Yamaha exclut toute garantie expresse portant sur des LOGICIELS DE
FABRICANTS TIERS. DE SURCROIT, YAMAHA EXCLUT EXPRESSE-
MENT TOUTE RESPONSABILITE IMPLICITE LIEE AU LOGICIEL DE
FABRICANT TIERS, Y COMPRIS, DE MANIERE NON LIMITATIVE,
TOUTE GARANTIE IMPLICITE DE QUALITE MARCHANDE ET
D'ADEQUATION A UN USAGE PARTICULIER LE CONCERNANT.
•Yamaha ne vous fournira aucun service ni maintenance concernant le LOGI-
CIEL DE FABRICANT TIERS.
• En aucun cas Yamaha ne pourra être tenu responsable, par vous-même ou
une autre personne, de quelque dommage que ce soit, notamment et de
manière non limitative, de dommages directs, indirects, accessoires ou con-
sécutifs, de frais, pertes de bénéfices, pertes de données ou d'autres domma-
ges résultant de l'utilisation correcte ou incorrecte ou de l'impossibilité
d'utiliser le LOGICIEL DE FABRICANT TIERS.
8. REMARQUE GENERALE
Le présent contrat est régi par le droit japonais, à la lumière duquel il doit être
interprété, sans qu'il soit fait référence aux conflits des principes de loi. Con-
flits et procédures sont de la compétence du tribunal de première instance de
Tokyo, au Japon. Si pour une quelconque raison, un tribunal compétent décrète
que l'une des dispositions de ce contrat est inapplicable, le reste du présent
contrat restera en vigueur.
9. CONTRAT COMPLET
Ce document constitue le contrat complet passé entre les parties relativement à
l'utilisation du LOGICIEL et de toute documentation imprimée l'accompa-
gnant, et remplace tous les accords ou contrats antérieurs, écrits ou oraux, por-
tant sur l'objet du présent accord. Aucun avenant ni aucune révision du présent
contrat n'auront force obligatoire s'ils ne sont pas couchés par écrit et revêtus
de la signature d'un représentant Yamaha agréé.

148
DGX-530/YPG-535 Owner’s Manual / Bedienungsanleitung / Mode d’emploi / Manual de instrucciones
494
ATENCIÓN
ACUERDO DE LICENCIA DE SOFTWARE
LEA ATENTAMENTE ESTE ACUERDO DE LICENCIA DE SOFTWARE
(“ACUERDO”) ANTES DE UTILIZAR ESTE SOFTWARE. SÓLO PODRÁ
UTILIZAR ESTE SOFTWARE EN VIRTUD DE LOS TÉRMINOS Y CON-
DICIONES DEL PRESENTE ACUERDO. EL PRESENTE ES UN
ACUERDO ENTRE USTED (COMO PARTICULAR O COMO PERSONA
JURÍDICA) Y YAMAHA CORPORATION (“YAMAHA”).
LA ROTURA DEL SELLO DE ESTE EMBALAJE SUPONE LA ACEPTA-
CIÓN DE LOS TÉRMINOS DE ESTE ACUERDO. SI NO ESTÁ DE
ACUERDO CON LOS TÉRMINOS, NO INSTALE, NI COPIE NI UTILICE
DE NINGÚN MODO ESTE SOFTWARE.
1. CESIÓN DE LICENCIA Y COPYRIGHT
Por el presente, Yamaha le otorga el derecho a utilizar una copia del programa
y de la información de software (“SOFTWARE”) que acompañan a este
Acuerdo. El término SOFTWARE abarca todas las actualizaciones del soft-
ware y de la información adjunta. El SOFTWARE es propiedad de Yamaha y/o
sus otorgantes de licencia, y se encuentra protegido por las leyes de copyright
y todas las provisiones de los tratados correspondientes. Si bien el usuario
tiene derecho a declararse propietario de los datos creados mediante el uso del
SOFTWARE, dicho SOFTWARE seguirá estando protegido por las leyes de
copyright pertinentes.
•
Puede
utilizar el SOFTWARE en un
solo ordenador
.
•
Puede
realizar una copia del SOFTWARE en formato para lectura mecánica
exclusivamente con fines de copia de seguridad, si el SOFTWARE se
encuentra en soportes en los que dicha copia de seguridad está permitida. En
la copia de seguridad, debe reproducirse el aviso de copyright de Yamaha y
cualquier otra inscripción de marca que conste en la copia original del
SOFTWARE.
•
Puede
transferir de forma permanente a un tercero todos sus derechos del
SOFTWARE, siempre y cuando no conserve ninguna copia y el destinatario
haya leído y aceptado los términos y condiciones del presente Acuerdo.
2. RESTRICCIONES
•
No puede
someter el SOFTWARE a tareas de ingeniería inversa con el fin de
investigar el secreto de fabricación, ni desmontar, descompilar o derivar de
cualquier otra manera un formato de código de origen del SOFTWARE por
ningún método.
•
Está prohibida
la reproducción, modificación, cambio, alquiler, préstamo o
distribución del SOFTWARE, en parte o en su totalidad, o la creación de tra-
bajos derivados del SOFTWARE.
•
No puede
transmitir electrónicamente el SOFTWARE de un ordenador a
otro, ni compartir el SOFTWARE con otros ordenadores conectados a una
red.
•
No puede
utilizar el SOFTWARE para distribuir información ilícita o que
vulnere la política pública.
•
No puede
iniciar servicios basados en el uso del SOFTWARE sin autoriza-
ción de Yamaha Corporation.
La información con copyright, que incluye sin limitaciones la información
MIDI para canciones, obtenida por medio del SOFTWARE, está sometida a las
restricciones que se indican a continuación y que el usuario debe acatar.
• La información recibida mediante el SOFTWARE no podrá utilizarse para
fines comerciales sin autorización del propietario del copyright.
• La información recibida mediante el SOFTWARE no puede duplicarse,
transferirse ni distribuirse, ni reproducirse ni interpretarse para ser escuchada
en público sin autorización del propietario del copyright.
• El cifrado de la información recibida mediante el SOFTWARE no podrá eli-
minarse ni tampoco podrá modificarse la marca de agua electrónica (water-
mark) sin autorización del propietario del copyright.
3. FINALIZACIÓN
El presente Acuerdo entrará en vigor el día en que el usuario reciba el SOFT-
WARE y permanecerá vigente hasta su terminación. En el caso de vulnerarse
las leyes de copyright o las provisiones contenidas en el presente Acuerdo, el
presente Acuerdo se dará por terminado de forma automática e inmediata, sin
previo aviso de Yamaha. Una vez terminado el Acuerdo, el usuario deberá des-
truir inmediatamente el SOFTWARE adquirido bajo licencia, así como la
documentación escrita adjunta y todas sus copias.
4. GARANTÍA LIMITADA DEL SOPORTE
Con respecto al SOFTWARE vendido en un soporte material, Yamaha garan-
tiza que el soporte material en el que está grabado el SOFTWARE no tendrá
ningún defecto en cuanto a materiales y fabricación en condiciones normales
de uso y por un período de catorce (14) días a partir de la fecha del recibo,
como aparece en la copia del recibo. La solución y la responsabilidad de
Yamaha será la sustitución del soporte defectuoso si se devuelve a Yamaha o a
un distribuidor autorizado de Yamaha dentro del período de catorce días con
una copia del recibo. Yamaha no se hará responsable de sustituir el soporte si
se ha dañado por accidente, abuso o mal uso. EN LA MEDIDA PERMITIDA
POR LA LEY APLICABLE, YAMAHA DENIEGA EXPRESAMENTE
TODAS LAS GARANTÍAS IMPLÍCITAS CON RESPECTO AL SOPORTE
MATERIAL, INCLUIDAS LAS GARANTÍAS IMPLÍCITAS DE COMER-
CIABILIDAD E IDONEIDAD PARA UNA DETERMINADA FINALIDAD.
5. DENEGACIÓN DE GARANTÍA DEL SOFTWARE
Usted conviene y acepta expresamente en que utilizará el SOFTWARE por su
cuenta y riesgo. El SOFTWARE y la documentación correspondiente se sumi-
nistran “TAL CUAL” y sin ninguna clase de garantía. SIN PERJUICIO DE
CUALESQUIERA OTRA DISPOSICIÓN CONTENIDA EN EL PRESENTE
ACUERDO, YAMAHA DENIEGA EXPRESAMENTE TODAS LAS
GARANTÍAS CON RESPECTO AL SOFTWARE, EXPRESAS, E IMPLÍCI-
TAS, INCLUIDO SIN LIMITACIONES LAS GARANTÍAS IMPLÍCITAS
DE COMERCIABILIDAD, IDONEIDAD PARA UNA DETERMINADA
FINALIDAD Y LA NO VULNERACIÓN DE DERECHOS DE TERCEROS.
DE MANERA CONCRETA, PERO SIN LIMITACIÓN DE CUANTO ANTE-
CEDE, YAMAHA NO GARANTIZA QUE EL SOFTWARE SATISFAGA
SUS REQUISITOS, QUE EL FUNCIONAMIENTO DEL SOFTWARE SE
REALICE SIN INTERRUPCIONES NI ERRORES, O QUE LOS DEFEC-
TOS DEL SOFTWARE PUEDAN SER CORREGIDOS.
6. RESPONSABILIDAD LIMITADA
LAS OBLIGACIONES DE YAMAHA EN VIRTUD DEL PRESENTE
ACUERDO SERÁN LAS DE PERMITIR EL USO DEL SOFTWARE EN
VIRTUD DE LOS TÉRMINOS DEL PRESENTE. YAMAHA NO SE RES-
PONSABILIZARÁ EN NINGÚN CASO ANTE USTED NI ANTE OTRAS
PERSONAS DE DAÑOS, INCLUIDOS SIN LIMITACIONES LOS DIREC-
TOS, INDIRECTOS, ACCESORIOS O EMERGENTES, NI DE GASTOS,
PÉRDIDA DE BENEFICIOS O DE DATOS NI DE CUALESQUIERA
OTROS DAÑOS DIMANANTES DEL USO, USO INDEBIDO O IMPOSI-
BILIDAD DE USO DEL SOFTWARE, INCLUSO SI SE HA ADVERTIDO
DE LA POSIBILIDAD DE DICHOS DAÑOS A YAMAHA O A UN DISTRI-
BUIDOR AUTORIZADO. En ningún caso la responsabilidad total de Yamaha
en concepto de todos los daños, pérdidas y derechos de acción (contractuales,
torticeras o de cualquier otra índole) podrá superar la suma pagada por el
SOFTWARE.
7. SOFTWARE DE OTRAS MARCAS
Es posible adjuntar software e información de otras marcas (“SOFTWARE DE
OTRAS MARCAS”) al SOFTWARE. Si, en el material impreso o en la infor-
mación electrónica que acompaña al Software, Yamaha identificase software e
información pertenecientes a la categoría de SOFTWARE DE OTRAS MAR-
CAS, usted conviene y acepta en que deberá atenerse a las provisiones conteni-
das en los Acuerdos suministrados con el SOFTWARE DE OTRAS MARCAS
y que la parte proveedora del SOFTWARE DE OTRAS MARCAS se hará
cargo de las garantías o asumirá las responsabilidades relacionadas con o
dimanantes del SOFTWARE DE OTRAS MARCAS. Yamaha no se hace res-
ponsable del SOFTWARE DE OTRAS MARCAS ni del uso que usted haga de
él.
•Yamaha no ofrece garantías expresas con respecto al SOFTWARE DE
OTRAS MARCAS. ADEMÁS, YAMAHA DENIEGA EXPRESAMENTE
TODAS LAS GARANTÍAS IMPLÍCITAS, INCLUIDAS SIN LIMITACIO-
NES LAS GARANTÍAS IMPLÍCITAS DE COMERCIABILIDAD E IDO-
NEIDAD PARA UNA FINALIDAD DETERMINADA, con respecto al
SOFTWARE DE OTRAS MARCAS.
•Yamaha no prestará ningún servicio ni mantenimiento para el SOFTWARE
DE OTRAS MARCAS.
•Yamaha no se responsabilizará ante usted ni ante otras personas de los daños,
incluidos sin limitaciones los directos, indirectos, accesorios o emergentes,
ni de gastos, pérdida de beneficios o de datos ni de cualesquiera otros daños
dimanantes del uso, uso indebido o imposibilidad de uso del SOFTWARE
DE OTRAS MARCAS.
8. GENERAL
Este Acuerdo se interpretará y regirá de acuerdo con las leyes japonesas, con
independencia de los principios de conflicto de derecho. La vista de los des-
acuerdos o procedimientos se realizará ante el Tribunal de Distrito de Tokio,
Japón. Si alguna de las cláusulas del presente Acuerdo fuese no ejecutoria en
virtud del dictamen de un tribunal competente, ello no afectará a las demás
cláusulas del Acuerdo y mantendrán plena vigencia.
9. ACUERDO COMPLETO
El presente Acuerdo contiene la totalidad de los acuerdos y pactos entre las
partes con respecto al uso del SOFTWARE y de los materiales impresos que
acompañan al mismo y sustituye a todos los demás acuerdos o contratos pre-
vios o contemporáneos, escritos o verbales, que puedan existir en relación con
el contenido del presente Acuerdo. Las modificaciones o revisiones del pre-
sente Acuerdo no serán vinculantes a menos que se efectúen por escrito y estén
firmadas por un representante autorizado de Yamaha.

DGX-530/YPG-535 Owner’s Manual / Bedienungsanleitung / Mode d’emploi / Manual de instrucciones
149
495
SIBELIUS SCORCH LICENSE AGREEMENT
By installing and/or using this Product you (an individual or legal entity) agree with the Licensor to be bound by the terms of this License which
will govern your use of the Product. If you do not accept these terms, do not install or use this Product.
The Product is copyright © 1987-2007 Sibelius Software, a division of Avid Technology, Inc, and its licensors.
1. Definitions
In this License the following words and expressions have the
following meanings:
“License”: this agreement between you and the Licensor and, if
permitted by the context, the conditional license granted to you in this
agreement.
“Licensor”: Avid Technology, Inc., of Avid Technology Park, One
Park West, Tewksbury, MA 01876 USA, through its division Sibelius
Software, of 20-23 City North, Fonthill Road, London N4 3HF, UK
“Product”: the Software and the Documentation.
“Software”: the Sibelius Scorch web browser plug-in, Opus, Helsinki,
Inkpen2 and Reprise font families, any other programs or files
supplied by the Licensor which are included in or with the Sibelius
Scorch installer, and the Sibelius Scorch installer.
“Documentation”: any documentation in any form relating to the
Software supplied to you with the Software or by the Licensor.
2. License
2.1 The Licensor grants to you a non-exclusive non-transferable
license to use this Software in accordance with the
Documentation on any number of computers. Title to the
Product is not transferred to you. Ownership of the Product
remains vested in the Licensor and its licensors, subject to the
rights granted to you under this License. All other rights are
reserved.
2.2 You may make one printout for your own use of any part of the
Documentation provided in electronic form. You shall not make
or permit any third party to make any further copies of any part
of the Product whether in eye or machine-readable form.
2.3 You shall not, and shall not cause or permit any third party to,
(1) translate, enhance, modify, alter or adapt the Product or any
part of it for any purpose (including without limitation for
the purpose of error correction);
(2) create derivative works based on the Product, or cause the
whole or any part of the Product to be combined with or
incorporated into any other program, file or product, for any
purpose; or
(3) use the Software to create files in any format (other than
temporary files created and required by your computer’s
operating system or web browser), including without
limitation screen capture files, files generated from the
Software’s playback, graphics files and print files, for any
purpose, except for creating MIDI files (if permitted by the
Software) for private non-commercial use.
2.4 You shall not, and shall not cause or permit any third party to,
decompile, decode, disassemble or reverse engineer the
Software in whole or in part for any purpose.
2.5 You shall not, and shall not cause any third party to, translate,
convert, decode or reverse engineer any file capable of being
read by any copy or version of the Software or any data
transmitted to or from any copy or version of the Software, in
whole or in part for any purpose.
2.6 The Product or any part of it must not be used to infringe any
right of copyright or right of privacy, publicity or personality or
any other right whatsoever of any other person or entity.
3. Copyright
3.1 You acknowledge that copyright in the Product as a whole and
in the components of the Product as between you and the
Licensor belongs to the Licensor or its licensors and is protected
by copyright laws, national and international, and all other
applicable laws.
4. Disclaimer of Liability
4.1 In consideration of the fact that the Product is licensed
hereunder free of charge, (a) the Licensor disclaims any and all
warranties with respect to the Product, whether expressed or
implied, including without limitation any warranties that the
Product is free from defects, will perform in accordance with the
Documentation, is merchantable, or is fit for any particular
purpose, and (b) the Licensor shall not have or incur any
liability to you for any loss, cost, expense or claim (including
without limitation any liability for loss or corruption of data and
loss of profits, revenue or goodwill and any type of special,
indirect or consequential loss) that may arise out of or in
connection with your installation and use of the Product.
5. Termination
5.1 This License shall terminate automatically upon your
destruction of the Product. In addition, the Licensor may elect to
terminate this License in the event of a material breach by you
of any condition of this License or of any of your
representations, warranties, covenants or obligations hereunder.
Upon notification of such termination by the Licensor, you will
immediately delete the Software from your computer and
destroy the Documentation.
6. Miscellaneous
6.1 No failure to exercise and no delay in exercising on the part of
the Licensor of any right, power or privilege arising hereunder
shall operate as a waiver thereof, nor shall any single or partial
exercise of any right, power or privilege preclude any other or
further exercise thereof or the exercise of any other right, power
or privilege. The rights and remedies of the Licensor in
connection herewith are not exclusive of any rights or remedies
provided by law.
6.2 You may not distribute, loan, lease, sub-license, rent or
otherwise transfer the Product to any third party.
6.3 You agree to the use of your personal data in accordance with
the Licensor’s privacy policy (available from the Licensor or on
www.sibelius.com), which may change from time to time.
6.4 This License is intended by the parties hereto to be a final
expression of their agreement with respect to the subject matter
hereof and a complete and exclusive statement of the terms of
such agreement. This License supercedes any and all prior
understandings, whether written or oral, between you and the
Licensor relating to the subject matter hereof.
6.5 (This section only applies if you are resident in the European
Union:) This License shall be construed and governed by the
laws of England, and both parties agree to submit to the
exclusive jurisdiction of the English courts.
6.6 (This section only applies if you are not resident in the European
Union:) This License shall be construed and enforced in
accordance with and governed by the laws of the State of
California. Any suit, action or proceeding arising out of or in
any way related or connected to this License shall be brought
and maintained only in the United States District Court for the
Northern District of California, sitting in the City of San
Francisco. Each party irrevocably submits to the jurisdiction of
such federal court over any such suit, action or proceeding. Each
party knowingly, voluntarily and irrevocably waives trial by jury
in any suit, action or proceeding (including any counterclaim),
whether at law or in equity, arising out of or in any way related
or connected to this License or the subject matter hereof.
(License v5.0 (DMN), 30 July 2007)

150
DGX-530/YPG-535 Owner’s Manual / Bedienungsanleitung / Mode d’emploi / Manual de instrucciones
Specifications / Technische Daten /
Spécifications techniques / Especificaciones
Keyboards
• 88-key box type (A-1–C7), with Touch Response.
Display
• 320 x 240 dots LCD display (backlit)
Setup
• STANDBY/ON
• MASTER VOLUME: MIN–MAX
• LCD CONTRAST
Panel Controls
• SONG, VOICE, STYLE, EASY SONG ARRANGER,
P.A.T. ON/OFF, LESSON L, LESSON R, LESSON START,
METRONOME ON/OFF, PORTABLE GRAND, DEMO,
FUNCTION, MUSIC DATABASE, HARMONY ON/OFF,
DUAL ON/OFF, SPLIT ON/OFF, TEMPO/TAP, [0]–[9], [+],
[-], CATEGORY, Dial, REPEAT & LEARN (ACMP ON/OFF),
A-B REPEAT (INTRO/ENDING/rit.), PAUSE (SYNC START),
START/STOP, REW (MAIN/AUTO FILL), FF (SYNC STOP),
REGIST MEMORY ([MEMORY/BANK], [1], [2]),
SONG MEMORY (REC, [1]–[5], [A]), File Control [MENU],
File Control [EXECUTE], [EXIT], [LYRICS], [SCORE],
[CHORD FINGERING]
Realtime Control
• Pitch Bend Wheel
Voice
• 127 panel voices + 12 drum/SFX kits + 361 XGlite voices
• Polyphony: 32
• DUAL
• SPLIT
Style
• 160 Preset Styles + External files
• Style Control: ACMP ON/OFF, SYNC STOP, SYNC START,
START/STOP, INTRO/ENDING/rit.,
MAIN/AUTO FILL
• Fingering: Multi Finger, Full Keyboard
• Style Volume
Music Database
• 300 + External files
Education Feature
• Dictionary
• Lesson 1–3, Repeat & Learn
Registration Memory
•8 banks x 2 types
Function
• VOLUME: Style Volume, Song Volume
• OVERALL: Tuning, Transpose, Split Point, Touch Sensitiv-
ity, Pitch Bend Range, Chord Fingering
• MAIN VOICE: Volume, Octave, Pan, Reverb Level,
Chorus Level
• DUAL VOICE: Volume, Octave, Pan, Reverb Level,
Chorus Level
• SPLIT VOICE: Volume, Octave, Pan, Reverb Level,
Chorus Level
• EFFECT: Reverb Type, Chorus Type, Master EQ Type,
Sustain
• HARMONY: Harmony Type, Harmony Volume
• Performance assistant technology:
Performance assistant technology Type
• PC: PC Mode
• MIDI: Local On/Off, External Clock, Initial Send,
Keyboard Out, Style Out, Song Out
• METRONOME: Time Signature Numerator, Time Signature
Denominator, Metronome Volume
• SCORE: Quantize
• LESSON: Lesson Track (R), Lesson Track (L), Grade
• UTILITY: Demo Cancel, Language
Effects
• Reverb: 9 types
• Chorus: 4 types
• Harmony: 26 types
Song
• 30 Preset Songs + 5 User Songs + Accessory CD-ROM Songs
(70)
• Song Clear, Track Clear
• Song Volume
• Song Control: REPEAT & LEARN, A-B REPEAT, PAUSE,
REW, FF, START/STOP
Performance assistant technology
• Chord, Chord/Free, Melody, Chord/Melody
Recording
• Song
User Song: 5 Songs
Recording Tracks: 1, 2, 3, 4, 5, STYLE
MIDI
• Local On/Off • Initial Send • External Clock
• Keyboard Out • Style Out • Song Out
Auxiliary jacks
• PHONES/OUTPUT, DC IN 12V, USB TO HOST,
USB TO DEVICE, SUSTAIN
Amplifier
• 6W + 6W
Speakers
• 12cm x 2 + 3cm x 2
Power Consumption
• 22W
Power Supply
• Adaptor: PA-5D or an equivalent recommended by Yamaha
Dimensions (W x D x H)
• 1,340 x 422 x 145 mm (52-3/4” x 16-5/8” x 5-3/4”)
with keyboard stand:
1,354 x 485 x 775 mm (53-1/3” x 19-1/8” x 30-1/2”)
Weight
• 11.0kg (24 lbs. 4 oz.)
with keyboard stand: 17.0kg (37 lbs. 8 oz.)
Supplied Accessories
• Music Rest • Accessory CD-ROM
• Keyboard Stand • Owner’s Manual • Footswitch FC5
• AC Power adaptor (PA-5D or an equivalent recommended by
Yamaha)
* May not be included depending on your particular area.
* Specifications and descriptions in this owner’s manual are for infor-
mation purposes only. Yamaha Corp. reserves the right to change or
modify products or specifications at any time without prior notice.
Since specifications, equipment or options may not be the same in
every locale, please check with your Yamaha dealer.
*Die technischen Daten und Beschreibungen in dieser Bedienungsan-
leitung dienen nur der Information. Yamaha Corp. behält sich das Re-
cht vor, Produkte oder deren technische Daten jederzeit ohne
vorherige Ankündigung zu verändern oder zu modifizieren. Da die
technischen Daten, das Gerät selbst oder Sonderzubehör nicht in je-
dem Land gleich sind, setzen Sie sich im Zweifel bitte mit Ihrem
Yamaha-Händler in Verbindung.
*Les caractéristiques techniques et les descriptions du mode d’emploi
ne sont données que pour information. Yamaha Corp. se réserve le
droit de changer ou modifier les produits et leurs caractéristiques tech-
niques à tout moment sans aucun avis. Du fait que les caractéristiques
techniques, les équipements et les options peuvent différer d’un pays
à l’autre, adressez-vous au distributeur Yamaha le plus proche.
*Las especificaciones y descripciones de este manual del propietario
tienen sólo el propósito de servir como información. Yamaha Corp. se
reserva el derecho a efectuar cambios o modificaciones en los pro-
ductos o especificaciones en cualquier momento sin previo aviso.
Puesto que las especificaciones, equipos u opciones pueden no ser
las mismas en todos los mercados, solicite información a su distri-
buidor Yamaha.
Optional Accessories
• Headphones: HPE-150
Specifications
496

FFor details of products, please contact your nearest Yamaha
representative or the authorized distributor listed below.
Pour plus de détails sur les produits, veuillez-vous adresser à Yamaha ou
au distributeur le plus proche de vous figurant dans la liste suivante.
Die Einzelheiten zu Produkten sind bei Ihrer unten aufgeführten
Niederlassung und bei Yamaha Vertragshändlern in den jeweiligen
Bestimmungsländern erhältlich.
Para detalles sobre productos, contacte su tienda Yamaha más cercana
o el distribuidor autorizado que se lista debajo.
CANADA
Yamaha Canada Music Ltd.
135 Milner Avenue, Scarborough, Ontario,
M1S 3R1, Canada
Tel: 416-298-1311
U.S.A.
Yamaha Corporation of America
6600 Orangethorpe Ave., Buena Park, Calif. 90620,
U.S.A.
Tel: 714-522-9011
MEXICO
Yamaha de México S.A. de C.V.
Calz. Javier Rojo Gómez #1149,
Col. Guadalupe del Moral
C.P. 09300, México, D.F., México
Tel: 55-5804-0600
BRAZIL
Yamaha Musical do Brasil Ltda.
Rua Joaquim Floriano, 913 - 4' andar, Itaim Bibi,
CEP 04534-013 Sao Paulo, SP. BRAZIL
Tel: 011-3704-1377
ARGENTINA
Yamaha Music Latin America, S.A.
Sucursal de Argentina
Viamonte 1145 Piso2-B 1053,
Buenos Aires, Argentina
Tel: 1-4371-7021
PANAMA AND OTHER LATIN
AMERICAN COUNTRIES/
CARIBBEAN COUNTRIES
Yamaha Music Latin America, S.A.
Torre Banco General, Piso 7, Urbanización Marbella,
Calle 47 y Aquilino de la Guardia,
Ciudad de Panamá, Panamá
Tel: +507-269-5311
THE UNITED KINGDOM
Yamaha Music U.K. Ltd.
Sherbourne Drive, Tilbrook, Milton Keynes,
MK7 8BL, England
Tel: 01908-366700
IRELAND
Danfay Ltd.
61D, Sallynoggin Road, Dun Laoghaire, Co. Dublin
Tel: 01-2859177
GERMANY
Yamaha Music Central Europe GmbH
Siemensstraße 22-34, 25462 Rellingen, Germany
Tel: 04101-3030
SWITZERLAND/LIECHTENSTEIN
Yamaha Music Central Europe GmbH,
Branch Switzerland
Seefeldstrasse 94, 8008 Zürich, Switzerland
Tel: 01-383 3990
AUSTRIA
Yamaha Music Central Europe GmbH,
Branch Austria
Schleiergasse 20, A-1100 Wien, Austria
Tel: 01-60203900
CZECH REPUBLIC/SLOVAKIA/
HUNGARY/SLOVENIA
Yamaha Music Central Europe GmbH,
Branch Austria, CEE Department
Schleiergasse 20, A-1100 Wien, Austria
Tel: 01-602039025
POLAND
Yamaha Music Central Europe GmbH
Sp.z. o.o. Oddzial w Polsce
ul. 17 Stycznia 56, PL-02-146 Warszawa, Poland
Tel: 022-868-07-57
THE NETHERLANDS/
BELGIUM/LUXEMBOURG
Yamaha Music Central Europe GmbH,
Branch Benelux
Clarissenhof 5-b, 4133 AB Vianen, The Netherlands
Tel: 0347-358 040
FRANCE
Yamaha Musique France
BP 70-77312 Marne-la-Vallée Cedex 2, France
Tel: 01-64-61-4000
ITALY
Yamaha Musica Italia S.P.A.
Viale Italia 88, 20020 Lainate (Milano), Italy
Tel: 02-935-771
SPAIN/PORTUGAL
Yamaha Música Ibérica, S.A.
Ctra. de la Coruna km. 17, 200, 28230
Las Rozas (Madrid), Spain
Tel: 91-639-8888
GREECE
Philippos Nakas S.A. The Music House
147 Skiathou Street, 112-55 Athens, Greece
Tel: 01-228 2160
SWEDEN
Yamaha Scandinavia AB
J. A. Wettergrens Gata 1, Box 30053
S-400 43 Göteborg, Sweden
Tel: 031 89 34 00
DENMARK
YS Copenhagen Liaison Office
Generatorvej 6A, DK-2730 Herlev, Denmark
Tel: 44 92 49 00
FINLAND
F-Musiikki Oy
Kluuvikatu 6, P.O. Box 260,
SF-00101 Helsinki, Finland
Tel: 09 618511
NORWAY
Norsk filial av Yamaha Scandinavia AB
Grini Næringspark 1, N-1345 Østerås, Norway
Tel: 67 16 77 70
ICELAND
Skifan HF
Skeifan 17 P.O. Box 8120, IS-128 Reykjavik, Iceland
Tel: 525 5000
RUSSIA
Yamaha Music (Russia)
Office 4015, entrance 2, 21/5 Kuznetskii
Most street, Moscow, 107996, Russia
Tel: 495 626 0660
OTHER EUROPEAN COUNTRIES
Yamaha Music Central Europe GmbH
Siemensstraße 22-34, 25462 Rellingen, Germany
Tel: +49-4101-3030
Yamaha Corporation,
Asia-Pacific Music Marketing Group
Nakazawa-cho 10-1, Naka-ku, Hamamatsu,
Japan 430-8650
Tel: +81-53-460-2312
TURKEY/CYPRUS
Yamaha Music Central Europe GmbH
Siemensstraße 22-34, 25462 Rellingen, Germany
Tel: 04101-3030
OTHER COUNTRIES
Yamaha Music Gulf FZE
LOB 16-513, P.O.Box 17328, Jubel Ali,
Dubai, United Arab Emirates
Tel: +971-4-881-5868
THE PEOPLE’S REPUBLIC OF CHINA
Yamaha Music & Electronics (China) Co.,Ltd.
25/F., United Plaza, 1468 Nanjing Road (West),
Jingan, Shanghai, China
Tel: 021-6247-2211
HONG KONG
Tom Lee Music Co., Ltd.
11/F., Silvercord Tower 1, 30 Canton Road,
Tsimshatsui, Kowloon, Hong Kong
Tel: 2737-7688
INDONESIA
PT. Yamaha Music Indonesia (Distributor)
PT. Nusantik
Gedung Yamaha Music Center, Jalan Jend. Gatot
Subroto Kav. 4, Jakarta 12930, Indonesia
Tel: 21-520-2577
KOREA
Yamaha Music Korea Ltd.
8F, 9F, Dongsung Bldg. 158-9 Samsung-Dong,
Kangnam-Gu, Seoul, Korea
Tel: 080-004-0022
MALAYSIA
Yamaha Music Malaysia, Sdn., Bhd.
Lot 8, Jalan Perbandaran, 47301 Kelana Jaya,
Petaling Jaya, Selangor, Malaysia
Tel: 3-78030900
PHILIPPINES
Yupangco Music Corporation
339 Gil J. Puyat Avenue, P.O. Box 885 MCPO,
Makati, Metro Manila, Philippines
Tel: 819-7551
SINGAPORE
Yamaha Music Asia Pte., Ltd.
#03-11 A-Z Building
140 Paya Lebor Road, Singapore 409015
Tel: 747-4374
TAIWAN
Yamaha KHS Music Co., Ltd.
3F, #6, Sec.2, Nan Jing E. Rd. Taipei.
Taiwan 104, R.O.C.
Tel: 02-2511-8688
THAILAND
Siam Music Yamaha Co., Ltd.
891/1 Siam Motors Building, 15-16 floor
Rama 1 road, Wangmai, Pathumwan
Bangkok 10330, Thailand
Tel: 02-215-2626
OTHER ASIAN COUNTRIES
Yamaha Corporation,
Asia-Pacific Music Marketing Group
Nakazawa-cho 10-1, Naka-ku, Hamamatsu,
Japan 430-8650
Tel: +81-53-460-2317
AUSTRALIA
Yamaha Music Australia Pty. Ltd.
Level 1, 99 Queensbridge Street, Southbank,
Victoria 3006, Australia
Tel: 3-9693-5111
NEW ZEALAND
Music Houses of N.Z. Ltd.
146/148 Captain Springs Road, Te Papapa,
Auckland, New Zealand
Tel: 9-634-0099
COUNTRIES AND TRUST
TERRITORIES IN PACIFIC OCEAN
Yamaha Corporation,
Asia-Pacific Music Marketing Group
Nakazawa-cho 10-1, Naka-ku, Hamamatsu,
Japan 430-8650
Tel: +81-53-460-2312
NORTH AMERICA
CENTRAL & SOUTH AMERICA
EUROPE
AFRICA
MIDDLE EAST
ASIA
OCEANIA
HEAD OFFICE
Yamaha Corporation, Pro Audio & Digital Musical Instrument Division
Nakazawa-cho 10-1, Naka-ku, Hamamatsu, Japan 430-8650
Tel: +81-53-460-3273
EKB43

U.R.G., Pro Audio & Digital Musical Instrument Division, Yamaha Corporation
© 2007 Yamaha Corporation
WM36650 XXXPOXXX.X-01A0
Printed in China
Yamaha Home Keyboards Home Page (English Only)
http://music.yamaha.com/homekeyboard
Yamaha Manual Library
http://www.yamaha.co.jp/manual/
Owner’s Manual
Bedienungsanleitung
Mode d’emploi
Manual de instrucciones
ES
FR
DE
EN
Keyboard Stand Assembly
For information on assembling the
keyboard stand, refer to the instructions
on page 10 of this manual.
Montage des Tastatur-Stativs
Informationen über die Montage des
Tastatur-Stativs finden Sie in den
Anweisungen auf Seite 10 dieser
Anleitung.
Montage du support de clavier
Pour les informations relatives à l’assemblage
du support de clavier, reportez-vous aux
instructions figurant en page 10 de ce
manuel.
Montaje del soporte del teclado
Para información sobre el montaje del soporte
del teclado, consulte las instrucciones en la
página 10 de este manual.