Yamaha ELS 02/02C Owner’s Manual 02/ELS 02C Owner's Els02 Zh Om E0
使用手册: Yamaha ELS-02/ELS-02C Owner's Manual
Open the PDF directly: View PDF
.
Page Count: 210 [warning: Documents this large are best viewed by clicking the View PDF Link!]

ENZH
ਂᧈ⭫ᆆ⩪ȼ
ਂᧈ⭫ᆆ⩪ȼ
v2.2
v2.2
ֵ⭞䈪᱄Ҝ
ELS-02
ELS-02C
els02_zh_om.book Page 1 Thursday, May 18, 2017 1:46 PM

ELS-02/ELS-02C 使用说明书
2
注意事项
请在操作使用前,首先仔细阅读下述内容
请将本说明书存放在安全且便于取阅的地方,以便将来随时参阅。
警告
为了避免因触电、短路、损伤、火灾或其它危险可能导致的严重受伤甚至死亡,请务必遵守下列基本注意事项。这些注意事项包
括但不限于下列情况:
•请勿将电源线放置在取暖器或暖气片附近。此外,不要过
分弯折、损伤电源线,或在其上加压重物。
•只能使用本乐器所规定的额定电压。所要求的电压被印在
本乐器的铭牌上。
•定期检查电插头,擦除插头上积起来的脏物或灰尘。
•
本乐器不含任何用户可自行修理的零件。请勿打开本乐器
或 试图拆卸其内部零件或进行任何方式的改造。若出现异
常,请立即停止使用,并请有资质的 Yamaha 维修人员进
行检修。
•请勿让本乐器淋雨或在水附近及潮湿环境中使用,或将盛
有液体的容器 (如花瓶、瓶子或玻璃杯)放在其上,否则
可能会导致液体溅入任何开口。如果任何液体如水渗入本
器,请立即切断电源并从 AC 电源插座拔下电源线。然后
请有资质的 Yamaha 维修人员对设备进行检修。
•切勿用湿手插拔电源线插头。
•请勿在乐器上放置燃烧着的物体,比如蜡烛。燃烧的物体
可能会倾倒并引发火灾。
•当出现以下任何一种问题时,请立即关闭电源开关并从电
源插座中拔出电源线插头。然后请 Yamaha 维修人员进行
检修。
- 电源线或插头出现磨损或损坏。
- 散发出异常气味或冒烟。
- 一些物体掉入乐器中。
- 使用乐器过程中声音突然中断。
电源 /电源线
请勿打开
关于潮湿的警告
火警
当意识到任何异常情况时
DMI-5 1/2
els02_zh_om.book Page 2 Thursday, May 18, 2017 1:46 PM

ELS-02/ELS-02C 使用说明书 3
注意
为了避免您或周围他人可能发生的人身伤害、乐器或财产损失,请务必遵守下列基本注意事项。这些注意事项包括但不限于下列
情况:
•不要用多路连接器把乐器连接到电源插座上。否则会降低
声音质量,或者可能使插座过热。
•当从本乐器或电源插座中拔出电源线插头时,请务必抓住
插头而不是电源线。直接拽拉电源线可能会导致损坏。
•长时间不使用乐器时,或者在雷电风暴期间,从插座上拔
下电插头。
•请勿将本乐器放在不稳定的地方,否则可能会导致突然翻
倒。
•请勿把乐器靠在墙上 (允许和墙壁相距至少 3 cm/1 英
寸),否则会引起空气流通不足,可能使乐器过热。
•当运输或移动本乐器时,请务必由两个或两个以上的人进
行。独自一人搬动乐器可能损伤背部,导致其它伤害,或
者对乐器本身造成损坏。
•搬动乐器之前,请务必拔出所有的连接电缆,以放置损坏
电缆或搬到他人造成人身伤害。
•设置本产品时,请确认要使用的 AC 电源插座伸手可及。
如果发生问题或者故障,请立即断开电源开关并从电源插
座中拔下插头。即使关闭了电源开关,仍有极少量的电流
流向本产品。预计长时间不使用本产品时,请务必将电源
线从 AC 电源插座拔出。
•将本乐器连接到其它电子设备之前,请关闭所有设备的电
源开关。在打开或关闭所有设备的电源开关之前,请将所
有音量都调到最小。
•务必将所有元件的音量调到最小值,并且在演奏乐器时逐
渐提高音量,以达到理想的听觉感受。
•只能将附带的扬声器线插入键盘单元的下方电气输出口。
不能插入任何音箱线以外的线缆;否则可能造成损坏。
•请勿在琴键盖或乐器的间隙中插入手指或手。另外,当心
不要让琴键盖夹住您的手指。
•请勿在琴键盖、面板或键盘上的间隙内插入或掉落纸张、
金属或其他物体。否则可能会对您或他人造成人身伤害、
对设备或其它财物造成损坏,或造成操作故障。
•请勿将身体压在本乐器上或在其上放置重物,操作按钮、
开关或插口时要避免过分用力。
•请勿长时间持续在很高或不舒服的音量水平使用本乐器 /
设备或耳机,否则可能会造成永久性听力损害。若发生任
何听力损害或耳鸣,请去看医生。
•请勿将琴凳放在不稳定的地方,否则可能会导致突然翻
倒。
•使用长凳时切忌粗心大意,也不要站到上面去。使用长凳
作为工具、梯子或用于任何其他用途可能导致意外事故或
伤害。
•每次长凳上只能坐一人,以防发生意外事故或伤害。
•如果长时间使用后长凳的螺丝松开了,请定期使用附带的
工具把螺丝拧紧。
•请特别留心小孩,以防其从长凳上向后翻倒。由于长凳不
带靠背,使用时如果不当心可能会造成事故或人身伤害。
当不使用本乐器时,请务必关闭其电源。
电源 /电源线
安放位置
连接
小心操作
使用长凳 (如果提供的话)
对由于不正当使用或擅自改造本乐器所造成的损失、数据丢失或破坏, Yamaha 不负任何责任。
DMI-5 2/2
els02_zh_om.book Page 3 Thursday, May 18, 2017 1:46 PM
ELS-02/ELS-02C 使用说明书
4
须知
为避免本产品、数据或其他部件可能受到的损坏,请注意下列事项。
操作和维护
•请勿在电视机、收音机、立体声设备、手机或其他电子设备附近使用本设备。这可能会在设备本身和 /或其
他设备中产生噪音。本乐器连接 iPad、iPhone 或iPod touch 使用其中的应用时,我们建议将苹果设备上的
“飞行模式 ”设置为 “打开 ”,以避免因通讯信号造成的噪音。
•为了避免操作面板发生变形、损坏内部组件或不稳定操作,请勿将本设备放在有大量灰尘、震动、极端寒冷
或炎热 (如阳光直射、靠近加热器或烈日的车辆里)的环境中。(已确认的操作温度范围:5°–40°C 或
41°–104°F。)
•请勿在乐器上放乙烯或塑料或橡胶物体,否则可能使面板或键盘脱色。
•清洁乐器时,使用柔软的布。请勿使用涂料稀释剂、溶剂、清洁液或浸了化学物质的抹布。
保存数据
•保存的数据可能会因故障或不正确的操作而丢失。将重要数据保存到 USB 闪存。
•为避免数据因存储介质损坏丢失,我们建议您把重要数据保存到 USB 存储设备。
信息
关于版权
•除个人使用外,严禁复制作为商品的音乐作品数据,包括但不限于 MIDI 数据和 /或音乐数据。
•本产品具有 Yam aha 拥有版权或有权使用其他版权的计算机程序和内容。这些受版权保护的材料包括 (无任
何限制)所有的计算机软件、伴奏文件、 MIDI 文件、 WAV E 数据、音乐乐谱及录音资料。非个人使用的情况
下,未经授权使用此类程序及内容属于非法。如有侵犯版权的行为,必将追究有关法律责任。严禁制作、传
播或使用非法拷贝。
关于本乐器的功能 /数据包
•多种类型 /格式的音乐数据可以在本乐器上使用,只要数据被优化为正确的格式。但是,本设备可能不会按
照创建者或作曲者的本意准确播放。
关于本说明书
•为便于您理解使用说明书的内容,本公司已经依据国家的相关标准尽可能的将其中的英文表述部分翻译成中
文。但是,由于 (音乐上旋律、节奏、曲目等的)专业性、通用性及特殊性,仍有部分内容仅以原文形式予
以记载。如您有任何问题,烦请随时与本公司客服联系 (热线:400-051-7700)。
•Windows是Microsoft® Corporation 在美国及其它国家的注册商标。
•Apple、iTunes、Mac、Macintosh、iPhone、iPod touch 和Lightning 是Apple Inc. 在美国和其它国家注册的商标。
•IOS是Cisco 在美国和其他国家或地区的商标或注册商标并具有使用许可证。
•双排键电子琴和 STAGEA 是Ya m a h a 公司的商标。
•本使用说明书中所使用的公司名和产品名都是各自公司的商标或注册商标。
•本书中的面板插图和 LCD 画面取自 ELS-02C,版本 2.2。
• ELS-02/ELS-02C 画面中显示的西塔琴和排萧,正在浜松市乐器博物馆中展出。
els02_zh_om.book Page 4 Thursday, May 18, 2017 1:46 PM

ELS-02/ELS-02C 使用说明书 5
关于型号名称
在本书中, ELS-02 和ELS-02C 指“ELS-02 系列 ”,前一型号指 “ELS-01 系列 ”。
关于使用说明书
本乐器具有以下文档和参考材料。
附带的文档
使用说明书 (本书)
本乐器功能的总体介绍。
在线资料 (可以从网络下载)
MIDI Reference (MIDI 参考)
包含 MIDI 相关信息,如 MIDI 数据格式和 MIDI 执行列表。
iPhone/iPad 连接说明书
介绍如何将本乐器连接到 iPhone/iPad。
要获取这些说明书,请访问 Yamaha Downloads 网址。选择国家,在型号栏中输入 “ELS-02”,然后单击
[SEARCH]。
附件
•琴凳
•使用说明书
•保证书
恭喜您!
您已拥有了一台高级电子管风琴,双排键电子琴 STAGEA ELS-02/ELS-02C。
Ya m a h a 双排键电子琴将最高级的声源技术融合到了完美的数字电子设备中,为您带来丰富多彩的音乐、
令人惊奇的声音质量。
为了充分发挥双排键电子琴丰富演奏潜力,建议您试用说明的各种功能时仔细阅读本说明书。
请将本说明书妥善保管,以便将来随时参阅。
Yamaha Downloads
http://download.yamaha.com/
铭牌位于本乐器底部。
ᵜӗ૱Ⲵරਧǃᒿࡇਧǃ⭥Ⓚ㾱≲ㅹ㿴Ṭਟ㜭ḷ൘䬝⡼кᡆ䬝⡼䱴䘁ˈ
䬝⡼սҾᵜᵪᓅ䜘DŽ䈧ሶ䈕ᒿࡇਧປ߉ࡠлᯩⲴ⁚㓯кˈᒦ࿕ழ؍ᆈ
ᵜ䈤᰾Җˈԕׯ൘ӗ૱㻛ⴇᰦѪ≨ѵ䍝Ҡࠝ䇱֯⭘DŽ
ශਭ〦
ᓅࡍਭ
(bottom_zh_01)
Introduction.fm Page 5 Thursday, June 1, 2017 10:53 AM

ELS-02/ELS-02C 使用说明书
6
主要功能
包括超清晰音色在内的丰富音色 第34 页和第 39 页
•ELS-02系列包含丰富的特殊音色 —— 超清晰音色,能够真实还原乐器音色的特点,如吉他的手指滑弦、
萨克斯或其它木管乐器的气息噪音以及多种演奏巧,如连音、颤音和滑音等木管乐器技法。
•ELS-02系列的钢琴音色,通过 Yam ah a C FX 旗舰音乐会三角钢琴的真实音色采样,加上弦乐、交响打击
乐和世界各民族音乐音色 —— 将生动、精彩的真实世界全部注入双排键电子琴的演奏。
• ELS-02C 增加了全部 94 种VA (虚拟声学)音色以及无限种音栓风琴音色。逼真的力度感响应键盘使您
演奏出的音色具有原声乐器的全部表现力和控制力。
功能丰富而强大的 “注册菜单 ”,在演奏过程中可以随时调出 第19 页
5个注册菜单按钮带有大量预设注册,可快速设置双排键电子琴,让您顺利演绎喜欢的音乐类型。此外,
ELS-02C 还带有额外的 60 个注册,可应用丰富的自定义键盘功能、 VA 音色和音栓风琴音色。注册菜单中
的注册分为几种基本类别,更容易进行选择。您还可以编辑任意一种注册并进行自定义,以满足演奏需
要。
生动丰富具有现代感的节奏和自动伴奏 第56 页
节奏的众多选择,让您在演奏中精准地挑选所需节奏。每种节奏包括 15 种变化 (乐段) —— 如主题、间
奏、前奏、尾奏和停顿乐段 —— 演奏过程中可轻松切换,使演奏更富动感、更加专业。每种节奏都具有匹
配的伴奏,分为五种乐器声部,提供基本伴奏和修饰音。
方便的编辑功能 第50 页、第 81
页、第 95 页和
第138 页
•Voice Link(音色关联)可以将您的喜好音色集中到一个单独的画面,并在演出中随时调出。
•注册记忆可以记住您最喜好的面板设置,以便您今后随时调出。可以最多保存 80 个完整的注册 (5个
库,每个库 16 个注册)。
•音色编辑功能可以最多创建 80 个原创音色,作为用户音色使用。超过 300 个效果类型分为 16 个类别,
每个音色区可以分配 2种效果类型,让您拥有更多增加、转换和定义音色的工具。
•键盘打击乐器可以灵活、详尽地进行编辑,然后将其分配到键盘上的每个音符,从而创建个人的原创鼓
组。
•强大的数据兼容能力,可以让全新的 ELS-02 系列产品兼容 ELS-01 系列上创建的数据。为方便使用, ELS-
02 系列采用了与 ELS-01 系列相近的操作方式,面板按钮的布局完全一样。
具有直观触摸式面板操作的超大 7. 0 英寸 TFT 液晶显示屏 第14 页
超大液晶显示屏不仅可从任意角度清晰地观察更多的设置和操作,同时也是一种触摸式控制面板 —— 触摸
画面即可直观地进行选择和调整设置!触摸某项设置后,您可以使用数据轮进行精确的调整。
音频录音 第132 页
可以将您的演奏作为音频数据 (.WAV)保存到 USB 闪存。由于音频数据保存为常规 CD 音质分辨率
(44.1kHz/16bit)的立体声 WAV 格式,您可以通过电脑对其进行格式转换并在便携式音乐播放器中播放,
您也可以与好友分享自己的录音作品,或是录制自己的 CD。
els02_zh_om.book Page 6 Thursday, May 18, 2017 1:46 PM

ELS-02/ELS-02C 使用说明书 7
•本乐器中使用的位图字体由 Ricoh Co., Ltd 提供,这些字体所有权归属该公司。
ELS-02/ELS-02C 兼容下面的音色分配格式。
GM (通用 MIDI)是最常用音色定位格式之一。 GM System Level 2 是一种标准规范,增强了
原有 “GM”,改善了乐曲数据的兼容性。
提供了更多的复音数和更多的音色选择,扩展了音色参数,并集成了效果处理能力。
XG 是对 GM System Level 1 格式的增强。它是由 Ya ma h a 提出的。该格式提供了更多的音色和
变化,更具表现力的音色控制和效果控制,并保证对未来数据的良好兼容性。
Yama ha 的XF 格式极大地增强了 SMF (标准 MIDI 文件)标准的功能性和未来的扩展性。播
放包含歌词数据的 XF 文件时,本乐器能显示歌词。
GS 格式是由 Roland 公司提出的。与 Yam ah a XG 类似, GS 规格是对 GM 规格的增强,提供了
更多的音色和鼓组音色及变化,还有更具表现力的音色和效果控制。
伴奏文件格式将 Ya ma h a 全部自动伴奏关键技术汇集到一种伴奏格式中。
“AEM” 是YAMAHA 行业领先的音色发声技术。更多有关编辑的信息请参见网站上的参考手
册。
els02_zh_om.book Page 7 Thursday, May 18, 2017 1:46 PM

ELS-02/ELS-02C 使用说明书
8
目录
注意事项 ....................................................................... 2
关于使用说明书 ............................................................ 5
附件 .............................................................................. 5
主要功能 ....................................................................... 6
面板布局 10
前面板......................................................................... 10
LCD 显示屏 /画面选择 ............................................... 12
简介 ............................................................................ 12
1. 速成指南 13
入门 ............................................................................ 13
使用 LCD 显示屏......................................................... 14
转换显示页面 ........................................................ 14
使用画面按钮 ........................................................ 14
使用画面滑杆调节参数值 ...................................... 15
LCD 显示屏设置 ......................................................... 16
选择画面语言 ........................................................ 16
使触摸面板声音静音.............................................. 16
调节画面亮度 ........................................................ 16
音色指导 ..................................................................... 17
音色显示 ..................................................................... 17
注册菜单 ..................................................................... 19
从注册菜单中选择注册记忆................................... 19
注册菜单列表 ........................................................ 20
确认双排键电子琴的版本 ............................................ 23
出厂设定
(初始化双排键电子琴).............................................. 23
2. 音色 24
各层键盘的音色 .......................................................... 24
使用音色按钮选择音色................................................ 25
将音色注册到
Voice Link (音色关联)........................................ 25
更改音色音量 ........................................................ 26
从用户按钮中选择音色................................................ 28
音色一览表.................................................................. 29
ELS-02 系列的音源 ..................................................... 39
AWM 音源 ............................................................. 39
VA 音色 ................................................................. 39
3. 音栓风琴 (ELS-02C)40
4. 音色控制和音效 42
从音色状态画面中选择的设置..................................... 43
从面板中选择 .............................................................. 46
混响....................................................................... 46
延音....................................................................... 48
明亮度 ................................................................... 48
旋转扬声器 ............................................................ 49
使用 Voice Link (音色关联)..................................... 50
将带有音色状态画面设置的音色注册到 Voice Link
(音色关联).......................................................... 50
选择一个已注册到 Voice Link (音色关联)
的音色 ................................................................... 50
编辑一个已注册到 Voice Link
(音色关联)的音色............................................... 51
从Voice Link (音色关联)中取消当前音色设置 .. 51
用不同的音色名称将音色注册到 Voice Link
(音色关联)........................................................... 52
从Voice Link (音色关联)中删除一个音色.......... 52
效果列表 ..................................................................... 54
5. 节奏 /键盘打击乐器 56
用节奏按钮选择节奏 ................................................... 56
选择节奏 ................................................................ 56
从面板中操作节奏.................................................. 57
更改节奏音量......................................................... 59
调整速度 ................................................................ 59
更改节奏的混响 ..................................................... 60
从用户按钮中选择节奏................................................ 60
节奏列表 ..................................................................... 61
伴奏............................................................................. 65
自动伴奏 — 自动低音和弦 (A.B.C.)......................... 66
旋律和弦 (M.O.C.)................................................... 67
键盘打击乐器 .............................................................. 68
使用预设键盘打击乐器 .......................................... 68
预设键盘打击乐器列表 .......................................... 70
创建用户键盘打击乐器组....................................... 81
复制键盘打击乐器设置 .......................................... 83
每种打击乐器的详细设置....................................... 83
打击乐器组分配一览表 .......................................... 85
6. 注册记忆 95
保存注册设定 .............................................................. 95
将注册存储到另一个库................................................ 96
选择注册记忆 .............................................................. 96
将注册记忆数据保存到 USB 闪存................................ 97
初始化注册记忆........................................................... 98
注册转换 ..................................................................... 99
在注册转换画面中设定注册转换模式..................... 99
在音色显示中确认注册转换设置 .......................... 101
统一数值 /特定参数设置 ........................................... 102
复制注册 ................................................................... 104
7. 音乐数据录音机 (MDR)106
调出 MDR 画面.......................................................... 106
使用 MDR 画面.......................................................... 106
乐曲图标 .............................................................. 108
使用 [USB TO DEVICE] 端口时的注意事项 ......... 110
使用 USB 闪存 ..................................................... 110
格式化 USB 闪存....................................................... 111
选择乐曲 ................................................................... 112
乐曲的搜索 .......................................................... 112
录音........................................................................... 114
录制您的演奏....................................................... 114
重新录音 (重试)................................................ 114
仅录制特定的声部................................................ 115
插入录音 .............................................................. 116
更改乐曲名称 ............................................................ 116
将注册和其他数据保存到一个单元............................ 118
els02_zh_om.book Page 8 Thursday, May 18, 2017 1:46 PM

ELS-02/ELS-02C 使用说明书 9
在乐曲中创建 2个以上的注册单元...................... 118
将注册数据覆盖写入到一个单元.......................... 118
改变注册单元的顺序............................................ 119
调出已录制的注册记忆.............................................. 120
回放乐曲 ................................................................... 121
播放选定声部 ...................................................... 122
快进、快退和暂停 ............................................... 122
改变速度.............................................................. 123
重复播放.............................................................. 123
显示乐谱 ................................................................... 124
改变乐谱内容和设置............................................ 125
其他功能 (工具)..................................................... 126
乐曲复制.............................................................. 126
乐曲删除.............................................................. 128
转换为 XG ........................................................... 129
将ELS 格式转换为 EL ......................................... 130
将EL 格式转换为 ELS ......................................... 131
检查剩余内存 ...................................................... 131
8. 音频 132
将您的演奏录制为音频.............................................. 132
播放音频文件 ............................................................ 134
快退、快进和暂停 ............................................... 135
更改音量、速度和音高 ........................................ 136
重复播放.............................................................. 136
其他功能 (工具)..................................................... 137
创建新文件夹 /删除文件 /更改文件名 ................ 137
音频文件复制 ...................................................... 137
9. 音色编辑 138
音色结构 ................................................................... 138
AWM 音色结构 .................................................... 138
VA 音色结构 ........................................................ 138
编辑音色 ................................................................... 139
选择要编辑的音色 ............................................... 139
编辑 AWM 音色 ................................................... 140
编辑 VA 音色 (仅限 ELS-02C).......................... 143
保存已编辑的音色..................................................... 144
退出音色编辑 ............................................................ 145
调出已编辑的音色..................................................... 145
10. 节奏编程 146
节奏编程操作概要..................................................... 146
节奏模式组编程 ........................................................ 146
进入节奏模式组编程............................................ 146
节奏模式组的基本设置 ........................................ 148
将打击乐音色输入到节奏模式组 —— 分步写入 .. 151
编辑已输入的打击乐音符 .................................... 152
将打击乐声音输入节奏模式组 —— 实时写入...... 155
创建伴奏模式组 (节奏和弦功能)...................... 156
更改伴奏声部的音色............................................ 158
调整音量和声相................................................... 159
效果设置.............................................................. 159
每种打击乐器的详细设置 .................................... 160
保存节奏模式组................................................... 161
退出节奏模式组编程............................................ 162
调出用户节奏模式组............................................ 163
从USB 闪存中选择节奏 ...................................... 163
打击乐器组一览表 ............................................... 164
节奏音序编程 ............................................................ 172
选择音序.............................................................. 172
编制音序 .............................................................. 173
试听音序 .............................................................. 173
编辑现存节奏音序................................................ 174
编程注册音序....................................................... 174
编辑现存注册音序................................................ 175
退出节奏音序编程................................................ 176
演奏节奏音序....................................................... 176
依次播放所有音序................................................ 176
复制节奏音序....................................................... 177
将节奏模式组和节奏音序数据保存到 USB 闪存 ........ 177
11. 踏板开关,膝控推杆和表情踏板 178
踏板开关 ................................................................... 178
控制节奏 .............................................................. 179
控制滑音 .............................................................. 179
控制旋转扬声器 ................................................... 180
调出乐谱的另一页................................................ 180
控制超清晰音色 ................................................... 180
膝控推杆 ................................................................... 180
控制延音 .............................................................. 180
控制旋律和弦....................................................... 181
控制主奏滑音....................................................... 182
控制独奏功能....................................................... 182
表情踏板 ................................................................... 182
控制弯音 .............................................................. 183
控制节奏速度....................................................... 183
12. 移调和音高控制 184
13. 连接 185
附件插孔和控制按钮 ................................................. 185
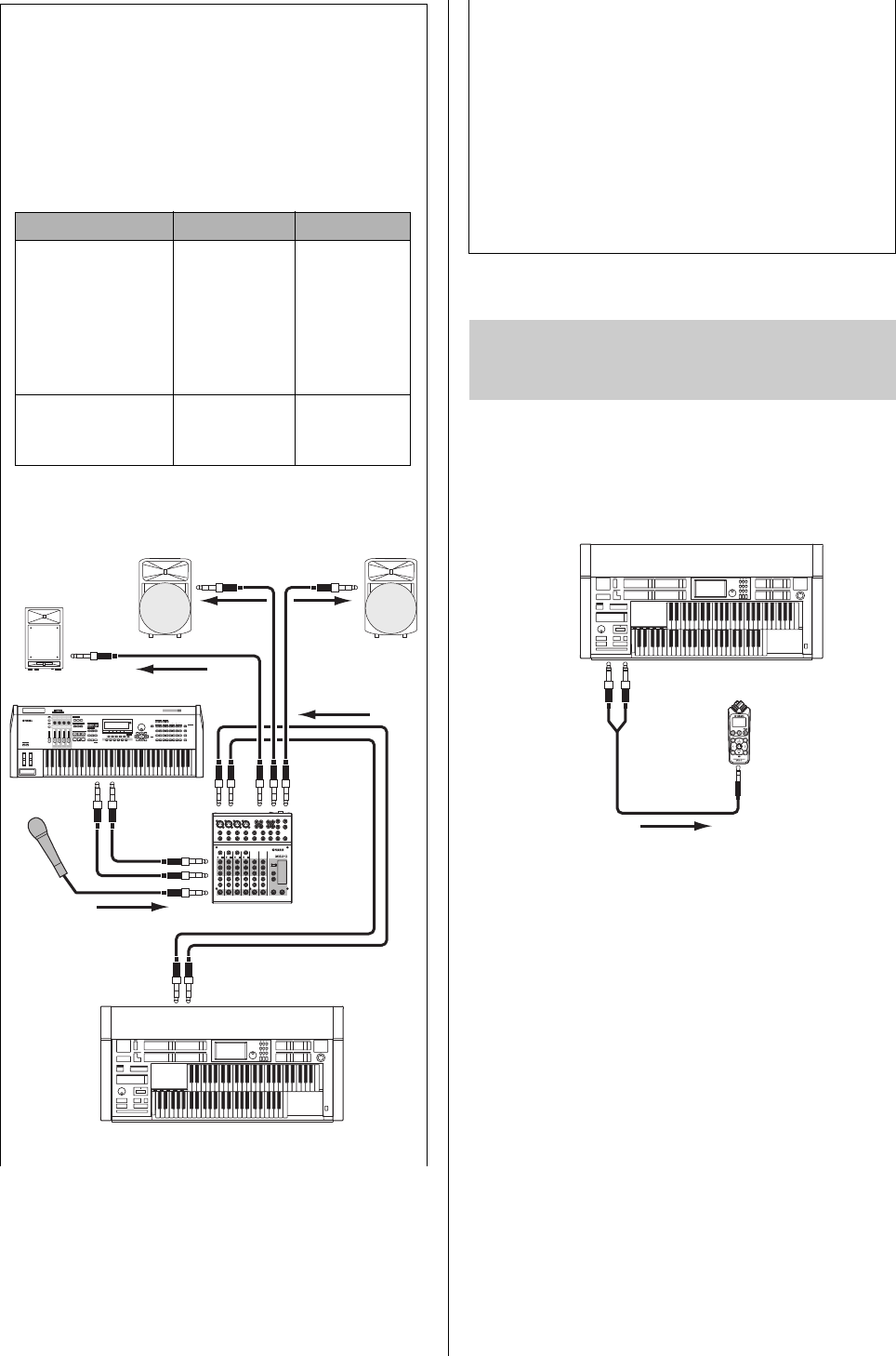
连接示例 —— 外接设备 ............................................ 187
使用耳机 .............................................................. 187
通过外接音频系统播放双排键电子琴的声音 ........ 187
将双排键电子琴的声音录制到
外接录音机 .......................................................... 188
通过双排键电子琴的
内置扬声器输出外接设备的声音 .......................... 189
连接话筒或吉他 ................................................... 189
从双排键电子琴上控制外接 MIDI 设备................. 190
通过外接设备控制双排键电子琴 .......................... 190
连接计算机................................................................ 191
连接计算机 ([USB TO HOST]
端口)................................................................... 191
连接到计算机 (MIDI 端口)................................ 191
MIDI 控制 .................................................................. 192
连接至 iPhone/iPad ................................................... 193
无线 LAN 设置 ..................................................... 193
无线 LAN 设置详情 .............................................. 198
初始化无线 LAN 设置 .......................................... 200
术语表.................................................................. 200
14. 附录 201
疑难解答 ................................................................... 201
规格........................................................................... 204
索引........................................................................... 206
els02_zh_om.book Page 9 Thursday, May 18, 2017 1:46 PM

ELS-02/ELS-02C 使用说明书
10
REVERB
SUSTAIN
UPPER KEYBOARD VOICE 1
MAX
BRILLIANCE
BRILLIANT
MELLOW
MIN
VOLUME UPPER KEYBOARD VOICE 2BRILLIANCE VOLUME
MAX
MIN
BRILLIANT
MELLOW
MAX
MIN
STRINGS BRASS TUTTI PAD SYNTH
WOOD-
WIND
PIANO ORGAN GUITAR CHOIR WORLD
PERCUS-
SION
1
2
STRINGS BRASS TUTTI PAD SYNTH
WOOD-
WIND
PIANO ORGAN GUITAR CHOIR WORLD
PERCUS-
SION
1
2
LOWER KEYBOARD VOICE 1
REGISTRATION MENU
KEYBOARD
PERCUSSION
BRILLIANCE
BRILLIANT
MELLOW
VOLUME LOWER KEYBOARD VOICE 2BRILLIANCE VOLUME
MAX
MIN
BRILLIANT
MELLOW
MAX
MIN
STRINGS BRASS TUTTI PAD SYNTH
WOOD-
WIND
UPPER
(KNEE)
MARCH
LATIN WORLD
MUSIC
BALLAD ROCK DANCE
WALTZ POP S R & B
SWING &
JAZZ
LOWER
(KNEE)
PEDAL PIANO ORGAN GUITAR CHOIR WORLD
PERCUS-
SION
1
2
STRINGS BRASS TUTTI PAD SYNTH
WOOD-
WIND
PIANO ORGAN GUITAR CHOIR WORLD
PERCUS-
SION
1
2
12
2
1
1
1
23
123
123 ABCD
45
RHYTHM VOLUME
SEQ. 2
SEQ.
3
SEQ. 4
SEQ.
MAX
MIN
TEMPO
INTRO
ENDING MAIN / FILL IN
BAR / BEAT
RHYTHM
CONTROL
START BREAK
SYNCHRO
START
TEMPO
13 14 15 16 1234 56
面板布局
前面板
面板插图采用 ELS-02C。LOWER KEYBOARD VOICE
(下键盘音色)1,2
(第 24 页)
REVERB (混响)按钮
(第 46 页)
UPPER KEYBOARD VOICE
(上键盘音色)1,2
(第 24 页)
监听扬声器
SUSTAIN (延音)
按钮 (第 48 页)
REGISTRATION MENU
(注册菜单)(第 19 页)
RHYTHM/
KEYBOARD PERCUSSION
(节奏 / 键盘打击乐)
(第 56 页)
[M.] (记忆)按钮
(第 95 页)
注册记忆
(第 95 页)
els02_zh_om.book Page 10 Thursday, May 18, 2017 1:46 PM

ELS-02/ELS-02C 使用说明书 11
RILLIANCE VOLUME
RILLIANT
MELLOW
MAX
MIN
RILLIANCE VOLUME
RILLIANT
MELLOW
MAX
MIN
BRILLIANCE VOLUME
BRILLIANT
MELLOW
MAX
MIN
BRILLIANT
MELLOW
MAX
MIN
VIOLIN SYNT H
FLUTE TO
LOWER
TRUMPET
1
LEAD VOICE 1
BRILLIANCE VOLUME
BRILLIANT
MELLOW
MAX
MIN
CONTRA
BASS
ELEC.
BASS
TIMPANI TO
LOWER
SYNT H
BASS
1
PEDAL VOICE 1BRILLIANCE VOLUME
BRILLIANT
MELLOW
MAX
MIN
CONTRA
BASS
ELEC.
BASS
TIMPANI TO
LOWER
SYNT H
BASS
1
PEDAL VOICE 2
BRILLIANCE VOLUME
LEAD VOICE 2
VA VA
ACOUS-
TIC
VIRTUAL
VA VA
ELEC-
TRONIC
SOLO
(KNEE)
CUSTOM
1
MASTER VOLUME
DISPLAY SELECT
VOIC E
DISPLAY
FOOT
SWITCH
RHYTHM
PROGRAM
UTILITY AUDIO
A.B.C.
M.O.C. MDR
VOICE EDIT PAT TERN SEQUENCE
U.ORGAN
FLUTES L.ORGAN
FLUTES ROTARY SP
SPEED
DATA CONTROL
234 5678 910 12
D.
11
LCD 显示屏 /
DISPLAY SELECT
(画面选择)
(第 12 页)
PEDAL VOICE
(脚键盘音色)
1,2
(第 25 页)
LEAD VOICE
(主音色)1,2
(第 24 页)
监听扬声器
MASTER VOLUME
(主音量)旋钮
(第 13 页)
[P] 电源开关
(第 13 页)
[D.] (部分保留)按钮
(第 96 页)
els02_zh_om.book Page 11 Thursday, May 18, 2017 1:46 PM

ELS-02/ELS-02C 使用说明书
12
LCD 显示屏 / 画面选择
简介
1LCD 显示屏 (触摸屏).............. 第 14 页
2DATA CONTROL (数据控制)轮 ....... 第 15 页
3 [VOICE DISPLAY] (音色显示)按钮 .... 第 17 页
4 [A.B.C./M.O.C.] 按钮 ........... 第 66,67 页
5 [MDR] 按钮 ....................... 第 106 页
6 [FOOT SWITCH] (踏板开关)按钮
......................................... 第99,178 页
7 [UTILITY] (实用工具)按钮
.................第 16,182,184,192 页
8 [AUDIO] (音频)按钮 .............. 第 132 页
9 [VOICE EDIT] (音色编辑)按钮 ...... 第 138 页
) [PATTERN] (模式组)按钮.......... 第 146 页
![SEQUENCE] (音序)按钮 ............... 第172 页
@ [U. ORGAN FLUTES] (上键盘音栓风琴)按钮
................................. 第 40 页
# [L. ORGAN FLUTES] (下键盘音栓风琴)按钮
................................. 第 40 页
$ [ROTARY SP SPEED] (旋转扬声器速度)按钮
................................. 第 49 页
DISPLAY SELECT
VOICE
DISPLAY
FOOT
SWITCH
RHYTHM
PROGRAM
UTILITY AUDIO
A.B.C.
M.O.C. MDR
VOICE EDIT PATTERN SEQUENCE
U.ORGAN
FLUTES L.ORGAN
FLUTES ROTARY SP
SPEED
DATA CONTROL
12
3 4 5
6 7 8
9) !
@ # $
键盘盖 /谱架
前面板 (第 10 页)
上键盘
下键盘
USB/MIDI 接口 (第 186 页)
膝控推杆 (第 180 页)
扬声器开关 (第 13 页)
左踏板开关 (第 178 页)
表情踏板 (第 13 页)
第二表情踏板 (ELS-02C);
(第 182 页)
脚键盘
扬声器
I/O 接口
(第 185 页)
右踏板开关 (第 99 页)
USB 槽
(第 186 页)
注
已升级的ELS-01系列
乐器在右侧只有2个
[USB TO DEVICE]端
口。未配备USB槽。
els02_zh_om.book Page 12 Thursday, May 18, 2017 1:46 PM

ELS-02/ELS-02C 使用说明书 13
1
无论您是高水平的演奏者还是从来没有接触过电子键盘,我们建议您花些时间浏览本基础章节。本
章节中您将学习到如何演奏双排键电子琴的最简单方法。
入门
1将电源线插入到适当的电源插座。
2确保扬声器开关 (第12页)设置为打开。
如果您使用ELS-02C,请另外将REAR SPEAKER
(后置扬声器)开关设为打开 (ELS-02上无该开
关)。
注
•使用后置扬声器时,请将双排键电子琴距墙壁大
约20cm靠墙壁放置,以保证最佳音效。
•使用本乐器,您不需要打开/关闭扬声器电源。如
果需要,您可以保持其打开,并通过按下乐器的
主电源开关来打开和关闭电源。
•因ELS-01/ELS-01U乐器已升级, SPEAKER开关不
可使用。
3按下位于键盘右侧的[P]电源开关打开电
源。
如果要关闭双排键电子琴,再次按下[P]电源开
关。
注 意
即使电源开关已经关闭,也会有少量的电流通向本
乐器。当长期不使用乐器时,确保从墙面AC电源插
座上拔下电源线。
4设定MASTER VOLUME (主音量)控制旋
钮。
MASTER VOLUME (主音量)控制旋钮是一个
整体控制旋钮,会影响到整个乐器的音量。
5用脚踩下表情踏板。
注 意
只能使用双排键电子琴所规定的额定电压。要求的
电压印制在双排键电子琴的铭牌上。 Yamaha产品
根据其销售区域的供电电压制造。如果想要在其它
区域使用乐器,或者对供电电压有何疑问,请向有
资格的技术人员咨询。
OFF ON
REAR SPEAKER
MASTER VOLUME
降低音量 增大音量
最高音量 最低音量
速成指南
els02_zh_om.book Page 13 Thursday, May 18, 2017 1:46 PM

使用LCD显示屏
ELS-02/ELS-02C 使用说明书
14
使用LCD显示屏
本乐器具有特殊的触摸式面板,使您只需触摸‘虚拟’
按钮或显示屏上的滑杆即可更改参数。(请注意,无
法同时操作两个或以上的参数。)
也可以使用数据控制轮 (第12页)对画面中显示的
参数值进行精确调整。
注
清洁显示屏时,使用柔软的干布。
须知
不要使用锋利或硬的物体操作触摸面板。否则可能会损
坏显示屏。
画面右上方有一些椭圆形的数字按钮。按这些按钮
可使画面翻“页”。选定页面的按钮会高亮显示为橙
色。
画面按钮有三种:可选择功能的按钮,可打开/关闭
功能的按钮以及可打开参数列表或菜单的按钮。若
要选择所需的功能,直接按画面中的按钮即可。
打开/关闭功能或打开参数列表,请参考下列说明。
打开或关闭功能:
您可以将音色显示中的每个音色组、节奏菜单画面
中的每个伴奏声部以及音色编辑画面中的每个音素
单独静音。
转换显示页面
第1页
第2页
按该按钮选择
第1页
按该按钮选择
第2页按该按钮选择
第3页
使用画面按钮
打开
关闭,或静音 (按钮变灰)
els02_zh_om.book Page 14 Thursday, May 18, 2017 1:46 PM

使用LCD显示屏
ELS-02/ELS-02C 使用说明书 15
1
速成指南
打开参数列表:
按下按钮时,将出现参数列表,从这里您可以选择
所需的参数。选择画面中的项目时,列表将自动关
闭。也可以按列表右上方的[CLOSE]按钮关闭列表。
更改参数值:
若要大致调整参数值,请按[]/[]按钮。若要进行
精确调整,请使用数据控制轮。
可以使用画面中的‘虚拟’滑杆调节一些参数,如音
量、混响、声相等等。在画面中移动滑杆有两种方
法:直接触摸,以及使用数据控制轮。建议您在进
行大致调整时触摸画面滑杆,进行精确调节时使用
数据控制轮。
直接触摸画面滑杆:
要改变画面滑杆数值,可以在滑杆上按下需要的点。
该滑杆会移动到按下的点。按住画面滑杆同时上下
滑动您的手指,也可以更改参数值。
使用数据控制轮:
在画面中触摸滑杆上方可启用参数并设置大致的数
值,然后旋转数据控制轮。
若要控制声相,以移动垂直滑杆相同的方式移动水
平滑杆。
使用画面滑杆调节参数值
DATA CONTROL
滑杆将移动到您所触摸的点
滑杆将随手指移动
DATA CONTROL
触摸此处启用参数
蓝色标记
DATA CONTROL
els02_zh_om.book Page 15 Thursday, May 18, 2017 1:46 PM

LCD显示屏设置
ELS-02/ELS-02C 使用说明书
16
LCD显示屏设置
这里您可以更改画面设置:显示的语言 (英语或日
语)、触摸面板声音以及画面亮度。
LCD显示屏可以显示两种语言,英语和日语。默认设
置为英语。
1按[UTILITY]按钮调出实用工具画面的
GLOBAL页面。
注
调出另一个画面时,实用工具画面中的设置会被自
动保存。
2按所需按钮, (Japanese)或[English]
(英语)。
默认设置下,双排键电子琴的触摸面板声音会打开,
为您按下按钮或旋钮时提供声音反馈。如果想要将
触摸面板声音静音,请按照下面的步骤操作。
1按[UTILITY]按钮调出实用工具画面的
GLOBAL页面。
2按TOUCH PANEL SOUND的[OFF]按钮将
声音静音。
要再次打开声音,可以在步骤2中选择[ON]。
将画面亮度调节到舒适、便于阅读的级别。
1按[UTILITY]按钮调出实用工具画面的
GLOBAL页面。
2直接触摸或用数据轮移动LCD
BRIGHTNESS滑杆。
设置越高,画面越亮;设置越低,画面越暗。
选择画面语言
LANGUAGE
使触摸面板声音静音
调节画面亮度
TOUCH PANEL SOUND
LCD BRIGHTNESS
els02_zh_om.book Page 16 Thursday, May 18, 2017 1:46 PM

音色指导
ELS-02/ELS-02C 使用说明书 17
1
速成指南
音色指导
音色指导功能提供给您当前画面的可听信息或将要
执行的操作。要使用该功能,需要从Yama ha网页下
载音色指导 (音频)文件并保存到连接至本乐器的
USB闪存。
有关使用音色指导的信息,请参见音色指导教程手
册 (简单文本文件)。
有关下载音色指导 (音频)文件的信息和音色指导
教程手册,通过以下URL访问产品页面,然后进入
“系列介绍”页面:
https://www.yamaha.com/
注
音色指导功能仅适用于英语和日语。
注
在使用USB闪存之前,请务必阅读第110页的“使用[USB
TO DEVICE]端口时的注意事项”和“使用USB闪存”。
可以调整音色指导的音量和速度。
1将保存音色指导文件的USB闪存连接到
[USB TO DEVICE]端口。
2按下[UTILITY]按钮以调出实用工具画面的
GLOBAL页面。
3移动[VOICE GUIDE]的VOLUME和SPEED
滑杆以调整音量和速度。
音色显示
在音色显示中,可目视确认每个键盘的当前指定音
色、当前所选节奏、注册转换等等。
如何调出音色显示:
双排键电子琴打开后将始终显示音色页面。若要从
其他画面调出音色显示页面,请按[VOICE DISPLAY]
按钮。
音色显示包含三个不同的页面,按画面右上方的[1]、
[2]或[3]按钮即可切换。
调整音色指导设置
VOICE GUIDE
DISPLAY SELECT
VOICE
DISPLAY
FOOT
SWITCH
RHYTHM
PROGRAM
UTILITY AUDIO
A.B.C.
M.O.C. MDR
VOICE EDIT PATTERN SEQUENCE
U.ORGAN
FLUTES L.ORGAN
FLUTES
ROTARY SP
SPEED
01_Basic_Operation.fm Page 17 Friday, May 26, 2017 5:36 PM

音色显示
ELS-02/ELS-02C 使用说明书
18
音色显示[第1页]
1 音色组
显示当前指定到各个音色组的音色。按这个按钮也
可以将特定音色组静音 (按钮变灰)。
参考页
•选择音色 (第25页)
2RHYTHM (节奏)
显示当前所选节奏。
参考页
•选择节奏 (第56页)
3 A.B.CMODE (A.B.C模式)
显示自动低音和弦模式。
参考页
•自动低音和弦 (第66页)
4TEMPO (速度)
显示当前节奏速度。
参考页
•调节速度 (第59页)
5BAR/BEAT (节拍/小节)
播放节奏时显示小节/节拍。
6注册单元
显示当前选定注册单元。
参考页
•关于库和区域 (第98页)
•在乐曲中创建2个或多个注册单元 (第118页)
7注册库选择
要选择需要的注册库。您可以选择从A(顶部)到最
后一个包含数据的库旁边的空库。当库A和B包含注
册数据,例如,您可以选择库A、B和C(空的)。打
开/关闭库 (A–E)的标识将显示选定库是否包含数
据。
参考页
•注册记忆和库 (第95页)
•将注册存储到另一个库 (第96页)
8 注册转换
显示注册转换的当前位置。
参考页
•注册转换 (第99页)
音色显示[第2页]
可以同时确认每个注册记忆的参数值 (例如,混
响、音量、声相)。另外,可以一次性将各种注册记
忆中使用的特定参数统一。有关详细信息,请参见
第102页。
音色显示[第3页]
保存在注册编号中的注册可被复制到每个单独组的
另一个注册编号。另外,库可被复制或删除。详情,
请参见第105页。
参考页
•注册记忆 (第95页)
5 6
7
8
4
1
2
3
切换画面页面
els02_zh_om.book Page 18 Thursday, May 18, 2017 1:46 PM

注册菜单
ELS-02/ELS-02C 使用说明书 19
1
速成指南
注册菜单
“注册”包括选定的上键盘音色、下键盘音色、脚键盘
音色、节奏等等的面板设置。每个注册菜单按钮
(1-5)包含不同音乐风格的注册。按照您要演奏的
音乐风格正确使用每个按钮。
注
附加的基础注册记忆预设在注册记忆位置1到16。详情,
请参见第95页。
1按任意一个REGISTRATION MENU
(注册菜单)按钮。
每个按钮对不同的音乐类型具有不同的注册。
例如,如果要演奏爵士乐,请按[4]按钮。有关
注册菜单的详细信息,请参见第20页。
2通过按画面上的相应按钮选择所需的注册。
画面上每个REGISTRATION MENU (注册菜
单)按钮都具有2个选项卡:[01]和[02]可以交替
调出2个页面。 [01]具备与ELS-01系列一样的相
同注册菜单。在[01]和[02]的每个页面上,按下
[1]-[5]中的任意按钮,然后选择需要的注册。
选中的注册名称的颜色变为橙色,表示已被选
择,并且自动低音和弦模式显示在画面底部。
参考页
•自动低音和弦 (第66页)
3使用选定的注册演奏您喜爱的乐曲。
从注册菜单中选择注册记忆
01 儿童音乐 / 02 简单和弦
01, 02 流行乐和摇滚乐
01, 02 舞曲和叙事曲
01, 02 爵士乐和拉丁乐
01, 02 交响乐和世界民族节奏
REGISTRATION MENU
12345
1
2
3
4
5
在此更改画面页面。
els02_zh_om.book Page 19 Thursday, May 18, 2017 1:46 PM

注册菜单
ELS-02/ELS-02C 使用说明书
20
注册菜单 01
注册菜单列表
页码 注册菜单 1
01 儿童音乐
注册菜单 2
01 流行乐和摇滚乐
注册菜单 3
01 舞曲和叙事曲
注册菜单 4
01 爵士乐和拉丁乐
注册菜单 5
01 交响乐和世界民族节奏
1 Simple 8Beat 1 Dynamic 8Beat Organ Ballad Blow On Sax Fanfare
Simple 8Beat 2 NY Ballad Dramatic Ballad Sax Ensemble String Orchestra
Light Step British Pop Love Ballad Moonlight Romantic Violin
Sunny Pop 8Beat Modern Smooth Lead Big Band Baroque
Kids March 1 Rock Band Pop Ballad Clarinet Swing Flute & Harp
Kids March 2 Detroit Pop Guitar Ballad Jazz Combo Serenade
Kids March 3 Techno Pop Acoustic Ballad Medium Jazz Fast March
Synth Rock Sheriff Reggae Healing Guitar Organ Session Wild West
SymphonicMarch 1 Rock & Roll Chillout Guitar Combo Vienna Waltz
SymphonicMarch 2 Power Rock Sweetheart 1 Tender Ballad Polka
Bluegrass 60s Guitar Rock Sweetheart 2 Jazz Waltz Chanson Club
Sea Carnival Unplugged Slow & Easy Five-Four Theatre Organ
2 Basic Waltz Motor City Euro Trance Big Band Samba Flamenco
Brass Ensemble Lovely Shuffle 6/8 Trance Mambo Brass Pop Flamenco
Pure Waltz Gospel Shuffle Cool Hip Hop Mambo Tenor Mexican Dance
Rococo Ensemble Joyful Gospel Latin House Montuno Mariachi
Pop Cha Cha Frankly Soul Dance Beat Bossa Nova Celtic Dance
Comical Rumba Soul Euro Dance Pop Pop Bossa Folk Step
Comical Samba Gospel UK Pop Sweet Rumba Italiano
Toy Orchestra 6/8 Soul Jive Beguine Musette
Charleston Hit Pop Disco Queen Cha Cha Cha Country
Winter Swing New Country Disco Soul Mellow Groove Hawaiian
Snow Waltz 1 Eternal Pop Pop Disco Modern R&B Chinese Nocturne
Snow Waltz 2 Ground Beat Hot Disco Dixieland Jazz Japanese Sound
3 Alpine Polka *A Bounce Pop *A Ibiza *A Jungle Drum *A OrchestraMarch*A
Alpine Polka *B Bounce Pop *B Ibiza *B Jungle Drum *B OrchestraMarch*B
Alpine Polka *C Bounce Pop *C Ibiza *C Jungle Drum *C OrchestraMarch*C
Alpine Polka *D Bounce Pop *D Ibiza *D Jungle Drum *D OrchestraMarch*D
Dream Ballad *A Blues Jam *A Power House *A Jazz Club *A Pasodoble *A
Dream Ballad *B Blues Jam *B Power House *B Jazz Club *B Pasodoble *B
Dream Ballad *C Blues Jam *C Power House *C Jazz Club *C Pasodoble *C
Dream Ballad *D Blues Jam *D Power House *D Jazz Club *D Pasodoble *D
Pops Orchestra*A EvergreenWaltz*A Dance Latino *A Afro Session *A Tango *A
Pops Orchestra*B EvergreenWaltz*B Dance Latino *B Afro Session *B Tango *B
Pops Orchestra*C EvergreenWaltz*C Dance Latino *C Afro Session *C Tango *C
Pops Orchestra*D EvergreenWaltz*D Dance Latino *D Afro Session *D Tango *D
4 Kids On Stage *A 16Beat Pop *A Twilight Disco*A ChaCha Grandee*A Show Time *A
Kids On Stage *B 16Beat Pop *B Twilight Disco*B ChaCha Grandee*B Show Time *B
Kids On Stage *C 16Beat Pop *C Twilight Disco*C ChaCha Grandee*C Show Time *C
Kids On Stage *D 16Beat Pop *D Twilight Disco*D ChaCha Grandee*D Show Time *D
Galaxy March *A Top Gear Rock *A Love Song *A 3/4 Fast Jazz *A Majestic Sound*A
Galaxy March *B Top Gear Rock *B Love Song *B 3/4 Fast Jazz *B Majestic Sound*B
Galaxy March *C Top Gear Rock *C Love Song *C 3/4 Fast Jazz *C Majestic Sound*C
Galaxy March *D Top Gear Rock *D Love Song *D 3/4 Fast Jazz *D Majestic Sound*D
SE *A Southern Pop *A Movie Ballad *A Twilight Sax *A OrchestraSwing*A
SE *B Southern Pop *B Movie Ballad *B Twilight Sax *B OrchestraSwing*B
SE *C Southern Pop *C Movie Ballad *C Twilight Sax *C OrchestraSwing*C
SE *D Southern Pop *D Movie Ballad *D Twilight Sax *D OrchestraSwing*D
5
(ELS-02C)
Bright 16Beat *A Funk *A Hip Hop Pop *A Organ Bossa *A Orchestra 3001*A
Bright 16Beat *B Funk *B Hip Hop Pop *B Organ Bossa *B Orchestra 3001*B
Bright 16Beat *C Funk *C Hip Hop Pop *C Organ Bossa *C Orchestra 3001*C
Bright 16Beat *D Funk *D Hip Hop Pop *D Organ Bossa *D Orchestra 3001*D
Movie Panther *A WestCoast Rock*A Fusion Shuffle*A Afro Cuban *A Wedding Song *A
Movie Panther *B WestCoast Rock*B Fusion Shuffle*B Afro Cuban *B Wedding Song *B
Movie Panther *C WestCoast Rock*C Fusion Shuffle*C Afro Cuban *C Wedding Song *C
Movie Panther *D WestCoast Rock*D Fusion Shuffle*D Afro Cuban *D Wedding Song *D
Powerful Swing*A 6/8 Enka *A Whole Ballad *A Midnight Jazz *A Fantasy *A
Powerful Swing*B 6/8 Enka *B Whole Ballad *B Midnight Jazz *B Fantasy *B
Powerful Swing*C 6/8 Enka *C Whole Ballad *C Midnight Jazz *C Fantasy *C
Powerful Swing*D 6/8 Enka *D Whole Ballad *D Midnight Jazz *D Fantasy *D
els02_zh_om.book Page 20 Thursday, May 18, 2017 1:46 PM

注册菜单
ELS-02/ELS-02C 使用说明书 21
1
速成指南
注册菜单 02
页码 注册菜单 1
02 简单和弦
注册菜单 2
02 流行乐和摇滚乐
注册菜单 3
02 舞曲和叙事曲
注册菜单 4
02 爵士乐和拉丁乐
注册菜单 5
02 交响乐和世界民族节奏
1 SimpleReg Strs 1 70s Easy Pop R&B Pop Ballad Big Band Tutti Orch Full Unit
SimpleReg Strs 2 BoysGuitarBallad R&B Soul Ballad Alto Sax Combo String Classic
SimpleReg Orch 1 Soul Pop R&B Cool Ballad Jazz Combo Fast Sweet Pizzicato
SimpleReg Orch 2 70s Top Duo Cool AC Jazz Combo 66 Baroque Symphony
SimpleReg Orch 3 Daydream Shuffle Sweet Chart Hits The Big Band *A Nostalgic Green
SimpleReg Pops 1 Oldies Pop SweetSlowBallad The Big Band *B New Year March
SimpleReg Pops 2 EuroPopFolklore YourPiano Ballad GuitarJazzCombo Wind Orchestra
SimpleReg Latin Discotheque Rock Sweet EP Ballad The Swing Jazz BrassBand Parade
SimpleReg Jazz 1 Slow Hand Ballad J-Pop EasyBallad New Orleans Jazz Choral No.9
SimpleReg Jazz 2 Sweet AC Ballad Sweet Sax Ballad Ragtime Band Angel Voices
SimpleReg Jazz 3 70s PrimeTimeTV Sweet R&B Ballad Funky Cat Groove Beat Classic
SimpleReg Organ Crossover Funk Lovers R&B Afro Cuban Jazz Can Can Pop
2 BrassBandMarch*A Joyful Gospel #2 Sentimental Bld GuitarJazzWaltz Elegant Waltz
BrassBandMarch*B Gospel Groove Tears Ballad Sax Jazz Waltz Chorus Waltz
Orchestra March Worship Shuffle Glory Ballad Swing Steps Love Waltz
6/8MarchingBand Worship 16beat Unplugged Ballad Swing Chorus Fantasy World
6/8MarchingKids Soulful Wonder SentimentalMovie Relax Swing Movie Pirates
Light Waltz Lovely & Soulful BeautyCinemaBld Urban Lounge Chorus Symphony
OrchestraWaltz*A Danceable Funk CinemaSymphoBld Broadway Tap Hollywood Sound
OrchestraWaltz*B Bright Pop Rock Enka Ballad Super Showtune
OrchestraWaltz*C AmericanHardRock 6/8 Enka Shuffle TV Drama Track*A
OrchestraWaltz*D Power Rock 80s Christmas Ballad TV Drama Track*B
USA RockStandard Movie Symphonic
Movie Soundtrack
3 8Beat Synth Pop Seaside Rock Disco Hits 70s Brazilian Bossa Yoo-Hoo Polka
8Beat Pop 70s Folk Rock 70s Disco Night Lounge BossaNova Pop Polka
Pop Shuffle Alternative Rock Euro Pop Disco 8Beat Bossa Nova Funny Polka
R&B Shuffle Alternative6/8Rk Synth Disco Pop Bossa Nova Casual Polka
Rock Highway Rock Ballroom Disco Tiny Bossa Nova Country Town
Rock Shuffle Funky Rock&Roll SynDancePop 80s Cafe Samba Tango Band
Rock Pop Ballad Synth Pop Rock Dirty Dance Beat BitterSweetLatin Turkish Pops
Funk Power Synth Rock Fortune Disco Latin Rock Oriental Dance
RockGuitarBallad Girls Pop 48 *A DanceBeatLatin*A Celtic Beat
Pop Rock&Roll Girls Pop 48 *B DanceBeatLatin*B Celtic Waltz
Back To The 60s Shiny Girls Pop Pop Accordion Trad Irish Pipe
Dancing Boogie Share The Peace Sweet Bomba Irish Ballad
4 Dance Pop 6/8 Shuffle Rock DanceAndRhythm*A Orquesta Salsa ChinaSweetBallad
Disco Pop ShuffleBoysRock DanceAndRhythm*B New Flamenco ChinaRomanticBld
R&B E.Piano Bld Shuffle Pop Rock DanceAndRhythm*C Jummin' Reggae China Dance Beat
R&B Piano Ballad Shfl Rock Ballad DanceAndRhythm*D RumbaAndTheCity China Kung Fu
8Beat Ballad Pop Rock Band Girls Techno French Caribbean China Trad Song
8BeatOrchBallad ShufflePopPiano Candy Pop Techno Caribbean Sea China Trad Dance
3/4 Pop Ballad Contemp.Country Dancing Platform
6/8 Pop Ballad Smooth Country Dance Beat EX.
Xmas Shuffle Club Beat
Snowy Christmas Electronica Beat
Kool Garage
Electronic Dance
5 BigBand King *A Pretty Rock New Age Chillout
BigBand King *B Ultra Rock Eurobeat Party
BigBand King *C Rock Graffiti Ibiza Trance
BigBand Swing Casual Rock Casual Trance
Jazz Session Rookie Rock Trance Party
Fusion Samba Happy Rock WonderTranceShfl
Pop Samba J-Pop Idol Rock
Simple Bossanova J-Pop Band Rock
Mambo Spirit Pop
Rumba Sweet Love Pop
Summer Pop
Shaky Dance
els02_zh_om.book Page 21 Thursday, May 18, 2017 1:46 PM

注册菜单
ELS-02/ELS-02C 使用说明书
22
6 Cls Organ Chapel J-Pop Piano Band
Cls Organ Hall J-Pop Boys
RockOrganBallad J-PopShuffleBeat
R&B Rock Organ J-Pop BandBallad
Organ Combo Breezy Ballad
6/8 Organ Ballad HeroRangerTheme
Soul Jazz Organ Sunset Pop
Pop Organ 60s Funky Punch *A
Toy Organ Funky Punch *B
Theatre Organ NY GlxyBattleship*A
Nostalgic Organ GlxyBattleship*B
7 J-Pop Anime *A
J-Pop Anime *B
70s Honey
70s Hero
DBZ *A
DBZ *B
DBZ *C
DBZ *D
页码 注册菜单 1
02 简单和弦
注册菜单 2
02 流行乐和摇滚乐
注册菜单 3
02 舞曲和叙事曲
注册菜单 4
02 爵士乐和拉丁乐
注册菜单 5
02 交响乐和世界民族节奏
els02_zh_om.book Page 22 Thursday, May 18, 2017 1:46 PM

确认双排键电子琴的版本
ELS-02/ELS-02C 使用说明书 23
1
速成指南
确认双排键电子琴的版本
按照下列步骤可确认双排键电子琴版本。
1按[UTILITY]按钮。
将出现实用工具画面。
2在GLOBAL页面上,按下画面中的
[Version]按钮。
画面中出现版本对话框。按[OK]关闭对话框。
关于最新固件版本
Ya m a ha 会因产品改良对固件版本不时进行更新,恕
不另行通知。建议您在我们的网站上查看最新发布
的信息以及升级双排键电子琴固件的版本。
http://download.yamaha.com/
请注意,本使用说明书中的叙述适用于制作本使用
说明书时的固件版本。
出厂设定
(初始化双排键电子琴)
可一次性通过下列步骤检测到包括注册记忆、用户
音色、用户节奏和LCD显示屏设置的所有当前设置。
注意,这里的操作不会影响在第200页中的无线LAN
设置初始化设置。
参考页
•保存注册 (第118 页)
•初始化无线LAN设置 (第200页)
1关闭电源。
2按住ENDING[1]按钮,然后重新打开电源。
3音色显示出现后,放开ENDING[1]按钮。
如果不想复位LCD显示屏设置,可以只将注册设定初
始化。有关详细信息,请参见第98页。
参考页
•初始化注册记忆 (第98页)
须知
执行出厂设定,将删除所有现存数据。请务必将重要数
据保存到USB闪存。
123
ENDING
els02_zh_om.book Page 23 Thursday, May 18, 2017 1:46 PM

ELS-02/ELS-02C 使用说明书
24
2音色
双排键电子琴具备900多个高品质音色。任何一种音色都可在上键盘、下键盘和脚键盘上使用。上键
盘最多可以同时演奏四个音色组,而下键盘和脚键盘最多可同时演奏两个音色组。
各层键盘的音色
上键盘的音色
上键盘最多可同时演奏四个不同的音色组:上键盘1、上键盘2、主音色1和主音色2。可以从面板中
选择每个音色组的音色。
如果同时演奏两个或多个琴键,主音色1和2只发出最高音符的声音 (或最后演奏的音符)。这使得
主音色最适合“主音色”或独奏乐器的演奏,如小号或萨克斯。 ELS-02C的主音色2包括在其它音色组
中不具备的,额外的专有VA 音色 (仅限ELS-02C)。
参考页
•ELS-02系列的音源 (第39页)
下键盘的音色
下键盘最多可同时演奏两个不同的音色组:下键盘音色1和下键盘音色2。可以从面板中选择每个音
色组的音色。
脚键盘的音色
上键盘的音色
下键盘的音色
UPPER KEYBOARD VOICE 1BRILLIANCE VOLUME UPPER KEYBOARD VOICE 2BRILLIANCE VOLUME
BRILLIANCE VOLUME
LEAD VOICE 1 BRILLIANCE VOLUME
LEAD VOICE 2
BRILLIANT
MELLOW
MAX
MIN
BRILLIANT
MELLOW
MAX
MIN
STRINGS BRASS TUTTI PAD SYNTH
WOOD-
WIND
PIANO ORGAN GUITAR CHOIR WORLD
PERCUS-
SION
1
2
STRINGS BRASS TUTTI PAD SYNTH
WOOD-
WIND
PIANO ORGAN GUITAR CHOIR WORLD
PERCUS-
SION
1
2
BRILLIANT
MELLOW
MAX
MIN
BRILLIANT
MELLOW
MAX
MIN
VIOLIN SYNTH
FLUTE TO
LOWER
TRUMPET
1VA VA
ACOUS-
TIC
VIRTUAL
VA VA
ELEC-
TRONIC
SOLO
(KNEE)
CUSTOM
1
上键盘音色1上键盘音色2
主音色1主音色2
LOWER KEYBOARD VOICE
1BRILLIANCE VOLUME
LOWER KEYBOARD VOICE
2BRILLIANCE VOLUME
BRILLIANT
MELLOW
MAX
MIN
BRILLIANT
MELLOW
MAX
MIN
STRINGS BRASS TUTTI PAD SYNTH
WOOD-
WIND
PIANO ORGAN GUITAR CHOIR WORLD
PERCUS-
SION
1
2
STRINGS BRASS TUTTI PAD SYNTH
WOOD-
WIND
PIANO ORGAN GUITAR CHOIR WORLD
PERCUS-
SION
1
2
下键盘音色1下键盘音色2
els02_zh_om.book Page 24 Thursday, May 18, 2017 1:46 PM

使用音色按钮选择音色
ELS-02/ELS-02C 使用说明书 25
2
音色
脚键盘音色
脚键盘最多可同时演奏两个不同的音色组:脚键盘音色1和脚键盘音色2。可以从面板中选择每个音
色组的音色。在默认情况下,如果同时演奏两个或多个琴键,脚键盘音色1和2只发出最高音符的声
音。
参考页
•POLY (复音)(第44页)
使用音色按钮选择音色
由于在所有音色组中音色选择的步骤相同,在此仅
对上键盘音色1的选择进行了说明。
1按上键盘音色1部分中的任意一个音色按
钮。
例如,如果按下了[PIANO]按钮,将出现下列画
面 (音色菜单)。
2从音色菜单中选择所需的音色名称。
音色菜单包含了许多种钢琴音色,无法在一个
画面页面上显示。若要更改画面页面,请按画
面中相应编号的按钮。
所选音色名称的颜色变为橙色,表示已被选择。
使用画面左上部的[LINK]按钮,可以注册当前音色
和其在音色状态画面中的所有设置。该功能可以将
您的喜好音色收集到一起,演奏过程中可以快速方
便地调出。通过全部音色组的用户按钮可以调出
“Voice Link (音色关联) ”目录,您可以从该目录中
选择已注册的音色。有关详细介绍,请参见第50页。
BRILLIANCE VOLUME
PEDAL VOICE 1BRILLIANCE VOLUME
PEDAL VOICE 2
BRILLIANT
MELLOW
MAX
MIN
CONTRA
BASS
ELEC.
BASS
TIMPANI TO
LOWER
SYNTH
BASS
1
BRILLIANT
MELLOW
MAX
MIN
CONTRA
BASS
ELEC.
BASS
TIMPANI TO
LOWER
SYNTH
BASS
1
主音色1主音色2
UPPER KEYBOARD VOICE 1BRILLIANCE VOLUME
BRILLIANT
MELLOW
MAX
MIN
STRINGS BRASS TUTTI PAD SYNTH
WOOD-
WIND
PIANO ORGAN GUITAR CHOIR WORLD
PERCUS-
SION
1
2
音色按钮
将音色注册到
Voice Link (音色关联)
els02_zh_om.book Page 25 Thursday, May 18, 2017 1:46 PM

使用音色按钮选择音色
ELS-02/ELS-02C 使用说明书
26
可使用两种方法设定音色音量:使用面板上的
VOLUME按钮以及使用画面中的音量滑杆。
VOLUME按钮可对音量进行大致的调整,而滑杆可
进行精确的控制。
使用面板上的VOLUME按钮 (粗调)
按面板上所需音色组的任意一个VOLUME按钮设定
每个音色的音量。
按钮有七种音量设置,从最小的0或无声到最大的满
音量。
使用画面中的VOLUME滑杆 (精调)
再次按面板上相同的音色按钮 (或者按画面中所选
音色的音色名称)会调出音色状态画面。
若要设定音量,请触摸画面中的VOLUME滑杆或使用
数据控制轮。音量范围为0(无声音)到24 (最大音
量)。
注
根据音量值 (使用滑杆设定),两个相邻的VOLUME按
钮指示灯可能同时会点亮,表示中间的位置。
更改音色音量
UPPER KEYBOARD VOICE 1BRILLIANCE VOLUME
BRILLIANT
MELLOW
MAX
MIN
STRINGS BRASS TUTTI PAD SYNTH
WOOD-
WIND
PIANO ORGAN GUITAR CHOIR WORLD
PERCUS-
SION
1
2
VOLUME滑杆
VOLUME
MAX
MIN
24
20
16
12
8
4
0
24
23
1
0
12
交替调出音色菜单画面和音色状态画面
按一次音色按钮会调出选定按钮的音色菜单画
面。再次按会调出音色状态画面。连续按下将在
两个画面间交替更换。
显示音色状态画面时,按画面中的[VOICE
MENU]按钮也会调出音色菜单。
从音色状态画面中,可以控制音色相关的参数,
如声相、音效、音量等等。有关音色状态画面的
详细信息,请参见第43页。
须知
关闭双排键电子琴会将您进行的所有面板设定删除。
如果想要保存您所进行的面板设定,请将这些设定
保存到USB闪存再关闭双排键电子琴 (第118页)。
UPPER KEYBOARD VOICE
1BRILLIANCE VOLUME
BRILLIANT
MELLOW
MAX
MIN
STRINGS BRASS TUTTI PAD SYNTH
WOOD-
WIND
PIANO ORGAN GUITAR CHOIR WORLD
PERCUS-
SION
1
2
音色菜单画面
音色状态画面
els02_zh_om.book Page 26 Thursday, May 18, 2017 1:46 PM

使用音色按钮选择音色
ELS-02/ELS-02C 使用说明书 27
2
音色
关于转到下键盘功能
为主音色1、脚键盘音色1和脚键盘音色2音色组
选定的音色,在每个音色组的[TO LOWER]按钮
打开时,也可以在下键盘上演奏。 [TO LOWER]
打开时,主音色和脚键盘音色无法分别在上键盘
和脚键盘上演奏。
主音色2音色组中无法使用转到下键盘的功能。
关于独奏功能
主音色2音色组具有专门的独奏功能。独奏功能
可让您在演奏过程中快速切换到独奏主音色,并
将所有其他上键盘音色静音。
1在主音色2音色组中选择想以独奏演奏的
音色。
[SOLO (KNEE)]按钮的指示灯熄灭时,可
以演奏上键盘 (上键盘音色1和2,以及主音
色1和2)的所有音色。
2在主音色2音色组中按下[SOLO
(KNEE)]按钮。
这样会将独奏设定为待机状态。
BRILLIANCE VOLUME
LEAD VOICE 1
BRILLIANCE VOLUME
PEDAL VOICE 1
BRILLIANT
MELLOW
MAX
MIN
VIOLIN SYNTH
FLUTE TO
LOWER
TRUMPET
1
BRILLIANT
MELLOW
MAX
MIN
CONTRA
BASS
ELEC.
BASS
TIMPANI TO
LOWER
SYNTH
BASS
1
BRILLIANCE VOLUME
LEAD VOICE 2
BRILLIANT
MELLOW
MAX
MIN
VA VA
ACOUS-
TIC
VIRTUAL
VA VA
ELEC-
TRONIC
SOLO
(KNEE)
CUSTOM
1
3若要使用独奏,请展开膝控推杆。(向
下竖直。)
在这种情况下 (独奏打开时),在上键盘上
只可以演奏主音色2。(所有其他音色被静
音。)
4若要在演奏时暂时关闭独奏,用膝盖将
膝控推杆推到右侧。
在这种情况下,在上键盘上可以演奏除了主
音色2以外设定到上键盘的所有音色。(只有
主音色2被静音。)
每次按下膝控推杆 (独奏关闭)时可以演奏
除了主音色2以外的所有音色,而每次松开
膝控推杆 (独奏打开)时则只可以在上键盘
上演奏主音色2。
使用独奏功能的注意事项
•膝控推杆可用来控制其他功能,如切换延音。
其他功能指定到膝控推杆时,按下膝控推杆可
同时打开这些功能。
•松开膝控推杆时,独奏不会应用到按下的琴
键,但会应用到下一个按下的琴键。按下膝控
推杆时,独奏会在按下的琴键上保持启用状
态,然后在下一个按下的琴键被取消。
•如果同时演奏两个或多个琴键,主音色1和2只
发出最高音符的声音。但在独奏模式下,主音
色2会发出最后弹奏按键的声音。
参考页
•膝控推杆 (第180页)
•音色状态画面 (第43页)
展开
els02_zh_om.book Page 27 Thursday, May 18, 2017 1:46 PM

从用户按钮中选择音色
ELS-02/ELS-02C 使用说明书
28
从用户按钮中选择音色
本款双排键电子琴具有丰富的音色可供选择——远比
面板上的音色按钮可实时调出的音色数量要多。每
个音色组有1或2个用户按钮 (编号为1或2),位于每
个音色组的右侧。使用用户按钮可以选择在一般情
况下无法从音色按钮中选择的音色——例如,为上键
盘音色选择低音大提琴音色。
1按任意音色组的一个用户按钮。
2使用画面中的类别按钮选择所需的乐器类
别。
也可以选择“USER”类别以选择您自己创建的用
户音色。
参考页
•音色编辑 (第138页)
如果将“Voice Link (音色关联) ”选择为类别,
就可以选择带有音色状态画面中设置过的音色
(第43页)。
参考页
•使用Voice Link (音色关联)(第50页)
•选择已注册到Voice Link (音色关联)的音色
(第50页)
例如,若要调出Marimba 1,请选择打击乐器类
别。
参考页
•音色一览表 (第29页)
在左上方显示所选类别的名称 (打击乐器)。
类别名称下面显示的音色名称为当前所指定音
色的名称,与下面的音色菜单无关。
3从显示的音色菜单中选择一种音色 (例如,
Marimba 1)。
按画面中的数字按钮会调出类别中的其他音色。
所选音色 (Marimba 1)的音色名称出现在类别
名称上,表示音色已被选择。
UPPER KEYBOARD VOICE 1BRILLIANCE VOLUME
BRILLIANT
MELLOW
MAX
MIN
STRINGS BRASS TUTTI PAD SYNTH
WOOD-
WIND
PIANO ORGAN GUITAR CHOIR WORLD
PERCUS-
SION
1
2
用户按钮
乐器类别
若要直接选择需要的类别,按住任意一个用户按
钮,然后同时按需要的音色按钮。
打击乐器
UPPER KEYBOARD VOICE
1BRILLIANCE VOLUME
BRILLIANT
MELLOW
MAX
MIN
STRINGS BRASS TUTTI PAD SYNTH
WOOD-
WIND
PIANO ORGAN GUITAR CHOIR WORLD
PERCUS-
SION
1
2
1. 按住用户按钮时...
2.按音色按钮。
els02_zh_om.book Page 28 Thursday, May 18, 2017 1:46 PM

音色一览表
ELS-02/ELS-02C 使用说明书 29
2
音色
音色一览表
本列表显示双排键电子琴上所有可用的音色。本列表每列左侧写出的数字表示在音色菜单中显示的
编号按钮。
ELS-02/ELS-02C
STRINGS/VIOLIN
CONTRABASS
BRASS/TRUMPET
WOODWIND/FLUTE
1Strings 1
Strings 2
Strings 3
Strings 4
Strings 5
Strings 6
Strings 7
Strings 8
Strings 9
Strings 10
Strings 11
Strings 12
Strings 13
Strings 14
Slow Strings 1
Slow Strings 2
2 Chamber Strs 1
Chamber Strs 2
Chamber Strs 3
Chamber Strs 4
Chamber Strs 5
Violin Section
Viola Section
Cello Section
S-Strings 1
S-Strings 2
S-Strings 3
3 Pizzicato Strs 1
Pizzicato Strs 2
Pizzicato Strs 3
Pizzicato Strs 4
Pizzicato Strs 5
Tremolo Strings1
Tremolo Strings2
Tremolo Strings3
SpiccatoStrings1
SpiccatoStrings2
SpiccatoStrings3
4Strings1&7
Strings2&Viola
Strings3&4
Strings7&Violin5
Violin5&Cello
Octave Strings 1
Octave Strings 2
Octave Strings 3
5 Violin 1
Violin 2
Violin 3
Violin 4
Violin 5
Violin 6
Violin 7
Violin 8
S-Violin 1
S-Violin 2
Pizzicato Violin
6 Viola
Cello 1
Cello 2
1 Contrabass 1
Contrabass 2
Contrabass 3
Contrabass 4
Contrabass 5
Contrabass 6
Contrabass 7
Pizzicato Bass 1
Pizzicato Bass 2
2 Acoustic Bass 1
Acoustic Bass 2
Acoustic Bass 3
Acoustic Bass 4
Acoustic Bass 5
Bass & Cymbal
S-AcousticBass 1
S-AcousticBass 2
1 Brass Section 1
Brass Section 2
Brass Section 3
Brass Section 4
Brass Section 5
Brass Section 6
Brass Section 7
Brass Section 8
Brass Section 9
1 Power Brass 1
Power Brass 2
Power Brass 3
2 Soft Brass 1
Soft Brass 2
Soft Brass 3
S-BrsSect.Legato
S-BrsSect.Fall
S-BrsSect.Up
Brass Fall
3 Trombone Sec 1
Trombone Sec 2
Trombone Sec 3
Trombone Sec 4
Trombone Sec 5
Trombone Sec 6
Trombone Sec 7
4 Brass1&Trp6
Brass2&Trp6
Horn 1&4
Trumpet & Cornet
Octave Brass 1
Octave Brass 2
Octave Brass 3
Octave Brass 4
Octave Brass 5
Octave Brass 6
Octave Brass 7
Octave Brass 8
Octave Brass 9
5 Trumpet 1
Trumpe t 2
Trumpe t 3
Trumpe t 4
Trumpe t 5
Trumpe t 6
Trumpe t 7
Trumpe t 8
Trumpe t 9
Trumpe t 10
Trumpe t 11
Trumpe t 12
S-Trumpet 1
S-Trumpet 2
S-Trumpet Fall
S-Trumpet Shake
6 Muted Trumpet 1
6 Muted Trumpet 2
Muted Trumpet 3
Muted Trumpet 4
Cornet
Muted Cornet
Flugel Horn 1
Flugel Horn 2
7 Trombone 1
Trombone 2
Trombone 3
Trombone 4
Trombone 5
S-Trombone
Muted Trombone 1
Muted Trombone 2
8 Horn 1
Horn 2
Horn 3
Horn 4
Horn 5
Horn 6
Horn 7
Horn 8
Horn 9
S-Horn Section
Muted Horn 1
Muted Horn 2
9 Tuba 1
Tuba 2
Euphonium
Brass Bass 1
Brass Bass 2
Brass Bass 3
1 Flute 1
Flute 2
Flute 3
Flute 4
Flute 5
S-Flute
S-Flute Flutter
Piccolo
2 Recorder 1
Recorder 2
Ocarina
名称上带有
“S-”
前缀的音色指
“
超清晰音色
”
。演奏这些音色时产生的声音,请参考第
34
页上的
“
超清晰音色增补一览表
”
。
关于超清晰音色的详细信息,请参见第
39
页。
els02_zh_om.book Page 29 Thursday, May 18, 2017 1:46 PM

音色一览表
ELS-02/ELS-02C 使用说明书
30
TUTTI
CHOIR
PAD
2Whistle
3 Clarinet 1
Clarinet 2
Clarinet 3
Clarinet 4
Clarinet 5
Clarinet 6
S-Clarinet 1
S-Clarinet 2
Bass Clarinet
4 Oboe 1
Oboe 2
Oboe 3
Oboe 4
Oboe 5
Oboe 6
English Horn 1
English Horn 2
Bassoon 1
Bassoon 2
Bassoon 3
5Alto Sax 1
Alto Sax 2
Alto Sax 3
Alto Sax 4
S-Alto Sax
S-Alto Sax Growl
Tenor Sax 1
Tenor Sax 2
Tenor Sax 3
Tenor Sax 4
S-Tenor Sax 1
S-Tenor Sax 2
S-Tenor Sax 3
S-TenorSax Growl
6 Soprano Sax 1
Soprano Sax 2
S-Soprano Sax
S-SprnoSax Growl
Baritone Sax 1
Baritone Sax 2
7 Sax Ens 1
Sax Ens 2
Sax Ens 3
Sax Ens 4
Sax Ens 5
Sax Ens 6
8 Woodwind Ens 1
Woodwind Ens 2
Woodwind Ens 3
Woodwind Ens 4
Woodwind Ens 5
Woodwind Ens 6
Woodwind Ens 7
Clarinet&Flutes
Clarinet&Oboe
8 Flutes&Oboes
Woodwind&Glocken
1Strings&Winds
Strings&Brass 1
Strings&Brass 2
Strings&Brass 3
Strings&Horn 1
Strings&Horn 2
Strings&Choir
Trumpe ts&Wind s
Horns&Winds
Orchestra Bass
2 Brass&Sax 1
Brass&Sax 2
Brass&Sax 3
Brass&Sax 4
Brass&Sax 5
Brass&Sax Oct
Brass&Sax Unis
Brass&Winds 1
Brass&Winds 2
3 Orchestra Hit 1
Orchestra Hit 2
Orchestra Hit 3
Orchestra Hit 4
1 Choir 1
Choir 2
Choir 3
Choir 4
Choir 5
Choir 6
Choir 7
Choir 8
Choir 9
Choir 10
Choir 11
Vocal
2 S-ChoirSoft Aah
S-ChoirBoys Aah
S-ChoirSoft Ooh
S-ChoirBoys Ooh
3 Gospel Choir 1
Gospel Choir 2
Gospel Choir 3
S-GsplChr Hmm
S-GsplChr Hm/Ah
S-GsplChr Wow
S-GsplChr W/Hey
S-GsplChr Hey
4 PopVocals Haa 1
PopVocals Haa 2
PopVocals Ooh 1
PopVocals Ooh 2
PopVocals Ooh 3
PopVocals Aah
PopVocals Baa
PopVocals Bee
PopVocals Daa
PopVocals Doo
PopVocals Mmh
PopVocals Wah
PopVocals Yoo
5 S-ShoBeDoBa/Hmm
S-ShoBeDoBa/Wah
S-ShoBeDoBa/Doo
S-ShoBaDoBa/Daa
S-DoBaBe/Shoo
S-DoBeDoBe/Wah
S-DoBeBaDa/DoWe
S-BaDaYah/Doo
S-YaBaDaBa/Doo
S-Scat/Doo
S-Scat/DoWe
S-Scat/SFX 1
S-Scat/SFX 2
6 S-WhtShouldWeDo
S-WhoAreYou/Wee
S-DoWeYouBe/Wah
S-HaaVibrato/SFX
S-OohVibrato/SFX
S-OohBoysVib/SFX
S-OhGirlsVib/SFX
S-DooVibrato/SFX
S-DooBoys/SFX
S-DooGirls/SFX
S-DaaVibrato/SFX
S-BaaVibrato/SFX
S-WahVibrato/SFX
S-YooVibrato/SFX
1 Smooth Pad 1
Smooth Pad 2
Smooth Pad 3
Smooth Pad 4
Smooth Pad 5
Smooth Pad 6
Smooth Pad 7
Smooth Pad 8
Smooth Pad 9
2 Resonance Pad 1
Resonance Pad 2
Resonance Pad 3
Resonance Pad 4
2 Resonance Pad 5
Resonance Pad 6
Resonance Pad 7
Resonance Pad 8
Resonance Pad 9
Resonance Pad 10
Resonance Pad 11
3 Bell Pad 1
Bell Pad 2
Bell Pad 3
Bell Pad 4
Bell Pad 5
Bell Pad 6
Bell Pad 7
Bell Pad 8
Bell Pad 9
Bell Pad 10
Bell Pad 11
Bell Pad 12
4 Space Pad 1
Space Pad 2
Space Pad 3
Space Pad 4
Space Pad 5
Space Pad 6
Space Pad 7
Space Pad 8
Space Pad 9
Space Pad 10
5 Galaxy Pad 1
Galaxy Pad 2
Galaxy Pad 3
Galaxy Pad 4
Galaxy Pad 5
Bright Pad 1
Bright Pad 2
Bright Pad 3
Bright Pad 4
Bright Pad 5
6 Noisy Pad 1
Noisy Pad 2
Noisy Pad 3
Noisy Pad 4
Noisy Pad 5
Noisy Pad 6
7 Ambi Pad 1
Ambi Pad 2
Ambi Pad 3
Ambi Pad 4
Ambi Pad 5
Ambi Pad 6
Warm Pad 1
Warm Pad 2
Warm Pad 3
Warm Pad 4
Warm Pad 5
名称上带有
“S-”
前缀的音色指
“
超清晰音色
”
。演奏这些音色时产生的声音,请参考第
34
页上的
“
超清晰音色增补一览表
”
。
关于超清晰音色的详细信息,请参见第
39
页。
els02_zh_om.book Page 30 Thursday, May 18, 2017 1:46 PM

音色一览表
ELS-02/ELS-02C 使用说明书 31
2
音色
SYNTH
ORGAN
7 Warm Pad 6
8 Dark Pad 1
Dark Pad 2
Dark Pad 3
Dark Pad 4
Dark Pad 5
Dark Pad 6
Dark Pad 7
Dark Pad 8
Dark Pad 9
9 Vox Pad 1
Vox Pad 2
Vox Pad 3
Vox Pad 4
Vox Pad 5
Vox Pad 6
10 Sweep Pad 1
Sweep Pad 2
Sweep Pad 3
Sweep Phase
Sweep Flanger 1
Sweep Flanger 2
11 Metallic Pad 1
Metallic Pad 2
Metallic Pad 3
SFX Pad 1
SFX Pad 2
SFX Pad 3
1 Synth Lead 1
Synth Lead 2
Synth Lead 3
Synth Lead 4
Synth Lead 5
Synth Lead 6
Synth Lead 7
Synth Lead 8
Synth Lead 9
2 Fat Saw Lead 1
Fat Saw Lead 2
Fat Saw Lead 3
Fat Saw Lead 4
Fat Saw Lead 5
Fat Saw Lead 6
Filter Lead 1
Filter Lead 2
Filter Lead 3
Filter Lead 4
Filter Lead 5
Filter Lead 6
Filter Lead 7
3 Soft Lead 1
Soft Lead 2
Soft Lead 3
3 Soft Lead 4
Soft Lead 5
Soft Lead 6
Soft Lead 7
Early Lead 1
Early Lead 2
PWM Lead 1
PWM Lead 2
Chorus Saw Lead1
Chorus Saw Lead2
Chorus Saw Lead3
4 Vintage Lead 1
Vintage Lead 2
Vintage Lead 3
Vintage Lead 4
Vintage Lead 5
Vintage Lead 6
Vintage Lead 7
5 Dance Chords 1
Dance Chords 2
Dance Chords 3
Dance Chords 4
Dance Chords 5
Club Lead 1
Club Lead 2
Club Lead 3
6 Pop Lead 1
Pop Lead 2
Pop Lead 3
Pop Lead 4
Pop Lead 5
Pop Lead 6
Pop Lead 7
7 Synth Cla 1
Synth Cla 2
Synth Cla 3
Synth Cla 4
Synth Cla 5
Synth Cla 6
Synth Cla 7
Synth Cla 8
Synth Cla 9
Synth Cla 10
Synth Sax
Synth Trumpet
Synth Violin
8 Synth Brass 1
Synth Brass 2
Synth Brass 3
Synth Brass 4
Synth Brass 5
Synth Brass 6
Synth Brass 7
Synth Brass 8
Synth Brass 9
Synth Brass 10
8 Synth Brass 11
Synth Brass 12
Synth Brass 13
9 Fat Synth Brass1
Fat Synth Brass2
Fat Synth Brass3
Fat Synth Brass4
DetunedSawBrass1
DetunedSawBrass2
DetunedSawBrass3
Soft Syn Brass 1
Soft Syn Brass 2
PWM Brass Slow
PWM Brass Fast
Funky Analog
10 Synth Strs 1
Synth Strs 2
Synth Strs 3
Synth Strs 4
Synth Strs 5
Synth Strs 6
Synth Strs 7
Synth Strs 8
Synth Strs 9
Synth Strs 10
Synth Strs 11
Synth Strs 12
Synth Strs 13
11 LightSynStrings1
LightSynStrings2
LightSynStrings3
LightSynStrings4
MovinSynStrings1
MovinSynStrings2
FatSynStrings 1
FatSynStrings 2
FatSynStrings 3
FatSynStrings 4
Oct Synth Strs 1
Oct Synth Strs 2
Oct Synth Strs 3
12 Synth Bell 1
Synth Bell 2
Synth Bell 3
Synth Bell 4
Synth Bell 5
Synth Bell 6
Synth Bell 7
13 Sky Bell 1
Sky Bell 2
Vox Bell 1
Vox Bell 2
Pop Synth Bell 1
Pop Synth Bell 2
Pop Synth Bell 3
Pop Synth Bell 4
13 Pop Synth Bell 5
14 Synth Decay 1
Synth Decay 2
Synth Decay 3
Synth Decay 4
Synth Pluck 1
Synth Pluck 2
Synth Pluck 3
Synth Pluck 4
Synth Pluck 5
Synth Pluck 6
15 Synth Seq 1
Synth Seq 2
Synth Seq 3
Trance Seq 1
Trance Seq 2
Trance Seq 3
Trance Seq 4
Percussive Seq 1
Percussive Seq 2
Percussive Seq 3
Percussive Seq 4
Percussive Seq 5
Percussive Seq 6
1 Pipe Organ 1
Pipe Organ 2
Pipe Organ 3
Pipe Organ 4
Pipe Organ 5
Pipe Organ 6
Pipe Organ 7
Pipe Organ 8
Pipe Organ 9
Pipe Organ 10
2 Theatre Organ 1
Theatre Organ 2
Theatre Organ 3
Theatre Organ 4
Theatre Organ 5
Theatre Organ 6
Theatre Organ 7
Theatre Organ 8
Theatre Organ 9
Theatre Organ 10
Thtr Tibia Full
Thtr Tibia 8&4
Thtr Tibia 16&4
Thtr Tp & Kinura
Thtr Vox & Tibia
Thtr Trumpet16&8
3 Harmonica 1
Harmonica 2
Harmonica 3
名称上带有
“S-”
前缀的音色指
“
超清晰音色
”
。演奏这些音色时产生的声音,请参考第
34
页上的
“
超清晰音色增补一览表
”
。
关于超清晰音色的详细信息,请参见第
39
页。
els02_zh_om.book Page 31 Thursday, May 18, 2017 1:46 PM

音色一览表
ELS-02/ELS-02C 使用说明书
32
PIANO
GUITAR
3 Harmonica 4
S-Harmonica
S-BluesHarp
Reed Organ
Bandoneon 1
Bandoneon 2
4 Accordion 1
Accordion 2
Accordion 3
Accordion 4
Accordion 5
Accordion 6
Accordion 7
Accordion 8
Accordion 9
Accordion 10
AccordionMuset.1
AccordionMuset.2
Accordion Full
5 Jazz Organ 1
Jazz Organ 2
Jazz Organ 3
Jazz Organ 4
Jazz Organ 5
Jazz Organ 6
Jazz Organ 7
Jazz Organ 8
Jazz Organ 9
6 Jazz Organ Slow1
Jazz Organ Slow2
Jazz Organ Slow3
Jazz Organ Fast1
Jazz Organ Fast2
Vintage Organ
Vin Organ Slow 1
Vin Organ Slow 2
Vin Organ Fast 1
Vin Organ Fast 2
Vin Organ Fast 3
7 Tonewheel Organ1
Tonewheel Organ2
Tonewheel Organ3
Tonewheel Organ4
Tonewheel Organ5
8 Pop Organ 1
Pop Organ 2
Pop Organ 3
Pop Organ 4
Pop Organ 5
Pop Organ 6
Pop Organ Fast 1
Pop Organ Fast 2
Pop Organ Fast 3
Combo Organ 1
Combo Organ 2
Combo Organ 3
8 Combo Organ 4
9 Rock Organ 1
Rock Organ 2
Rock Organ 3
Rock Organ Slow1
Rock Organ Slow2
Rock Organ Slow3
Rock Organ Slow4
Rock Organ Slow5
Rock Organ Slow6
Rock Organ Slow7
Rock Organ Slow8
Rock Organ Fast1
Rock Organ Fast2
10 Organ Bass 1
Organ Bass 2
Organ Bass 3
Organ Bass 4
1 Piano 1
Piano 2
Piano 3
S-Piano 1
S-Piano 2
Honkytonk Piano
Octave Piano 1
Octave Piano 2
Octave Piano 3
2 Harpsichord 1
Harpsichord 2
Harpsichord 3
S-Harpsichord
Clavichord
3 DX E.Piano 1
DX E.Piano 2
DX E.Piano 3
DX E.Piano 4
DX E.Piano 5
DX E.Piano 6
DX EP Sweet 1
DX EP Sweet 2
DX E.Piano&Pad 1
DX E.Piano&Pad 2
Galaxy EP
DX EP Dynamics
4 Stage E.Piano 1
Stage E.Piano 2
Stage E.Piano 3
Stage E.Piano 4
Stage E.Piano 5
Stage E.Piano 6
S-Stage E.Piano1
S-Stage E.Piano2
S-Stage E.Piano3
4 S-Stage E.Piano4
S-Stage E.Piano5
5 Stack E.Piano 1
Stack E.Piano 2
S-E.Grand CP80 1
S-E.Grand CP80 2
Clavi 1
Clavi 2
Clavi 3
Clavi 4
S-Clavi
S-Muted Clavi
1Nylon Guitar 1
Nylon Guitar 2
Nylon Guitar 3
Nylon Guitar 4
Nylon Guitar 5
S-Nylon Guitar 1
S-Nylon Guitar 2
Flamenco Guitar
S-FlamencoGuitar
2 Steel Guitar 1
Steel Guitar 2
Steel Guitar 3
Steel Guitar 4
SteelGuitarSlide
SteelGuitar Mute
S-Steel Guitar 1
S-Steel Guitar 2
12Str Guitar 1
12Str Guitar 2
3 Jazz Guitar 1
Jazz Guitar 2
Jazz Guitar 3
Jazz Guitar 4
JazzGuitar Slide
Jazz Guitar Oct
S-Jazz Guitar 1
S-Jazz Guitar 2
S-Jazz Guitar 3
4 Elec Guitar 1
Elec Guitar 2
Elec Guitar 3
Elec Guitar 4
Elec Guitar 5
Clean Guitar 1
Clean Guitar 2
Clean Guitar 3
Clean Guitar 4
Clean Guitar 5
Clean Guitar 6
Clean Guitar 7
Clean Guitar 8
5E.Guitar Amp 1
E.Guitar Amp 2
E.Guitar Amp 3
E.Guitar Amp 4
E.Guitar Amp 5
E.Guitar Amp 6
E.Guitar Amp 7
Muted Guitar 1
Muted Guitar 2
Muted Guitar 3
Muted Guitar 4
S-Clean Solid 1
S-Clean Solid 2
S-Clean Solid 3
6 S-Clean Guitar 1
S-Clean Guitar 2
S-Clean Guitar 3
S-Clean Guitar 4
S-Clean Guitar 5
S-Clean Guitar 6
S-Clean Finger 1
S-Clean Finger 2
S-Clean Finger 3
S-Clean Finger 4
S-CleanVintage 1
S-CleanVintage 2
S-CleanVintage 3
7 Distortion Gtr 1
Distortion Gtr 2
Distortion Gtr 3
Distortion Gtr 4
Distortion Gtr 5
Distortion Gtr 6
Distortion Gtr 7
Distortion Gtr 8
Distortion Gtr 9
8 S-Dist Solid 1
S-Dist Solid 2
S-Dist Solid 3
S-Dist Solid 4
S-Dist Solid 5
S-Dist Solid 6
S-Dist Vintage 1
S-Dist Vintage 2
S-Dist Crunch 1
S-Dist Crunch 2
S-Dist Finger 1
S-Dist Finger 2
9 Banjo 1
Banjo 2
Mandolin
Pedal Steel Gtr1
Pedal Steel Gtr2
Pedal Steel Gtr3
Harp 1
Harp 2
名称上带有
“S-”
前缀的音色指
“
超清晰音色
”
。演奏这些音色时产生的声音,请参考第
34
页上的
“
超清晰音色增补一览表
”
。
关于超清晰音色的详细信息,请参见第
39
页。
els02_zh_om.book Page 32 Thursday, May 18, 2017 1:46 PM

音色一览表
ELS-02/ELS-02C 使用说明书 33
2
音色
PERCUSSION
TIMPANI
ELECTRIC BASS
SYNTH BASS
WORLD
9Harp 3
Harp 4
Harp 5
1 Vibraphone 1
Vibraphone 2
Vibraphone 3
Marimba 1
Marimba 2
Marimba 3
Xylophone 1
Xylophone 2
Glockenspiel 1
Glockenspiel 2
Glockenspiel 3
2 Celesta 1
Celesta 2
Music Box 1
Music Box 2
Chime 1
Chime 2
Chime 3
1 Timpani 1
Timpani 2
Timpani 3
Timpani 4
Timpani 5
Timpani Roll 1
Timpani Roll 2
Timpani Roll 3
Timpani Roll 4
S-Timpani Roll
S-TimpaniRoll fp
1 Fingered Bass 1
Fingered Bass 2
Fingered Bass 3
Fingered Bass 4
Fingered Bass 5
Fingered Bass 6
Fingered Bass 7
Fingered Bass 8
Fingered Bass 9
Fingered Bass 10
Fingered Bass 11
S-Fingerd Bass 1
S-Fingerd Bass 2
S-Fingerd Bass 3
2 Slap Bass 1
Slap Bass 2
Slap Bass 3
Slap Bass 4
Slap Bass 5
Slap Bass 6
3 Picked Bass 1
Picked Bass 2
Picked Bass 3
Picked Bass 4
Picked Bass 5
Picked Bass 6
Picked Bass 7
Picked Bass 8
Picked Bass 9
Picked Bass 10
4 Fretless Bass 1
Fretless Bass 2
Fretless Bass 3
Fretless Bass 4
1 Funk Bass 1
Funk Bass 2
Funk Bass 3
Funk Bass 4
Funk Bass 5
Funk Bass 6
Funk Bass 7
Funk Bass 8
Funk Bass 9
Funk Bass 10
2 Dance Bass 1
Dance Bass 2
Dance Bass 3
Dance Bass 4
Dance Bass 5
Dance Bass 6
Dance Bass 7
Dance Bass 8
Dance Bass 9
Dance Bass 10
Dance Bass 11
Dance Bass 12
Dance Bass 13
Dance Bass 14
Dance Bass 15
Dance Bass 16
3 Smooth Bass 1
Smooth Bass 2
Smooth Bass 3
Smooth Bass 4
Smooth Bass 5
Smooth Bass 6
Smooth Bass 7
3 Smooth Bass 8
Smooth Bass 9
Smooth Bass 10
4 Deep Bass 1
Deep Bass 2
Deep Bass 3
Deep Bass 4
Deep Bass 5
Deep Bass 6
5 Fat Bass 1
Fat Bass 2
Fat Bass 3
Fat Bass 4
Fat Bass 5
Fat Bass 6
Fat Bass 7
Fat Bass 8
Fat Bass 9
Fat Bass 10
1 Pan Flute 1
Pan Flute 2
S-Pan Flute 1
S-Pan Flute 2
S-Irish Pipe 1
S-Irish Pipe 2
Bagpipe
Dulcimer 1
Dulcimer 2
Zither
2 Shakuhachi
Yokobue
Shamisen 1
Shamisen 2
Koto
Taishokoto
3Er Hu 1
Er Hu 2
Er Hu 3
Ban Hu
Ma Tou Qin
Di Zi
Suo Na
Hu Lu Si
Sheng
Gu Zheng 1
Gu Zheng 2
Yang Qin
Pi Pa
S-Pi Pa
Liu Qin
San Xian
4Nay
Surnay
4Oud
Sitar 1
Sitar 2
Kamanche
5 Steel Drum
Log Drum
Kalimba
名称上带有
“S-”
前缀的音色指
“
超清晰音色
”
。演奏这些音色时产生的声音,请参考第
34
页上的
“
超清晰音色增补一览表
”
。
关于超清晰音色的详细信息,请参见第
39
页。
els02_zh_om.book Page 33 Thursday, May 18, 2017 1:46 PM

音色一览表
ELS-02/ELS-02C 使用说明书
34
超清晰音色增补一览表
本一览表列举了演奏超清晰音色所产生的效果 (带有“S-”前缀的名称)。标题栏含义如下:
•超清晰音色
介绍了不管设置如何,演奏键盘所产生的效果。有关列表中AEM的信息,请参见第7页。 “离键采样”指放开琴
键时能产生的特殊个性音色。
•自动
介绍了音色状态画面中的页面2下将AUTO (第45页)设置为ON时,演奏键盘所产生的效果。只有在以连音演
奏小七和弦、大七和弦或八度时会产生标记有 “(octave)”的效果。
•ART.1 / ART.2
介绍了选择音色状态画面的页面2中FOOT SWITCH LEFT的“A R T. 1 ” 或“A R T. 2 ” 时,结合脚键盘演奏键盘时产生的
效果。标记有“***/***”的,代表触键/离键效果。例如, “装饰音/Bend Down”,代表左踏板开关打开时按下琴键
会应用装饰音,与此同时,打开左踏板开关时放开琴键会应用Bend Down。只要简单地按下左踏板开关时,就
会应用一种标记有“Sound Effect”的效果。打开左踏板开关的同时按下一个琴键时,会应用带有其它标识的效
果。
•类型
列出了A–D的4种类型的其中一个,每种列表取决于您如何演奏音色。 4种类型中每一种的实例,请参见第39
页。
类别 音色名称 超清晰音色 自动 ART.1 ART.2 类型
STRINGS/
VIOLIN
S-Strings 1 连音 –––
S-Strings 2 连音 –––
S-Strings 3 连音 –––
S-Violin 1 离键采样,
连音 (AEM)
向上弯音,向下弯音,
滑音 (八度)
向上弯音/
向下弯音
装饰音/
向下弯音
D
S-Violin 2 离键采样,
连音 (AEM)
滑音 (八度) 装饰音/
向下弯音
向上弯音/
向下弯音
D
CONTRABASS S-AcousticBass 1 连音 –音效 音效 A
S-AcousticBass 2 连音 –音效 音效 A
BRASS/
TRUMPET
S-BrsSect.Legato 连音 –––
S-BrsSect.Fall – 向下滑音 –B
S-BrsSect.Up – 向上滑音 –B
S-Trumpet 1 连音 (AEM) 向上弯音,向下弯音,
滑音 (八度)
向上弯音/
向下弯音
向上滑音/向下滑音 D
S-Trumpet 2 连音 (AEM) 滑音 (八度) 向上弯音/
向下弯音
向上滑音/向下滑音 D
S-Trumpet Fall – 向上滑音 –B
S-Trumpet Shake – 颤音 –B
S-Trombone 连音 (AEM) 向上弯音,向下弯音,
滑音 (八度)
向上弯音 (快) /
向下弯音
向上弯音 (慢) /
向下滑音
D
S-Horn Section 连音 –––
WOODWIND/
FLUTE
S-Flute 离键采样
连音 (AEM)
–装饰音/
向下弯音
向上滑音/向下滑音 D
S-Flute Flutter 离键采样
连音 (AEM)
装饰音,
滑音 (八度)
装饰音/
向下弯音
向上滑音/向下滑音 D
S-Clarinet 1 连音 (AEM) 装饰音,
滑音 (八度)
向上弯音/
向下弯音
向上滑音/向下滑音 D
S-Clarinet 2 连音 (AEM) 向上弯音,向下弯音,
滑音 (八度)
向上弯音/
向下弯音
向上滑音/向下滑音 D
S-Alto Sax 离键采样,
连音 (AEM)
向上弯音,
滑音 (八度)
向上弯音/
向下弯音
向上滑音/向下滑音 D
S-Alto Sax Growl 离键采样,
连音 (AEM)
向上弯音,
滑音 (八度)
向上弯音/
向下弯音
向上滑音/向下滑音 D
S-Tenor Sax 1 离键采样,
连音 (AEM)
向上弯音,
滑音 (八度)
向上弯音/
向下弯音
向上滑音/向下滑音 D
S-Tenor Sax 2 连音 (AEM) 向上弯音,
滑音 (八度)
向上弯音/
向下弯音
向上滑音/向下滑音 D
S-Tenor Sax 3 连音 (AEM) 向上弯音,向下弯音,
滑音 (八度)
向上弯音/
向下弯音
向上滑音/向下滑音 D
S-TenorSax Growl 离键采样,
连音 (AEM)
向上弯音,
滑音 (八度)
向上弯音/
向下弯音
向上滑音/向下滑音 D
S-Soprano Sax 离键采样,
连音 (AEM)
装饰音,
滑音 (八度)
装饰音/
向下弯音 (快)
向上弯音/ 向下弯音 D
S-SprnoSax Growl 离键采样,
连音 (AEM)
向上弯音,
滑音 (八度)
向上弯音/
向下弯音
向上滑音/向下滑音 D
els02_zh_om.book Page 34 Thursday, May 18, 2017 1:46 PM

音色一览表
ELS-02/ELS-02C 使用说明书 35
2
音色
CHOIR S-ChoirSoft Aah 连音 –––
S-ChoirBoys Aah 连音 –––
S-ChoirSoft Ooh 连音 –––
S-ChoirBoys Ooh 连音 –––
S-GsplChr Hmm 离键采样,连音 –音效 音效 A
S-GsplChr Hm/Ah – “Aah” – B
S-GsplChr Wow 离键采样,连音 –音效 音效 A
S-GsplChr W/Hey – “Hey” – B
S-GsplChr Hey 离键采样,连音 –音效 音效 A
S-ShoBeDoBa/Hmm 拟声吟唱 – “Hmm” – C
S-ShoBeDoBa/Wah 拟声吟唱 – “Wah” – C
S-ShoBeDoBa/Doo 拟声吟唱 – “Doo” – C
S-ShoBaDoBa/Daa 拟声吟唱 – “Daa” – C
S-DoBaBe/Shoo 拟声吟唱 – “Shoo” – C
S-DoBeDoBe/Wah 拟声吟唱 – “Wah” – C
S-DoBeBaDa/DoWe 拟声吟唱 –“DoWe” –C
S-BaDaYah/Doo 拟声吟唱 – “Doo” – C
S-YaBaDaBa/Doo 拟声吟唱 – “Doo” – C
S-Scat/Doo 拟声吟唱 – “Doo” – C
S-Scat/DoWe 拟声吟唱 –“DoWe” –C
S-Scat/SFX 1 连音 –音效 音效 A
S-Scat/SFX 2 连音 –音效 音效 A
S-WhtShouldWeDo 拟声吟唱 – “Wah” – C
S-WhoAreYou/Wee 拟声吟唱 –“Wee” –C
S-DoWeYouBe/Wah 拟声吟唱 – “Wah” – C
S-HaaVibrato/SFX 离键采样,连音 –音效 音效 A
S-OohVibrato/SFX 连音 –音效 音效 A
S-OohBoysVib/SFX 连音 –音效 音效 A
S-OhGirlsVib/SFX 连音 –音效 音效 A
S-DooVibrato/SFX 离键采样,连音 –音效 音效 A
S-DooBoys/SFX 离键采样,连音 –音效 音效 A
S-DooGirls/SFX 离键采样,连音 –音效 音效 A
S-DaaVibrato/SFX 连音 –音效 音效 A
S-BaaVibrato/SFX 连音 –音效 音效 A
S-WahVibrato/SFX 连音 –音效 音效 A
S-YooVibrato/SFX 连音 –音效 音效 A
ORGAN S-Harmonica 连音 (AEM) 装饰音,向下弯音,
连音 (八度)
向上弯音/
向下弯音
装饰音/
向下弯音
D
S-BluesHarp 连音 (AEM) 装饰音,向下弯音,
连音 (八度)
向上弯音/
向下弯音
装饰音/
向下弯音
D
PIANO S-Piano 1 离键采样 –––
S-Piano 2 离键采样 –––
S-Harpsichord 离键采样 –––
S-Stage E.Piano1 离键采样 –––
S-Stage E.Piano2 离键采样 –––
S-Stage E.Piano3 离键采样 –––
S-Stage E.Piano4 离键采样 –––
S-Stage E.Piano5 离键采样 –––
S-E.Grand CP80 1 离键采样 –––
S-E.Grand CP80 2 离键采样 –––
S-Clavi 离键采样 –––
S-Muted Clavi 离键采样 –––
GUITAR S-Nylon Guitar 1 离键采样,连音 –音效 音效 A
S-Nylon Guitar 2 – 和声 –B
S-FlamencoGuitar 离键采样,连音 –音效 音效 A
S-Steel Guitar 1 离键采样,连音 –音效 音效 A
S-Steel Guitar 2 – 和声 –B
S-Jazz Guitar 1 离键采样,连音 –音效 音效 A
S-Jazz Guitar 2 离键采样,连音 –音效 音效 A
S-Jazz Guitar 3 离键采样 –八度演奏 –B
类别 音色名称 超清晰音色 自动 ART.1 ART.2 类型
els02_zh_om.book Page 35 Thursday, May 18, 2017 1:46 PM

音色一览表
ELS-02/ELS-02C 使用说明书
36
GUITAR S-Clean Solid 1 离键采样,连音 –音效 音效 A
S-Clean Solid 2 连音 –音效 音效 A
S-Clean Solid 3 连音 –音效 音效 A
S-Clean Guitar 1 离键采样 –和声 –B
S-Clean Guitar 2 – 和声 –B
S-Clean Guitar 3 离键采样,连音 –音效 音效 A
S-Clean Guitar 4 – 音效 音效 A
S-Clean Guitar 5 离键采样,连音 –音效 音效 A
S-Clean Guitar 6 离键采样,连音 –音效 音效 A
S-Clean Finger 1 离键采样,连音 –音效 音效 A
S-Clean Finger 2 离键采样,连音 –音效 音效 A
S-Clean Finger 3 离键采样,连音 –音效 音效 A
S-Clean Finger 4 离键采样,连音 –音效 音效 A
S-CleanVintage 1 离键采样,连音 –音效 音效 A
S-CleanVintage 2 离键采样,连音 –音效 音效 A
S-CleanVintage 3 离键采样,连音 –音效 音效 A
S-Dist Solid 1 离键采样,连音 –音效 音效 A
S-Dist Solid 2 离键采样,连音 –音效 音效 A
S-Dist Solid 3 离键采样,连音 –音效 音效 A
S-Dist Solid 4 连音 –音效 音效 A
S-Dist Solid 5 离键采样,连音 –音效 音效 A
S-Dist Solid 6 离键采样,连音 –音效 音效 A
S-Dist Vintage 1 离键采样,连音 –音效 音效 A
S-Dist Vintage 2 离键采样,连音 –音效 音效 A
S-Dist Crunch 1 离键采样,连音 –音效 音效 A
S-Dist Crunch 2 离键采样,连音 –音效 音效 A
S-Dist Finger 1 – 装饰音 –B
S-Dist Finger 2 – 装饰音 –B
TIMPANI S-Timpani Roll 离键采样 –––
S-TimpaniRoll fp 离键采样 –––
ELECTRIC
BASS
S-Fingerd Bass 1 离键采样 –音效 音效 A
S-Fingerd Bass 2 离键采样 –音效 音效 A
S-Fingerd Bass 3 离键采样 –音效 音效 A
WORLD S-Pan Flute 1 连音 (AEM) 向上弯音,
向上滑音 (八度)
向上弯音 (快)
/向下弯音
向上弯音 (慢) /
向下弯音
D
S-Pan Flute 2 连音 (AEM) 向上弯音,
向上滑音 (八度)
向上弯音/
向下弯音
向上滑音/向下滑音 D
S-Irish Pipe 1 连音 (AEM) 向上弯音,向下弯音,装
饰音 (八度)
向上弯音/
向下弯音
装饰音/
向下弯音
D
S-Irish Pipe 2 连音,
装饰音 (AEM)
向下弯音 向上弯音/
向下弯音
装饰音/
向下弯音
D
S-Pi Pa 离键采样 –––
类别 音色名称 超清晰音色 自动 ART.1 ART.2 类型
els02_zh_om.book Page 36 Thursday, May 18, 2017 1:46 PM

音色一览表
ELS-02/ELS-02C 使用说明书 37
2
音色
ELS-02C (VA)
音色名称 范围 说明
VA ACOUSTIC
1V-Flute 1 G2 – A6 带有气息声和其他噪音的长笛声,可能会在较高的音区发出短促的尖叫声。设定更高的触后以及对键盘施加
压力可再现长笛吹奏时的运舌法。
V-Flute 2 C2 – C6 适合连音演奏的长笛声。将用户颤音深度设定为较高数值具有更好的效果。
V-Ocarina C3 – C6 轻柔的奥卡利那笛声。
V-Oboe C3 – F5 更广泛的动态范围,以及按键音效果。
V-Clarinet D2 – F5 轻音弹奏可发出气息声噪音,而强音弹奏可发出更响亮的声音并且音高稍低。
V-Soprano Sax A♯2 – D5 更圆润、更柔和的高音萨克斯。
V-Alto Sax 1 D♯2 – G4 音色明亮的中音萨克斯,适用于现代音乐。将触后设置为最大值并同时向按键施加压力,便可使声音‘爆裂’以
发出超吹效果。
V-Alto Sax 2 C2 – E4 适用于Fusion音乐的中音萨克斯。连音演奏时可发出尖厉的起音,并且将触后设置较高时弹奏可产生超吹的
效果。
V-Tenor Sax 1 A♯2 – C4 多功能的次中音萨克斯管音。弱音轻柔,强音嘹亮。
V-Tenor Sax 2 C1 – G4 柔和次中音萨克斯,适用于爵士乐演奏。连音演奏时可发出尖厉的起音。
V-Breath Sax 1 A♯2 – C4 柔和、带有气息感的次中音萨克斯,适用于慢节奏的音乐。
V-Breath Sax 2 C2 – E4 明亮、带有气息感的次中音萨克斯,适用于爵士乐。
2 V-Trumpet 1 A♯2 – A♯4柔和的小号声。可使用水平触键创建滑音和滑奏效果。
V-Trumpet 2 C2 – C5 具有个性起音的小号声。改变音高即可创建圆滑音。
V-Trumpet 3 G2 – C5 柔和的小号声。对键盘稍加压力可以产生气息声噪音。
V-Muted Trumpet A♯2 – A♯4弱音器小号声。
V-Trombone E1 – G3 可使用水平触键创建滑音和滑奏效果。另外,较高的触后设置可产生超吹效果。
V-High Trombone C2 – C5 明亮的长号声,适用于高音。
V-Shakuhachi --- 较高的触后设置会增大气息声噪音,另外还会使声音变尖。
V-Erhu --- 以较轻柔的力度演奏会产生嘶叫声。
V-Sitar --- 以较大的力度演奏会使声音变尖。
VA VIRTUAL
1 V-Pan Pipe 1 E2 – G5 设定较高的触后和力度会再现排箫的运舌法。
V-Pan Pipe 2 C1 – C6 排箫声。触后和触前会影响到音高和音质。
V-Bamboo C1 – C6 具有气息声噪音的竹排箫声。触后会大幅度改变音高。
V-Bottle C1 – C6 吹瓶的声音。较长时间间隔内演奏颤音可发出尖叫的起音。
V-Floboe F2 – C7 双簧管和萨克斯管的混合声音。
V-Alt Kwek C3 – C7 短笛混合双簧管簧片声音,在低音区的音高变化明显。
V-Tin Whistle C2 – C7 一种小笛子的声音。以柔和的力度演奏可产生气息声噪音。
V-India --- 敲击的锡塔琴声音。
V-East G1 – C5 带有回声和混响的锡塔琴声。
V-Zag --- 模仿一种弓弦民族乐器的声音。连音演奏可发出更高八度的声音。
2 V-Asian Pluck C1 – G6 拨弦民族乐器声音。触前可发出更高八度的声音。
V-Air Reed 1 A2 – C5 萨克斯使用双簧管簧片声音。较高的触后设置可产生超吹效果。
V-Air Reed 2 E2 – C5 普通长笛和排箫的混合声音。
V-Airphone A2 – C5 高音萨克斯管使用双簧管簧片声。
V-Thin Reed E2 – G5 长笛使用单簧管吹口声音。较高的触后设置可产生超吹效果。
V-Harmophone G1 – G5 口琴和萨克斯管的混合声音。根据按键音的使用情况,可以发出气息声噪音和明亮的声音。
V-Saxonica G2 – G5 混合中音萨克斯管的口琴声音。柔和力度可发出高音调的声音。
V-Grass Reed E2 – G5 铜管乐器使用巴松管簧片声音。触后按钮可改变音调。
V-Soft Reed 1 A2 – G5 铜管乐器使用单簧管吹口声音。
V-Soft Reed 2 C1 – C6 高音萨克斯管使用巴松簧片声音;包括气息声噪音。
V-Troppo E1 – C6 厚重的巴松管声音。触后按钮可大幅改变音高,同时对键盘大力度触键可发出风声。
3 V-Buzz String A2 – F5 模仿弓弦乐器和木管乐器混合的声音。
V-Bow String E1 – E6 合成弦乐声音。
V-String Bow C1 – C6 模拟非弓弦拉奏所发出的舒缓的小提琴声音。较长时间间隔内演奏颤音可发出尖叫的起音。
V-Cosmosis C1 – G5 弓弦音。触前会影响到起音。
V-E.Violin C1 – C6 合成小提琴声。
V-Bowe C1 – C5 模仿弓弦乐与萨克斯的混合声音。
els02_zh_om.book Page 37 Thursday, May 18, 2017 1:46 PM

音色一览表
ELS-02/ELS-02C 使用说明书
38
每一种原声乐器具有自身理想的音域范围。请记住,超过音域范围演奏可能会发出意想不到的声音和不真实的声音。
没有特定理想音域的音色 (上表中以“---”表示)可以在任意范围内演奏,并能以稳定的音高发出最佳声音效果。
* 当音域参数设为8'时,最终的声音实际上为16'。
3 V-Claviolin G2 – G5 小提琴和木管乐器的混合声音。
V-Air Bow C2 – G5 带噪音的弓弦乐器声音。
V-Waspy Horn C1 – G4 木管乐器使用铜管乐器吹口的一种混合声音。触后影响静音状态。可使用水平触键创建出吹奏滑音。
V-Mizu Horn C1 – C6 口琴和小号的混合声音。
V-Cosmo Mute C1 – C5 模仿一种失真铜管乐器的声音。触后和触前会影响到静音状态。
V-Fago F1 – C7 模拟深沉的巴松声音。以柔和的力度演奏可产生带高音的气息声噪音。
VA ELECTRONIC
1 V-Jazz Guitar E1 – E5 柔和、温和的爵士乐吉他声音。
V-Picked Guitar E1 – E5 用拨弦片的带强力起音的吉他音色。
V-Simple Bass --- 适用于低音乐段的音色。触后和触前会影响到回声效果。 *
V-Bass Attack --- 适用于低音乐段的音色。触前会影响到静音状态。 *
V-Thumb Bass C1 – E4 使用拇指演奏的低音贝司声。 *
V-Fretless C1 – C5 无品低音贝司声。 *
V-Saw Lead C1 – C5 多功能的主奏声音。触后会影响到滤波器变化。
V-Edge Lead C1 – C4 合成的低音贝司声,起音部分强烈。触后会影响到滤波器变化。
V-Dist Lead G1 – C5 失真的主奏声音。按键音 (触后)设置以及对键盘施加压力可提高音高。
V-Woody Lead C2 – G5 具有木质音色的主奏声音。
V-Muted Lead C2 – C5 带有哇音效果的主奏声音。较高触后可增强哇音效果。
V-Talken Lead C1 – C5 类似人声的主奏声音。较高的按键音 (触后)设置以及对键盘施加压力可发出嗡音噪音。
2 V-Mad Tube --- 带有较长的释音失真合成主奏声音。较高的触后设置可产生超吹效果。 *
V-Mob ---
使用拨弦片弹奏的失真主奏声音。较高的按键音 (触后)设置以及对键盘施加压力可将音高抬高一个八度。
*
V-Transylva C1 – C6 略微失真的主奏声音。 *
V-Destiny --- 带尖锐起音的哇音吉他。
V-Igneous C1 – C4 具有完整反馈效果的主奏声音。触后会影响反馈的程度。
V-Wurli Lead C1 – C5 带有尖锐起音的合成主奏声音。较高的触后设置可产生超吹效果。
V-Fifty Fifty --- 带有简单方波的模拟合成器声音。
V-Ana Wave --- 模拟合成器。触前以及长时间按键可改变滤波器效果。
V-Lyric Off C1 – C6 带方波的风声音色。 *
V-Ossyncro C1 – C6 具有动态音高变化的主奏声音。 *
V-Wahman C1 – A3 起音有音高变化的哇音主奏音色。
V-Q. Klav C1 – G5 摇滚电子古钢琴声音。触前会影响到音质。 *
3 V-SFX 1 --- 模拟手拍管子开放端的声音。
V-SFX 2 --- 模拟金属板的刮擦声。触后会影响刮擦的程度。
V-SFX 3 --- 模拟用木块打击金属板的声音。触前可改变木块的硬度。
V-SFX 4 --- 轻奏可发出风声。对键盘施加压力 (触后)可发出失真的吉他声音。
V-SFX 5 --- 喷气机噪音。对键盘施加压力可以产生主奏声音。
V-SFX 6 --- 模拟金属板碰撞声音。
V-SFX 7 --- 触前会影响到共鸣效果。
V-SFX 8 --- 奇怪动物的哭叫声音。
V-SFX 9 --- 模拟厚厚的长软管。
V-SFX 10 --- 带循环反馈声的小号声音。
V-SFX 11 --- 触前可发出撞击金属的声音,而触后可增大噪音。
V-SFX 12 --- 触前可发出脚步声,而触后可创建风声。
V-SFX 13 --- 远处的高音萨克斯管的声音。以柔和的力度演奏只会产生气息声噪音。
V-SFX 14 --- 带有触后所产生的音高变化的主奏声音。
V-SFX 15 --- 触前可产生金属刮擦的声音,而触后可产生噪音。
V-SFX 16 --- 动物的哭叫/咆哮声音。
音色名称 范围 说明
els02_zh_om.book Page 38 Thursday, May 18, 2017 1:46 PM

ELS-02系列的音源
ELS-02/ELS-02C 使用说明书 39
2
音色
ELS-02系列的音源
本双排键电子琴系列产品带有2个类型的音源:AWM
(高级波形记忆)和VA (虚拟原声乐器声)。 AWM
音色可应用于除主音色2的所有音色组,而VA 音色
(仅限ELS-02C)只能应用于主音色2音色组。
AWM 是基于采样波形或者实际乐器音频录音的一种
合成声音系统。 AWM音色使用多重采样,因此听上
去就像真实的乐器一样。本章节还将介绍如何演奏
超清晰音色,因为演奏这种音色时您需要特殊的设
置和操作。
什么是超清晰音色?
超清晰音色 (带有前缀“S-”的名称)真实地重现了艺
术家演奏乐器时采用的多种演奏技巧,以及发出的
特色声音。因此可以创建特别详细的表现结果,如
吉他上真实的手指滑弦声和电钢琴键盘的运动噪音。
还有,这些音色可以让人感觉到音乐家运用连音、
弯音滑音等演奏技巧时产生的气息噪音,还可以听
到爵士乐歌手即兴演唱时使用的拟声吟唱 (“Shoo-
Bee-Doo-Bah”等)。这些表现手法可以通过演奏键盘
或使用左踏板开关调出。
通过超清晰音色调出的表现手法实例
下列表现手法可以通过设置音色状态画面中页面2的
ARTICULATION (第45页)参数产生。
实例:S-Nylon Guitar (类型A)
选定“A R T. 1 ” 或“A R T. 2 ” 时,按下左踏板开关会产生拍
击吉他琴体声。
实例:S-Steel Guitar (类型B)
选定“A R T. 1 ” 时,左踏板开关按下的同时演奏键盘可
以产生用拨片弹出的泛音声。
实例:S-ShooBeeDooBah/Hmm (类型C)
选定了“A R T. 1 ” 时,左踏板开关按下的情况下,演奏
键盘会产生嗡音噪声,左踏板开关放开的情况下,
演奏键盘会交替产生“Shoo”、“Bee”、“Doo”“Bah”等音
色。
实例:S-Alto Saxophone (类型D)
选定“A R T. 1 ” 时,左踏板开关按下的同时演奏键盘可
以产生向上弯音的效果。
选定“A R T. 2 ” 时,左踏板开关按下的同时演奏键盘可
以产生滑音声。
将“AU T O ” 设置为ON时,只需演奏键盘,就会自动产
生向上弯音和滑音。
与AWM音色不同, VA合成音色将复杂的计算机“物
理模型”技术应用到音乐声音合成上。本双排键电子
琴系列的VA音色在音乐演奏方面具有很多优势,不
仅体现在音质方面,并且在声音的表现力方面使得
原声乐器更具音乐性。
VA 合成音色可模拟在实际木管乐器或弦乐器上发生
的复杂振动、共振、反射和其他声学现象。
关于VA音色的注意事项
与AWM音色相比, VA音色具有独一无二的声音属性
并且在性能上与原声乐器更加接近,因此在演奏VA
音色时应遵守下列注意事项。
•超出推荐的音域范围 (第37页和第38页)演奏时,
一些音色可能会发出意想不到的声音和不真实的声
音。
•应用水平触键时,某些音色的音高变化可能会不流
畅。
•某些音色的滑音 (主奏滑音)效果可能会不流畅。
•请注意,演奏连音或颤音可能发不出任何声音。
AWM音源
VA音色
驱动程序
– 发声物理引擎
木管乐器/弦乐
– 模拟共鸣
哨嘴
运舌法
弓弦
单端开口管
(萨克斯)
双端开口管
(长笛)
弦乐器
计算共振气流
的速度
els02_zh_om.book Page 39 Thursday, May 18, 2017 1:46 PM

ELS-02/ELS-02C 使用说明书
40
3音栓风琴 (ELS-02C)
ELS-02C具有音栓风琴功能,可让您创建您自己的管风琴音色,从而组合出无数种管风琴音色。通过
这种功能,您可以像普通管风琴一样,通过调整风管长度和冲击声重新创造经典的管风琴音色。共
有九种风管长度设置,另有三种针对起音的附加风管长度设置。
1按下一个音栓风琴按钮 (UPPER或
LOWER)。
按钮上方的指示灯亮起,并且画面中出现风管
笛管长度画面。
在ELS-02中,[U. ORGAN FLUTES]和[L. ORGAN
FLUTES]按钮处于不启用状态 (风管不起作
用)。
2
为音栓风琴音色选择波形类型。
指定要模仿的风琴音源的类型。
•SINE:产生清晰、干净的音色。
•VINTAGE:产生砂砾感、稍微失真的音色。
•EURO:产生带电子颤音器的晶体管电子风琴
音色。
3
调整风管长度设置 (范围:
0-8
)。
直接触摸画面即可调整管笛设定。
数据轮无法使用。调整长度级别同时演奏键盘,
试听声音的变化。
4
按下画面右上方的
[ATTACK/VOLUME]
按
钮,调节音量和旋转扬声器设置。
ATTACK/VOLUME页面
1ATTACK (起音)
确定音色冲击部分的各音量级别。风管长度设置为
4'、2-2/3'和2'。笛管长度级别决定起音的持续时间。
2RESP. (响应)
确定键盘响应的整体速度。向下移动滑杆可使键盘
响应更慢,创建管风琴效果。
3MODE (模式)
决定音符保持组中的哪些音符要赋予起音音色。
此参数对上、下音栓风琴音色通用。
•FIRST:只有演奏的第一个音符有起音。保持第一
个音符的同时,其他弹奏所有音符均没有起音。
•EACH:演奏的所有音符都有起音。
DISPLAY SELECT
VOICE
DISPLAY
FOOT
SWITCH
RHYTHM
PROGRAM
UTILITY AUDIO
A.B.C.
M.O.C. MDR
VOICE EDIT PATTERN SEQUENCE
U.ORGAN
FLUTES L.ORGAN
FLUTES ROTARY SP
SPEED
FOOTAGE页面
13245
els02_zh_om.book Page 40 Thursday, May 18, 2017 1:46 PM

ELS-02/ELS-02C 使用说明书 41
3
音栓风琴 (ELS-02C)
4REVERB (混响)
决定应用到音栓风琴音色的混响效果量。面板
REVERB (混响)控制器设定为最小时,此处的设置
无效。
参考页
•混响 (第46页)
5VOLUME (音量)
决定音栓风琴音色的整体音量。单个长度的音量平
衡保持不变。此处的最小设置不产生音栓风琴音色。
5
按下画面右上的
[VIBRATO]
按钮,然后设置
相关参数。
VIBRATO页面
1VIBRATO (颤音)
颤音功能可更改音色的电平,让声音更温和并更富
有动感。该音效单独应用于每个音色组。
1 -1 ON/OFF
打开或关闭颤音效果。
1 -2 DEPTH (深度)
决定颤音效果的强度。设置越高,颤音音效越
明显。
范围:1 – 3
1 -3 SPEED
确定颤音效果的速度。设置越高,颤音速度越
快。
范围:0 – 63
6
按画面右上方的
[EFFECT]
按钮,执行旋转
扬声器的设置。
EFFECT页面
1EFFECT TYPE (效果类型)
选择旋转扬声器 (颤音)效果类型。按EFFECT
TYPE按钮可调出效果类型的列表。从列表中选择所
需类型。
若要放弃操作,按[CLOSE]按钮。
参考页
•效果列表 (第54页)
•旋转扬声器 (第49页)
2 效果参数
显示的效果参数对应着选定的效果类型。
7
按一个音栓风琴按钮 (
UPPER
或
LOWER
),取消音栓风琴功能
(按钮上方
的指示灯熄灭)。
11
1-1 1-2 1-3
1
2
选择需要的效果类型
els02_zh_om.book Page 41 Thursday, May 18, 2017 1:46 PM

ELS-02/ELS-02C 使用说明书
42
4音色控制和音效
双排键电子琴具有两种类型的功能用于更改音色的声音:音色控制和音效。每种音色都已赋予某些
出厂预设,使声音增强到最佳效果。但如有需要,您可以用本章节中介绍的控制器和效果更改声音,
使其更适合您的演奏。所有的内置效果都是数字类型。
下表介绍了各音色组的不同控制器和效果。可用功能以圈表示。控制和效果根据不同类型应用:单
独应用到每个音色组、单独应用到每个键盘或整体应用到整个系统。
* 优先级仅适用于主奏音色2。
** 对VA音色不适用。
注
颤音、力度颤音、滑音、超清晰音色自动、超清晰踏板开关左和延音等功能可能无法适用某些音色。
控制和效果 更改设置
的参考页
要使用控制/音效设置的音色组
上键盘 主音色 下键盘 脚键盘
上键盘音色
1,2
音栓风琴
音色
主音色1,2 下键盘音色
1,2
音栓风琴
音色
脚键盘音色
1,2
声相 第43页——
按键音 第43页——
音高 第43页——
音域 第44页——
混响
(发送电平) 第44页
音量 第44页
优先级 第44页—— *———
复音
(踏板复音模式) 第44页—————
颤音 第44页——
触键力度颤音 第45页——
主奏滑音 第45页—————
超清晰音色自动 第45页— ** —
超清晰音色踏板
开关左 第45页— ** —
移调 第46页——
调音 第46页——
效果 (1/2) 第45页
(仅旋转
扬声器)
(仅旋转
扬声器)
混响 第46页
延音 第48页—
明亮度 第48页——
旋转扬声器 第49页
从画面中选择
从画面中选择
els02_zh_om.book Page 42 Thursday, May 18, 2017 1:46 PM

从音色状态画面中选择的设置
ELS-02/ELS-02C 使用说明书 43
4
音色控制和音效
从音色状态画面中选择的设
置
在面板上选择一种音色,然后再次按面板上相同的
按钮 (或者按画面中所选音色的名称)。将出现音
色状态画面。
每种音色的音色状态画面包含5个页面,按画面右上
部的[1]-[5]按钮即可切换。
音色状态[页面1]
在此画面中,可以调整基本的音色控制器,包括声
相、按键音和音量。各种音色组的画面在功能上略
有不同。
1Voice Link (音色关联)
可以将音色状态画面 (除了音量和明亮度)中的设
置随着音色注册到Voice Li nk (音色关联)目录。用
全部音色组的用户按钮可以调出“Voice Link (音色关
联) ”目录,您可以从该目录中选择已注册的音色。
有关详细介绍,请参见第50页。
2PAN (声相)
确定立体声声相中音色的位置。 7种声相位置可用。
3TOUCH TONE (按键音)
按键音功能可对音色的音量和音质进行更具表现力
的控制。所有音色都提供了这种富于表现力的功能,
可完美再现真实乐器细微动态变化和音质变化。
2个类型的键盘触键会影响该功能:触前和触后。
3 -1 触前
根据弹奏琴键的力量控制音量和音质。演奏琴
键越用力,音量就越大,音质就越明亮。
设置越高变化越大。最小设置不会产生效果。
范围:0 – 14
注
触前可能不会影响到某些风琴音色。
3 -2 触后
根据演奏琴键后向琴键施加的压力控制音量和
音质。
按下琴键的力度越大,音量就越大,音色就越
明亮。
设置越高变化越大。最小设置不会产生效果。
范围:0 – 14
注
•
在
ELS-02
上,触后无法应用到脚键盘音色。
•
触后对冲击音色 (例如钢琴或电颤琴)、打击乐器
声音或某些风琴音色没有效果。
4PITCH (音色选择)
根据水平触键或触后的演奏方式控制音高。在主音
色2区域中的某些音色,不仅音高会受影响,音质也
可能会受到影响。
4 -1 水平触键 (ELS-02C)
按下琴键并横向移动 (从一侧到另一侧摆动手
指)便可控制音高。琴键横向移动越快,
音高的变化就越剧烈,它的范围是+/-一个八
度。可以将本功能与前述的按键音结合在一起,
为您的演奏增添表现力。
设置越高则音高变化越大。最小的设置不会产
生效果。无法在脚键盘上使用该功能。
范围:0 – 14
注
只在ELS-02C上可用的参数,在画面中会以暗色的
边框和背景表示。
3-1 3-2 4-1 4-2
43
2
43
2
567 8
3-1 3-2 4-2 567
1
1
9
els02_zh_om.book Page 43 Thursday, May 18, 2017 1:46 PM

从音色状态画面中选择的设置
ELS-02/ELS-02C 使用说明书
44
4 -2 触后
根据演奏琴键后向琴键施加的压力控制音高。
最小的设置根本不会产生效果。设置越高 (正
值),音高按照压力变化得越大;设置越低
(负值),音高变化越小。音高最大变化范围为
+14或-14之间。
范围:-14 – +14
5 FEET (八度设置)
设定音色的八度设置,可让您使用的音色更广泛。
有3种设置:4',8'和16' (4'是最高设置, 16'为最
低)。 A2'设置被添加到脚键盘音色组。 PRESET为初
始 (出厂)设置。
6REVERB (混响)
确定对各音色组设定的混响量。面板REVERB (混
响)控制器设定为最小时,此处的设置无效。
详情,请参见第46页。
7VOLUME (音量)
精确调整音色音量。有关详细信息,请参见第26页。
8 PRIORITY (优先次序)
(仅适用于主音色2)
决定主音色2的模式,末音发声或最高发声。
•LAST:同时弹奏两个或以上的按键时,只有最后
弹奏的按键才会发出声音。
•TOP:同时弹奏两个或以上的按键时,只有最高音
符才会发出声音。打开独奏模式时,无论使用了哪
一种设置,主音色2都会根据末音模式发声。
参考页
•独奏功能 (第27页)
9POLY (复音)(仅适用于脚键盘)
可打开或关闭脚键盘复音模式。将POLY (复音)设
为打开后,会使通常的单音脚键盘音色切换为复音
演奏模式。这样就可以用多种富于表现力的方式演
奏脚键盘,例如连音演奏或演奏间奏与和弦。
请牢记不能超过最大发音数:上、下和脚键盘全部
键盘区有14音符的发音数。
音色状态[页面2]
本页面中所包含的项目在主音色组和其它音色组之
间是不同的。 SLIDE (3)仅适用于主音色1和2。
1VIBRATO (颤音)
颤音功能可更改音色的电平,让声音更温和并更富
有动感。该音效单独应用于每个音色组。对于某些
音色,颤音可能根本没有效果或者不会产生预期的
效果。
1 -1 PRESET/USER (预置/用户自定义)
选择PRESET将调出音色的初始 (出厂)颤音设
置。
选择PRESET时,无法编辑DELAY、DEPTH
(深度)和SPEED参数。
选择USER可让您自行调整颤音设置。
颤音控制
1 -2 DELAY (延迟)
确定从按下琴键到启动颤音效果的时间量。设
置越高,颤音的开始越迟。
范围:0 – 14
1 -3 DEPTH (深度)
确定颤音效果的强度。设置越高,颤音音效越
明显。最小的设置将取消颤音音效。
范围:0 – 14
1-2 1-3 1-4 3-1 3-2
3 4
1
1 -1
24-1 4-2
延音 速度
深度
els02_zh_om.book Page 44 Thursday, May 18, 2017 1:46 PM

从音色状态画面中选择的设置
ELS-02/ELS-02C 使用说明书 45
4
音色控制和音效
1 -4 SPEED (速度)
确定颤音效果的速度。设置越高,颤音速度越
快。
范围:0 – 14
2 TOUCH VIBRATO (触键颤音)
打开或关闭触键颤音。将触键颤音设为打开,可随
着触后演奏,将颤音应用到单独的音符。按键力度
越大,颤音效果越明显。关闭触键颤音功能后,不
论您演奏时按键的力度有多大,颤音深度均为相同。
注
触键颤音不适用于ELS-02的脚键盘音色。
3SLIDE (滑音)(仅适用于主音色)
将滑音效果应用于以连音弹奏的音符。滑音功能在
主奏音色的一个八度音域内有效。超过一个八度音
域演奏音符时,滑音将失效。
参考页
•控制主音色滑音 (用膝控推杆); (第182页)
3 -1 ON/KNEE/OFF (开/膝控/关)
打开/关闭开关和膝控推杆选择开关用于滑音效
果。
3 -2 TIME (时间)
确定滑音速度或滑音音效。设置越高,滑音速
度越慢。
范围:0 – 14
注
选择超清晰音色时,这里的参数不可用。
4ARTICULATION (超清晰音色)
这些设置只对超清晰音色有效,可以对相应原声乐
器的特点产生效果 (如弯音和滑音)使您的键盘演
奏更加真实。
4 -1 AUTO (自动)
该项设置为ON,可以将诸如弯音和滑音等多种
效果应用到您的键盘演奏。
4 -2 FOOT SW LEFT (左踏板)
可以决定通过左踏板产生的效果:ART.1,
ART.2和OFF。
注
打开AUTO,ART.1和ART.2的设置会产什么效果,
请参考第34 – 36页的“超清晰音色增补一览表”。在
这些页面上, AUTO、ART.1和ART.2不适用某些音
色。
音色状态[页面3和4]
可以在这两个画面上编辑效果参数。这两个画面具
有相同的内容。您可以使用这些画面 (音色状态页
面3和4)为每个音色组选择2种效果。
1EFFECT (效果) 1(页面3)/EFFECT
(效果) 2 (页面4)
选择效果类别。按画面上的效果按钮可调出效果类
别列表。从列表中选择所需效果类别。
若要放弃操作,按[CLOSE]按钮。
参考页
•效果列表 (第54页)
在列表中选择[PRESET]后,将自动设置选定音色的
初始 (出厂)音效类别。选择[THRU]会将效果旁通
(没有效果被添加到选定音色)。
2TYPE (类型) 1 (页面3)/TYPE (类型)
2(页面4)
决定效果类型。按画面上的TYPE按钮可调出对应效
果类别的效果类型列表。从列表中选择所需效果类
型。
若要放弃操作,按[CLOSE]按钮。
如果选择了[PRESET]类别,则无法编辑效果类型。
更改效果类型后,下面的效果参数将自动根据选定
的效果类型变化。
3
2
1
els02_zh_om.book Page 45 Thursday, May 18, 2017 1:46 PM

从面板中选择
ELS-02/ELS-02C 使用说明书
46
3效果参数
显示的效果参数对应着选定的效果类型。
音色状态[页面5]
1TRANSPOSE (移调)
以半音为单元更改每个音色组的音高。范围为-6到
+6。
参考页
•移调 (对于整个乐器); (第184页)
2TUNE (调音)
决定每个音色组的精确音高设置 (降调),产生更
丰富的声音。每1档代表音高上1音分的变化。
范围:-64 – +63
参考页
•音高 (对于整个乐器); (第184页)
从面板中选择
按画面上的相应按钮将调出混响、延音、明亮度和
旋转扬声器画面。
混响声音添加类似回声的效果,感觉像在大房间或
音乐厅中演奏。您可以调整每个音色组的混响量,
或者分别调整节奏和伴奏的混响音量。
要调整混响效果并调出混响页面:
按位于面板左侧的其中一个REVERB (混响)按钮来
设置混响效果。将出现混响画面。
混响画面包含四个页面。
REVERB (混响) [页面1]
DEPTH (深度):
精确调整混响深度或反射声的电平。使用面板
REVERB (混响)按钮进行大致的混响深度设置。
REVERB (混响)按钮可对七个混响深度的设置进行
大致调整,而滑杆可进行精确的控制。
该参数或者面板REVERB (混响)旋钮设为最小时,
下页中的设置无效。
范围:0 – 24
21
混响
REVERB
MAX
MIN
els02_zh_om.book Page 46 Thursday, May 18, 2017 1:46 PM

从面板中选择
ELS-02/ELS-02C 使用说明书 47
4
音色控制和音效
注
根据混响深度值 (使用滑杆设定),两个相邻的
REVERB (混响)按钮指示灯可能同时会亮起,表示中
间位置。
REVERB (混响) [页面2]
1 TYPE (类型)
决定每个音色组以及音栓风琴音色的混响类型。
有几种类型可选:Room、Hall、Stage等。
按画面上的TYPE按钮可调出混响类型列表。
参考页
•效果列表 (第54页)
列表包含了许多种混响类型,无法在一个画面页面
上显示。若要更改画面页面,请按画面中相应数字
按钮[1]或[2]。从列表中选择所需的混响类型。
若要放弃操作,按[CLOSE]按钮。
更改混响类型后,下面的TIME (时间)参数将自动
根据选定的混响类型变化。
2 TIME (时间)
决定每个音色组以及音栓风琴音色的混响长度。
设置越高,混响效果越长。
范围:0.3s – 30.0s
3ORGAN (风琴)(仅限ELS-02C)
决定应用到音栓风琴音色的混响效果量。该参数对
应风琴画面的ATTACK/VOLUME页面中包含的
REVERB (混响)滑杆。
在ELS-02上,该滑杆不显示。
范围:0 – 24
参考页
•音栓风琴 (第40页)
REVERB (混响) [页面3]
确定应用到各音色组的混响效果量。
每个滑杆对应着相应音色的音色状态页面1的
REVERB (混响)滑杆。
范围:0 – 24
REVERB (混响) [页面4]
1 TYPE (类型)
确定节奏、伴奏、键盘打击乐器和麦克信号的混响
类型。
参考页
•连接麦克风或吉他 (第189页)
2 TIME (时间)
确定应用到节奏、伴奏、键盘打击乐器和麦克信号
的混响长度。
范围:0.3s – 30.0s
321
按数字按钮改变显示页面。
32 41
els02_zh_om.book Page 47 Thursday, May 18, 2017 1:46 PM

从面板中选择
ELS-02/ELS-02C 使用说明书
48
3RHYTHM (节奏)
确定应用到节奏 (使用PERCUSSION滑杆)和伴奏
(使用ACCOMPANI.滑杆)的混响量。每个滑杆对应
节奏状态画面中的REVERB (混响)滑杆。
范围:0 – 24
参考页
•更改节奏混响 (第60页)
4 KEYBOARD PERCUSSION
(节奏/ 键盘打击乐)
确定对键盘打击乐器设定的混响量。
范围:0 – 24
参考页
•键盘打击乐器 (第68页)
为各个音色组都可以选择延音效果,放开琴键时,
延音效果可让音色逐渐减弱。每个键盘的延音开/关
设置是独立的,每个音色区的延音长度设置是独立
的,以提供最大的表情控制。
膝控推杆也能用于打开/关闭延音效果。延音效果不
能应用到主音色。
参考页
•膝控推杆 (第180页)
若要将延音添加到音色并调出延音长度画
面:
按位于面板左侧的SUSTAIN按钮之一,设定延音。
SUSTAIN LENGTH画面将出现。
按钮的指示灯亮起,代表延音功能打开。再次按下
按钮可以关闭延音功能,并将指示灯熄灭。指示灯
熄灭时,延音不会影响到对应的键盘。
开始演奏前,请注意检查延音按钮指示灯是打开还
是关闭状态。
SUSTAIN LENGTH画面
若要调整延音长度,请使用画面滑杆。如果设为最
大值 (HOLD),某些诸如管风琴或合成等音色,即
使在松开琴键后也会持续发出声音。
范围:0 – 12,HOLD
注
•如果在延音长度设为HOLD,并且松开琴键的时候改
变音色,那么只有在弹奏另一个键后,音色才会改变。
•延音长度设为HOLD时,之前演奏的音符可能会被后
续演奏的音符截止。
•最小设置不产生延音。自动关闭延音会将延音长度复
位到默认设置。
•对于下列音色列表,只有“HOLD”可用。数值为0 – 12
时没有效果产生。
S-Violin 1/ 2 S-Tenor Sax 1/2/3
S-Trumpet 1/2 S-TenorSax Growl
S-Trombone S-Soprano Sax
S-Flute S-SprnoSax Growl
S-Flute Flutter S-Harmonica
S-Clarinet 1/2 S-BluesHarp
S-Alto Sax S-Pan Flute 1/2
S-Alto Sax Growl S-Irish Pipe 1/2
•
当延音长度设置为
HOLD
时,如果踏板演奏超清晰音色
(不含
S-Piano 1/2
),无论踏板复音 (
第44页
)设置为
开还是关,先前演奏的音色声音在不被切断的情况下持
续发声。
音调调整为明亮或圆润。
按面板上各音色组的BRILLIANCE按钮设定每种音色
需要的明亮度。
按钮共有七种明亮度设置。
延音
SUSTAIN
UPPER
(KNEE)
LOWER
(KNEE)
PEDAL 明亮度
UPPER KEYBOARD VOICE 1
BRILLIANCE VOLUME
BRILLIANT
MELLOW
MAX
MIN
STRINGS BRASS TUTTI PAD SYNTH
WOOD-
WIND
PIANO ORGAN GUITAR CHOIR WORLD
PERCUS-
SION
1
2
els02_zh_om.book Page 48 Thursday, May 18, 2017 1:46 PM

从面板中选择
ELS-02/ELS-02C 使用说明书 49
4
音色控制和音效
旋转扬声器功能可以再现丰富、有转动感的常用旋
转扬声器效果。
使用前面板按钮或左脚控开关 (脚控开关操作正确
设定时),可在演奏时实时切换旋转扬声器音效。请
注意,仅按[ROTARY SPEED]按钮不能开启旋转扬声
器音效。要正确使用旋转扬声器效果,请按照下列
方法操作。
1从需要的音色中选择旋转扬声器音效。
想要将旋转扬声器设定到任意一个音色组时,
可以在音色状态画面页面3或4中选择旋转扬声器
的音效类别。详情,请参见第45页。
想要为音栓风琴音色设定旋转扬声器效果时,
请在EFFECT页面中选择效果类型。详情,请参
见第41页。
2调整旋转扬声器的旋转速度和模式。
按面板上的[ROTARY SP SPEED]按钮。
出现ROTARY SPEAKER画面。本画面中的设置
与所有音色组共用。
1 SPEED (速度)
确定扬声器旋转的速度。
范围:2.69Hz – 39.7Hz
2MODE (模式)
确定[ROTARY SP SPEED]按钮关闭时的SLOW/STOP
模式。如果选择了[SLOW],关闭面板上的按钮时将
使用慢速合唱效果。
如果选择了[STOP],关闭面板上的按钮时将关闭旋
转扬声器效果。
一旦旋转扬声器效果被打开并设定,可以从面
板或从左踏板开关实时控制效果。
3从面板或左侧踏板开关控制旋转扬声器效
果。
不仅仅从面板,也可以使用左侧踏板开关 (如
果踏板开关已正确指定)控制旋转扬声器的开/
关。详情,请参见第180页。
旋转扬声器
在此选择“旋转扬声器”。
选择[OFF]以外的效果类型。
DISPLAY SELECT
VOICE
DISPLAY
FOOT
SWITCH
RHYTHM
PROGRAM
UTILITY AUDIO
A.B.C.
M.O.C. MDR
VOICE EDIT PATTERN SEQUENCE
U.ORGAN
FLUTES L.ORGAN
FLUTES ROTARY SP
SPEED
21
ROTARY SPEAKER画面
els02_zh_om.book Page 49 Thursday, May 18, 2017 1:46 PM

使用Voice Link (音色关联)
ELS-02/ELS-02C 使用说明书
50
使用
Voice Link
(音色关联)
可以将带有音色状态画面当前设置 (除了音量和明
亮度)的当前音色以整体音色的形式注册到Voice
Link (音色关联)目录。
1在音色状态画面中执行需要的设置。
将这里的FEET (八度设置)设定为“4”。
2在画面的左上部按下[LINK]按钮。
3按下画面中的[REGISTER]按钮。
设置将被注册,然后画面中音色名称的右侧将
出现Voice Link (音色关联)标识 (链环图
标)。
名称中的这个Voice Link (音色关联)标识也会
在音色显示中显示,确保您明确哪个音色组使
用了Voice Link (音色关联)。
注
相同的音色已经被注册到关联时,步骤3中的
[REGISTER]按钮会变成灰色,无法使用。如果发生
这种情况,按下[RENAME]按钮,将不同的名称分
配到当前音色,然后再次将音色注册到Voice Link
(音色关联)。详情,请参见第52页。如果要将带
有相同名称的当前音色覆盖写入到Voice Link (音
色关联),请参见第51页。
1在需要的音色组中按下一个用户按钮。
将带有音色状态画面设置的音色注
册到Voice Link (音色关联)
选择一个已注册到Voice Link (音
色关联)的音色
当对应音色被注册为Voice Link (音色关联)
时,就会出现这个链环图标。
UPPER KEYBOARD VOICE 1BRILLIANCE VOLUME
BRILLIANT
MELLOW
MAX
MIN
STRINGS BRASS TUTTI PAD SYNTH
WOOD-
WIND
PIANO ORGAN GUITAR CHOIR WORLD
PERCUS-
SION
1
2
用户按钮
els02_zh_om.book Page 50 Thursday, May 18, 2017 1:46 PM

使用Voice Link (音色关联)
ELS-02/ELS-02C 使用说明书 51
4
音色控制和音效
2从画面左上的类别中按下Voice Link (音
色关联)目录,然后按下需要的音色名称,
例如此处的“Strings 2”。
如果要改变一个Voice Link (音色关联)中的音色状
态画面设置,将其存储到注册记忆就能将更改结果
应用到Voice Link (音色关联)中使用相同音色的所
有注册记忆。
1在Voice Link (音色关联)中选择一个音
色,调出音色状态画面,然后执行所需设
置。
2按照第95页的介绍内容,将面板设置存储
到注册记忆按钮。
注
•下次保存乐曲或单元时,音色状态画面设置会应用到
所有单元。
•当您希望改变已经注册到Voice Link (音色关联)的
一个音色的音色状态设置,而又不影响另一个音色组
和另一个注册记忆编号时,要从Voice Link (音色关
联)(参考下一章节)取消该音色,然后以不同的音色
名称将设置注册到Voice Link (音色关联)(第52
页)。
当您希望改变已经注册到Voice Link (音色关联)的
一个音色的音色状态设置,而又不影响另一个音色
组和另一个注册记忆编号时,要从Voice Link (音色
关联)(参考下一章节)取消该音色,然后按照第52
页的介绍内容以不同的音色名称将设置注册到Voice
Link (音色关联)。
1在Voice Link (音色关联)目录画面中,
选择要从Voice Link (音色关联)中取消
的音色。
2按下画面中的[LINK]按钮。
3按下[OK]按钮。
当前音色即从Voice Link (音色关联)中取消。
编辑一个已注册到Voice Link
(音色关联)的音色
音色类别
Voice Link
(音色关联)
从Voice Link (音色关联)中取消
当前音色设置
els02_zh_om.book Page 51 Thursday, May 18, 2017 1:46 PM

使用Voice Link (音色关联)
ELS-02/ELS-02C 使用说明书
52
本章节介绍如何用不同的音色名称将当前音色注册
到Voice Link (音色关联)。
1按下画面中的[LINK]按钮后,按下对话框窗
口中的[RENAME]按钮。
2改变音色名称,然后按[OK]按钮。
参考页
• 更改乐曲名称 (第116页)
3按下对话窗口中的[REGISTER]按钮。
设置将被注册,然后画面中音色名称的右侧将
出现Voice Link (音色关联)标识。
由于可以注册到Voice Link (音色关联)的音色有数
量限制,如果已注册音色的数量接近80,您可能需要
从Voice Link (音色关联)中删除不需要的音色。
可以在任意音色组中执行删除操作。
1从Voice Link (音色关联)目录的音色菜
单中,选择一个要删除的音色。
2按下画面中的[DELETE]按钮。
用不同的音色名称将音色注册到
Voice Link (音色关联)
从Voice Link (音色关联)中删除
一个音色
els02_zh_om.book Page 52 Thursday, May 18, 2017 1:46 PM

使用Voice Link (音色关联)
ELS-02/ELS-02C 使用说明书 53
4
音色控制和音效
3在对话框窗口中按下[OK]按钮。
选定音色即从Voice Link (音色关联)中删除。
当您按下一个注册编号按钮、而该按钮包含着正使
用已注册到Voice Link (音色关联)的音色数据时,
对应音色及其音色状态画面设置会从初始音色类别
中调出 (而不是从Voic e L ink (音色关联))。即不
管此处操作中有什么更改,音色也会发出被存储到
注册记忆时的相同声音。
els02_zh_om.book Page 53 Thursday, May 18, 2017 1:46 PM

效果列表
ELS-02/ELS-02C 使用说明书
54
效果列表
REVERB
HALL 1 HALL 2 HALL 3 HALL M HALL L
XG HALL 1 XG HALL 2 ROOM 1 ROOM 2 ROOM 3
ROOM 4 ROOM S ROOM M ROOM L XG ROOM 1
XG ROOM 2 XG ROOM 3 STAGE 1 STAGE 2 XG STAGE 1
XG STAGE 2 PLATE 1 PLATE 2 XG PLATE GM PLATE
WHITE ROOM ATMO HALL ACOSTIC ROOM DRUMS ROOM PERC ROOM
TUNNEL CANYON BASEMENT
DELAY
DELAY LCR XG DLY LCR DELAY LR ECHO CROSS DELAY1
CROSS DELAY2 TEMPO DELAY1 TEMPO DELAY2 TEMPO ECHO TEMPO CROSS1
TEMPO CROSS2 TEMPO CROSS3 TEMPO CROSS4
ER/KARAOKE
ER 1 ER 2 GATE REVERB 1 GATE REVERB 2 REVERS GATE
KARAOKE 1 KARAOKE 2 KARAOKE 3
CHORUS
CHORUS 1 CHORUS 2 XG CHORUS 1 XG CHORUS 2 XG CHORUS 3
XG CHORUS 4 GM CHORUS 1 GM CHORUS 2 GM CHORUS 3 GM CHORUS 4
FB CHORUS CHORUS FAST CHORUS LITE AMB CHORUS CELESTE 1
CELESTE 2 CELESTE 3 CELESTE 4 AMB CELESTE SYMPHONIC
XG SYMPHONIC AMB SYMPHO ENS DETUNE 1 ENS DETUNE 2
FLANGER
FLANGER 1 FLANGER 2 XG FLANGER 1 XG FLANGER 2 XG FLANGER 3
GM FLANGER V_FLANGER TEMP FLANGER DYNA FLANGER VIN FLANGER1
VIN FLANGER2 AMB FLANGER
PHASER
PHASER 1 PHASER 2 PHASER 3 EP PHASER 1 EP PHASER 2
EP PHASER 3 TEMP PHASER1 TEMP PHASER2 DYNA PHASER VIN PHASER 1
VIN PHASER 2 VIN PHSR ST1 VIN PHSR ST2 VIN PHSR ST3 VIN PHSR ST4
TREMOLO/AUTO PAN
TREMOLO 1 TREMOLO 2 XG TREMOLO EP TREMOLO GT TREMOLO 1
GT TREMOLO 2 ORG TREMOLO VIBE VIBRATE T_TREMOLO AUTO PAN
XG AT PAN 1 XG AT PAN 2 EP AUTO PAN T_AUTO PAN 1 T_AUTO PAN 2
ROTARY SPEAKER
XG ROTARY SP ROTARY SP 1 ROTARY SP 2 ROTARY SP 3 ROTARY SP 4
ROTARY SP 5 2WAY ROT SP DUAL ROTSP 1 DUAL ROTSP 2 DUAL ROT BRT
DUAL ROT WRM DIST+ROT SP ODRV+ROT SP AMP+ROT SP DIST+2ROT SP
ODRV+2ROT SP AMP+2ROT SP
DISTORTION
DIST HARD 1 DIST HARD 2 DIST SOFT 1 DIST SOFT 2 ST DIST HARD
ST DIST SOFT OVERDRIVE ST OVERDRIVE XG DIST XG ST DIST
V_DIST HARD V_DIST SOFT COMP+DIST XG CMP+DIST V_DIST WARM
V_DIST CLS H V_DIST CLS S V_DIST METAL V_DIST CRUNC V_DIST BLUES
V_DIST EDGY V_DIST SOLID V_DIST CLN 1 V_DIST CLN 2 V_DIST TWIN
V_DIST ROCA V_DST JZ CLN V_DST FUSION
els02_zh_om.book Page 54 Thursday, May 18, 2017 1:46 PM

效果列表
ELS-02/ELS-02C 使用说明书 55
4
音色控制和音效
注
只有延音打开时,制音共鸣 (DAMPER RESO)才能应用。打开延音的信息,请参见第48页。
DISTORTION+
DIST+DELAY ODRV+DELAY XG DIST+DLY XG ODRV+DLY CMP+DIST+DLY
CMP+ODRV+DLY XG CMP+DT+DL XG CMP+OD+DL V_DIST H+DLY V_DIST S+DLY
DIST+T DLY ODRV+T DLY CMP+DST+TDLY CMP+OD+TDLY1 CMP+OD+TDLY2
CMP+OD+TDLY3 CMP+OD+TDLY4 CMP+OD+TDLY5 CMP+OD+TDLY6 VDST H+TDLY1
VDST H+TDLY2 VDST S+TDLY1 VDST S+TDLY2
AMP SIMULATOR
AMP SIM XG AMP SIM ST AMP SIM 1 ST AMP SIM 2 ST AMP SIM 3
ST AMP SIM 4 ST AMP SIM 5 XG ST AMP ST AMP SOLID ST AMP CRUNC
ST AMP BLUES ST AMP CLEAN ST AMP HARP SML ST DIST SML ST OVRDR
SML ST VINTG SML ST HEAVY B CMB CLASC B CMB TOPBST B CMB CUSTOM
B CMB HEAVY B LGND BLUES B LGND HVY1 B LGND HVY2 B LGND CLEAN
B LGND D CLN US CMB TWIN USCMB RCH CL USCMB THN CL USCMB CRUNCH
JZ CMB BASIC JZ CMB WARM US HI GN DTY US HI GN RIF US HIGN BURN
US HIGN SOLO B LD DIRTY B LD DRIVE B LD GAINER B LD HARD
WAH
AUTO WAH XG AUTO WAH V_AUTO WAH TOUCH WAH 1 TOUCH WAH 2
TOUCH WAH 3 V_TOUCH WAH AT WAH+DIST XG AT WH+DST AT WH+DST HD
AT WH+ DST HV AT W H+DST LT AT WAH+O D RV XG AT WA H+OD AT WH + OD HD
AT WH+OD HV AT WH+OD LT TC WAH+DIST XG TC WH+DST TC WH+DST HD
TC WH+DST HV TC WH+DST LT TC WAH+ODRV XG TC WAH+OD TC WAH+OD HD
TC WAH+OD HV TC WAH+OD LT CLAVI TC WAH EP TOUCH WAH WAH+DST+TDLY
WAH+OD+TDLY1 WAH+OD+TDLY2 WAH+DIST+DLY XG WH+DST+DL WAH+ODRV+DLY
XG WH+OD+DLY TEMPO AT WAH T_A.WH+DST T_A.WH+DSTHD T_A.WH+DSTHV
T_A.WH+DSTLT T_A.WH+ODRV T_A.WH+OD HD T_A.WH+OD HV T_A.WH+OD LT
DYNAMIC
M BAND COMP COMPRESSOR COMP MED COMP HEAVY COMP MELODY
COMP BASS V_COMPRESSOR NOISE GATE
EQ/ENHANCER
ST 2BAND EQ ST 3BAND EQ XG 3BAND EQ EQ DISCO EQ TEL
HM ENHANCER XG HM ENHNCE
PITCH CHANGE
PITCH CHANGE XG PCH CHG 1 XG PCH CHG 2
MISCELLANEOUS
AMBIENCE IMPULSE EXP RESONATOR VOICE CANCEL TALKING MOD
LO-FI DYNA FILTER DYNA RINGMOD RING MOD ISOLATOR
LOOP FX1 LOOP FX2 LO-FI DRUM1 LO-FI DRUM2 LO-FI DRUM3
LO-FI DRUM4 DAMPER RESO
THRU
THRU
els02_zh_om.book Page 55 Thursday, May 18, 2017 1:46 PM

ELS-02/ELS-02C 使用说明书
56
5节奏/键盘打击乐器
本款双排键电子琴有超过600种不同的真实节奏,具有真实鼓声和打击乐采样声音。自动伴奏功能同
节奏结合使用,能提供恰当、完整的自动化伴奏功能,从而与所选节奏的风格匹配。另外,双排键
电子琴具有键盘打击乐器功能,可让您从上、下键盘和脚键盘上演奏鼓声和打击乐声音。
用节奏按钮选择节奏
您可以通过前面板上10个节奏按钮,从600多种节奏
中选择一个节奏。
在以下说明中,我们选择POPS类别中的16Beat 1作为
范例。
1按前面板的RHYTHM部分中的任意一个节
奏按钮 (例如, [POPS]按钮)。
相关节奏菜单将显示。
2从节奏菜单中选择所需的节奏名称。
节奏菜单包含了多种流行节奏,无法在一个画
面页面上显示。若要更改画面页面,请按画面
中相应编号的按钮。
所选节奏名称的颜色变为橙色,表示已被选择。
KEYBOARD
PERCUSSION
MARCH
LATIN WORLD
MUSIC
BALLAD ROCK DANCE
WALTZ PO PS R & B
SWING&
JAZ Z
2
1
1
1
2
123
123 ABCD
RHYTHM VOLUME
SEQ. 2
SEQ.
3
SEQ. 4
SEQ.
MAX
MIN
TEMPO
INTRO
ENDING MAIN / FILL IN
BAR / BEAT
RHYTHM
CONTROL
START BREAK
SYNCHRO
START
TEMPO
节奏/键盘打击乐器
选择节奏
RHYTHM VOLUME
MARCH
LATIN WORLD
MUSIC
BALLAD ROCK DANCE
WALTZ POPS R & B
SWING&
JAZZ
2
1
1
SEQ. 2
SEQ.
3
SEQ. 4
SEQ.
MAX
MIN
节奏按钮
els02_zh_om.book Page 56 Thursday, May 18, 2017 1:46 PM

用节奏按钮选择节奏
ELS-02/ELS-02C 使用说明书 57
5
节奏/键盘打击乐器
按面板上的相关按钮可以打开或关闭节奏并在各乐
段间切换。使用间奏和停顿模式组时,可添加动态
效果并为演奏增加“调料”。
若要启动/停止节奏:
START
按[START]按钮后节奏开始。
若要停止节奏,请再次按该按钮。
SYNCHRO START
[SYNCHRO START] (同步开始)按钮将节奏设置为
“预备”。在下键盘或脚键盘上按一个音符时可以启动
节奏。
A.B.C.模式设为OFF时,再次按[SYNCHRO START]按
钮将停止节奏。
A.B.C.模式设为OFF之外的项目时,在下键盘放开琴
键可以停止节奏。
当A.B.C.模式设置为自定义A.B.C.时,从下键盘和脚
键盘两个区域都放开琴键,可以停止节奏。
参考页
•自动伴奏 — 自动低音和弦 (A.B.C.)( 第 66页)
节奏结构
每种节奏由“乐段”构成。由于每个乐段是一种基
础节奏的变奏,因此使用这些乐段可以为演奏添
加趣味,并在演奏时结合节拍使用。您可以在播
放节奏的同时自由更改这些乐段。
INTRO
用于乐曲的开头。有3种前奏乐段,可以用INTRO [1]–
[3]按钮进行选择。前奏结束播放时,节奏将自动转换
到主题乐段。
MAIN
用于演奏乐曲的主奏乐段。有4个主题乐段,可以通过
MAIN/FILL IN [A]–[D]按钮进行选择。几个小节的节奏
模式组无限反复。
FILL IN
目的是以临时和常规的节奏型,为反复播放的节奏增加
“调料”。有4种间奏乐段,可按下选定 (亮起)的
MAIN/FILL IN [A]–[D]按钮,按需播放。间奏乐段的一
小节模式组结束播放时,节奏将自动转换到主题乐段。
BREAK
可让您加入动态变奏,并在节奏模式组中停顿。按
[BREAK]按钮选择停顿乐段。一小节的停顿模式组结束
演奏时,节奏将自动转换到主题乐段。
123
INTRO
选定前奏乐段的指示灯点亮
ABCD
MAIN / FILL IN
选定主题乐段的指示灯亮起
ABCD
MAIN / FILL IN
选定间奏乐段的指示灯闪烁
BREAK
START
SYNCHRO
START
选择停顿乐段后,指示灯亮起。
ENDING
用于乐曲的结尾。使用ENDING[1]–[3]按钮可以选择三
种尾声乐段。尾奏播放结束后,节奏将自动停止。
从面板中操作节奏
123
ENDING
选定尾声乐段的指示灯点亮
START
SYNCHRO
START
START
SYNCHRO
START
els02_zh_om.book Page 57 Thursday, May 18, 2017 1:46 PM

用节奏按钮选择节奏
ELS-02/ELS-02C 使用说明书
58
INTRO
按INTRO [1]–[3]按钮中的任意一个将在正式 (主)
节奏开始前自动加入一段短的前奏。
首先按INTRO [1]–[3]按钮中的任意一个,然后按
[START]或[SYNCHRO START]按钮正式开始节奏。
播放前奏的同时, BAR/BEAT画面将显示模式组中第
一小节的剩余时间。
例如,如果4/4时间的模式组中有一个4小节的前奏,
右侧的画面将显示:
注
演奏主题或尾声模式组时,无法演奏下键盘。
ENDING
按ENDING [1]-[3]按钮中的任意一个将在停止节奏前
自动加入一段尾声乐段。
节奏正在播放时按ENDING按钮,播放尾声乐段后将
自动停止节奏。在尾声仍在播放时再按一次ENDING
按钮,尾声将逐渐减慢 (渐慢)。
注
播放主题乐段时按ENDING [1]按钮将首先调出间奏模式
组,然后调出尾声1模式组。
切换节奏乐段:
按需要的MAIN/FILL IN [A]-[D]按钮可以更改主乐段
的节奏乐段。选定乐段的指示灯 (在按钮上)点
亮。
若要使用间奏模式组:
使用节奏演奏双排键电子琴时,偶尔按需要按选定
的MAIN/FILL按钮。间奏模式组 (一个小节)会被
演奏,选定的间奏乐段的指示灯 (按钮上)将闪
烁。
注
可以将当前所选中的音色组保存在注册记忆中。但是,
自动间奏功能的开/关状态无法记录。
使用自动间奏功能时,间奏乐段将自动播放。自动
间奏功能在节奏状态画面中设定。
再次按面板上所选的节奏按钮 (或者按画面中所选
节奏的节奏名称)会调出节奏状态节奏状态画面。
画面中的自动间奏被设定为ON时,只要切换主题乐
段就会自动播放间奏模式组。
使用停顿模式组:
按照节奏演奏双排键电子琴时,偶尔按[BREAK]按
钮。
另外,可以使用踏板开关开始/停止节奏并切换音色
组。详情,请参见第179页。
123
INTRO
BAR / BEAT
TEMPO
123
ENDING
ABCD
MAIN / FILL IN
BREAK
START
SYNCHRO
START
els02_zh_om.book Page 58 Thursday, May 18, 2017 1:46 PM

用节奏按钮选择节奏
ELS-02/ELS-02C 使用说明书 59
5
节奏/键盘打击乐器
可使用两种方法设定节奏音量:使用面板上的
VOLUME按钮以及使用画面中的音量滑杆。音量按
钮可对音量进行大致的调整,而滑杆可进行精确的
控制。
使用面板上的VOLUME按钮 (粗调):
按面板上任意一个节奏的VOLUME按钮,设置需要
的音量。
按钮有七种音量设置,从最小的0或无声到最大的满
音量。
使用画面中的VOLUME滑杆 (精调):
再次按面板上相同的节奏按钮 (或者按画面中所选
节奏的节奏名称)会调出节奏状态画面。
若要设定音量,请触摸画面中的PERCUSSION
VOLUME滑杆或使用数据轮。音量范围为0(无声
音)到24 (最大音量)。
注
根据音量值 (使用滑杆设定),两个相邻的VOLUME按
钮指示灯可能会同时点亮,表示中间的位置。
顺时针转动TEMPO数据轮将提高速度,逆时针转动
则降低速度。
TEMPO画面显示当前速度。这里显示的数值以拍/分
钟为单元。
速度范围为40-240拍/分钟。
节奏开始播放后, TEMPO指示灯功能将变为BAR/
BEAT指示灯。
在BAR/BEAT指示灯上,左侧的数字表示当前小节,
右侧的数字表示每个小节中的拍数。
也可以在音色显示中看到速度和小节/拍子标识。在
音色显示中,同时可以看到速度和小节/拍子。
更改节奏音量
RHYTHM
VOLUME
MARCH
LATIN WORLD
MUSIC
BALLAD ROCK DANCE
WALTZ POPS R & B
SWING&
JAZZ
2
1
1
SEQ.
2
SEQ.
3
SEQ.
4
SEQ.
MAX
MIN
调整速度
BAR / BEAT
TEMPO
TEMPO
降低速度 提高速度
TEMPO指示灯
BAR / BEAT
TEMPO
BAR/BEAT指示灯
Bar (小节) 节拍
DISPLAY SELECT
VOICE
DISPLAY
FOOT
SWITCH
RHYTHM
PROGRAM
UTILITY AUDIO
A.B.C.
M.O.C. MDR
VOICE EDIT PATTERN SEQUENCE
U.ORGAN
FLUTES L.ORGAN
FLUTES ROTARY SP
SPEED
els02_zh_om.book Page 59 Thursday, May 18, 2017 1:46 PM

从用户按钮中选择节奏
ELS-02/ELS-02C 使用说明书
60
参考页
•音色显示 (第17页)
每个节奏都具有初始 (预设)速度。按下画面中的
[PRESET TEMPO]按钮会把速度恢复到初始设置。
您可以在节奏状态画面中调整节奏中将应用到节奏
和打击乐声的混响量。
若要设定音量,请触摸画面中的VOLUME滑杆或使
用数据轮。
参考页
•混响 (第46页)
面板REVERB (混响)控制器设定为最小时,此处的
设置无效。
范围:0 – 24
从用户按钮中选择节奏
像音色部分一样,节奏部分也有可从其中选择节奏的
用户按钮 (编号1或2)。也可以选择您已通过节奏模
式组程序功能所创建的初始用户节奏。这可以从同一
类别中将两种或三种节奏指定为从不同按钮进行的
选择;一个从初始节奏按钮,其它从用户按钮。
1按节奏按钮右侧的任意一个用户按钮。
画面中出现节奏菜单。
2使用画面中的类别按钮选择所需的节奏类
别。
也可以选择“用户”类别以选择您已创建的用户节
奏。
参考页
•节奏模式组程序 (第146页)
当前选定节奏目录会以小字符出现在画面中的
节奏按钮上方。请牢记,类别名称上方显示的
节奏名称为当前已分配的节奏,与节奏类别无
关。
3从显示的节奏菜单中选择一种节奏。
按下画面中的数字按钮可以调出类别中的其它
节奏。
更改节奏的混响
RHYTHM VOLUME
MARCH
LATIN WORLD
MUSIC
BALLAD ROCK DANCE
WALTZ POPS R & B
SWING&
JAZZ
2
1
1
SEQ. 2
SEQ.
3
SEQ. 4
SEQ.
MAX
MIN
用户按钮
当前选定的节奏类别
当前选定的节奏名称
els02_zh_om.book Page 60 Thursday, May 18, 2017 1:46 PM

节奏列表
ELS-02/ELS-02C 使用说明书 61
5
节奏/键盘打击乐器
节奏列表
本列表显示双排键电子琴上所有可用的节奏。写在本列表每栏左侧的数字表示在节奏菜单中显示的
编号按钮。
MARCH
WALTZ
SWING&JAZZ
1Simple March *2
Simple 6/8 March *2
Marching Band 1
Marching Band 2 *2
Marching Band 3
German March
6/8 March 1
6/8 March 2
6/8 Kids
2OrchestralMarch+ *1
Anime Fantasy + *1
Galaxy Ship
SF March 1
SF March 2 + *1
Blockbuster
Broadway *2
Showtune + *1
Wild West
Pop Classics + *1, *2
3French 50s
Alpine March
6/8 Organ March *3
Pub Piano
Sing-a-longPiano
Piano March *2, *3
Piano 6/8 March *2, *3
Piano Musical *2, *3
4Baroque *3
Baroque Air *3
Baroque Concerto *3
Strings Adagio *3
Strings Concerto *3
ClassicalSerenad *3
Choral Symphony *3
Romantic Ballet *2, *3
Brass Band Hymn+ *1, *3
1Waltz *2
Simple Waltz *3
Orchestral Waltz
Vienna Waltz 1
Vienna Waltz 2
Vienna Waltz 3
Gentle Waltz 1
Gentle Waltz 2
Classic Waltz
Slow Waltz
2Jazz Waltz 1
Jazz Waltz 2
Jazz Waltz 3
Jazz Waltz 4
Jazz Waltz Med
Jazz Waltz Fast
Modern Waltz
Pop Waltz
Country Waltz
3Mariachi
Banda Vals
Snow Waltz
Vocal Waltz
Alpine Waltz
AlpenLand 3/4
Scand Hambo
Highland Waltz
Musette
Italian Mazurka
Italian Waltz
French Waltz
4Movie Soundtrack
Choir Soundtrack
OrchestraBolero+ *1
Romantic Waltz *3
Classical Menuet *3
Green Fantasia *2, *3
Guitar Serenade *2, *3
Piano Jazz Waltz *2, *3
1Simple Big Band *2
Simple ComboJazz *2
Simple Swing
Big Band 1
Big Band 2
Big Band 3
Big Band 4
Big Band 5
Big Band 6
Big Band 7
2Orch Big Band 1
Orch Big Band 2
Big Band Jazz
Big Band Fast
Classic Big Band
30s Big Band
Modern Big Band
Mod BigBand Shfl
2Big Band Bop
Movie Panther
Jungle Drum
3Medium Jazz 1
Medium Jazz 2
Acoustic Jazz 1
Acoustic Jazz 2
Fast Jazz
Combo Swing
Cool Combo
Light Swing
InstrumentalJazz
Manhattan Swing
Jazz Club
4Bebop
Five-Four
Trad Piano Jazz
Piano Trio
Jazz Ballad 1
Jazz Ballad 2
Midnight Swing
Slow Jazz
Moonlight 1
Moonlight 2
Dreamy Ballad
5Winter Song 1
Winter Song 2
ChristmasShuffle
ChristmasBallad+ *1
Movie Swing 1
Movie Swing 2
Guitar Swing
Afro Cuban 1
Afro Cuban 2
Afro Cuban 3
6Foxtrot 1
Foxtrot 2
Slowfox 1
Slowfox 2
Dixieland 1
Dixieland 2
Dixieland Jazz 1
Dixieland Jazz 2 *3
Ragtime 1
Ragtime 2
Charleston
Quickstep
7Orchestra Swing
Jazz Singers
Tap Dance Swing
*1 不能选择用来创建节奏模式组程序。
*2 包含不带自动低音声部的乐段。这种乐段不能产生低音声,即使A.B.C被打开。
*3 包含不带鼓声部的乐段。演奏这种乐段时,确保要打开自动伴奏功能。
els02_zh_om.book Page 61 Thursday, May 18, 2017 1:46 PM

节奏列表
ELS-02/ELS-02C 使用说明书
62
POPS
R&B
LATIN
7Organ Groove
Piano Swing *2, *3
Piano JazzBallad *2, *3
Piano Stride *2, *3
1Simple 8Beat Pop *2
Simple 3/4 Pop *2
Simple Shffl Pop *2
8Beat Light 1
8Beat Light 2
8Beat Light 3
8Beat Light 4
Simple Shuffle 1
Simple Shuffle 2
Simple Shuffle 3
216Beat 1
16Beat 2
16Beat 3
16Beat 4
British 16Beat 1
British 16Beat 2
Guitar Pop
Classic 16Beat
16Beat Shuffle 1
16Beat Shuffle 2
Fusion Shuffle 1
Fusion Shuffle 2
3Folk Rock 1 *2
Folk Rock 2
SingerSongWriter
Easy Pop
Chart Guitar Pop *2
60s 8Beat
80s Boy Band
Surfin' 8Beat
Heart Beat
Finger Pickin'
4Jazz Pop
Eurovision Pop
British Pop
Pop Shuffle
Kool Shuffle
Unplugged 1 *2
Unplugged 2
Unplugged 3
5JPN Pop Shuffle
JPN Idol Hits
JPN 70s Anime + *1
JPN Soundtrack
Cute Pop
The 3rd Funk
Sunset DECA
US 70s TV Theme
UK Soul Pop
6Asian Pops
8Beat Adria
Scand Shuffle
Sing Along
6Jersey Pop
60s Vintage Pop
60s Chart Swing
Bubblegum Pop
Tijuana
770s 8Beat
70s Country Pop
70s ChartCountry *2
Country Brothers
Euro Pop Organ
Euro Fox
Euro Pop
Piano 8Beat *2, *3
1Simple Funk *2
Simpl R&B Ballad *2
Simple R&B Shffl *2
Soul 1
Soul 2
16Beat Soul 1
16Beat Soul 2
Soul Brothers
Frankly Soul
Live Soul Band + *1
70s Chart Soul
2Soul Swing
6/8 Soul
Amazing Gospel 1
Amazing Gospel 2
Gospel Brothers
Gospel Sisters
Hollywood Gospel
Gospel Party
New Gospel
Gospel Shuffle
3Gospel Funk 1
Gospel Funk 2
Funk Beat 1
Funk Beat 2
Jazz Funk
Kool Funk + *1
Let's Funk
Motor City 1
Motor City 2
Detroit Pop 1
Detroit Pop 2
4Blues Rock
Blueberry Blues+ *1
Cool Blues
Slow Blues
Blues Shuffle 1 *2
Blues Shuffle 2+ *1
6/8 Blues
Lovely Shuffle
Modern Shuffle + *1
Cool R&B
70s Scat Legend
5Modern R&B 1
5Modern R&B 2 + *1
Soul R&B
New R&B
Worship Medium
Worship Fast + *1
Worshp Power Bld *2
Piano Blues 1 *2, *3
Piano Blues 2 *2, *3
1Simple BossaNova *2
Simple Samba *2
Simple Mambo *2
Simple Rumba *2
Bossa Nova 1
Bossa Nova 2
Bossa Nova 3
Bossa Nova 4
Pop Bossa 1
Pop Bossa 2
Bossa Brazil
Lounge Bossa
2Samba
Big Band Samba
Light Samba 1
Light Samba 2
Pop Samba 1
Pop Samba 2
Jazz Samba
3Mambo 1
Mambo 2
Big Band Mambo
Rumba
Pop Rumba
Fast Rumba
Rumba Flamenco
Cha Cha Cha
Big Band Cha Cha
Pop Cha Cha 1
Pop Cha Cha 2
4Salsa 1
Salsa 2
Salsa 3
Montuno
Calypso
Guaguanco
Danzon
Guajira
Cuban Bolero
Bomba
Pop Latin *2
5Beguine 1
Beguine 2
Tango 1
Tango 2
Tango 3
Italian Tango
Tango Orchestra
Tango Milonga
els02_zh_om.book Page 62 Thursday, May 18, 2017 1:46 PM

节奏列表
ELS-02/ELS-02C 使用说明书 63
5
节奏/键盘打击乐器
WORLD MUSIC
BALLAD
ROCK
6Guitar Rumba 1 *3
Guitar Rumba 2
Piano Rumba *2, *3
Piano Cha Cha *2, *3
1Bolero
Flamenco
Pop Flamenco *2
Pasodoble
Tarantella
Sirtaki
Scand Schottis
Hawaiian
Mexican Dance *3
Enka
2Polka 1
Polka 2
Banda Polka *3
Orchestral Polka
Zither Polka
Italian Polka
Scottish Polka
Ober Polka
Party Polka
Euro Polka
Polka Pop + *1
3Irish Dance
Irish Hymn *2
Celtic Dance
Celtic Dance 3/4
Celtic Christmas
Scottish Reel
4Reggae
Happy Reggae
Sheriff Reggae 1
Sheriff Reggae 2
Shuffle Reggae
Caribbean
Zouk
Hully Gully
5Hoedown 1 *3
Hoedown 2
Bluegrass 1
Bluegrass 2
Modern Bluegrass
Country Band
Country Shuffle
Country 2/4
Pickin' Swing
6ChinaPopBallad 1 *2
ChinaPopBallad 2
China Dance
China Trad 1
China Trad 2 *2
Kung Fu
Ethereal Voices *2, *3
1Simple 8BtBallad *2
SimpleRockBallad *2
8Beat Ballad
Acoustic 8Bt Bld *2
8Beat Modern
16Beat Ballad 1
16Beat Ballad 2
16Beat Ballad 3
16Beat Ballad 4
26/8 Ballad
6/8 Slow Rock 1
6/8 Slow Rock 2
6/8 Slow Rock 3
6/8 Orchestral 1
6/8 Orchestral 2
Schlager 6/8
Moonlight 6/8
Euro Slow Rock
Acoustic Ballad
Big Rock Ballad
90s Rock Ballad
3Power Ballad
Easy Ballad
Romantic Ballad
Love Song
Epic Ballad + *1
Dramatic Ballad *3
Animation Ballad
Secret Service
70s Cool Ballad
80s SmoothBallad
90s Cool Ballad
4Pop Evergreen
VocalPopBallad + *1, *2
70s Pop Duo 1
70s Pop Duo 2
70s Glam Piano
Movie Ballad 1
Movie Ballad 2
80s Movie Ballad
BigScreenClassic
5Chart Ballad
Analog Ballad
Pop Ballad
Modern PopBallad *2
New R&B Ballad
Slow&Easy 1
Slow&Easy 2
Chillout *2
Country Rock Bld
Easy Country
6JPN Romantic Bld
JPN FolkPopDuo
JPN Dance Ballad *2
JPN R&B Ballad
JPN TVSoundtrack *2
On Broadway *2, *3
Coudy Bay + *1, *3
Night Walk + *1, *2, *3
6Organ Ballad 1
Organ Ballad 2
7Guitar Ballad 1
Guitar Ballad 2
Guitar Ballad 3
Pop Gtr Ballad
Piano Ballad
ClassicPianoBld *3
ElecPiano Ballad
Pop Piano Ballad *2
Piano8BeatBallad *2, *3
Piano Slow Rock *2, *3
PianoOrchBallad *3
1Simple Rock *2
Simple Shfl Rock *2
Hard Rock 1
Hard Rock 2
Hard Rock 3 + *1
Tears Rock 1
Tears Rock 2
British Rock *2
Soft Rock
2Power Rock
Stadium Rock + *1
Contemp Rock + *1
Standard Rock
Acoustic Rock
Brit Rock Pop + *1
German Rock
Funk Pop Rock
Chart Rock Shfl+ *1
ChartPianoShfl + *1
Beach Rock
Surf Rock
360s Rock 1
60s Rock 2
60s Rock 3 + *1
60s Rock 4 + *1
70s Rock + *1
80s Power Rock+ *1
80s Synth Rock+ *1
80s Pop Rock + *1
80s Guitar Pop+ *1
00s Boy Band
4Rock Shuffle 1
Rock Shuffle 2
Rock Shuffle 3 + *1
70s RockShuffle+ *1
Rock&Roll 1
Rock&Roll 2
Rock&Roll 3 + *1
6/8 Rock
60s Rock&Roll + *1
Rock&RollShuffle *3
Jive
Skiffle
5Boogie Woogie 1
els02_zh_om.book Page 63 Thursday, May 18, 2017 1:46 PM

节奏列表
ELS-02/ELS-02C 使用说明书
64
DANCE
METRONOME
5Boogie Woogie 2
Swingin' Boogie
Oldies Rock&Roll
Croco Twist + *1
Southern Rock
Cowboy Rock
Scand Bugg
Country Rock 1
Country Rock 2
Country Blues
New Country *2
6Country Straits+ *1
Country Strum
Irish Rock
60s Rising Pop *2
Alp Rock + *1
Caribbean Rock 1
Caribbean Rock 2
Disco Fox Rock + *1, *2
JPN Pop Rock 1
JPN Pop Rock 2
JPN Band Rock 1
JPN Band Rock 2
7JPN Light Rock 1
JPN Light Rock 2
JPN Rock Duo + *1
JPN Idol Rock
JPN Kids Hero
Dragon Rock
Miracle Rock *2
Pretty Cute
Happy Pop
1Simple DancePop+ *1, *2
Simple Disco *2
Ibiza 1
Ibiza 2
Ibiza 3 *3
Trance Pop
Euro Trance 1
Euro Trance 2 *2
6/8 Trance 1
6/8 Trance 2
2Club Dance 1 *2
Club Dance 2 + *1, *2
Club Dance 3
Global DJ's
Dancefloor *2
Techno Party
Dream Dance
80s Dance
Club House
Swing House
Funky House
3Dirty Pop
Mallorca Party + *1, *2
Party Arena
Apres Ski Hit
3Disco Rock + *1, *2
Disco Fox
Mallorca Disco + *1, *2
Disco Palace
Disco Philly 1
Disco Philly 2
Disco Teens 1 *2
Disco Teens 2
4Disco Funk 1
Disco Funk 2
Disco Chocolate
Dance Pop
US Disco
Saturday Night + *1
Disco Fever
90s Disco
70s Disco 1
70s Disco 2
70s Disco 3
5Trip Hop *2
Chart Pop 1
Chart Pop 2
Ground Beat
Synth Pop
Synth Pop Duo + *1
US Pop
UK Pop
Turkish Eurobeat *2
Oriental Pop
6Pop Beat 1
Pop Beat 2
Funky Dance
Dancehall
Garage 1
Garage 2 + *1
Electronica + *1
Latin DJ's
Club Latin
Latin Disco 1
Latin Disco 2
7US Hip Hop 1
US Hip Hop 2 + *1, *2
Euro Hip Hop 1
Euro Hip Hop 2 + *1
Hip Hop Pop
Hip Hop Light
Hip Hop Groove
Classic Hip Hop
Pop R&B
8JPN Idol Pop 1 + *1
JPN Idol Pop 2
JPN Idol Pop 3
JPN Dance Pop 1
JPN Dance Pop 2
Cute Techno
Dance Police
1Metronome 2/4 + *1, *2
Metronome 3/4 + *1, *2
Metronome 4/4 + *1, *2
Metronome 6/8 + *1, *2
Metronome 9/8 + *1, *2
Metronome 12/8 + *1, *2
Metronome 5/4 + *1, *2
Metronome 7/4 + *1, *2
Metronome 8/4 + *1, *2
2Click 2/4 + *1, *2
Click 3/4 + *1, *2
Click 4/4 + *1, *2
Click 6/8 + *1, *2
Click 9/8 + *1, *2
Click 12/8 + *1, *2
Click 5/4 + *1, *2
Click 7/4 + *1, *2
Click 8/4 + *1, *2
3Cowbell 2/4 + *1, *2
Cowbell 3/4 + *1, *2
Cowbell 4/4 + *1, *2
Cowbell 6/8 + *1, *2
Cowbell 9/8 + *1, *2
Cowbell 12/8 + *1, *2
Cowbell 5/4 + *1, *2
Cowbell 7/4 + *1, *2
Cowbell 8/4 + *1, *2
4WoodBlock 2/4 + *1, *2
WoodBlock 3/4 + *1, *2
WoodBlock 4/4 + *1, *2
WoodBlock 6/8 + *1, *2
WoodBlock 9/8 + *1, *2
WoodBlock 12/8 + *1, *2
WoodBlock 5/4 + *1, *2
WoodBlock 7/4 + *1, *2
WoodBlock 8/4 + *1, *2
els02_zh_om.book Page 64 Thursday, May 18, 2017 1:46 PM

伴奏
ELS-02/ELS-02C 使用说明书 65
5
节奏/键盘打击乐器
伴奏
使用节奏时,伴奏功能提供琶音型和弦以及其它器
乐化装饰音。
可以从节奏菜单和节奏状态画面中选择伴奏控制器。
1按下任意一个RHYTHM按钮一次。
在画面底部,有7个声部按钮,如Chord 1、
Chord 2、Pad等等。这些声部,除主奏鼓组和附
加鼓组外,都是伴奏声部。
2打开需要的声部。
这种伴奏由五个声部组成:Chord 1、Chord 2、
Pad、Phrase 1和Phrase 2,在画面中按相应的按
钮可以将每个声部设定为“开”或“关”。
如果将所有声部关闭,伴奏将不会发出声音。
CHORD 1/CHORD 2:
这些是节奏部分和弦背景声部。
PAD:
该声部具有延音和弦,通常使用弦乐和管风琴
等华丽的声音。
PHRASE 1/PHRASE 2:
这些声部用于可润色乐曲的各种装饰音和音乐
片段,如铜管乐组重音与和弦琵音。
并不是所有的声部都包含伴奏数据。根据选择
的节奏和节奏组,一些声部可能是空的。
3调整伴奏所用混响的音量和混响量。
再次按面板上相同的节奏按钮会调出节奏状态
画面。
画面右侧的两个滑杆可以控制伴奏的音量和混
响。用触摸屏中的滑杆或数据轮调整音量/混
响。
主奏鼓组和附加鼓组包含套鼓和打击乐节奏型。
将主奏鼓和附加鼓都关闭时,鼓乐器和打击乐器
不会发出声音。一般来说,主鼓包含节奏的主声
部,附加鼓包含附加的打击乐声如小手鼓。
伴奏声部
els02_zh_om.book Page 65 Thursday, May 18, 2017 1:46 PM

自动伴奏 — 自动低音和弦 (A.B.C.)
ELS-02/ELS-02C 使用说明书
66
自动伴奏 — 自动低音和弦
(A.B.C.)
自动低音和弦 (A.B.C.)功能与双排键电子琴的节奏
部分结合使用,可以随着您的演奏自动产生贝司伴
奏。将您的演奏扩展到全新领域,为您的演奏意图
提供了一个全编制的背景乐队。产生自动伴奏型会
应用3种模式之一 (单指、多指和弦、自定义
A.B.C.)。
使用A.B.C.功能前,请关闭脚键盘复音功能。如果脚
键盘复音设为打开状态, A.B.C.的低音模式组不会发
声。
参考页
•POLY (复音)(第44页)
设定ABC功能:
按[A.B.C./M.O.C.]按钮。
将出现A.B.C./M.O.C.画面。 A.B.C.区域会出现在画面
的左半侧。
1A.B.C.MODE
OFF:
取消自动低音和弦功能。
SINGLE FINGER:
单指弹奏模式提供了最快、最简单的方法,可
获得多种不同的和弦/低音组合。仅使用一只手
指,或者最多两、三个手指演奏和弦便可产生
大三和弦、小三和弦、属七和弦和小七和弦。
无论在下键盘上的任何地方演奏,产生的和弦
都会以相同的八度发出声音。
C键
大三和弦:
按和弦的根音 (对应和弦名称的
音符)。
小三和弦:
同时按根音和其左侧的任何黑键。
属七和弦:
同时按根音和其左侧的任何白键。
小七和弦:
同时按根音和其左侧的任何黑键与
白键。
不使用节奏以单指和弦指法演奏为您的演奏增
加全部连续和弦。
FINGERED CHORD:
多指和弦模式自动为在下键盘上演奏的和弦产
生低音伴奏。可以比单指弹奏模式使用更多的
和弦类型。多指和弦模式下,您可以一边演奏
完整的和弦,一边让自动低音和弦功能自动选
择适当的低音模式组。如果在下键盘中只演奏
一个或两个音符,一个基于前一个已演奏和弦
所生产的和弦会发声。
DISPLAY SELECT
VOICE
DISPLAY
FOOT
SWITCH
RHYTHM
PROGRAM
UTILITY AUDIO
A.B.C.
M.O.C. MDR
VOICE EDIT PATTERN SEQUENCE
U.ORGAN
FLUTES L.ORGAN
FLUTES ROTARY SP
SPEED
12
A.B.C./M.O.C.画面
C
Cm
C7
Cm7
els02_zh_om.book Page 66 Thursday, May 18, 2017 1:46 PM

旋律和弦 (M.O.C.)
ELS-02/ELS-02C 使用说明书 67
5
节奏/键盘打击乐器
C键
注
演奏特定和弦时 (aug、dim7、sus4、6和m6),
请确保将和弦的根音演奏为该和弦的最低音符。
不使用节奏演奏多指和弦,可以为您的演奏添
加完整的连续和弦。
CUSTOM A.B.C.:
自定义ABC模式与多指和弦有细微的差别,它使
您能够通过弹奏脚键盘上的一个音符以及下键
盘中弹奏的和弦来确定在伴奏中播放什么贝司
音符。
2MEMORY
LOWER:
此功能设定为“开”时,播放节奏的同时,即使手
指从下键盘上松开,下键盘音色与和弦伴奏也
将持续播放。
PEDAL:
此功能设定为“开”时,播放节奏的同时,即使脚
离开脚键盘,脚键盘音色和低音伴奏也将持续
演奏。
(在单指和弦和多指和弦模式下:)此功能设定
为“开”时,即使手指离开下键盘,脚键盘音色的
低音伴奏也将继续播放。
使用[SYNCHRO START]按钮开始节奏时,将下键盘/
脚键盘注册记忆设定为开。注册记忆关闭时,将手
指从下键盘上松开将停止节奏。
旋律和弦 (M.O.C.)
旋律和弦 (M.O.C.)功能就是为上键盘所演奏的旋
律自动添加和声声部。如果使用了自动伴奏,这种
和声是从下键盘所演奏的和弦中——或是为您播放的
和弦中提取出来的。旋律和弦有三种不同的模式,
每种模式具有不同的几套和声为您演奏的旋律进行
伴奏。也可以使用膝控推杆来控制旋律和弦。
若要设定M.O.C.功能:
按[A.B.C./M.O.C.]按钮。
将出现A.B.C./M.O.C.画面。 M.O.C.区域会显示在画面
的右半侧。
1M.O.C.MODE
OFF:
取消旋律和弦功能。
模式1:
在接近所演奏旋律的范围中生成最多两个音符
的和声。
C Cm C7
Cm7 Cmaj7
Caug
Cm maj7
Cdim Cdim7
Csus4 Cm7-5C7sus4
C6 Cm6 Cadd9
DISPLAY SELECT
VOICE
DISPLAY
FOOT
SWITCH
RHYTHM
PROGRAM
UTILITY AUDIO
A.B.C.
M.O.C. MDR
VOICE EDIT PATTERN SEQUENCE
U.ORGAN
FLUTES L.ORGAN
FLUTES ROTARY SP
SPEED
12
A.B.C./M.O.C.画面
els02_zh_om.book Page 67 Thursday, May 18, 2017 1:46 PM

键盘打击乐器
ELS-02/ELS-02C 使用说明书
68
模式2:
在接近所演奏旋律的范围中生成最多三个音符
的和声。
模式3:
在与所演奏旋律较远的范围内生成最多四个音
符的和声。
2KNEE
膝控推杆的打开/关闭开关可以控制旋律和弦操作。
若要通过膝控推杆旋钮使用旋律和弦功能,请首先
将膝控设置为ON,然后选择三种模式之一 (如上所
述)。控制器打开时,将膝控推杆按到右侧将启用旋
律和弦功能。
参考页
•控制旋律和弦 (用膝控推杆); (第181页)
只有上键盘音色部分的音量设定为适当数值时才能
听到旋律和弦。旋律和弦不能应用于主音色。
键盘打击乐器
键盘打击乐器功能具有多种鼓声和打击乐声,可从
键盘和脚键盘中演奏。
键盘打击乐器有两种不同的模式,预置和用户。预
设键盘打击乐器可让您从键盘 (事先指定的琴键)
上演奏预设的鼓组声,而用户键盘打击乐器可让您
自由地将鼓声指定到任何琴键或脚键盘上。
1将每种音色的音量设定为MIN,会将上键
盘、下键盘和/或脚键盘音色关闭。
注
在音色显示中,每种音色组都可被静音 (第16
页)。
2按KEYBOARD PERCUSSION [1]或[2]按
钮,可以打开键盘打击乐器功能。
将出现键盘打击乐器 (K.B.P.)画面。
按KEYBOARD PERCUSSION [1]按钮可调出上/
下键盘中的Preset 1 kit,而按[2]按钮则调出脚键
盘上的Preset 2 kit。
注
将[1]和[2]两个按钮设定为开,便可以同时演奏两种
键盘打击乐器组。
使用预设键盘打击乐器
KEYBOARD
PERCUSSION
12
els02_zh_om.book Page 68 Thursday, May 18, 2017 1:46 PM

键盘打击乐器
ELS-02/ELS-02C 使用说明书 69
5
节奏/键盘打击乐器
3按画面右上部[ASSIGN]按钮调出ASSIGN
页面。
4按画面中间的[KIT CHANGE]按钮调出键盘
打击乐器组列表。
从38个键盘打击乐类型中选择您要使用的组的名
称。为各组分配的打击乐器的详情,请参考第70
页上的预设键盘打击乐器一览表。
5调整键盘打击乐器的音量和混响。
K.B.P.画面中的两个滑杆可决定混响和音量设
置。若要调节音量和混响量,请触摸画面中的
VOLUME滑杆或使用数据轮。
此处的设置决定整个键盘打击乐器设置的混响/
音量,而不是每种打击乐器。但每种打击乐器
的混响/音量 (第83页)是可以调节的。
6弹奏键盘/脚键盘上的音符。
改变组时,可能会出现提示信息“Are you sure you
want to reset the setup data to the default values?”
(您确定要将设置数据重置为默认值吗?)选择
[OK]清除所有分配结果 (仅在选定了用户时在
ASSIGN页面中执行的)和详细设置 (在SETUP
页面中执行的)并在面板上调出选定的组。选择
[CANCEL]可调出所选打击乐器,而不删除指定
和详细设置。
05_Rhythm_KbdPerc.fm Page 69 Wednesday, May 31, 2017 3:24 PM

键盘打击乐器
ELS-02/ELS-02C 使用说明书
70
:表示ELS-02/ELS-02C键盘的琴键。
* Standard Kit 2、Hit Kit、Room Kit、Rock Kit、Electro Kit、Analog Kit、Dance Kit、Jazz Kit、Brush
Kit、Symphony Kit、Live!Studio Kit、Live!Power Kit 1、Live!Power Kit 2和Live!Rock Kit与Standard
Kit 1一样有相同的声音分配结果。
预设键盘打击乐器列表
EL Kit Standard Kit 1*
Preset 1 (UK) Preset 1 (LK) Preset 2 (PK) Preset 1 (UK) Preset 1 (LK) Preset 2 (PK)
-Bass Drum Heavy -Kick
-SD Brush Roll Surdo Mute Side Stick
-Snare Drum Heavy Surdo Open Snare
Claves SD Brush Shot 1 Hi Q Hand Clap
-SD Reverb 1 Whip Slap Snare Tight
-Snare Drum Light Scratch H Floor Tom L
Synth Tom 3 Tom 3 Scratch L Hi-Hat Closed
Concert BD Snare Drum Rim 1 Finger Snap Floor Tom H
Synth Tom 2 Tom 2 Click Noise Hi-Hat Pedal
Bass Drum Heavy Hi-Hat Closed Metronome Click Low Tom
Synth Tom 1 Tom 1 Metronome Bell Hi-Hat Open
Bass Drum Light Hi-Hat Open Seq Click L Mid Tom L
-Snare Drum Heavy Ride Cymbal 1 -Seq Click H Mid Tom H
-SD Brush Roll Synth Tom 3 -Brush Tap Crash Cymbal 1
-Snare Drum Heavy Crash Cymbal 1 -Brush Swirl High Tom
-SD Brush Shot 1 Synth Tom 2 -Brush Slap Ride Cymbal 1
-SD Reverb 1 Orchestra Cymbal -Brush Tap Swirl Chinese Cymbal
-Snare Drum Light - - Snare Roll Ride Cymbal Cup
-To m 3 Synth Tom 1 -Castanet Tambourine
-Snare Drum Rim 1 - - Snare Soft Splash Cymbal
-To m 2 -Sticks
-Hi-Hat Closed -Kick Soft
-To m 1 -Open Rim Shot
-Hi-Hat Open -Kick Tight
-Ride Cymbal 1 Bongo H Kick
-Orch Snare Drum Bongo L Side Stick
-Crash Cymbal 1 Conga H Mute Snare
-Snare Drum Roll Conga H Open Hand Clap
-Orchestra Cymbal Conga L Snare Tight
-Orch Cymbal Roll Timbale H Floor Tom L
-Triangle Mute Timbale L Hi-Hat Closed
-Tambourine Agogo H Floor Tom H
-Triangle Open Agogo L Hi-Hat Pedal
-Castanet Cabasa Low Tom
-Cowbell 1 Maracas Hi-Hat Open
-Timbale 1 Low Samba Whistle H Mid Tom L
-Timbale 1 High Samba Whistle L Mid Tom H
-Wood Block Low Guiro Short Crash Cymbal 1
-Conga Low Guiro Long High Tom
-Wood Block High Claves Ride Cymbal 1
-Conga High Wood Block H Chinese Cymbal
-Bongo Low Wood Block L Ride Cymbal Cup
-Agogo Low Cuica Mute Ta m b ourine
-Bongo High Cuica Open Splash Cymbal
-Agogo High Triangle Mute Cowbell
-Cuica Low Triangle Open Crash Cymbal 2
-Hand Claps Shaker Vibraslap
-Cuica High Jingle Bells Ride Cymbal 2
-Shaker Bell Tree -
- -
- -
- -
- -
- -
- -
- -
- -
- -
- -
- -
- -
&ᅊ
'ᅊ
)ᅊ
*ᅊ
$ᅊ
&
'
(
)
*
$
%
&ᅊ
'ᅊ
)ᅊ
*ᅊ
$ᅊ
&
'
(
)
*
$
%
&ᅊ
'ᅊ
)ᅊ
*ᅊ
$ᅊ
&
'
(
)
*
$
%
&ᅊ
'ᅊ
)ᅊ
*ᅊ
$ᅊ
&
'
(
)
*
$
%
&ᅊ
'ᅊ
)ᅊ
*ᅊ
$ᅊ
&
'
(
)
*
$
%
&
els02_zh_om.book Page 70 Thursday, May 18, 2017 1:46 PM

键盘打击乐器
ELS-02/ELS-02C 使用说明书 71
5
节奏/键盘打击乐器
Live!AcousticKit Live!Real Drums
Preset 1 (UK) Preset 1 (LK) Preset 2 (PK) Preset 1 (UK) Preset 1 (LK) Preset 2 (PK)
-Kick Open Aco -Kick Real 2
Surdo Mute Stick Acoustic Surdo Mute Stick Real
Surdo Open Snare Acoustic Surdo Open Snare Real 1
Hi Q Hand Clap Power Hi Q Clap Power
Whip Slap Snare Rough Aco Whip Slap Snare Real 2
Scratch H Tom Acoustic 1 Scratch H To m R eal 1
Scratch L Hi-HatClosedAco Scratch L Hi-HatClosedReal
Finger Snap Tom Acoustic 2 Finger Snap Tom R e al 2
Click Noise Hi-HatPedal Aco Click Noise Hi-Hat PedalReal
Metronome Click Tom Acoustic 3 Metronome Click To m Real 3
Metronome Bell Hi-Hat Open Aco Metronome Bell Hi-Hat Open Real
Seq Click L Tom Acoustic 4 Seq Click L To m Real 4
-Seq Click H Tom Acoustic 5 -Seq Click H Tom R e a l 5
-Brush Tap CrashCymbalAco 1 -Brush Tap CrashCymbalReal1
-Brush Swirl Tom Acoustic 6 -Brush Tap Swirl To m Real 6
-Brush Slap RideCymbal Aco 1 -Brush Slap RideCymbalReal 1
-Brush Tap Swirl China Cymbal Aco -Brush Tap Swirl ChinaCymbal Real
-Snare Roll Aco RideCymbalCupAco -Snare Roll Rock RideCym Cup Real
-Castanet Tambourine -Castanet Tambourine
-Snare Soft Aco SplashCymbal Aco -Snare Tight SplashCymbalReal
-Sticks -Sticks
-Kick Soft Aco -Kick Genuine
-Rim Acoustic -Rim Real
-Kick Mute Aco -Kick Real 1
Bongo H Kick Open Aco Bongo H Kick Real 2
Bongo L Stick Acoustic Bongo L Stick Real
Conga H Mute Snare Acoustic Conga H Mute Snare Real 1
Conga H Open Hand Clap Power Conga H Open Clap Power
Conga L Snare Rough Aco Conga L Snare Real 2
Timbale H Tom Acoustic 1 Timbale H Tom Rea l 1
Timbale L Hi-HatClosedAco Timbale L Hi-HatClosedReal
Agogo H Tom Acoustic 2 Agogo H To m Real 2
Agogo L Hi-HatPedal Aco Agogo L Hi-Hat PedalReal
Cabasa Tom Acoustic 3 Cabasa Tom Rea l 3
Maracas Hi-Hat Open Aco Maracas Hi-Hat Open Real
Samba Whistle H Tom Acoustic 4 Samba Whistle H Tom R e a l 4
Samba Whistle L Tom Acoustic 5 Samba Whistle L Tom R eal 5
Guiro Short CrashCymbalAco 1 Guiro Short CrashCymbalReal1
Guiro Long Tom Acoustic 6 Guiro Long To m Real 6
Claves RideCymbal Aco 1 Claves RideCymbalReal 1
Wood Block H China Cymbal Aco Wood Block H ChinaCymbal Real
Wood Block L RideCymbalCupAco Wood Block L RideCym Cup Real
Cuica Mute Tambourine Cuica Mute Tamb o u ri n e
Cuica Open SplashCymbal Aco Cuica Open SplashCymbalReal
Tri ang le M ute Cowbell Triangle Mute Cowbell
Triangle Open CrashCymbalAco 2 Triangle Open CrashCymbalReal2
Shaker Vibraslap Shaker Vibraslap
Jingle Bells RideCymbal Aco 2 Jingle Bells RideCymbalReal 2
Wind Chime -Wind Chime -
- -
- -
- -
- -
- -
- -
- -
- -
- -
- -
- -
- -
&ᅊ
'ᅊ
)ᅊ
*ᅊ
$ᅊ
&
'
(
)
*
$
%
&ᅊ
'ᅊ
)ᅊ
*ᅊ
$ᅊ
&
'
(
)
*
$
%
&ᅊ
'ᅊ
)ᅊ
*ᅊ
$ᅊ
&
'
(
)
*
$
%
&ᅊ
'ᅊ
)ᅊ
*ᅊ
$ᅊ
&
'
(
)
*
$
%
&ᅊ
'ᅊ
)ᅊ
*ᅊ
$ᅊ
&
'
(
)
*
$
%
&
els02_zh_om.book Page 71 Thursday, May 18, 2017 1:46 PM

键盘打击乐器
ELS-02/ELS-02C 使用说明书
72
Live!RealBrushes Analog T8 Kit
Preset 1 (UK) Preset 1 (LK) Preset 2 (PK) Preset 1 (UK) Preset 1 (LK) Preset 2 (PK)
-KickJazzAmbience -Kick T8 1
Surdo Mute Stick Brush Surdo Mute Snare T8 Rim
Surdo Open Vintage Slap 4 Surdo Open Snare T8 2
Hi Q Clap Power Hi Q Clap T9
Whip Slap Vintage Slap 5 Whip Slap Snare T8 1
Scratch H TomRealBrushes 1 Scratch H Tom T8 1
Scratch L Hi-Hat Closed RB Scratch L Hi-Hat Closed T8
Finger Snap TomRealBrushes 2 Snare Hammer Tom T8 2
Click Noise Hi-Hat Pedal RB Kick Zap Hard Hi-Hat Pedal T8
Metronome Click TomRealBrushes 3 Snare Garg L Tom T8 3
Metronome Bell Hi-Hat Open RB Kick Tek Power Hi-Hat Open T8
Vintage Tip TomRealBrushes 4 Kick Slimy Tom T8 4
-Vintage Swirl 1 TomRealBrushes 5 -Kick T8 4 Tom T8 6
-Vintage Slap 1 CrashCymbal RB 1 -Snare Analog CR Crash Cymbal T8
-Vintage Swirl 2 TomRealBrushes 6 -Snare T8 7 Tom T8 7
-Vintage Slap 2 Ride Cymbal RB -SnareClap Analog Ride Cymbal T9
-Vintage TapSwirl ChinaCymbal RB -Snare T8 6 China Cymbal 2
-VintageSlapSwirl Ride Cup RB 1 -Tom T 8 5 RideCymbal Cup 2
-Vintage Swirl 3 Tambourine -Snare T8 5 Tambourine RX5
-Vintage Slap 3 Splash Cymbal RB -Kick T8 3 Splash Cymbal
-Sticks -Snare T8 4
-Kick Soft L -Kick T8 2
-Open Rim Shot RB -Snare T8 3
-Kick Soft H -T8 Kick Bass
Bongo H KickJazzAmbience Conga T8 5 Kick T8 1
Bongo L Stick Brush Conga T8 4 Snare T8 Rim
Conga H Mute Vintage Slap 4 Conga T8 3 Snare T8 2
Conga H Open Clap Power Conga T8 2 Clap T9
Conga L Vintage Slap 5 Conga T8 1 Snare T8 1
Timbale H TomRealBrushes 1 Timbale H Tom T8 1
Timbale L Hi-Hat Closed RB Timbale L Hi-Hat Closed T8
Agogo H TomRealBrushes 2 Glass H Tom T8 2
Agogo L Hi-Hat Pedal RB Glass L Hi-Hat Pedal T8
Cabasa TomRealBrushes 3 Cabasa Tom T8 3
Maracas Hi-Hat Open RB Maracas T8 Hi-Hat Open T8
Samba Whistle H TomRealBrushes 4 Fx Gun 2 To m T8 4
Samba Whistle L TomRealBrushes 5 Fx Gun 1 To m T8 6
Guiro Short CrashCymbal RB 1 Analog Shaker H Crash Cymbal T8
Guiro Long TomRealBrushes 6 Analog Shaker L Tom T 8 7
Claves Ride Cymbal RB Claves T8 Ride Cymbal T9
Wood Block H ChinaCymbal RB Hi Q 1 China Cymbal 2
Wood Block L Ride Cup RB 1 Hi Q 2 RideCymbal Cup 2
Cuica Mute Tambourine Scratch H 2 Tambourine RX5
Cuica Open Splash Cymbal RB Scratch L 2 Splash Cymbal
Tri ang le M ute Cowbell Triangle Mute Cowbell T8
Triangle Open CrashCymbal RB 2 Triangle Open Crash Cymbal 4
Shaker Vibraslap Analog Shaker Vibraslap
Jingle Bells Ride Cup RB 2 Sleigh Bells Ride Cymbal 3
Wind Chime -Wind Chime -
-Snare Hip 1
-Snare Hip 2
-Snare Hip Gate
-Snare Break 1
-Kick Blip
-Snare Fx 1
-Kick Fx Hammer
- -
- -
- -
- -
- -
&ᅊ
'ᅊ
)ᅊ
*ᅊ
$ᅊ
&
'
(
)
*
$
%
&ᅊ
'ᅊ
)ᅊ
*ᅊ
$ᅊ
&
'
(
)
*
$
%
&ᅊ
'ᅊ
)ᅊ
*ᅊ
$ᅊ
&
'
(
)
*
$
%
&ᅊ
'ᅊ
)ᅊ
*ᅊ
$ᅊ
&
'
(
)
*
$
%
&ᅊ
'ᅊ
)ᅊ
*ᅊ
$ᅊ
&
'
(
)
*
$
%
&
els02_zh_om.book Page 72 Thursday, May 18, 2017 1:46 PM

键盘打击乐器
ELS-02/ELS-02C 使用说明书 73
5
节奏/键盘打击乐器
Analog T9 Kit House Kit
Preset 1 (UK) Preset 1 (LK) Preset 2 (PK) Preset 1 (UK) Preset 1 (LK) Preset 2 (PK)
-Kick T9 3 -Kick T9 5
Surdo Mute Snare T9 Rim W Kick Snare T9 Rim
Surdo Open Snare T9 1 Disco Fx Snare T9 1
Hi Q Clap T9 WhiteNoiseDown 1 Clap T9
Whip Slap Snare T9 2 PinkNoise Down 1 Snare T9 2
Scratch H To m T 9 1 WhiteNoiseDown 2 Tom T9 1
Scratch L Hi-Hat Closed T9 PinkNoise Down 2 Hi-Hat Closed T8
Snare Drum&Bass1 Tom T 9 2 White Noise Up 2 Tom T9 2
Kick Break 2 Hi-Hat Pedal T9 White Noise Up 1 Hi-Hat Pedal T9
Snare Distortion To m T 9 3 Pink Noise Up Tom T9 3
Kick Tek Power Hi-Hat Open T9 WhiteNoiseUp Rel Hi-Hat Open T9
KickDistortionRM To m T 9 4 PinkNoise Up Rel Tom T9 4
-Kick T9 2 To m T 9 5 -Kick T9 4 Tom T9 5
-Snare Analog CR Crash Cymbal T9 -Snare T8 Rim Crash Cymbal T9
-Snare T9 5 To m T 9 6 -Snare T8 5 Tom T9 6
-Clap Analog Sm Ride Cymbal T9 -Hand Clap Ride Cymbal T9
-Snare T9 Gate 1 China Cymbal 2 -Snare Garg L Crash Cymbal 4
-Snare Rock Roll RideCymbal Cup 2 -Snare Roll RideCymbal Cup 2
-Snare T9 3 Tambourine RX5 -Snare T9 3 Tambourine Hit
-Snare T9 4 Splash Cymbal 2 -Snare T8 1 Splash Cymbal 2
-Snare T9 Gate 2 -Snare T9 5
-Kick T9 4 -Kick T9 1
-Snare T9 6 -Snare T9 Gate
-Kick T9 1 -Kick T9 2
Conga T8 5 Kick T9 3 Bongo H Open 1 F Kick T9 5
Conga T8 4 Snare T9 Rim Bongo L Open 3 F Snare T9 Rim
Conga Tip Snare T9 1 Conga H Tip Snare T9 1
Conga Open Slap Clap T9 Conga H SlapOpen Clap T9
Conga Open Snare T9 2 Conga H Open 2 Snare T9 2
Timbale H Tom T 9 1 Timbale H Tom T 9 1
Timbale L Hi-Hat Closed T9 Timbale L Hi-Hat Closed T8
Analog Click To m T 9 2 Agogo H Tom T 9 2
Conga T8 1 Hi-Hat Pedal T9 Agogo L Hi-Hat Pedal T9
Cabasa To m T9 3 Cabasa Tom T 9 3
Maracas Slur 2 Hi-Hat Open T9 Maracas Slur 2 Hi-Hat Open T9
Fx Gun 2 To m T 9 4 Vox Drum L Tom T 9 4
Fx Gun 1 To m T 9 5 Vox Drum H To m T 9 5
Scratch H 3 Crash Cymbal T9 Guiro Short Crash Cymbal T9
Scratch Down To m T 9 6 Guiro Long To m T9 6
Hi Q 3 Ride Cymbal T9 Claves Ride Cymbal T9
Hi Q 1 China Cymbal 2 Wood Block H Crash Cymbal 4
Hi Q 2 RideCymbal Cup 2 Wood Block L RideCymbal Cup 2
Scratch H 2 Tambourine RX5 Cuica H Tambourine Hit
Scratch L 2 Splash Cymbal 2 Cuica L Splash Cymbal 2
Tri ang le M ute Cowbell 1 Triangle Mute Cowbell 1
Triangle Open Crash Cymbal 4 Triangle Open Crash Cymbal 1
Analog Shaker Cowbell T8 Analog Shaker Cowbell T8
Sleigh Bells Ride Cymbal 3 Sleigh Bells Ride Cymbal 3
Wind Chime -Wind Chime -
Snare Piccolo Snare Break Roll
Snare T8 7 Noise Burst
SnareRckRollDist Vox Bell
Snare Brush Mute Snare R&B 1
Kick Blip Hard Vox Alk
Snare Jungle 1 Udu High
Kick Sustain Filter Kick
- -
- -
- -
- -
- -
&ᅊ
'ᅊ
)ᅊ
*ᅊ
$ᅊ
&
'
(
)
*
$
%
&ᅊ
'ᅊ
)ᅊ
*ᅊ
$ᅊ
&
'
(
)
*
$
%
&ᅊ
'ᅊ
)ᅊ
*ᅊ
$ᅊ
&
'
(
)
*
$
%
&ᅊ
'ᅊ
)ᅊ
*ᅊ
$ᅊ
&
'
(
)
*
$
%
&ᅊ
'ᅊ
)ᅊ
*ᅊ
$ᅊ
&
'
(
)
*
$
%
&
els02_zh_om.book Page 73 Thursday, May 18, 2017 1:46 PM

键盘打击乐器
ELS-02/ELS-02C 使用说明书
74
HipHop Kit Drum Machine
Preset 1 (UK) Preset 1 (LK) Preset 2 (PK) Preset 1 (UK) Preset 1 (LK) Preset 2 (PK)
-Kick Analog CR -Kick T9 4
Surdo Mute SnareAnalogSmRim Surdo Mute Snare T9 Rim
Surdo Open Snare HipHop 1 Surdo Open Snare T9 1
Hi Q Snare Clappy Hi Q Clap T9
Whip Slap Snare HipHop 2 Whip Slap Snare T9 4
Scratch H Floor Tom L Scratch H Tom T9 1
Scratch L Hi-HatClosed Hip Scratch L Hi-Hat Closed T9
Hi-HatClosedT8 2 Low Tom Snare Drum&Bass1 Tom T9 2
To m T8 3 Hi-Hat Pedal Hip Kick Break 2 Hi-Hat Pedal T9
Hi-Hat Open T8 2 Mid Tom L Snare Distortion Tom T9 3
To m T8 6 Hi-Hat Open Hip Kick Tek Power Hi-Hat Open T9
Crash T8 High Tom KickDistortionRM Tom T9 4
-Triangle Mute Ride Cymbal 3 -BassDrumHardLong Tom T9 5
-Triangle Open Crash Cymbal 3 -BassDrumTekPower Crash Cymbal T9
-Wind Chime Shaker 2 -Bass Drum Dist 5 Conga T8 1
-TambourineLight2 ScratchBDForward -Bass Drum Dist 3 Ride Cymbal T9
-TambourineLight1 ScratchBDReverse -Bass Drum Dist 1 Conga T8 2
-Kick HipHop 9 Kick HipHop 2 -BD Drum & Bass 1 Analog Click
-Hi-HatClosed Tek SnareHipHopRim 2 -Bass Drum Blip Claves T8 1
-Kick Gate HipHop Clap 2 -BassDrumAnalogSm Maracas T8
-Hi-HatOpen Lo-Fi -Kick T8 2
-KickGranCasaOpen -Kick T8 3
-Hi-HatReverseD&B -Kick T9 HD 3
-Kick HipHop 1 -Kick T9 2
Kick HipHop 3 Kick Analog CR Snare T8 1 Kick T9 4
SnareHipHopRim 3 SnareAnalogSmRim Snare T8 2 Snare T9 Rim
Snare HipHop 5 Snare HipHop 1 Snare T8 3 Snare T9 1
Electric Clap 1 Snare Clappy Snare Analog CR Clap T9
Handbell H Snare HipHop 2 Snare Jungle 1 Snare T9 4
Kick HipHop 4 Floor Tom L Snare Drum&Bass2 Tom T9 1
HipHop Clap 3 Hi-HatClosed Hip Snare Hip 1 Hi-Hat Closed T9
HipHop Snap 2 Low Tom Snare R&B 1 To m T9 2
SnareHipHopRim 5 Hi-Hat Pedal Hip Snare R&B 2 Hi-Hat Pedal T9
HipHop flex 1 Mid Tom L Snare Hip 1 Tom T9 3
HipHop flex 2 Hi-Hat Open Hip Snare Wood Hi-Hat Open T9
Shaker 2 High Tom Snare Timbre Tom T 9 4
Kick HipHop 5 Ride Cymbal 3 Hi-HatClosedT8 1 Tom T 9 5
SnareHipHopRim 4 Crash Cymbal 3 Hi-Hat Open T8 1 Crash Cymbal T9
Snare HipHop 6 Shaker 2 Hi-HatClosedT8 2 Conga T8 1
Snare HipHop 11 ScratchBDForward Hi-Hat Open T8 2 Ride Cymbal T9
Kick HipHop 10 ScratchBDReverse Hi-Hat Pedal Aco Conga T8 2
Snare HipHop 7 Kick HipHop 2 Hi-HatClosed Aco Analog Click
HipHop Clap 5 SnareHipHopRim 2 Hi-Hat Open Aco Claves T8 1
Conga H Tip HipHop Clap 2 Hi-HatClosedLoFi Maracas T8
Conga H Heel HipHop Snap 1 Hi-HatOpen Lo-Fi TambourineAna CR
Conga H Open Snare HipHop 3 Hi-HatClosed Syn Analog Shaker
Conga L Open 1 Electric Clap 2 Hi-Hat Open Syn Cowbell T8
Conga L Open 2 Kick Hip Deep Analog Shaker 1 CowbellAnalog CR
Kick HipHop 8 -Tambourine RX5 2 -
HipHop Clap 6 Tambourine 1 Hit
Snare T8 1 Electric Cowbell
Snare T8 1 H Conga T8 3
HipHop Clap 7 ElectricTriangle
To m T8 1 Claves T8 2
Hi-HatClosedT8 2 Analog Shaker 2
To m T8 2 Electric Clap 1
- -
- -
- -
- -
- -
&ᅊ
'ᅊ
)ᅊ
*ᅊ
$ᅊ
&
'
(
)
*
$
%
&ᅊ
'ᅊ
)ᅊ
*ᅊ
$ᅊ
&
'
(
)
*
$
%
&ᅊ
'ᅊ
)ᅊ
*ᅊ
$ᅊ
&
'
(
)
*
$
%
&ᅊ
'ᅊ
)ᅊ
*ᅊ
$ᅊ
&
'
(
)
*
$
%
&ᅊ
'ᅊ
)ᅊ
*ᅊ
$ᅊ
&
'
(
)
*
$
%
&
els02_zh_om.book Page 74 Thursday, May 18, 2017 1:46 PM

键盘打击乐器
ELS-02/ELS-02C 使用说明书 75
5
节奏/键盘打击乐器
Break Kit SFX Kit 1/Live! SFX Kit 1
Preset 1 (UK) Preset 1 (LK) Preset 2 (PK) Preset 1 (UK) Preset 1 (LK) Preset 2 (PK)
-Kick Break 1 -Cutting Noise 1
Surdo Mute Snare Hip Rim 1 -Cutting Noise 2
Surdo Open Snare Break 3 - -
Hi Q Snare Break 1 -String Slap
Whip Slap Snare Break 2 - -
Scratch H Tom Break 1 - -
Scratch L HHClosedRockSoft - -
Finger Snap Tom Break 2 - -
Snare Break 8 Hi-Hat PedalRock - -
Snare Break 9 Tom Break 3 - -
Hi-HatClosedBrk1 HH HalfOpen Rock - -
Hi-HatClosedBrk2 Tom Break 4 - -
-Kick Break Deep Tom Break 5 - - -
-Snare Hip Crash Cymbal 1 - - -
-Snare Lo-Fi Tom Break 6 - - -
-Snare Clappy Ride Cymbal 3 - - -
-Snare LdwH Mono China Cymbal 2 - - Flute Key Click
-Snare Rock Roll RideCymbal Cup 2 - - -
-Snare Gate 1 Tambourine 1 Hit - - -
-Snare Mid Splash Cymbal 2 - - -
-Snare Break Rim - -
-Kick Break Heavy - -
-Snare Hip Rim 4 - -
-Kick Break 2 - -
Bongo H Kick Break 1 -Cutting Noise 1
Bongo L Snare Hip Rim 1 -Cutting Noise 2
Conga H Tip Snare Break 3 - -
Conga H OpenSlap Snare Break 1 -String Slap
Conga H Open Snare Break 2 - -
Bongo 2 H Tom Break 1 - -
Bongo 2 L HHClosedRockSoft - -
Conga Open Tom Break 2 - -
Agogo L Hi-Hat PedalRock Shower -
Cabasa Tom Break 3 Thunder -
Maracas Slur HH HalfOpen Rock Wind -
Timbale H Tom Break 4 Stream -
Timbale L Tom Break 5 Bubble -
Scratch H 3 Crash Cymbal 1 Feed -
Scratch Down Tom Break 6 - -
Claves Ride Cymbal 3 - -
Wood Block H China Cymbal 2 -Flute Key Click
Wood Block L RideCymbal Cup 2 - -
Scratch H 2 Tambourine 1 Hit - -
Scratch L 2 Splash Cymbal 2 - -
Tri ang le M ute Cowbell 1 - -
Triangle Open Crash Cymbal 2 - -
Kick Break 3 Cowbell RX11 - -
Kick Break 4 Ride Cymbal 2 - -
Kick Break 5 -Dog -
Kick Break 6 Horse
Kick Break 7 Bird Tweet
Hi-HatClosedBrk3 -
Snare Break 4 -
Snare Break 5 -
Snare Break 6 Ghost
Snare Break 7 Maou
- -
- -
- -
- -
- -
&ᅊ
'ᅊ
)ᅊ
*ᅊ
$ᅊ
&
'
(
)
*
$
%
&ᅊ
'ᅊ
)ᅊ
*ᅊ
$ᅊ
&
'
(
)
*
$
%
&ᅊ
'ᅊ
)ᅊ
*ᅊ
$ᅊ
&
'
(
)
*
$
%
&ᅊ
'ᅊ
)ᅊ
*ᅊ
$ᅊ
&
'
(
)
*
$
%
&ᅊ
'ᅊ
)ᅊ
*ᅊ
$ᅊ
&
'
(
)
*
$
%
&
els02_zh_om.book Page 75 Thursday, May 18, 2017 1:46 PM

键盘打击乐器
ELS-02/ELS-02C 使用说明书
76
SFX Kit 2/Live! SFX Kit 2 Noise Kit
Preset 1 (UK) Preset 1 (LK) Preset 2 (PK) Preset 1 (UK) Preset 1 (LK) Preset 2 (PK)
-Phone Call -White Noise
-Door Squeak -Pink Noise
-Door Slam -WhiteNoiseDown 1
-Scratch Cut -PinkNoise Down 1
-Scratch Split -WhiteNoiseDown 2
-Wind Chime -PinkNoise Down 2
-Telephone Ring -White Noise Up 2
-- -White Noise Up 1
-- -Pink Noise Up
-- -WhiteNoiseUp Rel
-- -PinkNoise Up Rel
-- -WhiteNoiseUp LFO
-----PinkNoise Up LFO
------
------
------
--CarEngn Ignition - - -
--Car Tires Squeal - - -
--Car Passing - - -
--Car Crash - - -
- - - -
- - - -
- - - -
- - - -
Burst Phone Call -White Noise
Roller Coaster Door Squeak -Pink Noise
Submarine Door Slam -WhiteNoiseDown 1
-Scratch Cut -PinkNoise Down 1
-Scratch Split -WhiteNoiseDown 2
-Wind Chime -PinkNoise Down 2
-Telephone Ring -White Noise Up 2
- - - White Noise Up 1
Laugh - - Pink Noise Up
Scream - - WhiteNoiseUp Rel
Punch - - PinkNoise Up Rel
Heart Beat - - WhiteNoiseUp LFO
Foot Steps - - PinkNoise Up LFO
- - - -
- - - -
- - - -
-CarEngn Ignition - -
-Car Tires Squeal - -
-Car Passing - -
-Car Crash - -
-Siren - -
-Trai n - -
-Jet Plane - -
-Starship - -
Machine Gun - - -
Laser Gun -
Explosion -
Firework -
- -
- -
- -
- -
- -
- -
- -
- -
- -
&ᅊ
'ᅊ
)ᅊ
*ᅊ
$ᅊ
&
'
(
)
*
$
%
&ᅊ
'ᅊ
)ᅊ
*ᅊ
$ᅊ
&
'
(
)
*
$
%
&ᅊ
'ᅊ
)ᅊ
*ᅊ
$ᅊ
&
'
(
)
*
$
%
&ᅊ
'ᅊ
)ᅊ
*ᅊ
$ᅊ
&
'
(
)
*
$
%
&ᅊ
'ᅊ
)ᅊ
*ᅊ
$ᅊ
&
'
(
)
*
$
%
&
els02_zh_om.book Page 76 Thursday, May 18, 2017 1:46 PM

键盘打击乐器
ELS-02/ELS-02C 使用说明书 77
5
节奏/键盘打击乐器
VocalEffectsKit GospelAdLibs
Preset 1 (UK) Preset 1 (LK) Preset 2 (PK) Preset 1 (UK) Preset 1 (LK) Preset 2 (PK)
-Male Ha 1 - -
-Female Ha 1 - -
-Male Ha 2 - -
-Male Ha 3 - -
-Male Bh 1 - -
-Female Bh 1 - -
-Male Kh 1 - -
-Female Kh 1 - -
-Male Ph 1 - -
-Female Ph 1 - -
-Male Th 1 - -
-Female Th 1 - -
--Male Bh 2 - - C'mon
--Female Bh 2 - - Hoo!
--Male Kh 2 - - Aha!
--Female Kh 2 - - Oh Yeah
--Male Ph 2 - - Yayayayayah
--Female Ph 2 - - Put Your Hands…
--Male Th 2 - - C'mon Now
--Female Th 2 - - Heeey
- - - -
- - - -
- - - -
- - - -
Male Bh 3 Male Ha 1 Uhh Yeah -
Female Bh 3 Female Ha 1 Aaoh -
Male Kh 3 Male Ha 2 Come On! -
Female Kh 3 Male Ha 3 Yeah! -
Male Ph 3 Male Bh 1 Alright Now! -
Female Ph 3 Female Bh 1 One -
Male Th 3 Male Kh 1 Two -
Female Th 3 Female Kh 1 Three -
Male Bh 4 Male Ph 1 Four -
Female Bh 4 Female Ph 1 One! -
Male Kh 4 Male Th 1 Two! -
Female Kh 4 Female Th 1 Three! -
Male Ph 4 Male Bh 2 Four! C'mon
Female Ph 4 Female Bh 2 Five! Hoo!
Male Th 4 Male Kh 2 Six! Aha!
Female Th 4 Female Kh 2 Seven! Oh Yeah
-Male Ph 2 Eight! Yayayayayah
-Female Ph 2 Clap! Put Your Hands…
-Male Th 2 Gospel Clap 1 C'mon Now
-Female Th 2 Gospel Clap 2 Heeey
-Male Ha 4 -Everybody Now
-Female Ha 2 -ClapYourHands…
-Male Ha 5 -WithAllYourSoul
-Male Ha 6 -Stand Up On…
- - - -
- -
- -
- -
- -
- -
- -
- -
- -
- -
- -
- -
- -
&ᅊ
'ᅊ
)ᅊ
*ᅊ
$ᅊ
&
'
(
)
*
$
%
&ᅊ
'ᅊ
)ᅊ
*ᅊ
$ᅊ
&
'
(
)
*
$
%
&ᅊ
'ᅊ
)ᅊ
*ᅊ
$ᅊ
&
'
(
)
*
$
%
&ᅊ
'ᅊ
)ᅊ
*ᅊ
$ᅊ
&
'
(
)
*
$
%
&ᅊ
'ᅊ
)ᅊ
*ᅊ
$ᅊ
&
'
(
)
*
$
%
&
els02_zh_om.book Page 77 Thursday, May 18, 2017 1:46 PM

键盘打击乐器
ELS-02/ELS-02C 使用说明书
78
Wonderland Kit PopLatin Kit
Preset 1 (UK) Preset 1 (LK) Preset 2 (PK) Preset 1 (UK) Preset 1 (LK) Preset 2 (PK)
Laser Beam Thunder -Bongo H Open 1 f
Laser Shot Horse Cajon Low Bongo H Open 3 f
Water Phone Bass Drum Cajon Slap Bongo H Rim
Bubble Footstep Cajon Tip Bongo H Tip
Puddle Snare Claves High Bongo H Heel
Thunder Snare Roll Claves Low Bongo H Slap
Shower Footstep Hand Clap Bongo L Open 1 f
Beach Lion -Bongo L Open 3 f
Stream Footstep Finger Snap Bongo L Rim
Footstep Oxen Castanet Bongo L Tip
Door Squeak Footstep Conga H Tip Bongo L Heel
Door Slam Door Slam Conga H Heel Bongo L Slap
Bass Drum Bass Drum Big Clock -Conga H Open Timbale L
Gran Cassa Gran Cassa Footstep -Conga H Mute -
To m 2 To m 2 Starship -Conga H SlapOpen -
To m 1 To m 1 Footstep -Conga H Slap -
Snare Snare Trai n -Conga H SlapMute -
Snare Roll Snare Roll Car Crash -Conga L Tip Paila L
Hi-Hat Closed Hi-Hat Closed Footstep -Conga L Heel Timbale H
Cymbal Cymbal Puddle -Conga L Open -
Hi-Hat Open Hi-Hat Open -Conga L Mute
Ta m b o u r in e Tambourine -Conga L SlapOpen
Finger Snap Finger Snap -Conga L Slap
Castanet Castanet -Conga L Slide
Tri ang le M ute Triangle Mute Cowbell Top Bongo H Open 1 f
Wood Block L Wood Block L Cowbell 1 Bongo H Open 3 f
Triangle Open Triangle Open Cowbell 2 Bongo H Rim
Wood Block H Wood Block H Cowbell 3 Bongo H Tip
Hand Clap Hand Clap Guiro Short Bongo H Heel
Jingle Bells Jingle Bells Guiro Long Bongo H Slap
Bell Tree Bell Tree Metal Guiro Short Bongo L Open 1 f
Alarm Bell Alarm Bell Metal Guiro Long Bongo L Open 3 f
Trai n Trai n Tambourine Bongo L Rim
Horn 1 Horn 1 Tambourim Open Bongo L Tip
Horn 2 Horn 2 Tambourim Mute Bongo L Heel
Siren Siren Tambourim Tip Bongo L Slap
CarEngn Ignition CarEngn Ignition Maracas Timbale L
Car Crash Car Crash Shaker -
Helicopter Helicopter Cabasa -
Starship Starship Cuica Mute -
Sheep Sheep Cuica Open -
Goat Goat Cowbell High 1 Paila L
Oxen Oxen Cowbell High 2 Timbale H
Whinny Whinny Shekere -
Horse Horse Shekere Tone -
Lion Lion Triangle Mute -
Dog Dog Triangle Open -
Cat Cat -Paila H
Hen Hen Wind Chime -
Owl -
Insects -
Frog -
Twe et 1 -
Twe et 2 -
Cuckoo Clock -
Big Clock -
Bell -
Telephone -
Camera -
Gnaw -
Applause -
&ᅊ
'ᅊ
)ᅊ
*ᅊ
$ᅊ
&
'
(
)
*
$
%
&ᅊ
'ᅊ
)ᅊ
*ᅊ
$ᅊ
&
'
(
)
*
$
%
&ᅊ
'ᅊ
)ᅊ
*ᅊ
$ᅊ
&
'
(
)
*
$
%
&ᅊ
'ᅊ
)ᅊ
*ᅊ
$ᅊ
&
'
(
)
*
$
%
&ᅊ
'ᅊ
)ᅊ
*ᅊ
$ᅊ
&
'
(
)
*
$
%
&
els02_zh_om.book Page 78 Thursday, May 18, 2017 1:46 PM

键盘打击乐器
ELS-02/ELS-02C 使用说明书 79
5
节奏/键盘打击乐器
Arabic Kit Turkish Kit
Preset 1 (UK) Preset 1 (LK) Preset 2 (PK) Preset 1 (UK) Preset 1 (LK) Preset 2 (PK)
-Kick Soft -Tef Dum Mute
-Side Stick Asma Davul L Te f Cym b a l
-Snare Soft Asma Davul R Tef Cymbal Mute
-Arabic Hand Clap Asma Davul Side Tef Tremolo
-Snare Drum Asma Davul Both Tef S h ake 1
-Floor Tom L KoltukDavul Flam Te f Shak e 2
-Hi-Hat Closed KoltukDavul Teke Tef Tek Flam
-Floor Tom H Koltuk Davul Tek Tef Full Open
-Hi-Hat Pedal Koltuk Davul Dum Tef Teke OpShort
-Low Tom Bendir Teke Flam Tef Tek Op Short
-Hi-Hat Open Bendir Teke Dead Tef Tek Open
-Mid Tom L Bendir Tek Dead Tef Du m Open
-Nakarazan Dom Mid Tom H -Bendir Teke Hollo FingerDead
-Cabasa Crash Cymbal 1 -Bendir Tek Hollo Slap
-Nakarazan Edge High Tom -Bendir Slap Hollo Dum
-Hager Dom Ride Cymbal 1 -Bendir Dum Kasik
-Hager Edge Crash Cymbal 2 -Zil Right Close Kasik Flam
-Bongo H Duhulla Dom -Zil Right Open BDarbuka TekDead
-Bongo L Tambourine -Zil Left Close BDarbuka TekFlam
-Conga H Mute Duhulla Tak -Zil Left Open BassDarbuka Teke
-Conga H Open -Tef Teke Flam
-Conga L -Tef Tek Mute
-Zagrouda H -Tef Teke Damped
-Zagrouda L -TefTekMuteMedium
Katem Dom Kick Soft BassDarbukaSlap2 Tef Dum Mute
Katem Tak Side Stick Bass Darbuka Dum Te f C ymba l
Katem Sak Snare Soft DarbukaRollClose Tef Cymbal Mute
Katem Tak Arabic Hand Clap Darbuka RollOpen Te f Trem o l o
Doff Tak Snare Drum DarbukaTekeFlamD Tef Shake 1
Ta bla Dom Floor Tom L Darbuka Tek Dead Tef Shake 2
Tabla Tak 1 Hi-Hat Closed DarbukaTekDamped Te f Tek Fl a m
Ta bla Tik Floor Tom H Darbuka TekeFlam Tef Full Open
Tabla Tak 2 Hi-Hat Pedal Darbuka Teke Tef Teke OpShort
Tabla Sak Low Tom DarbukaTekeFin 1 Tef Tek Op Short
Tabla Roll Edge Hi-Hat Open DarbukaTekeFin 2 Tef Te k Open
Tabla Flam Mid Tom L Darbuka Tek 1 Tef D u m Ope n
Sagat 1 Mid Tom H DarbukaTekeFin 3 Hollo FingerDead
Tabel Dom Crash Cymbal 1 DarbukaTekeFin 4 Hollo Slap
Sagat 3 High Tom Darbuka Tek 2 Hollo Dum
Ta bel Tak Ride Cymbal 1 Darbuka Slap Med Kasik
Sagat 2 Crash Cymbal 2 Darbuka Slap Kasik Flam
Rik Dom Duhulla Dom Darbuka Dum BDarbuka TekDead
Rik Tak 2 Tambourine Bongo Tek Roll BDarbuka TekFlam
Rik Finger 1 Duhulla Tak Bongo Flam BassDarbuka Teke
Rik Tak 1 Cowbell Bongo Tek Flam BDarbukaTekeFin1
Rik Finger 2 Duhulla Sak Bongo Tek BDarbukaTekeFin2
Rik BrassTremolo Claves Bongo Slap Bass Darbuka Tek
Rik Sak Doff Dom Bongo Flam Hi BassDarbukaSlap1
Rik Tik -Bongo Dum -
- -
- -
- -
- -
- -
- -
- -
- -
- -
- -
- -
- -
&ᅊ
'ᅊ
)ᅊ
*ᅊ
$ᅊ
&
'
(
)
*
$
%
&ᅊ
'ᅊ
)ᅊ
*ᅊ
$ᅊ
&
'
(
)
*
$
%
&ᅊ
'ᅊ
)ᅊ
*ᅊ
$ᅊ
&
'
(
)
*
$
%
&ᅊ
'ᅊ
)ᅊ
*ᅊ
$ᅊ
&
'
(
)
*
$
%
&ᅊ
'ᅊ
)ᅊ
*ᅊ
$ᅊ
&
'
(
)
*
$
%
&
els02_zh_om.book Page 79 Thursday, May 18, 2017 1:46 PM

键盘打击乐器
ELS-02/ELS-02C 使用说明书
80
China Kit OrchestraPerc
Preset 1 (UK) Preset 1 (LK) Preset 2 (PK) Preset 1 (UK) Preset 1 (LK) Preset 2 (PK)
-Luo High 1 -Snare Ensemble
-Gong Batter Symphonic Gong 1 Sus Cym 1 Roll S
-Jin Luo Symphonic Gong L Sus Cymbal 1
-Luo High 2 Symphonic Gong 2 Sus Cym 2 Roll L
-Luo Mid-Low Timpani E Sus Cymbal 2
-Luo Timpani F Concert Tom 5
-Jin Luo Low Timpani F# OrchCymbal 1 ckd
-Da Cha 1 Timpani G Concert Tom 4
-Da Cha Effect Timpani G# Orch Cymbal 1
-Zhongcha Timpani A Concert Tom 3
-Xiaocha Effect Timpani A# Orch Cymbal 2
Da Cha 2 Xiaocha Timpani B Concert Tom 2
-Da Gu mp Mang Luo Low -Timpani C Concert Tom 1
-Da Gu Rim Mang Luo Mid -Timpani C# Finger Cymbal
-Da Gu f Qing - Timpani D Gong
-Da Gu Hand Finger Bell -Timpani D# Ride Cymbal Tip
-Da Gu Roll Luo Big -Timpani High E China Cymbal
-Pai Gu 4 Muyu Low -Gran Cassa Hard Ride Cymbal Cup
-Pai Gu 4 High Muyu Mid-Low -Gran Cassa Soft Tambourine
-Pai Gu 3 Muyu Mid -Gran Cassa Hit Splash Cymbal
-Pai Gu 3 High -Gran Cassa Cresc
-Pai Gu 2 -ConcertSnareDrum
-Pai Gu 2 High -Snare Roll
-Pai Gu 1 -Snare Drum Light
Ban Luo High 1 Bongo H Stick Snare Ensemble
Bangu Roll Gong Batter Bongo L Stick Sus Cym 1 Roll S
ChineseOperaVo 1 Jin Luo Conga H Stick Sus Cymbal 1
ChineseOperaVo 2 Luo High 2 Conga L Stick Sus Cym 2 Roll L
ChineseOperaVo 3 Luo Mid-Low Whip Sus Cymbal 2
Yunluo F Luo Rotating Tom 5 Concert Tom 5
Yunluo F# Jin Luo Low Tubular Bell L OrchCymbal 1 ckd
Yunluo G Da Cha 1 Rotating Tom 4 Concert Tom 4
Yunluo G# Da Cha Effect Tubular Bell M Orch Cymbal 1
Yunluo A Zhongcha Rotating Tom 3 Concert Tom 3
Yunluo A# Xiaocha Effect Tubular Bell H Orch Cymbal 2
Yunluo B Xiaocha Rotating Tom 2 Concert Tom 2
Yunluo C Mang Luo Low Rotating Tom 1 Concert Tom 1
Yunluo C# Mang Luo Mid Temple Block H Finger Cymbal
Yunluo D Qing Temple Block L Gong
Yunluo D# Finger Bell Claves Ride Cymbal Tip
Yunluo E Luo Big Wood Block H China Cymbal
Yunluo High F Muyu Low Wood Block L Ride Cymbal Cup
Yunluo High F# Muyu Mid-Low Anveil Ta mbou rine
Yunluo High G Muyu Mid Triangle Roll Splash Cymbal
Yunluo High G# Muyu High Triangle Mute Cowbell
Yunluo High A Nanbangzi Roll Triangle Open Jingle Ring
Yunluo High A# Nanbangzi Bell Tree Castanet Roll
Yunluo High B Bangu Sleigh Bells Table Castanet
Yunluo High C -Wind Chime -
- -
- -
- -
- -
- -
- -
- -
- -
- -
- -
- -
- -
&ᅊ
'ᅊ
)ᅊ
*ᅊ
$ᅊ
&
'
(
)
*
$
%
&ᅊ
'ᅊ
)ᅊ
*ᅊ
$ᅊ
&
'
(
)
*
$
%
&ᅊ
'ᅊ
)ᅊ
*ᅊ
$ᅊ
&
'
(
)
*
$
%
&ᅊ
'ᅊ
)ᅊ
*ᅊ
$ᅊ
&
'
(
)
*
$
%
&ᅊ
'ᅊ
)ᅊ
*ᅊ
$ᅊ
&
'
(
)
*
$
%
&
els02_zh_om.book Page 80 Thursday, May 18, 2017 1:46 PM

键盘打击乐器
ELS-02/ELS-02C 使用说明书 81
5
节奏/键盘打击乐器
将特定的鼓组/打击乐器组音色分配到键盘上的音符,
就可以原创自己的键盘打击乐器组。要完成该操作,
可以将所需鼓组 (页面85 – 94)分配到用户键盘打击
乐器 (用户1 – 40的任意一个),然后将每个需要的
鼓/打击乐器音色分配到任何琴键或脚键盘琴键。已
创建的用户打击乐器组可以通过KEYBOARD
PERCUSSION [1]或[2]按钮调出。在下面的说明中,
鼓音色被指定到用户1中并可以用KEYBOARD
PERCUSSION [1]按钮调出。
注
默认情况下,与EL Kit的Preset 1 – 2相同的数据会被存
储到用户键盘打击乐器1和2。
1按KEYBOARD PERCUSSION [1]按钮可以
打开键盘打击乐器功能。
将出现K.B.P.画面。
2按画面中的[USER 1]。
该步骤将用户1指定到KEYBOARD PERCUSSION
[1]按钮。
这样在下一次按[1]按钮时可调出用户1设置。
3按画面右上部[ASSIGN]按钮调出ASSIGN
页面。
4按下画面中间的[KIT CHANGE]按钮,调出
键盘打击乐器组列表,然后选择需要的组。
5选择想要分配到某个琴键的鼓乐器。
使用画面中的类别按钮选择所需的鼓乐器类别。
将出现所选定的类别的鼓乐器菜单。
参考页
•打击乐器组分配一览表 (第85页)
创建用户键盘打击乐器组
鼓乐器类别
鼓乐器菜单
els02_zh_om.book Page 81 Thursday, May 18, 2017 1:46 PM

键盘打击乐器
ELS-02/ELS-02C 使用说明书
82
6按住画面中所需乐器的名称,同时按下要指
定乐器音色的琴键 (或脚键盘),可将乐器
音色分配到特定琴键或脚键盘。
分配完成时,琴键名称和乐器名称显示在画面
上方。分配结果将保存到在步骤2中选定的用户
记忆中 (在本例中为用户1)。
7重复上述必要的操作步骤进行用户键盘打击
乐器设定。
8从键盘打击乐器的菜单页面中,选择您将要
在演奏中使用的用户编号。
选择K.B.P.上的“用户5”时,页面[1]中,例如,按
下KEYBOARD PERCUSSION [1]按钮会调出键盘
打击乐器的用户5。
注
用户键盘打击乐器数据不能存储到注册记忆;只有
[1]/[2]按钮的开/关状态和被其选定的键盘打击乐器
组(从Preset 1–2和用户1–40中)可以存储到注册
记忆。希望将用户打击乐器数据与当前注册记忆数
据保存在一起时,可以执行保存操作,将数据保存
到USB闪存 (第118页)。全部40个用户打击乐器
组可以单独保存。
若要删除一种乐器:
同时按住画面 (ASSIGN页面)中的[CLEAR]按钮和
想要删除乐器对应的琴键 (或脚键盘)。
须知
切换到其他画面时,创建的键盘打击乐器设置将自动保
存。正在保存数据时,画面左上方的方块变为浅蓝色几
秒钟。正在保存键盘打击乐器设置时请勿关闭电源。
若要删除全部乐器:
可以使用画面 (ASSIGN页面)中的[CLEAR]按钮删
除所有分配结果。
1按下,然后松开[CLEAR]按钮。
将出现下列画面,提示操作确认。
2按画面中的[CLEAR]删除全部数据。选择
[CLEAR]时,画面上会暂时出现“完成”信
息。
按画面中的[CANCEL]取消操作。
要指定乐器的按键
乐器名称 按住乐器名称...
按下琴键。
els02_zh_om.book Page 82 Thursday, May 18, 2017 1:46 PM

键盘打击乐器
ELS-02/ELS-02C 使用说明书 83
5
节奏/键盘打击乐器
可以将预置键盘打击乐器设置复制到其中一个用户
位置,或者从一个用户位置复制到另一个位置。在
下面的说明中, Preset 1被复制到用户1。
1按KEYBOARD PERCUSSION [1]按钮,复
制Preset 1。
若要复制Preset 1,请选择[1]按钮;若要复制
Preset 2,请选择[2]按钮。
若要复制任何一个用户位置,请选择按钮[1]或
[2]。
2在菜单按钮中,选择用户位置作为目标——
例如,用户1。
3按下画面中的[COPY FROM]按钮。
这时会出现列表,可让您选择复制来源位置。
4从列表中选择复制源 (这里为Preset 1)。
将出现提示操作确认的信息。
5按画面中的[COPY]按钮,复制Preset 1。
选择[COPY]时,画面上会暂时出现“完成”
信息。
按画面中的[CANCEL]按钮取消操作。
您可以为每种乐器单独调整声相、音高、混响和音
量的设置。此处的设置为系统设置,无法保存到注
册记忆。
1关闭相关键盘的音量 (要被更改的乐器已
分配到的键盘)。
2按K.B.P.画面右上方的[SETUP]按钮调出
SETUP页面。
3按下适当琴键 (要被更改的乐器已分配到
的键)。
所选乐器的名称显示在画面上,同时您可以更
改设置。
复制键盘打击乐器设置
每种打击乐器的详细设置
1
2345 6
所选乐器的名称
els02_zh_om.book Page 83 Thursday, May 18, 2017 1:46 PM

键盘打击乐器
ELS-02/ELS-02C 使用说明书
84
1PAN (声相)
确定立体声声相中当前所选乐器的位置。 7种声相位
置可用。
2PITCH COARSE
以100音分为单元调整当前选定乐器的音高。
范围:-64 – +63
3PITCH FINE
以1音分为单元调整当前选定乐器的音高,执行比
PITCH COARSE更加详细的调音 (2)。
范围:-64 – +63
4REVERB (混响)
确定对当前选定乐器的混响。
范围:0 – 24
5VOLUME
确定当前选定乐器的音量。
范围:0 – 24
6RESET
将声相、音高和混响等设置初始化到默认值。
按[EXECUTE]按钮可调出下列画面,提示您确认操
作。
按画面中的[EXECUTE]按钮恢复 (初始化)默认设
置。
选择[EXECUTE]时,画面上会暂时出现“完成”信息。
按画面中的[CANCEL]按钮取消操作。
els02_zh_om.book Page 84 Thursday, May 18, 2017 1:46 PM

键盘打击乐器
ELS-02/ELS-02C 使用说明书 85
5
节奏/键盘打击乐器
CYMBAL
• Crash Cymbal 1
• Crash Cymbal 2
• Crash Cym Mute
• Ride Cymbal 1
• Ride Cymbal 2
• Ride Cymbal Cup
• Orchestra Cymbal
• Orch Cymbal Roll
• Orch Cymbal Mute
•Cymbal March
• Cym Brush Shot
•Tam-Tam
HI-HAT
• Hi-Hat Open
• Hi-Hat Closed
• Hi-Hat Pedal 1
• Hi-Hat Pedal 2
• Analog HH Open
• Analog HH Closed
SNARE DRUM
• Snare Drum Light
• Snare Drum Heavy
• Snare Drum Rim 1
• Snare Drum Rim 2
• SD Accent 1
• SD Accent 2
•SD Reverb1
•SD Reverb 2
• Synth Snare Drum
• Orch Snare Drum
• Snare Drum Roll
• Analog SD
SNARE BRUSH
• SD Brush Shot 1
• SD Brush Shot 2
• SD Brush Roll
TOM
•Tom 1
•Tom 2
•Tom 3
•Tom 4
• Tom Brush Shot 1
• Tom Brush Shot 2
• Tom Brush Shot 3
• Tom Brush Shot 4
• Synth Tom 1
• Synth Tom 2
• Synth Tom 3
BASS DRUM
• Bass Drum Light
• Bass Drum Heavy
• Bass Drum Attack
• Synth Bass Drum
• Bass Drum March
• Concert BD
• Analog BD Short
• Analog BD Long
CONGA/BONGO
• Conga High
•Conga Low
•Conga Slap
•Conga Muff
•Conga Slide
•Bongo High
•Bongo Low
•Bongo Slap
• Bongo Mute
CUICA/SURDO
• Cuica High
• Cuica Middle
• Cuica Low
•Tamborim Open
• Tamborim Mute
• Surdo Open
• Surdo Mute
•Surdo Rim
•Surdo Muff
TIMBALES/COWBELL
• Timbale 1 High
• Timbale 1 Low
• Timbale 2 High
• Timbale 2 Low
• Timbale 3 High
• Timbale 3 Low
• Timbale 4 High
• Timbale 4 Low
•Cowbell 1
•Cowbell 2
•Cowbell 3
•Cowbell 4
PERCUSSION 1
•Cabasa
• Shaker
• Maracas High
• Maracas Low
•Guiro Short
• Guiro Long
• Wood Block High
• Wood Block Mid
• Wood Block Low
•Claves
• Castanet
• Vibraslap
PERCUSSION 2
• Agogo High
• Agogo Low
• Triangle Open
•Triangle Mute
• Wind Chime Down
• Wind Chime Up
• Tambourine
•Pandeiro
•Bells
• Hand Claps
• Finger Snap
• Scratch
• Noise Percussion
PERCUSSION 3
• Kotsuzumi 1
• Kotsuzumi 2
• Kotsuzumi 3
• Kotsuzumi 4
• Ohtsuzumi 1
• Ohtsuzumi 2
• Taiko 1
• Taiko 2
• Ohdaiko 1
• Ohdaiko 2
• Kakegoe 1
• Kakegoe 2
• Kakegoe 3
CYMBAL
•Crash Cymbal 1
•Crash Cymbal 2
• Splash Cymbal
• Chinese Cymbal
• Ride Cymbal 1
• Ride Cymbal 2
• Ride Cymbal Cup
• Hi-Hat Open
• Hi-Hat Closed
• Hi-Hat Pedal
SNARE DRUM
•Snare
•Snare Tight
• Snare Soft
• Snare Roll
• Side Stick
• Open Rim Shot
•Brush Tap
•Brush Slap
•Brush Swirl
• Brush Tap Swirl
TOM
• Floor Tom L
• Floor Tom H
• Low Tom
• Mid Tom L
• Mid Tom H
•High Tom
BASS DRUM
•Kick
• Kick Tight
• Kick Soft
PERCUSSION 1
• Conga H Open
•Conga L
• Conga H Mute
•Bongo H
•Bongo L
• Timbale H
• Timbale L
•Cowbell
•Claves
• Guiro Long
•Guiro Short
• Maracas
• Vibraslap
PERCUSSION 2
•Surdo Mute
• Surdo Open
• Cuica Mute
• Cuica Open
•Cabasa
• Shaker
• Agogo H
• Agogo L
• Samba Whistle H
• Samba Whistle L
PERCUSSION 3
• Tambourine
• Castanet
• Jingle Bells
• Bell Tree
• Triangle Open
• Triangle Mute
• Wood Block H
• Wood Block L
• Sticks
• Whip Slap
• Finger Snap
•Hand Clap
PERCUSSION 4
•Hi Q
• Click Noise
• Scratch H
• Scratch L
•Seq Click L
•Seq Click H
• Metronome Click
• Metronome Bell
CYMBAL
•Crash Cymbal 1
•Crash Cymbal 2
• Splash Cymbal
• Chinese Cymbal
• Ride Cymbal 1
• Ride Cymbal 2
• Ride Cymbal Cup
• Hi-Hat Open
• Hi-Hat Closed
• Hi-Hat Pedal
SNARE DRUM
• Snare Short
• Snare Tight H
• Snare Soft 2
• Snare Roll
• Side Stick Light
• Open Rim Shot H
•Brush Tap
•Brush Slap
• Brush Swirl
• Brush Tap Swirl
TOM
•Floor Tom L
•Floor Tom H
•Low Tom
• Mid Tom L
• Mid Tom H
•High Tom
BASS DRUM
• Kick Short
•Kick Tight
• Kick Soft
PERCUSSION 1
•Conga H Open
•Conga L
• Conga H Mute
•Bongo H
•Bongo L
• Timbale H
• Timbale L
•Cowbell
•Claves
• Guiro Long
• Guiro Short
• Maracas
• Vibraslap
打击乐器组分配一览表
EL Kit Standard Kit 1
Standard Kit 2
els02_zh_om.book Page 85 Thursday, May 18, 2017 1:46 PM

键盘打击乐器
ELS-02/ELS-02C 使用说明书
86
PERCUSSION 2
• Surdo Mute
•Surdo Open
• Cuica Mute
• Cuica Open
• Cabasa
• Shaker
• Agogo H
• Agogo L
• Samba Whistle H
• Samba Whistle L
PERCUSSION 3
•Tambourine
• Castanet
• Jingle Bells
•Bell Tree
• Triangle Open
• Triangle Mute
• Wood Block H
• Wood Block L
• Sticks
• Whip Slap
• Finger Snap
• Hand Clap
PERCUSSION 4
•Hi Q
• Click Noise
• Scratch H
• Scratch L
• Seq Click L
• Seq Click H
• Metronome Click
• Metronome Bell
CYMBAL
• Crash Cymbal 1
• Crash Cymbal 2
• Splash Cymbal
• Chinese Cymbal
• Ride Cymbal 1
• Ride Cymbal 2
• Ride Cymbal Cup
• Hi-Hat Open 2
• Hi-Hat Closed 2
• Hi-Hat Pedal 2
SNARE DRUM
•Snare Ambient
• Snare Tight 2
• Snare Electro
•Snare Roll
• Stick Ambient
• Snare Pitched
•Brush Tap
•Brush Slap
• Brush Swirl
• Brush Tap Swirl
TOM
•Hybrid Tom 1
•Hybrid Tom 2
•Hybrid Tom 3
•Hybrid Tom 4
•Hybrid Tom 5
•Hybrid Tom 6
BASS DRUM
• Kick Tight H
•Kick Wet
• Kick Tight L
PERCUSSION 1
• Conga H Open
•Conga L
• Conga H Mute
•Bongo H
•Bongo L
• Timbale H
• Timbale L
•Cowbell
•Claves
• Guiro Long
•Guiro Short
• Maracas
• Vibraslap
PERCUSSION 2
• Surdo Mute
• Surdo Open
• Cuica Mute
• Cuica Open
•Cabasa
• Shaker
•Agogo H
•Agogo L
• Samba Whistle H
• Samba Whistle L
PERCUSSION 3
• Tambourine Light
• Castanet
• Jingle Bells
• Bell Tree
• Triangle Open
•Triangle Mute
• Wood Block H
• Wood Block L
• Sticks
• Whip Slap
• Finger Snap
• Hand Clap
PERCUSSION 4
•Hi Q
• Click Noise
• Scratch H
• Scratch L
• Seq Click L
• Seq Click H
• Metronome Click
• Metronome Bell
CYMBAL
•Crash Cymbal 1
•Crash Cymbal 2
• Splash Cymbal
• Chinese Cymbal
•Ride Cymbal 1
•Ride Cymbal 2
•Ride Cymbal Cup
• Hi-Hat Open
• Hi-Hat Closed
• Hi-Hat Pedal
SNARE DRUM
•Snare Snappy
• Snare Tight Snap
•Snare Soft
•Snare Roll
•Side Stick
• Open Rim Shot
•Brush Tap
• Brush Slap
•Brush Swirl
• Brush Tap Swirl
TOM
• Tom Room 1
• Tom Room 2
• Tom Room 3
• Tom Room 4
• Tom Room 5
• Tom Room 6
BASS DRUM
•Kick
• Kick Tight
• Kick Soft
PERCUSSION 1
• Conga H Open
•Conga L
• Conga H Mute
•Bongo H
•Bongo L
• Timbale H
• Timbale L
•Cowbell
•Claves
• Guiro Long
•Guiro Short
• Maracas
• Vibraslap
PERCUSSION 2
•Surdo Mute
• Surdo Open
• Cuica Mute
• Cuica Open
•Cabasa
• Shaker
• Agogo H
• Agogo L
• Samba Whistle H
• Samba Whistle L
PERCUSSION 3
• Tambourine
• Castanet
• Jingle Bells
• Bell Tree
• Triangle Open
• Triangle Mute
• Wood Block H
• Wood Block L
•Sticks
• Whip Slap
• Finger Snap
•Hand Clap
PERCUSSION 4
•Hi Q
• Click Noise
• Scratch H
• Scratch L
• Seq Click L
• Seq Click H
• Metronome Click
• Metronome Bell
CYMBAL
•Crash Cymbal 1
•Crash Cymbal 2
• Splash Cymbal
• Chinese Cymbal
• Ride Cymbal 1
• Ride Cymbal 2
• Ride Cymbal Cup
• Hi-Hat Open
• Hi-Hat Closed
• Hi-Hat Pedal
SNARE DRUM
• Snare Rock
• Snare Rock Tight
• Snare Noisy
• Snare Roll
• Side Stick
• Open Rim Shot
•Brush Tap
•Brush Slap
• Brush Swirl
• Brush Tap Swirl
TOM
•Tom Rock 1
•Tom Rock 2
•Tom Rock 3
•Tom Rock 4
•Tom Rock 5
•Tom Rock 6
BASS DRUM
• Kick Gate
•Kick 2
• Kick Soft
PERCUSSION 1
•Conga H Open
•Conga L
• Conga H Mute
•Bongo H
•Bongo L
• Timbale H
• Timbale L
•Cowbell
•Claves
• Guiro Long
• Guiro Short
• Maracas
• Vibraslap
PERCUSSION 2
•Surdo Mute
•Surdo Open
• Cuica Mute
• Cuica Open
•Cabasa
• Shaker
•Agogo H
•Agogo L
• Samba Whistle H
• Samba Whistle L
PERCUSSION 3
• Tambourine
• Castanet
• Jingle Bells
• Bell Tree
• Triangle Open
• Triangle Mute
• Wood Block H
• Wood Block L
• Sticks
• Whip Slap
• Finger Snap
•Hand Clap
PERCUSSION 4
•Hi Q
• Click Noise
• Scratch H
• Scratch L
•Seq Click L
•Seq Click H
• Metronome Click
• Metronome Bell
Hit Kit
Room Kit
Rock Kit
els02_zh_om.book Page 86 Thursday, May 18, 2017 1:46 PM

键盘打击乐器
ELS-02/ELS-02C 使用说明书 87
5
节奏/键盘打击乐器
CYMBAL
• Crash Cymbal 1
• Crash Cymbal 2
• Splash Cymbal
• Chinese Cymbal
• Ride Cymbal 1
• Ride Cymbal 2
• Ride Cymbal Cup
• Hi-Hat Open
• Hi-Hat Closed
• Hi-Hat Pedal
SNARE DRUM
• Snare Noisy 2
• Snare Noisy 3
• Snare Snap Elec
•Snare Roll
• Side Stick
• Open Rim Shot
•Brush Tap
•Brush Slap
• Brush Swirl
• Reverse Cymbal
TOM
• Tom Electro 1
• Tom Electro 2
• Tom Electro 3
• Tom Electro 4
• Tom Electro 5
• Tom Electro 6
BASS DRUM
• Kick Gate Heavy
• Kick Gate
•Kick 3
PERCUSSION 1
• Conga H Open
•Conga L
• Conga H Mute
•Bongo H
•Bongo L
• Timbale H
• Timbale L
•Cowbell
•Claves
• Guiro Long
•Guiro Short
• Maracas
• Vibraslap
PERCUSSION 2
• Surdo Mute
•Surdo Open
• Scratch H 2
• Scratch L 2
• Cabasa
• Shaker
• Agogo H
• Agogo L
• Samba Whistle H
• Samba Whistle L
PERCUSSION 3
•Tambourine
•Hi Q 2
• Jingle Bells
•Bell Tree
• Triangle Open
• Triangle Mute
• Wood Block H
• Wood Block L
• Sticks
• Whip Slap
• Finger Snap
• Hand Clap
PERCUSSION 4
•Hi Q
• Click Noise
• Scratch H
• Scratch L
• Seq Click L
• Seq Click H
• Metronome Click
• Metronome Bell
CYMBAL
• Crash Analog
•Crash Cymbal 2
• Splash Cymbal
• Chinese Cymbal
•Ride Cymbal 1
•Ride Cymbal 2
•Ride Cymbal Cup
• Hat Open Analog
• Hat Close Analog
• Hat Close Anlg 2
SNARE DRUM
• Snare Analog
• Snare Analog 2
• Snare Noisy 4
•Snare Roll
• Side Stick Anlg
• Open Rim Shot
•Brush Tap
• Brush Slap
•Brush Swirl
• Reverse Cymbal
TOM
• Tom Analog 1
• Tom Analog 2
• Tom Analog 3
• Tom Analog 4
• Tom Analog 5
• Tom Analog 6
BASS DRUM
• Kick Analog
• Kick Anlg Short
•Kick 3
PERCUSSION 1
• Conga Analog M
• Conga Analog L
• Conga Analog H
•Bongo H
•Bongo L
• Timbale H
• Timbale L
• Cowbell Analog
• Claves 2
• Guiro Long
•Guiro Short
• Maracas 2
• Vibraslap
PERCUSSION 2
• Surdo Mute
• Surdo Open
• Scratch H 2
• Scratch L 2
•Cabasa
• Shaker
•Agogo H
•Agogo L
• Samba Whistle H
• Samba Whistle L
PERCUSSION 3
• Tambourine
•Hi Q 2
• Jingle Bells
• Bell Tree
• Triangle Open
• Triangle Mute
• Wood Block H
• Wood Block L
•Sticks
• Whip Slap
• Finger Snap
•Hand Clap
PERCUSSION 4
•Hi Q
• Click Noise
• Scratch H
• Scratch L
• Seq Click L
• Seq Click H
• Metronome Click
• Metronome Bell
CYMBAL
• Crash Analog
•Crash Cymbal 2
• Splash Cymbal
• Chinese Cymbal
• Ride Cymbal 1
• Ride Analog
• Ride Cymbal Cup
• Hi-Hat Open 3
• Hi-Hat Closed 3
• Hat Close Anlg 3
SNARE DRUM
•Snare Clap
•Snare Dry
• Snare Techno
• Reverse Dance 2
• Side Stick Anlg
• Rim Gate
• Snare Analog 3
• Snare Analog 4
• Vinyl Noise
• Reverse Cymbal
TOM
• Tom Dance 1
• Tom Dance 2
• Tom Dance 3
• Tom Dance 4
• Tom Dance 5
• Tom Dance 6
BASS DRUM
• Kick Techno
• Kick Techno L
• Kick Techno Q
PERCUSSION 1
• Conga Analog M
• Conga Analog L
• Conga Analog H
• Bongo Analog H
• Bongo Analog L
• Timbale H
• Timbale L
• Cowbell Dance
• Claves 2
• Guiro Long
•Guiro Short
• Maracas 2
• Vibraslap Analog
PERCUSSION 2
• Kick Dance 1
• Kick Dance 2
• Dance Breath 1
• Dance Breath 2
•Cabasa
• Shaker
•Agogo H
•Agogo L
• Samba Whistle H
• Samba Whistle L
PERCUSSION 3
• Tambourine Anlg
•Hi Q 2
• Jingle Bells
• Bell Tree
• Triangle Open
• Triangle Mute
• Dance Perc 3
• Dance Perc 4
• Snare Dance 1
• Whip Slap
• Finger Snap
• Dance Clap
PERCUSSION 4
•Hi Q
• Click Noise
• Scratch Dance 1
• Scratch Dance 2
• Dance Perc 2
• Hi Q Dance 1
• Dance Perc 1
• Reverse Dance 1
CYMBAL
•Crash Cymbal 1
•Crash Cymbal 2
• Splash Cymbal
• Chinese Cymbal
• Ride Cymbal 1
• Ride Cymbal 2
• Ride Cymbal Cup
• Hi-Hat Open
• Hi-Hat Closed
• Hi-Hat Pedal
SNARE DRUM
• Snare Jazz L
• Snare Jazz M
• Snare Jazz H
• Snare Roll
• Side Stick Light
• Open Rim Shot
•Brush Tap
•Brush Slap
• Brush Swirl
• Brush Tap Swirl
TOM
•Floor Tom L
•Floor Tom H
•Low Tom
• Mid Tom L
• Mid Tom H
•High Tom
BASS DRUM
• Kick Jazz
•Kick Tight
• Kick Soft
Electro Kit
Analog Kit
Dance Kit
Jazz Kit
els02_zh_om.book Page 87 Thursday, May 18, 2017 1:46 PM

键盘打击乐器
ELS-02/ELS-02C 使用说明书
88
PERCUSSION 1
• Conga H Open
•Conga L
• Conga H Mute
•Bongo H
•Bongo L
• Timbale H
• Timbale L
•Cowbell
•Claves
• Guiro Long
•Guiro Short
• Maracas
• Vibraslap
PERCUSSION 2
• Surdo Mute
•Surdo Open
• Cuica Mute
• Cuica Open
• Cabasa
• Shaker
• Agogo H
• Agogo L
• Samba Whistle H
• Samba Whistle L
PERCUSSION 3
•Tambourine
• Castanet
• Jingle Bells
•Bell Tree
• Triangle Open
• Triangle Mute
• Wood Block H
• Wood Block L
• Sticks
• Whip Slap
• Finger Snap
• Hand Clap
PERCUSSION 4
•Hi Q
• Click Noise
• Scratch H
• Scratch L
• Seq Click L
• Seq Click H
• Metronome Click
• Metronome Bell
CYMBAL
• Crash Cymbal 1
• Crash Cymbal 2
• Splash Cymbal
• Chinese Cymbal
• Ride Cymbal 1
• Ride Cymbal 2
• Ride Cymbal Cup
• Hi-Hat Open
• Hi-Hat Closed
• Hi-Hat Pedal
SNARE DRUM
•Brush Slap 3
•Brush Tap 2
•Brush Slap 2
•Snare Roll
• Side Stick Light
• Open Rim Shot
•Brush Tap
•Brush Slap
• Brush Swirl
• Brush Tap Swirl
TOM
• Tom Brush 1
• Tom Brush 2
• Tom Brush 3
• Tom Brush 4
• Tom Brush 5
• Tom Brush 6
BASS DRUM
• Kick Jazz
• Kick Tight
• Kick Soft
PERCUSSION 1
• Conga H Open
•Conga L
• Conga H Mute
•Bongo H
•Bongo L
• Timbale H
• Timbale L
•Cowbell
•Claves
• Guiro Long
•Guiro Short
• Maracas
• Vibraslap
PERCUSSION 2
• Surdo Mute
• Surdo Open
• Cuica Mute
• Cuica Open
•Cabasa
• Shaker
•Agogo H
•Agogo L
• Samba Whistle H
• Samba Whistle L
PERCUSSION 3
• Tambourine
• Castanet
• Jingle Bells
• Bell Tree
• Triangle Open
•Triangle Mute
• Wood Block H
• Wood Block L
• Sticks
• Whip Slap
• Finger Snap
• Hand Clap
PERCUSSION 4
•Hi Q
• Click Noise
• Scratch H
• Scratch L
• Seq Click L
• Seq Click H
• Metronome Click
• Metronome Bell
CYMBAL
• Hand Cymbal
• Hand Cymbal 2
• Splash Cymbal
• Chinese Cymbal
• Hand Cymbal S
• Hand Cymbal 2 S
•Ride Cymbal Cup
• Hi-Hat Open
• Hi-Hat Closed
• Hi-Hat Pedal
SNARE DRUM
• Band Snare
• Band Snare 2
• Snare Soft
• Snare Roll
• Side Stick
• Open Rim Shot
•Brush Tap
•Brush Slap
•Brush Swirl
• Brush Tap Swirl
TOM
• Floor Tom L
• Floor Tom H
• Low Tom
• Mid Tom L
• Mid Tom H
•High Tom
BASS DRUM
• Gran Cassa Mute
•Gran Cassa
• Kick Soft 2
PERCUSSION 1
• Conga H Open
•Conga L
• Conga H Mute
•Bongo H
•Bongo L
• Timbale H
• Timbale L
•Cowbell
•Claves
• Guiro Long
•Guiro Short
• Maracas
• Vibraslap
PERCUSSION 2
•Surdo Mute
• Surdo Open
• Cuica Mute
• Cuica Open
•Cabasa
• Shaker
• Agogo H
• Agogo L
• Samba Whistle H
• Samba Whistle L
PERCUSSION 3
• Tambourine
• Castanet
• Jingle Bells
• Bell Tree
• Triangle Open
• Triangle Mute
• Wood Block H
• Wood Block L
•Sticks
• Whip Slap
• Finger Snap
•Hand Clap
PERCUSSION 4
•Hi Q
• Click Noise
• Scratch H
• Scratch L
• Seq Click L
• Seq Click H
• Metronome Click
• Metronome Bell
CYMBAL
•Crash Cymbal 1
•Crash Cymbal 2
• Splash Cymbal
• Chinese Cymbal
• Ride Cymbal 1
• Ride Cymbal 2
• Ride Cymbal Cup
• Hi-Hat Open
• Hi-Hat Closed
• Hi-Hat Pedal
SNARE DRUM
• Snare Studio M
• Snare Studio L
• Snare Studio 2
• Snare Roll
• Side Stick
• Open Rim Shot
•Brush Tap
•Brush Slap
• Brush Swirl
• Brush Tap Swirl
TOM
•Floor Tom L
•Floor Tom H
•Low Tom
• Mid Tom L
• Mid Tom H
•High Tom
BASS DRUM
• Kick Studio
• Kick Ambience L
• Kick Ambience H
PERCUSSION 1
•Conga H Open
•Conga L
• Conga H Mute
•Bongo H
•Bongo L
• Timbale H
• Timbale L
•Cowbell
•Claves
• Guiro Long
• Guiro Short
• Maracas
• Vibraslap
PERCUSSION 2
•Surdo Mute
•Surdo Open
• Cuica Mute
• Cuica Open
•Cabasa
• Shaker
•Agogo H
•Agogo L
• Samba Whistle H
• Samba Whistle L
PERCUSSION 3
• Tambourine
• Castanet
• Jingle Bells
• Bell Tree
• Triangle Open
• Triangle Mute
• Wood Block H
• Wood Block L
• Sticks
• Whip Slap
Brush Kit
Symphony Kit
Live!StudioKit
els02_zh_om.book Page 88 Thursday, May 18, 2017 1:46 PM

键盘打击乐器
ELS-02/ELS-02C 使用说明书 89
5
节奏/键盘打击乐器
• Finger Snap
• Hand Clap
PERCUSSION 4
•Hi Q
• Click Noise
• Scratch H
• Scratch L
• Seq Click L
• Seq Click H
• Metronome Click
• Metronome Bell
CYMBAL
• CrashCymbalAco 1
• CrashCymbalAco 2
• SplashCymbal Aco
• China Cymbal Aco
• RideCymbal Aco 1
• RideCymbal Aco 2
• RideCymbalCupAco
• Hi-Hat Open Aco
• Hi-HatClosedAco
• Hi-HatPedal Aco
SNARE DRUM
• Snare Acoustic
• Snare Rough Aco
• Snare Soft Aco
• Snare Roll Aco
• Stick Acoustic
• Rim Acoustic
•Brush Tap
•Brush Slap
• Brush Swirl
• Brush Tap Swirl
TOM
• Tom Acoustic 1
• Tom Acoustic 2
• Tom Acoustic 3
• Tom Acoustic 4
• Tom Acoustic 5
• Tom Acoustic 6
BASS DRUM
• Kick Mute Aco
•Kick Open Aco
• Kick Soft Aco
PERCUSSION 1
• Conga H Open
•Conga L
• Conga H Mute
•Bongo H
•Bongo L
• Timbale H
• Timbale L
•Cowbell
•Claves
• Guiro Long
•Guiro Short
• Maracas
• Vibraslap
PERCUSSION 2
• Surdo Mute
•Surdo Open
• Cuica Mute
• Cuica Open
• Cabasa
• Shaker
• Agogo H
• Agogo L
• Samba Whistle H
• Samba Whistle L
PERCUSSION 3
• Tambourine
• Castanet
• Jingle Bells
• Wind Chime
• Triangle Open
•Triangle Mute
• Wood Block H
• Wood Block L
• Sticks
• Whip Slap
• Finger Snap
• Hand Clap Power
PERCUSSION 4
•Hi Q
• Click Noise
• Scratch H
• Scratch L
• Seq Click L
• Seq Click H
• Metronome Click
• Metronome Bell
CYMBAL
• CrashCymbalAco 1
• CrashCymbalAco 2
• SplashCymbal Aco
• China Cymbal Aco
• RideCymbal Aco 1
• RideCymbal Aco 2
• RideCymbalCupAco
• Hi-HatOpen Power
• Hi-HatClosePower
• Hi-HatPedalPower
SNARE DRUM
•Snare Power 1
• Snare Rough 1
•SnareSoftPower 1
•Snare Roll
• Side Stick Power
• Open Rim Power 1
•Brush Tap
• Brush Slap
•Brush Swirl
• Brush Tap Swirl
TOM
•Tom Power 1
•Tom Power 2
•Tom Power 3
•Tom Power 4
•Tom Power 5
•Tom Power 6
BASS DRUM
• Kick Power Mute
• Kick Power Open
• Kick Ambient+
PERCUSSION 1
• Conga H Open
•Conga L
• Conga H Mute
•Bongo H
•Bongo L
• Timbale H
• Timbale L
•Cowbell
•Claves
• Guiro Long
•Guiro Short
• Maracas
• Vibraslap
PERCUSSION 2
•Surdo Mute
• Surdo Open
• Cuica Mute
• Cuica Open
•Cabasa
• Shaker
• Agogo H
• Agogo L
• Samba Whistle H
• Samba Whistle L
PERCUSSION 3
• Tambourine
• Castanet
• Jingle Bells
•Wind Chime
• Triangle Open
• Triangle Mute
• Wood Block H
• Wood Block L
•Sticks
• Whip Slap
• Finger Snap
• Hand Clap Power
PERCUSSION 4
•Hi Q
• Click Noise
• Scratch H
• Scratch L
• Seq Click L
• Seq Click H
• Metronome Click
• Metronome Bell
CYMBAL
• CrashCymbalAco 1
• CrashCymbalAco 2
• SplashCymbal Aco
• China Cymbal Aco
• RideCymbal Aco 1
• RideCymbal Aco 2
• RideCymbalCupAco
• Hi-HatOpen Power
• HH Closed PW Eg
• Hi-HatPedalPower
SNARE DRUM
•Snare Power 2
• Snare Rough 2
• SnareSoftPower 2
• Snare Roll
• Side Stick Power
• Open Rim Power 2
•Brush Tap
•Brush Slap
•Brush Swirl
• Brush Tap Swirl
TOM
•Tom Power 1
•Tom Power 2
•Tom Power 3
•Tom Power 4
•Tom Power 5
•Tom Power 6
BASS DRUM
• Kick Power Mute
• Kick Power Open
• Kick Ambient+
PERCUSSION 1
•Conga H Open
•Conga L
• Conga H Mute
•Bongo H
•Bongo L
• Timbale H
• Timbale L
•Cowbell
•Claves
• Guiro Long
• Guiro Short
• Maracas
• Vibraslap
PERCUSSION 2
•Surdo Mute
•Surdo Open
• Cuica Mute
• Cuica Open
•Cabasa
• Shaker
•Agogo H
•Agogo L
• Samba Whistle H
• Samba Whistle L
PERCUSSION 3
• Tambourine
• Castanet
• Jingle Bells
•Wind Chime
• Triangle Open
• Triangle Mute
• Wood Block H
• Wood Block L
• Sticks
• Whip Slap
• Finger Snap
• Hand Clap Power
PERCUSSION 4
•Hi Q
• Click Noise
• Scratch H
• Scratch L
•Seq Click L
•Seq Click H
• Metronome Click
• Metronome Bell
CYMBAL
• CrashCymbalAco 1
• CrashCymbalAco 2
• SplashCymbal Aco
• China Cymbal Aco
• RideCymbal Aco 1
• RideCymbal Aco 2
• RideCymbalCupAco
• Hi-Hat Open Rock
• Hi-HatClosedRock
• Hi-HatPedal Rock
SNARE DRUM
• Snare Rock
• Snare Dry Rock
• Snare Soft Rock
• Snare Roll Rock
• Stick Rock
• Rim Rock
•Brush Tap
•Brush Slap
• Brush Swirl
• Brush Tap Swirl
Live!AcousticKit
Live!PowerKit1
Live!PowerKit2
Live!Rock Kit
els02_zh_om.book Page 89 Thursday, May 18, 2017 1:46 PM

键盘打击乐器
ELS-02/ELS-02C 使用说明书
90
TOM
• Tom Rock 1
• Tom Rock 2
• Tom Rock 3
• Tom Rock 4
• Tom Rock 5
• Tom Rock 6
BASS DRUM
• Kick Rock
• Kick Rock Heavy
• Kick Soft Rock
PERCUSSION 1
• Conga H Open
•Conga L
• Conga H Mute
•Bongo H
•Bongo L
• Timbale H
• Timbale L
•Cowbell
•Claves
• Guiro Long
•Guiro Short
• Maracas
• Vibraslap
PERCUSSION 2
• Surdo Mute
•Surdo Open
• Cuica Mute
• Cuica Open
• Cabasa
• Shaker
• Agogo H
• Agogo L
• Samba Whistle H
• Samba Whistle L
PERCUSSION 3
•Tambourine
• Castanet
• Jingle Bells
•Wind Chime
• Triangle Open
• Triangle Mute
• Wood Block H
• Wood Block L
• Sticks
• Whip Slap
• Finger Snap
• Hand Clap Power
PERCUSSION 4
•Hi Q
• Click Noise
• Scratch H
• Scratch L
• Seq Click L
• Seq Click H
• Metronome Click
• Metronome Bell
CYMBAL
• CrashCymbalReal1
• CrashCymbalReal2
• SplashCymbalReal
• ChinaCymbal Real
• RideCymbalReal 1
• RideCymbalReal 2
• RideCym Cup Real
• Hi-Hat Open Real
• Hi-HatClosedReal
• Hi-Hat PedalReal
SNARE DRUM
•Snare Real 1
•Snare Real 2
•Snare Tight
• Snare Roll Rock
• Stick Real
• Rim Real
•Brush Tap
• Brush Slap
• Brush Tap Swirl
TOM
• Tom Real 1
• Tom Real 2
• Tom Real 3
• Tom Real 4
• Tom Real 5
• Tom Real 6
BASS DRUM
•Kick Real 1
•Kick Real 2
• Kick Genuine
PERCUSSION 1
• Conga H Open
•Conga L
• Conga H Mute
•Bongo H
•Bongo L
• Timbale H
• Timbale L
•Cowbell
•Claves
• Guiro Long
•Guiro Short
• Maracas
• Vibraslap
PERCUSSION 2
• Surdo Mute
• Surdo Open
• Cuica Mute
• Cuica Open
•Cabasa
• Shaker
•Agogo H
•Agogo L
• Samba Whistle H
• Samba Whistle L
PERCUSSION 3
• Tambourine
• Castanet
• Jingle Bells
• Wind Chime
• Triangle Open
•Triangle Mute
• Wood Block H
• Wood Block L
• Sticks
• Whip Slap
• Finger Snap
• Clap Power
PERCUSSION 4
•Hi Q
• Click Noise
• Scratch H
• Scratch L
• Seq Click L
• Seq Click H
• Metronome Click
• Metronome Bell
CYMBAL
• CrashCymbal RB 1
• CrashCymbal RB 2
• Splash Cymbal RB
• ChinaCymbal RB
• Ride Cymbal RB
• Ride Cup RB 1
• Ride Cup RB 2
• Hi-Hat Open RB
• Hi-Hat Closed RB
• Hi-Hat Pedal RB
SNARE DRUM
• Vintage Slap 1
• Vintage Slap 2
• Vintage Slap 3
• Vintage Slap 4
• Vintage Slap 5
• VintageSlapSwirl
• Vintage Swirl 1
• Vintage Swirl 2
• Vintage Swirl 3
• Vintage TapSwirl
• Vintage Tip
• Stick Brush
• Open Rim Shot RB
TOM
• TomRealBrushes 1
• TomRealBrushes 2
• TomRealBrushes 3
• TomRealBrushes 4
• TomRealBrushes 5
• TomRealBrushes 6
BASS DRUM
• KickJazzAmbience
• Kick Soft H
• Kick Soft L
PERCUSSION 1
• Conga H Open
•Conga L
• Conga H Mute
•Bongo H
•Bongo L
• Timbale H
• Timbale L
•Cowbell
•Claves
• Guiro Long
•Guiro Short
• Maracas
• Vibraslap
PERCUSSION 2
•Surdo Mute
• Surdo Open
• Cuica Mute
• Cuica Open
•Cabasa
• Shaker
• Agogo H
• Agogo L
• Samba Whistle H
• Samba Whistle L
PERCUSSION 3
• Tambourine
• Jingle Bells
•Wind Chime
• Triangle Open
• Triangle Mute
• Wood Block H
• Wood Block L
• Sticks
• Whip Slap
• Finger Snap
• Clap Power
PERCUSSION 4
•Hi Q
• Click Noise
• Scratch H
• Scratch L
• Metronome Bell
• Metronome Click
CYMBAL
• Crash Cymbal T8
•Crash Cymbal 4
• Splash Cymbal
• China Cymbal 2
• Ride Cymbal T9
• Ride Cymbal 3
• RideCymbal Cup 2
• Hi-Hat Open T8
• Hi-Hat Closed T8
• Hi-Hat Pedal T8
SNARE DRUM 1
• Snare T8 1
• Snare T8 2
• Snare T8 3
• Snare T8 4
• Snare T8 5
• Snare T8 6
• Snare T8 7
• Snare T8 Rim
• Snare Analog CR
• SnareClap Analog
• Snare Break 1
•Snare Garg L
• Snare Fx 1
• Snare Hammer
SNARE DRUM 2
•Snare Hip 1
•Snare Hip 2
• Snare Hip Gate
TOM
• Tom T8 1
• Tom T8 2
• Tom T8 3
• Tom T8 4
• Tom T8 5
• Tom T8 6
• Tom T8 7
BASS DRUM
• Kick T8 1
• Kick T8 2
• Kick T8 3
• Kick T8 4
• T8 Kick Bass
•Kick Slimy
•Kick Blip
•Kick Tek Power
• Kick Fx Hammer
•Kick Zap Hard
PERCUSSION 1
• Conga T8 1
• Conga T8 2
• Conga T8 3
• Conga T8 4
• Conga T8 5
• Timbale H
• Timbale L
Live!Real Drums
Live!RealBrushes
Analog T8 Kit
els02_zh_om.book Page 90 Thursday, May 18, 2017 1:46 PM

键盘打击乐器
ELS-02/ELS-02C 使用说明书 91
5
节奏/键盘打击乐器
• Cowbell T8
• Claves T8
• Glass H
• Glass L
• Maracas T8
• Vibraslap
PERCUSSION 2
• Surdo Mute
•Surdo Open
• Cabasa
• Analog Shaker
• Analog Shaker H
• Analog Shaker L
PERCUSSION 3
• Tambourine RX5
• Sleigh Bells
•Wind Chime
• Triangle Open
• Triangle Mute
•Clap T9
• Whip Slap
PERCUSSION 4
•Hi Q
•Hi Q 1
•Hi Q 2
• Scratch H
• Scratch L
• Scratch H 2
• Scratch L 2
• Fx Gun 1
• Fx Gun 2
CYMBAL
• Crash Cymbal T9
• Splash Cymbal 2
• Crash Cymbal 4
• China Cymbal 2
• Ride Cymbal T9
• Ride Cymbal 3
• RideCymbal Cup 2
• Hi-Hat Open T9
• Hi-Hat Closed T9
• Hi-Hat Pedal T9
SNARE DRUM 1
• Snare T9 1
• Snare T9 2
• Snare T9 3
• Snare T9 4
• Snare T9 5
• Snare T9 6
• Snare T8 7
• Snare T9 Gate 1
• Snare T9 Gate 2
• Snare T9 Rim
SNARE DRUM 2
• Snare Drum&Bass1
• Snare Jungle 1
• Snare Distortion
• Snare Analog CR
• Snare Brush Mute
• SnareRckRollDist
• Snare Piccolo
• Snare Rock Roll
TOM
• Tom T9 1
• Tom T9 2
• Tom T9 3
• Tom T9 4
• Tom T9 5
• Tom T9 6
BASS DRUM
• Kick T9 1
• Kick T9 2
• Kick T9 3
• Kick T9 4
• Kick Tek Power
• Kick Sustain
• Kick Blip Hard
• KickDistortionRM
• Kick Break 2
PERCUSSION 1
• Conga T8 1
• Conga T8 4
• Conga T8 5
• Conga Open
• Conga Open Slap
•Conga Tip
• Timbale H
• Timbale L
•Cowbell 1
•Cowbell T8
• Maracas Slur 2
PERCUSSION 2
• Surdo Mute
• Surdo Open
•Cabasa
• Analog Shaker
PERCUSSION 3
• Tambourine RX5
• Sleigh Bells
• Wind Chime
• Triangle Open
•Triangle Mute
•Clap T9
• Clap Analog Sm
• Analog Click
• Whip Slap
PERCUSSION 4
•Hi Q
•Hi Q 1
•Hi Q 2
•Hi Q 3
• Scratch H
• Scratch H 2
• Scratch H 3
• Scratch L
• Scratch L 2
• Scratch Down
•Fx Gun 1
•Fx Gun 2
CYMBAL
• Crash Cymbal T9
•Crash Cymbal 1
•Crash Cymbal 4
• Splash Cymbal 2
• Ride Cymbal T9
•Ride Cymbal 3
• RideCymbal Cup 2
• Hi-Hat Open T9
• Hi-Hat Closed T8
• Hi-Hat Pedal T9
SNARE DRUM
•Snare T9 1
•Snare T9 2
•Snare T9 3
•Snare T9 5
• Snare T9 Gate
•Snare T9 Rim
•Snare T8 1
•Snare T8 5
•Snare T8 Rim
•Snare Garg L
• Snare R&B 1
• Snare Roll
• Snare Break Roll
TOM
• Tom T9 1
• Tom T9 2
• Tom T9 3
• Tom T9 4
• Tom T9 5
• Tom T9 6
BASS DRUM
• Kick T9 1
• Kick T9 2
• Kick T9 4
• Kick T9 5
•W Kick
• Filter Kick
NOISE
• PinkNoise Down 1
• PinkNoise Down 2
• Pink Noise Up
• PinkNoise Up Rel
• WhiteNoiseDown 1
• WhiteNoiseDown 2
• White Noise Up 1
• White Noise Up 2
• WhiteNoiseUp Rel
• Noise Burst
• Disco Fx
PERCUSSION 1
• Conga H Open 2
• Conga H SlapOpen
• Conga H Tip
• Bongo H Open 1 F
• Bongo L Open 3 F
• Timbale H
• Timbale L
• Cowbell 1
• Cowbell T8
•Claves
• Guiro Long
•Guiro Short
• Maracas Slur 2
PERCUSSION 2
• Cuica H
• Cuica L
•Cabasa
• Agogo H
• Agogo L
• Analog Shaker
• Udu High
PERCUSSION 3
• Tambourine Hit
• Sleigh Bells
•Wind Chime
• Triangle Open
• Triangle Mute
• Wood Block H
• Wood Block L
•Clap T9
•Hand Clap
•Vox Drum H
•Vox Drum L
•Vox Alk
• Vox Bell
CYMBAL
•Crash T8
•Crash Cymbal 3
• Ride Cymbal 3
• Hi-Hat Open Hip
• Hi-Hat Open T8 2
• Hi-HatOpen Lo-Fi
• Hi-HatClosed Hip
• Hi-HatClosedT8 2
• Hi-HatClosed Tek
• Hi-Hat Pedal Hip
• Hi-HatReverseD&B
SNARE DRUM
•Snare HipHop 1
•Snare HipHop 2
•Snare HipHop 3
•Snare HipHop 5
•Snare HipHop 6
•Snare HipHop 7
• Snare HipHop 11
• Snare T8 1
• Snare T8 1 H
• Snare Clappy
• SnareAnalogSmRim
• SnareHipHopRim 2
• SnareHipHopRim 3
• SnareHipHopRim 4
• SnareHipHopRim 5
TOM
•Floor Tom L
•Low Tom
• Mid Tom L
•High Tom
• Tom T8 1
• Tom T8 2
• Tom T8 3
• Tom T8 6
BASS DRUM
•Kick HipHop 1
•Kick HipHop 2
•Kick HipHop 3
•Kick HipHop 4
•Kick HipHop 5
•Kick HipHop 8
•Kick HipHop 9
• Kick HipHop 10
• Kick Hip Deep
• Kick Analog CR
• Kick Gate
• KickGranCasaOpen
PERCUSSION 1
•Conga H Open
•Conga H Heel
• Conga H Tip
• Conga L Open 1
• Conga L Open 2
PERCUSSION 2
•Surdo Mute
•Surdo Open
• Shaker 2
• HipHop flex 1
• HipHop flex 2
• HipHop Snap 1
• HipHop Snap 2
PERCUSSION 3
• TambourineLight1
• TambourineLight2
•Handbell H
•Wind Chime
Analog T9 Kit
House Kit
HipHop Kit
els02_zh_om.book Page 91 Thursday, May 18, 2017 1:46 PM

键盘打击乐器
ELS-02/ELS-02C 使用说明书
92
• Triangle Open
• Triangle Mute
• Whip Slap
• HipHop Clap 2
• HipHop Clap 3
• HipHop Clap 5
• HipHop Clap 6
• HipHop Clap 7
• Electric Clap 1
• Electric Clap 2
PERCUSSION 4
•Hi Q
• Scratch H
• Scratch L
• ScratchBDForward
• ScratchBDReverse
CYMBAL
• Crash Cymbal T9
• Ride Cymbal T9
• Hi-Hat Open T8 1
• Hi-Hat Open T8 2
• Hi-Hat Open T9
• Hi-Hat Open Aco
• Hi-HatOpen Lo-Fi
• Hi-Hat Open Syn
• Hi-HatClosedT8 1
• Hi-HatClosedT8 2
• Hi-Hat Closed T9
• Hi-HatClosed Aco
• Hi-HatClosedLoFi
• Hi-HatClosed Syn
• Hi-Hat Pedal T9
• Hi-Hat Pedal Aco
SNARE DRUM
• Snare T8 1
• Snare T8 2
• Snare T8 3
• Snare T9 1
• Snare T9 4
• Snare T9 Rim
• Snare R&B 1
• Snare R&B 2
•Snare Hip 1
• Snare Timbre
•Snare Wood
• Snare Drum&Bass1
• Snare Drum&Bass2
• Snare Jungle 1
• Snare Analog CR
• Snare Distortion
TOM
• Tom T9 1
• Tom T9 2
• Tom T9 3
• Tom T9 4
• Tom T9 5
BASS DRUM
• Kick T8 2
• Kick T8 3
• Kick T9 2
• Kick T9 4
• Kick T9 HD 3
• Kick Tek Power
• Kick Break 2
• KickDistortionRM
• BD Drum & Bass 1
• Bass Drum Dist 1
• Bass Drum Dist 3
• Bass Drum Dist 5
• BassDrumTekPower
• BassDrumHardLong
• Bass Drum Blip
• BassDrumAnalogSm
PERCUSSION 1
• Conga T8 1
• Conga T8 2
• Conga T8 3
•Cowbell T8
• CowbellAnalog CR
• Claves T8 1
• Claves T8 2
• Maracas T8
PERCUSSION 2
• Surdo Mute
• Surdo Open
• Analog Shaker
• Analog Shaker 1
• Analog Shaker 2
PERCUSSION 3
• Tambourine RX5 2
• Tambourine 1 Hit
• TambourineAna CR
• ElectricTriangle
• Electric Cowbell
•Clap T9
• Whip Slap
• Electric Clap 1
PERCUSSION 4
•Hi Q
• Scratch H
• Scratch L
• Analog Click
CYMBAL
•Crash Cymbal 1
•Crash Cymbal 2
• Splash Cymbal 2
• China Cymbal 2
•Ride Cymbal 2
•Ride Cymbal 3
• RideCymbal Cup 2
• Hi-HatClosedBrk1
• Hi-HatClosedBrk2
• Hi-HatClosedBrk3
• HH HalfOpen Rock
• HHClosedRockSoft
• Hi-Hat PedalRock
SNARE DRUM 1
• Snare Break 1
• Snare Break 2
• Snare Break 3
• Snare Break 4
• Snare Break 5
• Snare Break 6
• Snare Break 7
• Snare Break 8
• Snare Break 9
• Snare Break Rim
SNARE DRUM 2
• Snare Gate 1
•Snare Clappy
•Snare Hip
• Snare Hip Rim 1
• Snare Hip Rim 4
• Snare LdwH Mono
•Snare Lo-Fi
•Snare Mid
• Snare Rock Roll
TOM
• Tom Break 1
• Tom Break 2
• Tom Break 3
• Tom Break 4
• Tom Break 5
• Tom Break 6
BASS DRUM
• Kick Break 1
• Kick Break 2
• Kick Break 3
• Kick Break 4
• Kick Break 5
• Kick Break 6
• Kick Break 7
• Kick Break Deep
• Kick Break Heavy
PERCUSSION 1
• Conga H Open
• Conga H OpenSlap
• Conga H Tip
•Conga Open
•Bongo H
•Bongo L
•Bongo 2 H
•Bongo 2 L
• Timbale H
• Timbale L
• Cowbell 1
• Cowbell RX11
•Claves
• Maracas Slur
PERCUSSION 2
•Surdo Mute
• Surdo Open
•Cabasa
• Agogo L
• Scratch H
• Scratch L
• Scratch H 2
• Scratch L 2
• Scratch H 3
• Scratch Down
PERCUSSION 3
• Tambourine 1 Hit
•Hi Q
• Triangle Open
• Triangle Mute
• Wood Block H
• Wood Block L
• Whip Slap
• Finger Snap
SFX
• Cutting Noise 1
• Cutting Noise 2
• String Slap
• Flute Key Click
•Shower
• Thunder
•Wind
•Stream
•Bubble
• Feed
• Ghost
• Maou
•Dog
• Horse
•Bird Tweet
SFX 1
• Phone Call
• Telephone Ring
•Wind Chime
• Door Squeak
• Door Slam
• Scratch Cut
• Scratch Split
•Laugh
•Scream
• Punch
• Heart Beat
•Foot Steps
SFX 2
• CarEngn Ignition
• Car Tires Squeal
• Car Passing
• Car Crash
•Siren
•Train
• Jet Plane
•Starship
• Burst
• Roller Coaster
• Submarine
• Machine Gun
• Laser Gun
• Explosion
•Firework
SFX
• Cutting Noise 1
• Cutting Noise 2
• String Slap
• Flute Key Click
•Shower 2
• Thunder 2
•Wind 2
•Stream 2
• Bubble 2
•Feed
• Ghost
•Maou
•Dog
• Horse
•Bird Tweet
SFX 1
• Phone Call
• Telephone Ring 2
•Wind Chime
• Door Squeak 2
• Door Slam 2
• Scratch Cut
• Scratch Split
•Laugh
•Scream 2
• Punch 2
• Heart Beat
• Foot Steps 2
SFX 2
• CarEngn Ignition
• Car Tires Squeal
• Car Passing
• Car Crash
• Siren 2
Drum Machine
Break Kit
SFX Kit 1
SFX Kit 2
Live! SFX Kit 1
Live! SFX Kit 2
els02_zh_om.book Page 92 Thursday, May 18, 2017 1:46 PM

键盘打击乐器
ELS-02/ELS-02C 使用说明书 93
5
节奏/键盘打击乐器
•Train 2
• Jet Plane 2
•Starship
• Burst
• Roller Coaster
• Submarine
• Machine Gun 2
• Laser Gun
• Explosion 2
•Firework
NOISE
• White Noise
• WhiteNoiseDown 1
• WhiteNoiseDown 2
• White Noise Up 1
• White Noise Up 2
• WhiteNoiseUp Rel
• WhiteNoiseUp LFO
• Pink Noise
• PinkNoise Down 1
• PinkNoise Down 2
• Pink Noise Up
• PinkNoise Up Rel
• PinkNoise Up LFO
FEMALE 1
• Female Bh 1
• Female Bh 2
• Female Bh 3
• Female Bh 4
• Female Ha 1
• Female Ha 2
• Female Kh 1
• Female Kh 2
• Female Kh 3
• Female Kh 4
• Female Ph 1
• Female Ph 2
• Female Ph 3
• Female Ph 4
FEMALE 2
• Female Th 1
• Female Th 2
• Female Th 3
• Female Th 4
MALE 1
• Male Bh 1
• Male Bh 2
• Male Bh 3
• Male Bh 4
• Male Ha 1
• Male Ha 2
• Male Ha 3
• Male Ha 4
• Male Ha 5
• Male Ha 6
• Male Kh 1
• Male Kh 2
• Male Kh 3
• Male Kh 4
MALE 2
• Male Ph 1
• Male Ph 2
• Male Ph 3
• Male Ph 4
• Male Th 1
• Male Th 2
• Male Th 3
• Male Th 4
GOSPELADLIBS 1
•Aaoh
•Aha!
• Heeey
•Hoo!
•Oh Yeah
• Uhh Yeah
• Yayayayayah
• Yeah!
•C'mon
• C'mon Now
•Come On!
• Alright Now!
•Everybody Now
• Put Your Hands…
• Stand Up On…
• WithAllYourSoul
GOSPELADLIBS 2
•One
•Two
•Three
• Four
•One!
•Two!
•Three!
• Four!
•Five!
•Six!
• Seven!
•Eight!
•Clap!
• ClapYourHands…
• Gospel Clap 1
• Gospel Clap 2
SE
• Laser Beam
• Laser Shot
• Water Phone
• Bubble
• Puddle
NATURE
• Thunder
•Shower
• Beach
• Stream
DAILY
• Footstep
• Door Squeak
•Door Slam
• Alarm Bell
• Cuckoo Clock
• Big Clock
•Bell
• Telephone
•Camera
•Gnaw
•Applause
VEHICLE
•Train
•Horn 1
•Horn 2
•Siren
• CarEngn Ignition
•Car Crash
• Helicopter
• Starship
ANIMAL
• Sheep
•Goat
•Oxen
• Whinny
• Horse
•Lion
•Dog
•Cat
•Hen
• Owl
• Insects
•Frog
•Tweet 1
•Tweet 2
PERCUSSION 1
•Cymbal
•Snare
• Snare Roll
• Hi-Hat Open
• Hi-Hat Closed
•Tom 1
•Tom 2
• Bass Drum
•Gran Cassa
PERCUSSION 2
• Tambourine
• Castanet
• Jingle Bells
• Bell Tree
• Triangle Open
• Triangle Mute
• Wood Block H
• Wood Block L
• Finger Snap
•Hand Clap
CONGA
• Conga H Tip
• Conga H Heel
• Conga H Open
• Conga H Mute
• Conga H SlapOpen
• Conga H Slap
• Conga H SlapMute
• Conga L Tip
• Conga L Heel
• Conga L Open
• Conga L Mute
• Conga L SlapOpen
• Conga L Slap
• Conga L Slide
BONGO
• Bongo H Open 1 f
• Bongo H Open 3 f
• Bongo H Rim
• Bongo H Tip
• Bongo H Heel
• Bongo H Slap
• Bongo L Open 1 f
• Bongo L Open 3 f
•Bongo L Rim
• Bongo L Tip
• Bongo L Heel
• Bongo L Slap
PERCUSSION 1
• Timbale H
• Timbale L
•Paila H
•Paila L
• Cowbell Top
• Cowbell 1
• Cowbell 2
• Cowbell 3
• Cowbell High 1
• Cowbell High 2
• Claves High
• Claves Low
• Guiro Long
• Guiro Short
• Metal Guiro Long
• Metal Guiro Short
PERCUSSION 2
• Maracas
• Cuica Open
• Cuica Mute
•Cabasa
• Shaker
• Tambourine
• Tambourim Tip
• Tambourim Open
• Tambourim Mute
• Castanet
• Triangle Open
• Triangle Mute
•Wind Chime
PERCUSSION 3
•Hand Clap
• Finger Snap
• Shekere
• Shekere Tone
• Cajon Low
• Cajon Slap
• Cajon Tip
ARABIC 1
• Nakarazan Dom
• Nakarazan Edge
•Hager Dom
• Hager Edge
• Zagrouda H
• Zagrouda L
• Arabic Hand Clap
• Duhulla Dom
• Duhulla Tak
• Duhulla Sak
•Doff Dom
•Doff Tak
ARABIC 2
• Katem Dom
• Katem Tak
• Katem Sak
• Tabla Dom
• Tabla Tak 1
• Tabla Tak 2
• Tabla Sak
• Tabla Tik
• Tabla Roll Edge
• Tabla Flam
•Tabel Dom
•Tabel Tak
ARABIC 3
•Sagat 1
•Sagat 2
•Sagat 3
Noise Kit
VocalEffectsKit
GospelAdLibs
Wonderland Kit Pop Latin Kit Arabic Kit
els02_zh_om.book Page 93 Thursday, May 18, 2017 1:46 PM

键盘打击乐器
ELS-02/ELS-02C 使用说明书
94
• Rik Dom
• Rik Tak 1
• Rik Tak 2
• Rik Sak
• Rik Tik
• Rik Finger 1
• Rik Finger 2
• Rik BrassTremolo
CYMBAL/SNARE DRUM
• Crash Cymbal 1
• Crash Cymbal 2
• Ride Cymbal 1
• Hi-Hat Open
• Hi-Hat Closed
• Hi-Hat Pedal
• Snare Drum
•Snare Soft
• Side Stick
TOM/BASS DRUM
• Floor Tom L
• Floor Tom H
•Low Tom
• Mid Tom L
• Mid Tom H
•High Tom
• Kick Soft
PERCUSSION
• Conga H Open
•Conga L
• Conga H Mute
•Bongo H
•Bongo L
•Cowbell
•Claves
• Cabasa
•Tambourine
CYMBAL
• Zil Right Open
• Zil Right Close
• Zil Left Open
• Zil Left Close
BONGO
•Bongo Tek
• Bongo Tek Roll
• Bongo Tek Flam
•Bongo Dum
• Bongo Slap
• Bongo Flam
• Bongo Flam Hi
DAVUL
• Asma Davul L
• Asma Davul R
• Asma Davul Side
• Asma Davul Both
• KoltukDavul Teke
• Koltuk Davul Tek
• Koltuk Davul Dum
• KoltukDavul Flam
DARABUKA 1
• Darbuka Tek 1
• Darbuka Tek 2
• Darbuka Tek Dead
• DarbukaTekDamped
• DarbukaTekeFin 1
• DarbukaTekeFin 2
• DarbukaTekeFin 3
• DarbukaTekeFin 4
• Darbuka Teke
• DarbukaTekeFlamD
• Darbuka TekeFlam
• Darbuka Slap
• Darbuka Slap Med
• Darbuka RollOpen
• DarbukaRollClose
• Darbuka Dum
DARABUKA 2
• Bass Darbuka Tek
• BDarbuka TekDead
• BDarbuka TekFlam
• BassDarbuka Teke
• BDarbukaTekeFin1
• BDarbukaTekeFin2
• BassDarbukaSlap1
• BassDarbukaSlap2
• Bass Darbuka Dum
BENDIR
•Bendir Tek
• Bendir Tek Dead
•Bendir Teke
• Bendir Teke Flam
• Bendir Teke Dead
•Bendir Slap
•Bendir Dum
TEF
• Tef Tek Flam
• Tef Tek Open
• Tef Tek Mute
• TefTekMuteMedium
• Tef Tek Op Short
• Tef Teke Flam
• Tef Teke Damped
• Tef Teke OpShort
• Tef Dum Open
• Tef Dum Mute
• Tef Cymbal
• Tef Cymbal Mute
• Tef Shake 1
• Tef Shake 2
• Tef Full Open
• Tef Tremolo
PERCUSSION
• Hollo FingerDead
• Hollo Slap
•Hollo Dum
•Kasik
• Kasik Flam
CYMBAL
• Da Cha 1
• Da Cha 2
• Da Cha Effect
• Zhongcha
• Xiaocha
• Xiaocha Effect
• Gong Batter
• Luo Big
•Luo
• Luo Mid-Low
• Luo High 1
• Luo High 2
• Jin Luo
• Jin Luo Low
• Mang Luo Low
• Mang Luo Mid
DRUM
•Da Gu f
•Da Gu mp
•Da Gu Rim
• Da Gu Roll
• Da Gu Hand
•Pai Gu 1
• Pai Gu 2 High
•Pai Gu 2
• Pai Gu 3 High
•Pai Gu 3
• Pai Gu 4 High
•Pai Gu 4
GONG 1
• Yunluo F
• Yunluo F#
• Yunluo G
• Yunluo G#
• Yunluo A
• Yunluo A#
• Yunluo B
• Yunluo C
• Yunluo C#
• Yunluo D
• Yunluo D#
• Yunluo E
• Yunluo High F
• Yunluo High F#
• Yunluo High G
• Yunluo High G#
GONG 2
• Yunluo High A
• Yunluo High A#
• Yunluo High B
• Yunluo High C
PERCUSSION
• Muyu Low
• Muyu Mid-Low
• Muyu Mid
• Muyu High
•Ban
•Bangu
• Bangu Roll
• Nanbangzi
• Nanbangzi Roll
•Qing
• Finger Bell
• ChineseOperaVo 1
• ChineseOperaVo 2
• ChineseOperaVo 3
CYMBAL
• China Cymbal
•Finger Cymbal
•Orch Cymbal 1
• OrchCymbal 1 ckd
•Orch Cymbal 2
• Ride Cymbal Tip
• Ride Cymbal Cup
• Splash Cymbal
•Sus Cymbal 1
• Sus Cym 1 Roll S
•Sus Cymbal 2
• Sus Cym 2 Roll L
SNARE DRUM
• ConcertSnareDrum
• Snare Drum Light
• Snare Ensemble
• Snare Roll
TOM
• Concert Tom 1
• Concert Tom 2
• Concert Tom 3
• Concert Tom 4
• Concert Tom 5
• Rotating Tom 1
• Rotating Tom 2
• Rotating Tom 3
• Rotating Tom 4
• Rotating Tom 5
BASS DRUM
• Gran Cassa Hard
• Gran Cassa Soft
• Gran Cassa Hit
• Gran Cassa Cresc
GONG
•Gong
• Symphonic Gong 1
• Symphonic Gong 2
• Symphonic Gong L
TIMPANI
• Timpani E
• Timpani F
• Timpani F#
• Timpani G
• Timpani G#
• Timpani A
• Timpani A#
• Timpani B
• Timpani C
• Timpani C#
• Timpani D
• Timpani D#
• Timpani High E
PERCUSSION 1
•Conga H Stick
• Conga L Stick
• Bongo H Stick
• Bongo L Stick
•Cowbell
•Claves
• Bell Tree
• Sleigh Bells
• Tubular Bell H
• Tubular Bell M
• Tubular Bell L
•Wind Chime
• Jingle Ring
• Tambourine
• Castanet Roll
• Table Castanet
PERCUSSION 2
• Triangle Open
• Triangle Mute
• Triangle Roll
• Wood Block H
• Wood Block L
• Temple Block H
• Temple Block L
• Anveil
•Whip
Turkish Kit
China Kit
OrchestraPerc
els02_zh_om.book Page 94 Thursday, May 18, 2017 1:46 PM

ELS-02/ELS-02C 使用说明书 95
6
6
注册记忆
注册记忆
注册记忆可让您虚拟化保存面板和LCD上完成的全部设置,提供了一种便捷的方法,只需按一下注
册记忆面板上的一个按钮,既可在演奏过程中快速改变所有音色和节奏设置。按钮通常位于上、下
键盘之间,在演奏时便于操作。并且,也可以使用右踏板开关调出设置。注册记忆中的所有的注册
结果也都可以保存到USB闪存。
注册记忆和库
ELS-02系列可以创建最多5个注册记忆库A–E,每个都包含1–16个注册记忆。尽管默认状态下预设的
多种注册结果已被保存到库A的数字按钮1-16,但您还是可以用您自己的原创注册结果替换它们。您
的原创注册还可以保存到库B–E,多达到80个注册结果。执行初始化功能 (第98页)可以调出库A的
预设注册结果,将已创建的库B–E的注册结果重置为初始空白状态。
保存注册设定
新创建的注册可以保存在注册记忆面板按钮中。注
册记忆中的所有的注册结果还可以保存到USB闪存以
便将来调出。
参考页
•选择音色 (第25页)
•选择节奏 (第56页)
•音色控制和效果 (第42页)
1创建您的原创注册。
2按注册记忆部分的[M.] (记忆)按钮的同
时,按下要保存的注册编号的按钮。
开始保存注册设定时,已编号按钮会暂时闪烁,
直到操作结束。
13 14 15 16 1 2 3 4 5 6 7 8 9 10 11 12 D.
须知
记录注册设置时,画面左上方的方块变为浅蓝色几秒钟,表
示注册正在保存。正在保存注册时请勿关闭电源,否则可能
造成数据丢失。
13 14 15 16 112 D.
1. 按住[M.]按钮的同时...
2.按需要的编号按钮。
无法记忆的功能和设置:
下列设置无法保存到注册记忆编号。
•音高 (第184页)
•MIDI控制设置 (第192页)
•话筒音量 (第189页)
•话筒混响 (第189页)
•LCD相关设置 (第16页)
•无线LAN设置 (第193页)
•除下一页之外的乐谱相关设置 (第125页)
下列设置为全部注册记忆编号1-16所共用,不能
为每个号码单独存储。
参考页
•将注册和其它数据保存到USB闪存 (第118页)
•移调 (第184页)
•音栓风琴音色的起音模式 (第40页)
•注册转换 (第99页)
•自动间奏设置 (第58页)
•混响类型 (第47页)
•用户音色 (第144页)
•用户节奏 (第161页)
•用户键盘打击乐器 (第81页)
•节奏音序 (第172页)
•禁用设置 (第96页)
•禁用模式 (第97页)
•乐谱设置的下一页设置 (第125页)
els02_zh_om.book Page 95 Thursday, May 18, 2017 1:46 PM

将注册存储到另一个库
ELS-02/ELS-02C 使用说明书
96
将注册存储到另一个库
通过默认初始设置、选择库A,您可以将自己的初始
注册存储到库A和B。将注册存储到库B会启用对库C
的选择。与此类似,将注册存储到库C可以启用对D
的选择,以此类推,最多到库E。
1从音色显示右下角,选择注册库。
您可以选择从A(顶部)到最后一个包含数据的
库旁边的空库。当库A和B包含注册数据,例
如,您可以选择库A、B和C(空的)。打开/关
闭库 (A–E)的标识将显示选定库是否包含数
据。
2
创建您自己的原创注册,然后将其存储到号码
按钮
1-16
的任意一个。(这对应第
95
页上的步
骤
1–2
。)
在这里,注册结果会被存储到库B的号码按钮
[1]。
注
在改变了库后尝试更改注册时,会出现确认对话框。确
认是否要将当前库设置为目标。
选择注册记忆
选择一个库,然后按下想要选择的注册所对应的编
号按钮。
•还可以使用右踏板开关调出注册。该功能叫做“注
册记忆转换”(第99页)。
•也可以将注册编程,使节奏音序中的特定点自动改
变。该功能叫做“注册音序”(第174页)。
使用[D.] (部分保留)按钮:
选择不同的注册记忆按钮时,节奏和自动伴奏模
式组也会改变。按[D.] (部分保留)按钮可让您
在注册变化全程中保持相同的节奏、伴奏模式
组、速度等等,或者选择自己想要的节奏 (与此
同时[D.]按钮亮起)。
当[D.] (部分保留)按钮打开时,不会变更的特
定设置取决于禁用模式的设置。有关禁用模式的
详细信息,请参考前述的“选择禁用模式”。
注
禁用功能即使在更改了库以后,依旧可用。
7 8 9 10 11 12 D.
禁用按钮
els02_zh_om.book Page 96 Thursday, May 18, 2017 1:46 PM

将注册记忆数据保存到USB闪存
ELS-02/ELS-02C 使用说明书 97
6
注册记忆
将注册记忆数据保存到USB
闪存
存储到编号按钮的注册数据可以保存到连接在[USB
TO DEVICE]端口上USB闪存。
参考页
•将注册和其他数据保存到单元 (第118页)
通过MDR功能,最多5个存储在本乐器内存中的注册
记忆能够以单首乐曲的形式存储到USB闪存。尽管将
在第7章中介绍MDR,我们还是在这里简要介绍一下
如何将注册数据保存到USB闪存。
1将USB闪存插入[USB TO DEVICE]端口。
2
按下面板上的
[MDR]
按钮,调出
MDR
画面。
3
选择您想要在其中保存注册数据的乐曲 (第
112
页)。
选择禁用模式:
禁用模式可让您选择当[D.] (部分保留)按钮打
开时,哪些功能要被禁用。有两种禁用模式:常
规模式 (节奏菜单、速度等被禁用)和速度模式
(只有速度被禁用)。
1按[UTILITY]按钮调出实用工具画面的
GLOBAL页面。
2
按
DISABLE MODE [NORMAL]
或
[TEMPO]
按钮。
NORMAL
双排键电子琴设为NORMAL模式并且[D.] (部分
保留)按钮为开时,即使更改了注册记忆编号,
下列功能也不发生变化。
•节奏菜单、节奏部分、节奏速度、节奏音量、
节奏混响
•节奏混响时间
•伴奏音量、伴奏混响、伴奏声部的开/关状态
• A.B.C.模式、A.B.C.记忆
• M.O.C.模式,M.O.C.的膝控推杆控制旋钮
•节奏速度的第二表情踏板控制器
TEMPO
双排键电子琴设为TEMPO模式并且[D.] (部分保
留)按钮打开时,即使更改了注册记忆编号,节
奏速度也不会发生变化。
禁用模式
DISPLAY SELECT
VOICE
DISPLAY
FOOT
SWITCH
RHYTHM
PROGRAM
UTILITY AUDIO
A.B.C.
M.O.C. MDR
VOICE EDIT PATTERN SEQUENCE
U.ORGAN
FLUTES L.ORGAN
FLUTES ROTARY SP
SPEED
els02_zh_om.book Page 97 Thursday, May 18, 2017 1:46 PM

初始化注册记忆
ELS-02/ELS-02C 使用说明书
98
4
按画面右下方的
[UNIT EDIT]
按钮调出单元编
辑画面。
5
按下画面中的
[SAVE]
按钮。
将出现提示信息,提示注册数据当前正在被保
存。
操作完成后,该信息将关闭。
参考页
•调出已记录的注册记忆 (第120页)
•更改乐曲名称 (第116页)
存储在库A–E的注册数据,以单元的形式存储到了
USB闪存。
初始化注册记忆
删除注册记忆中的所有注册数据将初始化注册记忆。
使用该操作时请小心,由于会将所有现有数据删除。
为了避免意外丢失重要数据,请将其保存到USB闪
存。
参考页
•出厂设置 (初始化双排键电子琴); (第23页)
1按面板上的[UTILITY]按钮,调出实用工具
画面的GLOBAL页面。
2按画面右侧的INITIALIZE [EXECUTE]按
钮。
出现信息“Are you sure you want to initialize
Registration data?” (确定想要初始化注册数
据?)。
按[INITIALIZE]将数据实际初始化。操作完成
后,双排键电子琴将重新启动。
按[CANCEL]取消操作。
关于库和单元
存储在本乐器内存中的注册记忆数据 (16 x 最多
5个库)可以处理为“单元”。如果要创建超过80
(=16 x 5 个库)注册,可以创建一个单元,创建
更多的注册。单元可以在MDR功能中编辑。请参
考第119页。
1 2 3 4 5 6 7 8
910 11 12 13 14 15 16
乐曲
单元2
单元3
注册记忆 库A
单元1
库B
库C
库D
库E
DISPLAY SELECT
VOICE
DISPLAY
FOOT
SWITCH
RHYTHM
PROGRAM
UTILITY AUDIO
A.B.C.
M.O.C. MDR
VOICE EDIT PATTERN SEQUENCE
U.ORGAN
FLUTES L.ORGAN
FLUTES ROTARY SP
SPEED
els02_zh_om.book Page 98 Thursday, May 18, 2017 1:46 PM

注册转换
ELS-02/ELS-02C 使用说明书 99
6
注册记忆
注册转换
使用注册转换功能,无须将手从键盘上移开即可方
便地更改注册。使用表情踏板上的右踏板开关,可
以“跳跃”到序列中特定的注册,或按照序号式顺序或
任意您指定的顺序逐个走到每个注册。
注册转换有三种模式:切换、跳跃和用户。这些模
式可以在注册转换画面中设定。您还可以在音色显
示中查看并检测注册转换模式。
1按面板上的[FOOT SWITCH]按钮。
2
按画面右上方的
[RIGHT]
按钮调出
RIGHT
页面
(
REGIST SHIFT
画面)。
1OFF (关)
关闭注册转换的指定结果。选择OFF时,无法使用右
踏板开关更改注册。
2SHIFT (转换)
在转换模式中,每踩下右踏板开关一次,都会以注
册记忆预设的编号顺序选择一个预设。到达最后的
注册后,会再次“返回”选择首个预设值。编号按钮随
着被选定,会逐个亮起。
注
在转换模式下,右踏板开关不能调出另一个注册库。
3JUMP (跳跃)
踩下右踏板开关会跳跃到指定的面板注册并选定。
可以在画面中使用 按钮或数据轮设置跳跃
的“目的地”。
4USER (用户自定义)
在用户模式下,每踩下踏板开关一次,可以根据您
指定的顺序选择一个注册。
在注册转换画面中设定注册转换模
式
DISPLAY SELECT
VOICE
DISPLAY
FOOT
SWITCH
RHYTHM
PROGRAM
UTILITY AUDIO
A.B.C.
M.O.C. MDR
VOICE EDIT PATTERN SEQUENCE
U.ORGAN
FLUTES L.ORGAN
FLUTES ROTARY SP
SPEED
1234
REGIST SHIFT画面
目标注册编号
els02_zh_om.book Page 99 Thursday, May 18, 2017 1:46 PM

注册转换
ELS-02/ELS-02C 使用说明书
100
若要设定用户注册顺序:
1选择一个库。
2
在注册记忆部分中按下需要的编号按钮。
3
按下画面中的
DATA [SET]
按钮。
库的字符和注册编号会出现在画面中,表示注
册已输入。
4重复上述步骤2到3设置注册顺序
。
1POSITION
光标控制器可将光标 (橙色)沿画面中的注册行移
动。已输入的注册编号会在框中显示,上述位置上
方的数字即代表顺序中的位置 (换句话说,就是连
续踩下右踏板开关的次数)。最多可记忆400步(注
册记忆)。
将光标移动到第一个位置。
将光标向左侧移动一步。
将光标向右侧移动一步。
将光标向右移动五步。
2DATA
数据控制轮可在注册行中输入和删除注册编号。
SET:可以首先在注册行的空白位置输入注册编号,
或在当前光标位置替换编号。
若要输入编号,可以按下需要的注册记忆按钮 (选
定按钮将亮起),然后按画面中的[SET]。输入的注
册记忆编号将出现在注册记忆行中。用SET输入注册
后,光标可以在编号之中移动。
INSERT:在当前光标位置前插入注册编号。
要进行操作,首先将光标移动到已编号的位置。然
后,按下需要的注册记忆按钮 (选定按钮将亮起),
再按画面中的[INSERT]。新的注册编号被插入到光
标位置,光标右侧的所有其它编号被移动,以容纳
新编号。
如果超出注册转换功能允许的400个编号范围,将无
法输入注册编号。如果插入操作超过此范围,将显
示“数据已满”的信息,且无法执行该操作。
DELETE:在当前光标位置删除注册编号。若要删除
不需要的编号,将光标移动到编号位置然后按画面
中的[DELETE]。
CLEAR:清除所有当前用户注册转换设置。选择
[CLEAR]后,将出现提示操作确认的信息。
选择[CLEAR]清除所有数据。在画面中暂时出现信息
“清除所有数据”,然后恢复到之前的画面。
选择[CANCEL]取消操作。
3SHIFT END
决定如何结束注册转换功能。
STOP:选择最后的注册并退出操作。
TOP:到达最后的预设后,将再次调出首个预设,
再次开始序列。
NEXT UNIT:到达最后的预设后,将调出乐曲中的
下一个单元。仅当两种或以上的单元设定被保存到
一首乐曲中时,才可以使用该功能。
参考页
•在乐曲中保存2个或以上的注册单元 (第118页)
注
•使用下一单元功能播放乐曲时,请始终按下MDR画面
中的[R](播放)按钮开始播放乐曲并启用这些功能。
[CUSTOM] (自定义播放)按钮 (第107页)将不适
用下一单元功能。
•在节奏播放过程中使用下一单元功能时,节奏音序和
用户节奏无法被载入。
将到顶或下一注册选择为转换停止时,在输入的注
册末端将自动添入转换停止 ( 或 )标志。
4BANK SELECT
选择所需注册的库。
3
12
4
注册行
els02_zh_om.book Page 100 Thursday, May 18, 2017 1:46 PM

注册转换
ELS-02/ELS-02C 使用说明书 101
6
注册记忆
可以在音色显示第1页中确认注册转换模式。
按面板上的[VOICE DISPLAY]按钮调出音色显示。
注册转换模式显示在画面的右下部。
注册转换, OFF:
将显示当前注册编号。
注册转换, “SHIFT”模式下:
将显示当前注册编号 (左侧)和下一个编号 (右
侧)。
注册转换, “JUMP”模式下:
将显示当前注册编号 (左侧)和目标编号 (右
侧)。即便在演奏过程中,使用画面中的 按
钮或数据轮便可改变目标编号。
“USER”模式中的注册转换:
表示注册转换的当前位置。将光标 (橙色)左右移
动,使用画面的按钮或数据轮便可以改变注册。如
果在演奏过程中意外前进了转换设置,该功能会非
常方便。在此无法编辑用户注册设置。
将光标移动到第一个位置。
将光标向左移动一步并选择下一个注册。
将光标向右侧移动一步并选择上一个注册。
将光标向右侧移动五步并选择注册。
在音色显示中确认注册转换设置
DISPLAY SELECT
VOICE
DISPLAY
FOOT
SWITCH
RHYTHM
PROGRAM
UTILITY AUDIO
A.B.C.
M.O.C. MDR
VOICE EDIT PATTERN SEQUENCE
U.ORGAN
FLUTES L.ORGAN
FLUTES ROTARY SP
SPEED
当前注册 下一个注册
可改变目标编号。
els02_zh_om.book Page 101 Thursday, May 18, 2017 1:46 PM

统一数值/特定参数设置
ELS-02/ELS-02C 使用说明书
102
统一数值/特定参数设置
在音色显示的页面2中,可以方便地统一不同数值或
当前注册中使用的特定参数设置。例如,上键盘的
音色明亮度设置,并希望将相同的设置应用到库中
所有注册时,该功能非常方便。
1按面板中的[VOICE DISPLAY]按钮。
2
按画面右上方的
[2]
按钮选择页面
2
。
3按画面中的PARAMETER按钮 (表示当前
所选参数),选择要更改的参数。
参数选择弹出菜单出现,供您选择所需的参数。
在参数选择弹出菜单中选择参数和声部。
选择所需参数后,弹出菜单将自动关闭。
在画面中将显示每个注册所选参数的量。
注
只有在当前库中参数才能统一。
可用参数
•混响
•节奏混响
•音量
•声相
•明亮度
•延音
DISPLAY SELECT
VOICE
DISPLAY
FOOT
SWITCH
RHYTHM
PROGRAM
UTILITY AUDIO
A.B.C.
M.O.C. MDR
VOICE EDIT PATTERN SEQUENCE
U.ORGAN
FLUTES L.ORGAN
FLUTES ROTARY SP
SPEED
参数
声部
各注册的参数值
所选参数
els02_zh_om.book Page 102 Thursday, May 18, 2017 1:46 PM

统一数值/特定参数设置
ELS-02/ELS-02C 使用说明书 103
6
注册记忆
4
选择目标注册编号并将其打开。
在画面中按下目标注册,然后用SETTINGS按钮
将其打开:ALL ON,ALL OFF,ON,OFF和
SELECT。
ALL ON:选择所有注册记忆编号。
ALL OFF:取消所有注册记忆编号。
ON:将当前选定注册记忆编号设为“ON”。
OFF:将当前选定注册记忆编号设为“OFF”。
SELECT:打开包含着与光标位置所在注册中,
当前设定的注册记忆编号相同的音色的注册记
忆编号。
目标注册编号以下划线显示。
5
统一当前已打开的参数的值。
这样就可以将每个注册记忆编号中的相关参数
值统一或者将其偏移。请注意,一旦更改了参
数值就无法恢复为原始数据。
统一当前高亮显示的参数的值:
按下[SET],将当前高亮参数的值,统一为当前选定
注册 (在光标位置)。将出现提示操作确认的信息。
若要继续操作,请选择[UNIFY]。选择[CANCEL]取
消操作。
统一当前高亮显示的参数的值:
按编号中的[+]/[-]按钮或使用数据轮可偏移当前打开
参数的值。如果将声相选择为参数,则会显示
[L][R]按钮而不是[+]/[-]。
如果更改了参数值,并且一些注册记忆编号的参数
值达到了最大值或最小值,则会出现下列信息。
在这种情况下,按[OK]继续操作,忽略最大值或最
小值的参数。按[CANCEL]将取消操作。
注册中设为ON的参数将被更改。
els02_zh_om.book Page 103 Thursday, May 18, 2017 1:46 PM

复制注册
ELS-02/ELS-02C 使用说明书
104
复制注册
在音色显示的页面3中,您可以将保存到特定注册记
忆编号的注册复制到特定分组 (音色、节奏、键盘
打击乐器)上的其它编号。(该功能叫做注册分组复
制。)例如,当您需要使注册编号4中的上键盘音色
与注册编号1相同时,该功能非常实用。
1按面板上的[VOICE DISPLAY]按钮调出音
色显示。
2
按画面右上角的
[3]
按钮调出页面
3
。
3
按下
“COPY FROM”
左下方注册编号按钮。
若要放弃操作,按[CLOSE]按钮。
4
按下
“COPY FROM”
右下方的音色组按钮,将
音色组选择为来源。
若要放弃操作,按[CLOSE]按钮。
DISPLAY SELECT
VOICE
DISPLAY
FOOT
SWITCH
RHYTHM
PROGRAM
UTILITY AUDIO
A.B.C.
M.O.C. MDR
VOICE EDIT PATTERN SEQUENCE
U.ORGAN
FLUTES L.ORGAN
FLUTES ROTARY SP
SPEED
注册编号
部分
els02_zh_om.book Page 104 Thursday, May 18, 2017 1:46 PM

复制注册
ELS-02/ELS-02C 使用说明书 105
6
注册记忆
5
用同样的方法,选择
COPY TO
注册编号和注
册部分。
COPY TO注册部分取决于COPY FROM选定的注
册部分。
注
如果在更改目标注册记忆部分后更改了来源注册记
忆部分,目标可能会自动变为来源注册记忆部分所
选择的部分。
6
按画面中
SECTION COPY
区域的
[EXECUTE]
按钮。
将出现下列画面,提示操作确认。
7
按画面中的
[COPY]
按钮复制注册,然后在画
面中暂时出现一条信息,表示注册已被复制。
选择[CANCEL]取消操作。
要复制一个库:
您还能以库为单元复制注册数据。要完成该操作,
要在COPY FROM区域中选择来源库,在COPY TO区
域中选择目标库,然后按下画面右下角的
[EXECUTE]按钮。
如要删除当前库:
按画面中的[DELETE]按钮。
注
已删除库后面的库中包含的数据,会相应移动到前一个
库。例如,删除库A会将库B的数据移动到库A、库C到
库B、库D到库C、库E到库D。
els02_zh_om.book Page 105 Thursday, May 18, 2017 1:46 PM

ELS-02/ELS-02C 使用说明书
106
7音乐数据录音机 (MDR)
音乐数据录音机 (MDR)是双排键电子琴内置的一种高级录音系统,可用来将您的演奏内容和注册
设置记录到USB闪存。使用USB闪存之前,请仔细阅读第110页中的“使用[USB TO DEVICE]端口时的
注意事项”章节。
调出
MDR
画面
按下面板上的[MDR]按钮,调出MDR画面。与MDR
相关的所有操作,如录音和播放演奏内容,都可以
在MDR画面中完成。
注
USB闪存 (USB 01,USB 02...)会以随机顺序出现在
画面中。
MDR画面打开时按[MDR]按钮之外的任何按钮将从
MDR画面中退出。如果意外从该功能退出,只需再
次按[MDR]按钮便可重新调出MDR画面。
本章中的所有说明都与MDR画面有关。若要调出
MDR功能和MDR画面,请按[MDR]按钮。
使用
MDR
画面
MDR画面包含两个页面:SONG页面和TOOLS页面。
在SONG页面中,您可以选择乐曲,然后播放或录
制。 TOOLS页面具有多种乐曲实用操作,如复制、
删除、重命名等等。
按画面右上方的[SONG]或[TOOLS]按钮可在SONG页
面和TOOLS页面之间切换。
SONG页面
DISPLAY SELECT
VOICE
DISPLAY
FOOT
SWITCH
RHYTHM
PROGRAM
UTILITY AUDIO
A.B.C.
M.O.C. MDR
VOICE EDIT PATTERN SEQUENCE
U.ORGAN
FLUTES L.ORGAN
FLUTES ROTARY SP
SPEED
1
89
)!
# $%^& *
@
23
5
54
67
7
TOOLS页面
els02_zh_om.book Page 106 Thursday, May 18, 2017 1:46 PM

使用MDR画面
ELS-02/ELS-02C 使用说明书 107
7
音乐数据录音机 (MDR)
1当前USB闪存/文件夹
显示当前选定的USB闪存和文件夹。标识符左侧
(“:/”前)显示特定USB闪存,而标识符右侧在最末以
当前选定文件夹名称显示路径。例如, “USB 01:/
Folder1/”表示USB闪存中包含的名称为“Folder1”的文
件夹已被选择。
2USB闪存/文件夹/乐曲列表
显示USB闪存、文件夹或乐曲。最多可以显示120个
文件夹 (一次5个文件夹)。
3滚动按钮
如果USB闪存/文件夹/乐曲列表包含5个以上的USB闪
存/文件夹/乐曲,使用这些按钮可以滚动浏览屏幕。
4SETTINGS
为当前所选乐曲显示/更改设置。
参考页
•关于[SETTINGS]按钮 (第112页)
5UP
选择更高层级的文件夹或USB闪存。例如,当“USB
01:/Folder1/” (USB闪存中的Folder1)被选择时,按
[UP]按钮可选择“USB 01:/” (USB闪存)。
6IN
选择下一层级 (或更深层级)的文件夹或USB闪存。
如,当“USB 01:/Folder1/” (USB闪存中的Folder 1)
被选择时,按[IN]按钮可选择“USB 01:/Folder1/
SONG/” (USB闪存中Folder 1所包含的SONG文件
夹)。
注
还可以按下当前选定文件夹执行相同的操作。
7SEARCH
在选定USB闪存中搜索文件夹/乐曲。
参考页
•乐曲的选择 (第112页)
8运行时间
录制/播放乐曲时显示消耗的时间 (最长99分59
秒)。
9乐曲控制
控制乐曲录音,播放等。
参考页
•录制演奏 (第114页)
•播放乐曲 (第121页)
)CUSTOM PLAY
仅录制/播放选定乐曲的演奏数据。使用该按钮不会
调出注册数据。
!SCORE
显示所选乐曲的乐谱。
参考页
•显示乐谱 (第124页)
@UNIT EDIT
显示选定乐曲的注册数据的单元编辑画面。
参考页
•将注册和其他数据保存到一个单元 (第118页)
•调出已记录的注册记忆 (第120页)
#CREATE FOLDER
在USB闪存/文件夹/乐曲列表中创建新文件夹。一个
USB闪存中或者一个上级文件夹内最多可以有120个
文件夹。按此按钮新建文件夹画面,这时您便可以
输入需要的名称。输入名称并按下[OK]按钮,创建
新文件夹。输入文件夹名称的方法与输入乐曲名称
是相同的。请参见第116页。
$CHANGE NAME
更改文件夹/乐曲名称。
参考页
•更改乐曲名称 (第116页)
%COPY
复制选定的USB闪存/文件夹/乐曲。
参考页
•乐曲复制 (第126页)
^DELETE
删除所选文件夹/乐曲。
参考页
•乐曲删除 (第128页)
&CONVERT
将选定乐曲转换为用于其他双排键电子琴或其他乐
器上使用的数据,或者将在其他双排键电子琴上录
制的乐曲转换为在ELS-02/ELS-02C上使用的数据。乐
曲可被转换为XG格式、 EL格式或ELS格式。
参考页
•转换为XG (第129页)
•将ELS格式转换为EL (第130页)
•将EL格式转换为ELS (第131页)
els02_zh_om.book Page 107 Thursday, May 18, 2017 1:46 PM

使用MDR画面
ELS-02/ELS-02C 使用说明书
108
*INFORMATION
选择USB闪存时,可以显示可用存储空间,并在选择
乐曲时显示标题和作曲家等信息。要显示的信息取
决于乐曲。
参考页
•检查剩余内存 (第131页)
•关于受保护的乐曲 (第121页)
如果找不到USB闪存:
1按下 (UP)按钮直到按钮变灰。
USB闪存列表将出现。如果有五个以上USB闪存
选项,使用滚动按钮 (第107页)滚动浏览屏
幕,显示需要的USB闪存。
如果无法找到乐曲:
1检查当前USB闪存/文件夹 (第107页)。
2如果所需乐曲保存在当前显示的文件夹中,
请使用滚动按钮 (第107页)显示乐曲。如
果需要的乐曲保存在不同的文件夹中,请使
用(UP)和 (IN)按钮选择
保存所需乐曲的文件夹。
如果您不能确定需要的乐曲存储在哪个文件夹
中,可以用 SEARCH功能搜索乐曲 (第112
页)。
注
如果在选择文件夹时显示信息“Registration data will be
initialized” (注册记忆数据将被初始化),请按
[INITIALIZE]按钮。(The USB flash memory is not
initialized.)(USB闪存未被初始化。)调出受保护乐曲
时会出现该信息。
选择USB闪存、文件夹和乐曲时将出现这些图标。
乐曲图标
显示USB闪存。该图标会显示在USB闪存/文
件夹列表中。
表示文件夹。
表示写保护或复制保护对USB闪存有效。
表示乐曲中包含演奏数据。
表示兼容XG的乐曲。
表示受保护的原创乐曲。详情,请参见第
121页。
表示保护编辑乐曲。详情,请参见
第121页。
els02_zh_om.book Page 108 Thursday, May 18, 2017 1:46 PM

使用MDR画面
ELS-02/ELS-02C 使用说明书 109
7
音乐数据录音机 (MDR)
USB闪存内容:文件夹、乐曲和文件
文件夹:
文件夹是USB闪存中的存储位置,以组来排序多首乐曲。如果已将上百首乐曲保存到USB闪存,要快速找到
需要的乐曲会很困难。在文件夹中将相似的乐曲分为一组,排序乐曲 (例如根据流派或速度),可以更容
易地找到需要的乐曲。
乐曲:
乐曲是指一段音乐的双排键电子琴数据,记录在USB闪存中。一首乐曲可以包含很多种数据,包括录制的
演奏、注册等。
文件:
文件是指乐曲中的数据元素。例如,一首乐曲包含各种文件,如注册文件以及演奏文件。下列文件用MDR
录音机创建 (扩展名不会出现在双排键电子琴的画面中。但是会显示在计算机中。)
另外,一个文件 (扩展名:.nam)会自动创建在每个文件夹中,以便于文件夹内容的排序/维护。但不会
出现在双排键电子琴屏幕中。
23
56
乐曲 乐曲 乐曲
乐曲 乐曲 乐曲
乐曲 乐曲 乐曲
乐曲
乐曲
文件夹 A
文件夹 B
创建
文件夹
USB闪存 USB闪存
乐曲中的文件
文件 说明 扩展名
演奏数据 该文件包含在双排键电子琴的键盘和脚键盘上的演奏数据。 .mid
注册数据 该文件包括注册设置、用户音色、用户节奏和节奏音序。 .b00
XG转换数据 该文件包括XG乐曲数据,双排键电子琴演奏数据被转换为XG的兼容格式。 .mid
els02_zh_om.book Page 109 Thursday, May 18, 2017 1:46 PM

使用MDR画面
ELS-02/ELS-02C 使用说明书
110
本乐器配有下列三个[USB TO DEVICE]端口:
•2个[USB TO DEVICE]端口位于键盘左前方的USB槽
中。
•1个[USB TO DEVICE]端口位于键盘下方右侧。
然而,已升级的ELS-01系列乐器的配置如下。
•2个[USB TO DEVICE]端口位于键盘下方右侧。
注
有关使用USB设备的详细信息,请参见USB设备的使用
说明书。
兼容的USB设备
•USB闪存
•USB无线适配器 (只在特定区域销售的产品中附
赠)
不能连接使用其他USB设备,如计算机键盘、鼠标
等。
尽管USB设备1.1到3.0版本可以在本乐器上使用,但
数据从USB载入或保存到USB的时间长度取决于数据
的类型或乐器的状态。
本乐器未必支持所有的商用USB设备。 Ya m a h a 不能
为您购买的USB设备的操作担保。在购买用于本乐器
的USB设备前,请访问下面的网站:
http://download.yamaha.com/
注
• [USB TO DEVICE]端口的传输速率最高为5V/500mA。
不要连接高于该速率的USB设备,否则可能造成本乐
器的损坏。
•只有已升级的ELS-01系列乐器可与USB集线器同时使
用。
连接USB设备
将USB设备连接到[USB TO DEVICE]端口时,确保设
备上的接口适用且连接方向正确。
须知
•不要在回放/存储、文件管理 (如复制、粘贴、删除和
格式化操作)或访问USB闪存的过程中,断开或连接
USB闪存。否则可能造成乐器操作的“死机”或USB闪
存和数据的操作中断。
•连接然后断开USB闪存时 (反之亦然),确保两个操
作之间相隔几秒钟。
注
•已升级的ELS-01系列乐器未配备USB槽。有关USB槽
的详细说明,请参见第189页。
•当使用非USB闪存的USB设备时,要将该设备连接到
下键盘下方右侧的[USB TO DEVICE]端口。
•当连接USB连接线时,确保长度不超过3米。
将本乐器连接到USB闪存后,您可以将创建的数据保
存到相连的设备上,也可以从相连设备读取数据。
可连接的USB闪存的最大数量
[USB TO DEVICE]端口能同时连接最多3个USB闪存。
格式化USB闪存
您只能用本乐器格式化USB闪存 (第111页)。在其
他设备上格式化USB闪存可能无法正确操作。
须知
格式化操作将覆盖以前已有的数据。确保要格式化的
USB闪存不含重要数据!操作时要小心,特别是在连接
了多个USB闪存时。
保护数据 (写保护)
为防止重要的数据被误删除,请使用每个USB闪存的
写保护功能。当向USB闪存保存数据的时候,确定已
停用了写保护功能。
关闭本乐器
关闭本乐器时,确保乐器没有通过播放/录音、文件
管理 (如保存、复制、删除和格式化操作等)等操
作访问USB闪存。否则可能造成设备和数据的中断。
使用[USB TO DEVICE]端口时的注
意事项
USB槽
使用USB闪存
els02_zh_om.book Page 110 Thursday, May 18, 2017 1:46 PM

格式化USB闪存
ELS-02/ELS-02C 使用说明书 111
7
音乐数据录音机 (MDR)
格式化
USB
闪存
如果发现无法使用的全新、空白的USB闪存,或者其
他设备使用过的旧的USB闪存,则可能需要对其进行
格式化。
格式化将把USB闪存中的所有数据删除并使其可以进
行记录。格式化删除的数据将永久性丢失。进行操
作前,请检查USB闪存中是否包含重要数据。操作时
要小心,特别是在连接了多个USB存储介质时。
注
购买USB闪存设备前,请向Yamaha代理商或Yamaha授
权经销商咨询,或者参见Yamaha网站:
http://download.yamaha.com/
1将USB闪存Yamaha连接到[USB TO
DEVICE]端口。
2按画面右上方的[TOOLS]按钮调出TOOLS
页面。
3如有必要,反复按 (UP)按钮直到
按钮变灰。
4选择想要进行格式化的USB闪存。
USB 01、USB 02等将根据所连接USB存储存储器
的序号显示。
5按画面中的[FORMAT]按钮。
将出现提示操作确认的信息。选择[FORMAT]将
USB闪存格式化,或者选择[CANCEL]取消操
作。
须知
格式化时请勿拔除USB闪存。
els02_zh_om.book Page 111 Thursday, May 18, 2017 1:46 PM

选择乐曲
ELS-02/ELS-02C 使用说明书
112
选择乐曲
在MDR画面中,可以选择想要记录演奏或保存注册
设置的空乐曲,或者选择播放需要的乐曲。
在MDR画面中,将显示当前选择的USB闪存。
首先在画面中调出所需USB闪存 (文件夹,如果需
要),然后选择所需的乐曲。
1在画面顶部确认当前所选USB闪存。
在画面顶部确认当前所选USB闪存。
须知
本乐器正在访问USB闪存时,请勿拔除USB闪存。
(如果使用有指示灯的USB闪存,乐器在存取USB
闪存时指示灯将闪烁。)
有关选择所需USB闪存的信息,请参见第108页。
2按画面中所需乐曲的按钮。
参考乐曲名称图标,选择所需乐曲。所选乐曲
的按钮以橙色高亮显示。
参考页
•更改乐曲名称 (第116页)
•乐曲图标 (第108页)
参考页
•播放选定声部 (第122页)
•改变速度 (第123页)
用搜索功能可以搜索到需要的乐曲。
1插入包含着所需文件夹/乐曲的USB闪存。
2选择包含着所需文件夹/乐曲的USB闪存。
注
无论当前路径为何,搜索功能都会应用到USB闪存
的整个文件。
当前USB闪存/文件夹
包含数据的乐曲
空乐曲 (不包含数据)
关于[SETTINGS]按钮
按(SETTINGS)按钮可调出当前所选乐曲的
画面,可让您决定播放乐曲时的播放速度和声部。
播放乐曲时 (按[R](播放)按钮),只有在画面中
设为“PLAY”的这些部分能以显示的速度实际播放
(录音时的范围是原始速度的50%到200%)。如果乐
曲不包含演奏数据,所有部分设为“OFF”。按[PART
SAVE]按钮将保存每个部分的播放设置 (速度不会被
保存)。
乐曲的搜索
els02_zh_om.book Page 112 Thursday, May 18, 2017 1:46 PM

选择乐曲
ELS-02/ELS-02C 使用说明书 113
7
音乐数据录音机 (MDR)
3按下画面中的[SEARCH]按钮。
注
之前搜索的数据会出现在画面中。
但是,如果关闭电源、拔除USB闪存或在执行搜索
操作之后保存乐曲,数据将不会出现。
4按下[KEYWORD]按钮。
5输入要搜索的文件夹/乐曲名称。
如有需要,可以按下[DELETE]按钮,删除前一
个关键字,然后输入新的关键字。(有关更改乐
曲名称的说明,请参见第116页)。
注
•
该功能不区分大小写。
•
当搜索
XG
乐曲时,无需输入扩展名
“.mid”
。
6按下[OK]按钮。
搜索开始,已检测到的的文件夹/乐曲名称会出
现在画面中。
若要取消操作,请按下[INTERRUPT]按钮。
7确认已检测到的的文件夹/乐曲名称。
8按下需要的文件夹/乐曲
可以自动退出SEARCH画面,然后选定的文件夹
/乐曲将出现。
如果没有检测到任何内容,可以尝试用另一个名称
再次搜索 (参考前述步骤4)。
前一个关键字
检测到的文件夹/
乐曲列表 显示数据数量
检测到的编号
els02_zh_om.book Page 113 Thursday, May 18, 2017 1:46 PM

录音
ELS-02/ELS-02C 使用说明书
114
录音
在双排键电子琴上设置需要的注册。为将要录制的
乐曲进行所有必要的双排键电子琴设置。这意味着
您需要为演奏进行注册记忆中的所有注册。另外,
请务必选择乐曲开头将要使用的注册。
须知
录音、读取或播放期间,请勿尝试断开USB闪存或关闭
电源。
1将USB闪存插入[USB TO DEVICE]端口。
2选择录制演奏的空白乐曲。
有关选择乐曲的详细信息,请参见第112页。
如果想要覆盖已包含演奏数据的乐曲,则需要
事先将其删除。
3按画面右上方的[SONG]按钮调出SONG页
面,然后选择[I](录音)按钮。
出现下列画面,表示您可以录制您的演奏。
注
如果出现提示信息,表明USB闪存中没有足够的剩
余空间,按下[CANCEL]按钮,然后删除任意不需
要乐曲,或插入新的USB闪存。若要继续在没有足
够的剩余空间的USB闪存上录制演奏,请按
[CONTINUE]按钮。
4按[R](播放)按钮。
在画面左下方将出现一个沙漏图标,表示当前
正在读取注册数据。
注
无论当前选定的单元编号为何,录音操作都会将演
奏数据以外的数据保存到乐曲的第一个单元。这就
是非首个注册单元被载入时,按下[I](录音)按
钮会调出确认是否保存到第一个单元的对话框的原
因。在这种情况下,按下[OK]会进入录音预备状
态,而按下[CANCEL]会退出录音模式。
5沙漏消失后将开始播放。
6完成播放后,请按画面中的[J](停止)按
钮。
录音即告完成, LCD将返回MDR画面。在其中
录制了演奏内容的乐曲将会自动命名为
“SONG_XXX” (XXX表示乐曲编号)。可以按需
要更改乐曲名称。(有关详细信息,请参见第
116页。)
须知
记录数据时,不要从双排键电子琴上拔除USB闪存
(显示沙漏图标或其他信息时)。
如果录音中发生了错误,可以从头将乐曲重新录音。
1在播放乐曲的同时,按[I](录音)按钮。
这样会自动停止录音并返回乐曲的开始点。
录制您的演奏
重新录音 (重试)
els02_zh_om.book Page 114 Thursday, May 18, 2017 1:46 PM

录音
ELS-02/ELS-02C 使用说明书 115
7
音乐数据录音机 (MDR)
2按[R](播放)或[CUSTOM PLAY]按钮开
始乐曲重新录音。
乐曲重新录制从头开始,新录制的演奏会替换
原来录制的演奏。
注
按[J](停止)按钮取消重新录音并录制之前的演
奏。
也可以单独录制演奏内容的一部分。该功能可让您
从乐曲的其他声部中分别录制键盘打击乐器和注册
变更和表情踏板操作等演奏控制数据。
尽管键盘打击乐1和主音色1的音色可以分别录制,但
主音色2的音色已包括在上键盘的演奏数据中。以下
为实例:首先,使用下键盘和脚键盘向乐曲录制和
弦和低音,然后使用上键盘录制旋律。
注
主音色2和键盘打击乐2不能单独录制到各声部。
1按照第114页上的步骤1-3调出录音预备画
面。
2选择要进行录音的声部。
每次按一个声部的按钮将在以下状态中切换:
PLAY、OFF和REC。
PLAY:回放已经录音的声部。
OFF:未进行录音或播放。
REC:录制声部。
如果将上键盘声部设为“REC”,上键盘的演奏
(包括主音色1的音色)会被录制。但若将主音
色设为“REC”,只会录制主音色1的音色。无法
同时将上键盘音色和主音色同时设定为“REC”;
也无法同时录制下键盘和键盘打击乐器部分。
注
录制键盘打击乐器时,请确定KEYBOARD
PERCUSSION [1]和按钮已设定为“开”。
下列设置可让您仅录制下键盘和脚键盘声部。
注
为了记录注册变化和表情踏板操作,也应将控制按
钮设为“REC”。
3按[R](播放)按钮,沙漏图标消失后开始
播放。
4演奏结束停止录制时,按[J](停止)按
钮。
现在您已经录制了演奏的第一个声部。
5按[I](录音)按钮设置下一声部的录音
——这时为上键盘声部。
将出现提示操作确认的信息。选择
[OVERWRITE]覆盖,然后出现录音预备画面。
6选择要进行录音的声部。
将想要录制的下一声部设定为 (此时为上键盘
声部) “REC”。
还要设置已经录制的声部 (此时为下键盘和脚
键盘声部)设定为“PLAY”,这样在进行新的录
音时会听到原来录制的声部。
7更改所选声部的播放速度。
播放速度可以在原始速度的50%到200%之间的范
围内设置。
原始录制速度为100%;数值小于100%会以慢速
录制,而数值大于100%会以快速录制。
注
用画面中的TEMPO [RESET]按钮将速度恢复到原始
值(100%)。
仅录制特定的声部
els02_zh_om.book Page 115 Thursday, May 18, 2017 1:46 PM

更改乐曲名称
ELS-02/ELS-02C 使用说明书
116
8按[CUSTOM PLAY]按钮开始录制新的声部
(上键盘声部)。
将立即开始播放原来录制的声部。
这里使用[CUSTOM PLAY]按钮只录制已选定进
行录音的声部,并只播放已选定进行播放的声
部。试听正在播放的声部时,开始在上键盘上
演奏旋律。
到达录制演奏的最后时,播放将自动停止。续
录声部的长度不得超过原录音声部的长度。
可以让您重新录制不想使用的特定乐句或声部,或
者是特定声部或所有声部。
注
要重录的乐句中已定义了开始点之前和结束点之后带有
短暂的暂停时,最适合使用该功能。
1选择包含着想要更改乐句的乐曲。
有关选择乐曲的详细信息,请参见第112页。
2按[R](播放)按钮开始播放乐曲。
3在想要进行插入录音的地方按[K](暂停)
按钮。
4按[I](录音)按钮。
出现录音画面,表示音乐录音机已准备就绪。
5将想要更改的部分设定为“REC”状态,其
他部分设定为“PLAY”。
6按[R](播放)按钮开始插入录音。演奏想
要更改的新乐句。
7到达乐句的结尾时,按[J](停止)按钮退
出插入录音。
更改乐曲名称
您可命名乐曲,例如赋予标题或标记录音的日期。
但是, EL系列双排键电子琴,如EL-900创建的乐曲
名称无法被更改。
注
更改XG乐曲名称时,无法更改扩展名 (.mid)。
1选择包含想要更改名称的乐曲。
有关选择乐曲的详细信息,请参见第112页。
2按画面右上角的[TOOLS]按钮调出TOOLS
页面。
3按[CHANGE NAME]按钮。
将出现以下画面。
4使用画面中的[L][R]按钮或数据轮将光标
移到需要的位置。
插入录音
光标
els02_zh_om.book Page 116 Thursday, May 18, 2017 1:46 PM

更改乐曲名称
ELS-02/ELS-02C 使用说明书 117
7
音乐数据录音机 (MDR)
5选择需要的字符类型:字母,大写或小写,
或符号。
注
如果在实用工具画面 (第16页)中将日语选择为语
言,您也可以选择日语字符 (日文平假名和日文汉
字、全角片假名、半角片假名、全角字母和全角字
符)。
6选择要输入的所需字符。
乐曲名称最多可包含50个字符。
注
XG乐曲名称最多可包含46个字符。
7完成后,选择[OK]实际输入名称。
LCD将返回到TOOLS页面画面。
若要删除输入的字符:
1将光标移动到要删除的字符。
2按画面右下角的[DELETE]按钮。
字符即被删除。
若要转换为日文汉字 (日文语言):
这仅适用于使用日文 (Kana-Kan)按钮时。
1当输入的“平假名”字符以反白的方式显示时
(高亮),按 (日文汉字转换)按钮一
次或几次,可以将字符转换为适当的日文汉
字。
•使用画面中的[L][R]按钮或数据轮便可更改
反白区域。
•按 (取消)按钮便可立即清除转换的区
域。
2要实际确认转换,请按[OK]按钮,或者输
入下一个字符。若要输入平假名字符 (不
进行转换),请按 (删除)按钮。
光标
按[OK]按钮结束输入名称时,可能会出现信息
“name is not available” (名称不可用)。如果出现
该信息,该名称无效,需要输入另一个名称。
注
乐曲按下列顺序排列:符号、数字、字母、日文平
假名、日文汉字、其他符号。上面有星号 (*)的名
称对本条规则例外。
不能使用下列名称。(“xx”表示数字。)
MDR_xx.EVT SONG_xxx
MDR_xx.MID MDR_xxx.TMP
MDR_xx.Bxx REG_xxx.TMP
MDR_xx.Vxx ELS_SONG.TMP
SONG.NAM SONG_xxx.C02
ELS_SONG.NAM TMP
MDR_xxx.MID TMP.E02
REG_xxx.B00
els02_zh_om.book Page 117 Thursday, May 18, 2017 1:46 PM

将注册和其他数据保存到一个单元
ELS-02/ELS-02C 使用说明书
118
将注册和其他数据保存到一
个单元
您还可以不录制演奏内容,只录制下列注册记忆数
据和其他创建数据。数据会被录制到选定乐曲的一
个单元 (第98页)。
•注册记忆相关数据 (包括注册转换设置)
•VA自定义音色数据 (仅限ELS-02C)和用户音色数
据。
•键盘打击乐数据
•用户节奏数据
•节奏音序数据
1选择要在其中保存已创建注册记忆数据和其
他数据的目标 (空白乐曲)。
有关选择乐曲的详细信息,请参见第112页。
2按画面右下方区域的[UNIT EDIT]按钮调出
单元编辑画面。
3确保选定您要载入的全部数据类型,然后按
下[SAVE]按钮,最后按下画面中的
[CLOSE]按钮。
将出现提示信息,提示数据当前正在被保存。
出现提示信息后,按下[CLOSE]按钮返回SONG
页面,然后“SONG XXX” (XXX: number)会被
分配为目标乐曲的名称。
当您要使用的多个注册结果超过5个注册库 (一个单
元)的上限时,要将额外的注册单元保存到乐曲。
参考页
•下一单元 (第100页)
•编程注册音序 (第174页)
1选择包含着注册数据的目标乐曲。
有关选择乐曲的详细信息,请参见第112页。
2按画面右下方区域的[UNIT EDIT]按钮调出
单元编辑画面。
在画面的左侧,当前乐曲的注册单元列表会出
现,如“UNIT 1”和“UNIT 2”。
3按下注册单元列表中最低位置的空白按钮。
4按[SAVE]按钮。
该操作可以将一个新的单元添加到最低单元。
注
上述操作可以轻松创建一个新的单元,不会通过乐
曲播放等操作被调出。要调出全新创建的单元,可
以设置注册单元 (第119页)的顺序,然后执行注
册转换 (第99页)和注册音序 (第174页)的下一
单元设置。注意,在当前单元和下一单元之间的用
户音色数据和VA自定义音色数据有所不同时,通过
下一单元操作所改变的单元可能造成双排键电子琴
有几秒钟不能发声。
该操作可以仅替换注册单元,而不会改变已录制乐
曲数据中的演奏数据。
1选择一首包含着演奏数据的乐曲。
有关选择乐曲的详细信息,请参见第112页。
2按画面中的[UNIT EDIT]按钮调出单元编辑
画面。
将出现注册单元一览表。
3选择想要覆盖写入的注册单元。
在乐曲中创建2个以上的注册单元
将注册数据覆盖写入到一个单元
els02_zh_om.book Page 118 Thursday, May 18, 2017 1:46 PM

将注册和其他数据保存到一个单元
ELS-02/ELS-02C 使用说明书 119
7
音乐数据录音机 (MDR)
4按[SAVE]按钮。
将出现提示确认覆盖注册单元的信息。选择
[OVERWRITE]进行覆盖写入 (替换),或者选
择[CANCEL]取消操作。
注
还可以通过下列操作,实现只录制注册和其他数据 (除
了演奏数据)。
1.选择要在其中进行录音的所需乐曲编号。
2.按下[I](录音)按钮将录音设定为预备状态。
3.按下[R](播放)按钮,然后在不演奏键盘的情况下
按下[J](停止)按钮。
要从注册转换 (第99页)和注册音序 (第174页)中
调出另一个注册单元作为下一单元,要在单元编辑
画面中按需改变注册单元的顺序。
注
乐曲播放开始之后,首个单元 (位于顶部)会被首先调
出。
1在SONG页面中,选择一首包含2个或以上
注册单元的乐曲。
有关选择乐曲的详细信息,请参见第112页。
2按画面中的[UNIT EDIT]按钮调出单元编辑
画面。
3改变注册单元的顺序
从画面左侧末端的注册单元列表中选择需要的
单元,然后用MOVE按钮移动选定单元的顺序。
1注册单元列表
列出包含在当前乐曲中的注册单元。在当前乐曲包
含着5个或以上的注册单元情况下,可以使用滚动按
钮 通览注册单元列表。选定单元会高亮显示为
橙色。
2MOVE按钮
逐个上下移动步骤1中选定的注册单元。
3DATA TO BE LOADED
载入步骤1中选定的注册单元时,可以使用这些按
钮挑选需要的数据。有关详细信息,请参见第120
页。
4LOAD
按照步骤3的设置载入步骤1中选择的注册单元。
5SAVE
将注册记忆数据保存到步骤1中选定的注册单元。
6COPY
创建步骤1中选定的注册单元的副本,然后再注册
单元列表 (1)底部定位已复制的单元。
7DELETE
删除步骤1中选定的注册单元。
4按画面右上方的[CLOSE]按钮可关闭单元编
辑画面。
改变注册单元的顺序
2
4
1
5
6
7
3
els02_zh_om.book Page 119 Thursday, May 18, 2017 1:46 PM

调出已录制的注册记忆
ELS-02/ELS-02C 使用说明书
120
调出已录制的注册记忆
通过下列步骤,录制到乐曲编号中的注册 (和批量
数据)可以方便地载入双排键电子琴。 MDR可单独
调出下列5个类型的数据:
•REGIST
•USER VOICE
•K.B.P.
• USER RHYTHM
•SEQUENCE
可单独选择并调出所需数据。
1插入USB闪存并选择想要载入双排键电子
琴的乐曲。
有关选择乐曲的详细信息,请参见第112页。
2按画面中的[UNIT EDIT]按钮调出单元编辑
画面。
3选择您想要载入Electon的单元。
4使用5个“DATA TO BE LOADED”按钮,选
择需要载入的数据。
注
如果您需要使用下一单元功能载入注册数据,无论
您按下了哪个按钮,所有数据都将被载入。
5按[LOAD]按钮。
将出现提示操作确认的信息。按[LOAD]按钮载
入注册数据。
按[CANCEL]取消操作。
注
播放节奏时如果载入注册,注册数据中的音序数据
和用户节奏将无法载入。
6按画面右上方的[CLOSE]按钮从单元编辑画
面退出。
选择受保护的乐曲时,可能无法使用 (DATA
TO BE LOADED)按钮 (按钮呈灰色)。例如,
不允许将一首受保护乐曲的一个声部与另外一首
受保护的乐曲组合在一起。
els02_zh_om.book Page 120 Thursday, May 18, 2017 1:46 PM

回放乐曲
ELS-02/ELS-02C 使用说明书 121
7
音乐数据录音机 (MDR)
回放乐曲
本章介绍如何播放用MDR录音的乐曲,以及如何回
放兼容MDR播放的市售乐曲数据。
1选择要播放的乐曲。
有关选择乐曲的详细信息,请参见第112页。
2按画面中[R](播放)按钮开始播放。
当乐曲仅包含注册数据 (没有演奏数据)
时:
根据乐曲的不同,文件名旁边不会出现音符图
标,只会显示其中包含的注册数据,但没有演
奏数据。开始回放这样的乐曲将只载入注册数
据 (会出现沙漏图标),然后返回到SONG页面
的操作。
当乐曲既包含注册数据又包含演奏数据时:
开始回放这样的乐曲将只载入注册数据 (会出
现沙漏图标),然后开始实际播放演奏数据。
当乐曲仅包含演奏数据时:
开始回放这样的乐曲,会立即启动演奏数据的
播放。
参考页
•改变数据单元的顺序 (第119页)
3想停止播放时,请按画面中的[J](停止)
按钮。
尽管播放位置一到达乐曲数据的末尾就会自动
停止,但按下[J](停止)按钮,您还是可以在
乐曲数据播放的过程中停止回放。
注
•
当两个或多个单元包含在当前乐曲中时,启动回
放,会载入显示在单元编辑画面顶部的注册单元。
•
大部分乐曲数据中通常不包含注册数据,如双排键
电子琴以外的乐器创建的市售
XG
乐曲。
关于受保护的乐曲
如果您购买或下载了乐曲数据,该数据可能受到
保护,无法删除或复制,以防意外删除或版权侵
权,这便是“受保护的乐曲”。这些乐曲叫做“受保
护的乐曲”。受保护的乐曲可保存到Ya m a ha 认可
的USB闪存。受保护的乐曲可以与创建的乐曲相
同的方式进行播放,但不能转换为XG格式或EL
格式。无法编辑受保护乐曲中的注册数据,也无
法覆盖演奏数据。如果想要编辑受保护的乐曲,
首先将其复制到一个USB闪存/文件夹,然后再编
辑副本。(无法复制到另外的USB闪存/文件
夹。)只有在相同的文件夹中含有原始乐曲 (称
为“受保护的原创乐曲”)时,才可以复制乐曲
(称为“受保护的编辑乐曲”)。小心不要删除受保
护的原始乐曲。
须知
想要编辑受保护的乐曲时,首先初始化注册记忆,
然后选择所需的乐曲。如果未首先初始化注册,已
编辑的乐曲可能无法保存。
须知
若要使用计算机移动USB闪存中受保护的乐曲,需
要使用Musicsoft Downloader的应用程序。如果不
使用Musicsoft Downloader移动乐曲,乐曲将不能
进行播放。 Musicsoft Downloader可以从下列网址
中获得:http://music.yamaha.com/download/
文件夹
受保护的
原始乐曲
受保护的
编辑乐曲
副本
无法编辑该乐曲 只有该乐曲在包含受保
护的原始乐曲的文件夹
中时,才可以编辑。
els02_zh_om.book Page 121 Thursday, May 18, 2017 1:46 PM

回放乐曲
ELS-02/ELS-02C 使用说明书
122
也可以播放录制演奏的选定声部,而其他部分将暂
时关闭。根据原来录制的伴奏声部演奏单个声部如
旋律时,该功能特别有用。
若要播放选定声部:
在播放过程中或在设置画面中,按各个声部的按钮,
将想要播放的声部变为“PLAY”,并将想要静音的声
部变为“OFF”。每次按一个声部的按钮将在PLAY和
OFF之间切换状态。按[PART SAVE]按钮将保存每个
声部的播放状态。
参考页
•关于[SETTINGS]按钮 (第112页)
若要播放XG兼容乐曲数据的选定声部:
XG兼容乐曲数据正在回放的同时,按下声部的[XG]
按钮。
将出现下面的XG PART SETUP画面。
参考页
•转换为XG (第129页)
按相应的通道按钮 (例如, [CH1]按钮)将每个通道
设为播放或静音。每次按一个按钮将切换状态:
PLAY和OFF。如果想要播放某个声部,要将其设为
[PLAY],否则设为[OFF]。
[ALL]按钮可让您将所有通道立即切换为PLAY/OFF。
若要设置每个通道的音量,请使用滑杆。每个通道
的音量可在0到100之间调整。
[ALL]滑杆可调整总体音量。
快进和快退:
播放过程中,按[RR](快进)按钮或[LL](快
退)按钮并按住,直到达到需要的位置。
即使解除按钮,播放也会暂停。若要从前进或后退
到的点继续播放,按[R](播放)按钮或[CUSTOM
PLAY]按钮。
暂停:
如果想要暂时停止播放单首乐曲或多首乐曲,请按
[K](暂停)按钮。
若要从暂停点恢复播放,请按[R](播放)按钮或
[CUSTOM PLAY]按钮。
自定义播放
如果要回放没有重置过注册的乐曲,可以按下
[CUSTOM PLAY]按钮替代[R](播放)按钮。这
会显示乐曲时间并立即开始播放。
使用下一单元功能播放乐曲时,请始终按[R]
(播放)按钮替代[CUSTOM PLAY]按钮启动乐曲
的播放。
播放选定声部
快进、快退和暂停
els02_zh_om.book Page 122 Thursday, May 18, 2017 1:46 PM

回放乐曲
ELS-02/ELS-02C 使用说明书 123
7
音乐数据录音机 (MDR)
乐曲的播放停止时和正在播放中,都可以在MDR画
面中更改乐曲播放所用的速度。
注
不能设置不包含演奏数据的乐曲的速度。
若要更改速度:
使用画面中的TEMPO 按钮或数据轮更改速
度。(不能用面板上的TEMPO数据轮更改音乐数据
录音机的速度。)范围是50-200%。原始录制速度为
100%,数值小于100%表示慢速,数值大于100%表示
快速。
若要重置更改速度:
用画面中的TEMPO [RESET]按钮将速度重置到初始
值(100%)。
该功能可让您重复播放文件夹中的所有乐曲或重复
播放一首特定的乐曲。
1选择要播放的乐曲。
如果要播放某个文件夹中的所有乐曲,请选择
将要播放的第一首乐曲。有关选择乐曲的详细
信息,请参见第112页。
2按画面右上方的[SONG]按钮调出SONG页
面。
3按面板上的 (SETTINGS)按钮调出
设置画面。
4按REPEAT按钮选择重复模式。
每按一次按钮会切换模式。
改变速度 重复播放
REPEAT按钮
els02_zh_om.book Page 123 Thursday, May 18, 2017 1:46 PM

显示乐谱
ELS-02/ELS-02C 使用说明书
124
SINGLE
无限反复播放当前选定的乐曲。
ALL
按顺序重复播放当前选定文件夹下的所有乐曲。
RANDOM
随机重复播放当前选定文件夹下的所有乐曲。
OFF
取消重复播放。
5按画面右上方的 (FINISH)按钮退
出设置画面。
6按SONG页面中的[R](播放)按钮开始播
放。
显示乐谱
MDR画面可以显示录制到USB闪存上的演奏数据的
曲谱 (乐谱)。可以更改乐谱的尺寸和显示的音符
数量。
正在播放乐曲时,光标会按照演奏内容移动并自动
翻页。
1选择包含演奏数据的乐曲。
有关选择乐曲的详细信息,请参见第112页。
2按画面中的[SCORE]按钮。
将显示当前选定的乐曲乐谱。
注
受保护乐曲的乐谱无法显示,除了特别允许乐谱显
示的乐曲之外。
3按画面中的[R](播放)按钮开始播放乐
曲。
乐曲播放时,光标会相应移动并且在相应的点
自动翻页。
在这种情况下,按画面中的[I](录音)按钮可
让您录制乐曲并显示乐谱。
els02_zh_om.book Page 124 Thursday, May 18, 2017 1:46 PM

显示乐谱
ELS-02/ELS-02C 使用说明书 125
7
音乐数据录音机 (MDR)
按屏幕中的[SIZE CHANGE]按钮便可调整乐谱
大小。每按一次[SIZE CHANGE]按钮会以下列
顺序改变大小:正常、大、超大、小、正常等。
请注意,正在录制乐曲时无法更改乐谱大小。
注
乐谱尺寸大小设置无法保存到注册记忆。
4先用[J](停止)或[K](暂停)按钮停止
乐曲的播放,然后按画面中的PAGE [L]或
[R]按钮手动翻页。
按这些按钮可移动到上一页或下一页。 PAGE
[R]按钮可被分配到左踏板开关 (第125页)。
5若要退出乐谱,按画面中的[SCORE OFF]
按钮。
乐谱设置画面可用来选择要显示的内容。在此画面
中,您也可以将下一页功能指定到左踏板开关:
1显示乐谱。
2按画面中的[SET UP]按钮调出SCORE
SETTINGS画面。
注
请注意,正在录制乐曲时无法更改乐谱设置。录音
过程中[SET UP]按钮被禁用。
3更改乐谱设置。
若要设置是否显示乐谱中的特定声部,请按每
个声部相应的[ON]或[OFF]按钮。请注意,至少
应将上键盘、下键盘或脚键盘中的一个设为
[ON]。
音符可用设置以及显示方式 (NOTE)包括[A,
B,C] (传统C-D-E表示), [FIXED DO] (固定
调), [MOVABLE DO] (首调)和[OFF] (关
闭)。
对于CH SETTINGS (通道设置)、上键盘、下
键盘和脚键盘,都可以用[] 和 [] 按钮指定
到各个通道。也可以在按下[]和[]按钮后使
用数据轮选择通道。
选择[AUTO]可以按照乐曲数据的内容,自动将
声部分配到各通道。
改变乐谱内容和设置
els02_zh_om.book Page 125 Thursday, May 18, 2017 1:46 PM

其他功能 (工具)
ELS-02/ELS-02C 使用说明书
126
若要设置QUANTIZE值,请使用[]和[]按
钮。也可以在按下[]或[]按钮后使用数据轮
选择通道。选择的音符值越短,显示的乐谱便
越精确。
将NEXT PAGE L. Foot SW设为[ON]可让您用左
踏板开关将乐谱翻到下一页。也可以使用画面
中的PAGE [R]按钮将乐谱翻到下一页。如果节
奏、滑音和/或旋转扬声器被指定到左踏板开关
并设为打开,那么指定的功能以及下一页功能
均会起作用。
注
•
乐谱画面设置无法保存到注册记忆。但是,使用左
踏板开关的翻页
ON/OFF
设置可以保存到单元,成
为所有注册记忆编号的通用注册数据。
•[MOVABLE DO]
画面中设置
NOTE
可将每个键位音
符显示为
“Do”
。
参考页
•关于量化 (第155页)
4按画面右上方的[CLOSE]按钮从SCORE
SETTINGS画面中退出。
其他功能 (工具)
MDR画面中的TOOLS页面具有多种功能,如乐曲复
制、乐曲删除等。
该功能可以复制文件夹/乐曲。甚至可在两个不同的
USB闪存间复制和交换数据。(对于在EL系列乐器上
创建的乐曲,如EL-900,不能执行逐个复制操作。)
请确定事先检查目标存储设备的剩余容量。
注
•如果文件夹已经包含了120个XG乐曲,乐曲就不能复
制,如果文件夹已经包含了120个文件夹,文件夹也不
能复制。
•一首具有过长的名称/路径的乐曲可能无法复制到根目
录,即使文件夹/XG乐曲还没达到最大容量。
•如果MDR中有不能识别的文件,复制操作会自动停
止。
乐曲复制
移动受保护的乐曲
受保护的乐曲可以在一个文件夹内复制,但无法
复制到另一个文件夹或USB闪存。如果将另一个
文件夹或USB闪存指定为复制目标,则会出现提
示信息:乐曲移动,但未被复制。按下[MOVE]
按钮时,受保护的原始乐曲以及源于同一保护原
始乐曲的所有保护编辑乐曲将会被一起移动。这
样便可以有效地“移动”一首受保护的乐曲,而不
是将其“复制”。
如果复制一个既包含非保护乐曲又包含保护乐曲
的文件夹,复制操作仅会自动执行非保护乐曲的
复制,保护乐曲只被移动 (但不复制)。
注
如果将受保护的乐曲复制到与源乐曲相同文件夹,
则已复制乐曲会变为受保护的编辑乐曲。
els02_zh_om.book Page 126 Thursday, May 18, 2017 1:46 PM

其他功能 (工具)
ELS-02/ELS-02C 使用说明书 127
7
音乐数据录音机 (MDR)
要复制乐曲:
您可以在USB闪存中复制乐曲数据,也可以复制到另
一个USB闪存。
将一个包含乐曲的USB闪存和 (如有需要)一个作
为复制目标的USB闪存连接到[USB TO DEVICE]端
口,然后按照下列内容操作。
须知
将USB闪存牢固插入[USB TO DEVICE]端口。如果USB
闪存没有牢固插入,数据可能丢失。
1选择要被复制的文件夹/乐曲/USB闪存。
有关选择乐曲的详细信息,请参见第112页。
2按画面右上角的[TOOLS]按钮调出TOOLS
页面。
3按画面中的[COPY]按钮调出COPY TO画
面。
4(如有必要)更改复制目标。
有关更改目标的详细信息,请参见第112页。
5按[EXECUTE]按钮执行复制。
目标中的乐曲名称与来源乐曲的名称相同。如
果将乐曲复制到包含与源乐曲名称相同乐曲的
文件夹中,复制的乐曲名称则会变为“源乐曲名
称_XXX” (XXX表示乐曲编号)。如果想要更改
乐曲名称,请参见第116页。
如果将XG兼容乐曲复制到包含与源乐曲名称相
同乐曲的另一个文件夹或USB闪存,则会出现提
示确认覆盖乐曲的信息。选择[OVERWRITE]将
覆盖目标中的XG兼容乐曲。
须知
•在复制 (或者在移动受保护乐曲)过程中,切勿
尝试弹出USB闪存或关闭电源。否则数据可能会
丢失。
•在操作过程中拔除USB闪存可能会造成数据损
失。切勿尝试取出USB闪存,除非出现信息
“Eject the source media” (请弹出源存储介
质)。
注
•
复制操作进行过程中,复制的大约时间会出现在画
面中;请注意,与实际时间可能不同。
•
如果
USB
闪存复制被执行,目标文件夹中会创建名
称
“#MEDIA”
的文件夹。
•
如果信息
“The source folder hierarchy is too deep”
(来源文件夹层级过深)出现,请手动逐个复制到
文件夹。
•
如果信息
“Path name is too long”
(路径名称过
长)出现,请改变层级或重命名文件夹,使之变
短。
•
如果侦测到文件夹中有不能识别的文件,复制操作
会自动中止。
如何取消文件夹复制操作
操作过程中如果要取消文件夹复制操作,可以按
下[CANCEL]按钮。
请注意,由于只有当前文件夹中的所有文件都被
复制后操作才能停止,因此取消操作可能需要较
长时间。
如果取消操作,要确保检查哪些文件已被正确复
制,哪些没有。
els02_zh_om.book Page 127 Thursday, May 18, 2017 1:46 PM

其他功能 (工具)
ELS-02/ELS-02C 使用说明书
128
只有一个[USB TO DEVICE]端口可用时:
建议将两个USB闪存 (源和目标)同时连接到[USB
TO DEVICE]端口。但是,如果没有足够的可用端
口,则可以按照下列步骤复制乐曲。
这种方法不能执行文件夹复制。
1按照第127页上的步骤1-3操作。
2按(UP)按钮几次,直到存储介质
列表出现。
3将“MEMORY”选择为目标。
4按[EXECUTE]按钮执行乐曲复制。
要复制的乐曲会被复制到双排键电子琴的内存
中。在画面上将出现信息“Eject the source media”
(请弹出源存储介质)。
注
如果想要放弃操作,按[CANCEL]按钮。
须知
在复制受保护乐曲的过程中,切勿尝试关闭电源。
否则数据可能会丢失。
5弹出来源USB闪存。
弹出来源USB闪存后,在画面上将出现信息
“Insert the destination media” (请插入目标存储
介质)。
6插入想要向其进行复制的目标USB闪存。
7选择目标。
有关指定目标的详细信息,请参见第112页。
8按[EXECUTE]按钮执行乐曲复制。选择
[CLOSE]或[CANCEL]取消操作。
已复制乐曲的名称与源乐曲的名称相同。如果
将乐曲复制到包含与源乐曲名称相同的乐曲的
文件夹中,复制的乐曲名称则会变为“源乐曲名
称_XXX” (XXX表示乐曲编号)。
如果将XG兼容乐曲复制到包含与源乐曲名称相
同乐曲的另一个文件夹或USB闪存,则会出现提
示确认覆盖乐曲的信息。选择[OVERWRITE]将
覆盖目标中的XG兼容乐曲。
如果想要更改乐曲名称,请参见第116页。
注
按下[CANCEL]按钮,可以取消正在执行的操作,
然后将保护乐曲恢复到初始USB闪存。详情,请参
见屏显指示。
可以删除一首乐曲的数据。您可以指定仅删除注册
数据、演奏数据,或者同时删除两者 (整首乐曲)。
另外,只可以删除在ELS-02/ELS-02C上创建的乐曲和
XG兼容乐曲。使用EL系列乐器如EL-900创建的乐曲
无法被删除。
1选择要删除的乐曲。
有关选择乐曲的详细信息,请参见第112页。
2按画面右上角的[TOOLS]按钮调出TOOLS
页面。
移动大数据保护乐曲时:
当被移动的乐曲中包含数据时,无法以单步操作
完成移动操作。在这种情况下,请按照屏显指示
重复步骤6到8。
乐曲删除
els02_zh_om.book Page 128 Thursday, May 18, 2017 1:46 PM

其他功能 (工具)
ELS-02/ELS-02C 使用说明书 129
7
音乐数据录音机 (MDR)
3按画面中的[DELETE]按钮。
将出现提示操作确认的信息。
确定显示在画面中的要删除乐曲。如果想要更
改乐曲,按[CANCEL]按钮并选择需要的乐曲。
4按想要删除的特定数据的按钮 (“DELETE
ALL”、“DELETE REGIST”或“DELETE
PERFORMANCE”)。所选数据将被删除。
•DELETE ALL:删除整首乐曲。
•DELETE REGIST:仅删除乐曲中的注册数
据。
•DELETE PERFORMANCE:仅删除乐曲中的
演奏数据。
按[CANCEL]将取消操作。
删除文件夹、只有注册数据的乐曲、只有演
奏数据的乐曲、受保护的乐曲或XG兼容乐
曲时:
选择[DELETE]删除数据,或者选择[CANCEL]取消操
作。
ELS-01系列和ELS-02系列乐器上录制的乐曲数据可以
转换为XG兼容数据,并可通过XG兼容设备播放。执
行转换之前,确认USB闪存拥有足够的可用容量。
注
•转换的XG乐曲数据可能与原始数据发出的声音不同。
•保护乐曲不能转换。
1选择要转换为XG的乐曲。
有关选择乐曲的详细信息,请参见第112页。
2按画面右上角的[TOOLS]按钮调出TOOLS
页面。
3按下[CONVERT]按钮。
出现信息“Which do you want to select?” (想要选
择哪个文件?)
转换为XG
els02_zh_om.book Page 129 Thursday, May 18, 2017 1:46 PM

其他功能 (工具)
ELS-02/ELS-02C 使用说明书
130
4按[CONVERT TO XG]按钮。
将出现以下画面。
5(如有必要)可以更改保存转换乐曲的目标
位置。
有关更改目标的详细信息,请参见第112页。
6按[EXECUTE]按钮。
这时会出现表示正在检查转换数据的信息,同
时MDR开始播放选定的乐曲。播放完成后,画
面将返回之前的画面。
注
确认转换过程中,任何按下键盘或按下面板控制器
的操作都会被记录到已转换的XG兼容乐曲中。
通过ELS-01系列和ELS-02系列录制的乐曲数据会被转
换为EL系列兼容数据。USB闪存中已转换的数据可以
通过已安装MDR-5的EL系列乐器播放。在USB闪存的
根目录下创建了名为“F01”–“F99”的文件夹后,执行
下列操作内容。
注
保护乐曲不能转换。
参考页
•关于受保护的乐曲 (第121页)
1选择要转换为EL系列格式的乐曲。
有关选择乐曲的详细信息,请参见第112页。
2在TOOLS页面中,按[CONVERT]按钮。
出现信息“Which do you want to select?” (想要选
择哪个文件?)
3按下[CONVERT ELS EL]按钮。
对话框出现后,从F01–F99中选择已转换数据的
目标位置。
4按下画面中的[EXECUTE]按钮。
将ELS格式转换为EL
els02_zh_om.book Page 130 Thursday, May 18, 2017 1:46 PM

其他功能 (工具)
ELS-02/ELS-02C 使用说明书 131
7
音乐数据录音机 (MDR)
如果EL-900等EL系列乐器上创建的乐曲数据被保存
到USB闪存,您可以将乐曲数据转换为兼容ELS系列
的数据。
1选择要转换的乐曲。
有关选择乐曲的详细信息,请参见第112页。
2在TOOLS页面中,按[CONVERT]按钮。
如果想要从EL格式转换为ELS格式,则会出现一
条确认信息。
3按画面中的[CONVERT EL ELS]按钮,
然后为转换的乐曲指定目标位置。
4按画面中[EXECUTE]按钮开始转换。
当TOOLS页面中选定了USB闪存时,按下
[INFORMATION]按钮会显示USB闪存的剩余存储容
量。当在TOOLS页面中选定了一首乐曲时,按下
[INFORMATION]按钮可以显示数据容量、库数量、
乐曲标题、曲作者等信息。显示的项目根据乐曲的
不而不同。
将EL格式转换为ELS 检查剩余内存
els02_zh_om.book Page 131 Thursday, May 18, 2017 1:46 PM

ELS-02/ELS-02C 使用说明书
132
8音频
便捷的[AUDIO]按钮可允许您播放存储在USB闪存上的音频文件 (.WAV)。另外,您可以将自己的
演奏和录音作为音频文件 (.WAV)录制到USB闪存上,并在计算机上播放这些文件、与好友分享,
并录制自己的CD。
兼容的USB闪存
请确保USB闪存位于兼容USB闪存列表中,您可以在
Ya m a ha 网站下载到该列表:
http://download.yamaha.com/
使用不支持的设备可能会导致数据保存/调出操作终
止等,当您使用USB闪存前,请先参见第110页的“连
接USB闪存”。
须知
为避免数据可能受到的损坏/发生故障,请注意下列事项。
• Yamaha建议您对USB闪存进行格式化,当确认该USB闪存没
有存储重要数据后,再次使用该USB闪存。在同一闪存存储器
中使用MDR乐曲和音频数据可能会导致USB闪存的服务器分
裂,进而导致音频录音/播放停止。
•确保牢固插入USB闪存,并在音频录制/播放过程中留心USB闪
存,避免当演奏时因突然的晃动引起连接的松动。如果录音时
未连接USB闪存,将会导致USB闪存中的数据损坏。
将您的演奏录制为音频
尝试将您的演奏以音频文件的形式录制到USB闪存。
虽然录音时间因特定USB闪存的容量可能有所减少,
但是每次录音的最长时间为60分钟。
可录制的文件格式
.wav — 44.1 kHz采样率, 16位精度,立体声
注
文件扩展名不出现在双排键电子琴屏幕中。但是您可以在电脑中
看到。
USB闪存
外接音频设备
音频文件 音频文件
计算机
音频文件
音频录音
用这种方法,录制的演奏内容会以音频文件的格
式保存到USB闪存。音频文件是所演奏乐曲本身
的录音。由于以普通CD的质量精度被保存为立
体声WAV 格式文件 (44.1kHz/16bit),因此可以
通过计算机发送到便携式播放器,同时还能在播
放器上播放。由于所有声音会通过人声和吉他演
奏,因此您也可以对来自外部设备的单声道声音
进行录制,也可录制从[MIC./LINE IN]插口输入
的声音。
注
•不能录制从[AUX IN]插口输入的声音。
•但是请牢记,音频录音不能用于保存注册记忆。如果您想保存
注册记忆,请参见第7章节114页的“录音”操作。
els02_zh_om.book Page 132 Thursday, June 1, 2017 11:30 AM

将您的演奏录制为音频
ELS-02/ELS-02C 使用说明书 133
8
音频
1将兼容的USB闪存连接到[USB TO
DEVICE]端口。
参考页
•兼容的USB闪存 (第132页)
2按下控制面板右上方的[AUDIO]按钮调出
AUDIO页面。
注
即便当USB闪存中包含乐曲时,您在双排键电子琴中创建的
乐曲也不会在AUDIO页面中显示。
3选择录制演奏的空白音频。
为了调出空白音频文件,请按下第2步屏幕中的
(
IN
)按钮打开
USB
闪存,然后选择空白
音频文件。
选择音频文件的操作方法与选择乐曲
的操作方法一致,请参见第
112
页的
“
选择乐曲
”
。
4按下[I](录音)按钮启动待机状态进行录
制。
5按下[R](播放)按钮开始录音,然后开始
您的演奏。
录音开始后,会在AUDIO页面的左下方显示已
消耗的录音时间。当已消耗的录音时间开始显
示后,您可以加在注册记忆或在MDR下弹奏乐
曲。
须知
录音期间,请勿尝试断开USB闪存或关闭电源。否则可能损
坏USB闪存数据或录音数据。
6结束演奏后,按下[J](停止)按钮。
录音停止,录制您演奏内容的音频文件将自动
命名,并可以在AUDIO页面中选择
DISPLAY SELECT
VOICE
DISPLAY
FOOT
SWITCH
RHYTHM
PROGRAM
UTILITY AUDIO
A.B.C.
M.O.C. MDR
VOICE EDIT PATTERN SEQUENCE
U.ORGAN
FLUTES L.ORGAN
FLUTES ROTARY SP
SPEED
已消耗的录音时间
els02_zh_om.book Page 133 Thursday, June 1, 2017 11:30 AM

播放音频文件
ELS-02/ELS-02C 使用说明书
134
7按下AUDIO页面的[R](播放)按钮,可让
您听到新录制的演奏。
参考页
•删除文件/更改文件名称 (第137页)
播放音频文件
尝试播放连接在本乐器上的USB闪存中的音频文件。
注
本乐器无法播放受DRM保护的文件。
可以播放的文件格式
.wav — 44.1 kHz采样率, 16位精度,立体声
1将含有要播放音频文件的USB闪存连接到
[USB TO DEVICE]端口。
参考页
•兼容的USB闪存 (第132页)
2按下控制面板右上方的[AUDIO]按钮调出
AUDIO页面。
注
即便当USB闪存中包含乐曲时,您在双排键电子琴中通过
MDR功能录制的乐曲以及被保护的乐曲不会在AUDIO页面
中显示。
将乐曲播放作为音频文件进行录制
当您使用MDR功能对您的演奏进行乐曲录制时,
您可以将此乐曲的播放录制为音频文件。
1连接2个兼容的USB闪存, 1个包含了已
录制的乐曲,另1个用户录制音频文件,
并将这2个USB闪存连接至[USB TO
DEVICE]端口。
2开始音频录制 (参考上述第2-5步)。
3在MDR屏幕中选择乐曲,然后开始播放
乐曲。
播放乐曲至乐曲末尾端。
4开始音频录制 (参考上述第6-7步。)
DISPLAY SELECT
VOICE
DISPLAY
FOOT
SWITCH
RHYTHM
PROGRAM
UTILITY AUDIO
A.B.C.
M.O.C. MDR
VOICE EDIT PATTERN SEQUENCE
U.ORGAN
FLUTES L.ORGAN
FLUTES ROTARY SP
SPEED
els02_zh_om.book Page 134 Thursday, June 1, 2017 11:30 AM

播放音频文件
ELS-02/ELS-02C 使用说明书 135
8
音频
3选择需要的音频文件播放。
若只播放现有的乐曲,请参考乐曲名称和图标
“”选择需要的音频文件 (包含数据)。因选
择音频文件的操作方法与选择乐曲的操作方法
一致,请参见第112页的"选择乐曲"的第2步和第3
步说明。
4按下AUDIO页面的[R](播放)按钮,调
出AUDIO页面的播放页面。
开始播放后,会在播放屏幕的左下方显示已消
耗的录音时间。
5按下[J](停止)按钮停止播放。
屏幕返回至AUDIO页面。
须知
播放期间,请勿尝试断开USB闪存或关闭电源。否则会损坏
USB闪存中的数据。
快退和快进:
在音频播放 (或暂停)过程中,按下[LL](快退)
按钮或[RR](快进)按钮并按住,直到达到需要的
位置。释放按钮时,乐曲将在需要的位置暂停。若
要从后退或前进到的点继续播放,按下[R](播放)
按钮。
暂停:
如果想要暂时停止播放音频文件,按下[K](暂停)
按钮。若要从暂停点恢复播放音频文件,再次按下
[R](播放)按钮。
快退、快进和暂停
els02_zh_om.book Page 135 Thursday, June 1, 2017 11:30 AM

播放音频文件
ELS-02/ELS-02C 使用说明书
136
您可以为正在播放的音频文件更改音量、速度和音
高。
1将兼容的USB闪存连接到[USB TO
DEVICE]端口。
参考页
•兼容的USB闪存 (第132页)
2按下[AUDIO]按钮。
3选择需要的音频文件播放。
因选择音频文件的操作方法与选择乐曲的操作
方法一致,请参见第112页的“选择乐曲”的第2步
和第3步说明。
4按下 (SETTING)按钮调出设置屏
幕。
调节音量:
若要设定音量,请触摸屏幕中的VOLUME滑杆
或使用数据控制轮。
范围:0 – 127
更改速度:
使用屏幕中的TEMPO 按钮或旋钮更改
速度。数值可以在75%到125%的范围间调节,默
认数值为100%。值越大,速度越快。如果按下
屏幕中的TEMPO [RESET]按钮或选择另一个音
频文件,已存储的设置将恢复到默认值。
范围:75% – 125%
更改音高:
使用屏幕中的PITCH 按钮或数据控制
轮更改速度。能够以半音为单位切换音频文件
的音高 (从-12到12)。如果按下屏幕中的
PITCH [RESET]按钮或选择另一个音频文件,已
存储的设置将恢复到默认值 (0)。
范围:-12 – +12
注
•更改音频文件的播放速度或音高,可能会改变其总体特
性。
•音量、速度和音高的更改是暂时的;当关闭电源再次打开
时,这些设置值将恢复为默认值。
5播放音频文件以检查在设置屏幕中已做的更
改。
1根据需要按下REPEAT按钮选择所需的重复
模式。
每按一次按钮会切换模式。
(SINGLE)
无限重复播放当前选定的乐曲。
(ALL)
按顺序重复播放当前选定文件夹下的所有乐曲。
(RANDOM)
随机重复播放当前选定文件夹下的所有乐曲。
(OFF)
取消重复播放。
2按下屏幕右上方的 (FINISH)按钮
退出设置屏幕。
3按下AUDIO页面中的[R](播放)按钮开
始重复播放。
更改音量、速度和音高
重复播放
els02_zh_om.book Page 136 Thursday, June 1, 2017 11:30 AM

其他功能 (工具)
ELS-02/ELS-02C 使用说明书 137
8
音频
其他功能 (工具)
您可以删除文件或更改文件名称。
1将包含音频文件的兼容USB闪存连接到
[USB TO DEVICE]端口。
参考页
•兼容的USB闪存 (第132页)
2按下[AUDIO]按钮。
3选择需要的音频文件。
因选择音频文件的操作方法与选择乐曲的操作
方法一致,请参见第112页的“选择乐曲”的第2步
和第3步说明。
4按下屏幕右上角的[TOOLS]按钮调出
TOOLS页面。
在该页面中,您可以删除或重命名音频文件。
创建新文件夹:
按下屏幕中的[CREATE FOLDER]按钮,按照第7
章节106页的“使用MDR画面”的“创建文件夹”的
解释,执行操作。
删除文件:
按下屏幕中的[DELETE]按钮。将出现提示操作
确认的信息。此时按下[CANCEL]按钮可取消操
作。若要删除文件,按下屏幕中的[DELETE]按
钮。音频文件将删除,且返回至前一屏幕。
重命名文件:
按下[RENAME]按钮调出CHANGE NAME屏幕。
关于如何输入字符,请参见第116页的“更改乐曲
名称”。此时按下[CANCEL]按钮可取消操作。按
下[OK]按钮完成更改名称。音频文件将重命名,
且返回至AUDIO页面。
按下屏幕中的[AUDIO]按钮,从TOOLS页面返回至
AUDIO页面。
复制音频文件:
执行第7章节126页的“乐曲复制”中的第1-5步相同的
操作。
注
•不可在包含源音频文件的文件夹内复制该音频文件。
•由于不可复制所含音频文件的整个文件夹,所需的音频文件需要一
个一个的复制。
•当只有[USB TO DEVICE]端口可用时,音频文件不可在不同的USB
闪存中复制。
检查剩余内存:
当选择了TOOLS页面的音频文件时,按下
[INFORMATION]按钮显示数据容量和播放时间。当
选择了TOOLS页面的USB闪存时,按下
[INFORMATION]按钮显示USB闪存的剩余内存。
初始化 (格式化) USB闪存:
执行第7章节111页的“格式化USB闪存”中的第3-5步相
同的操作。
创建新文件夹/删除文件/更改文件名
音频文件复制
els02_zh_om.book Page 137 Thursday, June 1, 2017 11:30 AM

ELS-02/ELS-02C 使用说明书
138
9音色编辑
双排键电子琴具有音色编辑功能,可让您创建自己的音色。建议您首先阅读下面的音色结构,对音
色概念有个深入的了解。然后浏览编辑步骤,请参考第140页上的“AW M 音色编辑”内容,或第143页
上的“VA音色编辑”章节。
注
超清晰音色不能编辑。
音色结构
本双排键电子琴音色的内部结构介绍如下。另请参
考“ELS-02系列的音源”(第39页)章节。
AWM 音色最多包含8种真实乐器的录音采样。
每个波形,下文称之为“音素”,可通过更改音色水平
(音量)、滤波器设置等来进行编辑。单个音色包含
8个存放音素的组 (AWM1-AWM8)。如果音色包含
三种以下的音素,一些组则会是空的。例如,Strings
1包含两个音素 (如图所示)。
可以从其他音色中添加音素——例如, Brass——如果
某个栏 (AWM3-AWM8)是空的。这样您就可以创
建出自己原创的组合音色。在音色编辑功能中,您
不仅仅可以编辑每个音素,同时也可以从其他音色
组合一些音素。
VA 音色是通过模拟原声乐器的特征来制作的。
您可以编辑音色的音量和音质。另外,您可以将
AWM 音素添加到VA音色中以创建您自己的原创音
色。
只有ELS-02C的主音色2部分中带有VA音色。其他音
色组中的所有音色为AWM音色。
AWM音色结构
AWM1 AWM2 AWM3 AWM4
AWM5 AWM6 AWM7 AWM8
Strings 1
Element1 Element2
VA音色结构
els02_zh_om.book Page 138 Thursday, May 18, 2017 1:46 PM

编辑音色
ELS-02/ELS-02C 使用说明书 139
9
音色编辑
编辑音色
1选择想要从音色菜单中编辑的音色。
例如,如果想要编辑Accordion 1,请在任意音色
组中[ORGAN]按钮的音色菜单中选择[Accordion
1]。
将目标音色组之外的所有其他音色组静音。
2按住[VOICE EDIT]按钮,按想要编辑音色
对应的音色按钮。
如果没有选择音色按下[VOICE EDIT],下列画
面将提示您完成这一步骤。出现该画面时,请
按需要的音色按钮。
选择音色按钮后,如果所选音色为AWM音色将
会出现AWM页面 (音色编辑画面的第一页)。
如果选择的是VA音色,则会出现VA 页面。
如果在按下音色按钮之前松开[VOICE EDIT]按
钮,则音色编辑功能不会被调出,并且正常的
音色显示将出现。
选择要编辑的音色
UPPER KEYBOARD VOICE 1
BRILLIANCE VOLUME
BRILLIANT
MELLOW
MAX
MIN
STRINGS BRASS TUTTI PAD SYNTH
WOOD-
WIND
PIANO ORGAN GUITAR CHOIR WORLD
PERCUS-
SION
1
2
UPPER KEYBOARD VOICE 1BRILLIANCE VOLUME
DISPLAY SELECT
VOICE
DISPLAY
FOOT
SWITCH
RHYTHM
PROGRAM
UTILITY AUDIO
A.B.C.
M.O.C. MDR
VOICE EDIT PATTERN SEQUENCE
U.ORGAN
FLUTES L.ORGAN
FLUTES ROTARY SP
SPEED
BRILLIANT
MELLOW
MAX
MIN
STRINGS BRASS TUTTI PAD SYNTH
WOOD-
WIND
PIANO ORGAN GUITAR CHOIR WORLD
PERCUS-
SION
1
2
按住按钮时...
按音色按钮。
els02_zh_om.book Page 139 Thursday, May 18, 2017 1:46 PM

编辑音色
ELS-02/ELS-02C 使用说明书
140
您可以在音色编辑画面中的AWM页面和LAYER页面
中编辑AWM音色。在AWM页面中,整个音色的音调
平衡可通过一些EQ参数来修正。在LAYER页面中,
您可以对各个音素进行详细的编辑。
AWM页面
1音素打开/关闭开关
[AWM1-4]和[AWM5-8]按钮可用来交替切换AWM1–4
和AWM5–8页面。
[AWM1]-[AWM8]按钮表示构成所选音色的音素,而
[VA]按钮则表示VA 音源 (编辑AWM音色时VA 按钮
变灰)。只按相应的按钮可将任意音素静音。再次按
下按钮可取消静音。
2 音色/音素
表示正在编辑的音色/音素。例如,上面的画面表
示,Accordion 1的音素1被指定到AWM1,Accordion
1的音素2被指定到AWM2,而AWM3和AWM4没有指
定音色。
您也可以从其他音色调出其他音素并取代当前所选
的音素。按画面中的VOICE或ELEMENT按钮可调出
音色或音素菜单,您可以从中选择需要的音色/音素
(通常为音素1)。如果更改了音色,音素将自动变
为音色的第一个音素 (通常为音素1)。
3EQ低频/EQ低频增益
设置低频段的频率和增益 (电平)。 EQ LOW FREQ.
滑杆可将需要的频段设置在32Hz-2.0kHz的范围内。
EQ LOW GAIN滑杆可将频段的电平 (使用EQ LOW
FREQ.滑杆指定)设置到 -12dB–+12dB的范围内。
4EQ高频/EQ高频增益
设置高频段的频率和增益 (电平)。 EQ HIGH
FREQ.滑杆可将需要的频段设置在500Hz-16.0 kHz的
范围内。 EQ HIGH GAIN滑杆可将频段的电平 (使
用EQ HIGH FREQ.滑杆指定)设置在-12dB
—
+12dB的
范围内。
LAYER页面
1音素选择按钮
选择要编辑的音素。
2音素打开/关闭开关
[AWM1]-[AWM8]按钮表示构成所选音色的音素,而
[VA]按钮则表示VA 音源 (编辑AWM音色时VA 按钮
变灰)。只按相应的按钮可将任意音素静音。再次按
下按钮可取消静音。将除了正在编辑以外的所有其
他音素静音可让您清晰地听到编辑中的单个音素。
请注意,一些音素被静音时,演奏特定按键区域中
的键盘或者以特定力度演奏可能无法发出声音。
3画面切换按钮
LAYER页面有3页。 按钮用来在这些页面间切
换。
编辑AWM音色
234
1
1
EQ (均衡器)
均衡器通常用于修正功放或音箱输出的声音,以
适应不同特点的环境。声音被分为几个频率波
段,然后通过增大或降低每个段的电平来进行修
正。本双排键电子琴有两个频带 (高和低)数字
均衡器,可让您根据演奏的音乐类型调整整体声
音——古典音乐变得更加柔和,流行音乐变得更
加清脆,而摇滚乐更具有动感。
2
1
3
els02_zh_om.book Page 140 Thursday, May 18, 2017 1:46 PM

编辑音色
ELS-02/ELS-02C 使用说明书 141
9
音色编辑
1 LEVEL
决定音素的输出电平。
范围:0 – 127
2NOTE LIMIT
确定音素发音范围中的最低和最高音符。
高音滑杆的设置无法设为比LOW滑杆低。一些音素
不受该参数影响。
范围:C-2 – G8
3PAN
确定立体声声相中音素的位置。
范围:L64 – R63
LAYER页面2
1 NOTE SHIFT
以半音为单元决定音高设置。
范围:-64 – +63
2 TUNE FINE
确定微调。
范围:-64 – +63
3 ATTACK RATE
该参数确定当一个键按下后,音素达到最大音量有
多快。数值越高,则产生越快的起音。
范围:0 – 127
参考页
•包络参数 (第143页)
4 RELEASE RATE
该参数确定当松开一个键后,音量达到0时有多快。
数值越高,时间越短。
范围:1 – 127
5 CUTOFF FREQ.
确定滤波器的截止频率。
范围:9600 – 24000音分
6 RESONANCE
确定应用到截止频率点的信号共鸣 (加强谐波)量
的大小。一些音素不受该参数影响。
范围:16 – 140
2 31
LAYER页面1这些按钮可切换画面。
321456
滤波器
——
截止频率和共鸣
滤波器通过截止声音中指定频率部分的输出来修
改音调。本款双排键电子琴具有低频滤波器,只
能通过截止频率以下的信号,并将截止频率以上
的信号切除。
通过设置截止频率可以产生相对明亮或沉闷的声
音效果。
共鸣是一种能提升截止频率范围内的信号电平的
参数。通过加强该区域的泛音,可以产生特殊的
“峰值型”电子音质。
截止频率
电平
电平
频率
频率
截止频率
共鸣
这些频率由滤波器“旁通”。
els02_zh_om.book Page 141 Thursday, May 18, 2017 1:46 PM

编辑音色
ELS-02/ELS-02C 使用说明书
142
LAYER页面3
1LFO WAVE
决定可改变声音的LFO波形。详情请参考右侧列。
2LFO SPEED
确定LFO波形的速度。数值越高,速度越快。
范围:2 – 93
3LFO PMD (音高调制深度)
确定LFO波形能改变声音音高的程度。
数值越高,音高变化的程度越大。最小设置下,音
高不会改变。
范围:0 – 400
4LFO FMD (频率调制深度)
确定LFO波形改变 (调制)滤波器截止频率程度的
大小。
数值越高,频率改变的程度越大。最小设置下,频
率不会改变。
范围:0 – 4800音分
5LFO AMD (振幅调制深度)
确定LFO波形能改变声音振幅的程度。数值越高,振
幅改变的程度越大。最小设置下,振幅不会改变。
范围:0 – 128
演奏使用LFO参数 (上述)创建的用户音色时,请
将音色状态画面的颤音设为“预设”,而不是“用户”。
如果颤音设置为“用户”并且颤音参数 (深度和/或速
度)设置得相当高,可能无法听到LFO的效果。
参考页
•颤音 (第44页)
34 512
LFO (低频振荡器)
正如其名, LFO会产生低频波形。
这些波形可用于改变音高、滤波器或振幅,以此
创建在诸如颤音、哇音及震音之类的效果。
可以使用下列五种波形:
saw (锯齿波) tri (三角波)
squ (方波) rnd (随机波形)
sine (正弦波)
els02_zh_om.book Page 142 Thursday, May 18, 2017 1:46 PM

编辑音色
ELS-02/ELS-02C 使用说明书 143
9
音色编辑
可以在音色编辑画面的VA页面中编辑VA音色。如果
使用的是ELS-02,无法选择VA页面。
VA页面
1音素打开/关闭开关
[AWM1]-[AWM8]按钮表示构成所选音色的音素,而
[VA]按钮则表示VA 音源。只按相应的按钮可将任意
音素静音。再次按下按钮可取消静音。由于VA音色
不包含音素,当您编辑一个VA音色时, AWM按钮会
变灰。但是如果需要,您可以在AWM和LAYER页面
中将AWM音素添加到VA 音色。请参见第140页。
2LEVEL
确定VA 声音的音量。
范围:0 – 127
3ATTACK RATE
该参数确定当一个键按下后,音色达到最大音量有
多快。
数值越低,则产生越慢的起音。
范围:-64 – +63
4DECAY RATE
该参数确定从第1级 (最大)达到第2级需要多长时
间。
范围:-64 – +63
5RELEASE RATE
该参数确定当松开一个键后,音量达到0时有多快。
正值使时间更短,负值使时间更长。
范围:-64 – +63
6EQ LOW
决定低频率范围的电平 (音量)。正值会提升或加
大电平,而负值会降低或消减电平。
范围:-64 – +63
7EQ HIGH
决定高频率范围的电平 (音量)。正值会提升或加
大电平,而负值会降低或消减电平。
范围:-64 – +63
参考页
•EQ (均衡器); (第140页)
编辑
VA
音色 (仅限
ELS-02C
)
34 56721
包络参数
电平包络可用来控制一个键盘音符按下一刻到声
音停止一刻的过程中,音量的过渡。上述的参数
2–5是包络相关参数。
34 5
2
起音
速度
衰减
速度
释音
速度
电平
(音量)
时间
按下琴键 松开琴键
电平
els02_zh_om.book Page 143 Thursday, May 18, 2017 1:46 PM

保存已编辑的音色
ELS-02/ELS-02C 使用说明书
144
保存已编辑的音色
已编辑的AWM音色可保存为用户音色 (最多80
个),已编辑的VA 音色可保存为VA自定义音色 (最
多6个)。
1按画面右上方的[SAVE]按钮调出SAVE页
面。
2选择想要保存的用户音色编号或VA自定义
音色编号。
将出现提示操作确认的信息。(Saving a new
Voice automatically erases the Voice previously
stored to the selected User number.)(自动保存新
音色,删除选定用户编号上先前存储的音色。)
3(如有必要)按[RENAME]按钮为您的原创
音色命名。
编辑名称的方法与MDR章节中乐曲名称的编辑
方法相同。(有关详细信息,请参见第116页。)
最多可输入16个字符。
4按[SAVE]按钮保存音色,或者按
[CANCEL]取消操作。
保存音色后,请务必在关闭电源之前退出音色编辑
功能 (第145页)。未退出音色编辑功能便关闭双排
键电子琴会删除您所编辑的用户音色。
保存用户音色时 (AWM)
保存VA自定义音色时 (VA)
须知
该操作将自动删除之前保存到所选用户音色编号或
VA自定义音色编号上的音色。注意不要删除重要数
据。请务必使用MDR功能将重要数据事先保存到
USB闪存。
els02_zh_om.book Page 144 Thursday, May 18, 2017 1:46 PM

退出音色编辑
ELS-02/ELS-02C 使用说明书 145
9
音色编辑
退出音色编辑
您可以从任意显示页面退出音色编辑功能。
1按面板中的[VOICE EDIT]按钮。
如果原创音色已经被保存,音色编辑功能会自
动退出。如果已编辑音色没有保存,则会出现
提示确认的信息。
2选择[EXIT]退出音色编辑功能,或者选择
[CANCEL]取消操作并返回之前画面。
调出已编辑的音色
一旦原创AWM音色被保存,就可以从每个音色部分
的用户按钮上进行选择。请参考第二章, “从用户按
钮选择音色”(第28页)。
一旦您的原创VA 音色已保存,就可以从LEAD
VOICE 2的[VA CUSTOM]按钮中进行选择。请参考第
2章, “用音色按钮选择音色”(第25页)。
须知
退出音色编辑功能时,画面左上方的方块变为蓝色
几秒钟,表示正在保存您所创建的音色。正在保存
音色时请勿关闭电源。
UPPER KEYBOARD VOICE 1
BRILLIANCE VOLUME
BRILLIANT
MELLOW
MAX
MIN
STRINGS BRASS TUTTI PAD SYNTH
WOOD-
WIND
PIANO ORGAN GUITAR CHOIR WORLD
PERCUS-
SION
1
2
BRILLIANCE VOLUME
LEAD VOICE
2
BRILLIANT
MELLOW
MAX
MIN
VA VA
ACOUS-
TIC
VIRTUAL
VA VA
ELEC-
TRONIC
SOLO
(KNEE)
CUSTOM
1
els02_zh_om.book Page 145 Thursday, May 18, 2017 1:46 PM

ELS-02/ELS-02C 使用说明书
146
10 节奏编程
双排键电子琴具备强大的节奏编程功能:节奏模式组编程和节奏音序编程。节奏模式组编程可让您
录制自己的原创节奏并将其保存为用户节奏。节奏音序编程可让您连接现有的节奏或自己的原创节
奏来创建完整的节奏音轨,这样就可以在演奏中自动播放。另外,节奏音序编程包含自动注册转换
功能——称为注册音序。
节奏编程操作概要 节奏模式组编程
节奏模式组编程可使用任何指定到上、下键盘每个
琴键的不同乐器音色 (鼓声和打击乐),创建你自
己的原创节奏。最多48个原始节奏可以保存为用户节
奏。
编制用户模式组有两种方式:复制一个与您想要创
建的节奏类似的预设节奏、从头开始创建自己的节
奏。
若要复制预设节奏:
如果想要编写一个与现有预设节奏相似的节奏,复
制预设节奏可让您更改现有的节奏,可以节省时间。
1在节奏菜单中选择想要复制的节奏。
2向下按住面板中的[PATTERN]按钮时 (提
示选择节奏的画面),选择要复制到节奏模
式组编程并包含着预设节奏的节奏按钮。
注
•正在播放节奏时按下[ PAT T E R N ] 按钮会自动停止
节奏。
•带有“+”结尾名称的节奏不能编辑,也不能用于组
合功能 (第149页)。
节奏模式组编程 (第146到162页)
您可以通过输入打击乐音色或编辑预设节奏模
式组,创建自己的原创节奏。
节奏音序编程 (第172到176页)
您可以将任意的节奏连接在一起,制造完整的
节奏组合。另外,也可以在谱曲中的任意点编
制注册转换事件,这样注册记忆设置会在节奏
音序播放时自动改变。
输入打击乐音色和/或编辑
创建/编辑下键盘所使用的伴奏背景模式组
执行各打击乐音色的效果设置和详细设置
(声相、调音等)
将节奏模式组保存为用户节奏
选择音序目标
逐个输入节奏模式组
编程注册音序
进入节奏模式组编程
els02_zh_om.book Page 146 Thursday, May 18, 2017 1:46 PM

节奏模式组编程
ELS-02/ELS-02C 使用说明书 147
10
节奏编程
若要全新创建自己的节奏:
按下[PATTERN]按钮并松开,不选择任何一个节奏
按钮。
空白模式组载入到节奏模式组编程中。
删除不需要的乐段
创建一个基于预设节奏数据或已创建用户节奏数
据的节奏模式组时,已创建的数据会与未编辑的
其他乐段一起被保存。即使您只编辑主题A和主
题B,所有其他的乐段也会一起被保存为用户节
奏数据。因此,剩余内存空间 (第162页)可能
比预想的减少更快。要保存到存储空间,您应该
在CLEAR PART窗口中按下[ALL]按钮 (第150
页)删除可能不再会应用到您的演奏的乐段。
RHYTHM VOLUME
DISPLAY SELECT
VOICE
DISPLAY
FOOT
SWITCH
RHYTHM
PROGRAM
UTILITY AUDIO
A.B.C.
M.O.C. MDR
VOICE EDIT PATTERN SEQUENCE
U.ORGAN
FLUTES L.ORGAN
FLUTES ROTARY SP
SPEED
MARCH
LATIN WORLD
MUSIC
BALLAD ROCK DANCE
WALTZ POPS R & B
SWING&
JAZZ
2
1
1
SEQ. 2
SEQ.
3
SEQ. 4
SEQ.
MAX
MIN
一个节奏包含15个乐段:前奏1-3、主题A-D、间
奏A-D、尾声1-3和停顿。
在节奏模式组编程中,可以逐个输入或编辑打击
乐音符,或者从不同的节奏中组合每个乐段,创
建自己的新用户节奏。
情况1:更改预设节奏创建自己的节奏
Intro 1
2
3
Main A
B
C
D
Fill In A
B
C
D
Ending 1
2
3
Break
Intro 1'
2
3
Main A
B
C
D
Fill In A
B
C
D
Ending 1
2
3
Break
预设节奏
另存为
一个用户节奏
用户节奏
将Intro 1更改
为Intro 1'
所有用户节奏部分,包含任何未被编
辑的部分,会被存为一个用户节奏。
els02_zh_om.book Page 147 Thursday, May 18, 2017 1:46 PM

节奏模式组编程
ELS-02/ELS-02C 使用说明书
148
在画面的SETTING页面中,设置节奏状态,如拍号、
小节长度等。也可以在SETTING页面中自定义各声
部设置——删除任意声部,或将另一个节奏中的声部
复制到当前选定的节奏。
1按画面中的[SETTING]按钮调出SETTING
页面。
2确定节奏使用的拍号。
可以使用BEAT按钮选择拍号。
如果从预设节奏中开始节奏模式组编程,可以
按下与当前选定节奏不同的BEAT按钮,调出下
列信息。
情况2:从其他不同节奏中组合声部,创建自己的节
奏
情况3:从头开始全新创建自己的节奏
Intro 1
2
3
Main A
B
C
D
Fill In A
B
C
D
Ending 1
2
3Break
Intro 1
2
3'
Main A
B
C'
D'
Fill in A
B
C'
D'
Ending 1
2
3
Break'
Intro 1'
2'
3'
Main A'
B'
C'
D'
Fill In A'
B'
C'
D'
Ending 1'
2'
3' Break'
预设节奏
另存为
一个用户节奏
用户节奏
组合某些乐段或声部
预设节奏
Intro 1
2
3
Main A
B
C
D
Fill In A
B
C
D
Ending 1
2
3
Break
Intro 1
2
3
Main A
B
C
D
Fill In A
B
C
D
Ending 1
2
3
Break
空白节奏
另存为
一个用户节奏
用户节奏
将打击乐音色输入到
每个乐段
这些是空白乐段 (无打击乐音色);如果
按下ENDING [2]或[3]按钮,不会发出声音。
节奏模式组的基本设置
els02_zh_om.book Page 148 Thursday, May 18, 2017 1:46 PM

节奏模式组编程
ELS-02/ELS-02C 使用说明书 149
10
节奏编程
选择[CLEAR]可清除节奏中的所有数据并更改拍
号。
选择[CANCEL]取消操作。
3选择一个要向其输入,或编辑节奏模式组的
部分。
按画面上的SECTION按钮,调出部分选择弹出
菜单。搜索所需乐段后,弹出菜单将自动关闭。
在面板上按下节奏[START]按钮,可以播放选定
的乐段。您可以在播放节奏过程中随意更改这
些乐段。有关将伴奏声部静音的详细信息,请
参见第158页。
4设置节奏模式组的小节长度。
按画面上的MEASURE按钮可调出小节选择弹出
菜单。在弹出菜单中,选择需要的小节。如果
将停顿或间奏选择为乐段,则无法更改小节参
数。
5(如有必要)设置节拍器、声部组合和声部
清除参数。
1METRONOME
打开或关闭节拍器声。设置为打开时,节拍器在小
节的每一拍发出声音 (例如, 3/4拍中每小节3次)
作为编制模式组时的节奏指示。这里设置为打开时
可以实时写入。
参考页
•分步写入和实时写入 (第150页)
•为节奏模式组输入打击乐声音——实时写入 (第151
页)
注
按下节奏的VOLUME按钮也会更改节拍器的音量。
2ASSEMBLE
从另一个节奏将声部复制到当前选定节奏。您可以
从多个节奏组合多种乐段创建原创节奏。
按[ASSEMBLE]按钮调出下列画面。
选择复制来源:节奏、乐段和声部。然后选择目标。
您可以仅复制一个选定的声部,也可以复制节奏的
所有声部。
设置好来源和目标后,按下[EXECUTE]。复制即被
执行,然后返回前一画面。
1
2
3
选择复制源 (节奏、乐段和声部)
选择复制目标声部 按此处执行复制
els02_zh_om.book Page 149 Thursday, May 18, 2017 1:46 PM

节奏模式组编程
ELS-02/ELS-02C 使用说明书
150
3CLEAR PART
从当前选定节奏中删除一个特定声部或多个声部。
按此按钮可调出下列画面。
从显示的声部中选择您要删除的声部。不能选择不
包含数据的声部 (按钮会呈现灰色)。如果在此选
择了[ALL],打击乐和所有的伴奏声部会被清除。
参考页
•伴奏 (第65页)
选择需要的声部后,将出现提示操作确认的信息。
选择[CLEAR]执行操作,或者选择[CANCEL]取消操
作。
注
如果在此选择了BASS,在A.B.C.中的贝司乐段将被清
除。
也可以将一个当前正被创建的节奏模式组选择为
COPY FROM RHYTHM。
要创建一个基于MAIN A的MAIN B乐段,可以在
INPUT页面中创建 MAIN A节奏并将其复制到MAIN
B,然后按需要编辑MAIN B节奏。
若要选择一个当前正在创建的节奏,可以在“USER”
类别第5个页面上选择“当前节奏”。
删除当前乐段
在CLEAR PART窗口中按下[ALL]按钮会删除当前乐
段的所有数据。要保留剩余存储容量 (第162页),
可以删除不再用于演奏的乐段。
分步写入和实时写入
有2种不同的方法编制节奏:分步写入和实时写入。
分步写入可按照单独音符值输入打击乐音色。这样,
就与在乐谱纸上写下音符非常相似;一次只能输入
一个音符,尽管可以听到每个输入的音符,却无法
随着创建过程实际听到模式组。分步式写入非常精
确,对于音符定位和节奏时值已经确定好的打击乐
声音非常实用,例如在一小节的每拍上演奏的低音
鼓。
另一方面,实时写入与使用多轨磁带录音机非常相
似;可以在录制新声部时听到之前录制的模式组声
部。实时写入最适合捕捉节奏的“感觉”,允许您实际
演奏已创建的模式组。
每种方法都有各自的优点和用法。使用的方法一部
分取决于想要创建的节奏类型,一部分取决于个人
的偏好。
在编辑过程中可以切换这两种方法,综合这两种方
法创建一个节奏。这样会非常方便,例如,在编写
节奏的基本拍子时使用分步写入,然后使用实时写
入添加打击乐重音和装饰音。
要选择哪种操作方式取决于节奏的演奏状态。如果
节奏停止,则会自动选择分步写入。如果节奏正在
播放,则会自动选择实时写入。有关分步写入,请
参见第151页上的说明,而实时写入请参见第155页。
els02_zh_om.book Page 150 Thursday, May 18, 2017 1:46 PM

节奏模式组编程
ELS-02/ELS-02C 使用说明书 151
10
节奏编程
可在画面的INPUT页面中输入打击乐声音。在输入
打击乐声音前,将每个音色的音量设为MIN来关闭
上键盘、下键盘的音色。
注
使用节奏模式组编程过程中,打击乐和伴奏声音的音量
可以使用RHYTHM部分的VOLUME按钮来控制。退出节
奏模式组编程时, RHYTHM部分的VOLUME将恢复到之
前选择的音量。
1按画面顶部的[INPUT]按钮调出INPUT页
面。
2选择想要向其输入打击乐的声部、 MAIN
DRUM或ADD DRUM。
通常,主 (或基本)鼓组/打击乐器 (如低音贝
司、军鼓等)在主鼓部分中输入,其它部分
(如小手鼓、三角铁)则在附加鼓部分中输入。
3选择需要的鼓组。
您可以从鼓组和SFX组两个类别中选择。有关各
组的说明,请参见第164页。在鼓组列表中按下
需要的鼓组会关闭列表,然后将选定鼓组调出
到上、下键盘。
每个声部只能选择一个组 (主鼓或附加鼓)。
想要创建包含两种不同鼓组的节奏模式组时,
要为主鼓选择一种鼓组,为附加鼓选择另一种。
4按上、下键盘上的对应琴键选择想要输入的
打击乐声音。
所选乐器的名称出现在画面中。
将打击乐音色输入到节奏模式组—
—分步写入
鼓组 SFX组
选定琴键 乐器名称
els02_zh_om.book Page 151 Thursday, May 18, 2017 1:46 PM

节奏模式组编程
ELS-02/ELS-02C 使用说明书
152
5设置适当的量化值。
有关量化的详细信息,请参见第155页。
注
可以在分步写入过程中更改量化设置。
6设置控制时间。(该项为可选项,只在想输
入口哨等延迟音色时需要)。
需要控制时间设置的乐器的列表,请参考第164
页上的打击乐列表。有关控制时间的详细信息,
请参见第158页。
7使用ACCENT按钮在所选点输入声音。按
每个ACCENT按钮实际输入打击乐声音。
按QUANTIZE[L] [R]按钮后,可以将节奏时钟
更改为打击乐发声的节奏时钟。
1节奏时钟框
根据小节、拍数和节拍器声出现的次数,在模式组
中显示当前的位置。
咔嗒声是模式组的最小分隔单元,一拍最多有480个
咔嗒声。
节奏时钟按照SETTING页面中的小节设置运行,然
后从节奏的开头循环播放 (01:01:000)。
参考页
•节奏模式组的基本设置 (第148页)
2ACCENT按钮
记录乐器并确定音量或重音音量。按下您想要设置
的ACCENT按钮之一 (“”更柔和;“”更响
亮, “REST”为无声)。乐器会在模式组的选定位置自
动插入一个重音音量。根据当前量化精度值的不同,
力度电平的选择会自动领先节奏时钟一步。
3QUANTIZE [L] [R]控制器
每按一下按钮可加快或减慢节奏时钟一步。单步的
大小由量化值决定。
8重复上述的步骤4到7,置入每种乐器,最
后完成节奏的创建。
您可以更改所输入声音的力度级别、位置或者控制
时间,也可以将输入的声音删除。
要更改所输入音符的重音电平:
1选择要更改其重音电平的音符。
1NEXT INSTRUMENT
从左键到右键逐个选择已输入的乐器。
1
3
2
编辑已输入的打击乐音符
213
els02_zh_om.book Page 152 Thursday, May 18, 2017 1:46 PM

节奏模式组编程
ELS-02/ELS-02C 使用说明书 153
10
节奏编程
2NOTE [L] [R]控制器
选择当前所选乐器的上一个/下一个位置的音符。例
如在下列音符中,可以逐个选择音符1、3和4。
其余的音符 (2和5)忽略不计。
3QUANTIZE [L] [R]控制器
以一步为单元,加快或减慢节奏时钟。单步的大小
由量化值决定。
2使用ACCENT按钮或力度框更改力度电平。
力度框可以执行精确调整。
1力度框
触摸力度框,使之启用。
在0-127范围内,旋转数据轮改变力度值。
最小设置为无声。
2ACCENT按钮
确定大致的力度值。八个力度电平值 (从“”到
“”)可用。
按需要的力度按钮,将当前选定音符更改为所选力
度值。
若要移动已输入的音符:
1选择要移动的音符 (像第152页上的步骤1
一样)。
2按下节奏时钟框将其启用。
3旋转数据轮,以一个时钟为单元更改位置。
若要更改所输入音符的长度:
调整控制时间即可更改军鼓和口哨声等延音的长度。
有关详细信息,请参见第158页。
若要删除已输入的音符:
1选择要删除的音符 (与第152页上的步骤1
一样)。
2按画面上ACCENT部分的[REST]按钮。
选定音符被删除,并用一个休止替代。
123 4 5
1
2
els02_zh_om.book Page 153 Thursday, May 18, 2017 1:46 PM

节奏模式组编程
ELS-02/ELS-02C 使用说明书
154
也可以删除一种乐器的所有音符或所有已输入音符。
若要删除一种乐器:
1选择将要被删除乐器所指定到的琴键。
已选择的琴键名称及其乐器名称将出现。
2按画面中的[CLEAR]。
将出现下列画面,提示操作确认。
3选择[CLEAR]删除所选乐器。
发出一声铃响,表示该乐器已经被删除。
也可以使用下列方法删除乐器。
1向下按住[CLEAR]按钮的同时,按键盘上
与要删除乐器对应的按键。
发出一声铃响,表示该乐器已经被删除。
若要删除全部乐器:
1按画面中的[CLEAR]。
将出现下列画面,提示操作确认。
2选择[CLEAR ALL]删除所有乐器。
所有乐器将被立即删除。
想要用其他乐器替换已输入乐器,就不必删除和重
新输入。可以使用下列步骤快速替换声音。
若要替换乐器:
在操作前,请停止节奏。
1选择要替换的乐器所分配到的琴键。
已选定的琴键名称及其乐器名称将出现。
2同时按住画面中[CHANGE]按钮以及对应着
您要使用乐器的上、下键盘的琴键。
乐器立即被删除并被新选择的乐器替换。
选定琴键 乐器名称
选定琴键 乐器名称
els02_zh_om.book Page 154 Thursday, May 18, 2017 1:46 PM

节奏模式组编程
ELS-02/ELS-02C 使用说明书 155
10
节奏编程
试听输入的节奏或节拍器声时,演奏上/下键盘输入
需要的打击乐声音。
1按照第151页上的步骤1-3,选择要向其输入
打击乐音色的所需声部,然后选择所需鼓
组。
2设置适当的量化值。
声音输入的位置会根据实时写入操作中预设量
化的数值修正。
3按面板中的节奏[START]按钮。
节奏 (或节拍器)开始播放,启用实时写入操
作。
4节奏 (或节拍器)开始播放,启用实时写
入操作。
如果通过复制预设节奏启动了节奏模式组编程,
就可以随着播放音色,试听选定的节奏。如果
已经启动了全新编程,请在SETTING页面中将
节拍器设为“打开”,然后试听节拍器声。模式组
会根据SETTING页面中的设置,自动重复播放
(或“循环”)一定数量的小节。
参考页
•节拍器 (第149页)
关于量化
量化功能是将时值或持续数值四舍五入的过程,这
样每个音符就可以按照精确的时间播放。可选择九
种量化值。
使用分步写入时
该功能可让您自动修正每个输入音符的长度 (持续
时间)和所输入的各音符的时值。
量化值决定的步
量化设为FREE (5)时可产生最精确、数值最小的
量化 (1/480拍)。
使用实时写入时
根据指定的量化精度,可以自动修正您所演奏音符
的时值。选择FREE时不会产生修正。
通常,应该将量化设置为与要演奏的最短音符相同。
12 34 5
67 89 5
用这个按钮,可以更改显示的量化按钮
0 120 240 360 480
1
2
3
4
6
7
8
9
40
80
160
120
60
60
60
240
320
时钟
(1拍)
原始数据 (您演奏的) 四分音符长度
将“”量化值应用到原始数据之后
将打击乐声音输入节奏模式组——
实时写入
els02_zh_om.book Page 155 Thursday, May 18, 2017 1:46 PM

节奏模式组编程
ELS-02/ELS-02C 使用说明书
156
5重复上述的步骤2到4,加入每种乐器,最
后完成节奏的创建。
播放节奏过程中,可以删除乐器。
若要删除一种乐器/琴键分配结果:
按住[CLEAR]按钮的同时,按下键盘上对应着所要删
除乐器的琴键。选定乐器的所有实例会从模式组中
删除。
想要删除所有乐器、或者编辑已输入音符时,需要
在编辑之前停止节奏。请参见第152页上的“编辑已输
入的打击乐音符”。
节奏模式组编程可让双排键电子琴的伴奏模式组与
您的原创节奏结合使用。您可以选择并保存最匹配
您原创节奏的伴奏模式组。另外,节奏模式组编程
具有节奏和弦功能,可将您自己的伴奏模式组添加
到您创建的节奏中。
若要为新建的节奏选择适当的伴奏模式组:
1按画面顶部的[SETTING]按钮调出
SETTING页面。
2按[ASSEMBLE]按钮。
这时会出现弹出菜单,可让您选择复制源和目
标声部。
3使用COPY FROM [RHYTHM]和
[SECTION]按钮,选择供伴奏使用的节奏
和乐段。
参考页
•节奏模式组的基本设置 (第148页)
4使用COPY FROM [PART]按钮,选择想要
复制的伴奏声部。
5使用COPY TO [PART]按钮,选择为节奏和
弦模式组所用的伴奏声部 (CHORD 1或
CHORD 2)。
6按[EXECUTE]按钮执行复制。
需要的伴奏声部 (节奏和弦模式组)已被复制。
如要使用节奏和弦功能自创伴奏模式组:
可以用与处理节奏相同的方法,输入节奏和弦模式
组:分步写入和/或实时写入。
1按画面顶部的[INPUT]按钮调出INPUT页
面。
创建伴奏模式组 (节奏和弦功能)
els02_zh_om.book Page 156 Thursday, May 18, 2017 1:46 PM

节奏模式组编程
ELS-02/ELS-02C 使用说明书 157
10
节奏编程
2选择想要为节奏和弦模式组创建的声部、
CHORD 1或CHORD 2。
如果选择的声部包含预设的伴奏模式组,则会
出现确认信息,提示是否想要清除现有数据。
若要自创节奏和弦模式组,请选择[CLEAR]。
3选择所需的音色。
按下显示音色名称的按钮可调出相关的音色菜
单。
使用乐器图标按钮选择需要的音色类别,然后
从音色菜单中选择需要的音色。所选音色同时
调出在上下键盘上。
注
此处出现的音色菜单与音色组中的音色不同。
在输入节奏和弦模式组后还可以更改音色。
一个声部 (和弦1或和弦2)只能选择一种音色。
想要创建包含两种不同音色的节奏和弦模式组
时,为和弦1选择一种音色,为和弦2选择另一
种。
4设置适当的量化值。
有关量化功能的详细信息,请参见第155页。
5设置控制时间。
使用画面中的GATE TIME 按钮,或者
数据轮即可调节门限设置。使用画面中的按钮
可对数值进行大致的更改。使用数据轮可进行
精确的更改。
6输入节奏和弦模式组。
输入节奏和弦模式组的方法与输入节奏模式组
的方法相同。按下的任意按键产生C大调三和弦
(C、E和G)。有关分步写入的详细信息,请参
见第152页;有关实时写入的详细信息,请参见
第155页。
可以使用与“编辑已输入的打击乐音符 (第152页) ”
相同的方法编辑输入的节奏和弦模式组。按照下列
介绍内容更改节奏和弦模式组音符的控制时间 (参
见第158页)。
控制时间可以决定音符发声的实际时间长度。例如,
四分音符有时会以tenuto (时间长)播放,而有时以
staccato (时间短)播放。
由于1拍有480个时钟,一个四分音符演奏的tenuto可
能具有450-470之间的控制时间,而staccato四分音符
可能具有240左右。
els02_zh_om.book Page 157 Thursday, May 18, 2017 1:46 PM

节奏模式组编程
ELS-02/ELS-02C 使用说明书
158
若要更改控制时间:
1选择要更改控制时间的音符 (请参见第152
页上的步骤1)。
2按下控制时间框将其启用。
3旋转数据轮更改控制时间。
在节奏模式组编程中,可以使用主鼓和附加鼓创建
您的原创鼓组模式组,用和弦1与和弦2创建原创伴奏
模式组。
另外,可以更改所有伴奏声部的音色,包括长音、
乐句1和乐句2。
可以在VOICE/EFFECT页面中更改音色。
1按画面上方的[VOICE/EFFECT]按钮调出
VOICE/EFFECT页面。
2按画面中的[VOICE]按钮。
将出现下列画面。
3选择要更改其音色的所需声部。
出现音色菜单。
4选择需要的音色,音色菜单将自动关闭。
注
此处出现的音色菜单与音色组中的音色不同。
选择所需音色后,根据个人偏好调节音量和声相并
设置需要的效果 (参见第159页),从而自定义伴
奏。
更改伴奏声部的音色
els02_zh_om.book Page 158 Thursday, May 18, 2017 1:46 PM

节奏模式组编程
ELS-02/ELS-02C 使用说明书 159
10
节奏编程
音量和声相要在VOICE/EFFECT页面中进行设置。
VOLUME画面
1ON/OFF
确定每个伴奏声部的开/关状态。本项设为OFF时,
声部被静音。
2音量滑杆
确定每个伴奏声部的音量。
范围:0 – 127
PAN 画面
确定立体声声相中每个伴奏声部的位置。
范围:L64 – R63
可以按需为原创节奏设置混响、合唱和变奏效果等。
混响会给声音增添温和的氛围,模仿实际演奏空间
(比如演奏厅或是小型俱乐部)的复杂反射现象。合
声提供多种声音转换和增强效果。变奏包括了轻微
和大幅改变声音的多种特效。这些效果在VOICE/
EFFECT页面中设置。
REVERB (混响)画面
决定应用到各伴奏声部的混响效果量。
范围:0 – 127
CHORUS画面
1CHORUS TYPE
确定合唱效果类型。按下CHORUS TYPE按钮调出合
唱类型列表。
选择需要的合唱类型,然后列表将自动关闭。
调整音量和声相
效果设置
1
2
1
2
els02_zh_om.book Page 159 Thursday, May 18, 2017 1:46 PM

节奏模式组编程
ELS-02/ELS-02C 使用说明书
160
2 合唱滑杆
确定应用到各伴奏部分的合唱效果量。
范围:0 – 127
VARIATION画面
1VARIATIION (变奏效果类别)
选择变奏效果的效果类别。按VAR IAT I ON 按钮可调
出效果类别列表。
参考页
•效果列表 (第54页)
选择需要的效果类别,然后列表将自动关闭。
更改类别后,下面的变奏类型参数将自动根据所选
类别变化。
2TYPE (变奏类型)
确定变奏效果的类型。按TYPE按钮可调出效果类型
列表。
选择需要的类型,然后列表将自动关闭。
3变奏滑杆
确定应用到各伴奏声部的变奏效果量。
范围:0 – 127
您可以单独调整每种乐器的声相、音高、混响和音
量等设置。
1按下画面上方的[DRUM SETUP]按钮调出
DRUM SETUP页面。
2选择需要的声部、主鼓或附加鼓。
12
3
每种打击乐器的详细设置
els02_zh_om.book Page 160 Thursday, May 18, 2017 1:46 PM

节奏模式组编程
ELS-02/ELS-02C 使用说明书 161
10
节奏编程
3按下适当琴键 (要被更改的乐器将分配到
的键)。
所选乐器的名称显示在画面上,同时您可以更
改设置。
4调整参数:声相、音量、混响和音高。
1打击乐器组名称
表示当前选择的打击乐器组。按此按钮调出打击乐
器组列表,可让您选择需要的打击乐器组。更改打
击乐器组时,已经输入的乐器会被新选的乐器所替
换。
参考页
•打击乐器组一览表 (第164页)
2PAN
决定立体声声相中当前所选乐器的位置。
范围:L64 – R63
3VOLUME
确定当前选定乐器的音量。
范围:0 – 127
4REVERB (混响)
确定对当前选定乐器的混响。
范围:0 – 127
5PITCH COARSE
确定当前选定乐器的音高,以半音为单元调整 (100
音分)。
范围:-64 – +63
6PITCH FINE
确定当前所选乐器的音高,能以1音分为单元调整,
可比上述的PITCH COARSE (5)进行更加详细的
调节。
范围:-64 – +63
可以将新建的节奏模式组保存为用户节奏,最多包
含48个模式组。
1如有必要,请确认想要保存的节奏内容。
2按画面右上方的[SAVE]按钮调出SAVE页
面。
如果节奏正在播放,则会自动停止。
2
3 4 5 6
1
保存节奏模式组
保存前确认节奏模式组
创建的节奏模式组将带着15个乐段一起保存到一个节
奏中。保存前,建议您确认每个乐段的内容。
实例:将您所创建的主题A和主题B乐段保存到一个
用户节奏中时
首先,使用SETTING页面上的[SECTION]按钮选择
“主题A” ,然后按面板上的[START]按钮。这会让您听
到自己创建的主题A的模式组。
下面,使用[SECTION]按钮选择“主题B”,然后播放
并确认该乐段是否将作为主题B进行保存的内容。
如果主题A和/或主题B模式组包含不需要的数据或者
没有数据,请使用组合功能 (第149页)创建需要的
数据。
确认需要的乐段 (此处为主题A和主题B)后,建议
您确认所有其他乐段都不包含数据。如果希望某些
您不想保存的乐段中不包含数据,请删除不必要的
数据。这样可以减小用户节奏的数据大小。
els02_zh_om.book Page 161 Thursday, May 18, 2017 1:46 PM

节奏模式组编程
ELS-02/ELS-02C 使用说明书
162
3选择想要进行保存的用户节奏编号。
将出现下列画面,提示操作确认。
4按[SAVE]按钮保存模式组,或者按
[CANCEL]取消操作。
保存节奏后,请务必在关闭电源之前退出节奏模式
组编程。未退出节奏模式组编程便关闭双排键电子
琴会删除您所创建的用户节奏。
您可以从节奏模式组编程的任意显示页面退出节奏
模式组编程。
1按[PATTERN]按钮。
如果节奏正在播放,则会自动停止。
如果未编辑任何模式组便离开节奏模式组编程,
会直接退出节奏模式组编程。
如果仍未保存编辑的模式组,则会出现确认操
作的提示信息。
2选择[EXIT]离开节奏模式组编程,或者选择
[CANCEL]取消操作并返回之前画面。
须知
离开节奏模式组编程时,画面左上方的方块变为浅
蓝色几秒钟,表示数据正在保存。正在保存数据时
请勿关闭电源。
检查剩余内存空间
剩余内存 (保存节奏可用的内存量)将以百分比形
式显示在画面中。
如果在按下[SAVE]按钮时出现信息“Data Full” (数据
已满),则会由于可用存储空间不足而无法保存模式
组。如果发生这种情况,请彻底检查所有15个乐段中
是否有不需要的数据。删除这些不必要的数据后,
请尝试重新保存模式组。
为了避免发生这种情况,在创建节奏时,应定期检
查剩余内存量。
参考页
•保存前确认节奏模式组 (第161页)
•CLEAR PART (第150页)
剩余内存
退出节奏模式组编程
els02_zh_om.book Page 162 Thursday, May 18, 2017 1:46 PM

节奏模式组编程
ELS-02/ELS-02C 使用说明书 163
10
节奏编程
在节奏模式组编程中创建的用户节奏,可从面板节
奏部分的用户按钮中选择并播放。请参见第5章, “从
用户按钮选择节奏”(第60页)。
可以从USB闪存中载入节奏,然后编辑并保存为用户
节奏。可以载入的数据不仅仅包含双排键电子琴的
数据,也包含了所有的伴奏文件格式的文件。
1将包含所需模式组的USB闪存插入[USB
TO DEVICE]端口。
2按面板中的[PATTERN]按钮。
3按画面右上角的[FILE]。
如果正在播放节奏时打开FILE页面,节奏会自动
停止。
4按[SELECT]按钮选择所需模式组文件。
选择文件的方法与在MDR章节中介绍的方法相
同。有关详细信息,请参见第108页。
5按[LOAD]按钮载入模式组。
若要编辑已载入的模式组,请转到INPUT页面 (第
152页),然后将您已创建的模式组保存为用户节奏
(第161页)。
调出用户节奏模式组
从USB闪存中选择节奏
RHYTHM
VOLUME
MARCH
LATIN WORLD
MUSIC
BALLAD ROCK DANCE
WALTZ POPS R & B
SWING&
JAZZ
2
1
1
SEQ.
2
SEQ.
3
SEQ.
4
SEQ.
MAX
MIN
用户按钮
在此选择“USER”类别。
关于可载入双排键电子琴的文件类型
本双排键电子琴兼容伴奏文件格式数
据。
伴奏文件格式 (SFF)是Yamah a独创
的伴奏文件格式,采用独特的转换系
统,提供基于海量和弦类型的高品质自动伴奏。在
这种格式中,每种节奏模式组 (叫做“伴奏”)由15
个乐段 (前奏1-3、主题A-D、间奏A-D、停顿、尾
声1-3)构成,另有节奏模式组变奏。这15个乐段的
任意一个都具有8个不同的声部,由MIDI音序数据构
成。
可以载入由SFF兼容乐器创建的任何模式组 (伴
奏)。
els02_zh_om.book Page 163 Thursday, May 18, 2017 1:46 PM

节奏模式组编程
ELS-02/ELS-02C 使用说明书
164
*:表示需要控制时间设置的乐器。
打击乐器组一览表
鼓
ELKit 1 ELKit 2 Standard Kit 1 Standard Kit 2 Hit Kit Room Kit
Scratch Maracas High Surdo Mute Surdo Mute Surdo Mute Surdo Mute
Concert BD Surdo Mute Surdo Open Surdo Open Surdo Open Surdo Open
Noise Percussion Maracas Low Hi Q Hi Q Hi Q Hi Q
Bass Drum March Surdo Muff Whip Slap Whip Slap Whip Slap Whip Slap
Analog BD Short Surdo Rim Scratch H Scratch H Scratch H Scratch H
Synth Tom 3 Cuica High Scratch L Scratch L Scratch L Scratch L
Analog BD Long Surdo Open Finger Snap Finger Snap Finger Snap Finger Snap
Synth Tom 2 Cuica Middle Click Noise Click Noise Click Noise Click Noise
Synth Bass Drum Tamborim Mute Metronome Click Metronome Click Metronome Click Metronome Click
Synth Tom 1 Cuica Low Metronome Bell Metronome Bell Metronome Bell Metronome Bell
Bass Drum Attack Tamborim Open Seq Click L Seq Click L Seq Click L Seq Click L
Bass Drum Heavy Pandeiro Seq Click H Seq Click H Seq Click H Seq Click H
Tom 4 Bongo High Brush Tap Brush Tap Brush Tap Brush Tap
Bass Drum Light Conga Slide Brush Swirl * Brush Swirl * Brush Swirl * Brush Swirl *
Tom 3 Bongo Low Brush Slap Brush Slap Brush Slap Brush Slap
Orch Snare Drum Conga Slap Brush Tap Swirl * Brush Tap Swirl * Brush Tap Swirl * Brush Tap Swirl *
Snare Drum Roll * Conga Muff Snare Roll * Snare Roll * Snare Roll * Snare Roll *
Tom 2 Bongo Mute Castanet Castanet Castanet Castanet
SD Brush Roll Conga High Snare Soft Snare Soft 2 Snare Electro Snare Soft
Tom 1 Bongo Slap Sticks Sticks Sticks Sticks
SD Brush Shot 2 Conga Low Kick Soft Kick Soft Kick Tight L Kick Soft
Tom Brush Shot 4 Open Rim Shot Open Rim Shot H Snare Pitched Open Rim Shot
SD Brush Shot 1 Timbale 1 High Kick Tight Kick Tight Kick Wet Kick Tight
SD Heavy Timbale 1 Low Kick Kick Short Kick Tight H Kick
Tom Brush Shot 3 Side Stick Side Stick Light Stick Ambient Side Stick
Snare Drum Light Timbale 2 High Snare Snare Short Snare Ambient Snare Snappy
Tom Brush Shot 2 Hand Clap Hand Clap Hand Clap Hand Clap
SD Accent 2 Timbale 2 Low Snare Tight Snare Tight H Snare Tight 2 Snare Tight Snap
SD Accent 1 Timbale 3 High Floor Tom L Floor Tom L Hybrid Tom 1 Tom R oo m 1
Tom Brush Shot 1 Wood Block High Hi-Hat Closed Hi-Hat Closed Hi-Hat Closed 2 Hi-Hat Closed
SD Reverb 2 Timbale 3 Low Floor Tom H Floor Tom H Hybrid Tom 2 To m Ro om 2
Snare Drum Rim 2 Wood Block Mid Hi-Hat Pedal Hi-Hat Pedal Hi-Hat Pedal 2 Hi-Hat Pedal
SD Reverb 1 Timbale 4 High Low Tom Low Tom Hybrid Tom 3 To m Ro om 3
Snare Drum Rim 1 Wood Block Low Hi-Hat Open Hi-Hat Open Hi-Hat Open 2 Hi-Hat Open
Synth Snare Drum Timbale 4 Low Mid Tom L Mid Tom L Hybrid Tom 4 Tom Roo m 4
Analog SD Vibraslap Mid Tom H Mid Tom H Hybrid Tom 5 Tom R oo m 5
Triangle Mute Triangle Mute Crash Cymbal 1 Crash Cymbal 1 Crash Cymbal 1 Crash Cymbal 1
Tambourine Tambourine High Tom High Tom Hybrid Tom 6 Tom R oo m 6
Triangle Open Triangle Open Ride Cymbal 1 Ride Cymbal 1 Ride Cymbal 1 Ride Cymbal 1
Castanet Castanet Chinese Cymbal Chinese Cymbal Chinese Cymbal Chinese Cymbal
Claves Claves Ride Cymbal Cup Ride Cymbal Cup Ride Cymbal Cup Ride Cymbal Cup
Ta m b o u ri n e Tam b o u ri n e Tambourine Light Tambourine
Cabasa Cabasa Splash Cymbal Splash Cymbal Splash Cymbal Splash Cymbal
Cowbell Cowbell Cowbell Cowbell
Finger Snap Finger Snap Crash Cymbal 2 Crash Cymbal 2 Crash Cymbal 2 Crash Cymbal 2
Vibraslap Vibraslap Vibraslap Vibraslap
Hand Claps Hand Claps Ride Cymbal 2 Ride Cymbal 2 Ride Cymbal 2 Ride Cymbal 2
Crash Cymbal 2 Wind Chime Down Bongo H Bongo H Bongo H Bongo H
Hi-Hat Closed Agogo High Bongo L Bongo L Bongo L Bongo L
Crash Cymbal 1 Wind Chime Up Conga H Mute Conga H Mute Conga H Mute Conga H Mute
Hi-Hat Open Agogo Low Conga H Open Conga H Open Conga H Open Conga H Open
Crash Cym Mute Bells Conga L Conga L Conga L Conga L
Ride Cymbal 2 Cowbell 4 Timbale H Timbale H Timbale H Timbale H
Hi-Hat Pedal 2 Shaker Timbale L Timbale L Timbale L Timbale L
Ride Cymbal 1 Cowbell 3 Agogo H Agogo H Agogo H Agogo H
Hi-Hat Pedal 1 Guiro Short Agogo L Agogo L Agogo L Agogo L
Ride Cymbal Cup Cowbell 2 Cabasa Cabasa Cabasa Cabasa
Guiro Long Maracas Maracas Maracas Maracas
Cym Brush Shot Cowbell 1 Samba Whistle H * Samba Whistle H * Samba Whistle H * Samba Whistle H *
Cymbal March Ta ik o 2 Samba Whistle L * Samba Whistle L * Samba Whistle L * Samba Whistle L *
Analog HH Closed Ohdaiko 2 Guiro Short Guiro Short Guiro Short Guiro Short
Orch Cymbal Roll Tai ko 1 Guiro Long * Guiro Long * Guiro Long * Guiro Long *
Analog HH Open Ohdaiko 1 Claves Claves Claves Claves
Orch Cymbal Ohtsuzumi 2 Wood Block H Wood Block H Wood Block H Wood Block H
Orch Cymbal Mute Ohtsuzumi 1 Wood Block L Wood Block L Wood Block L Wood Block L
Kakegoe 3 Cuica Mute Cuica Mute Cuica Mute Cuica Mute
Tam - Tam Kotsuzumi 4 Cuica Open Cuica Open Cuica Open Cuica Open
Kakegoe 2 Triangle Mute Triangle Mute Triangle Mute Triangle Mute
Kotsuzumi 3 Tr iangl e O pen Triangle Open Triangle Open Triangle Open
Kakegoe 1 Shaker Shaker Shaker Shaker
Kotsuzumi 2 Jingle Bells Jingle Bells Jingle Bells Jingle Bells
Kotsuzumi 1 Bell Tree Bell Tree Bell Tree Bell Tree
&
'
(
)
*
$
%
&ᅊ
'ᅊ
)ᅊ
*ᅊ
$ᅊ
&
'
(
)
*
$
%
&ᅊ
'ᅊ
)ᅊ
*ᅊ
$ᅊ
&
'
(
)
*
$
%
&ᅊ
'ᅊ
)ᅊ
*ᅊ
$ᅊ
&
'
(
)
*
$
%
&ᅊ
'ᅊ
)ᅊ
*ᅊ
$ᅊ
&
'
(
)
*
$
%
&ᅊ
'ᅊ
)ᅊ
*ᅊ
$ᅊ
&
'
(
)
*
$
%
&ᅊ
'ᅊ
)ᅊ
*ᅊ
$ᅊ
&
'
(
)
*
&ᅊ
'ᅊ
)ᅊ
Lower Ke
y
board Upper Keyboard
09_Rhythm_Program.fm Page 164 Wednesday, May 31, 2017 3:33 PM

节奏模式组编程
ELS-02/ELS-02C 使用说明书 165
10
节奏编程
*:表示需要控制时间设置的乐器。
鼓
Rock Kit Electro Kit Analog Kit Dance Kit Jazz Kit Brush Kit
Surdo Mute Surdo Mute Surdo Mute Kick Dance 1 Surdo Mute Surdo Mute
Surdo Open Surdo Open Surdo Open Kick Dance 2 Surdo Open Surdo Open
Hi Q Hi Q Hi Q Hi Q Hi Q Hi Q
Whip Slap Whip Slap Whip Slap Whip Slap Whip Slap Whip Slap
Scratch H Scratch H Scratch H Scratch Dance 1 * Scratch H Scratch H
Scratch L Scratch L Scratch L Scratch Dance 2 * Scratch L Scratch L
Finger Snap Finger Snap Finger Snap Finger Snap Finger Snap Finger Snap
Click Noise Click Noise Click Noise Click Noise Click Noise Click Noise
Metronome Click Metronome Click Metronome Click Dance Perc 1 Metronome Click Metronome Click
Metronome Bell Metronome Bell Metronome Bell Reverse Dance 1 Metronome Bell Metronome Bell
Seq Click L Seq Click L Seq Click L Dance Perc 2 Seq Click L Seq Click L
Seq Click H Seq Click H Seq Click H Hi Q Dance 1 Seq Click H Seq Click H
Brush Tap Brush Tap Brush Tap Snare Analog 3 Brush Tap Brush Tap
Brush Swirl * Brush Swirl * Brush Swirl * Vinyl Noise * Brush Swirl * Brush Swirl *
Brush Slap Brush Slap Brush Slap Snare Analog 4 Brush Slap Brush Slap *
Brush Tap Swirl * Reverse Cymbal * Reverse Cymbal * Reverse Cymbal * Brush Tap Swirl * Brush Tap Swirl
Snare Roll * Snare Roll * Snare Roll * Reverse Dance 2 * Snare Roll * Snare Roll *
Castanet Hi Q 2 Hi Q 2 Hi Q 2 Castanet Castanet
Snare Noisy Snare Snap Elec Snare Noisy 4 Snare Techno Snare Jazz H Brush Slap 2
Sticks Sticks Sticks Snare Dance 1 Sticks Sticks
Kick Soft Kick 3 Kick 3 Kick Techno Q Kick Soft Kick Soft
Open Rim Shot Open Rim Shot Open Rim Shot Rim Gate Open Rim Shot Open Rim Shot
Kick 2 Kick Gate Kick Anlg Short Kick Techno L Kick Tight Kick Tight
Kick Gate Kick Gate Heavy Kick Analog Kick Techno Kick Jazz Kick Jazz
Side Stick Side Stick Side Stick Anlg Side Stick Anlg Side Stick Light Side Stick Light
Snare Rock Snare Noisy 2 Snare Analog Snare Clap Snare Jazz L Brush Slap 3
Hand Clap Hand Clap Hand Clap Dance Clap Hand Clap Hand Clap
Snare Rock Tight Snare Noisy 3 Snare Analog 2 Snare Dry Snare Jazz M Brush Tap 2
Tom Rock 1 Tom Electro 1 Tom Analog 1 Tom Dance 1 Floor Tom L Tom Brush 1
Hi-Hat Closed Hi-Hat Closed Hat Close Analog Hi-Hat Closed 3 Hi-Hat Closed Hi-Hat Closed
Tom Rock 2 Tom Electro 2 Tom Analog 2 Tom Dance 2 Floor Tom H Tom Brush 2
Hi-Hat Pedal Hi-Hat Pedal Hat Close Anlg 2 Hat Close Anlg 3 Hi-Hat Pedal Hi-Hat Pedal
Tom Rock 3 Tom Electro 3 Tom Analog 3 Tom Dance 3 Low Tom Tom Brush 3
Hi-Hat Open Hi-Hat Open Hat Open Analog Hi-Hat Open 3 Hi-Hat Open Hi-Hat Open
Tom Rock 4 Tom Electro 4 Tom Analog 4 Tom Dance 4 Mid Tom L Tom Brush 4
Tom Rock 5 Tom Electro 5 Tom Analog 5 Tom Dance 5 Mid Tom H Tom Brush 5
Crash Cymbal 1 Crash Cymbal 1 Crash Analog Crash Analog Crash Cymbal 1 Crash Cymbal 1
Tom Rock 6 Tom Electro 6 Tom Analog 6 Tom Dance 6 High Tom Tom Brush 6
Ride Cymbal 1 Ride Cymbal 1 Ride Cymbal 1 Ride Cymbal 1 Ride Cymbal 1 Ride Cymbal 1
Chinese Cymbal Chinese Cymbal Chinese Cymbal Chinese Cymbal Chinese Cymbal Chinese Cymbal
Ride Cymbal Cup Ride Cymbal Cup Ride Cymbal Cup Ride Cymbal Cup Ride Cymbal Cup Ride Cymbal Cup
Tambourine Tambourine Ta m b o u ri n e Tambourine Anlg Tambourine Tambourine
Splash Cymbal Splash Cymbal Splash Cymbal Splash Cymbal Splash Cymbal Splash Cymbal
Cowbell Cowbell Cowbell Analog Cowbell Dance Cowbell Cowbell
Crash Cymbal 2 Crash Cymbal 2 Crash Cymbal 2 Crash Cymbal 2 Crash Cymbal 2 Crash Cymbal 2
Vibraslap Vibraslap Vibraslap Vibraslap Analog Vibraslap Vibraslap
Ride Cymbal 2 Ride Cymbal 2 Ride Cymbal 2 Ride Analog Ride Cymbal 2 Ride Cymbal 2
Bongo H Bongo H Bongo H Bongo Analog H Bongo H Bongo H
Bongo L Bongo L Bongo L Bongo Analog L Bongo L Bongo L
Conga H Mute Conga H Mute Conga Analog H Conga Analog H Conga H Mute Conga H Mute
Conga H Open Conga H Open Conga Analog M Conga Analog M Conga H Open Conga H Open
Conga L Conga L Conga Analog L Conga Analog L Conga L Conga L
Timbale H Timbale H Timbale H Timbale H Timbale H Timbale H
Timbale L Timbale L Timbale L Timbale L Timbale L Timbale L
Agogo H Agogo H Agogo H Agogo H Agogo H Agogo H
Agogo L Agogo L Agogo L Agogo L Agogo L Agogo L
Cabasa Cabasa Cabasa Cabasa Cabasa Cabasa
Maracas Maracas Maracas 2 Maracas 2 Maracas Maracas
Samba Whistle H * Samba Whistle H * Samba Whistle H * Samba Whistle H * Samba Whistle H * Samba Whistle H *
Samba Whistle L * Samba Whistle L * Samba Whistle L * Samba Whistle L * Samba Whistle L * Samba Whistle L *
Guiro Short Guiro Short Guiro Short Guiro Short Guiro Short Guiro Short
Guiro Long * Guiro Long * Guiro Long * Guiro Long * Guiro Long * Guiro Long *
Claves Claves Claves 2 Claves 2 Claves Claves
Wood Block H Wood Block H Wood Block H Dance Perc 3 Wood Block H Wood Block H
Wood Block L Wood Block L Wood Block L Dance Perc 4 * Wood Block L Wood Block L
Cuica Mute Scratch H 2 Scratch H 2 Dance Breath 1 Cuica Mute Cuica Mute
Cuica Open Scratch L 2 Scratch L 2 Dance Breath 2 * Cuica Open Cuica Open
Triangle Mute Triangle Mute Triangle Mute Triangle Mute Triangle Mute Triangle Mute
Triangle Open Triangle Open Tr iangle Op en Triangle Open Triangle Open Triangle Open
Shaker Shaker Shaker Shaker Shaker Shaker
Jingle Bells Jingle Bells Jingle Bells Jingle Bells Jingle Bells Jingle Bells
Bell Tree Bell Tree Bell Tree Bell Tree Bell Tree Bell Tree
&
'
(
)
*
$
%
&ᅊ
'ᅊ
)ᅊ
*ᅊ
$ᅊ
&
'
(
)
*
$
%
&ᅊ
'ᅊ
)ᅊ
*ᅊ
$ᅊ
&
'
(
)
*
$
%
&ᅊ
'ᅊ
)ᅊ
*ᅊ
$ᅊ
&
'
(
)
*
$
%
&ᅊ
'ᅊ
)ᅊ
*ᅊ
$ᅊ
&
'
(
)
*
$
%
&ᅊ
'ᅊ
)ᅊ
*ᅊ
$ᅊ
&
'
(
)
*
$
%
&ᅊ
'ᅊ
)ᅊ
*ᅊ
$ᅊ
&
'
(
)
*
&ᅊ
'ᅊ
)ᅊ
Lower Ke
y
board Upper Keyboard
els02_zh_om.book Page 165 Thursday, May 18, 2017 1:46 PM

节奏模式组编程
ELS-02/ELS-02C 使用说明书
166
*:表示需要控制时间设置的乐器。
鼓
Symphony Kit China Mix Kit Live!Std Kit Live!Std+P Kit Live!Funk Kit Live!Funk+P Kit
Surdo Mute Surdo Mute Surdo Mute Surdo Mute Surdo Mute Surdo Mute
Surdo Open Surdo Open Surdo Open Surdo Open Surdo Open Surdo Open
Hi Q Hi Q Hi Q Hi Q Hi Q Hi Q
Whip Slap Whip Slap Whip Slap Whip Slap Whip Slap Whip Slap
Scratch H Scratch H Scratch H Scratch H Scratch H Scratch H
Scratch L Scratch L Scratch L Scratch L Scratch L Scratch L
Finger Snap Finger Snap Finger Snap Finger Snap Finger Snap Finger Snap
Click Noise Click Noise Click Noise Click Noise Click Noise Click Noise
Metronome Click Metronome Click Metronome Click Metronome Click Metronome Click Metronome Click
Metronome Bell Metronome Bell Metronome Bell Metronome Bell Metronome Bell Metronome Bell
Seq Click L Seq Click L Seq Click L Seq Click L Seq Click L Seq Click L
Seq Click H Seq Click H Seq Click H Seq Click H Seq Click H Seq Click H
Brush Tap Brush Tap Brush Tap Brush Tap Brush Tap Brush Tap
Brush Swirl * Brush Swirl * Brush Swirl * Brush Swirl * Brush Swirl* Brush Swirl *
Brush Slap Brush Slap Brush Slap Brush Slap Brush Slap Brush Slap
Brush Tap Swirl * Brush Tap Swirl * Brush Tap Swirl * Brush Tap Swirl * Brush Tap Swirl * Brush Tap Swirl *
Snare Roll * Snare Roll * Snare Roll * Snare Roll * Snare Roll * Snare Roll *
Castanet Castanet Castanet Castanet Castanet Castanet
Snare Soft Snare Soft Snare Soft Snare Soft Snare Soft 2 Snare Soft 2
Sticks Sticks Sticks Sticks Sticks Sticks
Kick Soft 2 Kick Soft Kick Soft Kick Soft Kick Soft Kick Soft
Open Rim Shot Open Rim Shot Open Rim Shot Open Rim Shot Open Rim Shot H Open Rim Shot H
Gran Cassa Kick Tight Kick Tight Kick Tight Kick Tight Kick Tight
Gran Cassa Mute Kick Kick Kick Kick Short Kick Short
Side Stick Side Stick Side Stick Side Stick Side Stick Light Side Stick Light
Band Snare Snare Snare Snare Snare Short Snare Short
Hand Clap Hand Clap Hand Clap Hand Clap Hand Clap Hand Clap
Band Snare 2 Snare Tight Snare Tight Snare Tight Snare Tight H Snare Tight H
Floor Tom L Floor Tom L Floor Tom L Floor Tom L Floor Tom L Floor Tom L
Hi-Hat Closed Hi-Hat Closed Hi-Hat Closed Hi-Hat Closed Hi-Hat Closed Hi-Hat Closed
Floor Tom H Floor Tom H Floor Tom H Floor Tom H Floor Tom H Floor Tom H
Hi-Hat Pedal Hi-Hat Pedal Hi-Hat Pedal Hi-Hat Pedal Hi-Hat Pedal Hi-Hat Pedal
Low Tom Low Tom Low Tom Low Tom Low Tom Low Tom
Hi-Hat Open Hi-Hat Open Hi-Hat Open Hi-Hat Open Hi-Hat Open Hi-Hat Open
Mid Tom L Mid Tom L Mid Tom L Mid Tom L Mid Tom L Mid Tom L
Mid Tom H Mid Tom H Mid Tom H Mid Tom H Mid Tom H Mid Tom H
Hand Cymbal Crash Cymbal 1 Crash Cymbal 1 Crash Cymbal 1 Crash Cymbal 1 Crash Cymbal 1
High Tom High Tom High Tom High Tom High Tom High Tom
Hand Cymbal S Ride Cymbal 1 Ride Cymbal 1 Ride Cymbal 1 Ride Cymbal 1 Ride Cymbal 1
Chinese Cymbal China Cymbal Chinese Cymbal Chinese Cymbal Chinese Cymbal Chinese Cymbal
Ride Cymbal Cup Ride Cymbal Cup Ride Cymbal Cup Ride Cymbal Cup Ride Cymbal Cup Ride Cymbal Cup
Tambourine Tambourine Ta m b o u ri n e Ta m b o u ri n e Tambourine Tambourine
Splash Cymbal Splash Cymbal Splash Cymbal Splash Cymbal Splash Cymbal Splash Cymbal
Cowbell Cowbell Cowbell Cowbell Cowbell Cowbell
Hand Cymbal 2 Crash Cymbal 2 Crash Cymbal 2 Crash Cymbal 2 Crash Cymbal 2 Crash Cymbal 2
Vibraslap Vibraslap Vibraslap Vibraslap Vibraslap Vibraslap
Hand Cymbal 2 S Ride Cymbal 2 Ride Cymbal 2 Ride Cymbal 2 Ride Cymbal 2 Ride Cymbal 2
Bongo H Bongo H Bongo H Bongo H Bongo H Bongo H
Bongo L Bongo L Bongo L Bongo L Bongo L Bongo L
Conga H Mute Conga H Mute Conga H Mute Conga H Mute Conga H Mute Conga H Mute
Conga H Open Conga H Open Conga H Open Conga H Open Conga H Open Conga H Open
Conga L Conga L Conga L Conga L Conga L Conga L
Timbale H Timbale H Timbale H Timbale H Timbale H Timbale H
Timbale L Timbale L Timbale L Timbale L Timbale L Timbale L
Agogo H Dagu Mute Agogo H Agogo H Agogo H Agogo H
Agogo L Zhongcha Mute Agogo L Agogo L Agogo L Agogo L
Cabasa Dagu Heavy Cabasa Cabasa Cabasa Cabasa
Maracas Zhongcha Open Maracas Maracas Maracas Maracas
Samba Whistle H * Paigu Middle Samba Whistle H * Samba Whistle H * Samba Whistle H * Samba Whistle H *
Samba Whistle L * Paigu Low Samba Whistle L * Samba Whistle L * Samba Whistle L * Samba Whistle L *
Guiro Short Xiaocha Mute Guiro Short Guiro Short Guiro Short Guiro Short
Guiro Long * Bangu Guiro Long * Guiro Long * Guiro Long * Guiro Long *
Claves Xiaocha Open Claves Claves Claves Claves
Wood Block H Bangzi Wood Block H Wood Block H Wood Block H Wood Block H
Wood Block L Muyu Low Wood Block L Wood Block L Wood Block L Wood Block L
Cuica Mute Zhongluo Mute Cuica Mute Cuica Mute Cuica Mute Cuica Mute
Cuica Open Muyu Mid-Low Cuica Open Cuica Open Cuica Open Cuica Open
Triangle Mute Zhongluo Open Triangle Mute Triangle Mute Triangle Mute Triangle Mute
Triangle Open Muyu Middle Tr ia ng le Op en Triangle Open Triangle Open Triangle Open
Shaker Xiaoluo Open Shaker Shaker Shaker Shaker
Jingle Bells Muyu Mid-High Jingle Bells Jingle Bells Jingle Bells Jingle Bells
Bell Tree Muyu High Bell Tree Bell Tree Bell Tree Bell Tree
&
'
(
)
*
$
%
&ᅊ
'ᅊ
)ᅊ
*ᅊ
$ᅊ
&
'
(
)
*
$
%
&ᅊ
'ᅊ
)ᅊ
*ᅊ
$ᅊ
&
'
(
)
*
$
%
&ᅊ
'ᅊ
)ᅊ
*ᅊ
$ᅊ
&
'
(
)
*
$
%
&ᅊ
'ᅊ
)ᅊ
*ᅊ
$ᅊ
&
'
(
)
*
$
%
&ᅊ
'ᅊ
)ᅊ
*ᅊ
$ᅊ
&
'
(
)
*
$
%
&ᅊ
'ᅊ
)ᅊ
*ᅊ
$ᅊ
&
'
(
)
*
&ᅊ
'ᅊ
)ᅊ
Lower Ke
y
board Upper Keyboard
els02_zh_om.book Page 166 Thursday, May 18, 2017 1:46 PM

节奏模式组编程
ELS-02/ELS-02C 使用说明书 167
10
节奏编程
*:表示需要控制时间设置的乐器。
鼓
Live!Brush Kit Live!Brush+P Kit Live!Studio Kit Live!AcousticKit Live!Power Kit 1 Live!Power Kit 2
Surdo Mute Surdo Mute Surdo Mute Surdo Mute Surdo Mute Surdo Mute
Surdo Open Surdo Open Surdo Open Surdo Open Surdo Open Surdo Open
Hi Q Hi Q Hi Q Hi Q Hi Q Hi Q
Whip Slap Whip Slap Whip Slap Whip Slap Whip Slap Whip Slap
Scratch H Scratch H Scratch H Scratch H Scratch H Scratch H
Scratch L Scratch L Scratch L Scratch L Scratch L Scratch L
Finger Snap Finger Snap Finger Snap Finger Snap Finger Snap Finger Snap
Click Noise Click Noise Click Noise Click Noise Click Noise Click Noise
Metronome Click Metronome Click Metronome Click Metronome Click Metronome Click Metronome Click
Metronome Bell Metronome Bell Metronome Bell Metronome Bell Metronome Bell Metronome Bell
Seq Click L Seq Click L Seq Click L Seq Click L Seq Click L Seq Click L
Seq Click H Seq Click H Seq Click H Seq Click H Seq Click H Seq Click H
Brush Tap Brush Tap Brush Tap Brush Tap Brush Tap Brush Tap
Brush Swirl * Brush Swirl * Brush Swirl * Brush Swirl * Brush Swirl * Brush Swirl *
Brush Slap Brush Slap Brush Slap Brush Slap Brush Slap Brush Slap
Brush Tap Swirl * Brush Tap Swirl * Brush Tap Swirl * Brush Tap Swirl * Brush Tap Swirl * Brush Tap Swirl *
Snare Roll * Snare Roll * Snare Roll * Snare Roll Aco * Snare Roll * Snare Roll *
Castanet Castanet Castanet Castanet Castanet Castanet
Brush Slap 2 Brush Slap 2 Snare Studio 2 Snare Soft Aco SnareSoftPower 1 SnareSoftPower 2
Sticks Sticks Sticks Sticks Sticks Sticks
Kick Soft Kick Soft Kick Ambience H Kick Soft Aco Kick Ambient+ Kick Ambient+
Open Rim Shot Open Rim Shot Open Rim Shot Rim Acoustic Open Rim Power 1 Open Rim Power 2
Kick Tight Kick Tight Kick Ambience L Kick Mute Aco Kick Power Open Kick Power Open
Kick Jazz Kick Jazz Kick Studio Kick Open Aco Kick Power Mute Kick Power Mute
Side Stick Light Side Stick Light Side Stick Stick Acoustic Side Stick Power Side Stick Power
Brush Slap 3 Brush Slap 3 Snare Studio M Snare Acoustic Snare Power 1 Snare Power 2
Hand Clap Hand Clap Hand Clap Hand Clap Power Hand Clap Power Hand Clap Power
Brush Tap 2 Brush Tap 2 Snare Studio L Snare Rough Aco Snare Rough 1 Snare Rough 2
Tom B ru s h 1 Tom B ru sh 1 Floor Tom L Tom Aco us t ic 1 To m P o we r 1 To m Po we r 1
Hi-Hat Closed Hi-Hat Closed Hi-Hat Closed Hi-HatClosedAco Hi-HatClosePower HH Closed PW Eg
Tom B ru s h 2 Tom B ru sh 2 Floor Tom H To m Ac ous ti c 2 Tom P ow e r 2 Tom P ow er 2
Hi-Hat Pedal Hi-Hat Pedal Hi-Hat Pedal Hi-HatPedal Aco Hi-HatPedalPower Hi-HatPedalPower
Tom B ru s h 3 Tom B ru sh 3 Low Tom To m Ac ou s ti c 3 Tom P ow er 3 Tom P ow er 3
Hi-Hat Open Hi-Hat Open Hi-Hat Open Hi-Hat Open Aco Hi-HatOpen Power Hi-HatOpen Power
Tom B ru s h 4 Tom B ru sh 4 Mid Tom L To m Ac o us tic 4 Tom P owe r 4 Tom P ow e r 4
Tom B ru s h 5 Tom B ru sh 5 Mid Tom H To m A cou st i c 5 Tom P owe r 5 Tom P ow e r 5
Crash Cymbal 1 Crash Cymbal 1 Crash Cymbal 1 CrashCymbalAco 1 CrashCymbalAco 1 CrashCymbalAco 1
Tom B ru s h 6 Tom B ru sh 6 High Tom To m Ac o us t ic 6 Tom P o we r 6 To m P o we r 6
Ride Cymbal 1 Ride Cymbal 1 Ride Cymbal 1 RideCymbal Aco 1 RideCymbal Aco 1 RideCymbal Aco 1
Chinese Cymbal Chinese Cymbal Chinese Cymbal China Cymbal Aco China Cymbal Aco China Cymbal Aco
Ride Cymbal Cup Ride Cymbal Cup Ride Cymbal Cup RideCymbalCupAco RideCymbalCupAco RideCymbalCupAco
Tambourine Tambourine Ta m b o u ri n e Ta m b o u ri n e Tambourine Tambourine
Splash Cymbal Splash Cymbal Splash Cymbal SplashCymbal Aco SplashCymbal Aco SplashCymbal Aco
Cowbell Cowbell Cowbell Cowbell Cowbell Cowbell
Crash Cymbal 2 Crash Cymbal 2 Crash Cymbal 2 CrashCymbalAco 2 CrashCymbalAco 2 CrashCymbalAco 2
Vibraslap Vibraslap Vibraslap Vibraslap Vibraslap Vibraslap
Ride Cymbal 2 Ride Cymbal 2 Ride Cymbal 2 RideCymbal Aco 2 RideCymbal Aco 2 RideCymbal Aco 2
Bongo H Bongo H Bongo H Bongo H Bongo H Bongo H
Bongo L Bongo L Bongo L Bongo L Bongo L Bongo L
Conga H Mute Conga H Mute Conga H Mute Conga H Mute Conga H Mute Conga H Mute
Conga H Open Conga H Open Conga H Open Conga H Open Conga H Open Conga H Open
Conga L Conga L Conga L Conga L Conga L Conga L
Timbale H Timbale H Timbale H Timbale H Timbale H Timbale H
Timbale L Timbale L Timbale L Timbale L Timbale L Timbale L
Agogo H Agogo H Agogo H Agogo H Agogo H Agogo H
Agogo L Agogo L Agogo L Agogo L Agogo L Agogo L
Cabasa Cabasa Cabasa Cabasa Cabasa Cabasa
Maracas Maracas Maracas Maracas Maracas Maracas
Samba Whistle H * Samba Whistle H * Samba Whistle H * Samba Whistle H * Samba Whistle H * Samba Whistle H *
Samba Whistle L * Samba Whistle L * Samba Whistle L * Samba Whistle L * Samba Whistle L * Samba Whistle L *
Guiro Short Guiro Short Guiro Short Guiro Short Guiro Short Guiro Short
Guiro Long * Guiro Long * Guiro Long * Guiro Long * Guiro Long * Guiro Long *
Claves Claves Claves Claves Claves Claves
Wood Block H Wood Block H Wood Block H Wood Block H Wood Block H Wood Block H
Wood Block L Wood Block L Wood Block L Wood Block L Wood Block L Wood Block L
Cuica Mute Cuica Mute Cuica Mute Cuica Mute Cuica Mute Cuica Mute
Cuica Open Cuica Open Cuica Open Cuica Open Cuica Open Cuica Open
Triangle Mute Triangle Mute Triangle Mute Triangle Mute Triangle Mute Triangle Mute
Triangle Open Triangle Open Tr iangle Op en Triangle Open Triangle Open Triangle Open
Shaker Shaker Shaker Shaker Shaker Shaker
Jingle Bells Jingle Bells Jingle Bells Jingle Bells Jingle Bells Jingle Bells
Bell Tree Bell Tree Bell Tree Wind Chime Wind Chime Wind Chime
&
'
(
)
*
$
%
&ᅊ
'ᅊ
)ᅊ
*ᅊ
$ᅊ
&
'
(
)
*
$
%
&ᅊ
'ᅊ
)ᅊ
*ᅊ
$ᅊ
&
'
(
)
*
$
%
&ᅊ
'ᅊ
)ᅊ
*ᅊ
$ᅊ
&
'
(
)
*
$
%
&ᅊ
'ᅊ
)ᅊ
*ᅊ
$ᅊ
&
'
(
)
*
$
%
&ᅊ
'ᅊ
)ᅊ
*ᅊ
$ᅊ
&
'
(
)
*
$
%
&ᅊ
'ᅊ
)ᅊ
*ᅊ
$ᅊ
&
'
(
)
*
&ᅊ
'ᅊ
)ᅊ
Lower Ke
y
board Upper Keyboard
els02_zh_om.book Page 167 Thursday, May 18, 2017 1:46 PM

节奏模式组编程
ELS-02/ELS-02C 使用说明书
168
*:表示需要控制时间设置的乐器。
鼓
Live!Rock Kit Live!Real Drums Live!RealBrushes Analog T8 Kit Analog T9 Kit House Kit
Surdo Mute Surdo Mute Surdo Mute Surdo Mute Surdo Mute W Kick *
Surdo Open Surdo Open Surdo Open Surdo Open Surdo Open Disco Fx *
Hi Q Hi Q Hi Q Hi Q Hi Q WhiteNoiseDown 1 *
Whip Slap Whip Slap Whip Slap Whip Slap Whip Slap PinkNoise Down 1 *
Scratch H Scratch H Scratch H Scratch H Scratch H WhiteNoiseDown 2 *
Scratch L Scratch L Scratch L Scratch L Scratch L PinkNoise Down 2 *
Finger Snap Finger Snap Finger Snap Snare Hammer Snare Drum&Bass1 White Noise Up 2 *
Click Noise Click Noise Click Noise Kick Zap Hard Kick Break 2 White Noise Up 1 *
Metronome Click Metronome Click Metronome Click Snare Garg L Snare Distortion Pink Noise Up *
Metronome Bell Metronome Bell Metronome Bell Kick Tek Power Kick Tek Power WhiteNoiseUp Rel *
Seq Click L Seq Click L Vintage Tip Kick Slimy KickDistortionRM PinkNoise Up Rel *
Seq Click H Seq Click H Vintage Swirl 1 * Kick T8 4 Kick T9 2 Kick T9 4
Brush Tap Brush Tap Vintage Slap 1 Snare Analog CR Snare Analog CR Snare T8 Rim
Brush Swirl * Brush Tap Swirl * Vintage Swirl 2 * Snare T8 7 Snare T9 5 Snare T8 5
Brush Slap Brush Slap Vintage Slap 2 SnareClap Analog Clap Analog Sm Hand Clap
Brush Tap Swirl * Brush Tap Swirl * Vintage TapSwirl * Snare T8 6 Snare T9 Gate 1 Snare Garg L
Snare Roll Rock * Snare Roll Rock * VintageSlapSwirl * Tom T8 5 Snare Rock Roll * Snare Roll *
Castanet Castanet Vintage Swirl 3 * Snare T8 5 Snare T9 3 Snare T9 3
Snare Soft Rock Snare Tight Vintage Slap 3 Kick T8 3 Snare T9 4 Snare T8 1
Sticks Sticks Sticks Snare T8 4 Snare T9 Gate 2 Snare T9 5
Kick Soft Rock Kick Genuine Kick Soft L Kick T8 2 Kick T9 4 Kick T9 1
Rim Rock Rim Real Open Rim Shot RB Snare T8 3 Snare T9 6 Snare T9 Gate
Kick Rock Heavy Kick Real 1 Kick Soft H T8 Kick Bass Kick T9 1 Kick T9 2
Kick Rock Kick Real 2 KickJazzAmbience Kick T8 1 Kick T9 3 Kick T9 5
Stick Rock Stick Real Stick Brush Snare T8 Rim Snare T9 Rim Snare T9 Rim
Snare Rock Snare Real 1 Vintage Slap 4 Snare T8 2 Snare T9 1 Snare T9 1
Hand Clap Power Clap Power Clap Power Clap T9 Clap T9 Clap T9
Snare Dry Rock Snare Real 2 Vintage Slap 5 Snare T8 1 Snare T9 2 Snare T9 2
Tom Rock 1 Tom Real 1 TomRealBrushes 1 Tom T8 1 Tom T9 1 Tom T9 1
Hi-HatClosedRock Hi-HatClosedReal Hi-Hat Closed RB Hi-Hat Closed T8 Hi-Hat Closed T9 Hi-Hat Closed T8
Tom Rock 2 Tom Real 2 TomRealBrushes 2 Tom T8 2 Tom T9 2 Tom T9 2
Hi-HatPedal Rock Hi-Hat PedalReal Hi-Hat Pedal RB Hi-Hat Pedal T8 Hi-Hat Pedal T9 Hi-Hat Pedal T9
Tom Rock 3 Tom Real 3 TomRealBrushes 3 Tom T8 3 Tom T9 3 Tom T9 3
Hi-Hat Open Rock Hi-Hat Open Real Hi-Hat Open RB Hi-Hat Open T8 Hi-Hat Open T9 Hi-Hat Open T9
Tom Rock 4 Tom Real 4 TomRealBrushes 4 Tom T8 4 Tom T9 4 Tom T9 4
Tom Rock 5 Tom Real 5 TomRealBrushes 5 Tom T8 6 Tom T9 5 Tom T9 5
CrashCymbalAco 1 CrashCymbalReal1 CrashCymbal RB 1 Crash Cymbal T8 Crash Cymbal T9 Crash Cymbal T9
Tom Rock 6 Tom Real 6 TomRealBrushes 6 Tom T8 7 Tom T9 6 Tom T9 6
RideCymbal Aco 1 RideCymbalReal 1 Ride Cymbal RB Ride Cymbal T9 Ride Cymbal T9 Ride Cymbal T9
China Cymbal Aco ChinaCymbal Real ChinaCymbal RB China Cymbal 2 China Cymbal 2 Crash Cymbal 4
RideCymbalCupAco RideCym Cup Real Ride Cup RB 1 RideCymbal Cup 2 RideCymbal Cup 2 RideCymbal Cup 2
Tambourine Tambourine Ta m b o u ri n e Tambourine RX5 Tambourine RX5 Tambourine Hit
SplashCymbal Aco SplashCymbalReal Splash Cymbal RB Splash Cymbal Splash Cymbal 2 Splash Cymbal 2
Cowbell Cowbell Cowbell Cowbell T8 Cowbell 1 Cowbell 1
CrashCymbalAco 2 CrashCymbalReal2 CrashCymbal RB 2 Crash Cymbal 4 Crash Cymbal 4 Crash Cymbal 1
Vibraslap Vibraslap Vibraslap Vibraslap Cowbell T8 Cowbell T8
RideCymbal Aco 2 RideCymbalReal 2 Ride Cup RB 2 Ride Cymbal 3 Ride Cymbal 3 Ride Cymbal 3
Bongo H Bongo H Bongo H Conga T8 5 Conga T8 5 Bongo H Open 1 F
Bongo L Bongo L Bongo L Conga T8 4 Conga T8 4 Bongo L Open 3 F
Conga H Mute Conga H Mute Conga H Mute Conga T8 3 Conga Tip Conga H Tip
Conga H Open Conga H Open Conga H Open Conga T8 2 Conga Open Slap Conga H SlapOpen
Conga L Conga L Conga L Conga T8 1 Conga Open Conga H Open 2
Timbale H Timbale H Timbale H Timbale H Timbale H Timbale H
Timbale L Timbale L Timbale L Timbale L Timbale L Timbale L
Agogo H Agogo H Agogo H Glass H Analog Click Agogo H
Agogo L Agogo L Agogo L Glass L Conga T8 1 Agogo L
Cabasa Cabasa Cabasa Cabasa Cabasa Cabasa
Maracas Maracas Maracas Maracas T8 Maracas Slur 2 Maracas Slur 2
Samba Whistle H * Samba Whistle H * Samba Whistle H * Fx Gun 2 * Fx Gun 2 * Vox Drum L
Samba Whistle L * Samba Whistle L * Samba Whistle L * Fx Gun 1 * Fx Gun 1 * Vox Drum H
Guiro Short Guiro Short Guiro Short Analog Shaker H * Scratch H 3 * Guiro Short
Guiro Long * Guiro Long * Guiro Long * Analog Shaker L * Scratch Down * Guiro Long *
Claves Claves Claves Claves T8 Hi Q 3 Claves
Wood Block H Wood Block H Wood Block H Hi Q 1 Hi Q 1 Wood Block H
Wood Block L Wood Block L Wood Block L Hi Q 2 Hi Q 2 Wood Block L
Cuica Mute Cuica Mute Cuica Mute Scratch H 2 Scratch H 2 Cuica H
Cuica Open Cuica Open Cuica Open Scratch L 2 Scratch L 2 Cuica L
Triangle Mute Triangle Mute Triangle Mute Triangle Mute Triangle Mute Triangle Mute
Triangle Open Triangle Open Tr iangle Op en Triangle Open Triangle Open Triangle Open
Shaker Shaker Shaker Analog Shaker Analog Shaker Analog Shaker
Jingle Bells Jingle Bells Jingle Bells Sleigh Bells Sleigh Bells Sleigh Bells
Wind Chime Wind Chime Wind Chime Wind Chime Wind Chime Wind Chime
Snare Hip 1 Snare Piccolo Snare Break Roll
Snare Hip 2 Snare T8 7 Noise Burst
Snare Hip Gate SnareRckRollDist Vox Bell
Snare Break 1 Snare Brush Mute Snare R&B 1
Kick Blip Kick Blip Hard Vox Alk
Snare Fx 1 Snare Jungle 1 Udu High
Kick Fx Hammer Kick Sustain Filter Kick
&
'
(
)
*
$
%
&ᅊ
'ᅊ
)ᅊ
*ᅊ
$ᅊ
&
'
(
)
*
$
%
&ᅊ
'ᅊ
)ᅊ
*ᅊ
$ᅊ
&
'
(
)
*
$
%
&ᅊ
'ᅊ
)ᅊ
*ᅊ
$ᅊ
&
'
(
)
*
$
%
&ᅊ
'ᅊ
)ᅊ
*ᅊ
$ᅊ
&
'
(
)
*
$
%
&ᅊ
'ᅊ
)ᅊ
*ᅊ
$ᅊ
&
'
(
)
*
$
%
&ᅊ
'ᅊ
)ᅊ
*ᅊ
$ᅊ
&
'
(
)
*
&ᅊ
'ᅊ
)ᅊ
Lower Ke
y
board Upper Keyboard
els02_zh_om.book Page 168 Thursday, May 18, 2017 1:46 PM

节奏模式组编程
ELS-02/ELS-02C 使用说明书 169
10
节奏编程
*:表示需要控制时间设置的乐器。
鼓SFX
HipHop Kit Drum Machine Break Kit SFX Kit 1 SFX Kit 2 Live!SFX Kit 1
Surdo Mute Surdo Mute Surdo Mute
Surdo Open Surdo Open Surdo Open
Hi Q Hi Q Hi Q
Whip Slap Whip Slap Whip Slap
Scratch H Scratch H Scratch H
Scratch L Scratch L Scratch L
Hi-HatClosedT8 2 Snare Drum&Bass1 Finger Snap
Tom T 8 3 Kick Break 2 Snare Break 8
Hi-Hat Open T8 2 Snare Distortion Snare Break 9
Tom T 8 6 Kick Tek Power Hi-HatClosedBrk1 *
Crash T8 KickDistortionRM Hi-HatClosedBrk2 *
Triangle Mute BassDrumHardLong Kick Break Deep
Triangle Open BassDrumTekPower Snare Hip
Wind Chime Bass Drum Dist 5 Snare Lo-Fi
TambourineLight2 Bass Drum Dist 3 Snare Clappy
TambourineLight1 Bass Drum Dist 1 * Snare LdwH Mono
Kick HipHop 9 BD Drum & Bass 1 Snare Rock Roll *
Hi-HatClosed Tek Bass Drum Blip Snare Gate 1
Kick Gate BassDrumAnalogSm Snare Mid
Hi-HatOpen Lo-Fi Kick T8 2 Snare Break Rim
KickGranCasaOpen Kick T8 3 Kick Break Heavy
Hi-HatReverseD&B Kick T9 HD 3 Snare Hip Rim 4
Kick HipHop 1 Kick T9 2 Kick Break 2
Kick Analog CR Kick T9 4 Kick Break 1 Cutting Noise 1 * Phone Call * Cutting Noise 1 *
SnareAnalogSmRim Snare T9 Rim Snare Hip Rim 1 Cutting Noise 2 * Door Squeak * Cutting Noise 2 *
Snare HipHop 1 Snare T9 1 Snare Break 3 Door Slam *
Snare Clappy Clap T9 Snare Break 1 String Slap * Scratch Cut * String Slap *
Snare HipHop 2 Snare T9 4 Snare Break 2 Scratch Split *
Floor Tom L To m T9 1 To m Brea k 1 Wind Chime *
Hi-HatClosed Hip Hi-Hat Closed T9 HHClosedRockSoft Telephone Ring *
Low Tom To m T9 2 To m Brea k 2
Hi-Hat Pedal Hip Hi-Hat Pedal T9 Hi-Hat PedalRock
Mid Tom L To m T 9 3 To m B re a k 3
Hi-Hat Open Hip Hi-Hat Open T9 HH HalfOpen Rock
High Tom To m T 9 4 To m B re ak 4
Ride Cymbal 3 Tom T 9 5 Tom B re ak 5
Crash Cymbal 3 Crash Cymbal T9 Crash Cymbal 1
Shaker 2 Conga T8 1 To m B re a k 6
ScratchBDForward Ride Cymbal T9 Ride Cymbal 3
ScratchBDReverse Conga T8 2 China Cymbal 2 Flute Key Click * CarEngn Ignition * Flute Key Click *
Kick HipHop 2 Analog Click RideCymbal Cup 2 Car Tires Squeal *
SnareHipHopRim 2 Claves T8 1 Tambourine 1 Hit Car Passing *
HipHop Clap 2 Maracas T8 Splash Cymbal 2 Car Crash *
HipHop Snap 1 TambourineAna CR Cowbell 1 Siren *
Snare HipHop 3 Analog Shaker Crash Cymbal 2 Trai n *
Electric Clap 2 Cowbell T8 Cowbell RX11 Jet Plane *
Kick Hip Deep CowbellAnalog CR Ride Cymbal 2 Starship *
Kick HipHop 3 Snare T8 1 Bongo H Burst *
SnareHipHopRim 3 Snare T8 2 Bongo L Roller Coaster *
Snare HipHop 5 Snare T8 3 Conga H Tip Submarine *
Electric Clap 1 Snare Analog CR Conga H OpenSlap
Handbell H Snare Jungle 1 Conga H Open
Kick HipHop 4 Snare Drum&Bass2 Bongo 2 H
HipHop Clap 3 Snare Hip 1 Bongo 2 L
HipHop Snap 2 Snare R&B 1 Conga Open
SnareHipHopRim 5 Snare R&B 2 Agogo L Shower * Laugh * Shower 2 *
HipHop flex 1 Snare Hip 1 Cabasa Thunder * Scream * Thunder 2 *
HipHop flex 2 Snare Wood Maracas Slur Wind * Punch * Wind 2 *
Shaker 2 Snare Timbre Timbale H Stream * Heart Beat * Stream 2 *
Kick HipHop 5 Hi-HatClosedT8 1 Timbale L Bubble * Foot Steps * Bubble 2 *
SnareHipHopRim 4 Hi-Hat Open T8 1 Scratch H 3 * Feed * Feed *
Snare HipHop 6 Hi-HatClosedT8 2 Scratch Down *
Snare HipHop 11 Hi-Hat Open T8 2 Claves
Kick HipHop 10 Hi-Hat Pedal Aco Wood Block H
Snare HipHop 7 Hi-HatClosed Aco Wood Block L
HipHop Clap 5 Hi-Hat Open Aco Scratch H 2
Conga H Tip Hi-HatClosedLoFi Scratch L 2
Conga H Heel Hi-HatOpen Lo-Fi Triangle Mute
Conga H Open Hi-HatClosed Syn Tria ng le Op en
Conga L Open 1 Hi-Hat Open Syn Kick Break 3
Conga L Open 2 Analog Shaker 1 Kick Break 4
Kick HipHop 8 Tambourine RX5 2 Kick Break 5 * Dog * Machine Gun * Dog *
HipHop Clap 6 Tambourine 1 Hit Kick Break 6 Horse * Laser Gun * Horse *
Snare T8 1 Electric Cowbell Kick Break 7 Bird Tweet * Explosion * Bird Tweet *
Snare T8 1 H Conga T8 3 Hi-HatClosedBrk3 Firework *
HipHop Clap 7 ElectricTriangle Snare Break 4
Tom T 8 1 Claves T8 2 Snare Break 5
Hi-HatClosedT8 2 Analog Shaker 2 Snare Break 6 Ghost * Ghost *
Tom T 8 2 Electric Clap 1 Snare Break 7 Maou * Maou *
&
'
(
)
*
$
%
&ᅊ
'ᅊ
)ᅊ
*ᅊ
$ᅊ
&
'
(
)
*
$
%
&ᅊ
'ᅊ
)ᅊ
*ᅊ
$ᅊ
&
'
(
)
*
$
%
&ᅊ
'ᅊ
)ᅊ
*ᅊ
$ᅊ
&
'
(
)
*
$
%
&ᅊ
'ᅊ
)ᅊ
*ᅊ
$ᅊ
&
'
(
)
*
$
%
&ᅊ
'ᅊ
)ᅊ
*ᅊ
$ᅊ
&
'
(
)
*
$
%
&ᅊ
'ᅊ
)ᅊ
*ᅊ
$ᅊ
&
'
(
)
*
&ᅊ
'ᅊ
)ᅊ
Lower Ke
y
board Upper Keyboard
els02_zh_om.book Page 169 Thursday, May 18, 2017 1:46 PM

节奏模式组编程
ELS-02/ELS-02C 使用说明书
170
*:表示需要控制时间设置的乐器。
SFX
Live!SFX Kit 2 Noise Kit VocalEffectsKit GospelAdLibs Wonderland Kit PopLatin Kit
Cajon Low
Cajon Slap
Cajon Tip
Claves High
Claves Low
Hand Clap
Finger Snap
Castanet
Conga H Tip
Conga H Heel
Laser Beam Conga H Open
Laser Shot * Conga H Mute
Water Phone * Conga H SlapOpen
Bubble Conga H Slap
Puddle Conga H SlapMute
Thunder * Conga L Tip
Shower * Conga L Heel
Beach * Conga L Open
Stream * Conga L Mute
Footstep Conga L SlapOpen
Door Squeak Conga L Slap
Door Slam Conga L Slide *
Phone Call * White Noise * Male Ha 1 * Bass Drum Bongo H Open 1 f
Door Squeak 2 * Pink Noise * Female Ha 1 * Gran Cassa Bongo H Open 3 f
Door Slam 2 * WhiteNoiseDown 1 * Male Ha 2 * To m 2 Bongo H Rim
Scratch Cut * PinkNoise Down 1 * Male Ha 3 * Tom 1 Bongo H Tip
Scratch Split * WhiteNoiseDown 2 * Male Bh 1 * Snare Bongo H Heel
Wind Chime * PinkNoise Down 2 * Female Bh 1 * Snare Roll * Bongo H Slap
Telephone Ring 2 * White Noise Up 2 * Male Kh 1 * Hi-Hat Closed Bongo L Open 1 f
White Noise Up 1 * Female Kh 1 * Cymbal Bongo L Open 3 f
Pink Noise Up * Male Ph 1 * Hi-Hat Open Bongo L Rim
WhiteNoiseUp Rel * Female Ph 1 * Tambourine Bongo L Tip
PinkNoise Up Rel * Male Th 1 * Finger Snap Bongo L Heel
WhiteNoiseUp LFO * Female Th 1 * Castanet Bongo L Slap
PinkNoise Up LFO * Male Bh 2 * C'mon * Triangle Mute Timbale L
Female Bh 2 * Hoo! * Wood Block L
Male Kh 2 * Aha! * Triangle Open
Female Kh 2 * Oh Yeah * Wood Block H
CarEngn Ignition * Male Ph 2 * Yayayayayah * Hand Clap
Car Tires Squeal * Female Ph 2 * Put Your Hands…* Jingle Bells Paila L
Car Passing * Male Th 2 * C'mon Now * Bell Tree Timbale H
Car Crash * Female Th 2 * Heeey * Alarm Bell *
Siren 2 * Male Ha 4 * Everybody Now * Trai n *
Train 2 * Female Ha 2 * ClapYourHands…* Horn 1 *
Jet Plane 2 * Male Ha 5 * WithAllYourSoul * Horn 2
Starship * Male Ha 6 * Stand Up On…* Siren * Paila H
Burst * Male Bh 3 * Uhh Yeah * CarEngn Ignition * Cowbell Top
Roller Coaster * Female Bh 3 * Aaoh * Car Crash * Cowbell 1
Submarine * Male Kh 3 * Come On! * Helicopter * Cowbell 2
Female Kh 3 * Ye ah ! * Starship * Cowbell 3
Male Ph 3 * Alright Now! * Sheep * Guiro Short
Female Ph 3 * One * Goat * Guiro Long *
Male Th 3 * Two * Oxen * Metal Guiro Short
Female Th 3 * Three * Whinny * Metal Guiro Long *
Laugh * Male Bh 4 * Four * Horse * Tambourine
Scream 2 * Female Bh 4 * One! * Lion * Tambourim Open
Punch 2 * Male Kh 4 * Tw o! * Dog Tambourim Mute
Heart Beat * Female Kh 4 * Three! * Cat * Tambourim Tip
Foot Steps 2 * Male Ph 4 * Four! * Hen * Maracas
Female Ph 4 * Five! * Owl * Shaker
Male Th 4 * Six! * Insects Cabasa
Female Th 4 * Seven! * Frog Cuica Mute
Eight! * Twe et 1 Cuica Open
Clap! * Twe et 2 * Cowbell High 1
Gospel Clap 1 * Cuckoo Clock * Cowbell High 2
Gospel Clap 2 * Big Clock Shekere
Bell * Shekere Tone
Telephone * Triangle Mute
Camera Triangle Open
Gnaw
Machine Gun 2 * Applause * Wind Chime
Laser Gun *
Explosion 2 *
Firework *
&
'
(
)
*
$
%
&ᅊ
'ᅊ
)ᅊ
*ᅊ
$ᅊ
&
'
(
)
*
$
%
&ᅊ
'ᅊ
)ᅊ
*ᅊ
$ᅊ
&
'
(
)
*
$
%
&ᅊ
'ᅊ
)ᅊ
*ᅊ
$ᅊ
&
'
(
)
*
$
%
&ᅊ
'ᅊ
)ᅊ
*ᅊ
$ᅊ
&
'
(
)
*
$
%
&ᅊ
'ᅊ
)ᅊ
*ᅊ
$ᅊ
&
'
(
)
*
$
%
&ᅊ
'ᅊ
)ᅊ
*ᅊ
$ᅊ
&
'
(
)
*
&ᅊ
'ᅊ
)ᅊ
Lower Ke
y
board Upper Keyboard
els02_zh_om.book Page 170 Thursday, May 18, 2017 1:46 PM

节奏模式组编程
ELS-02/ELS-02C 使用说明书 171
10
节奏编程
*:表示需要控制时间设置的乐器。
SFX
Cuban Kit Arabic Kit Turkish Kit China Kit OrchestraPerc
Asma Davul L Symphonic Gong 1
Asma Davul R Symphonic Gong L *
Asma Davul Side Symphonic Gong 2
Asma Davul Both Timpani E
KoltukDavul Flam Timpani F
KoltukDavul Teke Timpani F#
Koltuk Davul Tek Timpani G
Koltuk Davul Dum Timpani G#
Bendir Teke Flam Timpani A
Conga H Tip Bendir Teke Dead Timpani A#
Conga H Heel Bendir Tek Dead Da Cha 2 Timpani B
Conga H Open Nakarazan Dom Bendir Teke Da Gu mp Timpani C
Conga H Mute Cabasa Bendir Tek Da Gu Rim Timpani C#
Conga H SlapOpen Nakarazan Edge Bendir Slap Da Gu f Timpani D
Conga H Slap Hager Dom Bendir Dum Da Gu Hand Timpani D#
Conga H SlapMute Hager Edge Zil Right Close Da Gu Roll * Timpani High E
Conga L Tip Bongo H Zil Right Open Pai Gu 4 Gran Cassa Hard
Conga L Heel Bongo L Zil Left Close Pai Gu 4 High Gran Cassa Soft
Conga L Open Conga H Mute Zil Left Open Pai Gu 3 Gran Cassa Hit
Conga L Mute Conga H Open Tef Te ke F la m Pai Gu 3 High Gran Cassa Cresc
Conga L SlapOpen Conga L Tef Te k M u te Pai Gu 2 ConcertSnareDrum
Conga L Slap Zagrouda H Te f Tek e Da m pe d Pai Gu 2 High Snare Roll *
Conga L Slide * Zagrouda L * TefTekMuteMedium Pai Gu 1 Snare Drum Light
Bongo H Open 1 f Kick Soft Tef Dum Mute Luo High 1 Snare Ensemble
Bongo H Open 3 f Side Stick Tef C ymb al Gong Batter Sus Cym 1 Roll S *
Bongo H Rim Snare Soft Tef Cymbal Mute Jin Luo Sus Cymbal 1
Bongo H Tip Arabic Hand Clap Tef Tremolo * Luo High 2 Sus Cym 2 Roll L *
Bongo H Heel Snare Drum Te f Sh a ke 1 Luo Mid-Low Sus Cymbal 2
Bongo H Slap Floor Tom L Te f Sh a ke 2 Luo Concert Tom 1
Bongo L Open 1 f Hi-Hat Closed Te f Tek F la m Jin Luo Low OrchCymbal 1 ckd
Bongo L Open 3 f Floor Tom H Tef Full Open Da Cha 1 Concert Tom 2
Bongo L Rim Hi-Hat Pedal Te f Te ke O pS h or t Da Cha Effect Orch Cymbal 1
Bongo L Tip Low Tom Te f Te k Op S ho r t Zhongcha Concert Tom 3
Bongo L Heel Hi-Hat Open Tef Te k O p en Xiaocha Effect Orch Cymbal 2
Bongo L Slap Mid Tom L Te f D u m O p en Xiaocha Concert Tom 4
Timbale L Mid Tom H Hollo FingerDead Mang Luo Low Concert Tom 5
Crash Cymbal 1 Hollo Slap Mang Luo Mid Finger Cymbal
High Tom Hollo Dum Qing Gong
Ride Cymbal 1 Kasik Finger Bell Ride Cymbal Tip
Crash Cymbal 2 Kasik Flam Luo Big China Cymbal
Paila L Duhulla Dom BDarbuka TekDead Muyu Low Ride Cymbal Cup
Timbale H Tambourine BDarbuka TekFlam Muyu Mid-Low Tambourine
Duhulla Tak BassDarbuka Teke Muyu Mid Splash Cymbal
Cowbell BDarbukaTekeFin1 Muyu High Cowbell
Duhulla Sak BDarbukaTekeFin2 Nanbangzi Roll * Jingle Ring
Claves Bass Darbuka Tek Nanbangzi Castanet Roll *
Paila H Doff Dom BassDarbukaSlap1 Bangu Table Castanet
Cowbell Top Katem Dom BassDarbukaSlap2 Ban Bongo H Stick
Katem Tak Bass Darbuka Dum Bangu Roll * Bongo L Stick
Katem Sak DarbukaRollClose * ChineseOperaVo 1 * Conga H Stick
Katem Tak Darbuka RollOpen * ChineseOperaVo 2 * Conga L Stick
Guiro Short Doff Tak DarbukaTekeFlamD ChineseOperaVo 3 * Whip
Guiro Long * Tabl a D o m Darbuka Tek Dead Yunluo F Rotating Tom 1
Tab l a Ta k 1 DarbukaTekDamped Yunluo F# Tubular Bell L
Tabla Tik Darbuka TekeFlam Yunluo G Rotating Tom 2
Tambourine Ta bl a Ta k 2 Darbuka Teke Yunluo G# Tubular Bell M
Tab l a S ak DarbukaTekeFin 1 Yunluo A Rotating Tom 3
Tabla Roll Edge * DarbukaTekeFin 2 Yunluo A# Tubular Bell H
Tabla Flam Darbuka Tek 1 Yunluo B Rotating Tom 4
Maracas Sagat 1 DarbukaTekeFin 3 Yunluo C Rotating Tom 5
Shaker Ta b el Dom DarbukaTekeFin 4 Yunluo C# Tem p le Bl o ck H
Cabasa Sagat 3 Darbuka Tek 2 Yunluo D Te mpl e B l oc k L
Tab e l Ta k Darbuka Slap Med Yunluo D# Claves
Sagat 2 Darbuka Slap Yunluo E Wood Block H
Rik Dom Darbuka Dum Yunluo High F Wood Block L
Rik Tak 2 Bongo Tek Roll * Yunluo High F# Anveil
Rik Finger 1 Bongo Flam Yunluo High G Triangle Roll *
Rik Tak 1 Bongo Tek Flam Yunluo High G# Triangle Mute
Rik Finger 2 Bongo Tek Yunluo High A Triangle Open
Rik BrassTremolo * Bongo Slap Yunluo High A# Bell Tree
Rik Sak Bongo Flam Hi Yunluo High B Sleigh Bells
Rik Tik Bongo Dum Yunluo High C Wind Chime
&
'
(
)
*
$
%
&ᅊ
'ᅊ
)ᅊ
*ᅊ
$ᅊ
&
'
(
)
*
$
%
&ᅊ
'ᅊ
)ᅊ
*ᅊ
$ᅊ
&
'
(
)
*
$
%
&ᅊ
'ᅊ
)ᅊ
*ᅊ
$ᅊ
&
'
(
)
*
$
%
&ᅊ
'ᅊ
)ᅊ
*ᅊ
$ᅊ
&
'
(
)
*
$
%
&ᅊ
'ᅊ
)ᅊ
*ᅊ
$ᅊ
&
'
(
)
*
$
%
&ᅊ
'ᅊ
)ᅊ
*ᅊ
$ᅊ
&
'
(
)
*
&ᅊ
'ᅊ
)ᅊ
Lower Ke
y
board Upper Keyboard
els02_zh_om.book Page 171 Thursday, May 18, 2017 1:46 PM

节奏音序编程
ELS-02/ELS-02C 使用说明书
172
节奏音序编程
节奏音序编程启动时,您可以将任意一种双排键电
子琴现有的节奏与原创节奏组合在一起,以完成节
奏设计。
您可以把四种节奏合成 (每一种最多可包含140个小
节)保存到面板上的音序按钮以供今后调用。可以
依次播放两首或更多的节奏组合,可让您将一首乐
曲分隔为多个声部并根据需要播放节奏。以下是一
些示例应用:
•想在一首混合曲中播放两首以上乐曲时,请将每首
乐曲的节奏组合保存到单独的音序按钮。只需按下
乐曲被保存的对应音序按钮,即可调出每首需要的
乐曲。
•想以各个独立声部练习乐曲时 (例如,单独练习
歌词、合唱和桥段),请将乐曲分割为相应声部。
例如,保存前奏到[SEQ.1]按钮,主题合唱声部到
[SEQ.2]按钮,尾声声部到[SEQ.3]按钮等。然后,
只需按下相应的音序按钮即可调出需要的声部。也
可以调出音序中的所有声部,演奏整首乐曲。
编制节奏音序有两种方式:全新自创音序,或者复
制、编辑与想要创建的音序相似的现有音序。
参考页
•编制音序 (第173页)
•复制节奏音序 (第177页)
1按DISPLAY SELECT部分中的
[SEQUENCE]按钮。
出现音序画面的MENU页面。
调出节奏音序编程功能时,当前播放的任何节
奏都会自动停止。
2按任一个音序按钮 ([SEQ.1]–[SEQ.4])在
画面的左半边选择您要编辑的节奏音序编
号。
节奏部分中,选定编号的音序按钮的指示灯点
亮。
选择音序
DISPLAY SELECT
VOICE
DISPLAY
FOOT
SWITCH
RHYTHM
PROGRAM
UTILITY AUDIO
A.B.C.
M.O.C. MDR
VOICE EDIT PATTERN SEQUENCE
U.ORGAN
FLUTES L.ORGAN
FLUTES ROTARY SP
SPEED
RHYTHM VOLUME
MARCH
LATIN WORLD
MUSIC
BALLAD ROCK DANCE
WALTZ POPS R & B
SWING&
JAZZ
2
1
1
SEQ. 2
SEQ.
3
SEQ. 4
SEQ.
MAX
MIN
els02_zh_om.book Page 172 Thursday, May 18, 2017 1:46 PM

节奏音序编程
ELS-02/ELS-02C 使用说明书 173
10
节奏编程
您无需按下画面上的音序按钮,只需按面板上
节奏部分中的任意音序按钮来选择音序编号。
这样可以选择能保存节奏组合的音序编号。
如果想要编辑现存节奏组合,请参见第177页上
的“复制节奏音序”。如果想要全新编制节奏音
序,请参见下文的“编制音序”。
1按画面右上角的[RHYTHM]按钮调出
RHYTHM页面。
2按下对应着您要输入到的音序所对应的节奏
按钮。如果按下用户按钮[1]或[2],则可以
选择自创的节奏 (用户节奏)。
出现所选节奏的节奏菜单。
3从已显示的节奏菜单中选择需要的节奏。
4按下面板上的其中一个节奏控制按钮,选择
一个节奏乐段 (主题A-D、间奏A-D、前奏
1-3、尾声1-3或停顿)。
在画面上方会出现选定节奏和乐段。
注
•输入前奏乐段时,请在画面顶部确认小节的数
量。
•主题乐段播放的同时,按下ENDING [1]按钮,会
在尾声1模式组之前调出一个间奏模式组。但是,
在节奏音序编程中,当尾声1被输入到音序,不会
调出间奏模式组。
5按画面中的[SET]按钮。
选定节奏的一个小节被输入,画面中的名称会
以框显示在节奏行中。输入节奏时,光标 (橙
色)将自动向右移动一格。最多可向一个音序
中输入140小节。选择尾声模式组并按下[SET]按
钮时,整个模式组 (一小节以上)会被输入。
无法在尾声模式组后输入节奏。
6重复上述的步骤2到5输入节奏并创建自己
的原创节奏组合。
退出或关闭节奏音序编程之前,关闭电源会将您所
编制的音序删除。在关闭电源前,请退出节奏音序
编程 (第176页)。
您可以随时播放正在编辑的音序,试听更改结果。
1将光标移动到播放所需的位置。
使用数据轮,或者画面中的POSITION按钮移动
光标。
编制音序
RHYTHM
VOLUME
MARCH
LATIN WORLD
MUSIC
BALLAD ROCK DANCE
WALTZ POPS R & B
SWING&
JAZZ
2
1
1
SEQ.
2
SEQ.
3
SEQ.
4
SEQ.
MAX
MIN 试听音序
els02_zh_om.book Page 173 Thursday, May 18, 2017 1:46 PM

节奏音序编程
ELS-02/ELS-02C 使用说明书
174
2按面板上的节奏[START]按钮。
这时音序开始播放。再次按[START]按钮停止播
放。
可以在已经输入的节奏之间插入新的节奏,或者从
音序中删除输入的节奏。
1POSITION
光标控制旋钮可将光标 (橙色)沿画面中的节奏列
移动。
将光标移动到第一个位置。
将光标向左侧移动一步。
将光标向右侧移动一步。
将光标向右移动五步。
2DATA
这些数据轮可以在节奏列中输入节奏和删除现有节
奏。
注
将尾声模式组插入到正在编辑的音序中,跟在尾声模式
组后面的现有节奏数据会被自动删除。
SET
可以首先在节奏列的空白位置输入节奏,或在
当前光标位置替换某个模式组。按下[SET]按钮
将
从节奏菜单中选定的节奏输入到光标位置。
该操作在尾声模式组的小节之间不可用。
INSERT
在当前光标位置前插入节奏。新的节奏被插入
到光标位置前,光标右侧的所有其他节奏被移
动以适应新的编号。该操作在尾声模式组的小
节之间不可用。
如果超过节奏音序功能允许的140个编号范围,
将无法输入额外的节奏。如果插入操作会使得
节奏编号超过此范围,将显示信息“Data Full”
(数据已满)并且无法执行该操作。
DELETE
删除位于当前光标位置的节奏。选择尾声模式
组时,按下[DELETE]按钮会将整个尾声模式组
删除 (一小节以上)。
CLEAR
删除输入到所选音序的所有模式组。
选择[CLEAR]后,将出现提示操作确认的信息。
选择[CLEAR]可清除当前所选节奏音序,或者选
择[CANCEL]取消操作并返回之前画面。
注册音序功能可让您在播放节奏音序时,将需要的
注册从音序中自动调出。该功能可让您编程一个时
值(小节/节拍/时钟),在该时值中注册会被改变。
也可以在注册记忆音序中对下一个单元功能进行编
程。
注册音序作为相应节奏音序的一部分被保存。
使用该功能,您可以让乐器的声音根据需要自动变
化,以符合节奏音序的播放。
1按画面右上方的[REGIST]按钮可调出注册
音序画面。
注
节奏播放时如果正在载入注册,注册中音序数据和
用户节奏将不能载入。
编辑现存节奏音序
START BREAK
SYNCHRO
START
12
编程注册音序
els02_zh_om.book Page 174 Thursday, May 18, 2017 1:46 PM

节奏音序编程
ELS-02/ELS-02C 使用说明书 175
10
节奏编程
注册音序应在该画面中编程。输入的注册编号
会按照画面中间的注册行排列显示。
2选择库,然后在注册记忆部分中按下需要的
编号按钮。
3使用画面中的 按钮或数据轮,设
置想要更改其注册的小节/节拍/时钟位置
(1节拍=96时钟)。
使用数据轮时,首先按下想要在画面中更改的
编号,然后旋转数据轮。
4按下画面中的DATA [SET]按钮。
注册编号出现在画面中 (按照时间音序),表
示注册已输入。最多可输入140个注册。
如果某些注册编号输入到相同的小节/节拍/时
钟,最后的输入结果将优先。
5重复上述步骤2到4设置注册音序。
输入下一单元:
在注册音序中编程下一个注册功能时,只要播放节
奏音序,当前乐曲中的下一个注册数据则会自动载
入。
1使用画面中的 按钮或数据轮,设
定要输入下一单元的小节/节拍/时钟位置
(1节拍=96时钟)。
2按下画面中的NEXT REGIST [INSERT]按
钮。
下一单元标记 会出现在步骤1中设置的时值
点,表示下一单元已被输入。
可以从音序中移动或删除输入的下一单元设置 (注
册编号或下一单元数据)。
若要移动条目:
1使用POSITION按钮,移动光标并选择想要
移动的数据 (注册编号或下一单元)。
2按画面中的小节/节拍/时钟按钮改变位置。
3若要移动注册编号时间,请按DATA [SET]
按钮。若要移动下一单元时间,请按NEXT
UNIT [SET]按钮。
注册编号或下一单元的位置被更改,并以正确
音序显示。
下一单元载入时间
•载入下一单元可能需要几秒种 (根据需要载入数据
的大小不同,所需时间会有所不同)。
•有两种方式载入下一单元数据:使用右踏板开关,
在注册音序中编程下一单元。无论以哪种方法载入
下一单元数据,载入时间都是相同的。
编辑现存注册音序
els02_zh_om.book Page 175 Thursday, May 18, 2017 1:46 PM

节奏音序编程
ELS-02/ELS-02C 使用说明书
176
若要删除条目:
1使用POSITION按钮,移动光标并选择想要
删除的数据 (注册编号或下一单元)。
2按[DELETE]按钮可删除数据。
您可以从任意显示页面退出节奏音序编程。退出时,
您所设置的音序将自动保存。
若要退出节奏音序编程:
按面板中的[SEQUENCE]按钮。
这时将出现音色显示,表示节奏音序编程已关闭。
若要演奏您创建的任意节奏音序:
1按下面板上对应的音序按钮 ([SEQ.1]–
[SEQ.4])。
SEQ按钮的指示灯亮起。
2按节奏[START]按钮。
所选音序中的节奏开始播放。
四种节奏音序之一正在播放时,每个播放的已
编程节奏会以节奏按钮的LED点亮表示。
如果音序包含了注册音序,注册记忆也会随着
音序的播放而改变。
音序到达最末时,节奏播放会自动停止。
如果在音序播放过程中停止节奏播放,请再次
按[START]按钮继续播放。
最多可以让全部四首节奏音序依次自动播放。
1按所需的音序按钮,确保所有的LED已亮
起。
2按节奏[START]按钮。
节奏音序从最小编号开始播放并按音序自动播
放到最大编号。(例如,如果按照4、2和1的音
序按下音序按钮,音序不会按照按下的次序播
放,而是按照数字次序来播放:1,2,4。) 该
功能可以超越单个音序的140个模式组记忆限
制,有效地完成超长节奏音序处理。
正在播放节奏音序时,按下其中一个SEQ.按钮会
自动取消按下的音序,并且LED熄灭。无法取消
当前正在播放的音序。指定到SEQ.按钮的音序结
束播放后,指示灯熄灭。
若要使用左踏板开关启动音序:
可以使用左踏板开关启动或停止节奏音序播放。
1按所需的音序按钮,确保所有的LED已亮
起。
2按面板上的[FOOT SWITCH]按钮调出踏板
开关画面和LEFT页面。
退出节奏音序编程
须知
退出节奏音序编程时,画面左上方的方块变为浅蓝
色几秒钟,表示音序正在保存。正在保存音序时请
勿关闭电源。
演奏节奏音序
RHYTHM VOLUME
MARCH
LATIN WORLD
MUSIC
BALLAD ROCK DANCE
WALTZ POPS R & B
SWING&
JAZZ
2
1
1
SEQ. 2
SEQ.
3
SEQ. 4
SEQ.
MAX
MIN
依次播放所有音序
els02_zh_om.book Page 176 Thursday, May 18, 2017 1:46 PM

将节奏模式组和节奏音序数据保存到USB闪存
ELS-02/ELS-02C 使用说明书 177
10
节奏编程
3将踏板开关的控制模式设为RHYTHM
STOP。
(有关踏板开关的详细信息,请参见第178页。)
4用右脚踩下左踏板开关将音序打开。
在音序播放过程中再次踩下左踏板开关可取消
节奏音序。
正在演奏由多个音序 (SEQ.按钮)构成的节奏
音序时,踩下左踏板开关可关闭当前演奏的节
奏音序,再次踩下会启动下一个音序。
可以将某个音序按钮上保存的节奏音序复制到另一
个按钮。也可以将节奏音序添加到另一个节奏音序
的末端。
1按音序菜单页面中的EDIT [COPY]或[ADD]
按钮。
这时会出现复制来源或添加来源的画面。
注
如果将节奏音序添加到在最后有尾声的另一个节奏
音序,该乐段会自动变为MAIN A,并且新的音序将
被添加到MAIN A乐段的后面。
2选择想要复制到的目标节奏音序的编号或想
要添加的节奏音序的编号。
将出现提示操作确认的信息。
3按[COPY]或[ADD]按钮复制或添加节奏音
序。
按[CANCEL]取消操作。
4如有必要,编辑音序。
请参见第174页上的“编辑现存节奏音序”章节和/
或第175页上的“编辑现存注册音序”章节。
将节奏模式组和节奏音序数
据保存到USB闪存
可以将原创的节奏模式组 (在节奏模式组编程中创
建)和节奏音序 (在节奏音序编程中创建)保存到
USB闪存。请参见第118页上的“将注册和其他数据保
存到一个单元”章节中的介绍内容。
将您的原创节奏数据从USB闪存载入双排键电子琴
时,如果节奏正在播放,请确保停止播放。节奏正
在运行时,无法执行载入。
复制节奏音序
els02_zh_om.book Page 177 Thursday, May 18, 2017 1:46 PM

ELS-02/ELS-02C 使用说明书
178
11 踏板开关,膝控推杆和表情踏板
这些踏板操作控制可让您进行各种演奏功能并将效果打开/关闭,而无须将手从键盘上移开。
踏板开关
双排键电子琴在主表情踏板中具有两种踏板开关。
右踏板开关用于注册转换功能。左踏板开关可设为
控制下列功能之一:节奏、滑音和旋转扬声器。
有关注册转换功能或右踏板开关的详细信息,请参
见第99页。
下面介绍左踏板开关。
1按[FOOT SWITCH]按钮。
2按画面右上方的[LEFT]按钮调出LEFT页
面。
在此画面中,您可以将控制功能指定到左踏板
开关:节奏、滑音和旋转扬声器。
如果此处选择了OFF,左踏板开关将不能控制任
何功能。
注
当乐谱画面的下一页功能指定到左踏板开关时,并
且如果节奏、滑音和/或旋转扬声器同时被指定到左
踏板开关,踩下踏板开关可同时执行指定的功能以
及下一页功能。
有关下一页功能的详细信息,请参见第125页。
左踏板开关 右踏板开关
表现踏板
DISPLAY SELECT
VOICE
DISPLAY
FOOT
SWITCH
RHYTHM
PROGRAM
UTILITY AUDIO
A.B.C.
M.O.C. MDR
VOICE EDIT PATTERN SEQUENCE
U.ORGAN
FLUTES L.ORGAN
FLUTES ROTARY SP
SPEED
els02_zh_om.book Page 178 Thursday, May 18, 2017 1:46 PM

踏板开关
ELS-02/ELS-02C 使用说明书 179
11
踏板开关,膝控推杆和表情踏板
可以使用左踏板开关来控制节奏开始/停止或切换节
奏组。
1STOP
踩下踏板开关时切换节奏的开/关。
2BREAK
踩下踏板开关时,停顿乐段将打开。此功能对应面
板中的[BREAK]按钮。
3MAIN A – MAIN D
这些功能对应面板上的MAIN/FILL IN [A]-[D]按钮。
例如,在此画面中选择[MAIN A]按钮并踩下踏板开
关时,节奏组将切换为Main A或Fill In A。
4INTRO 1 – INTRO 3
这些功能对应面板上的INTRO [1]-[3]按钮。例如,
在此画面中选择INTRO [1]按钮并踩下踏板开关时,
节奏组将切换为Intro 1。
5ENDING 1 – ENDING 3
这些功能对应面板上的ENDING [1]-[3]按钮。例如,
在此画面中选择ENDING [1]按钮并踩下踏板开关
时,节奏组将切换为Ending 1。播放尾声模式组后,
节奏将停止。
参考页
•节奏结构 (第57页)
您可以使用左踏板开关控制滑音效果。
踩下踏板开关后将立即降低选定音色或音色音高的
半个音级,解除后将慢慢返回为原始音高。
1音色选择 (UPPER1/UPPER2/LEAD1/
LEAD2/LOWER1/LOWER2)
选择滑音功能要应用到的所需音色组。
2TIME
确定滑音功能的速度,或者换句话说,解除踏板开
关时音高是如何逐渐返回的。数值越高,速度越慢。
范围:1 – 5
控制节奏
1 2 3
4 5
控制滑音
1 2
els02_zh_om.book Page 179 Thursday, May 18, 2017 1:46 PM

膝控推杆
ELS-02/ELS-02C 使用说明书
180
可以使用左踏板开关控制旋转扬声器音效 (开/
关)。
参考页
•旋转扬声器 (第49页)
在画面中选择[Rotary Speaker]按钮并踩下踏板开关
时,旋转扬声器音效在开或关之间切换。此功能对
应面板中的[ROTARY SP SPEED]按钮。若要使用此功
能,需要为每个音色组或音栓风琴音色设定适当的
旋转扬声器设置。详情,请参见第49页。
从MDR画面中,可以用左踏板开关调出乐谱的另一
页。详情,请参见第125页。
按照第45页的设置,您可以用左踏板开关控制超清晰
音色 (文件名以“S-”开头)。
膝控推杆
键盘面板下面的膝控推杆,可用来将下列功能之一
打开和关闭:延音效果、旋律和弦功能、主奏滑音
音效或独奏功能。
注
一个或以上的功能可以同时分配到膝控推杆。这样可以
用膝控推杆快速打开/关闭已分配的功能。
您可以使用膝控推杆来控制上下键盘延音的开/关状
态。无法控制脚键盘的延音。
1确认上和/或下延音按钮已打开。
参考页
•延音 (第48页)
2下拉膝控推杆。
膝控推杆下拉时延音关闭。
控制旋转扬声器
调出乐谱的另一页
控制超清晰音色
控制延音
SUSTAIN
UPPER
(KNEE)
LOWER
(KNEE)
PEDAL
下拉
els02_zh_om.book Page 180 Thursday, May 18, 2017 1:46 PM

膝控推杆
ELS-02/ELS-02C 使用说明书 181
11
踏板开关,膝控推杆和表情踏板
3若要应用延音,请向右按膝控推杆。
只要按下膝控推杆延音就会持续应用。解除膝
控推杆可将延音关闭。
1 膝控推杆上提时:
只要前面板延音按钮打开,延音便会持续应用。
2 膝控推杆垂直时:
延音被取消。
3 膝控推杆连续按向右侧时:
延音功能打开。
1按前面板上的[A.B.C./M.O.C.]按钮。
旋律和弦部分显示在画面的右半侧。
2将KNEE旋钮设为“ON”,然后选择一种模
式。
参考页
•旋律和弦 (第67页)
3当您想要应用M.O.C.音效时,用膝盖将膝
控推杆按向右侧。
只要按下膝控推杆, M.O.C.音效就会持续应用。
解除膝控推杆时, M.O.C.音效被取消。
1
23
打
关闭 打开
按向右侧
控制旋律和弦
DISPLAY SELECT
VOICE
DISPLAY
FOOT
SWITCH
RHYTHM
PROGRAM
UTILITY AUDIO
A.B.C.
M.O.C. MDR
VOICE EDIT PATTERN SEQUENCE
U.ORGAN
FLUTES L.ORGAN
FLUTES ROTARY SP
SPEED
els02_zh_om.book Page 181 Thursday, May 18, 2017 1:46 PM

表情踏板
ELS-02/ELS-02C 使用说明书
182
1调出要向其应用主奏滑音效果的主奏音色部
分的音色状态画面页面2。
参考页
•音色状态画面 (第44页)
2按画面上滑音部分的[KNEE]按钮。
3当您想要应用滑音音效时,用膝盖将膝控推
杆按向右侧。
只要按下膝控推杆,滑音音效就会应用。解除
膝控推杆,取消主奏滑音音效。
可以使用膝控推杆打开/关闭独奏功能。有关详细信
息,请参见第27页。
表情踏板
可以在演奏时用表情踏板控制音量。另外, ELS-02C
有另一个表情踏板——第2表情踏板。
可以使用第2表情踏板控制节奏的滑音和速度。还带
有中央档,易于返回中间 (0点)位置。下面介绍第
2表情踏板。
参考页
•快速入门 (第13页)
1按前面板中的[UTILITY]按钮。
将出现实用工具画面。
2按画面右上方的[EXP.]按钮调出EXP.(表情)
页面。
控制主奏滑音
控制独奏功能
第2表情踏板
(ELS-02C)
表情踏板
DISPLAY SELECT
VOICE
DISPLAY
FOOT
SWITCH
RHYTHM
PROGRAM
UTILITY AUDIO
A.B.C.
M.O.C. MDR
VOICE EDIT PATTERN SEQUENCE
U.ORGAN
FLUTES L.ORGAN
FLUTES ROTARY SP
SPEED
els02_zh_om.book Page 182 Thursday, May 18, 2017 1:46 PM

表情踏板
ELS-02/ELS-02C 使用说明书 183
11
踏板开关,膝控推杆和表情踏板
在该画面中,您可以将弯音轮或速度控制器指
定到第2表情踏板。如果滑音和节奏速度控制旋
钮设为ON,按下第2表情踏板时,这两种功能都
会应用。
一般情况下,其中一种功能会被指定到第2表情
踏板。
1MODE
决定弯音控制的范围。每步以一个半音改变音高。
范围:1 – 12
设置2(NARROW)会造成较小的音高变化 (超过
+/- 两个半音);设置12 (WIDE)会造成较大的音
高变化 (超过+/- 一个八度)。
2音色组 (PITCH (音色选择) BEND)
选择要应用弯音功能的音色组,然后打开功能。可
以单独选择弯音或者与上键盘音色1和2、主奏音色1
和2、脚键盘音色1和2一起选择。
1MODE
确定速度变化的范围。
范围:1 – 12
设置2(NARROW)会造成较小的速度变化 (70%-
140%);设置12 (WIDE)会造成较大的速度变化
(50%-200%)。
2TEMPO
想要使用第2表情踏板控制速度时,请将该项设为
“ON”。
设为打开时,用脚趾踩下踏板会提高速度,而用脚
后跟踩下则会减慢速度。由于采用弹簧中间档,从
踏板上放开脚,就可以快速返回正常速度。
控制弯音
21
控制节奏速度
21
els02_zh_om.book Page 183 Thursday, May 18, 2017 1:46 PM

ELS-02/ELS-02C 使用说明书
184
12 移调和音高控制
在双排键电子琴中有两种音高相关的控制方法:移调和音高。移调可让您更改乐器的音调,音高可
让您精确地调音。
移调和音高可以在实用工具画面中调整。(此处的设置无法记录到音乐数据录音机。)
1按[UTILITY]按钮。
将出现实用工具画面。
2按画面右上方的[PITCH (音色选择) ]按钮
调出PITCH (音色选择)页面。
在此画面中,可以使用画面上的 按钮或
数据轮更改移调和音高设置。
1TRANSPOSE
确定所有音色的粗调音高设置,并可以半音级 (半
音)进行调整。
范围:-6 – +6
2PITCH (音色选择)
确定所有音色的精确音高设置。每步以0.2 Hz改变音
高。默认的音高为440.0 Hz (对应琴键A3)。
范围:427.2 Hz – 452.6 Hz
也可以在音色状态画面中更改每个音色组的移调和
音高。有关详细信息,请参见第46页。
注
这里的移调/音高设置不适用于XG乐曲。
DISPLAY SELECT
VOICE
DISPLAY
FOOT
SWITCH
RHYTHM
PROGRAM
UTILITY AUDIO
A.B.C.
M.O.C. MDR
VOICE EDIT PATTERN SEQUENCE
U.ORGAN
FLUTES L.ORGAN
FLUTES ROTARY SP
SPEED
21
els02_zh_om.book Page 184 Thursday, June 1, 2017 11:30 AM

ELS-02/ELS-02C 使用说明书 185
13
13
连接
连接
双排键电子琴键盘的底面是单独的面板,有各种输入/输出端口和杂项控制按钮。
附件插孔和控制按钮
本章节介绍双排键电子琴的各插孔/控制按钮。有关
连接到外接设备的详细信息,请参见第187页。
1 INPUT VOLUME (输入音量)旋钮
用于调整MIC./LIN IN插孔输入信号的电平。
2 MIC./LINE IN (话筒/线路输入)插孔
用于连接单声道输入,如话筒或吉他。双排键电子
琴可以将话筒或吉他声通过混响处理从内置扬声器
输出。
参考页
•连接话筒或吉他 (第189页)
3 MIC./LINE (话筒/线路)开关
将话筒或其他电声/电子乐器连接到MIC./LINE IN插
孔时,请务必根据您所使用的设备正确设置该电平
增益开关。
4 PHONES (耳机)插孔
用于连接立体声耳机。耳机连接到此插孔时,发送
到双排键电子琴内置扬声器系统的声音将被自动关
闭,可以在不影响他人的情况下进行演奏。
参考页
•使用耳机 (第187页)
MIN MAX
INPUT
VOLUME MIC. /
LINE IN MIC. LINE PHONES
123
4
els02_zh_om.book Page 185 Thursday, June 1, 2017 11:30 AM

附件插孔和控制按钮
ELS-02/ELS-02C 使用说明书
186
5 AUX IN (辅助输入)(phone型;L/L+R、
R)插孔
这对立体声phone型插孔,用于连接外接设备。来自
外接设备的声音会从双排键电子琴的内置扬声器发
声。
参考页
•通过双排键电子琴的内置扬声器输出外接设备的声音
(第189页)
6 AUX OUT (辅助输出)(phone型;L/
L+R、R)插孔
这对立体声输出口,用于连接到外接功放/音箱系
统。
输出电平可以通过MASTER VOLUME (主音量)控
制轮来控制。
参考页
•通过外接音频系统播放双排键电子琴的声音 (第187
页)
•将双排键电子琴的声音录制到外接录音机 (第188页)
7
AUX OUT
(辅助输出)(
RCA
;
L
,
R
)插孔
(
LEVEL FIXED
)(固定电平)
这对立体声输出口,用于连接外接功放/音箱。输出
电平是固定的,无法进行控制。
8USB槽
ELS-02系列在键盘部的左前配有USB凹槽,含有2个
[USB TO DEVICE]端口。当轻推USB凹槽时, USB凹
槽略弹出 (10mm以上),拉出并打开,将USB闪存
连接至其中一个[USB TO DEVICE]端口。
注意
演奏键盘的过程中,确保关闭USB槽。否则,您的手可
能碰到USB槽,导致受伤和/或损坏凹槽、 USB闪存。进
一步来说,确保移除USB闪存的盖子或绳带,使凹槽能
牢固关闭。
须知
•不要连接物理尺寸大于USB凹槽内部容积的USB闪
存,以防损坏USB闪存和/或凹槽。
•不要在凹槽上捆绑和垂吊任何物品,也不要施加负荷
或强力,以避其损坏。
注
•只有USB闪存可以连接到凹槽的每个USB端口。
•已升级的ELS-01系列乐器未配备USB槽。
9[USB TO DEVICE]端口
[USB TO DEVICE]端口的详情,请参见第110页。
AUX IN
L / L+R R
AUX OUT
L / L+R R
AUX OUT
L R
(LEVEL FIXED)
567
8
TO DEVICE TO HOST
USB
IN OUT
MIDI
9)
!
*
* ᐨॽ㓝ⲺELS-01㌱ࡍ҆ಞ൞↚ᴿ2Ѡ[USB TO DEVICE]ㄥਙȾ
USB槽
els02_zh_om.book Page 186 Thursday, June 1, 2017 11:30 AM

连接示例——外接设备
ELS-02/ELS-02C 使用说明书 187
13
连接
)[USB TO HOST]端口
该端口可通过USB线连接到计算机的USB端口。(进
行连接,必须使用USB-MIDI驱动。)
参考页
•连接计算机 (第191页)
!MIDI IN/OUT端口
用于连接外接MIDI设备,如合成器或音序器。也可
以用这些端口连接带有MIDI接口的计算机。
参考页
•从双排键电子琴控制外接MIDI设备 (第190页)
•从外接设备控制双排键电子琴 (第190页)
•连接计算机 (第191页)
连接示例——外接设备
注意
将双排键电子琴连接至其他电子组件之前,请关闭所有
组件的电源。在打开或关闭这些组件之前,请将所有音
量调到最小 (0)。否则,可能会导致电击或组件损坏。
若要使用耳机,请将其连接到PHONES插孔 (标准1/
4"phone型插孔)。将两副耳机连接到两个插孔,可
以让两个人同时欣赏双排键电子琴。
使用AUX OUT插孔,可以将双排键电子琴连接到外
接扬声器。如果将双排键电子琴连接至单声道设备,
请仅使用AUX OUT L/L+R插孔 (标准Phone型)。
USB
USB是Universal Serial Bus (通用串行总线)的缩
写。它是用于连接计算机和外围设备的串行接
口。 使用耳机
通过外接音频系统播放双排键电子琴的
声音
PHONES
AUX OUT L/L+R R
音箱 (左) 音箱 (右)
els02_zh_om.book Page 187 Thursday, June 1, 2017 11:30 AM

连接示例——外接设备
ELS-02/ELS-02C 使用说明书
188
使用AUX OUT插孔,可以将双排键电子琴的演奏内
容录制到外接音频录音机。连接时,要么使用针式
插孔要么使用phone型插孔,这取决于线缆插头的类
型。
注
如果想要将从AUX IN插孔输入的声音与双排键电子琴声
音一起录制,请使用键盘下面的AUX OUT标准phone型
插孔。
连接示例:现场演出中使用的调音台
一般来说,在舞台上 (在音乐会上等)使用双排
键电子琴时,应该将其连接到调音台。使用调音
台,就可以轻松调节每个组件的音量和音质。
若要连接到调音台,请使用双排键电子琴的AUX
OUT插孔。双排键电子琴具有不同类型的AUX
OUT插孔,可按特定用途选择适当的插孔。
*长距离布线或者低电平信号最好使用平衡连接,因
为这种线路要比非平衡线路拾取更少的噪音。
插孔 输出类型 位置
AUX OUT phone
型插孔
L/L+R,R
平衡*
可以使用
MASTER
VOLUME
(主音量)数
据轮控制电
平。
键盘的左下
侧
AUX OUT RCA
针式插孔
L、R
非平衡*
LEVEL FIXED
键盘的左下
侧
AUX OUT
STAGEA
混音台
主音箱
(例:有源音箱)
监听扬声器
声音声音
声音
声音
声音
键盘
话筒
开机步骤
打开所有组件之前,将音量电平设定到最小
(0),然后按照下列顺序打开电源:
(1) 双排键电子琴和外接键盘
(2) 调音台
(3) 有源音箱
若要关闭电源,请首先调低各个设备的音量,然
后按照相反顺序关闭电源 (3→2→1)。
将双排键电子琴的声音录制到
外接录音机
AUX OUT L/L+R R
MIC/LINE IN
外接录音机
音频线
录音
els02_zh_om.book Page 188 Thursday, June 1, 2017 11:30 AM

连接示例——外接设备
ELS-02/ELS-02C 使用说明书 189
13
连接
从外接设备将一条线缆连接到AUX IN插孔,即可通
过双排键电子琴的扬声器回放外接设备的声音。
须知
为避免设备的损坏,请先打开外接设备的电源,然后打
开本乐器的电源。关闭时,首先关闭本乐器的电源,然
后是外接设备的电源。
注
•请使用无 (零)阻抗的音频线或插头。
•乐器上的[MASTER VOLUME (主音量) ]设置会影响
从[AUX IN]插孔输入的信号。
将话筒连接到双排键电子琴时,您就可以自弹自唱
了。双排键电子琴将您的歌声或吉他声从内置扬声
器输出。
1将话筒连接到MIC./LINE IN插孔 (标准1/
4"phone型插孔)。
推荐使用动圈话筒。
2连接话筒时将MIC./LINE开关设置到MIC位
置,连接吉他或其他高电平输出的设备时请
设置到LINE位置。
注
不确定哪个位置最佳时,请首先设置为LINE。如果
输出电平太低,请切换到MIC位置。
3使用INPUT VOLUME旋钮设置话筒音量。
若要调整音量/混响:
1按面板上的[UTILITY]按钮调出实用工具画
面。
2使用话筒使用GLOBAL页面中的REVERB
(混响)和VOLUME滑杆,调整应用到话筒
的混响量,然后调整音量。
参考页
•混响 (第46页)
即使在此增大音量也无法从话筒中听到声音,
除非将INPUT VOLUME旋钮设置到右侧。同
样,即使在此增大混响电平也无法听到混响,
除非使用面板REVERB (混响)按钮增大总混响
电平。
通过双排键电子琴的内置扬声器输
出外接设备的声音
连接话筒或吉他
外接音频设备
回放声音
AUX IN L/L+R R
MIC./LINE IN
MIC. LINE MIC. LINE
连接话筒时 连接吉他时
MIN MAX
INPUT
VOLUME
els02_zh_om.book Page 189 Thursday, June 1, 2017 11:30 AM

连接示例——外接设备
ELS-02/ELS-02C 使用说明书
190
可以使用双排键电子琴远程演奏MIDI键盘 (或音
源)的音色,将音色组合到双排键电子琴中并创造
出更丰富、
更多层次的声音细节。(MIDI键盘的MIDI接收通道
必须与双排键电子琴上的传输通道相匹配。)
双排键电子琴以音符信息作为数字数据传输各种演
奏信息,包括表示踩下表情踏板程度和演奏键盘强
度的数值。连接的外接设备如何对这些信息响应取
决于特定设备。
如果您同时使用[USB TO HOST]端口和MIDI端口,
MIDI信息的通讯只可用于[USB TO HOST]端口,不
可用于MIDI端口。
注
使用MDR时, MIDI数据不能发送。
可以使用外接MIDI键盘或音序器遥控演奏双排键电
子琴的声音,并更改其注册记忆。(需要将MIDI键
盘的MIDI传输通道设定为与双排键电子琴上的固定
接收通道相匹配。)
如果您同时使用[USB TO HOST]端口和MIDI端口,
MIDI信息的通讯只可用于[USB TO HOST]端口,不
可用于MIDI端口。
注
使用MDR时, MIDI数据不能接收。
从双排键电子琴上控制外接
MIDI
设
备
MIDI OUT
MIDI IN
MIDI线
外接MIDI设备
MIDI信息
通过外接设备控制双排键电子琴
MIDI IN
MIDI
OUT
MIDI键盘或合成器
MIDI线
MIDI信息
els02_zh_om.book Page 190 Thursday, June 1, 2017 11:30 AM

连接计算机
ELS-02/ELS-02C 使用说明书 191
13
连接
连接计算机
您可以通过[USB TO HOST]端口或MIDI端口将双排
键电子琴连接到计算机,使两者间实现MIDI通讯。
在计算机中安装USB-MIDI驱动,然后在双排键电子
琴和计算机两者之间进行MIDI连接。您可以从
Ya m a ha 官网下载最新版的USB-MIDI驱动:
http://download.yamaha.com/
将双排键电子琴连接到计算机将会展现给您一个全
新的乐器世界。您可以将自己的原创乐曲保存到计
算机并创造出音符 (需要谱曲应用程序或音序设计
软件),甚至可以将自创的双排键电子琴乐曲数据上
传到自己的网站中与您的朋友共同分享您的创意或
乐曲。也可以在计算机上控制双排键电子琴,例如
在计算机上演奏MIDI文件播放双排键电子琴的声
音。
注
使用MDR时,无法将MIDI数据传输到计算机或从计算机
回传MIDI数据。
双排键电子琴的[USB TO HOST]端口可以用USB线连
接到计算机的USB端口。
如果您同时使用[USB TO HOST]端口和MIDI端口,
MIDI信息的通讯只可用于[USB TO HOST]端口,不
可用于MIDI端口。
使用选购的MIDI接口如UX16,通过乐器上的MIDI
IN/OUT端口可以将双排键电子琴连接到计算机。使
用两根标准MIDI电缆 (一根将双排键电子琴上的
OUT端口连接到接口上的MIDI IN端口,另一根将双
排键电子琴上的IN端口连接到接口上的MIDI OUT端
口),将双排键电子琴和MIDI接口连接。使用USB线
缆来将MIDI接口连接到计算机。
连接计算机 ([USB TO HOST]
端口)
USB TO
HOST
计算机
USB线
使用[USB TO HOST]端口的注意事项
当连接计算机和[USB TO HOST]端口时,确保遵守下
列几点。否则会有死机和数据损毁或丢失的危险。
如果计算机或乐器死机,重新启动应用程序软件或
计算机操作系统,或者关闭乐器电源再打开。
须知
•请使用长度小于3米的AB型USB线缆。不能使用
USB3.0连接线。
•将计算机连接到[USB TO HOST]端口之前,请将
计算机从任何节能模式退出 (如暂停、休眠、待
机)。
•打开乐器的电源之前,请将电脑连接到[USB TO
HOST]端口。
•在打开/关闭乐器电源或者插入/拔下[USB TO
HOST]端口的USB线缆之前执行下列操作。
-关闭计算机上任何打开的应用软件。
-确保本乐器没有数据传输出来。(只有弹奏键盘
或播放乐曲时才有数据传送。)
•当电脑连接到本乐器时,在以下操作步骤之间,您
必须等待6秒钟以上时间:(1)关闭本乐器电源,然
后再次打开,或(2)交替连接/断开USB线缆。
连接到计算机 (MIDI端口)
MIDI
IN OUT
MIDI OUT MIDI IN
计算机
MIDI接口
(例如, UX16)
els02_zh_om.book Page 191 Thursday, June 1, 2017 11:30 AM

MIDI控制
ELS-02/ELS-02C 使用说明书
192
MIDI控制
使用第2种MIDI设备 (如合成器或计算机)连接双
排键电子琴时,可以确定双排键电子琴如何控制
MIDI设备,或者双排键电子琴是如何被控制的。
1按面板中的[UTILITY]按钮调出实用工具画
面。
2按画面右上方的[MIDI]按钮调出MIDI页面。
1 OUTPUT
根据哪些MIDI信息将被传输设定通道。 1-16的任何
通道可以被指定到每个键盘 (上键盘、下键盘和脚
键盘)以及表情踏板和第2表情踏板。每个键盘和表
情踏板的MIDI信息将被发送到在此设定的通道上。
此设定传输通道,必须与所连接设备的接收通道匹
配。(ELS-02不显示第二表情踏板。)
按每个OUTPUT按钮可调出通道选择弹出菜单。选
择所需通道后,弹出菜单将自动关闭。
表情踏板和第2表情踏板可设置为“OFF” (MIDI信息
不会被传输)。在第2表情踏板上,也可以设置将
MIDI信息输出为第2表情的CC#4。
2 MIDI OUT FILTER
删除不必要的MIDI数据,保持其从双排键电子琴进
行传输。触后和节奏启动/停止在ELS-02上会被自动
过滤。
另外,水平触键和第2表情在ELS-02C上会被自动过
滤。将希望禁止传输的参数设定为ON。
注
如果在MIDI OUT FILTER参数中将第2表情踏板设为打
开, OUTPUT (1)参数中的设置将被禁用。
3 INTERNAL/EXTERNAL
切换双排键电子琴 (INTERNAL)或连接设备
(EXTERNAL)之间显示项目的控制。
3 -1 LEAD 1
确定主音色的内部或外部控制。
INT. (内部):从双排键电子琴的上键盘演奏主
音色1。(如果转下键盘功能打开,将从下键盘
上演奏。)
EXT. (外接):通过MIDI通道4从已连接的乐器
上演奏主音色1。
3 -2 SYNC.
若要将播放与外接MIDI设备同步,既可以使用
本乐器的内部时钟 (INT.),也可以使用来自外
接
设备 (EXT.)的MIDI时钟信号。
INT. (内部)本乐器使用自己的内部时钟。
EXT. (外接):本乐器使用来自外接设备
(MIDI)的MIDI时钟信号。
3 -3 EXPRESSION
确定表情踏板功能的控制。一般来说,该控制
设定为AUTO。
AUTO:自动切换内部与外部。
INT. (内部)即使在MDR回放过程中,也可以
手动控制表情踏板。
EXT. (外接):播放MDR或接收MIDI信息时,
表情踏板无效。(音量由USB闪存的录音数据或
接收到的MIDI数据控制。)
1
23
3-1 3-2 3-3
els02_zh_om.book Page 192 Thursday, June 1, 2017 11:30 AM

连接至iPhone/iPad
ELS-02/ELS-02C 使用说明书 193
13
连接
连接至iPhone/iPad
可将iPhone或iPad等智能设备连接到本乐器。利用您
智能设备上的应用工具,您可以从本乐器中获得更
多的享受和娱乐。
详情请参见网站上的“iPhone/iPad 连接说明书” 。
http://download.yamaha.com/
兼容的智能设备以及应用工具的信息,请访问下列
网址:
http://www.yamaha.com/kbdapps/
通过USB无线LAN适配器 (另售)连接:
USB无线LAN适配器可以使您将双排键电子琴与
iPhone/iPad进行无线连接。更多关于USB无线LAN适
配器的详情,请就近联系本书后附列表中的的
Ya m a ha 业务代表或代理商。也可以访问下列网址并
联系所在地区的Yam ah a服务人员。
http://www.yamaha.com/contact/
将双排键电子琴与iPhone/iPad进行无线连接,参见网
站上“iPhone/iPad Connection Manual (iPhone/iPad连
接说明书) ”中的指示,也可参见本书中的“无线LAN
设置”,当您需要无线连接时可能会需要进行该设
置。
注
当连接USB无线LAN适配器后, MIDI和[USB TO HOST]端口将自
动禁用。
根据网站上“iPhone/iPad Connection Manual
(iPhone/iPad连接说明书) ”中的指示开始无线连接,
然后根据以下说明进行正确的设置:“通过WPS自
动设置”,“在无线LAN中显示可用网络并连接至网
络”,“手动设置”或“通过点对点模式连接”。请参见
本手册中的第194 - 197页,然后根据需要进行设置。
如果没有可接入点,请根据“通过点对点模式连接”
(第197页)的指示进行操作。
参考页
•无线LAN设置详情 (第198页)
•初始化无线LAN设置 (第200页)
须知
•用iPhone/iPad上的应用程序与本乐器结合使用时,我们建议
先将您的iPhone/iPad上的“Airplane Mode” (飞行模式)设
置为“ON”、然后将“Wi-Fi”设置为“ON”,以避免通讯过程中产
生噪音。
•请勿将iPhone/iPad放置在不稳定的位置。否则可能造成设备
摔落并损坏。
注
在使用[USB TO DEVICE]端口之前,请务必阅读第7章节110页的
“使用[USB TO DEVICE]端口时的注意事项”。
无线LAN设置
els02_zh_om.book Page 193 Thursday, June 1, 2017 11:30 AM

连接至iPhone/iPad
ELS-02/ELS-02C 使用说明书
194
通过WPS自动设置
如果接入点支持WPS,可以轻松通过WPS连接乐器,
无需进行设置,就像键输入等一样简单。
注
您可以参考所使用的接入点的使用说明书,确认接入点是否支持
WPS。
1连接USB无线LAN适配器。
2依次按下屏幕的[UTILITY]按钮和
[WIRELESS LAN]按钮,调出WIRELESS
LAN页面。
3确保无线LAN模式已设置为基础设施模式。
如果无线LAN模式已设置为点对点模式,按下
屏幕中的[MODE CHANGE]按钮切换至基础设施
模式。(第197页)
4按下WIRELESS LAN页面的[WPS]按钮。
将出现提示操作确认的信息。此时按下
[CANCEL]按钮可取消操作。
5按下[OK]按钮开始WPS设置,然后在2秒内
在您的可接入点按下WPS按钮。
当乐器和可接入点之间成功连接后出现“已连
接”。
6当乐器和可接入点之间成功连接后,请参见
“iPhone/iPad Connection Manual
(iPhone/iPad连接说明书) ”将iPhone/
iPad与可接入点连接。
DISPLAY SELECT
VOICE
DISPLAY
FOOT
SWITCH
RHYTHM
PROGRAM
UTILITY AUDIO
A.B.C.
M.O.C. MDR
VOICE EDIT PATTERN SEQUENCE
U.ORGAN
FLUTES L.ORGAN
FLUTES ROTARY SP
SPEED
无线LAN模式
出现“已连接”。
els02_zh_om.book Page 194 Thursday, June 1, 2017 11:30 AM

连接至iPhone/iPad
ELS-02/ELS-02C 使用说明书 195
13
连接
在无线LAN中显示可用网络并连接至网络
通过以下步骤从屏幕中的网络列表选择所需网络并
连接。
1连接USB无线LAN适配器。
2依次按下屏幕的[UTILITY]按钮和
[WIRELESS LAN]按钮,调出WIRELESS
LAN页面。
3确保无线LAN模式设置为基础设施模式。
当无线LAN模式为点对点模式,按下屏幕中的
[MODE CHANGE]按钮切换至基础设施模式。
(第197页)
4按下屏幕中的[UPDATE]按钮调出网络列
表。
对于带有锁定图标 ( )的网络,您需要通过
输入正确的密码才可进入。
5通过按下屏幕中显示的网络名称的按钮,选
择所需网络。
对于不带锁定图标的网络:
连接开始。
对于带锁定图标的网络:
需要输入正确的密码。关于如何输入字符,请
参见第116页的“更改乐曲名称”。密码输入完成
后,按下屏幕中的[OK]按钮完成设置。之后,
自动开始连接。
6当乐器和可接入点之间成功连接后,请参见
“iPhone/iPad Connection Manual
(iPhone/iPad连接说明书) ”将iPhone/
iPad与可接入点连接。
DISPLAY SELECT
VOICE
DISPLAY
FOOT
SWITCH
RHYTHM
PROGRAM
UTILITY AUDIO
A.B.C.
M.O.C. MDR
VOICE EDIT PATTERN SEQUENCE
U.ORGAN
FLUTES L.ORGAN
FLUTES ROTARY SP
SPEED
无线LAN模式
当乐器和接入点成功连接后出现
“已连接”。
els02_zh_om.book Page 195 Thursday, June 1, 2017 11:30 AM

连接至iPhone/iPad
ELS-02/ELS-02C 使用说明书
196
手动设置
如果无法在屏幕中找到所需网络,网络可能被关闭
或处于隐藏状态。这种情况下,需要手动输入SSID、
安全和密码设置进行连接。
注
关于接入点设置的确认和更改,请参考接入点的使用手册。
1执行与第195页上的“在无线LAN中显示可
用网络并连接至网络”的第1-3步相同的操
作。
2按下并选择网络列表底部的[OTHER]。
将出现OTHER NETWORK屏幕。
3将SSID、安全和密码设定为访问点上的相
同设置。
设置与接入点侧相同的设置内容。
SSID
按下屏幕中的[SSID]按钮调出SSID输入屏幕,然
后进入SSID。关于如何输入字符,请参见第116
页的“更改乐曲名称”。支持输入32个字符 (半
角),字母、数字字符。输入SSID后,按下[OK]
按钮完成设置。
SECURITY
按下屏幕中的[SECURITY]按钮,调出安全选择
屏幕,然后按下[NONE]、[WPA2-PSK (AES)]或
[WEP]按钮。
PA S S WO R D
按下[PASSWORD]按钮调出密码输入屏幕,然后
采用与SSID设置相同的方法设置密码。按下
[OK]按钮完成设定。
注
当您在安全设置中选择[NONE]时,将无法设置密码。
4按下[CONNECT]按钮开始连接。
5当乐器和可接入点之间成功连接后,请参见
“iPhone/iPad Connection Manual
(iPhone/iPad连接说明书) ”将iPhone/
iPad与可接入点连接。
当乐器和接入点成功连接后出现
“已连接”。
els02_zh_om.book Page 196 Thursday, June 1, 2017 11:30 AM

连接至iPhone/iPad
ELS-02/ELS-02C 使用说明书 197
13
连接
通过点对点模式连接
1将无线LAN模式设置为“点对点模式”。
请参见“无线LAN模式”。
2当您无需更改SSID等其他设置时,乐器设
置即告完成。请参见“iPhone/iPad
Connection Manual (iPhone/iPad连接
说明书) ”将iPhone/iPad连接至本乐器。
可以在DETAIL屏幕对SSID、安全等设置进行更
改。
参考页
•无线LAN设置详情 (第198页)
无线LAN模式
1执行与第195页上的“在无线LAN中显示可
用网络并连接至网络”的第1-3步相同的操
作。
2设置无线LAN模式。
您可以在2个模式中选择:INFRASTRUCTURE
和AD HOC。按下屏幕中的[MODE CHANGE]按
钮调出提示操作确认的信息,然后按下[OK]按
钮执行操作。
els02_zh_om.book Page 197 Thursday, June 1, 2017 11:30 AM

连接至iPhone/iPad
ELS-02/ELS-02C 使用说明书
198
您可以为各模式进行详细设置:INFRASTRUCTURE和AD HOC。当您已经将乐器与iPhone/iPad相连时,无需
更改或进行设定。
参考页
•无线LAN模式 (第197页)
1设置无线LAN模式,然后通过按下WIRELESS LAN屏幕中的[DETAIL]按钮调出详细设置屏幕。
无线LAN设置详情
INFRASTRUCTURE模式 AD HOC模式
DETAIL (IP ADDRESS)
DETAIL (OTHER) DETAIL (IP ADDRESS)
DETAIL (OTHER)
DETAIL (WIRELESS)
els02_zh_om.book Page 198 Thursday, June 1, 2017 11:30 AM

连接至iPhone/iPad
ELS-02/ELS-02C 使用说明书 199
13
连接
2如有需要,对细节进行设置。
3保存设置。
设定详情,然后按下屏幕中的[SAVE]按钮。保存操作完成后,详情设置屏幕将返回至前一屏幕。
无线LAN模式 屏幕 项目 默认设定 设定/输入
INFRASTRUCTURE模
式
DETAIL
(IP ADDRESS)
屏幕
DHCP ON 决定是否使用DHCP服务器。如果路由器
与DHCP兼容,则在此选择[ON] (自动
设置DNS)。
通过按下屏幕中的[ON]或[OFF]按钮来选
择开/关。
IP ADDRESS 0.0.0.0 设定无线LAN详细设置。 IP地址、子网掩
码、网关、 DNS服务器1、DNS服务器2
能够在DHCP关闭时设置, DHCP打开时
无法设置。关于路由器端接入点设置的
确认和更改细节,请参考您所使用路由
器产品的用户手册。
关于如何输入字符,请参见第116页的
“更改乐曲名称”。设置范围是0.0.0.0 –
255.255.255.255。
SUBNET MASK 0.0.0.0
GATEWAY 0.0.0.0
DNS SERVER 1 0.0.0.0
DNS SERVER 2 0.0.0.0
AD HOC模式 DETAIL
(WIRELESS)屏幕
SSID ap- (型号名称,如
“ELS-02C”)( MAC地址
最后6位小写);若MAC
地址无法使用则简写为
“ap- (型号名称) ”。
为明确MAC地址,请参见下述“MAC地
址”。
•您可使用第第196页页“手动设置”中的相
同方法对SSID、安全和密码进行设置。
MAC地址的最后6位必须为小写形式。
•通过按下屏幕中[CHANNEL]按钮显示数
字按钮,按下相应按钮选择通道。
•DHCP和IP地址的设定方法可以参考本表
格中INFRASTRUCTURE模式的设定方
法。
•子网掩码能够在列表中选择。
CHANNEL 11
SECURITY –
PASSWORD –
DETAIL
(IP ADDRESS)
屏幕
DHCP ON
IP ADDRESS 192.168.0.1
SUBNET MASK 255.255.255.0
INFRASTRUCTURE模
式/AD HOC模式
DETAIL (OTHER)
屏幕
HOST NAME (型号名称,如“ELS-
02C”)-(MAC地址最后
6位小写);若MAC地址
无法使用则简写为“(型
号名称) ”。
设定主机名称。支持输入57个字符 (半
角),包括字母、数字字符、 “_” (下
划线)和 “-” (连字符)。关于如何输入
字符,请参见第116页的“更改乐曲名称”。
字符输入完成后,按下屏幕中的[OK]按
钮完成设置。
MAC地址的最后6位必须为小写形式。
MAC ADDRESS – 显示USB无线LAN适配器的MAC地址。
您无法在这里对MAC地址进行更改。
LAN DRIVER
VERSION
–仅显示LAN驱动器的版本;无法设置。
STATUS 00000000 显示网络功能的错误代码。 “00000000”
代表无误。
els02_zh_om.book Page 199 Thursday, June 1, 2017 11:30 AM

连接至iPhone/iPad
ELS-02/ELS-02C 使用说明书
200
第1章节23页的“出厂设定 (初始化双排键电子琴) ”对无线LAN设置无效,请通过以下步骤初始化。由于初始
化将抹去所有无线LAN设置并用出厂默认状态进行替换,因此执行时请注意。
1依次按下屏幕的[UTILITY]按钮和[WIRELESS LAN]按钮,调出WIRELESS LAN页面。
2初始化无线LAN设置。
按下屏幕中的[INITIALIZE]按钮。将出现提示操作确认的信息。
按下[OK]按钮执行操作,或按下[CANCEL]按钮取消操作。
初始化无线LAN设置
术语表
接入点 当通过无线LAN转换数据时,一个作为基点的设备。
一些接入点与调制解调器相连。
点对点模式 无需中继设备 (例如无线LAN接入点)即可与终端或其他设备直接执行数据通信的通信方式。
DHCP 一个标准或协议,可以在每次电脑或乐器连接至网络时,自动地动态分配IP地址和其他底层网络配置信
息。
DNS服务器
(域名服务器1/2)
映射名字到设备 (已连接至网络)的真实IP地址的服务器。
网关 用于连接2台电脑或系统之间的传送门。
基础设施模式 通过中继设备 (例如无线LAN接入点)即可与终端或其他设备执行数据通信的通信方式。
IP地址 网络里的每台计算机分配到的一串数字,表明设备在网络上的位置。
LAN 局域网的缩写,单一地点 (例如办公室或家)的若干计算机连接起来组成的数据传输网络。
路由器 允许多个设备 (如:电脑、您的Yamaha乐器)共享同一互联网连接的设备。
站点 简称“网站”,指同时打开的一组网页。例如,起始地址为“http://www.yamaha.com/”的网页集合,被称为
Yamaha站点。
SSID 用于识别特定接入点的名称,或将无线网络设置为接入点。
子网掩码 分配大型网络结构。
Wireless LAN 允许用“无线”(不使用线缆)传输数据的局域网连接。
WPS 只需按下接入点和无线LAN设备的WPS按钮,即可简单实现无线LAN设置的结构。
els02_zh_om.book Page 200 Thursday, June 1, 2017 11:30 AM

ELS-02/ELS-02C 使用说明书 201
14
14
附录
附录
疑难解答
问题 可能的原因及解决方法
一般操作
当打开或关闭电源时能听到卡嗒声或砰砰声。 这是因为电流进入乐器。这是正常现象。
接通电源约10秒后听不到声音。 这是正常现象;双排键电子琴需要一段时间才可启动。
有时会听到爆音。 在双排键电子琴附近打开电气设备或者使用电力工具 (如电钻)时可能会产生噪音。
如果发生这种情况,将双排键电子琴插入尽可能远离造成问题的设备所在的电气插
座。
会与收音机、电视机或其他干扰源发生干扰。 这是由于附近有高功率的广播电台,或者有业余电台设置或手机。
双排键电子琴的声音会与附近物体产生谐振。 由于双排键电子琴可以产生大功率的低音,附近物体如橱柜或玻璃窗可能会产生谐
振。为了避免发生这种情况,请重新放置物体或降低双排键电子琴的音量。
在LCD显示屏上,有一些黑点 (不亮)和白
点 (常亮)。
很遗憾,这是TFT-LCD的共同特点。
面板上的一些按钮无响应。 UPPER/LOWER ORGAN FLUTES音色和LEAD VOICE 2音色按钮在ELS-02上无效。如
果将ELS-02升级到ELS-02C,就可以使用这些按钮。
DISPLAY SELECT部分的一些LED未点亮。 开/关按钮 (UPPER/LOWER ORGAN FLUTES、VOICE EDIT、RHYTHM PROGRAM
和ROTARY SP SPEED)在打开这些功能时, LED点亮。选择这些功能时,其他功能的
LED按钮暂时点亮。
音量设定为最大时声音太小。 •主音量可能被设为最小位置。顺时针旋转。
•可能未踩下表情踏板。用脚踩下。
•扬声器的电源开关可能已被关闭。请重新打开。
•(对于ELS-02C)REAR SPEAKER (后置扬声器)开关可能已设为OFF。请将其设
为ON。
双排键电子琴面板无法正常工作,或者记忆数
据的内容已被更改。
这种情况非常罕见。有时候,雷暴或其他原因会导致电涌和波峰,可能会造成双排键
电子琴故障和/或改变记忆数据的内容。如果发生这种情况,进行出厂设定操作重置双
排键电子琴 (第23页)。
VOICES/RHYTHMS
在脚键盘上的音高特别高,而在下键盘和上键
盘中的高音区声音低。
将双排键电子琴的声音与一台钢琴的声音对比时可能会发生这种现象。
由于合声结构不同,双排键电子琴的调音系统与钢琴的高音和低音范围有所差异。
一些音色可能有爆音和/或噪音。 主要在木管乐器音色中会发生这种现象。这些音色主要用来为音色加入音效,再现木
管乐器的特点,如音管的振动、气息噪音和吱吱声。
琴键过多时,并非所有音符都发声。 总复音数容量 (上键盘和下键盘都发声的音符)为14个音符。将脚键盘复音模式设为
打开时,所有键盘 (上键盘、下键盘和脚键盘)的总复音为14个音符。
延音长度设为HOLD时,之前演奏的音符被截
止。
由于HOLD设置会让音符保持发声,累计的音符 (音素)可能会超过双排键电子琴能
够发声的最大音素数量。
发生这种情况时,之前演奏的音符被截止。
同时演奏主音色或脚键盘音色的两个音符时,
只会听到一种声音。
由于实用性原因,双排键电子琴设计为一次只能演奏主音色或脚键盘音色中的一个音
符。如果需要,脚键盘音色可被设为复音模式 (第44页)。
即使正确设定了音量,脚键盘音色也不发声。 •自动低音和弦的单指和弦或多指和弦模式已打开。在画面中关闭该模式 (第66
页)。
•脚键盘音色区的TO LOWER按钮已打开。关闭该功能 (第27页)。
选择用户按钮音色或节奏时,LCD上方的音色
或节奏标题与所选音色或节奏不匹配。
当前指定的音色或节奏显示在LCD上方,并保留直到选择另一种音色或节奏。
按下琴键后,也会听到打击乐器的声音。 键盘打击乐器功能已打开。不使用该功能时,请务必将其关闭 (第68页)。
els02_zh_om.book Page 201 Thursday, May 18, 2017 1:46 PM

疑难解答
ELS-02/ELS-02C 使用说明书
202
即使已经选择并启动了用户按钮的节奏,该模
式组也不能发出声音。
由于用户按钮包含用户节奏,如果未将模式组保存到选定的用户按钮中,没有节奏会
发声。
EFFECTS
按键音功能不能操作。 在音色状态画面中调整按键音设置 (第43页)。
即使提高了面板上REVERB (混响)按钮设
置,混响效果也不能应用到需要的音色组。
在混响画面的页面2-4中,提高所需音色组的混响深度。
即使DISPLAY SELECT部分的[ROTARY SP
SPEED]按钮被打开,也无法听到旋转扬声器
的音效。
必须首先在音色状态画面的页面3和/或页面4(对于面板音色),或者在音栓风琴音色
ATTACK/VOLUME页面中 (对于音栓风琴音色)中选择旋转扬声器。
ACCOMPANIMENT
即使在键盘上弹奏了不同的琴键,单指模式的
音高不会改变。
单指模式只有在下键盘的固定八度音程内演奏时会产生音符。如果按下了该范围以外
的具有相同字母名称的音符,发出的和弦声音将具有相同的音高。
自动播放前奏/尾声模式组时,即使弹奏琴键
时下键盘也不会发出任何声音。
由于伴奏和弦会连续自动播放,在播放前奏/尾声模式组时下键盘并不会产生任何声
音。
即使选择了适当的伴奏类型并且节奏已开始播
放,也无法听到伴奏。
•伴奏音量可能被设定为0。请在节奏状态画面 (第65页)中增大伴奏音量。
•所有的伴奏声部可能被设定为“关”(静音)。将需要的声部设定为“开”
(第65页)。
无法听到旋律和弦功能的和声音符。 上键盘被设定为仅发出主音色的声音。增大上键盘音色的音量。
无法听到自动低音和弦的低音乐段。 脚键盘复音模式可能被设定为打开。请从音色状态画面中关闭 (第44页)。
REGISTRATION MEMORY
某些功能未被记忆到注册记忆中。 一些功能无法被记忆。请参见第95页。
VOICE EDITING
即使按下[VOICE EDIT]按钮也无法调出音色
编辑画面。
只按下[VOICE EDIT]按钮无法调出音色编辑画面。按住[VOICE EDIT]按钮时,按需要
的音色按钮。
在音色编辑过程中,即使在演奏键盘时,也无
法听到指定的音色。
•音素被静音或者其音量被设为最小。请将其打开或增大音量。
•您可能超过了音符限制范围演奏琴键。只能在音符限制范围内演奏琴键。
输入音色名称时将出现一条出错信息。 音色名称最大为16个字符。请删除不必要的字母或空格。
RHYTHM PROGRAM
在使用节奏模式组编程过程中,即使演奏特定
打击乐也无法发出声音。
如果内存已满时录制了打击乐声音,后续选定的乐器无法听到,也不能记录。如有必
要,请删除一些不太需要的打击乐声音并重新播放。
MUSIC DATA RECORDER
无法识别USB闪存。 在下列网址检查是否支持已连接的USB闪存:
http://download.yamaha.com/
无法进行录音或播放。 •录音预备画面或播放画面中的声部按钮已被关闭。将需要的声部变为REC或PLAY。
•演奏数据太大。录制演奏数据的最大上限为1MB。
演奏结束前就停止了录制。 •USB闪存上录制的数据接近最大极限。使用另外一个USB闪存,或者删除不需要的
乐曲数据。
•覆盖乐曲时,续录部分的长度不得超过原录音部分的长度。删除原录制乐曲,然后
重新录制 (第128页)。
•演奏数据太大。录制演奏数据的最大上限为1MB。
问题 可能的原因及解决方法
els02_zh_om.book Page 202 Thursday, May 18, 2017 1:46 PM

疑难解答
ELS-02/ELS-02C 使用说明书 203
附录
14
输入文件夹名称或乐曲名称时出现出错提示信
息。
•文件夹/乐曲名称太长。最多允许50个字母。
•文件夹/乐曲名称可能是无效的名称。请参见第117页。
•路径名称太长。路径名称最多允许234个字符。减少文件夹层次或者缩短文件夹/乐
曲名称,将路径缩短。
节奏不在录制开始时开始,也不在演奏中间停
止。
这样设计MDR是为了让节奏不在录制的最开始的时候播放。如果想要使用节奏,在画
面上出现时间指示后开始播放。
录制的音符被“卡住”,连续发声。 播放过程中,可能已将USB闪存取出。想要停止播放时,取出USB闪存前始终按[J]
(停止)按钮。
问题 可能的原因及解决方法
els02_zh_om.book Page 203 Thursday, June 1, 2017 11:30 AM

规格
ELS-02/ELS-02C 使用说明书
204
规格
ELS-02 ELS-02C
音源 AWM AWM/VA/ORGAN
键盘 上键盘:49键(C-C),
下键盘:49键(C-C),
脚键盘:20键(C–G)
键盘类型 标准 (FS)定制(FSV)
触前 上、下、脚键盘
触后 上、下键盘 上、下、脚键盘
水平触键 — 上、下键盘
注册记忆 注册菜单 506 566
注册记忆 1 单元 16 x 5
M. (记忆), 1–16,D. (禁用)
注册转换 转换、跳跃和用户 (1单元:400步),下一单元
音色 音色组 上键盘1、上键盘2、主奏1、主奏2、下键盘1、下键盘2、脚键盘1、脚键盘2
音色按钮 上键盘/
下键盘
STRINGS、BRASS、WOODWIND、TUTTI、PAD、SYNTH、PIANO、ORGAN、
PERCUSSION、GUITAR、CHOIR、WORLD、USER 1、USER 2
主奏 VIOLIN、SYNTH、FLUTE、TRUMPET、
USER 1、TO LOWER (Lead 1)、
SOLO (Lead 2)
VIOLIN、SYNTH、FLUTE、TRUMPET、
VA-ACOUSTIC、VA-VIRTUAL、
VA-ELECTRONIC、VA-CUSTOM、
USER 1、TO LOWER (Lead 1)、
SOLO (Lead 2)
脚键盘 CONTRABASS、ELEC.BASS、TIMPANI、SYNTH BASS、USER 1、TO LOWER
预设音色 AWM:986 AWM:986,VA:94
用户音色 AWM:80 (每个单元) AWM:80,VA:6(每个单元)
Voice Link (音色关联) 有
音栓风琴音色 —类型:Sine、Vintage、Euro
风管长度:16',5 1/3',8',4',2 2/3',
2', 1 3/5',1 1/3',1'
起音:4'、2 2/3'、2'、长度、共鸣
模式:First、Each
颤音:Depth 、Speed
效果:XG Rotary Sp,Rotary Sp 1 – 5,
2Way Rot Sp,Dual Rotsp 1 – 2,
Dual Rot Brt,Dual Rot Wrm,
Dist+Rot Sp,Odrv+Rot Sp,
Amp+Rot Sp,Dist+2Rot Sp,
Odrv+2Rop Sp,Amp+2Rot Sp,OFF
旋转扬声器控制 2.69–39.7Hz,Slow,Stop
效果/条件 延音 上键盘 (膝控),下键盘 (膝控),脚键盘
混响
(音色组/节
奏)
类型 Hall 1 – 3,M,L,XG Hall 1 – 2,
Room 1 – 4,S,M,L,XG Room 1 – 3,
Stage 1 – 2,XG Stage 1 – 2,
Plate 1 – 2,XG Plate,GM Plate,
White Room,Atmo Hall,Acostic Room,Drums Room,Perc Room,Tunnel,
Canyon,Basement
深度 上键盘1-2、下键盘1-2、主奏1-2、脚键
盘1-2、打击乐器、伴奏、键盘打击乐器
上键盘1-2、下键盘1-2、主奏1-2、脚键
盘1-2、打击乐器、伴奏、键盘打击乐
器、
上层键盘音栓风琴、下键盘音栓风琴
音色组效果 Reverb,Delay,ER/Karaoke,Chorus,Flanger,Phaser,Tremolo/Auto Pan,
Rotary Speaker,Distortion,Distortion+,Amp Simulator,Wah,Dynamic,
EQ/Enhancer,PITCH CHANGE,Miscellaneous,Thru
节奏 节奏按钮 MARCH,WALTZ,SWING & JAZZ,POPS,R&B,LATIN,WORLD MUSIC,
BALLAD,ROCK,DANCE,USER 1,USER 2
预置节奏模式组 634 (包括节拍器)
声部 主奏鼓组,额外鼓组
乐段 前奏1–3,尾声1–3,主题/间奏A–D,停顿,自动插入
els02_zh_om.book Page 204 Thursday, May 18, 2017 1:46 PM

规格
ELS-02/ELS-02C 使用说明书 205
附录
14
* 本使用说明书的内容为出版时最新的技术规格。请至Ya m a h a 网站下载最新版本的使用说明书。技术规格、设备或选
购配件在各个地区可能会有所不同,因此如有问题,请与当地Ya m a h a 经销商确认。
伴奏 伴奏声部 和弦1、和弦2、长音、乐句1、乐句2
自动低音和弦 关闭,单指、多指和弦、自定义A.B.C.
内存:上、下键盘
旋律和弦 关闭、 1、2、3、膝控
编程 音色编辑 有
节奏模式组编程 有
节奏音序编程 1 单元 SEQ.1–4 (节奏和注册编程)
键盘打击乐器 1单元
预设1–2,用户1–40
(声相、音高粗调、音高精调、混响、音量)
控制 踏板开关 左 节奏:停止、停顿、主题A-D、前奏1-3、尾声1-3
滑音:上键盘1、2,下键盘1、2,主奏1、2,滑音时间
旋转扬声器
右注册转换
表情踏板 有
第2表情踏板 弯音、 速度 (仅设置,不受控制) 弯音、速度
膝控推杆 延音 (上键盘/下键盘)、 M.O.C.、主奏滑音、独奏 (主奏2)
移调 -6–+6
音高 A = 427.2 – 452.6 Hz,默认值:A = 440 Hz
MIDI控制 有
主控制 电源打开/关闭、主音量
MDR 搜索,
乐曲选择:停止、播放、暂停、快退、快进、录音、自定义播放、乐谱、
设置 (速度/声部)、单元编辑
工具:创建文件夹、更改乐曲名称、复制、删除、
转换 (XG/EL/ELS格式)、格式、信息
音频录音/播放 播放:停止、播放、暂停、快退、快进、音量、节奏、音高
录音:停止、录音
工具:创建文件夹、更改名称、复制、删除、格式、信息
文件格式:.wav (44.1kHz、16bit、立体声)
应用 语言 (英语/日语)、触摸面板声音、 LCD明亮度、
话筒 (混响/音量)、禁用模式 (正常/速度)、初始化
画面选择 VOICE DISPLAY, A.B.C./M.O.C., MDR,
FOOTSWITCH, UTILITY, AUDIO,
VOICE EDIT,
RHYTHM PATTERN PROGRAM,
RHYTHM SEQUENCE PROGRAM,
ROTARY SP SPEED
VOICE DISPLAY, A.B.C./M.O.C., MDR,
FOOTSWITCH, UTILITY, AUDIO,
VOICE EDIT,
RHYTHM PATTERN PROGRAM,
RHYTHM SEQUENCE PROGRAM,
U. ORGAN FLUTES,
L. ORGAN FLUTES, ROTARY SP SPEED
其他 画面 类型 TFT彩色宽屏VGA LCD显示屏
大小 800 x 480像素
7英寸
声音系统 功放
(依据Yamaha制
定的测量方式)
50W x 2 70W x 2
扬声器 锥形单元:13 cm x 2,5 cm x 2
监听扬声器:6.6 cm x 2
锥形单元:13 cm x 8
半球单元:2.5 cm x 4
监听扬声器:6.6 cm x 2
存储 USB闪存
接口 PHONE (2),AUX OUT:L/L+R,R(标准phone型), L,R(左侧不变:RCA),
AUX IN:L/L+R,R(标准phone型), MIDI IN/OUT,USB TO HOST,
USB TO DEVICE (3;2个端口连接到USB凹槽),
MIC./LINE IN (插孔、开关和音量控制器)
外观尺寸 (宽 × 深 × 高),
重量
1229 x 574 x 1017 (1276带谱架) mm,
102.5 kg
1229 x 574 x 1017 (1276 带谱架) mm,
109.5 kg
琴凳 781 x 305 x 618 mm、8.8 kg
颜色 银白色
附件 琴凳、说明书、保证书
ELS-02 ELS-02C
els02_zh_om.book Page 205 Thursday, June 1, 2017 11:30 AM

索引
ELS-02/ELS-02C 使用说明书
206
索引
A
A.B.C./M.O.C. .............................66, 67
ACCENT .........................................152
AEM ....................................................7
AMP SIMULATOR ..........................55
ARTICULATION .............................45
ASSEMBLE ....................................149
ATTACK (音栓风琴)
..................40
ATTACK RATE
(音色编辑)
...........................141, 143
AWM 音源 ........................................39
AUX IN (辅助输入)
...................186
AUX OUT (辅助输出)
...............186
AUX OUT (固定电平)
...............186
B
BAR/BEAT 指示灯 ..........................59
BREAK ..............................................57
版本 ...................................................23
伴奏 ...................................................65
伴奏文件格式 .................................163
编辑 AWM 音色 .............................140
表情踏板 ...........................................13
C
CHORD 1 ..........................................65
CHORD 2 ..........................................65
CHORUS (效果)
..........................54
CHORUS 画面
(节奏模式组编程)
.......................159
CUSTOM A.B.C. ..............................67
CUTOFF FREQ. ..............................141
插入录音 .........................................116
超清晰音色 .......................................39
重复播放 .........................................123
重新录音 (重试)
.........................114
出厂设定 ...........................................23
触后 (Pitch) .......................................44
触后 (Touch Tone) ............................43
触前 ...................................................43
初始化 (出厂设定)
.......................23
初始化 (无线 LAN 设置)
...........200
初始化 (注册记忆)
.......................98
D
[D.] (部分保留) ............................96
DATA CONTROL
(数据控制)轮 ................................12
DECAY RATE ................................143
DELAY (效果)
.............................54
DELAY (颤音)
.............................44
DEPTH (混响)
.............................46
DEPTH (深度)
.............................44
DISTORTION ...................................54
DYNAMIC ........................................55
单元 ...................................................98
第2表情踏板 .................................182
点对点模式 .....................................197
电源开关 ...........................................13
独奏 ...................................................27
E
EACH (音栓风琴) .......................40
EFFECT TYPE (音栓风琴)
........41
ENDING ......................................57, 58
EQ (Equalizer) .................................143
EQ (均衡器)
...............................140
EQ/ENHANCER (效果)
..............55
ER/KARAOKE .................................54
EXTERNAL ....................................192
耳机 .................................................187
F
FEET (八度设置) .........................44
FILL IN .............................................57
FINGERED CHORD ........................66
FIRST (音栓风琴)
.......................40
FLANGER .........................................54
FOOT SWITCH ........................99, 178
FOOTAGE 页面 ...............................40
分步写入 .........................................150
附加鼓组 ...........................................65
附件插孔和控制按钮 .....................185
G
格式化 (MDR) ................................111
更改乐曲名称 .................................116
规格 .................................................204
H
画面选择 ...........................................12
滑音 .................................................179
回放乐曲 .........................................121
混响 ...................................................46
混响 (MIC.) .....................................189
混响 (面板)
...................................46
I
INPUT VOLUME (输入音量) ...185
INTERNAL .....................................192
INTRO ...............................................58
J
基础设施模式 .................................194
计算机 .............................................191
JUMP .................................................99
键盘打击乐器 ...................................68
将EL 格式转换为 ELS ..................131
将ELS 格式转换为 EL ..................130
脚键盘复音模式 ...............................44
脚键盘音色 .......................................25
节奏 ...................................................56
节奏编程 .........................................146
节奏菜单 ...........................................56
节奏和弦功能 .................................156
节奏模式组编程 .............................146
节奏时钟框 .....................................152
节奏音序编程 .................................172
节奏状态 ...........................................58
K
控制时间 .........................................157
库 .......................................................98
快进 .................................................122
快退 .................................................122
L
L. ORGAN FLUTE ...........................40
LANGUAGE .....................................16
LAST (主音色)
............................44
LAYER 页面 (音色编辑)
.........140
LCD BRIGHTNESS 滑杆 ................16
LCD 显示屏 ......................................12
LEAD VOICE
(主音色)(面板)
..........................11
LEVEL (音色编辑)
............ 141, 143
LFO (低频振荡器)
....................142
LOWER KEYBOARD VOICE
(下键盘音色) (面板)
................10
量化 .................................................155
录音 .................................................114
录音 (仅录制特定的声部)
........115
录音 (MDR)
................................114
录音 (音频)
.................................132
滤波器 .............................................141
M
[M.] (记忆) ...................................95
MAIN ................................................57
MASTER VOLUME (主音量)
控制 ...................................................13
MEMORY (A.B.C.) ..........................67
METRONOME ...............................149
MIC./LINE
(话筒 /线路)开关 .......................185
MIC./LINE IN
(话筒 /线路输入)插孔 ...............185
MIDI IN/OUT 端口 ........................187
MIDI OUT FILTER ........................192
MIDI 控制 .......................................192
MISCELLANEOUS .........................55
MODE (旋转杨声器)
..................49
MODE (音栓风琴)
......................40
明亮度 (面板)
..............................48
模式组 .............................................146
N
NEXT UNIT (转换停止) ...........100
NOTE LIMIT ..................................141
NOTE SHIFT ..................................141
O
OUTPUT (MIDI) ............................192
els02_zh_om.book Page 206 Thursday, May 18, 2017 1:46 PM

索引
ELS-02/ELS-02C 使用说明书 207
附录
14
P
PAD ...................................................65
PAN (声相)
..................................43
PAN (音色编辑)
........................141
PEDAL VOICE (脚键盘音色)
(面板)
.............................................11
PHASER ............................................54
PHONES (耳机)插孔 .................185
PHRASE 1 .........................................65
PHRASE 2 .........................................65
PITCH CHANGE ..............................55
PITCH (音色选择)
........................43
POLY (复音)
(仅适用于脚键盘)
.........................44
PRESET (颤音)
............................44
PRESET TEMPO ..............................60
PRIORITY (仅适用于主音色 2)
..44
R
REGISTRATION MENU
(注册菜单)
.....................................19
RELEASE RATE
(音色编辑)
...........................141, 143
RESONANCE .................................141
RESP. (响应)
................................40
REVERB 画面
(节奏模式组编程)
.......................159
ROTARY SP SPEED ........................49
S
SEQUENCE ....................................172
SETTINGS (MDR) .........................112
SHIFT (注册转换)
.......................99
SHIFT END .....................................100
SINGLE FINGER .............................66
SLIDE ................................................45
SLOW (旋转扬声器)
...................49
SPEED (旋转扬声器)
..................49
SPEED (颤音)
..............................45
START ..............................................57
STOP (旋转扬声器)
....................49
STOP (转换停止)
......................100
SUSTAIN (面板)
.........................48
SYNCHRO START ..........................57
上键盘的音色 ...................................24
剩余内存空间 .................................162
实时写入 .................................150, 155
受保护的乐曲 .................................121
水平触键 ...........................................43
速度 (节奏)
..................................59
速度 (MDR) ....................................123
T
踏板开关 .........................................178
THRU (音效)
...............................55
TIME (滑音)
................................45
TOP ....................................................44
TOP (转换停止)
.........................100
TOP (主音乐)
................................44
TOUCH PANEL SOUND .................16
TOUCH TONE (触键音)
..............43
TOUCH VIBRATO ...........................45
TREMOLO/AUTO PAN ...................54
TUNE (音乐选择)
.......................46
TUNE FINE (音色编辑)
...........141
U
U. ORGAN FLUTES ........................40
UPPER KEYBOARD VOICE
(上键盘的音色) (面板)
............10
UNIT EDIT (MDR) .........................118
USB 槽 ....................................110, 186
USB TO DEVICE 端口 ..........110, 186
USB TO HOST 端口 ......................187
USB 闪存 ........................................110
USER (注册转换)
........................99
USER (颤音)
.................................44
UTILITY ...........................................16
V
VARIATION 画面
(节奏模式组编程)
.......................160
VA 音色 ............................................39
VA 音色 (音色编辑)
.................143
VA 自定义音色 ..............................144
VIBRATO .........................................44
VIBRATO (音栓风琴)
................41
VOLUME (音栓风琴)
.................41
VOLUME 画面
(节奏模式组编程)
.......................159
W
WAH .................................................55
WPS .................................................194
弯音 .................................................183
网络参数 .........................................143
文件 .................................................109
文件夹 .............................................109
无线 LAN 设置 ...............................193
X
XG .......................................................7
膝控推杆 .........................................180
下键盘的音色 ...................................24
下一单元 .........................................119
下一页功能 .....................................125
效果 ...................................................45
效果参数 ...........................................46
效果类别 (音色)
...........................45
效果类型 (音色)
..........................45
旋律和弦 ...........................................67
旋律和弦 (M.O.C.) ...........................67
旋转扬声器 .......................................49
Y
延音 ...................................................48
移调 .................................................184
移调 (音色选择)
..........................46
音高控制 .........................................184
音乐数据录音机 .............................106
音乐数据录音机 (MDR) ................106
音量 (伴奏)
..................................65
音量 (MIC.) .....................................189
音量 (音色)
..................................26
音量 (节奏)
...................................59
音频 .................................................132
音频录制 .........................................132
音色 .............................................24, 25
音色编辑 .........................................138
音色菜单 ...........................................25
音色关联 ..................................... 43, 50
音色显示 ...........................................17
音色显示 (面板)
........................139
音色指导 ...........................................17
音色状态 ..................................... 26, 43
音色组 ...............................................24
音栓风琴 ...........................................40
音素 .................................................138
用户按钮 (节奏)
..........................60
用户按钮 (音色)
..........................28
用户键盘打击乐器组 .......................81
用户节奏 .........................................161
用户音色 .........................................144
预设键盘打击乐器 ...........................68
乐段 ...................................................57
乐谱 .................................................124
乐曲 ......................................... 109, 112
乐曲复制 .........................................126
乐曲删除 .........................................128
Z
在画面底部 (节奏) ......................65
暂停 .................................................122
注册记忆 ...........................................95
注册音序 .........................................174
注册转换 ...........................................99
主音色 ...............................................24
主音色滑音 .......................................45
主奏鼓组 ...........................................65
转到下键盘 .......................................27
转换为 XG ......................................129
自动低音和弦 ...................................66
自动间奏 ...........................................58
els02_en_omIX2.fm Page 207 Thursday, May 18, 2017 2:16 PM

ELS-02/ELS-02C 使用说明书
208
About Using BSD-Licensed Software
The software used by this product includes components
that comply with the BSD license.
The restrictions placed on users of software released
under a typical BSD license are that if they redistribute
such software in any form, with or without modification,
they must include in the redistribution (1) a disclaimer of
liability, (2) the original copyright notice and (3) a list of
licensing provisions.
The following contents are displayed based on the
licensing conditions described above, and do not govern
your use of the product.
WPA Supplicant
Copyright © 2003-2009, Jouni Malinen <j@w1.fi> and
contributors
All Rights Reserved.
This program is dual-licensed under both the GPL version
2 and BSD license. Either license may be used at your
option.
License
Redistribution and use in source and binary forms, with or
without modification, are permitted provided that the
following conditions are met:
1. Redistributions of source code must retain the above
copyright notice, this list of conditions and the following
disclaimer.
2. Redistributions in binary form must reproduce the
above copyright notice, this list of conditions and the
following disclaimer in the documentation and/or other
materials provided with the distribution.
3. Neither the name(s) of the above-listed copyright
holder(s) nor the names of its contributors may be used
to endorse or promote products derived from this
software without specific prior written permission.
THIS SOFTWARE IS PROVIDED BY THE COPYRIGHT
HOLDERS AND CONTRIBUTORS “AS IS” AND ANY
EXPRESS OR IMPLIED WARRANTIES, INCLUDING,
BUT NOT LIMITED TO, THE IMPLIED WARRANTIES OF
MERCHANTABILITY AND FITNESS FOR A
PARTICULAR PURPOSE ARE DISCLAIMED. IN NO
EVENT SHALL THE COPYRIGHT OWNER OR
CONTRIBUTORS BE LIABLE FOR ANY DIRECT,
INDIRECT, INCIDENTAL, SPECIAL, EXEMPLARY, OR
CONSEQUENTIAL DAMAGES (INCLUDING, BUT NOT
LIMITED TO, PROCUREMENT OF SUBSTITUTE
GOODS OR SERVICES; LOSS OF USE, DATA, OR
PROFITS; OR BUSINESS INTERRUPTION) HOWEVER
CAUSED AND ON ANY THEORY OF LIABILITY,
WHETHER IN CONTRACT, STRICT LIABILITY, OR
TORT (INCLUDING NEGLIGENCE OR OTHERWISE)
ARISING IN ANY WAY OUT OF THE USE OF THIS
SOFTWARE, EVEN IF ADVISED OF THE POSSIBILITY
OF SUCH DAMAGE.
XySSL
Copyright © 2006-2008, Christophe Devine.
All rights reserved.
Redistribution and use in source and binary forms, with or
without modification, are permitted provided that the
following conditions are met:
* Redistributions of source code must retain the above
copyright notice, this list of conditions and the following
disclaimer.
* Redistributions in binary form must reproduce the
above copyright notice, this list of conditions and the
following disclaimer in the documentation and/or other
materials provided with the distribution.
* Neither the name of XySSL nor the names of its
contributors may be used to endorse or promote
products derived from this software without specific
prior written permission.
THIS SOFTWARE IS PROVIDED BY THE COPYRIGHT
HOLDERS AND CONTRIBUTORS “AS IS” AND ANY
EXPRESS OR IMPLIED WARRANTIES, INCLUDING,
BUT NOT LIMITED TO, THE IMPLIED WARRANTIES OF
MERCHANTABILITY AND FITNESS FOR A
PARTICULAR PURPOSE ARE DISCLAIMED. IN NO
EVENT SHALL THE COPYRIGHT OWNER OR
CONTRIBUTORS BE LIABLE FOR ANY DIRECT,
INDIRECT, INCIDENTAL, SPECIAL, EXEMPLARY, OR
CONSEQUENTIAL DAMAGES (INCLUDING, BUT NOT
LIMITED TO, PROCUREMENT OF SUBSTITUTE
GOODS OR SERVICES; LOSS OF USE, DATA, OR
PROFITS; OR BUSINESS INTERRUPTION) HOWEVER
CAUSED AND ON ANY THEORY OF LIABILITY,
WHETHER IN CONTRACT, STRICT LIABILITY, OR
TORT (INCLUDING NEGLIGENCE OR OTHERWISE)
ARISING IN ANY WAY OUT OF THE USE OF THIS
SOFTWARE, EVEN IF ADVISED OF THE POSSIBILITY
OF SUCH DAMAGE.
els02_zh_om.book Page 208 Thursday, May 18, 2017 1:46 PM

ELS-02/ELS-02C 使用说明书 209
↚ḽ䇼䘸⭞ӄ൞ѣӰ≇ާૂള䬶Ⲻ⭫ᆆؗᚥӝȾ
ḽ䇼ѣ䰪ⲺᮦᆍѰ⧥ֵؓ⭞ᵕ䲆ⲺᒪᮦȾ
ELS-02/ELS-02C
ELSU-V02
দ㓵䐥ᶵ hȖȖȖ
LCD㻻㖤 hȖȖȖ
×φ㺞⽰䈛ᴿᇩ⢟䍞㠩ቇ൞䈛䜞ԬⲺḆжൽ䍞ᶆᯏѣⲺ䠅䎻࠰ GB/T 26572 㿺ᇐⲺ䲆䠅㾷≸Ⱦ
ӝѣᴿᇩ⢟䍞Ⲻ〦䠅
ᵢ㺞Ṳדᦤ SJ/T 11364 Ⲻ㿺ᇐ㕌Ⱦ
○φ㺞⽰䈛ᴿᇩ⢟䍞൞䈛䜞Ԭᡶᴿൽ䍞ᶆᯏѣⲺ䠅ൽ൞ GB/T 26572 㿺ᇐⲺ䲆䠅㾷≸ԛсȾ
×φ㺞⽰䈛ᴿᇩ⢟䍞㠩ቇ൞䈛䜞ԬⲺḆжൽ䍞ᶆᯏѣⲺ䠅䎻࠰ GB/T 26572 㿺ᇐⲺ䲆䠅㾷≸Ⱦ
䜞Ԭ〦
ᴿᇩ⢟䍞
ᵢ㺞Ṳדᦤ SJ/T 11364 Ⲻ㿺ᇐ㕌Ⱦ
○φ㺞⽰䈛ᴿᇩ⢟䍞൞䈛䜞Ԭᡶᴿൽ䍞ᶆᯏѣⲺ䠅ൽ൞ GB/T 26572 㿺ᇐⲺ䲆䠅㾷≸ԛсȾ
δCrδVIεε δPBBε
䫻δPbεཐ⓪㚊㤥
দ㓵䐥ᶵ
⭫Ⓠ䘸䞃ಞ
ᢟ丩㻻㖤
䜞Ԭ〦
ᴿᇩ⢟䍞
ޣԭ䬢⊔δHgε䭿δCdε
δCrδVIεε δPBBε
䫻δPbεཐ⓪㚊㤥ޣԭ䬢⊔δHgε䭿δCdε
hȖȖȖ
hȖȖȖ
hȖȖȖ Ȗ
Ȗ
Ȗ
Ȗ
Ȗ
Ȗ
Ȗ
Ȗ
Ȗ
Ȗ
ཐ⓪ӂ㤥䟐
δ
PBDE
ε
ཐ⓪ӂ㤥䟐
δ
PBDE
ε
؍ᣔ⧟ຳ
ྲ᷌䴰㾱ᓏᔳ䇮༷ᰦˈ䈧оᵜൠޣᵪᶴ㚄㌫ˈ㧧ਆ↓⺞Ⲵᓏᔳᯩ⌅DŽ䈧यሶ䇮༷䲿ђᔳ
ᡆѪ⭏⍫ඳ൮༴⨶DŽ
els02_zh_om.book Page 209 Thursday, May 18, 2017 1:46 PM

Manual Development Department
© 2016 Yamaha Corporation
2017ᒪ5ᴾ ᭯⡾ CRTO-E0
Printed in Japan
ZY99800
Yamaha Downloads
http://download.yamaha.com/
Yamaha Global Site
http://www.yamaha.com/
ZY99800
䳻傢૾҆ಞ丩ଃδѣളεᣋ䍺ᴿ䲆ޢਮ
ᇘᡭᵃࣗ✣㓵φ4000517700
ޢਮ㖇൶φhttp://www.yamaha.com.cn
䙖 φ䳻傢૾ṠᕅՐ⽴
䙖൦൶φᰛᵢ䶏৵┞ᶴᐸѣ॰ѣ⌳⭰10-1
䘑ਙ φ䳻傢૾҆ಞ丩ଃδѣളεᣋ䍺ᴿ䲆ޢਮ
䘑ਙ൦൶φр⎭ᐸ䶏ᆿ॰᯦䰮䐥1818ਭӇૂཝড়2ᾲ
ӝ൦ φᰛᵢ
Backmatter.fm Page 210 Friday, May 26, 2017 4:39 PM