Yamaha EZ 200 Owner's Manual Ez200 De Om
User Manual: Yamaha EZ-200 Owner's Manual
Open the PDF directly: View PDF
.
Page Count: 78
- VORSICHTSMASSNAHMEN
- Inhalt
- Bedienelemente Anschlussbuchsen
- Ändern der Voices
- Spiel zum Metronom
- Mit Styles spielen
- Bedienung Anzeige der Grundfunktionen
- Song-Lektion 85
- Song-Einstellungen
- Praktische Spielfunktionen 92
- Spielen mit einer Vielzahl von Effekten
- Style-Funktionen
- Akkorde der Begleitautomatik spielen
- Funktionseinstellungen
- Über MIDI
- Fehlerbehebung
- Index
- Voice-Liste
- Drum Kit-Liste
- Style-Liste
- MIDI-Implementationstabelle
- MIDI-Datenformat
- Technische Daten

Owner’s Manual
Bedienungsanleitung
Mode d’emploi
Manual de instrucciones
U.R.G., Pro Audio & Digital Musical Instrument Division, Yamaha Corporation
© 2007 Yamaha Corporation
WH74090 XXXPOXXX.X-01A0
Printed in China ES
FR
DE
EN
Yamaha Home Keyboards Home Page (English Only)
http://music.yamaha.com/homekeyboard
Yamaha Manual Library
http://www.yamaha.co.jp/manual/
58

EZ-200 Bedienungsanleitung
3
1. IMPORTANT NOTICE: DO NOT MODIFY
THIS UNIT!
This product, when installed as indicated in the instruc-
tions contained in this manual, meets FCC require-
ments. Modifications not expressly approved by
Yamaha may void your authority, granted by the FCC,
to use the product.
2. IMPORTANT:
When connecting this product to
accessories and/or another product use only high qual-
ity shielded cables. Cable/s supplied with this product
MUST be used. Follow all installation instructions. Fail-
ure to follow instructions could void your FCC authori-
zation to use this product in the USA.
3. NOTE:
This product has been tested and found to
comply with the requirements listed in FCC Regula-
tions, Part 15 for Class “B” digital devices. Compliance
with these requirements provides a reasonable level of
assurance that your use of this product in a residential
environment will not result in harmful interference with
other electronic devices. This equipment generates/
uses radio frequencies and, if not installed and used
according to the instructions found in the users man-
ual, may cause interference harmful to the operation of
other electronic devices. Compliance with FCC regula-
tions does not guarantee that interference will not
occur in all installations. If this product is found to be
the source of interference, which can be determined by
turning the unit “OFF” and “ON”, please try to eliminate
the problem by using one of the following measures:
Relocate either this product or the device that is being
affected by the interference.
Utilize power outlets that are on different branch (circuit
breaker or fuse) circuits or install AC line filter/s.
In the case of radio or TV interference, relocate/reori-
ent the antenna. If the antenna lead-in is 300 ohm rib-
bon lead, change the lead-in to co-axial type cable.
If these corrective measures do not produce satisfac-
tory results, please contact the local retailer authorized
to distribute this type of product. If you can not locate
the appropriate retailer, please contact Yamaha Corpo-
ration of America, Electronic Service Division, 6600
Orangethorpe Ave, Buena Park, CA90620
The above statements apply ONLY to those products
distributed by Yamaha Corporation of America or its
subsidiaries.
FCC INFORMATION (U.S.A.)
* This applies only to products distributed by YAMAHA CORPORATION OF AMERICA.
(class B)
q
Im Keyboard sind unter anderen die folgenden neun Demo-Songs
(oder Kompositionen) enthalten:
Bad Day
• Words and Music by Daniel Powter
• Copyright © 2006 by Song 6 Music
• All Rights Administered by Ensign Music LLC
• International Copyright Secured All Rights Reserved
Dancing Queen
• from MAMMA MIA!
• Words and Music by Benny Andersson, Bjorn Ulvaeus and Stig
Anderson
• Copyright © 1977 UNION SONGS MUSIKFORLAG AB
• Copyright Renewed
• All Rights in the United States and Canada Controlled and
Administered by UNIVERSAL — SONGS OF POLYGRAM
INTERNATIONAL, INC. and EMI GROVE PARK MUSIC, INC.
• All Rights Reserved Used by Permission
Daughters
• Words and Music by John Mayer
• Copyright © 2003 Specific Harm Music (ASCAP)
• International Copyright Secured All Rights Reserved
Fallin’
• Words and Music by Alicia Keys
• © 2001 EMI APRIL MUSIC INC. and LELLOW PRODUC-
TIONS
• All Rights Controlled and Administered by EMI APRIL MUSIC INC.
• All Rights Reserved International Copyright Secured Used by
Permission
Hey Jude
• Words and Music by John Lennon and Paul McCartney
• Copyright © 1968 Sony/ATV Songs LLC
• Copyright Renewed
• All Rights Administered by Sony/ATV Music Publishing,
8 Music Square West, Nashville, TN 37203
• International Copyright Secured All Rights Reserved
Linus And Lucy
• By Vince Guaraldi
• Copyright © 1965 LEE MENDELSON FILM PRODUCTIONS,
INC.
• Copyright Renewed
• International Copyright Secured All Rights Reserved
Since U Been Gone
• Words and Music by Martin Sandberg and Lukasz Gottwald
• Copyright © 2004 by Miratone AB and Kasz Money Publishing
• All Rights for Miratone AB in the world Administered by Zomba
Music Publishers Ltd.
• All Rights for Zomba Music Publishers Ltd. in the U.S. Adminis-
tered by Zomba Enterprises, Inc.
• International Copyright Secured All Rights Reserved
You’re Beautiful
• Words and Music by James Blunt, Sacha Skarbek and Amanda
Ghost
• © 2005 EMI MUSIC PUBLISHING LTD., UNIVERSAL
MUSIC PUBLISHING LTD. and BUCKS MUSIC LTD.
• All Rights for EMI MUSIC PUBLISHING LTD. in the U.S. and
Canada Controlled and Administered by EMI BLACKWOOD
MUSIC INC.
• All Rights for UNIVERSAL MUSIC PUBLISHING LTD. in the
U.S. and Canada Controlled and Administered by UNIVERSAL
— SONGS OF POLYGRAM INTERNATIONAL, INC.
• All Rights for BUCKS MUSIC LTD. in the U.S. Administered by
DAVID PLATZ MUSIC (USA) INC.
• All Rights Reserved International Copyright Secured Used by
Permission
Your Song
• Words and Music by Elton John and Bernie Taupin
• Copyright © 1969 UNIVERSAL/DICK JAMES MUSIC LTD.
• Copyright Renewed
• All Rights in the United States and Canada Controlled and
Administered by UNIVERSAL — SONGS OF POLYGRAM
INTERNATIONAL, INC.
• All Rights Reserved Used by Permission
w
Einer der Demo-Songs (oder Kompositionen) in diesem
Keyboard ist:
Titel der Komposition : Just The Way You Are
Name des Komponisten : Joel 0273671
Name des Urhebers : EMI MUSIC PUBLISHING LTD
VORSICHT:
Alle Rechte vorbehalten; unerlaubte Vervielfältigung,
öffentliche Aufführung und/oder Ausstrahlung der oben genannten
zehn Demo-Songs sind strengstens verboten.
●
HINWEISE ZUM URHEBERRECHT
59

4
EZ-200 Bedienungsanleitung
VORSICHTSMASSNAHMEN
BITTE SORGFÄLTIG DURCHLESEN, EHE SIE WEITERMACHEN
* Heben Sie diese Anleitung sorgfältig auf, damit Sie später einmal nachschlagen können.
WARNUNG
Befolgen Sie unbedingt die nachfolgend beschriebenen grundlegenden Vorsichtsmaßnahmen, um die Gefahr einer
schwer wiegenden Verletzung oder sogar tödlicher Unfälle, von elektrischen Schlägen, Kur zschlüssen,
Beschädigungen, Feuer oder sonstigen Gefahren zu vermeiden. Zu diesen Vorsichtsmaßnahmen gehören die
folgenden Punkte, die jedoch keine abschließende Aufzählung darstellen:
• Verwenden Sie ausschließlich die für das Instrument vorgeschriebene richtige
Netzspannung. Die erforderliche Spannung finden Sie auf dem Typenschild des
Instruments.
• Ausschließlich den vorgeschriebenen Adapter (PA-3C, PA-130, oder einen
gleichwertigen, von Yamaha empfohlenen) verwenden. Wenn Sie den falschen
Adapter einsetzen, kann dies zu Schäden am Instrument oder zu Überhitzung
führen.
• Prüfen Sie den Netzstecker in regelmäßigen Abständen und entfernen Sie
eventuell vorhandenen Staub oder Schmutz, der sich angesammelt haben kann.
• Verlegen Sie das Netzkabel niemals in der Nähe von Wärmequellen, etwa
Heizkörpern oder Heizstrahlern, biegen Sie es nicht übermäßig und beschädigen
Sie es nicht auf sonstige Weise, stellen Sie keine schweren Gegenstände darauf
und verlegen Sie es nicht an einer Stelle, wo jemand darauftreten, darüber
stolpern oder etwas darüber rollen könnte.
• Versuchen Sie nicht, das Instrument zu öffnen oder Teile im Innern zu zerlegen
oder sie auf irgendeine Weise zu verändern. Das Instrument enthält keine Teile, die
vom Benutzer gewartet werden könnten. Wenn das Instrument nicht richtig zu
funktionieren scheint, benutzen Sie es auf keinen Fall weiter und lassen Sie es von
einem qualifizierten Yamaha-Kundendienstfachmann prüfen.
• Achten Sie darauf, dass das Instrument nicht durch Regen nass wird, verwenden
Sie es nicht in der Nähe von Wasser oder unter feuchten oder nassen
Umgebungsbedingungen und stellen Sie auch keine Behälter mit Flüssigkeiten
darauf, die herausschwappen und in Öffnungen hineinfließen könnte.
• Schließen Sie den Netzstecker niemals mit nassen Händen an oder ziehen Sie ihn
heraus.
• Stellen Sie keine offenen Flammen, wie z.B. Kerzen, auf dem Gerät ab. Eine offene
Flamme könnte umstürzen und einen Brand verursachen.
• Wenn das Kabel des Adapters ausgefranst oder beschädigt ist, wenn es während
der Verwendung des Instruments zu einem plötzlichen Tonausfall kommt, oder
wenn es einen ungewöhnlichen Geruch oder Rauch erzeugen sollte, schalten Sie
sofort den Einschalter aus, ziehen Sie den Adapterstecker aus der Netzsteckdose
und lassen Sie das Instrument von einem qualifizierten Yamaha-
Kundendienstfachmann prüfen.
VORSICHT
Befolgen Sie unbedingt die nachfolgend beschriebenen grundlegenden Vorsichtsmaßnahmen, um die Gefahr von
Verletzungen bei Ihnen oder Dritten, sowie Beschädigungen des Instruments oder anderer Gegenstände zu
vermeiden. Zu diesen Vorsichtsmaßnahmen gehören die folgenden Punkte, die jedoch keine abschließende
Aufzählung darstellen:
• Wenn Sie den Netzstecker aus dem Instrument oder der Netzsteckdose abziehen,
ziehen Sie stets am Stecker selbst und niemals am Kabel. Wenn Sie am Kabel
ziehen, kann dieses beschädigt werden.
• Ziehen Sie während eines Gewitters oder wenn Sie das Instrument längere Zeit
nicht benutzen den Netzadapter aus der Netzsteckdose.
• Schließen Sie das Instrument niemals mit einem Mehrfachsteckverbinder an eine
Steckdose an. Hierdurch kann sich die Tonqualität verschlechtern oder sich die
Netzsteckdose überhitzen.
• Achten Sie derauf, dass Sie alle Batterien so ein legen, dass die Polarität den +
und –Markierungen am Instrument entsprechen. Bei falscher Polung können sich
die Batterien überhitzen, ein Brand entstehen oder Batteriesäure auslaufen.
• Wechseln Sie stets alle Batterien gleichzeitig aus. Verwenden Sie niemals alte und
neue Batterien zusammen. Mischen Sie auch verschiedene Batterietypen nicht
miteinander, etwa Alkali- mit Mangan-Batterien, sowie Batterien verschiedener
Hersteller oder verschiedene Typen desselben Herstellers, da sich die Batterien
überhitzen können und ein Brand entstehen oder Batteriesäure auslaufen kann.
• Werfen Sie die Batterien nicht ins Feuer.
• Versuchen Sie niemals Batterien aufzuladen, die nicht zum mehrfachen Gebrauch
und Nachladen vorgesehen sind.
• Wenn die Batterien leer sind oder wenn das Gerät lange nicht benutzt wird,
nehmen Sie die Batterien bitte heraus, um ein Auslaufen der Batterieflüssigkeit zu
vermeiden.
• Halten Sie Batterien stets aus der Reichweite von Kindern.
• Wenn die Batterien leck sind, vermeiden Sie jede Berührung mit der ausgetretenen
Flüssigkeit. Wenn die Batterieflüssigkeit mit Augen, Mund oder Haut in Kontakt
kommt, bitte sofort mit Wasser auswaschen und einen Arzt aufsuchen.
Batterieflüssigkeit ist korrosiv und kann Sehverlust oder chemische
Verbrennungen bewirken.
• Setzen Sie das Instrument niemals übermäßigem Staub, Vibrationen oder
extremer Kälte oder Hitze aus (etwa durch direkte Sonneneinstrahlung, die Nähe
einer Heizung oder Lagerung tagsüber in einem geschlossenen Fahrzeug), um die
Möglichkeit auszuschalten, dass sich das Bedienfeld verzieht oder Bauteile im
Innern beschädigt werden.
• Betreiben Sie das Instrument nicht in der Nähe von Fernsehgeräten, Radios,
Stereoanlagen, Mobiltelefonen oder anderen elektrischen Geräten. Anderenfalls
kann durch das Instrument oder die anderen Geräte ein Rauschen entstehen.
Stromversorgung/Netzadapter
Öffnen verboten!
Gefahr durch Wasser
Brandschutz
Falls Sie etwas Ungewöhnliches am Gerät bemerken
Stromversorgung/Netzadapter
Batterie Aufstellort
(4)-11
1/2
60

EZ-200 Bedienungsanleitung
5
• Stellen Sie das Instrument nicht an einer instabilen Position ab, wo es
versehentlich umstürzen könnte.
• Ehe Sie das Instrument bewegen, trennen Sie alle angeschlossenen Adapter oder
sonstigen Kabelverbindungen ab.
• Achten Sie beim Aufstellen des Produkts darauf, dass die verwendete
Netzsteckdose leicht erreichbar ist. Sollten Probleme auftreten oder es zu einer
Fehlfunktion kommen, schalten Sie das Produkt sofort aus, und ziehen Sie den
Stecker aus der Steckdose. Auch wenn das Produkt ausgeschaltet ist, fließt eine
geringe Menge Strom durch das Produkt. Falls Sie das Produkt für längere Zeit
nicht nutzen möchten, sollten Sie unbedingt das Netzkabel aus der Steckdose
ziehen.
• Verwenden Sie für das Instrument nur den dafür vorgesehenen Ständer.
Verwenden Sie zur Montage von Ständer oder Rack nur die mitgelieferten
Schrauben. Andernfalls können die eingebauten Komponenten beschädigt bzw.
die Standfestigkeit beeinträchtigt werden.
• Ehe Sie das Instrument an andere elektronische Komponenten anschließen,
schalten Sie die Stromversorgung aller Geräte aus. Ehe Sie die Stromversorgung
für alle Komponenten an- oder ausschalten, stellen Sie bitte alle Lautstärkepegel
auf die kleinste Lautstärke ein. Auch immer sicherstellen, dass die Lautstärke aller
Komponenten auf den kleinsten Pegel gestellt werden und die Lautstärke dann
langsam gesteigert wird, während das Instrument gespielt wird, um den
gewünschten Hörpegel einzustellen.
• Verwenden Sie zur Reinigung des Instruments ein weiches, trockenes Tuch.
Verwenden Sie keinesfalls Farbverdünner, Lösungsmittel, Reinigungsflüssigkeiten
oder chemisch inprägnierte Wischtücher.
• Stecken Sie weder einen Finger noch eine Hand in irgendeinen Spalt des
Instruments.
• Stecken Sie niemals Papier, Metallteile oder andere Gegenstände in die Schlitze
am Bedienfeld oder der Tastatur, und lassen Sie nichts dort hineinfallen. Sollte
dies geschehen, schalten Sie das Instrument sofort aus und ziehen Sie den
Netzstecker aus der Steckdose. Lassen Sie das Instrument anschließend von
einem autorisierten Yamaha-Kundendienst überprüfen.
• Legen Sie ferner keine Vinyl-, Kunststoff- oder Gummigegenstände auf das
Instrument, da sich hierdurch das Bedienfeld oder die Tastatur verfärben könnten.
• Lehnen oder setzen Sie sich nicht auf das Instrument, legen Sie keine schweren
Gegenstände darauf und üben Sie nicht mehr Kraft auf Tasten, Schalter oder
Steckerverbinder aus als unbedingt erforderlich.
• Benutzen Sie das Instrument/Gerät oder die Kopfhörer nicht über eine längere Zeit
mit zu hohen oder unangenehmen Lautstärken. Hierdurch können bleibende
Hörschäden entstehen. Falls Sie Gehörverlust bemerken oder ein Klingeln im Ohr
feststellen, lassen Sie sich von Ihrem Arzt beraten.
Stellen Sie stets die Stromversorgung aus, wenn das Instrument nicht verwendet wird.
Bei Verwendung eines Netzadapters wird das Instrument auch in der „STANDBY“-Stellung des Schalters minimal mit Strom versorgt. Falls Sie das Instrument für
längere Zeit nicht nutzen möchten, sollten Sie unbedingt den Netzadapter aus der Steckdose ziehen.
Achten sie unbedingt darauf, dass Sie bei der Entsorgung der Batterien die örtlichen Vorschriften beachten.
●
HINWEISE ZUM URHEBERRECHT
Dieses Produkt enthält und bündelt Computerprogramme und Inhalte, die von Yamaha urheberrechtlich geschützt sind
oder für die Yamaha die Lizenz zur Benutzung der urheberrechtlich geschützten Produkte von Dritten besitzt. Dieses
urheberrechtlich geschützte Material umfasst ohne Einschränkung sämtliche Computersoftware, Styles-Dateien, MIDI-
Dateien, WAVE-Daten, Musikpartituren und Tonaufzeichnungen. Jede nicht genehmigte Benutzung von solchen
Programmen und Inhalten, die über den persönlichen Gebrauch hinausgeht, ist gemäß den entsprechenden Gesetzen
nicht gestattet. Jede Verletzung des Urheberrechts wird strafrechtlich verfolgt. DAS ANFERTIGEN, WEITERGEBEN
ODER VERWENDEN VON ILLEGALEN KOPIEN IST VERBOTEN.
Das Kopieren von im Handel erhältlichen Musikdaten (einschließlich, jedoch ohne darauf beschränkt zu sein, MIDI- und/
oder Audio-Daten) ist mit Ausnahme für den privaten Gebrauch strengstens untersagt.
●
Warenzeichen
• Die in dieser Bedienungsanleitung erwähnten Firmen- und Produktnamen sind Warenzeichen bzw. eingetragene Warenzeichen der
betreffenden Firmen.
Anschlüsse
Wartung
Vorsicht bei der Handhabung
Yamaha ist nicht für solche Schäden verantwortlich, die durch falsche Verwendung des Instruments oder durch Veränderungen am Instrument
hervorgerufen wurden.
• Die Abbildungen und LCD-Anzeigen in dieser Bedienungsanleitung dienen lediglich der Veranschaulichung und können vom tatsächlichen
Aussehen Ihres Instruments abweichen.
(4)-11
2/2
61

6
EZ-200 Bedienungsanleitung
Herzlichen Glückwunsch und vielen Dank für den Kauf des PortaTone EZ-200 von Yamaha!
Bitte lesen Sie diese Bedienungsanleitung vor Gebrauch des Instruments aufmerksam durch, damit Sie
alle Funktionen und Leistungsmerkmale voll ausschöpfen können.
Bewahren Sie die Bedienungsanleitung anschließend an einem sicheren und leicht zugänglichen Ort
auf, an dem Sie immer dann darin nachschlagen können, wenn Sie weitere Informationen zu einem
Vorgang oder einer Funktion benötigen.
Das EZ-200 ist ein komplexes und dennoch leicht zu bedienendes Keyboard mit den folgenden Merkmalen und
Funktionen.
●
100 dynamische Styles für die automatische
Begleitung.
●
Praktische Tap-Tempo-Funktion integriert.
●
MIDI-Buchsen zum Anschließen anderer
Instrumente oder eines Computers.
Wichtigste Leistungsmerkmale
■ Yamaha Education Suite 5 (Y.E.S. 5)
Das EZ-200 ist mit der neuen „Yamaha Education Suite“ ausgestattet, einer Garnitur von Lernhilfen, die auf
modernster Technik basieren und das Erlernen und Üben von Musik leichter und interessanter machen als je zuvor!
Die Yamaha Education Suite bietet Folgendes:
● Lesson......................................................................................................................... Seite 29
Die praktische und leicht anzuwendende Lesson-Funktion führt Sie durch die Teile eines Songs – genau
wie ein geduldiger Lehrer! Wählen Sie einen der 100 Songs des EZ-200 aus und lernen Sie die links- und
rechtshändigen Parts zuerst unabhängig, dann zusammen zu spielen. Die Lektionen sind mit drei leichten
Schritten ausgestattet, die Ihnen helfen, jeden Song zu meistern: Listen and Learn (Hören und Lernen),
Timing (Taktgefühl) und Waiting (Warten).
● Integrierter leuchtender Key Guide (Tastenanzeigen)....................................Seiten 29, 50
Bei Verwendung der Lesson-Funktion oder des Akkordbuchs zeigen Ihnen die Tastenanzeigen an, welche
Tasten Sie spielen müssen. Während der Song-Wiedergabe zeigen Sie die Tasten an, die gespielt werden.
● Fingering Guide (Fingersatzanzeige)....................................................................... Seite 29
Die Fingersatzanzeige erscheint im Display und zeigt an, wie Sie auf der Tastatur spielen sollten.
● Dictionary.................................................................................................................... Seite 50
Dictionary ist eine eingebaute „Akkordenzyklopädie“, die Ihnen zeigt, wie Akkorde gegriffen werden.
Dabei werden Ihnen die entsprechenden Noten durch leuchtende Tasten angezeigt – bestens geeignet,
wenn Sie den Namen eines Akkords kennen und schnell lernen wollen, wie er gegriffen wird!
● „Grade“: Erkennen Sie Ihren Qualitätsgrad ............................................................ Seite 32
Das EZ-200 besitzt zusätzlich die Funktion „Grade“ (Qualitätsgrad). Der Qualitätsgrad ist wie ein
virtueller „Lehrer“, der Ihre Übungssessions auswertet und Ihr Spiel in vier Fertigkeitsstufen einschätzt.
■ Portable Grand™ ..........................................................................Seite 17
Das EZ-200 verfügt auch über eine Funktion „Portable Grand“ („transportabler Konzertflügel“) für
ein realistisches Klavierspiel mit Anschlagsdynamik – TOUCH. Beim Drücken der Taste
[PORTABLE GRAND] wird in einem Handgriff die authentisch klingende Voice „Stereo Sampled
Piano“ aufgerufen und das gesamte EZ-200 für optimales Klavierspiel konfiguriert. Es gibt auch
spezielle „Pianist“-Styles, die nur durch Klavier begleitet werden.
■ Xglite-Voices...................................................................................................Seite 60
Das EZ-200 besitzt insgesamt 375 hochwertige Instrumentenklänge (Stereo Grand Piano, 361 Xglite-Voices,
12 Schlagzeug-Sets und ein Sound Effect Kit) und bietet 32-fache Polyphonie.
Mitgeliefertes Zubehör
• Notenablage
• Notenheft
• Bedienungsanleitung
Notenablage
Die Notenablage wird mit
ihrer Unterkante einfach in
den Schlitz hinter dem
Bedienfeld des EZ-200
gesteckt.
62

EZ-200 Bedienungsanleitung
7
Wichtigste Leistungsmerkmale ......................................6
Mitgeliefertes Zubehör ...................................................6
Einrichten 8
Stromversorgung ...........................................................8
Anschluss eines Kopfhörers
(Buchse PHONES/OUTPUT).....................................9
Anschluss eines Fußschalters
(Buchse SUSTAIN) ....................................................9
Gebrauch der MIDI-Buchsen .........................................9
Einschalten des Instruments..........................................9
Bedienelemente und Anschlussbuchsen 10
Vorderes Bedienfeld ...................................................10
Rückseite ....................................................................10
— Quick Guide —
Schritt 1
Abspielen der Songs 12
Einschalten des Instruments und Einstellen
der Lautstärke ..........................................................12
Anhören der Demo-Songs ...........................................13
Einen bestimmten Song auswählen und anhören .......13
Schritt 2
Ändern der Voices 16
Unterschiedliche Instrumenten-Voices ausprobieren ..16
Spielen der Flügel-Voice (Grand Piano) ......................17
Drum Kits .....................................................................18
Schritt 3
Spiel zum Metronom 20
Metronom starten.........................................................20
Schritt 4
Mit Styles spielen 23
Den Rhythmus eines Styles auswählen.......................23
Spielen mit Styles ........................................................24
Bedienung und Anzeige der Grundfunktionen 26
Grundlegende Bedienungsschritte...............................26
Display (Anzeige).........................................................28
Song-Lektion 29
Üben durch Verwendung der Light-Guide-Funktion ....29
Üben mit der Fingersatzanzeige (Fingering Guide) .....29
Lektion 1 (Listen & Learn: Zuhören & Lernen).............30
Lektion 2 (Timing: Notenrhythmus)..............................31
Lektion 3 (Waiting: Wartefunktion)...............................32
Song-Einstellungen 33
Ändern der Melodie-Voice ...........................................33
Song-Lautstärke ..........................................................33
Stummschaltung ..........................................................34
Übung macht den Meister............................................35
Praktische Spielfunktionen 36
Einstellen des Split-Punkts.......................................... 36
Transponierung ........................................................... 37
Tuning (Stimmung)...................................................... 37
Ein-Tasten-Einstellung ................................................ 38
Das Tempo des Songs/Styles ändern......................... 38
Touch Response (Anschlagsempfindlichkeit) ............. 39
Einstellen der Parameter der Main Voice.................... 40
Spielen mit einer Vielzahl von Effekten 41
Reverb (Halleffekt) hinzufügen.................................... 41
Panel Sustain (Ausklingeffekt) hinzufügen.................. 42
Style-Funktionen (Begleitautomatik) 43
Verschiedene Methoden zum Starten und Beenden
der Style-Wiedergabe.............................................. 43
Variationen der Patterns (Sections) ............................ 45
Einstellen der Style-Lautstärke ................................... 47
Akkorde der Begleitautomatik spielen 48
Einfache Akkorde ........................................................ 48
Standardakkorde......................................................... 48
Nachschlagen von Akkorden im Akkordlexikon .......... 50
Funktionseinstellungen 52
Einträge auswählen und Werte ändern....................... 52
Über MIDI 54
Was ist MIDI?.............................................................. 54
Einsatzmöglichkeiten von MIDI ................................... 54
Übertragung von Spieldaten an und von einem
anderen Instrument ................................................. 55
Fehlerbehebung............................................................57
Index ..............................................................................58
Voice-Liste.....................................................................60
Maximale Polyphonie ...............................................60
Drum Kit-Liste...............................................................65
Style-Liste .....................................................................68
Effekttypliste .................................................................69
MIDI-Implementationstabelle.......................................70
MIDI-Datenformat..........................................................72
Effekt-Zuordnung......................................................74
Technische Daten.........................................................75
Inhalt
63

8
EZ-200 Bedienungsanleitung
Einrichten
Die folgenden Vorgänge müssen ausgeführt werden, BEVOR Sie das Gerät einschalten.
Das Instrument funktioniert wahlweise mit einem Netzadapter oder mit Batterien. Yamaha empfiehlt jedoch, so
oft wie möglich den Netzadapter zu verwenden. Netzstrom ist eine umwelt- und ressourcenfreundlichere
Energiequelle als Batterien.
■
Verwendung eines Netzadapters
q
Vergewissern Sie sich, dass das Instrument
ausgeschaltet ist (das Display ist mit Ausnahme der
Notenlinien leer).
w
Schließen Sie den Netzadapter an der
Stromversorgungsbuchse an.
e
Schließen Sie den Netzadapter an eine Steckdose
an.
■
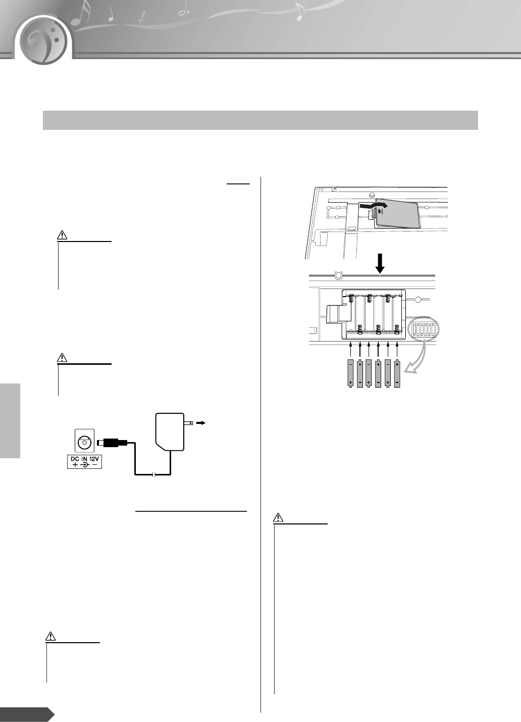
Batteriebetrieb
q
Öffnen Sie den Batteriefachdeckel an der
Unterseite des Instruments.
w
Legen Sie sechs neue Alkali-Batterien bzw.
aufgeladene Akkus ein. Achten Sie dabei auf die
richtige Ausrichtung der Batteriepole, die im
Inneren des Batteriefachs dargestellt ist.
e
Setzen Sie den Batteriefachdeckel wieder ein.
Vergewissern Sie sich, dass der Deckel fest
einrastet.
Für den Batteriebetrieb des Instruments benötigen
Sie vier 1,5-V-Batterien der Größe „AA“, Typ LR6
oder gleichwertige Batterien. (Es werden Alkali-
Batterien empfohlen.) Wenn die Batterien für den
ordnungsgemäßen Betrieb zu schwach werden,
kann es sein, dass sich die Lautstärke verringert,
der Klang verzerrt erscheint oder sonstige
Probleme auftreten. Sobald dies geschieht,
müssen Sie sämtliche Batterien austauschen.
Beachten Sie dabei bitte die nachstehend
aufgelisteten Vorsichtsmaßregeln.
Stromversorgung
• Verwenden Sie ausschließlich den angegebenen
Adapter (PA-3C, PA-130 oder einen von Yamaha
empfohlenen gleichwertigen Adapter). Die Benutzung
eines anderen Adapters kann zu irreparablen Schäden
am Adapter und am Instrument führen.
WARNUNG
• Ziehen Sie bei Nichtbenutzung des Instruments oder
während eines Gewitters den Netzadapter aus der
Steckdose.
VORSICH
T
Netzsteck-
dose
w
e
• Schließen Sie den Netzadapter nie an und ziehen Sie ihn nie
ab, während das Instrument eingeschaltet ist und sich
Batterien im Instrument befinden. Dadurch wird das
Instrument ausgeschaltet.
VORSICHT
• Verwenden Sie für dieses Instrument ausschließlich Alkali-
Batterien. Bei anderen Batteriearten (einschließlich
aufladbare Batterien) kann es bei niedriger Batterieleistung
zu plötzlichen Spannungsabfällen kommen.
• Vergewissern Sie sich, dass alle Batterien in derselben
Ausrichtung eingelegt werden, so dass die richtige Polung
gewährleistet ist (siehe Abbildung). Unsachgemäßes
Einlegen der Batterien kann zu Hitzeentwicklung, Feuer
und/oder dem Austreten von ätzenden Chemikalien führen.
• Ersetzen Sie verbrauchte Batterien immer durch einen
vollständigen Satz von sechs neuen Batterien oder
aufgeladenen RAM-Akkus. Mischen Sie NIEMALS alte und
neue Batterien. Verwenden Sie nicht verschiedene
Batterietypen gleichzeitig (beispielsweise Alkali- und
Manganbatterien, oder Akkus verschiedener Kapazität).
• Falls das Gerät für längere Zeit nicht benutzt wird,
entnehmen Sie die Batterien oder Akkus aus dem
Batteriefach, um ein mögliches Austreten von
Batterieflüssigkeit zu vermeiden.
VORSICHT
64

Einrichten
EZ-200 Bedienungsanleitung
9
Stellen Sie alle erforderlichen Verbindungen her, BEVOR Sie das Instrument einschalten.
Die Lautsprecher des EZ-200 werden automatisch
ausgeschaltet, sobald ein Stecker in diese Buchse
gesteckt wird. Die Buchse PHONES/OUTPUT
funktioniert auch als externer Ausgang.
Sie können die Buchse PHONES/OUTPUT an einen
Keyboard-Verstärker, eine Stereoanlage, ein
Mischpult, ein Bandaufzeichnungsgerät oder ein
anderes Audiogerät für Line-Pegel (Leitungspegel)
anschließen, um das Ausgangssignal des Instruments
an dieses Gerät zu schicken.
Mit der Sustain-Funktion können Sie ein natürliches
Ausklingen erzeugen, indem Sie während Ihres Spiels
einen als Zubehör erhältlichen Fußschalter betätigen.
Schließen Sie einen der Fußschalter FC4 oder FC5
von Yamaha an dieser Buchse an, und schalten Sie
damit Sustain ein und aus.
Das Instrument ist auch mit MIDI-Schnittstellen
ausgestattet, über die es mit anderen MIDI-
Instrumenten oder Computern verbunden werden
kann. (Näheres siehe Seite 54.)
Um das Instrument einzuschalten, drücken Sie den
Schalter [STANDBY/ON]. Drücken Sie den Schalter
ein weiteres Mal, um das Gerät wieder auszuschalten.
Achten Sie beim erstmaligen Einschalten des
Instruments darauf, die Lautstärke herunterzuregeln,
indem Sie mehrmals die MASTER-VOLUME-Taste
[-] drücken. Stellen Sie, während Sie auf der Tastatur
spielen, mithilfe der MASTER-VOLUME-Tasten [+]
und [-] den Lautstärkepegel ein.
Bei jedem Ausschalten werden alle Bedienfelde-
instellungen sowie die über das Display
vorgenommenen Einstellungen auf die Standardwerte
zurückgesetzt.
Anschluss eines Kopfhörers
(Buchse PHONES/OUTPUT)
Anschluss eines Fußschalters
(Buchse SUSTAIN)
• Verwenden Sie Kopfhörer nicht für längere Zeit mit hoher
Lautstärke. Dies ist nicht nur anstrengend für die Ohren,
sondern kann auch zu Hörschäden führen.
WARNUNG
• Um eine Beschädigung der Lautsprecher zu vermeiden,
sollten Sie vor dem Anschließen externer Geräte die
Lautstärke dieser Geräte ganz herunterregeln und die Geräte
ausschalten. Nichtbeachtung dieser Vorsichtsmaßnahmen
kann einen elektrischen Schlag und Schäden an den Geräten
zur Folge haben. Sie sollten grundsätzlich die Lautstärke
externer Geräte zunächst auf die Minimalstufe einstellen und
beim Spielen des Instruments allmählich erhöhen, bis der
gewünschte Pegel erreicht ist.
VORSICHT
• Vergewissern Sie sich vor dem Einschalten, dass der Stecker
des Fußschalters fest in der SUSTAIN-Buchse sitzt.
• Vermeiden Sie eine Betätigung des Fußschalters beim
Einschalten. Hierdurch wird seine Polarität – und Funktion –
umgekehrt.
HINWEIS
Gebrauch der MIDI-Buchsen
Einschalten des Instruments
anderes
MIDI-Instrument
• Für die Verbindung mit MIDI-Geräten müssen besondere MIDI-
Kabel verwendet werden (gesondert erhältlich). Sie können die
Kabel in Musikgeschäften usw. erwerben.
HINWEIS
• Wenn Sie einen Netzadapter verwenden, verbraucht das
Instrument eine geringfügige Strommenge, auch wenn es
ausgeschaltet ist. Wenn Sie das Instrument voraussichtlich
längere Zeit nicht benutzen, achten Sie darauf, dass der
Netzadapter aus der Steckdose gezogen wird und/oder die
Batterien aus dem Instrument entfernt werden.
VORSICHT
65

10 EZ-200 Bedienungsanleitung
Bedienelemente und Anschlussbuchsen
■ Vorderes Bedienfeld
qSchalter [STANDBY/ON].................................Seite 9, 26
wMASTER VOLUME
[+]-Taste .........................................................Seiten 9, 26
[–]-Taste .........................................................Seiten 9, 26
eLESSON PART
Taste [L] ...............................................................Seite 30
Taste [R]...............................................................Seite 30
rTaste [LISTEN & LEARN]....................................Seite 31
tTaste [TIMING].....................................................Seite 31
yTaste [WAITING] ..................................................Seite 32
uTaste [FUNCTION].......................................Seiten 52, 27
iTaste [SONG]...............................................Seiten 13, 27
oTaste [STYLE]..............................................Seiten 23, 27
!0 Taste [VOICE] ..............................................Seiten 16, 27
!1 Zifferntasten [0]–[9], [+], [-].................................Seite 27
!2 Taste [DEMO].......................................................Seite 13
!3 Taste [METRONOME ON/OFF] ...........................Seite 20
!4 Taste [A-B REPEAT]............................................Seite 35
!5 Taste [REW].........................................................Seite 14
!6 Taste [FF].............................................................Seite 14
!8 Taste [PAUSE]......................................................Seite 14
!4 Taste [ACMP ON/OFF] ........................................Seite 24
!5 Taste [INTRO/ENDING/rit.]..................................Seite 45
!6 Taste [MAIN/AUTO FILL].....................................Seite 45
!8 Taste [SYNC START]...........................................Seite 24
!7 Taste [TEMPO/TAP].............................................Seite 38
!9 Taste [START/STOP] ...........................................Seite 26
@0 Taste [PORTABLE GRAND]................................Seite 17
@1 Taste [LIGHT ON/OFF]........................................Seite 29
@2 Taste [TOUCH ON/OFF] ......................................Seite 39
@3 DRUM-KIT-Symbole ...........................................Seite 18
■ Rückseite
@4 Buchsen MIDI IN/OUT.........................................Seite 54
@5 Buchse SUSTAIN...................................................Seite 9
@6 Buchse PHONES/OUTPUT...................................Seite 9
@7 Buchse DC IN 12V.................................................Seite 8
Im Songmodus
Im Style-Modus
w
q
e
!4 !5 !7
!6
Song-Liste
(Seite 15)
■ Vorderseite
Style-Liste
(Seite 68)
66

Bedienelemente und Anschlussbuchsen
EZ-200 Bedienungsanleitung 11
001
GrandPno
-03
001
GrandPno
-03
r
t
!8 !9
y
!3
!2
!1
u
!0
o
i
@2
@3
@1
@0
Voice-Liste (Seite 60)Display (Seite 28)
@7@6@5@4
■ Rückseite
• Wenn Sie längere Zeit auf den Light Guide schauen, kann das zu einer Überanstrengung
der Augen und zu Verspannungen des Nackens und der Schultern führen.
Wir empfehlen Ihnen, aus Gründen der Gesundheit und der Bequemlichkeit nach jeder
Stunde Spiel eine zehnminütige Pause einzulegen.
VORSICHT
67

12 EZ-200 Bedienungsanleitung
— Quick Guide —
Schritt
1
Abspielen der Songs
Beim Einschalten des Instruments erscheinen am linken Rand des
Displays Balken, die den Wert der Gesamtlautstärke anzeigen.
Achten Sie beim erstmaligen Einschalten des Instruments darauf, die
Lautstärke herunterzuregeln, indem Sie mehrmals die MASTER-
VOLUME-Taste [-] drücken. Stellen Sie, während Sie auf der Tastatur
spielen, mithilfe der MASTER-VOLUME-Tasten [+] und [-] den
Lautstärkepegel ein.
Einschalten des Instruments und Einstellen der Lautstärke
Einschalten des Instruments
Lautstärke einstellen
Wenn Sie das Instrument an einem ruhigen Ort verwenden und eine
geringere Ausgangslautstärke wünschen, halten Sie die MASTER-
VOLUME-Taste [-] gedrückt, und schalten Sie gleichzeitig mit dem
Schalter [STANDBY/ON] das Instrument ein. Dadurch wird der
Wert automatisch auf 4 eingestellt (durch 2 Balken angezeigt).
Um das Instrument einzuschalten, drücken
Sie den Schalter [STANDBY/ON].
Durch erneutes Drücken des Schalters
[STANDBY/ON] schalten Sie das
Instrument wieder aus.
Zeigt die momentane Lautstärke an.
001
GrandPno
-03
• Beim Einschalten wird der
Anfangswert automatisch
auf 12 eingestellt (dies wird
durch sechs Balken im
Display angezeigt).
HINWEIS
Drücken Sie die Taste [+], um die
Lautstärke zu erhöhen. Durch
zweimaliges Drücken der Taste [+]
erhöht sich der Wert der
Balkenanzeige im Display um 1.
Drücken Sie die Taste [-], um die
Lautstärke zu verringern. Durch
zweimaliges Drücken der Taste [-]
verringert sich der Wert der
Balkenanzeige im Display um 1.
68

EZ-200 Bedienungsanleitung 13
Quick Guide
Schritt 1 Abspielen der Songs
Dieses Instrument verfügt über 100 integrierte Demo-Songs.
Um die Songs anzuhören, drücken Sie die [DEMO]-Taste.
Die Songs werden in der Reihenfolge der Song-Nummern abgespielt.
Drücken Sie eine der Tasten [DEMO] oder [START/STOP], um
den Song zu stoppen.
Wählen Sie die Nummer des gewünschten Songs aus und starten Sie diesen.
1 Drücken Sie die [SONG]-Taste.
Nummer und Name des Songs werden angezeigt.
Anhören der Demo-Songs
Einen bestimmten Song auswählen und anhören
oder
Song-Nummer Song-Name
Erscheint bei aktiviertem
Song-Modus.
001
Bad Day
-03
69

14 EZ-200 Bedienungsanleitung
2 Wählen Sie mithilfe der Zifferntasten [0]–[9], [+], [-] den gewünschten
Song aus.
Beachten Sie hierzu die Song-Liste auf Seite 15.
3 Drücken Sie die [START/STOP]-Taste.
Die Song-Wiedergabe beginnt.
Sie können die Wiedergabe jederzeit mit der Taste [START/
STOP] anhalten.
● Sonstige Bedienungsvorgänge
Taste [REW] ............ „Spult“ den Song zurück, wenn sie während der Wiedergabe gedrückt wird
(während dieses Vorgangs ist nichts zu hören). Verringert die Taktnummer,
wenn diese während der Wiedergabe gedrückt wird.
Taste [FF] ................. „Spult“ den Song vor, wenn sie während der Wiedergabe gedrückt wird.
Erhöht die Taktnummer, wenn diese während der Wiedergabe gedrückt
wird.
Taste [PAUSE] ......... Stoppt die Wiedergabe vorübergehend. Drücken Sie diese Taste nochmals,
um die Wiedergabe ab dem Punkt fortzusetzen, an dem sie gestoppt wurde.
70

EZ-200 Bedienungsanleitung 15
Quick Guide
Schritt 1 Abspielen der Songs
● Song-Liste
• Die Songs Nrn. 001–005, 007–009, 013, 014 und 085–090 haben keinen Part für die linke Hand. Daher bezieht sich die Lernfunktion nur auf die
rechte Hand.
• Einige der klassischen oder traditionellen Songs wurden gekürzt oder vereinfacht und weichen möglicherweise vom Original ab.
Nr. Song-Name
Favorite
001 Bad Day (Daniel Powter)
002 Dancing Queen (Benny Andersson,
Bjorn Ulvaeus, Sig Anderson)
003 Daughters (John Mayer)
004 Fallin’ (Alicia Keys)
005 Hey Jude
(John Lennon, Paul McCartney)
006 Linus And Lucy (Vince Guaraldi)
007 Since U Been Gone
(Martin Sandberg, Lukasz Gottwald)
008 You’re Beautiful (James Blunt,
Sacha Skarbek, Amanda Ghost)
009 Your Song
(Elton John, Bernie Taupin)
010 Just The Way You Are (Billy Joel)
Standard
011 Scarborough Fair (Traditional)
012 Three Blind Mice (Traditional)
013 O du lieber Augustin (Traditional)
014 London Bridge (Traditional)
015 Believe Me If All Those Endearing
Young Charms (Traditional)
016 Ave Maria (F. Schubert)
017 Grandfather’s Clock (H.C. Work)
018 Twinkle Twinkle Little Star
(Traditional)
019 I’ve Been Working On The Railroad
(Traditional)
020 Little Brown Jug (Traditional)
021 When The Saints Go Marchin’ In
(Traditional)
022 Aloha Oe (Q. Liliuokalani)
023 Home Sweet Home (H. Bishop)
024 Loch Lomond (Traditional)
025 Bill Bailey (Won’t You Please Come
Home) (H. Cannon)
026 Down By The Riverside (Traditional)
027 Aura Lee (G. Poulton)
028 Greensleeves (Traditional)
029 My Bonnie (H.J Fulmer)
030 Funiculi-Funicula (L. Denza)
031 Die Lorelei (F. Silcher)
032 Wenn ich ein Vöglein wär
(Traditional)
033 Turkey In The Straw (Traditional)
034 Old Folks At Home (S.C. Foster)
035 Londonderry Air (Traditional)
036 When Irish Eyes Are Smiling
(E.R. Ball)
037 Muss I Denn (F. Silcher)
038 America The Beautiful (S.A. Ward)
039 O Christmas Tree (Traditional)
040 Jingle Bells (J.S. Pierpont)
041 Silent Night (F. Gruber)
042 Deck The Halls (Traditional)
043 Amazing Grace (Traditional)
Pianist
044 Für Elise (L.v. Beethoven)
045 Etude op.10-3 “Chanson De L’adieu”
(F. Chopin)
046 Turkish March (W.A. Mozart)
047 Valse op.64-1 “Petit Chien”
(F. Chopin)
048 Menuett/Beethoven
(L.v. Beethoven)
049 24 Preludes op.28-7 (F. Chopin)
050 Melodie (Album für die Jugend)
(R. Schumann)
051 Fröhlicher Landmann (Album für die
Jugend) (R. Schumann)
052 Träumerei (Kinderszenen)
(R. Schumann)
053 Thema (Impromptus D.935-3)
(F. Schubert)
054 Invention Nr.1 (J. S. Bach)
055 Gavotte/J. S. Bach (J. S. Bach)
056 Arietta/Grieg (E. Grieg)
057 La Chevaleresque (J. F. Burgmüller)
058 Prelude (Wohltemperierte Klavier
1-1) (J.S. Bach)
059 Annie Laurie (Traditional)
060 Moments Musicaux op.94-3
(F. Schubert)
061 La Viollette (Streabbog)
062 Menuett (L. Boccherini)
063 The Entertainer (S. Joplin)
Piano Ensemble
064 Nocturne op.9-2 (F. Chopin)
065 Ave Maria/J. S. Bach – Gounod
(J. S. Bach / C. F. Gounod)
066 Piano Concerto No.21 2nd mov.
(W. A. Mozart)
067 Romanze (Serenade K.525)
(W. A. Mozart)
Nr. Song-Name
068 Die Schlittenfahrt K.605-3
(W. A. Mozart)
069 Ave Verum Corpus (W. A. Mozart)
070 Piano Sonate op.27-2 “Mondschein”
(L.v. Beethoven)
071 Ode to Joy (L.v. Beethoven)
072 Canon (J. Pachelbel)
073 Air de Toreador “Carmen” (G. Bizet)
074 The SurpriseSymphony (F.J. Haydn)
075 Gavotte (F.J. Gossec)
076 Menuett (J.S. Bach)
077 String Quartet No.17 2nd mov.
“Serenade” (F.J. Haydn)
078 Song Of The Pearl Fisher (G. Bizet)
079 Jesu, Joy Of Man’s Desiring
(J.S. Bach)
080 Der Vogelfänger bin ich ja
(W. A. Mozart)
081 The Danube Waves (I. Ivanovici)
082 O Mio Babbino Caro (From “Gianni
Schicchi”) (G. Puccini)
083 Liebesträume Nr.3 (F. Liszt)
084 To A Wild Rose (E.A. MacDowell)
Classical
085 Waltz (The Sleeping Beauty)
(P. I. Tchaikovsky)
086 Air (Orchestral Suite) (J. S. Bach)
087 Siciliano/J. S. Bach (J. S. Bach)
088 Menuet (L’Arlésienne) (G. Bizet)
089 Largo (From the New World)
(A. Dvorák)
090 Pizzicato Polka (J. Strauss II)
091 Frühlingslied (F. Mendelssohn)
092 La Primavera (From Le Quattro
Stagioni) (A. Vivaldi)
093 Orphée Aux Enfers Ouverture
(J. Offenbach)
094 Danse Des Mirlitons From “The
Nutcracker” (P.I. Tchaikovsky)
095 Slavonic Dances No.10 (A. Dvorák)
096 Guillaume Tell (G. Rossini)
097 Méditation De Thais (J. Massenet)
098 Ungarische Tänze Nr.5 (J. Brahms)
099 Valse Des Fleurs (From “The
Nutcracker”) (P.I. Tchaikovsky)
100 Frühlingsstimmen (J. Strauss II)
Nr. Song-Name
ˇ
ˇ
71

16 EZ-200 Bedienungsanleitung
Schritt
2
Ändern der Voices
Zusätzlich zur Klavier-Voice können Sie ein breites Spektrum anderer Instrumenten-Voices
auswählen und spielen, darunter Gitarre, Trompete und Flöte. Die hier eingestellte Voice wird zur
„Main Voice“, der Haupt-Voice.
1 Drücken Sie die Taste [VOICE].
Nummer und Name der Voice werden angezeigt.
2 Wählen Sie eine Voice aus.
Wählen Sie mithilfe der Zifferntasten [0]–[9], [+], [-] die
gewünschte Voice aus.
Beachten Sie hierzu die Voice-Liste auf Seite 68.
Durch Auswahl der Voice Nr. 000 (One-Touch-Einstellung) wird
automatisch die am besten geeignete Voice für den Style oder den
Song ausgewählt. (Siehe Seite 38.)
Unterschiedliche Instrumenten-Voices ausprobieren
001
GrandPno
-03
Voice-Nummer Voice-Name
Erscheint bei
aktiviertem Voice-
Modus.
065
Flute
Die hier gezeigte Voice wird zur
Main Voice für das Instrument.
— Quick Guide —
72

EZ-200 Bedienungsanleitung 17
Quick Guide
Schritt 2 Ändern der Voices
3 Spielen Sie auf der Tastatur.
Probieren Sie verschiedene Voices aus, indem Sie sie auswählen
und auf der Tastatur spielen.
Wenn Sie einfach nur Klavier spielen möchten, müssen Sie nur eine einzige Taste drücken.
Drücken Sie die Taste [PORTABLE GRAND].
Daraufhin wird automatisch die Voice „001 Grand Piano“ als
Main Voice ausgewählt.
Spielen der Flügel-Voice (Grand Piano)
73

18 EZ-200 Bedienungsanleitung
Schlagzeug-Sets sind Zusammenstellungen von
Schlagzeug- und Percussion-Instrumenten.
Wenn Schlagzeug-Sets (Voice-Nummern 130–142)
ausgewählt sind, können Sie verschiedene
Percussion-Sounds direkt auf der Tastatur spielen.
1 Drücken Sie die Taste [VOICE].
2 Wählen Sie das gewünschte Drum Kit aus.
Wählen Sie mithilfe der Zifferntasten [0]–[9], [+], [-] eine der
Voice-Nummern 130–142 aus.
* Wenn die Voice Nr. 130 ausgewählt wird, zeigen die oberhalb der Tastatur aufgedruckten Symbole die Instrumente an; die
jeder Taste zugewiesen sind.
Drum Kits
130
Std.Kit1
Beispiel: 130 Standard Kit
Ride Cymbal 1
Tambourine
Cowbell
Vibraslap
Bongo L
Hi-Hat Open
Crash Cymbal 1
Hand Clap
Hi-Hat Closed
Hi-Hat Pedal
Open Rim Shot
Side Stick
Castanet
Sticks
Brush Tap
Brush Slap
Conga H Open
Timbale L
Agogo L
Maracas
Guiro Short
Claves
Cuica Mute
Triangle Mute
Shaker
Chinese Cymbal
Ride Cymbal Cup
Splash Cymbal
Crash Cymbal 2
Ride Cymbal 2
Bongo H
Conga H Mute
Mid Tom L
Mid Tom H
High Tom
Snare H Hard
Floor Tom L
Low Tom
Floor Tom H
Bass Drum Hard
Bass Drum
Snare M
Snare Roll
Snare H Soft
Bass Drum Soft
Seq Click H
Brush Swirl
Brush Tap Swirl
Conga L
Timbale H
Agogo H
Cabasa
Samba Whistle H
Samba Whistle L
Guiro Long
Wood Block H
Wood Block L
Cuica Open
Triangle Open
Jingle Bells
Bell Tree
C3
74

EZ-200 Bedienungsanleitung 19
Quick Guide
Schritt 2 Ändern der Voices
3 Probieren Sie die einzelnen Tasten aus.
Sie hören Bongo-Trommeln, Congas, Maracas usw. – eine
umfangreiche Auswahl an Schlagzeug- und Percussion-Sounds.
Näheres zu den Instrumenten und den Tastenzuweisungen der
einzelnen Schlagzeug-Sets finden Sie in der Drum-Kit-Liste auf
Seite 65.
● Drum-Kit-Liste
130 Standard Kit 1
131 Standard Kit 2
132 Room Kit
133 Rock Kit
134 Electronic Kit
135 Analog Kit
136 Dance Kit
137 Jazz Kit
138 Brush Kit
139 Symphony Kit
140 SFX Kit 1
141 SFX Kit 2
142 Sound Effect Kit
75

20 EZ-200 Bedienungsanleitung
Schritt
3
Spiel zum Metronom
Das Instrument ist mit einem Metronom mit regulierbarem Tempo und Taktmaß ausgestattet.
Spielen Sie, und stellen Sie das Tempo ein, bei dem Sie sich am Wohlsten fühlen.
Schalten Sie das Metronom ein und starten es mit der Taste
[METRONOME ON/OFF].
Um das Metronom anzuhalten, drücken Sie noch einmal die Taste
[METRONOME ON/OFF].
Anpassen des Metronomtempos
1 Drücken Sie die Taste [TEMPO/TAP], sodass das Tempo angezeigt
wird.
2 Stellen Sie mithilfe der Zifferntasten [0]–[9], [+], [-] das
Metronomtempo ein.
Das Tempo kann im Bereich von 11–280 eingestellt werden.
Metronom starten
Starten des Metronoms
Einstellen des Metronomtempos
001
GrandPno
11
Zeigt den aktuellen
Schlag an.
aktueller Tempowert
070
Tempo
— Quick Guide —
76

EZ-200 Bedienungsanleitung 21
Quick Guide
Schritt 3 Spiel zum Metronom
Stellen Sie die Anzahl der Taktschläge pro Takt ein.
1 Drücken Sie die Taste [METRONOME ON/OFF] und halten Sie sie
mindestens eine Sekunde lang gedrückt.
Der aktuelle Zähler erscheint.
2
Stellen Sie mithilfe der Zifferntasten [0]–[9], [+], [-]
den Taktmaßzähler ein (0–60).
Der erste Schlag wird mit einem Glockenton betont; die anderen
Schläge ertönen als Klicks. In der Einstellung 00 erklingen alle
Metronomschläge als Klick (keine Betonung).
Stellt den Basis-Notenwert für jeden Takt ein.
1 Drücken Sie mehrmals die Taste [FUNCTION], bis „TimeSigD“
erscheint.
2 Stellen Sie mithilfe der Tasten [+] und [-] den Taktart-Nenner ein.
Die verfügbaren Nenner sind 02 (Halbe Note; ), 04 (Viertelnote; ),
08 (Achtelnote; ) und 16 (Sechzehntelnote; ).
Stellt den Zähler des Metronom-Taktmaßes ein
Einstellen des Nenners für das Metronom-Taktmaß
04
TimeSigN
Taktmaß-Zähler
Länger als eine
Sekunde gedrückt halten
• Der Taktmaß-Zähler lässt
sich nicht ändern, wenn ein
Style oder Song läuft, da er
automatisch auf das am
besten passende Taktmaß
des aktuellen Styles oder
Songs eingestellt wird.
Achten Sie darauf, den Style
oder Song zu stoppen, bevor
Sie den Zähler einstellen.
HINWEIS
04
TimeSigD
77

22 EZ-200 Bedienungsanleitung
1 Drücken Sie mehrmals die Taste [FUNCTION], bis „MetroVol“
erscheint.
2 Stellen Sie mithilfe der Zifferntasten [0]–[9], [+], [-] die
Metronomlautstärke ein (000–127).
Einstellen der Metronomlautstärke
Metronomlautstärke
100
MetroVol
78

EZ-200 Bedienungsanleitung 23
Quick Guide
Schritt 4 Mit Styles spielen
— Quick Guide —
Schritt
4
Mit Styles spielen
Die Style-Funktion bietet Ihnen Hintergrund- und Rhythmusparts aus einem breiten
Kategoriespektrum, darunter Rock, Blues, Disco und Vieles mehr. Hier erfahren Sie, wie Sie den
Rhythmus eines Styles spielen. Der Rhythmus-Sound besteht aus Percussion-Instrumenten.
1 Drücken Sie die Taste [STYLE].
Nummer und Name des Styles werden angezeigt.
2 Style auswählen.
Wählen Sie mithilfe der Zifferntasten [0]–[9], [+], [-] den
gewünschten Style aus.
Beachten Sie die Style-Liste auf Seite 68.
3 Drücken Sie die [START/STOP]-Taste.
Die Style-Wiedergabe beginnt.
Sie können den Style jederzeit mit der Taste [START/STOP]
stoppen.
Den Rhythmus eines Styles auswählen
Erscheint bei
aktiviertem Style-
Modus.
001
8BtModrn
001
Style-Nummer Style-Name
HH Light
016
• Da die Styles der Kategorie
„Pianist“ (Nr. 093–100) keine
Rhythmusparts haben, wird
kein Klang erzeugt, wenn Sie
nur den Rhythmuspart
wiedergeben. Um diese
Styles zu verwenden,
schalten Sie die Begleit-
automatik ein, und spielen
Sie auf der Tastatur wie auf
den Seiten 24–25
beschrieben. (Es erklingen
die Bass- und Akkord-
Begleitparts.)
HINWEIS
79

24 EZ-200 Bedienungsanleitung
Auf der vorigen Seite haben Sie gesehen, wie Sie Ihren bevorzugten Rhythmus eines Styles
auswählen. Hier erfahren Sie, wie Sie diesen Rhythmus mit einem Bass- und Akkordhintergrund
erweitern und alles zusammen als Begleitung für Ihr Spiel einsetzen.
1 Drücken Sie die Taste [STYLE], und wählen Sie dann einen Style aus.
Lesen Sie hierzu den Abschnitt „Den Rhythmus eines Styles
auswählen“ auf Seite 23.
2 Schalten Sie die Begleitautomatik ein.
Drücken Sie die Taste [ACMP ON/OFF].
Drücken Sie erneut die Taste [ACMP ON/OFF], um die
Begleitautomatik auszuschalten.
3 Aktivieren Sie die Synchronstartfunktion.
Drücken Sie die Taste [SYNC START].
Wenn der Synchronstart-Bereitschaftsmodus eingeschaltet wird,
beginnt die Style-Wiedergabe, sobald Sie im Tastaturbereich für
die Begleitung einen Akkord spielen. Sie können den
Synchronstart-Bereitschaftsmodus durch Drücken der Taste
[SYNC START] ausschalten.
Spielen mit Styles
● Wenn die Begleitautomatik eingeschaltet ist …
Die Tasten links vom Split-Punkt (54; F#2) spielen nur Akkorde.
Dieser Bereich wird als „Tastaturbereich der automatischen
Begleitung“ bezeichnet.
001
8BtModrn
001
Erscheint bei eingeschalteter
Begleitautomatik
• Sie können den Split-Punkt
ändern. Lesen Sie hierzu
den Abschnitt „Einstellen
des Split-Punkts“ auf
Seite 36.
NOTE
48 55 60
Splitpunkt (54; F#2)
Tastaturbereich der
automatischen Begleitung
001
8BtModrn
001
Blinkt bei aktivierter
Synchronstartfunktion.
80

EZ-200 Bedienungsanleitung 25
Quick Guide
Schritt 4 Mit Styles spielen
4 Die Style-Wiedergabe beginnt, sobald Sie im Tastaturbereich für die
Begleitung einen Akkord anschlagen.
Sie fragen sich, wie Sie Akkorde spielen können? Kein Problem!
Dieses Instrument kann Akkorde spielen, auch wenn Sie nur eine
Taste anschlagen.
Versuchen Sie es einmal mit einer, zwei oder drei Tasten (egal
welche) im Tastaturbereich der automatischen Begleitung.
Verschiedene Tasten führen zu unterschiedlichen Ergebnissen.
Ausführliche Anweisungen zum Spielen von Akkorden finden Sie
auf Seite 48.
Es steht auch eine spezielle Chord-Dictionary-Funktion zur
Verfügung, die anzeigt, wie Sie die verschiedenen Akkorde
spielen können.
5 Versuchen Sie, mit der linken Hand weitere Akkorde und mit der
rechten Hand eine Melodie zu spielen.
6 Sie können die Wiedergabe jederzeit mit der Taste [START/STOP]
anhalten.
Tastaturbereich
der automatischen
Begleitung
Split Point (Split-Punkt)
Tastaturbereich
der automatischen
Begleitung
Split Point (Split-Punkt)
81

26 EZ-200 Bedienungsanleitung
Bedienung und Anzeige der Grundfunktionen
Grundlegende Bedienungsschritte
001
GrandPno
-03
Um das Instrument einzuschalten, drücken
Sie den Schalter [STANDBY/ON].
Drücken Sie den Schalter [STANDBY/
ON] ein weiteres Mal, um das Gerät
wieder auszuschalten.
Einschalten des Instruments
Drücken der MASTER-VOLUME-Tasten
[+] und [-].
Einstellen der Lautstärke
Drücken Sie
die Taste [-],
um die
Lautstärke zu
verringern.
Drücken Sie
die Taste [+],
um die
Lautstärke zu
erhöhen.
Drücken Sie die Taste [START/STOP],
nachdem Sie eine der Tasten [SONG] oder
[STYLE] gedrückt haben, um die
Wiedergabe des ausgewählten Songs oder
Styles (Rhythmus’) zu starten.
Über die Taste [START/STOP]
Das Symbol für „Gedrückt
halten“, das neben einigen Tasten
erscheint, zeigt an, dass diese
Taste gedrückt und länger als
eine Sekunde gehalten werden
kann, um eine verwandte oder
eine andere Funktion aufzurufen.
Das Symbol für „Gedrückt halten“
82

EZ-200 Bedienungsanleitung 27
Mit Styles spielen
Wenn Sie eine Grundfunktion wählen, werden
Name und Nummer des Songs, des Styles und
der Voice angezeigt, die momentan ausgewählt
sind. Das bzw. die Symbole des/der momentan
ausgewählten Songs, Styles oder Voice(s)
erscheinen oben im Display.
Von diesem Didplay aus wählen Sie mithilfe der
Zifferntasten [0]–[9], [+], [-] den gewünschten
Song, Style oder die gewünschte Voice aus.
Drücken Sie eine Taste, um eine
Grundfunktion zu wählen
Drücken Sie die Taste [SONG],
um einen Song auszuwählen.
Drücken Sie die Taste [STYLE],
um einen Style auszuwählen.
Drücken Sie die Taste [VOICE],
um eine Voice auszuwählen.
(Song) (Style) (Voice)
Die Taste [FUNCTION] beinhaltet 19
Einstellungen. Mit jedem Druck auf
die Taste [FUNCTION] werden
nacheinander die Einstellfunktionen
aufgerufen, und der Wert der
ausgewählten Funktion kann mit den
Zifferntasten [0]–[9], [+], [-] geändert
werden.
Sie können die Einstellwerte in
umgekehrter Reihenfolge aufrufen,
indem Sie die [FUNCTION]-Taste
gedrückt halten und mehrmals die
Taste [-] drücken.
Funktionseinstellungen (Seite 52)
● Zifferntasten [0]–[9]
Die Zifferntasten können benutzt werden, um die
Nummer eines Songs, eines Styles oder einer Voice
oder einen Parameterwert direkt einzugeben.
Bei Nummern, die mit einer oder zwei Nullen beginnen,
können die führenden Nullen ausgelassen werden.
Beispiel: Auswählen der Voice 002, Grand Piano2.
● Tasten [+], [-]
Drücken Sie kurz die Taste [+], um den Wert um 1 zu
erhöhen, oder drücken Sie kurz die Taste [-], um den
Wert um 1 zu verringern. Drücken und halten Sie eine
dieser Tasten gedrückt, um den Wert in der jeweiligen
Richtung fortwährend zu erhöhen oder verringern.
Nummer oder Wert einstellen
Drücken Sie die Zifferntasten [0], [0], [2].
002
GrandPn2
Kurz drücken
zum Verringern. Kurz drücken
zum Erhöhen.
83

28 EZ-200 Bedienungsanleitung
Mit Styles spielen
Das Haupt-Display (Main) zeigt sämtliche aktuellen Einstellungen für Song, Style und Voice an.
Display (Anzeige)
001
GrandPno
003
Zeigt die Melodie und
Akkordnoten eines Songs an,
wenn der Song läuft, oder die
Noten der gespielten Akkorde,
wenn Sie die Dictionary-
Funktion benutzen. Bei allen
anderen Gelegenheiten werden
die Noten angezeigt, die Sie
auf der Tastatur spielen.
Notation
• Jegliche Noten, die ober- oder unterhalb des Systems
stehen würden, erhalten den Zusatz „8va“ (Oktave) im
Notenbild.
• Bei einigen speziellen Akkorden werden u. U. nicht alle
Noten im Notenschriftbereich des Displays angezeigt.
Dies liegt am begrenzten Platz für die Darstellung im
Display.
HINWEIS
Hier wird während der
Wiedergabe eines Songs oder
Styles der aktuelle Takt angezeigt.
Zeigt den Taktschlag des
aktuellen Styles oder Songs
durch blinkende Pfeile an.
Erscheint, wenn die
Anschlagsdynamik (Touch
Response) eingeschaltet ist.
Erscheint bei eingeschalteter
Begleitautomatik.
Takt
Taktschlaganzeige (Beat)
Touch-Anzeige (Anschlagsstärke)
ACMP ON
003
Die Gesamtlautstärke (MASTER VOLUME)
wird durch die Anzahl der Balken im Display
angezeigt. Je mehr Balken zu sehen sind, desto
höher ist der Lautstärkepegel. Der Pegelbereich
reicht von 0 bis 14. Ein Balken steht für 2
Wertstufen.
Anzeige der Gesamtlautstärke
(MASTER VOLUME)
Der Lautstärkepegel
liegt bei 13–14
Der Lautstärkepegel
liegt bei 3–4
Der Lautstärkepegel liegt
bei 1–2
Der Lautstärkepegel liegt
bei 0 (keine Anzeige).
Zeigt den Namen des momentan
wiedergegebenen Akkords oder
den Namen des Akkords an, der
auf der Tastatur gespielt wird.
Während der Song läuft,
werden die passenden
Fingersätze angezeigt, d. h. mit
welchen Fingern Sie die Noten
des Songs am besten spielen können. (Seite 29)
Während der Song läuft,
können Sie die Parts für die
linke und rechte Hand (Left
und Right) des Songs mit
den Tasten [L] und [R]
stummschalten. Die
Symbole [L] und [R] zeigen den aktuellen Status an.
Akkordanzeige
Fingersatzanzeige
Links- und Rechts-Anzeige des Songs
Rechts ist
eingeschaltet
Rechts ist
stummgeschaltet
Links und Rechts
sind einge-
schaltet
84

EZ-200 Bedienungsanleitung 29
Song-Lektion
Yamaha Education Suite 5
Sie können jeden beliebigen Song auswählen und als Übungslektion (englisch: „Lesson“)
für die linke, die rechte oder beide Hände verwenden. Die Song-Lesson-Funktion zeigt
Ihnen, wie Sie das Spielen von Songs in drei getrennten Schritten erlernen können.
■ Die Übungsmethoden:
Lektion 1 (Listen & Learn: Zuhören & Lernen)..... Hören Sie sich den ausgewählten Song an,
und prägen Sie sich seine Melodie und
seinen Rhythmus ein.
Lektion 2 (Timing: Notenrhythmus) ........................ Lernen Sie, die Noten in der richtigen
zeitlichen Abfolge zum Song zu spielen.
Lektion 3 (Waiting: Wartefunktion)......................... Lernen Sie, die richtigen Noten zu spielen.
Üben durch Verwendung der Light-Guide-Funktion
Wenn Light Guide (Tastenanzeigen) eingeschaltet ist, leuchtet jede Taste
(der Noten im Song) nacheinander auf, um anzuzeigen, welche Noten Sie
wann spielen sollten.
Üben mit der Fingersatzanzeige (Fingering Guide)
Wenn der Song gestartet wird, erscheint die Fingersatzanzeige im Display
und zeigt Ihnen, welche Finger Sie während des Spiels benutzen sollten.
on
LIGHT
• Nach dem Einschalten ist die
Light-Guide-Funktion
eingeschaltet.
HINWEIS
12312345 43213 2
Fingernummer
Symbol für „Finger
untersetzen“
● Beispiele für Unter- und Übersetzen
Fingersatz-Display
Spielen Sie die Taste F
mit dem Daumen
Fingernummer
Symbol für „Finger
übersetzen“
Untersetzen Übersetzen
Spielen Sie die Taste E
mit dem Mittelfinger
85

Song-Lektion
30 EZ-200 Bedienungsanleitung
Lektion 1 (Listen & Learn: Zuhören & Lernen)
In Lektion 1 brauchen Sie nicht auf der Tastatur zu spielen.
Es erklingen die Vorbildmelodie bzw. die Vorbildakkorde (anders
ausgedrückt: das Musikmaterial, das Sie erlernen möchten) des von Ihnen
ausgewählten Parts, und die zugehörige Taste leuchtet auf. Hören Sie
genau auf die Melodie und prägen Sie sie sich gut ein.
1Wählen Sie den gewünschten Song für Ihre Lektion aus.
Drücken Sie die Taste [SONG], und wählen Sie (anhand der Song-Liste
auf Seite 15) mithilfe der Zifferntasten [0]–[9], [+] und [-] einen Song aus.
2Wählen Sie den Part, den Sie üben möchten.
Drücken Sie die Taste [R], wenn Sie den Part der rechten Hand üben
möchten, die Taste [L], wenn Sie den Part der linken Hand üben
möchten, oder gleichzeitig Taste [R] und [L], um mit beiden Händen
zu üben. Die ausgewählte Hand bzw. die Hände werden angezeigt.
Wenn Sie in einem der Songs 001–005, 007–009, 013, 014, 085–090
(die keine Daten für den linken Part enthalten) den linken Part
auswählen, wird im Display die Meldung „No LPart“ angezeigt. Diese
Songs können nicht für Übungen für die linke oder für beide Hände
verwendet werden.
• Sie können den Part nicht
während der Song-
Wiedergabe auswählen,
bevor Lektion 1 beginnt.
Wenn gerade ein Song
wiedergegeben wird, halten
Sie als erstes den Song an,
und fahren Sie dann mit
Schritt 2 fort.
HINWEIS
041
SilentNt
-10
Left Right
BothHand
Lektion für beide Hände
Lektion für die rechte HandLektion für die linke Hand
No LPart
86

Song-Lektion
EZ-200 Bedienungsanleitung 31
3Starten Sie Lektion 1.
Drücken Sie die Taste [LISTEN & LEARN], um Lektion 1 zu starten.
Es erklingt die Melodie des Parts, den Sie in Schritt 2 ausgewählt haben.
Hören Sie genau auf die Melodie und prägen Sie sie sich gut ein.
4Stoppen Sie die Lektion.
Sie können die Lektion jederzeit mit der Taste [START/STOP] stoppen.
Lektion 2 (Timing: Notenrhythmus)
In dieser Lektion müssen Sie versuchen, die Noten in der richtigen
zeitlichen Abfolge zu spielen. Konzentrieren Sie sich einfach darauf,
die Noten synchron zur rhythmischen Begleitung zu spielen.
Es erklingen die richtigen Noten, auch wenn Sie falsche Töne spielen,
solange Sie im richtigen Rhythmus spielen.
1Wählen Sie den gewünschten Song für Ihre Lektion
aus.
2Wählen Sie den Part, den Sie
üben möchten.
3Starten Sie Lektion 2.
Drücken Sie die Taste [TIMING], um Lektion 2 zu starten.
Die Tastatur leuchtet, wenn Light (Licht) eingeschaltet ist. In Lektion
2 sollten Sie sich darauf konzentrieren, jede Note im richtigen
Timing (jeweils zur richtigen Zeit) auf den Rhythmus zu spielen.
4Stoppen Sie die Lektion.
Sie können die Lektion jederzeit mit
der Taste [START/STOP] stoppen.
• Auch wenn Lektion 1 schon
gestartet wurde und der
Song bereits wiedergegeben
wird, können Sie immer noch
den Part auswählen.
• Wenn die Melodie-Voice des
Songs geändert wird,
verlagert sich je nach
ausgewählter Voice
möglicherweise die im
Display gezeigte
Tastenposition (in Oktaven).
• Sie können Lektion 1–3
auswählen, indem Sie eine
der Tasten [LISTEN &
LEARN], [TIMING] und
[WAITING] drücken.
HINWEIS
r1
LISTEN
016
Die Notenschrift wird im Display angezeigt und es
leuchten die Tasten auf, die Sie spielen sollten.
• Der Split-Punkt ist fest eingestellt
und kann nicht geändert werden.
Für die Lektion für die linke Hand ist
dieser auf 59 bzw. H2 festgelegt.
HINWEIS
• Sie können den Part nicht während
der Song-Wiedergabe auswählen,
bevor Lektion 2 beginnt. Wenn
gerade ein Song wiedergegeben
wird, halten Sie als erstes den Song
an, und fahren Sie dann mit Schritt
2 fort.
HINWEIS
• Auch wenn Lektion 2 schon
gestartet wurde und der Song
bereits wiedergegeben wird, können
Sie immer noch den Part auswählen.
HINWEIS
r2
TIMING
016
87

Song-Lektion
32 EZ-200 Bedienungsanleitung
Wenn der Übungs-Song in Lektion 2 oder 3 komplett durchgespielt wurde,
wird Ihr Spiel in eine von vier Gruppen eingestuft: „OK“, „Good“ (Gut),
„Very Good!“ (Sehr Gut!) und „Excellent!“ (Hervorragend!).
OK
Good
Very Good
Excellent
Lektion 3 (Waiting: Wartefunktion)
In diesem Modus müssen Sie versuchen, die richtigen Noten zu spielen. Die
Noten, die Sie spielen sollten, erscheinen im Notensystem und die Tasten
leuchten auf. Die Song-Wiedergabe wartet, bis Sie die richtige Note spielen.
1Wählen Sie den gewünschten Song für Ihre Lektion aus.
2Wählen Sie den Part, den Sie üben möchten.
3Starten Sie Lektion 3.
Drücken Sie die Taste [WAITING], um Lektion 3 zu starten.
Spielen Sie die richtigen Noten entsprechend der leuchtenden Tasten.
Die Song-Wiedergabe wartet, bis Sie die richtige Note spielen.
4Stoppen Sie die Lektion.
Sie können die Lektion jederzeit mit der Taste [START/STOP] stoppen.
Qualitätsgrad
• Sie können den Part nicht
während der Song-
Wiedergabe auswählen,
bevor Lektion 3 beginnt.
Wenn gerade ein Song
wiedergegeben wird, halten
Sie als erstes den Song an,
und fahren Sie dann mit
Schritt 2 fort.
HINWEIS
• Auch wenn Lektion 3 schon
gestartet wurde und der
Song bereits wiedergegeben
wird, können Sie immer noch
den Part auswählen.
HINWEIS
r3
WAITING
• Wenn der Übungs-Song in
Lektion 2 oder 3 komplett
durchgespielt wurde, wird Ihr
Spiel in eine von vier
Gruppen eingestuft (genau
wie bei Lektion 2).
HINWEIS
88

EZ-200 Bedienungsanleitung 33
Song-Einstellungen
Ändern der Melodie-Voice
Sie können die Melodie-Voice eines Songs auf jede andere gewünschte
Voice umschalten.
1Wählen Sie den Song aus und starten Sie ihn.
Lesen Sie hierzu den Abschnitt „Abspielen der Songs“ auf Seite 12.
2Wählen Sie die Voice aus.
Drücken Sie die [VOICE]-Taste, und wählen Sie mithilfe der
Zifferntasten [0]–[9], [+], [-] die gewünschte Voice aus.
Wenn Sie auf der Tastatur spielen, erklingt die ausgewählte Voice.
Wenn ein Song während dieses Vorgangs bis zum Ende gespielt wurde
und anhält, drücken Sie die Taste [START/STOP], um erneut die
Wiedergabe zu starten.
3Drücken und halten Sie die [VOICE]-Taste mindestens
eine Sekunde lang.
Im Display erscheint einige Sekunden lang „SONG MELODY
VOICE“ (Melodie-Voice des Songs). Dadurch wird angezeigt, dass die
ursprüngliche Melodie-Voice des Songs durch die in Schritt 2
ausgewählte Voice ersetzt wurde.
Song-Lautstärke
Mit diesem Verfahren können Sie das Lautstärkeverhältnis zwischen der
Song-Wiedergabe und den von Ihnen auf der Tastatur gespielten Noten
einstellen, indem Sie die Lautstärke des wiedergegebenen Klanges ändern.
1Drücken Sie die [SONG]-Taste.
003
BritePno
001
Halten Sie die Taste länger als
eine Sekunde lang gedrückt.
89

Song-Einstellungen
34 EZ-200 Bedienungsanleitung
2Drücken Sie mehrmals die Taste [FUNCTION], bis
„SongVol“ erscheint.
3Stellen Sie die Song-Lautstärke mit den Zifferntasten
[0]–[9], [+], [-] ein.
Der Wertebereich ist 0 bis 127.
Stummschaltung
Der Song besteht aus mehreren Spuren.
Sie können Spur 1 oder Spur 2 während der Song-Wiedergabe
stummschalten.
• Spur 1 können Sie stummschalten, indem Sie während der Song-
Wiedergabe die Taste [R] drücken.
• Spur 2 können Sie stummschalten, indem Sie während der Song-
Wiedergabe die Taste [L] drücken.
Sie können die Stummschaltung aufheben, indem Sie die entsprechende
Spurtaste [R] oder [L] während der Song-Wiedergabe erneut drücken oder
indem Sie einen beliebigen anderen Song auswählen.
Aktuelle Song-Lautstärke
100
SongVol
• Drücken Sie gleichzeitig die
Tasten [+] und [-], um den
Wert sofort auf die
Vorgabeeinstellung (100)
zurückzusetzen.
HINWEIS
Leuchtet nicht – Spur ist stummgeschaltet.
001
Bad Day
016
Durch Drücken einer der Spurtasten
[R] und [L] wird die entsprechende
Spur während der Song-Wiedergabe
stummgeschaltet.
Spur 1Spur 2
90

Song-Einstellungen
EZ-200 Bedienungsanleitung 35
Übung macht den Meister
Einen Abschnitt, den Sie schwierig finden, können Sie wiederholt üben. Mit
dieser Funktion können Sie einen Song-Bereich für die wiederholte
Wiedergabe auswählen – wobei „A“ der Startpunkt und „B“ der Endpunkt ist.
1Starten Sie den Song und drücken Sie die Taste [A-B REPEAT] am
Anfang des Bereichs, der wiederholt werden soll (dem Punkt „A“).
„A-REPEAT“ wird angezeigt.
2Drücken Sie die Taste [A-B REPEAT] nun ein zweites Mal, und zwar
am Ende des zu wiederholenden Bereichs (dem Punkt „B“). Der
angegebene Song-Abschnitt von A bis B wird nun wiederholt
abgespielt, so dass Sie ihn mehrfach hintereinander üben können.
Sie können die wiederholte Wiedergabe anhalten, indem Sie die Taste
[A-B REPEAT] drücken.
Daraufhin wird der Wiederholungsmodus von A bis B aufgehoben und
die normale Song-Wiedergabe fortgesetzt.
AB
Dieser Abschnitt wird wiederholt abgespielt
• Start- und Endpunkt für die
Wiederholung können in
ganzen Taktschritten
angegeben werden.
• Sie können die Funktion
„A-B Repeat“ auch
einstellen, wenn der Song
angehalten wurde. Wählen
Sie dazu einfach mit Hilfe der
[REW]-Taste und der [FF]-
Taste die gewünschten Takte
aus, drücken Sie an jedem
der beiden Punkte die Taste
[A-B REPEAT], und starten
Sie anschließend die
Wiedergabe.
• Wenn Sie möchten, dass
sich der Startpunkt „A“ direkt
am Song-Anfang befindet,
drücken Sie die Taste [A-B
REPEAT], bevor Sie die
Song-Wiedergabe starten.
HINWEIS
A-
REPEAT
A-b
REPEAT
• Die Wiederholungsfunktion
von A bis B wird
aufgehoben, wenn Sie einen
anderen Song oder einen
anderen Style-Modus
auswählen.
HINWEIS
oFF
REPEAT
91

36 EZ-200 Bedienungsanleitung
Praktische Spielfunktionen
Einstellen des Split-Punkts
Der Split-Punkt kann nach Wunsch eingestellt werden.
Der Split-Punkt (Teilungspunkt) ist werksseitig auf die Taste Nr. 54
eingestellt (Taste F#2), aber Sie können ihn auch auf eine andere Taste
legen. Wenn Sie den Split-Punkt ändern, ändert sich auch der Bereich der
Begleitautomatik.
1Drücken Sie mehrmals die Taste [FUNCTION], bis „SplitPnt“
erscheint.
2
Stellen Sie mithilfe der Zifferntasten [0]–[9], [+], [-] den Split-Punkt ein.
36 48 60 72 84 96
Split-Punkt – Standardeinstellung: 54 (F#2)
Aktuell ausgewählter Split-Punkt Split Point (Split-Punkt)
054
SplitPnt
-03
Die Taste am Split-Punkt leuchtet
• Drücken Sie gleichzeitig die
Tasten [+] und [-], um den
Wert sofort auf die
Vorgabeeinstellung (54 bzw.
F
#
2) zurückzusetzen.
HINWEIS
92

Praktische Spielfunktionen
EZ-200 Bedienungsanleitung 37
Transponierung
Die Gesamttonhöhe des Instruments kann in Halbtonschritten um bis zu
eine Oktave nach oben oder nach unten verschoben werden.
1Drücken Sie mehrmals die Taste [FUNCTION], bis „Transpos“
erscheint.
2Stellen Sie mithilfe der Zifferntasten [0]–[9], [+], [-] die Transposition
auf den gewünschten Wert zwischen -12 und +12 ein.
Tuning (Stimmung)
Sie können die Tonhöhe des gesamten Instruments feinstimmen. Die
Gesamtstimmung des Instruments kann in 1-Cent-Schritten (100 Cents = 1
Halbton) um bis zu 100 Cents nach oben oder nach unten verschoben werden.
1
Drücken Sie mehrmals die Taste [FUNCTION], bis „Tuning“ erscheint.
2Stellen Sie mithilfe der Zifferntasten [0]–[9], [+] und [-] die Stimmung
auf den gewünschten Wert zwischen -100 und +100 ein.
Aktueller Transpositionswert
00
Transpos
• Die Tonhöhe der Drum-Kit-
Voices (Voice-Nummern
130–142) kann nicht
geändert werden.
• Drücken Sie gleichzeitig die
Tasten [+] und [-], um den
Wert sofort auf die
Vorgabeeinstellung (00)
zurückzusetzen.
HINWEIS
Aktueller Stimmungswert
000
Tuning
• Die Tonhöhe der Drum-Kit-
Voices (Voice-Nummern
130–142) kann nicht
geändert werden.
• Drücken Sie gleichzeitig die
Tasten [+] und [-], um den
Wert sofort auf die
Vorgabeeinstellung (000)
zurückzusetzen.
HINWEIS
93

Praktische Spielfunktionen
38 EZ-200 Bedienungsanleitung
Ein-Tasten-Einstellung
Das Auswählen der ideal zu einem Song oder Style passenden Voice kann
manchmal schwierig sein. Mit der One-Touch-Einstellung wird automatisch
die am besten geeignete Voice aufgerufen, wenn Sie einen Style oder Song
auswählen. Wählen Sie einfach die Voice Nr. „000“, um diese Funktion
einzuschalten.
1Drücken Sie die [VOICE]-Taste, und wählen Sie dann mithilfe der
Zifferntasten [0]–[9], [+], [-] die Voice-Nummer „000“.
Dadurch wird die One-Touch-Funktion eingeschaltet. Sobald Sie eine andere
Voice-Nummer auswählen, wird die One-Touch-Funktion ausgeschaltet.
Das Tempo des Songs/Styles ändern
Songs und Styles können in beliebigen Tempi wiedergegeben werden –
schnell oder langsam.
1Drücken Sie, nachdem Sie einen Style/Song ausgewählt haben, die
Taste [TEMPO/TAP], um die Tempoeinstellung aufzurufen.
2Stellen Sie mit den Zifferntasten [0]–[9], [+], [-] das Tempo ein.
Sie können das Tempo auch einstellen, indem Sie es einfach mit der Taste
[TEMPO/TAP] in der gewünschten Geschwindigkeit einzählen – viermal
für Taktmaße mit 4 Zählern, dreimal für Taktmaße mit 3 Zählern.
Während der Style-/Song-Wiedergabe können Sie das Tempo ändern,
indem Sie die Taste [TEMPO/TAP] genau zweimal drücken.
Erscheint, wenn die One-Touch-Funktion eingeschaltet ist.
000
GrandPno
aktueller Tempowert
070
Tempo
• Drücken Sie gleichzeitig die
Tasten [+] und [-], um den
Wert sofort auf das
Vorgabetempo des Songs
bzw. Styles zurückzusetzen.
HINWEIS
94

Praktische Spielfunktionen
EZ-200 Bedienungsanleitung 39
Touch Response (Anschlagsempfindlichkeit)
Mit der Taste [TOUCH ON/OFF] können Sie die Anschlagsdynamik der
Tastatur ein- oder ausschalten. Wenn die Anschlagsdynamik eingeschaltet
ist, können Sie die Lautstärke von Noten steuern, je nachdem, wie stark Sie
die Tasten anschlagen.
Drücken Sie die Taste [TOUCH] nochmals, um Touch Response
auszuschalten. Wenn die Anschlagdynamik ausgeschaltet ist, bleibt die
Lautstärke der Noten immer gleich, egal wie stark Sie die Tasten anschlagen.
Die Anschlagsempfindlichkeit der Tastatur kann in drei Stufen eingestellt
werden (1–3). Je höher die Zahl, desto größer wird die Lautstärkeänderung
im Verhältnis zum veränderlichen Tastenanschlag; die Tastatur reagiert
„empfindlicher“.
Drücken und halten Sie die [TOUCH]-Taste länger als eine Sekunde,
bis die Anzeige für die Anschlagsempfindlichkeit im Display erscheint.
Benutzen Sie die Zifferntasten [1]–[3] oder die Tasten [+] und [–], um
die Anschlagsempfindlichkeit wie gewünscht einzustellen.
Touch Response On/Off
Einstellen der Anschlagsempfindlichkeit
001
GrandPno
-03
Zeigt an, dass die Touch-
Funktion eingeschaltet ist
2
Medium
Aktuelle Empfindlichkeit
95

Praktische Spielfunktionen
40 EZ-200 Bedienungsanleitung
Einstellen der Parameter der Main Voice
Lautstärke und Oktavlage (die Tonhöhe des Instruments kann um eine oder
mehrere Oktaven nach oben oder nach unten verschoben werden) der Main
Voice können eingestellt werden.
●Parameter der Main Voice (Seite 53)
• Main Voice Volume (Lautstärke der Haupt-Voice)
• Main Voice Octave (Oktavlage der Haupt-Voice)
Alle vorstehenden Parameter können Sie einzeln in den
Funktionseinstellungen regulieren (Seite 52).
96

EZ-200 Bedienungsanleitung 41
Spielen mit einer Vielzahl von Effekten
Reverb (Halleffekt) hinzufügen
Der Reverb-Effekt verleiht dem Klang, den Sie auf der Tastatur spielen, die
akustische Atmosphäre eines Raumes oder eines Konzertsaals.
Drücken Sie mehrmals die Taste [FUNCTION], bis „on Reverb“ oder „oFF
Reverb“ erscheint.
In der Voreinstellung ist die Funktion eingeschaltet. Schalten Sie sie mit
den Tasten [+] und [-] ein oder aus.
Wenn Sie einen Song oder Style auswählen, wird automatisch immer der
ideale Reverb-Typ ausgewählt, aber Sie können einen beliebigen
verfügbaren Reverb-Typ auswählen.
1
Drücken Sie mehrmals die Taste [FUNCTION], bis „Reverb“ erscheint.
„Reverb“ steht neben den Anzeigen „on Reverb“ oder „oFF Reverb“.
Der momentan ausgewählte Reverb-Typ erscheint im Display hinter
der „Reverb“-Anzeige.
2Wählen Sie mit den Zifferntasten [0]–[9], [+],
[-] den gewünschten Reverb-Typ aus.
Näheres hierzu finden Sie in der Liste der
Reverb-Effekttypen auf Seite 69.
Reverb-Effekt Ein/Aus
Auswählen eines Reverb-Typs
on
Reverb
Aktuelle Einstellung
Reverb
on
Reverb
Aktuell ausgewählter Reverb-Typ
01
Hall1
97

Spielen mit einer Vielzahl von Effekten
42 EZ-200 Bedienungsanleitung
1Drücken Sie mehrmals die Taste [FUNCTION], bis „RevLevel“
erscheint.
2Stellen Sie mit den Zifferntasten [0]–[9], [+], [-] die gewünschte
Reverb-Effekttiefe ein.
Der Wertebereich ist 0 bis 127.
Panel Sustain (Ausklingeffekt) hinzufügen
Diese Funktion fügt den Tastatur-Voices einen fest eingestellten Sustain-
Effekt (Ausklingeffekt) hinzu.
1Drücken Sie mehrmals die Taste [FUNCTION], bis der
Funktionseintrag „Sustain“ erscheint.
2Drücken Sie die [+]-Taste, um Panel Sustain einzuschalten.
Wenn Panel Sustain eingeschaltet ist, wird den Noten, die Sie auf der
Tastatur spielen, ein Ausklingeffekt hinzugefügt. Zum Ausschalten
drücken Sie die [-]-Taste.
Einstellen des Reverb-Effektanteils
RevLevel
064
Aktueller Reverb-Effektanteil
Aktuelle Einstellung
Sustain
oFF
• Informationen zur
Anwendung des
Ausklingeffekts mit dem als
Zubehör erhältlichen
Fußschalter finden Sie im
Abschnitt „Anschluss eines
Fußschalters (Buchse
SUSTAIN)“ auf Seite 9.
• Die Ausklingzeit bestimmter
Voices wird durch die
Aktivierung der Funktion
„Panel Sustain“
möglicherweise nur
geringfügig beeinflusst.
HINWEIS
Ein
Sustain
on
98

EZ-200 Bedienungsanleitung 43
Style-Funktionen (Begleitautomatik)
Verschiedene Methoden zum Starten und Beenden der Style-Wiedergabe
Mit den folgenden drei Methoden kann die Style-Wiedergabe gestartet
werden. In allen Fällen müssen Sie die Taste [ACMP ON/OFF] drücken,
um die automatische Begleitung einzuschalten, bevor Sie die eigentliche
Style-Wiedergabe starten. Bei jeder der Methoden können Sie die Taste
[INTRO/ENDING/rit.] drücken, bevor Sie die Wiedergabe starten. Zu
Beginn Ihres Spiels wird nun automatisch eine Einleitung gespielt. Nach
beendeter Einleitung erfolgt automatisch der Wechsel zur MAIN-Section.
■Sofortiger Start
Drücken Sie die Taste [START/STOP], um die Wiedergabe lediglich
des Rhythmus’ des gewählten Styles zu beginnen.
Der Bass und die Akkorde beginnen zu spielen, sobald Sie im
Tastaturbereich für die Begleitung einen Akkord anschlagen.
■Akkordstart
Drücken Sie die Taste [SYNC START]. Die Beat-Pfeile beginnen zu
blinken und zeigen an, dass der Bereitschaftsmodus der Synchronstart-
funktion eingeschaltet ist. Der Bass und die Akkorde beginnen zu spielen,
sobald Sie im Tastaturbereich für die Begleitung einen Akkord anschlagen.
■Einzählstart
Sie können die Wiedergabe mit einem Vorzähler in beliebigem Tempo
starten. Tippen Sie einfach auf die Taste [TEMPO/TAP] in beliebigem Tempo
– viermal für Taktmaße mit 4 Zählern, dreimal für Taktmaße mit 3 Zählern –,
und der gewählte Style beginnt mit dem eingegebenen Tempo zu laufen.
Der Bass und die Akkorde beginnen zu spielen, sobald Sie im
Tastaturbereich für die Begleitung einen Akkord anschlagen.
Starten der Style-Wiedergabe
Erscheint bei eingeschalteter
Begleitautomatik
Sofortiger Start
Synchronstartbereitschaft Der Style startet, sobald
Sie einen Akkord spielen
001
8BtModrn
Tastaturbereich für
die Begleitung
Start im Tempo
der Eingabe
99

Style-Funktionen (Begleitautomatik)
44 EZ-200 Bedienungsanleitung
Mit den folgenden drei Methoden kann die Style-Wiedergabe angehalten
werden.
■Sofortiger Stopp
Die Wiedergabe hält an, sobald Sie die Taste [START/STOP] drücken.
■Stoppen und in den Synchronstart-Modus schalten
Wenn Sie die Taste [SYNC START] während der Style-Wiedergabe
drücken, stoppt die Wiedergabe sofort, und der Bereitschaftsmodus für
die Synchronstartfunktion wird eingeschaltet (die Beat-Pfeile blinken).
■Schlussteil spielen und stoppen
Drücken Sie die Taste [INTRO/ENDING/rit.], um die Wiedergabe des
Schlussteils zu starten. Die Wiedergabe stoppt, nachdem der Schlussteil
ganz durchgelaufen ist.
Wenn Sie die Taste [INTRO/ENDING/rit.] ein zweites Mal drücken
(während die Schluss-Section läuft), wird der Schluss (das Ending) als
Ritardando ausgeführt (das Tempo wird allmählich langsamer).
Stoppen der Style-Wiedergabe
Sofortiger Stopp
Synchronstartbereitschaft
001
8BtModrn
Sofort stoppen und in
den Synchronstart-
modus schalten
Die Wiedergabe stoppt
nach dem Schlussteil
100

Style-Funktionen (Begleitautomatik)
EZ-200 Bedienungsanleitung 45
Variationen der Patterns (Sections)
Das Instrument bietet ein breites Spektrum von „Style-Sections“ (Patterns), mit denen Sie
das Arrangement der Begleitung variieren können, damit es zu dem gespielten Song passt.
1Drücken Sie die Taste [STYLE], und wählen Sie dann
einen Style aus.
2Schalten Sie die Begleitautomatik ein.
Drücken Sie die Taste [ACMP ON/OFF].
3Schalten Sie SYNC START ein.
Drücken Sie die Taste [SYNC START].
●INTRO-Section
Dieser Typ wird für den Song-Anfang benutzt.
Nach dem Ende des Intros geht die Begleitung in den Hauptteil über.
Die Länge des Einführungsteils (in Takten) variiert je nach ausgewähltem Style.
●MAIN-Section
Wird für die Wiedergabe des Song-Hauptteils verwendet. Spielt ein begleitendes Grund-Pattern mit einer
Länge von einigen Takten und wiederholt sich zeitlich unbegrenzt, bis die Taste für eine andere Section
gedrückt wird. Es gibt zwei Varianten des Grund-Patterns (A und B), und der Klang der Style-Wiedergabe
ändert sich harmonisch auf der Grundlage der Akkorde, die Sie mit der linken Hand spielen.
●Fill-In-Section
Dieser Zwischenteil wird automatisch hinzugefügt, bevor zu Section A und B gewechselt wird.
●ENDING-Section
Wird als Schlusssequenz eines Songs verwendet. Nach der Schlusssequenz wird die Begleitautomatik
automatisch angehalten. Die Länge des Schlussteils (in Takten) variiert je nach ausgewählten Style.
Intro Main A/B (Hauptteil)
Auto Fill (Füllteil)Schlussteil
Erscheint bei eingeschalteter
Begleitautomatik.
101

Style-Funktionen (Begleitautomatik)
46 EZ-200 Bedienungsanleitung
4Drücken Sie die Taste [MAIN/AUTO FILL].
5Drücken Sie die Taste [INTRO/ENDING/rit.].
6Das Intro des ausgewählten Styles startet, sobald Sie mit
der linken Hand einen Akkord spielen.
In diesem Beispiel wird ein C-Dur-Akkord gespielt (wie unten
gezeigt). Informationen zur Akkordeingabe finden Sie im Abschnitt
„Akkorde der Begleitautomatik spielen“ auf Seite 48.
7Drücken Sie die Taste [MAIN/AUTO FILL].
Wenn das Fill-In beendet ist, geht es nahtlos in die ausgewählte Main-
Section A/B über.
8Drücken Sie die Taste [INTRO/ENDING/rit.].
Hierdurch wird auf den Schlussteil übergeleitet.
Nach der Schlusssequenz wird die Begleitautomatik automatisch
angehalten. Sie können den Schlussteil allmählich langsamer werden
lassen (ritardando), indem Sie während der Wiedergabe des
Schlussteils erneut die Taste [INTRO/ENDING/rit.] drücken.
Der Name der ausgewählten Section –
MAIN A oder MAIN B – wird angezeigt
MAIN A
INTRO≥A
Tastaturbereich für
die Begleitung
FILL A≥B
ENDING
102

Style-Funktionen (Begleitautomatik)
EZ-200 Bedienungsanleitung 47
Einstellen der Style-Lautstärke
Mit diesem Verfahren können Sie das Lautstärkeverhältnis zwischen der
Style-Wiedergabe und den von Ihnen auf der Tastatur gespielten Noten
einstellen, indem Sie die Lautstärke der Style-Wiedergabe ändern.
1Drücken Sie die Taste [STYLE].
2Drücken Sie mehrmals die Taste [FUNCTION], bis
„StyleVol“ erscheint.
3Stellen Sie mithilfe der Zifferntasten [0]–[9], [+], [-] die
Style-Lautstärke ein.
Der Wertebereich ist 0 bis 127.
Aktuelle Style-Lautstärkeeinstellung
StyleVol
100
• Drücken Sie gleichzeitig die
Tasten [+] und [-], um den
Wert sofort auf die
Vorgabeeinstellung (100)
zurückzusetzen.
HINWEIS
103

48 EZ-200 Bedienungsanleitung
Akkorde der Begleitautomatik spielen
Im Abschnitt „Mit Styles spielen (Begleitung)“ auf Seite 23 haben Sie gelernt, dass sich
das „Feeling“ des Styles jedes Mal dann, wenn Sie im Tastaturbereich der linken Hand
einen Akkord spielen, ändert. Im Folgenden lernen Sie die Akkordtypen und die Art, sie zu
spielen, näher kennen. Die Beispielakkorde in diesem Abschnitt stehen in der Tonart C.
Es gibt zwei Grundmethoden (siehe unten), im Tastaturbereich der linken Hand Akkorde zu
spielen, während der Style läuft (Seite 24).
■ Einfache Akkorde
■ Standardakkorde
Einfache Akkorde
Mit dieser Methode können Sie auf einfache Weise im Tastaturbereich für die
Begleitung Akkorde spielen, indem Sie nur einen, zwei oder drei Finger benutzen.
Standardakkorde
Mit dieser Methode können Sie eine Begleitung erzeugen, indem Sie mit den
normalen Griffen im Tastaturbereich für die Begleitung Akkorde spielen.
36 48 60 72 84 96
Split-Punkt – Standardeinstellung: 54 (F
#
2)
• Grundtöne und die
entsprechenden Tasten
HINWEIS
Tastaturbereich für die
Tastaturbereich für
die Begleitung
• So spielen Sie einen
Dur-Akkord
Drücken Sie die Taste
für den Grundton (die
„Tonika“) des Akkords.
• So spielen Sie einen
Moll-Akkord
Drücken Sie die Taste
für den Grundton und
die nächstgelegene
schwarze Taste links
davon.
• So spielen Sie einen Sept-
(Dominantsept-)Akkord
Drücken Sie die Taste für den
Grundton und die nächst-
gelegene weiße Taste links
davon.
•
So spielen Sie einen Moll-
Septakkord
Drücken Sie die Taste für den
Grundton und jeweils die nächst-
gelegene schwarze und die
nächstgelegene weiße Taste
links davon (also drei Tasten
gleichzeitig).
C
Cm
C7
Cm7
* Eingeklammerte Noten sind optional. Die Akkorde werden auch ohne sie erkannt.
C
Cm
7
C
( )
CM
( )
7
C(9) C
( )
(9)
6
Caug Cm6Cm7
( )
Cm b5
7CmM b5
7
Cm
( )
(9)
7
Cm(9)
CmM7
( )
CmM (9)
7
( )
Cdim Cdim7
C(9)
7
( )
C(13)
7
( )
C(b9)
7
( )
C(b13)
7
Csus
4
C1+2+5
C b5
7
C6
( )
( )
CM7(9) 7
CM (#11)
( )
7
CM b5
C(b5)
( )
C(#11)
7C(#9)
7
( )
C aug
7
Cm7(11)
( )
( )
CM aug
7
( )
C sus
4
7
( )
104

Akkorde der Begleitautomatik spielen
EZ-200 Bedienungsanleitung 49
●Tabelle der erkannten Standardakkorde
* Diese Akkorde werden nicht im Akkordlexikon angezeigt.
Akkordname/[Abkürzung] Grundstellung mit
Grundton = 1 Akkord (C) Anzeige
Dur-Akkord [M] 1 - 3 - 5 C C
Dur-Akkord mit großer None [(9)] 1 - 2 - 3 - 5 C(9) C(9)
Dur-Akkord mit großer Sexte [6] 1 - (3) - 5 - 6 C6 C6
Dur-Akkord mit großer Sexte und None [6(9)] 1 - 2 - 3 - (5) - 6 C6(9) C6(9) *
Dur-Akkord mit großer Septime [M7] 1 - 3 - (5) - 7 oder
1 - (3) - 5 - 7 CM7 CM7
Dur-Akkord mit großer Septime und None [M7(9)] 1 - 2 - 3 - (5) - 7 CM7(9) CM7(9) *
Dur-Septakkord mit erhöhter Undezime [M7(#11)]
1 - (2) - 3 - #4 - 5 - 7 oder
1 - 2 - 3 - #4 - (5) - 7
CM7(#11) CM7(#11)*
Dur mit verminderter Quint [(b5)] 1 - 3 - b5C(b5) Cb5 *
Dur-Septakkord mit verminderter Quint [M7b5] 1 - 3 - b5 - 7 CM7b5 CM7b5 *
Vorgehaltene Quarte [sus4] 1 - 4 - 5 Csus4 Csus4
Übermäßiger Akkord [aug] 1 - 3 - #5 Caug Caug
Dur-Akkord mit großer Septime und übermäßiger
Quinte [M7aug] 1 - (3) - #5 - 7 CM7aug CM7aug *
Moll-Akkord [m] 1 - b3 - 5 Cm Cm
Moll-Akkord mit großer None [m(9)] 1 - 2 - b3 - 5 Cm(9) Cm(9)
Moll-Akkord mit großer Sexte [m6] 1 - b3 - 5 - 6 Cm6 Cm6
Moll-Akkord mit kleiner Septime [m7] 1 - b3 - (5) - b7 Cm7 Cm7
Moll mit Septime und None [m7(9)] 1 - 2 - b3 - (5) - b7 Cm7(9) Cm7(9)
Moll-Akkord mit kleiner Septime und großer
Undezime [m7(11)] 1 - (2) - b3 - 4 - 5 - (b7) Cm7(11) Cm7(11) *
Moll-Akkord mit großer Septime [mM7] 1 - b3 - (5) - 7 CmM7 CmM7
Moll-Nonakkord mit großer Septime [mM7(9)] 1 - 2 - b3 - (5) - 7 CmM7(9) CmM7(9) *
Moll-Septakkord mit verminderter Quint [m7b5] 1 - b3 - b5 - b7 Cm7b5 Cm7b5
Moll mit großer Sept und verminderter Quint
[mM7b5] 1 - b3 - b5 - 7 CmM7b5 CmM7b5 *
Verminderter Mollakkord [dim] 1 - b3 - b5 Cdim Cdim
Verminderter Septakkord [dim7] 1 - b3 - b5 - 6 Cdim7 Cdim7
Dur-Akkord mit kleiner Septime
(Dominantseptakkord) [7] 1 - 3 - (5) - b7 oder
1 - (3) - 5 - b7C7 C7
Dominant-Septakkord mit verminderter None
[7(b9)] 1 - b2 - 3 - (5) - b7 C7(b9) C7(b9)
Dominant-Septakkord mit verminderter
Terzdezime [7(b13)] 1 - 3 - 5 - b6 - b7 C7(b13) C7(b13)
Dominant-Sept-Non-Akkord [7(9)] 1 - 2 - 3 - (5) - b7 C7(9) C7(9)
Dominant-Septakkord mit erhöhter Undezime
[7(#11)]
1 - (2) - 3 - #4 - 5 - b7 oder
1 - 2 - 3 - #4 - (5) - b7
C7(#11) C7(#11)
Dominantseptakkord mit großer Terzdezime
[7(13)] 1 - 3 - (5) - 6 - b7 C7(13) C7(13)
Dominant-Septakkord mit erhöhter None [7(#9)] 1 - #2 - 3 - (5) - b7 C7(#9) C7(#9)
Verminderter Dominant-Septakkord [7b5] 1 - 3 - b5 - b7C7b5C7b5 *
Dominantseptakkord mit übermäßiger Quinte
[7aug] 1 - 3 - #5 - b7 C7aug C7aug
Dominantseptakkord mit Quartvorhalt [7sus4] 1 - 4 - (5) - b7 C7sus4 C7sus4
Prime mit Sekunde und Quinte [1+2+5] 1 - 2 - 5 C1+2+5 C *
• Eingeklammerte Noten
können ausgelassen
werden.
• Wenn Sie zwei Tasten des
gleichen Grundtons in
benachbarten Oktaven
drücken, wird die Begleitung
lediglich auf dem Grundton
aufgebaut.
• Eine reine Quinte (1+5)
erzeugt eine Begleitung, die
nur auf dem Grundton und
der Quinte beruht (ohne
Terz) und daher sowohl mit
Dur- als auch mit Moll-
Akkorden verwendet werden
kann.
• Die aufgelisteten
Akkordgriffe sind alle in der
Grundstellung dargestellt. Es
können aber auch die
Umkehrungen verwendet
werden – mit folgenden
Ausnahmen: m7, m7
b
5, 6,
m6, sus4, aug, dim7, 7
b
5,
6(9), 1+2+5
• Die Umkehrungen der
Akkorde 7sus4 und m7(11)
werden nicht erkannt, wenn
die in Klammern
angezeigten Noten
ausgelassen werden.
• Wenn verwandte Akkorde
hintereinander gespielt
werden, folgt die
Begleitautomatik in manchen
Fällen nicht dem
Akkordwechsel (z. B.
bestimmte Moll-Akkorde,
denen ein Moll-Akkord mit
Septime folgt).
• Zwei-Finger-Griffe erzeugen
einen Akkord, der auf dem
vorangegangenen Akkord
aufbaut.
HINWEIS
105

Akkorde der Begleitautomatik spielen
50 EZ-200 Bedienungsanleitung
Nachschlagen von Akkorden im Akkordlexikon
Bei der Dictionary-Funktion handelt es sich um ein eingebautes „Akkordlexikon“, das Ihnen die
einzelnen Noten (Töne) von Akkorden zeigt. Dies ist eine große Hilfe, wenn Sie die Griffe bestimmter
Akkorde schnell erlernen möchten.
1Drücken und halten Sie die [WAITING]-Taste mindestens eine
Sekunde lang. „Dict.“ erscheint im Display.
2Angenommen, Sie möchten wissen, wie der Akkord GM7 (G-Dur mit
großer Septime) gespielt wird. Schlagen Sie im mit „ROOT“ (Grundton)
beschrifteten Tastaturbereich die Note „G“ an. (Der Ton erklingt nicht.)
Der festgelegte Grundton wird im Display angezeigt.
3Schlagen Sie im mit „CHORD TYPE“ (Akkordart) beschrifteten
Tastaturbereich die Taste mit der Beschriftung „M7“ (Dur mit großer
Septime) an. (Der Ton erklingt nicht.)
Die Noten, die Sie für den angegebenen Akkord (Grundton und
Akkordart) spielen müssen, werden in der Notenschrift im Display
dargestellt, und die zu spielenden Tasten leuchten.
4Greifen Sie im Tastaturbereich der Begleitautomatik einen Akkord,
während Sie die Anzeige beobachten.
Wenn Sie den Akkord richtig greifen, wird dies durch einen Glockenton
signalisiert, und der Akkordname wird im Display hervorgehoben.
Mithilfe der Tasten [+]/[-] können Sie die möglichen Umkehrungen des
Akkords anzeigen.
DICTIONA Dict.
Halten Sie die Taste länger als
eine Sekunde lang gedrückt.
Dict.
-03
Tasten für das
Grundtonlexikon
Tasten für das
Akkordtyplexikon
Die Tasten, die Sie
spielen sollten, leuchten
• Einfache Dur-Akkorde
werden normalerweise nur
mit dem Grundton
gekennzeichnet.
Beispielsweise bezieht sich
die Angabe „C“ in einer
Partitur auf einen C-Dur-
Akkord. Um den Griff für
einen Dur-Akkord
nachzuschlagen, drücken
Sie den Grundton und dann
die Akkordtyptaste M.
HINWEIS
Notenschrift des Akkords
Name des Akkords (Grundton und Art)
Dict.
-03
Tasten für einen
GM7-Akkord
106

Akkorde der Begleitautomatik spielen
EZ-200 Bedienungsanleitung 51
■Über Akkorde
Indem Sie zwei oder mehr Noten gleichzeitig spielen, erzeugen Sie einen „Akkord“.
Wenn Sie eine Note zusammen mit zwei weiteren Noten spielen, die jeweils zwei Noten
höher liegen (wie die Noten C, E und G), entsteht ein so genannter harmonischer
„Dreiklang“. Diese Dreiklänge spielen in der Musik eine bedeutende Rolle.
Im obigen Beispiel wird die untere Note des Dreiklangs als „Grundton“ bezeichnet. Dies ist der zentrale Ton, auf dem
die anderen Töne des Akkords aufbauen.
Wie Sie sehen, ist die mittlere Note des obigen Akkords (E) die dritte Stufe in der Reihenfolge der Noten der Tonleiter:
C, dann D, dann E. Es gibt zwei Arten von „Terzen“ in Akkorden: die große Terz und die kleine Terz.
Wie die nachfolgende Abbildung zeigt, können wir die jeweils obere Note des ursprünglichen Akkords ändern und drei
zusätzliche Akkorde erzeugen, wie unten gezeigt. (Die Bildunterschriften geben die Intervalle zwischen den Noten an.)
Die Grundeigenschaften eines Akkords sind stets gleich, auch wenn die Reihenfolge der Noten von oben nach unten
geändert wird oder gleichwertige Noten in anderen Oktavlagen hinzugefügt werden. So lassen sich wunderschöne
Harmonien aufbauen, und durch die Aneinanderreihung von bestimmten Akkorden nach anerkannten Regeln können auf
musikalische Weise Emotionen ausgedrückt werden. Die Harmonie bestimmt die Stimmung eines Akkords, und Musik
entsteht auf der Grundlage von Harmonien.
●Akkordbezeichnungen
An der Akkordbezeichnung können Sie erkennen, um was für eine Art von Akkord es
sich handelt und aus welchen Noten er besteht. Wenn Sie sich mit der Grundstruktur von
Akkorden vertraut machen, werden Sie bald schon in der Lage sein, Akkorde einfach
anhand der über der Notenschrift angezeigten Bezeichnungen nachzuspielen.
●Akkordarten (Diese Akkorde gehören zu denjenigen, die erkannt werden, wenn sie mit der
Akkordgrifftechnik erzeugt werden.)
Terz Grundton Terz
Kleine Terz – drei Halbtonschritte über dem GrundtonGroße Terz – vier Halbtonschritte über dem Grundton
◆ Dur-Akkord
C
M
C
m
C
aug
C
dim
Kleine Terz Große Terz Große Terz Kleine Terz Große Terz Große Terz Kleine Terz Kleine Terz
◆ Moll-Akkord ◆ Übermäßiger Akkord ◆ Verminderter Akkord
Grundton
Cm
Akkordtyp
C
sus4
Quartvorhalt
Reine Quint Reine Quart
C
7
7 (Dominant-Septakkord)
Kleine Septime Durakkord
C
m7
Moll 7
Kleine Septime Mollakkord
C
M7
Dur-Septakkord
Dur-Septakkord Durakkord
C
mM7
Moll/Dur 7
Dur-Septakkord Mollakkord
C
7
(b5)
7 , verminderte Quinte
Verminderte Quinte 7 (Septakkord)
C
m7
(b5)
Moll 7 , verminderte Quinte
Verminderte
Quinte
C
7sus4
7 , Quartvorhalt
Kleine Septime Akkord mit
Quartvorhalt
Moll-Septakkord
107

52 EZ-200 Bedienungsanleitung
Funktionseinstellungen
Mit der Taste [FUNCTION] gelangen Sie zu einer Vielzahl von Funktionseinträgen, mit
denen Sie den Klang einstellen oder verbessern sowie Einstellungen für den
Anschluss externer Geräte vornehmen können.
Einträge auswählen und Werte ändern
Es gibt 19 verschiedene Funktionseinträge, die eingestellt werden können.
1Drücken Sie mehrmals die Taste [FUNCTION], bis der
gewünschte Eintrag erscheint.
Mit jedem Druckmauf die [FUNCTION]-Taste wird der jeweils
nächste der 19 Funktionseinträge angezeigt. Beschreibungen und
Display-Beispiele finden Sie in der Liste der Funktionseinstellungen
auf der nächsten Seite.
Sie können die Einstellwerte in umgekehrter Reihenfolge aufrufen,
indem Sie die [FUNCTION]-Taste gedrückt halten und mehrmals die
Taste [-] drücken.
2Stellen Sie mithilfe der Zifferntasten [0]–[9], [+], [-] den
Wert ein.
Ein-/Aus-Einstellungen werden mit den Tasten [+] und [-] geändert.
Bei bestimmten Symbolen können Sie gleichzeitig die Tasten [+] und
[-] drücken, um den Wert sofort auf die Vorgabeeinstellung
zurückzusetzen.
Wert Funktionseintrag
054
SplitPnt
108

Funktionseinstellungen
EZ-200 Bedienungsanleitung 53
● Liste der Funktionseinstellungen
Menü-Eintrag Anzeige Bereich/
Einstellungen Beschreibung
Style Volume (Style-
Lautstärke)
StyleVol 000–127 Bestimmt die Lautstärke des Styles.
Song Volume (Song-
Lautstärke) SongVol 000–127 Legt die Lautstärke des Songs fest.
Transposition TransPos -12–00–12 Bestimmt die Tonhöhe des Instruments in Halbtonschritten.
Tuning (Stimmung) Tuning -100–000–100 Stellt die Tonhöhe des Instruments in 1-Cent-Schritten ein.
Split Point (Split-Punkt) SplitPnt 000–127
(C-2 – G8)
Stellt den „Split-Punkt“ ein – oder anders ausgedrückt: die
Taste, die den Bereich der automatischen Begleitung von der
Main Voice trennt.
Touch Sensitivity
(Anschlagsempfindlich-
keit)
TouchSns 1–3 Bestimmt die Empfindlichkeit der Anschlagsdynamik.
Voreingestellt ist der Wert 2.
Reverb-Effekt Ein/Aus on Reverb ON/OFF Bestimmt den Ein-/Ausschaltzustand des Reverb-Effektes.
Reverb Type Reverb 01–10 Bestimmt den Reverb-Effekttyp.
Beachten Sie hierzu die Liste der Reverb-Typen auf Seite 69.
Reverb Level (Hallpegel) RevLevel 000–127 Bestimmt den Anteil des Signals der Voice, der dem Reverb-
Effekt zugeführt wird.
Panel Sustain
(Ausklingeffekt) Sustain ON/OFF Bestimmt, ob der Ausklingeffekt immer auf die Main Voice
angewendet wird. Panel Sustain wird bei Einstellung ON
kontinuierlich, bei OFF nicht angewendet.
Main Voice Volume
(Lautstärke der Haupt-
Voice)
M.Volume 000–127 Legt die Lautstärke der Haupt-Voice fest.
Main Voice Octave
(Oktavlage der Haupt-
Voice)
M.Octave -2–0–2 Bestimmt die Oktavlage (d.h. den Tonumfang) der Main Voice.
Local On/Off (Lokale
Steuerung ein/aus) Local ON/OFF Bestimmt, ob die Tastatur des Instruments den internen
Klangerzeuger steuert (ON) oder nicht (OFF).
External Clock (externer
Taktgeber) ExtClock ON/OFF Bestimmt, ob das Instrument zu seiner internen Clock (OFF)
oder zu einem externen Clock-Signal (ON) synchronisiert.
Initial Setup Send
(Anfangsdatenübertra-
gung)
InitSend YES/NO Hiermit können Sie die Daten der Bedienfeldeinstellungen
senden. Drücken Sie die Taste [+], um die Daten zu senden.
Time Signature
(Taktmaß)
Numerator (Zähler)
TimeSigN 00–60 Bestimmt das Metronom-Taktmaß.
Time Signature
(Taktmaß)
Denominator (Nenner)
TimeSigD 02 ( ), 04 ( ),
08 ( ),16 ( )
Legt den Basis-Notenwert fest.
Metronome Volume
(Metronomlautstärke) MetroVol 000–127 Bestimmt die Lautstärke des Metronoms.
Demo Cancel (Demo-
Wiedergabe abschalten) D-Cancel ON/OFF Hier können Sie die Funktion „Demo Cancel“ ein- und
ausschalten. Wenn eingeschaltet (ON), läuft der Demo-Song
auch dann nicht, wenn die [DEMO]-Taste gedrückt wird.
109

54 EZ-200 Bedienungsanleitung
Über MIDI
Das Instrument ist mit eine MIDI-Buchsen zur Verbindung mit anderen MIDI-
Instrumenten und MIDI-Geräten ausgestattet, um die Musikfunktionalität zu erweitern.
Was ist MIDI?
MIDI (Musical Instrument Digital Interface) ist eine weltweit genormte
Schnittstelle zur Kommunikation zwischen elektronischen
Musikinstrumenten und Musikgeräten. Durch die Verbindung von MIDI-
kompatiblen Geräten über ein MIDI-Kabel können Sie verschiedene Spiel-
und Einstellungsdaten zwischen den Geräten übertragen und deren
Leistungs- und Produktionspotenzial erheblich erweitern.
Einsatzmöglichkeiten von MIDI
• Übertragen von Spiel- und Einstellungsdaten zwischen dem EZ-200 und
MIDI-fähigen Instrumenten oder Computern. (Seite 55)
• Schalten Sie sämtliche Geräte aus, bevor Sie das EZ-200 an externe Geräte
anschließen. Schalten Sie dann zuerst das EZ-200 und danach die
angeschlossenen externen Geräte ein.
VORSICHT
110

Über MIDI
EZ-200 Bedienungsanleitung 55
Übertragung von Spieldaten an und von einem anderen Instrument
Durch den Anschluss des EZ-200 an andere MIDI-Geräte oder einen
Computer können die Spieldaten des Instruments auf diesen anderen MIDI-
Geräten bzw. dem Computer verwendet werden. Außerdem können die
Spieldaten anderer MIDI-Geräte und des Computers vom EZ-200 empfangen
und wiedergegeben werden.
●Wenn das Instrument an andere MIDI-Geräte angeschlossen ist,
sendet/empfängt es Spieldaten.
●Wenn das Instrument an einen Computer angeschlossen ist,
sendet/empfängt es Spieldaten.
Für die MIDI-Verbindung des EZ-200 mit einem Computer mit USB-
Schnittstelle benötigen Sie das UX16 von Yamaha oder ein
vergleichbares USB-MIDI-Interface.
Erwerben Sie im Musikfachhandel oder einem Computer- oder
Elektrofachgeschäft in jedem Fall ein UX16 von Yamaha bzw. ein
ähnlich hochwertiges USB-MIDI-Interface.
Wenn Sie das UX16 verwenden, installieren Sie bitte den mit dem
Interface gelieferten Treiber auf Ihrem Computer.
MIDI-Gerät
MIDI IN
MIDI OUT
MIDI OUT
MIDI IN
EZ-200
Ein USB-MIDI-Interface
(wie z.B. Yamaha UX16)
MIDI IN MIDI OUT
USB
EZ-200
• Bei Benutzung eines
Computers ist besondere
Software (Sequenzer-
Software) erforderlich.
HINWEIS
111

Über MIDI
56 EZ-200 Bedienungsanleitung
■ MIDI-Einstellungen
Diese Einstellungen sollten Sie vornehmen, wenn Sie Spieldaten an ein
angeschlossenes MIDI-Gerät oder einen Computer senden oder von ihm
empfangen.
Local Control legt fest, ob am Instrument gespielte Noten von seinem eigenen
internen Klangerzeugungssystem wiedergegeben werden. Der interne
Klangerzeuger ist aktiv, wenn Local Control eingeschaltet ist, und inaktiv,
wenn es ausgeschaltet ist.
On .........Dies ist die normale Einstellung, bei der die interne
Klangerzeugung die Noten, die auf der Tastatur des Instruments
gespielt werden, erklingen lässt. Daten, die über die MIDI-
Buchse des Instruments empfangen werden, werden ebenfalls
vom internen Klangerzeuger wiedergegeben.
Off ........Bei dieser Einstellung produziert das Instrument selbst keinen
Klang (Tastaturspiel oder Style-Wiedergabe), sondern die
Spieldaten werden über die MIDI-Buchse übertragen. Daten,
die über die MIDI-Buchse des Instruments empfangen werden,
werden vom internen Klangerzeuger wiedergegeben.
Sie können Local Control in den Funktionseinstellungen einstellen (Seite 53).
Diese Einstellungen bestimmen, ob das Instrument zu seinem eigenen
internen Taktgeber (OFF) oder zum Clock-Signal eines externen Geräts (ON)
synchronisiert.
On..........Die zeitbasierten Funktionen des Instruments werden zum
Clock-Signal eines an die MIDI-Buchse angeschlossenen
externen Geräts synchronisiert.
Off.........Das Instrument verwendet seinen eigenen internen Taktgeber
(Standardeinstellung).
Sie können External Clock in den Funktionseinstellungen einstellen (Seite 53).
Sendet die Bedienfeldeinstellungen des EZ-200 an ein externes MIDI-Gerät.
Wenn Sie das Spiel auf dem EZ-200 auf einem externen Computer oder
ähnlichen Geräten aufnehmen, können Sie diese Funktion benutzen, um die
aktuellen Bedienfeldeinstellungen des EZ-200 zu senden, so dass bei der
Wiedergabe automatisch die ursprünglichen Bedienfeldeinstellungen
wiederhergestellt werden.
Sie können Initial Send in den Funktionseinstellungen einstellen (Seite 53).
Lokale Einstellungen
Taktgebereinstellungen (External Clock)
Übertragung der Bedienfeldeinstellungen des EZ-200 (Initial Send)
• Wenn Sie aus dem
Instrument keinen Ton
herausbekommen, ist dies
der wahrscheinlichste
Grund dafür. Das Spielen
auf der Tastatur erzeugt
keinen Ton, wenn Local auf
OFF (Aus) gestellt ist.
VORSICHT
• Wenn „External Clock“
eingeschaltet ist und kein
Clock-Signal von einem
externen Gerät empfangen
wird, arbeiten die
Funktionen Song, Style
und Metronom nicht.
VORSICHT
112

EZ-200 Bedienungsanleitung 57
Fehlerbehebung
Problem Mögliche Ursache und Lösung
Wenn Sie das Instrument ein- oder
ausschalten, ist ein „Popp“-Geräusch zu
hören.
Dies ist normal und entsteht durch den Einschaltstrom, der durch das
Instrument fließt.
Durch die Benutzung eines Mobiltelefons
(Handy) entsteht ein Störgeräusch.
Der Gebrauch von Mobiltelefonen in unmittelbarer Nähe zum Instrument
kann Störungen hervorrufen. Um dies zu vermeiden, schalten Sie das
Telefon aus, oder verwenden Sie es in größerem Abstand zum Instrument.
Es ist nichts zu hören, obwohl Sie Tasten
anschlagen oder einen Song oder Style
abspielen.
Überprüfen Sie, dass an der PHONES/OUTPUT-Buchse an der Rückseite
des Instruments nichts angeschlossen ist. Wurden dort Kopfhörer
angeschlossen, wird kein Ton am Lautsprecher ausgegeben.
Aktivieren/deaktivieren Sie „Local Control“. (Siehe Seiten 56, 53.)
Beim Spielen im Tastaturbereich für die rechte
Hand ist kein Ton zu hören.
Bei Verwendung der Dictionary-Funktion (Seite 50) dienen die Tasten der
rechten Hand ausschließlich zur Eingabe von Grundton und Akkordtyp.
• Der Ton ist zu leise.
• Die Klangqualität ist nicht gut.
• Die Rhythmusbegleitung stoppt unerwartet
oder startet nicht.
• Alle Daten wurden auf die Standardwerte
zurückgesetzt.
• Der Song usw. wird nicht richtig
wiedergegeben.
Die Batterien sind schwach oder leer. Ersetzen Sie alle sechs Batterien
durch neue, laden Sie ggf. die Akkus auf, oder verwenden Sie den als
Zubehör erhältlichen Netzadapter.
Der Style oder der Song wird nicht
wiedergegeben, wenn die Taste [START/
STOP] gedrückt wird.
Ist External Clock eingeschaltet (ON)? Achten Sie darauf, dass External
Clock ausgeschaltet ist (OFF); Lesen Sie hierzu den Abschnitt
„Taktgebereinstellungen (External Clock)“ auf Seite 56, 53.
Der Style klingt nicht richtig.
Kontrollieren Sie, ob die Style-Lautstärke (Seite 47) angemessen
eingestellt ist.
Ist der Split-Punkt passend für die gespielten Akkorde eingestellt? Stellen
Sie den Split-Punkt auf eine geeignete Taste ein (Seite 36).
Erscheint die Anzeige „ACMP ON“ im Display? Wenn nicht, drücken Sie die
Taste [ACMP ON/OFF], so dass dies angezeigt wird.
Es erklingt keine Rhythmusbegleitung, wenn
nach Auswahl einer der Style-Nummern 093–
100 (Pianist) die Taste [START/STOP]
gedrückt wird.
Dies ist keine Fehlfunktion. Die Style-Nummern 093–100 (Pianist) haben
keine Rhythmusparts; daher wird kein Rhythmus gespielt. Die anderen
Parts werden, falls die Begleitautomatik eingeschaltet ist, gespielt, sobald
Sie im Tastaturbereich für die Begleitung einen Akkord anschlagen.
Es erklingen scheinbar nicht alle Voices, oder
der Klang erscheint abgeschnitten.
Die Polyphonie des Instruments beträgt 32 Noten. Falls gleichzeitig ein
Song wiedergegeben wird, werden eventuell einige Noten oder Klänge der
Begleitung oder des Songs ausgelassen (bzw. „gestohlen“).
Der Fußschalter (für Sustain) erzeugt offenbar
den gegenteiligen Effekt. So wird z. B. eine
Note durch Drücken des Fußschalters
gestoppt und durch Loslassen des
Fußschalters ausgehalten.
Die Polung des Fußschalters wurde umgekehrt. Vergewissern Sie sich vor
dem Einschalten, dass der Stecker des Fußschalters fest in der SUSTAIN-
Buchse sitzt.
Die Anzeige „ACMP ON“ erscheint nicht, wenn
die Taste [ACMP ON/OFF] gedrückt wird.
Drücken Sie immer zuerst die Taste [STYLE], wenn Sie eine Style-Funktion
ausführen möchten.
Die Part-Anzeigen (rechte/linke Hand oder
beide Hände) erscheinen nicht – auch beim
Drücken einer der Tasten [R] und [L] für eine
Lektion.
Achten Sie darauf, die Tasten [R] und [L] nicht zu drücken, während der
Song gespielt wird. Wenn Sie eine der Part-Tasten während der Song-
Wiedergabe und vor dem Starten der Lektion drücken, werden mit diesen
Tasten die entsprechenden Songspuren stummgeschaltet. Stoppen Sie als
erstes die Song-Wiedergabe, wählen Sie dann den gewünschten Part aus,
und starten Sie dann die Lektion.
Der Klang einer Voice ändert sich von Note zu
Note.
Das AWM-Klangerzeugungsverfahren verwendet für verschiedene
Klaviaturbereiche verschiedene Aufnahmen (Samples) eines Instruments.
Der Klang einer Voice kann daher von Note zu Note leicht variieren.
113

58 EZ-200 Bedienungsanleitung
Index
A-B REPEAT, Taste .................................................. 35
ACMP ON/OFF, Taste .............................................. 24
DEMO, Taste ............................................................. 13
FF, Taste .................................................................... 14
FUNCTION, Taste ............................................... 27, 52
INTRO/ENDING/rit., Taste ....................................... 45
L, Taste ...................................................................... 30
LIGHT ON/OFF, Taste .............................................. 29
LISTEN & LEARN, Taste ......................................... 31
MAIN/AUTO FILL, Taste ......................................... 45
MASTER VOLUME +, -, Tasten .................... 9, 12, 26
METRONOME ON/OFF, Taste ................................ 20
PAUSE, Taste ............................................................ 14
PORTABLE GRAND, Taste ..................................... 17
R, Taste ...................................................................... 30
REW, Taste ................................................................ 14
SONG, Taste ........................................................ 13, 27
STANDBY/ON, Schalter ................................. 9, 12, 26
START/STOP, Taste ................................................. 26
STYLE, Taste ...................................................... 23, 27
SYNC-START, Taste ................................................ 24
TEMPO/TAP, Taste ................................................... 38
TIMING, Taste ........................................................... 31
TOUCH ON/OFF, Taste ............................................ 39
VOICE, Taste ....................................................... 16, 27
WAITING, Taste ....................................................... 32
Zifferntasten 0–9, +, - ................................................ 27
DC IN 12V, Buchse ..................................................... 8
MIDI IN/OUT, Buchse .............................................. 54
PHONES/OUTPUT, Buchse ....................................... 9
SUSTAIN, Buchse ....................................................... 9
A
AB Repeat .................................................................. 35
ACMP ON/OFF ......................................................... 24
Akkordanzeige ..................................................... 28, 49
Akkordlexikon ............................................................ 50
Anzeige ...................................................................... 28
Anzeige der Gesamtlautstärke .................................... 28
B
Batterie ......................................................................... 8
Begleitautomatik .................................................. 23–24
C
Chord (Akkord) ........................................ 25, 48–49, 51
Computer .............................................................. 55–56
D
Demo .......................................................................... 13
Demo Cancel (Demo-Wiedergabe abschalten) .......... 53
Drum Kit .................................................................... 18
Drum Kit List ............................................................. 65
E
Ein- und Ausschalten der Begleitautomatik ............... 24
Einen Moment gedrückt halten .................................. 26
Ein-Tasten-Einstellung ............................................... 38
Externer Taktgeber ............................................... 53, 56
F
FF ............................................................................... 14
Fingersatzanzeige ................................................. 28–29
Funktionseinstellungen .............................................. 52
Fußschalter (Haltepedal) .............................................. 9
G
Grundton .............................................................. 48, 50
H
Hall (s. a. Reverb) ...................................................... 41
I
Initial Send ................................................................. 53
Intro ...................................................................... 43, 46
L
Lektion ................................................................. 31–32
Links-Anzeige ............................................................ 28
Liste der Funktionseinstellungen ............................... 53
Local ..................................................................... 53, 56
Bedienelemente und Anschlüsse Alphabetische Reihenfolge
114

Index
EZ-200 Bedienungsanleitung 59
M
Main Octave ............................................................... 53
Main Volume ............................................................. 53
Main/Auto Fill ..................................................... 45–46
Melodie-Voice ........................................................... 33
Metronom ............................................................. 20–21
Metronome Volume (Metronomlautstärke) ............... 22
MIDI .......................................................................... 54
Mitgeliefertes Zubehör ................................................. 6
N
Netzadapter .................................................................. 8
Notenablage ................................................................. 6
Notenschrift ................................................................ 28
O
Oktavlage der Main Voice ......................................... 53
Option ........................................................................ 75
P
Panel Sustain (Ausklingeffekt) .................................. 42
Part ............................................................................. 30
PAUSE ....................................................................... 14
Q
Qualitätsgrad .............................................................. 32
R
Rechts-Anzeige .......................................................... 28
Reverb Level (Hallpegel) ........................................... 53
Reverb Type (Halltyp) ............................................... 53
Reverb Type List ........................................................ 69
Reverb-Effekt ein/aus ................................................ 53
REW ........................................................................... 14
Rhythmus ................................................................... 23
S
Schlussteil ............................................................ 44, 46
Song ........................................................................... 12
Song Volume (Song-Lautstärke) ............................... 33
Song-Liste .................................................................. 15
Split Point (Split-Punkt) ............................................. 36
Spur ............................................................................ 34
Start ............................................................................ 26
Stopp .......................................................................... 26
Stummschaltung ......................................................... 34
Style List .................................................................... 68
Style Volume (Style-Lautstärke) ............................... 47
Styles ........................................................ 23–24, 43–46
Supplied Accessories ................................................. 75
Synchro Start (Synchronstart) .............................. 24, 43
T
Takt (s. a. Measure) .................................................... 28
Taktschlaganzeige ...................................................... 28
Tastaturbereich der automatischen Begleitung .... 24–25
Tastenanzeigen (Light Guide) .................................... 29
Tempo ........................................................................ 38
Time Signature Denominator (Taktmaß-Nenner) ...... 21
Time Signature Numerator (Taktmaß-Zähler) ........... 21
Touch Response ......................................................... 39
Touch-Anzeige ........................................................... 28
Transposition .............................................................. 37
Tuning (Stimmung) .................................................... 37
U
Übertragung ................................................................ 55
V
Voice .................................................................... 16–19
Voice List ................................................................... 60
X
XGlite ........................................................................... 6
115

60
EZ-200 Owner’s Manual / Bedienungsanleitung / Mode d’emploi / Manual de instrucciones
Voice List / Voice-Liste / Liste des voix / Lista de voces
■
Maximum Polyphony • • • • • • • • • • • • • • • • • • • • •
The instrument has 32-note maximum polyphony. This means that
it can play a maximum of up to 32 notes at once, regardless of
what functions are used. Auto accompaniment uses a number of
the available notes, so when auto accompaniment is used the total
number of available notes for playing on the keyboard is corre-
spondingly reduced. The same applies to the Song functions. If the
maximum polyphony is exceeded, earlier played notes will be cut
off and the most recent notes have priority (last note priority).
■
Maximale Polyphonie • • • • • • • • • • • • • • • • • • • • •
Das Instrument verfügt über eine maximale Polyphonie von 32
Noten. Dies bedeutet, daß das Instrument unabhängig von den akti-
vierten Funktionen maximal 32 Noten gleichzeitig spielen kann.
Eine bestimmte Anzahl der verfügbaren Noten wird von der auto-
matischen Begleitung belegt; bei deren Einsatz verringert sich somit
die Anzahl der für das Spiel auf der Klaviatur verfügbaren Noten
entsprechend. Dasselbe gilt für die Song-Funktionen. Wenn die
maximale Polyphonie überschritten wird, werden die am frühesten
gespielten Noten ausgeschaltet und die zuletzt gespielten Noten
haben Vorrang (Last Note Priority).
■
Polyphonie maximale • • • • • • • • • • • • • • • • • • • • •
Le EZ-200 dispose d’une polyphonie maximale de 32 notes. Cela
signifie que l’instrument peut reproduire un nombre maximal de 32
voix à la fois, indépendamment des fonctions utilisées. L’accompa-
gnement automatique fait appel à un certain nombre de notes dispo-
nibles. Il s’ensuit que lorsque l’accompagnement automatique est
utilisé, le nombre total de notes disponibles pour l’interprétation au
clavier est réduit en conséquence. Cela vaut aussi pour les fonctions
Song. Lorsque la polyphonie maximale est dépassée, les notes
jouées en premier ne produisent aucun son et seules les notes inter-
prétées en dernier sont audibles (priorité à la dernière note).
■
Polifonía máxima • • • • • • • • • • • • • • • • • • • • • • • •
El instrumento tiene una polifonía máxima de 32 notas. Esto signi-
fica que puede tocar un máximo de 32 notas a la vez, independiente-
mente de las funciones que se usen. El acompañamiento automático
utiliza una parte de las notas disponibles, de forma que cuando éste
se utiliza el número de notas disponibles se reduce proporcional-
mente. Lo mismo es aplicable a las funciones de canción. Si se
excede la polifonía máxima, las notas tocadas con anterioridad se
cortan y se da prioridad a las notas más recientes (prioridad de la
última nota).
• The Voice List includes MIDI program
change numbers for each voice. Use these
program change numbers when playing the
instrument via MIDI from an external device.
• Program Numbers 001 to 128 directly relate
to MIDI Program Change Numbers 000 to
127. That is, Program Numbers and Program
Change Numbers differ by a value of 1.
Remember to take this into consideration.
• Some voices may sound continuously or
have a long decay after the notes have been
released while the sustain pedal (footswitch)
is held.
NOTE
• In der Voice-Liste sind für jede Voice MIDI-
Programmwechselnummern enthalten. Ver-
wenden Sie diese Programmwechselnum-
mern, wenn Sie das Instrument über MIDI
von einem externen Gerät aus ansteuern.
•Die Programmnummern 001 bis 128 hängen
direkt mit den MIDI-Programmwechsel-Num-
mern 000 bis 127 zusammen. Das bedeutet:
Programmnummern und Programmwechsel-
Nummern unterscheiden sich mit einem
Wert von 1. Denken Sie bei diesen Überle-
gungen daran.
• Solange der Sustain-Fußschalter gedrückt
ist, ertönen einige Voices nach dem Loslas-
sen der Taste eventuell kontinuierlich oder
mit einer langen Abklingzeit (Decay).
HINWEIS
•La liste des voix comporte des numéros de
changement de programme MIDI pour cha-
que voix. Utilisez ces derniers pour com-
mander le EZ-200 à partir d’un périphérique
MIDI.
• Les numéros de programme 001 à 128 cor-
respondent aux numéros de changement de
programme MIDI 000 à 127. Cela signifie
que les numéros de programme et les numé-
ros de changement de programme sont
décalés de 1. N’oubliez pas de tenir compte
de cet écart.
• Certaines voix peuvent avoir une sonorité
prolongée ou un long déclin après le relâ-
chement des touches, et ceci pendant la
durée de maintien de la pédale de sustain
(sélecteur au pied).
NOTE
•La lista de voces incluye números de cambio
de programa MIDI para cada voz. Utilice
estos números de cambio de programa
cuando toque el instrumento a través del
MIDI desde un dispositivo externo.
•Números de programa de 001 a 128 directa-
mente relacionados con los números de
cambio de programa MIDI de 000 a 127.
Esto quiere decir que los números de pro-
grama y los números de cambio de pro-
grama difieren en un valor de 1, elemento
que se debe tener en cuenta.
•Algunas voces podrían sonar de forma conti-
nuada o presentar una larga disminución
después de soltar las notas mientras se
mantiene presionado el pedal de sostenido
(interruptor de pedal).
NOTA
232

Voice List / Voice-Liste / Liste des voix / Lista de voces
EZ-200 Owner’s Manual / Bedienungsanleitung / Mode d’emploi / Manual de instrucciones
61
●
Panel Voice List / Verzeichnis der Bedienfeld-
Voices / Liste des voix de panneau / Lista de
voces del panel
Voice
No.
Bank Select
MIDI
Program
Change#
(1–128)
Voice Name
MSB
(0–127)
LSB
(0–127)
PIANO
001 0 112 1 Grand Piano1
002 0 0 1 Grand Piano2
003 0 0 2 Bright Piano
004 0 0 4 Honky-tonk Piano
005 0 0 7 Harpsichord
E.PIANO
006 0 0 5 Electric Piano 1
007 0 0 6 Electric Piano 2
008 0 0 3 Electric Grand Piano
009 0 0 8 Clavi
ORGAN
010 0 0 17 Drawbar Organ
011 0 0 18 Percussive Organ
012 0 0 19 Rock Organ
013 0 0 20 Church Organ
014 0 0 21 Reed Organ
ACCORDION
015 0 0 22 Accordion
016 0 0 24 Tango Accordion
017 0 0 23 Harmonica
GUITAR
018 0 0 25 Nylon Guitar
019 0 0 26 Steel Guitar
020 0 0 27 Jazz Guitar
021 0 0 28 Clean Guitar
022 0 0 29 Muted Guitar
023 0 0 30 Overdriven Guitar
024 0 0 31 Distortion Guitar
025 0 0 32 Guitar Harmonics
BASS
026 0 0 33 Acoustic Bass
027 0 0 34 Finger Bass
028 0 0 35 Pick Bass
029 0 0 36 Fretless Bass
030 0 0 37 Slap Bass 1
031 0 0 38 Slap Bass 2
032 0 0 39 Synth Bass 1
033 0 0 40 Synth Bass 2
STRINGS
034 0 0 49 Strings 1
035 0 0 50 Strings 2
036 0 0 51 Synth Strings 1
037 0 0 52 Synth Strings 2
038 0 0 45 Tremolo Strings
039 0 0 46 Pizzicato Strings
040 0 0 41 Violin
041 0 0 42 Viola
042 0 0 43 Cello
043 0 0 44 Contrabass
044 0 0 47 Orchestral Harp
045 0 0 56 Orchestra Hit
CHOIR
046 0 0 53 Choir Aahs
047 0 0 54 Voice Oohs
048 0 0 55 Synth Voice
SAXOPHONE
049 0 0 67 Tenor Sax
050 0 0 66 Alto Sax
051 0 0 65 Soprano Sax
052 0 0 68 Baritone Sax
053 0 0 69 Oboe
054 0 0 72 Clarinet
055 0 0 70 English Horn
056 0 0 71 Bassoon
TRUMPET
057 0 0 57 Trumpet
058 0 0 60 Muted Trumpet
059 0 0 58 Trombone
060 0 0 61 French Horn
061 0 0 59 Tuba
BRASS
062 0 0 62 Brass Section
063 0 0 63 Synth Brass 1
064 0 0 64 Synth Brass 2
FLUTE
065 0 0 74 Flute
066 0 0 73 Piccolo
067 0 0 76 Pan Flute
068 0 0 75 Recorder
069 0 0 77 Blown Bottle
070 0 0 78 Shakuhachi
071 0 0 79 Whistle
072 0 0 80 Ocarina
SYNTH LEAD
073 0 0 81 Square Lead
074 0 0 82 Sawtooth Lead
075 0 0 83 Calliope Lead
076 0 0 84 Chiff Lead
077 0 0 85 Charang Lead
078 0 0 86 Voice Lead
079 0 0 87 Fifths Lead
080 0 0 88 Bass & Lead
SYNTH PAD
081 0 0 89 New Age Pad
082 0 0 90 Warm Pad
083 0 0 91 Poly Synth Pad
084 0 0 92 Choir Pad
085 0 0 93 Bowed Pad
086 0 0 94 Metallic Pad
087 0 0 95 Halo Pad
088 0 0 96 Sweep Pad
PERCUSSION
089 0 0 12 Vibraphone
090 0 0 13 Marimba
091 0 0 14 Xylophone
092 0 0 115 Steel Drums
Voice
No.
Bank Select
MIDI
Program
Change#
(1–128)
Voice Name
MSB
(0–127)
LSB
(0–127)
233

Voice List / Voice-Liste / Liste des voix / Lista de voces
62
EZ-200 Owner’s Manual / Bedienungsanleitung / Mode d’emploi / Manual de instrucciones
093 0 0 9 Celesta
094 0 0 11 Music Box
095 0 0 15 Tubular Bells
096 0 0 48 Timpani
097 0 0 10 Glockenspiel
098 0 0 113 Tinkle Bell
099 0 0 114 Agogo
100 0 0 116 Woodblock
101 0 0 117 Taiko Drum
102 0 0 118 Melodic Tom
103 0 0 119 Synth Drum
104 0 0 120 Reverse Cymbal
SYNTH EFFECTS
105 0 0 97 Rain
106 0 0 98 Sound Track
107 0 0 99 Crystal
108 0 0 100 Atmosphere
109 0 0 101 Brightness
110 0 0 102 Goblins
111 0 0 103 Echoes
112 0 0 104 Sci-Fi
WORLD
113 0 0 105 Sitar
114 0 0 16 Dulcimer
115 0 0 106 Banjo
116 0 0 107 Shamisen
117 0 0 108 Koto
118 0 0 109 Kalimba
119 0 0 110 Bagpipe
120 0 0 111 Fiddle
121 0 0 112 Shanai
SOUND EFFECTS
122 0 0 121 Fret Noise
123 0 0 122 Breath Noise
124 0 0 123 Seashore
125 0 0 124 Bird Tweet
126 0 0 125 Telephone Ring
127 0 0 126 Helicopter
128 0 0 127 Applause
129 0 0 128 Gunshot
DRUM KITS
130
127 0 1 Standard Kit 1
131
127 0 2 Standard Kit 2
132
127 0 9 Room Kit
133
127 0 17 Rock Kit
134
127 0 25 Electronic Kit
135
127 0 26 Analog Kit
136
127 0 28 Dance Kit
137
127 0 33 Jazz Kit
138
127 0 41 Brush Kit
139
127 0 49 Symphony Kit
140
126 0 1 SFX Kit 1
141
126 0 2 SFX Kit 2
142
126 0 113 Sound Effect Kit
Voice
No.
Bank Select
MIDI
Program
Change#
(1–128)
Voice Name
MSB
(0–127)
LSB
(0–127)
XGlite
143
01 1Grand Piano KSP
144
01 2Bright Piano KSP
145
01 3Electric Grand Piano KSP
146
01 4Honky-tonk Piano KSP
147
01 5Electric Piano 1 KSP
148
01 6Electric Piano 2 KSP
149
01 7Harpsichord KSP
150
01 8Clavi KSP
151
0112 Vibraphone KSP
152
0113 Marimba KSP
153
0349 Stereo Strings
154
0350 Stereo Slow Strings
155
0353 Stereo Choir
156
0640 Mellow Synth Bass
157
0661 French Horn Solo
158
0681 Square Lead 2
159
0682 Sawtooth Lead 2
160
0841 Slow Violin
161
0845 Slow Tremolo Strings
162
0849 Slow Strings
163
0850 Legato Strings
164
0881 LM Square
165
0882 Thick Sawtooth
166
01240Sequenced Bass
167
01299Synth Drum Comp
168
01499Popcorn
169
01688Big & Low
170
01834Finger Dark
171
01840Click Synth Bass
172
01858Trombone 2
173
01864Soft Brass
174
01881Hollow
175
01882Dynamic Sawtooth
176
01899Tiny Bells
177
018100 Warm Atmosphere
178
01940Synth Bass 2 Dark
179
01981Shroud
180
01982Digital Sawtooth
181
019100 Hollow Release
182
02063Resonant Synth Brass
183
02082Big Lead
184
0241870's Percussive Organ
185
02798Prologue
186
02835Muted Pick Bass
187
028106 Muted Banjo
188
0323Detuned CP80
189
0325Chorus Electric Piano 1
190
0326Chorus Electric Piano 2
191
03217Detuned Drawbar Organ
Voice
No.
Bank Select
MIDI
Program
Change#
(1–128)
Voice Name
MSB
(0–127)
LSB
(0–127)
234

Voice List / Voice-Liste / Liste des voix / Lista de voces
EZ-200 Owner’s Manual / Bedienungsanleitung / Mode d’emploi / Manual de instrucciones
63
192
03218Detuned Percussive Organ
193
03220Church Organ 3
194
03223Harmonica 2
195
03227Jazz Amp
196
03228Chorus Guitar
197
03236Fretless Bass 2
198
03237Punch Thumb Bass
199
03253Mellow Choir
200
03257Warm Trumpet
201
03261French Horn 2
202
032105 Detuned Sitar
203
0331760's Drawbar Organ 1
204
03318Light Organ
205
03336Fretless Bass 3
206
0341760's Drawbar Organ 2
207
03436Fretless Bass 4
208
0357Harpsichord 3
209
03516Dulcimer 2
210
0351770's Drawbar Organ 1
211
03520Church Organ 2
212
0352612-string Guitar
213
0354960's Strings
214
03556Orchestra Hit 2
215
03562
Trumpet & Trombone Section
216
03587Big Five
217
03599Round Glockenspiel
218
035105 Sitar 2
219
0371760's Drawbar Organ 3
220
03718Percussive Organ 2
221
03761Horn Orchestra
222
0401Piano Strings
223
0401716+2'2/3
224
04020Notre Dame
225
04021Puff Organ
226
04026Nylon & Steel Guitar
227
04029Funk Guitar 1
228
04031Feedback Guitar
229
04033Jazz Rhythm
230
04034
Bass & Distorted Electric Guitar
231
04039Techno Synth Bass
232
04040Modular Synth Bass
233
04045Suspense Strings
234
04047Yang Chin
235
04049Orchestra
236
04050Warm Strings
237
04053Choir Strings
238
04055Synth Voice 2
239
04066Sax Section
240
04067Breathy Tenor Sax
241
04099Glockenspiel Chimes
Voice
No.
Bank Select
MIDI
Program
Change#
(1–128)
Voice Name
MSB
(0–127)
LSB
(0–127)
242
040100 Nylon Electric Piano
243
0411Dream
244
0416DX + Analog Electric Piano
245
04126
Steel Guitar with Body Sound
246
04129Muted Steel Guitar
247
04131Feedback Guitar 2
248
04140DX Bass
249
04149Orchestra 2
250
04150Kingdom
251
04155Choral
252
04164Choir Brass
253
04199Clear Bells
254
04249Tremolo Orchestra
255
04299Chorus Bells
256
04325Velocity Guitar Harmonics
257
04330Guitar Pinch
258
04334Finger Slap Bass
259
04338Velocity Switch Slap
260
04529Jazz Man
261
04533
Velocity Crossfade Upright Bass
262
04534Finger Bass 2
263
04549Velocity Strings
264
06411Orgel
265
06413Sine Marimba
266
06417Organ Bass
267
06419Rotary Organ
268
06420Organ Flute
269
06424Tango Accordion 2
270 06455Analog Voice
271 06456Impact
272 06481Mellow
273 06485Distorted Lead
274 06488Fat & Perky
275 06489Fantasy
276 064100 Nylon Harp
277 064102 Goblins Synth
278 064118 Melodic Tom 2
279 064119 Analog Tom
280 0651770's Drawbar Organ 2
281 06519Slow Rotary
282 06520Tremolo Organ Flute
283 06532Guitar Feedback
284 06534Modulated Bass
285 06581Solo Sine
286 06583Pure Pad
287 06588Soft Whirl
288 06597African Wind
289 06599Soft Crystal
290 065100 Harp Vox
291 065102 Creeper
Voice
No.
Bank Select
MIDI
Program
Change#
(1–128)
Voice Name
MSB
(0–127)
LSB
(0–127)
235

Voice List / Voice-Liste / Liste des voix / Lista de voces
64
EZ-200 Owner’s Manual / Bedienungsanleitung / Mode d’emploi / Manual de instrucciones
292
065118 Real Tom
293
065119 Electronic Percussion
294
06617Cheezy Organ
295
06619Fast Rotary
296
06632Guitar Harmonics 2
297
06681Sine Lead
298
06692Itopia
299
06697Carib
300
066100 Atmosphere Pad
301
066118 Rock Tom
302
06717Drawbar Organ 3
303
067102 Ritual
304
068102 To Heaven
305
07099Air Bells
306
070102 Night
307
07199Bell Harp
308
071102 Glisten
309
07299Gamelimba
310
09615Church Bells
311
09616Cimbalom
312
09625Ukulele
313
09626Mandolin
314
09682Sequenced Analog
315
096102 Bell Choir
316
096106 Rabab
317
096108 Taisho-kin
318
096113 Bonang
319
096116 Castanets
320
096117 Gran Cassa
321
09713Balimba
322
09715Carillon
323
09716Santur
324
097105 Tamboura
325
097106 Gopichant
326
097108 Kanoon
327
097113 Altair
328
097115 Glass Percussion
329
09813Log Drums
330
098106 Oud
331
098113 Gamelan Gongs
332
098115 Thai Bells
333
099113 Stereo Gamelan Gongs
334
0 100 113 Rama Cymbal
335
64 0 1 Cutting Noise
336
64 0 2 Cutting Noise 2
337
64 0 4 String Slap
338
64 0 17 Flute Key Click
339
64 0 33 Shower
340
64 0 34 Thunder
341
64 0 35 Wind
Voice
No.
Bank Select
MIDI
Program
Change#
(1–128)
Voice Name
MSB
(0–127)
LSB
(0–127)
342
64 0 36 Stream
343
64 0 37 Bubble
344
64 0 38 Feed
345
64 0 49 Dog
346
64 0 50 Horse
347
64 0 51 Bird Tweet 2
348
64 0 56 Maou
349
64 0 65 Phone Call
350
64 0 66 Door Squeak
351
64 0 67 Door Slam
352
64 0 68 Scratch Cut
353
64 0 69 Scratch Split
354
64 0 70 Wind Chime
355
64 0 71 Telephone Ring 2
356
64 0 81 Car Engine Ignition
357
64 0 82 Car Tires Squeal
358
64 0 83 Car Passing
359
64 0 84 Car Crash
360
64 0 85 Siren
361
64 0 86 Train
362
64 0 87 Jet Plane
363
64 0 88 Starship
364
64 0 89 Burst
365
64 0 90 Roller Coaster
366
64 0 91 Submarine
367
64 0 97 Laugh
368
64 0 98 Scream
369
64 0 99 Punch
370 64 0 100 Heartbeat
371 64 0 101 Footsteps
372 64 0 113 Machine Gun
373 64 0 114 Laser Gun
374 64 0 115 Explosion
375 64 0 116 Firework
Voice
No.
Bank Select
MIDI
Program
Change#
(1–128)
Voice Name
MSB
(0–127)
LSB
(0–127)
236

EZ-200 Owner’s Manual / Bedienungsanleitung / Mode d’emploi / Manual de instrucciones
65
Drum Kit List / Drum Kit-Liste /
Liste des kits de percussion / Lista de juegos de batería
•“ ” indicates that the drum sound is the same as “Standard Kit 1”.
• Each percussion voice uses one note.
•The MIDI Note # and Note are actually one octave lower than key-
board Note # and Note. For example, in “Standard Kit 1”, the “Seq
Click H” (Note# 36/Note C1) corresponds to (Note# 24/Note C0).
•Key Off: Keys marked “O” stop sounding the instant they are released.
•Voices with the same Alternate Note Number (*1 … 4) cannot be
played simultaneously. (They are designed to be played alternately
with each other.)
•
„ “ bedeutet, dass der Schlagzeugklang gleich „Standard Kit 1“ ist.
• Jede Perkussionsnote belegt eine Note.
•Die MIDI-Note # und Note sind in Wirklichkeit eine Octave tiefer als
hier aufgeführt. Beispiel: In „Standard Kit 1“ entspricht die „Seq Click
H“ (Note# 36/Note C1) der Note (Note# 24/Note C0).
•Key Off: Mit „O“ bezeichnete Tasten hören sofort auf zu klingen,
sobald sie losgelassen werden.
•Stimmen mit derselben Alternate Note Number (*1 … 4) können nicht
gleichzeitig gespielt werden. (Diese Stimmen sind dazu gedacht,
wechselweise gespielt zu werden.)
Voice No.
130 131 132 133 134
MSB(0–127) / LSB(0–127) / PC(1–128)
127/0/1 127/0/2 127/0/9 127/0/17 127/0/25
Keyboard MIDI Key
Off
Alternate
Group
Standard Kit 1 Standard Kit 2 Room Kit Rock Kit Electronic Kit
Note# Note Note# Note
25 C
#
013C
#
-1 3 Surdo Mute
26 D 0 14 D -1 3 Surdo Open
27 D
#
015D
#
-1 Hi Q
28 E 0 16 E -1 Whip Slap
29 F 0 17 F -1 4 Scratch Push
30 F
#
018F
#
-1 4 Scratch Pull
31 G 0 19 G -1 Finger Snap
32 G
#
020G
#
-1 Click Noise
33 A 0 21 A -1 Metronome Click
34 A
#
022A
#
-1 Metronome Bell
35 B 0 23 B -1 Seq Click L
36 C 1 24 C 0 Seq Click H
37 C
#
125C
#
0 Brush Tap
38 D 1 26 D 0 O Brush Swirl
39 D
#
127D
#
0 Brush Slap
40 E 1 28 E 0 O Brush Tap Swirl Reverse Cymbal
41 F 1 29 F 0 O Snare Roll
42 F
#
130F
#
0 Castanet Hi Q 2
43 G 1 31 G 0 Snare H Soft Snare H Soft 2 SD Rock H Snare L
44 G
#
132G
#
0 Sticks
45 A 1 33 A 0 Bass Drum Soft Bass Drum H
46 A
#
134A
#
0 Open Rim Shot Open Rim Shot 2
47 B 1 35 B 0 Bass Drum Hard Bass Drum H BD Rock
48 C 2 36 C 1 Bass Drum Bass Drum 2 BD Rock BD Gate
49 C
#
237C
#
1 Side Stick
50 D 2 38 D 1 Snare M Snare M 2 SD Room L SD Rock L SD Rock L
51 D
#
239D
#
1 Hand Clap
52 E 2 40 E 1 Snare H Hard Snare H Hard 2 SD Room H SD Rock Rim SD Rock H
53 F 2 41 F 1 Floor Tom L Room Tom 1 Rock Tom 1 E Tom 1
54 F
#
242F
#
11Hi-Hat Closed
55 G 2 43 G 1 Floor Tom H Room Tom 2 Rock Tom 2 E Tom 2
56 G
#
244G
#
11Hi-Hat Pedal
57 A 2 45 A 1 Low Tom Room Tom 3 Rock Tom 3 E Tom 3
58 A
#
246A
#
11Hi-Hat Open
59 B 2 47 B 1 Mid Tom L Room Tom 4 Rock Tom 4 E Tom 4
60 C 3 48 C 2 Mid Tom H Room Tom 5 Rock Tom 5 E Tom 5
61 C
#
349C
#
2 Crash Cymbal 1
62 D 3 50 D 2 High Tom Room Tom 6 Rock Tom 6 E Tom 6
63 D
#
351D
#
2 Ride Cymbal 1
64 E 3 52 E 2 Chinese Cymbal
65 F 3 53 F 2 Ride Cymbal Cup
66 F
#
354F
#
2 Tambourine
67 G 3 55 G 2 Splash Cymbal
68 G
#
356G
#
2 Cowbell
69 A 3 57 A 2 Crash Cymbal 2
70 A
#
358A
#
2 Vibraslap
71 B 3 59 B 2 Ride Cymbal 2
72 C 4 60 C 3 Bongo H
73 C
#
461C
#
3 Bongo L
74 D 4 62 D 3 Conga H Mute
75 D
#
463D
#
3 Conga H Open
76 E 4 64 E 3 Conga L
77 F 4 65 F 3 Timbale H
78 F
#
466F
#
3 Timbale L
79 G 4 67 G 3 Agogo H
80 G
#
468G
#
3 Agogo L
81 A 4 69 A 3 Cabasa
82 A
#
470A
#
3 Maracas
83 B 4 71 B 3 O Samba Whistle H
84 C 5 72 C 4 O Samba Whistle L
85 C
#
573C
#
4 Guiro Short
86 D 5 74 D 4 O Guiro Long
87 D
#
575D
#
4 Claves
88 E 5 76 E 4 Wood Block H
89 F 5 77 F 4 Wood Block L
90 F
#
578F
#
4 Cuica Mute Scratch Push
91 G 5 79 G 4 Cuica Open Scratch Pull
92 G
#
580G
#
42Triangle Mute
93 A 5 81 A 4 2 Triangle Open
94 A
#
582A
#
4 Shaker
95 B 5 83 B 4 Jingle Bell
96 C 6 84 C 5 Bell Tree
97 C
#
685C
#
5
98 D 6 86 D 5
99 D
#
687D
#
5
100 E 6 88 E 5
101 F 6 89 F 5
102 F
#
690F
#
5
103 G 6 91 G 5
E1
F1 F#1
G1
G#1
A1
A#1
B1
C1
D#1
D1
C#1
E2
F2 F#2
G2
G#2
A2
A#2
B2
C2
D#2
D2
C#2
E3
F3 F#3
G3
G#3
A3
A#3
B3
C3
D#3
D3
C#3
E4
F4 F#4
G4
G#4
A4
A#4
B4
C4
D#4
D4
C#4
E5
F5 F#5
G5
G#5
A5
A#5
B5
C5
D#5
D5
C#5
C6
237

Drum Kit List / Drum Kit-Liste / Liste des kits de percussion / Lista de juegos de batería
66
EZ-200 Owner’s Manual / Bedienungsanleitung / Mode d’emploi / Manual de instrucciones
•« » indique que les sonorités de percussion sont identiques à
celles de « Standard Kit 1 ».
• Chaque voix de percussion utilise une note unique.
•Le numéro de note MIDI (Note #) et la note MIDI se situent en réalité à
une octave inférieure à celle qui est indiquée dans la liste. Par exem-
ple, dans « Standard Kit 1 », « Seq Click H » (Note# 36/Note C1) cor-
respond à (Note# 24/Note C0).
•Key Off : pour les touches signalées par « O », l’émission de sons
s’arrête instantanément aussitôt que les touches sont relâchées.
•Les voix portant un même numéro de note alternative (*1 … 4) ne
peuvent pas être jouées simultanément. (Elles sont en effet conçues
pour être interprétées en alternance).
•“ ” indica que el sonido de batería es el mismo que el
“Standard Kit 1”.
• Cada sonido de percusión utiliza una nota.
•La nota MIDI # y la nota son en realidad una octava menos de lo que
aparece en la lista. Por ejemplo, en “Standard Kit 1”, el “Seq Click H”
(Nota# 36/Nota C1) corresponde a (Nota# 24/Nota C0).
•Tecla desactivada: las teclas marcadas con “O” dejan de sonar en el
momento en que se sueltan.
•Los sonidos con el mismo número alterno de nota (*1 … 4) no pueden
tocarse simultáneamente. (Están diseñados para tocarse alternativa-
mente el uno con el otro.)
Voice No.
130 135 136 137 138
MSB(0–127) / LSB(0–127) / PC(1–128)
127/0/1 127/0/26 127/0/28 127/0/33 127/0/41
Keyboard MIDI Key
Off
Alternate
Group
Standard Kit 1 Analog Kit Dance Kit Jazz Kit Brush Kit
Note# Note Note# Note
25 C
#
013C
#
-1 3 Surdo Mute
26 D 0 14 D -1 3 Surdo Open
27 D
#
015D
#
-1 Hi Q
28 E 0 16 E -1 Whip Slap
29 F 0 17 F -1 4 Scratch Push
30 F
#
018F
#
-1 4 Scratch Pull
31 G 0 19 G -1 Finger Snap
32 G
#
020G
#
-1 Click Noise
33 A 0 21 A -1 Metronome Click
34 A
#
022A
#
-1 Metronome Bell
35 B 0 23 B -1 Seq Click L
36 C 1 24 C 0 Seq Click H
37 C
#
125C
#
0 Brush Tap
38 D 1 26 D 0 O Brush Swirl
39 D
#
127D
#
0 Brush Slap
40 E 1 28 E 0 O Brush Tap Swirl Reverse Cymbal Reverse Cymbal
41 F 1 29 F 0 O Snare Roll
42 F
#
130F
#
0 Castanet Hi Q 2 Hi Q 2
43 G 1 31 G 0 Snare H Soft SD Rock H AnSD Snappy SD Jazz H Light Brush Slap L
44 G
#
132G
#
0 Sticks
45 A 1 33 A 0 Bass Drum Soft Bass Drum H AnBD Dance-1
46 A
#
134A
#
0 Open Rim Shot AnSD OpenRim
47 B 1 35 B 0 Bass Drum Hard BD Analog L AnBD Dance-2
48 C 2 36 C 1 Bass Drum BD Analog H AnBD Dance-3 BD Jazz BD Jazz
49 C
#
237C
#
1 Side Stick Analog Side Stick Analog Side Stick
50 D 2 38 D 1 Snare M Analog Snare 1 AnSD Q SD Jazz L Brush Slap
51 D
#
239D
#
1 Hand Clap
52 E 2 40 E 1 Snare H Hard Analog Snare 2 AnSD Ana+Acoustic SD Jazz M Brush Tap
53 F 2 41 F 1 Floor Tom L Analog Tom 1 Analog Tom 1 Jazz Tom 1 Brush Tom 1
54 F
#
242F
#
11Hi-Hat Closed Analog HH Closed 1 Analog HH Closed 3
55 G 2 43 G 1 Floor Tom H Analog Tom 2 Analog Tom 2 Jazz Tom 2 Brush Tom 2
56 G
#
244G
#
11Hi-Hat Pedal Analog HH Closed 2 Analog HH Closed 4
57 A 2 45 A 1 Low Tom Analog Tom 3 Analog Tom 3 Jazz Tom 3 Brush Tom 3
58 A
#
246A
#
11Hi-Hat Open Analog HH Open Analog HH Open 2
59 B 2 47 B 1 Mid Tom L Analog Tom 4 Analog Tom 4 Jazz Tom 4 Brush Tom 4
60 C 3 48 C 2 Mid Tom H Analog Tom 5 Analog Tom 5 Jazz Tom 5 Brush Tom 5
61 C
#
349C
#
2 Crash Cymbal 1 Analog Cymbal Analog Cymbal
62 D 3 50 D 2 High Tom Analog Tom 6 Analog Tom 6 Jazz Tom 6 Brush Tom 6
63 D
#
351D
#
2 Ride Cymbal 1
64 E 3 52 E 2 Chinese Cymbal
65 F 3 53 F 2 Ride Cymbal Cup
66 F
#
354F
#
2 Tambourine
67 G 3 55 G 2 Splash Cymbal
68 G
#
356G
#
2 Cowbell Analog Cowbell Analog Cowbell
69 A 3 57 A 2 Crash Cymbal 2
70 A
#
358A
#
2 Vibraslap
71 B 3 59 B 2 Ride Cymbal 2
72 C 4 60 C 3 Bongo H
73 C
#
461C
#
3 Bongo L
74 D 4 62 D 3 Conga H Mute Analog Conga H Analog Conga H
75 D
#
463D
#
3 Conga H Open Analog Conga M Analog Conga M
76 E 4 64 E 3 Conga L Analog Conga L Analog Conga L
77 F 4 65 F 3 Timbale H
78 F
#
466F
#
3 Timbale L
79 G 4 67 G 3 Agogo H
80 G
#
468G
#
3 Agogo L
81 A 4 69 A 3 Cabasa
82 A
#
470A
#
3 Maracas Analog Maracas Analog Maracas
83 B 4 71 B 3 O Samba Whistle H
84 C 5 72 C 4 O Samba Whistle L
85 C
#
573C
#
4 Guiro Short
86 D 5 74 D 4 O Guiro Long
87 D
#
575D
#
4 Claves Analog Claves Analog Claves
88 E 5 76 E 4 Wood Block H
89 F 5 77 F 4 Wood Block L
90 F
#
578F
#
4 Cuica Mute Scratch Push Scratch Push
91 G 5 79 G 4 Cuica Open Scratch Pull Scratch Pull
92 G
#
580G
#
42Triangle Mute
93 A 5 81 A 4 2 Triangle Open
94 A
#
582A
#
4 Shaker
95 B 5 83 B 4 Jingle Bell
96 C 6 84 C 5 Bell Tree
97 C
#
685C
#
5
98 D 6 86 D 5
99 D
#
687D
#
5
100 E 6 88 E 5
101 F 6 89 F 5
102 F
#
690F
#
5
103 G 6 91 G 5
E1
F1 F#1
G1
G#1
A1
A#1
B1
C1
D#1
D1
C#1
E2
F2 F#2
G2
G#2
A2
A#2
B2
C2
D#2
D2
C#2
E3
F3 F#3
G3
G#3
A3
A#3
B3
C3
D#3
D3
C#3
E4
F4 F#4
G4
G#4
A4
A#4
B4
C4
D#4
D4
C#4
E5
F5 F#5
G5
G#5
A5
A#5
B5
C5
D#5
D5
C#5
C6
238

Drum Kit List / Drum Kit-Liste / Liste des kits de percussion / Lista de juegos de batería
EZ-200 Owner’s Manual / Bedienungsanleitung / Mode d’emploi / Manual de instrucciones
67
Voice No.
130 139 140 141 142
MSB(0–127) / LSB(0–127) / PC(1–128)
127/0/1 127/0/49 126/0/1 126/0/2 126/0/113
Keyboard MIDI Key
Off
Alternate
Group
Standard Kit 1 Symphony Kit SFX Kit 1 SFX Kit 2 Sound Effect Kit
Note# Note Note# Note
25 C
#
013C
#
-1 3 Surdo Mute
26 D 0 14 D -1 3 Surdo Open
27 D
#
015D
#
-1 Hi Q
28 E 0 16 E -1 Whip Slap
29 F 0 17 F -1 4 Scratch Push
30 F
#
018F
#
-1 4 Scratch Pull
31 G 0 19 G -1 Finger Snap
32 G
#
020G
#
-1 Click Noise
33 A 0 21 A -1 Metronome Click
34 A
#
022A
#
-1 Metronome Bell
35 B 0 23 B -1 Seq Click L
36 C 1 24 C 0 Seq Click H
Drum Loop
37 C
#
125C
#
0 Brush Tap
38 D 1 26 D 0 O Brush Swirl
39 D
#
127D
#
0 Brush Slap
40 E 1 28 E 0 O Brush Tap Swirl
41 F 1 29 F 0 O Snare Roll
42 F
#
130F
#
0 Castanet
43 G 1 31 G 0 Snare H Soft
44 G
#
132G
#
0 Sticks
45 A 1 33 A 0 Bass Drum Soft Bass Drum L
46 A
#
134A
#
0 Open Rim Shot
47 B 1 35 B 0 Bass Drum Hard Gran Cassa
48 C 2 36 C 1 Bass Drum Gran Cassa Mute Cutting Noise Phone Call Heartbeat
49 C
#
237C
#
1 Side Stick Cutting Noise 2 Door Squeak Footsteps
50 D 2 38 D 1 Snare M Marching Sn M Door Slam Door Squeak
51 D
#
239D
#
1 Hand Clap String Slap Scratch Cut Door Slam
52 E 2 40 E 1 Snare H Hard Marching Sn H Scratch Applause
53 F 2 41 F 1 Floor Tom L Jazz Tom 1 Wind Chime Camera
54 F
#
242F
#
11Hi-Hat Closed Telephone Ring 2 Horn
55 G 2 43 G 1 Floor Tom H Jazz Tom 2 Hiccup
56 G
#
244G
#
11Hi-Hat Pedal Cuckoo Clock
57 A 2 45 A 1 Low Tom Jazz Tom 3 Stream
58 A
#
246A
#
11Hi-Hat Open Frog
59 B 2 47 B 1 Mid Tom L Jazz Tom 4 Rooster
60 C 3 48 C 2 Mid Tom H Jazz Tom 5 Dog
61 C
#
349C
#
2 Crash Cymbal 1 Hand Cym. L Cat
62 D 3 50 D 2 High Tom Jazz Tom 6 Owl
63 D
#
351D
#
2 Ride Cymbal 1 Hand Cym.Short L Horse Gallop
64 E 3 52 E 2 Chinese Cymbal Flute Key Click Car Engine Ignition Horse Neigh
65 F 3 53 F 2 Ride Cymbal Cup Car Tires Squeal Cow
66 F
#
354F
#
2 Tambourine Car Passing Lion
67 G 3 55 G 2 Splash Cymbal Car Crash Scratch
68 G
#
356G
#
2 Cowbell Siren Yo!
69 A 3 57 A 2 Crash Cymbal 2 Hand Cym. H Train Go!
70 A
#
358A
#
2 Vibraslap Jet Plane Get up!
71 B 3 59 B 2 Ride Cymbal 2 Hand Cym.Short H Starship Whoow!
72 C 4 60 C 3 Bongo H Burst
Huuaah!
73 C
#
461C
#
3 Bongo L Roller Coaster
74 D 4 62 D 3 Conga H Mute Submarine
75 D
#
463D
#
3 Conga H Open
76 E 4 64 E 3 Conga L
77 F 4 65 F 3 Timbale H
78 F
#
466F
#
3 Timbale L
79 G 4 67 G 3 Agogo H
80 G
#
468G
#
3 Agogo L Shower Laugh
81 A 4 69 A 3 Cabasa Thunder Scream
82 A
#
470A
#
3 Maracas Wind Punch
83 B 4 71 B 3 O Samba Whistle H Stream Heartbeat
84 C 5 72 C 4 O Samba Whistle L Bubble Footsteps
Uh!+Hit
85 C
#
573C
#
4 Guiro Short Feed
86 D 5 74 D 4 O Guiro Long
87 D
#
575D
#
4 Claves
88 E 5 76 E 4 Wood Block H
89 F 5 77 F 4 Wood Block L
90 F
#
578F
#
4 Cuica Mute
91 G 5 79 G 4 Cuica Open
92 G
#
580G
#
42Triangle Mute
93 A 5 81 A 4 2 Triangle Open
94 A
#
582A
#
4 Shaker
95 B 5 83 B 4 Jingle Bell
96 C 6 84 C 5 Bell Tree Dog Machine Gun
97 C
#
685C
#
5 Horse Laser Gun
98 D 6 86 D 5 Bird Tweet 2 Explosion
99 D
#
687D
#
5 Firework
100 E 6 88 E 5
101 F 6 89 F 5
102 F
#
690F
#
5
103 G 6 91 G 5 Maou
E1
F1 F#1
G1
G#1
A1
A#1
B1
C1
D#1
D1
C#1
E2
F2 F#2
G2
G#2
A2
A#2
B2
C2
D#2
D2
C#2
E3
F3 F#3
G3
G#3
A3
A#3
B3
C3
D#3
D3
C#3
E4
F4 F#4
G4
G#4
A4
A#4
B4
C4
D#4
D4
C#4
E5
F5 F#5
G5
G#5
A5
A#5
B5
C5
D#5
D5
C#5
C6
239

68
EZ-200 Owner’s Manual / Bedienungsanleitung / Mode d’emploi / Manual de instrucciones
Style List / Style-Liste / Liste des styles / Lista de estilos
Style
No. Style Name
8 Beat
001 8BeatModern
002 60’sGtrPop
003 8BeatAdria
004 60’s8Beat
005 8Beat
006 OffBeat
007 60’sRock
008 HardRock
009 RockShuffle
010 8BeatRock
16 Beat
011 16Beat
012 PopShuffle
013 GuitarPop
014 16BtUptempo
015 KoolShuffle
016 HipHopLight
Ballad
017 PianoBallad
018 LoveSong
019 6/8ModernEP
020 6/8SlowRock
021 OrganBallad
022 PopBallad
023 16BeatBallad
Dance
024 EuroTrance
025 Ibiza
026 SwingHouse
027 Clubdance
028 ClubLatin
029 Garage1
030 Garage2
031 TechnoParty
032 UKPop
033 HipHopGroove
034 HipShuffle
035 HipHopPop
Disco
036 70’sDisco
037 LatinDisco
038 SaturdayNight
039 DiscoHands
Swing & Jazz
040 BigBandFast
041 BigBandBallad
042 JazzClub
043 Swing1
044 Swing2
045 Five/Four
046 Dixieland
047 Ragtime
R & B
048 Soul
049 DetroitPop
050 6/8Soul
051 CrocoTwist
052 Rock&Roll
053 ComboBoogie
054 6/8Blues
Country
055 CountryPop
056 CountrySwing
057 Country2/4
058 Bluegrass
Latin
059 BrazilianSamba
060 BossaNova
061 Tijuana
062 DiscoLatin
063 Mambo
064 Salsa
065 Beguine
066 Reggae
Ballroom
067 VienneseWaltz
068 EnglishWaltz
069 Slowfox
070 Foxtrot
071 Quickstep
072 Tango
073 Pasodoble
074 Samba
075 ChaChaCha
076 Rumba
077 Jive
Style
No. Style Name
Traditional
078 USMarch
079 6/8March
080 GermanMarch
081 PolkaPop
082 OberPolka
083 Tarantella
084 Showtune
085 ChristmasSwing
086 ChristmasWaltz
087 ScottishReel
Waltz
088 SwingWaltz
089 JazzWaltz
090 CountryWaltz
091 OberWalzer
092 Musette
Pianist
093 Stride
094 PianoSwing
095 Arpeggio
096 Habanera
097 SlowRock
098 8BeatPianoBallad
099 6/8PianoMarch
100 PianoWaltz
Style
No. Style Name
240

EZ-200 Owner’s Manual / Bedienungsanleitung / Mode d’emploi / Manual de instrucciones
69
Effect Type List / Effekttypliste /
Liste des types d’effets / Lista de tipos de efectos
●
Reverb Types / Reverb-Typen / Types d’effets Reverb / Tipos de reverberación
No. Reverb Type Description
01–03 Hall 1–3
Concert hall reverb.
Nachhall in einem Konzertsaal.
Réverbération d’une salle de concert.
Reverberación de sala de conciertos.
04–05 Room 1–2
Small room reverb.
Nachhall in einem kleineren Raum.
Réverbération d’une petite salle.
Reverberación de sala pequeña.
06–07 Stage 1–2
Reverb for solo instruments.
Halleffekte für Soloinstrumente.
Réverbération pour instruments solo.
Reverberación para instrumentos solistas.
08–09 Plate 1–2
Simulated steel plate reverb.
Simulation des Halls in einer Stahlplatte.
Simulation de la réverbération d’une plaque d’acier.
Reverberación de plancha de acero simulada.
10 Off
No effect.
Kein Halleffekt.
Pas d’effet.
Sin efecto.
241

70
EZ-200 Owner’s Manual / Bedienungsanleitung / Mode d’emploi / Manual de instrucciones
MIDI Implementation Chart / MIDI-Implementationstabelle /
242
YAMAHA [ Portable Keyboard ] Date:18-Jan-2007
Model EZ-200 MIDI Implementation Chart Version:1.0
Transmitted Recognized Remarks
Function...
Basic Default 1 - 16 1 - 16
Channel Changed x x
Default 3 3
Mode Messages x x
Altered ************** x
Note 0 - 127 0 - 127
Number : True voice ************** 0 - 127
Velocity Note ON o 9nH,v=1-127 o 9nH,v=1-127
Note OFF x x
After Key's x x
Touch Ch's x x
Pitch Bend x o
0,32 o o Bank Select
1x *1 o Modulation wheel
6x *1 o Data Entry(MSB)
38 x *1 x Data Entry(LSB)
7,10 o o
Control 11 x *1 o Expression
64 o o Sustain
Change 71,73,74 x *1 o

EZ-200 Owner’s Manual / Bedienungsanleitung / Mode d’emploi / Manual de instrucciones
71
MIDI Implementation Chart / Gráfico de implementación MIDI
243
Prog o 0 - 127 o 0 - 127
Change : True # **************
System Exclusive o o
: Song Pos. x x
Common : Song Sel. x x
: Tune x x
System : Clock o o
Real Time: Commands o o
:All Sound OFF x o(120,126,127)
Aux :Reset All Cntrls x o(121)
:Local ON/OFF x o(122)
Mes- :All Notes OFF x o(123-125)
sages:Active Sense o o
:Reset x x
72 o o Release Time
84 x *1 o Portamento Cntrl
91,93 o o Effect 1,3 Depth
96,97 x o RPN Inc,Dec
100,101 x o RPN LSB,MSB
*1 Refer to #2 on pages 72, 73.
Mode 1 : OMNI ON , POLY Mode 2 : OMNI ON ,MONO o : Yes
Mode 3 : OMNI OFF, POLY Mode 4 : OMNI OFF,MONO x : No

72
EZ-200 Owner’s Manual / Bedienungsanleitung / Mode d’emploi / Manual de instrucciones
NOTE:
1 By default (factory settings) the instrument ordinarily
functions as a 16-channel multi-timbral tone generator,
and incoming data does not affect the panel voices or
panel settings. However, the MIDI messages listed
below do affect the panel voices, auto accompaniment,
and songs.
• MIDI Master Tuning
• System exclusive messages for changing the
Reverb Type and Chorus Type.
2Messages for these control change numbers cannot be
transmitted from the instrument itself. However, they
may be transmitted when playing the accompaniment,
song or using the Harmony effect.
3 Exclusive
<GM System ON> F0H, 7EH, 7FH, 09H, 01H, F7H
• This message automatically restores all default set-
tings for the instrument, with the exception of MIDI
Master Tuning.
<MIDI Master Volume> F0H, 7FH, 7FH, 04H, 01H, ll,
mm, F7H
• This message allows the volume of all channels to
be changed simultaneously (Universal System
Exclusive).
•The values of “mm” is used for MIDI Master Volume.
(Values for “ll” are ignored.)
<MIDI Master Tuning> F0H, 43H, 1nH, 27H, 30H, 00H,
00H, mm, ll, cc, F7H
• This message simultaneously changes the tuning
value of all channels.
•The values of “mm” and “ll” are used for MIDI Master
Tuning.
• The default value of “mm” and “ll” are 08H and 00H,
respectively. Any values can be used for “n” and “cc.”
<Reverb Type> F0H, 43H, 1nH, 4CH, 02H, 01H, 00H,
mmH, llH, F7H
• mm : Reverb Type MSB
• ll : Reverb Type LSB
Refer to the Effect Map (page 74) for details.
<Chorus Type> F0H, 43H, 1nH, 4CH, 02H, 01H, 20H,
mmH, llH, F7H
• mm : Chorus Type MSB
• ll : Chorus Type LSB
Refer to the Effect Map (page 74) for details.
4When the accompaniment is started, an FAH message
is transmitted. When accompaniment is stopped, an
FCH message is transmitted. When the clock is set to
External, both FAH (accompaniment start) and FCH
(accompaniment stop) are recognized.
5 Local ON/OFF
<Local ON> Bn, 7A, 7F
<Local OFF> Bn, 7A, 00
Value for “n” is ignored.
HINWEIS:
1 Im Standardbetrieb (Werkseinstellungen) funktioniert
das Instrument gewöhnlich als multi-timbraler 16-
Kanal-Klangerzeuger, und eingehende Daten haben
keinen Einfluß auf die Bedienfeld-Voices und die Bedi-
enfeld-Einstellungen. Die im folgenden aufgeführten
Befehle verändern jedoch dieBedienfeld-Voices, die
automatische Begleitung und die Songs.
• MIDI Master Tuning
• Systemexklusive Meldungen zum Umschalten von
Halltyp (Reverb Type) und Chorus-Typ.
2 Befehle für diese Controller-Nummern können nicht
vom Instrument selbst gesendet werden. Sie können
jedoch gesendet werden, wenn die Begleitung gespielt
oder der Harmony-Effekt verwendet wird.
3 Exclusive
<GM System ON> F0H, 7EH, 7FH, 09H, 01H, F7H
• Durch diese Meldung werden automatisch alle
Werksvorgaben des Instruments, mit Ausnahme
des „MIDI Master Tuning“ (der Gesamtstimmung),
wieder hergestellt.
<MIDI Master Volume> F0H, 7FH, 7FH, 04H, 01H, ll,
mm, F7H
• Mit diesem Befehl kann die Lautstärke aller Kanäle
gleichzeitig geändert werden (Universal System
Exclusive).
• Die Werte für „mm“ werden für MIDI Master Volume
verwendet. (Werte für „ll“ werden ignoriert.)
<MIDI Master Tuning> F0H, 43H, 1nH, 27H, 30H, 00H,
00H, mm, ll, cc, F7H
• Durch diesen Befehl wird der Stimmungswert für
alle Kanäle gleichzeitig geändert.
•Die Werte von „mm“ und „ll“ werden für MIDI Master
Tuning verwendet.
• Der Standardwert beträgt für „mm“ 08H und für „ll“
00H. Für „n“ und „cc“ können beliebige Werte ver-
wendet werden.
<Reverb Type> F0H, 43H, 1nH, 4CH, 02H, 01H, 00H,
mmH, llH, F7H
• mm : Reverb Type MSB
• ll : Reverb Type LSB
Weitere Einzelheiten hierzu finden Sie in der Effekt-
Zuordnungstabelle (Seite 74).
<Chorus Type> F0H, 43H, 1nH, 4CH, 02H, 01H, 20H,
mmH, llH, F7H
• mm : Chorus Type MSB
• ll : Chorus Type LSB
Weitere Einzelheiten hierzu finden Sie in der Effekt-
Zuordnungstabelle (Seite 74).
4 Beim Starten der Begleitung wird eine FAH-Meldung
gesendet. Wenn die Begleitung gestoppt wird, wird die
Meldung FCH ausgegeben. Wenn die Clock auf
„External“ eingestellt ist, werden sowohl FAH
(Begleitung Start) als auch FCH (Begleitung Stop)
erkannt.
5 Local ON/OFF
<Local ON> Bn, 7A, 7F
<Local OFF> Bn, 7A, 00
Der Wert für „n“ wird ignoriert.
MIDI Data Format /
MIDI-Datenformat
/
244

EZ-200 Owner’s Manual / Bedienungsanleitung / Mode d’emploi / Manual de instrucciones
73
NOTE:
1 Le EZ-200 fonctionne par défaut (réglages d’usine)
comme un générateur de son multi timbre à 16 canaux.
De ce fait, la réception de données n’affecte ni les voix
de panneau ni les réglages de panneau. Cependant,
les messages MIDI figurant dans la liste ci-dessous
affectent les voix de panneau, l’accompagnement
automatique et les morceaux.
• MIDI Master Tuning
• Messages exclusifs au système permettant de
modifier les réglages Reverb Type et Chorus Type.
2 Les messages relatifs à ces numéros de changement
de commande ne peuvent pas être transmis depuis le
EZ-200. Il est toutefois possible de les émettre pendant
la reproduction de l’accompagnement ou l’exécution
d’un morceau, et à l’aide de l’effet Harmony.
3 Messages exclusifs au système
<GM System ON> F0H, 7EH, 7FH, 09H, 01H, F7H
• Ce message rétablit automatiquement tous les
réglages par défaut de l’instrument, à l’exception de
la commande MIDI Master Tuning.
<MIDI Master Volume> F0H, 7FH, 7FH, 04H, 01H, ll,
mm, F7H
• Ce message autorise la modification simultanée du
volume de tous les canaux (Universal System
Exclusive).
•Les valeurs « mm » sont utilisées pour MIDI Master
Volume. (Les valeurs « ll » sont ignorées).
<MIDI Master Tuning> F0H, 43H, 1nH, 27H, 30H, 00H,
00H, mm, ll, cc, F7H
• Ce message modifie simultanément la valeur de
l’accord de tous les canaux.
•Les valeurs « mm » et « ll » sont utilisées pour MIDI
Master Tuning.
• Les valeurs par défaut de « mm » et « ll » sont res-
pectivement 08H et 00H. N’importe quelle valeur
peut être utilisée pour « n » et « cc ».
<Reverb Type> F0H, 43H, 1nH, 4CH, 02H, 01H, 00H,
mmH, llH, F7H
• mm : Reverb Type MSB
• ll : Reverb Type LSB
Reportez-vous à la liste des effets (page 74) pour les
détails.
<Chorus Type> F0H, 43H, 1nH, 4CH, 02H, 01H, 20H,
mmH, llH, F7H
• mm : Chorus Type MSB
• ll : Chorus Type LSB
Reportez-vous à la liste des effets (page 74) pour les
détails.
4Lors du lancement de l’accompagnement, un message
FAH est envoyé. A l’arrêt de l’accompagnement, c’est
un message FCH qui est transmis. Lorsque l’horloge
est réglée sur External, les messages FAH (début de
l’accompagnement) et FCH (arrêt de
l’accompagnement) sont reconnus.
5 Local ON/OFF
<Local ON> Bn, 7A, 7F
<Local OFF> Bn, 7A, 00
La valeur « n » est ignorée.
NOTA:
1 Con los ajustes iniciales (ajustes de fabricación), el
instrumento funciona normalmente como un generador
de tonos de varios timbres de 16 canales, y los datos
de entrada no afectan a las voces ni a los ajustes del
panel. Sin embardo, los mensajes MIDI enumerados a
continuación sí afectan a las voces del panel, al
acompañamiento automático y a las canciones.
• Afinación principal MIDI
• Mensajes exclusivos del sistema para cambiar el
tipo de reverberación y el tipo de coro.
2 Los mensajes para estos números de cambio de
control no pueden transmitirse desde el instrumento.
Sin embargo, podrían transmitirse al tocar el
acompañamiento, la canción o bien al usar el efecto
Harmony (Armonía).
3 Exclusivo
<GM System ON> (Sistema GM activado) F0H, 7EH,
7FH, 09H, 01H, F7H
• Este mensaje restituye automáticamente todos los
ajustes iniciales del instrumento, a excepción de la
afinación principal MIDI.
<MIDI Master Volume> (Volumen principal MIDI)
F0H, 7FH, 7FH, 04H, 01H, ll, mm, F7H
• Este mensaje permite cambiar simultáneamente el
volumen de todos los canales [Universal System
Exclusive (Exclusivo del Sistema Universal)].
•Los valores de “mm” se usan para el volumen princi-
pal MIDI. (Los valores para “ll” se omiten).
<MIDI Master Tuning> (Afinación principal MIDI)
0H, 43H, 1nH, 27H, 30H, 00H, 00H, mm, ll, cc, F7H
• Este mensaje cambia simultáneamente el valor de
afinación de todos los canales.
• Los valores de “mm” y “ll” se usan para la afinación
principal MIDI.
• Los valores iniciales de “mm” y “ll” son 08H y 00H,
respectivamente. Puede usarse cualquier valor para
“n” y “cc”.
<Reverb Type> (Tipo de reverberación)
F0H, 43H, 1nH, 4CH, 02H, 01H, 00H, mmH, llH, F7H
• mm: Tipo de reverberación MSB
• ll: Tipo de reverberación LSB
Para obtener más detalles, consulte la lista de efectos
(página 74).
<Chorus Type> (Tipo de coro)
F0H, 43H, 1nH, 4CH, 02H, 01H, 20H, mmH, llH, F7H
• mm: Tipo de coro MSB
• ll: Tipo de coro LSB
Para obtener más detalles, consulte la lista de efectos
(página 74).
4 Cuando se inicia el acompañamiento se transmite un
mensaje FAH. Cuando se para el acompañamiento, se
transmite un mensaje FCH. Cuando el reloj está
ajustado en externo, FAH (inicio del acompañamiento)
y FCH (parada del acompañamiento) se reconocen.
5 Local ON/OFF (Local activado/desactivado)
<Local ON> Bn, 7A, 7F
<Local OFF> Bn, 7A, 00
El valor para “n” se omite.
245
Format des données MIDI / Formato de datos MIDI

MIDI Data Format / MIDI-Datenformat / Format des données MIDI / Formato de datos MIDI
74
EZ-200 Owner’s Manual / Bedienungsanleitung / Mode d’emploi / Manual de instrucciones
■
Effect map / Effekt-Zuordnung / Liste des effets / Lista de efectos • • • • • • • • • • •
* When a Type LSB value is received that corresponds to
no effect type, a value corresponding to the effect type
(coming the closest to the specified value) is automati-
cally set.
* The numbers in parentheses in front of the Effect Type
names correspond to the number indicated in the dis-
play.
*Wenn ein Type-LSB-Wert empfangen wird, der keinem
Effekttyp zugewiesen ist, wird automatisch ein passen-
der Wert eingestellt, der dem empfangenen Wert am
nächsten kommt.
* Die Nummern in Klammern vor den Effekttyp-Bezeich-
nungen entsprechen der im Display erscheinenden
Nummern.
* Lorsque la valeur Type LSB reçue ne correspond à
aucun type d’effet, une valeur correspondant à un type
d’effet (la plus proche possible de la valeur spécifiée) est
automatiquement sélectionnée.
* Les chiffres entre parenthèses qui précèdent les noms
des types d’effet correspondent aux numéros apparais-
sant sur l’afficheur.
*Cuando se recibe un valor tipo LSB que no corresponde
a ningún tipo de efecto, se establece automáticamente
un valor correspondiente al tipo de efecto (el que más se
acerque al valor especificado).
* Los números entre paréntesis colocados delante de los
nombres de tipos de efecto corresponden al número
indicado en la pantalla.
●
REVERB
●
CHORUS
TYPE
MSB
TYPE LSB
01 2 8 1617 18 19 20
0 No Effect
1 (01)Hall1 (02)Hall2 (03)Hall3
2 Room (04)Room1 (05)Room2
3 Stage (06)Stage1 (07)Stage2
4 Plate (08)Plate1 (09)Plate2
5...127 No Effect
TYPE
MSB
TYPE LSB
01 2 8 1617 18 19 20
0...63 No Effect
64 Thru
65 Chorus (2)Chorus2
66 Celeste (1)Chorus1
67 Flanger (3)Flanger1 (4)Flanger2
68...127 No Effect
246

EZ-200 Owner’s Manual / Bedienungsanleitung / Mode d’emploi / Manual de instrucciones 75
Specifications / Technische Daten / Caractéristiques techniques /
Especificaciones
Keyboards
• 61 standard-size keys (C1–C6), with Touch Response and Light
Guide
Display
• LCD display
Setup
•STANDBY/ON
• MASTER VOLUME: [+], [-] buttons
Panel Controls
• [L], [R], [LISTEN & LEARN], [TIMING], [WAITING], [A-B
REPEAT]/[ACMP ON/OFF], [REW]/[INTRO/ENDING/rit.],
[FF]/[[MAIN/AUTO FILL], [TEMPO/TAP],
[PAUSE]/[SYNC START], [START/STOP], [SONG], [STYLE],
[VOICE], [FUNCTION], [PORTABLE GRAND], [LIGHT ON/OFF],
[TOUCH ON/OFF], [DEMO], [METRONOME ON/OFF],
number buttons [0]–[9], [+], [-]
Voice
• Stereo Grand Piano + 361 XGlite voices + 12 drum kits
+ 1 sound effect kit
•Polyphony: 32
Style
• 100 preset Styles
•Style Control:
ACMP ON/OFF, SYNC START, START/STOP,
INTRO/ENDING/rit., MAIN/AUTO FILL
• Fingering: Multi fingering
•Style Volume
Education Feature
• Chord Dictionary
• Lesson: LISTEN&LEARN, TIMING, WAITING
Function
•Style Volume, Song Volume, Transpose, Tuning, Split Point,
Touch Sensitivity, Reverb On/Off, Reverb Type, Reverb Level,
Panel Sustain, Main Voice Volume, Main Voice Octave,
Local On/Off, External Clock, Initial Setup Send, Time Signature
Numerator, Time Signature Denominator, Metronome Volume,
Demo Cancel
Effects
•Reverb: 9 types
Song
• 100 Preset Songs
•Song Volume
MIDI
• Local On/Off
• Initial Setup Send
• External Clock
Auxiliary jacks
• PHONES/OUTPUT, DC IN 12V, MIDI in/out, SUSTAIN
Amplifier
• 2.5W + 2.5W
Speakers
• 12cm x 2
Power Consumption
• 10W (When using PA-3C power adaptor)
Power Supply
• Adaptor: Yamaha PA-3C, PA-130, or an equivalent
• Batteries: Six “AA” size, LR6 or equivalent batteries
Dimensions (W x D x H)
• 945 x 348 x 110 mm
(37-1/4" x 13-2/3" x 4-1/3")
Weight
• 4.7kg (10 lbs. 6 oz.) (not including batteries)
Supplied Accessories
• Music Rest
• Owner’s Manual
• Song Book
*Specifications and descriptions in this owner’s manual are for
information purposes only. Yamaha Corp. reserves the right to
change or modify products or specifications at any time without
prior notice. Since specifications, equipment or options may not
be the same in every locale, please check with your Yamaha
dealer.
*Die technischen Daten und Beschreibungen in dieser Bedienung-
sanleitung dienen nur der Information. Yamaha Corp. behält sich
das Recht vor, Produkte oder deren technische Daten jederzeit
ohne vorherige Ankündigung zu verändern oder zu modifizieren.
Da die technischen Daten, das Gerät selbst oder Sonderzubehör
nicht in jedem Land gleich sind, setzen Sie sich im Zweifel bitte
mit Ihrem Yamaha-Händler in Verbindung.
*Les caractéristiques techniques et les descriptions du mode
d’emploi ne sont données que pour information. Yamaha Corp. se
réserve le droit de changer ou modifier les produits et leurs car-
actéristiques techniques à tout moment sans aucun avis. Du fait
que les caractéristiques techniques, les équipements et les
options peuvent différer d’un pays à l’autre, adressez-vous au
distributeur Yamaha le plus proche.
*Las especificaciones y descripciones de este manual del propi-
etario tienen sólo el propósito de servir como información.
Yamaha Corp. se reserva el derecho a efectuar cambios o modifi-
caciones en los productos o especificaciones en cualquier
momento sin previo aviso. Puesto que las especificaciones, equi-
pos u opciones pueden no ser las mismas en todos los merca-
dos, solicite información a su distribuidor Yamaha.
Optional Accessories
•AC Power Adaptor: PA-3C, PA-130 or an equivalent
• USB-MIDI Interface: UX16
•Footswitch: FC4/FC5
•Keyboard Stand: L-2C
• Headphones: HPE-150/HPE-30
247

76 EZ-200 Owner’s Manual / Bedienungsanleitung / Mode d’emploi / Manual de instrucciones
248
Memo

For details of products, please contact your nearest Yamaha
representative or the authorized distributor listed below.
Pour plus de détails sur les produits, veuillez-vous adresser à Yamaha ou
au distributeur le plus proche de vous figurant dans la liste suivante.
Die Einzelheiten zu Produkten sind bei Ihrer unten aufgeführten
Niederlassung und bei Yamaha Vertragshändlern in den jeweiligen
Bestimmungsländern erhältlich.
Para detalles sobre productos, contacte su tienda Yamaha más cercana
o el distribuidor autorizado que se lista debajo.
CANADA
Yamaha Canada Music Ltd.
135 Milner Avenue, Scarborough, Ontario,
M1S 3R1, Canada
Tel: 416-298-1311
U.S.A.
Yamaha Corporation of America
6600 Orangethorpe Ave., Buena Park, Calif. 90620,
U.S.A.
Tel: 714-522-9011
MEXICO
Yamaha de México S.A. de C.V.
Calz. Javier Rojo Gómez #1149,
Col. Guadalupe del Moral
C.P. 09300, México, D.F., México
Tel: 55-5804-0600
BRAZIL
Yamaha Musical do Brasil Ltda.
Rua Joaquim Floriano, 913 - 4' andar, Itaim Bibi,
CEP 04534-013 Sao Paulo, SP. BRAZIL
Tel: 011-3704-1377
ARGENTINA
Yamaha Music Latin America, S.A.
Sucursal de Argentina
Viamonte 1145 Piso2-B 1053,
Buenos Aires, Argentina
Tel: 1-4371-7021
PANAMA AND OTHER LATIN
AMERICAN COUNTRIES/
CARIBBEAN COUNTRIES
Yamaha Music Latin America, S.A.
Torre Banco General, Piso 7, Urbanización Marbella,
Calle 47 y Aquilino de la Guardia,
Ciudad de Panamá, Panamá
Tel: +507-269-5311
THE UNITED KINGDOM
Yamaha-Kemble Music (U.K.) Ltd.
Sherbourne Drive, Tilbrook, Milton Keynes,
MK7 8BL, England
Tel: 01908-366700
IRELAND
Danfay Ltd.
61D, Sallynoggin Road, Dun Laoghaire, Co. Dublin
Tel: 01-2859177
GERMANY
Yamaha Music Central Europe GmbH
Siemensstraße 22-34, 25462 Rellingen, Germany
Tel: 04101-3030
SWITZERLAND/LIECHTENSTEIN
Yamaha Music Central Europe GmbH,
Branch Switzerland
Seefeldstrasse 94, 8008 Zürich, Switzerland
Tel: 01-383 3990
AUSTRIA
Yamaha Music Central Europe GmbH,
Branch Austria
Schleiergasse 20, A-1100 Wien, Austria
Tel: 01-60203900
CZECH REPUBLIC/SLOVAKIA/
HUNGARY/SLOVENIA
Yamaha Music Central Europe GmbH,
Branch Austria, CEE Department
Schleiergasse 20, A-1100 Wien, Austria
Tel: 01-602039025
POLAND
Yamaha Music Central Europe GmbH
Sp.z. o.o. Oddzial w Polsce
ul. 17 Stycznia 56, PL-02-146 Warszawa, Poland
Tel: 022-868-07-57
THE NETHERLANDS/
BELGIUM/LUXEMBOURG
Yamaha Music Central Europe GmbH,
Branch Benelux
Clarissenhof 5-b, 4133 AB Vianen, The Netherlands
Tel: 0347-358 040
FRANCE
Yamaha Musique France
BP 70-77312 Marne-la-Vallée Cedex 2, France
Tel: 01-64-61-4000
ITALY
Yamaha Musica Italia S.P.A.
Viale Italia 88, 20020 Lainate (Milano), Italy
Tel: 02-935-771
SPAIN/PORTUGAL
Yamaha-Hazen Música, S.A.
Ctra. de la Coruna km. 17, 200, 28230
Las Rozas (Madrid), Spain
Tel: 91-639-8888
GREECE
Philippos Nakas S.A. The Music House
147 Skiathou Street, 112-55 Athens, Greece
Tel: 01-228 2160
SWEDEN
Yamaha Scandinavia AB
J. A. Wettergrens Gata 1
Box 30053
S-400 43 Göteborg, Sweden
Tel: 031 89 34 00
DENMARK
YS Copenhagen Liaison Office
Generatorvej 6A
DK-2730 Herlev, Denmark
Tel: 44 92 49 00
FINLAND
F-Musiikki Oy
Kluuvikatu 6, P.O. Box 260,
SF-00101 Helsinki, Finland
Tel: 09 618511
NORWAY
Norsk filial av Yamaha Scandinavia AB
Grini Næringspark 1
N-1345 Østerås, Norway
Tel: 67 16 77 70
ICELAND
Skifan HF
Skeifan 17 P.O. Box 8120
IS-128 Reykjavik, Iceland
Tel: 525 5000
OTHER EUROPEAN COUNTRIES
Yamaha Music Central Europe GmbH
Siemensstraße 22-34, 25462 Rellingen, Germany
Tel: +49-4101-3030
Yamaha Corporation,
Asia-Pacific Music Marketing Group
Nakazawa-cho 10-1, Hamamatsu, Japan 430-8650
Tel: +81-53-460-2312
TURKEY/CYPRUS
Yamaha Music Central Europe GmbH
Siemensstraße 22-34, 25462 Rellingen, Germany
Tel: 04101-3030
OTHER COUNTRIES
Yamaha Music Gulf FZE
LOB 16-513, P.O.Box 17328, Jubel Ali,
Dubai, United Arab Emirates
Tel: +971-4-881-5868
THE PEOPLE’S REPUBLIC OF CHINA
Yamaha Music & Electronics (China) Co.,Ltd.
25/F., United Plaza, 1468 Nanjing Road (West),
Jingan, Shanghai, China
Tel: 021-6247-2211
HONG KONG
Tom Lee Music Co., Ltd.
11/F., Silvercord Tower 1, 30 Canton Road,
Tsimshatsui, Kowloon, Hong Kong
Tel: 2737-7688
INDONESIA
PT. Yamaha Music Indonesia (Distributor)
PT. Nusantik
Gedung Yamaha Music Center, Jalan Jend. Gatot
Subroto Kav. 4, Jakarta 12930, Indonesia
Tel: 21-520-2577
KOREA
Yamaha Music Korea Ltd.
8F, 9F, Dongsung Bldg. 158-9 Samsung-Dong,
Kangnam-Gu, Seoul, Korea
Tel: 080-004-0022
MALAYSIA
Yamaha Music Malaysia, Sdn., Bhd.
Lot 8, Jalan Perbandaran, 47301 Kelana Jaya,
Petaling Jaya, Selangor, Malaysia
Tel: 3-78030900
PHILIPPINES
Yupangco Music Corporation
339 Gil J. Puyat Avenue, P.O. Box 885 MCPO,
Makati, Metro Manila, Philippines
Tel: 819-7551
SINGAPORE
Yamaha Music Asia Pte., Ltd.
#03-11 A-Z Building
140 Paya Lebor Road, Singapore 409015
Tel: 747-4374
TAIWAN
Yamaha KHS Music Co., Ltd.
3F, #6, Sec.2, Nan Jing E. Rd. Taipei.
Taiwan 104, R.O.C.
Tel: 02-2511-8688
THAILAND
Siam Music Yamaha Co., Ltd.
891/1 Siam Motors Building, 15-16 floor
Rama 1 road, Wangmai, Pathumwan
Bangkok 10330, Thailand
Tel: 02-215-2626
OTHER ASIAN COUNTRIES
Yamaha Corporation,
Asia-Pacific Music Marketing Group
Nakazawa-cho 10-1, Hamamatsu, Japan 430-8650
Tel: +81-53-460-2317
AUSTRALIA
Yamaha Music Australia Pty. Ltd.
Level 1, 99 Queensbridge Street, Southbank,
Victoria 3006, Australia
Tel: 3-9693-5111
NEW ZEALAND
Music Houses of N.Z. Ltd.
146/148 Captain Springs Road, Te Papapa,
Auckland, New Zealand
Tel: 9-634-0099
COUNTRIES AND TRUST
TERRITORIES IN PACIFIC OCEAN
Yamaha Corporation,
Asia-Pacific Music Marketing Group
Nakazawa-cho 10-1, Hamamatsu, Japan 430-8650
Tel: +81-53-460-2312
NORTH AMERICA
CENTRAL & SOUTH AMERICA
EUROPE
AFRICA
MIDDLE EAST
ASIA
OCEANIA
HEAD OFFICE
Yamaha Corporation, Pro Audio & Digital Musical Instrument Division
Nakazawa-cho 10-1, Hamamatsu, Japan 430-8650
Tel: +81-53-460-3273
[PK] 39

Owner’s Manual
Bedienungsanleitung
Mode d’emploi
Manual de instrucciones
U.R.G., Pro Audio & Digital Musical Instrument Division, Yamaha Corporation
© 2007 Yamaha Corporation
WH74090 XXXPOXXX.X-01A0
Printed in China ES
FR
DE
EN
Yamaha Home Keyboards Home Page (English Only)
http://music.yamaha.com/homekeyboard
Yamaha Manual Library
http://www.yamaha.co.jp/manual/